Geopark
GPRK
#6937
Rank
$0.61 B
Marketcap
$9.58
Share price
-1.54%
Change (1 day)
42.77%
Change (1 year)

Geopark - 20-F annual report


Text size:


UNITED STATES
SECURITIES AND EXCHANGE COMMISSION
 
Washington, D.C. 20549
FORM 20-F
 (Mark One)
 
o
REGISTRATION STATEMENT PURSUANT TO SECTION 12(b) OR (g) OF THE SECURITIES EXCHANGE ACT OF 1934
 
OR
x
ANNUAL REPORT PURSUANT TO SECTION 13 OR 15(d) OF THE SECURITIES EXCHANGE ACT OF 1934
 
for the fiscal year ended December 31, 2014
 
OR
o
TRANSITION REPORT PURSUANT TO SECTION 13 OR 15(d) OF THE SECURITIES EXCHANGE ACT OF 1934
 
For the transition period from ________________ to ________________
OR
o
SHELL COMPANY REPORT PURSUANT TO SECTION 13 OR 15(d) OF THE SECURITIES EXCHANGE ACT OF 1934
 
Date of event requiring this shell company report
 
Commission file number:   001-36298
 
GEOPARK LIMITED
(Exact name of Registrant as specified in its charter)
Bermuda
(Jurisdiction of incorporation)
Nuestra Señora de los Ángeles 179
Las Condes, Santiago, Chile
(Address of principal executive offices)
Pedro Aylwin
Director of Legal and Governance
GeoPark Limited
Nuestra Señora de los Ángeles 179
Las Condes, Santiago, Chile
Phone: +56 (2) 2242 9600
Fax: +56 (2) 2242 9600 ext. 201
(Name, Telephone, E-mail and/or Facsimile number and Address of Company Contact Person)

Copies to:
Maurice Blanco, Esq.
Davis Polk & Wardwell LLP
450 Lexington Avenue
New York, NY 10017
Phone: (212) 450 4000
Fax: (212) 701 5800

Securities registered or to be registered pursuant to Section 12(b) of the Act:
 
Title of each class
 
Name of each exchange on which registered
Common shares, par value US$0.001 per share
 
New York Stock Exchange
 
Securities registered or to be registered pursuant to Section 12(g) of the Act:
None
(Title of Class)

Securities for which there is a reporting obligation pursuant to Section 15(d) of the Act:
None
(Title of Class)
 
Indicate the number of outstanding shares of each of the issuer’s classes of capital stock or common stock as of the close of business covered by the annual report.
 
Common shares: 57,790,533
 
Indicate by check mark if the registrant is a well-known seasoned issuer, as defined in Rule 405 of the Securities Act.
o Yes      x  No
 
If this report is an annual or transition report, indicate by check mark if the registrant is not required to file reports pursuant to Section 13 or 15(d) of the Securities Exchange Act of 1934.
o Yes     x No
 
Indicate by check mark whether the registrant (1) has filed all reports required to be filed by Section 13 or 15(d) of the Securities Exchange Act of 1934 during the preceding 12 months (or for such shorter period that the registrant was required to file such reports), and (2) has been subject to such filing requirements for the past 90 days.
x Yes     o No
 
Indicate by check mark whether the registrant has submitted electronically and posted on its corporate Web site, if any, every Interactive Data File required to be submitted and posted pursuant to Rule 405 of Regulation S-T during the preceding 12 months (or for such shorter period that the registrant was required to submit and post such files).
o Yes     o No
 
Indicate by check mark whether the registrant is a large accelerated filer, an accelerated filer, or a non-accelerated filer. See definition of “accelerated filer and large accelerated filer” in Rule 12b-2 of the Exchange Act. (Check one):
 
Large accelerated filer  o
Accelerated filer  x
Non-accelerated filer  o
 
Indicate by check mark which basis of accounting the registrant has used to prepare the financial statements included in this filing:
 
US GAAP  o
International Financial Reporting Standards as issued by the International Accounting Standards Board  x
Other  o
 
If “Other” has been checked in response to the previous question indicate by check mark which financial statement item the registrant has elected to follow.
o  Item 17    o Item 18
If this is an annual report, indicate by check mark whether the registrant is a shell company (as defined in Rule 12b-2 of the Exchange Act).
o  Yes     x   No
 



 
 

 

GEOPARK LIMITED
 
_____________________
 
  
Page
   
 
 
i

 
 
 
 
 
ii

 
 
 
Certain definitions
 
Unless otherwise indicated or the context otherwise requires, all references in this annual report to:
 
 
·
“GeoPark Limited,” “GeoPark,” “we,” “us,” “our,” the “Company” and words of a similar effect, are to GeoPark Limited (formerly GeoPark Holdings Limited), an exempted company incorporated under the laws of Bermuda, together with its consolidated subsidiaries;
 
 
·
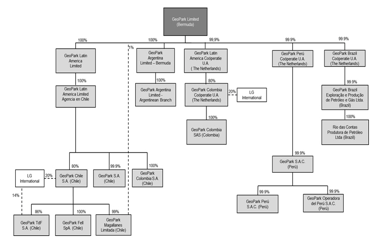
“Agencia” are to GeoPark Latin America Limited Agencia en Chile, an established branch, under the laws of Chile, of GeoPark Latin America Limited, an exempted company incorporated under the laws of Bermuda;
 
 
·
“GeoPark Latin America” are to our subsidiary GeoPark Latin America Limited, an exempted company incorporated under the laws of Bermuda;
 
 
·
“GeoPark Fell” are to our subsidiary GeoPark Fell S.p.A., a sociedad por acciones incorporated under the laws of Chile;
 
 
·
“GeoPark Chile” are to our subsidiary GeoPark Chile S.A., a sociedad anónima cerrada incorporated under the laws of Chile;
 
 
·
“GeoPark Colombia” are prior to our internal corporate reorganization of our Colombian operations, to our subsidiary GeoPark Colombia S.A., a sociedad anónima cerrada incorporated under the laws of Chile and subsequent to such reorganization, to GeoPark Colombia Coöperatie U.A., a cooperative duly incorporated under the laws of the Netherlands;
 
 
·
“GeoPark Colombia S.A.S.” are to our subsidiary GeoPark Colombia S.A.S., a sociedad anónima simplificada incorporated under the laws of Colombia, which absorbed Winchester, Luna and Cuerva and their Colombian branches by merger and assumed all rights and obligations of each;
 
 
·
“Winchester” are to our subsidiary Winchester Oil and Gas S.A., now GeoPark Colombia PN S.A. Sucursal Colombia, a Colombian branch of a sociedad anónima incorporated under the laws of Panama, which merged into GeoPark Colombia S.A.S.;
 
 
·
“Luna” are to our subsidiary La Luna Oil Company Limited S.A., a sociedad anónima incorporated under the laws of Panama, which merged into GeoPark Colombia S.A.S.;
 
 
·
“Cuerva” are to our subsidiary GeoPark Cuerva LLC, formerly known as Hupecol Caracara LLC, a limited liability company incorporated under the laws of the state of Delaware, which merged into GeoPark Colombia S.A.S.;
 
 
·
“LGI” are to LG International Corp., a company incorporated under the laws of Korea;
 
 
·
“Morona Block Acquisition” are to our pending Morona Block acquisition in Northern Peru, which we expect will close in 2015 following regulatory approvals.
 
 
·
“Panoro” are to Panoro Energy do Brasil Ltda., a limited liability company incorporated under the laws of Brazil and a subsidiary of Panoro Energy ASA, a company incorporated under the laws of Norway, with assets in Brazil and Africa;
 
 
·
“Perupetro” are to Perupetro S.A., the Peruvian State company, responsible for promoting, negotiating, underwriting and monitoring contracts for exploration and exploitation of hydrocarbons in Peru.
 
 
·
“Petroperu” are to Petróleos de Perú S.A., a sociedad anónima, incorporated under the laws of Peru.
 
 
·
“Rio das Contas” are to Rio das Contas Produtora de Petróleo Ltda., a limited liability company incorporated under the laws of Brazil;
 
 
iii

 
 
 
·
our “Brazil Acquisitions” are to our Rio das Contas acquisition, which we completed on March 31, 2014, our award of two new concessions by the ANP, one of which is subject to the entry into the concession agreement, and our award of seven new concessions by the ANP, in Brazil;
 
 
·
“Chile” are to the Republic of Chile;
 
 
·
“Colombia” are to the Republic of Colombia;
 
 
·
“Brazil” are to the Federative Republic of Brazil;
 
 
·
“Argentina” are to the Argentine Republic;
 
 
·
“Peru” are to the Republic of Peru;
 
 
·
“US$” and “U.S. dollars” are to the official currency of the United States of America;
 
 
·
“Ch$” and “Chilean pesos” are to the official currency of Chile;
 
 
·
“Col$” and “Colombian pesos” are to the official currency of Colombia;
 
 
·
“GBP” are to the official currency of the United Kingdom;
 
 
·
“AR$” and “Argentine pesos” are to the official currency of Argentina;
 
 
·
real,” “reais” and “R$” are to the official currency of Brazil;
 
 
·
“IFRS” are to International Financial Reporting Standards as adopted by the International Accounting Standards Board, or IASB;
 
 
·
“ANP” are to the Brazilian National Petroleum, Natural Gas and Biofuels Agency (Agência Nacional do Petróleo, Gás Natural e Biocombustíveis);
 
 
·
“CNPE” are to the Brazilian National Council on Energy Policy (Conselho Nacional de Política Energética);
 
 
·
“ANH” are to the Colombian National Hydrocarbons Agency (Agencia Nacional de Hidrocarburos);
 
 
·
“ENAP” are to the Chilean National Petroleum Company (Empresa Nacional de Petróleo)
 
 
·
“economic interest” means an indirect participation interest in the net revenues from a given block based on bilateral agreements with the concessionaires; and
 
 
·
“working interest” means the right granted to the lessee of a property to explore for and to produce and own oil, gas, or other minerals. The working interest owners bear the exploration, development and operating costs on either a cash, penalty or carried basis.
 
 
Financial statements
 
Our consolidated financial statements
 
This annual report includes our audited consolidated financial statements as of December 31, 2014 and 2013 and for each of the years ended December 31, 2014, 2013 and 2012, or our Annual Consolidated Financial Statements.
 
Our Consolidated Financial Statements are presented in U.S. dollars and have been prepared in accordance with IFRS, as issued by the International Accounting Standards Board (“IASB”).
 
 
iv

 
 
Our Annual Consolidated Financial Statements have been audited by Price Waterhouse & Co. S.R.L., Argentina, a member firm of PricewaterhouseCoopers Network, or PwC, an independent registered public accounting firm, as stated in their report included elsewhere in this annual report.
 
Our fiscal year ends December 31. References in this annual report to a fiscal year, such as “fiscal year 2014,” relate to our fiscal year ended on December 31 of that calendar year.
 
Non IFRS financial measures
 
Adjusted EBITDA
 
Adjusted EBITDA is a supplemental non-IFRS financial measure that is used by management and external users of our financial statements, such as industry analysts, investors, lenders and rating agencies.
 
We define Adjusted EBITDA as profit for the period before net finance cost, income tax, depreciation, amortization and certain non-cash items such as impairments and write-offs of unsuccessful exploration and evaluation assets, accrual of stock options and stock awards and bargain purchase gain on acquisition of subsidiaries. Adjusted EBITDA is not a measure of profit or cash flows as determined by IFRS.
 
We believe Adjusted EBITDA is useful because it allows us to more effectively evaluate our operating performance and compare the results of our operations from period to period without regard to our financing methods or capital structure. We exclude the items listed above from profit for the period in arriving at Adjusted EBITDA because these amounts can vary substantially from company to company within our industry depending upon accounting methods and book values of assets, capital structures and the method by which the assets were acquired. Adjusted EBITDA should not be considered as an alternative to, or more meaningful than, profit for the period or cash flows from operating activities as determined in accordance with IFRS or as an indicator of our operating performance or liquidity. Certain items excluded from Adjusted EBITDA are significant components in understanding and assessing a company’s financial performance, such as a company’s cost of capital and tax structure and significant and/or recurring write-offs, as well as the historic costs of depreciable assets, none of which are components of Adjusted EBITDA. Our computation of Adjusted EBITDA may not be comparable to other similarly titled measures of other companies.
 
For a reconciliation of Adjusted EBITDA to the IFRS financial measure of profit for the year, see Note 6 to our Annual Consolidated Financial Statements as of and for the years ended 2014, 2013 and 2012, included in this annual report.
 
Oil and gas reserves and production information
 
D&M 2014 Year-end Reserves Report
 
The information included in this annual report regarding estimated quantities of proved reserves in Brazil, Chile, Colombia and Peru is derived, in part, from estimates of the proved reserves as of December 31, 2014. The reserves estimates are derived from the report prepared by DeGolyer and MacNaughton, or D&M, independent reserves engineers, or the D&M Reserves Report, included as an exhibit to this annual report, prepared by D&M. The D&M Reserves Report was prepared by D&M for us and presents estimates as of December 31, 2014 of oil and gas reserves located in the Fell, Campanario, Flamenco and Isla Norte Blocks in Chile, La Cuerva, Llanos 32, Llanos 34, Llanos 17, and Yamú Blocks in Colombia, the interests held through Rio das Contas in Brazil in BCAM-40 Concession (Manatí) and pro-forma estimates for the Morona Block in Peru. We expect to close the pending Morona Block Acquisition in 2015.
 
Market share and other information
 
Market data, other statistical information, information regarding recent developments in Chile, Colombia, Brazil, Peru and Argentina and certain industry forecast data used in this annual report were obtained from internal reports and studies, where appropriate, as well as estimates, market research, publicly available information (including information available from the SEC website) and industry publications. Industry publications generally state that the information they include has been obtained from sources believed to be reliable, but that the accuracy and completeness of such information is not guaranteed. Similarly, internal reports and studies, estimates and market research, which we believe to be reliable and accurately extracted by us for use in this annual report, have not been independently verified. However, we believe such data is accurate and agree that we are responsible for the accurate extraction of such information from such sources and its correct reproduction in this annual report.
 
In addition, we have provided definitions for certain industry terms used in this annual report in the “Glossary of oil and natural gas terms” included as Appendix A to this annual report.
 
Rounding
 
We have made rounding adjustments to some of the figures included in this annual report. Accordingly, numerical figures shown as totals in some tables may not be an arithmetic aggregation of the figures that precede them.
 

 
v

 
 
 
 
This annual report contains statements that constitute forward-looking statements. Many of the forward-looking statements contained in this annual report can be identified by the use of forward-looking words such as “anticipate,” “believe,” “could,” “expect,” “should,” “plan,” “intend,” “will,” “estimate” and “potential,” among others.
 
Forward-looking statements appear in a number of places in this annual report and include, but are not limited to, statements regarding our intent, belief or current expectations. Forward-looking statements are based on our management’s beliefs and assumptions and on information currently available to our management. Such statements are subject to risks and uncertainties, and actual results may differ materially from those expressed or implied in the forward-looking statements due to various factors, including, but not limited to, those identified under the section “—Item 3. Key Information—D. Risk factors” in this annual report. These risks and uncertainties include factors relating to:
 
 
·
operating risks, including equipment failures and the amounts and timing of revenues and expenses;
 
 
·
termination of, or intervention in, concessions, rights or authorizations granted by the Chilean, Colombian, Brazilian and Argentine governments to us;
 
 
·
uncertainties inherent in making estimates of our oil and natural gas data;
 
 
·
our ability to complete the Morona Block Acquisition;

 
·
the volatility of oil and natural gas prices;
 
 
·
environmental constraints on operations and environmental liabilities arising out of past or present operations;
 
 
·
discovery and development of oil and natural gas reserves;
 
 
·
project delays or cancellations;
 
 
·
financial market conditions and the results of financing efforts;
 
 
·
political, legal, regulatory, governmental, administrative and economic conditions and developments in the countries in which we operate;
 
 
·
fluctuations in inflation and exchange rates in Chile, Colombia, Brazil, Argentina and in other countries in which we may operate in the future such as Peru;
 
 
·
availability and cost of drilling rigs, production equipment, supplies, personnel and oil field services;
 
 
·
contract counterparty risk;
 
 
·
projected and targeted capital expenditures and other cost commitments and revenues;
 
 
·
weather and other natural phenomena;
 
 
·
the impact of recent and future regulatory proceedings and changes, changes in environmental, health and safety and other laws and regulations to which our company or operations are subject, as well as changes in the application of existing laws and regulations;
 
 
·
current and future litigation;
 
 
·
our ability to successfully identify, integrate and complete acquisitions
 
 
·
our ability to retain key members of our senior management and key technical employees;
 
 
·
competition from other similar oil and natural gas companies;
 
 
·
market or business conditions and fluctuations in global and local demand for energy;
 
 
·
the direct or indirect impact on our business resulting from terrorist incidents or responses to such incidents, including the effect on the availability of and premiums on insurance; and
 
 
·
other factors discussed under “—Item 3. Key Information—D. Risk factors” in this annual report.
 
Forward-looking statements speak only as of the date they are made, and we do not undertake any obligation to update them in light of new information or future developments or to release publicly any revisions to these statements in order to reflect later events or circumstances or to reflect the occurrence of unanticipated events.

 
vii

 
 
 
We are incorporated as an exempted company with limited liability under the laws of Bermuda, and substantially all of our assets are located in Chile, Colombia, Brazil and  to a lesser extent in Argentina. In addition, most of our directors and executive officers reside outside the United States, and all or a substantial portion of the assets of such persons are located outside the United States. As a result, it may be difficult for investors to effect service of process on those persons in the United States or to enforce in the United States judgments obtained in U.S. courts against us or those persons based on the civil liability provisions of the U.S. securities laws.
 
There is no treaty in force between the United States and Bermuda providing for the reciprocal recognition and enforcement of judgments in civil and commercial matters. As a result, whether a U.S. judgment would be enforceable in Bermuda against us or our directors and officers depends on whether the U.S. court that entered the judgment is recognized by the Bermuda court as having jurisdiction over us or our directors and officers, as determined by reference to Bermuda conflict of law rules and the judgment is not contrary to public policy in Bermuda, has not been obtained by fraud in proceedings contrary to natural justice and is not based on an error in Bermuda law. A judgment debt from a U.S. court that is final and for a sum certain based on U.S. federal securities laws will not be enforceable in Bermuda unless the judgment debtor had submitted to the jurisdiction of the U.S. court, and the issue of submission and jurisdiction is a matter of Bermuda (not U.S.) law.
 
An action brought pursuant to a public or penal law, the purpose of which is the enforcement of a sanction, power or right at the instance of the state in its sovereign capacity, may not be entertained by a Bermuda court. Certain remedies available under the laws of U.S. jurisdictions, including certain remedies under U.S. federal securities laws, may not be available under Bermuda law or enforceable in a Bermuda court, as they may be contrary to Bermuda public policy. Further, no claim may be brought in Bermuda against us or our directors and officers in the first instance for violations of U.S. federal securities laws because these laws have no extraterritorial jurisdiction under Bermuda law and do not have force of law in Bermuda. A Bermuda court may, however, impose civil liability on us or our directors and officers if the facts alleged in a complaint constitute or give rise to a cause of action under Bermuda law. However, section 281 of the Bermuda Companies Act allows a Bermuda court, in certain circumstances, to relieve officers and directors of Bermuda companies of liability for acts of negligence, breach of duty or trust or other defaults.
 
Section 98 of the Bermuda Companies Act provides generally that a Bermuda company may indemnify its directors, officers and auditors against any liability which by virtue of any rule of law would otherwise be imposed on them in respect of any negligence, default, breach of duty or breach of trust, except in cases where such liability arises from fraud or dishonesty of which such director, officer or auditor may be guilty in relation to the company. Section 98 further provides that a Bermuda company may indemnify its directors, officers and auditors against any liability incurred by them in defending any proceedings, whether civil or criminal, in which judgment is awarded in their favor or in which they are acquitted or granted relief by the Supreme Court of Bermuda pursuant to Section 281 of the Bermuda Companies Act.
 
Our bye-laws contain provisions whereby we and our shareholders waive any claim or right of action that we have, both individually and on our behalf, against any director or officer in relation to any action or failure to take action by such director or officer, except in respect of any fraud or dishonesty of such director or officer. We may also indemnify our directors and officers in their capacity as directors and officers for any loss arising or liability attaching to them by virtue of any rule of law in respect of any negligence, default, breach of trust of which a director or officer may be guilty in relation to the company other than in respect of his own fraud or dishonesty. We have entered into customary indemnification agreements with our directors.
 
No treaty exists between the United States and Chile for the reciprocal recognition and enforcement of foreign judgments. Chilean courts, however, have enforced valid and conclusive judgments for the payment of money rendered by competent U.S. courts by virtue of the legal principles of reciprocity and comity, subject to review in Chile of the U.S. judgment in order to ascertain whether certain basic principles of due process and public policy have been respected, without retrial or review of the merits of the subject matter. If a U.S. court grants a final judgment, enforceability of this judgment in Chile will be subject to obtaining the relevant exequatur (i.e., recognition and enforcement of the foreign judgment) according to Chilean civil procedure law in effect at that time, and depending on certain factors (the satisfaction or non-satisfaction of which would be determined by the Supreme Court of Chile). Currently, the most important of such factors are: the existence of reciprocity (if it can be proved that there is no reciprocity in the recognition and enforcement of the foreign judgment between the United States and Chile, that judgment would not be enforced in Chile); the absence of any conflict between the foreign judgment and Chilean laws (excluding for this purpose the laws of civil procedure) and Chilean public policy; the absence of a conflicting judgment by a Chilean court relating to the same parties and arising from the same facts and circumstances; the Chilean court’s determination that the U.S. courts had jurisdiction, that process was appropriately served on the defendant and that the defendant was afforded a real opportunity to appear before the court and defend its case; and the judgment being final under the laws of the country in which it was rendered. Nonetheless, we have been advised by our Chilean counsel that there is doubt as to the enforceability in original actions in Chilean courts of liabilities predicated solely upon U.S. federal or state securities laws.
 
 
viii

 

 
 
 
 
Not applicable.
 
 
Not applicable.
 
 
Not applicable.
 
 
 
Not applicable.
 
 
Not applicable.
 
 
 
We have derived our selected historical statement of income, balance sheet and cash flow data as of December 31, 2014 and 2013 and for the years ended December 31, 2014, 2013 and 2012 from our Annual Consolidated Financial Statements included elsewhere in this annual report, which have been audited by PwC. We have derived our selected balance sheet data as of December 31, 2012 and 2011 and for the year ended December 31, 2011 from our Annual Consolidated Financial Statements not included in this annual report.
 
We maintain our books and records in U.S. dollars and prepare our consolidated financial statements in accordance with IFRS.
 
This financial information should be read in conjunction with “Presentation of Financial and Other Information,” “—Item 5. Operating and Financial Review and Prospects” and our Consolidated Financial Statements and the related notes thereto, included elsewhere in this annual report.
 
The selected historical financial data set forth in this section does not include any results or other financial information of our Colombian acquisitions or Brazilian Acquisitions prior to their incorporation into our financial statements or our pending Morona Block Acquisition.
 
We have not included selected consolidated financial data as of and for the year ended December 31, 2010 in the tables below as we qualify as an emerging growth company under the Jumpstart Our Business Startups Act of 2012 or the JOBS Act and we make use of an existing accommodation for specified reduced reporting, requiring only two years of audited financial statements at the time of our initial public offering.
 
 
1

 
 
Statement of income data
 
   
For the year ended December 31,
 
   
2014
  
2013
  
2012
  
2011
 
   
(in thousands of US$, except per share numbers)
 
              
Revenue
            
Net oil sales
  367,102   315,435   221,564   73,508 
Net gas sales
  61,632   22,918   28,914   38,072 
Net revenue
  428,734   338,353   250,478   111,580 
Production costs
  (229,650)  (179,643)  (129,235)  (54,513)
Gross profit
  199,084   158,710   121,243   57,067 
Exploration costs
  (43,369)  (16,254)  (27,890)  (10,066)
Administrative costs
  (48,164)  (46,584)  (28,798)  (18,169)
Selling expenses
  (24,428)  (17,252)  (24,631)  (2,546)
Impairment loss for non-financial assets
  (9,430)         
Other operating income/(expense)
  (1,849)  5,344   823   (502)
Operating profit
  71,844   83,964   40,747   25,784 
Financial results
  (50,719)  (33,876)  (16,308)  (13,516)
Bargain purchase gain on acquisition of subsidiaries
        8,401    
Profit before tax
  21,125   50,088   32,840   12,268 
Income tax
  (5,195)  (15,154)  (14,394)  (7,206)
Profit for the year
  15,930   34,934   18,446   5,062 
Non-controlling interest
  8,418   12,922   6,567   5,008 
Profit attributable to owners of the Company
  7,512   22,012   11,879   54 
Earnings per share for profit attributable to owners of the Company—Basic
  0.13   0.50   0.28   0.00 
Earnings per share for profit attributable to owners of the Company—Diluted(1)
  0.13   0.47   0.27   0.00 
Weighted average common shares outstanding—Basic
  56,396,812   43,603,846   42,673,981   41,912,685 
Weighted average common shares outstanding—Diluted(1)
  58,840,412   46,532,049   44,109,305   43,917,167 
Common Shares outstanding at year-end  57,790,533   43,861,614   43,495,585   42,474,274 


(1)
See Note 18 to our Annual Consolidated Financial Statements.
 
 
2

 

Balance sheet data
 
   
As of December 31,
 
   
2014
  
2013
  
2012
  
2011
 
   
(In thousands of US$)
 
Assets
            
Non-current assets
            
Property, plant and equipment
  790,767   595,446   457,837   224,635 
Prepaid taxes
  1,253   11,454   10,707   2,957 
Other financial assets
  12,979   5,168   7,791   5,226 
Deferred income tax
  33,195   13,358   13,591   450 
Prepayments and other receivables
  349   6,361   510   707 
Total non-current assets
  838,543   631,787   490,436   233,975 
Current assets
                
Other financial assets
           3,000 
Inventories
  8,532   8,122   3,955   584 
Trade receivables
  36,917   42,628   32,271   15,929 
Prepayments and other receivables
  13,993   35,764   49,620   24,984 
Prepaid taxes
  13,459   6,979   3,443   147 
Cash at bank and in hand
  127,672   121,135   48,292   193,650 
Total current assets
  200,573   214,628   137,581   238,294 
Total assets
  1,039,116   846,415   628,017   472,269 
                  
    Share capital
  58   44   43   43 
    Share premium
  210,886   120,426   116,817   112,231 
    Other
  164,613   150,371   122,561   96,615 
 Equity attributable to owners of the Company
  375,557   270,841   239,421   208,889 
 Equity attributable to non-controlling interest
  103,569   95,116   72,665   41,763 
Total equity
  479,126   365,957   312,086   250,652 
 
Liabilities
                
Non-current liabilities
                
Borrowings
  342,440   290,457   165,046   134,643 
Provisions for other long-term liabilities
  46,910   33,076   25,991   9,412 
Trade and other payables
  16,583   8,344       
Deferred income tax
  30,065   23,087   17,502   13,109 
Total non-current liabilities
  435,998   354,964   208,539   157,164 
Current liabilities
                
Borrowings
  27,153   26,630   27,986   30,613 
Current income tax
  7,935   7,231   7,315   187 
Trade and other payables
  88,904   91,633   72,091   33,653 
Total current liabilities
  123,992   125,494   107,392   64,453 
Total liabilities
  559,990   480,458   315,931   221,617 
Total equity and liabilities
  1,039,116   846,415   628,017   472,269 
 
 
3

 

Cash flow data
 
   
For the year ended December 31,
 
   
2014
  
2013
  
2012
  
2011
 
   
(In thousands of US$)
 
Cash provided by (used in)
            
Operating activities
  230,746   127,295   129,427   68,763 
Investing activities
  (344,041)  (208,500)  (301,132)  (101,276)
Financing activities
  124,716   164,018   26,375   131,739 
Net increase (decrease) in cash
  11,421   82,813   (145,330)  99,226 

 
Other financial data
 
   
For the year ended December 31,
 
   
2014
  
2013
  
2012
  
2011
 
Adjusted EBITDA(1) (US$ thousands)
  220,077   167,253   121,404   63,391 
Adjusted EBITDA margin(2)
  51.3%  49.4%  48.5%  56.8%
Adjusted EBITDA per boe(3)
  33.0   33.9   31.1   22.9 
 

(1)
Adjusted EBITDA is a non-IFRS financial measure. For a definition of Adjusted EBITDA and other information relating to this measure, see “Presentation of Financial and Other Information—Financial statements—Non-IFRS financial measures.” For a reconciliation of Adjusted EBITDA to the IFRS financial measure of profit for the year, see Note 6 to our Annual Consolidated Financial Statements included in this annual report.
 
(2)
Adjusted EBITDA margin is defined as Adjusted EBITDA divided by net revenue.
 
(3)
Adjusted EBITDA per boe is defined as Adjusted EBITDA divided by total boe.
 
 
4

 
 
Exchange rates
 
In Chile, Colombia, Argentina and Peru, our functional currency is the U.S. dollar. In Brazil, our functional currency is the real.
 
The Brazilian foreign exchange system allows the purchase and sale of foreign currency and the international transfer of real by any person or legal entity, regardless of the amount, subject to certain regulatory procedures.
 
Since 1999, the Brazilian Central Bank has allowed the U.S. dollar-real exchange rate to float freely, and, since then, the U.S. dollar-real exchange rate has fluctuated considerably. Our operations in Brazil account for 15% of our consolidated assets and 8% of our revenues for the year ended December 31, 2014. This portion of our business is exposed to losses that may arise from currency fluctuation, as a significant amount of our revenues, operating costs, administrative expenses and taxes in Brazil are denominated in reais. In addition, as we financed our Rio das Contas acquisition in part through our Brazilian subsidiary’s entrance into a US$70.5 million credit facility with Itaú BBA International plc, this also exposes us to exchange rate losses from the devaluation of the Brazilian reais against the U.S. dollar.
 
In the past, the Brazilian Central Bank has occasionally intervened to control unstable movements in foreign exchange rates. We cannot predict whether the Brazilian Central Bank or the Brazilian government will continue to permit the real to float freely or will intervene in the exchange rate market through the return of a currency band system or otherwise. The real may depreciate or appreciate substantially against the U.S. dollar. Furthermore, Brazilian law provides that, whenever there is a serious imbalance in Brazil’s balance of payments or there are serious reasons to foresee a serious imbalance, temporary restrictions may be imposed on remittances of foreign capital abroad. We cannot assure you that such measures will not be taken by the Brazilian government in the future. As a result of the devaluation that occurred in the year ended December 31, 2014, we recorded exchange rate losses amounting to US$19.2 million in our Brazilian subsidiary. This loss was generated by the credit facility of US$70.5 million that we incurred to acquire Rio das Contas in March 31, 2014.  See “—D. Risk factors—Risks relating to our business—Our results of operations could be materially adversely affected by fluctuations in foreign currency exchange rates.”
 
The following tables show the selling rate for U.S. dollars for the periods and dates indicated. The information in the “Average” column represents the average of the daily exchange rates during the periods presented. The numbers in the “Period-end” column are the quotes for the exchange rate as of the last business day of the period in question. As of April 27, 2015, the exchange rate for the purchase of U.S. dollars as reported by the Central Bank of Brazil was R$2.9236 per U.S. dollar.
 
The following table presents the monthly high and low representative market rate during the months indicated.
 
Recent exchange rates of Real per U.S. dollar
 
Low
  
High
 
Month:
      
October 2014
  2.3914   2.5341 
November 2014
  2.4839   2.6136 
December 2014
  2.5607   2.7403 
January 2015
  2.5754   2.7107 
February 2015
  2.6894   2.8811 
March 2015
  2.8655   3.2683 
April 2015 (through April 27, 2015)
  2.9236   3.1556 


Source: Central Bank of Brazil.
 
 
5

 
 
The following table presents the average R$ per U.S. dollar representative market rate for each of the five most recent years, calculated by using the average of the exchange rates on the last day of each month during the period, and the representative year-end market rate for each of the five most recent years.
 
Real per U.S. dollar
 
Low
  
High
 
Period:
      
2009
  1.9936   1.7412 
2010
  1.7593   1.6662 
2011
  1.6746   1.8758 
2012
  1.9550   2.0435 
2013
  2.1605   2.3426 
First quarter 2014
  2.3409   2.2630 
Second quarter 2014
  2.2296   2.2025 
Third quarter 2014
  2.2745   2.4510 
Fourth quarter 2014
  2.5437   2.6562 
First quarter 2015
  2.8702   3.2080 
Second quarter 2015 (through April 27, 2015) 
  2.9236   3.1556 


Source: Central Bank of Brazil.
 
Exchange rate fluctuation may affect the U.S. dollar value of any distributions we make with respect to our common shares. See “—D. Risk factors—Risks relating to our business—Our results of operations could be materially adversely affected by fluctuations in foreign currency exchange rates.”
 
 
Not applicable.
 
 
Not applicable.
 
 
Our business, financial condition and results of operations could be materially and adversely affected if any of the risks described below occur. As a result, the market price of our common shares could decline, and you could lose all or part of your investment. This annual report also contains forward-looking statements that involve risks and uncertainties. See “Forward-Looking Statements.” The risks below are not the only ones facing our Company. Additional risks not currently known to us or that we currently deem immaterial may also adversely affect us.
 
Risks relating to our business
 
A substantial or extended decline in oil, natural gas and methanol prices may materially adversely affect our business, financial condition or results of operations.
 
The prices that we receive for our oil and natural gas production heavily influence our revenues, profitability, access to capital and growth rate. Historically, the markets for oil, natural gas and methanol (which historically have influenced prices for almost all of our Chilean gas sales) have been volatile and will likely continue to be volatile in the future. International oil, natural gas and methanol prices have fluctuated widely in recent years and may continue to do so in the future.
 
The prices that we will receive for our production and the levels of our production depend on numerous factors beyond our control. These factors include, but are not limited, to the following:
 
 
·
global economic conditions;
 
 
·
changes in global supply and demand for oil, natural gas and methanol;
 
 
·
the actions of the Organization of the Petroleum Exporting Countries, or OPEC;
 
 
6

 
 
 
·
political and economic conditions, including embargoes, in oil-producing countries or affecting other countries;
 
 
·
the level of oil- and natural gas-producing activities, particularly in the Middle East, Africa, Russia, South America and the United States;
 
 
·
the level of global oil and natural gas exploration and production activity;
 
 
·
the level of global oil and natural gas inventories;
 
 
·
the price of methanol;
 
 
·
availability of markets for natural gas;
 
 
·
weather conditions and other natural disasters;
 
 
·
technological advances affecting energy production or consumption;
 
 
·
domestic and foreign governmental laws and regulations, including environmental, health and safety laws and regulations;
 
 
·
proximity and capacity of oil and natural gas pipelines and other transportation facilities;
 
 
·
the price and availability of competitors’ supplies of oil and natural gas in captive market areas;
 
 
·
quality discounts for oil production based, among other things, on API and mercury content;
 
 
·
taxes and royalties under relevant laws and the terms of our contracts;
 
 
·
our ability to enter into oil and natural gas sales contracts at fixed prices;
 
 
·
the level of global methanol demand and inventories and changes in the uses of methanol;
 
 
·
the price and availability of alternative fuels; and
 
 
·
future changes to our hedging policies.
 
These factors and the volatility of the energy markets make it extremely difficult to predict future natural gas and oil price movements. For example, recently, oil and gas prices have fluctuated significantly. From January 1, 2010 to December 31, 2014, Brent spot prices  ranged from a low of US$55.27 per barrel to a high of US$128.14 per barrel, NYMEX West Texas International, or WTI, crude oil contracts prices ranged from a low of US$53.45 per bbl to a high of US$113.39 per bbl, Henry Hub natural gas average spot prices ranged from a low of US$1.82 per mmbtu to a high of US$8.15 per mmbtu, US Gulf methanol spot barge prices ranged from a low of US$240.34 per metric ton to a high of US$564.12 per metric ton. Further, oil, natural gas and methanol prices do not necessarily fluctuate in direct relationship to each other.
 
For the year ended December 31, 2014, 86% of our revenues, were derived from oil. Because we expect that our production mix will continue to be weighted towards oil, our financial results are more sensitive to movements in oil prices.
 
As of December 31, 2014, natural gas comprised 14% of our revenues. A decline in natural gas prices could negatively affect our future growth, particularly for future gas sales where we may not be able to secure or extend our current long-term contracts.
 
Lower oil and natural gas prices may not only decrease our revenues on a per unit basis, but also may reduce the amount of oil and natural gas that we can produce economically. In addition, changes in oil and gas prices can impact our valuation of reserves and, in periods of sharply lower commodity prices, we may curtail production and capital spending projects or may defer or delay drilling wells because of lower cash flows. A substantial or extended decline in oil or natural gas prices would materially adversely affect our business, financial condition and results of
 
 
7

 
 
operations. We have historically not hedged our production to protect against fluctuations in the international oil prices. We may in the future consider adopting a hedging policy against commodity price risk, when deemed appropriate and taking into account the size of our business and market volatility.
 
The current oil price crisis has impacted our operations and corporate strategies.
 
We face limitations on our ability to increase prices or improve margins on the oil and natural gas that we sell. As a consequence of the oil price crisis which started in the second half of 2014 (WTI and Brent, the main international oil price markers, fell by approximately 50% between August 2014 and March 2015), the Company has undertaken a decisive cost cutting program to ensure its ability to both maximize ongoing work projects and to preserve its cash.
 
The main actions that are being carried out under our 2015 cost-cutting program to address the oil industry price crisis include the:
 
 
·
reduction of our capital investment taking advantage of the flexible work program;
 
 
·
deferment of capital projects with relevant permissions and consents from regulatory authorities and partners, as permitted by our contracts.
 
 
·
renegotiation of licenses and concessions, where permitted, and renegotiation and reduction of oil and gas service contracts, including drilling and civil work contractors, as well as transportation, trucking and pipeline costs; and
 
 
·
improving the efficiency of our operating costs and the temporary suspension of certain low-margin producing oil and gas fields.
 
In 2015 we reduced our workforce significantly. This reduction streamlined certain internal functions and departments to meet our current needs, which we expect will contribute to create a more efficient workforce in the current economic environment. As a result, we expect to realize US$12 million annually in cost savings associated with the reduction of full-time and temporary employees, excluding one-time termination costs of approximately US$6 million in 2015.
 
Further cost reductions are expected in 2015 due to the general depreciation of Latin American currencies (Colombian peso, Brazilian real, Chilean peso, Argentine peso and Peruvian sol), in connection with operating and structure costs established in local currencies and also related to a voluntary salary reduction by GeoPark’s senior management team and Board of Directors. Our preliminary capital program for 2015 calls for approximately US$60 million - US$70 million to fund our exploration and development, which we intend to fund through cash flows from operations and cash-in-hand. Funding for this program relies in part on oil prices remaining close to current or higher levels and other factors to generate sufficient cash flow. Oil prices were very volatile at the end of 2014 and have remained at low levels in the first part of 2015. We have restricted activity and lowered our planned capital expenditure for 2015 as compared to previous years. Low oil prices affect our revenues, which in turn affects our debt capacity and the covenants in our financing agreements, as well the amount of money we can borrow using our oil reserves as collateral, as well as the amount of cash we are able to generate from current operations. If we are not able to generate the sales which, together with our current cash resources, are sufficient to fund our capital program, we will not be able to efficiently execute our work program which would cause us to further decrease our work program, which could harm our business outlook, investor confidence and our share price.
 
In addition, actions taken by the company to maximize ongoing work projects and to reduce expenses, including renegotiations and reduction of oil and gas service contracts and other initiatives included in the cost cutting program adopted by us may expose us to claims and contingencies from interested parties that may have a negative impact on our business, financial condition, results of operations and cash flows. If oil prices continue to remain low then we may be unable to meet our contractual obligations with oil and service contracts and our suppliers. Equally, those third parties may be unable to meet their contractual obligations to us as a result of the oil price crisis, impacting on our operations.
 
 
8

 

Unfavorable credit and market conditions, such as the global financial crisis that began in 2008 or the recent decline in oil prices have affected and could continue to affect negatively the economies of the countries in which we operate and may negatively affect our business, and results of operations.
 
Global financial crises and related turmoil in the global financial system have had, and may continue to have, a negative impact on our business, financial condition, results of operations and cash flows. The lingering effects of the global credit crisis that began in 2008 and of financial crises generally on our customers and on us cannot be predicted., which could have an impact on our flexibility to react to changing economic and business conditions. In addition, the recent decline in WTI and Brent, the main international oil price markers, that fell by approximately 50% between August 2014 and March 2015 and which are expected to remain volatile in the near future, may also negatively affect the economies of the countries in which we operate. Any of the foregoing factors or a combination of these factors could have an adverse effect on our results of operations and financial condition.
 
Unless we replace our oil and natural gas reserves, our reserves and production will decline over time. Our business is dependent on our continued successful identification of productive fields and prospects and the identified locations in which we drill in the future may not yield oil or natural gas in commercial quantities.
 
Production from oil and gas properties declines as reserves are depleted, with the rate of decline depending on reservoir characteristics. Accordingly, our current proved reserves will decline as these reserves are produced. As of December 31, 2014, our reserves-to-production (or reserve life) ratio for net proved reserves in Chile, Colombia and Brazil was 6 years. According to estimates, if on January 1, 2015, we ceased all drilling and development and workovers, including recompletions, refracs and workovers, our proved developed producing reserves base in Chile, Colombia, Argentina and Brazil would decline at an annual effective rate of 33% over the first three years, including 40% during the first year.
 
Our future oil and natural gas reserves and production, and therefore our cash flows and income, are highly dependent on our success in efficiently developing our current reserves and using cost-effective methods to find or acquire additional recoverable reserves. While we have had success in identifying and developing commercially exploitable deposits and drilling locations in the past, we may be unable to replicate that success in the future. We may not identify any more commercially exploitable deposits or successfully drill, complete or produce more oil or gas reserves, and the wells which we have drilled and currently plan to drill within our blocks or concession areas may not discover or produce any further oil or gas or may not discover or produce additional commercially viable quantities of oil or gas to enable us to continue to operate profitably. If we are unable to replace our current and future production, the value of our reserves will decrease, and our business, financial condition and results of operations will be materially adversely affected.
 
We derive a significant portion of our revenues from sales to a few key customers.
 
In Chile, 100% of our crude oil and condensate sales are made to ENAP. For the year ended December 31, 2014, sales to ENAP represented 32% of our revenues from oil and 28% of our total revenues. ENAP imports the majority of the oil it refines and partially supplements those imports with volumes supplied locally by its own operated fields and those operated by us. The sales contract with ENAP is commonly revised every year to reflect changes in the global oil market and to adjust for ENAP’s logistics costs in the Gregorio oil terminal. As of the date of this Annual Report, we are negotiating a new agreement with ENAP with an initial term of three to six months. In addition, in Chile, in the year ended December 31, 2014, almost all of our natural gas sales were made to Methanex under a long-term contract, the “Methanex Gas Supply Agreement”, which expires on April 30, 2017. Sales to Methanex represented 6% of our consolidated revenues for the year ended December 31, 2014. However, if ENAP or Methanex were to decrease or cease purchasing our oil and gas, or if we were unable to renew these contracts at a lower sales price or at all, this could have a material adverse effect on our business, financial condition and results of operations
 
In Colombia, for the year ended December 31, 2014, we made 40.1% of our oil sales to Gunvor, 31.8% to Emerald and 11.0% to Perenco, with Gunvor accounting for 23.0%, Emerald 18.3% and Perenco 6.3% of our consolidated revenues for the same period. Our current sales contracts with Emerald, Perenco and Gunvor are short-term agreements. If any of Emerald, Perenco or Gunvor were to decrease or cease purchasing oil from us, or if any of them were to decide not to renew their contracts with us or to renew them at a lower sales price, this could have a material adverse effect on our business, financial condition and results of operations.
 
 
9

 
 
In Brazil, all of our revenues from the sale of gas in the Manatí Field in Brazil were generated from sales to Petrobras, the operator of the Manatí Field, pursuant to a long-term gas off-take contract. See “—Item 4. Information on the Company—B. Business overview—Significant agreements—Brazil—Petrobras Natural Gas Purchase Agreement.”
 
In Peru, subject to government approval of GeoPark being assigned 75% in the Morona Block (also known as Lote 64), and other environmental permits and if we are able to start producing oil from this block, Petroperu, the Peruvian national oil company has the first option but not the obligation to purchase oil produced by us in the Marona Block.
 
Our results of operations could be materially adversely affected by fluctuations in foreign currency exchange rates.
 
Although a majority of our net revenues is denominated in U.S. dollars, unfavorable fluctuations in foreign currency exchange rates for certain of our expenses in Chile, Colombia, Brazil, Peru and Argentina could have a material adverse effect on our results of operations. Furthermore, we have not entered, into derivative transactions to hedge the effect of changes in the exchange rate of local currencies to the U.S. dollar. Because our consolidated financial statements are presented in U.S. dollars, we must translate revenues, expenses and income, as well as assets and liabilities, into U.S. dollars at exchange rates in effect during or at the end of each reporting period.
 
In addition, our Rio das Contas acquisition, significantly increased our exposure to fluctuations in the real against the U.S. dollar, as Rio das Contas’s revenues and expenses are denominated in reais. The real has experienced frequent and substantial variations in relation to the U.S. dollar and other foreign currencies. For example, the real was R$1.56 per US$1.00 in August 2008. Following the onset of the crisis in the global financial markets, the real depreciated 31.9% against the U.S. dollar and reached R$2.34 per US$1.00 at the end of 2008. In 2011, the real appreciated against the U.S. dollar, reaching R$1.876 per US$1.00 at the end of 2011. In 2012, however, the real depreciated, and on December 31, 2013, the exchange rate was R$2.3426 per US$1.00. As of December 31, 2014, the exchange rate was R$2.6562 per US$1.00. In the first three months of 2015, the real depreciated and the exchange rate as of March 31, 2015 was R$3.2080 per US$1.00. Depending on the circumstances, either depreciation or appreciation of the real could materially and adversely affect the growth of the Brazilian economy and our business, financial condition and results of operations. For example, in 2014, we recorded exchange rate losses amounting to US$19.2 million in our Brazilian subsidiary that were generated by the credit facility of US$70.5 million that we incurred to acquire Rio das Contas in March 31, 2014.  See “—A. Selected financial data—Exchange rates.”
 
There are inherent risks and uncertainties relating to the exploration and production of oil and natural gas.
 
Our performance depends on the success of our exploration and production activities and on the existence of the infrastructure that will allow us to take advantage of our oil and gas reserves. Oil and natural gas exploration and production activities are subject to numerous risks beyond our control, including the risk that exploration activities will not identify commercially viable quantities of oil or natural gas. Our decisions to purchase, explore, develop or otherwise exploit prospects or properties will depend in part on the evaluation of seismic and other data obtained through geophysical, geochemical and geological analysis, production data and engineering studies, the results of which are often inconclusive or subject to varying interpretations.
 
Furthermore, the marketability of any oil and natural gas production from our projects may be affected by numerous factors beyond our control. These factors include, but are not limited to, proximity and capacity of pipelines and other means of transportation, the availability of upgrading and processing facilities, equipment availability and government laws and regulations (including, without limitation, laws and regulations relating to prices, sale restrictions, taxes, governmental stake, allowable production, importing and exporting of oil and natural gas, environmental protection and health and safety). The effect of these factors, individually or jointly, cannot be accurately predicted, but may have a material adverse effect on our business, financial condition and results of operations.
 
 
10

 
 
There can be no assurance that our drilling programs will produce oil and natural gas in the quantities or at the costs anticipated, or that our currently producing projects will not cease production, in part or entirely. Drilling programs may become uneconomic as a result of an increase in our operating costs or as a result of a decrease in market prices for oil and natural gas. Our actual operating costs or the actual prices we may receive for our oil and natural gas production may differ materially from current estimates. In addition, even if we are able to continue to produce oil and gas, there can be no assurance that we will have the ability to market our oil and gas production. See “—Our inability to access needed equipment and infrastructure in a timely manner may hinder our access to oil and natural gas markets and generate significant incremental costs or delays in our oil and natural gas production” below.
 
Our identified potential drilling location inventories are scheduled over many years, making them susceptible to uncertainties that could materially alter the occurrence or timing of their drilling.
 
Our management team has specifically identified and scheduled certain potential drilling locations as an estimation of our future multi-year drilling activities on our existing acreage. As of December 31, 2014, approximately 75 of our specifically identified potential future drilling locations were attributed to proved undeveloped reserves in Chile, Colombia and Brazil. These identified potential drilling locations, including those without proved undeveloped reserves, represent a significant part of our growth strategy.
 
Our ability to drill and develop these identified potential drilling locations depends on a number of factors, including oil and natural gas prices, the availability and cost of capital, drilling and production costs, the availability of drilling services and equipment, drilling results, lease expirations, the availability of gathering systems, marketing and transportation constraints, refining capacity, regulatory approvals and other factors. Because of the uncertainty inherent in these factors, there can be no assurance that the numerous potential drilling locations we have identified will ever be drilled or, if they are, that we will be able to produce oil or natural gas from these or any other potential drilling locations.
 
Our business requires significant capital investment and maintenance expenses, which we may be unable to finance on satisfactory terms or at all.
 
The oil and natural gas industry is capital intensive and we expect to make substantial capital expenditures in our business and operations for the exploration and production of oil and natural gas reserves. We made US$215.2 million and US$353.0 million (including US$140.1 million in Brazil to acquire Rio das Contas, which we financed through the incurrence of a loan of US$70.5 million and cash on hand) of capital expenditures during the years ended December 31, 2013 and 2014, respectively. See “—Item 5. Operating and Financial Review and Prospects—B. Liquidity and capital resources—Capital Expenditures” for expected capital expenditures in 2015.
 
The actual amount and timing of our future capital expenditures may differ materially from our estimates as a result of, among other things, commodity prices, actual drilling results, the availability of drilling rigs and other equipment and services, and regulatory, technological and competitive developments. In response to improvements in commodity prices, we may increase or decrease our actual capital expenditures. We intend to finance our future capital expenditures through cash generated by our operations and potential future financing arrangements. However, our financing needs may require us to alter or increase our capitalization substantially through the issuance of debt or equity securities or the sale of assets.
 
If our capital requirements vary materially from our current plans, we may require further financing. In addition, we may incur significant financial indebtedness in the future, which may involve restrictions on other financing and operating activities. We may also be unable to obtain financing or financing on terms favorable to us. These changes could cause our cost of doing business to increase, limit our ability to pursue acquisition opportunities, reduce cash flow used for drilling and place us at a competitive disadvantage. A significant reduction in cash flows from operations or the availability of credit could materially adversely affect our ability to achieve our planned growth and operating results.
 
We are subject to complex laws common to the oil and natural gas industry, which can have a material adverse effect on our business, financial condition and results of operations.
 
The oil and natural gas industry is subject to extensive regulation and intervention by governments throughout the world, including extensive local, state and federal regulations, in such matters as the award of exploration and production interests, the imposition of specific exploration and drilling obligations, allocation of and restrictions on production, price controls, required divestments of assets and foreign currency controls, and the development and nationalization, expropriation or cancellation of contract rights.
 
 
11

 
 
We have been required in the past, and may be required in the future, to make significant expenditures to comply with governmental laws and regulations, including with respect to the following matters:
 
 
·
licenses, permits and other authorizations for drilling operations;
 
 
·
reports concerning operations;
 
 
·
compliance with environmental, health and safety laws and regulations;
 
 
·
drafting and implementing emergency planning;
 
 
·
plugging and abandonment costs; and
 
 
·
taxation.
 
Under these laws and regulations, we could be liable for, among other things, personal injury, property damage, environmental damage and other types of damage. Failure to comply with these laws and regulations may also result in the suspension or termination of our operations and subject us to administrative, civil and criminal penalties. Moreover, these laws and regulations could change in ways that could substantially increase our costs. Any such liabilities, obligations, penalties, suspensions, terminations or regulatory changes could have a material adverse effect on our business, financial condition or results of operations.
 
In addition, the terms and conditions of the agreements under which our oil and gas interests are held generally reflect negotiations with governmental authorities and can vary significantly. These agreements take the form of special contracts, concessions, licenses, associations or other types of agreements. Any suspensions, terminations or regulatory changes in respect of these special contracts, concessions, licenses, associations or other types of agreements could have a material adverse effect on our business, financial condition or results of operations.
 
Oil and gas operations contain a high degree of risk and we may not be fully insured against all risks we face in our business.
 
Oil and gas exploration and production is speculative and involves a high degree of risk and hazards. In particular, our operations may be disrupted by risks and hazards that are beyond our control and that are common among oil and gas companies, including environmental hazards, blowouts, industrial accidents, occupational safety and health hazards, technical failures, labor disputes, community protests or blockades, unusual or unexpected geological formations, flooding, earthquakes and extended interruptions due to weather conditions, explosions and other accidents. For example, in the first half of 2013 we experienced a well control incident at our Chercán 1 well in the Flamenco Block in Chile with no harm to employees or property. While we were able to bring that incident under control without injuries or environmental damage, there can be no assurance that we will not experience similar or more serious incidents in the future, which could result in damage to, or destruction of, wells or production facilities, personal injury, environmental damage, business interruption, financial losses and legal liability.
 
While we believe that we maintain customary insurance coverage for companies engaged in similar operations, we are not fully insured against all risks in our business. In addition, insurance that we do and may carry may contain significant exclusions from and limitations on coverage. We may elect not to obtain certain non-mandatory types of insurance if we believe that the cost of available insurance is excessive relative to the risks presented. The occurrence of a significant event or a series of events against which we are not fully insured and any losses or liabilities arising from uninsured or underinsured events could have a material adverse effect on our business, financial condition or results of operations.
 
The development schedule of oil and natural gas projects is subject to cost overruns and delays.
 
Oil and natural gas projects may experience capital cost increases and overruns due to, among other factors, the unavailability or high cost of drilling rigs and other essential equipment, supplies, personnel and oil field services. The cost to execute projects may not be properly established and remains dependent upon a number of factors, including the completion of detailed cost estimates and final engineering, contracting and procurement costs. Development of projects may be materially adversely affected by one or more of the following factors:
 
 
12

 
 
 
·
shortages of equipment, materials and labor;
 
 
·
fluctuations in the prices of construction materials;
 
 
·
delays in delivery of equipment and materials;
 
 
·
our ability to close our pending Morona Block Acquisition.

 
·
labor disputes;
 
 
·
political events;
 
 
·
title problems;
 
 
·
obtaining easements and rights of way;
 
 
·
blockades or embargoes;
 
 
·
litigation;
 
 
·
compliance with governmental laws and regulations, including environmental, health and safety laws and regulations;
 
 
·
adverse weather conditions;
 
 
·
unanticipated increases in costs;
 
 
·
natural disasters;
 
 
·
accidents;
 
 
·
transportation;
 
 
·
unforeseen engineering and drilling complications;
 
 
·
environmental or geological uncertainties; and
 
 
·
other unforeseen circumstances.
 
Any of these events or other unanticipated events could give rise to delays in development and completion of our projects and cost overruns.
 
For example, in 2013, the drilling and completion cost for the exploratory well Chilco x-1 in our Flamenco Block in Chile was originally estimated at US$2.6 million, but the actual cost was approximately US$4.0 million, mainly due to mechanical issues during the drilling as it was the first well drilled with a new drilling rig.
 
Delays in the construction and commissioning of projects or other technical difficulties may result in future projected target dates for production being delayed or further capital expenditures being required. These projects may often require the use of new and advanced technologies, which can be expensive to develop, purchase and implement and may not function as expected. Such uncertainties and operating risks associated with development projects could have a material adverse effect on our business, results of operations or financial condition.
 
Competition in the oil and natural gas industry is intense, which makes it difficult for us to acquire properties and prospects, market oil and natural gas and secure trained personnel.
 
We compete with the major oil and gas companies engaged in the exploration and production sector, including state-owned exploration and production companies that possess substantially greater financial and other resources than we do for researching and developing exploration and production technologies and access to markets, equipment, labor and capital required to acquire, develop and operate our properties. We also compete for the acquisition of licenses and properties in the countries in which we operate.
 
 
13

 
 
Our competitors may be able to pay more for productive oil and natural gas properties and exploratory prospects and to evaluate, bid for and purchase a greater number of properties and prospects than our financial or personnel resources permit. Our competitors may also be able to offer better compensation packages to attract and retain qualified personnel than we are able to offer. In addition, there is substantial competition for capital available for investment in the oil and natural gas industry. As a result of each of the aforementioned, we may not be able to compete successfully in the future in acquiring prospective reserves, developing reserves, marketing hydrocarbons, attracting and retaining quality personnel or raising additional capital, which could have a material adverse effect on our business, financial condition or results of operations. See “—Item 4. Information on the Company—B. Business overview—Our competition.”
 
In Chile, we partner with and sell to, and may from time to time compete with, ENAP and, to a lesser extent, some companies with operations in Argentina mentioned below. In Colombia, we partner with and sell to, and may from time to time compete with, Ecopetrol, as well as with privately-owned companies such as Pacific Rubiales, Gran Tierra, Parex Resources Colombia Ltd. Sucursal, or Parex, and Canacol, among others. In Brazil, we partner with and sell to, and may from time to time compete with, Petrobras, privately-owned companies such as HRT, QGEP, Brasoil and some of the Colombian companies mentioned above, which have entered into Brazil, among others. In Argentina, we compete for resources with YPF, as well as with privately-owned companies such as Pan American Energy, Pluspetrol, Tecpetrol, Chevron, Wintershall, Total, Sinopec and others. In Peru, we expect to partner with and expect to sell to, Petroperu and will compete for resources with privately-owned companies such as Pluspetrol, Gran Tierra, Repsol, Graña y Montero, Hunt Oil, Olympic Oil & Gas, Savia, among others; and with state-owned oil companies such as China National Petroleum Corporation (CNPC).
 
Our estimated oil and gas reserves are based on assumptions that may prove inaccurate.
 
Our oil and gas reserves estimates in Brazil, Chile, Colombia, and Peru as of December 31, 2014 are based on the D&M Reserves Report. Although classified as “proved reserves,” the reserves estimates set forth in the D&M Reserves Reports are based on certain assumptions that may prove inaccurate. D&M’s primary economic assumptions in estimates included oil and gas sales prices determined according to SEC guidelines, future expenditures and other economic assumptions (including interests, royalties and taxes) as provided by us.
 
In Chile, D&M’s estimates are based in part on the assumption that Methanex continues to commit to purchase Fell Block gas under the existing long-term contract beyond 2017. In Brazil, D&M’s estimates are also based in part on the assumption that the gas compression facility for the Manatí Field that started in 2014 will be completed by 2015.
 
In Peru, the estimates are formulated on a pro forma basis. We expect to close the pending Morona Block Acquisition in 2015.
 
Oil and gas reserves engineering is a subjective process of estimating accumulations of oil and gas that cannot be measured in an exact way, and estimates of other engineers may differ materially from those set out herein. Numerous assumptions and uncertainties are inherent in estimating quantities of proved oil and gas reserves, including projecting future rates of production, timing and amounts of development expenditures and prices of oil and gas, many of which are beyond our control. Results of drilling, testing and production after the date of the estimate may require revisions to be made. For example, if we are unable to sell our oil and gas to customers, this may impact the estimate of our oil and gas reserves. Accordingly, reserves estimates are often materially different from the quantities of oil and gas that are ultimately recovered, and if such recovered quantities are substantially lower that the initial reserves estimates, this could have a material adverse impact on our business, financial condition and results of operations.
 
Our inability to access needed equipment and infrastructure in a timely manner may hinder our access to oil and natural gas markets and generate significant incremental costs or delays in our oil and natural gas production.
 
Our ability to market our oil and natural gas production depends substantially on the availability and capacity of processing facilities, oil tankers, transportation facilities (such as pipelines, crude oil unloading stations and trucks) and other necessary infrastructure, which may be owned and operated by third parties. Our failure to obtain such facilities on acceptable terms or on a timely basis could materially harm our business. We may be required to shut down oil and gas wells because access to transportation or processing facilities may be limited or unavailable when needed. If that were to occur, then we would be unable to realize revenue from those wells until arrangements were made to deliver the production to market, which could cause a material adverse effect on our business, financial condition and results of operations. In addition, the shutting in of wells can lead to mechanical problems upon bringing the production back on line, potentially resulting in decreased production and increased remediation costs. The exploitation and sale of oil and natural gas and liquids will also be subject to timely commercial processing and marketing of these products, which depends on the contracting, financing, building and operating of infrastructure by third parties.
 
 
14

 
 
In Chile, we transport the crude oil we produce in the Fell Block by truck to ENAP’s processing, storage and selling facilities at the Gregorio Refinery. As of the date of this Annual Report, ENAP purchases all of the crude oil we produce in Chile. We rely upon the continued good condition, maintenance and accessibility of the roads we use to deliver the crude oil we produce. If the condition of these roads were to deteriorate or if they were to become inaccessible for any period of time, this could delay delivery of crude oil in Chile and materially harm our business. For example, in January 2011, social and labor unrest resulted in the roads to the Gregorio Refinery being closed for two days, and we were unable to deliver crude oil to ENAP.
 
In the Tierra del Fuego Blocks, we will temporarily depend on the existence of continuous ferry service to be able to transport crude oil from the island of Tierra del Fuego to the mainland. Ferry service may be adversely affected by weather conditions, in particular by certain combinations of strong winds and tidal currents that may occur, which may adversely affect our ability to deliver the crude oil we produce in Tierra del Fuego. In the Fell Block, we depend on ENAP-owned gas pipelines to deliver the gas we produce to Methanex, the sole purchaser of the gas we produce. If ENAP’s pipelines were unavailable, this could have a materially adverse effect on our ability to deliver and sell our product to Methanex, which could have a material adverse effect on our gas sales. In addition, gas production in some areas in the Tierra del Fuego Blocks and the Otway and Tranquilo Blocks could require us to build a new network of gas pipelines in order for us to be able to deliver our product to market, which could require us to make significant capital investments.
 
In Colombia, producers of crude oil have historically suffered from tanker transportation logistics issues and limited storage capacity, which cause delays in delivery and transfer of title of crude oil. Such capacity issues in Colombia may require us to transport crude from our Colombian operations via truck, which may increase the costs of those operations. Road infrastructure is limited in certain areas in which we operate, and certain communities have used and may continue to use road blockages, which can sometimes interfere with our operations in these areas. For example, in December 2014, our Colombian production had been impacted by approximately 5,000 bopd during the last 13 days of the year by a road blockage, which was restored to normal production levels by the beginning of January 2015.
 
While Brazil has a well-developed network of hydrocarbon pipelines, storage and loading facilities, we may not be able to access these facilities when needed. Pipeline facilities in Brazil are often full and seasonal capacity restrictions may occur, particularly in natural gas pipelines. Our failure to secure transportation or access to pipelines or other facilities once we commence operations in the concessions we were awarded in Brazil on acceptable terms or on a timely basis could materially harm our business.
 
In Peru, future production in the Morona Bock is expected to be transported through the existing North Peruvian Pipeline, which has enough idle capacity to transport such future production. However, infrastructure problems or social unrest affecting the pipeline operation may adversely affect our production or revenues related to the Morona Block. In addition, as the Morona Block is located in a remote area of the tropical rainforest, the development of the project involves that significant infrastructure has to be built, as processing facilities, storages tanks and an approximately 97 km pipeline from the site to the North Peruvian Pipeline. Also, as there are no roads available in the surrounding area, logistics will be done by helicopters or barges during specific seasons of the year.
 
Our use of seismic data is subject to interpretation and may not accurately identify the presence of oil and natural gas.
 
Even when properly used and interpreted, seismic data and visualization techniques are tools only used to assist geoscientists in identifying subsurface structures as well as eventual hydrocarbon indicators, and do not enable the interpreter to know whether hydrocarbons are, in fact, present in those structures. In addition, the use of seismic and other advanced technologies requires greater pre-drilling expenditures than traditional drilling strategies, and we could incur losses as a result of these expenditures. Because of these uncertainties associated with our use of seismic data, some of our drilling activities may not be successful or economically viable, and our overall drilling success rate or our drilling success rate for activities in a particular area could decline, which could have a material adverse effect on us.
 
 
15

 
 
Through our Brazilian operations, we face operational risks relating to offshore drilling that we have not faced in the past.
 
To date, we have operated solely as an onshore oil and gas exploration and production company. However, our operations in the BCAM-40 Concession in Brazil may include shallow-offshore drilling activity in two areas in the Camamu-Almada Basin, which we expect will continue to be operated by Petrobras.
 
Offshore operations are subject to a variety of operating risks and laws and regulations, including among other things, with respect to environmental, health and safety matters, specific to the marine environment, such as capsizing, collisions and damage or loss from hurricanes or other adverse weather conditions. These conditions can cause substantial damage to facilities and interrupt production. As a result, we could incur substantial liabilities, compliance costs, fines or penalties that could reduce or eliminate the funds available for exploration, development or leasehold acquisitions, or result in loss of equipment and properties. For example, the Manatí Field has been subject to administrative infraction notices, which have resulted in fines against Petrobras in an aggregate amount of US$12.5 million, all of which are pending a final decision of the Brazilian Institute for the Environment and Natural Renewable Resources (Instituto Brasileiro do Meio-Ambiente e dos Recursos Naturais Renováveis), or IBAMA. Although the administrative fines were filed against Petrobras, as a party to the concession agreement governing the Manatí Field, Rio das Contas may be liable up to its participation interest of 10%. See “—Item 4. Information on the Company—B. Business overview—Health, safety and environmental matters—Other regulation of the oil and gas industry—Brazil.”
 
Additionally, offshore drilling generally requires more time and more advanced drilling technologies, involving a higher-risk of technological failure and usually higher drilling costs. Offshore projects often lack proximity to existing oilfield service infrastructure, necessitating significant capital investment in flow line infrastructure before we can market the associated oil or gas of a commercial discovery, increasing both the financial and operational risk involved with these operations. Because of the lack and high cost of infrastructure, some offshore reserve discoveries may never be produced economically.
 
Further, because we are not the operator of our offshore fields, all of these risks may be heightened since they are outside of our control. We have a 10% interest in the Manatí Field which limits our operating flexibility in such offshore fields. See “—We are not, and may not be in the future, the sole owner or operator of all of our licensed areas and do not, and may not in the future, hold all of the working interests in certain of our licensed areas. Therefore, we may not be able to control the timing of exploration or development efforts, associated costs, or the rate of production of any non-operated and, to an extent, any non-wholly-owned, assets.”
 
Our pending acquisition of the Morona Block in Peru is subject to regulatory approvals.
 
In October 2014 we agreed to acquire from Petroperu a 75% working interest in the Morona Block in Northern Peru. We have been qualified as an operator by Perupetro S.A. (“Perupetro”), the Peruvian hydrocarbons licensing agency. The closing of the acquisition is subject to the occurrence of certain conditions, including obtaining other governmental approvals. Failure to obtain such approvals before June 30, 2015 may result in termination of the agreement. The transaction is expected to close in 2015. See “—Item 4. Information on the Company—B. Business overview—Significant Agreements—Peru—Morona Block Acquisition.”
 
We may suffer delays or incremental costs due to difficulties in negotiations with landowners and local communities where our reserves are located.
 
Access to the sites where we operate requires agreements (including, for example, assessments, rights of way and access authorizations) with landowners and local communities. If we are unable to negotiate agreements with landowners, we may have to go to court to obtain access to the sites of our operations, which may delay the progress of our operations at such sites. In Chile, for example, we have negotiated the necessary agreements for many of our current operations in the Magallanes Basin. In the Tierra del Fuego Blocks, although we have successfully negotiated access to our sites, any future disputes with landowners or court proceedings may delay our operations in Tierra del Fuego Blocks. In Brazil, in the event that social unrest that occurred in 2013 continues or intensifies, this may lead to delays or damage relating to our ability to operate the assets we have acquired or may acquire in our Brazil Acquisitions.
 
 
16

 
 
In Colombia, although we have agreements with many landowners and are in negotiations with others, we expect our costs to increase following current and future negotiations regarding access to our blocks, as the economic expectations of landowners have generally increased, which may delay access to existing or future sites. In addition, the expectations and demands of local communities on oil and gas companies operating in Colombia have increased in the wake of recent changes to the royalty regime in Colombia. As a result, local communities have demanded that oil and gas companies invest in remediating and improving public access roads, compensate them for any damages related to use of such roads and, more generally, invest in infrastructure that was previously paid for with public funds. Due to these circumstances, oil and gas companies in Colombia, including us, are now dealing with increasing difficulties resulting from instances of social unrest, temporary road blockages and conflicts with landowners. For example, in December 2014, production from certain fields in the Llanos 34 Block was affected by a road blockage resulting in our reduction of production for a period of thirteen days that was returned to normal in early January 2015.
 
There can be no assurance that disputes with landowners and local communities will not delay our operations or that any agreements we reach with such landowners and local communities in the future will not require us to incur additional costs, thereby materially adversely affecting our business, financial condition and results of operations. Local communities may also protest or take actions that restrict or cause their elected government to restrict our access to the sites of our operations, which may have a material adverse effect on our operations at such sites.
 
In Peru, the Morona Block is located in land inhabited by native communities. Land use agreements will have to be signed with the communities and social support programs are expected to be implemented by GeoPark. In the Morona Block, approximately seventy-five indigenous communities, which fall into twelve distinct community structures, have been identified. Despite indigenous community support for hydrocarbons activities since the mid-nineties, similar projects in the Peruvian rainforest have faced social conflicts and works delays due to community claims.
 
Under the terms of some of our various CEOPs, E&P Contracts and concession agreements, we are obligated to drill wells, declare any discoveries and file periodic reports in order to retain our rights and establish development areas. Failure to meet these obligations may result in the loss of our interests in the undeveloped parts of our blocks or concession areas.
 
In order to protect our exploration and production rights in our license areas, we must meet various drilling and declaration requirements. In general, unless we make and declare discoveries within certain time periods specified in our various CEOPs, E&P Contracts and concession agreements, our interests in the undeveloped parts of our license areas may lapse. Should the prospects we have identified under these contracts and agreements yield discoveries, we may face delays in drilling these prospects or be required to relinquish these prospects. The costs to maintain or operate the CEOPs, E&P Contracts and concession agreements over such areas may fluctuate and may increase significantly, and we may not be able to meet our commitments under such contracts and agreements on commercially reasonable terms or at all, which may force us to forfeit our interests in such areas. For example, on January 17, 2013, we voluntarily and formally announced to the Chilean Ministry of Energy our decision not to proceed with the second exploration period and to terminate the exploration phase under the Tranquilo Block CEOP, and subsequently relinquished all areas of the Tranquilo Block, except for an area of 92,417 gross acres, where we declared four hydrocarbons discoveries. Additionally, on April 10, 2013, we voluntarily and formally announced to the Chilean Ministry of Energy our decision not to proceed with the second exploratory period and to terminate the exploration phase under the Otway Block CEOP, and subsequently relinquished all areas of the Otway Block, except for two areas totaling 49,421 gross acres in which we have declared hydrocarbons discoveries. See “—Item 4. Information on the Company—B. Business overview—Our operations—Operations in Argentina—Del Mosquito Block” See “—Item 4. Information on the Company—B. Business overview—Our operations—Operations in Chile—Otway and Tranquilo Blocks.”
 
In Peru, the rights to explore and produce hydrocarbons are granted through a License Contract signed with Perupetro, a governmental entity. As GeoPark agreed to acquire a 75% interest in the Morona Block from Petroperu, we expect to be a partner to the Morona Block License Contract in 2015. This contract includes the obligation for GeoPark and Petroperu, our partner in the block, to build the facilities required to produce the hydrocarbons discovered in the block. The scope and schedule of such development will depend on us and Petroperu. The License Contract could be terminated by Perupetro if the development obligations included in such agreement are not fulfilled. In addition, there is also an exploratory commitment consisting of the drilling of one exploratory well every two and a half years. Failure to fulfill the exploratory commitment will lead to acreage relinquishment materially affecting the project.
 
 
17

 
 
Moreover, we have entered into a Joint Investment Agreement with Petroperu by which we are obliged to bear 100% of capital cost required to carry out long test to existing wells Situche Central 2X and Situche Central 3X. Failure to do so will result in the loss of our participating interest in the License Contract of the Morona Block, and subject us to possible damage claims from Petroperú.
 
For additional details regarding the status of our operations with respect to our various special contracts and concession agreements, see “—Item 4. Information on the Company—B. Business overview—Our operations.”
 
A significant amount of our reserves and production have been derived from our operations in three blocks, the Llanos 34 in Colombia,  the Fell Block in Chile and the BCAM-40 Concession in Brazil.
 
For the year ended December 31, 2014, the Llanos 34 Block contained 49% of our net proved reserves and generated 42% of our production, the Fell Block contained 26% of our net proved reserves and generated 30% of our total production and the BCAM-40 Concession contained 16% of our net proved reserves and generated 17% of our production. While our recent expansion into Brazil, Argentina and Colombia with new exploratory blocks incorporated in our portfolio in 2014 (and our expected future expansion into Peru) mean that these blocks are expected to be less significant component of our overall business than it has been in the past, we nonetheless expect that such blocks will continue to be responsible for a significant portion of our reserves and production. Any government intervention, impairment or disruption of our production due to factors outside of our control or any other material adverse event in our operations in such blocks would have a material adverse effect on our business, financial condition and results of operations.
 
Our contracts in obtaining rights to explore and develop oil and natural gas reserves are subject to contractual expiration dates and operating conditions, and our CEOPs, E&P Contracts and concession agreements are subject to early termination in certain circumstances.
 
Under certain of the CEOPs, E&P Contracts and concession agreements to which we are or may in the future become parties, we are or may become subject to guarantees to perform our commitments and/or to make payment for other obligations, and we may not be able to obtain financing for all such obligations as they arise. If such obligations are not complied with when due, in addition to any other remedies that may be available to other parties, this could result in cancelation of our CEOPs, E&P Contracts and concession agreements or dilution or forfeiture of interests held by us. As of December 31, 2014, the aggregate outstanding amount of this potential liability for guarantees was approximately US$69.8 million, mainly relating to guarantees of our minimum work program for the VIM 3 Block in Colombia, our minimum work program for Tierra del Fuego Blocks in Chile and, to a significantly lesser extent, minimum work programs for our other Colombian operations, the ten Brazilian concession areas and the new blocks in Argentina.
 
Additionally, certain of the CEOPs, E&P Contracts and concession agreements to which we are or may in the future become a party are subject to set expiration dates. Although we may want to extend some of these contracts beyond their original expiration dates, there is no assurance that we can do so on terms that are acceptable to us or at all, although some CEOPs contain provisions enabling exploration extensions.
 
In particular, in Chile, our CEOPs provide for early termination by Chile in certain circumstances, depending upon the phase of the CEOP. For example, pursuant to the Fell Block CEOP, under which we are in the exploitation phase, Chile may terminate the CEOP if (i) we stop performing any of the substantial obligations assumed under the Fell Block CEOP without cause and do not cure such nonperformance pursuant to the terms of the concession, following notice of breach or (ii) our oil activities are interrupted for more than three years due to force majeure circumstances (as defined in the Fell Block CEOP). If the Fell Block CEOP is terminated in the exploitation phase, we will have to transfer to Chile, free of charge, any productive wells and related facilities, provided that such transfer does not interfere with our abandonment obligations and excluding certain pipelines and other assets. See “—Item 4. Information on the Company—B. Business overview—Significant agreements—Chile—CEOPs—Fell Block CEOP.” If the CEOP is terminated early due to a breach of our obligations, we may not be entitled to
 
 
18

 
 
compensation. Additionally, our CEOPs for the Tierra del Fuego Blocks, which are in the exploration phase, may be subject to early termination during this phase under circumstances including (i) a failure by us to comply with minimum work commitments at the termination of any exploration period, (ii) a failure to communicate our intention to proceed with the next exploration period 30 days prior to its termination, (iii) a failure to provide the Chilean Ministry of Energy requisite performance bonds, (iv) a voluntary relinquishment by us of all areas under the CEOP, (v) a failure by us to meet the requirements to enter into the exploitation phase upon the termination of the exploration phase, and (vi) a permanent suspension by us of all operations in the CEOP area or our declaration of bankruptcy. If the Tierra del Fuego Block CEOPs are terminated within the exploration phase, we are released from all obligations under the CEOPs, except for obligations regarding the abandonment of fields, if any. See “—Item 4. Information on the Company—B. Business overview—Significant agreements—Chile—CEOPs.” There can be no assurance that the early termination of any of our CEOPs would not have a material adverse effect on us.
 
In addition, according to the Chilean Constitution, Chile is entitled to expropriate our rights in our CEOPs for reasons of public interest. Although Chile would be required to indemnify us for such expropriation, there can be no assurance that any such indemnification will be paid in a timely manner or in an amount sufficient to cover the harm to our business caused by such expropriation.
 
In Colombia, our E&P Contracts may be subject to early termination for a breach by the parties, a default declaration, application of any of the contracts’ unilateral termination clauses or pursuant to termination clauses mandated by Colombian law. Anticipated termination declared by the ANH results in the immediate enforcement of monetary guaranties against us and may result in an action for damages by the ANH and/or a restriction on our ability to engage in contracts with the Colombian government during a certain period of time. See “—Item 4. Information on the Company—B. Business overview—Significant agreements—Colombia—E&P Contracts.”
 
In Brazil, concession agreements generally may be renewed, at the ANP’s discretion, for an additional period, provided that a renewal request is made at least 12 months prior to the termination of the concession agreement and there has not been a breach of the terms of the concession agreement. We expect that all our concession agreements will provide for early termination in the event of: (i) government expropriation for reasons of public interest; (ii) revocation of the concession pursuant to the terms of the concession agreement; or (iii) failure by us or our partners to fulfill all of our respective obligations under the concession agreement (subject to a cure period). Administrative or monetary sanctions may also be applicable, as determined by the ANP, which shall be imposed based on applicable law and regulations. In the event of early termination of a concession agreement, the compensation to which we are entitled may not be sufficient to compensate us for the full value of our assets. Moreover, in the event of early termination of any concession agreement due to failure to fulfill obligations thereunder, we may be subject to fines and/or other penalties.
 
In Peru, License Contracts for hydrocarbon exploitation are in force and will remain in effect for 30 years. This term is non-renewable. With regards to the Morona Block, currently one-third of the contract term has already elapsed, and twenty years remain. Nevertheless, since November 27, 2013, the License Contract related to the Morona Block is under force majeure. During a force majeure period contract terms are suspended (including the term time) as long as the party to the contract is fulfilling certain obligations pertaining to obtaining environmental permits, as is currently the case with the Morona Block. The term of the agreement will be extended by the same amount of time it has been suspended by a force majeure event. The concession year expiration is related to approval of environmental impact assessment (EIA) study for project development. The expiration of concession will occur twenty years after EIA approval.  We expect the EIA to be approved in approximately in December 2016.
 
The License Contract is also subject to early termination in case of breach of contractual obligations by GeoPark. In such an event, all the existing facilities and wells located in the block will be transferred, without charge, to Perupetro, and abandonment plans will have to be carried out by GeoPark for remediation and restoration of any polluted area in the block, and for de-commissioning the facilities that are no longer required for block’s operations.
 
Early termination or nonrenewal of any CEOP, E&P Contract or concession agreement could have a material adverse effect on our business, financial situation or results of operations.
 
 
19

 
 
We sell almost all of our natural gas in Chile to a single customer, who has in the past temporarily idled its principal facility.
 
For the year ended December 31, 2014, almost all of our natural gas sales in Chile were made to Methanex under a long-term contract, the Methanex Gas Supply Agreement, which expires on April 30, 2017. Sales to Methanex represented 6% of our consolidated revenues for the year ended December 31, 2014. Methanex also buys gas from ENAP and a consortium that Methanex has formed with ENAP. While our contract with Methanex requires it to purchase the entirety of our production of natural gas from the Fell Block, and requires us to sell to Methanex all of our natural gas production from Fell Block, subject to minor exceptions, if Methanex were to decrease or cease its purchase of gas from us, this would have a material adverse effect on our revenues derived from the sale of gas. In addition, there can be no assurance that we will be able to extend or renew our contract with Methanex past April 30, 2017, which could have a material adverse effect on our business, financial condition and results of operations.
 
Methanex has two methanol producing facilities at its Cabo Negro production facility, near the city of Punta Arenas in southern Chile. However, after Argentine natural gas producers cut off exports to Chile in 2007, Methanex had to stop production at all but one of these facilities, and began to rely on local suppliers of natural gas, including ENAP, for its operations. Since 2009, however, the amount of natural gas that ENAP has been able to provide to Methanex has been decreasing, as ENAP has given priority to providing natural gas to the city of Punta Arenas in the Magallanes region. Although we sell all the natural gas we produce in the Fell Block to Methanex, and supplied approximately 50% of all the natural gas consumed by Methanex before the idling of its plant in May 2014, we alone cannot supply Methanex with all the natural gas it requires for its operations.
 
The plant was idled due to an anticipated insufficient supply of natural gas. The supply of natural gas decreased during the winter months of 2014 due to the increase in seasonal gas demand from the city of Punta Arenas, to which gas producers, including GeoPark, gave priority, delivering gas to the city through Methanex which re-sold our gas to ENAP. Methanex continued to purchase from us the volume of gas we produced during the idling, and we signed an amendment to the agreement, pursuant to which Methanex pays us a premium over the current gas price for deliveries exceeding certain volumes of gas, since the Methanex plant’s startup, which occurred on September 11, 2014. See “—Item 4. Information on the Company—B. Business overview—Marketing and delivery commitments—Chile.” Methanex made investments aimed at lowering its plant’s minimum gas requirements during the idling, so that the plant is currently able to function with 21.2 mcfpd of gas.
 
However, there can be no assurance that Methanex will continue to purchase the gas from us or that its efforts to reduce the risk of future shutdowns will be successful, which could have a material adverse effect on our gas revenues. Additionally, there can be no assurance that Methanex will have sufficient supplies of gas to operate its plant and continue to purchase our gas production. If Methanex were to cease purchasing from us, there can be no assurance that we would be able to sell our gas production to other parties or on similar terms, which could have a material adverse effect on our business, financial condition and results of operations.
 
We may not be able to meet delivery requirements under the agreement for the sale of our natural gas in Chile.
 
Under the Methanex Gas Supply Agreement, Methanex has committed to purchasing, and we have committed to selling, all of the gas that we produce in the Fell Block (subject to certain exceptions, including reasonable quantities required to maintain our operations and quantities that we might be required to pay in kind to Chile), with a minimum volume commitment which is defined by us on an annual basis. The agreement contains monthly DOP obligations, which require us to deliver in a given month the minimum gas committed for that month or pay a deficiency penalty to Methanex, with a threshold of 90% of the committed quantities of gas. The agreement also contains monthly TOP obligations, which apply when our committed volume for a given month exceeds 35.3 mcfpd, and require Methanex to take in such month the minimum gas volume committed for such period or face higher TOP obligations in later months, with a threshold of 90% of the committed quantities. These DOP and TOP obligations are subject to make-up provisions without penalty, for any delivery or off-take deficiencies accrued, in the three months following the month where delivery or off-take requirements were not met.
 
On April 1, 2014, the Company and Methanex executed a fifth amendment to the Gas Supply Agreement, valid until April 30, 2015, which extended the fourth amendment conditions until May 18, 2015, and defined new conditions for the winter 2014 period (May 2014 to September 2014) and the post-winter period (October 2014 to April 2015).  For the post-winter period the Company committed to deliveries over 400,000 SCM/d. The fifth amendment also waived the DOP and TOP thresholds for both parties, replacing them with reasonable efforts to take and deliver, and giving GeoPark’s gas first priority over any third party supplies to Methanex.
 
 
20

 
 
Though the fifth amendment waived the DOP and TOP thresholds for both parties, such clauses or new clauses introduced in further amendments may apply for periods beyond the ones covered in the above mentioned amendment. For example, in 2012, we failed to meet this adjusted volume for each of the months of April through December of 2012, such that we accrued US$1.7 million in DOP payments owed to Methanex under the Methanex Gas Supply Agreement, all of which had been paid as of September 30, 2013
 
We are not, and may not be in the future, the sole owner or operator of all of our licensed areas and do not, and may not in the future, hold all of the working interests in certain of our licensed areas. Therefore, we may not be able to control the timing of exploration or development efforts, associated costs, or the rate of production of any non-operated and, to an extent, any non-wholly-owned, assets.
 
As of December 31, 2014, we are not the operator of the Llanos 17, Llanos 32 and Jagüeyes 3432 A Blocks in Colombia, which represented 3% of our total production as of December 31, 2014. In Chile we are not the sole owner of the Tranquilo, Isla Norte, Campanario and Flamenco blocks. In Colombia we are not the sole owner of the Llanos 34, CPO-4, Abanico and Cerrito blocks.
 
In Brazil, we are not the operator of the BCAM-40 Concession, which represented approximately 14% of our total production for the year ended December 31, 2014.
 
In Peru we will not be the sole owner of the Morona Block, as we are expected to assume a 75% working interest of the Morona Block, with Petroperu retaining a 25% working interest. Petroperu will also have the right to increase its working interest in the Block by up to 50%, subject to us recovering our investments in the Block through certain agreed terms. See “—Item 4. Information on the Company—B. Business overview—Our operations—Operations in Peru—Morona Block.”
 
In addition, the terms of the joint venture agreements or association agreements governing our other partners’ interests in almost all of the blocks that are not wholly-owned or operated by us require that certain actions be approved by supermajority vote. The terms of our other current or future license or venture agreements may require at least the majority of working interests to approve certain actions. As a result, we may have limited ability to exercise influence over operations or prospects in the blocks operated by our partners, or in blocks that are not wholly-owned or operated by us. A breach of contractual obligations by our partners who are the operators of such blocks could eventually affect our rights in exploration and production contracts in our blocks in Colombia. Our dependence on our partners could prevent us from realizing our target returns for those discoveries or prospects.
 
Moreover, as we are not the sole owner or operator of all of our properties, we may not be able to control the timing of exploration or development activities or the amount of capital expenditures and may therefore not be able to carry out our key business strategies of minimizing the cycle time between discovery and initial production at such properties. The success and timing of exploration and development activities operated by our partners will depend on a number of factors that will be largely outside of our control, including:
 
 
·
the timing and amount of capital expenditures;
 
 
·
the operator’s expertise and financial resources;
 
 
·
approval of other block partners in drilling wells;
 
 
·
the scheduling, pre-design, planning, design and approvals of activities and processes;
 
 
·
selection of technology; and
 
 
·
the rate of production of reserves, if any.
 
This limited ability to exercise control over the operations on some of our license areas may cause a material adverse effect on our financial condition and results of operations.
 
 
21

 
 
LGI, our strategic partner in Chile and Colombia, may not consent to our taking certain actions or may eventually decide to sell its interest in our Chilean and Colombian operations to a third party.
 
We have a strategic partnership with LGI, which has a 20% equity interest in GeoPark Chile, a 14% direct equity interest in GeoPark TdF (31.2% taking into account direct and indirect participation through GeoPark Chile) and a 20% equity interest in GeoPark Colombia, through its equity interest in GeoPark Colombia Cooperatie. Our shareholders’ agreements with LGI in each of Chile and Colombia provides that we have a right of first offer if LGI decides to sell any of its interest in GeoPark Chile or GeoPark Colombia. There can be no assurance, however, that we will have the funds to purchase LGI’s interest in Chile and/or Colombia and that LGI will not decide to sell its shares to a third party whose interests may not be aligned with ours.
 
In addition, our shareholders’ agreements with LGI in Chile and Colombia contain provisions that require GeoPark Chile and GeoPark Colombia to obtain LGI’s consent before undertaking certain actions. For example, under the terms of the shareholders’ agreement with LGI in Colombia, LGI must approve GeoPark Colombia’s annual budget and work programs and mechanisms for funding any such budget or program, the entering into any borrowings other than those provided in an approved budget or incurred in the ordinary course of business to finance working capital needs, the granting of any guarantee or indemnity to secure liabilities of parties other than those of our Colombian subsidiaries and disposing of any material assets other than those provided for in an approved budget and work program. Similarly, in Chile, pursuant to the terms of our shareholders’ agreements with LGI, LGI’s consent is required in order for GeoPark Chile or GeoPark TdF, as applicable, to be able to take certain actions, including: making any decision to terminate or permanently or indefinitely suspend operations in or surrender our blocks in Chile (other than as required under the terms of the relevant CEOP for such blocks); selling our blocks in Chile to our affiliates; making any change to the dividend, voting or other rights that would give preference to or discriminate against the shareholders of these companies; entering into certain related party transactions; and creating a security interest over our blocks in Chile (other than in connection with a financing that benefits our Chilean subsidiaries).
 
Additionally, pursuant to our agreements with LGI in Chile, we and LGI have agreed to vote our common shares or otherwise cause GeoPark Chile or GeoPark TdF, as the case may be, to declare dividends only after allowing for retentions of cash to meet anticipated future investments, costs and obligations, and pursuant to our agreement with LGI in Colombia, we and LGI have agreed to vote our common shares or otherwise cause GeoPark Colombia to declare dividends only after allowing for retentions of cash for approved work programs and budgets and capital adequacy requirements of GeoPark Colombia, working capital requirements, banking covenants associated with any loan entered into by GeoPark Colombia or our other Colombian subsidiaries and operational requirements. Our inability to obtain LGI’s consent or a delay by LGI in granting its consent may restrict or delay the ability of GeoPark Chile, GeoPark TdF or GeoPark Colombia to take certain actions, which may have an adverse effect on our operations in such countries and on our business, financial condition and results of operations.
 
Acquisitions that we have completed and any future acquisitions, strategic investments, partnerships or alliances could be difficult to integrate and/or identify, could divert the attention of key management personnel, disrupt our business, dilute stockholder value and adversely affect our financial results, including impairment of goodwill and other intangible assets.
 
One of our principal business strategies includes acquisitions of properties, prospects, reserves and leaseholds and other strategic transactions, including in jurisdictions in which we do not currently operate. The successful acquisition and integration of producing properties, including our acquisitions of Winchester, Luna and Cuerva in Colombia, our Brazil acquisitions and pending Morona Block Acquisition, requires an assessment of several factors, including:
 
 
·
recoverable reserves;
 
 
·
future oil and natural gas prices;
 
 
·
development and operating costs; and
 
 
·
potential environmental and other liabilities.
 
 
22

 
 
The accuracy of these assessments is inherently uncertain. In connection with these assessments, we perform a review of the subject properties that we believe to be generally consistent with industry practices. Our review and the review of advisors and independent reserves engineers will not reveal all existing or potential problems nor will it permit us or them to become sufficiently familiar with the properties to fully assess their deficiencies and potential recoverable reserves. Inspections may not always be performed on every well, and environmental conditions are not necessarily observable even when an inspection is undertaken. We, advisors or independent reserves engineers may apply different assumptions when assessing the same field. Even when problems are identified, the seller may be unwilling or unable to provide effective contractual protection against all or part of the problems. We often are not entitled to contractual indemnification for environmental liabilities and acquire properties on an “as is” basis. Even in those circumstances in which we have contractual indemnification rights for pre-closing liabilities, it remains possible that the seller will not be able to fulfill its contractual obligations. There can be no assurance that problems related to the assets or management of the companies and operations we have acquired, such as in Colombia or Brazil, or other companies or operations we may acquire in future, will not arise in future, and these problems could have a material adverse effect on our business, financial condition and results of operations.
 
Significant acquisitions and other strategic transactions may involve other risks, including:
 
 
·
diversion of our management’s attention to evaluating, negotiating and integrating significant acquisitions and strategic transactions;
 
 
·
challenge and cost of integrating acquired operations, information management and other technology systems and business cultures with those of ours while carrying on our ongoing business;
 
 
·
contingencies and liabilities that could not be or were not identified during the due diligence process, including with respect to possible deficiencies in the internal controls of the acquired operations; and
 
 
·
challenge of attracting and retaining personnel associated with acquired operations.
 
If we fail to realize the benefits we anticipate from an acquisition, our results of operations may be adversely affected.
 
It is also possible that we may not identify suitable acquisition targets or strategic investment, partnership or alliance candidates. Our inability to identify suitable acquisition targets, strategic investments, partners or alliances, or our inability to complete such transactions, may negatively affect our competitiveness and growth opportunities. Moreover, if we fail to properly evaluate acquisitions, alliances or investments, we may not achieve the anticipated benefits of any such transaction and we may incur costs in excess of what we anticipate.
 
Future acquisitions financed with our own cash could deplete the cash and working capital available to adequately fund our operations. We may also finance future transactions through debt financing, the issuance of our equity securities, existing cash, cash equivalents or investments, or a combination of the foregoing. Acquisitions financed with the issuance of our equity securities could be dilutive, which could affect the market price of our stock. Acquisitions financed with debt could require us to dedicate a substantial portion of our cash flow to principal and interest payments and could subject us to restrictive covenants.
 
The PN-T-597 concession in Brazil is subject to an injunction and may not close.
 
In Brazil, GeoPark Brazil is currently a party to a legal proceeding related to entry into the concession agreement of exploratory Block PN-T-597 that the ANP initially awarded to GeoPark Brazil in the 12th oil and gas bidding round held in November 2013. As a result of a class action filed by the Federal Prosecutor’s Office, an injunction was issued by a Brazilian Federal Court against the ANP, the Federal Government and GeoPark Brazil on December 13, 2013. Due to the injunction and a decision from the Board of the ANP, GeoPark Brazil could not proceed to execute the concession agreement, and cannot do so until the injunction is either lifted or clarified as to what conditions and which type of conventional drilling activities may be carried out by GeoPark Brazil. According to the terms of the Court’s injunction, the ANP will first need to take certain actions, such as conducting studies that prove that drilling unconventional resources will not contaminate the dams and aquifers in the region. On February 21, 2014, GeoPark Brazil requested that the board of the ANP suspend the execution of the concession agreement (which entails delivery of the financial guarantee and performance guarantee and payment of the signing bonus) for six months with a possible extension of an additional six months, or until a firm court decision is reached that does not prevent GeoPark Brazil from entering into the concession agreement.
 
 
23

 
 
On April 16, 2014, the ANP’s Board enacted a resolution stating that all proceedings related to the award of the concession of Block PN-T-597 to GeoPark Brazil were suspended.
 
Due to similar law suits with the same types of claims filed in the states of Paraná and Bahia, where the Court decision was to carry out conventional drilling activities, we expect that such decisions may impact the law suit filed against us related to the Block PN-T-597, and also the ANP’s decision to suspend the process for not signing the concession agreement.
 
However, there can be no assurance that we will be able to extend the deadlines associated with the entry into the Concession Contract or enter into the concession agreement.  See “—Item 8—Financial Information—A. Consolidated statements and other financial information—Legal proceedings.”
 
The present value of future net revenues from our proved reserves will not necessarily be the same as the current market value of our estimated oil and natural gas reserves.
 
You should not assume that the present value of future net revenues from our proved reserves is the current market value of our estimated oil and natural gas reserves. For the year ended December 31, 2014, we have based the estimated discounted future net revenues from our proved reserves on the 12 month unweighted arithmetic average of the first-day-of-the-month price for the preceding 12 months. Actual future net revenues from our oil and natural gas properties will be affected by factors such as:
 
 
·
actual prices we receive for oil and natural gas;
 
 
·
actual cost of development and production expenditures;
 
 
·
the amount and timing of actual production; and
 
 
·
changes in governmental regulations, taxation or the taxation invariability provisions in our CEOPs.
 
The timing of both our production and our incurrence of expenses in connection with the development and production of oil and natural gas properties will affect the timing and amount of actual future net revenues from proved reserves, and thus their actual value. In addition, the 10% discount factor we use when calculating discounted future net revenues may not be the most appropriate discount factor based on interest rates in effect from time to time and risks associated with us or the oil and natural gas industry in general.
 
The development of our proved undeveloped reserves may take longer and may require higher levels of capital expenditures than we currently anticipate. Therefore, our proved undeveloped reserves ultimately may not be developed or produced.
 
As of December 31, 2014, only approximately 32% of our net proved reserves have been developed (or 33% including the Morona Block in Perú). Development of our undeveloped reserves may take longer and require higher levels of capital expenditures than we currently anticipate. Additionally, delays in the development of our reserves or increases in costs to drill and develop such reserves will reduce the standardized measure value of our estimated proved undeveloped reserves and future net revenues estimated for such reserves, and may result in some projects becoming uneconomic, causing the quantities associated with these uneconomic projects to no longer be classified as reserves. This was due to the uneconomic status of the reserves, given the proximity to the end of the concessions for these blocks, which does not allow for future capital investment in the blocks. There can be no assurance that we will not experience similar delays or increases in costs to drill and develop our reserves in the future, which could result in further reclassifications of our reserves.
 
We are exposed to the credit risks of our customers and any material nonpayment or nonperformance by our key customers could adversely affect our cash flow and results of operations.
 
Our customers may experience financial problems that could have a significant negative effect on their creditworthiness. Severe financial problems encountered by our customers could limit our ability to collect amounts owed to us, or to enforce the performance of obligations owed to us under contractual arrangements.
 
 
24

 
 
The combination of declining cash flows as a result of declines in commodity prices, a reduction in borrowing basis under reserves-based credit facilities and the lack of availability of debt or equity financing may result in a significant reduction of our customers’ liquidity and limit their ability to make payments or perform on their obligations to us.
 
Furthermore, some of our customers may be highly leveraged, and, in any event, are subject to their own operating expenses. Therefore, the risk we face in doing business with these customers may increase. Other customers may also be subject to regulatory changes, which could increase the risk of defaulting on their obligations to us. Financial problems experienced by our customers could result in the impairment of our assets, a decrease in our operating cash flows and may also reduce or curtail our customers’ future use of our products and services, which may have an adverse effect on our revenues and may lead to a reduction in reserves.
 
We may not have the capital to develop our unconventional oil and gas resources.
 
We have identified opportunities for analyzing the potential of unconventional oil and gas resources in some of our blocks and concessions. Our ability to develop this potential depends on a number of factors, including the availability of capital, seasonal conditions, regulatory approvals, negotiation of agreements with third parties, commodity prices, costs, access to and availability of equipment, services and personnel and drilling results. In addition, as we have no previous experience in drilling and exploiting unconventional oil and gas resources, the drilling and exploitation of such unconventional oil and gas resources depends on our ability to acquire the necessary technology, to hire personnel and other support needed for extraction or to obtain financing and venture partners to develop such activities. Because of these uncertainties, we cannot give any assurance as to the timing of these activities, or that they will ultimately result in the realization of proved reserves or meet our expectations for success.
 
Our operations are subject to operating hazards, including extreme weather events, which could expose us to potentially significant losses.
 
Our operations are subject to potential operating hazards, extreme weather conditions and risks inherent to drilling activities, seismic registration, exploration, production, development and transportation and storage of crude oil, such as explosions, fires, car and truck accidents, floods, labor disputes, social unrest, community protests or blockades, guerilla attacks, security breaches, pipeline ruptures and spills and mechanical failure of equipment at our or third-party facilities. Any of these events could have a material adverse effect on our exploration and production operations, or disrupt transportation or other process-related services provided by our third-party contractors.
 
We are highly dependent on certain members of our management and technical team, including our geologists and geophysicists, and on our ability to hire and retain new qualified personnel.
 
The ability, expertise, judgment and discretion of our management and our technical and engineering teams are key in discovering and developing oil and natural gas resources. Our performance and success are dependent to a large extent upon key members of our management and exploration team, and their loss or departure would be detrimental to our future success. In addition, our ability to manage our anticipated growth depends on our ability to recruit and retain qualified personnel. Our ability to retain our employees is influenced by the economic environment and the remote locations of our exploration blocks, which may enhance competition for human resources where we conduct our activities, thereby increasing our turnover rate. There is strong ongoing competition in our industry to hire employees in operational, technical and other areas, and the supply of qualified employees is limited in the regions where we operate and throughout Latin America generally. The loss of any of our executive officers or other key employees of our technical team or our inability to hire and retain new qualified personnel could have a material adverse effect on us.
 
We and our operations are subject to numerous environmental, health and safety laws and regulations which may result in material liabilities and costs.
 
We and our operations are subject to various international, foreign, federal, state and local environmental, health and safety laws and regulations governing, among other things, the emission and discharge of pollutants into the ground, air or water; the generation, storage, handling, use, transportation and disposal of regulated materials; and human health and safety. Our operations are also subject to certain environmental risks that are inherent in the oil and gas industry and which may arise unexpectedly and result in material adverse effects on our business,
 
 
25

 
 
financial condition and results of operations. Breach of environmental laws, as well as impacts on natural resources and unauthorized use of such resources, could result in environmental administrative investigations and/or lead to the termination of our concessions and contracts. Other potential consequences include fines and/or criminal or civil environmental actions. For instance, non-governmental organizations seeking to preserve the environment may bring actions against us or other oil and gas companies in order to, among other things, halt our activities in any of the countries in which we operate or require us to pay fines. Additionally, in Colombia, recent rulings have provided that environmental licenses are administrative acts subject to class actions that could eventually result in their cancellation, with potential adverse impacts on our E&P Contracts.
 
We are required to obtain environmental permits from governmental authorities for our operations, including drilling permits for our wells. We have not been and may not be at all times in complete compliance with these permits and the environmental and health and safety laws and regulations to which we are subject. If we violate or fail to comply with such requirements, we could be fined or otherwise sanctioned by regulators, including through the revocation of our permits or the suspension or termination of our operations. If we fail to obtain, maintain or renew permits in a timely manner or at all (such as due to opposition from partners, community or environmental interest groups, governmental delays or any other reasons) or if we face additional requirements due to changes in applicable laws and regulations, our operations could be adversely affected, impeded, or terminated, which could have a material adverse effect on our business, financial condition or results of operations. Some environmental licenses related to operation of the Manatí Field production system and natural gas pipeline have expired. However, the operator submitted timely a request for renewal of those licenses and as such this operation is not in default as long as the regulator does not state its final position on the renewal.
 
We, as the owner, shareholder or the operator of certain of our past, current and future discoveries and prospects, could be held liable for some or all environmental, health and safety costs and liabilities arising out of our actions and omissions as well as those of our block partners, third-party contractors, predecessors or other operators. To the extent we do not address these costs and liabilities or if we do not otherwise satisfy our obligations, our operations could be suspended, terminated or otherwise adversely affected. We have also contracted with and intend to continue to hire third parties to perform services related to our operations. There is a risk that we may contract with third parties with unsatisfactory environmental, health and safety records or that our contractors may be unwilling or unable to cover any losses associated with their acts and omissions. Accordingly, we could be held liable for all costs and liabilities arising out of the acts or omissions of our contractors, which could have a material adverse effect on our results of operations and financial condition.
 
Releases of regulated substances may occur and can be significant. Under certain environmental laws and regulations applicable to us in the countries in which we operate, we could be held responsible for all of the costs relating to any contamination at our past and current facilities and at any third-party waste disposal sites used by us or on our behalf. Pollution resulting from waste disposal, emissions and other operational practices might require us to remediate contamination, or retrofit facilities, at substantial cost. We also could be held liable for any and all consequences arising out of human exposure to such substances or for other damage resulting from the release of hazardous substances to the environment, property or to natural resources, or affecting endangered species or sensitive environmental areas. Environmental laws and regulations also require that wells be plugged and sites be abandoned and reclaimed to the satisfaction of the relevant regulatory authorities. We are currently required to, and in the future may need to, plug and abandon sites in certain blocks in each of the countries in which we operate, which could result in substantial costs.
 
In addition, we expect continued and increasing attention to climate change issues. Various countries and regions have agreed to regulate emissions of greenhouse gases including methane (a primary component of natural gas) and carbon dioxide (a byproduct of oil and natural gas combustion). The regulation of greenhouse gases and the physical impacts of climate change in the areas in which we, our customers and the end-users of our products operate could adversely impact our operations and the demand for our products.
 
Environmental, health and safety laws and regulations are complex and change frequently, and have tended to become increasingly stringent over time. Our costs of complying with current and future climate change, environmental, health and safety laws, the actions or omissions of our partners and third-party contractors and our liabilities arising from releases of, or exposure to, regulated substances may adversely affect our results of operations and financial condition. See “—Item 4. Information on the Company—B. Business overview—Health, safety and environmental matters” and “—Item 4. Information on the Company—B. Business overview—Industry and regulatory framework.”
 
 
26

 
 
Legislation and regulatory initiatives relating to hydraulic fracturing and other drilling activities for unconventional oil and gas resources could increase the future costs of doing business, cause delays or impede our plans, and materially adversely affect our operations.
 
Hydraulic fracturing of unconventional oil and gas resources is a process that involves injecting water, sand, and small volumes of chemicals into the wellbore to fracture the hydrocarbon-bearing rock thousands of feet below the surface to facilitate a higher flow of hydrocarbons into the wellbore. We are contemplating such use of hydraulic fracturing in the production of oil and natural gas from certain reservoirs, especially shale formations. We currently are not aware of any proposals in Chile, Colombia, Brazil, or Argentina to regulate hydraulic fracturing beyond the regulations already in place. However, various initiatives in other countries with substantial shale gas resources have been or may be proposed or implemented to, among other things, regulate hydraulic fracturing practices, limit water withdrawals and water use, require disclosure of fracturing fluid constituents, restrict which additives may be used, or implement temporary or permanent bans on hydraulic fracturing. If any of the countries in which we operate adopts similar laws or regulations, which is something we cannot predict right now, such adoption could significantly increase the cost of, impede or cause delays in the implementation of any plans to use hydraulic fracturing for unconventional oil and gas resources.
 
Our substantial indebtedness could adversely affect our financial health and our ability to raise additional capital, and prevent us from fulfilling our obligations under our existing agreements and borrowing of additional funds.
 
As of December 31, 2014, we had US$369.6 million of total indebtedness outstanding on a consolidated basis, which is 100% secured. As of December 31, 2014, our annual debt service obligation was approximately US$25.3 million, which includes interest payments under the Notes due 2020 and the credit facility with Itaú BBA International plc. See “Item 5. Operating and Financial Review and Prospects—B. Liquidity and Capital Resources—Indebtedness.” We are also restricted from entering into borrowing arrangements in some circumstances such as in Colombia where LGI must approve GeoPark Colombia’s borrowing arrangements, see “Item 4—Information about the Company—History,” for more information.
 
Our substantial indebtedness could:
 
 
·
make it more difficult for us to satisfy our obligations with respect to our indebtedness, and any failure to comply with the obligations of any of our debt instruments, including restrictive covenants and borrowing conditions, could result in an event of default under the agreements governing our indebtedness;
 
 
·
require us to dedicate a substantial portion of our cash flow from operations to the payments on our indebtedness, thereby reducing the availability of our cash flow to fund acquisitions, working capital, capital expenditures and other general corporate purposes;
 
 
·
place us at a competitive disadvantage compared to certain of our competitors that have less debt;
 
 
·
limit our ability to borrow additional funds;
 
 
·
in the case of our secured indebtedness, lose assets securing such indebtedness upon the exercise of security interests in connection with a default;
 
 
·
make us more vulnerable to downturns in our business or the economy; and
 
 
·
limit our flexibility in planning for, or reacting to, changes in our operations or business and the industry in which we operate.
 
Our Notes due 2020 include a covenant restricting dividend payments. For a description, see “—Item 5. Operating and Financial Review and Prospects—B. Liquidity and Capital Resources—Indebtedness—Notes due 2020.”
 
As a result of these restrictive covenants, we are limited in the manner in which we conduct our business, and we may be unable to engage in favorable business activities or finance future operations or capital needs. At current prices, absent certain customary exceptions, we do not anticipate achieving an EBITDA (as defined in the indenture governing our notes due 2020) during fiscal year 2015 that would be sufficient enough to allow us to incur additional indebtedness, other than certain categories and small baskets of permitted debt, as specified in the indenture. Failure to comply with the restrictive covenants included in our Notes due 2020 would not trigger an event of default.
 
 
27

 
 
Similar restrictions could apply to us and our subsidiaries when we refinance or enter into new debt agreements which could intensify the risks described above.
 
Our business could be negatively impacted by security threats, including cybersecurity threats as well as other disasters, and related disruptions.
 
Our business processes depend on the availability, capacity, reliability and security of our information technology infrastructure and our ability to expand and continually update this infrastructure in response to our changing needs. It is critical to our business that our facilities and infrastructure remain secure. Although we have implemented internal control procedures to assure the security of our data, we cannot guarantee that these measures will be sufficient for this purpose. The ability of the information technology function to support our business in the event of a security breach or a disaster such as fire or flood and our ability to recover key systems and information from unexpected interruptions cannot be fully tested and there is a risk that, if such an event actually occurs, we may not be able to address immediately the repercussions of a breach. In the event of a breach, key information and systems may be unavailable for a number of days leading to an inability to conduct our business or perform some business processes in a timely manner. We have implemented strategies to mitigate the impact from these types of events.
 
Our employees have been and will continue to be targeted by parties using fraudulent “spam” and “phishing” emails to misappropriate information or to introduce viruses or other malware through “trojan horse” programs to our computers. These emails appear to be legitimate emails sent by us but direct recipients to fake websites operated by the sender of the email or request that the recipient send a password or other confidential information through email or download malware. Despite our efforts to mitigate “spoof” and “phishing” emails through education, “spoof” and “phishing” activities remain a serious problem that may damage our information technology infrastructure.
 
Risks relating to the countries in which we operate
 
Our operations may be adversely affected by political and economic circumstances in the countries in which we operate and in which we may operate in the future.
 
All of our current operations are located in South America. For the year ended December 31, 2014, our operations in Brazil, Chile and Colombia represented 14 %, 31 % and 55 %, respectively, of our total production, with our Argentine operations representing less than 1% of our total production. If local, regional or worldwide economic trends adversely affect the economy of any of the countries in which we have investments or operations, our financial condition and results from operations could be adversely affected.
 
Oil and natural gas exploration, development and production activities are subject to political and economic uncertainties (including but not limited to changes in energy policies or the personnel administering them), changes in laws and policies governing operations of foreign-based companies, expropriation of property, cancellation or modification of contract rights, revocation of consents or approvals, the obtaining of various approvals from regulators, foreign exchange restrictions, price controls, currency fluctuations, royalty increases and other risks arising out of foreign governmental sovereignty, as well as to risks of loss due to civil strife, acts of war and community-based actions, such as protests or blockades, guerilla activities, terrorism, acts of sabotage, territorial disputes and insurrection. In addition, we are subject both to uncertainties in the application of the tax laws in the countries in which we operate and to possible changes in such tax laws (or the application thereof), each of which could result in an increase in our tax liabilities. These risks are higher in developing countries, such as those in which we conduct our activities.
 
The main economic risks we face and may face in the future because of our operations in the countries in which we operate include the following:
 
 
·
difficulties incorporating movements in international prices of crude oil and exchange rates into domestic prices;
 
 
28

 
 
 
·
the possibility that a deterioration in Chile’s, Colombia’s, Argentina’s, Peru’s or Brazil’s relations with multilateral credit institutions, such as the IMF, will impact negatively on capital controls, and result in a deterioration of the business climate;
 
 
·
inflation, exchange rate movements (including devaluations), exchange control policies (including restrictions on remittance of dividends), price instability and fluctuations in interest rates;
 
 
·
liquidity of domestic capital and lending markets;
 
 
·
tax policies; and
 
 
·
the possibility that we may become subject to restrictions on repatriation of earnings from the countries in which we operate in the future.
 
In addition, our operations in these areas increase our exposure to risks of guerilla activities, social unrest, local economic conditions, political disruption, civil disturbance, community protests or blockades, expropriation, piracy, tribal conflicts and governmental policies that may: disrupt our operations; require us to incur greater costs for security; restrict the movement of funds or limit repatriation of profits; lead to U.S. government or international sanctions; limit access to markets for periods of time; or influence the market’s perception of the risk associated with investments in these countries. Some countries in the geographic areas where we operate have experienced, and may experience in the future, political instability, and losses caused by these disruptions may not be covered by insurance. Consequently, our exploration, development and production activities may be substantially affected by factors which could have a material adverse effect on our results of operations and financial condition. Argentina’s National election for President and Vice-President will take place in October 2015, and other local and federal elections will also take place in 2015. We cannot guarantee that current programs and policies that apply to the oil and gas industry will remain in effect.
 
Our operations may also be adversely affected by laws and policies of the jurisdictions, including Bermuda, Chile, Colombia, Brazil, Peru, Argentina, the Netherlands and other jurisdictions in which we do business, that affect foreign trade and taxation, and by uncertainties in the application of, possible changes to (or to the application of) tax laws in these jurisdictions. Changes in any of these laws or policies or the implementation thereof, and uncertainty over potential changes in policy or regulations affecting any of the factors mentioned above or other factors in the future may increase the volatility of domestic securities markets and securities issued abroad by companies operating in these countries, which could materially and adversely affect our financial position, results of operations and cash flows. Furthermore, we may be subject to the exclusive jurisdiction of courts outside the United States or may not be successful in subjecting non-U.S. persons to the jurisdiction of courts in the United States, which could adversely affect the outcome of such dispute.
 
The ongoing “Lava Jato” investigation regarding corruption at and with Petróleo Brasileiro S.A., or Petrobras, may hinder the growth of the Brazilian economy and could have an adverse effect on our business.

Petrobras and certain other Brazilian companies active in the energy and infrastructure sectors are facing investigations by the Securities Commission of Brazil (Comissão de Valores Mobiliários), the U.S. Securities and Exchange Commission, the Brazilian Federal Police and the Brazilian Federal Prosecutor’s Office, in connection with corruption allegations, or the “Lava Jato” investigations. Depending on the duration and outcome of such investigations, the companies involved may face downgrades from rating agencies, funding restrictions and a reduction in their revenues. Given the relatively significant weight of the companies cited in the investigation, this could have an adverse effect on Brazil’s growth prospects and could have a protracted effect on the oil and gas industry. Negative effects on a number of companies may also impact the level of investments in infrastructure in Brazil which may lead to lower economic growth in the near to medium term. Persistently poor macroeconomic conditions resulting from, among other things, the Lava Jato investigations and their consequences could have a material adverse effect on us as Brazil is one of the markets we operate in.
 
We depend on maintaining good relations with the respective host governments and national oil companies in each of our countries of operation.
 
The success of our business and the effective operation of the fields in each of our countries of operation depend upon continued good relations and cooperation with applicable governmental authorities and agencies, including national oil companies such as ENAP, Ecopetrol and Petrobras. For instance, for the year ended December 31, 2014, 100% of our crude oil and condensate sales in Chile were made to ENAP, the Chilean state-owned oil company. In addition, our recent Rio das Contas acquisition in Brazil provides us with a long-term off-take contract with Petrobras, the Brazilian state-owned company that covers approximately 74% of net proved gas reserves in the Manatí Field. If we, the respective host governments and the national oil companies are not able to cooperate with one another, it could have an adverse impact on our business, operations and prospects.
 
Oil and natural gas companies in Chile, Colombia, Brazil, Peru and Argentina do not own any of the oil and natural gas reserves in such countries.
 
Under Chilean, Colombian, Brazilian, Peruvian and Argentine law, all onshore and offshore hydrocarbon resources in these countries are owned by the respective sovereign. Although we are the operator of the majority of the blocks and concessions in which we have a working and/or economic interest and generally have the power to make decisions as how to market the hydrocarbons we produce, the Chilean, Colombian, Brazilian, Peruvian and Argentine governments have full authority to determine the rights, royalties or compensation to be paid by or to private investors for the exploration or production of any hydrocarbon reserves located in their respective countries.
 
 
29

 
 
Under the Chilean Constitution, the state is the exclusive owner of all mineral and fossil substances, including hydrocarbons, regardless of who owns the land on which the reserves are located. The exploration and exploitation of hydrocarbons may be carried out by the state, companies owned by state or private persons through administrative concessions granted by the President of Chile by Supreme Decree or by CEOPs executed by the Minister of Energy. Hydrocarbon exploration and exploitation activities are regulated by the Chilean Ministry of Energy. In Chile, a participant is granted rights to explore and exploit certain assets under a CEOP. Although the government cannot unilaterally modify or terminate the rights granted in the CEOP once it is signed, if a participant fails to complete certain obligations under a CEOP, such participant may lose the right to exploit certain areas or may be required to return all or a portion of the awarded areas back to Chile.
 
In Colombia, oil and natural gas companies have acquired the exclusive right to explore, develop and produce reserves discovered within certain concession areas, pursuant to concession agreements awarded by the Colombian government through the ANH or, prior to 2004, entered into with Ecopetrol. However, a concessionaire owns only the oil and natural gas that it extracts under the concession agreements to which it is a party. If the Colombian government were to restrict or prevent concessionaires, including us, from exploiting these oil and natural gas reserves, or otherwise interfere with our exploration through regulations with respect to restrictions on future exploration and production, price controls, export controls, foreign exchange controls, income taxes, expropriation of property, environmental legislation or health and safety, this could have a material adverse effect on our business, financial condition and results of operations.
 
Additionally, we are dependent on receipt of Colombian government approvals or permits to develop the concessions we hold in Colombia. There can be no assurance that future political conditions in Colombia will not result in the Colombian government adopting different policies with respect to foreign development and ownership of oil, environmental protection, health and safety or labor relations. This may affect our ability to undertake exploration and development activities in respect of present and future properties, as well as our ability to raise funds to further such activities. Any delays in receiving Colombian government approvals, permits or no objection certificates may delay our operations or may affect the status of our contractual arrangements or our ability to meet contractual obligations.
 
Pursuant to Article 20 of the Brazilian Constitution and Article 3 of Law No. 9,478, dated as of August 6, 1997, as amended, or the Brazilian Petroleum Law, oil, natural gas and hydrocarbon reserves located within the Brazilian territory, which encompasses onshore and offshore reserves, as well as deposits in the Brazilian continental shelf, territorial waters and exclusive economic zone, are considered assets of the Brazilian government. Therefore, the concessionaire owns only the oil and natural gas that it produces under the concession agreements. Oil and natural gas companies in Brazil acquire the exclusive right to explore, develop and produce reserves discovered within certain concession areas pursuant to concession agreements awarded by the Brazilian government. However, if the Brazilian government were to restrict or prevent concessionaires, including us, from exploiting these oil and natural gas reserves, or interfere in the sale or transfer of the production, our ability to generate income would be materially adversely affected, which would have a material adverse effect on our business, financial condition and results of operations.
 
Companies in the Brazilian oil and natural gas industry also rely primarily on the public auction process regulated by the ANP to acquire rights to explore oil and natural gas reserves. While the ANP may offer concessions in certain basins in future bidding rounds, there is a risk that future bidding rounds may not take place or that they do not include desirable locations, since they are conducted by and under the Brazilian government’s discretion, which could have a material adverse effect on our business, expected results of operations and financial condition.
 
In Peru, oil and gas exploration and production activities are conducted under license contracts granted by the Peruvian government. GeoPark has acquired a participation interest in the License Contract of Morona Block, and the effectiveness of such acquisition is subject to the approval by the Peruvian government. The governmental approval includes the qualification of GeoPark by Perupetro, in order to determine if it fulfills all the requirements needed to develop exploration and production activities in the Morona Block, as well as and the enactment of a Supreme Decree issued by the Peruvian Ministry of Economy and Finance and the Peruvian Ministry Energy and Mines. The qualification has already been granted by Perupetro, and the Supreme Decree is expected to be issued in 2015.
 
Under the License Contract of Morona Block, GeoPark and Petroperu (GeoPark’s anticipated partner in the block) will have the exclusive right to perform exploration and production activities in such block, and will pay royalties for the hydrocarbons produced in this area. The ownership of the hydrocarbons produced in the Morona Block  will belong to GeoPark in accordance with its participation interest in the block.
 
 
30

 
 
The exploration and production activities of GeoPark in the Morona Block will largely be shaped by the provisions included in the License Contract, and without such contract it is not possible to carry out any oil and gas activity in the Morona Block.
 
In Argentina, jurisdiction over oil and gas activities is now largely vested in the same provincial states who own the relevant underground oil and gas resources. The Federal Executive Branch is still empowered to design and rule federal energy policy and to rule on domestic inter-jurisdictional and international oil and gas transportation concessions and has, for example, imposed measures controlling oil and gas investments in the provincial states. Private companies must obtain exploration permits or exploitation concessions from the provincial states or otherwise enter into certain types of joint venture or association agreements with provincial state-owned oil and gas companies in order to undertake exploration and production activities onshore, and must enter into certain types of joint venture or association agreements with the federally-owned oil and gas company, ENARSA, to undertake these activities offshore. Additionally, whereas until 2012, exploration permit and exploitation concession holders had the right to freely dispose of and market up to 70% of the production they generated, on July 28th, 2012, the publication of Presidential Decree 1277/2012 abrogated this right. As of December 31, 2014, our production in Argentina represented less than 1% of our total production, though recent regulations affecting the oil and gas industry in Argentina may have an adverse impact on our business, operations and prospects in Argentina.
 
Oil and gas operators are subject to extensive regulation in the countries in which we operate.
 
In Chile, rights to exploration and exploitation of a particular area are established in a CEOP. According to article 19, No 24 of the Chilean Constitution, the President of Chile has the power to determine the terms and conditions for the granting of a particular CEOP. In addition, the CEOP is subject to extensive supervision by the government through the Chilean Ministry of Energy. The President of Chile may also decide to terminate a CEOP early, though with compensation to the counterparty, and only if the relevant area is located within an area declared relevant for national security reasons.
 
Although the government of Chile cannot unilaterally modify the rights granted in the CEOP once it is signed, exploration and exploitation are nonetheless subject to significant government regulations, such as regulations concerning the environment, tort liability, health and safety and labor, all of which have an impact on our business and operations. Changes in laws and regulations could have an adverse effect on the costs and timing of our operations. For example, in November 2012, the government approved new regulations governing the abandonment of mines and oilfield operations that would require us to obtain prior approval for new oil wells and could also require us to post a bond in connection with the abandonment or closure of an oil well.
 
The Colombian hydrocarbons industry is subject to extensive regulation and supervision by the government in matters such as the environment, tort liability, health and safety, labor, the award of exploration and production contracts by the ANH, the imposition of specific drilling and exploration obligations, taxation, foreign currency controls, price controls, capital expenditures and required divestments. Existing Colombian regulation applies to virtually all aspects of our concessions or E&P Contracts in Colombia. The terms and conditions of the agreements with the ANH generally reflect negotiations with the ANH and other Colombian governmental authorities, and may vary by fields, basins and hydrocarbons discovered.
 
We are required, as are all oil companies undertaking exploratory and production activities in Colombia, to pay a percentage of our expected production to the Colombian government as royalties. The Colombian government has modified the royalty program for oil and natural gas production several times in the last 20 years, as it has modified the regime regulating new contracts entered into with the Colombian government. The royalty regime for contracts being entered into today for conventional oil is tied to a scale ring-fenced by field starting at 8% for production of up to 5,000 mbopd and increases up to 25% for production above 600,000 mbopd. Royalties for natural gas production of onshore blocks where our assets are located, range between 8% and 25%. Furthermore, production of unconventional resources discovered as of May 19, 2012 is subject to royalties equivalent to 60% of the royalties applicable to conventional oil.
 
In Brazil, the oil and natural gas industry is subject to extensive regulation and intervention by the Brazilian government in such matters as the award of exploration and production interests, taxation and foreign currency controls. Ultimately, those regulations may also address restrictions on production, price controls, mandatory divestments of assets and nationalization, expropriation or cancellation of contractual rights.
 
 
31

 
 
Under these laws and regulations, there is potential liability for personal injury, property damage and other types of damages. Failure to comply with these laws and regulations also may result in the suspension or termination of operations or our being subjected to administrative, civil and criminal penalties, which could have a material adverse effect on our financial condition and expected results of operations. We expect to also operate in a consortium in some of our concessions, which, under the Brazilian Petroleum Law, establishes joint and strict liability among consortium members. If the operator does not maintain the appropriate licenses, the consortium may suffer administrative penalties, including fines of R$10 to R$500 million.
 
In addition, the local content policy, which is a contractual requirement in a Brazilian concession agreements, has become a significant issue for oil and natural gas companies operating in Brazil given the penalties related with breaches thereof. The local content requirement will also apply to the production sharing contract regime. See “—Item 4. Information on the Company—B. Business overview—Our operations—Operations in Brazil.”
 
In Peru, the hydrocarbons industry is also subject to extensive regulation and supervision by the government in matters such as: environment, health and safety, labor, imposition of specific development and exploration obligations, taxation, and tort liability. There are many supervisors and regulators, for example: a) Perupetro, the state-owned company that promotes, negotiates, signs, and supervises exploration and production contracts; b) The Ministry of Energy and Mines, which is the central and governing body for the Energy, Hydrocarbons and Mining Sector, and a part of the Executive Branch; c) The Bureau of Environmental Evaluation and Control – OEFA, which is the supervisory body that regulates, enforces and oversees the activities undertaken related to environmental hydrocarbon issues; d) The  Supervisory Body of Private Investment in Energy and Mines – OSINERGMIN, which is the regulatory, supervisory body that regulates the activities undertaken by legal entities and individuals in the hydrocarbons sectors; e) The General Bureau of Environmental Health – DIGESA, which is the technical-regulatory body for aspects related to basic sanitation, occupational health, hygienic food, zoonosis and environmental protection; f) the Ministry of Agriculture, which is the entity that promotes the development of organized agrarian producers in productive chains; and g) The Ministry of Labor and Employment Promotion – MTPE, which is the body governing labor in Peru, responsible for enforcement of legislation for labor matters.
 
The main provisions regarding oil and gas activities are included in the General Hydrocarbons Law (Law 26,221) (“General Hydrocarbons Law”), and several regulations have been enacted in order to develop the provisions included therein. There are specific regulations for exploration and production, transport, commercialization, storage, refining, distribution by pipelines, etc.
 
Furthermore, the General Hydrocarbons Law and the related tax regulations foresee that the signing of an oil and gas agreement implies the guarantee that the tax regime in effect at the date of signature will not be changed during the life of the contract. This is intended to preserve the economy of the contract so that no further tax costs are created for the contractors. The signing of an agreement for the exploration or exploitation of a block freezes the tax regime in force at the date that the contract is signed for the entire life of the contract. Taxes covered by this provision are the taxes in which the responsibility rests on the contractor as a taxpayer.
 
The Argentine hydrocarbons industry is also extensively regulated both by federal and provincial state regulations in matters including the award of exploration permits and exploitation concessions, investment, royalty, canon, price controls, export restrictions and domestic market supply obligations. The terms of our exploitation concessions are embodied in Decrees and Administrative Decisions issued by the Federal Executive Power and incorporate statutory rights and obligations provided under the General Hydrocarbons Law. The federal government is further empowered to design and implement federal energy policy and to rule on domestic inter-jurisdictional and international oil and gas transportation concessions, and has used these powers to establish export restrictions and duties, induce private companies to enter into price stability agreements with the government or otherwise impose price control regulations or create incentive programs to promote increased production. Jurisdictional controversies among the federal government and the provincial states are not uncommon.
 
Significant expenditures may be required to ensure our compliance with governmental regulations related to, among other things, licenses for drilling operations, environmental matters, drilling bonds, reports concerning operations, the spacing of wells, unitization of oil and natural gas accumulations, local content policy and taxation.
 
 
32

 
 
Governmental actions in the countries in which we operate and in which we may operate in the future may adversely affect our business, financial condition and results of operations.
 
Our business, financial condition and results of operations may be adversely affected by actions taken by the Chilean, Colombian, Brazilian, Peruvian or Argentine governments concerning the economy, including actions aimed at targeting inflation, interest rates, oil and gas price controls, foreign exchange controls and taxes.
 
Brazil has in the past periodically experienced extremely high rates of inflation. As measured by the National Consumer Price Index (Índice Nacional de Preços ao Consumidor Amplo), Brazil had annual rates of inflation of 6.5% in 2011, 5.8% in 2012, 5.9% in 2013 and 6.4 % in 2014. Brazil may experience high levels of inflation in the future. Periods of higher inflation may slow the rate of growth of the Brazilian economy. Although the long-term off-take contract covering gas production in the Manatí Field is indexed to inflation, inflation is likely to increase some of our costs and expenses, and, as a result, may reduce our profit margins and net income. Inflationary pressures could also lead to counter-inflationary prices that may harm our business. Any decline in our expected net sales or net income could lead to a deterioration in our financial condition.
 
In Argentina, since 2001, the Argentine government has imposed and expanded upon exchange controls and restrictions on the transfer of U.S. dollars outside of Argentina, which substantially limit the ability of companies to retain foreign currency or make payments abroad. These and other measures have led the implied AR$/US$ exchange rate as reflected in the quotations for certain Argentine securities that trade in foreign markets to differ substantially from the official foreign exchange rate in Argentina. If the Argentine government decides once again to tighten the restrictions on the transfer of funds, we may be unable to make payments related to the import of products and services, which could have a material adverse effect on us.
 
Additionally, in May 2012, the Argentine government expropriated 51% of YPF’s capital stock owned by Repsol YPF of Spain, and 51% of the capital stock of Repsol YPF Gas owned by Repsol Butano.
 
There can be no assurance that future economic, social and political developments in the countries in which we operate currently or in the future, which are out of our control, may impair our business, financial condition and results of operations.
 
Our operations may be affected by tax reforms in the countries in which we operate and in which we may operate in the future.
 
Our operations may be affected by changes in tax laws in the countries in which we operate and in which we may operate in the future. In 2014 Colombian and Chilean governments introduced tax reforms. For example, in the fourth quarter 2014, the Colombian government approved tax legislation increasing the rate of tax applicable to ordinary income from 34% in 2014 to 39% for 2015, 40% for 2016, 42% for 2017 and 43% for 2018.  In the same legislation, the Colombian government also instituted a new “wealth tax” payable on the net equity of our Colombia business units at a rate of 1.15% for 2015, 1% for 2016 and 0.4% for 2017. (See Note 15 to our Financial Statements included in this Annual Report).
 
In Brazil, the Brazilian government frequently implements changes to tax and social security regimes that may affect us and our customers. These changes include changes in prevailing tax and contribution rates and, occasionally, enactment of temporary taxes, the proceeds of which are earmarked for designated governmental purposes. Some of these changes in tax laws may result in increases in our tax payments, which could materially adversely affect our profitability and increase the prices of our products and services, restrict our ability to do business in our existing and target markets and cause our results of operations to suffer. There can be no assurance that we will be able to maintain our projected cash flow and profitability following any increase in taxes applicable to us and to our operations.
 
Colombia has experienced and continues to experience internal security issues that have had or could have a negative effect on the Colombian economy.
 
Colombia has experienced internal security issues, primarily due to the activities of guerrillas, including the Revolutionary Armed Forces of Colombia (Fuerzas Armadas Revolucionarias de Colombia), or the FARC, paramilitary groups and drug cartels. In the past, guerrillas have targeted the crude oil pipelines, including the Oleoducto Transandino, Caño Limón-Coveñas and Ocensa pipelines, and other related infrastructure disrupting the activities of certain oil and natural gas companies. On several occasions guerilla attacks have resulted
 
 
33

 
 
in unscheduled shut-downs of the transportation systems in order to repair damaged sections and undertake clean-up activities. These activities, their possible escalation and the effects associated with them have had and may have in the future a negative impact on the Colombian economy or on our business, which may affect our employees or assets. In the context of the political instability, allegations have been made against members of the Colombian Congress and against government officials for possible ties with guerilla groups. This situation may have a negative impact on the credibility of the Colombian government, which could in turn have a negative impact on the Colombian economy or on our business in the future.
 
The Colombian government commenced peace talks with the FARC in August 2012. Our business, financial condition and results of operations could be adversely affected by rapidly changing economic or social conditions, including the Colombian government’s response to current peace negotiations which may result in legislation that increases our tax burden or that of other Colombian companies. Tensions with neighboring countries may affect the Colombian economy and, consequently, our results of operations and financial condition.
 
In addition, from time to time, community protests and blockades may arise near our operations in Colombia, which could adversely affect our business, financial condition or results of operations.
 
Our operations may be adversely affected by political and economic circumstances in Argentina.
 
Some of our current operations and management offices are located in Argentina. If local political or economic trends adversely affect the Argentine economy, our financial condition and results from operations could be adversely affected. In particular, we face risks in Argentina related to the following: restrictions on Argentina’s energy supplies and an inadequate governmental response to such restrictions, which could negatively affect Argentina’s economic activity; social and political tensions and the governmental response to such tensions; requirements of the Federal General Environmental Law, which requires persons who carry out activities that are potentially hazardous to the environment to obtain insurance; and tax implications under Argentine law with respect to our incorporation in Bermuda, which may subject our Argentine subsidiaries to higher tax rates.
 
Risks related to our common shares
 
An active, liquid and orderly trading market for our common shares may not develop and the price of our stock may be volatile, which could limit your ability to sell our common shares.
 
Our common shares began to trade on the New York Stock Exchange on February 7, 2014, and as a result have a limited trading history. We cannot predict the extent to which investor interest in our company will maintain an active trading market on the NYSE, or how liquid that market will be in the future.
 
The market price of our common shares may be volatile and may be influenced by many factors, some of which are beyond our control, including:
 
 
·
our operating and financial performance and identified potential drilling locations, including reserve estimates;
 
 
·
quarterly variations in the rate of growth of our financial indicators, such as net income per common share, net income and revenues;
 
 
·
changes in revenue or earnings estimates or publication of reports by equity research analysts;
 
 
·
fluctuations in the price of oil or gas;

 
·
speculation in the press or investment community;
 
 
·
sales of our common shares by us or our shareholders, or the perception that such sales may occur;
 
 
·
involvement in litigation;
 
 
·
changes in personnel;
 
 
·
announcements by the company;
 
 
34

 
 
 
·
domestic and international economic, legal and regulatory factors unrelated to our performance.
 
 
·
variations in our quarterly operating results;
 
 
·
volatility in our industry, the industries of our customers and the global securities markets;
 
 
·
changes in our dividend policy;
 
 
·
risks relating to our business and industry, including those discussed above;
 
 
·
strategic actions by us or our competitors;
 
 
·
actual or expected changes in our growth rates or our competitors’ growth rates;
 
 
·
investor perception of us, the industry in which we operate, the investment opportunity associated with our common shares and our future performance;
 
 
·
adverse media reports about us or our directors and officers;
 
 
·
addition or departure of our executive officers;
 
 
·
change in coverage of our company by securities analysts;
 
 
·
trading volume of our common shares;
 
 
·
future issuances of our common shares or other securities;
 
 
·
terrorist acts;
 
 
·
the release or expiration of transfer restrictions on our outstanding common shares.
 
We have never declared or paid, and do not intend to pay in the foreseeable future, cash dividends on our common shares, and, consequently, your only opportunity to achieve a return on your investment is if the price of our stock appreciates.
 
We have never paid, and do not intend to pay in the foreseeable future, cash dividends on our common shares. Any decision to pay dividends in the future, and the amount of any distributions, is at the discretion of our board of directors and our shareholders, and will depend on many factors, such as our results of operations, financial condition, cash requirements, prospects and other factors.
 
We are also subject to Bermuda legal constraints that may affect our ability to pay dividends on our common shares and make other payments. Under the Bermuda Companies Act, we may not declare or pay a dividend if there are reasonable grounds for believing that we are, or would after the payment be, unable to pay our liabilities as they become due or that the realizable value of our assets would thereafter be less than our liabilities. We are also subject to contractual restrictions under certain of our indebtedness.
 
We are a holding company dependent upon dividends from our subsidiaries, which may be limited by law and by contract from making distributions to us, which would affect our financial condition, including the ability to pay dividends on the common shares.
 
As a holding company, our only material assets are our cash on hand, the equity interests in our subsidiaries and other investments. Our principal source of revenues and cash flow is distributions from our subsidiaries. Thus, our ability to pay dividends on the common shares will be contingent upon the financial condition of our subsidiaries. Our subsidiaries are and will be separate legal entities, and although they may be wholly-owned or controlled by us, they have no obligation to make any funds available to us, whether in the form of loans, dividends, distributions or otherwise. The ability of our subsidiaries to distribute cash to us is also subject to, among other things, restrictions that are contained in our and our subsidiaries’ financing (including our Notes due 2020 and GeoPark Brazil’s loan to finance Rio das Contas) and joint venture agreements (principally our agreements with LGI), availability of sufficient funds in such subsidiaries and applicable state laws and regulatory restrictions. Claims of creditors of our subsidiaries generally will have priority as to the assets of such subsidiaries over our claims and claims of our creditors and stockholders. To the extent the ability of our subsidiaries to distribute dividends or other payments to us could be limited in any way, our business, financial condition and results of operations, as well as our ability to pay dividends on the common shares, could be materially adversely affected.
 
 
35

 
 
Additionally, we may not be able to fully control the operations and the assets of our joint ventures and we may not be able to make major decisions or take timely actions with respect to our joint ventures unless our joint venture partners agree. For example, we have entered into shareholder agreements with LGI in Chile and Colombia that limit the amount of dividends that can be declared or returned to us, certain aspects related to the management of our Chilean and Colombian businesses, the incurrence of indebtedness, liens and our ability to sell certain assets. See “—Risks relating to our business—LGI, our strategic partner in Chile and Colombia, may sell its interest in our Chilean and Colombian operations to a third party or may not consent to our taking certain actions.” We may, in the future, enter into other joint venture agreements imposing additional restrictions on our ability to pay dividends.
 
Sales of substantial amounts of our common shares in the public market, or the perception that these sales may occur, could cause the market price of our common shares to decline.
 
We may issue additional common shares or convertible securities in the future, for example, to finance potential acquisitions of assets, which we intend to continue to pursue. Sales of substantial amounts of our common shares in the public market, or the perception that these sales may occur, could cause the market price of our common shares to decline. This could also impair our ability to raise additional capital through the sale of our equity securities. Under our memorandum of association, we are authorized to issue up to 5,171,949,000 common shares, of which 57,790,533 common shares were outstanding as of December 31, 2014. We cannot predict the size of future issuances of our common shares or the effect, if any, that future sales and issuances of shares would have on the market price of our common shares.
 
Provisions of the Notes due 2020 could discourage an acquisition of us by a third party.
 
Certain provisions of the Notes due 2020 could make it more difficult or more expensive for a third party to acquire us, or may even prevent a third party from acquiring us. For example, upon the occurrence of a fundamental change, holders of the Notes due 2020 will have the right, at their option, to require us to repurchase all of their notes at a purchase price equal to 101% of the principal amount thereof plus any accrued and unpaid interest (including any additional amounts, if any) to the date of purchase. By discouraging an acquisition of us by a third party, these provisions could have the effect of depriving the holders of our common shares of an opportunity to sell their common shares at a premium over prevailing market prices.
 
Variations in interest rates and exchange rate on our current and/or future financing arrangements may result in significant increases in our borrowing costs.

As of December 31, 2014, a part (19%) of our total debt is sensitive to changes in interest rates. At December 31, 2014, the outstanding long-term borrowing affected by variable rates amounted to US$ 68,540,000, representing 19% of total long-term borrowings, which was composed by the loan from Itaú Bank that has a floating interest rate based on LIBOR (the “Rio das Contas Credit Facility”). For more information, see “Item 4—Marketing and Delivery Commitments—Brazil,” and Note 3 in our Financial Statements. Consequently, variations in interest rates could result in significant changes in the amount required to cover our debt service obligations and our interest expense.

In addition, interest and principal amounts payable pursuant to debt obligations denominated in or indexed to U.S. dollars are subject to variations in the foreign currency exchange rates that could result in a significant increase in the amount of the interest and principal payments in respect of such debt obligations.

Certain shareholders have substantial control over us and could limit your ability to influence the outcome of key transactions, including a change of control.
 
Mr. Gerald E. O’Shaughnessy, our Chairman, Mr. James F. Park, our Chief Executive Officer, Mr. Juan Cristóbal Pavez, director and Mr. Steven J. Quamme, control approximately 48% of our outstanding common shares as of the date of this annual report, holding the shares either directly or through privately held funds which they control. As a result, these shareholders, if acting together, would be able to influence or control matters requiring approval by our shareholders, including the election of directors and the approval of amalgamations, mergers or other extraordinary transactions. They may also have interests that differ from yours and may vote in a way with which you disagree and which may be adverse to your interests. The concentration of ownership may have the effect of delaying, preventing or deterring a change of control of our company, could deprive our stockholders of an opportunity to receive a premium for their common shares as part of a sale of our company and might ultimately affect the market price of our common shares. See “Item 7. Major Shareholders and Related Party Transactions—A. Major shareholders” for a more detailed description of our share ownership.
 
 
36

 
 
As a foreign private issuer, we are subject to different U.S. securities laws and NYSE governance standards than domestic U.S. issuers. This may afford less protection to holders of our common shares, and you may not receive corporate and company information and disclosure that you are accustomed to receiving or in a manner in which you are accustomed to receiving it.
 
As a foreign private issuer, the rules governing the information that we disclose differ from those governing U.S. corporations pursuant to the Securities Exchange Act of 1934, as amended, or the Exchange Act. Although we intend to report quarterly financial results and report certain material events, we are not required to file quarterly reports on Form 10-Q or provide current reports on Form 8 K disclosing significant events within four days of their occurrence and our quarterly or current reports may contain less information than required under U.S. filings. In addition, we are exempt from the Section 14 proxy rules, and proxy statements that we distribute will not be subject to review by the SEC. Our exemption from Section 16 rules regarding sales of common shares by insiders means that you will have less data in this regard than shareholders of U.S. companies that are subject to the Exchange Act. As a result, you may not have all the data that you are accustomed to having when making investment decisions. For example, our officers, directors and principal shareholders are exempt from the reporting and “short-swing” profit recovery provisions of Section 16 of the Exchange Act and the rules thereunder with respect to their purchases and sales of our common shares. The periodic disclosure required of foreign private issuers is more limited than that required of domestic U.S. issuers and there may therefore be less publicly available information about us than is regularly published by or about U.S. public companies. See “—Item 10. Additional Information—H. Documents on display.”
 
As a foreign private issuer, we will be exempt from complying with certain corporate governance requirements of the NYSE applicable to a U.S. issuer, including the requirement that a majority of our board of directors consist of independent directors. As the corporate governance standards applicable to us are different than those applicable to domestic U.S. issuers, you may not have the same protections afforded under U.S. law and the NYSE rules as shareholders of companies that do not have such exemptions.
 
We are an “emerging growth company,” and we cannot be certain if the reduced disclosure requirements applicable to emerging growth companies will make our common shares less attractive to investors.
 
We are an “emerging growth company,” as defined in the JOBS Act, and for as long as we continue to be an “emerging growth company” we may choose to take advantage of certain exemptions from various reporting requirements that are applicable to other public companies that are not “emerging growth companies,” including, but not limited to, not being required to comply with the auditor attestation requirements of Section 404(b) of the Sarbanes Oxley Act. We cannot predict if investors will find our common shares less attractive because we will rely on these exemptions. If some investors find our common shares less attractive as a result, there may be a less active trading market for our common shares and our share price may be more volatile.
 
Under the JOBS Act, emerging growth companies can delay adopting new or revised accounting standards until such time as those standards apply to private companies. We have irrevocably elected not to avail ourselves of this exemption from new or revised accounting standards, and, therefore, we will be subject to the same new or revised accounting standards as other public companies that are not emerging growth companies.
 
Our internal controls over financial reporting may not be effective which could have a significant and adverse effect on our business and reputation.
 
We have evaluated our internal controls for our financial reporting and have determined our controls were effective for the fiscal year ended December 31, 2014. As long as we qualify as an “emerging growth company” as defined by the Jumpstart our Business Startups Act of 2012, we will not be required to obtain an auditor’s attestation report on our internal controls in future annual reports on Form 20-F as otherwise required by Section 404(b) of the Sarbanes-Oxley Act. Accordingly, our independent registered public accounting firm did not perform an audit of our internal control over financial reporting for the fiscal year ended December 31, 2014. Had our independent registered public accounting firm performed an attestation on our internal control over financial reporting, it is possible that their opinion on our internal controls could have differed from ours which could harm our reputation and share value.
 
 
 
37

 
 
 
We will continue to incur significantly increased costs and devote substantial management time as a result of operating as a public company.
 
Our recent initial public offering in February 2014 had a transformative effect on us. We expect to incur significant legal, accounting, reporting and other expenses as a result of having publicly traded common shares listed on the NYSE. We may also continue to incur costs which we have not incurred previously, including, but not limited to, costs and expenses for directors’ fees, increased directors and officers insurance, investor relations, and various other costs of a public company.
 
We also anticipate that we will incur costs associated with corporate governance requirements, including requirements under the Sarbanes Oxley Act of 2002, as well as rules implemented by the SEC and NYSE. We expect these rules and regulations to increase our legal and financial compliance costs and make some management and corporate governance activities more time-consuming and costly, particularly after we are no longer an “emerging growth company.” These rules and regulations may make it more difficult and more expensive for us to obtain director and officer liability insurance, and we may be required to accept reduced policy limits and coverage or incur substantially higher costs to obtain the same or similar coverage. This could have an adverse impact on our ability to recruit and bring on a qualified independent board.
 
The additional demands associated with being a public company listed on the NYSE may disrupt regular operations of our business by diverting the attention of some of our senior management team away from revenue-producing activities to management and administrative oversight, adversely affecting our ability to attract and complete business opportunities and increasing the difficulty in both retaining professionals and managing and growing our businesses. Any of these effects could harm our business, financial condition and results of operations.
 
There are regulatory limitations on the ownership and transfer of our common shares which could result in the delay or denial of any transfers you might seek to make.
 
The Bermuda Monetary Authority, or the BMA, must specifically approve all issuances and transfers of securities of a Bermuda exempted company like us unless it has granted a general permission. We are able to rely on a general permission from the BMA to issue our common shares, and to freely transfer of our common shares as long as the common shares are listed on the NYSE and/or other appointed stock exchange, to and among persons who are non-residents of Bermuda for exchange control purposes. Any other transfers remain subject to approval by the BMA and such approval may be denied or delayed.
 
We are a Bermuda company, and it may be difficult for you to enforce judgments against us or against our directors and executive officers.
 
We are incorporated as an exempted company under the laws of Bermuda and substantially all of our assets are located in Chile, Colombia, Argentina, Brazil and will be located additionally in Peru. In addition, most of our directors and executive officers reside outside the United States and all or a substantial portion of the assets of such persons are located outside the United States. As a result, it may be difficult or impossible to effect service of process within the United States upon us, or to recover against us on judgments of U.S. courts, including judgments predicated upon the civil liability provisions of the U.S. federal securities laws. Further, no claim may be brought in Bermuda against us or our directors and officers in the first instance for violation of U.S. federal securities laws because these laws have no extraterritorial application under Bermuda law and do not have force of law in Bermuda. However, a Bermuda court may impose civil liability, including the possibility of monetary damages, on us or our directors and officers if the facts alleged in a complaint constitute or give rise to a cause of action under Bermuda law.
 
There is no treaty in force between the United States and Bermuda providing for the reciprocal recognition and enforcement of judgments in civil and commercial matters. As a result, whether a United States judgment would be enforceable in Bermuda against us or our directors and officers depends on whether the U.S. court that entered the judgment is recognized by the Bermuda court as having jurisdiction over us or our directors and officers, as determined by reference to Bermuda conflict of law rules. A judgment debt from a U.S. court that is final and for a sum certain based on U.S. federal securities laws will not be enforceable in Bermuda unless the judgment debtor had submitted to the jurisdiction of the U.S. court, and the issue of submission and jurisdiction is a matter of Bermuda (not U.S.) law.
 
 
38

 
 
In addition, and irrespective of jurisdictional issues, the Bermuda courts will not enforce a U.S. federal securities law that is either penal or contrary to Bermuda public policy. An action brought pursuant to a public or penal law, the purpose of which is the enforcement of a sanction, power or right at the instance of the state in its sovereign capacity, will not be entertained by a Bermuda court. Certain remedies available under the laws of U.S. jurisdictions, including certain remedies under U.S. federal securities laws, would not be available under Bermuda law or enforceable in a Bermuda court, as they would be contrary to Bermuda public policy.
 
Bermuda law differs from the laws in effect in the United States and might afford less protection to shareholders.
 
Our shareholders could have more difficulty protecting their interests than would shareholders of a corporation incorporated in a jurisdiction of the United States. As a Bermuda company, we are governed by our memorandum of association and bye-laws and Bermuda company law. The provisions of the Bermuda Companies Act, which applies to us, differs in some material respects from laws generally applicable to U.S. corporations and shareholders, including the provisions relating to interested directors, mergers and acquisitions, takeovers, shareholder lawsuits and indemnification of directors. Set forth below is a summary of these provisions, as well as modifications adopted pursuant to our bye-laws, which differ in certain respects from provisions of Delaware corporate law. Our shareholders approved the adoption of new bye-laws which came into effect on February 19, 2014, being the date on which the company cancelled admission of its common shares on AIM. Because the following statements are summaries, they do not discuss all aspects of Bermuda law that may be relevant to us and our shareholders.
 
Interested Directors. Under our bye-laws and The Companies Act, 1981(as amended) of Bermuda, or the Bermuda Companies Act, a director shall declare the nature of his interest in any contract or arrangement with the company. Our bye-laws further provide that a director so interested shall not, except in particular circumstances, be entitled to vote or be counted in the quorum at a meeting in relation to any resolution in which he has an interest, which is to his knowledge, a material interest (otherwise than by virtue of his interest in shares or debentures or other securities of or otherwise in or through the company). In addition, the director will not be liable to us for any profit realized from the transaction. In contrast, under Delaware law, such a contract or arrangement is voidable unless it is approved by a majority of disinterested directors or by a vote of shareholders, in each case if the material facts as to the interested director’s relationship or interests are disclosed or are known to the disinterested directors or shareholders, or such contract or arrangement is fair to the corporation as of the time it is approved or ratified. Additionally, such interested director could be held liable for a transaction in which such director derived an improper personal benefit.
 
Amalgamations, Mergers and Similar Arrangements. Pursuant to the Bermuda Companies Act, the amalgamation or merger of a Bermuda company with another company or corporation requires the amalgamation or merger agreement to be approved by the company’s board of directors and by its shareholders. Shareholder approval is not required where (i) the holding company and one or more of its wholly-owned subsidiary companies amalgamate or merge or (ii) two or more wholly-owned subsidiary companies of the same holding company amalgamate or merge. Save for such “short-form” amalgamations or mergers, unless the company’s bye-laws provide otherwise, the approval of 75% of the shareholders voting at such meeting is required to approve the amalgamation or merger agreement, and the quorum for such meeting must be two persons holding or representing more than one-third of the issued shares of the company. Under our bye-laws, an amalgamation or merger will require the approval of our board of directors and of our shareholders by Special Resolution, meaning a resolution adopted by 65% of more of the votes cast by shareholders who (being entitled to do so) vote in person or by proxy at any general meeting of the shareholders in accordance with the provisions of the bye-laws. Under Bermuda law, in the event of an amalgamation or merger of a Bermuda company with another company or corporation, a shareholder of the Bermuda company who is not satisfied that fair value has been offered for such shareholder’s shares may, within one month of notice of the shareholders meeting, apply to the Supreme Court of Bermuda to appraise the fair value of those shares. Under Delaware law, with certain exceptions, a merger, consolidation or sale of all or substantially all the assets of a corporation must be approved by the board of directors and a majority of the issued and outstanding shares entitled to vote thereon. Under Delaware law, a shareholder of a corporation participating in certain major corporate transactions may, under certain circumstances, be entitled to appraisal rights pursuant to which such shareholder may receive cash in the amount of the fair value of the shares held by such shareholder (as determined by a court) in lieu of the consideration such shareholder would otherwise receive in the transaction.
 
 
39

 
 
Shareholders’ Suit. Class actions and derivative actions are generally not available to shareholders under Bermuda law. The Bermuda courts, however, would ordinarily be expected to permit a shareholder to commence an action in the name of a company to remedy a wrong to the company where the act complained of is alleged to be beyond the corporate power of the company or illegal, or would result in the violation of the company’s memorandum of association or bye-laws. Furthermore, consideration would be given by a Bermuda court to acts that are alleged to constitute a fraud against the minority shareholders or where an act requires the approval of a greater percentage of the company’s shareholders than that which actually approved it.
 
When the affairs of a company are being conducted in a manner which is oppressive or prejudicial to the interests of some part of the shareholders, one or more shareholders may apply under the Bermuda Companies Act for an order of the Supreme Court of Bermuda, which may make such order as it sees fit, including an order regulating the conduct of the company’s affairs in the future or ordering the purchase of the shares of any shareholders by other shareholders or by the company.
 
Our bye-laws contain a provision by virtue of which we and our shareholders waive any claim or right of action that they have, both individually and on our behalf, against any director or officer in relation to any action or failure to take action by such director or officer, except in respect of any fraud or dishonesty of such director or officer. Class actions and derivative actions generally are available to shareholders under Delaware law for, among other things, breach of fiduciary duty, corporate waste and actions not taken in accordance with applicable law. In such actions, the court has discretion to permit the winning party to recover attorneys’ fees incurred in connection with such action.
 
Indemnification of Directors. We may indemnify our directors and officers in their capacity as directors or officers for any loss arising or liability attaching to them by virtue of any rule of law in respect of any negligence, default, breach of duty or breach of trust of which a director or officer may be guilty in relation to the company other than in respect of his own fraud or dishonesty. Our bye-laws provide that we shall indemnify our officers and directors in respect of their acts and omissions, except in respect of their fraud or dishonesty, or to recover any gain, personal profit or advantage to which such Director is not legally entitled, and (by incorporation of the provisions of the Bermuda Companies Act) that we may advance moneys to our officers and directors for the costs, charges and expenses incurred by our officers and directors in defending any civil or criminal proceedings against them on condition that the directors and officers repay the moneys if any allegations of fraud or dishonesty is proved against them provided, however, that, if the Bermuda Companies Act requires, and advancement of expenses shall be made only upon delivery to the Company of an undertaking, by or on behalf of such indemnitee, to repay all amounts if it shall ultimately be determined by final decision that such indemnitee is not entitled to be indemnified for such expenses under our Bye-law. Under Delaware law, a corporation may indemnify a director or officer of the corporation against expenses (including attorneys’ fees), judgments, fines and amounts paid in settlement actually and reasonably incurred in defense of an action, suit or proceeding by reason of such position if such director or officer acted in good faith and in a manner he or she reasonably believed to be in or not opposed to the best interests of the corporation and, with respect to any criminal action or proceeding, such director or officer had no reasonable cause to believe his or her conduct was unlawful. In addition, we have entered into customary indemnification agreements with our directors.
 
As a result of these differences, investors could have more difficulty protecting their interests than would shareholders of a corporation incorporated in the United States.
 
We may become subject to taxes in Bermuda after March 31, 2035, which may have a material adverse effect on our results of operations.
 
Under current Bermuda law, we are not subject to tax on income or capital gains. We have received from the Minister of Finance under The Exempted Undertaking Tax Protection Act 1966, as amended, an assurance that, in the event that Bermuda enacts legislation imposing tax computed on profits, income, any capital asset, gain or appreciation, or any tax in the nature of estate duty or inheritance, then the imposition of any such tax shall not be applicable to us or to any of our operations or shares, debentures or other obligations, until March 31, 2035. We could be subject to taxes in Bermuda after that date. This assurance is subject to the provision that it is not to be construed to prevent the application of any tax or duty to such persons as are ordinarily resident in Bermuda or to prevent the application of any tax payable in accordance with the provisions of the Land Tax Act 1967 or otherwise payable in relation to any property leased to us. We are incorporated in Bermuda as an exempted company and pay annual Bermuda government fees. In addition, all entities employing individuals in Bermuda are required to pay a payroll tax and there are other sundry taxes payable, directly or indirectly, to the Bermuda government. Neither we nor our Bermuda subsidiaries employ individuals in Bermuda as at the date of this annual report.
 
 
40

 
 
The transfer of our common shares may be subject to capital gains taxes pursuant to indirect transfer rules in Chile.
 
In September 2012, Chile established “indirect transfer rules,” which impose taxes, under certain circumstances, on capital gains resulting from indirect transfers of shares, equity rights, interests or other rights in the equity, control or profits of a Chilean entity, as well as on transfers of other assets and property of permanent establishments or other businesses in Chile, or the Chilean Assets. As we indirectly own Chilean Assets, the indirect transfer rules would apply to transfers of our common shares provided certain conditions outside of our control are met. If such conditions were present and as a result the indirect transfer rules were to apply to sales of our common shares, such sales would be subject to indirect transfer tax on the capital gain that may be determined in each transaction. For a description of the indirect transfer rules and the conditions of their application see “—Item 10. Additional Information—E. Taxation—Chilean tax on transfers of shares.”
 
Our common shares will for a time trade on two separate stock markets, and investors seeking to take advantage of price differences between such markets may create unexpected volatility in our share price; in addition, investors may not be able to easily move common shares for trading between such markets.
 
Our common shares are currently registered on the NYSE and the Santiago Offshore Stock Exchange. Although we intend to de-register from the Santiago Offshore Stock Exchange as soon as practicable, our common shares will be traded on two markets for a period of time. During such time, price levels for our common shares could fluctuate between markets, independent of our share price on the other market. Investors could seek to sell or buy our common shares to take advantage of any price differences between the markets through a practice referred to as arbitrage. Any arbitrage activity could create unexpected volatility in the price of our common shares on the NYSE.
 
 
 
41

 

 
 
 
General
 
We were incorporated as an exempted company pursuant to the laws of Bermuda as GeoPark Holdings Limited in February 2006. On July 30, 2013, our shareholders approved a change in our name to GeoPark Limited, effective from July 31, 2013. We maintain a registered office in Bermuda at Cumberland House, 9th Floor, 1 Victoria Street, Hamilton HM 11, Bermuda. Our principal executive offices are located at Nuestra Señora de los Ángeles 179, Las Condes, Santiago, Chile, telephone number +562 2242 9600, and Florida 981, 1st floor, Buenos Aires, Argentina, telephone number +5411 4312 9400. Our website is www.geo-park.com. The information on our website does not constitute part of this annual report.
 
Our company
 
We are an independent oil and natural gas exploration and production, or E&P, company with operations in Latin America and a proven track record of growth in production, reserves and cash flows since 2006. We operate in Chile, Colombia, Brazil and to a lesser extent in Argentina. We also plan to expand our footprint to Peru as a result of our pending Morona Block acquisition, which is expected to close in 2015. See “—B. Business Overview—Our operations—Operations in Peru.”
 
We have a well-balanced portfolio of assets that includes working and/or economic interests in 29 hydrocarbons blocks, 28 of which are onshore blocks, including 12 in production as of December 31, 2014, as well as an additional shallow- offshore concession in Brazil that includes the Manatí Field. In addition, we have one new concessions in Brazil, the PN-T-597 Block that is still subject to the entry into the concession agreement by the ANP and the Morona Block in Perú, which we expect will close in 2015 following regulatory approvals.
 
We produced a net average of 19,653 boepd during the year ended December 31, 2014, 31.1 %, 55.0 %, 13.6% and 0.3% were in Chile, Colombia, Brazil and Argentina, respectively, and of which 74% was oil. As we did not acquire our interest in the Manati Field until March 31, 2014, the numbers in the preceding sentences do not account for the first quarter production of the Manati Field which reached 3,667 boepd. Had the Manati Field been acquired January 1, 2014, production would have been  a net average of 20,557 boepd during the year ended December 31, 2014, 29.7 %, 52.6 %, 17.4% and 0.3% were in Chile, Colombia, Brazil and Argentina, respectively, and of which 71% was oil.
 
As of December 31, 2014, we had net proved reserves of 43.7 mmboe (composed of 72 % oil and 28% natural gas), of which 12.1 mmboe, or 28%, of which 24.7 mmboe, or 57% and 6.9  mmboe, or 16 %, were in Chile, Colombia and Brazil respectively. Additionally, according to the D&M Reserves Report, as of December 31, 2014, the Morona Block in Peru had net proved reserves, of 18.8 mmboe (composed of 100% oil). We expect to close the pending Morona Block Acquisition in 2015.
 
We have built our company around three principal capabilities:
 
 
·
as an Explorer, which is our ability, experience, methodology and creativity to find and develop oil and gas reserves in the subsurface, based on the best science, solid economics and ability to take the necessary managed risks.
 
 
·
as an Operator, which is our ability to execute in a timely manner and to have the know-how to profitably drill for, produce, treat, transport and sell our oil and gas – with the drive and persistence to find solutions, overcome obstacles, seize opportunities and achieve results.
 
 
·
as a Consolidator, which is our ability and initiative to assemble the right balance and portfolio of upstream assets in the right hydrocarbon basins in the right regions with the right partners and at the right price – coupled with the visions and skills to transform and improve value above ground
 
We believe that our risk and capital management policies have enabled us to compile a geographically diverse portfolio of properties that balances exploration, development and production of oil and gas. These attributes have also allowed us to raise capital and to partner with premier international companies. Finally, we believe we have developed a distinctive culture within our organization that promotes and rewards partnership, entrepreneurship and merit. Consistent with this approach, all of our employees are eligible to participate in our long-term incentive program, or our Performance-Based Employee Long-Term Incentive Program. See “—Item 6. Directors, Senior Management and Employees—B. Compensation—Performance-Based Employee Long-Term Incentive Program.”
 
 
42

 
 
In Chile, we are the first and the largest non-state controlled oil and gas producer. We began operations in 2006 in the Fell Block and have evolved from having a non-operated, non-producing interest to having a fully-operated and producing asset with 11.5 mmboe of net proved reserves as of December 31, 2014 and average production of 5,850 boepd in 2014. In addition, we operate five other hydrocarbon blocks in Chile with significant prospective resources, with three of them in production as of December 31, 2014.
 
In Colombia, following our successful acquisitions of Winchester, Luna and Cuerva in early 2012, we have an asset base of 11 hydrocarbon blocks where we were able to perform an active exploration and development drilling campaign, which resulted in multiple new oilfield discoveries and to increase average production from 2,965 boepd for the month of April 30, 2012 (the first full month following our Colombian acquisitions) to 11,615 boepd in the fourth quarter of 2014. Total net production in Colombia averaged 10,807 boepd in 2014. As of December 31, 2014, we had net proved reserves of 24.7 mmboe in Colombia, which represents a 169% increase as compared to 9.4 mmboe in 2013, mainly resulting from net additions of proved reserves related to field delineation and  the appraisal of the Tigana field in the Llanos 34 Block. We discovered the Tigana oil field in December 2013 and, since that time, we have moved efficiently to drill eight wells, including seven wells in production with a total current rate of approximately 11,000 bopd gross.
 
In May 2013 we agreed to acquire Rio das Contas from Panoro, which holds a 10% working interest in the shallow offshore Manatí Field, the largest non-associated gas field in Brazil, which produced approximately 6 % of the gas produced in Brazil in December 31, 2014. Rio das Contas’s 10% working interest in the Manatí Field represented 3,572 boepd of production during the year ended December 31, 2014. As of December 31, 2014, we had net proved reserves of 6.9 mmboe corresponding to Manati. Separately, in September 2013, we entered into concession agreements with the ANP relating to seven new concessions in the onshore Recôncavo Basin in the State of Bahia and in the onshore Potiguar Basin in the State of Rio Grande do Norte, or, our Round 11 concessions, and in November 2013, the ANP awarded us two additional concessions in the Parnaíba Basin in the State of Maranhão and the Sergipe Alagoas Basin in the State of Alagoas, one of them still subject to the entry into the concession agreement, on our Round 12 concessions. See “—Our operations—Operations in Brazil.
 
In October 2014, we executed a Joint Investment Agreement and Joint Operating Agreement with Petroperu to acquire an interest in and operate the Morona Block located in northern Peru. We will assume a 75% working interest with Petroperu retaining a 25% working interest. The Morona Block covers an area of 1.9 million acres on the western side of the Marañón Basin, one of the most prolific hydrocarbon basins in Peru. The Morona Block contains the Situche Central oil field, which has been delineated by two wells (with short term tests of approximately 2,400 and 5,200 bopd of 35-36° API oil each) and by 3D seismic. We believe that this project will significantly increase GeoPark’s overall inventory of exploration resources and complement our reserves and cash flow base already established in Colombia, Chile and Brazil. The Morona Block includes geophysical surveys of 2,783 km (2D seismic) and 465 sq km (3D seismic), and an operating field camp and logistics infrastructure. As of December 31, 2014, D&M certified net proved reserves, of 18.8 mmboe in the Morona Block, composed of 100% oil. We expect to close the pending Morona Block Acquisition in 2015.
 
History
 
We were founded in 2002 by Gerald E. O’Shaughnessy and James F. Park, who have over 25 and 35 years of international oil and natural gas experience, respectively, and who collectively hold approximately 26% of our common shares as of the date of this annual report, and are involved in our operations and strategy. Mr. O’Shaughnessy currently serves as our Chairman and Mr. Park currently serves as our Chief Executive Officer and Deputy Chairman, and both actively contribute to our ongoing operations and business decisions.
 
Our history commenced with the purchase of AES Corporation’s upstream oil and natural gas assets in Chile and Argentina. Those assets included a non-operating working interest in the Fell Block in Chile, which at that time was operated by the Empresa Nacional de Petróleo, or ENAP, the Chilean state-owned hydrocarbon company, and operating working interests in the Del Mosquito, Cerro Doña Juana and Loma Cortaderal Blocks in Argentina, which we collectively refer to as the Argentina Blocks. Since 2002, our business has grown significantly.
 
 
43

 
 
In 2006, after demonstrating our technical expertise and committing to an exploration and development plan, we obtained a 100% operating working interest in the Fell Block by the Republic of Chile. Also in 2006, the International Finance Corporation, or the IFC, a member of the World Bank Group, became one of our principal shareholders, and we listed our common shares on AIM, a market operated by the London Stock Exchange plc, in an initial public offering of common shares outside the United States. Subsequently, in 2008 and 2009, we issued and sold additional common shares outside the United States.
 
In 2008 and 2009, we continued our growth in Chile by acquiring operating working interests in each of the Otway and Tranquilo Blocks, and by forming partnerships with Pluspetrol, Wintershall, Methanex and IFC.
 
In 2010, we formed a strategic partnership with LGI, a Korean conglomerate, to jointly acquire and develop upstream oil and gas projects in Latin America. LGI’s business includes a portfolio of energy and raw material projects, including oil and gas projects in the Middle East and in Southeast and Central Asia.
 
In 2011, ENAP awarded us the opportunity to obtain operating working interests in each of the Isla Norte, Flamenco and Campanario Blocks in Tierra del Fuego, Chile, which we refer to collectively as the Tierra del Fuego Blocks, and in 2012, jointly with ENAP we entered into special operation contracts (Contratos Especiales de Operación para la Exploración y Explotación de Yacimientos de Hidrocarburo, or CEOPs) with Chile for the exploration and exploitation of hydrocarbons within these blocks.
 
Also in 2011, LGI acquired a 20% equity interest in GeoPark Chile and a 14% equity interest in GeoPark TdF S.A., or GeoPark TdF, for US$148.0 million. LGI also provided to GeoPark TdF US$84.0 million in standby letters of credit to partially secure the US$101.4 million performance bond required by the Chilean government to guarantee GeoPark TdF’s obligations with respect to the minimum work program under the Tierra del Fuego CEOPs. Our agreement with LGI in the Tierra del Fuego Blocks allows us to earn back up to 12% equity participation in GeoPark TdF, depending on the success of our operations in Tierra del Fuego. See “—Item 10. Additional Information—C. Material contracts.”
 
In the first quarter of 2012, we moved into Colombia by acquiring three privately held E&P companies, Winchester, Luna and Cuerva. These acquisitions provided us with an attractive platform in Colombia that includes working interests and/or economic interests in 10 blocks located in the Llanos, Magdalena and Catatumbo Basins and covering an area of 575,700 gross acres.
 
In December 2012, LGI acquired a 20% equity interest in GeoPark Colombia for US$20.1 million, including the assumption of existing debt and the commitment to provide additional funding to cover LGI’s share of required future investments in Colombia. In addition, our agreement with LGI in Colombia allows us to earn back up to 12% of equity participation in GeoPark Colombia, depending on the success of our operations in Colombia. See “—Item 10. Additional Information—C. Material contracts.” We and LGI also agreed that we would extend our strategic partnership to build a portfolio of upstream oil and gas assets throughout Latin America through 2015. We believe our partnership with LGI represents a positive independent assessment and validation of the quality of our Chilean and Colombian asset inventory, the extent of our technical and operational expertise and the ability of our management to structure and effect significant transactions.
 
In May 2013, we entered into agreements to expand our operations to Brazil. See “—B. Business overview—Our operations—Operations in Brazil.”
 
On September 30, 2013, we entered into a strategic alliance with Tecpetrol S.A. (the oil and gas subsidiary of the Techint Group) or Tecpetrol, to jointly identify, study and potentially acquire upstream oil and gas opportunities in Brazil, with a specific focus on the Parnaíba, Sao Francisco, Recôncavo, Potiguar and Sergipe Alagoas basins. Tecpetrol has an extensive track record as an oil and gas explorer and operator throughout the Americas. As part of our strategic alliance with Tecpetrol, we expect to enter into an agreement to jointly develop, by assigning to Tecpetrol 50% of our working interest in, the PN-T-597 concession in the Parnaíba Basin in the State of Maranhão, which we were awarded by the ANP, subject to the entry into the concession agreement.
 
On July 23, 2014, during the 2014 Colombia Bidding Round, carried out by the ANH for the VIM -3 Block, we were awarded a new exploratory license. We believe the Block has attractive oil and gas exploration potential in a large area within a proven hydrocarbon system, surrounded by existing oil and gas fields and with sparse exploration activity carried out to date.
 
 
44

 
 
On August 20, 2014, the consortium of GeoPark and Pluspetrol was awarded two exploration licenses in the Sierra del Nevado and Puelen Blocks, as part of the 2014 Mendoza Bidding Round in Argentina, carried out by Empresa Mendocina de Energía S.A. (“EMESA”). The blocks are located in the Neuquen Basin, Argentina’s largest producing hydrocarbon basin. The consortium consists of Pluspetrol (operator with a 72% working interest), EMESA (non-operator with a 10% working interest) and GeoPark (non-operator with an 18% working interest).
 
In October 2014, we entered into an agreement to expand into Peru (our fifth country platform in Latin America) through the pending acquisition of Morona Block in a joint venture with Petroperu. The Morona Block covers an area of 1.9 million acres in the prolific Marañon Basin. Pursuant to the terms of the agreement we will assume a 75% working interest of the Morona Block, with Petroperu retaining a 25% working interest. The Morona Block contains the Situche Central oil field, which has been delineated by two wells (with short term tests of approximately 2,400 and 5,200 bopd of 35-36° API oil each). The Morona Block includes geophysical surveys of 2,783 km (2D seismic) and 465 sq km (3D seismic), and an operating field camp and logistics infrastructure. The area has undergone oil and gas exploration activities for the past 20 years, and there exist ongoing association agreements and cooperation projects with the local communities. The expected work program and development plan for the Situche Central oil field is to be completed in three stages. The goal of the initial stage will be to put the field into production through a long term test to help determine the most effective overall development plan and to begin to generate cash flow. This initial stage requires an investment of approximately $140 million to $160 million and is expected to be completed within 18 to 24 months after closing. We have committed to carry Petroperu, by paying its portion of the required  investment in this initial phase. In November 2014, we further expanded our portfolio in Colombia through an agreement with SK Innovation (a subsidiary of SK Group, the Korean integrated energy and petrochemical company) to farm-in to the CPO-4 Block, located in the Llanos Basin. We and SK Innovation have jointly identified new prospects in this Block similar to prospects and leads in our Llanos 34 Block. The above mentioned farm-in agreement, is subject to regulatory approval in Colombia.
 
In 2014, two years after beginning operations in Colombia, and as a result of  well drilling, production information and 3D seismic mapping, we have been able to increase our proved reserves in Colombia by 169% to 24.7 mmboe compared to 9.4 mmboe in 2013, mainly from net additions of proved reserves related to field delineation and appraisal of the Tigana field in the Llanos 34 Block. Tigana oil field was discovered in December 2013 and, since that time, we have moved efficiently to drill eight wells, including seven wells in production with a total current rate of approximately 11,000 bopd gross. The Tigana field represents a combination trap with a structural component (to the east, west and north) and a stratigraphic component (to the south). Oil has been tested and is being produced from both the Mirador and Guadalupe formations. Additional appraisal drilling is still required to delineate the Tigana field.
 
See “—Item 3. Key Information—D. Risk factors—Risks relating to our business” and “—B. Business overview—Significant agreements—Peru—Morona Block Acquisition.”
 
 
 
45

 
 
 
We are an independent oil and natural gas exploration and production, or E&P, company with operations in Latin America and a proven track record of growth in production, reserves and cash flows since 2006. We operate in Chile, Colombia, Brazil and, to a lesser extent, in Argentina.  We may also commence operations in Peru, pending the acquisition of the Morona Block which is subject to regulatory approvals, though there can be no assurance that we will close the acquisition and benefit from production in the Morona Block.
 
We have a well-balanced portfolio of assets that includes working and/or economic interests in 29 hydrocarbons blocks, 28 of which are onshore blocks, including 12 in production as of December 31, 2014, as well as an additional shallow-offshore concession in Brazil that includes the Manatí Field. We have one new concession in Brazil, the PN-T-597 Block that is still subject to the entry into the concession agreement by the ANP and the Morona Block, which we expect will close in 2015 following regulatory approvals.
 
We produced a net average of 19,653 boepd during the year ended December 31, 2014, 31.1% of which was produced in Chile, 55.0% of which was produced in Colombia, 13.6% of which was produced in Brazil and 0.3% of which was produced in Argentina, and of which 74% was oil. Average oil and gas production in 2014 represented a 45% increase as compared to our average oil and gas production for the year ended December 31, 2013 of 13,517 boepd. Oil production increased by 31% to 14,541 bopd (consisting of 3,690 bopd, 10,748 bopd, 42 bopd and 61 bopd in Chile, Colombia, Brazil and Argentina, respectively) for the year ended December 31, 2014, as compared to 11,113 bopd for the year ended December 31, 2013. Gas production increased by 112% to 30,677 mcfpd (consisting of 14,484 mcfpd, 354 mcfpd, 15,753 mcfpd and 86 mcfpd in Chile, Colombia, Brazil and Argentina, respectively) for the year ended December 31, 2014, as compared to 14,419 mcfpd for the year ended December 31, 2013. As we did not acquire our interest in the Manati Field until March 31, 2014, the numbers in the preceding sentences do not account for the first quarter production of the Manati Field which reached 3,667 boepd. Had the Manati Field been acquired January 1, 2014, production would have been a net average of 20,557 boepd during the year ended December 31, 2014, 29.7 %, 52.6 %, 17.4% and 0.3% were in Chile, Colombia, Brazil and Argentina, respectively, and 71% of which was oil.
 
As of December 31, 2014, we had net proved reserves of 43.7 mmboe (composed of 72% oil and 28% natural gas), of which 12.1 mmboe, or 28%, of which 24.7 mmboe, or 57% and 6.9 mmboe, or 16%, were in Chile, Colombia and Brazil respectively. Additionally, according to the D&M Reserves Report, as of December 31, 2014, the Morona Block had net proved reserves, of 18.8 mmboe (composed of 100% oil). We expect to close the pending Morona Block Acquisition in 2015.
 
We have been able to successfully develop our assets through drilling, with 147 of the 205 wells that we drilled from 2006 through 2014 having become productive wells, a 72% success ratio. We have grown our business through winning new licenses and acquiring strategic assets and businesses, with 24 new blocks incorporated into our portfolio since January 1, 2006. Since our inception, we have supported our growth through our prospect development efforts and our drilling program, as well as by developing long-term strategic partnerships and alliances with key industry participants, accessing debt and equity capital markets and developing and retaining a technical team with vast experience and a successful track record of finding and producing oil and gas in Latin America. A key factor behind our success ratio is our experienced team of geologists, geophysicists and engineers, including professionals with specialized expertise in the geology of Chile, Colombia, Brazil, Argentina and Peru.
 
 
46

 
 
For the year ended December 31, 2014, we drilled 53 new wells, 32 in Chile and 21 in Colombia in blocks in which we have working interests and/or economic interests. Our capital expenditures of US$238 million (US$161 million, US$66 million, and US$11 million in Chile, Colombia, and Brazil, respectively) for the year ended December 31, 2014 including US$110 million related to exploration.
 
In March 2014, we invested US$140 million in Brazil (US$115.0 million net of cash acquired) for the acquisition of Rio das Contas, which we financed through the incurrence of a loan of US$70.5 million and cash on hand.
 
In October 2014, we executed a Joint Investment Agreement and Joint Operating Agreement with Petroperu to acquire an interest in and operate the Morona Block located in northern Peru. We will assume a 75% working interest with Petroperu retaining a 25% working interest. The Morona Block covers an area of 1.9 million acres on the western side of the Marañón Basin, one of the most prolific hydrocarbon basins in Peru. The Morona Block contains the Situche Central oil field, which has been delineated by two wells (with short term tests of approximately 2,400 and 5,200 bopd of 35-36° API oil each) and by 3D seismic. We believe that this project will significantly increase GeoPark’s overall inventory of exploration resources and complement our reserves and cash flow base already established in Colombia, Chile and Brazil. The Morona Block includes geophysical surveys of 2,783 km (2D seismic) and 465 sq km (3D seismic), and an operating field camp and logistics infrastructure. As of December 31, 2014, D&M certified net proved reserves, of 18.8 mmboe in the Morona Block, composed of 100% oil. We expect to close the pending Morona Block Acquisition in 2015.
 
Oil industry situation and the impact on GeoPark’s operations
 
As a consequence of the oil price crisis which started in the second half of 2014 (WTI and Brent, the main international oil price markers, fell by approximately 50% between August 2014 and March 2015), the Company has undertaken a decisive cost cutting program to ensure its ability to both maximize the work program and preserve its cash. For more information see ““—Item 3. Key Information—D. Risk Factors—Risks relating to our business—Current oil industry price crisis and the impact on GeoPark’s operations” and “—Item 4. Information on the Company—B. Business Overview—2015 Strategy and Outlook.” 
 
The following map shows the countries in which we have blocks with working and/or economic interests as of December 31, 2014 and also includes our pending Morona Block Acquisition. For information on our working interests in each of these blocks, see “—Our assets” below.
 
 
47

 
 

 

(1)
Subject to the approval of ANH in Colombia.
 
(2)
We expect to close the transaction in 2015 following regulatory approvals. See “—Our operations—Operations in Peru.”
 
(3)
The PN-T-57 is still subject to the entry into the concession agreement and absence of legal impediments, by the ANP in the Parnaíba Basin. See “—Our operations—Operations in Brazil.”
 
The following table sets forth our net proved reserves and other data as of and for the year ended December 31, 2014.

   
For the year ended December 31, 2014
 
 
Country
 
Oil
(mmbbl)
  
Gas
(bcf)
  
Oil equivalent (mmboe)
  
% Oil
  
Revenues (in thousands of US$)
  
% of total revenues
 
Chile
  6.4   34.0   12.1   53%  145,720   34.0%
Colombia
  24.7   -   24.7   100%  246,085   57.4%
Brazil
  0.1   40.5   6.9   2%  35,621   8.3%
Argentina
  -   -   -   -   1,308   0.3%
Total
  31.4   74.4   43.7   72%  428,734   100%
 
 
 
48

 
 
The following table sets forth the net proved reserves and other data as of and for the year ended December 31, 2014 as estimated in the D&M Reserves Report corresponding to the pending Morona Block Acquisition that we expect to close in 2015.
 
   
For the year ended December 31, 2014
 
 
Country
 
Oil
(mmbbl)
  
Gas
(bcf)
  
Oil equivalent (mmboe)
  
% Oil
  
Revenues (in thousands of US$)
  
% of total revenues
 
Peru
  18.8   -   18.8   100%  -   - 
Total
  18.8   -   18.8   100%  -   - 
 
Our commitment to growth has translated into a strong compounded annual growth rate, or CAGR, of 34% for production in the period from 2008 to 2014, as measured by boepd in the table below.
 
   
For the year ended December 31,
 
   
2014
  
2013
  
2012
  
2011
  
2010
  
2009
  
2008
 
Average net production (mboepd)
  19.7   13.5   11.3   7.6   6.9   6.3   3.4 
% oil
  74.0%  82.2%  66.3%  33.0%  28.4%  19.5%  9.8%

During the year ended December 31, 2014, Rio Das Contas, whose production is not accounted for in the table above as the transaction closed in March 31, 2014, produced 3.6 mboepd. Had the Manati Field been acquired January 1, 2014, production would have been a net average of 20,557 during the year ended December 31, 2014.
 
The following table sets forth our production of oil and natural gas in the blocks in which we have a working and/or economic interest as of December 31, 2014.
 
   
Average daily production
 
   
For the year ended December 31, 2014
 
   
Chile
  
Colombia
  
Argentina
  
Brazil
 
Oil production
            
Total crude oil production (bopd)
  3,690   10,748   61   42 
Average sales price of crude oil (US$/bbl)
  89.4   73.0   75.4   102.4 
Natural gas production
                
Total natural gas production (mcf/day)
  14,484   354   86   15,753 
Average sales price of natural gas (US$/mcf)
  6.2   -   1.1   6.5 
Oil and natural gas production cost
                
Weighted average production cost (US$/boe)
  37.6   35.4   26.6   23.5 
 
Our assets
 
According to the D&M Reserves Report, as of December 31, 2014, the blocks in Chile, Colombia, and Brazil in which we have a working interest had 43.7 mmboe of net proved reserves, with 12.1 mmboe, or 28%, 24.7 mmboe, or 57% and 6.9 mmboe, or 16% of such net proved reserves located in Chile, Colombia and Brazil respectively. Additionally, according to the D&M Reserves Report, as of December 31, 2014, the net proved reserves attributable to our pending Morona Block acquisition in Peru were 18.8 mmboe. We expect to close the pending Morona Block Acquisition in 2015.
 
For the year ended December 31, 2014, we produced an average of 19,653 boepd, of which 6,104 boepd, or  31.1%, was produced in the Chilean blocks, 10,807 boepd, or 55.0%, was produced in the Colombian blocks, 2,668 boepd, or 13.6%, was produced in the Brazilian blocks and 75 boepd or 0.3%, was produced in the Argentine blocks. As we did not acquire our interest in the Manati Field until March 31, 2014, the numbers in the preceding sentences do not account for the first quarter production of the Manati Field which reached 3,667 boepd. Had the Manati Field been acquired January 1, 2014, production would have been a net average of 20,557 boepd during the year ended December 31, 2014, 29.7 %, 52.6 %, 17.4% and 0.3% were in Chile, Colombia, Brazil and Argentina, respectively, and 71% of which was oil.
 
 
 
49

 
 
We are the operator of a majority of the blocks in which we have a working interest. The following table summarizes certain information about our Chilean, Colombian, Argentine and Brazilian blocks as of December 31, 2014.
 
Country
 
Block
/Concession
 
Operator
 
Working interest
(1)(2)(12)
 
Basin
 
Gross area
(thousand
acres)(3)
 
Net proved
reserves
(mmboe)(4)
 
%
Oil
 
Net
production
(boepd)(5)
 
%
Oil
 
Concession
expiration year
Chile
 
Fell
 
GeoPark
 
100%
 
Magallanes
 
367.8
 
11.5
 
53%
 
5,849.8
 
61%
 
Exploitation: 2032
Chile
 
Tranquilo (16)
 
GeoPark
 
29%
 
Magallanes
 
92.4
 
-
 
-
 
-
 
-
 
Exploitation: 2043
Chile
 
Otway
 
GeoPark
 
100%
 
Magallanes
 
49.4(6)
 
 -
 
-
 
 -
 
 -
 
Exploitation: 2044
Chile
 
Isla Norte
 
GeoPark
 
60%(7)
 
Magallanes
 
130.2
 
 
0.06
 
 
92%
 
 
41.4
 
 
88%
 
Exploration: 2019
Exploitation: 2044
Chile
 
Campanario
 
GeoPark
 
50%(7)
 
Magallanes
 
 
192.2
 
 
0.04
 
 
100%
 
 13.3
 
98%
 
Exploration: 2020
Exploitation: 2045
Chile
 
Flamenco
 
GeoPark
 
50%(7)
 
Magallanes
 
 
141.3
 
 
0.5
 
 
52%
 
 
199.1
 
 
37%
 
Exploration: 2019
Exploitation: 2044
Subtotal Chile
             
973.3
 
12.1
 
 53%
 
6,103.6
 
60%
  
Colombia
 
La Cuerva
 
GeoPark
 
100%
 
Llanos
 
 
47.8
 
 
2.6
 
 
100%
 
 
 1,388.8
 
 
99%
 
Exploration: 2014
Exploitation: 2038
Colombia
 
Llanos 34
 
GeoPark
 
45%
 
Llanos
 
 
82.2
 
 
21.5
 
 
 100%
 
 
8,306.0
 
 
100%
 
Exploration: 2015
Exploitation: 2039
Colombia
 
Llanos 62
 
GeoPark
 
100%
 
Llanos
 
 
44.0
 
 
-
 
 
 -
 
 
 -
 
 
-
 
Exploration: 2017
Exploitation: 2041
Colombia
 
Yamú
 
GeoPark
 
79.5/90%(8)
 
Llanos
 
 
11.2
 
 
0.5
 
 
100%
 
 
388.3
 
 
98%
 
Exploration: 2013
Exploitation: 2036
Colombia
 
Llanos 17
 
Parex
 
36.8%(9)
 
Llanos
 
 
108.8
 
 
0.03
 
 
100%
 
 
 52.2
 
 
100%
 
Exploration: 2015
Exploitation: 2039
Colombia
 
Llanos 32
 
Parex
 
10%
 
Llanos
 
 
100.3
 
 
0.1
 
 
100%
 
 
485.6
 
 
100%
 
Exploration: 2015
Exploitation: 2039
Colombia
 
Jagüeyes 3432A
 
Columbus
 
5%
 
Llanos
 
 
61.0
 
 
-
 
 
-
 
 
-
 
 
-
 
Exploration: 2014
Exploitation: 2038
Colombia (18)
 
CPO-4
 
GeoPark
 
100%
 
Llanos
 
345.6
 
 -
 
-
 
-
 
-
 
Exploration: 2021
Exploitation, 2045
 
 
50

 
 
Country
 
Block
/Concession
 
Operator
 
Working interest
(1)(2)(12)
 
Basin
 
Gross area
(thousand
acres)(3)
 
Net proved
reserves
(mmboe)(4)
 
%
Oil
 
Net
production
(boepd)(5)
 
%
Oil
 
Concession
expiration year
Colombia
 
VIM-3
 
GeoPark
 
50%
 
Magdalena
 
225.0
 
-
 
-
 
-
 
-
 
Exploration: 2015
Exploitation, 2038
Colombia
 
Arrendajo (17)
 
Pacific
 
0%
 
Llanos
 
78.1
 
-
 
-
 
103.1
 
100%
 
Production: 2041
Colombia
 
Abanico
 
Pacific
 
0%(10)
 
Magdalena
 
32.1
 
-
 
-
 
83
 
-
 
Production: 2022
Colombia
 
Cerrito
 
Pacific
 
0%(10)
 
Catatumbo
 
10.2
 
-
 
-
 
-
 
-
 
Production: 2028
Subtotal Colombia
         
1,146.4
 
24.7
 
100%
 
10,806.9
 
99%
  
Argentina
 
Del Mosquito
 
GeoPark
 
100%
 
Austral
 
17.3
 
-
 
-
 
75
 
81%
 
Exploitation: 2016
Argentina
 
Puelen(15)
 
Pluspetrol
 
18%
 
Neuquén
 
1,430.0
 
-
 
-
 
-
 
-
 
Exploitation: 2017
Argentina
 
Sierra del Nevado(15)
 
Pluspetrol
 
18%
 
Neuquén
 
305.0
 
-
 
-
 
-
 
-
 
Exploitation: 2017
Subtotal Argentina
         
1,752.3
 
-
 
-
 
75
 
81%
  
Brazil
 
REC T 94
 
GeoPark
 
100%
 
Recôncavo
 
7.7
 
-
 
-
 
-
 
-
 
Exploration: 2018
Brazil
 
REC T 85
 
GeoPark
 
100%
 
Recôncavo
 
7.7
 
-
 
-
 
-
 
-
 
Exploitation: 2045
Brazil
 
POT T 664
 
GeoPark
 
100%
 
Potiguar
 
7.9
 
-
 
-
 
-
 
-
 
Exploration: 2018
Brazil
 
POT T 665
 
GeoPark
 
100%
 
Potiguar
 
7.9
 
-
 
-
 
-
 
-
 
Exploitation: 2045
Brazil
 
POT T 619
 
GeoPark
 
100%
 
Potiguar
 
7.9
 
-
 
-
 
-
 
-
 
Exploration: 2018
Brazil
 
POT T 620
 
GeoPark
 
100%
 
Potiguar
 
7.9
 
-
 
-
 
-
 
-
 
Exploitation: 2045
Brazil
 
POT T 663
 
GeoPark
 
100%
 
Potiguar
 
7.9
 
-
 
-
 
-
 
-
 
Exploration: 2018
Brazil
 
PN T 597(13)
 
GeoPark(14)
 
100%(14)
 
Parnaíba
 
188.7
 
-
 
-
 
-
 
-
 
Exploitation: 2045
Brazil
 
SEAL T 268
 
GeoPark
   
Sergipe Alagoas
 
7.8
 
-
 
-
 
-
 
-
  
Brazil
 
BCAM-40
 
Petrobras
   
Camanu-Almada
 
22.8
 
6.9
 
2%
 
-
 
-
 
Exploitation: 2029(11)
2034(12)
Subtotal Brazil
         
274.2
 
6.9
 
2%
 
2,668 (19)
 
2%
  
Total GeoPark
         
4,146.1
 
43.7
 
72%
 
19,653
 
74%
  


(1)
Working interest corresponds to the working interests held by our respective subsidiaries in such block, net of any working interests and/or economic interests held by other parties in such block.
 
(2)
As of December 31, 2014, LGI has a 20% equity interest in our Chilean operations (through GeoPark Chile), and a 20% equity interest in our Colombian operations through GeoPark Colombia.
 
(3)
Gross area refers to the total acreage of each block.
 
(4)
Reflects net proved reserves as of December 31, 2014.
 
 
51

 
 
(5)
Reflects net average production for 2014. Net production refers to average production for each block, net of any working interests or economic interests held by others in such block but gross of any royalties due to others.
 
(6)
In April 2013, we voluntarily relinquished to the Chilean government all of our acreage in the Otway Block, except for 49,421 acres. In May 2013, our partners under the joint operating agreement governing the Otway Block decided to withdraw from such joint operating agreement, and applied for an assignment of rights permit on August 5, 2013. In September 2014, the Chilean Ministry of Energy approved us as the sole participant. See “—Our operations—Operations in Chile—Otway and Tranquilo Blocks.”
 
(7)
LGI has a 14% direct equity interest in our Tierra del Fuego operations through GeoPark TdF and a 20% direct equity interest in GeoPark Chile, for a total 31.2% effective equity interest in our Tierra del Fuego operations. See “—Our operations—Operations in Chile—Tierra del Fuego Blocks (Isla Norte, Campanario and Flamenco Blocks).”
 
(8)
Although we are the sole title holder of the working interest in the Yamú Block, other parties have been granted economic interests in fields in this block. Taking those other parties’ interests into account, we have a 79.5% interest in the Carupana Field and a 90% interest in the Yamú and Potrillo Fields, both located in the Yamú Block.
 
(9)
We have a 40% working interest in the Llanos 17 Block, although we have assigned a 3.2% economic interest to a third party. We expect to apply to formalize this assignment with the ANH so that it will be recognized as a working interest.
 
(10)
We do not have a working interest in those blocks, though we have a 10% economic interest in the net revenues of each of these blocks pursuant to various partnership interests’ agreements. See “—Our operations—Operations in Colombia.”
 
(11)
Corresponds to the Manatí Field.
 
(12)
Corresponds to the Camarão Norte Field.
 
(13)
PN-T-597 Block subject to the entry into the concession agreement by the ANP and absence of any legal impediments to signing. See “—Item 3. Key information—D. Risk factors—Risks relating to our business—The PN-T-597 concession is subject to an injunction and may not close.”
 
(14)
We expect to jointly develop this concession with Tecpetrol and assign a portion of our working interest in this concession to Tecpetrol.
 
(15)
New blocks awarded in the 2014 Mendoza Bidding Round.
 
(16)
At December 31, 2013, the Consortium members and interests were: GeoPark 29%, Pluspetrol 29%, Wintershall 25% and Methanex 17%. During 2014 Methanex and Wintershall announced their decision to exit the Consortium. The new ownership is GeoPark 50% and Pluspetrol 50%.
 
(17) 
On July 29, 2014, our Colombian subsidiary agreed to exchange its 10% non-operating economic interest in the Arrendajo Block for additional interests held by the seller in the Yamú Block that includes a 15% economic interest in all of the Yamú fields except for the Carupana field, where the seller had a 25% economic interest.
 
(18)
Subject to regulatory approval from the ANH in Colombia.
 
(19) 
Considering production since the acquisition date, March 31, 2014. Full year 2014 production amounted to 3,572 boepd (composed of 98% gas).
 
 
52

 
 
The table below summarizes information as of December 31, 2014 regarding the concessions in Peru in which we expected to have a working interest following the completion of our pending Morona Block Acquisition.
 
Block
 
Operator
 
Working interest (1)
 
Basin
 
Gross area
(thousand
acres)
 
Net proved
reserves
(mmboe) (2)
 
%
Oil
 
Net
production
(boepd)
 
%
Oil
 
Concession
expiration year
Morona
 
GeoPark
 
75%
 
Marañon
 
1,881
 
18.8
 
100%
 
-
 
-
 
Exploitation: 2035 (3)


(1)
Corresponds to the initial working interest. Petroperu will have the right to increase its working interest in the Block by up to 50%, subject to the recovery of our investments in the Block by certain agreed factors as described below.
 
(2)
Certified by D&M as of December 31, 2014.
 
(3)
The concession year expiration is related to approval of environmental impact assessment (EIA) study for project development. The expiration of concession will occur twenty years after EIA approval.  We expect the EIA to be approved in approximately in December 2016.
 
Our strengths
 
We believe that we benefit from the following competitive strengths:
 
High quality and diversified asset base built through a successful track record of organic growth and acquisitions
 
Our assets include a diverse portfolio of oil- and natural gas-producing reserves, operating infrastructure, operating licenses and valuable geological surveys. According to the D&M Reserves Report, as of December 31, 2014, we had 43.7 mmboe of net proved reserves in Chile, Colombia, and Brazil of which 72%, or 31.3 mmboe, was oil, and 28%, or 12.4 mmboe, was gas and of which 32%, or 14.2 mmboe, was net proved developed reserves. Throughout our history, we have delivered continuous growth in our production, and our management team has been able to identify under-exploited assets and turn them into valuable, productive assets. For example, in 2002, we acquired a non-operating working interest in the Fell Block in Chile, which at the time had no material oil and gas production or reserves despite having been actively explored and drilled over the course of more than 50 years. Since 2006, when we became the operator of the Fell Block, through 2014, we have invested more than US$510 million and drilled approximately 113 wells in the Block, with 76% of such wells becoming productive during that period. Currently, we are the operator and sole concessionaire of the Fell Block, which, during the year ended December 31, 2014, produced approximately 5,580 boepd. As of December 31, 2014, we generated 55% of Chile’s total oil production and 16% of its gas production, according to information provided by the Chilean Ministry of Energy.
 
The acquisitions of Winchester, Luna and Cuerva in Colombia in the first quarter of 2012 gave us access to an additional 574,979 gross exploratory and productive acres across 10 blocks in what we believe to be one of South America’s most attractive oil and gas geographies. According to the D&M Reserves Report, as of December 31, 2014, the blocks in Colombia in which we have a working interest had 24.7 mmboe of net proved reserves, all of which were in oil. Since we acquired Winchester, Luna and Cuerva, we were able to perform an active exploration and development drilling campaign, which resulted in multiple new discoveries and to increase average production to 10,807 boepd in Colombia in 2014. Also, we have been able to leverage our technical expertise achieving significant positive results in terms of reduced drilling costs in our multiple new oilfield discoveries, one of which was located in the hanging wall of a normal fault, a play type that had not been successfully tested before in the Llanos basin.
 
The acquisition of Rio Das Contas gave us a 10% working interest in the BCAM-40 Concession, including the shallow-depth offshore Manatí and Camarão Norte Fields, in the Camamu-Almada Basin in the State of Bahia. The Manatí Field, which is in the production phase, is operated by Petrobras (with a 35% working interest), the Brazilian national company and the largest oil and gas operator in Brazil, in partnership with QGEP (with a 45% working interest), and Brasoil (with a 10% working interest). See “—Significant agreements—Brazil—Rio das Contas Quota Purchase Agreement.” Our Rio das Contas acquisition in Brazil provides us with a long-term off-take contract with Petrobras that covers approximately 74% of net proved gas reserves in the Manatí Field, a valuable relationship with Petrobras and an established local platform and presence, with seasoned and experienced geoscience and administrative team to manage our Brazilian assets and to seek new growth opportunities. According to the D&M Reserves Report, as of December 31, 2014, BCAM-40 Concession had 6.9 mmboe of net proved reserves, (composed of approximately 98% natural gas). See “—Our operations—Operations in Brazil.”
 
 
53

 
 
In addition, in line with our growth strategy, the pending acquisition of the Morona Block in Peru will give us a 75% working interest in the Morona Block. According to the D&M Reserves Report, as of December 31, 2014, the Morona Block had 18.8 mmboe of net proved reserves, (composed of 100% oil). We expect to close the pending Morona Block Acquisition in 2015. See “—Our operations—Operations in Peru.”
 
Significant drilling inventory and resource potential from existing asset base
 
Our portfolio includes large land holdings in high-potential hydrocarbon basins and blocks with multiple drilling leads and prospects in different geological formations, which provide a number of attractive opportunities with varying levels of risk. Our drilling inventory consists of over 350 identified drilling locations, and our development plans target locations that provide attractive economics and support a predictable production profile. Highlights of our 2014 exploration and drilling plan include:
 
 
·
In Colombia, in 2014, continued delineation of the Tigana and Tua Fields. We discovered the Tigana oil field in December 2013 and, since that time, our team has moved efficiently to drill a total of eight wells; put seven wells in production, install facilities and infrastructure to handle approximately 20,000 barrels of fluid per day, with plans underway to expand to 100,000 barrels of fluid per day. The Tigana field represents a combination trap with a structural component (to the east, west and north) and a stratigraphic component (to the south). Oil has been tested and is being produced from both the Mirador (approximately 21-29° API crude oil) and Guadalupe (approximately 15.5° API crude oil) formations. The expanded Tigana field size represents increased value for GeoPark by providing an important opportunity to further grow production and to potentially generate attractive financial returns. In addition to improving the overall risk profile of GeoPark’s work program inventory, a larger field provides opportunities to reduce drilling, operating and transportation costs by improved efficiencies.
 
 
·
In Chile, in 2014 we announced the discovery of the Primavera Sur 1 well that marks the first discovery of an oil field on the Campanario Block in Tierra del Fuego, Chile, where we operate and have a 50% working interest in partnership with ENAP. Also in 2014 we announced the successful drilling and testing of the Ache 1 exploration well located on the Fell Block in Chile.
 
 
·
In Brazil, in 2014 we have acquired seismic data processing with regards to certain of our exploratory blocks in the Reconcavo and Potiguar basins.
 
 
·
In Peru, in 2014 we executed an agreement with Petroperu to acquire a 75% working interest in and operate the Morona Block located in northern Peru. The Morona Block covers an area of 1.9 million acres on the western side of the Marañón Basin, one of the most prolific hydrocarbon basins in Peru. The Morona Block contains the Situche Central oil field, which has been delineated by two wells and by 3D seismic. We believe that this project will significantly increase GeoPark’s overall inventory of exploration resources, depending on market prices, and complement our reserves and cash flow base already established in Colombia, Chile and Brazil. As of December 31, 2014, D&M certified net proved reserves, of 18.8 mmboe in the Morona Block composed of 100% oil. We expect to close the pending Morona Block Acquisition in 2015.
 
Our geoscience team continues to identify new potential accumulations and expand our inventory of prospects and drilling opportunities.
 
Funding Platform
 
We have historically benefited from consistent cash flows and access to debt and equity capital markets, as well as other funding sources, which have provided us in the past with funds to finance our organic growth and the pursuit of potential new opportunities. We generated US$230.7 million and US$127.3 million in cash from operations in the years ended December 31, 2014 and 2013, respectively, and had US$127.7 million and US$121.1 million in cash and cash equivalents as of December 31, 2014 and 2013, respectively. As of December 31, 2014 we had US$370 million of total financial debt with 80% debt maturing in 2020. Our short-term objectives are to preserve cash, see below “—Our long-term strategy.”
 
 
54

 
 
In March 2014, we borrowed US$70.5 million pursuant to a five-year term variable interest secured loan, secured by the benefits GeoPark receives under the Purchase and Sale Agreement for Natural Gas with Petrobras, equal to six-month LIBOR + 3.9% to finance part of the purchase price of our Rio das Contas acquisition, and funded the remaining amount with cash on hand. In March 2015, we reached an agreement to: (i) extend the principal payments that were due in 2015 (amounting to approximately US$15 million), which will be divided pro-rata during the remaining principal installments, starting in March 2016 and (ii) to increase the variable interest rate equal to the six-month LIBOR + 4.0%.
 
In February 2014, we commenced trading on the NYSE and raised US$98 million (before underwriting commissions and expenses), including the over-allotment option granted to and exercised by the underwriters, through the issuance of 13,999,700 common shares.
 
In February 2013, we issued US$300.0 million aggregate principal amount of 7.50% senior secured notes due 2020, or the “Notes due 2020.” The Notes due 2020 contain limitations on the amount of indebtedness we can incur See “—Item 5. Information on the Company—Indebtedness—Notes due 2020—Covenants.”
 
In 2010, we issued US$133.0 million aggregate principal amount of 7.75% senior secured notes in the international markets, or the Notes due 2015, which were redeemed following our issuance in 2013  the Notes due 2020.
 
In 2007, we obtained financing from Methanex Chile S.A., or Methanex, the Chilean subsidiary of the Methanex Corporation, a leading global methanol producer, in an amount of US$40 million, structured as a gas pre-sale agreement with a six-year term at an interest rate equal to the six-month LIBOR.
 
In 2006, we completed an initial public offering of our common shares outside the United States on AIM and, in 2008 and 2009, we issued and sold additional common shares outside the United States.
 
In February 2006, the IFC became a significant shareholder by contributing US$10 million. Later that year, we entered into a loan agreement for US$20 million with the IFC, which we have since fully repaid, to partially finance our investment program.
 
Highly committed founding shareholders and technical and management teams with proven industry expertise and technically-driven culture
 
Our founding shareholders, management and operating teams have significant experience in the oil and gas industry and a proven technical and commercial performance record in onshore fields, as well as complex projects in Latin America and around the world, including expertise in identifying acquisition and expansion opportunities. Moreover, we differentiate ourselves from other E&P companies through our technically-driven culture, which fosters innovation, creativity and timely execution. Our geoscientists, geophysicists and engineers are pivotal to the success of our business strategy, and we have created an environment and supplied the resources that enable our technical team to focus its knowledge, skills and experience on finding and developing oil and gas fields.
 
In addition, we strive to provide a safe and motivating workplace for employees in order to attract, protect, retain and train a quality team in the competitive marketplace for capable energy professionals.
 
Our CEO, Mr. James Park, has been involved in E&P projects in Latin America since 1978. He has been closely involved in grass-roots exploration activities, drilling and production operations, surface and pipeline construction, legal and regulatory issues, crude oil marketing and transportation and capital raising for the industry. As of December 31, 2014 Mr. Park held 12.9% of our outstanding common shares.
 
 
55

 
 
Our Chairman, Mr. Gerald O’Shaughnessy, has been actively involved in the oil and gas business internationally and in North America since 1976. As of December 31, 2014, Mr. O’Shaughnessy held 13.0% of our outstanding common shares.
 
Our management and operating team has an average experience in the energy industry of approximately 25 years in companies such as Chevron, San Jorge, Petrobras, Total, Pluspetrol, ENAP and YPF, among others. Throughout our history, our management and operating team has had success in unlocking unexploited value from previously underdeveloped assets.
 
In addition, as of the date of this annual report, our executive directors, management and employees (excluding our founding shareholders, Mr. Gerald E. O’Shaughnessy and Mr. James F. Park) owned 6.9% of our outstanding common shares, aligning their interests with those of our shareholders and helping retain the talent we need to continue to support our business strategy. See “—Item 6. Directors, Senior Management and Employees—B. Compensation.” Our founding shareholders are also involved in our daily operations and strategy.
 
Long-term strategic partnerships and strong strategic relationships, such as with LGI, provide us with additional funding flexibility to pursue further acquisitions
 
We benefit from a number of strong partnerships and relationships. In March 2010, we entered into a framework agreement with LGI to establish a strategic growth partnership to jointly acquire and invest in oil and natural gas projects throughout Latin America. In May 2011, our partnership with LGI was strengthened by LGI’s acquisition of a 10% equity interest in our existing Chilean operations. In October 2011, LGI acquired an additional 10% equity interest in GeoPark Chile and a 14% equity interest in GeoPark TdF, and agreed to provide additional financial support for the further development of the Tierra del Fuego Blocks. In December 2012, LGI acquired a 20% equity interest in our Colombian business. We also agreed with LGI to extend our strategic partnership in order to build a portfolio of upstream oil and gas assets throughout Latin America through 2015. As of the date of this Annual Report, we are the only independent E&P company in which LGI has equity investments in Latin America. See “—Significant agreements—Agreements with LGI” for additional information relating to these agreements.
 
In addition, the IFC has been one of our shareholders since 2006, holding an 6% equity interest in us as of the date of this Annual Report. In Chile, we have strong long-term commercial relationships with Methanex and ENAP, and in Colombia, through our acquisitions of Winchester, Luna and Cuerva, we have inherited a strong relationship with Ecopetrol, the Colombian state-owned oil and gas company.
 
In Brazil, we believe we will continue to derive benefit from the long-term relationship GeoPark Brazil (formerly Rio Das Contas) has with Petrobras.
 
2015 Strategy and Outlook
 
GeoPark’s strategic approach to 2015 is guided by the following principles:
 
· Preserve Cash: Work and Investment Reduction program to maintain flexibility and maintain balance sheet strength.
 
· Capital Allocation Discipline: Prioritize lower-risk, higher netback, and quicker cash flow generating projects.
 
· Do More For Less: Aggressively implement operating, general and administrative expense and capital cost reduction measures.
 
· Stay Agile: Continuous monitoring of work programs and adjustments as necessary.
 
· Build for Long Term: Protect critical assets, tools and capabilities necessary for long term stability, and continue to search for potential valuable site opportunities.
 
At the base budget oil price assumption of US$45-US$50 per bbl, GeoPark is targeting a fully-funded US$60 million-US$70 million work and investment program for 2015. The bulk of this 2015 work program is targeted to further develop and produce GeoPark’s Tigana and Tua oil fields in the Llanos 34 Block in Colombia, which currently provide the lowest risk production and reserve growth opportunities with attractive operating netbacks.
 
The work program break-down is approximately as follows: Colombia with US$35 million-US$40 million in new drilling and facility construction; Chile with US$5 million-US$8 million in well workovers and facility construction; Brazil with US$6 million-US$7 million in the Manati compression plant installation and seismic processing; Peru with US$8 million-US$9 million mainly in environmental studies and camp facilities; and Argentina with US$3 million-US$4 million in seismic studies.
 
If oil prices average higher than the base budget price, GeoPark has the ability to allocate additional capital to more projects and increase its work and investment program and thereby further increase oil and gas production.
 
In budgeting for our future activities, we have relied on a number of assumptions, including, with regard to our discovery success rate, the number of wells we plan to drill, our working interests in our prospects, the costs involved in developing or participating in the development of a prospect, the timing of third-party projects and our ability to obtain needed financing in respect to any further acquisitions and the availability of both suitable equipment and qualified personnel. These assumptions are inherently subject to significant business, political, economic, regulatory, environmental and competitive uncertainties, conditions in the financial markets, contingencies and risks, all of which are difficult to predict and many of which are beyond our control. In addition, we opportunistically seek out new assets and acquisition targets to complement our existing operations, and have financed such acquisitions in the past through the incurrence of additional indebtedness, including additional bank credit facilities, equity issuances or the sale of minority stakes in certain operations to our partners. We may need to raise additional funds more quickly if one or more of our assumptions prove to be incorrect or if we choose to expand our hydrocarbon asset acquisition, exploration, appraisal or development efforts more rapidly than we presently anticipate, and we may decide to raise additional funds even before we need them if the conditions for raising capital are favorable. The ultimate amount of capital that we will expend may fluctuate materially based on market conditions, our continued production, decisions by the operators in blocks where we are not the operator, the success of our drilling results and future acquisitions. Our future financial condition and liquidity will be impacted by, among other factors, our level of production of oil and natural gas and the prices we receive from the sale thereof, the success of our exploration and appraisal drilling program, the number of commercially viable oil and natural gas discoveries made and the quantities of oil and natural gas discovered, the speed with which we can bring such discoveries to production and the actual cost of exploration, appraisal and development of our oil and natural gas assets.
 
Recent developments
 
First Quarter 2015 Operational Highlights
 
Our production for the first quarter 2015 has averaged approximately 19,566 boepd, with Colombian, Chilean and Brazilian production representing 11,586 boepd (59%), 4,486 boepd (23%), and 3,494 (18%), respectively. Oil and liquids represented 72% of consolidated production.
 
Our oil and gas production for the first quarter of 2015 increased 18% to 19,586 boepd, compared to 16,583 boepd in the same period in 2014 led by the strong production growth in the Llanos 34 Block in Colombia which also compensated the temporary shut-in of marginal fields in Colombia and Argentina. Resulting from the above, Colombian, Chilean, Brazilian and Argentinean production averaged 11,586 boepd (59%), 4,486 boepd (23%), 3,494 boepd (18%), and 20 boepd (0%), respectively during the first quarter 2015.
 
Consolidated oil production accounted for 72% of total reported production, increasing to 14,101 bopd in the first quarter 2015 from 13,765 bopd in the same period of 2014.
 
In Colombia, in the Llanos 34 Block, in February 2015, we announced a new oil field discovery following the drilling of exploration well Tilo 1. The Tilo 1 prospect was defined as a structural trap with three-way dip closure on the down-thrown side of a normal fault – targeting the two principal productive reservoirs, the Guadalupe (main target) and Mirador (secondary target) sandstones. We drilled and completed the Tilo 1 exploratory well to a total depth of 11,293 feet in 2014, and successfully tested in the first quarter 2015 with an electrical submersible pump in the Guadalupe formation, at approximately 10,707 feet. In March, Tilo 1 well initiated a long-term test, and is currently on production at a rate of approximately 850 bopd. Further technical evaluation will also be undertaken to determine if the Tilo field is potentially a northeast extension of the larger Tigana field. In addition, in the first quarter 2014 in the Llanos 34 Block, we tested two appraisal wells, Tua 7 and Tua 9, and these were successfully tested and as of the date of this Annual Report are producing approximately 1,400 and 950 bopd gross, respectively. Production in Colombia during the first quarter 2015 was negatively impacted by the temporary shut-down of oil fields in La Cuerva Block, which was producing 880 bopd (La Cuerva Block is located in a more remote area, and generates higher transportation and logistics expenses).
 
In Chile, the Ache 1 gas discovery well was drilled and completed to a total depth of 9,694 feet in 2014. A production test through different chokes in the Tobifera formation resulted in an average gas production rate of 9.2 million standard cubic feet per day of gas and approximately 80 barrels per day of condensate of 47 degree API. The well is temporarily shut-in until surface facilities are constructed – currently targeted to be completed with production start-up in 4Q2015.
 
Our long-term strategy
 
Continue to grow a risk-balanced asset portfolio
 
We intend to continue to focus on maintaining a risk-balanced portfolio of assets, combining cash flow-generating assets with upside potential opportunities, and on increasing production and reserves through finding, developing and producing oil and gas reserves in the countries in which we operate. For example, through our expansion into Brazil, we have secured steady cash flows through our acquisition of Rio das Contas, as well as exploratory potential through our success in two ANP oil and gas bidding rounds in which we were awarded a total of nine concessions in Brazil.
 
In Peru, the pending acquisition of the Morona Block contains the Situche Central oil field, which has been delineated by two wells and geophysical surveys, an operating field camp and logistics infrastructure. In addition to the Situche Central field, the Morona Block has a large exploration potential with several high impact prospects and plays. This important component of the project will significantly increase our overall inventory of exploration resources and complement our growing reserve and cash flow base already established in Colombia, Chile and Brazil.
 
We believe this approach will allow us to sustain continuous and profitable growth and also participate in higher risk growth opportunities with upside potential. See “—Our operations.”
 
 
56

 
 
Maintain conservative financial policies
 
We seek to maintain a prudent and sustainable capital structure and a strong financial position to allow us to maximize the development of our assets and capitalize on business opportunities as they arise. We intend to remain financially disciplined by limiting substantially all our debt incurrence to identified projects with repayment sources. We expect to continue benefiting from diverse funding sources such as our partners and customers in addition to the international capital markets.
 
Pursue strategic acquisitions in Latin America
 
We have historically benefited from, and intend to continue to grow through, strategic acquisitions. Our Colombian acquisitions highlight our ability to identify and execute opportunities. These acquisitions have provided us with, and we expect that our Morona Block in Peru, will provide us with an additional attractive platforms in those countries. Our enhanced regional portfolio, primarily in investment-grade countries, and strong partnerships position us as a regional consolidator. We intend to continue to grow through strategic acquisitions and potentially in other countries in Latin America. Our acquisition strategy is aimed at maintaining a balanced portfolio of lower-risk cash flow-generating properties and assets that have upside potential, keeping a balanced mix of oil- and gas-producing assets (though we expect to remain weighted towards oil) and focusing on both assets and corporate targets.
 
Continue to foster a technically-driven culture and to capitalize on local knowledge
 
We intend to continue to build and strengthen an environment that will allow us to fully consider and understand risk and reward and to deliberately and collectively pursue strategies that maximize value. For this purpose, we intend to continue expanding our technical teams and to foster a culture that rewards talent according to results. For example, we have been able to maintain the technical teams we inherited through our Colombian acquisitions and intend to retain our technical teams in Brazil after acquiring Rio das Contas on March 31, 2014. We believe local technical and professional knowledge is key to operational and long-term success and intend to continue to secure local talent as we grow our business in different locations.
 
Maintain a high degree of operatorship
 
As of the date of this Annual Report, we are and intend to continue to be, the operator of a majority of the blocks and concessions in which we have working interests. Operating the majority of our blocks and concessions gives us the flexibility to allocate our capital and resources opportunistically and efficiently. We believe that this strategy has allowed, and will continue to allow, us to leverage our unique culture and our talented technical, operating and management teams. As of December 31, 2014, 84% of our net proved reserves and 83% of our production came from blocks in which we are the operator.
 
Maintain our commitment to environmental and social responsibility
 
A major component of our business strategy is our focus on our environmental and social responsibility. We are committed to minimizing the impact of our projects on the environment. We also aim to create mutually beneficial relationships with the local communities in which we operate in order to enhance our ability to create sustainable value in our projects. In line with the IFC’s standards, our commitment to our environmental and social responsibilities is a major component of our business strategy. These commitments are embodied in our in-house designed Environmental, Health, Safety and Security management program, which we refer to as “S.P.E.E.D.” (Safety, Prosperity, Employees, Environment and Community Development). Our S.P.E.E.D. program was developed in accordance with several international quality standards, including ISO 14001 for environmental management issues, OHSAS 18001 for occupational health and safety management issues, SA 8000 for social accountability and workers’ rights issues, and applicable World Bank standards. See “—Health, safety and environmental matters.”
 
 
 
57

 
 
Our operations
 
We have a well-balanced portfolio of assets that includes working and/or economic interests in 29 hydrocarbons blocks, 28 of which are onshore blocks, including 12 in production as of December 31, 2014, as well as in an additional shallow-offshore concession in Brazil that includes the Manatí Field. In addition, we have one new concessions in Brazil, the PN-T-597 Block that is subject to the entry into the concession agreement by the ANP and the Morona Block in Peru that we expect to close in 2015 following regulatory approvals.
 
 
58

 
 
Operations in Chile
 
We became the first privately-owned oil and gas producer in Chile when we began production in the Fell Block in May 2006, and, for the year ended December 31, 2014, we produced 55% of Chile’s total oil production and 16% of its total gas production, according to information provided by the Chilean Ministry of Energy. We believe our acreage position in Chile represents a large fully-operated land base across the Magallanes Basin, with existing reserves, production and cash flows.
 
The map below shows the location of the blocks in Chile in which we have working interests.
 
 
 
59

 
 
The table below summarizes information about the blocks in Chile in which we have working interests as of and for the year ended December 31, 2014.
 
 
Block
 
Gross acres
(thousand
acres)
  
Working
interest(1)(6)
  
Partners(2)
 
 
Operator
 
Net proved
reserves
(mmboe)(3)
  
Production
(boepd)
 
 
Basin
 
Concession
expiration year
Fell
  367.8   100%   
GeoPark
  11.5   5,849.8 
Magallanes
Exploitation: 2032
Tranquilo
  92.4   29%(6) 
Pluspetrol; Wintershall; Methanex
 
GeoPark
  -   - 
Magallanes
Exploitation: 2043
Otway
  49.4(4)  100%   
GeoPark
  -   - 
Magallanes
Exploitation: 2044
Isla Norte
  130.2   60%(5) 
ENAP
 
GeoPark
  0.06   41.4 
Magallanes
Exploration: 2019
Exploitation: 2044
Campanario
  192.2   50%(5) 
ENAP
 
GeoPark
  0.04   13.3 
Magallanes
Exploration: 2020
Exploitation: 2045
Flamenco
  141.3   50%(5) 
ENAP
 
GeoPark
  0.5   199.1 
Magallanes
Exploration: 2019
Exploitation: 2044



(1)
Working interest corresponds to the working interests held by our respective subsidiaries in such block, net of any working interests held by other parties in such block. LGI has a 20% direct equity interest in our Chilean operations through GeoPark Chile. See “—Significant agreements—Agreements with LGI—LGI Chile Shareholders’ Agreements.”
 
(2)
Partners with working interests.
 
(3)
As of December 31, 2014.
 
(4)
In April 2013, we voluntarily relinquished to the Chilean government all of our acreage in the Otway Block, except for 49,421 acres. In May 2013, our partners under the joint operating agreement governing the Otway Block decided to withdraw from such joint operating agreement, and applied for an assignment of rights permit on August 5, 2013. In September 2014, the Chilean Ministry of Energy approved that we will be the sole participant with a working interest of 100%. See “—Otway and Tranquilo Blocks.”
 
(5)
LGI has a 14% direct equity interest in our Tierra del Fuego operations through GeoPark TdF and a 20% direct equity interest in GeoPark Chile, for a total effective equity interest of 31.2% in our Tierra del Fuego operations. See “—Tierra del Fuego Blocks (Isla Norte, Campanario and Flamenco Blocks)” and “—Significant agreements—Agreements with LGI—LGI Chile Shareholders’ Agreements.”
 
(6)
At December 31, 2013, the Consortium members and interest were: GeoPark 29%, Pluspetrol 29%, Wintershall 25% and Methanex 17%. During 2014 Methanex and Wintershall announced their decision to exit the Consortium. The new ownership is GeoPark 50% and Pluspetrol 50%.
 
Our Chilean blocks are located in the provinces of Ultima Esperanza, Magallanes and Tierra del Fuego in the Magallanes Basin, a proven oil- and gas-producing area. As of December 31, 2014, the Magallanes Basin accounted for all of Chile’s oil and gas production. Although this basin has been in production for over 60 years, we believe that it remains relatively underdeveloped.
 
Substantial technical data (seismic, geological, drilling and production information), developed by us and by ENAP, provides an informed base for new hydrocarbon exploration and development. Shut-in and abandoned fields may also have the potential to be put back in production by constructing new pipelines and plants. Our geophysical analyses suggest additional development potential in known fields and exploration potential in undrilled prospects and plays, including opportunities in the Springhill, Tertiary, Tobífera and Estratos con Favrella formations. The Springhill formation has historically been the source of production in the Fell Block, though the Estratos con Favrella shale formation is the principal source rock of the Magallanes Basin, and we believe it contains unconventional resource potential.
 
 
60

 
 
Fell Block
 
In 2006, we became the operator and 100% interest owner of the Fell Block. When we first acquired an interest in the Fell Block in 2002, it had no material oil and gas production. Since then, we have completed more than 1,100 sq. km of 3D seismic surveys and drilled 95 exploration and development wells. In the year ended December 31, 2014, we produced an average of approximately 5,580 boepd, in the Fell Block, consisting of 61% oil.
 
The Fell Block has an area of approximately 368,000 gross acres (1,488 sq. km) and its center is located approximately 140 km northeast of the city of Punta Arenas. It is bordered on the north by the international border between Argentina and Chile and on the south by the Magellan Strait.
 
The first exploration efforts began on the Fell Block in the 1950s. Through 2005, ENAP carried out seismic surveys and drilled numerous wells in the Block. From 2006 through August 2011, we invested approximately US$210 million in exploring and developing the Fell Block, which allowed us to transition approximately 84% of the Fell Block’s area from an exploration phase into an exploitation phase, which we expect will last through 2032. During the exploration phase, we exceeded the minimum work and investment commitment required under the Fell Block CEOP by more than 75 times, and as of December 31, 2014, had invested more than US$510 million in the Fell Block. There are no minimum work and investment commitments under the Fell Block CEOP associated with the exploitation phase.
 
Geologically, the Fell Block is located in the north-eastern part of the Magallanes Basin. The principal producing reservoir is composed by sandstones in the Springhill formation, at depths of 2,200 to 3,500 meters. Additional reservoirs have been discovered and put into production in the Fell Block—namely, Tobífera formation volcaniclastic rocks at depths of 2,900 to 3,600 meters, and Upper Tertiary and Upper Cretaceous sandstones, at depths of 700 to 2,000 meters.
 
Our geosciences team continues to identify and develop an attractive inventory of prospects and drilling opportunities for both exploration and development in the Fell Block, and we expect to continue our comprehensive drilling program in the Fell Block in the coming years. The previous oil discoveries in the Konawentru, Yagan, Yagán Norte, Copihue and Guanaco fields have opened up new oil and gas potential in the Fell Block. An important discovery during 2011 was the Konawentru 1 well, which we initially tested to have in excess of 2,000 bopd from the Tobífera formation, and which has opened up additional potentially attractive opportunities (workovers, well-deepening’s and new exploration and development wells) in the Tobífera formation throughout the Fell Block.
 
During the last three months of 2012, and throughout 2013 and 2014, we continued our exploration and development from the Tobífera formation by drilling wells in Konawentru, Yagán and Yagán Norte fields, as well as deepening existing wells in Ovejero and Molino. Exploration efforts in 2014 resulted in the discoveries of the Ache gas field and the Loij oil field.  Our team is working on identifying other Tobifera wells where to replicate these results.
 
We also continue to evaluate the Estratos con Favrella shale reservoir, which we believe represents a high-potential, unconventional resource play for shale oil and gas, as a broad area of the Fell Block (1,000 sq. km) appears to be in the oil window for this play. We have begun work to reinterpret core data logs and well test information, evaluate cores and fluids and determine reservoir brittleness (for fracturing) through special field tests.
 
Tierra del Fuego Blocks (Isla Norte, Campanario and Flamenco Blocks)
 
In the first and second quarters of 2012, we entered into three CEOPs with ENAP and Chile granting us working interests in the Isla Norte, Campanario and Flamenco Blocks, located in the center-north of the Tierra del Fuego province of Chile. We are the operator of all three of these blocks, with working interests of 60%, 50% and 50%, respectively. We believe that these three blocks, which collectively cover 463,700 gross acres (1,877 sq. km) and are geologically contiguous to the Fell Block, represent strategic acreage with resource potential. Following the
 
 
61

 
 
successful methodology we employed on the Fell Block, we expect to evaluate early production opportunities from existing nonproducing wells in Tierra del Fuego. We have committed to paying 100% of the required minimum investment under the CEOPs covering these blocks, in an aggregate amount of US$101.4 million through the end of the first exploratory periods for these blocks, which we expect will occur by November 2015 for the Flamenco and Isla Norte Blocks and by January 2016 for the Campanario Block, which includes our covering of ENAP’s investment commitment which corresponds to its working interest in the blocks. In the first quarter of 2012, we began 3D seismic operations in the Flamenco Block. As of March 2015, 16 wells have been drilled (for a total investment commitment of 21 wells) and 1,500 sq. km of 3D seismic have been carried out over the three blocks; which represent the total 3D seismic program commitment.
 
Exploration in the Tierra del Fuego province in the Magallanes Basin dates back to the 1940s, when the first surface exploration focused on obtaining stratigraphic and structural information. Structural traps with transgressive sandstone reservoirs (Springhill formation) were outlined with refraction seismic lines and, in 1945, oil was discovered.
 
In the specific area of our Tierra del Fuego Blocks, the first wells were drilled in 1951, resulting in the discovery of the Sombrero oil and gas field. At the end of the 1950s and in the early 1960s, new fields were discovered to the east (the Catalina and Cuarto Chorrillo fields) and, following the gathering of seismic reflection data acquisition, additional new fields were discovered and existing fields were further developed. During the past decade, geological studies in the Magallanes Basin have focused on stratigraphic analysis, based on 3D and 2D seismic information, the definition and distribution of facies of the deltaic and/or turbidite depositional systems of the Late Cretaceous-Tertiary period and the evolution of the oil system in terms of generation/timing/expulsion and trapping.
 
Geologically, our Tierra del Fuego Blocks are located in the south-eastern margin of the Magallanes Basin. The principal producing reservoir is composed by sandstones in the Springhill formation at depths of 1,800 to 2,300 meters. Additional reservoirs have been discovered and put into production in the Tierra del Fuego Blocks namely Tobífera formation volcaniclastic rocks at depths of 2,000 to 2,500 meters, and Upper Terciary and Upper Cretaceous sandstones, at depths of 500 to 1,400 meters.
 
Isla Norte Block. We are the operator of, and have a 60% working interest in partnership with ENAP in the Isla Norte Block, which covers approximately 130,200 gross acres (527 sq. km). As of March 2015 we had completed 100% of the committed 350 sq. km of 3D seismic surveys. We have also committed to drilling three wells during the first exploration period under the CEOP governing the Isla Norte Block. Pantano Oeste 1 well marks the first oil discovery on the Isla Norte Block. As of the date of this annual report, outstanding investment commitments related to this Block corresponds to 2 exploratory wells until November 2015 for approximately US$6.5 million. In the year ended December 31, 2014, we produced an average of approximately 41.4 boepd, in the Isla Norte Block.
 
Campanario Block. We are the operator of, and have a 50% working interest in, the Campanario Block, in partnership with ENAP. The Block covers approximately 192,200 gross acres (778 sq. km). As of March 31, 2015, we had completed 100% of the committed 578 sq. km of 3D seismic surveys. We have also committed to drilling eight wells during the first exploration period under the CEOP governing the Campanario Block. During 2014 we drilled 5 exploratory wells, including the Primavera Sur 1 well that marks the first discovery of an oil field on the Campanario Block in addition to one development well. As of the date of this annual report, outstanding investment commitments related to this Block correspond to 3 exploratory wells until January 2016 for approximately US$11.9 million. In the year ended December 31, 2014, we produced an average of approximately 13.3 boepd, in the Campanario Block.

Flamenco Block. We are the operator of, and have a 50% working interest in, the Flamenco Block, in partnership with ENAP. The Block covers approximately 141,300 gross acres (582 sq. km). In June 2013, we discovered a new oil and gas field in the Block following the successful testing of the Chercán 1 well, the first well drilled by us in Tierra del Fuego. As of March 31, 2015, we had completed 100% of the committed 570 sq. km of 3D seismic surveys. We have also committed to drilling ten wells during the first exploration period under the CEOP governing the Flamenco Block. During 2014 we drilled 6 exploratory wells and 2 development wells. As of the date of this annual report, there are no outstanding investment commitments related to this Block as we have completed 100% of 3D seismic surveys and 10 exploratory wells. In the year ended December 31, 2014, we produced an average of approximately 199.1 boepd in the Flamenco Block.
 
 
62

 
 
Otway and Tranquilo Blocks
 
We are the operator of the Otway and Tranquilo Blocks.
 
In the Otway Block, as of December 31, 2013, we had a 25% working interest and our partners were Pluspetrol (25%), Wintershall (25%), IFC (12.5%) and Methanex (12.5%). Our partners withdrew from the joint operating agreement governing the Otway Block in May 2013, and applied to the Chilean Ministry of Energy to assign their rights to us in the Otway Block CEOP in August 2013. In September 2014, the Chilean Ministry of Energy approved that we will be the sole participant with a working interest of 100%.
 
In 2012, we drilled two wells in the Otway Block, both of which were subsequently plugged and abandoned.
 
On April 10, 2013, we voluntarily and formally announced to the Chilean Ministry of Energy our decision not to proceed with the second exploratory period and to terminate the exploratory phase under the Otway Block CEOP, such that we relinquished all areas of the Otway Block, except for two areas totaling 49,421 gross acres in which we declared the discovery of hydrocarbons, in the Cabo Negro and Tatiana prospect areas.
 
In the Tranquilo Block, as of December 31, 2014, we had a 29% working interest, where our partners were Pluspetrol (29%), Wintershall (25%) and Methanex (17%). During 2014 Methanex and Wintershall announced their decision to exit the Consortium. The new ownership is GeoPark 50% and Pluspetrol 50%.
 
In the Tranquilo Block we completed a seismic program consisting of 163 sq. km of 3D seismic and 371 sq. km of 2D seismic survey work, and drilled four wells, including the Palos Quemados and Marcou Sur well. The Marcou Sur well is under evaluation and we discovered gas in the El Salto formation of the Palos Quemado well. At the Palos Quemados well, we completed a 22-week commercial feasibility test aimed at defining its productive potential. As the test was not conclusive, we were granted permission by the Chilean Ministry of Energy to extend the testing period for an additional six months. Upon such testing period, GeoPark kept 4 provisional protection areas, which enable continued analysis of the area prior the declaration of its commercial viability for a period of 5 years. On January 17, 2013, we formally announced to the Chilean Ministry of Energy our decision not to proceed with the second exploratory period and to terminate the exploratory phase of the Tranquilo Block CEOP. Subsequently, we relinquished all areas of the Tranquilo Block, except for a remaining area of 92,417 gross acres, for the exploitation of the Renoval, Marcou Sur, Estancia Maria Antonieta and Palos Quemados Fields, which we have identified as the areas with the most potential for prospects in the Block.
 
As of December 31, 2013, we had completed our minimum work commitments for the Otway and Tranquilo Blocks, with a total investment of approximately US$24.0 million for the first exploratory period. The Otway Block’s seismic commitment program was completed in 2011 and included 270 sq. km of 3D seismic and 127 km of 2D seismic survey work.
 
Operations in Colombia
 
In the first quarter of 2012, we acquired Winchester, Luna and Cuerva, three privately-held E&P companies operating in Colombia. We closed the acquisitions of Winchester and Luna in February 2012 and the acquisition of Cuerva in March 2012. We acquired Winchester, Luna and Cuerva for a total consideration of US$105.0 million, adjusted for working capital. Additionally, in December 2012, LGI agreed to acquire a 20% equity interest in GeoPark Colombia for a total consideration of US$20.1 million, composed of a US$14.9 million capital contribution, a US$4.9 million loan to GeoPark Colombia and certain miscellaneous reimbursements. See “—Significant agreements—Agreements with LGI—LGI Colombia Agreements.”
 
On July 23, 2014 we were awarded a new exploratory license, during the 2014 Colombia Bidding Round, carried out by the ANH for the VIM -3 Block. We believe the Block has an attractive oil and gas exploration potential in a large area within a proven hydrocarbon system, surrounded by existing oil and gas fields and with sparse exploration activity carried out to date.

In November 2014, we further expanded our portfolio in Colombia through an agreement with SK Innovation (a subsidiary of SK Group, the Korean integrated energy and petrochemical company) to farm-in to the CPO-4 Block, located in the Llanos Basin. We and SK have jointly identified new prospects in this Block similar to prospects and leads in our Llanos 34 Block.
 
 
63

 
 
Our Colombian assets currently give us access to 1,068.7 of gross exploratory and productive acres across 11 blocks in what we believe to be one of South America’s most attractive oil and gas geographies. Since we acquired Winchester, Luna and Cuerva, we were able to perform an active exploration and development drilling campaign, which resulted in multiple new discoveries and to increase average production to 11,615 boepd in Colombia in the fourth quarter of 2014.
 
According to the D&M Reserves Report, as of December 31, 2014, the blocks in Colombia in which we have a working interest had 24.7 mmboe of net proved reserves, all of which were in oil.
 
Under the terms of the agreement to acquire Winchester, or the Winchester Stock Purchase Agreement, we are obligated to make certain payments to the previous owners of Winchester based on the production and sale of hydrocarbons discovered by exploration wells drilled after October 25, 2011. These payments involve both an earnings-based measure and an overriding royalty equal to an estimated 4% of our net revenues for any new discoveries of oil. During 2014, we paid US$21.0 million and accrued US$24.6 million to the previous owners of Winchester pursuant to the Winchester Stock Purchase Agreement.
 
Our interests in Colombia include working interests and economic interests. “Working interests” are direct participation interests granted to us pursuant to an E&P Contract with the ANH, whereas “economic interests” are indirect participation interests in the net revenues from a given block based on bilateral agreements with the concessionaires.
 
 
 
64

 
 
The map below shows the location of the blocks in Colombia in which we have working and/or economic interests.
 
 
The table summarizes information about the blocks in Colombia in which we have working interests as of and for the year ended December 31, 2014
 
 
Block
 
Gross acres
(thousand
acres)
  
Working
interest(1)
  
Partners(2)
 
 
Operator
 
Net proved
reserves
(mmboe)(3)
  
Production
(boepd)
 
 
Basin
 
Concession
expiration year
La Cuerva
  47.8   100.0%   
GeoPark
  2.6   1,389 
Llanos
Exploration: 2014
Exploitation: 2038
Llanos 34
  82.2   45.0% 
Parex
 
GeoPark
  21.5   8,306 
Llanos
Exploration: 2015
Exploitation: 2039
 
 
 
65

 
 
Block
 
Gross acres
(thousand
acres)
  
Working
interest(1)
  
Partners(2)
 
Operator
 
Net proved
reserves
(mmboe)(3)
  
Production
(boepd)
 
Basin
Concession
expiration year
Llanos 62
  44.0   100.0%   
GeoPark
      
Llanos
Exploration: 2017
Exploitation: 2041
Yamú
  11.2   79.5/90%(4)   
GeoPark
  0.5   388 
Llanos
Exploration: 2013 (6)
Production: 2036
Llanos 17
  108.8   36.8%(5) 
Parex
 
Parex
  0.03   52 
Llanos
Exploration: 2015
Exploitation: 2039
Llanos 32
  100.3   10% 
APCO; Parex
 
Parex
  0.1   486 
Llanos
Exploration: 2015
Exploitation: 2039
Jagüeyes 3432A
  61.0   5.0% 
Columbus
 
Columbus
      
Llanos
Exploration: 2014
Exploitation: 2038
VIM-3
  225.0   100%   
GeoPark
      
Magdalena
Exploration: 2021
Exploitation: 2045
CPO-4 (7)
  345.6   50% 
SK
 
GeoPark
      
Llanos
Exploration: 2015
Exploitation: 2038


(1)
Working interest corresponds to the working interests held by our respective subsidiaries in such block, net of any working interests held by other parties in such block. LGI has a 20% direct equity interest in our Colombian operations through GeoPark Colombia. See “—Significant agreements—Agreements with LGI—LGI Colombia Agreements.”
 
(2)
Partners with working interests.
 
(3)
As of December 31, 2014.
 
(4)
Although we are the sole title holder of the working interest in the Yamú Block, other parties have been granted economic interests in fields in this Block. Taking those other parties’ interests into account, we have a 79.5% interest in the Carupana Field and a 90% interest in the Yamú and Potrillo Fields, both located in the Yamú Block.
 
(5)
We currently have a 40% working interest in the Llanos 17 Block, although we assigned a 3.2% economic interest to a third party. We expect to formalize this assignment with the ANH so that it will be recognized as a working interest.
 
(6)
The Yamú Block E&P Contract is in both the exploration and exploitation phases. The phases overlap because the exploitation phase (lasting 24 years) for the Yamú and Carupana Fields began on the date these fields were declared commercially viable, while the exploration phase continued to run for the rest of the Block.
 
(7)
Subject to regulatory approval from the ANH in Colombia.
 
 
66

 
 
The table summarizes information about the blocks in Colombia in which we have economic interests as of and for the year ended December 31, 2014.
 
 
Block
 
Gross acres
(thousand acres)
  
Economic
interest(1)
 
 
Operator
 
Production
(boepd)
 
 
Basin
Abanico
  32.1   10%
Pacific
  83 
Magdalena
Cerrito
  10.2   10%
Pacific
  - 
Catatumbo


(1)
Economic interest corresponds to indirect participation interests in the net revenues from the Block, granted to us pursuant to a joint operating agreement.
 
Eastern Llanos Basin: (La Cuerva, Yamú, Llanos 34, Llanos 32, Llanos 62, Llanos 17, Jagüeyes 3432A,  Abanico, Cerrito, CPO-4 and VIM-3 Blocks)
 
The Eastern Llanos Basin is a Cenozoic Foreland basin in the eastern region of Colombia. Two giant fields (Caño Limón and Castilla), three major fields (Rubiales, Apiay and Tame Complex) and approximately fifty minor fields had been discovered. The source rock for the basin is located beneath the east flank of the Eastern Cordillera, as a mixed marine-continental shaly basinal facies of the Gachetá formation. The main reservoirs of the basin are represented by the Paleogene Carbonera and Mirador sandstones. Within the Cretaceous sequence, several sandstones are also considered to have good reservoirs.
 
Llanos 34 Block. We are the operator of, and have a 45% working interest in, the Llanos 34 Block, which covers approximately 82,200 gross acres (333 sq. km). We acquired an interest in and took operatorship of the Block in the first quarter of 2012, which at the time had no production, reserves or wells drilled on it, and with 210 sq. km of existing 3D seismic on which our team had mapped multiple exploration prospects. During 2012, we drilled the Tua prospect and made a discovery in the Guadalupe and Mirador reservoirs. Two additional follow up wells were successfully drilled and placed on production at Tua, and a water disposal well was drilled at Max field. In 2013, an additional three delineation wells were drilled at Tua, which were all placed on production, and also the Tigana and Tarotaro fields were discovered in 2013, for a total of four wells in Tarotaro and two wells in the Tigana Field. Both fields are productive in the Guadalupe and Mirador reservoirs and produce oil of 15º to 20º API. In 2014, we focused on the development of Tua and the delineation and development of the Tigana Field. In 2014, we drilled 6 additional wells in the Tigana Field, 5 of which are in production. Furthermore, an additional 5 wells were drilled at Tua, 4 of which are in production, and 1 well, Tua 10, is to be tested. Average net oil production from Llanos 34 Block in 2014 was 8,306 bopd.
 
In February 2015, we announced a new oil field discovery following the drilling of exploration well Tilo 1 on the Llanos 34 Block. This is the sixth discovery in this block. The Tilo prospect was defined as a structural trap with three-way dip closure on the down-thrown side of a normal fault – targeting the two principal productive reservoirs, the Guadalupe (main target) and Mirador (secondary target) sandstones. We drilled and completed the Tilo 1 exploratory well to a total depth of 11,293 feet. A test conducted with an electrical submersible pump in the Guadalupe formation, at approximately 10,707 feet, resulted in a production rate of approximately 1,000 bopd of 14.2 degree API, with approximately 10% water cut. On March 28, 2015 Tilo 1 commenced a long-term test and current production is approximately 850 bopd. Further production history is required to determine stabilized flow rates of the well and the extent of the field. Further technical evaluation will also be undertaken to determine if the Tilo field is potentially a northeast extension of the larger Tigana field.
 
For 2015, we expect to focus on facilities optimization and plan to drill up to 4 development wells in Tua and Tigana oil fields, depending on oil prices.
 
Our partner in the Llanos 34 Block is Parex, which has a 55% interest. See “—Our operations.” We operate in the Block pursuant to an E&P Contract with the ANH. See “—Significant agreements—Colombia—E&P Contracts—Llanos 34 Block E&P Contract.”
 
La Cuerva Block. We are the operator of, and have a 100% working interest in, the La Cuerva Block, which covers approximately 47,800 gross acres (190 sq. km). Since we acquired an interest in the La Cuerva Block, we have drilled a total of 15 wells in the Block, 17 of which were productive at year-end 2014. For the year ended December 31, 2014, our average net production at the La Cuerva Block was 1,389 bopd. We operate in the Block pursuant to an E&P Contract with the ANH. In the first quarter 2015, the block was temporarily shut down. See “—Significant agreements—Colombia—E&P Contracts—La Cuerva Block E&P Contract.”
 
 
67

 
 
Llanos 62 Block. We are the operator of, and have a 100% working interest in, the Llanos 62 Block, which covers approximately 44,000 gross acres (178 sq. km). As of December 31, 2014, we had undertaken 72.2sq. km of 3D seismic surveys within the Block. We operate the Block pursuant to an E&P Contract with the ANH. We have committed to drill two exploratory wells before July 2015. The remaining commitment amounts to US$6.0 million.
 
Yamú Block. We are the operator of, and have a 100% working interest in, the Yamú Block, which covers approximately 11,200 gross acres (45.5 sq. km). Economic rights to certain fields in the Yamú Block have been granted to other parties. In May 2013, we successfully drilled and completed the Potrillo 1 well in the Block to a total depth of 3,560 meters. The well was put in production with an initial rate of 744 bopd and a water cut of 15%.  The well has been producing from  the existing facility at Carupana Field. For the year ended December 31, 2014, our average net production at the Yamú Block was 388 bopd. We operate in the Block pursuant to an E&P Contract with the ANH. On July 29, 2014, our Colombian subsidiary agreed to exchange its 10% non-operating economic interest in the Arrendajo Block for additional interests held by the seller in the Yamú Block that includes a 15% economic interest in all of the Yamú fields except for the Carupana field, where the seller had a 25% economic interest. We received US$3.2 million in cash from the exchange, adjusted for working capital. In the first quarter 2015 we temporarily shut down our operations in this Block.
 
Llanos 17 Block. We have a 40% working interest in the Llanos 17 Block, which covers approximately 108,800 gross acres (440 sq. km). Parex is the operator of, and has a 60% working interest in, the Llanos 17 Block. Since we acquired a working interest in the Block, two wells have been drilled in the Block, one of which was productive. We maintain our 40% working interest in the Llanos 17 Block pursuant to an E&P Contract with the ANH. However, we expect to apply to the ANH to approve an assignment of 3.2% of our working interest in this Block to another party. For the Llanos 17 Block, there is still a remaining commitment that amounts to US$4.3 million (US$1.6 million of our working interest), which is expected to be completed with an additional exploratory well.
 
Llanos 32 Block. We have a 10% working interest in the Llanos 32 Block, which covers approximately 100,300 gross acres (406 sq. km) Parex is the operator of, and has a 70% working interest in, the Llanos 32 Block. Parex’s other partner in the Block is APCO Properties Ltd., or APCO, who has a 20% working interest. Since we acquired an interest in the Llanos 32 Block, and as of December 31, 2013, five wells have been drilled in the Block, three of which were productive. In 2014, three additional discoveries were made at fields Kananaskis, Carmentea and Calona in both the Mirador and Une reservoirs, with 7 wells drilled: 4 wells in Kananaskis, 1 well in Calona, and 2 wells at Carmentea. For the year ended December 31, 2014, our average net production in the Llanos 32 Block was 486 bopd.
 
Jagüeyes 3432A Block. We have a 5% working interest in the Jagüeyes 3432A Block, which covers approximately 61,000 acres (247 sq. km). Our partner in the Block is Columbus Energy, who maintains a 95% working interest in and is the operator of the Jagüeyes 3432A Block. We maintain a working interest in the Jagüeyes 3432A Block pursuant to an E&P Contract with the ANH.
 
Arrendajo Block. In December 2005, Great North Energy Colombia Inc. (now Pacific Stratus Energy Corp., or Pacific) and the ANH entered into the Arrendajo Block E&P Contract. Pacific is the operator of, and has a 100% working interest in, the Arrendajo Block, which covers approximately 78.1 gross acres. On July 29, 2014, our Colombian subsidiary agreed to exchange its 10% non-operating economic interest in the Arrendajo Block for additional interests held by the seller in the Yamú Block that includes a 15% economic interest in all of the Yamú fields except for the Carupana field, where the seller had a 25% economic interest. We received US$3.2 million in cash from the exchange, adjusted for working capital. We did not maintain a direct working interest in this Block pursuant to an E&P Contract with the ANH, but rather had a 10% economic interest in the net revenues of the Arrendajo Block pursuant to a participating interest agreement between us and Great North Energy Colombia Inc. (now Pacific).
 
Abanico Block. In October 1996, Ecopetrol and Explotaciones CMS Nomeco Inc. entered into the Abanico Block association contract. Pacific is the operator of, and has a 100% working interest in, the Abanico Block, which covers an area of approximately 32.1 gross acres. We do not maintain a direct working interest in the Abanico Block, but rather have a 10% economic interest in the net revenues from the Block pursuant to a joint operating agreement initially entered into with Kappa Resources Colombia Limited (now Pacific, who subsequently assigned its participation interest to Cespa de Colombia S.A., who then assigned the interest to Explotaciones CMS Oil & Gas), Maral Finance Corporation and Getionar S.A.
 
 
68

 
 
Cerrito Block. In February of 2002, Ecopetrol and Kappa Resources Colombia Limited (now Pacific) entered into the Cerrito Block association contract. The Cerrito Block covers an area of approximately 10.2 thousand gross acres. Pacific is the operator of, and has a 100% working interest in, the Cerrito Block. We do not maintain a direct working interest in the Cerrito Block, but rather have a 10% economic interest in the Block pursuant to a joint operating agreement initially entered into with Kappa Resources Colombia Limited (now Pacific), Maral Finance Corporation, Geoproduction Oil & Gas Company of Colombia Limitada and Texican Oil PLC.
 
VIM-3 Block. On July 23, 2014 we were awarded a new exploratory license during the 2014 Colombia Bidding Round, carried out by the ANH. The VIM-3 Block is located in the Lower Magdalena Basin, covering an area of approximately 225,000 acres. GeoPark’s winning bid consisted of committing to a Royalty X Factor of 3% and a minimum investment program of carrying out 200 sq km of 2D seismic and drilling one exploratory well, with a total estimated investment of US$22.2 million during the initial three year exploratory period. GeoPark will operate and have a 100% working interest in the Block. We believe the Block has an attractive oil and gas exploration potential in a large area within a proven hydrocarbon system, surrounded by existing oil and gas fields and with sparse exploration activity carried out to date.
 
CPO-4 Block. In November 2014, we expanded our portfolio in Colombia through an agreement with SK Innovation (subsidiary of SK Group, the Korean integrated energy and petrochemical company) to farm-in to the CPO-4 Block, located in the Llanos Basin. The Block covers an area of approximately 345,600 acres with 3D seismic coverage of approximately 880 sq km. In accordance with the farm-in agreement, and subject to the approval of ANH in Colombia, we will operate and receive a 50% working interest in the CPO-4 Block in exchange for its commitment to drill and fund its 50% (with no carry) of one exploration well. The well is targeted for 1H2015 and our total financial commitment is approximately $6.0 million. There is an option to move to an additional exploration phase following the drilling of a successful well. Final approval from the ANH is expected in the first half of 2015.
 
Operations in Brazil
 
On May 14, 2013, we announced the future extension of our footprint into Brazil when the ANP awarded us seven new exploratory licenses in the REC-T 94 and REC-T 85 Concessions in the Recôncavo Basin in the State of Bahia and the POT-T 664, POT-T 665, POT-T 619, POT-T 620 and POT-T 663 Concessions in the Potiguar Basin in the State of Rio Grande do Norte, or our Round 11 concessions, collectively covering an area of approximately 54,900 gross acres. On September 17, 2013, we entered into seven concession agreements with the ANP for the right to exploit the oil and natural gas in these seven new concessions. For our winning bids on these seven concessions, we committed to invest a minimum of US$15.3 million (including bonuses and estimated work program commitment) during the first three years of the exploratory period for the concessions. We have already invested US$5.4 million in seismic work and US$4.4 million in bonuses paid to ANP as of the date of this annual report.
 
These seven new concessions cover an area of approximately 54,850 gross acres. Pursuant to ANP requirements, actual exploitation of these new concessions will also depend on obtaining an environmental license from the respective state environmental agencies.
 
Also in Brazil, on November 28, 2013, the ANP awarded us two new concessions, the PN-T-597 Concession in the Parnaíba Basin in the State of Maranhão and the SEAL-T-268 Concession in the Sergipe Alagoas Basin in the State of Alagoas, in the 12th oil and gas bidding round. The PN-T-597 Concession is still subject to the entry into the concession agreement. For our winning bids on these two concessions, we have committed to invest a minimum of US$4.0 million (including bonus and estimated work program commitments) during the first exploratory period. These two new concessions cover an area of approximately 196,500 acres. For more information, see “—Item 3. Key information—D. Risk factors—Risks relating to our business—The PN-T-597 concession is subject to an injunction and may not close.”
 
 
69

 
 
Additionally, we acquired Rio das Contas from Panoro for a total cash consideration of US$140 million and gives us a 10% working interest in the BCAM-40 Concession, including the shallow-depth offshore Manatí and Camarão Norte Fields, in the Camamu-Almada Basin in the State of Bahia. The Manatí Field, which is in the production phase, is operated by Petrobras (with a 35% working interest), the Brazilian national company and the largest oil and gas operator in Brazil, in partnership with QGEP (with a 45% working interest), and Brasoil (with a 10% working interest). See “—Significant agreements—Brazil—Rio das Contas Quota Purchase Agreement.” Some environmental licenses related to operation of the Manatí Field production system and natural gas pipeline are expired. However, the operator submitted, timely, the request for renewal of those licenses and as such this operation is not in default as long as the regulator does not state its final position on the renewal. See “—Health, safety and environmental matters—Other regulation of the oil and gas industry—Brazil.” The Camarão Norte Field is in the development phase and is not yet subject to the environmental licensing requirement.
 
Our acquisition of Rio das Contas in Brazil, which closed on March 31, 2014, provides us with a long-term off-take contract with Petrobras that covers approximately 74% of net proved gas reserves in the Manatí Field, a valuable relationship with Petrobras and an established local platform and presence, with seasoned and experienced geoscience and administrative team to manage the assets and to seek new growth opportunities.
 
In January 31, 2015 Rio das Contas was merged into GeoPark Brazil Exploração e Produção de Petróleo e Gás Ltda, being the only entity representing GeoPark in Brazil.
 
We are currently qualified us as a class B operator, meaning that we are recognized as having met all technical and managerial conditions required to operate safely in Brazil, both onshore and offshore at water depths of less than 400 meters.
 
The map below shows the location of the concessions in Brazil in which we expect to have working interests as a result of our Brazil Acquisitions.
 

(1)
The PN-T-597 Block is subject to an injunction and our bid for the concession has been suspended. See “—Item 3. Key Information—D. Risk factors—Risks relating to our business—The PN-T-597 concession is subject to an injunction and may not close.”
 
 
70

 
 
The following table sets forth information as of December 31, 2014 on our concessions in Brazil in which we have a current or future working interest, including the BCAM-40 Concession as well as the Round 11 and the Round 12 concessions.
 
 
Concession
 
Gross acres
(thousand
acres)
  
Working
interest(1)
  
Partners
 
 
Operator
 
Net proved
reserves
(mmboe)
  
Production
(boepd)
 
 
Basin
 
Concession expiration year
 
REC-T 94
  7.7   100%   
GeoPark
      
Recôncavo
 
Exploration: 2018
Exploitation: 2045
 
REC-T 85
  7.7   100%   
GeoPark
      
Recôncavo
 
Exploration: 2018
Exploitation: 2045
 
POT-T 664
  7.9   100%   
GeoPark
      
Potiguar
 
Exploration: 2018
Exploitation: 2045
 
POT-T 665
  7.9   100%   
GeoPark
      
Potiguar
 
Exploration: 2018
Exploitation: 2045
 
POT-T 619
  7.9   100%   
GeoPark
      
Potiguar
 
Exploration: 2018
Exploitation: 2045
 
POT-T 620
  7.9   100%   
GeoPark
      
Potiguar
 
Exploration: 2018
Exploitation: 2045
 
POT-T 663
  7.9   100%   
GeoPark
      
Potiguar
 
Exploration: 2018
Exploitation: 2045
 
PN-T-597(4)
  188.7   100%(5)  (5)
GeoPark
      
Parnaíba
  —(4) 
SEAL-T-268
  7.8   100%   
GeoPark
      
Sergipe Alagoas
  —(4) 
BCAM-40
  22.8   10% 
Petrobras; QGEP; Brasoil
 
Petrobras
  6.9   2,668(6)
Camamu-Almada
 
Exploitation:
2029(2) - 2034(3)
 
Total Brazil
  251.4             6.9   2,668       


(1)
Working interest corresponds to the working interests held by our respective subsidiaries, net of any working interests held by other parties in such concession, and including the working interest we expect to hold in PN-T-597 which as of the date of this report is pending approval. See “—Item 3. Key Information—Risk factors—Risks relating to our business—The PN-T-597 concession is subject to an injunction and may not close.”
 
(2)
Corresponds to Manatí Field.
 
(3)
Corresponds to Camarão Norte Field.
 
(4)
PN-T-597 Block subject to the entry into the concession agreement by the ANP and absence of any legal impediments to signing. As of the date of this Annual Report, confirmation remains subject to final signing and local authority approval. See “—Item 3. Key Information—Risk factors—Risks relating to our business—The PN-T-597 concession is subject to an injunction and may not close.”
 
(5)
We expect to jointly develop this concession with Tecpetrol and assign a portion of our working interest in this concession to Tecpetrol. See Item 3—Risk Factors “The PN-T-597 concession is subject to an injunction and may not close.”
 
(6) 
Considering production since the acquisition date, March 31, 2014. Full year 2014 production amounted to 3,572 boepd (composed of 98% gas).
 
 
71

 
 
BCAM-40 Concession
 
As a result of the Rio das Contas acquisition, we have a 10% working interest in the BCAM-40 Concession, which includes interests in the Manatí Field and the Camarão Norte Field, and which is located in the Camamu-Almada Basin. Petrobras is the operator, and has a 35% working interest in, the BCAM-40 Concession, which covers approximately 22,784 gross acres (92.2 sq. km). In addition to us, Petrobras’ partners in the Block are Brasoil and QGEP, with 10% and 45% working interests, respectively. Petrobras operates the BCAM-40 Concession pursuant to a concession agreement with the ANP, executed on August 6, 1998. See “—Significant agreements—Brazil—Overview of concession agreements—BCAM-40 Concession Agreement.” In September 2009, Petrobras announced the relinquishment of BCAM-40’s exploration area within the concession to the ANP, except for the Manatí Field and the Camarão Norte Field.
 
The Manatí Field is located 65 km south of Salvador, at a 35 meter water depth. The field was discovered in October 2000, and, in 2002, Petrobras declared the field commercially viable. Production began in January 2007. As of September 30, 2013, 11 wells had been drilled in the Manatí Field, six of which are productive and connected to a fixed production platform installed at a depth of 35 meters, located 9 km from the coast of the State of Bahia. From the platform, the gas flows by sea and land through a 125 km pipeline to the Estação Vandemir Ferreira or EVF gas treatment plant. The gas is sold to Petrobras up to a maximum volume as determined in the existing Petrobras Gas Sales Agreement (as defined below). GeoPark Brazil is currently negotiating an amendment to the existing Gas Sales Agreement with Petrobras for the sale of additional volumes from the Manatí Field.
 
REC-T 94 and REC-T 85 Concessions
 
The REC-T 94 and REC-T 85 Concessions are onshore and located in the Recôncavo Basin, which covers an area of approximately 2.7 million gross acres (11,000 sq. km). The basin’s main source rocks belong to the Candeias formation, with reservoirs on the fluvio-deltaic sandstones of the Marfim and Pojuca formations, Fluvial sandstones of the Candeias and Marancagalha formations, and the Fluvio-Eolic sandstones of the Agua Grande and Sergi formations. Reconcavo basin is considered a mature basin. According to the ANP, as of December 31, 2014, 92 fields are in production or development stage in the Reconcavo basin.
 
The REC-T 94 and REC-T 85 Concessions cover an area of 7,660 gross acres (31 sq. km) and 7,660 gross acres (31 sq. km), respectively. In connection with our bid to obtain the licenses for these concessions, we have committed to drilling two exploratory wells in the concessions, and to undertaking 31 sq. km of 3D seismic surveys in the REC-T 94 Concession and 30 km of 2D seismic surveys in the REC-T 85 Concession. We have also committed, following the signing of the concession agreement in respect of the concessions, to a work program to the ANP of R$19.3 million (approximately US$6.0 million, at the March 31, 2015 exchange rate of R$3.2080 to US$1.00) during the first exploratory period under the concession agreement governing the concessions, consisting of a R$7.2 million (approximately US$2.2 million, at the March 31, 2015 exchange rate of R$3.2080 to US$1.00) bonus payable to the ANP in the first year of exploration and R$12.1 million (approximately US$3.8 million, at the March 31, 2015 exchange rate of R$3.2080 to US$1.00) as a work program guarantee payable over the course of the three years. The work program consists on drilling two exploratory wells and 31 sq. km of 3D seismic surveys in the REC-T94 Concession and 30 sq. km of 2D seismic surveys in REC-T 85 Concession. The exploratory phase for these concessions is divided into two exploratory periods, the first of which lasts for three years and the second of which is non-obligatory and can last for up to two years.
 
During the year 2014 we executed a 3D seismic survey acquisition. Seismic data processing was concluded in the first quarter of 2015. After ANP approval, this seismic acquisition will fulfill the work program commitments for the Block REC-T 85 and part of the REC-T 94.
 
 
72

 
 
POT-T 663, POT-T 664, POT-T 665, POT-T 619 and POT-T 620 Concessions
 
The POT-T 663, POT-T 664, POT-T 665, POT-T 619 and POT-T 620 Concessions are onshore and located in the Potiguar Basin. As of December 31, 2014, according to the ANP, with 94 fields in production and 9 fields in development stage including onshore and offshore in the Potiguar basin.
 
The POT-T 663, POT-T 664, POT-T 665, POT-T 619 and POT-T 620 Concessions cover a total area of 39,507 gross acres (160 sq. km). The concession agreements require us make total investments of R$11.3 million (approximately US$3.5 million at the March 31, 2015 exchange rate of R$3.2080 to US$1.00) during the first exploratory period under the concession agreement, with a R$3.0 million (approximately US$0.9 million at the March 31, 2015 exchange rate of R$3.2080 to US$1.00) bonus payable to the ANP in the first year of exploration and R$8.3 million (approximately US$2.6 million at the March 31, 2015 exchange rate of R$3.2080 to US$1.00) as a work program guarantee payable over the course of the three years. We have also committed to undertaking 222 km of 2D seismic work in the first exploration period for the concession areas, with no well drilling commitment during this period. The exploratory phase for these concessions is divided into two exploratory periods, the first of which lasts for three years and the second of which is non-obligatory and can last for up to two years.
 
During the year 2014 we executed a 3D seismic survey acquisition. Seismic data processing was concluded in the first quarter of 2015. After ANP approval, this seismic acquisition will fulfill the work program commitments for the blocks.
 
Round 12 Concessions
 
Additionally, on November 28, 2013, the ANP awarded us two new concessions (the PN-T-597 Concession in the Parnaíba Basin in the State of Maranhão and the SEAL-T-268 Concession in the Sergipe Alagoas Basin in the State of Alagoas) in the 12th oil and gas bidding round. We have committed to invest a minimum of US$4 million (including bonus and work program commitments). For more information, see “—Item 3. Key information—D. Risk factors—Risks relating to our business—The PN-T-597 concession is subject to an injunction and may not close.”
 
PN-T-597 Concession
 
The PN-T-597 Concession is located onshore in the Parnaiba Basin, which covers an area of approximately 148 million gross acres (600,000 sq. km). The basin’s main petroleum system consists of the Devonian Pimenteras Fm source rock with reservoirs of continental to shallow marine sandstones of the Poti and Cabeças formations. Intrusive and extrusive magmatic rocks are interbedded within the sedimentary column, influencing source rock maturation and sometimes acting as seals.
 
Parnaiba is a basin with large underexplored areas. As December 31, 2014, the basin had three fields in production or development stage in the basin.
 
The PN-T-597 Concession covers an area of 188,667 gross acres (763.5 sq. km). The offer requires a commitment to the ANP of R$7.7 million (approximately US$2.4 million, at the March 31, 2015 exchange rate of R$3.2080 to US$1.00) for the first exploratory period. This amount is comprised of R$0.9 million (approximately US$0.3 million, at the March 31, 2015 exchange rate of R$3.2080 to US$1.00) bonus payable to the ANP in the first year of exploration and R$6.7 million (approximately US$2.1 million, at the March 31, 2015 exchange rate of R$3.2080 to US$1.00) as a work program guarantee payable over the course of the four years. Work program is equivalent to 180 km of 2D seismic, with no well drilling committed during the first exploratory period.
 
The exploratory phase for these concessions is divided into two exploratory periods. Given that Parnaiba basin is considered as a “new frontier” area by the ANP, the first exploratory period lasts four years, and the second exploratory period, which is optional, can last for up to two years.
 
See “—Item 3. Key Information—D. Risk factors—Risks relating to our business—The  PN-T-597 concession is subject to an injunction and may not close” and “—D. Risk factors—Risks relating to the countries in which we operate—Our operations may be adversely affected by political and economic circumstances in the countries in which we operate and in which we may operate in the future” for more information.
 
 
73

 
 
SEAL-T-268 Concession
 
The SEAL-T-268 Concession is located onshore in the Sergipe-Alagoas Basin. This basin encompasses an area of approximately 10.9 million gross acres (44,400 sq. km), of which 3.1 million gross acres (12600 sq. km) are situated onshore. It has gone through 3 main tectonic stages: pre-rift, rift, and drift. Source rock intervals were identified on the Rift (Barra de Ituba and Coqueiro Seco Fms) and Prerift sequences (Aracare Fm). Reservoirs are the fluvio-deltaic and lacustrine sandstones present in the pre-rift and rift intervals (Aracare, Serraria, Penedo and Maceio Fms). Over the drift sequence, turbiditic sandstones were deposited, mainly in the offshore part of the basin and the cretaceous shale acts as seal. The onshore part of the basin is considered mature in terms of hydrocarbon exploration.
 
As of December 31, 2014 there were 46 fields either in production or development stages on the basin.
 
The SEAL-T-268 Concession covers an area of 7,799 gross acres (31.6 sq. km). GeoPark’s winning offer requires a commitment to the ANP of R$1.6 million (approximately US$0.5 million, at the March 31, 2015 exchange rate of R$3.2080 to US$1.00) for the first exploratory period. This amount is comprised of R$0.14 million (approximately US$0.04 million, at the March 31, 2015 exchange rate of R$3.2080 to US$1.00) bonus payable to the ANP in the first year of exploration and R$1.5 million (approximately US$0.5 million, at the March 31, 2015 exchange rate of R$3.2080 to US$1.00) as a work program guarantee payable over the course of three years. Work program is equivalent to 40 km of 2D seismic, with no well drilling committed during the first exploratory period.
 
The exploratory phase for this concession is divided into two exploratory periods, the first lasting three years, and the second, which is optional, can last for up to two years.
 
Operations in Peru
 
The table and map below summarize information about the Block in Peru in which we expect to have a working interest pending completion of our acquisition.
 
 
Block
 
 
Gross acres
(thousand
acres)
 
 
Working
interest(1)
 
 
Operator
 
 
Net proved
reserves
(mmboe)(2)
 
 
Production
(boepd)
 
 
Basin
 
 
Expiration
concession year
Morona
 
1,881
 
75%
 
GeoPark
 
18.8
 
-
 
Marañon
 
Exploitation: 2036 (3)
 

(1)
Corresponds to the initial working interest. Petroperu will have the right to increase its working interest in the Block by up to 50%, subject to the recovery of our investments in the Block through agreed terms in the Petroperu SPA. See “—Item 4. Information on the Company—B. Business overview—Our operations—Operations in Peru—Morona Block.”
 
(2)
Certified by D&M as of December 31, 2014.
 
(3)
The concession year expiration is related to approval of an environmental impact assessment (EIA) study for project development. The concession will expire twenty (20) years after EIA approval.  We expect the EIA to be approved around December 2016.
 
 
 
74

 

 
 
(1)      Transaction executed with Petroperu on October 1, 2014 with final closing subject to Peru government approval. We expect to close the pending Morona Block Acquisition in 2015.
 
Morona Block
 
The Morona Block covers an area of approximately 1,881 thousand gross acres (7,600 sq. km). More than 1 billion barrels of oil have been produced from the surrounding blocks in this basin. We have a 75% working interest in the Morona Block. For the year ended December 31, 2014, net proved reserves at the Morona Block were 18.8 mmboe (composed of 100% oil).
 
On October 1, 2014, we entered into an agreement to acquire a 75% working interest in the Morona Block in Northern Peru. As stated above, this agreement includes a work program to be executed by GeoPark. This program includes 3 phases and GeoPark may decide to continue or not at the end of each phase.
 
The Morona Block contains the Situche Central oil field, which has been delineated by two wells (with short term tests of approximately 2,400 and 5,200 bopd of 35-36° API oil each) and by 3D seismic. In addition to the Situche Central field, the Morona Block has a large exploration potential with several high impact prospects and plays. This important component of the project will significantly increase our overall inventory of exploration resources. The Morona Block includes geophysical surveys of 2,783 km (2D seismic) and 465 sq km (3D seismic), and an operating field camp and logistics infrastructure. The area has undergone oil and gas exploration activities for the past 40 years, and there exist ongoing association agreements and cooperation projects with the local communities.
 
 
75

 
 
The expected work program and development plan for the Situche Central oil field is to be completed in three stages. The goal of the initial stage will be to put the field into production through a long term test to help determine the most effective overall development plan and to begin to generate cash flow. This initial stage requires an investment of approximately US$140 million to US$160 million and is expected to be completed within 18 to 24 months after closing. We have committed to carry Petroperu, by paying its portion of the required investment in this initial phase.
 
The subsequent work program stages, which will be initiated once production has been established, are focused on carrying out the full development of the Situche Central field, including transportation infrastructure, and new exploration drilling of the Block.
 
The exploratory program entails drilling one exploratory well. Exploratory program capital expenditures will be borne exclusively by GeoPark.
 
Initially we will have a 75% working interest. However, according to the terms of the agreement, Petroperu will have the right to increase its working interest in the Block by up to 50%, subject to the recovery of our investments in the Block by certain agreed factors.
 
In Peru, there is a 5-20% sliding scale royalty rate, depending on production levels. Production less than 5,000 bopd is assessed at a royalty rate of 5%. For production between 5,000 and 100,000 bopd there is a linear sliding scale between 5% and 20%. Production over 100,000 bopd has a flat royalty of 20%.
 
 
76

 
 
Operations in Argentina
 
The map below shows the location of the blocks in Argentina in which we have working interests as of December 31, 2014.
 
 
The table below summarizes information about the blocks in Argentina in which we have working interests as of December 31, 2014.
 
 
Block
 
 
Gross acres
(thousand
acres)
 
 
Working
interest(1)
 
 
Operator
 
 
Net proved
reserves
(mmboe)(2)
 
 
Production
(boepd)
 
 
Basin
 
 
Expiration
concession year
Del Mosquito
 
17.3
 
100%
 
GeoPark
 
 
75
 
Magallanes Austral
 
Exploitation: 2016
Puelen (3)
 
1,430.0
 
18%
 
Pluspetrol
 
 
 
Neuquén
 
Exploration: 2017
Sierra del Nevado (3)
 
305.0
 
18%
 
Pluspetrol
 
 
 
Neuquén
 
Exploration: 2017


(1)
Working interest corresponds to the working interests held by our respective subsidiaries in such block, net of any working interests held by other parties in each block.
 
(2)
As of December 31, 2014.
 
(3)
Blocks awarded in the 2014 Mendoza Bidding Round.
 
As of December 31, 2014, although we had production in Del Mosquito Block in Argentina, D&M determined that there were no reserves in this Block due to the uneconomic status of the reserves, given the proximity to the end of the concessions for these blocks, which does not allow for future capital investment in the blocks.
 
 
77

 
 
Del Mosquito Block
 
We are the operator of, and have 100% working interest in, the Del Mosquito Block. We established oil production in the Block in 2002 by rehabilitating the abandoned Del Mosquito Field and subsequently discovered the Del Mosquito Norte field. For the year ended December 31, 2014, our average daily production at the Del Mosquito Block was 75 boepd.
 
The Del Mosquito Block covers an area of approximately 17,313 gross acres (70 sq. km), and is located in the Magallanes Austral Basin in southern Argentina. In the first quarter 2015 we temporarily shut down our operations in this Block.
 
According to the Secretariat of Energy (Secretaría de Energía) in Argentina, or the Argentine Secretary of Energy, for the year ended December 31, 2014, the Magallanes Austral Basin produced approximately 4% of Argentina’s total oil production and approximately 24% of its total gas production.
 
New Blocks awarded in the 2014 Bidding Round Mendoza (Argentina)
 
On August 20, 2014, the consortium of GeoPark and Pluspetrol was awarded two exploration licenses in the Sierra del Nevado and Puelen Blocks, as part of the 2014 Mendoza Bidding Round in Argentina, carried out by Empresa Mendocina de Energía S.A. (“EMESA”). The blocks cover an area of approximately 1.7 million acres and are located in the Neuquén Basin, Argentina’s largest producing hydrocarbon basin. The consortium consists of Pluspetrol (operator with a 72% working interest)), EMESA (non-operator with a 10% working interest) and GeoPark (non-operator with an 18% working interest). In accordance with the terms of the bidding, all of the expenditures related to EMESA’s working interest will be carried by Pluspetrol and GeoPark proportionately to their respective working interests, and will be recovered through EMESA’s participation in future potential production.
 
The Puelen Block covers an area of approximately 1,430.0 thousand gross acres, and is located in the Neuquén Basin in southern Argentina.
 
The Sierra del Nevado Block covers an area of approximately 305.0 thousand gross acres, and is located in the Neuquén Basin in southern Argentina.
 
We have committed to a minimum aggregate investment of US$6.2 million for this working interest, which includes the work program commitment on both blocks during the first three years of the exploratory period. In addition to forming a partnership with Pluspetrol, one of the largest Latin American independent companies, these licenses will rebalance our Argentinean portfolio following the decision to relinquish the non-productive Cerro Doña Juana and Loma Cortaderal Blocks.
 
According to the Secretariat of Energy (Secretaría de Energía) in Argentina, or the Argentine Secretary of Energy, for the year ended December 31, 2014, the Neuquin Basin produced approximately 40% of Argentina’s total oil production and approximately 56% of its total gas production.
 
Relinquishment of the Cerro Doña Juana and Loma Cortaderal Blocks
 
In April 2014, we informed the Secretary of Infrastructure and Energy of the Province of Mendoza of our decision to relinquish 100% of the Cerro Doña Juana and Loma Cortaderal Concessions to the Mendoza Province. Neither the Cerro Doña Juana nor the Loma Cortaderal had production or associated reserves at the time of the relinquishment.
 
Oil and natural gas reserves and production
 
Overview
 
We have achieved consistent growth in oil and gas reserves from our investment activities since 2007, when we began production in the Fell Block. As of December 31, 2014, D&M reported that our total net proved reserves in Chile, Colombia, and Brazil were 43.7 mmboe. Of this total, 12.1 mmboe or 28%, 24.7 mmboe, or 57%,  and 6.9 mmboe, or 15%, were in Chile, Colombia and Brazil, respectively, and we had no net proved reserves in Argentina. The D&M Reserves Report estimates total net proved reserves for the Morona Block in Peru to be 18.8 mmboe.
 
 
78

 
 
The following table summarizes our net proved reserves in Chile, Colombia, Argentina and Brazil as of December 31, 2014.
 
 
Country
 
Oil
(mmbbl)
  
Gas
(bcf)
  
Total net
proved
reserves
(mmboe)(1)
  
% Oil
 
Chile
  6.4   34.0   12.1   53%
Colombia
  24.7   -   24.7   100%
Argentina
  -   -   -   - 
Brazil
  0.1   40.5   6.9   2%
Total
  31.3   74.5   43.7   72%
 

(1)
We calculate one barrel of oil equivalent as six mcf of natural gas.
 
The following table summarizes the net proved reserves in Peru for the pending Morona Block Acquisition as of December 31, 2014, according to the D&M Reserves Report. We expect to close the pending Morona Block Acquisition in 2015.
 
 
Country
 
Oil
(mmbbl)
  
Gas
(bcf)
  
Total net
proved
reserves
(mmboe)(1)
  
% Oil
 
Peru
  18.8   -   18.8   100%
Total
  18.8   -   18.8   100%
 
Our reserves
 
The following table sets forth our oil and natural gas net proved reserves as of December 31, 2014, which is based on the D&M Reserves Report.
 
   
Net proved reserves
 
   
As of December 31, 2014
 
   
Oil
(mmbbl)
  
Natural gas
(bcf)
  
Total net
proved reserves
(mmboe)(1)
  
% Oil
 
Net proved developed
            
Chile
  1.5   9.4   3.0   48%
Colombia
  7.6   -   7.6   100%
Argentina
  -   -   -   - 
Brazil
  0.1   20.9   3.5   2%
Total net proved developed
  9.1   30.2   14.2   64%
                  
Net proved undeveloped
                
Chile
  5.0   24.6   9.1   55%
Colombia
  17.1   -   17.1   100%
Argentina
  -   -   -   - 
Brazil
  0.1   19.6   3.3   2%
Total net proved undeveloped
  22.2   44.2   29.6   75%
Total net proved (Chile, Colombia, Argentina, Brazil)
  31.3   74.5   43.7   72%


(1)
We calculate one barrel of oil equivalent as six mcf of natural gas.
 
 
79

 
 
The following table sets forth the oil and natural gas net proved reserves as of December 31, 2014, for the Morona Block in Peru which is based on the D&M Peru Reserves Report. We expect to close the pending Morona Block Acquisition in 2015.
 
   
Net proved reserves
 
   
As of December 31, 2014
 
   
Oil
(mmbbl)
  
Natural gas
(bcf)
  
Total net
proved reserves
(mmboe)(1)
  
% Oil
 
Net proved developed
            
Peru
  6.6   -   6.6   100%
Total net proved developed
  6.6   -   6.6   100%
Net proved undeveloped
                
Peru
  12.2   -   12.2   100%
Total net proved undeveloped
  12.2   -   12.2   100%
Total net proved
  18.8   -   18.8   100%


(1)
We calculate one barrel of oil equivalent as six mcf of natural gas.
 
For further information relating to the reconciliation of our net proved reserves for the years ended December 31, 2014, 2013 and 2012, please see Table 5 included in Note 39 (unaudited) to our audited consolidated financial statements.
 
Internal controls over reserves estimation process
 
We maintain an internal staff of petroleum engineers and geosciences professionals who work closely with our independent reserves engineers to ensure the integrity, accuracy and timeliness of data furnished to our independent reserves engineers in their estimation process and who have knowledge of the specific properties under evaluation. Our Director of Development, Carlos Alberto Murut, is primarily responsible for overseeing the preparation of our reserves estimates and for the internal control over our reserves estimation. He has more than 30 years of industry experience as an E&P geologist, with broad experience in reserves assessment, field development, exploration portfolio generation and management and acquisition and divestiture opportunities evaluation. See “—Item 6. Directors, Senior Management and Employees—A. Directors and senior management.”
 
In order to ensure the quality and consistency of our reserves estimates and reserves disclosures, we maintain and comply with a reserves process that satisfies the following key control objectives:
 
 
·
estimates are prepared using generally accepted practices and methodologies;
 
 
·
estimates are prepared objectively and free of bias;
 
 
·
estimates and changes therein are prepared on a timely basis;
 
 
·
estimates and changes therein are properly supported and approved; and
 
 
·
estimates and related disclosures are prepared in accordance with regulatory requirements.
 
Throughout each fiscal year, our technical team meets with Independent Qualified Reserves Engineers, who are provided with full access to complete and accurate information pertaining to the properties to be evaluated and all applicable personnel. This independent assessment of the internally-generated reserves estimates is beneficial in ensuring that interpretations and judgments are reasonable and that the estimates are free of preparer and management bias.
 
 
80

 
 
Recognizing that reserves estimates are based on interpretations and judgments, differences between the proved reserves estimates prepared by us and those prepared by an Independent Qualified Reserves Engineer of 10% or less, in aggregate, are considered to be within the range of reasonable differences. Differences greater than 10% must be resolved in the technical meetings. Once differences are resolved, the independent Qualified Reserves Engineer sends a preliminary copy of the reserves report to be reviewed by the Technical Committee and Directors of each Buisness Unit.  A final copy of the Reserves Report is sent by the Independent Qualified Reserve Engineer to be Approved and Signed by the Technical Committee and our CEO and CFO. See “Item 6. Directors, Senior Management and Employees—C. Board Practices—Committees of our Board of Directors.”
 
Independent reserves engineers
 
Reserves estimates as of December 31, 2014 for Brazil, Chile, Colombia and Peru included in this annual report are based on the D&M Reserves Report, completed on March 9, 2015 and effective as of December 31, 2014. The D&M Reserves Report, a copy of which has been filed as an exhibit to this annual report, was prepared in accordance with SEC rules, regulations, definitions and guidelines at our request in order to estimate reserves and for the areas and period indicated therein.
 
D&M, a Delaware corporation with offices in Dallas, Houston, Calgary, Moscow and Algiers, has been providing consulting services to the oil and gas industry for more than 75 years. The firm has more than 150 professionals, including engineers, geologists, geophysicists, petrophysicists and economists that are engaged in the appraisal of oil and gas properties, the evaluation of hydrocarbon and other mineral prospects, basin evaluations, comprehensive field studies and equity studies related to the domestic and international energy industry. D&M restricts its activities exclusively to consultation and does not accept contingency fees, nor does it own operating interests in any oil, gas or mineral properties, or securities or notes of its clients. The firm subscribes to a code of professional conduct, and its employees actively support their related technical and professional societies. The firm is a Texas Registered Engineering Firm.
 
The D&M Reserves Report covered 100% of our total reserves. In connection with the preparation of the D&M Reserves Report, D&M prepared its own estimates of our proved reserves. In the process of the reserves evaluation, D&M did not independently verify the accuracy and completeness of information and data furnished by us with respect to ownership interests, oil and gas production, well test data, historical costs of operation and development, product prices, or any agreements relating to current and future operations of the fields and sales of production. However, if in the course of the examination something came to the attention of D&M that brought into question the validity or sufficiency of any such information or data, D&M did not rely on such information or data until it had satisfactorily resolved its questions relating thereto or had independently verified such information or data. D&M independently prepared reserves estimates to conform to the guidelines of the SEC, including the criteria of “reasonable certainty,” as it pertains to expectations about the recoverability of reserves in future years, under existing economic and operating conditions, consistent with the definition in Rule 4-10(a)(2) of Regulation S-X. D&M issued the D&M Reserves Report based upon its evaluation. D&M’s primary economic assumptions in estimates included oil and gas sales prices determined according to SEC guidelines, future expenditures and other economic assumptions (including interests, royalties and taxes) as provided by us. The assumptions, data, methods and procedures used, including the percentage of our total reserves reviewed in connection with the preparation of the D&M Reserves Report were appropriate for the purpose served by such report, and D&M used all methods and procedures as it considered necessary under the circumstances to prepare such reports.
 
However, uncertainties are inherent in estimating quantities of reserves, including many factors beyond our and our independent reserves engineers’ control. Reserves engineering is a subjective process of estimating subsurface accumulations of oil and natural gas that cannot be measured in an exact manner, and the accuracy of any reserves estimate is a function of the quality of available data and its interpretation. As a result, estimates by different engineers often vary, sometimes significantly. In addition, physical factors such as the results of drilling, testing and production subsequent to the date of an estimate, economic factors such as changes in product prices or development and production expenses, and regulatory factors, such as royalties, development and environmental permitting and concession terms, may require revision of such estimates. Our operations may also be affected by unanticipated changes in regulations concerning the oil and gas industry in the countries in which we operate, which may impact our ability to recover the estimated reserves. Accordingly, oil and natural gas quantities ultimately recovered will vary from reserves estimates.
 
 
81

 
 
Technology used in reserves estimation
 
According to SEC guidelines, proved reserves are those quantities of oil and gas which, by analysis of geoscience and engineering data, can be estimated with “reasonable certainty” to be economically producible—from a given date forward, from known reservoirs, and under existing economic conditions, operating methods and government regulations—prior to the time at which contracts providing the right to operate expire, unless evidence indicates that renewal is reasonably certain, regardless of whether deterministic or probabilistic methods are used for the estimation.
 
The project to extract the hydrocarbons must have commenced or the operator must be reasonably certain that it will commence the project within a reasonable time. The term “reasonable certainty” implies a high degree of confidence that the quantities of oil and/or natural gas actually recovered will equal or exceed the estimate. Reasonable certainty can be established using techniques that have been proved effective by actual production from projects in the same reservoir or an analogous reservoir or by other evidence using reliable technology that establishes reasonable certainty. Reliable technology is a grouping of one or more technologies (including computational methods) that have been field tested and have been demonstrated to provide reasonably certain results with consistency and repeatability in the formation being evaluated or in an analogous formation.
 
There are various generally accepted methodologies for estimating reserves including volumetrics, decline analysis, material balance, simulation models and analogies. Estimates may be prepared using either deterministic (single estimate) or probabilistic (range of possible outcomes and probability of occurrence) methods. The particular method chosen should be based on the evaluator’s professional judgment as being the most appropriate, given the geological nature of the property, the extent of its operating history and the quality of available information. It may be appropriate to employ several methods in reaching an estimate for the property.
 
Estimates must be prepared using all available information (open and cased hole logs, core analyses, geologic maps, seismic interpretation, production/injection data and pressure test analysis). Supporting data, such as working interest, royalties and operating costs, must be maintained and updated when such information changes materially.
 
Proved undeveloped reserves
 
As of December 31, 2014, excluding reserves from the pending acquisition of the Morona Block, we had 29.6 mmboe in proved undeveloped reserves an increase of 16.6 mmboe, or 127%, over our December 31, 2013 proved undeveloped reserves of 13.0 mmboe. The increase in proved undeveloped oil reserves is mainly due to net additions in Colombia mainly related to the Tigana Field amounting to 11.0 mmboe, in Chile amounting to 2.3 mmboe related to the Fell Block, and in Brazil as a result of the acquisition of Rio das Contas that we closed in March 31, 2014, amounting to 3.3 mmboe.
 
Of our 29.6 mmboe of net proved undeveloped reserves, 9.1 mmboe, 17.1 mmboe, 3.3 mmboe or 31%, 58%, 11%, were located in Chile, Colombia, Brazil, respectively. During 2014, we incurred approximately US$139.3 million in capital expenditures to convert such proved undeveloped reserves to proved developed reserves, of which approximately US$82.7 million, US$55.3 million and US$1.1 million were made in Chile, Colombia and Brazil respectively. No net proved undeveloped reserves were located in Argentina as of December 31, 2014. As of December 31, 2014 we had 29.6 mmboe in proved undeveloped reserves.
 
As of December 31, 2014, the Morona Block in Peru had 12.2 mmboe in proved undeveloped reserves. We expect to close the pending Morona Block Acquisition in 2015.
 
 
82

 
 
Production, revenues and price history
 
The following table sets forth certain information on our production of oil and natural gas in Chile, Colombia, Brazil and Argentina for each of the years ended December 31, 2014, 2013 and 2012.
 
   Average daily production(1) 
         
As of December 31,
 
   
2014
     
2013
     
2012
 
   
 
Chile
  
 
Colombia
  
 
Brazil
  
 
Argentina
  
Total
GeoPark(4)
  
 
Chile
  
 
Colombia(2)
  
 
Brazil
  
 
Argentina
  
 
Total
GeoPark
  
 
Chile
  
 
Colombia
  
 
Brazil
  
 
Argentina
  
 
Total
GeoPark
 
Oil production
                                             
Average crude oil production (bopd)
  3,690   10,748   42   61   14,541   4,581   6,482   -   50   11,113   4,013   3,431   -   48   7,491 
Average sales price of crude oil (US$/bbl) (4)
  89.4   73.0   102.4   75.4   77.5   84.3   80.3   -   70.3   82.0   85.42   97.15   -   67.8   90.5 
Natural gas
                                                            
Average natural gas production (mcfpd)
  14,484   354   15,753   86   30,677   14,283   52   -   84   14,419   22,663   56   -   84   22,804 
Average sales price of natural gas (US$/mcf) (4)
  6.2   -   6.5   1.1   6.4   5.0   4.18   -   1.1   5.0   4.04   4.18   -   1.1   4.0 
Oil and gas production cost
                                                            
Average operating cost (US$/boe)
  16.7   18.4   5.8   11.3   16.2   12.2   26.5   -   4.0   19.0   10.7   34.0   -   (6.7)  16.8 
Average royalties and Other (US$/boe)
  3.3   3.3   3.1   8.8   3.3   2.9   4.1   -   8.3   3.5   2.5   4.0   -   7.6   2.9 
Average production cost (US$/boe)(3)
  20.0   21.7   8.9   20.1   19.5   15.1   30.6   -   12.3   22.5   13.2   38.1   -   0.9   19.7 
Average depreciation (US$/boe)
  17.5   13.7   12.7   3.4   14.7   11.5   16.6   -   2.5   13.9   9.9   20.4   -   142.1   13.4 
Average production cost (US$/boe)
  37.6   35.4   21.6   23.5   34.5   26.6   47.2   -   14.8   36.4   23.1   58.4   -   143.0   33.1 


(1)
We present production figures net of interests due to others, but before deduction of royalties, as we believe that net production before royalties is more appropriate in light of our foreign operations and the attendant royalty regimes.
 
(2)
We acquired Winchester and Luna in February 2012 and Cuerva in March 12. Production figures do not include, for 2012, production for Winchester, Luna and Cuerva prior to their acquisition by us.
 
(3)
Calculated pursuant to FASB ASC 932.
 
(4)
Averaged realized sales price for oil does not include our Argentine blocks because our Argentine operations were not material during such periods. Averaged realized sales price for gas does not include our Argentine and Colombian blocks because our gas operations in those countries were not material during such period.
 
 
83

 
 
Drilling activities
 
The following table sets forth the exploratory wells we drilled as operators in Chile, Colombia, Brazil and Argentina during the years ended December 31, 2014, 2013 and 2012.
 
   
Exploratory wells(1)
 
   
As of December 31,
 
   
2014
  
2013
  
2012
 
   
Chile
  
Colombia
  
Argentina
  
Brazil
  
Chile
  
Colombia(4)
  
Argentina
  
Brazil
  
Chile
  
Colombia
  
Argentina
  
Brazil
 
Productive(2)
                                    
Gross
  11.0   4.0         7.0   9.0         8.0   4.0       
Net
  7.1   1.8         4.8   6.0         8.0   2.4       
Dry(3)
                                                
Gross
  5.0            3.0   1.0         6.0   3.0       
Net
  3.0            1.5   1.0         4.5   2.5       
Total
                                                
Gross
  16.0            10.0   10.0         14.0   7.0       
Net
  10.1            6.3   7.0         12.5   4.9       


(1)
Includes appraisal wells.
 
(2)
A productive well is an exploratory, development, or extension well that is not a dry well.
 
(3)
A dry well is an exploratory, development, or extension well that proves to be incapable of producing either oil or gas in sufficient quantities to justify completion as an oil or gas well.
 
(4)
We acquired Winchester and Luna in February 2012 and Cuerva in March 12. Figures do not include, for 2012, exploration activities for Winchester, Luna and Cuerva prior to their acquisition by us.
 
The following table sets forth the development wells we drilled in Chile, Colombia, Brazil and Argentina during the years ended December 31, 2014, 2013 and 2012.
 
   
Development wells
 
   
As of December 31,
 
   
2014
  
2013
  
2012
 
   
Chile
  
Colombia
  
Argentina
  
Brazil
  
Chile
  
Colombia
  
Argentina
  
Brazil
  
Chile
  
Colombia(1)
  
Argentina
  
Brazil
 
Productive(2)
                                    
Gross
  16.0   5.0         6.0   5.0         4.0   6.0       
Net
  15.0   2.3         6.0   2.8         4.0   5.5       
Dry(3)
                                                
Gross
  -   2.0         1.0   -         2.0   2.0       
Net
  -   0.9         1.0   -         2.0   2.0       
Total
                                                
Gross
  16.0   7.0         7.0   5.0         6.0   8.0       
Net
  15.0   3.2         7.0   2.8         6.0   7.5       
 

(1)
We acquired Winchester and Luna in February 2012 and Cuerva in March 2012. Figures do not include, for 2012, exploration activities for Winchester, Luna and Cuerva prior to their acquisition by us.
 
(2)
A productive well is an exploratory, development, or extension well that is not a dry well.
 
(3)
A dry well is an exploratory, development, or extension well that proves to be incapable of producing either oil or gas in sufficient quantities to justify completion as an oil or gas well.
 
 
84

 
 
For the year ended December 31, 2014, there were no exploratory wells or development wells drilled in our pending Morona Block acquisition, which is expected to close in 2015.
 
Developed and undeveloped acreage
 
The following table sets forth certain information regarding our total gross and net developed and undeveloped acreage in Chile, Colombia, Argentina and Brazil as of December 31, 2014.
 
   
Acreage(1)
 
   
Chile
  
Colombia
  
Brazil
  
Argentina
 
      
(in thousands of acres)
 
Total developed acreage
            
Gross
  8.0   6.8   4.1    
Net
  7.6   4.4   0.4    
Total undeveloped acreage
                
Gross
  6.9   5.7   0.0    
Net
  6.7   2.8   0.0    
Total developed and undeveloped acreage
                
Gross
  14.9   12.5   4.1    
Net
  14.3   7.2   0.4    
 

(1)
Defined as acreage assignable to productive wells. Net acreage based on our working interest.
 
For the year ended December 31, 2014, total developed acreage in Peru was 1.1 thousand acres (gross) and 0.8 thousand acres (net). Total undeveloped acreage was 2.1 thousand acres (gross) and 1.6 thousand acres (net). Total developed and undeveloped acreage was 3.2 thousand acres (gross) and 2.4 thousand acres (net).
 
Productive wells
 
The following table sets forth our total gross and net productive wells as of March 31, 2015. Productive wells consist of producing wells and wells capable of producing, including natural gas wells awaiting pipeline connections to commence deliveries and oil wells awaiting connection to production facilities. Gross wells are the total number of producing wells in which we have an interest, and net wells are the sum of our fractional working interests owned in gross wells.
 
   
Productive wells(1)
 
   
Chile
  
Colombia (2)
  
Argentina
  
Brazil
 
Oil wells
            
Gross
  65.0   84.0   5.0   - 
Net
  61.1   40.8   5.0   - 
Gas wells
                
Gross
  30.0   -   -   6.0 
Net
  27.8   -   -   0.6 


(1)
Includes wells drilled by other operators, prior to our commencing operations, and wells drilled in blocks in which we are not the operator. A productive well is an exploratory, development, or extension well that is not a dry well.
 
(2)
We acquired Winchester and Luna in February 2012 and Cuerva in March 2012. Figures include wells drilled by Winchester, Luna and Cuerva prior to their acquisition by us.
 
For the year ended December 31, 2014, there were no productive gas wells in our pending Morona Block acquisition, which we expect to close in 2015.
 
 
85

 
 
Present activities
 
The following table shows the number of wells in Chile, Colombia, Brazil and Argentina that are in the process of being drilled or are in active completion stages, and the number of wells suspended or waiting on completion as of March 31, 2015.
 
   
Wells in process of being drilled
or in active completion(1)
  
Wells suspended or waiting
on completion(2)
 
   
Chile
  
Colombia
  
Argentina
  
Brazil
  
Chile
  
Colombia
  
Argentina
  
Brazil
 
Oil wells
                        
Gross
              3.0          
Net
              2.0          
Gas wells
                                
Gross
              1.0          
Net
              0.5          


(1)
We consider wells to be in active completion when we have begun procedures used in finishing and equipping them for production.
 
(2)
We consider wells to be waiting on completion when we have completed drilling in such wells but have not yet begun to perform testing procedures.
 
Marketing and delivery commitments
 
Chile
 
Our customer base in Chile is limited in number and primarily consists of ENAP and Methanex. For the year ended December 31, 2014 we sold 100% of our oil production in Chile to ENAP and 99% of our gas production to Methanex, with sales to ENAP and Methanex accounting for 6% and 28%, respectively, of our revenues in the same period.
 
Under our oil sales agreement with ENAP, or the ENAP Oil Sales Agreement, ENAP has committed to purchase our oil production in the Fell Block, in the amounts that we produce, and with the limitation being storage capacity at the Gregorio Terminal. The sales contract with ENAP is commonly revised every year to reflect changes in the global oil market and to adjust to logistics costs of ENAP in the Gregorio oil terminal. As of the date of this Annual Report, we are negotiating a new agreement with an initial term of three to six months, effective April 2015.
 
Commercial conditions of the amended contract are similar to the previous one in effect. We deliver the oil we produce in the Fell Block to ENAP at the Gregorio Terminal, where ENAP assumes responsibility for the oil. ENAP owns two refineries in Chile in the north central part of the country and must ship any oil from the Gregorio Terminal to these refineries unless it is consumed locally.
 
The Company signed the Methanex Gas Supply Agreement in Chile in 2009, which expires in 2017. In March 2012, the Company and Methanex signed a third addendum and amendment to the Methanex Gas Supply Agreement to promote the development of gas reserves. Through this new agreement, the Company completed the drilling of five new gas wells during 2012. Methanex contributed to the cost of drilling the wells in order to improve the project economies of scale. The Company fulfilled all the commitments under this Agreement. The Agreement also included monthly commitments for delivering certain volumes of gas and in case of failure to do so, the Company could satisfy the obligation through future deliveries without a penalty during three month period. As of December 31, 2012, the accrued penalty for under delivered volumes amounted to US$1.7 million which was recorded in “Provisions for other liabilities” in our Financial Statements as of that date.
 
 
 
86

 
 
On April 1, 2014, the Company and Methanex executed a fifth amendment to the Methanex Gas Supply Agreement, valid until April 30, 2015, which extended the fourth amendment terms and conditions to May 18, 2014, and defined new conditions for the winter 2014 period (May 2014 to September 2014) and the post winter period (October 2014 to April 2015). For the post winter period the Company committed to deliveries of over 400,000 SCM/d. The fifth amendment also waived the DOP and TOP thresholds for both parties, replacing them by reasonable efforts to deliver and take, and giving GeoPark’s gas first priority over any third party supplies to Methanex.
 
We gather the gas we produce in several wells through our own flow lines and inject it into several gas pipelines owned by ENAP. The transportation of the gas we sell to Methanex through these pipelines is pursuant to a private contract between Methanex and ENAP. We do not own any principal natural gas pipelines for the transportation of natural gas.
 
If we were to lose any one of our key customers in Chile, the loss could temporarily delay production and sale of our oil and gas in Chile. For a discussion of the risks associated with the loss of key customers, See “—Item 3. Key Information—D. Risk factors—Risks relating to our business—We sell almost all of our natural gas in Chile to a single customer, who has in the past temporarily idled its principal facility” and “—We derive a significant portion of our revenues from sales to a few key customers.”
 
Colombia
 
Our production in Colombia consists almost exclusively of oil. Our oil sales agreements are generally for a fixed term, with a maximum length of one year. They do not commit the parties to a minimum volume, and are subject to the ability of either party to receive or deliver production. The contracts generally provide that they can be renewed by mutual written agreement, and all allow for early termination by either party with advanced notice and without penalty
 
The delivery points for our production range from the well-head to the port of export (Coveñas), depending on the client. If sales are made via pipeline, the delivery point is usually the pipeline injection point, whereas for direct export sales, the most frequent delivery point is the well-head. In Colombia, the restrictions to access pipeline networks, especially for mid to heavy crudes, have forced the market to access different ways of transport and commercialization, reducing our dependency on pipeline infrastructure significantly. For the year ended December 31, 2014, we sold approximately 53% of our production directly at the well-head and approximately 47% to the major oil companies that own capacity in the pipelines. In 2014, access to the pipeline network has improved upon the commencement of the Bicentenario pipeline, which added transportation capacity of 100,000 bopd and also open up additional supply opportunities involving reduced trucking costs. Since as of December 31, 2014 we do not own capacity in, or have access to, the oil transportation pipelines in Colombia or have any other assets for the transportation of our commodities, we use third parties to transport our production by pipeline or truck.
 
The price of the oil that we sell under these agreements is based on a market reference price (Brent, WTI or Vasconia), adjusted for certain marketing and quality discounts based on, among other things, API, viscosity, sulphur and water content, as well as for certain transportation costs (including pipeline costs and trucking costs).
 
For the year ended December 31, 2014, we made 40.1% of our oil sales to Gunvor, 31.8% to Emerald and 11.0% to Perenco, with Gunvor accounting for 23.0%, Emerald 18.3% and Perenco 6.3% of our consolidated revenues for the same period. If we were to lose any one of our key customers, the loss could temporarily delay production and sale of our oil in the corresponding block. However, we believe we could identify a substitute customer to purchase the impacted production volumes.
 
Brazil
 
Our production in Brazil consists of natural gas and condensate oil. Natural gas production is sold through a long-term, extendable agreement with Petrobras, which provides for the delivery and transportation of the gas produced in the Manatí Field to the EVF gas treatment plant in the State of Bahia. The contract is in effect until delivery of the maximum committed volume or June 2030, whichever occurs first. The contract allows for sales above the maximum committed volume if mutually agreed by both seller and buyer. As of the date of this Annual Report, we are negotiating an amendment to the contract in order to provide for the purchase and sale of additional volumes, pending the closing of the gas compression facility. The price for the gas is fixed in reais and is adjusted annually in accordance with the Brazilian inflation index.
 
 
87

 
 
The Manatí Field is developed via a PMNT-1 production platform, which is connected to the Estação Vandemir Ferreira, or EVF, gas treatment plant through an offshore and onshore pipeline with a capacity of 335.5 mmcfpd (9.5 mm3 per day). The existing pipeline connects the field’s platform to the EVF gas treatment plant, which is owned by the field’s current concession holders. The BCAM-40 Concession, which includes the Manatí Field, also benefits from the advantages of Petrobras’ size. As the largest onshore and offshore operator in Brazil, Petrobras has the ability to mobilize the resources necessary to support its activities in the concession.
 
The condensate produced in the Manatí Field is subject to a condensate purchase agreement with Petrobras, pursuant to which Petrobras has committed to purchase all of our condensate production in the Manatí Field, but only in the amounts that we produce, without any minimum or maximum deliverable commitment from us. The agreement is valid through December 31, 2015, but can be renewed upon an amendment signed by Petrobras and the seller.
 
If the agreements with Petrobras were terminated, this could temporarily delay production and sale of our natural gas and condensate oil in Brazil, and could have a detrimental effect on our ability to find substitute customers to purchase our production volumes.
 
Peru
 
In Peru, oil production is generally traded on a free market basis and contracts commercial conditions generally follow international markers, normally WTI and Brent. As per the Petroperu SPA, Petroperu holds the first option, but not the obligation, to purchase oil produced by us in the Morona Block. If we are not able to sell our production share at the Block or in Morona Station, we will have to use the North Peruvian Pipeline. This transportation system is owned and operated by Petroperu, and regulated and supervised by OSINERGMIN, the regulatory body in the hydrocarbons sector. Transportation rates should be negotiated with Petroperu. However, if an agreement cannot be reached between Petroperu and us, transportation rates will be determined by OSINERGMIN.
 
Argentina
 
In Argentina, we sell substantially all of our oil production to Oil Combustibles, but because the volume we produce in Argentina is small and the sale price is fixed at the moment when all other producers have delivered their product to the Punta Loyola terminal, from which we sell our crude, we do not sell our oil to Oil Combustibles at a predetermined formula or price, but rather on the basis of on-call contracts based on demand.
 
We have the ability to store and process the oil we produce in Argentina ourselves, and do not have material contracts with third parties for such services. We enter into ad hoc contracts with local companies for the transportation of crude from fields in the Del Mosquito Block to the Punta Loyola terminal.
 
Significant agreements
 
Chile
 
CEOPs
 
We have entered into six CEOPs with Chile, one for each of the blocks in which we operate, which grant us the right to explore and exploit hydrocarbons in these blocks, determine our working interests in the blocks and appoint the operator of the blocks. These CEOPs are divided into two phases: (1) an exploration phase, which is divided into two or more exploration periods, and which begins on the effectiveness date of the relevant CEOP, and (2) an exploitation phase, which is determined on a per-field basis, commencing on the date we declare a field to be commercially viable and ending with the term of the relevant CEOP. In order to transition from the exploration phase to an exploitation phase, we must declare a discovery of hydrocarbons to the Ministry of Energy. This is a
 
 
88

 
 
unilateral declaration, which grants us the right to test a field for a limited period of time for commercial viability. If the field proves commercially viable, we must make a further unilateral declaration to the Ministry of Energy. In the exploration phase, we are obligated to fulfill a minimum work commitment, which generally includes the drilling of wells, the performance of 2D or 3D seismic surveys, minimum capital commitments and guaranties or letters of credit, as set forth in the relevant CEOP. We also have relinquishment obligations at the end of each period in the exploration phase in respect of those areas in which we have not made a declaration of discovery. We can also voluntarily relinquish areas in which we have not declared discoveries of hydrocarbons at any time, at no cost to us. In the exploitation phase, we generally do not face formal work commitments, other than the development plans we file with the Chilean Ministry of Energy for each field declared to be commercially viable.
 
Our CEOPs provide us with the right to receive a monthly remuneration from Chile, payable in petroleum and gas, based either on the amount of petroleum and gas production per field or according to Recovery Factor, which considers the ratio of hydrocarbon sales to total cost of production (capital expenditures plus operating expenses). Pursuant to Chilean law, the rights contained in a CEOP cannot be modified without consent of the parties.
 
Our CEOPs are subject to early termination in certain circumstances, which vary depending upon the phase of the CEOP. During the exploration phase, Chile may terminate a CEOP in circumstances including a failure by us to comply with minimum work commitments at the termination of any exploration period, or a failure to communicate our intention to proceed with the next exploration period 30 days prior to its termination, a failure to provide the Chilean Ministry of Energy the performance bonds required under the CEOP, a voluntary relinquishment by us of all areas under the CEOP or a failure by us to meet the requirements to enter into the exploitation phase upon the termination of the exploration phase. In the exploitation phase, Chile may terminate a CEOP if we stop performing any of the substantial obligations assumed under the CEOP without cause and do not cure such nonperformance pursuant to the terms of the concession, following notice of breach from the Chilean Ministry of Energy. Additionally, Chile may terminate the CEOP due to force majeure circumstances (as defined in the relevant CEOP). If Chile terminates a CEOP in the exploitation phase, we must transfer to Chile, free of charge, any productive wells and related facilities, provided that such transfer does not interfere with our abandonment obligations and excluding certain pipelines and other assets. Other than as provided in the relevant CEOP, Chile cannot unilaterally terminate a CEOP without due compensation. See “—Item 3. Key Information—D. Risk factors—Risks relating to our business—Our contracts in obtaining rights to explore and develop oil and natural gas reserves are subject to contractual expiration dates and operating conditions, and our CEOPs, E&P Contracts and concession agreements are subject to early termination in certain circumstances.”
 
Fell Block CEOP. On November 5, 2002, we acquired a percentage of rights and interests of the CEOP for the Fell Block with Chile, or the Fell Block CEOP, and on May 10, 2006, we became the sole owners, with 100% of the rights and interest in the Fell Block CEOP. Chile had originally entered into a CEOP for the Fell Block with ENAP and Cordex Petroleum Inc., or Cordex, on April 29, 1997, which had an effective date of August 25, 1997. The Fell Block CEOP grants us the exclusive right to explore and exploit hydrocarbons in the Fell Block and has a term of 35 years, beginning on the effective date. The Fell Block CEOP provided for a 14-year exploration period, composed of numerous phases that ended in 2011, and an up-to-35-year exploitation phase for each field.
 
The Fell Block CEOP provides us with a right to receive a monthly retribution from Chile payable in petroleum and gas, based on the following per-field formula: 95% of the oil produced in the field, for production of up to 5,000 bopd, ring fenced by field, and 97% of gas produced in the field, for production of up to 882.9 mmcfpd. In the event that we exceed these levels of production, our monthly retribution from Chile will decrease based on a sliding scale set forth under the Fell Block CEOP to a maximum of 50% of the oil and 60% of the gas that we produce per field.
 
TDF Blocks CEOPs. After an international bidding process led by ENAP and the Chilean Ministry of Energy, in March and April, 2012, GeoPark together with ENAP, signed 3 new CEOPs for the Blocks Isla Norte, Campanario and Flamenco, all of them located in Tierra del Fuego, Magallanes region. GeoPark’s working interest is 60% in Isla Norte and 50% in Campanario and Flamenco Blocks. The CEOPs have a term of 25 years, with an initial Exploration Phase which last for 7 years, including a first period of 3 years in which GeoPark is committed to develop several exploration activities including 1,500 square kilometers of 3D seismic registration, and the drilling of 21 exploratory wells. The decision to continue to the second 2-years’ exploration period has to be taken at the end of 2015. GeoPark and ENAP have agreed to ask the Ministry for an extension period of 18 months for the first 3-year period for the Campanario and Isla Norte Blocks, in order to re-evaluate the preliminary results of the drilling campaign and to add new exploration objectives to the original geological plan.
 
 
89

 
 
The hydrocarbon discoveries opened up an Exploitation Phase that lasts up to 25 years. GeoPark discovered hydrocarbon fields in the 3 Blocks, starting  2013 in the Flamenco Block, and in 2014 in both Campanario and Isla Norte Blocks. The CEOPs provide GeoPark with a right to receive a remuneration payable by means of a fraction of the production sold, which in the TDF Blocks is based on a formula depending on the recovery of the total accumulated expenses incurred (capital expenditure plus operational expenditure plus administrative and general expenses). While the recovery factor is less than 1.0, the remuneration is 95% of the hydrocarbons produced, either oil or gas. If the recovery factor surpasses 1,0, a formula applies reducing gradually the remuneration fraction to a minimum of 75% when the recovery factor is 2,5 times the total accumulated expenses.
 
Colombia
 
E&P Contracts
 
We have entered into E&P Contracts granting us the right to explore and operate, as well as working interests in, six blocks in Colombia. Additionally, we have applied to the ANH to recognize our economic interest in a seventh Colombian block as a working interest. These E&P Contracts are generally divided into two periods: (1) the exploration period, which may be subdivided into various exploration phases and (2) the exploitation period, determined on a per-area basis and beginning on the date we declare an area to be commercially viable. Commercial viability is determined upon the completion of a specified evaluation program or as otherwise agreed by the parties to the relevant E&P Contract. The exploitation period for an area may be extended until such time as such area is no longer commercially viable and certain other conditions are met.
 
Pursuant to our E&P Contracts, we are required, as are all oil and gas companies undertaking exploratory and production activities in Colombia, to pay a royalty to the Colombian government based on our production of hydrocarbons, as of the time a field begins to produce. Under Law 756 of 2002, as modified by Law 1530 of 2012, the royalties we must pay in connection with our production of light and medium oil are calculated on a field-by-field basis, using the following sliding scale:
 
Production (mbop)
Production
Royalty rate
Up to 5,000
8%
5,000 to 125,000
8-20%
125,000 to 400,000
20%
400,000 to 600,000
20-25%
Greater than 600,000
25%

In the case of natural gas, the royalties are 80% of the rates presented above for the exploitation of onshore and offshore fields at depths less than or equal to 304.8 meters, and 60% for the exploitation of offshore fields at depths exceeding 304.8 meters. For new discoveries of heavy oil, classified as oil with an API equal to or less than 15°, the royalties are 75% of the rates presented above. Additionally, in the event that an exploitation area has produced amounts in excess of an aggregate amount established in the E&P Contract governing such area, the ANH is entitled to receive a “windfall profit,” to be paid periodically, calculated pursuant to such E&P Contract.
 
In each of the exploration and exploitation periods, we are also obligated to pay the ANH a subsoil use fee. During the exploration period, this fee is scaled depending on the contracted acreage. During the exploitation period, the fee is assessed on the amount of hydrocarbons produced, multiplied by a specified dollar amount per barrel of oil produced or thousand cubic feet of gas produced. Further, the ANH has the right to receive an additional fee when prices for oil or gas, as the case may be, exceed the prices set forth in the relevant E&P Contract.
 
Our E&P Contracts are generally subject to early termination for a breach by the parties, a default declaration, application of any of the contract’s unilateral termination clauses or termination clauses mandated by Colombian law. Anticipated termination declared by the ANH results in the immediate enforcement of monetary guaranties against us and may result in an action for damages by the ANH. Pursuant to Colombian law, if certain conditions are met, the anticipated termination declared by the ANH may also result in a restriction on the ability to engage contracts with the Colombian government during a certain period of time. See “—Item 3. Key Information—D. Risk factors—Risks relating to our business—Our contracts in obtaining rights to explore and develop oil and natural gas reserves are subject to contractual expiration dates and operating conditions, and our CEOPs, E&P Contracts and concession agreements are subject to early termination in certain circumstances.”
 
 
90

 
 
La Cuerva Block E&P Contract. Pursuant to an E&P Contract between us and the ANH that became effective as of April 16, 2008, or the La Cuerva Block E&P Contract, we were granted the right to explore and operate, and a 100% working interest in, the La Cuerva Block.
 
We are currently in the production phase of the La Cuerva Block E&P Contract. Production began in the west, southwest and southern, east and northeast areas of the Block on December 9, 2011, February 10, 2012, April 23, 2012, October 18, 2013 and October 21, 2013 respectively. The La Cuerva Block E&P Contract provides for a 24-year exploitation period for each area in the La Cuerva Block, beginning from the date such area is declared commercially viable.
 
Pursuant to the La Cuerva Block E&P Contract and applicable law, we are required to pay to the ANH a royalty of at least 8.0% based on hydrocarbons produced, in accordance with the table presented above. Additionally, we are required to pay a subsoil use fee to the ANH, which, during the exploration period, is scaled depending upon the contracted acreage, and which, during the exploitation period, is equivalent to the amount of oil we produce multiplied by US$0.1119 per bbl or the amount of natural gas we produce multiplied by US$0.0119 per mcf. The ANH also has the right to receive an additional fee when prices for oil or gas, as the case may be, exceed the prices set forth in the La Cuerva Block E&P Contract.
 
Llanos 34 Block E&P Contract. Pursuant to an E&P Contract between Unión Temporal Llanos 34 (a consortium between Ramshorn and GeoPark Colombia SAS) and the ANH that became effective as of March 13, 2009, or the Llanos 34 Block E&P Contract, Unión Temporal Llanos 34 was granted the right to explore and operate the Llanos 34 Block, and we and Ramshorn were granted a 40% and a 60% working interest, respectively, in the Llanos 34 Block. We were also granted the right to operate the Llanos 34 Block. On December 16, 2009, we entered into a joint operating agreement with Ramshorn and P1 Energy in respect of our operations in the Block. On August 31, 2012, the ANH approved the assignment by Ramshorn to us of an additional 5% working interest, giving Ramshorn a 55% working interest and us a 45% working interest in the Llanos 34 Block.
 
We are currently in the exploration period of the Llanos 34 Block E&P Contract. The contract provides for a six-year exploration period, consisting of two three-year phases, which can be extended for up to six additional months to allow for the completion of exploration activities. The Llanos 34 Block E&P Contract provides for a 24-year exploitation period for each commercial area, beginning on the date on which such area is declared commercially viable. The exploitation period may be extended for periods of up to 10 years at a time, until such time as the area is no longer commercially viable and certain conditions are met. We have presented evaluation programs to the ANH for the Max, Túa, Tarotaro and Tigana Fields, which expire on September 15, 2014, December 2, 2014, and November 15, 2015, and March 25, 2016, respectively. We are currently awaiting for the environmental license required for the declaration of commerciality of the Max and Tua fields to be expedited. In the meantime the ANH has granted an extension of time for such declaration until the ANLA issues the environmental license.
 
Pursuant to the Llanos 34 Block E&P Contract and applicable law, we are required to pay to the ANH a royalty based on hydrocarbons produced in the Llanos 34 Block. In the Max Field, we pay the ANH a royalty of at least 6.0%, and in the Túa, Tarotaro and Tigana Fields, we pay a royalty of at least 8.0%. Additionally, we are required to pay a subsoil use fee to the ANH, which, during the exploration period, is scaled depending on the contracted acreage, and which, during the exploitation period, is equivalent to the amount of oil we produce multiplied by US$0.1162 per bbl or the amount of natural gas we produce multiplied by US$0.01162 per mcf. The ANH also has the right to receive an additional fee when prices for oil or gas, as the case may be, exceed the prices set forth in the Llanos 34 Block E&P Contract. The ANH also has an additional economic right equivalent to 1% of production, net of royalties.
 
In accordance with the Llanos 34 Block operation contract, when the accumulated production of each field, including the royalties’ volume, exceeds 5 million barrels and the WTI exceeds the base price settled in Table A, the Company should deliver to ANH a share of the production net of royalties in accordance with the following formula: Q = ((P – Po) / P) x S; where Q = Economic right to be delivered to ANH, P = WTI, Po = Base price (see Table A) and S = Share (see Table B).
 

Table A
 
Table B
°API
Po (US$/barrel)
 
WTI (P)
S
>29°
30.22
 
Po < P < 2Po
30%
>22°<29°
31.39
 
2Po < P < 3Po
35%
>15°<22°
32.56
 
3Po < P < 4Po
40%
>10°<15°
46.50
 
4Po < P < 5Po
45%
     
5Po < P
50%

 
 
 
91

 
 
Winchester and Luna Stock Purchase Agreement
 
Pursuant to the stock purchase agreement entered into on February 10, 2012, or the Winchester Stock Purchase Agreement, we agreed to pay the Sellers a total consideration of US$30.0 million, adjusted for working capital. Additionally, under the terms of the Winchester Stock Purchase Agreement, we are obligated to make certain payments to the Sellers based on the production and sale of hydrocarbons discovered by exploration wells drilled after October 25, 2011. The agreement provides that we make a quarterly payment to the Sellers in an amount equal to 14% of adjusted revenue (as defined under the agreement) from any new discoveries of oil, up to the maximum earn-out amount of US$35.0 million (net of Colombian taxes). Once the maximum earn-out amount is reached, we will pay the Sellers quarterly overriding royalties in an amount equal to 4% of our net revenues from any new discoveries of oil. For the year ended December 31, 2014, we paid US$21.0 million and accrued US$24.6 million with regards to this agreement.
 
Cuerva purchase and sale agreement
 
Pursuant to the purchase and sale agreement dated March 26, 2012 between Hupecol Cuerva Holdings LLC, as the Seller, and us, we paid to the Seller a total consideration of US$75 million, adjusted for working capital.
 
Brazil
 
Rio das Contas Quota Purchase Agreement
 
Pursuant to the Rio das Contas Quota Purchase Agreement we entered into on May 14, 2013, we agreed to acquire from Panoro all of the quotas issued by Rio das Contas for a purchase price of US$140 million (subject to working capital adjustments at closing and further earn-out payments, if any) upon satisfaction of certain conditions. With respect to the earn-out payments, the Rio das Contas Quota Purchase Agreement provides that during the calendar periods beginning on January 1, 2013 and ending as late as December 31, 2017, we will make annual earn-out payments to Panoro in an amount equal to 45% of “net cash flow,” calculated as EBITDA less the aggregate of capital expenditures and corporate income taxes, with respect to the BCAM-40 Concession of any amounts in excess of US$25.0 million, up to a maximum cumulative earn-out amount of US$20.0 million in a five-year period. Once the maximum earn-out amount is reached or the five-year period has elapsed, no further earn-out amounts will be payable. For the year ended December 31, 2014, there were no earn-out payments with regards to this agreement.
 
We financed our Rio das Contas acquisition in part through our Brazilian subsidiary’s entrance into a US$70.5 million credit facility (the “Rio das Contas Credit Facility”) with Itaú BBA International plc, which is secured by the benefits GeoPark receives under the Purchase and Sale Agreement for Natural Gas with Petrobras. The facility matures five years from March 28, 2014, with principal annual payments in March and September starting in 2015 and bears interest at a variable interest rate equal to the six-month LIBOR + 3.9%. In March 2015, we reached an agreement to: (i) extend the principal payments that were due in 2015 (amounting to approximately US$15 million), which will be divided pro-rata during the remaining principal installments, starting in March 2016 and (ii) to increase the variable interest rate equal to the six-month LIBOR + 4.0%. The facility agreement includes customary events of default, and subject our Brazilian subsidiary to customary covenants, including the requirement that it maintain a ratio of net debt to EBITDA of up to 3.5x the first two years and up to 3.0x thereafter. The credit facility also limits the borrower’s ability to pay dividends if the ratio of net debt to EBITDA is greater than 2.5x. We have the option to prepay the facility in whole or in part, at any time, subject to a pre-payment fee to be determined under the contract.
 
 
92

 
 
Overview of concession agreements
 
The Brazilian oil and gas industry is governed mainly by the Brazilian Petroleum Law, which provides for the granting of concessions to operate petroleum and gas fields in Brazil, subject to oversight by the ANP. A concession agreement is divided into two phases: (1) exploration and (2) development and production. The exploration phase, which is further divided into two subsequent exploratory periods, the first of which begins on the date of execution of the concession agreement, can last from three to eight years (subject to earlier termination upon the total return of the concession area or the declaration of commercial viability with respect to a given area), while the development and production phase, which begins for each field on the date a declaration of commercial viability is submitted to the ANP, can last up to 27 years. Upon each declaration of commercial viability, a concessionaire must submit to the ANP a development plan for the field within 180 days. The concessions may be renewed for an additional period equal to their original term if renewal is requested with at least 12 months’ notice, and provided that a default under the concession agreement has not occurred and is then continuing. Even if obligations have been fulfilled under the concession agreement and the renewal request was appropriately filed, renewal of the concession is subject to the discretion of the ANP.
 
The main terms and conditions of a concession agreement are set forth in Article 43 of the Brazilian Petroleum Law, and include: (1) definition of the concession area; (2) validity and terms for exploration and production activities; (3) conditions for the return of concession areas; (4) guarantees to be provided by the concessionaire to ensure compliance with the concession agreement, including required investments during each phase; (5) penalties in the event of noncompliance with the terms of the concession agreement; (6) procedures related to the assignment of the agreement; and (7) rules for the return and vacancy of areas, including removal of equipment and facilities and the return of assets. Assignments of participation interests in a concession are subject to the approval of the ANP, and the replacement of a performance guarantee is treated as an assignment.
 
The main rights of the concessionaires (including us in our concession agreements) are: (1) the exclusive right of drilling and production in the concession area; (2) the ownership of the hydrocarbons produced; (3) the right to sell the hydrocarbons produced; and (4) the right to export the hydrocarbons produced. However, a concession agreement set forth that, in the event of a risk of a fuel supply shortage in Brazil, the concessionaire must fulfill the needs of the domestic market. In order to ensure the domestic supply, the Brazilian Petroleum Law granted the ANP the power to control the export of oil, natural gas and oil products.
 
Among the main obligations of the concessionaire are: (1) the assumption of costs and risks related to the exploration and production of hydrocarbons, including responsibility for environmental damages; (2) compliance with the requirements relating to acquisition of assets and services from domestic suppliers; (3) compliance with the requirements relating to execution of the minimum exploration program proposed in the winning bid; (4) activities for the conservation of reservoirs; (5) periodic reporting to the ANP; (6) payments for government participation; and (7) responsibility for the costs associated with the deactivation and abandonment of the facilities in accordance with Brazilian law and best practices in the oil industry.
 
A concessionaire is required to pay to the Brazilian government the following:
 
 
·
a license fee;
 
 
·
rent for the occupation or retention of areas;
 
 
·
a special participation fee;
 
 
·
royalties; and
 
 
·
taxes.
 
Rental fees for the occupation and maintenance of the concession areas are payable annually. For purposes of calculating these fees, the ANP takes into consideration factors such as the location and size of the relevant concession, the sedimentary basin and the geological characteristics of the relevant concession.
 
 
93

 
 
A special participation fee is an extraordinary charge that concessionaires must pay in the event of obtaining high production volumes and/or profitability from oil fields, according to criteria established by applicable regulations, and is payable on a quarterly basis for each field from the date on which extraordinary production occurs. This participation fee, whenever due, varies between 0% and 40% of net revenues depending on (1) the volume of production and (2) whether the concession is onshore or in shallow water or deep water. Under the Brazilian Petroleum Law and applicable regulations issued by the ANP, the special participation fee is calculated based on the quarterly net revenues of each field, which consist of gross revenues calculated using reference prices established by the ANP (reflecting international prices and the exchange rate for the period) less:
 
 
·
royalties paid;
 
 
·
investment in exploration;
 
 
·
operational costs; and
 
 
·
depreciation adjustments and applicable taxes.
 
The Brazilian Petroleum Law also requires that the concessionaire of onshore fields pay to the landowners a special participation fee that varies between 0.5% to 1.0% of the net operational income originated by the field production.
 
BCAM-40 Concession Agreement. On August 6, 1998, the ANP and Petrobras executed the concession agreement governing the BCAM-40 Concession, or the BCAM-40 Concession Agreement, following the first round of bidding, referred to as Bid Round Zero, under the regime established by the Brazilian Petroleum Law. The exploration phase will end in November 2029. On September 11, 2009, Petrobras announced the termination of BCAM-40 Concession’s exploration phase and the return of the exploratory area of the concession to the ANP, except for the Manatí Field and the Camarão Norte Field.
 
Under the BCAM-40 Concession Agreement, the ANP is entitled to a monthly royalty payment equal to 7.5% of the production of oil and natural gas in the concession area. In addition, in case the special participation fee of 10% shall be applicable for a field in any quarter of the calendar year, the concessionaire is obliged to make qualified research and development investments equivalent to one percent of the field’s gross revenue. Area retention payments are also applicable under the concession agreement. We acquired Rio das Contas’s 10% participation interest in the BCAM-40 Concession on March 31, 2014.
 
Round 11 concession agreements. Additionally, on May 14, 2013, following the 11th oil and gas bidding round pursuant to the Brazilian Petroleum Law, we were awarded seven new exploratory licenses in Brazil in the REC-T 94 and REC-T 85 Concessions in the Recôncavo Basin in the State of Bahia and the POT-T 664, POT-T 665, POT-T 619, POT-T 620 and POT-T 663 Concessions in the Potiguar Basin in the State of Rio Grande do Norte. We have entered into seven concession agreements, which we collectively refer to as the Round 11 Concession Agreements, with the ANP on September 17, 2013, for the right to exploit the oil and natural gas in these seven new license areas. We have paid to the ANP a license fee in the amount of R$10.2 million (approximately US$4.4 million), consisting of R$7.2 million for the REC-T 94 and REC-T 85 Concessions and R$3.0 million for the POT-T 664, POT-T 665, POT-T 619, POT-T 620 and POT-T 663 Concessions, and provide to the ANP financial guarantees in the amount of R$20.4 million (approximately US$6.4 million, at the March 31, 2015 exchange rate of R$3.2080 to US$1.00), consisting of R$12.1 million (approximately US$3.8 million, at the March 31, 2015 exchange rate of R$3.2080 to US$1.00) for the REC-T 94 and REC-T 85 Concessions and R$8.3 million (approximately US$2.6 million, at the Mach 31, 2015 exchange rate of R$3.2080 to US$1.00) for the POT-T 664, POT-T 665, POT-T 619, POT-T 620 and POT-T 663 Concessions, to secure our obligations under the Minimum Exploratory Programs, or PEMs, for the first exploratory period of the concessions.
 
Under the Round 11 Concession Agreements, the ANP is entitled to a monthly royalty corresponding to 10% of the production of oil and natural gas in the concession area, in addition to the special participation fee described above, the payment for the occupation of the concession area of approximately R$7,600 (approximately US$2,400 at the March 31, 2015 exchange rate of R$3.2080 to US$1.00) per year and the payment to the owners of the land of the concession equivalent to one percent of the oil and natural gas produced in the concession area.
 
Round 12 concession agreements.
 
On November 28, 2013, following the 12th oil and gas bidding round pursuant to the Brazilian Petroleum Law, we were awarded two new exploratory licenses in Brazil, the PN-T-597 Concession on the Parnaiba Basin in the State of Maranhão and the SEAL-T-268 Concession in the Sergipe-Alagoas Basin in the State of Alagoas.
 
 
94

 
 
Our offer requires a commitment to the ANP of R$9.3 million (approximately US$2.9 million, at the March 31, 2015 exchange rate of R$3.2080 to US$1.00) composed of R$1.6 million (approximately US$0.5 million, at the March 31, 2015 exchange rate of R$3.2080 to US$1.00) for the first exploratory period on the Concession SEAL-T-268 and R$7.7 million (approximately US$2.4 million, at the March 31, 2015 exchange rate of R$3.2080 to US$1.00) for the first exploratory period on the PN-T-597.
 
Part of our bid for the Round 12 concessions was comprised of work program guarantees, or commitments to invest certain sums in the blocks as part our exploration activities. Our SEAL-T-268 commitment is composed of R$0.14 million (approximately US$0.04 million, at the March 31, 2015 exchange rate of R$3.2080 to US$1.00) bonus payable to the ANP and R$1.5 million (approximately US$0.5 million, at the March 31, 2015 exchange rate of R$3.2080 to US$1.00) as part of the work program guarantee payable over the course of the three years. Work program is equivalent to 40 km of 2D seismic, with no well drilling committed during the first exploratory period.
 
Our PN-T-597 commitment is composed of R$0.9 million (approximately US$0.3 million, at the March 31, 2015 exchange rate of R$3.2080 to US$1.00) bonus payable to the ANP in the first year of exploration and R$6.7 million (approximately US$2.1 million, at the March 31, 2015 exchange rate of R$3.2080 to US$1.00) as a work program guarantee. See “—Item 3. Key information—D. Risk factors—Risks relating to our business—The  \PN-T-597 concession is subject to an injunction and may not close.” for more information.
 
Overview of consortium agreements
 
A consortium agreement is a standard document describing consortium members’ respective percentages of participation and appointment of the operator. It generally provides for joint execution of oil and natural gas exploration, development and production activities in each of the concession areas. These agreements set forth the allocation of expenses for each of the parties with respect to their respective participation interests in the concession. The agreements are supplemented by joint operating agreements, which are private instruments that typically regulate the aggregation of funds, the sharing of costs, mitigation of operational risks, preemptive rights and the operator’s activities.
 
An important characteristic of the consortia for exploration and production of oil and natural gas that differs from other consortia (Article 278, paragraph 1, of the Brazilian Corporate Law) is the joint liability among consortium members as established in the Brazilian Petroleum Law (Article 38, item II).
 
BCAM-40 Consortium Agreement. On January 14, 2000, the consortium formed by Petrobras, QG Perfurações and Petroserv entered into a consortium agreement, or the BCAM-40 Consortium Agreement, for the performance of the BCAM-40 Concession Agreement. Petrobras is the operator of the BCAM-40 concession, with a 35% participation interest. QGEP, Brasoil and Rio das Contas have a 45%, 10% and 10% participation interest, respectively. The BCAM-40 Consortium Agreement has a specified term of 40 years, terminating on January 14, 2040 and, at the time the obligations undertaken in the agreement are fully completed, the parties will have the right to terminate it. The BCAM-40 Concession consortium has also entered into a joint operating agreement, which sets out the rights and obligations of the parties in respect of the operations in the concession.
 
Petrobras Natural Gas Purchase Agreement
 
QGEP, GeoPark Brazil, Brasoil and Petrobras are party to a natural gas purchase agreement providing for the sale of natural gas by QGEP, GeoPark Brazil and Brasoil to Petrobras, in an amount of 812 bcf over the term of agreement. The Petrobras Natural Gas Purchase Agreement is valid until the earlier of Petrobras’s receipt of this total contractual quantity or June 30, 2030. The agreement may not be fully or partially assigned except upon execution of an assignment agreement with the written consent of the other parties, which consent may not be unreasonably withheld provided that certain prerequisites have been met.
 
The agreement provides for the provision of “daily contractual quantities” to Petrobras, in the following amounts: from the first year through the end of the fourth year under the contract, 211.9 mmcfpd; from the beginning of the fifth year through the end of the ninth year, 141.3 mmcfpd; and from the beginning of the tenth year through the end of the contract, 141.3 mmcfpd or such smaller quantity as stipulated by the parties, to take into account the Manatí Field’s depletion. Pursuant to the agreement, the base price is denominated in reais and is adjusted annually for inflation pursuant to the general index of market prices (IGPM). Additionally, the gas price applicable on a given day is subject to reduction as a result of the gas quantity acquired by Petrobras above the volume of the annual TOP commitment (85% of the daily contracted quantity) in effect on such day.
 
 
95

 
 
The Petrobras Natural Gas Purchase Agreement provides that if the Manatí Field’s daily production capacity is less than the amount of the applicable daily contractual quantity, gas sales shall be made exclusively to Petrobras, with any sales to third parties subject to a penalty. If the field’s production is above the applicable daily contractual quantity, the agreement provides that Petrobras must first be offered to purchase the excess amount of gas.
 
Petrobras Natural Gas Condensate Purchase Agreement
 
On January 1, 2014, Rio das Contas and Petrobras entered into an agreement, the Petrobras Natural Gas Condensate Purchase Agreement, valid until December 31, 2015 for the sale to Petrobras of Rio das Contas’s share of the total volume of natural gas condensate to be produced in the Manatí Field. The agreement can be renewed and takes into consideration market factors that affect the production and sale of gas.
 
Pursuant to the agreement, for each liquid barrel of condensed natural gas sold by Rio das Contas, Petrobras will pay the monthly arithmetic average of the averages of the daily prices for the “BRENT DTD” barrel, as published by Platt’s Crude Oil Marketwire, subject to a discount of $2.87 per barrel.
 
Any assignment of a party’s interest under the agreement requires the other party’s prior written consent.
 
Peru
 
Morona Block Acquisition
 
On October 1, 2014, we entered into an agreement with Petroperu to acquire an interest in and operate the Morona Block, located in Northern Peru. GeoPark will assume a 75% working interest of the Morona Block, with Petroperu retaining a 25% working interest.
 
The transaction is subject to conditions precedents, which include the qualification of GeoPark by Perupetro, which has already been fulfilled, certain modifications to the License Contract, and the enactment of a Supreme Decree of the President of Peru. The transaction is expected to close in 2015.
 
The agreement includes a work program and development plan, for Situche Central oil field, in the Morona Block, to be completed in stages. Initial stage goal will be to start production through a long term test, which also will be used to define the most effective development plan and to start generating cash flow. GeoPark has committed to carry Petroperu’s share of the capital expenses required to carry out the long term test in the wells SC2X and SC3X.  The subsequent work program stages, which will be initiated once production has been established, are focused on carrying out the full development of the Situche Central field, including transportation infrastructure. Petroperu will also have the right to increase its working interest in the Block up to 50%, subject to GeoPark recovering its investments in the Block by certain agreed factors. See “—Item 4. Information on the Company—B. Business overview—Our operations—Operations in Peru—Morona Block.”
 
Argentina
 
Overview of exploitation concessions
 
As the concession holder of the Del Mosquito Concession, we are subject to numerous restrictions and fees related to hydrocarbon production and foreign markets. For example, the domestic oil and gas market in Argentina has supply privileges favoring the domestic market, to the detriment of the export market, including hydrocarbon export restrictions, domestic price controls, export duties and domestic market supply obligations. We are also subject to certain foreign currency retention restrictions. We must comply with central bank registration requirements, maintain a minimum one-year residency in Argentina and comply with central bank registration requirements, including the requirement that 30% of all funds remitted to Argentina remain deposited in a domestic financial institution for one year without yielding interest unless such funds are proven invested in exploration and production or meet other limited requirements, as established under Presidential Decree 616/2005.
 
 
96

 
 
In general, our Argentina concession agreement for the Del Mosquito Block grant us the exclusive right to produce, explore and develop hydrocarbons in these blocks, as well as the right to receive a transportation concession to build unused pipelines or other transportation facilities beyond the boundaries of the concessions for 35 years. The term of each of these concessions is 25 years, with an optional extension of up to 10 years. There is no minimum work or investment commitment under any of the concessions other than the general requirement to make needed investments to develop the entire acreage of the concession, though the Argentine Secretary of Energy takes into account all work and investment undertaken when determining whether to grant an extension of the concession term. Work and investment programs for the concessions are required to be presented annually to the incumbent Provincial State enforcement authority, the Argentine Secretary of Energy and the Strategic Planning and Coordination Committee for the National Hydrocarbon Investment Plan.
 
Under the terms of our concession agreements, we are entitled to 100% of production, with no governmental participation. We are also required, under Argentine law, to pay royalties to certain Argentine provinces, at a rate of 12% on both oil and gas sales. In addition to this 12% royalty, we are also required to pay additional royalties ranging from 2.5% to 8%, pursuant to private royalty agreements we have entered into. We also pay annual surface rental fees established under Hydrocarbons Law 17,319 (“Hydrocarbons Law”) and Resolution 588/98 of the Argentine Secretary of Energy and Decree 1454/2007, and certain landowner fees.
 
Our Argentine concession agreements have no change of control provisions, though any assignment of these concessions is subject to the prior authorization by the executive branch of the incumbent Provincial State. For the four years prior to the expiration of each of these concessions, the concession holder must provide technical and commercial justifications for leaving any inactive and non-producing wells unplugged. Each of these concessions can be terminated for default in payment obligations and/or breach of material statutory or regulatory obligations. We may also voluntarily relinquish acreage to the Argentine authorities. For example, in November 2012, we voluntarily relinquished approximately 102,500 non-producing gross acres in the Del Mosquito Block to the Argentine authorities, which relinquishment is currently subject to approval by the authorities of the province of Santa Cruz and the completion of certain environmental audits. In addition, in April 2014, we informed the Secretary of Infrastructure and Energy of the Province of Mendoza of our decision to relinquish 100% of the Cerro Doña Juana and Loma Cortaderal Concessions to the Mendoza Province. The area covered by the Cerro Doña Juana and Loma Cortaderal Blocks is 47.9 acres and neither the Cerro Doña Juana nor the Loma Cortaderal were in production or have any associated reserves.
 
Our Argentine concessions are governed by the laws of Argentina and the resolution of any disputes must be sought in the Federal Courts, although provincial courts may have jurisdiction over certain matters.
 
Agreements with LGI
 
LGI Chile Shareholders’ Agreements
 
In 2010, we formed a strategic partnership with LGI to jointly acquire and develop upstream oil and gas projects in Latin America. In 2011, LGI acquired a 20% equity interest in GeoPark Chile and a 14% equity interest in GeoPark TdF, for a total consideration of US$148.0 million, plus additional equity funding of US$18.0 million over the following three years. On May 20, 2011, in connection with LGI’s investment in GeoPark Chile, we and LGI entered into a shareholders’ agreement (as amended on July 4, 2011, the GeoPark Chile Shareholders’ Agreement) and a subscription agreement (as amended on July 4, 2011 and October 4, 2011, in connection with LGI’s investment in GeoPark TdF, the GeoPark TdF Subscription Agreement, and, together with the GeoPark Chile Shareholders’ Agreement, the LGI Chile Shareholders’ Agreements), setting forth our and LGI’s respective rights and obligations in connection with LGI’s investment in our Chilean oil and gas business.
 
The respective boards of each of GeoPark Chile and GeoPark TdF supervise their day-to-day operations. Each of these boards has four directors. As long as LGI holds at least 5% of the voting shares of GeoPark Chile, LGI has the right to elect one director and such director’s alternate, and the remaining directors, and alternates, are elected by us. As long as LGI holds at least 5% of the voting shares of GeoPark TdF, LGI has the right to elect one director and such director’s alternate, and the remaining directors, and alternates, are elected by GeoPark Chile.
 
The LGI Chile Shareholders’ Agreements require the consent of LGI or the LGI appointed director in order for GeoPark Chile and GeoPark TdF, as the case may be, to take certain actions, including, among others:
 
 
·
making any decision to terminate or permanently or indefinitely suspend operations in or surrender our blocks in Chile (other than as required under the terms of the relevant CEOP for such blocks);
 
 
97

 
 
 
·
selling our blocks in Chile to our affiliates;
 
 
·
any change to the dividend, voting or other rights that would give preference to or discriminate against the shareholders of GeoPark Chile and GeoPark TdF;
 
 
·
entering into certain related party transactions; and
 
 
·
creating a security interest over our blocks in Chile (other than in connection with a financing that benefits our Chilean subsidiaries).
 
The LGI Chile Shareholders’ Agreements provide that if LGI or either Agencia or GeoPark Chile decides to sell its shares in GeoPark Chile or GeoPark TdF, as the case may be, the transferring shareholder must make an offer to sell those shares to the other shareholder before selling those shares to a third party. In addition, any sale to a third party is subject to tag-along and drag-along rights, and the non-transferring shareholder has the right to object to a sale to the third-party if it considers such third-party to be not of a good reputation or one of our direct competitors. Under the LGI Chile Shareholders’ Agreements, we and LGI have also agreed to vote our common shares or otherwise cause GeoPark Chile or GeoPark TdF, as the case may be, to declare dividends only after allowing for retentions to meet anticipated future investments, costs and obligations. See “—Item 3. Key Information—D. Risk factors—Risks relating to our business—LGI, our strategic partner in Chile and Colombia, may sell its interest in our Chilean and Colombian operations to a third party or may not consent to our taking certain actions.”
 
LGI Colombia Agreements
 
In December 2012, we and LGI agreed that we would extend our strategic partnership to build a portfolio of upstream oil and gas assets throughout Latin America through 2015. On December 18, 2012, LGI agreed to acquire a 20% equity interest in GeoPark Colombia for a total consideration of US$20.1 million composed of a US$14.9 million capital contribution, a US$4.9 million loan to GeoPark Colombia and miscellaneous reimbursements. Concurrently, we and LGI entered into a shareholders’ agreement, the LGI Colombia Shareholders’ Agreement, setting forth our and LGI’s respective obligations in connection with LGI’s investment in our Colombian oil and gas business, and LGI and Winchester (now GeoPark S.A.S.) entered into a loan agreement, whereby, upon the closing of LGI’s subscription of shares in GeoPark Colombia, LGI granted a credit line (of which US$4.9 million was drawn at closing) to Winchester (now GeoPark S.A.S.) of up to US$12.0 million, to be used for the acquisition, development and operation of oil and gas assets in Colombia. Further, on January 8, 2014, following an internal corporate reorganization of our Colombian operations, GeoPark Colombia Coöperatie U.A. and GeoPark Latin America entered into a new members’ agreement with LGI, or the LGI Colombia Members’ Agreement, that sets out substantially similar rights and obligations to the LGI Colombia Shareholders’ Agreement in respect of our oil and gas business in Colombia. We refer to the LGI Colombia Shareholders’ Agreement and the LGI Colombia Members’ Agreement collectively as the LGI Colombia Agreements.
 
GeoPark Colombia’s board supervises its day-to-day operations. GeoPark Colombia has four directors. As long as LGI holds at least 14% of the voting shares of GeoPark Colombia, LGI has the right to elect one director and such director’s alternate, and the remaining directors and alternates are elected by us.
 
Under the LGI Colombia Agreements, LGI agreed to assume its share of the existing debt of GeoPark Colombia and to provide additional funding to cover LGI’s share of required future investments in Colombia. In addition, we can earn back up to 12% additional equity interests in GeoPark Colombia depending on the success of our Colombian operations.
 
The LGI Colombia Agreements require the consent of LGI or the LGI-appointed director for GeoPark Colombia to take certain actions, including, among others:
 
 
·
making any decision to terminate or permanently or indefinitely suspend operations in or surrender our blocks in Colombia (other than as required under the terms of the relevant concessions for such blocks);
 
 
·
creating of a security interest over our blocks in Colombia;
 
 
·
approving of GeoPark Colombia’s annual budget and work programs and the mechanisms for funding any such budget or program;
 
 
98

 
 
 
·
entering into of any borrowings other than those provided in an approved budget or incurred in the ordinary course of business to finance working capital needs;
 
 
·
granting any guarantee or indemnity to secure liabilities of parties other than those of our Colombian subsidiaries;
 
 
·
changing the dividend, voting or other rights that would give preference to or discriminate against the shareholders of GeoPark Colombia;
 
 
·
entering into certain related party transactions; and
 
 
·
disposing of any material assets other than those provided for in an approved budget and work program.
 
We have also agreed to ensure that the board of directors and rules and management of our other subsidiaries engaged in our Colombian oil and gas business are subject to the same principles and restrictions outlined above.
 
The LGI Colombia Agreements provide that if either we or LGI decide to sell our respective shares in GeoPark Colombia, the transferring shareholder must make an offer to sell those shares to the other shareholder before selling those shares to a third party. In addition, any sale to a third party is subject to tag-along and drag-along rights, and the non-transferring shareholder has the right to object to a sale to the third-party if it considers such third-party to be not of a good reputation or one of our direct competitors.
 
Under the LGI Colombia Agreements, we and LGI have agreed to vote our common shares or otherwise cause GeoPark Colombia to declare dividends only after allowing for retentions for approved work programs and budgets and capital adequacy requirements of GeoPark Colombia, working capital requirements, banking covenants associated with any loan entered into by GeoPark Colombia or our other Colombian subsidiaries and operational requirements. See “—Item 3. Key Information—D. Risk factors—Risks relating to our business—LGI, our strategic partner in Chile and Colombia, may sell its interest in our Chilean and Colombian operations to a third party or may not consent to our taking certain actions.”
 
Title to properties
 
In each of the countries in which we operate, the state is the exclusive owner of all hydrocarbon resources located in such country and has full authority to determine the rights, royalties or compensation to be paid by private investors for the exploration or production of any hydrocarbon reserves. In Chile, the Republic of Chile grants such rights through a CEOP. In Colombia, the Republic of Colombia grants such rights through E&P Contracts or contracts of association. In Argentina, the Argentine Republic grants such rights through exploitation concessions. In Brazil, the Federative Republic of Brazil grants such rights pursuant to concession agreements. See “—Item 3. Key Information—D. Risk factors—Risks relating to the countries in which we operate—Oil and natural gas companies in Chile, Colombia, Brazil, Peru and Argentina do not own any of the oil and natural gas reserves in such countries.” Other than as specified in this annual report, we believe that we have satisfactory rights to exploit or benefit economically from the oil and gas reserves in the blocks in which we have an interest in accordance with standards generally accepted in the international oil and gas industry. Our CEOPs, E&P Contracts, contracts of association, exploitation concessions and concession agreements are subject to customary royalty and other interests, liens under operating agreements and other burdens, restrictions and encumbrances customary in the oil and gas industry that we believe do not materially interfere with the use of or affect the carrying value of our interests. See “—Item 3. Key Information—D. Risk factors—Risks relating to our business—We are not, and may not be in the future, the sole owner or operator of all of our licensed areas and do not, and may not in the future, hold all of the working interests in certain of our licensed areas.” Therefore, we may not be able to control the timing of exploration or development efforts, associated costs, or the rate of production of any non-operated and, to an extent, any non-wholly-owned, assets.”
 
Our customers
 
In Chile, our primary customers are ENAP and Methanex. As of December 31, 2014, ENAP purchased all of our oil and condensate production and Methanex purchased almost all of our natural gas production in Chile, and represented 28% and 6%, respectively, of our total revenues for the year ended December 31, 2014. Our contract with ENAP is automatically renewed for six-month terms, with oil pricing based on international market prices. Our contract with Methanex is a long-term contract, with the price of natural gas based on the international market prices for methanol. In Colombia, our primary customers are Gunvor, Emerald and Perenco, who purchase our production through short-term contracts, and who represented 40%, 32%, and 11%, respectively, of our total revenues for the year ended December 31, 2014. In Brazil, following the Manati acquisition on March 31, 2014, all of our hydrocarbons are sold to Petrobras. In Peru, our primary customer may be Petroperu, who has the first option but not the obligation to purchase oil produced by us in the Morona Block.
 
 
99

 
 
Seasonality
 
Although there is some historical seasonality to the prices that we receive for our production, the impact of such seasonality has not been material. Additionally, seasonality does not play a significant role in our ability to conduct our operations, including drilling and completion activities. Although in winter months, it is more difficult or even impossible to conduct certain of our operations, such as seismic work, we take such seasonality into account in planning for and conducting our operations, such that the impact on our overall business is not material.
 
Our competition
 
The oil and gas industry is competitive, and we may encounter strong competition from other independent operators and from major oil companies in acquiring and developing licenses. In Chile, we partner with and sell to, and may from time to time compete with, ENAP and, to a lesser extent, some companies with operations in Argentina mentioned below. In Colombia, we partner with and sell to, and may from time to time compete with, Ecopetrol, as well as with privately-owned companies such as Pacific Rubiales, Gran Tierra, Petrominerales, Parex and Canacol, among others. In Brazil, we partner with and sell to, and may from time to time compete with, Petrobras, privately-owned companies such as HRT, QGEP, Brasoil and some of the Colombian companies mentioned above, which have entered into Brazil, among others. In Argentina, we compete for resources with YPF, as well as with privately-owned companies such as Pan American Energy, Pluspetrol, Tecpetrol, Chevron, Wintershall, Total, Sinopec and others. In Peru, we will partner with and will sell to, Petroperu and will compete for resources with privately-owned companies such as Pluspetrol, Gran Tierra, Repsol, Graña y Montero, Hunt Oil, Olympic Oil & Gas, Savia, among others; and with state-owned oil companies as CNPC (China National Petroleum Corporation).
 
Many of these competitors have financial and technical resources and personnel substantially larger than ours. As a result, our competitors may be able to pay more for desirable oil and natural gas assets, or to evaluate, bid for and purchase a greater number of licenses than our financial or personnel resources will permit. Furthermore, these companies may also be better able to withstand the financial pressures of unsuccessful wells, sustained periods of volatility in financial and commodities markets and generally adverse global and industry-wide economic conditions, and may be better able to absorb the burdens resulting from changes in relevant laws and regulations, which may adversely affect our competitive position. See “—Item 3. Key Information—D. Risk factors—Risks relating to our business—Competition in the oil and natural gas industry is intense, which makes it difficult for us to acquire properties and prospects, market oil and natural gas and secure trained personnel.”
 
We are also affected by competition for drilling rigs and the availability of related equipment. Higher commodity prices generally increase the demand for drilling rigs, supplies, services, equipment and crews, and can lead to shortages of, and increasing costs for, drilling equipment, services and personnel. Over the past several years, oil and natural gas companies have experienced higher drilling and operating costs. Shortages of, or increasing costs for, experienced drilling crews and equipment and services could restrict our ability to drill wells and conduct our operations.
 
Health, safety and environmental matters
 
General
 
We and our operations are subject to various stringent and complex international, federal, state and local environmental, health and safety laws and regulations in the countries in which we operate governing matters including the emission and discharge of pollutants into the ground, air or water; the generation, storage, handling, use and transportation of regulated materials; and human health and safety. These laws and regulations may, among other things:
 
 
100

 
 
 
·
require the acquisition of various permits or other authorizations or the preparation of environmental assessments, studies or plans (such as well closure plans) before seismic or drilling activity commences;
 
 
·
enjoin some or all of the operations of facilities deemed not in compliance with permits;
 
 
·
restrict the types, quantities and concentration of various substances that can be released into the environment in connection with oil and natural gas drilling, production and transportation activities;
 
 
·
require establishing and maintaining bonds, reserves or other commitments to plug and abandon wells;
 
 
·
limit or prohibit seismic and drilling activities in certain locations lying within or near protected or otherwise sensitive areas; and
 
 
·
require remedial measures to mitigate or remediate pollution from our operations, which, if not undertaken, could subject us to substantial penalties.
 
These laws and regulations may also restrict the rate of oil and natural gas production below the rate that would otherwise be possible. Compliance with these laws can be costly. The regulatory burden on the oil and gas industry increases the cost of doing business in the industry and consequently affects profitability.
 
Moreover, public interest in the protection of the environment continues to increase. Drilling in some areas has been opposed by certain community and environmental groups and, in other areas, has been restricted. Our operations could be adversely affected to the extent laws are enacted or other governmental action is taken that prohibits or restricts seismic or drilling activities or imposes environmental requirements that result in increased costs to the oil and gas industry in general, such as more stringent or costly waste handling, disposal or cleanup requirements.
 
Climate change
 
Our operations and the combustion of oil and natural gas-based products results in the emission of greenhouse gases, which may contribute to global climate change. Climate change regulation has gained momentum in recent years internationally and at the federal, regional, state and local levels. On the international level, various nations have committed to reducing their greenhouse gas emissions pursuant to the Kyoto Protocol. The Kyoto Protocol was set to expire in 2012. In late 2011, an international climate change conference in Durban, South Africa resulted in, among other things, an agreement to negotiate a new climate change regime by 2015 that would aim to cover all major greenhouse gas emitters worldwide, including the U.S., and take effect by 2020. In November and December 2012, at an international meeting held in Doha, Qatar, the Kyoto Protocol was extended by amendment until 2020. In addition, the Durban agreement to develop the protocol’s successor by 2015 and implement it by 2020 was reinforced.
 
Other regulation of the oil and gas industry
 
Chile
 
Companies in the oil and gas sector, like all Chilean companies, must comply with the general principles concerning employee health and safety laws that are contained in the Chilean Labor Code and other labor statutes. The Chilean Ministry of Labor is responsible for the enforcement of those standards, with the authority to impose fines. In addition, the Health Department of the Ministry of Health has the responsibility to monitor compliance and also the authority to impose fines and stop operations of health and safety violators.
 
Regarding environmental matters, the Chilean Constitution grants all citizens the right to live in a pollution-free environment. It further provides that other constitutional rights may be limited in order to protect the environment. Chile has numerous laws, regulations, decrees and municipal ordinances relating to environmental protection, pursuant to which specific approvals, consents and permits may be required in order to perform activities that may affect the environment.
 
 
101

 
 
The General Environmental Law (Law No. 19,300), enacted in March 1994 and modified in 2010 by Law No. 20,417, establishes a framework for environmental regulation in Chile, which has become increasingly stringent in recent years. Recent amendments include, among others, the creation of a new institutional framework composed of: (1) the Ministry of Environment (Ministerio del Medio Ambiente); (2) the Council of Ministers for Sustainability (Consejo de Ministros para la Sustentabilidad); (3) the Environmental Assessment Agency (Servicio de Evaluación Ambiental); and (4) the Superintendency of the Environment (Superintendencia del Medio Ambiente), all of which are in charge of regulating, assessing and enforcing activities that could have an environmental impact. Recent modifications introduced to existing regulations also gives right for public participation for interested people and non-governmental organizations in the assessment of projects, which could result in additional delays for the final approval of new projects.
 
The new institutions and regulatory framework are likely to result in additional restrictions or costs on us relating to environmental litigation and protection of the environment, particularly those related to plant and animal life, wildlife protected areas, water quality standards, air emissions and soil pollution. In addition, violations of these environmental regulations may lead to fines, the closure of facilities and the revocation of environmental approvals. The General Environmental Law and its regulations entitle the Chilean government, through the Superintendency of the Environment, to: (1) bring administrative and judicial proceedings against companies that violate environmental laws; (2) close non-complying facilities; (3) revoke required operating licenses; and (iv) impose sanctions and fines when companies act negligently, recklessly or deliberately in connection with environmental matters.
 
The sanction procedures and environmental liability claims derived from environmental damage will be handled by the Chilean environmental court.
 
For additional information on environmental, health and safety regulations applicable to the Chilean oil and gas sector, see “—Industry and regulatory framework—Chile—Regulatory entities.”
 
Colombia
 
Health, safety and environmental regulation of the oil and gas industry in Colombia is dispersed throughout a number of different laws and regulations. Environmental regulation is primarily governed by Law 99 of 1993, which established the Ministry of Environment and provided for the issuance of a number of associated laws and regulations. The Ministry of Environment through the ANLA monitors compliance with environmental obligations. Furthermore, licenses for exploration and exploitation of hydrocarbons are granted by the ANLA and this is the entity in charge of monitoring the permits. Regional corporations who are responsible for monitoring environmental compliance within their regions have additional obligations.
 
Law 99 introduced the requirement of environmental permits for activities, including oil and gas exploration and production, which can cause serious deterioration of renewable natural resources or damage to the environment, or that introduce substantial changes to the landscape. Decree 2820 of 2010 requires an environmental license for all hydrocarbon projects, including for each of the following activities: conducting seismic exploration activities that require the construction of roads for vehicular traffic, exploratory drilling projects, exploitation of hydrocarbons and development of related facilities (including internal pipelines and storage, roads and related infrastructure), transportation and handling of liquid and gaseous hydrocarbons, developing liquid hydrocarbon delivery terminals or transfer stations, and construction and operation of refineries. Other hydrocarbon activities may require environmental permits as well. Compliance with environmental regulations is handled under a strict sanctioning regime, established by Law 1333 of 2009, whereby liability is presumed and fines are significant.
 
Legislation governing Health and Safety is varied, but mainly focuses on the Law 1562 of 2012, issued by the Colombian Congress through the System of Occupational Hazards.
 
Law 1010 of 2006 established actions to prevent, correct and punish labor bullying; Resolution 2646 of 2008 of the Ministry of Health and Social Protection establishes responsibilities for the identification, assessment, prevention, intervention and ongoing monitoring of exposure to psychosocial risk factors at work and for determining the origin of defined diseases caused by occupational stress; among others.
 
For additional information on environmental, health and safety regulations applicable to the Colombian oil and gas sector, see “—Industry and regulatory framework—Colombia—Regulatory entities.”
 
 
102

 
 
Brazil
 
In accordance with Brazilian environmental legislation, activities or ventures that use natural resources or that are deemed to be actually or potentially polluting are subject to environmental licensing requirements, under which the relevant environmental body analyzes location, facilities, expansion and operation of projects, as well as establishes conditions for project development.
 
Environmental licensing of E&P activities in the offshore basin (territorial sea, the continental platform and exclusive economic zones) is granted on a federal level. The environmental licensing in Brazil may be subject to federal, state or municipal (local) licensing as a general rule, and in many industries it is usual to have projects in which more than one of those entities claim jurisdiction. That may be the case for onshore E&P activities (and it is in the ports sector, for instance), but such controversy does not apply to offshore E&P environmental licensing.
 
The IBAMA, by means of its General Supervision for Oil and Gas Licensing (Coordenação Geral de Licenciamento de Petróleo e Gás), is the entity in charge of the environmental licensing for E&P projects.
 
E&P activities are divided in two subgroups, according to the Brazilian Ministry for the Environment: (i) seismic activities; and (ii) drilling and production of hydrocarbons. In addition to the Complementary Law, the main rules governing the environmental licensing of such activities are: (1) Resolution No. 237, from December 19, 1997, issued by the Brazilian National Committee for the Environment (Conselho Nacional do Meio-Ambiente), or CONAMA; (2) Resolution No. 350, from July 6, 2004, also issued by CONAMA; and (3) Ordinance No. 422, from October 26, 2011, issued by the Brazilian Ministry for the Environment.
 
CONAMA Resolution No. 237 sets forth the general rules that must be complied with regarding environmental licensing. It prescribes that the competent environmental authority, with the entrepreneur’s participation, shall define the plans, projects and environmental assessments necessary to start the environmental licensing proceeding. In addition, IBAMA Normative Ordinance No. 184, from July 17, 2008, defines the general rules of environmental licensing on the federal level. However, for oil and gas activities, these general rules do not apply and have been adjusted and regulated by specific regulation, as mentioned below.
 
CONAMA Resolution No. 350/2004 governs environmental licensing for seismic activities. Ordinance No. 422, from October 26, 2011, issued by the Brazilian Ministry for the Environment, sets forth rules for the environmental licensing of: (1) seismic activities (i.e., clarifying and creating some new steps between those mentioned above); (2) drilling; and (3) oil and gas production and evacuation, as well as Extended Well Tests, or EWTs. For the environmental licensing of oil and gas production and evacuation, as well as EWTs, the proceeding is more complex. The steps differ depending on the status of the enterprise and the environmental license sought: (1) planning for the installation of the enterprise, which needs a Preliminary License (Licença Prévia), or LP; (2) implementation and installation of the project licensed with the LP, which needs an Installation License (Licença de Instalação) or LI; and (3) operation of the enterprise installed according with the LI, which needs an Operation License (Licença de Operação).
 
The environmental licensing of oil and natural gas exploration, development and production activities is subject to, among several other requirements, the preparation of environmental assessments, the complexity and rules of which vary according to the activities sought, the depth and distance from the coast and the environmental sensitivity of the area in which the development of activities is sought. Among such studies, the Environmental Impact Assessment (Estudo Prévio de Impacto Ambiental) and the respective Environmental Impact Report (Relatório de Impacto de Ambiental) may be deemed the most complex and time-demanding environmental assessment, though an Environmental Seismic Study (Estudio Ambiental de Sísmica) or an Environmental Drilling Study (Estudio Ambiental de Perfuração) may also be required for purposes of respective environmental licensing. This is a very comprehensive, tailor-made analysis of the environmental impacts, to be produced by the enterprise.
 
As a compensatory measure, we are also obligated to allocate funds for the implementation and maintenance of conservation areas, based on Federal Law No. 9,985/2000, which are evaluated by the competent environmental agency on the basis of Federal Decree Nos. 4,340/2002 and 6,848/2009 and which must not exceed the value of 0.5% of the total cost involved for the construction of the facility.
 
Failure to maintain a valid environmental license is classified as an administrative infraction and environmental crime. Any delays or denials by the environmental licensing authority in issuing or renewing licenses, as well as the inability to meet the requirements established by the environmental authorities during the environmental licensing process, may harm or even prevent the construction and regular development of the activity. Some environmental licenses related to operation of the Manatí Field production system and natural gas pipeline are expired. However, the operator submitted, timely, the request for renewal of those licenses and as such this operation is not in default as long as the regulator does not state its final position on the renewal.
 
 
103

 
 
Environmental nonconformities and damages may result in civil, administrative and criminal liabilities.
 
The National Environmental Policy (Federal Law No. 6,938/81) regulates civil liability for damages caused to the environment, such liability being of an objective nature (strict liability), i.e., irrespective of fault. Demonstration of the cause-effect relationship between damage caused and action or inaction suffices to trigger the obligation to redress environmental damage. The fact that the relevant entity’s operations are covered by environmental licenses does not preclude such liability. The National Environmental Policy established joint liability among polluting agents. In case of environmental damage to an industrial area, it may be difficult to identify the source of environmental damages and intensity thereof. The victim of such damages or whomever the law so authorizes, as indicated below, is not compelled to sue all polluting agents within the same proceeding. Because liability is of a joint nature, the aggrieved party may choose one out of all polluting agents (for example, the agent with the best economic standing) to redress all damages. A polluting agent so sued will have a right of recourse against the other polluting agents.
 
Furthermore, under Brazilian law, due to environmental damages and noncompliance with environmental laws and regulations, individuals or entities are also subject to criminal and administrative sanctions.
 
In the criminal sphere, the Environmental Crimes Act (Federal Law No. 9,605/98) applies to every individual or legal entity that carries out any activity deemed damaging to the environment. Because criminal liability is of a subjective nature, the Environmental Crimes Act attributed liability to representatives of legal entities. As a result, upon occurrence of an environmental violation, a legal entity’s officer, administrator, director, manager, agent or attorney-in-fact may also be subject to criminal penalties, which comprise fines and imprisonment. With respect to judicial actions, a civil or administrative settlement does not prevent prosecution in a criminal sphere should an environmental crime have occurred.
 
In the administrative sphere, Federal Decree No. 6,514/2008 provides that environmental authorities may also impose administrative sanctions for those who do not comply with environmental laws and regulations, including, among others: simple fines from R$50 to R$50 million, depending on the infraction, e.g., absence of environmental licenses or failure to comply with its terms may subject the entrepreneur to a fine ranging from R$500 to R$10 million, daily fines, partial or total suspension of activities, demolition of the enterprise and rights restriction sanctions, such as forfeiture or restriction of tax incentives or benefits, closing of the establishments or ventures and forfeiture or suspension of participation in credit lines with official credit establishments.
 
Due to environmental damages and noncompliance with environmental laws and regulations, the environmental authorities may also propose Conduct Adjustment Agreements (Termos de Ajustamento de Conduta) through which the enterprise may be obliged to fund recovery works and environmental projects.
 
For additional information on environmental, health and safety regulations applicable to the Brazilian oil and gas sector, see “—Industry and regulatory framework—Brazil—Regulatory entities.”
 
Peru
 
In accordance with Peruvian environmental legislation, before initiating any hydrocarbon activity (e.g. seismic exploration, drilling of exploration wells, etc.) the contractor must file and obtain an approval for an environmental impact study, which is a significant permit related to HSE for any hydrocarbon project. This study includes technical, environmental, and social evaluations of the project to be executed in order to define the activities that should be required for preventing, minimizing, mitigating and remediating the possible negative environmental and social impact that hydrocarbon activities may generate.
 
The competent authority for protection and environmental conservation in the case of hydrocarbon activities is the Ministry of Energy and Mines, through the General Bureau of Energetic Environmental Affairs (Dirección General de Asuntos Ambientales - DGAA).
 
 
104

 
 
There are also some additional environmental permits that should be obtained by GeoPark before starting any hydrocarbon activity in the Block. These environmental permits are typically requested shortly after the approval  of the environmental impact assessment.
 
Health and Safety Management at work is regulated by Law 29,783, which constitutes the basis for regulatory compliance across both public and private industries. The purpose of this regulation is to foster and promote the prevention of workplace hazards and establish minimum guidelines to be implemented within organizations. Therefore, health and safety issues should be managed taking into consideration the compliance with local regulations and best practices across the industry. 
 
The Peruvian government has enacted several environmental regulations regarding not only hydrocarbon activities but also in relation to waste treatment, water use, natural protected areas, biodiversity protection, etc. For additional information on environmental, health and safety regulations applicable to the Peruvian oil and gas sector, see “—Industry and regulatory framework—Peru—Regulatory entities.”
 
For additional information on environmental, health and safety regulations applicable to the Peruvian oil and gas sector, see “—Industry and regulatory framework—Peru—Regulatory entities.”
 
Argentina
 
Historically, environmental legislation and enforcement powers in respect of oil and gas operations have been vested with the federal government. However, after the 1994 constitutional reform and after the enactment of the YPF Privatization Law in 1992, provincial states have passed and enforced concurrent new environmental legislation. The federal government is empowered to establish minimum environmental protection standards and provincial governments are empowered to complement them, though provincial environmental legislation is not always fully consistent with federal environmental legislation.
 
The oil and natural gas industry in Argentina is subject to environmental regulations pursuant to concurrent provincial state and federal legislation. Such legislation provides for restrictions and prohibitions on the release or emission of various substances produced in association with certain oil and gas industry operations. In addition, such legislation requires that wells, facilities and sites be abandoned, reclaimed and/or remediated according to specific standards and/or to the satisfaction of governmental authorities and/or surface owners. Compliance with such legislation can require significant expenditures and a breach of such requirements may result in suspension or revocation of necessary licenses and authorizations, civil and criminal liability for pollution damage and the imposition of material fines and penalties.
 
Environmental regulations in Argentina also require that wells be plugged in and that facility sites be abandoned and returned to Argentina in a state deemed satisfactory to the applicable regulatory authorities. Four years prior to the expiration of any hydrocarbon concession granted by the Argentine government, an operator is required to present any technical or commercial reasons for seeking to leave an inactive and non-producing well unplugged to the applicable regulatory authorities. In addition, the province of Santa Cruz, in which the Del Mosquito Block is located, has created a Registry of Environmental Liabilities and requires operators to submit a five-year remediation program for all environmental liabilities that have been registered.
 
For additional information on environmental, health and safety regulations applicable to the Argentine oil and gas sector, see “—Industry and regulatory framework—Argentina—Regulatory entities.”
 
Our environmental policy
 
Our health, safety and environmental management plan is focused on undertaking realistic and practical programs based on recognized world practices. Our emphasis is on building key principles and company-wide ownership and then expanding programs from within as we continue to grow. Our S.P.E.E.D. program has been developed in accordance with: ISO 14001 for environmental management issues, OHSAS 18001 for occupational health and safety management issues, SA 8000 for social accountability and workers’ rights issues and applicable World Bank standards.
 
 
105

 
 
Our policy is to strive to meet or exceed environmental regulations in the countries in which we operate. We believe that oil and gas can be produced in an environmentally-responsible manner with proper care, understanding and management. We have within our S.P.E.E.D. program a team that is exclusively focused on securing the environmental authorizations and permits for the projects we undertake. This team is also responsible for the achievement of the environmental standards set by our board of directors and for training and supporting our personnel. In these activities, we are supported by experienced oil and gas environmental consulting firms. Our senior executives have also received training in proper environmental management.
 
Our health and safety policy
 
We believe that the implementation of additional safety tools in our operations in 2012 have significantly contributed to control and minimizing risks in our operation. Actions taken by us included training, permits to work, internal audits, drills, tailgate safety meetings, job safety analysis and risk evaluations. As of December 31, 2014, on the last 12-month basis, our HSE development statistics shows that Lost Time Injury Frequency (LTIF) was 0.75 and our Total Recordable Incident Rate (TRIR) was 1.8 (every 1.000,000 worked hours) compared to 3.1 and 4.75, from 2013 respectively. We had no workforce-related fatal incidents related to work operations in 2014.

 
Certain Bermuda law considerations
 
As a Bermuda exempted company, we and our Bermuda subsidiaries are subject to regulation in Bermuda. We have been designated by the Bermuda Monetary Authority as a non-resident for Bermuda exchange control purposes. This designation allows us to engage in transactions in currencies other than the Bermuda dollar, and there are no restrictions on our ability to transfer funds (other than funds denominated in Bermuda dollars) in and out of Bermuda.
 
Under Bermuda law, “exempted” companies are companies formed for the purpose of conducting business outside Bermuda from a principal place of business in Bermuda. As exempted companies, we and our Bermuda subsidiaries may not, without a license or consent granted by the Minister of Finance of Bermuda, participate in certain business transactions, including transactions involving Bermuda landholding rights and the carrying on of business of any kind for which we or our Bermuda subsidiaries are not licensed in Bermuda.
 
Insurance
 
We maintain insurance coverage of types and amounts that we believe to be customary and reasonable for companies of our size and with similar operations in the oil and gas industry. However, as is customary in the industry, we do not insure fully against all risks associated with our business, either because such insurance is not available or because premium costs are considered prohibitive.
 
Currently, our insurance program includes, among other things, construction, fire, vehicle, technical, umbrella liability, director’s and officer’s liability and employer’s liability coverage. Our insurance includes various limits and deductibles or retentions, which must be met prior to or in conjunction with recovery. A loss not fully covered by insurance could have a materially adverse effect on our business, financial condition and results of operations. See “—Item 3. Key Information—D. Risk factors—Risks relating to our business—Oil and gas operations contain a high degree of risk and we may not be fully insured against all risks we face in our business.”
 
Industry and regulatory framework
 
Global oil and gas industry
 
During 2013, global consumption and production increased for all fuels, reaching record levels for every fuel type except nuclear power. For each of the fossil fuels global consumption rose more rapidly than production.
 
Global oil consumption grew by 1.4 million bpd, or 1.4% –just above the historical average. Global oil production did not keep pace with the growth in global consumption, rising by just 550,000 bpd or 0.6%. The U.S. recorded the largest growth in the world and the largest annual increase in the country’s history for a second consecutive year, according to the BP Statistical Review of World Energy June 2014, or the BP Statistical Review.
 
World natural gas consumption grew by 1.4% in 2013, below the historical average of 2.6%. Global natural gas production grew by 1.1%, which was well below the 10-year average of 2.5%. Growth was below average in all regions except Europe and Eurasia. The U.S. (+1.3%) remained the world’s leading producer, but both Russia (+2.4%) and China (+9.5%) recorded larger growth increases in 2013. Nigeria (-16.4%), India (-16.3%), and Norway (-5%) recorded the largest decreases in production.
 
 
106

 
 
Total world proved oil reserves reached 1687.9 billion barrels at the end of 2013, sufficient to meet 53.3 years of global production. The largest additions to reserves came from Russia, adding 900 million barrels and Venezuela adding 800 million barrels. OPEC members continue to hold the majority of reserves, accounting for 71.9% of the global total. South & Central America continues to hold the highest R/P ratio. Over the past decade, global proved reserves have increased by 27%, or over 350 billion barrels.
 
Distribution of proved oil reserves in 1993, 2003 and 2013
 
Percentage
 
 
 

Source: BP Statistical Review
 
According to the BP Statistical Review, world proved natural gas reserves at year-end 2013 stood at 185.7 trillion cubic meters (tcm), sufficient to meet 55.1 years of global production. Proved reserves grew by 0.2% relative to year-end 2012 data. An increase in the US (+7.1%) accounted for all of the net growth in global proved reserves in 2013. Iran (33.8 tcm) and Russia (31.3 tcm) hold the largest proved reserves.
 
 
107

 
 
Distribution of proved natural gas reserves in 1993, 2003 and 2013
 
Percentage
 


Source: BP Statistical Review
 
The industry’s outlook is gradually shifting, driven mainly by supply patterns. According to BP’s Energy Outlook 2035, trade patterns are shifting. The strong growth of US tight oil in recent years has had a dramatic impact, with oil increasingly flowing from West to East rather than East to West. This is likely to continue, with strong growth in China and India driving energy demand. According to the BP Statistical Review, it is also expected that the market in gas will become more global as liquefied natural gas integrates regional markets and leads to greater congruence in global price movements.
 
Second, the energy mix continues to shift. Fossil fuels are projected to provide the majority of the world’s energy needs, meeting two-thirds of the increase in energy demand out to 2035. However, the mix will shift. Renewables and unconventional fossil fuels will take a larger share, along with gas, which is set to be the fastest growing fossil fuel, as well as the cleanest, meeting as much of the increase in demand as coal and oil combined.
 
Chile
 
Chile is recognized as the most developed and stable economy in South America. The country’s economy has grown consistently during the last two decades, a trend which is expected to continue in the near future. With over 50 free trade agreements, Chile is an open-market economy, and in 2010, became the first South American country to join the Organization for Economic Co-operation and Development, or the OECD. Chile holds investment-grade sovereign debt ratings from all major ratings agencies, S&P, Fitch and Moody’s (AA-, A+, and Aa3, respectively).
 
Oil and gas industry
 
Demand and consumption
 
According to ENAP, national consumption of refined oil products reached 18.45 mmcf in Chile during 2013, a 0.3% increase compared to 2012 and equivalent to 317,930 barrels per day. This increase was mainly due to strong and stable economic growth, offset by an increase in prices of the main products. As is the case in many OECD countries, oil is predominantly used as a transport fuel, but a notable difference in Chile is that diesel is used as a substitute for natural gas in power generation.
 
 
108

 
 
Diesel is the main product in terms of consumption in Chile, followed by gasoline and liquid petroleum gas, or “LPG.” Among the different types of refined oil products, LPG experienced the greatest increase in terms of consumption, with consumption increasing 6.4% compared to 2012.
 
Consumption in Chile by type of oil product (thousands of cubic meters)
 
2013
  
2012
  
% change
from prior year
 
Diesel
  9,183   9,153   0.3%
Gasoline
  4,024   3,856   4.4%
LPG
  2,244   2,109   6.4%
Fuel Oil
  1,174   1,498   -21.6%
Kerosene
  1,331   1,243   7.1%
Others
  496   542   -8.5%
Total
  18,452   18,401   0.3%
 

Source: ENAP 2013 Annual Report
 
Natural gas consumption grew significantly from the late 1990s to 2004, as direct pipeline connections were built to Argentina, providing a cheap and easily accessible supply. In 2002, however, the Argentine government capped the price of gas in its domestic market, resulting in increased demand for natural gas in Argentina. This led the Argentine government in 2004 to restrict natural gas exports to Chile in order to reserve them for domestic use. See “—Item 3. Key Information—D. Risk factors—Risks relating to the countries in which we operate—governmental actions in the countries in which we operate and in which we may operate in the future may adversely affect our business, financial condition and results of operations.” The restriction of Argentine natural gas exports has caused gas consumption in Chile to decrease significantly since 2004, when natural gas accounted for some 24% of the Total Primary Energy Supply, or TPES, according to the International Energy Agency. By 2009, natural gas only accounted for 8% of TPES.
 
LPG has been consumed in place of natural gas. As such, the LPG and gas markets overlap in Chile. LPG is predominantly used as a residential fuel in Chile (notably for cooking), particularly in relatively remote regions.
 
In 2013, the bulk of gas demand (51%) came from the power generation sector. Industry and the petrochemical sector accounted for 11%, and the residential/commercial sector for the remaining 13%.
 
Supply and production
 
Chile is a large net importer of both crude oil and oil products. Its hydrocarbon reserves, which comprise limited crude oil reserves and 1,435 bcf of natural gas reserves according to the OPEC Annual Statistical Bulletin 2014, or the OPEC Bulletin, are concentrated in the Magallanes Basin at the southern tip of the country.
 
Due to its limited oil and natural gas reserves, Chile has in the past imported almost all of its crude oil requirements principally from Brazil, Argentina and Colombia, and most of its natural gas requirements principally from Trinidad and Tobago, Argentina, Guinea and Yemen. In the northern part of the country, natural gas is imported through the Mejillones liquid natural gas, or LNG, terminal and is used predominantly for electricity generation by the mining industry. In the central part of the country (including the capital, Santiago), gas is primarily supplied by the Quintero LNG terminal.
 
 
109

 
 
Oil and Gas Infrastructure in Chile
 
 
In 2013, Chile produced 6.9 mbopd of crude oil and 965 million cubic meters of natural gas but imported 179.6 mbopd of crude oil and 137.3 bcf of natural gas, according to the Chilean Ministry of Energy.
 
The exploration and development of oil fields in Chile has historically been controlled mainly by ENAP, with few private companies working in this sector. We were the first private producer of oil and gas in Chile.
 
Regulation of the oil and gas industry
 
Under the Chilean Constitution, the state is the exclusive owner of all mineral and fossil substances, including hydrocarbons, regardless of who owns the land on which the reserves are located. The exploration and exploitation of hydrocarbons may be carried out by the state, companies owned by the state or private entities through administrative concessions granted by the President of Chile by Supreme Decree or CEOPs executed by the Minister of Energy. Exploitation rights granted to private companies are subject to special taxes and/or royalty payments. The hydrocarbon exploration and exploitation industry is supervised by the Chilean Ministry of Energy.
 
In Chile, a participant is granted rights to explore and exploit certain assets under a CEOP. If a participant breaches certain obligations under a CEOP, the participant may lose the right to exploit certain areas or may be required to return all or a portion of the awarded areas to Chile with no right of compensation. Although the government of Chile cannot unilaterally modify the rights granted in the CEOP once it is signed, exploration and exploitation are nonetheless subject to significant government regulations, such as regulations concerning the environment, tort liability, health and safety and labor. In the past year, for example, the Chilean government has proposed new regulations regarding the closure plans applicable to hydrocarbon operations that could have an impact on the timeframes and costs required to set up exploration or exploitation activities.
 
 
110

 
 
Regulatory entities
 
The Chilean Ministry of Energy and the National Commission of Energy (Comisión Nacional de Energía), or the CNE, are the principal government agencies responsible for the issuance of policies and regulations for the oil and gas sector. The Chilean Ministry of Energy is responsible for monitoring a participant’s compliance with its obligations under a CEOP. The Superintendency of Electricity and Fuels (Superintendencia de Electricidad y Combustibles), or the SDEC, supervises compliance with regulations regarding gas pipeline transportation and the Ministry of Environment, the Environmental Assessment Agency and the Superintendency of Environment are responsible for environmental matters. The new Environmental Courts are responsible for settling disputes relating to environmental permits, claims against the Superintendency of Environment and claims concerning environmental damage.
 
Ministry of Energy
 
The Chilean Ministry of Energy is responsible for developing and coordinating all plans, policies and regulations for the energy sector in Chile and supervising and advising the government in all matters related to energy. It coordinates the different entities in the energy sector in Chile and, by law, its Minister is the chairman of the board of directors of ENAP. The Ministry of Energy is also responsible for the protection, conservation and development of renewable and non-renewable energy resources.
 
SDEC
 
The SDEC is responsible for monitoring compliance with all regulations related to the generation, production, storage, transportation and distribution of all fuels, gas and electricity for the consumer market. To enforce such regulations, the SDEC has the power to impose fines and, if necessary, to take over the administration of deficient services when applicable. Our operations are not under the supervision of the SDEC.
 
Ministry of Environment, Environmental Assessment Agency and Superintendency of Environment
 
The Ministry of Environment, the Environmental Assessment Agency and the Superintendency of Environment are primarily responsible for environmental issues in Chile, including those affecting the oil and gas industry. The Ministry of Environment is responsible for the formulation and implementation of environmental policies, plans, programs and regulation, as well as for the protection and conservation of biological diversity and renewable natural resources and water resources and for promoting sustainable development and the integrity of environmental policy and regulations. The Environmental Assessment Agency is responsible for assessing whether projects that might have an adverse effect on the environment comply with Chilean environmental laws and regulations. The Environmental Assessment Agency directs and coordinates the environmental impact assessment process, whose final qualification is granted by the competent regional environmental assessment commission. The Superintendency of Environment’s primary responsibilities are monitoring compliance with the terms of an environmental impact assessment, as well as monitoring compliance with government plans to prevent environmental damage or to clean or restore contaminated geographical areas. The Superintendency of Environment has the power to suspend or terminate, or impose fines from US$1,000 up to US$10.0 million for, activities that it deems to have an adverse environmental impact, even if such activities comply with a previously approved environmental impact assessment.
 
The Environmental Courts
 
The Environmental Courts are principally responsible for hearing appeals of decisions made by the Superintendency of Environment and for adjudicating claims for environmental damage. There are currently two Environmental Courts in Chile, which began to hear claims on December 28, 2012 and on October 7, 2013, respectively. There is a third Environmental Court expected to begin hearing claims during 2016. The Environmental Court that will have jurisdiction over the area in which we operate elected its members on September 12, 2013 and began its operations in October, 2013.
 
Regulatory framework
 
Regulation of exploration and production activities
 
Oil and gas exploration and development is governed by the Political Constitution of the Republic of Chile and Decree with Law Force No 2 of 1986 of the Ministry of Mines, which set forth the revised text of the Decree Law 1089 of 1975, on CEOPS. However, the right to explore and develop fields is granted for each area under a CEOP between Chile and the relevant contractors. The CEOP establishes the legal framework for hydrocarbon activities, including, among other things, minimum investment commitments, exploration and exploitation phase durations, compensation for the private company (either in cash or in kind) and the applicable tax regime. Accordingly, all the provisions governing the exploitation and development of our Chilean operations are contained in our CEOPs and the CEOPs constitute all the licenses that we need in order to own, operate, import and export any of the equipment used in our business and to conduct our gas and petroleum operations in Chile.
 
 
111

 
 
Under Chilean law, the surface landowners have no property rights over the minerals found under the surface of their land. Subsurface rights do not generate any surface rights, except the right to impose legal easements or rights of way. Easements or rights of way can be individually negotiated with individual surface land owners or can be granted without the consent of the landowner through judicial process. Pursuant to the Chilean Code of Mines, a judge can permit a party to use an easement pending final adjudication and settlement of compensation for the affected landowner.
 
Regulation of transportation activities
 
Liquid hydrocarbon transportation, storage, importation and marketing are subject to a number of technical regulations regarding safety, quality and other matters. The rules for the transportation of liquid fuels through trucks and pipelines are primarily found in Supreme Decree No. 160 of 2009 (the Safety Code for Facilities and Production and Refining Operations, Transportation, Storage, Distribution and Supply of Liquid Fuels) of the Ministry of Economy. The Ministry of Energy is responsible for the regulation of transportation by pipeline and the Ministry of Transport is responsible for the regulation of transportation by truck.
 
Gas transportation in Chile is subject to open access rules, in which the gas transportation company must make its excess transportation capacity available to third parties under equal economic, commercial and technical conditions. Laws prohibit the abuse of a dominant position by a gas transportation company in order to discriminate among potential customers for use of its pipelines. Pursuant to Ministry of Economy Supreme Decree No. 280 of 2009, gas pipelines must also comply with the Regulation of Security for Transportation and Distribution of Gas, which regulates the design, construction, operation, maintenance, inspection and termination of operations of a natural gas pipeline.
 
Additionally, Chile is a signatory state to the Substitute Protocol of the Eighth Additional Protocol to the Economic Complementation Agreement No. 16 between Chile Republic and Argentina Republic (ACE 16) Regulation for Marketing, Operations and Transportation of Hydrocarbons Liquids—Crude Oil, Liquefied Gas and Liquid Products of Petroleum and Natural Gas and the following international conventions: the International Convention for the prevention of Pollution of the Sea by Oil of 1954, the Convention on the Prevention of Marine Pollution by Dumping of Wastes and Other Matters of 1972 and the International Convention on Civil Liability for Oil Pollution Damage of 1969.
 
Taxation
 
With regard to direct taxes on hydrocarbon exploitation, the general rule is that hydrocarbons are transferred to the contractor (its retribution under the CEOP), and those re-acquisitions from the contractor performed by Chile or its enterprises, as well as their corresponding acts, contracts and documents, are tax exempt. In addition, hydrocarbon exports by the contractor are also tax exempt. With regard to income taxes, as provided by article 5 of Decree Law No. 1,089, the contractor is subject either to a single tax calculated on its retribution, equal to 50% of such retribution, or to the general income tax regime established in the Income Tax Law (Decree Law No. 824 of 1974), in force at the time of the execution of the public deed which contains CEOPs, terms of which will be applicable and invariable throughout the duration of the contract. Income in Chile is subject to corporate tax on an accrual basis and has a current rate of 21% for fiscal year 2014. The applicable and invariable corporate income tax rates of our CEOPs range between 15% and 18.5%, as follows: the Fell Block is subject to a rate of 15%, the Otway and Tranquilo Blocks are subject to a rate of 17% and the Flamenco, Isla Norte and Campanario Blocks are subject to a rate of 18.5% for the income accrued or received during 2012 and 17% for the income accrued or received during 2013 and onward. Dividends or profits distributed to the foreign shareholders of the contractors are subject to 35% Additional Withholding Tax with a tax credit for the corporate income tax paid by the contractor. With regard to the value added tax, contractors may obtain as a refund the value added tax (which is 19% according to the Sales and Services Tax Law contained in Decree Law No. 825 of 1974) supported or paid on the import or purchase of goods or services used in connection with the exploration and exploitation activities. The applicable tax regime for each CEOP remains unchanged throughout the duration of the CEOP.
 
 
112

 

 
The Chilean Congress approved a reform to the income tax law in September 2014. Under this reform the income tax rate will increase from 20% in 2013 to: 21% in 2014, 22.5% in 2015, 24% in 2016, 25.5% in 2017 and 27% in 2018. The operating subsidiaries that we control in Chile, which are GeoPark TdF S.A., GeoPark Fell S.p.A. and GeoPark Magallanes Limitada, are not affected by the income tax reform mentioned since they are covered by the tax treatment established in the CEOPs.
 
Colombia
 
Oil and gas industry
 
Today, Colombia is one of the largest and most stable economies in South America. The country has a stable political and judicial environment, with a strong track record of growth. Furthermore, Colombia holds investment-grade sovereign debt ratings from all major rating agencies (BBB, BBB- and Baa2 from S&P, Fitch and Moody’s, respectively).
 
In 2013, the country’s GDP grew by 4.7%, with CPI inflation at 2%. In order to stimulate growth and private investments, Colombia has throughout the last years entered into several free trade agreements, which include the agreement with the United States in May 2012 and the creation of the Pacific Alliance with Mexico, Peru and Chile in June 2013.
 
Oil is currently Colombia’s leading export and source of foreign investment. Historically, all oil production in the country was from concessions granted to foreign operators or undertaken by Ecopetrol, in contracts of association with foreign companies. During 1999 and 2000, the country was considered to be at risk of becoming a net oil importer unless significant additional reserves were discovered. As a result, Ecopetrol was restructured, and in 2003, a regulatory agency for the sector, the ANH, was created. Following these initial steps, consistent acreage sales to private investors coupled with better seismic work led to an improvement in the country’s exploratory success rate and, consequently, to a change in the country’s production landscape. Discoveries in Colombia in general have not been relevant in terms of scale; however, the number of discoveries has favored a significant increase in production and the creation of several medium-sized companies. Opportunities offered by the Colombian energy sector have changed the competitive landscape by attracting foreign investment in the country from leading multinational energy companies that operate in Colombia either independently or through joint ventures.
 
According to the BP Statistical Review, Colombia is the third-largest producer of crude oil and the sixth largest producer of natural gas in Central and South America. According to the BP Statistical Review, in 2013, the country’s oil production reached 1.004 mmbpd, with natural gas production of 12.6 bcm.
 
Colombia—production profile
 

 

Source: BP Statistical Review
 
 
113

 
 
Colombia is divided in 23 sedimentary basins. Colombian sedimentary basins have extensively developed petroleum systems that make them well suited for exploration and exploitation of hydrocarbons. Colombian supply growth is driven mainly by conventional resources located in reservoirs with large regional distribution systems and heavy oil development along the eastern part of the Tertiary Foreland basins. From 2002 to 2013, Colombian production increased at a CAGR of 5.1% for oil and 6.6% for natural gas.
 
We believe Colombia offers significant potential for value creation through the application of modern technology and exploration strategies on undercapitalized producing fields.
 
Colombia—seismic profile (thousand km 2D equivalent)
 

 

Source: ANH
 
Regulation of the oil and gas industry
 
Under Colombian law, the state owns all hydrocarbon reserves discovered in the Colombian territory and exercises control of the exploitation of such reserves primarily through the ANH.
 
The ANH is responsible for managing all exploration lands not subject to previously existing association contracts with Ecopetrol. The ANH began offering all undeveloped and unlicensed exploration areas in the country under E&P Contracts and Technical Evaluation Agreements, or TEAs, which resulted in a significant increase in Colombian exploration activity and competition, according to the ANH. The ANH is also in charge of negotiating and executing contracts through “direct negotiation” mechanisms with attention to special conditions in the areas to be explored.
 
Regulatory entities
 
The principal authorities that regulate our activities in Colombia are the Ministry of Mines and Energy, the ANH, the National Environmental Licensing Authority, or the ANLA, and the Regulatory Commission of Energy and Gas, or the CREG.
 
Ministry of Mines and Energy
 
The Ministry of Mines and Energy is responsible for managing and regulating Colombia’s nonrenewable natural resources, assuring their optimal utilization by defining and adopting national policies regarding exploration, production, transportation, refining, distribution and export of minerals and hydrocarbons.
 
ANH
 
The ANH was created in 2003 and is responsible for the administration of Colombia’s hydrocarbon reserves. The ANH’s objective is to manage the hydrocarbon reserves owned by the state through the design, promotion and negotiation of the exploration and production agreements in areas where hydrocarbons may be found. The ANH is also responsible for creating and maintaining attractive conditions for private investments in the hydrocarbon sector and for designing bidding rounds for exploration blocks.
 
 
114

 
 
Any oil company selected by the ANH to explore a specific block must execute either a TEA or an E&P Contract to develop and exploit the block with the ANH. All royalty payments in connection with the production of hydrocarbons are made to the ANH in kind unless the ANH grants a specific waiver to make royalty payments in cash or the specific contract provides for payment in cash. Any oil company working in Colombia must present to the ANH periodic reports on the evolution of their exploration and exploitation activities.
 
ANLA
 
The ANLA was created pursuant to Decree 3573 of 2011 issued by the Colombian government with the participation of the Administrative Department of Public Functions (Departamento Administrativo de la Función Pública), and is responsible for hydrocarbon environmental licensing in Colombia. Any project in the hydrocarbons sector requiring an environmental license must submit to environmental licensing procedures, which require the presentation of an environmental impact assessment, an environmental management plan and a contingency plan. Environmental licenses are granted for exploration and production phases separately.
 
CREG
 
Laws 142 and 143 of 1994 created the CREG, a special administrative unit of the Ministry of Mines and Energy, responsible for establishing the standards for the exploitation and use of energy, regulating the domestic utilities of electricity and fuel gas (liquefied petroleum gas and natural gas), establishing price rules for energy and gas and regulating self-generation and cogeneration of energy. The CREG is also responsible for fostering the development of the energy services industry, promoting competition and responding to consumer and industry needs. Decree 4130 of 2011 assigned the CREG new functions that were previously fulfilled by the Ministry of Mines and Energy, including the regulation of tariffs for oil transportation in poliducts and the regulation of petroleum-derived liquid fluids.
 
Superintendency of Domiciliary Public Services
 
Under Colombian regulations, the distribution and marketing of natural gas is considered a public service. As such, this activity, as well as electricity, are regulated by Law 142 of 1994 and supervised by the Superintendency of Domiciliary Public Services (Superintendencia de Servicios Públicos Domiciliarios).
 
Regulatory framework
 
Regulation of exploration and production activities
 
Pursuant to Colombian law, the state is the exclusive owner of all hydrocarbon resources located in Colombia and has full authority to determine the rights, royalties or compensation to be paid by private investors for the exploration or production of any hydrocarbon reserves. The Ministry of Mines and Energy is the authority responsible for regulating all activities related to the exploration and production of hydrocarbons in Colombia.
 
Decree Law 1056 of 1953 (Código de Petróleos), or the Petroleum Code, establishes the general procedures and requirements that must be completed by a private investor prior to commencing hydrocarbon exploration or production activities. The Petroleum Code sets forth general guidelines, obligations and disclosure procedures that need to be followed during the performance of these activities.
 
 
115

 
 
Exploration and production activities were governed by Decree 1895 of 1973 until September 2009. Decree Law 2310 of 1974 (as complemented by Decree 743 of 1975) governed the contracts and contracting processes carried out by Ecopetrol and the rules applicable to such contracts, and also provided that Ecopetrol was responsible for administering the hydrocarbons resources in the Country. Decree 2310 of 1974 was replaced by Decree Law 1760 of 2003, but all agreements entered into by us prior to 2003 with other oil companies are still regulated by Decree 2310 of 1974.
 
Decree Law 1760 of 2003 provided the faculties, structure and functions of the ANH, and granted the ANH full and exclusive authority to regulate and oversee the exploration and production of hydrocarbon reserves. Decree Law 1760 of 2003 was complemented by Decree 2288 of 2004, which regulates all aspects related to the reversion of reserves and infrastructure under the joint venture agreements executed by us before 2004.
 
The regime for the ANH’s contracts is set forth in Agreement 008 of 2004 and Agreement 004 of 2012. Accord 008 of 2004, as repealed and replaced by Accord 004 of 2012, issued by the Directive Council of the ANH, sets forth the necessary steps for entering into E&P Contracts with the ANH. This Agreement only regulates the contracts entered into as of May 4, 2012. Prior contracts are still ruled by Agreement 008 of 2004.
 
Resolution 18-1495 of 2009 establishes a series of regulations regarding hydrocarbon exploration and exploitation. In the E&P Contracts, operators are afforded access to non-contracted blocks by committing to an exploration work program. These E&P Contracts provide companies with 100% of new production, less the participation of the ANH, which participation may differ for each E&P Contract and depends on the percentage that each company has offered to the ANH in order to be granted with a block, subject to an initial royalty payment of 8% and the payment of income taxes of 33%. In addition, the Colombian government also introduced TEAs, in which companies that enter into TEAs are the only ones to have the right to explore, evaluate and select desirable exploration areas and to propose work commitments on those areas, and have a preemptive right to enter into an E&P Contract, thereby providing companies with low-cost access to larger areas for preliminary evaluation prior to committing to broader exploration programs. A preemptive right is granted to convert the TEA into an E&P Contract. Exploration activities can only be carried out by the TEA contractor.
 
Pursuant to Colombian law, companies are obligated to pay a percentage of their production to the ANH as royalties and an economic right as ANH’s participating interest in the production. In 1999, a modification to the royalty system established a sliding scale for royalty payments, linking them to the production level of crude oil and natural gas fields discovered after July 29, 1999 and to the quality of the crude oil produced. Since 2002 the royalties system has ranged from 8% for fields producing up to 5,000 bopd to 25% for fields producing in excess of 600,000 bopd. Changes in royalty programs only apply to new discoveries and do not alter fields already in their production stage. Producing fields pay royalties in accordance with the applicable royalty program at the time of the discovery. The purchase price is calculated based on a reference price for crude oil at the wellhead and varies depending on prevailing international prices. Decree 2100 of 2011 modified the commercialization scheme of natural gas royalties. From 2012 and until May 2013, producers had to directly commercialize the royalties of their own production on behalf of the ANH. In return, the ANH paid a commercialization fee to producers. As of May 2013, contractors must pay in kind royalties to third parties called “Royalty Trading Companies” or “Royalty Marketing Companies,” which are in charge of commercializing the royalties.
 
Regulation of refining and petrochemical activities
 
Refining and petrochemical activities are considered to be public utility activities and are subject to governmental regulation. Article 58 of the Petroleum Code establishes that oil refining activities can be developed throughout Colombia. Oil refineries must comply with the technical characteristics and requirements established by the existing regulations.
 
The Ministry of Mines and Energy is responsible for regulating, supervising and overseeing all activities related to the refining of crude oil, import of refined products, storage, transport and distribution.
 
Decree 2657 of 1964 regulated the oil refining activities and created the Oil Refining Planning Committee, which is responsible for studying industry problems and implementing short- and long-term refining planning policies. The Committee is also responsible for evaluating and reviewing new refining projects or expansion of existing infrastructure. In evaluating a new project, the Committee must take into account the significance of the project and the economic impact, the sources of financing, profitability, social contribution, the effects on Colombia’s balance of payments and the price structure of the refined products.
 
Pursuant to Resolution 18-0966 of 2006 issued by the Ministry of Mines and Energy and Article 58 of the Petroleum Code, any refining company operating in Colombia must provide a portion or, if needed, the total of its production to supply local demand prior to exporting any production. If the regulated production income, the principal item in the price formula, becomes lower than the export parity price, the price paid for the refined products will be equivalent to the price for those products in the U.S. Gulf Coast market. If there is local demand for imported crudes, the refining company may charge additional transportation costs in proportion to the crudes delivered to the refinery.
 
 
116

 
 
In 2008, Law 1205 was issued, with the main purpose of contributing to a healthier environment, and established the minimum quality that fuels should have in the country and the time frame for such a purpose.
 
The Ministry of Mines and Energy establishes the safety standards for LPG, storage equipment, maintenance and distribution. Regulations issued in 1992 established that every local, commercial and industrial facility with a storage capacity of LPG greater than 420 pounds must receive authorization for operations from the Ministry of Mines and Energy.
 
As of May 2012, under the powers granted by Decree 4130 of 2011 for currency and tax matters as well as for royalties, the ANH will determine the crude oil price reference.
 
Regulation of transportation activities
 
Hydrocarbon transportation activity is considered a public utility activity in Colombia and therefore is under governmental supervision and control. It is also a public service, and pipelines are considered to be public transport companies. Transportation and distribution of crude oil, natural gas and refined products must comply with the Petroleum Code, the Commerce Code (Código de Comercio) and with all governmental decrees and resolutions.
 
Notwithstanding the general rules for hydrocarbon transportation in Colombia, natural gas transportation has specific regulations, due to the categorization of natural gas distribution as a public utility activity under Colombian laws. Therefore, natural gas distribution transportation is governed by specific regulation, issued by the CREG that seeks primarily to satisfy the needs of the population.
 
The exportation of natural gas is not considered a public utility activity under Colombian law and therefore is not subject to Law 142 of 1994. Nevertheless, the internal supply of natural gas is a priority for the Colombian government. This policy is included in Decree 2100 of 2011, providing that in the event the supply of natural gas is reduced or halted as a result of a shortage of this hydrocarbon, the Colombian government has the right to suspend the supply of natural gas to foreign customers. Notwithstanding the foregoing, the Decree 2100 of 2011, establishes freedom to export natural gas, under normal conditions for gas reserves.
 
Transport systems, classified as crude oil pipelines and multipurpose pipelines, can be owned by private parties. The building, operation and maintenance of pipelines must comply with environmental, social, technical and economic requirements under national and international standards. Transportation networks must follow specific conditions regarding design and specifications, while complying with the quality standards demanded by the oil and gas industry.
 
According to Law 681 of 2001, multipurpose pipelines must be open to third-party use and owners must offer their capacity on the basis of equal access to all. Hydrocarbon transport activity may be developed by third parties and must meet all requirements established by law.
 
The Ministry of Mines and Energy is responsible for studying and approving the design and blueprints of all pipelines, mediation of rates between parties or, in case of disagreement, establishing the hydrocarbon transport rates based on information furnished by the service provider, issuing hydrocarbon transport regulations, liquidation, distribution and verification of payment of transport-related taxes and managing the information system for the oil product distribution chain.
 
The construction of transportation systems requires government licenses and local permits awarded by the Ministry of Environment, in addition to other requirements from the regional environmental authorities.
 
Further regulations on pipeline access and tariff systems have been defined by the Ministry of Mines and Energy. Over the past months, the Ministry of Mines and Energy has been working on a project to modify the 2010 regulation of pipeline access and tariff systems.
 
Taxation
 
The Tax Statute and Law 9 of 1991 provide the primary features of the oil and gas industry’s tax and exchange system in Colombia. Generally, national taxes under the general tax statute apply to all taxpayers, regardless of industry. The main taxes currently in effect—after the December 2012 tax reform discussed below—are the income tax (25%), the special income tax for the development of social investments (9% for 2013 to 2015 and 8% for 2016 and beyond) the equity or net assets tax, sales or value added tax (16%), and the tax on financial transaction (0.4%). Additional regional taxes also apply. Colombia has entered into a number of international tax treaties to avoid double taxation and prevent tax evasion in matters of income tax and net asset tax.
 
 
117

 
 
Decree 2080 of 2000 (amended by Decree 4800 of 2010), or the international investment regime, regulates foreign capital investment in Colombia. Resolution 8 of the board of the Colombian Central Bank, or the Exchange Statute, and its amendments contain provisions governing exchange operations. Articles 48 to 52 of Resolution 8 provide for a special exchange regime for the oil industry that removes the obligation of repayment to the foreign exchange market currency from foreign currency sales made by foreign oil companies. Such companies may not acquire foreign currency in the exchange market under any circumstances and must reinstate in the foreign exchange market the capital required in order to meet expenses in Colombian legal currency. Companies can avoid participating in this special oil and gas exchange regime, however, by informing the Colombian Central Bank, in which case they will be subject to the general exchange regime of Resolution 8 and may not be able to access the special exchange regime for a period of 10 years.
 
On December 26, 2012, Colombian Congress approved a number of tax reforms. These changes include, among other things, VAT rate consolidation, a reduction in corporate income tax (from 33% to 25%), changes to transfer pricing rules, the creation of a new corporate income tax to pay for health, education and family care issues (9% for fiscal years 2013 to 2015 and 8% from 2016 and beyond), modifications in individual income tax, new “thin capitalization” rules and a reduction of social contributions paid by certain employees. The implementation of such tax reforms requires further administrative regulation. As of the date of this annual report, some administrative regulations had been published, although we do not expect the final impact of these reforms to be material to our business.
 
In December 2014, Colombian Congress approved a tax reform. This reform has introduced a temporary net wealth tax assessed on net equity on domestic and foreign legal entities, kept the rate of the income tax on equality (enterprise contribution on equality, “CREE” for its Spanish acronym) at 9%, and applied a CREE surcharge until 2018, among other changes. The net wealth tax (NWT) assessed on net equity would apply for tax years 2015 through 2017 for domestic and foreign entities that hold any wealth in Colombia, directly or indirectly, via permanent establishments (PEs) or branches. In the case of foreign or domestic individuals, the NWT would apply until 2018. NWT will apply, for corporate taxpayers ,at progressive rates ranging from 1.15% in 2014; 1% in 2015 and decrease to 0.4% in 2016 and finally disappear in 2017,. NWT paid would not be deductible or creditable for Colombian income tax purposes. The Reform also extended the current 9% CREE tax rate, which was scheduled to decrease to 8% in 2016. Also, it will introduce a new CREE surcharge, beginning in 2015, from 5% in 2015, 6% in 2016, 8% in 2017 and  9% in 2018. Therefore, the accumulated corporate income tax rate will rise to 43% in 2018.
 
Brazil
 
Oil and gas industry
 
Recent discoveries in the E&P space have transformed Brazil’s oil and gas industry landscape and turned the country into one of the fastest-growing oil and gas markets in the world. According to the BP Statistical Review, the country’s proved oil reserves in 2013 jumping to 15.6 bboe, an increase of 1.8% as compared to the previous year. The reserves’ CAGR throughout the last 11 years has reached 4.3%, significantly above the world’s average CAGR of 2.2%. Furthermore, production has also grown above the global rate during this 11-year period—3.2% as compared to 1.3%—in great part favored by recent discoveries in the pre-salt and offshore Atlantic concessions. In 2013, oil production reached 2,114 mmbpd.
 
Similar dynamics took place for the natural gas market, with reserves in 2013 jumping to 0.5 trillion cubic meters, or tm3, with an implied 11-year CAGR of 5.9%, significantly above the global CAGR of 1.7%. Production has also grown above the global rate during this period—7.9% as compared to 2.7%—also favored by both non-associated gas finds and gas associated with the pre-salt areas. In 2013, natural gas production reached 21.3 bcm.
 
Today, offshore fields are the main contributor to reserves and production; however, the first phase of the production history in the sector, with upstream activities dating back to the 1940s, was in the onshore space, with the Recôncavo Basin in northeast Brazil playing a pivotal role. In 2013, proven domestic oil production contributed to more than 91% of total production (with the remainder located onshore). More than 94% of Brazil's reserves are located offshore, and 80% of all reserves are found offshore near the state of Rio de Janeiro. Offshore the state of Espirito Santo held the next largest accumulation at 9% of country's reserves.
 
 
118

 
 
Historically, Brazil’s oil and natural gas industry was controlled by Petrobras. In 1995, the Brazilian Federal Constitution was amended to allow privately- or publicly-owned companies to engage in the exploration and exploitation of oil and natural gas, subject to conditions set forth in specific legislation governing the sector. In 1997, the Brazilian Petroleum Law created the ANP to promote a transparent regulatory framework and bidding rounds for new concession areas and to regulate and oversee the Brazilian oil and natural gas sector.

On May 14, 2013, the ANP hosted the 11th oil and gas bidding round offering 289 concessions, located in 11 basins. These concessions cover approximately 155.8 sq. km. The auction was characterized by a high level of participation and raised R$2.8 billion in proceeds through license fees. Of the 289 concessions offered, 142 were successfully bid upon by industry players.
 
Additionally, on November 28, 2013, the ANP hosted the 12th oil and gas bidding round offering 240 concessions, located in seven onshore basins. The auction raised R$165.2 million in proceeds through signing bonuses. The round was focused on conventional and unconventional resources with natural gas potential. Of the 240 concessions offered, 72 were successfully bid upon by industry players.
 
Natural gas market in Brazil
 
The natural gas industry in Brazil has undergone significant changes over the past decade. During this period, natural gas was the fastest-growing component of the non-renewable energy mix in the country. Taking into account the increased local production and imports from Bolivia, natural gas currently accounts for about 8% of total Brazilian energy demand, according to the 2012 National Energy Balance published by the Energy Research Company, or EPE. Furthermore, according to EPE’s 2021 Ten Year Energy Expansion Plan, the share of natural gas in overall energy consumption in Brazil should reach 7.8% in 2016 and 8.1% in 2021. Production will be further boosted with the next bid round, which has been pre-announced by the ANP for the fourth quarter of 2013, and which will be dedicated to areas with gas potential according to studies led by the ANP.
 
Brazil has the capacity for both sustained and rapid growth in natural gas over the next decade, which may potentially change the balance between natural gas supply and demand in the country. The increased supply could open up new opportunities in the country. Natural gas may not only help sustain the continued growth of the local market, but Brazil may also choose to reduce the amount of gas imported and, in the long-term, become a seasonal exporter.
 
The increase of the gas supply associated with a growing reserve profile is expected to enable the continued development of the domestic market at rates above the historical ones. Market growth has been largely directed by increased demand from the industrial and power generation sectors, which increased their demand for gas by 89.1% between 2002 and 2011, according to the EPE.
 
 
119

 
 
Brazil’s production profile
 

 

Source: BP Statistical Review
 
Brazil’s sedimentary basins
 
The offshore area covers approximately 383.0 million gross acres and the onshore area covers approximately 1,112.0 million gross acres.
 
Infrastructure and workforce
 
Overview. Extensive infrastructure is already in place in the mature coastal basins. The Brazilian midstream infrastructure has grown significantly during recent years. However, it is still small in comparison to other countries, such as the U.S., China and France. In total, there are 32 oil pipes extending across 2,000 km. Local oil pipeline systems connect the fields in the Sergipe-Alagoas, Potiguar and Recôncavo Basins to the coastal export terminals where oil is sent by ship to the refineries in Fortaleza, Bahia and other States. The Brazilian government is expected to announce a ten-year plan for pipeline development, or Pemat, similar to what is done today in the power and utilities sector, through EPE’s 2021 Ten Year Energy Expansion Plan.
 
With a well-established onshore oil and gas industry, the country has an experienced and skilled workforce.
 
Oil infrastructure. The oil infrastructure in Brazil is relatively limited, and the majority of oil production is offshore. Oil is loaded onto tankers and shipped directly to coastal terminals and refineries or exported.
 
Gas infrastructure. The gas pipeline network in Brazil is still relatively underdeveloped despite the significant expansion currently underway. There are many gas transmission pipelines, including international pipelines and a large distribution system. However, the existing infrastructure covers only a small portion of Brazil, primarily serving the main population centers of São Paulo and Rio de Janeiro, some states in the south and coastal states in the northeast.
 
LNG
 
Brazil began importing LNG in early 2009 through two import terminals, one located in northeast Brazil, in the State of Ceará, and another near the major gas markets in southeast Brazil, in the State of Rio de Janeiro. Both terminals offer re-gasification vessels with an anchor point, which may be connected directly to the national gas network. The terminals are designed to provide flexibility in gas supply and meet the region’s thermoelectric demand.
 
 
120

 
 
Refineries
 
There are currently 16 refineries operating in Brazil, of which 13 are Petrobras-operated. The current refining capacity is approximately 2.2 mmboepd, up from the 1.9 mmboepd during the 2000s. This increase has been achieved through capacity expansion of the existing refineries. Petrobras has plans to continue the expansion of the country’s refining capacity, and several major projects are either underway or planned that will add a further 1.7 mmboepd of capacity.
 
Regulation of the oil and gas industry
 
Article 177 of the Brazilian Federal Constitution of 1988 provides for the Federal Government’s monopoly over the prospecting and exploration of oil, natural gas resources and other fluid hydrocarbon deposits, as well as over the refining, importation, exportation and sea or pipeline transportation of crude oil and natural gas. Initially, paragraph one of article 177 barred the assignment or concession of any kind of involvement in the exploration of oil or natural gas deposits to private industry. On November 9, 1995, however, Constitutional Amendment Number 9 altered paragraph one of article 177 so as to allow private or state-owned companies to engage in the exploration and production of oil and natural gas, subject to the conditions to be set forth by legislation.
 
The Brazilian Petroleum Law, which enacted this constitutional provision:
 
 
·
confirmed the Federal Government’s monopoly over oil and natural gas deposits and further provided that the exploration and production of such hydrocarbons would be regulated and overseen by the federal government;
 
 
·
created the CNPE (as defined below) and the ANP;
 
 
·
revoked Law Number 2,004/53, which appointed Petrobras as the exclusive agent to execute the Federal Government’s monopoly; and
 
 
·
established a transitional rule that entitled Petrobras to: (1) produce in fields where Petrobras had already started production under a concession agreement made with the ANP for 27 years, on an exclusive basis, starting on the date the field was declared commercially profitable; and (2) explore areas where Petrobras was able to show evidence of “established reserves” prior to the enactment of the Brazilian Petroleum Law, for up to three years, subsequently extended to five years.
 
Regulatory entities
 
National petroleum, natural gas and biofuel agency (ANP)
 
The Brazilian Petroleum Law created the ANP. The ANP is a regulatory body of the federal government associated with the Ministry of Mines and Energy. The ANP’s function is to regulate the oil, natural gas and biofuels industry in Brazil. One of the ANP’s primary objectives is to create a competitive environment for oil and natural gas activities in Brazil that will lead to the lowest prices and best services for consumers. Its principal responsibilities include enforcing regulations as well as awarding concessions related to oil, natural gas and biofuels, in accordance with the Brazilian Petroleum Law, as set forth in Decree No. 2,455, dated January 14, 1998, and regulations enacted by the National Council on Energy Policy and National Interest.
 
National council on energy policy (CNPE)
 
The CNPE, also created by the Brazilian Petroleum Law, is a council of the President of Brazil presided over by the Minister of Mines and Energy. The CNPE is charged with submitting national energy policies, designing oil and natural gas production policies and establishing the procedural guidelines for competitive bids regarding the exploration concessions and areas with established viability in accordance with the Brazilian Petroleum Law.
 
 
121

 
 
Regulatory framework
 
Pricing policy
 
Until the enactment of the Brazilian Petroleum Law, the Brazilian government regulated all aspects of the pricing of oil and oil products in Brazil, from the cost of oil imported for use in refineries to the price of refined oil products charged to the consumer. Under the rules adopted following the Brazilian Petroleum Law, the Brazilian government changed its price regulation policies. Under these regulations, the Brazilian government: (1) introduced a new methodology for determining the price of oil products designed to track prevailing international prices denominated in U.S. dollars, and (2) gradually eliminated controls on wholesale prices.
 
Concessions
 
In addition to opening the Brazilian oil and natural gas industry to private investment, the Brazilian Petroleum Law created new institutions, including the ANP, to regulate and control activities in the sector. As part of this mandate, the ANP is responsible for licensing concession rights for the exploration, development and production of oil and natural gas in Brazil’s sedimentary basins through a transparent and competitive bidding process. The ANP has conducted 12 bidding rounds for exploration concessions since 1999. In November 2013, the twelfth round was conducted; 240 blocks in 13 sectors of seven basins were offered, of which 72 were awarded. Of these 72 blocks, we were awarded two new concessions (the PN-T-597 Concession in the Parnaíba Basin in the State of Maranhão and the SEAL-T-268 Concession in the Sergipe Alagoas Basin in the State of Alagoas). Our PN-T-597 is still subject to the entry into the concession agreement. See “—Our operations—Operations in Brazil” and “—Item 3. Key information—D. Risk factors—Risks relating to our business—The PN-T-597 concession is subject to an injunction and may not close” for more information.
 
In order to participate in the auction process a company must have proven experience in oil and gas exploration and production activities, be legally constituted under the laws of their home country and undertake that, in the event that they are successful in bidding, the company will constitute a company with its headquarters and management in Brazil, organized under Brazilian law, and have the determined (specific for each bidding round) minimum net equity. If all requirements are met, the company will be considered qualified to bid and make offers for the bidding areas within its category.
 
Environmental issues
 
The identification and definition of the concessions to be offered is based on the availability of geological and geophysical data indicating the presence of hydrocarbons. Also, in order to protect the environment, the ANP, the IBAMA and the state environmental agencies analyze all the areas prior to deciding which concessions to offer in licensing rounds. The requirement levels for environmental licensing for the various concessions to be auctioned are then published, allowing the future concessionaire to include environmental considerations in determining what projects to pursue. These environmental guidelines are revised and updated with every ANP bidding round.
 
Consortium
 
The oil and natural gas industry is characterized in Brazil by the presence of several companies acting through consortium agreements, or unincorporated joint ventures, in order to share the risks of exploration, development and production activities. Terms of those agreements are set out by the ANP and the actual risk sharing agreement is reflected in joint operating agreements.
 
Taxation
 
Introduction. The Brazilian Petroleum Law introduced significant modifications and benefits to the taxation of oil and natural gas activities. The main component of petroleum taxation is the government take, comprised of license fees, fees payable in connection with the occupation or title of areas, royalties and a special participation fee. The introduction of the Brazilian Petroleum Law presents certain tax benefits primarily with respect to indirect taxes. Such indirect taxes are very complex and can add significantly to project costs. Direct taxes are mainly corporate income tax and social contribution on net profit.
 
Government take. With the effectiveness of the Brazilian Petroleum Law and the regulations promulgated by the ANP, concessionaires are required to pay the Brazilian federal government the following:
 
 
122

 
 
 
·
license fees;
 
 
·
rent for the occupation or retention of areas;
 
 
·
special participation fee; and
 
 
·
royalties on production.
 
The minimum value of the license fees is established in the bidding rules for the concessions, and the amount is based on the assessment of the potential, as conducted by the ANP. The license fees must be paid upon the execution of the concession contract. Additionally, concessionaires are required to pay a rental fee to landowners varying from 0.5% to 1.0% of the respective hydrocarbon production.
 
The special participation fee is an extraordinary charge that concessionaires must pay in the event of obtaining high production volumes and/or profitability from oil fields, according to criteria established by applicable regulation, and is payable on a quarterly basis for each field from the date on which extraordinary production occurs. This participation rate, whenever due, may reach up to 40% of net revenues depending on (i) volume of production and (ii) whether the block is onshore, shallow water or deep water. Under the Brazilian Petroleum Law and applicable regulations issued by the ANP, the special participation fee is calculated based upon quarterly net revenues of each field, which consist of gross revenues calculated using reference prices published by the ANP (reflecting international prices and the exchange rate for the period) less:
 
 
·
royalties paid;
 
 
·
investment in exploration;
 
 
·
operational costs; and
 
 
·
depreciation adjustments and applicable taxes.
 
The ANP is responsible for determining monthly minimum prices for petroleum produced in concessions for purposes of royalties payable with respect to production. Royalties generally correspond to a percentage ranging between 5% and 10% applied to reference prices for oil or natural gas, as established in the relevant bidding guidelines (edital de licitação) and concession agreement. In determining the percentage of royalties applicable to a particular concession, the ANP takes into consideration, among other factors, the geological risks involved and the production levels expected.
 
Relevant Tax Aspects on Upstream Activities. The special customs regime for goods to be used in the oil and gas activities in Brazil, REPETRO, aims primarily at reducing the tax burden on companies involved in exploring and extracting oil and natural gas, through the total suspension of federal taxes due on the importation of equipment (platforms, subsea equipment, among others), under leasing agreements, subject to the compliance with applicable legal requirements. The period in which the goods are allowed to remain in Brazil under the REPETRO regime may vary depending on the importer, but usually corresponds to the duration of the contract executed between the Brazilian company and the foreign entity, or the period for which the company was authorized to exploit or produce oil and gas.
 
In 2007, the legislation regarding the State Value Added Tax—ICMS imposed taxation on the import of equipment into Brazil under the REPETRO regime was significantly changed by ICMS Convention No. 130/2007. This regulation allows each State to grant the ICMS tax calculation basis reduction (generating a tax burden of 7.5% with the recoverability of credits or 3%, without the recoverability of credits) for goods purchased under the REPETRO regime for the production phase and the total exemption or ICMS tax calculation basis reduction (generating a tax burden of 1.5%, without the recoverability of credits) for the exploration phase. In order to be in force, the ICMS Convention No. 130/07 must be included in each state’s legislation.
 
For example, currently, based on Convention No. 130/2007 , the state of Rio de Janeiro grants tax calculation basis reduction for the exploitation (generating a tax burden of 7.5%, with the recoverability of credits or 3%, without the recoverability of credits) and production of oil and gas (generating a tax burden of 1.5%, without the recoverability of credits). For production activities, the legislation used to grant an exemption of ICMS, which was changed to a tax calculation basis reduction, according to Resolution Sefaz No. 631, dated May 14th, 2013.
 
 
123

 
 
It is important to mention that before the enactment of the Convention No. 130/2007, the State of Rio de Janeiro has attempted to impose ICMS on production activities, based on State Law No. 4,117, dated June, 27, 2003, which was regulated by Decree No. 34,761, dated February 3, 2004, and was subsequently suspended by Decree No. 34,783 of February 4, 2004 for an undetermined period of time. Nevertheless, the State of Rio de Janeiro may choose to enforce the law at any time. Also, the constitutionality of this law is currently being challenged by the Public Ministry in the Supreme Court (ADI 3,019-RJ).
 
Pursuant to the Brazilian Petroleum Law and subsequent legislation, the federal government enacted Law No. 10,336/01, to impose the Contribution for Intervention in the Economic Sector, or CIDE, an excise tax payable by producers, blenders and importers on transactions with some of oil and fuel products, which is imposed at a flat amount based on the specific quantities of each product. Currently, the CIDE rates are zero, based on Decree No. 7,764/2012.
 
Brazil has enacted a corporate tax reform, Law 12.973 of 13 May 2014. On upstream operations, as from 2015 fiscal year, the new tax law may generate timing effects for income tax purposes on the deduction of pre-operational costs as well as depreciation of fixed assets and amortization of intangibles. The new law imposes restrictions for the tax deduction of goodwill arising from in-house operations, and brings several changes to the Brazilian CFC rules.
 
Peru
 
Peru is the eighth largest crude oil reserve holder in Central and South America, with 633 million barrels of proved reserves, as of January 2014, according to Oil and Gas Journal. Much of Peru’s proved oil reserves are located onshore in the Amazon region. Proved natural gas reserves in Peru were 15.4 trillion cubic feet in 2014, the third largest in Central and South America following Venezuela and Mexico.
 
Crude oil production in Peru has been declining since the mid-1990s, but the country’s total liquid fuels production has been bolstered by increased output of natural gas liquids (“NGLs”). As a result, total liquid fuels production has steadily increased over the past decade to average 175,000 barrels per day (b/d) in 2013, of which nearly 60% was NGLs.
 
Petroleum consumption in Peru averaged 171,000 b/d in 2013. Peru imports crude oil and refined products to satisfy both domestic demand and export commitments. The country imports most of its crude oil from Ecuador, with smaller amounts from other countries in South America and West Africa.
 
Peru has six oil refineries with a total crude distillation capacity of almost 199,000 b/d. Repsol YPF operates the largest refinery in the country, the 108,000-b/d La Pampilla refinery located in Lima. Most of the other refineries are owned by the state-owned company, Petroperu.
 
Dry natural gas production in Peru has grown rapidly since the Camisea field went on stream in 2004.
 
 Peru became a natural gas exporter in 2010 when it commissioned South America’s first liquefied natural gas (“LNG”) plant, Melchorita.
 
 
124

 
 
Peru’s production profile
 
 
Peruvian hydrocarbon legislation. 

The hydrocarbons activities in Peru are mainly regulated by the General Hydrocarbons Law (Law 26,221), and several regulations enacted in order to develop the provisions included in such law.

According to the Hydrocarbons Law, oil and gas exploration and production activities are carried out under license or service contracts granted by the government. Under a license contract, the investor pays a royalty, whereas under a service contract, the government pays remuneration to the contractor. As stated by the Peruvian Constitution and the Organic Law for Hydrocarbons, a license contract does not imply a transfer or lease of property over the area of exploration or exploitation. By virtue of the license contract, the contractor acquires the authorization to explore or to exploit hydrocarbons in a determined area, and Perupetro (the entity that holds the Peruvian state interest) transfers the property right in the extracted hydrocarbons to the contractor, who must pay a royalty to the state.

License and service contracts are approved by a supreme decree issued by the Peruvian Ministry of Economy and Finance, and the Peruvian Ministry of Energy and Mining, and can only be modified by a written agreement signed by the parties. Before initiating any negotiation, every oil and gas company must be duly qualified by Perupetro, in order to determine if it fulfills all the requirements needed to develop exploration and production activities under the contract form requirements mentioned above. When a contractor is a foreign investor, it is expected to incorporate a subsidiary company or registered branch in accordance with Peru’s laws and to appoint local representatives who will interact with Perupetro.

License and services agreements may be granted for just an exploitation stage -when a commercial discovery has been made- or for an exploration and exploitation stage –when such discovery has not been made yet.  In this case, the exploration phase will last no more than 7 years, counted from the effective date of the contract (60 days after the signing date). This term can be divided into several periods as agreed in the contract, and all of them with a minimum work obligation that should be fulfilled by a contractor in order to access to the next exploration period. The exploitation phase will last 40 years from the effective date of the contract in case of natural gas discoveries and 30 years from the effective date in case of oil discoveries.

The Ministry of Energy and Mines may exceptionally authorize an extension of three years for the exploration stage, if the contractor has fulfilled with the minimum work program established in the contract, and also commits to fulfill an additional work program that justifies such extension. The contractor shall be responsible for providing the technical and economic resources required for the execution of the operations of this phase.

The Peruvian regulations also established the roles of the Peruvian government agencies that regulate, promote and supervise oil and gas industry, including the Ministry of Energy and Mines, Perupetro and OSINERGMIN.
 
 
125

 
 
Peruvian tax regime. 

The fiscal regime that applies in Peru to the oil and gas industry consists of a combination of corporate income tax, royalties and other levies.

In general terms, oil and gas companies are subject to the general corporate income tax regime; nevertheless, there are certain special tax provisions for the oil and gas sector.  Resident companies (incorporated in Peru), are subject to income tax on their worldwide taxable income. Branches and permanent establishments of foreign companies that are located in Peru and non-resident entities are taxed on income from Peruvian sources only.

Taxable income is generally computed by reducing gross revenue by cost of goods sold and all expenses necessary to produce the income or maintain the source of income. Certain types of revenue, however, must be computed as specified in the tax law and some expenses are not fully deductible for tax purposes. Business transactions must be recorded in legally authorized accounting records that are in full compliance with the International Accounting Standards (IAS). Contractors in a license or services contract for the exploration or exploitation of hydrocarbons (Peruvian corporations and branches) are entitled to keep their accounting records in foreign currency, but taxes must be paid in Peruvian Nuevos Soles (“PEN”).

Any investments in a contract area that did not reach the commercial extraction stage and that were totally released, can be accumulated with the same type of investments made in another contract that is in the process of commercial extraction. These investments are amortized in accordance with the amortization method chosen in the letter contract. If the contractor has entered into a single contract, the accumulated investments are charged as a loss against the results of the contract for the year of total release of the area for any contract that did not reach the commercial extraction stage, with the exception of investments consisting of buildings, power installations, camps, means of communication, equipment and other goods that the contractor keeps or recovers to use in the same operations or in other operations of a different nature.

The contractor determines the tax base and the amount of the tax, separately and for each contract. If the contractor carries out related activities (i.e., activities related to oil and gas, but not carried out under the terms of the contract) or other activities (i.e., activities not related to oil and gas), the contractor is obligated to determine the tax base and the amount of tax, separately, and for each activity.

The corresponding tax is determined based on the income tax provisions that apply in each case (subject to the tax stability provisions for contract activities and based on the regular regime for the related activities or other activities). The total income tax amount that the contractor must pay is the sum of the amounts calculated for each contract, for both the related activities and for the other activities. The forms to be used for tax statements and payments are determined by the tax administration. If the contractor has more than one contract, it may offset the tax losses generated by one or more contracts against the profits resulting from other contracts or related activities. Moreover, the tax losses resulting from related activities may be offset against the profits from one or more contracts.

It is possible to choose the allocation of tax losses to one or more of the contracts or related activities that have generated the profits, provided that the losses are depleted or are compensated to the limit of the profits available. This means that if there is another contract or related activity, the taxpayer can continue compensating tax losses until they are totally used. A contractor with tax losses from one or more contracts or related activities may not offset them against profits generated by the other activities. Furthermore, in no case may tax losses generated by the other activities be offset against the profits resulting from the contracts or from the related activities.

During the exploration phase, operators are exempt from import duties and other forms of taxation applicable to goods intended for exploration activities. Exemptions are withdrawn at the production phase, but exceptions are made in certain instances, and the operator may be entitled to temporarily import goods tax-free for a two-year period (“Temporary Import”). A temporary Import may be extended for additional one year periods for up to two years upon the request of an operator, approval of the Ministry of Energy and Mines and authorization of the Superintendencia Nacional de Aduanas y de Administracion Tributaria (Peruvian Customs Agency).

 
126

 
 
Peruvian labor and safety legislation. 

Indefinite-term contracts are the general rule for hiring in Peru, although fixed-term contracts and part–time contracts may also be signed as an exception. In any labor contract in Peru, the workers will usually have, among others, the following labor benefits: a) vacation time, b) two legal bonuses (each one equal to one month of salary), c) severance payment (CTS), d) family allowance, e) public health insurance, and f) life insurance.

In addition, companies that generate business income are required to distribute a percentage of their annual income among their workers. The percentage to be distributed depends on the activity to be performed by the company. In case of companies that perform oil and gas activities, the percentage will be 5%.

Employment contracts can only be terminated based on the reasons provided by Peruvian law. If an employment contract is terminated for any other reason, the employer will be required to pay damages to the employee for arbitrary dismissal (calculated according to the length of service), or may be required to reinstate the employee.

Foreign workers are allowed by Peruvian labor laws. However, such workers should not exceed the 20% of the total workforce of the company, except by specialized technical staff or management staff for new business activities. Any foreign worker will need a proper immigration visa work in Peru.

There are several regulations for protecting the safety and health of the workers. Oil and gas companies are obliged to fulfil not only the general regime included in the labor laws, but also the specific regime approved for hydrocarbons activities. These regulations contain provisions on accident prevention, living conditions, sanitary facilities, water quality in the workplaces, medical assistance and first-aid services, safety measures related to camps, medical assistance, food conditions, handling of explosives, etc.

Peruvian environmental regulation.

Before initiating any hydrocarbon activity (e.g. seismic exploration, drilling of exploration wells, etc.) the contractor must file and obtain an approval for an Environmental Impact Study (EIS), which is the most important permit related to HSE for any hydrocarbon project. This study includes technical, environmental and social evaluations of the project to be executed in order to define the activities that should be required for preventing, minimizing, mitigating and remediation of the possible negative environmental and social impacts that the hydrocarbon project may generate.

Depending on the type of hydrocarbon activity the contractor is intended to execute, it should file the following types of environmental studies:
 
•   Environmental Impact Statement (EIS)
•   Environmental Impact Study (EIS)
•   Semi detailed Environmental Impact Study (SEIS)

The competent authority for approving the environmental studies is the Ministry of Energy and Mines, through the General Bureau of Energetic Environmental Affairs (GBEEA). However, such role will be assumed by the Ministry of Environment in the short term.

 There are general environmental regulations for the protection of water, soils, air, endangered species, biodiversity, natural protected areas, etc. In addition, there are specific environmental regulations applicable to the hydrocarbon industry.

 
127

 
 
Argentina
 
Oil and gas industry
 
Argentina is the second-largest producer of natural gas and the fourth-largest producer of crude oil in Central and South America, according to the BP Statistical Review. The country is a leading producer and consumer of natural gas in South America, and has a globally significant unconventional oil and gas resource base. Production of both oil and natural gas throughout the last years has been dropping as a result of the maturing of the production fields and lack of investment. In 2013, the country’s natural gas production reached 35.5 bcm, with oil production at 656 mmbblpd.
 
In response to the economic crisis of 2001 and 2002, the Argentine government, pursuant to the Public Emergency Law (Law No. 25,561), established export taxes on certain hydrocarbon products. In subsequent years, in order to satisfy growing domestic demand and abate inflationary pressures, this law was supplemented by constraints on domestic prices, export restrictions and subsidies on imports of natural gas and diesel, among other measures. As a result, local prices for oil and natural gas products had remained significantly below those prevalent in neighboring countries and international commodity exchanges.
 
After declining during the economic crisis of 2001 and 2002, Argentina’s real gross domestic product, or GDP, grew at a compounded average growth rate, or CAGR, of 8.5% from 2003 to 2008. Although the growth rate decelerated to 0.9% in 2009 as a result of the global financial crisis, it recovered in 2010 and 2011, growing at an annual rate of approximately 9%, respectively, according to preliminary official data. In 2012, the Argentine economy experienced a slowdown with GDP increasing at a rate of 1.9% on an annualized basis compared to the preceding year according to the methodology of calculation prevailing until March 2014. On March 27, 2014, the Argentine government announced a new method of calculating GDP by reference to 2004 as the base year (as opposed to 1993, which was the base reference year under the prior method of calculating GDP). As a result of the application of this new method, the estimated GDP for 2013 was revised from 4.9% to 2.9%. In Argentina, widespread import and exchange controls also affected business confidence and investment.
 
Argentina’s production profile
 
 

Source: BP Statistical Review
 
Driven by economic expansion and stable domestic prices, energy consumption has increased significantly from 2002 to 2013, with demand for oil and gas increasing from 331.7 mboe in 2002 to 448 mboe in 2013. Argentine natural oil and gas consumption grew at a CAGR of approximately 4.4% during this period, according to the BP Statistical Review. In recent years, demand has outpaced energy supply (in 2013, the deficit reached 66 mboe). As a result of this increasing demand and the maturing of local reserves the country’s production surplus has shifted toward a deficit. Still, according to the BP Statistical Review, Argentina’s R/P ratio is at 9.8x for oil and 8.9x for gas.
 
 
128

 

Regulation of the oil and gas industry
 
Under Argentine law, the federal executive branch establishes the federal policy applicable to the exploration, exploitation, refining, transportation and marketing of liquid hydrocarbons, but the licensing and enforcement of exploration and production activities has been transferred from the federal government to provincial governments.
 
Regulatory entities
 
The principal authorities that regulate the activities in Argentina are the Secretariat of Energy and the Strategic Planning and Coordination Committee for the National Hydrocarbon Investment Plan, at the federal level, and a local enforcement authority at each province (typically a secretariat of energy or hydrocarbons board).
 
Regulatory framework
 
From the 1920s to 1989, the Argentine public sector dominated the upstream segment of the Argentine oil and gas industry and the midstream and downstream segment of the business.
 
In 1989, Argentina enacted certain laws aimed at privatizing the majority of its state-owned companies and issued a series of presidential decrees (namely, Decrees No. 1055/89, 1212/89 and 1589/89, or the Oil Deregulation Decrees, relating specifically to deregulation of energy activities). The Oil Deregulation Decrees eliminated restrictions on imports and exports of crude oil, deregulated the domestic oil industry, and effective January 1, 1991, the prices of oil and petroleum products were also deregulated. In 1992, Law No. 24,145, referred to as the Privatization Law, privatized YPF and provided for transfer of hydrocarbon reservoirs from the Argentine government to the provinces, subject to the existing rights of the holders of exploration permits and production concessions.
 
In October 2004, the Argentine Congress enacted Law No. 25,943, creating a new state-owned energy company, Energía Argentina S.A., or ENARSA. The corporate purpose of ENARSA is the exploration and exploitation of solid, liquid and gaseous hydrocarbons; the transport, storage, distribution, commercialization and industrialization of these products; as well as the transportation and distribution of natural gas, and the generation, transportation, distribution and sale of electricity. Moreover, Law No. 25,943 granted ENARSA all offshore areas located beyond 12 nautical miles from the coastline up to the outer boundary of the continental shelf that were vacant at the time of the effectiveness of this law (i.e., November 3, 2004).
 
On May 3, 2012, the Argentine Congress passed the Hydrocarbons Sovereignty Act. This law declared achieving self-sufficiency in the supply of hydrocarbons, as well as in the exploitation, industrialization, transportation and sale of hydrocarbons, a national public interest and a priority for Argentina. In addition, the law expropriated 51% of the share capital of YPF, the largest Argentine oil company, from Repsol, the largest Spanish oil company.
 
On July 28, 2012, Presidential Decree 1277/2012, which regulated the Hydrocarbon Sovereignty Law, was released, establishing that the Strategic Planning and Coordination Committee for the National Hydrocarbon Investment Plan must be in charge of the sector’s reference prices. The decree introduced important changes to the rules governing Argentina’s oil and gas industry. The decree repeals certain articles of Deregulation Decrees passed during 1989 relating to free marketability of hydrocarbons at negotiated prices, the deregulation of the oil and gas industry, freedom to import and export hydrocarbons and the ability to keep proceeds from export sales in foreign bank accounts. The repeal of these articles appears to formalize certain rules such as price controls and the repatriation of export sales proceeds, which has been in fact required by the government over the last several years.
 
In addition, the decree created the Strategic Planning and Coordination Committee for the National Hydrocarbon Investment Plan, charged with developing investment plans for the country to increase production and reserves and to make Argentina more energy self-sufficient. The decree also requires oil and gas companies, refiners and transporters of hydrocarbon products to submit annual investment plans for approval by the commission. The decree empowers the commission to issue fines and sanctions, including concession termination, for companies that do not comply with its requirements. Finally, the Strategic Planning and Coordination Committee for the National Hydrocarbon Investment Plan is also charged with the responsibility of assuring the reasonableness of hydrocarbon prices in the domestic market and that such prices allow companies to generate a reasonable profit margin.
 
 
129

 
 
Domain and Jurisdiction of hydrocarbons resources
 
After a constitutional reform enacted in 1994, eminent domain over hydrocarbon resources lying in the territory of a provincial state is now vested in such provincial state, while eminent domain over hydrocarbon resources lying offshore on the continental platform beyond the jurisdiction of the coastal provincial states is vested in the federal state
 
Thus, oil and gas exploration permits and exploitation concessions are now granted by each provincial government. A majority of the existing concessions were granted by the federal government prior to the enactment of Law No. 26,197 and were thereafter transferred to the provincial states.
 
Regulation of exploration and production activities
 
New Hydrocarbon Act:
 
In October 31, 2014 the Argentine Republic Official Gazette published the text of Law No. 27,007, amending the Hydrocarbon Law No. 17,319.
 
The most relevant aspects of the new law are as follows:
 
 
·
With regards to concessions, three types of concessions are provided, namely, conventional exploitation, unconventional exploitation, and exploitation in the continental shelf and territorial waters, establishing the respective terms for each type.
 
 
·
The terms for hydrocarbon transportation concessions were adjusted in order to comply with the exploitation concessions terms.
 
 
·
With regards to royalties, a maximum of 12% is established, which may reach 18% in the case of granted extensions, where the law also establishes the payment of an extension bond for a maximum amount equal to the amount resulting from multiplying the remaining proven reserves at the end of effective term of the concession by 2% of the average basin price applicable to the respective hydrocarbons over the 2 years preceding the time on which the extension was granted.
 
 
·
The extension of the Investment Promotion Regime for the Exploitation of Hydrocarbons (Decree No. 929/2013) is established for projects representing a direct investment in foreign currency of at least 250 million dollars, increasing the benefits for other type of projects.
 
Regulation of refining and petrochemical activities
 
Refining and petrochemical activities in Argentina have historically been governed by free enterprise and private refineries have coexisted with state-owned refineries.
 
Until 1989, crude oil production, whether extracted by YPF or by private companies operating under service contracts, was delivered to YPF, and the Secretariat of Energy distributed the same among the refining companies according to quotas. Natural gas production was until then also delivered to YPF and to the then existing state-owned Gas del Estado SE utility company.
 
The Oil Deregulation Decrees issued in 1989 deregulated the hydrocarbons industry and granted to the holders of hydrocarbon permits and concessions the right to freely dispose of the hydrocarbons lifted by them at free market conditions, and abrogated the previous quota allocation system.
 
After the economic crisis of 2001 and 2002, hydrocarbons refiners and producers were prompted by the Argentine government to enter into a series of tripartite agreements whereby the prices of crude oil and certain byproducts were capped or regulated. A series of other measures was also adopted, affecting the downstream segment of the industry.
 
 
130

 
 
Regulation of transportation activities
 
Exploitation concessionaires have the exclusive right to obtain a transportation concession for the transport of oil and gas from the provincial states or the federal government, depending on the applicable jurisdiction. Such transportation concessions include storage, ports, pipelines and other fixed facilities necessary for the transportation of oil, gas and by-products. Transportation facilities with surplus capacity must transport third parties’ hydrocarbons on an open-access basis, for a fee which is the same for all users on similar terms. As a result of the privatizations of YPF and Gas del Estado, a few common carriers of crude oil and natural gas were chartered and continue to operate to date.
 
Taxation
 
Exploitation concessionaires are subject to the general federal and provincial tax regime. The most relevant federal taxes are the income tax (35%), the value added tax (21%) and a tax on assets. The most relevant provincial taxes are the turnover tax (1% to 3%) and stamp tax. In 2002, in response to the economic crisis, the federal government adopted new taxes on oil and gas products, including export taxes ranging from 5% for by-products to 45% for crude oil. Despite that, under certain incentives programs established in 2008 (namely, the Oil Plus Program and the Refining Plus Program created by Presidential Decree 2014/2008), oil and gas companies increasing their oil reserves and production and refining companies increasing their production would be granted tax rebate certificates to be credited against the payment of the export taxes. However, the Oil Plus Program and the Refining Plus Program were suspended for certain companies in February 2012 and subsequently amended and reinstated in June 2012.
 
 
We are an exempted company incorporated pursuant to the laws of Bermuda. We operate and own our assets directly and indirectly through a number of subsidiaries.
 
The following chart shows our main corporate structure as of December 31, 2014.
 
 
131

 
 

Following the completion of our pending Morona Block Acquisition which we expect to take place in 2015, we expect GeoPark Perú will hold the assets we acquire in Peru.

 
See “—B. Business Overview—Title to properties”
 
 
Not applicable.
 
 
132

 
 
 
 
The following discussion of our financial condition and results of operations should be read in conjunction with our Consolidated Financial Statements and the notes thereto, included elsewhere in this annual report, as well as the information presented under “—Item 3. Key Information— A. Selected financial data.”
 
The following discussion contains forward-looking statements that involve risks and uncertainties. Our actual results may differ materially from those discussed in the forward-looking statements as a result of various factors, including those set forth in “—Item 3. Key Information—D. Risk factors” and “Forward-looking statements.”
 
Factors affecting our results of operations
 
We describe below the year-to-year comparisons of our historical results and the analysis of our financial condition. Our future results could differ materially from our historical results due to a variety of factors, including the following:
 
Discovery and exploitation of reserves
 
Our results of operations depend on our level of success in finding, acquiring (including through bidding rounds) or gaining access to oil and natural gas reserves. While we have geological reports evaluating certain proved, contingent and prospective resources in our blocks, there is no assurance that we will continue to be successful in the exploration, appraisal, development and commercial production of oil and natural gas. The calculation of our geological and petrophysical estimates is complex and imprecise, and it is possible that our future exploration will not result in additional discoveries, and, even if we are able to successfully make such discoveries, there is no certainty that the discoveries will be commercially viable to produce. We have been able to successfully develop our assets through drilling, with 72%, or 147, of the 205 exploratory, appraisal and development wells that we drilled from January 1, 2006 through December 31, 2014 becoming productive wells.
 
For the year ended December 31, 2014, we drilled 53 new wells, 32 in Chile, and 21 in Colombia and acquire seismic in Brazil in blocks in which we have working interests and/or economic interests. We made total capital expenditures of US$238.0 million (US$154.3 million, US$71.4 million, US$0.2 million, US$0.7 million and US$11.4 million in Chile, Colombia, Argentina, Peru and Brazil, respectively) for the year 2014, consisting of US$97.9 million related to exploration.
 
In March 2014 we invested US$140.1 million in Brazil to acquire Rio das Contas, which we financed through the incurrence of a loan of US$70.5 million and cash on hand.
 
At the base budget oil price assumption of US$45-US$50 per bbl, GeoPark is targeting a fully-funded US$60 million-US$70 million work and investment program. The bulk of this 2015 work program is targeted to further develop and produce GeoPark’s Tigana and Tua oil fields in the Llanos 34 Block in Colombia, which currently provide the lowest risk production and reserve growth opportunities with attractive operating netbacks.
 
The work program break-down is approximately as follows: Colombia with US$35 million-US$40 million in new drilling and facility construction; Chile with US$5 million-US$8 million in well workovers and facility construction; Brazil with US$6 million-US$7 million in the Manati compression plant installation and seismic processing; Peru with US$8 million-US$9 million mainly in environmental studies; and Argentina with US$3 million-US$4 million in seismic studies
 
If oil prices average higher than the base budget price, GeoPark has the ability to allocate additional capital to more projects and increase its work and investment program and thereby further increase oil and gas production.
 
Our results of operations will be adversely affected in the event that our estimated oil and natural gas asset base does not result in additional reserves that may eventually be commercially developed. In addition, there can be no assurance that we will acquire new exploration blocks or gain access to exploration blocks that contain reserves. Unless we succeed in exploration and development activities, or acquire properties that contain new reserves, our anticipated reserves will continually decrease, which would have a material adverse effect on our business, results of operations and financial condition.
 
 
133

 
 
Oil and gas revenue and international prices
 
Our revenues are derived from the sale of our oil and natural gas production, as well as of condensate derived from the production of natural gas. Our oil and natural gas prices are driven by the international prices of oil and methanol (for our Chilean gas production), respectively, which are denominated in U.S. dollars. The price realized for the oil we produce is linked to WTI and Brent, U.S. dollar denominated international benchmarks. The price realized for the natural gas we produce in Chile is linked to the international price of methanol, which is settled in the international markets in U.S. dollars. The market price of these commodities is subject to significant fluctuation and has historically fluctuated widely in response to relatively minor changes in the global supply and demand for oil and natural gas, market uncertainty, economic conditions and a variety of additional factors.
 
For example, from January 1, 2010 to December 31, 2014, Brent spot prices ranged from a low of US$55.27 per barrel to a high of US$128.14 per barrel, NYMEX WTI crude oil contracts prices ranged from a low of US$53.45 per bbl to a high of US$113.39 per bbl, Henry Hub natural gas average spot prices ranged from a low of US$1.82 per mmbtu to a high of US$8.15 per mmbtu, US Gulf methanol spot barge prices ranged from a low of US$240.34 per metric ton to a high of US$564.12 per metric ton. We have historically not hedged our production to protect against fluctuations in the international oil prices.
 
As a consequence of the oil price crisis which started in the second half of 2014 (WTI and Brent, the main international oil price markers, fell by approximately 50% between August 2014 and March 2015), the Company has undertaken a decisive cost cutting program to ensure its ability to both maximize the work program and preserve its cash. For more information see “—Item 3. Key Information—D. Risk Factors—Risks relating to our business—Current oil industry price crisis and the impact on GeoPark’s operations.”
 
Additionally, the oil and gas we sell may be subject to certain discounts. For instance, in Chile, the price of oil we sell to ENAP is based on Brent minus certain marketing and quality discounts based on, among other things, API and mercury content. Mercury content can vary depending on the geology and features in each field. As a result, our average realized price for the years ended December 31, 2014 and 2013 was  of US$89.4 per bbl and US$84.3 per bbl, respectively.
 
We have a long-term gas supply contract with Methanex. The price of the gas sold under this contract is determined based on a formula that takes into account various international prices of methanol, including US Gulf methanol spot barge prices, methanol spot Rotterdam prices and spot prices in Asia. See “—Item 3. Key Information—D. Risk factors—Risks relating to our business—A substantial or extended decline in oil, natural gas and methanol prices may materially adversely affect our business, financial condition or results of operations.” As of the date of this annual report, we had not entered into any derivative arrangements or contracts to mitigate the impact on our results of operations of fluctuations in commodity prices.
 
In Colombia, the price of oil we sell is based on Brent, adjusted for certain marketing and quality discounts based on, among other things, API, viscosity, sulfur, delivery point and water content, as well as on certain transportation costs (including pipeline costs and trucking costs). The delivery points for our production range from the well head to the port of export (Coveñas), depend on the client: if sales are made via pipeline, the delivery point is usually the pipeline injection point, whereas for direct export sales, the most frequent delivery point is the well head. As a result, our average realized price for the year ended December 31, 2014 was US$73.0 per bbl.  Our oil sales contracts in Colombia are short-term agreements and do not commit the parties to a minimum volume, and are subject to the ability of either party to receive or deliver the production, as applicable.
 
If the market prices of WTI, Brent and methanol had fallen by 10% as compared to actual prices during the year, with all other variables held constant, after-tax profit for the year ended December 31, 2014 would have been lower by US$29.2 million (US$27.2 million in 2013).
 
In Brazil, prices for gas produced in the Manatí Field are based on a long-term off-take contract with Petrobras. For the year ended December 31, 2014, Rio das Contas’s average sale price was US$39/boe. The price of gas sold under this contract is denominated in reais and is adjusted annually for inflation pursuant to the Brazilian General Market Price Index (Índice Geral de Preços—Mercado), or IGPM.
 
We do not have a price-hedging transaction currently outstanding. Our Board of Directors could consider adopting commodity price hedging measures, when deemed appropriate, according to the size of the business, production levels and market volatility.
 
 
134

 
 
Production costs
 
Our production costs consist primarily of expenses associated with the production of oil and gas, the most significant of which are gas plant leasing, facilities and wells maintenance (including pulling works), labor costs, contractor and consultant fees, chemical analysis, royalties and products, among others. As commodity prices increase or decrease, our production costs may vary.  We have historically not hedged our costs to protect against fluctuations.
 
Availability and reliability of infrastructure
 
Our business depends on the availability and reliability of operating and transportation infrastructure in the areas in which we operate. Prices and availability for equipment and infrastructure, and the maintenance thereof, affect our ability to make the investments necessary to operate our business, and thus our results of operations and financial condition. See “—Item 3. Key Information—D. Risk factors—Risks relating to our business—Our inability to access needed equipment and infrastructure in a timely manner may hinder our access to oil and natural gas markets and generate significant incremental costs or delays in our oil and natural gas production.”
 
In order to mitigate the risk of unavailability of operating and transportation infrastructure, we have invested in the construction of plant and pipeline infrastructure to produce, process and store hydrocarbon reserves and to transport them to market. In the Fell Block, for example, we have constructed over 120 km of pipeline and a gas plant with a processing and compression capacity of 35.3 mmcfpd. We also constructed an oil treatment plant with a processing capacity of 9,500 bopd to service oil produced in the Fell Block, which became operative in November 2013.
 
Production levels
 
Our oil and gas production levels are heavily influenced by our drilling results, our acquisitions and, to a lesser extent, oil and natural gas prices. Since being awarded 100% of the working interest in the Fell Block in 2006, and through December 31, 2014, we have drilled 113 exploratory, appraisal and development wells in the Fell Block, with 76%, or 86, of such wells becoming productive. Production at the Fell Block has increased from 3,292 boepd in 2008 to 5,850 boepd as of December 31, 2014. Since acquiring our Colombian operations and through December 31, 2014, 67 exploratory, appraisal and development wells have been drilled in blocks in which we have working interests and/or economic interests, with 69% of such wells becoming productive. Production in our Colombian operations has increased from 2,965 boepd for the month of April 30, 2012 to 10,807 boepd for the year ended December 31, 2014.
 
We expect that fluctuations in our financial condition and results of operations will be driven by the rate at which production volumes from our wells decline. As initial reservoir pressures are depleted, oil and gas production from a given well will decline over time. See “—Item 3. Key Information—D. Risk factors—Risks relating to our business—Unless we replace our oil and natural gas reserves, our reserves and production will decline over time. Our business is dependent on our continued successful identification of productive fields and prospects and the identified locations in which we drill in the future may not yield oil or natural gas in commercial quantities.”
 
Contractual obligations
 
In order to protect our exploration and production rights in our license areas, we must make and declare discoveries within certain time periods specified in our various special contracts, E&P Contracts and concession agreements. The costs to maintain or operate our license areas may fluctuate or increase significantly, and we may not be able to meet our commitments under these agreements on commercially reasonable terms or at all, which may force us to forfeit our interests in such areas. If we do not succeed in renewing these agreements, or in securing new ones, our ability to grow our business may be materially impaired. See “—Item 3. Key Information—D. Risk factors—Risks relating to our business—Under the terms of some of our various CEOPs, E&P Contracts and concession agreements, we are obligated to drill wells, declare any discoveries and file periodic reports in order to retain our rights and establish development areas. Failure to meet these obligations may result in the loss of our interests in the undeveloped parts of our blocks or concession areas.”
 
 
135

 
 
Administrative costs
 
Our administrative costs for the year ended December 31, 2014 increased by US$1.6 million, or 3.4%, compared to the year ended December 31, 2013. Our administrative costs increased by US$17.8 million, or 61.8%, from 2012 to 2013, mainly due to (i) higher corporate expenses related to our growth strategy and new business efforts, (2) increased staff costs in Colombia, and (iii) the start-up of our operations in Tierra del Fuego, Chile. Furthermore, administrative costs may continue to increase as a result of our Peruvian operations, and as a result of becoming a publicly traded company in the United States. Public company costs include expenses associated with our annual and quarterly reporting, investor relations, registrar and transfer agent fees, incremental insurance costs and accounting and legal services.
 
Acquisitions
 
Our results of operations are significantly affected by our past acquisitions. We generally incorporate our acquired business into our results of operations at or around the date of closing, such as our Colombian acquisitions in 2012 and our Rio das Contas acquisition in 2014, which limits the comparability of the period including such acquisitions with prior or future periods.
 
As described above, part of our strategy is to acquire and consolidate assets in Latin America. We intend to continue to selectively acquire companies, producing properties and concessions, as the pending Morona Block. As with our historical acquisitions, any future acquisitions could make year-to-year comparisons of our results of operations difficult. We may also incur additional debt, issue equity securities or use other funding sources to fund future acquisitions.
 
Functional and presentational currency
 
Our Consolidated Financial Statements are presented in U.S. dollars, which is our functional and presentational currency. Items included in the financial information of each of our entities are measured using the currency of the primary economic environment in which the entity operates, or the functional currency, which is the U.S. dollar in each case, except for our Brazil operations, where the functional currency is the real.
 
Geographical segment reporting
 
We divide our business into five geographical segments—Chile, Colombia, Brazil, Peru and Argentina—that correspond to our principal jurisdictions of operation. Activities not falling into these four geographical segments are reported under a separate corporate segment that primarily includes certain corporate administrative costs not attributable to another segment. As of December 31, 2014, our Chilean segment contributed US$145.7 million, or 34.0%, of our revenues, our Colombian segment contributed US$246.1 million, or 57.4%, of our revenues, our Brazilian segment contributed US$35.6 million, or 8.3%, of our revenues and our Argentine segment contributed US$1.3 million, or 0.3%, of our revenues.
 
In the description of our results of operations that follow, our “Other” operations reflect our non-Chilean, non-Colombian and non-Brazilian operations, primarily consisting of our Argentine, Peruvian (mainly related to the start-up of our operations in such country) and corporate head office operations.
 
Description of principal line items
 
The following is a brief description of the principal line items of our statement of income.
 
Net revenue
 
Net revenue includes the sale of crude oil, condensate and natural gas net of value-added tax, or VAT, and discounts related to the sale (such as API and mercury adjustments) and overriding royalties due to the ex-owners of oil and gas properties where the royalty arrangements represent a retained working interest in the property. Revenue is recognized when the significant risks and rewards of ownership have been transferred to the buyer, the associated costs and amount of revenue can be estimated reliably, recovery of the consideration is probable, and there is no continuing management involvement with the goods.
 
 
136

 
 
Production costs
 
For a description of our production costs, see “—Factors affecting our results of operations.”
 
Capitalized costs of proved oil and natural gas properties are depreciated on a licensed-area-by-licensed-area basis, using the unit of production method, based on commercial proved and probable reserves as calculated under the Petroleum Resources Management System methodology promulgated by the Society of Petroleum Engineers and the World Petroleum Council, or the PRMS, which differs from SEC reporting guidelines pursuant to which certain information in the forepart of this annual report is presented. The calculation of the “unit of production” depreciation takes into account estimated future discovery and development costs. Changes in reserves and cost estimates are recognized prospectively. Reserves are converted to equivalent units on the basis of approximate relative energy content.
 
Exploration costs
 
Exploration costs consist of geosciences costs, including wages and salaries and share-based compensation not subject to capitalization, write-offs of unsuccessful exploration efforts, geological consultancy costs and costs relating to independent reservoir engineer studies. In particular, upon completion of the evaluation phase, a prospect is either transferred to oil and gas properties if it contains reserves, or is charged as exploration costs in the period in which the determination is made. See “—Critical accounting policies and estimates—Oil and gas accounting.”
 
Administrative costs
 
Administrative costs consist of corporate costs such as director fees and travel expenses, new project evaluations and back-office expenses principally comprised of wages and salaries, share-based compensation, consultant fees and other administrative costs, including certain costs relating to acquisitions.
 
Selling expenses
 
Selling expenses consist primarily of transportation and storage costs.
 
Financial results, net
 
Financial results, net consists of financial income offset by financial expenses. Financial income includes interest received from bank time deposits and the effect of exchange rate differences. Financial expenses principally include interest expense not subject to capitalization, bank charges, the effect of exchange rate differences and the unwinding of long-term liabilities.
 
Profit for the period attributable to owners of the Company
 
Profit for the period attributable to owners of the Company consists of profit for the year less non-controlling interest.
 
Critical accounting policies and estimates
 
We prepare our Consolidated Financial Statements in accordance with IFRS and the interpretations of the IFRS Interpretations Committee, or the IFRIC, as adopted by the IASB. The preparation of the financial statements requires us to make judgments, estimates and assumptions that affect the reported amounts of assets, liabilities, revenue and expenses, and related disclosure of contingent assets and liabilities. We continually evaluate these estimates and assumptions based on the most recently available information, our own historical experience and various other assumptions that we believe to be reasonable under the circumstances. Since the use of estimates is an integral component of the financial reporting process, actual results could differ from those estimates.
 
An accounting policy is considered critical if it requires an accounting estimate to be made based on assumptions about matters that are highly uncertain at the time such estimate is made, and if different accounting estimates that reasonably could have been used, or changes in the accounting estimates that are reasonably likely to occur periodically, could materially impact the financial statements. We believe that the following accounting policies represent critical accounting policies as they involve a higher degree of judgment and complexity in their application and require us to make significant accounting estimates. The following descriptions of critical accounting policies and estimates should be read in conjunction with our Consolidated Financial Statements and the accompanying notes and other disclosures included elsewhere in this annual report.
 
 
137

 
 
Business combinations
 
Business combinations are accounted for using the acquisition method. The cost of an acquisition is measured as the fair market value of the assets acquired, equity instruments issued and liabilities incurred or assumed on the date of completion of the acquisition. Acquisition costs incurred are expensed and included in administrative expenses. Identifiable assets acquired and liabilities and contingent liabilities assumed in a business combination are measured initially at their fair market values at the acquisition date. The excess of the cost of acquisitions over fair market value of a company’s share of the identifiable net assets acquired is recorded as goodwill. If the cost of the acquisition is less than a company’s share of the net assets required, the difference is recognized directly in the statement of income.
 
The determination of fair value of identifiable acquired assets and assumed liabilities means that we are to make estimates and use valuation techniques, including independent appraisers. The valuation assumptions underlying each of these valuation methods are based on available updated information, including discount rates, estimated cash flows, market risk rates and other data. As a result, the process of identification and the related determination of fair values require complex judgments and significant estimates.
 
Cash flow estimates for impairment assessments
 
Cash flow estimates for impairment assessments require assumptions about two primary elements: future prices and reserves. Estimates of future prices require significant judgments about highly uncertain future events. Historically, oil and natural gas prices have exhibited significant volatility. Our forecasts for oil and natural gas revenues are based on prices derived from future price forecasts among industry analysts, as well as our own assessments. Estimates of future cash flows are generally based on assumptions of long-term prices and operating and development costs.
 
The process of estimating reserves requires significant judgments and decisions based on available geological, geophysical, engineering and economic data. The estimation of economically recoverable oil and natural gas reserves and related future net cash flows was performed based on the D&M Reserves Report. Such estimates incorporate many factors and assumptions including:
 
 
·
expected reservoir characteristics based on geological, geophysical and engineering assessments;
 
 
·
future production rates based on historical performance and expected future operating and investment activities;
 
 
·
future oil and natural gas prices and quality differentials;
 
 
·
anticipated effects of regulation by governmental agencies; and
 
 
·
future development and operating costs.
 
Our management believes these factors and assumptions are reasonable based on the information available at the time we prepare our estimates. However, these estimates may change substantially as additional data from ongoing development activities and production performance becomes available and as economic conditions impacting oil and natural gas prices and costs change.
 
For further information relating to impairment of property, plant and equipment, please see Note 38 to our audited consolidated financial statements.
 
Oil and gas accounting
 
Oil and gas exploration and production activities are accounted for in accordance with the successful efforts method on a field by field basis. We account for exploration and evaluation activities in accordance with IFRS 6, Exploration for and Evaluation of Mineral Resources, capitalizing exploration and evaluation costs until such time as the economic viability of producing the underlying resources is determined. Costs incurred prior to obtaining legal rights to explore are expensed immediately to the income statement.
 
 
138

 
 
Exploration and evaluation costs may include: license acquisition, geological and geophysical studies (i.e., seismic), direct labor costs and drilling costs of exploratory wells. No depreciation and/or amortization are charged during the exploration and evaluation phase. Upon completion of the evaluation phase, the prospects are either transferred to oil and gas properties or charged to expense (exploration costs) in the period in which the determination is made, depending whether they have found reserves. If not developed, exploration and evaluation assets are written off after three years, unless it can be clearly demonstrated that the carrying value of the investment is recoverable. All field development costs are considered construction in progress until they are finished and capitalized within oil and gas properties, and are subject to depreciation once complete. Such costs may include the acquisition and installation of production facilities, development drilling costs (including dry holes, service wells and seismic surveys for development purposes), project-related engineering and the acquisition costs of rights and concessions related to proved properties.
 
Workovers of wells made to develop reserves and/or increase production are capitalized as development costs. Maintenance costs are charged to income when incurred.
 
Capitalized costs of proved oil and gas properties and production facilities and machinery are depreciated on a licensed area by licensed area basis, using the unit of production method, based on commercial proved and probable reserves. The calculation of the “unit of production” depreciation takes into account estimated future finding and development costs, and is based on current year-end un-escalated price levels. Changes in reserves and cost estimates are recognized prospectively. Reserves are converted to equivalent units on the basis of approximate relative energy content.
 
Oil and gas reserves for purposes of our Audited Consolidated Financial Statements are determined in accordance with PRMS, and were estimated by D&M, independent reserves engineers.
 
Depreciation of the remaining property, plant and equipment assets (i.e., furniture and vehicles) not directly associated with oil and gas activities has been calculated by means of the straight line method by applying such annual rates as required to write-off their value at the end of their estimated useful lives. The useful lives range between three and 10 years.
 
Asset retirement obligations
 
Obligations related to the plugging and abandonment of wells once operations are terminated may result in the recognition of significant liabilities. We record the fair value of the liability for asset retirement obligations in the period in which the wells are drilled. When the liability is initially recognized, the cost is also capitalized by increasing the carrying amount of the related asset. Over time, the liability is accreted to its present value at each reporting date, and the capitalized cost is depreciated over the estimated useful life of the related asset. Estimating the future abandonment costs is difficult and requires management to make assumptions and judgments because most of the obligations will be settled after many years. Technologies and costs are constantly changing, as are political, environmental, health, safety and public relations considerations. Consequently, the timing and future cost of dismantling and abandonment are subject to significant modification. Any change in the variables underlying our assumptions and estimates can have a significant effect on the liability and the related capitalized asset and future charges related to the retirement obligations. The present value of future costs necessary for well plugging and abandonment is calculated for each area on the basis of cash flows discounted at an average interest rate applicable to our company’s indebtedness. The liability recognized is based upon estimated future abandonment costs, wells subject to abandonment, time to abandonment, and future inflation rates.
 
Share-based payments
 
We provide several equity-settled, share-based compensation plans to certain employees and third-party contractors, composed of payments in the form of share awards and stock options plans.
 
Fair value of the stock option plans for employee or contractor services received in exchange for the grant of the options is recognized as an expense. The total amount to be expensed over the vesting period, which is the period over which all specified vesting conditions are to be satisfied, is determined by reference to the fair value of the options granted calculated using the Black-Scholes model. Determining the total value of our share-based payments requires the use of highly subjective assumptions, including the expected life of the stock options, estimated forfeitures and the price volatility of the underlying shares. The assumptions used in calculating the fair value of share-based payment represent management’s best estimates, but these estimates involve inherent uncertainties and the application of management’s judgment.
 
 
139

 
 
Non-market vesting conditions are included in assumptions in respect of the number of options that are expected to vest. At each balance sheet date, we revise our estimates of the number of options that are expected to vest. We recognize the impact of the revision to original estimates, if any, in the statement of income, with a corresponding adjustment to equity.
 
The fair value of the share awards payments is determined at the grant date by reference of the market value of the shares and recognized as an expense over the vesting period.
 
When options are exercised, we issue new common shares. The proceeds received net of any directly attributable transaction costs are credited to share capital (nominal value) and share premium when the options are exercised.
 
Taxation
 
The computation of our income tax expense involves the interpretation of applicable tax laws and regulations in many jurisdictions. The resolution of tax positions taken by us, through negotiations with relevant tax authorities or through litigation, can take several years to complete and in some cases it is difficult to predict the ultimate outcome.
 
In addition, we have tax-loss carry-forwards in certain taxing jurisdictions that are available to offset against future taxable profit. However, deferred tax assets are recognized only to the extent that it is probable that taxable profit will be available against which the unused tax losses can be utilized. Management judgment is exercised in assessing whether this is the case.
 
To the extent that actual outcomes differ from management’s estimates, taxation charges or credits may arise in future periods.
 
Contingencies
 
From time to time, we may be subject to various lawsuits, claims and proceedings that arise in the normal course of business, including employment, commercial, environmental and health & safety matters. For example, from time to time, the Company receives notices of environmental, health and safety violations. Based on what our Management currently knows, such claims are not expected to have a material impact on the financial statements.
 

 
140

 
 
Recent accounting pronouncements
 
See note 2.1.1 to our Consolidated Financial Statements beginning on page F-1 to this Annual Report.
 
Results of operations
 
The following discussion is of certain financial and operating data for the periods indicated. You should read this discussion in conjunction with our Consolidated Financial Statements and the accompanying notes included elsewhere in this annual report.
 
We acquired Winchester and Luna on February 14, 2012 and Cuerva on March 27, 2012. Accordingly, our results for the year ended December 31, 2014, 2013 and 2012 are not fully comparable with prior periods. For accounting purposes, the results of operations of Winchester, Luna and Cuerva were consolidated into our financial statements beginning on January 31, 2012, January 31, 2012 and March 31, 2012, respectively. See Note 34 to our Annual Consolidated Financial Statements.
 
In addition, we closed the acquisition of Brazilian Rio das Contas on March 31, 2014 and began consolidating its financials beginning on March 31, 2014. Accordingly, our results of operations for the year ended December 31, 2014, are not fully comparable with prior periods.
 
 
 
141

 
 
Year ended December 31, 2014 compared to year ended December 31, 2013
 
The following table summarizes certain of our financial and operating data for the years ended December 31, 2014 and 2013.
 
   
For the year ended December 31,
 
   
2014
  
2013
  
% Change from prior year
 
   
(in thousands of US$, except for percentages)
 
Revenue
         
Net oil sales
  367,102   315,435   16%
Net gas sales
  61,632   22,918   169%
Net revenue
  428,734   338,353   27%
Production costs
  (229,650)  (179,643)  28%
Gross profit
  199,084   158,710   25%
Gross margin (%)(1) 
  46%  47%  (1)%
Exploration costs
  (43,369)  (16,254)  167%
Administrative costs
  (48,164)  (46,584)  3%
Selling expenses
  (24,428)  (17,252)  42%
Impairment loss for non-financial assets
  (9,430)  -   100%
Other operating (expense) / income
  (1,849)  5,344   (135)%
Operating profit
  71,844   83,964   (14)%
Financial results
  (50,719)  (33,876)  50%
Profit before income tax
  21,125   50,088   (58)%
Income tax
  (5,195)  (15,154)  (66)%
Profit for the year
  15,930   34,934   (54)%
Non-controlling interest
  8,418   12,922   (35)%
Profit for the year attributable to owners of the Company
  7,512   22,012   (66)%
             
Net production volumes
            
Oil (mbbl)
  5,307   4,056   31%
Gas (mcf)
  11,197   5,263   112%
Total net production (mboe)
  7,173   4,933   45%
Average net production (boepd)
  19,653   13,517   45%
Average realized sales price
            
Oil (US$per bbl)
  77.5   81.9   (5)%
Gas (US$per mmcf)
  6.4   5.0   28%
Average unit costs per boe (US$)
            
Operating cost
  16.2   19.0   (15)%
Royalties and other
  3.3   3.5   (6)%
Production costs(2)
  19.5   22.5   (13)%
Depreciation
  14.7   13.9   6%
Total production cost
  34.5   36.4   (5)%
Exploration costs
  6.5   3.3   97%
Administrative costs
  7.2   9.4   (23)%
Selling expenses
  3.7   3.5   6%
 

(1)
Gross margin is defined as total revenue minus production costs, divided by total revenue.
 
(2)
Calculated pursuant to FASB ASC 932.
 
 
142

 

The following table summarizes certain financial and operating data.
 
   
For the year ended December 31,
   
2014
  
2013
   
Chile
  
Colombia
  
Brazil
  
Other
  
Total
  
Chile
  
Colombia
  
Other
 
 
Total
      
(in thousands of US$)
Net revenue
  145,720   246,085   35,621   1,308   428,734   157,491   179,324   1,538   338,353 
Gross profit/(loss)
  68,096   114,405   15,919   664   199,084   89,906   67,612   1,192   158,710 
Depreciation
  (37,077)  (52,713)  (11,613)  (254)  (101,657)  (30,471)  (39,406)  (323)  (70,200)
Impairment and write-off
  (28,772)  (10,994)  -   (31)  (39,797)  (7,704)  (3,258)  -   (10,962)

Net revenue
 
For the year ended December 31, 2014, crude oil sales were our principal source of revenue, with 86% and 14% of our total revenue from crude oil and gas sales, respectively. The following chart shows the change in oil and natural gas sales from the year ended December 31, 2013 to the year ended December 31, 2014.
 
   
For the year ended
December 31,
 
   
2014
  
2013
 
Consolidated
 
(in thousands of US$)
 
Sale of crude oil
  367,102   315,435 
Sale of gas
  61,632   22,918 
Total
  428,734   338,353 

   
Year ended December 31,
  
Change from prior year
 
   
2014
  
2013
     
%
 
By country
 
(in thousands of US$, except for percentages)
 
Chile
  145,720   157,491   (11,771)  (7)%
Colombia
  246,085   179,324   66,761   37%
Brazil
  35,621   -   35,621   100%
Other
  1,308   1,538   (230)  (15)%
Total
  428,734   338,353   90,381   27%

Net revenue increased 27%, from US$338.4 million for the year ended December 31, 2013 to US$428.7 million for the year ended December 31, 2014, primarily as a result of (i) incorporation of 9 months of results for Rio das Contas in our Brazil operations and (ii) an increase in volumes of crude sales by 33%. Sales of crude oil increased to 5.0 mmbbl in the year ended December 31, 2014 compared to 3.8 mmbbl in the year ended December 31, 2013, and resulted in net revenue of US$367.1 million for the year ended December 31, 2014  compared to US$315.4 million for the year ended December 31, 2013. In addition, sales of gas increased from US$22.9 million for the year ended December 31, 2013 to US$61.6 million for the year ended December 31, 2014 due to the incorporation of 9 months of sales for Rio das Contas, transaction that closed in March 31, 2014.
 
The increase in 2014 net revenue of US$90.4 million is mainly explained by:
 
 
·
an increase of US$66.8 million in oil sales in Colombia
 
 
·
an increase of U$S35.6 million in sales in Brazil, related to our Rio das Contas operations and including US$1.5 million of oil sales and US$34.1 million of gas sales.
 
 
·
a decrease of US$11.8 million in sales in Chile, including US$16.4 million in oil sales, partially offset by an increase in gas sales of US$4.6 million.
 
 
143

 
 
Net revenue attributable to our operations in Chile for the year ended December 31, 2014 was US$145.7 million, a 7% decrease from US$157.5 million for the year ended December 31, 2013, principally due to (1) decreased sales of crude oil of 1.3 mmbbl for the year ended December 31, 2014 compared to 1.6 mmbbl for the year ended December 31, 2013 (a decrease of 16%) due to the decline in base production, partially offset by new wells drilled, (2) increased average realized prices per barrel of crude oil from US$84.3 per barrel for the year December 31, 2013 to US$89.4 per barrel for the year ended December 31, 2014  (an increase of US$5.1 per barrel or a total of 6%). The increase in the average realized price per barrel was partly attributable to lower quality discounts in the year ended December 31, 2014 as compared to the same period in 2013, partially offset by lower international reference prices. The net decreased sales of crude oil were partially offset by a US$4.6 million increase in gas sales mainly driven by higher average gas prices and to a lesser extent due to our Tierra del Fuego operations. The contribution to our net revenue during such years from our operations in Chile was 34% and 47%, respectively.
 
Net revenue attributable to our operations in Colombia for the year ended December 31, 2014  was US$246.1 million, compared to US$179.3 million for the year ended December 31, 2013, representing 57% and 53% of our total consolidated sales. Such amounts were primarily due to increased sales of crude oil, from 2.4 mmbbl for the year ended December 31, 2013 to 3.7 mmbbl for the year ended December 31, 2014, an increase of 54%. This increase resulted mainly from the development of the Tigana and Tua fields in the Llanos 34 Block. This was partially offset by a decrease in the average realized prices per barrel of crude oil from US$80.3 per barrel to US$73.0 per barrel, primarily due to lower reference international prices.
 
Net revenue attributable to our operations in Brazil for the year ended December 31, 2014 was US$35.6 million, representing 8% of our total consolidated sales, were related to our Rio das Contas operations and were composed of 96% gas sales, amounting to US$34.1 million.
 
Production costs
 
The following table summarizes our production costs for the years ended December 31, 2014 and 2013.
 
   
For the year ended December 31,
 
   
2014
  
2013
  
% Change from prior year
 
Consolidated (including Chile, Colombia, Argentina and Brazil)
 
(in thousands of US$, except for percentages)
 
Depreciation
  (99,360)  (68,579)  45%
Royalties
  (22,166)  (17,239)  29%
Staff costs
  (17,731)  (14,202)  25%
Transportation costs
  (11,534)  (11,392)  1%
Well and facilities maintenance
  (25,475)  (20,662)  23%
Consumables
  (16,157)  (14,855)  9%
Equipment rental
  (7,563)  (7,139)  6%
Other costs
  (29,664)  (25,575)  16%
Total
  (229,650)  (179,643)  28%

   
Year ended December 31,
 
   
2014
  
2013 (1)
 
   
Chile
  
Brazil
  
Colombia
  
Chile
  
Colombia
 
By country
 
(in thousands of US$)
 
Depreciation
  (35,856)  (11,553)  (51,856)  (29,287)  (39,233)
Royalties
  (6,777)  (2,794)  (12,353)  (7,384)  (9,661)
Staff costs
  (4,026)  -   (13,962)  (6,508)  (8,988)
Transportation costs
  (6,784)  -   (4,663)  (6,456)  (4,733)
Well and facilities maintenance
  (14,157)  -   (10,969)  (8,163)  (12,105)
Consumables
  (2,111)  -   (13,974)  (1,891)  (12,886)
Equipment rental
  (97)  -   (7,433)  -   (7,139)
Other costs
  (7,816)  (5,355)  (16,470)  (7,896)  (16,967)
Total
  (77,624)  (19,702)  (131,680)  (67,585)  (111,712)
 

(1) 
No information is available for Brazil for 2013 as Rio das Contas was acquired in March 2014.
 
 
144

 
 
Production costs increased 28%, from US$179.6 million for the year ended December 31, 2013 to US$229.7 million for the year ended December 31, 2014, primarily due to increased costs in the Colombian operations and the addition of US$19.7 million in such costs from our Brazilian operations related to the incorporation of 9 months of our Rio das Contas operations.
 
In our Chilean operations, production costs increased by 15%, due to higher depreciation charges per boe (that increased 41% to $17.5 per boe in 2014) and the impact on fixed costs from lower oil and gas production and the startup of operations in the Tierra del Fuego Blocks. In the year ended December 31, 2014, in Chile, operating costs per boe increased to US$16.7 per boe from US$12.2 per boe in 2013. In the year ended December 31, 2014, the revenue mix for Chile was 81.1% oil and 18.9% gas, whereas for the same period in 2013 it was 85.5% oil and 14.5% gas.
 
Production costs in Colombia increased 18%, to US$131.6 million for the year ended December 31, 2014 as compared to the year ended December 31, 2013, primarily due to increased production and deliveries in the year ended December 31, 2014. However, operating costs per boe in Colombia decreased to US$18 per boe for the year ended December 31, 2014 from US$26 per boe for the year ended December 31, 2013, due to the fact that increased production generated improved fixed cost absorption, which positively impacted the production costs per boe. In addition, depreciation charges per boe decreased 17% to $14 per boe in 2014.
 
Production costs in Brazil amounted to US$19.7 million for the year ended December 31, 2014 corresponding to our Rio das Contas operations. Operating costs per boe in decreased to US$6 per boe for the year ended December 31, 2014.
 
Gross profit
 
   
Year ended December 31,
  
Change from prior year
 
   
2014
  
2013
     
%
 
   
(in thousands of US$, except for percentages)
 
Chile
  68,096   89,906   (21,810)  (24)%
Colombia
  114,405   67,612   46,793   69%
Brazil
  15,919   -   15,919   100%
Other
  664   1,192   (528)  (44)%
Total
  199,084   158,710   40,374   25%

Gross profit increased 25%, from US$158.7 million for the year ended December 31, 2013 to US$199.1 million for the year ended December 31, 2014, as a result of (i) increased sales and production in Colombia, (ii) the incorporation of nine months corresponding to our Rio das Contas operations in Brazil in the year ended December 31, 2014, partially offset by decreased net revenues and higher production costs in our Chilean operations. As a result, gross margin for the year ended December 31, 2014 was 46%, which represented a slight decrease of 1% as compared to the gross margin for the year ended December 31, 2013. Gross profit per boe decreased 7%, to US$19.9 per barrel for the year ended December 31, 2014.
 
Gross profit attributable to our operations in Chile for the year ended December 31, 2014 was US$68.1 million, a 24% decrease from US$89.9 million for the year ended December 31, 2013. The contribution to our gross profit during such years from our operations in Chile was 34% and 57%, respectively. Gross profit margin amounted to 47% for the year ended December 31, 2014.
 
Gross profit attributable to our operations in Colombia for the year ended December 31, 2014 was US$114.4 million a 69% increase from US$67.6 million for the year ended December 31, 2013. The contribution to our gross profit during such years from our operations in Colombia was 57% and 43%, respectively. Gross profit margin amounted to 46% for the year ended December 31, 2014.
 
 
145

 
 
Gross profit attributable to our operations in Brazil for the year ended December 31, 2014 was US$15.9 million resulting from the acquisition of Rio das Contas. The contribution to our gross profit during the year ended December 31, 2014 from our operations in Brazil was 8%. Gross profit margin amounted to 45% for the year ended December 31, 2014.
 
Exploration costs
 
   
Year ended December 31,
  
Change from prior year
 
   
2014
  
2013
     
%
 
   
(in thousands of US$, except for percentages)
 
Chile
  (35,013)  (9,758)  (25,255)  259%
Colombia
  (4,567)  (3,341)  (1,226)  37%
Brazil
  (2,164)  (1,702)  (462)  27%
Other
  (1,625)  (1,453)  (172)  12%
Total
  (43,369)  (16,254)  (27,115)  167%

Exploration costs increased 167%, from US$16.3 million for the year ended December 31, 2013 to US$43.4 million for the year ended December 31, 2014, primarily as the result of an increase in recognition of write-offs of unsuccessful efforts primarily in our Chilean operations in an amount of US$19.4 million and to a lesser extent due to increased staff costs amounting to US$5.3 million.
 
The 2014 charge in write-off of unsuccessful efforts corresponds to the cost of ten unsuccessful exploratory wells: eight of them in Chile (three in the Flamenco Block, two in the Fell Block, two in the Tranquilo Block and one in the Campanario Block) and two of them in Colombia (in the non-operated Arrendajo Block). The 2014 charge also includes the loss generated by the write-off of the remaining seismic cost for Otway and Tranquilo Blocks, registered in previous years. The 2013 charge in write-off of unsuccessful efforts corresponds to the cost of five unsuccessful exploratory wells: two in Chile (one in the Fell Block and one in the Tranquilo Block) and three in Colombia (one well in the Cuerva Block and one well in each of the non-operated blocks of Arrendajo and Llanos 32).
 
Administrative costs
 
   
Year ended December 31,
  
Change from prior year
 
   
2014
  
2013
     
%
 
   
(in thousands of US$, except for percentages)
 
Chile
  (19,401)  (16,420)  (2,981)  18%
Colombia
  (11,965)  (16,409)  4,444   (27)%
Brazil
  (2,819)  (1,404)  (1,415)  101%
Other
  (13,979)  (12,351)  (1,628)  13%
Total
  (48,164)  (46,584)  (1,580)  3%

Administrative costs increased 3%, from US$46.6 million for the year ended December 31, 2013 to US$48.2 million for the year ended December 31, 2014, primarily as a result of an increase in costs in: (1) our Chilean operations, from US$16.4 million in the year ended December 31,2013 to US$19.4 million in the year ended December 31, 2014, mainly due to the startup of our operations in Tierra del Fuego; (2) incorporation of our Rio das Contas operations in Brazil and (3) higher corporate expenses related to our growth strategy and new business efforts, partially offset by lower administrative expenses in Colombia.
 
 
146

 
 
Selling expenses
 
   
Year ended December 31,
  
Change from prior year
 
   
2014
  
2013
     
%
 
   
(in thousands of US$, except for percentages)
 
Chile
  (2,470)  (4,062)  1,592   (39)%
Colombia
  (21,456)  (12,677)  (8,779)  69%
Brazil
  -   -   -   - 
Other
  (502)  (513)  11   (2)%
Total
  (24,428)  (17,252)  (7,176)  42%

Selling expenses increased 42%, from US$17.3 million for year ended December 31, 2013 to US$24.4 million for the year ended December 31, 2014, primarily due to increased production and deliveries in our Colombian operations corresponding to sales made through the pipeline. In our Chilean operations, selling expenses were 39% lower compared to prior year, primarily as a result of lower production and deliveries in Chile.
 
Operating profit (loss)
 
   
Year ended December 31,
  
Change from prior year
 
   
2014
  
2013
     
%
 
   
(in thousands of US$, except for percentages)
 
Chile
  11,733   63,110   (51,377)  (81)%
Colombia
  67,212   38,811   28,401   73%
Brazil
  10,658   (3,107)  13,765   443%
Other
  (17,759)  (14,850)  (2,909)  20%
Total
  71,844   83,964   (12,120)  (14)%

We recorded an operating profit of US$71.8 million for the year ended December 31, 2014, a 14% decrease from US$84.0 million for the year ended December 31, 2013, primarily due to lower gross profit and higher exploratory costs resulting from the write-offs of unsuccessful exploratory wells in our Chilean operations, partially offset by (i) higher operating profit in our Colombian operations resulting from higher production and deliveries and (ii) higher operating profit in our Brazilian operations related to the Rio das Contas acquisition that we closed on March 31, 2014. In 2014, Colombian operations were negatively impacted by non-cash impairment charges of non-financial assets amounting to $9.4 million related to our La Cuerva Block, resulting from the decrease in international oil prices.
 
Financial results, net
 
Financial loss increased 50% to US$50.7 million for the year ended December 31, 2014 as compared to US$33.9 million for the year ended December 31, 2013, due to exchange rate differences amounting to US$22 million resulting from the depreciation of the Brazilian real in addition to increased interest expenses, resulting from higher average indebtedness. In addition, financial results for the year ended December 31, 2013 included accelerated debt issuance costs in connection with the redemption of the Notes due 2015 in an amount of US$8.6 million following the issuance of Notes due 2020 in February 2013.
 
Profit before income tax
 
   
Year ended December 31,
  
Change from prior year
 
   
2014
  
2013
     
%
 
   
(in thousands of US$, except for percentages)
 
Chile
  13,151   49,965   (36,814)  (74)%
Colombia
  61,609   31,049   30,560   98%
Brazil
  (9,698)  (1,937)  (7,761)  401%
Other
  (43,937)  (28,989)  (14,948)  52%
Total
  21,125   50,088   (28,963)  (58)%
 
 
147

 

 
For the year ended December 31, 2014, we recorded a profit before income tax of US$21.1 million, a decrease of 58% from US$50.1 million for the year ended December 31, 2013, primarily due lower profits from our Chilean, Brazilian and Other operations amounting to US$36.8 million, US$7.8 million and US$14.9 million, respectively, partially offset by increased profits from our Colombian operations amounting to US$30.6 million.
 
Income tax
 
   
Year ended December 31,
  
Change from prior year
 
   
2014
  
2013
     
%
 
   
(in thousands of US$, except for percentages)
 
Chile
  4,080   (4,121)  8,201   (199)%
Colombia
  (21,415)  (17,870)  (3,545)  20%
Brazil
  7,446   528   6,918   1,310%
Other
  4,694   6,309   (1,615)  (26)%
Total
  (5,195)  (15,154)  9,959   (66)%

Income tax decreased 66%, from US$15.2 million for the year ended December 31, 2013 to US$5.2 million for the year ended December 31, 2014, as a result of our decreased results of operations in Chile and Brazil, partially offset by higher results of operations in our Colombian operations. Our effective tax rate for the year ended December 31, 2014 was 25% as compared to 30% in the year ended December 31, 2013 due to higher charges from deferred income taxes in the year ended December 31, 2014 mainly resulting from the effect of currency translation on tax base.
 
Profit for the year
 
   
Year ended December 31,
  
Change from prior year
 
   
2014
  
2013
     
%
 
   
(in thousands of US$, except for percentages)
 
Chile
  17,231   45,844   (28,613)  (62)%
Colombia
  40,194   13,179   27,015   205%
Brazil
  (2,252)  (1,409)  (843)  60%
Other
  (39,243)  (22,680)  (16,563)  73%
Total
  15,930   34,934   (19,004)  (54)%

For the year ended December 31, 2014, we recorded a profit of US$15.9 million, a 54% decrease from US$34.9 million for the year ended December 31, 2013, as a result of the reasons described above.
 
Profit for the year attributable to owners of the Company
 
Profit for the year attributable to owners of the Company decreased by 66% to US$7.5 million, for the reasons described above. Profit attributable to non-controlling interest decreased by 35% to US$8.4 million for the year ended December 31, 2014 as compared to the prior year.
 
 
148

 
 
Year ended December 31, 2013 compared to year ended December 31, 2012
 
The following table summarizes certain of our financial and operating data for the years ended December 31, 2013 and 2012.
 
   
For the year ended December 31,
 
   
2013
  
2012
  
% Change from prior year
 
   
(in thousands of US$, except for percentages)
 
Revenue
         
Net oil sales
  315,435   221,564   42%
Net gas sales
  22,918   28,914   (21)%
Net revenue
  338,353   250,478   35%
Production costs
  (179,643)  (129,235)  39%
Gross profit
  158,710   121,243   31%
Gross margin (%)(1) 
  47%  48%  (1)%
Exploration costs
  (16,254)  (27,890)  (42)%
Administrative costs
  (46,584)  (28,798)  62%
Selling expenses
  (17,252)  (24,631)  (30)%
Other operating income/(expense)
  5,344   823   549%
Operating profit
  83,964   40,747   106%
Financial income
  4,893   892   449%
Financial expenses
  (38,769)  (17,200)  125%
Bargain purchase gain on acquisition of subsidiaries
     8,401    
Profit before income tax
  50,088   32,840   53%
Income tax
  (15,154)  (14,394)  5%
Profit for the year
  34,934   18,446   89%
Non-controlling interest
  12,922   6,567   97%
Profit for the year attributable to owners of the Company
  22,012   11,879   85%
Net production volumes
            
Oil (mbbl)
  4,056   2,513   61%
Gas (mcf)
  5,263   8,346   (37)%
Total net production (mboe)
  4,933   3,904   26%
Average net production (boepd)
  13,517   11,292   20%
Average realized sales price
            
Oil (US$per bbl)
  81.9   90.5   (10)%
Gas (US$per mmcf)
  5.0   4.0   25%
Average unit costs per boe (US$)
            
Operating cost
  19.0   16.8   13%
Royalties and other
  3.5   2.9   21%
Production costs(2)
  22.5   19.7   14%
Depreciation
  13.9   13.4   4%
Total production cost
  36.4   33.1   10%
Exploration costs
  3.3   7.1   (54)%
Administrative costs
  9.4   7.4   27%
Selling expenses
  3.5   6.3   (44)%


(1)
Gross margin is defined as total revenue minus production costs, divided by total revenue.
 
(2)
Calculated pursuant to FASB ASC 932.
 
 
149

 

The following table summarizes certain financial and operating data.
 
   
For the year ended December 31,
 
   
2013
  
2012
 
   
Chile
  
Colombia
  
Other
  
Total
  
Chile
  
Colombia
  
Other
  
Total
 
   
(in thousands of US$)
 
Net revenue
  157,491   179,324   1,538   338,353   149,927   99,501   1,050   250,478 
Gross profit/(loss)
  89,906   67,612   1,192   158,710   84,133   39,304   (2,194)  121,243 
Depreciation
  (30,471)  (39,406)  (323)  (70,200)  (28,734)  (21,050)  (3,533)  (53,317)
Impairment and write-off
  (7,704)  (3,258)  -   (10,962)  (18,490)  (5,147)  (1,915)  (25,552)

Net revenue
 
For the year ended December 31, 2013, crude oil sales were our principal source of revenue, with 93% and 7% of our total revenue from crude oil and gas sales, respectively. The following chart shows the change in oil and natural gas sales from the year ended December 31, 2012 to the year ended December 31, 2013.
 
   
For the year ended
December 31,
 
   
2013
  
2012
 
Consolidated
 
(in thousands of US$)
 
Sale of crude oil
  315,435   221,564 
Sale of gas
  22,918   28,914 
Total
  338,353   250,478 

   
Year ended December 31,
  
Change from prior year
 
   
2013
  
2012
     
%
 
By country
 
(in thousands of US$, except for percentages)
 
Chile
  157,491   149,927   7,564   5%
Colombia
  179,324   99,501   79,823   80%
Other
  1,538   1,050   488   46%
Total
  338,353   250,478   87,875   35%

Net revenue increased 35%, from US$250.5 million for the year ended December 31, 2012 to US$338.4 million for the year ended December 31, 2013, primarily as a result of an increase in volumes of crude sales by 55%. Sales of crude oil in operated blocks increased to 3,800 mbbl in the year ended December 31, 2013 compared to 2,448 mbbl in the year ended December 31, 2012, and resulted in net revenue of US$315.4 million for the year ended December 31, 2013 compared to US$221.6 million for the year ended December 31, 2012, partially offset by decreases in sales of gas from US$28.9 million for the year ended December 31, 2012 to US$22.9 million for the year ended December 31, 2013.
 
 
150

 
 
The increase in 2013 net revenue of US$87.8 million is mainly explained by:
 
 
·
an increase of US$79.8 million in oil sales in Colombia
 
 
·
an increase of US$13.6 million in oil sales in Chile, partially offset by a decrease of US$6.0 million in gas deliveries in Chile.
 
Net revenue attributable to our operations in Chile for the year ended December 31, 2013 was US$157.5 million, a 5% increase from US$149.9 million for the year ended December 31, 2012, principally due to (1) increased sales of crude oil of 1,592 mbbl for the year ended December 31, 2013 compared to 1,415 mbbl for the year ended December 31, 2012 (an increase of 12.5%) due to the continuing development in the Tobifera formation, and (2) decreased average realized prices per barrel of crude oil from US$85.4 per barrel for the year December 31, 2012 to US$84.3 per barrel for the year ended December 31, 2013 (a decrease of US$1.1 per barrel or a total of 1.3%). The decrease in the average realized price per barrel was partly attributable to quality discounts in the year ended December 31, 2013 as compared to the same period in 2012. The net increased sales of crude oil were partially offset by a US$6.0 million reduction in gas sales mainly driven by a decrease of 37% in production in the year ended December 31, 2013, partially compensated by higher average gas prices. The contribution to our net revenue during such years from our operations in Chile was 47% and 60%, respectively.
 
Net revenue attributable to our operations in Colombia for the year ended December 31, 2013 was US$179.3 million, compared to US$99.5 million for the year ended December 31, 2012, representing 53% and 40% of our total consolidated sales. Such amounts were primarily due to increased sales of crude oil in operated blocks, from 1,087 mbbl for the year ended December 31, 2012 to 2,185 mbbl for the year ended December 31, 2013, an increase of 101%. This increase resulted from (i) the incorporation of an additional three months of Cuerva’s results in the year ended December 31, 2013 and the incorporation of an additional month of Winchester and Luna’s operations (the revenues for the corresponding period that were not included in the year ended December 31, 2012 amounted to US$23.8 million) as compared to the same period in 2012, and (ii) the development of the Max and Tua fields and our discoveries of the Tarotaro field in the Llanos 34 Block and the Potrillo field in the Yamú Block. This was partially offset by a decrease in the average realized prices per barrel of crude oil from US$97.1 per barrel to US$80.3 per barrel, primarily due to the fact that in 2013 we started selling part of our oil production at well-head with higher commercial discounts, as opposed to transporting it to different delivery points, which led to lower selling expenses that offset the lower selling prices.
 
Production costs
 
The following table summarizes our production costs for the years ended December 31, 2013 and 2012.
 
   
For the year ended December 31,
 
   
2013
  
2012
  
% Change from prior year
 
Consolidated (including Chile, Colombia and Argentina)
 
(in thousands of US$, except for percentages)
 
Depreciation
  (68,579)  (52,307)  31%
Royalties
  (17,239)  (11,424)  51%
Staff costs
  (14,202)  (14,171)  0%
Transportation costs
  (11,392)  (7,211)  58%
Well and facilities maintenance
  (20,662)  (9,385)  120%
Consumables
  (14,855)  (9,884)  50%
Equipment rental
  (7,139)  (5,936)  20%
Other costs
  (25,575)  (18,917)  35%
Total
  (179,643)  (129,235)  39%

   
For the year ended December 31,
 
   
2013
  
2012
    
   
Chile
  
Colombia
  
Chile
  
Colombia
 
By country
 
(in thousands of US$)
 
Depreciation
  (29,287)  (39,233)  (28,120)  (20,964)
Royalties
  (7,384)  (9,661)  (7,088)  (4,164)
Staff costs
  (6,508)  (8,988)  (8,560)  (7,432)
Transportation costs
  (6,456)  (4,733)  (5,986)  (1,045)
Well and facilities maintenance
  (8,163)  (12,105)  (6,290)  (2,850)
Consumables
  (1,891)  (12,886)  (2,717)  (7,090)
Equipment rental
     (7,139)     (5,936)
Other costs
  (7,896)  (16,967)  (7,033)  (10,716)
Total
  (67,585)  (111,712)  (65,794)  (60,197)

Production costs increased 39%, from US$129.2 million for the year ended December 31, 2012 to US$179.6 million for the year ended December 31, 2013, primarily due to the addition of US$51.5 million in such costs from our Colombian operations.
 
In our Chilean operations, production costs increased by 2.7%, due to the change in revenue mix from gas to oil, which has higher production costs than gas, and due to an increase in our oil production. In the year ended December 31, 2013, in Chile, operating costs per boe increased to US$12.2 per boe from US$10.7 per boe in 2012. In the year ended December 31, 2013, the revenue mix for Chile was 85.5% oil and 14.5% gas, whereas for the same period in 2012 it was 80.7% oil and 19.3% gas.
 
 
151

 
 
Operating costs in Colombia increased 79.1%, to  US$62.8 million for the year ended December 31, 2013 as compared to the year ended December 31, 2012, primarily due to an increase in production and deliveries the region  and also to the incorporation of an additional three months of Cuerva’s results in the year ended December 31, 2013 and the incorporation of an additional month of Winchester and Luna’s operations in Colombia (operating costs for the corresponding period that were not included in the year ended December 31, 2012 amounted to US$14.2 million). However, operating costs per boe in Colombia decreased to US$26.5 per boe for the year ended December 31, 2013 from US$34.0 per boe for the year ended December 31, 2012, due to the fact that increased production generated improved fixed cost absorption, which positively impacted the production costs per boe.
 
Gross profit
 
   
Year ended December 31,
  
Change from prior year
 
   
2013
  
2012
     
%
 
   
(in thousands of US$, except for percentages)
 
Chile
  89,906   84,133   5,773   7%
Colombia
  67,612   39,304   28,308   72%
Other
  1,192   (2,194)  3,386   154%
Total
  158,710   121,243   37,467   31%

Gross profit increased 31%, from US$121.2 million for the year ended December 31, 2012 to US$158.7 million for the year ended December 31, 2013, as a result of (i) increased sales and production in Colombia, (ii) the incorporation of an additional three months of Cuerva’s results in the year ended December 31, 2013 and the incorporation of an additional month of Winchester and Luna’s operations in Colombia (gross profit for the corresponding period that was not included in the year ended December 31, 2012 amounted to US$9.4 million) and (iii) increased net revenues in our Chilean operations. As a result, gross margin for the year ended December 31, 2013 was 47%, which represented a slight decrease of 3% as compared to the gross margin for the year ended December 31, 2012. Gross profit per boe increased 4%, to US$32.2 per barrel for the year ended December 31, 2013.
 
Gross profit attributable to our operations in Chile for the year ended December 31, 2012 was US$89.9 million, a 7% increase from US$84.1 million for the year ended December 31, 2012. The contribution to our gross profit during such years from our operations in Chile was 57% and 69%, respectively.
 
Gross profit attributable to our operations in Colombia for the year ended December 31, 2012 was US$67.6 million a 72% increase from US$39.3 million for the year ended December 31, 2012. The contribution to our gross profit during such years from our operations in Colombia was 43% and 32%, respectively.
 
Exploration costs
 
   
Year ended December 31,
  
Change from prior year
 
   
2013
  
2012
     
%
 
   
(in thousands of US$, except for percentages)
 
Chile
  (9,758)  (20,452)  10,694   (52)%
Colombia
  (3,341)  (5,528)  2,187   (40%)
Other
  (3,155)  (1,910)  1,245   65%
Total
  (16,254)  (27,890)  11,636   (42)%

Exploration costs decreased 42%, from US$27.9 million for the year ended December 31, 2012 to US$16.3 million for the year ended December 31, 2013, primarily as the result of the decrease in recognition of write-offs of unsuccessful efforts in an amount of US$14.6 million.
 
The 2013 charge in write-off of unsuccessful efforts corresponds to the cost of five unsuccessful exploratory wells: two in Chile (one in Fell Block and one in Tranquilo Block) and three in Colombia (one well in Cuerva Block and one well in each of the non-operated blocks, Arrendajo and Llanos 32). The 2012 charge in write-off of unsuccessful efforts corresponds to the costs of eight unsuccessful exploratory wells: five in Chile (two in Fell Block, two in Otway Block and the remaining in Tranquilo Block) and three in Colombia (one well in Cuerva Block, one well in Arrendajo Block and the remaining in Llanos 17 Block). The 2012 charge also includes the loss generated by the relinquishment of an area in the Del Mosquito Block in Argentina.
 
 
152

 
 
Administrative costs
 
   
Year ended December 31,
  
Change from prior year
 
   
2013
  
2012
     
%
 
   
(in thousands of US$, except for percentages)
 
Chile
  (16,420)  (10,879)  (5,541)  51%
Colombia
  (16,409)  (7,393)  (9,016)  121%
Other
  (13,755)  (10,526)  (3,229)  31%
Total
  (46,584)  (28,798)  17,786   62%

 
Administrative costs increased 62%, from US$28.8 million for the year ended December 31, 2012 to US$46.6 million for the year ended December 31, 2013, primarily as a result of an increase in costs in: (1) our Chilean operations, from US$10.9 million in the year ended December 31,2012 to US$16.4 million in the year ended December 31, 2013, mainly due to (1) the startup of our operations in Tierra del Fuego; (2) increased staff and other costs in Colombia, and (3) higher corporate expenses related to our growth strategy and new business efforts.
 
Selling expenses
 
   
Year ended December 31,
  
Change from prior year
 
   
2013
  
2012
     
%
 
   
(in thousands of US$, except for percentages)
 
Chile
  (4,062)  (5,327)  1,265   (24)%
Colombia
  (12,677)  (18,953)  6,276   (33)%
Other
  (513)  (351)  162   (46)%
Total
  (17,252)  (24,631)  7,379   (30)%

Selling expenses decreased 30%, from US$24.6 million for year ended December 31, 2012 to US$17.3 million for the year ended December 31, 2013, primarily due to the change in the delivery point for certain of our production in our Colombian operations. In our Chilean operations, selling expenses were 24% lower compared to prior year, primarily as a result of the impact of the DOP penalty we paid to Methanex in 2012, described in “— Business— Marketing and Delivery Commitments,” partially offset by the increase in oil deliveries in Chile.
 
Operating profit (loss)
 
   
Year ended December 31,
  
Change from prior year
 
   
2013
  
2012
     
%
 
   
(in thousands of US$, except for percentages)
 
Chile
  63,110   47,915   15,195   32%
Colombia
  38,811   8,499   30,312   357%
Other
  (17,957)  (15,667)  (2,290)  15%
Total
  83,964   40,747   43,217   106%

We recorded an operating profit of US$84.0 million for the year ended December 31, 2013, a 106% increase from US$40.8 million for the year ended December 31, 2012, primarily due to the incorporation of an additional three months of Cuerva’s results and an increase in production and deliveries in Colombia in the year ended December 31, 2013 and the incorporation of an additional month of Winchester and Luna’s operations in Colombia. In addition, during the year ended December 31, 2013, in Chile, we recognized a gain amounting to US$3.2 million in other operating income related to the reversal of certain provisions previously recorded that, based on the view of our management and legal advisors, were extinguished as the statute of limitations was reached.
 
 
153

 
 
Financial results, net
 
Financial loss increased 108% to US$33.9 million, due to the accelerated amortization of debt issuance costs incurred in connection with the redemption of the Notes due 2015 in an amount of US$8.6 million following the issuance of the Notes due 2020 in February 2013, the incorporation of an additional three months of Cuerva’s results in the year ended December 31, 2013 and the incorporation of an additional month of Winchester and Luna’s operations in Colombia into our results and higher interest expenses generated by the issuance of the Notes due 2020 in an amount of US$12.1 million, partially offset by interest income due to increased cash and cash equivalents.
 
Profit before income tax
 
   
Year ended December 31,
  
Change from prior year
 
   
2013
  
2012
     
%
 
   
(in thousands of US$, except for percentages)
 
Chile
  49,965   42,272   7,693   18%
Colombia
  31,049   11,223   19,826   177%
Other
  (30,926)  (20,655)  (10,271)  50%
Total
  50,088   32,840   17,248   53%

For the year ended December 31, 2013, we recorded a profit before income tax of US$50.1 million, an increase of 53% from US$32.8 million for the year ended December 31, 2012, primarily due to the incorporation of an additional three months of Cuerva’s results in the year ended December 31, 2013 and the incorporation of an additional month of Winchester and Luna’s operations in Colombia into our results and to increases in production and deliveries in Colombia, and, to a lesser extent, higher profits from our Chilean operations, partially offset by the occurrence of two non-recurring events: (1) accelerated amortization of debt issuance costs described above; and (2) the comparative effect of a bargain purchase gain on acquisition of subsidiaries of US$8.4 million as a result of the acquisitions of Winchester and Luna recorded in the year ended December 31, 2012.
 
Income tax
 
   
Year ended December 31,
  
Change from prior year
 
   
2013
  
2012
     
%
 
   
(in thousands of US$, except for percentages)
 
Chile
  (4,121)  (11,349)  7,228   (64)%
Colombia
  (17,870)  (4,976)  (12,894)  259%
Other
  6,837   1,931   4,906   254%
Total
  (15,154)  (14,394)  (760)  5%
 
Income tax increased 5%, from US$14.4 million for the year ended December 31, 2012 to US$15.2 million for the year ended December 31, 2013, as a result of our increased results of operations in Chile and Colombia. Our effective tax rate for the year ended December 31, 2013 was 30% as compared to 44% in the year ended December 31, 2012 due to lower charges from deferred income taxes in the year ended December 31, 2013 mainly resulting from the effect of currency translation on tax base in Colombia and Chile, compensated by an increase in current taxes resulting from higher profits in Chile and Colombia and the impact of tax loss carry forwards recorded in Colombia.
 
Profit for the year
 
   
Year ended December 31,
  
Change from prior year
 
   
2013
  
2012
     
%
 
   
(in thousands of US$, except for percentages)
 
Chile
  45,844   30,923   14,921   48%
Colombia
  13,179   6,247   6,932   111%
Other
  (24,089)  (18,724)  (5,365)  29%
Total
  34,934   18,446   16,488   89%
 
 
154

 

 
For the year ended December 31, 2013, we recorded a profit of US$34.9 million, a 89% increase from US$18.5 million for the year ended December 31, 2012, as a result of the reasons described above.
 
Profit for the year attributable to owners of the Company
 
Profit for the year attributable to owners of the Company increased by 85% to US$22.0 million, for the reasons described above. Profit attributable to non-controlling interest increased by 97% to US$12.9 million for the year ended December 31, 2013 as compared to the prior year due to the incorporation of an additional three months of Cuerva’s results in the year ended December 31, 2013 and the incorporation of an additional month of Winchester and Luna’s operations in Colombia and an increase in non-controlling interest resulting from LGI’s acquisition of a 20% equity interest in our Colombian operations.
 
 
Overview
 
Our financial condition and liquidity is and will continue to be influenced by a variety of factors, including:
 
 
·
our ability to generate cash flows from our operations;
 
 
·
our capital expenditure requirements;
 
 
·
the level of our outstanding indebtedness and the interest we are obligated to pay on this indebtedness; and
 
 
·
changes in exchange rates which will impact our generation of cash flows from operations when measured in U.S. dollars, and, upon the completion of our Brazil Acquisitions, the real.
 
Our principal sources of liquidity have historically been contributed shareholder equity, debt financings and cash generated by our operations.
 
Since 2005 to 2014, we have raised approximately US$200 million in equity offerings at the holding company level and more than US$557 million through debt arrangements with multilateral agencies such as the IFC, gas prepayment facilities with Methanex, international bond issuances and bank financings, described further below, which have been used to fund our capital expenditures program and acquisitions and to increase our liquidity.
 
We have also raised US$173.3 million to date through our strategic partnership with LGI following the sale of minority interests in our Colombian and Chilean operations.
 
We initially funded our 2012 expansion into Colombia through a US$37.5 million loan, cash on hand and a subsequent sale of a minority interest in our Colombian operations to LGI. We subsequently restructured our outstanding debt in February 2013, by issuing US$300.0 million aggregate principal amount of Notes due 2020, a portion of the proceeds of which we used to prepay the US$37.5 million loan and to redeem all of our outstanding Notes due 2015. See “—Item 4. Information on the Company—B. Business Overview—Significant Agreements—Agreements with LGI.”
 
In February 2014, we commenced trading on the NYSE and raised US$98 million (before underwriting commissions and expenses), including the over allotment option granted to and exercised by the underwriters, through the issuance of 13,999,700 common shares.
 
In March 2014, we borrowed US$70.5 million pursuant to a five-year term (including annual principal amortization in March and September of each year starting in 2015) variable interest secured loan, secured by the benefits GeoPark receives under the Purchase and Sale Agreement for Natural Gas with Petrobras, equal to six-month LIBOR + 3.9% to finance part of the purchase price of our Rio das Contas acquisition, and funded the remaining amount with cash on hand. In March 2015, we reached an agreement to: (i) extend the principal payments that were due in 2015 (amounting to approximately US$15 million), which will be divided pro-rata during the remaining principal installments, starting in March 2016 and (ii) to increase the variable interest rate equal to the six-month LIBOR + 4.0%.
 
 
155

 
 
In February, 2013, we issued US$300.0 million aggregate principal amount of senior secured notes due 2020. The Notes due 2020 mature on February 11, 2020 and bear interest at a fixed rate of 7.50% and a yield of 7.625% per annum. Interest on the Notes due 2020 is payable semi-annually in arrears on February 11 and August 11 of each year. Our notes due 2020 contain limitations on the amount of indebtedness we can incur. At current prices, absent certain customary exceptions, we do not anticipate achieving an EBITDA (as defined in the indenture governing our notes due 2020) during fiscal year 2015 that would be sufficient enough to allow us to incur additional indebtedness, other than certain categories and small baskets of permitted debt, as specified in the indenture.
 
We believe that our current operations and 2015 capital expenditures program can be funded from cash flow from existing operations and cash on hand. Should our operating cash flow decline due to unforeseen events, including delivery restrictions or a protracted downturn in oil and gas prices, we would examine measures such as further capital expenditure program reductions, pre-sale agreements, disposition of assets, or issuance of equity, among others.
 
Capital expenditures
 
We have funded our capital expenditures with proceeds from equity offerings, credit facilities, debt issuances and pre-sale agreements, as well as through cash generated from our operations. We expect to incur substantial expenses and capital expenditures as we develop our oil and natural gas prospects and acquire additional assets.
 
In the year ended December 31, 2013, we made total capital expenditures of US$228.0 million (US$145.7 million, US$82.1 million and US$0.2 million in Chile, Colombia and Argentina, respectively), consisting of US$133.3 million related to exploration. 39 new wells were drilled (17 in Chile and 22 in Colombia) in blocks in which we have working interests and/or economic interests. In addition to the above, in 2013 we completed approximately 1,350 sq. km. in 3D seismic surveys (more than 1,100 sq. km in Chile, mainly related to the blocks located in Tierra del Fuego and over 250 sq. km in Colombia). In the year ended December 31, 2012, we made total capital expenditures of US$303.5 million, which consisted of investments of US$105.3 million relating to the purchase price for our acquisitions of Winchester, Luna and Cuerva in Colombia and other investments of US$198.2 million, including the drilling of 45 new wells and seismic surveys registered, principally in our Tierra del Fuego Blocks.
 
In the year ended December 31, 2014, we made total capital expenditures of US$238.0 million (US$161 million, US$66 million, and US$11 million in Chile, Colombia and Brazil, respectively), consisting of US$110 million related to exploration. 53 new wells were drilled (32 in Chile, and 21 in Colombia in blocks in which we have working interests and/or economic interests. In addition to the above, in 2014 we completed the acquisition of Rio das Contas for US$115 million (net of cash acquired).
 
Cash flows
 
The following table sets forth our cash flows for the periods indicated:
 
   
Year ended December 31,
 
   
2014
  
2013
  
2012
 
   
(in thousands of US$)
 
Cash flows provided by (used in)
         
Operating activities
  230,746   127,295   129,427 
Investing activities
  (344,041)  (208,500)  (301,132)
Financing activities
  124,716   164,018   26,375 
Net increase (decrease) in cash and cash equivalents
  11,421   82,813   (145,330)
 
 
156

 

 
Cash flows provided by operating activities
 
For the year ended December 31, 2014, cash provided by operating activities was US$230.7 million, a 81.3% increase from US$127.3 million for the year ended December 31, 2013.
 
For the year ended December 31, 2013, cash provided by operating activities was US$127.3 million, a 6.3% decrease from US$129.4 million for the year ended December 31, 2012. This increase is mainly driven by higher production and revenues that we obtained during 2014, partially offset by higher associated costs.
 
Cash flows used in investing activities
 
For the year ended December 31, 2014, cash used in investing activities was US$344.0 million, a 64.9% increase from US$208.5 million for the year ended December 31, 2013. This increase was primarily related to our Brazilian acquisitions, which occurred in the first quarter of 2014. This amount was complemented by an increase of US$22.8 million in capital expenditures relating to the drilling of 53 new wells (32 in Chile and 21 in Colombia) and facilities construction, as compared to the drilling of 39 wells (17 in Chile and 22 in Colombia) for the year ended December 31, 2013.
 
Cash used in investing activities decreased by US$92.6 million during the year ended December 31, 2013, from US$301.1 million in 2012 to US$208.5 million in 2013. This decrease includes US$105.3 million related to the purchase price for our Colombian operations (net of cash acquired) in 2012; this amount was partially offset by an increase of US$19.4 million in capital expenditures relating to the drilling of 39 new wells (17 in Chile and 22 in Colombia), as compared to the drilling of 35 wells (20 wells in Chile and 24 in Colombia) for the year ended December 31, 2012.
 
Cash flows provided by financing activities
 
Cash provided by financing activities was US$124.7 million for the year ended December 31, 2014, compared to cash provided by financing activities of US$164.0 million for the year ended December 31, 2013. This change was principally the result of cash received in the 2013 period from the issuance of US$300.0 million of our Notes due 2020 (partially offset by the early redemption of our Notes due 2015 and the repayment of the Banco Itaú BBA Credit Agreement, in an aggregate amount of US$175.0 million) and an increase of US$36.6 million in cash from LGI pertaining principally to its investment in our Colombian and Chilean operations. These were partially offset by funds recovered from our initial public offering and listing of our common shares on the New York Stock Exchange in February 2014 amounting to US$90.9 million and the $70.5 million loan entered into with Itaú BBA International plc used to fund the Rio das Contas acquisition.
 
Cash provided by financing activities was US$164.0 million for the year ended December 31, 2013, compared to cash provided by financing activities of US$26.4 million for the year ended December 31, 2012. This change was principally the result of cash received in the 2013 period from the issuance of US$300.0 million of our Notes due 2020 and an increase of US$36.6 million in cash from LGI pertaining principally to its investment in our Colombian and Chilean operations. These were partially offset by the early redemption of our Notes due 2015 and the repayment of the Banco Itaú BBA Credit Agreement, in an aggregate amount of US$175.0 million.
 
Indebtedness
 
As of December 31, 2014 and 2013, we had total outstanding indebtedness of US$369.6 million and US$317.1 million, respectively, as set forth in the table below.
 
  
As of December 31,
 
   
2014
  
2013
 
   
(in thousands of US$)
 
BCI Loans(1)
  90   2,143 
Bond GeoPark Latin America Agencia en Chile (Notes due 2020)
  300,963   299,912 
Banco de Chile (2)
     15,002 
Rio das Contas Credit Facility
  68,540    
          
Overdrafts (3)
     30 
Total
  369,593   317,087 
 

(1)
Facility to establish the operational base in the Fell Block.
 
(2)
Short-term financing obtained in December 2013 and fully repaid in January 2014.
 
(3)
We have been granted credit lines for over US$69 million as of December 31, 2014. The incurrence of debt under these credit lines could be limited by debt covenants associated with our other debt documents.
 
 
157

 
 
Our material outstanding indebtedness as of December 31, 2014 is described below.
 
Notes due 2020
 
General
 
On February 11, 2013, we issued US$300.0 million aggregate principal amount of senior secured notes due 2020. The Notes due 2020 mature on February 11, 2020 and bear interest at a fixed rate of 7.50% and a yield of 7.625% per annum. Interest on the Notes due 2020 is payable semi-annually in arrears on February 11 and August 11 of each year.
 
Ranking
 
The Notes due 2020 constitute senior obligations of Agencia, secured by a first lien on certain collateral (as described below). The Notes due 2020 rank equally in right of payment with all senior existing and future obligations of Agencia (except those obligations preferred by operation of Bermuda and Chilean law, including, without limitation, labor and tax claims); effectively senior to all unsecured debt of Agencia and GeoPark Latin America, to the extent of the value of the collateral; senior in right of payment to all existing and future subordinated indebtedness of Agencia and GeoPark Latin America; and effectively junior to any future secured obligations of Agencia and its subsidiaries (other than additional notes issued pursuant to the indenture governing the Notes due 2020) to the extent secured by assets constituting with a security interest on assets not constituting collateral, in each case to the extent of the value of the collateral securing such obligations.
 
Guarantees
 
The Notes due 2020 are guaranteed unconditionally on an unsecured basis by us, all of our wholly-owned subsidiaries, and any subsidiary that guarantees any of our debt, subject to certain exceptions.
 
Collateral
 
The notes are secured by a first-priority perfected security interest in certain collateral, which consists of: 80% of the equity interests of each of GeoPark Chile and GeoPark Colombia held by Agencia, and loans of the net proceeds of the Notes due 2020 made by Agencia to each of GeoPark Fell and GeoPark Llanos SAS. Except for certain immaterial subsidiaries and other exceptions, GeoPark and Agencia are also required to pledge the equity interests of our subsidiaries.
 
The Notes due 2020 are also secured on a first-priority basis by intercompany loans, disbursed to subsidiaries, in an aggregate amount at any one time that does not exceed US$300.0 million.
 
Optional redemption
 
At any time prior to February 11, 2017, we may, at our option, redeem any of the Notes due 2020, in whole or in part, at a redemption price equal to 100% of the principal amount of such Notes due 2020 plus an applicable “make-whole” premium, plus accrued and unpaid interest (including, additional amounts), if any, as such term is defined in the indenture governing the Notes due 2020, if any, to the redemption date.
 
 
158

 
 
At any time and from time to time on or after February 11, 2017, we may, at our option, redeem all or part of the Notes due 2020, at the redemption prices, expressed as percentages of principal amount, set forth below, plus accrued and unpaid interest thereon (including additional amounts), if any, to the applicable redemption date, if redeemed during the 12-month period beginning on February 11 of the years indicated below:
 
Year
 
Percentage
 
2017
  103.750%
2018
  101.875%
2019 and after
  100.000%

In addition, at any time prior to February 11, 2016, we may, at our option, redeem up to 35% of the aggregate principal amount of the Notes due 2020 (including any additional notes) at a redemption price of 107.50% of the principal amount thereof, plus accrued and unpaid interest (including additional amounts) if any to the redemption date, with the net cash proceeds of one or more equity offerings; provided that: (1) Notes due 2020 in an aggregate principal amount equal to at least 65% of the aggregate principal amount of Notes due 2020 issued on the first issue date remain outstanding immediately after the occurrence of such redemption; and (2) the redemption must occur within 90 days of the date of the closing of such equity offering.
 
Change of control
 
Upon the occurrence of certain events constituting a change of control, we are required to make an offer to repurchase all outstanding Notes due 2020, at a purchase price equal to 101% of the principal amount thereof plus any accrued and unpaid interest (including any additional amounts payable in respect thereof) thereon to the date of purchase.
 
Covenants
 
The Notes due 2020 contain customary covenants, which include, among others, limitations on: the incurrence of debt and disqualified or preferred stock, restricted payments (including restrictions on our ability to pay dividends), incurrence of liens, transfer, prepayment or modification of certain collateral, guarantees of additional indebtedness, the ability of certain subsidiaries to pay dividends, asset sales, transactions with affiliates, engaging in certain businesses, and merger or consolidation with or into another company. As of December 31, 2014, we were in compliance with the above mentioned covenants.
 
In the event the Notes due 2020 receive investment-grade ratings from at least two of the following rating agencies, Standard & Poor’s Rating Group, Fitch Inc. and Moody’s Investors Service, Inc., and no default has occurred or is continuing under the indenture governing the Notes due 2020, certain of these restrictions, including, among others, the limitations on incurrence of debt and disqualified or preferred stock, restricted payments (including restrictions on our ability to pay dividends), the ability of certain subsidiaries to pay dividends, asset sales and certain transactions with affiliates will no longer be applicable.
 
Our notes due 2020 contain limitations on the amount of indebtedness we can incur. At current oil & gas prices, absent certain customary exceptions, we do not anticipate achieving an EBITDA (as defined in the indenture governing our notes due 2020) during fiscal year 2015 that would be sufficient enough to allow us to incur additional indebtedness, other than certain categories and small baskets of permitted debt, as specified in the indenture.
 
Events of default
 
Events of default under the indenture governing the Notes due 2020 include: the nonpayment of principal when due; default in the payment of interest, which continues for a period of 30 days; failure to make an offer to purchase and thereafter accept tendered notes following the occurrence of a change of control or as required by certain covenants in the indenture governing the Notes due 2020; the notes, or the security documents in relation thereto that continues for a period of 60 consecutive days after written notice to Agencia; cross payment default relating to debt with a principal amount of US$15.0 million or more, and cross-acceleration default following a judgment for US$15.0 million or more; bankruptcy and insolvency events; invalidity or denial or disaffirmation of a guarantee of the notes; and failure to maintain a perfected security interest in any collateral having a fair market value in excess of US$15.0 million, among others. The occurrence of an event of default would permit or require the principal of and accrued interest on the Notes due 2020 to become or to be declared due and payable.
 
 
159

 
 
BCI Mortgage Loan
 
In October 2007, in connection with our acquisition of a facility to establish an operational base in the Fell Block, we executed a mortgage loan granted by the Banco de Crédito e Inversiones, or BCI, a Chilean private bank, which we refer to as the BCI Mortgage Loan. The loan was granted in Chilean pesos and is repayable over a period of eight years. The interest rate under this loan is fixed at 6.6%. As of December 31, 2014, the aggregate outstanding amount under the BCI Mortgage Loan was US$0.1 million.
 
BCI Letter of Credit
 
During the last quarter of 2011, we obtained five short-term letters of credit from BCI, or, collectively, the BCI Letters of Credit, to commence operations in our Tierra del Fuego blocks. Each of the BCI Letters of Credit contains a pledge by us to BCI of the seismic equipment acquired to start the operations in these new blocks. The BCI Letters of Credit expired and were fully paid by us on February 14, 2014, and the applicable interest rate ranged from 4.5% to 5.45%.
 
LGI Line of Credit
 
In December 2012, in connection with its investment in GeoPark Colombia, LGI granted as a credit line to Winchester (now GeoPark Colombia S.A.S.), or the LGI Line of Credit, of up to US$12.0 million, to be used for the acquisition, development and operation of oil and gas assets in Colombia. The applicable interest rate is 8.00% per annum and any accrued interest is payable on a quarterly basis.
 
As of December 31, 2013, the outstanding amount of US$8.6 million relates to a loan granted by LGI as part of its funding commitment in connection with our Colombian acquisition. This loan was cancelled during 2014. As of December 31, 2014, the aggregate outstanding amount under the LGI Line of Credit was US$16.6 million. This corresponds to a loan granted by LGI to GeoPark Chile S.A. for financing Chilean operations in our Tierra del Fuego blocks for up to US$19 million. The maturity of this loan is July 2020 and the applicable interest rate is 8% per annum.
 
See “—Item 4. Information on the Company—B. Business Overview—Significant Agreements—Agreements with LGI.”
 
Rio das Contas Credit Facility
 
We financed our Rio das Contas acquisition in part through our Brazilian subsidiary’s entrance into a US$70.5 million credit facility (the “Rio das Contas Credit Facility”) with Itaú BBA International plc, which is secured by the benefits GeoPark receives under the Purchase and Sale Agreement for Natural Gas with Petrobras. The facility matures five years from March 28, 2014, which was the date of disbursement and bears interest at a variable interest rate equal to the six-month LIBOR + 3.9%. The facility agreement includes customary events of default, and subject our Brazilian subsidiary to customary covenants, including the requirement that it maintain a ratio of net debt to EBITDA of up to 3.5x the first two years and up to 3.0x thereafter. The credit facility also limits the borrower’s ability to pay dividends if the ratio of net debt to EBITDA is greater than 2.5x. We have the option to prepay the facility in whole or in part, at any time, subject to a pre-payment fee to be determined under the contract.
 
In March 2015, we reached an agreement to: (i) extend the principal payments that were due in 2015 (amounting to approximately US$15 million), which will be divided pro-rata during the remaining principal installments, starting in March 2016 and (ii) to increase the variable interest rate equal to the six-month LIBOR + 4.0%.
 
 
See “—Item 4. Information on the Company——B. Business Overview” and “—Item 4. Information on the Company——B. Business Overview—Title to Properties.”
 
 
160

 
 
 
For a discussion of Trend information, see “—A. Operating Results—Factors affecting our results of operations.”
 
 
We did not have any off-balance sheet arrangements as of December 31, 2013 or as of December 31, 2014.
 
 
In accordance with the terms of our concessions, we are required to make royalty payments (1) in connection with crude oil and gas production in Argentina, to the Provinces of Santa Cruz and Mendoza, equivalent to 12% on estimated value at well head, (2) in connection with crude oil and gas production in Chile, to the Chilean government, equivalent to approximately 5% of crude oil production and 3% of gas production, and (3) in connection with crude oil production in Colombia, to the Colombian government, equivalent to 8%.
 
The table below sets forth our committed cash payment obligations as of December 31, 2014.
 
   
Total
  
Less than
one year
  
One to
three years
  
Three to
five years
  
More than
five years
 
   
(in thousands of US$)
 
Debt obligations(1)
  513,027   41,032   80,007   69,488   322,500 
Operating lease obligations(2)
  88,489   37,926   33,949   16,109   505 
Pending investment commitments(3)
  69,844   20,064   27,580   22,200   - 
Asset retirement obligations
  33,286    -    10,687    -    22,599  
Total contractual obligations
  704,646   99,022   152,233   107,797   345,604 


(1)
Refers to principal and interest undiscounted cash flows. Interest payment breakdown included in Debt Obligations is as follows (i) less than one year: $25.4 million; one to three years: $48.7 million; three to five years: $46.0 million and more than five years: $22.5 million. At December 31, 2014 the outstanding long-term borrowing affected by variable rates amounted to $68.5 million representing 19% of total long-term borrowings, which was composed by the loan from Itaú International BBA plc that has a floating interest rate based on LIBOR (See Note 3: “Interest rate risk” to our audited financial statements included in this Annual Report).  Furthermore, in March 2015, we reached an agreement to extend the principal payments that were due in 2015 and to increase the variable interest rate related to Itaú International BBA plc. See “Item 5. Operating and Financial Review and Prospects” —B. Liquidity and Capital Resources Indebtedness—Rio das Contas Credit Facility.”
 
(2)
Reflects the future aggregate minimum lease payments under non-cancellable operating lease agreements.
 
(3)
Includes capital commitments in Isla Norte and Campanario Blocks in Chile, nine concessions in Brazil, two non-operated blocks in Argentina and the Llanos 62, VIM3, CPO-4 and Llanos 17 Blocks in Colombia, which are our only remaining material commitments. See “—Item 4. Information on the Company—B. Business overview—Our operations” and Note 31(b) to our audited financial statements included in this Annual Report.
 
 
See “Forward-Looking Statements.”
 
 
161

 
 
 
 
Board of directors
 
The board of directors of GeoPark is composed of seven members. At every annual general meeting one third of the Directors shall retire from office. From the date of the annual general meeting following the effective date of the listing of our Common Shares on the NYSE, our Directors shall hold office for such term as the Shareholders may determine or, in the absence of such determination, until the next annual general meeting or until their successors are elected or appointed or their office is otherwise vacated. The term for the current directors expires on the date of our next annual shareholders’ meeting, to be held in 2015.
 
The current members of the board of directors were appointed at the Company’s Annual General Meeting held on September 11, 2014. The table below sets forth certain information concerning our current board of directors.
 
 
Name
 
Position
 
Age
 
At the Company since
Gerald E. O’Shaughnessy
Chairman and Director
66
2002
James F. Park
Chief Executive Officer, Deputy Chairman and Director
59
2002
Carlos A. Gulisano (3)
Director
64
2010(3)
Juan Cristóbal Pavez (1)(2)
Director
45
2008
Peter Ryalls (1)(2)
Director
64
2006
Robert Bedingfield (1)(2)
Director
66
2015
Pedro Aylwin Chiorrini
Director, Director of Legal and Governance, Corporate Secretary
55
2003
 

(1)
Member of the Audit Committee.
 
(2)
Independent director under SEC Audit Committee rules.
 
(3)
Carlos Gulisano joined the Company in 2002 as an advisor.
 
Biographical information of the current members of our Board of Directors is set forth below. Unless otherwise indicated, the current business addresses for our directors is Nuestra Señora de los Ángeles 179, Las Condes, Santiago, Chile.
 
Gerald E. O’Shaughnessy has been our Chairman and a member of our board of directors since he co-founded the company in 2002. Following his graduation from the University of Notre Dame with degrees in government (1970) and law (1973), Mr. O’Shaughnessy was engaged in the practice of law in Minnesota. Mr. O’Shaughnessy has been active in the oil and gas business over his entire business career, starting in 1976 with Lario Oil and Gas Company, where he served as Senior Vice President and General Counsel. He later formed the Globe Resources Group, a private venture firm whose subsidiaries provided seismic acquisition and processing, well rehabilitation services, sophisticated logistical operations and submersible pump works for Lukoil and other companies active in Russia during the 1990s.  Mr. O’Shaughnessy is also founder and owner of BOE Midstream, LLC, which owns and operates the Bakken Oil Express, the largest crude by rail terminal in North Dakota, serving oil producers and marketing companies active in the Bakken Shale Oil play. Over the past 25 years, Mr. O’Shaughnessy has also founded and operated companies engaged in banking, wealth management products and services, investment desktop software, computer and network security, and green clean technology, as well as other venture investments, Mr. O’Shaughnessy has also served on a number of non-profit boards of directors, including the Board of Economic Advisors to the Governor of Kansas, the I.A. O’Shaughnessy Family Foundation, the Wichita Collegiate School, the Institute for Humane Studies, The East West Institute and The Bill of Rights Institute. Mr. O’Shaughnessy is a member of the Intercontinental Chapter of Young Presidents Organization and World Presidents’ Organization.
 
 
162

 
 
James F. Park has served as our Chief Executive Officer and as a member of our board of directors since co-founding the Company in 2002. He has extensive experience in all phases of the upstream oil and gas business, with a strong background in the acquisition, implementation and management of international joint ventures in North America, South America, Asia, Europe and the Middle East. He holds a degree in geophysics from the University of California at Berkeley and has worked as a research scientist in earthquake and tectonic studies. In 1978, Mr. Park joined Basic Resources International Limited, an oil and gas exploration company, which pioneered the development of commercial oil and gas production in Central America. As a senior executive of Basic Resources International Limited, Mr. Park was closely involved in the development of grass-roots exploration activities, drilling and production operations, surface and pipeline construction and crude oil marketing and transportation, and with legal and regulatory issues, and raising substantial investment funds. He remained a member of the board of directors of Basic Resources International Limited until the company was sold in 1997. Mr. Park is also a member of the board of directors of Energy Holdings. Mr. Park has also been involved in oil and gas projects in California, Louisiana, Argentina, Yemen and China. Mr. Park has lived in Argentina and Chile since 2002.
 
Carlos Gulisano has been a member of our board of directors since June 2010. Dr. Gulisano holds a bachelor’s degree in geology, a post-graduate degree in petroleum engineering and a PhD in geology from the University of Buenos Aires and has authored or co-authored over 40 technical papers. He is a former adjunct professor at the Universidad del Sur, a former thesis director at the University of La Plata, and a former scholarship director at CONICET, the national technology research council, in Argentina. Dr. Gulisano is a respected leader in the fields of petroleum geology and geophysics in South America and has over 30 years of successful exploration, development and management experience in the oil and gas industry. In addition to serving as an advisor to GeoPark since 2002 and as Managing Director from February 2008 until June 2010, Dr. Gulisano has worked for YPF, Petrolera Argentina San Jorge S.A. and Chevron San Jorge S.A. and has led teams credited with significant oil and gas discoveries, including those in the Trapial field in Argentina. He has worked in Argentina, Bolivia, Peru, Ecuador, Colombia, Venezuela, Brazil, Chile and the United States. Mr. Gulisano is also an independent consultant on oil and gas exploration and production.
 
Juan Cristóbal Pavez has been a member of our board of directors since August 2008. He holds a degree in commercial engineering from the Pontifical Catholic University of Chile and a MBA from the Massachusetts Institute of Technology. He has worked as a research analyst at Grupo CB and later as a portfolio analyst at Moneda Asset Management. In 1998, he joined Santana, an investment company, as Chief Executive Officer. At Santana he focused mainly on investments in capital markets and real estate. While at Santana, he was appointed Chief Executive Officer of Laboratorios Andrómaco, one of Santana’s main assets. In 1999, Mr. Pavez co-founded Eventures, an internet company. Since 2001, he has served as Chief Executive Officer at Centinela, a company with a diversified global portfolio of investments, with a special focus in the energy industry, through the development of wind parks and run-of-the-river hydropower plants. Mr. Pavez is also a board member of Grupo Security, Vida Security and Hidroelétrica Totoral. Over the last few years he has been a board member of several companies, including Quintec, Enaex, CTI and Frimetal.
 
Peter Ryalls has been a member of our board of directors since April 2006. Mr. Ryalls started his career working as a wireline engineer for Schlumberger in West Africa. Returning to the UK in 1976 to study for his Master’s degree in Petroleum Engineering at Imperial College, London following which he joined Mobil North Sea. He moved to Unocal Corporation in 1979 where he held increasingly senior positions, including as Managing Director of Unocal UK in Aberdeen, Scotland, and where he developed extensive experience in offshore production and drilling operations. In 1994, Mr. Ryalls represented Unocal Corporation in the Azerbaijan International Operating Company as Vice President of Operations and was responsible for production, drilling, reservoir engineering and logistics. In 1998, Mr. Ryalls became General Manager for Unocal in Argentina. He also served as Vice President of Unocal’s Gulf of Mexico onshore oil and gas business and as Vice President of Global Engineering and Construction, where he was responsible for the implementation of all major capital projects ranging from deep water developments in Indonesia and the Gulf of Mexico to conventional oil and gas projects in Thailand. Mr. Ryalls is also an Independent Petroleum Consultant advising on international oil and gas development projects both onshore and offshore.
 
Robert Bedingfield has been a member of our board of directors since March 2015. Until his retirement in June 2013, he was one of Ernst & Young’s most senior Global Lead Partners with more than 40 years of experience, including 32 years as a partner in Ernst & Young's accounting and auditing practices, as well as serving on Ernst & Young’s Senior Governing Board. He has extensive experience serving Fortune 500 companies; including acting as Lead Audit Partner or Senior Advisory Partner for Lockheed Martin, AES, Gannett, General Dynamics, Booz Allen Hamilton, Marriott and the US Postal Service. Since 2000, Mr. Bedingfield has been a Trustee, an Executive Committee Member, and the Audit Committee Chair of the University of Maryland at College Park Board of Trustees. Mr. Bedingfield served on the National Executive Board (1995 to 2003) and National Advisory Council (since 2003) of the Boy Scouts of America. He also served on the Board of Governors of the Congressional Country Club in Bethesda, Maryland. Since 2013, Mr. Bedingfield has also served as Board Member and Chairman of the Audit Committee of NYSE-listed Science Applications International Corp (SAIC).
 
 
163

 
 
Pedro Aylwin has served as a member of our board of directors since July 2013 and as our Director of Legal and Governance since April 2011. From 2003 to 2006, Mr. Aylwin worked for us as an advisor on governance and legal matters. Mr. Aylwin holds a degree in law from the Universidad de Chile and an LLM from the University of Notre Dame. Mr. Aylwin has extensive experience in the natural resources sector. Mr. Aylwin is also a partner at the law firm of Aylwin Abogados in Santiago, Chile, where he represented mining, chemical and oil and gas companies in numerous transactions. From 2006 until 2011, he served as Lead Manager and General Counsel at BHP Billiton, Base Metals, where he was in charge of legal and corporate governance matters on BHP Billiton’s projects, operations and natural resource assets in South America, North America, Asia, Africa and Australia. Mr. Aylwin is also a member of the board of directors of Egeda Chile.
 
Executive officers
 
Our executive officers are responsible for the management and representation of our company. The table below sets forth certain information concerning our executive officers.
 
Name
 
 
Position
 
 
Age
 
 
At the Company since
James F. Park
 
Chief Executive Officer and Director
 
59
 
2002
Andrés Ocampo
 
Chief Financial Officer
 
37
 
2010
Pedro Aylwin Chiorrini
 
Director, Director of Legal and Governance, and Corporate Secretary
 
55
 
2003
Augusto Zubillaga
 
Director for Argentina and Director of Operations
 
45
 
2006
Alberto Matamoros
 
Director for Chile
 
42
 
2014
Marcela Vaca
 
Director for Colombia
 
46
 
2012
Dimas Coelho
 
Director for Brazil
 
58
 
2013
Jose Díaz
 
Director for Peru
 
60
 
2013
Carlos Murut
 
Director of Development
 
58
 
2006
Salvador Minniti
 
Director of Exploration
 
60
 
2007
Horacio Fontana
 
Director of Drilling
 
57
 
2008
Ruben Marconi
 
Director of Health, Safety & Environment
 
70
 
2008
Agustina Wisky
 
Director of People
 
38
 
2002
Guillermo Portnoi
 
Director of Administration and Finance
 
40
 
2006
Pablo Ducci
 
Director of Capital Markets
 
35
 
2012

Biographical information of the members of our executive officers is set forth below. Unless otherwise indicated, the current business addresses for our executive officers is Nuestra Señora de los Ángeles 179, Las Condes, Santiago, Chile.
 
Andrés Ocampo has served as our Chief Financial Officer since November 2013. He previously served as our Director of Growth and Capital (from January 2011 through October 2013), and has been with our company since July 2010. Mr. Ocampo graduated with a degree in Economics from the Universidad Católica Argentina. He has more than 12 years of experience in business and finance. Before joining our company, Mr. Ocampo worked at Citigroup and served as Vice President Oil & Gas and Soft Commodities at Crédit Agricole Corporate & Investment Bank.
 
Augusto Zubillaga has served as our Director of Operations since January 2012 and Director for Argentina since February 2015. He previously served as our Production Director. He is a petroleum engineer with 19 years of experience in production, engineering, well completions, corrosion control, reservoir management and field development. He has a degree in petroleum engineering from the Instituto Tecnológico de Buenos Aires. Prior to joining our company, Mr. Zubillaga worked for Petrolera Argentina San Jorge S.A. and Chevron San Jorge S.A. At Chevron San Jorge S.A., he led multi-disciplinary teams focused on improving production, costs and safety, and was the leader of the Asset Development Team, which was responsible for creating the field development plan and estimating and auditing the oil and gas reserves of the Trapial field in Argentina. Mr. Zubillaga was also part of a Chevron San Jorge S.A. team that was responsible for identifying business opportunities and working with the head office on the establishment of best business practices. He has authored several industry papers, including papers on electrical submersible pump optimization, corrosion control, water handling and intelligent production systems.
 
 
164

 
 
Alberto Matamoros has been our Director for Chile since January 2015. He is an industrial engineer and MBA, with more than 17 years of experience in the Oil & Gas industry. He started his career in the Argentinian oil company ASTRA, as a Production Engineer of La Ventana-Vizcacheras Block in the province of Mendoza (1997-2000). He then joined Chevron, where he worked as a Production Engineer in El Trapial Block in the province of Neuquén for three years. Later, he became a Field Engineering Manager, also for three years, in Buenos Aires, and then moved to Kern, California, to lead the production team. His experience in Chevron enabled him to manage different technical and administrative teams, designing and executing working plans focused in the optimization of resources. In 2014, he joined GeoPark to be part of the Corporate Operation team before being selected as the new Country Manager of GeoPark in Chile. Matamoros holds a degree in Industrial Engineering from the Universidad Nacional del Sur and an MBA in IAE, from the Business School of Universidad Austral of Buenos Aires, Argentina.
 
Marcela Vaca has been our Director for Colombia since August 2012. Ms. Vaca holds a degree in law from Pontificia Universidad Javeriana in Bogotá, Colombia, a Master’s Degree in commercial law from the same university and an LLM from Georgetown University. She has served in the legal departments of a number of companies in Colombia, including Empresa Colombiana de Carbon Ltda (which later merged with INGEOMINAS), and from 2000 to 2003, she served as Legal and Administrative Manager at GHK Company Colombia. Prior to joining our company in 2012, Ms. Vaca served for nine years as General Manager of the Hupecol Group where she was responsible for supervising all areas of the company as well as managing relationships with Ecopetrol, ANH, the Colombian Ministry of Mines and Energy, the Colombian Ministry of Environment and other governmental agencies. At the Hupecol Group, Ms. Vaca was also involved in the structuring of the Hupecol Group’s asset development and sales strategy.
 
Dimas Coelho has served as our Director for Brazil since February 2013. He is a geologist and geophysicist with over 30 years of experience in hydrocarbons exploration. From 1981 to 2011, Dr. Coelho served Petrobras’ E&P and R&D areas in innumerous capacities, including as a Petroleum Exploration Manager in Business Unit (from 2001 to 2004) and Corporate areas (from 2006 to 2010), in which roles he was responsible for the planning, management and execution of exploration programs in the exploration and production blocks in Brazil’s Campos and Santos Basin. Later (2011) as a Joint Venture Project Manager he was responsible for the coordination of Petrobras’s functional areas to support Petrobras’s work programs in the Santos Basin. In 2012, he served as Executive Vice President of Exploration at Panoro Energy do Brasil, where he oversaw the exploration functional workflow for Panoro Energy ASA’s exploration assets in Brazil. Dr. Dimas holds a degree in geology from the Federal University of Rio de Janeiro, Brazil, an MSc degree in geophysics (seismic processing) from the Federal University of Bahia, Brazil, a Ph.D. in geology (Numerical Basin Modelling) from Cornell University and an MBA in general administration from the Federal University of Rio de Janeiro, Brazil.
 
Carlos Murut has been our Director of Development since January 2012. He previously served as our Development Manager. Mr. Murut holds a master’s degree in petroleum geology from the University of Buenos Aires where he also undertook postgraduate studies in reservoir engineering, specializing in field exploitation. He also completed a Business Management Development Program at Austral University. Mr. Murut has over 30 years of experience working for international and major oil companies, including YPF S.A., Tecpetrol S.A., Petrolera Argentina San Jorge S.A. and Chevron San Jorge S.A.
 
Salvador Minniti has been our Director of Exploration since January 2012. He previously served as our Exploration Manager. He holds a bachelor degree in geology from National University of La Plata and has a graduate degree from the Argentine Oil and Gas Institute in oil geology. Mr. Minniti has over 30 years of experience in oil exploration and has worked with YPF S.A., Petrolera Argentina San Jorge S.A. and Chevron Argentina.
 
Jose Díaz has been our Director for Peru since September 2014. He previously served as our Director of Operations (from January 2013 through September 2014). Mr. Díaz holds a degree in petroleum engineering from Cuyo National University, Argentina, has taken executive business classes at IAE Business School, and pursued graduate studies in oil and gas law and project management at University of Buenos Aires School of Law and Alta Dirección Escuela de Negocios, respectively. He has over 30 years of experience in upstream operations as a petroleum engineer, including more than 15 years in managerial positions. This experience includes positions at international and major oil companies, including OEA S.A., Chevron San Jorge S.A., ChevronTexaco and Petrolera El Trebol S.A.
 
 
165

 
 
Horacio Fontana has been our Corporate Drilling Manager since March 2012. He previously served as our Engineer Manager. He holds a degree in civil engineering from Rosario National University and is also a graduate from the Argentine Oil and Gas Institute, National University of Buenos Aires, with a specialty in oilfield exploitation and an extensive background in drilling operations. He has recently taken part in a Management Development Program at IAE Business School of Austral University. Mr. Fontana has over 25 years of drilling experience in major Argentine companies such as YPF S.A., Petrolera Argentina San Jorge and Chevron.
 
Ruben Marconi has been our Director of Health, Safety and Environment since March 2012. He previously served as our Drilling Director. He holds a degree in mechanical engineering from Rosario University and was a YPF scholar at the University of Buenos Aires where he graduated in oil engineering with a concentration in exploitation. Mr. Marconi has over 40 years of field onshore, offshore drilling, completion and safety experience with YPF, Petrolera Argentina San Jorge, ChevronTexaco, Chevron Mid Continent Business Unit and Chevron Argentina.
 
Agustina Wisky has worked with our Company since it was founded in November 2002, and has served as our Director of People since 2012. Mrs. Wisky is a public accountant, and also holds a degree in human resources from the Universidad Austral—IAE. She has 14 years of experience in the oil industry. Before joining our company, Mrs. Wisky worked at AES Gener and PricewaterhouseCoopers.
 
Guillermo Portnoi has been our Director of Administration and Finance since 2011 and has worked for us since June 2006. Mr. Portnoi is a public accountant and holds an MBA from Universidad Austral—IAE. He has more than 10 years of experience in the oil industry. Before joining our company, Mr. Portnoi worked at Pluspetrol, Río Alto and PricewaterhouseCoopers, where he counted several major oil companies as his clients.
 
Pablo Ducci has served as our Director of Capital Markets since 2012. Mr. Ducci holds a bachelor’s degree in science and economics from Pontifical Catholic University of Chile and a master’s degree in business administration from Duke University. From 2004 to 2009, Mr. Ducci worked as a Corporate Finance Analyst and Corporate Finance Associate with Celfin Capital. In 2010, he worked as an Associate for Anka Funds, and from 2011 to 2012, he served as Vice President of Development for Falabella Retail.
 
 
Executive compensation
 
For the year ended December 31, 2014, the aggregate compensation accrued or paid to the members of our board of directors (including our executive directors) for services in all capacities was approximately US$5.4 million. Gerald E. O’Shaughnessy, James F. Park and Pedro Aylwin are our executive directors. For the year ended December 31, 2014, the aggregate compensation accrued or paid to the members of our senior management (excluding our executive directors) for services in all capacities was approximately US$9.1 million.
 
Executive directors’ contracts
 
It is our policy that executive directors have contracts of an indefinite term providing for a maximum of one-year’s notice in writing of termination at any time.
 
Gerald E. O’Shaughnessy has a service contract with our company that provides for him to act as Executive Chairman at an annual salary of US$250,000. James F. Park has a service contract with our company that provides for him to act as Chief Executive Officer at an annual salary of US$500,000. The payment of a bonus to Mr. O’Shaughnessy or Mr. Park is at our discretion. They each also received equity awards described below under “Equity Incentive Compensation.” Our agreements with Mr. O’Shaughnessy and Mr. Park contain covenants that restrict them, for a period of 12 months following termination of employment, from soliciting senior employees of our company and, for a period of six months following the termination of employments, from being involved in any competing undertaking. Pedro Aylwin, who was appointed as an executive director in July 2013, has a service contract with our company that provides for him to act as Director of Legal and Governance, and as such has decided to forego his director fees, but he received consultancy fees of approximately US$568,000.
 
The following chart summarizes payments made to our executive directors for the year ended December 31, 2014:
 
   
Cash payment
 
 
Executive director
 
Executive
directors’ fees
  
Bonus
 
Gerald E. O’Shaughnessy
 US$250,000  US$150,000 
James F. Park
 US$500,000  US$650,000 
 
 
166

 
 
Bonus payments above were approved by the Remuneration Committee in May and August 2014 and reflect awards for previous years performance. As part of Company's cost reduction efforts, no bonus has been paid for 2014 performance, and executive fees for 2015 have been voluntarily reduced by 20%.
 
Non-executive directors’ contracts
 
During the first half of 2014, our non-executive directors were paid an annual fee of GBP35,000, payable quarterly in arrears. At our option, the fee paid to our non-executive directors can be paid through the issuance of new common shares and/or cash. In addition, the Chairmen of the Audit Committee, the Remuneration Committee and the Nomination Committee were paid an additional annual fee of GBP5,750 each. The termination of the employment relationship does not entitle non-executive directors to any financial compensation. From the second half of 2014, an increase in the compensation program for the services of the non-executive Directors was approved. The current annual fees correspond to US$80,000 to be settled in cash and US$100,000 to be settled in stock, paid quarterly in equal installments. In the event that a non-executive Director serves as Chairman of any Board Committees, an additional annual fee of US$20,000 applies. A Director who serves as a member of any Board Committees receives an annual fee of US$10,000. Total payment due shall be calculated on an aggregate basis for Directors serving in more than one Committee. The Chairman fee is not be added to the member’s fee while serving for the same Committee. Payments of Chairmen and Committee members’ fees are be made quarterly in arrears and settled in cash only.

The following chart summarizes payments made to our non-executive directors for the year ended December 31, 2014.

   
Cash payment
  
Share payment (1)
 
 
Non-executive director
 
Non-executive
directors’ fees in GBP
  
Non-executive
directors’ fees in US$
  
Fees paid in
common shares (in number of common shares)
 
Juan Cristóbal Pavez(2)
  11,625   55,000   7,003 
Peter Ryalls (3)
  8,750   57,500   7,003 
Carlos Gulisano (4)
  20,375   55,000   5,250 
Steven J. Quamme (5)
  11,625   55,000   7,003 

(1)
2,301 shares of total shares (which amount to 26,259) were issued during 2014.
 
(2)
Compensation Committee Chairman and Member of Audit Committee.
 
(3)
Technical Committee Chairman, Member of Audit Committee and Member of Compensation Committee.
 
(4)
Nomination Committee Chairman and Member of Technical Committee.
 
(5)
Audit Committee Chairman and Member of Compensation Committee until resignation in 2015.
 
Pension and retirement benefits
 
We do not maintain any defined benefit pension plans or any other retirement programs for our employees or directors.
 
Equity Incentive Compensation
 
Management and Employee Plans
 
In November 2007, our shareholders voted to authorize the board of directors to use up to a maximum of 12% of our issued share capital for the purposes of granting equity awards to our employees and other service providers. The shareholders also authorized the board of directors to adopt programs for this purpose and to determine specific conditions and broadly defined guidelines for such programs.  Pursuant to this authorization, we established the Stock Awards Plan and the Value Creation Plan.
 
Stock Awards Plan
 
In November 2008, the board of directors adopted the Stock Awards Plan.  The purpose of the Stock Awards Plan is to align the interests of our management, employees and key advisors with those of shareholders.  Under the Stock Awards Plan, the board of directors, or its designee, may award options or performance shares.  An option confers the right to acquire a specified number of common shares of the Company at an exercise price equal to the par value of the common shares subject to such an option. A performance share confers a conditional right to acquire a specified number of common shares for zero or nominal consideration, subject to the achievement of performance conditions and other vesting terms.  The maximum number of common shares available for issuance under the Stock Awards Plan is 12% of the issued share capital of the Company.
 
On December 17, 2014, we registered 3,435,600 shares with the U.S. Securities and Exchange Commission (the “SEC”) for shares to be issued under the Stock Awards Plan.  The following table sets forth the common share awards granted to our executive directors, management and key employees under the Stock Awards Plan commencing in 2008 through March 2015, that remained outstanding as of such latter date.
 
 
167

 
 
Number of underlying common shares outstanding
 
Grant date
 
Vesting date
 
Expiration date
873,409(1)
 
12/15/2008
 
12/15/2012
 
12/15/2018
817,600
 
12/15/2010
 
12/15/2014
 
12/15/2020
478,000
 
12/15/2011
 
12/15/2015
 
12/15/2021
720,000(2)
 
11/23/2012
 
11/23/2015
 
11/23/2016
400,500(3)
 
12/15/2012
 
12/15/2016
 
12/15/2022
417,000(4)
 
6/30/2013
 
12/31/2015
 
12/31/2019
500,000
 
12/31/2014
 
12/31/2017
 
12/31/2022


(1)
Dr. Carlos Gulisano holds 100,000 shares of such awards.
 
(2)
James F. Park received 450,000 shares of such awards, and Gerald E. O’Shaughnessy received 270,000 shares of such awards.
 
(3)
This amount includes 50,000 common share awards that vested on October 31, 2014. 
 
(4)
Vesting of these common share awards is subject to the achievement of certain minimum financial and operational targets during a performance period that runs through 2015.
 
Our executive directors, senior management and key employees who have received option awards or common share awards under the Stock Awards Plan authorize the Company to deposit any common shares they have received under this plan in our Employee Benefit Trust, or EBT. The EBT is held to facilitate holdings and dispositions of those common shares by the participants thereof. Under the terms of the EBT, each participant is entitled to receive any dividends we may pay which correspond to their common shares held by the trust, according to instructions sent by the Company to the trust administrator. The trust provides that Mr. James F. Park is entitled to vote all the common shares held in the trust.
 
 
 
168

 
 
 
Value Creation Plan
 
In July 2013, our remuneration committee established the Value Creation Plan, or VCP, to give our executive officers and key management members the opportunity to share in a percentage of the value created for shareholders in excess of a pre-determined share price target at the end of a performance period. Under the VCP, if as of December 31, 2015, our share price (defined as the average trading price of our common shares on the NYSE for the month of December 2015) exceeds US$13.66, VCP participants will receive awards with an aggregate value equal to 10% of the excess above the market capitalization threshold generated by this share price (assuming that the share capital of the Company has remained at the same level as applicable at the time of establishment of the VCP: 43,495,585 shares).  The awards will vest and be paid in common shares 50% on December 31, 2015, and the remaining 50% on December 31, 2016. Notwithstanding the foregoing, the total number of common shares granted pursuant to this plan shall not exceed 5% of the issued share capital of the Company. Additionally, the share price (and number of common shares outstanding) used to calculate if the market capitalization threshold has been met is subject to adjustment for any stock splits.  Based on the Company’s performance to date, we currently do not expect the performance conditions of the VCP awards to be achieved.
 
Non-Executive Director Plan
 
In August 2014, our board of directors adopted the Non-Executive Director Plan in order to grant shares to Non-Executive directors as part of their compensation program for serving as directors.  The purpose of the Non-Executive Director Plan is to grant shares in connection with the quarterly payments of the Non-Executive Directors’ fees which are settled in stock, according to the Board Resolution dated May 20, 2014.  Under the Non-Executive Director Plan, the remuneration committee may award common shares, restricted share units and other share-based awards that may be denominated or payable in common shares or factors that influence the value of common shares.  The maximum number of common shares available for issuance under the Non-Executive Director Plan is 180,000 common shares.  The remuneration committee has, as of March 31, 2015, awarded an aggregate amount of  37,172 common shares, which were immediately vested upon grant, under the Non-Executive Director Plan.
 
Potential dilution resulting from Equity Incentive Compensation Plans
 
The percentage of total share capital that could be awarded to our directors, management and key employees under the Stock Awards Plan and the VCP and the Non-Executive Director Plan described above would represent approximately 12% of our issued common shares. However, as of the date of this annual report, we have awarded approximately 5.95% of our current total issued share capital. This percentage does not include shares that may be issued under the VCP, and we currently do not expect to issue any shares under the VCP.
 
Share Repurchase Program
 
In December 2014, our board of directors approved a Share Repurchase Program of up to US$10 million of our common shares, par value US$0.001 per share. The Share Repurchase Program began on December 19, 2014 and expired at the close of business on March 27, 2015. We engaged BTG Pactual US Capital LLC to act as the broker in connection with the Share Repurchase Program. The repurchased shares will be used to offset, in part, any expected dilution effects resulting from the Company’s equity incentive compensation plans, including grants under the Stock Awards Plan and the Non-Executive Director Plan. As of March 27, 2015 US$1.4 million of shares has been purchased under the Share Repurchase Program.  On April 13, 2015, our board of directors approved the resumption of the Share Repurchase Program commencing on April 14, 2015 and expiring at the close of business on May 20, 2015.
 
 
169

 
 

 
Overview
 
Our board of directors is responsible for establishing our strategic goals, ensuring that the necessary resources are in place to achieve these goals and reviewing our management and financial performance. Our board of directors directs and monitors the company in accordance with a framework of controls, which enable risks to be assessed and managed through clear procedures, lines of responsibility and delegated authority. Our board of directors also has responsibility for establishing our core values and standards of business conduct and for ensuring that these, together with our obligations to our shareholders, are understood throughout the company.
 
Board composition
 
Our bye-laws and board resolutions provide that the board of directors consist of a minimum of three and a maximum of nine members. All of our directors were elected at our annual shareholders’ meeting held on September 11, 2014, with the exception of Mr. Robert Bedingfield who was appointed by the Board of Directors on March 19, 2015, to fill the vacancy created by Mr. Steven Quamme’s resignation. Their term expires on the date of our next annual shareholders’ meeting, to be held in 2015. The board of directors meets at least on a quarterly basis.
 
Committees of our board of directors
 
Our board of directors has established an Audit Committee, a Compensation Committee, a Nomination Committee, and a Technical Committee. The composition and responsibilities of each committee are described below. Members serve on the Audit Committee for a period of three years. For the Compensation and Nomination Committees, members serve for a period of one year. For the Technical Committee and Disclosures Committee, members serve on these committees until their resignation or until otherwise determined by our board of directors. In the future, our board of directors may establish other committees to assist with its responsibilities.
 
Audit Committee
 
The Audit Committee is composed of three directors: Mr. Peter Ryalls, Mr. Juan Cristóbal Pavez and Mr. Robert Bedingfield (who currently serves as Chairman of the committee). We have determined that Mr. Peter Ryalls and Mr. Juan Cristóbal Pavez and Robert Bedingfield are independent, as such term is defined under SEC rules applicable to foreign private issuers.
 
The Audit Committee’s responsibilities include: (a) approving our financial statements; (b) reviewing financial statements and formal announcements relating to our performance; (c) assessing the independence, objectivity and effectiveness of our external auditors; (d) making recommendations for the appointment, re-appointment and removal of our external auditors and approving their remuneration and terms of engagement; (e) implementing and monitoring policy on the engagement of external auditors supplying non-audit services to us; (f) obtaining, at our expense, outside legal or other professional advice on any matters within its terms of reference and securing the attendance at its meetings of outsiders with relevant experience and expertise if it considers it necessary; and (g) reviewing our arrangements for our employees to raise concerns about possible wrongdoing in financial reporting or other matters and the procedures for handling such allegations, and ensuring that these arrangements allow proportionate and independent investigation of such matters and appropriate follow-up action.
 
Compensation Committee
 
The Compensation Committee is composed of three directors. The current members of the compensation committee are Mr. Juan Cristóbal Pavez (who serves as Chairman of the committee), and Mr. Peter Ryalls. Currently there is a vacancy created by the resignation of Mr. Steve J. Quamme effective March 19, 2015.
 
The Compensation Committee meets at least twice a year, and its specific responsibilities include: (a) determining, in conjunction with the board of directors, the remuneration policy for the Chief Executive Officer, the Chairman, our executive directors and other members of executive management; (b) reviewing the performance of our executive directors and members of executive management; and (c) reviewing all incentive compensation plans, equity-based plans, and all modifications to such plans as well as administering and granting awards under all such plans and approving plan payouts;  and (d) reviewing and making recommendations to the Board with respect to the adoption or modification of executive officer and director share ownership guidelines and monitor compliance with any adopted share ownership guidelines.
 
 
170

 
 
Nomination Committee
 
The Nomination Committee is composed of three directors. The members of the Nomination Committee are Mr. Gerald E. O’Shaughnessy, Mr. Carlos Gulisano (who serves as Chairman of the committee) and Mr. Pedro Aylwin.
 
The Nomination Committee meets at least twice a year and its responsibilities include: (a) reviewing the structure, size and composition of the board of directors and making recommendations to the board of directors in respect of any required changes; (b) identifying, nominating and submitting for approval by the board of directors candidates to fill vacancies on the board of directors as and when they arise; (c) making recommendations to the board of directors with respect to the membership of the Audit Committee and Compensation Committee in consultation with the chairman of each committee, and with respect to the appointment of any director or executive officer or other officer other than the position of the Chairman and Chief Executive Officer and (d) succession planning for directors and senior executives.
 
Technical Committee
 
The Technical Committee is composed of three directors along with the Chief Operating Officer. The members of the Technical Committee are Mr. Peter Ryalls (who serves as Chairman of the committee), Mr. Carlos Gulisano, Mr. James Park and Mr. Augusto Zubillaga.
 
The Technical Committee’s responsibilities include: (a) overseeing the technical studies and evaluations of the Company’s properties and proposals to acquire new properties and/or relinquish existing ones as well as reviewing project plans; (b) reviewing the Annual Reserve Report, the Company’s environmental programs and their effectiveness and the Company’s health and safety program and its effectiveness; and (c) providing a forum for ideas and solutions for the key technical people within the Company.
 
Liability insurance
 
We maintain liability insurance coverage for all of our directors and officers, the level of which is reviewed annually.
 
 
As of December 31, 2014, we had approximately 456 employees, of which 197 were located in Chile, 133 were located in Colombia, 100 were located in Argentina, 12 were located in Brazil and 14 in Peru. This represented an increase of 13% from December 31, 2013, an increase largely attributable to the growth of our Colombian operations and new projects in Peru, mainly related to the Morona Block.
 
The following table sets forth a breakdown of our employees by geographic segment for the periods indicated.
 
   
Year ended December 31,
 
   
2014
  
2013
  
2012
 
Chile
  197   193   163 
Colombia
  133   109   98 
Argentina
  100   98   92 
Peru
  14       
Brazil
  12   4    
Total
  456   404   353 

From time to time, we also utilize the services of independent contractors to perform various field and other services as needed. As of December 31, 2014, 14 of our employees were represented by labor unions or covered by collective bargaining agreements. We believe that relations with our employees are satisfactory.
 
 
171

 
 
 
As of the date of this annual report, members of our board of directors and our senior management held as a group 19,028,992 of our common shares and 33.03% of our outstanding share capital.
 
The following table shows the share ownership of each member of our board of directors and senior management as of the date of this annual report.
 
 
Shareholder
 
Common shares
  
Percentage of
outstanding
common shares
 
Gerald E. O’Shaughnessy(1)
  7,601,276   13.20 
James F. Park(2)
  7,441,269   12.91 
Juan Cristóbal Pavez(4)
  2,896,667   5.03 
Carlos Gulisano
  125,832   0.20 
Pedro Aylwin
  153,031   0.23 
Peter Ryalls
  54,988   0.08 
Robert Bedingfield
  15,000   0.03 
Augusto Zubillaga
  *   * 
Alberto Matamoros
  *   * 
Marcela Vaca
  *   * 
Dimas Coelho
  *   * 
Carlos Murut
  *   * 
Salvador Minniti
  *   * 
Jose Díaz
  *   * 
Horacio Fontana
  *   * 
Ruben Marconi
  *   * 
Agustina Wisky
  *   * 
Guillermo Portnoi
  *   * 
Andrés Ocampo
  *   * 
Pablo Ducci
  *   * 
Sub-total senior management ownership of less than 1%
  740,929   1.30 
Total
  19,028,992   33.03 
 

*
Indicates ownership of less than 1% of outstanding common shares.
 
(1)
Held directly and indirectly through GP Investments LLP, GPK Holdings LLC and The Globe Resources Group Inc., all of which are controlled by Mr. O’Shaughnessy. 3,000,000 of these common shares have been pledged pursuant to lending arrangements.
 
(2)
Held by Energy Holdings, LLC, which is controlled by James F. Park, a member of our Board of Directors. 498,915 pf these shares have been pledged pursuant to lending agreements. The number of common shares held by Mr. Park does not reflect the 588,664 common shares held as of the date of this annual report in the employee benefit trust described under “—Item 6. Directors, Senior Management and Employees—B. Compensation—Employee Benefit Trust.” Although Mr. Park has voting rights with respect to all the common shares held in the trust, Mr. Park disclaims beneficial ownership over those common shares.
 
(3)
Held through Socoservin Overseas Ltd, which is controlled by Juan Cristóbal Pavez. The common shares reflected as being held by Mr. Pavez include 18,863 common shares held by him personally.
 
 
172

 
 
 
 
The following table presents the beneficial ownership of our common shares as of April 8, 2015.
 
 
Shareholder
 
Common shares
  
Percentage of
outstanding
common shares
 
Steven J. Quamme(1)
  9,708,698   16.85 
Gerald E. O’Shaughnessy(2)
  7,601,276   13.20 
James F. Park(3)
  7,441,269   12.91 
IFC Equity Investments(4)
  3,456,594   6.00 
Juan Cristóbal Pavez(5)
  2,896,667   5.03 
Moneda A.F.I.(6)
  2,685,421   4.66 
Other shareholders
  23,813,820   41.34 
Total
  57,603,745   100.0%


(1)
Held through certain private investment funds managed and controlled by Cartica Management, LLC. The common shares reflected as being held by Mr. Quamme include 17,736 common shares held by him personally. Mr. Steven Quamme, one of our principal shareholders is the Senior Managing Director of Cartica Management, LLC, and therefore may be deemed to have voting and investment power over the common shares of GeoPark held by Cartica Management, LLC.
 
(2)
Held directly and indirectly through GP Investments LLP, GPK Holdings LLC and The Globe Resources Group Inc. 3,000,000 of these common shares have been pledged pursuant to lending arrangements.
 
(3)
Held by Energy Holdings, LLC, which is controlled by James F. Park, a member of our Board of Directors. The number of common shares held by Mr. Park does not reflect the 588,664 common shares held as of December 31, 2014 in the employee benefit trust described under “—Item 6. Directors, Senior Management and Employees—B. Compensation—Employee Benefit Trust.” Although Mr. Park has voting rights with respect to all the common shares held in the trust, Mr. Park disclaims beneficial ownership over those common shares. 498,915 of these common shares have been pledged pursuant to lending arrangements.
 
(4)
IFC Equity Investments voting decisions are made through a portfolio management process which involves consultation from investment officers, credit officers, managers and legal staff.
 
(5)
Held through Socoservin Overseas Ltd, which is controlled by Juan Cristóbal Pavez. The common shares reflected as being held by Mr. Pavez include 9,326 common shares held by him personally.
 
(6)
Held through various funds managed by Moneda A.F.I. (Administradora de Fondos de Inversión), an asset manager.
 
Principal shareholders do not have any different or special voting rights in comparison to any other common shareholder.
 
According to our transfer agent, as of March 31, 2015, we had 5 shareholders registered in the U.S. As of December 31, 2014, there were a total of 16 shareholders of record. Since some of the shares are held by nominees, the number of shareholders may not be representative of the number of beneficial owners.
 
 
We have entered into the following transactions with related parties:
 
 
 
173

 
 
LGI Chile Shareholders’ Agreements
 
In 2010, we formed a strategic partnership with LGI to acquire and develop jointly upstream oil and gas projects in Latin America. In 2011, LGI acquired a 20% equity interest in GeoPark Chile and a 14% equity interest in GeoPark TdF, for a total consideration of US$148.0 million, plus additional equity funding of US$18.0 million through 2014. On May 20, 2011, in connection with LGI’s investment in GeoPark Chile, we and LGI entered into the LGI Chile Shareholders’ Agreements, setting forth our and LGI’s respective rights and obligations in connection with LGI’s investment in our Chilean oil and gas business. Specifically, the LGI Chile Shareholders’ Agreements provide that the boards of each of GeoPark Chile and GeoPark TdF will consist of four directors; as long as LGI holds at least 5% of the voting shares of GeoPark Chile or GeoPark TdF, as applicable, LGI has the right to elect one director and such director’s alternate, while the remaining directors, and alternates, are elected by us. Additionally, the agreements require the consent of LGI or its appointed director in order for GeoPark Chile or GeoPark TdF, as applicable, to be able to take certain actions, including, among others: making any decision to terminate or permanently or indefinitely suspend operations in or surrender our blocks in Chile (other than as required under the terms of the relevant CEOP for such blocks); selling our blocks in Chile to our affiliates; making any change to the dividend, voting or other rights that would give preference to or discriminate against the shareholders of these companies; entering into certain related party transactions; and creating a security interest over our blocks in Chile (other than in connection with a financing that benefits our Chilean subsidiaries). The LGI Chile Shareholders’ Agreements also provide that: (i) if LGI or either Agencia or GeoPark Chile decides to sell its shares in GeoPark Chile or GeoPark TdF, as applicable, the transferring shareholder must make an offer to sell those shares to the other shareholder before selling them to a third party; and (ii) any sale to a third party is subject to tag-along and drag-along rights, and the non-transferring shareholder has the right to object to a sale to the third-party if it considers such third-party to be not of a good reputation or one of our direct competitors. We and LGI also agreed to vote our common shares or otherwise cause GeoPark Chile or GeoPark TdF, as applicable, to declare dividends only after allowing for retentions to meet anticipated future investments, costs and obligations. See “—Item 4. Information on the Company—B. Business overview—Significant agreements—Agreements with LGI—LGI Chile Shareholders’ Agreements.”
 
LGI Colombia Agreements
 
On December 18, 2012, we, Agencia, GeoPark Colombia and LGI entered into the LGI Colombia Shareholders’ Agreement and a subscription share agreement, pursuant to which LGI acquired a 20% interest in GeoPark Colombia. Further, on January 8, 2014, following an internal corporate reorganization of our Colombian operations, GeoPark Colombia Coöperatie U.A. and GeoPark Latin America entered into a new members’ agreement with LGI, or the LGI Colombia Members’ Agreement, that sets out substantially similar rights and obligations to the LGI Colombia Shareholders’ Agreement in respect of our oil and gas business in Colombia. We refer to the LGI Colombia Shareholders’ Agreement and the LGI Colombia Members’ Agreement collectively as the LGI Colombia Agreements. The LGI Colombia Agreements provide that the board of GeoPark Colombia will consist of four directors; as long as LGI holds at least 14% of GeoPark Colombia, LGI has the right to elect one director and such director’s alternate, while the remaining directors, and alternates, are elected by us. Additionally, the LGI Colombia Agreements require the consent of LGI or the LGI appointed director for GeoPark Colombia to be able to take certain actions, including, among others: making any decision to terminate or permanently or indefinitely suspend operations in or surrender our blocks in Colombia (other than as required under the terms of the relevant concessions for such blocks); creating a security interest over our blocks in Colombia; approving of GeoPark Colombia’s annual budget and work programs and the mechanisms for funding any such budget or program; entering into any borrowings other than those provided in an approved budget or incurred in the ordinary course of business to finance working capital needs; granting any guarantee or indemnity to secure liabilities of parties other than those of our Colombian subsidiaries; changing the dividend, voting or other rights that would give preference to or discriminate against the shareholders of GeoPark Colombia; entering into certain related party transactions; and disposing of any material assets other than those provided for in an approved budget and work program. The LGI Colombia Agreements also provide that: (i) if either we or LGI decide to sell our respective shares in GeoPark Colombia, the transferring shareholder must make an offer to sell those shares to the other shareholder before selling those shares to a third party; and (ii) any sale to a third party is subject to tag-along and drag-along rights, and the non-transferring shareholder has the right to object to a sale to the third-party if it considers such third-party to be not of a good reputation or one of our direct competitors. We and LGI also agreed to vote our common shares or otherwise cause GeoPark Colombia to declare dividends only after allowing for retentions for approved work programs and budgets, capital adequacy and tied surplus requirements of GeoPark Colombia, working capital requirements, banking covenants associated with any loan entered into by GeoPark Colombia or our other Colombian subsidiaries and operational requirements. See “—Item 4. Information on the Company—B. Business overview—Significant agreements—Agreements with LGI—LGI Colombia Agreements.”
 
 
174

 
 
LGI Stand-by Letters of Credit
 
In 2011, in connection with LGI’s acquisition of a 20% equity interest in GeoPark Chile and a 14% equity interest in GeoPark TdF for US$148.0 million.
 
LGI provided to GeoPark TdF standby letters of credit for an amount of US$31.6 million (corresponding to its pro rata share in GeoPark TdF) and for an additional amount of US$52.3 million (or the additional amount), resulting in an aggregate of US$84.0 million in standby letters of credit, or the LGI Stand-by Letters of Credit, to partially secure the US$101.4 million performance bond required by the Chilean government to guarantee GeoPark TdF’s obligations with respect to the first period’s minimum work program under the Tierra del Fuego CEOPs. The remaining US$17.4 million was provided by GeoPark. All costs and liabilities regarding the additional amount shall be paid by GeoPark. GeoPark has already applied to the Ministry of Energy for an aggregate reduction of approximately US$35 million in the amount owed on the performance bond because minimum work obligations imposed by the terms of the bond have been met.
 
The LGI Stand-by Letters of Credit initially expired on March 31, 2013, and were renewed until May 18, 2016, and the applicable interest rate is 1.5%. As of December 31, 2014, the aggregate outstanding amount attributable to GeoPark’s share under the LGI Stand-by Letters of Credit was US$50.3 million.
 
IFC Subscription and Shareholders’ Agreement
 
On February 7, 2006, in order to finance the exploration, development and exploitation of our blocks in Chile and Argentina and the acquisition of additional exploration, development and exploitation blocks in Latin America, we, IFC and Gerald E. O’Shaughnessy and James F. Park, as Lead Investors, entered into an agreement, or the IFC Subscription and Shareholders’ Agreement, pursuant to which IFC agreed to subscribe and pay for 2,507,161 of our common shares, representing approximately 10.5% of our then-outstanding common shares, at an aggregate subscription price of US$10.0 million (or approximately US$3.99 per common share).
 
We agreed, for so long as IFC is a shareholder in the company, among other things, to: ensure that our operations are in compliance with certain environmental and social guidelines; appoint and maintain a technically qualified individual to be responsible for the environmental and social management of our activities; maintain certain forms of insurance coverage, including coverage for public liability and director’s and officer’s liability reasonably acceptable to IFC, and in respect of certain of our operations; not undertake certain prohibited activities; and ensure that no prohibited payments are made by us or on our or the Lead Investors’ behalf, in respect of our operations.
 
We also agreed to provide to IFC, within 30 days of the end of the first half of the year, copies of our unaudited consolidated financial statements for the period (prepared under IFRS), a report on our capital expenditures for the period, a comprehensive report on the progress of the exploration, development and exploitation of our blocks in Latin America and a statement of all related party transactions during the period, with a certification by a company officer that these were on an arm’s-length basis; within 90 days of the end of our fiscal year, copies of our audited consolidated financial statements for the year (prepared under IFRS), a management letter from our auditors in respect of our financial control procedures, accounting and management information systems and any litigation, an annual monitoring report confirming compliance with national or local requirements and the environmental and social requirements mandated by the agreement, a report indicating any payments in the year to any governmental authority in connection with the documents governing our Chilean and Argentine blocks and certificates of insurance, with a certificate of our insurer confirming that effectiveness of our policies and payment of all applicable premiums; within 45 days before each fiscal year begins, a proposed annual business plan and budget for the upcoming year; within 3 days after its occurrence, notification of any incident that had or may reasonably be expected to have an adverse effect on the environment, health or safety; copies of notices, reports or other communications between us and our board of directors or shareholders; and, within five days of receipt thereof, copies of any reports, correspondence, documentation or notices from any third-party, governmental authority or state-owned company that could reasonably be expected to materially impact our operations. Mr. O’Shaughnessy and Mr. Park have also agreed to procure that shareholders holding 51% of our common shares cause us to comply with the covenants above.
 
 
175

 
 
Executive Directors’ Service Agreements
 
We have entered into service contracts with certain of our executive directors. See “—Item 6. Directors, Senior Management and Employees—B. Compensation—Executive compensation—Executive directors’ contracts.”
 
For further information relating to our related party transactions and balances outstanding as of December 31, 2014, 2013 and 2012, please see Note 32 to our audited consolidated financial statements.
 
 
Not applicable.
 
 
 
176

 
 
 
 
Financial statements
 
See “—Item 18. Financial Statements,” which contains our audited financial statements prepared in accordance with IFRS.
 
Legal proceedings
 
From time to time, we may be subject to various lawsuits, claims and proceedings that arise in the normal course of business, including employment, commercial, environmental, safety and health matters. For example, from time to time, we receive notice of environmental, health and safety violations. It is not presently possible to determine whether any such matters will have a material adverse effect on our consolidated financial position and results of operations.
 
As of the date of this Annual Report, in Brazil, GeoPark Brazil is a party to a legal proceeding related to the entry into the concession agreement of exploratory Block PN-T-597 that the ANP initially awarded to GeoPark Brazil in the 12th oil and gas bidding round held in November 2013. As a result of a class action filed by the Federal Prosecutor’s Office, an injunction was issued by a Brazilian Federal Court against the ANP, the Federal Government and GeoPark Brazil on December 13, 2013. Due to the injunction and a decision from the Board of ANP GeoPark Brazil could not proceed to execute the concession agreement, and cannot do so until the injunction is either lifted or clarified as to what conditions and which type of conventional drilling activities may be carried out by GeoPark Brazil. According to the terms of the Court’s injunction, the ANP will first need to take certain actions, such as conducting studies that prove that drilling unconventional resources will not contaminate the dams and aquifers in the region. On February 21, 2014, GeoPark Brazil requested that the board of the ANP suspend the execution of the concession agreement (which entails delivery of the financial guarantee and performance guarantee and payment of the signing bonus) for six months with a possible extension of an additional six months, or until a firm court decision is reached that does not prevent GeoPark Brazil from entering into the concession agreement.
 
On April 16, 2014, the ANP’s Board enacted a resolution stating that all proceedings related to the award of the concession of Block PN-T-597 to GeoPark Brazil were suspended.
 
Due to similar law suits with the same types of claims filed in the states of Paraná and Bahia, where the Court decision was to carry out conventional drilling activities we expect that such decisions may impact the law suit filed against us related to the Block PN-T-597, and also the ANP’s decision to suspend the process for not signing the concession agreement.
 
Dividends and dividend policy
 
Holders of common shares will be entitled to receive dividends, if any, paid on the common shares.
 
We have never declared or paid any cash dividends on our common shares. We intend to retain all of our future earnings, if any, generated by our operations for the development and growth of our business. Accordingly, we do not expect to pay cash dividends on our common shares in the foreseeable future. Because we are a holding company with no direct operations, we will only be able to pay dividends from our available cash on hand and any funds we receive from our subsidiaries. The terms of our indebtedness may restrict us from paying dividends, or restrict our subsidiaries from paying dividends to us.
 
Under the Bermuda Companies Act, we may not declare or pay a dividend if there are reasonable grounds for believing that we are, or would after the payment be, unable to pay our liabilities as they become due or that the realizable value of our assets would thereafter be less than our liabilities. We do not presently have any reasonable grounds for believing that, if we were to declare or pay a dividend on our common shares outstanding, we would thereafter be unable to pay our liabilities as they became due or that the realizable value of our assets would thereafter be less than our liabilities.
 
 
177

 
 
Additionally, any decision to pay dividends in the future, and the amount of any distributions, is at the discretion of our board of directors and our shareholders, and will depend on many factors, such as our results of operations, financial condition, cash requirements, prospects and other factors. See “—Item 3. Key Information—D. Risk factors—Risks related to our common shares—We have never declared or paid, and do not intend to pay in the foreseeable future, cash dividends on our common shares, and, consequently, your only opportunity to achieve a return on your investment is if the price of our stock appreciates” and “—We are a holding company dependent upon dividends from our subsidiaries, which may be limited by law and by contract from making distributions to us, which would affect our ability to pay dividends on the common shares,” as well as “—Item 10. Additional Information—B. Memorandum of association and bye-laws.”
 
 
A discussion of the significant changes in our business can be found under “—Item 4. Information on the Company—B. Business Overview—Recent Developments.”

 
 
Not applicable.
 
 
Not applicable.
 
 
On February 6, 2014 we completed our initial public offering and listed our common shares on the New York Stock Exchange, or NYSE.
 
Our common shares have been listed on the NYSE under the symbol “GPRK” since February 7, 2014. They were previously listed on the AIM under the symbol “GPK” until February 19, 2014, and, since 2009, have been admitted to trade on the Santiago Offshore Stock Exchange (Bolsa Offshore de la Bolsa de Comercio de Santiago) in Chile. We intend to de-register from the Santiago Offshore Stock Exchange as soon as practicable.
 
The table below presents, for the periods indicated, the annual, quarterly and monthly high and low closing prices (in US$) of our common shares on the NYSE.
 
   
Common shares
 
   
High
  
Low
  
Average daily
trading volume
 
   
(US$per share)
  
(in shares)
 
Annual price history
         
2014 (from February 7 through December 31, 2014)
  11.00   4.92   47,795 
2015 (through April 27, 2015)
  5.48   3.60   40,535 
Quarterly price history
            
3rd Quarter 2014 
  11.00   9.17   26,216 
4th Quarter 2014 
  9.64   4.92   56,218 
1st Quarter 2015
  5.48   3.60   42,734 
2nd Quarter 2015 (through April 27, 2015) 
  5.49   3.72   30,701 
Monthly price history
            
November 2014
  8.50   6.92   50,434 
December 2014
  6.61   4.92   75,079 
January 2015
  5.48   3.70   50,362 
February 2015
  4.75   3.71   50,972 
March 2015
  4.40   3.60   28,684 
April 2015 (through April 27, 2015)
  5.49   3.72   30,701 
 

Source: Bloomberg
 

 
178

 
 
 
Not applicable.
 
 
Not applicable.
 
 
Not applicable.
 
 
 
Not applicable.
 
 
The following description of our memorandum of association and bye-laws does not purport to be complete and is subject to, and qualified by reference to, all of the provisions of our memorandum of association and bye-laws.
 
General
 
We are an exempted company with limited liability incorporated under the laws of Bermuda with registration number 33273 from the Registrar of Companies. The rights of our shareholders will be governed by Bermuda law and by our memorandum of association and bye-laws. Bermuda company law differs in some material respects from the laws generally applicable to Delaware corporations. Below is a summary of some of those material differences.
 
Because the following statements are summaries, they do not discuss all aspects of Bermuda law that may be relevant to us and to our shareholders.
 
Share capital and bye-laws
 
Our share capital consists of common shares only. Our authorized share capital consists of 5,171,949,000 common shares of par value US$0.001 per share. As of the date of this annual report, there are 57,603,745 common shares outstanding. All of our issued and outstanding common shares are fully paid and nonassessable. We also have an employee incentive program, pursuant to which we have granted share awards to our senior management and certain key employees. See “—Item 6. Directors, Senior Management and Employees.”
 
According to our bye-laws, if our share capital is divided into different classes of shares, the rights attached to any class (unless otherwise provided by the terms of issue of the shares of that class) may, whether or not the Company is being wound-up, be varied with the consent in writing of the holders of at least two-thirds of the issued shares of that class or with the sanction of a resolution passed by a majority of the votes cast at a separate general meeting of the holders of the shares of the class at which meeting the necessary quorum shall be two persons at least holding or representing by proxy one-third of the issued shares of the class. The rights conferred upon the holders of the shares of any class issued with preferred or other rights shall not, unless otherwise expressly provided by the terms of issue of the shares of that class, be deemed to be varied by the creation or issue of further shares ranking pari passu therewith.
 
Our bye-laws give our board of directors the power to issue any unissued shares of the company on such terms and conditions as it may determine, subject to the terms of the bye-laws and any resolution of the shareholders to the contrary.
 
 
179

 
 
Common shares
 
Holders of our common shares are entitled to one vote per share on all matters submitted to a vote of holders of common shares. Subject to preferences that may be applicable to any issued and outstanding preference shares, holders of common shares are entitled to receive such dividends, if any, as may be declared from time to time by our board of directors out of funds legally available for dividend payments. Holders of common shares have no redemption, sinking fund, conversion, exchange or other subscription rights. In the event of our liquidation, the holders of common shares are entitled to share equally and ratably in our assets, if any, remaining after the payment of all of our debts and liabilities, subject to any liquidation preference on any outstanding preference shares.
 
Board composition
 
Our bye-laws provide that our board of directors will determine the size of the board, provided that it shall be not be composed of fewer than three directors. Our board of directors currently consists of seven directors.
 
Election and removal of directors
 
Our bye-laws provide that our directors shall hold office for such term as the shareholders shall determine or, in the absence of such determination, until the next annual general meeting or until their successors are elected or appointed or their office is otherwise vacated. Directors whose office has expired may offer themselves for re-election at each election of the directors.
 
Under our bye-laws, a director may be removed by a resolution adopted by 65% or more of the votes cast by shareholders who (being entitled to do so) vote in person or by proxy at any general meeting of the shareholders in accordance with the provisions of our bye-laws. Notice convened for the purpose of removing the director, containing a statement of the intention to do so, must be served on such director not less than 14 days before the meeting.
 
Any vacancy created by the removal of a director at a special general meeting may be filled at that meeting by the election of another director in his or her place or, in the absence of any such election, by the board of directors. Any other vacancy, including a newly created directorship, may be filled by our board of directors.
 
Proceedings of board of directors
 
Our bye-laws provide that our business shall be managed by or under the direction of our board of directors. Our board of directors may act by the affirmative vote of a majority of the directors present at a meeting at which a quorum is present. The quorum necessary for the transaction of business at meetings of the board of directors shall be the presence of a majority of the board of directors from time to time.
 
Duties of directors
 
Under Bermuda common law, members of a board of directors owe a fiduciary duty to the Company to act in good faith in their dealings with or on behalf of the company, and to exercise their powers and fulfill the duties of their office honestly. This duty has the following essential elements: (1) a duty to act in good faith in the best interests of the company; (2) a duty not to make a personal profit from opportunities that arise from the office of director; (3) a duty to avoid conflicts of interest; and (4) a duty to exercise powers for the purpose for which such powers were intended. The Bermuda Companies Act also imposes a duty on directors of a Bermuda company, to act honestly and in good faith, with a view to the best interests of the company, and to exercise the care, diligence and skill that a reasonably prudent person would exercise in comparable circumstances. In addition, the Bermuda Companies Act imposes various duties on directors with respect to certain matters of management and administration of the company.
 
The Bermuda Companies Act provides that in any proceedings for negligence, default, breach of duty or breach of trust against any director, if it appears to a court that such officer is or may be liable in respect of the negligence, default, breach of duty or breach of trust, but that he has acted honestly and reasonably, and that, having regard to all the circumstances of the case, including those connected with his appointment, he ought fairly to be excused for the negligence, default, breach of duty or breach of trust, that court may relieve him, either wholly or partly, from any liability on such terms as the court may think fit. This provision has been interpreted to apply only to actions brought by or on behalf of the company against the directors.
 
 
180

 
 
By comparison, under Delaware law, the business and affairs of a corporation are managed by or under the direction of its board of directors. In exercising their powers, directors are charged with a duty of care and a duty of loyalty. The duty of care requires that directors act in an informed and deliberate manner and to inform themselves, prior to making a business decision, of all relevant material information reasonably available to them. The duty of care also requires that directors exercise care in overseeing the conduct of corporate employees. The duty of loyalty is the duty to act in good faith, not out of self-interest, and in a manner which the director reasonably believes to be in the best interests of the shareholders. A party challenging the propriety of a decision of a board of directors bears the burden of rebutting the presumptions afforded to directors by the “business judgment rule.” If the presumption is not rebutted, the business judgment rule attaches to protect the directors and their decisions. Where, however, the presumption is rebutted, the directors bear the burden of demonstrating the fairness of the relevant transaction. Notwithstanding the foregoing, Delaware courts subject directors’ conduct to enhanced scrutiny in respect of defensive actions taken in response to a threat to corporate control and approval of a transaction resulting in a sale of control of the corporation.
 
Interested directors
 
Pursuant to our bye-laws, a director shall declare the nature of his interest in any contract or arrangement with the company as required by the Bermuda Companies Act. A director so interested shall not, except in particular circumstances set out in our bye-laws, be entitled to vote or be counted in the quorum at a meeting in relation to any resolution in which he has an interest, which is to his knowledge, a material interest (otherwise than by virtue of his interest in shares or debentures or other securities of or otherwise in or through the company). In addition, the director will not be liable to us for any profit realized from the transaction. In contrast, under Delaware law, such a contract or arrangement is voidable unless it is approved by a majority of disinterested directors or by a vote of shareholders, in each case if the material facts as to the interested director’s relationship or interests are disclosed or are known to the disinterested directors or shareholders, or such contract or arrangement is fair to the corporation as of the time it is approved or ratified. Additionally, such interested director could be held liable for a transaction in which such director derived an improper personal benefit.
 
Indemnification of directors and officers
 
Bermuda law provides generally that a Bermuda company may indemnify its directors and officers against any loss arising from or liability which by virtue of any rule of law would otherwise be imposed on them in respect of any negligence, default, breach of duty or breach of trust except in cases where such liability arises from fraud or dishonesty of which such director or officer may be guilty in relation to the company.
 
Our bye-laws provide that we shall indemnify our officers and directors in respect of their actions and omissions, except in respect of their fraud or dishonesty, or to recover any gain, personal profit or advantage to which such director is not legally entitled, and (by incorporation of the provisions of the Bermuda Companies Act) that we may advance monies to our officers and directors for costs, charges and expenses incurred by our officers and directors in defending any civil or criminal proceeding against them on the condition that the officers and directors repay the monies if any allegation of fraud or dishonesty is proved against them provided, however, that, if the Bermuda Companies Act requires, an advancement of expenses shall be made only upon delivery to the Company of an undertaking ,by or on behalf of such indemnitee, to repay all amounts so advanced if it shall ultimately be determined by final judicial decision from which there is no further right to appeal that such indemnitee is not entitled to be indemnified for such expenses under this Bye-law or otherwise. Our bye-laws provide that the company and the shareholders waive all claims or rights of action that they might have, individually or in right of the company, against any of the company’s directors or officers for any act or failure to act in the performance of such director’s or officer’s duties, except in respect of any fraud or dishonesty.
 
Meetings of shareholders
 
Under Bermuda law, a company is required to convene the annual general meeting of shareholders each calendar year, unless the shareholders in a general meeting, elect to dispense with the holding of annual general meetings. Under Bermuda law and our bye-laws, a special general meeting of shareholders may be called by the board of directors or the chairman and may be called upon the requisition of shareholders holding not less than 10% of the paid-up capital of the company carrying the right to vote at general meetings of shareholders.
 
 
181

 
 
Our bye-laws provide that, at any general meeting of the shareholders, the presence in person or by proxy of two or more shareholders representing in excess of 50% of the total issued voting shares of the company shall constitute a quorum for the transaction of business unless the company only has one shareholder, in which case such shareholder shall constitute a quorum. Unless otherwise required by law or by our bye-laws, shareholder action requires a resolution adopted by a majority of votes cast by shareholders at a general meeting at which a quorum is present.
 
Shareholder proposals
 
Under Bermuda law, shareholders holding at least 5% of the total voting rights of all the shareholders having at the date of the requisition a right to vote at the meeting to which the requisition relates or any group composed of at least 100 or more shareholders may require a proposal to be submitted to an annual general meeting of shareholders. Under our bye-laws, any shareholders wishing to nominate a person for election as a director or propose business to be transacted at a meeting of shareholders must provide (among other things) advance notice, as set out in our bye-laws. Shareholders may only propose a person for election as a director at an annual general meeting.
 
Shareholder action by written consent
 
Our bye-laws provide that, except for the removal of auditors and directors, any actions which shareholders may take at a general meeting of shareholders may be taken by the shareholders through the unanimous written consent of the shareholders who would be entitled to vote on the matter at the general meeting.
 
Amendment of memorandum of association and bye-laws
 
Our memorandum of association and bye-laws may be amended with the approval of a majority of our board of directors and by a resolution by a majority of the votes cast by shareholders who (being entitled to do so) vote in person or by proxy at any general meeting of the shareholders in accordance with the provisions of the bye-laws.
 
Business combinations
 
A Bermuda company may engage in a business combination pursuant to a tender offer, amalgamation, merger or sale of assets. The amalgamation or merger of a Bermuda company with another company generally requires the amalgamation or merger agreement to be approved by the company’s board of directors and by its shareholders. Shareholder approval is not required where (a) a holding company and one or more of its wholly-owned subsidiary companies amalgamate or merge or (b) two or more wholly-owned subsidiary companies of the same holding company amalgamate or merge. Under the Bermuda Companies Act (save for such “short-form amalgamations”), unless a company’s bye-laws provide otherwise, the approval of 75% of the shareholders voting at a meeting is required to approve the amalgamation or merger agreement, and the quorum for such meeting must be two persons holding or representing more than one-third of the issued shares of the company. Our bye-laws provide that an amalgamation or merger will require the approval of our board of directors and of our shareholders by a resolution adopted by 65% or more of the votes cast by shareholders who (being entitled to do so) vote in person or by proxy at any general meeting of the shareholders in accordance with the provisions of the bye-laws. Under Bermuda law, in the event of an amalgamation or merger of a Bermuda company with another company or corporation, a shareholder who is not satisfied that fair value has been offered for such shareholder’s shares may, within month of the notice of the shareholders meeting, apply to the Supreme Court of Bermuda to appraise the value of those shares.
 
 
182

 
 
Under the Bermuda Companies Act, we are not required to seek the approval of our shareholders for the sale of all or substantially all of our assets. However, Bermuda courts will view decisions of the English courts as highly persuasive and English authorities suggest that such sales do require shareholder approval. Our bye-laws provide that the directors shall manage the business of the Company and may exercise all such powers as are not, by the Bermuda Companies Act or by these Bye-laws, required to be exercised by the Company in general meeting and may pay all expenses incurred in promoting and incorporating the company and may exercise all the powers of the Company including, but not by way of limitation, the power to borrow money and to mortgage or charge all or any part of the undertaking property and assets (present and future) and uncalled capital of the Company and to issue debentures and other securities, whether outright or as collateral security for any debt, liability or obligation of the Company or any other persons.
 
Under Bermuda law, where an offer is made for shares of a company and, within four months of the offer, the holders of not less than 90% of the shares not owned by the offeror, its subsidiaries or their nominees accept such offer, the offeror may by notice require the non-tendering shareholders to transfer their shares on the terms of the offer. Dissenting shareholders do not have express appraisal rights but are entitled to seek relief (within one month of the compulsory acquisition notice) from the court, which has power to make such orders as it thinks fit. Additionally, where one or more parties hold not less than 95% of the shares of a company, such parties may, pursuant to a notice given to the remaining shareholders, acquire the shares of such remaining shareholders. Dissenting shareholders have a right to apply to the court for appraisal of the value of their shares within one month of the compulsory acquisition notice. If a dissenting shareholder is successful in obtaining a higher valuation, that valuation must be paid to all shareholders being squeezed out.
 
Dividends and repurchase of shares
 
Pursuant to our bye-laws, our board of directors has the authority to declare dividends and authorize the repurchase of shares subject to applicable law. Under Bermuda law, a company may not declare or pay a dividend if there are reasonable grounds for believing that the company is, or would after the payment be, unable to pay its liabilities as they become due or the realizable value of its assets would thereby be less than its liabilities. Under Bermuda law, a company cannot purchase its own shares if there are reasonable grounds for believing that the company is, or after the repurchase would be, unable to pay its liabilities as they become due.
 
Shareholder suits
 
Class actions and derivative actions are generally not available to shareholders under Bermuda law. The Bermuda courts, however, would ordinarily be expected to permit a shareholder to commence an action in the name of a company to remedy a wrong to the company where the act complained of is alleged to be beyond the corporate power of the company or illegal, or would result in the violation of the company’s memorandum of association or bye-laws. Furthermore, consideration would be given by a Bermuda court to acts that are alleged to constitute a fraud against the minority shareholders or where an act requires the approval of a greater percentage of the company’s shareholders than that which actually approved it.
 
When the affairs of a company are being conducted in a manner which is oppressive or prejudicial to the interests of some part of the shareholders, one or more shareholders may apply under the Bermuda Companies Act for an order of the Supreme Court of Bermuda, which may make such order as it sees fit, including an order regulating the conduct of the company’s affairs in the future or ordering the purchase of the shares of any shareholders by other shareholders or by the company.
 
Access to books and records and dissemination of information
 
Members of the general public have a right to inspect the public documents of a company available at the office of the Registrar of Companies in Bermuda. These documents include the company’s memorandum of association and any amendments thereto. The shareholders have the additional right to inspect the bye-laws of the company, minutes of general meetings of shareholders and the company’s audited financial statements. The company’s audited financial statements must be presented at the annual general meeting of shareholders, unless the board and all the shareholders agree to the waiving of the audited financials. The company’s share register is open to inspection by shareholders and by members of the general public without charge. A company is required to maintain its share register in Bermuda but may, subject to the provisions of the Bermuda Companies Act, establish a branch register outside of Bermuda. Bermuda law does not, however, provide a general right for shareholders to inspect or obtain copies of any other corporate records.
 
Registrar or transfer agent
 
A register of holders of the common shares is maintained by Coson Corporate Services Limited in Bermuda, and a branch register is maintained in the United States by Computershare Trust Company, N.A., who serves as branch registrar and transfer agent.
 
 
See “—Item 4. Information on the Company—B. Business overview—Significant agreements.”
 
 
183

 
 
 
Not applicable.
 
 
The following summary contains a description of certain Bermudian, U.S. federal income, and Chilean tax consequences of the acquisition, ownership and disposition of our common shares. The summary is based upon the tax laws of Bermuda, the United States, and Chile, and regulations thereunder as of the date hereof, which are subject to change.
 
Bermuda tax consideration
 
At the date of this annual report, there is no Bermuda income or profits tax, withholding tax, capital gains tax, capital transfer tax, estate duty or inheritance tax payable by us or by our shareholders in respect of our common shares. We have obtained an assurance from the Minister of Finance of Bermuda under the Exempted Undertakings Tax Protection Act 1966 that, in the event that any legislation is enacted in Bermuda imposing any tax computed on profits or income, or computed on any capital asset, gain or appreciation or any tax in the nature of estate duty or inheritance tax, such tax shall not, until March 31, 2035, be applicable to us or to any of our operations or to our common shares, debentures or other obligations except insofar as such tax applies to persons ordinarily resident in Bermuda or is payable by us in respect of real property owned or leased by us in Bermuda. We pay annual Bermuda government fees.
 
Material U.S. federal income tax considerations
 
The following is a description of the material U.S. federal income tax consequences to U.S. Holders (as defined below) of owning and disposing of our common shares. This discussion is not a comprehensive description of all tax considerations that may be relevant to a particular person’s decision to hold our common shares. This discussion applies only to a U.S. Holder that holds our common shares as capital assets for tax purposes. In addition, it does not describe all of the tax consequences that may be relevant in light of the U.S. Holder’s particular circumstances, including alternative minimum tax and Medicare contribution tax consequences and differing tax consequences applicable to a U.S. Holder subject to special rules, such as:
 
 
·
certain financial institutions;
 
 
·
a dealer or trader in securities who uses a mark-to-market method of tax accounting;
 
 
·
a person holding common shares as part of a straddle, wash sale or conversion transaction or entering into a constructive sale with respect to the common shares;
 
 
·
a person whose functional currency for U.S. federal income tax purposes is not the U.S. dollar;
 
 
·
a partnership or other entities classified as partnerships for U.S. federal income tax purposes;
 
 
·
a tax-exempt entity, including an “individual retirement account” or “Roth IRA;”
 
 
·
a person that owns or is deemed to own 10% or more of our voting stock;
 
 
·
a person who acquired our shares pursuant to the exercise of an employee stock option or otherwise as compensation; or
 
 
·
a person holding common shares in connection with a trade or business conducted outside of the United States.
 
If an entity that is classified as a partnership for U.S. federal income tax purposes holds common shares, the U.S. federal income tax treatment of a partner will generally depend on the status of the partner and the activities of the partnership. Partnerships holding common shares and partners in such partnerships should consult their tax advisers as to the particular U.S. federal income tax consequences of their investment in our common shares.
 
 
184

 
 
This discussion is based on the Internal Revenue Code of 1986, as amended, or the Code, administrative pronouncements, judicial decisions, and final, temporary and proposed Treasury regulations, all as of the date hereof, any of which is subject to change, possibly with retroactive effect. U.S. Holders should consult their tax advisers concerning the U.S. federal, state, local and foreign tax consequences of owning and disposing of our common shares in their particular circumstances.
 
A “U.S. Holder” is a beneficial owner of our common shares for U.S. federal income tax purposes that is:
 
 
·
a citizen or individual resident of the United States;
 
 
·
a corporation, or other entity taxable as a corporation, created or organized in or under the laws of the United States, any state therein or the District of Columbia; or
 
 
·
an estate or trust the income of which is subject to U.S. federal income taxation regardless of its source.
 
This discussion assumes that we are not, and will not become, a passive foreign investment company, as described below.
 
Taxation of distributions
 
Distributions paid on our common shares, other than certain pro rata distributions of common shares, will generally be treated as dividends to the extent paid out of our current or accumulated earnings and profits (as determined under U.S. federal income tax principles). Because we do not maintain calculations of our earnings and profits under U.S. federal income tax principles, it is expected that distributions will generally be reported to U.S. Holders as dividends. Dividends paid by qualified foreign corporations to certain non-corporate U.S. Holders may be taxable at favorable rates. A foreign corporation is treated as a qualified foreign corporation with respect to dividends paid on stock that is readily tradable on a securities market in the United States, such as the NYSE where our common shares are traded. Non-corporate U.S. Holders should consult their tax advisers to determine whether the favorable rate will apply to dividends they receive and whether they are subject to any special rules that limit their ability to be taxed at this favorable rate.
 
A dividend generally will be included in a U.S. Holder’s income when received, will be treated as foreign-source income to U.S. Holders and will not be eligible for the dividends-received deduction generally available to U.S. corporations under the Code with respect to dividends paid by domestic corporations.
 
Sale or other taxable disposition of common shares
 
Subject to the passive foreign investment company rules described below, gain or loss realized on the sale or other taxable disposition of our common shares will be capital gain or loss, and will be long-term capital gain or loss if the U.S. Holder held our common shares for more than one year. Long-term capital gain of a non-corporate U.S. Holder is generally taxed at preferential rates. The deductibility of capital losses is subject to limitations. The amount of the gain or loss will equal the difference between the U.S. Holder’s tax basis in the common shares disposed of and the amount realized on the disposition. If a Chilean tax is withheld on the sale or disposition of the common shares, a U.S. Holder’s amount realized will include the gross amount of the proceeds of the sale or disposition before deduction of the Chilean tax.  See “—Chilean tax on transfers of shares” for a description of when a disposition may be subject to taxation by Chile.  This gain or loss will generally be U.S.-source gain or loss for foreign tax credit purposes.  U.S. Holders should consult their tax advisers as to whether the Chilean tax on gains may be creditable against the U.S. Holder’s U.S. federal income tax on foreign-source income from other sources.
 
Passive foreign investment company rules
 
We believe that we were not a “passive foreign investment company,” or PFIC, for U.S. federal income tax purposes for 2014, and we do not expect to be a PFIC in the foreseeable future. However, because the composition of our income and assets will vary over time, there can be no assurance that we will not be a PFIC for any taxable year. The determination of whether we are a PFIC is made annually and is based upon the composition of our income and assets (including the income and assets of, among others, entities in which we hold at least a 25% interest), and the nature of our activities.
 
 
185

 
 
If we were a PFIC for any taxable year during which a U.S. Holder held our common shares, gain recognized by a U.S. Holder on a sale or other disposition (including certain pledges) of our common shares would generally be allocated ratably over the U.S. Holder’s holding period for the common shares. The amounts allocated to the taxable year of the sale or other disposition and to any year before we became a PFIC would be taxed as ordinary income. The amount allocated to each other taxable year would be subject to tax at the highest rate in effect for individuals or corporations for that year, as appropriate, and an interest charge would be imposed on the tax on such amount. Further, to the extent that any distribution received by a U.S. Holder on its common shares exceeds 125% of the average of the annual distributions on the shares received during the preceding three years or the U.S. Holder’s holding period, whichever is shorter, that distribution would be subject to taxation in the same manner as gain, as described immediately above. Certain elections may be available that would result in alternative treatments (such as mark-to-market treatment) of our common shares. U.S. Holders should consult their tax advisers to determine whether any of these elections would be available and, if so, what the consequences of the alternative treatments would be in their particular circumstances.
 
Information reporting and backup withholding
 
Payments of dividends and sales proceeds that are made within the United States or through certain U.S.-related financial intermediaries generally are subject to information reporting, and may be subject to backup withholding, unless (1) the U.S. Holder is a corporation or other exempt recipient or (2) in the case of backup withholding, the U.S. Holder provides a correct taxpayer identification number and certifies that it is not subject to backup withholding. The amount of any backup withholding from a payment to a U.S. Holder will be allowed as a credit against the U.S. Holder’s U.S. federal income tax liability and may entitle it to a refund, provided that the required information is timely furnished to the Internal Revenue Service.
 
Chilean tax on transfers of shares
 
In September 2012, Article 10 of the Chilean Income Tax Law Decree Law No. 824 of 1974, or the indirect transfer rules, were enacted, and impose taxes on the indirect transfer of shares, equity rights, interests or other rights in the equity, control or profits of a Chilean entity as well as transfers of other assets and property of permanent establishments or other businesses in Chile, or the Chilean Assets. The 2014 tax reform introduces a measure which obliges the company from which shares are transferred to pay taxes if the entity which undertakes the transfer of shares fails to do so.
 
The indirect transfer rules apply to sales of shares of an entity:
 
 
·
If such entity is an offshore holding company located in a black-listed tax haven jurisdiction as determined by Chilean tax law, or a black-listed jurisdiction, (such as Bermuda) that holds Chilean Assets; and either a Chilean resident holds 5% or more of such entity, or such entity’s rights to equity, control or profits, or 50% or more of such entity’s rights to equity or profits are held by residents in black-listed jurisdictions; or
 
 
·
the shares or rights transferred represent 10% or more of the offshore holding company (considering dispositions by related persons and over the preceding 12-month period) and the underlying Chilean Assets indirectly transferred, in the proportion indirectly owned by the seller, (a) are valued in an amount equal to or higher than UTA 210,000 (approximately US$200 million) (adjusted by the Chilean inflation unit of reference) or (b) represent 20% or more of the market value of the interest held by such seller in such offshore holding company.
 
As a result of these rules, a capital gain tax of 35% will be applied by the Chilean tax authorities to the sale of any of our common shares if either of the above alternative are met. This rate might be subject to change in the short term. See “—Item 4. Information on the Company—B. Business Overview—Other regulation of the oil and gas industry—Chile”
 
As of December 31, 2014, our Chilean Assets represented more than UTA 210,000 and represent more than 20% of our market value.
 
The 35% rate is calculated pursuant to one of the following methods, as determined by the seller:
 
 
 
186

 
 
 
 
·
the sale price of the shares minus the acquisition cost of such shares, multiplied by the percentage or proportion of the part of the underlying Chilean Assets’ fair market value (which assets are deemed to be “indirectly transferred” by virtue of the sale of shares) to the fair market value of the shares of the seller; or
 
 
·
the portion of the sales price of the shares equal to the proportion of the fair market value of the underlying Chilean Assets, minus the corresponding proportion in the tax cost of such Chilean Assets for the corresponding holding entity.
 
However, the seller may opt to be taxed as if the underlying Chilean Assets had been sold directly in which case a different set of tax rules may apply.
 
The tax is payable by the seller of the shares; however, the buyer shall make a provisional withholding unless the seller declares and pays the tax within the month following the sale, payment, remittance or it is credited into its account or is put at its disposal. Also, if the seller fails to declare and pay this tax, and the buyer has not complied with its withholding obligations, the Chilean tax authority (Servicio de Impuestos Internos) may charge such tax directly to any of them. In addition, the Chilean tax authority may require us, the seller, the buyer, or its representative in Chile, to file an affidavit with the information necessary to assess this tax.
 
Based on information available to us, (i) no Chilean resident holds 5% or more of our rights to equity, control or profits; or (ii) residents in black-listed jurisdictions hold 50% or more of our rights to equity, control or profits. Therefore, we do not believe the indirect transfer rules will apply to transfers of our common shares, unless the shares or rights transferred represent 10% or more of the company and the other conditions described above are met (considering dispositions by related persons and over the preceding 12-month period).
 
However, there can be no assurance that, at any time in the future, a Chilean resident will not hold 5% or more of our rights to equity, control or profits or that residents in black-listed jurisdictions will not hold 50% or more of our rights to equity, control or profits. If this were to occur, all sales of our common shares would be subject to the indirect transfer tax referred to above.
 
Our expectations regarding the indirect transfer rules are based on our understandings, analysis and interpretation of these enacted indirect transfer rules, which are subject to additional interpretation and rule-making by the Chilean authorities. As such, there is uncertainty relating to the application by Chilean authorities of the indirect transfer rules on us.
 
See “—Item 3. Key Information—D. Risk Factors—Risks related to our common shares—The transfer of our common shares may be subject to capital gains taxes pursuant to indirect transfer rules in Chile.”
 
 
Not applicable.
 
 
Not applicable.
 
 
We are subject to the informational requirements of the Exchange Act. Accordingly, we are required to file reports and other information with the SEC, including annual reports on Form 20-F and reports on Form 6-K. You may inspect and copy reports and other information filed with the SEC at the Public Reference Room at 100 F Street, N.E., Washington, D.C. 20549. Information on the operation of the Public Reference Room may be obtained by calling the SEC at 1-800-SEC-0330. In addition, the SEC maintains an Internet website that contains reports and other information about issuers, like us, that file electronically with the SEC. The address of that website is www.sec.gov.
 
 
Not applicable.
 
 
187

 
 
 
We are exposed to a variety of market risks, including commodity price risk, interest rate risk, currency risk and credit (counterparty and customer) risk. The term “market risk” refers to the risk of loss arising from adverse changes in interest rates, oil and natural gas prices and foreign currency exchange rates.
 
For further information on our market risks, please see Note 3 to our audited consolidated financial statements.
 
 
 
 
188

 
 
 
 
Not applicable.
 
 
Not applicable.
 
 
Not applicable.
 
 
Not applicable.
 
 
 
189

 
 
 
 
 
No matters to report.
 
 
No matters to report.
 
 
Not applicable.
 
 
 
As of December 31, 2014, under the supervision and with the participation of our management, including our Chief Executive Officer and Chief Financial Officer, we performed an evaluation of the effectiveness of the design and operation of our disclosure controls and procedures (as defined in Rule 13a-15(e) under the Exchange Act). There are inherent limitations to the effectiveness of any disclosure controls and procedures system, including the possibility of human error and circumventing or overriding them. Even if effective, disclosure controls and procedures can provide only reasonable assurance of achieving their control objectives.
 
Based on such evaluation, our Chief Executive Officer and Chief Financial Officer concluded that our disclosure controls and procedures are effective to provide reasonable assurance that the information we are required to disclose in the reports we file or submit under the Exchange Act is (1) recorded, processed, summarized and reported within the time periods specified in the SEC’s rules and forms and (2) accumulated and communicated to our management to allow timely decisions regarding required disclosures.
 
 
Our management is responsible for establishing and maintaining an adequate internal control over financial reporting as defined in Rule 13a-15(f) under the Exchange Act.
 
Our internal control over financial reporting is a process designed by, or under the supervision of, our principal executive and principal financial officers, management and other personnel, to provide reasonable assurance regarding the reliability of financial reporting and the preparation of our financial statements for external reporting purposes, in accordance with generally accepted accounting principles. These include those policies and procedures that:
 
 
·
pertain to the maintenance of records that, in reasonable detail, accurately and fairly reflect transactions and dispositions of our assets;
 
·
provide reasonable assurance that transactions are recorded as necessary to permit preparation of financial statements, in accordance with generally accepted accounting principles, and that receipts and expenditures are being made only in accordance with authorization of our management and directors; and
 
·
provide reasonable assurance regarding prevention or timely detection of unauthorized acquisition, use or disposition of our assets that could have a material effect on our financial statements.

Because of its inherent limitations, internal control over financial reporting may not prevent or detect misstatements.  Therefore, effective control over financial reporting cannot, and does not, provide absolute assurance of achieving our control objectives. Also, projections of, and any evaluation of effectiveness of the internal controls in future periods are subject to the risk that controls may become inadequate because of changes in conditions, or that the degree of compliance with the policies or procedures may deteriorate.
 
 
190

 
 
 
Under the supervision and with the participation of our management, including our Chief Executive Officer, our Chief Financial Officer, and our Director of Legal and Governance, we conducted an evaluation of the effectiveness of our internal control over financial reporting as of December 31, 2014, based on the criteria established in Internal Control-Integrated Framework of the Committee of Sponsoring Organizations of the Treadway Commission (2013).
 
Based on this assessment, management believes that, as of December 31, 2014, its internal control over financial reporting was effective based on those criteria.
 
 
Not applicable.
 
 
There have been changes in our internal control over financial reporting during the period covered by this annual report on Form 20-F that have materially affected our internal control over financial reporting.
 
In the year ended December 31, 2014, GeoPark implemented a new enterprise resource planning system (“ERP”) with a view to making its operations more efficient, improving process management and decision-making, and strengthening its internal control system. As part of this process, in 2014 GeoPark has successfully undertaken the implementation of this new ERP to its Colombian, Chilean, Brazilian and Argentinean operations to support its business processes.
 
 
 
We have determined that Mr. Peter Ryalls, Mr. Juan Cristóbal Pavez and Mr. Robert Bedingfield are independent, as such term is defined under SEC rules applicable to foreign private issuers. In addition, Mr. Robert Bedingfield and Mr. Juan Cristobal Pavez are regarded as audit committee financial experts.
 
 
We have adopted a code of conduct applicable to the board of directors and all employees. Since its effective date on September 24, 2012, we have not waived compliance with or amended the code of conduct.
 
 
Amounts billed by Price Waterhouse & Co. S.R.L. for audit and other services were as follows:
 
   
2014
  
2013
 
   
(in millions of US$)
 
Audit fees
  0.62   0.81 
Audit-related fees
  -   0.03 
Tax fees
  0.28   0.26 
Other fees paid
  0.54   0.33 
Total
  1.44   1.43 
 
Audit Fees
 
Audit fees are fees billed for professional services rendered by the principal accountant for the audit of the registrant’s annual financial statements or services that are normally provided by the accountant in connection with statutory and regulatory filings or engagements for those fiscal years. It includes the audit of our annual consolidated financial statements and other services that generally only the independent accountant reasonably can provide, such as comfort letters, statutory audits, consents and assistance with and review of documents filed with the Securities and Exchange Commission.
 
 
191

 
 
Audit-Related Fees
 
Audit-related fees are fees billed for assurance and related services that are reasonably related to the performance of the audit or review of our consolidated financial statements for fiscal years 2014 and 2013 and not reported under the previous category. These services would include, among others: accounting consultations and audits in connection with acquisitions, internal control reviews, attest services that are not required by statue or regulation and consultation concerning financial accounting and reporting standards.
 
Tax Fees
 
Tax fees are fees billed for professional services for tax compliance, tax advice and tax planning.
 
Pre-Approval Policies and Procedures
 
Following the listing of our common shares on the NYSE, the Audit Committee proposes the appointment of the independent auditor to the Board to be put to shareholders for approval at the Annual General meeting. The committee oversees the auditor selection process for new auditors and ensures key partners in the appointed firm are rotated in accordance with best practices. Also, following our NYSE listing, the Audit Committee is required to pre-approve the audit and non-audit fees and services performed by the Company’s auditors in order to assure that the provision of such services does not impair the audit firm’s independence.
 
All of the audit fees, audit-related fees and tax fees described in this item 16C have been approved by the Audit Committee.
 
 
[NONE]
 
 
 
192

 
 
 
The following table reflects purchases of our common shares by or on behalf of us or by any affiliated purchaser in 2014.
 
2014
 
Total number of common shares purchased
  
Average price paid per common share (US$)
  
Total number of common shares purchased as part of publicly announced plans or programs
  
Maximum number (or approximate dollar value) of common shares that may yet be purchased under the plans or programs
 
January 1 to January 31
  -   -   -   - 
February 1 to February 28
  -   -   -   - 
March 1 to March 31
  -   -   -   - 
April 1 to April 30
  -   -   -   - 
May 1 to May 31
  -   -   -   - 
June 1 to June 30
  -   -   -   - 
July 1 to July 31
  -   -   -   - 
August 1 to August 31
  -   -   -   - 
September 1 to September 30
  -   -   -   - 
October 1 to October 31
  -   -   -   - 
November 1 to November 30 (1)
  -   -   -   - 
December 1 to December 31
  73,082   5.30   73,082  
US$10 million
Total
  73,082   5.30   73,082  
US$10 million
 

(1)
In December 2014, the Board of Directors has approved a program to repurchase up to US$10 million of common shares, par value US$0.001 per share of the Company. This Repurchase Program began on December 19, 2014 and expired on March 27, 2015. The Shares repurchased are used to offset, in part, any expected dilution effects resulting from the Company’s employee incentive schemes, including grants under the Company’s Stock Award Plan and the Limited Non-Executive Director Plan.
 
 
 
Not applicable.
 
 
Our common shares are listed on the New York Stock Exchange, or NYSE. We are therefore required to comply with certain of the NYSE’s corporate governance listing standards, or the NYSE Standards. As a foreign private issuer, we may follow our home country’s corporate governance practices in lieu of most of the NYSE Standards. Our corporate governance practices differ in certain significant respects from those that U.S. companies must adopt in order to maintain NYSE listing and, in accordance with Section 303A.11 of the NYSE Listed Company Manual, a brief, general summary of those differences is provided as follows.
 
Director independence
 
The NYSE Standards require a majority of the membership of NYSE-listed company boards to be composed of independent directors. Neither Bermuda law, the law of our country of incorporation, nor our memorandum of association or bye-laws require a majority of our board to consist of independent directors.
 
Non-management directors’ executive sessions
 
The NYSE Standards require non-management directors of NYSE-listed companies to meet at regularly scheduled executive sessions without management. Our memorandum of association and bye-laws do not require our non-management directors to hold such meetings.
 
 
193

 
 
Committee member composition
 
The NYSE Standards require domestic NYSE-listed domestic companies to have a nominating/corporate governance committee and a compensation committee that are composed entirely of independent directors. Bermuda law, the law of our country of incorporation, does not impose similar requirements.
 
Independence of the compensation committee and its advisers
 
On January 11, 2013, the SEC approved NYSE listing standards that require that the board of directors of a domestic listed company consider two factors (in addition to the existing general independence tests) in the evaluation of the independence of compensation committee members: (i) the source of compensation of the director, including any consulting, advisory or other compensatory fees paid by the listed company, and (ii) whether the director has an affiliate relationship with the listed company, a subsidiary of the listed company or an affiliate of a subsidiary of the listed company. In addition, before selecting or receiving advice from a compensation consultant or other adviser, the compensation committee of a listed company will be required to take into consideration six specific factors, as well as all other factors relevant to an adviser’s independence.
 
Foreign private issuers such as us will be exempt from these requirements if home country practice is followed. Bermuda law does not impose similar requirements, so we will not be required to implement the new NYSE listing standards relating to compensation committees of domestic listed companies. All of the members of our compensation committee are independent, and the charter of our compensation committee does not require the remuneration committee to consider the independence of any advisers that assist them in fulfilling their duties.
 
Additional audit committee functions
 
The NYSE standards require that audit committees of domestic companies to serve a number of functions in addition to reviewing and approving the company’s financial statements, engaging auditors and assessing their independence, and obtaining the legal and other professional advice of experts when necessary. For instance, the NYSE Standards require that the audit committee meet independently with management in a separate session in order to maximize the effectiveness of the committee’s oversight function. In addition, audit committees must obtain and review a report by the independent auditors describing the firm’s internal quality-control procedures and any issues raised by these procedures. Finally, audit committees are responsible for designing and implementing an internal audit function that assesses the company’s risk management processes and systems of internal control on an ongoing basis.
 
Foreign private issuers such as us are exempt from these additional requirements if home country practice is followed. Bermuda law does not impose similar requirements, and consequently, our audit committee does not perform these additional functions.
 
Miscellaneous
 
In addition to the above differences, we are not required to: make our audit and compensation committees prepare a written charter that addresses either purposes and responsibilities or performance evaluations in a manner that would satisfy the NYSE’s requirements; acquire shareholder approval of equity compensation plans in certain cases; or adopt and make publicly available corporate governance guidelines.
 
We are incorporated under, and are governed by, the laws of Bermuda. For a summary of some of the differences between provisions of Bermuda law applicable to us and the laws applicable to companies incorporated in Delaware and their shareholders, See “—Item 10. Additional Information—B. Memorandum of association and bye-laws.”
 
 
Not applicable.
 
 
194

 
 
 
 
We have responded to Item 18 in lieu of this item.
 
 
Financial Statements are filed as part of this annual report, see pages F-1 to this Annual Report.
 
 
Exhibit no.
 
Description
1.1
 
Certificate of Incorporation (incorporated herein by reference to Exhibit 3.1 to the Company’s Registration Statement on Form F-1 (File No. 333-191068) filed with the SEC on September 9, 2013).
1.2
 
Memorandum of Association (incorporated herein by reference to Exhibit 3.2 to the Company’s Registration Statement on Form F-1 (File No. 333-191068) filed with the SEC on September 9, 2013).
1.3
 
Current bye-laws (incorporated herein by reference to Exhibit 3.3 to the Company’s Registration Statement on Form F-1 (File No. 333-191068) filed with the SEC on September 9, 2013).
1.4
 
Form of amended and restated bye-laws (incorporated herein by reference to Exhibit 3.4 to the Company’s Registration Statement on Form F-1 (File No. 333-191068) filed with the SEC on September 9, 2013).
2.2
 
Indenture, dated February 11, 2013, among GeoPark Chile Limited Agencia en Chile, GeoPark Limited, GeoPark Latin America Limited and Deutsche Bank Trust Company Americas (incorporated herein by reference to Exhibit 4.2 to the Company’s Registration Statement on Form F-1 (File No. 333-191068) filed with the SEC on September 9, 2013).
2.3
 
Share Pledge Agreement, dated February 11, 2013, among GeoPark Chile Limited Agencia en Chile, GeoPark Chile S.A., GeoPark Colombia S.A. and Deutsche Bank Trust Company Americas (incorporated herein by reference to Exhibit 4.3 to the Company’s Registration Statement on Form F-1 (File No. 333-191068) filed with the SEC on September 9, 2013).
2.4
 
Intercompany Loan Pledge Agreement, dated February 11, 2013, among GeoPark Chile Limited Agencia en Chile, GeoPark Fell S.p.A., GeoPark Llanos SAS and Deutsche Bank Trust Company Americas (incorporated herein by reference to Exhibit 4.4 to the Company’s Registration Statement on Form F-1 (File No. 333-191068) filed with the SEC on September 9, 2013).
2.5
 
Supplemental Indenture, dated December 20, 2013, among GeoPark Latin America Limited Agencia en Chile, GeoPark Latin America Limited, GeoPark Limited, GeoPark Latin America Coöperatie U.A. and Deutsche Bank Trust Company Americas (incorporated herein by reference to Exhibit 4.5 to the Company’s Registration Statement on Form F-1/A (File No. 333-191068) filed with the SEC on January 21, 2014).
4.1
 
Special Contract for the Exploration and Exploitation of Hydrocarbons, Fell Block, dated April 29, 1997, among the Republic of Chile, the Chilean Empresa Nacional de Petróleo (ENAP) and Cordex Petroleums Inc. (incorporated herein by reference to Exhibit 10.1 to the Company’s Registration Statement on Form F-1 (File No. 333-191068) filed with the SEC on September 9, 2013).
4.2
 
Exploration and Production Contract regarding exploration for and exploitation of hydrocarbons in the La Cuerva Block, dated April 16, 2008, between the Colombian Agencia Nacional de Hidrocarburos and Hupecol Caracara LLC (incorporated herein by reference to Exhibit 10.l2 to the Company’s Registration Statement on Form F-1 (File No. 333-191068) filed with the SEC on September 9, 2013).
4.3
 
Exploration and Production Contract regarding exploration for and exploitation of hydrocarbons in the Llanos 34 Block, dated March 13, 2009, between the Colombian Agencia Nacional de Hidrocarburos and Unión Temporal Llanos 34 (incorporated herein by reference to Exhibit 10.3 to the Company’s Registration Statement on Form F-1 (File No. 333-191068) filed with the SEC on September 9, 2013).
4.4
 
Subscription and Shareholders Agreement, dated February 7, 2006, among the International Finance Corporation, GeoPark Holdings Limited, Gerald O’Shaughnessy and James F. Park (incorporated herein by reference to Exhibit 10.4 to the Company’s Registration Statement on Form F-1 (File No. 333-191068) filed with the SEC on September 9, 2013).
 
 
195

 
 
Exhibit no.
 
Description
4.5
 
Purchase and Sale Agreement, dated March 26, 2012, between Hupecol Cuerva Holdings LLC and GeoPark Llanos S.A.S. (incorporated herein by reference to Exhibit 10.5 to the Company’s Registration Statement on Form F-1 (File No. 333-191068) filed with the SEC on September 9, 2013).
4.6
 
Subscription Agreement, dated May 20, 2011, among LG International Corporation, GeoPark Chile Limited Agencia en Chile, GeoPark Chile S.A. and GeoPark Holdings Limited (incorporated herein by reference to Exhibit 10.6 to the Company’s Registration Statement on Form F-1 (File No. 333-191068) filed with the SEC on September 9, 2013).
4.7
 
Shareholders’ Agreement, dated May 20, 2011, among LG International Corporation, GeoPark Chile Limited Agencia en Chile and GeoPark Chile S.A. (incorporated herein by reference to Exhibit 10.7 to the Company’s Registration Statement on Form F-1 (File No. 333-191068) filed with the SEC on September 9, 2013).
4.8
 
Subscription Agreement, dated December 18, 2012, among LG International Corporation, GeoPark Chile Limited Agencia en Chile, GeoPark Colombia S.A. and GeoPark Holdings Limited (incorporated herein by reference to Exhibit 10.8 to the Company’s Registration Statement on Form F-1 (File No. 333-191068) filed with the SEC on September 9, 2013).
4.9
 
Shareholders’ Agreement, dated December 18, 2012, among LG International Corporation, GeoPark Chile Limited Agencia en Chile and GeoPark Colombia S.A. (incorporated herein by reference to Exhibit 10.9 to the Company’s Registration Statement on Form F-1 (File No. 333-191068) filed with the SEC on September 9, 2013).
4.10
 
Subordinated Loan Agreement, dated December 18, 2012, between LG International Corporation and Winchester Oil & Gas S.A. (incorporated herein by reference to Exhibit 10.10 to the Company’s Registration Statement on Form F-1 (File No. 333-191068) filed with the SEC on September 9, 2013).
4.11
 
Subscription Agreement, dated October 18, 2011, among LG International Corporation and GeoPark TdF S.A. (incorporated herein by reference to Exhibit 10.11 to the Company’s Registration Statement on Form F-1 (File No. 333-191068) filed with the SEC on September 9, 2013).
4.12
 
Shareholders’ Agreement, dated October 4, 2011, among LG International Corporation, GeoPark TdF S.A. and GeoPark Chile S.A. (incorporated herein by reference to Exhibit 10.12 to the Company’s Registration Statement on Form F-1 (File No. 333-191068) filed with the SEC on September 9, 2013).
4.13
 
Quota Purchase Agreement, dated May 14, 2013, between Panoro Energy do Brasil Ltda. and GeoPark Brazil Exploracão e Producão de Petróleo e Gás Ltda (incorporated herein by reference to Exhibit 10.13 to the Company’s Registration Statement on Form F-1 (File No. 333-191068) filed with the SEC on September 9, 2013).
4.14
 
Purchase and Sale Agreement for Crude Oil and Condensate of Fell Block between Empresa Nacional del Petróleo (ENAP) and GeoPark Fell S.p.A. (incorporated herein by reference to Exhibit 10.14 to the Company’s Registration Statement on Form F-1 (File No. 333-191068) filed with the SEC on September 9, 2013).
4.15
 
Purchase and Sale Agreement for Natural Gas between GeoPark Chile Limited, Agencia en Chile and Methanex Chile S.A. (incorporated herein by reference to Exhibit 10.15 to the Company’s Registration Statement on Form F-1/A (File No. 333-191068) filed with the SEC on October 10, 2013).†
4.16
 
First Addendum and Amendment to Purchase and Sale Agreement for Natural Gas between GeoPark Chile Limited, Agencia en Chile and Methanex Chile S.A. (incorporated herein by reference to Exhibit 10.16 to the Company’s Registration Statement on Form F-1/A (File No. 333-191068) filed with the SEC on October 10, 2013).†
4.17
 
Second Addendum and Amendment to Purchase and Sale Agreement for Natural Gas between GeoPark Chile Limited, Agencia en Chile and Methanex Chile S.A. (incorporated herein by reference to Exhibit 10.7 to the Company’s Registration Statement on Form F-1/A (File No. 333-191068) filed with the SEC on September 26, 2013).
4.18
 
Third Addendum and Amendment to Purchase and Sale Agreement for Natural Gas between GeoPark Chile Limited, Agencia en Chile and Methanex Chile S.A. (incorporated herein by reference to Exhibit 10.18 to the Company’s Registration Statement on Form F-1/A (File No. 333-191068) filed with the SEC on October 10, 2013).†
4.19
 
Fourth Addendum and Amendment to Purchase and Sale Agreement for Natural Gas between GeoPark Chile Limited, Agencia en Chile and Methanex Chile S.A. (incorporated herein by reference to Exhibit 10.19 to the Company’s Registration Statement on Form F-1/A (File No. 333-191068) filed with the SEC on October 10, 2013).†
 
 
 
196

 
 
Exhibit no.
 
Description
4.20
 
Members’ Agreement, dated January 8, 2014, among GeoPark Latin America Coöperatie U.A., GeoPark Colombia Coöperatie U.A. and LG International Corporation (incorporated herein by reference to Exhibit 10.20 to the Company’s Registration Statement on Form F-1/A (File No. 333-191068) filed with the SEC on January 21, 2014).
4.21
 
Loan Agreement no. 4131, dated March 28, 2014, between Itaú BBA International plc and GeoPark Brasil Exploracão e Produção de Petróleo e Gás Ltda. (incorporated herein by reference to exhibit 4.21 to the Company’s Annual Report on Form 20-F filed with the SEC on April 30, 2014)
4.22
 
Addendum and Amendment to Loan Agreement no. 4131, dated March 12, 2015, between Itaú BBA International plc and GeoPark Brasil Exploracão e Produção de Petróleo e Gás Ltda.*
4.23
 
Fifth Addendum and Amendment to Purchase and Sale Agreement for Natural Gas between GeoPark Chile Limited, Agencia en Chile and Methanex Chile S.A. dated April 1, 2014.*
8.1
 
Subsidiaries of GeoPark Limited (incorporated herein by reference to Exhibit 8.1 to the Company’s Annual Report on Form 20-F filed with the SEC on April 30, 2014).*
12.1
 
Certification pursuant to section 302 of the Sarbanes-Oxley Act of 2002.*
12.2
 
Certification pursuant to section 302 of the Sarbanes-Oxley Act of 2002.*
13.1
 
Certification pursuant to 18 U.S.C. section 1350, as adopted pursuant to section 906 of the Sarbanes-Oxley Act of 2002.*
13.2
 
Certification pursuant to 18 U.S.C. section 1350, as adopted pursuant to section 906 of the Sarbanes-Oxley Act of 2002.*
15.1
 
Consent of Price Waterhouse & Co. S.R.L., Argentina.*
15.2
 
Consents of Degolyer & MacNaughton to use its report.*
99.1
 
Reserves Report of DeGolyer and MacNaughton dated March 9, 2015, for reserves in Chile, Colombia, Brazil and Peru as of December 31, 2014.*


*
Filed with this Annual Report on Form 20-F.
 
Confidential treatment of certain provisions of these exhibits has been requested with the SEC. Omitted material for which confidential treatment has been requested has been filed separately with the SEC.
 
 
197

 
 

 
The terms defined in this section are used throughout this annual report:
 
“appraisal well” means a well drilled to further confirm and evaluate the presence of hydrocarbons in a reservoir that has been discovered.
 
“API” means the American Petroleum Institute’s inverted scale for denoting the “light” or “heaviness” of crude oils and other liquid hydrocarbons.
 
“bbl” means one stock tank barrel, of 42 U.S. gallons liquid volume, used herein in reference to crude oil, condensate or natural gas liquids.
 
“bcf” means one billion cubic feet of natural gas.
 
“boe” means barrels of oil equivalent, with 6,000 cubic feet of natural gas being equivalent to one barrel of oil.
 
“boepd” means barrels of oil equivalent per day.
 
“bopd” means barrels of oil per day.
 
“British thermal unit” or “btu” means the heat required to raise the temperature of a one-pound mass of water from 58.5 to 59.5 degrees Fahrenheit.
 
“basin” means a large natural depression on the earth’s surface in which sediments generally brought by water accumulate.
 
“CEOP” (Contrato Especial de Operación) means a special operating contract the Chilean signs with a company or a consortium of companies for the exploration and exploitation of hydrocarbon wells
 
“completion” means the process of treating a drilled well followed by the installation of permanent equipment for the production of natural gas or oil, or in the case of a dry hole, the reporting of abandonment to the appropriate agency.
 
“developed acreage” means the number of acres that are allocated or assignable to productive wells or wells capable of production.
 
“developed reserves” are expected quantities to be recovered from existing wells and facilities. Reserves are considered developed only after the necessary equipment has been installed or when the costs to do so are relatively minor compared to the cost of a well. Where required facilities become unavailable, it may be necessary to reclassify developed reserves as undeveloped.
 
“development well” means a well drilled within the proved area of an oil or gas reservoir to the depth of a stratigraphic horizon known to be productive.
 
“dry hole” means a well found to be incapable of producing hydrocarbons in sufficient quantities such that proceeds from the sale of such production exceed production expenses and taxes.
 
“E&P Contract” means exploration and production contract
 
“economic interest” means an indirect participation interest in the net revenues from a given block based on bilateral agreements with the concessionaires.
 
“economically producible” means a resource that generates revenue that exceeds, or is reasonably expected to exceed, the costs of the operation.
 
“exploratory well” means a well drilled to find and produce oil or gas in an unproved area, to find a new reservoir in a field previously found to be productive of oil or gas in another reservoir, or to extend a known reservoir. Generally, an exploratory well is any well that is not a development well, a service well, or a stratigraphic test well as those items are defined below.
 
 
198

 
 
“field” means an area consisting of a single reservoir or multiple reservoirs all grouped on or related to the same individual geological structural feature and/or stratigraphic condition. There may be two or more reservoirs in a field that are separated vertically by intervening impervious strata, or laterally by local geologic barriers, or by both. Reservoirs that are associated by being in overlapping or adjacent fields may be treated as a single or common operational field. The geological terms structural feature and stratigraphic condition are intended to identify localized geological features as opposed to the broader terms of basins, trends, provinces, plays, areas-of-interest, etc.
 
“formation” means a layer of rock which has distinct characteristics that differ from nearby rock.
 
“mbbl” means one thousand barrels of crude oil, condensate or natural gas liquids.
 
“mboe” means one thousand barrels of oil equivalent.
 
“mcf” means one thousand cubic feet of natural gas.
 
“Measurements” include:
 
 
·
“m” or “meter” means one meter, which equals approximately 3.28084 feet;
 
·
“km” means one kilometer, which equals approximately 0.621371 miles;
 
·
“sq. km” means one square kilometer, which equals approximately 247.1 acres;
 
·
“bbl” “bo,” or “barrel of oil” means one stock tank barrel, which is equivalent to approximately 0.15898 cubic meters;
 
·
“boe” means one barrel of oil equivalent, which equals approximately 160.2167 cubic meters, determined using the ratio of 6,000 cubic feet of natural gas to one barrel of oil;
 
·
“cf” means one cubic foot;
 
·
“m,” when used before bbl, boe or cf, means one thousand bbl, boe or cf, respectively;
 
·
“mm,” when used before bbl, boe or cf, means one million bbl, boe or cf, respectively;
 
·
“b,” when used before bbl, boe or cf, means one billion bbl, boe or cf, respectively; and
 
·
“pd” means per day.

“metric ton” or “MT” means one thousand kilograms. Assuming standard quality oil, one metric ton equals 7.9 bbl.
 
“mmbbl” means one million barrels of crude oil, condensate or natural gas liquids.
 
“mmboe” means one million barrels of oil equivalent.
 
“mmbtu” means one million British thermal units.
 
“NYMEX” means The New York Mercantile Exchange.
 
“net acres” means the percentage of total acres an owner has out of a particular number of acres, or a specified tract. An owner who has a 50% interest in 100 acres owns 50 net acres.
 
“productive well” means a well that is found to be capable of producing hydrocarbons in sufficient quantities such that proceeds from the sale of the production exceed production expenses and taxes.
 
“prospect” means a potential trap which may contain hydrocarbons and is supported by the necessary amount and quality of geologic and geophysical data to indicate a probability of oil and/or natural gas accumulation ready to be drilled. The five required elements (generation, migration, reservoir, seal and trap) must be present for a prospect to work and if any of them fail neither oil nor natural gas will be present, at least not in commercial volumes.
 
“proved developed reserves” means those proved reserves that can be expected to be recovered through existing wells and facilities and by existing operating methods.
 
“proved reserves” means estimated quantities of crude oil, natural gas, and natural gas liquids which geological and engineering data demonstrate with reasonable certainty to be economically recoverable in future years from known reservoirs under existing economic and operating conditions, as well as additional reserves expected to be obtained through confirmed improved recovery techniques, as defined in SEC Regulation S-X 4-10(a)(2).
 
 
199

 
 
“proved undeveloped reserves” means are those proved reserves that are expected to be recovered from future wells and facilities, including future improved recovery projects which are anticipated with a high degree of certainty in reservoirs which have previously shown favorable response to improved recovery projects.
 
“reasonable certainty” means a high degree of confidence.
 
“recompletion” means the process of re-entering an existing wellbore that is either producing or not producing and completing new reservoirs in an attempt to establish or increase existing production.
 
“reserves” means estimated remaining quantities of oil and gas and related substances anticipated to be economically producible, as of a given date, by application of development projects to known accumulations. In addition, there must exist, or there must be a reasonable expectation that there will exist, a revenue interest in the production, installed means of delivering oil, gas, or related substances to market, and all permits and financing required to implement the project.
 
“reservoir” means a porous and permeable underground formation containing a natural accumulation of producible oil and/or gas that is confined by impermeable rock or water barriers and is individual and separate from other reservoirs.
 
“royalty” means a fractional undivided interest in the production of oil and natural gas wells or the proceeds therefrom, to be received free and clear of all costs of development, operations or maintenance.
 
“service well” means a well drilled or completed for the purpose of supporting production in an existing field. Specific purposes of service wells include gas injection, water injection, steam injection, air injection, saltwater disposal, water supply for injection, observation, or injection for in-situ combustion.
 
“shale” means a fine grained sedimentary rock formed by consolidation of clay- and silt-sized particles into thin, relatively impermeable layers. Shale can include relatively large amounts of organic material compared with other rock types and thus has the potential to become rich hydrocarbon source rock. Its fine grain size and lack of permeability can allow shale to form a good cap rock for hydrocarbon traps.
 
“spacing” means the distance between wells producing from the same reservoir. Spacing is often expressed in terms of acres (e.g., 40-acre spacing, and is often established by regulatory agencies).
 
“spud” means the very beginning of drilling operations of a new well, occurring when the drilling bit penetrates the surface utilizing a drilling rig capable of drilling the well to the authorized total depth.
 
“stratigraphic test well” means a drilling effort, geologically directed, to obtain information pertaining to a specific geologic condition. Such wells customarily are drilled without the intention of being completed for hydrocarbon production. This classification also includes tests identified as core tests and all types of expendable holes related to hydrocarbon exploration. Stratigraphic test wells are classified as (i) exploratory-type, if not drilled in a proved area, or (ii) development-type, if drilled in a proved area.
 
“undeveloped reserves” are quantities expected to be recovered through future investments: (1) from new wells on undrilled acreage in known accumulation, (2) from deepening existing wells to a different (but known) reservoir, (3) from infill wells that will increase recover, or (4) where a relatively large expenditure (e.g., when compared to the cost of drilling a new well) is required to (a) recomplete an existing well or (b) install production or transportation facilities for primary or improved recovery projects.
 
“unit” means the joining of all or substantially all interests in a reservoir or field, rather than a single tract, to provide for development and operation without regard to separate property interests. Also, the area covered by a unitization agreement.
 
“wellbore” means the hole drilled by the bit that is equipped for oil or gas production on a completed well. Also called well or borehole.
 
“working interest” means the right granted to the lessee of a property to explore for and to produce and own oil, gas, or other minerals. The working interest owners bear the exploration, development, and operating costs on either a cash, penalty, or carried basis.
 
“workover” means operations in a producing well to restore or increase production.
 
 
200

 
 
SIGNATURES
 
The registrant hereby certifies that it meets all of the requirements for filing on Form 20-F and that it has duly caused and authorized the undersigned to sign this annual report on its behalf.
 
 
GEOPARK LIMITED
 
   
   
 
By:
/s/ James F. Park
 
  
Name:
James F. Park
 
  
Title:
Chief Executive Officer and Deputy Chairman
 

Date: April 30, 2015
 
 
 
201

 
 
 
 
Audited Annual Consolidated Financial Statements—GeoPark Limited
Page

 
 
F-1


 


To the Board of Directors and Shareholders of
GeoPark Limited
 

In our opinion, the accompanying consolidated statement of financial position and the related consolidated statements of income, comprehensive income, changes in equity and cash flow present fairly, in all material respects, the financial position of GeoPark Limited and its subsidiaries at December 31, 2014 and 2013, and the results of their operations and their cash flows for each of the three years in the period ended December 31, 2014, in conformity with International Financial Reporting Standards as issued by the International Accounting Standards Board. These financial statements are the responsibility of the Company’s management. Our responsibility is to express an opinion on these financial statements based on our audits. We conducted our audits of these statements in accordance with the standards of the Public Company Accounting Oversight Board (United States). Those standards require that we plan and perform the audit to obtain reasonable assurance about whether the financial statements are free of material misstatement. An audit includes examining, on a test basis, evidence supporting the amounts and disclosures in the financial statements, assessing the accounting principles used and significant estimates made by management, and evaluating the overall financial statement presentation. We believe that our audits provide a reasonable basis for our opinion.



/s/ PRICE WATERHOUSE & CO. S.R.L.
 
By   /s/ Carlos Martín Barbafina (Partner)
               Carlos Martín Barbafina


Autonomous City of Buenos Aires, Argentina
March 19, 2015
 

 
 GEOPARK LIMITED
31 DECEMBER 2014
 
 
 
           
Amounts in US$ ´000
Note
  
2014
  
2013
  
2012
 
NET REVENUE
 7   428,734   338,353   250,478 
Production costs
 8   (229,650)  (179,643)  (129,235)
GROSS PROFIT
     199,084   158,710   121,243 
Exploration costs
 11   (43,369)  (16,254)  (27,890)
Administrative costs
 12   (48,164)  (46,584)  (28,798)
Selling expenses
 13   (24,428)  (17,252)  (24,631)
Impairment loss for non-financial assets
 38   (9,430)  -   - 
Other operating (loss) / income
     (1,849)  5,344   823 
OPERATING PROFIT
     71,844   83,964   40,747 
Financial results
 14   (50,719)  (33,876)  (16,308)
Bargain purchase gain on acquisition of subsidiaries
 34   -   -   8,401 
PROFIT BEFORE INCOME TAX
     21,125   50,088   32,840 
Income tax
 16   (5,195)  (15,154)  (14,394)
PROFIT FOR THE YEAR
     15,930   34,934   18,446 
Attributable to:
Owners of the Company
     7,512   22,012   11,879 
Non-controlling interest
     8,418   12,922   6,567 
Earnings per share (in US$) for profit attributable to owners of the Company. Basic
 18   0.13   0.50   0.28 
Earnings per share (in US$) for profit attributable to owners of the Company. Diluted
 18   0.13   0.47   0.27 


CONSOLIDATED STATEMENT OF COMPREHENSIVE INCOME
Amounts in US$ ´000
2014
  
2013
  
2012
 
Profit for the year
 15,930   34,934   18,446 
Other comprehensive income:
           
Items that may be subsequently reclassified to profit
           
Currency translation difference
 (2,448)  (1,956)  - 
Total comprehensive Income for the year
 13,482   32,978   18,446 
Attributable to:
 
Owners of the Company
 5,064   20,056   11,879 
Non-controlling interest
 8,418   12,922   6,567 

The notes on pages F-7 to F-89 are an integral part of these consolidated financial statements.

 
GEOPARK LIMITED
31 DECEMBER 2014
 
 

Amounts in US$  ´000
Note
  
2014
  
2013
 
ASSETS
        
NON CURRENT ASSETS
        
Property, plant and equipment
 19   790,767   595,446 
Prepaid taxes
 21   1,253   11,454 
Other financial assets
 24   12,979   5,168 
Deferred income tax asset
 17   33,195   13,358 
Prepayments and other receivables
 23   349   6,361 
TOTAL NON CURRENT ASSETS
     838,543   631,787 
CURRENT ASSETS
           
Inventories
 22   8,532   8,122 
Trade receivables
 23   36,917   42,628 
Prepayments and other receivables
 23   13,993   35,764 
Prepaid taxes
 21   13,459   6,979 
Cash at bank and in hand
 24   127,672   121,135 
TOTAL CURRENT ASSETS
     200,573   214,628 
TOTAL ASSETS
     1,039,116   846,415 
TOTAL EQUITY
           
Equity attributable to owners of the Company
           
Share capital
 25   58   44 
Share premium
     210,886   120,426 
Reserves
     124,017   126,465 
Retained earnings (accumulated losses)
     40,596   23,906 
Attributable to owners of the Company
     375,557   270,841 
Non-controlling interest
     103,569   95,116 
TOTAL EQUITY
     479,126   365,957 
LIABILITIES
           
NON CURRENT LIABILITIES
           
Borrowings
 26   342,440   290,457 
Provisions and other long-term liabilities
 27   46,910   33,076 
Deferred income tax liability
 17   30,065   23,087 
Trade and other payables
 28   16,583   8,344 
TOTAL NON CURRENT LIABILITIES
     435,998   354,964 
CURRENT LIABILITIES
           
Borrowings
 26   27,153   26,630 
Current income tax liabilities
     7,935   7,231 
Trade and other payables
 28   88,904   91,633 
TOTAL CURRENT LIABILITIES
     123,992   125,494 
TOTAL LIABILITIES
     559,990   480,458 
             
TOTAL EQUITY AND LIABILITIES
     1,039,116   846,415 


The financial statements were approved by the Board of Directors on 19 March 2015.

The notes on pages F-7 to F-89 are an integral part of these consolidated financial statements.


GEOPARK LIMITED
31 DECEMBER 2014

 

 
Attributable to owners of the Company
       
Amount in US$ '000
Share
Capital (1)
  
Share
Premium
  
Other
Reserve
  
Translation Reserve
  
Retained earnings (accumulated losses)
  
Non-controlling Interest
  
Total
 
Equity at 1 January 2012
 43   112,231   114,270   894   (18,549)  41,763   250,652 
Comprehensive income:
                           
Profit for the year
 -   -   -   -   11,879   6,567   18,446 
Total Comprehensive Income for the Year 2012
 -   -   -   -   11,879   6,567   18,446 
Transactions with owners:
                           
Proceeds from transaction with Non-controlling interest (Notes 25 and 34)
 -   -   13,257   -   -   24,335   37,592 
Share-based payment (Note 29)
 -   4,586   -   -   810   -   5,396 
Total 2012
 -   4,586   13,257   -   810   24,335   42,988 
Balances at 31 December 2012
 43   116,817   127,527   894   (5,860)  72,665   312,086 
Comprehensive income:
                           
Profit for the year
 -   -   -   -   22,012   12,922   34,934 
Currency translation differences
 -   -   -   (1,956)  -   -   (1,956)
Total Comprehensive Income for the Year 2013
 -   -   -   (1,956)  22,012   12,922   32,978 
Transactions with owners:
                           
Proceeds from transaction with Non-controlling interest (Notes 25 and 34)
 -   -   -   -   -   9,529   9,529 
Share-based payment (Note 29)
 1   4,049   -   -   7,754   -   11,804 
Repurchase of shares (Note 25)
 -   (440)  -   -   -   -   (440)
Total 2013
 1   3,609   -   -   7,754   9,529   20,893 
Balances at 31 December 2013
 44   120,426   127,527   (1,062)  23,906   95,116   365,957 
Comprehensive income:
                           
Profit for the year
 -   -   -   -   7,512   8,418   15,930 
Currency translation differences
 -   -   -   (2,448)  -   -   (2,448)
Total Comprehensive Income for the Year 2014
 -   -   -   (2,448)  7,512   8,418   13,482 
Transactions with owners:
                           
Proceeds from issue of shares
 14   90,848   -   -   -   -   90,862 
Proceeds from transaction with Non-controlling interest (Notes 25 and 34)
 -   -   -   -   -   35   35 
Share-based payment (Note 29)
 -   -   -   -   9,178   -   9,178 
Repurchase of shares (Note 25)
 -   (388)  -   -   -   -   (388)
Total 2014
 14   90,460   -   -   9,178   35   99,687 
Balances at 31 December 2014
 58   210,886   127,527   (3,510)  40,596   103,569   479,126 

 
(1)
See Note 1.
 
The notes on pages F-7 to F-89 are an integral part of these consolidated financial statements.

 
GEOPARK LIMITED
31 DECEMBER 2014
 
 

Amounts in US$ ’000
Note
  
2014
  
2013
  
2012
 
Cash flows from operating activities
           
Income for the year
    15,930   34,934   18,446 
Adjustments for:
              
Income tax for the year
 16   5,195   15,154   14,394 
Depreciation of the year
   9   101,657   70,200   53,317 
Allowance for doubtful accounts
 13-23   741   -   - 
Loss on disposal of property, plant and equipment
     591   575   546 
Impairment loss
 38   9,430   -   - 
Write-off of unsuccessful efforts
 11   30,367   10,962   25,552 
Accrual of interest on borrowings
     25,754   22,085   12,513 
Amortisation of other long-term liabilities
 27   (468)  (1,165)  (2,143)
Unwinding of long-term liabilities
 27   1,972   1,523   1,262 
Accrual of share-based payment
 10   8,373   9,167   5,396 
Bargain purchase gain on acquisition of subsidiaries
 34   -   -   (8,401)
Deferred income
 27   -   -   5,550 
Exchange difference on borrowings
 14   19,163   -   - 
Income tax paid
     (1,306)  (4,040)  (408)
Changes in working capital
   5   13,347   (32,100)  3,403 
Cash flows from operating activities – net
     230,746   127,295   129,427 
Cash flows from investing activities
               
Purchase of property, plant and equipment
     (238,047)  (215,234)  (195,829)
Acquisitions of companies, net of cash acquired
 34   (114,967)  -   (105,303)
Collections related to financial leases
     8,973   6,734   - 
Cash flows used in investing activities – net
     (344,041)  (208,500)  (301,132)
Cash flows from financing activities
               
Proceeds from borrowings
     67,633   307,259   37,200 
Proceeds from transaction with non-controlling interest (1)
     35   40,667   12,452 
Proceeds from loans from related parties
     16,563   8,344   - 
Proceeds from issuance of shares
     90,862   3,442   - 
Repurchase of shares
     (388)  (440)  - 
Principal paid to related parties
     (8,344)  -   - 
Principal paid
     (17,087)  (179,360)  (12,382)
Interest paid
     (24,558)  (15,894)  (10,895)
Cash flows from financing activities - net
     124,716   164,018   26,375 
                 
Net increase (decrease) in cash and cash equivalents
     11,421   82,813   (145,330)
                 
Cash and cash equivalents at 1 January
     121,105   38,292   183,622 
Currency translation differences
     (4,854)  -   - 
Cash and cash equivalents at the end of the year
     127,672   121,105   38,292 
                 
Ending Cash and cash equivalents are specified as follows:
               
Cash in bank
     127,560   121,113   48,268 
Cash in hand
     112   22   24 
Bank overdrafts
     -   (30)  (10,000)
Cash and cash equivalents
     127,672   121,105   38,292 

The notes on pages F-7 to F-89 are an integral part of these consolidated financial statements.

 
(1)
Proceeds from transaction with Non-controlling interest for the year ended 31 December 2013 includes: US$ 9,529,000 from capital contributions received in the period; and US$ 31,138,000 as result of collection of receivables included in Prepayment and other receivables as of 31 December 2012, relating to equity transactions made in 2012 and 2011.

 
GEOPARK LIMITED
31 DECEMBER 2014
 
 

Note
General Information

GeoPark Limited (the Company) is a company incorporated under the laws of Bermuda. The Registered office address is Cumberland House, 9th Floor, 1 Victoria Street, Hamilton HM 11, Bermuda.

On 7 February 2014, the Securities and Exchange Commission (“SEC”) declared effective the Company’s registration statement upon which 13,999,700 shares were issued at a price of US$ 7 per share, including over-allotment option. Gross proceeds from the offering totalled US$ 98 million.  As a result, the Company commenced trading on the New York Stock Exchange (“NYSE”) under the ticker symbol GPRK. Also its shares are authorized for trading on the Santiago Off-Shore Stock Exchange. Subsequently, the Company listing cancellation on the AIM London Stock Exchange became effective on 19 February 2014.

The principal activity of the Company and its subsidiaries (“the Group”) are exploration, development and production for oil and gas reserves in Chile, Colombia, Brazil, Peru and Argentina. The Group has working interests and/or economic interests in 31 hydrocarbon blocks.

In Chile the Group operates 6 blocks: Fell Block, Otway Block, Tranquilo Block and Isla Norte, Flamenco and Campanario blocks in Tierra del Fuego.

By acquiring three privately held companies in 2012, the Company obtained and maintained working interests and/or economic interests in 9 blocks located in the Llanos, Magdalena and Catatumbo basins in Colombia. In July and November 2014, the Company expanded its operations in Colombia through two new blocks: VIM-3 Block in the Lower Magdalena Basin and CPO-4 Block in the Llanos Basin (see Note 34), respectively. The Company is the operator in 6 of the 11 blocks in Colombia.

In May 2013, the Company has extended its footprint into Brazil since it has been awarded 7 new licenses in the Brazilian Round 11 of which two are in the Reconcavo Basin in the State of Bahia and five are in the Potiguar Basin in the State of Rio Grande do Norte. In addition, in November 2013, the Company has also been awarded 2 new concessions in a new international bidding round, Round 12, in the Parnaíba Basin in the State of Maranhão and Sergipe Alagoas Basin in the State of Alagoas, subject to removal of injunction for Block PN-T-597 (see Note 34.c).

 
GEOPARK LIMITED
31 DECEMBER 2014

 Note
General Information (continued)

On 31 March 2014, the Company acquired a 10% working interest in the offshore Manati gas field, the largest natural gas producing field in Brazil. The Manati Field is operated by Petrobras (see Note 34).

In the fourth quarter of 2014, the Company signed an agreement to acquire an interest on the Morona Block in Peru, which belongs to Marañón Basin. The transaction is subject to customary conditions, certain license modifications and a presidential decree (see Note 34.d).

Additionally, the Company was awarded with two new blocks in Argentina in which the operator will be Pluspetrol: Puelen and Sierra del Nevado in the Neuquén Basin. The Company is the operator of the Del Mosquito block in Argentina.

These consolidated financial statements were authorised for issue by the Board of Directors on 19 March 2015.

Note
Summary of significant accounting policies

The principal accounting policies applied in the preparation of these consolidated financial statements are set out below. These policies have been consistently applied to the years presented, unless otherwise stated.

2.1 
Basis of preparation

The consolidated financial statements of GeoPark Limited have been prepared in accordance with International Financial Reporting Standards (“IFRS”) as issued by the International Accounting Standards Board (“IASB”).

The consolidated financial statements are presented in thousands (US$´000) of United States Dollars and all values are rounded to the nearest thousand (US$'000), except where otherwise indicated.

The consolidated financial statements have been prepared on a historical cost basis.

The preparation of financial statements in conformity with IFRS requires the use of certain critical accounting estimates. It also requires management to exercise its judgement in the process of applying the Group’s accounting policies. The areas involving a higher degree of judgement or complexity, or areas where assumptions and estimates are significant to the consolidated financial statements are disclosed in this note under the title “Accounting estimates and assumptions”.


 
GEOPARK LIMITED
31 DECEMBER 2014
 
 
Note
Summary of significant accounting policies (continued)

2.1 
Basis of preparation (continued)

2.1.1 
Changes in accounting policy and disclosure
 
New and amended standards adopted by the Group

The following standards have been adopted by the Group for the first time for the financial year beginning on or after 1 January 2014:

Amendment to IAS 32, ‘Financial instruments: Presentation’ on asset and liability offsetting. These amendments are to the application guidance in IAS 32, ‘Financial instruments: Presentation’, and clarify some of the requirements for offsetting financial assets and financial liabilities on the balance sheet.

Amendment to IAS 36, ‘Impairment of assets’ on recoverable amount disclosures. This amendment addresses the disclosure of information about the recoverable amount of impaired assets if that amount is based on fair value less costs of disposal.

IFRIC 21, ‘Levies’, is an interpretation of IAS 37, ‘Provisions, contingent liabilities and contingent assets’. IAS 37 sets out criteria for the recognition of a liability, one of which is the requirement for the entity to have a present obligation as a result of a past event (known as an obligating event). The interpretation addresses what the obligating event is that gives rise to the payment of a levy and when a liability should be recognised.

Amendment to IAS 19, ‘Employee benefits’ regarding employee or third party contributions to defined benefit plans. The amendment applies to contributions from employees or third parties to defined benefit plans and clarifies the treatment of such contributions. The amendment distinguishes between contributions that are linked to service only in the period in which they arise and those linked to service in more than one period. The objective of the amendment is to simplify the accounting for contributions that are independent of the number of years of employee service, for example employee contributions that are calculated according to a fixed percentage of salary. Entities with plans that require contributions that vary with service will be required to recognise the benefit of those contributions over employee’s working lives.

Management assessed the relevance of new standards, amendments or interpretations and concluded that their adoption did not have a significant impact on these financial statements.

 
GEOPARK LIMITED
31 DECEMBER 2014
 
 
Note
Summary of significant accounting policies (continued)

2.1 
Basis of preparation (continued)

2.1.1 
Changes in accounting policy and disclosure (continued)

New standards, amendments and interpretations issued but not effective for the financial year beginning 1 January 2014 and not early adopted.

Amendment to IFRS 11, ‘Joint arrangements’ regarding acquisition of an interest in a joint operation. This amendment provides new guidance on how to account for the acquisition of an interest in a joint venture operation that constitutes a business. The amendments require an investor to apply the principles of business combination accounting when it acquires an interest in a joint operation that constitutes a ‘business’. The amendments are applicable to both the acquisition of the initial interest in a joint operation and the acquisition of additional interest in the same joint operation. However, a previously held interest is not re-measured when the acquisition of an additional interest in the same joint operation results in retaining joint control. The Group is yet to assess amendment to IFRS 11’s full impact and intends to adopt it no later than the accounting period beginning on or after 1 January 2016.

Amendments to IFRS 10 and IAS 28 regarding the sale or contribution of assets between an investor and its associate or joint venture. These amendments address an inconsistency between IFRS 10 and IAS 28 in the sale or contribution of assets between an investor and its associate or joint venture. A full gain or loss is recognised when a transaction involves a business. A partial gain or loss is recognised when a transaction involves assets that do not constitute a business, even if those assets are in a subsidiary. The Group is yet to assess amendment to IFRS 10 and 28’s full impact and intends to adopt it no later than the accounting period beginning on or after 1 January 2016.

Amendment to IAS 27, ‘Separate financial statements’ regarding the equity method. The amendment allow entities to use the equity method to account for investments in subsidiaries, joint ventures and associates in their separate financial statements. The Group is yet to assess amendment to IAS 27’s full impact and intends to adopt it no later than the accounting period beginning on or after 1 January 2016.


GEOPARK LIMITED
31 DECEMBER 2014
 
 
Note
Summary of significant accounting policies (continued)

2.1 
Basis of preparation (continued)

2.1.1 
Changes in accounting policy and disclosure (continued)

Annual improvements 2014. These annual improvements amend standards from the 2012 – 2014 reporting cycle. It includes changes to:

 
·
IAS 19,’Employee benefits’ – The amendment clarifies that, when determining the discount rate for post-employment benefit obligations, it is the currency that the liabilities are denominated in that is important, not the country where they arise. The assessment of whether there is a deep market in high-quality corporate bonds is based on corporate bonds in that currency, not corporate bonds in a particular country. Similarly, where there is no deep market in high-quality corporate bonds in that currency, government bonds in the relevant currency should be used. The amendment is retrospective but limited to the beginning of the earliest period presented and the Group is yet to assess its full impact and intends to adopt it no later than the accounting period beginning on or after 1 July 2016.

IFRS 15, ‘Revenue from contracts with customers’. This is the converged standard on revenue recognition. It replaces IAS 11, ‘Construction contracts’, IAS 18,’Revenue’ and related interpretations. Revenue is recognised when a customer obtains control of a good or service. A customer obtains control when it has the ability to direct the use of and obtain the benefits from the good or service. The core principle of IFRS 15 is that an entity recognises revenue to depict the transfer of promised goods or services to customers in an amount that reflects the consideration to which the entity expects to be entitled in exchange for those goods or services. An entity recognises revenue in accordance with that core principle by applying the following steps:
 
 
-
Step 1: Identify the contract(s) with a customer
 
-
Step 2: Identify the performance obligations in the contract
 
-
Step 3: Determine the transaction price
 
-
Step 4: Allocate the transaction price to the performance obligations in the contract
 
-
Step 5: Recognise revenue when (or as) the entity satisfies a performance obligation

IFRS 15 also includes a cohesive set of disclosure requirements that will result in an entity providing users of financial statements with comprehensive information about the nature, amount, timing and uncertainty of revenue and cash flows arising from the entity’s contracts with customers. The Group is yet to assess amendment to IFRS 15’s full impact and intends to adopt it no later than the accounting period beginning on or after 1 January 2017.


GEOPARK LIMITED
31 DECEMBER 2014
 
 
Note
Summary of significant accounting policies (continued)

2.1 
Basis of preparation (continued)

2.1.1 
Changes in accounting policy and disclosure (continued)

IFRS 9, ‘Financial instruments’. The complete version of IFRS 9 replaces most of the guidance in IAS 39. IFRS 9 retains but simplifies the mixed measurement model and establishes three primary measurement categories for financial assets: amortised cost, fair value through OCI and fair value through P&L. The basis of classification depends on the entity’s business model and the contractual cash flow characteristics of the financial asset. Investments in equity instruments are required to be measured at fair value through profit or loss with the irrevocable option at inception to present changes in fair value in OCI. There is now a new expected credit losses model that replaces the incurred loss impairment model used in IAS 39. For financial liabilities there were no changes to classification and measurement except for the recognition of changes in own credit risk in other comprehensive income, for liabilities designated at fair value, through profit or loss.

IFRS 9 relaxes the requirements for hedge effectiveness by replacing the bright line hedge effectiveness tests. It requires an economic relationship between the hedged item and hedging instrument and for the ‘hedged ratio’ to be the same as the one management actually use for risk management purposes. Contemporaneous documentation is still required but is different to that currently prepared under IAS 39. The Group is yet to assess amendment to IFRS 9’s full impact and intends to adopt it no later than the accounting period beginning on or after 1 January 2018.

There are no other IFRSs or IFRIC interpretations that are not yet effective that would be expected to have a material impact on the Group.

Management assessed the relevance of other new standards, amendments or interpretations not yet effective and concluded that they are not relevant to Group.

2.2 
Going concern

The Directors regularly monitor the Group's cash position and liquidity risks throughout the year to ensure that it has sufficient funds to meet forecast operational and investment funding requirements. Sensitivities are run to reflect latest expectations of expenditures, oil and gas prices and other factors to enable the Group to manage the risk of any funding short falls and/or potential debt covenant breaches.


 
GEOPARK LIMITED
31 DECEMBER 2014
 
 
Note
Summary of significant accounting policies (continued)

2.2 
Going concern (continued)

Considering macroeconomic environment conditions (see Note 37), the performance of the operations,  Group’s cash position and over 80% of its total indebtedness maturing in 2020, the Directors have formed a judgement, at the time of approving the financial statements, that there is a reasonable expectation that the Group has adequate resources to meet all its obligations for the foreseeable future.  For this reason, the Directors have continued to adopt the going concern basis in preparing the consolidated financial statements.

2.3 
Consolidation

Subsidiaries are all entities (including structured entities) over which the group has control. The Group controls an entity when the Group is exposed to, or has rights to, variable returns from its involvement with the entity and has the ability to affect those returns through its power over the entity. Subsidiaries are fully consolidated from the date on which control is transferred to the Group. They are deconsolidated from the date that control ceases.

The Group applies the acquisition method to account for business combinations. The consideration transferred for the acquisition of a subsidiary is the fair values of the assets transferred, the liabilities incurred to the former owners of the acquiree and the equity interests issued by the Group. The consideration transferred includes the fair value of any asset or liability resulting from a contingent consideration arrangement. Identifiable assets acquired and liabilities and contingent liabilities assumed in a business combination are measured initially at their fair values at the acquisition date.

Acquisition-related costs are expensed as incurred.

The excess of the consideration transferred, the amount of any non-controlling interest in the acquiree and the acquisition-date fair value of any previous equity interest in the acquiree over the fair value of the identifiable net assets acquired is recorded as goodwill. If the total of consideration transferred, non-controlling interest recognised and previously held interest measured is less than the fair value of the net assets of the subsidiary acquired in the case of a bargain purchase, the difference is recognised directly in the income statement.

Intercompany transactions, balances and unrealised gains on transactions between the Group and its subsidiaries are eliminated. Unrealised losses are also eliminated unless the transaction provides evidence of an impairment of the asset transferred. Amounts reported in the financial statements of subsidiaries have been adjusted where necessary to ensure consistency with the accounting policies adopted by the Group.


GEOPARK LIMITED
31 DECEMBER 2014
 
 
Note
Summary of significant accounting policies (continued)

2.4 
Segment reporting

Operating segments are reported in a manner consistent with the internal reporting provided to the chief operating decision-maker. The chief operating decision-maker, who is responsible for allocating resources and assessing performance of the operating segments, has been identified as the strategic steering committee that makes strategic decisions. This committee consists of the CEO, COO, CFO and managers in charge of the Exploration, Development, Drilling, Operations, SPEED and Finance departments. This committee reviews the Group’s internal reporting in order to assess performance and allocate resources. Management has determined the operating segments based on these reports.

2.5 
Foreign currency translation

a)  Functional and presentation currency

The consolidated financial statements are presented in US Dollars, which is the Group’s presentation currency.

Items included in the financial statements of each of the Group’s entities are measured using the currency of the primary economic environment in which the entity operates (the “functional currency”). The functional currency of Group companies incorporated in Chile, Colombia, Perú and Argentina is the US Dollar, meanwhile for the Group Brazilian company the functional currency is the local currency, which is the Brazilian Real.

b)  Transactions and balances

Foreign currency transactions are translated into the functional currency using the exchange rates prevailing at the dates of the transactions. Foreign exchange gains and losses resulting from the settlement of such transactions and from the translation at period end exchange rates of monetary assets and liabilities denominated in foreign currencies are recognised in the Consolidated Statement of Income.
 
 
GEOPARK LIMITED
31 DECEMBER 2014
 
 
Note
Summary of significant accounting policies (continued)
 
2.6 
Joint arrangements

The company has applied IFRS 11 to all joint arrangements as of 1 January 2013. Under IFRS 11 investments in joint arrangements are classified as either joint operations or joint ventures depending on the contractual rights and obligations each investor.

The Company has assessed the nature of its joint arrangements and determined them to be joint operations. The company combines its share in the joint operations individual assets, liabilities, results and cash flows on a line-by-line basis with similar items in its financial statements.

2.7 
Revenue recognition

Revenue from the sale of crude oil and gas is recognised in the Statement of Income when risk transferred to the purchaser, and if the revenue can be measured reliably and is expected to be received.  Revenue is shown net of VAT, discounts related to the sale and overriding royalties due to the ex-owners of oil and gas properties where the royalty arrangements represent a retained working interest in the property.

2.8 
Production costs

Production costs include wages and salaries incurred to achieve the net revenue for the year. Direct and indirect costs of raw materials and consumables, rentals and leasing, property, plant and equipment depreciation and royalties are also included within this account.
 
2.9 
Financial costs

Financial costs include interest expenses, realised and unrealised gains and losses arising from transactions in foreign currencies and the amortisation of financial assets and liabilities.  The Company has capitalised borrowing cost for wells and facilities that were initiated after 1 January 2009. Amounts capitalised during the year totalled US$ 3,112,317 (US$ 1,312,953 in 2013 and US$ 1,368,952 in 2012).


GEOPARK LIMITED
31 DECEMBER 2014
 
 
Note
Summary of significant accounting policies (continued)

2.10 
Property, plant and equipment

Property, plant and equipment are stated at historical cost less depreciation and impairment charge, if applicable. Historical cost includes expenditure that is directly attributable to the acquisition of the items; including provisions for asset retirement obligation.

Oil and gas exploration and production activities are accounted for in accordance with the successful efforts method on a field by field basis. The Group accounts for exploration and evaluation activities in accordance with IFRS 6, Exploration for and Evaluation of Mineral Resources, capitalizing exploration and evaluation costs until such time as the economic viability of producing the underlying resources is determined.  Costs incurred prior to obtaining legal rights to explore are expensed immediately to the Consolidated Statement of Income.

Exploration and evaluation costs may include: license acquisition, geological and geophysical studies (i.e.: seismic), direct labour costs and drilling costs of exploratory wells. No depreciation and/or amortisation are charged during the exploration and evaluation phase. Upon completion of the evaluation phase, the prospects are either transferred to oil and gas properties or charged to expense (exploration costs) in the period in which the determination is made depending whether they have found reserves or not.  If not developed, exploration and evaluation assets are written off after three years, unless it can be clearly demonstrated that the carrying value of the investment is recoverable.

A charge of US$ 30,367,000 has been recognised in the Consolidated Statement of Income within Exploration costs (US$ 10,962,000 in 2013 and US$ 25,552,000 in 2012) for write-offs in Argentina, Colombia and Chile (see Note 11).

All field development costs are considered construction in progress until they are finished and capitalised within oil and gas properties, and are subject to depreciation once complete.  Such costs may include the acquisition and installation of production facilities, development drilling costs (including dry holes, service wells and seismic surveys for development purposes), project-related engineering and the acquisition costs of rights and concessions related to proved properties.


 
GEOPARK LIMITED
31 DECEMBER 2014
 
Note
 
Summary of significant accounting policies (continued)

2.10 
Property, plant and equipment (continued)

Workovers of wells made to develop reserves and/or increase production are capitalized as development costs. Maintenance costs are charged to income when incurred.

Capitalised costs of proved oil and gas properties and production facilities and machinery are depreciated on a licensed area by the licensed area basis, using the unit of production method, based on commercial proved and probable reserves. The calculation of the “unit of production” depreciation takes into account estimated future finding and development costs and is based on current year end unescalated price levels. Changes in reserves and cost estimates are recognised prospectively. Reserves are converted to equivalent units on the basis of approximate relative energy content.

Depreciation of the remaining property, plant and equipment assets (i.e. furniture and vehicles) not directly associated with oil and gas activities has been calculated by means of the straight line method by applying such annual rates as required to write-off their value at the end of their estimated useful lives. The useful lives range between 3 years and 10 years.

Depreciation is allocated in the Consolidated Statement of Income as production and administrative expenses, based on the nature of the associated asset.

An asset’s carrying amount is written down immediately to its recoverable amount if the asset’s carrying amount is greater than its estimated recoverable amount (see Impairment of non-financial assets in Note 2.12).

2.11 
Provisions and other long-term liabilities

Provisions for asset retirement obligations, deferred income, restructuring obligations and legal claims are recognised when the Group has a present legal or constructive obligation as a result of past events; it is probable that an outflow of resources will be required to settle the obligation; and the amount has been reliably estimated. Restructuring provisions comprise lease termination penalties and employee termination payments.

Provisions are measured at the present value of the expenditures expected to be required to settle the obligation using a pre-tax rate that reflects current market assessments of the time value of money and the risks specific to the obligation. The increase in the provision due to passage of time is recognised as interest expense.


GEOPARK LIMITED
31 DECEMBER 2014
 
 
Note
Summary of significant accounting policies (continued)

2.11.1 
Asset Retirement Obligation

The Group records the fair value of the liability for asset retirement obligations in the period in which the wells are drilled. When the liability is initially recorded, the Group capitalises the cost by increasing the carrying amount of the related long-lived asset. Over time, the liability is accreted to its present value at each reporting period, and the capitalized cost is depreciated over the estimated useful life of the related asset. According to interpretations and application of current legislation and on the basis of the changes in technology and the variations in the costs of restoration necessary to protect the environment, the Group has considered it appropriate to periodically re-evaluate future costs of well-capping. The effects of this recalculation are included in the financial statements in the period in which this recalculation is determined and reflected as an adjustment to the provision and the corresponding property, plant and equipment asset.

2.11.2 
Deferred Income

Relates to contributions received in cash from the Group’s clients to improve the project economics of gas wells. The amounts collected are reflected as a deferred income in the balance sheet and recognised in the Consolidated Statement of Income over the productive life of the associated wells. The depreciation of the gas wells that generated the deferred income is charged to the Consolidated Statement of Income simultaneously with the amortisation of the deferred income.

2.12 
Impairment of non-financial assets

Assets that are not subject to depreciation and/or amortisation (i.e.: exploration and evaluation assets) are tested annually for impairment. Assets that are subject to depreciation and/or amortisation are reviewed for impairment whenever events or changes in circumstances indicate that the carrying amount may not be recoverable.

An impairment loss is recognised for the amount by which the asset’s carrying amount exceeds its recoverable amount. The recoverable amount is the higher of an asset’s fair value less costs to sell and value in use. For the purposes of assessing impairment, assets are grouped at the lowest levels for which there are separately identifiable cash flows (cash-generating units), generally a licensed area. Non-financial assets other than goodwill that suffered impairment are reviewed for possible reversal of the impairment at each reporting date.

No asset should be kept as an exploration and evaluation asset for a period of more than three years, except if it can be clearly demonstrated that the carrying value of the investment will be recoverable.

The impairment loss recognised in 2014 is explained in Note 38; no impairment loss has been recognised during 2013 and 2012. The write-offs are detailed in Note 11.

 
GEOPARK LIMITED
31 DECEMBER 2014
 
 
Note
Summary of significant accounting policies (continued)

2.13 
Lease contracts

All current lease contracts are considered to be operating leases on the basis that the lessor retains substantially all the risks and rewards related to the ownership of the leased asset. Payments related to operating leases and other rental agreements are recognised in the Consolidated Income Statement on a straight line basis over the term of the contract. The Group's total commitment relating to operating leases and rental agreements is disclosed in Note 31.

Leases in which substantially all of the risks and rewards of ownership are transferred to the lessee are classified as finance leases. Under a finance lease, the Company as lessor has to recognize an amount receivable equal to the aggregate of the minimum lease payments plus any unguaranteed residual value accruing to the lessor, discounted at the interest rate implicit in the lease.

2.14 
Inventories

Inventories comprise crude oil and materials.

Crude oil is measured at the lower of cost and net realisable value. Materials are measured at the lower of cost and recoverable amount. The cost of materials and consumables is calculated at acquisition price with the addition of transportation and similar costs. Cost is determined using the first-in, first-out (FIFO) method.

2.15 
Current and deferred income tax

The tax expense for the year comprises current and deferred tax. Tax is recognised in the Consolidated Statement of Income.

The current income tax charge is calculated on the basis of the tax laws enacted or substantially enacted at the balance sheet date in the countries where the Company’s subsidiaries operate and generate taxable income. The computation of the income tax expense involves the interpretation of applicable tax laws and regulations in many jurisdictions. The resolution of tax positions taken by the Group, through negotiations with relevant tax authorities or through litigation, can take several years to complete and in some cases it is difficult to predict the ultimate outcome.

Deferred income tax is recognised, using the liability method, on temporary differences arising between the tax bases of assets and liabilities and their carrying amounts in the consolidated financial statements. Deferred income tax is determined using tax rates (and laws) that have been enacted or substantially enacted by the balance sheet date and are expected to apply when the related deferred income tax asset is realised or the deferred income tax liability is settled.

 
GEOPARK LIMITED
31 DECEMBER 2014
 
 
Note
Summary of significant accounting policies (continued)

2.15 
Current and deferred income tax (continued)

In addition, the Group has tax-loss carry-forwards in certain taxing jurisdictions that are available to offset against future taxable profit. However, deferred tax assets are recognized only to the extent that it is probable that taxable profit will be available against which the unused tax losses can be utilized. Management judgment is exercised in assessing whether this is the case. To the extent that actual outcomes differ from management’s estimates, taxation charges or credits may arise in future periods.

Deferred income tax liabilities are provided on taxable temporary differences arising from investments in subsidiaries and joint arrangements, except for deferred income tax liability where the timing of the reversal of the temporary difference is controlled by the Group and it is probable that the temporary difference will not reverse in the foreseeable future. The Group is able to control the timing of dividends from its subsidiaries and hence does not expect taxable profit. Hence deferred tax is recognized in respect of the retained earnings of overseas subsidiaries only if at the date of the statements of financial position, dividends have been accrued as receivable or a binding agreement to distribute past earnings in future has been entered into by the subsidiary. As mentioned above the Company does not expect that the temporary differences will revert in the foreseeable future. In the event that these differences revert in total (e.g. dividends are declared and paid), the deferred tax liability which the Company would have to recognize amounts to approximately US$ 16,000,000.

Deferred tax balances are provided in full, with no discounting.

2.16 
Financial assets

Financial assets are divided into the following categories: loans and receivables; financial assets at fair value through the profit or loss; available-for-sale financial assets; and held-to-maturity investments.  Financial assets are assigned to the different categories by management on initial recognition, depending on the purpose for which the investments were acquired. The designation of financial assets is re-evaluated at every reporting date at which a choice of classification or accounting treatment is available.

All financial assets are recognised when the Group becomes a party to the contractual provisions of the instrument. All financial assets are initially recognised at fair value, plus transaction costs.

Derecognition of financial assets occurs when the rights to receive cash flows from the investments expire or are transferred and substantially all of the risks and rewards of ownership have been transferred.  An assessment for impairment is undertaken at each balance sheet date.

Interest and other cash flows resulting from holding financial assets are recognised in the Consolidated Income Statement when receivable, regardless of how the related carrying amount of financial assets is measured.

 
GEOPARK LIMITED
31 DECEMBER 2014
 
 
Note
Summary of significant accounting policies (continued)

2.16 
Financial assets (continued)

Loans and receivables are non-derivative financial assets with fixed or determinable payments that are not quoted in an active market. They are included in current assets, except for maturities greater than twelve months after the balance sheet date. These are classified as non-current assets. The Group’s loans and receivables comprise trade receivables, prepayments and other receivables and cash at bank and in hand in the balance sheet. They arise when the Group provides money, goods or services directly to a debtor with no intention of trading the receivables. Loans and receivables are subsequently measured at amortised cost using the effective interest method, less provision for impairment. Any change in their value through impairment or reversal of impairment is recognised in the Consolidated Statement of Income. All of the Group’s financial assets are classified as loan and receivables.

2.17 
Other financial assets

Non current other financial assets include contributions made for environmental obligations according to a Colombian government request. This investment was intended to guarantee interest payments and was recovered at repayment date (see Note 26).

2.18 
Impairment of financial assets

Provision against trade receivables is made when objective evidence is received that the Group will not be able to collect all amounts due to it in accordance with the original terms of those receivables. The amount of the write-down is determined as the difference between the asset's carrying amount and the present value of estimated future cash flows.

2.19 
Cash and cash equivalents

Cash and cash equivalents includes cash in hand, deposits held at call with banks, other short-term highly liquid investments with original maturities of three months or less, and bank overdrafts. Bank overdrafts, if any, are shown within borrowings in the current liabilities section of the Consolidated Statement of Financial Position.

2.20 
Trade and other payables

Trade payables are obligations to pay for goods or services that have been acquired in the ordinary course of the business from suppliers. Accounts payable are classified as current liabilities if payment is due within one year or less (or in the normal operating cycle of the business if longer). If not, they are presented as non-current liabilities.


GEOPARK LIMITED
31 DECEMBER 2014
 
 
Note
Summary of significant accounting policies (continued)

2.20 
Trade and other payables (continued)

Trade payables are recognised initially at fair value and subsequently measured at amortised cost using the effective interest method.
 
2.21 
Borrowings

Borrowings are obligations to pay cash and are recognised when the Group becomes a party to the contractual provisions of the instrument.

Borrowings are recognised initially at fair value, net of transaction costs incurred. Borrowings are subsequently stated at amortised cost; any difference between the proceeds (net of transaction costs) and the redemption value is recognised in the Consolidated Statement of Income over the period of the borrowings using the effective interest method.

Direct issue costs are charged to the Consolidated Statement of Income on an accruals basis using the effective interest method.

2.22 
Share capital

Equity comprises the following:

 
·
"Share capital" representing the nominal value of equity shares.
 
·
"Share premium" representing the excess over nominal value of the fair value of consideration received for equity shares, net of expenses of the share issue.
 
·
"Other reserve" representing:
 
-
the equity element attributable to shares granted according to IFRS 2 but not issued at year end or,
 
-
the difference between the proceeds from the transaction with non-controlling interests received against the book value of the shares acquired in the Chilean and Colombian subsidiaries (see Note 34.b).
 
·
"Translation reserve" representing the differences arising from translation of investments in overseas subsidiaries.
 
·
"Retained earnings (accumulated losses)" representing accumulated earnings and losses.


 
GEOPARK LIMITED
31 DECEMBER 2014
 
 
Note
Summary of significant accounting policies (continued)

2.23 
Share-based payment

The Group operates a number of equity-settled and cash-settled share-based compensation plans comprising share awards payments and stock options plans to certain employees and other third party contractors.

Share-based payment transactions are measured in accordance with IFRS 2.

Fair value of the stock option plan for employee or contractors services received in exchange for the grant of the options is recognised as an expense. The total amount to be expensed over the vesting period is determined by reference to the fair value of the options granted calculated using the Black-Scholes model.

Non-market vesting conditions are included in assumptions about the number of options that are expected to vest. At each balance sheet date, the entity revises its estimates of the number of options that are expected to vest. It recognises the impact of the revision to original estimates, if any, in the Consolidated Statement of Income, with a corresponding adjustment to equity.

The fair value of the share awards payments is determined at the grant date by reference of the market value of the shares and recognised as an expense over the vesting period.

When the options are exercised, the Company issues new shares. The proceeds received net of any directly attributable transaction costs are credited to share capital (nominal value) and share premium when the options are exercised.

For cash-settled share-based payment transactions, the Company measures the services acquired for amounts that are based on the price of the Company’s shares. The fair value of the liability incurred is measured using Geometric Brownian Motion method. Until the liability is settled, the Company is required to remeasure the fair value of the liability at each reporting date and at the date of settlement, with any changes in value recognised in profit or loss for the period.


GEOPARK LIMITED
31 DECEMBER 2014
 
 
Note
Financial Instruments-risk management

The Group is exposed through its operations to the following financial risks:

 
·
Currency risk
 
·
Price risk
 
·
Credit risk – concentration
 
·
Funding and liquidity risk
 
·
Interest rate risk
 
·
Capital risk management

The policy for managing these risks is set by the Board. Certain risks are managed centrally, while others are managed locally following guidelines communicated from the corporate office. The policy for each of the above risks is described in more detail below.

Currency risk

In Argentina, Colombia, Chile and Perú the functional currency is the US Dollar. The fluctuation of the local currencies of these countries against the US Dollar does not impact the loans, costs and revenues held in US Dollars; but it does impact the balances denominated in local currencies. Such is the case of the prepaid taxes.

In Chile, Colombia and Argentina subsidiaries most of the balances are denominated in US Dollars, and since it is the functional currency of the subsidiaries, there is no exposure to currency fluctuation except from receivables or payables originated in local currency mainly corresponding to VAT. The balances as of 31 December 2014 of VAT were credits for US$ 73,000 (US$ 3,177,000 in 2013) in Argentina, credits for US$ 5,107,000 (US$ 5,288,000 in 2013) in Chile, and payable for US$ 1,358,000 (US$ 5,870,000 in 2013) in Colombia.

The Group minimises the local currency positions in Argentina, Colombia and Chile by seeking to equilibrate local and foreign currency assets and liabilities. However, tax receivables (VAT) seldom match with local currency liabilities. Therefore the Group maintains a net exposure to them.

Most of the Group's assets held in those countries are associated with oil and gas productive assets. Those assets, even in the local markets, are generally settled in US Dollar equivalents.

During 2014, the Argentine Peso devaluated by 31% (devaluated by 33% and 16% in 2013 and 2012 respectively) against the US Dollar, the Chilean Peso devaluated by 16% (devaluated by 10% and strengthened by 8% in 2013 and 2012 respectively) and the Colombian Peso devaluated by 24% (devaluated by 9% and strengthened by 9% in 2013 and 2012 respectively).


 
GEOPARK LIMITED
31 DECEMBER 2014
 
 
Note
Financial Instruments-risk management (continued)

Currency risk (continued)

If the Argentine Peso, the Chilean Peso and the Colombian Peso had each devaluated an additional 10% against the US dollar, with all other variables held constant, post-tax profit for the year would have been lower by US$ 621,400 (higher by US$ 279,000 in 2013 and lower by US$ 91,000 in 2012). As of 31 December 2014, the balances denominated in the Peruvian local currency (Peruvian Soles) are not material.

In Brazil the functional currency is the local currency, which is the Brazilian Real. The fluctuation of the US Dollars against the Brazilian Real does not impact the loans, costs and revenues held in Brazilian Real; but it does impact the balances denominated in US Dollars. Such is the case of the cash at bank and Itaú loan. Most of the balances are denominated in Brazilian Real, and since it is the functional currency of the Brazilian subsidiary, there is no exposure to currency fluctuation except from cash at bank held in US Dollars and for the Itaú loan described in Note 26.

During 2014, the Brazilian Real devaluated by 13% against the US Dollar. If the Brazilian Real had devaluated an additional 10% against the US dollar, with all other variables held constant, post-tax profit for the year would have been lower by US$ 5,660,000 (higher by US$ 3,652,000 in 2013).

As currency rate changes between the U.S. Dollar and the local currencies, the Group recognizes gains and losses in the Consolidated Statement of Income.

Price risk

The price realised for the oil produced by the Group is linked to WTI (West Texas Intermediate) and Brent, US dollar denominated international benchmarks. The market price of these commodities is subject to significant fluctuation and has historically fluctuated widely in response to relatively minor changes in the global supply and demand for oil and natural gas, market uncertainty, economic conditions and a variety of additional factors.

Between September 2014 and February 2015, WTI and Brent have fallen more than 40%, affecting both: the Company’s results in 2014 and the Company’s expectations for 2015 (see Note 37).

In Colombia, the price of oil is based on Brent, adjusted for certain marketing and quality discounts based on, among other things, API, viscosity, sulphur, delivery point and water content.

 
GEOPARK LIMITED
31 DECEMBER 2014
 
 
Note
Financial Instruments-risk management (continued)

Price risk (continued)

In Chile, the oil price is based on Brent minus certain marketing and quality discounts such as, inter alia, API quality and others. In Argentina, the oil price is also subject to the impact of the retention tax on oil exports defined by the Argentine government which limits the direct correlation to the WTI.

The Company has signed a long-term Gas Supply Contract with Methanex in Chile.  The price of the gas sold under this contract is determined based on a formula that takes into account various international prices of methanol, including US Gulf methanol spot barge prices, methanol spot Rotterdam prices and spot prices in Asia.

In Brazil, prices for gas produced in the Manati Field are based on a long-term off-take contract with Petrobras. The price of gas sold under this contract is denominated in Brazilian Real and is adjusted annually for inflation pursuant to the Brazilian General Market Price Index (Indice Geral de Preços do Mercado), or IGPM.

If the market prices of WTI, Brent and methanol had fallen by 10% compared to actual prices during the year, with all other variables held constant, post-tax profit for the year would have been lower by US$ 29,186,000 (lower by US$ 27,179,000 in 2013 and US$ 18,784,000 in 2012).

The Group has no price-hedging transaction currently outstanding. The Board could consider adopting commodity price hedging measures, when deemed appropriate, according to the size of the business, production levels and market implied volatility.

Credit risk – concentration
 
The Group’s credit risk relates mainly to accounts receivable where the credit risks correspond to the recognised values. There is not considered to be any significant risk in respect of the Group’s major customers.

In Colombia, the Group have diversified the customer base and for the year ended 31 December 2014, the Colombian subsidiary made 40.1% of the oil sales to Gunvor (a global privately-held company, dedicated to commodities trading), 31.8% to Emerald (a UK based company engaged in the exploration and production of hydrocarbons) and 11% to Perenco (a global independent company, dedicated to oil and gas production), with Gunvor accounting for 23%, Emerald 18.3% and Perenco 6.3% of consolidated revenues for the same period.

 
GEOPARK LIMITED
31 DECEMBER 2014
 
 
Note
Financial Instruments-risk management (continued)

Credit risk – concentration (continued)

All the oil produced in Chile is sold to ENAP as well as the gas produced by TdF Blocks (28% of total revenue, 40% in 2013 and 48% in 2012), the State owned oil and gas company. In Chile, most of gas production is sold to the local subsidiary of the Methanex, a Canadian public company (6% of consolidated revenues, 7% in 2013 and 12% in 2012).

In Brazil, all the hydrocarbons from Manati Field are sold to Petrobras, the operator of the Manati Field and the State owned company.

The mentioned companies all have good credit standing and despite the concentration of the credit risk, the Directors do not consider there to be a significant collection risk.

See disclosure in Note 24.

Funding and Liquidity risk

In the past, the Group was able to raise capital through different sources of funding including equity, strategic partnerships and financial debt.

The Group is positioned at the end of 2014 with a cash balance of US$ 128 million and over 80% of its total indebtedness maturing in 2020. In addition, the Group has a large portfolio of attractive and largely discretional projects - both oil and gas - in multiple countries with over 20,000 boepd in production. This scale and positioning permit GeoPark to protect its financial condition and selectively allocate capital to the optimal projects subject to prevailing macroeconomic conditions.

The most significant funding transactions executed in 2014 and 2013 include:

On February 2014, the Group received a gross proceed of US$ 98 million from the issuance of new shares (see Note 1).

On March 2014, GeoPark executed a loan agreement with Itaú BBA International (Itau) for
US$ 70.5 million to finance the acquisition of a working interest in the Manatí field (Brazil) (see Note 34.c) maturing between 2015 and 2019.

 
GEOPARK LIMITED
31 DECEMBER 2014
 
 
Note
Financial Instruments-risk management (continued)

Funding and liquidity risk (continued)

On February 2013 the Group placed US$ 300 million notes maturing in 2020. These notes contain customary incurrence covenants, which include, among others, limitations on the incurrence of additional debt (see Note 26).

Interest rate risk

The Group’s profit and operating cash flows are substantially independent of changes in market interest rates. The Group’s interest rate risk arises from long-term borrowings issued at variable rates, which expose the Group to cash flow to interest rate risk.

The Group does not face interest rate risk on its US$ 300,000,000 Notes which carry a fixed rate coupon of 7.50% per annum.

At 31 December 2014 the outstanding long-term borrowing affected by variable rates amounted to
US$ 68,540,000, representing 19% of total long-term borrowings, which was composed by the loan from Itaú Bank that has a floating interest rate based on LIBOR.

The Group analyses its interest rate exposure on a dynamic basis. Various scenarios are simulated taking into consideration refinancing, renewal of existing positions, alternative financing and hedging. Based on these scenarios, the Group calculates the impact on profit and loss of a defined interest rate shift. For each simulation, the same interest rate shift is used for all currencies. The scenarios are run only for liabilities that represent the major interest-bearing positions.

At 31 December 2014, if 1% is added to interest rates on currency-denominated borrowings with all other variables held constant, post-tax profit for the year would have been US$ 312,000 lower (nil in 2013 and US$ 160,866 lower in 2012).

 
GEOPARK LIMITED
31 DECEMBER 2014
 
 
Note
Financial Instruments-risk management (continued)

Capital risk management

The Group’s objectives when managing capital are to safeguard the Group’s ability to continue as a going concern in order to provide returns for shareholders and benefits for other stakeholders and to maintain an optimal capital structure to reduce the cost of capital.

Consistent with others in the industry, the Group monitors capital on the basis of the gearing ratio. This ratio is calculated as net debt divided by total capital. Net debt is calculated as total borrowings (including ‘current and non-current borrowings’ as shown in the consolidated balance sheet) less cash at bank and in hand. Total capital is calculated as ‘equity’ as shown in the consolidated balance sheet plus net debt.

The Group’s strategy is to keep the gearing ratio within a 30% to 45% range.

The gearing ratios at 31 December 2014 and 2013 were as follows: 

Amounts in US$ '000
2014
2013
Net Debt
241,921
265,952 (a)
Total Equity
479,126
365,957
Total Capital
721,047
631,909
Gearing Ratio
34%
42%

(a) For the calculation of the gearing ratio the Group does not consider the cash that has been allocated for future M&A activities. In 2013, the Group has allocated US$ 70 million for the acquisition of Río Das Contas (see Note 34.c).

Note
Accounting estimates and assumptions

Estimates and assumptions are used in preparing the financial statements. Although these estimates are based on management's best knowledge of current events and actions, actual results may differ from them. Estimates and judgements are continually evaluated and are based on historical experience and other factors, including expectations of future events that are believed to be reasonable under the circumstances.

The key estimates and assumptions used in these consolidated financial statements are noted below:

 
·
The Group adopts the successful efforts method of accounting. The Management of the Company makes assessments and estimates regarding whether an exploration asset should continue to be carried forward as an exploration and evaluation asset not yet determined or when insufficient information exists for this type of cost to remain as an asset. In making this assessment the Management takes professional advice from qualified experts.


 
GEOPARK LIMITED
31 DECEMBER 2014
 
 
Note
Accounting estimates and assumptions (continued)
 
 
·
Cash flow estimates for impairment assessments require assumptions about two primary elements - future prices and reserves. Estimates of future prices require significant judgments about highly uncertain future events. Historically, oil and gas prices have exhibited significant volatility. Our forecasts for oil and gas revenues are based on prices derived from future price forecasts amongst industry analysts and our own assessments. Our estimates of future cash flows are generally based on our assumptions of long-term prices and operating and development costs.

Given the significant assumptions required and the possibility that actual conditions will differ, we consider the assessment of impairment to be a critical accounting estimate (see Notes 37 and 38).

The process of estimating reserves is complex. It requires significant judgements and decisions based on available geological, geophysical, engineering and economic data. The estimation of economically recoverable oil and natural gas reserves and related future net cash flows was performed based on the Reserve Report as of 31 December 2014 prepared by DeGolyer and MacNaughton, an international consultancy to the oil and gas industry based in Dallas. It incorporates many factors and assumptions including:

 
o
expected reservoir characteristics based on geological, geophysical and engineering assessments;
 
o
future production rates based on historical performance and expected future operating and investment activities;
 
o
future oil and gas prices and quality differentials;
 
o
assumed effects of regulation by governmental agencies; and
 
o
future development and operating costs.

Management believes these factors and assumptions are reasonable based on the information available to them at the time of preparing the estimates. However, these estimates may change substantially as additional data from ongoing development activities and production performance becomes available and as economic conditions impacting oil and gas prices and costs change.

 
·
Oil and gas assets held in property plant and equipment are mainly depreciated on a unit of production basis at a rate calculated by reference to proven and probable reserves and incorporating the estimated future cost of developing and extracting those reserves. Future development costs are estimated using assumptions as to the numbers of wells required to produce those reserves, the cost of the wells and future production facilities.
 
 
GEOPARK LIMITED
31 DECEMBER 2014
 
 
Note
Accounting estimates and assumptions (continued)

 
·
Obligations related to the plugging of wells once operations are terminated may result in the recognition of significant obligations. Estimating the future abandonment costs is difficult and requires management to make estimates and judgments because most of the obligations are many years in the future. Technologies and costs are constantly changing as well as political, environmental, safety and public relations considerations. The Company has adopted the following criterion for recognising well plugging and abandonment related costs: The present value of future costs necessary for well plugging and abandonment is calculated for each area on the basis of a cash flow that is discounted at an average interest rate applicable to Company’s indebtedness. The liabilities recognised are based upon estimated future abandonment costs, wells subject to abandonment, time to abandonment, and future inflation rates.

 
·
From time to time, the Company may be subject to various lawsuits, claims and proceedings that arise in the normal course of business, including employment, commercial, environmental, safety and health matters. For example, from time to time, the Company receives notice of environmental, health and safety violations. Based on what the Management of the Company currently knows, it is not expected any material impact on the financial statements.

Note
Consolidated Statement of Cash Flow
 
The Consolidated Statement of Cash Flow shows the Group's cash flows for the year for operating, investing and financing activities and the change in cash and cash equivalents during the year.

Cash flows from operating activities are computed from the results for the year adjusted for non-cash operating items, changes in net working capital, and corporation tax. Tax paid is presented as a separate item under operating activities.

The following chart describes non-cash transactions related to the Consolidated Statement of Cash Flow:

Amounts in US$ '000
2014
2013
2012
Increase in asset retirement obligation (Note 27)
1,603
7,183
3,440
Financial leases (Note 19)
-
14,133
-
Increase in provisions for other long-term liabilities (Note 27)
5,636
-
-
Purchase of property, plant and equipment
1,382
12,799
2,375


GEOPARK LIMITED
31 DECEMBER 2014
 
 
Note
Consolidated Statement of Cash Flow (continued)

Cash flows from investing activities include payments in connection with the purchase and sale of property, plant and equipment, cash flows relating to the purchase and sale of enterprises to third parties and cash flows from financial lease transactions. Cash flows from financing activities include changes in Shareholders’ equity, and proceeds from borrowings and repayment of loans. Cash and cash equivalents include bank overdraft and liquid funds with a term of less than three months.

Changes in working capital shown in the Consolidated Statement of Cash Flow are disclosed as follows:

Amounts in US$ '000
2014
2013
2012
Increase in Prepaid taxes
(3,310)
(4,283)
(11,046)
(Increase) / Decrease in Inventories
(410)
(4,166)
8,837
Decrease / (Increase) in Trade receivables
13,791
(10,357)
(7,842)
Decrease / (Increase) in Prepayments and other receivables and Other assets
12,569
(13,330)
7,384
(Decrease) / Increase in Trade and other payables
(9,293)
36
6,070
 
13,347
(32,100)
3,403

Note
Segment information

Management has determined the operating segments based on the reports reviewed by the strategic steering committee that are used to make strategic decisions.  The committee considers the business from a geographic perspective.

The strategic steering committee assesses the performance of the operating segments based on a measure of adjusted earnings before interest, tax, depreciation, amortisation and certain non-cash items such as write-offs, impairments and share-based payment (Adjusted EBITDA). This measurement basis excludes the effects of non-recurring expenditure from the operating segments, such as impairments when it is the result of an isolated, non-recurring event. Interest income and expenses are not included in the result for each operating segment that is reviewed by the strategic steering committee. Operating Netback is equivalent to Adjusted EBITDA before cash expenses included in Administrative, Exploration and Other operating costs. Other information provided, except as noted below, to the strategic steering committee is measured in a manner consistent with that in the financial statements.

 
GEOPARK LIMITED
31 DECEMBER 2014
 
 
Note
Segment information (continued)
 
Segment areas (geographical segments):

Amounts in US$ '000
Argentina
  
Brazil
  
Colombia
  
Perú
  
Chile
  
Corporate
  
Total
 
2014
                    
Net revenue
 1,308   35,621   246,085   -   145,720   -   428,734 
     Sale of crude oil
 1,304   1,541   246,054   -   118,203   -   367,102 
     Sale of gas
 4   34,080   31   -   27,517   -   61,632 
Production costs
 (644)  (19,702)  (131,680)  -   (77,624)  -   (229,650)
     Depreciation
 (94)  (11,554)  (51,856)  -   (35,856)  -   (99,360)
     Royalties
 (241)  (2,794)  (12,354)  -   (6,777)  -   (22,166)
     Transportation costs
 (87)  -   (4,663)  -   (6,784)  -   (11,534)
     Other costs
 (222)  (5,354)  (62,807)  -   (28,207)  -   (96,590)
Gross profit
 664   15,919   114,405   -   68,096   -   199,084 
Operating (loss) / profit
 (4,321)  10,658   67,212   (2,419)  11,733   (11,019)  71,844 
Adjusted EBITDA
 (816)  22,637   130,209   (2,425)  76,420   (5,948)  220,077 
                             
Depreciation
 (229)  (11,613)  (52,713)  -   (37,077)  (25)  (101,657)
Impairment loss
 -   -   (9,430)  -   -   -   (9,430)
Write-off
 (31)  -   (1,564)  -   (28,772)  -   (30,367)
Total assets
 3,839   151,770   263,070   4,813   541,481   74,143   1,039,116 
                             
Employees (average)
 100   10   121   4   208   -   443 


Amounts in US$ '000
Argentina
  
Brazil
  
Colombia
  
Perú
  
Chile
  
Corporate
  
Total
 
2013
                    
Net revenue
 1,538   -   179,324   -   157,491   -   338,353 
     Sale of crude oil
 1,532   -   179,324   -   134,579   -   315,435 
     Sale of gas
 6   -   -   -   22,912   -   22,918 
Production costs
 (346)  -   (111,712)  -   (67,585)  -   (179,643)
     Depreciation
 (59)  -   (39,233)  -   (29,287)  -   (68,579)
     Royalties
 (194)  -   (9,661)  -   (7,384)  -   (17,239)
     Transportation costs
 (204)  -   (4,733)  -   (6,455)  -   (11,392)
     Other costs
 111   -   (58,085)  -   (24,459)  -   (82,433)
Gross profit
 1,192   -   67,612   -   89,906   -   158,710 
Operating (loss) / profit
 (1,942)  (3,107)  38,811   -   63,110   (12,908)  83,964 
Adjusted EBITDA
 166   (3,037)  82,611   -   96,348   (8,835)  167,253 
                             
Depreciation
 (225)  (2)  (39,406)  -   (30,471)  (96)  (70,200)
Write-off
 -   -   (3,258)  -   (7,704)  -   (10,962)
Total assets
 7,977   29,222   259,421   -   477,263   72,532   846,415 
                             
Employees (average)
 97   3   107   -   184   -   391 


GEOPARK LIMITED
31 DECEMBER 2014
 
 
Note
Segment information (continued)

Amounts in US$ '000
Argentina
  
Brazil
  
Colombia
  
Perú
  
Chile
  
Corporate
  
Total
 
2012
                    
Net revenue
 1,050   -   99,501   -   149,927   -   250,478 
     Sale of crude oil
 1,045   -   99,501   -   121,018   -   221,564 
     Sale of gas
 5   -   -   -   28,909   -   28,914 
Production costs
 (3,244)  -   (60,197)  -   (65,794)  -   (129,235)
     Depreciation
 (3,223)  -   (20,964)  -   (28,120)  -   (52,307)
     Royalties
 (172)  -   (4,165)  -   (7,087)  -   (11,424)
     Transportation costs
 (180)  -   (1,045)  -   (5,986)  -   (7,211)
     Other costs
 331   -   (34,023)  -   (24,601)  -   (58,293)
Gross (loss) / profit
 (2,194)  -   39,304   -   84,133   -   121,243 
Operating (loss) / profit
 (6,129)  -   8,500   -   47,915   (9,539)  40,747 
Adjusted EBITDA
 2,051   -   34,474   -   93,908   (9,029)  121,404 
                             
Depreciation
 (3,408)  -   (21,050)  -   (28,734)  (125)  (53,317)
Write-off
 (1,915)  -   (5,147)  -   (18,490)  -   (25,552)
Total assets
 6,108   -   213,202   -   405,674   3,033   628,017 
                             
Employees (average)
 100   -   80   -   144   -   324 

Approximately 66% of capital expenditure was allocated to Chile (63% in 2013 and 70% in 2012), 29% was allocated to Colombia (37% in 2013 and 30% in 2012) and 5% was allocated to Brazil (nil in 2013 and 2012). The capital expenditure referred does not include total consideration for M&A activities.

A reconciliation of total Operating netback to total profit before income tax is provided as follows:
 
Amounts in US$ '000
2014
  
2013
  
2012
 
Operating netback
 274,509   214,683   151,270 
Administrative costs (a)
 (40,340)  (39,573)  (25,507)
Exploration costs (b)
 (14,092)  (7,857)  (4,359)
Adjusted EBITDA for reportable segments
 220,077   167,253   121,404 
Depreciation (c)
 (100,528)  (69,968)  (56,448)
Share-based payment
 (8,373)  (9,167)  (5,396)
Impairment and write-off of unsuccessful efforts
 (39,797)  (10,962)  (25,552)
Others (d)
 465   6,808   6,739 
Operating profit
 71,844   83,964   40,747 
Financial results
 (50,719)  (33,876)  (16,308)
Bargain purchase gain on acquisition of subsidiaries
 -   -   8,401 
Profit before tax
 21,125   50,088   32,840 

 
(a)
Excludes depreciation and share-based payment.
 
(b)
Includes staff costs and other services.
 
(c)
Net of capitalised costs for oil stock included in Inventories.
 
(d)
Includes internally capitalised costs.

 
GEOPARK LIMITED
31 DECEMBER 2014
 
 
Note
Net Revenue

Amounts in US$ '000
2014
  
2013
  
2012
 
Sale of crude oil
 367,102   315,435   221,564 
Sale of gas
 61,632   22,918   28,914 
   428,734   338,353   250,478 

Note
Production costs

Amounts in US$ '000
2014
  
2013
  
2012
 
Depreciation
 99,360   68,579   52,307 
Well and facilities maintenance
 25,475   20,662   9,385 
Royalties
 22,166   17,239   11,424 
Consumables
 16,157   14,855   9,884 
Staff costs (Note 10)
 16,112   11,650   12,384 
Share-based payment (Notes 10 and 29)
 1,619   2,552   1,787 
Transportation costs
 11,534   11,392   7,211 
Equipment rental
 7,563   7,139   5,936 
Non operated blocks costs
 9,730   5,635   1,030 
Safety and Insurance costs
 5,733   4,843   1,428 
Field camp
 5,932   4,805   2,407 
Gas plant costs
 3,277   3,217   3,371 
Cost of crude oil sold from acquired business
 -   -   3,826 
Other costs
 4,992   7,075   6,855 
   229,650   179,643   129,235 

Note
Depreciation

Amounts in US$ '000
2014
  
2013
  
2012
 
Oil and gas properties
 89,651   59,234   44,552 
Production facilities and machinery
 9,621   9,341   7,708 
Furniture, equipment and vehicles
 1,862   964   713 
Buildings and improvements
 523   661   344 
Depreciation of property, plant and equipment
 101,657   70,200   53,317 

Recognised as follows:
Production costs
 99,360   68,579   52,307 
Administrative costs
 2,297   1,621   1,010 
Depreciation total
 101,657   70,200   53,317 

 
GEOPARK LIMITED
31 DECEMBER 2014
 
 
Note
10 
Staff costs and Directors Remuneration
 
 
2014
  
2013
  
2012
 
Average number of employees
 443   391   324 
Amounts in US$ '000
           
Wages and salaries
 41,593   29,504   19,132 
Share-based payment (Note 29)
 9,178   8,362   5,396 
Share-based payment – Cash awards (Note 29)
 (805)  805   - 
Social security charges
 6,597   5,291   3,636 
Director’s fees and allowance
 1,998   1,426   1,516 
   58,561   45,388   29,680 

Recognised as follows:
Production costs
 17,731   14,202   14,171 
Exploration costs
 12,939   7,676   4,418 
Administrative costs
 27,891   23,510   11,091 
   58,561   45,388   29,680 

Board of Directors’ and key managers’ remuneration (1)
        
Salaries and fees
 11,003   7,702   5,711 
Share-based payment
 3,314   2,971   846 
Other benefits
 130   742   - 
   14,447   11,415   6,557 
 
(1)
All the figures are included in the Staff costs and Directors Remuneration table.

Directors’ Remuneration
 
 
Executive Directors’ Fees
  
Executive Directors’ Bonus
  
Non-Executive Directors’ Fees (in £)
  
Non-Executive Directors’ Fees (in US$)
  
Director Fees Paid in Shares No. of Shares (1)
  
Cash Equivalent Total Remuneration
 
Gerald O’Shaughnessy
US$ 250,000
  
US$ 150,000
   -   -   -  
US$ 400,000
 
James F. Park
US$ 500,000
  
US$ 650,000
   -   -   -  
US$ 1,150,000
 
Pedro Aylwin (2)
 -   -   -       -   - 
Peter Ryalls(3)
 -   -  £8,750  
US$ 57,500
   7,003  
US$ 195,091
 
Juan Cristóbal Pavez(4)
 -   -  £11,625  
US$ 55,000
   7,003  
US$ 195,036
 
Carlos Gulisano(5)
 -   -  £20,375  
US$ 55,000
   5,250  
US$ 195,043
 
Steven J. Quamme(6)
 -   -  £11,625  
US$ 55,000
   7,003  
US$ 195,036
 
1 Only 2,301 shares of the 26,259 shares paid as Director Fees were issued during 2014 (see Note 29).
2 Pedro Aylwin has a service contract that provides for him to act as Manager of Legal and Governance so he resigned his fees as Director.
3 Technical Committee Chairman.
4 Compensation Committee Chairman.
5 Nomination Committee Chairman.
6 Audit Committee Chairman.

From the second half of 2014, an increase in the compensation program for the services of the non-executive Directors was approved. The annual fees correspond to US$ 80,000 to be settled in cash and US$ 100,000 to be settled in stocks, paid quarterly in equal installments.

 
GEOPARK LIMITED
31 DECEMBER 2014
 
 
Note
10 
Staff costs and Directors Remuneration (continued)

In the event that a non-executive Director serves as Chairman of any Board Committees, an additional annual fee of USD 20,000 shall apply. A Director who serves as a member of any Board Committees shall receive an annual fee of USD 10,000. Total payment due shall be calculated in an aggregate basis for Directors serving in more than one Committee. The Chairman fee shall not be added to the member´s fee for the same Committee. Payments of Chairmen and Committee members´ fees shall be made quarterly in arrears and settled in cash only.

IPO Stock Options to Executive Directors

The following Stock Options were issued to Executive Directors during 2006:
 
Name
N° of Underlying Common Shares
Exercise Price
(£)
Earliest Exercise
Date
Expiry Date
Gerald O’Shaughnessy
153,345
3.20
15 May 2008
15 May 2013
306,690
4.00
15 May 2008
15 May 2013
James F. Park
153,345
3.20
15 May 2008
15 May 2013
306,690
4.00
15 May 2008
15 May 2013

During 2013 the abovementioned stock options were fully exercised by the Executive Directors.

Stock Awards to Executive Directors
 
The following Stock Options were issued to Executive Directors during 2012:
 
Name
N° of Underlying Common Shares
Grant Date
Exercise Price
(US$)
Earliest Exercise Date
Gerald O’Shaughnessy
270,000
23 Nov 2012
0.001
23 Nov 2015
James F. Park
450,000
23 Nov 2012
0.001
23 Nov 2015

In addition, Dr Carlos Gulisano holds the following interests in stock options and awards as a result of the services that he has previously provided to the Company:
 
 
·
50,000 IPO Stock Options issued on 15 May 2008 at an exercise price of £4.00 to be exercised between 15 May 2008 and 15 May 2013. These were fully exercised during 2013.
 
·
100,000 Stock awards issued on 15 December 2008 at an exercise price of $0.001 to be exercised between 15 December 2012 and 15 December 2018.

In addition, Pedro Aylwin holds the following interests in stock options and awards as a result of the services that he has previously provided to the Company:
 
 
·
156,431 shares fully exercised.
 
·
12,000 stock awards related to the 2011 Programme not yet vested.

 
GEOPARK LIMITED
31 DECEMBER 2014
 
 
Note
11 
Exploration costs

Amounts in US$ '000
2014
  
2013
  
2012
 
Write-off of unsuccessful efforts (a)
 30,367   10,962   25,552 
Staff costs (Note 10)
 11,712   6,451   3,090 
Other services
 2,380   1,406   1,269 
Allocation to capitalised project
 (2,317)  (2,437)  (1,849)
Share-based payment (Notes 10 and 29)
 1,227   1,225   1,328 
Amortisation of other long-term liabilities related to unsuccessful efforts
 -   (600)  (1,500)
Recovery of abandonments costs
 -   (753)  - 
   43,369   16,254   27,890 

 
(a)
The 2014 charge corresponds to the cost of ten unsuccessful exploratory wells: eight of them in Chile (three in Flamenco Block, two in Fell Block, two in Tranquilo Block and one in Campanario Block) and two of them in Colombia (two in the non-operated Arrendajo Block, see Note 34). The 2014 charge also includes the loss generated by the write-off of the remaining seismic cost for Otway and Tranquilo Blocks, registered in previous years.

The 2013 charge corresponds to the cost of five unsuccessful exploratory wells: two of them in Chile (one in Fell Block and one in Tranquilo Block) and three of them in Colombia (one well in Cuerva Block, one well in each of the non-operated blocks, Arrendajo and Llanos 32).

The 2012 charge corresponds to the costs of eight unsuccessful exploratory wells: five of them in Chile (two in Fell Block, two in Otway Block and the remaining in Tranquilo Block) and three of them in Colombia (one well in Cuerva Block, one well in Arrendajo Block and the remaining in Llanos 17 Block). The 2012 charge also includes the loss generated by the relinquishment of an area in the Del Mosquito Block in Argentina.

Note
12 
Administrative costs

Amounts in US$ '000
2014
  
2013
  
2012
 
Staff costs (Note 10)
 20,366   16,694   7,294 
Share-based payment (Notes 10 and 29)
 5,527   5,390   2,281 
Consultant fees
 6,791   6,424   5,122 
New projects
 2,798   3,720   2,927 
Office expenses
 3,190   2,652   3,293 
Director’s fees and allowance
 1,998   1,426   1,516 
Travel expenses
 2,052   1,258   1,563 
Depreciation
 2,297   1,621   1,010 
Other administrative expenses
 3,145   7,399   3,792 
   48,164   46,584   28,798 

 
GEOPARK LIMITED
31 DECEMBER 2014
 
 
Note
13 
Selling expenses

Amounts in US$ '000
2014
  
2013
  
2012
 
Transportation
 23,106   16,181   22,066 
Selling taxes
 433   406   202 
Storage
 148   665   645 
Allowance for doubtful accounts
 741   -   - 
Delivery or pay penalty
 -   -   1,718 
   24,428   17,252   24,631 


Note
14 
Financial results

Amounts in US$ '000
2014
  
2013
  
2012
 
Financial expenses
        
Interest and amortisation of debt issue costs
 29,466   25,209   13,114 
Less: amounts capitalised on qualifying assets
 (3,112)  (1,313)  (1,369)
Exchange difference (1)
 23,097   760   2,081 
Bank charges and other financial costs
 2,672   2,519   1,764 
Unwinding of long-term liabilities
 1,972   1,523   1,262 
Notes GeoPark Fell SpA cancellation costs (Note 26)
 -   8,603   - 
Financial income
           
Interest received
 (3,376)  (3,425)  (544)
   50,719   33,876   16,308 
 
(1)
Includes in 2014, US$ 19,163,000 generated by borrowings in US Dollars held by the Brazilian subsidiary.

Note
15 
Tax reforms in Colombia and Chile

Colombia

The Colombian Congress approved a Tax Reform in December 2014. This reform has introduced a temporary net wealth tax assessed on net equity on domestic and foreign legal entities, kept the rate of the income tax on equality (Enterprise contribution on equality, “CREE” for its Spanish acronym) at 9%, and applied a CREE surcharge until 2018, among other changes.

The net wealth tax (NWT) assessed on net equity would apply for tax years 2015 through 2017 for domestic and foreign entities that hold any wealth in Colombia, directly or indirectly, via permanent establishments (PEs) or branches. In the case of foreign or domestic individuals, the NWT would apply until 2018.

 
GEOPARK LIMITED
31 DECEMBER 2014
 
 
Note
15 
Tax reforms in Chile and Colombia (continued)

NWT would apply at progressive rates ranging from 1.15% in 2014; 1% in 2015 and decrease to 0.4% in 2016 and finally disappear in 2017, for corporate taxpayers. NWT paid would not be deductible or creditable for Colombian income tax purposes.

The Reform also extended the current 9% CREE tax rate, which was scheduled to decrease to 8% in 2016. Also, it will introduce a new CREE surcharge, beginning in 2015, from 5% in 2015, 6% in 2016, and 8% in 2017 to 9% in 2018. Therefore, the accumulated corporate income tax rate will raise to 43% in 2018. The Company has considered the effects of this rate increase in the deferred income tax calculation.

Chile

The Chilean Congress approved a reform to the income tax law in September 2014. Under this reform the income tax rate will increase from 20% in 2013 according to this schedule: 21% in 2014, 22.5% in 2015, 24% in 2016, 25.5% in 2017 and 27% in 2018.

The operating subsidiaries that GeoPark controls in Chile, which are GeoPark TdF S.A., GeoPark Fell SpA and GeoPark Magallanes Limitada, are not affected by the income tax reform mentioned since they are covered by the tax treatment established in the Special contract of operations (“CEOPs”).

Note
16 
Income tax

Amounts in US$ '000
2014
  
2013
  
2012
 
Current tax
 23,574   13,337   7,536 
Deferred income tax (Note 17)
 (18,379)  1,817   6,858 
   5,195   15,154   14,394 

 
GEOPARK LIMITED
31 DECEMBER 2014
 
 
Note
16 
Income Tax (continued)
 
The tax on the Group’s profit before tax differs from the theoretical amount that would arise using the weighted average tax rate applicable to profits of the consolidated entities as follows:
 
  
Amounts in US$ '000
2014
  
2013
  
2012
 
Profit before tax
 21,125   50,088   32,840 
Tax losses from non-taxable jurisdictions
 5,010   14,348   8,373 
Taxable profit
 26,135   64,436   41,213 
             
Income tax calculated at domestic tax rates applicable to profits in the respective countries
 7,606   14,011   6,290 
Tax losses where no deferred income tax is recognised
 148   328   2,864 
Effect of currency translation on tax base
 (8,128)  (5,146)  2,436 
Expiration of tax loss carry-forwards
 -   1,988   - 
Changes in the income tax rate (Note 15)
 691   -   - 
Non-taxable results (1)
 4,878   3,973   2,804 
Income tax
 5,195   15,154   14,394 

 
(1)
Includes non-deductible expenses in each jurisdiction and changes in the estimation of deferred tax assets and liabilities.

Under current Bermuda law, the Company is not required to pay any taxes in Bermuda on income or capital gains. The Company has received an undertaking from the Minister of Finance in Bermuda that, in the event of any taxes being imposed, they will be exempt from taxation in Bermuda until March 2035. Income tax rates in those countries where the Group operates (Argentina, Brazil, Colombia, Perú and Chile) ranges from 15% to 35%.

The Group has significant tax losses available which can be utilised against future taxable profit in the following countries:

Amounts in US$ '000
2014
  
2013
  
2012
 
Argentina
 6,707   10,259   11,645 
Chile (1)
 33,222   15,935   4,380 
Brazil (1)
 3,191   -   - 
Total tax losses at 31 December
 43,120   26,194   16,025 

(1) Taxable losses have no expiration date.

At the balance sheet date deferred tax assets in respect of tax losses in Argentina have not been recognised as there is insufficient evidence of future taxable profits before the statute of limitation of these tax losses causes them to expire.

 
GEOPARK LIMITED
31 DECEMBER 2014
 
 
Note
16 
Income Tax (continued)

Expiring dates for tax losses accumulated at 31 December 2014 are:
 
Expiring date
Amounts in US$ '000
2015
3,222
2016
1,503
2017
1,982

Note
17 
Deferred income tax

The gross movement on the deferred income tax account is as follows:
 
Amounts in US$ '000
2014
  
2013
  
2012
 
Deferred tax at 1 January
 (9,729)  (3,911)  (12,659)
Acquisition of subsidiaries
 (3,132)  -   15,606 
Reclassification (1)
 (2,123)  (4,001)  - 
Currency translation differences
 (265)  -   - 
Income statement credit / (charge)
 18,379   (1,817)  (6,858)
Deferred tax at 31 December
 3,130   (9,729)  (3,911)

The breakdown and movement of deferred tax assets and liabilities as of 31 December 2014, 2013 and 2012 are as follows:
 
 
 
Amounts in US$ '000
At the beginning of year
  
Acquisition of subsidiaries
  
Currency
translation
differences
  
(Charged) / credited to net profit
  
At end of year
 
Deferred tax assets
              
Difference in depreciation rates and other
 (2,577)  -   -   4,011   1,434 
Taxable losses
 15,935   -   (423)  16,249   31,761 
Total 2014
 13,358   -   (423)  20,260   33,195 
Total 2013
 13,591   -   -   (233)  13,358 
Total 2012
 450   15,606   -   (2,465)  13,591 


 
GEOPARK LIMITED
31 DECEMBER 2014
 
 
Note
17 
Deferred income tax (continued)
 
 
 
Amounts in US$ '000
At the beginning of year
  
Acquisition of subsidiaries
  
(Charged) / credited to
net profit
  
Reclassification (1)
  
Currency
translation
differences
  
At end
of year
 
Deferred tax liabilities
                 
Difference in depreciation
rates and other
 (23,087)  (3,132)  (6,533)  (2,123)  158   (34,717)
Taxable losses
 -   -   4,652   -   -   4,652 
Total 2014
 (23,087)  (3,132)  (1,881)  (2,123)  158   (30,065)
Total 2013
 (17,502)  -   (1,584)  (4,001)  -   (23,087)
Total 2012
 (13,109)  -   (4,393)  -   -   (17,502)

(1) Corresponds to the difference between income tax provision and the final tax return presented.


Note
18 
Earnings per share

Amounts in US$ '000
2014
  
2013
  
2012
 
Numerator:
        
Profit for the year
 7,512   22,012   11,879 
Denominator:
           
Weighted average number of shares used in basic EPS
 56,396,812   43,603,846   42,673,981 
Earnings after tax per share (US$) – basic
 0.13   0.50   0.28 

Amounts in US$ '000
2014
  
2013
  
2012
 
Weighted average number of shares used in basic EPS
 56,396,812   43,603,846   42,673,981 
Effect of dilutive potential common shares
           
Stock awards at US$ 0.001
 2,443,600   2,928,203   1,435,324 
Weighted average number of common shares for the
purposes of diluted earnings per shares
 58,840,412   46,532,049   44,109,305 
Earnings after tax per share (US$) – diluted
 0.13   0.47   0.27 


 
GEOPARK LIMITED
31 DECEMBER 2014
 
 
Note
19 
Property, plant and equipment
 
Amounts in US$'000
Oil & gas properties
  
Furniture, equipment
and vehicles
  
Production facilities and machinery
  
Buildings
and improvements
  
Construction in progress
  
Exploration and evaluation assets(1)
  
Total
 
Cost at 1 January 2012
 171,956   2,175   47,102   2,437   32,896   42,140   298,706 
                             
Additions
 4,071   637   32,335   -   81,241   83,360   201,644 
Disposals
 (416)  -   (130)  -   -   -   (546)
Write-off / Impairment loss
 -   -   -   -   -   (25,552)  (25,552)
Acquisition of subsidiaries
 62,449   389   10,865   -   9,452   27,818   110,973 
Transfers
 106,311   375   (3,223)  761   (69,564)  (34,660)  - 
Cost at 31 December 2012
 344,371   3,576   86,949   3,198   54,025   93,106   585,225 
                             
Additions
 9,367   2,060   512   -   89,976   133,301   235,216 
Disposals
 (553)  (22)  (15,870)(*)  -   -   -   (16,445)
Write-off / Impairment loss
 -   -   -   -   -   (10,962)  (10,962)
Transfers
 140,075   117   27,246   3,820   (103,572)  (67,686)  - 
Cost at 31 December 2013
 493,260   5,731   98,837   7,018   40,429   147,759   793,034 
                             
Additions
 3,013   3,367   11   490   136,232   97,919   241,032 
Acquisition of subsidiaries
 112,646   201   -   -   -   -   112,847 
Currency translation differences
 (21,941)  (122)  -   -   -   (988)  (23,051)
Disposals
 -   (353)  (666)  -   -   -   (1,019)
Write-off / Impairment loss
 (9,430)  -   -   -   -   (30,367)  (39,797)
Transfers
 172,399   3,233   13,464   2,019   (117,236)  (73,879)  - 
Cost at 31 December 2014
 749,947   12,057   111,646   9,527   59,425   140,444   1,083,046 
Depreciation and write-down at 1 January 2012
 (53,604)  (1,123)  (18,628)  (716)  -   -   (74,071)
Depreciation
 (44,552)  (713)  (7,708)  (344)  -   -   (53,317)
Depreciation and write-down at 31 December 2012
 (98,156)  (1,836)  (26,336)  (1,060)  -   -   (127,388)
Depreciation
 (59,234)  (964)  (9,341)  (661)  -   -   (70,200)
Depreciation and write-down at 31 December 2013
 (157,390)  (2,800)  (35,677)  (1,721)  -   -   (197,588)
Depreciation
 (89,651)  (1,862)  (9,621)  (523)  -   -   (101,657)
Disposals
 -   278   151   -   -   -   429 
Currency translation differences
 6,602   (65)  -   -   -   -   6,537 
Depreciation and write-down at 31 December 2014
 (240,439)  (4,449)  (45,147)  (2,244)  -   -   (292,279)
Carrying amount at 31
December 2012
 246,215   1,740   60,613   2,138   54,025   93,106   457,837 
Carrying amount at 31
December 2013
 335,870   2,931   63,160   5,297   40,429   147,759   595,446 
Carrying amount at 31
December 2014
 509,508   7,608   66,499   7,283   59,425   140,444   790,767 


 
GEOPARK LIMITED
31 DECEMBER 2014
 
 
Note
19 
Property, plant and equipment (continued)

As of 31 December 2014, the Group has pledged, as security for a mortgage obtained for the acquisition of the operating base in Chile, assets amounting to US$ 482,000 (US$ 493,000 in 2013 and US$ 692,000 in 2012). See Note 26 (c).

(*) During 2013, the Company entered into a finance lease for which it has transferred a substantial portion of the risk and rewards of some assets which had a book value of US$ 14,100,000. As of 31 December 2013, prepayments and other receivables include receivables under finance leases amounting to US$ 8,000,000, which US$ 6,500,000 are maturity no later than one year and US$ 1,500,000 between one and five years. In 2014, the finance lease finalized when the purchase option on the assets subject to the agreement was exercised by the lessee.
 
 
(1)
Exploration wells movement and balances are shown in the table below; seismic and other exploratory assets amount to US$ 99,939,000 (US$ 117,841,000 in 2013 and US$ 65,941,000 in 2012).

Amounts in US$ '000
Total
Exploration wells at 31 December 2011
22,241
Additions
47,891
Write-offs
(21,339)
Transfers
(23,496)
Acquisition of subsidiaries
1,868
Exploration wells at 31 December 2012
27,165
Additions
77,933
Write-offs
(7,934)
Transfers
(67,246)
Exploration wells at 31 December 2013
29,918
Additions
87,741
Write-offs
(24,339)
Transfers
(52,815)
Exploration wells at 31 December 2014
40,505

As of 31 December 2014, there were two exploratory wells that have been capitalised for a period over a year amounting to US$ 4,657,000 and ten exploratory wells that have been capitalised for a period less than a year amounting to US$ 35,848,000.


 
GEOPARK LIMITED
31 DECEMBER 2014
 
 
Note
20 
Subsidiary undertakings

The following chart illustrates main companies of the Group structure as of 31 December 2014:
 

(*) LGI is not a subsidiary, it is Non-controlling interest.
During 2013 and 2014, with the purpose of conducting its multilocation activities and for allowing future business structures, the Company has incorporated certain wholly owned subsidiaries, that are dormant companies at the date of the issuance of these financial statements.

 
 
GEOPARK LIMITED
31 DECEMBER 2014

 
Note
20 
Subsidiary undertakings (continued)

Details of the subsidiaries and joint operations of the Company are set out below:
 
 
Name and registered office
 
Ownership interest
Subsidiaries
GeoPark Argentina Limited – Bermuda
 
100%
 
GeoPark Argentina Limited – Argentinean Branch
 
100% (a) (k)
 
GeoPark Latin America Limited
 
100% (g)
 
GeoPark Latin America Limited – Agencia en Chile
 
100% (a) (g)
 
GeoPark S.A. (Chile)
 
100% (a) (b)
 
GeoPark Brazil Exploração y Produção de Petróleo e Gás Ltda. (Brazil)
 
100% (a)
 
Rio das Contas Produtora de Petróleo Ltda (Brazil)
 
100% (a) (j)
 
GeoPark Chile S.A. (Chile)
 
80% (a) (c)
 
GeoPark Fell S.p.A. (Chile)
 
80% (a) (c)
 
GeoPark Magallanes Limitada (Chile)
 
80% (a) (c)
 
GeoPark TdF S.A. (Chile)
 
68.8% (a) (d)
 
GeoPark Colombia S.A. (Chile)
 
100% (a)
 
GeoPark Colombia SAS (Colombia)
 
100% (a) (h)
 
GeoPark Brazil S.p.A. (Chile)
 
100% (a) (b)
 
GeoPark Latin America Coöperatie U.A. (The Netherlands)
 
100%
 
GeoPark Colombia Coöperatie U.A. (The Netherlands)
 
100% (a) (c)
 
GeoPark S.A.C. (Perú)
 
100% (m) (a)
 
GeoPark Perú S.A.C. (Perú)
 
100% (m) (a)
 
GeoPark Operadora del Perú S.A.C. (Perú)
 
100% (m) (a)
 
GeoPark Perú Coöperatie U.A. (The Netherlands)
 
100%(m)
 
GeoPark Brazil Coöperatie U.A. (The Netherlands)
 
100%
Joint operations
Tranquilo Block (Chile)
 
29% (i) (f)
 
Otway Block (Chile)
 
100% (e) (f)
 
Flamenco Block (Chile)
 
50% (f)
 
Campanario Block (Chile)
 
50% (f)
 
Isla Norte Block (Chile)
 
60% (f)
 
Llanos 17 Block (Colombia)
 
36.84% (l)
 
Yamu/Carupana Block (Colombia)
 
75%/54.5% (f) (l)
 
Llanos 34 Block (Colombia)
 
45% (f) (l)
 
Llanos 32 Block (Colombia)
 
10% (l)
 
CPO-4 Block (Colombia)
 
50% (l)
 
Puelen (Argentina)
 
18%
 
Sierra del Nevado (Argentina)
 
18%
 
Manati Field (Brazil)
 
10% (j)

 
(a)
Indirectly owned.
 
(b)
Dormant companies.
 
(c)
LG International has 20% interest.
 
(d)
LG International has 20% interest through GeoPark Chile S.A. and a 14% direct interest, totalling 31.2%.
 
(e)
In September 2014, the Chilean Ministry of Energy approved that the Group will be the sole participant with a working interest of 100%.
 
(f)
GeoPark is the operator in all blocks.
 
(g)
Formerly named GeoPark Chile Limited.
 
(h)
During 2013, the Company finalized a merger process by which GeoPark Colombia SAS continued the operations related to GeoPark Luna SAS (Colombia), GeoPark Llanos SAS (Colombia), La Luna Oil Co. Ltd. (Panama), Winchester Oil and Gas S.A. (Panama), GeoPark Cuerva LLC (United States), Sucursal La Luna Oil Co. Ltd. (Colombia), Sucursal Winchester Oil and Gas S.A. (Colombia) and Sucursal GeoPark Cuerva LLC (Colombia).
 
(i)
At 31 December 2013, the Consortium members and interest were: GeoPark 29%, Pluspetrol 29%, Wintershall 25% and Methanex 17%. During 2014, Methanex and Wintershall announced their decision to abandon the Consortium. The new ownership is GeoPark 50% and Pluspetrol 50%.
 
(j)
On 17 December 2014, the ANP approved the transfer of cession of rights of the Block from Rio das Contas to GeoPark Brazil. On 31 January 2015, both companies, Rio das Contas and GeoPark Brazil were merged into GeoPark Brazil (see Note 34.c).
 
(k)
In April 2014, the Company informed the Secretary of Infrastructure and Energy of the province of Mendoza of its decision to relinquish 100% of the Cerro Doña Juana and Loma Cortaderal Concessions to the Mendoza Province.
 
(l)
See Note 34.a.
(m)
See Note 34.d.

 
GEOPARK LIMITED
31 DECEMBER 2014
 
 
Note
21 
Prepaid taxes

Amounts in US$ '000
2014
2013
V.A.T.
8,884
10,635
Income tax payments in advance
4,834
4,945
Other prepaid taxes
994
2,853
Total prepaid taxes
14,712
18,433
Classified as follows:
   
Current
13,459
6,979
Non current
1,253
11,454
Total prepaid taxes
14,712
18,433


Note
22 
Inventories

Amounts in US$ '000
2014
2013
Crude oil
6,719
4,464
Materials and spares
1,813
3,658
 
8,532
8,122


Note
23 
Trade receivables and Prepayments and other receivables

Amounts in US$ '000
2014
2013
Trade accounts receivable
36,917
42,628
 
36,917
42,628
To be recovered from co-venturers
5,931
15,508
Prepayments and other receivables
8,411
26,617
 
14,342
42,125
Total
51,259
84,753
     
Classified as follows:
   
Current
50,910
78,392
Non current
349
6,361
Total
51,259
84,753

Trade receivables that are aged by less than three months are not considered impaired. As of 31 December 2014, trade receivables of US$ 6,092 (US$ 1,143,393 in 2013) were aged by more than 3 months, but not impaired. These relate to customers for whom there is no recent history of default. There are no balances due between 31 days and 90 days as of 31 December 2014 and 2013.

 
GEOPARK LIMITED
31 DECEMBER 2014
 
 
Note
23 
Trade receivables and Prepayments and other receivables (continued)

Movements on the Group provision for impairment are as follows:
 
Amounts in US$ '000
2014
2013
At 1 January
33
33
Allowance for doubtful accounts (Note 13)
741
-
 
774
33


The credit period for trade receivables is 30 days. The maximum exposure to credit risk at the reporting date is the carrying value of each class of receivable. The Group does not hold any collateral as security related to trade receivables.

The carrying value of trade receivables is considered to represent a reasonable approximation of its fair value due to their short-term nature.

Note
24 
Financial instruments by category
 
Amounts in US$ '000
Loans and receivables
 
2014
2013 
Assets as per statement of financial position
   
Trade receivables
36,917
42,628
To be recovered from co-venturers
5,931
15,508
Other financial assets (*)
12,979
5,168
Cash at bank and in hand
127,672
121,135
 
183,499
184,439
 
(*) Other financial assets relate to contributions made for environmental obligations according to Colombian and Brazilian government regulations. For 2014, they also include a non-current account receivable.


GEOPARK LIMITED
31 DECEMBER 2014
 
 
Note
24 
Financial instruments by category (continued)
 
Amounts in US$ '000
Other financial liabilities at amortised cost
 
2014
2013
Liabilities as per statement of financial position
   
Trade payables
64,457
61,130
Payables to related parties
16,591
8,456
To be paid to co-venturers
1,335
1,201
Borrowings
369,593
317,087
 
451,976
387,874

Credit quality of financial assets

The credit quality of financial assets that are neither past due nor impaired can be assessed by reference to external credit ratings (if available) or to historical information about counterparty default rates:

Amounts in US$ '000
2014
2013   
Trade receivables
   
Counterparties with an external credit rating (Moody’s)
   
Ba2
11,793
-   
Baa2
-
2,048   
Baa3
11,292
17,321   
Counterparties without an external credit rating
   
Group1 (*)
13,832
23,259   
Total trade receivables
36,917
42,628   
 
(*)   Group 1 – existing customers (more than 6 months) with no defaults in the past.
 
All trade receivables are denominated in US Dollars, except in Brazil where are denominated in Brazilian Real.
 

GEOPARK LIMITED
31 DECEMBER 2014
 
 
Note
24 
Financial instruments by category (continued)
 
Cash at bank and other financial assets (1)
 
   
Amounts in US$ '000
2014
2013
Counterparties with an external credit rating (Moody’s, S&P, Fitch, BRC Investor Services)
   
A1
17
4,812
A2
22,621
-
Aa3
-
11
P1
40,402
102,390
P2
42,218
460
P3
21,145
3,789
AA+
-
2,643
BRC 1+
994
3,546
Counterparties without an external credit rating
13,142
8,631
Total
140,539
126,282
 
(1) The rest of the balance sheet item ‘cash at bank and in hand’ is cash on hand amounting to US$ 112,000 (US$ 21,000 in 2013).

Financial liabilities - contractual undiscounted cash flows

The table below analyses the Group’s financial liabilities into relevant maturity groupings based on the remaining period at the balance sheet to the contractual maturity date. The amounts disclosed in the table are the contractual undiscounted cash flows.
 
Amounts in US$ '000 
Less than 1 year
Between 1 and 2 years
Between 2 and 5 years
Over 5 years
At 31 December 2014
       
Borrowings
41,124
40,342
109,152
322,500
Trade payables
64,457
-
-
-
Payables to related parties
1,325
1,325
17,226
-
 
106,906
41,667
126,378
322,500
At 31 December 2013
       
Borrowings
39,585
22,600
67,500
345,000
Trade payables
61,130
-
-
-
Payables to related parties
8,456
-
-
-
 
109,171
22,600
67,500
345,000


 
GEOPARK LIMITED
31 DECEMBER 2014
 
 
Note
25 
Share capital

Issued share capital
2014
  
2013
 
Common stock (amounts in US$ ‘000)
 58   44 
The share capital is distributed as follows:
       
Common shares, of nominal US$ 0.001
 57,790,533   43,861,614 
Total common shares in issue
 57,790,533   43,861,614 
         
Authorised share capital
       
US$ per share
 0.001   0.001 
         
Number of common shares (US$ 0.001 each)
 5,171,949,000   5,171,949,000 
Amount in US$
 5,171,949   5,171,949 

Details regarding the share capital of the Company are set out below:

Common shares

As of 31 December 2014, the outstanding common shares confer the following rights on the holder:

 
·
the right to one vote per share;
 
·
ranking pari passu, the right to any dividend declared and payable on common shares;

GeoPark common shares history
 
Date
Shares issued (millions)
  
Shares closing (millions)
  
US$(`000)
Closing
 
Shares outstanding at the end of 2011
      42.5   43 
Issue of shares to Non-Executive Directors
2012
 0.02   42.5   43 
Stock awards
Oct 2012
 1.01   43.5   43 
Shares outstanding at the end of 2012
       43.5   43 
Issue of shares to Non-Executive Directors
2013
 0.01   43.5   43 
Stock awards
Sept 2013
 0.46   44.0   44 
Buyback program
Oct 2013
 (0.1)  43.9   44 
Shares outstanding at the end of 2013
       43.9   44 
IPO
Feb 2014
 14.0   57.9   58 
Stock awards
Feb 2014
 0.0   57.9   58 
Buyback program
Dec 2014
 (0.1)  57.8   58 
Shares outstanding at the end of 2014
       57.8   58 


 
GEOPARK LIMITED
31 DECEMBER 2014
 
 
Note
25 
Share capital (continued)

On 17 September 2013, 295,599 common shares were allotted to the trustee of the Employee Beneficiary Trust (“EBT”), generating a share premium of US$ 3,441,689. On 22 October 2012, 976,211 common shares were allotted to the trustee of the EBT, generating a share premium of US$ 4,191,000.

On 29 October 2013, the Company put into place an irrevocable, non-discretionary share purchase program for the purchase of its common shares for the account of the EBT. This Purchase Program expired on 31 December 2013. The common shares purchased under the program will be used to satisfy future awards under the incentive schemes. During 2013, the Company purchased 50,000 common shares for a total amount of US$ 440,000.

On 7 February 2014, the SEC declared effective the Company’s registration statement upon which 13,999,700 shares were issued at a price of US$ 7 per share, including over-allotment option. Gross proceeds from the offering totalled US$ 98 million (see Note 1).

On 19 December 2014, the Company approved a program to repurchase up to US$ 10 million of common shares, par value US$ 0.001 per share of the Company (the “Repurchase Program”). The Repurchase Program began on 19 December 2014 and will expire at the close of business on March 27, 2015, but may be terminated prior to such date. The Shares repurchased will be used to offset, in part, any expected dilution effects resulting from the Company’s employee incentive schemes, including grants under the Company’s Stock Award Plan and the Limited Non-Executive Director Plan. During 2014, the Company purchased 73,082 common shares for a total amount of US$ 388,000. This transaction had no impact on the Company’s results.

During 2014, the Company issued 2,301 (10,430 in 2013 and 15,100 in 2012) shares to Non-Executive Directors in accordance with contracts as compensation, generating a share premium of US$ 22,413 (US$ 100,988 in 2013 and US$ 142,492 in 2012). The amount of shares issued is determined considering the contractual compensation and the fair value of the shares for each relevant period.

Under the stock awards programmes and other share based payments, during 2013, 60,000 (30,000 in 2012) new common shares were issued, pursuant to a consulting agreement for services rendered to GeoPark Limited generating a share premium of US$ 506,630 (US$ 253,315 in 2012). 

The accounting treatment of the shares is in line with the Group’s policy on share-based payment.

Other Reserve

During 2012, LGI acquired a 20% interest in the Colombian business by making a capital contribution for an amount of US$ 14,920,000. The differences between total consideration and the net equity of the Companies as per the book value were recorded as Other Reserve in the Consolidated Statement of Changes in Equity (see Note 34.b).

 
GEOPARK LIMITED
31 DECEMBER 2014
 
 
Note
26 
Borrowings

Amounts in US$ '000
2014
  
2013
 
Outstanding amounts as of 31 December
     
Notes GeoPark Latin America Agencia en Chile (a)
 300,963   299,912 
Banco Itaú (b)
 68,540   - 
Banco de Crédito e Inversiones (c)
 90   2,143 
Banco de Chile (d)
 -   15,002 
Overdrafts (e)
 -   30 
   369,593   317,087 
Classified as follows:
       
Non current
 342,440   290,457 
Current
 27,153   26,630 

The fair value of these financial instruments at 31 December 2014 amounts to US$ 360,181,000
(US$ 312,208,000 in 2013). The fair values are based on cash flows discounted using a rate based on the borrowing rate of 7.40% (2013: 7.81%) and are within level 2 of the fair value hierarchy.

(a) During February 2013, the Company successfully placed US$ 300 million notes which were offered under Rule 144A and Regulation S exemptions of the United States Securities laws.

The Notes, issued by the Company's wholly-owned subsidiary GeoPark Latin America Limited Agencia en Chile ("the Issuer"), were priced at 99.332% and carry a coupon of 7.50% per annum to yield 7.625% per annum. Final maturity of the notes will be 11 February 2020. The Notes are guaranteed by GeoPark Limited and GeoPark Latin America Coöperatie U.A. and are secured with a pledge of all of the equity interests of the Issuer in GeoPark Chile S.A. and GeoPark Colombia Coöperatie U.A. and a pledge of certain intercompany loans. Notes were rated single B by both Standard & Poor's and Fitch Ratings. The debt issuance cost for this transaction amounted to US$ 7,637,000.

Under the terms of the Notes, the Issuer is required to comply with certain financial covenants for the incurrence of additional debt and other specific corporate actions (dividends, mergers, etc.) consisting on: i) Leverage Ratio, defined as Gross Debt to Adjusted EBITDA, lower than 2.75x for the year 2014 and lower than 2.5x from 2015 onwards; and ii) Interest Coverage Ratio, defined as Adjusted EBITDA divided by Interest Expenses, above 3.5x. As of the date of these consolidated financial statements, the Company has complied with these covenants.

 
GEOPARK LIMITED
31 DECEMBER 2014
 
 
Note
26 
Borrowings (continued)

(b) During March 2014, GeoPark executed a loan agreement with Itaú BBA International for US$ 70,450,000 to finance the acquisition of a 10% working interest in the Manatí field in Brazil (see Note 34.c). The interest rate applicable to this loan is LIBOR plus 3.9% per annum. The interest will be paid semi-annually; principal will be cancelled semi-annually with a year grace period. The debt issuance cost for this transaction amounted to US$ 3,295,000. The facility agreement includes customary events of default, and requires the Brazilian subsidiary to comply with customary covenants, including the maintenance of a ratio of net debt to EBITDA of up to 3.5x for the first two years and up to 3.0x thereafter. The credit facility also limits the borrower’s ability to pay dividends if the ratio of net debt to EBITDA is greater than 2.5x. As of the date of these consolidated financial statements, the Company has complied with these covenants.

(c) Facility to establish the operational base in the Fell Block. This facility was acquired through a mortgage loan granted by the Banco de Crédito e Inversiones (BCI), a Chilean private bank. The loan was granted in Chilean pesos and is repayable over a period of 8 years. The interest rate applicable to this loan is 6.6%. The outstanding amount at 31 December 2014 is US$ 90,000 (US$ 212,000 in 2013).

In addition, during 2011, GeoPark TdF obtained financing from BCI to start the operations in the newly acquired blocks. The outstanding amount at 31 December 2013 was US$ 1,931,000. This financing was structured as letter of credit and was fully repaid in February 2014.

(d) Short term financing obtained in December 2013 and fully repaid in January 2014. The interest rate applicable to this loan was 0.71% per annum.

(e) The Group has been granted with credit lines for over US$ 69,000,000. The exercise of these credit lines could be limited by debt covenants associated to other borrowings.


GEOPARK LIMITED
31 DECEMBER 2014
 
 
Note
27 
Provisions and other long-term liabilities

Amounts in US$ ‘000 
Asset retirement obligation
  
Deferred
Income
  
Other
  
Total
 
At 1 January 2012
 5,450   3,962   -   9,412 
Addition to provision / Contributions received
 3,440   5,550   100   9,090 
Acquisition of subsidiaries
 6,061   -   2,309   8,370 
Amortisation
 -   (2,143)  -   (2,143)
Unwinding of discount
 1,262   -   -   1,262 
At 31 December 2012
 16,213   7,369   2,409   25,991 
Addition to provision
 7,183   -   297   7,480 
Recovery of abandonments costs
 (753)  -   -   (753)
Amortisation
 -   (1,165)  -   (1,165)
Unwinding of discount
 1,523   -   -   1,523 
At 31 December 2013
 24,166   6,204   2,706   33,076 
Addition to provision
 1,603   -   5,934   7,537 
Recovery of abandonments costs
 (1,317)  -   -   (1,317)
Acquisition of subsidiaries
 6,862   -   -   6,862 
Exchange difference
 -   -   (752)  (752)
Amortisation
 -   (468)  -   (468)
Unwinding of discount
 1,972   -   -   1,972 
At 31 December 2014
 33,286   5,736   7,888   46,910 

The provision for asset retirement obligation relates to the estimation of future disbursements related to the abandonment and decommissioning of oil and gas wells (see Note 4).

Deferred income relates to contributions received to improve the project economics of the gas wells. The amortisation is in line with the related asset.

Other mainly relates to fiscal controversies associated to income taxes in one of the Colombian subsidiaries. These controversies relate to fiscal periods prior to the acquisition of these subsidiaries by the Company. In connection to this, the Company has recorded an account receivable with the previous owners for the same amount, which is recognized under Other financial assets in the Balance sheet.

 
GEOPARK LIMITED
31 DECEMBER 2014
 
 
Note
28 
Trade and other payables

Amounts in US$ '000
2014
2013
V.A.T
3,449
8,074
Trade payables
64,457
61,130
Payables to related parties (1) (Note 32)
16,591
8,456
Staff costs to be paid
7,226
8,551
Royalties to be paid
2,398
3,375
Taxes and other debts to be paid
10,031
9,190
To be paid to co-ventures
1,335
1,201
 
105,487
99,977
Classified as follows:
   
Non current
16,583
8,344
Current
88,904
91,633

(1)
As of 31 December 2014, the outstanding amount corresponds to a loan granted by LGI to GeoPark Chile S.A. for financing Chilean operations in TdF’s blocks. The maturity of this loan is July 2017 and the applicable interest rate is 8% per annum.  As of 31 December 2013, the outstanding amount relates to a loan granted by LGI as part of its funding commitment in connection with Colombian companies acquisition (see Note 34.b). This loan was cancelled during 2014.

The average credit period (expressed as creditor days) during the year ended 31 December 2014 was 50 days (2013: 58 days)

The fair value of these short-term financial instruments is not individually determined as the carrying amount is a reasonable approximation of fair value.

Note
29 
Share-based payment

IPO Award Programme and Executive Stock Option plan

The Group has established different stock awards programmes and other share-based payment plans to incentivise the Directors, senior management and employees, enabling them to benefit from the increased market capitalization of the Company.

Stock Award Programmes and Other Share Based Payments

During 2008, GeoPark Shareholders voted to authorize the Board to use up to 12% of the issued share capital of the Company at the relevant time for the purposes of the Performance-based Employee Long-Term Incentive Plan.

Main characteristics of the Stock Awards Programmes are:
 
 
·
All employees are eligible.
 
·
Exercise price is equal to the nominal value of shares.
 
·
Vesting period is four years.
 
·
Specific Award amounts are reviewed and approved by the Executive Directors and the Remuneration Committee of the Board of Directors.
 
 
 
GEOPARK LIMITED
31 DECEMBER 2014
 
 
Note
29 
Share-based payment (continued)

On 23 November 2012, the Remuneration Committee and the board of directors approved granting 720,000 options over ordinary shares of US$0.001 each to the Executive Directors. Options granted vest on the third anniversary of the date on which they are granted and have an exercise price of US$0.001.

Additionally, during 2013 the Company approved two new share-based compensation programmes: i.) a stock awards plan oriented to Managers (non-Top Management) and key employees which qualifies as an equity-settled plan and ii.) a cash awards plan, oriented to all non-management employees which qualifies as a cash-settled plan.

Main characteristics of these news plans are:

 
-
Exercise price: US$ 0.001
 
-
Grant date: July 2013
 
-
Grant price: £ 5.8
 
-
Vesting date: 31 December 2015
 
-
Conditions to be able to exercise:
 
·
Continue to be an employee
 
·
Obtain the Company minimum Production, Adjusted EBITDA and Reserves target for the year of vesting
 
·
The stock market price at the date of vesting should be higher than the share price at the price of grant
 
-
Amount of shares for equity-settled plan: 500,000
 
-
Estimated equivalent amount of shares for cash-settled plan: 500,000

According to current market conditions, the Company estimated that for the cash awards plan, the share price at the vesting date would not reach the threshold for granting. Therefore, no liability has been recognized as of 31 December 2014.

Also during 2013, the Company approved a plan named Value creation plan (“VCP”) oriented to Top Management. The VCP establishes awards payables in a variable number of shares with some limitation, subject to certain market conditions, among others, reach certain stock market price for the Company share at vesting date. VCP has been classified as an equity-settled plan.

 
GEOPARK LIMITED
31 DECEMBER 2014
 
 
Note
29 
Share-based payment (continued)

Details of these costs and the characteristics of the different stock awards programmes and other share based payments are described in the following table and explanations:

Year of issuance
Awards at the beginning
Awards granted in the year
Awards forfeited
Awards exercised
Awards at year end
Charged to net profit
2014
 
 
2013
 
 
2012
 
2013
500,000
-
22,000
-
478,000
1,291
619
-
 
2012
443,000
-
15,000
-
428,000
1,102
1,296
55
 
2011
494,000
-
16,000
-
478,000
848
893
926
 
2010
835,600
-
18,000
-
817,600
2,623
2,779
2,929
 
2008
-
-
-
-
-
-
-
1,087
 
Subtotal
         
5,864
5,587
4,997
 
Stock options to Executive Directors
720,000
-
-
-
720,000
2,474
2,365
257
 
Shares granted to Non-Executive Directors
-
26,259
-
2,301
23,958
223
101
142
 
VCP
-
-
-
-
-
617
309
-
 
 
2,992,600
26,259
71,000
2,301
2,945,558
9,178
8,362
5,396
 

The awards that are forfeited correspond to employees that had left the Group before vesting date.

Other share-based payment
As it is mentioned in Note 25, the Company granted 2,301 (10,430 in 2013 and 15,100 in 2012) shares for services rendered by the Non-Executive Directors of the Company. Fees paid in shares were directly expensed in the Administrative costs line in the amount of US$ 22,413 (US$ 100,988 in 2013 and US$ 142,492 in 2012).

On 19 December 2014, the Company has approved a new share-based compensation programme for 500,000 shares oriented to new employees. This new programme, which was granted on 31 December 2014, has a vesting period of three years.

 
GEOPARK LIMITED
31 DECEMBER 2014
 
 
Note
30 
Interests in Joint operations

The Group has interests in nine joint operations, which are involved in the exploration of hydrocarbons in Chile, Colombia and Brazil.

In Chile, GeoPark is the operator in all the blocks. In Colombia, GeoPark is the operator in Llanos 34 and Yamu/Carupana blocks.

The following amounts represent the Company’s share in the assets, liabilities and results of the joint operations which have been consolidated line by line in the consolidated statement of financial position and statement of income:

Subsidiary /
Joint operation
Interest
  
PP&E
E&E
  
Other
assets
  
Total
Assets
  
Current
Liabilities
  
Total
Liabilities
  
NET ASSETS/ (LIABILITIES)
  
Net revenue
  
Operating profit (loss)
 
2014
                          
GeoPark Magallanes Ltda.
 
Tranquilo Block
 50%  109   -   109   (125)  (125)  (16)  -   (220)
Otway Block
 100%  139   -   139   (146)  (146)  (7)  -   (12)
GeoPark TdF S.A.
                                   
Flamenco Block
 50%  35,110   -   35,110   (1,653)  (1,653)  33,457   4,385   (6,278)
Campanario Block
 50%  34,309   -   34,309   (7,086)  (7,086)  27,223   216   (6,151)
Isla Norte Block
 60%  12,208   -   12,208   (241)  (241)  11,967   901   (283)
Colombia SAS
                                   
Llanos 17 Block
 36.84%  6,037   -   6,037   (122)  (122)  5,915   1,292   (160)
Yamu/Carupana Block
 90% - 79.5%  16,590   2,211   18,801   (2,727)  (2,727)  16,074   10,560   (2,916)
Llanos 34 Block
 45%  76,726   1,514   78,240   (3,380)  (3,380)  74,860   176,624   96,889 
Llanos 32 Block
 10%  8,909   27   8,936   (122)  (122)  8,814   11,024   4,041 
GeoPark Brazil Exploração y Produção de Petróleo e Gas Ltda.
 
Manati Field
 10%  46,382   43,891   90,273   (11,587)  (11,587)  78,686   35,621   18,935 


 
GEOPARK LIMITED
31 DECEMBER 2014
 
 
Note
30 
Interests in Joint operations (continued)
 
Subsidiary /
Joint operation
Interest
  
PP&E
E&E
  
Other
assets
  
Total
Assets
  
Current
liabilities
  
Total
Liabilities
  
NET ASSETS/ (LIABILITIES)
  
Net revenue
  
Operating profit (loss)
 
2013
                          
GeoPark Magallanes Ltda.
 
Tranquilo Block
 29%  15,255   210   15,465   (391)  (391)  15,074   -   (275)
Otway Block
 100%  6,009   175   6,184   (48)  (48)  6,136   -   (100)
GeoPark TdF S.A.
                                   
Flamenco Block
 50%  42,048   -   42,048   (2,537)  (2,537)  39,511   243   (239)
Campanario Block
 50%  17,172   -   17,172   (405)  (405)  16,767   -   - 
Isla Norte Block
 60%  4,497   -   4,497   (303)  (303)  4,194   -   - 
Colombia SAS
                                   
Llanos 17 Block
 36.84%  6,448   29   6,477   -   -   6,477   1,407   (544)
Yamu/Carupana Block
 75% - 54.50%  15,476   482   15,958   -   -   15,958   17,727   2,127 
Llanos 34 Block
 45%  51,963   1,129   53,092   -   -   53,092   78,390   39,192 
Llanos 32 Block
 10%  4,993   -   4,993   -   -   4,993   5,507   1,035 
 
2012
                           
GeoPark Magallanes Ltda.
 
Tranquilo Block
  29%  13,328   1,467   14,795   (3,252)  (3,252)  11,543   -   (544)
Otway Block
  25%  6,516   1,326   7,842   (2,412)  (2,412)  5,430   -   (386)
Colombia SAS
                                    
Llanos 17 Block
  36.84%  3,872   144   4,016   (224)  (224)  3,792   144   144 
Yamu/Carupana Block
  75% - 54.50%  12,626   26   12,652   -   -   12,652   23,283   4,034 
Llanos 34 Block
  45%  25,178   72   25,250   -   -   25,250   10,362   3,767 
Llanos 32 Block
  10%  4,384   1,484   5,868   (1,509)  (1,509)  4,359   2,900   1,207 

 
Capital commitments are disclosed in Note 31 (b).


GEOPARK LIMITED
31 DECEMBER 2014


Note
31 
Commitments

(a)  Royalty commitments

In Chile, royalties are payable to the Chilean Government. In the Fell Block, royalties are calculated at 5% of crude oil production and 3% of gas production. In the Flamenco Block, Campanario Block and Isla Norte Block, royalties are calculated at 5% of gas and oil production.

In Colombia, royalties on production are payable to the Colombian Government and are determinedon a field-by-field basis using a level of production sliding scale and a rate which ranges between 6%-8%. The Colombian National Hydrocarbons Agency (“ANH”) also has an additional economic right equivalent to 1% of production, net of royalties.

Under Law 756 of 2002, as modified by Law 1530 of 2012, the royalties in connection with Colombian production of light and medium oil are calculated on a field-by-field basis, using the following sliding scale:

Average daily production in barrels
Production Royalty rate
Up to 5,000
8%
5,000 to 125,000
8% + (production - 5,000)*0.1
125,000 to 400,000
20%
400,000 to 600,000
20% + (production - 400,000)*0.025
Greater than 600,000
25%

When the API is lower than 15°, the payment is reduced to the 75% of the total calculation.

In accordance with Llanos 34 Block operation contract, when the accumulated production of each field, including the royalties’ volume, exceeds 5 million of barrels and the WTI exceeds the base price settled in table a, the Company should deliver to ANH a share of the production net of royalties in accordance with the following formula: Q = ((P – Po) / P) x S; where Q = Economic right to be delivered to ANH, P = WTI, Po = Base price (see table A) and S = Share (see table B).

Table A
 
Table B
°API
Po (US$/barrel)
 
WTI (P)
S
>29°
30.22
 
Po < P < 2Po
30%
>22°<29°
31.39
 
2Po < P < 3Po
35%
>15°<22°
32.56
 
3Po < P < 4Po
40%
>10°<15°
46.50
 
4Po < P < 5Po
45%
     
5Po < P
50%


GEOPARK LIMITED
31 DECEMBER 2014
 
 
Note
31 
Commitments (continued)

(a)  Royalty commitments (continued)

Additionally, under the terms of the Winchester Stock Purchase Agreement, we are obligated to make certain payments to the previous owners of Winchester based on the production and sale of hydrocarbons discovered by exploration wells drilled after October 25, 2011.  These payments involve both an earnings based measure and an overriding royalty equal to an estimated 4% carried interest on the part of the vendor. As at the balance sheet date and based on preliminary internal estimates of additions of 2P reserves since acquisition, the Company’s best estimate of the total commitment over the remaining life of the concession is a range of US$ 50 million - US$ 60 million. During 2014, the Company has accrued and paid US$ 24.6 million (US$ 11.5 million in 2013 and US$ 1.3 million in 2012) and US$ 21.0 million (US$ 7.8 million in 2013), respectively.

In Brazil, the Brazilian National Petroleum, Natural Gas and Biofuels Agency (ANP) is responsible for determining monthly minimum prices for petroleum produced in concessions for purposes of royalties payable with respect to production. Royalties generally correspond to a percentage ranging between 5% and 10% applied to reference prices for oil or natural gas, as established in the relevant bidding guidelines (edital de licitação) and concession agreement. In determining the percentage of royalties applicable to a particular concession, the ANP takes into consideration, among other factors, the geological risks involved and the production levels expected. In the Manatí Block, royalties are calculated at 7.5% of gas production.

In Argentina, crude oil production accrues royalties payable to the Provinces of Santa Cruz and Mendoza equivalent to 12% on estimated value at well head of those products.  This value is equivalent to final sales price less transport, storage and treatment costs.

(b)  Capital commitments

Chile

As of 31 December 2014 the only remaining commitments in Chile are related to Tierra del Fuego blocks. The future investment commitments assumed by GeoPark outstanding are:

 
·
Campanario Block: 3 exploratory wells before January 2016 (US$ 11,880,000)
 
·
Isla Norte Block: 2 exploratory wells before November 2015 (US$ 6,480,000)

The investments made in the first exploratory period will be assumed 100% by GeoPark. As of 31 December 2014, the Company has established a guarantee for its commitments that amounts to US$ 17,500,000.


GEOPARK LIMITED
31 DECEMBER 2014
 
 
Note
31 
Commitments (continued)

(b)  Capital commitments (continued)

Colombia

For the Llanos 17 Block, the activities were performed but there is still a remaining commitment that amounts to US$ 4,299,000 (US$ 1,584,000 at GeoPark’s working interest (36.84%)) which is expected to be completed with an additional well.

The Llanos 62 Block (100% working interest) has committed to drill two exploratory wells before July 2015. The remaining commitment amounts to US$ 6,000,000.

The VIM 3 Block minimum investment program consists of 200 sq km of 2D seismic and drilling one exploratory well, with a total estimated investment of US$ 22,200,000 during the initial three year exploratory period ending in September 2018.

In accordance with the farm-in agreement, and subject to the approval of Agencia Nacional de Hidrocarburos (ANH) in Colombia, GeoPark will operate and receive a 50% working interest (WI) in the CPO-4 Block in exchange for its commitment to drill and fund its 50% WI (with no carry) of one exploration well before August 2015. The financial commitment for GeoPark is approximately
US$ 6,000,000.

Brazil

On 14 May 2013, the ANP awarded GeoPark seven new concessions in Brazil in an international bidding round, Round 11. For these seven concessions, GeoPark committed to invest a minimum of
US$ 15,300,000 (including bonuses and work program commitment) during the first three years of the exploratory period for the concessions. GeoPark has already invested US$ 5,400,000 in seismic and US$ 4,400,000 in bonuses paid to ANP.

On 28 November 2013, the ANP awarded GeoPark two new concessions in a new international bidding round, Round 12. For these two concessions, GeoPark have committed to invest a minimum of US$ 4,000,000 (including bonus and work program commitments) during the first exploratory period. For PN-T-597 Block the commitment amounts to US$ 3,300,000 and for the SEAL-T-268 Block is US$ 700,000. See Note 34 for further details.


GEOPARK LIMITED
31 DECEMBER 2014
 
 
Note
31 
Commitments (continued)

(b)  Capital commitments (continued)

Argentina

On 20 August 2014, the consortium of GeoPark and Pluspetrol was awarded two exploration licenses in the Sierra del Nevado and Puelen Blocks, as part of the 2014 Mendoza Bidding Round in Argentina, carried out by Empresa Mendocina de Energia S.A. ("EMESA").  The blocks cover an area of approximately 1.7 million acres and are located in the Neuquen Basin, Argentina's largest producing hydrocarbon basin.

The consortium consists of Pluspetrol (Operator with a 72% working interest ("WI")), EMESA (Non-operated with a 10% WI) and GeoPark (Non-operated with an 18% WI).
 
GeoPark has committed to a minimum aggregate investment of US$ 6,200,000 for its WI, which includes the work program commitment on both blocks during the first three years of the exploratory period.

(c)  Operating lease commitments – Group company as lessee

The Group leases various plant and machinery under non-cancellable operating lease agreements.

The Group also leases offices under non-cancellable operating lease agreements. The lease terms are between 2 and 3 years, and the majority of lease agreements are renewable at the end of the lease period at market rate.

During 2014 a total amount of US$ 19,409,000 (US$ 19,110,000 in 2013 and US$ 4,531,000 in 2012) was charged to the income statement and US$ 51,341,000 of operating leases were capitalised as Property, plant and equipment (US$ 37,263,000 in 2013 and US$ 32,706,000 in 2012).

The future aggregate minimum lease payments under non-cancellable operating leases are as follows:

Amounts in US$ ’000
2014
2013
2012
Operating lease commitments
     
Falling due within 1 year
37,926
68,817
26,464
Falling due within 1 – 3 years
33,949
56,556
3,709
Falling due within 3 – 5 years
16,109
31,145
443
Falling due over 5 years
505
505
895
Total minimum lease payments
88,489
157,023
31,511


 
GEOPARK LIMITED
31 DECEMBER 2014
 
 
Note
32 
Related parties

Controlling interest

The main shareholders of GeoPark Limited, a company registered in Bermuda, as of 31 December 2014, are:
 
Shareholder
Common shares
Percentage of outstanding common shares
Gerald E. O’Shaughnessy(1)
7,533,907
13.04%
James F. Park(2)
7,441,269
12.88%
Steven J. Quamme(3)
9,699,161
16.78%
IFC Equity Investments(4)
3,456,594
5.98%
Moneda A.F.I.(5)
2,741,650
4.74%
Juan Cristóbal Pavez(6)
2,887,130
5.00%
BTG Pactual
4,518,886
7.82%
Charles Schwab & Co.
4,352,780
7.53%
Other shareholders
15,159,156
26.23%
 
57,790,533
100.00%
 
(1) Held directly and indirectly through GP Investments LLP, and The Globe Resources Group Inc., all of which are controlled by Mr. O’Shaughnessy.
(2) Held by Energy Holdings, LLC, which is controlled by James F. Park, a member of our Board of Directors. The number of common shares held by Mr. Park does not reflect the 588,664 common shares held as of 31 December 2014 in the employee benefit trust described under ‘‘Management—Compensation—Employee Benefit Trust’’.
(3) Held through certain private investment funds managed and controlled by Cartica Management, LLC. The common shares reflected as being held by Mr. Quamme include 8,189 common shares held by him personally. Mr. Steven Quamme, one of our principal shareholders and a member of our board of directors, is the Senior Managing Director of Cartica Management, LLC, and therefore may be deemed to have voting and investment power over the common shares of GeoPark held by Cartica Management, LLC.
(4) IFC Equity Investments voting decisions are made through a portfolio management process which involves consultation from investment officers, credit officers, managers and legal staff.
(5) Held through various funds managed by Moneda A.F.I. (Administradora de Fondos de Inversión), an asset manager.
(6) Held through Socoservin Overseas Ltd, which is controlled by Juan Cristóbal Pavez. The common shares reflected as being held by Mr. Pavez include 9,326 common shares held by him personally.

 
GEOPARK LIMITED
31 DECEMBER 2014
 
Note
32 
Related parties (continued)

Balances outstanding and transactions with related parties

Account (Amounts in ´000)
Transaction in the year
  
Balances at year end
 
Related Party
Relationship
2014
        
To be recovered from co-ventures
 -   5,931 
Joint Operations
Joint Operations
Payables account
 -   (16,591)
LGI
Partner
To be paid to co-venturers
 -   (1,335)
Joint Operations
Joint Operations
Financial expenses
 592   - 
LGI
Partner
Exploration costs
 16   - 
Carlos Gulisano
Non-Executive Director (*)
Administrative costs
 114   - 
Carlos Gulisano
Non-Executive Director (*)
Administrative costs
 568   - 
Pedro Aylwin
Executive Director (**)
2013
          
To be recovered from co-ventures
 -   15,508 
Joint Operations
Joint Operations
Payables account
 -   (8,456)
LGI
Partner
To be paid to co-venturers
 -   (1,201)
Joint Operations
Joint Operations
Financial expenses
 112   - 
LGI
Partner
Exploration costs
 24   - 
Carlos Gulisano
Non-Executive Director (*)
Administrative costs
 176   - 
Carlos Gulisano
Non-Executive Director (*)
2012
          
To be recovered from co-ventures
 -   8,773 
Joint Operations
Joint Operations
Prepayment and other receivables
 -   31,138 
LGI
Partner
To be paid to co-venturers
     (2,007)
Joint Operations
Joint Operations
Exploration costs
 31   - 
Carlos Gulisano
Non-Executive Director (*)
Administrative costs
 219   - 
Carlos Gulisano
Non-Executive Director (*)

(*) Corresponding to consultancy services.
(**) Corresponding to: wages and salaries for US$ 374,000 and bonus for US$ 194,000.
 
There have been no other transactions with the Board of Directors, Executive Board, Executive officers, significant shareholders or other related parties during the year besides the intercompany transactions which have been eliminated in the consolidated financial statements, the normal remuneration of Board of Directors and Executive Board and other benefits informed in Note 10.

 
GEOPARK LIMITED
31 DECEMBER 2014
 
 
Note
33 
Fees paid to Auditors

Amounts in US$ '000
2014
  
2013
  
2012
 
Fees payable to the Group’s auditors for the audit of the consolidated financial statements
 381   668(*)  346 
Fees payable to the Group’s auditors for the review of interim financial statements
 128   150   52 
Fees payable for the audit of the Group’s subsidiaries pursuant to legislation
 36   273   298 
Fees payable to the Group’s auditors for the review of 20-F
 70   -   - 
Non-audit services
 826   337   713 
Fees paid to auditors
 1,441   1,428   1,409 

(*) Include fees related to the 2013 IPO process.

Non-audit services relates to tax services for US$ 281,000 (US$ 292,000 in 2013 and US$ 121,000 in 2012) and due diligence, consultancy fees and other services for US$ 545,000 (US$ 45,000 in 2013 and US$ 592,000 in 2012).

Note
34 
Business transactions

a.
Colombia

Acquisitions in Colombia

On 14 February 2012, GeoPark acquired two privately-held exploration and production companies operating in Colombia, Winchester Oil and Gas S.A. and La Luna Oil Company Limited S.A. (“Winchester Luna”). For accounting purposes, these acquisitions were computed as if they had occurred on 1 February 2012.

On 27 March 2012, a second acquisition occurred with the purchase of Hupecol Cuerva LLC (“Hupecol”), a privately-held company with two exploration and production blocks in Colombia. For accounting purposes, this acquisition was computed as if it had occurred on 1 April 2012.

Under the terms of the sale and purchase agreement entered into in 2012 in respect of the acquisition of Winchester Luna, the Company has to make certain payments to the former owners arising from the production and sale of hydrocarbons discovered by exploration wells drilled after 25 October 2011 on the working interests of the companies at that date.  These payments which involve both, an earnings based measure and an overriding revenue royalty, equate to an estimated 4% carried interest on the part of the vendor.


 
GEOPARK LIMITED
31 DECEMBER 2014
 
 
Note
34 
Business transactions (continued)

a.
Colombia (continued)

Acquisitions in Colombia (continued)
 
The following table summarises the combined consideration paid for Winchester Luna and Hupecol, the fair value of assets acquired and liabilities assumed for these transactions:

Amounts in US$ '000
Hupecol
  
Winchester Luna
  
Total
 
Cash (including working capital adjustments)
 79,630   32,243   111,873 
Total consideration
 79,630   32,243   111,873 
Cash and cash equivalents
 976   5,594   6,570 
Property, plant and equipment (including mineral interest)
 73,791   37,182   110,973 
Trade receivables
 4,402   4,098   8,500 
Prepayments and other receivables
 5,640   2,983   8,623 
Deferred income tax assets
 10,344   5,262   15,606 
Inventories
 10,596   1,612   12,208 
Trade payables and other debt
 (20,487)  (11,981)  (32,468)
Borrowings
 -   (1,368)  (1,368)
Provision for other long-term liabilities
 (5,632)  (2,738)  (8,370)
Total identifiable net assets
 79,630   40,644   120,274 
Bargain purchase gain on acquisition of subsidiaries (1)
 -   8,401   8,401 
 
(1) The bargain purchase gain is related to the fact that the Company paid a full market price for the proved reserves but received a discount on the probable and possible reserves and resource base acquired due to the vendor’s limited ability to fund the future development of these assets.

The purchase price allocation above mentioned is final.

Acquisition-related costs have been charged to administrative expenses in the consolidated income statement for the year ended 31 December 2012.

 
GEOPARK LIMITED
31 DECEMBER 2014
 
 
Note
34 
Business transactions (continued)

a.
Colombia (continued)

New exploratory license: VIM-3 Block

GeoPark expanded in Colombia through the award of a new exploratory license during the 2014 Colombia Bidding Round, carried out by the Agencia Nacional de Hidrocarburos (“ANH”) on 23 July 2014 in Cartagena, Colombia.

GeoPark was awarded the VIM-3 Block in the Lower Magdalena Basin, covering an area of approximately 225,000 acres. The block has an attractive oil and gas exploration potential in a large area within a proven hydrocarbon system, surrounded by existing oil and gas fields and with sparse exploration activity carried out to date.

GeoPark’s winning bid consisted of committing to a minimum investment program of 200 sq km of 2D seismic and drilling one exploration well, with a total estimated investment of US$ 22.2 million during the initial three year exploratory period and a Royalty X Factor of 3% (see Note 31). GeoPark will operate and have a 100% working interest in the block.

New exploratory license: CPO-4 Block

On 4 November 2014, the Company expanded its operations in Colombia with the addition of the CPO-4 Block to its portfolio through a partnership agreement with SK Innovation (subsidiary of SK Group, the Korean integrated energy and petrochemical company).

The CPO-4 Block is an attractive high potential block on trend with GeoPark’s successful Llanos 34 Block in the Llanos Basin (approximately 60 km away). The CPO-4 Block covers an area of approximately 345,600 acres (1,398 sq km) with 3D seismic coverage of approximately 880 sq km and sparse drilling activity (with only 4 wells drilled to date). SK and GeoPark have jointly identified new prospects in CPO-4 similar to prospects and leads in GeoPark’s Llanos 34 Block where GeoPark has successfully discovered oil.

In accordance with the farm-in agreement, and subject to the approval of Agencia Nacional de Hidrocarburos (ANH) in Colombia, GeoPark will operate and receive a 50% working interest (WI) in the CPO-4 Block in exchange for its commitment to drill and fund its 50% WI (with no carry) of one exploration well. GeoPark’s total financial commitment is approximately $6.0 million (see Note 31). There is an option to move to an additional exploration phase following the drilling of a successful well.

 
GEOPARK LIMITED
31 DECEMBER 2014
 
 
Note
34 
Business transactions (continued)

a.
Colombia (continued)

Swap operation

On 29 July 2014, GeoPark’s Colombian subsidiary agreed to exchange its 10% non-operating economic interest in Arrendajo Block for additional interests held by the counterpart in the Yamú Block (GeoPark operated) that includes a 15% economic interest in all of the Yamú fields except for the Carupana field, where the counterparty had a 25% economic interest. According to the terms of the exchange, GeoPark received US$ 3.2 million in cash from the exchange, adjusted by working capital. Following this transaction, GeoPark will continue to be the operator and have a 79.5% interest in the Carupana Field and 90% in Yamú and Potrillo Fields, all fields located in the Yamú Block. This transaction had no impact on the results of the Company.

b.
LGI partnership

On 12 March 2010, LGI and the Company agreed to form a new strategic partnership to jointly acquire and develop upstream oil and gas projects in Latin America.

During 2011, GeoPark and LGI entered into several agreements through which LGI acquires 20% interest in the Chilean Business of the Group.

During 2012, LGI also joined GeoPark’s operations in Colombia through the acquisition of 20% interest in Colombian Business. In addition, LGI committed to fund Colombian operations through the granting of loans.

In addition, in March 2013 GeoPark and LGI announced their agreement to extend their strategic alliance to build a portfolio of upstream oil and gas assets throughout Latin America through 2015.


GEOPARK LIMITED
31 DECEMBER 2014
 
 
Note
34 
Business transactions (continued)

c.
Brazil

Acquisition in Brazil

GeoPark entered into Brazil with the acquisition of a 10% working interest in the offshore Manati gas field ("Manati Field"), the largest natural gas producing field in Brazil. On 14 May, 2013, GeoPark executed a stock purchase agreement ("SPA") with Panoro Energy do Brazil Ltda., the subsidiary of Panoro Energy ASA, ("Panoro"), a Norwegian listed company with assets in Brazil and Africa, to acquire all of the issued and outstanding shares of its wholly-owned Brazilian subsidiary, Rio das Contas Produtora de Petróleo Ltda ("Rio das Contas"), the direct owner of 10% of the BCAM-40 Block (the "Block"), which includes the shallow-depth offshore Manati Field in the Camamu-Almada basin.

GeoPark has paid a cash consideration of US$ 140 million at 31 March 2014 or the closing date, which was adjusted for working capital with an effective date of 30 April 2013. The agreement also provides for possible future contingent payments by GeoPark over the next five years, depending on the economic performance and cash generation of the Block. The Company has estimated that there are no any future contingent payments at the acquisition date and as of the date of these financial statements either.

The Manati Field is a strategically important, profitable upstream asset in Brazil and currently provides approximately 50% of the gas supplied to the northeastern region of Brazil and more than 75% of the gas supplied to Salvador, the largest city and capital of the northeastern state of Bahia. The field is largely developed with existing producing wells and an extensive pipeline, treatment and delivery infrastructure and is not expected to require significant future capital expenditures to meet current production estimates. Additional reserve development may be possible.

The Manati Field is operated by Petrobras (35% working interest), the Brazilian national company, largest oil and gas operator in Brazil and internationally-respected offshore operator. Other partners in the Block include Queiroz Galvao Exploração e Produção (45% working interest) and Brasoil Manati Exploração Petrolífera S.A. (10% working interest).

In accordance with the acquisition method of accounting, the acquisition cost was allocated to the underlying assets acquired and liabilities assumed based primarily upon their estimated fair values at the date of acquisition. An income approach (being the net present value of expected future cash flows) was adopted to determine the fair values of the mineral interest. Estimates of expected future cash flows reflect estimates of projected future revenues, production costs and capital expenditures based on our business model.

 
GEOPARK LIMITED
31 DECEMBER 2014
 
 
Note
34 
Business transactions (continued)

c.
Brazil (continued)

The following table summarises the consideration paid, the fair value of assets acquired and liabilities assumed for the abovementioned transaction:

Amounts in US$ '000
Total
Cash (including working capital adjustments)
140,100
Total consideration
140,100
Cash and cash equivalents
25,133
Property, plant and equipment (including mineral interest)
112,847
Trade receivables
9,757
Prepayments and other receivables
5,945
Other financial assets
950
Deferred income tax liabilities
(3,132)
Trade and other payables
(4,538)
Provision for other long-term liabilities
(6,862)
Total identifiable net assets
140,100

The purchase price allocation above mentioned is final. Acquisition-related costs have been charged to administrative expenses in the consolidated income statement for the year ended 31 December 2012.

The revenue included in the consolidated statement of comprehensive income since acquisition date contributed by the acquired company was US$ 35,621,000. The acquired company also contributed profit of US$ 18,952,000 over the same period.

Had Rio das Contas been consolidated from 1 January 2014 the consolidated statement of income would show pro-forma revenue of US$ 440,298,000 and profit of US$ 23,139,000.

Round 11

On 14 May 2013, the Company has been awarded seven new licenses in the Brazilian Round 11 of which two are in the Reconcavo Basin in the State of Bahia and five are in the Potiguar Basin in the State of Rio Grande do Norte.

The licensing round was organized by the ANP and all proceedings and bids have been made public. On 17 September 2013, the winning bids were approved by the ANP.

For its winning bids on the seven blocks, GeoPark has committed to invest a minimum of US$ 15.3 million (including bonus and work program commitment) during the first 3 years of the exploratory period (see Note 31). The new blocks cover an area of approximately 54,850 acres.


GEOPARK LIMITED
31 DECEMBER 2014
 
 
Note
34 
Business transactions (continued)

c.
Brazil (continued)

Round 12

On 28 November 2013, the ANP awarded GeoPark with two new concessions in a new international bidding round, Round 12.

In Brazil, GeoPark Brazil is currently a party to a legal proceeding related to the concession agreement of Block PN-T-597 that the ANP initially awarded to GeoPark Brazil in the 12th oil and gas bidding round. As a result of a class action filed by the Federal Prosecutor’s Office, an injunction was issued by a Brazilian Federal Court against the ANP, the Federal Government and GeoPark Brazil on 13 December 2013. Due to the injunction GeoPark Brazil could not proceed to execute the concession agreement, and cannot do so until the injunction is lifted. According to the terms of the Court’s injunction, the ANP will first need to take certain actions, such as conducting studies that prove that drilling unconventional resources will not contaminate the dams and aquifers in the region. On 21 February 2014, GeoPark Brazil requested that the board of the ANP suspend the execution of the concession agreement (which entails delivery of the financial guarantee and performance guarantee and payment of the signing bonus) for six months with a possible extension of an additional six months, or until a firm court decision is reached that does not prevent GeoPark Brazil from entering into the concession agreement. On 16 April 2014, the ANP’s Board enacted a resolution stating that all proceedings related to the award of the concession of Block PN-T-597 to GeoPark Brazil were suspended.

d.
Peru

Entry in Peru

The Company has executed a Joint Investment Agreement and Joint Operating Agreement with Petróleos del Perú S.A. (“Petroperu”) to acquire an interest in and operate the Morona Block located in northern Peru. GeoPark will assume a 75% working interest (“WI”) of the Morona Block, with Petroperu retaining a 25% WI. The transaction has been approved by the Board of Directors of both Petroperu and GeoPark.

The transaction is subject to customary conditions, certain license modifications and a presidential decree. The transaction is expected to close by the second half of 2015.

The Morona Block, also known as Lote 64, covers an area of 1.9 million acres on the western side of the Marañón Basin, one of the most prolific hydrocarbon basins in Peru.


GEOPARK LIMITED
31 DECEMBER 2014
 
 
Note
34 
Business transactions (continued)

d.
Perú (continued)

The Morona Block contains the Situche Central oil field, which has been delineated by two wells (with short term tests of approximately 2,400 and 5,200 bopd of 35-36° API oil each) and by 3D seismic. In addition to the Situche Central field, the Morona Block has a large exploration potential with several high impact prospects and plays – with exploration resources currently estimated to range from 200 to 600 mmbo.

The Morona Block includes geophysical surveys of 2,783 km (2D seismic) and 465 sq km (3D seismic), and an operating field camp and logistics infrastructure. The expected work program and development plan for the Situche Central oil field is to be completed in three stages.

The goal of the initial stage will be to put the field into production through a long term test to help determine the most effective overall development plan and to begin to generate cash flow. This initial stage requires an investment of approximately US$ 140 million to US$ 160 million and is expected to be completed within 18 to 24 months after closing. GeoPark has committed to carry Petroperu during this initial phase. The subsequent work program stages, which will be initiated once production has been established, are focused on carrying out the full development of the Situche Central field, including transportation infrastructure, and new exploration drilling of the block. Petroperu will also have the right to increase its WI in the block up to 50%, subject to GeoPark recovering its investments in the block by certain agreed factors.

GeoPark has already been qualified as an Operator by Perupetro, the Peruvian petroleum licensing agency.

 
GEOPARK LIMITED
31 DECEMBER 2014
 
 
Note
35
Agreement with Methanex

The Company has signed a long-term Gas Supply Contract with Methanex in Chile, which expires in 2017.

In March 2012, the Company and Methanex signed a third addendum and amendment to the Gas Supply Agreement to promote the development of gas reserves. Through this new agreement, the Company completed the drilling of five new gas wells during 2012. Methanex contributed to the cost of drilling the wells in order to improve the project economics. The Company fulfilled all the commitments under this agreement.

The Agreement also included monthly commitments for delivering certain volumes of gas and in case of failure, the Company could satisfy the obligation through future deliveries without penalty during a period of three months.

On 30 August 2013, the Company signed a fourth amendment to the Methanex Gas Supply Agreement, pursuant to which the Company committed, for a period of six months commencing 15 September, 2013, to deliver an increased volume, in a total amount of 400,000 SCM/d per month (subject to reduction for deliveries in excess of 200,000 SCM/d to Methanex or ENAP made between 29 April and 15 September, 2013), at an additional price per month of US$ 1.50 per mmbtu for volumes in excess of 180,000 SCM/d, or an additional price per month of US$ 2.00 per mmbtu in any month in which we were able to commit to deliver at least 500,000 SCM/d (subject to certain exceptions based on methanol prices). The amendment also provides for temporary DOP and TOP thresholds of 100% and 50%, respectively. As of 31 December 2013, the Company fulfilled the delivery volume commitment.

On 1 April 2014, the Company and Methanex executed a fifth amendment to the Gas Supply Agreement, valid until 30 April 2015, which extended the fourth amendment conditions until 18 May 2014, and defined new conditions for the winter 2014 period (May 2014 to September 2014) and the post winter period (October 2014 to April 2015). During the winter 2014 period the price was fixed on US$ 4.0 per mmbtu plus 50% of any price difference that Methanex obtained if gas were delivered to third parties. For the post winter period the Company committed deliveries over 400,000 SCM/d, under the same price conditions of the fourth amendment. The fifth amendment also waived the DOP and TOP thresholds for both parties, replacing them by reasonable efforts to deliver and take, and giving GeoPark’s gas first priority over any third party supplies to Methanex.


GEOPARK LIMITED
31 DECEMBER 2014
 
 
Note
36 
Strategic alliance with Tecpetrol in Brazil

On 30 September 2013, the Company and Tecpetrol S.A. ("Tecpetrol") announced the formation of a new strategic alliance to jointly identify, study and potentially acquire upstream oil and gas opportunities in Brazil, with a specific focus on the Parnaiba, Sao Francisco, Reconcavo, Potiguar and Sergipe-Alagoas basins.
 
Tecpetrol is the oil and gas subsidiary of the Techint Group (a multinational oilfield and steel conglomerate) with an extensive track-record as an oil and gas explorer and operator with its portfolio of assets currently in Argentina, Peru, Colombia, Ecuador, Mexico, Bolivia, Venezuela and the United States, and with a current net production of over 85,000 barrels of oil equivalent per day.
 
At 31 December 2014, there is no accounting impact of the creation of the alliance.

Note
37 
Oil industry situation and the impact on GeoPark’s operations

As a consequence of oil price crisis which started in the second half of 2014 (WTI and Brent, the main international oil price markers, fell more than 40% between September 2014 and February 2015), the Company has undertaken a decisive cost cutting program to ensure its ability to both maximize the work program and preserve its liquidity. The main decisions within the mentioned program for 2015 include:

 
-
Reduction of its capital investment taking advantage of the discretionary work programme.
 
-
Deferment of capital projects by regulatory authority and partner agreement.
 
-
Renegotiation and reduction of oil and gas service contracts, including drilling and civil work contractors, as well as transportation trucking and pipeline costs.
 
-
Operating cost improved efficiencies and temporary suspension of certain marginal producing oil and gas fields.
 
-
Further cost reductions are expected to result from a general depreciation of Latin American currencies (Colombian peso, Brazilian real, Chilean peso, Argentine peso and Peruvian sol), in connection with operating and structure costs established in local currencies.


GEOPARK LIMITED
31 DECEMBER 2014
 
 
Note
38 
Impairment test on Property, plant and equipment

Considering the scenario described in Note 37, the Company has addressed the process of evaluating the recoverability of its fixed assets affected by oil price drop. From an accounting point of view, this price drop constitutes an impairment indicator according to IAS 36 and, consequently, it triggers the need of assessing fair value of the assets involved against their carrying amount.

The Management of the Company considers as Cash Generating Unit (CGU) each of the blocks in which the Group has working or economic interests. The blocks with no material investment on fixed assets or with operations that are not linked to oil prices were not subject to impairment test.

The main assumptions taken into account for the impairment tests for the blocks below mentioned were:

 
-
The future oil prices have been calculated taking into consideration the oil curves prices available in the market, provided by international advisory companies, weighted through internal estimations in accordance with price curves used by D&M;
 
-
Three price scenarios were projected and weighted in order to minimize misleading: low price, middle price and high price (see below table “Oil price scenarios”);
 
-
The table “Oil price scenarios” was based on WTI future price estimations; the Company adjusted this marker price on its model valuation to reflect the effective price applicable in each location (see Note 3 “Price risk”);
 
-
The model valuation was based on the expected cash flow approach;
 
-
The revenues were calculated linking price curves with levels of production according to certified reserves (see below table “Oil price scenarios”);
 
-
The levels of production have been linked to certified risked 1P, 2P and 3P reserves (see Note 4);
 
-
Production and structure costs were estimated considering internal historical data according to GeoPark’s own records and aligned to 2015 approved budget;
 
-
The capital expenditures were estimated considering the drilling campaign necessary to develop the certified reserves;
 
-
The assets subject to impairment test are the ones classified as Oil and Gas properties and Production facilities and machinery;
 
-
The carrying amount subject to impairment test includes mineral interest;
 
-
The income tax charges have considered future changes in the applicable income tax rates (see Note 16).

 
GEOPARK LIMITED
31 DECEMBER 2014
 
 
Note
38 
Impairment test on fixed assets (continued)

Table Oil price scenarios (*):
 
Amounts in US$ per Bbl
Year
Low price (15%)
Middle price (60%)
High price (25%)
Weighted market price used for the impairment test
2015
46,0
56,8
72,0
59,0
2016
51,8
67,1
81,0
68,3
2017
61,0
75,0
81,0
74,4
2018
64,0
75,0
90,0
77,1
2019
66,0
85,0
100,0
85,9
2020
67,0
95,0
100,0
92,1
Over 2021
67,0
100,0
100,0
96,6

(*) The percentages indicated between brackets represent the Company estimation regarding each price scenario.

Summary for Chilean blocks impairment:
 
Block name
 
Working interest
Carrying amount
 (US$ million)
Impairment impact
Projections year end
Pre-tax discount rate
Flamenco
 
50%
  15,0
No
2024
10.5%
Campanario
 
50%
    3,6
No
2024
10.5%
Isla Norte
 
60%
    3,7
No
2024
10.5%
Fell
 
100%
355,7
No
2029
10.5%

Summary for Colombian blocks impairment:
 
Block name
 
Working interest
Carrying amount
 (US$ million)
Impairment impact
Projections year end
Pre-tax discount rate
Cuerva  Block (1)
 
100%
68,0
Yes
2020
15.3%
Llanos 17 Block
 
36.84%
6,0
No
2016
15.3%
Yamu/Carupana Block
 
90% - 79.5%
17,0
No
2017
15.3%
Llanos 34 Block
 
45%
77,0
No
2022
15.3%
Llanos 32 Block
 
10%
9,0
No
2025
15.3%

 
(1)
The Company recognized an impairment loss in Cuerva block that amounts to US$ 9,400,000; the carrying amount of the fixed assets related to Cuerva block after deduction of impairment loss amounts to US$ 59,600,000.

If the weighted market price used for the impairment test had been 5% lower in each of the future years, with all other variables held constant, the impairment loss would have been higher by approximately US$ 13,000,000.

Brazil segment did not present any impairment indicator as it produces mainly gas, which price is established by a supply agreement; Peru and Argentina segments have no associated assets subject to impairment.

 
GEOPARK LIMITED
31 DECEMBER 2014
 
 
Note
39 
Supplemental information on oil and gas activities (unaudited)

The following information is presented in accordance with ASC No. 932 “Extractive Activities - Oil and Gas”, as amended by ASU 2010 - 03 “Oil and Gas Reserves. Estimation and Disclosures”, issued by FASB in January 2010 in order to align the current estimation and disclosure requirements with the requirements set in the SEC final rules and interpretations, published on December 31, 2008.  This information includes the Company’s oil and gas production activities carried out in Chile, Colombia, Brazil and Argentina.

Table 1 - Costs incurred in exploration, property acquisitions and development (1)

The following table presents those costs capitalized as well as expensed that were incurred during each of the years ended as of 31 December 2014, 2013 and 2012. The acquisition of properties includes the cost of acquisition of proved or unproved oil and gas properties. Exploration costs include geological and geophysical costs, costs necessary for retaining undeveloped properties, drilling costs and exploratory well equipment. Development costs include drilling costs and equipment for developmental wells, the construction of facilities for extraction, treatment and storage of hydrocarbons and all necessary costs to maintain facilities for the existing developed reserves.
 
Amounts in US$ '000
Chile
  
Colombia
  
Argentina
  
Brazil
  
Total
 
Year ended 31 December 2014
              
Acquisition of properties
              
Proved
 -   -   -   112,646   112,646 
Unproved
 -   -   -   -   - 
Total property acquisition
 -   -   -   112,646   112,646 
Exploration
 84,251   14,114   (123)  12,004   110,246 
Development
 82,742   55,336   126   1,052   139,256 
Total costs incurred
 166,993   69,450   3   125,702   362,148 
 
Amounts in US$ '000
Chile
  
Colombia
  
Argentina
  
Brazil
  
Total
 
Year ended 31 December 2013
              
Acquisition of properties
              
Proved
 -   -   -   -   - 
Unproved
 -   -   -   -   - 
Total property acquisition
 -   -   -   -   - 
Exploration
 91,140   47,668   (1,917)  1,702   138,593 
Development
 61,748   37,983   124   -   99,855 
Total costs incurred
 152,888   85,651   (1,793)  1,702   238,448 
 
Amounts in US$ '000
Chile
  
Colombia
  
Argentina
  
Total
 
Year ended 31 December 2012
           
Acquisition of properties
           
Proved
 -   82,766   -   82,766 
Unproved
 -   27,818   -   27,818 
Total property acquisition
 -   110,584   -   110,584 
Exploration
 58,301   28,999   (1,602)  85,698 
Development
 89,669   27,479   499   117,647 
Total costs incurred
 147,970   167,062   (1,103)  313,929 
 
(1)
Includes capitalised amounts related to asset retirement obligations.
 
 
GEOPARK LIMITED
31 DECEMBER 2014
 
 
Note
39 
Supplemental information on oil and gas activities (unaudited – continued)

Table 2 - Capitalised costs related to oil and gas producing activities

The following table presents the capitalized costs as at 31 December 2014, 2013 and 2012, for proved and unproved oil and gas properties, and the related accumulated depreciation as of those dates.
 
Amounts in US$ '000
Chile
  
Colombia
  
Argentina
  
Brazil
  
Total
 
At 31 December 2014
              
Proved properties
              
Equipment, camps and other facilities
 81,998   28,805   843   -   111,646 
Mineral interest and wells (1)
 426,638   227,755   4,849   90,705   749,947 
Other uncompleted projects
 37,902   20,204   -   1,053   59,159 
Unproved properties
 113,403   18,176   -   8,865   140,444 
Gross capitalised costs
 659,941   294,940   5,692   100,623   1,061,196 
Accumulated depreciation  (1)
 (163,217)  (111,855)  (5,562)  (4,951)  (285,585)
Total net capitalised costs
 496,724   183,085   130   95,672   775,611 
(1) Includes capitalised amounts related to asset retirement obligations and impairment loss in Colombia for US$ 9.4 million.
 
Amounts in US$ '000
Chile
  
Colombia
  
Argentina
  
Brazil
  
Total
 
At 31 December 2013
              
Proved properties
              
Equipment, camps and other facilities
 77,481   20,514   843   -   98,838 
Mineral interest and wells (1)
 310,364   178,048   4,849   -   493,261 
Other uncompleted projects
 33,176   7,053   -   -   40,229 
Unproved properties
 109,862   37,853   31   13   147,759 
Gross capitalised costs
 530,883   243,468   5,723   13   780,087 
Accumulated depreciation  (1)
 (127,447)  (60,150)  (5,470)  -   (193,067)
Total net capitalised costs
 403,436   183,318   253   13   587,020 
(1) Includes capitalised amounts related to asset retirement obligations.

Amounts in US$ '000
Chile
  
Colombia
  
Argentina
  
Total
 
At 31 December 2012
           
Proved properties
           
Equipment, camps and other facilities
 69,755   16,351   843   86,949 
Mineral interest and wells (1)
 236,499   103,023   4,849   344,371 
Other uncompleted projects
 44,806   8,520   -   53,326 
Unproved properties
 59,924   33,151   31   93,106 
Gross capitalised costs
 410,984   161,045   5,723   577,752 
Accumulated depreciation  (1)
 (98,161)  (20,917)  (5,414)  (124,492)
Total net capitalised costs
 312,823   140,128   309   453,260 
 
(1)
Includes capitalised amounts related to asset retirement obligations.


GEOPARK LIMITED
31 DECEMBER 2014

 
Note
39 
Supplemental information on oil and gas activities (unaudited – continued)

Table 3 - Results of operations for oil and gas producing activities

The breakdown of results of the operations shown below summarises revenues and expenses directly associated with oil and gas producing activities for the years ended 31 December 2014, 2013 and 2012. Income tax for the years presented was calculated utilizing the statutory tax rates.
 
Amounts in US$ '000
Chile
  
Colombia
  
Argentina
  
Brazil
  
Total
 
Year ended 31 December 2014
              
Net revenue
 145,720   246,085   1,308   35,621   428,734 
Production costs, excluding depreciation
                   
Operating costs
 (34,991)  (67,470)  (309)  (5,354)  (108,124)
Royalties
 (6,777)  (12,354)  (241)  (2,794)  (22,166)
Total production costs
 (41,768)  (79,824)  (550)  (8,148)  (130,290)
Exploration expenses (1)
 (36,057)  (4,567)  123   (2,164)  (42,665)
Accretion expense (2)
 (816)  (547)  -   (609)  (1,972)
Impairment loss for non-financial assets
 -   (9,430)  -   -   (9,430)
Depreciation, depletion and amortization
 (35,856)  (51,856)  (94)  (11,554)  (99,360)
Results of operations before income tax
 31,223   99,861   787   13,146   145,017 
Income tax
 (4,684)  (33,953)  (275)  (4,470)  (43,382)
Results of oil and gas operations
 26,539   65,908   512   8,676   101,635 
 
Amounts in US$ '000
Chile
  
Colombia
  
Argentina
  
Brazil
  
Total
 
Year ended 31 December 2013
              
Net revenue
 157,491   179,324   1,538   -   338,353 
Production costs, excluding depreciation
                   
Operating costs
 (30,915)  (62,818)  (92)  -   (93,825)
Royalties
 (7,383)  (9,661)  (195)  -   (17,239)
Total production costs
 (38,298)  (72,479)  (287)  -   (111,064)
Exploration expenses
 (13,138)  (3,341)  1,928   (1,703)  (16,254)
Accretion expense (2)
 (429)  (880)  (214)  -   (1,523)
Depreciation, depletion and amortization
 (29,287)  (39,233)  (59)  -   (68,579)
Results of operations before income tax
 76,339   63,391   2,906   (1,703)  140,933 
Income tax
 (11,451)  (20,919)  (1,017)  579   (32,808)
Results of oil and gas operations
 64,888   42,472   1,889   (1,124)  108,125 


 
GEOPARK LIMITED
31 DECEMBER 2014
 
 
Note
39 
Supplemental information on oil and gas activities (unaudited – continued)

Table 3 - Results of operations for oil and gas producing activities (continued)

Amounts in US$ '000
Chile
  
Colombia
  
Argentina
  
Total
 
Year ended 31 December 2012
           
Net revenue
 149,927   99,501   1,050   250,478 
Production costs, excluding depreciation
               
Operating costs
 (30,586)  (35,069)  151   (65,504)
Royalties
 (7,088)  (4,164)  (172)  (11,424)
Total production costs
 (37,674)  (39,233)  (21)  (76,928)
Exploration expenses
 (22,080)  (5,528)  (282)  (27,890)
Accretion expense (2)
 (265)  (803)  (194)  (1,262)
Depreciation, depletion and amortization
 (28,120)  (20,964)  (3,223)  (52,307)
Results of operations before income tax
 61,788   32,973   (2,670)  92,091 
Income tax
 (9,268)  (10,881)  935   (19,214)
Results of oil and gas operations
 52,520   22,092   (1,735)  72,877 
 
(1)
Do not include Perú costs.
 
(2)
Represents accretion of ARO liability.

Table 4 - Reserve quantity information
 
Estimated oil and gas reserves

Proved reserves represent estimated quantities of oil (including crude oil and condensate) and natural gas, which available geological and engineering data demonstrates with reasonable certainty to be recoverable in the future from known reservoirs under existing economic and operating conditions. Proved developed reserves are proved reserves that can reasonably be expected to be recovered through existing wells with existing equipment and operating methods. The choice of method or combination of methods employed in the analysis of each reservoir was determined by the stage of development, quality and reliability of basic data, and production history.

The Company believes that its estimates of remaining proved recoverable oil and gas reserve volumes are reasonable and such estimates have been prepared in accordance with the SEC Modernization of Oil and Gas Reporting rules, which were issued by the SEC at the end of 2008.

The Company estimates its reserves at least once a year. The Company’s reserves estimation as of 31 December 2014, 2013 and 2012 was based on the DeGolyer and MacNaughton Reserves Report (the “D&M Reserves Report”). DeGolyer and MacNaughton prepared its proved oil and natural gas reserve estimates in accordance with Rule 4-10 of Regulation S–X, promulgated by the SEC, and in accordance with the oil and gas reserves disclosure provisions of ASC 932 of the FASB Accounting Standards Codification (ASC) relating to Extractive Activities—Oil and Gas (formerly SFAS no. 69 Disclosures about Oil and Gas Producing Activities).

 
GEOPARK LIMITED
31 DECEMBER 2014
 
 
Note
39 
Supplemental information on oil and gas activities (unaudited – continued)

Reserves engineering is a subjective process of estimation of hydrocarbon accumulation, which cannot be accurately measured, and the reserve estimation depends on the quality of available information and the interpretation and judgment of the engineers and geologists. Therefore, the reserves estimations, as well as future production profiles, are often different than the quantities of hydrocarbons which are finally recovered. The accuracy of such estimations depends, in general, on the assumptions on which they are based.
 
The estimated GeoPark net proved reserves for the properties evaluated as of 31 December 2014, 2013 and 2012 are summarised as follows, expressed in thousands of barrels (Mbbl) and millions of cubic feet (MMcf):
 
 
As of 31 December 2014
  
As of 31 December 2013
  
As of 31 December 2012
 
 
Oil and condensate (Mbbl)
  
Natural gas
(MMcf)
  
Oil and condensate (Mbbl)
  
Natural gas
(MMcf)
  
Oil and condensate (Mbbl)
  
Natural gas
(MMcf)
 
Net proved developed
                 
Chile (1)
 1,463.7   9,352.0   2,236.6   10,037.0   2,104.8   12,768.0 
Colombia (2)
 7,594.8   -   3,250.9   -   2,008.6   - 
Brazil (3)
 69.0   20,863.0   -   -   -   - 
Total consolidated
 9,127.5   30,215.0   5,487.5   10,037.0   4,113.4   12,768.0 
                         
Net proved undeveloped
                       
Chile (4)
 4,978.2   24,618.0   3,138.4   22,122.0   3,153.3   16,813.0 
Colombia (5)
 17,140.5   -   6,175.7   -   4,618.4   - 
Brazil (5)
 61.0   19,601.0   -   -   -   - 
Total consolidated
 22,179.7   44,219.0   9,314.1   22,122.0   7,771.7   16,813.0 
                         
Total proved reserves
 31,307.2   74,434.0   14,801.6   32,159.0   11,885.1   29,581.0 

 
(1)
Fell Block accounts for 92% of the reserves (100% in 2013 and 2012) (LGI owns a 20% interest) and Flamenco Block accounts for 8% (LGI owns 31.2% interest).
 
(2)
Llanos 34 Block and Cuerva Block account for 79% and 17% (58% and 36% in 2013 and 31% and 53% in 2012) of the proved developed reserves, respectively (LGI owns a 20% interest).
 
(3)
BCAM-40 Block accounts for 100% of the reserves.
 
(4)
Fell Block accounts for 96% of the reserves (100% in 2013 and 2012) (LGI owns a 20% interest), Flamenco Block accounts for 3% and Isla Norte accounts for 1% (LGI owns 31.2% interest).
 
(5)
Llanos 34 Block and Cuerva Block account for 91% and 7% (74% and 23% in 2013 and 72% and 25% in 2012) of the proved undeveloped reserves, respectively (LGI owns a 20% interest).



GEOPARK LIMITED
31 DECEMBER 2014
 
 
Note
39 
Supplemental information on oil and gas activities (unaudited – continued)

Table 5 - Net proved reserves of oil, condensate and natural gas

Net proved reserves (developed and undeveloped) of oil and condensate:
 
Thousands of barrels
Chile
  
Colombia
  
Brazil
  
Total
 
Reserves as of 31 December 2011
 5,254.1   -   -   5,254.1 
Increase (decrease) attributable to:
               
     Revisions (1)
 (1,250.8)  -   -   (1,250.8)
     Extensions and discoveries
 2,670.0   -   -   2,670.0 
     Purchases of minerals in place
 -   7,522.8   -   7,522.8 
     Production
 (1,415.2)  (895.8)  -   (2,311.0)
Reserves as of 31 December 2012
 5,258.1   6,627.0   -   11,885.1 
Increase (decrease) attributable to:
               
     Revisions
 271.1   (277.0)  -   (5.9)
     Extensions and discoveries (2)
 1,431.0   5,210.0   -   6,641.0 
     Production
 (1,585.2)  (2,133.4)  -   (3,718.6)
Reserves as of 31 December 2013
 5,375.0   9,426.6   -   14,801.6 
Increase (decrease) attributable to:
               
     Revisions (3)
 124.9   2,489.7   -   2,614.6 
     Extensions and discoveries (4)
 2,314.0   16,477.0   -   18,791.0 
     Purchases of minerals in place (Note 34)
 -   -   150.0   150.0 
     Production
 (1,372.0)  (3,658.0)  (20.0)  (5,050.0)
Reserves as of 31 December 2014
 6,441.9   24,735.3   130.0   31,307.2 

 
(1)
The revisions are mainly related to condensate from the reduced gas and two fields in the Fell Block (Copihue and Guanaco) where there were reductions in proved recovery based on performance.
 
(2)
Mainly due to 2013 discoveries in Llanos 34 (Taro Taro, Tigana and Tigana Sur) and Yamú (Potrillo).
 
(3)
In Chile, the revisions are mainly due to Field’s performance in Fell and TdF Blocks. In Colombia, the revisions are mainly due to the performance of Tua Field and secondly to the performance of Max and Taro-taro Fields in Llanos 34 Block.
 
(4)
In Chile, the discoveries mainly due to Loij Field discovery and Konawentru Field extensions. In Colombia, the discoveries mainly due to Tigana Field extensions wells and Aruco Field discovery in Llanos 34 Block.


GEOPARK LIMITED
31 DECEMBER 2014
 
 
Note
39 
Supplemental information on oil and gas activities (unaudited – continued)

Net proved reserves (developed and undeveloped) of natural gas:

Millions of cubic feet
Chile
  
Brazil
  
Total
 
Reserves as of 31 December 2011
 57,157.0   -   57,157.0 
Increase (decrease) attributable to:
           
     Revisions (1)
 (21,860.0)  -   (21,860.0)
     Extensions and discoveries
 2,256.0   -   2,256.0 
     Purchases
 -   -   - 
     Production
 (7,972.0)  -   (7,972.0)
Reserves as of 31 December 2012
 29,581.0   -   29,581.0 
Increase (decrease) attributable to:
           
     Revisions (2)
 4,691.0   -   4,691.0 
     Extensions and discoveries
 2,219.0   -   2,219.0 
     Production
 (4,332.0)  -   (4,332.0)
Reserves as of 31 December 2013
 32,159.0   -   32,159.0 
Increase (decrease) attributable to:
           
     Revisions (3)
 3,312.0   -   3,312.0 
     Extensions and discoveries (4)
 3,014.0   -   3,014.0 
     Purchases of minerals in place (Note 34)
 -   47,680.0   47,680.0 
     Production
 (4,515.0)  (7,216.0)  (11,731.0)
Reserves as of 31 December 2014
 33,970.0   40,464.0   74,434.0 

 
(1)
The revisions are mainly due to the effect of having reduced the Company’s future gas production profile in Chile because of expected reduced deliveries to the Methanex plant. This causes a significant portion of the gas reserves to be produced below an economic level later in the productive life of the Fell Block and after the expiration of the Methanex Gas Supplies Agreement.
 
(2)
The revisions are mainly due to adjustments in the Fell Block as a response to a workover in Monte Aymond field, and associated gas from drilling campaigns in Konawentru and Yagán Norte fields.
 
(3)
The revisions are mainly due to Chercán Field development in TdF Block and gas and associated gas performance/development in Fields of Fell Block.
 
(4)
Mainly due to the Ache Field discovery and the associated gas from Konawentru extensions wells.
 
Revisions refer to changes in interpretation of discovered accumulations and some technical / logistical needs in the area obliged to modify the timing and development plan of certain fields under appraisal and development phases.


GEOPARK LIMITED
31 DECEMBER 2014
 
 
Note
39 
Supplemental information on oil and gas activities (unaudited – continued)

Table 6 - Standardized measure of discounted future net cash flows related to proved oil and gas reserves

The following table discloses estimated future net cash flows from future production of proved developed and undeveloped reserves of crude oil, condensate and natural gas. As prescribed by SEC Modernization of Oil and Gas Reporting rules and ASC 932 of the FASB Accounting Standards Codification (ASC) relating to Extractive Activities – Oil and Gas (formerly SFAS no. 69 Disclosures about Oil and Gas Producing Activities), such future net cash flows were estimated using the average first day- of-the-month price during the 12-month period for 2014, 2013 and 2012 and using a 10% annual discount factor. Future development and abandonment costs include estimated drilling costs, development and exploitation installations and abandonment costs. These future development costs were estimated based on evaluations made by the Company. The future income tax was calculated by applying the statutory tax rates in effect in the respective countries in which we have interests, as of the date this supplementary information was filed.

This standardized measure is not intended to be and should not be interpreted as an estimate of the market value of the Company’s reserves. The purpose of this information is to give standardized data to help the users of the financial statements to compare different companies and make certain projections. It is important to point out that this information does not include, among other items, the effect of future changes in prices, costs and tax rates, which past experience indicates that are likely to occur, as well as the effect of future cash flows from reserves which have not yet been classified as proved reserves, of a discount factor more representative of the value of money over the lapse of time and of the risks inherent to the production of oil and gas. These future changes may have a significant impact on the future net cash flows disclosed below. For all these reasons, this information does not necessarily indicate the perception the Company has on the discounted future net cash flows derived from the reserves of hydrocarbons.

Amounts in US$ '000
Chile
  
Colombia
  
Brazil
  
Total
 
At 31 December 2014
           
Future cash inflows
 778,820   1,732,395   307,535   2,818,750 
Future production costs
 (250,529)  (587,096)  (124,265)  (961,890)
Future development costs
 (184,352)  (100,036)  (19,965)  (304,353)
Future income taxes
 (54,442)  (303,090)  (19,566)  (377,098)
Undiscounted future net cash flows
 289,497   742,173   143,739   1,175,409 
10% annual discount
 (61,839)  (158,102)  (31,594)  (251,535)
Standardized measure of discounted future net cash flows
 227,658   584,071   112,145   923,874 


 
GEOPARK LIMITED
31 DECEMBER 2014
 
 
Note
39 
Supplemental information on oil and gas activities (unaudited – continued)

Table 6 - Standardized measure of discounted future net cash flows related to proved oil and gas reserves (continued)
 
Amounts in US$ '000
Chile
  
Colombia
  
Argentina
  
Total
 
At 31 December 2013
           
Future cash inflows
 610,106   686,227   -   1,296,333 
Future production costs
 (164,820)  (274,246)  -   (439,066)
Future development costs
 (215,426)  (82,964)  -   (298,390)
Future income taxes
 (38,599)  (118,104)  -   (156,703)
Undiscounted future net cash flows
 191,261   210,913   -   402,174 
10% annual discount
 (27,401)  (37,121)  -   (64,522)
Standardized measure of discounted future net cash flows
 163,860   173,792   -   337,652 
At 31 December 2012
               
Future cash inflows
 568,647   491,578   -   1,060,225 
Future production costs
 (135,525)  (181,780)  -   (317,305)
Future development costs
 (149,100)  (45,966)  -   (195,066)
Future income taxes
 (44,218)  (98,773)  -   (142,991)
Undiscounted future net cash flows
 239,804   165,059   -   404,863 
10% annual discount
 (37,355)  (31,414)  -   (68,769)
Standardized measure of discounted future net cash flows
 202,449   133,645   -   336,094 
 
Table 7 - Changes in the standardized measure of discounted future net cash flows from proved reserves
 
Amounts in US$ '000
Chile
  
Colombia
  
Brazil
  
Total
 
Present value at 31 December 2011
 285,603   -   -   285,603 
Sales of hydrocarbon , net of production costs
 (110,331)  (10,015)  -   (120,346)
 Net changes in sales price and production costs
 45,100   -   -   45,100 
Changes in estimated future development costs
 (73,255)  -   -   (73,255)
Extensions and discoveries less related costs
 108,768   -   -   108,768 
Development costs incurred
 57,055   -   -   57,055 
Revisions of previous quantity estimates
 (174,757)  -   -   (174,757)
Purchase of minerals in place
 -   143,660   -   143,660 
Net changes in income taxes
 23,250   -   -   23,250 
Accretion of discount
 36,215   -   -   36,215 
Other changes
 4,801   -   -   4,801 


GEOPARK LIMITED
31 DECEMBER 2014
 
 
Note
39 
Supplemental information on oil and gas activities (unaudited – continued)

Table 7 - Changes in the standardized measure of discounted future net cash flows from proved reserves (continued)

Amounts in US$ '000
Chile
  
Colombia
  
Brazil
  
Total
 
Present value at 31 December 2012
 202,449   133,645   -   336,094 
Sales of hydrocarbon, net of production costs
 (128,993)  (118,417)  -   (247,410)
Net changes in sales price and production costs
 (4,925)  4,754   -   (171)
Changes in estimated future development costs
 (118,760)  (68,337)  -   (187,097)
Extensions and discoveries less related costs
 63,948   186,738   -   250,686 
Development costs incurred
 83,983   39,922   -   123,905 
Revisions of previous quantity estimates
 37,389   (9,928)  -   27,461 
Net changes in income taxes
 4,102   (17,827)  -   (13,725)
Accretion of discount
 24,667   23,242   -   47,909 
Present value at 31 December 2013
 163,860   173,792   -   337,652 
Sales of hydrocarbon, net of production costs
 (110,451)  (208,337)  (39,414)  (358,202)
Net changes in sales price and production costs
 18,310   19,215   7,409   44,934 
Changes in estimated future development costs
 (134,272)  (51,176)  (22,143)  (207,591)
Extensions and discoveries less related costs
 96,614   600,391   -   697,005 
Development costs incurred
 157,988   59,272   1,340   218,600 
Revisions of previous quantity estimates
 25,114   103,411   1,559   130,084 
Net changes in income taxes
 (9,751)  (141,687)  4,156   (147,282)
Purchase of minerals in place
 -   -   142,423   142,423 
Accretion of discount
 20,246   29,190   16,815   66,251 
Present value at 31 December 2014
 227,658   584,071   112,145   923,874 

 
 
F-89