Geopark
GPRK
#6937
Rank
$0.61 B
Marketcap
$9.58
Share price
-1.54%
Change (1 day)
42.77%
Change (1 year)

Geopark - 20-F annual report


Text size:

 

 

 

UNITED STATES
SECURITIES AND EXCHANGE COMMISSION

 

Washington, D.C. 20549

 

FORM 20-F 

(Mark One)

 

oREGISTRATION STATEMENT PURSUANT TO SECTION 12(b) OR (g) OF THE SECURITIES EXCHANGE ACT OF 1934

OR

 

xANNUAL REPORT PURSUANT TO SECTION 13 OR 15(d) OF THE SECURITIES EXCHANGE ACT OF 1934
for the fiscal year ended December 31, 2016

OR

 

oTRANSITION REPORT PURSUANT TO SECTION 13 OR 15(d) OF THE SECURITIES EXCHANGE ACT OF 1934
For the transition period from ________________ to ________________

OR 

oSHELL COMPANY REPORT PURSUANT TO SECTION 13 OR 15(d) OF THE SECURITIES EXCHANGE ACT OF 1934
Date of event requiring this shell company report

 

Commission file number: 001-36298

 

GEOPARK LIMITED 

(Exact name of Registrant as specified in its charter) 

Bermuda

(Jurisdiction of incorporation) 

Nuestra Señora de los Ángeles 179 

Las Condes, Santiago, Chile

(Address of principal executive offices)

Pedro Aylwin

Director of Legal and Governance

GeoPark Limited

Nuestra Señora de los Ángeles 179

Las Condes, Santiago, Chile

Phone: +56 (2) 2242 9600

Fax: +56 (2) 2242 9600 ext. 201 

(Name, Telephone, E-mail and/or Facsimile number and Address of Company Contact Person)

 

Copies to: 

Maurice Blanco, Esq.

Davis Polk & Wardwell LLP

450 Lexington Avenue

New York, NY 10017

Phone: (212) 450 4000

Fax: (212) 701 5800

 

Securities registered or to be registered pursuant to Section 12(b) of the Act: 

Title of each class

Name of each exchange on which registered

Common shares, par value US$0.001 per shareNew York Stock Exchange

 

Securities registered or to be registered pursuant to Section 12(g) of the Act:

None
(Title of Class)

 

Securities for which there is a reporting obligation pursuant to Section 15(d) of the Act:

None
(Title of Class)

 

Indicate the number of outstanding shares of each of the issuer’s classes of capital stock or common stock as of the close of business covered by the annual report.

Common shares: 59,940,881

Indicate by check mark if the registrant is a well-known seasoned issuer, as defined in Rule 405 of the Securities Act.

o  Yes      x  No 

If this report is an annual or transition report, indicate by check mark if the registrant is not required to file reports pursuant to Section 13 or 15(d) of the Securities Exchange Act of 1934.

o  Yes     x  No 

Indicate by check mark whether the registrant (1) has filed all reports required to be filed by Section 13 or 15(d) of the Securities Exchange Act of 1934 during the preceding 12 months (or for such shorter period that the registrant was required to file such reports), and (2) has been subject to such filing requirements for the past 90 days.

x  Yes      o  No

 

 

Indicate by check mark whether the registrant has submitted electronically and posted on its corporate Web site, if any, every Interactive Data File required to be submitted and posted pursuant to Rule 405 of Regulation S-T during the preceding 12 months (or for such shorter period that the registrant was required to submit and post such files).

o  Yes      o  No 

Indicate by check mark whether the registrant is a large accelerated filer, an accelerated filer, or a non-accelerated filer. See definition of “accelerated filer and large accelerated filer” in Rule 12b-2 of the Exchange Act. (Check one):

Large accelerated filer  oAccelerated filer  x Non-accelerated filer  o

Indicate by check mark which basis of accounting the registrant has used to prepare the financial statements included in this filing:

US GAAP  oInternational Financial Reporting Standards as issued by the International Accounting Standards Board  xOther  o

If “Other” has been checked in response to the previous question indicate by check mark which financial statement item the registrant has elected to follow.

o  Item 17   o  Item 18 

If this is an annual report, indicate by check mark whether the registrant is a shell company (as defined in Rule 12b-2 of the Exchange Act).

o  Yes      x  No

 

 

 

 

GeoPark LIMITED

 

Table of Contents

 

 

Page

 

PRESENTATION OF FINANCIAL AND OTHER INFORMATIONiii
FORWARD-LOOKING STATEMENTSvi
PART I1
ITEM 1.  IDENTITY OF DIRECTORS, SENIOR MANAGEMENT AND ADVISERS1
A.   Directors and senior management1
B.   Advisers1
C.   Auditors1
ITEM 2.  OFFER STATISTICS AND EXPECTED TIMETABLE1
A.   Offer statistics1
B.   Method and expected timetable1
ITEM 3.  KEY INFORMATION1
A.   Selected financial data1
B.   Capitalization and indebtedness5
C.   Reasons for the offer and use of proceeds5
D.   Risk factors6
ITEM 4.  INFORMATION ON THE COMPANY33
A.   History and development of the company33
B.   Business Overview35
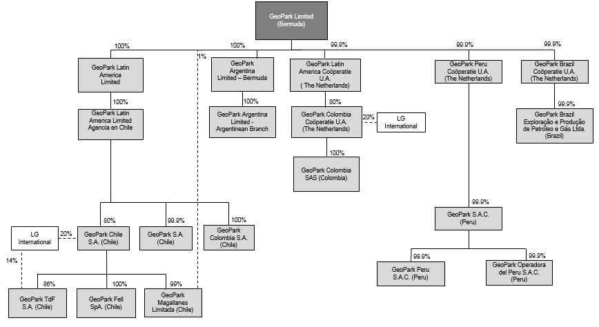
C.   Organizational structure90
D.   Property, plant and equipment90
ITEM 4A.  UNRESOLVED STAFF COMMENTS90
ITEM 5.  OPERATING AND FINANCIAL REVIEW AND PROSPECTS91
A.   Operating results91
B.   Liquidity and capital resources106
C.   Research and development, patents and licenses, etc.115
D.   Trend information115
E.   Off-balance sheet arrangements116
F.   Tabular disclosure of contractual obligations116
G.   Safe harbor116
ITEM 6.  DIRECTORS, SENIOR MANAGEMENT AND EMPLOYEES116
A.   Directors and senior management116
B.   Compensation121
C.   Board practices124
D.   Employees126
E.   Share ownership127
ITEM 7.  MAJOR SHAREHOLDERS AND RELATED PARTY TRANSACTIONS128
A.   Major shareholders128
B.   Related party transactions128
C.   Interests of Experts and Counsel130
ITEM 8.  FINANCIAL INFORMATION131
A.   Consolidated statements and other financial information131
B.   Significant changes132
ITEM 9.  THE OFFER AND LISTING132
A.   Offering and listing details132
B.   Plan of distribution132
C.   Markets132
D.   Selling shareholders132
E.   Dilution133
F.   Expenses of the issue133

 

i

 

 

ITEM 10.  ADDITIONAL INFORMATION133
A.   Share capital133
B.   Memorandum of association and bye-laws133
Enforcement of Judgments140
C.   Material contracts141
D.   Exchange controls141
E.   Taxation141
F.   Dividends and paying agents144
G.   Statement by experts144
H.   Documents on display144
I.   Subsidiary information145
ITEM 11.  QUANTITATIVE AND QUALITATIVE DISCLOSURES ABOUT MARKET RISK145
ITEM 12.  DESCRIPTION OF SECURITIES OTHER THAN EQUITY SECURITIES145
A.   Debt securities145
B.   Warrants and rights145
C.   Other securities145
D.   American Depositary Shares145
PART II146
ITEM 13.  DEFAULTS, DIVIDEND ARREARAGES AND DELINQUENCIES146
A.   Defaults146
B.   Arrears and delinquencies146
ITEM 14.  MATERIAL MODIFICATIONS TO THE RIGHTS OF SECURITY HOLDERS AND USE OF PROCEEDS146
ITEM 15.  CONTROLS AND PROCEDURES146
A.   Disclosure Controls and Procedures146
B.   Management’s Annual Report on Internal Control over Financial Reporting146
C.   Attestation Report of the Registered Public Accounting Firm147
D.   Changes in Internal Control over Financial Reporting147
ITEM 16.  RESERVED147
ITEM 16A.  Audit committee financial expert147
ITEM 16B.  Code of Conduct147
ITEM 16C.  Principal Accountant Fees and Services147
ITEM 16D.  Exemptions from the listing standards for audit committees148
ITEM 16E.  Purchases of equity securities by the issuer and affiliated purchasers148
ITEM 16F.  Change in registrant’s certifying accountant149
ITEM 16G.  Corporate governance149
ITEM 16H.  Mine safety disclosure150
PART III151
ITEM 17.  Financial statements151
ITEM 18.  Financial statements151
ITEM 19.  Exhibits151
Glossary of oil and natural gas terms154
Index to Consolidated Financial StatementsF-1

ii

PRESENTATION OF FINANCIAL AND OTHER INFORMATION

 

Certain definitions

 

Unless otherwise indicated or the context otherwise requires, all references in this annual report to:

 

·“GeoPark Limited,” “GeoPark,” “we,” “us,” “our,” the “Company” and words of a similar effect, are to GeoPark Limited (formerly GeoPark Holdings Limited), an exempted company incorporated under the laws of Bermuda, together with its consolidated subsidiaries;

 

·“Agencia” are to GeoPark Latin America Limited Agencia en Chile, an established branch, under the laws of Chile, of GeoPark Latin America Limited (“GeoPark Latin America”), an exempted company incorporated under the laws of Bermuda;

 

·“GeoPark Colombia” are prior to our internal corporate reorganization of our Colombian operations, to our subsidiary GeoPark Colombia S.A., a sociedad anónima cerrada incorporated under the laws of Chile and subsequent to such reorganization, to GeoPark Colombia Coöperatie U.A., a cooperative duly incorporated under the laws of the Netherlands;

 

·“LGI” are to LG International Corp., a company incorporated under the laws of Korea”;

 

·“Notes due 2020” are to our 2013 issuance of US$300.0 million aggregate principal amount of 7.50% senior secured notes due 2020;

 

·“US$” and “U.S. dollar” are to the official currency of the United States of America;

 

·“Ch$” and “Chilean pesos” are to the official currency of Chile;

 

·“AR$” and “Argentine pesos” are to the official currency of Argentina;

 

·real,” “reais” and “R$” are to the official currency of Brazil;

 

·“ANP” are to the Brazilian National Petroleum, Natural Gas and Biofuels Agency (Agência Nacional do Petróleo, Gás Natural e Biocombustíveis);

 

·“ANH” are to the Colombian National Hydrocarbons Agency (Agencia Nacional de Hidrocarburos);

 

·“ENAP” are to the Chilean National Petroleum Company (Empresa Nacional de Petróleo)

 

·“economic interest” means an indirect participation interest in the net revenues from a given block based on bilateral agreements with the concessionaires; and

 

·“working interest” means the right granted to the lessee of a property to explore for and to produce and own oil, gas, or other minerals. The working interest owners bear the exploration, development and operating costs on either a cash, penalty or carried basis.

 

Financial statements

 

Our consolidated financial statements

 

This annual report includes our audited consolidated financial statements as of December 31, 2016 and 2015 and for each of the years ended December 31, 2016, 2015 and 2014 (hereinafter “Consolidated Financial Statements”).

 

Our Consolidated Financial Statements are presented in US$ and have been prepared in accordance with International Financial Reporting Standards (“IFRS”), as issued by the International Accounting Standards Board (“IASB”).

 

iii

Our Consolidated Financial Statements have been audited by Price Waterhouse & Co. S.R.L., Argentina, a member firm of PricewaterhouseCoopers Network (“PwC”), an independent registered public accounting firm, as stated in their report included elsewhere in this annual report.

 

Our fiscal year ends December 31. References in this annual report to a fiscal year, such as “fiscal year 2016,” relate to our fiscal year ended on December 31 of that calendar year.

 

Non IFRS financial measures

 

Adjusted EBITDA

 

Adjusted EBITDA is a supplemental non-IFRS financial measure that is used by management and external users of our financial statements, such as industry analysts, investors, lenders and rating agencies.

 

We define Adjusted EBITDA as profit for the period before net finance cost, income tax, depreciation, amortization and certain non-cash items such as impairment charges or impairment reversals, write-offs of unsuccessful exploration and evaluation assets, accrual of stock options and stock awards, unrealized gains in commodity risk management contracts and bargain purchase gain on acquisition of subsidiaries. Adjusted EBITDA is not a measure of profit or cash flows as determined by IFRS.

 

We believe Adjusted EBITDA is useful because it allows us to more effectively evaluate our operating performance and compare the results of our operations from period to period without regard to our financing methods or capital structure. We exclude the items listed above from profit for the period in arriving at Adjusted EBITDA because these amounts can vary substantially from company to company within our industry depending upon accounting methods and book values of assets, capital structures and the method by which the assets were acquired. Adjusted EBITDA should not be considered as an alternative to, or more meaningful than, profit for the period or cash flows from operating activities as determined in accordance with IFRS or as an indicator of our operating performance or liquidity. Certain items excluded from Adjusted EBITDA are significant components in understanding and assessing a company’s financial performance, such as a company’s cost of capital and tax structure and significant and/or recurring write-offs, as well as the historic costs of depreciable assets, or unrealized gains in commodity risk management contracts, none of which are components of Adjusted EBITDA. Our computation of Adjusted EBITDA may not be comparable to other similarly titled measures of other companies.

 

For a reconciliation of Adjusted EBITDA to the IFRS financial measure of profit for the year, see Note 6 to our Consolidated Financial Statements as of and for the years ended 2016, 2015 and 2014.

 

Oil and gas reserves and production information

 

DeGolyer and MacNaughton 2016 Year-end Reserves Report

 

The information included elsewhere in this annual report regarding estimated quantities of proved reserves in Colombia, Chile, Brazil and Peru is derived, in part, from estimates of the proved reserves as of December 31, 2016. The reserves estimates are derived from the DeGolyer and MacNaughton Reserves Report (“D&M Reserves Report”), which was prepared for us by the independent reserves engineering team of DeGolyer and MacNaughton and is included as an exhibit to this annual report. The D&M Reserves Report presents oil and gas reserves estimates located in the Fell, Campanario, Flamenco and Isla Norte Blocks in Chile, Llanos 32, Llanos 34, Yamú Blocks, La Cuerva in Colombia, BCAM-40 (Manati) in Brazil and the Morona Block in Peru.

 

Market share and other information

 

Market data, other statistical information, information regarding recent developments in Chile, Colombia, Brazil, Peru and Argentina and certain industry forecast data used in this annual report were obtained from internal reports and studies, where appropriate, as well as estimates, market research, publicly available information and industry publications. Industry publications generally state that the information they include has been obtained from sources believed to be reliable, but that the accuracy and completeness of such information is not guaranteed. Similarly, internal reports and studies, estimates and market research, which we believe to be reliable and accurately extracted by us for use in this annual report, have not been independently verified. However, we believe such data is accurate and agree that we are responsible for the accurate extraction of such information from such sources and its correct reproduction in this annual report.

 

iv

In addition, we have provided definitions for certain industry terms used in this annual report in the “Glossary of oil and natural gas terms” included as Appendix A to this annual report.

 

Rounding

 

We have made rounding adjustments to some of the figures included elsewhere in this annual report. Accordingly, numerical figures shown as totals in some tables may not be an arithmetic aggregation of the figures that precede them.

 

v

FORWARD-LOOKING STATEMENTS

 

This annual report contains statements that constitute forward-looking statements. Many of the forward-looking statements contained in this annual report can be identified by the use of forward-looking words such as “anticipate,” “believe,” “could,” “expect,” “should,” “plan,” “intend,” “will,” “estimate” and “potential,” among others.

 

Forward-looking statements appear in a number of places in this annual report and include, but are not limited to, statements regarding our intent, belief or current expectations. Forward-looking statements are based on our management’s beliefs and assumptions and on information currently available to our management. Such statements are subject to risks and uncertainties, and actual results may differ materially from those expressed or implied in the forward-looking statements due to various factors, including, but not limited to, those identified under the section “Item 3. Key Information—D. Risk factors” in this annual report. These risks and uncertainties include factors relating to:

 

·the volatility of oil and natural gas prices;

 

·operating risks, including equipment failures and the amounts and timing of revenues and expenses;

 

·termination of, or intervention in, concessions, rights or authorizations granted by the Chilean, Colombian, Brazilian, Peruvian and Argentine governments to us;

 

·uncertainties inherent in making estimates of our oil and natural gas data;

 

·environmental constraints on operations and environmental liabilities arising out of past or present operations;

 

·discovery and development of oil and natural gas reserves;

 

·project delays or cancellations;

 

·financial market conditions and the results of financing efforts;

 

·political, legal, regulatory, governmental, administrative and economic conditions and developments in the countries in which we operate;

 

·fluctuations in inflation and exchange rates in Colombia, Chile, Brazil, Peru, Argentina and in other countries in which we may operate in the future;

 

·availability and cost of drilling rigs, production equipment, supplies, personnel and oil field services;

 

·contract counterparty risk;

 

·projected and targeted capital expenditures and other cost commitments and revenues;

 

·weather and other natural phenomena;

 

·the impact of recent and future regulatory proceedings and changes, changes in environmental, health and safety and other laws and regulations to which our company or operations are subject, as well as changes in the application of existing laws and regulations;

 

·current and future litigation;

 

·our ability to successfully identify, integrate and complete acquisitions;

 

·our ability to retain key members of our senior management and key technical employees;

 

·competition from other similar oil and natural gas companies;

 

vi

·market or business conditions and fluctuations in global and local demand for energy;

 

·the direct or indirect impact on our business resulting from terrorist incidents or responses to such incidents, including the effect on the availability of and premiums on insurance; and

 

·other factors discussed under “Item 3. Key Information—D. Risk factors” in this annual report.

 

Forward-looking statements speak only as of the date they are made, and we do not undertake any obligation to update them in light of new information or future developments or to release publicly any revisions to these statements in order to reflect later events or circumstances or to reflect the occurrence of unanticipated events.

 

vii

PART I

 

ITEM 1. IDENTITY OF DIRECTORS, SENIOR MANAGEMENT AND ADVISERS

 

A.Directors and senior management

 

Not applicable.

 

B.Advisers

 

Not applicable.

 

CAuditors

 

Not applicable.

 

ITEM 2. OFFER STATISTICS AND EXPECTED TIMETABLE

 

A.Offer statistics

 

Not applicable.

 

BMethod and expected timetable

 

Not applicable.

 

ITEM 3. KEY INFORMATION

 

A.Selected financial data

 

We have derived our selected historical balance sheet data as of December 31, 2016 and 2015 and our income statement and cash flow data for the years ended December 31, 2016, 2015 and 2014 from our Consolidated Financial Statements included elsewhere in this annual report, which have been audited by PwC. We have derived our selected balance sheet data as of December 31, 2014, 2013, and 2012 and our income statement and cash flow data for the years ended December 31, 2013 and 2012 from our Consolidated Financial Statements not included elsewhere in this annual report.

 

During 2015, our Management changed the presentation of the Consolidated Statement of Income by reordering the profit and loss line items, eliminating gross profit and presenting depreciation and write-off of unsuccessful efforts as separate line items. This change is intended to provide readers of our financial statements with more relevant information and a better explanation of the elements of performance. This change has been applied to comparative figures for the years 2014, 2013 and 2012 presented in this document.

 

We maintain our books and records in US$ and prepare our Consolidated Financial Statements in accordance with IFRS.

 

This financial information should be read in conjunction with “Presentation of Financial and Other Information,” “Item 5. Operating and Financial Review and Prospects” and our Consolidated Financial Statements and the related notes thereto.

 

The selected historical financial data set forth in this section does not include an

y results or other financial information of our Colombian, Brazilian or Peruvian acquisitions prior to their incorporation into our financial statements.

 

1

Statement of income data

 

  For the year ended December 31,
  2016 2015 2014 2013 2012
  (in thousands of US$, except per share numbers)
           
Revenue          
Net oil sales  145,193   162,629   367,102   315,435   221,564 
Net gas sales  47,477   47,061   61,632   22,918   28,914 
Net revenue  192,670   209,690   428,734   338,353   250,478 
Commodity risk management contracts  (2,554)  -   -   -   - 
Production and operating costs  (67,235)  (86,742)  (131,419)  (111,296)  (76,928)
Geological and geophysical expenses  (10,282)  (13,831)  (13,002)  (5,292)  (2,338)
Administrative expenses  (34,170)  (37,471)  (45,867)  (44,962)  (27,788)
Selling expenses  (4,222)  (5,211)  (24,428)  (17,252)  (24,631)
Depreciation  (75,774)  (105,557)  (100,528)  (69,968)  (53,317)
Write-off of unsuccessful efforts  (31,366)  (30,084)  (30,367)  (10,962)  (25,552)
Impairment for non-financial assets  5,664   (149,574)  (9,430)      
Other operating income/(expense)  (1,344)  (13,711)  (1,849)  5,343   823 
Operating (loss)/profit  (28,613)  (232,491)  71,844   83,964   40,747 
Financial costs  (34,101)  (35,655)  (27,622)  (33,115)  (14,227)
Foreign exchange loss  13,872   (33,474)  (23,097)  (761)  (2,081)
Bargain purchase gain on acquisition of subsidiaries              8,401 
(Loss) Profit before tax  (48,842)  (301,620)  21,125   50,088   32,840 
Income tax benefit (expense)  (11,804)  17,054   (5,195)  (15,154)  (14,394)
(Loss) Profit for the year  (60,646)  (284,566)  15,930   34,934   18,446 
Non-controlling interest  (11,554)  (50,535)  7,845   12,413   6,567 
(Loss) Profit attributable to owners of the Company  (49,092)  (234,031)  8,085   22,521   11,879 
(Losses) Earnings per share for profit attributable to owners of the Company—Basic  (0.82)  (4.05)  0.14   0.52   0.28 
(Losses) Earnings per share for profit attributable to owners of the Company—Diluted(1)  (0.82)  (4.05)  0.14   0.48   0.27 
Weighted average common shares
outstanding—Basic
  59,777,145   57,759,001   56,396,812   43,603,846   42,673,981 
Weighted average common shares
outstanding—Diluted(1)
  59,777,145   57,759,001   58,840,412   46,532,049   44,109,305 
Common Shares outstanding at year-end  59,940,881   59,535,614   57,790,533   43,861,614   43,495,585 

 

__________________ 

(1)See Note 18 to our Consolidated Financial Statements.

 

Balance sheet data

 

  As of December 31,
  2016 2015 2014 2013 2012
  (In thousands of US$)
Assets          
Non-current assets          
Property, plant and equipment  473,646   522,611   790,767   595,446   457,837 
Prepaid taxes  2,852   1,172   1,253   11,454   10,707 
Other financial assets  19,547   13,306   12,979   5,168   7,791 
Deferred income tax  23,053   34,646   33,195   13,358   13,591 
Prepayments and other receivables  241   220   349   6,361   510 
Total non-current assets  519,339   571,955   838,543   631,787   490,436 
Current assets                    
Other financial assets  2,480   1,118          
Inventories  3,515   4,264   8,532   8,122   3,955 
Trade receivables  18,426   13,480   36,917   42,628   32,271 
Prepayments and other receivables  7,402   11,057   13,993   35,764   49,620 
Prepaid taxes  15,815   19,195   13,459   6,979   3,443 
Cash at bank and in hand  73,563   82,730   127,672   121,135   48,292 
Total current assets  121,201   131,844   200,573   214,628   137,581 
Total assets  640,540   703,799   1,039,116   846,415   628,017 
    Share capital  60   59   58   44   43 
    Share premium  236,046   232,005   210,886   120,426   116,817 
    Other  (130,341)  (85,412)  164,613   150,371   122,561 
Equity attributable to owners of the
Company
  105,765   146,652   375,557   270,841   239,421 
Equity attributable to non-controlling
interest
  35,828   53,515   103,569   95,116   72,665 
   Total equity  141,593   200,167   479,126   365,957   312,086 

 

Liabilities 

                    
Non-current liabilities                    
Borrowings  319,389   343,248   342,440   290,457   165,046 
Provisions for other long-term liabilities  42,509   42,450   46,910   33,076   25,991 
Trade and other payables  34,766   19,556   16,583   8,344    
Deferred income tax  2,770   16,955   30,065   23,087   17,502 
Total non-current liabilities  399,434   422,209   435,998   354,964   208,539 
Current liabilities                    
Borrowings  39,283   35,425   27,153   26,630   27,986 
Derivative financial instrument liabilities  3,067             
Current income tax  5,155   208   7,935   7,231   7,315 
Trade and other payables  52,008   45,790   88,904   91,633   72,091 
Total current liabilities  99,513   81,423   123,992   125,494   107,392 
Total liabilities  498,947   503,632   559,990   480,458   315,931 
Total equity and liabilities  640,540   703,799   1,039,116   846,415   628,017 
                     

Cash flow data

 

  For the year ended December 31,
  2016 2015 2014 2013 2012
  (In thousands of US$)
Cash provided by (used in)          
Operating activities  82,884   25,895   230,746   127,295   129,427 
Investing activities  (39,306)  (48,842)  (344,041)  (208,500)  (301,132)
Financing activities  (51,136)  (18,022)  124,716   164,018   26,375 
Net increase (decrease) in cash  (7,558)  (40,969)  11,421   82,813   (145,330)

 

Other financial data

 

  For the year ended December 31,
  2016 2015 2014 2013 2012
Adjusted EBITDA(1) (US$ thousands)  78,321   73,787   220,077   167,253   121,404 
Adjusted EBITDA margin(2)  40.6%  35.2%  51.3%  49.4%  48.5%
Adjusted EBITDA per boe(3)  10.2   10.5   33.0   33.9   31.1 
 
(1)Adjusted EBITDA is a non-IFRS financial measure. For a definition of Adjusted EBITDA and other information relating to this measure, see “Presentation of Financial and Other Information—Financial statements—Non-IFRS financial measures.” For a reconciliation of Adjusted EBITDA to the IFRS financial measure of profit for the year, see Note 6 to our Consolidated Financial Statements.

 

(2)Adjusted EBITDA margin is defined as Adjusted EBITDA divided by net revenue.

 

(3)Adjusted EBITDA per boe is defined as Adjusted EBITDA divided by total boe.

 

Exchange rates

 

In Colombia, Chile, Argentina and Peru, our functional currency is the U.S. dollar. In Brazil, our functional currency is the real.

 

Our operations in Brazil accounted for 16% of our consolidated assets and 15% of our revenues for the years ended December 31, 2015 and 2016, respectively. This portion of our business is exposed to losses that may arise from currency fluctuation, as a significant amount of our revenues, operating costs, administrative expenses and taxes in Brazil are denominated in reais. Furthermore, we financed our acquisition of Rio das Contas Produtora de Petróleo Ltda. (a Brazilian limited liability company; “Rio das Contas”) in part through our Brazilian subsidiary’s entrance into a US$70.5 million credit facility with Itaú BBA International plc. This exposes us to exchange rate losses from the devaluation of the Brazilian reais against the U.S. dollar.

 

In the past, the Brazilian Central Bank has occasionally intervened to control unstable movements in foreign exchange rates. We cannot predict whether the Brazilian Central Bank or the Brazilian government will continue to permit the real to float freely or will intervene in the exchange rate market through the return of a currency band system or otherwise. The real may depreciate or appreciate substantially against the U.S. dollar. Furthermore, Brazilian law provides that, whenever there is a serious imbalance in Brazil’s balance of payments or there are reasons to foresee a serious imbalance, temporary restrictions may be imposed on remittances of foreign capital abroad. We cannot assure you that such measures will not be taken by the Brazilian government in the future.

 

As a result of the devaluation that occurred in the year ended December 31, 2015, we recorded exchange rate losses amounting to US$35.6 million in 2015 and we recorded exchange rate gains amounting to US$14.5 million in the year ended December 31, 2016, due to revaluation of the local currency in our Brazilian subsidiary. This result was mainly generated by the credit facility with Itaú BBA International plc that we incurred to acquire Rio das Contas in March 31, 2014. See “—D. Risk factors—Risks relating to our business—Our results of operations could be materially adversely affected by fluctuations in foreign currency exchange rates.”

 

The following tables show the selling rate for the U.S. dollar for the periods and dates indicated. The information in the “Average” column represents the average of the daily exchange rates during the periods presented. The numbers in the “Period-end” column are the quotes for the exchange rate as of the last business day of the period in question. As of April 6, 2017, the exchange rate for the purchase of the U.S. dollar as reported by the Central Bank of Brazil was R$3.1160 per U.S. dollar.

 

The following table presents the monthly high and low representative market rate during the months indicated.

 

Recent exchange rates of Real per US$

Period End

Average

Low

High

Month:    
October 20163.18113.18723.11933.2359
November 20163.39673.34203.20243.4446
December 20163.25913.35623.25913.4650
January 20173.12703.19663.12703.2729
February 20173.09933.10423.05103.1479
March 20173.12823.12613.07653.1735
April 2017 (through April 6, 2017)3.11603.11203.09233.1231

_____________________

Source: Central Bank of Brazil.

 

The following table presents the average R$ per U.S. dollar representative market rate for each of the five most recent years, calculated by using the average of the exchange rates on the last day of each month during the period, and the representative year-end market rate for each of the five most recent years.

 

Real per US$

Period/Year End

Average

Low

High

Period:    
20122.11211.94761.70242.1121
20132.34262.15791.95282.4457
20142.65622.35642.19742.7403
20153.90483.38762.56904.1949
20163.25913.45003.11934.1558
First quarter 20163.55893.86043.55894.1558
Second quarter 20163.20983.41863.20983.6921
Third quarter 20163.24623.24183.13023.3388
Fourth quarter 20163.25913.27903.11933.4650
First quarter 2017 3.12823.11823.05103.2729
Second quarter 2017 (through April 6, 2017)3.11603.11203.09233.1231

_____________________

Source: Central Bank of Brazil.

 

Exchange rate fluctuation may affect the US$ value of any distributions we make with respect to our common shares. See “—D. Risk factors—Risks relating to our business—Our results of operations could be materially adversely affected by fluctuations in foreign currency exchange rates.”

 

B.       Capitalization and indebtedness

 

Not applicable.

 

C.       Reasons for the offer and use of proceeds

 

Not applicable.

 

D.       Risk factors

 

Our business, financial condition and results of operations could be materially and adversely affected if any of the risks described below occur. As a result, the market price of our common shares could decline, and you could lose all or part of your investment. This annual report also contains forward-looking statements that involve risks and uncertainties. See “Forward-Looking Statements.” The risks below are not the only ones facing our Company. Additional risks not currently known to us or that we currently deem immaterial may also adversely affect us.

 

Risks relating to our business

 

A substantial or extended decline in oil, natural gas and methanol prices may materially adversely affect our business, financial condition or results of operations.

 

The prices that we receive for our oil and natural gas production heavily influence our revenues, profitability, access to capital and growth rate. Historically, the markets for oil, natural gas and methanol (which have influenced prices for almost all of our Chilean gas sales) have been volatile and will likely continue to be volatile in the future. International oil, natural gas and methanol prices have fluctuated widely in recent years and may continue to do so in the future.

 

The prices that we will receive for our production and the levels of our production depend on numerous factors beyond our control. These factors include, but are not limited, to the following:

 

·global economic conditions;

 

·changes in global supply and demand for oil, natural gas and methanol;

 

·the actions of the Organization of the Petroleum Exporting Countries (“OPEC”);

 

·political and economic conditions, including embargoes, in oil-producing countries or affecting other countries;

 

·the level of oil- and natural gas-producing activities, particularly in the Middle East, Africa, Russia, South America and the United States;

 

·the level of global oil and natural gas exploration and production activity;

 

·the level of global oil and natural gas inventories;

 

·the price of methanol;

 

·availability of markets for natural gas;

 

·weather conditions and other natural disasters;

 

·technological advances affecting energy production or consumption;

 

·domestic and foreign governmental laws and regulations, including environmental, health and safety laws and regulations;

 

·proximity and capacity of oil and natural gas pipelines and other transportation facilities;

 

·the price and availability of competitors’ supplies of oil and natural gas in captive market areas;

 

·quality discounts for oil production based, among other things, on API and mercury content;

 

·taxes and royalties under relevant laws and the terms of our contracts;

 

·our ability to enter into oil and natural gas sales contracts at fixed prices;

 

·the level of global methanol demand and inventories and changes in the uses of methanol;

 

·the price and availability of alternative fuels; and

 

·future changes to our hedging policies.

 

These factors and the volatility of the energy markets make it extremely difficult to predict future oil, natural gas and methanol price movements. For example, recently, oil and natural gas prices have fluctuated significantly. From January 1, 2011 to December 31, 2016, Brent spot prices ranged from a low of US$30.7 per barrel to a high of US$125.5 per barrel, NYMEX West Texas International (“WTI”) crude oil contracts prices ranged from a low of US$30.3 per bbl to a high of US$109.5 per bbl, Henry Hub natural gas average spot prices ranged from a low of US$1.7 per mmbtu to a high of US$6.0 per mmbtu, US Gulf methanol spot barge prices ranged from a low of US$250 per metric ton to a high of US$635 per metric ton. Furthermore, oil, natural gas and methanol prices do not necessarily fluctuate in direct relationship to each other.

 

For the year ended December 31, 2016, 75% of our revenues, were derived from oil. Because we expect that our production mix will continue to be weighted towards oil, our financial results are more sensitive to movements in oil prices.

 

As of December 31, 2016, natural gas comprised 25% of our revenues. A decline in natural gas prices could negatively affect our future growth, particularly for future gas sales where we may not be able to secure or extend our current long-term contracts.

 

Lower oil and natural gas prices may impact our revenues on a per unit basis, and may also reduce the amount of oil and natural gas that can be produced economically. In addition, changes in oil and natural gas prices can impact the valuation of our reserves and, in periods of lower commodity prices, we may curtail production and capital spending or may defer or delay drilling wells because of lower cash generation. Lower oil and natural gas prices could also affect our growth, including future and pending acquisitions. A substantial or extended decline in oil or natural gas prices could adversely affect our business, financial condition and results of operations.

 

For example, during 2014 and 2015, we evaluated the recoverability of our fixed assets affected by the oil price decline and recorded an impairment of non-financial assets amounting to, respectively, US$9.4 million and US$149.6 million. US$5.7 million of the impairment recorded in 2015 was reversed in 2016 due to increased estimated market prices for 2017 and 2018 and improvements in cost structure. See Note 35 to our Consolidated Financial Statements for details regarding oil price scenarios, discount rates considered and sensitivity analysis affecting the impairment charges.

 

During 2016, we entered into derivative financial instruments to manage exposure to oil price risk. These derivatives were zero-premium collars and were placed with major financial institutions and commodity traders. We entered into the derivatives under ISDA Master Agreements and Credit Support Annexes, which provide credit lines for collateral posting thus alleviating possible liquidity needs under the instruments and protecting the Company from potential non-performance risk by its counterparties. See Note 36 to our Consolidated Financial Statements for details regarding Commodity Risk Management Contracts.

 

The current oil price crisis has impacted our operations and corporate strategy.

 

We face limitations on our ability to increase prices or improve margins on the oil and natural gas that we sell. As a consequence of the oil price crisis which started in the second half of 2014 (WTI and Brent, the main international oil price markers, fell by more than 60% between August 2014 and March 2016), the Company has undertaken decisive measures to ensure its ability to both maximize ongoing projects and to preserve its cash.

 

Funding our anticipated capital expenditures relies in part on oil prices remaining close to our estimates or higher levels and other factors to generate sufficient cash flow. Low oil prices affect our revenues, which in turn affect our debt capacity and the covenants in our financing agreements, as well as the amount of cash we can borrow using our oil reserves as collateral, the amount of cash we are able to generate from current operations and the amount of cash we can obtain from prepayment agreements. If we are not able to generate the sales which, together with our current cash resources, are sufficient to fund our capital program, we will not be able to efficiently execute our work program, which would cause us to further decrease our work program and would harm our business outlook, investor confidence and our share price.

 

In addition, actions taken by the company to maximize ongoing projects and to reduce expenses, including renegotiations and reduction of oil and gas service contracts and other initiatives such as cost cutting may expose us to claims and contingencies from interested parties that may have a negative impact on our business, financial condition, results of operations and cash flows. If oil prices are lower than expected, we may be unable to meet our contractual obligations with oil and service contracts and our suppliers. Equally, those third parties may be unable to meet their contractual obligations to us as a result of the oil price crisis, impacting on our operations.

 

In budgeting for our future activities, we have relied on a number of assumptions, including, with regard to our discovery success rate, the number of wells we plan to drill, our working interests in our prospects, the costs involved in developing or participating in the development of a prospect, the timing of third-party projects and our ability to obtain needed financing with respect to any further acquisitions and the availability of both suitable equipment and qualified personnel. These assumptions are inherently subject to significant business, political, economic, regulatory, environmental and competitive uncertainties, conditions in the financial markets, contingencies and risks, all of which are difficult to predict and many of which are beyond our control. In addition, we opportunistically seek out new assets and acquisition targets to complement our existing operations, and have financed such acquisitions in the past through the incurrence of additional indebtedness, including additional bank credit facilities, equity issuances or the sale of minority stakes in certain operations to our partners. We may need to raise additional funds more quickly if one or more of our assumptions prove to be incorrect or if we choose to expand our hydrocarbon asset acquisition, exploration, appraisal or development efforts more rapidly than we presently anticipate, and we may decide to raise additional funds even before we need them if the conditions for raising capital are favorable. The ultimate amount of capital that we will expend may fluctuate materially based on market conditions, our continued production, decisions by the operators in blocks where we are not the operator, the success of our drilling results and future acquisitions. Our future financial condition and liquidity will be impacted by, among other factors, our level of production of oil and natural gas and the prices we receive from the sale thereof, the success of our exploration and appraisal drilling program, the number of commercially viable oil and natural gas discoveries made and the quantities of oil and natural gas discovered, the speed with which we can bring such discoveries to production and the actual cost of exploration, appraisal and development of our oil and natural gas assets.

 

Unfavorable credit and market conditions, declines in oil prices have affected and could continue to affect negatively the economies of the countries in which we operate and may negatively affect our business, and results of operations.

 

Declines in oil prices have had, and may continue to have, a negative impact on our business, financial condition, results of operations and cash flows. In addition, the declines in WTI and Brent, the main international oil price markers, which fell by more than 60% between August 2014 and March 2016 and which are expected to remain volatile in the near future, may also negatively affect the economies of the countries in which we operate. Any of the foregoing factors or a combination of these factors could have an adverse effect on our results of operations and financial condition.

 

Unless we replace our oil and natural gas reserves, our reserves and production will decline over time. Our business is dependent on our continued successful identification of productive fields and prospects and the identified locations in which we drill in the future may not yield oil or natural gas in commercial quantities.

 

Production from oil and gas properties declines as reserves are depleted, with the rate of decline depending on reservoir characteristics. Accordingly, our current proved reserves will decline as these reserves are produced. As of December 31, 2016, our reserves-to-production (or reserve life) ratio for net proved reserves in Colombia, Chile, Brazil and Peru was 9.0 years. According to estimates, if on January 1, 2017 we ceased all drilling and development activities, including recompletions, refracs and workovers, our proved developed producing reserves base in Colombia, Chile, Brazil and Peru would decline 30% during the first year.

 

Our future oil and natural gas reserves and production, and therefore our cash flows and income, are highly dependent on our success in efficiently developing our current reserves and using cost-effective methods to find or acquire additional recoverable reserves. While we have had success in identifying and developing commercially exploitable fields and drilling locations in the past, we may be unable to replicate that success in the future. We may not identify any more commercially exploitable fields or successfully drill, complete or produce more oil or gas reserves, and the wells which we have drilled and currently plan to drill within our blocks or concession areas may not discover or produce any further oil or gas or may not discover or produce additional commercially viable quantities of oil or gas to enable us to continue to operate profitably. If we are unable to replace our current and future production, the value of our reserves will decrease, and our business, financial condition and results of operations will be materially adversely affected.

 

We derive a significant portion of our revenues from sales to a few key customers.

 

In Colombia, for the year ended December 31, 2016, we made 90% of our oil sales to C.I. Trafigura Petroleum Colombia S.A.S., a leading commodity trading and logistics company (“Trafigura”), representing 59% of our consolidated revenues for the same period. Sales for the year ended December 31, 2016 were made mostly under long-term agreements. In 2017 we are expected to sell most of our Colombian production to Trafigura.

 

In Chile, 100% of our crude oil and condensate sales are made to ENAP. For the year ended December 31, 2016, sales to ENAP represented 10% of our total revenues. ENAP imports the majority of the oil it refines and partially supplements those imports with volumes supplied locally by its own operated fields and those operated by us. The sales contract with ENAP is commonly revised every year to reflect changes in the global oil market and to adjust for ENAP’s logistics costs in the Gregorio oil terminal. As of the date of this annual report, we are negotiating a new agreement with ENAP that we expect will take effect in April 2017. In addition, in Chile, in the year ended December 31, 2016, almost all of our natural gas sales were made to Methanex Chile S.A., the Chilean subsidiary of the Methanex Corporation (or “Methanex”), a leading global methanol producer, under a long-term contract, the “Methanex Gas Supply Agreement”, which expires on April 30, 2017. In March 2017, we executed a new gas supply agreement with Methanex effective from May 1, 2017 to December 31, 2026. Sales to Methanex represented 9% of our consolidated revenues for the year ended December 31, 2016.

 

In Brazil, all of our revenues from the sale of gas and condensate in the Manati Field in Brazil were generated from sales to Petróleo Brasileiro S.A. (“Petrobras”), the operator of the Manati Field, pursuant to a long-term gas off-take contract. See “Item 4. Information on the Company—B. Business Overview—Significant Agreements—Brazil—Petrobras Natural Gas Purchase Agreement.”

 

If any of our buyers were to decrease or cease purchasing oil or gas from us, or if any of them were to decide not to renew their contracts with us or to renew them at a lower sales price, this could have a material adverse effect on our business, financial condition and results of operations. For example, see “Item 4. Information on the Company—B. Business Overview—Significant Agreements—Colombia” and ““Item 4. Information on the Company—B. Business Overview—Significant Agreements—Chile.”

 

Our results of operations could be materially adversely affected by fluctuations in foreign currency exchange rates.

 

Although a majority of our net revenues is denominated in US$, unfavorable fluctuations in foreign currency exchange rates for certain of our expenses in Colombia, Chile, Brazil, Peru and Argentina could have a material adverse effect on our results of operations. A portion of the cost reductions that we achieved in 2015 and 2016 (as compared to 2014) were related to the depreciation of local currencies, including mainly the Col$, the Ch$ and the Brazilian real. An appreciation of local currencies can increase our costs and negatively impact our results from operations.

 

Furthermore, we have not entered, into derivative transactions to hedge the effect of changes in the exchange rate of local currencies to the US$. Because our Consolidated Financial Statements are presented in US$, we must translate revenues, expenses and income, as well as assets and liabilities, into US$ at exchange rates in effect during or at the end of each reporting period.

 

Through our Brazilian operations, we are exposed to fluctuations in the real against the US$, as our Brazilian revenues and expenses are mostly denominated in reais. The real has experienced frequent and substantial variations in relation to the US$ and other foreign currencies, which could materially and adversely affect the growth of the Brazilian economy and our business, financial condition and results of operations. For example, in 2016, we recorded exchange rate gains amounting to US$14.5 million in our Brazilian subsidiary that were mainly generated by the credit facility of US$70.5 million that we incurred to acquire Rio das Contas in March 31, 2014. See “—A. Selected financial data—Exchange rates.”

 

There are inherent risks and uncertainties relating to the exploration and production of oil and natural gas.

 

Our performance depends on the success of our exploration and production activities and on the existence of the infrastructure that will allow us to take advantage of our oil and gas reserves. Oil and natural gas exploration and production activities are subject to numerous risks beyond our control, including the risk that exploration activities will not identify commercially viable quantities of oil or natural gas. Our decisions to purchase, explore, develop or otherwise exploit prospects or properties will depend in part on the evaluation of seismic and other data obtained through geophysical, geochemical and geological analysis, production data and engineering studies, the results of which are often inconclusive or subject to varying interpretations.

 

Furthermore, the marketability of any oil and natural gas production from our projects may be affected by numerous factors beyond our control. These factors include, but are not limited to, proximity and capacity of pipelines and other means of transportation, the availability of upgrading and processing facilities, equipment availability and government laws and regulations (including, without limitation, laws and regulations relating to prices, sale restrictions, taxes, governmental stake, allowable production, importing and exporting of oil and natural gas, environmental protection and health and safety). The effect of these factors, individually or jointly, cannot be accurately predicted, but may have a material adverse effect on our business, financial condition and results of operations.

 

There can be no assurance that our drilling programs will produce oil and natural gas in the quantities or at the costs anticipated, or that our currently producing projects will not cease production, in part or entirely. Drilling programs may become uneconomic as a result of an increase in our operating costs or as a result of a decrease in market prices for oil and natural gas. Our actual operating costs or the actual prices we may receive for our oil and natural gas production may differ materially from current estimates. In addition, even if we are able to continue to produce oil and gas, there can be no assurance that we will have the ability to market our oil and gas production. See “—Our inability to access needed equipment and infrastructure in a timely manner may hinder our access to oil and natural gas markets and generate significant incremental costs or delays in our oil and natural gas production” below.

 

Our identified potential drilling location inventories are scheduled over many years, making them susceptible to uncertainties that could materially alter the occurrence or timing of their drilling.

 

Our management team has specifically identified and scheduled certain potential drilling locations as an estimation of our future multi-year drilling activities on our existing acreage. These identified potential drilling locations, including those without proved undeveloped reserves, represent a significant part of our growth strategy.

 

Our ability to drill and develop these identified potential drilling locations depends on a number of factors, including oil and natural gas prices, the availability and cost of capital, drilling and production costs, the availability of drilling services and equipment, drilling results, lease expirations, the availability of gathering systems, marketing and transportation constraints, refining capacity, regulatory approvals and other factors. Because of the uncertainty inherent in these factors, there can be no assurance that the numerous potential drilling locations we have identified will ever be drilled or, if they are, that we will be able to produce oil or natural gas from these or any other potential drilling locations.

 

Our business requires significant capital investment and maintenance expenses, which we may be unable to finance on satisfactory terms or at all.

 

Because the oil and natural gas industry is capital intensive, we expect to make substantial capital expenditures in our business and operations for the exploration and production of oil and natural gas reserves. See “Item 4. Information on the Company –B. Business Overview—2017 Strategy and Outlook.” We incurred capital expenditures of US$39 million and US$49 million during the years ended December 31, 2016 and 2015, respectively. See “Item 5. Operating and Financial Review and Prospects—A. Operating Results—Factors Affecting our Results of Operations—Discovery and exploitation of reserves.”

 

The actual amount and timing of our future capital expenditures may differ materially from our estimates as a result of, among other things, commodity prices, actual drilling results, the availability of drilling rigs and other equipment and services, and regulatory, technological and competitive developments. In response to changes in commodity prices, we may increase or decrease our actual capital expenditures. We intend to finance our future capital expenditures through cash generated by our operations and potential future financing arrangements. However, our financing needs may require us to alter or increase our capitalization substantially through the issuance of debt or equity securities or the sale of assets.

 

10 

If our capital requirements vary materially from our current plans, we may require further financing. In addition, we may incur significant financial indebtedness in the future, which may involve restrictions on other financing and operating activities. We may also be unable to obtain financing or financing on terms favorable to us. These changes could cause our cost of doing business to increase, limit our ability to pursue acquisition opportunities, reduce cash flow used for drilling and place us at a competitive disadvantage. A significant reduction in cash flows from operations or the availability of credit could materially adversely affect our ability to achieve our planned growth and operating results.

 

Oil and gas operations contain a high degree of risk and we may not be fully insured against all risks we face in our business.

 

Oil and gas exploration and production is speculative and involves a high degree of risk and hazards. In particular, our operations may be disrupted by risks and hazards that are beyond our control and that are common among oil and gas companies, including environmental hazards, blowouts, industrial accidents, occupational safety and health hazards, technical failures, labor disputes, community protests or blockades, unusual or unexpected geological formations, flooding, earthquakes and extended interruptions due to weather conditions, explosions and other accidents. For example, in the first half of 2013 we experienced a well control incident at our Chercán 1 well in the Flamenco Block in Chile with no harm to employees or property. While we were able to bring that incident under control without injuries or environmental damage, there can be no assurance that we will not experience similar or more serious incidents in the future, which could result in damage to, or destruction of, wells or production facilities, personal injury, environmental damage, business interruption, financial losses and legal liability.

 

While we believe that we maintain customary insurance coverage for companies engaged in similar operations, we are not fully insured against all risks in our business. In addition, insurance that we do and plan to carry may contain significant exclusions from and limitations on coverage. We may elect not to obtain certain non-mandatory types of insurance if we believe that the cost of available insurance is excessive relative to the risks presented. The occurrence of a significant event or a series of events against which we are not fully insured and any losses or liabilities arising from uninsured or underinsured events could have a material adverse effect on our business, financial condition or results of operations.

 

The development schedule of oil and natural gas projects is subject to cost overruns and delays.

 

Oil and natural gas projects may experience capital cost increases and overruns due to, among other factors, the unavailability or high cost of drilling rigs and other essential equipment, supplies, personnel and oil field services. The cost to execute projects may not be properly established and remains dependent upon a number of factors, including the completion of detailed cost estimates and final engineering, contracting and procurement costs. Development of projects may be materially adversely affected by one or more of the following factors:

 

·shortages of equipment, materials and labor;

 

·fluctuations in the prices of construction materials;

 

·delays in delivery of equipment and materials;

 

·labor disputes;

 

·political events;

 

·title problems;

 

·obtaining easements and rights of way;

 

·blockades or embargoes;

 

·litigation;

 

11 

·compliance with governmental laws and regulations, including environmental, health and safety laws and regulations;

 

·adverse weather conditions;

 

·unanticipated increases in costs;

 

·natural disasters;

 

·accidents;

 

·transportation;

 

·unforeseen engineering and drilling complications;

 

·environmental or geological uncertainties; and

 

·other unforeseen circumstances.

 

Any of these events or other unanticipated events could give rise to delays in development and completion of our projects and cost overruns.

 

For example, in 2013, the drilling and completion cost for the exploratory well Chilco x-1 in our Flamenco Block in Chile was originally estimated at US$2.6 million, but the actual cost was approximately US$4.0 million, mainly due to mechanical issues during the drilling as it was the first well drilled with a new drilling rig.

 

Delays in the construction and commissioning of projects or other technical difficulties may result in future projected target dates for production being delayed or further capital expenditures being required. These projects may often require the use of new and advanced technologies, which can be expensive to develop, purchase and implement and may not function as expected. Such uncertainties and operating risks associated with development projects could have a material adverse effect on our business, results of operations or financial condition.

 

Competition in the oil and natural gas industry is intense, which makes it difficult for us to attract capital, acquire properties and prospects, market oil and natural gas and secure trained personnel.

 

We compete with the major oil and gas companies engaged in the exploration and production sector, including state-owned exploration and production companies that possess substantially greater financial and other resources than we do for researching and developing exploration and production technologies and access to markets, equipment, labor and capital required to acquire, develop and operate our properties. We also compete for the acquisition of licenses and properties in the countries in which we operate.

 

Our competitors may be able to pay more for productive oil and natural gas properties and exploratory prospects and to evaluate, bid for and purchase a greater number of properties and prospects than our financial or personnel resources permit. Our competitors may also be able to offer better compensation packages to attract and retain qualified personnel than we are able to offer. In addition, there is substantial competition for capital available for investment in the oil and natural gas industry. As a result of each of the aforementioned, we may not be able to compete successfully in the future in acquiring prospective reserves, developing reserves, marketing hydrocarbons, attracting and retaining quality personnel or raising additional capital, which could have a material adverse effect on our business, financial condition or results of operations. See “Item 4. Information on the Company—B. Business Overview—Our competition.”

 

Our estimated oil and gas reserves are based on assumptions that may prove inaccurate.

 

Our oil and gas reserves estimates in Colombia, Chile, Brazil, and Peru as of December 31, 2016 are based on the D&M Reserves Report. Although classified as “proved reserves,” the reserves estimates set forth in the D&M Reserves Reports are based on certain assumptions that may prove inaccurate. DeGolyer and MacNaughton’s primary economic assumptions in estimates included oil and gas sales prices determined according to SEC guidelines, future expenditures and other economic assumptions (including interests, royalties and taxes) as provided by us.

 

12 

In Chile, DeGolyer and MacNaughton ’s estimates are based in part on the assumption that Methanex continues to commit to purchase Fell Block gas under the existing long-term contract beyond April 30, 2017. In March 2017, we executed a new gas supply agreement with Methanex effective from May 1, 2017 to December 31, 2026.

 

Oil and gas reserves engineering is a subjective process of estimating accumulations of oil and gas that cannot be measured in an exact way, and estimates of other engineers may differ materially from those set out herein. Numerous assumptions and uncertainties are inherent in estimating quantities of proved oil and gas reserves, including projecting future rates of production, timing and amounts of development expenditures and prices of oil and gas, many of which are beyond our control. Results of drilling, testing and production after the date of the estimate may require revisions to be made. For example, if we are unable to sell our oil and gas to customers, this may impact the estimate of our oil and gas reserves. Accordingly, reserves estimates are often materially different from the quantities of oil and gas that are ultimately recovered, and if such recovered quantities are substantially lower than the initial reserves estimates, this could have a material adverse impact on our business, financial condition and results of operations.

 

Our inability to access needed equipment and infrastructure in a timely manner may hinder our access to oil and natural gas markets and generate significant incremental costs or delays in our oil and natural gas production.

 

Our ability to market our oil and natural gas production depends substantially on the availability and capacity of processing facilities, oil tankers, transportation facilities (such as pipelines, crude oil unloading stations and trucks) and other necessary infrastructure, which may be owned and operated by third parties. Our failure to obtain such facilities on acceptable terms or on a timely basis could materially harm our business. We may be required to shut down oil and gas wells because access to transportation or processing facilities may be limited or unavailable when needed. If that were to occur, then we would be unable to realize revenue from those wells until arrangements were made to deliver the production to market, which could cause a material adverse effect on our business, financial condition and results of operations. In addition, the shutting down of wells can lead to mechanical problems upon bringing the production back on line, potentially resulting in decreased production and increased remediation costs. The exploitation and sale of oil and natural gas and liquids will also be subject to timely commercial processing and marketing of these products, which depends on the contracting, financing, building and operating of infrastructure by third parties.

 

In Colombia, producers of crude oil have historically suffered from tanker transportation logistics issues and limited storage capacity, which cause delays in delivery and transfer of title of crude oil. Such capacity issues in Colombia may require us to transport crude from our Colombian operations via truck, which may increase the costs of those operations. Road infrastructure is limited in certain areas in which we operate, and certain communities have used and may continue to use road blockages, which can sometimes interfere with our operations in these areas. For example, in December 2014, our Colombian production was impacted by approximately 5,000 bopd during the last 13 days of the year by a road blockage, which was restored to normal production levels by the beginning of January 2015.

 

In Chile, we transport the crude oil we produce in the Fell Block by truck to ENAP’s processing, storage and selling facilities at the Gregorio Refinery. As of the date of this annual report, ENAP purchases all of the crude oil we produce in Chile. We rely upon the continued good condition, maintenance and accessibility of the roads we use to deliver the crude oil we produce. If the condition of these roads were to deteriorate or if they were to become inaccessible for any period of time, this could delay delivery of crude oil in Chile and materially harm our business. For example, in January 2011, social and labor unrest resulted in the roads to the Gregorio Refinery being closed for two days, and we were unable to deliver crude oil to ENAP.

 

In the Fell Block, we depend on ENAP-owned gas pipelines to deliver the gas we produce to Methanex, the sole purchaser of the gas we produce. If ENAP’s pipelines were unavailable, this could have a materially adverse effect on our ability to deliver and sell our product to Methanex, which could have a material adverse effect on our gas sales. In addition, gas production in some areas in the Tierra del Fuego Blocks and the Otway and Tranquilo Blocks could require us to build a new network of gas pipelines in order for us to be able to deliver our product to market, which could require us to make significant capital investments.

 

While Brazil has a well-developed network of hydrocarbon pipelines, storage and loading facilities, we may not be able to access these facilities when needed. Pipeline facilities in Brazil are often full and seasonal capacity restrictions may occur, particularly in natural gas pipelines. Our failure to secure transportation or access to pipelines or other facilities once we commence operations in the concessions we were awarded in Brazil on acceptable terms or on a timely basis could materially harm our business.

 

13 

In Peru, future production in the Morona Block is expected to be transported through the existing North Peruvian Pipeline, which is currently out of service due to technical issues. Though the Peruvian government is implementing a program to maintain the pipeline, significant delays in restoring pipeline capacity, future technical issues, other general infrastructure problems or social unrest affecting pipeline operation may adversely affect the recoverability of our future investments, our future production or revenues related to the Morona Block.

 

In addition, as the Morona Block is located in a remote area of the tropical rainforest, the development of the project involves that significant infrastructure has to be built, as processing facilities, storages tanks and an approximately 97 km pipeline from the site to the North Peruvian Pipeline. Also, as there are no roads available in the surrounding area, logistics will be performed by helicopters or barges during specific seasons of the year. These issues may lead us to incur significant costs or investments that may not be recoverable through our commercial activities in the Morona Block.  

 

Our use of seismic data is subject to interpretation and may not accurately identify the presence of oil and natural gas.

 

Even when properly used and interpreted, seismic data and visualization techniques are tools only used to assist geoscientists in identifying subsurface structures as well as eventual hydrocarbon indicators, and do not enable the interpreter to know whether hydrocarbons are, in fact, present in those structures. In addition, the use of seismic and other advanced technologies requires significant expenditures and we could incur losses as a result of these expenditures. Because of these uncertainties associated with our use of seismic data, some of our drilling activities may not be successful or economically viable, and our overall drilling success rate or our drilling success rate for activities in a particular area could decline, which could have a material adverse effect on us.

 

Through our Brazilian operations, we face operational risks relating to offshore drilling.

 

Our operations in the BCAM-40 Concession in Brazil may include shallow-offshore drilling activity in two areas in the Camamu-Almada Basin, which we expect will continue to be operated by Petrobras.

 

Offshore operations are subject to a variety of operating risks and laws and regulations, including among other things, with respect to environmental, health and safety matters, specific to the marine environment, such as capsizing, collisions and damage or loss from hurricanes or other adverse weather conditions. These conditions can cause substantial damage to facilities and interrupt production. As a result, we could incur substantial liabilities, compliance costs, fines or penalties that could reduce or eliminate the funds available for exploration, development or leasehold acquisitions, or result in loss of equipment and properties. For example, the Manati Field has been subject to administrative infraction notices, which have resulted in fines against Petrobras in an aggregate amount of US$12.5 million, all of which are pending a final decision of the Brazilian Institute for the Environment and Natural Renewable Resources (Instituto Brasileiro do Meio-Ambiente e dos Recursos Naturais Renováveis). Although the administrative fines were filed against Petrobras, as a party to the concession agreement governing the Manati Field, Rio das Contas may be liable up to its participation interest of 10%.

 

Additionally, offshore drilling generally requires more time and more advanced drilling technologies, involving a higher-risk of technological failure and usually higher drilling costs. Offshore projects often lack proximity to existing oilfield service infrastructure, necessitating significant capital investment in flow line infrastructure before we can market the associated oil or gas of a commercial discovery, increasing both the financial and operational risk involved with these operations. Because of the lack and high cost of infrastructure, some offshore reserve discoveries may never be produced economically.

 

Further, because we are not the operator of our offshore fields, all of these risks may be heightened since they are outside of our control. We have a 10% interest in the Manati Field which limits our operating flexibility in such offshore fields. See “—We are not, and may not be in the future, the sole owner or operator of all of our licensed areas and do not, and may not in the future, hold all of the working interests in certain of our licensed areas. Therefore, we may not be able to control the timing of exploration or development efforts, associated costs, or the rate of production of any non-operated and, to an extent, any non-wholly-owned, assets.”

 

14 

We may suffer delays or incremental costs due to difficulties in negotiations with landowners and local communities, including native communities, where our reserves are located.

 

Access to the sites where we operate requires agreements (including, for example, assessments, rights of way and access authorizations) with landowners and local communities. If we are unable to negotiate agreements with landowners, we may have to go to court to obtain access to the sites of our operations, which may delay the progress of our operations at such sites. In Chile, for example, we have negotiated the necessary agreements for many of our current operations in the Magallanes Basin. In Brazil, in the event that social unrest continues or intensifies, this may lead to delays or damage relating to our ability to operate the assets we have acquired or may acquire in our Brazil Acquisitions.

 

In Colombia, although we have agreements with many landowners and are in negotiations with others, we expect our costs to increase following current and future negotiations regarding access to our blocks, as the economic expectations of landowners have generally increased, which may delay access to existing or future sites. In addition, the expectations and demands of local communities on oil and gas companies operating in Colombia may also increase. As a result, local communities have demanded that oil and gas companies invest in remediating and improving public access roads, compensate them for any damages related to use of such roads and, more generally, invest in infrastructure that was previously paid for with public funds. Due to these circumstances, oil and gas companies in Colombia, including us, are now dealing with increasing difficulties resulting from instances of social unrest, temporary road blockages and conflicts with landowners. For example, in December 2014, production from certain fields in the Llanos 34 Block was affected by a road blockage resulting in our reduction of production for a period of 13 days that was returned to normal in early January 2015.

 

There can be no assurance that disputes with landowners and local communities will not delay our operations or that any agreements we reach with such landowners and local communities in the future will not require us to incur additional costs, thereby materially adversely affecting our business, financial condition and results of operations. Local communities may also protest or take actions that restrict or cause their elected government to restrict our access to the sites of our operations, which may have a material adverse effect on our operations at such sites.

 

In Peru, the Morona Block is located in land inhabited by native communities. Though we have already signed certain agreements with native communities authorizing the execution of the Environmental Impact Assessment for the Morona Project, similar projects in the Peruvian rainforest have faced significant social conflicts and work delays due to community claims. Social conflicts or community claims could adversely affect the recoverability of our future investments, our future production and revenues related to the Morona Block.

 

Under the terms of some of our various CEOPs, E&P Contracts and concession agreements, we are obligated to drill wells, declare any discoveries and file periodic reports in order to retain our rights and establish development areas. Failure to meet these obligations may result in the loss of our interests in the undeveloped parts of our blocks or concession areas.

 

In order to protect our exploration and production rights in our license areas, we must meet various drilling and declaration requirements. In general, unless we make and declare discoveries within certain time periods specified in our various special operation contracts (Contratos Especiales de Operación para la Exploración y Explotación de Yacimientos de Hidrocarburo; hereinafter “CEOP”), E&P Contracts and concession agreements, our interests in the undeveloped parts of our license areas may lapse. Should the prospects we have identified under these contracts and agreements yield discoveries, we may face delays in drilling these prospects or be required to relinquish these prospects. The costs to maintain or operate the CEOPs, E&P Contracts and concession agreements over such areas may fluctuate and may increase significantly, and we may not be able to meet our commitments under such contracts and agreements on commercially reasonable terms or at all, which may force us to forfeit our interests in such areas. For example, in 2016, after fulfilling the committed exploratory commitments, five exploratory blocks were relinquished to the ANP. See “Item 4. Information on the Company—B. Business Overview—Our operations—Operations in Brazil.”

 

15 

In Peru, the rights to explore and produce hydrocarbons are granted through a license contract signed with Perupetro. The scope and schedule of such development will depend on us and Petroperu. The license contract could be terminated by Perupetro if the development obligations included in such agreement are not fulfilled. In addition, there is also an exploratory commitment consisting of the drilling of one exploratory well every two and a half years. Failure to fulfill the exploratory commitment will lead to acreage relinquishment materially affecting the project. Moreover, we have entered into a Joint Investment Agreement with Petroperu by which, subject to the economic and technical feasibility of the Morona Project, we are obliged to bear 100% of capital cost required to carry out long test to existing well Situche Central 3X, and if we decide to continue with the project after that, to the existing well Situche Central 2X. In addition, we are required to cover any capital or operational expenditures associated with the project until December 31, 2020. We expect these expenditures to be substantially reimbursed by Petroperu from revenues associated with future sales. Failure to fulfill such obligations will result in the loss of our participating interest in the License Contract of the Morona Block, and subject us to possible damage claims from Petroperu.

 

For additional details regarding the status of our operations with respect to our various special contracts and concession agreements, see “Item 4. Information on the Company—B. Business Overview—Our operations.”

 

A significant amount of our reserves or production have been derived from our operations in certain blocks, including the Llanos 34 in Colombia, the Fell Block in Chile, the BCAM-40 Concession in Brazil and the Morona Block in Peru.

 

For the year ended December 31, 2016, the Llanos 34 Block contained 50% of our net proved reserves and generated 66% of our production, the Fell Block contained 17% of our net proved reserves and generated 17% of our total production, the BCAM-40 Concession contained 7% of our net proved reserves and generated 13% of our production and the Morona Block contained 25% of our net proved reserves. While our continuing expansion with new exploratory blocks incorporated in our portfolio mean that the above mentioned blocks may be expected to be a less significant component of our overall business, we cannot be sure that we will be able to continue diversifying our reserves and production. Resulting from these, any government intervention, impairment or disruption of our production due to factors outside of our control or any other material adverse event in our operations in such blocks would have a material adverse effect on our business, financial condition and results of operations.

 

Our contracts in obtaining rights to explore and develop oil and natural gas reserves are subject to contractual expiration dates and operating conditions, and our CEOPs, E&P Contracts and concession agreements are subject to early termination in certain circumstances.

 

Under certain CEOPs, E&P Contracts and concession agreements to which we are or may in the future become parties, we are or may become subject to guarantees to perform our commitments and/or to make payment for other obligations, and we may not be able to obtain financing for all such obligations as they arise. If such obligations are not complied with when due, in addition to any other remedies that may be available to other parties, this could result in cancelation of our CEOPs, E&P Contracts and concession agreements or dilution or forfeiture of interests held by us. As of December 31, 2016, the aggregate outstanding amount of this potential liability for guarantees was approximately US$69.8 million, mainly related to capital commitments in Isla Norte, Campanario and Flamenco Blocks in Chile, rounds 11, 12 and 13 concessions in Brazil, three blocks in Argentina and the Llanos 32, VIM-3, and Llanos 34 Blocks in Colombia. See “Item 4. Information on the Company—B. Business Overview—Our operations” and Note 31(b) to our Consolidated Financial Statements.

 

Additionally, certain of the CEOPs, E&P Contracts and concession agreements to which we are or may in the future become a party are subject to set expiration dates. Although we may want to extend some of these contracts beyond their original expiration dates, there is no assurance that we can do so on terms that are acceptable to us or at all, although some CEOPs contain provisions enabling exploration extensions.

 

In Colombia, our E&P Contracts may be subject to early termination for a breach by the parties, a default declaration, application of any of the contracts’ unilateral termination clauses or pursuant to termination clauses mandated by Colombian law. Anticipated termination declared by the ANH results in the immediate enforcement of monetary guaranties against us and may result in an action for damages by the ANH and/or a restriction on our ability to engage in contracts with the Colombian government during a certain period of time. See “Item 4. Information on the Company—B. Business Overview—Significant Agreements—Colombia—E&P Contracts.”

 

16 

In Chile, our CEOPs provide for early termination by Chile in certain circumstances, depending upon the phase of the CEOP. For example, pursuant to the Fell Block CEOP, Chile has the right to terminate the CEOP under certain circumstances if we fail to perform. If the Fell Block CEOP is terminated in the exploitation phase, we will have to transfer to Chile, free of charge, any productive wells and related facilities, provided that such transfer does not interfere with our abandonment obligations and excluding certain pipelines and other assets. See “Item 4. Information on the Company—B. Business Overview—Significant Agreements—Chile—CEOPs—Fell Block CEOP.” If the CEOP is terminated early due to a breach of our obligations, we may not be entitled to compensation. Our CEOPs for the Tierra del Fuego Blocks, which are in the exploration phase, may be subject to early termination during this phase under certain circumstances, including if we fail to perform under the terms of the CEOPs, voluntarily relinquish all areas under the CEOPs or if we cease to operate in the CEOP area or declare bankruptcy. If the Tierra del Fuego Block CEOPs are terminated within the exploration phase, we are released from all obligations under the CEOPs, except for obligations regarding the abandonment of fields, if any. See “Item 4. Information on the Company—B. Business Overview—Significant Agreements—Chile—CEOPs.” There can be no assurance that the early termination of any of our CEOPs would not have a material adverse effect on us. In addition, according to the Chilean Constitution, Chile is entitled to expropriate our rights in our CEOPs for reasons of public interest. Although Chile would be required to indemnify us for such expropriation, there can be no assurance that any such indemnification will be paid in a timely manner or in an amount sufficient to cover the harm to our business caused by such expropriation.

 

In Brazil, concession agreements generally may be renewed at the ANP’s discretion for an additional period, provided that a renewal request is made at least 12 months prior to the termination of the concession agreement and there has not been a breach of the terms of the concession agreement. We expect that all our concession agreements will provide for early termination in the event of: (i) government expropriation for reasons of public interest; (ii) revocation of the concession pursuant to the terms of the concession agreement; or (iii) failure by us or our partners to fulfill all of our respective obligations under the concession agreement (subject to a cure period). Administrative or monetary sanctions may also be applicable, as determined by the ANP, which shall be imposed based on applicable law and regulations. In the event of early termination of a concession agreement, the compensation to which we are entitled may not be sufficient to compensate us for the full value of our assets. Moreover, in the event of early termination of any concession agreement due to failure to fulfill obligations thereunder, we may be subject to fines and/or other penalties.

 

In Peru, License Contracts for hydrocarbon exploitation are in force and will remain in effect for 30 years. This term is non-renewable. With regard to the Morona Block, approximately one-third of the contract term has already elapsed, and twenty years remain. Nevertheless, since May 14, 2013, the License Contract related to the Morona Block is under force majeure. During a force majeure period contract terms are suspended (including the term time) as long as the party to the contract is fulfilling certain obligations related to obtaining environmental permits, as is currently the case with the Morona Block. The term of the agreement will be extended by the same amount of time it has been suspended by a force majeure event. The concession year expiration is related to approval of environmental impact assessment (EIA) study for project development. The expiration of the License Contract will occur twenty years after EIA approval. The License Contract is also subject to early termination in case of our breach of contractual obligations. In such an event, all the existing facilities and wells located in the block will be transferred, without charge, to Perupetro, and we will have to carry out abandonment plans for remediation and restoration of any polluted area in the block and for de-commission the facilities that are no longer required for the block’s operations.

 

Early termination or nonrenewal of any CEOP, E&P Contract or concession agreement could have a material adverse effect on our business, financial situation or results of operations.

 

We may not be able to meet delivery requirements under the crude sale agreements in Colombia.

 

We historically sold to several customers in Colombia, including sales made through wellhead or pipeline. For 2017 and 2018, we expect to sell most of our Colombian production under long-term agreements with Trafigura. The Trafigura offtake contract began in March 2016 and expires in December 2018.

 

Under the Trafigura Agreement, we follow agreed priorities for the volumes to be transported through the ODL Pipeline. For the period March 1, 2016 to September 2016, Trafigura received 10,000 bopd of our production. The Trafigura Agreement was amended in 2016 and February 2017, setting the current volumes to be delivered to Trafigura to 12,000 bopd until December 2018. Nonperformance of our obligations of delivery to Trafigura in terms, amounts and quality of the crude may lead us to pay Trafigura’s fare commitments in the ODL Pipeline for the transport, dilution and download of crude, and may lead to early termination of the crude sales agreement as well as the immediate repayment of any amounts outstanding under the prepayment agreement of up to US$100 million, as well as compensation for other damages.

 

17 

We sell almost all of our natural gas in Chile to a single customer, who has in the past temporarily idled its principal facility.

 

For the year ended December 31, 2016, almost all of our natural gas sales in Chile were made to Methanex under a long-term contract, the Methanex Gas Supply Agreement, which expires on April 30, 2017. Sales to Methanex represented 9% of our consolidated revenues for the year ended December 31, 2016. Methanex also buys gas from ENAP and a consortium that Methanex has formed with ENAP. While our current contract with Methanex requires it to purchase the entirety of our production of natural gas from the Fell Block, and requires us to sell to Methanex all of our natural gas production from Fell Block, subject to minor exceptions, if Methanex were to decrease or cease its purchase of gas from us, this would have a material adverse effect on our revenues derived from the sale of gas. In March 2017, we executed a new gas supply agreement with Methanex effective from May 1, 2017 to December 31, 2026. Under the new agreement, Methanex commits to purchase up to 400,000 SCM/d of gas produced by us.

 

Methanex has two methanol producing facilities at its Cabo Negro production facility, near the city of Punta Arenas in southern Chile. Methanex relies on local suppliers of natural gas, including ENAP, for its operations. We alone cannot supply Methanex with all the natural gas it requires for its operations.

 

In the past, the Methanex plant was idled due to an anticipated insufficient supply of natural gas. The supply of natural gas decreased during the winter months of 2015 due to the increase in seasonal gas demand from the city of Punta Arenas, to which gas producers, including us, gave priority, delivering gas to the city through Methanex which re-sold our gas to ENAP. See “Item 4. Information on the Company—B. Business Overview—Marketing and delivery commitments—Chile.”

 

However, we cannot be sure that Methanex will continue to purchase the gas from us, including the above committed levels as from May 1, 2017, or that its efforts to reduce the risk of future shut-downs will be successful, which could have a material adverse effect on our gas revenues. Additionally, we cannot be sure that Methanex will have sufficient supplies of gas to operate its plant and continue to purchase our gas production or that methanol prices would be sufficient to cover the operating costs. We cannot be sure that we would be able to sell our gas production to other parties or on similar terms, which could have a material adverse effect on our business, financial condition and results of operations.

 

We are not, and may not be in the future, the sole owner or operator of all of our licensed areas and do not, and may not in the future, hold all of the working interests in certain of our licensed areas. Therefore, we may not be able to control the timing of exploration or development efforts, associated costs, or the rate of production of any non-operated and, to an extent, any non-wholly-owned, assets.

 

As of December 31, 2016, we are not the operator of approximately 26% or sole owner of approximately 33% of the blocks included in our portfolio. See “Item 4. Information on the Company—B. Business Overview—Operations in Colombia, Operations in Chile, Operations in Brazil, Operations in Peru and Operations in Argentina”.

 

In addition, the terms of the joint venture agreements or association agreements governing our other partners’ interests in almost all of the blocks that are not wholly-owned or operated by us require that certain actions be approved by supermajority vote. The terms of our other current or future license or venture agreements may require at least the majority of working interests to approve certain actions. As a result, we may have limited ability to exercise influence over operations or prospects in the blocks operated by our partners, or in blocks that are not wholly-owned or operated by us. A breach of contractual obligations by our partners who are the operators of such blocks could eventually affect our rights in exploration and production contracts in some of our blocks in Colombia and Brazil. Our dependence on our partners could prevent us from realizing our target returns for those discoveries or prospects.

 

Moreover, as we are not the sole owner or operator of all of our properties, we may not be able to control the timing of exploration or development activities or the amount of capital expenditures and may therefore not be able to carry out our key business strategies of minimizing the cycle time between discovery and initial production at such properties. The success and timing of exploration and development activities operated by our partners will depend on a number of factors that will be largely outside of our control, including:

 

·the timing and amount of capital expenditures;

 

18 

·the operator’s expertise and financial resources;

 

·approval of other block partners in drilling wells;

 

·the scheduling, pre-design, planning, design and approvals of activities and processes;

 

·selection of technology; and

 

·the rate of production of reserves, if any.

 

This limited ability to exercise control over the operations on some of our license areas may cause a material adverse effect on our financial condition and results of operations.

 

LGI, our strategic partner in Chile and Colombia, may not consent to our taking certain actions or may eventually decide to sell its interest in our Chilean and Colombian operations to a third party.

 

We have a strategic partnership with LGI, which has a 20% equity interest in GeoPark Chile S.A., (a sociedad anónima cerrada incorporated under the laws of Chile; hereinafter “GeoPark Chile”), a 14% direct equity interest in GeoPark TdF S.A. (“GeoPark TdF”) (31.2% taking into account direct and indirect participation through GeoPark Chile) and a 20% equity interest in GeoPark Colombia SAS, through its equity interest in GeoPark Colombia Coöperatie. Our shareholders’ agreements with LGI in each of Chile and Colombia provides that we have a right of first offer if LGI decides to sell any of its interest in GeoPark Chile or GeoPark Colombia Coöperatie. There can be no assurance, however, that we will have the funds to purchase LGI’s interest in Chile and/or Colombia and that LGI will not decide to sell its shares to a third party whose interests may not be aligned with ours.

 

In addition, our shareholders’ agreements with LGI in Chile and Colombia contain provisions that require GeoPark Chile and GeoPark Colombia Coöperatie, the sole shareholder of GeoPark Colombia SAS, to obtain LGI’s consent before undertaking certain actions. For example, under the terms of the shareholders’ agreement with LGI in Colombia, LGI must approve GeoPark Colombia’s annual budget and work programs and mechanisms for funding any such budget or program, the entering into any borrowings other than those provided in an approved budget or incurred in the ordinary course of business to finance working capital needs, the granting of any guarantee or indemnity to secure liabilities of parties other than those of our Colombian subsidiary and disposing of any material assets other than those provided for in an approved budget and work program.

 

Additionally, pursuant to our agreement with LGI in Colombia, we and LGI have agreed to vote our common shares or otherwise cause GeoPark Colombia Coöperatie to declare dividends only after allowing for retentions of cash for approved work programs and budgets capital adequacy requirements, working capital requirements, banking covenants associated with any loan entered into by GeoPark Colombia Coöperatie and GeoPark Colombia SAS and operational requirements. Our inability or failure to obtain LGI’s consent or a delay by LGI in granting its consent may restrict or delay the ability of GeoPark Chile, GeoPark TdF or GeoPark Colombia to take certain actions, which may have an adverse effect on our operations in such countries and on our business, financial condition and results of operations.

 

19 

Acquisitions that we have completed and any future acquisitions, strategic investments, partnerships or alliances could be difficult to integrate and/or identify, could divert the attention of key management personnel, disrupt our business, dilute stockholder value and adversely affect our financial results, including impairment of goodwill and other intangible assets.

 

One of our principal business strategies includes acquisitions of properties, prospects, reserves and leaseholds and other strategic transactions, including in jurisdictions in which we do not currently operate. The successful acquisition and integration of producing properties requires an assessment of several factors, including:

 

·recoverable reserves;

 

·future oil and natural gas prices;

 

·development and operating costs; and

 

·potential environmental and other liabilities.

 

The accuracy of these assessments is inherently uncertain. In connection with these assessments, we perform a review of the subject properties that we believe to be generally consistent with industry practices. Our review and the review of advisors and independent reserves engineers will not reveal all existing or potential problems nor will it permit us or them to become sufficiently familiar with the properties to fully assess their deficiencies and potential recoverable reserves. Inspections may not always be performed on every well, and environmental conditions are not necessarily observable even when an inspection is undertaken. We, advisors or independent reserves engineers may apply different assumptions when assessing the same field. Even when problems are identified, the seller may be unwilling or unable to provide effective contractual protection against all or part of the problems. We often are not entitled to contractual indemnification for environmental liabilities and acquire properties on an “as is” basis. Even in those circumstances in which we have contractual indemnification rights for pre-closing liabilities, it remains possible that the seller will not be able to fulfill its contractual obligations. There can be no assurance that problems related to the assets or management of the companies and operations we have acquired, or operations we may acquire or add to our portfolio in the future, will not arise in future, and these problems could have a material adverse effect on our business, financial condition and results of operations.

 

Significant acquisitions and other strategic transactions may involve other risks, including:

 

·diversion of our management’s attention to evaluating, negotiating and integrating significant acquisitions and strategic transactions;

 

·challenge and cost of integrating acquired operations, information management and other technology systems and business cultures with ours while carrying on our ongoing business;

 

·contingencies and liabilities that could not be or were not identified during the due diligence process, including with respect to possible deficiencies in the internal controls of the acquired operations; and

 

·challenge of attracting and retaining personnel associated with acquired operations.

 

If we fail to realize the benefits we anticipate from an acquisition, our results of operations may be adversely affected.

 

It is also possible that we may not identify suitable acquisition targets or strategic investment, partnership or alliance candidates. Our inability to identify suitable acquisition targets, strategic investments, partners or alliances, or our inability to complete such transactions, may negatively affect our competitiveness and growth opportunities. Moreover, if we fail to properly evaluate acquisitions, alliances or investments, we may not achieve the anticipated benefits of any such transaction and we may incur costs in excess of what we anticipate.

 

Future acquisitions financed with our own cash could deplete the cash and working capital available to adequately fund our operations. We may also finance future transactions through debt financing, the issuance of our equity securities, existing cash, cash equivalents or investments, or a combination of the foregoing. Acquisitions financed with the issuance of our equity securities could be dilutive, which could affect the market price of our stock. Acquisitions financed with debt could require us to dedicate a substantial portion of our cash flow to principal and interest payments and could subject us to restrictive covenants.

 

20 

The PN-T-597 Concession Agreement in Brazil may not close.

 

In Brazil, GeoPark Brasil is a party to a class action filed by the Federal Prosecutor’s Office regarding a concession agreement of exploratory Block PN-T-597, which the ANP initially awarded GeoPark Brasil in the 12th oil and gas bidding round held in November 2013. The Brazilian Federal Court issued an injunction against the ANP and GeoPark Brasil in December 2013 that prohibited GeoPark Brasil’s execution of the concession agreement until the ANP conducted studies on whether drilling for unconventional resources would contaminate the dams and aquifers in the region. On July 17, 2015, GeoPark Brasil, at the instruction of the ANP, signed the concession agreement, which included a clause prohibiting GeoPark Brasil from conducting unconventional exploration activity in the area. Despite the clause containing the prohibition, the judge in the case concluded that the concession agreement should not be executed. Thus, GeoPark Brasil requested that the ANP comply with the decision and annul the concession agreement, which the ANP’s Board did on October 9, 2015. The annulment reverted the status of all parties to the status quo ante, which maintains GeoPark Brasil’s right to the block.

 

There is no assurance that we will be able to enter into a concession agreement in the PN-T-597 Block that would be favorable to our exploration goals. See “Item 8—Financial Information—A. Consolidated statements and other financial information—Legal proceedings.”

 

The present value of future net revenues from our proved reserves will not necessarily be the same as the current market value of our estimated oil and natural gas reserves.

 

You should not assume that the present value of future net revenues from our proved reserves is the current market value of our estimated oil and natural gas reserves. For the year ended December 31, 2016, we have based the estimated discounted future net revenues from our proved reserves on the 12 month unweighted arithmetic average of the first-day-of-the-month price for the preceding 12 months. Actual future net revenues from our oil and natural gas properties will be affected by factors such as:

 

·actual prices we receive for oil and natural gas;

 

·actual cost of development and production expenditures;

 

·the amount and timing of actual production; and

 

·changes in governmental regulations, taxation or the taxation invariability provisions in our CEOPs.

 

The timing of both our production and our incurrence of expenses in connection with the development and production of oil and natural gas properties will affect the timing and amount of actual future net revenues from proved reserves, and thus their actual value. In addition, the 10% discount factor we use when calculating discounted future net revenues may not be the most appropriate discount factor based on interest rates in effect from time to time and risks associated with us or the oil and natural gas industry in general.

 

The development of our proved undeveloped reserves may take longer and may require higher levels of capital expenditures than we currently anticipate. Therefore, our proved undeveloped reserves ultimately may not be developed or produced.

 

As of December 31, 2016, approximately 41% of our net proved reserves are developed. Development of our undeveloped reserves may take longer and require higher levels of capital expenditures than we currently anticipate. Additionally, delays in the development of our reserves or increases in costs to drill and develop such reserves will reduce the standardized measure value of our estimated proved undeveloped reserves and future net revenues estimated for such reserves, and may result in some projects becoming uneconomic, causing the quantities associated with these uneconomic projects to no longer be classified as reserves. This was due to the uneconomic status of the reserves, given the proximity to the end of the concessions for these blocks, which does not allow for future capital investment in the blocks. There can be no assurance that we will not experience similar delays or increases in costs to drill and develop our reserves in the future, which could result in further reclassifications of our reserves.

 

21 

We are exposed to the credit risks of our customers and any material nonpayment or nonperformance by our key customers could adversely affect our cash flow and results of operations.

 

Our customers may experience financial problems that could have a significant negative effect on their creditworthiness. Severe financial problems encountered by our customers could limit our ability to collect amounts owed to us, or to enforce the performance of obligations owed to us under contractual arrangements.

 

The combination of declining cash flows as a result of declines in commodity prices, a reduction in borrowing basis under reserves-based credit facilities and the lack of availability of debt or equity financing may result in a significant reduction of our customers’ liquidity and limit their ability to make payments or perform on their obligations to us.

 

Furthermore, some of our customers may be highly leveraged, and, in any event, are subject to their own operating expenses. Therefore, the risk we face in doing business with these customers may increase. Other customers may also be subject to regulatory changes, which could increase the risk of defaulting on their obligations to us. Financial problems experienced by our customers could result in the impairment of our assets, a decrease in our operating cash flows and may also reduce or curtail our customers’ future use of our products and services, which may have an adverse effect on our revenues and may lead to a reduction in reserves.

 

We may not have the capital to develop our unconventional oil and gas resources.

 

We have identified opportunities for analyzing the potential of unconventional oil and gas resources in some of our blocks and concessions. Our ability to develop this potential depends on a number of factors, including the availability of capital, seasonal conditions, regulatory approvals, negotiation of agreements with third parties, commodity prices, costs, access to and availability of equipment, services and personnel and drilling results. In addition, as we have no previous experience in drilling and exploiting unconventional oil and gas resources, the drilling and exploitation of such unconventional oil and gas resources depends on our ability to acquire the necessary technology, to hire personnel and other support needed for extraction or to obtain financing and venture partners to develop such activities. Because of these uncertainties, we cannot give any assurance as to the timing of these activities, or that they will ultimately result in the realization of proved reserves or meet our expectations for success.

 

Our operations are subject to operating hazards, including extreme weather events, which could expose us to potentially significant losses.

 

Our operations are subject to potential operating hazards, extreme weather conditions and risks inherent to drilling activities, seismic registration, exploration, production, development and transportation and storage of crude oil, such as explosions, fires, car and truck accidents, floods, labor disputes, social unrest, community protests or blockades, guerilla attacks, security breaches, pipeline ruptures and spills and mechanical failure of equipment at our or third-party facilities. Any of these events could have a material adverse effect on our exploration and production operations, or disrupt transportation or other process-related services provided by our third-party contractors.

 

We are highly dependent on certain members of our management and technical team, including our geologists and geophysicists, and on our ability to hire and retain new qualified personnel.

 

The ability, expertise, judgment and discretion of our management and our technical and engineering teams are key in discovering and developing oil and natural gas resources. Our performance and success are dependent to a large extent upon key members of our management and exploration team, and their loss or departure would be detrimental to our future success. In addition, our ability to manage our anticipated growth depends on our ability to recruit and retain qualified personnel. Our ability to retain our employees is influenced by the economic environment and the remote locations of our exploration blocks, which may enhance competition for human resources where we conduct our activities, thereby increasing our turnover rate. There is strong competition in our industry to hire employees in operational, technical and other areas, and the supply of qualified employees is limited in the regions where we operate and throughout Latin America generally. The loss of any of our executive officers or other key employees of our technical team or our inability to hire and retain new qualified personnel could have a material adverse effect on us.

 

22 

We and our operations are subject to numerous environmental, health and safety laws and regulations which may result in material liabilities and costs.

 

We and our operations are subject to various international, foreign, federal, state and local environmental, health and safety laws and regulations governing, among other things, the emission and discharge of pollutants into the ground, air or water; the generation, storage, handling, use, transportation and disposal of regulated materials; and human health and safety. Our operations are also subject to certain environmental risks that are inherent in the oil and gas industry and which may arise unexpectedly and result in material adverse effects on our business, financial condition and results of operations. Breach of environmental laws could result in environmental administrative investigations and/or lead to the termination of our concessions and contracts. Other potential consequences include fines and/or criminal or civil environmental actions. For instance, non-governmental organizations seeking to preserve the environment may bring actions against us or other oil and gas companies in order to, among other things, halt our activities in any of the countries in which we operate or require us to pay fines. Additionally, in Colombia, recent rulings have provided that environmental licenses are administrative acts subject to class actions that could eventually result in their cancellation, with potential adverse impacts on our E&P Contracts.

 

We have not been and may not be at all times in complete compliance with environmental permits that we are required to obtain for our operations and the environmental and health and safety laws and regulations to which we are subject. If we fail to comply with such requirements, we could be fined or otherwise sanctioned by regulators, including through the revocation of our permits or the suspension or termination of our operations. If we fail to obtain, maintain or renew permits in a timely manner or at all, our operations could be adversely affected, impeded, or terminated, which could have a material adverse effect on our business, financial condition or results of operations. Some environmental licenses related to operation of the Manati Field production system and natural gas pipeline have expired. However, the operator submitted in a timely manner a request for renewal of those licenses and as such this operation is not in default as long as the regulator does not state its final position on the renewal.

 

We have contracted with and intend to continue to hire third parties to perform services related to our operations. We could be held liable for some or all environmental, health and safety costs and liabilities arising out of our actions and omissions as well as those of our block partners, third-party contractors, predecessors or other operators. To the extent we do not address these costs and liabilities or if we do not otherwise satisfy our obligations, our operations could be suspended, terminated or otherwise adversely affected. There is a risk that we may contract with third parties with unsatisfactory environmental, health and safety records or that our contractors may be unwilling or unable to cover any losses associated with their acts and omissions.

 

Releases of regulated substances may occur and can be significant. Under certain environmental laws and regulations applicable to us in the countries in which we operate, we could be held responsible for all of the costs relating to any contamination at our past and current facilities and at any third-party waste disposal sites used by us or on our behalf. Pollution resulting from waste disposal, emissions and other operational practices might require us to remediate contamination, or retrofit facilities, at substantial cost. We also could be held liable for any and all consequences arising out of human exposure to such substances or for other damage resulting from the release of hazardous substances to the environment, property or to natural resources, or affecting endangered species or sensitive environmental areas. We are currently required to, and in the future may need to, plug and abandon sites in certain blocks in each of the countries in which we operate, which could result in substantial costs.

 

In addition, we expect continued and increasing attention to climate change issues. Various countries and regions have agreed to regulate emissions of greenhouse gases including methane (a primary component of natural gas) and carbon dioxide (a byproduct of oil and natural gas combustion). The regulation of greenhouse gases and the physical impacts of climate change in the areas in which we, our customers and the end-users of our products operate could adversely impact our operations and the demand for our products.

 

Environmental, health and safety laws and regulations are complex and change frequently, and our costs of complying with such laws and regulations may adversely affect our results of operations and financial condition. See “Item 4. Information on the Company—B. Business Overview—Health, safety and environmental matters” and “Item 4. Information on the Company—B. Business Overview—Industry and regulatory framework.”

 

23 

Legislation and regulatory initiatives relating to hydraulic fracturing and other drilling activities for unconventional oil and gas resources could increase the future costs of doing business, cause delays or impede our plans, and materially adversely affect our operations.

 

Hydraulic fracturing of unconventional oil and gas resources is a process that involves injecting water, sand, and small volumes of chemicals into the wellbore to fracture the hydrocarbon-bearing rock thousands of feet below the surface to facilitate a higher flow of hydrocarbons into the wellbore. We are contemplating such use of hydraulic fracturing in the production of oil and natural gas from certain reservoirs, especially shale formations. We currently are not aware of any proposals in Colombia, Chile, Brazil, Argentina or Peru to regulate hydraulic fracturing beyond the regulations already in place. However, various initiatives in other countries with substantial shale gas resources have been or may be proposed or implemented to, among other things, regulate hydraulic fracturing practices, limit water withdrawals and water use, require disclosure of fracturing fluid constituents, restrict which additives may be used, or implement temporary or permanent bans on hydraulic fracturing. If any of the countries in which we operate adopts similar laws or regulations, which is something we cannot predict right now, such adoption could significantly increase the cost of, impede or cause delays in the implementation of any plans to use hydraulic fracturing for unconventional oil and gas resources.

 

Our indebtedness and other commercial obligations could adversely affect our financial health and our ability to raise additional capital, and prevent us from fulfilling our obligations under our existing agreements and borrowing of additional funds.

 

As of December 31, 2016, we had US$358.7 million of total indebtedness outstanding on a consolidated basis, which is 100% secured. As of December 31, 2016, our annual debt service obligation was approximately US$30.6 million, which mainly includes the interest payments under the Notes due 2020 and the credit facility with Itaú BBA International plc. See “Item 5. Operating and Financial Review and Prospects—B. Liquidity and Capital Resources—Indebtedness.” We are also restricted from entering into financial arrangements in some circumstances such as in Colombia where LGI must approve GeoPark Colombia’s financial arrangements. See “Item 4. Information on the Company—B. Business Overview—Significant Agreements—Agreements with LGI—LGI Colombia Agreements” for more information.

 

We have also entered into a prepayment agreement with Trafigura, which allows us to receive up to US$100 million in advance payments from Trafigura on future oil deliveries.

 

Our indebtedness could:

 

·limit our capacity to satisfy our obligations with respect to our indebtedness, and any failure to comply with the obligations of any of our debt instruments, including restrictive covenants and borrowing conditions, could result in an event of default under the agreements governing our indebtedness;

 

·require us to dedicate a substantial portion of our cash flow from operations to the payments on our indebtedness, thereby reducing the availability of our cash flow to fund acquisitions, working capital, capital expenditures and other general corporate purposes;

 

·place us at a competitive disadvantage compared to certain of our competitors that have less debt;

 

·limit our ability to borrow additional funds;

 

·in the case of our secured indebtedness, lose assets securing such indebtedness upon the exercise of security interests in connection with a default;

 

·make us more vulnerable to downturns in our business or the economy; and

 

·limit our flexibility in planning for, or reacting to, changes in our operations or business and the industry in which we operate.

 

The indenture governing our Notes due 2020 includes covenants restricting dividend payments. For a description, see “Item 5. Operating and Financial Review and Prospects—B. Liquidity and Capital Resources—Indebtedness—Notes due 2020.”

 

24 

As a result of these restrictive covenants, we are limited in the manner in which we conduct our business, and we may be unable to engage in favorable business activities or finance future operations or capital needs. In the year ended December 31, 2016, we did not achieve an Adjusted EBITDA (as defined in the indenture governing our Notes due 2020) that was sufficient to allow us to incur additional financial indebtedness, other than certain categories and baskets of permitted debt, as specified in the indenture. Failure to comply with the restrictive covenants included in our Notes due 2020 would not trigger an event of default.

 

Similar restrictions could apply to us and our subsidiaries when we refinance or enter into new debt agreements which could intensify the risks described above.

 

Our business could be negatively impacted by security threats, including cybersecurity threats as well as other disasters, and related disruptions.

 

Our business processes depend on the availability, capacity, reliability and security of our information technology infrastructure and our ability to expand and continually update this infrastructure in response to our changing needs. It is critical to our business that our facilities and infrastructure remain secure. Although we have implemented internal control procedures to assure the security of our data, we cannot guarantee that these measures will be sufficient for this purpose. The ability of the information technology function to support our business in the event of a security breach or a disaster such as fire or flood and our ability to recover key systems and information from unexpected interruptions cannot be fully tested and there is a risk that, if such an event actually occurs, we may not be able to address immediately the repercussions of a breach. In the event of a breach, key information and systems may be unavailable for a number of days leading to an inability to conduct our business or perform some business processes in a timely manner. We have implemented strategies to mitigate the impact from these types of events.

 

Our employees have been and will continue to be targeted by parties using fraudulent “spam” and “phishing” emails to misappropriate information or to introduce viruses or other malware through “trojan horse” programs to our computers. These emails appear to be legitimate emails sent by us but direct recipients to fake websites operated by the sender of the email or request that the recipient send a password or other confidential information through email or download malware. Despite our efforts to mitigate “spoof” and “phishing” emails through education, “spoof” and “phishing” activities remain a serious problem that may damage our information technology infrastructure.

 

Risks relating to the countries in which we operate

 

Our operations may be adversely affected by political and economic circumstances in the countries in which we operate and in which we may operate in the future.

 

All of our current operations are located in South America. If local, regional or worldwide economic trends adversely affect the economy of any of the countries in which we have investments or operations, our financial condition and results from operations could be adversely affected.

 

Oil and natural gas exploration, development and production activities are subject to political and economic uncertainties (including but not limited to changes in energy policies or the personnel administering them), changes in laws and policies governing operations of foreign-based companies, expropriation of property, cancellation or modification of contract rights, revocation of consents or approvals, the obtaining of various approvals from regulators, foreign exchange restrictions, price controls, currency fluctuations, royalty increases and other risks arising out of foreign governmental sovereignty, as well as to risks of loss due to civil strife, acts of war and community-based actions, such as protests or blockades, guerilla activities, terrorism, acts of sabotage, territorial disputes and insurrection. In addition, we are subject both to uncertainties in the application of the tax laws in the countries in which we operate and to possible changes in such tax laws (or the application thereof), each of which could result in an increase in our tax liabilities. These risks are higher in developing countries, such as those in which we conduct our activities.

 

The main economic risks we face and may face in the future because of our operations in the countries in which we operate include the following:

 

·difficulties incorporating movements in international prices of crude oil and exchange rates into domestic prices;

 

25 

·the possibility that a deterioration in Chile’s, Colombia’s, Argentina’s, Peru’s or Brazil’s relations with multilateral credit institutions, such as the IMF, will impact negatively on capital controls, and result in a deterioration of the business climate;

 

·inflation, exchange rate movements (including devaluations), exchange control policies (including restrictions on remittance of dividends), price instability and fluctuations in interest rates;

 

·liquidity of domestic capital and lending markets;

 

·tax policies; and

 

·the possibility that we may become subject to restrictions on repatriation of earnings from the countries in which we operate in the future.

 

In addition, our operations in these areas increase our exposure to risks of guerilla activities, social unrest, local economic conditions, political disruption, civil disturbance, community protests or blockades, expropriation, piracy, tribal conflicts and governmental policies that may: disrupt our operations; require us to incur greater costs for security; restrict the movement of funds or limit repatriation of profits; lead to U.S. government or international sanctions; limit access to markets for periods of time; or influence the market’s perception of the risk associated with investments in these countries. Some countries in the geographic areas where we operate have experienced, and may experience in the future, political instability, and losses caused by these disruptions may not be covered by insurance. Consequently, our exploration, development and production activities may be substantially affected by factors which could have a material adverse effect on our results of operations and financial condition. We cannot guarantee that current programs and policies that apply to the oil and gas industry will remain in effect.

 

Our operations may also be adversely affected by laws and policies of the jurisdictions, including Bermuda, Colombia, Chile, Brazil, Peru, Argentina, the Netherlands and other jurisdictions in which we do business, that affect foreign trade and taxation, and by uncertainties in the application of, possible changes to (or to the application of) tax laws in these jurisdictions. For example, in 2016 the Colombian government introduced tax reforms with provisions that are effective January 1, 2017. See Note 15 to our Consolidated Financial Statements. With regards to Chile, although our CEOPs have protection against tax changes through invariability tax clauses, potential issues may arise on certain aspects not clearly defined in current or future tax reforms.

 

Changes in any of these laws or policies or the implementation thereof, and uncertainty over potential changes in policy or regulations affecting any of the factors mentioned above or other factors in the future may increase the volatility of domestic securities markets and securities issued abroad by companies operating in these countries, which could materially and adversely affect our financial position, results of operations and cash flows. Furthermore, we may be subject to the exclusive jurisdiction of courts outside the United States or may not be successful in subjecting non-U.S. persons to the jurisdiction of courts in the United States, which could adversely affect the outcome of such dispute. Changes in tax laws may result in increases in our tax payments, which could materially adversely affect our profitability and increase the prices of our products and services, restrict our ability to do business in our existing and target markets and cause our results of operations to suffer. There can be no assurance that we will be able to maintain our projected cash flow and profitability following any increase in taxes applicable to us and to our operations.

 

The political and economic uncertainty in Brazil along with the ongoing “Lava Jato” investigations regarding corruption at Petrobras may hinder the growth of the Brazilian economy and could have an adverse effect on our business.

 

Our Brazilian operations represent approximately 15% of our revenues as of December 31, 2016. The Brazilian economy has been experiencing a slowdown. Inflation, unemployment and interest rates have increased more recently and the Brazilian reais has weakened significantly in comparison to the US$. Our results of operations and financial condition may be adversely affected by the economic conditions in Brazil.

 

Petrobras and certain other Brazilian companies in the energy and infrastructure sectors are facing investigations by the Securities Commission of Brazil (Comissão de Valores Mobiliários), the U.S. Securities and Exchange Commission (“SEC”), the Brazilian Federal Police and the Brazilian Federal Prosecutor’s Office in connection with corruption allegations (the “Lava Jato” investigations). Depending on the duration and outcome of such investigations, the companies involved may face downgrades from rating agencies, funding restrictions and a reduction in their revenues. Given the significance of the companies under investigation including Petrobras, this could adversely affect Brazil’s growth prospects and could have a protracted effect on the oil and gas industry. In addition to the recent economic crisis, protests, strikes and corruption scandals have led to a fall in confidence.

 

26 

We depend on maintaining good relations with the respective host governments and national oil companies in each of our countries of operation.

 

The success of our business and the effective operation of the fields in each of our countries of operation depend upon continued good relations and cooperation with applicable governmental authorities and agencies, including national oil companies such as Ecopetrol, ENAP, Petrobras, or Petroperu. For instance, for the year ended December 31, 2016, 100% of our crude oil and condensate sales in Chile were made to ENAP, the Chilean state-owned oil company. In addition, our Brazilian operations in BCAM-40 Concession provide us with a long-term off-take contract with Petrobras, the Brazilian state-owned company that covers approximately 100% of net proved gas reserves in the Manati Field, one of the largest non-associated gas fields in Brazil. If we, the respective host governments and the national oil companies are not able to cooperate with one another, it could have an adverse impact on our business, operations and prospects.

 

Oil and natural gas companies in Colombia, Chile, Brazil, Peru and Argentina do not own any of the oil and natural gas reserves in such countries.

 

Under Colombian, Chilean, Brazilian, Peruvian and Argentine law, all onshore and offshore hydrocarbon resources in these countries are owned by the respective sovereign. Although we are the operator of the majority of the blocks and concessions in which we have a working and/or economic interest and generally have the power to make decisions as how to market the hydrocarbons we produce, the Chilean, Colombian, Brazilian, Peruvian and Argentine governments have full authority to determine the rights, royalties or compensation to be paid by or to private investors for the exploration or production of any hydrocarbon reserves located in their respective countries.

 

If these governments were to restrict or prevent concessionaires, including us, from exploiting oil and natural gas reserves, or otherwise interfered with our exploration through regulations with respect to restrictions on future exploration and production, price controls, export controls, foreign exchange controls, income taxes, expropriation of property, environmental legislation or health and safety, this could have a material adverse effect on our business, financial condition and results of operations.

 

Additionally, we are dependent on receipt of government approvals or permits to develop the concessions we hold in some countries. There can be no assurance that future political conditions in the countries in which we operate will not result changes to policies with respect to foreign development and ownership of oil, environmental protection, health and safety or labor relations, which may negatively affect our ability to undertake exploration and development activities in respect of present and future properties, as well as our ability to raise funds to further such activities. Any delays in receiving government approvals in such countries may delay our operations or may affect the status of our contractual arrangements or our ability to meet contractual obligations.

 

Oil and gas operators are subject to extensive regulation in the countries in which we operate.

 

The Colombian, Chilean, Brazilian, Peruvian and Argentine hydrocarbons industries are subject to extensive regulation and supervision by their respective governments in matters such as the environment, social responsibility, tort liability, health and safety, labor, the award of exploration and production contracts, the imposition of specific drilling and exploration obligations, taxation, foreign currency controls, price controls, capital expenditures and required divestments. In some countries in which we operate, such as Colombia, we are required to pay a percentage of our expected production to the government as royalties. See “Item 4. Information on the Company—B. Business Overview—Industry and regulatory framework—Columbia” and see Note 31 (a) to our Consolidated Financial Statements.

 

For example, in Brazil there is potential liability for personal injury, property damage and other types of damages. Failure to comply with these laws and regulations also may result in the suspension or termination of operations or our being subjected to administrative, civil and criminal penalties, which could have a material adverse effect on our financial condition and expected results of operations. We expect to also operate in a consortium in some of our concessions, which, under the Brazilian Petroleum Law, establishes joint and strict liability among consortium members, and failure to maintain the appropriate licenses may result in fines of R$10 to R$500 million. In addition, there is a contractual requirement in Brazilian concession agreements regarding local content, which has become a significant issue for oil and natural gas companies operating in Brazil given the penalties related with breaches thereof. The local content requirement will also apply to the production sharing contract regime. See “Item 4. Information on the Company—B. Business Overview—Our operations—Operations in Brazil.”

 

27 

Significant expenditures may be required to ensure our compliance with governmental regulations related to, among other things, licenses for drilling operations, environmental matters, drilling bonds, reports concerning operations, the spacing of wells, unitization of oil and natural gas accumulations, local content policy and taxation.

 

Colombia has experienced and continues to experience internal security issues that have had or could have a negative effect on the Colombian economy.

 

Colombia has experienced internal security issues, primarily due to the activities of guerrillas, including the Revolutionary Armed Forces of Colombia (Fuerzas Armadas Revolucionarias de Colombia or FARC). In the past, guerrillas have targeted the crude oil pipelines, including the Oleoducto Transandino, Caño Limón-Coveñas and Ocensa pipelines, and other related infrastructure disrupting the activities of certain oil and natural gas companies and have resulted in unscheduled shut-downs of transportation systems. These activities, their possible escalation and the effects associated with them have had and may have in the future a negative impact on the Colombian economy or on our business, which may affect our employees or assets.

 

In 2016, the Colombian government and the FARC signed a peace agreement, pursuant to which the FARC agreed to demobilize its troops and to hand over its weapons to a United Nations mission within 180 days. Our business, financial condition and results of operations could be adversely affected by rapidly changing economic or social conditions, including the Colombian government’s response to current peace agreements and negotiations with other groups, including the ELN, which may result in legislation that increases our tax burden or that of other Colombian companies.

 

In addition, from time to time, community protests and blockades may arise near our operations in Colombia, which could adversely affect our business, financial condition or results of operations.

 

Risks related to our common shares

 

An active, liquid and orderly trading market for our common shares may not develop and the price of our stock may be volatile, which could limit your ability to sell our common shares.

 

Our common shares began to trade on the New York Stock Exchange (“NYSE”) on February 7, 2014, and as a result have a limited trading history. We cannot predict the extent to which investor interest in our company will maintain an active trading market on the NYSE, or how liquid that market will be in the future.

 

The market price of our common shares may be volatile and may be influenced by many factors, some of which are beyond our control, including:

 

·our operating and financial performance and identified potential drilling locations, including reserve estimates;

 

·quarterly variations in the rate of growth of our financial indicators, such as net income per common share, net income and revenues;

 

·changes in revenue or earnings estimates or publication of reports by equity research analysts;

 

·fluctuations in the price of oil or gas;

 

·speculation in the press or investment community;

 

·sales of our common shares by us or our shareholders, or the perception that such sales may occur;

 

·involvement in litigation;

 

·changes in personnel;

 

28 

·announcements by the company;

 

·domestic and international economic, legal and regulatory factors unrelated to our performance.

 

·variations in our quarterly operating results;

 

·volatility in our industry, the industries of our customers and the global securities markets;

 

·changes in our dividend policy;

 

·risks relating to our business and industry, including those discussed above;

 

·strategic actions by us or our competitors;

 

·actual or expected changes in our growth rates or our competitors’ growth rates;

 

·investor perception of us, the industry in which we operate, the investment opportunity associated with our common shares and our future performance;

 

·adverse media reports about us or our directors and officers;

 

·addition or departure of our executive officers;

 

·change in coverage of our company by securities analysts;

 

·trading volume of our common shares;

 

·future issuances of our common shares or other securities;

 

·terrorist acts;

 

·the release or expiration of transfer restrictions on our outstanding common shares.

 

We have never declared or paid, and do not intend to pay in the foreseeable future, cash dividends on our common shares, and, consequently, your only opportunity to achieve a return on your investment is if the price of our stock appreciates.

 

We have never paid, and do not intend to pay in the foreseeable future, cash dividends on our common shares. Any decision to pay dividends in the future, and the amount of any distributions, is at the discretion of our board of directors and our shareholders, and will depend on many factors, such as our results of operations, financial condition, cash requirements, prospects and other factors. Due to losses resulting from the oil price decline, accumulated losses amount to US$260.5 million as of December 31, 2016.

 

We are also subject to Bermuda legal constraints that may affect our ability to pay dividends on our common shares and make other payments. Under the Companies Act, 1981 (as amended) of Bermuda (“Bermuda Companies Act”), we may not declare or pay a dividend if there are reasonable grounds for believing that we are, or would after the payment be, unable to pay our liabilities as they become due or that the realizable value of our assets would thereafter be less than our liabilities. We are also subject to contractual restrictions under certain of our indebtedness.

 

We are a holding company dependent upon dividends from our subsidiaries, which may be limited by law and by contract from making distributions to us, which would affect our financial condition, including the ability to pay dividends on the common shares.

 

As a holding company, our only material assets are our cash on hand, the equity interests in our subsidiaries and other investments. Our principal source of revenues and cash flow is distributions from our subsidiaries. Thus, our ability to pay dividends on the common shares will be contingent upon the financial condition of our subsidiaries. Our subsidiaries are and will be separate legal entities, and although they may be wholly-owned or controlled by us, they have no obligation to make any funds available to us, whether in the form of loans, dividends, distributions or otherwise. The ability of our subsidiaries to distribute cash to us is also subject to, among other things, restrictions that are contained in our and our subsidiaries’ financing (including our Notes due 2020 and GeoPark Brasil’s loan to finance Rio das Contas) and joint venture agreements (principally our agreements with LGI), availability of sufficient funds in such subsidiaries and applicable state laws and regulatory restrictions. Claims of creditors of our subsidiaries generally will have priority as to the assets of such subsidiaries over our claims and claims of our creditors and stockholders. To the extent the ability of our subsidiaries to distribute dividends or other payments to us could be limited in any way, our business, financial condition and results of operations, as well as our ability to pay dividends on the common shares, could be materially adversely affected.

 

29 

Additionally, we may not be able to fully control the operations and the assets of our joint ventures and we may not be able to make major decisions or take timely actions with respect to our joint ventures unless our joint venture partners agree. For example, we have entered into shareholder agreements with LGI in Chile and Colombia that limit the amount of dividends that can be declared or returned to us, certain aspects related to the management of our Chilean and Colombian businesses, the incurrence of indebtedness, liens and our ability to sell certain assets. See “—Risks relating to our business—LGI, our strategic partner in Chile and Colombia, may not consent to our taking certain actions or may eventually decide to sell its interest in our Chilean and Colombian operations to a third party.” We may, in the future, enter into other joint venture agreements imposing additional restrictions on our ability to pay dividends.

 

Sales of substantial amounts of our common shares in the public market, or the perception that these sales may occur, could cause the market price of our common shares to decline.

 

We may issue additional common shares or convertible securities in the future, for example, to finance potential acquisitions of assets, which we intend to continue to pursue. Sales of substantial amounts of our common shares in the public market, or the perception that these sales may occur, could cause the market price of our common shares to decline. This could also impair our ability to raise additional capital through the sale of our equity securities. Under our memorandum of association, we are authorized to issue up to 5,171,949,000 common shares, of which 59,940,881 common shares were outstanding as of December 31, 2016. We cannot predict the size of future issuances of our common shares or the effect, if any, that future sales and issuances of shares would have on the market price of our common shares.

 

Provisions of the Notes due 2020 could discourage an acquisition of us by a third party.

 

Certain provisions of the Notes due 2020 could make it more difficult or more expensive for a third party to acquire us, or may even prevent a third party from acquiring us. For example, upon the occurrence of a fundamental change, holders of the Notes due 2020 will have the right, at their option, to require us to repurchase all of their notes at a purchase price equal to 101% of the principal amount thereof plus any accrued and unpaid interest (including any additional amounts, if any) to the date of purchase. By discouraging an acquisition of us by a third party, these provisions could have the effect of depriving the holders of our common shares of an opportunity to sell their common shares at a premium over prevailing market prices.

 

Variations in interest rates and exchange rate on our current and/or future financing arrangements may result in significant increases in our borrowing costs.

 

As of December 31, 2016, a portion of our total debt is sensitive to changes in interest rates. At December 31, 2016, the outstanding long-term borrowing affected by variable rates amounted to US$54.5 million, representing 15% of total borrowings, which was mainly composed of the loan from Itaú Bank that has a floating interest rate based on LIBOR (the “Rio das Contas Credit Facility”). For more information, see “Item 4. Information on the Company—B. Business Overview—Marketing and delivery commitments—Brazil,” and Note 3 in our Consolidated Financial Statements. Consequently, variations in interest rates could result in significant changes in the amount required to cover our debt service obligations and our interest expense.

 

In addition, interest and principal amounts payable pursuant to debt obligations denominated in or indexed to US$ are subject to variations in the foreign currency exchange rates that could result in a significant increase in the amount of the interest and principal payments in respect of such debt obligations.

 

 

30 

Certain shareholders have substantial control over us and could limit your ability to influence the outcome of key transactions, including a change of control.

 

Mr. Gerald E. O’Shaughnessy, our Chairman, Mr. James F. Park, our Chief Executive Officer, and Mr. Juan Cristóbal Pavez, director, control approximately 30% of our outstanding common shares as of December 31, 2016, holding the shares either directly or through privately held funds. As a result, these shareholders, if acting together, would be able to influence or control matters requiring approval by our shareholders, including the election of directors and the approval of amalgamations, mergers or other extraordinary transactions. They may also have interests that differ from yours and may vote in a way with which you disagree and which may be adverse to your interests. The concentration of ownership may have the effect of delaying, preventing or deterring a change of control of our company, could deprive our stockholders of an opportunity to receive a premium for their common shares as part of a sale of our company and might ultimately affect the market price of our common shares. See “Item 7. Major Shareholders and Related Party Transactions—A. Major shareholders” for a more detailed description of our share ownership.

 

As a foreign private issuer, we are subject to different U.S. securities laws and NYSE governance standards than domestic U.S. issuers. This may afford less protection to holders of our common shares, and you may not receive corporate and company information and disclosure that you are accustomed to receiving or in a manner in which you are accustomed to receiving it.

 

As a foreign private issuer, the rules governing the information that we disclose differ from those governing U.S. corporations pursuant to the Securities Exchange Act of 1934, as amended (“Exchange Act”). Although we intend to report quarterly financial results and report certain material events, we are not required to file quarterly reports on Form 10-Q or provide current reports on Form 8-K disclosing significant events within four days of their occurrence and our quarterly or current reports may contain less information than required under U.S. filings. In addition, we are exempt from the Section 14 proxy rules, and proxy statements that we distribute will not be subject to review by the SEC. Our exemption from Section 16 rules regarding sales of common shares by insiders means that you will have less data in this regard than shareholders of U.S. companies that are subject to the Exchange Act. As a result, you may not have all the data that you are accustomed to having when making investment decisions. For example, our officers, directors and principal shareholders are exempt from the reporting and “short-swing” profit recovery provisions of Section 16 of the Exchange Act and the rules thereunder with respect to their purchases and sales of our common shares. The periodic disclosure required of foreign private issuers is more limited than that required of domestic U.S. issuers and there may therefore be less publicly available information about us than is regularly published by or about U.S. public companies. See “Item 10. Additional Information—H. Documents on display.”

 

As a foreign private issuer, we will be exempt from complying with certain corporate governance requirements of the NYSE applicable to a U.S. issuer, including the requirement that a majority of our board of directors consist of independent directors as well as the requirement that shareholders approve any equity issuance by us which represents 20% or more of our outstanding common shares. As the corporate governance standards applicable to us are different than those applicable to domestic U.S. issuers, you may not have the same protections afforded under U.S. law and the NYSE rules as shareholders of companies that do not have such exemptions.

 

We are an “emerging growth company,” and we cannot be certain if the reduced disclosure requirements applicable to emerging growth companies will make our common shares less attractive to investors.

 

We are an “emerging growth company,” as defined in the Jumpstart our Business Startups Act of 2012 (“JOBS Act”), and for as long as we continue to be an “emerging growth company” we may choose to take advantage of certain exemptions from various reporting requirements that are applicable to other public companies that are not “emerging growth companies,” including, but not limited to, not being required to comply with the auditor attestation requirements of Section 404(b) of the Sarbanes Oxley Act. We cannot predict if investors will find our common shares less attractive because we will rely on these exemptions. If some investors find our common shares less attractive as a result, there may be a less active trading market for our common shares and our share price may be more volatile.

 

Under the JOBS Act, emerging growth companies can delay adopting new or revised accounting standards until such time as those standards apply to private companies. We have irrevocably elected not to avail ourselves of this exemption from new or revised accounting standards, and, therefore, we will be subject to the same new or revised accounting standards as other public companies that are not emerging growth companies.

 

 

31 

Our internal controls over financial reporting may not be effective which could have a significant and adverse effect on our business and reputation.

 

We have evaluated our internal controls for our financial reporting and have determined our controls were effective for the fiscal year ended December 31, 2016. As long as we qualify as an “emerging growth company” as defined by the JOBS Act, we will not be required to obtain an auditor’s attestation report on our internal controls in future annual reports on Form 20-F as otherwise required by Section 404(b) of the Sarbanes-Oxley Act. Accordingly, our independent registered public accounting firm did not perform an audit of our internal control over financial reporting for the fiscal year ended December 31, 2016. Had our independent registered public accounting firm performed an attestation on our internal control over financial reporting, it is possible that their opinion on our internal controls could have differed from ours which could harm our reputation and share value.

 

There are regulatory limitations on the ownership and transfer of our common shares which could result in the delay or denial of any transfers you might seek to make.

 

The Bermuda Monetary Authority (“BMA”), must specifically approve all issuances and transfers of securities of a Bermuda exempted company like us unless it has granted a general permission. We are able to rely on a general permission from the BMA to issue our common shares, and to freely transfer our common shares as long as the common shares are listed on the NYSE and/or other appointed stock exchange, to and among persons who are non-residents of Bermuda for exchange control purposes. Any other transfers remain subject to approval by the BMA and such approval may be denied or delayed.

 

We are a Bermuda company, and it may be difficult for you to enforce judgments against us or against our directors and executive officers.

 

We are incorporated as an exempted company under the laws of Bermuda and substantially all of our assets are located in Colombia, Chile, Argentina, Brazil and Peru. In addition, most of our directors and executive officers reside outside the United States and all or a substantial portion of the assets of such persons are located outside the United States. As a result, it may be difficult or impossible to effect service of process within the United States upon us, or to recover against us on judgments of U.S. courts, including judgments predicated upon the civil liability provisions of the U.S. federal securities laws. Further, no claim may be brought in Bermuda against us or our directors and officers in the first instance for violation of U.S. federal securities laws because these laws have no extraterritorial application under Bermuda law and do not have force of law in Bermuda. However, a Bermuda court may impose civil liability, including the possibility of monetary damages, on us or our directors and officers if the facts alleged in a complaint constitute or give rise to a cause of action under Bermuda law.

 

There is no treaty in force between the United States and Bermuda providing for the reciprocal recognition and enforcement of judgments in civil and commercial matters. As a result, whether a United States judgment would be enforceable in Bermuda against us or our directors and officers depends on whether the U.S. court that entered the judgment is recognized by the Bermuda court as having jurisdiction over us or our directors and officers, as determined by reference to Bermuda conflict of law rules. A judgment debt from a U.S. court that is final and for a sum certain based on U.S. federal securities laws will not be enforceable in Bermuda unless the judgment debtor had submitted to the jurisdiction of the U.S. court, and the issue of submission and jurisdiction is a matter of Bermuda (not U.S.) law.

 

In addition, and irrespective of jurisdictional issues, the Bermuda courts will not enforce a U.S. federal securities law that is either penal or contrary to Bermuda public policy. An action brought pursuant to a public or penal law, the purpose of which is the enforcement of a sanction, power or right at the instance of the state in its sovereign capacity, will not be entertained by a Bermuda court. Certain remedies available under the laws of U.S. jurisdictions, including certain remedies under U.S. federal securities laws, would not be available under Bermuda law or enforceable in a Bermuda court, as they would be contrary to Bermuda public policy.

 

The transfer of our common shares may be subject to capital gains taxes pursuant to indirect transfer rules in Chile.

 

In September 2012, Chile established “indirect transfer rules,” which impose taxes, under certain circumstances, on capital gains resulting from indirect transfers of shares, equity rights, interests or other rights in the equity, control or profits of a Chilean entity, as well as on transfers of other assets and property of permanent establishments or other businesses in Chile (“Chilean Assets”). As we indirectly own Chilean Assets, the indirect transfer rules would apply to transfers of our common shares provided certain conditions outside of our control are met. If such conditions were present and as a result the indirect transfer rules were to apply to sales of our common shares, such sales would be subject to indirect transfer tax on the capital gain that may be determined in each transaction. For a description of the indirect transfer rules and the conditions of their application see “Item 10. Additional Information—E. Taxation—Chilean tax on transfers of shares.”

 

32 

ITEM 4. INFORMATION ON THE COMPANY

 

A.History and development of the company

 

General

 

We were incorporated as an exempted company pursuant to the laws of Bermuda as GeoPark Holdings Limited in February 2006. On July 30, 2013, our shareholders approved a change in our name to GeoPark Limited, effective from July 31, 2013. We maintain a registered office in Bermuda at Cumberland House, 9th Floor, 1 Victoria Street, Hamilton HM 11, Bermuda. Our principal executive offices are located at Nuestra Señora de los Ángeles 179, Las Condes, Santiago, Chile, telephone number +562 2242 9600, and Florida 981, 1st floor, Buenos Aires, Argentina, telephone number +5411 4312 9400. Our website is www.geo-park.com. The information on our website does not constitute part of this annual report.

 

Our company

 

We are a leading independent oil and natural gas exploration and production (“E&P”) company with operations in Latin America and a proven track record of growth in production and reserves since 2006. We operate in Colombia, Chile, Brazil, Peru and Argentina.

 

We produced a net average of 22.4 mboepd during the year ended December 31, 2016, of which 70%, 17% and, 13% were, respectively, in Colombia, Chile, and Brazil, and of which 75% was oil. Currently, we are ranked as the third largest private oil and gas operator in Colombia and the first private oil and gas operator in Chile.

 

We have built our company around three principal capabilities:

 

·as an Explorer, which is our ability, experience, methodology and creativity to find and develop oil and gas reserves in the subsurface, based on the best science, solid economics and ability to take the necessary managed risks.

 

·as an Operator, which is our ability to execute in a timely manner and to have the know-how to profitably drill for, produce, treat, transport and sell our oil and gas – with the drive and persistence to find solutions, overcome obstacles, seize opportunities and achieve results.

 

·as a Consolidator, which is our ability and initiative to assemble the right balance and portfolio of upstream assets in the right hydrocarbon basins in the right regions with the right partners and at the right price – coupled with the visions and skills to transform and improve value above ground.

 

We believe that our risk and capital management policies have enabled us to compile a geographically diverse portfolio of properties that balances exploration, development and production of oil and gas. These attributes have also allowed us to raise capital and to partner with premier international companies. Finally, we believe we have developed a distinctive culture within our organization that promotes and rewards partnership, entrepreneurship and merit. Consistent with this approach, all of our employees are eligible to participate in our long-term incentive program, which is the Performance-Based Employee Long-Term Incentive Program. See “Item 6. Directors, Senior Management and Employees—B. Compensation—Equity Incentive Compensation—Performance-Based Employee Long-Term Incentive Program.”

 

Our regional platform and risk-balanced portfolio has been built following a proactive but conservative long term technical approach, converting projects into successful value-generating assets.

 

History

 

We were founded in 2002 by Gerald E. O’Shaughnessy and James F. Park, who have over 30 years of international oil and natural gas experience, respectively, and who collectively hold approximately 25% of our common shares as of the date of this annual report. Mr. O’Shaughnessy currently serves as our Chairman and Mr. Park currently serves as our Chief Executive Officer and Deputy Chairman.

 

33 

Our history commenced with the purchase of AES Corporation’s upstream oil and natural gas assets in Chile and Argentina. Those assets included a non-operating working interest in the Fell Block in Chile, which at that time was operated by ENAP, the Chilean state-owned hydrocarbon company, and operating working interests in the Del Mosquito, Cerro Doña Juana and Loma Cortaderal Blocks in Argentina. Since 2002, our business has grown significantly.

 

In 2006, after demonstrating our technical expertise and committing to an exploration and development plan, we obtained a 100% operating working interest in the Fell Block from the Republic of Chile. Also in 2006, the International Finance Corporation (“IFC”), a member of the World Bank Group, became one of our principal shareholders, and we listed our common shares on AIM, a market operated by the London Stock Exchange plc, in an initial public offering of common shares outside the United States. Subsequently, in 2008 and 2009, we issued and sold additional common shares outside the United States.

 

In 2008 and 2009, we continued our growth in Chile by acquiring operating working interests in each of the Otway and Tranquilo Blocks, and by forming partnerships with Pluspetrol, Wintershall, Methanex and IFC.

 

In 2010, we formed a strategic partnership with LGI, a Korean conglomerate, to jointly acquire and develop upstream oil and gas projects in Latin America. LGI’s business includes a portfolio of energy and raw material projects, including oil and gas projects in the Middle East and in Southeast and Central Asia.

 

In 2011, ENAP awarded us the opportunity to obtain operating working interests in each of the Isla Norte, Flamenco and Campanario Blocks in Tierra del Fuego, Chile, which we refer to collectively as the Tierra del Fuego Blocks, and in 2012, jointly with ENAP, we entered into CEOPs with Chile for the exploration and exploitation of hydrocarbons within these blocks.

 

Also in 2011, LGI acquired a 20% equity interest in GeoPark Chile and a 14% equity interest in GeoPark TdF for US$148.0 million. LGI also provided GeoPark TdF with US$84.0 million in standby letters of credit to partially secure the US$101.4 million performance bond required by the Chilean government to guarantee GeoPark TdF’s obligations with respect to the minimum work program under the Tierra del Fuego CEOPs. Our agreement with LGI in the Tierra del Fuego Blocks allows us to earn back up to 12% equity participation in GeoPark TdF, depending on the success of our operations in Tierra del Fuego. See “Item 10. Additional Information—C. Material contracts.”

 

In the first quarter of 2012, we moved into Colombia by acquiring three privately held E&P companies: (i) Winchester Oil and Gas S.A. (now GeoPark Colombia PN S.A. Sucursal Colombia), a Colombian branch of a sociedad anónima incorporated under the laws of Panama, which merged into GeoPark Colombia SAS (“Winchester”), (ii) La Luna Oil Company Limited S.A., a sociedad anónima incorporated under the laws of Panama, which merged into GeoPark Colombia SAS (“Luna”) and (iii) GeoPark Cuerva LLC, formerly known as Hupecol Caracara LLC, a limited liability company incorporated under the laws of the state of Delaware, which merged into GeoPark Colombia SAS (“Cuerva”). These acquisitions provided us with an attractive platform in Colombia that currently includes working interests and/or economic interests in 9 blocks located in the Llanos and Magdalena Basins.

 

In December 2012, LGI acquired a 20% equity interest in GeoPark Colombia for US$20.1 million, including the assumption of existing debt and the commitment to provide additional funding to cover LGI’s share of required future investments in Colombia. Our agreement with LGI in Colombia allows us to earn back up to 12% equity participation in GeoPark Colombia, depending on the success of our operations in Colombia. See “Item 10. Additional Information—C. Material contracts”. We believe our partnership with LGI represents a positive independent assessment and validation of the quality of our Chilean and Colombian asset inventory, the extent of our technical and operational expertise and the ability of our management to structure and effect significant transactions.

 

In May 2013, we entered into agreements to expand our operations to Brazil. See “—B. Business Overview—Our operations—Operations in Brazil.”

 

In February 2014, we commenced trading on the NYSE and raised US$98 million (before underwriting commissions and expenses), including the over-allotment option granted to and exercised by the underwriters, through the issuance of 13,999,700 common shares.

 

34 

In July 2014, we were awarded a new exploratory license, the VIM-3 Block, during the 2014 Colombia Bidding Round, carried out by the ANH.

 

In August 2014, we and Pluspetrol were awarded two exploration licenses in the Sierra del Nevado and Puelen Blocks, as part of the 2014 Mendoza Bidding Round in Argentina. The blocks are located in the Neuquén Basin, Argentina’s largest producing hydrocarbon basin.

 

In October 2014, we entered into an agreement to expand our footprint into Peru through the acquisition of Morona Block in a joint venture with Petroperu. Petroperu awarded a 75% working interest in and operatorship of the Morona Block to us. The agreement was subject to regulatory approval, which was completed in December 2016, as described below.

 

In July 2015, we signed a farm-in agreement with Wintershall for the CN-V Block in Argentina. In October 2015, we were awarded four exploratory blocks in the Brazilian ANP Bid Round 13 in the Reconcavo and Potiguar Basins.

 

In December 2015, as part of our long term effort to build an upstream platform in Mexico, we participated in the Mexican Bid Round 1.3 with Grupo Alfa for onshore projects, however, no blocks were awarded.

 

In December 2016, we obtained final regulatory approval for our acquisition of the Morona Block in Peru. The Joint Investment and Operating Agreement dated October 1, 2014 and its amendments were closed on December 1, 2016 following the issuance of Supreme Decree 031-2016-MEM.

 

See “Item 3. Key Information—D. Risk factors—Risks relating to our business.”

 

B.Business Overview

 

We are a leading independent oil and natural gas exploration and production (“E&P”), company with operations in Latin America and a proven track record of growth in production and reserves since 2006. We operate in Colombia, Chile, Brazil, Peru and Argentina.

 

We have grown our business through drilling, developing and producing oil and gas, winning new licenses and acquiring strategic assets and businesses. Since our inception, we have supported our growth through our prospect development efforts, drilling program, long-term strategic partnerships and alliances with key industry participants, accessing debt and equity capital markets, developing and retaining a technical team with vast experience and creating a successful track record of finding and producing oil and gas in Latin America. A key factor behind our success ratio is our experienced team of geologists, geophysicists and engineers, including professionals with specialized expertise in the geology of Colombia, Chile, Brazil, Peru and Argentina.

 

Oil industry situation and the impact on our operations

 

As a consequence of the oil price decline which started in the second half of 2014 (WTI and Brent, the main international oil price markers, fell by more than 60% between August 2014 and March 2016), the Company has undertaken decisive measures to ensure its ability to both maximize the work program and preserve its cash. For more information see “Item 3. Key Information—D. Risk Factors—Risks Relating to our Business—The current oil price crisis has impacted our operations and corporate strategy” and “Item 4. Information on the Company –B. Business Overview—2017 Strategy and Outlook.”

 

35 

The following map shows the countries in which we have blocks with working and/or economic interests as of December 31, 2016. For information on our working interests in each of these blocks, see “—Our assets” below.

 

 

 
(1)The PN-T-57 is still subject to the entry into the concession agreement and absence of legal impediments, by the ANP in the Parnaíba Basin. See “—Our operations—Operations in Brazil.”

 

36 

The following table sets forth our net proved reserves and other data as of and for the year ended December 31, 2016.

 

  For the year ended December 31, 2016
Country Oil
(mmbbl)
 Gas
(bcf)
 Oil equivalent (mmboe) % Oil Revenues (in thousands of US$) % of total revenues
Colombia  37.3   -   37.3   100%  126,228   66%
Chile  6.6   36.3   12.6   52%  36,723   19%
Brazil  0.1   29.6   5.0   1%  29,719   15%
Peru  18.6   -   18.6   100%  -   - 
Total  62.6   65.9   73.6   85%  192,670   100%

 

Our commitment to growth has translated into a strong compounded annual growth rate (“CAGR”), of 19% for production in the period from 2012 to 2016, as measured by boepd in the table below.

 

  

For the year ended December 31,

  

2016

 

2015

 

2014

 

2013

 

2012

Average net production (mboepd)  22.4   20.4   19.7   13.5   11.3 
% oil  75%  74%  74%  82%  66%

 

 

The following table sets forth our production of oil and natural gas in the blocks in which we have a working and/or economic interest as of December 31, 2016.

 

  

Average daily production

  

For the year ended December 31, 2016

  

Colombia

 

Chile

 

Brazil

 

Peru

 

Total

Oil production          
Total crude oil production (bopd)  15,536   1,380   39   -   16,955 
Natural gas production                    
Total natural gas production (mcf/day)  324   14,964   17,346   -   32,634 
Oil and natural gas production                    
Total oil and natural gas production (mboed)  15,590   3,874   2,930   -   22,394 

 

Our assets

 

According to the D&M Reserves Report, as of December 31, 2016, the blocks in Colombia, Chile, Brazil and Peru in which we have a working interest had 73.6 mmboe of net proved reserves, with 51%, 17%, 7% and 25% of such net proved reserves located in Colombia, Chile, Brazil and Peru, respectively.

 

We produced a net average of 22.4 mboepd during the year ended December 31, 2016 of which 70%, 17%, and 13%, were in Colombia, Chile and Brazil, respectively, and of which 75% was oil.

 

We are the operator of a majority of the blocks in which we have a working interest.

 

Our strengths

 

We believe that we benefit from the following competitive strengths:

 

High quality and diversified asset base built through a successful track record of organic growth and acquisitions

 

Our assets include a diverse portfolio of oil- and natural gas-producing reserves, operating infrastructure, operating licenses and valuable geological surveys. Throughout our history, we have delivered continuous growth in our production, and our management team has been able to identify under-exploited assets and turn them into valuable, productive assets as illustrated below.

 

37 

·In 2002, we acquired a non-operating working interest in the Fell Block in Chile, which at the time had no material oil and gas production or reserves despite having been actively explored and drilled over the course of more than 50 years. Since 2006, when we became the operator of the Fell Block we performed active exploration and development drilling that resulted in multiple oil and gas discoveries.

 

·In 2012, the acquisitions of Winchester, Luna and Cuerva in Colombia gave us access to attractive exploratory and productive acres. In the Llanos Basin, we pioneered a new play type combining structural and stratigraphic traps. Since we started activity in the Llanos 34 Block, we were able to perform an active exploration and development drilling campaign, which resulted in multiple new discoveries including the Tigana and Jacana fields.

 

·In 2013, the acquisition of Rio das Contas, which closed on March 31, 2014, gave us a 10% working interest in the BCAM-40 Concession, including the shallow-depth offshore Manati and Camarão Norte Fields in the Camamu-Almada Basin in the State of Bahia. The Manati Field is operated by Petrobras (with a 35% working interest), the Brazilian national company and the largest oil and gas operator in Brazil. Our Rio das Contas acquisition in Brazil provides us with a long-term off-take contract with Petrobras that covers approximately 100% of net proved gas reserves in the Manati Field, a valuable relationship with Petrobras and an established local platform and presence.

 

·In 2014, we entered into an agreement to expand our footprint into Peru through the acquisition of the Morona Block in a joint venture with Petroperu. The Morona Block contains the Situche Central oil field, and offers a large exploration potential with several high impact prospects and plays. The joint venture agreement was subject to regulatory approval, which we received in December 2016. See “—Our operations—Operations in Peru.”

 

Significant drilling inventory and resource potential from existing asset base

 

Our portfolio includes large land holdings in high-potential hydrocarbon basins and blocks with multiple drilling leads and prospects in different geological formations, which provide a number of attractive opportunities with varying levels of risk. Our drilling inventory and our development plans target locations that provide attractive economics and support a predictable production profile.

 

Our geoscience team continues to identify new potential accumulations and expand our inventory of prospects and drilling opportunities.

 

Funding Platform

 

We have historically benefited from consistent cash flows and access to debt and equity capital markets, as well as other funding sources, which have provided us with funds to finance our organic growth and the pursuit of potential new opportunities. The significant decline in oil prices since the end of 2014 significantly impacted our revenues and results from operations for the year ended December 31, 2016. We generated US$82.9 million, US$25.9 million and US$230.7 million in cash from operations in the years ended December 31, 2016, 2015 and 2014, respectively, and had US$73.6 million and US$82.7 million in cash and cash equivalents as of December 31, 2016 and 2015, respectively. As of December 31, 2016 we had US$358.7 million of total financial debt with over 80% of our debt maturing in 2020. Our short-term objectives are to preserve cash. See “—Our long-term strategy” below.

 

In February 2013, we issued US$300.0 million aggregate principal amount of 7.50% senior secured notes due 2020 (“Notes due 2020”). The Notes due 2020 contain incurrence-based limitations on the amount of indebtedness we can incur See “Item 5. Operating and Financial Review and Prospects—Liquidity and capital resources—Indebtedness—Notes due 2020—Covenants.”

 

In February 2014, we commenced trading on the NYSE and raised US$98 million (before underwriting commissions and expenses), including the over-allotment option granted to and exercised by the underwriters, through the issuance of 13,999,700 common shares.

 

In March 2014, we borrowed US$70.5 million pursuant to a five-year term variable interest secured loan, secured by the benefits we receive under the Purchase and Sale Agreement for Natural Gas with Petrobras, equal to 6-month LIBOR + 3.9% to finance part of the purchase price of our Rio das Contas acquisition. In March 2015, we reached an agreement to: (i) extend the principal payments that were due in 2015 (amounting to approximately US$15 million), which were divided pro-rata during the remaining principal installments, starting in March 2016 and (ii) to increase the variable interest rate equal to the 6-month LIBOR + 4.0%.

 

38 

In December 2015, we entered into an offtake and prepayment agreement with Trafigura under which we sell and deliver a portion of our Colombian crude oil production to Trafigura. The offtake agreement also provides us with prepayment of up to US$100 million, subject to applicable volumes corresponding to the terms of the agreement, in the form of prepaid future oil sales. Following subsequent amendments in February 2017, the availability period under the prepayment agreement was extended until June 30, 2017.

 

Highly committed founding shareholders and technical and management teams with proven industry expertise and technically-driven culture

 

Our founding shareholders, management and operating teams have significant experience in the oil and gas industry and a proven technical and commercial performance record in onshore fields, as well as complex projects in Latin America and around the world, including expertise in identifying acquisition and expansion opportunities. Moreover, we differentiate ourselves from other E&P companies through our technically-driven culture, which fosters innovation, creativity and timely execution. Our geoscientists, geophysicists and engineers are pivotal to the success of our business strategy, and we have created an environment and supplied the resources that enable our technical team to focus its knowledge, skills and experience on finding and developing oil and gas fields.

 

In addition, we strive to provide a safe and motivating workplace for employees in order to attract, protect, retain and train a quality team in the competitive marketplace for capable energy professionals.

 

Our CEO, Mr. James Park, has been involved in E&P projects in Latin America since 1978. He has been closely involved in grass-roots exploration activities, drilling and production operations, surface and pipeline construction, legal and regulatory issues, crude oil marketing and transportation and capital raising for the industry. As of March 15, 2017, Mr. Park held 13.2% of our outstanding common shares.

 

Our Chairman, Mr. Gerald O’Shaughnessy, has been actively involved in the oil and gas business internationally and in North America since 1976. As of March 15, 2017, Mr. O’Shaughnessy held 12.1% of our outstanding common shares.

 

Our management and operating team has an average experience in the energy industry of approximately 25 years in companies such as Chevron, San Jorge, Petrobras, Total, Pluspetrol, ENAP and YPF, among others. Throughout our history, our management and operating team has had success in unlocking unexploited value from previously underdeveloped assets.

 

In addition, as of March 15, 2017, our executive directors, management and employees (excluding our founding shareholders, Mr. Gerald E. O’Shaughnessy and Mr. James F. Park) owned approximately 1.7% of our outstanding common shares, aligning their interests with those of our shareholders and helping retain the talent we need to continue to support our business strategy. See “Item 6. Directors, Senior Management and Employees—B. Compensation.” Our founding shareholders are also involved in our daily operations and strategy.

 

Long-term strategic partnerships and strong strategic relationships, such as with LGI, provide us with additional funding flexibility to pursue further acquisitions

 

We benefit from a number of strong partnerships and relationships. In March 2010, we entered into a framework agreement with LGI to establish a strategic growth partnership to jointly acquire and invest in oil and natural gas projects throughout Latin America. In May 2011, our partnership with LGI was strengthened by LGI’s acquisition of a 10% equity interest in our existing Chilean operations. In October 2011, LGI acquired an additional 10% equity interest in GeoPark Chile and a 14% equity interest in GeoPark TdF, and agreed to provide additional financial support for the further development of the Tierra del Fuego Blocks. In December 2012, LGI acquired a 20% equity interest in our Colombian business. As of the date of this annual report, we are the only independent E&P company in which LGI has equity investments in Latin America. See “—Significant Agreements—Agreements with LGI” for additional information relating to these agreements.

 

39 

In addition, the IFC has been one of our shareholders since 2006, holding an 5.8% equity interest in us as of December 31, 2016. In Chile, we have strong long-term commercial relationships with Methanex and ENAP, and in Colombia, we have developed a strong relationship with Ecopetrol, the Colombian state-owned oil and gas company. In Brazil, we believe we will continue to derive benefit from the long-term relationship GeoPark Brasil (formerly Rio das Contas) has with Petrobras.

 

2017 Strategy and Outlook

 

Oil prices were volatile since the end of 2014. In preparation for continued volatility, we have developed multiple scenarios for our 2017 capital expenditure program.

 

Our preliminary base capital program for 2017 considers a reference oil price assumption of US$45-US$50 per barrel and calls for approximately US$80 million-US$90 million to fund our exploration and development, which we intend to fund through cash flows from operations and cash-in-hand, to be allocated approximately as follows:

 

·Colombia: US$60-65 million. Focus on Llanos 34 Block to develop, appraise and further explore potential of the Tigana/Jacana oil play

 

·Chile: US$10-12 million. Focus on gas growth opportunities and business optimization at the Fell Block

 

·Brazil: US$5-7 million. Initiate exploration drilling in onshore blocks. Work program also includes maintenance activities at Manati production platform

 

·Argentina: US$5-7 million. Initiate exploration drilling in CN-V, Sierra del Nevado and Puelen blocks in the Neuquen Basin

 

In addition, we have developed downside and upside work program scenarios based on different oil prices and project performance. The downside scenario work program considers a reference oil price assumption below US$40 per barrel and consists of an alternative capital expenditure program of approximately US$50 million-US$60 million consisting mainly of certain low risk and quick cash flow generating projects. The upside scenario work program considers a reference oil price assumption of US$50 per barrel or higher and consists of an alternative capital expenditure program of approximately US$110 million-US$120 million to be selected from identified projects designed to increase reserves and production.

 

During the year ended December 31, 2016, we entered into derivative financial instruments to manage our exposure to oil price risk. These derivatives were zero-premium collars and were placed with major financial institutions and commodity traders. We entered into the derivatives under ISDA Master Agreements and Credit Support Annexes, which provide credit lines for collateral posting thus alleviating possible liquidity needs under the instruments and protect the Company from potential non-performance risk by its counterparties. See Note 36 to our Consolidated Financial Statements for details regarding Commodity Risk Management Contracts.

 

Our long-term strategy

 

Continue to grow a risk-balanced asset portfolio

 

We intend to continue to focus on maintaining a risk-balanced portfolio of assets, combining cash flow-generating assets with upside potential opportunities, and on increasing production and reserves through finding, developing and producing oil and gas reserves in the countries in which we operate. In general, when we enter a new country we look for a mix of three elements: (i) producing fields, or existing discoveries with near-term possibility of production, to generate cash flows; (ii) an inventory of adjacent prospects that can offer medium-term upside for steady growth; and (iii) a periphery of higher-risk projects which have a potential to generate significant upside in the long run.

 

For example, in Colombia, we acquired three companies simultaneously to pursue a risk-balanced approach: one company had mainly proven production and reserves to provide us with a steady cash flow base, and the remaining had highly prospective exploration license blocks. Within four years of entering Colombia, we made multiple oil discoveries in block Llanos 34 that allowed us to increase production and cash flows.

 

40 

We believe this approach will allow us to sustain continuous and profitable growth and also participate in higher risk growth opportunities with upside potential. See “—Our operations.”

 

Maintain conservative financial policies

 

We seek to maintain a prudent and sustainable capital structure and a strong financial position to allow us to maximize the development of our assets and capitalize on business opportunities as they arise. We intend to remain financially disciplined by limiting substantially all our debt incurrence to identified projects with repayment sources. We expect to continue benefiting from diverse funding sources such as our partners and customers in addition to the international capital markets.

 

Pursue strategic acquisitions in Latin America

 

We have historically benefited from, and intend to continue to grow through, strategic acquisitions. Our Colombian acquisitions highlight our ability to identify and execute opportunities. These acquisitions have provided us with an additional attractive platforms in those countries. Our enhanced regional portfolio, primarily in investment-grade countries, and strong partnerships position us as a regional consolidator. We intend to continue to grow through strategic acquisitions and potentially in other countries in Latin America. Our acquisition strategy is aimed at maintaining a balanced portfolio of lower-risk cash flow-generating properties and assets that have upside potential, keeping a balanced mix of oil- and gas-producing assets (though we expect to remain weighted towards oil) and focusing on both assets and corporate targets. For example, during 2015, as part of our long term effort to build an upstream platform in Mexico, we participated in the Mexican Bid Round 1.3 with Grupo Alfa for onshore projects, however, no blocks were awarded.

 

Continue to foster a technically-driven culture and to capitalize on local knowledge

 

We intend to continue to deliberately and collectively pursue strategies that maximize value. For this purpose, we intend to continue expanding our technical teams and to foster a culture that rewards talent according to results. For example, we have been able to maintain the technical teams we inherited through our Colombian and Brazilian acquisitions. We believe local technical and professional knowledge is key to operational and long-term success and intend to continue to secure local talent as we grow our business in different locations.

 

Maintain a high degree of operatorship

 

As of the date of this Annual Report, we are and intend to continue to be, the operator of a majority of the blocks and concessions in which we have working interests. Operating the majority of our blocks and concessions gives us the flexibility to allocate our capital and resources opportunistically and efficiently. We believe that this strategy has allowed, and will continue to allow, us to leverage our unique culture and our talented technical, operating and management teams.

 

Maintain our commitment to environmental and social responsibility

 

A major component of our business strategy is our focus on our environmental and social responsibility. We are committed to minimizing the impact of our projects on the environment. We also aim to create mutually beneficial relationships with the local communities in which we operate in order to enhance our ability to create sustainable value in our projects. In line with the IFC’s standards, our commitment to our environmental and social responsibilities is a major component of our business strategy. These commitments are embodied in our in-house designed Environmental, Health, Safety and Security management program, which we refer to as “S.P.E.E.D.” (Safety, Prosperity, Employees, Environment and Community Development). Our S.P.E.E.D. program was developed in accordance with several international quality standards, including ISO 14001 for environmental management issues, OHSAS 18001 for occupational health and safety management issues, SA 8000 for social accountability and workers’ rights issues, and applicable World Bank standards. See “—Health, safety and environmental matters.”

 

41 

Our operations

 

We have a well-balanced portfolio of assets that includes working and/or economic interests in 26 hydrocarbons blocks, 25 of which are onshore blocks, including 6 in production as of December 31, 2016, as well as in an additional shallow-offshore concession in Brazil that includes the Manati Field. In addition, we have one concession in Brazil, the PN-T-597 Block that is subject to the entry into the concession agreement by the ANP.

 

Operations in Colombia

 

Our Colombian assets currently give us access to more than 600,000 gross exploratory and productive acres across 8 blocks in what we believe to be one of South America’s most attractive oil and gas geographies.

 

Since we entered Colombia in 2012, we have achieved consistent growth in our oil production and proved reserves in Colombia, mainly achieved through successful exploration and development activities we made at our operated Llanos 34 Block, which as of December 31, 2016 accounts for 93% of our production and 99% of our proved reserves in Colombia.

 

The table below shows average production and proved oil reserves (derived from D&M Reserves Report) in Colombia for the years ended December 31, 2016, 2015 and 2014:

 

 

2016 

2015 

2014 

Average net production (mboepd)15.513.210.7
Net proved reserves at year-end (mmbbl)37.330.424.7

 

Highlights of the year ended December 31, 2016 related to our operations in Colombia included:

 

·Successful drilling campaign with 6 gross wells drilled and put into production in the Jacana and Tigana oil fields in the Llanos 34 Block;

 

·Average net production increased by 17%, to 15.5 mboepd in 2016 from 13.2 mboepd in 2015;

 

·Proved oil reserves increased by 23% to 37.3 mmbbls at year-end 2016, from 30.4 mmbbls at year-end 2015 after producing 5.7 mmbbl;

 

·Capital expenditures were reduced by 15% to US$26.2 million in 2016 from US$30.7 million in 2015; and

 

·Successful cost reduction efforts impacting Production and operating costs that represented a 25% reduction, to US$36.6 million in 2016 as compared to US$48.8 million in 2015.

 

Our interests in Colombia include working interests and economic interests. “Working interests” are direct participation interests granted to us pursuant to an E&P Contract with the ANH, whereas “economic interests” are indirect participation interests in the net revenues from a given block based on bilateral agreements with the concessionaires.

 

42 

The map below shows the location of the blocks in Colombia in which we have working and/or economic interests.

 

 

43 

The table summarizes information about the blocks in Colombia in which we have working interests as of and for the year ended December 31, 2016.

 

Block

Gross acres
(thousand
acres)

Working
interest(1)

Partners(2)

Operator

Net proved
reserves
(mmboe)(3)

Production
(boepd)

Basin

Concession
expiration year

Llanos 3482.245.0%ParexGeoPark37.114,890LlanosExploration: 2017
Exploitation: 2039
La Cuerva47.8100.0%GeoPark388LlanosExploration: 2014
Exploitation: 2038
Yamú11.289.5/100%(4)GeoPark0.17Llanos

Exploration: 2013

Production: 2036

Llanos 17108.836.8%ParexParexLlanosExploration: 2015
Exploitation: 2039
Llanos 32100.310%APCO; ParexParex0.1250LlanosExploration: 2015
Exploitation: 2039
Jagüeyes 3432A61.05.0%ColumbusColumbusLlanosExploration: 2014
Exploitation: 2038
VIM-3225.0100%GeoPark Magdalena

Exploration: 2021

Exploitation: 2045

 
(1)Working interest corresponds to the working interests held by our respective subsidiaries in such block, net of any working interests held by other parties in such block. LGI currently has a 20% direct equity interest in our Colombian operations through GeoPark Colombia SAS. However, we can earn back up to 12% additional equity interests in GeoPark Colombia depending on the success of our Colombian operations. See “—Significant Agreements—Agreements with LGI—LGI Colombia Agreements.”

 

(2)Partners with working interests.

 

(3)As of December 31, 2016.

 

(4)Although we are the sole title holder of the working interest in the Yamú Block, other parties have been granted economic interests in fields in this block. Taking those other parties’ interests into account, we have a 89.5% interest in the Carupana Field and a 100% interest in the Yamú and Potrillo Fields, both located in the Yamú Block.

 

The table summarizes information about the blocks in Colombia in which we have economic interests as of and for the year ended December 31, 2016.

 

Block

Gross acres
(thousand acres)

Economic
interest(1)

Operator

Production
(boepd)

Basin

Abanico32.110%Pacific55Magdalena
 
(1)Economic interest corresponds to indirect participation interests in the net revenues from the block, granted to us pursuant to a joint operating agreement.

 

Eastern Llanos Basin: (Llanos 34, La Cuerva, Yamú, Llanos 32, Llanos 17, Jagüeyes 3432A, Abanico, and VIM-3 Blocks)

 

The Eastern Llanos Basin is a Cenozoic Foreland basin in the eastern region of Colombia. Two giant fields (Caño Limón and Castilla), three major fields (Rubiales, Apiay and Tame Complex) and approximately fifty minor fields had been discovered. The source rock for the basin is located beneath the east flank of the Eastern Cordillera, as a mixed marine-continental shaly basinal facies of the Gachetá formation. The main reservoirs of the basin are represented by the Paleogene Carbonera and Mirador sandstones. Within the Cretaceous sequence, several sandstones are also considered to have good reservoirs.

 

Llanos 34 Block. We are the operator of, and have a 45% working interest in, the Llanos 34 Block, which covers approximately 82,200 gross acres (333 sq. km). We acquired an interest in and took operatorship of the block in the first quarter of 2012, which at the time had no production, reserves or wells drilled on it, and with 210 sq. km of existing 3D seismic data on which our team had mapped multiple exploration prospects. From 2012 to 2016 we engaged in exploration and development activities that resulted in multiple new oil fields discovered and increased production and proved reserves year by year until 2016. Average net production in 2016 was 14,890 bopd and net reserves of 37.1 mmbbl. The remaining commitment amounts to US$6.3 million at our working interest. As of the date of this Annual Report, we are awaiting the ANH’s approval of US$3.6 million related to one well already drilled that was presented as fulfilment of the commitment to be performed before September 2019.

 

44 

Our partner in the Llanos 34 Block is Parex, which has a 55% interest. See “—Our operations.” We operate in the block pursuant to an E&P Contract with the ANH. See “—Significant Agreements—Colombia—E&P Contracts—Llanos 34 Block E&P Contract.”

 

La Cuerva Block. We are the operator of, and have a 100% working interest in, the La Cuerva Block, which covers approximately 47,800 gross acres (190 sq. km). Since we acquired an interest in the La Cuerva Block, we have drilled a total of 15 wells in the block, 10 of which were productive at year-end 2016. Due to the impact of low oil prices, the block was temporarily shut in 2015 and 2016. Average net oil production in 2016 was 388 bopd. We operate in the block pursuant to an E&P Contract with the ANH.

 

Yamú Block. We are the operator of, and have a 100% working interest in, the Yamú Block, which covers approximately 11,200 gross acres (45.5 sq. km). Economic rights to certain fields in the Yamú Block have been granted to other parties. In May 2013, we successfully drilled and completed the Potrillo 1 well. For the year ended December 31, 2016, our average net production at the Yamú Block was 7 bopd, resulting from the temporary shutdown of our operations in this block.

 

Llanos 17 Block. We have a 40% working interest in the Llanos 17 Block, which covers approximately 108,800 gross acres (440 sq. km). Parex is the operator of, and has a 60% working interest in, the Llanos 17 Block. Since we acquired a working interest in the block, two wells have been drilled, one of which was productive. We maintain our 40% working interest in the Llanos 17 Block pursuant to an E&P Contract with the ANH. There are no pending commitments in this block. Consequently, the contract is now entering liquidation.

 

Llanos 32 Block. We have a 10% working interest in the Llanos 32 Block, which covers approximately 100,300 gross acres (406 sq. km) Parex is the operator of, and has a 70% working interest in this block. Pluspetrol has a 20% working interest. Since 2015, the operator focused on the commissioning of a gas facility on this block to produce natural gas and light crude oil from the Une formation and to facilitate shipment of processed gas south to the adjacent Llanos 34 Block. For the year ended December 31, 2016, our average net production in the Llanos 32 Block was 250 bopd. The remaining commitment related to this block is to drill one exploratory well before August 2018 amounting to US$0.6 million at our working interest.

 

Jagüeyes 3432A Block. We have a 5% working interest in the Jagüeyes 3432A Block, which covers approximately 61,000 acres (247 sq. km). Our partner in the block is Columbus Energy, who maintains a 95% working interest in and is the operator of the Jagüeyes 3432A Block.

 

Abanico Block. In October 1996, Ecopetrol and Explotaciones CMS Nomeco Inc. entered into the Abanico Block association contract. Pacific is the operator of, and has a 100% working interest in, the Abanico Block, which covers an area of approximately 32.1 gross acres. We do not maintain a direct working interest in the Abanico Block, but rather have a 10% economic interest in the net revenues from the block pursuant to a joint operating agreement initially entered into with Kappa Resources Colombia Limited (now Pacific, who subsequently assigned its participation interest to Cespa de Colombia S.A., who then assigned the interest to Explotaciones CMS Oil & Gas), Maral Finance Corporation and Getionar S.A.

 

VIM-3 Block. On July 23, 2014 we were awarded a new exploratory license during the 2014 Colombia Bidding Round, carried out by the ANH. We will operate and have a 100% working interest in the block. The VIM-3 Block is located in the Lower Magdalena Basin, covering an area of approximately 225,000 acres. Our winning bid consisted of committing to a Royalty X Factor of 3% and a minimum investment program of carrying out 200 sq. km of 2D seismic data and drilling one exploratory well, with a total estimated investment of US$22.3 million during the initial three-year exploratory period ending September 2018.

 

Operations in Chile

 

Our Chilean assets currently give us access to 936,000 of gross exploratory and productive acres across 6 blocks in a large fully-operated land base across the Magallanes Basin, with existing reserves, production and cash flows.

 

45 

Our Chilean blocks are located in the provinces of Ultima Esperanza, Magallanes and Tierra del Fuego in the Magallanes Basin, a proven oil- and gas-producing area. As of December 31, 2016, the Magallanes Basin accounted for all of Chile’s oil and gas production. Although this basin has been in production for over 60 years, we believe that it remains relatively underdeveloped.

 

Substantial technical data (seismic, geological, drilling and production information), developed by us and by ENAP, provides an informed base for new hydrocarbon exploration and development. Shut-in and abandoned fields may also have the potential to be put back in production by constructing new pipelines and plants. Our geophysical analyses suggest additional development potential in known fields and exploration potential in undrilled prospects and plays, including opportunities in the Springhill, Tertiary, Tobífera and Estratos con Favrella formations. The Springhill formation has historically been the source of production in the Fell Block, though the Estratos con Favrella shale formation is the principal source rock of the Magallanes Basin, and we believe it contains unconventional resource potential.

 

Highlights of the year ended December 31, 2016 related to our operations in Chile included:

 

·Average net oil and gas production remained flat at 3,874 boepd in 2016 as compared to 3,816 boepd in 2015;

 

·Proved oil and gas reserves increased by 4% to 12.6 mmboe at year-end 2016, from 12.1 mmboe at year-end 2015 after producing 1.4 mmboe;

 

·Capital expenditures were reduced by 37% to US$7.8 million in 2016 from US$12.4 million in 2015; and

 

·Successful cost reduction efforts impacting Production and operating costs that represented a 23% reduction, to US$22.2 million in 2016 as compared to US$28.7 million in 2015.

 

46 

 

The map below shows the location of the blocks in Chile in which we have working interests.

 

 

47 

The table below summarizes information about the blocks in Chile in which we have working interests as of and for the year ended December 31, 2016.

 

Block 

Gross acres
(thousand acres)

Working
interest (1)

Partners
(2)

Operator

Net proved
reserves
(mmboe)(3)

Production
(boepd)

Basin

Concession
expiration year

Fell367.8100%GeoPark12.4   3,816 MagallanesExploitation: 2032
Tranquilo92.450%

Pluspetrol

 

GeoParkMagallanesExploitation: 2043
Otway49.4(4)100%GeoParkMagallanesExploitation: 2044
Isla Norte130.260%(5)ENAPGeoParkMagallanes

Exploration: 2019

Exploitation: 2044

Campanario192.250%(5)ENAPGeoParkMagallanes

Exploration: 2020

Exploitation: 2045

Flamenco105.950%(5)ENAPGeoPark0.258Magallanes

Exploration: 2019

Exploitation: 2044

 
(1)Working interest corresponds to the working interests held by our respective subsidiaries in such block, net of any working interests held by other parties in such block. LGI has a 20% direct equity interest in our Chilean operations through GeoPark Chile. See “—Significant Agreements—Agreements with LGI—LGI Chile Shareholders’ Agreements.”

 

(2)Partners with working interests.

 

(3)As of December 31, 2016.

 

(4)In April 2013, we voluntarily relinquished to the Chilean government all of our acreage in the Otway Block, except for 49,421 acres. In May 2013, our partners under the joint operating agreement governing the Otway Block decided to withdraw from such joint operating agreement, and applied for an assignment of rights permit on August 5, 2013. In September 2014, the Chilean Ministry of Energy approved that we will be the sole participant with a working interest of 100%. See “—Otway and Tranquilo Blocks.”

 

(5)LGI has a 14% direct equity interest in our Tierra del Fuego operations through GeoPark TdF and a 20% direct equity interest in GeoPark Chile, for a total effective equity interest of 31.2% in our Tierra del Fuego operations. See “—Tierra del Fuego Blocks (Isla Norte, Campanario and Flamenco Blocks)” and “—Significant Agreements—Agreements with LGI—LGI Chile Shareholders’ Agreements.”

 

Fell Block

 

In 2006, we became the operator and 100% interest owner of the Fell Block. When we first acquired an interest in the Fell Block in 2002, it had no material oil and gas production. Since then, we have completed more than 1,100 sq. km of 3D seismic surveys and drilled 114 exploration and development wells. In the year ended December 31, 2016, we produced an average of approximately 3,816 boepd, in the Fell Block, consisting of 36% oil.

 

The Fell Block has an area of approximately 368,000 gross acres (1,488 sq. km) and its center is located approximately 140 km northeast of the city of Punta Arenas. It is bordered on the north by the international border between Argentina and Chile and on the south by the Magellan Strait.

 

The first exploration efforts began on the Fell Block in the 1950s. Through 2005, ENAP carried out seismic surveys and drilled numerous wells in the block. From 2006 through August 2011, we successfully explored and developed the Fell Block, which allowed us to transition approximately 84% of the Fell Block’s area from an exploration phase into an exploitation phase, which we expect will last through 2032. During the exploration phase, we exceeded the minimum work and investment commitment required under the Fell Block CEOP by more than 75 times. There are no minimum work and investment commitments under the Fell Block CEOP associated with the exploitation phase.

 

The Fell Block is located in the north-eastern part of the Magallanes Basin. The principal producing reservoir is composed of sandstones in the Springhill formation, at depths of 2,200 to 3,500 meters. Additional reservoirs have been discovered and put into production in the Fell Block—namely, Tobífera formation volcanoclastic rocks at depths of 2,900 to 3,600 meters, and Upper Tertiary and Upper Cretaceous sandstones, at depths of 700 to 2,000 meters.

 

Our geosciences team identified and developed an attractive inventory of prospects and drilling opportunities for both exploration and development in the Fell Block. Previous oil discoveries in the Konawentru, Yagán, Yagán Norte, Copihue and Guanaco fields have opened up new oil and gas potential in the Fell Block. An important discovery during 2011 was the Konawentru 1 well, which we initially tested to have in excess of 2,000 bopd from the Tobífera formation, and which has opened up additional potentially attractive opportunities (workovers, well-deepening’s and new exploration and development wells) in the Tobífera formation throughout the Fell Block.

 

48 

From 2012 to 2014, we focused our exploration and development plan in the Tobífera formation by drilling wells in Konawentru, Yagán and Yagán Norte fields, as well as deepening existing wells in Ovejero and Molino. Exploration efforts in 2014 resulted in the discoveries of the Ache gas field and the Loij oil field.

 

During 2015, although there were no wells drilled, we put into production a new gas field, Ache, that was discovered in 2014. During 2016, we successfully drilled the Pampa Larga 16 well and continued focusing on maintaining production levels and reducing production and operating costs.

 

The Fell Block also contains the Estratos con Favrella shale reservoir, which we believe represents a high-potential, unconventional resource play for shale oil, as a broad area within Fell Block (1,000 sq. km) which appears to be in the oil window for this play.

 

Tierra del Fuego Blocks (Isla Norte, Campanario and Flamenco Blocks)

 

In the first and second quarters of 2012, we entered into three CEOPs with ENAP and Chile granting us working interests in the Isla Norte, Campanario and Flamenco Blocks, located in the center-north of the Tierra del Fuego province of Chile. We are the operator of all three of these blocks, with working interests of 60%, 50% and 50%, respectively. We believe that these three blocks, which collectively cover 463,700 gross acres (1,877 sq. km) and are geologically contiguous to the Fell Block, represent strategic acreage with resource potential. We have committed to paying 100% of the required minimum investment under the CEOPs covering these blocks, in an aggregate amount of US$101.4 million through the end of the first exploratory periods for these blocks, which occurred in November 2015 for the Flamenco Block and is expected to occur by May 2017 for the Isla Norte Block and by July 2017 for the Campanario Block, which includes our covering of ENAP’s investment commitment corresponding to its working interest in the blocks.

 

Isla Norte Block. We are the operator of, and have a 60% working interest in partnership with ENAP in the Isla Norte Block, which covers approximately 130,200 gross acres (527 sq. km). As of March 2017, we had completed 100% of the committed 350 sq. km of 3D seismic surveys and drilled one exploratory well, which represents the first oil discovery within the block. As of the date of this Annual Report, outstanding investment commitments of approximately US$6.6 million related to this block correspond to two exploratory wells until May 7, 2019.

 

Campanario Block. We are the operator of, and have a 50% working interest in, the Campanario Block, in partnership with ENAP. The block covers approximately 192,200 gross acres (778 sq. km). As of March 31, 2017, we had completed 100% of the committed 578 sq. km of 3D seismic surveys and have also drilled five exploratory wells, including the Primavera Sur 1 well that marks the first discovery of an oil field on the Campanario Block in addition to one development well. As of the date of this annual report, outstanding investment commitments of approximately US$11.9 million related to this block correspond to three exploratory wells until July 10, 2019.

 

49 

Flamenco Block. We are the operator of, and have a 50% working interest in, the Flamenco Block, in partnership with ENAP. The block covers approximately 141,300 gross acres (582 sq. km). In June 2013, we discovered a new oil and gas field in the block following the successful testing of the Chercán 1 well, the first well drilled by us in Tierra del Fuego. As of March 31, 2017, we had completed 100% of the committed 570 sq. km of 3D seismic surveys. We have also committed to drilling ten wells during the first exploration period under the CEOP governing the Flamenco Block. In the year ended December 31, 2016, we produced an average of approximately 58 boepd in the Flamenco Block.

 

The first exploration period of the Flamenco Block ended in November 2015, and we and ENAP notified the Ministry of Energy of our decision to continue with the second exploration period, which will last for 2 years. As of the date of this annual report, outstanding investment commitments related to this block correspond to 1 exploratory well until November 7, 2017 for approximately US$2.1 million, to be assumed 100% by us. On January 6, 2017, we proposed to extend the second exploratory period for an additional period of 18 months. As of the date of this Annual Report, the Chilean Ministry has not replied.

 

Otway and Tranquilo Blocks

 

We are the operator of the Otway and Tranquilo Blocks.

 

In the Otway Block, we have a 100% working interest. On April 10, 2013, we voluntarily and formally announced to the Chilean Ministry of Energy our decision not to proceed with the second exploratory period and to terminate the exploratory phase under the Otway Block CEOP, such that we relinquished all areas of the Otway Block, except for two areas totaling 49,421 gross acres in which we declared the discovery of hydrocarbons, in the Cabo Negro and Tatiana prospect areas.

 

In the Tranquilo Block, as of December 31, 2016, we had a 50% working interest alongside our partner Pluspetrol. In 2014, Methanex and Wintershall announced their decision to exit the Consortium, which was approved by the Ministry of Energy and formalized in 2016.

 

In the Tranquilo Block we completed a seismic program consisting of 163 sq. km of 3D seismic and 371 sq. km of 2D seismic survey work, and drilled four wells, including the Palos Quemados and Marcou Sur well. The Marcou Sur well is under evaluation and we discovered gas in the El Salto formation of the Palos Quemado well. At the Palos Quemados well, we completed a 22-week commercial feasibility test aimed at defining its productive potential. As the test was not conclusive, we were granted permission by the Chilean Ministry of Energy to extend the testing period for an additional six months. Upon such testing period, we kept 4 provisional protection areas, which enabled continued analysis of the area prior the declaration of its commercial viability for a period of 5 years. On January 17, 2013, we formally announced to the Chilean Ministry of Energy our decision not to proceed with the second exploratory period and to terminate the exploratory phase of the Tranquilo Block CEOP. Subsequently, we relinquished all areas of the Tranquilo Block, except for a remaining area of 92,417 gross acres, for the exploitation of the Renoval, Marcou Sur, Estancia Maria Antonieta and Palos Quemados Fields, which we have identified as the areas with the most potential for prospects in the block.

 

As of December 31, 2016, we had completed our minimum work commitments for the Otway and Tranquilo Blocks, with a total investment of approximately US$24 million for the first exploratory period. The Otway Block’s seismic commitment program was completed in 2011 and included 270 sq. km of 3D seismic and 127 km of 2D seismic survey work.

 

Operations in Brazil

 

Our Brazilian assets currently give us access to 242,000 of gross exploratory and productive acres across 9 blocks (8 exploratory blocks and the BCAM-40 Concession, which is in production phase) in an attractive oil and gas geography.

 

50 

Highlights of the year ended December 31, 2016 related to our operations in Brazil included:

 

·Average net oil and gas production of 2,930 boepd (99% gas) in the year ended December 31, 2016, as compared to 3,342 boepd, mainly impacted by lower industrial demand affecting production in the Manati Field;

 

·Capital expenditures were reduced by 37%, to US$3.6 million in 2016, from US$5.6 in 2015; and

 

·Seismic interpretation and other preliminary studies in our onshore exploratory blocks, in preparation to drill our first operated well during 2017.

 

The map below shows the location of our concessions in Brazil in which we have a current or future working interest, including the BCAM-40 Concession and the concessions from bidding rounds 11, 12 and 13.

 

 

 
(1)The PN-T-597 Block is subject to an injunction and our bid for the concession has been suspended. See “Item 3. Key Information—D. Risk factors—Risks relating to our business—The PN-T-597 Concession Agreement in Brazil may not close.”

 

51 

The following table sets forth information as of December 31, 2016 on our concessions in Brazil in which we have a current or future working interest, including the BCAM-40 Concession and the concessions from bidding rounds 11, 12 and 13.

 

Concession

Gross acres
(thousand
acres)

Working
interest(1)

Partners

Operator

Net proved
reserves
(mmboe)

Production
(boepd)

Basin

Concession expiration year

REC-T 947.7100%GeoParkRecôncavoExploration: 2018
Exploitation: 2045
POT-T 6197.9100%GeoParkPotiguarExploration: 2018
Exploitation: 2045

PN-T-597(4)

188.7100%GeoParkParnaíba
SEAL-T-2687.8100%GeoParkSergipe AlagoasExploration: 2019
Exploitation: 2046
REC-T-937.8100%(5)GeoParkRecôncavoExploration: 2020
Exploitation: 2047
REC-T-1287.670%GeosolGeoParkRecôncavoExploration: 2020
Exploitation: 2047
POT-T-7476.9100%(5)GeoParkPotiguarExploration: 2020
Exploitation: 2047
POT-T-8827.9100%(5)GeoParkPotiguarExploration: 2020
Exploitation: 2047
BCAM-4022.810%Petrobras; QGEP; BrasoilPetrobras5.02,930Camamu-AlmadaExploitation:
2029(2) - 2034(3)
 
(1)Working interest corresponds to the working interests held by our respective subsidiaries, net of any working interests held by other parties in such concession. See “Item 3. Key Information—D. Risk factors—Risks relating to our business—The PN-T-597 Concession Agreement in Brazil may not close.”

 

(2)Corresponds to Manati Field.

 

(3)Corresponds to Camarão Norte Field.

 

(4)PN-T-597 Block subject to the entry into the concession agreement by the ANP and absence of any legal impediments to signing. As of the date of this annual report, confirmation remains subject to final signing and local authority approval. See “Item 3. Key Information—D. Risk factors—Risks relating to our business—The PN-T-597 Concession Agreement in Brazil may not close.”

 

(5)A 30% working interest of proposed partners is subject to ANP approval.

 

BCAM-40 Concession

 

As a result of the Rio das Contas acquisition, we have a 10% working interest in the BCAM-40 Concession, which includes interests in the Manati Field and the Camarão Norte Field, and which is located in the Camamu-Almada Basin. Petrobras is the operator, and has a 35% working interest in, the BCAM-40 Concession, which covers approximately 22,784 gross acres (92.2 sq. km). In addition to us, Petrobras’ partners in the block are Brasoil and QGEP, with 10% and 45% working interests, respectively. Petrobras operates the BCAM-40 Concession pursuant to a concession agreement with the ANP, executed on August 6, 1998. See “—Significant Agreements—Brazil—Overview of concession agreements—BCAM-40 Concession Agreement.” In September 2009, Petrobras announced the relinquishment of BCAM-40’s exploration area within the concession to the ANP, except for the Manati Field and the Camarão Norte Field.

 

The Manati Field is located 65 km south of Salvador, offshore at a 35 meter water depth. The field was discovered in October 2000, and, in 2002, Petrobras declared the field commercially viable. Production began in January 2007. As of December 31, 2016, 11 wells had been drilled in the Manati Field, six of which are productive and connected to a fixed production platform installed at a depth of 35 meters, located 9 km from the coast of the State of Bahia. From the platform, the gas flows by sea and land through a 125 km pipeline to the Estação Vandemir Ferreira or EVF gas treatment plant. The gas is sold to Petrobras up to a maximum volume as determined in the existing Petrobras Gas Sales Agreement (as defined below). In July 2015, we signed an amendment to the existing Gas Sales Agreement with Petrobras that covers 100% of the remaining gas reserves of the Manati Field.

 

52 

Also in 2015, in order to improve the field gas recovery and production, Manatì’s consortium built an onshore compression plant that started operating in August 2015. The compression plant involved capital expenditures of approximately US$3.7 million at our working interest and allowed us to classify all existing proved undeveloped reserves as proved developed as of December 31, 2016.

 

The acquisition of Rio das Contas provides us with a long-term off-take contract with Petrobras that covers 100% of net proved gas reserves in the Manati Field, a valuable relationship with Petrobras and an established local platform and presence, with a seasoned and experienced geoscience and administrative team to manage the assets and to seek new growth opportunities.

 

Some environmental licenses related to operation of the Manati Field production system and natural gas pipeline are expired. However, the operator submitted, in a timely manner, the request for renewal of those licenses and as such this operation is not in default as long as the regulator does not state its final position on the renewal. The Camarão Norte Field is in the development phase and is not yet subject to the environmental licensing requirement.

 

Round 11 Concessions

 

During ANP’s 11th bidding round, held in May 14th, 2013, we were awarded 7 exploratory blocks, of which 2 were in the Reconcavo Basin in the state of Bahia and 5 were in the Potiguar Basin in the state of Rio Grande do Norte. The exploratory phase for these concessions is divided into two exploratory periods, the first of which lasts for three years and the second of which is non-obligatory and can last for up to two years.

 

In 2016, after fulfilling the committed exploratory commitments and further reevaluation of commercial potential, five exploratory blocks were relinquished to the ANP (REC T 85, POT T 620, POT T 663, POT T 664 and POT T 665).

 

REC-T 94 Concession

 

In the REC-T 94 we committed R$17.6 million (approximately US$5.35 million, at the December 31, 2016 exchange rate of R$3.3 to US$1.00) during the first exploratory period consisting of drilling two exploratory wells and 31 sq. km of 3D seismic surveys.

 

During the year 2014 we executed a 3D seismic survey. Seismic data interpretation in 2015 and 2016 defined two well locations which we plan to drill in 2017.

 

POT-T 619 Concession

 

In the POT-T 619 Concession we committed investments of R$2.3 million (approximately US$0.7 million at the December 31, 2016 exchange rate of R$3.3 to US$1.00) during the first exploratory period, equivalent to 46 km of 2D seismic work.

 

During the year 2014 we executed a 2D seismic survey. Seismic data processing was concluded in 2015. After seismic interpretation, we decided to continue to the second exploratory period, which lasts for two years with a commitment to drill one exploratory well.

 

Round 12 Concessions

 

On November 28, 2013, in the 12thoil and gas bidding round, the ANP awarded us two new concessions (the PN-T-597 Concession in the Parnaíba Basin in the State of Maranhão and the SEAL-T-268 Concession in the Sergipe Alagoas Basin) in the State of Alagoas.

 

For more information, see “Item 3. Key information—D. Risk factors—Risks relating to our business—The PN-T-597 Concession Agreement in Brazil may not close.”

 

PN-T-597 Concession

 

The Parnaiba Basin, which covers an area of approximately 148 million gross acres (600,000 sq. km), is a basin with large underexplored areas. As of December 31, 2016, the basin had two fields in production in the basin.

 

53 

In the PN-T-597 Concession we committed R$7.7 million (approximately US$2.3 million, at the December 31, 2016 exchange rate of R$3.3 to US$1.00) for the first exploratory period, equivalent to 180 km of 2D seismic.

 

The exploratory phase for this concession is divided into two exploratory periods. Given that Parnaiba Basin is considered as a “new frontier” area by the ANP, the first exploratory period lasts four years, and the second exploratory period, which is optional, can last for up to two years.

 

See “Item 3. Key Information—D. Risk factors—Risks relating to our business—The PN-T-597 may not close” and “—D. Risk factors—Risks relating to the countries in which we operate—Our operations may be adversely affected by political and economic circumstances in the countries in which we operate and in which we may operate in the future” for more information.

 

SEAL-T-268 Concession

 

In the SEAL-T-268 Concession we committed R$1.6 million (approximately US$0.5 million, at the December 31, 2016 exchange rate of R$3.3 to US$1.00) for the first exploratory period. The exploratory phase for this concession is divided into two exploratory periods, the first lasting three years, and the second, which is optional, can last for up to two years. During 2016, an electromagnetic survey acquisition of 70 stations and reprocessing of 58 km of vintage 2D seismic was performed and, after ANP approval, will fulfill part of the committed work program. Interpretation of the new data is currently ongoing.

 

Round 13 Concessions

 

During ANP’s 13th round of bidding held on October 7, 2015, we were awarded four exploratory concessions, of which two were in the Potiguar Basin in the state of Rio Grande do Norte and two were in the Reconcavo Basin in the state of Bahia. The exploratory phase for these concessions is divided into two exploratory periods, the first of which lasts for three years and the second of which is non-obligatory and can last for up to two years.

 

POT-T-747 and POT-T-882

 

The POT-T-747 and POT-T-882 blocks are located in the Potiguar Basin and encompass an area of 14,829 acres (60 square km). Total commitment to the ANP was of R$8.5 million (approximately US$2.6 million, at the December 31, 2016 exchange rate of R$3.3 to US$1.00) during the first exploratory period and is equivalent to acquiring 70 km of 2D seismic, and drilling one well.

 

REC-T-128 and REC-T-93

 

Both blocks are part of the Reconcavo Basin and have a combined area of 15,405 acres (62.3 square km). The block REC-T-128 was bid for in partnership with Geosol with a 70% working interest for us and 30% working interest for Geosol. The total commitment to the ANP was R$7.9 million (approximately 2.4 million at the December 31st, 2016 exchange rate of R$3.3 to US$1.00) during the first exploratory period and consists of acquiring 9 km2 of 3D seismic, drilling one well and performing geochemical analysis at two levels.

 

During 2016, regional interpretation studies were performed in the area. Part of the minimum exploratory program of Block REC-T-93 has been fulfilled and approved by ANP with the 3D regional seismic acquisition which also covered Block REC T 94 (Round 11).

 

54 

Operations in Peru

 

In October 2014, we entered into an agreement to expand our footprint into Peru (our fifth country platform in Latin America) through the acquisition of Morona Block in a joint venture with Petroperu.

 

The Morona Block has DeGolyer and MacNaughton certified net proved reserves of 18.6 mmboe as of December 31, 2016, composed of 100% oil.

 

The map below shows the location of the Morona Block in Peru.

 

 

55 

The table below summarizes information about the block in Peru.

 

Block

Gross acres
(thousand
acres)

Working
interest(1)

Operator

Net proved
reserves
(mmboe)(2)

Production
(boepd)

Basin

Expiration
concession year

Morona1,88175%GeoPark18.6MarañonExploitation: 2038 (3)
 
(1)Corresponds to the initial working interest. Petroperu will have the right to increase its working interest in the block by up to 50%, subject to the recovery of our investments in the block through agreed terms in the Petroperu SPA. See “Item 4. Information on the Company—B. Business Overview—Our operations—Operations in Peru—Morona Block.”

 

(2)Certified by DeGolyer and MacNaughton as of December 31, 2016.

 

(3)The concession year expiration is related to approval of an environmental impact assessment (EIA) study for project development. The concession will expire twenty (20) years after EIA approval.

 

Morona Block

 

The Morona Block covers an area of approximately 1,881 thousand gross acres (7,600 sq. km). More than 1 billion barrels of oil have been produced from the surrounding blocks in this basin.

 

On October 1, 2014, we entered into an agreement to acquire a 75% working interest in the Morona Block in Northern Peru. As stated above, this agreement includes a work program to be executed by us. This program includes 3 phases, and we may decide whether to continue or not at the end of each phase. On December 1, 2016, through Supreme Decree N° 031-2016-MEN, the Peruvian government approved the amendment to the License Contract of Morona Block appointing GeoPark as operator and holder of 75% of the License-Contract.

 

The Morona Block contains the Situche Central oil field, which has been delineated by two wells (with short term tests of approximately 2,400 and 5,200 bopd of 35-36° API oil each) and by 3D seismic. In addition to the Situche Central field, the Morona Block has a large exploration potential with several high impact prospects and plays. The Morona Block includes geophysical surveys of 2,783 km (2D seismic) and 465 sq. km (3D seismic), and an operating field camp and logistics infrastructure. The area has undergone oil and gas exploration activities for the past 40 years, and there exist ongoing association agreements and cooperation projects with the local communities.

 

The expected work program and development plan for the Situche Central oil field is to be completed in three stages.

 

The goal of the initial two stages is to put the field into production through a long term test of the two wells already drilled in the field, in order to determine the most effective overall development plan and to begin to generate cash flow. These initial stages require an investment of approximately US$100 million to US$150 million and are expected to be completed within 24 to 36 months after closing. We have committed to cover Petroperu, by paying its portion of the required investment in these initial phases. In addition, we are required to cover any capital or operational expenditures of Petroperu associated with the project until December 31, 2020. We expect these expenditures to be substantially reimbursed by Petroperu from revenues associated to future sales.

 

In accordance with the agreement between us and Petroperu, commitments assumed by GeoPark are subject to certain economical and technical conditions being met.

 

The third stage, which will be initiated once production has been established, is expected to focus on carrying out the full development of the Situche Central field, including transportation infrastructure and new exploration drilling of the block.

 

The exploratory program entails drilling one exploratory well. Exploratory program capital expenditures will be borne exclusively by us. Expected capital expenditures in 2017 for the Morona Block are mainly related to facility maintenance and environmental and engineering studies.

 

Initially we will have a 75% working interest. However, according to the terms of the agreement, Petroperu will have the right to increase its working interest in the block by up to 50%, subject to the recovery of our investments in the block by certain agreed factors.

 

56 

See “Item 3. Key Information—D. Risk factors—Risks relating to our business—“Our inability to access needed equipment and infrastructure in a timely manner may hinder our access to oil and natural gas markets and generate significant incremental costs or delays in our oil and natural gas production” and “—We may suffer delays or incremental costs due to difficulties in negotiations with landowners and local communities, including native communities, where our reserves are located.”

 

Operations in Argentina

 

The map below shows the location of the blocks in Argentina in which we have working interests as of December 31, 2016.

 

 

57 

The table below summarizes information about the blocks in Argentina in which we have working interests as of December 31, 2016.

 

Block

Gross acres
(thousand
acres)

Working
interest (1)

Operator

Net proved
reserves
(mmboe)(2)

Production
(boepd)

Basin

Expiration
concession year

Puelen (3)305.418%PluspetrolNeuquénExploration: 2017
Sierra del Nevado (3)1,433.218%PluspetrolNeuquénExploration: 2017
CN-V117.050%GeoPark NeuquénExploration: 2017
 
(1)Working interest corresponds to the working interests held by our respective subsidiaries in such block, net of any working interests held by other parties in each block.

 

(2)As of December 31, 2016.

 

(3)Blocks awarded in the 2014 Mendoza Bidding Round.

 

2014 Mendoza Bidding Round

 

On August 20, 2014, the consortium of Pluspetrol and us was awarded two exploration licenses in the Sierra del Nevado and Puelen Blocks, as part of the 2014 Mendoza Bidding Round in Argentina, carried out by Empresa Mendocina de Energía S.A. (“EMESA”).

 

The consortium consists of Pluspetrol (operator with a 72% working interest), EMESA (non-operator with a 10% working interest) and us (non-operator with an 18% working interest). In accordance with the terms of the bidding, all of the expenditures related to EMESA’s working interest will be carried by Pluspetrol and us proportionately to our respective working interests, and will be recovered through EMESA’s participation in future potential production.

 

Puelen Block: the Puelen Block covers an area of approximately 305.4 thousand gross acres, and is located in the Neuquén Basin in southern Argentina. During 2016, 200 square kilometers of 3D seismic was registered, amounting to US$1.6 million at our working interest.

 

Sierra del Nevado Block: the Sierra del Nevado Block covers an area of approximately 1,433.2 thousand gross acres, and is located in the Neuquén Basin in southern Argentina.

 

We have committed to a minimum aggregate investment of US$6.2 million for this working interest, which includes the work program commitment on both blocks during the first three years of the exploratory period.

 

CN-V Block Farm-in Agreement

 

On July 22, 2015, we signed a farm-in agreement with Wintershall for the CN-V Block in Argentina, which complements our existing acreage in the basin. Wintershall is Germany's largest oil and gas producer and a subsidiary of BASF Group. We will operate during the exploratory phase and receive a 50% working interest in the CN-V Block in exchange for our commitment to drill one exploratory well before the end of the second quarter of 2017 and to drill another exploratory well before the end of the second exploration period, for a total of US$10 million.

 

The CN-V Block covers an area of approximately 117,000 acres and is located in the Neuquén Basin in southern Argentina. The block has 3D seismic coverage of 180 sq. km and is adjacent to the producing Loma Alta Sur oil field, a region and play-type well known to our team. The block includes upside potential in the developing Vaca Muerta unconventional play.

 

Del Mosquito Block

 

On April 2016 the concession of the Del Mosquito expired and we relinquished the entire remaining acreage to provincial authorities. As of the date of this Annual Report, the approval of the abandonment plan for remediation and restoration of the block is still pending.

 

58 

Oil and natural gas reserves and production

 

Overview

 

We have achieved consistent growth in oil and gas reserves from our investment activities since 2007, when we began production in the Fell Block, followed by successful acquisition, exploration and development activities in other countries in which we have a presence, including Colombia, Brazil and Peru.

 

The following table summarizes DeGolyer and MacNaughton reported net proved reserves in Colombia, Chile, Brazil and Peru as of December 31, 2016.

 

Country Oil
(mmbbl)
 Gas
(bcf)
 Total net
proved
reserves
(mmboe)(1)
 % Oil
Colombia  37.3   -   37.3   100%
Chile  6.6   36.3   12.6   52%
Brazil  0.1   29.6   5.0   1%
Peru  18.6   -   18.6   100%
Total  62.6   65.9   73.6   85%
 
(1)We calculate one barrel of oil equivalent as six mcf of natural gas.

 

59 

Our reserves

 

The following table sets forth our oil and natural gas net proved reserves as of December 31, 2016, which is based on the D&M Reserves Report.

 

  Net proved reserves
  As of December 31, 2016
  Oil
(mmbbl)
 Natural gas
(bcf)
 Total net
proved reserves
(mmboe)(1)
 % Oil
Net proved developed        
Colombia  9.5   -   9.5   100%
Chile  0.5   6.6   1.7   33%
Peru  9.3   -   9.3   100%
Brazil  0.1   29.6   5.0   1%
Total net proved developed  19.4   36.2   25.5   76%
                 
Net proved undeveloped                
Colombia  27.8   -   27.8   100%
Chile  6.1   29.7   11.0   55%
Peru  9.3   -   9.3   100%
Brazil  -   -   -   - 
Total net proved undeveloped  43.2   29.7   48.1   90%
                 
Total net proved (Colombia, Chile, Peru, Brazil)  62.6   65.9   73.6   85%
 
(1)We calculate one barrel of oil equivalent as six mcf of natural gas.

 

For further information relating to the reconciliation of our net proved reserves for the years ended December 31, 2016, 2015 and 2014, please see Table 5 included in Note 37 (unaudited) to our Consolidated Financial Statements.

 

Internal controls over reserves estimation process

 

We maintain an internal staff of petroleum engineers and geosciences professionals who work closely with our independent reserves engineers to ensure the integrity, accuracy and timeliness of data furnished to our independent reserves engineers in their estimation process and who have knowledge of the specific properties under evaluation. Our Director of Development, Carlos Alberto Murut, is primarily responsible for overseeing the preparation of our reserves estimates and for the internal control over our reserves estimation. He has more than 30 years of industry experience as an E&P geologist, with broad experience in reserves assessment, field development, exploration portfolio generation and management and acquisition and divestiture opportunities evaluation. See “Item 6. Directors, Senior Management and Employees—A. Directors and senior management.”

 

In order to ensure the quality and consistency of our reserves estimates and reserves disclosures, we maintain and comply with a reserves process that satisfies the following key control objectives:

 

·estimates are prepared using generally accepted practices and methodologies;

 

·estimates are prepared objectively and free of bias;

 

·estimates and changes therein are prepared on a timely basis;

 

·estimates and changes therein are properly supported and approved; and

 

·estimates and related disclosures are prepared in accordance with regulatory requirements.

 

Throughout each fiscal year, our technical team meets with Independent Qualified Reserves Engineers, who are provided with full access to complete and accurate information pertaining to the properties to be evaluated and all applicable personnel. This independent assessment of the internally-generated reserves estimates is beneficial in ensuring that interpretations and judgments are reasonable and that the estimates are free of preparer and management bias.

 

60 

Recognizing that reserves estimates are based on interpretations and judgments, differences between the proved reserves estimates prepared by us and those prepared by an Independent Qualified Reserves Engineer of 10% or less, in aggregate, are considered to be within the range of reasonable differences. Differences greater than 10% must be resolved in the technical meetings. Once differences are resolved, the independent Qualified Reserves Engineer sends a preliminary copy of the reserves report to be reviewed by the Technical Committee and Directors of each Business Unit. A final copy of the Reserves Report is sent by the Independent Qualified Reserve Engineer to be approved and signed by the Technical Committee and our CEO and CFO. See “Item 6. Directors, Senior Management and Employees—C. Board Practices—Committees of our board of directors.”

 

Independent reserves engineers

 

Reserves estimates as of December 31, 2016 for Colombia, Chile, Brazil and Peru included elsewhere in this annual report are based on the D&M Reserves Report, dated April 11, 2017 and effective as of December 31, 2016. The D&M Reserves Report, a copy of which has been filed as an exhibit to this annual report, was prepared in accordance with SEC rules, regulations, definitions and guidelines at our request in order to estimate reserves and for the areas and period indicated therein.

 

DeGolyer and MacNaughton, a Delaware corporation with offices in Dallas, Houston, Calgary, Moscow and Algiers, has been providing consulting services to the oil and gas industry for more than 75 years. The firm has more than 150 professionals, including engineers, geologists, geophysicists, petrophysicists and economists that are engaged in the appraisal of oil and gas properties, the evaluation of hydrocarbon and other mineral prospects, basin evaluations, comprehensive field studies and equity studies related to the domestic and international energy industry. DeGolyer and MacNaughton restricts its activities exclusively to consultation and does not accept contingency fees, nor does it own operating interests in any oil, gas or mineral properties, or securities or notes of its clients. The firm subscribes to a code of professional conduct, and its employees actively support their related technical and professional societies. The firm is a Texas Registered Engineering Firm.

 

The D&M Reserves Report covered 100% of our total reserves. In connection with the preparation of the D&M Reserves Report, DeGolyer and MacNaughton prepared its own estimates of our proved reserves. In the process of the reserves evaluation, DeGolyer and MacNaughton did not independently verify the accuracy and completeness of information and data furnished by us with respect to ownership interests, oil and gas production, well test data, historical costs of operation and development, product prices, or any agreements relating to current and future operations of the fields and sales of production. However, if in the course of the examination something came to the attention of DeGolyer and MacNaughton that brought into question the validity or sufficiency of any such information or data, DeGolyer and MacNaughton did not rely on such information or data until it had satisfactorily resolved its questions relating thereto or had independently verified such information or data. DeGolyer and MacNaughton independently prepared reserves estimates to conform to the guidelines of the SEC, including the criteria of “reasonable certainty,” as it pertains to expectations about the recoverability of reserves in future years, under existing economic and operating conditions, consistent with the definition in Rule 4-10(a)(2) of Regulation S-X. DeGolyer and MacNaughton issued the D&M Reserves Report based upon its evaluation. D&M’s primary economic assumptions in estimates included oil and gas sales prices determined according to SEC guidelines, future expenditures and other economic assumptions (including interests, royalties and taxes) as provided by us. The assumptions, data, methods and procedures used, including the percentage of our total reserves reviewed in connection with the preparation of the D&M Reserves Report were appropriate for the purpose served by such report, and DeGolyer and MacNaughton used all methods and procedures as it considered necessary under the circumstances to prepare such reports.

 

However, uncertainties are inherent in estimating quantities of reserves, including many factors beyond our and our independent reserves engineers’ control. Reserves engineering is a subjective process of estimating subsurface accumulations of oil and natural gas that cannot be measured in an exact manner, and the accuracy of any reserves estimate is a function of the quality of available data and its interpretation. As a result, estimates by different engineers often vary, sometimes significantly. In addition, physical factors such as the results of drilling, testing and production subsequent to the date of an estimate, economic factors such as changes in product prices or development and production expenses, and regulatory factors, such as royalties, development and environmental permitting and concession terms, may require revision of such estimates. Our operations may also be affected by unanticipated changes in regulations concerning the oil and gas industry in the countries in which we operate, which may impact our ability to recover the estimated reserves. Accordingly, oil and natural gas quantities ultimately recovered will vary from reserves estimates.

 

61 

Technology used in reserves estimation

 

According to SEC guidelines, proved reserves are those quantities of oil and gas which, by analysis of geoscience and engineering data, can be estimated with “reasonable certainty” to be economically producible—from a given date forward, from known reservoirs, and under existing economic conditions, operating methods and government regulations—prior to the time at which contracts providing the right to operate expire, unless evidence indicates that renewal is reasonably certain, regardless of whether deterministic or probabilistic methods are used for the estimation.

 

The project to extract the hydrocarbons must have commenced or the operator must be reasonably certain that it will commence the project within a reasonable time. The term “reasonable certainty” implies a high degree of confidence that the quantities of oil and/or natural gas actually recovered will equal or exceed the estimate. Reasonable certainty can be established using techniques that have been proved effective by actual production from projects in the same reservoir or an analogous reservoir or by other evidence using reliable technology that establishes reasonable certainty. Reliable technology is a grouping of one or more technologies (including computational methods) that have been field tested and have been demonstrated to provide reasonably certain results with consistency and repeatability in the formation being evaluated or in an analogous formation.

 

There are various generally accepted methodologies for estimating reserves including volumetrics, decline analysis, material balance, simulation models and analogies. Estimates may be prepared using either deterministic (single estimate) or probabilistic (range of possible outcomes and probability of occurrence) methods. The particular method chosen should be based on the evaluator’s professional judgment as being the most appropriate, given the geological nature of the property, the extent of its operating history and the quality of available information. It may be appropriate to employ several methods in reaching an estimate for the property.

 

Estimates must be prepared using all available information (open and cased hole logs, core analyses, geologic maps, seismic interpretation, production/injection data and pressure test analysis). Supporting data, such as working interest, royalties and operating costs, must be maintained and updated when such information changes materially.

 

Proved undeveloped reserves

 

As of December 31, 2017, we had 48.1 mmboe in proved undeveloped reserves, an increase of 15.6 mmboe, or 47%, over our December 31, 2016 proved undeveloped reserves of 33.0 mmboe. The increase in proved undeveloped oil reserves is mainly due to net additions in Colombia related to appraisal success in Jacana Oil Field, and the incorporation of proved undeveloped reserves in Peru. This was partially offset by proved undeveloped reserves being converted to proved reserves in Colombia for approximately 4.7 mmboe and Chile for approximately 0.6 mmboe, as stated in the table below.

 

Of our 48.1 mmboe of net proved undeveloped reserves, 27.8 mmboe (58%), 11.0 mmboe (23%), and 9.3 mmboe (19%) were located in Colombia, Chile and Peru, respectively.

 

During 2016, we incurred approximately US$10.1 million in capital expenditures to convert such proved undeveloped reserves to proved developed reserves, of which approximately US$7.3 million, and US$3.1 million were made in Colombia and Chile, respectively.

 

No net proved undeveloped reserves were located in Argentina and Brazil as of December 31, 2016.

 

The following table shows the evolution of total net proved undeveloped (“PUD”) reserves in the year ended December 31, 2016.

 

62 

Total Net Proved Undeveloped (“PUD”) Reserves at December 31, 2015

(All amounts shown in mmboe)

33.0
  
Plus: Extensions, discoveries and acquisitions: 
-Colombia 6.3
-Chile
-Brazil
-Peru(1)9.3
Less: PUD Reserves converted to proved developed reserves: 
-Colombia(4.7)
-Chile(0.6)
-Brazil
Plus/less: PUD Reserves revisions and movement to/from other categories: 
-Colombia4.0
-Chile0.8
-Brazil

Total Net Proved Undeveloped Reserves at December 31, 2016 

48.1
 
(1)On December 1, 2016, through Supreme Decree N° 031-2016-MEN, the Peruvian government approved the amendment to the License Contract of Morona Block appointing GeoPark as operator and holder of 75% of the License-Contract. See “Item 4. Information on the Company—B. Business Overview—Our operations—Operations in Peru.”

 

Production, revenues and price history

 

The following table sets forth certain information on our production of oil and natural gas in Colombia, Chile, Brazil for each of the years ended December 31, 2016, 2015 and 2014.

 

 

 

Average daily production(1) 

 
 

As of December 31, 

 
 

2016 

2015 

2014 

 
 

Colombia 

Chile 

Brazil 

Colombia 

Chile 

Brazil 

Colombia 

Chile 

Brazil 

 
Oil production          
Average crude oil production (bopd)15,5361,3803913,1831,9384810,7483,69042 
Average sales price of crude oil (US$/bbl) (3)24.437.048.030.442.253.173.089.4102.4 
Natural gas           
Average natural gas production (mcfpd)-14,96417,346-11,38019,67235414,47415,753 
Average sales price of natural gas (US$/mcf) (3)-3.85.0-4.54.7-6.26.5 
Oil and gas production cost          
Average operating cost (US$/boe)5.415.85.88.821.04.418.416.75.8 
Average royalties and Other (US$/boe)1.41.12.81.81.52.63.33.33.1 
Average production cost (US$/boe)(2)6.716.98.510.622.57.121.720.08.9 
                          

 
(1)We present production figures net of interests due to others, but before deduction of royalties, as we believe that net production before royalties is more appropriate in light of our foreign operations and the attendant royalty regimes.

 

(2)Calculated pursuant to FASB ASC 932.

 

(3)Averaged realized sales price for oil does not include our Argentine blocks because our Argentine operations were not material during such periods. Averaged realized sales price for gas does not include our Argentine and Colombian blocks because our gas operations in those countries were not material during such period.

 

63 

Drilling activities

 

The following table sets forth the exploratory wells we drilled as operators during the years ended December 31, 2016, 2015 and 2014.

 

 

Exploratory wells(1)

 

As of December 31,

 

2016

2015

2014

 

Colombia

Chile

Brazil

Colombia

Chile

Brazil

Colombia

Chile

Brazil

Productive(2)         
Gross3.0--3.0--4.011.0-
Net1.4--1.4--1.87.1-
Dry(3)         
Gross---1.0---5.0-
Net---0.5---3.0-
Total         
Gross3.0--4.0--4.016.0-
Net1.4--1.9--1.810.1-
 
(1)Includes appraisal wells.

 

(2)A productive well is an exploratory, development, or extension well that is not a dry well.

 

(3)A dry well is an exploratory, development, or extension well that proves to be incapable of producing either oil or gas in sufficient quantities to justify completion as an oil or gas well.

 

The following table sets forth the development wells we drilled as operators during the years ended December 31, 2016, 2015 and 2014.

 

 

Development wells(1)

 

As of December 31,

 

2016

2015

2014

 

Colombia

Chile

Brazil

Colombia

Chile

Brazil

Colombia

Chile(1)

Brazil

Productive(2)         
Gross3.01.0-2.0--5.016.0-
Net1.41.0-0.9--2.315.0-
Dry(3)         
Gross------2.0--
Net------0.9--
Total         
Gross3.01.0-2.0--7.016.0-
Net1.41.0-0.9--3.215.0-
            
 
(1)A productive well is an exploratory, development, or extension well that is not a dry well.

 

(2)A dry well is an exploratory, development, or extension well that proves to be incapable of producing either oil or gas in sufficient quantities to justify completion as an oil or gas well.

 

64 

Developed and undeveloped acreage

 

The following table sets forth certain information regarding our total gross and net developed and undeveloped acreage in Colombia, Chile, Brazil and Peru as of December 31, 2016.

 

 

Acreage(1) 

 

Colombia 

Chile 

Peru 

Brazil 

 (in thousands of acres)
Gross7.38.11.14.1
Net4.67.60.80.4
Total undeveloped acreage    
Gross8.05.62.2-
Net3.95.31.6-
Total developed and undeveloped acreage    
Gross15.313.73.34.1
Net8.512.92.40.4
       

 
(1)Defined as acreage assignable to productive wells. Net acreage based on our working interest.

 

Productive wells

 

The following table sets forth our total gross and net productive wells as of March 31, 2017. Productive wells consist of producing wells and wells capable of producing, including natural gas wells awaiting pipeline connections to commence deliveries and oil wells awaiting connection to production facilities. Gross wells are the total number of producing wells in which we have an interest, and net wells are the sum of our fractional working interests owned in gross wells.

 

 

Productive wells(1)

 

Colombia (2)

Chile

Brazil

Peru

Argentina

Oil wells     
Gross63.059.0---
Net36.051.3---
Gas wells     
Gross-29.06.0--
Net-27.50.6--
 
(1)Includes wells drilled by other operators, prior to our commencing operations, and wells drilled in blocks in which we are not the operator. A productive well is an exploratory, development, or extension well that is not a dry well.

 

(2)We acquired Winchester and Luna in February 2012 and Cuerva in March 2012. Figures include wells drilled by Winchester, Luna and Cuerva prior to their acquisition by us.

 

Present activities

 

Our average oil and gas production in the first quarter of 2017 totaled 25.2 mboepd, with oil production of 20.5 mbopd and gas production of 4.7 mboepd, of which total production 77%, 13% and 10% were in Colombia, Chile and Brazil, respectively.

 

During the first quarter of 2017 we drilled and put into production three wells in Colombia in the Llanos 34 Block, as follows:

 

·Chiricoca 1 exploration well was drilled to a total depth of 11,966 feet. A production test resulted in a production rate of approximately 1,000 bopd.

 

·Tigana Sur 6 development well was drilled to a total depth of 11,645 feet. A production test resulted in a production rate of approximately 1,600 bopd.

 

·Jacana 11 appraisal well was drilled to a total depth of 11,618 feet. A production test resulted in a production rate of approximately 2,100 bopd.

 

Also, during the first quarter of 2017 we started drilling an exploratory well in Brazil in the Reconcavo Basin, which as of the date of this Annual Report, we decided to plug and abandon following an in-depth geological and geophysical analysis. Drilling costs for this exploratory well amounted to $2.3 million.

 

65 

 

Additional production history is required to determine stabilized flow rates of the above mentioned wells.

 

As of December 31, 2016, there were two exploratory wells that have been capitalized for a period of less than one year amounting to US$8.2 million. See Note 19 to our Consolidated Financial Statements.

 

Marketing and delivery commitments

 

Colombia

 

Our production in Colombia consists primarily of crude oil. Sales for the year ended December 31, 2016 were made under a combination of short-term agreements and long term sales agreements as described below.

 

Evacuation of the oil produced is structured under two types of sales: wellhead and pipeline. For wellhead sales, delivery point is at the loading station at fields. For pipeline sales, delivery point is at the uploading station that discharges to the national pipeline network. In Colombia, pipelines have minimum quality conditions that restrict access to the system. Consequently, and because we are mid to heavy oil producers, our entrance to the pipeline requires the use of diluents which are blended into our crude. For the year ended December 31, 2016, we sold approximately 89% of our production directly at the wellhead and approximately 11% to the major oil companies that own capacity in the pipelines. Since 2014, access to the pipeline network has improved due to the commencement of the Bicentenario pipeline, which added transportation capacity and opened up additional supply opportunities involving reduced trucking costs.

 

Oil sales are structured under a price formula based on a market reference Index (Brent or Vasconia) and discounts that consider market fees, quality, handling fees and transportation among other associated costs.

 

For the year ended December 31, 2016, we made 90% of our oil sales to Trafigura, accounting for 59% of our consolidated revenues for the same period.

 

Under the Trafigura Agreement, we followed agreed priorities for the volumes to be transported through the ODL Pipeline. For the period from March 1, 2016 to September 1, 2016, Trafigura received 10,000 bopd of our production. In 2016 and 2017, the Trafigura Agreement was amended setting the current volumes to be delivered to Trafigura to 12,000 bopd until December 2018.

 

Nonperformance of our obligations of delivery in terms, amounts and quality of the crude to Trafigura may require us to pay Trafigura’s fare commitments in ODL Pipeline for the transport, dilution and download of crude, and may lead to early termination of the crude sales agreement as well as the immediate repayment of any amounts outstanding under the prepayment agreement, as well as compensation for other damages.

 

If we were to lose our key customers, the loss could temporarily delay production and sale of our oil in the corresponding block. However, given the wide availability of customers for Colombian crude, we believe we could identify a substitute customer to purchase the impacted production volumes.

 

Chile

 

Our customer base in Chile is limited in number and primarily consists of ENAP and Methanex. For the year ended December 31, 2016 we sold 100% of our oil production in Chile to ENAP and 95% of our gas production to Methanex, with sales to ENAP and Methanex accounting for 10% and 9%, respectively, of our total revenues in the same period.

 

Under our oil sales agreement with ENAP, or the ENAP Oil Sales Agreement, ENAP has committed to purchase our oil production in the Fell Block, in the amounts that we produce, and with the limitation being storage capacity at the Gregorio Terminal. The sales contract with ENAP is commonly revised every year to reflect changes in the global oil market and to adjust to logistics costs of ENAP in the Gregorio oil terminal. As of the date of this annual report, we are negotiating a new agreement, that we expect will take effect in April 2017, which allows for sales to ENAP to be periodically interrupted if conditions in the export markets allow for more competitive price levels.

 

66 

Commercial conditions of the new agreement are similar to the previous one in effect. We deliver the oil we produce in the Fell Block to ENAP at the Gregorio Terminal, where ENAP assumes responsibility for the oil transferred. ENAP owns two refineries in Chile in the north central part of the country and must ship any oil from the Gregorio Terminal to these refineries unless it is consumed locally.

 

We signed the Methanex Gas Supply Agreement in Chile in 2009, which expires in April 30, 2017.

 

In March 2017, we executed a new gas supply agreement with Methanex effective from May 1, 2017 to December 31, 2026. Under the agreement, Methanex commits to purchase up to 400,000 SCM/d of gas produced by us. We also hold an option to deliver up to 15% above this volume.

 

On April 1, 2016, we executed a seventh amendment to the Gas Supply Agreement with Methanex, valid until April 30, 2017, which modified some terms of sixth amendment and defined new conditions for September 2015 to August 2016 and for September 2016 to April 2017. The seventh amendment left required reasonable efforts to take and deliver and giving our gas first priority over any third party supplies to Methanex.

 

We gather the gas we produce in several wells through our own flow lines and inject it into several gas pipelines owned by ENAP. The transportation of the gas we sell to Methanex through these pipelines is pursuant to a private contract between Methanex and ENAP. We do not own any principal natural gas pipelines for the transportation of natural gas.

 

If we were to lose any one of our key customers in Chile, the loss could temporarily delay production and sale of our oil and gas in Chile. For a discussion of the risks associated with the loss of key customers, See “Item 3. Key Information—D. Risk factors—Risks relating to our business—We sell almost all of our natural gas in Chile to a single customer, who has in the past temporarily idled its principal facility” and “—We derive a significant portion of our revenues from sales to a few key customers.”

 

Brazil

 

Our production in Brazil consists of natural gas and condensate oil. Natural gas production is sold through a long-term, extendable agreement with Petrobras, which provides for the delivery and transportation of the gas produced in the Manati Field to the EVF gas treatment plant in the State of Bahia. The contract is in effect until delivery of the maximum committed volume or June 2030, whichever occurs first. The contract allows for sales above the maximum committed volume if mutually agreed by both seller and buyer. The price for the gas is fixed in reaisand is adjusted annually in accordance with the Brazilian inflation index. In July 2015, we signed an amendment to the existing Gas Sales Agreement with Petrobras that covers 100% of the remaining gas reserves in the Manati Field.

 

The Manati Field is developed via a PMNT-1 production platform, which is connected to the Estação Vandemir Ferreira, or EVF, gas treatment plant through an offshore and onshore pipeline with a capacity of 335.5 mmcfpd (9.5 mm3 per day). The existing pipeline connects the field’s platform to the EVF gas treatment plant, which is owned by the field’s current concession holders. During 2015, in order to improve the field gas recovery and production, Manatì’s consortium built an onshore compression plant that started operating in August 2015, which allowed us to classify all existing proved undeveloped reserves as proved developed as of December 31, 2016.

 

The BCAM-40 Concession, which includes the Manati Field, also benefits from the advantages of Petrobras’ size. As the largest onshore and offshore operator in Brazil, Petrobras has the ability to mobilize the resources necessary to support its activities in the concession.

 

The condensate produced in the Manati Field is subject to a condensate purchase agreement with Petrobras, pursuant to which Petrobras has committed to purchase all of our condensate production in the Manati Field, but only in the amounts that we produce, without any minimum or maximum deliverable commitment from us. The agreement is valid through December 31, 2017, but can be renewed upon an amendment signed by Petrobras and the seller.

 

67 

Peru

 

In Peru, oil production is generally traded on a free market basis and commercial conditions generally follow international markers, normally WTI and Brent. As per the Petroperu SPA, Petroperu has the first option to acquire oil produced by us in the Morona Block by matching any offer received by third parties regarding such production.

 

If we are not able to sell our production share at the block or in Morona Station, we will have to use the North Peruvian Pipeline. This transportation system is owned and operated by Petroperu, and regulated and supervised by OSINERGMIN, the regulatory body in the hydrocarbons sector. Transportation rates are negotiated with Petroperu. However, if an agreement cannot be reached between Petroperu and us, transportation rates will be determined by OSINERGMIN. The North Peruvian pipeline is currently out of service due to technical issues. The Peruvian government has enacted a law declaring that resuming the pipeline’s operation is a matter of national interest, and is implementing a maintenance program accordingly. See “Item 3. Risk factors—Risks relating to our business—Our inability to access needed equipment and infrastructure in a timely manner may hinder our access to oil and natural gas markets and generate significant incremental costs or delays in our oil and natural gas production.”

 

Argentina

 

In Argentina, we currently do not have any producing blocks as of the date of this Annual Report.

 

Significant Agreements

 

Colombia

 

E&P Contracts

 

We have entered into E&P Contracts granting us the right to explore and operate, as well as working interests in, eight blocks in Colombia. Additionally, we have applied to the ANH to recognize our economic interest in a ninth Colombian block as a working interest. These E&P Contracts are generally divided into two periods: (1) the exploration period, which may be subdivided into various exploration phases and (2) the exploitation period, determined on a per-area basis and beginning on the date we declare an area to be commercially viable. Commercial viability is determined upon the completion of a specified evaluation program or as otherwise agreed by the parties to the relevant E&P Contract. The exploitation period for an area may be extended until such time as such area is no longer commercially viable and certain other conditions are met.

 

Pursuant to our E&P Contracts, we are required, as are all oil and gas companies undertaking exploratory and production activities in Colombia, to pay a royalty to the Colombian government based on our production of hydrocarbons, as of the time a field begins to produce. Under Law 756 of 2002, as modified by Law 1530 of 2012, the royalties we must pay in connection with our production of light and medium oil are calculated on a field-by-field basis. See Note 31 (a) to our Consolidated Financial Statements.

 

Additionally, in the event that an exploitation area has produced amounts in excess of an aggregate amount established in the E&P Contract governing such area, the ANH is entitled to receive a “windfall profit,” to be paid periodically, calculated pursuant to such E&P Contract.

 

In each of the exploration and exploitation periods, we are also obligated to pay the ANH a subsoil use fee. During the exploration period, this fee is scaled depending on the contracted acreage. During the exploitation period, the fee is assessed on the amount of hydrocarbons produced, multiplied by a specified dollar amount per barrel of oil produced or thousand cubic feet of gas produced. Further, the ANH has the right to receive an additional fee when prices for oil or gas, as the case may be, exceed the prices set forth in the relevant E&P Contract.

 

Our E&P Contracts are generally subject to early termination for a breach by the parties, a default declaration, application of any of the contract’s unilateral termination clauses or termination clauses mandated by Colombian law. Anticipated termination declared by the ANH results in the immediate enforcement of monetary guaranties against us and may result in an action for damages by the ANH. Pursuant to Colombian law, if certain conditions are met, the anticipated termination declared by the ANH may also result in a restriction on the ability to engage contracts with the Colombian government during a certain period of time. See “Item 3. Key Information—D. Risk factors—Risks relating to our business—Our contracts in obtaining rights to explore and develop oil and natural gas reserves are subject to contractual expiration dates and operating conditions, and our CEOPs, E&P Contracts and concession agreements are subject to early termination in certain circumstances.”

 

68 

Llanos 34 Block E&P Contract. Pursuant to an E&P Contract between Unión Temporal Llanos 34 (a consortium between Ramshorn and Winchester Oil and Gas - now GeoPark Colombia SAS) and the ANH that became effective as of March 13, 2009 (“Llanos 34 Block E&P Contract”), Unión Temporal Llanos 34 was granted the right to explore and operate the Llanos 34 Block, and we and Ramshorn were granted a 40% and a 60% working interest, respectively, in the Llanos 34 Block. We were also granted the right to operate the Llanos 34 Block. On December 16, 2009, Winchester Oil and Gas (now GeoPark Colombia) entered into a joint operating agreement with Ramshorn and P1 Energy with respect to our operations in the block. As of the date of this annual report, the members of the Union Temporal Llanos 34 are GeoPark Colombia SAS with 45%, and Parex Verano Limited with 55% working interest.

 

We are currently in an additional exploration period (the contract provides for two optional exploratory phases of 18 months each, in which the operator carries out exploratory activities in order to retain areas to explore) of the Llanos 34 Block E&P Contract with an exploitation program in execution over certain areas. The contract also provides for a six-year exploration period consisting of two three-year phases. It also provides for a 24-year exploitation period for each commercial area, which begins on the date on which such area is declared commercially viable. The exploitation period may be extended for periods of up to 10 years at a time until such time as the area is no longer commercially viable and certain conditions are met. We have presented evaluation programs to the ANH for the Tilo Field. We presented the declaration of commerciality of Max, Túa, Tarotaro, Tigana, Jacana and Chachalaca, respectively.

 

Pursuant to the Llanos 34 Block E&P Contract and applicable law, we are required to pay a royalty to the ANH based on hydrocarbons produced in the Llanos 34 Block. See Note 31 (a) to our Consolidated Financial Statements.

 

Additionally, we are required to pay a subsoil use fee to the ANH. ANH also has the right to receive an additional fee when prices for oil or gas, as the case may be, exceed the prices set forth in the Llanos 34 Block E&P Contract. The ANH also has an additional economic right equivalent to 1% of production, net of royalties.

 

In accordance with the Llanos 34 Block operation contract, when the accumulated production of each field, including the royalties’ volume, exceeds 5 million barrels and the WTI exceeds a defined base price, the Company should deliver to ANH a share of the production net of royalties in accordance with an established formula. See Note 31 (a) to our Consolidated Financial Statements.

 

Winchester and Luna Stock Purchase Agreement

 

Pursuant to the stock purchase agreement entered into on February 10, 2012 (the “Winchester Stock Purchase Agreement”), we agreed to pay the Sellers a total consideration of US$30.0 million, adjusted for working capital. Additionally, under the terms of the Winchester Stock Purchase Agreement, we are obligated to make certain payments to the Sellers based on the production and sale of hydrocarbons discovered by exploration wells drilled after October 25, 2011. Once the maximum earn-out amount is reached, we pay the Sellers quarterly overriding royalties in an amount equal to 4% of our net revenues from any new discoveries of oil. For the year ended December 31, 2016, we accrued and paid US$5.4 million and US$3.8 million with regards to this agreement.

 

Trafigura offtake and prepayment agreement

 

In December 2015, we entered into an offtake and prepayment agreement with Trafigura. The agreement provides that we sell and deliver a portion of our Colombian crude oil production to Trafigura. This benefits us by (i) improving crude oil sales prices; (ii) improving operating netbacks by reducing transportation costs; (iii) simplifying logistics and reducing risks; and (iv) improving working capital. Pricing is determined at future spot market prices, net of transportation costs. The agreement has given us access to funding up to US$100 million from Trafigura, subject to applicable volumes corresponding to the terms of the agreement, in the form of prepaid future oil sales. Funds committed by Trafigura will be made available to us upon request and will be repaid by us through future oil deliveries over the period of the contract, until December 31, 2018, with a 6-month grace period.

 

During 2016 and 2017 we executed successive amendments to the Trafigura offtake and prepayment agreement which increased volumes delivered, improved pricing and extended the availability period for funding.

 

69 

Chile

 

CEOPs

 

We have entered into six CEOPs with Chile, one for each of the blocks in which we operate, which grant us the right to explore and exploit hydrocarbons in these blocks, determine our working interests in the blocks and appoint the operator of the blocks. These CEOPs are divided into two phases: (1) an exploration phase, which is divided into two or more exploration periods, and which begins on the effectiveness date of the relevant CEOP, and (2) an exploitation phase, which is determined on a per-field basis, commencing on the date we declare a field to be commercially viable and ending with the term of the relevant CEOP. In order to transition from the exploration phase to an exploitation phase, we must declare a discovery of hydrocarbons to the Ministry of Energy. This is a unilateral declaration, which grants us the right to test a field for a limited period of time for commercial viability. If the field proves commercially viable, we must make a further unilateral declaration to the Ministry of Energy. In the exploration phase, we are obligated to fulfill a minimum work commitment, which generally includes the drilling of wells, the performance of 2D or 3D seismic surveys, minimum capital commitments and guaranties or letters of credit, as set forth in the relevant CEOP. We also have relinquishment obligations at the end of each period in the exploration phase in respect of those areas in which we have not made a declaration of discovery. We can also voluntarily relinquish areas in which we have not declared discoveries of hydrocarbons at any time, at no cost to us. In the exploitation phase, we generally do not face formal work commitments, other than the development plans we file with the Chilean Ministry of Energy for each field declared to be commercially viable.

 

Our CEOPs provide us with the right to receive a monthly remuneration from Chile, payable in petroleum and gas, based either on the amount of petroleum and gas production per field or according to Recovery Factor, which considers the ratio of hydrocarbon sales to total cost of production (capital expenditures plus operating expenses). Pursuant to Chilean law, the rights contained in a CEOP cannot be modified without consent of the parties.

 

Our CEOPs are subject to early termination in certain circumstances, which vary depending upon the phase of the CEOP. During the exploration phase, Chile may terminate a CEOP in circumstances including a failure by us to comply with minimum work commitments at the termination of any exploration period, or a failure to communicate our intention to proceed with the next exploration period 30 days prior to its termination, a failure to provide the Chilean Ministry of Energy the performance bonds required under the CEOP, a voluntary relinquishment by us of all areas under the CEOP or a failure by us to meet the requirements to enter into the exploitation phase upon the termination of the exploration phase. In the exploitation phase, Chile may terminate a CEOP if we stop performing any of the substantial obligations assumed under the CEOP without cause and do not cure such nonperformance pursuant to the terms of the concession, following notice of breach from the Chilean Ministry of Energy. Additionally, Chile may terminate the CEOP due to force majeure circumstances (as defined in the relevant CEOP). If Chile terminates a CEOP in the exploitation phase, we must transfer to Chile, free of charge, any productive wells and related facilities, provided that such transfer does not interfere with our abandonment obligations and excluding certain pipelines and other assets. Other than as provided in the relevant CEOP, Chile cannot unilaterally terminate a CEOP without due compensation. See “Item 3. Key Information—D. Risk factors—Risks relating to our business—Our contracts in obtaining rights to explore and develop oil and natural gas reserves are subject to contractual expiration dates and operating conditions, and our CEOPs, E&P Contracts and concession agreements are subject to early termination in certain circumstances.”

 

Fell Block CEOP. On November 5, 2002, we acquired a percentage of rights and interests of the CEOP for the Fell Block with Chile, or the Fell Block CEOP, and on May 10, 2006, we became the sole owners, with 100% of the rights and interest in the Fell Block CEOP. Chile had originally entered into a CEOP for the Fell Block with ENAP and Cordex Petroleum Inc., or Cordex, on April 29, 1997, which had an effective date of August 25, 1997. The Fell Block CEOP grants us the exclusive right to explore and exploit hydrocarbons in the Fell Block and has a term of 35 years, beginning on the effective date. The Fell Block CEOP provided for a 14-year exploration period, composed of numerous phases that ended in 2011, and an up-to-35-year exploitation phase for each field.

 

The Fell Block CEOP provides us with a right to receive a monthly retribution from Chile payable in petroleum and gas, based on the following per-field formula: 95% of the oil produced in the field, for production of up to 5,000 bopd, ring fenced by field, and 97% of gas produced in the field, for production of up to 882.9 mmcfpd. In the event that we exceed these levels of production, our monthly retribution from Chile will decrease based on a sliding scale set forth under the Fell Block CEOP to a maximum of 50% of the oil and 60% of the gas that we produce per field.

 

70 

TDF Blocks CEOPs. After an international bidding process led by ENAP and the Chilean Ministry of Energy, in March and April, 2012, we, together with ENAP, signed 3 new CEOPs for the Isla Norte, Campanario and Flamenco Blocks, all of them located in Tierra del Fuego (“TDF”), Magallanes region. Our working interest is 60% in Isla Norte and 50% in Campanario and Flamenco Blocks. The CEOPs have a term of 32 years, with an initial exploration phase which last for 7 years, including a first exploration period of 3 years in which we are committed to developing several exploration activities including 1,500 square kilometers of 3D seismic registration, and the drilling of 21 exploratory wells.

 

The hydrocarbon discoveries opened up an exploitation phase that lasts up to 32 years. We discovered hydrocarbon fields in the 3 blocks, starting 2013 in the Flamenco Block, and in 2014 in both Campanario and Isla Norte Blocks. The CEOPs provide us with a right to receive a remuneration payable by means of a fraction of the production sold, which in the TDF Blocks is based on a formula depending on the recovery of the total accumulated expenses incurred (capital expenditure plus operational expenditure plus administrative and general expenses). While the recovery factor is less than 1.0, the remuneration is 95% of the hydrocarbons produced, either oil or gas. If the recovery factor surpasses 1.0, a formula applies reducing gradually the remuneration fraction to a minimum of 75% when the recovery factor is 2.5 times the total accumulated expenses.

 

Brazil

 

Rio das Contas Quota Purchase Agreement

 

Pursuant to the Rio das Contas Quota Purchase Agreement we entered into on May 14, 2013, we agreed to acquire from Panoro all of the quotas issued by Rio das Contas for a purchase price of US$140 million (subject to working capital adjustments at closing and further earn-out payments, if any) upon satisfaction of certain conditions. With respect to the earn-out payments, the Rio das Contas Quota Purchase Agreement provides that during the calendar periods beginning on January 1, 2013 and ending as late as December 31, 2017, we will make annual earn-out payments to Panoro in an amount equal to 45% of “net cash flow,” calculated as EBITDA less the aggregate of capital expenditures and corporate income taxes, with respect to the BCAM-40 Concession of any amounts in excess of US$25.0 million, up to a maximum cumulative earn-out amount of US$20.0 million in a five-year period. Once the maximum earn-out amount is reached or the five-year period has elapsed, no further earn-out amounts will be payable. For the year ended December 31, 2016, there were no earn-out payments with regards to this agreement.

 

We financed our Rio das Contas acquisition in part through our Brazilian subsidiary’s entrance into a US$70.5 million credit facility (the “Rio das Contas Credit Facility”) with Itaú BBA International plc, which is secured by the benefits we receive under the Purchase and Sale Agreement for Natural Gas with Petrobras. See “Item 5. Operating and Financial Review and Prospects—B. Liquidity and capital resources—Indebtedness—Rio das Contas Credit Facility.”

 

Overview of concession agreements

 

The Brazilian oil and gas industry is governed mainly by the Brazilian Petroleum Law, which provides for the granting of concessions to operate petroleum and gas fields in Brazil, subject to oversight by the ANP. A concession agreement is divided into two phases: (1) exploration and (2) development and production. The exploration phase, which is further divided into two subsequent exploratory periods, the first of which begins on the date of execution of the concession agreement, can last from three to eight years (subject to earlier termination upon the total return of the concession area or the declaration of commercial viability with respect to a given area), while the development and production phase, which begins for each field on the date a declaration of commercial viability is submitted to the ANP, can last up to 27 years. Upon each declaration of commercial viability, a concessionaire must submit to the ANP a development plan for the field within 180 days. The concessions may be renewed for an additional period equal to their original term if renewal is requested with at least 12 months’ notice, and provided that a default under the concession agreement has not occurred and is then continuing. Even if obligations have been fulfilled under the concession agreement and the renewal request was appropriately filed, renewal of the concession is subject to the discretion of the ANP.

 

The main terms and conditions of a concession agreement are set forth in Article 43 of the Brazilian Petroleum Law, and include: (1) definition of the concession area; (2) validity and terms for exploration and production activities; (3) conditions for the return of concession areas; (4) guarantees to be provided by the concessionaire to ensure compliance with the concession agreement, including required investments during each phase; (5) penalties in the event of noncompliance with the terms of the concession agreement; (6) procedures related to the assignment of the agreement; and (7) rules for the return and vacancy of areas, including removal of equipment and facilities and the return of assets. Assignments of participation interests in a concession are subject to the approval of the ANP, and the replacement of a performance guarantee is treated as an assignment.

 

71 

The main rights of the concessionaires (including us in our concession agreements) are: (1) the exclusive right of drilling and production in the concession area; (2) the ownership of the hydrocarbons produced; (3) the right to sell the hydrocarbons produced; and (4) the right to export the hydrocarbons produced. However, a concession agreement set forth that, in the event of a risk of a fuel supply shortage in Brazil, the concessionaire must fulfill the needs of the domestic market. In order to ensure the domestic supply, the Brazilian Petroleum Law granted the ANP the power to control the export of oil, natural gas and oil products.

 

Among the main obligations of the concessionaire are: (1) the assumption of costs and risks related to the exploration and production of hydrocarbons, including responsibility for environmental damages; (2) compliance with the requirements relating to acquisition of assets and services from domestic suppliers; (3) compliance with the requirements relating to execution of the minimum exploration program proposed in the winning bid; (4) activities for the conservation of reservoirs; (5) periodic reporting to the ANP; (6) payments for government participation; and (7) responsibility for the costs associated with the deactivation and abandonment of the facilities in accordance with Brazilian law and best practices in the oil industry.

 

A concessionaire is required to pay to the Brazilian government the following:

 

·a license fee;

 

·rent for the occupation or retention of areas;

 

·a special participation fee;

 

·royalties; and

 

·taxes.

 

Rental fees for the occupation and maintenance of the concession areas are payable annually. For purposes of calculating these fees, the ANP takes into consideration factors such as the location and size of the relevant concession, the sedimentary basin and the geological characteristics of the relevant concession.

 

A special participation fee is an extraordinary charge that concessionaires must pay in the event of obtaining high production volumes and/or profitability from oil fields, according to criteria established by applicable regulations, and is payable on a quarterly basis for each field from the date on which extraordinary production occurs. This participation fee, whenever due, varies between 0% and 40% of net revenues depending on (1) the volume of production and (2) whether the concession is onshore or in shallow water or deep water. Under the Brazilian Petroleum Law and applicable regulations issued by the ANP, the special participation fee is calculated based on the quarterly net revenues of each field, which consist of gross revenues calculated using reference prices established by the ANP (reflecting international prices and the exchange rate for the period) less:

 

·royalties paid;

 

·investment in exploration;

 

·operational costs; and

 

·depreciation adjustments and applicable taxes.

 

The Brazilian Petroleum Law also requires that the concessionaire of onshore fields pay to the landowners a special participation fee that varies between 0.5% to 1.0% of the net operational income originated by the field production.

 

BCAM-40 Concession Agreement. On August 6, 1998, the ANP and Petrobras executed the concession agreement governing the BCAM-40 Concession, or the BCAM-40 Concession Agreement, following the first round of bidding, referred to as Bid Round Zero, under the regime established by the Brazilian Petroleum Law. The exploitation phase will end in November 2029. On September 11, 2009, Petrobras announced the termination of BCAM-40 Concession’s exploration phase and the return of the exploratory area of the concession to the ANP, except for the Manati Field and the Camarão Norte Field.

 

72 

Under the BCAM-40 Concession Agreement, the ANP is entitled to a monthly royalty payment equal to 7.5% of the production of oil and natural gas in the concession area. In addition, in case the special participation fee of 10% shall be applicable for a field in any quarter of the calendar year, the concessionaire is obliged to make qualified research and development investments equivalent to one percent of the field’s gross revenue. Area retention payments are also applicable under the concession agreement. We acquired Rio das Contas’s 10% participation interest in the BCAM-40 Concession on March 31, 2014.

 

Rounds 11, 12 and 13 Concession Agreements.

 

Under the Rounds 11, 12 and 13 Concession Agreements, the ANP is entitled to a monthly royalty corresponding to 10% of the production of oil and natural gas in the concession area, in addition to the special participation fee described above, the payment for the occupation of the concession area of approximately R$7,600 per year and the payment to the owners of the land of the concession equivalent to one percent of the oil and natural gas produced in the concession area.

 

During bidding, a work program offer is made in the form of work units and the ANP asks for a guarantee of a monetary amount proportional to the offered units. However, depending on the work performed by the operator, the actual work program investment might have a different value to the guaranteed value.

 

Overview of consortium agreements

 

A consortium agreement is a standard document describing consortium members’ respective percentages of participation and appointment of the operator. It generally provides for joint execution of oil and natural gas exploration, development and production activities in each of the concession areas. These agreements set forth the allocation of expenses for each of the parties with respect to their respective participation interests in the concession. The agreements are supplemented by joint operating agreements, which are private instruments that typically regulate the aggregation of funds, the sharing of costs, mitigation of operational risks, preemptive rights and the operator’s activities.

 

An important characteristic of the consortia for exploration and production of oil and natural gas that differs from other consortia (Article 278, paragraph 1, of the Brazilian Corporate Law) is the joint liability among consortium members as established in the Brazilian Petroleum Law (Article 38, item II).

 

BCAM-40 Consortium Agreement

 

On January 14, 2000, Petrobras, QG Perfurações and Petroserv entered into a consortium agreement, or the BCAM-40 Consortium Agreement, for the performance of the BCAM-40 Concession Agreement. Petrobras is the operator of the BCAM-40 concession, with a 35% participation interest. QGEP, Brasoil and Rio das Contas have a 45%, 10% and 10% participation interest, respectively. The BCAM-40 Consortium Agreement has a specified term of 40 years, terminating on January 14, 2040 and, at the time the obligations undertaken in the agreement are fully completed, the parties will have the right to terminate it. The BCAM-40 Concession consortium has also entered into a joint operating agreement, which sets out the rights and obligations of the parties in respect of the operations in the concession.

 

Petrobras Natural Gas Purchase Agreement

 

QGEP, GeoPark Brasil, Brasoil and Petrobras are party to a natural gas purchase agreement providing for the sale of natural gas by QGEP, GeoPark Brasil and Brasoil to Petrobras, in an amount of 812 billion cubic feet (“bcf”) over the term of agreement. The Petrobras Natural Gas Purchase Agreement is valid until the earlier of Petrobras’ receipt of this total contractual quantity or June 30, 2030. The agreement may not be fully or partially assigned except upon execution of an assignment agreement with the written consent of the other parties, which consent may not be unreasonably withheld provided that certain prerequisites have been met.

 

The agreement provides for the provision of “daily contractual quantities” to Petrobras peaking at 170.3 mmcfd in 2016 and progressively dropping until 2030. The parties may agree to lower volumes as dictated by Manati Field’s depletion. Pursuant to the agreement, the base price is denominated in reais and is adjusted annually for inflation pursuant to the general index of market prices (IGPM). Additionally, the gas price applicable on a given day is subject to reduction as a result of the gas quantity acquired by Petrobras above the volume of the annual TOP commitment (85% of the daily contracted quantity) in effect on such day. The Petrobras Natural Gas Purchase Agreement provides that all of the Manati Field’s daily production be sold to Petrobras.

 

73 

Peru

 

Morona Block

 

On October 1, 2014, we entered into an agreement with Petroperu to acquire an interest in and operate the Morona Block, located in Northern Peru. We will assume a 75% working interest of the Morona Block, with Petroperu retaining a 25% working interest. On December 1, 2016, through Supreme Decree N° 031-2016-MEN the Peruvian government approved the amendment to the License Contract of Block 64 (Morona Block) appointing GeoPark as operator and holder of 75% of the Contract.

 

In Peru, there is a 5-20% sliding scale royalty rate, depending on production levels. Production less than 5,000 bopd is assessed at a royalty rate of 5%. For production between 5,000 and 100,000 bopd there is a linear sliding scale between 5% and 20%. Production over 100,000 bopd has a flat royalty of 20%.

 

See “Item 4. Information on the Company—B. Business Overview—Our operations—Operations in Peru—Morona Block.”

 

Argentina

 

Overview of exploration permits

 

Our exploration permits grant to us and our partners the exclusive right to explore for hydrocarbons and declare a commercial discovery within the acreage of our permits. Our exploration permits are made up of three subperiods, each lasting 3, 2 and 1 year(s), respectively, plus an extension period of up to 5 years.

 

We are bound to pursue specific minimum work or investment commitments during each of the subperiods of each exploration permit. Such exploration works are valued in work units assigned to each particular type of work under the applicable bidding conditions.

 

Work and investment programs for the permits are required to be assured by issuing a performance bond for the value of the committed work plan.

 

Under the terms of our exploration permits and concession agreements, we are entitled to our proportionate share of the hydrocarbons production lifted from each block. The Province of Mendoza’s state owned company, EMESA, has a 10% carried interest in each of the Puelen and Sierra del Nevado permits and any future exploitation concessions, while there is no governmental participation in the CN-V Block. During the term of our exploration permits, we are also required, under Argentine law, to pay a 15% royalty to the province on both oil and gas sales. In case we progress to an exploitation concession, the applicable royalty rate will reduce to a 12% royalty. We also pay annual surface rental fees established under Hydrocarbons Law 17,319 (“Hydrocarbons Law”) and Resolution 588/98 of the Argentine Secretariat of Energy and Decree 1454/2007, and certain landowner fees.

 

Our Argentine exploration permits have no change of control provisions, though any assignment of these concessions is subject to the prior authorization by the executive branch of the Province of Mendoza and rights of first refusal in favor of our partners and EMESA, in the case of the Puelen and Sierra del Nevado permits. Each of these permits or future concessions can be terminated for default in payment obligations and/or breach of material statutory or regulatory obligations. We are subject to the obligation to relinquish at least 50% of the acreage of each exploration permit at the end of each exploration subperiod. We may also voluntarily relinquish acreage to the provincial authorities.

 

Our Argentine exploration permits are governed by the laws of Argentina and the resolution of any disputes must be sought in the Mendoza Provincial Courts.

 

If and when we make a commercial discovery in one or more of our exploration permits, we will have the right to request and obtain an exploitation concession to produce hydrocarbons in the block for 25 years, with an optional extension of up to 10 years. We also receive the right to be granted a 35-year oil transport concession to build and make use of pipelines or other transport facilities beyond the boundaries of the concession.

 

74 

Additionally, oil and gas producers in Argentina must grant a privilege to the domestic market to the detriment of the export market, including hydrocarbon export restrictions, domestic price controls, export duties and domestic market supplier obligations.

 

Agreements with LGI

 

LGI Colombia Agreements

 

In December 2012, we agreed with LGI to extend our strategic partnership to build a portfolio of upstream oil and gas assets throughout Latin America. On December 18, 2012, LGI agreed to acquire a 20% equity interest in GeoPark Colombia SAS for a total consideration of US$20.1 million composed of a US$14.9 million capital contribution, a US$4.9 million loan to GeoPark Colombia SAS and miscellaneous reimbursements. Concurrently, we entered into a shareholders’ agreement with LGI (“LGI Colombia Shareholders’ Agreement”) setting forth LGI’s and our respective obligations in connection with LGI’s investment in our Colombian oil and gas business through GeoPark Colombia SAS. Furthermore, LGI and Winchester (now GeoPark Colombia SAS) entered into a loan agreement, whereby, upon the closing of LGI’s subscription of shares in GeoPark Colombia SAS, LGI granted a credit line (of which US$4.9 million was drawn at closing) to Winchester of up to US$12.0 million, to be used for the acquisition, development and operation of oil and gas assets in Colombia. Further, on January 8, 2014, following an internal corporate reorganization of our Colombian operations, GeoPark Colombia Coöperatie U.A. and GeoPark Latin America entered into a new members’ agreement with LGI, or the LGI Colombia Members’ Agreement, that sets out substantially similar rights and obligations to the LGI Colombia Shareholders’ Agreement in respect of our oil and gas business through GeoPark Colombia SAS only. We refer to the LGI Colombia Shareholders’ Agreement and the LGI Colombia Members’ Agreement collectively as the LGI Colombia Agreements.

 

Under the LGI Colombia Agreements, LGI agreed to assume its share of the existing debt of GeoPark Colombia SAS and to provide additional funding to cover LGI’s share of required future investments in Colombia through GeoPark Colombia SAS. In addition, we can earn back up to 12% additional equity interests in GeoPark Colombia depending on the success of our Colombian operations.

 

Currently, GeoPark Colombia Coöperatie has four directors, out of which one Director is elected by LGI. The LGI Colombia Agreements require the consent of LGI or the LGI-appointed director for GeoPark Colombia SAS to take certain actions, including, among others:

 

·making any decision to terminate or permanently or indefinitely suspend operations in or surrender our blocks in Colombia (other than as required under the terms of the relevant concessions for such blocks);

 

·creating of a security interest over our blocks in Colombia;

 

·approving of GeoPark Colombia’s annual budget and work programs and the mechanisms for funding any such budget or program;

 

·entering into of any borrowings other than those provided in an approved budget or incurred in the ordinary course of business to finance working capital needs;

 

·granting any guarantee or indemnity to secure liabilities of parties other than those of our Colombian subsidiaries;

 

·changing the dividend, voting or other rights that would give preference to or discriminate against the shareholders of GeoPark Colombia;

 

·entering into certain related party transactions; and

 

·disposing of any material assets other than those provided for in an approved budget and work program.

 

We have also agreed to ensure that the board of directors and rules and management of our other subsidiaries engaged in our Colombian oil and gas business are subject to the same principles and restrictions outlined above.

 

75 

The LGI Colombia Agreements provide that if either we or LGI decide to sell our respective participation in GeoPark Colombia Coöperatie, the transferring party must make an offer to sell its participation to the other party before selling those shares to a third party. In addition, any sale to a third party is subject to tag-along and drag-along rights, and the non-transferring party has the right to object to a sale to the third-party if it considers such third-party to be not of a good reputation or one of our direct competitors.

 

Under the LGI Colombia Agreements, we have agreed, along with LGI, to vote or otherwise cause GeoPark Colombia SAS to declare dividends only after allowing for retentions for approved work programs and budgets and capital adequacy requirements of GeoPark Colombia Coöperatie, working capital requirements, banking covenants associated with any loan entered into by GeoPark Colombia Coöperatie and its subsidiary. See “Item 3. Key Information—D. Risk factors—Risks relating to our business—LGI, our strategic partner in Chile and Colombia, may not consent to our taking certain actions or may eventually decide to sell its interest in our Chilean and Colombian operations to a third party.”

 

LGI Chile Shareholders’ Agreements

 

In 2010, we formed a strategic partnership with LGI to jointly acquire and develop upstream oil and gas projects in Latin America. In 2011, LGI acquired a 20% equity interest in GeoPark Chile and a 14% equity interest in GeoPark TdF, for a total consideration of US$148.0 million, plus additional equity funding of US$18.0 million over the following three years. On May 20, 2011, in connection with LGI’s investment in GeoPark Chile, we entered into a shareholders’ agreement with LGI (as amended on July 4, 2011 and October 4, 2011, the “GeoPark Chile Shareholders’ Agreement”) and a subscription agreement (as amended on July 4, 2011 and October 4, 2011), On October 2011, in connection with LGI’s investment in GeoPark TdF, we entered into a shareholder´s agreement with LGI (the “GeoPark TdF Shareholders Agreement”, and together with the GeoPark Chile Shareholders’ Agreement, the “LGI Chile Shareholders’ Agreements”), setting forth LGI’s and our respective rights and obligations in connection with LGI’s investment in our Chilean oil and gas business.

 

The respective boards of each of GeoPark Chile and GeoPark TdF supervise their day-to-day operations. Each of these boards has four directors. As long as LGI holds at least 5% of the voting shares of GeoPark Chile, LGI has the right to elect one director and such director’s alternate, and the remaining directors, and alternates, are elected by us. As long as LGI holds at least 5% of the voting shares of GeoPark TdF, LGI has the right to elect one director and such director’s alternate, and the remaining directors, and alternates, are elected by GeoPark Chile.

 

The LGI Chile Shareholders’ Agreements require the consent of LGI or the LGI appointed director in order for GeoPark Chile and GeoPark TdF, as the case may be, to take certain actions, including, among others:

 

·making any decision to terminate or permanently or indefinitely suspend operations in or surrender our blocks in Chile (other than as required under the terms of the relevant CEOP for such blocks or required by law);

 

·selling our blocks in Chile to our affiliates;

 

·any change to the dividend, voting or other rights that would give preference to or discriminate against the shareholders of GeoPark Chile and GeoPark TdF;

 

·entering into certain related party transactions; and

 

·creating a security interest over our blocks in Chile (other than in connection with a financing that benefits our Chilean subsidiaries).

 

The LGI Chile Shareholders’ Agreements provide that if LGI or either Agencia or GeoPark Chile decides to sell its shares in GeoPark Chile or GeoPark TdF, as the case may be, the transferring shareholder must make an offer to sell those shares to the other shareholder before selling those shares to a third party. In addition, any sale to a third party is subject to tag-along and drag-along rights, and the non-transferring shareholder has the right to object to a sale to the third-party if it considers such third-party to be not of a good reputation or one of our direct competitors. Under the LGI Chile Shareholders’ Agreements, we and LGI have also agreed to vote our common shares or otherwise cause GeoPark Chile or GeoPark TdF, as the case may be, to declare dividends only after allowing for retentions to meet anticipated future investments, costs and obligations. See “Item 3. Key Information—D. Risk factors—Risks relating to our business—LGI, our strategic partner in Chile and Colombia, may not consent to our taking certain actions or may eventually decide to sell its interest in our Chilean and Colombian operations to a third party.”

 

76 

Title to properties

 

In each of the countries in which we operate, the state is the exclusive owner of all hydrocarbon resources located in such country and has full authority to determine the rights, royalties or compensation to be paid by private investors for the exploration or production of any hydrocarbon reserves. In Chile, the Republic of Chile grants such rights through a CEOP. In Colombia, the Republic of Colombia grants such rights through E&P Contracts or contracts of association. In Argentina, the Argentine Republic grants such rights through exploitation concessions. In Brazil, the Federative Republic of Brazil grants such rights pursuant to concession agreements. See “Item 3. Key Information—D. Risk factors—Risks relating to the countries in which we operate—Oil and natural gas companies in Colombia, Chile, Brazil, Peru and Argentina do not own any of the oil and natural gas reserves in such countries.” Other than as specified in this annual report, we believe that we have satisfactory rights to exploit or benefit economically from the oil and gas reserves in the blocks in which we have an interest in accordance with standards generally accepted in the international oil and gas industry. Our CEOPs, E&P Contracts, contracts of association, exploitation concessions and concession agreements are subject to customary royalty and other interests, liens under operating agreements and other burdens, restrictions and encumbrances customary in the oil and gas industry that we believe do not materially interfere with the use of or affect the carrying value of our interests. See “Item 3. Key Information—D. Risk factors—Risks relating to our business—We are not, and may not be in the future, the sole owner or operator of all of our licensed areas and do not, and may not in the future, hold all of the working interests in certain of our licensed areas. Therefore, we may not be able to control the timing of exploration or development efforts, associated costs, or the rate of production of any non-operated and, to an extent, any non-wholly-owned, assets.”

 

Our customers

 

In Colombia, our primary customer is Trafigura, and who represented 59%, of our total revenues for the year ended December 31, 2016. In Chile, our primary customers are ENAP and Methanex. As of December 31, 2016, ENAP purchased all of our oil and condensate production and Methanex purchased almost all of our natural gas production in Chile, and represented 10% and 9%, respectively, of our total revenues for the year ended December 31, 2016. In Brazil, all of our hydrocarbons in Manati are sold to Petrobras. In Peru, our primary customer may be Petroperu, has the first option to acquire the oil produced by us in the Morona Block by matching any offer received by third parties regarding such production.

 

Seasonality

 

Although there is some historical seasonality to the prices that we receive for our production, the impact of such seasonality has not been material. Seasonality has also not played a significant role in our ability to conduct our operations, including drilling and completion activities.

 

However, as the Morona Block is located in a remote area, the development of the project depends on significant infrastructure being built which can be impacted by seasonal weather patterns, including rain. Since there are no roads available in the surrounding area, logistics will be performed by helicopters or barges during specific seasons of the year.

 

We take such seasonality into account in planning for and conducting our operations, such that the impact on our overall business is not material.

 

Our competition

 

The oil and gas industry is competitive, and we may encounter strong competition from other independent operators and from major state-owned oil companies in acquiring and developing licenses in the countries where we operate or plan to operate.

 

77 

Many of these competitors have financial and technical resources and personnel substantially larger than ours. As a result, our competitors may be able to pay more for desirable oil and natural gas assets, or to evaluate, bid for and purchase a greater number of licenses than our financial or personnel resources will permit. Furthermore, these companies may also be better able to withstand the financial pressures of unsuccessful wells, sustained periods of volatility in financial and commodities markets and generally adverse global and industry-wide economic conditions, and may be better able to absorb the burdens resulting from changes in relevant laws and regulations, which may adversely affect our competitive position. See “Item 3. Key Information—D. Risk factors—Risks relating to our business—Competition in the oil and natural gas industry is intense, which makes it difficult for us to attract capital, acquire properties and prospects, market oil and natural gas and secure trained personnel.”

 

We may also be affected by competition for drilling rigs and the availability of related equipment. Higher commodity prices generally increase the demand for drilling rigs, supplies, services, equipment and crews, and can lead to shortages of, and increasing costs for, drilling equipment, services and personnel. Shortages of, or increasing costs for, experienced drilling crews and equipment and services could restrict our ability to drill wells and conduct our operations.

 

Health, safety and environmental matters

 

General

 

Our operations are subject to various stringent and complex international, federal, state and local environmental, health and safety laws and regulations in the countries in which we operate. These laws and regulations govern matters including the emission and discharge of pollutants into the ground, air or water; the generation, storage, handling, use and transportation of regulated materials; and human health and safety. These laws and regulations may, among other things:

 

·require the acquisition of various permits or other authorizations or the preparation of environmental assessments, studies or plans (such as well closure plans) before seismic or drilling activity commences;

 

·enjoin some or all of the operations of facilities deemed not in compliance with permits;

 

·restrict the types, quantities or concentration of various substances that can be released into the environment related to oil and natural gas drilling, production and transportation activities;

 

·require establishing and maintaining bonds, reserves or other commitments to plug and abandon wells;

 

·limit or prohibit seismic and drilling activities in certain locations lying within or near protected or environmentally sensitive areas;

 

·require preventative measures to mitigate pollution from our operations, which, if not undertaken, could subject us to substantial penalties; and

 

·require us to maintain a safe and healthy working environment for all employees, contractors and visitors in accordance with applicable regulations and industry best practices.

 

These laws and regulations may also restrict the rate of oil and natural gas production below the rate that would otherwise be possible. Compliance with these laws can be costly. The regulatory burden on the oil and gas industry increases the cost of doing business in the industry and consequently affects profitability.

 

Public interest in the protection of the environment continues to increase. Drilling in some areas has been opposed by certain community and environmental groups and, in other areas, has been restricted.

 

Climate change

 

Both our operations and the combustion of oil and natural gas-based products results in the emission of greenhouse gases, which may contribute to global climate change. Climate change regulation has gained momentum in recent years internationally and at the federal, regional, state and local levels. On the international level, various nations have committed to reducing their greenhouse gas emissions pursuant to the Kyoto Protocol. The Kyoto Protocol was set to expire in 2012. In late 2011, an international climate change conference in Durban, South Africa resulted in, among other things, an agreement to negotiate a new climate change regime by 2015 that would aim to cover all major greenhouse gas emitters worldwide, including the U.S., and take effect by 2020. In November and December 2012, at an international meeting held in Doha, Qatar, the Kyoto Protocol was extended by amendment until 2020. In addition, the Durban agreement to develop the protocol’s successor by 2015 and implement it by 2020 was reinforced. We are committed to controling the emission of greenhouse gases and implementing available technologies to reduce the impact caused by our operations. For example, during 2016 we began a migration plan to replace diesel with natural gas and electric generation.

 

78 

Our HSE Management System

 

Our health, safety and environmental management plan is focused on undertaking realistic and practical programs based on recognized world practices. Our emphasis is on building key principles and company-wide ownership and then expanding programs as we continue growing. Our S.P.E.E.D. philosophy and our HSE Plan have been developed with reference to ISO 14001 for environmental management issues, OHSAS 18001 for occupational health and safety management issues, SA 8000 for social accountability and workers’ rights issues and applicable World Bank Standards.

 

Our Environmental Policy

 

Our policy looks forward to meet or exceed environmental regulations in the countries in which we operate. We believe that oil and gas can be produced in an environmentally-responsible manner with proper care, understanding and management. Within our S.P.E.E.D. philosophy we have a team that is exclusively focused on securing the environmental authorizations and permits for the projects we undertake. This professional and trained team, specialized in environmental issues, is also responsible for the achievement of the environmental standards set by our Board of Directors and for training and supporting our personnel. Our senior executives, personnel in the field, visitors and contractors have also received training in proper environmental management.

 

Our Health and Safety Policy

 

We believe that the implementation of additional safety tools in our operations in 2016 has significantly contributed to control and minimizing risks in our operations. Actions taken by us included the development of a new Proactive Observation Program, HSE training, permits to work, internal audits, drills, pre-job meetings and job safety analysis, among others. As of December 31, 2016, on the last 12-month basis, our HSE development statistics workforce shows that Lost Time Injury Frequency (LTIF) was 0.63 (out of every 1,000,000 worked hours), our Total Recordable Incident Rate (TRIR) was 1.89 (out of every 1,000,000 worked hours) and we had no fatal incidents related to operations in 2016 (workforce).

 

In 2016, we subscribed to the International Association of Oil and Gas Producers in order to align our Management System and policies with the best international standards.

 

Certain Bermuda law considerations

 

As a Bermuda exempted company, we and our Bermuda subsidiaries are subject to regulation in Bermuda. We have been designated by the BMA as a non-resident for Bermuda exchange control purposes. This designation allows us to engage in transactions in currencies other than the Bermuda dollar, and there are no restrictions on our ability to transfer funds (other than funds denominated in Bermuda dollars) in and out of Bermuda.

 

Under Bermuda’s law, “exempted” companies are companies formed for the purpose of conducting business outside Bermuda from a principal place of business in Bermuda. As exempted companies, we and our Bermuda subsidiaries may not, without a license or consent granted by the Minister of Finance of Bermuda, participate in certain business transactions, including transactions involving Bermuda landholding rights and the carrying on of business of any kind for which we or our Bermuda subsidiaries are not licensed in Bermuda.

 

Insurance

 

We maintain insurance coverage of types and amounts that we believe to be customary and reasonable for companies of our size and with similar operations in the oil and gas industry. However, as is customary in the industry, we do not insure fully against all risks associated with our business, either because such insurance is not available or because premium costs are considered prohibitive.

 

Currently, our insurance program includes, among other things, construction, fire, vehicle, technical, umbrella liability, director’s and officer’s liability and employer’s liability coverage. Our insurance includes various limits and deductibles or retentions, which must be met prior to or in conjunction with recovery. A loss not fully covered by insurance could have a materially adverse effect on our business, financial condition and results of operations. See “Item 3. Key Information—D. Risk factors—Risks relating to our business—Oil and gas operations contain a high degree of risk and we may not be fully insured against all risks we face in our business.”

 

79 

Industry and regulatory framework

 

Colombia

 

Regulation of the oil and gas industry

 

The ANH is responsible for managing all exploration lands not subject to previously existing association contracts with Ecopetrol. The ANH began offering all undeveloped and unlicensed exploration areas in the country under E&P Contracts and Technical Evaluation Agreements, or TEAs, which resulted in a significant increase in Colombian exploration activity and competition, according to the ANH. The ANH is also in charge of negotiating and executing contracts through “direct negotiation” mechanisms with attention to special conditions in the areas to be explored.

 

Regulatory framework

 

Regulation of exploration and production activities

 

Pursuant to Colombian law, the state is the exclusive owner of all hydrocarbon resources located in Colombia and has full authority to determine the rights, royalties or compensation to be paid by private investors for the exploration or production of any hydrocarbon reserves. The Ministry of Mines and Energy is the authority responsible for regulating all activities related to the exploration and production of hydrocarbons in Colombia.

 

Decree Law 1056 of 1953 (Código de Petróleos), or the Petroleum Code, establishes the general procedures and requirements that must be completed by a private investor and disclosure procedures that need to be followed during the performance of these activities.

 

Exploration and production activities were governed by Decree 1895 of 1973 until September 2009. Decree Law 2310 of 1974 (as complemented by Decree 743 of 1975) governed the contracts and contracting processes carried out by Ecopetrol and the rules applicable to such contracts, and also provided that Ecopetrol was responsible for administering the hydrocarbons resources in the Country. Decree 2310 of 1974 was replaced by Decree Law 1760 of 2003, but all agreements entered into by us prior to 2003 with other oil companies are still regulated by Decree 2310 of 1974.

 

The regime for the ANH’s contracts is set forth in Agreement 008 of 2004 and Agreement 004 of 2012. Accord 008 of 2004, as repealed and replaced by Accord 004 of 2012, issued by the Directive Council of the ANH, sets forth the necessary steps for entering into E&P Contracts with the ANH. This Agreement only regulates the contracts entered into as of May 4, 2012. Prior contracts are still ruled by Agreement 008 of 2004. Due to the oil prices crisis of 2015, the ANH implemented transitory measures through Agreements 002, 003, 004 and 005 of 2015, which are still in place. The ANH is working on a new Agreement that compiles the relevant rulings in one document.

 

Resolution 18-1495 of 2009 establishes a series of regulations regarding hydrocarbon exploration and exploitation. In the E&P Contracts, operators are afforded access to non-contracted blocks by committing to an exploration work program. These E&P Contracts provide companies with 100% of new production, less the participation of the ANH, which participation may differ for each E&P Contract and depends on the percentage that each company has offered to the ANH in order to be granted with a block, subject to an initial royalty payment of 8% and the payment of income taxes of 33%. In addition, the Colombian government also introduced TEAs, in which companies that enter into TEAs are the only ones to have the right to explore, evaluate and select desirable exploration areas and to propose work commitments on those areas, and have a preemptive right to enter into an E&P Contract, thereby providing companies with low-cost access to larger areas for preliminary evaluation prior to committing to broader exploration programs. A preemptive right is granted to convert the TEA into an E&P Contract. Exploration activities can only be carried out by the TEA contractor.

 

Pursuant to Colombian law, companies are obligated to pay a percentage of their production to the ANH as royalties and an economic right as ANH’s participating interest in the production. Producing fields pay royalties in accordance with the applicable royalty program at the time of the discovery.

 

80 

Taxation

 

The Tax Statute and Law 9 of 1991 provide the primary features of the oil and gas industry’s tax and exchange system in Colombia. Generally, national taxes under the general tax statute apply to all taxpayers, regardless of industry. The main taxes currently in effect—after the December 2016 tax reform discussed below—are the income tax (40% for 2017, 37% for 2018 and 33% for 2019 onwards), sales or value added tax (19%), and the tax on financial transaction (0.4%). Additional regional taxes also apply. Colombia has entered into a number of international tax treaties to avoid double taxation and prevent tax evasion in matters of income tax and net asset tax.
Decree 2080 of 2000 (amended by Decree 4800 of 2010), or the international investment regime, regulates foreign capital investment in Colombia. Resolution 8 of the board of the Colombian Central Bank, or the Exchange Statute, and its amendments contain provisions governing exchange operations. Articles 48 to 52 of Resolution 8 provide for a special exchange regime for the oil industry that removes the obligation of repayment to the foreign exchange market currency from foreign currency sales made by foreign oil companies. Such companies may not acquire foreign currency in the exchange market under any circumstances and must reinstate in the foreign exchange market the capital required in order to meet expenses in Colombian legal currency. Companies can avoid participating in this special oil and gas exchange regime, however, by informing the Colombian Central Bank, in which case they will be subject to the general exchange regime of Resolution 8 and may not be able to access the special exchange regime for a period of 10 years.

In December 2016, the Colombian Congress approved a tax reform (Law 1819 of 2016). The main aspects of the reform are summarized below.

 

·The enterprise contribution on equality (“CREE” for its Spanish acronym) tax is eliminated, but a carry forward of CREE receivables and losses for income tax purposes will be permitted.

 

·Income tax rates will be 34% plus a 6% surcharge for fiscal year 2017, 33% plus a 4% surcharge for fiscal year 2018 and 33% for fiscal year 2019 and beyond.

 

·A dividend tax is included on distributions from Colombian corporations for non-resident shareholders, with tax rates of 5%, for dividends which were taxed at the corporate level and 35% and then a 5% on the remaining amount for dividends which were not taxed at the corporate level.

 

·Grandfather rules avoid the application of the 5% tax for profits obtained before fiscal year 2017. While it is unclear what the rate is today for profits obtained before that date which were not taxed at the corporate level, a conservative approach would be to tax them at 35%.

 

·Tax losses to be carried forward up to 12 years, losses generated before 2017 are grandfathered.

 

·Presumptive taxable base increases to 3.5% of the net equity at the end of the prior year.

 

·Cross border payments withholding tax suffered modifications. The general rule on services is that there will be a 15% withholding tax, which includes management fees, even if the service is rendered form abroad. Additionally, services rendered from abroad will be subject to VAT if the beneficiary is in Colombia (for example services rendered to Geopark Colombia from abroad would be subject to such treatment).

 

·The net wealth tax is still set to expire in fiscal year 2017 for corporations, but it remains unclear if its term will be extended.

 

·IFRS will become the basis for tax purposes with certain exceptions, such as:

 

oDepreciation: The general rule is that the term of depreciation is determined according to IFRS, but with a depreciation percentage cap per year for tax purposes. Assets held before 2017 will be depreciated according to the previous rules.

 

oAmortization: Amortization of investments in the oil and gas industry to be depleted according to the “units of production method” beginning 2028. Beginning in fiscal year 2017 and until 2027,exploratory investments will be amortized by the straight line method in a period of 5 years. Grandfather rule was established for undepleted investments held before fiscal year 2017.

 

81 

 

·Goodwill in the acquisition of shares is no longer subject to amortization. Goodwill generated before 2017 will be subject to amortization according to the rules enforceable at the moment of generation of the goodwill, however amortization of the undepleted values as of January 1, 2017 may not take more than five years, and must be done through the straight line method.

 

·VAT modifications: (a) general rate increased to 19%; (b) eight month window period to credit input tax; (c) input tax, on the acquisition or importation of fixed assets may be deductible for income tax purposes, unless it is to be treated as creditable, or as part of the tax cost of the asset; and (d) sale of crude oil to refineries subject to VAT at a rate of 19%.

 

·Banking tax (4x1000), to become permanent.

 

·Benefits for the oil and gas industry: taxpayers that increase investments in exploration of new hydrocarbon reserves, incorporation of new recoverable reserves, and the addition of proven reserves, would have the right to a Tax Refund Certificate (CERT), which could be used to pay taxes administered by the Colombian Tax Office or sold in the market to other taxpayers.  

 

Chile

 

Regulation of the oil and gas industry

 

Under the Chilean Constitution, the state is the exclusive owner of all mineral and fossil substances, including hydrocarbons, regardless of who owns the land on which the reserves are located. The exploration and exploitation of hydrocarbons may be carried out by the state, companies owned by the state or private entities through administrative concessions granted by the President of Chile by Supreme Decree or CEOPs executed by the Minister of Energy. Exploitation rights granted to private companies are subject to special taxes and/or royalty payments. The hydrocarbon exploration and exploitation industry is supervised by the Chilean Ministry of Energy.

 

In Chile, a participant is granted rights to explore and exploit certain assets under a CEOP. If a participant breaches certain obligations under a CEOP, the participant may lose the right to exploit certain areas or may be required to return all or a portion of the awarded areas to Chile with no right of compensation. Although the government of Chile cannot unilaterally modify the rights granted in the CEOP once it is signed, exploration and exploitation are nonetheless subject to significant government regulations, such as regulations concerning the environment, tort liability, health and safety and labor.

 

Regulatory framework

 

Regulation of exploration and production activities

 

Oil and gas exploration and development is governed by the Political Constitution of the Republic of Chile and Decree with Law Force No 2 of 1986 of the Ministry of Mines, which set forth the revised text of the Decree Law 1089 of 1975, on CEOPS. However, the right to explore and develop fields is granted for each area under a CEOP between Chile and the relevant contractors. The CEOP establishes the legal framework for hydrocarbon activities, including, among other things, minimum investment commitments, exploration and exploitation phase durations, compensation for the private company (either in cash or in kind) and the applicable tax regime. Accordingly, all the provisions governing the exploitation and development of our Chilean operations are contained in our CEOPs and the CEOPs constitute all the licenses that we need in order to own, operate, import and export any of the equipment used in our business and to conduct our gas and petroleum operations in Chile.

 

Under Chilean law, the surface landowners have no property rights over the minerals found under the surface of their land. Subsurface rights do not generate any surface rights, except the right to impose legal easements or rights of way. Easements or rights of way can be individually negotiated with individual surface land owners or can be granted without the consent of the landowner through judicial process. Pursuant to the Chilean Code of Mines, a judge can permit a party to use an easement pending final adjudication and settlement of compensation for the affected landowner.

 

82 

Taxation

 

With regard to indirect taxes on hydrocarbon exploitation, the general rule is that hydrocarbons are transferred to the contractor (its retribution under the CEOP), and those re-acquisitions from the contractor performed by Chile or its enterprises, as well as their corresponding acts, contracts and documents, are tax exempt. In addition, hydrocarbon exports by the contractor are also tax exempt. With regard to income taxes, as provided by article 5 of Decree Law No. 1,089, the contractor is subject either to a single tax calculated on its retribution, equal to 50% of such retribution, or to the general income tax regime established in the Income Tax Law (Decree Law No. 824 of 1974), in force at the time of the execution of the public deed which contains CEOPs, terms of which will be applicable and invariable throughout the duration of the contract. Income in Chile is subject to corporate tax on an accrual basis and has a current rate of 24% for fiscal year 2016. The applicable and invariable corporate income tax rates of our CEOPs range between 15% and 18.5%, as follows: the Fell Block is subject to a rate of 15%, the Otway and Tranquilo Blocks are subject to a rate of 17% and the Flamenco, Isla Norte and Campanario Blocks are subject to a rate of 18.5% for the income accrued or received during 2012 and 17% for the income accrued or received during 2013 and onward. Dividends or profits distributed to the foreign shareholders of the contractors are subject to 35% Additional Withholding Tax with a tax credit for the corporate income tax paid by the contractor. With regard to the value added tax, contractors may obtain as a refund the value added tax (which is 19% according to the Sales and Services Tax Law contained in Decree Law No. 825 of 1974) supported or paid on the import or purchase of goods or services used in connection with the exploration and exploitation activities. The applicable tax regime for each CEOP remains unchanged throughout the duration of the CEOP.
The Chilean Congress approved a reform to the income tax law in September 2014 which was amended in February 2016.  Under this reform the income tax rate will increase from 20% in 2013 to: 21% in 2014, 22.5% in 2015, 24% in 2016, 25.5% in 2017 and 27% in 2018. The operating subsidiaries that we control in Chile, which are GeoPark TdF S.A., GeoPark Fell S.p.A. and GeoPark Magallanes Limitada, are not affected by the income tax reform mentioned since they are covered by the tax treatment established in the CEOPs. The above has been confirmed by the Chilean IRS through ruling N°2478/2016.

 

Brazil

 

Regulation of the oil and gas industry

 

Article 177 of the Brazilian Federal Constitution of 1988 provides for the Federal Government’s monopoly over the prospecting and exploration of oil, natural gas resources and other fluid hydrocarbon deposits, as well as over the refining, importation, exportation and sea or pipeline transportation of crude oil and natural gas. Initially, paragraph one of article 177 barred the assignment or concession of any kind of involvement in the exploration of oil or natural gas deposits to private industry. On November 9, 1995, however, Constitutional Amendment Number 9 altered paragraph one of article 177 so as to allow private or state-owned companies to engage in the exploration and production of oil and natural gas, subject to the conditions to be set forth by legislation.

 

Regulatory framework

 

Pricing policy

 

Until the enactment of the Brazilian Petroleum Law, the Brazilian government regulated all aspects of the pricing of oil and oil products in Brazil, from the cost of oil imported for use in refineries to the price of refined oil products charged to the consumer. Under the rules adopted following the Brazilian Petroleum Law, the Brazilian government changed its price regulation policies. Under these regulations, the Brazilian government: (1) introduced a new methodology for determining the price of oil products designed to track prevailing international prices denominated in U.S. dollars, and (2) gradually eliminated controls on wholesale prices.

 

Concessions

 

In addition to opening the Brazilian oil and natural gas industry to private investment, the Brazilian Petroleum Law created new institutions, including the ANP, to regulate and control activities in the sector. As part of this mandate, the ANP is responsible for licensing concession rights for the exploration, development and production of oil and natural gas in Brazil’s sedimentary basins through a transparent and competitive bidding process. The ANP has conducted 13 bidding rounds for exploration concessions since 1999. Our PN-T-597 is still subject to the entry into the concession agreement. See “—Our operations—Operations in Brazil” and “Item 3. Key information—D. Risk factors—Risks relating to our business—The PN-T-597 concession is subject to an injunction and may not close” for more information.

 

83 

Taxation

 

The Brazilian Petroleum Law introduced significant modifications and benefits to the taxation of oil and natural gas activities. The main component of petroleum taxation is the government take, comprised of license fees, fees payable in connection with the occupation or title of areas, royalties and a special participation fee. The introduction of the Brazilian Petroleum Law presents certain tax benefits primarily with respect to indirect taxes. Such indirect taxes are very complex and can add significantly to project costs. Direct taxes are mainly corporate income tax and social contribution on net profit.


        Government take.

 

With the effectiveness of the Brazilian Petroleum Law and the regulations promulgated by the ANP, concessionaires are required to pay the Brazilian federal government the following:

 

·license fees;

 

·rent for the occupation or retention of areas;

 

·special participation fee; and

 

·royalties on production.

 

The minimum value of the license fees is established in the bidding rules for the concessions, and the amount is based on the assessment of the potential, as conducted by the ANP. The license fees must be paid upon the execution of the concession contract. Additionally, concessionaires are required to pay a rental fee to landowners varying from 0.5% to 1.0% of the respective hydrocarbon production.

 

The special participation fee is an extraordinary charge that concessionaires must pay in the event of obtaining high production volumes and/or profitability from oil fields, according to criteria established by applicable regulation, and is payable on a quarterly basis for each field from the date on which extraordinary production occurs. This participation rate, whenever due, may reach up to 40% of net revenues depending on (i) volume of production and (ii) whether the block is onshore, shallow water or deep water. Under the Brazilian Petroleum Law and applicable regulations issued by the ANP, the special participation fee is calculated based upon quarterly net revenues of each field, which consist of gross revenues calculated using reference prices published by the ANP (reflecting international prices and the exchange rate for the period) less: royalties paid; investment in exploration; operational costs; and depreciation adjustments and applicable taxes.

 

The ANP is responsible for determining monthly minimum prices for petroleum produced in concessions for purposes of royalties payable with respect to production. Royalties generally correspond to a percentage ranging between 5% and 10% applied to reference prices for oil or natural gas, as established in the relevant bidding guidelines (edital de licitação) and concession agreement. In determining the percentage of royalties applicable to a particular concession, the ANP takes into consideration, among other factors, the geological risks involved and the production levels expected.

 

Relevant Tax Aspects on Upstream Activities. The special customs regime for goods to be used in the oil and gas activities in Brazil, REPETRO, aims primarily at reducing the tax burden on companies involved in exploring and extracting oil and natural gas, through the total suspension of federal taxes due on the importation of equipment (platforms, subsea equipment, among others), under leasing agreements, subject to the compliance with applicable legal requirements. The period in which the goods are allowed to remain in Brazil under the REPETRO regime may vary depending on the importer, but usually corresponds to the duration of the contract executed between the Brazilian company and the foreign entity, or the period for which the company was authorized to exploit or produce oil and gas.

 

In 2007, the legislation regarding the State Value Added Tax—ICMS imposed taxation on the import of equipment into Brazil under the REPETRO regime was significantly changed by ICMS Convention No. 130/2007. This regulation allows each State to grant the ICMS tax calculation basis reduction (generating a tax burden of 7.5% with the recoverability of credits or 3%, without the recoverability of credits) for goods purchased under the REPETRO regime for the production phase and the total exemption or ICMS tax calculation basis reduction (generating a tax burden of 1.5%, without the recoverability of credits) for the exploration phase. In order to be in force, the ICMS Convention No. 130/07 must be included in each state’s legislation.

 

84 

For example, currently, based on Convention No. 130/2007, the state of Rio de Janeiro grants tax calculation basis reduction for the exploitation (generating a tax burden of 7.5%, with the recoverability of credits or 3%, without the recoverability of credits) and production of oil and gas (generating a tax burden of 1.5%, without the recoverability of credits). For production activities, the legislation previously granted an exemption of ICMS, which was changed to a tax calculation basis reduction, according to Resolution Sefaz No. 631, dated May 14, 2013. Taxpayers, however, have challenged this change and received favorable decisions in court in order to avoid collecting ICMS on REPETRO imports as, according to STF (Supreme Court of Justice), the temporary imports on REPETRO do not constitute an ICMS triggering event.

 

It is important to mention that before the enactment of the Convention No. 130/2007, the State of Rio de Janeiro has attempted to impose ICMS on production activities, based on State Law No. 4,117, dated June, 27, 2003, which was regulated by Decree No. 34,761, dated February 3, 2004, and was subsequently suspended by Decree No. 34,783 of February 4, 2004 for an undetermined period of time. This legislation has been revoked in 2015 when Rio de Janeiro State created Law No. 7,183/2015 aiming to collect ICMS on the extraction of oil and Law No. 7,182/2015 creating a new fee per barrel of oil produced in the state. The constitutionality of these laws is currently being challenged by taxpayers. It is important to highlight that, while such legislation applies for oil fields operated in the State of Rio de Janeiro, legislation may vary in other states.

 

Pursuant to the Brazilian Petroleum Law and subsequent legislation, the federal government enacted Law No. 10,336/01, to impose the Contribution for Intervention in the Economic Sector, or CIDE, an excise tax payable by producers, blenders and importers on transactions with some oil and fuel products, which is imposed at a flat rate based on the specific quantities of each product. Currently, the CIDE rates are zero, based on Decree No. 7,764/2012.

 

Brazil has enacted a corporate tax reform, Law 12.973 of 13 May 2014. On upstream operations, as from 2015 fiscal year, the new tax law may generate timing effects for income tax purposes on the deduction of pre-operational costs as well as depreciation of fixed assets and amortization of intangibles. The new law imposes restrictions for the tax deduction of goodwill arising from in-house operations, and brings several changes to the Brazilian CFC rules.

 

Peru

 

Regulation of the oil and gas industry

 

The hydrocarbons activities in Peru are mainly regulated by the General Hydrocarbons Law (Law 26,221), and several regulations enacted in order to develop the provisions included in such law.

 

According to the Hydrocarbons Law, oil and gas exploration and production activities are carried out under license or service contracts granted by the government. Under a license contract, the investor pays a royalty, whereas under a service contract, the government pays remuneration to the contractor. As stated by the Peruvian Constitution and the Organic Law for Hydrocarbons, a license contract does not imply a transfer or lease of property over the area of exploration or exploitation. By virtue of the license contract, the contractor acquires the authorization to explore or to exploit hydrocarbons in a determined area, and Perupetro (the entity that holds the Peruvian state interest) transfers the property right in the extracted hydrocarbons to the contractor, who must pay a royalty to the state.

 

Regulatory framework

 

License and service contracts are approved by a supreme decree issued by the Peruvian Ministry of Economy and Finance, and the Peruvian Ministry of Energy and Mining, and can only be modified by a written agreement signed by the parties. Before initiating any negotiation, every oil and gas company must be duly qualified by Perupetro, in order to determine if it fulfills all the requirements needed to develop exploration and production activities under the contract form requirements mentioned above.

 

85 

License and services agreements may be granted for just an exploitation stage -when a commercial discovery has been made- or for an exploration and exploitation stage –when such discovery has not been made yet. In this case, the exploration phase will last no more than 7 years, counted from the effective date of the contract (60 days after the signing date). This term can be divided into several periods as agreed in the contract, and all of them with a minimum work obligation that should be fulfilled by a contractor in order to access the next exploration period. The exploitation phase will last 40 years from the effective date of the contract in case of natural gas discoveries and 30 years from the effective date in case of oil discoveries.

 

The Ministry of Energy and Mines may exceptionally authorize an extension of three years for the exploration stage, if the contractor has fulfilled with the minimum work program established in the contract, and also commits to fulfill an additional work program that justifies such extension. The contractor shall be responsible for providing the technical and economic resources required for the execution of the operations of this phase.

 

The Peruvian regulations also established the roles of the Peruvian government agencies that regulate, promote and supervise the oil and gas industry, including the Ministry of Energy and Mines, Perupetro and OSINERGMIN.

 

Taxation 

 

The fiscal regime that applies in Peru to the oil and gas industry consists of a combination of corporate income tax, royalties and other levies.

 

In general terms, oil and gas companies are subject to the general corporate income tax regime that is stabilized in the applicable regime on the date of subscription of the original License Agreement (due to a tax stability contract); nevertheless, there are certain special tax provisions for the oil and gas sector.

 

Resident companies (incorporated in Peru), are subject to income tax on their worldwide taxable income. Branches and permanent establishments of foreign companies that are located in Peru and non-resident entities are taxed on Peruvian source income only.

 

With respect to the Morona Agreement, in which we take part, the applicable income tax stabilized regime is from 1995, which is the year of subscription of the original License Agreement. The income tax rate in 1995 was 30% and there was no withholding income tax for dividends. Additionally, in 1995 it was stated that the income tax should not be lower than 2% of the net assets of the Company (the “Minimum Income Tax”). The Minimum Income Tax was later declared unconstitutional, which is why, even when there was a tax stability contract, the Minimum Income Tax has been understood as not applicable or enforceable.

 

Taxable income is generally computed by reducing gross revenue by cost of goods sold and all expenses necessary to produce the income or maintain the source of income. Certain types of revenue, however, must be computed as specified in the tax law and some expenses are not fully deductible for tax purposes. Business transactions must be recorded in legally authorized accounting records that are in full compliance with the International Accounting Standards (IAS). Contractors in a license or services contract for the exploration or exploitation of hydrocarbons (Peruvian corporations and branches) are entitled to keep their accounting records in foreign currency, but taxes must be paid in Peruvian Nuevos Soles (“PEN”).

 

Any investments in a contract area that did not reach the commercial extraction stage and that were totally released, can be accumulated with the same type of investments made in another contract area that has reached the stage of commercial extraction.

 

These investments are amortized in accordance with the amortization method chosen in the letter contract. If the contractor has entered into a single contract, the accumulated investments are charged as a loss against the results of the contract for the year of total release of the area for any contract that did not reach the commercial extraction stage, with the exception of investments consisting of buildings, power installations, camps, means of communication, equipment and other goods that the contractor keeps or recovers to use in the same operations or in other operations of a different nature.

 

86 

The contractor determines the tax base and the amount of the tax, separately and for each contract. If the contractor carries out related activities (i.e., activities related to oil and gas, but not carried out under the terms of the contract) or other activities (i.e., activities not related to oil and gas), the contractor is obligated to determine the tax base and the amount of tax, separately, and for each activity. The corresponding tax is determined based on the income tax provisions that apply in each case (subject to the tax stability provisions for contract activities and based on the regular regime for the related activities or other activities). The total income tax amount that the contractor must pay is the sum of the amounts calculated for each contract, for both the related activities and for the other activities. The forms to be used for tax statements and payments are determined by the tax administration. If the contractor has more than one contract, it may offset the tax losses generated by one or more contracts against the profits resulting from other contracts or related activities. Moreover, the tax losses resulting from related activities may be offset against the profits from one or more contracts.

 

It is possible to choose the allocation of tax losses to one or more of the contracts or related activities that have generated the profits, provided that the losses are depleted or compensated to the limit of the profits available. This means that if there is another contract or related activity, the taxpayer can continue compensating tax losses until they are completely offset. A contractor with tax losses from one or more contracts or related activities may not offset them against profits generated by the other activities. Furthermore, in no case may tax losses generated by the other activities be offset against the profits resulting from the contracts or the related activities.

 

During the exploration phase, operators are exempt from import duties and other forms of taxation applicable to goods intended for exploration activities. Exemptions are withdrawn at the production phase, but exceptions are made in certain instances, and the operator may be entitled to temporarily import goods tax-free for a two-year period (“Temporary Import”). A temporary Import may be extended for additional one year periods for up to two times upon the request of an operator, approval of the Ministry of Energy and Mines and authorization of the Superintendencia Nacional de Aduanas y de Administracion Tributaria (Peruvian Customs Agency).

 

Environmental Regulation

 

Before initiating any hydrocarbon activity (e.g. seismic exploration, drilling of exploration wells, etc.) the contractor must file and obtain an approval for an Environmental Impact Study (EIS), which is the most important permit related to HSE for any hydrocarbon project. This study includes technical, environmental and social evaluations of the project to be executed in order to define the activities that should be required for preventing, minimizing, mitigating and remediation of the possible negative environmental and social impacts that the hydrocarbon project may generate.

 

There are general environmental regulations for the protection of water, soils, air, endangered species, biodiversity, natural protected areas, etc. In addition, there are specific environmental regulations applicable to the hydrocarbon industry.

 

Argentina

 

Regulatory framework

 

From the 1920s to 1989, the Argentine public sector dominated the upstream segment of the Argentine oil and gas industry and the midstream and downstream segment of the business.

 

In 1989, Argentina enacted certain laws aimed at privatizing the majority of its state-owned companies and issued a series of presidential decrees (namely, Decrees No. 1055/89, 1212/89 and 1589/89 (“Oil Deregulation Decrees”), relating specifically to deregulation of energy activities). The Oil Deregulation Decrees eliminated restrictions on imports and exports of crude oil, deregulated the domestic oil industry, and effective January 1, 1991, the prices of oil and petroleum products were also deregulated. In 1992, Law No. 24,145, referred to as the Privatization Law, privatized YPF and provided for transfer of hydrocarbon reservoirs from the Argentine government to the provinces, subject to the existing rights of the holders of exploration permits and production concessions.

 

In October 2004, the Argentine Congress enacted Law No. 25,943, creating a new state-owned energy company, Energía Argentina S.A. (“ENARSA”). The corporate purpose of ENARSA is the exploration and exploitation of solid, liquid and gaseous hydrocarbons; the transport, storage, distribution, commercialization and industrialization of these products; as well as the transportation and distribution of natural gas, and the generation, transportation, distribution and sale of electricity. Moreover, Law No. 25,943 granted ENARSA all offshore areas located beyond 12 nautical miles from the coastline up to the outer boundary of the continental shelf that were vacant at the time of the effectiveness of this law (i.e. November 3, 2004).

 

87 

On May 3, 2012, the Argentine Congress passed the Hydrocarbons Sovereignty Act. This law declared achieving self-sufficiency in the supply of hydrocarbons, as well as in the exploitation, industrialization, transportation and sale of hydrocarbons, a national public interest and a priority for Argentina. In addition, the law expropriated 51% of the share capital of YPF, the largest Argentine oil company, from Repsol, the largest Spanish oil company.

 

On July 28, 2012, Presidential Decree 1277/2012, which regulated the Hydrocarbon Sovereignty Law, was released, creating a Strategic Planning and Coordination Committee for the National Hydrocarbon Investment Plan and vesting it with the power to set the sector’s reference prices and to develop investment plans for the country to increase production and reserves. The decree introduced important changes to the rules governing Argentina’s oil and gas industry, including the repeal of certain articles of Deregulation Decrees passed during 1989 relating to free marketability of hydrocarbons at negotiated prices, the deregulation of the oil and gas industry, freedom to import and export hydrocarbons and the ability to keep proceeds from export sales in foreign bank accounts.

 

On January 4, 2016, immediately after the new national administration took office, Presidential Decree 272/2015 was released. This Decree abrogated the provisions of the Presidential Decree 1277/2012 which had repealed the Deregulation Decrees. Thus, the Deregulation Decrees were reinstated.

 

Other measures have also been taken by the new presidential administration aimed at reducing government intervention and reestablishing market forces in the oil & gas industry.

 

Domain and Jurisdiction of hydrocarbons resources

 

After a constitutional reform enacted in 1994, eminent domain over hydrocarbon resources lying in the territory of a provincial state is now vested in such provincial state, while eminent domain over hydrocarbon resources lying offshore on the continental platform beyond the jurisdiction of the coastal provincial states is vested in the federal state

 

Thus, oil and gas exploration permits and exploitation concessions are now granted by each provincial government. A majority of the existing concessions were granted by the federal government prior to the enactment of Law No.26,197 and were thereafter transferred to the provincial states.

 

Regulation of exploration and production activities

 

New Hydrocarbon Act:

 

In October 31, 2014 the Argentine Republic Official Gazette published the text of Law No. 27,007, amending the Hydrocarbon Law No. 17,319.

 

The most relevant aspects of the new law are as follows:

 

·With regards to concessions, three types of concessions are provided, namely, conventional exploitation, unconventional exploitation, and exploitation in the continental shelf and territorial waters, establishing the respective terms for each type.

 

·The terms for hydrocarbon transportation concessions were adjusted in order to comply with the exploitation concessions terms.

 

·With regards to royalties, a maximum of 12% is established, which may reach 18% in the case of granted extensions, where the law also establishes the payment of an extension bond for a maximum amount equal to the amount resulting from multiplying the remaining proven reserves at the end of effective term of the concession by 2% of the average basin price applicable to the respective hydrocarbons over the 2 years preceding the time on which the extension was granted.

 

·The extension of the Investment Promotion Regime for the Exploitation of Hydrocarbons (Decree No. 929/2013) is established for projects representing a direct investment in foreign currency of at least 250 million dollars, increasing the benefits for other type of projects.

 

88 

 

Regulation of transportation activities

 

Exploitation concessionaires have the exclusive right to obtain a transportation concession for the transport of oil and gas from the provincial states or the federal government, depending on the applicable jurisdiction. Such transportation concessions include storage, ports, pipelines and other fixed facilities necessary for the transportation of oil, gas and by-products. Transportation facilities with surplus capacity must transport third parties’ hydrocarbons on an open-access basis, for a fee which is the same for all users on similar terms. As a result of the privatizations of YPF and Gas del Estado, a few common carriers of crude oil and natural gas were chartered and continue to operate to date.

 

Taxation

 

Exploitation concessionaires are subject to the general federal and provincial tax regime. The most relevant federal taxes are the income tax (35%), the value added tax (21%) and a tax on assets. The most relevant provincial taxes are the turnover tax (1% to 3%) and stamp tax. In 2002, in response to the economic crisis, the federal government adopted new taxes on oil and gas products, including export taxes ranging from 5% for by-products to 45% for crude oil. Such export taxes lapsed and terminated on January 6, 2016 on the 15th anniversary of their enactment.

 

C.Organizational structure

 

We are an exempted company incorporated pursuant to the laws of Bermuda. We operate and own our assets directly and indirectly through a number of subsidiaries. See an illustration of our corporate structure in Note 20 (“Subsidiary undertakings”) to our Consolidated Financial Statements.

 

D.Property, plant and equipment

 

See “—B. Business Overview—Title to properties.”

 

ITEM 4A. UNRESOLVED STAFF COMMENTS

 

Not applicable.

 

89 

ITEM 5. OPERATING AND FINANCIAL REVIEW AND PROSPECTS

 

A.Operating results

 

The following discussion of our financial condition and results of operations should be read in conjunction with our Consolidated Financial Statements and the notes thereto as well as the information presented under “Item 3. Key Information— A. Selected financial data.”

 

The following discussion contains forward-looking statements that involve risks and uncertainties. Our actual results may differ materially from those discussed in the forward-looking statements as a result of various factors, including those set forth in “Item 3. Key Information—D. Risk factors” and “Forward-looking statements.”

 

Factors affecting our results of operations

 

We describe below the year-to-year comparisons of our historical results and the analysis of our financial condition. Our future results could differ materially from our historical results due to a variety of factors, including the following:

 

Discovery and exploitation of reserves

 

Our results of operations depend on our level of success in finding, acquiring (including through bidding rounds) or gaining access to oil and natural gas reserves. While we have geological reports evaluating certain proved, contingent and prospective resources in our blocks, there is no assurance that we will continue to be successful in the exploration, appraisal, development and commercial production of oil and natural gas. The calculation of our geological and petrophysical estimates is complex and imprecise, and it is possible that our future exploration will not result in additional discoveries, and, even if we are able to successfully make such discoveries, there is no certainty that the discoveries will be commercially viable to produce.

 

For the year ended December 31, 2016, we made total capital expenditures of US$39.3 million (US$26.2 million, US$7.8 million, US$1.7 million and US$3.6 million in Colombia, Chile, Argentina and Brazil, respectively) for the year 2016, consisting of US$18.2 million related to exploration.

 

Oil prices were volatile since the end of 2014. In preparation for continued volatility, we have developed multiple scenarios for our 2017 capital expenditure program. See “Item 4. Information on the Company –B. Business Overview—2017 Strategy and Outlook.”

 

Funding for our capital expenditures relies in part on oil prices remaining close to our estimates or higher levels and other factors to generate sufficient cash flow. Low oil prices affect our revenues, which in turn affect our debt capacity and the covenants in our financing agreements, as well as the amount of cash we can borrow using our oil reserves as collateral, the amount of cash we are able to generate from current operations and the amount of cash we can obtain from prepayment agreements such as the Trafigura Agreement, which is our offtake and prepayment agreement. If we are not able to generate the sales which, together with our current cash resources, are sufficient to fund our capital program, we will not be able to efficiently execute our work program which would cause us to further decrease our work program, which could harm our business outlook, investor confidence and our share price.

 

If oil prices average higher than the base budget price, we have the ability to allocate additional capital to more projects and increase its work and investment program and thereby further increase oil and gas production.

 

Our results of operations will be adversely affected in the event that our estimated oil and natural gas asset base does not result in additional reserves that may eventually be commercially developed. In addition, there can be no assurance that we will acquire new exploration blocks or gain access to exploration blocks that contain reserves. Unless we succeed in exploration and development activities, or acquire properties that contain new reserves, our anticipated reserves will continually decrease, which would have a material adverse effect on our business, results of operations and financial condition.

 

Oil and gas revenue and international prices

 

Our revenues are derived from the sale of our oil and natural gas production, as well as of condensate derived from the production of natural gas. Our oil and natural gas prices are driven by the international prices of oil and methanol (for our Chilean gas production), respectively, which are denominated in US$. The price realized for the oil we produce is generally linked to WTI, Brent or Vasconia. The price realized for the natural gas we produce in Chile is linked to the international price of methanol, which is settled in the international markets in US$. The market price of these commodities is subject to significant fluctuation and has historically fluctuated widely in response to relatively minor changes in the global supply and demand for oil and natural gas, market uncertainty, economic conditions and a variety of additional factors.

 

90 

From January 1, 2011 to December 31, 2016, Brent spot prices ranged from a low of US$30.7 per barrel to a high of US$125.5 per barrel, NYMEX West Texas International (“WTI”) crude oil contracts prices ranged from a low of US$30.3 per bbl to a high of US$109.5 per bbl, Henry Hub natural gas average spot prices ranged from a low of US$1.7 per mmbtu to a high of US$6.0 per mmbtu, US Gulf methanol spot barge prices ranged from a low of US$250 per metric ton to a high of US$635 per metric ton. Furthermore, oil, natural gas and methanol prices do not necessarily fluctuate in direct relationship to each other.

 

As a consequence of the oil price crisis which started in the second half of 2014 (WTI and Brent, the main international oil price markers, fell more than 60% between August 2014 and March 2016), we took decisive steps in 2015 and 2016 to adapt to the new oil price environment. We reduced our capital expenditure program from US$238 million in 2014 to US$48 million in 2015 and US$39 million in 2016 and implemented significant cost reduction initiatives that resulted in production and operating costs being reduced by 49% (2016 versus 2014), and administrative expenses being reduced by 26% (2016 versus 2014), while increasing average production to approximately 22.4 mboepd and increasing our proved reserves to 73.6 mmboe.

 

In October 2016, we decided to manage part of our exposure to the volatile crude oil price using derivatives. For further information related to Commodity Risk Management Contracts, please see Note 36 to our Consolidated Financial Statements.

 

Additionally, the oil and gas we sell may be subject to certain discounts. For example, in Colombia, the price of oil we sell is based on Vasconia, a marker broadly used in the Llanos Basin, adjusted for certain marketing and quality discounts based on, among other things, API, viscosity, sulfur, delivery point and water content, as well as on certain transportation costs (including pipeline costs and trucking costs). The delivery points for our production range from the well head to the port of export (Coveñas).

 

In Chile, the price of oil we sell to ENAP is based on Brent minus certain marketing and quality discounts. We have a long-term gas supply contract with Methanex. The price of the gas sold under this contract is determined based on a formula that takes into account various international prices of methanol, including US Gulf methanol spot barge prices, methanol spot Rotterdam prices and spot prices in Asia. See “Item 3. Key Information—D. Risk factors—Risks relating to our business—A substantial or extended decline in oil, natural gas and methanol prices may materially adversely affect our business, financial condition or results of operations.” As of the date of this annual report, we had not entered into any derivative arrangements or contracts to mitigate the impact on our results of operations of fluctuations in commodity prices.

 

If the market prices of oil and methanol had fallen by 10% as compared to actual prices during the year, with all other variables held constant, after-tax loss for the year ended December 31, 2016 would have been higher by US$23.7 million (US$23.9 million in 2015).

 

In Brazil, prices for gas produced in the Manati Field are based on a long-term off-take contract with Petrobras. The price of gas sold under this contract is denominated in reais and is adjusted annually for inflation pursuant to the Brazilian General Market Price Index (Índice Geral de Preços—Mercado) (“IGPM”). See Note 3 to our Consolidated Financial Statements.

 

Production and operating costs

 

Our production and operating costs consist primarily of expenses associated with the production of oil and gas, the most significant of which are gas plant leasing, facilities and wells maintenance (including pulling works), labor costs, contractor and consultant fees, chemical analysis, royalties and products, among others. As commodity prices increase or decrease, our production costs may vary. We have historically not hedged our costs to protect against fluctuations.

 

91 

Availability and reliability of infrastructure

 

Our business depends on the availability and reliability of operating and transportation infrastructure in the areas in which we operate. Prices and availability for equipment and infrastructure, and the maintenance thereof, affect our ability to make the investments necessary to operate our business, and thus our results of operations and financial condition. See “Item 3. Key Information—D. Risk factors—Risks relating to our business—Our inability to access needed equipment and infrastructure in a timely manner may hinder our access to oil and natural gas markets and generate significant incremental costs or delays in our oil and natural gas production.”

 

In order to mitigate the risk of unavailability of operating and transportation infrastructure, we have invested in the construction of plant and pipeline infrastructure to produce, process and store hydrocarbon reserves and to transport them to market.

 

Production levels

 

Our oil and gas production levels are heavily influenced by our drilling results, our acquisitions and to oil and natural gas prices.

 

We expect that fluctuations in our financial condition and results of operations will be driven by the rate at which production volumes from our wells decline. As initial reservoir pressures are depleted, oil and gas production from a given well will decline over time. See “Item 3. Key Information—D. Risk factors—Risks relating to our business—Unless we replace our oil and natural gas reserves, our reserves and production will decline over time. Our business is dependent on our continued successful identification of productive fields and prospects and the identified locations in which we drill in the future may not yield oil or natural gas in commercial quantities.”

 

Contractual obligations

 

In order to protect our exploration and production rights in our license areas, we must make and declare discoveries within certain time periods specified in our various special contracts, E&P Contracts and concession agreements. The costs to maintain or operate our license areas may fluctuate or increase significantly, and we may not be able to meet our commitments under these agreements on commercially reasonable terms or at all, which may force us to forfeit our interests in such areas. If we do not succeed in renewing these agreements, or in securing new ones, our ability to grow our business may be materially impaired. See “Item 3. Key Information—D. Risk factors—Risks relating to our business—Under the terms of some of our various CEOPs, E&P Contracts and concession agreements, we are obligated to drill wells, declare any discoveries and file periodic reports in order to retain our rights and establish development areas. Failure to meet these obligations may result in the loss of our interests in the undeveloped parts of our blocks or concession areas.”

 

Administrative expenses

 

Our administrative expenses for the year ended December 31, 2016 decreased by US$3.3 million, or (9)%, compared to the year ended December 31, 2015 resulting from financial discipline and cost reduction initiatives. However, administrative costs may increase as a result of our Peruvian operations, other acquisitions, increased activity or the impact of appreciation of local currencies in the countries where we operate.

 

Acquisitions

 

Our results of operations are significantly affected by our past acquisitions. We generally incorporate our acquired business into our results of operations at or around the date of closing, such as our Colombian acquisitions in 2012 and our Rio das Contas acquisition in 2014, which limits the comparability of the period including such acquisitions with prior or future periods.

 

As described above, part of our strategy is to acquire and consolidate assets in Latin America. We intend to continue to selectively acquire companies, producing properties and concessions. As with our historical acquisitions, any future acquisitions could make year-to-year comparisons of our results of operations difficult. We may also incur additional debt, issue equity securities or use other funding sources to fund future acquisitions.

 

92 

Functional and presentational currency

 

Our Consolidated Financial Statements are presented in US$, which is our functional and presentational currency. Items included in the financial information of each of our entities are measured using the currency of the primary economic environment in which the entity operates, or the functional currency, which is the US$ in each case, except for our Brazil operations, where the functional currency is the real.

 

Geographical segment reporting

 

In the description of our results of operations that follow, our “Other” operations reflect our non-Colombian, non-Chilean and non-Brazilian operations, primarily consisting of our Argentine, Peruvian (mainly related to the start-up of our operations in such country) and corporate head office operations.

 

We divide our business into five geographical segments—Colombia, Chile, Brazil, Peru and Argentina—that correspond to our principal jurisdictions of operation. Activities not falling into these four geographical segments are reported under a separate corporate segment that primarily includes certain corporate administrative costs not attributable to another segment.

 

Description of principal line items

 

The following is a brief description of the principal line items of our statement of income.

 

Revenue

 

Revenue includes the sale of crude oil, condensate and natural gas net of value-added tax (“VAT”), and discounts related to the sale (such as API and mercury adjustments) and overriding royalties due to the ex-owners of oil and gas properties where the royalty arrangements represent a retained working interest in the property. Revenue is recognized when the significant risks and rewards of ownership have been transferred to the buyer, the associated costs and amount of revenue can be estimated reliably, recovery of the consideration is probable, and there is no continuing management involvement with the goods.

 

Commodity risk management contracts

 

Includes realized and unrealized gains and losses arising from commodity risk management contracts.

 

Production and operating costs

 

For a description of our production and operating costs, see “—Factors affecting our results of operations.”

 

Depreciation and write-off of unsuccessful efforts

 

Capitalized costs of proved oil and natural gas properties are depreciated on a licensed-area-by-licensed-area basis, using the unit of production method, based on commercial proved and probable reserves as calculated under the Petroleum Resources Management System methodology promulgated by the Society of Petroleum Engineers and the World Petroleum Council (“PRMS”), which differs from SEC reporting guidelines pursuant to which certain information in the forepart of this annual report is presented. The calculation of the “unit of production” depreciation takes into account estimated future discovery and development costs. Changes in reserves and cost estimates are recognized prospectively. Reserves are converted to equivalent units on the basis of approximate relative energy content.

 

In particular, upon completion of the evaluation phase, a prospect is either transferred to oil and gas properties if it contains reserves, or is charged to profit and loss in the period in which the determination is made. See “—Critical accounting policies and estimates—Oil and gas accounting.”

 

Geological and geophysical expenses

 

Geological and geophysical expenses consist of geosciences costs, including wages and salaries and share-based compensation not subject to capitalization, geological consultancy costs and costs relating to independent reservoir engineer studies.

 

93 

Administrative expenses

 

Administrative costs consist of corporate costs such as director fees and travel expenses, new project evaluations and back-office expenses principally comprised of wages and salaries, share-based compensation, consultant fees and other administrative costs, including certain costs relating to acquisitions.

 

Selling expenses

 

Selling expenses consist primarily of transportation and storage costs.

 

Impairment of non-financial assets

 

Assets that are not subject to depreciation and/or amortization (such as exploration and evaluation assets) are tested annually for impairment. Assets that are subject to depreciation and/or amortization are reviewed for impairment whenever events or changes in circumstances indicate that the carrying amount may not be recoverable.

 

An impairment loss is recognized for the amount by which the asset’s carrying amount exceeds its recoverable amount. The recoverable amount is the higher of an asset’s fair value minus costs to sell and value in use.

 

During 2016, we recognized a reversal of impairment losses amounting to US$5.7 million, while in 2015 and 2014 we recognized impairment losses amounting to US$149.6 million and US$9.4 million. See Note 35 to our Consolidated Financial Statements.

 

Financial costs

 

Financial costs consist of financial income offset by financial expenses. Financial income includes interest received from bank time deposits. Financial expenses principally include interest expense not subject to capitalization, bank charges and the unwinding of long-term liabilities.

 

Foreign exchange gain or loss

 

Foreign exchange gain or loss represents the effect of exchange rate differences.

 

Loss or profit for the period attributable to owners of the Company

 

Loss or profit for the period attributable to owners of the Company consists of losses or profit for the year less non-controlling interest.

 

Critical accounting policies and estimates

 

We prepare our Consolidated Financial Statements in accordance with IFRS and the interpretations of the IFRS Interpretations Committee (“IFRIC”), as adopted by the IASB. The preparation of the financial statements requires us to make judgments, estimates and assumptions that affect the reported amounts of assets, liabilities, revenue and expenses, and related disclosure of contingent assets and liabilities. We continually evaluate these estimates and assumptions based on the most recently available information, our own historical experience and various other assumptions that we believe to be reasonable under the circumstances. Since the use of estimates is an integral component of the financial reporting process, actual results could differ from those estimates.

 

An accounting policy is considered critical if it requires an accounting estimate to be made based on assumptions about matters that are highly uncertain at the time such estimate is made, and if different accounting estimates that reasonably could have been used, or changes in the accounting estimates that are reasonably likely to occur periodically, could materially impact the financial statements. We believe that the following accounting policies represent critical accounting policies as they involve a higher degree of judgment and complexity in their application and require us to make significant accounting estimates. The following descriptions of critical accounting policies and estimates should be read in conjunction with our Consolidated Financial Statements and the accompanying notes and other disclosures.

 

94 

Business combinations

 

Business combinations are accounted for using the acquisition method. The cost of an acquisition is measured as the fair market value of the assets acquired, equity instruments issued and liabilities incurred or assumed on the date of completion of the acquisition. Acquisition costs incurred are expensed and included in administrative expenses. Identifiable assets acquired and liabilities and contingent liabilities assumed in a business combination are measured initially at their fair market values at the acquisition date. The excess of the cost of acquisitions over fair market value of a company’s share of the identifiable net assets acquired is recorded as goodwill. If the cost of the acquisition is less than a company’s share of the net assets required, the difference is recognized directly in the statement of income.

 

The determination of fair value of identifiable acquired assets and assumed liabilities means that we are to make estimates and use valuation techniques, including independent appraisers. The valuation assumptions underlying each of these valuation methods are based on available updated information, including discount rates, estimated cash flows, market risk rates and other data. As a result, the process of identification and the related determination of fair values require complex judgments and significant estimates.

 

Cash flow estimates for impairment assessments

 

Cash flow estimates for impairment assessments require assumptions about two primary elements: future prices and reserves. Estimates of future prices require significant judgments about highly uncertain future events. Historically, oil and natural gas prices have exhibited significant volatility. Our forecasts for oil and natural gas revenues are based on prices derived from future price forecasts among industry analysts, as well as our own assessments. Estimates of future cash flows are generally based on assumptions of long-term prices and operating and development costs.

 

The process of estimating reserves requires significant judgments and decisions based on available geological, geophysical, engineering and economic data. The estimation of economically recoverable oil and natural gas reserves and related future net cash flows was performed based on the D&M Reserves Report. Such estimates incorporate many factors and assumptions including:

 

·expected reservoir characteristics based on geological, geophysical and engineering assessments;

 

·future production rates based on historical performance and expected future operating and investment activities;

 

·future oil and natural gas prices and quality differentials;

 

·anticipated effects of regulation by governmental agencies; and

 

·future development and operating costs.

 

Our management believes these factors and assumptions are reasonable based on the information available at the time we prepare our estimates. However, these estimates may change substantially as additional data from ongoing development activities and production performance becomes available and as economic conditions impacting oil and natural gas prices and costs change.

 

For further information related to impairment of property, plant and equipment, please see Note 35 to our Consolidated Financial Statements.

 

Oil and gas accounting

 

Oil and gas exploration and production activities are accounted for in accordance with the successful efforts method on a field by field basis. We account for exploration and evaluation activities in accordance with IFRS 6, Exploration for and Evaluation of Mineral Resources, capitalizing exploration and evaluation costs until such time as the economic viability of producing the underlying resources is determined. Costs incurred prior to obtaining legal rights to explore are expensed immediately to the income statement.

 

95 

Exploration and evaluation costs may include: license acquisition, geological and geophysical studies (i.e., seismic), direct labor costs and drilling costs of exploratory wells. No depreciation and/or amortization are charged during the exploration and evaluation phase. Upon completion of the evaluation phase, the prospects are either transferred to oil and gas properties or charged to expense in the period in which the determination is made, depending whether they have found reserves. If not developed, exploration and evaluation assets are written off after three years, unless it can be clearly demonstrated that the carrying value of the investment is recoverable. All field development costs are considered construction in progress until they are finished and capitalized within oil and gas properties, and are subject to depreciation once completed. Such costs may include the acquisition and installation of production facilities, development drilling costs (including dry holes, service wells and seismic surveys for development purposes), project-related engineering and the acquisition costs of rights and concessions related to proved properties.

 

Workovers of wells made to develop reserves and/or increase production are capitalized as development costs. Maintenance costs are charged to income when incurred.

 

Capitalized costs of proved oil and gas properties and production facilities and machinery are depreciated on a licensed area by licensed area basis, using the unit of production method, based on commercial proved and probable reserves. The calculation of the “unit of production” depreciation takes into account estimated future finding and development costs, and is based on current year-end un-escalated price levels. Changes in reserves and cost estimates are recognized prospectively. Reserves are converted to equivalent units on the basis of approximate relative energy content.

 

Oil and gas reserves for purposes of our Consolidated Financial Statements are determined in accordance with PRMS, and were estimated by DeGolyer and MacNaughton, independent reserves engineers.

 

Depreciation of the remaining property, plant and equipment assets (i.e., furniture and vehicles) not directly associated with oil and gas activities has been calculated by means of the straight line method by applying such annual rates as required to write-off their value at the end of their estimated useful lives. The useful lives range between three and 10 years.

 

Asset retirement obligations

 

Obligations related to the plugging and abandonment of wells once operations are terminated may result in the recognition of significant liabilities. We record the fair value of the liability for asset retirement obligations in the period in which the wells are drilled. When the liability is initially recognized, the cost is also capitalized by increasing the carrying amount of the related asset. Over time, the liability is accreted to its present value at each reporting date, and the capitalized cost is depreciated over the estimated useful life of the related asset. Estimating the future abandonment costs is difficult and requires management to make assumptions and judgments because most of the obligations will be settled after many years. Technologies and costs are constantly changing, as are political, environmental, health, safety and public relations considerations. Consequently, the timing and future cost of dismantling and abandonment are subject to significant modification. Any change in the variables underlying our assumptions and estimates can have a significant effect on the liability and the related capitalized asset and future charges related to the retirement obligations. The present value of future costs necessary for well plugging and abandonment is calculated for each area at the present value of the estimated future expenditure. The liability recognized is based upon estimated future abandonment costs, wells subject to abandonment, time to abandonment, and future inflation rates.

 

Share-based payments

 

We provide several equity-settled, share-based compensation plans to certain employees and third-party contractors, composed of payments in the form of share awards and stock options plans.

 

Fair value of the stock option plans for employee or contractor services received in exchange for the grant of the options is recognized as an expense. The total amount to be expensed over the vesting period, which is the period over which all specified vesting conditions are to be satisfied, is determined by reference to the fair value of the options granted calculated using the Geometric Brownian Motion method. Determining the total value of our share-based payments requires the use of highly subjective assumptions, including the expected life of the stock options, estimated forfeitures and the price volatility of the underlying shares. The assumptions used in calculating the fair value of share-based payment represent management’s best estimates, but these estimates involve inherent uncertainties and the application of management’s judgment.

 

96 

Non-market vesting conditions are included in assumptions in respect of the number of options that are expected to vest. At each balance sheet date, we revise our estimates of the number of options that are expected to vest. We recognize the impact of the revision to original estimates, if any, in the statement of income, with a corresponding adjustment to equity.

 

The fair value of the share awards payments is determined at the grant date by reference of the market value of the shares and recognized as an expense over the vesting period.

 

When options are exercised, we issue new common shares. The proceeds received net of any directly attributable transaction costs are credited to share capital (nominal value) and share premium when the options are exercised.

 

Taxation

 

The computation of our income tax expense involves the interpretation of applicable tax laws and regulations in many jurisdictions. The resolution of tax positions taken by us, through negotiations with relevant tax authorities or through litigation, can take several years to complete and in some cases it is difficult to predict the ultimate outcome.

 

In addition, we have tax-loss carry-forwards in certain taxing jurisdictions that are available to offset against future taxable profit. However, deferred tax assets are recognized only to the extent that it is probable that taxable profit will be available against which the unused tax losses can be utilized. Management judgment is exercised in assessing whether this is the case.

 

To the extent that actual outcomes differ from management’s estimates, taxation charges or credits may arise in future periods.

 

Contingencies

 

From time to time, we may be subject to various lawsuits, claims and proceedings that arise in the normal course of business, including employment, commercial, environmental and health & safety matters. For example, from time to time, the Company receives notices of environmental, health and safety violations. Based on what our Management currently knows, such claims are not expected to have a material impact on the financial statements.

 

Recent accounting pronouncements

 

See Note 2.1.1 to our Consolidated Financial Statements.

 

Results of operations

 

The following discussion is of certain financial and operating data for the periods indicated. You should read this discussion in conjunction with our Consolidated Financial Statements and the accompanying notes.

 

We closed the acquisition of Brazilian Rio das Contas on March 31, 2014 and began consolidating its financials beginning on March 31, 2014. Accordingly, our results of operations for the year ended December 31, 2014, are not fully comparable with prior periods. See Note 34 to our Consolidated Financial Statements.

 

As a consequence of the oil price crisis which started in the second half of 2014 (WTI and Brent, the main international oil price markers, fell more than 60% between August 2014 and March 2016), we have undertaken decisive measures to ensure our ability to both maximize the work program and preserve our cash.

 

During 2015 and 2016, we took decisive steps to adapt to the new oil price environment. We reduced our capital expenditure program from US$238 million in 2014 to US$48 million in 2015 and US$39 million in 2016 and implemented significant cost reduction initiatives that resulted in production and operating costs being reduced by 49% (2016 versus 2014), and administrative expenses being reduced by 26% (2016 versus 2014), while increasing average production to approximately 22.4 mboepd and increasing our proved reserves to 73.6 mmboe.

 

In preparation for continued volatility, we have developed multiple scenarios for our 2017 capital expenditure program. See “Item 4. Information on the Company –B. Business Overview—2017 Strategy and Outlook.”

 

97 

Year ended December 31, 2016 compared to year ended December 31, 2015

 

The following table summarizes certain of our financial and operating data for the years ended December 31, 2016 and 2015.

 

  For the year ended December 31,
  2016 2015 % Change from prior year
  (in thousands of US$, except for percentages)
Revenue      
Net oil sales  145,193   162,629   (11)%
Net gas sales  47,477   47,061   1%
Revenue  192,670   209,690   (8)%
Commodity risk management contracts  (2,554)  -   100%
Geological and geophysical expenses  (10,282)  (13,831)  (26)%
Administrative expenses  (34,170)  (37,471)  (9)%
Selling expenses  (4,222)  (5,211)  (19)%
Depreciation  (75,774)  (105,557)  (28)%
Write-off of unsuccessful efforts  (31,366)  (30,084)  4%
Impairment loss reversed (recognized) for non-financial assets  5,664   (149,574)  (104)%
Other operating expense  (1,344)  (13,711)  (90)%
Operating loss  (28,613)  (232,491)  (88)%
Financial costs  (34,101)  (35,655)  (4)%
Foreign exchange gain (loss)  13,872   (33,474)  (141)%
Loss before income tax  (48,842)  (301,620)  (84)%
Income tax (expense) benefit  (11,804)  17,054   (169)%
Loss for the year  (60,646)  (284,566)  (79)%
Non-controlling interest  (11,554)  (50,535)  (77)%
Loss for the year attributable to owners of the Company  (49,092)  (234,031)  (79)%
Net production volumes            
Oil (mbbl)  6,189   5,518   12%
Gas (mcf)  11,911   11,493   4%
Total net production (mboe)  8,174   7,434   10%
Average net production (boepd)  22,394   20,367   10%
Average realized sales price            
Oil (US$ per bbl)  25.6   32.1   (20)%
Gas (US$ per mmcf)  4.5   4.6   (2)%
Average unit costs per boe (US$)            
Operating cost  7.3   10.5   (30)%
Royalties and other  1.5   1.9   (21)%
Production costs(1)  8.8   12.4   (29)%
Geological and geophysical expenses  1.3   2.0   (35)%
Administrative expenses  4.5   5.4   (17)%
Selling expenses  0.6   0.7   (14)%
 
(1)Calculated pursuant to FASB ASC 932.

 

98 

The following table summarizes certain financial and operating data.

 

  For the year ended December 31,
  2016 2015
  Chile Colombia Brazil Other Total Chile Colombia Brazil Other Total
  (in thousands of US$)
Revenue  36,723   126,228   29,719   -   192,670   44,808   131,897   32,388   597   209,690 
Depreciation  (31,355)  (31,148)  (12,974)  (297)  (75,774)  (39,227)  (52,434)  (13,568)  (328)  (105,557)
Impairment and write-off  (19,389)  (1,730)  (4,583)  -   (25,702)  (130,266)  (49,392)        (179,658)
                                         

Revenue

 

For the year ended December 31, 2016, crude oil sales were our principal source of revenue, with 75% and 25% of our total revenue from crude oil and gas sales, respectively. The following chart shows the change in oil and natural gas sales from the year ended December 31, 2015 to the year ended December 31, 2016.

 

  For the year ended
December 31,
  2016 2015
Consolidated (in thousands of US$)
Sale of crude oil  145,193   162,629 
Sale of gas  47,477   47,061 
Total  192,670   209,690 

 

  Year ended December 31, Change from prior year
  2016 2015   %
  (in thousands of US$, except for percentages)
By country  
Colombia  126,228   131,897   (5,669)  (4)%
Chile  36,723   44,808   (8,085)  (18)%
Brazil  29,719   32,388   (2,669)  (8)%
Other  -   597   (597)  (100)%
Total  192,670   209,690   (17,020)  (8)%

 

Revenue decreased 8%, from US$209.7 million for the year ended December 31, 2015 to US$192.7 million for the year ended December 31, 2016, primarily as a result of lower prices. Sales of crude oil increased to 5.9 mmbbl in the year ended December 31, 2016 compared to 5.3 mmbbl in the year ended December 31, 2015, and resulted in net revenue of US$145.2 million for the year ended December 31, 2016 compared to US$162.6 for the year ended December 31, 2015. In addition, sales of gas increased from US$47.1 million for the year ended December 31, 2015 to US$47.5 million for the year ended December 31, 2016 due to higher production.

 

The decrease in 2016 net revenue of US$17.0 million is mainly explained by:

 

·a decrease of US$5.7 million in oil sales in Colombia

 

·a decrease of US$8.1 million in sales in Chile, including US$10.4 million in oil sales partially offset by an increase of US$2.3 million of gas sales.

 

·a decrease of US$2.7 million in sales in Brazil, related to our Manati operations and including US$0.3 million of oil sales and US$2.4 million of gas sales,

 

all of which was due principally to lower oil and gas prices, as further described below.

 

99 

Revenue attributable to our operations in Colombia for the year ended December 31, 2016 was US$126.2 million, compared to US$131.9 million for the year ended December 31, 2015, representing 66% and 63% of our total consolidated sales. The decrease is related to a decrease in the average realized prices per barrel of crude oil from US$28.8 per barrel to US$24.4 per barrel, primarily due to lower reference international prices. This was partially offset by an increased sales of crude oil, from 4.6 mmbbl for the year ended December 31, 2015 to 5.4 mmbbl for the year ended December 31, 2016, an increase of 17%. This increase resulted mainly from the development and appraisal of the Jacana and Tigana fields in the Llanos 34 Block.

 

Revenue attributable to our operations in Chile for the year ended December 31, 2016 was US$36.7 million, a 18% decrease from US$44.8 million for the year ended December 31, 2015, principally due to (1) decreased sales of crude oil of 0.5 mmbbl for the year ended December 31, 2016 compared to 0.7 mmbbl for the year ended December 31, 2015 (a decrease of 29%) due to the decline in oil base production, (2) decreased average realized prices per barrel of crude oil from US$42.2 per barrel for the year December 31, 2015 to US$37.0 per barrel for the year ended December 31, 2016 (a decrease of US$5.2 per barrel or a total of 12%). The decrease in the average realized price per barrel was attributable to lower international reference prices. This was partially offset by an increase in gas sales by US$2.3 million, due to increased gas production levels as compared to the previous year. The contribution to our revenue during such years from our operations in Chile was 19% and 21%, respectively.

 

Revenue attributable to our operations in Brazil for the year ended December 31, 2016 was US$29.7 million, a 8% decrease from US$32.4 million for the year ended December 31, 2015, principally due to decreased sales of gas of 5.8 mmcf for the year ended December 31, 2016 compared to 6.7 mmcf for the year ended December 31, 2015 (a decrease of 13%) due to lower industrial demand. The contribution to our revenue during such years from our operations in Brazil was 15%.

 

Production and operating costs

 

The following table summarizes our production and operating costs for the years ended December 31, 2016 and 2015.

 

  For the year ended December 31,
  2016 2015 % Change from prior year
  (in thousands of US$, except for percentages)
Consolidated (including Colombia, Chile, Argentina, Peru and Brazil)  
Royalties  (11,497)  (13,155)  (13)%
Staff costs  (10,859)  (18,562)  (41)%
Transportation costs  (2,281)  (4,511)  (49)%
Well and facilities maintenance  (13,160)  (19,974)  (34)%
Consumables  (8,283)  (8,591)  (4)%
Equipment rental  (3,868)  (3,517)  10%
Other costs  (17,287)  (18,432)  (6)%
Total  (67,235)  (86,742)  (22)%

 

  Year ended December 31,
  2016 2015
  Chile Brazil Colombia Chile Brazil Colombia
By country (in thousands of US$)
Royalties  (1,495)  (2,721)  (7,281)  (1,973)  (2,998)  (8,150)
Staff costs  (5,866)  (85)  (5,530)  (7,680)     (9,322)
Transportation costs  (1,170)  -   (1,111)  (2,441)     (2,068)
Well and facilities maintenance  (6,122)  (1,419)  (5,619)  (10,628)  (1,651)  (7,611)
Consumables  (1,405)  -   (6,878)  (1,851)     (6,726)
Equipment rental  (42)  -   (3,826)  (101)     (3,404)
Other costs  (6,069)  (4,234)  (6,362)  (4,030)  (3,407)  (11,253)
Total  (22,169)  (8,459)  (36,607)  (28,704)  (8,056)  (48,534)
                         

100 

Consolidated production and operating costs decreased 22%, from US$86.7 million for the year ended December 31, 2015 to US$67.2 million for the year ended December 31, 2016, primarily due to cost reduction efforts and efficiencies, partially offset by increased volume sold.

 

Production and operating costs in Colombia decreased 25%, to US$36.6 million for the year ended December 31, 2016, as compared to the year ended December 31, 2015, primarily due to cost reduction efforts. In addition, operating costs per boe in Colombia decreased to US$5 per boe for the year ended December 31, 2016 from US$9 per boe for the year ended December 31, 2015.

 

Production and operating costs in Chile decreased by 23%, due to cost reduction initiatives and operating costs per boe decreased to US$16 per boe from US$21 per boe in 2015. In the year ended December 31, 2016, the revenue mix for Chile was 51.1% oil and 48.9% gas, whereas for the same period in 2015 it was 65.1% oil and 34.9% gas.

 

Production and operating costs in Brazil increased by 5%, to US$8.4 million for the year ended December 31, 2016, as compared to the year ended December 31, 2015, primarily due to decrease in production. Operating costs per boe increased to US$6 for the year ended December 31, 2016 from US$4 per boe for the year ended December 31, 2015.

 

Geological and geophysical expenses

 

  Year ended December 31, Change from prior year
  2016 2015   %
  (in thousands of US$, except for percentages)
Colombia  (4,296)  (2,798)  (1,498)  54%
Chile  (1,671)  (4,749)  3,078   (65)%
Brazil  (1,053)  (1,103)  50   (5)%
Other  (3,262)  (5,181)  1,919   (37)%
Total  (10,282)  (13,831)  3,549   (26)%

 

Geological and geophysical expenses decreased 26%, from US$13.8 million for the year ended December 31, 2015 to US$10.3 million for the year ended December 31, 2016, primarily as the result of higher allocation to capitalized projects and lower staff costs.

 

Administrative costs

 

  Year ended December 31, Change from prior year
  2016 2015   %
  (in thousands of US$, except for percentages)
Colombia  (14,715)  (10,579)  (4,136)  39%
Chile  (7,153)  (10,978)  3,825   (35)%
Brazil  (3,085)  (2,936)  (149)  5%
Other  (9,217)  (12,978)  3,761   (29)%
Total  (34,170)  (37,471)  3,301   (9)%

 

Administrative costs decreased 9%, from US$37.5 million for the year ended December 31, 2015 to US$34.2 million for the year ended December 31, 2016, primarily as a result of continuing financial discipline.

 

101 

Selling expenses

 

  Year ended December 31, Change from prior year
  2016 2015   %
  (in thousands of US$, except for percentages)
Colombia  (2,830)  (3,658)  828   (23)%
Chile  (994)  (1,085)  91   (8)%
Brazil  (20)     (20)  100%
Other  (378)  (468)  90   (19)%
Total  (4,222)  (5,211)  989   (19)%

 

Selling expenses decreased 19%, from US$5.2 million for year ended December 31, 2015 to US$4.2 million for the year ended December 31, 2016, primarily due to a change in the commercialization mix increasing sales at wellhead in our Colombian operations. In our Chilean operations, selling expenses were 8% lower compared to prior year, primarily as a result of lower oil production levels.

 

Operating (loss) profit

 

  Year ended December 31, Change from prior year
  2016 2015   %
  (in thousands of US$, except for percentages)
Colombia  31,464   (37,227)  68,691   (185)%
Chile  (44,969)  (180,264)  135,295   (75)%
Brazil  (644)  6,639   (7,283)  (110)%
Other  (14,464)  (21,639)  7,175   (33)%
Total  (28,613)  (232,491)  203,878   (88)%

 

We recorded an operating loss of US$28.6 million for the year ended December 31, 2016, an 88% improvement from the operating loss of US$232.5 million for the year ended December 31, 2015, primarily due to the recognition in 2015 of non-cash impairments of non-financial assets amounting to US$149.6 million (US$104.5 million recorded in Chile and US$45.1 million in Colombia). In 2016, we recorded a gain on non-cash impairments reversal of non-financial assets amounting to US$5.7 million in Colombia, resulting from an improved oil price environment and improvements in cost structure.

 

Financial costs

 

Financial costs decreased 4% to US$34.1 million for the year ended December 31, 2016 as compared to US$35.7 million for the year ended December 31, 2015, mainly due to the impact of lower bank charges and higher interest gains.

 

Foreign exchange gain (loss)

 

Foreign exchange variation was 141% to a gain of US$13.9 million for the year ended December 31, 2016 as compared to US$33.5 million loss for the year ended December 31, 2015, mainly because of the appreciation of the real over US$ denominated net debt incurred at the local subsidiary level, where the functional currency is the real.

 

(Loss) Profit before income tax

 

  Year ended December 31, Change from prior year
  2016 2015   %
  (in thousands of US$, except for percentages)
Colombia  25,845   (38,339)  64,184   (167)%
Chile  (58,017)  (193,683)  135,666   (70)%
Brazil  8,762   (37,980)  46,742   (123)%
Other  (25,432)  (31,618)  6,186   (20)%
Total  (48,842)  (301,620)  252,778   (84)%

102 

For the year ended December 31, 2016, we recorded a loss before income tax of US$48.8 million, compared to a loss of US$301.6 million for the year ended December 31, 2015, primarily due to decreased losses from our Chilean and Other operations and profits recorded in our Colombian and Brazilian operations.

 

Income tax (expense) benefit

 

  Year ended December 31, Change from prior year
  2016 2015   %
  (in thousands of US$, except for percentages)
Colombia  (11,969)  (620)  (11,349)  1,830%
Chile  2,155   16,893   (14,738)  (87)%
Brazil  (2,764)  8,357   (11,121)  (133)%
Other  774   (7,576)  8,350   (110)%
Total  (11,804)  17,054   (28,858)  (169)%

 

Income tax expense decreased 169%, from US$17.1 million for the year ended December 31, 2015 to a loss of US$11.8 million for the year ended December 31, 2016, as a result of increased results of operations, mainly related to Colombia and Brazil.

 

(Loss) Profit for the year

 

  Year ended December 31, Change from prior year
  2016 2015   %
  (in thousands of US$, except for percentages)
Colombia  13,876   (38,959)  52,835   (136)%
Chile  (55,862)  (176,789)  120,927   (68)%
Brazil  5,998   (29,623)  35,621   (120)%
Other  (24,658)  (39,195)  14,537   (37)%
Total  (60,646)  (284,566)  223,920   (79)%

 

For the year ended December 31, 2016, we recorded a loss of US$60.6 million as a result of the reasons described above.

 

(Loss) Profit for the year attributable to owners of the Company

 

Loss for the year attributable to owners of the Company decreased by 79% to US$49.1 million, for the reasons described above. Loss attributable to non-controlling interest decreased by 77% to US$11.6 million for the year ended December 31, 2016 as compared to the prior year.

 

103 

Year ended December 31, 2015 compared to year ended December 31, 2014

 

The following table summarizes certain of our financial and operating data for the years ended December 31, 2015 and 2014.

 

  For the year ended December 31,
  2015 2014 % Change from prior year
  (in thousands of US$, except for percentages)
Revenue      
Net oil sales  162,629   367,102   (56)%
Net gas sales  47,061   61,632   (24)%
Net revenue  209,690   428,734   (51)%
Production and operating costs  (86,742)  (131,419)  (34)%
Geological and geophysical expenses  (13,831)  (13,002)  6%
Administrative expenses  (37,471)  (45,867)  (18)%
Selling expenses  (5,211)  (24,428)  (79)%
Depreciation  (105,557)  (100,528)  5%
Write-off of unsuccessful efforts  (30,084)  (30,367)  (1)%
Impairment loss for non-financial assets  (149,574)  (9,430)  1,486%
Other operating expense  (13,711)  (1,849)  642%
Operating (loss)/profit  (232,491)  71,844   (424)%
Financial costs  (35,655)  (27,622)  29%
Foreign exchange loss  (33,474)  (23,097)  45%
(Loss) Profit before income tax  (301,620)  21,125   (1,528)%
Income tax benefit (expense)  17,054   (5,195)  (428)%
(Loss) Profit for the year  (284,566)  15,930   (1,886)%
Non-controlling interest  (50,535)  7,845   (744)%
(Loss) Profit for the year attributable to owners of the Company  (234,031)  8,085   (2,995)%
Net production volumes            
Oil (mbbl)  5,518   5,307   4%
Gas (mcf)  11,493   11,197   3%
Total net production (mboe)  7,434   7,173   4%
Average net production (boepd)  20,367   19,653   4%
Average realized sales price            
Oil (US$ per bbl)  32.1   77.5   (59)%
Gas (US$ per mmcf)  4.6   6.4   (28)%
Average unit costs per boe (US$)            
Operating cost  10.5   16.2   (35)%
Royalties and other  1.9   3.3   (42)%
Production costs(1)  12.4   19.5   (36)%
Geological and geophysical expenses  2.0   1.9   5%
Administrative expenses  5.4   6.9   (22)%
Selling expenses  0.7   3.7   (81)%
 
(1)Calculated pursuant to FASB ASC 932.

 

104 

The following table summarizes certain financial and operating data.

 

 

For the year ended December 31,

 

2015

2014

 

Chile

Colombia

Brazil

Other

Total

Chile

Colombia

Brazil

Other

Total

 (in thousands of US$)
Net revenue44,808131,89732,388597209,690145,720246,08535,6211,308428,734
Depreciation(39,227)(52,434)(13,568)(328)(105,557)(37,077)(51,584)(11,613)(254)(100,528)
Impairment and write-off(130,266)(49,392)(179,658)(28,772)(10,994)(31)(39,797)
             

 

Net revenue

 

For the year ended December 31, 2015, crude oil sales were our principal source of revenue, with 78% and 22% of our total revenue from crude oil and gas sales, respectively. The following chart shows the change in oil and natural gas sales from the year ended December 31, 2014 to the year ended December 31, 2015.

 

  For the year ended
December 31,
  2015 2014
Consolidated (in thousands of US$)
Sale of crude oil  162,629   367,102 
Sale of gas  47,061   61,632 
Total  209,690   428,734 

 

  Year ended December 31, Change from prior year
  2015 2014   %
  (in thousands of US$, except for percentages)
By country  
Colombia  131,897   246,085   (114,188)  (46)%
Chile  44,808   145,720   (100,912)  (69)%
Brazil  32,388   35,621   (3,233)  (9)%
Other  597   1,308   (711)  (54)%
Total  209,690   428,734   (219,044)  (51)%

 

Net revenue decreased 51%, from US$428.7 million for the year ended December 31, 2014 to US$209.7 million for the year ended December 31, 2015, primarily as a result of lower prices. Sales of crude oil increased to 5.3 mmbbl in the year ended December 31, 2015 compared to 5.0 mmbbl in the year ended December 31, 2014, and resulted in net revenue of US$162.6 million for the year ended December 31, 2015 compared to US$367.1 for the year ended December 31, 2014. In addition, sales of gas decreased from US$61.6 million for the year ended December 31, 2014 to US$47.1 million for the year ended December 31, 2015 due to lower prices.

 

The decrease in 2015 net revenue of US$219.0 million is mainly explained by:

 

·a decrease of US$114.2 million in oil sales in Colombia

 

·a decrease of US$100.9 million in sales in Chile, including US$89.0 million in oil sales and US$11.9 million of gas sales.

 

·a decrease of US$3.2 million in sales in Brazil, related to our Rio das Contas operations and including US$0.6 million of oil sales and US$2.6 million of gas sales,

 

all of which was due principally to lower oil and gas prices, as further described below.

 

105 

Net revenue attributable to our operations in Colombia for the year ended December 31, 2015 was US$131.9 million, compared to US$246.1 million for the year ended December 31, 2014, representing 63% and 57% of our total consolidated sales. The decrease is related to a decrease in the average realized prices per barrel of crude oil from US$73.0 per barrel to US$28.8 per barrel, primarily due to lower reference international prices. This was partially offset by an increased sales of crude oil, from 3.7 mmbbl for the year ended December 31, 2014 to 4.6 mmbbl for the year ended December 31, 2015, an increase of 24%. This increase resulted mainly from the development of the Tigana field in the Llanos 34 Block.

 

Net revenue attributable to our operations in Chile for the year ended December 31, 2015 was US$44.8 million, a 69% decrease from US$145.7 million for the year ended December 31, 2014, principally due to (1) decreased sales of crude oil of 0.7 mmbbl for the year ended December 31, 2015 compared to 1.3 mmbbl for the year ended December 31, 2014 (a decrease of 46%) due to the decline in base production, (2) decreased average realized prices per barrel of crude oil from US$89.4 per barrel for the year December 31, 2014 to US$42.2 per barrel for the year ended December 31, 2015 (a decrease of US$47.2 per barrel or a total of 53%). The decrease in the average realized price per barrel was attributable to lower international reference prices. In addition, gas sales decreased by US$11.9 million. The contribution to our net revenue during such years from our operations in Chile was 21% and 34%, respectively.

 

Net revenue attributable to our operations in Brazil for the year ended December 31, 2015 was US$32.4 million, representing 15% of our total consolidated sales, were related to our Rio das Contas operations and were composed of 97% gas sales, amounting to US$31.4 million.

 

Production and operating costs

 

The following table summarizes our production and operating costs for the years ended December 31, 2015 and 2014.

 

  For the year ended December 31,
  2015 2014 % Change from prior year
  (in thousands of US$, except for percentages)
Consolidated (including Colombia, Chile, Argentina and Brazil)  
Royalties  (13,155)  (22,166)  (41)%
Staff costs  (18,562)  (17,731)  5%
Transportation costs  (4,511)  (11,534)  (61)%
Well and facilities maintenance  (19,974)  (25,475)  (22)%
Consumables  (8,591)  (16,157)  (47)%
Equipment rental  (3,517)  (7,563)  (53)%
Other costs  (18,432)  (30,793)  (40)%
Total  (86,742)  (131,419)  (34)%

 

  Year ended December 31,
  2015 2014
  Chile Brazil Colombia Chile Brazil Colombia
  (in thousands of US$)
By country  
Royalties  (1,973)  (2,998)  (8,150)  (6,777)  (2,794)  (12,353)
Staff costs  (7,680)     (9,322)  (4,026)     (13,962)
Transportation costs  (2,441)     (2,068)  (6,784)     (4,663)
Well and facilities maintenance  (10,628)  (1,651)  (7,611)  (14,157)     (10,969)
Consumables  (1,851)     (6,726)  (2,111)     (13,974)
Equipment rental  (101)     (3,404)  (97)     (7,433)
Other costs  (4,030)  (3,407)  (11,253)  (7,816)  (5,354)  (17,599)
Total  (28,704)  (8,056)  (48,534)  (41,768)  (8,148)  (80,953)

106 

Consolidated production and operating costs decreased 34%, from US$131.4 million for the year ended December 31, 2014 to US$86.7 million for the year ended December 31, 2015, primarily due to cost reduction initiatives and the impact of the depreciation of the local currencies against the US$.

 

Production and operating costs in Colombia decreased 40%, to US$48.5 million for the year ended December 31, 2015 as compared to the year ended December 31, 2014, primarily due to cost reduction initiatives and the impact of the depreciation of the Col$ against the US$. In addition, operating costs per boe in Colombia decreased to US$9 per boe for the year ended December 31, 2015 from US$18 per boe for the year ended December 31, 2014, due to the fact that increased production generated improved fixed cost absorption, which positively impacted production costs per boe.

 

Production and operating costs in Chile decreased by 31%, due to cost reduction initiatives and the impact of the depreciation of the Ch$ against the US$. In the year ended December 31, 2015, in Chile, operating costs per boe increased to US$21.0 per boe from US$16.7 per boe in 2014. In the year ended December 31, 2015, the revenue mix for Chile was 65.1% oil and 34.9% gas, whereas for the same period in 2014 it was 81.1% oil and 18.9% gas.

 

Production and operating costs in Brazil amounted to US$8.1 million for the year ended December 31, 2015 corresponding to our Rio das Contas operations. Operating costs per boe decreased to US$4 for the year ended December 31, 2015 from US$6 per boe for the year ended December 31, 2014.

 

Geological and geophysical expenses

 

  Year ended December 31, Change from prior year
  2015 2014   %
  (in thousands of US$, except for percentages)
Colombia  (2,798)  (3,003)  205   (7)%
Chile  (4,749)  (6,241)  1,492   (24)%
Brazil  (1,103)  (2,164)  1,061   (49)%
Other  (5,181)  (1,594)  (3,587)  225%
Total  (13,831)  (13,002)  (829)  6%

 

Geological and geophysical expenses increased 6%, from US$13.0 million for the year ended December 31, 2014 to US$13.8 million for the year ended December 31, 2015, primarily as the result of a lower allocation to capitalized projects generated by the reduction of the capital expenditures program in 2015.

 

Administrative costs

 

  Year ended December 31, Change from prior year
  2015 2014   %
  (in thousands of US$, except for percentages)
Colombia  (10,579)  (11,108)  529   (5)%
Chile  (10,978)  (18,181)  7,203   (40)%
Brazil  (2,936)  (2,760)  (176)  6%
Other  (12,978)  (13,818)  840   (6)%
Total  (37,471)  (45,867)  8,396   (18)%

 

Administrative costs decreased 18%, from US$45.9 million for the year ended December 31, 2014 to US$37.5 million for the year ended December 31, 2015, primarily as a result of a decrease in costs due to continuing financial discipline and cost reduction initiatives impacting consultant fees, office expenses, directors fees and others. The reduction was achieved despite new start-up costs related to operations in Peru.

 

107 

Selling expenses

 

  Year ended December 31, Change from prior year
  2014 2013   %
  (in thousands of US$, except for percentages)
Colombia  (3,658)  (21,456)  17,798   (83)%
Chile  (1,085)  (2,470)  1,385   (56)%
Brazil            
Other  (468)  (502)  34   (7)%
Total  (5,211)  (24,428)  19,217   (79)%

 

Selling expenses decreased 79%, from US$24.4 million for year ended December 31, 2014 to US$5.2 million for the year ended December 31, 2015, primarily due to a change in the commercialization mix increasing sales at wellhead in our Colombian operations. In our Chilean operations, selling expenses were 56% lower compared to prior year, primarily as a result of lower production and deliveries in Chile.

 

Operating (loss) profit

 

  Year ended December 31, Change from prior year
  2015 2014   %
  (in thousands of US$, except for percentages)
Colombia  (37,227)  67,212   (104,439)  (155)%
Chile  (180,264)  11,733   (191,997)  (1,636)%
Brazil  6,639   10,658   (4,019)  (38)%
Other  (21,639)  (17,759)  (3,880)  22%
Total  (232,491)  71,844   (304,335)  (424)%

 

We recorded an operating loss of US$232.5 million for the year ended December 31, 2015, a 424% decrease from the operating profit of US$71.8 million for the year ended December 31, 2014, primarily due to non-cash impairments of non-financial assets, which amounted to US$149.6 million (US$104.5 million recorded in Chile and US$45.1 million in Colombia), resulting from the continuing low oil price environment and lower sales.

 

Financial costs

 

Financial costs increased 29% to US$35.7 million for the year ended December 31, 2015 as compared to US$27.6 million for the year ended December 31, 2014, mainly due to the impact of lower capitalized interest costs and, to a lesser extent, the increase of other financial costs.

 

Foreign exchange loss

 

Foreign exchange loss increased 45% to US$33.5 million for the year ended December 31, 2015 as compared to US$23.1 million for the year ended December 31, 2014, mainly because of the depreciation of the real over US$ denominated net debt incurred at the local subsidiary level, where the functional currency is the real.

 

(Loss) Profit before income tax

 

  Year ended December 31, Change from prior year
  2015 2014   %
  (in thousands of US$, except for percentages)
Colombia  (38,339)  61,609   (99,948)  (162)%
Chile  (193,683)  13,151   (206,834)  (1,573)%
Brazil  (37,980)  (9,698)  (28,282)  292%
Other  (31,618)  (43,937)  12,319   (28)%
Total  (301,620)  21,125   (322,745)  (1,528)%

108 

For the year ended December 31, 2015, we recorded a loss before income tax of US$301.6 million, compared to a profit of US$21.1 million for the year ended December 31, 2014, primarily due to losses from our Chilean, Colombian and Brazilian operations amounting to US$206.8 million, US$99.9 million and US$28.3 million, respectively, partially offset by lower losses from our Other operations amounting to US$12.3 million.

 

Income tax benefit (expense)

 

  Year ended December 31, Change from prior year
  2015 2014   %
  (in thousands of US$, except for percentages)
Colombia  (620)  (21,415)  20,795   (97)%
Chile  16,893   4,080   12,813   314%
Brazil  8,357   7,446   911   12%
Other  (7,576)  4,694   (12,270)  (261)%
Total  17,054   (5,195)  22,249   (428)%

 

Income tax expense decreased 428%, from US$5.2 million for the year ended December 31, 2014 to a benefit of US$17.1 million for the year ended December 31, 2015, as a result of our decreased results of operations, partially offset by non-recoverable tax loss carry-forwards amounting to US$15.5 million. Our effective tax rate for the year ended December 31, 2015 was 6% as compared to 25% in the year ended December 31, 2014.

 

(Loss) Profit for the year

 

  Year ended December 31, Change from prior year
  2015 2014   %
  (in thousands of US$, except for percentages)
Colombia  (38,959)  40,194   (79,153)  (197)%
Chile  (176,789)  17,231   (194,020)  (1,126)%
Brazil  (29,623)  (2,252)  (27,371)  1,215%
Other  (39,195)  (39,243)  48    
Total  (284,566)  15,930   (300,496)  (1,886)%

 

For the year ended December 31, 2015, we recorded a loss of US$384.6 million as a result of the reasons described above.

 

(Loss) Profit for the year attributable to owners of the Company

 

Loss for the year attributable to owners of the Company decreased by 2,995% to US$234.0 million, for the reasons described above. Loss attributable to non-controlling interest decreased by 744% to US$50.5 million for the year ended December 31, 2015 as compared to the prior year.

 

B.Liquidity and capital resources

 

Overview

 

Our financial condition and liquidity is and will continue to be influenced by a variety of factors, including:

 

·changes in oil and natural gas prices and our ability to generate cash flows from our operations;

 

·our capital expenditure requirements;

 

·the level of our outstanding indebtedness and the interest we are obligated to pay on this indebtedness; and

 

·changes in exchange rates which will impact our generation of cash flows from operations when measured in US$, and the real.

 

Our principal sources of liquidity have historically been contributed shareholder equity, debt financings and cash generated by our operations.

 

109 

Since 2005 to 2016, we have raised approximately US$200 million in equity offerings at the holding company level and more than US$500 million through debt arrangements with multilateral agencies such as the IFC, gas prepayment facilities with Methanex, international bond issuances and bank financings, described further below, which have been used to fund our capital expenditures program and acquisitions and to increase our liquidity.

 

We have also raised US$180.9 million to date through our strategic partnership with LGI following the sale of minority interests in our Colombian and Chilean operations.

 

We initially funded our 2012 expansion into Colombia through a US$37.5 million loan, cash on hand and a subsequent sale of a minority interest in our Colombian operations to LGI. We subsequently restructured our outstanding debt in February 2013, by issuing US$300.0 million aggregate principal amount of Notes due 2020, a portion of the proceeds of which we used to prepay the US$37.5 million loan and to redeem all of our outstanding Notes due 2015. See “Item 4. Information on the Company—B. Business Overview—Significant Agreements—Agreements with LGI.”

 

In February 2014, we commenced trading on the NYSE and raised US$98 million (before underwriting commissions and expenses), including the over-allotment option granted to and exercised by the underwriters, through the issuance of 13,999,700 common shares.

 

In March 2014, we borrowed US$70.5 million pursuant to a five-year term (including annual principal amortization in March and September of each year starting in 2015) variable interest secured loan, secured by the benefits we receive under the Purchase and Sale Agreement for Natural Gas with Petrobras, equal to 6-month LIBOR + 3.9% to finance part of the purchase price of our Rio das Contas acquisition, and funded the remaining amount with cash on hand. In March 2015, we reached an agreement to: (i) extend the principal payments that were due in 2015 (amounting to approximately US$15 million), which will be divided pro-rata during the remaining principal installments, starting in March 2016 and (ii) to increase the variable interest rate equal to the 6-month LIBOR + 4.0%.

 

In February, 2013, we issued US$300.0 million aggregate principal amount of senior secured notes due 2020. The Notes due 2020 mature on February 11, 2020 and bear interest at a fixed rate of 7.50% and a yield of 7.625% per year. Interest on the Notes due 2020 is payable semi-annually in arrears on February 11 and August 11 of each year. The Indenture governing our Notes due 2020 contain incurrence-based limitations on the amount of indebtedness we can incur. During 2015, and impacted by the current low oil price environment, our leverage ratio (as defined in the Indenture) and the interest coverage (as defined in the Indenture) did not meet certain thresholds included in the 2020 Bond Indenture. This situation may limit our capacity to incur additional indebtedness, other than permitted debt, as specified in the indenture governing the Notes.

 

In December 2015, we entered into an offtake and prepayment agreement with Trafigura under which we will sell a portion of our Colombian crude oil production to Trafigura in exchange for advance payments of up to US$100 million, subject to applicable volumes corresponding to the terms of the agreement. Funds committed by Trafigura were available to us upon request until September 2016.

 

In February 2017, the availability period under the prepayment agreement with Trafigura was extended until June 30, 2017. This extension provides us with available funds upon request from Trafigura to be repaid by us on a monthly basis through future oil deliveries over the period between January 2017 and December 2018.

 

We believe that our current operations and 2017 capital expenditures program can be funded from cash flow from existing operations and cash on hand. Should our operating cash flow decline due to unforeseen events, including delivery restrictions or a protracted downturn in oil and gas prices, we would examine measures such as further capital expenditure program reductions, pre-sale agreements, disposition of assets, or issuance of equity, among others.

 

Capital expenditures

 

In the past, we have funded our capital expenditures with proceeds from equity offerings, credit facilities, debt issuances and pre-sale agreements, as well as through cash generated from our operations. We expect to incur substantial expenses and capital expenditures as we develop our oil and natural gas prospects and acquire additional assets. See “Item 4. Information on the Company –B. Business Overview—2017 Strategy and Outlook.”

 

110 

In the year ended December 31, 2016, we made total capital expenditures of US$39.3 million (US$26.2 million, US$7.8 million, US$1.7 million and US$3.6 million in Colombia, Chile, Argentina and Brazil, respectively).

 

In the year ended December 31, 2015, we made total capital expenditures of US$48.8 million (US$30.7 million, US$12.4 million, US$0.1 million and US$5.6 million in Colombia, Chile, Argentina and Brazil, respectively).

 

Cash flows

 

The following table sets forth our cash flows for the periods indicated:

 

  Year ended December 31,
  2016 2015 2014
  (in thousands of US$)
Cash flows provided by (used in)      
Operating activities  82,884   25,895   230,746 
Investing activities  (39,306)  (48,842)  (344,041)
Financing activities  (51,136)  (18,022)  124,716 
Net (decrease) increase in cash and cash equivalents  (7,558)  (40,969)  11,421 

 

Cash flows provided by operating activities

 

For the year ended December 31, 2016, cash provided by operating activities was US$82.9 million, a 220% increase from US$25.9 million for the year ended December 31, 2015, resulting from cost reduction efforts, lower income tax paid and increased funds from working capital, including customer advance payments from Trafigura.

 

For the year ended December 31, 2015, cash provided by operating activities was US$25.9 million, a 88.8% decrease from US$230.7 million for the year ended December 31, 2014, resulting from the decline in oil and natural gas prices in 2015 as compared to 2014.

 

Cash flows used in investing activities

 

For the year ended December 31, 2016, cash used in investing activities was US$39.3 million, a 20% decrease from US$48.8 million for the year ended December 31, 2015. This decrease was related to lower capital expenditures in Colombia, Chile and Brazil in 2016 as compared to 2015, despite having similar activity levels.

 

For the year ended December 31, 2015, cash used in investing activities was US$48.8 million, a 85.8% decrease from US$344.0 million for the year ended December 31, 2014. This decrease was related to our Brazilian acquisitions, which occurred in the first quarter of 2014. This amount was complemented by a decrease of US$189.2 million in capital expenditures mainly resulting from lower wells drilled in 2015 as compared to 2014 (7 wells drilled in 2015 compared to 53 wells drilled in 2014).

 

Cash flows used in financing activities

 

Cash used in financing activities was US$51.1 million for the year ended December 31, 2016, compared to US$18.0 million for the year ended December 31, 2015. This change was principally the result of principal payments related to Itau Loan and dividends distribution to non-controlling interest.

 

Cash used in financing activities was US$18.0 million for the year ended December 31, 2015, compared to cash provided by financing activities of US$124.7 million for the year ended December 31, 2014. This change was principally the result of cash received in the 2014 period from the funds recovered from our initial public offering and listing of our common shares on the NYSE in February 2014 amounting to US$90.9 million and the US$70.5 million loan entered into with Itaú BBA International plc used to fund the Rio das Contas acquisition. Cash used in financing activities in 2015 is composed mainly of interest payments amounting to US$25.8 million, partially offset by US$7.0 million of proceeds from borrowings.

 

111 

Indebtedness

 

As of December 31, 2016 and 2015, we had total outstanding indebtedness of US$358.7 million and US$378.7 million, respectively, as set forth in the table below.

 

  

As of December 31, 

  

2016 

 

2015  

  

(in thousands of US$)

BCI Loans  141    
Bond GeoPark Latin America Agencia en Chile (Notes due 2020)  304,059   302,495 
Banco de Chile  4,709   7,036 
Rio das Contas Credit Facility  49,763   69,142 
Total  358,672   378,673 

  

Our material outstanding indebtedness as of December 31, 2016 is described below.

 

Notes due 2020

 

General

 

On February 11, 2013, we issued US$300.0 million aggregate principal amount of senior secured notes due 2020. The Notes due 2020 mature on February 11, 2020 and bear interest at a fixed rate of 7.50% and a yield of 7.625% per year. Interest on the Notes due 2020 is payable semi-annually in arrears on February 11 and August 11 of each year.

 

Ranking

 

The Notes due 2020 constitute senior obligations of Agencia, secured by a first lien on certain collateral (as described below). The Notes due 2020 rank equally in right of payment with all senior existing and future obligations of Agencia (except those obligations preferred by operation of Bermuda and Chilean law, including, without limitation, labor and tax claims); effectively senior to all unsecured debt of Agencia and GeoPark Latin America, to the extent of the value of the collateral; senior in right of payment to all existing and future subordinated indebtedness of Agencia and GeoPark Latin America; and effectively junior to any future secured obligations of Agencia and its subsidiaries (other than additional notes issued pursuant to the indenture governing the Notes due 2020) to the extent secured by assets constituting with a security interest on assets not constituting collateral, in each case to the extent of the value of the collateral securing such obligations.

 

Guarantees

 

The Notes due 2020 are guaranteed unconditionally on an unsecured basis by us, all of our wholly-owned subsidiaries, and any subsidiary that guarantees any of our debt, subject to certain exceptions.

 

Collateral

 

The notes are secured by a first-priority perfected security interest in certain collateral, which consists of: 80% of the equity interests of each of GeoPark Chile and GeoPark Colombia held by Agencia, and loans of the net proceeds of the Notes due 2020 made by Agencia to each of GeoPark Fell and GeoPark Llanos SAS. Except for certain immaterial subsidiaries and other exceptions, we and Agencia are also required to pledge the equity interests of our subsidiaries.

 

The Notes due 2020 are also secured on a first-priority basis by intercompany loans, disbursed to subsidiaries, in an aggregate amount at any one time that does not exceed US$300.0 million.

 

Optional redemption

 

We may, at our option, redeem all or part of the Notes due 2020, at the redemption prices, expressed as percentages of principal amount, set forth below, plus accrued and unpaid interest thereon (including additional amounts), if any, to the applicable redemption date, if redeemed during the 12-month period beginning on February 11 of the years indicated below:

 

Year

Percentage

2017103.750%
2018101.875%
2019 and after100.000%

112 

Change of control

 

Upon the occurrence of certain events constituting a change of control, we are required to make an offer to repurchase all outstanding Notes due 2020, at a purchase price equal to 101% of the principal amount thereof plus any accrued and unpaid interest (including any additional amounts payable in respect thereof) thereon to the date of purchase.

 

Covenants

 

The Notes due 2020 contain customary covenants, which include, among others, limitations on the incurrence of debt and disqualified or preferred stock, restricted payments (including restrictions on our ability to pay dividends), incurrence of liens, transfer, prepayment or modification of certain collateral, guarantees of additional indebtedness, the ability of certain subsidiaries to pay dividends, asset sales, transactions with affiliates, engaging in certain businesses and merger or consolidation with or into another company.

 

In the event the Notes due 2020 receive investment-grade ratings from at least two of the following rating agencies, Standard & Poor’s, Moody’s and Fitch, and no default has occurred or is continuing under the indenture governing the Notes due 2020, certain of these restrictions, including, among others, the limitations on incurrence of debt and disqualified or preferred stock, restricted payments (including restrictions on our ability to pay dividends), the ability of certain subsidiaries to pay dividends, asset sales and certain transactions with affiliates will no longer be applicable.

 

The indenture governing our Notes due 2020 includes incurrence test covenants that provide, among other things, that, the debt to EBITDA ratio should not exceed 2.5 and the EBITDA to Interest ratio should exceed 3.5. As of the date of this annual report, the Company’s debt to EBITDA ratio was 4.6 and the EBITDA to interest ratio was 2.7, primarily due to the lower oil prices that impacted the Company’s EBITDA generation. Failure to comply with the incurrence test covenants does not trigger an event of default. However, this situation may limit our capacity to incur additional indebtedness, as specified in the indenture governing the Notes, other than certain categories of permitted debt. We must test incurrence covenants before incurring additional debt or performing certain corporate actions including but not limited to making dividend payments, restricted payments and others (in each case with certain specific exceptions). As of the date of this annual report, we are in compliance with all indenture provisions.

 

Events of default

 

Events of default under the indenture governing the Notes due 2020 include: the nonpayment of principal when due; default in the payment of interest, which continues for a period of 30 days; failure to make an offer to purchase and thereafter accept tendered notes following the occurrence of a change of control or as required by certain covenants in the indenture governing the Notes due 2020; the notes, or the security documents in relation thereto that continues for a period of 60 consecutive days after written notice to Agencia; cross payment default relating to debt with a principal amount of US$15.0 million or more, and cross-acceleration default following a judgment for US$15.0 million or more; bankruptcy and insolvency events; invalidity or denial or disaffirmation of a guarantee of the notes; and failure to maintain a perfected security interest in any collateral having a fair market value in excess of US$15.0 million, among others. The occurrence of an event of default would permit or require the principal of and accrued interest on the Notes due 2020 to become or to be declared due and payable.

 

Banco de Chile

 

During December 2015, we entered into a loan agreement with Banco de Chile for US$7.0 million to finance the start-up of the new Ache gas field in the Fell Block. The interest rate applicable to this loan is LIBOR plus 2.35% per year. The interest and the principal will be paid on a monthly basis with a 6-month grace period and final maturity on December 2017.

 

113 

BCI Loan

 

During February 2016, we executed a loan agreement with Banco de Crédito e Inversiones (BCI) to finance the acquisition of vehicles for our Chilean operations. The interest rate applicable to this loan is 4.14% per annum. The interest and the principal will be paid on monthly basis, with final maturity on February 2019.

 

LGI Line of Credit

 

As of December 31, 2016, the aggregate outstanding amount under the LGI Line of Credit was US$27.8 million. This corresponds to a loan granted by LGI to GeoPark Chile for financing Chilean operations in our Tierra del Fuego blocks. The maturity of this loan is July 2020 and the applicable interest rate is 8% per year.

 

See “Item 4. Information on the Company—B. Business Overview—Significant Agreements—Agreements with LGI.”

 

Rio das Contas Credit Facility

 

We financed our Rio das Contas acquisition in part through our Brazilian subsidiary’s entrance into a US$70.5 million credit facility (the “Rio das Contas Credit Facility”) with Itaú BBA International plc, which is secured by the benefits GeoPark receives under the Purchase and Sale Agreement for Natural Gas with Petrobras. The facility matures five years from March 28, 2014, which was the date of disbursement and bears interest at a variable interest rate equal to the 6-month LIBOR + 3.9%. The facility agreement includes customary events of default, and subject our Brazilian subsidiary to customary covenants, including the requirement that it maintain a ratio of net debt to EBITDA of up to 3.5x the first two years and up to 3.0x thereafter. The credit facility also limits the borrower’s ability to pay dividends if the ratio of net debt to EBITDA is greater than 2.5x. We have the option to prepay the facility in whole or in part, at any time, subject to a pre-payment fee to be determined under the contract.

 

In March 2015, we reached an agreement to: (i) extend the principal payments that were due in 2015 (amounting to approximately US$15 million), which will be divided pro-rata during the remaining principal installments, starting in March 2016 and (ii) to increase the variable interest rate equal to the 6-month LIBOR + 4.0%. As a result of the above, in March 2016, September 2016 and March 2017 we paid US$30 million in aggregate corresponding to principal payments under the current principal amortization schedule.

 

Other Agreements

 

In December 2015, we entered into an offtake and prepayment agreement with Trafigura under which we sell and deliver a portion of our Colombian crude oil production. Pricing will be determined by future spot market prices, net of transportation costs. The agreement also provides us with prepayment of up to US$100 million from Trafigura. Funds committed will be made available to us upon request and will be repaid by us on a monthly basis through future oil deliveries over the period of the contract, which is 2.5 years, including a 6-month grace period. According to the terms of the prepayment agreement, we are required to pay interest of LIBOR plus 5% per year on outstanding amounts. In addition, under the prepayment agreement, we are required to maintain certain coverage ratios linking: (i) future payments to the value of estimated future oil deliveries (net of transportation discounts) during the term of the offtake agreement and (ii) collections to payments within specified periods, with the possibility of delivering additional volumes to meet such ratios in the upcoming 3-month period. As of March 31, 2017, outstanding amounts related to the prepayment agreement amount to US$20 million.

 

C.Research and development, patents and licenses, etc.

 

See “Item 4. Information on the Company——B. Business Overview” and “Item 4. Information on the Company—B. Business Overview—Title to Properties.”

 

D.Trend information

 

For a discussion of Trend information, see “—A. Operating Results—Factors affecting our results of operations” and “Item 4. Information on the Company –B. Business Overview—2017 Strategy and Outlook.”

 

114 

E.Off-balance sheet arrangements

 

We did not have any off-balance sheet arrangements as of December 31, 2016 or as of December 31, 2015.

 

F.Tabular disclosure of contractual obligations

 

In accordance with the terms of our concessions, we are required to pay royalties in connection with our crude oil and natural gas production. See Note 31 to our Consolidated Financial Statements.

 

The table below sets forth our committed cash payment obligations as of December 31, 2016.

 

  

Total

 

 

Less than
one year

 

 

One to
three years

 

 

Three to
five years

 

 

More than
five years

 

  (in thousands of US$)
Debt obligations(1)  447,326   48,958   75,868   322,500   - 
Operating lease obligations(2)  86,963   67,752   14,031   5,066   114 
Pending investment commitments(3)  69,756   4,630   65,126   -   - 
Asset retirement obligations  29,862   306   -   -   29,556 
Total contractual obligations  633,907   121,646   155,025   327,566   29,670 
 
(1)Refers to principal and interest undiscounted cash flows. Interest payment breakdown included in Debt Obligations is as follows (i) less than one year: US$24.3 million; one to three years: US$45.9 million and three to five years: US$22.5 million. At December 31, 2016 the outstanding long-term borrowing affected by variable rates amounted to US$54.5 million representing 15% of total borrowings, which was composed of the loan from Itaú International BBA plc and the loan from Banco de Chile that has a floating interest rate based on LIBOR. See Note 3: “Interest rate risk” to our Consolidated Financial Statements.

 

(2)Reflects the future aggregate minimum lease payments under non-cancellable operating lease agreements.

 

(3)Includes capital commitments in Isla Norte, Campanario and Flamenco Blocks in Chile, rounds 11, 12 and 13 concessions in Brazil, three blocks in Argentina and the Llanos 32, VIM-3, and Llanos 34 Blocks in Colombia. See “Item 4. Information on the Company—B. Business Overview—Our operations” and Note 31(b) to our Consolidated Financial Statements.

 

G.Safe harbor

 

See “Forward-Looking Statements.”

 

ITEM 6. DIRECTORS, SENIOR MANAGEMENT AND EMPLOYEES

 

A.Directors and senior management

 

Board of directors

 

Our Board of Directors is composed of eight members. At every annual general meeting, one-third of the Directors retire from office. Our Directors can hold office for such term as the Shareholders may determine or, in the absence of such determination, until the next annual general meeting or until their successors are elected or appointed or their office is otherwise vacated. The Directors whose term has expired may offer themselves for re-election at each election of Directors. The term for the current Directors expires on the date of our next annual shareholders’ meeting, to be held in 2017.

 

The current members of the Board of Directors were appointed at our annual general meeting held on June 30, 2016. The table below sets forth certain information concerning our current board of directors. All ages are as of March 31, 2017.

 

115 

Name

Position

Age

At the Company since

Gerald E. O’ShaughnessyChairman and Director682002
James F. ParkChief Executive Officer, Deputy Chairman and Director612002
Carlos A. Gulisano (3)Director662010
Juan Cristóbal Pavez (1)(2)Director462008
Peter Ryalls (1)(2)Director662006
Robert Bedingfield (1)(2)Director682015
Pedro Aylwin ChiorriniDirector, Director of Legal and Governance, Corporate Secretary572003
Michael D. DingmanDirector852017
 
(1)Member of the Audit Committee.

 

(2)Independent director under SEC Audit Committee rules.

 

(3)Carlos Gulisano joined the Company in 2002 as an advisor.

 

Biographical information of the current members of our Board of Directors is set forth below. Unless otherwise indicated, the current business addresses for our directors is Nuestra Señora de los Ángeles 179, Las Condes, Santiago, Chile.

 

Gerald E. O’Shaughnessyhas been our Chairman and a member of our board of directors since he co-founded the company in 2002. Following his graduation from the University of Notre Dame with degrees in government (1970) and law (1973), Mr. O’Shaughnessy was engaged in the practice of law in Minnesota. Mr. O’Shaughnessy has been active in the oil and gas business over his entire business career, starting in 1976 with Lario Oil and Gas Company, where he served as Senior Vice President and General Counsel. He later formed The Globe Resources Group, a private venture firm whose subsidiaries provided seismic acquisition and processing, well rehabilitation services, sophisticated logistical operations and submersible pump works for Lukoil and other companies active in Russia during the 1990s.  Mr. O’Shaughnessy is also founder and owner of BOE Midstream, LLC, which owns and operates the Bakken Oil Express, a crude by rail transloading and storage terminal in North Dakota, serving oil producers and marketing companies in the Bakken Shale Oil play. Over the past 25 years, Mr. O’Shaughnessy has also founded and operated companies engaged in banking, wealth management products and services, investment desktop software, computer and network security, and green clean technology, as well as other venture investments, Mr. O’Shaughnessy has also served on a number of non-profit boards of directors, including the Board of Economic Advisors to the Governor of Kansas, the I.A. O’Shaughnessy Family Foundation, the Wichita Collegiate School, the Institute for Humane Studies, The East West Institute and The Bill of Rights Institute, the Timothy P. O’Shaughnessy Foundation and is a member of the Intercontinental Chapter of Young Presidents Organization and World Presidents’ Organization.

 

James F. Park has served as our Chief Executive Officer and as a member of our board of directors since co-founding the Company in 2002. He has extensive experience in all phases of the upstream oil and gas business, with a strong background in the acquisition, implementation and management of international joint ventures in North America, South America, Asia, Europe and the Middle East. He holds a degree in geophysics from the University of California at Berkeley and has worked as a research scientist in earthquake and tectonic at the University of Texas. In 1978, Mr. Park joined Basic Resources International Limited, an oil and gas exploration company, which pioneered the development of commercial oil and gas production in Central America. As a senior executive of Basic Resources International Limited, Mr. Park was closely involved in the development of grass-roots exploration activities, drilling and production operations, surface and pipeline construction and crude oil marketing and transportation, and with legal and regulatory issues, and raising substantial investment funds. He remained a member of the board of directors of Basic Resources International Limited until the company was sold in 1997. Mr. Park is also a member of the board of directors of Energy Holdings and has also been involved in oil and gas projects in California, Louisiana, Argentina, Yemen and China. Mr. Park is a member of the AAPG and SPE and has lived in Latin America since 2002.

 

Carlos Gulisano has been a member of our board of directors since June 2010. Dr. Gulisano holds a bachelor’s degree in geology, a post-graduate degree in petroleum engineering and a PhD in geology from the University of Buenos Aires and has authored or co-authored over 40 technical papers. He is a former adjunct professor at the Universidad del Sur, a former thesis director at the University of La Plata, and a former scholarship director at CONICET, the national technology research council, in Argentina. Dr. Gulisano is a respected leader in the fields of petroleum geology and geophysics in South America and has over 35 years of successful exploration, development and management experience in the oil and gas industry. In addition to serving as an advisor to GeoPark since 2002 and as Managing Director from February 2008 until June 2010, Dr. Gulisano has worked for YPF, Petrolera Argentina San Jorge S.A. and Chevron San Jorge S.A. and has led teams credited with significant oil and gas discoveries, including those in the Trapial field in Argentina. He has worked in Argentina, Bolivia, Peru, Ecuador, Colombia, Venezuela, Brazil, Chile and the United States. Mr. Gulisano is also an independent consultant on oil and gas exploration and production.

 

116 

Juan Cristóbal Pavezhas been a member of our board of directors since August 2008. He holds a degree in commercial engineering from the Pontifical Catholic University of Chile and an MBA from the Massachusetts Institute of Technology. He has worked as a research analyst at Grupo CB and later as a portfolio analyst at Moneda Asset Management. In 1998, he joined Santana, an investment company, as Chief Executive Officer, where he focused mainly on investments in capital markets and real estate. While at Santana, he was appointed Chief Executive Officer of Laboratorios Andrómaco, one of Santana’s main assets. In 1999, Mr. Pavez co-founded Eventures, an internet company. Since 2001, he has served as Chief Executive Officer at Centinela, a company with a diversified global portfolio of investments, with a special focus in the energy industry, through the development of wind parks and run-of-the-river hydropower plants. Mr. Pavez is also a board member of Grupo Security, Vida Security and Hidroelétrica Totoral. Over the last few years he has been a board member of several companies, including Quintec, Enaex, CTI and Frimetal.

 

Peter Ryalls has been a member of our board of directors since April 2006. Mr. Ryalls started his career working as a wireline engineer for Schlumberger in West Africa, returning to the UK in 1976 to study for his Master’s degree in Petroleum Engineering at Imperial College, London following which he joined Mobil North Sea. He moved to Unocal Corporation in 1979 where he held increasingly senior positions, including as Managing Director of Unocal UK in Aberdeen, Scotland, and where he developed extensive experience in offshore production and drilling operations. In 1994, Mr. Ryalls represented Unocal Corporation in the Azerbaijan International Operating Company as Vice President of Operations and was responsible for production, drilling, reservoir engineering and logistics. In 1998, Mr. Ryalls became General Manager for Unocal in Argentina. He also served as Vice President of Unocal’s Gulf of Mexico onshore oil and gas business and as Vice President of Global Engineering and Construction, where he was responsible for the implementation of all major capital projects ranging from deep water developments in Indonesia and the Gulf of Mexico to conventional oil and gas projects in Thailand. Mr. Ryalls is also an Independent Petroleum Consultant advising on international oil and gas development projects both onshore and offshore.

 

Robert Bedingfield has been a member of our board of directors since March 2015. He holds a degree in Accounting from the University of Maryland and is a Certified Public Accountant. Until his retirement in June 2013, he was one of Ernst & Young’s most senior Global Lead Partners with more than 40 years of experience, including 32 years as a partner in Ernst & Young’s accounting and auditing practices, as well as serving on Ernst & Young’s Senior Governing Board. He has extensive experience serving Fortune 500 companies; including acting as Lead Audit Partner or Senior Advisory Partner for Lockheed Martin, AES, Gannett, General Dynamics, Booz Allen Hamilton, Marriott and the US Postal Service. Since 2000, Mr. Bedingfield has been a Trustee, and at times an Executive Committee Member, and the Audit Committee Chair of the University of Maryland at College Park Board of Trustees. Mr. Bedingfield served on the National Executive Board (1995 to 2003) and National Advisory Council (since 2003) of the Boy Scouts of America. Since 2013, Mr. Bedingfield has also served as Board Member and Chairman of the Audit Committee of NYSE-listed Science Applications International Corp (SAIC).

 

Pedro Aylwin has served as a member of our board of directors since July 2013 and as our Director of Legal and Governance since April 2011. From 2003 to 2006, Mr. Aylwin worked for us as an advisor on governance and legal matters. Mr. Aylwin holds a degree in law from the Universidad de Chile and an LLM from the University of Notre Dame. Mr. Aylwin has extensive experience in the natural resources sector. Mr. Aylwin is also a partner at the law firm Aylwin, Mendoza, Luksic, Valencia Abogados in Santiago, Chile, where he represented mining, chemical and oil and gas companies in numerous transactions. From 2006 until 2011, he served as Lead Manager and General Counsel at BHP Billiton, Base Metals, where he was in charge of legal and corporate governance matters on BHP Billiton’s projects, operations and natural resource assets in South America, North America, Asia, Africa and Australia.

 

Michael D. Dingman is a successful international investor, businessman and philanthropist, with more than 50 years of experience. Mr. Dingman has an extensive and successful career on Wall Street as partner of Butnham & Company, and he also was Chairman and Chief Director of industrial corporations including Wheelabrator-Frye, Signal, AlliedSignal, the Henley Group and Fisher-Scientific. His wide experience in the energy industry includes working with the Liedtke family of Pennzoil at Pogo Producing Company and as an early investor of Sidanco, one of Russia’s largest oil companies. Currently, he is Founder, President and CEO of the Shipston Group. Mr. Dingman is a former director of Ford Motor Company (21 years), Time and then Time Warner (24 years), and the Mellon Bank, Temple Industries, Temple-Inland, Continental Telephone and Teekay Shipping. He is the founder of the “Michael D. Dingman Center for Entrepreneurship” at the University of Maryland and he is a benefactor and former member of the Boston Museum of Fine Arts and the John A. Hartford Foundation.

 

117 

Executive officers

 

Our executive officers are responsible for the management and representation of our company. The table below sets forth certain information concerning our executive officers. All ages are as of March 31, 2017.

 

Name

Position

Age

At the Company since

James F. ParkChief Executive Officer and Director612002
Andrés OcampoChief Financial Officer392010
Pedro Aylwin ChiorriniDirector, Director of Legal and Governance, and Corporate Secretary572003
Augusto ZubillagaChief Operating Officer472006
Alberto MatamorosDirector for Argentina, Brazil, Chile and Peru45 2014
Marcela VacaDirector for Colombia482012
Carlos MurutDirector of Development 602006
Salvador MinnitiDirector of Exploration622007
Horacio FontanaDirector of Drilling592008
Agustina WiskyDirector of Business Management 402002
Guillermo PortnoiDirector of New Business412006
Stacy SteimelDirector of Shareholder Value572017

 

Biographical information of the members of our executive officers is set forth below. Unless otherwise indicated, the current business addresses for our executive officers is Nuestra Señora de los Ángeles 179, Las Condes, Santiago, Chile.

 

Andrés Ocampo has served as our Chief Financial Officer since November 2013. He previously served as our Director of Growth and Capital (from January 2011 through October 2013), and has been with our company since July 2010. Mr. Ocampo graduated with a degree in Economics from the Universidad Católica Argentina. He has more than 16 years of experience in business and finance. Before joining our company, Mr. Ocampo worked at Citigroup and served as Vice President Oil & Gas and Soft Commodities at Crédit Agricole Corporate & Investment Bank.

 

Augusto Zubillaga has served as our Chief Operating Officer since May 2015. He previously served in other management positions throughout the Company including as Operations Director, Argentina Director and Production Director. He previously served as our Production Director. He is a petroleum engineer with more than 23 years of experience in production, engineering, well completions, corrosion control, reservoir management and field development. He has a degree in petroleum engineering from the Instituto Tecnológico de Buenos Aires. Prior to joining our company, Mr. Zubillaga worked for Petrolera Argentina San Jorge S.A. and Chevron San Jorge S.A. At Chevron San Jorge S.A., he led multi-disciplinary teams focused on improving production, costs and safety, and was the leader of the Asset Development Team, which was responsible for creating the field development plan and estimating and auditing the oil and gas reserves of the Trapial field in Argentina. Mr. Zubillaga was also part of a Chevron San Jorge S.A. team that was responsible for identifying business opportunities and working with the head office on the establishment of best business practices. He has authored several industry papers, including papers on electrical submersible pump optimization, corrosion control, water handling and intelligent production systems.

 

Alberto Matamoros has been our Director for Argentina, Brazil, Chile and Peru since March 2016 and Director for Chile since January 2015. He is an industrial engineer and has an MBA, with more than 20 years of experience in the Oil & Gas industry. He started his career in the Argentinian oil company ASTRA, as a Production Engineer of La Ventana-Vizcacheras Block in the province of Mendoza (1997-2000). He then joined Chevron, where he worked as a Production Engineer in El Trapial Block in the province of Neuquén for three years. Later, he became a Field Engineering Manager, also for three years, in Buenos Aires, and then moved to Kern County, California, to lead the production team. His experience in Chevron enabled him to manage different technical and administrative teams, designing and executing working plans focused in the optimization of resources. In 2014, he joined GeoPark to be part of the Corporate Operation team before being selected as the new Country Manager of GeoPark in Chile. Matamoros holds a degree in Industrial Engineering from the Universidad Nacional del Sur and an MBA in IAE, from the Business School of Universidad Austral of Buenos Aires, Argentina.

 

118 

Marcela Vaca has been our Director for Colombia since August 2012. Ms. Vaca holds a degree in law from Pontificia Universidad Javeriana in Bogotá, Colombia, a Master’s Degree in commercial law from the same university and an LLM from Georgetown University. She has served in the legal departments of a number of companies in Colombia, including Empresa Colombiana de Carbon Ltda (which later merged with INGEOMINAS), and from 2000 to 2003, she served as Legal and Administrative Manager at GHK Company Colombia. Prior to joining our company in 2012, Ms. Vaca served for nine years as General Manager of the Hupecol Group where she was responsible for supervising all areas of the company as well as managing relationships with Ecopetrol, ANH, the Colombian Ministry of Mines and Energy, the Colombian Ministry of Environment and other governmental agencies. At the Hupecol Group, Ms. Vaca was also involved in the structuring of the Hupecol Group’s asset development and sales strategy.

 

Carlos Murut has been our Director of Development since January 2012. He previously served as our Development Manager. Mr. Murut holds a master’s degree in petroleum geology from the University of Buenos Aires where he also undertook postgraduate studies in reservoir engineering, specializing in field exploitation. He also completed a Business Management Development Program at Austral University. Mr. Murut has over 40 years of experience working for international and major oil companies, including YPF S.A., Tecpetrol S.A., Petrolera Argentina San Jorge S.A. and Chevron San Jorge S.A.

 

Salvador Minniti has been our Director of Exploration since January 2012. He previously served as our Exploration Manager. He holds a bachelor degree in geology from National University of La Plata and has a graduate degree from the Argentine Oil and Gas Institute in oil geology. Mr. Minniti has over 35 years of experience in oil exploration and has worked with YPF S.A., Petrolera Argentina San Jorge S.A. and Chevron Argentina.

 

Horacio Fontana has been our Corporate Drilling Manager since March 2012. He previously served as our Engineer Manager. He holds a degree in civil engineering from Rosario National University and is also a graduate from the Argentine Oil and Gas Institute, National University of Buenos Aires, with a specialty in oilfield exploitation and an extensive background in drilling operations. He has recently taken part in a Management Development Program at IAE Business School of Austral University. Mr. Fontana has over 31 years of drilling experience in major Argentine companies such as YPF S.A., Petrolera Argentina San Jorge and Chevron.

 

Agustina Wisky has worked with our Company since it was founded in November 2002, and has served as our Director of People since 2012 until December 2016 and is currently our Director of Business Management. Mrs. Wisky is a public accountant, and also holds a degree in human resources from the Universidad Austral—IAE. She has 15 years of experience in the oil industry. Before joining our company, Mrs. Wisky worked at AES Gener and PricewaterhouseCoopers.

 

Guillermo Portnoi has worked with our Company since June 2006 and has been our Director of Business Management since May 2015 until December 2016 and is currently our Director of New Business. Previously, he also served as our Director of Administration and Finance. Mr. Portnoi is a public accountant and holds an MBA from Universidad Austral—IAE. He has more than 14 years of experience in the oil industry. Before joining our company, Mr. Portnoi worked at Pluspetrol, Río Alto and PricewaterhouseCoopers, where he counted several major oil companies as his clients.

 

Stacy Steimel joined GeoPark in February 2017 as our Shareholder Value Director. Mrs. Steimel has more than 20 years of experience in the financial sector as Fund Manager and subsequently as regional CEO for PineBridge Investments, ex-AIG Investments in Latin America. Before AIG, Mrs. Steimel held positions in the US Treasury Department and at the InterAmerican Development Bank. She holds an MBA from the Pontificia Universidad Católica de Chile, an MA in Latin American Studies from the University of Texas at Austin and a BA from the College of William and Mary.

 

119 

B.Compensation

 

Executive compensation

 

For the year ended December 31, 2016, we accrued or paid approximately US$2.6 million, in the aggregate, to the members of our board of directors (including our executive directors) for their services in all capacities. During this same period, we accrued or paid approximately US$6.0 million, in the aggregate, to the members of our senior management (excluding our executive directors) for their services in all capacities. An amount of US$0.8 million corresponds to the accrual or payment for discretionary bonus payments granted to the Company’s executive directors based on the Company’s performance in 2016. Recipients of such bonuses were given the opportunity to receive their bonus payments in shares, cash or a combination of both. Gerald E. O’Shaughnessy, James F. Park and Pedro Aylwin are our executive directors.

 

Director Contracts

 

It is our current policy that executive directors enter into indefinite term contracts with the Company that may be terminated at any time by either party subject to certain notice requirements.

 

Gerald E. O’Shaughnessy has entered into a service contract with the Company to act as Chairman at an annual salary of US$250,000. James F. Park has entered into a service contract with the Company to act as Chief Executive Officer at an annual salary of US$500,000. The payment of a bonus to Mr. O’Shaughnessy or Mr. Park is at our discretion. They each also received equity awards described below under “Equity Incentive Compensation.” Our agreements with Mr. O’Shaughnessy and Mr. Park contain covenants that restrict them, for a period of 12 months following termination of employment, from soliciting senior employees of the Company and, for a period of six months following a termination of employment, from competing with the Company.

 

Pedro Aylwin, who was appointed as an executive director in July 2013, has entered into a service contract with the Company to act as Director of Legal and Governance, and as such has decided to forego his director fees. He instead received in 2016 a salary of approximately US$246,000 and bonus of US$125,000 for his services as a member of senior management.

 

The following chart summarizes payments made to our executive directors for the year ended December 31, 2016:

 

 

Cash payment

Executive Directors’
Fees

Bonus

Gerald E. O’ShaughnessyUS$250,000US$150,000
James F. ParkUS$500,000US$500,000

 

Bonus payments above were approved by the Compensation Committee in September 2016 and reflect awards for previous years’ performance including the discretionary bonus payments made based on our performance in 2015.

 

Non-Executive Director Contracts

 

The current annual fees paid to our non-executive Directors correspond to US$80,000 to be settled in cash and US$100,000 to be settled in stock, paid quarterly in equal installments. In the event that a non-executive Director serves as Chairman of any Board Committees, an additional annual fee of US$20,000 applies. A Director who serves as a member of any Board Committees receives an annual fee of US$10,000. Total payment due shall be calculated on an aggregate basis for Directors serving in more than one Committee. The Chairman fee is not added to the member’s fee while serving for the same Committee. Payments of Chairmen and Committee members’ fees are made quarterly in arrears and settled in cash only.

 

120 

The following chart summarizes payments made to our non-executive directors for the year ended December 31, 2016.

 

Non-Executive Director

Non-Executive
Directors’ Fees in US$

Fees paid in
Common Shares (1)

Juan Cristóbal Pavez(2)110,00032,403
Peter Ryalls (3)120,00032,403
Carlos Gulisano (4)110,00032,403
Robert Bedingfield (5)100,00032,403
 
(1)The numbers in this column are equal to 129,612 Common Shares (which amount equals to US$400,000).

 

(2)Compensation Committee Chairman and Member of Audit Committee.

 

(3)Technical Committee Chairman, Member of Audit Committee and Member of Compensation Committee.

 

(4)Nomination Committee Chairman and Member of Technical Committee.

 

(5)Audit Committee Chairman

 

Pension and retirement benefits

 

We do not maintain any defined benefit pension plans or any other retirement programs for our employees or directors.

 

Equity Incentive Compensation

 

Performance-Based Employee Long-Term Incentive Program

 

In November 2007, our shareholders voted to authorize the board of directors to use up to a maximum of 12% of our issued share capital for the purposes of granting equity awards to our employees and other service providers. The shareholders also authorized the board of directors to adopt programs for this purpose and to determine specific conditions and broadly defined guidelines for such programs. Pursuant to this authorization, we established the Stock Awards Plan and the Value Creation Plan.

 

Stock Awards Plan

 

The purpose of the Stock Awards Plan is to align the interests of our management, employees and key advisors with those of shareholders. Under the Stock Awards Plan, the board of directors, or its designee, may award options or performance shares. An option confers the right to acquire a specified number of common shares of the Company at an exercise price equal to the par value of the common shares subject to such an option. A performance share confers a conditional right to acquire a specified number of common shares for zero or nominal consideration, subject to the achievement of performance conditions and other vesting terms.

 

On December 17, 2014, we registered 3,435,600 shares with the U.S. SEC for shares to be issued under the Stock Awards Plan. The following table sets forth the common share awards granted to our executive directors, management and key employees under the Stock Awards Plan commencing in 2008 through March 2017.

 

Number of underlying common shares outstanding

Grant date

Vesting date

Expiration date

976,211(1)12/15/200812/15/201212/15/2018
817,600(1)12/15/201012/15/201412/15/2020
478,000(1)12/15/201112/15/201512/15/2021
720,000(2)11/23/201211/23/201511/23/2016
379,50012/15/201212/15/201612/15/2022
500,00012/31/201412/31/201712/31/2022
1,619,105 (3)06/30/201606/30/201906/30/2026
 
(1)Pedro Aylwin holds 40,000 shares of the 2008 award, 25,000 shares of the 2010 award and 12,000 shares of the 2011 award.

 

(2)James F. Park received 450,000 shares of such awards, and Gerald E. O’Shaughnessy received 270,000 shares of such awards.

 

(3)Vesting of these common share awards was subject to the achievement of certain minimum financial and operational targets during a performance period that runs through 2016 to 2018. If such conditions are not achieved as of the vesting date, only the equivalent of one monthly salary will be issued in shares.

 

 

121 

Our executive directors, senior management and key employees who have received option awards or common share awards under the Stock Awards Plan authorize the Company to deposit any common shares they have received under this plan in our Employee Benefit Trust (“EBT”). The EBT is held to facilitate holdings and dispositions of those common shares by the participants thereof. Under the terms of the EBT, each participant is entitled to receive any dividends we may pay which correspond to their common shares held by the trust, according to instructions sent by the Company to the trust administrator. The trust provides that Mr. James F. Park is entitled to vote all the common shares held in the trust.

 

Value Creation Plan

 

On December 10, 2015, the Board of Directors approved a renewal of the VCP for a new period of three years, with new rewards granted on January 1, 2016. Under the current VCP, if as of December 31, 2018, our share price has increased by 12% per year according to the plan conditions, VCP participants will receive awards with an aggregate value equal to 10% of the excess above the market capitalization threshold generated by this share price (assuming that the share capital of the Company had remained at the same level as applicable at the time of establishment of the VCP: 59,535,614 shares). The awards will vest and be paid in common shares 50% on December 31, 2018, and the remaining 50% on December 31, 2019. As in the previous VCP, the total number of common shares granted pursuant to this plan shall not exceed 5% of the issued share capital of the Company.

 

Non-Executive Director Plan

 

In August 2014, our Board of Directors adopted the Non-Executive Director Plan in order to grant shares to non-executive directors as part of their compensation program for serving as directors. In accordance with the resolutions adopted by our board of directors on May 20, 2014, our non-executive directors are paid their quarterly fees in the form of equity awards granted under the Non-Executive Director Plan. Under the Non-Executive Director Plan, the compensation committee may award common shares, restricted share units and other share-based awards that may be denominated or payable in common shares or factors that influence the value of common shares. The maximum number of common shares available for issuance under the Non-Executive Director Plan is 1,000,000 common shares.

 

Potential dilution resulting from Equity Incentive Compensation Plans

 

The percentage of total share capital that could be awarded to our directors, management and key employees under the Stock Awards Plan and the Non-Executive Director Plan described above would represent approximately 12% of our issued common shares. In accordance with existing equity compensation plans as of the date of this annual report, there are approximately 0.49 million shares that could vest until December 31, 2017, representing approximately 0.82% of our current total issued share capital.

 

Share Repurchase Program

 

On April 5, 2016, we announced that we would resume our Share Repurchase Program of up to US$10 million of common shares, par value US$0.001 per share. The Share Repurchase Program began on April 5, 2016 and expired at the close of business on November 11, 2016. The share repurchases may be made from time-to-time through open market transactions, block trades, privately negotiated transactions or otherwise, and are subject to market and business conditions, levels of available liquidity, cash requirements for other purposes, regulatory, and other relevant factors. The shares repurchased will be used to offset, in part, any expected dilution effects resulting from our employee incentive schemes, including grants under our Stock Award Plan and the Non-Executive Director Plan.

 

122 

C.Board practices

 

Overview

 

Our Board of Directors is responsible for establishing our strategic goals, ensuring that the necessary resources are in place to achieve these goals and reviewing our management and financial performance. Our board of directors directs and monitors the company in accordance with a framework of controls, which enable risks to be assessed and managed through clear procedures, lines of responsibility and delegated authority. Our board of directors also has responsibility for establishing our core values and standards of business conduct and for ensuring that these, together with our obligations to our shareholders, are understood throughout the company.

 

Board composition

 

Our bye-laws and board resolutions provide that the board of directors consist of a minimum of three and a maximum of nine members. All of our directors were elected at our annual shareholders’ meeting held on June 30, 2016. Their term expires on the date of our next annual shareholders’ meeting, to be held in 2017. The board of directors meets at least on a quarterly basis.

 

Committees of our board of directors

 

Our board of directors has established an Audit Committee, a Compensation Committee, a Nomination Committee, a Technical Committee and a Disclosure Committee. The composition and responsibilities of each committee are described below. Members serve on the Audit Committee for a period of three years. For the Compensation and Nomination Committees, members serve for a period of one year. For the Technical Committee and Disclosures Committee, members serve on these committees until their resignation or until otherwise determined by our board of directors. In the future, our board of directors may establish other committees to assist with its responsibilities.

 

Audit Committee

 

The Audit Committee is composed of three directors: Mr. Peter Ryalls, Mr. Juan Cristóbal Pavez and Mr. Robert Bedingfield (who currently serves as Chairman of the committee). We have determined that Mr. Peter Ryalls and Mr. Juan Cristóbal Pavez and Robert Bedingfield are independent, as such term is defined under SEC rules applicable to foreign private issuers.

 

The Audit Committee’s responsibilities include: (a) approving our financial statements; (b) reviewing financial statements and formal announcements relating to our performance; (c) assessing the independence, objectivity and effectiveness of our external auditors; (d) making recommendations for the appointment, re-appointment and removal of our external auditors and approving their remuneration and terms of engagement; (e) implementing and monitoring policy on the engagement of external auditors supplying non-audit services to us; (f) obtaining, at our expense, outside legal or other professional advice on any matters within its terms of reference and securing the attendance at its meetings of outsiders with relevant experience and expertise if it considers it necessary; and (g) reviewing our arrangements for our employees to raise concerns about possible wrongdoing in financial reporting or other matters and the procedures for handling such allegations, and ensuring that these arrangements allow proportionate and independent investigation of such matters and appropriate follow-up action.

 

Compensation Committee

 

The Compensation Committee is composed of three directors. The current members of the compensation committee are Mr. Juan Cristóbal Pavez (who serves as Chairman of the committee) and Mr. Peter Ryalls. Currently there is a vacancy created by the resignation of Mr. Steve J. Quamme effective March 19, 2015.

 

The Compensation Committee meets at least twice a year, and its specific responsibilities include: (a) recommending to the board of directors, the remuneration policy for the Chief Executive Officer, the Chairman, our executive directors and other members of executive management; (b) reviewing the performance of our executive directors and members of executive management; and (c) reviewing all incentive compensation plans, equity-based plans, and all modifications to such plans as well as administering and granting awards under all such plans and approving plan payouts; and (d) reviewing and making recommendations to the Board with respect to the adoption or modification of executive officer and director share ownership guidelines and monitor compliance with any adopted share ownership guidelines.

 

123 

Nomination Committee

 

The Nomination Committee is composed of three directors. The members of the Nomination Committee are Mr. Gerald E. O’Shaughnessy, Mr. Carlos Gulisano (who serves as Chairman of the committee) and Mr. Pedro Aylwin.

 

The Nomination Committee meets at least twice a year and its responsibilities include: (a) reviewing the structure, size and composition of the board of directors and making recommendations to the board of directors in respect of any required changes; (b) identifying, nominating and submitting for approval by the board of directors candidates to fill vacancies on the board of directors as and when they arise; (c) making recommendations to the board of directors with respect to the membership of the Audit Committee and Compensation Committee in consultation with the chairman of each committee, and with respect to the appointment of any director or executive officer or other officer other than the position of the Chairman and Chief Executive Officer and (d) succession planning for directors and senior executives.

 

Technical Committee

 

The Technical Committee is composed of three directors along with the Chief Operating Officer. The members of the Technical Committee are Mr. Peter Ryalls (who serves as Chairman of the committee), Mr. Carlos Gulisano, Mr. James Park and Mr. Augusto Zubillaga.

 

The Technical Committee’s responsibilities include: (a) overseeing the technical studies and evaluations of the Company’s properties and proposals to acquire new properties and/or relinquish existing ones as well as reviewing project plans; (b) reviewing the Annual Reserve Report, the Company’s environmental programs and their effectiveness and the Company’s health and safety program and its effectiveness; and (c) providing a forum for ideas and solutions for the key technical people within the Company.

 

Disclosure Committee

 

The Disclosure Committee is composed of Mr. James Park, Mr. Andrés Ocampo, and certain other officers or managers per request.

 

The Disclosure Committee’s responsibilities include (a) review and approval of filings with the SEC and press releases, (b) review of presentations to analysts, investors and rating agencies and (c) establishment of disclosure controls and procedures.

 

Liability insurance

 

We maintain liability insurance coverage for all of our directors and officers, the level of which is reviewed annually.

 

124 

D.Employees

 

As of December 31, 2016, we had approximately 345 employees, representing a decrease of 2% from December 31, 2015.

 

The following table sets forth a breakdown of our employees by geographic segment for the periods indicated.

 

  

Year ended December 31, 

  

2016 

 

2015 

 

2014 

Colombia  146   133   133 
Chile  102   106   197 
Brazil  10   12   12 
Argentina  77   90   100 
Peru  10   11   14 
Total  345   352   456 

From time to time, we also utilize the services of independent contractors to perform various field and other services as needed. As of December 31, 2016, 35 of our employees were represented by labor unions or covered by collective bargaining agreements. We believe that relations with our employees are satisfactory.

 

125 

E.Share ownership

 

As of March 15, 2017, members of our board of directors and our senior management held as a group 19,706,042 of our common shares and 33% of our outstanding share capital.

 

The following table shows the share ownership of each member of our board of directors and senior management as of March 15, 2017.

 

Shareholder Common shares Percentage of
outstanding
common shares
Gerald E. O’Shaughnessy(1)  7,276,649   12.1%
James F. Park(2)  7,891,269   13.2%
Juan Cristóbal Pavez(3)  2,951,510   4.9%
Carlos Gulisano  179,923   0.3%
Michael D. Dingman  1,800   0.0%
Pedro Aylwin  220,859   0.4%
Peter Ryalls  109,831   0.2%
Robert Bedingfield  69,843   0.1%
Augusto Zubillaga  *   * 
Alberto Matamoros  *   * 
Marcela Vaca  *   * 
Dimas Coelho  *   * 
Carlos Murut  *   * 
Salvador Minniti  *   * 
Jose Díaz  *   * 
Horacio Fontana  *   * 
Ruben Marconi  *   * 
Agustina Wisky  *   * 
Guillermo Portnoi  *   * 
Andrés Ocampo  *   * 
Sub-total senior management ownership of less than 1%  1,004,358   1.7%
Total  19,706,042   33.0%
 

* Indicates ownership of less than 1% of outstanding common shares.

 

(1)Beneficially owned by Mr. O’Shaughnessy directly and indirectly through GP Investments LLP, The Globe Resources Group Inc., and other investment vehicles. 6,705,947 of these common shares have been pledged pursuant to lending arrangements.

 

(2)Held by Energy Holdings, LLC, which is controlled by James F. Park, a member of our Board of Directors. The number of common shares held by Mr. Park does not reflect the 1,575,315 common shares held as of March 14, 2017 in the EBT described under “Item 6. Directors, Senior Management and Employees—B. Compensation—Stock Awards Plan.” Although Mr. Park has voting rights with respect to all the common shares held in the trust, Mr. Park disclaims beneficial ownership over those common shares. 1,073,201 of these common shares have been pledged pursuant to lending arrangements.

 

(3)Held through Socoservin Overseas Ltd, which is controlled by Juan Cristóbal Pavez. The common shares reflected as being held by Mr. Pavez include 73,706 common shares held by him personally.

 

126 

 

ITEM 7. MAJOR SHAREHOLDERS AND RELATED PARTY TRANSACTIONS

 

A.Major shareholders

 

The following table presents the beneficial ownership of our common shares as of March 15, 2017:

 

Shareholder Common shares Percentage of
outstanding
common shares
James F. Park(1)  7,891,269   13.2%
Gerald E. O’Shaughnessy(2)  7,276,649   12.1%
Manchester Financial Group, L.P.(3)  5,080,661   8.5%
IFC Equity Investments(4)  3,456,594   5.8%
Juan Cristóbal Pavez(5)  2,951,510   4.9%
Other shareholders  33,284,198   55.5%
Total  59,940,881   100.0%
 
(1)Held by Energy Holdings, LLC, which is controlled by James F. Park, a member of our Board of Directors. The number of common shares held by Mr. Park does not reflect the 1,575,315 common shares held as of March 14, 2017 in the employee benefit trust described under “Item 6. Directors, Senior Management and Employees—B. Compensation— Stock Awards Plan.” 1,073,201 of these common shares have been pledged pursuant to lending arrangements. The information set forth above and listed in the table is based solely on the disclosure set forth in Mr. Park’s most recent Schedule 13G filed with the SEC prior to March 31, 2017.

 

(2)Held directly and indirectly through GP Investments LLP, GPK Holdings LLC and The Globe Resources Group Inc., and other investment vehicles. 6,705,947 of these common shares have been pledged pursuant to lending arrangements.

 

(3)Held directly and indirectly through Manchester Financial Group, L.P., Manchester Financial Group, Inc., Douglas F. Manchester and Papa Doug Trust u/t/d/ January 11, 2010. The information set forth above and listed in the table is based solely on the disclosure set forth in Manchester Financial Group, L.P.’s most recent Schedule 13G filed with the SEC prior to March 31, 2017.

 

(4)IFC Equity Investments voting decisions are made through a portfolio management process which involves consultation from investment officers, credit officers, managers and legal staff.

 

(5)Held through Socoservin Overseas Ltd, which is controlled by Juan Cristóbal Pavez. The common shares reflected as being held by Mr. Pavez include 73,706 common shares held by him personally.

 

Principal shareholders do not have any different or special voting rights in comparison to any other common shareholder.

 

According to our transfer agent, as of March 27, 2017, we had 35 shareholders registered in the U.S. and there were a total of 19 shareholders of record. Since some of the shares are held by nominees, the number of shareholders may not be representative of the number of beneficial owners.

 

B.Related party transactions

 

We have entered into the following transactions with related parties:

 

127 

LGI Chile Shareholders’ Agreements

 

In 2010, we formed a strategic partnership with LGI to acquire and develop jointly upstream oil and gas projects in Latin America. In 2011, LGI acquired a 20% equity interest in GeoPark Chile and a 14% equity interest in GeoPark TdF, for a total consideration of US$148.0 million, plus additional equity funding of US$18.0 million through 2014. On May 20, 2011, in connection with LGI’s investment in GeoPark Chile, we and LGI entered into the LGI Chile Shareholders’ Agreements, setting forth our and LGI’s respective rights and obligations in connection with LGI’s investment in our Chilean oil and gas business. Specifically, the LGI Chile Shareholders’ Agreements provide that the boards of each of GeoPark Chile and GeoPark TdF will consist of four directors; as long as LGI holds at least 5% of the voting shares of GeoPark Chile or GeoPark TdF, as applicable, LGI has the right to elect one director and such director’s alternate, while the remaining directors, and alternates, are elected by us. Additionally, the agreements require the consent of LGI or its appointed director in order for GeoPark Chile or GeoPark TdF, as applicable, to be able to take certain actions, including, among others: making any decision to terminate or permanently or indefinitely suspend operations in or surrender our blocks in Chile (other than as required under the terms of the relevant CEOP for such blocks); selling our blocks in Chile to our affiliates; making any change to the dividend, voting or other rights that would give preference to or discriminate against the shareholders of these companies; entering into certain related party transactions; and creating a security interest over our blocks in Chile (other than in connection with a financing that benefits our Chilean subsidiaries). The LGI Chile Shareholders’ Agreements also provide that: (i) if LGI or either Agencia or GeoPark Chile decides to sell its shares in GeoPark Chile or GeoPark TdF, as applicable, the transferring shareholder must make an offer to sell those shares to the other shareholder before selling them to a third party; and (ii) any sale to a third party is subject to tag-along and drag-along rights, and the non-transferring shareholder has the right to object to a sale to the third-party if it considers such third-party to be not of a good reputation or one of our direct competitors. We and LGI also agreed to vote our common shares or otherwise cause GeoPark Chile or GeoPark TdF, as applicable, to declare dividends only after allowing for retentions to meet anticipated future investments, costs and obligations. See “Item 4. Information on the Company—B. Business Overview—Significant Agreements—Agreements with LGI—LGI Chile Shareholders’ Agreements.”

 

LGI Colombia Agreements

 

On December 18, 2012, we, Agencia, GeoPark Colombia and LGI entered into the LGI Colombia Shareholders’ Agreement and a subscription share agreement, pursuant to which LGI acquired a 20% interest in GeoPark Colombia SAS. Further, on January 8, 2014, following an internal corporate reorganization of our Colombian operations, GeoPark Colombia Coöperatie U.A. and GeoPark Latin America entered into a new members’ agreement with LGI (“LGI Colombia Members’ Agreement”), that sets out substantially similar rights and obligations to the LGI Colombia Shareholders’ Agreement in respect of our oil and gas business in Colombia. We refer to the LGI Colombia Shareholders’ Agreement and the LGI Colombia Members’ Agreement collectively as the LGI Colombia Agreements. The LGI Colombia Agreements provide that the board of GeoPark Colombia SAS will consist of four directors; as long as LGI holds at least 14% of GeoPark Colombia SAS, LGI has the right to elect one director and such director’s alternate, while the remaining directors, and alternates, are elected by us. Additionally, the LGI Colombia Agreements require the consent of LGI or the LGI appointed director for GeoPark Colombia SAS to be able to take certain actions, including, among others: making any decision to terminate or permanently or indefinitely suspend operations in or surrender our blocks in Colombia (other than as required under the terms of the relevant concessions for such blocks); creating a security interest over our blocks in Colombia; approving of GeoPark Colombia SAS’s annual budget and work programs and the mechanisms for funding any such budget or program; entering into any borrowings other than those provided in an approved budget or incurred in the ordinary course of business to finance working capital needs; granting any guarantee or indemnity to secure liabilities of parties other than those of our Colombian subsidiaries; changing the dividend, voting or other rights that would give preference to or discriminate against the shareholders of GeoPark Colombia SAS; entering into certain related party transactions; and disposing of any material assets other than those provided for in an approved budget and work program. The LGI Colombia Agreements also provide that: (i) if either we or LGI decide to sell our respective shares in GeoPark Colombia SAS, the transferring shareholder must make an offer to sell those shares to the other shareholder before selling those shares to a third party; and (ii) any sale to a third party is subject to tag-along and drag-along rights, and the non-transferring shareholder has the right to object to a sale to the third-party if it considers such third-party to be not of a good reputation or one of our direct competitors. We and LGI also agreed to vote our common shares or otherwise cause GeoPark Colombia to declare dividends only after allowing for retentions for approved work programs and budgets, capital adequacy and tied surplus requirements of GeoPark Colombia, working capital requirements, banking covenants associated with any loan entered into by GeoPark Colombia or our other Colombian subsidiaries and operational requirements.

 

In addition, our agreement with LGI in Colombia allows us to earn back up to 12% of our equity participation in GeoPark Colombia, following certain recovery factors of LGI `s initial investments as follows: (i) if the recovery factor is between one and two times, our incremental equity share is 4%; if the recovery factor is between two to three, three to four, four to five, and above five, our incremental equity increases by an additional 2% each time, for up to a 12%, so that LGI participation could be reduced from current 20% to 8%. Recovery factor is measured considering realized dividends or other distributions over the original investments

 

128 

See “Item 4. Information on the Company—B. Business Overview—Significant Agreements—Agreements with LGI—LGI Colombia Agreements.”

 

IFC Subscription and Shareholders’ Agreement

 

On February 7, 2006, in order to finance the exploration, development and exploitation of our blocks in Chile and Argentina and the acquisition of additional exploration, development and exploitation blocks in Latin America, we, IFC and Gerald E. O’Shaughnessy and James F. Park, as Lead Investors, entered into an agreement (“IFC Subscription and Shareholders’ Agreement”), pursuant to which IFC agreed to subscribe and pay for 2,507,161 of our common shares, representing approximately 10.5% of our then-outstanding common shares, at an aggregate subscription price of US$10.0 million (or approximately US$3.99 per common share).

 

We agreed, for so long as IFC is a shareholder in the company, among other things, to: ensure that our operations are in compliance with certain environmental and social guidelines; appoint and maintain a technically qualified individual to be responsible for the environmental and social management of our activities; maintain certain forms of insurance coverage, including coverage for public liability and director’s and officer’s liability reasonably acceptable to IFC, and in respect of certain of our operations; not undertake certain prohibited activities; and ensure that no prohibited payments are made by us or on our or the Lead Investors’ behalf, in respect of our operations.

 

We also agreed to provide to IFC, within 30 days of the end of the first half of the year, copies of our unaudited consolidated financial statements for the period (prepared under IFRS), a report on our capital expenditures for the period, a comprehensive report on the progress of the exploration, development and exploitation of our blocks in Latin America and a statement of all related party transactions during the period, with a certification by a company officer that these were on an arm’s-length basis; within 90 days of the end of our fiscal year, copies of our audited consolidated financial statements for the year (prepared under IFRS), a management letter from our auditors in respect of our financial control procedures, accounting and management information systems and any litigation, an annual monitoring report confirming compliance with national or local requirements and the environmental and social requirements mandated by the agreement, a report indicating any payments in the year to any governmental authority in connection with the documents governing our Chilean and Argentine blocks and certificates of insurance, with a certificate of our insurer confirming that effectiveness of our policies and payment of all applicable premiums; within 45 days before each fiscal year begins, a proposed annual business plan and budget for the upcoming year; within 3 days after its occurrence, notification of any incident that had or may reasonably be expected to have an adverse effect on the environment, health or safety; copies of notices, reports or other communications between us and our board of directors or shareholders; and, within five days of receipt thereof, copies of any reports, correspondence, documentation or notices from any third-party, governmental authority or state-owned company that could reasonably be expected to materially impact our operations. Mr. O’Shaughnessy and Mr. Park have also agreed to procure that shareholders holding 51% of our common shares cause us to comply with the covenants above.

 

Executive Directors’ Service Agreements

 

We have entered into service contracts with certain of our executive directors. See “Item 6. Directors, Senior Management and Employees—B. Compensation—Executive compensation—Director Contracts.”

 

For further information relating to our related party transactions and balances outstanding as of December 31, 2016, 2015 and 2014, please see Note 32 to our Consolidated Financial Statements.

 

C.Interests of Experts and Counsel

 

Not applicable.

 

129 

ITEM 8. FINANCIAL INFORMATION

 

A.Consolidated statements and other financial information

 

Financial statements

 

See “Item 18. Financial Statements,” which contains our audited financial statements prepared in accordance with IFRS.

 

Legal proceedings

 

From time to time, we may be subject to various lawsuits, claims and proceedings that arise in the normal course of business, including employment, commercial, environmental, safety and health matters. For example, from time to time, we receive notice of environmental, health and safety violations. It is not presently possible to determine whether any such matters will have a material adverse effect on our consolidated financial position and results of operations.

 

In Brazil, GeoPark Brasil is a party to a class action filed by the Federal Prosecutor’s Office regarding a concession agreement of exploratory Block PN-T-597, which the ANP initially awarded GeoPark Brasil in the 12th oil and gas bidding round held in November 2013. The Brazilian Federal Court issued an injunction against the ANP and GeoPark Brasil in December 2013 that prohibited GeoPark Brasil’s execution of the concession agreement until the ANP conducted studies on whether drilling for unconventional resources would contaminate the dams and aquifers in the region. On July 17, 2015, GeoPark Brasil, at the instruction of the ANP, signed the concession agreement, which included a clause prohibiting GeoPark Brasil from conducting unconventional exploration activity in the area. Despite the clause containing the prohibition, the judge in the case concluded that the concession agreement should not be executed. Thus, GeoPark Brasil requested that the ANP comply with the decision and annul the concession agreement, which the ANP´s Board did on October 9, 2015. The annulment reverted the status of all parties to the status quo ante, which maintains GeoPark Brasil’s right to the block.

 

Dividends and dividend policy

 

Holders of common shares will be entitled to receive dividends, if any, paid on the common shares.

 

We have never declared or paid any cash dividends on our common shares. We intend to retain all of our future earnings, if any, generated by our operations for the development and growth of our business. Accordingly, we do not expect to pay cash dividends on our common shares in the foreseeable future. Because we are a holding company with no direct operations, we will only be able to pay dividends from our available cash on hand and any funds we receive from our subsidiaries. The terms of our indebtedness may restrict us from paying dividends. Mainly resulting from the impact of the decline in oil prices, we have recorded accumulated losses amounting to US$260.5 million as of December 31, 2016, which further limits our ability to pay dividends in the foreseeable future.

 

Under the Bermuda Companies Act, we may not declare or pay a dividend if there are reasonable grounds for believing that we are, or would after the payment be, unable to pay our liabilities as they become due or that the realizable value of our assets would thereafter be less than our liabilities. We do not presently have any reasonable grounds for believing that, if we were to declare or pay a dividend on our common shares outstanding, we would thereafter be unable to pay our liabilities as they became due or that the realizable value of our assets would thereafter be less than our liabilities.

 

Additionally, any decision to pay dividends in the future, and the amount of any distributions, is at the discretion of our board of directors and our shareholders, and will depend on many factors, such as our results of operations, financial condition, cash requirements, prospects and other factors. See “Item 3. Key Information—D. Risk factors—Risks related to our common shares—We have never declared or paid, and do not intend to pay in the foreseeable future, cash dividends on our common shares, and, consequently, your only opportunity to achieve a return on your investment is if the price of our stock appreciates” and “—We are a holding company dependent upon dividends from our subsidiaries, which may be limited by law and by contract from making distributions to us, which would affect our financial condition, including the ability to pay dividends on the common shares,” as well as “Item 10. Additional Information—B. Memorandum of association and bye-laws.”

 

130 

B.Significant changes

 

A discussion of the significant changes in our business can be found under “Item 4. Information on the Company—B. Business Overview.”

 

ITEM 9. THE OFFER AND LISTING

 

A.Offering and listing details

 

Not applicable.

 

B.Plan of distribution

 

Not applicable.

 

C.Markets

 

On February 6, 2014 we completed our initial public offering and listed our common shares on the NYSE.

 

Our common shares have been listed on the NYSE under the symbol “GPRK” since February 7, 2014. They were previously listed on the AIM under the symbol “GPK” until February 19, 2014, and, from 2009 to 2015 had been admitted to trade on the Santiago Offshore Stock Exchange (Bolsa Offshore de la Bolsa de Comercio de Santiago).

 

The table below presents, for the periods indicated, the annual, quarterly and monthly high and low closing prices (in US$) of our common shares on the NYSE.

 

  Common shares
  High Low Average daily
trading volume
  (US$ per share) (in shares)
Annual price history      
2014 (from February 7 through December 31, 2014)  11.00   4.92   47,795 
2015   5.59   2.70   23,838 
2016   5.06   2.25   103,283 
2017 (through April 6, 2017)  7.30   4.50   146,639 
Quarterly price history            
1st Quarter 2016  3.60   2.60   6,736 
2nd Quarter 2016  3.29   2.25   210,894 
3rd Quarter 2016  3.50   3.19   31,093 
4th Quarter 2016  5.06   3.29   154,729 
1st Quarter 2017  7.18   4.50   149,187 
2nd Quarter 2017 (through April 6, 2017)  7.30   7.01   107,142 
Monthly price history            
November 2016  4.98   4.30   248,606 
December 2016  5.06   4.23   115,397 
January 2017  4.98   4.50   191,848 
February 2017  5.35   4.77   81,330 
March 2017  7.18   5.86   168,146 
April 2017 (through April 6, 2017)  7.30   7.01   107,142 
 

Source: NYSE Connect

 

D.Selling shareholders

 

Not applicable.

 

131 

E.Dilution

 

Not applicable.

 

F.Expenses of the issue

 

Not applicable.

 

ITEM 10. ADDITIONAL INFORMATION

 

A.Share capital

 

Not applicable.

 

B.Memorandum of association and bye-laws

 

The following description of our memorandum of association and bye-laws does not purport to be complete and is subject to, and qualified by reference to, all of the provisions of our memorandum of association and bye-laws.

 

General

 

We are an exempted company with limited liability incorporated under the laws of Bermuda with registration number 33273 from the Registrar of Companies. The rights of our shareholders will be governed by Bermuda law and by our memorandum of association and bye-laws. Bermuda company law differs in some material respects from the laws generally applicable to Delaware corporations. Below is a summary of some of those material differences.

 

Because the following statements are summaries, they do not discuss all aspects of Bermuda law that may be relevant to us and to our shareholders.

 

Share capital and bye-laws

 

Our share capital consists of common shares only. Our authorized share capital consists of 5,171,949,000 common shares of par value US$0.001 per share. As of the date of this annual report, there are 60,028,985 common shares outstanding. All of our issued and outstanding common shares are fully paid and non-assessable. We also have an employee incentive program, pursuant to which we have granted share awards to our senior management and certain key employees. See “Item 6. Directors, Senior Management and Employees.”

 

According to our bye-laws, if our share capital is divided into different classes of shares, the rights attached to any class (unless otherwise provided by the terms of issue of the shares of that class) may, whether or not the Company is being wound-up, be varied with the consent in writing of the holders of at least two-thirds of the issued shares of that class or with the sanction of a resolution passed by a majority of the votes cast at a separate general meeting of the holders of the shares of the class at which meeting the necessary quorum shall be two persons at least, in person or by proxy, holding or representing one-third of the issued shares of the class. The rights conferred upon the holders of the shares of any class issued with preferred or other rights shall not, unless otherwise expressly provided by the terms of issue of the shares of that class, be deemed to be varied by the creation or issue of further shares ranking pari passu therewith.

 

Our bye-laws give our board of directors the power to issue any unissued shares of the company on such terms and conditions as it may determine, subject to the terms of the bye-laws and any resolution of the shareholders to the contrary.

 

Common shares

 

Holders of our common shares are entitled to one vote per share on all matters submitted to a vote of holders of common shares. Subject to preferences that may be applicable to any issued and outstanding preference shares, holders of common shares are entitled to receive such dividends, if any, as may be declared from time to time by our board of directors out of funds legally available for dividend payments. Holders of common shares have no redemption, sinking fund, conversion, exchange or other subscription rights. In the event of our liquidation, the holders of common shares are entitled to share equally and ratably in our assets, if any, remaining after the payment of all of our debts and liabilities, subject to any liquidation preference on any outstanding preference shares.

 

132 

Board composition

 

Our bye-laws provide that our board of directors will determine the maximum size of the board, provided that it shall be not be composed of fewer than three directors. The maximum number of directors currently allowed is nine directors and our board of directors currently consists of eight directors.

 

Election and removal of directors

 

Our bye-laws provide that our directors shall hold office for such term as the shareholders shall determine or, in the absence of such determination, until the next annual general meeting or until their successors are elected or appointed or their office is otherwise vacated. Directors whose term has expired may offer themselves for re-election at each election of the directors.

 

Under our bye-laws, a director may be removed by a resolution adopted by 65% or more of the votes cast by shareholders who (being entitled to do so) vote in person or by proxy at any general meeting of the shareholders in accordance with the provisions of our bye-laws. Notice convened for the purpose of removing the director, containing a statement of the intention to do so, must be served on such director not less than 14 days before the meeting.

 

Any vacancy created by the removal of a director at a special general meeting may be filled at that meeting by the election of another director in his or her place or, in the absence of any such election, by the board of directors. Any other vacancy, including a newly created directorship, may be filled by our board of directors.

 

Proceedings of board of directors

 

Our bye-laws provide that our business shall be managed by or under the direction of our board of directors. Our board of directors may act by the affirmative vote of a majority of the directors present at a meeting at which a quorum is present. The quorum necessary for the transaction of business at meetings of the board of directors shall be the presence of a majority of the board of directors from time to time. Our bye-laws also provide that resolutions unanimously signed by all directors are valid as if they had been passed at a meeting of the board duly called and constituted.

 

Duties of directors

 

Under Bermuda common law, members of a board of directors owe a fiduciary duty to the Company to act in good faith in their dealings with or on behalf of the company, and to exercise their powers and fulfill the duties of their office honestly. This duty has the following essential elements: (1) a duty to act in good faith in the best interests of the company; (2) a duty not to make a personal profit from opportunities that arise from the office of director; (3) a duty to avoid conflicts of interest; and (4) a duty to exercise powers for the purpose for which such powers were intended. The Bermuda Companies Act also imposes a duty on directors of a Bermuda company, to act honestly and in good faith, with a view to the best interests of the company, and to exercise the care, diligence and skill that a reasonably prudent person would exercise in comparable circumstances. In addition, the Bermuda Companies Act imposes various duties on directors with respect to certain matters of management and administration of the company.

 

The Bermuda Companies Act provides that in any proceedings for negligence, default, breach of duty or breach of trust against any director, if it appears to a court that such officer is or may be liable in respect of the negligence, default, breach of duty or breach of trust, but that he has acted honestly and reasonably, and that, having regard to all the circumstances of the case, including those connected with his appointment, he ought fairly to be excused for the negligence, default, breach of duty or breach of trust, that court may relieve him, either wholly or partly, from any liability on such terms as the court may think fit. This provision has been interpreted to apply only to actions brought by or on behalf of the company against the directors.

 

133 

By comparison, under Delaware law, the business and affairs of a corporation are managed by or under the direction of its board of directors. In exercising their powers, directors are charged with a duty of care and a duty of loyalty. The duty of care requires that directors act in an informed and deliberate manner and to inform themselves, prior to making a business decision, of all relevant material information reasonably available to them. The duty of care also requires that directors exercise care in overseeing the conduct of corporate employees. The duty of loyalty is the duty to act in good faith, not out of self-interest, and in a manner which the director reasonably believes to be in the best interests of the shareholders. A party challenging the propriety of a decision of a board of directors bears the burden of rebutting the presumptions afforded to directors by the “business judgment rule.” If the presumption is not rebutted, the business judgment rule attaches to protect the directors and their decisions. Where, however, the presumption is rebutted, the directors bear the burden of demonstrating the fairness of the relevant transaction. Notwithstanding the foregoing, Delaware courts subject directors’ conduct to enhanced scrutiny in respect of defensive actions taken in response to a threat to corporate control and approval of a transaction resulting in a sale of control of the corporation.

 

Interested directors

 

Pursuant to our bye-laws, a director shall declare the nature of his interest in any contract or arrangement with the company as required by the Bermuda Companies Act. A director so interested shall not, except in particular circumstances set out in our bye-laws, be entitled to vote or be counted in the quorum at a meeting in relation to any resolution in which he has an interest, which is to his knowledge, a material interest (otherwise than by virtue of his interest in shares or debentures or other securities of or otherwise in or through the company). A director will be liable to us for any secret profit realized from the transaction. In contrast, under Delaware law, such a contract or arrangement is voidable unless it is approved by a majority of disinterested directors or by a vote of shareholders, in each case if the material facts as to the interested director’s relationship or interests are disclosed or are known to the disinterested directors or shareholders, or such contract or arrangement is fair to the corporation as of the time it is approved or ratified. Additionally, such interested director could be held liable for a transaction in which such director derived an improper personal benefit.

 

Indemnification of directors and officers

 

Bermuda law provides generally that a Bermuda company may indemnify its directors and officers against any loss arising from or liability which by virtue of any rule of law would otherwise be imposed on them in respect of any negligence, default, breach of duty or breach of trust except in cases where such liability arises from fraud or dishonesty of which such director or officer may be guilty in relation to the company.

 

Our bye-laws provide that we shall indemnify our officers and directors in respect of their actions and omissions, except in respect of their fraud or dishonesty, or to recover any gain, personal profit or advantage to which such director is not legally entitled, and (by incorporation of the provisions of the Bermuda Companies Act) that we may advance monies to our officers and directors for costs, charges and expenses incurred by our officers and directors in defending any civil or criminal proceeding against them on the condition that the officers and directors repay the monies if any allegation of fraud or dishonesty is proved against them provided, however, that, if the Bermuda Companies Act requires, an advancement of expenses shall be made only upon delivery to the Company of an undertaking ,by or on behalf of such indemnitee, to repay all amounts so advanced if it shall ultimately be determined by final judicial decision from which there is no further right to appeal that such indemnitee is not entitled to be indemnified for such expenses under this Bye-law or otherwise. Our bye-laws provide that the company and the shareholders waive all claims or rights of action that they might have, individually or in right of the company, against any of the company’s directors or officers for any act or failure to act in the performance of such director’s or officers’ duties, except with respect to any fraud or dishonesty, or to recover any gain, personal profit or advantage to which such director is not legally entitled.

 

Meetings of shareholders

 

Under Bermuda law, a company is required to convene the annual general meeting of shareholders each calendar year, unless the shareholders in a general meeting, elect to dispense with the holding of annual general meetings. Under Bermuda law and our bye-laws, a special general meeting of shareholders may be called by the board of directors and may be called upon the requisition of shareholders holding not less than 10% of the paid-up capital of the company carrying the right to vote at general meetings of shareholders.

 

Our bye-laws provide that, at any general meeting of the shareholders, the presence in person or by proxy of two or more shareholders representing in excess of 50% of the total issued voting shares of the company shall constitute a quorum for the transaction of business unless the company only has one shareholder, in which case such shareholder shall constitute a quorum. Unless otherwise required by law or by our bye-laws, shareholder action requires a resolution adopted by a majority of votes cast by shareholders at a general meeting at which a quorum is present.

 

134 

Shareholder proposals

 

Under Bermuda law, shareholders holding at least 5% of the total voting rights of all the shareholders having at the date of the requisition a right to vote at the meeting to which the requisition relates or any group composed of at least 100 or more shareholders may require a proposal to be submitted to an annual general meeting of shareholders. Under our bye-laws, any shareholders wishing to nominate a person for election as a director or propose business to be transacted at a meeting of shareholders must provide (among other things) advance notice, as set out in our bye-laws. Shareholders may only propose a person for election as a director at an annual general meeting.

 

Shareholder action by written consent

 

Our bye-laws provide that, except for the removal of auditors and directors, any actions which shareholders may take at a general meeting of shareholders may be taken by the shareholders through the unanimous written consent of the shareholders who would be entitled to vote on the matter at the general meeting.

 

Amendment of memorandum of association and bye-laws

 

Our memorandum of association and bye-laws may be amended with the approval of a majority of our board of directors and by a resolution by a majority of the votes cast by shareholders who (being entitled to do so) vote in person or by proxy at any general meeting of the shareholders in accordance with the provisions of the bye-laws.

 

Business combinations

 

A Bermuda company may engage in a business combination pursuant to a tender offer, amalgamation, merger or sale of assets. The amalgamation or merger of a Bermuda company with another company generally requires the amalgamation or merger agreement to be approved by the company’s board of directors and by its shareholders. Shareholder approval is not required where (a) a holding company and one or more of its wholly-owned subsidiary companies amalgamate or merge or (b) two or more wholly-owned subsidiary companies of the same holding company amalgamate or merge. Under the Bermuda Companies Act (save for such “short-form amalgamations”), unless a company’s bye-laws provide otherwise, the approval of 75% of the shareholders voting at a meeting is required to pass a resolution to approve the amalgamation or merger agreement, and the quorum for such meeting must be two persons holding or representing more than one-third of the issued shares of the company. Our bye-laws provide that an amalgamation or merger will require the approval of our board of directors and of our shareholders by a resolution adopted by 65% or more of the votes cast by shareholders who (being entitled to do so) vote in person or by proxy at any general meeting of the shareholders in accordance with the provisions of the bye-laws. Under Bermuda law, in the event of an amalgamation or merger of a Bermuda company with another company or corporation, a shareholder who did not vote in favor of the amalgamation or merger and who is not satisfied that fair value has been offered for such shareholder’s shares may, within one month of the notice of the shareholders meeting, apply to the Supreme Court of Bermuda to appraise the value of those shares.

 

Under the Bermuda Companies Act, we are not required to seek the approval of our shareholders for the sale of all or substantially all of our assets. However, Bermuda courts will view decisions of the English courts as highly persuasive and English authorities suggest that such sales do require shareholder approval. Our bye-laws provide that the directors shall manage the business of the Company and may exercise all such powers as are not, by the Bermuda Companies Act or by these Bye-laws, required to be exercised by the Company in general meeting and may pay all expenses incurred in promoting and incorporating the company and may exercise all the powers of the Company including, but not by way of limitation, the power to borrow money and to mortgage or charge all or any part of the undertaking property and assets (present and future) and uncalled capital of the Company and to issue debentures and other securities, whether outright or as collateral security for any debt, liability or obligation of the Company or any other persons.

 

Under Bermuda law, where an offer is made for shares of a company and, within four months of the offer, the holders of not less than 90% of the shares not owned by the offeror, its subsidiaries or their nominees accept such offer, the offeror may by notice require the non-tendering shareholders to transfer their shares on the terms of the offer. Dissenting shareholders do not have express appraisal rights but are entitled to seek relief (within one month of the compulsory acquisition notice) from the court, which has power to make such orders as it thinks fit. Additionally, where one or more parties hold not less than 95% of the shares of a company, such parties may, pursuant to a notice given to the remaining shareholders, acquire the shares of such remaining shareholders. Dissenting shareholders have a right to apply to the court for appraisal of the value of their shares within one month of the compulsory acquisition notice. If a dissenting shareholder is successful in obtaining a higher valuation, that valuation must be paid to all shareholders being squeezed out or the purchaser may cancel the purchase notice sent.

 

135 

Dividends and repurchase of shares

 

Pursuant to our bye-laws, our board of directors has the authority to declare dividends and authorize the repurchase of shares subject to applicable law. Under Bermuda law, a company may not declare or pay a dividend if there are reasonable grounds for believing that the company is, or would after the payment be, unable to pay its liabilities as they become due or the realizable value of its assets would thereby be less than its liabilities. Under Bermuda law, a company cannot purchase its own shares if there are reasonable grounds for believing that the company is, or after the repurchase would be, unable to pay its liabilities as they become due.

 

Shareholder suits

 

Class actions and derivative actions are generally not available to shareholders under Bermuda law. The Bermuda courts, however, would ordinarily be expected to permit a shareholder to commence an action in the name of a company to remedy a wrong to the company where the act complained of is alleged to be beyond the corporate power of the company or illegal, or would result in the violation of the company’s memorandum of association or bye-laws. Furthermore, consideration would be given by a Bermuda court to acts that are alleged to constitute a fraud against the minority shareholders or where an act requires the approval of a greater percentage of the company’s shareholders than that which actually approved it.

 

When the affairs of a company are being conducted in a manner which is oppressive or prejudicial to the interests of some part of the shareholders, one or more shareholders may apply under the Bermuda Companies Act for an order of the Supreme Court of Bermuda, which may make such order as it sees fit, including an order regulating the conduct of the company’s affairs in the future or ordering the purchase of the shares of any shareholders by other shareholders or by the company.

 

Our bye-laws contain a provision through which we and our shareholders waive any claim or right of action that we or they have, both individually and on our behalf, against any director or officer in relation to any action or failure to take action by such director or officer, including the breach of any fiduciary duty, except in respect of any fraud or dishonesty of such director or officer.

 

Comparison of Bermuda law to Delaware corporate law

 

Bermuda law differs from the laws in effect in the United States and might afford less protection to shareholders.

 

Our shareholders could have more difficulty protecting their interests than would shareholders of a corporation incorporated in a jurisdiction of the United States. As a Bermuda company, we are governed by our memorandum of association and bye-laws and Bermuda company law. The provisions of the Bermuda Companies Act, which applies to us, differs in some material respects from laws generally applicable to U.S. corporations and shareholders, including the provisions relating to interested directors, mergers and acquisitions, takeovers, shareholder lawsuits and indemnification of directors. Set forth below is a summary of these provisions, as well as modifications adopted pursuant to our bye-laws, which differ in certain respects from provisions of Delaware corporate law. Our shareholders approved the adoption of new bye-laws which came into effect on February 19, 2014, being the date on which the company cancelled admission of its common shares on AIM. Because the following statements are summaries, they do not discuss all aspects of Bermuda law that may be relevant to us and our shareholders.

 

Interested Directors. Under our bye-laws and the Bermuda Companies Act, a director shall declare the nature of his interest in any contract or arrangement with the company. Our bye-laws further provide that a director so interested shall not, except in particular circumstances, be entitled to vote or be counted in the quorum at a meeting in relation to any resolution in which he has an interest, which is to his knowledge, a material interest (otherwise than by virtue of his interest in shares or debentures or other securities of or otherwise in or through the company). A director will be liable to us for any secret profit realized from the transaction. See “Item 10—B. Memorandum of association and bye-laws—Interested Directors.”

 

136 

Amalgamations, Mergers and Similar Arrangements. Pursuant to the Bermuda Companies Act, the amalgamation or merger of a Bermuda company with another company or corporation requires the amalgamation or merger agreement to be approved by the company’s board of directors and, under certain circumstances, by its shareholders. Under our bye-laws, an amalgamation or merger will require the approval of our board of directors and our shareholders by Special Resolution, which is a resolution adopted by 65% of more of the votes cast by shareholders who (being entitled to do so) vote in person or by proxy at any general meeting of the shareholders in accordance with the provisions of the bye-laws and the quorum for any general meeting must be two or more persons, in person or by proxy, representing in excess of 50% of the total of our issued voting shares. Under Bermuda law, in the event of an amalgamation or merger of a Bermuda company with another company or corporation, a shareholder of the Bermuda company who did not vote in favor of the amalgamation or merger and who is not satisfied that he has been offered fair value for his shares may, within one month of notice of the shareholders meeting, apply to the Supreme Court of Bermuda to appraise the fair value of those shares.

 

Under Delaware law, with certain exceptions, a merger, consolidation or sale of all or substantially all the assets of a corporation must be approved by the board of directors and a majority of the issued and outstanding shares entitled to vote thereon. Under Delaware law, a shareholder of a corporation participating in certain major corporate transactions may, under certain circumstances, be entitled to appraisal rights pursuant to which such shareholder may receive cash in the amount of the fair value of the shares held by such shareholder (as determined by a court) in lieu of the consideration such shareholder would otherwise receive in the transaction.

 

Shareholders’ Suit. Class actions and derivative actions are generally not available to shareholders under Bermuda law. The Bermuda courts, however, would ordinarily be expected to permit a shareholder to commence an action in the name of a company to remedy a wrong to the company where the act complained of is alleged to be beyond the corporate power of the company or illegal, or would result in the violation of the company’s memorandum of association or bye-laws. When the affairs of a company are being conducted in a manner which is oppressive or prejudicial to the interests of some part of the shareholders, one or more shareholders may apply for an order of the Supreme Court of Bermuda regulating the conduct of the company’s affairs in the future or an order to purchase the shares of any shareholders by other shareholders or by the company and, in the case of a purchase by the company, for the reduction accordingly of the company’s capital, or otherwise. See “Item 10—B. Memorandum of association and bye-laws—Shareholder Suits.”

 

Our bye-laws contain a provision by virtue of which we and our shareholders waive any claim or right of action that they have, both individually and on our behalf, against any director or officer in relation to any action or failure to take action by such director or officer, including the breach of any fiduciary duty, except in respect of any fraud or dishonesty of such director or officer. Class actions and derivative actions generally are available to shareholders under Delaware law for, among other things, breach of fiduciary duty, corporate waste and actions not taken in accordance with applicable law. In such actions, the court has discretion to permit the winning party to recover attorneys’ fees incurred in connection with such action.

 

Indemnification of Directors. We may indemnify our directors and officers in their capacity as directors or officers for any loss arising or liability attaching to them by virtue of any rule of law in respect of any negligence, default, breach of duty or breach of trust of which a director or officer may be guilty in relation to the company other than in respect of his own fraud or dishonesty. See “Item 10—B. Memorandum of association and bye-laws—Enforcement of Judgments.” Our bye-laws provide that we shall indemnify our officers and directors in respect of their acts and omissions, except in respect of their fraud or dishonesty, or to recover any gain, personal profit or advantage to which such Director is not legally entitled, and (by incorporation of the provisions of the Bermuda Companies Act) that we may advance money to our officers and directors for the costs, charges and expenses incurred by our officers and directors in defending any civil or criminal proceedings against them on condition that the directors and officers repay the money if any allegations of fraud or dishonesty is proved against them provided, however, that, if the Bermuda Companies Act requires, an advancement of expenses shall be made only upon delivery to the Company of an undertaking, by or on behalf of such indemnitee, to repay all amounts if it shall ultimately be determined by final decision that such indemnitee is not entitled to be indemnified for such expenses under our Bye-laws or otherwise. Under Delaware law, a corporation may indemnify a director or officer of the corporation against expenses (including attorneys’ fees), judgments, fines and amounts paid in settlement actually and reasonably incurred in defense of an action, suit or proceeding by reason of such position if such director or officer acted in good faith and in a manner he or she reasonably believed to be in or not opposed to the best interests of the corporation and, with respect to any criminal action or proceeding, such director or officer had no reasonable cause to believe his or her conduct was unlawful. In addition, we have entered into customary indemnification agreements with our directors.

 

137 

As a result of these differences, investors could have more difficulty protecting their interests than would shareholders of a corporation incorporated in the United States.

 

Tax matters. Under current Bermuda law, we are not subject to tax on income or capital gains. We have received from the Minister of Finance under The Exempted Undertaking Tax Protection Act 1966, as amended, an assurance that, in the event that Bermuda enacts legislation imposing tax computed on profits, income, any capital asset, gain or appreciation, or any tax in the nature of estate duty or inheritance, then the imposition of any such tax shall not be applicable to us or to any of our operations or shares, debentures or other obligations, until March 31, 2035. We could be subject to taxes in Bermuda after that date. This assurance is subject to the provision that it is not to be construed to prevent the application of any tax or duty to such persons as are ordinarily resident in Bermuda or to prevent the application of any tax payable in accordance with the provisions of the Land Tax Act 1967 or otherwise payable in relation to any property leased to us. We are incorporated in Bermuda as an exempted company and pay annual Bermuda government fees. In addition, all entities employing individuals in Bermuda are required to pay a payroll tax and there are other sundry taxes payable, directly or indirectly, to the Bermuda government. Neither we nor our Bermuda subsidiaries employ individuals in Bermuda as at the date of this annual report.

 

Access to books and records and dissemination of information

 

Members of the general public have a right to inspect the public documents of a company available at the office of the Registrar of Companies in Bermuda. These documents include the company’s memorandum of association and any amendments thereto. The shareholders have the additional right to inspect the bye-laws of the company, minutes of general meetings of shareholders and the company’s audited financial statements. The company’s audited financial statements must be presented at the annual general meeting of shareholders, unless the board and all the shareholders agree to the waiving of the audited financials. The company’s share register is open to inspection by shareholders and by members of the general public without charge. A company is required to maintain its share register in Bermuda but may, subject to the provisions of the Bermuda Companies Act, establish a branch register outside of Bermuda. Bermuda law does not, however, provide a general right for shareholders to inspect or obtain copies of any other corporate records.

 

Registrar or transfer agent

 

A register of holders of the common shares is maintained by Coson Corporate Services Limited in Bermuda, and a branch register is maintained in the United States by Computershare Trust Company, N.A., who serves as branch registrar and transfer agent.

 

138 

Enforcement of Judgments

 

We are incorporated as an exempted company with limited liability under the laws of Bermuda, and substantially all of our assets are located in Colombia, Chile, Brazil, Peru and Argentina. In addition, most of our directors and executive officers reside outside the United States, and all or a substantial portion of the assets of such persons are located outside the United States. As a result, it may be difficult for investors to effect service of process on those persons in the United States or to enforce in the United States judgments obtained in U.S. courts against us or those persons based on the civil liability provisions of the U.S. securities laws.

 

There is no treaty in force between the United States and Bermuda providing for the reciprocal recognition and enforcement of judgments in civil and commercial matters. As a result, whether a U.S. judgment would be enforceable in Bermuda against us or our directors and officers depends on whether the U.S. court that entered the judgment is recognized by the Bermuda court as having jurisdiction over us or our directors and officers, as determined by reference to Bermuda conflict of law rules and the judgment is not contrary to public policy in Bermuda, has not been obtained by fraud in proceedings contrary to natural justice and is not based on an error in Bermuda law. A judgment debt from a U.S. court that is final and for a sum certain based on U.S. federal securities laws will not be enforceable in Bermuda unless the judgment debtor had submitted to the jurisdiction of the U.S. court, and the issue of submission and jurisdiction is a matter of Bermuda (not U.S.) law.

 

An action brought pursuant to a public or penal law, the purpose of which is the enforcement of a sanction, power or right at the instance of the state in its sovereign capacity, may not be entertained by a Bermuda court. Certain remedies available under the laws of U.S. jurisdictions, including certain remedies under U.S. federal securities laws, may not be available under Bermuda law or enforceable in a Bermuda court, as they may be contrary to Bermuda public policy. Further, no claim may be brought in Bermuda against us or our directors and officers in the first instance for violations of U.S. federal securities laws because these laws have no extraterritorial jurisdiction under Bermuda law and do not have force of law in Bermuda. A Bermuda court may, however, impose civil liability on us or our directors and officers if the facts alleged in a complaint constitute or give rise to a cause of action under Bermuda law. However, section 281 of the Bermuda Companies Act allows a Bermuda court, in certain circumstances, to relieve officers and directors of Bermuda companies of liability for acts of negligence, breach of duty or trust or other defaults.

 

Section 98 of the Bermuda Companies Act provides generally that a Bermuda company may indemnify its directors, officers and auditors against any liability which by virtue of any rule of law would otherwise be imposed on them in respect of any negligence, default, breach of duty or breach of trust, except in cases where such liability arises from fraud or dishonesty of which such director, officer or auditor may be guilty in relation to the company. Section 98 further provides that a Bermuda company may indemnify its directors, officers and auditors against any liability incurred by them in defending any proceedings, whether civil or criminal, in which judgment is awarded in their favor or in which they are acquitted or granted relief by the Supreme Court of Bermuda pursuant to Section 281 of the Bermuda Companies Act.

 

Our bye-laws contain provisions whereby we and our shareholders waive any claim or right of action that we have, both individually and on our behalf, against any director or officer in relation to any action or failure to take action by such director or officer, except in respect of any fraud or dishonesty of such director or officer. We may also indemnify our directors and officers in their capacity as directors and officers for any loss arising or liability attaching to them by virtue of any rule of law in respect of any negligence, default, breach of trust of which a director or officer may be guilty in relation to the company other than in respect of his own fraud or dishonesty. We have entered into customary indemnification agreements with our directors.

 

No treaty exists between the United States and Chile for the reciprocal recognition and enforcement of foreign judgments. Chilean courts, however, have enforced valid and conclusive judgments for the payment of money rendered by competent U.S. courts by virtue of the legal principles of reciprocity and comity, subject to review in Chile of the U.S. judgment in order to ascertain whether certain basic principles of due process and public policy have been respected, without retrial or review of the merits of the subject matter. If a U.S. court grants a final judgment, enforceability of this judgment in Chile will be subject to obtaining the relevant exequatur (i.e., recognition and enforcement of the foreign judgment) according to Chilean civil procedure law in effect at that time, and depending on certain factors (the satisfaction or non-satisfaction of which would be determined by the Supreme Court of Chile). Currently, the most important of such factors are: the existence of reciprocity (if it can be proved that there is no reciprocity in the recognition and enforcement of the foreign judgment between the United States and Chile, that judgment would not be enforced in Chile); the absence of any conflict between the foreign judgment and Chilean laws (excluding for this purpose the laws of civil procedure) and Chilean public policy; the absence of a conflicting judgment by a Chilean court relating to the same parties and arising from the same facts and circumstances; the Chilean court’s determination that the U.S. courts had jurisdiction, that process was appropriately served on the defendant and that the defendant was afforded a real opportunity to appear before the court and defend its case; and the judgment being final under the laws of the country in which it was rendered. Nonetheless, we have been advised by our Chilean counsel that there is doubt as to the enforceability in original actions in Chilean courts of liabilities predicated solely upon U.S. federal or state securities laws.

 

139 

C.Material contracts

 

See “Item 4. Information on the Company—B. Business Overview—Significant Agreements.”

 

D.Exchange controls

 

Not applicable.

 

E.Taxation

 

The following summary contains a description of certain Bermudian, U.S. federal income, and Chilean tax consequences of ownership and disposition of our common shares. The summary is based upon the tax laws of Bermuda, the United States, and Chile, and regulations thereunder as of the date hereof, which are subject to change.

 

Bermuda tax consideration

 

At the date of this annual report, there is no Bermuda income or profits tax, withholding tax, capital gains tax, capital transfer tax, estate duty or inheritance tax payable by us or by our shareholders in respect of our common shares. We have obtained an assurance from the Minister of Finance of Bermuda under the Exempted Undertakings Tax Protection Act 1966 that, in the event that any legislation is enacted in Bermuda imposing any tax computed on profits or income, or computed on any capital asset, gain or appreciation or any tax in the nature of estate duty or inheritance tax, such tax shall not, until March 31, 2035, be applicable to us or to any of our operations or to our common shares, debentures or other obligations except insofar as such tax applies to persons ordinarily resident in Bermuda or is payable by us in respect of real property owned or leased by us in Bermuda. We pay annual Bermuda government fees.

 

Material U.S. federal income tax considerations

 

The following is a description of the material U.S. federal income tax consequences to U.S. Holders (as defined below) of owning and disposing of our common shares. This discussion is not a comprehensive description of all tax considerations that may be relevant to a particular person’s decision to hold our common shares. This discussion applies only to a U.S. Holder that holds our common shares as capital assets for tax purposes. In addition, it does not describe all of the tax consequences that may be relevant in light of the U.S. Holder’s particular circumstances, including alternative minimum tax and Medicare contribution tax consequences and differing tax consequences applicable to a U.S. Holder subject to special rules, such as:

 

·certain financial institutions;

 

·a dealer or trader in securities who uses a mark-to-market method of tax accounting;

 

·a person holding common shares as part of a straddle, wash sale or conversion transaction or entering into a constructive sale with respect to the common shares;

 

·a person whose functional currency for U.S. federal income tax purposes is not the US$;

 

·a partnership or other entities classified as partnerships for U.S. federal income tax purposes;

 

·a tax-exempt entity, including an “individual retirement account” or “Roth IRA;”

 

140 

 

·a person that owns or is deemed to own 10% or more of our voting stock;

 

·a person who acquired our shares pursuant to the exercise of an employee stock option or otherwise as compensation; or

 

·a person holding common shares in connection with a trade or business conducted outside of the United States.

 

If an entity that is classified as a partnership for U.S. federal income tax purposes holds common shares, the U.S. federal income tax treatment of a partner will generally depend on the status of the partner and the activities of the partnership. Partnerships holding common shares and partners in such partnerships should consult their tax advisers as to the particular U.S. federal income tax consequences of their investment in our common shares.

 

This discussion is based on the Internal Revenue Code of 1986, as amended (the “Code”), administrative pronouncements, judicial decisions, and final, temporary and proposed Treasury regulations, all as of the date hereof, any of which is subject to change, possibly with retroactive effect. U.S. Holders should consult their tax advisers concerning the U.S. federal, state, local and foreign tax consequences of owning and disposing of our common shares in their particular circumstances.

 

A “U.S. Holder” is a beneficial owner of our common shares for U.S. federal income tax purposes that is:

 

·a citizen or individual resident of the United States;

 

·a corporation, or other entity taxable as a corporation, created or organized in or under the laws of the United States, any state therein or the District of Columbia; or

 

·an estate or trust the income of which is subject to U.S. federal income taxation regardless of its source.

 

This discussion assumes that we are not, and will not become, a passive foreign investment company, as described below.

 

Taxation of distributions

 

Distributions paid on our common shares, other than certain pro rata distributions of common shares, will generally be treated as dividends to the extent paid out of our current or accumulated earnings and profits (as determined under U.S. federal income tax principles). Because we do not maintain calculations of our earnings and profits under U.S. federal income tax principles, it is expected that distributions will generally be reported to U.S. Holders as dividends. Dividends paid by qualified foreign corporations to certain non-corporate U.S. Holders may be taxable at favorable rates. A foreign corporation is treated as a qualified foreign corporation with respect to dividends paid on stock that is readily tradable on a securities market in the United States, such as the NYSE where our common shares are traded. Non-corporate U.S. Holders should consult their tax advisers to determine whether the favorable rate will apply to dividends they receive and whether they are subject to any special rules that limit their ability to be taxed at this favorable rate.

 

A dividend generally will be included in a U.S. Holder’s income when received, will be treated as foreign-source income to U.S. Holders and will not be eligible for the dividends-received deduction generally available to U.S. corporations under the Code with respect to dividends paid by domestic corporations.

 

Sale or other taxable disposition of common shares

 

Gain or loss realized on the sale or other taxable disposition of our common shares will be capital gain or loss, and will be long-term capital gain or loss if the U.S. Holder held our common shares for more than one year. Long-term capital gain of a non-corporate U.S. Holder is generally taxed at preferential rates. The deductibility of capital losses is subject to limitations. The amount of the gain or loss will equal the difference between the U.S. Holder’s tax basis in the common shares disposed of and the amount realized on the disposition. If a Chilean tax is withheld on the sale or disposition of the common shares, a U.S. Holder’s amount realized will include the gross amount of the proceeds of the sale or disposition before deduction of the Chilean tax. See “—Chilean tax on transfers of shares” for a description of when a disposition may be subject to taxation by Chile. This gain or loss will generally be U.S.-source gain or loss for foreign tax credit purposes. U.S. Holders should consult their tax advisers as to whether the Chilean tax on gains may be creditable against the U.S. Holder’s U.S. federal income tax on foreign-source income from other sources.

 

141 

Passive foreign investment company rules

 

We believe that we were not a “passive foreign investment company,” or PFIC, for U.S. federal income tax purposes for 2016, and we do not expect to be a PFIC in the foreseeable future. However, because the composition of our income and assets will vary over time, there can be no assurance that we will not be a PFIC for any taxable year. The determination of whether we are a PFIC is made annually and is based upon the composition of our income and assets (including the income and assets of, among others, entities in which we hold at least a 25% interest), and the nature of our activities.

 

If we were a PFIC for any taxable year during which a U.S. Holder held our common shares, gain recognized by a U.S. Holder on a sale or other disposition (including certain pledges) of our common shares would generally be allocated ratably over the U.S. Holder’s holding period for the common shares. The amounts allocated to the taxable year of the sale or other disposition and to any year before we became a PFIC would be taxed as ordinary income. The amount allocated to each other taxable year would be subject to tax at the highest rate in effect for individuals or corporations for that year, as appropriate, and an interest charge would be imposed on the tax on such amount. Further, to the extent that any distribution received by a U.S. Holder on its common shares exceeds 125% of the average of the annual distributions on the shares received during the preceding three years or the U.S. Holder’s holding period, whichever is shorter, that distribution would be subject to taxation in the same manner as gain, as described immediately above. Certain elections may be available that would result in alternative treatments (such as mark-to-market treatment) of our common shares. U.S. Holders should consult their tax advisers to determine whether any of these elections would be available and, if so, what the consequences of the alternative treatments would be in their particular circumstances.

 

Information reporting and backup withholding

 

Payments of dividends and sales proceeds that are made within the United States or through certain U.S.-related financial intermediaries generally are subject to information reporting, and may be subject to backup withholding, unless (1) the U.S. Holder is a corporation or other exempt recipient or (2) in the case of backup withholding, the U.S. Holder provides a correct taxpayer identification number and certifies that it is not subject to backup withholding. The amount of any backup withholding from a payment to a U.S. Holder will be allowed as a credit against the U.S. Holder’s U.S. federal income tax liability and may entitle it to a refund, provided that the required information is timely furnished to the Internal Revenue Service.

 

Chilean tax on transfers of shares

 

In September 2012, Article 10 of the Chilean Income Tax Law Decree Law No. 824 of 1974, or the indirect transfer rules, were enacted, and impose taxes on the indirect transfer of shares, equity rights, interests or other rights in the equity, control or profits of a Chilean entity as well as transfers of other assets and property of permanent establishments or other businesses in Chile. The 2014 tax reform introduced a measure which obliges the company from which shares are transferred to pay taxes if the entity which undertakes the transfer of shares fails to do so.

 

The indirect transfer rules apply to sales of shares of an entity:

 

·If such entity is an offshore holding company located in a black-listed tax haven jurisdiction as determined by Chilean tax law, or a black-listed jurisdiction, (such as Bermuda) that holds Chilean Assets; and either a Chilean resident holds 5% or more of such entity, or such entity’s rights to equity, control or profits, or 50% or more of such entity’s rights to equity or profits are held by residents in black-listed jurisdictions; or

 

·the shares or rights transferred represent 10% or more of the offshore holding company (considering dispositions by related persons and over the preceding 12-month period) and the underlying Chilean Assets indirectly transferred, in the proportion indirectly owned by the seller, (a) are valued in an amount equal to or higher than UTA 210,000 (approximately US$200 million) (adjusted by the Chilean inflation unit of reference) or (b) represent 20% or more of the market value of the interest held by such seller in such offshore holding company.

 

142 

 

As a result of these rules, a capital gain tax of 35% will be applied by the Chilean tax authorities to the sale of any of our common shares if either of the above alternatives are met. This rate might be subject to change in the short term, as discussed herein.

 

The 35% rate is calculated pursuant to one of the following methods, as determined by the seller:

 

·the sale price of the shares minus the acquisition cost of such shares, multiplied by the percentage or proportion of the part of the underlying Chilean Assets’ fair market value (which assets are deemed to be “indirectly transferred” by virtue of the sale of shares) to the fair market value of the shares of the seller; or

 

·the portion of the sales price of the shares equal to the proportion of the fair market value of the underlying Chilean Assets, minus the corresponding proportion in the tax cost of such Chilean Assets for the corresponding holding entity.

 

However, the seller may opt to be taxed as if the underlying Chilean Assets had been sold directly in which case a different set of tax rules may apply.

 

The tax is payable by the seller of the shares; however, the buyer shall make a provisional withholding unless the seller declares and pays the tax within the month following the sale, payment, remittance or it is credited into its account or is put at its disposal. Also, if the seller fails to declare and pay this tax, and the buyer has not complied with its withholding obligations, the Chilean tax authority (Servicio de Impuestos Internos) may charge such tax directly to any of them. In addition, the Chilean tax authority may require us, the seller, the buyer, or its representative in Chile, to file an affidavit with the information necessary to assess this tax.

 

Based on information available to us, (i) no Chilean resident holds 5% or more of our rights to equity, control or profits; or (ii) residents in black-listed jurisdictions hold 50% or more of our rights to equity, control or profits. Therefore, we do not believe the indirect transfer rules will apply to transfers of our common shares, unless the shares or rights transferred represent 10% or more of the company and the other conditions described above are met (considering dispositions by related persons and over the preceding 12-month period).

 

However, there can be no assurance that, at any time in the future, a Chilean resident will not hold 5% or more of our rights to equity, control or profits or that residents in black-listed jurisdictions will not hold 50% or more of our rights to equity, control or profits. If this were to occur, all sales of our common shares would be subject to the indirect transfer tax referred to above.

 

Our expectations regarding the indirect transfer rules are based on our understandings, analysis and interpretation of these enacted indirect transfer rules, which are subject to additional interpretation and rule-making by the Chilean authorities. As such, there is uncertainty relating to the application by Chilean authorities of the indirect transfer rules on us.

 

See “Item 3. Key Information—D. Risk Factors—Risks related to our common shares—The transfer of our common shares may be subject to capital gains taxes pursuant to indirect transfer rules in Chile.”

 

F.Dividends and paying agents

 

Not applicable.

 

G.Statement by experts

 

Not applicable.

 

H.Documents on display

 

We are subject to the informational requirements of the Exchange Act. Accordingly, we are required to file reports and other information with the SEC, including annual reports on Form 20-F and reports on Form 6-K. You may inspect and copy reports and other information filed with the SEC at the Public Reference Room at 100 F Street, N.E., Washington, D.C. 20549. Information on the operation of the Public Reference Room may be obtained by calling the SEC at 1-800-SEC-0330. In addition, the SEC maintains an Internet website that contains reports and other information about issuers, like us, that file electronically with the SEC. The address of that website is www.sec.gov.

 

143 

I.Subsidiary information

 

Not applicable.

 

ITEM 11. QUANTITATIVE AND QUALITATIVE DISCLOSURES ABOUT MARKET RISK

 

We are exposed to a variety of market risks, including commodity price risk, interest rate risk, currency risk and credit (counterparty and customer) risk. The term “market risk” refers to the risk of loss arising from adverse changes in interest rates, oil and natural gas prices and foreign currency exchange rates.

 

For further information on our market risks, please see Note 3 to our Consolidated Financial Statements.

 

ITEM 12. DESCRIPTION OF SECURITIES OTHER THAN EQUITY SECURITIES

 

A.Debt securities

 

Not applicable.

 

B.Warrants and rights

 

Not applicable.

 

C.Other securities

 

Not applicable.

 

D.American Depositary Shares

 

Not applicable.

 

144 

PART II

 

ITEM 13. DEFAULTS, DIVIDEND ARREARAGES AND DELINQUENCIES

 

A.Defaults

 

No matters to report.

 

B.Arrears and delinquencies

 

No matters to report.

 

ITEM 14. MATERIAL MODIFICATIONS TO THE RIGHTS OF SECURITY HOLDERS AND USE OF PROCEEDS

 

Not applicable.

 

ITEM 15. CONTROLS AND PROCEDURES

 

A.Disclosure Controls and Procedures

 

As of December 31, 2016, under the supervision and with the participation of our management, including our Chief Executive Officer and Chief Financial Officer, we performed an evaluation of the effectiveness of the design and operation of our disclosure controls and procedures (as defined in Rule 13a-15(e) under the Exchange Act). There are inherent limitations to the effectiveness of any disclosure controls and procedures system, including the possibility of human error and circumventing or overriding them. Even if effective, disclosure controls and procedures can provide only reasonable assurance of achieving their control objectives.

 

Based on such evaluation, our Chief Executive Officer and Chief Financial Officer concluded that our disclosure controls and procedures are effective to provide reasonable assurance that the information we are required to disclose in the reports we file or submit under the Exchange Act is (1) recorded, processed, summarized and reported within the time periods specified in the SEC’s rules and forms and (2) accumulated and communicated to our management to allow timely decisions regarding required disclosures.

 

B.Management’s Annual Report on Internal Control over Financial Reporting

 

Our management is responsible for establishing and maintaining an adequate internal control over financial reporting as defined in Rule 13a-15(f) under the Exchange Act.

 

Our internal control over financial reporting is a process designed by, or under the supervision of, our principal executive and principal financial officers, management and other personnel, to provide reasonable assurance regarding the reliability of financial reporting and the preparation of our financial statements for external reporting purposes, in accordance with generally accepted accounting principles. These include those policies and procedures that:

 

·pertain to the maintenance of records that, in reasonable detail, accurately and fairly reflect transactions and dispositions of our assets;

 

·provide reasonable assurance that transactions are recorded as necessary to permit preparation of financial statements, in accordance with generally accepted accounting principles, and that receipts and expenditures are being made only in accordance with authorization of our management and directors; and

 

·provide reasonable assurance regarding prevention or timely detection of unauthorized acquisition, use or disposition of our assets that could have a material effect on our financial statements.

 

Because of its inherent limitations, internal control over financial reporting may not prevent or detect misstatements. Therefore, effective control over financial reporting cannot, and does not, provide absolute assurance of achieving our control objectives. Also, projections of, and any evaluation of effectiveness of the internal controls in future periods are subject to the risk that controls may become inadequate because of changes in conditions, or that the degree of compliance with the policies or procedures may deteriorate.

 

145 

Under the supervision and with the participation of our management, including our Chief Executive Officer, our Chief Financial Officer, and our Director of Legal and Governance, we conducted an evaluation of the effectiveness of our internal control over financial reporting as of December 31, 2016, based on the criteria established in Internal Control - Integrated Framework of the Committee of Sponsoring Organizations of the Treadway Commission (2013).

 

Based on this assessment, management believes that, as of December 31, 2016, its internal control over financial reporting was effective based on those criteria.

 

C.Attestation Report of the Registered Public Accounting Firm

 

Not applicable.

 

D.Changes in Internal Control over Financial Reporting

 

There have been no changes in our internal control over financial reporting during the period covered by this annual report on Form 20-F that have materially affected or reasonably likely to materially affect our internal control over financial reporting.

 

ITEM 16. RESERVED

 

ITEM 16A. Audit committee financial expert

 

We have determined that Mr. Peter Ryalls, Mr. Juan Cristóbal Pavez and Mr. Robert Bedingfield are independent, as such term is defined under SEC rules applicable to foreign private issuers. In addition, Mr. Robert Bedingfield and Mr. Juan Cristobal Pavez are regarded as audit committee financial experts.

 

ITEM 16B. Code of Conduct

 

We have adopted a code of conduct applicable to the board of directors and all employees. Since its effective date on September 24, 2012, we have not waived compliance with or amended the code of conduct.

 

ITEM 16C. Principal Accountant Fees and Services

 

Amounts billed by PwC for audit and other services were as follows:

 

  2016 2015
  (in millions of US$)
Audit fees  0.49   0.56 
Tax fees  0.13   0.13 
Other fees paid      
Total  0.62   0.69 

 

Audit Fees

 

Audit fees are fees billed for professional services rendered by the principal accountant for the audit of the registrant’s annual financial statements or services that are normally provided by the accountant in connection with statutory and regulatory filings or engagements for those fiscal years. It includes the audit of our Consolidated Financial Statements and other services that generally only the independent accountant reasonably can provide, such as comfort letters, statutory audits, consents and assistance with and review of documents filed with the SEC.

 

Audit-Related Fees

 

Audit-related fees are fees billed for assurance and related services that are reasonably related to the performance of the audit or review of our Consolidated Financial Statements and not reported under the previous category. These services would include, among others: accounting consultations and audits in connection with acquisitions, internal control reviews, attest services that are not required by statue or regulation and consultation concerning financial accounting and reporting standards.

 

146 

Tax Fees

 

Tax fees are fees billed for professional services for tax compliance, tax advice and tax planning.

 

Pre-Approval Policies and Procedures

 

Following the listing of our common shares on the NYSE, the Audit Committee proposes the appointment of the independent auditor to the Board to be put to shareholders for approval at the Annual General meeting. The committee oversees the auditor selection process for new auditors and ensures key partners in the appointed firm are rotated in accordance with best practices. Also, following our NYSE listing, the Audit Committee is required to pre-approve the audit and non-audit fees and services performed by the Company’s auditors in order to be sure that the provision of such services does not impair the audit firm’s independence.

 

All of the audit fees, audit-related fees and tax fees described in this item 16C have been approved by the Audit Committee.

 

ITEM 16D. Exemptions from the listing standards for audit committees

 

None.

 

ITEM 16E. Purchases of equity securities by the issuer and affiliated purchasers

 

The following table reflects purchases of our common shares by or on behalf of us or by any affiliated purchaser in 2016.

 

2016 Total number of common shares purchased Average price paid per common share (US$) Total number of common shares purchased as part of publicly announced plans or programs Maximum number (or approximate dollar value) of common shares that may yet be purchased under the plans or programs
 January 1 to January 31   -   -   -   - 
 February 1 to February 28   -   -   -   - 
 March 1 to March 31   -   -   -   - 
 April 1 to April 30   7,432   2.89   7,432   US$10 million 
 May 1 to May 31   6,179   2.66   6,179   US$10 million 
 June 1 to June 30   257,528   3.02   257,528   US$10 million 
 July 1 to July 31   136,360   3.40   136,360   US$10 million 
 August 1 to August 31   29,780   3.43   29,780   US$10 million 
 September 1 to September 30   35,100   3.39   35,100   US$10 million 
 October 1 to October 31   86,489   3.90   86,489   US$10 million 
 November 1 to November 30   30,000   4.46   30,000   US$10 million 
 December 1 to December 31   -   -   -   - 
 Total   588,868   3.40   588,868     

 

 

In December 2015, the Board of Directors approved a program to repurchase up to US$10 million of common shares, par value US$0.001 per share of the Company. This Repurchase Program began on December 19, 2014 and expired on August 18, 2015. The Shares repurchased are used to offset, in part, any expected dilution effects resulting from the Company’s employee incentive schemes, including grants under the Company’s Stock Award Plan and the Limited Non-Executive Director Plan.

 

On April 5, 2016, we announced that we would resume our repurchase program of up to US$10 million of common shares, par value US$0.001 per share. The Repurchase Program resumed on April 5, 2016 and expired on August 10, 2016. The shares repurchased were used to offset, in part, any dilution effects resulting from our employee incentive schemes, including grants under our Stock Award Plan and the Limited Non-Executive Director Plan.

 

147 

On September 19, 2016, we announced that we would resume our repurchase program of up to US$10 million of common shares, par value US$0.001 per share. The Repurchase Program resumed on September 19, 2016 and expired on November 13, 2016. The shares repurchased were used for grants from our employee incentive schemes, including grants under our Stock Award Plan and the Limited Non-Executive Director Plan.

 

ITEM 16F. Change in registrant’s certifying accountant

 

Not applicable.

 

ITEM 16G. Corporate governance

 

Our common shares are listed on the NYSE. We are therefore required to comply with certain of the NYSE’s corporate governance listing standards (“NYSE Standards”). As a foreign private issuer, we may follow our home country’s corporate governance practices in lieu of most of the NYSE Standards. Our corporate governance practices differ in certain significant respects from those that U.S. companies must adopt in order to maintain NYSE listing and, in accordance with Section 303A.11 of the NYSE Listed Company Manual, a brief, general summary of those differences is provided as follows.

 

Director independence

 

The NYSE Standards require a majority of the membership of NYSE-listed company boards to be composed of independent directors. Neither Bermuda law, the law of our country of incorporation, nor our memorandum of association or bye-laws require a majority of our board to consist of independent directors.

 

Non-management directors’ executive sessions

 

The NYSE Standards require non-management directors of NYSE-listed companies to meet at regularly scheduled executive sessions without management. Our memorandum of association and bye-laws do not require our non-management directors to hold such meetings.

 

Committee member composition

 

The NYSE Standards require domestic NYSE-listed domestic companies to have a nominating/corporate governance committee and a compensation committee that are composed entirely of independent directors. Bermuda law, the law of our country of incorporation, does not impose similar requirements.

 

Independence of the compensation committee and its advisers

 

On January 11, 2013, the SEC approved NYSE listing standards that require that the board of directors of a domestic listed company consider two factors (in addition to the existing general independence tests) in the evaluation of the independence of compensation committee members: (i) the source of compensation of the director, including any consulting, advisory or other compensatory fees paid by the listed company, and (ii) whether the director has an affiliate relationship with the listed company, a subsidiary of the listed company or an affiliate of a subsidiary of the listed company. In addition, before selecting or receiving advice from a compensation consultant or other adviser, the compensation committee of a listed company will be required to take into consideration six specific factors, as well as all other factors relevant to an adviser’s independence.

 

Foreign private issuers such as us will be exempt from these requirements if home country practice is followed. Bermuda law does not impose similar requirements, so we will not be required to implement the NYSE listing standards relating to compensation committees of domestic listed companies. All of the members of our compensation committee are independent, and the charter of our compensation committee does not require the compensation committee to consider the independence of any advisers that assist them in fulfilling their duties.

 

Additional audit committee functions

 

The NYSE standards require that audit committees of domestic companies to serve a number of functions in addition to reviewing and approving the company’s financial statements, engaging auditors and assessing their independence, and obtaining the legal and other professional advice of experts when necessary. For instance, the NYSE Standards require that the audit committee meet independently with management in a separate session in order to maximize the effectiveness of the committee’s oversight function. In addition, audit committees must obtain and review a report by the independent auditors describing the firm’s internal quality-control procedures and any issues raised by these procedures. Finally, audit committees are responsible for designing and implementing an internal audit function that assesses the company’s risk management processes and systems of internal control on an ongoing basis.

 

148 

Foreign private issuers such as us are exempt from these additional requirements if home country practice is followed. Bermuda law does not impose similar requirements, and consequently, our audit committee does not perform these additional functions. Our Audit Committee is composed exclusively of independent auditors.

 

Miscellaneous

 

In addition to the above differences, we are not required to: make our audit and compensation committees prepare a written charter that addresses either purposes and responsibilities or performance evaluations in a manner that would satisfy the NYSE’s requirements; acquire shareholder approval of equity compensation plans in certain cases; or adopt and make publicly available corporate governance guidelines.

 

We are incorporated under, and are governed by, the laws of Bermuda. For a summary of some of the differences between provisions of Bermuda law applicable to us and the laws applicable to companies incorporated in Delaware and their shareholders, See “Item 10. Additional Information—B. Memorandum of association and bye-laws.”

 

ITEM 16H. Mine safety disclosure

 

Not applicable.

 

149 

PART III

 

ITEM 17. Financial statements

 

We have responded to Item 18 in lieu of this item.

 

ITEM 18. Financial statements

 

Financial Statements are filed as part of this annual report, see pages F-1 to F-76 to this annual report.

 

ITEM 19. Exhibits

 

Exhibit no. 

Description 

1.1Certificate of Incorporation (incorporated herein by reference to Exhibit 3.1 to the Company’s Registration Statement on Form F-1 (File No. 333-191068) filed with the SEC on September 9, 2013).
1.2Memorandum of Association (incorporated herein by reference to Exhibit 3.2 to the Company’s Registration Statement on Form F-1 (File No. 333-191068) filed with the SEC on September 9, 2013).
1.3Current bye-laws (incorporated herein by reference to Exhibit 3.3 to the Company’s Registration Statement on Form F-1 (File No. 333-191068) filed with the SEC on September 9, 2013).
1.4Form of amended and restated bye-laws (incorporated herein by reference to Exhibit 3.4 to the Company’s Registration Statement on Form F-1 (File No. 333-191068) filed with the SEC on September 9, 2013).
2.2Indenture, dated February 11, 2013, among GeoPark Chile Limited Agencia en Chile, GeoPark Limited, GeoPark Latin America Limited and Deutsche Bank Trust Company Americas (incorporated herein by reference to Exhibit 4.2 to the Company’s Registration Statement on Form F-1 (File No. 333-191068) filed with the SEC on September 9, 2013).
2.3Share Pledge Agreement, dated February 11, 2013, among GeoPark Chile Limited Agencia en Chile, GeoPark Chile S.A., GeoPark Colombia S.A. and Deutsche Bank Trust Company Americas (incorporated herein by reference to Exhibit 4.3 to the Company’s Registration Statement on Form F-1 (File No. 333-191068) filed with the SEC on September 9, 2013).
2.4Intercompany Loan Pledge Agreement, dated February 11, 2013, among GeoPark Chile Limited Agencia en Chile, GeoPark Fell S.p.A., GeoPark Llanos SAS and Deutsche Bank Trust Company Americas (incorporated herein by reference to Exhibit 4.4 to the Company’s Registration Statement on Form F-1 (File No. 333-191068) filed with the SEC on September 9, 2013).
2.5Supplemental Indenture, dated December 20, 2013, among GeoPark Latin America Limited Agencia en Chile, GeoPark Latin America Limited, GeoPark Limited, GeoPark Latin America Coöperatie U.A. and Deutsche Bank Trust Company Americas (incorporated herein by reference to Exhibit 4.5 to the Company’s Registration Statement on Form F-1/A (File No. 333-191068) filed with the SEC on January 21, 2014).
4.1Special Contract for the Exploration and Exploitation of Hydrocarbons, Fell Block, dated April 29, 1997, among the Republic of Chile, the Chilean Empresa Nacional de Petróleo (ENAP) and Cordex Petroleums Inc. (incorporated herein by reference to Exhibit 10.1 to the Company’s Registration Statement on Form F-1 (File No. 333-191068) filed with the SEC on September 9, 2013).
4.2Exploration and Production Contract regarding exploration for and exploitation of hydrocarbons in the La Cuerva Block, dated April 16, 2008, between the Colombian Agencia Nacional de Hidrocarburos and Hupecol Caracara LLC (incorporated herein by reference to Exhibit 10.12 to the Company’s Registration Statement on Form F-1 (File No. 333-191068) filed with the SEC on September 9, 2013).
4.3Exploration and Production Contract regarding exploration for and exploitation of hydrocarbons in the Llanos 34 Block, dated March 13, 2009, between the Colombian Agencia Nacional de Hidrocarburos and Unión Temporal Llanos 34 (incorporated herein by reference to Exhibit 10.3 to the Company’s Registration Statement on Form F-1 (File No. 333-191068) filed with the SEC on September 9, 2013).
4.4Subscription and Shareholders Agreement, dated February 7, 2006, among the International Finance Corporation, GeoPark Holdings Limited, Gerald O’Shaughnessy and James F. Park (incorporated herein by reference to Exhibit 10.4 to the Company’s Registration Statement on Form F-1 (File No. 333-191068) filed with the SEC on September 9, 2013).

150 

Exhibit no. 

Description 

4.5Subscription Agreement, dated May 20, 2011, among LG International Corporation, GeoPark Chile Limited Agencia en Chile, GeoPark Chile S.A. and GeoPark Holdings Limited (incorporated herein by reference to Exhibit 10.6 to the Company’s Registration Statement on Form F-1 (File No. 333-191068) filed with the SEC on September 9, 2013).
4.6Shareholders’ Agreement, dated May 20, 2011, among LG International Corporation, GeoPark Chile Limited Agencia en Chile and GeoPark Chile S.A. (incorporated herein by reference to Exhibit 10.7 to the Company’s Registration Statement on Form F-1 (File No. 333-191068) filed with the SEC on September 9, 2013).
4.7Subscription Agreement, dated December 18, 2012, among LG International Corporation, GeoPark Chile Limited Agencia en Chile, GeoPark Colombia S.A. and GeoPark Holdings Limited (incorporated herein by reference to Exhibit 10.8 to the Company’s Registration Statement on Form F-1 (File No. 333-191068) filed with the SEC on September 9, 2013).
4.8Shareholders’ Agreement, dated December 18, 2012, among LG International Corporation, GeoPark Chile Limited Agencia en Chile and GeoPark Colombia S.A. (incorporated herein by reference to Exhibit 10.9 to the Company’s Registration Statement on Form F-1 (File No. 333-191068) filed with the SEC on September 9, 2013).
4.9Subordinated Loan Agreement, dated December 18, 2012, between LG International Corporation and Winchester Oil & Gas S.A. (incorporated herein by reference to Exhibit 10.10 to the Company’s Registration Statement on Form F-1 (File No. 333-191068) filed with the SEC on September 9, 2013).
4.10Subscription Agreement, dated October 18, 2011, among LG International Corporation and GeoPark TdF S.A. (incorporated herein by reference to Exhibit 10.11 to the Company’s Registration Statement on Form F-1 (File No. 333-191068) filed with the SEC on September 9, 2013).
4.11Shareholders’ Agreement, dated October 4, 2011, among LG International Corporation, GeoPark TdF S.A. and GeoPark Chile S.A. (incorporated herein by reference to Exhibit 10.12 to the Company’s Registration Statement on Form F-1 (File No. 333-191068) filed with the SEC on September 9, 2013).
4.12Quota Purchase Agreement, dated May 14, 2013, between Panoro Energy do Brasil Ltda. and GeoPark Brasil Exploracão e Producão de Petróleo e Gás Ltda (incorporated herein by reference to Exhibit 10.13 to the Company’s Registration Statement on Form F-1 (File No. 333-191068) filed with the SEC on September 9, 2013).
4.13Purchase and Sale Agreement for Crude Oil and Condensate of Fell Block between Empresa Nacional del Petróleo (ENAP) and GeoPark Fell S.p.A. (incorporated herein by reference to Exhibit 10.14 to the Company’s Registration Statement on Form F-1 (File No. 333-191068) filed with the SEC on September 9, 2013).
4.14Purchase and Sale Agreement for Natural Gas between GeoPark Chile Limited Agencia en Chile and Methanex Chile S.A. (incorporated herein by reference to Exhibit 10.15 to the Company’s Registration Statement on Form F-1/A (File No. 333-191068) filed with the SEC on October 10, 2013).†
4.15First Addendum and Amendment to Purchase and Sale Agreement for Natural Gas between GeoPark Chile Limited Agencia en Chile and Methanex Chile S.A. (incorporated herein by reference to Exhibit 10.16 to the Company’s Registration Statement on Form F-1/A (File No. 333-191068) filed with the SEC on October 10, 2013).†
4.16Second Addendum and Amendment to Purchase and Sale Agreement for Natural Gas between GeoPark Chile Limited Agencia en Chile and Methanex Chile S.A. (incorporated herein by reference to Exhibit 10.7 to the Company’s Registration Statement on Form F-1/A (File No. 333-191068) filed with the SEC on September 26, 2013).
4.17Third Addendum and Amendment to Purchase and Sale Agreement for Natural Gas between GeoPark Chile Limited Agencia en Chile and Methanex Chile S.A. (incorporated herein by reference to Exhibit 10.18 to the Company’s Registration Statement on Form F-1/A (File No. 333-191068) filed with the SEC on October 10, 2013).†
4.18Fourth Addendum and Amendment to Purchase and Sale Agreement for Natural Gas between GeoPark Chile Limited Agencia en Chile and Methanex Chile S.A. (incorporated herein by reference to Exhibit 10.19 to the Company’s Registration Statement on Form F-1/A (File No. 333-191068) filed with the SEC on October 10, 2013).†
4.19Fifth Addendum and Amendment to Purchase and Sale Agreement for Natural Gas between GeoPark Chile Limited Agencia en Chile and Methanex Chile S.A. dated April 1, 2014. (incorporated herein by reference to Exhibit 4.23 to the Company’s Annual Report on Form 20-F filed with the SEC on April 30, 2015)†

151 

Exhibit no. 

Description 

4.20Sixth Addendum and Amendment to Purchase and Sale Agreement for Natural Gas between GeoPark Chile Limited Agencia en Chile and Methanex Chile S.A. dated May 1, 2015 (incorporated herein by reference to Exhibit 4.21 to the Company’s Annual Report on Form 20-F filed with the SEC on April 15, 2016). †
4.21Seventh Addendum and Amendment to Purchase and Sale Agreement for Natural Gas between GeoPark Chile Limited Agencia en Chile and Methanex Chile S.A. dated April 1, 2016.* †
4.22Contract for the sale and Purchase of Natural Gas 2017-2027 between GeoPark Fell SpA and Methanex Chile SpA dated March 31, 2017. *†
4.23Members’ Agreement, dated January 8, 2014, among GeoPark Latin America Coöperatie U.A., GeoPark Colombia Coöperatie U.A. and LG International Corporation (incorporated herein by reference to Exhibit 10.20 to the Company’s Registration Statement on Form F-1/A (File No. 333-191068) filed with the SEC on January 21, 2014).
4.24Loan Agreement no. 4131, dated March 28, 2014, between Itaú BBA International plc and GeoPark Brasil Exploracão e Produção de Petróleo e Gás Ltda. (incorporated herein by reference to Exhibit 4.21 to the Company’s Annual Report on Form 20-F filed with the SEC on April 30, 2014).
4.25Addendum and Amendment to Loan Agreement no. 4131, dated March 12, 2015, between Itaú BBA International plc and GeoPark Brasil Exploracão e Produção de Petróleo e Gás Ltda. (incorporated herein by reference to Exhibit 4.22 to the Company’s Annual Report on Form 20-F filed with the SEC on April 30, 2015)
4.26Prepayment Agreement for an Amount of up to US$100,000,000, dated December 18, 2015, among C.I. Trafigura Petroleum Colombia SAS, GeoPark Colombia SAS and GeoPark Ltd. (incorporated herein by reference to Exhibit 4.25 to the Company’s Annual Report on Form 20-F filed with the SEC on April 15, 2016.
4.27Amendment Agreement No. 1 among GeoPark Colombia SAS, C.I. Trafigura Petroleum Colombia SAS and GeoPark Ltd. dated September 1, 2016 relating to the  Prepayment Agreement dated December 18, 2015.*
4.28Amendment Agreement No. 2 among GeoPark Colombia SAS, C.I. Trafigura Petroleum Colombia SAS and GeoPark Ltd. dated December 16, 2016 relating to the  Prepayment Agreement dated December 18, 2015.*
4.29Amendment Agreement No. 3 among GeoPark Colombia SAS, C.I. Trafigura Petroleum Colombia SAS and GeoPark Ltd. dated February 13, 2017 relating to the  Prepayment Agreement dated December 18, 2015.*
8.1Subsidiaries of GeoPark Limited.*
12.1Certification pursuant to section 302 of the Sarbanes-Oxley Act of 2002.*
12.2Certification pursuant to section 302 of the Sarbanes-Oxley Act of 2002.*
13.1Certification pursuant to 18 U.S.C. section 1350, as adopted pursuant to section 906 of the Sarbanes-Oxley Act of 2002.*
13.2Certification pursuant to 18 U.S.C. section 1350, as adopted pursuant to section 906 of the Sarbanes-Oxley Act of 2002.*
15.1Consent of Price Waterhouse & Co. S.R.L., Argentina.*
15.2Consents of DeGolyer and MacNaughton to use its report.*
99.1Reserves Report of DeGolyer and MacNaughton dated March 11, 2017, for reserves in Chile, Colombia, Peru, Brazil as of December 31, 2016.*
 
*Filed with this Annual Report on Form 20-F.

Confidential treatment of certain provisions of these exhibits has been requested with the SEC. Omitted material for which confidential treatment has been requested has been filed separately with the SEC.

 

152 

Glossary of oil and natural gas terms

 

The terms defined in this section are used throughout this annual report:

 

“appraisal well” means a well drilled to further confirm and evaluate the presence of hydrocarbons in a reservoir that has been discovered.

 

“API” means the American Petroleum Institute’s inverted scale for denoting the “light” or “heaviness” of crude oils and other liquid hydrocarbons.

 

“bbl” means one stock tank barrel, of 42 U.S. gallons liquid volume, used herein in reference to crude oil, condensate or natural gas liquids.

 

“bcf” means one billion cubic feet of natural gas.

 

“bcm” means billion cubic meters.

 

“boe” means barrels of oil equivalent, with 6,000 cubic feet of natural gas being equivalent to one barrel of oil.

 

“boepd” means barrels of oil equivalent per day.

 

“bopd” means barrels of oil per day.

 

“British thermal unit” or “btu” means the heat required to raise the temperature of a one-pound mass of water from 58.5 to 59.5 degrees Fahrenheit.

 

“basin” means a large natural depression on the earth’s surface in which sediments generally brought by water accumulate.

 

“CEOP” (Contrato Especial de Operación) means a special operating contract the Chilean signs with a company or a consortium of companies for the exploration and exploitation of hydrocarbon wells

 

“completion” means the process of treating a drilled well followed by the installation of permanent equipment for the production of natural gas or oil, or in the case of a dry hole, the reporting of abandonment to the appropriate agency.

 

“developed acreage” means the number of acres that are allocated or assignable to productive wells or wells capable of production.

 

“developed reserves” are expected quantities to be recovered from existing wells and facilities. Reserves are considered developed only after the necessary equipment has been installed or when the costs to do so are relatively minor compared to the cost of a well. Where required facilities become unavailable, it may be necessary to reclassify developed reserves as undeveloped.

 

“development well” means a well drilled within the proved area of an oil or gas reservoir to the depth of a stratigraphic horizon known to be productive.

 

“dry hole” means a well found to be incapable of producing hydrocarbons in sufficient quantities such that proceeds from the sale of such production exceed production expenses and taxes.

 

“E&P Contract” means exploration and production contract

 

“economic interest” means an indirect participation interest in the net revenues from a given block based on bilateral agreements with the concessionaires.

 

“economically producible” means a resource that generates revenue that exceeds, or is reasonably expected to exceed, the costs of the operation.

 

153 

“exploratory well” means a well drilled to find and produce oil or gas in an unproved area, to find a new reservoir in a field previously found to be productive of oil or gas in another reservoir, or to extend a known reservoir. Generally, an exploratory well is any well that is not a development well, a service well, or a stratigraphic test well as those items are defined below.

 

“field” means an area consisting of a single reservoir or multiple reservoirs all grouped on or related to the same individual geological structural feature and/or stratigraphic condition. There may be two or more reservoirs in a field that are separated vertically by intervening impervious strata, or laterally by local geologic barriers, or by both. Reservoirs that are associated by being in overlapping or adjacent fields may be treated as a single or common operational field. The geological terms structural feature and stratigraphic condition are intended to identify localized geological features as opposed to the broader terms of basins, trends, provinces, plays, areas-of-interest, etc.

 

“formation” means a layer of rock which has distinct characteristics that differ from nearby rock.

 

“mbbl” means one thousand barrels of crude oil, condensate or natural gas liquids.

 

“mboe” means one thousand barrels of oil equivalent.

 

“mcf” means one thousand cubic feet of natural gas.

 

“Measurements” include:

 

·“m” or “meter” means one meter, which equals approximately 3.28084 feet;

·“km” means one kilometer, which equals approximately 0.621371 miles;

·“sq. km” means one square kilometer, which equals approximately 247.1 acres;

·“bbl” “bo,” or “barrel of oil” means one stock tank barrel, which is equivalent to approximately 0.15898 cubic meters;

·“boe” means one barrel of oil equivalent, which equals approximately 160.2167 cubic meters, determined using the ratio of 6,000 cubic feet of natural gas to one barrel of oil;

·“cf” means one cubic foot;

·“m,” when used before bbl, boe or cf, means one thousand bbl, boe or cf, respectively;

·“mm,” when used before bbl, boe or cf, means one million bbl, boe or cf, respectively;

·“b,” when used before bbl, boe or cf, means one billion bbl, boe or cf, respectively; and

·“pd” means per day.

 

 

“metric ton” or “MT” means one thousand kilograms. Assuming standard quality oil, one metric ton equals 7.9 bbl.

 

“mmbbl” means one million barrels of crude oil, condensate or natural gas liquids.

 

“mmboe” means one million barrels of oil equivalent.

 

“mmbtu” means one million British thermal units.

 

“NYMEX” means The New York Mercantile Exchange.

 

“net acres” means the percentage of total acres an owner has out of a particular number of acres, or a specified tract. An owner who has a 50% interest in 100 acres owns 50 net acres.

 

“productive well” means a well that is found to be capable of producing hydrocarbons in sufficient quantities such that proceeds from the sale of the production exceed production expenses and taxes.

 

“prospect” means a potential trap which may contain hydrocarbons and is supported by the necessary amount and quality of geologic and geophysical data to indicate a probability of oil and/or natural gas accumulation ready to be drilled. The five required elements (generation, migration, reservoir, seal and trap) must be present for a prospect to work and if any of them fail neither oil nor natural gas will be present, at least not in commercial volumes.

 

“proved developed reserves” means those proved reserves that can be expected to be recovered through existing wells and facilities and by existing operating methods.

 

154 

“proved reserves” means estimated quantities of crude oil, natural gas, and natural gas liquids which geological and engineering data demonstrate with reasonable certainty to be economically recoverable in future years from known reservoirs under existing economic and operating conditions, as well as additional reserves expected to be obtained through confirmed improved recovery techniques, as defined in SEC Regulation S-X 4-10(a)(2).

 

“proved undeveloped reserves” means are those proved reserves that are expected to be recovered from future wells and facilities, including future improved recovery projects which are anticipated with a high degree of certainty in reservoirs which have previously shown favorable response to improved recovery projects.

 

“reasonable certainty” means a high degree of confidence.

 

“recompletion” means the process of re-entering an existing wellbore that is either producing or not producing and completing new reservoirs in an attempt to establish or increase existing production.

 

“reserves” means estimated remaining quantities of oil and gas and related substances anticipated to be economically producible, as of a given date, by application of development projects to known accumulations. In addition, there must exist, or there must be a reasonable expectation that there will exist, a revenue interest in the production, installed means of delivering oil, gas, or related substances to market, and all permits and financing required to implement the project.

 

“reservoir” means a porous and permeable underground formation containing a natural accumulation of producible oil and/or gas that is confined by impermeable rock or water barriers and is individual and separate from other reservoirs.

 

“royalty” means a fractional undivided interest in the production of oil and natural gas wells or the proceeds therefrom, to be received free and clear of all costs of development, operations or maintenance.

 

“service well” means a well drilled or completed for the purpose of supporting production in an existing field. Specific purposes of service wells include gas injection, water injection, steam injection, air injection, saltwater disposal, water supply for injection, observation, or injection for in-situ combustion.

 

“shale” means a fine grained sedimentary rock formed by consolidation of clay- and silt-sized particles into thin, relatively impermeable layers. Shale can include relatively large amounts of organic material compared with other rock types and thus has the potential to become rich hydrocarbon source rock. Its fine grain size and lack of permeability can allow shale to form a good cap rock for hydrocarbon traps.

 

“spacing” means the distance between wells producing from the same reservoir. Spacing is often expressed in terms of acres (e.g., 40-acre spacing, and is often established by regulatory agencies).

 

“spud” means the very beginning of drilling operations of a new well, occurring when the drilling bit penetrates the surface utilizing a drilling rig capable of drilling the well to the authorized total depth.

 

“stratigraphic test well” means a drilling effort, geologically directed, to obtain information pertaining to a specific geologic condition. Such wells customarily are drilled without the intention of being completed for hydrocarbon production. This classification also includes tests identified as core tests and all types of expendable holes related to hydrocarbon exploration. Stratigraphic test wells are classified as (i) exploratory-type, if not drilled in a proved area, or (ii) development-type, if drilled in a proved area.

 

“tcm” means trillion cubic meters.

 

“undeveloped reserves” are quantities expected to be recovered through future investments: (1) from new wells on undrilled acreage in known accumulation, (2) from deepening existing wells to a different (but known) reservoir, (3) from infill wells that will increase recover, or (4) where a relatively large expenditure (e.g., when compared to the cost of drilling a new well) is required to (a) recomplete an existing well or (b) install production or transportation facilities for primary or improved recovery projects.

 

“unit” means the joining of all or substantially all interests in a reservoir or field, rather than a single tract, to provide for development and operation without regard to separate property interests. Also, the area covered by a unitization agreement.

 

“wellbore” means the hole drilled by the bit that is equipped for oil or gas production on a completed well. Also called well or borehole.

 

“working interest” means the right granted to the lessee of a property to explore for and to produce and own oil, gas, or other minerals. The working interest owners bear the exploration, development, and operating costs on either a cash, penalty, or carried basis.

 

“workover” means operations in a producing well to restore or increase production.

 

155 

SIGNATURES

 

The registrant hereby certifies that it meets all of the requirements for filing on Form 20-F and that it has duly caused and authorized the undersigned to sign this annual report on its behalf.

 

 

 

 

 

GEOPARK LIMITED

 

 By: /s/ James F. Park
  Name:James F. Park
  Title:Chief Executive Officer and Deputy Chairman

Date: April 11, 2017

 

156 

Index to Consolidated Financial Statements

 

Audited Annual Consolidated Financial Statements—GeoPark LimitedPage
Report of Independent Registered Public Accounting FirmF-2
Consolidated Statements of Income and Comprehensive Income for the Fiscal Years Ended December 31, 2016 and 2015F-3
Consolidated Statement of Financial Position as of December 31, 2016 and 2015F-4
Consolidated Statements of Changes in Shareholders’ Equity for the Fiscal Years Ended December 31, 2016 and 2015F-5
Consolidated Statements of Cash Flows for the Fiscal Years ended December 31, 2016 and 2015F-6
Notes to the Audited Annual Consolidated Financial Statements for the Fiscal Years Ended December 31, 2016, 2015 and 2014F-7

 

 

 

Table of Contents 

 

GEOPARK LIMITED

31 DECEMBER 2016

 


Report of Independent Registered Public Accounting Firm

 

To the Board of Directors and Shareholders of
GeoPark Limited

 

In our opinion, the accompanying consolidated statement of financial position and the related consolidated statements of income, comprehensive income, changes in equity, and cash flow present fairly, in all material respects, the financial position of GeoPark Limited and its subsidiaries at December 31, 2016 and 2015, and the results of their operations and their cash flows for each of the three years in the period ended December 31, 2016, in conformity with International Financial Reporting Standards as issued by the International Accounting Standards Board. These financial statements are the responsibility of the Company’s management. Our responsibility is to express an opinion on these financial statements based on our audits. We conducted our audits of these statements in accordance with the standards of the Public Company Accounting Oversight Board (United States). Those standards require that we plan and perform the audit to obtain reasonable assurance about whether the financial statements are free of material misstatement. An audit includes examining, on a test basis, evidence supporting the amounts and disclosures in the financial statements, assessing the accounting principles used and significant estimates made by management, and evaluating the overall financial statement presentation. We believe that our audits provide a reasonable basis for our opinion.

 

/s/ PRICE WATERHOUSE & CO. S.R.L.

 

By /s/ Ezequiel L. Mirazon (Partner)

 

Ezequiel L. Mirazon

 

Autonomous City of Buenos Aires, Argentina
March 6, 2017

 

F-2

Table of Contents 

 

GEOPARK LIMITED

31 DECEMBER 2016

 

CONSOLIDATED STATEMENT OF INCOME

Amounts in US$ ´000Note201620152014
REVENUE7192,670209,690428,734
Commodity risk management contracts   36   (2,554)--
Production and operating costs 8(67,235)(86,742)(131,419)
Geological and geophysical expenses11(10,282)(13,831)(13,002)
Administrative expenses12(34,170)(37,471)(45,867)
Selling expenses13(4,222)(5,211)(24,428)
Depreciation  (75,774)(105,557)(100,528)
Write-off of unsuccessful efforts19(31,366)(30,084)(30,367)
Impairment loss reversed (recognised) for non-financial assets19-355,664(149,574)(9,430)
Other expenses (1,344)(13,711)(1,849)
OPERATING (LOSS) PROFIT (28,613)(232,491)71,844
Financial costs14(34,101)(35,655)(27,622)
Foreign exchange gain (loss) 13,872(33,474)(23,097)
(LOSS) PROFIT BEFORE INCOME TAX (48,842)(301,620)21,125
    Income tax (expense) benefit 16(11,804)17,054(5,195)
(LOSS) PROFIT FOR THE YEAR  (60,646)(284,566)15,930

Attributable to:

Owners of the Company

 (49,092)(234,031)8,085
Non-controlling interest (11,554)(50,535)7,845
(Losses) Earnings per share (in US$) for (loss) profit attributable to owners of the Company. Basic18(0.82)(4.05)0.14
(Losses) Earnings per share (in US$) for (loss) profit attributable to owners of the Company. Diluted18(0.82)(4.05)0.14

 

CONSOLIDATED STATEMENT OF COMPREHENSIVE INCOME

 

Amounts in US$ ´000 201620152014
(Loss) Profit for the year (60,646)(284,566)15,930
Other comprehensive income:     
Items that may be subsequently reclassified to (loss) profit    
Currency translation difference 7,102(1,001)(2,448)
Total comprehensive (Loss) Income for the year (53,544)(285,567)13,482

Attributable to:

Owners of the Company

 (41,990)(235,032)5,637
Non-controlling interest (11,554)(50,535)7,845

 

The notes on pages 7 to 76 are an integral part of these consolidated financial statements.

 

F-3

Table of Contents 

 

GEOPARK LIMITED

31 DECEMBER 2016

 

CONSOLIDATED STATEMENT OF FINANCIAL POSITION

 

Amounts in US$  ´000Note20162015
ASSETS   
NON CURRENT ASSETS   
Property, plant and equipment19473,646522,611
Prepaid taxes212,8521,172
Other financial assets2419,54713,306
Deferred income tax asset1723,05334,646
Prepayments and other receivables23241220
TOTAL NON CURRENT ASSETS 519,339571,955
CURRENT ASSETS   
Inventories223,5154,264
Trade receivables2318,42613,480
Prepayments and other receivables237,40211,057
Prepaid taxes2115,81519,195
Other financial assets242,4801,118
Cash at bank and in hand2473,56382,730
TOTAL CURRENT ASSETS 121,201131,844
TOTAL ASSETS 640,540703,799
TOTAL EQUITY   
Equity attributable to owners of the Company   
Share capital256059
Share premium 236,046232,005
Reserves 130,118123,016
Accumulated losses  (260,459)(208,428)
Attributable to owners of the Company 105,765146,652
Non-controlling interest 35,82853,515
TOTAL EQUITY 141,593200,167
LIABILITIES   
NON CURRENT LIABILITIES   
Borrowings26319,389343,248
Provisions and other long-term liabilities2742,50942,450
Deferred income tax liability172,77016,955
Trade and other payables2834,76619,556
TOTAL NON CURRENT LIABILITIES 399,434422,209
CURRENT LIABILITIES   
Borrowings2639,28335,425
Derivative financial instrument liabilities 3,067-
Current income tax liabilities 5,155208
Trade and other payables2852,00845,790
TOTAL CURRENT LIABILITIES 99,51381,423
TOTAL LIABILITIES 498,947503,632
    
TOTAL EQUITY AND LIABILITIES 640,540703,799

 

The consolidated financial statements were approved by the Board of Directors on 6 March 2017.

 

The notes on pages 7 to 76 are an integral part of these consolidated financial statements.

 

F-4

Table of Contents 

 

GEOPARK LIMITED

31 DECEMBER 2016

 

CONSOLIDATED STATEMENT OF CHANGES IN EQUITY

 

 Attributable to owners of the Company  
Amount in US$ '000

Share

Capital

Share

Premium 

Other

Reserve

Translation Reserve

(Accumulated Losses) 

Retained Earnings 

Non-controlling InterestTotal
Equity at 1 January 201444120,426127,527(1,062)23,90695,116365,957
Comprehensive income:       
Profit for the year----8,0857,84515,930
Currency translation differences---(2,448)--(2,448)
Total Comprehensive Income for the Year 2014---(2,448)8,0857,84513,482
Transactions with owners:       
Proceeds from issue of shares (Note 25)1490,848----90,862
Proceeds from transaction with Non-controlling interest-----3535
Share-based payment (Note 29)----8,6055739,178
Repurchase of shares (Note 25)-(388)----(388)
Total 20141490,460--8,60560899,687
Balances at 31 December 201458210,886127,527(3,510)40,596103,569479,126
Comprehensive income:       
Loss for the year----(234,031)(50,535)(284,566)
Currency translation differences---(1,001)--(1,001)
Total Comprehensive Loss for the Year 2015---(1,001)(234,031)(50,535)(285,567)
Transactions with owners:       
Share-based payment (Note 29)122,734--(14,993)4818,223
Repurchase of shares (Note 25)-(1,615)----(1,615)
Total 2015121,119--(14,993)4816,608
Balances at 31 December 201559232,005127,527(4,511)(208,428)53,515200,167
Comprehensive income:       
Loss for the year----(49,092)(11,554)(60,646)
Currency translation differences---7,102--7,102
Total Comprehensive Loss for the Year 2016---7,102(49,092)(11,554)(53,544)
Transactions with owners:       
Share-based payment (Note 29)16,032--(2,939)2733,367
Repurchase of shares (Note 25) (1,991)----(1,991)
Dividends distribution to non-controlling interest-----(6,406)(6,406)
Total 201614,041--(2,939)(6,133)(5,030)
Balances at 31 December 201660236,046127,5272,591(260,459)35,828141,593

 

The notes on pages 7 to 76 are an integral part of these consolidated financial statements.

 

F-5

Table of Contents 

 

GEOPARK LIMITED

31 DECEMBER 2016

 

CONSOLIDATED STATEMENT OF CASH FLOW

 

Amounts in US$ '000Note201620152014
Cash flows from operating activities     
(Loss) Profit for the year  (60,646)(284,566)15,930
Adjustments for:    
Income tax expense (benefit) 1611,804(17,054)5,195
Depreciation  75,774105,557100,528
Allowance for doubtful accounts13-23--741
Loss on disposal of property, plant and equipment  142,000590
Impairment loss (reversed) recognised for non-financial assets19-35(5,664)149,5749,430
Write-off of unsuccessful efforts1931,36630,08430,367
Accrual of borrowing’s interests 27,94028,46025,754
Amortisation of other long-term liabilities27(2,924)(703)(468)
Unwinding of long-term liabilities272,6932,5751,972
Accrual of share-based payment 3,3678,2238,373
Foreign exchange (gain) loss (13,872)33,47423,097
Unrealized loss on commodity risk management contracts363,068--
Income tax paid (1,956)(7,625)(1,306)
Changes in working capital511,920(24,104)10,543
Cash flows from operating activities – net 82,88425,895230,746
Cash flows from investing activities     
Purchase of property, plant and equipment (39,306)(48,842)(238,047)
Acquisitions of companies, net of cash acquired --(114,967)
Collections related to financial leases --8,973
Cash flows used in investing activities – net (39,306)(48,842)(344,041)
Cash flows from financing activities     
Proceeds from borrowings 1867,03667,633
Proceeds from cash calls from related parties 5,2102,40016,563
Proceeds from transaction with non-controlling interest  --35
Proceeds from issuance of shares --90,862
Repurchase of shares (1,991)(1,615)(388)
Principal paid (22,645)(89)(17,087)
Interest paid (25,490)(25,754)(24,558)
Dividends distribution to non-controlling interest (6,406)--
Principal paid to related parties --(8,344)
Cash flows (used in) / from financing activities - net   (51,136)(18,022)124,716
     
Net (decrease) increase in cash and cash equivalents  (7,558)(40,969)11,421
     
Cash and cash equivalents at 1 January 82,730127,672121,105
Currency translation differences (1,609)(3,973)(4,854)
Cash and cash equivalents at the end of the year 73,56382,730127,672
     
Ending Cash and cash equivalents are specified as follows:    
Cash in bank 73,55182,720127,560
Cash in hand  1210112
Cash and cash equivalents 73,56382,730127,672

 

The notes on pages 7 to 76 are an integral part of these consolidated financial statements.

 

F-6

Table of Contents 

 

GEOPARK LIMITED

31 DECEMBER 2016

 

NOTES TO CONSOLIDATED FINANCIAL STATEMENTS

 

Note

 

1General Information

 

GeoPark Limited (the Company) is a company incorporated under the law of Bermuda. The Registered Office address is Cumberland House, 9th Floor, 1 Victoria Street, Hamilton HM11, Bermuda.

 

The principal activity of the Company and its subsidiaries (“the Group”) are exploration, development and production for oil and gas reserves in Chile, Colombia, Brazil, Peru and Argentina.

 

These consolidated financial statements were authorised for issue by the Board of Directors on 6 March 2017.

 

Note

 

2Summary of significant accounting policies

 

The principal accounting policies applied in the preparation of these consolidated financial statements are set out below. These policies have been consistently applied to the years presented, unless otherwise stated.

 

2.1 Basis of preparation

 

The consolidated financial statements of GeoPark Limited have been prepared in accordance with International Financial Reporting Standards (“IFRS”) as issued by the International Accounting Standards Board (“IASB”).

 

The consolidated financial statements are presented in thousands (US$'000) of United States Dollars and all values are rounded to the nearest thousand (US$'000), except in the footnotes and where otherwise indicated.

 

The consolidated financial statements have been prepared on a historical cost basis.

 

The preparation of financial statements in conformity with IFRS requires the use of certain critical accounting estimates. It also requires management to exercise its judgement in the process of applying the Group’s accounting policies. The areas involving a higher degree of judgement or complexity, or areas where assumptions and estimates are significant to the consolidated financial statements are disclosed in this note under the title “Accounting estimates and assumptions”.

 

All the information included in these consolidated financial statements corresponds to the Group, except where otherwise indicated.

 

F-7

Table of Contents 

 

GEOPARK LIMITED

31 DECEMBER 2016

 

Note

 

2Summary of significant accounting policies (continued)

 

2.1 Basis of preparation (continued)

 

2.1.1 Changes in accounting policy and disclosure

 

New and amended standards adopted by the Group

 

The following standards have been adopted by the Group for the first time for the financial year beginning on or after 1 January 2016:

 

Annual Improvements to IFRSs – 2010-2012 Cycle and 2012 – 2014 Cycle

 

Disclosure Initiative - Amendments to IAS 1

 

Investment entities: Applying the consolidation exception – Amendments to IFRS 10, IFRS 12 and IAS 28

 

The adoption of these amendments did not have any impact on the current period or any prior period and is not likely to affect future periods.

 

New standards, amendments and interpretations issued but not effective for the financial year beginning 1 January 2016 and not early adopted.

 

IFRS 2 “Share based payments”: amended in June 2016 to clarify the measurement basis for cash-settled share-based payments and the accounting for modifications that change an award from cash-settled to equity-settled. It also introduces an exception to IFRS 2 principles by requiring an award to be treated as if it was wholly equity-settled, where an employer is obliged to withhold an amount for the employee’s tax obligation associated with a share-based payment and pay that amount to the tax authority. It is effective for annual periods beginning on or after January 1, 2018. The Company is currently analyzing the impact of its application on the Company’s operating results or financial position.

 

IFRS 9 Financial Instruments and associated amendments to various other standards: IFRS 9 replaces the multiple classification and measurement models in IAS 39. Classification of debt assets will be driven by the entity’s business model for managing the financial assets and the contractual cash flow characteristics of the financial assets. A debt instrument is measured at amortised cost if: a) the objective of the business model is to hold the financial asset for the collection of the contractual cash flows, and b) the contractual cash flows under the instrument solely represent payments of principal and interest. All other debt and equity instruments, including investments in complex debt instruments and equity investments, must be recognised at fair value.

 

All fair value movements on financial assets are taken through the statement of profit or loss, except for equity investments that are not held for trading, which may be recorded in the statement of profit or loss or in reserves (without subsequent recycling to profit or loss).

 

F-8

Table of Contents 

 

GEOPARK LIMITED

31 DECEMBER 2016

 

Note

 

2Summary of significant accounting policies (continued)

 

2.1 Basis of preparation (continued)

 

2.1.1 Changes in accounting policy and disclosure (continued)

 

For financial liabilities that are measured under the fair value option entities will need to recognise the part of the fair value change that is due to changes in their own credit risk in other comprehensive income rather than profit or loss.

 

The new hedge accounting rules (released in December 2013) align hedge accounting more closely with common risk management practices. As a general rule, it will be easier to apply hedge accounting going forward. The new standard also introduces expanded disclosure requirements and changes in presentation. In July 2014, the IASB made further changes to the classification and measurement rules and also introduced a new impairment model.

 

IFRS 15 Revenue from contracts with customers and associated amendments to various other standards: The IASB has issued a new standard for the recognition of revenue. This will replace IAS 18 which covers contracts for goods and services and IAS 11 which covers construction contracts. The new standard is based on the principle that revenue is recognised when control of a good or service transfers to a customer so the notion of control replaces the existing notion of risks and rewards.

 

These accounting changes may have flow-on effects on the entity’s business practices regarding systems, processes and controls, compensation and bonus plans, contracts, tax planning and investor communications. Entities will have a choice of full retrospective application, or prospective application with additional disclosures.

 

Management is evaluating the potential impact of the new rules on the Group’s financial statements.

 

IFRS 16 Leases: will affect primarily the accounting by lessees and will result in the recognition of almost all leases on balance sheet. The standard removes the current distinction between operating and financing leases and requires recognition of an asset (the right to use the leased item) and a financial liability to pay rentals for virtually all lease contracts. An optional exemption exists for short-term and low-value leases. The accounting by lessors will not significantly change. Some differences may arise as a result of the new guidance on the definition of a lease.

 

The Group has not yet determined to what extent its commitments will result in the recognition of an asset and a liability for future payments and how this will affect the Group’s profit and classification of cash flows. Some of the commitments may be covered by the exception for short-term and low-value leases and some commitments may relate to arrangements that will not qualify as leases under IFRS 16. At this stage, the Group does not intend to adopt the standard before its effective date.

 

F-9

Table of Contents 

 

GEOPARK LIMITED

31 DECEMBER 2016

 

Note

 

2Summary of significant accounting policies (continued)

 

2.1 Basis of preparation (continued)

 

2.1.1 Changes in accounting policy and disclosure (continued)

 

IFRIC 22 “Foreign Currency Transactions and Advance Consideration”: issued in December 2016. The interpretation addresses how to determine the date of the transaction for the purpose of determining the exchange rate to use on initial recognition of the related asset, expense or income related to an entity that has received or paid an advance consideration in a foreign currency. The date of the transaction is the date on which an entity initially recognises the non-monetary asset or non-monetary liability arising from the payment or receipt of advance consideration. It is effective for annual periods beginning on January 1, 2018. The Company is currently analysing the impact of its application on the Company’s operating results or financial position.

 

Recognition of Deferred Tax Assets for Unrealised Losses – Amendments to IAS 12: made in January 2016 clarify the accounting for deferred tax where an asset is measured at fair value and that fair value is below the asset’s tax base.

 

Disclosure Initiative – Amendments to IAS 7: Going forward, entities will be required to explain changes in their liabilities arising from financing activities. This includes changes arising from cash flows and non-cash changes. Changes in financial assets must be included in this disclosure if the cash flows were, or will be, included in cash flows from financing activities. Entities may include changes in other items as part of this disclosure. However, in this case the changes in the other items must be disclosed separately from the changes in liabilities arising from financing activities. The information may be disclosed in tabular format as a reconciliation from opening and closing balances, but a specific format is not mandated.

 

Sale or contribution of assets between an investor and its associate or joint venture – Amendments to IFRS 10 and IAS 28: The amendments clarify the accounting treatment for sales or contribution of assets between an investor and its associates or joint ventures.

 

Improvements to IFRSs – 2014-2016 Cycle: amendments issued in December 2016 that are effective for periods beginning on or after January 1, 2018. The Company estimates that these amendments will not have an impact on the Company’s operating results or financial position.

 

There are no other standards that are not yet effective and that would be expected to have a material impact on the entity in the current or future reporting periods and on foreseeable future transactions.

 

F-10

Table of Contents 

 

GEOPARK LIMITED

31 DECEMBER 2016

 

Note

 

2Summary of significant accounting policies (continued)

 

2.2 Going concern

 

The Directors regularly monitor the Group's cash position and liquidity risks throughout the year to ensure that it has sufficient funds to meet forecast operational and investment funding requirements. Sensitivities are run to reflect latest expectations of expenditures, oil and gas prices and other factors to enable the Group to manage the risk of any funding short falls and/or potential debt covenant breaches.

 

Considering macroeconomic environment conditions, the performance of the operations, Group’s cash position, the offtake and the prepayment agreement signed with Trafigura (see Note 3) and over 80% of its total indebtedness maturing in 2020, the Directors have formed a judgement, at the time of approving the financial statements, that there is a reasonable expectation that the Group has adequate resources to meet all its obligations for the foreseeable future.  For this reason, the Directors have continued to adopt the going concern basis in preparing the consolidated financial statements.

 

2.3 Consolidation

 

Subsidiaries are all entities (including structured entities) over which the group has control. The Group controls an entity when the Group is exposed to, or has rights to, variable returns from its involvement with the entity and has the ability to affect those returns through its power over the entity. Subsidiaries are fully consolidated from the date on which control is transferred to the Group. They are deconsolidated from the date that control ceases.

 

The Group applies the acquisition method to account for business combinations. The consideration transferred for the acquisition of a subsidiary is the fair values of the assets transferred, the liabilities incurred to the former owners of the acquiree and the equity interests issued by the Group. The consideration transferred includes the fair value of any asset or liability resulting from a contingent consideration arrangement. Identifiable assets acquired and liabilities and contingent liabilities assumed in a business combination are measured initially at their fair values at the acquisition date. Acquisition-related costs are expensed as incurred.

 

The excess of the consideration transferred the amount of any non-controlling interest in the acquiree and the acquisition-date fair value of any previous equity interest in the acquiree over the fair value of the identifiable net assets acquired is recorded as goodwill. If the total of consideration transferred, non-controlling interest recognized and previously held interest measured is less than the fair value of the net assets of the subsidiary acquired in the case of a bargain purchase, the difference is recognized directly in the income statement.

 

Intercompany transactions, balances and unrealised gains on transactions between the Group and its subsidiaries are eliminated. Unrealised losses are also eliminated unless the transaction provides evidence of an impairment of the asset transferred. Amounts reported in the financial statements of subsidiaries have been adjusted where necessary to ensure consistency with the accounting policies adopted by the Group.

 

F-11

Table of Contents 

 

GEOPARK LIMITED

31 DECEMBER 2016

 

Note

 

2Summary of significant accounting policies (continued)

 

2.4 Segment reporting

 

Operating segments are reported in a manner consistent with the internal reporting provided to the chief operating decision-maker. The chief operating decision-maker, who is responsible for allocating resources and assessing performance of the operating segments, has been identified as the Executive Committee. This committee is integrated by the CEO, COO, CFO and managers in charge of the Geoscience, Operations, Corporate Governance, Finance and People departments. This committee reviews the Group’s internal reporting in order to assess performance and allocate resources. Management has determined the operating segments based on these reports.

 

2.5 Foreign currency translation

 

a)Functional and presentation currency

 

The consolidated financial statements are presented in US Dollars, which is the Group’s presentation currency.

 

Items included in the financial statements of each of the Group’s entities are measured using the currency of the primary economic environment in which the entity operates (the “functional currency”). The functional currency of Group companies incorporated in Chile, Colombia, Peru and Argentina is the US Dollar, meanwhile for the Group Brazilian company the functional currency is the local currency, which is the Brazilian Real.

 

b)Transactions and balances

 

Foreign currency transactions are translated into the functional currency using the exchange rates prevailing at the dates of the transactions. Foreign exchange gains and losses resulting from the settlement of such transactions and from the translation at period end exchange rates of monetary assets and liabilities denominated in foreign currencies are recognised in the Consolidated Statement of Income.

 

2.6 Joint arrangements

 

Under IFRS 11 investments in joint arrangements are classified as either joint operations or joint ventures depending on the contractual rights and obligations each investor.

 

The Company has assessed the nature of its joint arrangements and determined them to be joint operations. The company combines its share in the joint operations individual assets, liabilities, results and cash flows on a line-by-line basis with similar items in its financial statements.

 

2.7 Revenue recognition

 

Revenue from the sale of crude oil and gas is recognised in the Statement of Income when risk transferred to the purchaser, and if the revenue can be measured reliably and is expected to be received. Revenue is shown net of VAT, discounts related to the sale and overriding royalties due to the ex-owners of oil and gas properties where the royalty arrangements represent a retained working interest in the property. See Note 31 (a).

 

F-12

Table of Contents 

 

GEOPARK LIMITED

31 DECEMBER 2016

 

Note

 

2Summary of significant accounting policies (continued)

 

2.8 Production and operating costs

 

Production costs include wages and salaries incurred to achieve the revenue for the year. Direct and indirect costs of raw materials and consumables, rentals, leasing and royalties are also included within this account.

 

2.9 Financial costs

 

Financial costs include interest expenses, bank charges and the amortisation of financial assets and liabilities. The Company has capitalised borrowing cost for wells and facilities that were initiated after 1 January 2009. Amounts capitalised during the year totalledUS$ 254,950 (US$ 637,390 in 2015 and US$ 3,112,317 in 2014).

 

2.10 Property, plant and equipment

 

Property, plant and equipment are stated at historical cost less depreciation and impairment charge, if applicable. Historical cost includes expenditure that is directly attributable to the acquisition of the items; including provisions for asset retirement obligation.

 

Oil and gas exploration and production activities are accounted for in accordance with the successful efforts method on a field by field basis. The Group accounts for exploration and evaluation activities in accordance with IFRS 6, Exploration for and Evaluation of Mineral Resources, capitalizing exploration and evaluation costs until such time as the economic viability of producing the underlying resources is determined. Costs incurred prior to obtaining legal rights to explore are expensed immediately to the Consolidated Statement of Income.

 

Exploration and evaluation costs may include: license acquisition, geological and geophysical studies (i.e.: seismic), direct labour costs and drilling costs of exploratory wells. No depreciation and/or amortisation are charged during the exploration and evaluation phase. Upon completion of the evaluation phase, the prospects are either transferred to oil and gas properties or charged to expense (exploration costs) in the period in which the determination is made depending whether they have found reserves or not. If not developed, exploration and evaluation assets are written off after three years, unless it can be clearly demonstrated that the carrying value of the investment is recoverable.

 

A charge of US$ 31,366,000 has been recognised in the Consolidated Statement of Income within Write-off of unsuccessful efforts (US$ 30,084,000 in 2015 and US$ 30,367,000 in 2014). See Note 19.

 

All field development costs are considered construction in progress until they are finished and capitalised within oil and gas properties, and are subject to depreciation once complete. Such costs may include the acquisition and installation of production facilities, development drilling costs (including dry holes, service wells and seismic surveys for development purposes), project-related engineering and the acquisition costs of rights and concessions related to proved properties.

 

F-13

Table of Contents 

 

GEOPARK LIMITED

31 DECEMBER 2016

 

Note

 

2Summary of significant accounting policies (continued)

 

2.10 Property, plant and equipment (continued)

 

Workovers of wells made to develop reserves and/or increase production are capitalized as development costs. Maintenance costs are charged to income when incurred.

 

Capitalised costs of proved oil and gas properties and production facilities and machinery are depreciated on a licensed area by the licensed area basis, using the unit of production method, based on commercial proved and probable reserves. The calculation of the “unit of production” depreciation takes into account estimated future finding and development costs and is based on current year end unescalated price levels. Changes in reserves and cost estimates are recognised prospectively. Reserves are converted to equivalent units on the basis of approximate relative energy content.

 

Depreciation of the remaining property, plant and equipment assets (i.e. furniture and vehicles) not directly associated with oil and gas activities has been calculated by means of the straight line method by applying such annual rates as required to write-off their value at the end of their estimated useful lives. The useful lives range between 3 years and 10 years.

 

Depreciation is allocated in the Consolidated Statement of Income as a separate line to better follow up the performance of the business.

 

An asset’s carrying amount is written down immediately to its recoverable amount if the asset’s carrying amount is greater than its estimated recoverable amount (see Impairment of non-financial assets in Note 2.12).

 

2.11 Provisions and other long-term liabilities

 

Provisions for asset retirement obligations, deferred income, restructuring obligations and legal claims are recognised when the Group has a present legal or constructive obligation as a result of past events; it is probable that an outflow of resources will be required to settle the obligation; and the amount has been reliably estimated. Restructuring provisions comprise lease termination penalties and employee termination payments.

 

Provisions are measured at the present value of the expenditures expected to be required to settle the obligation using a pre-tax rate that reflects current market assessments of the time value of money and the risks specific to the obligation. The increase in the provision due to passage of time is recognised as financial expense.

 

F-14

Table of Contents 

 

GEOPARK LIMITED

31 DECEMBER 2016

 

Note

 

2Summary of significant accounting policies (continued)

 

2.11 Provisions and other long-term liabilities (continued)

 

2.11.1 Asset Retirement Obligation

 

The Group records the fair value of the liability for asset retirement obligations in the period in which the wells are drilled. When the liability is initially recorded, the Group capitalises the cost by increasing the carrying amount of the related long-lived asset. Over time, the liability is accreted to its present value at each reporting period, and the capitalized cost is depreciated over the estimated useful life of the related asset. According to interpretations and application of current legislation and on the basis of the changes in technology and the variations in the costs of restoration necessary to protect the environment, the Group has considered it appropriate to periodically re-evaluate future costs of well-capping. The effects of this recalculation are included in the financial statements in the period in which this recalculation is determined and reflected as an adjustment to the provision and the corresponding property, plant and equipment asset.

 

2.11.2 Deferred Income

 

Relates to contributions received in cash from the Group’s clients to improve the project economics of gas wells. The amounts collected are reflected as a deferred income in the balance sheet and recognised in the Consolidated Statement of Income over the productive life of the associated wells. The depreciation of the gas wells that generated the deferred income is charged to the Consolidated Statement of Income simultaneously with the amortisation of the deferred income. The addition in 2016 corresponds to the deferred income related to the take or pay provision associated to gas sales in Brazil, that Petrobras will make up in the future.

 

2.12 Impairment of non-financial assets

 

Assets that are not subject to depreciation and/or amortisation (i.e.: exploration and evaluation assets) are tested annually for impairment. Assets that are subject to depreciation and/or amortisation are reviewed for impairment whenever events or changes in circumstances indicate that the carrying amount may not be recoverable.

 

An impairment loss is recognised for the amount by which the asset’s carrying amount exceeds its recoverable amount. The recoverable amount is the higher of an asset’s fair value less costs to sell and value in use. For the purposes of assessing impairment, assets are grouped at the lowest levels for which there are separately identifiable cash flows (cash-generating units), generally a licensed area. Non-financial assets other than goodwill that suffered impairment are reviewed for possible reversal of the impairment at each reporting date.

 

F-15

Table of Contents 

 

GEOPARK LIMITED

31 DECEMBER 2016

 

Note

 

2Summary of significant accounting policies (continued)

 

2.12 Impairment of non-financial assets (continued)

 

No asset should be kept as an exploration and evaluation asset for a period of more than three years, except if it can be clearly demonstrated that the carrying value of the investment will be recoverable.

 

During 2016 impairment loss was reversed for an amount of US$ 5,664,000 (impairment loss recognised for US$ 149,574,000 in 2015 and US$ 9,430,000 in 2014). See Note 35. The write-offs are detailed in Note 19.

 

2.13 Lease contracts

 

All current lease contracts are considered to be operating leases on the basis that the lessor retains substantially all the risks and rewards related to the ownership of the leased asset. Payments related to operating leases and other rental agreements are recognised in the Consolidated Income Statement on a straight line basis over the term of the contract. The Group's total commitment relating to operating leases and rental agreements is disclosed in Note 31.

 

Leases in which substantially all of the risks and rewards of ownership are transferred to the lessee are classified as finance leases. Under a finance lease, the Company as lessor has to recognize an amount receivable equal to the aggregate of the minimum lease payments plus any unguaranteed residual value accruing to the lessor, discounted at the interest rate implicit in the lease.

 

2.14 Inventories

 

Inventories comprise crude oil and materials.

 

Crude oil is measured at the lower of cost and net realisable value. Materials are measured at the lower of cost and recoverable amount. The cost of materials and consumables is calculated at acquisition price with the addition of transportation and similar costs. Cost is determined using the first-in, first-out (FIFO) method.

 

2.15 Current and deferred income tax

 

The tax expense for the year comprises current and deferred tax. Tax is recognised in the Consolidated Statement of Income.

 

The current income tax charge is calculated on the basis of the tax laws enacted or substantially enacted at the balance sheet date in the countries where the Company’s subsidiaries operate and generate taxable income. The computation of the income tax expense involves the interpretation of applicable tax laws and regulations in many jurisdictions. The resolution of tax positions taken by the Group, through negotiations with relevant tax authorities or through litigation, can take several years to complete and in some cases it is difficult to predict the ultimate outcome.

 

F-16

Table of Contents 

 

GEOPARK LIMITED

31 DECEMBER 2016

 

Note

 

2Summary of significant accounting policies (continued)

 

2.15 Current and deferred income tax (continued)

 

Deferred income tax is recognised, using the liability method, on temporary differences arising between the tax bases of assets and liabilities and their carrying amounts in the consolidated financial statements. Deferred income tax is determined using tax rates (and laws) that have been enacted or substantially enacted by the balance sheet date and are expected to apply when the related deferred income tax asset is realised or the deferred income tax liability is settled.

 

In addition, the Group has tax-loss carry-forwards in certain taxing jurisdictions that are available to offset against future taxable profit. However, deferred tax assets are recognized only to the extent that it is probable that taxable profit will be available against which the unused tax losses can be utilized. Management judgment is exercised in assessing whether this is the case. To the extent that actual outcomes differ from management’s estimates, taxation charges or credits may arise in future periods.

 

Deferred income tax liabilities are provided on taxable temporary differences arising from investments in subsidiaries and joint arrangements, except for deferred income tax liability where the timing of the reversal of the temporary difference is controlled by the Group and it is probable that the temporary difference will not reverse in the foreseeable future. The Group is able to control the timing of dividends from its subsidiaries and hence does not expect taxable profit. Hence deferred tax is recognized in respect of the retained earnings of overseas subsidiaries only if at the date of the statements of financial position, dividends have been accrued as receivable or a binding agreement to distribute past earnings in future has been entered into by the subsidiary. As mentioned above the Company does not expect that the temporary differences will revert in the foreseeable future. In the event that these differences revert in total (e.g. dividends are declared and paid), the deferred tax liability which the Company would have to recognize amounts to approximately US$ 11,200,000.

 

Deferred tax balances are provided in full, with no discounting.

 

2.16 Financial assets

 

Financial assets are divided into the following categories: loans and receivables; financial assets at fair value through the profit or loss; available-for-sale financial assets; and held-to-maturity investments. Financial assets are assigned to the different categories by management on initial recognition, depending on the purpose for which the investments were acquired. The designation of financial assets is re-evaluated at every reporting date at which a choice of classification or accounting treatment is available.

 

All financial assets are recognised when the Group becomes a party to the contractual provisions of the instrument. All financial assets are initially recognised at fair value, plus transaction costs.

 

F-17

Table of Contents 

 

GEOPARK LIMITED

31 DECEMBER 2016

 

Note

 

2Summary of significant accounting policies (continued)

 

2.16 Financial assets (continued)

 

Derecognition of financial assets occurs when the rights to receive cash flows from the investments expire or are transferred and substantially all of the risks and rewards of ownership have been transferred. An assessment for impairment is undertaken at each balance sheet date.

 

Interest and other cash flows resulting from holding financial assets are recognised in the Consolidated Income Statement when receivable, regardless of how the related carrying amount of financial assets is measured.

 

Loans and receivables are non-derivative financial assets with fixed or determinable payments that are not quoted in an active market. They are included in current assets, except for maturities greater than twelve months after the balance sheet date. These are classified as non-current assets. The Group’s loans and receivables comprise trade receivables, prepayments and other receivables and cash at bank and in hand in the balance sheet. They arise when the Group provides money, goods or services directly to a debtor with no intention of trading the receivables. Loans and receivables are subsequently measured at amortised cost using the effective interest method, less provision for impairment. Any change in their value through impairment or reversal of impairment is recognised in the Consolidated Statement of Income. All of the Group’s financial assets are classified as loan and receivables.

 

2.17 Other financial assets

 

Non current other financial assets include contributions made for environmental obligations according to a Colombian and Brazilian government request and are restricted for those purposes. Current financial assets correspond to short term investments with original maturities up to twelve months and over three months.

 

2.18 Impairment of financial assets

 

Provision against trade receivables is made when objective evidence is received that the Group will not be able to collect all amounts due to it in accordance with the original terms of those receivables. The amount of the write-down is determined as the difference between the asset's carrying amount and the present value of estimated future cash flows.

 

2.19 Cash and cash equivalents

 

Cash and cash equivalents includes cash in hand, deposits held at call with banks, other short-term highly liquid investments with original maturities of three months or less, and bank overdrafts. Bank overdrafts, if any, are shown within borrowings in the current liabilities section of the Consolidated Statement of Financial Position.

 

F-18

Table of Contents 

 

GEOPARK LIMITED

31 DECEMBER 2016

 

Note

 

2Summary of significant accounting policies (continued)

 

2.20 Trade and other payables

 

Trade payables are obligations to pay for goods or services that have been acquired in the ordinary course of the business from suppliers. Accounts payable are classified as current liabilities if payment is due within one year or less (or in the normal operating cycle of the business if longer). If not, they are presented as non-current liabilities.

 

Trade payables are recognised initially at fair value and subsequently measured at amortised cost using the effective interest method.

 

2.21 Derivatives

 

Derivatives financial instruments are recognised in the statement of financial position as assets or liabilities and initially and subsequently measured at fair value through profit and loss. They are presented as current assets or liabilities if they are expected to be settled within 12 months after the end of the reporting period.

 

The market-to-market fair value of the Company's outstanding derivative instruments is based on independently provided market rates and determined using standard valuation techniques, including the impact of counterparty credit risk and are within level 2 of the fair value hierarchy. Gains and losses arising from changes in fair value are recognised in the statement of income in Commodity risk management contracts.

 

For more information about derivatives please refer to Note 36.

 

2.22 Borrowings

 

Borrowings are obligations to pay cash and are recognised when the Group becomes a party to the contractual provisions of the instrument.

 

Borrowings are recognised initially at fair value, net of transaction costs incurred. Borrowings are subsequently stated at amortised cost; any difference between the proceeds (net of transaction costs) and the redemption value is recognised in the Consolidated Statement of Income over the period of the borrowings using the effective interest method.

 

Direct issue costs are charged to the Consolidated Statement of Income on an accruals basis using the effective interest method.

 

F-19

Table of Contents 

 

GEOPARK LIMITED

31 DECEMBER 2016

 

Note

 

2Summary of significant accounting policies (continued)

 

2.23 Share capital

 

Equity comprises the following:

 

·"Share capital" representing the nominal value of equity shares.

 

·"Share premium" representing the excess over nominal value of the fair value of consideration received for equity shares, net of expenses of the share issue.

 

·"Other reserve" representing:

 

-the equity element attributable to shares granted according to IFRS 2 but not issued at year end or,

 

-the difference between the proceeds from the transaction with non-controlling interests received against the book value of the shares acquired in the Chilean and Colombian subsidiaries.

 

·"Translation reserve" representing the differences arising from translation of investments in overseas subsidiaries.

 

·"(Accumulated losses) Retained earnings" representing accumulated earnings and losses.

 

2.24 Share-based payment

 

The Group operates a number of equity-settled and cash-settled share-based compensation plans comprising share awards payments and stock options plans to certain employees and other third party contractors. Share-based payment transactions are measured in accordance with IFRS 2.

 

Fair value of the stock option plan for employee or contractors services received in exchange for the grant of the options is recognised as an expense. The total amount to be expensed over the vesting period is determined by reference to the fair value of the options granted calculated using the Geometric Brownian Motion method.

 

Non-market vesting conditions are included in assumptions about the number of options that are expected to vest. At each balance sheet date, the entity revises its estimates of the number of options that are expected to vest. It recognises the impact of the revision to original estimates, if any, in the Consolidated Statement of Income, with a corresponding adjustment to equity.

 

The fair value of the share awards payments is determined at the grant date by reference of the market value of the shares and recognised as an expense over the vesting period. When the options are exercised, the Company issues new shares. The proceeds received net of any directly attributable transaction costs are credited to share capital (nominal value) and share premium when the options are exercised.

 

For cash-settled share-based payment transactions, the Company measures the services acquired for amounts that are based on the price of the Company’s shares. The fair value of the liability incurred is measured using Geometric Brownian Motion method. Until the liability is settled, the Company is required to remeasure the fair value of the liability at each reporting date and at the date of settlement, with any changes in value recognized in profit or loss for the period.

 

F-20

Table of Contents 

 

GEOPARK LIMITED

31 DECEMBER 2016

 

Note

 

3Financial Instruments-risk management

 

The Group is exposed through its operations to the following financial risks:

 

·Currency risk

 

·Price risk

 

·Credit risk – concentration

 

·Funding and liquidity risk

 

·Interest rate risk

 

·Capital risk management

 

The policy for managing these risks is set by the Board. Certain risks are managed centrally, while others are managed locally following guidelines communicated from the corporate office. The policy for each of the above risks is described in more detail below.

 

Currency risk

 

In Argentina, Colombia, Chile and Peru the functional currency is the US Dollar. The fluctuation of the local currencies of these countries against the US Dollar does not impact the loans, costs and revenues held in US Dollars; but it does impact the balances denominated in local currencies. Such is the case of the prepaid taxes.

 

In Chile, Colombia and Argentina subsidiaries most of the balances are denominated in US Dollars, and since it is the functional currency of the subsidiaries, there is no exposure to currency fluctuation except from receivables or payables originated in local currency mainly corresponding to VAT.

 

The Group minimises the local currency positions in Argentina, Colombia and Chile by seeking to equilibrate local and foreign currency assets and liabilities. However, tax receivables (VAT) seldom match with local currency liabilities. Therefore the Group maintains a net exposure to them.

 

Most of the Group's assets held in those countries are associated with oil and gas productive assets. Those assets, even in the local markets, are generally settled in US Dollar equivalents.

 

During 2016, the Argentine Peso devaluated by 22% (52% and 31% in 2015 and 2014) against the US Dollar, the Chilean Peso revaluated by 6% (devaluated by 16% in 2015 and 2014) and the Colombian Peso revaluated by 5% (devaluated by 32% and 24% in 2015 and 2014).

 

If the Argentine Peso, the Chilean Peso and the Colombian Peso had each devaluated an additional 10% against the US dollar, with all other variables held constant, post-tax loss for the year would have been higher by US$ 2,683,400 (US$ 1,003,300 in 2015 and post – tax profit lower by US$ 621,400 in 2014).

 

F-21

Table of Contents 

 

GEOPARK LIMITED

31 DECEMBER 2016

 

Note

 

3Financial Instruments-risk management (continued)

 

Currency risk (continued)

 

In Brazil, the functional currency is the local currency, which is the Brazilian Real. The fluctuation of the US Dollars against the Brazilian Real does not impact the loans, costs and revenues held in Brazilian Real; but it does impact the balances denominated in US Dollars. Such is the case of the Itaú and intercompany loans. Most of the balances are denominated in Brazilian Real, and since it is the functional currency of the Brazilian subsidiary, there is no exposure to currency fluctuation except from cash at bank held in US Dollars and for the intercompany loan and Itaú loan described in Note 26. The exchange gain generated by the Brazilian subsidiary during 2016 amounted to US$ 14,542,000 (loss of US$ 35,605,000 in 2015 and loss of US$ 17,573,000 in 2014).

 

During 2016, the Brazilian Real revaluated by 17% against the US Dollar (devaluated by 47% and 13% in 2015 and 2014, respectively). If the Brazilian Real had devaluated 10% against the US dollar, with all other variables held constant, post-tax loss for the year would have been higher by US$ 5,300,000 (post – tax loss higher by US$ 7,400,000 in 2015 and post – tax profit lower by US$ 5,660,000 in 2014).

 

As of 31 December 2016, the balances denominated in the Peruvian local currency (Peruvian Soles) are not material.

 

As currency rate changes between the US Dollar and the local currencies, the Group recognizes gains and losses in the Consolidated Statement of Income.

 

Price risk

 

The price realised for the oil produced by the Group is linked to WTI (West Texas Intermediate) and Brent, US dollar denominated international benchmarks. The market price of these commodities is subject to significant fluctuation and has historically fluctuated widely in response to relatively minor changes in the global supply and demand for oil and natural gas, market uncertainty, economic conditions and a variety of additional factors.

 

In Colombia, the price of oil is based on Vasconia, a marker broadly used in the Llanos basin, adjusted for certain marketing and quality discounts based on, among other things, API, viscosity, sulphur, delivery point and water content.

 

In Chile, the oil price is based on Brent minus certain marketing and quality discounts such as, inter alia, API quality and others.

 

The Company has signed a long-term Gas Supply Contract with Methanex in Chile. The price of the gas sold under this contract is determined based on a formula that considers various international prices of methanol, including US Gulf methanol spot barge prices, methanol spot Rotterdam prices and spot prices in Asia.

 

In Brazil, prices for gas produced in the Manati Field are based on a long-term off-take contract with Petrobras. The price of gas sold under this contract is denominated in Brazilian Real and is adjusted annually for inflation pursuant to the Brazilian General Market Price Index (Indice Geral de Preços do Mercado), or IGPM.

 

F-22

Table of Contents 

 

GEOPARK LIMITED

31 DECEMBER 2016

 

Note

 

3Financial Instruments-risk management (continued)

 

Price risk (continued)

 

If oil and methanol prices had fallen by 10% compared to actual prices during the year, with all other variables held constant, post-tax loss for the year would have been higher by US$ 23,655,000 (US$ 23,940,000 in 2015 and post tax profit lower by US$ 29,186,000 in 2014).

 

During October 2016, it was considered appropriate to manage part of the exposure to the volatile crude oil price using derivatives. The Company considers these derivative contracts to be an effective manner of properly managing commodity price risk. The Company has also obtained credit lines from related counterparties associated to these contracts which are available to minimize the Company’s cash exposure, in case necessary (see Note 36).

 

Credit risk – concentration

 

The Group’s credit risk relates mainly to accounts receivable where the credit risks correspond to the recognised values. There is not considered to be any significant risk in respect of the Group’s major customers and hedging counterparties.

 

In Colombia, during 2016, the Colombian subsidiary made 90% of the oil sales to Trafigura (one of the world’s leading independent commodity trading and logistics houses), with Trafigura accounting for 59% of consolidated revenues for the same period.

 

All the oil produced in Chile as well as the gas produced by TdF Blocks (10% of total revenue, 15% in 2015 and 28% in 2014) is sold to ENAP, the State owned oil and gas company. In Chile, most of gas production is sold to the local subsidiary of the Methanex, a Canadian public company (9% of consolidated revenues, 7% in 2015 and 6% in 2014).

 

In Brazil, all the hydrocarbons from Manati Field are sold to Petrobras, the operator of the Manati Field and the State owned company.

 

The mentioned companies all have good credit standing and despite the concentration of the credit risk, the Directors do not consider there to be a significant collection risk.

 

In 2016, the Group executed oil prices hedges via over-the-counter derivatives. Should oil prices drop, the Group could stand to collect from its counterparties under the derivative contracts. The Group’s hedging counterparties are leading financial institutions and trading companies, therefore the Directors do not consider there to be a significant collection risk.

 

See disclosure in Notes 24 and 36.

 

F-23

Table of Contents 

 

GEOPARK LIMITED

31 DECEMBER 2016

 

Note

 

3Financial Instruments-risk management (continued)

 

Funding and Liquidity risk

 

In the past, the Group was able to raise capital through different sources of funding including equity, strategic partnerships and financial debt.

 

The Group is positioned at the end of 2016 with a cash balance of US$ 73,563,000 and over 80% of its total indebtedness maturing in 2020. In addition, the Group has a large portfolio of attractive and largely discretional projects - both oil and gas - in multiple countries with over 24,000 boepd in production. This scale and positioning permit GeoPark to protect its financial condition and selectively allocate capital to the optimal projects subject to prevailing macroeconomic conditions.

 

Since 2015, and impacted by the low oil price environment, the Company’s Leverage Ratio and the Interest Coverage did not meet certain thresholds included in the 2020 Bond Indenture. This situation may limit the Company’s capacity to incur additional indebtedness, other than permitted debt, as specified in the indenture governing the Notes (Note 26).

 

The most significant funding transactions executed in 2016 and 2015 include:

 

On December 2015, the Group announced the execution of an offtake and prepayment agreement with Trafigura, one of its customers. The prepayment agreement provides GeoPark with access to up to US$ 100,000,000 in the form of prepaid future oil sales. Funds committed by Trafigura were available to GeoPark upon request until September 2016 and are to be repaid by the Company through future oil deliveries over 2.5 years with a six-month grace period.

 

On February 2017, the availability period under the prepayment agreement with Trafigura was extended until 30 June 2017. This extension provides GeoPark with available funds upon request from Trafigura and will repaid by the Company on a monthly basis through future oil deliveries over the period between January 2017 and December 2018. As of the date of these Financial Statements, outstanding balances related to the prepayment agreement amount to US$ 20,000,000.

 

On March 2015, the Group reached an agreement with Itau to: (i) extend the principal payments that were originally due in 2015 (amounting to approximately US$ 15,000,000), which were divided pro-rata during the remaining principal instalments, starting in March 2016 and (ii) increase the variable interest rate equal to the six-month LIBOR + 4.0%.

 

F-24

Table of Contents 

 

GEOPARK LIMITED

31 DECEMBER 2016

 

Note

 

3Financial Instruments-risk management (continued)

 

Interest rate risk

 

The Group’s interest rate risk arises from long-term borrowings issued at variable rates, which expose the Group to cash flow to interest rate risk.

 

The Group does not face interest rate risk on its US$ 300,000,000 Notes which carry a fixed rate coupon of 7.50% per annum. As consequence, the accruals and interest payment are no substantially affected to the market interest rate changes.

 

At 31 December 2016, the outstanding long-term borrowing affected by variable rates amounted to
US$ 54,472,000, representing 15% of total borrowings, which was composed by the loans from Itaú Bank and Banco de Chile that have a floating interest rate based on LIBOR.

 

The Group analyses its interest rate exposure on a dynamic basis. Various scenarios are simulated taking into consideration refinancing, renewal of existing positions, alternative financing and hedging. Based on these scenarios, the Group calculates the impact on profit and loss of a defined interest rate shift. For each simulation, the same interest rate shift is used for all currencies. The scenarios are run only for liabilities that represent the major interest-bearing positions.

 

At 31 December 2016, if 1% is added to interest rates on currency-denominated borrowings with all other variables held constant, post-tax loss for the year would have been US$ 467,000 higher (post-tax loss higher by US$ 507,000 in 2015 and post-tax profit lower by US$ 312,000 in 2014).

 

Capital risk management

 

The Group’s objectives when managing capital are to safeguard the Group’s ability to continue as a going concern in order to provide returns for shareholders and benefits for other stakeholders and to maintain an optimal capital structure to reduce the cost of capital.

 

Consistent with others in the industry, the Group monitors capital on the basis of the gearing ratio. This ratio is calculated as net debt divided by total capital. Net debt is calculated as total borrowings (including ‘current and non-current borrowings’ as shown in the consolidated balance sheet) less cash at bank and in hand. Total capital is calculated as ‘equity’ as shown in the consolidated balance sheet plus net debt.

 

The Group’s strategy is to keep the gearing ratio within a 30% to 45% range, in normal market conditions. Due to the market conditions prevailing during 2016 and 2015 the gearing ratio at year end is above such range. Measures taken by the Company in this connection are described in Note 35.

 

F-25

Table of Contents 

 

GEOPARK LIMITED

31 DECEMBER 2016

 

Note

 

3Financial Instruments-risk management (continued)

 

Capital risk management (continued)

 

The gearing ratios at 31 December 2016 and 2015 were as follows: 

 

Amounts in US$ '0002016 2015 
Net Debt 285,109 295,943 
Total Equity141,593 200,167 
Total Capital426,702 496,110 
Gearing Ratio67% 60% 

 

 

Note

 

4Accounting estimates and assumptions

 

Estimates and assumptions are used in preparing the financial statements. Although these estimates are based on management's best knowledge of current events and actions, actual results may differ from them. Estimates and judgements are continually evaluated and are based on historical experience and other factors, including expectations of future events that are believed to be reasonable under the circumstances.

 

The key estimates and assumptions used in these consolidated financial statements are noted below:

 

·Cash flow estimates for impairment assessments of non-financial assets require assumptions about two primary elements - future prices and reserves. Estimates of future prices require significant judgments about highly uncertain future events. Historically, oil and gas prices have exhibited significant volatility. The Group's forecasts for oil and gas revenues are based on prices derived from future price forecasts amongst industry analysts and own assessments. Estimates of future cash flows are generally based on assumptions of long-term prices and operating and development costs.

 

Given the significant assumptions required and the possibility that actual conditions will differ, management considers the assessment of impairment to be a critical accounting estimate (see Note 35).

 

The process of estimating reserves is complex. It requires significant judgements and decisions based on available geological, geophysical, engineering and economic data. The estimation of economically recoverable oil and natural gas reserves and related future net cash flows was performed based on the Reserve Report as of 31 December 2016 prepared by DeGolyer and MacNaughton, an international consultancy to the oil and gas industry based in Dallas. It incorporates many factors and assumptions including:

 

F-26

Table of Contents 

 

GEOPARK LIMITED

31 DECEMBER 2016

 

Note

 

4Accounting estimates and assumptions (continued)

 

oexpected reservoir characteristics based on geological, geophysical and engineering assessments;

 

ofuture production rates based on historical performance and expected future operating and investment activities;

 

ofuture oil and gas prices and quality differentials;

 

oassumed effects of regulation by governmental agencies; and

 

ofuture development and operating costs.

 

Management believes these factors and assumptions are reasonable based on the information available to them at the time of preparing the estimates. However, these estimates may change substantially as additional data from ongoing development activities and production performance becomes available and as economic conditions impacting oil and gas prices and costs change.

 

·The Group adopts the successful efforts method of accounting. The Management of the Company makes assessments and estimates regarding whether an exploration asset should continue to be carried forward as an exploration and evaluation asset not yet determined or when insufficient information exists for this type of cost to remain as an asset. In making this assessment the Management takes professional advice from qualified experts.

 

·Oil and gas assets held in property plant and equipment are mainly depreciated on a unit of production basis at a rate calculated by reference to proven and probable reserves and incorporating the estimated future cost of developing and extracting those reserves. Future development costs are estimated using assumptions as to the numbers of wells required to produce those reserves, the cost of the wells and future production facilities.

 

·Obligations related to the abandonment of wells once operations are terminated may result in the recognition of significant obligations. Estimating the future abandonment costs is difficult and requires management to make estimates and judgments because most of the obligations are many years in the future. Technologies and costs are constantly changing as well as political, environmental, safety and public relations considerations. The Company has adopted the following criterion for recognising well plugging and abandonment related costs: The present value of future costs necessary for well plugging and abandonment is calculated for each area at the present value of the estimated future expenditure. The liabilities recognised are based upon estimated future abandonment costs, wells subject to abandonment, time to abandonment, and future inflation rates.

 

·From time to time, the Company may be subject to various lawsuits, claims and proceedings that arise in the normal course of business, including employment, commercial, environmental, safety and health matters. For example, from time to time, the Company receives notice of environmental, health and safety violations. Based on what the Management of the Company currently knows, it is not expected any material impact on the financial statements.

 

F-27

Table of Contents 

 

GEOPARK LIMITED

31 DECEMBER 2016

 

Note

 

5Consolidated Statement of Cash Flow

 

The Consolidated Statement of Cash Flow shows the Group's cash flows for the year for operating, investing and financing activities and the change in cash and cash equivalents during the year.

 

Cash flows from operating activities are computed from the results for the year adjusted for non-cash operating items, changes in net working capital, and corporation tax. Tax paid is presented as a separate item under operating activities.

 

The following chart describes non-cash transactions related to the Consolidated Statement of Cash Flow:

 

Amounts in US$ '000201620152014 
Increase in asset retirement obligation1,1959851,603 
Increase in provisions for other long-term liabilities 3,468-5,636 
Purchase of property, plant and equipment(4,657)8301,382 

 

Cash flows from investing activities include payments in connection with the purchase and sale of property, plant and equipment, cash flows relating to the purchase and sale of enterprises to third parties and cash flows from financial lease transactions.

 

Cash flows from financing activities include changes in equity, and proceeds from borrowings and repayment of loans.

 

Cash and cash equivalents include bank overdraft and liquid funds with a term of less than three months.

 

Changes in working capital shown in the Consolidated Statement of Cash Flow are disclosed as follows:

 

Amounts in US$ '000201620152014 
Increase in Prepaid taxes(2,351)(16,611)(3,310) 
Decrease / (Increase) in Inventories4662,752(410) 
(Increase) / Decrease in Trade receivables(4,811)22,47013,791 
(Increase) / Decrease in Prepayments and other receivables and Other assets(1,758)40512,569 
Customer advance payments20,000-- 
Increase / (Decrease) in Trade and other payables374(33,120)(12,097) 
 11,920(24,104)10,543 

 

F-28

Table of Contents 

 

GEOPARK LIMITED

31 DECEMBER 2016

 

Note

 

6Segment information

 

Operating segments are reported in a manner consistent with the internal reporting provided to the chief operating decision-maker. The chief operating decision-maker, who is responsible for allocating resources and assessing performance of the operating segments, has been identified as the Executive Committee. This committee is integrated by the CEO, COO, CFO and managers in charge of the Geoscience, Operations, Corporate Governance, Finance and People departments. This committee reviews the Group’s internal reporting in order to assess performance and allocate resources. Management has determined the operating segments based on these reports. The committee considers the business from a geographic perspective.

 

The Executive Committee assesses the performance of the operating segments based on a measure of Adjusted EBITDA. Adjusted EBITDA is defined as profit for the period before net finance cost, income tax, depreciation, amortization, certain non-cash items such as impairments and write-offs of unsuccessful efforts, accrual of share-based payment, unrealized result on commodity risk management contracts and other non recurring events. Operating Netback is equivalent to Adjusted EBITDA before cash expenses included in Administrative, Geological and Geophysical and Other operating expenses. Other information provided, except as noted below, to the Executive Committee is measured in a manner consistent with that in the financial statements.

 

Segment areas (geographical segments):

 

Amounts in US$ '000ChileBrazilColombiaPeruArgentinaCorporateTotal
2016       
Revenue36,72329,719126,228---192,670
    Sale of crude oil18,774688125,731---145,193
    Sale of gas17,94929,031497---47,477
Realized gain on commodity risk management contracts--514---514
Production and operating costs(22,169)(8,459)(36,607)---(67,235)
    Royalties    (1,495)(2,721)(7,281)---(11,497)
    Transportation costs(1,170)-(1,111)---(2,281)
    Share-based payment(138)(71)(413)---(622)
    Other costs(19,366)(5,667)(27,802)---(52,835)
Operating (loss) / profit(44,969)(645)31,463(3,147)370(11,685)(28,613)
Adjusted EBITDA5,15917,48766,921(2,607)1,848(10,487)78,321
        
Depreciation(31,355)(12,974)(31,148)(130)(150)(17)(75,774)
Reversal of impairment losses--5,664---5,664
Write-off(19,389)(4,583)(7,394)---(31,366)
Total assets317,96999,904182,7845,0206,07128,792640,540
        
Employees (average)102101381180-341
Employees at year end1021014610 77-345
         

 

F-29

Table of Contents 

 

GEOPARK LIMITED

31 DECEMBER 2016

 

Note

 

6Segment information (continued)

 

Amounts in US$ '000ChileBrazilColombiaPeruArgentinaCorporateTotal 
2015        
Revenue44,80832,388131,897-597-209,690 
     Sale of crude oil29,180955131,897-597-162,629 
     Sale of gas15,62831,433----47,061 
Production costs(28,704)(8,056)(48,534)-(1,448)-(86,742) 
     Royalties(1,973)(2,998)(8,150)-(34)-(13,155) 
     Transportation costs(2,441)-(2,068)-(2)-(4,511) 
     Share-based payment(132)-(234)-(197)-(563) 
     Other costs(24,158)(5,058)(38,082)-(1,215)-(68,513) 
Operating (loss) / profit(180,264)6,639(37,227)(6,719)(2,350)(12,570)(232,491) 
Adjusted EBITDA(183)20,46066,736(6,520)(684)(6,022)73,787 
         
Depreciation(39,227)(13,568)(52,434)(129)(199)-(105,557) 
Impairment loss(104,515)-(45,059)---(149,574) 
Write-off(25,751)-(4,333)---(30,084) 
Total assets381,143114,974153,0714,2873,18147,143703,799 
         
Employees (average)153111301693-403 
Employees at year end106121331190-352 
         
Amounts in US$ '000ChileBrazilColombiaPeruArgentinaCorporateTotal 
2014        
Revenue145,72035,621246,085-1,308-428,734 
     Sale of crude oil118,2031,541246,054-1,304-367,102 
     Sale of gas27,51734,08031-4-61,632 
Production costs(41,768)(8,148)(80,953)-(550)-(131,419) 
     Royalties(6,777)(2,794)(12,354)-(241)-(22,166) 
     Transportation costs(6,784)-(4,663)-(87)-(11,534) 
     Share-based payment(763)-(423)-(433)-(1,619) 
     Other costs(27,444)(5,354)(63,513)-211-(96,100) 
Operating (loss) / profit11,73310,65867,212(2,419)(4,321)(11,019)71,844 
Adjusted EBITDA76,42022,637130,209(2,425)(816)(5,948)220,077 
         
Depreciation(37,077)(11,613)(51,584)-(229)(25)(100,528) 
Impairment loss--(9,430)---(9,430) 
Write-off(28,772)-(1,564)-(31)-(30,367) 
Total assets541,481151,770263,0704,8133,83974,1431,039,116 
         
Employees (average)208101214100-443 
Employees at year end1971213314100-456 

 

Approximately 20% of capital expenditure was incurred by Chile (22% in 2015 and 66% in 2014), 67% was incurred by Colombia (66% in 2015 and 29% in 2014), 9% was incurred by Brazil (12% in 2015, 5% in 2014) and 4% was incurred by Argentina (nil in 2015 and 2014). The capital expenditure referred does not include total consideration for M&A activities.

 

F-30

Table of Contents 

 

GEOPARK LIMITED

31 DECEMBER 2016

 

Note

 

6Segment information (continued)

 

A reconciliation of total Operating netback to total (loss) profit before income tax is provided as follows:

 

Amounts in US$ '000        201620152014
Operating netback122,147118,027274,509
Administrative expenses (32,323)(30,590)(40,340)
Geological and geophysical expenses (11,503)(13,650)(14,092)
Adjusted EBITDA for reportable segments78,32173,787220,077
Unrealized loss on commodity risk management contracts(3,068)--
Depreciation (a)(75,774)(105,557)(100,528)
Share-based payment(3,367)(8,223)(8,373)
Impairment and write-off of unsuccessful efforts(25,702)(179,658)(39,797)
Others (b)977(12,840)465
Operating (loss) profit (28,613)(232,491)71,844
Financial costs(34,101)(35,655)(27,622)
Foreign exchange profit (loss)13,872(33,474)(23,097)
(Loss) Profit before tax(48,842)(301,620)21,125
(a)Net of capitalised costs for oil stock included in Inventories.

(b)In 2015 includes termination costs (see Note 35). Also includes internally capitalised costs.

 

Note

 

7Revenue

 

Amounts in US$ '000            2016 20152014
Sale of crude oil145,193     162,629367,102
Sale of gas47,47747,06161,632
 192,670209,690428,734

 

Note

 

8Production and operating costs

 

Amounts in US$ '000201620152014
Well and facilities maintenance13,16019,97425,475
Staff costs (Note 10)10,85917,99916,112
Share-based payment (Notes 10 and 29)6225631,619
Royalties11,49713,15522,166
Consumables8,2838,59116,157
Transportation costs2,2814,51111,534
Equipment rental 3,8683,5177,563
Safety and Insurance costs2,2223,2395,733
Gas plant costs6,3002,8783,277
Field camp1,6872,6455,932
Non operated blocks costs1,0822,1279,730
Other costs5,3747,5436,121
 67,23586,742131,419

 

F-31

Table of Contents 

 

GEOPARK LIMITED

31 DECEMBER 2016

 

Note

 

9Depreciation

 

Amounts in US$ '000201620152014
Oil and gas properties61,08084,84989,651
Production facilities and machinery10,78815,4679,621
Furniture, equipment and vehicles2,7022,8501,862
Buildings and improvements920874523
Depreciation of property, plant and equipment (a)75,490104,040101,657

 

Related to:

 

Productive assets71,868100,31699,360
Administrative assets3,6223,7242,297
Depreciation total (a)75,490104,040101,657

(a) Depreciation without considering capitalised costs for oil stock included in Inventories.

 

Note

 

10Staff costs and Directors Remuneration

 

 201620152014
Number of employees at year end345352456
Amounts in US$ '000   
Wages and salaries 36,05940,57441,593
Share-based payments (Note 29)3,3678,2239,178
Share-based payments – Cash awards--(805)
Social security charges3,7926,1976,597
Director’s fees and allowance2,0881,2381,998
 45,30656,23258,561

 

Recognised as follows:

 

Production and operating costs11,48118,56217,731
Geological and geophysical expenses10,43911,33612,939
Administrative expenses23,38626,33427,891
 45,30656,23258,561
Board of Directors’ and key managers’ remuneration    
Salaries and fees7,3376,54911,003
Share-based payments1,2116,5443,314
Other benefits in kind112167130
 8,66013,26014,447

 

F-32

Table of Contents 

 

GEOPARK LIMITED

31 DECEMBER 2016

 

Note

 

10Staff costs and Directors Remuneration (continued)

 

Directors’ Remuneration

 

 Executive Directors’ FeesExecutive Directors’ BonusNon-Executive Directors’ Fees (in US$)Director Fees Paid in Shares No. of SharesCash Equivalent Total Remuneration
Gerald O’ShaughnessyUS$ 250,000US$ 150,000--US$ 400,000
James F. ParkUS$ 500,000US$ 500,000--US$ 1,000,000
Pedro Aylwin (a)-----
Peter Ryalls(b)--US$ 120,00032,403US$ 220,002
Juan Cristóbal Pavez(c)--US$ 110,00032,403US$ 210,002
Carlos Gulisano(d)--US$ 110,00032,403US$ 210,002
Robert Bedingfield(e)--US$ 100,00032,403US$ 200,002

a Pedro Aylwin has a service contract that provides for him to act as Manager of Corporate Governance so he resigned his fees as Director. 

b Technical Committee Chairman.

c Compensation Committee Chairman.

d Nomination Committee Chairman.

e Audit Committee Chairman.

 

The non-executive Directors annual fees correspond to US$ 80,000 to be settled in cash and US$ 100,000 to be settled in stocks, paid quarterly in equal installments. In the event that a non-executive Director serves as Chairman of any Board Committees, an additional annual fee of US$ 20,000 shall apply. A Director who serves as a member of any Board Committees shall receive an annual fee of US$ 10,000. Total payment due shall be calculated in an aggregate basis for Directors serving in more than one Committee. The Chairman fee shall not be added to the member’s fee for the same Committee. Payments of Chairmen and Committee members’ fees shall be made quarterly in arrears and settled in cash only.

 

Note

 

11Geological and geophysical expenses

 

Amounts in US$ '000201620152014 
Staff costs (Note 10)9,54110,55711,712 
Share-based payment (Notes 10 and 29)8987791,227 
Allocation to capitalised project(2,119)(598)(2,317) 
Other services1,9623,0932,380 
 10,28213,83113,002 

 

F-33

Table of Contents 

 

GEOPARK LIMITED

31 DECEMBER 2016

 

Note

 

12Administrative expenses

 

Amounts in US$ '000201620152014
Staff costs (Note 10)19,45118,21520,366
Share-based payment (Notes 10 and 29)1,8476,8815,527
Consultant fees3,8944,1156,791
Office expenses2,2172,5353,190
Travel expenses1,7171,4972,052
Director’s fees and allowance (Note 10)2,0881,2381,998
New projects8855592,798
Other administrative expenses2,0712,4313,145
 34,17037,47145,867

 

Note

 

13Selling expenses

 

Amounts in US$ '000201620152014
Transportation3,5594,76023,106
Selling taxes 663440433
Storage-11148
Allowance for doubtful accounts--741
 4,2225,21124,428

 

Note

 

14Financial costs

 

Amounts in US$ '000201620152014
Financial expenses   
Interest and amortisation of debt issue costs30,57130,54329,466
Less: amounts capitalised on qualifying assets(255)(637)(3,112)
Bank charges and other financial costs3,2204,4432,672
Unwinding of long-term liabilities (Note 27)2,6932,5751,972
Financial income   
Interest received(2,128)(1,269)(3,376)
 34,10135,65527,622

 

F-34

Table of Contents 

 

GEOPARK LIMITED

31 DECEMBER 2016

 

Note

 

15Tax reforms in Colombia

 

A new tax reform has been enacted in Colombia. The legislation includes significant changes to certain corporate income tax and statutory income tax provisions, including rate reductions and the repeal of certain corporate-level taxes. The legislation also aims to raise tax revenue mostly by increasing the rate of the value added tax (VAT) to 19% (from 16%) and through a variety of excise taxes. Most of the tax provisions are effective 1 January 2017.

 

The legislation also includes the following provisions that are intended to simplify the corporate income tax system by:

 

·Eliminating the “CREE” tax on corporations and the CREE surtax (CREE is the Spanish acronym for the “fairness tax”).

 

·Introducing a temporary income surtax of 6% for 2017 and 4% for 2018.

 

Accordingly, with this tax reform, the corporate income tax will have the following rate schedule (applied beyond a limited profit threshold): 

 

·40% in 2017 (34% income tax plus 6% income surtax)

 

·37% in 2018 (33% income tax plus 4% income surtax)

 

·33% in 2019.

 

There is an increase in the tax rate on deemed income relating to increases in a taxpayer’s net worth (i.e., the increase in the value of a taxpayer’s assets); the rate is increased from 3% to 3.5%. 

 

Other changes to the income tax law are the following:

 

·New withholding tax on dividends—with the applicable rates for non-resident shareholders of: (1) 5% for dividends distributed out of the distributing entity’s previously taxed profits; and (2) 35% for dividends distributed out of the distributing entity’s previously untaxed profits, plus an additional 5% after having applied and deducted the initial 35% withholding.

 

·A general 15% withholding tax rate for taxable income accrued by non-residents without a permanent establishment (certain special rates may apply).

 

·Lengthen the statute of limitations with respect to tax returns and assessments.

 

·Limit loss carryforwards to 12 years.

 

·Allow for a deduction of VAT paid on certain acquisitions or imports of capital goods when calculating the taxpayer’s income tax liability.  

 

·Retain the tax on long-term capital gains at 10% for both corporations and non-residents.

 

The legislation also revises and refines tax accounting standards based on IFRS rules. 

 

F-35

Table of Contents 

 

GEOPARK LIMITED

31 DECEMBER 2016

 

Note

 

16Income tax

 

Amounts in US$ '000201620152014
Current tax12,3597,26223,574
Deferred income tax (Note 17)(555)(24,316)(18,379)
 11,804(17,054)5,195

 

The tax on the Group’s (loss) profit before tax differs from the theoretical amount that would arise using the weighted average tax rate applicable to profits of the consolidated entities as follows:

 

Amounts in US$ '000201620152014
(Loss) Profit before tax(48,842)(301,620)21,125
Tax losses from non-taxable jurisdictions12,31815,8525,010
Taxable (loss) profit  (36,524)(285,768)26,135
    
Income tax calculated at domestic tax rates applicable to Profit (Losses) in the respective countries809(62,589)7,606
Tax losses where no deferred income tax is recognised6,61616,325148
Effect of currency translation on tax base2,8406,776(8,128)
Changes in the income tax rate (Note 15)(220)625691
Non recoverable tax loss carry-forwards-15,537-
Non-taxable results (a)1,7596,2724,878
Income tax11,804(17,054)5,195
(a)Includes non-deductible expenses in each jurisdiction and changes in the estimation of deferred tax assets and liabilities.

 

Under current Bermuda law, the Company is not required to pay any taxes in Bermuda on income or capital gains. The Company has received an undertaking from the Minister of Finance in Bermuda that, in the event of any taxes being imposed, they will be exempt from taxation in Bermuda until March 2035. Income tax rates in those countries where the Group operates (Argentina, Brazil, Colombia, Peru and Chile) ranges from 15% to 40%.

 

The Group has significant tax losses available which can be utilised against future taxable profit in the following countries:

 

Amounts in US$ '000201620152014
Argentina2,9083,8346,707
Chile (a)280,290209,910105,293
Brazil (a)16,057-3,191
Total tax losses at 31 December299,255213,744115,191

(a) Taxable losses have no expiration date.

 

F-36

Table of Contents 

 

GEOPARK LIMITED

31 DECEMBER 2016

 

Note

 

16Income Tax (continued)

 

At the balance sheet date deferred tax assets in respect of tax losses in Argentina and in certain Companies in Chile have not been recognised as there is insufficient evidence of future taxable profits before the statute of limitation of these tax losses causes them to expire.

 

Expiring dates for tax losses accumulated at 31 December 2016 are:

 

Expiring dateAmounts in US$ '000 
20171,053 
2020873 
2021982 

 

Note

 

17Deferred income tax

 

The gross movement on the deferred income tax account is as follows:

 

Amounts in US$ '00020162015
Deferred tax at 1 January17,6913,130
Reclassification (a)574(6,061)
Currency translation differences1,463(3,694)
Income statement credit55524,316
Deferred tax at 31 December20,28317,691

(a) Corresponds to differences between income tax provision and the final tax return presented.

 

The breakdown and movement of deferred tax assets and liabilities as of 31 December 2016 and 2015 are as follows:

 

Amounts in US$ '000

At the beginning of year

Currency 

translation

differences

(Charged) / credited to net profitAt end of year 
Deferred tax assets     

Difference in depreciation

 

rates and other

 

31,748-(12,523)19,225 
Taxable losses2,8981,463(533)3,828 
Total 201634,6461,463(13,056)23,053 
Total 201533,195(3,694)5,14534,646 

 

F-37

Table of Contents 

 

GEOPARK LIMITED

31 DECEMBER 2016

 

Note

 

17Deferred income tax (continued)

 

Amounts in US$ '000

 

At the beginning of year

Credited to

net profit

Reclassification (a)

At end

of year

Deferred tax liabilities    

Difference in depreciation 

rates and other 

(26,016)8,708-(17,308)
Taxable losses9,0614,90357414,538
Total 2016(16,955)13,611574(2,770)
Total 2015(30,065)19,171(6,061)(16,955)

(a) Corresponds to differences between income tax provision and the final tax return presented.

 

Note

 

18Earnings per share

 

Amounts in US$ '000 except for shares201620152014
Numerator:   
(Loss) Profit for the year attributable to owners(49,092)(234,031)8,085
Denominator:   
Weighted average number of shares used in basic EPS59,777,14557,759,00156,396,812
(Losses) Earnings after tax per share (US$) – basic (0.82)(4.05)0.14

 

Amounts in US$ '000 except for shares2016 (a)20152014
Weighted average number of shares used in basic EPS59,777,14557,759,00156,396,812
Effect of dilutive potential common shares   
Stock awards at US$ 0.001 -2,443,600

Weighted average number of common shares for the

purposes of diluted earnings per shares

59,777,14557,759,00158,840,412
(Losses) Earnings after tax per share (US$) – diluted(0.82)(4.05)0.14

 

(a) For the year ended 31 December 2016, there were 1,390,706 (1,032,279 in 2015) of potential shares that could have a dilutive impact but were considered antidilutive due to negative earnings.

 

F-38

Table of Contents 

 

GEOPARK LIMITED

31 DECEMBER 2016

 

Note

 

19Property, plant and equipment

 

Amounts in US$'000 Oil & gas properties

Furniture, equipment

and vehicles

Production facilities and machinery

Buildings 

and improvements

Construction  in progressExploration and evaluation assets(b)Total
Cost at 1 January 2014 493,2605,73198,8377,01840,429147,759793,034
         
Additions 3,0133,367   11490136,23297,919241,032
Acquisition of subsidiaries 112,646201               ----112,847
Currency translation differences (21,941)(122)                ---(988)(23,051)
Disposals -(353)         (666)---(1,019)
Write-off / Impairment loss  (9,430)----(30,367) (c)(39,797)
Transfers 172,3993,23313,4642,019(117,236)(73,879)-
Cost at 31 December 2014 749,947 12,057111,6469,52759,425140,4441,083,046
         
Additions (4,640)(a)954      -27236,54312,29945,428
Currency translation differences (27,522)(182)       (2,577)(92)-(1,510)(31,883)
Disposals (241)(13)(1,685)(84)--(2,023)
Write-off / Impairment loss  (128,956)-     (13,242)-(7,376)(30,084) (d)(179,658)
Transfers 60,404929         30,690895(58,769)(34,149)-
Cost at 31 December 2015 648,99213,745124,83210,51829,82387,000914,910
         
Additions (3,531) (a)406466-20,32218,18135,844
Currency translation differences 16,1321262,077357379019,233
Disposals -(22)----(22)
Write-off / Impairment reversal  5,664----(31,366) (e)(25,702)
Transfers 24,9841025,038-(17,292)(12,832)-
Cost at 31 December 2016 692,24114,357132,41310,55332,92661,773944,263
Depreciation and write-down at 1 January 2013 (157,390)(2,800)(35,677)(1,721)--(197,588)
Depreciation (89,651)(1,862)(9,621)(523)--(101,657)
Disposals -278151---429
Currency translation differences 6,602(65)----6,537
Depreciation and write-down at 31 December 2014 (240,439)(4,449)(45,147)(2,244)--(292,279)
Depreciation (84,849)(2,850)(15,467)(874)--(104,040)
Disposals -8-15--23
Currency translation differences 4,115(26)-(92)--3,997
Depreciation and write-down at 31 December 2015 (321,173)(7,317)(60,614)(3,195)--(392,299)
Depreciation (61,080)(2,702)(10,788)(920)--(75,490)
Disposals -8----8
Currency translation differences (2,486)(38)(296)(16)--(2,836)
Depreciation and write-down at 31 December 2016 (384,739)(10,049)(71,698)(4,131)--(470,617)

Carrying amount at 31

December 2014

 509,5087,60866,4997,28359,425140,444790,767

Carrying amount at 31

December 2015

 327,8196,42864,2187,32329,82387,000522,611

Carrying amount at 31

December 2016

 307,5024,30860,7156,42232,92661,773473,646

 

F-39

Table of Contents 

 

GEOPARK LIMITED

31 DECEMBER 2016

 

 

Note

 

19Property, plant and equipment (continued)

 

(a) Corresponds to the effect of change in estimate of assets retirement obligations in Colombia.

 

(b) Exploration wells movement and balances are shown in the table below; seismic and other exploratory assets amount to US$ 53,523,000 (US$ 64,094,000 in 2015 and US$ 99,939,000 in 2014).

 

Amounts in US$ '000Total 
Exploration wells at 31 December 201440,505 
Additions 16,067 
Write-offs (6,280) 
Transfers(27,386) 
Exploration wells at 31 December 201522,906 
Additions 15,088 
Write-offs (19,949) 
Transfers(9,795) 
Exploration wells at 31 December 20168,250 

 

As of 31 December 2016, there were two exploratory wells that have been capitalised for a period less than a year amounting to US$ 8,250,000.

 

(c) Corresponds to the cost of ten unsuccessful exploratory wells: eight of them in Chile (three in Flamenco Block, two in Fell Block, two in Tranquilo Block and one in Campanario Block) and two of them in Colombia (two in the non-operated Arrendajo Block). The charge also includes the loss generated by the write-off of the remaining seismic cost for Otway and Tranquilo Blocks, registered in previous years.

 

(d) Corresponds to the cost of two unsuccessful exploratory wells in Colombia (one well in CPO4 Block and one well in Llanos 32). The charge also includes the loss generated by the write-off of the seismic cost for Flamenco Block in Chile generated by the relinquishment of 143 sq km in November 2015 and the write off of two wells drilled in previous years in the same block for which no additional work would be performed.

 

(e) Corresponds to the write-off of five wells drilled in previous years in the Chilean blocks for which no additional work would be performed, the loss generated by the write-off of the seismic cost for Llanos 62 Block in Colombia generated by the relinquishment of the area in September 2016. In addition, during September 2016, five blocks in Brazil were relinquished so the associated investment was written off.

 

F-40

Table of Contents 

 

GEOPARK LIMITED

31 DECEMBER 2016

 

Note

 

20       Subsidiary undertakings

 

The following chart illustrates main companies of the Group structure as of 31 December 2016 (a):

 

 

(a) LGI is not a subsidiary, it is Non-controlling interest.

 

F-41

Table of Contents 

 

GEOPARK LIMITED

31 DECEMBER 2016

 

Note

 

20       Subsidiary undertakings (continued)

 

Details of the subsidiaries and joint operations of the Company are set out below:

 

 Name and registered office  Ownership interest
SubsidiariesGeoPark Argentina Limited – Bermuda  100%
 GeoPark Argentina Limited – Argentinean Branch  100% (a)
 GeoPark Latin America Limited  100%
 GeoPark Latin America Limited – Agencia en Chile  100% (a)
 GeoPark S.A. (Chile)  100% (a) (b)
 GeoPark Brazil Exploração y Produção de Petróleo e Gás Ltda. (Brazil)  100% (a)
 GeoPark Chile S.A. (Chile)  80% (a) (c)
 GeoPark Fell S.p.A. (Chile)  80% (a) (c)
 GeoPark Magallanes Limitada (Chile)  80% (a) (c)
 GeoPark TdF S.A. (Chile)  68.8% (a) (d)
 GeoPark Colombia S.A. (Chile)  100% (a)
 GeoPark Colombia SAS (Colombia)  80% (a) (c)
 GeoPark Latin America Coöperatie U.A. (The Netherlands)   100%
 GeoPark Colombia Coöperatie U.A. (The Netherlands)  80% (a) (c)
 GeoPark S.A.C. (Peru)  100% (a)
 GeoPark Perú S.A.C. (Peru)  100% (a)
 GeoPark Operadora del Perú S.A.C. (Peru)  100% (a)
 GeoPark Peru Coöperatie U.A. (The Netherlands)  100%
 GeoPark Brazil Coöperatie U.A. (The Netherlands)  100%
 GeoPark Colombia E&P S.A.(Panama)  100% (b)
 GeoPark Colombia E&P Sucursal Colombia(Colombia)  100% (b)
Joint operationsTranquilo Block (Chile)  50% (e)
 Flamenco Block (Chile)  50% (e)
 Campanario Block (Chile)  50% (e)
 Isla Norte Block (Chile)  60% (e)
 Yamu/Carupana Block (Colombia)  89.5%/100% (e)
 Llanos 34 Block (Colombia)  45% (e)
 Llanos 32 Block (Colombia)  10%
 CPO-4 Block (Colombia)  50% (e)
 Puelen Block (Argentina)  18%
 Sierra del Nevado Block (Argentina)  18%
 CN-V Block (Argentina)   50% (e)
 Manati Field (Brazil)  10%
(a)Indirectly owned.

(b)Dormant companies.

(c)LG International has 20% interest.

(d)LG International has 20% interest through GeoPark Chile S.A. and a 14% direct interest, totaling 31.2%.

(e)GeoPark is the operator in all blocks.

 

F-42

Table of Contents 

 

GEOPARK LIMITED

31 DECEMBER 2016

 

Note

 

21Prepaid taxes

 

Amounts in US$ '00020162015 
V.A.T.14,05214,486 
Income tax payments in advance4,5174,844 
Other prepaid taxes981,037 
Total prepaid taxes18,66720,367 
Classified as follows:   
Current15,81519,195 
Non current2,8521,172 
Total prepaid taxes18,66720,367 

 

Note

 

22       Inventories

 

Amounts in US$ '000 20162015 
Crude oil 1,5212,120 
Materials and spares 1,9942,144 
  3,5154,264 

 

Note

 

23       Trade receivables and Prepayments and other receivables

 

Amounts in US$ '00020162015 
Trade receivables18,42613,480 
 18,42613,480 
To be recovered from co-venturers (Note 32)3,3114,634 
Related parties receivables (Note 32)4238 
Prepayments and other receivables4,2906,605 
 7,64311,277 
Total 26,06924,757 
    
Classified as follows:   
Current25,82824,537 
Non current241220 
Total 26,06924,757 

 

Trade receivables that are aged by less than three months are not considered impaired. As of 31 December 2016, there are no balances (US$ 51,000 in 2015) that were aged by more than 3 months, but not impaired. These relate to customers for whom there is no recent history of default. There are no balances due between 31 days and 90 days as of 31 December 2016 and 2015.

 

F-43

Table of Contents 

 

GEOPARK LIMITED

31 DECEMBER 2016

 

Note

 

23Trade receivables and Prepayments and other receivables (continued)

 

Movements on the Group provision for impairment are as follows:

 

Amounts in US$ '00020162015 
At 1 January596774 
Foreign exchange loss / (income)145(178) 
 741596 

 

 

The credit period for trade receivables is 30 days. The maximum exposure to credit risk at the reporting date is the carrying value of each class of receivable. The Group does not hold any collateral as security related to trade receivables.

 

The carrying value of trade receivables is considered to represent a reasonable approximation of its fair value due to their short-term nature.

 

Note

 

24       Financial instruments by category

 

Amounts in US$ '000 Loans and receivables
  20162015   
Assets as per statement of financial position     
Trade receivables 18,42613,480  
To be recovered from co-venturers (Note 32) 3,3114,634  
Other financial assets (a) 22,02714,424  
Cash at bank and in hand 73,56382,730  
  117,327115,268  

 

(a) Other financial assets relate to contributions made for environmental obligations according to Colombian and Brazilian government regulations. Non current financial assets also include a non current account receivable. Current financial assets corresponds to short term investments with original maturities up to three months.

 

F-44

Table of Contents 

 

GEOPARK LIMITED

31 DECEMBER 2016

 

Note

 

24Financial instruments by category (continued)

 

Amounts in US$ '000Other financial liabilities at amortised cost 
 20162015 
Liabilities as per statement of financial position   
Trade payables23,65025,906 
Payables to related parties (Note 32)27,80121,045 
To be paid to co-venturers (Note 32)1,614113 
Borrowings358,672378,673 
 411,737425,737 

 

Credit quality of financial assets

 

The credit quality of financial assets that are neither past due nor impaired can be assessed by reference to external credit ratings (if available) or to historical information about counterparty default rates:

 

Amounts in US$ '00020162015 
Trade receivables   
Counterparties with an external credit rating (Moody’s)   
B27,056- 
B3-5,834 
Baa33,7296,315 
Counterparties without an external credit rating   
Group1 (a)7,6411,331 
Total trade receivables18,42613,480 

 

(a) Group 1 – existing customers (more than 6 months) with no defaults in the past.

 

All trade receivables are denominated in US Dollars, except in Brazil where are denominated in Brazilian Real.

 

F-45

Table of Contents 

 

GEOPARK LIMITED

31 DECEMBER 2016

 

Note

 

24Financial instruments by category (continued)

 

Cash at bank and other financial assets(a)

 

    
Amounts in US$ '000 20162015 

Counterparties with an external credit rating (Moody’s,

S&P, Fitch, BRC Investor Services)

    
A1 813862  
A2 -46,272  
Aa2 -460  
Aa3 42,798- 
A3 -1,675  
AAA 14- 
Baa2 4,094- 
Ba1 -3,705  
Baa1 100105  
Ba3 3,497- 
B3 10- 
Baa3 -29,425  
Caa2 -160  
BBB- -56  

Counterparties without an external credit rating

 

 44,25214,424 
Total 95,57897,144 

 

(a) The remaining balance sheet item ‘cash at bank and in hand’ corresponds to cash on hand amounting to US$ 12,000 (US$ 10,000 in 2015).

 

Financial liabilities - contractual undiscounted cash flows

 

The table below analyses the Group’s financial liabilities into relevant maturity groupings based on the remaining period at the balance sheet to the contractual maturity date. The amounts disclosed in the table are the contractual undiscounted cash flows.

 

Amounts in US$ '000 Less than 1 yearBetween 1 and 2 yearsBetween 2 and 5 yearsOver 5 years 
At 31 December 2016     
Borrowings48,95843,304355,064- 
Trade payables23,650--- 
Payables to related parties1,5611,56122,018- 
 74,16944,865377,082- 
At 31 December 2015     
Borrowings42,86544,419391,988- 
Trade payables25,906--- 
Payables to related parties1,5611,56125,094- 
 70,33245,980417,082- 

 

F-46

Table of Contents 

 

GEOPARK LIMITED

31 DECEMBER 2016

 

Note

 

25Share capital

 

Issued share capital20162015 
Common stock (amounts in US$ ‘000)6059 
The share capital is distributed as follows:   
Common shares, of nominal US$ 0.001 59,940,88159,535,614 
Total common shares in issue59,940,88159,535,614 
    
Authorised share capital   
US$ per share0.0010.001 
    
Number of common shares (US$ 0.001 each) 5,171,949,0005,171,949,000 
Amount in US$5,171,9495,171,949 

 

Details regarding the share capital of the Company are set out below:

 

Common shares

 

As of 31 December 2016, the outstanding common shares confer the following rights on the holder:

 

·the right to one vote per share;

 

·ranking pari passu, the right to any dividend declared and payable on common shares;

 

GeoPark common shares history

 

DateShares issued (millions)Shares closing (millions)

US$(`000) 

Closing 

Shares outstanding at the end of 2014  57.858
Stock awardsNov 20151.559.359
Stock awardsDec 20150.559.860
Stock awards Dec 20150.159.960
Buyback programDec 2015(0.4)59.559
Shares outstanding at the end of 2015  59.559
Stock awardsFeb 20160.359.859
Stock awardsDec 20160.560.360
Stock awards Dec 20160.160.460
Buyback programDec 2016(0.6)59.860
Shares outstanding at the end of 2016  59.860

 

F-47

Table of Contents 

 

GEOPARK LIMITED

31 DECEMBER 2016

 

Note

 

25Share capital (continued)

 

Stock Award Program and Other Share Based Payments

 

On 15 December 2016, 379,500 common shares were allotted to the trustee of the Employee Beneficiary Trust (“EBT”), generating a share premium of US$ 3,940,000.

 

On 12 November 2015 and 22 December 2015, 817,600 and 478,000 common shares were allotted to the trustee of the Employee Beneficiary Trust (“EBT”), generating a share premium of US$ 11,359,000 and US$ 3,577,000, respectively.

 

On 8 February 2016, 468,405 shares were issued to Executive Directors and key management as bonus compensation, generating a share premium of US$ 1,512,000. 

 

On 6 September 2016, 8,333 shares were issued pursuant to a consulting agreement for services rendered to GeoPark Limited generating a share premium of US$ 38,000.

 

On 30 November 2015, 720,000 new common shares were issued to the Executive Directors, generating a share premium of US$ 7,309,000. 

 

During 2016, the Company issued 137,897 (99,555 in 2015 and 2,301 in 2014) shares to Non-Executive Directors in accordance with contracts as compensation, generating a share premium of US$ 541,848 (US$ 486,692 in 2015 and US$ 22,413 in 2014). The amount of shares issued is determined considering the contractual compensation and the fair value of the shares for each relevant period.

 

IPO

 

On 7 February 2014, the SEC declared effective the Company’s registration statement upon which 13,999,700 shares were issued at a price of US$ 7 per share, including over-allotment option. Gross proceeds from the offering totalled US$ 98,000,000.

 

Buyback Program

 

On 19 December 2014, the Company approved a program to repurchase up to US$ 10,000,000 of common shares, par value US$ 0.001 per share of the Company (the “Repurchase Program”). The Repurchase Program began on 19 December 2014 and was resumed on 14 April 2015 and then on 10 June 2015, expiring on 18 August 2015. During 2016, the Repurchase Program began on 6 April 2016 and then was resumed during the year until November 2016. The Shares repurchased will be used to offset, in part, any expected dilution effects resulting from the Company’s employee incentive schemes, including grants under the Company’s Stock Award Plan and the Limited Non-Executive Director Plan. During 2016, 2015 and 2014, the Company purchased 588,868, 370,074 and 73,082 common shares for a total amount of US$ 1,991,000, US$ 1,615,000 and US$ 388,000, respectively. These transactions had no impact on the Company’s results.

 

F-48

Table of Contents 

 

GEOPARK LIMITED

31 DECEMBER 2016

 

Note

 

26Borrowings

 

Amounts in US$ '00020162015 
Outstanding amounts as of 31 December   
Notes GeoPark Latin America Agencia en Chile (a)304,059302,495 
Banco Itaú (b)49,76369,142 
Banco de Chile (c)4,7097,036 
Banco de Crédito e Inversiones (d)141- 
 358,672378,673 
Classified as follows:   
Current39,28335,425 
Non current319,389343,248 

 

The fair value of these financial instruments at 31 December 2016 amounts to US$ 346,180,000 (US$ 352,410,000 in 2015). The fair values are based on cash flows discounted using a rate based on the borrowing rate of 7.60% (2015: 7.51%) and are within level 2 of the fair value hierarchy.

 

(a) During February 2013, the Company successfully placed US$ 300 million notes which were offered under Rule 144A and Regulation S exemptions of the United States Securities laws.

 

The Notes, issued by the Company's wholly-owned subsidiary GeoPark Latin America Limited Agencia en Chile ("the Issuer"), were priced at 99.332% and carry a coupon of 7.50% per annum (yield 7.625% per annum). Final maturity of the notes will be 11 February 2020. The Notes are guaranteed by GeoPark Limited and GeoPark Latin America Cooperatie U.A. and are secured with a pledge of all of the equity interests of the Issuer in GeoPark Chile S.A., GeoPark Colombia Cooperatie U.A. and GeoPark Colombia S.A. and a pledge of certain intercompany loans. The debt issuance cost for this transaction amounted to US$ 7,637,000. The indenture governing the Notes due 2020 includes incurrence test covenants that provides among other things, that, the Debt to EBITDA ratio should not exceed 2.5 times and the EBITDA to Interest ratio should exceed 3.5 times. As of the date of these consolidated financial statements, the Company’s Debt to EBITDA ratio was 4.6 times and the EBITDA to Interest ratio was 2.7 times, primarily due to the lower oil prices that impacted the Company’s EBITDA generation. Failure to comply with the incurrence test covenants does not trigger an event of default. However, this situation may limit the Company’s capacity to incur additional indebtedness, as specified in the indenture governing the Notes. Incurrence covenants as opposed to maintenance covenants must be tested by the Company before incurring additional debt or performing certain corporate actions including but not limited to dividend payments, restricted payments and others, (other than in each case, certain specific exceptions). As of the date of these consolidated financial statements, the Company is in compliance of all the indenture’s provisions.

 

(b) During March 2014, GeoPark executed a loan agreement with Itaú BBA International for US$ 70,450,000 to finance the acquisition of a 10% working interest in the Manatí field in Brazil.

 

F-49

Table of Contents 

 

GEOPARK LIMITED

31 DECEMBER 2016

 

Note

 

26Borrowings (continued)

 

The interest will be paid semi-annually; principal will be cancelled semi-annually with a year grace period. The debt issuance cost for this transaction amounted to US$ 3,295,000. In March 2015, the Company reached an agreement to: (i) extend the principal payments that were due in 2015 (amounting to approximately US$ 15,000,000), which will be divided pro-rata during the remaining principal installments, starting in March 2016 and (ii) to increase the variable interest rate to six-month LIBOR + 4.0%. As a result of the above, in March and September 2016 the Company paid US$ 10,000,000 respectively corresponding to principal payments under the current principal amortization schedule.

 

The facility agreement includes customary events of default, and requires the Brazilian subsidiary to comply with customary covenants, including the maintenance of a ratio of net debt to EBITDA of up to 3.5x for the first two years and up to 3.0x thereafter. The credit facility also limits the borrower’s ability to pay dividends if the ratio of net debt to EBITDA is greater than 2.5x. As of the date of these consolidated financial statements, the Company has complied with these covenants.

 

(c) During December 2015, GeoPark executed a loan agreement with Banco de Chile for US$ 7,028,000 to finance the start-up of new Ache gas field in GeoPark-operated Fell Block. The interest rate applicable to this loan is LIBOR plus 2.35% per annum. The interest and the principal will be paid on monthly basis; with a six months grace period, with final maturity on December 2017.

 

(d) During February 2016, GeoPark executed a loan agreement with Banco de Crédito e Inversiones for US$ 186,000 to finance the acquisition of vehicles for the Chilean operation. The interest rate applicable to this loan is 4.14% per annum. The interest and the principal will be paid on monthly basis, with final maturity on February 2019.

 

As of the date of these consolidated financial statements, the Group has available credit lines for over US$ 31,000,000.

 

F-50

Table of Contents 

 

GEOPARK LIMITED

31 DECEMBER 2016

 

Note

 

27Provisions and other long-term liabilities

 

Amounts in US$ ‘000 Asset retirement obligation

Deferred 

Income 

OtherTotal
At 1 January 201533,2865,7367,88846,910
Addition to provision 985-2931,278
Recovery of abandonments costs(5,229)--(5,229)
Foreign currency translation(2,469)--(2,469)
Exchange difference2,469-(2,381)88
Amortisation-(703)-(703)
Unwinding of discount2,575--2,575
At 31 December 201531,6175,0335,80042,450
Addition to provision 1,1951,3752,6865,256
Recovery of abandonments costs(5,504)--(5,504)
Foreign currency translation1,614--1,614
Exchange difference(1,614)-538(1,076)
Amortisation-(2,924)-(2,924)
Unwinding of discount2,554-1392,693
At 31 December 201629,8623,4849,16342,509

 

The provision for asset retirement obligation relates to the estimation of future disbursements related to the abandonment and decommissioning of oil and gas wells (see Note 4).

 

Deferred income relates to contributions received to improve the project economics of the gas wells. The amortisation is in line with the related asset. The addition in 2016 corresponds to the deferred income related to the take or pay provision associated to gas sales in Brazil, that Petrobras will make up in the future.

 

Other mainly relates to fiscal controversies associated to income taxes in one of the Colombian subsidiaries. These controversies relate to fiscal periods prior to the acquisition of these subsidiaries by the Company. In connection to this, the Company has recorded an account receivable for an amount of US$ 5,636,000, with the previous owners for the same amount, which is recognized under other financial assets in the balance sheet. In addition, actions taken by the Company to maximize ongoing work projects and to reduce expenses, including renegotiations and reduction of oil and gas service contracts and other initiatives included in the cost cutting program adopted may expose the Company to claims and contingencies from interested parties that may have a negative impact on its business, financial condition, results of operations and cash flows. So, the additions in 2016 reflects the future contingent payments in connection with claims of third parties.

 

F-51

Table of Contents 

 

GEOPARK LIMITED

31 DECEMBER 2016

 

Note

 

28Trade and other payables

 

Amounts in US$ '00020162015 
V.A.T1,102908 
Trade payables23,65025,906 
Payables to related parties (a) (Note 32)27,80121,045 
Customer advance payments (Note 3)20,000- 
Staff costs to be paid7,7496,702 
Royalties to be paid1,5032,475 
Taxes and other debts to be paid3,3558,197 
To be paid to co-venturers (Note 32)1,614113 
 86,77465,346 
Classified as follows:   
Current52,00845,790 
Non current34,76619,556 

(a)The outstanding amount corresponds to advanced cash call payments granted by LGI to GeoPark Chile S.A. for financing Chilean operations in TdF’s blocks. The expected maturity of these balances is July 2020 and the applicable interest rate is 8% per annum.  

 

The average credit period (expressed as creditor days) during the year ended 31 December 2016 was 44 days (2015: 38 days)

 

The fair value of these short-term financial instruments is not individually determined as the carrying amount is a reasonable approximation of fair value.

 

Note

 

29Share-based payment

 

IPO Award Program and Executive Stock Option plan

 

The Group has established different stock awards programs and other share-based payment plans to incentivise the Directors, senior management and employees, enabling them to benefit from the increased market capitalization of the Company.

 

Stock Award Program and Other Share Based Payments

 

During 2008, GeoPark Shareholders voted to authorize the Board to use up to 12% of the issued share capital of the Company at the relevant time for the purposes of the Performance-based Employee Long-Term Incentive Plan.

 

F-52

Table of Contents 

 

GEOPARK LIMITED

31 DECEMBER 2016

 

Note

 

29Share-based payment (continued)

 

During 2016, the Company has approved a new share-based compensation program for 1,619,105 shares. Main characteristics of the Stock Awards Programs are:

 

·All employees are eligible.

 

·Exercise price is equal to the nominal value of shares.

 

·Vesting period is three years.

 

·Each employee could receive up to three salaries by achieving the following conditions: continue to be an employee, the stock market price at the date of vesting should be above US$ 3 and obtain the Company minimum production, adjusted EBITDA and reserves target for the year of vesting.

 

Also during 2016, the Company approved a plan named Value Creation Plan (“VCP”) oriented to Top Management. The VCP establishes awards payables in a variable number of shares with some limitation, subject to certain market conditions, among others, reach certain stock market price for the Company share at vesting date. VCP has been classified as an equity-settled plan.

 

On 19 December 2014, the Company has approved a new share-based compensation program for 500,000 shares oriented to new employees. This new program, which was granted on 31 December 2014, has a vesting period of three years.

 

Details of these costs and the characteristics of the different stock awards programs and other share based payments are described in the following table and explanations:

 

Year of issuanceAwards at the beginningAwards granted in the yearAwards forfeitedAwards exercisedAwards at year end

Charged to net loss / profit

201620152014 
2016-1,619,105--1,619,105445-- 
2014500,000-10,000-490,000821898- 
2013------5941,291 
2012379,500--379,500-8556361,102 
2011------879848 
2010-------2,623 
Subtotal     2,1213,0075,864 
Stock options to Executive Directors------2,3902,474 
Shares granted to Non-Executive Directors8,285129,612-137,897-400371223 
VCP 2013------617617 
VCP 2016-----934-- 
Executive Directors Bonus123,839-100,61923,220-(325)400- 
Key Management Bonus445,18582,306-445,18582,3062021,438- 
Stock awards for service contracts-8,333-8,333-35-- 
 1,456,8091,839,356110,619994,1352,191,4113,3678,2239,178 

 

The awards that are forfeited correspond to employees that had left the Group before vesting date.

 

F-53

Table of Contents 

 

GEOPARK LIMITED

31 DECEMBER 2016

 

Note

 

30Interests in Joint operations

 

The Group has interests in joint operations, which are engaged in the exploration of hydrocarbons in Chile, Colombia and Brazil.

 

In Chile, GeoPark is the operator in all the blocks. In Colombia, GeoPark is the operator in Llanos 34 and Yamu/Carupana blocks.

 

The following amounts represent the Company’s share in the assets, liabilities and results of the joint operations which have been recognized in the consolidated statement of financial position and statement of income:

 

Subsidiary /

Joint operation

Interest

PP&E

E&E Assets

Other

Assets

Total

Assets

Total

Liabilities

NET ASSETS/ (LIABILITIES)RevenueOperating (loss)
profit
2016        
GeoPark Magallanes Ltda. 
Tranquilo Block50%-5555(424)(369)-(40)
GeoPark TdF S.A.        
Flamenco Block50%15,108-15,108(93)15,0151,004(1,988)
Campanario Block50%29,718-29,718(1)29,717-(399)
Isla Norte Block60%9,920-9,920(1)9,9195(438)
Colombia SAS        
Yamu/Carupana Block89,5%3,418-3,418(2,289)1,12918(307)
Llanos 34 Block45%79,81169380,504(3,943)76,561125,40083,193
Llanos 32 Block10%3,819-3,819(211)3,6082,3031,043
GeoPark Brazil Exploração y Produção de Petróleo e Gas Ltda. 
Manati Field10%54,16615,79169,957(8,442)61,51529,71920,945
          

 

F-54

Table of Contents 

 

GEOPARK LIMITED

31 DECEMBER 2016

 

Note

 

30Interests in Joint operations (continued)

 

Subsidiary /

Joint operation

Interest

PP&E 

E&E Assets 

Other

Assets

Total

Assets

Total

Liabilities

NET ASSETS/ (LIABILITIES)RevenueOperating (loss)
profit  
2015        
GeoPark Magallanes Ltda. 
Tranquilo Block50%-4545(2)43-(69)
GeoPark TdF S.A.        
Flamenco Block50%  14,932-14,932(53)14,8791,810(51,411)
Campanario Block50%  27,570-27,570(10)27,56013(7,267)
Isla Norte Block60%   8,583-8,583(16)8,567355(5,661)
Colombia SAS        
Llanos 17 Block36.84%---(93)(93)3(6,325)
Yamu/Carupana Block89,5%3,5692,0615,630(2,235)3,3951,409(16,552)
Llanos 34 Block45%76,66742977,096(3,295)73,801114,27653,049
Llanos 32 Block10%3,106963,202(213)2,9898,258(1,343)
GeoPark Brazil Exploração y Produção de Petróleo e Gas Ltda. 
Manati Field10%50,80112,93063,731(10,395)53,33632,38820,354
2014        
GeoPark Magallanes Ltda. 
Tranquilo Block50%         109-109(125)(16)-(220)
GeoPark TdF S.A.        
Flamenco Block50%      35,110-35,110(1,653)33,4574,385(6,278)
Campanario Block50%      34,309-34,309(7,086)27,223216(6,151)
Isla Norte Block60%      12,208-12,208(241)11,967901(283)
Colombia SAS        
Llanos 17 Block36.84%        6,037-6,037(122)5,9151,292(160)
Yamu/Carupana Block90% - 79.5%16,5902,21118,801(2,727)16,07410,560(2,916)
Llanos 34 Block45%76,7261,51478,240(3,380)74,860176,62496,889
Llanos 32 Block10%8,909278,936(122)8,81411,0244,041
GeoPark Brazil Exploração y Produção de Petróleo e Gas Ltda. 
Manati Field10%46,38243,89190,273(11,587)78,68635,62118,935
          

 

Capital commitments are disclosed in Note 31 (b).

 

F-55

Table of Contents 

 

GEOPARK LIMITED

31 DECEMBER 2016

 

Note

 

31Commitments

 

(a) Royalty commitments

 

In Colombia, royalties on production are payable to the Colombian Government and are determined on a field-by-field basis using a level of production sliding scale at a rate which ranges between 6%-8%. The Colombian National Hydrocarbons Agency (“ANH”) also has an additional economic right equivalent to 1% of production, net of royalties.

 

Under Law 756 of 2002, as modified by Law 1530 of 2012, the royalties on Colombian production of light and medium oil are calculated on a field-by-field basis, using the following sliding scale:

 

Average daily production in barrelsProduction Royalty rate 
Up to 5,0008% 
5,000 to 125,0008% + (production - 5,000)*0.1 
125,000 to 400,00020% 
400,000 to 600,00020% + (production - 400,000)*0.025 
Greater than 600,00025% 

 

When the API is lower than 15°, the payment is reduced to the 75% of the total calculation.

 

In accordance with Llanos 34 Block operation contract, when the accumulated production of each field, including the royalties’ volume, exceeds 5,000,000 of barrels and the WTI exceeds the base price settled in table A, the Company should deliver to ANH a share of the production net of royalties in accordance with the following formula: Q = ((P – Po) / P) x S; where Q = Economic right to be delivered to ANH, P = WTI, Po = Base price (see table A) and S = Share (see table B).

 

 Table A Table B 
°APIPo (US$/barrel)WTI (P)S 
>29°30.22Po < P < 2Po30% 
>22°<29°31.392Po < P < 3Po35% 
>15°<22°32.563Po < P < 4Po40% 
>10°<15°46.504Po < P < 5Po45% 
  5Po < P50% 

 

F-56

Table of Contents 

 

GEOPARK LIMITED

31 DECEMBER 2016

 

Note

 

31Commitments (continued)

 

(a) Royalty commitments (continued)

 

Additionally, under the terms of the Winchester Stock Purchase Agreement, GeoPark is obligated to make certain payments to the previous owners of Winchester based on the production and sale of hydrocarbons discovered by exploration wells drilled after 25 October 2011.  These payments involve an overriding royalty equal to an estimated 4% carried interest on the part of the vendor. As at the balance sheet date and based on preliminary internal estimates of additions of 2P reserves since acquisition, the Company’s best estimate of the total commitment over the remaining life of the concession is in a range between US$ 80,000,000 and US$ 90,000,000. During 2016, the Company has accrued and paid US$ 5,414,000 (US$ 7,100,000 in 2015 and US$ 24,600,000 in 2014) and US$ 3,772,000 (US$ 9,200,000 in 2015 and US$ 21,000,000 in 2014), respectively.

 

In Chile, royalties are payable to the Chilean Government. In the Fell Block, royalties are calculated at 5% of crude oil production and 3% of gas production. In the Flamenco Block, Campanario Block and Isla Norte Block, royalties are calculated at 5% of gas and oil production.

 

In Brazil, the Brazilian National Petroleum, Natural Gas and Biofuels Agency (ANP) is responsible for determining monthly minimum prices for petroleum produced in concessions for purposes of royalties payable with respect to production. Royalties generally correspond to a percentage ranging between 5% and 10% applied to reference prices for oil or natural gas, as established in the relevant bidding guidelines (edital de licitação) and concession agreement. In determining the percentage of royalties applicable to a concession, the ANP takes into consideration, among other factors, the geological risks involved and the production levels expected. In the Manatí Block, royalties are calculated at 7.5% of gas production.

 

In Argentina, crude oil production accrues royalties payable to the Provinces of Mendoza equivalent to 12% on estimated value at well head of those products. This value is equivalent to final sales price less transport, storage and treatment costs.

 

(b) Capital commitments

 

Colombia

 

The VIM 3 Block minimum investment program consists of 200 sq km of 2D seismic and drilling one exploratory well, with a total estimated investment of US$ 22,290,800 during the initial three year exploratory period ending 2 September 2018.

 

F-57

Table of Contents 

 

GEOPARK LIMITED

31 DECEMBER 2016

 

Note

 

31Commitments (continued)

 

(b) Capital commitments (continued)

 

Colombia (continued)

 

The Llanos 34 Block (45% working interest) has committed to drill two exploratory wells, one before 15 March 2017 and the other before 14 September 2019. The remaining commitment amounts to US$ 6,255,000 at GeoPark’s working interest. As of the date of these consolidated financial statements, GeoPark is awaiting the ANH’s approval of US$ 3,555,000 related to one well already drilled that was presented as fulfilment of the commitment to be performed before 14 September 2019.

 

The Llanos 32 Block (10% working interest) has committed to drill one exploratory well before 20 August 2018. The remaining commitment amounts to US$ 617,100 at GeoPark’s working interest.

 

Argentina

 

On 20 August 2014, the consortium of GeoPark and Pluspetrol was awarded two exploration licenses in the Sierra del Nevado and Puelen Blocks, as part of the 2014 Mendoza Bidding Round in Argentina, carried out by Empresa Mendocina de Energia S.A. ("EMESA").  The consortium consists of Pluspetrol (Operator with a 72% working interest ("WI"), EMESA (Non-operated with a 10% WI) and GeoPark (Non-operated with an 18% WI).

 

GeoPark has committed to a minimum aggregate investment of US$ 6,200,000 for its WI, which includes the work program commitment on both blocks during the first three years of the exploratory period.

 

On 22 July 2015, the Company signed a farm-in agreement with Wintershall for the CN-V Block in Argentina. GeoPark will operate during the exploratory phase and receive a 50% working interest in the CN-V Block in exchange for its commitment to drill two exploratory wells, for a total of US$ 10,000,000.

 

Chile

 

On 6 January 2016, the Chilean Ministry accepted the Company’s proposal for the commitments related to the second exploratory phase in the Flamenco Block which commenced on 8 November 2015. The investment related to the drilling of one exploratory well will be assumed 100% by GeoPark and shall be made before 6 November 2017. The remaining commitment amounts to US$ 2,100,000. On 6 January 2017, GeoPark proposed to extend the second exploratory period for an additional period of 18 months. As of the date of these consolidated financial statements the Chilean Ministry has not replied.

 

On 29 September 2016, the Campanario Block and Isla Norte Block’s CEOP were modified so the investment commitment for the first exploratory period has already been fulfilled. The investments to be made in the second exploratory period will be assumed 100% by GeoPark. The future investment commitments assumed by GeoPark for the second exploratory period are up to:

 

F-58

Table of Contents 

 

GEOPARK LIMITED

31 DECEMBER 2016

 

Note

 

31Commitments (continued)

 

(b) Capital commitments (continued)

 

Chile (continued)

 

·Campanario Block: 3 exploratory wells before 10 July 2019 (US$ 10,963,000)

 

·Isla Norte Block: 2 exploratory wells before 7 May 2019 (US$ 6,595,000)

 

As of 31 December 2016, the Company has established a guarantee for its commitments that amounts to US$ 19,300,000.

 

Brazil

 

The future investment commitments assumed by GeoPark are up to:

 

·SEAL-T-268 Block: before 15 May 2017 (US$ 230,000)

 

·REC-T-94 Block: 2 exploratory wells before 12 July 2017 (US$ 2,300,000)

 

·REC-T-93 Block: 3D seismic before 20 December 2018 (US$ 50,000)

 

·REC-T-128 Block: 1 exploratory well before 20 December 2018 (US$ 2,690,000)

 

·POT-T-747 Block: 1 exploratory well before 20 December 2018 (US$ 1,840,000)

 

·POT-T-882 Block: 35 sq km of 2D seismic before 20 December 2018 (US$ 480,000)

 

·POT-T-619 Block: 1 well before 16 September 2018 (US$ 700,000)

 

(c) Operating lease commitments – Group company as lessee

 

The Group leases various plant and machinery under non-cancellable operating lease agreements.

 

The Group also leases offices under non-cancellable operating lease agreements. The lease terms are between 2 and 3 years, and most of lease agreements are renewable at the end of the lease period at market rate.

 

During 2016 a total amount of US$ 47,871,000 (US$ 16,731,000 in 2015 and US$ 19,409,000 in 2014) was charged to the income statement and US$ 32,058,000 of operating leases were capitalised as Property, plant and equipment related to rental of drilling equipment and machinery (US$ 7,102,000 in 2015 and US$ 51,341,000 in 2014).

 

F-59

Table of Contents 

 

GEOPARK LIMITED

31 DECEMBER 2016

 

Note

 

31Commitments (continued)

 

(c) Operating lease commitments – Group company as lessee (continued)

 

The future aggregate minimum lease payments under non-cancellable operating leases are as follows:

 

Amounts in US$ ’000201620152014 
Operating lease commitments    
Falling due within 1 year67,75212,87837,926 
Falling due within 1 – 3 years14,0318,25733,949 
Falling due within 3 – 5 years5,0662,45616,109 
Falling due over 5 years114309505 
Total minimum lease payments86,96323,90088,489 

 

Note

 

32Related parties

 

Controlling interest

 

The main shareholders of GeoPark Limited, a company registered in Bermuda, as of 31 December 2016, are:

 

ShareholderCommon sharesPercentage of outstanding common shares 
James F. Park (a)7,891,26913.17% 
Gerald E. O’Shaughnessy(b)7,344,74112.25% 
Manchester Financial Group, LP 7,080,66111.81% 
IFC Equity Investments(c)3,456,5945.77% 
Juan Cristóbal Pavez(d)2,946,1124.92% 
Moneda A.F.I.(e)1,683,5712.81% 
Other shareholders29,537,93349.27% 
 59,940,881100.00% 

 

(a) Held by Energy Holdings, LLC, which is controlled by James F. Park, a member of our Board of Directors.

(b) Beneficially owned by Mr. O’Shaughnessy directly and indirectly through GP Investments LLP, The Globe Resources Group Inc., and other investment vehicles.

(c) IFC Equity Investments voting decisions are made through a portfolio management process which involves consultation from investment officers, credit officers, managers and legal staff.

(d) Held through Socoservin Overseas Ltd, which is controlled by Juan Cristóbal Pavez. The common shares reflected as being held by Mr. Pavez include 68,308 common shares held by him personally.

(e) Held through various funds managed by Moneda A.F.I. (Administradora de Fondos de Inversión), an asset manager.

 

F-60

Table of Contents 

 

GEOPARK LIMITED

31 DECEMBER 2016

 

Note

 

32Related parties (continued)

 

Balances outstanding and transactions with related parties

 

Account (Amounts in ´000)Transaction in the yearBalances at year endRelated PartyRelationship 
2016     
To be recovered from co-venturers-3,311Joint OperationsJoint Operations 
Prepayments and other receivables-42LGIPartner 
Payables account-(27,801)LGIPartner 
To be paid to co-venturers-(1,614)Joint OperationsJoint Operations 
Financial costs1,587-LGIPartner 
Geological and geophysical expenses113-Carlos GulisanoNon-Executive Director (a) 
Administrative expenses371-Pedro Aylwin Executive Director (b) 
2015     
To be recovered from co-venturers-4,634Joint OperationsJoint Operations 
Prepayments and other receivables-38LGIPartner 
Payables account-(21,045)LGIPartner 
To be paid to co-venturers-(113)Joint OperationsJoint Operations 
Financial costs1,560-LGIPartner 
Geological and geophysical expenses101-Carlos GulisanoNon-Executive Director (a) 
Administrative expenses66-Carlos GulisanoNon-Executive Director (a) 
Administrative expenses377-Pedro Aylwin Executive Director (b) 
2014     
To be recovered from co-venturers-5,931Joint OperationsJoint Operations 
Payables account-(16,591)LGIPartner 
To be paid to co-venturers-(1,335)Joint OperationsJoint Operations 
Financial costs592-LGIPartner 
Geological and geophysical expenses16-Carlos GulisanoNon-Executive Director (a) 
Administrative expenses114-Carlos GulisanoNon-Executive Director (a) 
Administrative expenses568-Pedro Aylwin Executive Director (b) 

 

(a) Corresponding to consultancy services.

(b) Corresponding to wages and salaries for US$ 246,000 (US$ 317,000 in 2015) and bonus for US$ 125,000 (US$ 60,000 in 2015).

 

F-61

Table of Contents 

 

GEOPARK LIMITED

31 DECEMBER 2016

 

Note

 

32Related parties (continued)

 

There have been no other transactions with the Board of Directors, Executive Board, Executive officers, significant shareholders or other related parties during the year besides the intercompany transactions which have been eliminated in the consolidated financial statements, the normal remuneration of Board of Directors and Executive Board and other benefits informed in Note 10.

 

 

Note

 

33Fees paid to Auditors

 

Amounts in US$ '000201620152014
Audit fees487557620
Tax services fees134129281
Non-audit services fees--540
Fees paid to auditors6216861,441

 

Non-audit services fees relate to due diligence, consultancy and other services for 2014.

 

Note

 

34Business transactions

 

a.Peru

 

Entry in Peru

 

The Company has executed a Joint Investment Agreement and Joint Operating Agreement with Petróleos del Peru S.A. (“Petroperu”) to acquire an interest in and operate the Morona Block located in northern Peru. GeoPark will assume a 75% working interest (“WI”) of the Morona Block, with Petroperu retaining a 25% WI. The transaction has been approved by the Board of Directors of both Petroperu and GeoPark.

 

The agreement was subject to Peru regulatory approval, which was completed on 1 December 2016 following the issuance of Supreme Decree 031-2016-MEM.

 

The Morona Block, also known as Lote 64, covers an area of 1.9 million acres on the western side of the Marañón Basin, one of the most prolific hydrocarbon basins in Peru.

 

The Morona Block contains the Situche Central oil field, which has been delineated by two wells (with short term tests of approximately 2,400 and 5,200 bopd of 35-36° API oil each) and by 3D seismic.

 

F-62

Table of Contents 

 

GEOPARK LIMITED

31 DECEMBER 2016

 

Note

 

34Business transactions (continued)

 

a.Peru (continued)

 

Entry in Peru (continued)

 

In accordance with the terms of the agreement, GeoPark has committed to carry Petroperu on a work program that provides for testing and start-up production of one of the existing wells in the field, subject to certain technical and economic conditions being met. Expected capital expenditures in 2017 for the Morona Block are mainly related to facility maintenance and environmental and engineering studies.

 

b.Colombia

 

Swap operation

 

On 19 November 2015, GeoPark’s Colombian subsidiary agreed to exchange its 10% non-operating economic interest in Cerrito Block for additional interests held by Trayectoria, the counterpart in the Yamú Block, operated by GeoPark, that includes a 10% economic interest in all of the Yamú fields. According to the terms of the swap operation, GeoPark had written off a receivable with Trayectoria.

 

Following this transaction, GeoPark continued to be the operator and have an 89.5% interest in the Carupana Field and 100% in Yamú and Potrillo Fields. The Company recognized, during 2015, a loss of US$ 296,000 generated by this transaction.

 

c.Brazil

 

Acquisition in Brazil

 

GeoPark entered into Brazil with the acquisition of a 10% working interest in the offshore Manati gas field ("Manati Field"), the largest natural gas producing field in Brazil.

 

GeoPark has paid a cash consideration of US$ 140,100,000 at 31 March 2014 or the closing date, which was adjusted for working capital with an effective date of 30 April 2013. The agreement also provides for possible future contingent payments by GeoPark over the next five years, depending on the economic performance and cash generation of the Block. The Company has estimated that there are no any future contingent payments at the acquisition date and as of the date of these consolidated financial statements either.

 

The Manati Field is operated by Petrobras (35% working interest), the Brazilian national company, largest oil and gas operator in Brazil and internationally-respected offshore operator. Other partners in the Block include Queiroz Galvao Exploração e Produção (45% working interest) and Brasoil Manati Exploração Petrolífera S.A. (10% working interest).

 

F-63

Table of Contents 

 

GEOPARK LIMITED

31 DECEMBER 2016

 

Note

 

34Business transactions (continued)

 

c.Brazil (continued)

 

In accordance with the acquisition method of accounting, the acquisition cost was allocated to the underlying assets acquired and liabilities assumed based primarily upon their estimated fair values at the date of acquisition. An income approach (being the net present value of expected future cash flows) was adopted to determine the fair values of the mineral interest. Estimates of expected future cash flows reflect estimates of projected future revenues, production costs and capital expenditures based on our business model.

 

The following table summarises the consideration paid, the fair value of assets acquired and liabilities assumed for the abovementioned transaction:

 

Amounts in US$ '000Total
Cash (including working capital adjustments)140,100
Total consideration140,100
Cash and cash equivalents25,133
Property, plant and equipment (including mineral interest)112,847
Trade receivables9,757
Prepayments and other receivables5,945
Other financial assets950
Deferred income tax liabilities(3,132)
Trade and other payables(4,538)
Provision for other long-term liabilities(6,862)
Total identifiable net assets140,100

 

The purchase price allocation above mentioned is final.

 

The revenue included in the consolidated statement of comprehensive income since acquisition date contributed by the acquired company was US$ 35,621,000 for the year 2014. The acquired company also contributed profit of US$ 18,952,000 over the same period. Had Rio das Contas been consolidated from 1 January 2014 the consolidated statement of income would show pro-forma revenue of US$ 440,298,000 and profit of US$ 23,139,000 for the year 2014.

 

Note

 

35Impairment test on Property, plant and equipment

 

Oil price crisis started in the second half of 2014 and prices fell dramatically, WTI and Brent, the main international oil price markers, fell more than 60% between October 2014 and February 2016. Because of those market conditions, during 2015, the Company undertook a decisive cost cutting program to ensure its ability to both maximize the work program and preserve its liquidity. The main decisions included:

 

-Reduction of its capital investment taking advantage of the discretionary work program.

-Deferment of capital projects by regulatory authority and partner agreement.

 

F-64

Table of Contents 

 

GEOPARK LIMITED

31 DECEMBER 2016

 

Note

 

35Impairment test on Property, plant and equipment (continued)

 

-Renegotiation and reduction of oil and gas service contracts, including drilling and civil work contractors, as well as transportation trucking and pipeline costs.

 

-Operating cost improved efficiencies and temporary suspension of certain marginal producing oil and gas fields.

 

During February 2015, the Company reduced its workforce significantly. This reduction streamlined certain internal functions and departments for creating a more efficient workforce in the current economic environment. As a result, the Company achieved cost savings associated with the reduction of full-time and temporary employees, excluding one-time termination costs. Continuous efforts and actions to reduce costs and preserve liquidity have continued since.

 

As a result of the situation described, the Company recognized an impairment loss of US$ 149,574,000 in 2015 after evaluating the recoverability of its fixed assets affected by oil price drop, as such situation constitutes an impairment indicator according to IAS 36 and, consequently, it triggers the need of assessing fair value of the assets involved against their carrying amount.

 

The Management of the Company considers as Cash Generating Unit (CGU) each of the blocks in which the Group has working or economic interests. The blocks with no material investment on fixed assets or with operations that are not linked to oil prices were not subject to impairment test.

 

During 2016 the impairment tests were reviewed. The main assumptions taken into account for the impairment tests for the blocks below mentioned were:

 

-The future oil prices have been calculated taking into consideration the oil curves prices available in the market, provided by international advisory companies, weighted through internal estimations in accordance with price curves used by D&M;

 

-Three price scenarios were projected and weighted in order to minimize misleading: low price, middle price and high price (see below table “Oil price scenarios”);

 

-The table “Oil price scenarios” was based on WTI future price estimations; the Company adjusted this marker price on its model valuation to reflect the effective price applicable in each location (see Note 3 “Price risk”);

 

-The model valuation was based on the expected cash flow approach;

 

-The revenues were calculated linking price curves with levels of production according to certified reserves (see below table “Oil price scenarios”);

 

-The levels of production have been linked to certified risked 1P, 2P and 3P reserves (see Note 4);

 

-Production and structure costs were estimated considering internal historical data according to GeoPark’s own records and aligned to 2017 approved budget;

 

-The capital expenditures were estimated considering the drilling campaign necessary to develop the certified reserves;

 

F-65

Table of Contents 

 

GEOPARK LIMITED

31 DECEMBER 2016

 

 

Note

 

35Impairment test on Property, plant and equipment (continued)

 

-The assets subject to impairment test are the ones classified as Oil and Gas properties and Production facilities and machinery;

 

-The carrying amount subject to impairment test includes mineral interest, if any;

 

-The income tax charges have considered future changes in the applicable income tax rates (see Note 15).

 

Table Oil price scenarios (a):

 

 Amounts in US$ per Bbl.
YearLow price (15%)Middle price (60%)High price (25%)Weighted market price used for the impairment test
201745.154.166.155.8
201849.259.072.160.8
201954.765.780.367.7
202058.570.285.872.3
202158.370.085.572.1
Over 202257.969.585.071.6

 

(a) The percentages indicated between brackets represent the Company estimation regarding each price scenario.

 

As a consequence of the evaluation no additional impairment loss was recognized but part of the impairment recorded in Colombia was reversed for an amount of US$ 5,664,000 due to increase in estimated market prices for 2017 and 2018 and improvements in cost structure. Peru and Argentina segments have no associated assets subject to impairment.

 

If the weighted market price used for the impairment test had been 5% lower in each of the future years, with all other variables held constant, the impairment reversal would have been lower by approximately US$ 2,100,000.

 

F-66

Table of Contents 

 

GEOPARK LIMITED

31 DECEMBER 2016

 

Note

 

36Commodity risk management contracts

 

During 2016, the Group entered into derivative financial instruments to manage its exposure to oil price risk. These derivatives were zero-premium collars and were placed with major financial institutions and commodity traders. The Group entered into the derivatives under ISDA Master Agreements and Credit Support Annexes, which provide credit lines for collateral posting thus alleviating possible liquidity needs under the instruments and protect the Group from potential non-performance risk by its counterparties. The Group’s derivatives are accounted for as non-hedge derivatives as of 31 December 2016 and therefore all changes in the fair values of its derivative contracts are recognized as gains or losses in the earnings of the periods in which they occur.

 

Period HedgedReferenceTypeVolume bbl/dPrice US$/bbl
     
1 November 2016 – 30 June 2017ICE BRENTZero Premium Collar4,00050.0 Put 57.0 Call
1 November 2016 – 30 June 2017ICE BRENTZero Premium Collar2,00050.0 Put 57.1 Call
1 January 2017 – 30 September 2017ICE BRENTZero Premium Collar3,00054.0 Put 61.1 Call
1 January 2017 – 30 September 2017ICE BRENTZero Premium Collar1,00054.0 Put 61.0 Call
1 January 2017 – 30 September 2017ICE BRENTZero Premium Collar2,00053.0 Put 60.1 Call

 

The table below summarizes the (gain) loss on the commodity risk management contracts:

 

 201620152014
Realized gain on commodity risk management contracts(514)--
Unrealized loss on commodity risk management contracts3,068--
Total2,554--

 

F-67

Table of Contents 

 

GEOPARK LIMITED

31 DECEMBER 2016

 

Note

 

37Supplemental information on oil and gas activities (unaudited)

 

The following information is presented in accordance with ASC No. 932 “Extractive Activities - Oil and Gas”, as amended by ASU 2010 - 03 “Oil and Gas Reserves. Estimation and Disclosures”, issued by FASB in January 2010 in order to align the current estimation and disclosure requirements with the requirements set in the SEC final rules and interpretations, published on 31 December 2008. This information includes the Company’s oil and gas production activities carried out in Chile, Colombia, Brazil and Argentina and the incorporation of Peru.

 

Table 1 - Costs incurred in exploration, property acquisitions and development (a)

 

The following table presents those costs capitalized as well as expensed that were incurred during each of the years ended as of 31 December 2016, 2015 and 2014. The acquisition of properties includes the cost of acquisition of proved or unproved oil and gas properties. Exploration costs include geological and geophysical costs, costs necessary for retaining undeveloped properties, drilling costs and exploratory wells equipment. Development costs include drilling costs and equipment for developmental wells, the construction of facilities for extraction, treatment and storage of hydrocarbons and all necessary costs to maintain facilities for the existing developed reserves.

 

Amounts in US$ '000ChileColombiaArgentinaBrazilTotal
Year ended 31 December 2016     
Acquisition of properties     
Proved-----
Unproved-----
Total property acquisition     
Exploration 5,51915,2331,8942,55525,201
Development4,56612,500-19117,257
Total costs incurred10,08527,7331,8942,74642,458
Amounts in US$ '000ChileColombiaArgentinaBrazilTotal
Year ended 31 December 2015     
Acquisition of properties     
Proved-----
Unproved-----
Total property acquisition     
Exploration 3,59814,8451,1032,56222,108
Development13,31514,752563,78031,903
Total costs incurred16,91329,5971,1596,34254,011
Amounts in US$ '000ChileColombiaArgentinaBrazilTotal
Year ended 31 December 2014     
Acquisition of properties     
Proved---112,646112,646
Unproved-----
Total property acquisition---112,646112,646
Exploration 84,25114,114(123)12,004110,246
Development82,74255,3361261,052139,256
Total costs incurred166,99369,4503125,702362,148

(a)Includes capitalised amounts related to asset retirement obligations.

 

F-68

Table of Contents 

 

GEOPARK LIMITED

31 DECEMBER 2016

 

Note

 

37Supplemental information on oil and gas activities (unaudited – continued)

 

Table 2 - Capitalised costs related to oil and gas producing activities

 

The following table presents the capitalized costs as at 31 December 2016, 2015 and 2014, for proved and unproved oil and gas properties, and the related accumulated depreciation as of those dates.

 

Amounts in US$ '000ChileColombiaArgentinaBrazilTotal
At 31 December 2016     
Proved properties      
Equipment, camps and other facilities (a)80,61146,7858434,174132,413
Mineral interest and wells (a)380,037230,1004,84977,255692,241
Other uncompleted projects (a)18,27412,534362,08232,926
Unproved properties 48,9084,5031,8946,46861,773
Gross capitalised costs527,830293,9227,62289,979919,353
Accumulated depreciation  (230,917)(190,025)(5,692)(29,803)(456,437)
Total net capitalised costs 296,913103,8971,93060,176462,916

(a)Includes capitalised amounts related to asset retirement obligations and impairment loss reversal in Colombia for US$ 5,664,000.

 

Amounts in US$ '000ChileColombiaArgentinaBrazilTotal
At 31 December 2015     
Proved properties      
Equipment, camps and other facilities (a)79,04042,8528432,097124,832
Mineral interest and wells (a)367,722213,4804,84962,941648,992
Other uncompleted projects (a)21,8307,703290-29,823
Unproved properties 70,0628,180-8,75887,000
Gross capitalised costs538,654272,2155,98273,796890,647
Accumulated depreciation  (201,138)(160,759)(5,654)(14,236)(381,787)
Total net capitalised costs 337,516111,45632859,560508,860

(a)Includes capitalised amounts related to asset retirement obligations and impairment loss in Chile and Colombia for US$ 104,515,000 and US$ 45,059,000, respectively.

 

Amounts in US$ '000ChileColombiaArgentinaBrazilTotal
At 31 December 2014     
Proved properties      
Equipment, camps and other facilities81,99828,805843-111,646
Mineral interest and wells (a)426,638227,7554,84990,705749,947
Other uncompleted projects37,90220,204-1,05359,159
Unproved properties 113,40318,176-8,865140,444
Gross capitalised costs659,941294,9405,692100,6231,061,196
Accumulated depreciation  (163,217)(111,855)(5,562)(4,951)(285,585)
Total net capitalised costs 496,724183,08513095,672775,611

(a)Includes capitalised amounts related to asset retirement obligations and impairment loss in Colombia for US$ 9,430,000.

 

F-69

Table of Contents 

 

GEOPARK LIMITED

31 DECEMBER 2016

 

Note

 

37Supplemental information on oil and gas activities (unaudited – continued)

 

Table 3 - Results of operations for oil and gas producing activities

 

The breakdown of results of the operations shown below summarizes revenues and expenses directly associated with oil and gas producing activities for the years ended 31 December 2016, 2015 and 2014. Income tax for the years presented was calculated utilizing the statutory tax rates.

 

Amounts in US$ '000ChileColombiaArgentinaBrazilTotal
Year ended 31 December 2016     
Revenue36,723126,228-29,719192,670
Production costs, excluding depreciation     
Operating costs(20,674)(29,326)-(5,738)(55,738)
Royalties(1,495)(7,281)-(2,721)(11,497)
Total production costs(22,169)(36,607)-(8,459)(67,235)
Exploration expenses (a)(21,060)(11,690)-(5,636)(38,386)
Accretion expense (b)(897)(459)-(1,198)(2,554)
Impairment loss reversal for non-financial assets-5,664--5,664
Depreciation, depletion and amortization (29,890)(29,439)-(12,785)(72,114)
Results of operations before income tax(37,293)53,697-1,64118,045
Income tax benefit (expense)5,594(21,479)-(558)(16,443)
Results of oil and gas operations(31,699)32,218-1,0831,602

 

Amounts in US$ '000ChileColombiaArgentinaBrazilTotal
Year ended 31 December 2015     
Revenue44,808131,89759732,388209,690
Production costs, excluding depreciation     
Operating costs(26,731)(40,384)(1,414)(5,058)(73,587)
Royalties(1,973)(8,150)(34)(2,998)(13,155)
Total production costs(28,704)(48,534)(1,448)(8,056)(86,742)
Exploration expenses (a)(30,499)(7,132)(1,159)(1,103)(39,893)
Accretion expense (b)(789)(890)-(896)(2,575)
Impairment loss for non-financial assets(104,515)(45,059)--(149,574)
Depreciation, depletion and amortization (37,664)(50,675)(91)(13,401)(101,831)
Results of operations before income tax(157,363)(20,393)(2,101)8,932(170,925)
Income tax benefit (expense)23,6047,953735(3,037)29,255
Results of oil and gas operations(133,759)(12,440)(1,366)5,895(141,670)

 

F-70

Table of Contents 

 

GEOPARK LIMITED

31 DECEMBER 2016

 

Note

 

37Supplemental information on oil and gas activities (unaudited – continued)

 

Table 3 - Results of operations for oil and gas producing activities (continued)

 

Amounts in US$ '000ChileColombiaArgentinaBrazilTotal
Year ended 31 December 2014     
Revenue145,720246,0851,30835,621428,734
Production costs, excluding depreciation     
Operating costs(34,991)(67,470)(309)(5,354)(108,124)
Royalties(6,777)(12,354)(241)(2,794)(22,166)
Total production costs(41,768)(79,824)(550)(8,148)(130,290)
Exploration expenses (a)(36,057)(4,567)123(2,164)(42,665)
Accretion expense (b)(816)(547)-(609)(1,972)
Impairment loss for non-financial assets-(9,430)--(9,430)
Depreciation, depletion and amortization (35,856)(51,856)(94)(11,554)(99,360)
Results of operations before income tax31,22399,86178713,146145,017
Income tax expense(4,684)(33,953)(275)(4,470)(43,382)
Results of oil and gas operations26,53965,9085128,676101,635
(a)Do not include Peru costs.

(b)Represents accretion of ARO liability.

 

Table 4 - Reserve quantity information

 

Estimated oil and gas reserves

 

Proved reserves represent estimated quantities of oil (including crude oil and condensate) and natural gas, which available geological and engineering data demonstrates with reasonable certainty to be recoverable in the future from known reservoirs under existing economic and operating conditions. Proved developed reserves are proved reserves that can reasonably be expected to be recovered through existing wells with existing equipment and operating methods. The choice of method or combination of methods employed in the analysis of each reservoir was determined by the stage of development, quality and reliability of basic data, and production history.

 

The Company believes that its estimates of remaining proved recoverable oil and gas reserve volumes are reasonable and such estimates have been prepared in accordance with the SEC Modernization of Oil and Gas Reporting rules, which were issued by the SEC at the end of 2008.

 

The Company estimates its reserves at least once a year. The Company’s reserves estimation as of 31 December 2016, 2015 and 2014 was based on the DeGolyer and MacNaughton Reserves Report (the “D&M Reserves Report”). DeGolyer and MacNaughton prepared its proved oil and natural gas reserve estimates in accordance with Rule 4-10 of Regulation S–X, promulgated by the SEC, and in accordance with the oil and gas reserves disclosure provisions of ASC 932 of the FASB Accounting Standards Codification (ASC) relating to Extractive Activities - Oil and Gas (formerly SFAS no. 69 Disclosures about Oil and Gas Producing Activities).

 

F-71

Table of Contents 

 

GEOPARK LIMITED

31 DECEMBER 2016

 

Note

 

37Supplemental information on oil and gas activities (unaudited – continued)

 

Table 4 - Reserve quantity information (continued)

 

Reserves engineering is a subjective process of estimation of hydrocarbon accumulation, which cannot be accurately measured, and the reserve estimation depends on the quality of available information and the interpretation and judgment of the engineers and geologists. Therefore, the reserves estimations, as well as future production profiles, are often different than the quantities of hydrocarbons which are finally recovered. The accuracy of such estimations depends, in general, on the assumptions on which they are based.

 

The estimated GeoPark net proved reserves for the properties evaluated as of 31 December 2016, 2015 and 2014 are summarised as follows, expressed in thousands of barrels (Mbbl) and millions of cubic feet (MMcf):

 

 As of 31 December 2016As of 31 December 2015As of 31 December 2014
 Oil and condensate (Mbbl)

Natural gas

(MMcf)

Oil and condensate (Mbbl)

Natural gas

(MMcf)

Oil and condensate (Mbbl)

Natural gas

(MMcf)

Net proved developed      
Chile(a)547.06,610.0498.04,922.01,463.79,352.0
Colombia(b)9,502.0-8,177.8-7,594.8-
Brazil(c)72.029,525.0120.036,158.069.020,863.0
Peru(d)9,316.0-----
Total consolidated19,437.036,135.08,795.841,080.09,127.530,215.0
       
Net proved undeveloped      
Chile(e)6,05229,690.05,455.831,593.04,978.224,618.0
Colombia(f)27,838.0-22,245.5-17,140.5-
Brazil(c)----61.019,601.0
Peru(d)9,305.0-----
Total consolidated43,195.029,690.027,701.331,593.022,179.744,219.0
       
Total proved reserves62,632.065,825.036,497.172,673.031,307.274,434.0

 

(a)Fell Block accounts for 99% of the reserves (91% in 2015 and 92% in 2014) (LGI owns a 20% interest) and Flamenco Block accounts for 1% (9% in 2015 and 8% in 2014) (LGI owns 31.2% interest).

(b)Llanos 34 Block and Llanos 32 Block account for 99% and 1% (Llanos 34 Block and Cuerva Block account for 94% and 3% in 2015 and 79% and 17% in 2014) of the proved developed reserves, respectively (LGI owns a 20% interest).

(c)BCAM-40 Block accounts for 100% of the reserves.

(d)Morona Block accounts for 100% of the reserves.

(e)Fell Block accounts for 99% of the reserves (100% in 2015 and 96% in 2014) (LGI owns a 20% interest), (Flamenco Block accounts for 1% in 2016 and 3% in 2014 and Isla Norte accounts for 1% 2014) (LGI owns 31.2% interest).

(f)Llanos 34 Block accounts for 100% (Llanos 34 Block and Cuerva Block account for 95% and 4% in 2015 and 91% and 7% in 2014) of the proved undeveloped reserves, respectively (LGI owns a 20% interest).

 

F-72

Table of Contents 

 

GEOPARK LIMITED

31 DECEMBER 2016

 

Note

 

37       Supplemental information on oil and gas activities (unaudited – continued)

 

Table 5 - Net proved reserves of oil, condensate and natural gas

 

Net proved reserves (developed and undeveloped) of oil and condensate:

 

Thousands of barrelsChileColombiaBrazilPeruTotal
Reserves as of 31 December 20135,375.09,426.6--14,801.6
Increase (decrease) attributable to:     
     Revisions(a)124.92,489.7--2,614.6
     Extensions and discoveries (b)2,314.016,477.0--18,791.0
     Purchases of minerals in place --150.0-150.0
     Production(1,372.0)(3,658.0)(20.0)-(5,050.0)
Reserves as of 31 December 20146,441.924,735.3130.0-31,307.2
Increase (decrease) attributable to:     
     Revisions119.0(1.0)7.6-125.6
     Extensions and discoveries (c)100.010,489.0--10,589.0
     Production(707.1)(4,800.0)(17.6)-(5,524.7)
Reserves as of 31 December 20155,953.830,423.3120.0-36,497.1
Increase (decrease) attributable to:     
     Revisions(d)1,148.05,779.0(34.0)-6,893.0
     Extensions and discoveries (e)-6,311.0--6,311.0
     Incorporation---18,621.018,621.0
     Production(502.8)(5,173.3)(14.0)-(5,690.1)
Reserves as of 31 December 20166,599.037,340.072.018,621.062,632.0
(a)In Chile, the revisions are mainly due to Field’s performance in Fell and TdF Blocks. In Colombia, the revisions are mainly due to the performance of Tua Field and secondly to the performance of Max and Taro-taro Fields in Llanos 34 Block.

(b)In Chile, the discoveries mainly due to Loij Field discovery and Konawentru Field extensions. In Colombia, the discoveries mainly due to Tigana Field extensions wells and Aruco Field discovery in Llanos 34 Block.

(c)In Colombia, the extensions and discoveries are primarily due to the Tilo, Jacana, and Chachalaca field discoveries in the Llanos 34 Block.

(d)In Colombia, the revisions are mainly due to the performance and development of Tigana and Jacana fields and secondly to the performance of others Fields in Llanos 34 Block.

(e)In Colombia, the extensions and discoveries are primarily due to the Jacana field appraisal wells in the Llanos 34 Block.

 

Net proved reserves (developed and undeveloped) of natural gas:

 

Millions of cubic feetChileBrazilTotal
Reserves as of 31 December 201332,159.0-32,159.0
Increase (decrease) attributable to:   
     Revisions(a)3,312.0-3,312.0
     Extensions and discoveries (b)3,014.0-3,014.0
     Purchases of minerals in place -47,680.047,680.0
     Production(4,515.0)(7,216.0)(11,731.0)
Reserves as of 31 December 201433,970.040,464.074,434.0
Increase (decrease) attributable to:   
     Revisions(c)(2,680.0)2,907.0227.0
     Extensions and discoveries (d)9,378.0-9,378.0
     Production(4,153.0)(7,213.0)(11,366.0)
Reserves as of 31 December 201536,515.036,158.072,673.0

 

F-73

Table of Contents 

 

GEOPARK LIMITED

31 DECEMBER 2016

 

Note

 

37Supplemental information on oil and gas activities (unaudited – continued)

 

Net proved reserves (developed and undeveloped) of natural gas (continued):

 

Millions of cubic feetChileBrazilTotal
Reserves as of 31 December 201536,515.036,158.072,673.0
Increase (decrease) attributable to:   
     Revisions(e)5,078.0(319.0)4,759.0
     Production(5,293.0)(6,314.0)(11,607.0)
Reserves as of 31 December 201636,300.029,525.065,825.0

 

(a)The revisions are mainly due to Chercán Field development in TdF Block and gas and associated gas performance/development in Fields of Fell Block.

(b)Mainly due to the Ache Field discovery and the associated gas from Konawentru extension well.

(c)In Brazil, the revisions are primary due to the production performance of Manati field.

(d)In Chile, the extensions and discoveries are primary due to the Ache Field discovery and from the extension well in the Fell Block.

(e)The revisions are mainly due to Ache Field and Pampa Larga development in Fell Block and gas and associated gas performance/development in others Fields of Fell Block.

 

Revisions refer to changes in interpretation of discovered accumulations and some technical and logistical needs in the area obliged to modify the timing and development plan of certain fields under appraisal and development phases.

 

Table 6 - Standardized measure of discounted future net cash flows related to proved oil and gas reserves

 

The following table discloses estimated future net cash flows from future production of proved developed and undeveloped reserves of crude oil, condensate and natural gas. As prescribed by SEC Modernization of Oil and Gas Reporting rules and ASC 932 of the FASB Accounting Standards Codification (ASC) relating to Extractive Activities – Oil and Gas (formerly SFAS no. 69 Disclosures about Oil and Gas Producing Activities), such future net cash flows were estimated using the average first day- of-the-month price during the 12-month period for 2016, 2015 and 2014 and using a 10% annual discount factor. Future development and abandonment costs include estimated drilling costs, development and exploitation installations and abandonment costs. These future development costs were estimated based on evaluations made by the Company. The future income tax was calculated by applying the statutory tax rates in effect in the respective countries in which we have interests, as of the date this supplementary information was filed.

 

This standardized measure is not intended to be and should not be interpreted as an estimate of the market value of the Company’s reserves. The purpose of this information is to give standardized data to help the users of the financial statements to compare different companies and make certain projections. It is important to point out that this information does not include, among other items, the effect of future changes in prices, costs and tax rates, which past experience indicates that are likely to occur, as well as the effect of future cash flows from reserves which have not yet been classified as proved reserves, of a discount factor more representative of the value of money over the lapse of time and of the risks inherent to the production of oil and gas. These future changes may have a significant impact on the future net cash flows disclosed below. For all these reasons, this information does not necessarily indicate the perception the Company has on the discounted future net cash flows derived from the reserves of hydrocarbons.

 

F-74

Table of Contents 

 

GEOPARK LIMITED

31 DECEMBER 2016

 

Note

 

37Supplemental information on oil and gas activities (unaudited – continued)

 

Table 6 - Standardized measure of discounted future net cash flows related to proved oil and gas reserves (continued)

 

Amounts in US$ '000ChileColombiaBrazilPeruTotal
At 31 December 2016     
Future cash inflows394,993873,771200,713941,4632,410,940
Future production costs(186,700)(229,593)(74,116)(497,187)(987,596)
Future development costs(149,785)(69,996)(16,352)(234,328)(470,461)
Future income taxes(8,344)(191,096)(21,041)(69,698)(290,179)
Undiscounted future net cash flows50,164383,08689,204140,250662,704
10% annual discount(14,709)(113,584)(15,688)(109,321)(253,302)
Standardized measure of discounted future net cash flows35,455269,50273,51630,929409,402
At 31 December 2015     
Future cash inflows403,1991,032,339221,206-1,656,744
Future production costs(186,933)(309,394)(99,832)-(596,159)
Future development costs(112,312)(99,305)(16,360)-(227,977)
Future income taxes(17,904)(195,957)(16,837)-(230,698)
Undiscounted future net cash flows86,050427,68388,177-601,910
10% annual discount(17,895)(127,586)(15,861)-(161,342)
Standardized measure of discounted future net cash flows68,155300,09772,316-440,568
At 31 December 2014     
Future cash inflows778,8201,732,395307,535-2,818,750
Future production costs(250,529)(587,096)(124,265)-(961,890)
Future development costs(184,352)(100,036)(19,965)-(304,353)
Future income taxes(54,442)(303,090)(19,566)-(377,098)
Undiscounted future net cash flows289,497742,173143,739-1,175,409
10% annual discount(61,839)(158,102)(31,594)-(251,535)
Standardized measure of discounted future net cash flows227,658584,071112,145-923,874

 

F-75

Table of Contents 

 

GEOPARK LIMITED

31 DECEMBER 2016

 

Note

 

37Supplemental information on oil and gas activities (unaudited – continued)

 

Table 7 - Changes in the standardized measure of discounted future net cash flows from proved reserves

 

Amounts in US$ '000ChileColombiaBrazilPeruTotal
Present value at 31 December 2013163,860173,792--337,652
Sales of hydrocarbon , net of production costs(110,451)(208,337)(39,414)-(358,202)
Net changes in sales price and production costs18,31019,2157,409-44,934
Changes in estimated future development costs(134,272)(51,176)(22,143)-(207,591)
Extensions and discoveries less related costs96,614600,391--697,005
Development costs incurred157,98859,2721,340-218,600
Revisions of previous quantity estimates25,114103,4111,559-130,084
Net changes in income taxes(9,751)(141,687)4,156-(147,282)
Purchase of minerals in place--142,423-142,423
Accretion of discount20,24629,19016,815-66,251
Present value at 31 December 2014227,658584,071112,145-923,874
Sales of hydrocarbon , net of production costs(20,948)(97,152)(37,428)-(155,528)
Net changes in sales price and production costs(256,828)(547,379)(27,404)-(831,611)
Changes in estimated future development costs28,227(20,123)542-8,646
Extensions and discoveries less related costs23,595174,951--198,546
Development costs incurred15,09329,9654,872-49,930
Revisions of previous quantity estimates(5,463)(14,528)4,845-(15,146)
Net changes in income taxes28,611101,5761,573-131,760
Accretion of discount28,21088,71613,171-130,097
Present value at 31 December 201568,155300,09772,316-440,568
Sales of hydrocarbon , net of production costs(15,127)(91,163)(20,945)-(127,235)
Net changes in sales price and production costs(16,854)(171,131)16,366-(171,619)
Changes in estimated future development costs(49,763)14,941542-(34,280)
Extensions and discoveries less related costs-76,641--76,641
Development costs incurred9,41717,3022,214-28,933
Revisions of previous quantity estimates22,76570,180(1,872)-91,073
Incorporation---30,92930,929
Net changes in income taxes8,2563,030(4,020)-7,266
Accretion of discount8,60649,6058,915-67,126
Present value at 31 December 201635,455269,50273,51630,929409,402

 

F-76