NetEase
NTES
#322
Rank
$73.93 B
Marketcap
$115.87
Share price
2.00%
Change (1 day)
19.34%
Change (1 year)

NetEase - 20-F annual report 2015


Text size:

Table of Contents

 

UNITED STATES

SECURITIES AND EXCHANGE COMMISSION

WASHINGTON, D.C. 20549

 


 

FORM 20-F

 

(Mark One)

 

o

REGISTRATION STATEMENT PURSUANT TO SECTION 12(b) OR 12(g) OF THE SECURITIES EXCHANGE ACT OF 1934

 

 

OR

 

 

x

ANNUAL REPORT PURSUANT TO SECTION 13 OR 15(d) OF THE SECURITIES EXCHANGE ACT OF 1934
For the fiscal year ended December 31, 2015

 

 

OR

 

 

o

TRANSITION REPORT PURSUANT TO SECTION 13 OR 15(d) OF THE SECURITIES EXCHANGE ACT OF 1934

 

For the transition period from           to           

 

 

OR

 

 

o

SHELL COMPANY REPORT PURSUANT TO SECTION 13 OR 15(d) OF THE SECURITIES EXCHANGE ACT OF 1934

 

Date of event requiring this shell company report . . . . . . . . . . . . . . . . . . .

 

Commission file number: 000-30666

 

NETEASE, INC.

(Exact name of Registrant as specified in its charter)

 

N/A

(Translation of Registrant’s name into English)

 

Cayman Islands

(Jurisdiction of incorporation or organization)

 

Building No. 7, West Zone,

Zhongguancun Software Park (Phase II),

No. 10 Xibeiwang East Road, Haidian District

Beijing 100193, People’s Republic of China

(Address of principal executive offices)

 

Onward Choi

Building No. 7, West Zone,

Zhongguancun Software Park (Phase II),

No. 10 Xibeiwang East Road, Haidian District

Beijing 100193, People’s Republic of China

Phone (86 10) 8255-8163

Facsimile (86 10) 8261 7823

(Name, Telephone, E-mail and/or Facsimile number and Address of Company Contact Person)

 

Securities registered or to be registered pursuant to Section 12(b) of the Act:

 

American Depositary Shares, each representing 25 ordinary shares, par value US$0.0001 per share,
NASDAQ Global Select Market

(Title of Each Class and Name of Each Exchange on Which Registered)

 

Securities registered or to be registered pursuant to Section 12(g) of the Act:

 

NONE

(Title of Class)

 

Securities for which there is a reporting obligation pursuant to Section 15(d) of the Act:

 

NONE

(Title of Class)

 

Indicate the number of outstanding shares of each of the issuer’s classes of capital or common stock as of the close of the period covered by the annual report:

 

 

 

3,286,932,181 ordinary shares, par value US$0.0001 per share.

 

Indicate by check mark if the registrant is a well-known seasoned issuer, as defined in Rule 405 of the Securities Act.

x Yes   o No

 

If this report is an annual or transition report, indicate by check mark if the registrant is not required to file reports pursuant to Section 13 or (15) (d) of the Securities Exchange Act of 1934.

o Yes   x No

 

Indicate by check mark whether the registrant (1) has filed all reports required to be filed by Section 13 or 15(d) of the Securities Exchange Act of 1934 during the preceding 12 months (or for such shorter period that the registrant was required to file such reports), and (2) has been subject to such filing requirements for the past 90 days.

x Yes   o No

 

Indicate by check mark whether the registrant has submitted electronically and posted on its corporate Web site, if any, every Interactive Data File required to be submitted and posted pursuant to Rule 405 of Regulation S-T (§232.405 of this chapter) during the preceding 12 months (or for such shorter period that the registrant was required to submit and post such files).

x Yes   o No

 

Indicate by check mark whether the registrant is a large accelerated filer, an accelerated filer, or a non-accelerated filer. See definition of “accelerated filer and large accelerated filer” in Rule 12b-2 of the Exchange Act. (Check one):

 

Large accelerated filer x

 

Accelerated filer o

 

Non-accelerated filer o

 

Indicate by check mark which basis of accounting the registrant has used to prepare the financial statements included in this filing:

 

U.S. GAAP x

 

International Financial Reporting Standards as issued
by the International Accounting Standards Board
o

 

Other o

 

If “Other” has been checked in response to the previous question, indicate by check mark which financial statement item the registrant has elected to follow:

o Item 17   o Item 18

 

If this is an annual report, indicate by check mark whether the registrant is a shell company (as defined in Rule 12b-2 of the Exchange Act).

o Yes   x No

 

(APPLICABLE ONLY TO ISSUERS INVOLVED IN BANKRUPTCY PROCEEDINGS DURING THE PAST FIVE YEARS)

 

Indicate by check mark whether the registrant has filed all documents and reports required to be filed by Sections 12, 13 or 15(d) of the Securities Exchange Act of 1934 subsequent to the distribution of securities under a plan confirmed by a court.

 

o Yes   o No

 




Table of Contents

 

INTRODUCTION

 

This annual report on Form 20-F includes our audited consolidated financial statements as of December 31, 2014 and 2015 and for the years ended December 31, 2013, 2014 and 2015.

 

Forward-Looking Information

 

This annual report on Form 20-F contains statements of a forward-looking nature. These statements are made under the “safe harbor” provisions of the U.S. Private Securities Litigation Reform Act of 1995. You can identify these forward-looking statements by terminology such as “will,” “expects,” “anticipates,” “future,” “intends,” “plans,” “believes,” “estimates” and similar statements. The accuracy of these statements may be impacted by a number of business risks and uncertainties that could cause actual results to differ materially from those projected or anticipated, including risks related to:

 

·                                the risk that the online game market will not continue to grow or that we will not be able to maintain our leading position in that market, which could occur if, for example, our new online games or expansion packs and other improvements to our existing games do not become as popular as management anticipates;

 

·                                the risk that we will not be successful in our product diversification efforts, including our focus on item- and fee-based games and mobile games, entry into strategic licensing arrangements, and expansion of our mobile Internet and e-commerce offerings;

 

·                                the risk of changes in Chinese government regulation of the online game or e-commerce markets that limit future growth of our revenues or causes revenues to decline;

 

·                                the risk that we may not be able to continuously develop new and creative online services or that we will not be able to set, or follow in a timely manner, trends in the market;

 

·                                the risk that the Internet advertising market in China will not continue to grow and will remain subject to intense competition and the risk that investments by us in our content and services may not increase the appeal of our websites among Internet users or result in increased advertising revenues;

 

·                                the risk that we will not be able to control our expenses in future periods;

 

·                                governmental uncertainties (including possible changes in the effective tax rates applicable to us and our subsidiaries and affiliates and our ability to receive and maintain approvals of the preferential tax treatments), general competition and price pressures in the marketplace;

 

·                                the risk that fluctuations in the value of the Renminbi with respect to other currencies could adversely affect our business and financial results; and

 

·                                other risks outlined in our filings with the Securities and Exchange Commission, or the SEC.

 

We do not undertake any obligation to update this forward-looking information, except as required under applicable law.

 

2



Table of Contents

 

PART I

 

Item  1.                                                      Identity of Directors, Senior Management and Advisers

 

Not applicable.

 

Item  2.                                                      Offer Statistics and Expected Timetable

 

Not applicable.

 

Item  3.                                                      Key Information

 

A.                         Selected Financial Data

 

The following table presents the selected consolidated financial information for our business. You should read the following information in conjunction with Item 5 “Operating and Financial Review and Prospects” below. The following data for the years ended December 31, 2013, 2014 and 2015 and as of December 31, 2014 and 2015 have been derived from our audited consolidated financial statements for those years, which were prepared in accordance with accounting principles generally accepted in the United States, or U.S. GAAP, and should be read in conjunction with those statements, which are included in this annual report beginning on page F-1. The following data for the years ended December 31, 2011 and 2012 and as of December 31, 2011, 2012 and 2013 have been derived from our audited consolidated financial statements for those years, which were prepared in accordance with U.S. GAAP and are not included in this annual report.

 

 

 

For the year ended December 31,

 

 

 

2011

 

2012

 

2013

 

2014

 

2015

 

2015

 

 

 

RMB

 

RMB

 

RMB

 

RMB

 

RMB

 

US$ (Note 1)

 

 

 

(in thousands, except per share/ADS data)

 

Statement of Operations and Comprehensive Income Data:

 

 

 

 

 

 

 

 

 

 

 

 

 

Net revenues:

 

 

 

 

 

 

 

 

 

 

 

 

 

Online game services

 

6,448,607

 

7,200,585

 

7,864,464

 

9,266,158

 

17,314,148

 

2,672,844

 

Advertising services (Note 2)

 

720,073

 

767,477

 

987,467

 

1,344,829

 

1,789,377

 

276,232

 

E-mail, e-commerce and others (Note 2)

 

121,972

 

232,894

 

344,244

 

1,101,847

 

3,699,370

 

571,084

 

Total net revenues

 

7,290,652

 

8,200,956

 

9,196,175

 

11,712,834

 

22,802,895

 

3,520,160

 

 

 

 

 

 

 

 

 

 

 

 

 

 

 

Cost of revenues (Note 2)

 

(2,372,288

)

(2,578,067

)

(2,478,516

)

(3,261,544

)

(9,399,260

)

(1,450,996

)

Gross profit

 

4,918,364

 

5,622,889

 

6,717,659

 

8,451,290

 

13,403,635

 

2,069,164

 

 

 

 

 

 

 

 

 

 

 

 

 

 

 

Operating expenses:

 

 

 

 

 

 

 

 

 

 

 

 

 

Selling and marketing expenses

 

(849,205

)

(906,707

)

(1,093,612

)

(1,894,998

)

(2,958,229

)

(456,672

)

General and administrative expenses

 

(280,227

)

(286,223

)

(349,832

)

(467,669

)

(1,014,395

)

(156,596

)

Research and development expenses

 

(465,490

)

(718,315

)

(921,618

)

(1,323,498

)

(2,158,888

)

(333,275

)

Total operating expenses

 

(1,594,922

)

(1,911,245

)

(2,365,062

)

(3,686,165

)

(6,131,512

)

(946,543

)

 

 

 

 

 

 

 

 

 

 

 

 

 

 

Operating profit

 

3,323,442

 

3,711,644

 

4,352,597

 

4,765,125

 

7,272,123

 

1,122,621

 

Other income (expenses):

 

 

 

 

 

 

 

 

 

 

 

 

 

Investment income

 

14,128

 

43,770

 

37,255

 

27,373

 

62,341

 

9,624

 

Interest income

 

258,053

 

423,634

 

506,181

 

601,502

 

596,930

 

92,150

 

Exchange (losses)/gains

 

(79,058

)

(554

)

(15,348

)

(17,998

)

133,776

 

20,651

 

Other, net

 

99,164

 

99,718

 

95,136

 

82,438

 

45,138

 

6,968

 

Income before tax

 

3,615,729

 

4,278,212

 

4,975,821

 

5,458,440

 

8,110,308

 

1,252,014

 

Income tax

 

(392,756

)

(691,642

)

(530,603

)

(662,735

)

(1,273,408

)

(196,579

)

 

 

 

 

 

 

 

 

 

 

 

 

 

 

Net income

 

3,222,973

 

3,586,570

 

4,445,218

 

4,795,705

 

6,836,900

 

1,055,435

 

 

3



Table of Contents

 

Add: Net loss (income) attributable to noncontrolling interests and mezzanine classified noncontrolling interests

 

11,291

 

50,882

 

(1,308

)

(39,082

)

(101,792

)

(15,714

)

Net income attributable to NetEase, Inc.’s shareholders

 

3,234,264

 

3,637,452

 

4,443,910

 

4,756,623

 

6,735,108

 

1,039,721

 

 

 

 

 

 

 

 

 

 

 

 

 

 

 

Net income

 

3,222,973

 

3,586,570

 

4,445,218

 

4,795,705

 

6,836,900

 

1,055,435

 

Other comprehensive income: Unrealized gains on available-for-sale securities, net of tax

 

 

 

 

 

27,452

 

4,238

 

Total comprehensive income

 

3,222,973

 

3,586,570

 

4,445,218

 

4,795,705

 

6,864,352

 

1,059,673

 

Add: Comprehensive loss (income) attributable to noncontrolling interests and mezzanine classified noncontrolling interests

 

11,291

 

50,882

 

(1,308

)

(39,082

)

(101,792

)

(15,714

)

Comprehensive income attributable to NetEase, Inc.’s shareholders

 

3,234,264

 

3,637,452

 

4,443,910

 

4,756,623

 

6,762,560

 

1,043,959

 

Cash dividend per share

 

 

0.25

 

 

 

 

 

 

 

 

 

 

 

 

 

 

 

 

 

 

 

Net income attributable to NetEase, Inc.’s shareholders per share, basic

 

0.99

 

1.11

 

1.37

 

1.46

 

2.05

 

0.32

 

Net income attributable to NetEase, Inc.’s shareholders per share, diluted

 

0.99

 

1.11

 

1.36

 

1.45

 

2.04

 

0.31

 

Net income attributable to NetEase, Inc.’s shareholders per ADS, basic

 

24.76

 

27.70

 

34.21

 

36.43

 

51.27

 

7.91

 

Net income attributable to NetEase, Inc.’s shareholders per ADS, diluted

 

24.68

 

27.65

 

34.12

 

36.29

 

50.94

 

7.86

 

Weighted average number of ordinary shares outstanding, basic

 

3,265,550

 

3,282,663

 

3,247,874

 

3,264,450

 

3,284,382

 

3,284,382

 

Weighted average number of ADS outstanding, basic

 

130,622

 

131,307

 

129,915

 

130,578

 

131,375

 

131,375

 

Weighted average number of ordinary shares outstanding, diluted

 

3,276,704

 

3,288,330

 

3,256,297

 

3,277,049

 

3,305,213

 

3,305,213

 

Weighted average number of ADS outstanding, diluted

 

131,068

 

131,533

 

130,252

 

131,082

 

132,209

 

132,209

 

Share-based compensation cost included in:

 

 

 

 

 

 

 

 

 

 

 

 

 

Cost of revenues

 

57,318

 

100,540

 

165,708

 

169,621

 

328,480

 

50,709

 

Selling and marketing expenses

 

11,357

 

13,368

 

17,967

 

23,253

 

36,023

 

5,561

 

General and administrative expenses

 

17,897

 

33,374

 

48,350

 

51,475

 

120,925

 

18,668

 

Research and development expenses

 

35,460

 

55,736

 

74,283

 

104,928

 

199,039

 

30,726

 

 

 

122,032

 

203,018

 

306,308

 

349,277

 

684,467

 

105,664

 

 

 

 

 

 

 

 

 

 

 

 

 

 

 

Other Financial Data:

 

 

 

 

 

 

 

 

 

 

 

 

 

Capital expenditures

 

410,120

 

178,654

 

218,936

 

537,376

 

866,314

 

133,736

 

Net cash provided by/(used in):

 

 

 

 

 

 

 

 

 

 

 

 

 

Operating activities

 

4,072,948

 

4,224,290

 

5,235,890

 

5,873,023

 

8,076,920

 

1,246,863

 

Investing activities

 

(3,208,233

)

(4,454,038

)

(5,453,279

)

(4,520,166

)

(2,536,524

)

(391,573

)

Financing activities

 

73,544

 

(390,230

)

86,848

 

(778,442

)

(1,632,736

)

(252,052

)

 

4



Table of Contents

 

 

 

As of December 31,

 

 

 

2011

 

2012

 

2013

 

2014

 

2015

 

2015

 

 

 

RMB

 

RMB

 

RMB

 

RMB

 

RMB

 

US$

 

 

 

(in thousands)

 

Balance Sheet Data:

 

 

 

 

 

 

 

 

 

 

 

 

 

Cash and cash equivalents

 

2,214,618

 

1,590,769

 

1,458,298

 

2,021,453

 

6,071,487

 

937,276

 

Time deposits

 

9,704,777

 

13,098,661

 

16,625,468

 

18,496,574

 

14,593,291

 

2,252,816

 

Property, equipment and software, net

 

848,469

 

815,026

 

872,113

 

1,281,225

 

2,092,046

 

322,956

 

Total assets

 

15,444,931

 

19,277,956

 

24,546,330

 

30,354,671

 

41,157,430

 

6,353,612

 

Total current liabilities

 

2,282,577

 

3,576,502

 

4,233,184

 

6,756,447

 

11,667,423

 

1,801,139

 

Total long-term liabilities

 

63,890

 

99,968

 

144,883

 

106,430

 

166,408

 

25,689

 

Working capital (Note 3)

 

12,191,609

 

14,292,171

 

18,564,579

 

20,976,075

 

22,741,501

 

3,510,683

 

Mezzanine classified noncontrolling interests

 

 

 

 

133,634

 

 

 

Total shareholders’ equity

 

13,098,464

 

15,601,486

 

20,168,263

 

23,358,160

 

29,323,599

 

4,526,784

 

 


Note 1:                                                    See the section titled “Exchange Rate Information” below.

Note 2:                                                    Beginning from January 1, 2015, we made a reclassification of certain revenue and cost of revenue items from our advertising services segment to our e-mail, e-commerce and others segment. The reclassification of these segments reflects changes in the way we evaluate business performance and manage operations. Accordingly, reclassifications have been made in the consolidated statements of operations and segment information for the year ended December 31, 2014 as set out below in order to conform to the presentation for the year ended December 31, 2015. There are no changes from the reclassification to our consolidated balance sheets, consolidated statements of shareholders’ equity and consolidated statements of cash flows.

 

 

 

Before

 

 

 

After

 

 

 

Change

 

Reclassification

 

Change

 

 

 

RMB

 

RMB

 

RMB

 

 

 

(in thousands)

 

For the year ended December 31, 2014

 

 

 

 

 

 

 

Net revenues:

 

 

 

 

 

 

 

Advertising service

 

1,397,069

 

(52,240

)

1,344,829

 

E-mail, e-commerce and others

 

1,049,607

 

52,240

 

1,101,847

 

Cost of revenues:

 

 

 

 

 

 

 

Advertising service

 

(528,665

)

9,974

 

(518,691

)

E-mail, e-commerce and others

 

(621,178

)

(9,974

)

(631,152

)

 

 

1,296,833

 

 

1,296,833

 

 


Note 3:                                                    Working capital represents total current assets less total current liabilities.

 

Exchange Rate Information

 

We have published our financial statements in Renminbi, or RMB. Our business is currently conducted in and from China in Renminbi. In this annual report, all references to Renminbi and RMB are to the legal currency of China and all references to U.S. dollars, dollars, $ and US$ are to the legal currency of the United States. Translations in this annual report of amounts from RMB into U.S. dollars for the convenience of the reader were calculated at the noon buying rate of US$1.00: RMB6.4778 on the last trading day of 2015 (December 31, 2015) as set forth in the H.10 statistical release of the U.S. Federal Reserve Board. The prevailing rate on April 15, 2016 was US$1.00: RMB6.4730. We make no representation that any Renminbi or U.S. dollar amounts could have been, or could be, converted into U.S. dollars or Renminbi, as the case may be, at any particular rate, the rates stated above, or at all, on December 31, 2015 or on any other date. The Chinese government imposes control over its foreign currency reserves in part through direct regulation of the conversion of Renminbi into foreign exchange and through restrictions on foreign trade.

 

The following table sets forth the average buying rate for Renminbi expressed as per one U.S. dollar for the years 2011, 2012, 2013, 2014 and 2015.

 

Year

 

Renminbi Average(1)

 

2011

 

6.4475

 

2012

 

6.2990

 

2013

 

6.1412

 

2014

 

6.1704

 

2015

 

6.2869

 

 


(1)  Determined by averaging the rates on the last business day of each month during the relevant period.

 

5



Table of Contents

 

The following table sets forth the high and low exchange rates for Renminbi expressed as per one U.S. dollar during the past six months.

 

Month Ended

 

High

 

Low

 

October 31, 2015

 

6.3180

 

6.3591

 

November 30, 2015

 

6.3180

 

6.3945

 

December 31, 2015

 

6.3883

 

6.4896

 

January 31, 2016

 

6.5219

 

6.5932

 

February 28, 2016

 

6.5154

 

6.5795

 

March 31, 2016

 

6.4480

 

6.5500

 

 

B.                         Capitalization and Indebtedness

 

Not applicable.

 

C.                         Reasons for the Offer and Use of Proceeds

 

Not applicable.

 

D.                         Risk Factors

 

RISKS RELATED TO OUR COMPANY

 

Our business depends to a significant extent on certain online games, which accounted for 77.5%, 72.3% and 69.2% of our total net revenues in 2013, 2014 and 2015, respectively. We may not be able to maintain the popularity of these games for a variety of reasons.

 

Certain of our internally developed massively multi-player online role-playing PC-client games, known as PC-client MMORPGs, including New Westward Journey Online II, Fantasy Westward Journey II, Tianxia III, New Ghost (a new version of Ghost II), Revelation, Heroes of Tang Dynasty Zero, and certain of our mobile games, including the Fantasy Westward Journey and Westward Journey Online mobile games and Battle to the West, as well as games such as World of Warcraft®, Hearthstone®: Heroes of Warcraft™ and Diablo III® licensed from Blizzard Entertainment, Inc. (together with its affiliated companies, referred to as Blizzard in this annual report), contributed 77.5%, 72.3% and 69.2% of our total net revenues in 2013, 2014 and 2015, respectively. We expect that we will need to continually introduce new versions or substantive upgrades of these and our other online games on a frequent basis to maintain their popularity, although changes in users’ tastes or in the overall market for online games in China could alter the anticipated life cycle of each version or upgrade or even cause our users to stop playing our games altogether. Because of the limited history of the online games market in China, we cannot at this time estimate the total life cycle of any of our games, particularly our more recently launched PC or mobile games. If we are unable to maintain the popularity of our existing online games or are unable to introduce new online games which are popular with online game users in China (as discussed in the next risk factor), our business and results of operations could be materially and adversely affected. In particular, we have devoted, and expect to continue to devote, significant resources to maintain and raise the popularity of our online games through the release of new versions and/or expansion packs on a periodic basis and various promotional activities such as media advertising and game tournaments. For example, in 2015, we released New Ghost, a new version of Ghost II, and introduced new expansion packs for Fantasy Westward Journey II, New Westward Journey Online II, Tianxia III and Heroes of Tang Dynasty Zero, as well as the Fantasy Westward Journey mobile game and the Westward Journey Online mobile game.

 

If we fail to develop and introduce new online games timely and successfully, we will not be able to compete effectively and our ability to generate revenues will suffer.

 

We operate in a highly competitive, quickly changing environment, and our future success depends not only on the popularity of our existing online games but also on our ability to develop and introduce new games that our customers and users choose to buy. If we are unsuccessful at developing and introducing new online games that are appealing to users with acceptable prices and terms, our business and operating results will be negatively impacted because we would not be able to compete effectively and our ability to generate revenues would suffer. The development of new games can be very difficult and requires high levels of innovation.

 

New technologies in online game programming or operations could render our current online titles or other online games that we develop in the future obsolete or unattractive to our subscribers, thereby limiting our ability to recover development costs and potentially adversely affecting our future revenues and profitability. For example, the online game industry in China is transitioning to mobile games, which have become increasingly popular as Internet users in China rely more and more on mobile devices, such as smart phones and tablets, to access the Internet. In response to this trend, we have started to develop games that can be operated on mobile devices. We have commercially launched over 80 self-developed and licensed mobile games as of December 31, 2015, including the Fantasy Westward Journey and Westward Journey Online mobile games. Each of our new games has required long periods of time for research and development and testing and also typically experience long ramp-up periods as players become familiar with the games. In particular, we are relatively new to the development of mobile games, and we cannot guarantee that we will be able to develop successful mobile games that appeal to players. We are not able to predict if or when we will commercially launch additional new games and whether any of our new games will gain popularity in the Chinese online game market.

 

6



Table of Contents

 

In addition, we are required to devote significant resources to the ongoing operations of our online games, such as staff costs related to our “Game Masters” which supervise the activities within our games and development costs for expansion packs of existing online games. If we fail to anticipate our users’ needs and technological trends accurately or are otherwise unable to complete the development of games in a timely fashion, we will be unable to introduce new games into the market to successfully compete.

 

The demand for new games is difficult to forecast, in part due to the relative immaturity of the market and relatively short life cycles of online games. As we introduce and support additional games and as competition in the market for our games intensify, we expect that it will become more difficult to forecast demand. In particular, competition in the online game market is growing as more and more online games are introduced by existing and new market participants.

 

We may not be successful in making our mobile games profitable and our profits from mobile games may be relatively lower than the profits we have enjoyed historically for PC-client MMORPGs.

 

Our profits from our mobile games, even if the games are successful, are likely to be relatively lower than our profits generated from PC-client MMORPGs, because, in order to gain access for our games on mobile app stores, which are the primary distribution channel for our mobile games, we must enter into revenue-sharing arrangements that result in lower profit margins compared with those of our PC-client MMORPGs and other online games.

 

We have devoted and expect to continue to devote a significant amount of resources to the development of our mobile games, but these and other uncertainties make it difficult to know whether we will succeed in making our mobile game operations profitable. If we do not succeed in doing so, our business and results of operations will be adversely affected.

 

We rely on third-party platforms to distribute our mobile games and collect payments. If we fail to maintain our relationships with these platforms, or if the platforms lose popularity among users, our mobile games business may be adversely affected.

 

In addition to our proprietary distribution channels, we publish our mobile games through the Apple iOS app store and other mobile app stores or platforms owned and operated by third parties. We rely on these third parties to promote and publish our mobile games, record gross billings, maintain the security of their platforms to prevent fraudulent activities, provide certain user services and, in some instances, process payments from users.

 

We are subject to these third parties’ standard terms and conditions for application developers, which govern the promotion, distribution and operation of games and other applications on their platforms. If we violate, or if a platform provider believes that we have violated, its terms and conditions, the particular platform provider may discontinue or limit our access to that platform, which could harm our business. Our business could also be harmed if these platforms decline in popularity with users or modify their discovery mechanisms for games, the communication channels available to developers, their terms of service or other policies such as distribution fees, how they label free-to-play games or payment methods for in-app purchases.  These platforms’ operators could also develop their own competitive offerings that could compete with our mobile games.

 

Disputes with third-party platforms, such as disputes relating to intellectual property rights, distribution fee arrangements and billing issues, may also arise from time to time and we cannot assure you that we will be able to resolve such disputes in a timely manner or at all. If our collaboration with a major third-party platform terminates for any reason, we may not be able to find a replacement in a timely manner or at all and the distribution of our games may be adversely affected. Any failure on our part to maintain good relationships with a sufficient number of popular platforms for the distribution of our games could cause the number of our game downloads and activations to decrease, which will have a material adverse effect on our business, financial condition and results of operations.

 

We rely on the continued operation of third-party platforms. We distribute our games through China’s major mobile platforms, including major app stores and social networking platforms. Our games benefit from the strong brand recognition, large user base and the stickiness of these mobile platforms. If any of these mobile platforms lose their market positions or are no longer popular with users, our ability to reach more users will be limited. In addition, we would need to identify alternative channels for marketing, promoting and distributing our games, which would consume substantial resources and may not be effective.

 

7



Table of Contents

 

We may not be able to maintain a stable relationship with Blizzard, and we may experience difficulties in the operation of the online games licensed from it or its affiliates.

 

In August 2008 and April 2009, Blizzard agreed to license certain online games developed by it to Shanghai EaseNet Network Technology Co., Ltd., or Shanghai EaseNet, for operation in the PRC, including StarCraft® II: Wings of Liberty® and World of Warcraft. Shanghai EaseNet is a PRC company owned by William Lei Ding, our Chief Executive Officer, director and major shareholder, and has contractual arrangements with us and with the joint venture established between Blizzard and us. In addition, Blizzard agreed to license StarCraft® II: Heart of Swarm®, Heroes of the Storm™ (previously named Blizzard All-Stars), Hearthstone: Heroes of Warcraft, Diablo III, StarCraft® II: Legacy of the Void™ and OverWatch™ to Shanghai EaseNet for operation in the PRC in July 2011, November 2012, July 2013, June 2014, January 2015 and May 2015, respectively. Shanghai EaseNet commercially launched World of Warcraft in 2009, StarCraft II: Wings of Liberty in 2011, StarCraft II: Heart of Swarm in 2013, Hearthstone: Heroes of Warcraft in 2014, Diablo III and Heroes of the Storm in 2015 after receiving the relevant government authorities’ approvals. For further details, see Item 4.B. “Business Overview — Our Services — Game Licensing and Joint Venture with Blizzard.” If we are unable to maintain a stable relationship with Blizzard, or if Blizzard establishes similar or more favorable relationships with our competitors in violation of its contractual arrangements with us or otherwise, we may not be able to ensure the smooth operation of these licensed online games, and Blizzard could terminate or fail to renew the license and joint venture agreements with us, which in either case could harm our operating results and business. Moreover, the success of our arrangements with Blizzard depends on the popularity of the games licensed to us by it in the Chinese market, which is affected by, among other things, the frequency and success of updates and expansion packs to those games developed by Blizzard over which we have no control. In addition, certain events may limit Blizzard’s ability to develop or license online games, such as claims by third parties that Blizzard’s online games infringe such third parties’ intellectual property rights or Blizzard’s inability to acquire or maintain licenses to use another party’s intellectual property in its online games. In the case of such events, Blizzard may be unable to continue licensing online games to us or to continue participating in any joint venture with us, regardless of the stability of our relationship with Blizzard.

 

The licenses between Shanghai EaseNet and Blizzard have terms of up to three year and require Shanghai EaseNet, as licensee of the games, to pay to Blizzard license fees, royalties and consultancy fees for the games over the terms of the licenses (except Hearthstone: Heroes of the Warcraft, Heroes of the Storm and Diablo III, for which no license and consultancy fees are required to be paid), and also have minimum marketing expenditure commitments and require Shanghai EaseNet to provide funds for hardware to operate the games. We have guaranteed the payment of the foregoing amounts if and to the extent Shanghai EaseNet has insufficient funds to make such payments. We will be entitled to reimbursement of any amounts paid under the guarantee for marketing the licensed games and for hardware support to operate the games from any net profits subsequently generated by Shanghai EaseNet, after the deduction of, among others, various fees and expenses payable to Blizzard, us and our joint venture with Blizzard which will provide technical services to Shanghai EaseNet. See Item 4.B. “Business Overview — Our Services — Game Licensing and Joint Venture with Blizzard.” for details about these arrangements.

 

We believe that our current cash and cash equivalents and cash flow from operations will be sufficient to meet our foregoing obligations. To the extent our obligations exceed our cash resources, we may seek to sell additional equity or debt securities or to obtain a credit facility. The sale of additional equity or convertible debt securities could result in additional dilution to shareholders. The incurrence of indebtedness would result in increased debt service obligations and could result in operating and financial covenants that would restrict operations. Financing may not be available in amounts or on terms acceptable to us, if at all. If we are unable to meet our foregoing obligations, our licensed games operation and financial condition could be adversely affected and our licenses with Blizzard could be terminated.

 

In addition, we cannot be certain that these licensed online games will be viewed by the regulatory authorities as complying with content restrictions, will be attractive to users or will be able to compete with games operated by our competitors. We may not be able to fully recover the costs associated with licensing these online games if the games are not popular among users in the PRC, and any difficulties in the operation of these licensed games could harm our results of operations and financial condition.

 

Any difficulties or delays in receiving approval from the relevant government authorities for the operation of games we license from game developers outside of China or any expansion packs for or material changes to such games could adversely affect such games’ popularity and profitability.

 

Games we license from game developers outside of China require government approvals before operation of such games within China. Moreover, even after licensed games have received government approvals, any expansion packs for or material changes of content to those games may require further government approvals. We cannot be certain of the duration of any necessary approval processes, and any delay in receiving such government approvals may adversely affect the profitability and popularity of such licensed games.

 

8



Table of Contents

 

Future alliances may have an adverse effect on our business.

 

Strategic alliances with key players in the online game industry and other related industry sectors form part of our strategy to expand our portfolio of online games. For example, starting in August 2008, Blizzard agreed to license certain online games developed by it to Shanghai EaseNet for operation in the PRC. We have also formed a joint venture with Blizzard to provide technical services to Shanghai EaseNet. However, our ability to grow through future alliances, including through joint ventures, will depend on the availability of suitable partners at reasonable terms, our ability to compete effectively to attract these partners, the availability of financing to complete larger joint ventures, and our ability to obtain any required governmental approvals. Further, the benefits of an alliance may take considerable time to develop, and we cannot be certain that any particular alliance will produce its intended benefits.

 

Future alliances could also expose us to potential risks, including risks associated with the assimilation of new operation technologies and personnel, unforeseen or hidden liabilities, the inability to generate sufficient revenue to offset the costs and expenses of alliances and potential loss of, or harm to, our relationships with employees, customers, licensors and other suppliers as a result of integration of new businesses. Further, we may not be able to maintain a satisfactory relationship with our partners, which could adversely affect our business and results of operations. We have limited experience in identifying, financing or completing strategic alliances. Such transactions and the subsequent integration process would require significant attention from our management. The diversion of our management’s attention and any difficulties encountered with respect to the alliances or in the process of integration could have an adverse effect on our ability to manage our business.

 

Our new games may attract game players away from our existing games, which may have a material adverse effect on our business, financial condition and results of operations.

 

Our new online games, including PC-client games and mobile games, may attract game players away from our existing games and shrink the player base of our existing online games, which could in turn make those existing games less attractive to other game players, resulting in decreased revenues from our existing games. Players of our existing games may also spend less money to purchase time or virtual items in our new games than they would have spent if they had continued playing our existing games. In addition, our game players may migrate from our existing games with a higher profit margin to new games with a lower profit margin. The occurrence of any of the foregoing could have a material and adverse effect on our business, financial condition and results of operations.

 

New or changed game features in our online games may not be well received by our game players.

 

In the course of launching and operating online games, including the release of updates and expansion packs to existing games, certain game features may periodically be introduced, changed or removed. We cannot assure you that the introduction, change or removal of any game feature will be well received by our game players, who may decide to reduce or eliminate their playing time in response to any such introduction, change or removal. As a result, any introduction, change or removal of game features may adversely impact our business, financial condition and results of operations.

 

A prolonged slowdown in the PRC economy may materially and adversely affect our results of operations, financial condition, prospects and future expansion plans.

 

We derive substantially all of our revenue from China. As a result, our revenue and net income are impacted to a significant extent by economic conditions in China and globally, as well as economic conditions specific to online and mobile Internet usage and advertising. The global economy, markets and levels of consumer spending are influenced by many factors beyond our control, including consumer perception of current and future economic conditions, political uncertainty, levels of employment, inflation or deflation, real disposable income, interest rates, taxation and currency exchange rates.

 

The rate of economic growth in the PRC has been experiencing a significant slowdown. Although the PRC government has implemented a number of measures to address the slowdown, these measures may not be successful. Any continuing or worsening slowdown could significantly reduce domestic commerce in China, including through the Internet generally and within our ecosystem. An economic downturn, whether actual or perceived, a further decrease in economic growth rates or an otherwise uncertain economic outlook in China or any other market in which we may operate could have a material adverse effect on our business, financial condition and results of operations.

 

9



Table of Contents

 

Reports of violence and theft related to online games may result in negative publicity or a governmental response that could have a material and adverse impact on our business.

 

The media in China has reported incidents of violent crimes allegedly inspired by online games and theft of virtual items between users in online games. While we believe that such events were not related to our online games, it is possible that our reputation, as one of the leading online game providers in China, could be adversely affected by such behavior. In response to the media reports, in August 2005 the Chinese government enacted new regulations to prohibit all minors under the age of 18 from playing online games in which players are allowed to kill other players, an activity that has been termed Player Kills, or PK. The Chinese government has also taken steps to limit online game playing time for all minors under the age of 18. See below “—Risks Related to the Telecommunications and Internet Industries in China—The Chinese government has taken steps to limit online game playing time for all minors. These and any other new restrictions may materially and adversely impact our business and results of operations.” If the Chinese government should determine that online games have a negative impact on society, it may impose certain additional restrictions on the online game industry, which could in turn have a material and adverse effect on our business and results of operations.

 

Acts of cheating by users of online games could lessen the popularity of our online games adversely affect our reputation and our results of operations.

 

There have been a number of incidents in previous years where users, through a variety of methods, were able to modify the rules of our online games. Although these users did not gain unauthorized access to our systems, they were able to modify the rules of our online games during game-play in a manner that allowed them to cheat and disadvantage our other online game users, which often has the effect of causing players to stop using the game and shortening the game’s lifecycle. Although we have taken a number of steps to deter our users from engaging in cheating when playing our online games, we cannot assure you that we or the third parties from whom we license some of our online games will be successful or timely in taking corrective steps necessary to prevent users from modifying the rules of our online games.

 

If we suspect a player of installing cheating programs on our online games, or of engaging in other types of unauthorized activities, we may freeze that player’s game account or even ban the player from logging on to our games and other media. Such activities to regulate the behavior of our users are essential to maintain a fair playing environment for our users. However, if any of our regulatory activities are found to be wrongly implemented, our users may institute legal proceedings against us for damages or claims. Our operation, business and financial performance may be materially and adversely affected as a result.

 

Illegal game servers could harm our business and reputation and materially and adversely affect our results of operations.

 

Several of our competitors have reported that some Internet cafés have installed illegal copies of such competitors’ games on the cafés’ servers and let their customers play such games on illegal servers without paying for the game playing time. While we already have in place numerous internal control measures to protect the source codes of our games from being stolen and to address illegal server usage and, to date, our games have not to our knowledge experienced such usage, our preventive measures may not be effective. The misappropriation of our game server installation software and installation of illegal game servers could harm our business and reputation and materially and adversely affect our results of operations.

 

We expect that a portion of our future revenues will continue to come from our advertising services, which represented approximately 7.8% of our total net revenues for 2015, but we may not be able to compete effectively in this market because it is relatively new and intensely competitive, in which case our ability to generate and maintain advertising revenue in the future could be adversely affected.

 

Although we anticipate that the revenues generated by our online games will continue to constitute the major portion of our future revenues, we believe that we will continue to rely on advertising revenues as one of our primary revenue sources for the foreseeable future. The popularity of online advertising in China has been growing quickly in recent years and many of our current and potential advertisers have gained in experience with using the Internet as an advertising medium. Many advertisers, however, still do not devote a significant portion of their advertising expenditures to Internet-based advertising. Some advertisers may also not find the Internet to be effective for promoting their products and services relative to traditional print and broadcast media. Our ability to generate and maintain significant advertising revenue will depend on a number of factors, many of which are beyond our control, including:

 

·                             the development of a large base of users possessing demographic characteristics attractive to advertisers;

 

·                            the development of software that blocks Internet advertisements before they appear on a user’s screen;

 

·                            downward pressure on online advertising prices; and

 

·                            the effectiveness of our advertising delivery and tracking system.

 

10



Table of Contents

 

Changes in government policy could also restrict or curtail our online advertising services. Moreover, the acceptance of the Internet as a medium for advertising depends on the development of a measurement standard. No standards have been widely accepted for the measurement of the effectiveness of online advertising. Industry-wide standards may not develop sufficiently to support the Internet as an effective advertising medium. If these standards do not develop, advertisers may choose not to advertise on the Internet in general or through our media or search engines.

 

In addition, competition in the online advertising industry in China is intense with numerous competitors such as Baidu, Inc., or Baidu, Sina Corporation, or Sina, Sohu.com Inc., or Sohu, Tencent Holdings Limited, or Tencent, Alibaba Group Holding Limited, or Alibaba, Youku Tudou Inc., or Youku, and other new entrants such as Qihoo 360 Technology Co. Ltd., or Qihoo, Phoenix New Media Limited, or iFeng.com, TouTiao.com, as well as virtual media such as SouFun Holdings Ltd. and Autohome Inc. The entry of additional, highly competitive Internet companies, whether domestic or international, into the Chinese market has and may continue to further heighten competition for advertising spending in China.

 

As competition intensified for advertising services, we launched new marketing strategies to grow our advertising business and to cater to changes in the needs of our advertising services customers. In particular, we increased our sales staff to support more direct contacts with advertisers. In addition, to increase traffic on the NetEase websites and our mobile news application, NetEase News App, and enhance their appeal to advertisers, we have been focusing on high profile events, such as the NetEase Annual Economist Conference. We believe that these efforts, together with other factors, contributed to the growth of our net revenues from advertising services in recent years. We cannot assure you, however, that any of these efforts will continue to be successful in improving the financial results of our advertising business.

 

If we fail to keep up with rapid changes in technologies and user behavior, our future success may be adversely affected.

 

Our future success will depend on our ability to respond to rapidly changing technologies, adapt our products and services to evolving industry standards and improve the performance and reliability of our products and services. Our failure to adapt to such changes could harm our business. In addition, changes in user behavior resulting from technological developments may also adversely affect us. For example, the number of people accessing the Internet through mobile devices, including mobile phones, tablets and other hand-held devices, has increased in recent years, and we expect this trend to continue while 3G, 4G and more advanced mobile communications technologies are broadly implemented. If we fail to develop products and technologies that are compatible with all mobile devices, or if the products and services we develop are not widely accepted and used by users of various mobile devices, we may not be able to penetrate the mobile markets. In addition, the widespread adoption of new Internet, networking or telecommunications technologies or other technological changes could require substantial expenditures to modify or integrate our products, services or infrastructure. If we fail to keep up with rapid technological changes to remain competitive, our future success may be adversely affected.

 

Our joint venture to operate a social instant messaging application may not succeed.

 

We established a new joint venture in 2013 with China Telecom Corporation Limited, or China Telecom, to develop and operate YiChat, a new proprietary social instant messaging application for smartphones. As our social instant messaging application business has a limited operating history, there is limited information upon which you can evaluate its prospects and we may not be able to successfully develop it into one of our primary businesses or to successfully compete against more established social instant messaging applications in China such as Tencent’s WeChat. Furthermore, as part of this new business venture, we need to incur costs to continue to develop and improve our technology, human resources, financial and management controls and our reporting systems and procedures. We cannot assure you that we will be able to efficiently or effectively manage or grow this new business, and any failure to do so may materially and adversely affect our business, financial condition and results of operations.

 

Our e-commerce business may expose us to new challenges and risks and may lower our profit margin.

 

We established our cross-border e-commerce platform, Kaola.com, or Kaola, in January 2015, which sells imported maternity and baby products, skincare and cosmetics and other general merchandise through an online platform. Our cross-border e-commerce business exposes us to new challenges and risks associated with, for example, managing a global logistical network, operating directly in foreign jurisdictions and handling more complex supply and product return issues. Furthermore, our cross-border e-commerce business has required us to make significant investments in building a global supply and logistics infrastructure. The PRC regulatory framework, as well as the implementation policies of local authorities, in respect of overseas direct purchase and sale of merchandise, including beauty products, are still evolving. New laws and regulations and new interpretations of existing laws and regulations may be adopted from time to time to regulate our e-commerce business, and additional licenses and permits may be required.  For example, in March 2016, relevant PRC regulatory authorities introduced new rules, which took effect on April 8, 2016, governing taxation of cross-border e-commerce retail imports that caps the value of goods that may be imported at a reduced tax rate, which may adversely impact transaction volumes on e-commerce platforms like Kaola.  For more information on this and other regulations affecting our e-commerce business, see “Government Regulations — Cross-border E-commerce.” As a result, substantial uncertainties exist regarding the evolution of the regulatory system and the interpretation and implementation of current and future PRC laws and regulations applicable to our cross-border e-commerce business.

 

11



Table of Contents

 

We have limited experience and operating history in the cross-border e-commerce business, which makes predicting our future results of operations difficult. Therefore, our past results of operations should not be taken as indicative of our future performance. In addition, our profit margin from the cross-border e-commerce business, even if the business is successful, is likely to be relatively lower than our profit margin from our online game business and advertising business. If we cannot successfully address new challenges and compete effectively, we may not be able to recover the costs of our investments, and our future results of operations and growth prospects may be materially and adversely affected.

 

If we are unable to offer products that attract new customers and new purchases from existing customers, our e-commerce business may be materially and adversely affected.

 

The future growth of our cross-border e-commerce business depends on our ability to continue to attract new customers as well as new purchases from existing customers. Constantly changing consumer preferences have affected and will continue to affect the online retail industry. We must stay abreast of emerging consumer preferences and anticipate product trends that will appeal to existing and potential customers. We are relatively new to this business and our lack of relevant customer data may make it more difficult for us to keep pace with evolving customer demands and preferences. Our e-commerce website makes recommendations to customers based on their past purchases or on products that they viewed but did not purchase, and we also send e-mails to our customers with product recommendations tailored to their purchase profile. Our ability to make individually tailored recommendations is dependent on our business intelligence system, which tracks, collects and analyzes our users’ browsing and purchasing behavior. Our customers choose to purchase products on our website due in part to our ability to offer attractive prices, and they may choose to shop elsewhere if we cannot match the prices offered by other websites or by physical stores. If our customers cannot find their desired products on our website at attractive prices, they may lose interest in us and visit our website less frequently or even stop visiting our website altogether, which in turn may materially and adversely affect our e-commerce business.

 

If we fail to manage our inventory effectively, our e-commerce business may be materially and adversely affected.

 

Our cross-border e-commerce business requires us to manage a large volume of inventory effectively. We depend on our demand forecasts for various kinds of products to make purchase decisions and to manage our inventory. Demand for products, however, can change significantly between the time inventory is ordered and the date by which we hope to sell it, especially for direct sales for cross-border goods. Demand may be affected by seasonality, new product launches, changes in product cycles and pricing, product defects, changes in consumer spending patterns, changes in consumer tastes with respect to our products and other factors, and our customers may not order products in the quantities that we expect. In addition, when we begin selling a new product, it may be difficult to establish supplier relationships, determine appropriate product selection, and accurately forecast demand. The acquisition of certain types of inventory may require significant lead time and prepayment and they may not be returnable. For those products we sell directly, we normally do not have the right to return unsold items to our suppliers.

 

Our net inventories have increased significantly in 2015, from RMB28.3 million as of December 31, 2014 to RMB817.8 million (US$126.2 million) as of December 31, 2015. As we plan to continue expanding our product offerings, we expect to include more products in our inventory, which will make it more challenging for us to manage our inventory effectively and will put more pressure on our warehousing system.

 

If we fail to manage our inventory effectively, we may be subject to a heightened risk of inventory obsolescence, a decline in inventory values, and significant inventory write-downs or write-offs. In addition, we may be required to lower sale prices in order to reduce inventory level, which may lead to lower gross margins. High inventory levels may also require us to commit substantial capital resources, preventing us from using that capital for other important purposes. Any of the above may materially and adversely affect our results of operations and financial condition.

 

On the other hand, if we underestimate demand for our products, or if our suppliers fail to supply quality products in a timely manner, we may experience inventory shortages, which might result in missed sales, diminished brand loyalty and lost revenues, any of which could harm our e-commerce business and reputation.

 

12



Table of Contents

 

We experienced a decline in the rate of growth of our online games which appears to be a result of the outbreak of severe acute respiratory syndrome, or SARS, in 2003. Any recurrence of SARS or another widespread public health problem could adversely affect our business and results of operations.

 

During April and May 2003, we experienced a decline in the rate of growth of our online game services which we believe resulted from the closure of Internet cafés in Beijing and elsewhere to prevent the spread of SARS. Many users of our online game services can only access those services at Internet cafés.

 

There have been confirmed human cases of the H5N1 strain of influenza virus, commonly referred to as “bird flu” or “avian influenza,” in the PRC, Vietnam, Iraq, Thailand, Indonesia, Turkey, Cambodia and other countries, which have proven fatal in some instances. In addition, in April 2009, H1N1, a new strain of the influenza virus commonly referred to as “swine flu,” was first discovered in North America and quickly spread to other parts of the world, including China. There have also been recent reports of outbreaks of an avian flu caused by the H7N9 virus, or H7N9, including confirmed human cases, in China.

 

A renewed outbreak of SARS, the spread of H5N1, H1N1 or H7N9, or another widespread public health problem in China, where virtually all of our revenue is derived, or in Beijing, Shanghai, Guangzhou or Hangzhou, where most of our employees are located, could have a negative effect on our business and operations.

 

Our operations may be impacted by a number of health-related factors, including, among other things:

 

·                             quarantines or closures of some of our offices which would severely disrupt our operations;

 

·                             the sickness or death of our key officers and employees;

 

·                             closure of Internet cafés and other public areas where people access the Internet; and

 

·                             a general slowdown in the Chinese economy.

 

Any of the foregoing events or other unforeseen consequences of public health problems could adversely affect our business and results of operations.

 

The success of our business is dependent on our ability to retain our existing key employees and to add and retain senior officers to our management.

 

We depend on the services of our existing key employees. Our success will largely depend on our ability to retain these key employees and to attract and retain qualified senior and middle level managers to our management team. Future changes in management could cause material disruptions to our business. We also depend on our ability to attract and retain in the future highly skilled technical, editorial, marketing and customer service personnel, especially experienced online game software developers. We cannot assure you that we will be able to attract or retain such personnel or that any personnel we hire in the future will successfully integrate into our organization or ultimately contribute positively to our business. In particular, the market for experienced online game software programmers is intensely competitive in China. While we believe we offer compensation packages that are consistent with market practice, we cannot be certain that we will be able to hire and retain sufficient experienced programmers to support our online games business. We may also be unsuccessful in training and retaining less-experienced programmers on a cost-effective basis. The loss of any of our key employees would significantly harm our business. We do not maintain key person life insurance on any of our employees.

 

Our revenues fluctuate significantly and may adversely impact the trading price of our American Depositary Shares, or ADSs, or any other securities which become publicly traded.

 

Our revenues and results of operations have varied significantly in the past and may continue to fluctuate in the future. Many of the factors that cause such fluctuation are outside our control. Steady revenues and results of operations will depend largely on our ability to:

 

·                            attract and retain users to our websites and online games in the increasingly competitive Internet market in China;

 

·                            successfully implement our business strategies as planned; and

 

·                            update and develop our Internet applications, services, technologies and infrastructure.

 

Historically, revenues from advertising and e-mail services have followed the same general seasonal trend throughout each year with the first quarter of the year being the weakest quarter due to the Chinese New Year holiday and the traditional close of customers’ annual budgets and the fourth quarter being the strongest. Usage of our e-commerce services and online games has generally increased around the Chinese New Year holiday and other Chinese holidays, in particular winter and summer school holidays during which school-aged users have more time to use such services and play games. Accordingly, you should not rely on quarter-to-quarter comparisons of our results of operations as an indication of our future performance. It is possible that future fluctuations may cause our results of operations to be below the expectations of market analysts and investors. This could cause the trading price of our ADSs or any other securities of ours which may become publicly traded to decline.

 

13



Table of Contents

 

If we fail to establish and maintain relationships with content providers, we may not be able to attract traffic to the NetEase websites and mobile apps.

 

We rely on a number of third-party relationships to attract traffic and provide content in order to make the NetEase websites and mobile apps more attractive to users and advertisers. Most of our arrangements with content providers are short-term and may be terminated at the convenience of the other party. Some content providers have increased the fees they charge us for their content. This trend could increase our costs and operating expenses and could adversely affect our ability to obtain content at an economically acceptable cost. Moreover, our agreements with content providers are usually non-exclusive, although some of our competitors have been entering into exclusive arrangements for certain content, particularly online video content. If we are not able to renew our agreements with content providers or our competitors obtain exclusive rights to content which we wish to offer on the NetEase websites and mobile apps, the attractiveness of our portal and other media to users will be severely impaired. Also, if other Internet companies present the same or similar content in a superior manner, it would adversely affect our visitor traffic.

 

We do not own Guangzhou NetEase Computer System Co., Ltd., or Guangzhou NetEase, and certain other affiliated entities, and if they or their ultimate shareholders violate our contractual arrangements with them, our business could be disrupted, our reputation may be harmed and we may have to resort to litigation to enforce our rights, which may be time consuming and expensive.

 

Certain of our affiliated companies are owned by shareholders whose interests may differ from ours and those of our shareholders because they own a larger percentage of such companies than of our company. In particular, the business and operations of Guangzhou NetEase, the operator of the NetEase websites and a provider of online games, e-mail, e-commerce and other fee-based premium services, Wangyibao Co., Ltd., or Wangyibao, the operator of our Wangyibao online payment platform and a wholly-owned subsidiary of Guangzhou NetEase, Beijing NetEase Youdao Computer System Co., Ltd., or Youdao Computer, a search-related business operator and a majority-owned subsidiary of Guangzhou NetEase, Beijing NetEase Media Co., Ltd. (previously named Beijing Guangyitong Advertising Co., Ltd.), or NetEase Advertising, an advertising firm, and Hangzhou NetEase Leihuo Network Co., Ltd., or Hangzhou Leihuo, a provider of mobile games, and certain other affiliated companies, are subject to Chinese laws and regulations that differ from the laws and regulations that govern the business and operations of NetEase. For example, Chinese laws and regulations require us to verify the content of third-party advertising we place on the NetEase websites, and we are partly dependent upon the conduct of NetEase Advertising, which is not directly subject to those laws and regulations, in order to ensure that we remain compliant with those laws and regulations. These affiliated companies or their ultimate shareholders could violate our arrangements with them by, among other things, failing to operate and maintain the NetEase websites or their various businesses in an acceptable manner, failing to remit revenue to us on a timely basis or at all or diverting customers or business opportunities from our company. In addition, the operation of the online games licensed from Blizzard is dependent on Shanghai EaseNet, which is owned by William Lei Ding, our Chief Executive Officer, director and major shareholder, and has contractual arrangements with us and with the joint venture established between Blizzard and us. The interests of Mr. Ding and the joint venture may differ from ours and those of our shareholders. A violation of the foregoing agreements could disrupt our business and adversely affect our reputation in the market. If these companies or their ultimate shareholders violate our agreements with them, we may have to incur substantial costs and expend significant resources to enforce those arrangements and rely on legal remedies under the PRC laws. The PRC laws, rules and regulations are relatively new, and because of the limited volume of published decisions and their non-binding nature, the interpretation and enforcement of these laws, rules and regulations involve substantial uncertainties. These uncertainties may impede our ability to enforce these agreements, or suffer significant delay or other obstacles in the process of enforcing these agreements and may materially and adversely affect our results of operations and financial position.

 

Because our contractual arrangements with Guangzhou NetEase and certain other affiliated entities and their ultimate shareholders do not detail the parties’ rights and obligations, our remedies for a breach of these arrangements are limited.

 

Our current relationship with Guangzhou NetEase and certain other affiliated entities and their ultimate shareholders is based on a number of contracts, and these affiliated companies are considered our “variable interest entities,” or VIEs, for accounting purposes. The terms of these agreements are often statements of general intent and do not detail the rights and obligations of the parties. Some of these contracts provide that the parties will enter into further agreements on the details of the services to be provided. Others contain price and payment terms that are subject to monthly adjustment. These provisions may be subject to differing interpretations, particularly on the details of the services to be provided and on price and payment terms. It may be difficult for us to obtain remedies or damages from Guangzhou NetEase and certain other affiliated entities or their ultimate shareholders for breaching our agreements. Because we rely significantly on these companies for our business, the realization of any of these risks may disrupt our operations or cause degradation in the quality and service provided on, or a temporary or permanent shutdown of, the NetEase websites.

 

14



Table of Contents

 

A majority of the share capital of Guangzhou NetEase, NetEase Advertising, Wangyibao and Youdao Computer and the entire share capital of Shanghai EaseNet is held by our major shareholder, who may cause these agreements to be amended in a manner that is adverse to us.

 

Our major shareholder, William Lei Ding, directly or indirectly holds the majority interest in Guangzhou NetEase, NetEase Advertising, Wangyibao and Youdao Computer. As a result, Mr. Ding may be able to cause the agreements related to those companies to be amended in a manner that will be adverse to our company, or may be able to cause these agreements not to be renewed, even if their renewal would be beneficial for us. Although we have entered into an agreement that prevents the amendment of these agreements without the approval of the members of our Board other than Mr. Ding, we can provide no assurances that these agreements will not be amended in the future to contain terms that might differ from the terms that are currently in place. These differences may be adverse to our interests. In addition, William Lei Ding also holds the entire share capital of Shanghai EaseNet, and we can provide no assurance that Mr. Ding will not cause the agreements related to Shanghai EaseNet to be amended in the future in a manner that will be adverse to us or to contain terms that might differ from the terms that are currently in place. These differences may be adverse to our interests.

 

We may not be able to conduct our operations without the services provided by Guangzhou NetEase, NetEase Advertising, Hangzhou Leihuo, Shanghai EaseNet and certain other affiliated entities.

 

Our operations are currently dependent upon our commercial relationships with Guangzhou NetEase, NetEase Advertising, Hangzhou Leihuo, Shanghai EaseNet and certain other affiliated entities, and we derive most of our revenues from these companies. If these companies are unwilling or unable to perform the agreements which we have entered into with them, we may not be able to conduct our operations in the manner in which we currently do. In addition, Guangzhou NetEase, NetEase Advertising, Hangzhou Leihuo, Shanghai EaseNet and certain other affiliated entities may seek to renew these agreements on terms that are disadvantageous to us. Although we have entered into a series of agreements that provide us with substantial ability to control these companies, we may not succeed in enforcing our rights under them. If we are unable to renew these agreements on favorable terms, or to enter into similar agreements with other parties, our business may not expand, and our operating expenses may increase.

 

One of our shareholders has significant influence over our company.

 

Our founder, Chief Executive Officer and director, William Lei Ding, beneficially owned, as of December 31, 2015, approximately 44.3% of our outstanding ordinary shares and is our largest shareholder. Accordingly, Mr. Ding has significant influence in determining the outcome of any corporate transaction or other matter submitted to the shareholders for approval, including mergers, consolidations, the sale of all or substantially all of our assets, election of directors and other significant corporate actions. He also has significant influence in preventing or causing a change in control. In addition, without the consent of this shareholder, we may be prevented from entering into transactions that could be beneficial to us. The interests of Mr. Ding may differ from the interests of our other shareholders.

 

Our corporate structure may restrict our ability to receive dividends from, and transfer funds to, our PRC subsidiaries and variable interest entities, which could restrict our ability to act in response to changing market conditions and reallocate funds internally in a timely manner.

 

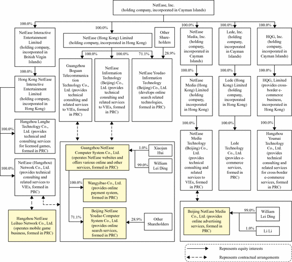
NetEase, Inc. is a holding company with no significant assets other than cash on hand and its equity interests in its directly and indirectly-owned subsidiaries, including those set forth in the organizational diagram appearing in Item 4.B. “Business Overview—Our Organizational Structure.” As a result, our primary internal source of funds for our cash and financing requirements is dividend payments and other distributions on equity from our subsidiaries. If these subsidiaries incur debt on their own behalf in the future, the instruments governing the debt may restrict their ability to pay dividends or make other distributions to us, which in turn would limit our ability to pay dividends on our ADSs and service any debt we may incur. PRC tax authorities may also require us to amend our contractual arrangements with Guangzhou NetEase, NetEase Advertising, Hangzhou Leihuo, Shanghai EaseNet and certain other affiliated entities and their respective shareholders in a manner that would materially and adversely affect the ability of our subsidiaries to pay dividends and other distributions to us. In addition, Chinese legal restrictions permit payment of dividends only out of net income as determined in accordance with Chinese accounting standards and regulations. Under Chinese law, our PRC subsidiaries and variable interest entities are also required to set aside a portion of their net income each year to fund certain reserve funds, except in cases where a company’s cumulative appropriations have already reached the statutory limit of 50% of that company’s registered capital. These reserves are not distributable as cash dividends. Also see “—We may be treated as a resident enterprise for PRC tax purposes following the promulgation of the Enterprise Income Tax Law on January 1, 2008, which may subject us to PRC income tax for our global income and result in dividends payable by us to our foreign investors, and gains on the sales of our ordinary shares or ADSs, becoming subject to taxes under PRC tax laws, which may materially reduce the value of your investment.” below for further details. Any limitation on the ability of our PRC subsidiaries and variable interest entities to transfer funds to us in the form of dividends or other distributions could materially and adversely limit our ability to grow, make investments or acquisitions that could be beneficial to our businesses, pay debt or dividends, and otherwise fund and conduct our business.

 

15



Table of Contents

 

In addition, any transfer of funds from us to any of our PRC subsidiaries or variable interest entities, either as a shareholder loan or as an increase in registered capital, is subject to certain statutory limit requirements and registration or approval of the relevant PRC governmental authorities, including the relevant administration of foreign exchange and/or the relevant examining and approval authority. Our PRC subsidiaries and variable interest entities are not permitted under PRC law to directly lend money to one another. Therefore, it is difficult to change our capital expenditure plans once the relevant funds have been remitted from our company to our PRC subsidiaries or variable interest entities. These limitations on the free flow of funds between us and our PRC subsidiaries and variable interest entities could restrict our ability to act in response to changing market conditions and reallocate funds internally in a timely manner.

 

Our arrangements with Guangzhou NetEase, NetEase Advertising, Hangzhou Leihuo, Shanghai EaseNet and certain other affiliated entities and their respective shareholders may cause a transfer pricing adjustment and may be subject to scrutiny by the PRC tax authorities.

 

We could face material and adverse tax consequences if the PRC tax authorities determine that our contracts with Guangzhou NetEase, NetEase Advertising, Hangzhou Leihuo, Shanghai EaseNet and certain other affiliated entities and their respective shareholders were not entered into based on arm’s length negotiations. Although our contractual arrangements are similar to those of other companies conducting similar operations in China, if the PRC tax authorities determine that these contracts were not entered into on an arm’s length basis, they may adjust our income and expenses for PRC tax purposes in the form of a transfer pricing adjustment which may result in an increase in our taxes.

 

A transfer of shares of Guangzhou NetEase, NetEase Advertising, Hangzhou Leihuo, Shanghai EaseNet or certain other affiliated entities may trigger tax liability.

 

If we need to cause the transfer of shareholdings of Guangzhou NetEase, NetEase Advertising, Hangzhou Leihuo, Shanghai EaseNet or certain other affiliated entities from their current respective shareholders to any other individual, we may be required to pay individual income tax in the PRC on behalf of the transferring shareholder. Such individual income tax would be based on any gain deemed to have been realized by such shareholder on such transfer, and may be calculated based on a tax rate of 20% applied to the transferring shareholder’s interest in net book value of the entity whose shares are being transferred minus the original investment cost. A significant tax obligation arising from any such transfer of shares could materially adversely affect our business and results of operations.

 

Our business benefits from certain PRC government incentives. Expiration of, or changes to, these incentives and PRC tax laws could have a material adverse effect on our operating results.

 

Effective as of January 1, 2008, the Chinese government adopted the Enterprise Income Tax Law, as further clarified by subsequent tax regulations implementing the new income tax law, which unified the enterprise income tax rates payable by domestic and foreign-invested enterprises at 25.0%. Preferential tax treatments continue to be granted to entities that conduct business in encouraged sectors and to entities that are classified as “High and New Technology Enterprises”, or HNTEs, or “Software Enterprises” or “Key Software Enterprises”, whether such entities are foreign invested enterprises or domestic companies.

 

A number of our subsidiaries enjoy preferential tax rates by being recognized as a HNTE and/or a “Key Software Enterprise.” For example, in 2013, NetEase Beijing, Boguan and NetEase (Hangzhou) Network Co., Ltd., or NetEase Hangzhou, were approved as “Key Software Enterprises” and enjoyed preferential tax rates of 10.0% from 2011 to 2014. These three entities were also qualified as HNTEs in 2014 and enjoyed a preferential tax rate of 15% from 2015 to 2016. In addition, NetEase Media Technology (Beijing) Co., Ltd., or Media Beijing, was qualified as a HNTE in 2014 and enjoyed a preferential tax rate of 15% from 2014 to 2016. See Item 5.A. “Operating Results — Income Taxes.”

 

Although we will attempt to obtain or maintain similar preferential tax statuses for our subsidiaries in the future, we cannot assure you that we will obtain or maintain any particular preferential tax status, and typically the relevant government agencies do not confirm that we have obtained or maintained a particular tax status until late in a given tax year or the following tax year. The qualifications for HNTE or “Software Enterprise” status are subject to an annual assessment by the relevant government authorities in China. Without any preferential tax status, the standard EIT rate is 25.0%. Moreover, if there are further changes to the relevant income tax laws and their implementation, our subsidiaries and variable interest entities may need to pay additional taxes, which could have a material adverse effect on our results of operations.

 

16



Table of Contents

 

We may be treated as a resident enterprise for PRC tax purposes following the promulgation of the Enterprise Income Tax Law on January 1, 2008, which may subject us to PRC income tax for our global income and result in dividends payable by us to our foreign investors, and gains on the sales of our ordinary shares or ADSs, becoming subject to taxes under PRC tax laws, which may materially reduce the value of your investment.

 

Under the Enterprise Income Tax Law, enterprises established outside of the PRC whose “de facto management bodies” are located in the PRC are considered “resident enterprises,” and will generally be subject to the uniform 25.0% enterprise income tax rate for their global income. Under the implementation rules of the Enterprise Income Tax Law, “de facto management body” is defined as the body that has material and overall management control over the business, personnel, accounts and properties of the enterprise. In April 2009, the PRC tax authority promulgated a circular to clarify the criteria for determining whether the “de facto management bodies” are located within the PRC for enterprises established outside of the PRC that are controlled by entities established within the PRC. However the relevant laws and regulations remain unclear regarding treatment of an enterprise established outside the PRC that is not controlled by entities established within the PRC.

 

Some of our management is currently located in the PRC. Accordingly, we may be considered a “resident enterprise” and may therefore be subject to the EIT rate of 25.0% of our global income, and as a result, the amount of dividends we can pay to our shareholders could be reduced. We cannot confirm whether we will be considered a “resident enterprise” because the implementation rules are unclear at this time.

 

Under the implementation rules of the Enterprise Income Tax Law, dividends paid to “non-resident enterprises” by “resident enterprises” on profits earned after January 1, 2008 are regarded as income from “sources within the PRC” and therefore subject to a 10.0% withholding income tax, while dividends on profits earned before January 1, 2008 are not subject to the withholding income tax. Similarly, gains realized on the transfer of ordinary shares or ADSs by “non-resident enterprises” are also subject to a 10.0% PRC enterprise income tax if such gains are regarded as income derived from sources within the PRC. A lower withholding income tax rate of 5.0% is applied if the “non-resident enterprises” are registered in Hong Kong or other jurisdictions that have a favorable tax treaty arrangement with China. Nevertheless, the PRC State Administration of Taxation promulgated a tax notice on October 27, 2009, or Circular 601, which provides that tax treaty benefits will be denied to “conduit” or shell companies without business substance, and a beneficial ownership analysis will be used based on a “substance-over-form” principle to determine whether or not to grant tax treaty benefits. It is unclear at this stage whether Circular 601 applies to dividends from our PRC subsidiaries paid to us through our Hong Kong subsidiaries. It is possible that under Circular 601 our Hong Kong subsidiaries would not be considered to be the beneficial owners of any such dividends, and that, if such dividends are subject to withholding, such withholding rate would be 10% rather than the favorable 5% rate generally applicable under the tax treaty between mainland China and Hong Kong.

 

Because we may be treated as a “resident enterprise,” any dividends paid to the corporate shareholders or shareholders appearing as corporate entities on the share registers of NetEase, Inc. which are considered “non-resident enterprises” may be subject to withholding income tax, and gains realized on the transfer of our ordinary shares or ADSs by such shareholders may be subject to PRC income tax, which may adversely and materially affect the value of the investment in our shares or ADSs.

 

If we fail to maintain an effective system of internal control over financial reporting, we may lose investor confidence in the reliability of our financial statements which in turn could negatively impact the trading price of our ADSs or otherwise harm our reputation.

 

The SEC, as required under Section 404 of the Sarbanes-Oxley Act of 2002, has adopted rules requiring public companies to include a report of management on the effectiveness of such companies’ internal control over financial reporting in their respective annual reports. In addition, an independent registered public accounting firm for a public company may be required to issue an attestation report on the effectiveness of such company’s internal control over financial reporting.

 

Our management conducted an evaluation of the effectiveness of our internal control over financial reporting and concluded that our internal control over financial reporting was effective as of December 31, 2015. Our independent registered public accounting firm has also, in its audit report, concluded that our internal control over financial reporting was effective in all material aspects as of December 31, 2015. Please refer to Item 15 “Controls and Procedures— Management’s Annual Report on Internal Control over Financial Reporting and Attestation Report of the Registered Public Accounting Firm.” However, if we fail to maintain effective internal control over financial reporting in the future, our management and our independent registered public accounting firm may not be able to conclude that we have effective internal control over financial reporting in accordance with the Sarbanes-Oxley Act of 2002. Moreover, effective internal control over financial reporting is necessary for us to produce reliable financial reports. As a result, any failure to maintain effective internal control over financial reporting could result in the loss of investor confidence in the reliability of our financial statements, which in turn could negatively impact the trading price of our ADSs or otherwise harm our reputation. Furthermore, we may need to incur additional costs and use additional management and other resources in an effort to comply with Section 404 of the Sarbanes-Oxley Act of 2002 and other requirements going forward.

 

17



Table of Contents

 

Unexpected network interruption caused by system failures may reduce visitor traffic and harm our reputation.

 

Both the continual accessibility of the NetEase websites and the performance and reliability of our technical infrastructure are critical to our reputation and the ability of the NetEase websites to attract and retain users and advertisers. Any system failure or performance inadequacy that causes interruptions in the availability of our services or increases the response time of our services could reduce user satisfaction and traffic, which would reduce the NetEase websites’ appeal to users and advertisers. As the number of NetEase Web pages and traffic increase, we cannot assure you that we will be able to scale our systems proportionately. In addition, any system failures and electrical outages could materially and adversely impact our business.

 

Our operations are vulnerable to natural disasters and other events.

 

We have limited backup systems and have experienced system failures and electrical outages from time to time in the past, which have disrupted our operations. Most of our servers and routers are currently located at several different locations in China. Our disaster recovery plan cannot fully ensure safety in the event of damage from fire, floods, typhoons, earthquakes, power loss, telecommunications failures, break-ins and similar events. If any of the foregoing occurs, we may experience a system shutdown. We do not carry any business interruption insurance. To improve performance and to prevent disruption of our services, we may have to make substantial investments to deploy additional servers.

 

We carry property insurance with low coverage limits that may not be adequate to compensate us for all losses, particularly with respect to loss of business and reputation, that may occur.

 

In addition, fire, floods, droughts, typhoons, earthquakes and other natural disasters could result in material disruptions of our operations and adversely affect our revenues and profit. For example, the PRC government declared April 21, 2010 as a national mourning day for the April 14, 2010 earthquake centered in Qinghai Province. As required by the PRC government, we and the other major online game operators in China suspended our game operations during this national mourning day.

 

We may be subject to breaches of our information technology systems, which could materially adversely affect our reputation and our results of operations and financial position and expose us to liability claims.

 

Any compromise of the security of our information technology systems could materially adversely affect the operations of NetEase’s websites, online games and other services and result in improper disclosure of personal information and other data. We transmit and store over our systems confidential and private information of our users, such as personal information, including names, user IDs and passwords, and payment or transaction related information. For example, we rely on our information technology systems to record and monitor the purchase and consumption of virtual items by our game players, which constitute a significant portion of the revenue generated from our online games.

 

Hackers develop and deploy viruses, worms, and other malicious software programs to attack websites and gain access to networks and data centers, and there have been a number of well-publicized malicious attacks against a variety of companies worldwide to gain access to non-public information. Hackers may also act in a coordinated manner to launch distributed denial of service attacks, or other coordinated attacks, that may cause service outages or other interruptions. Although we believe that we have not experienced any hacking activity that allowed unauthorized access to any information stored on our information technology systems or caused any loss or corruption of personal information and other data, software or other computer equipment, we have been subject to denial of service attacks that have caused portions of our network to be inaccessible for limited periods of time. Although these are industry wide problems that affect many companies worldwide, we anticipate that we may be subject to additional attacks in the future because of the high profile of our company in the Chinese Internet industry.

 

We take a number of measures to ensure that our information technology systems are secure, including ensuring that our servers are hosted at physically secure sites and limiting access to server ports. We also use encryption and authentication technologies to secure the transmission and storage of data. These security measures may be compromised as a result of third-party security breaches, employee error, malfeasance, faulty password management, or other irregularities. Third parties may also attempt to fraudulently induce employees or customers into disclosing user names, passwords or other sensitive information, which may in turn be used to access our information technology systems. We expect that we will be required to continue to expend significant resources to system security, data encryption, and other security measures to protect our systems and data, but these security measures cannot provide absolute security. We may experience a breach of our systems and may be unable to protect sensitive data. For example, if our data on the purchase and consumption of virtual items by our game players is compromised, our ability to accurately recognize revenues from certain of our online games and the playing experience of our game players could be materially and adversely affected.  Moreover, if a computer security breach affects our systems or results in the unauthorized release of personal information and other data of our users, our reputation and brand could be materially damaged and use of the NetEase websites and our services could decrease. We could also be exposed to a risk of loss or litigation and possible liability, which could result in a material adverse effect on our business, results of operations and financial condition.

 

18



Table of Contents

 

We are subject to a variety of laws and other obligations regarding data protection in China.

 

We are subject to laws in China relating to the collection, use, sharing, retention, security and transfer of confidential and private information, such as personal information and other data. These laws apply not only to third-party transactions, but also to transfers of information between our company and our subsidiaries and VIEs, and among our company, our subsidiaries, VIEs and other parties with which we have commercial relations. These laws are continuing to develop, and the PRC government may adopt other rules and restrictions in the future. Complying with emerging and changing requirements may cause us to incur substantial costs or require us to change our business practices. Noncompliance could result in penalties or significant legal liability, including fines and public announcements of misconduct by the relevant telecommunication regulatory authorities.

 

Our privacy policies and practices concerning the use and disclosure of data are posted on the NetEase websites. Any failure by us, our business partners or other parties with whom we do business to comply with its posted privacy policies or with other applicable privacy-related or data protection laws and regulations could result in proceedings against us by governmental entities or others, which could have a material adverse effect on our business, results of operations and financial condition. In addition, any negative publicity on our website’s safety or privacy protection mechanism and policy could have a material and adverse effect on our business, results of operations and financial condition, public image and reputation.

 

Merger, acquisitions and investments could result in operating difficulties, dilution and other harmful consequences.

 

We from time to time evaluate and enter into discussions regarding a wide array of potential long-term investments, merger or acquisition transactions. Any transactions that we enter into could be material to our financial condition and results of operations. The process of integrating with another company or integrating an acquired company, business, asset or technology may create unforeseen operating difficulties and expenditures. The areas where we face risks include:

 

·                  significant costs of identifying and consummating acquisitions;

 

·                  diversion of management time and focus from operating our business to acquisition integration challenges;

 

·                  difficulties in integrating the management, technologies and employees of the acquired businesses;

 

·                  implementation or remediation of controls, procedures and policies at the acquired company;

 

·                  coordination of products and services, engineering and sales and marketing functions;

 

·                  retention of employees from the businesses we acquire;

 

·                  liability for activities of the acquired company before the acquisition;

 

·                  potential significant impairment losses related to goodwill and other intangible assets acquired or investments in other businesses;

 

·                  litigation or other claims in connection with the acquired company;

 

·                  significant expenses in obtaining approvals for the transaction from shareholders and relevant government authorities in China;

 

·                  in the case of overseas acquisitions, the need to integrate operations across different cultures and languages and to address the particular economic, currency, political and regulatory risks associated with specific countries; and

 

·                  failure to achieve the intended objectives, benefits or revenue-enhancing opportunities.

 

19



Table of Contents

 

Our failure to address these risks or other problems encountered in connection with our future acquisitions and investments could cause us to fail to realize the anticipated benefits of such acquisitions or investments, incur unanticipated liabilities and expenses and harm our business generally. If we use our equity securities to pay for acquisitions, we may dilute the value of your ADSs and the underlying ordinary shares. If we borrow funds to finance acquisitions, such debt instruments may contain restrictive covenants that could, among other things, restrict us from distributing dividends. Such acquisitions and investments may also lead to significant amortization expenses related to intangible assets, impairment charges or write-offs.

 

Some of our players make sales and purchases of our game accounts and virtual items through third-party auction websites, which may have a negative effect on our net revenues.

 

Some of our players make sales and purchases of our game accounts and virtual items through third-party auction websites in exchange for real money. We do not generate any net revenues from these transactions. Accordingly, purchases and sales of our game accounts or virtual items on third-party websites could lead to decreased sales by us and also put downward pressure on the prices that we charge players for our virtual items and services, all of which could result in lower revenues generated for us by our games. New players may decide not to play our games as a result of any rule changes we might implement to restrict the players’ ability to trade in game accounts or virtual items, which could materially adversely affect our business, results of operations and financial conditions.

 

If our providers of bandwidth and server custody service fail to provide these services, our business could be materially curtailed.

 

We rely on affiliates of China Unicom, China Telecom and CERNET to provide us with bandwidth and server custody service for Internet users to access the NetEase websites and online games. If China Unicom, China Telecom, CERNET or their affiliates fail to provide such services or raise prices for their services, we may not be able to find a reliable and cost-effective substitute provider on a timely basis or at all. If this happens, our business could be materially curtailed.

 

We may be held liable for information displayed on, retrieved from or linked to the NetEase websites.

 

We may face liability for defamation, negligence, copyright, patent or trademark infringement and other claims based on the nature and content of the materials that are published on the NetEase websites. We are involved in several intellectual property infringement claims or actions and are occasionally subject to defamation claims. We believe that the amounts claimed in these actions, in the aggregate, are not material to our business. However, these amounts may be increased for a variety of reasons as the claims progress, and we and our affiliates could be subject to additional defamation or infringement claims which, singly or in the aggregate, could have a material adverse effect on our business and results of operations, if successful. We also could be subject to claims based upon content that is accessible on the NetEase websites such as content and materials posted by users on message boards, online communities, voting systems, e-mail or chat rooms that are offered on the NetEase websites. By providing technology for hypertext links to third-party websites, we may be held liable for copyright or trademark violations by those third-party sites. Third parties could assert claims against us for losses incurred in reliance on any erroneous information distributed by us. Moreover, users of the NetEase Web-based e-mail services could seek damages from us for:

 

·                                unsolicited e-mails;

 

·                                lost or misplaced messages;

 

·                                illegal or fraudulent use of e-mail; or

 

·                                interruptions or delays in e-mail service.

 

We may incur significant costs in investigating and defending these claims, even if they do not result in liability.

 

Information displayed on, retrieved from or linked to the NetEase websites may subject us to claims of violating Chinese laws.

 

Violations or perceived violations of Chinese laws arising from information displayed on, retrieved from or linked to the NetEase websites could result in significant penalties, including a temporary or complete cessation of our business. China has enacted regulations governing Internet access and the distribution of news and other information. Furthermore, the Propaganda Department of the Chinese Communist Party has been given the responsibility to censor news published in China to ensure, supervise and control a particular political ideology. In addition, the PRC Ministry of Industries and Information Technology, or MII (prior to the PRC government restructuring in March 2008, its predecessor, the Ministry of Information Industry), has published implementing regulations that subject online information providers to potential liability for content included in their media and the actions of subscribers and others using their systems, including liability for violation of PRC laws prohibiting the distribution of content deemed to be socially destabilizing.

 

20



Table of Contents

 

In addition, the Ministry of Public Security has from time to time prohibited the distribution over the Internet of information which it believes to be socially destabilizing. The Ministry of Public Security also has the authority to require any local Internet service provider to block any website maintained outside China at its sole discretion.

 

The State Secrecy Bureau, which is directly responsible for the protection of state secrets of all PRC government and Chinese Communist Party organizations, is authorized to block any website it deems to be leaking state secrets or failing to meet the relevant regulations relating to the protection of state secrets in the distribution of online information. The term “state secrets” has been broadly interpreted by Chinese governmental authorities in the past. We may be liable under these pronouncements for content and materials posted or transmitted by users on message boards, virtual communities, chat rooms or e-mails. Furthermore, where the transmitted content clearly violates the laws of the PRC, we will be required to delete it. Moreover, if we consider transmitted content suspicious, we are required to report such content. We must also undergo computer security inspections, and if we fail to implement the relevant safeguards against security breaches, we may be shut down. In addition, under the relevant regulations, Internet companies which provide bulletin board systems, chat rooms or similar services, such as our company, must apply for the approval of the State Secrecy Bureau. As the implementing rules of these new regulations have not been issued, we do not know how or when we will be expected to comply, or how our business will be affected by the application of these regulations.

 

If the Chinese government takes any action to limit or eliminate the distribution of information through the NetEase websites, or to limit or regulate any current or future community functions available to users or otherwise block the NetEase websites, our business would be significantly harmed.

 

We may not be able to adequately protect our intellectual property, and we may be exposed to infringement claims by third parties.

 

We rely on a combination of copyright, trademark and trade secrecy laws and contractual restrictions on disclosure to protect our intellectual property rights. Our efforts to protect our proprietary rights may not be effective in preventing unauthorized parties from copying or otherwise obtaining and using our technology. Monitoring unauthorized use of our services is difficult and costly, and we cannot be certain that the steps we take will effectively prevent misappropriation of our technology.

 

From time to time, we may have to resort to litigation to enforce our intellectual property rights, which could result in substantial costs and diversion of our resources. In addition, third parties have initiated litigation against us for alleged infringement of their proprietary rights, and additional claims may arise in the future. In the event of a successful claim of infringement and our failure or inability to develop non-infringing technology or content or to license the infringed or similar technology or content on a timely basis, our business could suffer. Moreover, even if we are able to license the infringed or similar technology or content, license fees that we pay to licensors could be substantial or uneconomical. See Item 4.B. “Business Overview—Intellectual Property and Proprietary Rights.”

 

We may be or become a passive foreign investment company, which could result in adverse U.S. federal income tax consequences to U.S. investors.

 

We may be classified as a passive foreign investment company, or PFIC, by the U.S. Internal Revenue Service for U.S. federal income tax purposes. Such characterization could result in adverse U.S. federal income tax consequences to you if you are a U.S. investor. For example, U.S. investors who owned our shares or ADSs during any taxable year in which we were a PFIC generally are subject to increased U.S. tax liabilities and reporting requirements for that taxable year and all succeeding years, regardless of whether we actually continue to be a PFIC, although a shareholder election to terminate such deemed PFIC status may be available in certain circumstances.

 

The determination of whether or not we are a PFIC is made on an annual basis and depends on the composition of our income and assets, including goodwill, from time to time. Specifically, we will be classified as a PFIC for U.S. tax purposes for a taxable year if either (a) 75% or more of our gross income for such taxable year is passive income, or (b) 50% or more of the average percentage of our assets during such taxable year either produce passive income or are held for the production of passive income. For such purposes, if we directly or indirectly own 25% or more of the shares of another corporation, we generally will be treated as if we (a) held directly a proportionate share of the other corporation’s assets, and (b) received directly a proportionate share of the other corporation’s income.

 

We do not believe that we are currently a PFIC. However, because the PFIC determination is highly fact intensive and made at the end of each taxable year, there can be no assurance that we will not be a PFIC for the current or any future taxable year or that the U.S. Internal Revenue Service will not challenge our determination concerning our PFIC status.

 

21



Table of Contents

 

If we are a PFIC in any year with respect to a U.S. Holder (as defined below), the U.S. Holder will be required to file an annual information return on IRS Form 8621 regarding distributions received on our shares or ADSs and any gain realized on the disposition of our shares or ADSs, and certain U.S. Holders will be required to file an annual information return (also on IRS Form 8621) relating to their ownership of our shares or ADSs. U.S. Holders should consult their tax advisors regarding the potential application of the PFIC regime and related reporting requirements.

 

For further discussion of the adverse U.S. federal income tax consequences of our possible classification as a PFIC, see Item 10.E “Additional Information — Taxation — United States Federal Income Taxation.”

 

RISKS RELATED TO DOING BUSINESS IN CHINA

 

The uncertain legal environment in China could limit the legal protections available to you.

 

The Chinese legal system is a civil law system based on written statutes. Unlike common law systems, it is a system in which decided legal cases have little precedential value. In the late 1970s, the Chinese government began to promulgate a comprehensive system of laws and regulations governing economic matters. The overall effect of legislation enacted over the past 30 years has significantly enhanced the protections afforded to foreign invested enterprises in China. However, these laws, regulations and legal requirements are relatively recent and are evolving rapidly, and their interpretation and enforcement involve uncertainties. These uncertainties could limit the legal protections available to foreign investors.

 

Substantial uncertainties exist with respect to the enactment timetable, interpretation and implementation of a draft PRC Foreign Investment Law and how it may impact the viability of our current corporate structure, corporate governance and business operations.

 

The PRC Ministry of Commerce published a discussion draft of a proposed Foreign Investment Law in January 2015 aiming to, upon its enactment, replace the trio of existing laws regulating foreign investment in China, namely, the Sino-Foreign Equity Joint Venture Enterprise Law, the Sino-Foreign Cooperative Joint Venture Enterprise Law and the Wholly Foreign-Owned Enterprise Law, together with their implementation rules and ancillary regulations. The Ministry of Commerce is currently soliciting comments on this draft and substantial uncertainties exist with respect to its enactment timetable, interpretation and implementation.

 

Among other things, the draft Foreign Investment Law proposes to expand the definition of foreign investment and to introduce the principle of “actual control” in determining whether a company is considered a foreign-invested enterprise. The draft Foreign Investment Law specifically proposes that entities established in China but “controlled” by foreign investors will be treated as foreign-invested enterprises, whereas an entity established in China by an investor from a foreign jurisdiction but “controlled” by PRC entities and/or citizens would be treated as a permitted PRC domestic investor in a restricted industry. In this connection, “control” is broadly defined in the draft law to cover the following summarized categories: (i) holding 50% or more of the shares, voting rights or other similar rights of the subject entity; (ii) holding less than 50% of the shares, voting rights or other similar rights of the subject entity but having the power to secure at least 50% of the seats on the board or other equivalent decision making bodies, or having the voting power to exert material influence on the board, the shareholders’ meeting or other equivalent decision making bodies; or (iii) having the power to exert decisive influence, via contractual or trust arrangements, over the subject entity’s operations, financial matters or other key aspects of business operations. Once an entity is determined to be a foreign-invested enterprise, it will be subject to the foreign investment restrictions or prohibitions set forth in a “negative list,” to be separately issued by the State Council at a later date. If the underlying business of the foreign-invested enterprise falls within the negative list, market entry clearance by the Ministry of Commerce would be required for the establishment of such foreign-invested enterprise.

 

The “variable interest entity” structure, or VIE structure, has been adopted by many PRC-based companies, including us, to obtain necessary licenses and permits in the industries that are currently subject to foreign investment restrictions in China. See “—Risks Related to Our Corporate Structure” and “Corporate History and Structure—Contractual Arrangements with Our Variable Interest Entities.” Under the draft Foreign Investment Law, variable interest entities that are controlled via contractual arrangements would also be deemed foreign-invested enterprises if they are ultimately “controlled” by foreign investors. Therefore, for any company with a VIE structure in a restricted industry category that is included on the “negative list”, the VIE structure may be permissible only if the ultimate controlling person(s) is/are of PRC nationality (either PRC companies or PRC citizens) or if such foreign investment has obtained market entry clearance from the Ministry of Commerce. Conversely, if the actual controlling person(s) is/are of foreign nationalities, then the variable interest entities will be treated as foreign-invested enterprises and any operations in a restricted industry category without prior market entry clearance may be considered illegal.

 

It is uncertain whether we would be considered to be ultimately controlled by Chinese parties. Mr. William Lei Ding, our director and chief executive officer and a PRC citizen, was the largest shareholder of NetEase as of the close of the period covered by the annual report, but shares owned by him constituted less than 50% of NetEase’s then total outstanding ordinary shares. It is uncertain whether Mr. Ding would be deemed to have control over NetEase under the draft Foreign Investment Law. Moreover, the draft Foreign Investment Law has not taken a position on what actions would be taken with respect to the existing companies with a VIE structure, whether or not these companies are controlled by Chinese parties. In addition, it is uncertain whether the industries of online games, online advertising, e-commerce and other services in which our variable interest entities operate will be subject to the foreign investment restrictions or prohibitions set forth in the “negative list” that is to be issued by the State Council. If the enacted version of the Foreign Investment Law and the final “negative list” mandate further actions, such as market entry clearance or restructuring of corporate structure and operations, to be completed by companies with existing VIE structure like us, there may be substantial uncertainties as to whether we can complete these actions in a timely manner, or at all, and our business and financial condition may be materially and adversely affected.

 

22



Table of Contents

 

The draft Foreign Investment Law, if enacted as proposed, may also materially impact our corporate governance practice and increase our compliance costs. For instance, the draft Foreign Investment Law proposes to impose stringent ad hoc and periodic information reporting requirements on foreign investors and the applicable foreign-invested enterprises. Aside from an investment implementation report and an investment amendment report that are required for each investment and alteration of investment specifics, an annual report is mandatory, and large foreign-invested enterprises meeting certain criteria are required to report on a quarterly basis. Also, the Ministry of Commerce may supervise and examine the foreign investors and the foreign-invested enterprises on a regular and irregular basis on their compliance with the Foreign Investment Law. Any company found to be non-compliant with these information reporting obligations may potentially be subject to fines and/or administrative or criminal liabilities, and the persons directly responsible may be subject to criminal liabilities.

 

Contract drafting, interpretation and enforcement in China involve significant uncertainty.

 

We have entered into numerous contracts governed by PRC law, many of which are material to our business. As compared with contracts in the United States, contracts governed by PRC law tend to contain less detail and are not as comprehensive in defining contracting parties’ rights and obligations. As a result, contracts in China are more vulnerable to disputes and legal challenges. In addition, contract interpretation and enforcement in China is not as developed as in the United States, and the result of any contract dispute is subject to significant uncertainties. Therefore, we cannot assure you that we will not be subject to disputes under our material contracts, and if such disputes arise, we cannot assure you that we will prevail. Any dispute involving material contracts, even without merit, may materially and adversely affect our reputation and our business operations, and may cause the price of our ADSs to decline.

 

Changes in China’s political and economic policies could harm our business.

 

The economy of China has historically been a planned economy subject to governmental plans and quotas and has, in certain aspects, been transitioning to a more market-oriented economy. Although we believe that the economic reform and the macroeconomic measures adopted by the Chinese government have had a positive effect on the economic development of China, we cannot predict the future direction of these economic reforms or the effects these measures may have on our business, financial position or results of operations. In addition, the Chinese economy differs from the economies of most countries belonging to the Organization for Economic Co-operation and Development, or OECD. These differences include:

 

·                                economic structure;

 

·                                level of government involvement in the economy;

 

·                                level of development;

 

·                                level of capital reinvestment;

 

·                                control of foreign exchange;

 

·                                inflation rates;

 

·                                methods of allocating resources; and

 

·                                balance of payments position.

 

As a result of these differences, our business may not develop in the same way or at the same rate as might be expected if the Chinese economy were similar to those of the OECD member countries.

 

23



Table of Contents

 

Fluctuation in Renminbi exchange rates could adversely affect the value of our ADSs and any cash dividend declared on them.

 

The value of the RMB against the U.S. dollar and other currencies is affected by changes in China’s political and economic conditions and by China’s foreign exchange policies, among other things. On July 21, 2005, the PRC government changed its policy of pegging the value of the RMB to the U.S. dollar, and the RMB appreciated more than 20% against the U.S. dollar over the following three years. Between July 2008 and June 2010, this appreciation halted and the exchange rate between the RMB and the U.S. dollar remained within a narrow band. The PRC government allowed the RMB to appreciate slowly against the U.S. dollar again, and it had appreciated more than 10% since June 2010 until it began to depreciate against the U.S. dollar in January 2014. Between January 2014 and December 2015, the RMB depreciated against the U.S. dollar by approximately 8%. It is difficult to predict how market forces or PRC or U.S. government policy may impact the exchange rate between the RMB and the U.S. dollar in the future. In addition, there remains significant international pressure on the PRC government to adopt a substantial liberalization of its currency policy, which could result in more uncertainties in the value of the RMB against the U.S. dollar. Our revenues are primarily denominated in Renminbi, and any significant depreciation of the RMB may affect the value of, and dividends (if any) payable on, our ADSs in U.S. dollar terms.

 

Restrictions on currency exchange may limit our ability to utilize our revenues effectively.

 

Most of our revenues and operating expenses are denominated in Renminbi. The Renminbi is currently freely convertible under the “current account” which includes dividends, trade and service-related foreign exchange transactions, but not under the “capital account” which includes foreign direct investment and loans.

 

Under existing PRC foreign exchange regulations, payments of current account items, including payment of dividends, interest payments and trade and service-related foreign exchange transactions, can be made in foreign currencies without prior approval of the State Administration of Foreign Exchange, or SAFE, by complying with certain procedural requirements. Our PRC subsidiaries and affiliates may also retain foreign exchange in its current account to satisfy foreign exchange liabilities or to pay dividends. However, we cannot assure you that the relevant PRC governmental authorities will not limit or eliminate our ability to purchase and retain foreign currencies in the future.

 

Since a significant amount of our future revenues will be denominated in Renminbi, the existing and any future restrictions on currency exchange may limit our ability to utilize revenues generated in Renminbi to fund our business activities outside China, if any, or expenditures denominated in foreign currencies.

 

Foreign exchange transactions under the capital account are subject to limitations and require registration with or approval by the relevant PRC governmental authorities. In particular, any transfer of funds from us to any of our PRC subsidiaries or variable interest entities, either as a shareholder loan or as an increase in registered capital, is subject to certain statutory limit requirements and registration or approval of the relevant PRC governmental authorities, including the relevant administration of foreign exchange and/or the relevant examining and approval authority. Our ability to use the U.S. dollar proceeds of the sale of our equity or debt to finance our business activities conducted through our PRC subsidiaries or variable interest entities will depend on our ability to obtain these governmental registrations or approvals. In addition, because of the regulatory issues related to foreign currency loans to, and foreign investment in, domestic PRC enterprises, we may not be able to finance the operations of our PRC subsidiaries or variable interest entities by loans or capital contributions. We cannot assure you that we can obtain these governmental registrations or approvals on a timely basis, if at all.

 

Failure to comply with PRC regulations regarding the registration requirements for employee equity incentive plans may subject our PRC citizen employees or us to fines and other legal or administrative sanctions.

 

On March 28, 2007, SAFE promulgated the Application Procedure of Foreign Exchange Administration for Domestic Individuals Participating in Employee Stock Holding Plan or Share Option Plan of Overseas-Listed Company, or the Share Option Rule. On February 15, 2012, SAFE issued the Notices on Issues Concerning the Foreign Exchange Administration for Domestic Individuals Participating in Stock Incentive Plan of Overseas-Listed Company, or the Stock Incentive Plan Rule, which replaced the Share Option Rule. Under the Stock Incentive Plan Rule, PRC citizens who are granted share options or other employee equity incentive awards by an overseas publicly-listed company are required, through a qualified PRC agent or a PRC subsidiary of such overseas publicly-listed company, to register with SAFE and complete certain other procedures related to the share options or other employee equity incentive plans. We have registered with and obtained approvals from SAFE office in Beijing for the participants of our equity compensation plans who are PRC citizens. Nevertheless, if we or such PRC participants fail to comply with these regulations, we or such PRC participants may be subject to fines and other legal or administrative sanctions.

 

24



Table of Contents

 

The Chinese government has strengthened the regulation of investments made by Chinese residents in offshore companies and reinvestments in China made by these offshore companies. Our business may be adversely affected by these restrictions.

 

The SAFE has adopted certain regulations that require registration with, and approval from, Chinese government authorities in connection with direct or indirect offshore investment activities by Chinese residents. The SAFE regulations retroactively require registration of investments in non-Chinese companies previously made by Chinese residents. In particular, the SAFE regulations require Chinese residents to file with SAFE information about offshore companies in which they have directly or indirectly invested and to make follow-up filings in connection with certain material transactions involving such offshore companies, such as mergers, acquisitions, capital increases and decreases, external equity investments or equity transfers. In addition, Chinese residents must obtain approval from SAFE before they transfer domestic assets or equity interests in exchange for equity or other property rights in an offshore company. A newly established enterprise in China which receives foreign investments is also required to provide detailed information about its controlling shareholders and to certify whether it is directly or indirectly controlled by a domestic entity or resident.

 

In the event that a Chinese shareholder with a direct or indirect stake in an offshore parent company fails to make the required SAFE registration, the Chinese subsidiaries of such offshore parent company may be prohibited from making distributions of profit to the offshore parent and from paying the offshore parent proceeds from any reduction in capital, share transfer or liquidation in respect of the Chinese subsidiaries. Further, failure to comply with the various SAFE registration requirements described above can result in liability under Chinese law for foreign exchange evasion.

 

These regulations may have a significant impact on our present and future structuring and investment. We have requested our shareholders who to our knowledge are PRC residents to make the necessary applications, filings and amendments as required under these regulations. We intend to take all necessary measures for ensuring that all required applications and filings will be duly made and all other requirements will be met. We further intend to structure and execute our future offshore acquisitions in a manner consistent with these regulations and any other relevant legislation. However, because it is presently uncertain how the SAFE regulations, and any future legislation concerning offshore or cross-border transactions, will be interpreted and implemented by the relevant government authorities in connection with our future offshore financings or acquisitions, we cannot provide any assurances that we will be able to comply with, qualify under, or obtain any approvals required by the regulations or other legislation. Furthermore, we cannot assure you that any PRC shareholders of our company or any PRC company into which we invest will be able to comply with those requirements. The inability of our company or any PRC shareholder to secure required approvals or registrations in connection with our future offshore financings or acquisitions may subject us to legal sanctions, restrict our ability to pay dividends from our Chinese subsidiaries to our offshore holding company, and restrict our overseas or cross-border investment activities or affect our ownership structure.

 

Our auditor, like other independent registered public accounting firms operating in China, is not permitted to be subject to inspection by the Public Company Accounting Oversight Board, and consequently you are deprived of the benefits of such inspection.

 

Our auditor, the independent registered public accounting firm that issued the audit report included elsewhere in this prospectus, as an auditor of companies that are registered with the SEC and traded publicly in the United States and a firm registered with the U.S. Public Company Accounting Oversight Board, or PCAOB, is required by the laws of the United States to undergo regular inspections by the PCAOB to assess its compliance with the laws of the United States and applicable professional standards. Our auditor is located in China and the PCAOB is currently unable to conduct inspections on auditors in China without the approval of the PRC authorities. The PCAOB announced on May 24, 2013 that it had entered into a Memorandum of Understanding on Enforcement Cooperation, or the MOU, with the China Securities Regulatory Commission, or the CSRC, and the PRC Ministry of Finance, or the MOF. The MOU establishes a cooperative framework between the parties for the production and exchange of audit documents relevant to investigations in the US and the PRC. The PCAOB continues to engage in discussions with the CSRC and the MOF to permit joint inspections in China of audit firms that are registered with the PCAOB and audit China-based companies that trade on U.S. exchanges. However, the implementation procedures of the MOU remain uncertain. As a result, our auditor, like other independent registered public accounting firms operating in China, is currently not inspected by the PCAOB.

 

Inspections of other firms that the PCAOB has conducted outside of China have identified deficiencies in those firms’ audit procedures and quality control procedures, and such deficiencies may be addressed as part of the inspection process to improve future audit quality. The inability of the PCAOB to conduct inspections of independent registered public accounting firms operating in China makes it more difficult to evaluate the effectiveness of our auditor’s audit procedures or quality control procedures and, to the extent that such inspections might have facilitated improvements in our auditor’s audit procedures and quality control procedures, investors may be deprived of such benefits.

 

25



Table of Contents

 

We may be adversely affected by the outcome of the administrative proceedings brought by the SEC against the Big Four PRC-based accounting firms.

 

In December 2012, the SEC brought administrative proceedings against the Big Four accounting firms in China, including our independent registered public accounting firm, alleging that these accounting firms had violated U.S. securities laws and the SEC’s rules and regulations thereunder by failing to provide to the SEC the firms’ audit papers and other documents related to certain PRC-based companies that are publicly traded in the United States.

 

On January 22, 2014, the administrative law judge presiding over the matter reached an initial decision that the firms had each violated the SEC’s rules of practice by failing to produce the audit work papers and related documents directly to the SEC. The initial decision further determined that each of the firms should be censured and barred from practicing before the SEC for a period of six months.

 

On February 6, 2015, the four China-based accounting firms each agreed to a censure and to pay a fine to the SEC to settle the dispute and avoid suspension of their ability to practice before the SEC and to audit U.S.-listed companies. The settlement required the firms to follow detailed procedures and to seek to provide the SEC with access to Chinese firms’ audit documents via the CSRC. If future document productions fail to meet specified criteria, the SEC retains the authority to impose a variety of additional remedial measures on the firms depending on the nature of the failure. While we cannot predict if the SEC will further review the Big Four PRC-based accounting firms’ compliance with specified criteria or if the results of such a review would result in the SEC imposing penalties such as suspensions or restarting the administrative proceedings, if the accounting firms are subject to additional remedial measures, we may not be able to continue to meet our reporting obligations under the Exchange Act, which may ultimately result in our deregistration by the SEC and delisting from the NASDAQ, in which case our market capitalization may decline sharply and the value of your investment in our ADSs may be materially and adversely affected.

 

RISKS RELATED TO THE TELECOMMUNICATIONS AND INTERNET INDUSTRIES IN CHINA

 

Increased government regulation of the telecommunications and Internet industries in China may result in the Chinese government requiring us to obtain additional licenses or other governmental approvals to conduct our business which, if unattainable, may restrict our operations.

 

The telecommunications industry, including Internet content provider, or ICP, services and online games, is highly regulated by the Chinese government, with the main relevant government authority being the MII. Pursuant to the Administrative Rules for Foreign Investments in Telecommunications Enterprises promulgated by the State Council dated December 5, 2001, foreign investors are allowed to hold in the aggregate up to 50.0% of the total equity in any value-added telecommunications business in China. In addition, foreign investors and foreign invested enterprises are currently not able to apply for the required licenses for operating online games in China.

 

To operate the NetEase websites in compliance with all the relevant ICP-related Chinese regulations, Guangzhou NetEase successfully obtained ICP licenses issued by the Guangdong Provincial Telecommunications Bureau in 2000. The ICP license of Guangzhou NetEase issued by the Guangdong Provincial Telecommunications Bureau was replaced by the Value-Added Telecommunication Operating License issued by the MII in 2004, which was further replaced by the Value-Added Telecommunication Operating License issued by the Guangdong Provincial Telecommunications Bureau in 2009. Guangzhou NetEase has also obtained the following licenses and registrations: a website registration with the Guangzhou Municipal Administrative Bureau of Industry and Commerce, an audio-visual product operating license issued by Guangdong Culture Department to sell audio-visual products on the Internet, which was replaced by a publication operating license issued by the Administration of Culture, Radio, Film and Television, Press and Publication of Guangzhou, an Internet publishing license issued by the State Administration of Press, Publication, Radio, Film and Television, or SAPPRFT (which was formed from the merger of the former General Administration of Press and Publication, or GAPP, with the former State Administration of Radio, Film and Television, or SARFT), an Internet Culture Operating License issued by the Ministry of Culture, or MOC, a license for online dissemination of drug-related information issued by Guangdong Food and Drug Administration, an Internet news information service license issued by the State Council Information Office, a permit for the Network Transmission of Audiovisual Programs issued by the State Administration of Radio, Film and Television, a permit for the production of audiovisual programs issued by the Radio, Film and Television Administration of Guangdong and a license for the sale of security products for computer information systems issued by the Ministry of Public Security. It has also received approvals for online dissemination of health information from the Department of Health of Guangdong Province and approvals for provision of online education-related information from the Department of Education of Guangdong Province. NetEase, Inc. relies exclusively on contractual arrangements with Guangzhou NetEase and its approvals to operate as an ICP. In addition, to operate the online games licensed from Blizzard in compliance with all the relevant ICP-related Chinese regulations, Shanghai EaseNet obtained a Value-Added Telecommunications Business Operating License issued by the Shanghai Provincial Telecommunications Bureau in October 2008 and an Internet Culture Operating License from MOC in October 2008.

 

26



Table of Contents

 

We cannot be certain, however, that we or our affiliates will be granted renewals of existing licenses or any other additional license, permit or clearance we may need now or in the future. Moreover, we cannot be certain that any local or national ICP or telecommunications license requirements will not conflict with one another or that any given license will be deemed sufficient by the relevant governmental authorities for the provision of our services. There are substantial uncertainties regarding the interpretation of current PRC Internet laws and regulations. The PRC government may issue new interpretations of the regulations regarding supervision of the information industry from time to time. Any failure to obtain or maintain the licenses required to operate our businesses could have a material adverse effect on our business, results of operations and financial condition.

 

In addition, we are uncertain as to whether the Chinese government will reclassify our business as a media or retail company, due to our acceptance of fees for Internet advertising, online games and e-mail, e-commerce and other services as sources of revenues, or as a result of our current corporate structure. Such reclassification could subject us to penalties or fines or significant restrictions on our business. Moreover, NetEase, Inc. may have difficulties enforcing its rights under the agreements with Guangzhou NetEase, NetEase Advertising, Hangzhou Leihuo and Shanghai EaseNet if any of these parties breaches any of the agreements with them because NetEase, Inc. does not have approval from appropriate Chinese authorities to provide Internet content services, Internet advertising services or e-mail and e-commerce services. Future changes in Chinese government policies affecting the provision of information services, including the provision of online services, Internet access, e-commerce services, online advertising and online gaming may impose additional regulatory requirements on us or our service providers or otherwise harm our business.

 

The Chinese government restricts the ability for foreign investors to invest in and operate in the telecommunications and online gaming businesses.

 

In July 2006, the MII issued a notice to strengthen management of foreign investment in and operation of value-added telecommunication services. The notice emphasizes that foreign investors who wish to engage in value-added telecommunication services must strictly follow the relevant rules and regulations on foreign investment in telecommunication sectors. The notice also prohibits domestic telecommunication services providers from leasing, transferring or selling telecommunications business operating licenses to any foreign investor in any form, or providing any resources, sites or facilities to any foreign investor for their illegal operation of a telecommunications business in China. According to the notice, either the holder of a value-added telecommunication service license or its shareholders must directly own the domain names and trademarks used by such license holders in their provision of value-added telecommunication services. The notice further requires each license holder to have the necessary facilities, including servers, for its approved business operations and to maintain such facilities in the regions covered by its license. Value-added services license holders are required to evaluate the compliance with the requirements set forth in the notice. To comply with these requirements, Guangzhou NetEase submitted its self-correction report to MII in 2007.

 

In September 2009, GAPP (later superseded by SAPPRFT), together with the National Copyright Administration, and National Office of Combating Pornography and Illegal Publications jointly issued a Notice on Further Strengthening on the Administration of Pre-examination and Approval of Online Games and the Examination and Approval of Imported Online Games, or the SAPPRFT Notice. The SAPPRFT Notice restates that foreign investors are not permitted to invest in online game operating businesses in China via wholly-owned, equity joint venture or cooperative joint venture investments and expressly prohibits foreign investors from gaining control over or participating in domestic online game operators through indirect ways such as establishing other joint venture companies, or contractual or technical arrangements. In addition, the Administration of Online Publishing Service jointly issued by SAPPRFT and MII, effective on March 10, 2016, also forbids foreign investments in the online publishing sector. It is unclear whether the authorities will deem our VIE structure as a kind of such “indirect ways” by foreign investors to gain control over or participate in domestic online game operators. If our VIE structure is deemed as one such “indirect way” under the SAPPRFT Notice, our VIE structure may be challenged by the authorities and the authorities may require us to restructure our VIE structure and take action to prohibit or restrict our business operations. In such case, we may not be able to operate or control business in the same manner as we currently do and may not be able to consolidate the VIEs. In addition, the authorities would have broad discretion in dealing with such determination which may adversely impact our financial statements, operations and cash flows.

 

27



Table of Contents

 

An ongoing government suspension has adversely affected our e-commerce services related to third-party lottery products and we may be required to obtain governmental authorizations and approvals for providing such e-commerce services, which, if unattainable, may adversely affect our e-commerce business.

 

We have provided certain e-commerce services related to third-party lottery products. Under the Tentative Administrative Measures on Internet Lottery Sale promulgated by the PRC Ministry of Finance, or MOF, on September 26, 2010, an approval from the MOF is required for conducting an online lottery sales business. On January 18, 2012, the Implementation Rules of the Lottery Administration Regulations, or the Lottery Implementation Rules, were jointly issued by the MOF, the PRC Ministry of Civil Affairs and the State General Administration of Sport. The Lottery Implementation Rules became effective as of March 1, 2012 and explicitly stipulate that the welfare lotteries and sports lotteries sold without the approval of the MOF and the Lottery Issuing Authority’s and Lottery Sales Office’s commission may be categorized as illegal lotteries. In December 2012, the MOF issued the Lottery Distribution and Sale Administration Measures, which became effective on January 1, 2013, and the Tentative Administrative Measures on Telephone Lottery Sale, which became effective on April 1, 2014. These new measures expressly allow lottery sales online or via telephone after obtaining an approval from the MOF. However, there are no associated implementation rules. Under these newly issued rules or regulations, it is currently unclear if we need to obtain approval from the MOF with respect to our provision of e-commerce services related to third-party lottery products. We intend to apply for this approval if we are required to do so under any newly issued rules or regulations or by relevant government authorities. However, if we fail to obtain such approval if and when we are required to do so, we may be subject to regulatory penalties for lack of such approval, and our e-commerce business may be adversely affected.

 

On January 15, 2015, the Notice on Issues Related to Self-Inspection and Self-Remedy of Unauthorized Online Lottery Sales, or the Lottery Self-Inspection Notice, was jointly issued by the MOF, the PRC Ministry of Civil Affairs and the State General Administration of Sport. In addition, on April 3, 2015, the MOF, the PRC Ministry of Public Security, the State Administration of Industry and Commerce, or SAIC, the MII, the PRC Ministry of Civil Affairs, the People’s Bank of China, the State General Administration of Sport and the China Banking Regulatory Commission jointly issued a public announcement (Announcement No. 18 of 2015) with regard to online lottery sales in China, or Announcement No. 18, which reaffirmed that any entities or individuals engaged in online sales of lottery tickets which have not been approved by the MOF should immediately cease such activities and that lottery vendors shall be required to obtain written approval from the MOF before engaging in sales of lottery products online in the future. After the issuance of the Lottery Self-Inspection Notice, we were informed by provincial sports lottery administration centers that, as part of their self-inspection process, they would temporarily suspend accepting online purchase orders for lottery products.  The suspension began in late February 2015 and remained in effect after Announcement No. 18 and as of the date of this annual report.  As a result, our e-commerce services related to third-party lottery products were affected and we have not been able to process online purchase orders for the suspended lottery products. We have received no information as to when the suspension may be lifted, if at all.  A prolonged or permanent suspension has had and will continue to have a material adverse impact on our e-commerce related revenues, and our results of operations and prospects may be adversely affected.

 

The PRC government has intensified its regulation of Internet cafés, which are currently one of the primary venues for our users to access the NetEase websites and our services, especially online games. Intensified government regulation of Internet cafés could restrict our ability to maintain or increase our revenues and expand our customer base.

 

In April 2001, the PRC government began tightening its regulation and supervision of Internet cafés, at which many of our users access the NetEase websites and our services, especially online games. In particular, a large number of unlicensed Internet cafés have been closed. In addition, the PRC government has imposed higher capital and facility requirements for the establishment of Internet cafés. Furthermore, the PRC government’s policy, which encourages the development of a limited number of national and regional Internet café chains and discourages the establishment of independent Internet cafés, may slow down the growth of Internet cafés. Moreover, in 2007 the State Administration of Industry and Commerce, one of the government agencies in charge of Internet café licensing, and other government agencies jointly issued a notice temporarily suspending the issuance of new Internet café licenses for a period of six months. In March 2010, the MOC issued a circular to increase the punishment for Internet cafés that allow minors to enter and use the Internet in violation of government regulations. According to this circular, among other things, the government authorities may revoke an Internet café’s Internet Culture Operation License if that Internet café allows three or more minors to enter and use the Internet at one time. Governmental authorities may from time to time impose stricter requirements, for example, limiting customer age limits and hours of operation, based on the occurrence and perception of, and the media attention on, gang violence, arson, and other incidents in or associated with Internet cafés.

 

So long as Internet cafés are one of the primary venues for our users to access the NetEase websites and services, especially online games, any reduction in the number, or any slowdown in the growth, of Internet cafés in China could limit our ability to maintain or increase our revenues and expand our customer base, thereby reducing our profitability and growth prospects.

 

28



Table of Contents

 

The Chinese government has taken steps to limit online game playing time for all minors and to otherwise control the content and operation of online games. These and any other new restrictions on online games may materially and adversely impact our business and results of operations.

 

As part of its anti-addiction online game policy, the Chinese government has taken several steps to discourage minors under the age of 18 from continuously playing online games once they exceed a set number of hours of continuous play. For example, in July 2005, the MOC and the MII jointly issued an opinion which requires online game operators to develop systems and software for identity certification, to implement anti-addiction modifications to game rules and to restrict players under 18 years of age from playing certain games. Subsequently, in August 2005, GAPP (later superseded by SAPPRFT) proposed an online game anti-addiction system that would have reduced and eliminated experience points that a user can accumulate after three and five hours of consecutive playing, respectively. In March 2006, GAPP (later superseded by SAPPRFT) amended its proposal to require players to register with their real names and identity card numbers and to apply the anti-addiction system only to players under 18 years of age. In April 2007, GAPP (later superseded by SAPPRFT) and several other government authorities jointly promulgated the Notice Concerning the Protection of Minors’ Physical and Mental Well-being and Implementation of Anti-addiction System on Online Games, or the Anti-Addiction Notice, which confirmed the real-name verification proposal and required online game operators to develop and test their anti-addiction systems from April 2007 to July 2007, after which no online games can be registered or operated without an anti-addiction system in accordance with the Anti-Addiction Notice. Accordingly, we implemented our anti-addiction system to comply with the Anti-Addiction Notice. Since its implementation, we have not experienced a significant negative impact on our business as a result of the Anti-Addiction Notice.

 

In addition, on June 3, 2010, the MOC issued a decree on Interim Measures for the Administration of Online Games, or the Online Games Measures, which will be effective as of August 1, 2010. The Online Games Measures set forth certain requirements regarding online games, including requirements that game operators follow new registration procedures, publicize information about the content and suitability of their games, prevent access by minors to inappropriate games, avoid certain types of content in games targeted to minors, avoid game content that compels players to kill other players, manage virtual currency in certain ways and register users with their real identities. Furthermore, in July 2010 the MOC enacted the Notice on Implementing Interim Measures for the Administration of Online Games, or the Online Games Notice, in which several provisions of the Online Games Measures are supplemented, including the required standard clauses for online games service contracts between game operators and users and the timing for the implementation of a real identity registration system. The Online Games Notice also adopts several new measures, including requirements for the domestic online games joint operation by game developers and operators. Although many of these requirements reflect previously issued government regulations with which we already comply, certain new requirements may cause us to change the way we launch and operate our online games. Because the Online Games Measures and Online Games Notice are relatively new and it is unclear how the MOC will interpret and enforce them, we are unable to fully assess what impact, if any, these new requirements may have on our business.

 

It has been reported in the Chinese media that the Chinese government has concerns about the social impact of online games, and it may continue to impose additional regulatory restrictions on us or our customers or otherwise take actions that harm our business.

 

The Chinese government has not enacted any laws regarding virtual asset property rights and, accordingly, it is not clear what liabilities, if any, online game providers may have for virtual assets.

 

One of the features of our PC-client MMORPGs which helps to build a large user base and maintain loyalty is that users can accumulate virtual tools, powers and rankings as they play the games. We believe that these virtual assets are highly valued by our users, particularly long-term users, and are traded among users. However, on occasion, such assets can be lost if, for example, a user’s identity is stolen by another user or we experience a system error or crash. The Chinese government has not enacted any laws regarding virtual asset property rights. Accordingly, we have no basis to determine what are the legal rights, if any, associated with virtual assets and what liabilities we could be exposed to for the loss or destruction of virtual assets. We could therefore potentially be held liable for the way in which we handle and protect virtual assets.

 

Restrictions on virtual currency may adversely affect our online game revenues.

 

Our online game revenues are collected through the sale of physical and virtual prepaid point cards, as described elsewhere on this annual report, including below in the “User Fees” section in Item 4.B of this annual report.

 

On February 15, 2007, the MOC issued the Notice on the Reinforcement of the Administration of Internet Cafés and Online Games, or the Internet Cafés Notice, which directs the PBOC to strengthen the administration of virtual currency in online games to avoid any adverse impact on the PRC economy and financial system. Under the Internet Cafés Notice, the total amount of virtual currency issued by online game operators and the amount purchased by individual users should be strictly limited, with a clear distinction between virtual transactions and real transactions, so that virtual currency should only be used to purchase virtual items.

 

On June 4, 2009, the MOC and the Ministry of Commerce jointly issued the Notice on Strengthening the Administration of Online Game Virtual Currency, or the Virtual Currency Notice, which defined “Virtual Currency” as a type of virtual exchange instrument that is issued by online game operators, purchased directly or indirectly by the game user by exchanging legal currency at a certain exchange rate, saved outside the game programs, stored in servers provided by the online game operators in electronic record format and represented by specific numeric units. In addition, the Virtual Currency Notice categorizes companies involved with virtual currency as either issuers or trading platforms and prohibits companies from simultaneously engaging both as issuers and as trading platforms. The Virtual Currency Notice’s stated objective is to limit the circulation of virtual currency and thereby reduce concerns that it may impact real world inflation. To accomplish this, the Virtual Currency Notice requires online game operators to report the total amount of their issued virtual currencies on a quarterly basis and to refrain from issuing disproportionate amounts of virtual currencies in order to generate revenues. In addition, the Virtual Currency Notice reiterates that virtual currency can only be provided to users in exchange for an RMB payment and can only be used to pay for virtual goods and services of the issuers. Online game operators are strictly prohibited from conducting lucky draws or lotteries in which participants pay cash or virtual currency to win game items or virtual currency. The Virtual Currency Notice also requires online game operators to keep transaction data records for no less than 180 days and to not provide virtual currency trading services to minors.

 

29



Table of Contents

 

In order to comply with the requirements of the Virtual Currency Notice, we may need to change our prepaid point card distribution and database systems, resulting in higher costs of our online game operation, lower sales of our prepaid cards, or other changes in our business model. Such changes may therefore have an adverse effect on our revenues from online games.

 

Regulatory restrictions on financial transactions may adversely affect the operation and profitability of our business.

 

On April 16, 2009, the PBOC issued a notice, or the PBOC Notice, regarding the regulation of non-financial institutions engaged in the business of effecting payments and settlements. The PBOC Notice requires non-financial institutions established before April 16, 2009 which are engaged in the payment and settlement business to register with the PBOC before July 31, 2009. According to the PBOC Notice, such registration is interpreted as a basis for future policy making rather than a permit. Guangzhou NetEase has finished the required registration with the PBOC. In addition, on June 14, 2010, the PBOC issued the Measures for the Administration of Non-financial Institutions Engaging in Payment and Settlement Services, or the PBOC Measures, which were effective as of September 1, 2010 and require that non-financial institutions engaging in the business of effecting payments and settlements before June 14, 2010 obtain a permit from the PBOC by August 31, 2011 to continue such business. On December 1, 2010, the PBOC issued Detailed Rules for the Implementation of the Administrative Measures for the Payment Services Provided by Non-financial Institutions, which provide, among other things, further explanation for the qualifications of applicants and more detailed description for the application materials. On December 28, 2015, the PBOC issued a notice regarding the Administrative Measures for the Online Payment Business of Non-bank Payment Institutions, or PBOC Notice 18, which is to take effect on July 1, 2016. According to the PBOC Notice 18, a payment institution is required to follow the principles of “know your clients”, and establish a sound client identification mechanism. The payment institution is required to manage the client on a real name basis when opening a payment account for such client. Pursuant to the PBOC Notice 18, a payment institution shall not engage in, including in a disguised form, such businesses as securities, insurance, credit loans, financing, wealth management, guarantee, trust, currency exchange, cash deposit and withdrawal services. In addition, a payment institution is required to, based on client identity, conduct affiliated management of all the payment accounts opened by the same client, and carry out classified management of an individual’s payment accounts according to the respective provisions stipulated in the PBOC Notice 18.

 

We currently operate an online payment platform used by both distributors of our prepaid point cards and end users of our online services, which requires a permit under the PBOC Measures. We have obtained such permit from the PBOC. However, as the PBOC Measures and PBOC Notice 18 are relatively new, we cannot be certain how they will be interpreted and enforced by the PBOC and whether we will be able to maintain or renew such permit in the future. An inability to continue operating our current online payment platform would likely materially and adversely affect the operation and profitability of our business.

 

We may be unable to compete successfully against new entrants and established industry competitors.

 

The Chinese market for Internet content and services is intensely competitive and rapidly changing. Many companies offer competitive products or services including online games, Chinese language-based web search, retrieval and navigation services, e-commerce services and extensive Chinese language content, informational and community features, and e-mail.

 

Currently, our competition comes from Chinese language-based Internet media companies as well as US-based media companies. Some of our current and potential competitors are much larger than we are, and currently offer, and could further develop or acquire, content and services that compete with the NetEase websites. We also face competition from online game developers and operators, Internet service providers, e-commerce service providers, website operators and providers of web browser software that incorporate search and retrieval features. With respect to online games, we believe that more competitors are entering this market in China and that our competitors are becoming more active in both licensing foreign-developed games and developing games in-house, which trends, if they continue, could adversely affect our online game revenues in the future. We believe that competition in the online advertising industry in China is intense with numerous competitors such as Baidu, Sina, Sohu, Tencent, Alibaba, Qihoo, iFeng.com, TouTiao.com, Youku and other vertical Internet media. Any of our present or future competitors may offer products and services that provide significant performance, price, creativity or other advantages over those offered by us and, therefore, achieve greater market acceptance than ours.

 

30



Table of Contents

 

Because many of our existing competitors as well as a number of potential competitors have longer operating histories in the Internet market, greater name and brand recognition, better connections with the Chinese government, larger customer bases and databases and significantly greater financial, technical and marketing resources than we have, we cannot assure you that we will be able to compete successfully against our current or future competitors. Any increased competition could reduce page views, make it difficult for us to attract and retain users, reduce or eliminate our market share, lower our profit margins and reduce our revenues.

 

Item 4.   Information on the Company

 

A.              History and Development of the Company

 

Our business was founded in June 1997, and we began offering search services and free Web-based e-mail starting mid-1997 and early-1998, respectively. In mid-1998, we changed our business model from a software developer to an Internet technology company and commenced developing the NetEase websites. In mid-1999, we established our advertising sales force to sell advertisements on the NetEase websites and also began to offer e-commerce platforms and to provide online shopping mall and other e-commerce services in China. In 2001, we also began focusing on fee-based premium services and online entertainment services, including online games, wireless value-added services, premium e-mail services and other subscription-type services. We developed our own proprietary Internet search engine, Youdao, which was launched in December 2007 and is free of charge to users. We launched our self-operated cross-border e-commerce platform, Kaola, in January 2015.

 

Our company was incorporated in the Cayman Islands on July 6, 1999, and it operates under the Cayman Islands Companies Law (2013 Revision). Our principal executive offices are located at Building No. 7, West Zone, Zhongguancun Software Park (Phase II), No. 10 Xibeiwang East Road, Haidian District, Beijing, People’s Republic of China 100193. Our telephone number is (86-10) 8255-8163.

 

Our principal capital expenditures for 2015 consisted mainly of cost incurred for the construction of our new office buildings and warehouses in Beijing, Guangzhou, Hangzhou, Zhoushan and Ningbo in China, acquisition of new servers in connection with the operation of our self-developed and licensed games, and investment in the expansion and upgrade of our mailbox infrastructure for a total of approximately RMB866.3 million (US$133.7 million). Our principal capital expenditures for 2014 consisted mainly of cost incurred for the construction of our new office buildings in Beijing, Guangzhou, Hangzhou and Zhoushan in China, acquisition of new servers in connection with the operation of our self-developed and licensed games, and investment in the expansion and upgrade of our mailbox infrastructure for a total of approximately RMB537.4 million. Our principal capital expenditures for 2013 consisted mainly of acquisition of new servers in connection with the operation of our self-developed games, investment in the expansion and upgrade of our mailbox infrastructure, and cost incurred for the construction of our new office building in Beijing, China, for a total of approximately RMB218.9 million.

 

In addition, in connection with the licensing of certain online games by Blizzard to Shanghai EaseNet for operation in the PRC, during the respective terms of the licenses, Shanghai EaseNet as licensee of the games is required to pay royalties and consultancy fees to Blizzard for the games, have a minimum marketing expenditure commitment, and provide funds for hardware to operate the games. For further details, see Item 4.B. “Business Overview — Our Services — Game Licensing and Joint Venture with Blizzard.” As of December 31, 2015, we had capital expenditure commitments of RMB1,192.3 million (US$184.1 million) for 2016 onwards, which primarily consist of commitments made in connection with the construction of new office buildings in Hangzhou, Guangzhou and Zhoushan. Our capital expenditures in 2015 have been, and future capital expenditures are expected to continue to be, funded by operating cash flows and our existing capital resources.

 

B.                                    Business Overview

 

OVERVIEW

 

Through our subsidiaries and contracts with our affiliates Guangzhou NetEase, NetEase Advertising, Hanghzou Leihuo, Shanghai EaseNet and certain other affiliated companies and their respective shareholders, we operate a leading interactive online community in China and are a major provider of Chinese language content and services through our online games, Internet media, e-mail, e-commerce and other businesses.

 

We generate revenues from fees we charge users of our online games, from selling advertisements on the NetEase websites, and from e-mail, e-commerce and other services. Our basic service offerings on the NetEase websites are available without charge to our users.

 

31



Table of Contents

 

Our ability to leverage our Internet media traffic to generate revenues in online gaming, advertising services and e-commerce is a key component of our growth strategy.

 

Online Games Services

 

Our online games business primarily focuses on offering PC-client massively multi-player online role-playing games (commonly known as “PC-client MMORPGs”), as well as mobile games to the Chinese market.

 

PC-client MMORPGs are played over the Internet in “virtual worlds” that exist on networked game servers to which thousands of players simultaneously connect to interact with each other. We develop and operate PC-client MMORPGs that are targeted at or localized to the Chinese market, and we strive to provide the highest quality game playing experience to our users. In addition, starting in August 2008, Blizzard agreed to license certain online games to Shanghai EaseNet for operation in the PRC, as discussed below under “Our Services — Game Licensing and Joint Venture with Blizzard”.

 

We use two revenue models for such games: a time-based model, in which players pay for game playing time, and an item-based model, in which players can play the basic features of the game for free and can purchase virtual items that enhance their playing experience. A majority of our revenues come from our in-house games that use the time-based model, like New Westward Journey Online II and Fantasy Westward Journey II, and from World of Warcraft and StarCraft II: Wings of Liberty, which also use the time-based model. We also operate more than 16 self-developed item-based PC-client MMORPG games, such as Tianxia III, New Ghost (a new version of Ghost II), Revelation, Demon Seals, Hegemon-King of Western Chu, Heroes of Tang Dynasty Zero, and an item-based version of New Westward Journey Online II. We plan to launch other new games using the item-based revenue model in the future.

 

To pay for PC-client MMORPG playing time or virtual items purchased within a game, players use our proprietary prepaid point system by purchasing physical prepaid point cards or virtual prepaid point cards. We work with a wide range of distributors to distribute our point cards to gamers across China. Physical prepaid point card distribution channels include wholesalers, Internet cafés, software stores, supermarkets, bookstores and newspaper stands, as well as convenience stores mainly in Guangzhou Province, Shanghai, Beijing and in several second tier cities. Virtual prepaid point cards can be purchased online by debit card, credit card or bank transfer using our Wangyibao online payment platform.

 

As of December 31, 2015, we also offered over 80 self-developed and licensed mobile games of various genres, such as the Fantasy Westward Journey and Westward Journey Online mobile games, Battle to the West, The World HD, Fairy Tales and Kari-ri-sei Million Arthur. We distribute our mobile games by partnering with major Android- and iOS-based app stores in China as well as through our proprietary distribution channels, such as our website and NetEase News App. Mobile game revenues are primarily derived from sales of in-game virtual items, including items, avatars, skills, privileges or other in-game consumables, features or functionalities, within our games. Users have a variety of payment options for our in-game virtual items, including our prepaid cards, online payments through app stores and other online payment channels.

 

Our Internet Media Business

 

The NetEase websites provide Internet users with Chinese language online services centered around three core service categories—content, community and communication. Our wide range of content appeals to a broad audience group spanning all age groups. However, our services are particularly popular among younger audiences between the ages of 23 and 35. We are continually working to reinforce our leadership position through premium content and service development and innovation. In particular, China’s Internet sector is quickly transitioning from PC to mobile platforms. We believe there are significant opportunities to explore new revenue streams related to the mobile Internet market. We have been proactively migrating our PC products onto mobile across our different business units.

 

Content

 

The NetEase content channels provide news, information and online entertainment to the Chinese public. The websites consolidate and distribute content from more than one hundred international and domestic content providers. Content is distributed through various channels, including channels focusing on news, entertainment, sports, finance, information technology, automobiles, education and real estate.

 

32



Table of Contents

 

Community and Communication

 

The NetEase websites provide a broad array of free and fee-based community and communication services, including photo album, instant messaging, online personal advertisements, open courses (NetEase Open Courses), mobile news applications (NetEase News App), interactive online video (NetEase BoBo) and community forums.

 

Other

 

In addition to the services described above, the NetEase websites provide other services to our users, including various search functions, dictionary (Youdao Dictionary) and cloud note-taking application (Youdao Cloudnote). These products are powered by our own proprietary Internet search engine, Youdao, which was developed by us and launched in December 2007 and is free of charge to users.

 

Advertising Services

 

Our large and growing user base attracts well-known advertisers to our web sites. The various content channels and wide range of online services offered through our Internet media forms an effective medium for our clients to conduct integrated marketing campaigns to the millions of loyal NetEase users. Our online advertising offerings include banner advertising, channel sponsorships, direct e-mail, interactive media-rich sites, sponsored special events, games, contests and other activities. We mainly charge advertisers on a per diem fixed fees basis, and we also adopted a Cost Per Impression, or CPM, pricing model for certain of our advertisers at their request. Our standard advertising charges vary depending on the terms of the contract and the advertisement’s location within our website. Discounts from standard rates are typically provided for higher-volume, longer-term advertising contracts, and may be provided for promotional purposes.

 

E-mail, E-commerce and Others

 

As one of the largest e-mail services provider in China, we offer free and fee-based premium e-mail services to our individual users and corporate users. We also offer a wide range of e-commerce services, which primarily include Caipiao, an online service that facilitates the processing of end users’ purchase orders for lotteries operated by third-party vendors, and Baoxian, an online service that facilitates the sale of insurance products from third-party insurers. We established our self-operated, cross-border e-commerce platform, Kaola, in January 2015. Kaola primarily sells imported maternity and baby products, skincare and cosmetics and other general merchandise through our online platform. We also provide e-commerce marketplace services for third-party vendors to sell their products on our platform. We also operate the Duobao platform, an online service that allows users to exchange a virtual currency for products. Our other services include Wangyibao, our online payment platform, EaseRead, our e-reading apps, Cloud Music, our online music social network, NetEase Cloud Classroom, our online education platform, Internet finance services as well as the sale of game-related accessories to our users. For additional information, see Item 3.D. “Risk Factors—Risks Related to the Telecommunications and Internet Industries in China—An ongoing government suspension has adversely affected our e-commerce services related to third-party lottery products and we may be required to obtain governmental authorizations and approvals for providing such e-commerce services, which, if unattainable, may adversely affect our e-commerce business.”

 

Partnership with China Telecom Corporation Limited, or China Telecom

 

In August 2013, we established a joint venture with China Telecom in which we hold a minority ownership stake. The joint venture operates “YiChat”, a proprietary social instant messaging application for smart phones. YiChat differentiates itself from other social instant messaging applications through the integration of various unique technologies. Among its specially developed and distinctive features, YiChat offers proprietary environmental noise reduction technology, high-quality photo messaging and various original stickers and emoticon designs. Our strategic joint venture with China Telecom aims to provide a superior social instant messaging application for smart phone users. This partnership signaled the start of our entry into the mobile instant messaging space and is a key component of our mobile Internet strategy.

 

OUR ORGANIZATIONAL STRUCTURE

 

We conduct our business in China solely through our subsidiaries and VIEs. Under current Chinese regulations, there are restrictions on the percentage interest foreign or foreign-invested companies may have in Chinese companies providing value-added telecommunications services in China, which include the provision of Internet content, online games and e-mail, e-commerce and other services. In addition, the operation by foreign or foreign-invested companies of advertising businesses in China is subject to government approval. In order to comply with these restrictions and other Chinese rules and regulations, NetEase, Inc. and certain of its subsidiaries have entered into a series of contractual arrangements for the provision of such services with certain affiliated companies, including Guangzhou NetEase, NetEase Advertising, Hangzhou Leihuo, as well as certain other affiliated entities. Under the contracts, we provide our Internet, e-mail and e-commerce applications, services and technologies and advertising services to Guangzhou NetEase, NetEase Advertising, Hangzhou Leihuo and certain other affiliated entities and they operate the NetEase online games, websites, the online advertising business as well the e-mail and e-commerce business. Guangzhou NetEase also has a majority-owned subsidiary, Youdao Computer, a search-related business operator, and a wholly-owned subsidiary, Wangyibao, the operator of our Wangyibao online payment platform. For more information on these agreements, see Item 7.B. “Major Shareholders and Related Party Transactions—Related Party Transactions.”

 

33



Table of Contents

 

Each of Guangzhou NetEase and NetEase Advertising is 99.0% beneficially owned by our founder, Chief Executive Officer and major shareholder, William Lei Ding, and 1.0% owned by one of our employees. Youdao Computer is 71.1% owned by Guangzhou NetEase and 28.9% owned by individuals who are employees of Youdao Computer. Wangyibao is 100.0% owned by Guangzhou NetEase. Hangzhou Leihuo is owned by two of our employees. We do not have any direct ownership interest in those companies.

 

Under our agreements with Guangzhou NetEase, we have agreed to pay its operating costs. Under our agreements with NetEase Advertising and Hangzhou Leihuo, we have agreed to provide performance guarantees and guarantee loans for working capital purposes to the extent required by NetEase Advertising or Hangzhou Leihuo for their operations. Guangzhou NetEase, NetEase Advertising and Hangzhou Leihuo are each prohibited from incurring any debt without our prior approval.

 

Starting in August 2008, Blizzard agreed to license certain online games to Shanghai EaseNet for operation in the PRC. Shanghai EaseNet is a PRC company owned by William Lei Ding, our Chief Executive Officer, director and major shareholder and has contractual arrangements with the joint venture established between, and owned equally by, Blizzard and us, and with us. The joint venture was established concurrently with the licensing of games from Blizzard in August 2008 and provides technical services to Shanghai EaseNet.

 

As a result of our contractual arrangements with these companies, we bear the risks of, and enjoy the rewards associated with, and therefore are the primary beneficiary of our investments in them. They are therefore considered our variable interest entities, and we consolidate the results of operations of these VIEs and their subsidiaries in our historical consolidated financial statements. See also Item 5 “Operating and Financial Review and Prospects.”

 

Any violations by Guangzhou NetEase, NetEase Advertising, Hangzhou Leihuo or any other VIEs of our agreements with them could disrupt our operations, degrade our services or shut down our services. See Item 3.D. “Risk Factors” for a detailed discussion of the risks to NetEase, Inc. regarding its dependency on these companies.

 

Lede Inc. (previously named Ujia.com, Inc.), Lede (Hong Kong) Limited (previously named Ujia (Hong Kong) Limited), or Lede Hong Kong, and Lede Technology, were established by us in the second half of 2011. Lede Technology now operates our e-commerce business related to third-party lottery, insurance and other products.

 

HQG Inc., HQG, Limited and Hangzhou Youmai Technology Co., Ltd., or Hanghzou Youmai, were established by us in 2014. HQG, Limited and Hangzhou Youmai now operate our cross-border e-commerce business.

 

The following diagram shows the group structure of our principal subsidiaries and affiliated companies, other than our joint venture arrangements with Blizzard, which are described separately in this section.

 

34



Table of Contents

 

GRAPHIC

 

OUR SERVICES

 

Online Games

 

PC-client Massively Multi-player Online Role-Playing Games

 

We launched our first PC-client MMORPG, Westward Journey Online, in December 2001 and began charging users for playing time beginning in January 2002. Subsequently, we launched Westward Journey Online II in August 2002 and our second internally developed PC-client MMORPG, Fantasy Westward Journey, in January 2004. Westward Journey Online II and Fantasy Westward Journey were upgraded to New Westward Journey Online II and Fantasy Westward Journey II in 2013. We subsequently have launched a number of additional online games, as set forth in the table below.

 

In 2015, we launched new expansion packs for several of our existing games, as set forth in the table below. We also launched Revelation, Demon Seals, Hegemon-King of Western Chu and a new version of Ghost II, named New Ghost. Our principal internally developed games, in terms of the number of users and revenue generated, are Fantasy Westward Journey II, New Westward Journey Online II, New Ghost, Revelation, Tianxia III and Heroes of Tang Dynasty Zero. These games are PC-client MMORPGs set in classical Chinese-themed fantasy worlds. The following table sets forth these and certain of our other major PC-client MMORPG games.

 

35



Table of Contents

 

Game

 

Genre

 

Revenue
Model

 

Date of Initial
Commercial
Launch

 

Date of Issue of
Latest Expansion
Pack

Tianxia III

 

3D MMORPG,
classical Chinese setting

 

Item-Based

 

October 2011

 

December 2015

New Westward Journey Online III (a comprehensive upgrade of Westward Journey Online III)

 

2D MMORPG,
classical Chinese setting

 

Time-Based

 

May 2013

 

September 2015

Fantasy Westward Journey II (a comprehensive upgrade of Fantasy Westward Journey)

 

2D MMORPG,
classical Chinese setting

 

Time-Based

 

July 2013

 

September 2015

New Westward Journey Online II (a comprehensive upgrade of Westward Journey Online II)

 

2D MMORPG,
classical Chinese setting

 

Time-Based
Item-Based

 

September 2013
August 2014

 

April 2015

Heroes of Tang Dynasty Zero (a comprehensive upgrade of Heroes of Tang Dynasty II)

 

2.5D MMORPG,
classical Chinese setting

 

Item-Based

 

August 2014

 

December 2015

Kung Fu Master II (a comprehensive upgrade of Kung Fu Master)

 

2.5D MMORPG,
classical Chinese setting

 

Item-Based

 

October 2014

 

October 2015

Revelation

 

3D MMORPG,
classical Chinese setting

 

Item-Based

 

January 2015

 

Demon Seals

 

2.5D MMORPG,
classical Chinese setting

 

Item-Based

 

April 2015

 

New Ghost (a new version of Ghost II)

 

2.5D MMORPG,
classical Chinese setting

 

Item-Based

 

September 2015

 

 

 

 

 

 

 

 

 

 

Hegemon-King of Western Chu

 

3D MMORPG,
classical Chinese setting

 

Item-Based

 

November 2015

 

 

Our PC-client MMORPG titles can be accessed from any location with an Internet connection by registered users of the NetEase websites. Users may enter our network with a password and a user ID after downloading our installation software. Players of these games select a specific character to begin play. Over the course of play, these characters build up experience and enhanced game capabilities, wealth, weapons and other possessions, all of which may be carried over into subsequent gaming sessions. In our item-based games, players can also purchase virtual items that enhance their playing experience such as special powers, costumes, weapons and other accessories. We regularly introduce new virtual items or change the features of virtual items based on player feedback, market trends and other factors.

 

Players develop their characters according to choices they make within the construct of the game. Players also interact with computer operated characters as well as with other players that are playing on the same network server. Players are able to communicate with each other during the game through instant messaging or chatting features, allowing them to coordinate their activities with other players to form groups and achieve collective objectives.

 

Gameplay is monitored by game masters, who appear as game characters within the game world and provide assistance and guidance to players, as well as policing behavior of players in the game world to maintain an atmosphere of fun and fair play.

 

Other than those aforementioned comprehensive upgrades, we periodically develop and release expansion packs, which expand game content and gameplay features for previously launched games. These periodic expansion packs are designed to retain the interest of existing users and to attract new users. The timing and success of periodic expansion packs have a strong influence on the popularity and profitability of online games.

 

Customer Service

 

We believe that providing strong, dependable customer support is a key component to success in the online games business. Our customer service center provides 24 hour-a-day, 7 day-a-week customer service and technical support and can be contacted via telephone or e-mail. As of December 31, 2015, our company employed approximately 1,800 personnel in our call center as customer service specialists for our online games as well as for our other services, of which 568 personnel provided customer service support for World of Warcraft.

 

User Fees

 

Users of our time-based games, such as New Westward Journey Online II, Fantasy Westward Journey II and New Westward Journey Online III, pay fees according to the amount of time they play the games, which was RMB0.40 (US$0.06) per hour for each game in 2012 and increased to RMB0.60 (US$0.10) per hour in February 2013. For our item-based games, such as Tianxia III, Heroes of Tang Dynasty Zero, New Ghost, Revelation and Demon Seals, we charge users a separate fee for each virtual item purchased within the games.

 

36



Table of Contents

 

In connection with the introduction of our online games, we developed a prepaid point card to facilitate payment of fees for our online game services and, to a lesser extent, our other fee-based value-added services. Users can buy prepaid point cards at a variety of locations in China, including Internet cafés, convenience stores, software stores, bookstores and newspaper stands. Electronic point cards can also be purchased through credit cards or our Wangyibao online payment platform through which players can directly credit their accounts at Internet cafés or computer stores. Each prepaid card contains an account number and a password. The points represented by these cards can then be transferred into users’ individual accounts on the NetEase websites and used to pay for our online services, primarily playing time for online games. We also utilize our point cards for the payment of virtual items as we launch item-based games for which playing time is free and players may purchase various virtual items to enhance their game playing experience.

 

Mobile Games

 

Mobile games have gained increasing popularity and user base as Internet users in China rely more and more on mobile devices, such as smart phones and tablets, to access the Internet. In response to this trend, we are developing games that can be operated on mobile devices. As of December 31, 2015, we have commercially launched over 80 mobile games of various genres, including self-developed mobile games such as the Fantasy Westward Journey and Westward Journey Online mobile games, Battle to the West, The World HD, and licensed mobiles games such as Fairy Tales and Kari-ri-sei Million Arthur.

 

We distribute our mobile games through partnerships with major Android- and iOS-based app stores in China as well as proprietary distribution channels, such as our website and the NetEase News App. Mobile game revenues are primarily derived from sales of in-game virtual items, including avatars, skills, privileges or other in-game consumables, features or functionality within our games. Users have a variety of payment options for in-game virtual items, including our prepaid cards, online payments through app stores and other online payment channels.

 

Game Licensing and Joint Venture with Blizzard

 

In August 2008, Blizzard agreed to license to Shanghai EaseNet on an exclusive basis in China three personal computer strategy games: StarCraft II: Wings of Liberty, a sequel to Blizzard’s space-themed strategy game, which was commercially launched in April 2011, and its first expansion pack, StarCraft II: Heart of Swarm, in July 2013; Warcraft® III: Reign of Chaos®, a fantasy-themed strategy game; and Warcraft® III: The Frozen Throne®, an expansion pack to Warcraft III: Reign of Chaos. Blizzard also licensed to Shanghai EaseNet on an exclusive basis in China its Battle.net® platform, which enables multiplayer interaction within these games and other online services. The term of the license is three years, with an additional one year extension upon agreement of the parties, commencing from the commercial release of StarCraft II: Wings of Liberty in China. In April 2014, Blizzard and Shanghai EaseNet agreed to extend the term of the StarCraft II series license agreement for an additional three years commencing from April 2014. In addition, in January 2015, Shanghai EaseNet obtained the right to operate StarCraft II: Legacy of the Void, the second expansion pack of StarCraft II: Wings of Liberty, in China from Blizzard. Shanghai EaseNet, as licensee of the games, has paid to Blizzard an aggregate amount of RMB66.8 million (US$10.0 million) in license fees.

 

In April 2009, Shanghai EaseNet paid Blizzard a three-year license fee of RMB204.8 million (US$30.0 million) for the right to operate World of Warcraft. Shanghai EaseNet commercially launched World of Warcraft (with its first expansion pack, The Burning Crusade®), and its subsequent expansion packs, Wrath of the Lich King®, Cataclysm®, Mists of Pandaria®, and Warlords of Draenor™, in September 2009, August 2010, July 2011, October 2012 and November 2014, respectively. Shanghai EaseNet’s license to operate World of Warcraft in the PRC originally had a three-year term from September 2009. In March 2012, Blizzard and Shanghai EaseNet agreed to extend the license term for an additional three years commencing from September 2012. In May 2015, Blizzard and Shanghai EaseNet agreed to extend the license period of World of Warcraft to January 2017.

 

In November 2012, Shanghai EaseNet obtained the right to operate Heroes of the Storm (previously named Blizzard All-Stars) in China from Blizzard. The term of the license is three years, with an additional one year extension upon agreement of the parties, commencing from the commercial release of such game in China. We commercially launched Heroes of the Storm in China in June 2015.

 

In July 2013, Shanghai EaseNet obtained the right to operate Hearthstone: Heroes of Warcraft in China from Blizzard. The term of the license is three years, with an additional one year extension upon agreement of the parties, commencing from January 2014. We commercially launched Hearthstone: Heroes of Warcraft in China in January 2014.

 

In June 2014, Shanghai EaseNet obtained the right to operate Diablo III in China from Blizzard. The term of the license is two years, with an additional one year extension upon agreement of the parties, commencing from the commercial release of such game in China. We commercially launched Diablo III in China in May 2015.

 

37



Table of Contents

 

In May 2015, Shanghai EaseNet obtained the right to operate OverWatch in China from Blizzard. The term of the license is three years commencing from the commercial release of such game in China. As of December 31, 2015, OverWatch has not been commercially launched in China.

 

With respect to certain of these license agreements with Blizzard, Shanghai EaseNet is required to pay license fees, royalties and consultancy fees to Blizzard for the games. No license fees or consultancy fees are required to be paid for Heroes of the Storm, Hearthstone: Heroes of Warcraft and Diablo III. The license agreements also include minimum marketing expenditure commitments. In sum, the total commitments (including an additional commitment in connection with the extension of the World of Warcraft license) amount to approximately RMB6.3 billion (US$1.0 billion) over the terms of the agreements. As of December 31, 2015, our outstanding commitments under the license agreements with respect to the StarCraft II series, World of Warcraft, Hearthstone: Heroes of Warcraft, Heroes of the Storm and Diablo III totaled RMB903.0 million (US$139.4 million). In addition, we expect to incur a commitment under the license agreements with respect to OverWatch of approximately RMB666.8 million (US$102.9 million) after its commercial launch. We have guaranteed the payment of the foregoing amounts if and to the extent Shanghai EaseNet has insufficient funds to make such payments. We will be entitled to reimbursement of any amounts paid for the marketing of the games and hardware support to operate the games under the guarantee from any net profits subsequently generated by Shanghai EaseNet, after the deduction of, among others, various fees and expenses payable to Blizzard, us and our joint venture with Blizzard which will provide technical services to Shanghai EaseNet.

 

Blizzard has the right to terminate the license of the foregoing games under certain circumstances.

 

Concurrently with the licensing of games from Blizzard in August 2008, we entered into arrangements to establish a joint venture with Blizzard. The joint venture provides technical services to Shanghai EaseNet in return for a fee. Net profits of the joint venture are shared equally between Blizzard and us, after the deduction of, among others, various fees and expenses payable to Blizzard and us.

 

Revenues from our online games accounted for 85.5%, 79.1% and 76.0% of our total net revenues in 2013, 2014 and 2015, respectively.

 

Internet Media Business

 

Our Internet media business, which is conducted through the NetEase websites, offers Chinese Internet users a network of Chinese language-based online content channels, community and communication services, including news content, community forums, mobile-based applications, open courses (which offer users access to recorded content from classes and lectures) and interactive online video (which is a platform that provides online entertainment services). We also offer other Web-based applications and services, including a full text Chinese language search engine and a Web directory, to enhance their Internet experience. Our Internet services are all designed with user friendly interfaces and easy to understand instructions.

 

163.com

 

The main homepage of the NetEase websites, www.163.com, provides a destination for Chinese Internet users to identify and access resources, services, content and information on the Internet. The NetEase websites aggregate, organize and deliver information to meet the needs of Internet users in China. Our Internet media channels provide users with an efficient and easy way to explore and utilize a wealth of information and content organized around a variety of topics.

 

The NetEase websites currently include various channels focusing on news, automobile, sports, finance, real estate, entertainment, science and information technology. In addition, we operate a leading mobile news application, NetEase News App.

 

Our content distribution platform enables the NetEase websites to offer in-depth local content as well as a variety of locally relevant regional and international content. We do not produce our own news content for the NetEase websites, but rather obtain such content from our content partners. Our content partners display their content on one or more of the NetEase websites and other Internet media channels free of charge or in exchange for a licensing fee, online advertising, access to original content produced by the NetEase user community or a combination of these arrangements. We distribute this content through our content distribution system, which determines the appropriate content to publish on the NetEase websites and to distribute to users of our e-commerce services. Our content alliances are generally non-exclusive.

 

38



Table of Contents

 

We believe that the breadth and relevance of our content offerings increases the number of visits our users make to the NetEase websites and the amount of time they spend on these sites. We adopt a significant amount of user-generated content from the community forums on the NetEase websites. We believe that this user-generated content is highly effective in maintaining user interest and ensuring repeat visits to the NetEase websites.

 

Community and Communication

 

The NetEase websites have established a large online community member base as a result of our leading online community technology. We launched what we believe to be one of the first online communities in China in December 1998. Users can register with us online to interact with other registered community members. We believe that as users become more involved with our online community, they will return to the NetEase websites frequently.

 

NetEase users can interact through a variety of community services, including:

 

·                                Online Community Forums. We offer NetEase registered community members a variety of community forums where they can post messages and articles for viewing by other registered community members and other users. The NetEase online communities are hosted by volunteers, who are chosen by us based on their contributions to the communities. The NetEase community volunteers monitor our community forums and select appropriate articles for posting. In addition, these forums are also monitored by NetEase customer service personnel.

 

·                                Others. We offer a large number of other community services including photo album sharing and diary.

 

Youdao

 

In addition to the services described above, the NetEase websites provide other services to our users including web search, video search, image search, news search, online shopping search (Huihui.cn), online dictionary (Youdao Dictionary), toolbar and cloud note-taking application (Youdao Cloudnote), which automatically retrieves syndicated online content and customized sets of search results. Those products are powered by our own proprietary Internet search engine, Youdao, which was officially launched in December 2007 and is free of charge to users. Among these, Youdao Dictionary has become one of the most popular online translation tools among Chinese Internet users, achieving over 596 million installations as of December 31, 2015, and Huihui.cn is an online shopping search engine developed by us and launched in September 2012.

 

Mobile Internet Applications

 

Many of our services, such as news content (NetEase News App), open courses (NetEase Open Courses), online dictionary (Youdao Dictionary) and cloud note-taking application (Youdao Cloudnote) may be accessed through mobile Internet and mobile applications, such as those operating on iPhone, iPad and Android devices. Designed as multi-device products, our products and services enable Chinese communities to participate in discussions on PCs and mobile devices, allowing easier and more frequent interactions and elevating the social media and networking experience to a different level.

 

Advertising Services on the Websites and Fees and Revenues

 

Revenue generated by our Internet media business consists mainly of fees we receive from the sale of advertising space on the NetEase websites. Our free website content and services attract a large number of visitors who generate page views, which form the audience for us to provide advertising services for advertisers on our websites.

 

Our advertising services utilize many advertising formats and techniques. These include sponsorships of our channels, advertisements such as animated and interactive banners, floating buttons, text-links, in-stream video and other formats throughout our websites, advertising through interactive media-rich sites and sponsored special events that integrate live events with online promotion and other media.

 

Furthermore, in compliance with applicable laws and ensuring the confidentiality of the information of our users, we transmit and store over our systems information, such as age, geographic location and interest, of our users and integrate such information to generate comprehensive demographic profiles for individual users, which enable us to better tailor our advertising services.

 

To strengthen our overall brand and increase traffic on the NetEase websites and enhance the websites’ appeal to advertisers, we periodically sponsor high profile events, such as the NetEase Annual Economist Conference.

 

Pricing for our Internet media advertising services has varied based on a number of factors including the duration for which advertisements appear on the NetEase websites and/or the NetEase News App, how often such advertisements are viewed by users and the number of users that perform a specific action, such as registering onto an advertiser’s website.

 

39



Table of Contents

 

For our search engine technology-based business, Youdao Computer enters into “cost per action,” or CPA, advertising contracts with advertisers and receives fees when an online user performs a specific action such as purchasing a product from or registering with an advertiser appearing on a search page. Revenue for CPA contracts is recognized when the specific action is completed. Youdao Computer also enters into advertising business contracts which provide priority placements in a search directory and other online marketing services on the Youdao Dictionary service.

 

Revenues from our Internet media accounted for 10.8%, 11.5%, and 7.8% of our total net revenues in 2013, 2014, and 2015, respectively.

 

E-mail, E-commerce and Others

 

E-mail

 

We provide registered users with free and fee-based premium e-mail services which support both the Chinese and English languages. Registered users can access and send e-mail through their Web browsers, smart phone application or through the POP3 and SMTP standards, which allow users to handle e-mails on their own e-mail applications without opening their browsers. The free e-mail service includes free SPAM filters and anti-virus protection as well as the convenience of an address book to maintain user contact lists online. As of December 31, 2015, we had approximately 840 million registered free e-mail users. We also offer value-added e-mail services for individuals, known as VIP, which provide fee-paying subscribers with the latest anti-virus and anti-SPAM filtering capabilities. The VIP e-mail service also includes enhanced security features as well as several convenient online and offline payment methods and 24-hour customer support. As of December 31, 2015, we had approximately 433,000 active VIP e-mail subscribers. In addition, we also offer fee-based premium e-mail services to corporate users, who could use their corporate name as e-mail address and enjoy our custom-made functions, such as group instant message, push mail service and Internet disk services. As of December 31, 2015, we had approximately 450,000 corporate e-mail customers.

 

E-commerce

 

We provide our e-commerce services related to third-party products through our online platforms, including Caipiao, an online service that facilitates the processing of end users’ purchase orders for a wide selection of sports and welfare lottery products offered by third-party lottery vendors, and Baoxian, an online service that facilitates the sale of insurance products from third-party insurers. We act as an agent and do not buy, sell, manufacture, or design such products. We help third-party vendors and insurers to collect payments from consumers through online payments via our Caipiao and Baoxian platforms. We generate revenues from service fees paid by third-party vendors and insurers based on a pre-determined service fee rate and the amount of processed orders from end users. Caipiao has been affected by a government suspension of online purchase orders for lottery products since February 2015. For additional information, see Item 3.D. “Risk Factors—Risks Related to the Telecommunications and Internet Industries in China—An ongoing government suspension has adversely affected our e-commerce services related to third-party lottery products and we may be required to obtain governmental authorizations and approvals for providing such e-commerce services, which, if unattainable, may adversely affect our e-commerce business.”

 

We established our self-operated, cross-border e-commerce platform, Kaola, in January 2015. Kaola primarily sells imported maternity and baby products, skincare and cosmetics and other general merchandise through an online platform. We generate revenue from this platform through merchandise sales and recognize revenue on a gross basis as we carry our own inventory and have discretion in setting prices.

 

We operate another e-commerce platform, Duobao, which provides services that allow users to purchase a virtual currency that can be exchanged for products.  We generate revenues from this platform both through sales of our own inventory, for which we recognize revenue on a gross basis, as well as through sales of third-party products where we act as an agent, for which we recognize revenue on a net basis.

 

Other Services

 

In addition to the services described above, the NetEase websites provide products such as Wangyibao, our online payment platform, game-related accessories, and other services to our users, such as e-reading (EaseRead), online music SNS (Cloud Music) services and online education services (NetEase Cloud Classroom).  We have also started to provide various Internet microcredit and other finance services.

 

Revenues from e-mail, e-commerce and others accounted for 3.7%, 9.4% and 16.2% of total net revenues in 2013, 2014 and 2015, respectively.

 

40



Table of Contents

 

SALES AND MARKETING

 

Sales

 

Online Games

 

We sell game playing time to users of the PC-client MMORPGs that we operate largely in the form of prepaid point cards. We sell prepaid point cards to end users through over 2,000 distributors as of December 31, 2015. These distributors arrange for our cards to be offered at various retail points in China including, notably, Internet cafés where many of the users of our online games access our system, and to a much lesser extent, directly over the Internet. Historically, we sold prepaid point cards to distributors at a 6.0% - 12.0% discount off of their face value. We reduced the discount to 6.0% - 10.0% in June 2012, 4.0% - 6.0% in January 2014 and 2.0% - 4.0% in February 2015. For the distributors selling prepaid point cards for use with the games licensed from Blizzard, the discount was 9.0% -12.0%, which was reduced to 7.0% - 10.0% in December 2011, 4.0% - 6.0% in January 2014 and 2.0% - 4.0% in February 2015. The discount for each distributor varies based on that distributor’s volume of point cards purchased.

 

Users can also purchase virtual prepaid cards online by debit card, credit card or bank transfer, and receive the prepaid point information over the Internet.

 

For our mobile games, the Apple app store for iOS and third-party Android app stores such as Qihoo 360 Mobile and Baidu are the dominant distribution channels in China. In addition, to leverage our existing user bases, we also publish our mobile games through our website and our NetEase News App and other mobile Internet applications. Mobile users in China have a variety of payment options for our mobile games, including prepaid cards, online payments through app stores and other online payment channels. App stores collect a portion of our revenues for mobile games downloaded through the app store, which is generally 30% for the iOS app store and ranges from 30% to 50% for Android app stores.

 

Advertising Services

 

We believe the growing number of Internet users in China represents an attractive demographic target for advertisers because it represents an affluent, educated and technically sophisticated market. To capitalize on this advertising opportunity, we maintain a dedicated advertising services sales force, which had 414 sales professionals located in Beijing, Shanghai and Guangzhou as of December 31, 2015.

 

In addition, online advertising on the NetEase websites is also sold through online advertising sales networks and advertising agencies. We believe that our focus on providing widely-used services that are designed to appeal to a broad base of Internet users attracts a variety of blue chip advertisers, ranging from technology products to consumer brands (including, increasingly, Chinese companies). We intend to continue to attract online advertisers by promoting the NetEase brand name to potential advertisers. We also engage in providing cooperative promotional advertising solutions in which we act as the official sponsor or co-sponsor of special events or online content, such as websites that feature movies or television series, athletic events, conferences, music awards, charity concerts and industry exhibitions.

 

For a discussion of the seasonality of our revenue, see Item 5 “Operating and Financial Review and Prospects—Revenue—Seasonality of Revenues.”

 

Marketing

 

We employ a variety of traditional and online marketing programs and promotional activities to build our brand as part of our overall marketing strategy. We focus on building brand awareness through proactive public relations and traditional and online advertising. We invest in a series of marketing activities to further strengthen our brand image and continue to grow our user base. Our marketing campaigns consist of corporate branding and announcements about our services through outdoor, print and online advertisements. We also conduct in-game marketing campaigns, visible to users playing our online games, in connection with holiday seasons or the commercial launches of new games or expansion packs throughout the year. In 2015, we continued with efforts to maintain or raise the popularity of our time-based games, such as Fantasy Westward Journey II and New Westward Journey Online II and III, our item-based games, such as Tianxia III, New Ghost, Heroes of Tang Dynasty Zero, Revelation, Demon Seals, Hegemon-King of Western Chu and Kung Fu Master II, our mobile games, such as the Fantasy Westward Journey and Westward Journey Online mobile games, Battle to the West, The World HD, Fairy Tales and Kari-ri-sei Million Arthur, and our licensed games from Blizzard through certain sales and promotional activities. We believe that players’ feedback has been positive in response to our recent promotional activities.

 

41



Table of Contents

 

We have entered into a number of agreements with third-party promoters of our online game titles. Pursuant to these agreements, promoters market our game titles to potential customers in specific locations, principally Internet cafés and university campuses, in return for a commission for new users they recruit.

 

We plan to continue investing in various forms of marketing to further build awareness of our brand and game titles.

 

RESEARCH AND DEVELOPMENT

 

We believe that the ability to develop and enhance our services is an integral part of our future success. Our product development efforts and strategies consist of incorporating new technologies from third parties as well as continuing to develop our own proprietary technology in order to produce user-friendly Internet and e-commerce applications, services and technologies for the Chinese market.

 

We have utilized and will continue to utilize the products and services of third parties to enhance our platform of technologies and services to provide competitive and diverse Internet and e-commerce services to our users. We also have utilized and will continue to utilize third-party advertisement serving technologies in conjunction with our own proprietary software. In addition, we plan to continue to expand our technologies, services and registered user base through diverse online services developed internally. We will seek to continually improve and enhance our existing services to respond to rapidly evolving competitive and technological conditions.

 

Our major area of focus is the development of our proprietary online games (including introducing new types of games) and localizing licensed games, and we plan to continue this focus in the future. As of December 31, 2015, we had approximately 4,600 programmers, network engineers and graphic designers dedicated to online game research and development.

 

We have multiple studios of game developers established to research and develop new games and expansion packs. In developing a new game or expansion pack, game developers create proposals for the game theme and design, and then construct prototypes for management to review and approve. Subsequently, our quality control staff, as well as volunteer players, conduct limited beta testing for the new game designs and expansion packs. Based on analysis of the feedback provided by the quality control staff and volunteer players, our game developers refine the game designs and expansion packs and then initiate unlimited beta testing, by which time the game becomes available to the public. For games using the time-based revenue model, no revenue is collected from users during unlimited beta testing until commercial launch of the game. However, for games using the item-based revenue model, users in the unlimited beta testing can purchase in-game items, which allow those games to start generating revenue from the unlimited beta testing phase onwards. Accordingly, for item-based games, the beginning of unlimited beta testing is sometimes considered to be the commercial launch of the game. Our game developers further improve the new game designs and expansion packs as necessary based on user statistics and feedback gathered from unlimited beta testing. User statistics gathered from limited beta and unlimited beta testing results are compared with existing games, which enables us to assess the potential for success of the new games and expansion packs and to plan the network infrastructure and marketing efforts required to support each new game or expansion pack.

 

In connection with our game development activities, we occasionally license specific game technologies which we incorporate into our internally developed games.

 

INFRASTRUCTURE AND TECHNOLOGY

 

Our infrastructure and technology have been designed for reliability, scalability and flexibility and are administered by our technical staff. The NetEase websites are made available primarily through network servers co-located in the facilities of China Unicom’s Beijing affiliate and China Telecom’s Beijing affiliates. As of December 31, 2015, there were approximately 39,000 of such co-located servers, including servers supporting the operation of the games licensed to Shanghai EaseNet by Blizzard, operating with Web server software from Apache and Netscape and using leased dedicated lines from CERNET and various affiliates of China Unicom and China Telecom.

 

In addition, we also develop our own systems to facilitate sales planning, targeting, trafficking, inventory management and reporting tools, as well as advertisement and search tracking systems for our advertising and search services.

 

We use Oracle’s database systems to manage our registered user database. NetEase has established a comprehensive user profile system, and we analyze user information on a weekly basis. We also deploy a single sign-on system that allows users to easily access our services within the NetEase websites. We intend to continue to use a combination of internally developed software products as well as third-party products to enhance our Internet media services in the future.

 

42



Table of Contents

 

COMPETITION

 

A number of companies offer competitive products or services in China, our main operating market. Specifically, we are encountering competition from companies offering PC-client MMORPGs and mobile games that target the China market, such as Tencent, Changyou.com Limited, Giant Interactive Group Inc., Shanda Games Limited, and Perfect World Company Limited. We also face competition from other websites that offer online content and online community services, including Tencent, Baidu, Alibaba, Sina, Sohu, Qihoo, iFeng.com, Youku, and other vertical Internet media. In addition, we face competition for our e-commerce businesses from other companies such as Alibaba, JD.com, Inc., Jumei International Holding Limited and Vipshop Holdings Limited. Some of our existing and potential competitors in these areas have significantly greater financial and marketing resources than we do. In addition, we believe that many of our competitors have become more active in both licensing foreign-developed games and developing games in-house.

 

We also believe that competition in the online advertising industry in China is intense with numerous competitors such as Baidu, Sina, Sohu, Tencent, Alibaba, Qihoo, iFeng.com, TouTiao.com and Youku, as well as other vertical Internet media. In addition, we face competition from Internet media operated by multinational Internet companies such as Yahoo! Inc., Microsoft Corporation and Google Inc. which provide Chinese language service offerings. Many of these Internet companies have longer operating histories in the Internet market, greater name and brand recognition, larger customer bases and databases and significantly greater financial, technical and marketing resources than we have. The entry of additional, highly competitive Internet companies into the Chinese market would further heighten competition. Finally, we face competition from websites that operate outside our market and offer content in the English language, which may be attractive to a portion of Chinese Internet users. We also compete with traditional forms of media for advertising-related revenue.

 

There can be no assurance that we will be able to compete successfully against our current or future competitors or that competition will not have a material adverse effect on our business, results of operations and financial condition.

 

GOVERNMENT REGULATIONS

 

Overview

 

The Chinese government has enacted an extensive regulatory scheme governing the operation of Internet-related businesses, such as telecommunications, Internet information services, international connection to computer information networks, information security and censorship. In addition to MII, the various services of the PRC Internet industry are regulated by various governmental authorities, such as the SAIC, the State Council Information Office, or SCIO, the Ministry of Education, or MOE, the Ministry of Health, or MOH, the State Food and Drug Administration, or SFDA, the MOC, SAPPRFT, the Ministry of Commerce and the Ministry of Public Security.

 

In September 2000, China’s State Council promulgated the Telecommunications Regulations of the People’s Republic of China, or the Telecom Regulations, which was revised in July 2014. The Telecom Regulations categorized all telecommunications businesses in China as either basic telecommunications businesses or value-added telecommunications businesses, with ICP services and e-mail services classified as value-added telecommunications businesses. According to the Telecom Regulations, the commercial operator of such services must obtain an operating license. The Telecom Regulations also set forth extensive guidelines with respect to different aspects of telecommunications operations in China.

 

In December 2001, in order to comply with China’s commitments with respect to its entry into the WTO, the State Council promulgated the Regulation for the Administration of Foreign-invested Telecommunications Enterprises, or the FITE Regulations, which was revised in September 2008. The FITE Regulations set forth detailed requirements with respect to capitalization, investor qualifications and application procedures in connection with the establishment of a foreign invested telecom enterprise. Pursuant to the FITE Regulations, foreign investors may hold an aggregate of no more than 50% of the total equity in any value-added telecommunications business in China, with the one exception set forth in the Notice of the Ministry of Industry and Information Technology on Removing the Restrictions on Foreign Equity Ratios in Online Data Processing and Transaction Processing (Operating E-commerce) Business issued by MII in June 2015, pursuant to which, foreign investors may hold up to 100% of the total equity in online data processing and transaction processing businesses. However, the FITE Regulations do not define the “online data processing and transaction processing business”, and its interpretation and enforcement involve significant uncertainties. Therefore, we cannot assure you whether our online retail business and distribution of online information falls into the “online data processing and transaction processing business” category and whether we are permitted to conduct such value-added telecommunication services in the PRC through our subsidiaries in which foreign investors own more than 50% of the equity interests.

 

43



Table of Contents

 

The Circular of the MII on Intensifying the Administration of Foreign Investment in Value-Added Telecommunication Services, or the 2006 MII Circular, was promulgated by MII on July 13, 2006. The 2006 MII Circular provides that (i) any domain name used by a valued—added telecom service provider must be legally owned by the service provider or its shareholder(s); (ii) any trademark used by a value-added telecom service provider must be legally owned by the service provider or its shareholder(s); (iii) the operation site and facilities of a value-added telecom service provider must be installed within the scope as prescribed by the operating licenses obtained by the service provider and must correspond to the value-added telecom services that the service provider has been approved to provide; and (iv) a value-added telecom service provider must establish or improve the measures of ensuring information security. Companies which have obtained operating licenses for value-added telecom services are required to conduct a self-examination and self-correction according to the foregoing requirements and report the results of such self-examination and self-correction to MII. To comply with these requirements, Guangzhou NetEase submitted its self-correction report to MII in 2007.

 

Classified Regulations

 

Internet Information Services

 

The Measures for the Administration of Internet Information Services, or the ICP Measures, issued by the State Council went into effect on September 25, 2000. Under the ICP Measures, any entity that provides information to Internet users must obtain an operating license from MII or its local branch at the provincial level in accordance with the Telecom Regulations described above. To provide these services in compliance with all the relevant ICP-related Chinese regulations, Guangzhou NetEase successfully obtained an ICP license issued by the Guangdong Provincial Telecommunications Bureau. Subsequently, Guangzhou NetEase obtained a Value-Added Telecom Business Operating License from the Guangdong Provincial Telecommunications Bureau, which replaced its ICP license and authorizes Guangzhou NetEase to provide Internet information services. Guangzhou NetEase obtained an Inter-Provincial Value-Added Telecommunications Business Operating License from MII, which specifically authorizes it to provide value-added telecommunications services (excluding fixed line phone call information services and Internet information services). Also, Shanghai EaseNet, Youdao Computer, Hangzhou Leihuo, Zhejiang Yixin Science & Technology Co., Ltd, Wangyibao, Ujia E-commerce Co., Ltd., or Ujia, Zhoushan Bole Technology Co., Ltd., or Zhoushan Bole, NetEase Advertising, Hangzhou Bobo Technology Co., Ltd., or Hangzhou Bobo, and Hangzhou Ledu Technology Co., Ltd., or Ledu, have each obtained a Value-Added Telecommunications Business Operating License issued by a relevant Provincial Telecommunications Bureau.

 

The Provisional Regulations for the Administration of Website Operation of News Publications, which were jointly issued by SCIO and MII on November 6, 2000, stipulate that websites of non-news organizations shall not publish news items produced by themselves and require the websites of non-news organizations to be approved by SCIO after securing permission from SCIO at the provincial level. On September 25, 2005, the Regulations for the Administration of Internet News Information Services were promulgated jointly by SCIO and MII. The regulations require that any ICP operator that is a non-news organization but engaged in Internet news information services must obtain approval for those services from SCIO. Guangzhou NetEase has obtained an Internet News Information Service License from SCIO.

 

On June 27, 2002, MII and GAPP (later superseded by SAPPRFT) jointly promulgated the Provisional Measures for the Administration of Internet Publishing, which was replaced by the Rules for the Administration of Online Publishing Service jointly issued by SAPPRFT and MII that became effective on March 10, 2016, which requires Internet publishers to secure approval from SAPPRFT. The term “Internet publishing” is defined as an act of online dissemination whereby Internet information service providers select, edit and process works created by themselves or others (including content from books, newspapers, periodicals, audio and video products, electronic publications, etc. that have already been formally published or works that have been made public in other media) and subsequently post the same on the Internet or transmit the same to users via the Internet for browsing, use or downloading by the public. Guangzhou NetEase has obtained a license from SAPPRFT to engage in Internet publishing.

 

On July 8, 2004, SFDA issued the Measures for the Administration of Internet Drug Information Services, which stipulate that websites publishing drug-related information must obtain a license from local food and drug administrations. Guangzhou NetEase has obtained a license for publishing drug-related information from the Guangdong Food and Drug Administration.

 

Pursuant to the Measures for the Administration of Internet E-mail Services, or the Internet E-mail Measures, which were issued by MII on February 20, 2006, e-mail service providers must obtain value-added telecommunications business operating licenses or file for recordation as nonprofit Internet service providers. In addition, each e-mail service provider must keep a record of the timing, sender’s or recipient’s e-mail address and IP address of each e-mail transmitted through its servers for 60 days. The Internet E-mail Measures also state that an Internet e-mail service provider is obligated to keep confidential the users’ personal registered information and Internet e-mail addresses. An Internet e-mail service provider and its employees may not illegally use any user’s personal registered information or Internet e-mail address and may not, without consent of the user, divulge the user’s personal registered information or Internet e-mail address, unless otherwise prescribed by another law or administrative regulation. Guangzhou NetEase has obtained an Inter-Provincial Value-Added Telecommunications Business Operating License.

 

44



Table of Contents

 

SARFT (later superseded by SAPPRFT) and MII jointly issued the Regulations for the Administration of Internet Audiovisual Program Services, or the Audiovisual Regulations, on December 20, 2007, which require that online audio and video service providers must obtain a permit from SAPPRFT in accordance with the Audiovisual Regulations. Guangzhou NetEase has obtained the Permit for the Network Transmission of Audiovisual Programs issued by SAPPRFT.

 

On September 3, 2009, the MOC issued its Notice on Strengthening and Improving the Content Censorship of Online Music Content. According to this notice, only entities approved by the Ministry of Culture for an Internet Culture Operating License may engage in the production, release, dissemination (including providing direct links to music products) and importation of online music products. In addition, the notice also requires all domestic music products to be filed with the MOC within 30 days after being publicly available online. Imported music products must be approved by the MOC before being made available online. On October 23, 2015, the MOC issued its Notice on Further Strengthening and Improving the Management of Online Music Content. According to this notice, the entities should examine and verify the content of online music by themselves, while the culture management administration should supervise in the act and afterwards. Guangzhou NetEase, Shanghai EaseNet, Hangzhou Leihuo, Zhoushan Bole, Ujia, Ledu and Hangzhou Bobo have each obtained an Internet Culture Operating License.

 

On May 4, 2008, the China Banking Regulatory Commission, or CBRC, and PBOC jointly issued the Guiding Opinions of China Banking Regulatory Commission and the People’s Bank of China on the Pilot Operation of Small Loan Companies, or the Guiding Opinions. According to the Guiding Opinions, to apply for setting up a small loan company, the applicant is required to file a formal official application with the competent department of the provincial government, and, upon approval, it shall apply to the local administrative department for industry and commerce for handling the registration formalities and to receive the business license. It is also required to file the relevant materials with the local public security organ, the dispatch office of the CBRC and the branch institution of the PBOC within five working days after approval. The major sources of funds of a small loan company shall be the capital paid by shareholders, donated capital and the capital borrowed from a maximum of two banking financial institutions. The balance of the capital borrowed from banking financial institutions shall not exceed 50% of the net capital within the scope as prescribed by laws and regulations. In addition, the balance of loans granted by a small loan company to a single borrower shall not exceed 5% of the net capital of the company.

 

On April 16, 2009, the PBOC issued a notice, or the PBOC Notice, regarding the regulation of non-financial institutions engaged in the business of effecting payments and settlements. The PBOC Notice requires non-financial institutions established before April 16, 2009 which are engaged in the payment and settlement business to register with the PBOC before July 31, 2009. According to the PBOC Notice, such registration is interpreted as a basis for future policy making rather than a permit. Guangzhou NetEase has finished the required registration with the PBOC. In addition, on June 14, 2010, the PBOC issued the Measures for the Administration of Non-financial Institutions Engaging in Payment and Settlement Services, or the PBOC Measures, which became effective as of September 1, 2010 and require that non-financial institutions engaging in the business of effecting payments and settlements before June 14, 2010 obtain a permit, Payment Service Permit, from the PBOC by August 31, 2011 to continue such business. On December 1, 2010, the PBOC issued the Implementation Rules for the Measures for the Administration of Non-financial Institutions Engaging in Payment and Settlement Services, or the Implementation Rules for the PBOC Measures, which contains further elaboration with respect to the application qualification, material and procedure for the Payment Service Permit and further measures aiming at protecting the rights and interests of clients, including prominent disclosure of service rates, prior notice to clients before any modification can be made to the service rates or payment service agreement between a payment service provider and its clients.  We have obtained the Payment Service Permit from the PBOC. On December 28, 2015, the PBOC issued the Administrative Measures for Internet Payment Services of Non-banking Payment Institutions, which will take effect on July 1, 2016, which require that non-banking payment institutions shall implement the real-name verification system for payment accounts and take effective measures to verify the personal information of clients, The measures also require that if non-banking payment institutions engage in transferring money between payment accounts and bank accounts, all such accounts shall be owned by the same client. For other details, see Item 3.D. “Risk Factors—Risks Related to the Telecommunications and Internet Industries in China—Regulatory restrictions on financial transactions may adversely affect the operation and profitability of our business.”

 

On December 29, 2011, MII issued Several Provisions on Regulating the Market Order for Internet Information Services, or the Market Order Provisions. According to such provisions, Internet information service providers, or IISPs, are prohibited from a wide range of activities that would infringe upon rights and interests of users or other IISPs, including but not limited to maliciously forcing incompatibility on services and products provided by other IISPs, deceiving, misleading or forcing users to use or not to use services and products provided by other IISPs, changing user’s browser configurations or other configurations without notifying and obtaining permission from the users, and bundling their terminal software with other software without providing clear notice to the users. Also, IISPs are prohibited from collecting information that is related to the users and can serve to identify the users’ identities solely or in conjunction with other information without the users’ consent or providing other people with such information, unless otherwise permitted or required under laws or administrative regulations. We believe our current operation is in compliance with the Market Order Provisions.

 

45



Table of Contents

 

On June 7, 2013, the PBOC issued the Measures for the Custody of Clients’ Reserves of Payment Institutions, or the Clients’ Reserves Measures, which defines Clients’ Reserves as funds actually received by payment institutions when processing payments for clients and payable upon clients order, and requires payment institutions to fully deposit the Clients’ Reserves into a dedicated deposit account held in the custody of banking institutions. We have taken necessary measures to comply with the Clients’ Reserves Measures.

 

On July 18, 2015, PBOC, MII, Ministry of Public Security, MOF, SAIC, Legislative Affairs Office of the State Council, CBRC, CSRC, China Insurance Regulatory Commission and China Internet Information Technology Office jointly issued the Guiding Opinions on Promoting the Healthy Development of Internet Finance, which was imperative to encourage innovation, and support the steady development of Internet finance. According to the above-mentioned Guiding Opinions, Internet enterprises would be supported to set up Internet payment institutions, online lending platforms, equity crowd-funding platforms and online financial product sales platforms in compliance with the law, and a multi-level financial services system that serves the real economy would be established to better meet the investment and financing needs of medium, small and micro-sized enterprises and individuals, and further expand the breadth, and increase the depth, of inclusive finance. According to the above-mentioned Guiding Opinions, e-commerce enterprises would be encouraged to build and improve their own online financial services systems under the premise of compliance with financial laws and regulations, and effectively expand the supply chain operations of e-commerce enterprises.

 

On August 7, 2014, SCIO issued the Interim Provisions on Managing the Development of Public Information Services on Instant Messaging Tools, or the Instant Messaging Interim Provisions, which stipulate that instant messaging tool service providers must enter into an agreement with their users during account registration to require them to abide by “Seven Principals”, including, without limitation, laws and regulations, socialist system principals and social ethics. We believe we have taken the necessary measures to comply with the Instant Messaging Interim Provisions.

 

On December 28, 2015, MII issued the Telecommunication Services Classification Catalogue (2015), replacing the old Telecommunication Services Classification Catalogue (2003), which will take effect from March 1, 2016. The 2015 catalogue divides the information services business into five more detailed sub-categories and reclassifies the online data processing and transaction processing services business as a value-added telecom business from basic telecom business category in the 2003 Catalogue.

 

On April 17, 2015, the National Copyright Administration issued the Circular on Regulating the Order of Internet Reproduction of Copyrighted Works. Under this circular, in order to reproduce the work of others, Internet media must comply with relevant provisions of the copyright laws and regulations and, unless otherwise provided by law or regulation, must obtain permission from and pay remuneration to the owner of the copyrighted work, and must indicate the name of the author as well as the title and the source of the work, and may not infringe any other rights or interests of the copyright owner. Moreover, when reproducing the works of others, Internet media must not make material alterations to the content of the works.

 

Information Security and Censorship

 

Regulations governing information security and censorship include:

 

·                               The Law of the People’s Republic of China on the Preservation of State Secrets (2010) and its Implementation Rules (2014).

 

·                               The Counter-espionage Law of the People’s Republic of China (2014).

 

·                               The Rules of the People’s Republic of China for Protecting the Security of Computer Information Systems (1994).

 

·                               The Administrative Regulations for the Protection of Secrecy on Computer Information System Connected to International Networks (1997).

 

·                               The Regulations for the Protection of State Secrets for Computer Information Systems on the Internet (2000).

 

·                               The Notice issued by the Ministry of Public Security of the People’s Republic of China Regarding Issues Relating to the Implementation of the Administrative Measure for the Security Protection of International Connections to Computer Information Networks (2000).

 

·                               The Detailed Implementation Rules for the Administration of Commercial Website Filings for the Record (2000).

 

·                               The Decision of the Standing Committee of the National People’s Congress Regarding the Safeguarding of Internet Security (2002).

 

46



Table of Contents

 

·                               The Provisions on the Technical Measures for the Protection of the Security of the Internet (2006).

 

·                               The Administrative Regulations for the Classified Protection of Information Security (2007).

 

·                               The Decision of the Standing Committee of the National People’s Congress on Strengthening Network Information Protection (2012).

 

·                               Provisions on Protection of Personal Information of Telecommunication and Internet Users (2013).

 

·                               Internet User Account Name Management Regulations (2015).

 

Under the Administrative Regulations for the Protection of Secrecy on Computer Information System Connected to International Networks and various other laws and regulations, ICP operators and Internet publishers are prohibited from posting or displaying any content that:

 

·                               opposes the fundamental principles set forth in China’s Constitution;

 

·                               compromises state security, divulges state secrets, subverts state power or damages national unity;

 

·                               harms the dignity or interests of the state;

 

·                               incites ethnic hatred or racial discrimination or damages inter-ethnic unity;

 

·                               sabotages China’s religious policy or propagates heretical teachings or feudal superstitions;

 

·                               disseminates rumors, disturbs social order or disrupts social stability;

 

·                               propagates obscenity, pornography, gambling, violence, murder or fear or incites the commission of crimes;

 

·                               insults or slanders a third-party or infringes upon the lawful rights and interests of a third-party; or

 

·                               includes other content prohibited by laws or administrative regulations.

 

Failure to comply with these content censorship requirements may result in the revocation of licenses and the closing down of the concerned websites. To ensure compliance with these regulatory requirements, Guangzhou NetEase has taken all reasonable steps to avoid displaying any of the prohibited content on the NetEase websites. In addition, it is mandatory for Internet companies in the PRC to complete security-filing procedures and regularly update information security and censorship systems for their websites with the local public security bureau. Guangzhou NetEase has obtained a Filing and Registration Certificate for Computer Information System Connected to International Networks issued by Guangzhou Public Security Bureau.

 

On June 22, 2007, the Ministry of Public Security, the State Secrecy Bureau, the State Cryptography Administration Bureau and the State Council Information Office jointly issued the Administrative Regulations for the Classified Protection of Information Security, according to which websites should determine the protection classification of their information systems pursuant to a classification guideline and file such classification with the Ministry of Public Security and its bureaus at provincial level. Guangzhou NetEase has followed the requirements and filed its classification with the Guangzhou Public Security Bureau.

 

On December 28, 2012, the Standing Committee of the National People’s Congress issued the Decision on Strengthening Network Information Protection, or the Information Protection Decision, which provides that electronic information through which a citizen’s identity can be identified or in which a citizen’s privacy is involved, or Personal Information, is protected and no person shall steal, illegally obtain, sell or illegally provide to others any Personal Information. Also, according to the Information Protection Decision, where the network service providers provide website access service, or handle network access formalities for fixed-line telephones or mobile phones, or provide information publication service for their users, they shall require the users to provide authentic identity information when concluding agreement or confirming provision of such service with the users.

 

47



Table of Contents

 

On July 16, 2013, MII issued the Provisions on Protection of Personal Information of Telecommunication and Internet Users, which defines “Personal Information” as information that can identify the user either on its own or in combination with other information that is collected in the course of provision of services by the telecommunication business operators and Internet information service providers, and sets out detailed provisions concerning the collection and utilization of such Personal Information.

 

On February 4, 2015, the SCIO issued the Internet User Account Name Management Regulations, which defines “Internet User Account Name” as an account name registered or used in Internet information services, including, without limitation, blogs, micro-blogs, instant communication tools, forums and thread comments. Also, according to the Internet User Account Name Management Regulations, Internet information service providers must prohibit their users from using any illegal or harmful information in their account name, avatar, profile or other registration information. We believe we have taken the necessary measures to comply with the Internet User Account Name Management Regulations.

 

Online Games

 

Effective as of April 10, 2009, the Measures for the Administration of Software Products, originally issued by MII on October 27, 2000, were amended and replaced by a new version issued by the MII in April 2009. According to these regulations, software products developed in the PRC could be registered with the local provincial government authorities in charge of the information industry and filed with the MII. Upon registration, the software products are granted registration certificates. In accordance with this regulation, all of our online games, including New Westward Journey Online II, Fantasy Westward Journey II, Tianxia III, New Westward Journey Online III, New Legend of Westward Journey, Ghost II, Legend of Fairy, New Fly For Fun, Heroes of Tang Dynasty II, Dragon Sword, Kung Fu Master, and other casual games have been registered with MII and its offices at the provincial level.

 

Pursuant to the Provisional Regulations for the Administration of Online Culture promulgated by MOC in May 2003, which were revised in July 2004 and February 2011, online game operators are required to obtain an Internet Culture Operating License from MOC, which Guangzhou NetEase, Shanghai EaseNet and Hangzhou Leihuo have received. In 2004, MOC promulgated the Notice Regarding the Strengthening of Online Games Censorship, which provides that imported online games must be reviewed and approved by MOC before they can be put into public testing or operation. Shanghai EaseNet has obtained MOC approval for World of Warcraft, including its expansion packs, The Burning Crusade, Wrath of the Lich King, Cataclysm, Mists of Pandaria and Warlords of Draenor, and StarCraft II: Wings of Liberty, including its expansion packs, Heart of the Swarm and Legacy of the Void, as well as Hearthstone: Heroes of Warcraft, Heroes of the Storm (previously named Blizzard All-Stars), and Diablo III.  In accordance with such regulation, we are also required to register domestic online games with the MOC after their release. We have accordingly made such registrations with the MOC for our domestic online games, including, for example, Fairy Tales, the New Westward Journey Online II mobile game and the Fantasy Westward Journey mobile game.

 

On April 24, 2009, MOC issued a Circular Concerning the Examination and Declaration of Imported Online Game Products. According to this circular, in the event of a change of the operator of an imported online game, the game’s existing import approval will be automatically revoked and the new operator must apply to the MOC for a new approval for the same game.

 

On June 4, 2009, MOC and the Ministry of Commerce jointly issued the Notice on Strengthening Administration on Online Game Virtual Currency, or the Online Game Virtual Currency Notice. According to the Online Game Virtual Currency Notice, online game virtual currency should only be used to exchange virtual services provided by the issuing enterprise for a designated extent and time, and is strictly prohibited from being used to pay for or purchase tangible products or any service or product of another enterprise. Also, the Online Game Virtual Currency Notice obligates the issuing enterprise to give users 60 days prior notice and refund in the form of legal tender or other forms acceptable to users in case it plans to terminate the provision of its products or services. We have implemented measures which we believe are necessary to ensure our compliance of the Online Game Virtual Currency Notice.

 

In addition, for imported online games, the relevant license agreements for such games are regarded as technology import contracts and, accordingly, must be registered with the Ministry of Commerce. Shanghai EaseNet has registered the license agreements for StarCraft II: Wings of Liberty and World of Warcraft with the local office of the Ministry of Commerce. Such license agreements also need to be registered with the State Copyright Bureau, otherwise the licensee cannot remit licensing fees out of China to the foreign game licensor. Shanghai EaseNet has registered the license agreement for World of Warcraft, StarCraft II: Wings of Liberty, Hearthstone: Heroes of Warcraft, Heroes of the Storm (previously named Blizzard All-Stars), and Diablo III with the State Copyright Bureau.

 

48



Table of Contents

 

The publication of online games also requires approval from SAPPRFT in accordance with the Rules for the Administration of Online Publishing Service jointly issued by SAPPRFT and MII, effective on March 10, 2016, replacing Provisional Rules for the Administration of Internet Publishing jointly promulgated by GAPP (later superseded by SAPPRFT) and MII on June 27, 2002. Guangzhou NetEase has received such approval. The Online Publishing Service Rules also forbids foreign investments in the online publishing sector. In addition, in April 2007, GAPP (later superseded by SAPPRFT) and several other government authorities jointly promulgated the Notice Concerning the Protection of Minors’ Physical and Mental Well-being and Implementation of Anti-addiction System on Online Games (the “Anti-Addiction Notice”), which confirms the real-name verification scheme and anti-addiction system standard made by GAPP (later superseded by SAPPRFT) in previous years and requires online game operators to develop and test their anti-addiction systems from April 2007 to July 2007, after which no online games can be registered or operated without an anti-addiction system in accordance with the Anti-Addiction Notice. On July 1, 2011, GAPP (later superseded by SAPPRFT) and several other government authorities jointly issued the Notice Regarding the Initiation of Work on the Online Games Real-Name Verification System to Prevent Online Gaming Addiction, which requires that online game operators be responsible for the data registration and identification of online game users, and that online game operators shall duly file unverified user identification information with the Ministry of Public Security’s National Citizen Identity Information Center, or NCIIC, which will be in charge of real-name verification for the national anti-addiction system. In addition, online game operators shall ensure that via the NCIIC real-name verification, users with fraudulent identification data shall be enrolled in the operators’ anti-addiction systems. On July 25, 2014, SARFT (later superseded by SAPPRFT)  issued the Notice Regarding the Implementation of the Anti-Addiction and Real-Name Verification System in Online Games, which requires online game operators to submit their real-name verification procedure for online games when applying for publication of online games. We have implemented our anti-addiction system and taken necessary measures to comply with these measures. Since their implementation, we have not experienced a significant negative impact from these measures on our business.

 

On September 7, 2009, the Office of the Central Institutional Organization Commission issued the Notice on Interpretation of the Office of the Central Institutional Organization Commission on Several Provisions relating to Animation, Online Games and Comprehensive Law Enforcement in the Culture Market in the ‘Three Provisions’ jointly promulgated by MOC, SARFT and GAPP (SARFT and GAPP were later superseded by SAPPRFT). According to this notice, SAPPRFT shall be responsible for the examination and approval of those online games made available on the Internet, and once an online game is available on the Internet, it shall be solely and completely administrated by MOC. The notice further clarifies that SAPPRFT shall be responsible for the examination and approval of the game publications which are authorized by overseas copyright owners to be made available on the Internet, and all other imported online games shall be examined and approved by MOC.

 

On September 28, 2009, GAPP (later superseded by SAPPRFT), the National Copyright Administration and the National Office of Combating Pornography and Illegal Publications jointly published the Notice on Further Strengthening Pre-examination and Pre-approval of Online Games and Administration of Imported Online Games Approval, or Circular 13. According to Circular 13, no entity should engage in the operation of online games without receiving an Internet Publishing License and the pre-approval from SAPPRFT. Circular 13 expressly prohibits foreign investors from participating in online game operating business via wholly owned, equity joint venture or cooperative joint venture investments in China, and from controlling and participating in such businesses directly or indirectly through contractual or technical support arrangements. Moreover, for online games which have been approved by SAPPRFT, when the operational entity changes, or when new versions, expansion packs or new content is implemented, the operation entity shall once again undertake the same procedures for the examination and approval by SAPPRFT of such changed operation entity, new versions, expansion packs or new content. Shanghai EaseNet has obtained SAPPRFT approval for World of Warcraft, including its expansion packs, The Burning Crusade, Wrath of the Lich King, Cataclysm, Mists of Pandaria and Warlords of Draenor, and StarCraft II: Wings of Liberty, including its expansion packs named Heart of the Swarm and Legacy of the Void, as well as Hearthstone: Heroes of Warcraft, Heroes of the Storm (previously named Blizzard All-Stars) and Diablo III.

 

On June 3, 2010, the MOC issued a decree on Interim Measures for the Administration of Online Games, or the Online Games Measures, which became effective as of August 1, 2010. The Online Games Measures set forth certain requirements regarding online games, including requirements that game operators follow new registration procedures, publicize information about the content and suitability of their games, prevent access by minors to inappropriate games, avoid certain types of content in games targeted to minors, avoid game content that compels players to kill other players, manage virtual currency in certain ways and register users with their real identities. Although many of these requirements reflect previously issued government regulations with which we already comply, certain new requirements may cause us to change the way we launch and operate our online games. For other details, see Item 3.D. “Risk Factors—Risks Related to the Telecommunications and Internet Industries in China—The Chinese government has taken steps to limit online game playing time for all minors and to otherwise control the content and operation of online games. These and any other new restrictions on online games may materially and adversely impact our business and results of operations.” On July 30, 2010, the MOC promulgated the Notice on the Implementation of the Interim Measures for the Administration of Online Games, which provides details concerning the scope of online games, the review of online games content by the MOC, the administration of material changes in the content of online games and the implementation of real-name registration of online game users. In addition, the notice brings in the definition of joint operation of domestic online games and lays out the specific regulations for such joint operation.

 

On January 15, 2011, the MOC and several other government authorities jointly issued the Notice on Implementation Program of Online Game Monitoring System of the Guardians of Minors, or the Monitoring System Notice, which requires online game operators to adopt various measures to maintain an interactive system for the protection of minors, through communication with the online game operators, to monitor and restrict online game activities by minors, including restriction of playtime or total suspension of the relevant gaming account. We have taken necessary measures in compliance of the Monitoring System Notice.

 

49



Table of Contents

 

On August 12, 2013, the MOC issued the Administrative Measures for Content Self-review of Internet Culture Operators, which requires Internet culture operators to carry out prior self-review upon the products and services to be provided. In particular, such self-review should be conducted by staff who has obtained the Certificate for Content Review Personnel issued by MOC’s local branch at the provincial level. Our content review personnel have already obtained such certification.

 

On February 18, 1994, the State Council promulgated the Rules of the People’s Republic of China for Protecting the Security of Computer Information Systems, which define Security Products for Computer Information Systems as software and hardware products designed for the protection of computer information security and stipulate that a license must be obtained before selling Security Products for Computer Information Systems. The Ministry of Public Security issued the Measures for the Administration of Security Products for Computer Information Systems Examination and Sales License on June 28, 1997 confirming that a license for the sale of security products for computer information systems must be obtained as a precondition for sales of such products. Guangzhou NetEase has developed a technology which is designed to protect the passwords of online game players and falls into the scope of security products for computer information systems which is subject to this license requirement. Guangzhou NetEase has obtained the above-mentioned license from the Ministry of Public Security.

 

According to the Guidelines for the Filing for Recordation of Domestic Online Games issued by MOC in 2005, domestic online games operating in China must be filed for recordation with MOC within 30 days after they are put into operation. Our internally developed online games, including New Westward Journey Online II, Fantasy Westward Journey II, New Legend of Westward Journey, New Westward Journey Online III, Tianxia III, Heroes of Tang Dynasty II, New Fly For Fun, Legend of Fairy, Ghost II, DREAM, Soul of the Fighter, Kung Fu Master, Heroes of the Three Kingdoms, Dragon Sword and other causal games, have successfully finished the recordation process.

 

The Regulations for the Administration of Audio and Video Products, which was released by the State Council on December 25, 2001 and further amended in March 2011, require that the publication, production, duplication, importation, wholesale, retail and renting of the audio and video products are subject to a license issued by competent authorities. Guangzhou NetEase has obtained such license from Guangzhou Municipal Administration of Culture, Radio, Film, TV, Press and Publication.

 

On January 6, 2016, MOC issued the Tentative Rules for the Management of Cultural Market Blacklist, according to which those cultural products and entities in serious violation of relevant laws and regulations will be put on the blacklist and thus subject to more strict regulations. We have taken necessary measures to ensure that none of our products or entities will be placed on such blacklist.

 

Online Advertising

 

The Regulations for the Administration of Advertising and its Detailed Implementation Rules were both promulgated by the State Council and SAIC, which took effect on December 1, 1987 and January 1, 2005, respectively. According to these regulations, websites engaged in advertising must apply for a business license to conduct such business. In compliance with such regulations, NetEase Advertising, which operates our online advertising business through a series of agreements with Guangzhou NetEase, and Guangzhou NetEase have obtained a business license to carry out the design, production, agency and release of advertisements.

 

On February 9, 2012, SAIC and several other government authorities jointly issued the Rules on Review of Advertisement Release by Public Media, or the Advertisement Review Rule, which, among other things, states that public media (including Internet information service providers) shall have advertisement reviewers, who shall participate in trainings in relation to advertisement laws, regulations and business, and after passing the training should perform works including reviewing of advertisements to be released and management of advertisement review archives. In compliance with the Advertisement Review Rule, several employees of Guangzhou NetEase have obtained the Certificate for Advertisement Reviewer.

 

On April 24, 2015, the Standing Committee of the National People’s Congress enacted the Advertising Law of the People’s Republic of China, or theNew Advertising Law. The New Advertising Law, which was a major overhaul of an advertising law enacted in 1994, increases the potential legal liability of providers of advertising services, and includes provisions intended to strengthen identification of false advertising and the power of regulatory authorities. The New Advertising Law forbids the usage of certain words or phrases in advertisement, such as “national”, “supreme” or “best” and provides a more detailed definition of “false advertisement”. The New Advertising Law also forbids sending advertisements to residences, vehicles, fixed or mobile telephones or personal email addresses if such advertisement is not invited or the receiver of the advertisement has rejected such advertising. We have taken necessary measures, including more stringent examination and monitoring of our advertisers and the content of their advertisements, in compliance with the New Advertising Law.

 

50



Table of Contents

 

Online Lottery Services

 

The principal rules and regulations currently in effect and applicable to online lottery services include the Regulation on Administration of Lottery, promulgated by the State Council on May 4, 2009 and effective as of July 1, 2009, and the Tentative Administration Measures on Internet Lottery Sale, promulgated by the MOF on September 26, 2010, and effective upon its promulgation. On January 18, 2012, the MOF, the PRC Ministry of Civil Affairs and the State General Administration of Sports jointly promulgated the Lottery Implementation Rules, which became effective on March 1, 2012. In December 2012, the MOF issued the Lottery Distribution and Sale Administration Measures, which became effective on January 1, 2013, and the Tentative Administrative Measures on Telephone Lottery Sale, which became effective on April 1, 2014. On January 15, 2015, the Lottery Self-Inspection Notice was jointly issued by the MOF, the PRC Ministry of Civil Affairs and the State General Administration of Sport. In addition, on April 3, 2015, the MOF, the PRC Ministry of Public Security, the SAIC, the MII, the PRC Ministry of Civil Affairs, the People’s Bank of China, the State General Administration of Sport and the China Banking Regulatory Commission jointly issued Announcement No. 18, which affirmed that any entities or individuals engaged in online sales of lottery tickets which have not been approved by the MOF should immediately cease such activities and that lottery vendors shall be required to obtain written approval from the MOF before engaging in sales of lottery products online in the future. However, it currently remains unclear if we need to obtain approval from the MOF with respect to our provision of e-commerce services related to third-party lottery products. For more details, see Item 3.D. “Risk Factors—Risks Related to the Telecommunications and Internet Industries in China—An ongoing government suspension has adversely affected our e-commerce services related to third-party lottery products and we may be required to obtain governmental authorizations and approvals for providing such e-commerce services, which, if unattainable, may adversely affect our e-commerce business.”

 

Cross-border E-commerce

 

The Consumer Protection Law of the People’s Republic of China, as amended on October 25, 2013, sets out the obligations of business operators and the rights and interests of the consumers. Pursuant to this law, business operators must guarantee that the commodities they sell satisfy the requirements for personal or property safety, provide consumers with authentic information about the commodities, and guarantee the quality, function, usage and term of validity of the commodities. The amendment in 2013 further strengthens the protection of consumers and imposes more stringent requirements and obligations on business operators, especially on the businesses operating through the Internet. For example, consumers are entitled to return the goods (except for certain specified goods) within seven days upon receipt without any reasons when they purchase the goods from business operators via the Internet. When a consumer purchases products (including cosmetics and food) or accepts services via an online trading platform and his or her interests are prejudiced, if the online trading platform provider fails to provide the name, address and valid contact information of the seller, the manufacturer or the service provider, the consumer is entitled to demand compensation from the online trading platform provider. Failure to comply with the Consumer Protection Law may subject business operators to civil liabilities such as refunding purchase prices, replacement of commodities, repairing or ceasing damages, compensation, and restoring reputation, and could subject the business operators or the responsible individuals to criminal penalties when personal damages are involved or if the circumstances are severe.

 

On January 26, 2014, SAIC issued the Administrative Measures for Online Trading, or the Online Trading Measures, which replaced its previous Interim Measures for the Administration of Online Commodities Transaction and Relevant Services. The Online Trading Measures aim to regulate online commodity trading and relevant services, setting standards for online commodity trading operators and relevant services providers, including third-party trading platform operators, concerning qualifications, after-sale services, terms of use, user privacy protection, data preservation, compliance with applicable laws in respect of intellectual property rights protection and unfair competition. On January 5, 2015, SAIC issued the Measures for the Punishment of Conduct Infringing the Rights and Interests of Consumers, or the Consumer Conduct Measures, which became effective on March 15, 2015. According to these measures, business operators are prohibited from a wide range of activities that would infringe upon the rights and interests of consumers, including but not limited to collecting and using information related to consumers without their consent, illegally providing third parties with such information in any form, or sending promotional message to consumers despite their express refusal. We believe we have taken the necessary measures to comply with the Consumer Conduct Measures. On September 2, 2015, SAIC issued the Interim Provisions on the Administration of Centralized Online Promotional Activities for Goods and Services, which require the organizer of centralized online promotion activities to publish the methods, terms and rules of the activities in advance in an obvious position on its website.

 

The General Administration of Customs has promulgated the Announcement on the Regulatory Issues concerning the Inbound and Outbound Retail Commodities under Cross-border E-commerce, or Customs Circular No. 26, which took effect on April 8, 2016. Under the Customs Circular No. 26, e-commerce enterprises, e-commerce trade platform enterprises, payment enterprises and logistics enterprises shall, before the declaration of import retail commodities through cross border e-commerce, respectively submit to the customs bureau the information on trade, payment and logistics, among others. E-commerce enterprises shall verify the identity information of purchaser (subscriber) of cross-border e-commerce retail imports and provide the customs bureau with the effective identity information authenticated by respective competent authorities.

 

51



Table of Contents

 

The Food Safety Law of the People’s Republic of China, promulgated on February 28, 2009 and effective on June 1, 2009, as amended on April 24, 2015 with effect from October 1, 2015. This amendment set out a new and stricter regulation framework for the production and circulation of food. However, it currently remains unclear if food distributed through the recently established cross-border e-commerce industry is required to comply with all the requirements set forth in the new Food Safety Law. For more details, see Item 3.D. “Risk Factors—Risks Related to Our Company—Our e-commerce business may expose us to new challenges and risks and may lower our profit margin.”

 

On March 24, 2016, the MOF, General Administration of Customs and the State Administration of Taxation issued the Notice on Import Tax Policies for Cross-border E-commerce Retailers (Cai Guan Shui (2016) No. 18), with effect on April 8, 2016. According to the notice, which is applicable to the imported goods listed in the Cross-border E-commerce Retail Import Commodities List that was issued by the MOF and ten other relevant PRC regulatory authorities on April 6, 2016, customs duties, import VAT and consumption tax will be charged on cross-border e-commerce retail imports calculated based on the goods imported, with individual purchasers of cross-border e-commerce retail imports defined as the taxpayers, the actual transaction price (including retail price, freight and insurance premium) regarded as the dutiable value, and e-commerce companies and trading platforms or logistics companies bearing the obligations of tax collection and withholding. The value of single transactions of retail products imported through cross-border e-commerce is capped at RMB 2,000, and the total value of transactions carried out by an individual is capped at RMB 20,000 per year. For cross-border e-commerce retail imports with a value within the above-mentioned limits, a zero tariff rate is applicable but, at the same time, import VAT and consumption tax exemptions will be abolished and import VAT and consumption tax will be charged temporarily at 70% of the statutory taxable amount. The relevant taxes will be charged in full on any transactions exceeding the single-transaction limit or the cumulative annual limit, and single indivisible goods whose dutiable value exceeds RMB 2,000.

 

52



Table of Contents

 

INTELLECTUAL PROPERTY AND PROPRIETARY RIGHTS

 

We rely on a combination of copyright, trademark and trade secrecy laws and contractual restrictions on disclosure to protect our intellectual property rights. We require our employees to enter into agreements requiring them to keep confidential all information relating to our customers, methods, business and trade secrets during and after their employment with us. Our employees are required to acknowledge and recognize that all inventions, trade secrets, works of authorship, developments and other processes, whether or not patentable or copyrightable, made by them during their employment are our property. They also sign all necessary documents to substantiate our sole and exclusive right to those works and to transfer any ownership that they may claim in those works to us.

 

We have registered a number of domain names, including:

 

·                               www.netease.com;

 

·                               www.163.com;

 

·                               www.yeah.net;

 

·                               www.126.com;

 

·                               www.lofter.com;

 

·                               www.youdao.com;

 

·                               www.nease.net;

 

·                               www.188.com;

 

·                               www.lede.com;

 

·                               www.kaola.com;

 

·                               www.bobo.com;

 

·                               www.neteasemedia.com; and

 

·                               www.miaode.com.

 

Guangzhou NetEase and NetEase Beijing have successfully registered numerous trademarks with China’s Trademark Office, including marks incorporating the words “NetEase” and “Yeah” in English and for marks for “NetEase” as written in Chinese in traditional and simplified Chinese characters. In addition, they have registered trademarks involving Chinese characters and phrases that have meanings relating to our Web pages, products and services, including our dating and friends matching services, chat services, online gaming, search engine, interactive online video, e-commerce and our Internet finance services. We have also registered a number of trademarks in Hong Kong incorporating the words “NetEase” in English and the marks for “NetEase” as written in Chinese in traditional and simplified Chinese characters. In addition, we have also filed and registered the marks for “NetEase” in English in the United States.

 

In addition, we have registered our various self-developed games, including New Westward Journey Online II (together with its mobile version), Fantasy Westward Journey II, Heroes of Tang Dynasty II, New Westward Journey Online III, New Legend of Westward Journey, Tianxia III, Ghost II, Legend of Fairy, Legend of Datang, Soul of the Fighter, Kung Fu Master, Dragon Sword, Heroes of Three Kingdoms, iTown, Demon Seals, X-Heroes, Revelation, Hegemon-King of Western Chu, Tianxia HD, the Fantasy Westward Journey mobile game and other online products, including Wangyibao (our online payment platform), Yinxiangpai, e-mail, photo album, Cloud Music, EaseRead, Netease News App, Yichat, Caipiao, Bobo, MailMaster, Youdao Cloudnote, Youdao Dictionary, Kaola, Duobao, NetEase Precious Metal, NetEase Wealth Management, NetEase Open Courses, NetEase Money and online shopping mall, with the State Copyright Bureau of China. Moreover, we have filed certain patent applications with the State Intellectual Property Office of China and have obtained Certificate of Design Patent for the Password Protection Device and Certificates of Invention Patent for the Password Protection Device and certain other technologies related to our search engine and e-mail from the State Intellectual Property Office.

 

53



Table of Contents

 

While we actively take steps to protect our proprietary rights, such steps may not be adequate to prevent the infringement or misappropriation of our intellectual property. Infringement or misappropriation of our intellectual property could materially harm our business. We own the intellectual property (other than the content) relating to the NetEase websites and the technology that enables on-line community, personalization, online game, Cloud Music, instant message and e-commerce services on those sites. We license content from various freelance providers and other content providers.

 

Many parties are actively developing community, online game, e-commerce, search and related Web technologies. We expect these parties to continue to take steps to protect these technologies, including seeking patent protection. There may be patents issued or pending that are held by others and that cover significant parts of our technology, business methods or services. For example, we are aware that a number of patents have been issued in areas of e-commerce, Web-based information indexing and retrieval, online direct marketing, online game, instant message and intelligent hardware. Disputes over rights to these technologies are likely to arise in the future. We cannot be certain that our products do not or will not infringe valid patents, copyrights or other intellectual property rights held by third parties. We may be subject to legal proceedings and claims from time to time relating to the intellectual property of others.

 

C.                         Organizational Structure

 

Our organizational structure is set forth above under “— Our Organizational Structure.”

 

D.                         Property, Plants and Equipment

 

Our principal executive offices are currently located at Building No. 7, West Zone, Zhongguancun Software Park (Phase II), No. 10 Xibeiwang East Road, Haidian District, Beijing, People’s Republic of China 100193. As of December 31, 2015, we leased office and warehouse facilities with a total effective annual rent of RMB137.7 million (US$21.3 million), including management fees, and an aggregate of approximately 155,368 square meters of space at properties mainly in Beijing, Shanghai, Guangzhou, Hangzhou and Zhengzhou.

 

We own and occupy a building in Guangzhou with a total floor area of 20,000 square meters, in which our online game developers, sales and marketing, technology and certain management as well as administrative support functions are currently located, and a research and development center in Hangzhou, China with a total floor area of 110,500 square meters. In addition, we also acquired a warehouse with a total floor area of 26,000 square meters in Ningbo for the operation of our e-commerce business.

 

We are in the process of constructing four new office buildings in Beijing, Hangzhou, Guangzhou and Zhoushan on land with an area of approximately 25,400, 76,000, 37,000 and 18,900 square meters, respectively. As of December 31, 2015, we had incurred construction in progress costs of RMB1,075.0 million (US$166.0 million) for these new office buildings, which primarily comprise costs for obtaining land use rights and building construction costs.

 

We continue to assess our needs with respect to office space and may, in the future, vacate or add additional facilities. We believe that our current facilities are adequate for our needs in the immediate and foreseeable future.

 

As of December 31, 2015, we leased dedicated lines from various affiliates of China Unicom, China Telecom and CERNET. We lease such capacity pursuant to short term contracts. Our server custody fees were approximately RMB356.8 million (US$55.1 million) for the year ended December 31, 2015, of which approximately 24% was related to the operations of World of Warcraft, the StarCraft II series, Hearthstone: Heroes of Warcraft, Heroes of the Storm and Diablo III.

 

Item 4A.                                                  Unresolved Staff Comments

 

Not applicable.

 

Item 5.                                                           Operating and Financial Review and Prospects

 

The following discussion of our financial condition and results of operations is based upon and should be read in conjunction with our consolidated financial statements and their related notes included in this annual report. This report contains forward-looking statements within the meaning of Section 27A of the Securities Act of 1933, as amended, or the Securities Act, and Section 21E of the Exchange Act, including, without limitation, statements regarding our expectations, beliefs, intentions or future strategies that are signified by the words “expect,” “anticipate,” “intend,” “believe,” or similar language. All forward-looking statements included in this annual report are based on information available to us on the date hereof, and we assume no obligation to update any such forward-looking statements. In evaluating our business, you should carefully consider the information provided under Item 3.D. “Risk Factors.” Actual results could differ materially from those projected in the forward-looking statements. We caution you that our businesses and financial performance are subject to substantial risks and uncertainties.

 

54



Table of Contents

 

A.                                    OPERATING RESULTS

 

Overview

 

NetEase is a leading Internet technology company in China. Our innovative online games, communities and personalized premium services, which allow registered users to interact with other community members, have established a large and stable user base for the NetEase websites which are operated by our affiliate. As of December 31, 2015, we had approximately 788 million accumulated registered accounts for our in-house PC-client MMORPGs and over 80 mobile games, as well as a total of approximately 3.7 billion accumulated registered accounts for our other online services.

 

For the year ended December 31, 2015, we continued to develop our online games, advertising business and e-mail, e-commerce and other services. In addition, starting in August 2008, Blizzard agreed to license certain online games to Shanghai EaseNet for operation in the PRC.

 

We achieved a net income attributable to our shareholders of RMB6,735.1 million (US$1,039.7 million) for 2015 and generated positive operating cash flows of RMB8,076.9 million (US$1,246.9 million) during the year. We recorded retained earnings of RMB18,509.2 million, RMB21,224.0 million and RMB26,419.7 (US$4,078.5 million) as of December 31, 2013, 2014 and 2015, respectively.

 

Our Corporate Structure

 

Our company was incorporated in the Cayman Islands on July 6, 1999 as an Internet technology company in China.

 

In 2007, we established two intermediate holding companies, namely NetEase (Hong Kong) Limited, or NetEase Hong Kong, and Hong Kong NetEase Interactive Entertainment Limited, or Hong Kong NetEase Interactive. Guangzhou Interactive and NetEase Hangzhou, which we established in October 2002 and June 2006, respectively, became wholly owned subsidiaries of Hong Kong NetEase Interactive in December 2007 and January 2008, respectively. We also established Hangzhou Langhe Technology Co., Ltd., or Hangzhou Langhe, as a wholly owned subsidiary of Hong Kong NetEase Interactive in July 2009. NetEase Beijing, Boguan and Youdao Information, which we established in August 1999, December 2003, and March 2006, respectively, became subsidiaries of NetEase Hong Kong in December 2007.

 

We established Lede Inc. (previously named Ujia.com, Inc.), Lede Hong Kong (previously named Ujia (Hong Kong) Limited) and Lede Technology in the second half of 2011. Lede Technology now operates our e-commerce business related to third-party lottery and insurance products. We established NetEase Media, Inc., or Media Cayman, NetEase Media (Hong Kong) Limited, or Media Hong Kong, and its PRC subsidiary, Media Beijing, in 2012. Media Beijing provides technical support and consulting services to NetEase Advertising to operate our Internet media business. In February 2013, we completed the merger of Guangzhou Interactive and Guangzhou Information, which we had established in June 2008, into Boguan, with Boguan as the surviving entity. We established HQG Inc., HQG, Limited and Hangzhou Youmai in 2014, which operate our cross-border e-commerce business.

 

NetEase, Inc. conducts its business in China through its subsidiaries and VIEs. Under current Chinese regulations, there are restrictions on the percentage interest foreign or foreign-invested companies may have in Chinese companies providing value-added telecommunications services in China, which include the provision of Internet content, online games and e-commerce services. In addition, the operation by foreign or foreign-invested companies of advertising businesses in China is subject to government approval. In order to comply with these restrictions and other Chinese rules and regulations, NetEase, Inc. and certain of its subsidiaries have entered into a series of contractual arrangements for the provision of such services with certain affiliated companies, including Guangzhou NetEase, NetEase Advertising, Hangzhou Leihuo, Shanghai EaseNet and certain other affiliated companies. These affiliated companies are considered “variable interest entities” for accounting purposes, and are referred to collectively in this section as “VIEs.” The revenue earned by the VIEs largely flows through to NetEase, Inc. and its subsidiaries pursuant to such contractual arrangements. Based on these agreements, NetEase Beijing, Media Beijing, NetEase Hangzhou, Boguan, Hangzhou Langhe and Lede Technology provide technical consulting and related services to the VIEs. In addition, Guangzhou NetEase has a majority-owned subsidiary, Youdao Computer (a search-related business operator), and a wholly-owned subsidiary, Wangyibao (the operator of our Wangyibao online payment platform). Please also see Item 4.B. “Business Overview—Our Organizational Structure.”

 

55



Table of Contents

 

As of December 31, 2015, the total assets of all the consolidated VIEs of our company were RMB6.4 billion (US$1.0 billion), mainly comprising cash and cash equivalents, time deposits, accounts receivable, prepayments and other current assets and fixed assets. As of December 31, 2015, the total liabilities of the consolidated VIEs were RMB6.2 billion (US$1.0 billion), mainly comprising accounts payable, deferred revenue, accrued liabilities and other payables. As of December 31, 2015, the total assets of our company and all of our consolidated subsidiaries were RMB34.8 billion (US$5.3 billion), mainly comprising cash and cash equivalents, time deposits, restricted cash, accounts receivable, short-term investments, prepayments and other current assets, fixed assets and other long-term assets. As of December 31, 2015, the total liabilities of our company and all of our consolidated subsidiaries were RMB5.7 billion (US$0.9 billion), mainly comprising accounts payable, salary and welfare payables, tax payable, short-term loan, deferred revenue, accrued liabilities and other payables.

 

We believe that our present operations are structured to comply with the relevant Chinese laws. However, many Chinese regulations are subject to extensive interpretive powers of governmental agencies and commissions. We cannot be certain that the Chinese government will not take action to prohibit or restrict our business activities.

 

Future changes in Chinese government policies affecting the provision of information services, including the provision of online services, Internet access, e-commerce services, online advertising and online payment services, may impose additional regulatory requirements on us or our service providers or otherwise harm our business.

 

Revenues

 

We generate our revenues from the provision of online games services, advertising services and e-mail, e-commerce and other services. No customer individually accounted for greater than 10% of our total revenues for the years ended December 31, 2013, 2014 and 2015.

 

Online Games Services

 

We derive our online game services revenues mainly from customers through their use of prepaid point cards and, for our mobile games, through online payments. Customers can purchase physical prepaid point cards in different locations in China, including Internet cafés, software stores, convenience stores and bookstores, or from vendors who register the points in our system. Customers can also purchase virtual prepaid cards online by debit card, credit card or bank transfer, and receive the prepaid point information over the Internet. Customers can use the points to play our online games, either to pay for playing time or to purchase virtual items within the games, and use our other fee-based services.

 

We generate our mobile game revenues primarily from the sale of in-game virtual items, including avatars, skills, privileges or other in-game consumables, features or functionality, within the games.  We distribute our mobile games through partnerships with major Android- and iOS-based app stores in China as well as proprietary distribution channels, such as our website and the NetEase News App. Users have a variety of payment options for in-game virtual items, including our prepaid cards, online payments through app stores and other online payment channels.

 

Starting in August 2008, Blizzard agreed to license certain online games to Shanghai EaseNet for operation in the PRC as discussed in “Business Overview — Our Services — Game Licensing and Joint Venture with Blizzard.” These games include World of Warcraft, StarCraft II: Wings of Liberty, Hearthstone: Heroes of Warcraft, Heroes of the Storm and Diablo III, which were commercially launched in 2009, 2011, 2014, 2015 and 2015, respectively, as well as OverWatch, which has not been commercially launched as of December 31, 2015.

 

We expect that we will face increasing competition as online game providers in China and abroad expand their presence in the Chinese market or enter it for the first time.

 

Advertising Services

 

We derive most of our advertising services revenue from fees we earn from our Internet media business. Approximately 90.6%, 91.5% and 90.2% of our total advertising revenue was derived from brand advertising for the years ended December 31, 2013, 2014 and 2015, respectively, with the remainder generated from advertisers in our search engine business.

 

We expect that the online advertising market in China will continue to grow as Internet usage in China increases and as more companies, in particular China-based companies in a variety of industries, accept the Internet as an effective advertising medium. Moreover, we expect that as the e-commerce industry further develops in China, there will be more small- to medium-size online businesses using our online advertising services to advertise or market their businesses and products. We also believe that the growth rate of mobile Internet advertising in China may increase at a faster rate than that of traditional PC-client advertising. We expect that such advertising will become an important advertising sector in China and competition in this area will be intense.

 

56



Table of Contents

 

E-mail, E-commerce and Others

 

We derive our e-mail, e-commerce and others revenues primarily from providing to our customers fee-based premium services, online payment platform services (Wangyibao), and e-commerce services related to third-party lottery products (Caipiao) and third-party insurance products (Baoxian). Our online fee-based premium services, supplied to registered users of the NetEase websites, include premium e-mail and other value-added services.

 

Our Wangyibao online payment platform enables registered users to deposit money in their accounts and use the accounts to pay for game point cards and other fee-based services and products offered by us. Account holders are charged a service fee when they withdraw cash from their Wangyibao accounts or make a payment to a third-party (for example, to purchase goods online from a third-party) in accordance with their service agreements with us. We recognize revenue upon services rendered. No fees are imposed when account holders use money in their accounts to pay us for goods or services.

 

We provide our e-commerce services related to third-party products through our online platforms, including Caipiao, an online service that facilitates the processing of end users’ purchase orders for a wide selection of sports and welfare lottery products offered by third-party lottery vendors, and Baoxian, an online service that facilitates the sale of insurance products from third-party insurers. We act as an agent and do not buy, sell, manufacture, or design the lottery or insurance related products. We help third-party vendors and insurers to collect payments from consumers through online payments via our Caipiao and Baoxian platforms. We generate revenues from service fees paid by third-party vendors and insurers based on a pre-determined service fee rate and the amount of processed orders from end users.

 

We established our cross-border e-commerce platform, Kaola, in January 2015 and primarily sell imported maternity and baby products, skincare and cosmetics and other general merchandise through this online platform. We recognize the revenues from the online platforms on a gross basis as we carry inventory and are primarily obligated in these transactions. We also provide discount coupons to our customers for use in purchases on Kaola, which are treated as a reduction of revenue when the related transaction is recognized. We also act as the marketplace service provider for third-party vendors to sell their products and recognize revenue when services are rendered based on the pre-determined service fee rate.

 

We operate another e-commerce platform, Duobao, which provides services that allow users to purchase a virtual currency, “Duobao Bi,” that can be exchanged for products.  We generate revenues from this platform both through sales of our own inventory, for which we recognize revenue on a gross basis, as well as through sales of third-party products where we act as an agent, for which we recognize revenue on a net basis.

 

We also generate revenue from other services such as game-related accessories and revenue is recognized when the titles of such products are transferred to the customers or the services are rendered and collections are reasonably assured.

 

Seasonality of Revenues

 

Historically, revenues from advertising and e-mail services have followed the same general seasonal trend throughout each year, with the first quarter of the year being the weakest quarter due to the Chinese New Year holiday and the traditional close of customers’ annual budgets, and the fourth quarter as the strongest. Usage of our online games has generally increased around the Chinese holidays, particularly the winter and summer school holidays.

 

Cost of Revenues

 

Online Games Services

 

Cost of revenues for our online games services consist primarily of staff costs (in particular remuneration to employees who maintain game software and employees known as the “Game Masters” who are responsible for the daily co-ordination and regulation of the activities inside our games’ virtual worlds), service fee paid to Internet data centers, or IDC, for the rental of servers, and printing costs for our prepaid point cards. For our mobile games, cost of revenues also includes fees paid to game developers, distribution channels (app stores) and payment channels.

 

In addition, cost of revenues for our online games services include that portion of bandwidth and server custody fees (fees paid to telecommunications companies to host and maintain our servers) and depreciation and amortization of computers and software which are attributable to our online games business. Our subsidiaries and VIEs have network servers co-located in facilities owned by China Telecom’s and China Unicom’s affiliates, for which we pay server custody fees to China Telecom and China Unicom.

 

57



Table of Contents

 

The cost of revenues for certain games licensed from Blizzard also includes royalties and license and consulting fees paid to Blizzard.

 

Advertising Services

 

Cost of revenues related to our advertising services consists primarily of staff costs for editors of the various content channels for the NetEase websites and content fees paid to content providers for the NetEase websites as well as that portion of bandwidth and server custody fees, depreciation and amortization of computers and software which are attributable to the provision of advertising services.

 

E-mail, E-commerce and Others

 

Cost of revenues related to our e-mail, e-commerce and others consists primarily of staff costs, cost of merchandise sold related to our e-commerce business, game-related accessories, service fees related to online payments, as well as that portion of bandwidth and server custody fees, depreciation and amortization of computers and software which are attributable to the provision of e-mail, e-commerce and other services. We pay content fees to third-party partners for the right to use proprietary content developed by them, such as copyrights of books and music. We also pay content fees to newspaper and magazine publishers for the right to use their proprietary content, such as headline news and articles.

 

Operating Expenses

 

Operating expenses include selling and marketing expenses, general and administrative expenses and research and development expenses.

 

Selling and Marketing Expenses

 

Selling and marketing expenses consist primarily of salary and welfare expenses, compensation costs for our sales and marketing staff, and marketing and advertising expenses payable to third-party vendors, Internet companies and agents.

 

General and Administrative Expenses

 

General and administrative expenses consist primarily of salary and welfare expenses, compensation costs for our general administrative and management staff, office rental, legal, professional and consultancy fees, bad debt expenses, recruiting expenses, travel expenses and depreciation charges.

 

Research and Development Expenses

 

Research and development expenses consist principally of salary and welfare expenses and compensation costs for our research and development professionals.

 

Share-Based Compensation Cost

 

NetEase 2009 Restricted Share Unit Plan

 

In November 2009, we adopted the NetEase.com, Inc. 2009 Restricted Share Unit Plan, or the RSU Plan, for our employees, directors and consultants. We have reserved 323,694,050 ordinary shares for issuance under this plan. The RSU Plan was adopted by a resolution of the board of directors on November 17, 2009 and became effective for a term of ten years unless sooner terminated.

 

For the years ended December 31, 2013, 2014 and 2015, we recorded share-based compensation cost of approximately RMB306.3 million, RMB349.3 million and RMB684.5 million (US$105.7 million), respectively, for awards granted under the RSU Plan. This cost has been allocated to (i) cost of revenues, (ii) selling and marketing expenses, (iii) general and administrative expenses and (iv) research and development expenses, depending on the responsibilities of the relevant employees.

 

As of December 31, 2015, total unrecognized compensation cost related to unvested awards granted under the RSU Plan, adjusted for estimated forfeitures, was RMB1,777.5 million (US$274.4 million), which is expected to be recognized through the remaining vesting period of each grant. As of December 31, 2015, the weighted average remaining vesting period was 3.52 years.

 

58



Table of Contents

 

Other Option Plans

 

Beginning in 2014, Lede Inc. and certain other subsidiaries of our company granted options exercisable for ordinary shares to certain of our employees. The options expire five or six years from the date of grant and either vest or have a vesting commencement date upon certain conditions being met. The awards can become 100% vested on the vesting commencement date, or vest in two, four or five substantially equal annual installments with the first installment vesting on the vesting commencement date. We adopt the binomial option pricing model to determine the fair value of stock options and accounts for share-based compensation cost using an estimated forfeiture rate.  For the years ended December 31, 2014 and 2015, we recorded no compensation expenses for the share options granted under these plans as the vesting conditions of such options are not deemed probable to occur for accounting purposes until the vesting commencement date.

 

Income Taxes

 

Cayman Islands

 

Under the current laws of the Cayman Islands, we, Lede Inc., Media Cayman and HQG, Inc. are not subject to tax on income or capital gain. Additionally, upon payments of dividends by us to our shareholders or by Lede Inc., Media Cayman, or HQG, Inc. to us, no Cayman Islands withholding tax will be imposed.

 

British Virgin Islands (“BVI”)

 

NetEase Interactive Entertainment Limited is exempted from income tax on its foreign-derived income in the BVI. There are no withholding taxes in the BVI.

 

Hong Kong

 

Hong Kong NetEase Interactive, NetEase Hong Kong, Lede Hong Kong, Media Hong Kong, HQG, Limited and StormNet IT HK are subject to 16.5% income tax on their taxable income generated from operations in Hong Kong. No significant taxable income was generated by these companies in 2013, 2014 and 2015. The payments of dividends by Hong Kong NetEase Interactive, NetEase Hong Kong, Lede Hong Kong, Media Hong Kong, HQG, Limited, and StormNet IT HK to us are not subject to any Hong Kong withholding tax.

 

China

 

On March 16, 2007, the National People’s Congress of PRC enacted the Enterprise Income Tax Law, under which Foreign Invested Enterprises (“FIEs”) and domestic companies would be subject to enterprise income tax (“EIT”) at a uniform rate of 25%. Preferential tax treatments will continue to be granted to FIEs or domestic companies which conduct businesses in certain encouraged sectors and to entities otherwise classified as “Software Enterprises” and/or “High and New Technology Enterprises” (“HNTE”). The Enterprise Income Tax Law became effective on January 1, 2008.

 

In 2013, NetEase Beijing, Boguan and NetEase Hangzhou were approved as a Key Software Enterprise and enjoyed a preferential tax rate of 10% from 2011 to 2014. The related tax benefit from 2011 to 2013 was recorded in 2013. These three entities were qualified as HNTEs in 2014 and enjoyed a preferential tax rate of 15% from 2015 to 2016.

 

In 2014, Media Beijing was qualified as a HNTE and enjoyed a preferential tax rate of 15% from 2014 to 2016.

 

Hangzhou Langhe was recognized as a Software Enterprise in 2010. It was exempt from EIT for 2010 and 2011 and subject to a 50% reduction in its EIT rate from 2012 to 2014. Hangzhou Langhe was also qualified as a HNTE in 2014 and enjoyed a preferential tax rate of 15% from 2015 to 2016.

 

Wangyibao was recognized as a Software Enterprise in 2011. Accordingly it was exempt from EIT for 2011 and 2012 and subject to a 50% reduction in its EIT rate from 2013 to 2015.

 

The foregoing preferential income tax rates, however, are subject to periodic review and renewal by PRC authorities.

 

59



Table of Contents

 

Sales Tax

 

Sales tax includes business tax and value-added tax. In China, business taxes are imposed by the government on the revenues reported by the selling entities for the provision of taxable services in China, transfer of intangible assets and the sale of immovable properties in China. The business tax rate varies depending on the nature of the revenues. The applicable business tax rate for our revenues generally ranges from 3% to 5%.

 

In November 2011, the PRC Ministry of Finance and the State Administration of Taxation jointly issued two circulars setting out the details of a pilot value-added tax reform program, which change the charge of sales tax from business tax to value-added tax for certain pilot industries, including research, development and technological industries, information technology industries and cultural innovation industries. The pilot value-added tax reform program initially applied only to the pilot industries in Shanghai commencing from January 1, 2012, and has been expanded to eight additional regions, including, among others, Beijing, Zhejiang province and Guangdong province, during 2012. The pilot program was subsequently expanded nationwide in 2013. As a result, our subsidiaries and VIEs are subject to 6% value-added tax which replaced the original 5% business tax.

 

Uncertain Tax Positions

 

In order to assess uncertain tax positions, we apply a more likely than not threshold and a two-step approach for tax position measurement and financial statement recognition. For the two-step approach, the first step is to evaluate the tax position for recognition by determining if the weight of available evidence indicates that it is more likely than not that the position will be sustained, including resolution of related appeals or litigation processes, if any. The second step is to measure the tax benefit as the largest amount that is more than 50% likely to be realized upon settlement.

 

Critical Accounting Policies and Estimates

 

The preparation of financial statements often requires the selection of specific accounting methods and policies from several acceptable alternatives. Further, significant estimates and judgments may be required in selecting and applying those methods and policies in the recognition of the assets and liabilities in our consolidated balance sheet, the revenues and expenses in our consolidated statement of operations and the information that is contained in our significant accounting policies and notes to the consolidated financial statements. We make our estimates and judgments on historical experience and various other assumptions that are believed to be reasonable under the circumstances. Actual results may differ from these estimates and judgments under different assumptions or conditions.

 

We believe that the following are some of the more critical judgment areas in the application of our accounting policies that affect our financial condition and results of operation. We do not have significant change in accounting estimates during the year.

 

Critical Accounting Policies and Estimates Regarding Revenue Recognition

 

Revenue Recognition

 

We recognize revenue when persuasive evidence of an arrangement exists, delivery has occurred, the sales price is fixed or determinable and collectability is reasonably assured.

 

Net revenues presented in the consolidated statements of operations and comprehensive income represent revenues from online game services, advertising services, e-mail, e-commerce and others recognized net of sales discount, sales tax and related surcharges.

 

Online Games Services

 

PC-client MMORPG and other online games

 

We provide PC-client MMORPG and certain other online games services through Guangzhou NetEase and Shanghai EaseNet. Regarding the revenue recognition for our online games, we sell prepaid point cards and online points to the end users who may use the points on such cards for online game services provided by us. Proceeds received from the sales of prepaid point cards and online points are initially recorded as deferred revenue.

 

We earn revenue through providing online game services to players under two types of revenue models: a time-based revenue model and an item-based revenue model. For the time-based model, revenue is recognized based upon the actual usage of game playing time by players. For the item-based model, the basic gameplay functions are free of charge, and players are charged for purchases of in-game items. Revenues from the sales of in-game items are recognized when the items are consumed by the customers or over the estimated lives of the in-game items. In-game items have different life patterns: one-time use, limited life and permanent life. Revenues from the sales of one-time use in-game items are recognized upon consumption. Limited life items are either limited by the number of uses (for example, 10 times) or limited by time (for example, three months). Revenues from the sales of limited life in-game items are recognized ratably based on the extent of time passed or expired or when the items are fully used. Players are allowed to use permanent life in-game items without any use or time limits. Revenues from the sales of permanent life in-game items are recognized based on the estimated lives of the in-game items. We consider the average period that players typically play the games and other game player behavior patterns, as well as various other factors, including the acceptance and popularity of expansion packs, promotional events launched and market conditions to arrive at the best estimates for the estimated lives of the permanent life in-game items. However, given the relatively short operating history of our item-based games, our estimate of the period that game players typically play our games may not accurately reflect the estimated lives of the permanent life in-game items. We have adopted a policy of assessing the estimated lives of the permanent life in-game items on a quarterly basis. All paying users’ data collected since the launch of the games are used to perform the relevant assessments. Historical behavior patterns of these paying users during the period between their first log-on date and last log-on date are used to estimate the lives of the permanent life in-game items.

 

60



Table of Contents

 

While we believe our estimates to be reasonable based on available game player information, we may revise such estimates in the future as we continue to gain more operating history and data of our item-based games. Any adjustments arising from changes in estimates of the lives of the permanent in-game items will be applied prospectively as such changes are resulted from new information indicating a change in the game player behavior patterns. Any changes in our estimate of lives of the permanent in-game items may result in our revenues being recognized on a basis different from prior periods and may cause our operating results to fluctuate.

 

Unused online points in an inactive personal game account are recognized as revenue when the likelihood that we would provide further online games services with respect to such online points is remote. Based on our current policies, we periodically review activity in users’ accounts each year and will cancel online points and recognize revenue with respect to such points for accounts which have been inactive for 540 days or more.

 

Mobile games

 

We primarily operate our mobile games, including both self-developed and licensed mobile games, through Hangzhou Leihuo and generate mobile game revenues from the sale of in-game virtual items, including items, avatars, skills, privileges or other in-game consumables, features or functionality, within our games.

 

We record revenue generated from mobile games on a gross basis as we are acting as the principal in fulfilling all obligations related to the operation of our mobile game. Fees paid to game developers, distribution channels such as app stores and payment channels are recorded as cost of revenues.

 

For the purposes of determining when the service has been provided to the end-users, we have determined that an implied obligation exists to provide on-going services to the end-users who have purchased virtual items to gain an enhanced game-playing experience over the average playing period of these paying players. Accordingly, we recognize revenues ratably over the estimated average playing period of these paying players, starting from the point in time when virtual items are delivered to the players’ accounts and all other revenue recognition criteria are met.

 

We consider the average period of time that players typically play the games and other game playing behavior patterns, as well as various other factors, to arrive at a best estimate for the estimated playing period of the paying players. If a new game is launched and only a limited period of paying player data is available, then we consider other qualitative factors, such as the playing patterns for paying users for other games with similar characteristics and the playing patterns of certain targeted players and purchasing frequency. While we believe our estimates to be reasonable based on available game player information, we may revise such estimates and any adjustments are applied prospectively as such changes result from new information indicating a change in game player behavior patterns.

 

Advertising Services

 

We derive advertising fees principally from short-term advertising contracts. Advertising service contracts may consist of multiple elements and typically have a term of three months to one year. We adopted ASU No.2009-13, Revenue Recognition - Multiple-Deliverable Revenue Arrangements, or ASU No.2009-13, and treat advertising contracts with multiple deliverable elements as separate units of accounting for revenue recognition purposes and recognize revenue on a periodic basis during the contract when each deliverable service is provided. Since the contract price is for all deliverables, we allocate the arrangement consideration to all deliverables at the inception of the arrangement on the basis of their relative selling price according to the selling price hierarchy established by ASU No.2009-13. We use vendor-specific objective evidence of selling price, if it exists, otherwise, third-party evidence of selling price. If neither of those types of evidence exists, we will use our management’s best estimate of the selling price for that deliverable. Such adoption did not have a material impact on our consolidated financial statements.

 

61



Table of Contents

 

Our obligations may include guarantees of a minimum number of impressions or times that an advertisement appears in pages viewed by users. To the extent that minimum guaranteed impressions are not met within the contractual time period, we defer recognition of the corresponding revenues until the remaining guaranteed impression levels are achieved. In addition, we occasionally enter into “cost per action,” or CPA, advertising contracts whereby revenue is received by us when an online user performs a specific action such as purchasing a product from or registering with the advertiser. Revenue for CPA contracts is recognized when the specific action is completed.

 

E-mail, E-commerce and Others

 

E-mail, e-commerce and others revenue includes revenue generated from activities related to e-mail and other fee-based premium services, e-commerce services, and Wangyibao online payment platform services. We recognize revenue when such services are rendered or the products are transferred to the customers and collections are reasonably assured.

 

E-commerce revenue is derived primarily from marketplace services and merchandise sales. We evaluate whether it is appropriate to record the net amount earned as commissions or the gross amount of product sales. When we are not the primary obligor, don’t bear the inventory risk and doesn’t have the ability to establish the price, revenues are recorded on a net basis. When we are primarily obligated in a transaction, are subject to inventory risk, have latitude in establishing prices and selecting suppliers, or have several but not all of these indicators, we record revenues on a gross basis.

 

Other Critical Accounting Policies and Estimates

 

Research and Development Costs

 

Research and development costs mainly consist of personnel-related expenses and technology service costs incurred for the development of online games prior to the establishment of technological feasibility and costs associated with new product development. We did not capitalize costs incurred for the development of online game products for the years ended December 31, 2013, 2014 and 2015 because the period after the date technical feasibility is reached and the time when the game is marketed have been short historically and the development costs incurred in the period are insignificant.

 

Depreciation

 

We depreciate our building, computer equipment, software and other assets (other than leasehold improvements) on a straight-line basis over their estimated useful lives, which range from three years to twenty years. We depreciate leasehold improvements, which are included in our operating expenses, on a straight-line basis over the lesser of the relevant lease term or their estimated useful lives.

 

Management’s judgment is required in the assessment of the useful lives of long-lived assets, and is required in the measurement of impairment. Long-lived assets are reviewed for impairment whenever events or changes in circumstances indicate that the carrying amount of such assets may not be recoverable. Determination of recoverability is based on an estimate of undiscounted future cash flows resulting from the use of the asset and its eventual disposition. The estimation of future cash flows requires significant management judgment based on our historical results and anticipated results and is subject to many factors. Measurement of any impairment loss for long-lived assets is based on the amount by which the carrying value exceeds the fair value of the asset.

 

Allowances for Doubtful Accounts

 

We maintain allowances for doubtful accounts receivable based on various information, including aging analysis of accounts receivable balances, historical bad debt rates, repayment patterns and credit worthiness of customers, industry trend analysis and general and industry-specific economic and market conditions. We make provision for bad debts if there is evidence showing that the debts are likely to be irrecoverable based on historical collections assessment and aging. We provide for 50.0% in the case of direct customers, and 30.0% in the case of advertising agents, of the outstanding trade receivable balances overdue for more than 180 days and provide for 80.0% in the case of direct customers, and 50.0% in the case of advertising agents, of the outstanding trade receivable balances overdue for more than 270 days. We provide for 100.0% in the case of all parties for outstanding trade receivable balances overdue for more than one year.

 

Inventories, net

 

Inventories, which mainly represent products for our cross-border e-commerce business, are stated at the lower of cost or market value in our consolidated balance sheets. Cost of inventory is determined using the weighted average cost method.

 

62



Table of Contents

 

Adjustments are recorded to write down the cost of inventory to the estimated market value due to slow-moving merchandise and damaged goods, which is dependent upon factors such as historical and forecasted consumer demand and promotional environment. We take ownership, risks and rewards of the products purchased. Write downs are recorded in cost of revenues in our consolidated statements of operations and comprehensive income. Certain costs attributable to buying and receiving products, such as purchase freights, are also included in inventories.

 

Investments

 

Short-term investments include investments in financial instruments with a variable interest rate indexed to performance of underlying assets and investments that we have positive intent and ability to hold to maturity.

 

In accordance with ASC 825, for investments in financial instruments with a variable interest rate indexed to performance of underlying assets, we elected the fair value method at the date of initial recognition and carried these investments at fair value. Changes in the fair value are reflected in the consolidated statements of operations and comprehensive income as other income/(expense). Fair value is estimated based on quoted prices of similar products provided by banks at the end of each period. We classify the valuation techniques that use these inputs as Level 2 of fair value measurements.

 

The investments that we have positive intent and ability to hold to maturity are classified as held-to-maturity investments and stated at amortized cost. For individual investments classified as held-to-maturity investments, we evaluate whether a decline in fair value below the amortized cost basis is other than temporary in accordance to our policy and ASC 320-10. If we conclude that we do not intend or are not required to sell an impaired debt investment before the recovery of its amortized cost basis, the impairment is considered temporary and the held-to-maturity investment continues to be recognized at the amortized cost.

 

Investments not classified as trading or as held-to-maturity are classified as available-for-sale securities. Available-for-sale investment is reported at fair value, with unrealized gains and losses recorded in accumulated other comprehensive income (loss). Realized gains or losses are charged to earnings during the period in which the gain or loss is realized. An impairment loss on the available-for-sale debt securities would be recognized in the consolidated statements of comprehensive income when the decline in value is determined to be other-than-temporary. Investments with maturities of greater than 12 months are recorded in other long-term assets.

 

For investments in an investee over which we do not have significant influence and which does not have a readily determinable fair value, we carry the investment at cost and only adjust for other-than-temporary declines in fair value and distributions of earnings that exceed our share of earnings since we made our investment. We regularly evaluate the impairment of the cost method investments based on performance and financial position of the investee as well as other evidence of market value. Such evaluation includes, but is not limited to, reviewing the investee’s cash position, recent financing, projected and historical financial performance, cash flow forecasts and financing needs. An impairment loss is recognized in earnings equal to the excess of the investment’s cost over its fair value at the balance sheet date of the reporting period for which the assessment is made. The fair value would then become the new cost basis of investment.

 

Investments in Associated Companies

 

Investments in associated companies in which we are in a position to exercise significant influence by participating in, but not controlling or jointly controlling, the financial and operating policies are accounted for using the equity method and are reported under other long-term assets in the consolidated balance sheets.

 

Impairment of Long-Lived Assets

 

The carrying values of long-lived assets are reviewed for impairment whenever events or changes in circumstances indicate that the carrying value of an asset may not be recoverable. Based on the existence of one or more indicators of impairment, we measure any impairment of long-lived assets using the projected discounted cash flow method. The estimation of future cash flows requires significant management judgment based on our historical results and anticipated results and is subject to many factors. The discount rate that is commensurate with the risk inherent in our business model is determined by our management.

 

An impairment loss would be recorded if we determined that the carrying value of long-lived assets may not be recoverable. The impairment to be recognized is measured by the amount by which the carrying values of the assets exceed the fair value of the assets.

 

63



Table of Contents

 

Share-Based Compensation Expense

 

For awards of stock options, we measure the cost of employee services received in exchange for the award, measured at the grant date fair value of the award. We recognize the share-based compensation costs, net of a forfeiture rate, on a straight-line basis over the requisite service period of the award, which is the vesting term (generally three to four years for stock options). We use the Black-Scholes option pricing model to determine the fair value of stock options and account for share-based compensation cost using an estimated forfeiture rate at the time of grant and revised, if necessary, in subsequent periods if actual forfeitures differ from those estimates.

 

Under our RSU Plan, we issue restricted share units, or RSUs, to our employees, directors and consultants with performance conditions and service vesting periods ranging from one year to five years. Some of the RSUs issued are to be settled, at our discretion, in shares or cash upon vesting based on the share price at grant date. At each reporting period, we evaluate the likelihood of performance conditions being met. Share-based compensation costs are then recorded for the number of RSUs expected to vest on a graded-vesting basis, net of estimated forfeitures, over the requisite service period. The compensation cost of the RSUs to be settled in shares only is measured based on the fair value of shares when all conditions to establish the grant date have been met. The compensation cost of RSUs to be settled either in shares or cash at our discretion is remeasured until the date when settlement in shares or cash is determined by us.

 

We record share-based compensation on our consolidated statements of operations and comprehensive income with the corresponding credit to the additional paid-in-capital for share options and RSUs to the extent that such awards are to be settled only in shares. On the other hand, for RSUs which will either be settled in shares or cash as discussed above, we continue to mark to market such awards and, in accordance with the vesting schedules of such awards, record the resulting potential liabilities under accrued liabilities and other long-term payables (which totaled RMB155.6 million (US$24.0 million) and RMB84.8 million (US$13.1 million), respectively, as of December 31, 2015).

 

Lede Inc. and certain other of our subsidiaries granted options exercisable for ordinary shares to certain of our employees. The options expire five or six years from the date of grant and either vest or have a vesting commencement date upon certain conditions being met. We adopt the binomial option pricing model to determine the fair value of stock options and account for share-based compensation cost using an estimated forfeiture rate.

 

Forfeitures were estimated based on our weighted average historical forfeiture rate of the past five years. Differences between actual and estimated forfeitures are expensed in the period that the differences occur.

 

Our assumptions are based on our historical experience and expectation of future development. The assumptions used in calculating the fair value of share-based awards and related share-based compensation expenses represent management’s best estimates, but these estimates involve inherent uncertainties and the application of management judgment. As a result, if factors change or different assumptions are used, particularly with respect to the volatility of our shares, our share-based compensation expense could be materially different for any period.

 

Consolidated Results of Operations

 

The following table sets forth a summary of our audited consolidated statements of operations for the periods indicated both in Renminbi and as a percentage of total revenues:

 

64



Table of Contents

 

 

 

For the year ended December 31,

 

 

 

2013

 

2014

 

2015

 

 

 

RMB’000

 

%

 

RMB’000

 

%

 

RMB’000

 

%

 

Statement of Operations and Comprehensive Income Data:

 

 

 

 

 

 

 

 

 

 

 

 

 

Net revenues:

 

 

 

 

 

 

 

 

 

 

 

 

 

Online game services

 

7,864,464

 

85.5

 

9,266,158

 

79.1

 

17,314,148

 

76.0

 

Advertising services

 

987,467

 

10.8

 

1,344,829

 

11.5

 

1,789,377

 

7.8

 

E-mail, e-commerce and others

 

344,244

 

3.7

 

1,101,847

 

9.4

 

3,699,370

 

16.2

 

Total net revenues

 

9,196,175

 

100.0

 

11,712,834

 

100.0

 

22,802,895

 

100.0

 

 

 

 

 

 

 

 

 

 

 

 

 

 

 

Cost of revenues:

 

 

 

 

 

 

 

 

 

 

 

 

 

Online game services

 

(1,649,803

)

(18.0

)

(2,111,701

)

(18.0

)

(5,393,555

)

(23.7

)

Advertising services

 

(461,286

)

(5.0

)

(518,691

)

(4.4

)

(599,032

)

(2.6

)

E-mail, e-commerce and others

 

(367,427

)

(4.0

)

(631,152

)

(5.4

)

(3,406,673

)

(14.9

)

Total cost of revenues

 

(2,478,516

)

(27.0

)

(3,261,544

)

(27.8

)

(9,399,260

)

(41.2

)

Gross profit

 

6,717,659

 

73.0

 

8,451,290

 

72.2

 

13,403,635

 

58.8

 

Operating expenses:

 

 

 

 

 

 

 

 

 

 

 

 

 

Selling and marketing expenses

 

(1,093,612

)

(11.9

)

(1,894,998

)

(16.2

)

(2,958,229

)

(13.0

)

General and administrative expenses

 

(349,832

)

(3.8

)

(467,669

)

(4.0

)

(1,014,395

)

(4.4

)

Research and development expenses

 

(921,618

)

(10.0

)

(1,323,498

)

(11.3

)

(2,158,888

)

(9.5

)

Total operating expenses

 

(2,365,062

)

(25.7

)

(3,686,165

)

(31.5

)

(6,131,512

)

(26.9

)

Operating profit

 

4,352,597

 

47.3

 

4,765,125

 

40.7

 

7,272,123

 

31.9

 

 

 

 

 

 

 

 

 

 

 

 

 

 

 

Other income (expenses):

 

 

 

 

 

 

 

 

 

 

 

 

 

Investment income

 

37,255

 

0.4

 

27,373

 

0.2

 

62,341

 

0.3

 

Interest income

 

506,181

 

5.5

 

601,502

 

5.1

 

596,930

 

2.6

 

Exchange (losses) / gains

 

(15,348

)

(0.2

)

(17,998

)

(0.1

)

133,776

 

0.6

 

Other, net

 

95,136

 

1.1

 

82,438

 

0.7

 

45,138

 

0.2

 

Income before tax

 

4,975,821

 

54.1

 

5,458,440

 

46.6

 

8,110,308

 

35.6

 

Income tax

 

(530,603

)

(5.8

)

(662,735

)

(5.7

)

(1,273,408

)

(5.6

)

Net income

 

4,445,218

 

48.3

 

4,795,705

 

40.9

 

6,836,900

 

30.0

 

Net income attributable to noncontrolling interests

 

(1,308

)

(0.0

)

(39,082

)

(0.3

)

(101,792

)

(0.5

)

Net income attributable to NetEase, Inc.’s shareholders

 

4,443,910

 

48.3

 

4,756,623

 

40.6

 

6,735,108

 

29.5

 

Net income

 

4,445,218

 

48.3

 

4,795,705

 

40.9

 

6,836,900

 

30.0

 

Other comprehensive income: Unrealized gains on available-for-sale securities, net of tax

 

 

 

 

 

27,452

 

0.1

 

Total comprehensive income:

 

4,445,218

 

48.3

 

4,795,705

 

40.9

 

6,864,352

 

30.1

 

Add: Comprehensive income attributable to noncontrolling interests and mezzanine classified noncontrolling interests

 

(1,308

)

(0.0

)

(39,082

)

(0.3

)

(101,792

)

(0.5

)

Comprehensive income attributable to NetEase, Inc.’s shareholders

 

4,443,910

 

48.3

 

4,756,623

 

40.6

 

6,762,560

 

29.6

 

 

 

 

 

 

 

 

 

 

 

 

 

 

 

Share-based compensation cost included in:

 

 

 

 

 

 

 

 

 

 

 

 

 

Cost of revenues

 

165,708

 

1.8

 

169,621

 

1.4

 

328,480

 

1.4

 

Selling and marketing expenses

 

17,967

 

0.2

 

23,253

 

0.2

 

36,023

 

0.2

 

General and administrative expenses

 

48,350

 

0.5

 

51,475

 

0.4

 

120,925

 

0.5

 

Research and development expenses

 

74,283

 

0.8

 

104,928

 

0.9

 

199,039

 

0.9

 

 

Year Ended December 31, 2015 Compared to Year Ended December 31, 2014

 

Net revenues

 

Total net revenues increased by 94.7% to RMB22,802.9 million (US$3,520.2 million) in 2015 from RMB11,712.8 million in 2014. Net revenues from online games services, advertising services, and e-mail, e-commerce and others constituted 76.0%, 7.8% and 16.2%, respectively, of our total net revenues in 2015. This compares with 79.1%, 11.5% and 9.4%, respectively, in 2014. Net revenues generated from game licensing represented 12.1% and 12.9% of our total net revenues in 2015 and 2014, respectively.

 

Online Games Services

 

Net revenues from online games services increased by 86.9% to RMB17,314.1 million (US$2,672.8 million) in 2015 from RMB9,266.2 million in 2014. The increase was principally attributable to increased revenues from our mobile games such as the Fantasy Westward Journey and Westward Journey Online mobile games and Battle to the West, and licensed games such as Blizzard Entertainment’s Hearthstone: Heroes of Warcraft and Diablo III: Reaper of Souls, as well as NetEase’s self-developed PC-client games such as Revelation.

 

Our mobile portfolio now consists of over 80 diverse games, including our Fantasy Westward Journey and Westward Journey Online mobile games, which were two of the highest grossing games in China’s iOS app store in 2015. Licensed mobile games such as Fairy Tales and Kai-ri-sei Million Arthur also demonstrated strong performances during the year. Our new PC-client game, Revelation, which was released in early 2015, delivered a solid performance in 2015. Also, Blizzard Entertainment’s Hearthstone: Heroes of Warcraft, World of Warcraft and Diablo III: Reaper of Souls made significant revenue contributions.

 

65



Table of Contents

 

Advertising Services

 

Net revenues from advertising services increased by 33.1% to RMB1,789.4 million (US$276.2 million) in 2015 from RMB1,344.8 million in 2014. The increase in advertising services revenue in 2015 was driven by increased market demand, mainly from the automobile, Internet services and telecommunication services sectors, and greater monetization of our mobile news application.

 

Average net revenue per traditional advertiser (i.e., customers which do not advertise through our search services), which provide the substantial portion of our advertising revenue, increased to approximately RMB1.8 million (US$0.3 million) in 2015 from RMB1.6 million in 2014. The number of traditional advertisers using the NetEase websites increased to 1,002 in 2015 from 784 in 2014, with revenues from our top ten advertisers comprising 28.2% of our total advertising services revenues in 2015 as compared to 28.7% in 2014.

 

E-mail, E-commerce and Others

 

Net revenues from the e-mail, e-commerce and others segment increased by 235.7% to RMB3,699.4 million (US$571.1 million) in 2015 from RMB1,101.8 million in 2014. The increase mainly resulted from increased revenue from our e-commerce businesses, such as our cross-border e-commerce platform, Kaola, and our Duobao platform.

 

Cost of Revenues

 

Our cost of revenues increased by 188.2% to RMB9,399.3 million (US$1,451.0 million) in 2015 from RMB3,261.5 million in 2014. The year-over-year increase was mainly due to an increase in cost of merchandise sold by our e-commerce business, costs of revenue sharing with distributors, developers and other third parties, staff-related costs and technology costs. In 2015, costs relating to online games services, advertising services and e-mail, e-commerce and others represented 57.4%, 6.4% and 36.2% of total cost of revenues, respectively, as compared with 64.7%, 15.9% and 19.4% of the cost of revenues, respectively, in 2014.

 

Online Games Services

 

Cost of revenues from our online games services increased by 155.4% to RMB5,393.6 million (US$832.6 million) in 2015 from RMB2,111.7 million in 2014. The increase in cost of revenues in 2015 was primarily due to a combination of the following factors:

 

·                                Revenue sharing costs with distributors, developers and other third parties related to mobile games increased by RMB2,239.8 million (US$345.8 million) to RMB2,428.6 million (US$374.9 million) in 2015 from RMB188.8 million in 2014 primarily due to the launch of our self-developed and licensed mobile games in 2015.

 

·                               Staff-related costs increased by RMB518.1 million (US$80.0 million) to RMB1,292.4 million (US$199.5 million) in 2015 from RMB774.3 million in 2014, mainly as a result of an increase in the level of salaries and other compensation payments and an increase in the number of employees. The number of full time employees in our online games business increased to 7,024 as of December 31, 2015 from 5,673 as of December 31, 2014, including 568 employees in the customer service function to support the operation of World of Warcraft.

 

·                                Technology costs increased by RMB416.7 million (US$64.3 million) to RMB1,378.5 million (US$212.8 million) in 2015 from RMB961.8 million in 2014, mainly due to an increase in royalty fee payments of RMB384.2 million (US$59.3 million) in line with the revenue contribution from Blizzard’s Diablo III and Hearthstone: Heroes of Warcraft.

 

Advertising Services

 

Cost of revenues from our advertising services increased by 15.5% to RMB599.0 million (US$92.5 million) in 2015 from RMB518.7 million in 2014. The increase in cost of revenues in 2015 was primarily due to a combination of the following factors:

 

·                                Staff-related costs increased by RMB67.9 million (US$10.5 million) to RMB334.0 million (US$51.6 million) in 2015 from RMB266.1 million in 2014, mainly as a result of an increase in salaries and other compensation payments, such as bonuses and welfare benefits, and also due to an expansion of the business.

 

·                                Revenue sharing costs related to our search engine business increased by RMB12.3 million (US$1.9 million) to RMB57.8 million (US$8.9 million) in 2015 from RMB45.5 million in 2014 primarily due to an expansion of the business.

 

66



Table of Contents

 

E-mail, E-commerce and Others

 

Cost of revenues from our e-mail, e-commerce and other services increased by 439.8% to RMB3,406.7 million (US$525.9 million) in 2015 from RMB631.2 million in 2014. The increase in cost of revenues in 2015 was primarily due to a combination of the following factors:

 

·                                Cost of merchandise sold increased by RMB2,265.1 million (US$349.7 million) to RMB2,392.3 million (US$369.3 million) in 2015 from RMB127.2 million in 2014, which was in line with the revenue growth of our e-commerce business.

 

·                                Information cost increased by RMB195.5 million (US$30.2 million) to RMB235.7 million (US$36.4 million) in 2015 from RMB40.2 million in 2014 primarily due to the amortization of license fees related to Cloud Music.

 

·                                  Staff-related cost increased by RMB195.1 million (US$30.1 million) to RMB414.3 million (US$64.0 million) in 2015 from RMB219.2 million in 2014, mainly as a result of an increase in salaries and bonuses and an increase in the number of employees due to business expansion.

 

Gross Profit

 

Our gross profit increased by 58.6% to RMB13,403.6 million (US$2,069.2 million) in 2015 from RMB8,451.3 million in 2014.

 

The following table sets forth the consolidated gross profits and gross profit margins of our business activities for the periods indicated as derived from our audited financial statements. The gross profit margins in 2014 and 2015 were calculated by dividing our gross profits over our net revenues for the corresponding type of services.

 

 

 

For the Year Ended December 31,

 

 

 

2014

 

2015

 

2015

 

 

 

RMB’000

 

RMB’000

 

US$’000

 

Gross profit:

 

 

 

 

 

 

 

Online game services

 

7,154,457

 

11,920,593

 

1,840,223

 

Advertising services

 

826,138

 

1,190,345

 

183,757

 

E-mail, e-commerce and others

 

470,695

 

292,697

 

45,184

 

Total gross profit

 

8,451,290

 

13,403,635

 

2,069,164

 

 

 

 

 

 

 

 

 

Gross profit margin:

 

 

 

 

 

 

 

Online game services

 

77.2

%

68.8

%

68.8

%

Advertising services

 

61.4

%

66.5

%

66.5

%

E-mail, e-commerce and others

 

42.7

%

7.9

%

7.9

%

Total gross profit margin

 

72.2

%

58.8

%

58.8

%

 

The decrease of gross profit margin for online game services was mainly due to the increased revenues contribution from mobile games, which have relatively lower gross profit margin, as a percentage of NetEase’s total online game revenues. The increase in gross profit margin for advertising services was mainly due to the enhanced economies of scale driven by revenue growth in our Internet media business. The decrease in gross profit margin for e-mail, e-commerce and others business was mainly due to the suspension of higher margin e-commerce services related to third-party lottery products since late February 2015.

 

Operating Expenses

 

Total operating expenses increased by 66.3% to RMB6,131.5 million (US$946.5 million) in 2015 from RMB3,686.2 million in 2014 as a result of an increase in selling and marketing expenses, research and development expenses and general and administrative expenses.

 

Selling and marketing expenses increased by 56.1% to RMB2,958.2 million (US$456.7 million) in 2015 from RMB1,895.0 million in 2014, primarily due to a combination of the following factors:

 

67



Table of Contents

 

·                                An increase in marketing costs of approximately RMB737.4 million (US$113.8 million) in 2015 resulting from increased marketing spending on our various online games, including our self-developed mobile games, PC-client games and games licensed from Blizzard, as well as media and outdoor branding promotion for our advertising services and email, e-commerce and other services.

 

·                                An increase in staff-related costs of our sales team of approximately RMB144.7 million (US$22.4 million) in 2015, primarily driven by increased headcount and higher compensation levels and performance-related bonus accruals, particularly for our online game promotion teams.

 

General and administrative expenses increased by 116.9% to RMB1,014.4 million (US$156.6 million) in 2015 from RMB467.7 million in 2014, primarily due to an increase in staff-related costs of approximately RMB470.4 million (US$72.6 million) in 2015 primarily driven by increased headcount, higher compensation levels and an increase in other miscellaneous costs of approximately RMB37.7 million (US$5.8 million) such as facility costs due to increased business expansion.

 

Research and development expenses increased by 63.1% to RMB2,158.9 million (US$333.3 million) in 2015 from RMB1,323.5 million in 2014, primarily due to a combination of the following factors:

 

·                                  An increase in staff-related costs of approximately RMB643.3 million (US$99.3 million) in 2015, mainly as a result of increased headcount for our online game services and email, e-commerce and other services and higher salaries, bonuses and other benefits paid to our research and development team during 2015, including share based compensation.

 

·                                    An increase in technology costs of approximately RMB115.0 million (US$17.8 million), mainly for game content design.

 

·                                    An increase in other miscellaneous cost of approximately RMB55.2 million (US$8.5 million) such as rental and utilities, mainly for development of our online game services as well as our email, e-commerce and other services.

 

Allowances for Doubtful Accounts

 

As of December 31, 2015, the gross accounts receivable balance before any allowance for bad and doubtful accounts was RMB2,628.3 million (US$405.8 million). After providing for doubtful accounts in the amount of RMB14.2 million (US$2.2 million), the net balance of accounts receivable was RMB2,614.1 million (US$403.6 million) as of December 31, 2015. The allowances for doubtful accounts represented the provisions of RMB14.2 million (US$2.2 million) as of December 31 2015, as compared to the provision of RMB11.2 million as of December 31, 2014.

 

We periodically review our provisioning policy for doubtful accounts. In assessing the adequacy and reasonableness of the policy, we consider the aging analysis of accounts receivable balances, historical bad debt rates, repayment patterns and credit worthiness of customers and industry trend analysis.

 

No significant allowance for bad and doubtful accounts was provided in 2015. As of December 31, 2015, we had one distribution channel with a receivable balance exceeding 10% of our total accounts receivable balance.

 

Other Income (Expenses)

 

Other income in 2015 mainly consisted of interest income, investment income related to short-term investments, foreign exchange gain and government incentives, offset in part by the net investment loss in associated companies and the investment impairment loss related to certain equity investments.

 

Interest income decreased to RMB596.9 million (US$92.2 million) in 2015 from RMB601.5 million in 2014, primarily due to a decrease in interest rates, offset in part by an increase in our total cash and cash equivalents and time deposit balance, which increased by 2.8% to RMB21.8 billion (US$3.4 billion) as of December 31, 2015 from RMB21.2 billion as of December 31, 2014. We incurred interest expense of RMB19.0 million (US$2.9 million) in 2015 related to our short-term borrowings.

 

Investment income related to short-term investments, which consisted of held-to-maturity investments of fixed-rate corporate bonds and other short-term investments of financial products issued by commercial banks with a maturity date within one year when purchased, was RMB143.1 million (US$22.1 million) in 2015, compared to RMB64.2 million in 2014. As of December 31, 2015, our short-term investments totaled approximately RMB5,013.5 million (US$774.0 million), compared to RMB2,058.6 million as of December 31, 2014.

 

68



Table of Contents

 

We also reported a net foreign exchange gain of RMB133.8 million (US$20.7 million) in 2015, compared to a net foreign exchange loss of RMB18.0 million in 2014, both of which are primarily due to the translation gains and losses arising from our U.S. dollar-denominated bank deposit and short-term loan balances as the exchange rate of the U.S. dollar against the RMB fluctuated over these periods.

 

In 2015, we received and recognized unconditional government incentives of approximately RMB45.1 million (US$7.0 million), compared to RMB82.5 million in 2014.

 

In 2015, we recognized a net investment loss in associated companies of RMB76.1 million (US$11.8 million), compared to the equity share of loss of RMB33.6 million in 2014. We also recognized an investment impairment provision of RMB12.0 million (US$1.9 million) related to certain equity investments in 2015, compared to RMB24.0 million related to equity investments in 2014.

 

Income Tax

 

Income tax increased to RMB1,273.4 million (US$196.6 million) in 2015 from RMB662.7 million in 2014. Our effective tax rate in 2015 was 15.7% compared with 12.1% in 2014. The change in the effective tax rate was mainly due to the fact that certain subsidiaries of our company were approved as Key Software Enterprises and subject to a preferential tax rate of 10% for 2014. Those subsidiaries were subject to a tax rate of 15% in 2015.

 

Net Income

 

As a result of the foregoing, net income attributable to our shareholders increased by 41.6% to RMB6,735.1 million (US$1,039.7 million) in 2015 from RMB4,756.6 million in 2014.

 

Year Ended December 31, 2014 Compared to Year Ended December 31, 2013

 

Revenues

 

Total net revenues increased by 27.4% to RMB11,712.8 million in 2014 from RMB9,196.2 million in 2013. Net revenues from online games services, advertising services, and e-mail, e-commerce and others constituted 79.1%, 11.5% and 9.4%, respectively, of our total net revenues in 2014. This compares with 85.5%, 10.8% and 3.7%, respectively, in 2013. Revenue generated from game licensing represented 12.9% and 9.8% of our total net revenues in 2014 and 2013, respectively.

 

Online Games Services

 

Net revenues from online games services increased by 17.8% to RMB9,266.2 million in 2014 from RMB7,864.5 million in 2013. The increase was principally attributable to increased revenues from our self-developed games such as Fantasy Westward Journey II, New Westward Journey Online II and various mobile games, as well as Hearthstone: Heroes of Warcraft, a game licensed from Blizzard, which was commercially launched in China in January 2014.

 

Fantasy Westward Journey II, including its mobile version, and New Westward Journey Online II performed well during 2014. The continued growth in revenue of these games was mainly attributable to the launch of new expansion packs, successful promotional activities and increased attraction of other value-added services for these games in 2014, as well as the launch of an item-based version of New Westward Journey Online II in August 2014. We also launched various self-developed and licensed mobile games including Mini Westward Journey, Stay Calm! My Lord!, Battle to the West, The World HD, Dark Blade, World Soccer Collections and Ninja Must Die 2 in 2014. These mobile games served to expand and diversify our online game business portfolio.

 

Advertising Services

 

Net revenues from advertising services increased by 36.2% to RMB1,344.8 million in 2014 from RMB987.5 million in 2013. The increase in advertising services revenue in 2014 was driven by increased market demand, mainly from the automobile, communication services and foods and beverages sectors, and greater monetization of our mobile news application, as well as the impact of our partnership with the national football teams of Brazil and Spain to broadcast the 2014 FIFA World Cup.

 

Average net revenue per traditional advertiser (i.e., customers which do not advertise through our search services), which provide the substantial portion of our advertising revenue, increased to approximately RMB1.6 million in 2014 from RMB1.3 million in 2013. The number of traditional advertisers using the NetEase websites increased to 784 in 2014 from 662 in 2013, with revenues from our top ten advertisers comprising 28.7% of our total advertising services revenues in 2014 as compared to 27.2% in 2013.

 

69



Table of Contents

 

E-mail, E-commerce and Others

 

Net revenues from the e-mail, e-commerce and others segment increased by 220.1% to RMB1,101.8 million in 2014 from RMB344.2 million in 2013. The increase mainly resulted from increased revenue from our e-commerce services related to third-party lottery and insurance products.

 

Cost of Revenues

 

Our cost of revenues increased by 31.6% to RMB3,261.5 million in 2014 from RMB2,478.5 million in 2013. The year-over-year increase was mainly due to an increase in technology costs, staff-related costs and costs of revenue sharing with distributors, developers and other third parties. In 2014, costs relating to online games services, advertising services and e-mail, e-commerce and others represented 64.7%, 15.9% and 19.4% of total cost of revenues, respectively, as compared with 66.6%, 18.6% and 14.8% of the cost of revenues, respectively, in 2013.

 

Online Games Services

 

Cost of revenues from our online games services increased by 28.0% to RMB2,111.7 million in 2014 from RMB1,649.8 million in 2013. The increase in cost of revenues in 2014 was primarily due to a combination of the following factors:

 

·                                Technology costs increased by RMB227.7 million to RMB961.8 million in 2014 from RMB734.1 million in 2013, mainly due to an increase in royalty fee payments of RMB172.8 million in line with the increase of revenue from Blizzard’s Hearthstone: Heroes of Warcraft, and an RMB52.6 million increase in outsourcing content design costs for self-developed games.

 

·                               Revenue sharing costs with distributors, developers and other third parties related to mobile games increased by RMB174.9 million to RMB188.8 million in 2014 from RMB13.9 million in 2013 primarily due to the launch of our self-developed and licensed mobile games in 2014.

 

·                                Staff-related costs increased by RMB79.7 million to RMB774.3 million in 2014 from RMB694.6 million in 2013, mainly as a result of an increase in the level of salaries and bonuses and an increase in the number of employees. The number of full time employees in our online games business increased to 5,673 as of December 31, 2014 from 4,132 as of December 31, 2013, including 645 employees in the customer service function to support the operation of World of Warcraft.

 

Advertising Services

 

Cost of revenues from our advertising services increased by 12.4% to RMB518.7 million in 2014 from RMB461.3 million in 2013. The increase in cost of revenues in 2014 was primarily due to a combination of the following factors:

 

·                                Information costs increased by RMB29.1 million to RMB93.0 million in 2014 from RMB63.9 million in 2013, mainly due to the content costs incurred for our partnership in relation to the 2014 FIFA World Cup.

 

·                                Staff-related costs increased by RMB16.7 million to RMB266.1 million in 2014 from RMB249.4 million in 2013, mainly as a result of an increase in salaries and other compensation payments, such as bonuses and welfare benefits, and also due to an expansion of the business.

 

·                                Technology service cost such as bandwidth and server custody fees increased by RMB6.6 million to RMB41.7 million in 2014 from RMB35.1 million in 2013, mainly as a result of an increase in bandwidth usage by our advertising business in 2014.

 

E-mail, E-commerce and Others

 

Cost of revenues from our e-mail, e-commerce and other services increased by 71.8% to RMB631.2 million in 2014 from RMB367.4 million in 2013. The increase in cost of revenues in 2014 was primarily due to a combination of the following factors:

 

·                                  Product costs paid to third-party service providers increased by RMB111.9 million to RMB169.9 million in 2014 from RMB58.0 million in 2013, which was in line with the growth of our e-commerce and e-mail services.

 

70



Table of Contents

 

·                                  Staff-related cost increased by RMB94.3 million to RMB219.2 million in 2014 from RMB124.9 million in 2013, mainly as a result of an increase in salaries and bonuses and an increase in the number of employees.

 

·                                  Technology service cost such as bandwidth and server custody fees increased by RMB30.0 million to RMB121.5 million in 2014 from RMB91.5 million in 2013, mainly as a result of an increase in bandwidth usage by our e-mail, e-commerce and other value added services in 2014.

 

·                                  Information cost increased by RMB20.2 million to RMB40.2 million in 2014 from RMB20.0 million in 2013 primarily due to the amortization of license fees related to Cloud Music.

 

Gross Profit

 

Our gross profit increased by 25.8% to RMB8,451.3 million in 2014 from RMB6,717.7 million in 2013.

 

The following table sets forth the consolidated gross profits and gross profit margins of our business activities for the periods indicated as derived from our audited financial statements. The gross profit margins in 2013 and 2014 were calculated by dividing our gross profits over our net revenues for the corresponding type of services.

 

 

 

For the Year Ended December 31,

 

 

 

2013

 

2014

 

2014

 

 

 

RMB’000

 

RMB’000

 

US$’000

 

Gross profit (loss):

 

 

 

 

 

 

 

Online game services

 

6,214,661

 

7,154,457

 

1,153,090

 

Advertising services

 

526,181

 

826,138

 

133,149

 

E-mail, e-commerce and others

 

(23,183

)

470,695

 

75,862

 

Total gross profit

 

6,717,659

 

8,451,290

 

1,362,101

 

 

 

 

 

 

 

 

 

Gross profit (loss) margin:

 

 

 

 

 

 

 

Online game services

 

79.0

%

77.2

%

77.2

%

Advertising services

 

53.3

%

61.4

%

61.4

%

E-mail, e-commerce and others

 

(6.7

)%

42.7

%

42.7

%

Total gross profit margin

 

73.0

%

72.2

%

72.2

%

 

The slight decrease of gross profit margin for online game services was mainly due to the increased revenues contribution from mobile games and licensed games, which have relatively lower gross profit margins, as a percentage of NetEase’s total online game revenues. The increase in gross profit margin for advertising services was mainly due to the enhanced economies of scale driven by revenue growth in our Internet media business. The increase in gross profit margin for e-mail, e-commerce and others business was mainly due to increased revenue from NetEase’s e-commerce business, which has a relatively higher gross profit margin as the revenue from such services is recognized on a net basis after deducting the related costs of such services.

 

Operating Expenses

 

Total operating expenses increased by 55.9% to RMB3,686.2 million in 2014 from RMB2,365.1 million in 2013 as a result of an increase in selling and marketing expenses, general and administrative expenses and research and development expenses.

 

Selling and marketing expenses increased by 73.3% to RMB1,895.0 million in 2014 from RMB1,093.6 million in 2013, primarily due to a combination of the following factors:

 

·                                An increase in marketing costs of approximately RMB657.6 million in 2014 resulting from increased marketing spending on media and outdoor branding promotion for our e-commerce and advertising services business, mainly in relation to the 2014 FIFA World Cup, and increased advertising and marketing promotional activities related to various online games, including Fantasy Westward Journey II, New Westward Journey Online II, Blizzard’s World of Warcraft and Hearthstone: Heroes of Warcraft, and our mobile games, such as Battle to the West.

 

71



Table of Contents

 

·                                An increase in staff-related costs of our sales team of approximately RMB111.0 million in 2014, primarily driven by higher compensation levels and performance-related bonus accruals for our online game and advertising promotion teams.

 

·                                An increase in other miscellaneous costs of approximately RMB23.4 million in 2014 primarily driven by increased business expansion costs related to our advertising and online game business.

 

General and administrative expenses increased by 33.7% to RMB467.7 million in 2014 from RMB349.8 million in 2013, primarily due to an increase in staff-related costs of approximately RMB74.5 million in 2014 primarily driven by increased headcount, higher compensation levels and an increase in other miscellaneous costs of approximately RMB29.1 million such as facility costs due to increased business expansion.

 

Research and development expenses increased by 43.6% to RMB1,323.5 million in 2014 from RMB921.6 million in 2013, primarily due to a combination of the following factors:

 

·                                  An increase in staff-related costs of approximately RMB321.1 million in 2014, mainly as a result of increased headcount of program developers in our game studio and research and development center in Hangzhou and higher salaries and other benefits paid to our research and development team during 2014, including share based compensation.

 

·                                    An increase in technology costs mainly for game content design of approximately RMB48.6 million.

 

·                                    An increase in other miscellaneous cost of approximately RMB23.4 million such as rental and utilities, mainly for development of our online game business.

 

Allowances for Doubtful Accounts

 

As of December 31, 2014, the gross accounts receivable balance before any allowance for bad and doubtful accounts was RMB884.3 million. After providing for doubtful accounts in the amount of RMB11.2 million, the net balance of accounts receivable was RMB873.1 million as of December 31, 2014. The allowances for doubtful accounts represented the provisions of RMB11.2 million as of December 31 2014, as compared to the provision of RMB8.3 million as of December 31, 2013.

 

We periodically review our provisioning policy for doubtful accounts. In assessing the adequacy and reasonableness of the policy, we consider the aging analysis of accounts receivable balances, historical bad debt rates, repayment patterns and credit worthiness of customers and industry trend analysis.

 

No significant allowance for bad and doubtful accounts was provided in 2014. As of December 31, 2014, we had no single customer with a receivable balance exceeding 10% of our total accounts receivable balance.

 

Other Income (Expenses)

 

Other income in 2014 mainly consisted of interest income, investment income related to short-term investments and government incentives, offset in part by investment impairment loss related to one of our equity investments and foreign exchange loss. Interest income increased to RMB601.5 million in 2014 from RMB506.2 million in 2013, primarily due to an increase in our total cash and cash equivalents and time deposit balance which increased by 14.0% to RMB21.2 billion as of December 31, 2014 from RMB18.6 billion as of December 31, 2013. We incurred interest expense of RMB19.6 million in 2014 related to our short-term borrowings. Investment income related to short-term investments, which consisted of held-to-maturity investments of fixed-rate corporate bonds and other short-term investments of financial products issued by commercial banks with a maturity date within one year when purchased, was RMB64.2 million in 2014, compared to RMB37.3 million in 2013. As of December 31, 2014, our short-term investments totaled approximately RMB2,058.6 million, compared to RMB901.2 million as of December 31, 2013. In 2014, we recognized an impairment provision of RMB24.0 million related to one of our equity investments, compared to nil in 2013. In 2014, we received and recognized unconditional government incentives of RMB82.5million, compared to RMB103.3 million in 2013. We also reported a net foreign exchange loss of RMB18.0 million in 2014, compared to a net foreign exchange loss of RMB15.3 million in 2013, which is primarily due to the translation loss arising from our U.S. dollar-denominated bank deposit and short-term loan balances as the exchange rate of the U.S. dollar against the RMB fluctuated over these periods.

 

72



Table of Contents

 

Income Tax

 

Income tax increased to RMB662.7 million in 2014 from RMB530.6 million in 2013. Our effective tax rate in 2014 was 12.1% compared with 10.7% in 2013. The change in the effective tax rate was mainly due to a one-off tax benefit of RMB304.6 million that we recorded in 2013 due to the fact that certain of our subsidiaries were approved in 2013 as Key Software Enterprises with respect to fiscal years 2011 and 2012.

 

Net Income

 

As a result of the foregoing, net income attributable to our shareholders increased by 7.0% to RMB4,756.6 million in 2014 from RMB4,443.9 million in 2013.

 

B.                                    LIQUIDITY AND CAPITAL RESOURCES

 

To date, we have financed our operations primarily through operating cash flows and existing capital resources. As of December 31, 2015, we had RMB6,071.5 million (US$937.3 million) in cash and cash equivalents, RMB15,703.3 million (US$2,424.2 million) in time deposits and RMB5,013.5 million (US$774.0 million) in short-term investments. We had short-term borrowings of RMB2,272.8 million (US$350.9 million) as of December 31, 2015.

 

We believe that our current levels of cash and cash equivalents, cash flows from operations and short-term investments will be sufficient to meet our anticipated cash needs for at least the next 12 months. However, we may need additional cash resources if we experience changed business conditions or other developments. We may also need additional cash resources if we find and wish to pursue opportunities for investment, acquisition, strategic cooperation or other similar action. If we determine that our cash requirements exceed our amounts of cash and cash equivalents on hand, we may seek to issue debt or equity securities or obtain a credit facility. Any issuance of equity securities could cause dilution for our shareholders. Any incurrence of indebtedness could increase our debt service obligations and cause us to be subject to restrictive operating and finance covenants. It is possible that, when we need additional cash resources, financing will only be available to us in amounts or on terms that would not be acceptable to us or financing will not be available at all.

 

Cash Flows

 

Operating Activities

 

Cash provided by operating activities was RMB8,076.9 million (US$1,246.9 million), RMB5,873.0 million and RMB5,235.9 million for the years ended December 31, 2015, 2014 and 2013, respectively.

 

For the year ended December 31, 2015, cash provided by operating activities consisted primarily of (i) our net income of RMB6,836.9 million (US$1,055.4 million), (ii) an increase in deferred revenue of RMB2,684.0 million (US$414.3 million) (iii) an increase in accounts payable and other liabilities of RMB1,376.4 million (US$212.5 million), such as content fees, bandwidth cost, bonuses, marketing expenses and sales of game cards, (iv) share-based compensation cost of RMB684.5 million (US$105.7 million), (v) an increase in tax payable of RMB401.9 million (US$62.0 million) and (vi) depreciation and amortization charges of RMB182.5 million (US$28.2 million), partially offset by (A) an increase in accounts receivable, prepayments and other current assets of RMB2,993.6 million (US$462.1 million), (B) an increase in inventories of RMB789.5 million (US$121.9 million), (C) deferred income taxes of RMB147.3 million (US$22.7 million), (D) fair value changes in short-term investments of RMB140.1 million (US$21.6 million) and (E) unrealized exchange gains of RMB116.8 million (US$18.0 million).

 

For the year ended December 31, 2014, cash provided by operating activities consisted primarily of (i) our net income of RMB4,795.7 million, (ii) an increase in accounts payable and other liabilities of RMB658.4 million, such as content fees, bandwidth cost, bonuses, marketing expenses and sales of game cards, (iii) an increase in deferred revenue of RMB486.7 million, (iv) share-based compensation cost of RMB349.3 million, (v) an increase in tax payable of RMB259.8 million and (vi) depreciation and amortization charges of RMB174.5 million, partially offset by (A) an increase in accounts receivable, prepayments and other current assets of RMB766.8 million, (B) deferred income taxes of RMB117.3 million and (C) fair value changes in short-term investments of RMB64.2 million.

 

For the year ended December 31, 2013, cash provided by operating activities consisted primarily of (i) our net income of RMB4,445.2 million, (ii) an increase in deferred revenue of RMB321.0 million, (iii) share-based compensation cost of RMB306.3 million, (iv) an increase in accounts payable and other liabilities of RMB303.2 million, such as content fees, bandwidth cost, bonus, marketing expenses and sales of game cards, (v) depreciation and amortization charges of RMB158.4 million and (vi) deferred income taxes of RMB142.3 million, partially offset by (A) taxes payable of RMB315.0 million and (B) an increase in accounts receivable, prepayments and other current assets of RMB153.0 million.

 

73



Table of Contents

 

Investing Activities

 

Cash used in investing activities was RMB2,536.5 million (US$391.6 million), 4,520.2 million, RMB5,453.3 million for the years ended December 31, 2015, 2014 and 2013, respectively.

 

For the year ended December 31, 2015, cash used in investing activities mainly consisted of (i) placement/rollover of matured time deposits of RMB19,017.8 million (US$2,935.8 million), (ii) purchase of short-term investments of RMB5,687.0 million (US$877.9 million), (iii) acquisitions of other long-term investments of RMB1,178.9 million (US$182.0 million), (iv) purchase of property, equipment, software and land use rights of RMB1,030.7 million (US$159.1 million), (v) transfer of cash deposited by customers with our Wangyibao online payment platform to restricted cash pursuant to relevant PBOC regulations and cash deposited for our short-term loan of RMB763.5 million (US$117.9 million), (vi) net change in short-term investments with terms of three months or less of RMB231.3 million (US$35.7 million), (vii) investment in associated companies of RMB187.5 million (US$29.0 million) and (viii) change in other assets of RMB127.0 million (US$19.6 million), partially offset by (A) proceeds from maturity of time deposits of RMB22,582.5 million (US$3,486.1 million) and (B) proceeds from maturity of short-term investments of RMB3,103.5 million (US$479.1 million).

 

For the year ended December 31, 2014, cash used in investing activities mainly consisted of (i) placement/rollover of matured time deposits of RMB21,955.0 million, (ii) purchase of short-term investments of RMB2,358.1 million, (iii) purchase of property, equipment and software of RMB537.4 million and (iv) transfer of cash deposited by customers with our Wangyibao online payment platform to restricted cash pursuant to relevant PBOC regulations and cash deposited for our short-term loan of RMB492.1 million, partially offset by (A) proceeds from maturity of time deposits of RMB19,905.0 million, (B) proceeds from maturity of short-term investments of RMB1,017.6 million and (C) net change in short-term investments with terms of three months or less of RMB247.4 million.

 

For the year ended December 31, 2013, cash used in investing activities mainly consisted of (i) placement/rollover of matured time deposits of RMB21,807.6 million, (ii) transfer of cash deposited by customers with our Wangyibao online payment platform to restricted cash pursuant to relevant PBOC regulations and cash deposited for our short-term loan of RMB1,566.2 million, (iii) purchase of short-term investments of RMB880.0 million and (iv) equity investment related to our joint venture with China Telecom for the operation of YiChat of RMB200.0 million, partially offset by (A) proceeds from maturity of time deposits of RMB18,231.8 million and (B) proceeds from maturity of short-term investments of RMB1,040.0 million.

 

Financing Activities

 

Cash used in financing activities was RMB1,632.7 million (US$252.1 million) for the year ended December 31, 2015 and cash used in and provided by financing activities was RMB778.4 million and RMB86.8 million for the years ended December 31, 2014 and 2013, respectively.

 

For the year ended December 31, 2015, cash used in financing activities resulted from payment of short-term bank loan of RMB5,741.6 million (US$886.4 million), dividends paid in the amount of RMB1,468.0 million (US$226.6 million), repurchase of mezzanine classified noncontrolling interests of RMB134.7 million (US$20.8 million) and repurchase of shares of RMB132.2 million (US$20.4 million), partially offset by proceeds from bank loan of RMB5,828.8 million (US$899.8 million).

 

For the year ended December 31, 2014, cash used in financing activities resulted from dividends paid in the amount of RMB1,983.0 million and payment of short-term bank loan of RMB975.5 million, partially offset by proceeds from bank loan of RMB2,046.7 million and capital contribution from mezzanine classified noncontrolling interests of RMB130.4 million.

 

For the year ended December 31, 2013, cash provided by financing activities resulted from proceeds from the short-term loan of RMB1,005.7 million, partially offset by a dividend paid in the amount of RMB815.4 million and open market purchases of our ADSs in the amount of RMB106.8 million.

 

Management of Capital Resources

 

In managing our capital, we seek to maintain a reasonable amount of liquidity to support new business growth and maximize returns on our capital resources, while at the same time focusing on the preservation of capital and complying with applicable legal requirements. Our capital resources include primarily cash on hand, demand deposits and time deposits mainly placed with banks in Hong Kong and China and short-term investments. Although we consolidate the results of our subsidiaries and variable interest entities in our consolidated financial statements, we do not have direct access to the cash and cash equivalents or future earnings of our subsidiaries and variable interest entities. As of December 31, 2015, these subsidiaries and variable interest entities had RMB21.0 billion (US$3.2 billion) in cash and cash equivalents, demand deposits and short-term and long-term time deposits. Our cash and cash equivalents, demand deposits, time deposits and short-term investments held outside of China are mainly denominated in U.S. dollars, Renminbi and Euro.

 

74



Table of Contents

 

To fund any cash requirements we may have, we may need to rely on dividends and other distributions on equity paid by our subsidiaries. Since substantially all of our operations are conducted through our PRC subsidiaries and variable interest entities, our subsidiaries may need to rely on dividends, loans or advances made by another PRC subsidiary or variable interest entity. Certain of these payments are subject to PRC taxes, including sales taxes, which effectively reduce the received amount. In addition, the PRC government could impose restrictions on such payments or change the tax rates applicable to such payments. As of December 31, 2015, we had accrued an aggregate of RMB180.7 million (US$27.9 million) for withholding tax liabilities associated with the cash expected to be distributed from our PRC subsidiaries offshore to our company for the payment of quarterly dividends and for general corporate purposes. For the foreseeable future, we intend to reinvest all remaining undistributed earnings as at December 31, 2015 in our PRC subsidiaries, and accordingly no other withholding tax is expected to be incurred.

 

In addition, the payment of dividends by entities established in the PRC is subject to limitations. Regulations in the PRC currently permit payment of dividends only out of accumulated profits as determined in accordance with accounting standards and regulations in the PRC. Each of our PRC subsidiaries that is a domestic company is also required to set aside at least 10.0% of its after-tax profit based on PRC accounting standards each year to its general reserves or statutory capital reserve fund until the accumulative amount of such reserves reach 50.0% of its respective registered capital. These restricted reserves are not distributable as cash dividends. As a result of these and other restrictions under PRC laws and regulations, our PRC subsidiaries and VIEs are restricted in their ability to transfer a portion of their net assets to us either in the form of dividends, loans or advances, which restricted portion amounted to approximately RMB4.5 billion, or 15% of our total consolidated net assets, as of December 31, 2015. In addition, if any of our PRC subsidiaries incurs debt on its own behalf in the future, the instruments governing the debt may restrict its ability to pay dividends or make other distributions to us.

 

Furthermore, any transfer of funds from us to any of our PRC subsidiaries or variable interest entities, either as a shareholder loan or as an increase in registered capital, is subject to certain statutory limit requirements and registration or approval of the relevant PRC governmental authorities, including the relevant administration of foreign exchange and/or the relevant examining and approval authority. Our PRC subsidiaries and variable interest entities are not permitted under PRC law to directly lend money to one another. Therefore, it is difficult to change our capital expenditure plans once the relevant funds have been remitted from our company to our PRC subsidiaries or variable interest entities. These limitations on the free flow of funds between us and our PRC subsidiaries and variable interest entities could restrict our ability to act in response to changing market conditions and reallocate funds internally in a timely manner.

 

For additional information, see Item 3.D. “Risk Factors—Risks Related to Our Company—Our corporate structure may restrict our ability to receive dividends from, and transfer funds to, our PRC subsidiaries and variable interest entities, which could restrict our ability to act in response to changing market conditions and reallocate funds internally in a timely manner.” and “Risk Factors—Risks Related to Doing Business in China—Restrictions on currency exchange may limit our ability to utilize our revenues effectively.” and Item 10D. “Exchange Controls.”

 

Capital Expenditures

 

Our capital requirements relate primarily to financing:

 

·                                our working capital requirements, such as bandwidth and server custody fees, inventory purchase costs, staff costs, sales and marketing expenses and research and development costs, and

 

·                               costs associated with the expansion of our business, such as the purchase of servers, office renovations and construction of new office buildings and warehouses in Beijing, Guangzhou, Hangzhou, Zhoushan and Ningbo.

 

C.                                    RESEARCH AND DEVELOPMENT, PATENTS AND LICENSES, ETC.

 

We believe that an integral part of our future success will depend on our ability to develop and enhance our services. Our product development efforts and strategies consist of incorporating new technologies from third parties as well as continuing to develop our own proprietary technology.

 

75



Table of Contents

 

We have utilized and will continue to utilize the products and services of third parties to enhance our platform of technologies and services to provide competitive and diverse Internet and e-commerce services to our users. In addition, we plan to continue to expand our technologies, products and services and registered user base through diverse online community products and services developed internally, particularly with respect to our online game services. We will seek to continually improve and enhance our existing services to respond to rapidly evolving competitive and technological conditions. For the years 2015, 2014 and 2013, we spent RMB2,158.9 million (US$333.3 million), RMB1,323.5 million and RMB921.6 million, respectively, on research and development activities.

 

D.                                    TREND INFORMATION

 

Other than as described elsewhere in this annual report, we are not aware of any trends, uncertainties, demands, commitments or events that are reasonably likely to have a material adverse effect on our revenue, income from continuing operations, profitability, liquidity or capital resources, or that would cause our reported financial information not necessarily to be indicative of future operation results or financial condition.

 

E.                                    OFF-BALANCE SHEET ARRANGEMENTS

 

We do not have any outstanding derivative financial instruments, off-balance sheet guarantees, interest rate swap transactions or foreign currency forward contracts. We do not engage in trading activities involving non-exchange traded contracts.

 

F.                                     TABULAR DISCLOSURE OF CONTRACTUAL OBLIGATIONS

 

We have entered into leasing arrangements relating to our office premises. We also have contractual obligations in respect of the construction of new office buildings and warehouse facilities in Hangzhou, Guangzhou, Zhoushan and Ningbo, office rental and capital expenditures related to computer equipment and server custody fees. In addition, we have contractual obligations in connection with the licensing of World of Warcraft, StarCraft II: Wings of Liberty, Heroes of the Storm, Hearthstone: Heroes of Warcraft and Diablo III from Blizzard, as described below. The following sets forth our contractual obligations for operating leases, server custody fees, long-term payables, capital expenditures and office machine and other obligations related to content and services purchases, other than our obligations in connection with the online games licensed by Blizzard, as of December 31, 2015:

 

 

 

Rental
commitments

 

Server custody
fee
commitments

 

Long-term
payables

 

Capital
commitments

 

Office machine
and other
commitments

 

Total

 

 

 

RMB

 

RMB

 

RMB

 

RMB

 

RMB

 

RMB

 

 

 

(in thousands)

 

2016

 

105,095

 

27,672

 

 

719,424

 

65,960

 

918,151

 

2017

 

90,505

 

6,071

 

84,974

 

456,236

 

15,340

 

653,126

 

2018

 

60,411

 

3,600

 

 

16,612

 

10,010

 

90,633

 

2019

 

7,887

 

 

 

 

4,700

 

12,587

 

Beyond 2019

 

12,047

 

 

 

 

4,528

 

16,575

 

 

 

275,945

 

37,343

 

84,974

 

1,192,272

 

100,538

 

1,691,072

 

 

Under certain license agreements entered into in 2008, 2009, 2012, 2013 and 2014 pursuant to which Blizzard licensed to Shanghai EaseNet the exclusive right to operate StarCraft II: Wings of Liberty, World of Warcraft, Heroes of the Storm, Hearthstone: Heroes of Warcraft and Diablo III in the PRC, Shanghai EaseNet is required to pay license fees (except Hearthstone: Heroes of Warcraft, Heroes of the Storm and Diablo III for which no license fee is required to be paid), royalties and consultancy fees (except Hearthstone: Heroes of Warcraft, Heroes of the Storm and Diablo III for which no consultancy fee is required to be paid) to Blizzard for the games, and it also has a minimum marketing expenditure commitment. In accordance with such license agreements, we have incurred an overall commitment totaling approximately RMB5.6 billion (US$0.9 billion).

 

As of December 31, 2015, our outstanding commitments under the license agreements with respect to StarCraft II: Wings of Liberty, World of Warcraft, Hearthstone: Heroes of Warcraft, Heroes of the Storm and Diablo III totaled RMB0.9 billion (US$0.1 billion) which can be summarized as follows:

 

 

 

RMB (in millions)

 

2016

 

780

 

2017

 

123

 

Total

 

903

 

 

76



Table of Contents

 

Furthermore, under a license agreement entered into in May 2015, Blizzard agreed to license to Shanghai EaseNet the exclusive right to operate OverWatch in the PRC for a period of three years commencing from the game’s commercial release. We expect to incur a commitment totaling approximately RMB666.8 million (US$102.9 million), including royalty fees to Blizzard and minimum marketing expenditures for the game. As of December 31, 2015, OverWatch has not been commercially launched in China.

 

In addition, Shanghai EaseNet is also obligated to purchase or lease certain prescribed hardware and then make such prescribed hardware available to fulfill its obligations under the license agreements with Blizzard in the aggregate amount of up to approximately RMB203.5 million (US$31.4 million) over the remaining term of each license as of December 31, 2015. This amount represents the maximum expenditure Shanghai EaseNet would have to make for the prescribed hardware, but it may not be required to spend this amount in order to satisfy its obligations with respect to such hardware.

 

With respect to the above commitments related to Blizzard licensed games, we have guaranteed the foregoing amounts if and to the extent Shanghai EaseNet has insufficient funds to make such payments. We will be entitled to reimbursement of any amounts paid for the marketing of the games and for hardware support to operate the games under the guarantee from any net profits subsequently generated by Shanghai EaseNet, after the deduction of, among other things, various fees and expenses payable to Blizzard, our company and the joint venture with Blizzard which provides technical services to Shanghai EaseNet.

 

Please refer to Item 4.B. “Business Overview — Our Services — Game Licensing and Joint Venture with Blizzard” for further details.

 

Other than the obligations set forth above, we do not have any long-term commitments.

 

Quantitative and Qualitative Disclosures About Market Risk

 

Interest Rate Risk

 

Our exposure to market rate risk for changes in interest rates relates primarily to the interest income generated by excess cash invested in fixed-rate corporate bonds of well-known Chinese companies and financial products issued by commercial banks in China, as well as interest expenses payable on our short-term bank borrowings. All of our short-term bank borrowings as of December 31, 2015 were at fixed rates. From time to time, we use derivatives, such as interest rate swaps, to manage our interest rate exposure. Interest instruments carry a degree of interest rate risk. We have not been exposed nor do we anticipate being exposed to material risks due to changes in interest rates. However, our future net interest income may fall short of expectations due to changes in interest rates. Based on our interest instruments as of December 31, 2015, a 10% change in the interest rate would result in an increase or decrease of RMB59.7 million (US$9.2 million) of our total amount of net interest income or of RMB14.3 million (US$2.2 million) of our total amount of investment income from short-term investments in 2015.

 

Foreign Currency Risk

 

Substantially all our revenues and expenses are denominated in Renminbi, but as noted above, a certain portion of our cash is kept in U.S. dollars and Euro. Although we believe that, in general, our exposure to foreign exchange risks should be limited, the value of our ADSs will be affected by the foreign exchange rate between U.S. dollars, Euro and Renminbi. For example, to the extent that we need to convert U.S. dollars or Euro into Renminbi for our operational needs and the Renminbi appreciates against the U.S. dollars or Euro at that time, our financial position and the price of our ADSs may be adversely affected. Conversely, if we decide to convert our Renminbi into U.S. dollars for the purpose of declaring dividends on our ADSs or otherwise and the U.S. dollar or Euro appreciates against the Renminbi, the U.S. dollar equivalent of our earnings from our subsidiaries and controlled entities in China would be reduced.

 

In July 2005, the Chinese government announced that it is pegging the exchange rate of the Chinese Renminbi against a number of currencies, rather than just the US dollar. This change in policy has resulted in an appreciation in the value of the Renminbi against the US dollar. Although we generate substantially all of our revenues in Renminbi which has become more valuable in US dollar terms, we translate our monetary assets and liabilities which are denominated in currencies other than Renminbi into Renminbi as of each accounting period end, in accordance with applicable accounting standards. As a result of this foreign currency translation, we reported a net foreign exchange gain of RMB133.8 million (US$20.7 million) in 2015, compared to a net foreign exchange loss of RMB18.0 million in 2014. To date, we have not entered into any hedging transactions in an effort to reduce our exposure to foreign currency exchange risk. While we may decide to enter into hedging transactions in the future, the effectiveness of these hedges may be limited and we may not be able to successfully hedge our exposure. Accordingly, we may incur economic losses in the future due to foreign exchange rate fluctuations, which could have a negative impact on our financial condition and results of operations.

 

As of December 31, 2015, we had U.S. dollar-denominated debt outstanding of US$350.0 million. If the U.S. dollar had appreciated/depreciated by 10% against the Renminbi, our interest payments on this debt in Renminbi terms would have increased/decreased by RMB2.2 million (US$0.3 million).

 

77



Table of Contents

 

As of December 31, 2015, we had U.S. dollar-denominated cash and cash equivalents and time deposits of US$841.0 million. If the U.S. dollar had appreciated/depreciated by 10% against the Renminbi, our U.S. dollar-denominated cash and cash equivalents and time deposits as of December 31, 2015 would have increased/decreased by RMB544.8 million in Renminbi terms.

 

Recent Accounting Pronouncements

 

In May 2014, the FASB issued ASU No. 2014-09, ‘‘Revenue from Contracts with Customers (Topic 606).’’ This guidance supersedes current guidance on revenue recognition in Topic 605, ‘‘Revenue Recognition.’’ In addition, there are disclosure requirements related to the nature, amount, timing, and uncertainty of revenue recognition. In August 2015, the FASB issued ASU No. 2015-14 to defer the effective date of ASU No. 2014-09 for all entities by one year. For public entities that follow U.S. GAAP, the deferral results in the new revenue standard being effective for fiscal years, and interim periods within those fiscal years, beginning after December 15, 2017. The FASB decided to allow earlier adoption of the new revenue standard. However, entities reporting under U.S. GAAP are not permitted to adopt the standard earlier than the original effective date for public entities (that is, no earlier than 2017 for calendar year-end entities). We are currently evaluating the impact of this guidance.

 

In February 2015, the FASB issued Consolidation (Topic 810) —Amendments to the Consolidation Analysis. The amendments in Topic 810 respond to stakeholders’ concerns about the current accounting for consolidation of variable interest entities, by changing aspects of the analysis that a reporting entity must perform to determine whether it should consolidate such entities. Under the amendments, all reporting entities are within the scope of Subtopic 810-10, Consolidation—Overall, including limited partnerships and similar legal entities, unless a scope exception applies. The amendments are intended to be an improvement to current U.S. GAAP, as they simplify the codification of FASB Statement No. 167, Amendments to FASB Interpretation No. 46(R), with changes including reducing the number of consolidation models through the elimination of the indefinite deferral of FASB Statement No. 167 and placing more emphasis on risk of loss when determining a controlling financial interest. The amendments are effective for publicly-traded companies for fiscal years beginning after December 15, 2015, and for interim periods within those fiscal years. Earlier adoption is permitted. The implementation of this update is not expected to have any material impact on our consolidated financial statements.

 

In July 2015, the FASB issued ASU 2015-11, “Simplifying the Measurement of Inventory,” to reduce the complexity and cost of the subsequent measurement of inventory, in particular when using the first-in, first-out (FIFO) or average cost methods. The provisions of ASU 2015-11 specifically exclude inventory that is measured using the last-in, first-out (LIFO) or the retail inventory method. Entities should measure inventory within the scope of ASU 2015-11 at the lower of cost and net realizable value. ASU 2015-11 is effective for fiscal years and interim periods beginning after December 15, 2016. Early adoption is permitted. We are currently assessing the impact of ASU 2015-10 on our consolidated financial statements.

 

In November 2015, the FASB issued ASU No. 2015-17, Income Taxes (Topic 740): Balance Sheet Classification of Deferred Taxes, which simplifies the presentation of deferred income taxes by requiring deferred tax assets and liabilities be classified as non-current on the balance sheet. The amendments in this update are effective for financial statements issued for annual periods beginning after December 15, 2016, and interim periods within those annual periods. All short-term deferred tax assets and liabilities will be reclassified to long-term assets and liabilities upon the adoption of this update.

 

In January 2016, the FASB issued Accounting Standards Update No. 2016-01 (ASU 2016-01), “Financial Instruments-Overall (Subtopic 825-10): Recognition and Measurement of Financial Assets and Financial Liabilities.” ASU 2016-01 amends various aspects of the recognition, measurement, presentation, and disclosure for financial instruments. With respect to our consolidated financial statements, the most significant impact relates to the accounting for equity investments. This update will impact the disclosure and presentation of financial assets and liabilities. ASU 2016-01 is effective for annual reporting periods, and interim periods within those years, beginning after December 15, 2017. Early adoption by public entities is permitted only for certain provisions. We are currently in the process of evaluating the impact of the adoption of this standard on our consolidated financial statements.

 

In February 2016, the FASB issued ASU 2016-02, “Leases,” to increase transparency and comparability among organizations by recognizing lease assets and lease liabilities on the balance sheet and disclosing key information about leasing arrangements. ASU 2016-02 creates a new Accounting Standards Codification Topic 842, “Leases”, to replace the previous Topic 840, “Leases.” ASU 2016-02 affects both lessees and lessors, although for the latter the provisions are similar to the previous model, but updated to align with certain changes to the lessee model and also the new revenue recognition provisions contained in ASU 2014-09 (see above). ASU 2016-02 is effective for fiscal years and interim periods beginning after December 15, 2018. Early adoption is permitted. We are currently assessing the impact of ASU 2016-02 on our consolidated financial statements.

 

78



Table of Contents

 

Item 6.         Directors, Senior Management and Employees

 

A.                                    Directors and Senior Management

 

The names of our directors and executive officers, their ages as of April 1, 2016 and the principal positions with NetEase held by them are as follows:

 

Name

 

Age

 

Position

William Lei Ding

 

44

 

Director and Chief Executive Officer

Onward Choi

 

45

 

Acting Chief Financial Officer

Alice Cheng (1)

 

54

 

Director

Denny Lee

 

48

 

Director

Joseph Tong (1)

 

53

 

Director

Lun Feng

 

56

 

Director

Michael Leung (1)

 

62

 

Director

Michael Tong

 

44

 

Director

 


(1)                                 Member of the audit, compensation and nominating committees.

 

Biographical Information

 

William Lei Ding, our founder, has served as a director since July 1999 and as our Chief Executive Officer since November 2005. From March 2001 until November 2005, Mr. Ding served as our Chief Architect, and, from June 2001 until September 2001, he served as our Acting Chief Executive Officer and Acting Chief Operating Officer. Mr. Ding stepped down as Chairman of the board of directors in September 2001 (we currently have no permanently appointed Chairman). From July 1999 until March 2001, Mr. Ding served as Co-Chief Technology Officer, and from July 1999 until April 2000, he also served as our interim Chief Executive Officer. Mr. Ding established Guangzhou NetEase and Shanghai EaseNet, our affiliates, in May 1997 and January 2008. Mr. Ding holds a Bachelor of Science degree in Communication Technology from the University of Electronic Science and Technology of China.

 

Onward Choi has served as our Acting Chief Financial Officer since July 2007. Mr. Choi previously served as our Financial Controller from January 2005 to June 2007 and as our Corporate Finance Director from November 2003 to December 2004. Prior to joining our company, Mr. Choi worked in the Beijing office of Ernst & Young, the Hong Kong Trade Development Council and the Hong Kong office of KPMG for over ten years. Mr. Choi currently serves as the chairman of the audit committee and an independent non-executive director for Beijing Jingkelong Company Limited and China ITS (Holdings) Co., Ltd., which are listed on the Stock Exchange of Hong Kong Limited, and the chairman of the audit committee and an independent non-executive director for Tuniu Corporation, which is listed on the Nasdaq Global Market. Mr. Choi is a member of the Institute of Chartered Accountants in England and Wales, a fellow member of the Association of Chartered Certified Accountants, a fellow member of the CPA Australia, a fellow member of the Hong Kong Institute of Certified Public Accountants and a registered practicing Certified Public Accountant in Hong Kong. Mr. Choi holds a Bachelor of Arts degree in accountancy with honors from the Hong Kong Polytechnic University.

 

Alice Cheng has served as a director since June 2007. Ms. Cheng has been the Chief Financial Officer of BBK Electronics Corp., Ltd., a PRC-based manufacturer of audio/visual equipment, since May 2005. From October 2010 to April 2013, she served as a supervisor of Wistron Information Technology Corporation in Taiwan, an information technology company with operations in Taiwan, China and Japan. From January 2002 to April 2005, she served as Financial Controller of Wistron Corporation, a Taiwanese original design manufacturer of notebook computers and other electronics. Prior to that, she held various positions with Acer Inc., a Taiwanese computer manufacturer, culminating in the position of Financial Controller. Ms. Cheng received a Bachelor of Accounting from the Chinese Culture University in Taiwan in 1983 and a Masters of Business Administration from the Thunderbird School of Global Management in Arizona in 2003. She is licensed as a certified public accountant in Taiwan and the PRC.

 

Denny Lee has served as a director since April 2002. Mr. Lee previously served as our Chief Financial Officer from April 2002 until June 2007 and as our Financial Controller from November 2001 until April 2002. Prior to joining our company, Mr. Lee worked in the Hong Kong office of KPMG for more than ten years. Mr. Lee graduated from the Hong Kong Polytechnic University majoring in accounting and is a member of the Hong Kong Institute of Certified Public Accountants and the Association of Chartered Certified Accountants. Mr. Lee currently serves as the chairman of the audit committees and an independent non-executive director on the boards of New Oriental Education & Technology Group Inc. and Concord Medical Services Holdings Limited, which are listed on the New York Stock Exchange, and an independent non-executive director on the board of China Metal Resources Utilization Ltd., which is listed on the Hong Kong Stock Exchange. Mr. Lee served as the chairman of the audit committee and an independent non-executive director on the board of Qunar Cayman Islands Limited, which is listed on the Nasdaq Global Market, from June 2012 to January 2016.

 

79



Table of Contents

 

Joseph Tong has been a director of Parworld Investment Management Limited, which provides financial and investment advisory services, since April 2004. From December 2002 until April 2004, Mr. Tong was engaged in establishing offices and operations in Hong Kong and China, setting up accounting and internal control policies and overseeing the overall operations for TLM Apparel Co., Ltd., a garment trading company operating in Hong Kong and China which he co-founded. Prior to that, from September 2000 to September 2002, he was the e-Commerce Director of the Asia Region for Universal Music Limited where he was responsible for forming e-business development strategies and overseeing new promotional opportunities. Mr. Tong currently serves as the chairman of the audit committee and an independent director on the board of Crosby Capital Limited, which is listed on the Hong Kong Stock Exchange. Mr. Tong received a Bachelor of Social Science degree with honors in Accounting and Statistics from the University of Southampton, England. He is a member of the American Institute of Certified Public Accountants, an associate member of the Hong Kong Institute of Certified Public Accountants, and has served as a director since March 2003.

 

Lun Feng has served as a director since July 2005. He has been the Chairman of Vantone Holdings Co., Ltd., a private real estate investment company in China, since 1993. Mr. Feng has a Juris Doctor from the Chinese Academy of Social Sciences, a Masters of Law degree from the Party School of the Chinese Communist Party and a Bachelor of Arts in Economics from Northwest University.

 

Michael Leung has served as a director since July 2002. Mr. Leung held senior positions with Peregrine Capital (China) Limited, SG Securities (HK) Limited (previously known as Crosby Securities (Hong Kong) Limited), Swiss Bank Corporation, Hong Kong Branch, and Optima Capital Limited (previously known as Ke Capital (Hong Kong) Limited) where he provided financial advisory services. Mr. Leung was also a director at Emerging Markets Partnership (Hong Kong) Limited, which was the principal advisor to the AIG Asian Infrastructure Fund L.P, and an independent non-executive director of Anhui Expressway Company Limited and Junefield Department Store Group Limited, both of which are companies listed on the Stock Exchange of Hong Kong Limited. Mr. Leung currently serves as an independent non-executive director for China Ting Group Holdings Limited, Orange Sky Golden Harvest Entertainment (Holdings) Limited, China Huiyuan Juice Group Limited, Optics Valley Union Holding Company Limited and Luye Pharma Group Ltd. and as an executive director of Chanceton Financial Group Limited, all of which are companies listed on the Stock Exchange of Hong Kong Limited. Mr. Leung is also the responsible officer of Chanceton Capital Partners Limited, which provides advice on corporate finance. Mr. Leung received a Bachelor’s Degree in Social Sciences from the University of Hong Kong with a major in accounting, management and statistics.

 

Michael Tong has served as a director of our company since December 1999. He joined our company as an executive in May 2003 and later served as our Co-Chief Operating Officer from July 2004 to March 2009. Before joining our company as an executive, Mr. Tong had approximately seven years of experience in the investment industry working in several venture capital and private equity firms, including Techpacific Venture Capital Limited, Softbank China Venture Investments Limited and Nomura China Venture Investment Limited. Mr. Tong also served as a director for Qunar.com, a Chinese travel website, from October 2007 to June 2011. Mr. Tong graduated with a Bachelor of Business Administration from the University of Wisconsin, Madison with a major in Accounting and an extra concentration in Computer Science in 1993.

 

Relationships Among Directors or Executive Officers; Right to Nominate Directors

 

There are no family relationships among any of the directors or executive officers of our company. None of our directors were nominated pursuant to a contractual or other right.

 

B.                                    Compensation

 

Director Compensation

 

In 2015, we paid an aggregate amount of RMB1.5 million (US$0.2 million) in compensation for the services of our independent non-executive directors. On February 13, 2015, we also granted restricted share unit awards under our RSU Plan (described below) to each of our independent non-executive directors which vested on March 1, 2016. ADRs, representing less than 1% of our total outstanding ordinary shares, were given to the directors in settlement of such awards upon vesting.

 

80



Table of Contents

 

All of our current directors have entered into indemnification agreements in which we agree to indemnify, to the fullest extent allowed by Cayman Islands law, our charter documents or other applicable law, those directors from any liability or expenses, unless the liability or expense arises from the director’s own willful negligence or willful default. The indemnification agreements also specify the procedures to be followed with respect to indemnification.

 

We do not have service contracts with any of our directors which provide for benefits upon termination.

 

Executive Officer Compensation

 

In 2015, we paid our executive officers aggregate cash compensation of RMB7.0 million (US$1.1 million).

 

Employment Agreements

 

We have entered into employment and related agreements with each of our executive officers. These agreements include: (i) a covenant that prohibits the executive officer from engaging in any activities that compete with our business during and for one to two years after their employment with us, (ii) a requirement that executive officers assign all rights in company-related inventions to us and to keep our proprietary information confidential, and (iii) provisions for severance payments in the event the executive officer is terminated without cause or resigns for good reason.

 

2009 Restricted Share Unit Plan

 

General

 

Our board approved the NetEase.com, Inc. 2009 Restricted Share Unit Plan, or the RSU Plan, in November 2009. The RSU Plan was adopted by our board as a replacement for our Amended and Restated 2000 Stock Incentive Plan, which expired in February 2010 under its terms.

 

The purpose of the RSU Plan is to attract and retain the best available personnel, to provide additional incentive to employees, directors and consultants and to promote the success of our business. The RSU Plan provides for the granting of incentive awards of restricted share units, which may or may not be granted with dividend equivalent rights. Participants under the RSU Plan will not receive any account status reports.

 

The RSU Plan is not subject to the Employee Retirement Income Security Act of 1974, as amended, nor is the RSU Plan a “qualified plan” within the meaning of Section 401(a) of the Internal Revenue Code of 1986, as amended.

 

Plan Administration

 

Our board has designated our compensation committee to administer the RSU Plan, and it may designate one or more of our officers to exercise its authority thereunder from time to time.

 

Securities Subject to the RSU Plan

 

The maximum aggregate number of our ordinary shares which may be issued pursuant to all awards under the RSU Plan is 323,694,050 ordinary shares. Such ordinary shares may, in whole or in part, be authorized but unissued shares or shares that will have been or may be reacquired by us. It is anticipated that all future awards to our employees, directors and consultants will be granted pursuant to the RSU Plan or any other future plan adopted by our board and, if appropriate, our shareholders.

 

The RSU Plan provides that in the event of certain corporate transactions, including specified types of mergers and acquisition transactions, each outstanding award granted under the RSU Plan shall automatically become fully vested and be released from any restrictions on transfer and repurchase or forfeiture rights, immediately prior to the specified effective date of such corporate transaction, unless the award is assumed by the successor company or its parent company in connection with the corporate transaction. Upon consummation of such corporate transactions, each outstanding award shall be terminated unless the award is assumed by the successor company or its parent company in connection with the applicable corporate transaction. Our board will determine whether an award was assumed in the manner contemplated by the RSU Plan.

 

Eligibility

 

Under the RSU Plan, awards can be issued to participants in the RSU Plan, which include employees, directors or consultants of us, our subsidiaries or our variable interest entities.

 

81



Table of Contents

 

Awards under the RSU Plan

 

Awards under the RSU Plan are evidenced by an award agreement which contains, among other things, such provisions concerning how the restricted share unit may be settled upon vesting and forfeiture upon termination of employment or the consulting arrangement (by reason of death, disability, retirement or otherwise) as have been determined by our board.

 

Restricted share units do not represent any actual ownership interest in us. The units granted correspond in number and value to a specified number of our ordinary shares. No actual shares are issued. Instead, the units are tracked in a bookkeeping account. The units may be subject to forfeiture provisions to replicate the treatment of restricted shares. The purchase price, if any, for an award shall be determined by our board. The units can ultimately be paid in cash or ordinary shares, as our board determines. Dividend equivalents may be paid on the restricted share units. A dividend equivalent right entitles the participant to receive cash compensation measured by the dividends paid with respect to our ordinary shares. The dividend equivalents may be paid out at the time of the dividend or may be credited to the participant’s account and converted to additional units.

 

Conditions of Awards

 

Our board, either acting directly or through our compensation committee or one or more of our officers, is authorized to determine the provisions, terms and conditions of each award, including without limitation, the award vesting schedule, repurchase provisions, rights of first refusal, forfeiture provisions, settlement of the award, payment contingencies and satisfaction of any performance criteria established by our board. Partial achievement of the specified criteria may result in a payment or vesting corresponding to the degree of achievement as specified in the award agreement.

 

Termination of Service

 

In the event of the termination of the participant’s employment or service with us for any reason prior to the vesting of any restricted share units, such unvested units held by the participant shall be automatically forfeited as of the date of termination. Neither the participant nor any of the participant’s successors, heirs, assigns or personal representatives shall have any rights or interests in any restricted share units that are so forfeited.

 

Amendment; Termination

 

Under the RSU Plan, our board may at any time terminate, suspend, or amend the RSU Plan in any respect, except that no termination, suspension or amendment will be effective without shareholder approval if such approval is required to comply with any law, regulation or stock exchange rule and no such change may adversely affect any award previously granted without the written consent of the recipient. The RSU Plan will expire in November 2019.

 

Non-transferability of Awards

 

Under the RSU Plan, awards may not be sold, assigned, transferred, pledged, hypothecated or otherwise disposed of, except by will or by the laws of descent and distribution and during the lifetime of the participants, to the extent and in the manner provided in the award agreement. The RSU Plan permits the designation of beneficiaries by holders of awards in the event of the participant’s death. After any such transfer, the original recipient shall continue to remain subject to the withholding tax requirements described below.

 

Payment of Taxes

 

No ordinary shares shall be delivered under the RSU Plan to any participant or other person until such participant or other person has made arrangements acceptable to us regarding payment of Chinese, Cayman Islands, U.S. and any other federal, state, provincial, local or other taxes required by law. Alternatively, we will withhold or collect from the participant an amount sufficient to satisfy such tax obligations.

 

Other Option Plans

 

Certain of our subsidiaries have adopted their own option plans, which allow the relevant subsidiaries to grant options to certain of our employees. The options expire in five or six years from the date of grant and either vest or have a vesting commencement date upon certain conditions being met. The awards can become 100% vested on the vesting commencement date, or vest in two, four or five substantially equal annual installments with the first installment vesting on the vesting commencement date.

 

82



Table of Contents

 

C.                                    Board Practices

 

At each annual general meeting of our shareholders, our shareholders are asked to elect the directors nominated to serve for the ensuing year or until their successors are elected and duly qualified or until such director’s earlier death, bankruptcy, insanity, resignation or removal. For information regarding the period during which our officers and directors have served in their respective positions, please refer to Item 6.A. “Directors and Senior Management.” We have no specific policy with respect to director attendance at our annual general meetings of shareholders, and no director attended the annual general meeting of shareholders held on September 4, 2015.

 

Our board has three committees, the audit committee, the compensation committee and the nominating committee. Alice Cheng, Joseph Tong and Michael Leung are currently the members of each of these committees.

 

The board of directors has determined that Mr. Joseph Tong is an “audit committee financial expert” as defined by Item 16A of Form 20-F. The board of directors has adopted a written audit committee charter pursuant to which the audit committee is responsible for overseeing the accounting and financial reporting processes of our company, including the appointment, compensation and oversight of the work of our independent auditors, monitoring compliance with our accounting and financial policies and evaluating management’s procedures and policies relative to the adequacy of our internal accounting controls.

 

The board of directors has adopted a written compensation committee charter pursuant to which the compensation committee is responsible for, among other things, annually reviewing and approving our company’s corporate goals and objectives relevant to the compensation of our chief executive officer, evaluating such officer’s performance in light of those goals and objectives, and, either as a committee or together with the other independent directors (as directed by our board), determining and approving the chief executive officer’s compensation level based on this evaluation. The committee also annually reviews and makes recommendations to the board with respect to non-chief executive officer compensation, incentive compensation plans and equity based plans, administers our incentive compensation plans and equity-based plans as in effect and as adopted from time to time by our board (the board retains, however, the authority to interpret such plans), and approves any new equity compensation plan or any material change to an existing plan where shareholders’ approval has not been obtained.

 

The board of directors has adopted a written nominating committee charter pursuant to which the nominating committee is responsible for monitoring the size and composition of our board and considering and making recommendations to our board with respect to the nominations or elections of directors of our company.

 

The audit, compensation and nominating committees are composed solely of non-employee directors, as such term is defined in Rule 16b-3 under the Exchange Act and the board of directors has determined that all such members are “independent” as that term is defined in NASDAQ Marketplace Rule 5605(a)(2).

 

Compensation Committee Interlocks

 

No interlocking relationships have existed between our board of directors or compensation committee and the board of directors or compensation committee of any other company.

 

D.                                    Employees

 

As of December 31, 2013, 2014 and 2015, we had 7,688, 10,004 and 12,919 full-time employees, respectively.

 

The following table sets forth information regarding our staff as of December 31, 2015:

 

Online game

 

4,828

 

Customer service

 

1,801

 

Advertising services

 

2,220

 

Product development

 

1,150

 

E-mail

 

396

 

Marketing

 

707

 

Others

 

1,817

 

 

 

12,919

 

 

In addition, as of December 31, 2015, we had approximately 1,100 part-time employees.

 

None of our employees are represented by a labor union.

 

83



Table of Contents

 

All employees of our company and of our affiliated companies are employed under employment contracts which specify, among other things, the employee’s responsibilities, remuneration and grounds for termination of employment. Each employee signs a confidentiality agreement in respect of our intellectual property rights.

 

E.                                  Share Ownership

 

The table in this section sets forth certain information known to us with respect to the beneficial ownership as of December 31, 2015 (unless otherwise indicated) by:

 

·                      all persons who are beneficial owners of five percent or more of our ordinary shares,

 

·                      each of our directors,

 

·                      our Chief Executive Officer and Acting Chief Financial Officer, and

 

·                      all current directors and executive officers as a group.

 

As of December 31, 2015, 3,286,932,181 of our ordinary shares were outstanding. The amounts and percentages of ordinary shares beneficially owned are reported on the basis of regulations of the SEC governing the determination of beneficial ownership of securities. Under the rules of the SEC, a person is deemed to be a “beneficial owner” of a security if that person has or shares “voting power,” which includes the power to vote or to direct the voting of such security, or “investment power,” which includes the power to dispose of or to direct the disposition of such security. A person is also deemed to be a beneficial owner of any securities of which that person has a right to acquire beneficial ownership within 60 days. Under these rules, more than one person may be deemed a beneficial owner of securities as to which such person has no economic interest. The shareholders listed below do not have different voting rights.

 

 

 

Number of Shares
Beneficially Owned

 

 

Number

 

Percentage

 

5% Shareholder

 

 

 

 

 

Shining Globe International Limited/William Lei Ding (1) c/o NetEase, Inc., Building No. 7, West Zone, Zhongguancun Software Park (Phase II), No. 10 Xibeiwang East Road, Haidian District, Beijing, People’s Republic of China 100193.

 

1,456,000,000

 

44.3

%

Orbis Investment Management Limited (2)

 

255,747,600

 

7.8

%

 

 

 

Number of Shares
Beneficially Owned

 

 

 

Number

 

Percentage

 

Executive Officers and Directors (3)

 

 

 

 

 

Onward Choi

 

*

 

*

 

Alice Cheng

 

*

 

*

 

Denny Lee

 

*

 

*

 

Joseph Tong

 

*

 

*

 

Lun Feng

 

*

 

*

 

Michael Leung

 

*

 

*

 

Michael Tong

 

*

 

*

 

All current directors and executive officers as a group (8 persons) (4) 

 

1,457,714,075

 

44.3

%

 


*                          less than 1%

 

(1)                  Shining Globe International Limited is 100% owned by William Lei Ding, our founder, Chief Executive Officer and a director, and its holdings consist of 1,406,000,000 ordinary shares and 2,000,000 ADSs.

 

(2)                  Based solely upon information contained in the Schedule 13G/A filed by Orbis Investment Management Limited with the SEC on February 16, 2016. The percentage of beneficial ownership was calculated based on the total number of our ordinary shares outstanding as of December 31, 2015. The address of the principal business office of the Orbis Investment Management Limited is Orbis House, 25 Front Street, Hamilton HM 11, Bermuda.

 

84



Table of Contents

 

(3)                  The address of our current executive officers and directors is c/o Building No. 7, West Zone, Zhongguancun Software Park (Phase II), No. 10 Xibeiwang East Road, Haidian District, Beijing, People’s Republic of China 100193.

 

(4)                  Shares owned by all of our current directors and executive officers as a group includes shares beneficially owned by William Lei Ding. Such amount includes ordinary shares and ordinary shares issuable upon vesting of RSUs held by our directors and executive officers as a group.

 

As of December 31, 2015, based on public filings with the SEC, there are no major shareholders holding 5% or more of our ordinary shares or ADSs representing ordinary shares, except as described above.

 

As of December 31, 2015, there were five ordinary shareholders of record with an address in the United States, including The Bank of New York Mellon, depositary of our ADS program, which held 1,881,287,440 ordinary shares as of that date.

 

To our knowledge, except as disclosed above, we are not owned or controlled, directly or indirectly, by another corporation, by any foreign government or by any other natural or legal person or persons, severally or jointly.

 

To our knowledge, there are no arrangements the operation of which may at a subsequent date result in us undergoing a change in control.

 

Our major shareholders do not have different voting rights than any of our other shareholders.

 

Item 7.         Major Shareholders and Related Party Transactions

 

A.                                    Major Shareholders

 

Please refer to Item 6.E. “Directors, Senior Management and Employees—Share Ownership.”

 

B.                                    Related Party Transactions

 

NetEase, Inc. and certain of its wholly owned subsidiaries have entered into a series of agreements with Guangzhou NetEase, NetEase Advertising and Hangzhou Leihuo and the shareholders of these entities under which we provide our Internet and e-commerce applications, services and technologies and advertising services to Guangzhou NetEase, NetEase Advertising and Hangzhou Leihuo, and they in turn provide certain of our online and mobile games and operate the NetEase websites, our online advertising business and e-mail and certain of our e-commerce and other fee-based premium services. We believe that the terms of each agreement are no less favorable than the terms that we could obtain from disinterested third parties and that the shareholders of Guangzhou NetEase, NetEase Advertising and Hangzhou Leihuo will not receive material benefits from these agreements except as shareholders of NetEase. These agreements are described below.

 

Agreements relating to Guangzhou NetEase

 

In May 2014, NetEase Beijing caused the 10.0% equity interest in Guangzhou NetEase held by Bo Ding to be transferred to William Lei Ding, our Chief Executive Officer, director and major shareholder, and Xiaojun Hui, our vice president of game development. As a result of this transfer, William Lei Ding and Xiaojun Hui own 99.0% and 1.0% of the equity interest in Guangzhou NetEase, respectively. Concurrently, Bo Ding transferred the 20.0% equity interest in NetEase Advertising held by him to William Lei Ding such that Guangzhou NetEase and Mr. Ding owned 80.0% and 20.0% of NetEase Advertising, respectively, until the subsequent equity transfer described below under “—Agreements relating to NetEase Advertising.” Bo Ding requested that NetEase Beijing cause these transfers for personal reasons, and such transfers are not the result of any disagreement with our company or any of our affiliates on any matters.

 

·                                Domain Name License Agreement between NetEase and Guangzhou NetEase. NetEase granted Guangzhou NetEase the right to use the domain names “netease.com,” “163.com,” “126.com,” “yeah.net” and “nease.net” on the NetEase websites in China for license fees of RMB10,000 per year. NetEase may waive this fee at any time.

 

·                                Copyright License Agreement between NetEase Beijing and Guangzhou NetEase. NetEase Beijing granted Guangzhou NetEase the right to use NetEase Beijing’s web page layout in China for a royalty of RMB10,000 per year. NetEase Beijing may waive this fee at any time.

 

·                                Trademark License Agreement between NetEase Beijing and Guangzhou NetEase. NetEase Beijing granted Guangzhou NetEase a license to use NetEase Beijing’s registered trademarks on the NetEase websites in China for license fees of RMB10,000 per year. NetEase Beijing may waive this fee at any time.

 

85



Table of Contents

 

·                                  Cooperative Agreements. Guangzhou NetEase has entered into cooperative agreements with each of NetEase Beijing, Boguan, and NetEase Hangzhou pursuant to which such subsidiaries have agreed to provide the following services:

 

·                                    research and development of computer software (including but not limited to online games software) and technical support and maintenance for the operation of computer software;

 

·                                    technical service for Internet media, including but not limited to server maintenance and development, update and upgrade of relevant application software; and

 

·                                    research and development of electronic publishing technology and relevant technical assistance and support.

 

Guangzhou NetEase has agreed to pay a monthly service fee to each such subsidiary in accordance with a formula based on their respective expenses incurred. The cooperative agreements with each of NetEase Beijing, Boguan and NetEase Hangzhou were effective from September 1, November 1, and December 1, 2012, respectively, and each will continue to be effective unless any one of the two respective parties terminates such agreement by written notice.

 

·                                Exclusive Advertising Agency Agreement between NetEase and Guangzhou NetEase. Guangzhou NetEase appointed NetEase as its advertising agent to solicit advertising customers on behalf of Guangzhou NetEase in markets outside of China. NetEase pays Guangzhou NetEase 10% of the total advertising revenue under this agreement per month.

 

·                                Online Advertising Agreement between Guangzhou NetEase and NetEase Advertising. Guangzhou NetEase sells all of the banner space on the NetEase websites to NetEase Advertising and publishes the advertisements provided by NetEase Advertising on the banner space purchased by NetEase Advertising. NetEase Advertising pays Guangzhou NetEase RMB10,000 per year. Guangzhou NetEase may waive this fee at any time.

 

The respective terms of the foregoing two agreements are automatically renewable for successive one year terms, unless, in the case of the Exclusive Advertising Agency Agreement, NetEase, or in the case of the Online Advertising Agreement, Guangzhou NetEase, objects to such renewal.

 

·                                Trademark Transfer Agreement between Guangzhou NetEase and NetEase Beijing. Under this agreement, Guangzhou NetEase transferred its registered trademarks to NetEase Beijing.

 

·                               Supplemental Agreement between NetEase Beijing and Guangzhou NetEase. NetEase Beijing may not grant the license to use its domain name, copyright and trademark to any third-party without Guangzhou NetEase’s consent and may not provide technical service to any third-party.

 

·                                  Shareholder Voting Rights Trust Agreement among NetEase Beijing and the Individual Shareholders of Guangzhou NetEase. William Lei Ding and Xiaojun Hui (replacing Bo Ding upon the equity transfer described above) agreed to irrevocably appoint NetEase Beijing to represent him to exercise all voting rights to which he is entitled as a shareholder of Guangzhou NetEase. The term of this agreement is 20 years from May 12, 2010. This agreement was amended and novated on May 1, 2014 in connection with the equity transfer to Mr. Hui described above and further amended and restated on November 30, 2015 in connection with the equity transfer of NetEase Advertising to William Lei Ding and Li Li described below.

 

·                                Agreement between NetEase Beijing and Guangzhou NetEase. NetEase Beijing agrees to pay the operating costs of Guangzhou NetEase.

 

·                                Letter of Agreement. Each of William Lei Ding and Xiaojun Hui (replacing Bo Ding upon the equity transfer described above) have agreed that any amendments to be made to the Shareholder Voting Rights Trust Agreement, the Equity Pledge Agreement (described below) and the Loan Agreement (described below), as well as all other agreements to which our company, NetEase Beijing and/or their respective affiliates is a party, on the one hand, and any of their variable interest entities and/or the shareholders of such entities, on the other hand, shall be subject to the approval by the vote of a majority of our board, excluding the vote of William Lei Ding. Messrs. Ding and Hui have also agreed that, if any amendments to the above mentioned agreements require a vote of the shareholders of our company or Guangzhou NetEase, as applicable, both of them will vote in their capacity as direct or indirect shareholders of these companies to act based upon the instructions of our board. The term of this agreement is 20 years from May 12, 2010, and this agreement was amended and novated on May 1, 2014 in connection with the equity transfer to Mr. Hui described above and further amended and restated on November 30, 2015 in connection with the equity transfer of NetEase Advertising to William Lei Ding and Li Li described below.

 

86



Table of Contents

 

·                                Loan Agreement and Equity Pledge Agreement. Concurrent with Bo Ding’s transfer of 1.0% of the equity interest in Guangzhou NetEase to Xiaojun Hui as described above, Mr. Hui entered into a Loan Agreement and Equity Pledge Agreement with NetEase Beijing, each dated May 1, 2014. Under the Loan Agreement, NetEase Beijing provided Mr. Hui with an interest-free loan in the principal amount of RMB0.2 million (US$32,000) to Mr. Hui, which funds were used by Mr. Hui to pay the consideration to acquire such 1.0% equity interest. The loan can be repaid by transferring such 1.0% equity interest to NetEase Beijing or its designee or through such other method as NetEase Beijing shall determine. The term of the loan is ten years from the date of the agreement and can be extended upon the mutual consent of both parties. Under the Equity Pledge Agreement, Mr. Hui pledges his 1.0% equity interest in Guangzhou NetEase to NetEase Beijing to secure his respective obligations under the Loan Agreement and Shareholder Voting Rights Trust Agreement. Mr. Hui agrees he shall not transfer, pledge or encumber his 1.0% equity interest without the prior written consent of NetEase Beijing. During the term of this agreement, NetEase Beijing is entitled to all dividends and other distributions made by Guangzhou NetEase. The Equity Pledge Agreement will remain binding until Mr. Hui discharges all his obligations under the above-mentioned agreements.

 

Agreements relating to NetEase Advertising

 

In November 2015, Guangzhou NetEase transferred the 80.0% equity interest in NetEase Advertising held by it to William Lei Ding, our Chief Executive Officer, director and major shareholder, and Li Li, the chief executive officer of our Internet media business.  As a result of this transfer, William Lei Ding and Li Li own 99.0% and 1.0% of the equity interest in NetEase Advertising, respectively. Concurrently with such transfer, Media Beijing entered into the following agreements with NetEase Advertising and each of Mr. Ding and Ms. Li as the ultimate shareholders of NetEase Advertising. We and Guangzhou NetEase caused the equity transfer and entry into the following agreements in order to ensure that NetEase Advertising is subject to appropriate agreements that provide us with continued operational and legal control of NetEase Advertising.

 

·                            Loan Agreements and Equity Pledge Agreements between Media Beijing and each of the ultimate shareholders of NetEase Advertising. Each of Mr. Ding and Ms. Li has entered into a Loan Agreement and an Equity Pledge Agreement with Media Beijing, each dated November 30, 2015. Under the Loan Agreements, Media Beijing provided each of Mr. Ding and Ms. Li with an interest-free loan in the principal amount of approximately RMB7.7 million (US$1.2 million) and RMB98,000 (US$15,100), which funds were used by each of Mr. Ding and Ms. Li to pay the consideration to acquire their 79.0% and 1.0% of the equity interests in NetEase Advertising, respectively. Each loan can be repaid by transferring the ultimate shareholder’s equity interest in NetEase Advertising to Media Beijing or its designee or through such other method as Media Beijing shall determine. The term of each Loan Agreement is 10 years from the date of the agreement and will be automatically extended for further 10 year terms unless otherwise decided by Media Beijing. Under the Equity Pledge Agreements, each of Mr. Ding and Ms. Li pledges his/her equity interest in NetEase Advertising to Media Beijing to secure his/her respective obligations under the Loan Agreement as well as the Exclusive Purchase Option Agreement, the Shareholder Voting Rights Trust Agreement and the Operating Agreement. Each of Mr. Ding and Ms. Li agrees he/she shall not transfer, assign or pledge his/her equity interest in NetEase Advertising without the prior written consent of Media Beijing. The Equity Pledge Agreements will remain binding until the pledgor discharges all his/her obligations under the above-mentioned agreements.

 

·                            Exclusive Purchase Option Agreements among Media Beijing, NetEase Advertising and each of the ultimate shareholders of NetEase Advertising. Under the Exclusive Purchase Option Agreements, each dated November 30, 2015, each of Mr. Ding and Ms. Li has granted Media Beijing an option to purchase all or a portion of his/her equity interest in NetEase Advertising at a price equal to the original paid-in capital paid by the ultimate shareholder.  In addition, NetEase Advertising has granted Media Beijing an option under the Exclusive Purchase Option Agreements to purchase all or a portion of the assets held by NetEase Advertising or its subsidiaries at a price equal to the net book value of such assets. Each of NetEase Advertising and the ultimate shareholders of NetEase Advertising agrees not to transfer, mortgage or permit any security interest to be created on any equity interest in or assets of NetEase Advertising without the prior written consent of Media Beijing. Each Exclusive Purchase Option Agreement shall remain in effect until all of the equity interests in or assets of NetEase Advertising have been acquired by Media Beijing or its designee or until Media Beijing unilaterally terminates the agreement by written notice.

 

·                              Shareholder Voting Rights Trust Agreement between Media Beijing and each of the Individual Shareholders of NetEase Advertising. Each of Mr. Ding and Ms. Li agreed to irrevocably entrust a person designated by Media Beijing to represent him or her to exercise all the voting rights and other shareholders’ rights to which he/she is entitled as a shareholder of NetEase Advertising. Each agreement shall remain effective for as long as Mr. Ding or Ms. Li remains a shareholder of NetEase Advertising unless Media Beijing unilaterally terminates the agreement by written notice.

 

87



Table of Contents

 

·                                Operating Agreement among Media Beijing, NetEase Advertising and the ultimate shareholders of NetEase Advertising. To ensure the successful performance of the various agreements between the parties, NetEase Advertising and its ultimate shareholders have agreed that, except for transactions in the ordinary course of business, NetEase Advertising will not enter into any transaction that would materially affect the assets, liabilities, rights or operations of NetEase Advertising without the prior written consent of Media Beijing. Media Beijing has also agreed that it will provide performance guarantees and, at Media Beijing’s discretion, guarantee loans for working capital purposes to the extent required by NetEase Advertising for its operations. Furthermore, the ultimate shareholders of NetEase Advertising have agreed that, upon instruction from Media Beijing, they will appoint NetEase Advertising’s board members, president, chief financial officer and other senior executive officers. The term of this agreement is 20 years from November 30, 2015 and can be extended with the written consent of Media Beijing.

 

·                              Cooperative Agreement between Media Beijing and NetEase Advertising. Under this cooperative agreement, Media Beijing has agreed to provide the following services:

 

·                                    research and development of computer software (including but not limited to the production, distribution, monitoring and management software of online advertisement) and technical support and maintenance for the operation of computer software;

 

·                                    design, development, update and upgrade of advertisement distribution platform;

 

·                                    technical service for Internet media, including but not limited to server maintenance and development, update and upgrade of relevant application software; and

 

·                                    research and development of electronic publishing technology and relevant technical assistance and support.

 

NetEase Advertising has agreed to pay a monthly service fee to Media Beijing in accordance with a formula based on its expenses incurred. This agreement was effective from October 1, 2013 and will continue to be effective unless any one of the two parties terminates such agreement by written notice.

 

Agreements relating to Hangzhou Leihuo

 

In April 2009, we established a new affiliated variable interest entity, Hangzhou Leihuo, in China, and we entered into a series of agreements with that entity and its ultimate shareholders which are designed to give us operational control over it. Hangzhou Leihuo has a license to provide Internet content and has operated our mobile games since 2014. Two of our employees, Zhipeng Hu and Gang Chen, each owned 50.0% of the equity interest in Hangzhou Leihuo.  In December 2015, NetEase Hangzhou caused one of the shareholders, Mr. Chen, to transfer his equity in Hangzhou Leihuo to another employee of our company, Tianlei Hu.  As a result of this transfer, Zhipeng Hu and Tianlei Hu each own 50.0% of the equity interest in Hangzhou Leihuo. Mr. Chen requested that NetEase Hangzhou cause this transfer for personal reasons, and this transfer is not the result of any disagreement with our company or any of our affiliates on any matters. Concurrently with such transfer, NetEase Hangzhou entered into the following agreements with Hangzhou Leihuo and each of Zhipeng Hu and Tianlei Hu as the ultimate shareholders of Hangzhou Leihuo.

 

·                            Loan Agreements and Equity Pledge Agreements between NetEase Hangzhou and each of the ultimate shareholders of Hangzhou Leihuo. Each of the ultimate shareholders of Hangzhou Leihuo has entered into a Loan Agreement and an Equity Pledge Agreement with NetEase Hangzhou, each dated December 1, 2015. Under the Loan Agreements, NetEase Hangzhou provided each of the ultimate shareholders of Hangzhou Leihuo with an interest-free loan in the principal amount of RMB5.0 million (US$0.8 million), which funds were used by each of the ultimate shareholders of Hangzhou Leihuo to pay the consideration to acquire their 50.0% equity interests in Hangzhou Leihuo. Each loan can be repaid by transferring the ultimate shareholder’s equity interest in Hangzhou Leihuo to NetEase Hangzhou or its designee or through such other method as NetEase Hangzhou shall determine. The term of each Loan Agreement is 10 years from the date of the agreement and will be automatically extended for further 10 year terms unless otherwise decided by NetEase Hangzhou. Under the Equity Pledge Agreements, each of the ultimate shareholders of Hangzhou Leihuo pledges his 50.0% equity interest in Hangzhou Leihuo to NetEase Hangzhou to secure his respective obligations under the Loan Agreement as well as the Exclusive Purchase Option Agreement, the Shareholder Voting Rights Trust Agreement and the Operating Agreement. Each of the ultimate shareholders of Hangzhou Leihuo agrees he shall not transfer, assign or pledge his equity interest in Hangzhou Leihuo without the prior written consent of NetEase Hangzhou. The Equity Pledge Agreements will remain binding until the pledgor discharges all his obligations under the above-mentioned agreements.

 

88



Table of Contents

 

·                            Exclusive Purchase Option Agreements among NetEase Hangzhou, Hangzhou Leihuo and each of the ultimate shareholders of Hangzhou Leihuo. Under the Exclusive Purchase Option Agreements, each dated December 1, 2015, each of the ultimate shareholders of Hangzhou Leihuo has granted NetEase Hangzhou an option to purchase all or a portion of his equity interest in Hangzhou Leihuo at a price equal to the original paid-in capital paid by the ultimate shareholder.  In addition, Hangzhou Leihuo has granted NetEase Hangzhou an option under the Exclusive Purchase Option Agreements to purchase all or a portion of the assets held by Hangzhou Leihuo or its subsidiaries at a price equal to the net book value of such assets. Each of Hangzhou Leihuo and the ultimate shareholders of Hangzhou Leihuo agrees not to transfer, mortgage or permit any security interest to be created on any equity interest in or assets of Hangzhou Leihuo without the prior written consent of NetEase Hangzhou. Each Exclusive Purchase Option Agreement shall remain in effect until all of the equity interests in or assets of Hangzhou Leihuo have been acquired by NetEase Hangzhou or its designee or until NetEase Hangzhou unilaterally terminates the agreement by written notice.

 

·                              Shareholder Voting Rights Trust Agreement between NetEase Hangzhou and each of the ultimate shareholders of Hangzhou Leihuo. Under these agreements, each dated December 1, 2015, each of the ultimate shareholders of Hangzhou Leihuo has agreed to irrevocably entrust a person designated by NetEase Hangzhou to represent him to exercise all the voting rights and other shareholders’ rights to which he is entitled as a shareholder of Hangzhou Leihuo.  Each agreement shall remain effective for as long as such shareholder remains a shareholder of Hangzhou Leihuo unless NetEase Hangzhou unilaterally terminates the agreement by written notice.

 

·                                Operating Agreement among NetEase Hangzhou, Hangzhou Leihuo and the ultimate shareholders of Hangzhou Leihuo. To ensure the successful performance of the various agreements between the parties, Hangzhou Leihuo and its ultimate shareholders have agreed that, except for transactions in the ordinary course of business, Hangzhou Leihuo will not enter into any transaction that would materially affect the assets, liabilities, rights or operations of Hangzhou Leihuo without the prior written consent of NetEase Hangzhou. NetEase Hangzhou has also agreed that it will provide performance guarantees and, at NetEase Hangzhou’s discretion, guarantee loans for working capital purposes to the extent required by Hangzhou Leihuo for its operations. Furthermore, the ultimate shareholders of Hangzhou Leihuo have agreed that, upon instruction from NetEase Hangzhou, they will appoint Hangzhou Leihuo’s board members, president, chief financial officer and other senior executive officers. The term of this agreement is 20 years from December 1, 2015 and can be extended with the written consent of NetEase Hangzhou.

 

·                               Cooperation Agreement between NetEase Hangzhou and Hangzhou Leihuo. Under this Cooperation Agreement, NetEase Hangzhou has agreed to provide the following services:

 

·                                    the development of computer software (including but not limited to online games) and technical support and maintenance for computer software operation;

 

·                                    the provision of broadband Internet access and other operational support; and

 

·                                    jointly with Hangzhou Leihuo, the provision of value-added telecommunication and other services to users of the Leihuo website and relevant products.

 

Hangzhou Leihuo has agreed to pay a monthly service fee to NetEase Hangzhou in accordance with a formula based on its expenses incurred. This agreement was effective from January 1, 2010 and will continue to be effective unless it is terminated by written notice of NetEase Hangzhou or, in case of a material breach of the agreement, it is terminated by written notice of the non-breaching party.

 

In addition, in connection with the licensing of certain online games by Blizzard to Shanghai EaseNet for operation in the PRC starting in August 2008, there are certain contractual arrangements among Shanghai EaseNet, the joint venture established between Blizzard and us, and us. As a result of these arrangements, Shanghai EaseNet is a controlled variable interest entity, and William Lei Ding, our Chief Executive Officer, director and major shareholder, does not receive any benefits in his capacity as the shareholder of Shanghai EaseNet or exercise any personal control over it. We have consolidated Shanghai EaseNet into our financial statements as of and for the years ended December 31, 2013, 2014 and 2015. Mr. Ding’s role as the shareholder of Shanghai EaseNet is designed to address Chinese regulations which place restrictions on the percentage interest foreign or foreign-invested companies may have in Chinese companies providing value-added telecommunications services in China, which include the provision of online games.  See Item 5.A — “Operating Results — Our Corporate Structure.”

 

89



Table of Contents

 

In October 2014, Mr. Ding and two of our directors, Mr. Denny Lee and Mr. Michael Tong, subscribed for, respectively, 2,673,796, 29,500 and 29,500 newly issued Series A preferred shares of Lede Inc. for cash consideration of approximately US$10.0 million, US$0.1 million and US$0.1 million, respectively. Lede Inc. granted customary shelf and piggy-back registration rights for these shares, which become exercisable 180 days after certain conditions are met. In November 2015, Lede Inc. repurchased all the Series A preferred shares from Mr. Ding, Mr. Lee and Mr. Tong at a price of US$3.74 per share for total cash consideration of approximately US$10.2 million.

 

C.                                    Interests of Experts and Counsel

 

Not applicable.

 

Item 8.       Financial Information

 

A.                                    Consolidated Statements and Other Financial Information

 

See Item 18. “Financial Statements” for our audited consolidated financial statements filed as part of this annual report.

 

A.7                             Legal Proceedings

 

There are no material legal proceedings pending or, to our knowledge, threatened against us.

 

From time to time we become subject to legal proceedings and claims in the ordinary course of our business, including claims of alleged infringement of trademarks, copyrights and other intellectual property rights, and a variety of claims arising in connection with our e-mail, message boards and other communications and community features, such as claims alleging defamation or invasion of privacy. However, such legal proceedings or claims, even if not meritorious, could result in the expenditure of significant financial and management resources.

 

A.8                             Dividend Policy

 

In May 2014, our board of directors approved a quarterly dividend policy commencing in 2015. Under this policy, quarterly dividends are set at an amount equivalent to approximately 25% of our anticipated net income after tax in each fiscal quarter. The determination to make dividend distributions and the amount of such distributions in any particular quarter will be made at the discretion of our board of directors and will be based upon our operations and earnings, cash flow, financial condition and other relevant factors. Our board of directors declared dividends of US$0.39, US$0.44, US$0.56 and US$0.64 per ADS for the first, second, third and fourth quarters of 2015, respectively.

 

We are a holding company incorporated in the Cayman Islands, and our ability to pay dividends to our shareholders depends upon dividends, loans or advances that we receive from our subsidiaries and VIEs. Please refer to Item 3.D. “Risk Factors—Risks Related to Our Company—Our corporate structure may restrict our ability to receive dividends from, and transfer funds to, our PRC subsidiaries and variable interest entities, which could restrict our ability to act in response to changing market conditions and reallocate funds internally in a timely manner.”

 

Holders of our ADSs will be entitled to receive dividends, if any, subject to the terms of the deposit agreement (including the fees and expenses payable thereunder), to the same extent as the holders of our ordinary shares. Cash dividends will be paid to the depositary in U.S. dollars, which will distribute them to the holders of ADSs according to the terms of the deposit agreement. Other distributions, if any, will be paid by the depositary to the holders of ADSs in any means it deems legal, fair and practical.

 

B.                                    Significant Changes

 

We have not experienced any significant changes since the date of our audited consolidated financial statements included in this annual report.

 

Item 9.         The Offer and Listing

 

Not applicable except for Item 9.A.4. and Item 9.C.

 

Our ADSs have been listed on the NASDAQ Global Select Market (formerly the NASDAQ National Market) since June 30, 2000. Our ADSs trade under the symbol “NTES.”

 

90



Table of Contents

 

The following table provides the high and low prices for our ADSs on the NASDAQ Global Select Market for (1) each of the most recent five financial years, (2) each quarter in the two most recent financial years and the most recent quarter and (3) each of the most recent six months.

 

 

 

Sales Price

 

 

 

High

 

Low

 

Annual highs and lows

 

 

 

 

 

2011

 

$

55.00

 

$

35.74

 

2012

 

$

63.81

 

$

37.15

 

2013

 

$

78.60

 

$

42.41

 

2014

 

$

105.82

 

$

63.35

 

2015

 

$

184.73

 

$

94.83

 

 

 

 

 

 

 

Quarterly highs and lows

 

 

 

 

 

First Quarter 2014

 

$

82.40

 

$

63.35

 

Second Quarter 2014

 

$

78.36

 

$

64.45

 

Third Quarter 2014

 

$

90.12

 

$

75.74

 

Fourth Quarter 2014

 

$

105.82

 

$

82.41

 

First Quarter 2015

 

$

116.53

 

$

94.83

 

Second Quarter 2015

 

$

151.27

 

$

107.06

 

Third Quarter 2015

 

$

151.05

 

$

107.14

 

Fourth Quarter 2015

 

$

184.73

 

$

117.41

 

First Quarter 2016

 

$

173.86

 

$

133.13

 

 

 

 

 

 

 

Monthly highs and lows

 

 

 

 

 

October 2015

 

$

144.53

 

$

117.41

 

November 2015

 

$

169.43

 

$

142.60

 

December 2015

 

$

184.73

 

$

164.44

 

January 2016

 

$

173.86

 

$

152.40

 

February 2016

 

$

160.08

 

$

133.13

 

March 2016

 

$

151.91

 

$

135.92

 

April 2016 (through April 21, 2016)

 

$

144.86

 

$

135.94

 

 

Item 10.                          Additional Information

 

A.                                    Share Capital

 

Not applicable.

 

B.                                    Memorandum and Articles of Association

 

The following presents a description of the terms and provisions of our restated memorandum and articles of association.

 

General

 

We were incorporated in the Cayman Islands on July 6, 1999 and operate under the Cayman Islands Companies Law (2013 Revision), as revised and amended from time to time, or the Companies Law. Our corporate objectives and purpose are unrestricted.

 

Directors

 

A director may vote in respect of any contract or transaction in which he is interested provided however that the nature of the interest of any director in any such contract or transaction shall be disclosed by him at or prior to its consideration and any vote on that matter. A general notice or disclosure to the directors or otherwise contained in the minutes of a meeting or a written resolution of the directors or any committee thereof that a director is a shareholder of any specified firm or company and is to be regarded as interested in any transaction with such firm or company shall be sufficient disclosure and after such general notice it shall not be necessary to give special notice relating to any particular transaction.

 

91



Table of Contents

 

The directors may determine remuneration to be paid to the directors. The directors may exercise all the powers of our company to borrow money and to mortgage or charge its undertaking, property and uncalled capital or any part thereof, to issue debentures, debenture stock and other securities whenever money is borrowed or as security for any of our debts, liabilities, or obligations or those of any third-party.

 

There are no membership qualifications for directors. Further, there are no age limitations or retirement requirements and no share ownership qualifications for directors unless so fixed by shareholders in a general meeting.

 

Rights, Preferences and Restrictions of Ordinary Shares

 

General. All of our outstanding shares are fully paid and non-assessable. Certificates representing the shares are issued in registered form. Our shareholders who are nonresidents of the Cayman Islands may freely hold and vote their shares.

 

Dividends. The holders of shares are entitled to such dividends as may be declared by our board of directors. Under Cayman Islands law, dividends may be declared and paid only out of funds legally available therefor, namely out of either profit or our share premium account, and provided further that a dividend may not be paid if this would result in our company being unable to pay its debts as they fall due in the ordinary course of business.

 

Voting Rights. Each share is entitled to one vote on all matters upon which the shares are entitled to vote, including the election of directors. Voting at any meeting of shareholders is by show of hands unless a poll is demanded. A poll may be demanded by the Chairman or any other shareholder present in person or by proxy. A quorum required for a meeting of shareholders consists of at least two shareholders present or by proxy.

 

Any ordinary resolution to be made by the shareholders requires the affirmative vote of a simple majority of the votes attaching to the shares cast in a general meeting, while a special resolution requires the affirmative vote of no less than two-thirds of the votes cast attaching to the shares. A special resolution is required for matters such as a change of name. Holders of the shares may by ordinary resolution, among other things, elect directors, appoint auditors, and increase our share capital. Both ordinary resolutions and special resolutions may also be passed by a unanimous written resolution signed by all the shareholders of our company.

 

Liquidation. On a return of capital on winding up or otherwise (other than on conversion, redemption or purchase of shares) assets available for distribution among the holders of shares shall be distributed among the holders of the shares pro rata. If the assets available for distribution are insufficient to repay all of the paid-up capital, the assets will be distributed so that the losses are borne by our shareholders proportionately.

 

Calls on Shares and Forfeiture of Shares. Our board of directors may from time to time make calls upon shareholders for any amounts unpaid on their shares in a notice served to such shareholders at least 14 days prior to the specified time or times of payment. The shares that have been called upon and remain unpaid are subject to forfeiture.

 

Redemption, Repurchase and Surrender of Shares. Subject to the provisions of the Companies Law and the memorandum and articles of association, we may issue shares on the terms that they are, or at our option or at the option of the holders are, subject to redemption on such terms and in such manner as we may determine by special resolution. Subject to the provisions of the Companies Law and the memorandum and articles of association, we may also repurchase any of our shares provided that the manner of such purchase has first been approved by ordinary resolution of our shareholders. Under the Companies Law, the redemption or repurchase of any share may be paid out of our profits or out of the proceeds of a fresh issue of shares made for the purpose of such redemption or repurchase, or out of capital (including share premium account and capital redemption reserve) if we can, immediately following such payment, pay our debts as they fall due in the ordinary course of business. In addition, under the Companies Law no such share may be redeemed or repurchased (a) unless it is fully paid up, (b) if such redemption or repurchase would result in there being no shares outstanding, or (c) if we have commenced liquidation. In addition, we may accept the surrender of any fully paid share for no consideration.

 

Variations of Rights of Shares

 

The rights attached to any class of shares (unless otherwise provided by the terms of issue of the shares of that class) may, subject to the provisions of the Companies Law, be varied either with the consent in writing of the holders of three-fourths of the issued shares of that class or with the sanction of a special resolution passed at a general meeting of the holders of the shares of that class.

 

92



Table of Contents

 

General Meetings of Shareholders

 

The directors may whenever they think fit, and they shall on the requisition of our shareholders holding at the date of the deposit of the requisition not less than one-tenth of our paid-up capital as at the date of the deposit carries the right of voting at general meetings of our company, proceed to convene a general meeting of our company. If the directors do not within 21 days from the date of the deposit of the requisition duly proceed to convene a general meeting, the requisitionists, or any of them representing more than one-half of the total voting rights of all of them, may themselves convene a general meeting, but any meeting so convened shall not be held after the expiration of three months after the expiration of such 21 days. Advanced notice of at least five days is required for the convening of the annual general meeting and other shareholders meetings.

 

Limitations on the Right to Own Shares

 

There are no limitations on the right to own our shares.

 

Limitations on Transfer of Shares

 

There are no provisions in our restated memorandum or articles of association that would have an effect of delaying, deferring or preventing a change in control and that would operate only with respect to a merger, acquisition or corporate restructuring.

 

Disclosure of Shareholder Ownership

 

There are no provisions in our restated memorandum or articles of association governing the ownership threshold above which shareholder ownership must be disclosed.

 

Changes in Capital

 

We may from time to time by ordinary resolution increase the share capital by such sum, to be divided into shares of such amount, as the resolution shall prescribe. The new shares shall be subject to the same provisions with reference to the payment of calls, lien, transfer, transmission, forfeiture and otherwise as the shares in the original share capital. We may by ordinary resolution:

 

(a)                       consolidate and divide all or any of our share capital into shares of larger amount than our existing shares;

 

(b)                       sub-divide our existing shares, or any of them into shares of smaller amount than is fixed by our restated memorandum of association or into shares without nominal or par value; and

 

(c)                        cancel any shares which, at the date of the passing of the resolution, have not been taken or agreed to be taken by any person.

 

We may by special resolution reduce our share capital and any capital redemption reserve fund in any manner authorized by the Companies Law.

 

Differences in Corporate Law

 

The Companies Law is modeled after that of the United Kingdom but does not follow recent United Kingdom statutory enactments and differs from laws applicable to United States corporations and their shareholders. Set forth below is a summary of the significant differences between the provisions of the Companies Law applicable to us and the laws applicable to companies incorporated in the United States and their shareholders.

 

Mergers and Similar Arrangements. The Companies Law permits mergers and consolidations between Cayman Islands companies and between Cayman Islands companies and non-Cayman Islands companies. For these purposes, (a) “merger” means the merging of two or more constituent companies and the vesting of their undertaking, property and liabilities in one of such companies as the surviving company and (b) a “consolidation” means the combination of two or more constituent companies into a consolidated company and the vesting of the undertaking, property and liabilities of such companies to the consolidated company. In order to effect such a merger or consolidation, the directors of each constituent company must approve a written plan of merger or consolidation (a “Plan”), which must then be authorized by each constituent company by way of (a) a special resolution of each such constituent company; and (b) such other authorization, if any, as may be specified in such constituent company’s articles of association. The consent of each holder of a fixed or floating security interest of a Cayman Islands constituent company must be obtained, unless the Grand Court of the Cayman Islands waives such requirement. The Plan must be filed with the Registrar of Companies together with, among other documents, a director’s declaration as to the solvency of the constituent company and of the consolidated or surviving company, a director’s declaration of the assets and liabilities of each constituent company and an undertaking that a copy of the certificate of merger or consolidation will be given to the members and creditors of each constituent company and that notification of the merger or consolidation will be published in the Cayman Islands Gazette. Dissenting shareholders have the right to be paid the fair value of their shares (which, if not agreed between the parties, will be determined by the Grand Court of the Cayman Islands) if they follow the required procedures, subject to certain exceptions. Court approval is not required for a merger or consolidation which is effected in compliance with these statutory procedures.

 

93



Table of Contents

 

In addition, there are statutory provisions that facilitate the reconstruction and amalgamation of companies, provided that the arrangement in question is approved by a majority in number of each class of shareholders and creditors with whom the arrangement is to be made, and who must in addition represent three-fourths in value of each such class of shareholders or creditors, as the case may be, that are present and voting either in person or by proxy at a meeting, or meetings convened for that purpose. The convening of the meetings and subsequently the arrangement must be sanctioned by the Grand Court of the Cayman Islands. While a dissenting shareholder would have the right to express to the court the view that the transaction ought not to be approved, the court can be expected to approve the arrangement if it satisfies itself that:

 

·                               the statutory provisions as to majority vote have been complied with;

 

·                               the shareholders have been fairly represented at the meeting in question and the statutory majority are acting bona fide without coercion of the minority to promote interests adverse to those of the class;

 

·                                the arrangement is such that may be reasonably approved by an intelligent and honest man of that class acting in respect of his interest; and

 

·                                the arrangement is not one that would more properly be sanctioned under some other provision of the Companies Law.

 

When a take-over offer is made and accepted by holders of 90% of the affected shares within four months, the offeror may, within a two month period after expiry of such four months period, require the holders of the remaining shares to transfer such shares on the terms of the offer. An objection can be made to the Grand Court of the Cayman Islands but this is unlikely to succeed unless there is evidence of fraud, bad faith or collusion.

 

If the arrangement and reconstruction is thus approved, the dissenting shareholder would have no rights comparable to appraisal rights, which would otherwise ordinarily be available to dissenting shareholders of United States corporations, providing rights to receive payment in cash for the judicially determined value of the shares.

 

Shareholders’ Suits. In principle, we will normally be the proper plaintiff and as a general rule a derivative action may not be brought by a minority shareholder. However, based on English authorities, which would in all likelihood be of persuasive authority in the Cayman Islands, there are exceptions to the foregoing principle, including when: (a) a company acts or proposes to act illegally or ultra vires; (b) the act complained of, although not ultra vires, could only be effected duly if authorized by more than a simple majority vote that has not been obtained; and (c) those who control the company are perpetrating a “fraud on the minority.”

 

Indemnification. Cayman Islands law does not (other than as set forth hereafter) limit the extent to which a company’s organizational documents may provide for indemnification of officers and directors, except to the extent any such provision may be held by the Cayman Islands courts to be contrary to public policy, such as to provide indemnification against civil fraud or the consequences of committing a crime. Our articles of association provide for indemnification of officers and directors for losses, damages, costs and expenses incurred in their capacities as such, except through their own willful neglect or default.

 

Insofar as indemnification or liability arising under the Securities Act of 1933 may be permitted to directors, officers or persons controlling the registrant pursuant to the foregoing provisions, we have been informed that in the opinion of the SEC such indemnification is against public policy as expressed in the Securities Act of 1933 and is therefore unenforceable.

 

C.                                    Material Contracts

 

We have not entered into any material contracts other than in the ordinary course of business and other than those described in Item 4. “Information on the Company” or elsewhere in this annual report.

 

D.                                    Exchange Controls

 

Foreign currency exchange in the PRC is primarily governed by the Foreign Exchange Administration Rules issued by the State Council on January 29, 1996 and effective as of April 1, 1996 (and amended on January 14, 1997 and August 1, 2008) and the Regulations of Settlement, Sale and Payment of Foreign Exchange which came into effect on July 1, 1996.

 

94



Table of Contents

 

Under the Foreign Exchange Administration Rules, Renminbi is freely convertible for current account items, including the distribution of dividends payments, interest payments, trade and service-related foreign exchange transactions. Conversion of Renminbi for capital account items, such as direct investment, loans, securities investment and repatriation of investment, however, is still generally subject to the approval or verification of SAFE.

 

Under the Regulations of Settlement, Sale and Payment of Foreign Exchange, foreign invested enterprises including wholly foreign owned enterprises, may buy, sell or remit foreign currencies only at those banks that are authorized to conduct foreign exchange business after providing such banks with valid commercial supporting documents and, in the case of capital account item transactions, after obtaining approvals from SAFE. Capital investments by foreign invested enterprises outside the PRC are also subject to limitations, which include approvals by the Ministry of Commerce, SAFE and the National Development and Reform Commission.

 

In March 2015, SAFE released the Circular on Reforming the Management Approach regarding the Foreign Exchange Capital Settlement of Foreign-invested Enterprises, or FIEs, or the Foreign Exchange Capital Settlement Circular, which became effective from June 1, 2015.  This circular replaced SAFE’s previous related circulars, including the Circular on Issues Relating to the Improvement of Business Operation with Respect to the Administration of Foreign Exchange Capital Payment and Settlement of Foreign Invested Enterprises. The Foreign Exchange Capital Settlement Circular clarifies that FIEs may settle a specified proportion of their foreign exchange capital in banks at their discretion, and may choose the timing for such settlement. The proportion of foreign exchange capital to be settled at FIEs’ discretion for the time being is 100% and the SAFE may adjust the proportion in due time based on the situation of international balance of payments. The circular also stipulates that FIEs’ usage of capital and settled foreign exchange capital shall comply with relevant provisions concerning foreign exchange control and be subject to the management of a negative list. The FIEs’ capital and Renminbi capital gained from the settlement of foreign exchange capital may not be directly or indirectly used for expenditure beyond the business scope of the FIEs or as prohibited by laws and regulations of the PRC.  Such capital also may not be directly or indirectly used for issuing Renminbi entrusted loans except as permitted by the business scope of the FIE, for repaying inter-enterprise borrowings including any third party advance, or for repaying the bank loans denominated in RMB that have been sub-lent to a third party.

 

In addition, the payment of dividends by entities established in the PRC is subject to limitations. Regulations in the PRC currently permit payment of dividends only out of accumulated profits as determined in accordance with accounting standards and regulations in the PRC. Each of our PRC subsidiaries that is a domestic company is also required to set aside at least 10.0% of its after-tax profit based on PRC accounting standards each year to its general reserves or statutory capital reserve fund until the accumulative amount of such reserves reach 50.0% of its respective registered capital. These restricted reserves are not distributable as cash dividends. In addition, if any of our PRC subsidiaries incurs debt on its own behalf in the future, the instruments governing the debt may restrict its ability to pay dividends or make other distributions to us.

 

Furthermore, pursuant to regulations promulgated by SAFE, PRC subsidiaries of offshore parent companies may be prohibited from making distributions of profits to such offshore parent companies and from paying the offshore parent companies proceeds from any reduction in capital, share transfer or liquidation in respect of such PRC subsidiaries, if PRC shareholders with a direct or indirect stake in the offshore parent company fail to make the required SAFE registrations.

 

These regulations require PRC residents to file with the competent SAFE offices information about offshore companies in which they have directly or indirectly invested (including with respect to investments already made as of the inception of the new regulation) and to make follow-up filings in connection with certain material transaction involving such offshore companies, such as mergers or acquisitions, capital increases or decreases, and external equity investments or equity transfers. For additional information on the SAFE regulations and the related risks to our company, see Item 3.D. “Risk Factors—Risks Related to Doing Business in China—The Chinese government has strengthened the regulation of investments made by Chinese residents in offshore companies and reinvestments in China made by these offshore companies. Our business may be adversely affected by these restrictions.”

 

For more information about foreign exchange control, see Item 3.D. “Risk Factors—Risks Related to Our Company—Our corporate structure may restrict our ability to receive dividends, loans or advances from, and transfer funds to, our PRC subsidiaries and variable interest entities, which could restrict our ability to act in response to changing market conditions and reallocate funds internally in a timely manner.” and “Risk Factors—Risks Related to Doing Business in China—Restrictions on currency exchange may limit our ability to utilize our revenues effectively.”

 

E.                                    Taxation

 

The following summary of the material Cayman Islands and United States federal income tax consequences relevant to the purchase, ownership or sale of our ADSs is based upon laws and relevant interpretations thereof in effect as of the date of this annual report, all of which are subject to change. To the extent that the discussion relates to matters of Cayman Islands tax law, it represents the opinion of Maples and Calder, our Cayman Islands counsel.

 

95



Table of Contents

 

Cayman Islands Taxation

 

The Cayman Islands currently levies no taxes on individuals or corporations based upon profits, income, gains or appreciation and there is no taxation in the nature of inheritance tax or estate duty. There are no other taxes likely to be material to us levied by the Government of the Cayman Islands except for stamp duties which may be applicable on instruments executed in, or after execution brought within the jurisdiction of the Cayman Islands. The Cayman Islands is not party to any double tax treaties that are applicable to any payments made by or to our company. There are no exchange control regulations or currency restrictions in the Cayman Islands.

 

United States Federal Income Taxation

 

The following discussion is a summary of certain United States federal income tax considerations applicable to the ownership and disposition of shares or ADSs by a U.S. Holder (as defined below) who holds such shares or ADSs as capital assets as defined under the Internal Revenue Code of 1986, as amended (the “Code”). This summary does not purport to be a complete analysis of all potential United States federal income tax effects. This summary is based on the Code, United States Treasury regulations promulgated thereunder, Internal Revenue Service (“IRS”) rulings and judicial decisions and the income tax treaty between the United States and the PRC, or the U.S.-PRC Tax Treaty, all as in effect on the date hereof. All of these are subject to change, possibly with retroactive effect, or to different interpretations. Such change could materially and adversely affect the tax consequences described below. No assurance can be given that the IRS would not assert, or that a court would not sustain, a position contrary to any of the tax consequences described below.

 

This summary does not address all aspects of United States federal income taxation that may be relevant to particular U.S. Holders in light of their specific circumstances (for example, U.S. Holders subject to the alternative minimum tax provisions of the Code) or to holders that may be subject to special rules under United States federal income tax law, including:

 

·                               dealers in stocks, securities or currencies;

 

·                               securities traders that use a mark-to-market accounting method;

 

·                                banks and financial institutions;

 

·                                insurance companies;

 

·                                regulated investment companies;

 

·                                real estate investment trusts;

 

·                                tax-exempt organizations;

 

·                                persons holding shares or ADSs as part of a hedging or conversion transaction or a straddle;

 

·                                persons deemed to sell shares or ADSs under the constructive sale provisions of the Code;

 

·                                persons who or that are, or may become, subject to the expatriation provisions of the Code;

 

·                                persons whose functional currency is not the United States dollar; and

 

·                                direct, indirect or constructive owners of 10% or more of the total combined voting power of all classes of our voting stock.

 

This summary also does not discuss any aspect of state, local or non-U.S. tax law, or United States federal estate or gift tax law as applicable to U.S. Holders. Prospective purchasers are urged to consult their tax advisors about the United States federal, state and local and non-U.S. tax consequences to them of the purchase, ownership and disposition of shares or ADSs.

 

For purposes of this summary, “U.S. Holder” means a beneficial holder of shares or ADSs who or that for United States federal income tax purposes is:

 

96



Table of Contents

 

·                                an individual citizen or resident of the United States;

 

·                                a corporation (or other entity classified as a corporation for United States federal income tax purposes) created or organized in or under the laws of the United States, any state thereof or the District of Columbia;

 

·                                an estate, the income of which is subject to United States federal income taxation regardless of its source; or

 

·                                a trust, if a court within the United States is able to exercise primary supervision over the administration of such trust and one or more “U.S. persons” (within the meaning of the Code) have the authority to control all substantial decisions of the trust, or if a valid election is in effect to be treated as a U.S. person.

 

If a partnership or other entity or arrangement classified as a partnership for United States federal income tax purposes holds shares or ADSs, the United States federal income tax treatment of a partner generally will depend on the status of the partner and the activities of the partnership. This summary does not address the tax consequences of any such partner. If you are a partner of a partnership holding shares or ADSs, you should consult your tax advisors.

 

The discussion below is written on the basis that the representations contained in the deposit agreement are true and that the obligations in the deposit agreement and any related agreement will be performed in accordance with the terms. If you hold ADSs, you generally will be treated as the owner of the underlying shares represented by those ADSs for United States federal income tax purposes. Accordingly, deposits or withdrawal of shares for ADSs will not be subject to United States federal income tax.

 

TAXATION OF U.S. HOLDERS

 

Taxation of Dividends and Other Distributions on the Shares or ADSs

 

Subject to the passive foreign investment company (“PFIC”) rules discussed below, distributions paid by our company out of current or accumulated earnings and profits (as determined for United States federal income tax purposes) generally will be taxable to a U.S. Holder as foreign source dividend income, and will not be eligible for the dividends received deduction generally allowed to corporations. Distributions in excess of current and accumulated earnings and profits will be treated as a non-taxable return of capital to the extent of the U.S. Holder’s adjusted tax basis in the shares or ADSs and thereafter as capital gain. However, we do not maintain calculations of our earnings and profits in accordance with United States federal income tax accounting principles. U.S. Holders should therefore assume that any distribution by our company with respect to the shares or ADSs will constitute dividend income. U.S. Holders should consult their own tax advisors with respect to the appropriate United States federal income tax treatment of any distribution received from our company.

 

Certain dividends received by non-corporate U.S. Holders, including individuals, may be eligible for the special reduced rates normally applicable to long-term capital gains, provided that certain conditions are satisfied. A U.S. Holder is not able to claim the reduced rate for any year in which we are treated as a PFIC. See “Passive Foreign Investment Company Considerations,” below. Dividends may be taxed at the lower applicable capital gains rate provided that (1) our shares or ADSs, as applicable, are readily tradable on an established securities market in the United States, (2) our company is not a PFIC (as discussed below) for either our taxable year in which the dividends were paid or the preceding taxable year, and (3) certain holding period and other requirements are met. Since our ADSs are listed on the NASDAQ Global Select Market, they are considered for purposes of clause (1) above to be readily tradable on an established securities market in the United States. However, because our ordinary shares are not listed on an established securities market, we do not believe that dividends paid on our ordinary shares that are not represented by ADSs currently meet the conditions required for these reduced tax rates.

 

In the event that dividends from our company are subject to withholding by the PRC, a U.S. Holder may be eligible, subject to a number of complex limitations, to claim a foreign tax credit in respect of any foreign withholding taxes imposed on dividends received on the shares or ADSs. A U.S. Holder who does not elect to claim a foreign tax credit for foreign income tax withheld, may instead claim a deduction, for United States federal income tax purposes, in respect of such withholdings, but only for a year in which such holder elects to do so for all creditable foreign income taxes. Dividends will constitute foreign source income for United States foreign tax credit purposes. The U.S. foreign tax credit rules are complex. U.S. Holders should consult their own tax advisors regarding the foreign tax credit rules in light of their particular circumstances.

 

97



Table of Contents

 

Taxation of Disposition of Shares or ADSs

 

Subject to the PFIC rules discussed below, you will generally recognize taxable gain or loss on any sale or exchange of a share or ADS in an amount equal to the difference between the amount realized (in U.S. dollars) for the share or ADS and your tax basis (in U.S. dollars) in the share or ADS. The gain or loss will generally be capital gain or loss and will be long-term capital gain or loss if you have held the share or ADS for more than one year. Long-term capital gains of non-corporate U.S. Holders are eligible for reduced rates of taxation. The deductibility of a capital loss may be subject to limitations. Any gain or loss that you recognize generally will be treated as United States source gain or loss for United States foreign tax credit purposes. In the event PRC tax were to be imposed on any gain from the disposition of shares or ADSs, such gain may be treated as PRC source gain under the U.S.-PRC Tax Treaty, in which case a U.S. Holder eligible for treaty benefits may be able to claim a foreign tax credit, subject to applicable limitations. Because the determination of treaty benefit eligibility is fact intensive and depends upon a holder’s particular circumstances, U.S. Holders should consult their tax advisors regarding U.S.-PRC Tax Treaty benefit eligibility. U.S. Holders are also encouraged to consult their own tax advisors regarding the tax consequences in the event PRC tax were to be imposed on a disposition of shares or ADSs, including the availability of the U.S. foreign tax credit and the ability and whether to treat any gain as PRC source gain for the purposes of the U.S. foreign tax credit in consideration of their particular circumstances.

 

Tax on Net Investment Income

 

A 3.8% tax is imposed on the “net investment income” (as defined in section 1411 of the Code) of individuals whose income exceeds certain threshold amounts, and of certain trusts and estates under similar rules. U.S. Holders should consult their tax advisors regarding the applicability of this net investment income tax in respect of an investment in our company in light of their particular circumstances.

 

Passive Foreign Investment Company

 

A non-U.S. corporation will be classified as a PFIC for any taxable year in which, after taking into account the income and assets of the corporation and certain subsidiaries pursuant to applicable “look-through rules,” either (i) at least 75% of its gross income is “passive income” or (ii) at least 50% of the average value of its assets is attributable to assets which produce passive income or are held for the production of passive income.

 

For this purpose, cash and investment securities are categorized as passive assets and our company’s unbooked intangibles are taken into account. We will be treated as owning our proportionate share of the assets and earning our proportionate share of the income of any other corporation in which we own, directly or indirectly, more than 25% (by value) of the stock.

 

We do not believe that we are currently a PFIC for United States federal income tax purposes and do not expect to become a PFIC in the foreseeable future. However, the determination of whether we will be classified as a PFIC is made annually and may involve facts that are not within our control. In particular, the fair market value of some of our company’s assets may be determined in large part by the market price of the ADSs, which is likely to fluctuate. In addition, the composition of our company’s income and assets will be affected by how, and how quickly, our company spends any cash that is raised. Thus, no assurance can be provided that our company would not be classified as a PFIC for the current or any future taxable year. Furthermore, while we believe our valuation approach is reasonable, it is possible that the IRS could challenge our determination concerning our PFIC status.

 

If our company is classified as a PFIC for any taxable year during which a U.S. Holder owns shares or ADSs, the U.S. Holder, absent certain elections (including a mark-to-market election), will generally be subject to adverse rules (regardless of whether our company continues to be classified as a PFIC) with respect to (i) any “excess distributions” (generally, any distributions received by the U.S. Holder on the shares or ADSs in a taxable year that are greater than 125% of the average annual distributions received by the U.S. Holder in the three preceding taxable years or, if shorter, the U.S. Holder’s holding period for the shares or ADSs) and (ii) any gain realized on the sale or other disposition of shares or ADSs.

 

Under these adverse rules (a) the excess distribution or gain will be allocated ratably over the U.S. Holder’s holding period, (b) the amount allocated to the current taxable year and any taxable year prior to the first taxable year in which our company is classified as a PFIC will be taxed as ordinary income, and (c) the amount allocated to each of the other taxable years during which our company was classified as a PFIC will be subject to tax at the highest rate of tax in effect for the applicable category of taxpayer for that year and an interest charge will be imposed with respect to the resulting tax attributable to each such other taxable year.

 

Alternatively, a U.S. Holder may be eligible to make a mark-to-market election with respect to its shares or ADSs if such shares or ADSs qualify as “marketable” under applicable U.S. federal income tax rules. A U.S. Holder that makes an effective mark-to-market election must include in ordinary income, rather than capital gain, for each year an amount equal to the excess, if any, of the fair market value of the shares or ADSs, as applicable, at the close of the taxable year over the U.S. Holder’s adjusted basis in the shares or ADSs. Additional complex rules apply and the election cannot be revoked without the consent of the IRS unless the shares or ADSs cease to be marketable.

 

98



Table of Contents

 

Although the PFIC rules permit a holder of PFIC stock in certain circumstances to avoid some of the disadvantageous tax treatment described above by making a “qualified electing fund,” or QEF, election, a U.S. Holder will not be able to elect to treat our company as a QEF because our company does not intend to prepare the information that the U.S. Investor would need to make a QEF election.

 

If we are a PFIC in any year with respect to a U.S. Holder, and any of our subsidiaries are also a PFIC, such U.S. Holder will be treated as owning a proportionate share (by value) of the shares of the lower-tier PFIC for purposes of these rules.  Non-corporate U.S. Holders will not be eligible for the reduced tax rate on any dividends received from us if we are a PFIC in the taxable year in which such dividends are paid or in the preceding taxable year.

 

If we are a PFIC in any year with respect to a U.S. Holder, such U.S. Holder will be required to file an annual information return on IRS Form 8621 regarding distributions received on our shares or ADSs and any gain realized on the disposition of our shares or ADSs, and certain U.S. Holders will be required to file an annual information return (also on IRS Form 8621) relating to their ownership of our shares or ADSs.

 

U.S. Holders should consult their tax advisors regarding the potential application of the PFIC regime, including eligibility for and the manner and advisability of making a mark-to-market election and related reporting requirements.

 

Information Reporting and Backup Withholding

 

The proceeds of a sale or other disposition, as well as dividends paid with respect to shares or ADSs by a United States payor (including any payments received from a U.S. financial intermediary), generally will be reported to the IRS and to the U.S. Holder as required under applicable regulations. Backup withholding tax may apply to these payments if the U.S. Holder fails to timely provide an accurate taxpayer identification number or otherwise fails to comply with, or establish an exemption from, such backup withholding tax requirements. Certain U.S. Holders (including, among others, corporations) are not subject to the information reporting or backup withholding tax requirements described herein. U.S. Holders should consult their tax advisors as to their qualification for exemption from backup withholding tax and the procedure for establishing an exemption.

 

Certain U.S. Holders of specified foreign financial assets with an aggregate value in excess of the applicable dollar threshold are required to report information relating to their holding of stock or securities issued by a non-U.S. person (such as our company), subject to certain exceptions (including an exception for shares held in accounts maintained by certain financial institutions) with their tax return for each year in which they hold such stock or securities. U.S. Holders should consult their own tax advisors regarding the information reporting obligations that may arise from their acquisition, ownership or disposition of our shares or ADSs.

 

Enforcement of Civil Liabilities

 

We are an exempted company incorporated in the Cayman Islands because of the following benefits found there:

 

·           political and economic stability;

 

·           an effective judicial system;

 

·           a favorable tax system;

 

·           the absence of exchange control or currency restrictions; and

 

·           the availability of professional and support services.

 

However, certain disadvantages accompany incorporation in the Cayman Islands. These disadvantages include, but are not limited to, the following:

 

(1) the Cayman Islands has a less developed body of securities laws as compared to the United States and provides significantly less protection to investors; and

 

(2) Cayman Islands companies may not have standing to sue before the federal courts of the United States.

 

Our constituent documents do not contain provisions requiring that disputes, including those arising under the securities laws of the United States, between us, our officers, directors and shareholders be arbitrated.

 

99



Table of Contents

 

A substantial portion of our current operations is conducted in China through our wholly-owned subsidiaries which are incorporated in China, Hong Kong, the British Virgin Islands or the Cayman Islands. All or most of our assets are located in China. A majority of our directors and officers are nationals or residents of jurisdictions other than the United States and a substantial portion of their assets are located outside the United States. As a result, it may be difficult for a shareholder to effect service of process within the United States upon these persons, or to enforce against us or them judgments obtained in United States courts, including judgments predicated upon the civil liability provisions of the securities laws of the United States or any state in the United States.

 

Maples and Calder, our counsel as to Cayman Islands law, and Jun He Lawyers, our counsel as to Chinese law, have advised us, respectively, that there is uncertainty as to whether the courts of the Cayman Islands or China would:

 

(1) recognize or enforce judgments of United States courts obtained against us or our directors or officers predicated upon the civil liability provisions of the securities laws of the United States or any state in the United States; or

 

(2) entertain original actions brought in the Cayman Islands or China against us or our directors or officers predicated upon the securities laws of the United States or any state in the United States.

 

Maples and Calder has further advised us that there is uncertainty under Cayman Islands law with regard to whether a judgment obtained from the United States courts under the civil liability provisions of the securities laws will be determined by the courts of the Cayman Islands as penal or punitive in nature. If such a determination is made, the courts of the Cayman Islands will not recognize or enforce the judgment against a Cayman company. Because the courts of the Cayman Islands have yet to rule on whether such judgments are penal or punitive in nature, it is uncertain whether they would be enforceable in the Cayman Islands. Maples and Calder has advised us that although there is no statutory enforcement in the Cayman Islands of judgments obtained in the federal or state courts of the United States, a judgment obtained in such jurisdiction will be recognised and enforced in the courts of the Cayman Islands at common law, without any re-examination of the merits of the underlying dispute, by an action commenced on the foreign judgment debt in the Grand Court of the Cayman Islands, provided such judgment: (a) is given by a foreign court of competent jurisdiction; (b) imposes on the judgment debtor a liability to pay a liquidated sum for which the judgment has been given; (c) is final; (d) is not in respect of taxes, a fine or a penalty; and (e) was not obtained in a manner and is not of a kind the enforcement of which is contrary to natural justice or the public policy of the Cayman Islands.

 

Jun He Lawyers has advised us further that the recognition and enforcement of foreign judgments are provided for under Chinese Civil Procedures Law. Chinese courts may recognize and enforce foreign judgments in accordance with the requirements of Chinese Civil Procedures Law based either on treaties between China and the country where the judgment is made or on reciprocity between jurisdictions.

 

F.            Dividends and Paying Agents

 

Not applicable.

 

G.            Statement by Experts

 

Not applicable.

 

H.            Documents on Display

 

We have previously filed with the SEC our registration statement on Form F-1 and prospectus under the Securities Act of 1933, as amended, with respect to our ADSs.

 

We are subject to the periodic reporting and other informational requirements of the Exchange Act. Under the Exchange Act, we are required to file reports and other information with the SEC. Specifically, we are required to file annually a Form 20-F within four months after the end of each fiscal year. Copies of reports and other information, when so filed, may be inspected without charge and may be obtained at prescribed rates at the public reference facilities maintained by the SEC at 100 F Street, N.E., Washington, D.C. 20549. You can request copies of these documents upon payment of a duplicating fee, by writing to the SEC. Please call the SEC at 1-800-SEC-0330 for further information on the operation of the public reference rooms. The SEC also maintains a website at www.sec.gov that contains reports, proxy and information statements, and other information regarding registrants that make electronic filings with the SEC using its EDGAR system.

 

As a foreign private issuer, we are exempt from the rules under the Exchange Act prescribing the furnishing and content of quarterly reports and proxy statements, and officers, directors and principal shareholders are exempt from the reporting and short-swing profit recovery provisions contained in Section 16 of the Exchange Act.

 

100



Table of Contents

 

Our financial statements have been prepared in accordance with U.S. GAAP.

 

In accordance with NASDAQ Marketplace Rule 5250(d)(1), we will post this annual report on Form 20-F on our website at http://ir.netease.com under the heading “Annual Reports.” In addition, we will provide hardcopies of our annual report free of charge to shareholders and ADS holders upon request.

 

I.                              Subsidiary Information

 

Not applicable.

 

Item 11.                          Quantitative and Qualitative Disclosures About Market Risk

 

Please refer to Item 5.F. “Operating and Financial Review and Prospects—Quantitative and Qualitative Disclosures About Market Risk.”

 

Item 12.                          Description of Securities Other than Equity Securities

 

A.                          Debt Securities

 

Not applicable.

 

B.                          Warrants and Rights

 

Not applicable.

 

C.                          Other Securities

 

Not applicable.

 

D.                          American Depositary Shares

 

Fees and charges our ADS holders may have to pay

 

The Bank of New York Mellon, the depositary of our ADS program, collects its fees for delivery and surrender of ADSs directly from investors depositing ordinary shares or surrendering ADSs for the purpose of withdrawal or from intermediaries acting for them. The depositary collects fees for making distributions to investors by deducting those fees from the amounts distributed or by selling a portion of distributable property to pay the fees. The depositary may refuse to provide fee-attracting services until its fees for those services are paid.

 

Persons depositing or withdrawing shares must pay:

 

For:

 

 

 

Up to US$0.05 per ADS

 

·     Issuance of ADSs, including issuances resulting from a distribution of ordinary shares or rights or other property

 

 

 

 

 

·     Cancellation or withdrawals of ADSs

 

 

 

 

 

·     Distribution of ADSs pursuant to stock dividends, free stock distributions or exercise of rights

 

 

 

 

 

·     Distributions of securities other than ADSs or rights to purchase additional ADSs

 

 

 

Up to US$0.01 per ADS

 

·     Distributions of cash dividends or other cash distributions

 

 

 

US$1.5 per certificate presented for transfer

 

·     Transfer of American depositary receipts, or ADRs

 

 

 

Taxes and other governmental charges the depositary or the custodian have to pay on any ADS or ordinary shares underlying an ADS, for example, stock transfer taxes, stamp duty or withholding taxes

 

·     As necessary

 

101



Table of Contents

 

Fees and other payments made by the depositary to us

 

We did not receive any direct or indirect payment from the depositary in 2015, except that the depositary has agreed to waive certain fees for standard costs associated with the administration of the ADS program and waived such costs in an aggregate amount of US$25,760 for the year ended December 31, 2015.

 

102



Table of Contents

 

PART II

 

Item  13.                Defaults, Dividend Arrearages and Delinquencies

 

None.

 

Item  14.                Material Modifications to the Rights of Security Holders and Use of Proceeds

 

Not applicable.

 

Item  15.                Controls and Procedures

 

Disclosure Controls and Procedures

 

Our management, with the participation of William Lei Ding, our Chief Executive Officer, and Onward Choi, our Acting Chief Financial Officer, have conducted an evaluation pursuant to Rule 13a-15 promulgated under the Exchange Act, as amended, of the effectiveness of our disclosure controls and procedures as of December 31, 2015. Based on this evaluation, our Chief Executive Officer and Acting Chief Financial Officer concluded that such disclosure controls and procedures were effective as of December 31, 2015.

 

Management’s Annual Report on Internal Control over Financial Reporting and Attestation Report of the Registered Public Accounting Firm

 

Our management’s annual report on internal control over financial reporting and the related report of our independent registered public accounting firm are included in this annual report on pages F-1 and F-2, respectively.

 

Changes in Internal Control over Financial Reporting

 

There were no changes in our internal controls over financial reporting identified in connection with the evaluation required by Rules 13a-15 or 15d-15 that occurred during the period covered by this annual report that has materially affected, or is reasonably likely to materially affect, our internal control over financial reporting.

 

Item  16A.             Audit Committee Financial Expert

 

Our board of directors has determined that Mr. Joseph Tong qualifies as an Audit Committee Financial Expert as defined by the applicable rules of the SEC and that Mr. Tong is “independent” as that term is defined in NASDAQ Marketplace Rule 5605(a)(2).

 

Item  16B.             Code of Ethics

 

We have adopted a Code of Business Conduct which applies to our employees, officers and non-employee directors, including our principal executive officer, principal financial officer, principal accounting officer or controller, and persons performing similar functions. This code is intended to qualify as a “code of ethics” within the meaning of the applicable rules of the SEC.

 

Item  16C.             Principal Accountant Fees and Services

 

Disclosure of Fees Charged by Independent Accountants

 

The following table summarizes the fees charged by PricewaterhouseCoopers Zhong Tian LLP (previously known as PricewaterhouseCoopers Zhong Tian CPAs Limited Company) for certain services rendered to our company during 2014 and 2015.

 

 

 

For the year ended
December 31,

 

 

 

2014(1)

 

2015(1)

 

 

 

RMB (in thousands)

 

Audit fees (2)

 

17,052

 

11,451

 

Tax fees (3)

 

1,114

 

707

 

All other fees (4)

 

192

 

192

 

Total

 

18,358

 

12,350

 

 

103



Table of Contents

 


(1)         The fees disclosed are exclusive of out-of-pocket expenses and taxes on the amounts paid, which totaled approximately RMB1,010,000 and RMB700,000 in 2014 and 2015, respectively.

 

(2)        “Audit fees” means the aggregate fees billed in each of the fiscal years for professional services rendered by our principal auditors for the audit of our annual financial statements and our internal controls over financial reporting.

 

(3)        “Tax fees” means the aggregate fees billed in each of the fiscal years for professional services rendered by our principal auditors for tax compliance and tax advice.

 

(4)        “All other fees” includes the aggregate fees billed in each of the fiscal years for non-audit services rendered which were not listed above.

 

Audit Committee Pre-approval Policies and Procedures

 

Our audit committee has adopted procedures which set forth the manner in which the committee will review and approve all audit and non-audit services to be provided by PricewaterhouseCoopers Zhong Tian LLP before that firm is retained for such services. The pre-approval procedures are as follows:

 

·                                Any audit or non-audit service to be provided to us by the independent accountant must be submitted to the audit committee for review and approval, with a description of the services to be performed and the fees to be charged.

 

·                                The audit committee in its sole discretion then approves or disapproves the proposed services and documents such approval, if given, through written resolutions or in the minutes of meetings, as the case may be.

 

Item  16D.             Exemptions from the Listing Standards for Audit Committees

 

We have not sought an exemption from the applicable listing standards for the audit committee of our board of directors.

 

Item  16E.             Purchases of Equity Securities by the Issuer and Affiliated Purchasers

 

On August 25, 2015, we announced a new share repurchase program authorized by our board of directors. Under the terms of the approved share repurchase program, we were authorized to purchase up to US$500.0 million worth of our issued and outstanding ADSs on the NASDAQ Global Select Market. This share repurchase program will expire on September 1, 2016. As of December 31, 2015, we had cumulatively purchased 185,141 ADSs in open market purchases under this program for a total consideration of approximately US$20.7 million.

 

Period

 

Total
Number of
ADSs
Purchased
(1)

 

Average
Price
Paid
Per ADS

 

Total Number of
ADSs
Purchased
as Part of
Publicly
Announced
Plans
or
Programs

 

Approximate
Maximum
Dollar Value
of ADSs
that May Yet
Be
Purchased
Under
the Plans or
Programs

 

 

 

 

 

US$

 

 

 

US$

 

September 2 through September 30, 2015

 

185,141

 

$

111.73

 

185,141

 

$

479,314,093

 

Total

 

185,141

 

 

 

185,141

 

 

 

 


(1)           Our ADS to ordinary share ratio is one ADS for every 25 ordinary shares.

 

Item  16F.             Change in Registrant’s Certifying Accountants

 

Not applicable.

 

104



Table of Contents

 

Item  16G.                                     Corporate Governance

 

As permitted by NASDAQ, in lieu of the NASDAQ corporate governance rules, but subject to certain exceptions, we may follow the practices of our home country which for the purpose of such rules is the Cayman Islands. Specifically, our board of directors adopted our RSU Plan without seeking shareholder approval which is generally required under Rule 5635(c) of the NASDAQ Marketplace Rules. There is no specific requirement under Cayman Islands law for shareholder approval to be obtained with respect to the establishment or amendment of equity compensation arrangements.

 

Item 16H.                                        Mine Safety Disclosure

 

Not applicable.

 

PART III

 

Item 17.                               Financial Statements

 

We have elected to provide financial statements pursuant to Item 18.

 

Item 18.                               Financial Statements

 

The consolidated financial statements for NetEase, Inc. and its subsidiaries are included at the end of this annual report.

 

Item 19.                               Exhibits

 

Exhibit
Number

 

Document

1.1

 

Amended and Restated Memorandum of Association of NetEase.com, Inc. (incorporated by reference to Exhibit 3.1 to Amendment No. 1 to the company’s Registration Statement on Form F-1 (file no. 333-11724) filed with the SEC on May 15, 2000)

 

 

 

1.2

 

Amended and Restated Articles of Association of NetEase.com, Inc. (incorporated by reference to Exhibit 3.2 to Amendment No. 1 to the company’s Registration Statement on Form F-1 (file no. 333-11724) filed with the SEC on May 15, 2000)

 

 

 

1.3

 

Amendment to Amended and Restated Articles of Association of NetEase.com, Inc. dated as of June 6, 2003 (incorporated by reference to Exhibit 1.3 to the company’s Annual Report on Form 20-F for the year ended December 31, 2002 filed with the SEC on June 27, 2003)

 

 

 

2.1

 

Specimen American Depositary Receipt of NetEase.com, Inc. (incorporated by reference to Exhibit 4.1 to Amendment No. 1 to the company’s Registration Statement on Form F-1 (file no. 333-11724) filed with the SEC on May 15, 2000)

 

 

 

2.2

 

Specimen Stock Certificate of NetEase.com, Inc. (incorporated by reference to Exhibit 4.2 to Amendment No. 1 to the company’s Registration Statement on Form F-1 (file no. 333-11724) filed with the SEC on May 15, 2000)

 

 

 

3.1

 

Shareholder Voting Rights Trust Agreement dated May 12, 2000 among William Lei Ding, Bo Ding and NetEase Information Technology (Beijing) Co., Ltd. (incorporated by reference to Exhibit 10.40 to Amendment No. 1 to the company’s Registration Statement on Form F-1 (file no. 333-11724) filed with the SEC on May 15, 2000)

 

 

 

3.2

 

Amendment and Novation of Shareholder Voting Right Trust Agreement dated May 1, 2014 among William Lei Ding, Bo Ding, Xiaojun Hui, Beijing Guangyitong Advertising Co., Ltd. and NetEase Information Technology (Beijing) Co., Ltd (incorporated by reference to Exhibit 3.2 to the company’s Annual Report on Form 20-F for the year ended December 31, 2014 filed with the SEC on April 24, 2015)

 

 

 

3.3

 

Proxy Agreement dated April 15, 2009 between NetEase (Hangzhou) Network Co., Ltd. and Zhipeng Hu (incorporated by reference to Exhibit 3.3 to the company’s Annual Report on Form 20-F for the year ended December 31, 2014 filed with the SEC on April 24, 2015)

 

105



Table of Contents

 

3.4

 

Proxy Agreement dated April 15, 2009 between NetEase (Hangzhou) Network Co., Ltd. and Gang Chen (incorporated by reference to Exhibit 3.4 to the company’s Annual Report on Form 20-F for the year ended December 31, 2014 filed with the SEC on April 24, 2015)

 

 

 

3.5*

 

Shareholder Voting Rights Trust Agreement dated November 30, 2015 between Netease Media Technology (Beijing) Co., Ltd. and William Lei Ding.

 

 

 

3.6*

 

Shareholder Voting Rights Trust Agreement dated November 30, 2015 between Netease Media Technology (Beijing) Co., Ltd. and Li Li.

 

 

 

3.7*

 

Amended and Restated Shareholder Voting Rights Trust Agreement dated November 30, 2015 among NetEase Information Technology (Beijing) Co., Ltd., Beijing Guangyitong Advertising Co., Ltd., William Lei Ding and Xiaojun Hui.

 

 

 

3.8*

 

Shareholder Voting Rights Trust Agreement dated December 1, 2015 between NetEase (Hangzhou) Network Co., Ltd. and Tianlei Hu.

 

 

 

3.9*

 

Shareholder Voting Rights Trust Agreement dated December 1, 2015 between NetEase (Hangzhou) Network Co., Ltd. and Zhipeng Hu.

 

 

 

4.1

 

2009 Restricted Share Unit Plan (incorporated by reference to Exhibit 10.1 to the company’s Registration Statement on Form S-8 (file no. 333-164249) filed with the SEC on January 8, 2010)

 

 

 

4.2

 

Form of Employment Agreement between NetEase.com, Inc. and its executive officers (incorporated by reference to Exhibit 4.3 to the company’s Annual Report on Form 20-F for the year ended December 31, 2009 filed with the SEC on June 29, 2010)

 

 

 

4.3

 

Domain Name License Agreement dated February 3, 2000 between NetEase.com, Inc. and Guangzhou NetEase Computer System Co., Ltd. (incorporated by reference to Exhibit 10.7 to the company’s Registration Statement on Form F-1 (file no. 333-11724) filed with the SEC on March 27, 2000)

 

 

 

4.4

 

Copyright License Agreement dated February 3, 2000 between NetEase Information Technology (Beijing) Co., Ltd. and Guangzhou NetEase Computer System Co., Ltd. (incorporated by reference to Exhibit 10.8 to the company’s Registration Statement on Form F-1 (file no. 333-11724) filed with the SEC on March 27, 2000)

 

 

 

4.5

 

Trademark License Agreement dated February 3, 2000 between NetEase Information Technology (Beijing) Co., Ltd. and Guangzhou NetEase Computer System Co., Ltd. (incorporated by reference to Exhibit 10.9 to the company’s Registration Statement on Form F-1 (file no. 333-11724) filed with the SEC on March 27, 2000)

 

 

 

4.6

 

Supplemental Agreement (to Copyright License Agreement and Domain Name License Agreement) dated April 27,2000 between NetEase Information Technology (Beijing) Co., Ltd. and Guangzhou NetEase Computer System Co., Ltd. (incorporated by reference to Exhibit 10.10 to Amendment No.1 to the company’s Registration Statement on Form F-1 (file no. 333-11724) filed with the SEC on May 15, 2000)

 

 

 

4.7

 

Notice of Renewal dated April 2, 2001 relating to the Copyright License Agreement and the Trademark License Agreement each dated February 3, 2000 and made between NetEase Information Technology (Beijing) Co., Ltd. and Guangzhou NetEase Computer System Co., Ltd. (incorporated by reference to Exhibit 4.14 to the company’s Annual Report on Form 20-F for the year ended December 31, 2000 filed with the SEC on August 31, 2001)

 

 

 

4.8

 

Exclusive Advertising Agency Agreement dated February 3, 2000 between Guangzhou NetEase Computer System Co., Ltd. and NetEase.com, Inc. (incorporated by reference to Exhibit 10.13 to the company’s Registration Statement on Form F-1 (file no. 333-11724) filed with the SEC on March 27, 2000)

 

 

 

4.9

 

Notice of Renewal dated April 2, 2001 relating to the Exclusive Advertising Agency Agreement dated February 3, 2000 between Guangzhou NetEase Computer System Co., Ltd. and NetEase.com, Inc. (incorporated by reference to Exhibit 4.18 to the company’s Annual Report on Form 20-F for the year ended December 31, 2000 filed with the SEC on August 31, 2001)

 

106



Table of Contents

 

4.10

 

Trademark Transfer Agreement dated March 29, 2000 between Guangzhou NetEase Computer System Co., Ltd. and NetEase Information Technology (Beijing) Co., Ltd. (incorporated by reference to Exhibit 10.14 to Amendment No. 1 to the company’s Registration Statement on Form F-1 (file no. 333-11724) filed with the SEC on May 15, 2000)

 

 

 

4.11

 

Online Advertising Agreement dated February 15, 2000 between Guangzhou NetEase Computer System Co., Ltd. and Beijing Guangyitong Advertising Co., Ltd. (incorporated by reference to Exhibit 10.15 to the company’s Registration Statement on Form F-1 (file no. 333-11724) filed with the SEC on March 27, 2000)

 

 

 

4.12

 

Notice of Renewal dated April 2, 2001 relating to the Online Advertising Agreement dated February 15, 2000 and made between Guangzhou NetEase Computer System Co., Ltd. and Beijing Guangyitong Advertising Co., Ltd. (incorporated by reference to Exhibit 4.21 to the company’s Annual Report on Form 20-F for the year ended December 31, 2000 filed with the SEC on August 31, 2001)

 

 

 

4.13

 

Supplemental Agreement dated May 15, 2000 (amending the Domain Name License Agreement) between NetEase.com, Inc. and Guangzhou NetEase Computer System Co., Ltd. (incorporated by reference to Exhibit 10.37 to Amendment No. 1 to the company’s Registration Statement on Form F-1 (file no. 333-11724) filed with the SEC on May 15, 2000)

 

 

 

4.14

 

Agreement dated May 12, 2000 between NetEase Information Technology (Beijing) Co., Ltd. and Guangzhou NetEase Computer System Co., Ltd. (incorporated by reference to Exhibit 10.41 to Amendment No. 1 to the company’s Registration Statement on Form F-1 (file no. 333-11724) filed with the SEC on May 15, 2000)

 

 

 

4.15

 

Operating Agreement dated May 10, 2000 among NetEase Information Technology (Beijing) Co., Ltd., Beijing Guangyitong Advertising Co., Ltd., Bo Ding and William Lei Ding (incorporated by reference to Exhibit 10.42 to Amendment No. 1 to the company’s Registration Statement on Form F-1 (file no. 333-11724) filed with the SEC on May 15, 2000)

 

 

 

4.16

 

Supplemental Agreement dated May 12, 2000 (supplementing the Online Advertising Agreement dated February 15, 2000) between Guangzhou NetEase Computer System Co., Ltd. and Beijing Guangyitong Advertising Co., Ltd. (incorporated by reference to Exhibit 10.47 to Amendment No. 1 to the company’s Registration Statement on Form F-1 (file no. 333-11724) filed with the SEC on May 15, 2000)

 

 

 

4.17

 

Supplemental Agreement dated May 15, 2000 (supplementing the Domain Name License Agreement dated February 3, 2000) between NetEase.com, Inc. and Guangzhou NetEase Computer System Co., Ltd. (incorporated by reference to Exhibit 10.48 to Amendment No. 1 to the company’s Registration Statement on Form F-1 (file no. 333-11724) filed with the SEC on May 15, 2000)

 

 

 

4.18

 

Letter of Agreement, dated June 6, 2000, among William Lei Ding, Bo Ding and NetEase.com, Inc. (incorporated by reference to Exhibit 10.49 to Amendment No. 2 to the company’s Registration Statement on Form F-1 (file no. 333-11724) filed with the SEC on June 15, 2000)

 

 

 

4.19

 

Supplemental Agreement dated June 15, 2000 (supplementing the Online Advertising Agreement dated February 15, 2000), between Beijing Guangyitong Advertising Co., Ltd. and Guangzhou NetEase Computer System Co., Ltd. (incorporated by reference to Exhibit 10.50 to Amendment No. 2 to the company’s Registration Statement on Form F-1 (file no. 333-11724) filed with the SEC on June 15, 2000)

 

 

 

4.20

 

Trademark Assignment Agreement dated August 17, 2001 between Guangzhou NetEase Computer System Co., Ltd. and NetEase Information Technology (Beijing) Co., Ltd. and its Supplemental Agreement dated August 27, 2001 (incorporated by reference to Exhibit 4.53 to the company’s Annual Report on Form 20-F for the year ended December 31, 2000 filed with the SEC on August 31, 2001)

 

 

 

4.21

 

Supplemental Letter of Agreement dated May 17, 2004 (supplementing the Letter Agreement dated June 6, 2000 by and among William Lei Ding, Bo Ding and NetEase.com, Inc.) by and among William Lei Ding, Bo Ding, Jun Liang and NetEase.com, Inc. (incorporated by reference to Exhibit 4.39 to the company’s Annual Report on Form 20-F for the year ended December 31, 2004 filed with the SEC on June 27, 2005)

 

107



Table of Contents

 

4.22

 

Second Supplemental Letter of Agreement dated July 15, 2004 (supplementing the Letter Agreement dated June 6, 2000 by and among William Lei Ding, Bo Ding and NetEase.com, Inc., as supplemented by the Supplemental Letter of Agreement dated May 17, 2004 by and among William Lei Ding, Bo Ding, Jun Liang and NetEase.com, Inc.) by and among William Lei Ding, Bo Ding, Jun Liang and NetEase.com, Inc. (incorporated by reference to Exhibit 4.40 to the company’s Annual Report on Form 20-F for the year ended December 31, 2004 filed with the SEC on June 27, 2005)

 

 

 

4.23

 

No. 3 Supplemental Letter of Agreement dated July 20, 2004 (supplementing the Letter Agreement dated June 6, 2000 by and among William Lei Ding, Bo Ding and NetEase.com, Inc., as supplemented by the Supplemental Letter of Agreement dated May 17, 2004 and the Second Supplemental Letter of Agreement dated July 15, 2004, each by and among William Lei Ding, Bo Ding, Jun Liang and NetEase.com, Inc.) by and among William Lei Ding, Bo Ding, Jun Liang and NetEase.com, Inc. (incorporated by reference to Exhibit 4.41 to the company’s Annual Report on Form 20-F for the year ended December 31, 2004 filed with the SEC on June 27, 2005)

 

 

 

4.24

 

Form of Cooperative Agreement (incorporated by reference to Exhibit 4.25 to the company’s Annual Report on Form 20-F for the year ended December 31, 2012 filed with the SEC on April 22, 2013)

 

 

 

4.25

 

Loan Agreement dated March 23, 2009 between NetEase (Hangzhou) Network Co., Ltd. and Zhipeng Hu (incorporated by reference to Exhibit 4.25 to the company’s Annual Report on Form 20-F for the year ended December 31, 2014 filed with the SEC on April 24, 2015)

 

 

 

4.26

 

Loan Agreement dated March 23, 2009 between NetEase (Hangzhou) Network Co., Ltd. and Gang Chen (incorporated by reference to Exhibit 4.26 to the company’s Annual Report on Form 20-F for the year ended December 31, 2014 filed with the SEC on April 24, 2015)

 

 

 

4.27

 

Equity Pledge Agreement dated April 15, 2009 between NetEase (Hangzhou) Network Co., Ltd. and Zhipeng Hu (incorporated by reference to Exhibit 4.27 to the company’s Annual Report on Form 20-F for the year ended December 31, 2014 filed with the SEC on April 24, 2015)

 

 

 

4.28

 

Equity Pledge Agreement dated April 15, 2009 between NetEase (Hangzhou) Network Co., Ltd. and Gang Chen (incorporated by reference to Exhibit 4.28 to the company’s Annual Report on Form 20-F for the year ended December 31, 2014 filed with the SEC on April 24, 2015)

 

 

 

4.29

 

Exclusive Purchase Option Agreement dated April 15, 2009 among NetEase (Hangzhou) Network Co., Ltd., Gang Chen and Hangzhou Leihuo Network Co., Ltd (incorporated by reference to Exhibit 4.29 to the company’s Annual Report on Form 20-F for the year ended December 31, 2014 filed with the SEC on April 24, 2015)

 

 

 

4.30

 

Exclusive Purchase Option Agreement dated April 15, 2009 among NetEase (Hangzhou) Network Co., Ltd., Zhipeng Hu and Hangzhou Leihuo Network Co., Ltd (incorporated by reference to Exhibit 4.30 to the company’s Annual Report on Form 20-F for the year ended December 31, 2014 filed with the SEC on April 24, 2015)

 

 

 

4.31

 

Operating Agreement dated April 15, 2009 among NetEase (Hangzhou) Network Co., Ltd., Zhipeng Hu, Gang Chen and Hangzhou Leihuo Network Co., Ltd (incorporated by reference to Exhibit 4.31 to the company’s Annual Report on Form 20-F for the year ended December 31, 2014 filed with the SEC on April 24, 2015)

 

 

 

4.32

 

Cooperation Agreement dated January 1, 2010 between NetEase (Hangzhou) Network Co., Ltd. and Hangzhou Leihuo Network Co., Ltd (incorporated by reference to Exhibit 4.32 to the company’s Annual Report on Form 20-F for the year ended December 31, 2014 filed with the SEC on April 24, 2015)

 

 

 

4.33

 

Amendment and Novation of Operating Agreement dated May 1, 2014 among NetEase Information Technology (Beijing) Co., Ltd., Beijing Guangyitong Advertising Co., Ltd., Bo Ding and William Lei Ding (incorporated by reference to Exhibit 4.33 to the company’s Annual Report on Form 20-F for the year ended December 31, 2014 filed with the SEC on April 24, 2015)

 

 

 

4.34

 

Amendment and Novation of Letter of Agreement dated May 1, 2014 among NetEase Inc., William Lei Ding, Bo Ding and Xiaojun Hui (incorporated by reference to Exhibit 4.34 to the company’s Annual Report on Form 20-F for the year ended December 31, 2014 filed with the SEC on April 24, 2015)

 

108



Table of Contents

 

4.35

 

Loan Agreement dated May 1, 2014 between NetEase Information Technology (Beijing) Co., Ltd. and Xiaojun Hui (incorporated by reference to Exhibit 4.35 to the company’s Annual Report on Form 20-F for the year ended December 31, 2014 filed with the SEC on April 24, 2015)

 

 

 

4.36

 

Equity Pledge Agreement dated May 1, 2014 between NetEase Information Technology (Beijing) Co., Ltd. and Xiaojun Hui (incorporated by reference to Exhibit 4.36 to the company’s Annual Report on Form 20-F for the year ended December 31, 2014 filed with the SEC on April 24, 2015)

 

 

 

4.37*

 

Loan Agreement dated November 30, 2015 between NetEase Media Technology (Beijing) Co., Ltd. and William Lei Ding.

 

 

 

4.38*

 

Loan Agreement dated November 30, 2015 between NetEase Media Technology (Beijing) Co., Ltd. and Li Li.

 

 

 

4.39*

 

Equity Pledge Agreement dated November 30, 2015 between NetEase Media Technology (Beijing) Co., Ltd. and William Lei Ding.

 

 

 

4.40*

 

Equity Pledge Agreement dated November 30, 2015 between NetEase Media Technology (Beijing) Co., Ltd. and Li Li.

 

 

 

4.41*

 

Exclusive Purchase Option Agreement dated November 30, 2015 among NetEase Media Technology (Beijing) Co., Ltd., Beijing Guangyitong Advertising Co., Ltd. and William Lei Ding.

 

 

 

4.42*

 

Exclusive Purchase Option Agreement dated November 30, 2015 among NetEase Media Technology (Beijing) Co., Ltd., Beijing Guangyitong Advertising Co., Ltd. and Li Li.

 

 

 

4.43*

 

Operating Agreement dated November 30, 2015 among NetEase Media Technology (Beijing) Co., Ltd., Beijing Guangyitong Advertising Co., Ltd., William Lei Ding and Li Li.

 

 

 

4.44*

 

Amended and Restated Letter of Agreement dated November 30, 2015 among NetEase, Inc., William Lei Ding and Xiaojun Hui

 

 

 

4.45*

 

Loan Agreement dated December 1, 2015 between NetEase (Hangzhou) Network Co., Ltd. and Tianlei Hu.

 

 

 

4.46*

 

Loan Agreement dated December 1, 2015 between NetEase (Hangzhou) Network Co., Ltd. and Zhipeng Hu.

 

 

 

4.47*

 

Amended and Restated Equity Pledge Agreement dated December 1, 2015 between NetEase (Hangzhou) Network Co., Ltd. and Tianlei Hu.

 

 

 

4.48*

 

Amended and Restated Equity Pledge Agreement dated December 1, 2015 between NetEase (Hangzhou) Network Co., Ltd. and Zhipeng Hu.

 

 

 

4.49*

 

Exclusive Purchase Option Agreement dated December 1, 2015 among NetEase (Hangzhou) Network Co., Ltd., Hangzhou NetEase Leihuo Network Co., Ltd. and Tianlei Hu.

 

 

 

4.50*

 

Exclusive Purchase Option Agreement dated December 1, 2015 among NetEase (Hangzhou) Network Co., Ltd., Hangzhou NetEase Leihuo Network Co., Ltd. and Zhipeng Hu.

 

 

 

4.51*

 

Operating Agreement dated December 1, 2015 among NetEase (Hangzhou) Network Co., Ltd., Hangzhou NetEase Leihuo Network Co., Ltd., Tianlei Hu and Zhipeng Hu.

 

 

 

8.1*

 

Subsidiaries and Variable Interest Entities of NetEase, Inc.

 

 

 

11.1

 

Code of Business Conduct (incorporated by reference to Exhibit 11.1 to the company’s Annual Report on Form 20-F for the year ended December 31, 2006 filed with the SEC on June 26, 2007)

 

109



Table of Contents

 

12.1*

 

Certification of Chief Executive Officer Required by Rule 13a-14(a)

 

 

 

12.2*

 

Certification of Acting Chief Financial Officer Required by Rule 13a-14(a)

 

 

 

13.1**

 

Certification of Chief Executive Officer Required by Rule 13a-14(b) and Section 1350 of Chapter 63 of Title 18 of the United States Code

 

 

 

13.2**

 

Certification of Acting Chief Financial Officer Required by Rule 13a-14(b) and Section 1350 of Chapter 63 of Title 18 of the United States Code

 

 

 

15.1

 

Charter of Audit Committee of the Board of Directors of the Registrant (incorporated by reference to Exhibit 15.1 to the company’s Annual Report on Form 20-F for the year ended December 31, 2014 filed with the SEC on April 24, 2015)

 

 

 

15.2*

 

Consent of PricewaterhouseCoopers Zhong Tian LLP, Independent Registered Public Accounting Firm

 

 

 

15.3*

 

Consent of Maples and Calder

 

 

 

15.4*

 

Consent of Jun He Law Offices

 

 

 

101.INS*

 

XBRL Instance Document

 

 

 

101.SCH*

 

XBRL Taxonomy Extension Schema Document

 

 

 

101.CAL*

 

XBRL Taxonomy Extension Calculation Linkbase Document

 

 

 

101.LAB*

 

XBRL Taxonomy Extension Label Linkbase Document

 

 

 

101.PRE*

 

XBRL Taxonomy Extension Presentation Linkbase Document

 

 

 

101.DEF*

 

XBRL Taxonomy Extension Definition Linkbase Document

 


*                                         Filed with this annual report on Form 20-F

**                                  Furnished with this annual report on Form 20-F

 

110



Table of Contents

 

SIGNATURES

 

The registrant hereby certifies that it meets all of the requirements for filing on Form 20-F and that it has duly caused and authorized the undersigned to sign this annual report on its behalf.

 

 

NETEASE, INC.

 

 

 

By:

/s/ William Lei Ding

 

 

William Lei Ding

 

 

Chief Executive Officer

 

 

 

 

Date:

April 22, 2016

 

111



 

NETEASE, INC.

 

Management’s report on internal control over financial reporting

F-1

 

 

Report of independent registered public accounting firm

F-2

 

 

Consolidated balance sheets at December 31, 2014 and 2015

F-3

 

 

Consolidated statements of operations and comprehensive income for the years ended December 31, 2013, 2014 and 2015

F-4

 

 

Consolidated statements of shareholders’ equity for the years ended December 31, 2013, 2014 and 2015

F-5

 

 

Consolidated statements of cash flows for the years ended December 31, 2013, 2014 and 2015

F-6

 

 

Notes to the consolidated financial statements

F-7

 



 

Management’s Report on Internal Control over Financial Reporting

 

The management of NetEase, Inc., or the Company, is responsible for establishing and maintaining adequate internal control over financial reporting as defined in Rule 13a-15(f) and 15d-15(f) promulgated under the Securities Exchange Act of 1934, as amended.

 

Because of its inherent limitations, internal control over financial reporting may not prevent or detect misstatements. Projections of any evaluation of effectiveness to future periods are subject to the risk that controls may become inadequate because of changes in conditions, or that the degree of compliance with the policies or procedures may deteriorate.

 

The Company’s management, with the participation of the Company’s principal executive and principal financial officer, assessed the effectiveness of the Company’s internal control over financial reporting as of the end of the most recent fiscal year, December 31, 2015. In making this assessment, the Company’s management used the criteria set forth by the Committee of Sponsoring Organizations of the Treadway Commission (COSO) in Internal Control-Integrated Framework (2013). Based on its assessment, management concluded that, as of the end of the Company’s most recent fiscal year, December 31, 2015, the Company’s internal control over financial reporting is effective based on those criteria.

 

PricewaterhouseCoopers Zhong Tian LLP, the Company’s independent registered public accounting firm, has audited the effectiveness of the Company’s internal control over financial reporting as of December 31, 2015, as stated in their report, which is included herein.

 

F-1



 

Report of Independent Registered Public Accounting Firm

 

To the Board of Directors and Shareholders of NetEase, Inc.

 

In our opinion, the accompanying consolidated balance sheets and the related consolidated statements of operations and comprehensive income, of shareholders’ equity and of cash flows present fairly, in all material respects, the financial position of NetEase, Inc. (“the Company”) and its subsidiaries at December 31, 2015 and December 31, 2014, and the results of their operations and their cash flows for each of the three years in the period ended December 31, 2015 in conformity with accounting principles generally accepted in the United States of America.  Also in our opinion, the Company maintained, in all material respects, effective internal control over financial reporting as of December 31, 2015 based on criteria established in Internal Control—Integrated Framework (2013) issued by the Committee of Sponsoring Organizations of the Treadway Commission (COSO). The Company’s management is responsible for these financial statements, for maintaining effective internal control over financial reporting and for its assessment of the effectiveness of internal control over financial reporting included in Management’s Report on Internal Control over Financial Reporting appearing on Page F-1 of this Annual Report on Form 20-F. Our responsibility is to express opinions on these financial statements and on the Company’s internal control over financial reporting based on our integrated audits. We conducted our audits in accordance with the standards of the Public Company Accounting Oversight Board (United States). Those standards require that we plan and perform the audits to obtain reasonable assurance about whether the financial statements are free of material misstatement and whether effective internal control over financial reporting was maintained in all material respects. Our audits of the financial statements included examining, on a test basis, evidence supporting the amounts and disclosures in the financial statements, assessing the accounting principles used and significant estimates made by management, and evaluating the overall financial statement presentation.  Our audit of internal control over financial reporting included obtaining an understanding of internal control over financial reporting, assessing the risk that a material weakness exists, and testing and evaluating the design and operating effectiveness of internal control based on the assessed risk. Our audits also included performing such other procedures as we considered necessary in the circumstances. We believe that our audits provide a reasonable basis for our opinions.

 

A company’s internal control over financial reporting is a process designed to provide reasonable assurance regarding the reliability of financial reporting and the preparation of financial statements for external purposes in accordance with generally accepted accounting principles. A company’s internal control over financial reporting includes those policies and procedures that (i) pertain to the maintenance of records that, in reasonable detail, accurately and fairly reflect the transactions and dispositions of the assets of the company; (ii) provide reasonable assurance that transactions are recorded as necessary to permit preparation of financial statements in accordance with generally accepted accounting principles, and that receipts and expenditures of the company are being made only in accordance with authorizations of management and directors of the company; and (iii) provide reasonable assurance regarding prevention or timely detection of unauthorized acquisition, use, or disposition of the company’s assets that could have a material effect on the financial statements.

 

Because of its inherent limitations, internal control over financial reporting may not prevent or detect misstatements. Also, projections of any evaluation of effectiveness to future periods are subject to the risk that controls may become inadequate because of changes in conditions, or that the degree of compliance with the policies or procedures may deteriorate.

 

/s/ PricewaterhouseCoopers Zhong Tian LLP

 

PricewaterhouseCoopers Zhong Tian LLP

Beijing, the People’s Republic of China

April 22, 2016

 

F-2



 

NetEase, Inc.

Consolidated Balance Sheets

(in thousands except per share data)

 

 

 

December 31,

 

December 31,

 

December 31,

 

 

 

2014

 

2015

 

2015

 

 

 

RMB

 

RMB

 

US$

 

 

 

 

 

 

 

Note 2(n)

 

Assets

 

 

 

 

 

 

 

Current assets:

 

 

 

 

 

 

 

Cash and cash equivalents

 

2,021,453

 

6,071,487

 

937,276

 

Time deposits

 

18,496,574

 

14,593,291

 

2,252,816

 

Restricted cash

 

2,628,847

 

2,192,634

 

338,484

 

Accounts receivable, net

 

873,137

 

2,614,149

 

403,555

 

Inventories, net

 

28,251

 

817,765

 

126,241

 

Prepayments and other current assets

 

1,423,668

 

2,695,510

 

416,115

 

Short-term investments

 

2,058,552

 

5,013,499

 

773,951

 

Deferred tax assets

 

202,040

 

410,589

 

63,384

 

Total current assets

 

27,732,522

 

34,408,924

 

5,311,822

 

 

 

 

 

 

 

 

 

Non-current assets:

 

 

 

 

 

 

 

Property, equipment and software, net

 

1,281,225

 

2,092,046

 

322,956

 

Land use right, net

 

77,648

 

238,878

 

36,877

 

Deferred tax assets

 

21,160

 

24,685

 

3,811

 

Time deposits

 

673,000

 

1,110,000

 

171,354

 

Restricted cash

 

 

1,200,000

 

185,248

 

Long-term investments

 

377,478

 

1,764,652

 

272,415

 

Other long-term assets

 

191,638

 

318,245

 

49,129

 

Total non-current assets

 

2,622,149

 

6,748,506

 

1,041,790

 

 

 

 

 

 

 

 

 

Total assets

 

30,354,671

 

41,157,430

 

6,353,612

 

 

 

 

 

 

 

 

 

Liabilities, Mezzanine Classified Noncontrolling Interests and Shareholders’ Equity

 

 

 

 

 

 

 

Current liabilities:

 

 

 

 

 

 

 

Accounts payable (including accounts payable of the consolidated VIEs without recourse to the primary beneficiaries of RMB408,112 and RMB515,552 as of December 31, 2014 and 2015, respectively)

 

410,722

 

700,600

 

108,154

 

Salary and welfare payables (including salary and welfare payables of the consolidated VIEs without recourse to the primary beneficiaries of RMB56,917 and RMB82,616 as of December 31, 2014 and 2015, respectively)

 

534,565

 

920,982

 

142,175

 

Taxes payable (including taxes payable of the consolidated VIEs without recourse to the primary beneficiaries of RMB40,894 and RMB43,475 as of December 31, 2014 and 2015, respectively)

 

334,290

 

736,214

 

113,652

 

Short-term loans

 

2,049,865

 

2,272,760

 

350,854

 

Deferred revenue (including deferred revenue of the consolidated VIEs without recourse to the primary beneficiaries of RMB871,722 and RMB4,439,238 as of December 31, 2014 and 2015, respectively)

 

1,967,780

 

4,651,750

 

718,106

 

Accrued liabilities and other payables (including accrued liabilities and other payables of the consolidated VIEs without recourse to the primary beneficiaries of RMB765,895 and RMB1,093,939 as of December 31, 2014 and 2015, respectively)

 

1,357,228

 

2,218,330

 

342,451

 

Deferred tax liabilities

 

101,997

 

166,787

 

25,747

 

Total current liabilities

 

6,756,447

 

11,667,423

 

1,801,139

 

Long-term payable:

 

 

 

 

 

 

 

Deferred tax liabilities

 

 

81,434

 

12,571

 

Other long-term payable

 

106,430

 

84,974

 

13,118

 

Total liabilities

 

6,862,877

 

11,833,831

 

1,826,828

 

 

 

 

 

 

 

 

 

Commitments and contingencies (See Note 22)

 

 

 

 

 

 

 

 

 

 

 

 

 

 

 

Mezzanine classified noncontrolling interests

 

133,634

 

 

 

 

 

 

 

 

 

 

 

Shareholders’ equity:

 

 

 

 

 

 

 

Ordinary shares, US$0.0001 par value:

 

 

 

 

 

 

 

1,000,300,000 shares authorized, 3,268,019 shares issued and outstanding as of December 31, 2014 and 3,286,932 shares issued and outstanding as of December 31, 2015

 

2,674

 

2,685

 

415

 

Additional paid-in capital

 

1,226,416

 

1,779,331

 

274,681

 

Statutory reserves

 

937,282

 

1,010,917

 

156,059

 

Other comprehensive income:

 

 

27,452

 

4,238

 

Retained earnings

 

21,223,973

 

26,419,698

 

4,078,498

 

NetEase, Inc’s shareholders’ equity

 

23,390,345

 

29,240,083

 

4,513,891

 

Noncontrolling interests

 

(32,185

)

83,516

 

12,893

 

Total shareholders’ equity

 

23,358,160

 

29,323,599

 

4,526,784

 

 

 

 

 

 

 

 

 

Total liabilities, mezzanine classified noncontrolling interests and shareholders’ equity

 

30,354,671

 

41,157,430

 

6,353,612

 

 

The accompanying notes are an integral part of these consolidated financial statements.

 

F-3



 

NetEase, Inc.

Consolidated Statements of Operations and Comprehensive Income

(in thousands except per share data or per ADS data)

 

 

 

For the year ended December 31,

 

 

 

2013

 

2014

 

2015

 

2015

 

 

 

RMB

 

RMB

 

RMB

 

US$

 

 

 

 

 

 

 

 

 

Note 2(n)

 

Net revenues:

 

 

 

 

 

 

 

 

 

Online game services

 

7,864,464

 

9,266,158

 

17,314,148

 

2,672,844

 

Advertising services

 

987,467

 

1,344,829

 

1,789,377

 

276,232

 

E-mail, e-commerce and others

 

344,244

 

1,101,847

 

3,699,370

 

571,084

 

Total net revenues

 

9,196,175

 

11,712,834

 

22,802,895

 

3,520,160

 

Cost of revenues

 

(2,478,516

)

(3,261,544

)

(9,399,260

)

(1,450,996

)

Gross profit

 

6,717,659

 

8,451,290

 

13,403,635

 

2,069,164

 

 

 

 

 

 

 

 

 

 

 

Operating expenses:

 

 

 

 

 

 

 

 

 

Selling and marketing expenses

 

(1,093,612

)

(1,894,998

)

(2,958,229

)

(456,672

)

General and administrative expenses

 

(349,832

)

(467,669

)

(1,014,395

)

(156,596

)

Research and development expenses

 

(921,618

)

(1,323,498

)

(2,158,888

)

(333,275

)

Total operating expenses

 

(2,365,062

)

(3,686,165

)

(6,131,512

)

(946,543

)

 

 

 

 

 

 

 

 

 

 

Operating profit

 

4,352,597

 

4,765,125

 

7,272,123

 

1,122,621

 

Other income/(expenses):

 

 

 

 

 

 

 

 

 

Investment income, net

 

37,255

 

27,373

 

62,341

 

9,624

 

Interest income

 

506,181

 

601,502

 

596,930

 

92,150

 

Exchange (losses)/gains

 

(15,348

)

(17,998

)

133,776

 

20,651

 

Other, net

 

95,136

 

82,438

 

45,138

 

6,968

 

Income before tax

 

4,975,821

 

5,458,440

 

8,110,308

 

1,252,014

 

Income tax

 

(530,603

)

(662,735

)

(1,273,408

)

(196,579

)

 

 

 

 

 

 

 

 

 

 

Net income

 

4,445,218

 

4,795,705

 

6,836,900

 

1,055,435

 

Net income attributable to noncontrolling interests and mezzanine classified noncontrolling interests

 

(1,308

)

(39,082

)

(101,792

)

(15,714

)

Net income attributable to the NetEase, Inc.’s shareholders

 

4,443,910

 

4,756,623

 

6,735,108

 

1,039,721

 

 

 

 

 

 

 

 

 

 

 

Net income

 

4,445,218

 

4,795,705

 

6,836,900

 

1,055,435

 

Other comprehensive income

 

 

 

 

 

 

 

 

 

Unrealized gains on available-for-sale securities, net of tax

 

 

 

27,452

 

4,238

 

Total comprehensive income

 

4,445,218

 

4,795,705

 

6,864,352

 

1,059,673

 

Comprehensive income attributable to noncontrolling interests and mezzanine classified noncontrolling interests

 

(1,308

)

(39,082

)

(101,792

)

(15,714

)

Comprehensive income attributable to the NetEase, Inc.’s shareholders

 

4,443,910

 

4,756,623

 

6,762,560

 

1,043,959

 

 

 

 

 

 

 

 

 

 

 

Net income per share, basic

 

1.37

 

1.46

 

2.05

 

0.32

 

Net income per ADS, basic

 

34.21

 

36.43

 

51.27

 

7.91

 

Net income per share, diluted

 

1.36

 

1.45

 

2.04

 

0.31

 

Net income per ADS, diluted

 

34.12

 

36.29

 

50.94

 

7.86

 

Weighted average number of ordinary shares outstanding, basic

 

3,247,874

 

3,264,450

 

3,284,382

 

3,284,382

 

Weighted average number of ADS outstanding, basic

 

129,915

 

130,578

 

131,375

 

131,375

 

Weighted average number of ordinary shares outstanding, diluted

 

3,256,297

 

3,277,049

 

3,305,213

 

3,305,213

 

Weighted average number of ADS outstanding, diluted

 

130,252

 

131,082

 

132,209

 

132,209

 

 

The accompanying notes are an integral part of these consolidated financial statements.

 

F-4



 

NetEase, Inc.

Consolidated Statements of Shareholders’ Equity

(Amounts and share numbers, in thousands)

 

 

 

 

 

 

 

Additional

 

 

 

 

 

 

 

Other

 

 

 

 

 

Total

 

 

 

Ordinary shares

 

paid-

 

Treasury stock

 

Statutory

 

Comprehensive

 

Retained

 

Noncontrolling

 

shareholders’

 

 

 

Share

 

Amount

 

in capital

 

Share

 

Amount

 

reserves

 

 income

 

earnings

 

Interests

 

equity

 

 

 

 

 

RMB

 

RMB

 

 

 

RMB

 

RMB

 

 

 

RMB

 

RMB

 

RMB

 

Balance as of December 31, 2012

 

3,287,546

 

2,696

 

1,156,681

 

(41,504

)

(422,489

)

634,108

 

 

14,309,609

 

(79,119

)

15,601,486

 

Ordinary shares issued upon exercise of employee stock options

 

240

 

 

2,474

 

 

 

 

 

 

 

2,474

 

Ordinary shares issued upon settlement of restricted share units

 

13,083

 

8

 

(8

)

 

 

 

 

 

 

 

Share-based compensation

 

 

 

217,431

 

 

 

 

 

 

 

217,431

 

Appropriation to statutory reserves

 

 

 

 

 

 

244,358

 

 

(244,358

)

 

 

Net income attributable to NetEase, Inc. and noncontrolling interest shareholders

 

 

 

 

 

 

 

 

4,443,910

 

1,308

 

4,445,218

 

Repurchase of shares

 

 

 

 

(9,081

)

(99,262

)

 

 

 

 

(99,262

)

Cancellation of treasury stock

 

(50,585

)

(41

)

(521,710

)

50,585

 

521,751

 

 

 

 

 

 

Capital injection in a subsidiary by noncontrolling interests shareholders

 

 

 

10

 

 

 

 

 

 

906

 

916

 

Balance as of December 31, 2013

 

3,250,284

 

2,663

 

854,878

 

 

 

878,466

 

 

18,509,161

 

(76,905

)

20,168,263

 

Ordinary shares issued upon exercise of employee stock options

 

285

 

 

2,917

 

 

 

 

 

 

 

2,917

 

Ordinary shares issued upon settlement of restricted share units

 

17,450

 

11

 

(11

)

 

 

 

 

 

 

 

Share-based compensation

 

 

 

368,632

 

 

 

 

 

 

 

368,632

 

Appropriation to statutory reserves

 

 

 

 

 

 

58,816

 

 

(58,816

)

 

 

Net income attributable to NetEase, Inc. and noncontrolling interest shareholders

 

 

 

 

 

 

 

 

4,756,623

 

35,813

 

4,792,436

 

Capital injection in subsidiaries by noncontrolling interests shareholders

 

 

 

 

 

 

 

 

15

 

8,907

 

8,922

 

Dividends to shareholders

 

 

 

 

 

 

 

 

(1,983,010

)

 

(1,983,010

)

Balance as of December 31, 2014

 

3,268,019

 

2,674

 

1,226,416

 

 

 

937,282

 

 

21,223,973

 

(32,185

)

23,358,160

 

Ordinary shares issued upon settlement of restricted share units

 

23,541

 

14

 

(14

)

 

 

 

 

 

 

 

Share-based compensation

 

 

 

687,332

 

 

 

 

 

 

 

687,332

 

Appropriation to statutory reserves

 

 

 

 

 

 

73,635

 

 

(73,635

)

 

 

Net income attributable to NetEase, Inc. and noncontrolling interest shareholders

 

 

 

 

 

 

 

 

6,737,321

 

100,689

 

6,838,010

 

Repurchase of shares

 

 

 

 

(4,628

)

(132,192

)

 

 

 

 

(132,192

)

Cancellation of treasury stock

 

(4,628

)

(3

)

(132,189

)

4,628

 

132,192

 

 

 

 

 

 

Unrealized gains on available-for-sale securities, net of tax

 

 

 

 

 

 

 

27,452

 

 

 

27,452

 

Capital injection in subsidiaries by noncontrolling interests shareholders

 

 

 

(1

)

 

 

 

 

4

 

15,012

 

15,015

 

Dividends to shareholders

 

 

 

 

 

 

 

 

(1,467,965

)

 

(1,467,965

)

Exchanges losses on repurchase of mezzanine classified noncontrolling interests

 

 

 

(2,213

)

 

 

 

 

 

 

(2,213

)

Balance as of December 31, 2015

 

3,286,932

 

2,685

 

1,779,331

 

 

 

1,010,917

 

27,452

 

26,419,698

 

83,516

 

29,323,599

 

 

The accompanying notes are an integral part of these consolidated financial statements.

 

F-5



 

NetEase, Inc.

Consolidated Statements of Cash Flows (in thousands)

 

 

 

For the year ended December 31,

 

 

 

2013

 

2014

 

2015

 

2015

 

 

 

RMB

 

RMB

 

RMB

 

US$

 

 

 

 

 

 

 

 

 

Note 2(n)

 

Cash flows from operating activities:

 

 

 

 

 

 

 

 

 

Net income

 

4,445,218

 

4,795,705

 

6,836,900

 

1,055,435

 

Adjustments to reconcile net income to net cash provided by operating activities:

 

 

 

 

 

 

 

 

 

Depreciation and amortization

 

158,363

 

174,462

 

182,450

 

28,165

 

Investment impairment

 

 

24,040

 

12,037

 

1,858

 

Share-based compensation cost

 

306,308

 

349,277

 

684,467

 

105,664

 

(Reversal of) /allowance for provision for doubtful accounts

 

(2,007

)

3,765

 

4,041

 

624

 

(Gain)/loss on disposal of property, equipment and software

 

(509

)

1,507

 

5,903

 

911

 

Unrealized exchange losses/(gains)

 

12,266

 

18,764

 

(116,772

)

(18,026

)

Deferred income taxes

 

142,283

 

(117,342

)

(147,285

)

(22,737

)

Net equity share of losses from associated companies

 

5,321

 

48,955

 

76,134

 

11,753

 

Fair value changes of short-term investments

 

12,355

 

(64,249

)

(140,104

)

(21,628

)

Changes in operating assets and liabilities:

 

 

 

 

 

 

 

 

 

Accounts receivable

 

(131,030

)

(474,381

)

(1,744,059

)

(269,236

)

Inventories

 

1,918

 

(8,213

)

(789,514

)

(121,880

)

Prepayments and other current assets

 

(23,851

)

(284,203

)

(1,249,573

)

(192,901

)

Accounts payable

 

70,959

 

190,453

 

243,140

 

37,534

 

Salary and welfare payables

 

87,269

 

157,448

 

386,417

 

59,653

 

Taxes payable

 

(315,001

)

259,828

 

401,924

 

62,046

 

Deferred revenue

 

321,018

 

486,744

 

2,683,970

 

414,334

 

Accrued liabilities and other payables

 

145,010

 

310,463

 

746,844

 

115,294

 

Net cash provided by operating activities

 

5,235,890

 

5,873,023

 

8,076,920

 

1,246,863

 

 

 

 

 

 

 

 

 

 

 

Cash flows from investing activities:

 

 

 

 

 

 

 

 

 

Purchase of property, equipment and software

 

(218,936

)

(537,376

)

(866,314

)

(133,736

)

Proceeds from sale of property, equipment and software

 

4,516

 

1,463

 

1,292

 

199

 

Purchase of other intangible assets

 

(900

)

(14,011

)

(347

)

(54

)

Purchase of land use right

 

 

(66,957

)

(163,998

)

(25,317

)

Net change of short-term investments with terms of three months or less

 

(480,000

)

247,406

 

(231,306

)

(35,707

)

Purchase of short-term investments

 

(400,000

)

(2,358,122

)

(5,687,000

)

(877,922

)

Proceeds from maturities of short-term investments

 

1,040,000

 

1,017,596

 

3,103,463

 

479,092

 

Investment in an associated company

 

(200,000

)

(20,000

)

(187,532

)

(28,950

)

Acquisitions of other long-term investments

 

(30,558

)

(155,553

)

(1,178,929

)

(181,995

)

Transfer to restricted cash

 

(1,566,244

)

(492,149

)

(763,493

)

(117,863

)

Placement/rollover of matured time deposits

 

(21,807,617

)

(21,955,012

)

(19,017,824

)

(2,935,846

)

Proceeds from maturity of time deposits

 

18,231,797

 

19,905,004

 

22,582,480

 

3,486,134

 

Change in other assets

 

(25,337

)

(92,455

)

(127,016

)

(19,608

)

Net cash used in investing activities

 

(5,453,279

)

(4,520,166

)

(2,536,524

)

(391,573

)

 

 

 

 

 

 

 

 

 

 

Cash flows from financing activities:

 

 

 

 

 

 

 

 

 

Proceeds of short-term bank loan

 

1,005,680

 

2,046,669

 

5,828,758

 

899,805

 

Payment of short-term bank loan

 

 

(975,504

)

(5,741,616

)

(886,353

)

Proceeds from exercise of employees’ stock options

 

2,474

 

2,917

 

 

 

Dividends paid to shareholders

 

(815,413

)

(1,983,010

)

(1,467,965

)

(226,615

)

Capital injection from/(repurchase of) mezzanine classified noncontrolling interests shareholders

 

 

130,365

 

(134,736

)

(20,800

)

Capital injection from noncontrolling interest shareholders

 

916

 

121

 

15,015

 

2,318

 

Repurchase of shares

 

(106,809

)

 

(132,192

)

(20,407

)

Net cash provided by/(used in) financing activities

 

86,848

 

(778,442

)

(1,632,736

)

(252,052

)

 

 

 

 

 

 

 

 

 

 

Effect of exchange rate changes on cash held in foreign currencies

 

(1,930

)

(11,260

)

142,374

 

21,979

 

 

 

 

 

 

 

 

 

 

 

Net (decrease)/ increase in cash and cash equivalents

 

(132,471

)

563,155

 

4,050,034

 

625,217

 

Cash and cash equivalents beginning of the year

 

1,590,769

 

1,458,298

 

2,021,453

 

312,059

 

Cash and cash equivalents end of the year

 

1,458,298

 

2,021,453

 

6,071,487

 

937,276

 

 

 

 

 

 

 

 

 

 

 

Supplemental disclosures of cash flow information:

 

 

 

 

 

 

 

 

 

Cash paid for income taxes, net of tax refund

 

687,454

 

551,303

 

1,124,339

 

173,568

 

Supplemental schedule of non-cash investing and financing activities:

 

 

 

 

 

 

 

 

 

Fixed asset purchases financed by accounts payable

 

10,071

 

80,575

 

216,328

 

33,395

 

 

The accompanying notes are an integral part of these consolidated financial statements.

 

F-6



 

Notes to the Consolidated Financial Statements

(Amounts expressed in Renminbi (“RMB”), unless otherwise stated)

 

1.                       Organization and Nature of Operations

 

(a)                  The Group

 

NetEase.com, Inc. was incorporated in the Cayman Islands on July 6, 1999 and changed its name to “NetEase, Inc.” (“the Company”)  with effect from March 29, 2012. The Company has been listed on the Nasdaq National Market (now the Nasdaq Global Select Market) in the United States of America since July 2000. As of December 31, 2015, the Company has wholly-owned and majority-owned subsidiaries incorporated in countries and jurisdictions including the People’s Republic of China (“PRC”), Hong Kong, Cayman Islands and British Virgin Islands (“BVI”). As of December 31, 2015, the Company also effectively controls a number of variable interest entities (“VIEs”) for which the Company is the primary beneficiary. The Company, its subsidiaries and VIEs are hereinafter collectively referred to as the “Group”. The major subsidiaries and VIEs through which the Company conducts its business operations as of December 31, 2015 are described below:

 

 

 

Place and year of

Major Subsidiaries

 

Incorporation

NetEase Information Technology (Beijing) Co., Ltd. (“NetEase Beijing”)

 

Beijing, China

 

 

1999

 

 

 

Guangzhou Boguan Telecommunication Technology Co., Ltd. (“Boguan”)

 

Guangzhou, China

 

 

2003

 

 

 

NetEase Youdao Information Technology (Beijing) Co., Ltd. (“Youdao Information”)

 

Beijing, China

 

 

2006

 

 

 

NetEase (Hangzhou) Network Co., Ltd. (“NetEase Hangzhou”)

 

Hangzhou, China

 

 

2006

 

 

 

Hangzhou Langhe Technology Co., Ltd. (“Hangzhou Langhe”)

 

Hangzhou, China

 

 

2009

 

 

 

Lede Technology Co., Ltd. (“Lede Technology”)

 

Hangzhou, China

 

 

2011

 

 

 

NetEase Media Technology (Beijing) Co., Ltd. (“Media Beijing”)

 

Beijing, China

 

 

2012

 

 

 

HQG, Limited (“HQG”)

 

Hong Kong, China

 

 

2014

 

 

 

Hangzhou Youmai Technology Co., Ltd. (“Hangzhou Youmai”)

 

Hangzhou, China

 

 

2014

 

Major VIEs and VIEs’ subsidiaries

 

Place and year of
Incorporation

Guangzhou NetEase Computer System Co., Ltd. (“Guangzhou NetEase”)

 

Guangzhou, China

 

 

1997

 

 

 

Beijing NetEase Media Co., Ltd. (previously named “Beijing Guangyitong Advertising Co., Ltd.”) (“NetEase Advertising”)

 

Beijing, China
1999

 

 

 

Shanghai EaseNet Network Technology Co., Ltd. (“Shanghai EaseNet”)

 

Shanghai, China

 

 

2008

 

 

 

StormNet Information Technology (Hong Kong) Limited (“StormNet IT HK”)

 

Hong Kong, China

 

 

2008

 

 

 

StormNet Information Technology (Shanghai) Co., Ltd. (“StormNet IT SH”)

 

Shanghai, China

 

 

2008

 

 

 

Hangzhou NetEase Leihuo Network Co., Ltd. (“HZ Leihuo”)

 

Hangzhou, China

 

 

2009

 

 

 

Wangyibao Co., Ltd. (“Wangyibao Company”)

 

Hangzhou, China

 

 

2010

 

F-7



 

Guangzhou NetEase, a principal VIE of the Company, was incorporated in June 1997 in China and owned by William Lei Ding, the Company’s Chief Executive Officer, director and major shareholder, and another Chinese employee of the Company. It is responsible for providing online games, e-mail and other value-added telecommunication services.

 

NetEase Advertising, owned by William Lei Ding and another Chinese employee of the Company, was incorporated in November 1999 in China. NetEase Advertising operates the Company’s portal business.

 

HZ Leihuo was incorporated in April 2009 in China by two Chinese employees of the Company and currently operates the Company’s mobile game business.

 

Wangyibao Company was incorporated in July 2010 in China as a wholly-owned subsidiary of Guangzhou NetEase for the purpose of operating the Wangyibao online payment platform of the Company to facilitate e-payments by online game or other services customers to the Company.

 

In addition, Shanghai EaseNet is a PRC company owned by William Lei Ding, and has contractual arrangements with the joint venture established between, and owned equally by, Blizzard Entertainment, Inc. (“Blizzard”) and the Company, and with the Company. The joint venture was established concurrently with the licensing of certain online games in August 2008 and provides technical services to Shanghai EaseNet. The joint venture currently consists of two companies, StormNet IT HK and its wholly-owned subsidiary StormNet IT SH.

 

The following combined financial information of the Group’s VIEs was included in the accompanying consolidated financial statements of the Group as follows:

 

 

 

December 31,

 

December 31,

 

 

 

2014

 

2015

 

 

 

RMB

 

RMB

 

Total assets

 

3,449,055

 

6,404,523

 

Total liabilities

 

3,304,133

 

6,174,820

 

 

 

 

For the year ended December 31,

 

 

 

2013

 

2014

 

2015

 

 

 

RMB

 

RMB

 

RMB

 

Net revenues

 

9,263,978

 

11,293,218

 

19,819,474

 

Net (loss)/income

 

(29,335

)

139,560

 

343,942

 

 

 

 

For the year ended December 31,

 

 

 

2013

 

2014

 

2015

 

 

 

RMB

 

RMB

 

RMB

 

Net cash provided by operating activities

 

143,403

 

368,209

 

931,049

 

Net cash used in investing activities

 

(220,809

)

(148,982

)

(327,330

)

Net cash (used in)/provided by financing activities

 

(9,697

)

2,508

 

(89,996

)

 

In accordance with various contractual agreements, the Company has the power to direct the activities of the VIEs and can have assets transferred out of the VIEs. Therefore, the Company considers that there are no assets in the respective VIEs that can be used only to settle obligations of the respective VIEs, except for the registered capital of the VIEs amounting to approximately RMB199.1 million and RMB454.2 million, respectively, as of December 31, 2014 and 2015, as well as certain non-distributable statutory reserves amounting to approximately RMB13.2 million and RMB15.8 million, respectively, as of December 31, 2014 and 2015.  As the respective VIEs are incorporated as limited liability companies under the PRC Company Law, creditors do not have recourse to the general credit of the Company for the liabilities of the respective VIEs.

 

Currently, there are certain contractual arrangements between the Company and several of its VIEs which require the Company to provide additional financial support or guarantees to its VIEs, where necessary. Please see Note 1(b) for additional information.

 

There is no entity in the Company’s group for which the Company has a variable interest but is not the primary beneficiary as of December 31, 2015.

 

F-8



 

(b)                  Nature of operations

 

The Group generates revenues from providing online game services and advertising services on the NetEase websites, and from e-mail, e-commerce and other services.

 

The industry in which the Group operates is subject to a number of industry-specific risk factors, including, but not limited to, rapidly changing technologies; government regulations of the Internet and online game industry in China; significant numbers of new entrants; dependence on key individuals; competition of similar services from larger companies; customer preferences; and the need for the continued successful development, marketing and selling of its services.

 

VIE Arrangements with Guangzhou NetEase, NetEase Advertising, HZ Leihuo, and Shanghai EaseNet

 

The Group conducts its business mainly in China. The Chinese government regulates Internet access, telecommunications services, the distribution of news and other information and the provision of commerce through strict business licensing requirements and other governmental regulations, which include, among others, those restricting foreign ownership in Chinese companies providing Internet advertising and other Internet or telecommunications value-added services. To comply with the existing Chinese laws and regulations, the Company and certain of its subsidiaries have entered into a series of contractual arrangements with its principal VIEs with respect to the operation of the NetEase websites, operation of self-developed and licensed online and mobile games, Internet content and wireless value-added services, as well as the provision of advertising services.  Our VIEs include:

 

(1)  Guangzhou NetEase (owned by William Lei Ding or Mr. Ding, the Company’s Officer, director and principal shareholder, and a Chinese employee of the Company, (together referred as “the VIE shareholders”)*),

 

(2)  NetEase Advertising (owned by Mr. Ding and another Chinese employee of the Company**),

 

(3)  HZ Leihuo (owned by two employees of the Company), and

 

(4)  Shanghai EaseNet (owned by Mr. Ding).

 

Based on the agreements with these VIEs, the Company’s subsidiaries NetEase Beijing, Media Beijing, Boguan and NetEase Hangzhou provided technical consulting and related services to these VIEs. In 2012, these agreements were replaced with the following new cooperative agreements to reflect a change in the tax rules in China which resulted in the Company’s business in China becoming subject to a value-added tax instead of a business tax. The principal agreements that transfer economic benefits of Guangzhou NetEase and NetEase Advertising to the Company and its subsidiaries are:

 

·                 Cooperative agreements with Guangzhou NetEase — under these agreements, the Company’s subsidiaries NetEase Beijing, Boguan and NetEase Hangzhou provide various technical consulting and related services to Guangzhou NetEase in exchange for substantially all of Guangzhou NetEase’s net profits.

 

·                 Cooperative agreements with NetEase Advertising — under these agreements, NetEase Beijing until October 2013, and Media Beijing from October 2013 onwards, provide various technical consulting and related services in exchange for substantially all of NetEase Advertising’s profits.

 

Each cooperative agreement will remain in effect indefinitely unless any one of the contract parties terminates such agreement by written notice or otherwise required by law.

 

The principal agreements that provide the Company and its subsidiaries effective control over Guangzhou NetEase are:

 

·                 Shareholder Voting Rights Trust Agreement among the VIE shareholders and NetEase Beijing. Each of the VIE shareholders irrevocably appoints NetEase Beijing to represent him to exercise all the voting rights to which he is entitled as a shareholder of Guangzhou NetEase. The term of this agreement was 10 years from May 12, 2000, which was extended on June 10, 2011 with a term of 20 years from May 12, 2010.

 

·                 Letter of Agreement. Each of the VIE shareholders have agreed that any amendments to be made to the agreements to which the Company, NetEase Beijing and/or their respective affiliates is a party, on the one hand, and any of their variable interest entities and/or the shareholders of such entities, on the other hand, shall be subject to the approval by the vote of a majority of the Board of the Company, excluding the vote of William Lei Ding. The VIE shareholders have also agreed that, if any amendments to the above mentioned agreements require a vote of the shareholders of NetEase or Guangzhou NetEase, as applicable, both of them will vote in their capacity as direct or indirect shareholders of these companies to act based upon the instructions of the Company’s Board. The term of this agreement is 20 years from May 12, 2010.

 

F-9



 

·                 Other Governance Arrangements.  The parties have agreed that upon NetEase’s determination and at any time when NetEase Beijing or its affiliates are able to obtain approval to invest in and operate all or any part of any business operated by Guangzhou NetEase, NetEase Beijing or its affiliates may acquire all or any part of the assets or equity interests of Guangzhou NetEase, to the extent permitted by Chinese law.

 


*      In May 2014, NetEase Beijing caused the 10.0% interest in Guangzhou NetEase held by Bo Ding to be transferred to William Lei Ding (9.0%) and one Chinese employee of the Group (1.0%).  As a result of this transfer, William Lei Ding and that employee of the Group own 99.0% and 1.0% of the equity interest in Guangzhou NetEase, respectively. Concurrently, Bo Ding transferred the 20.0% equity interest in NetEase Advertising held by him to William Lei Ding.

 

**   In November 2015, Guangzhou NetEase transferred its 80.0% interest in NetEase Advertising to William Lei Ding (79.0%) and one Chinese employee of the Group (1.0%). As a result of this transfer, William Lei Ding and that employee of the Group own 99.0% and 1.0% of the equity interest in NetEase Advertising, respectively.

 

The principal agreements that provide the Company and its subsidiaries effective control over NetEase Advertising are:

 

·                              Operating Agreement among Media Beijing, NetEase Advertising and the VIE shareholders of NetEase Advertising. To ensure the successful performance of the various agreements between the parties, NetEase Advertising and its VIE shareholders have agreed that, except for transactions in the ordinary course of business, NetEase Advertising will not enter into any transaction that would materially affect the assets, liabilities, rights or operations of NetEase Advertising without the prior written consent of Media Beijing. Media Beijing has also agreed that it will provide performance guarantees and, at Media Beijing’s discretion, guarantee loans for working capital purposes to the extent required by NetEase Advertising for its operations. Furthermore, the VIE shareholders of NetEase Advertising have agreed that, upon instruction from Media Beijing, they will appoint NetEase Advertising’s board members, president, chief financial officer and other senior executive officers. The term of this agreement is 20 years from November 30, 2015 and can be extended with the written consent of Media Beijing.

 

·                              Shareholder Voting Rights Trust Agreement among Media Beijing and the VIE Shareholders of NetEase Advertising. Under these agreements, each dated November 30, 2015, each of the VIE shareholders agreed to irrevocably entrust a person designated by Media Beijing to represent him to exercise all the voting rights and other shareholders’ rights to which he is entitled as a shareholder of NetEase Advertising. Each agreement shall remain effective for as long as the VIE shareholder remains a shareholder of NetEase Advertising unless Media Beijing unilaterally terminates the agreement by written notice.

 

·                            Exclusive Purchase Option Agreements among Media Beijing, NetEase Advertising and the VIE shareholders of NetEase Advertising. Under the Exclusive Purchase Option Agreements, each dated November 30, 2015, each of the VIE shareholders has granted Media Beijing an option to purchase all or a portion of his equity interest in NetEase Advertising at a price equal to the original paid-in capital paid by the VIE shareholder.  In addition, NetEase Advertising has granted Media Beijing an option under the Exclusive Purchase Option Agreements to purchase all or a portion of the assets held by NetEase Advertising or its subsidiaries at a price equal to the net book value of such assets. Each of NetEase Advertising and the VIE shareholders of NetEase Advertising agrees not to transfer, mortgage or permit any security interest to be created on any equity interest in or assets of NetEase Advertising without the prior written consent of Media Beijing. Each Exclusive Purchase Option Agreement shall remain in effect until all of the equity interests in or assets of NetEase Advertising have been acquired by Media Beijing or its designee or until Media Beijing unilaterally terminates the agreement by written notice.

 

The principal agreements that provide the Company and its subsidiaries effective control over HZ Leihuo are:

 

·                             Operating Agreement among NetEase Hangzhou, HZ Leihuo and the VIE shareholders of HZ Leihuo. To ensure the successful performance of the various agreements between the parties, HZ Leihuo and its VIE shareholders have agreed that, except for transactions in the ordinary course of business, HZ Leihuo will not enter into any transaction that would materially affect the assets, liabilities, rights or operations of HZ Leihuo without the prior written consent of NetEase Hangzhou.  NetEase Hangzhou has also agreed that it will provide performance guarantees and, at NetEase Hangzhou’s discretion, guarantee loans for working capital purposes to the extent required by HZ Leihuo for its operations.  Furthermore, the VIE shareholders of HZ Leihuo have agreed that, upon instruction from NetEase Hangzhou, they will appoint HZ Leihuo’s board members, president, chief financial officer and other senior executive officers.  The term of this agreement is 20 years from December 1, 2015 and can be extended with the written consent of NetEase Hangzhou.

 

F-10



 

·                             Cooperation Agreement between NetEase Hangzhou and HZ Leihuo.  Under this agreement, starting from January 1, 2010, NetEase Hangzhou agreed to provide various technical consulting and related services to HZ Leihuo in exchange for a monthly service fee paid by HZ Leihuo. The agreement will continue to be effective unless it is terminated by written notice of NetEase Hangzhou or, in case of a material breach of the agreement, it is terminated by written notice of the non-breaching party.

 

·                             Shareholder Voting Rights Trust Agreement among NetEase Hangzhou and the VIE shareholders of HZ Leihuo.  Under these agreements, each dated December 1, 2015, each of the VIE shareholders of HZ Leihuo has agreed to irrevocably entrust a person designated by NetEase Hangzhou to represent him to exercise all the voting rights and other shareholders’ rights to which he is entitled as a shareholder of HZ Leihuo. Each agreement shall remain effective for as long as the VIE shareholder remains a shareholder of HZ Leihuo unless NetEase Hangzhou unilaterally terminates the agreement by written notice.

 

·                             Exclusive Purchase Option Agreements among NetEase Hangzhou, HZ Leihuo and the VIE shareholders of HZ Leihuo.  Under the Exclusive Purchase Option Agreements, each dated December 1, 2015, each of VIE shareholders of HZ Leihuo has granted NetEase Hangzhou an option to purchase all or a portion of his equity interest in HZ Leihuo at a price equal to the original paid-in capital paid by the ultimate shareholder.   In addition, HZ Leihuo has granted NetEase Hangzhou an option to purchase all or a portion of the assets held by HZ Leihuo or its subsidiaries at a price equal to the net book value of such assets.  Each of HZ Leihuo and the VIE shareholders of HZ Leihuo agrees not to transfer, mortgage or permit any security interest to be created on any equity interest in or assets of HZ Leihuo without the prior written consent of NetEase Hangzhou. Each Exclusive Purchase Option Agreement shall remain in effect until all of the equity interests in or assets of HZ Leihuo have been acquired by NetEase Hangzhou or its designee or until NetEase Hangzhou unilaterally terminates the agreement by written notice.

 

The Joint Venture

 

In addition to the foregoing, in connection with the licensing of certain online games by Blizzard to Shanghai EaseNet for operation in the PRC, there are certain contractual arrangements among Shanghai EaseNet, the joint venture established between Blizzard and the Company, and the Company.

 

StormNet IT HK, StormNet IT SH and Shanghai EaseNet (collectively referred to as the “JV Group”) are variable interest entities as equity investment at risk is not sufficient to permit the JV Group to finance its activities without additional subordinated financial support provided by any parties.  Due to the restriction on the disposition of their respective shares in the joint venture, Blizzard and NetEase are considered related parties for purposes of identifying which party is the primary beneficiary under ASC 810.  Since the aggregate variable interests held by Blizzard and NetEase would, if held by a single party, identify that party as the primary beneficiary, either Blizzard or NetEase will be the primary beneficiary. Based on the assessment of all relevant facts and circumstances, the Company determined that NetEase is most closely associated with the JV Group and therefore is the primary beneficiary.  As a result, the JV Group’s results of operations, assets and liabilities have been included in the Company’s consolidated financial statements.

 

The Company conducts substantially all of its business through the various VIEs discussed above and their subsidiaries, and therefore these companies directly affect the Company’s financial performance and cash flows.  As discussed below, if the Chinese government determines the VIE agreements do not comply with applicable laws and regulations and requires the Company to restructure its operations entirely or discontinue all or any portion of its business, or if the uncertainties in the PRC legal system limit the Group’s ability to enforce these contractual agreements, the Group’s business operations will be significantly disrupted and the Group might be unable to consolidate these companies in the future.  In the opinion of management, the likelihood of loss in respect of the Group’s current ownership structure or the contractual arrangements with its VIEs is remote.

 

Risks related to the VIE arrangements

 

The Company believes that its contractual arrangements with the VIEs are in compliance with PRC law and are legally enforceable.  Mr. Ding, who is the major shareholder of Guangzhou NetEase, and is in turn the major shareholder of Wangyibao Company and Youdao Computer, and of Shanghai EaseNet and NetEase Advertising, is the largest shareholder of the Company.  He therefore has no current interest in seeking to act contrary to the contractual arrangements. However, uncertainties in the PRC legal system could limit the Company’s ability to enforce these contractual arrangements and if Mr. Ding were to reduce his interest in the Company, his interests may diverge from that of the Company and that may potentially increase the risk that he would seek to act contrary to the contractual terms, for example by influencing the VIEs not to pay the service fees when required to do so. If the VIEs or their respective shareholder fail to perform their respective obligations under the current contractual arrangements, the Company may have to incur substantial costs and expend significant resources to enforce those arrangements and rely on legal remedies under Chinese laws. The Chinese laws, rules and regulations are relatively new, and because of the limited volume of published decisions and their non-binding nature, the interpretation and enforcement of these laws, rules and regulations involve substantial uncertainties. These uncertainties may impede the ability of the Company to enforce these contractual arrangements, or suffer significant delay or other obstacles in the process of enforcing these contractual arrangements and materially and adversely affect the results of operations and the financial position of the Company.

 

F-11



 

In addition, many Chinese regulations are subject to extensive interpretive powers of governmental agencies and commissions, and there are substantial uncertainties regarding the interpretation and application of current and future Chinese laws and regulations.  Accordingly, the Company cannot be assured that Chinese regulatory authorities will not ultimately take a contrary view to its belief and will not take action to prohibit or restrict its business activities.  The relevant regulatory authorities would have broad discretion in dealing with any deemed violations which may adversely impact the financial statements, operations and cash flows of the Company (including the restriction on the Company to carry out the business). It is unclear, however, how such restructuring could impact the Company’s business and operating results, as the Chinese government has not yet found any such contractual arrangements non-compliant. If the legal structure and contractual arrangements were found to be in violation of any existing PRC laws and regulations, the PRC government could potentially:

 

·            revoke the Group’s business and operating licenses;

·            require the Group to discontinue or restrict operations;

·            restrict the Group’s right to collect revenues;

·            block the Group’s websites;

·            require the Group to restructure the operations in such a way as to compel the Group to establish a new enterprise, re-apply for the necessary licenses or relocate the Group’s businesses, staff and assets;

·            impose additional conditions or requirements with which the Group may not be able to comply; or

·            take other regulatory or enforcement actions against the Group that could be harmful to the Group’s business.

 

The imposition of any of these penalties may result in a material and adverse effect on the Group’s ability to conduct the Group’s business. In addition, if the imposition of any of these penalties causes the Group to lose the rights to direct the activities of the VIEs or the right to receive their economic benefits, the Group would no longer be able to consolidate the VIEs. The Group does not believe that any penalties imposed or actions taken by the PRC government would result in the liquidation of the Company, its subsidiaries or the VIEs.

 

2.                       Principal Accounting Policies

 

(a)                  Basis of consolidation

 

The consolidated financial statements include the financial statements of the Company, its subsidiaries and VIEs for which the Company is the primary beneficiary with the ownership interests of minority shareholders reported as noncontrolling interests. All significant transactions and balances among the Company, its subsidiaries and VIEs have been eliminated upon consolidation. The Company consolidates a VIE if the Company has the power to direct matters that most significantly impact the activities of the VIE, and has the obligation to absorb losses or the right to receive benefits of the VIE that could potentially be significant to the VIE.

 

(b)                  Basis of presentation

 

The accompanying consolidated financial statements have been prepared in accordance with accounting principles generally accepted in the United States of America (“US GAAP”). The consolidated financial statements are prepared based on the historical cost convention.

 

The preparation of financial statements in conformity with US GAAP requires management to make estimates and assumptions that affect the reported amounts of assets and liabilities and disclosures of contingent assets and liabilities at the balance sheet dates and the reported amounts of revenues and expenses during the reporting periods. Actual results might differ from those estimates. These estimates and assumptions include, but are not limited to, assessing the following: lives of the permanent in-game items, average playing period of paying players of mobile games, the determination of whether sales prices are fixed or determinable and collectability is reasonably assured, realization of deferred tax assets and the determination of uncertain tax positions, lower of cost and market value of inventories, useful lives and impairment provision of property, equipment and software and intangibles, assumptions related to stock-based compensation and assumptions related to the valuation of long-term investments.

 

(c)                   Revenue recognition

 

The Group recognizes revenue when persuasive evidence of an arrangement exists, delivery has occurred, the sales price is fixed or determinable and collectability is reasonably assured.

 

F-12



 

Net revenues presented in the consolidated statements of operations and comprehensive income represent revenues from online game services, advertising services, e-mail, e-commerce and others recognized net of sales discount, sales tax and related surcharges.

 

(i)                    Online game services

 

MMORPG games

 

The Group sells prepaid point cards through Guangzhou NetEase and Shanghai EaseNet to the end user. Customers can purchase physical prepaid point cards in different locations in China, including Internet cafés, software stores, convenience stores and bookstores. Customers can also purchase “virtual” prepaid points from vendors who register the points in the Group’s system and “virtual” prepaid cards online via debit and credit cards or bank transfers via the Group’s Wangyibao online payment services platform, and receive the prepaid point information over the Internet. Customers can use the points to play the Group’s online games, pay for in-game items and use other fee-based services. Proceeds received from the sales of prepaid point cards and online points to players are recorded as deferred revenues. The Group earns revenue through providing online game services to players under two types of revenue models: time-based revenue model and item-based revenue model. For online games using the time-based model, players are charged based on the time they spend playing games.

 

Under the item-based model, the basic game play functions are free of charge, and players are charged for purchases of in-game items. Revenues from the sales of in-game items are recognized when the items are consumed by the customers or over the estimated lives of the in-game items. The Group considers the average period that players typically play the games and other game player behavior patterns, as well as various other factors, including the acceptance and popularity of expansion packs, promotional events launched and market conditions to arrive at the best estimates for the estimated lives of the permanent in-game items. The Group assesses the estimated lives of the permanent in-game items for the item-based games on a quarterly basis. Adjustments arising from the changes of estimated lives of permanent in-game items are applied prospectively as such changes are resulted from new information indicating a change in the game player behavior patterns.

 

Unused online points in a personal game account are recognized as revenues when the likelihood that the Group would provide further online games services with respect to such online points is remote. The Group has determined that such likelihood is remote when the personal game account has been inactive for 540 days or more. The revenue recognized from the inactive accounts was insignificant in 2013, 2014 and 2015.

 

Mobile games

 

The Group primarily operates mobile games including both self-developed and licensed mobile games primarily through HZ Leihuo and generates mobile game revenues from the sale of in-game virtual items, including items, avatars, skills, privileges or other in-game consumables, features or functionality, within the games.

 

The Group records revenue generated from mobile games on a gross basis as the Group is acting as the principal to fulfill all obligations related to the mobile game operation. Fees paid to game developers, distribution channels (app stores) and payment channels are recorded as cost of revenues.

 

For the purposes of determining when the service has been provided to the end-users, the Group determined that an implied obligation exists to provide on-going services to the end-users who purchased virtual items to gain an enhanced game-playing experience over an average playing period of the paying players. Accordingly, the Group recognizes the revenues ratably over the estimated average playing period of these paying players, starting from the point in time when virtual items are delivered to the players’ accounts and all other revenue recognition criteria are met.

 

The Group considers the average period that players typically play the games and other game player behavior patterns, as well as various other factors to arrive at the best estimates for the estimated playing period of the paying players for each game. If a new game is launched and only a limited period of paying player data is available, then the Group considers other qualitative factors, such as the playing patterns for paying users for other games with similar characteristics and playing patterns of paying players, such as targeted players and purchasing frequency. While the Group believes its estimates to be reasonable based on available game player information, the Group may revise such estimates based on new information indicating a change in the game player behavior patterns and any adjustments are applied prospectively.

 

F-13



 

(ii)                   Advertising services

 

The Group derives its advertising revenues principally from short-term online advertising contracts engaged by NetEase Advertising. Advertising service contracts may consist of multiple elements with a typical term of one quarter to one year. In accordance with ASU No.2009-13 Revenue Recognition - Multiple-Deliverable Revenue Arrangements (“ASU No.2009 -13”), the Group treats advertising contracts with multiple deliverable elements as separate units of accounting for revenue recognition purposes and recognizes revenue on a periodic basis during the contract when each deliverable service is provided. Since the contract price is for all deliverables, the Group  allocates the arrangement consideration to all deliverables at the inception of the arrangement on the basis of their relative selling price according to the selling price hierarchy established by ASU No.2009-13. The Group uses (a) vendor-specific objective evidence of selling price (“VSOE”), if it exists, otherwise, (b) third-party evidence of selling price. If neither (a) nor (b) exists, the Group will use (c) the management’s best estimate of the selling price for that deliverable. The Group primarily uses VSOE to allocate the arrangement consideration if such selling price is available. For the deliverables that have not been sold separately, the best estimate of the selling price has taken into consideration the pricing of advertising areas of the Group’s platform with a similar level of popularity, advertisements with similar formats and quoted prices from competitors as well as other market conditions. Revenues recognized with reference to best estimation of selling price were immaterial for all periods presented.

 

In the search engine business, Youdao Information enters into “cost per action” (“CPA”) advertising contracts and receives fees when an online user performs a specific action such as purchasing a product from or registering with the advertiser. Revenue for CPA contracts is recognized when the specific action is completed. Youdao Information may also enter into advertising business contracts with advertisers that include guarantees of a minimum number of impressions or times that an advertisement appears in pages viewed by users. To the extent that minimum guaranteed impressions are not met within the contractual time period, the related revenues are deferred until the remaining guaranteed impression levels are achieved.

 

The Group recognizes revenue and expense at fair value from a barter transaction involving advertising services provided by the Group only if the fair value of the advertising services surrendered in the transaction is determinable based on the entity’s own historical practice of receiving cash and cash equivalents, marketable securities, or other consideration that is readily convertible to a known amount of cash for similar advertising from buyers unrelated to the counterparty in the barter transaction.

 

For the years ended December 31, 2013, 2014 and 2015, the Group was engaged in certain advertising barter transactions for which the fair value was not determinable and therefore no revenues or expenses derived from these barter transactions were recognized. These transactions primarily involved exchanges of advertising services rendered by the Group for advertising, promotional benefits, content, consulting services and software provided by the counterparties.

 

(iii)                E-mail, e-commerce services and others

 

Revenue from e-mail, e-commerce and others is predominantly derived from activities related to fee-based premium services, e-commerce and online payment platform services.

 

Fee-based premium services revenues, operated on a monthly subscription basis, are derived principally from providing premium e-mail and other wireless value-added services. Prepaid subscription revenues are deferred and are recognized by the Group over the period in which the services are provided.

 

In February 2009, the Group launched its Wangyibao payment platform, through which game players registered for Wangyibao operations can deposit money in their accounts and use the accounts to pay for game point cards and other fee-based services and products rendered by the Group. The Group recognizes revenue when services are rendered to account holders in accordance with service agreement.

 

E-commerce revenues are recognized when persuasive evidence of an arrangement exists, delivery has occurred, the sales price is fixed or determinable and collectability is reasonably assured. The Group’s e-commerce businesses mainly include cross-border e-commerce business, e-commerce services related to third-party virtual products and other e-commerce services. The Group evaluates whether it is appropriate to record the net amount earned as commissions or the gross amount of product sales. When the Group is not the primary obligor, doesn’t bear the inventory risk and doesn’t have the ability to establish the price, revenues are recorded on a net basis. When the Group is primarily obligated in a transaction, is subject to inventory risk, has latitude in establishing prices and selecting suppliers, or has several but not all of these indicators, revenues are recorded on a gross basis.

 

The Group established its cross-border e-commerce platform, Kaola.com (“Kaola”), in January 2015 and primarily sells imported maternity and baby products, skincare and cosmetics and other general merchandise through online direct sales. The Group recognizes the revenues from the online direct sales on a gross basis as the Group is primarily obligated in these transactions, is subject to inventory risk, has latitude in establishing prices and selecting suppliers, or has met several but not all of these indicators. The Group also provides discount coupons to its customers for use in purchases on the Kaola platform, which are treated as a reduction of revenue when the related transaction is recognized.

 

F-14



 

The Group offer e-commerce services related to third- party virtual e-commerce products, which primarily include Caipiao, an online service that facilitates the processing of end users’ purchase orders for lotteries operated by third-party vendors, and Baoxian, an online service that facilitates the sale of insurance products from third-party insurers. The Group acts as an agent and do not buy, sell, manufacture, or design such products. Revenues are recognized when services are rendered to customers based on the pre-determined service fee rate. Caipiao platform suspend accepting online purchase orders for lottery products from February 2015 pursuant to certain regulations.

 

The Group also operates its “Duobao” platform, which provides services that allow users to purchase the virtual currency, “Duobao Bi”, and use them to exchange for products. For the services where the Group acts as an agent, products are provided by third-party suppliers and the Group does not buy, sell, manufacture, or design such products, revenues are recognized on a net basis when services are rendered. With respect to the business arrangements where the Group acts as a principle, revenues are recognized on a gross basis.

 

(d)                Cost of revenues

 

Costs of online game services, advertising services and e-mail, e-commerce and others consist primarily of staff costs, royalties and consultancy fees related to licensed games, revenue sharing cost related to mobile games, cost of merchandise sold, depreciation and amortization of computers and software, server custody fees, bandwidth, and other direct costs of providing these services. These costs are charged to the consolidated statements of operations and comprehensive income as incurred.

 

(e)                   Research and development costs

 

Research and development costs mainly consist of personnel-related expenses and technology service costs incurred for the development of online games prior to the establishment of technological feasibility and costs associated with new product development. For the years ended December 31, 2013, 2014 and 2015, the costs incurred for development of online game products have not been capitalized because the period after the date technical feasibility is reached and the time when the game is marketed is short historically and the development cost incurred in the period are insignificant.

 

(f)                    Cash, cash equivalents and time deposits

 

Cash and cash equivalents mainly represent cash on hand, demand deposits placed with large reputable banks in Hong Kong or China, and highly liquid investments that are readily convertible to known amounts of cash and with original maturities from the date of purchase with terms of less than three months. As of December 31, 2014, there were cash at bank and demand deposits with terms of less than three months denominated in US dollars and Euro amounting to approximately US$25.9 million and Euro2.1 million, respectively. As of December 31, 2015, there were cash at bank and demand deposits with terms of less than three months denominated in US dollars and Euro amounting to approximately US$541.5 million and Euro1.0 million, respectively (equivalent to approximately RMB3,516.1 million and RMB7.4 million, respectively).

 

Time deposits represent time deposits placed with banks with original maturities of three months or more. As of December 31, 2014, there were time deposits denominated in US dollars and Euro amounting to approximately US$637.6 million and Euro2.0 million. As of December 31, 2015, there were time deposits denominated in US dollars amounting to approximately US$299.5 million (equivalent to approximately RMB1,944.8 million).

 

As of December 31, 2014 and 2015, the Group had approximately RMB14.7 billion and RMB14.7 billion cash and cash equivalents and time deposits held by its PRC subsidiaries and VIEs, representing 69.2% and 67.6% of total cash and cash equivalents and time deposits of the Group, respectively.

 

As of December 31, 2014 and 2015, the Group had a restricted cash balance approximately RMB2,628.8 million and RMB3,392.6 million, respectively, comprising as follows (in millions):

 

 

 

December 31,

 

December 31,

 

 

 

2014

 

2015

 

 

 

RMB

 

RMB

 

Guarantee deposit for consulting fee payments due to Blizzard

 

40.0

 

 

Escrow account deposit for sales and marketing activities of Blizzard’s licensed games

 

276.1

 

184.3

 

Customer deposit of Wangyibao accounts

 

599.3

 

759.6

 

Pledge deposits for short-term bank borrowings — Current

 

1,703.4

 

1,227.6

 

Others

 

10.0

 

21.1

 

Subtotal

 

2,628.8

 

2,192.6

 

 

 

 

 

 

 

Pledge deposits for short-term bank borrowings — Non-current

 

 

1,200.0

 

Total

 

2,628.8

 

3,392.6

 

 

F-15



 

The Group had no other lien arrangements during 2014 and 2015.

 

(g)                  Fair value of financial instruments

 

Accounting guidance defines fair value as the price that would be received from selling an asset or paid to transfer a liability in an orderly transaction between market participants at the measurement date. When determining the fair value measurements for assets and liabilities required or permitted to be recorded at fair value, the Group considers the principal or most advantageous market in which it would transact and it considers assumptions that market participants would use when pricing the asset or liability.

 

Accounting guidance establishes a fair value hierarchy that requires an entity to maximize the use of observable inputs and minimize the use of unobservable inputs when measuring fair value. A financial instrument’s categorization within the fair value hierarchy is based upon the lowest level of input that is significant to the fair value measurement. Accounting guidance establishes three levels of inputs that may be used to measure fair value:

 

Level 1 — Observable inputs that reflect quoted prices (unadjusted) for identical assets or liabilities in active markets

 

Level 2 — Include other inputs that are directly or indirectly observable in the marketplace

 

Level 3 — Unobservable inputs which are supported by little or no market activity

 

The Group’s financial instruments include cash and cash equivalents and time deposits, accounts receivable, prepayments and other current assets, short-term investments, accounts payable, short-term loan, deferred revenue and accrued liabilities and other payables, which the carrying values approximate their fair value. Please see Note 27 for additional information.

 

(h)                  Inventories, net

 

Inventories, mainly represent products for the Group’s cross-border e-commerce business, are stated at the lower of cost or market value in the consolidated balance sheets. Cost of inventory is determined using the weighted average cost method. Adjustments are recorded to write down the cost of inventory to the estimated market value due to slow-moving merchandise and damaged goods, which is dependent upon factors such as historical and forecasted consumer demand, and promotional environment. The Group takes ownership, risks and rewards of the products purchased. Write downs are recorded in cost of revenues in the consolidated statements of operations and comprehensive income. Certain costs attributable to buying and receiving products, such as purchase freights, are also included in inventories.

 

(i)                     Investments

 

Short-term investments include investments in financial instruments with a variable interest rate indexed to performance of underlying assets and investments that the Group has positive intent and ability to hold to maturity, all of which are with an original maturities of less than 12 months.

 

In accordance with ASC 825, for investments in financial instruments with a variable interest rate indexed to performance of underlying assets, the Group elected the fair value method at the date of initial recognition and carried these investments at fair value. Changes in the fair value are reflected in the consolidated statements of operations and comprehensive income as other income /(expense). Fair value is estimated based on quoted prices of similar products provided by banks at the end of each period. The Group classifies the valuation techniques that use these inputs as Level 2 of fair value measurements. Please see Note 6 and Note 27 for additional information.

 

The investments that the Group has positive intent and ability to hold to maturity are classified as held-to-maturity investments and stated at amortized cost. For individual investment classified as held-to-maturity investments, the Group evaluates whether a decline in fair value below the amortized cost basis is other than temporary in accordance with the Group’s policy and ASC 320-10. If the Group concludes that, it does not intend or is not required to sell an impaired debt investment before the recovery of its amortized cost basis, the impairment is considered temporary and the held-to-maturity investments continue to be recognized at the amortized cost.

 

Investments not classified as trading or as held-to-maturity are classified as available-for-sale securities. An available-for-sale investment is reported at fair value, with unrealized gains and losses recorded in accumulated other comprehensive income (loss). Realized gains or losses are charged to earnings during the period in which the gain or loss is realized. An impairment loss on the available-for-sale debt securities would be recognized in the consolidated statements of comprehensive income when the decline in value is determined to be other-than-temporary. Investments with maturities of greater than 12 months are recorded in other long-term assets.

 

For investments in an investee over which the Group does not have significant influence and which do not have readily determinable fair value, the Group carries the investment at cost and only adjusts for other-than-temporary declines in fair value and distributions of earnings that exceed the Group’s share of earnings since its investment. Management regularly evaluates the impairment of the cost method investments based on performance and financial position of the investee as well as other evidence of market value. Such evaluation includes, but is not limited to, reviewing the investee’s cash position, recent financing, projected and historical financial performance, cash flow forecasts and financing needs. An impairment loss is recognized in earnings equal to the excess of the investment’s cost over its fair value at the balance sheet date of the reporting period for which the assessment is made. The fair value would then become the new cost basis of investment.

 

F-16



 

(j)                                    Investment in associated companies

 

Investments in associated companies in which the Group is in a position to exercise significant influence by participating in, but not controlling or jointly controlling, the financial and operating policies are accounted for using the equity method and are reported under other long-term assets in the consolidated balance sheets.

 

(k)                  Property, equipment and software

 

Property, equipment and software are stated at cost less accumulated depreciation. Depreciation is calculated on the straight-line basis over the following estimated useful lives, taking into account any estimated residual value:

 

Building

 

20 years

 

Decoration

 

5 years

 

Leasehold improvements

 

lesser of the term of the lease and the estimated useful lives of the assets

 

Furniture, fixtures and office equipment

 

5-10 years

 

Vehicles

 

5 years

 

Servers and computers

 

3 years

 

Software

 

3 years

 

 

Repairs and maintenance expenditures, which are not considered improvements and do not extend the useful life of the property and equipment, are expensed as incurred. When the Group retires or disposes its property, equipment and software, it records any gain or loss arising from the retirement or disposal under Other, net in its consolidated statements of operations and comprehensive income.

 

(l)                     Intangible assets

 

Finite-lived intangible assets are tested for impairment if impairment indicators arise. The Group amortizes its finite-lived intangible assets using the straight-line method:

 

Land use right

 

over the remaining term of the land use right period

License right

 

over the license period

Technology

 

10 years

 

(m)              Advertising expenses

 

The Group expenses advertising costs as incurred and reports these costs under selling and marketing expense. Advertising expenses totaled approximately RMB370.9 million, RMB466.6 million and RMB697.9 million for the years ended December 31, 2013, 2014 and 2015, respectively.

 

(n)                  Foreign currency translation

 

The functional currency of the entities within the Group is RMB, which is also the Company’s reporting currency. Transactions denominated in currencies other than RMB are translated into RMB at the exchange rates quoted by the People’s Bank of China (the “PBOC”) prevailing at the dates of the transactions. Monetary assets and liabilities denominated in foreign currencies are translated into RMB using the applicable exchange rates quoted by the PBOC at the balance sheet dates. The resulting exchange differences are included in the consolidated statements of operations and comprehensive income.

 

Translations of amounts from RMB into United States dollars for the convenience of the reader were calculated at the noon buying rate of US$1.00 = RMB6.4778 on the last trading day of 2015 (December 31, 2015) as set forth in the H.10 statistical release of the U.S. Federal Reserve Board. No representation is made that the RMB amounts could have been, or could be, converted into United States dollars at such rate.

 

(o)                  Share-based compensation

 

The Company measures the cost of employee services received in exchange for stock options at the grant date fair value of the award under its 2000 Stock Incentive Plan (see Note 20(a)). The Company recognizes the share-based compensation costs, net of a forfeiture rate, on a straight-line basis of 25% a year over a vesting term of four years.  The Company adopts the Black-Scholes option pricing model to determine the fair value of stock options and account for share-based compensation cost using an estimated forfeiture rate at the time of grant and revised, if necessary, in subsequent periods if actual forfeitures differ from those estimates.

 

F-17



 

Under its 2009 Restricted Share Unit Plan (see Note 20(b)), the Company issues restricted share units (RSUs) to its employees, directors and consultants with performance conditions and service vesting periods ranging from one year to five years. Some of the RSUs issued are to be settled, at the Company’s discretion, in stock or cash upon vesting based on the stock price at grant date. At each reporting period, the Company evaluates the likelihood of performance conditions being met. Share-based compensation costs are then recorded for the number of RSUs expected to vest on a graded-vesting basis, net of estimated forfeitures, over the requisite service period. The compensation cost of the RSUs to be settled in stock only is measured based on the fair value of stock when all conditions to establish the grant date have been met. The compensation cost of RSUs to be settled either in stock or cash at the Company’s discretion is remeasured until the date when settlement in stock or cash is determined by the Company.

 

The Company records share-based compensation to the consolidated statements of operations and comprehensive income with the corresponding credit to the additional paid-in-capital for share options and RSUs to the extent that such awards are to be settled only in stock.  On the other hand, for RSUs which will either be settled in stock or cash as discussed above, the Company continues to mark to market such awards and, in accordance with the vesting schedules of such awards, record the resulting potential liabilities under other long-term payables and accrued liabilities which totaled RMB84.8 million and RMB155.6 million, respectively, as of December 31, 2015. There were no significant cash payments for share-based liabilities for the years ended December 31, 2013, 2014 and 2015.

 

Lede Inc. and certain other subsidiaries of the Company granted options exercisable for ordinary shares to certain of the Group’s employees. The options expire five or six years from the date of grant and either vest or have a vesting commencement date upon certain conditions being met (“Vesting Commencement Date”). The Group adopts the binomial option pricing model to determine the fair value of stock options and accounts for share-based compensation cost using an estimated forfeiture rate.

 

Forfeitures were estimated based on the Group’s weighted average historical forfeiture rate of the past five years. Differences between actual and estimated forfeitures are expensed in the period that the differences occur. See Note 20 for further information regarding share-based compensation assumptions and expense.

 

(p)                  Taxation

 

Income tax expense is recognized in accordance with the laws of the relevant taxing authorities, with deferred taxes being provided for temporary differences between amounts of assets and liabilities for financial reporting purposes and such amounts as measured by tax laws. Tax rate changes are reflected in income during the period the changes are enacted.

 

A deferred income tax asset or liability is computed for the expected future impact of differences between the financial reporting and tax bases of assets and liabilities as well as the expected future tax benefit to be derived from tax loss and tax credit carry forwards. The Group classifies deferred tax assets and liabilities into current and non-current based on the classification of the related asset or liability for financial reporting. A deferred tax liability or asset that is not related to an asset or liability for financial reporting, including deferred tax assets related to tax loss carry forwards, is classified according to the expected reversal date of the temporary difference.

 

Valuation allowances are established, when necessary, to reduce deferred tax assets to the amount “more likely than not” to be realized in future tax returns. The valuation allowance for a particular tax jurisdiction is allocated between current and non-current deferred tax assets for that tax jurisdiction on a pro rata basis.

 

For a particular tax-paying component of an enterprise and within a particular tax jurisdiction, (a) all current deferred tax assets and liabilities are offset and presented as a single amount and (b) all non-current deferred tax assets and liabilities are offset and presented as a single amount. The Group does not offset deferred tax assets and liabilities attributable to different tax-paying components of the enterprise or to different tax jurisdictions.

 

The Group reports tax-related interest expense and penalty in Other, net in the consolidated statements of operations and comprehensive income, if there is any.  The Group did not incur any material penalty or interest payments in connection with tax positions during the years ended December 31, 2013, 2014 and 2015.

 

The Group did not have any significant unrecognized uncertain tax positions as of December 31, 2014 and 2015.

 

In order to assess uncertain tax positions, the Group applies a more likely than not threshold and a two-step approach for the tax position measurement and financial statement recognition. Under the two-step approach, the first step is to evaluate the tax position for recognition by determining if the weight of available evidence indicates that it is more likely than not that the position will be sustained, including resolution of related appeals or litigation processes, if any. The second step is to measure the tax benefit as the largest amount that is more than 50% likely of being realized upon settlement.

 

F-18



 

(q)                  Net earnings per share (“EPS”) and per American Depositary Share (“ADS”)

 

Basic earnings per share are computed on the basis of the weighted-average number of ordinary shares outstanding during the period under measurement. Diluted earnings per share are based on the weighted-average number of ordinary shares outstanding and potential ordinary shares. Potential ordinary shares result from the assumed exercise of outstanding stock options, RSUs or other potentially dilutive equity instruments, when they are dilutive under the treasury stock method or the if-converted method.

 

(r)                   Statutory reserves

 

The Company’s subsidiaries and VIEs incorporated in China are required to make appropriations to certain non-distributable statutory reserves. In accordance with the laws applicable to foreign invested enterprises in China, its subsidiaries have to make appropriations from its after-tax profit as reported in their PRC statutory accounts to non-distributable statutory reserves including (i) general reserve fund. (ii) enterprise expansion fund and (iii) staff bonus and welfare fund. The appropriation to the general reserve fund is at least 10% of the after-tax profits as reported in the PRC statutory accounts. Appropriation is not required if the reserve fund has reached 50% of the registered capital of the respective company. The appropriation to the other reserve funds is at the discretion of the board of directors of the respective company. At the same time, the Company’s VIEs, in accordance with the China Company Laws, must make appropriations from their after-tax profit as reported in their PRC statutory accounts to non-distributable statutory reserves including (i) statutory surplus fund and (ii) discretionary surplus fund. The appropriation to the statutory surplus fund is at least 10% of the after-tax profits as reported in their PRC statutory accounts. Appropriation is not required if the statutory surplus fund has reached 50% of the registered capital of the respective company. Appropriation to the discretionary surplus fund is made at the discretion of the board of directors of the respective companies.

 

The general reserve fund and statutory surplus fund are restricted to set off against losses, expansion of production and operation or increase in the registered capital of the respective companies. The staff bonus and welfare fund is available to fund payments of special bonuses to staff and for collective welfare benefits. Upon approval by the board of directors, the discretionary surplus and enterprise expansion fund can be used to offset accumulated losses or to increase capital.

 

The staff bonus and welfare fund is a liability in nature. The other statutory reserves are not transferable to the Company in the form of cash dividends, loans or advances, and therefore are not available for distribution except in liquidation.

 

The following table presents the Group’s appropriations to general reserve funds and statutory surplus funds for the years ended December 31, 2013, 2014 and 2015 (in thousands):

 

 

 

For the year ended December 31,

 

 

 

2013

 

2014

 

2015

 

 

 

RMB

 

RMB

 

RMB

 

Appropriations to general reserve funds and statutory surplus funds

 

244,358

 

58,816

 

73,635

 

 

NetEase Beijing and Boguan did not make appropriations to statutory reserves for the years ended December 31, 2013, 2014 and 2015, and Netease Hangzhou did not make appropriations to statutory reserves for the years ended December 31, 2014 and 2015, as their cumulative appropriations in the past have already reached the statutory limit, namely 50% of the registered capital of the respective companies.

 

(s)                    Noncontrolling interests and Mezzanine classified noncontrolling interests

 

Noncontrolling interests are recognized to reflect the portion of the equity of majority-owned subsidiaries and VIEs which is not attributable, directly or indirectly, to the controlling shareholder.

 

The noncontrolling interest will continue to be attributed its share of losses even if that attribution results in a deficit noncontrolling interest balance.

 

Mezzanine classified noncontrolling interests represent Series A convertible redeemable preferred shares (“preferred shares”) issued by Lede Inc. to certain investors (see Note 17), and have been classified as mezzanine classified noncontrolling interests in the consolidated financial statements as these preferred shares are contingently redeemable upon the occurrence of a conditional event, which is not solely within the control of the Company. All the preferred shares have been repurchased by Lede Inc. by the end of 2015.

 

(t)                     Related parties

 

Parties are considered to be related if one party has the ability, directly or indirectly, to control the other party or exercise significant influence over the other party in making financial and operating decisions. Parties are also considered to be related if they are subject to common control or significant influence, such as a family member or relative, stockholder, or a related corporation.

 

F-19



 

(u)                  Comprehensive income

 

Comprehensive income is defined as the change in equity of the Group during a period arising from transactions and other events and circumstances excluding transactions resulting from investments by shareholders and distributions to shareholders.

 

Comprehensive income for the periods presented includes net income and change in unrealized gains (losses) on marketable securities classified as available-for-sale securities (net of tax).

 

(v)                  Segment reporting

 

The Group’s internal organizational structure as well as information about geographical areas, business segments and major customers in financial statements is set out in detail under Note 26.

 

(w)                Dividends

 

Dividends of the Company are recognized when declared.

 

(x)                  Recently issued accounting pronouncements

 

In May 2014, the FASB issued ASU No. 2014-09, ‘‘Revenue from Contracts with Customers (Topic 606).’’ This guidance supersedes current guidance on revenue recognition in Topic 605, ‘‘Revenue Recognition.’’ In addition, there are disclosure requirements related to the nature, amount, timing, and uncertainty of revenue recognition. In August 2015, the FASB issued ASU No.2015-14 to defer the effective date of ASU No. 2014-09 for all entities by one year. For public entities that follow U.S. GAAP, the deferral results in the new revenue standard are being effective for fiscal years, and interim periods within those fiscal years, beginning after December 15, 2017. The FASB decided to allow earlier adoption of the new revenue standard. However, entities reporting under U.S. GAAP are not permitted to adopt the standard earlier than the original effective date for public entities (that is, no earlier than 2017 for calendar year-end entities). The Group is currently evaluating the impact of this guidance.

 

In February 2015, the FASB issued Consolidation (Topic 810) —Amendments to the Consolidation Analysis. The amendments in Topic 810 respond to stakeholders’ concerns about the current accounting for consolidation of variable interest entities, by changing aspects of the analysis that a reporting entity must perform to determine whether it should consolidate such entities. Under the amendments, all reporting entities are within the scope of Subtopic 810-10, Consolidation—Overall, including limited partnerships and similar legal entities, unless a scope exception applies. The amendments are intended to be an improvement to current U.S. GAAP, as they simplify the codification of FASB Statement No. 167, Amendments to FASB Interpretation No. 46(R), with changes including reducing the number of consolidation models through the elimination of the indefinite deferral of Statement 167 and placing more emphasis on risk of loss when determining a controlling financial interest. The amendments are effective for publicly-traded companies for fiscal years beginning after December 15, 2015, and for interim periods within those fiscal years. Earlier adoption is permitted. The implementation of this update is not expected to have any material impact on the Group’s consolidated financial statements.

 

In July 2015, the FASB issued ASU 2015-11 “Simplifying the Measurement of Inventory” to reduce the complexity and cost of the subsequent measurement of inventory, in particular when using the first-in, first-out (FIFO) or average cost methods. The provisions of ASU 2015-11 specifically exclude inventory that is measured using the last-in, first-out (LIFO) or the retail inventory method. Entities should measure inventory within the scope of ASU 2015-11 at the lower of cost and net realizable value. ASU 2015-11 is effective for fiscal years and interim periods beginning after December 15, 2016. Early adoption is permitted. The Group is currently assessing the impact of ASU 2015-10 on its consolidated financial statements.

 

In November 2015, the FASB issued ASU No. 2015-17, Income Taxes (Topic 740): Balance Sheet Classification of Deferred Taxes, which simplifies the presentation of deferred income taxes by requiring deferred tax assets and liabilities be classified as noncurrent on the balance sheet. The amendments in this update are effective for financial statements issued for annual periods beginning after December 15, 2016, and interim periods within those annual periods. All short-term deferred tax assets and liabilities will be reclassified to long-term assets and liabilities upon adoption of this update.

 

In January 2016, the FASB issued Accounting Standards Update No. 2016-01 (ASU 2016-01) “Financial Instruments-Overall (Subtopic 825-10): Recognition and Measurement of Financial Assets and Financial Liabilities.” ASU 2016-01 amends various aspects of the recognition, measurement, presentation, and disclosure for financial instruments. With respect to our consolidated financial statements, the most significant impact relates to the accounting for equity investments. It will impact the disclosure and presentation of financial assets and liabilities. ASU 2016-01 is effective for annual reporting periods, and interim periods within those years beginning after December 15, 2017. Early adoption by public entities is permitted only for certain provisions. The Group is currently in the process of evaluating the impact of the adoption of this standard on its consolidated financial statements.

 

F-20



 

In February 2016, the FASB issued ASU 2016-02 “Leases” to increase transparency and comparability among organizations by recognizing lease assets and lease liabilities on the balance sheet and disclosing key information about leasing arrangements. ASU 2016-02 creates a new Accounting Standards Codification Topic 842 “Leases” to replace the previous Topic 840 “Leases.” ASU 2016-02 affects both lessees and lessors, although for the latter the provisions are similar to the previous model, but updated to align with certain changes to the lessee model and also the new revenue recognition provisions contained in ASU 2014-09 (see above). ASU 2016-02 is effective for fiscal years and interim periods beginning after December 15, 2018. Early adoption is permitted. The Group is currently assessing the impact of ASU 2016-02 on its consolidated financial statements.

 

(y)                  Reclassification

 

Beginning from January 1, 2015, the Group made a reclassification of certain revenue and cost of revenue items from the advertising services segment to the e-mail, e-commerce and others segment. The reclassification of these segments reflects changes in the way the Group evaluates its business performance and manages its operations. Accordingly, reclassifications have been made in the consolidated statements of operations and segment information for the fiscal year ended December 31, 2014 as set out below in order to conform to the presentation for the year ended December 31, 2015. There are no changes from the reclassification to the Group’s consolidated balance sheets, consolidated statements of shareholders’ equity and consolidated statements of cash flows.

 

 

 

Before

 

 

 

After

 

 

 

Change

 

Reclassification

 

Change

 

 

 

RMB

 

RMB

 

RMB

 

 

 

(in thousands)

 

For the year ended December 31, 2014

 

 

 

 

 

 

 

Net revenues:

 

 

 

 

 

 

 

Advertising services

 

1,397,069

 

(52,240

)

1,344,829

 

E-mail, e-commerce and others

 

1,049,607

 

52,240

 

1,101,847

 

Cost of revenues:

 

 

 

 

 

 

 

Advertising services

 

(528,665

)

9,974

 

(518,691

)

E-mail, e-commerce and others

 

(621,178

)

(9,974

)

(631,152

)

 

 

1,296,833

 

 

1,296,833

 

 

3.                        Concentrations and Risks

 

(a)                   Bandwidth and server custody service provider

 

The Group relied on telecommunications service providers and their affiliates for bandwidth and server custody service to support its operations during fiscal years 2013, 2014 and 2015 as follows:

 

 

 

For the year ended December 31,

 

 

 

2013

 

2014

 

2015

 

Total number of telecommunications service providers

 

13

 

13

 

14

 

Number of service providers provided by 10% or more of the Group’s bandwidth and server custody expenditure

 

3

 

3

 

3

 

Total % of the Group’s bandwidth and server custody expenditure provided by 10% or greater service providers

 

91.9

%

90.2

%

83.0

%

 

(b)                   Credit risk

 

Financial instruments that potentially subject the Group to significant concentrations of credit risk consist primarily of cash and cash equivalents, time deposits, restricted cash, accounts receivable and short-term investments. As of December 31, 2014 and 2015, substantially all of the Group’s cash equivalents, time deposits and restricted cash were held in major financial institutions located in the PRC or Hong Kong, which management consider being of high credit quality. Accounts receivable are typically unsecured and are generally derived from revenue earned from mobile games services (mainly related to remittances from distribution channels) and advertising services. No single distribution channel or advertising customer had a receivable balance exceeding 10% of the total accounts receivable balance for the year ended December 31, 2014 and one distribution channel had a receivable balance exceeding 10% of the total accounts receivable balance for the year ended December 31, 2015, as follows:

 

F-21



 

 

 

December 31,

 

December 31,

 

 

 

2014

 

2015

 

Distribution channel A

 

Below 10%

 

35.9%

 

Allowance for doubtful accounts

 

Not applicable

 

Not applicable

 

 

Short-term investments consist of the held-to-maturity investment of fixed-rate corporate bonds of well-known Chinese companies and other short-term investments of financial products issued by commercial banks in China with a variable interest rate indexed to performance of underlying assets, both have a maturity date within one year as of the purchase date. The held-to-maturity investments have a credit rating of Aa or Aaa by Moody’s Investors Service, or AA or AAA by Standard & Poor’s Corp., or an equivalent rating by another reputable PRC licensed rating service agency. The effective yields of the held-to-maturity investments and other short-term investments range from 2.60% to 5.30% per annum. Any negative events or deterioration in financial well-being with respect to the counterparties of the above investments and the underlying collateral may cause a material loss to the Group and have a material effect on the Group’s financial condition and results of operations.

 

(c)                    Major Customers

 

No single customer represented 10% or more of the Group’s total revenues for the years ended December 31, 2013, 2014 and 2015.

 

(d)                   Online Games

 

The Group derived a combined total of 90.9%, 91.4% and 91.1% of its total net game revenues for the years ended December 31, 2013, 2014 and 2015, respectively, from several of the Group’s self-developed massively multi-player online role-playing games, including Fantasy Westward Journey II (a comprehensive upgrade from Fantasy Westward Journey), New Westward Journey Online II (a comprehensive upgrade from Westward Journey Online II), new Ghost (a new version of Ghost II), Revelation, Tianxia III and Heroes of Tang Dynasty Zero (a comprehensive upgrade from Heroes of Tang Dynasty II), and mobile games including the Fantasy Westward Journey mobile game, the Westward Journey Online mobile game and Battle to the West, as well as World of Warcraft®, Hearthstone®: Heroes of Warcraft™ and Diablo III®, games developed by and licensed from Blizzard.

 

Additionally, nil, 8.0% and 45.7% of the Group’s total net game revenues were generated from mobile games for the years ended December 31, 2013, 2014 and 2015, respectively.

 

(e)                    Chinese Regulations

 

The Chinese market in which the Group operates exposes the Company to certain macro-economic and regulatory risks and uncertainties. These uncertainties extend to the ability of the Group to provide Internet services through contractual arrangements in China as this industry remains highly regulated. The Chinese government may issue from time to time new laws or new interpretations on existing laws to regulate this industry.  In January 2015, the Ministry of Commerce published a discussion draft of the proposed Foreign Investment Law. Among other things, the draft Foreign Investment Law expands the definition of foreign investment and introduces the principle of ‘‘actual control’’ in determining whether a company is considered a foreign-invested enterprise. If the actual controlling person(s) is/are of foreign nationalities, then the variable interest entities will be treated as foreign-invested enterprises and any operation in the industry category on the ‘‘negative list’’ without market entry clearance may be considered as illegal. It is uncertain whether the Company would be considered as ultimately controlled by Chinese parties under the draft Foreign Investment Law. Moreover, the draft Foreign Investment Law has not taken a position on what actions will be taken with respect to the existing companies with a VIE structure. Further, it is uncertain when or if the draft Foreign Investment Law will be passed and if it is, when it will become effective. In addition, it is uncertain whether the industries of online games, portal and other virtual products, in which the Company’s VIEs operate, will be subject to the foreign investment restrictions or prohibitions set forth in the ‘‘negative list’’ that is to be issued. If the enacted version of the Foreign Investment Law and the final ‘‘negative list’’ mandate further actions, such as market entry clearance or certain restructuring of the Group’s corporate structure and operations, to be completed by companies with existing VIE structures, there may be substantial uncertainties as to whether the Group can complete these actions in a timely manner, or at all, and the Group’s business and financial condition may be materially and adversely affected.

 

Regulatory risk also encompasses the interpretation by the tax authorities of current tax laws, the status of properties leased for the Group’s operations, its legal structure and scope of operations in China, which could be subject to further restrictions resulting in limitations on the Group’s ability to conduct business in China.

 

4.                        Allowance for Doubtful Accounts

 

The Group closely monitors the collection of its accounts receivables and records a reserve for doubtful accounts against aged accounts and for specifically identified non-recoverable amounts. If the economic situation and the financial condition of the customer deteriorate resulting in an impairment of the customer’s ability to make payments, additional allowances might be required.

 

F-22



 

Receivable balances are written off when they are determined to be uncollectible. The following table sets out the movements of the allowance for doubtful accounts for the years ended December 31, 2013, 2014 and 2015 (in thousands):

 

 

 

Balance at
January 1,

 

Charged to (write-
back against) cost
and expenses

 

Write-off of
receivable balances
and corresponding
provisions

 

Balance at
December 31,

 

 

 

RMB

 

RMB

 

RMB

 

RMB

 

2013

 

10,392

 

(2,007

)

(110

)

8,275

 

2014

 

8,275

 

3,765

 

(878

)

11,162

 

2015

 

11,162

 

4,041

 

(1,018

)

14,185

 

 

5.                        Prepayments and Other Current Assets

 

The following is a summary of prepayments and other current assets (in thousands):

 

 

 

December 31,

 

December 31,

 

 

 

2014

 

2015

 

 

 

RMB

 

RMB

 

Guarantee payment made to Blizzard - royalty fees

 

313,342

 

441,115

 

Prepayment for royalties, revenue sharing cost

 

360,499

 

1,304,827

 

Interest receivable

 

305,063

 

257,636

 

Prepayments of content and marketing cost and other operational expenses

 

113,294

 

158,314

 

Prepayment for sales tax

 

105,096

 

125,806

 

Bridge loans in connection with ongoing investments

 

57,168

 

35,510

 

Deposits to vendors

 

69,961

 

34,894

 

Employee advances

 

27,118

 

38,363

 

Wangyibao operating funds held by third party online payment platform settlement service providers

 

22,777

 

5,457

 

Advance to suppliers

 

3,900

 

179,390

 

Others

 

45,450

 

114,198

 

 

 

1,423,668

 

2,695,510

 

 

In accordance with the license agreements of World of Warcraft, StarCraft® II: Wings of Liberty®, Hearthstone: Heroes of Warcraft, Heroes of the Storm™ and Diablo III, the Group made certain guarantee payments to Blizzard on behalf of Shanghai EaseNet for the minimum guaranteed royalties as of December 31, 2014 and 2015. The guarantee amounts will be released to the Group when actual royalties are paid by Shanghai EaseNet to Blizzard.

 

As of December 31, 2014 and 2015, prepayments for royalties and revenue sharing cost representing prepaid royalties or revenue sharing cost related to operations of licensed PC and mobile games.

 

In February 2009, the Group launched its Wangyibao online payment platform, through which game players registered for Wangyibao online payment services can deposit money in their accounts and use the accounts to pay for game point cards and other fee-based services and products rendered by the Group.  Account holders may also withdraw money from their accounts at any time, such as to pay for items purchased from other players or when they want the return of their money.  The Group engages certain third party online payment settlement service providers to collect payments from and process withdrawals by customers.  As of December 31, 2014 and 2015, the Group had operating funds held by its third party online payment settlement service providers as shown above.

 

The amount of employee advances listed above included staff housing loan balances of RMB24.7 million and RMB34.1 million repayable within 12 months from December 31, 2014 and 2015, respectively (see Note 10). No advances were made directly or indirectly to the Group’s executive officers for their personal benefit for the years ended December 31, 2014 and 2015.

 

6.                        Short-term Investments

 

As of December 31, 2014 and 2015, the Group’s short-term investments mainly consisted of held-to-maturity investments which are fixed-rate corporate bonds and financial products issued by commercial banks in China with a variable interest rate indexed to the performance of underlying assets and a maturity date within one year when purchased. As of December 31, 2015, the effective yields of short-term investments ranged from 2.60% to 5.30% per annum (2014: 3.05% to 5.18% per annum).

 

The following is a summary of short-term investments (in thousands):

 

F-23



 

 

 

December 31, 2014

 

 

 

Cost

 

Unrecognized
Gains/(Losses)

 

Estimated
Fair Value

 

 

 

RMB

 

RMB

 

RMB

 

Held-to-maturity securities - fixed rate investments

 

350,528

 

 

350,528

 

Other short-term investments

 

1,708,024

 

 

1,708,024

 

 

 

2,058,552

 

 

2,058,552

 

 

 

 

December 31, 2015

 

 

 

Cost

 

Unrecognized
Gains/(Losses)

 

Estimated
Fair Value

 

 

 

RMB

 

RMB

 

RMB

 

Held-to-maturity securities - fixed rate investments

 

153,522

 

 

153,522

 

Other short-term investments

 

4,859,977

 

 

4,859,977

 

 

 

5,013,499

 

 

5,013,499

 

 

During the years ended December 31, 2013, 2014 and 2015, the Group recorded investment income related to short-term investments of RMB35.8 million, RMB64.2 million and RMB143.1 million in the consolidated statements of operations and comprehensive income, respectively.

 

In addition, as of December 31, 2014, the Group had a loan from an offshore bank in the principal amount of US$90.0 million (RMB550.7 million) that were secured by RMB deposits of the Group in an onshore branch of this bank in the amount of RMB614.2 million, which was recognized as a short-term investment. (See Note 13)

 

7.                        Property, Equipment and Software

 

The following is a summary of property, equipment and software (in thousands):

 

 

 

December 31,

 

December 31,

 

 

 

2014

 

2015

 

 

 

RMB

 

RMB

 

Building and decoration

 

569,911

 

666,685

 

Leasehold improvements

 

40,790

 

24,691

 

Furniture, fixtures and office equipment

 

63,946

 

68,984

 

Vehicles

 

23,627

 

40,997

 

Servers and computers

 

931,024

 

1,268,028

 

Software

 

45,356

 

49,633

 

Construction in progress

 

574,932

 

1,091,443

 

 

 

2,249,586

 

3,210,461

 

 

 

 

 

 

 

Less: accumulated depreciation

 

(968,361

)

(1,118,415

)

 

 

 

 

 

 

Net book value

 

1,281,225

 

2,092,046

 

 

Depreciation expense was RMB158.0 million, RMB172.4 million and RMB178.9 million for the years ended December 31, 2013, 2014 and 2015, respectively.

 

As of December 31, 2014 and 2015, the construction in progress balance mainly represented a prepayment of RMB571.7 million and RMB1,075.0 million, respectively, for the construction of office buildings in Beijing, Hangzhou, Zhoushan and Guangzhou. All the related cost is capitalized in construction in progress to the extent it is incurred for the purposes of bringing the construction development to a usable state.

 

8.                        Land Use Right

 

Land use right represents the land acquired for the purpose of constructing offices and warehouses. In 2015, the Group acquired land use rights in Ningbo for warehouse construction. Amortization of the land use right is made over the remaining term of the land use right period from the date when the Group first obtained the land use right certificate from the local authorities. The land use right is summarized as follows (in thousands):

 

 

 

December 31,

 

December 31,

 

 

 

2014

 

2015

 

 

 

RMB

 

RMB

 

Cost

 

94,736

 

258,734

 

Incentive payment from local government

 

(15,000

)

(15,000

)

Accumulated amortization

 

(2,088

)

(4,856

)

Land use right, net

 

77,648

 

238,878

 

 

F-24



 

The total amortization expense for each of the years ended December 31, 2013, 2014 and 2015 amounted to approximately RMB258,000, RMB580,000, and RMB2,768,000, respectively.

 

9.                        Long-term Investments

 

 

 

December 31,

 

December 31,

 

 

 

2014

 

2015

 

 

 

RMB

 

RMB

 

Investments in associated companies

 

207,492

 

318,888

 

Equity investments

 

169,986

 

309,691

 

Available-for-sale securities

 

 

1,136,073

 

 

 

377,478

 

1,764,652

 

 

(a)         Investments in associated companies

 

The Group recorded equity share of loss of RMB5.3 million, RMB33.6 million and RMB76.1 million for the years ended December 31, 2013, 2014 and 2015, respectively, which was included in “investment income, net” in the consolidated statements of comprehensive income.  The Group received cash dividends for each of the years ended December 31, 2013, 2014 and 2015 of nil, RMB15.3 million and nil, respectively.

 

(1)         In August 2008, the Group acquired a 38.5% equity interest in SunEase, Inc., a provider of e-mail integration solution and corporate email post office operation services, sales of domain names and search engine marketing, for a consideration of approximately RMB31.0 million in cash. The investment was accounted for under the equity method of accounting with allocation of the purchase price to tangible assets, intangible assets, goodwill and liabilities.

 

(2)         In August 2013, the Group established a joint venture with China Telecom Corp. Ltd. (“China Telecom”), Hangzhou Yixin Technology Co., Ltd. (“Yixin”) to launch “YiChat”, a proprietary social instant messaging application for smart phones. The Group contributed RMB200.0 million cash in exchange for a 27.0% equity interest in Yixin.

 

The investment was accounted for under the equity method of accounting with allocation of the investment cost as follows (in thousands):

 

 

 

RMB

 

Tangible assets

 

58,320

 

Intangible assets

 

15,876

 

Goodwill

 

129,773

 

Deferred tax liabilities

 

(3,969

)

 

 

200,000

 

 

In July 2015, the Group increased its equity shares in Yixin to 35.0% with a cash consideration of approximately RMB127.5 million. The allocation of the purchase price of the assets acquired and liabilities assumed based on their fair values was as follows (in thousands):

 

 

 

RMB

 

Tangible assets

 

8,579

 

Intangible assets

 

15,564

 

Goodwill

 

107,280

 

Deferred tax liabilities

 

(3,891

)

 

 

127,532

 

 

(3)         In September 2014, the Group established a joint venture with several individuals to launch an e-commerce related business. The Group contributed RMB20.0 million cash in exchange for a 40.0% equity interest.

 

F-25



 

(4)         In 2015, the Group also established two joint ventures with other shareholders to operate internet finance related businesses. The Group contributed RMB30.0 million cash to each of the two joint ventures in exchange for a 30.0% equity interest in each joint venture.

 

(b)         Equity investments

 

Equity investments represent investments in privately held companies.  The Group carries the investment at cost as the Group does not have significant influence and the investments do not have readily determinable fair value.

 

Impairment provision of RMB24.0 million and RMB12.0 million related to certain of the equity investments were recognized as “investment income, net” in the consolidated statements of comprehensive income for the years ended December 31, 2014 and 2015, respectively, as the Group determined that the decline in its fair value is determined to be other-than-temporary.

 

(c)          Available-for-sale securities

 

As of December 31, 2015, available-for-sale securities included RMB710.3 million invested in shares of Huatai Securities Company Limited (“Huatai”) and RMB425.7 million invested in shares of Caissa Touristic Group (“Caissa”). Total net unrealized gains (net of tax of RMB81.4 million) as of December 31, 2015 were RMB27.5 million and recorded in other comprehensive income.

 

 

 

December 31, 2015

 

 

 

Cost

 

Unrealized
Gains/(Losses)

 

Fair Value

 

 

 

RMB

 

RMB

 

RMB

 

Huatai

 

927,188

 

(216,851

)

710,337

 

Caissa

 

100,000

 

325,736

 

425,736

 

 

 

1,027,188

 

108,885

 

1,136,073

 

 

The Group reviews its available-for-sale investments regularly to determine if an investment is other-than-temporarily impaired due to changes in quoted market price or other impairment indicators. Changes in market conditions and other facts and circumstances may change the business prospects of these issuers. The assessment that these investments are not other-than-temporarily impaired included a review of the business and financial outlook, the financial condition, the severity and duration of the drop in share price compared to the carrying value, as well as the Group’s ability and current intent to hold these securities until the prices recover. For the year ended December 31, 2015, no impairment provision was recorded in the consolidated statements of comprehensive income.

 

10.                 Other Long-term Assets

 

The following is a summary of other long-term assets (in thousands):

 

 

 

December 31,

 

December 31,

 

 

 

2014

 

2015

 

 

 

RMB

 

RMB

 

Copyrights, licenses and domain names

 

108,102

 

190,983

 

Staff housing loans

 

63,006

 

77,962

 

Non-current deposits

 

8,479

 

25,040

 

Others

 

12,051

 

24,260

 

 

 

191,638

 

318,245

 

 

The Group made housing loans to its employees (excluding executive officers) for house purchases via a third-party commercial bank in China. Each individual staff housing loan is collateralized either by the property for which the loan is extended or by approved personal guarantees for the loan amount granted. The repayment term is five years from the date of drawdown. The interest rate is fixed varying from 1.5% to 3.5% per annum for the years ended December 31, 2014 and 2015, respectively. The outstanding portion of the staff housing loans repayable within 12 months as of December 31, 2014 and 2015 amounted to approximately RMB24.7 million and RMB34.1 million, respectively, and are reported under prepayments and other current assets in the consolidated balance sheets (see Note 5).

 

F-26



 

11.                 Taxation

 

(a)                   Income taxes

 

Cayman Islands

 

Under the current laws of the Cayman Islands, the Company, and its intermediate holding companies in the Cayman Islands are not subject to tax on income or capital gain. Additionally, upon payments of dividends by the Company or its subsidiaries in the Cayman Islands to their shareholders, no Cayman Islands withholding tax will be imposed.

 

British Virgin Islands (“BVI”)

 

Subsidiaries in the BVI are exempted from income tax on its foreign-derived income in the BVI. There are no withholding taxes in the BVI.

 

Hong Kong

 

Subsidiaries in Hong Kong are subject to 16.5% income tax for 2013, 2014 and 2015 on their taxable income generated from operations in Hong Kong. The payments of dividends by these companies to their shareholders are not subject to any Hong Kong withholding tax.

 

China

 

On March 16, 2007, the National People’s Congress of PRC enacted the Enterprise Income Tax Law, under which Foreign Invested Enterprises (“FIEs”) and domestic companies would be subject to enterprise income tax (“EIT”) at a uniform rate of 25%. Preferential tax treatments will continue to be granted to FIEs or domestic companies which conduct businesses in certain encouraged sectors and to entities otherwise classified as “Software Enterprises”, “Key Software Enterprises” and/or “High and New Technology Enterprises” (“HNTEs”). The Enterprise Income Tax Law became effective on January 1, 2008.

 

In 2013, each of NetEase Beijing, Boguan and NetEase Hangzhou was approved as a Key Software Enterprise and enjoyed a preferential tax rate of 10% from 2011 to 2014. The related tax benefit from 2011 to 2013 was recorded in 2013. These three entities were qualified as HNTEs in 2014 and enjoyed a preferential tax rate of 15% from 2015 to 2016.

 

In 2014, Media Beijing was qualified as a HNTE and enjoyed a preferential tax rate of 15% from 2014 to 2016.

 

Hangzhou Langhe was recognized as a Software Enterprise in 2010. It was exempt from EIT for 2010 and 2011 and subject to a 50% reduction in its EIT rate from 2012 to 2014. Hangzhou Langhe was also qualified as a HNTE in 2014 and enjoyed a preferential tax rate of 15% from 2015 to 2016.

 

Wangyibao was recognized as a Software Enterprise in 2011. Accordingly it was exempt from EIT for 2011 and 2012 and subject to a 50% reduction in its EIT rate from 2013 to 2015.

 

The aforementioned preferential tax rates are subject to annual review by the relevant tax authorities in China.

 

The following table presents the combined effects of EIT exemptions and tax rate reductions enjoyed by the Group for the years ended December 31, 2013, 2014 and 2015 (in thousands except per share data):

 

 

 

For the year ended December 31,

 

 

 

2013

 

2014

 

2015

 

 

 

RMB

 

RMB

 

RMB

 

Aggregate amount of EIT exemptions and tax rate reductions

 

818,056

 

824,007

 

895,725

 

Earnings per share effect, basic

 

0.25

 

0.25

 

0.27

 

Earnings per share effect, diluted

 

0.25

 

0.25

 

0.27

 

 

The following table sets forth the component of income tax expenses of the Group for the years ended December 31, 2013, 2014 and 2015 (in thousands):

 

 

 

For the year ended December 31,

 

 

 

2013

 

2014

 

2015

 

 

 

RMB

 

RMB

 

RMB

 

Current tax expense

 

388,320

 

780,077

 

1,420,693

 

Deferred tax expense (benefit)

 

142,283

 

(117,342

)

(147,285

)

Income tax expenses

 

530,603

 

662,735

 

1,273,408

 

 

F-27



 

The following table presents a reconciliation of the differences between the statutory income tax rate and the Group’s effective income tax rate for the years ended December 31, 2013, 2014 and 2015:

 

 

 

For the year ended December 31,

 

 

 

2013

 

2014

 

2015

 

 

 

%

 

%

 

%

 

Statutory income tax rate

 

25.0

 

25.0

 

25.0

 

Permanent differences

 

0.3

 

(1.4

)

(1.5

)

Effect due to overseas tax-exempt entities

 

1.4

 

1.3

 

(0.3

)

Effect of lower tax rate applicable to Software Enterprises, Key Software Enterprise and HNTEs

 

(16.4

)

(15.0

)

(11.6

)

Change in valuation allowance

 

0.8

 

(0.1

)

1.9

 

Income tax refund

 

(7.3

)

 

 

Effect of withholding income tax

 

6.9

 

2.3

 

2.2

 

Effective income tax rate

 

10.7

 

12.1

 

15.7

 

 

As of December 31, 2015, certain entities of the Group had net operating tax loss carry forwards as follows (in thousands):

 

 

 

RMB

 

Loss expiring in 2016

 

92,767

 

Loss expiring in 2017

 

152,352

 

Loss expiring in 2018

 

142,616

 

Loss expiring in 2019

 

147,584

 

Loss expiring in 2020

 

113,392

 

 

 

648,711

 

 

Full valuation allowance was provided on the related deferred tax assets as the Group’s management does not believe that sufficient positive evidence exists to conclude that recoverability of such deferred tax assets is more likely than not to be realized.

 

(b)                   Sales tax

 

Sales tax includes business tax and value added tax.

 

In China, business taxes are imposed by the government on the revenues reported by the selling entities for the provision of taxable services in China, transfer of intangible assets and the sale of immovable properties in China. The business tax rate varies depending on the nature of the revenues. The applicable business tax rate for the Group’s revenues generally ranges from 3% to 5%. The Group is also subject to cultural development fee on the provision of advertising services in China. The applicable tax rate is 3% of the advertising services revenue.

 

Pursuant to the provision regulation of the PRC on value added tax and its implementation rules, all entities engaged in the sale of goods in China are generally required to pay value added tax at a rate of 17.0% or other applicable value added tax rate implemented by the provision regulation of the gross sales proceeds received, less any creditable value added tax already paid or borne by the taxpayer.

 

Since 2012, a pilot program transitioning specified industries from being subject to Business Tax (“BT”) to Value Added Tax (“VAT”) formally commenced in certain provinces (“Pilot Program”) and subsequently expanded nationwide in 2013.  According to the implementation circulars, the Company’s subsidiaries and VIEs which are in the Pilot Program were subject to VAT at a rate of 6%, as compared to the BT rate of 5%.

 

(c)                   Deferred tax assets and liabilities

 

The following table presents the tax impact of significant temporary differences that give rise to the deferred tax assets and liabilities as of December 31, 2014 and 2015 (in thousands):

 

F-28



 

 

 

December 31,

 

December 31,

 

 

 

2014

 

2015

 

 

 

RMB

 

RMB

 

Deferred tax assets - Current:

 

 

 

 

 

Deferred revenue, primarily for advanced payments from online games customers

 

96,223

 

202,352

 

Accruals

 

124,418

 

225,857

 

 

 

220,641

 

428,209

 

Less: valuation allowance

 

(18,601

)

(17,620

)

Total

 

202,040

 

410,589

 

 

 

 

 

 

 

Deferred tax assets - Non-current:

 

 

 

 

 

Depreciation of fixed assets

 

2,151

 

3,096

 

Net operating tax loss carry forward

 

190,726

 

206,024

 

Amortization of Intangible assets

 

19,009

 

21,589

 

 

 

211,886

 

230,709

 

Less: valuation allowance

 

(190,726

)

(206,024

)

Total

 

21,160

 

24,685

 

 

 

 

December 31,

 

December 31,

 

 

 

2014

 

2015

 

 

 

RMB

 

RMB

 

Deferred tax liabilities - Current:

 

101,997

 

166,787

 

Deferred tax liabilities - Non-current:

 

 

81,434

 

Total

 

101,997

 

248,221

 

 

The Group does not believe that sufficient positive evidence exists to conclude that the recoverability of deferred tax assets of certain entities of the Group is more likely than not to be realized. Consequently, the Group has provided full valuation allowances for certain entities of the Group on the related deferred tax assets. The following table sets forth the movement of the aggregate valuation allowances for deferred tax assets for the periods presented (in thousands):

 

 

 

Balance at

 

Provision/(reversal)

 

Balance at

 

 

 

January 1

 

for the year

 

December 31

 

 

 

RMB

 

RMB

 

RMB

 

2013

 

157,306

 

32,557

 

189,863

 

2014

 

189,863

 

19,464

 

209,327

 

2015

 

209,327

 

14,317

 

223,644

 

 

(d)                  Withholding income tax

 

The Enterprise Income Tax Law also imposes a withholding income tax of 10% on dividends distributed by a FIE to its immediate holding company outside of China. A lower withholding income tax rate of 5% is applied if the FIE’s immediate holding company is registered in Hong Kong or other jurisdictions that have a tax treaty arrangement with China. Such withholding income tax was exempted under the previous income tax law. On February 22, 2008, the Ministry of Finance and State Administration of Taxation jointly issued a circular which stated that for FIEs, all profits accumulated up to December 31, 2007 are exempted from withholding tax when they are distributed to foreign investors. Based on the interpretation of the current tax laws, management believes that the Company and all its non-PRC subsidiaries are not considered as a “resident enterprise” in China for corporate income tax purposes, but it cannot be certain that the relevant PRC tax authorities will agree with this determination. Except for the foregoing withholding taxes, the Company’s non-PRC subsidiaries, which are currently all incorporated in Hong Kong, the British Virgin Islands or Cayman Islands are not subject to taxation on dividends they receive from the Company’s PRC subsidiaries.

 

In 2013, the Group accrued RMB344.7 million of withholding tax liabilities, of which RMB55.6 million was associated with its 2013 annual dividend and RMB289.1 million was associated with cash expected to be distributed from its PRC subsidiaries to overseas for general corporate purposes.

 

In 2014 and 2015, the Group accrued RMB125.1 million and RMB180.7 million (US$27.9 million) of withholding tax liabilities, respectively, associated with its quarterly dividend and cash expected to be distributed from its PRC subsidiaries to overseas for general corporate purposes.

 

Aside from the above distributions, the Group intends to indefinitely reinvest all remaining undistributed earnings as of December 31, 2015 in its PRC subsidiaries. Accordingly, no other withholding tax is expected to be incurred, and the unrecognized deferred tax liabilities as of December 31, 2014 and 2015 were approximately RMB734.6 million and RMB1,160.6 million (US$179.2 million), respectively.

 

12.                Taxes Payable

 

The following is a summary of taxes payable as of December 31, 2014 and 2015 (in thousands):

 

F-29



 

 

 

December 31,

 

December 31,

 

 

 

2014

 

2015

 

 

 

RMB

 

RMB

 

Sales tax

 

20,445

 

60,631

 

Withholding individual income taxes for employees

 

46,963

 

88,548

 

Enterprise income taxes

 

241,008

 

531,788

 

Others

 

25,874

 

55,247

 

 

 

334,290

 

736,214

 

 

13.                Short-term Loan

 

As of December 31, 2014, the short-term loan balances represent short-term loan arrangements with the JPMorgan Chase & Co and the Hong Kong and Shanghai Banking Corporation (“HSBC”). The commitment of the loan from JPMorgan Chase & Co amounted to RMB550.7 million (US$90.0 million), with a fixed interest rate of 0.96% per annum and a maturity term of twelve months. The loan was secured by RMB deposits of the Group in an onshore branch of this bank in the amount of RMB614.2 million, which was recognized as a short-term investment (see Note 6). The commitments of the loans from HSBC were RMB673.1 million (US$110.0 million), RMB550.7 million (US$90.0 million), and RMB275.4 million (US$45.0 million), with a fixed interest rate of 1.15%, 1.15%, and 0.96% per annum and a maturity term of twelve months, twelve months, and three months, respectively.

 

As of December 31, 2015, the short-term loan balances represent short-term loan arrangements with HSBC. The commitments of the loans from HSBC were RMB714.3 million (US$110.0 million), RMB584.4 million (US$90.0 million), and RMB974.0 million (US$150.0 million), with a fixed interest rate of 1.00%, 0.96%, and 0.93% per annum, respectively, and all with a maturity term of three months. As of December 31, 2015, the loans were secured by RMB deposits of the Group in an onshore branch of this bank in the amount of RMB2,427.6 million (US$374.8 million), which was recognized as restricted cash (see Note 2(f)).

 

14.                Accrued Liabilities and Other Payables

 

The following is a summary of accrued liabilities and other payables as of December 31, 2014 and 2015 (in thousands):

 

 

 

December 31,

 

December 31,

 

 

 

2014

 

2015

 

 

 

RMB

 

RMB

 

Customer deposits on Wangyibao accounts

 

622,021

 

756,433

 

Marketing expenses

 

294,401

 

587,118

 

RSU payables (see Note 2(o))

 

137,033

 

155,624

 

Accrued fixed assets related payables

 

80,942

 

171,733

 

Server custody fees and telecommunication charges

 

64,614

 

91,861

 

Accrued revenue sharing

 

27,838

 

56,720

 

Other staff related cost

 

23,203

 

26,793

 

Content cost

 

13,354

 

82,998

 

Professional fees

 

11,939

 

16,594

 

Accrued freight and warehousing charge

 

58

 

86,817

 

Others

 

81,825

 

185,639

 

 

 

1,357,228

 

2,218,330

 

 

15.                Deferred Revenue

 

Deferred revenue represents sales proceeds from prepaid point cards, online points sold, unamortized mobile game in-game spending and prepaid subscription fees for Internet value-added services for which services are yet to be provided as of the balance sheet dates.

 

16.                Other Long-term Payable

 

The following is a summary of other long-term payables as of December 31, 2014 and 2015 (in thousands):

 

 

 

December 31,

 

December 31,

 

 

 

2014

 

2015

 

 

 

RMB

 

RMB

 

RSU long-term payable (see Note 2(o))

 

106,230

 

84,774

 

Other

 

200

 

200

 

 

 

106,430

 

84,974

 

 

F-30



 

17.                Mezzanine Classified Noncontrolling Interests

 

In November  2014, one of the Company’s subsidiaries Lede Inc., issued 5,673,796 of Series A convertible redeemable preferred shares (‘‘preferred shares’’) to certain investors, including LNT Investment Holdings (PTC) Limited (‘‘LNT Holdings’’), Shining Globe International Limited (‘‘Shining Globe’’) and two Directors of the Company, for US$3.74 per share in exchange of a total consideration of US$21.2 million. LNT Holdings is a private trust company incorporated under the laws of the British Virgin Islands, controlled by a group of employees of the Group (other than the employees of Lede). Shining Globe is a private company incorporated under the laws of the British Virgin Islands, controlled by William Lei Ding, the Company’s Chief Executive Officer, director and major shareholder. As of December 31, 2014, the preferred shares are recognized as mezzanine classified noncontrolling interest in the consolidated balance sheet as the preferred shares are contingently redeemable upon the occurrence of a conditional event, which is not solely within the control of the Company.

 

In November 2015, Lede Inc. repurchased all the preferred shares from LNT Holdings, Shining Globe and two Directors of the Company at the price of US$3.74 per shares for a total consideration of US$21.2 million (RMB134.7 million).

 

No share-based compensation cost was recognized as the subscription price paid by investors was the fair value of the preferred shares.

 

18.                Capital Structure

 

The holders of ordinary shares in the Company are entitled to one vote per share and to receive ratably such dividends, if any, as may be declared by the board of directors of the Company. In the event of liquidation, the holders of ordinary shares are entitled to share ratably in all assets remaining after payment of liabilities. The ordinary shares have no preemptive, conversion, or other subscription rights.

 

19.                Employee Benefits

 

The Company’s subsidiaries and VIEs incorporated in China participate in a government-mandated multi-employer defined contribution plan under which certain retirement, medical, housing and other welfare benefits are provided to employees. Chinese labor regulations require the Company’s Chinese subsidiaries and VIEs to pay to the local labor bureau a monthly contribution at a stated contribution rate based on the monthly basic compensation of qualified employees. The relevant local labor bureau is responsible for meeting all retirement benefit obligations; hence, the Group has no further commitments beyond its monthly contribution. The following table presents the Group’s employee welfare benefits expense for the years ended December 31, 2013, 2014 and 2015 (in millions):

 

 

 

For the year ended December 31

 

 

 

2013

 

2014

 

2015

 

 

 

RMB

 

RMB

 

RMB

 

Contributions to medical and pension schemes

 

205.0

 

264.0

 

366.4

 

Other employee benefits

 

123.0

 

159.2

 

235.5

 

 

 

328.0

 

423.2

 

601.9

 

 

20.                Share-based Compensation

 

(a)                  Description of stock option plan

 

According to a resolution of the board of directors of the Company in 2000, the Company adopted its 2000 Stock Incentive Plan which was amended and restated in 2001 (the “2000 Stock Incentive Plan”).

 

According to resolutions of the board of directors and the shareholders of the Company in 2001, the 2000 Stock Incentive Plan was amended and restated. Under the amended plan, the number of ordinary shares available for issuance was increased to 323,715,000. The amended plan also included a mechanism for the automatic increase in the number of ordinary shares available for future issuance. This mechanism, which is known as “Evergreen Provision”, provided for a periodic increase so that the number of ordinary shares available under the plan would automatically increase by 3% each year up to a maximum at any given time of 17.5% of the Company’s total outstanding ordinary shares, on a fully-diluted basis. These increases would occur on June 1 of 2001 and January 1 of each year thereafter. The “Evergreen Provision” was suspended following a resolution of the board of directors dated March 25, 2002. The 2000 Stock Incentive Plan expired in February 2010.

 

(b)                  Restricted share units plan

 

In November 2009, the Company adopted a restricted share units plan for the Company’s employees, directors and consultants (the “2009 RSU Plan”). The Company has reserved 323,694,050 ordinary shares for issuance under the plan. The 2009 RSU Plan was adopted by a resolution of the board of directors on November 17, 2009 and became effective for a term of ten years unless sooner terminated.

 

F-31



 

(c)                   Share-based compensation expense

 

The Group recognizes share-based compensation cost in the consolidated statements of operations and comprehensive income based on awards ultimately expected to vest, after considering estimated forfeitures. Forfeitures are estimated based on the Group’s historical experience over the last five years and revised in subsequent periods if actual forfeitures differ from those estimates.

 

The table below presents a summary of the Group’s share-based compensation cost for the years ended December 31, 2013, 2014 and 2015 (in thousands):

 

 

 

For the year ended December 31,

 

 

 

2013

 

2014

 

2015

 

 

 

RMB

 

RMB

 

RMB

 

Cost of revenues

 

165,708

 

169,621

 

328,480

 

Selling and marketing expenses

 

17,967

 

23,253

 

36,023

 

General and administrative expenses

 

48,350

 

51,475

 

120,925

 

Research and development expenses

 

74,283

 

104,928

 

199,039

 

 

 

306,308

 

349,277

 

684,467

 

 

As of December 31, 2015, there was no unrecognized compensation cost under the 2000 Stock Incentive Plan as the options granted thereunder were fully vested.

 

As of December 31, 2015, total unrecognized compensation cost related to unvested awards under the 2009 RSU Plan, adjusted for estimated forfeitures, was US$274.4 million (RMB1,777.5 million) and is expected to be recognized through the remaining vesting period of each grant. As of December 31, 2015, the weighted average remaining vesting period was 3.52 years.

 

(d)                  Valuation assumptions

 

The Company uses the Black-Scholes option pricing model to determine the fair value of stock options. The Company did not grant any stock options in 2013, 2014 and 2015. Refer to Note 2(o) for the description of the bases the Company follows in the valuation of RSUs.

 

(e)                   Stock options and restricted share units award activities

 

The following table presents a summary of the Company’s stock options and RSUs award activities for the years ended December 31, 2013, 2014 and 2015:

 

 

 

Employees

 

Senior
Management

 

Director and
Consultants

 

Total

 

Weighted Average
Exercise Price

 

 

 

(in thousands)

 

(in thousands)

 

(in thousands)

 

(in thousands)

 

US$

 

 

 

 

 

 

 

 

 

 

 

 

 

Number of ordinary shares issuable upon exercise of stock options:

 

 

 

 

 

 

 

 

 

 

 

 

 

 

 

 

 

 

 

 

 

 

 

Outstanding at January 1, 2013

 

525

 

 

 

525

 

1.659

 

Exercised during the year

 

(240

)

 

 

(240

)

1.659

 

Outstanding at December 31, 2013

 

285

 

 

 

285

 

1.659

 

 

 

 

 

 

 

 

 

 

 

 

 

Outstanding at January 1, 2014

 

285

 

 

 

285

 

1.659

 

Exercised during the year

 

(285

)

 

 

(285

)

1.659

 

Outstanding at December 31, 2014

 

 

 

 

 

 

 

 

 

 

 

 

 

 

 

 

 

 

Outstanding at January 1, 2015

 

 

 

 

 

 

Exercised during the year

 

 

 

 

 

 

Outstanding at December 31, 2015

 

 

 

 

 

 

 

F-32



 

 

 

Employees

 

Senior
Management

 

Director and
Consultants

 

Total

 

 

 

(in thousands)

 

(in thousands)

 

(in thousands)

 

(in thousands)

 

 

 

 

 

 

 

 

 

 

 

Number of ordinary shares issuable upon vesting of restricted share units:

 

 

 

 

 

 

 

 

 

Outstanding at January 1, 2013

 

20,460

 

 

265

 

20,725

 

Granted

 

18,371

 

 

287

 

18,658

 

Vested

 

(12,818

)

 

(265

)

(13,083

)

Forfeited

 

(861

)

 

 

(861

)

Outstanding at December 31, 2013

 

25,152

 

 

287

 

25,439

 

 

 

 

 

 

 

 

 

 

 

Outstanding at January 1, 2014

 

25,152

 

 

287

 

25,439

 

Granted

 

30,429

 

 

195

 

30,624

 

Vested

 

(17,200

)

 

(250

)

(17,450

)

Forfeited

 

(1,539

)

 

 

(1,539

)

Outstanding at December 31, 2014

 

36,842

 

 

232

 

37,074

 

 

 

 

 

 

 

 

 

 

 

Outstanding at January 1, 2015

 

36,842

 

 

232

 

37,074

 

Granted

 

27,968

 

 

132

 

28,100

 

Vested

 

(23,339

)

 

(202

)

(23,541

)

Forfeited

 

(1,848

)

 

 

(1,848

)

Outstanding at December 31, 2015

 

39,623

 

 

162

 

39,785

 

 

The following table presents the total intrinsic value of options exercised and the total fair value of RSUs on vesting dates for the years ended December 31, 2013, 2014 and 2015, respectively:

 

 

 

Stock Options

 

 

 

US$

 

RMB

 

 

 

(in millions)

 

(in millions)

 

Total intrinsic value exercised:

 

 

 

 

 

2013

 

0.2

 

1.4

 

2014

 

0.4

 

2.7

 

2015

 

 

 

 

 

 

RSU

 

 

 

US$

 

RMB

 

 

 

(in millions)

 

(in millions)

 

Total fair value vested:

 

 

 

 

 

2013

 

27.3

 

165.3

 

2014

 

48.6

 

301.6

 

2015

 

99.0

 

641.3

 

 

The following table presents the weighted average remaining contractual life for the RSUs outstanding as of December 31, 2015:

 

 

 

 

 

Weighted

 

 

 

 

 

 

 

Average

 

Weighted

 

 

 

Number

 

Remaining

 

Average

 

 

 

Outstanding

 

Contractual

 

Exercise

 

Exercise Price

 

/ Exercisable

 

Life

 

Price

 

 

 

(in thousands)

 

Years

 

US$

 

Restricted Share Units

 

 

 

 

 

 

 

Performance-based settled in stock

 

9,543

 

2.83

 

n/a

 

Time-based-settled in stock/cash

 

61,443

 

3.39

 

n/a

 

Time-based-settled in stock

 

17,325

 

2.29

 

n/a

 

 

 

88,311

 

3.11

 

n/a

 

 

The aggregate intrinsic value of RSUs outstanding as of December 31, 2015 was US$628.4 million. The intrinsic value was calculated based on the Company’s closing stock price of US$181.24 per ADS, or US$7.2496 per ordinary share as of December 31, 2015.

 

It is the Company’s policy to issue new shares upon share option exercises and vesting of RSUs. The number of shares available for future grant under the Company’s 2009 RSU Plan was 166,594,350 as of December 31, 2015.

 

F-33



 

(f)                    Other Option Plan

 

Certain of the Company’s subsidiaries, including Lede Inc., have adopted stock option plans, which allow the related subsidiaries to grant options to certain employees of the Group. The options expire in five or six years from the date of grant and either vest or have a vesting commencement date upon certain conditions being met (“Vesting Commencement Date”). The award can become 100% vested on the Vesting Commencement Date, or vests in two, four or five substantially equal annual installments with the first installment vesting on the Vesting Commencement Date.

 

The Group has used the binomial model to estimate the fair value of the options granted. While all share options granted will become vested or commence vesting beginning on the Vesting Commencement Date, the effectiveness of the conditions is not within the control of the Group and is not deemed probable to occur for accounting purposes until the Vesting Commencement Date. Therefore, for the years ended December 31, 2014 and 2015, no compensation expenses were recorded for the share options granted.

 

21.                Net Income Per Share

 

The following table sets forth the computation of basic and diluted net income per share for the years ended December 31, 2013, 2014 and 2015:

 

 

 

For the year ended December 31,

 

 

 

2013

 

2014

 

2015

 

Numerator (RMB in thousands):

 

 

 

 

 

 

 

Net income attributable to NetEase, Inc.’s shareholders for basic/dilutive net income per share calculation

 

4,443,910

 

4,756,623

 

6,735,108

 

 

 

 

 

 

 

 

 

Denominator (No. of shares in thousands):

 

 

 

 

 

 

 

Weighted average number of ordinary shares outstanding, basic

 

3,247,874

 

3,264,450

 

3,284,382

 

Dilutive effect of employee stock options and restricted share units

 

8,423

 

12,599

 

20,831

 

Weighted average number of ordinary shares outstanding, diluted

 

3,256,297

 

3,277,049

 

3,305,213

 

Net income per share, basic (RMB)

 

1.37

 

1.46

 

2.05

 

Net income per share, diluted (RMB)

 

1.36

 

1.45

 

2.04

 

 

Basic net income per share is computed using the weighted average number of the ordinary shares outstanding during the year. Diluted net income per share is computed using the weighted average number of ordinary shares and potential ordinary shares outstanding during the year. For the years ended December 31, 2013, 2014 and 2015, options to purchase ordinary shares and RSUs that were anti-dilutive and excluded from the calculation of diluted net income per share totaled approximately 2.9 million shares, 3.2 million shares and 2.1 million shares, respectively.

 

22.                Commitments and Contingencies

 

(a)                  Commitments

 

The Group leases office space, staff quarters and certain equipment under non-cancelable operating lease agreements, which expire at various dates through December 2022. As of December 31, 2015, future minimum lease under non-cancelable operating lease agreements, capital commitments and other commitment related to content and services purchases were as follows (in thousands):

 

 

 

Rental
Commitments

 

Server Custody
Fee
Commitments

 

Capital
Commitments

 

Office
Machines and
Other
Commitments

 

Total

 

 

 

RMB

 

RMB

 

RMB

 

RMB

 

RMB

 

2016

 

105,095

 

27,672

 

719,424

 

65,960

 

918,151

 

2017

 

90,505

 

6,071

 

456,236

 

15,340

 

568,152

 

2018

 

60,411

 

3,600

 

16,612

 

10,010

 

90,633

 

2019

 

7,887

 

 

 

4,700

 

12,587

 

Beyond 2019

 

12,047

 

 

 

4,528

 

16,575

 

 

 

275,945

 

37,343

 

1,192,272

 

100,538

 

1,606,098

 

 

For the years ended December 31, 2013, 2014 and 2015, the Group incurred rental expenses in the amounts of approximately RMB59.6 million, RMB79.4 million and RMB139.4 million, respectively.

 

F-34



 

Additionally, in August 2008, Blizzard agreed to license to Shanghai EaseNet on an exclusive basis in China three personal computer strategy games and its Battle.net platform. The term of the license will be three years, with an additional one year extension upon agreement of the parties, commencing from the commercial release of StarCraft II: Wings of Liberty in China in April 2011. In April 2014, Blizzard and Shanghai EaseNet agreed to extend the term of the StarCraft II series license agreement for another additional three years commencing from April 2014. In April 2009, Blizzard and the Group announced that Blizzard’s World of Warcraft would also be licensed to Shanghai EaseNet in the PRC for a term of three years following the expiration of its previous license agreement on June 5, 2009 with another game operator. In March 2012, Blizzard and Shanghai EaseNet renewed the license agreement of World of Warcraft, and extended the license period for a three-year period commencing from September 2012. In May 2015, Blizzard and Shanghai EaseNet both agreed to extend the license period of World of Warcraft to January 2017. In July 2013, Shanghai EaseNet obtained the right to operate Hearthstone: Heroes of Warcraft in China from Blizzard. The term of the license is three years, with an additional one year extension upon agreement of the parties, commencing from January 2014. In November 2012, Blizzard agreed to license to Shanghai EaseNet the exclusive right to operate Heroes of the Storm in the PRC for a period of three years commencing from June 2015. Additionally, in June 2014, Blizzard and Shanghai EaseNet entered into a license agreement, which allows Shanghai EaseNet to obtain the exclusive right to operate Diablo® III in the PRC for a period of two years commencing from May 2015. Under these license agreements, Shanghai EaseNet is required to pay license fees (except Hearthstone: Heroes of the Warcraft, Heroes of the Storm and Diablo III for which no license fee is required to be paid), royalties and consultancy fees (except Hearthstone: Heroes of the Warcraft, Heroes of the Storm and Diablo III for which no consultancy fee is required to be paid) to Blizzard for the games, and it also has a minimum marketing expenditure commitment. In accordance with the above-mentioned license agreements, the Group has incurred an overall commitment totaling approximately RMB5.6 billion. As of December 31, 2015, the Group’s outstanding commitments under these license agreements totaled RMB0.9 billion which can be summarized as follows (in millions):

 

 

 

RMB

 

2016

 

780

 

2017

 

123

 

Total

 

903

 

 

Furthermore, under a license agreement entered into in May 2015, Blizzard agreed to license to Shanghai EaseNet the exclusive right to operate OverWatch ™ in the PRC for a period of three years commencing from the game’s commercial release. The Group expects to incur a commitment totaling approximately RMB666.8 million (US$102.9 million), including royalty to Blizzard and minimum marketing expenditure for the game. As of December 31, 2015, OverWatch has not been commercially launched in the PRC.

 

In addition, Shanghai EaseNet is also obligated to purchase or lease certain prescribed hardware and then make such prescribed hardware available to fulfill its obligations under the license agreements with Blizzard in the aggregate amount of up to approximately RMB203.5 million over the remaining term of licenses as of December 31, 2015. This amount represents the maximum expenditure Shanghai EaseNet would have to make for the prescribed hardware, but it may not be required to spend this amount in order to satisfy its obligations with respect to such hardware.

 

With respect to the above commitment table related to Blizzard licensed games, the Group has guaranteed the foregoing amounts if and to the extent Shanghai EaseNet has insufficient funds to make such payments. The Group will be entitled to reimbursement of any amounts paid for the marketing of the games and for hardware support to operate the games under the guarantee from any net profits subsequently generated by Shanghai EaseNet, after the deduction of, among other things, various fees and expenses payable to Blizzard, the Group and the joint venture with Blizzard which provides technical services to Shanghai EaseNet.

 

(b)                  Litigation

 

From time to time, the Group is involved in claims and legal proceedings that arise in the ordinary course of business. Based on currently available information, management does not believe that the ultimate outcome of these unresolved matters, individually and in the aggregate, is reasonably possible to have a material adverse effect on the Group’s financial position, results of operations or cash flows. However, litigation is subject to inherent uncertainties and the Group’s view of these matters may change in the future. Were an unfavorable outcome to occur, there exists the possibility of a material adverse impact on the Group’s financial position, results of operations or cash flows for the period in which the unfavorable outcome occurs, and potentially in future periods.

 

23.                Dividends

 

Annual Dividend

 

On February 11, 2014, the Company’s board of directors approved an annual cash dividend with respect to fiscal year 2013 in the amount of US$1.41 per ADS, amounting to an aggregate of RMB1,109.7 million (US$183.3 million). Such dividend was payable to shareholders of record as of February 26, 2014 and was paid on March 7, 2014.

 

F-35



 

Quarterly Dividend Policy

 

In May 2014, the Company’s board of directors approved a new quarterly dividend policy. Under this policy, the Company intends to make quarterly cash dividend distributions at an amount equivalent to approximately 25% of the Group’s anticipated net income after tax in each fiscal quarter.  Dividends are recognized when declared. There is no dividend payable as of December 31, 2014 and 2015 respectively. The cash dividend declared and paid with respect to fiscal year 2014 and fiscal year 2015 was RMB1,177.2 million and RMB1,708.3 million (US$263.7 million) in total, respectively.

 

The determination to make dividend distributions and the amount of such distributions in any particular quarter will be made at the discretion of the Company’s board of directors and will be based upon its operations and earnings, cash flow, financial condition, capital and other reserve requirements and surplus, any applicable contractual restrictions, the ability of the Company’s PRC subsidiaries to make distributions to their offshore parent companies, and any other conditions or factors which the board deems relevant and having regard to the directors’ fiduciary duties.

 

24.                Share Repurchase Programs

 

In November 2012, the Company’s Board approved a share repurchase program authorizing management to repurchase up to US$100 million of the Company’s ordinary shares to enhance shareholder value for a period not to exceed twelve months. The timing and actual number of shares subject to repurchase were at the discretion of the Company’s management and contingent on a number of factors and limitations, including the price of the Company’s stock, corporate and regulatory requirements, alternative investment opportunities and other market conditions. The share repurchase program specified a maximum dollar value of shares subject to repurchase and had an expiration date and could have been limited or terminated at any time without prior notice. Such share repurchase program expired on November 20, 2013, and the Company repurchased 2.02 million ADSs (equivalent to 48.6 million ordinary shares) for consideration amounting to approximately US$83.0 million under this program.

 

The Company accounts for repurchased ordinary shares under the cost method and includes such treasury stock as a component of the common shareholders’ equity. Cancellation of treasury stock is recorded as a reduction of ordinary shares, additional paid-in-capital and retained earnings, as applicable. An excess of purchase price over par value is allocated to additional paid-in-capital first with any remaining excess charged entirely to retained earnings.

 

In February 2014, the Company’s board of directors approved a new share repurchase program authorizing management to repurchase up to US$100 million of the Company’s ordinary shares to enhance shareholder value for a period not to exceed twelve months. The timing and actual number of shares subject to repurchase are at the discretion of the Company’s management and contingent on a number of factors and limitations, including the price of the Company’s stock, corporate and regulatory requirements, alternative investment opportunities and other market conditions. The share repurchase program specifies a maximum dollar value of shares subject to repurchase and has an expiration date and can be limited or terminated at any time without prior notice. As of the expiration date of the program, no ADSs had been repurchased under this program.

 

In September 2015, the Company announced that its board of directors approved a new share repurchase program of up to US$500 million of the Company’s outstanding ADSs for a period not to exceed 12 months. As of December 31, 2015, the Company has repurchased approximately 0.19 million ADSs for approximately US$20.7 million under this program.

 

25.                Related Party Transactions

 

In November, 2014, one of the Company’s subsidiaries, Lede Inc., issued 5,673,796 preferred shares to certain investors, including LNT Holdings, Shining Globe and two Directors of the Company, for US$3.74 per share in exchange of a total consideration of US$21.2 million. LNT Holdings is a private trust company incorporated under the laws of the British Virgin Islands, controlled by a group of employees of the Group (other than the employees of Lede). Shining Globe is a private company incorporated under the laws of the British Virgin Islands, controlled by William Lei Ding, the Company’s Chief Executive Officer and a director of the Company.

 

In November 2015, Lede Inc. repurchased all the preferred shares from LNT Holdings, Shining Globe and the two Directors of the Company at the price of US$3.74 per shares for a total consideration of US$21.2 million (RMB134.7 million).

 

Other than the above issuance and repurchase of preferred shares, the Group had no material transactions with related parties for the year ended December 31, 2013, 2014 and 2015, and no material related parties’ balances as of December 31, 2015.

 

F-36



 

26.                Segment Information

 

(a)                  Description of segments

 

Operating segments are defined as components of an enterprise about which separate financial information is available that is evaluated regularly by the chief operating decision maker (“CODM”), or decision making group, in deciding how to allocate resources and in assessing performance. The Group’s CODM is the Chief Executive Officer.

 

The Group’s organizational structure is based on a number of factors that the CODM uses to evaluate, view and run its business operations which include, but are not limited to, customer base, homogeneity of products and technology. The Group’s operating segments are based on this organizational structure and information reviewed by the Group’s CODM to evaluate the operating segment results. The Group has determined that its operations are organized into three reportable segments: 1) Online Game Services; 2) Advertising Services; and 3) E-mail, E-commerce and Others.

 

(b)                  Segment data

 

The table below provides a summary of the Group’s operating segment results for the years ended December 31, 2013, 2014 and 2015. The Group does not allocate any operating costs or assets to its business segments as the Group’s CODM does not use this information to measure the performance of the operating segments. There was no significant transaction between reportable segments for the years ended December 31, 2013, 2014 and 2015 (in thousands).

 

 

 

For the year ended December 31,

 

 

 

2013

 

2014

 

2015

 

 

 

RMB

 

RMB

 

RMB

 

Net revenues:

 

 

 

 

 

 

 

Online game services

 

7,864,464

 

9,266,158

 

17,314,148

 

Advertising services

 

987,467

 

1,344,829

 

1,789,377

 

E-mail, e-commerce and others

 

344,244

 

1,101,847

 

3,699,370

 

Total net revenues

 

9,196,175

 

11,712,834

 

22,802,895

 

 

 

 

 

 

 

 

 

Cost of revenues:

 

 

 

 

 

 

 

Online game services

 

(1,649,803

)

(2,111,701

)

(5,393,555

)

Advertising services

 

(461,286

)

(518,691

)

(599,032

)

E-mail, e-commerce and others

 

(367,427

)

(631,152

)

(3,406,673

)

Total cost of revenues

 

(2,478,516

)

(3,261,544

)

(9,399,260

)

 

 

 

 

 

 

 

 

Gross profit (loss):

 

 

 

 

 

 

 

Online game services

 

6,214,661

 

7,154,457

 

11,920,593

 

Advertising services

 

526,181

 

826,138

 

1,190,345

 

E-mail, e-commerce and others

 

(23,183

)

470,695

 

292,697

 

Total gross profit

 

6,717,659

 

8,451,290

 

13,403,635

 

 

All revenues of the Group’s reportable segments are derived from China based on the geographical locations where services are provided to customers.

 

27.                Financial Instruments

 

The following table sets forth the financial instruments, measured at fair value, by level within the fair value hierarchy as of December 31, 2014 (in thousands):

 

 

 

Fair Value Measurements

 

 

 

 

 

(RMB)

 

 

 

 

 

 

 

Quoted Prices in

 

 

 

 

 

 

 

Active Market

 

Significant Other

 

 

 

 

 

for Identical Assets

 

Observable Inputs

 

 

 

Total

 

(Level 1)

 

(Level 2)

 

 

 

 

 

 

 

 

 

Time deposits-short term

 

18,496,574

 

18,496,574

 

 

Time deposits-long term

 

673,000

 

673,000

 

 

Held-to-maturity securities-fixed rate investments

 

350,528

 

 

350,528

 

Other short-term investments

 

1,708,024

 

 

1,708,024

 

Total

 

21,228,126

 

19,169,574

 

2,058,552

 

 

F-37



 

The following table sets forth the financial instruments, measured at fair value, by level within the fair value hierarchy as of December 31, 2015 (in thousands):

 

 

 

Fair Value Measurements

 

 

 

 

 

(RMB)

 

 

 

 

 

 

 

Quoted Prices in

 

 

 

 

 

 

 

Active Market

 

Significant Other

 

 

 

 

 

for Identical Assets

 

Observable Inputs

 

 

 

Total

 

(Level 1)

 

(Level 2)

 

 

 

 

 

 

 

 

 

Time deposits-short term

 

14,593,291

 

14,593,291

 

 

Time deposits-long term

 

1,110,000

 

1,110,000

 

 

Available-for-sale securities

 

1,136,073

 

1,136,073

 

 

Held-to-maturity securities-fixed rate investments

 

153,522

 

 

153,522

 

Other short-term investments

 

4,859,977

 

 

4,859,977

 

Total

 

21,852,863

 

16,839,364

 

5,013,499

 

 

The rates of interest under the loan agreements with the lending banks were determined based on the prevailing interest rates in the market. The Group classifies the valuation techniques that use these inputs as Level 2 of fair value measurements of short-term bank loans. For other financial assets and liabilities with carrying values that approximate fair value, if measured at fair value in the financial statements, these financial instruments would be classified as Level 3 in the fair value hierarchy. As of December 31, 2014 and 2015, certain cost method investments (Note 9) were measured using significant unobservable inputs (Level 3) and written down from their respective carrying value to fair value, with impairment charges of RMB24.0 million and RMB12.0 million incurred and recorded in earnings for the years then ended.

 

28.                Restricted Net Assets

 

Relevant PRC laws and regulations permit PRC companies to pay dividends only out of their retained earnings, if any, as determined in accordance with PRC accounting standards and regulations. Additionally, the Company’s PRC subsidiaries and VIEs can only distribute dividends upon approval of the shareholders after they have met the PRC requirements for appropriation to the general reserve fund and the statutory surplus fund respectively. The general reserve fund and the statutory surplus fund require that annual appropriations of 10% of net after-tax income should be set aside prior to payment of any dividends. As a result of these and other restrictions under PRC laws and regulations, the PRC subsidiaries and VIEs are restricted in their ability to transfer a portion of their net assets to the Company either in the form of dividends, loans or advances, which restricted portion amounted to approximately RMB4.5 billion, or 15% of the Company’s total consolidated net assets, as of December 31, 2015. Even though the Company currently does not require any such dividends, loans or advances from the PRC subsidiaries and VIEs for working capital and other funding purposes, the Company may in the future require additional cash resources from its PRC subsidiaries and VIEs due to changes in business conditions, to fund future acquisitions and developments, or merely declare and pay dividends to or distributions to the Company’s shareholders.

 

F-38