Pactiv Evergreen
PTVE
#3969
Rank
$3.26 B
Marketcap
$18.01
Share price
0.00%
Change (1 day)
46.42%
Change (1 year)

Pactiv Evergreen - 20-F annual report


Text size:
UNITED STATES
SECURITIES AND EXCHANGE COMMISSION
Washington, D.C. 20549

Form 20-F

¨

REGISTRATION STATEMENT PURSUANT TO SECTION 12(b) OR 12(g) OF THE SECURITIES EXCHANGE ACT OF 1934
Or
þ
ANNUAL REPORT PURSUANT TO SECTION 13 OR 15(d) OF THE SECURITIES EXCHANGE ACT OF 1934
For the fiscal year ended December 31, 2016
Or
¨
TRANSITION REPORT PURSUANT TO SECTION 13 OR 15(d) OF THE SECURITIES EXCHANGE ACT OF 1934
Or
¨
SHELL COMPANY REPORT PURSUANT TO SECTION 13 OR 15(d) OF THE SECURITIES EXCHANGE ACT OF 1934
Commission File Number: 333-177693


Reynolds Group Holdings Limited
(Exact name of Registrant as specified in its charter)
Not applicable
New Zealand
(Translation of Registrant's name into English)
(Jurisdiction of
incorporation or organization)
Level Nine
148 Quay Street
Auckland 1010 New Zealand
(Address of principal executive offices)
c/o Reynolds Group Holdings Limited
Level Nine
148 Quay Street
Auckland 1010 New Zealand
Attention: Joseph Doyle
Tel 847 482 2409
Fax 847 615 6417
Email: enquiries@reynoldsgroupholdings.com
(Name, Telephone, Email and/or Facsimile number and Address of Company Contact Person)
Indicate by check mark if the registrant is a well-known seasoned issuer, as defined in Rule 405 of the Securities Act.
¨ Yes þ No
If this report is an annual or transition report, indicate by check mark if the registrant is not required to file reports pursuant to Section 13 or 15(d) of the Securities Exchange Act of 1934.
¨ Yes þ No
Indicate by check mark whether the registrant (1) has filed all reports required to be filed by Section 13 or 15(d) of the Securities Exchange Act of 1934 during the preceding 12 months (or for such shorter period that the registrant was required to file such reports), and (2) has been subject to such filing requirements for the past 90 days.
þ Yes ¨ No
Indicate by check mark whether the registrant has submitted electronically and posted on its corporate Web site, if any, every Interactive Data File required to be submitted and posted pursuant to Rule 405 of Regulation S-T (§232.405 of this chapter) during the preceding 12 months (or for such shorter period that the registrant was required to submit and post such files).
þ Yes ¨ No
Indicate by check mark whether the registrant is a large accelerated filer, an accelerated filer, or a non-accelerated filer. See definition of “accelerated filer and large accelerated filer” in Rule 12b-2 of the Exchange Act. (Check one):
Large accelerated filer ¨
 
Accelerated filer ¨
 
Non-accelerated filer þ
Indicate by check mark which basis of accounting the registrant has used to prepare the financial statements included in this filing:
U.S. GAAP ¨
 
International Financial Reporting Standards as issued by the
 International Accounting Standards Board þ
 
Other ¨
If “Other” has been checked in response to the previous question indicate by check mark which financial statement item the registrant has elected to follow.
¨ Item 17 ¨ Item 18
If this is an annual report, indicate by check mark whether the registrant is a shell company (as defined in Rule 12b-2 of the Exchange Act).
¨ Yes þ No



SIGNATURES
 
The registrant hereby certifies that it meets all of the requirements for filing on Form 20-F and that it has duly caused and authorized the undersigned to sign this annual report on its behalf.
 
 
Reynolds Group Holdings Limited
 
(Registrant)
 
 
 
/s/ ALLEN HUGLI
 
Allen Hugli
 
Chief Financial Officer
 
February 14, 2017



















ANNUAL REPORT
For the fiscal year ended December 31, 2016


REYNOLDS GROUP HOLDINGS LIMITED
New Zealand
(Jurisdiction of incorporation or organization)

Reynolds Group Holdings Limited
Level Nine
148 Quay Street
Auckland 1010 New Zealand
Attention: Joseph Doyle
Tel: 847 482 2409
Fax: 847 615 6417
Email: enquiries@reynoldsgroupholdings.com











TABLE OF CONTENTS
PART I
 
ITEM 1. IDENTITY OF DIRECTORS, SENIOR MANAGEMENT AND ADVISERS
 
ITEM 2. OFFER STATISTICS AND EXPECTED TIMETABLE
 
ITEM 3. KEY INFORMATION
 
 
General Information
 
 
Presentation of Financial Information
 
 
Selected Historical Financial Data
 
 
Risk Factors
 
ITEM 4. INFORMATION ON RGHL
 
 
Corporate Information
 
 
History and Development
 
 
Recent Developments
 
 
Business Overview
 
 
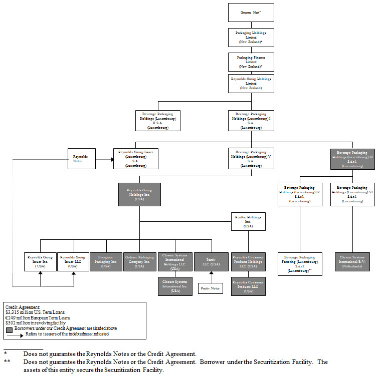
Organizational Structure
 
 
Property, Plants and Equipment
 
ITEM 4A. UNRESOLVED STAFF COMMENTS
 
ITEM 5. OPERATING AND FINANCIAL REVIEW AND PROSPECTS
 
 
Key Factors Influencing Our Financial Condition and Results of Operations
 
 
Results of Operations
 
 
Differences Between the RGHL Group and Bev Pack and BP I Results of Operations
 
 
Liquidity and Capital Resources
 
 
Quantitative and Qualitative Disclosures about Market Risk
 
 
Accounting Principles
 
 
Critical Accounting Policies
 
 
Recently Issued Accounting Pronouncements
 
ITEM 6. DIRECTORS, SENIOR MANAGEMENT AND EMPLOYEES
 
 
Directors of RGHL, BP I and BP II and Senior Management of the RGHL Group
 
 
Directors' Compensation and Service Contracts
 
 
Directors' and Senior Management's Indemnification Agreements
 
 
Other
 
ITEM 7. MAJOR SHAREHOLDERS AND RELATED PARTY TRANSACTIONS
 
 
Major Shareholders and Beneficial Ownership
 
 
Related Party Transactions
 
ITEM 8. FINANCIAL INFORMATION
 
 
Consolidated Financial Statements and Other Financial Information
 
 
Significant Changes
 
ITEM 9. THE OFFER AND LISTING
 
ITEM 10. ADDITIONAL INFORMATION
 
 
Constitution of RGHL
 
 
Material Contracts
 
 
Exchange Controls
 
 
Documents on Display
 
ITEM 11. QUANTITATIVE AND QUALITATIVE DISCLOSURES ABOUT MARKET RISK
 
ITEM 12. DESCRIPTION OF SECURITIES OTHER THAN EQUITY SECURITIES
 
 
 
 

1


PART II
 
ITEM 13. DEFAULTS, DIVIDEND ARREARAGES AND DELINQUENCIES
 
ITEM 14. MATERIAL MODIFICATIONS TO THE RIGHTS OF SECURITY HOLDERS AND USE OF PROCEEDS
 
ITEM 15. CONTROLS AND PROCEDURES
 
ITEM 16. [RESERVED]
 
ITEM 16A. AUDIT COMMITTEE FINANCIAL EXPERT
 
ITEM 16B. CODE OF ETHICS
 
ITEM 16C. PRINCIPAL ACCOUNTANT FEES AND SERVICES
 
ITEM 16D. EXEMPTIONS FROM THE LISTING STANDARDS FOR AUDIT COMMITTEES
 
ITEM 16E. PURCHASES OF EQUITY SECURITIES BY THE ISSUER AND AFFILIATED PURCHASERS
 
ITEM 16F. CHANGE IN CERTIFYING ACCOUNTANT
 
ITEM 16G. CORPORATE GOVERNANCE
 
ITEM 16H. MINE SAFETY DISCLOSURE
PART III
 
ITEM 17. FINANCIAL STATEMENTS
 
ITEM 18. FINANCIAL STATEMENTS
 
ITEM 19. EXHIBITS
 
 
    



2


Introductory Note    

In this annual report, references to “we,” “us,” “our” or the "RGHL Group" are to Reynolds Group Holdings Limited ("RGHL") and its consolidated subsidiaries, unless otherwise indicated.

We have prepared this annual report pursuant to (i) the requirements of the Securities Exchange Act of 1934, as amended (the "Exchange Act"), with respect to those of our outstanding notes covered by effective registration statements filed with the United States Securities and Exchange Commission (the “SEC”), (ii) the requirements of the indentures governing certain of our outstanding notes that are not covered by an effective registration statement filed with the SEC, and (iii) the credit agreement with our lenders governing our senior secured credit facilities (the “Credit Agreement”). Our outstanding notes include:

Notes covered by an effective registration statement filed with the SEC, comprised of:

The 5.750% Senior Secured Notes due 2020;

The 6.875% Senior Secured Notes due 2021; and

The 8.250% Senior Notes due 2021;

Notes not covered by an effective registration statement filed with the SEC, comprised of:

The Floating Rate Senior Secured Notes due 2021;

The 5.125% Senior Secured Notes due 2023;

The 7.000% Senior Notes due 2024; and

The 8.125% Debentures due 2017, the 6.400% Notes due 2018, the 7.950% Debentures due 2025 and the 8.375% Debentures due 2027 (collectively, the "Pactiv Notes").

The senior secured notes are referred to as the "Reynolds Senior Secured Notes." The senior notes are referred to as the "Reynolds Senior Notes." The Reynolds Senior Secured Notes and the Reynolds Senior Notes are referred to as the "Reynolds Notes."

The indentures governing these notes, as well as our Credit Agreement, are described more fully in this annual report.

Non-GAAP Financial Measures

In this annual report, we utilize certain non-GAAP financial measures and ratios, including earnings before interest, tax, depreciation and amortization (“EBITDA”) and Adjusted EBITDA. Adjusted EBITDA, a measure used by our management to measure operating performance, is defined as EBITDA, adjusted to exclude certain items of a significant or unusual nature, including but not limited to acquisition costs, non-cash pension income or expense, restructuring costs, unrealized gains or losses on derivatives, gains or losses on the sale of non-strategic assets and asset impairments and write-downs. These measures are presented because we believe that they and similar measures are widely used in the markets in which we operate as a means of evaluating a company’s operating performance and financing structure and, in certain cases, because those measures are used to determine compliance with covenants in our debt agreements and compensation of certain management. They may not be comparable to other similarly titled measures of other companies and are not measurements under International Financial Reporting Standards (“IFRS"), as issued by the International Accounting Standards Board (“IASB"), generally accepted accounting principles in the United States of America (“U.S. GAAP"), or other generally accepted accounting principles, are not measures of financial condition, liquidity or profitability and should not be considered as an alternative to profit from operations for the period or operating cash flows determined in accordance with IFRS, nor should they be considered as substitutes for the information contained in our historical financial statements prepared in accordance with IFRS included in this annual report. Additionally, EBITDA and Adjusted EBITDA are not intended to be measures of free cash flow, as they do not take into account certain items such as interest and principal payments on our indebtedness, working capital needs, tax payments and capital expenditures. We believe that the inclusion of EBITDA and Adjusted EBITDA in this annual report is appropriate to provide additional information to investors about our operating performance and to provide a measure of operating results unaffected by differences in capital structures, capital investment cycles and ages of related assets among otherwise comparable companies. We believe that issuers of high yield debt securities present EBITDA and Adjusted EBITDA because investors, analysts and rating agencies consider these measures useful. For additional information regarding the non-GAAP financial measures used by management, refer to note 5 of the RGHL Group's audited consolidated financial statements included elsewhere in this annual report.

Forward-Looking Statements

This annual report includes forward-looking statements. Forward-looking statements include statements regarding our goals, beliefs, plans or current expectations, taking into account the information currently available to our management. Forward-looking statements are not statements of historical fact. For example, when we use words such as “believe,” “anticipate,” “expect,” “estimate," "plan," “intend,” “should,” “would,” “could,” “may,” "might," “will” or other words that convey uncertainty of future events or outcomes, we are making forward-looking statements. We have based these forward-looking statements on our management's current view with respect to future events and financial performance and future business and economic conditions more generally. These views reflect the best judgment of our management, but involve a number of risks and uncertainties which could cause actual results to differ materially from those predicted in our forward-looking statements and from past results, performance or achievements. Although we believe that the estimates and the projections reflected in the forward-looking statements are reasonable, such estimates and projections may prove to be incorrect, and our actual results may differ from those described in our forward-looking statements as a result of the following risks, uncertainties and assumptions, among others:

risks related to the future costs of raw materials, energy and freight;


3


risks related to economic downturns in our target markets;

risks related to changes in consumer lifestyle, eating habits, nutritional preferences and health-related and environmental concerns that may harm our business and financial performance;

risks related to complying with environmental, health and safety laws or as a result of satisfying any liability or obligation imposed under such laws;

risks related to the impact of a loss of any of our key manufacturing facilities;

risks related to our dependence on key management and other highly skilled personnel;

risks related to the consolidation of our customer bases, loss of a significant customer, competition and pricing pressure;

risks related to any potential supply of faulty or contaminated products;

risks related to exchange rate fluctuations;

risks related to dependence on the protection of our intellectual property and the development of new products;

risks related to our pension plans sponsored by us and others in our control group;

risks related to strategic transactions, including completed and future acquisitions or dispositions;

risks related to our hedging activities which may result in significant losses and in period-to-period earnings volatility;

risks related to our suppliers of raw materials and any interruption in our supply of raw materials;

risks related to information security, including a cyber-security breach or a failure of one or more of our information technology systems, networks, processes or service providers;

risks related to our substantial indebtedness and our ability to service our current and future indebtedness;

risks related to restrictive covenants in certain of our outstanding notes and our other indebtedness which could adversely affect our business by limiting our operating and strategic flexibility;

risks related to increases in interest rates which would increase the cost of servicing our variable rate debt instruments; and

risks related to other factors discussed or referred to in this annual report, including in "Item 3. Key Information — Risk Factors.”

The risks described above and the risks disclosed in or referred to in this annual report are not exhaustive. Other sections of this annual report describe additional factors that could adversely affect our business, financial condition or results of operations. Moreover, we operate in a very competitive and rapidly changing environment. New risk factors emerge from time to time and it is not possible for us to predict all such risk factors, nor can we assess the impact of all such risk factors on our business or the extent to which any factor, or combination of factors, may cause actual results to differ materially from those contained in any forward-looking statements. Given these risks and uncertainties, you are cautioned not to place undue reliance on these forward-looking statements, which speak only as of the date hereof. Except as required by law, we undertake no obligation to publicly update or revise any forward-looking statement, whether as a result of new information, future events or otherwise. All subsequent written and oral forward-looking statements attributable to us or to persons acting on our behalf are expressly qualified in their entirety by the cautionary statements referred to above and included elsewhere in this annual report.

PART I

ITEM 1. IDENTITY OF DIRECTORS, SENIOR MANAGEMENT AND ADVISERS.

Not applicable.

ITEM 2. OFFER STATISTICS AND EXPECTED TIMETABLE.

Not applicable.

ITEM 3. KEY INFORMATION.

General Information

We are a leading global manufacturer and supplier of consumer food, beverage and foodservice packaging products. We sell our products to customers globally, including to a diversified mix of leading multinational companies, large national and regional companies and small local businesses. We primarily serve the consumer food, beverage and foodservice market segments.

We operate through five segments:

Evergreen, which manufactures fresh carton packaging for beverage products, primarily for the juice and milk markets;

4



Closures, which manufactures plastic and aluminum beverage caps, closures and high speed rotary capping equipment, primarily for the carbonated soft drink, non-carbonated soft drink and bottled water markets;

Reynolds Consumer Products, which manufactures branded and store branded consumer products including aluminum foil, wraps, waste bags, food storage bags and disposable tableware and cookware;

Pactiv Foodservice, which manufactures foodservice and food packaging products; and

Graham Packaging, which designs and manufactures blow-molded plastic containers for consumer products.

On March 13, 2015, we completed the sale of our SIG segment to Onex Corporation. We received net cash proceeds of $4,149 million, including the settlement of final closing adjustments. The net proceeds received at closing were used to reduce our indebtedness (refer to note 16 of the RGHL Group’s audited consolidated financial statements included elsewhere in this annual report for additional information). In November 2016, an additional amount of €150 million was paid by Onex Corporation based on the financial performance of SIG during fiscal year 2015, as confirmed by the assigned independent expert. An additional amount of up to €25 million may be payable by Onex Corporation depending on the financial performance of SIG during fiscal year 2016 (refer to note 7 of the RGHL Group’s audited consolidated financial statements included elsewhere in this annual report for additional information).

SIG manufactures aseptic carton packaging systems for both beverage and liquid food products, including juices, milk, soups and sauces. The results of SIG for all periods have been presented as discontinued operations in the consolidated statements of comprehensive income.

We are part of a group of private companies based in New Zealand that are wholly-owned by Mr. Graeme Hart, our strategic owner.

Presentation of Financial Information

RGHL was incorporated on May 30, 2006 under the Companies Act 1993 of New Zealand. RGHL is a holding company that operates through five segments that it acquired in a series of transactions. See "Item 4. Information on RGHL — Business Overview" for information regarding the history of each of the five segments.

The table below summarizes the audited consolidated financial statements and selected financial information that are presented herein, prepared in accordance with IFRS as issued by the IASB:
 
Year Ended December 31,
 
2016
2015
2014
2013
2012
RGHL Group
Consolidated financial statements as of and for the year ended December 31, 2016
Consolidated financial statements as of and for the year ended December 31, 2015
Consolidated financial statements for the year ended December 31, 2014 and selected financial information as of December 31, 2014
Selected financial information as of and for the year ended December 31, 2013
Selected financial information as of and for the year ended December 31, 2012
Beverage Packaging
Holdings
(Luxembourg) I S.A.(1)
Consolidated financial statements as of and for the year ended December 31, 2016
Consolidated financial statements as of and for the year ended December 31, 2015
Consolidated financial statements for the year ended December 31, 2014
N/A
N/A

(1)
Included in this annual report pursuant to Rule 3-16 of Regulation S-X because the book value of the capital stock of BP I constitutes a substantial portion of the collateral that secures the Reynolds Notes.

Selected Historical Financial Data

RGHL Group

The selected historical consolidated financial data of the RGHL Group as of December 31, 2016 and 2015 and for the years ended December 31, 2016, 2015 and 2014 have been derived from the RGHL Group's audited consolidated financial statements included elsewhere in this annual report. The selected historical consolidated financial data of the RGHL Group as of December 31, 2014, 2013 and 2012 and for the years ended December 31, 2013 and 2012 have been derived from the RGHL Group's audited consolidated financial statements, as adjusted for certain items in accordance with IFRS, which are not included in this annual report.

The following data should be read in conjunction with the RGHL Group's audited consolidated financial statements and related notes, and other financial information included elsewhere in this annual report, including “Item 5. Operating and Financial Review and Prospects” and “ — Risk Factors.”

5


(In $ million)
 
2016
 
2015
 
2014(1)
 
2013
 
2012
Income Statement Data
 
 
 
 
 
 
 
 
 
 
Revenue
 
10,646

 
11,178

 
11,666

 
11,752

 
11,758

Gross profit
 
2,387

 
2,200

 
2,016

 
2,081

 
2,098

Profit from operating activities
 
1,145

 
1,246

 
974

 
946

 
962

Net financial expenses
 
(873
)
 
(1,540
)
 
(1,449
)
 
(1,216
)
 
(1,386
)
Profit (loss) from continuing operations before income tax
 
272

 
(294
)
 
(475
)
 
(270
)
 
(424
)
Income tax (expense) benefit
 
(105
)
 
(60
)
 
70

 
(4
)
 
125

Profit (loss) from continuing operations
 
167

 
(354
)
 
(405
)
 
(274
)
 
(299
)
Profit (loss) from discontinued operations, net of income tax
 
(6
)
 
2,672

 
105

 
206

 
201

Profit (loss) for the year
 
161

 
2,318

 
(300
)
 
(68
)
 
(98
)
Balance Sheet Data
 
 
 
 
 
 
 
 
 
 
Cash and cash equivalents
 
932

 
1,977

 
1,588

 
1,490

 
1,556

Trade and other receivables, net
 
1,051

 
1,095

 
1,176

 
1,508

 
1,443

Inventories
 
1,245

 
1,262

 
1,453

 
1,647

 
1,612

Assets held for sale
 
26

 
1

 
2,767

 
36

 
21

Property, plant and equipment
 
3,010

 
3,184

 
3,412

 
4,353

 
4,363

Intangible assets
 
9,902

 
10,192

 
10,499

 
12,055

 
12,274

Total assets
 
16,954

 
18,491

 
21,750

 
22,383

 
22,481

Trade and other payables — current
 
1,182

 
1,205

 
1,396

 
1,799

 
1,808

Liabilities directly associated with assets held for sale
 
23

 

 
739

 
38

 

Borrowings — current
 
746

 
977

 
478

 
471

 
524

Borrowings — non-current
 
11,325

 
12,785

 
17,380

 
17,466

 
17,378

Total liabilities
 
15,997

 
17,694

 
22,875

 
22,614

 
23,137

Net assets (liabilities)
 
957

 
797

 
(1,125
)
 
(231
)
 
(656
)
Other Data
 
 
 
 
 
 
 
 
 
 
Cash provided from (used in):
 
 
 
 
 
 
 
 
 
 
Operating activities
 
876

 
654

 
881

 
785

 
918

Investing activities
 
(157
)
 
3,820

 
(548
)
 
(764
)
 
(539
)
Financing activities
 
(1,749
)
 
(4,156
)
 
(96
)
 
(101
)
 
555

Capital expenditures
 
324

 
381

 
687

 
724

 
650

EBITDA from continuing operations
 
1,852

 
1,960

 
1,772

 
1,799

 
1,881

Adjusted EBITDA from continuing operations
 
2,103

 
2,019

 
1,935

 
2,068

 
2,056

Ratio of earnings to fixed charges(2)
 
1.3x

 

 

 

 


(1)
The assets and liabilities related to SIG as of December 31, 2014 have been presented as assets held for sale and liabilities directly associated with assets held for sale in the consolidated statement of financial position. Refer to note 7 of the RGHL Group’s audited consolidated financial statements included elsewhere in this annual report for additional information.

(2)
The ratio of earnings to fixed charges is calculated by dividing earnings from continuing operations before income taxes by fixed charges of continuing operations. For the years presented, fixed charges consisted of interest expense, amortization and the write-off of deferred financing costs and original issue discount, and management's estimate of interest within rent expense using an approximate interest factor. Due to pre-tax losses for the years ended December 31, 2015 to 2012, the ratio coverage was less than 1.0x. The RGHL Group would have needed to generate additional earnings of $299 million, $480 million, $276 million and $428 million in 2015, 2014, 2013 and 2012, respectively, in order to achieve a ratio coverage of 1.0x.

Risk Factors

Holders of our securities should carefully consider the following risk factors, in addition to the other information presented in this annual report, including the discussions set forth in "Item 4. Information on RGHL" and "Item 5. Operating and Financial Review and Prospects" and all the financial statements and related notes, in evaluating our business and an investment in the Reynolds Notes. Any of the following risks, as well as other risks and uncertainties, could harm our business and financial results and cause the value of such securities to decline, which in turn could cause you to lose all or part of your investment. The risks below are not the only ones facing our company. Additional risks not currently known to us or that we currently deem immaterial also may materially and adversely impact our business, financial condition or results of operations.


6


Risks Related to Our Business

Our business and financial performance may be harmed by fluctuations in raw material, energy and freight costs.

Raw material costs represent a significant portion of our cost of sales, so changes in raw material prices may impact our results of operations. The primary raw materials used to manufacture our products are plastic resins (particularly polypropylene (“PP”), polyethylene (“PE"), polystyrene ("PS") and polyethylene terephthalate ("PET")), aluminum, fiber (principally raw wood and wood chips) and paperboard (principally cartonboard and cupstock). The prices of our raw materials have fluctuated significantly in recent years. See "Item 5. Operating and Financial Review and Prospects — Key Factors Influencing our Financial Condition and Results of Operations — Raw Materials and Energy Prices."

Fluctuations in raw material costs can adversely affect our business. The fluctuations are generally due to movements in commodity market prices, which are reflected in published indices that are used in the negotiated rates with suppliers. We typically do not enter into long-term purchase contracts that provide for fixed prices for our principal raw materials. While we regularly enter into hedging agreements for some of our raw materials and energy sources, such as aluminum, resin (or components thereof), natural gas and diesel, to minimize the impact of such fluctuations, these hedging agreements do not cover all our needs, and hedging may reduce the positive impact we may otherwise receive when raw material prices decline. Although many of our customer pricing agreements include raw material cost pass-through mechanisms, which mitigate the impact of changes in raw material costs, the contractual price adjustments do not occur simultaneously with commodity price fluctuations. Additionally, some of our contracts, such as the contracts with customers for the branded products sold by Reynolds Consumer Products, generally do not contain such cost pass-through mechanisms in their customer pricing agreements. Furthermore, in the businesses that use such mechanisms, the contracts cover only a portion of the businesses' sales. Due to differences in timing between purchases of raw materials and sales to customers, there is often a lead-lag effect, during which margins are negatively impacted in periods of rising raw material costs and positively impacted in periods of falling raw material costs. We also use price increases, wherever possible, to mitigate the effect of raw material cost increases for customers that are not subject to raw material cost pass-through agreements. However, there is no assurance that increases in raw material costs may be covered by increases in pricing. As a result, we often are not able to pass on price increases to our customers on a timely basis, if at all, and consequently do not always recover the lost margin resulting from the price increases. Moreover, an increase in the selling prices for the products we produce resulting from a pass-through of increased raw material costs or freight costs could have an adverse impact on the volume of units we sell and decrease our revenue.

In addition to our dependence on primary raw materials, we are also dependent on different sources of energy for our operations, such as coal, fuel oil, electricity and natural gas. In particular, our Evergreen segment is susceptible to price fluctuations in natural gas, as it incurs significant natural gas costs to convert raw wood and wood chips to paper products and liquid packaging board. Historically, we have been able to mitigate the effect of higher energy-related costs with productivity improvements and other cost reductions. However, there is no assurance that we can sustain the level of productivity improvements and cost reduction measures in the future. In addition, if some of our large energy contracts were to be terminated for any reason or not renewed upon expiration, or if market conditions were to substantially change resulting in a significant increase in the price of coal, fuel oil, electricity and/or natural gas, we may not be able to find alternative, comparable suppliers or suppliers capable of providing coal, fuel oil, electricity and/or natural gas on terms or in amounts satisfactory to us. As a result of any of these events, our business, financial condition and operating results may suffer.

We are also dependent on third parties for the transportation of both our raw materials and the products we sell. In certain jurisdictions, we are exposed to import duties and freight costs, the latter of which is influenced by carrier availability and the fluctuating costs of oil and other transportation costs.

Our business and financial performance may be adversely affected by economic downturns in the markets that we serve.

Many of our products are packaging for products manufactured by other companies, so demand for our products is directly affected by consumer consumption of the products sold in the packages we produce. General economic conditions affect consumption in Evergreen's, Closures' and Graham Packaging's primary end-use markets, including beverage products, such as milk, other dairy products, juices, bottled water and carbonated and non-carbonated soft drinks, as well as the liquid food market and other packaged consumer products. Reynolds Consumer Products depends on the market conditions in the retail industry and consumer demand for its products which are also affected by general economic conditions. Similarly, demand for our Pactiv Foodservice products is impacted by market conditions in the foodservice industry, including restaurant demand.

Downturns or periods of economic weakness or increased prices in these consumer markets have resulted in the past, and could result in the future, in decreased demand for our products. In particular, our business has been in the past, and could be in the future, adversely affected by any economic downturn that results in difficulties for any of our major customers, including retailers. For example, uncertainty about future economic conditions globally, and in the United States and Europe in particular, could negatively impact our customers and adversely affect our results of operations. These conditions are beyond our control and may have an impact on our sales and results of operations. Macro-economic issues involving the broader financial markets, including the housing and credit systems and general liquidity issues in the securities markets, have negatively impacted the economy and may negatively affect our growth. In addition, weak economic conditions and declines in consumer spending and consumption have in the past harmed, and may in the future harm, our operating results.

Increased competition could reduce our sales and profitability and adversely affect our financial condition and results of operations.

All of our segments operate in highly competitive markets. Some of our competitors have significantly higher market shares than we do globally, or in the geographic markets in which we compete. Some of our competitors offer a more specialized variety of packaging materials and concepts and may serve more geographic regions through various distribution channels. Some of our competitors have lower costs or greater financial and other resources than we do and may be less adversely affected than we are by price declines or by increases in raw material costs or otherwise better withstand adverse economic or market conditions. The competitive issues faced by each of our segments are discussed in more detail in "Item 4. Information on RGHL — Business Overview — Competition."

Although in some of our businesses capital costs are significant and there are intellectual property and technological barriers to entry, in addition to existing suppliers we also face the threat of competition from new entrants to our markets. To the extent there are new entrants, increasing or even maintaining our market shares or margins may be more difficult. In addition to other suppliers of similar products, our businesses also face

7


competition from packaging made from other substrates. The prices that we can charge for our products are therefore constrained by the availability and cost of substitutes.

The combination of these market influences has created an intensely competitive environment in which product pricing (including volume rebates, marketing allowances and other items impacting net pricing) is a key competitive factor. Our customers continuously evaluate their suppliers, often resulting in downward pricing pressure and increased pressure to continuously introduce and commercialize innovative new products, improve customer service, maintain strong relationships with our customers and, where applicable, maintain and support consumer-meaningful brands. We may lose customers in the future, which would adversely affect our business and results of operations. These competitive pressures could result in reduced sales and profitability and limit our ability to recover cost increases through price increases and, unless we are able to control our operating costs, our gross margin may be adversely affected.

We are affected by seasonality and cyclicality in certain of our businesses.

Demand for bottled beverages, and consequently the related packaging, caps and closures, may be affected by weather conditions, especially during the summer months when weather impacts cold beverage consumption. In addition, demand for our consumer products, and in some instances our packaging products, typically increases during the holiday season which leads to increased sales in the fourth quarter, and our school milk carton business is typically stronger during the North American school semesters and decreases during the holiday periods. The market for some of our products can be cyclical and sensitive to changes in general business conditions, industry capacity, consumer preferences and other factors. We have no control over these factors and they can significantly influence our financial performance.

Our business and financial performance may be harmed by changes in consumer lifestyle, eating habits, nutritional preferences and health-related and environmental concerns.

Many of our products are used by consumers in connection with food or beverage products. Any reduction in consumer demand for these product types as a result of lifestyle, environmental, nutritional or health considerations could have a significant impact on our customers and hence on our financial condition and results of operations. For example, there have been recent concerns about the environmental or health impact resulting from the manufacturing, shipping and/or disposal of resin-based products, such as plastic water bottles and polystyrene containers and packaging. Product stewardship and resource sustainability concerns, including the recycling of products and product packaging and restrictions on the use of potentially harmful materials in products, have received increased attention in recent years and are likely to play an increasing role in brand management and consumer purchasing decisions. In addition, changes in consumer lifestyle, such as the gradual decline of home cooking, may result in decreasing demand for certain of our consumer products and increasing demand for our foodservice products. Our financial position and results of operations might be adversely affected to the extent that such environmental concerns or changes in consumer lifestyle reduce demand for our products.

If we fail to maintain satisfactory relationships with our major customers, our results of operations could be adversely affected.

Many of our customers are large and possess significant market leverage, which results in significant downward pricing pressure, and often constrains our ability to pass through price increases. Evergreen's and Closures' products are generally sold under multi-year supply agreements with many of their customers. Reynolds Consumer Products generally sells its branded products pursuant to informal trading policies and its store branded products under one year or multi-year agreements. Pactiv Foodservice sells the majority of its products under agreements ranging from one to three years, with the balance sold pursuant to purchase orders or formal short-term supply agreements. In addition, we do not have written agreements with some of our customers and many of our agreements can be terminated on short notice. Graham Packaging's sales are made pursuant to long-term customer purchase orders and contracts which typically vary in length with terms up to ten years. The contracts are requirements contracts which generally do not obligate the customer to purchase any given amount of product from Graham Packaging. Prices under Graham Packaging's arrangements are tied to market standards and therefore vary with market conditions. If our major customers reduce purchasing volumes or stop purchasing our products, our business and results of operations would likely be adversely affected. It is possible that we will lose customers in the future, which may adversely affect our business and results of operations.

We could incur significant costs in complying with environmental, health and safety laws or permits or as a result of satisfying any liability or obligation imposed under such laws or permits.

Our operations are subject to various federal, state, local and foreign environmental, health and safety laws and regulations. Among other things, these laws regulate the emission or discharge of materials into the environment, govern the use, storage, treatment, disposal and management of hazardous substances and wastes, protect the health and safety of our employees and the end-users of our products, regulate the materials used in and the recycling of products and impose liability for the costs of investigating and remediating, and damages resulting from, present and past releases of hazardous substances, including releases by prior owners or operators of sites we currently own or operate. Violations of these laws and regulations or of any conditions contained in any environmental permit can result in substantial fines or penalties, injunctive relief, requirements to install pollution or other controls or equipment, civil and criminal sanctions, permit revocations and/or facility shutdowns. We could be held liable for the costs to address contamination of any real property we have ever owned, operated or used as a disposal site. We also could incur fines, penalties, sanctions or be subject to third-party claims for property damage, personal injury or nuisance or otherwise as a result of violations of or liabilities under environmental laws or in connection with releases of hazardous or other materials. In addition, changes in, or new interpretations of, existing laws, regulations or enforcement policies, the discovery of previously unknown contamination, or the imposition of other environmental liabilities or obligations in the future, including additional investigation or other obligations with respect to any potential health hazards of our products or business activities or the imposition of new permit requirements, may lead to additional compliance or other costs that could have a material adverse effect on our business, financial condition or results of operations.

Moreover, as environmental issues, such as climate change, have become more prevalent, federal, state and local governments, as well as foreign governments, have responded, and are expected to continue to respond, with increased legislation and regulation, which could negatively affect us. For example, the United States Congress has considered legislation to reduce emissions of greenhouse gases. In addition, the United States Environmental Protection Agency (“EPA”) is regulating certain greenhouse gas emissions under existing laws such as the Clean Air Act. These and other foreign, federal and state climate change initiatives may cause us to incur additional direct costs in complying with new environmental legislation or regulations, such as costs to upgrade or replace equipment, as well as increased indirect costs resulting from our suppliers, customers or both incurring additional compliance costs that could get passed through to us or impact product demand. Additionally, the EPA is continuing the

8


development of other new standards and programs that may be applicable to Evergreen's operations. In December 2012, the EPA finalized its rules regulating air emissions from industrial boilers and process heaters, commonly referred to as "Boiler MACT." Evergreen currently estimates capital costs to comply with the final Boiler MACT rules to be approximately $52 million; approximately $51 million of such costs will be spent in connection with the boiler at its Canton, North Carolina mill and $1 million in costs will be incurred in connection with a boiler at its Pine Bluff, Arkansas mill. As of December 31, 2016, approximately $25 million of Boiler MACT-related costs had been incurred. Evergreen expects to incur the remaining Canton costs by 2019. Evergreen does not expect either the Boiler MACT rules to have a material adverse effect on its business or the expenditures needed to achieve compliance to significantly increase the RGHL Group's capital expenditures during these periods.

In addition, a number of governmental authorities, both in the United States and abroad, have considered, and are expected to consider, legislation aimed at reducing the amount of plastic wastes disposed. Programs have included, for example, mandating certain rates of recycling and/or the use of recycled materials, imposing deposits or taxes on plastic packaging material and requiring retailers or manufacturers to take back packaging used for their products. Legislation, as well as voluntary initiatives similarly aimed at reducing the level of plastic wastes, could reduce the demand for certain plastic packaging, result in greater costs for plastic packaging manufacturers or otherwise impact our business. Some consumer products companies, including some of our customers, have responded to these governmental initiatives and to perceived environmental concerns of consumers by using containers made in whole or in part of recycled plastic. Future legislation and initiatives could adversely affect us in a manner that would be material to our results of operations.

We may not be able to achieve some or all of the benefits that we expect to achieve from our restructuring and cost savings programs.

We may not be able to realize some or all of the cost savings we expect to achieve in the future as a result of our restructuring and cost savings programs in the time frame we anticipate. For a detailed description of these cost savings measures expected, refer to “Item 5. Operating and Financial Review and Prospects.” A variety of factors could cause us not to realize some of the expected cost savings, including, among others, delays in the anticipated timing of activities related to our cost savings programs, lack of sustainability in cost savings over time, unexpected costs associated with operating our business, and lack of ability to eliminate duplicative back office overhead and redundant selling, general and administrative functions, obtain procurement related savings, rationalize our distribution and warehousing networks, rationalize manufacturing capacity and shift production to more economical facilities and avoid labor disruptions in connection with any integration, particularly in connection with any headcount reduction.

Our insurance may not protect us against business and operating risks.

We maintain insurance for some, but not all, of the potential risks and liabilities associated with our business. For some risks, we may not obtain insurance if we believe the cost of available insurance is excessive in relation to the risks presented. As a result of market conditions, premiums and deductibles for certain insurance policies can increase substantially, and in some instances, certain insurance policies are economically unavailable or available only for reduced amounts of coverage. For example, we will not be fully insured against all risks associated with pollution and other environmental incidents or impacts. Moreover, we may not be able to maintain adequate insurance in the future at rates we consider reasonable or to obtain or renew insurance against certain risks. Any significant uninsured liability may require us to pay substantial amounts which would adversely affect our cash position and results of operations.

We may be involved in a number of legal proceedings that could result in substantial liabilities for us.

We are involved in several legal proceedings. It is difficult to predict with certainty the cost of defense or the outcome of these proceedings and their impact on our business, including remedies or damage awards. The outcomes of these legal proceedings and other contingencies could require us to take or refrain from taking certain actions, which actions or inactions could adversely affect our operations or could require us to pay substantial amounts of money or restrict our operations. If liabilities or fines resulting from these proceedings are substantial or exceed our expectations, our business, financial condition or results of operations may be adversely affected.

Loss of any of our key manufacturing facilities could have an adverse effect on our financial condition or results of operations.

While we manufacture most of our products in a number of diversified facilities, a loss of the use of all or a portion of any of our key manufacturing facilities due to an accident, labor issues, weather conditions, natural disaster or otherwise could have a material adverse effect on our financial condition or results of operations. In addition, certain of our products are produced at only one or at a small number of facilities, increasing the risks associated with a loss of use of such facilities. Examples of events that have caused plant shut-downs or disrupted production include (i) in September 2012, we ceased foil rolling operations at our Louisville, Kentucky plant (the only plant at which we perform the foil rolling phase of our foil manufacturing process) for 13 days because of a potential risk that we could have exceeded the limit under the plant's air emissions permit, (ii) a fire in May 2013 at Pactiv Foodservice's facility in Macon, Georgia, which manufactures molded fiber products (primarily egg cartons), that caused that plant to be closed for repairs until 2014 and (iii) storm damage and flooding from Hurricane Sandy in October 2012 at Pactiv Foodservice's Kearny, New Jersey plant, where injection molded products were manufactured, that led to the closure of that plant and the relocation of such production to other facilities. Other facilities have from time to time been impacted by adverse weather and other natural events, and while to date no such event has had a material adverse effect on our business, the prolonged loss of a key manufacturing facility could have such an effect.

Future government regulations and judicial decisions affecting products we produce or the products contained in or sealed with the packaging, caps or closures we produce could significantly reduce demand for our products.

Government regulations and judicial decisions that affect the products we produce or the products contained in or sealed with the packaging, caps or closures we produce could significantly reduce demand for our products. For example, in New York City, a ban on the sale of polystyrene foam products was announced but subsequently invalidated by the court system. Other jurisdictions have imposed taxes on products bottled or packaged in our products which has affected the sales of our products. Future legislation could also limit the use of our products or impose certain taxes on the use of our products. Such legislation could significantly reduce demand for many of our products and adversely affect our sales.

Changes to health and food safety regulations could increase costs and may also have a material adverse effect on our sales if, as a result, the public's attitude towards our consumer products or the end-products for which we provide packaging, caps or closures is substantially affected.

9



Loss of our key management and other personnel, or an inability to attract new management and other personnel, could impact our business.

We depend on our senior executive officers and other key personnel to operate our businesses and on our in-house technical experts to develop new products and technologies and to service our customers. The loss of any of these officers or other key personnel could adversely affect our operations. Competition is intense for qualified employees among companies that rely heavily on engineering and technology, and the loss of qualified employees or an inability to attract, retain and motivate additional highly skilled employees required for the operation and expansion of our business could hinder our ability to successfully conduct research and development activities or develop and support marketable products.

Significant consolidation among our customers or the loss of a significant customer could decrease demand for our products or our profitability.

Consolidation among our customers could adversely affect our profitability. Over the last several years, there has been a trend toward consolidation among our customers in the food and beverage industry and in the retail and foodservice industries, and we expect that this trend will continue. Consolidation among our customers could increase their ability to apply price pressure, and thereby force us to reduce our selling prices or lose sales, which would impact our results of operations. Following a consolidation, our customers in the food and beverage industry may also close production facilities or switch suppliers of packaging, caps or closures which could impact sales of our filling and capping machines and other products, while our customers in the retail industry may close stores, reduce inventory or switch suppliers of consumer products.

Additionally, Closures, Reynolds Consumer Products, Pactiv Foodservice and Graham Packaging rely on a relatively small number of customers for a significant portion of their revenue. In 2016, (i) Closures' top ten customers accounted for 48% of its revenue, with one customer accounting for 11% and two customers each accounting for 10% of the segment’s total revenue, (ii) Reynolds Consumer Products' top ten customers accounted for 69% of its revenue, with one customer accounting for 38% of revenue, (iii) Pactiv Foodservice's top ten customers accounted for 46% of its revenue, with two customers, one of which was Reynolds Consumer Products, accounting for 13% and 11% of revenue, and (iv) Graham Packaging's top ten customers accounted for 52% of its revenue, with one customer accounting for 11% of revenue. The loss of any of our significant customers could have a material adverse effect on our business, financial condition and results of operations.

Supply of faulty or contaminated products could harm our reputation and business.

We have control measures and systems in place to ensure the maximum safety and quality of our products is maintained. The consequences of not being able to do so, due to accidental or malicious raw material contamination, or due to supply chain contamination caused by human error or faulty equipment, could be severe. Such consequences may include adverse effects on consumer health, reputation, loss of customers and market share, financial costs or loss of revenue. In addition, if any of our competitors or customers supply faulty or contaminated products to the market, or if manufacturers of the end-products that utilize our packaging produce faulty or contaminated products, our industry, or our end-products' industries, could be negatively impacted, which could have adverse effects on our business.

In addition, if any of our products are found to be defective, we could be required to recall such products, which could result in adverse publicity, significant expenses and a disruption in sales and could affect our reputation and that of our products. Although we maintain product liability insurance coverage, potential product liability claims may exceed the amount of insurance coverage or potential product liability claims may be excluded under the terms of the policy.

Currency exchange rate fluctuations could adversely affect our results of operations.

Our business is exposed to fluctuations in exchange rates. Although our reporting currency is U.S. dollars, we operate in multiple countries and transact in a range of currencies in addition to U.S. dollars. Our other transacting currencies include the euro, the Argentine peso, the Brazilian real, the British pound, the Canadian dollar, the Chinese yuan renminbi, the Japanese yen, the Korean won, the Mexican peso, the New Zealand dollar, the Polish zloty and the Taiwanese dollar. Where possible, we try to minimize the impact of exchange rate fluctuations by transacting in local currencies so as to create natural hedges. There can be no assurance that we will be successful in protecting against these risks. Under certain circumstances in which we are unable to naturally offset our exposure to these currency risks, we may enter into derivative transactions to reduce such exposures. Nevertheless, exchange rate fluctuations may either increase or decrease our revenue and expenses as reported in U.S. dollars. Given the volatility of exchange rates, we may not be able to manage our currency transaction risks effectively, and volatility in currency exchange rates may materially adversely affect our financial condition or results of operations.

We may not be successful in adequately protecting our intellectual property rights, including our unpatented proprietary knowledge and trade secrets, or in avoiding claims that we infringed on the intellectual property rights of others.

In addition to relying on the patent and trademark rights granted under the laws of the United States, countries in Europe and various other countries in which we operate, we rely on unpatented proprietary knowledge and trade secrets and employ various methods, including confidentiality agreements with employees and third parties, to protect our knowledge and trade secrets. However, these precautions and our patents and trademarks may not afford complete protection against infringement by third parties, and there can be no assurance that others will not independently develop the knowledge and trade secrets. Patent and trademark rights are territorial; thus, the patent and trademark protection we do have will only extend to those countries in which we have been issued patents and have registered trademarks. Even so, the laws of certain countries do not protect our intellectual property rights to the same extent as do the laws of the United States and various European countries. Further, we may not be able to prevent current and former employees, contractors and other parties from breaching confidentiality agreements and misappropriating proprietary information. It is possible that third parties may copy or otherwise obtain and use our information and proprietary technology without authorization or otherwise infringe on our intellectual property rights. Infringement of our intellectual property may adversely affect our results of operations and make it more difficult for us to establish a strong market position in countries which may not afford adequate protection of intellectual property. Additionally, we have licensed, and may license in the future, patents, trademarks, trade secrets and similar proprietary rights to third parties. While we attempt to ensure that our intellectual property and similar proprietary rights are protected when entering into business relationships, third parties may take actions that could materially and adversely affect our rights or the value of our intellectual property, similar proprietary rights or reputation. If necessary, we also rely on litigation to enforce our intellectual property rights and contractual rights, and,

10


if not successful, we may not be able to protect the value of our intellectual property. Any litigation could be protracted and costly and could have a material adverse effect on our business and results of operations regardless of its outcome.

Our success depends in part on our ability to obtain, or license from third parties, patents, trademarks, trade secrets and similar proprietary rights without infringing on the proprietary rights of third parties. Although we believe that our intellectual property rights are sufficient to allow us to conduct our business without incurring liability to third parties, our products may infringe on the intellectual property rights of such persons and we may be subject to claims asserting infringement of intellectual property rights. No assurance can be given that we will not be subject to such additional claims seeking damages, the payment of royalties or licensing fees and/or injunctions against the sale of our products. Any such litigation could be protracted and costly and could have a material adverse effect on our business and results of operations regardless of its outcome.

If we are unable to stay abreast of changing technology in our industry, our profits may decline.

Our businesses are subject to frequent and sometimes significant changes in technology, and if we fail to anticipate or respond adequately to such changes, or do not have sufficient capital to invest in these developments, our profits may decline. Our future financial performance will depend in part upon our ability to develop and market new products and to implement and utilize technology successfully to improve our business operations. We cannot predict all the effects of future technological changes. The cost of implementing new technologies could be significant, and our ability to potentially finance these technological developments may be adversely affected by our debt servicing requirements or our inability to obtain the financing we require to develop or acquire competing technologies.

Employee slowdowns, strikes and similar actions could have a material adverse effect on our business and operations.

Approximately 24% of our employees are subject to collective bargaining agreements or are represented by work councils. The transportation and delivery of raw materials to our manufacturing facilities and of our products to our customers by workers that are members of labor unions is critical to our business. In many cases, before we take significant actions with respect to our production facilities, such as workforce reductions or closures, we must reach agreement with applicable labor unions and employee works councils. The failure to maintain satisfactory relationships with our employees and their representatives, or prolonged labor disputes, slowdowns, strikes or similar actions, could have a material adverse effect on our business and results of operations.

We face risks associated with certain pension obligations.

We have pension plans that cover many of our employees, former employees and employees of formerly affiliated businesses. Many of these pension plans are defined benefit pension plans, pursuant to which the participants receive defined payment amounts regardless of the value or investment performance of the assets held by such plans. Deterioration in the value of plan assets, including equity and debt securities, resulting from a general financial downturn or otherwise, or a change in the interest rate used to discount the projected benefit obligations, could cause an increase in the underfunded status of our defined benefit pension plans, thereby increasing our obligation to make contributions to the plans, which in turn would reduce the cash available for our business.

Our largest pension plan is the Pactiv Retirement Plan, of which Pactiv became the sponsor at the time of the Pactiv spin-off from Tenneco Inc. in 1999. This plan covers most of Pactiv's employees as well as employees (or their beneficiaries) of certain companies previously owned by Tenneco Inc. but not currently owned by us. As a result, while persons who are not current Pactiv employees do not accrue benefits under the plan, the total number of individuals/beneficiaries covered by this plan is much larger than if only Pactiv personnel were participants. For this reason, the impact of the pension plan on our net income and cash from operations is greater than the impact typically found at similarly sized companies. Changes in the following factors can have a disproportionate effect on our results of operations compared with similarly sized companies: (i) interest rate used to discount projected benefit obligations, (ii) governmental regulations related to funding of retirement plans in the United States and foreign countries, (iii) financial market performance and (iv) revisions to mortality tables as a result of changes in life expectancy. As of December 31, 2016, Pactiv's U.S. pension plan was underfunded by approximately $832 million and subsequent adverse financial market performance and decreases in interest rates may significantly increase this deficit. Future contributions to our pension plans, including Pactiv's U.S. pension plan, could reduce the cash otherwise available to operate our business and could have an adverse effect on our results of operations.

In addition, Evergreen and Pactiv Foodservice previously participated in the PACE Industry Union-Management Pension Fund (“PIUMPF”), a multi-employer pension plan that covers certain of their employees. Graham Packaging had withdrawn from this plan prior to its acquisition by the RGHL Group. Evergreen and Pactiv Foodservice withdrew from PIUMPF as of December 31, 2013. Pursuant to our agreements with the trustees of PIUMPF, we are required to make withdrawal liability payments to PIUMPF of approximately $4 million per year for 20 years. As a result, we have accrued a liability of $63 million as of December 31, 2016 for the present value of such future payments. If PIUMPF suffered a “mass withdrawal” (as defined in the Employee Retirement Income Security Act) prior to January 1, 2016, our annual payment will continue until the end of the year in which the assets (exclusive of the withdrawal liability claims) are sufficient to meet all obligations, as determined by the Pension Benefit Guaranty Corporation. As of February 14, 2017, we have not received any notification that PIUMPF has suffered a mass withdrawal. If one did occur, the aggregate amount of our required payments could increase and the increase could be material.
Under U.S. pension laws, a company can be jointly and severally liable for certain pension obligations of other members within its control group if the employer does not pay. In addition, control group members can be liable if a plan is terminated at a time when it is underfunded. Our control group includes Autoparts Holdings Limited and its subsidiaries, which are not part of our business. During part of the reporting period, our control group also included UCI Holdings Limited and its subsidiaries, which were also not part of our business. On June 2, 2016, UCI Holdings Limited and certain of its U.S. subsidiaries at that time (together referred to as "UCI") commenced voluntary proceedings under Chapter 11 of the Bankruptcy Code in the United States Bankruptcy Court for the District of Delaware. In connection with UCI's Plan of Reorganization, Pactiv entered into an agreement with UCI and the Pension Benefit Guaranty Corporation (the "PBGC Agreement") to assume sponsorship of three underfunded defined benefit pension plans (the "UCI Pension Plans"), thereby avoiding a risk that the PBGC would initiate a termination of the UCI Pension Plans and seek to enforce a termination liability against us. Pursuant to the PBGC Agreement, on December 30, 2016, Pactiv assumed the UCI Pension Plans resulting in the recognition of a $65 million actuarial assessed liability. Refer to note 17 of the RGHL Group's audited consolidated financial statements included elsewhere in this annual report.

11


We may pursue and execute acquisitions, which, if not successful, could adversely affect our business.

As part of our strategy, we may consider the acquisition of other companies, assets and product lines that either complement or expand our existing business. These acquisitions may be significant in size, scope or otherwise. However, we may not be able to continue to grow through acquisitions and cannot provide assurance that we will be able to consummate any acquisitions, or that any future acquisitions will be completed at acceptable prices and terms, or that the acquired businesses will be successfully integrated into our current operations. Acquisitions involve a number of specific risks, including:

the diversion of management's attention to assimilating the acquired companies and their employees;

the disruption of management's focus on directing the expansion of operations;

the incorporation of acquired products into our product lines;

demands on our operational and financial systems;

demands on our financial resources;

possible adverse effects on our operating results;

the potential loss of customers of the acquired business;

the inability to retain key employees of the acquired business; and

failure to achieve the results we anticipate from such acquisitions.

There are or may be liabilities associated with the businesses we have acquired or may acquire. Acquisitions have the risk that the obligations and liabilities of an acquired company may not be adequately released, indemnified or reflected in the historical financial statements of such company and the risk that such historical financial statements may contain errors. We may also become responsible for liabilities that we failed to or were unable to discover in the course of performing due diligence procedures in connection with our historical acquisitions and any future acquisitions. When possible, we require the sellers to indemnify us against certain undisclosed liabilities; however, we cannot be certain that these indemnification rights that we have obtained, or will obtain in the future, will be enforceable, collectible or sufficient in amount, scope or duration to fully offset the possible liabilities associated with the business or property acquired. Any of these liabilities, individually or in the aggregate, could have a material adverse effect on our business, financial condition or results of operations.

Our ability to successfully implement our business plan and achieve targeted financial results depends on our ability to successfully integrate businesses we have acquired in the past or may acquire in the future. Acquisitions inherently involve risks, including those associated with assimilating and integrating different business operations, corporate cultures, personnel, infrastructure and technologies or products and increasing the scope, geographic diversity and complexity of operations. There may be additional costs or liabilities associated with the acquisitions that we have consummated in recent years that we did not anticipate at the time such acquisitions were consummated, including an unexpected loss of key employees or customers and hiring additional management and other critical personnel. These acquisitions may also be disruptive to our ongoing business and may not be favorably received by our customers. Any of these risks could adversely affect our business, financial condition and results of operations.

We may sell some of our businesses from time to time.
From time to time we may sell some of our businesses. Sales involve a number of risks, including diversion of management’s attention to the sale process, costs associated with the sale process, risks associated with retained liabilities or indemnification obligations under the applicable sales agreements, loss of synergies that we enjoyed prior to the sale from having the sold business combined with our other businesses for certain costs and cost-sharing and the potential loss of benefits from having a more diverse group of businesses.
Sales also create risks relating to the use of sales proceeds. Under our Credit Agreement and bond indentures, we are generally required to either (a) reinvest the net sale proceeds in our businesses, or (b) use the net sale proceeds to reduce our indebtedness by prepaying loans under our Credit Agreement and/or repaying some of our outstanding notes. If there is a significant period of time between when the net proceeds are received and when they are used to reduce indebtedness or reinvested in a similar business, interest costs associated with holding the proceeds will exceed the earnings on such funds.
Changes in global conditions could adversely affect our business and results of operations.

Our financial results could be substantially affected by global market risks in the countries outside the United States in which we have manufacturing facilities or sell our products, primarily in Europe, Asia and South America. Our business and results of operations are materially affected by conditions in these economies. There can be no assurance that economic issues in these regions would not result in adverse effects that may be material to our cash flows, competitive position, financial condition, results of operations, or our ability to access capital. In addition, we have substantial manufacturing facilities in certain countries that are exposed to economic and political instability. Many of our raw materials, particularly plastic resins, are affected by changes in oil prices, and economic or political unrest in petroleum producing countries, such as those in the Middle East, will affect oil prices, which could affect our cost of raw materials and our results of operations. Downturns in economic activity, adverse foreign tax consequences or any changes in social, political or labor conditions in any of these countries or regions could negatively affect our results of operations.


12


Conditions in the global capital and credit markets and the economy in general may have a material adverse effect on our business, results of operations or financial position.

The global capital and credit markets have undergone periods of significant volatility and disruption. Our results of operations and financial position have been, and may continue to be, negatively affected by adverse changes in the global capital and credit markets and the economy in general, both in the United States and elsewhere around the world. Economic conditions may also adversely affect the ability of our lenders, customers and suppliers to continue to conduct their respective businesses and may affect our ability to operate our production facilities in an economical manner. Many of our customers rely on access to credit to fund their operations. The inability of our customers to access credit facilities may adversely affect our business by reducing our sales, increasing our exposure to accounts receivable bad debts and reducing our profitability.

Concerns about consumer confidence, the availability and cost of credit, reduced consumer spending and business investment, the volatility and strength of global capital and credit markets and inflation have affected, and may continue to affect, the business and economic environment and ultimately the profitability of our business. Economic downturns characterized by higher unemployment, lower family income, lower corporate earnings, lower business investment and lower consumer spending have resulted, and may continue to result, in decreased demand for our products. We are unable to predict the likely duration or severity of any disruption in global capital and credit markets and the economy in general, all of which are beyond our control and may have a significant impact on our business, results of operations, cash flows and financial position.

The international scope of our operations and our corporate and financing structure may expose us to potentially adverse tax consequences.

We are subject to taxation in and to the tax laws and regulations of multiple jurisdictions as a result of the international scope of our operations and our corporate and financing structure. We are also subject to intercompany pricing laws, including those relating to the flow of funds between our companies pursuant to, for example, purchase agreements, licensing agreements or other arrangements. Adverse developments in these laws or regulations, or any change in position regarding the application, administration or interpretation of these laws or regulations in any applicable jurisdiction, could have a material adverse effect on our business, financial condition and results of operations. In addition, the tax authorities in any applicable jurisdiction, including the United States, may disagree with the positions we have taken or intend to take regarding the tax treatment or characterization of any of our transactions, including the tax treatment or characterization of our indebtedness, including the Reynolds Notes, intercompany loans and guarantees. If any applicable tax authorities, including the U.S. tax authorities, were to successfully challenge the tax treatment or characterization of any of our transactions, it could result in the disallowance of deductions, the imposition of withholding taxes on internal deemed transfers or other consequences that could have a material adverse effect on our business, financial condition and results of operations.

Our access to trade receivable financings could adversely impact our liquidity.

On November 7, 2012, certain members of the RGHL Group entered into a receivables loan and security agreement pursuant to which the RGHL Group can borrow up to $600 million (the "Securitization Facility"). As of December 31, 2016, the RGHL Group had drawn $407 million under this facility. The amount that can be borrowed is calculated by reference to a funding base determined by the amount of eligible trade receivables of certain members of the RGHL Group. The funding base may vary, on a monthly basis, throughout the term of the Securitization Facility. To the extent the amount of eligible trade receivables decreases, we may be required to pay down existing borrowings under the Securitization Facility, which could require us to use cash on hand or revolver availability which may not be available or may be more expensive than borrowings under the Securitization Facility.

From time to time, we also may sell or factor some of our other accounts receivable. Our access to factoring programs depends on the availability of receivables insurance, and on our credit rating and the credit ratings of our customers and insurers. We may be unable to continue to utilize factoring programs or may only be able to do so on less desirable terms if either we are unable to obtain or renew receivables insurance or our credit rating or the credit ratings of our customers or insurers are negatively impacted. An inability to utilize factoring programs would slow our conversion of trade receivables to cash and increase our working capital requirements, which could require us to use revolver availability or cash on hand or to seek alternative sources of financing which may not be available or may be more expensive than our existing financing.

Our hedging activities may result in significant losses and in period-to-period earnings volatility.

We regularly enter into hedging transactions to limit our exposure to raw material and energy price risks as well as foreign currency risks. Our commodity hedges are primarily related to resin, aluminum, natural gas, ethylene, paraxylene, propylene, benzene, diesel and polyethylene. Our foreign currency hedges are primarily related to the Japanese yen, Canadian dollar and euro. If our hedging strategies prove to be ineffective or if we fail to effectively monitor and manage our hedging activities, we could incur significant losses which could adversely affect our financial position and results of operations, and we could experience significant fluctuations in our earnings from period to period. Factors that could affect the impact and effectiveness of our hedging activities include the accuracy of our operational forecasts of raw material, energy and foreign currency needs and volatility of the commodities, raw materials and foreign currency pricing markets.

We depend on a small number of suppliers for our raw materials and any interruption in our supply of raw materials would harm our business and financial performance.

Some of our key raw materials are sourced from a relatively small number of suppliers. As a consequence, we are dependent on these suppliers for an uninterrupted supply of our key raw materials. Such supply could be disrupted for a wide variety of reasons, many of which are beyond our control. We have written contracts with some but not all of our key suppliers, and many of our written contracts can be terminated on short notice or include force majeure clauses that would excuse the supplier’s failure to supply in certain circumstances. An interruption in the supply of raw materials for an extended period of time could have an adverse impact on our business and results of operations.

13


If Reynolds Consumer Products does not continue to develop and maintain brands that are meaningful to consumers, our results of operations may suffer.

The ability of Reynolds Consumer Products to compete successfully increasingly depends on its ability to develop and maintain brands that are meaningful to consumers. The development and maintenance of such brands requires significant investment in product innovation, brand-building, advertising and marketing initiatives. Reynolds Consumer Products focuses on developing innovative products to address consumers' unmet needs as well as introducing store branded products that emulate other popular branded consumer products and may increase its expenditures for advertising and other brand-building or marketing initiatives. However, these initiatives may not deliver the desired results, which could adversely affect our business and the recoverability of the trade names recorded in the statement of financial position.

Goodwill is a material component of our statement of financial position and impairments of such balance could have a significant impact on our results.

We have recorded a significant amount of goodwill in our consolidated financial statements resulting from our acquisitions. We test the carrying value of goodwill for impairment at least annually and whenever events or circumstances indicate the carrying value may not be recoverable. The estimates and assumptions about future results of operations and cash flows made in connection with the impairment testing could differ from future actual results of operations and cash flows. While we have concluded, for each year presented in our consolidated financial statements included in this annual report, that our goodwill is not impaired, future events could cause us to conclude that the goodwill associated with a given segment may have become impaired. Any resulting impairment charge, although non-cash, could have a material adverse effect on our results of operations and financial position.

As of December 31, 2016, our Graham Packaging segment had goodwill of $1,410 million. We performed an impairment analysis based upon forecasted discounted cash flows and future EBITDA and earnings multiple estimates as compared to current carrying values. As a result of the goodwill impairment test, we determined that Graham Packaging's goodwill was not impaired, but the value of the segment exceeded its carrying amount of $3.2 billion by approximately 5%. A change of 3% in the forecasted EBITDA, forecasted cash flows or discount rate or a 1% change in the estimated earnings multiple for Graham Packaging could result in a goodwill impairment.

It is reasonably possible that within the next 12 months, we could recognize goodwill impairment charges if we have declines in profitability due to changes in volume, pricing, cost or the business environment. These changes could cause us to record impairment charges in future periods, which could be material.

Breaches of our information systems security measures could disrupt our internal operations.

We are dependent upon information technology for the distribution of information internally and also to our customers and suppliers. This information technology is subject to theft, damage or interruption from a variety of sources, including but not limited to malicious computer viruses, security breaches and defects in design. Various measures have been implemented to manage our risks related to information systems and network disruptions, but a system failure or breach of these measures could negatively impact our operations and financial results.

Risks Related to Our Structure, the Guarantees, the Collateral and the Reynolds Notes

Our substantial indebtedness could adversely affect our ability to fulfill our obligations under the Reynolds Notes and our other debt obligations.

We have a substantial amount of outstanding indebtedness, which totaled $12,179 million as of December 31, 2016, comprised of the outstanding principal amounts of our borrowings. Refer to note 16 of the RGHL Group’s audited consolidated financial statements included elsewhere in this annual report for details of the RGHL Group’s borrowings as of December 31, 2016.

Our substantial indebtedness could have significant consequences for you. For example, it could:

make it more difficult for us to generate sufficient cash to satisfy our obligations with respect to the Reynolds Notes and our other indebtedness;

increase our vulnerability to general adverse economic and market conditions;

limit our ability to obtain additional financing necessary for our business;

require us to dedicate a substantial portion of our cash flow from operations to payments in relation to indebtedness, reducing the amount of cash flow available for other purposes, including working capital, capital expenditures, acquisitions and other general corporate purposes;

require us to sell debt or equity securities or to sell some of our core assets, possibly on unfavorable terms, to meet debt payment obligations;

restrict us from making strategic acquisitions or exploiting business opportunities;

limit our flexibility in planning for, or reacting to, changes in our business and industry;

place us at a possible competitive disadvantage compared to our competitors that have less debt;

expose us to risks that are inherent in interest rate and currency fluctuations because certain of our indebtedness bears variable rates of interest and is in various currencies; and


14


subject us to financial and other restrictive covenants, which, if we fail to comply with these covenants and that failure is not waived or cured, could result in an event of default under our indebtedness.

Despite our substantial indebtedness, we may be able to incur substantially more debt.

Despite our substantial indebtedness we may be able to incur or issue substantial additional debt in the future. Although restrictions on the incurrence of additional debt are contained in the indentures governing the Reynolds Notes and in the terms of our Credit Agreement, these restrictions are subject to a number of qualifications and exceptions. Also, these restrictions do not prevent us from incurring obligations that do not constitute indebtedness as defined in such restrictions, such as certain contingent obligations incurred in the ordinary course of business.

Our ability to incur indebtedness depends, in part, upon our satisfaction of certain financial covenants in the indentures governing the Reynolds Notes and in the terms of our Credit Agreement. The indentures governing the Reynolds Notes permit us to incur additional indebtedness either by satisfying certain incurrence tests or by incurring such additional indebtedness under certain specific categories of permitted debt. Indebtedness may be incurred under the incurrence tests if the fixed charge coverage ratio is at least 2.00 to 1.00 on a pro forma basis and, (i) under the indentures governing certain Reynolds Senior Secured Notes, the liens securing first lien secured indebtedness do not exceed a 3.50 to 1.00 senior secured leverage ratio, (ii) under the indenture governing the 5.125% Senior Secured Notes due 2023 and the Senior Secured Floating Rate Notes due 2021, the liens securing the first lien secured indebtedness do not exceed a 4.50 to 1.00 senior secured leverage ratio and (iii) under the indentures governing the Reynolds Senior Notes, the liens securing any secured indebtedness do not exceed a 4.50 to 1.00 secured leverage ratio.

Under the Credit Agreement, we may incur additional indebtedness either by satisfying certain incurrence tests or by incurring such additional indebtedness under certain specific categories of permitted debt. Incremental senior secured indebtedness under the Credit Agreement and senior secured notes in lieu thereof are permitted to be incurred up to an aggregate principal amount of $750 million, subject to pro forma compliance with the Credit Agreement’s total secured leverage ratio covenant. In addition, we may incur incremental senior secured indebtedness under the Credit Agreement and senior secured notes in an unlimited amount so long as our total secured leverage ratio does not exceed 4.50 to 1.00 on a pro forma basis and (in the case of incremental senior secured indebtedness under the Credit Agreement only) we are in pro forma compliance with the total secured leverage ratio covenant included in the Credit Agreement. The incurrence of unsecured indebtedness, including the issuance of senior notes, and unsecured subordinated indebtedness is also permitted if the fixed charge coverage ratio is at least 2.00 to 1.00 on a pro forma basis.

The amount of indebtedness that we can incur at any point in time will vary materially as a result of historical and pro forma changes in our earnings, cash flows and performance against contractual ratios and other results and factors.

Restrictive covenants in the Reynolds Notes and our other indebtedness could adversely affect our business by limiting our operating and strategic flexibility.

The indentures governing the Reynolds Notes contain restrictive covenants that limit our ability to, among other things:

incur or guarantee additional indebtedness or issue preferred stock or disqualified stock, including to refinance existing indebtedness;

pay dividends or make distributions in respect of capital stock;

purchase or redeem capital stock;

make certain investments or certain other restricted payments;

create or incur liens;

sell assets;

agree to limitations on the ability of certain of our subsidiaries to make distributions;

enter into transactions with affiliates; and

effect a consolidation, amalgamation or merger.

These restrictive covenants could have an adverse effect on our business by limiting our ability to take advantage of financing, mergers and acquisitions, joint ventures or other corporate opportunities. In addition, the Credit Agreement contains, and our future indebtedness may contain, other and more restrictive covenants and also prohibits us from prepaying certain of our other indebtedness prior to discharge of the Credit Agreement or such future indebtedness. The Credit Agreement contains a total secured leverage ratio covenant not to exceed 5.00 to 1.00 on a pro forma basis. This covenant operates for the benefit of the revolver lenders and issuing banks only, and applies if the aggregate revolving credit exposure (excluding any exposure in respect of drawn letters of credit) as of the last day of a fiscal quarter exceeds 35% of the total commitments under the revolving credit facility on such day. Our future indebtedness may contain similar or other financial ratios set at levels determined by us and our future lenders. The ability to meet the leverage ratio could be affected by a deterioration in our operating results, as well as by events beyond our control, including increases in raw material prices and unfavorable economic conditions, and we cannot assure you that the leverage ratio will be met. It may be necessary to obtain waivers or amendments with respect to covenants under the indentures governing the Reynolds Notes and in the terms of the Credit Agreement or our future indebtedness from time to time, but we cannot assure you that we will be able to obtain such waivers or amendments. A breach of any of these covenants, leverage ratio or restrictions could result in an event of default under the indentures governing the Reynolds Notes and in the terms of the Credit Agreement or our future indebtedness and any of our other indebtedness or result in cross-defaults under certain of our indebtedness. Upon the occurrence of an event of default under the indentures governing the Reynolds Notes, the terms of the Credit Agreement or such other indebtedness, the lenders could terminate their commitment to lend and elect to declare all amounts outstanding under such indebtedness, together with accrued interest, to be immediately due and payable. If the lenders accelerate the payment of

15


that indebtedness or foreclose on the assets securing that indebtedness, including the collateral, we cannot assure you that our assets would be sufficient to repay in full that indebtedness and our other indebtedness then outstanding, including the Reynolds Notes.

Our ability to generate the significant amount of cash needed to pay interest and principal on the Reynolds Notes and service our other debt and the ability to refinance all or a portion of our indebtedness or obtain additional financing depends on many factors beyond our control.

Our ability to generate sufficient cash flow from operations to make scheduled payments on, or to refinance obligations under, our debt will depend on our financial and operating performance, which, in turn, will be subject to prevailing economic and competitive conditions and to financial and business-related factors, many of which may be beyond our control. See “— Risks Related to Our Business” above.

As of December 31, 2016, we had $12,179 million of outstanding indebtedness, comprised of the outstanding principal amounts of our borrowings. Our annual cash interest obligations for 2017 on our Credit Agreement, the Reynolds Notes, the Securitization Facility and our other indebtedness are expected to be $652 million, assuming interest on our floating rate debt continues to accrue at the current interest rates as of December 31, 2016 and there is no change in the current euro-to-U.S. dollar exchange rate for euro-denominated interest obligations. If our cash flow and capital resources are insufficient to fund our debt service obligations, we may be forced to reduce working capital levels, reduce or delay capital expenditures, sell assets, seek to obtain additional equity capital or restructure all or a portion of our debt. In the future, our cash flow and capital resources may not be sufficient to allow us to make payments of principal and interest on our debt. Any alternative measures we may take may not be successful or be on commercially reasonable terms and may not permit us to meet our scheduled debt service obligations, including the payment of interest or principal in respect of the Reynolds Notes. In addition, we may want or need to refinance some or all of our indebtedness prior to maturity. We cannot assure you that we will be able to refinance any of our indebtedness or obtain additional financing, particularly because of our anticipated high levels of debt, prevailing market conditions and the debt incurrence restrictions imposed by the agreements governing our debt. In the absence of sufficient cash flow and capital resources, we could face substantial liquidity problems and may be required to dispose of material assets or operations to meet our debt service and other obligations. The indentures governing the Reynolds Notes and the terms of the Credit Agreement restrict, and our future indebtedness is likely to restrict, both our ability to dispose of assets and the use of proceeds from any such disposition. We cannot assure you that we will be able to consummate any asset sales, or if we do, what the timing of the sales will be or whether the proceeds that we realize will be adequate to meet our debt service obligations when due or that we will be contractually permitted to apply such proceeds for that purpose. Our inability to generate sufficient cash flow to satisfy our debt obligations, or to implement any of these alternative measures, would have a material adverse effect on our business, financial condition and results of operations.

Mr. Graeme Hart, our strategic owner, controls us through a number of holding companies, including Packaging Holdings Limited, and may have conflicts of interest with the holders of our debt or us in the future.

Mr. Graeme Hart indirectly owns through Packaging Holdings Limited all of our common stock and the actions he is able to undertake as our sole ultimate shareholder may differ from or adversely affect the interests of our debt holders. Because Mr. Hart ultimately controls our voting shares and those of all of our subsidiaries, he has and will continue to have the power, among other things, to affect our legal and capital structure and our day-to-day operations, as well as to elect our directors and those of our subsidiaries, to change our management and to approve any other changes to our operations. Additionally, Mr. Hart is in the business of making investments in companies and may from time to time acquire and hold interests in businesses that compete, directly or indirectly, with us. Mr. Hart may also pursue acquisition opportunities that may be complementary to our business and, as a result, those acquisition opportunities may not be available to us. Finally, because none of our equity securities are listed on a securities exchange in the United States, we are not subject to certain of the corporate governance requirements of a U.S. securities exchange, including any requirement to have any independent directors.

An increase in interest rates would increase the cost of servicing our debt and could reduce our profitability.

A portion of our outstanding debt, including the indebtedness we have incurred under the Credit Agreement, the Floating Rate Senior Secured Notes due 2021 and the Securitization Facility and, potentially, our future indebtedness, bears interest at variable rates. As of December 31, 2016, we had $4,735 million of variable rate debt outstanding. As a result, an increase in interest rates, whether because of an increase in market interest rates or an increase in our cost of borrowing, would increase the cost of servicing this debt and could materially reduce our profitability and adversely affect our ability to meet our obligations under the Reynolds Notes and our other debt obligations. The impact on us of such an increase would be more significant than it would be on some other companies because of our substantial debt.

The Reynolds Notes are joint and several obligations of a Luxembourg-based société anonyme (limited liability company), a U.S.-based corporation and a U.S.-based limited liability company, each having no independent operations or subsidiaries, and as a result, the Reynolds Notes Issuers' ability to service the Reynolds Notes is dependent on cash flow generated by members of the RGHL Group and their ability and willingness to make distributions to the Reynolds Notes Issuers.

Reynolds Group Issuer Inc. ("U.S. Issuer"), an indirect wholly-owned subsidiary of RGHL and co-issuer of the Reynolds Notes, is a finance company with no operations of its own, and it has no material assets. Reynolds Group Issuer LLC ("U.S. Co-Issuer"), an indirect wholly-owned subsidiary of RGHL and co-issuer of the Reynolds Notes, is a finance company with no operations of its own, and its only material assets are certain intercompany proceeds loans to which it is a party. Reynolds Group Issuer (Luxembourg) S.A. ("Lux Issuer" and, together with the U.S. Issuer and the U.S. Co-Issuer, the “Reynolds Notes Issuers”), an indirect wholly-owned subsidiary of RGHL and co-issuer of the Reynolds Notes, is a finance company with no operations of its own, and its only material assets are certain intercompany proceeds loans to which it is a party. As a result of the foregoing, the Reynolds Notes Issuers' cash flows and their ability to service their indebtedness, including their ability to pay the interest and principal amount in respect of the Reynolds Notes when due, depend on the performance of the RGHL Group and the ability of members of the RGHL Group to provide funds to the Reynolds Notes Issuers.

Accordingly, repayment of the Reynolds Notes Issuers' indebtedness, including the Reynolds Notes, depends on the generation of cash flow by the RGHL Group, and (if they are not guarantors of the Reynolds Notes) the ability of RGHL Group members to make such cash available to the Reynolds Notes Issuers whether by dividend, debt repayment, investment, loan, advance or otherwise. Unless they are guarantors of the Reynolds Notes, members of the RGHL Group do not have any obligation to pay amounts due on such Reynolds Notes or to make funds available for that purpose. Our subsidiaries may not be able to make payments to each Reynolds Notes Issuer to enable it to make payments in respect of its indebtedness, including the Reynolds Notes. Each subsidiary is a distinct legal entity and, under certain circumstances, legal and contractual

16


restrictions may limit the Reynolds Notes Issuers' ability to obtain cash from our subsidiaries. While the indentures governing the Reynolds Notes limit the ability of our subsidiaries to incur consensual restrictions on their ability to pay dividends or make other intercompany payments to the Reynolds Notes Issuers, these limitations are subject to certain qualifications and exceptions. In the event that the Reynolds Notes Issuers do not receive payments from our subsidiaries, they may be unable to make required principal and interest payments on their indebtedness, including the Reynolds Notes.

In addition, any payment of interest, dividends, distributions, debt repayments, investments, loans or advances by our subsidiaries to the Reynolds Notes Issuers could be subject to restrictions on such payments under applicable local law, monetary transfer restrictions, withholding taxes and foreign currency exchange regulations in the jurisdictions in which the subsidiaries operate or under arrangements with local partners.

A failure to comply with the debt covenants in the agreements governing our indebtedness could lead to an acceleration of our debt repayment and possibly bankruptcy.

The Credit Agreement, the indentures governing the Reynolds Notes and the terms of our other indebtedness require us, and the terms of our future indebtedness are also likely to require us, to meet certain covenants. A default under any of our debt instruments could result in the accelerated repayment of our debt and possibly bankruptcy. This will negatively impact our ability to fulfill our obligations under the Reynolds Notes, including our obligation to pay interest and principal thereon.

The RGHL Group is required to comply with covenants under its various debt agreements, which may be subject to multiple interpretations.

The RGHL Group is subject to covenants under its various debt agreements, such as the indentures governing the Reynolds Notes and the Credit Agreement. These covenants may be subject to multiple interpretations, and, from time to time, parties to our debt agreements may disagree with our interpretation of these covenants. Disagreements with respect to the interpretation of these covenants may result in allegations of non-compliance which could result in a default or event of default under our indebtedness, either of which could materially adversely affect our financial condition.

If we default on our obligations to pay our other indebtedness, we may not be able to make payments on the Reynolds Notes.

If our operating performance declines, and we breach our covenants under the agreements governing such indebtedness, we may need to seek waivers from the noteholders and the lenders under the Credit Agreement, or holders of our other indebtedness to avoid being in default. We may not be able to obtain a waiver from the required number of lenders or noteholders. If this occurs, we would be in default under such indebtedness. Any default under the agreements governing our indebtedness that is not cured or waived, as applicable, by the required lenders or noteholders thereunder, and the remedies sought by the holders of such indebtedness, could prevent us from making payments of principal, premium, if any, or interest on the Reynolds Notes and could substantially decrease the market value of the Reynolds Notes. In the event of any such default, the holders of such indebtedness could elect to declare all outstanding amounts thereunder to be due and payable, together with accrued and unpaid interest, and this may also cause a cross default in our other indebtedness and we could be forced into bankruptcy or liquidation. See "Item 10. Additional Information — Material Contracts."

We may be unable to raise the funds necessary to finance the change of control repurchase offers required by the indentures governing the Reynolds Notes and similar requirements in the agreements governing our other indebtedness.

If a specified change of control occurs in relation to us, the Reynolds Notes Issuers would be required to make an offer to purchase all of the outstanding Reynolds Notes at a price equal to 101% of the principal amount thereof plus accrued and unpaid interest, if any, to the date of purchase. The occurrence of a change of control under the indentures governing the Reynolds Notes would require that the Credit Agreement, and may require that any of our future indebtedness, be immediately repaid or that we make an offer to repurchase it, possibly at a premium or subject to penalties. The Reynolds Notes Issuers may be dependent on RGHL and its subsidiaries for the funds necessary to cure the events of default, or fund any mandatory prepayment or redemption caused by such change of control event. RGHL and its subsidiaries may not have sufficient financial resources to purchase all of the Reynolds Notes that are tendered upon a change of control offer or to redeem such notes. A failure by the Reynolds Notes Issuers to purchase the Reynolds Notes after a change of control in accordance with the terms of the applicable indentures requiring such purchases would result in a default under the Credit Agreement and the indentures governing the Reynolds Notes and may result in a default under any future indebtedness.

The occurrence of a change of control may not be under our control and may occur at any time. For example, Packaging Finance Limited, the direct parent of RGHL, has pledged 100% of its shares in RGHL to certain lenders in connection with a financing arrangement. Consequently, it is possible that such lenders may enforce the pledge against Packaging Finance Limited and foreclose on the RGHL shares for reasons outside of our control. Such foreclosure may result in a change of control under the terms of the indentures governing the Reynolds Notes. In the event of a change of control, we cannot assure you that we will have sufficient assets to satisfy all of our obligations under the Credit Agreement, the Reynolds Notes, any future indebtedness and any other debt requiring repayment upon such event.

The terms of the Credit Agreement limit, and our future indebtedness may limit, our right to purchase or redeem certain indebtedness. In the event any purchase or redemption is prohibited, we may seek to obtain waivers from the required lenders under the Credit Agreement or our future lenders to permit the required repurchase or redemption, but the required lenders do not have, and our future lenders are unlikely to have, any obligation to grant, and may refuse to grant, such a waiver.

Certain of our debt obligations mature in close proximity to each other.

Our obligations under the Reynolds Notes, certain series of the Pactiv Notes and the term loans under the Credit Agreement mature between June 15, 2017 and April 15, 2027, and some of the maturity dates are in close proximity to each other. Based on outstanding balances as of December 31, 2016, principal amounts of $336 million mature in 2017, $51 million mature in 2018, $36 million mature in 2019, $3,273 million mature in 2020, $1,776 million mature in 2021, $36 million mature in 2022, $4,963 million mature in 2023, $800 million mature in 2024, $276 million mature in 2025 and $200 million mature in 2027. As a result, we may not have sufficient cash to repay all amounts under our debt obligations at maturity. Furthermore, there can be no assurance that we will have the ability to borrow or otherwise raise the amounts necessary to repay such

17


amounts and it may be difficult to refinance our indebtedness. Refer to "Part I - Item 4. Recent Developments" included elsewhere in this annual report for information on changes in certain of the RGHL Group's borrowings subsequent to December 31, 2016.

Our Securitization Facility matures in 2017. As of December 31, 2016, $407 million has been drawn under the Securitization Facility. We may not have sufficient cash to repay all amounts under our Securitization Facility at maturity. Furthermore, there can be no assurance that we will have the ability to borrow or otherwise raise the amounts necessary to repay the Securitization Facility and it may be difficult to refinance such facility.

Not all of our subsidiaries guarantee the Reynolds Notes, and the Reynolds Notes and the related guarantees will be structurally subordinated to all of the claims of creditors of those non-guarantor subsidiaries.

The Reynolds Notes are guaranteed by RGHL, BP I and BP II and subsidiaries of BP I that guarantee the Credit Agreement. The guarantee of the Reynolds Notes by a subsidiary, however, will be automatically released if such subsidiarys guarantee of the Credit Agreement is released or discharged. See — Because each guarantor's or security provider's liability under its guarantee or security may be reduced to zero, avoided or released under certain circumstances, you may not receive any payments from some or all of the guarantors or security providers. In the future, other subsidiaries will be required to guarantee the Reynolds Notes only under certain limited circumstances. In addition, the indentures governing the Reynolds Notes do not limit the transfer of assets to, or the making of investments in, any of our restricted subsidiaries, including our non-guarantor subsidiaries.

In the event that any non-guarantor subsidiary becomes insolvent, is liquidated, reorganized or dissolved, or is otherwise wound up other than as part of a solvent transaction, the assets of such non-guarantor subsidiary will be used first to satisfy the claims of its creditors, including its trade creditors, banks and other lenders. Only the residual equity value will be available to the Reynolds Notes Issuers and any other guarantor of the Reynolds Notes, and only to the extent the Reynolds Notes Issuers or any guarantor of the Reynolds Notes are parent companies of such non-guarantor subsidiary. However, the Reynolds Notes Issuers currently do not have any subsidiaries. Consequently, the Reynolds Notes and each guarantee of the Reynolds Notes will be structurally subordinated to claims of creditors of non-guarantor subsidiaries. In addition, the indentures governing the Reynolds Notes permit our subsidiaries, including our non-guarantor subsidiaries, to incur additional debt (subject to certain conditions and limitations with respect to restricted subsidiaries) and do not limit their ability to incur trade payables and similar liabilities.

Fraudulent conveyance laws and other limitations on the enforceability of the Reynolds Notes, the related guarantees and any security securing such notes or related guarantees, may adversely affect the validity and enforceability of such instruments or the related security securing them.

The Reynolds Notes, the related guarantees and any security securing such notes or the related guarantees may be subject to claims that they should be limited or voided in favor of our existing and future creditors under applicable law, including laws in Canada, Luxembourg, the Netherlands, New Zealand and the United States. In addition, the enforcement of the Reynolds Notes and the guarantees and the amount that can be recovered under a security interest in respect of any asset is limited to the extent of the amount which can be guaranteed by a particular guarantor, security provider or issuer without rendering the applicable guarantee or security voidable or otherwise ineffective under applicable law. Moreover, the enforcement of the Reynolds Notes, guarantees or security against any issuer, a relevant guarantor or security provider will be subject to certain defenses available to the issuers, guarantors or security providers generally under (i) the laws of New York, which govern the Reynolds Notes and the guarantees, (ii) the laws governing the relevant security document, and (iii) laws applicable to companies and other corporate entities in the jurisdiction in which the relevant issuer or guarantor or, if applicable, security provider is organized. These laws and defenses include those that relate to fraudulent conveyance or transfer, fraudulent or voidable preference, financial assistance, corporate purpose or benefit, preservation of share capital, thin capitalization, unlawful dividend and defenses affecting the rights of creditors or other stakeholders generally.

Although laws differ significantly among jurisdictions, in general, under fraudulent conveyance and similar laws, a court could subordinate or void any note obligation, guarantee or security obligation if it found that at the time any issuer, guarantor or security provider, as applicable, issued the Reynolds Notes or incurred obligations under a related guarantee or any security, such issuer, guarantor or security provider did so with the intent of preferring, hindering, delaying or defrauding, as applicable, current or future creditors, or received less than reasonably equivalent value or fair consideration for issuing the Reynolds Notes, incurring the guarantee or providing the security, as applicable, and:

was insolvent or was rendered insolvent by reason of the incurrence of the applicable indebtedness or guarantee or providing the security, as applicable;

was engaged, or about to engage, in a business or transaction for which its assets constituted unreasonably small capital;

intended to incur, or believed that it would incur, debts beyond its ability to pay as such debts matured;

was a defendant in an action for money damages, or had a judgment for money damages docketed against it if, in either case, after final judgment the judgment is unsatisfied; or

in the case of a guarantee or security, the guarantee or security was not in the best interests or for the benefit of the guarantor or security provider.

The measure of insolvency for purposes of the foregoing considerations will vary depending upon the law of the jurisdiction that is being applied in the relevant legal proceeding. Generally, however, an issuer, a guarantor or a security provider could be considered insolvent if:

it has failed to pay an amount that is due and in relation to which the creditor has served a written demand;

it has failed to pay its liabilities generally as they become due;

the sum of its debts, including contingent liabilities, is greater than its assets, at a fair valuation; or


18


the present fair saleable value of its assets is less than the amount required to pay the probable liability on its total existing debts and liabilities, including contingent liabilities, as they become absolute and mature.

We cannot give you any assurance as to what standards a court would use to determine whether any issuer, guarantor or security provider was solvent at the relevant time, or whether, notwithstanding the standard used, the Reynolds Notes or the applicable guarantee or security would not be avoided on other grounds, including those described above.

A company's guarantee of the Reynolds Notes could be subject to the claim that, since the guarantor incurred its guarantee for the benefit of its affiliate or affiliates that incurred such indebtedness, and only indirectly for the benefit of the guarantor, its obligations under its guarantee were incurred for less than reasonably equivalent value or fair consideration. If a court held that the guarantee should be avoided as a fraudulent conveyance, the court could avoid, or hold unenforceable, the guarantee, which would mean that noteholders would not receive any payments under such guarantee, and the court could direct holders of the Reynolds Notes to return any amounts that they had already received from the applicable guarantor.

Each guarantee of the Reynolds Notes contains a provision, referred to as the “savings clause,” intended to limit the guarantor's liability to the maximum amount that it could incur without causing its guarantee to be a fraudulent transfer. However, this provision may automatically reduce the guarantor's obligations to an amount that effectively makes the guarantee worthless and, in any case, this provision may not be effective to protect a guarantee from being avoided under fraudulent transfer laws. For example, in 2009, the U.S. Bankruptcy Court in the Southern District of Florida in Official Committee of Unsecured Creditors of TOUSA, Inc. v. Citicorp N. Am., Inc. found a “savings clause” provision in that case to be ineffective and held these guarantees to be fraudulent transfers and voided them in their entirety.

Laws or judicial determinations similar to those described above may also apply to any future guarantee or security granted by one of our subsidiaries.

Insolvency laws could limit the ability of noteholders to enforce their rights under the Reynolds Notes, the guarantees and the security.

Any insolvency proceedings with regard to any issuer, guarantor or security provider would most likely be based on and governed by the insolvency laws of the jurisdiction under which the relevant entity is organized. As a result, in the event of insolvency with regard to any of these entities, the claims of holders of the Reynolds Notes against any applicable issuer, guarantor or security provider may be subject to the insolvency laws of its jurisdiction of organization. The provisions of such insolvency laws differ substantially from each other, including with respect to rights of creditors, priority of claims and procedure and may contain provisions that are unfavorable to holders of the Reynolds Notes. In addition, there can be no assurance as to how the insolvency laws of these jurisdictions will be applied in cross-border insolvency proceedings.

As a general matter, under insolvency law, any issuer's, any guarantor's or any security provider's liabilities in respect of the Reynolds Notes, the related guarantees and, if applicable, security, may, in the event of insolvency or similar proceedings, rank junior to certain of such issuer's, guarantor's or security provider's debts that are entitled to priority under the laws of such jurisdiction. Debts entitled to priority may include (i) amounts owed in respect of employee pension schemes, (ii) certain amounts owed to employees, (iii) amounts owed to governmental agencies, including tax authorities and (iv) expenses of an insolvency practitioner. In addition, in some jurisdictions, an examiner or administrator or similar party may be legally required to consider the interest of third parties (including, for example, employees) or the best interests of the relevant company in connection with the proceedings. In certain cases, the ability of a holder to collect interest accruing on the Reynolds Notes in respect of any period after the commencement of liquidation proceedings and a holder's rights in respect of the guarantees may be limited.

The enforcement of your rights as holders of the Reynolds Notes or under the related guarantees or security across multiple jurisdictions may be difficult.

The Reynolds Notes are joint and several obligations of the Reynolds Notes Issuers. The Reynolds Notes are guaranteed and for certain series of the Reynolds Notes security has been provided by certain of our subsidiaries which are organized under the laws of Canada, Luxembourg, the Netherlands, New Zealand and the United States. In the event of bankruptcy, insolvency or a similar event, proceedings could be initiated in any of these jurisdictions or in the jurisdiction of organization of a future guarantor. The rights of holders under the Reynolds Notes, the guarantees and the security granted will be subject to the laws of several jurisdictions and holders of the Reynolds Notes may not be able to enforce their rights effectively in multiple bankruptcy, insolvency and other similar proceedings. Moreover, such multi-jurisdictional proceedings are typically complex and costly for creditors and often result in substantial uncertainty and delay in the enforcement of creditors' rights.

In addition, the bankruptcy, insolvency, foreign exchange, administration and other laws of the various jurisdictions in which the issuers, guarantors and security providers are located may be materially different from or in conflict with one another and those of the United States, including in respect of creditors' rights, priority of creditors, the ability to obtain post-petition interest and the duration of the insolvency proceeding. The consequences of the multiple jurisdictions involved in the transaction could trigger disputes over which jurisdiction's law should apply and choice of law disputes which could adversely affect the ability of noteholders to enforce their rights and to collect payment in full under the Reynolds Notes, the related guarantees and any security.

The beneficial owners of the Reynolds Senior Secured Notes are not party to any of the security documents. Therefore, in certain jurisdictions, such as the Netherlands, there are risks regarding the enforceability of the security interests granted by an issuer or guarantor in favor of the holders of the Reynolds Senior Secured Notes. Under the First Lien Intercreditor Agreement (the "First Lien Intercreditor Agreement") described in "Item 10. Additional Information — Material Contracts" and certain of the security documents with respect to the collateral securing the Reynolds Senior Secured Notes and the Credit Agreement, the collateral agents hold secured claims equal to the amount of the Reynolds Senior Secured Notes and the Credit Agreement, for the benefit of the applicable secured parties thereunder pursuant to a parallel debt undertaking. This parallel debt undertaking extends to the obligations with respect to the Reynolds Senior Secured Notes for the benefit of the trustee and the holders of the Reynolds Senior Secured Notes. Accordingly, the rights of the holders of the Reynolds Senior Secured Notes are not directly secured by the pledges of the collateral but through this parallel claim. The parallel claim is acknowledged by the applicable issuer or guarantor by way of a parallel debt undertaking to the collateral agent. The parallel debt undertaking secures the Reynolds Senior Secured Notes and the relevant guarantees and the collateral secures claims under the parallel debt undertaking. There is uncertainty as to the enforceability of this procedure in many jurisdictions, including the Netherlands. For example, this procedure has not yet been tested under Dutch law, and we cannot assure you that it will eliminate or mitigate the risk of unenforceability posed by Dutch law or the law of any other jurisdiction where parallel debt is used.

19



You may be unable to enforce judgments obtained in the United States and foreign courts against us, certain of the guarantors or our or their respective directors and executive officers.

Many of our directors and executive officers and most of the guarantors as well as the Lux Issuer for the Reynolds Notes are, and will continue to be, non-residents of the United States, and most of the assets of these companies are located outside of the United States. As a consequence, you may not be able to effect service of process on the Lux Issuer and guarantors located outside the United States or the non-U.S. resident directors and officers in the United States or to enforce judgments of U.S. courts in any civil liabilities proceedings under the U.S. federal securities laws. Moreover, any judgment obtained in the United States against the non-resident directors, the executive officers, the Lux Issuer or the guarantors, including judgments with respect to the payment of principal, premium, if any, and interest on the Reynolds Notes, may not be collectible in the United States. There is also uncertainty about the enforceability in the courts of certain jurisdictions, including judgments obtained in the United States against certain of the guarantors, whether or not predicated upon the federal securities laws of the United States.

In particular, Lux Issuer is a public limited liability companies (société anonyme) organized under the laws of Luxembourg. Certain of its officers and directors are residents of various jurisdictions outside the United States. All or a substantial portion of their assets may be located outside the United States. As a result, it may be difficult for investors to effect service of process within the United States upon such persons or to enforce judgments obtained against such persons in U.S. courts and predicated upon the civil liability provisions of the U.S. federal securities laws.

In addition, since the United States and Luxembourg are not currently party to a treaty with respect to the mutual recognition and enforcement of civil judgments, a judgment obtained against a Luxembourg company in the U.S. courts in a dispute with respect to which the parties have validly agreed that such courts are to have jurisdiction, will not be directly enforced by the courts in Luxembourg. In order to obtain a judgment which is enforceable in Luxembourg, the claim must be re-litigated before a competent court of Luxembourg. The relevant Luxembourg court will have discretion to attach such weight to a judgment of the courts of the United States as it deems appropriate based on Luxembourg case law. The courts of Luxembourg may recognize the binding effect of a final, conclusive and enforceable money judgment of a court of competent jurisdiction in the United States provided that certain conditions as set forth in Article 678 et seq. of the Luxembourg New Code of Civil Procedure are satisfied. As a result, even if a favorable judgment is obtained against the Lux Issuer in the United States, such judgment might not be enforced by the courts in Luxembourg and may need to be re-litigated in Luxembourg.

We have not presented individual financial statements or summary financial data for each of the guarantors of the Reynolds Notes (other than RGHL), the Reynolds Notes Issuers or other members of the RGHL Group and are not required to do so in the future under the indentures governing the Reynolds Notes.

Other than RGHL and BP I, we have not presented individual financial statements or summary financial data for each of the guarantors of the Reynolds Notes, the Reynolds Notes Issuers or other members of the RGHL Group in this annual report and may not be required to do so in the future under the indentures governing the Reynolds Notes. The absence of such separate financial statements may make it difficult for holders of the Reynolds Notes to assess the financial condition or results of operations of the Reynolds Notes Issuers and the guarantors or their compliance with the covenants in the indentures governing the Reynolds Notes, as applicable.

Non-U.S. subsidiaries of our U.S. subsidiaries have not and will not guarantee the Reynolds Notes.

Non-U.S. subsidiaries of our U.S. subsidiaries have not and will not guarantee the Reynolds Notes, and the Reynolds Notes are and will be structurally subordinated to all claims of creditors, including trade creditors, of such non-U.S. subsidiaries.

In addition, any pledge of the securities of any first tier non-U.S. subsidiaries of our U.S. subsidiaries is limited to 100% of their non-voting capital stock and 65% of their voting capital stock. There is no pledge of the capital stock of any non-U.S. subsidiaries of our U.S. subsidiaries other than with respect to certain of our first-tier non-U.S. subsidiaries. The Reynolds Senior Secured Notes have not and will not be secured by a pledge of the assets of any non-U.S. subsidiary of our U.S. subsidiaries. Accordingly, the Reynolds Senior Secured Notes are and will be effectively subordinated to such non-U.S. subsidiaries' secured liabilities and obligations to the extent of the value of any assets that secure such liabilities and obligations.

We are not required to reorganize our corporate structure such that any non-U.S. subsidiaries of our U.S. subsidiaries will provide a guarantee or a pledge of their assets or such that a pledge of 100% of their voting capital stock can be granted.

Certain jurisdictions may impose withholding taxes on payments under the Reynolds Notes and any related guarantees or security documents or impose foreign exchange restrictions which may alter or reduce the amount recoverable by noteholders.

Payments made under the Reynolds Notes and any related guarantees or security granted by guarantors, security providers and the issuers in certain jurisdictions may be subject to withholding tax, the amount of which will vary depending on the residency of the recipient, the availability of double-tax treaty relief and the recipient's legal relationship with the relevant guarantor, issuer or security provider. In certain circumstances holders may be entitled to receive additional amounts in respect of such withholding tax, other than withholding tax imposed or levied by or on behalf of the United States or any political subdivision or governmental authority thereof or therein having power to tax. In addition, government or central bank approvals may be required in order for a guarantor, issuer or security provider organized under the laws of certain jurisdictions to remit payments outside that jurisdiction under its guarantee or security.

In addition, foreign exchange controls applicable in certain jurisdictions may limit the amount of local currency that can be converted into other currencies, including U.S. dollars, upon enforcement of a guarantee or security interest.

You may face currency exchange risks by investing in the Reynolds Notes.

The Reynolds Notes are denominated and payable in U.S. dollars. If you measure your investment returns by reference to a currency other than U.S. dollars, investment in the Reynolds Notes entails foreign currency exchange-related risks due to, among other factors, possible significant changes in the value of the U.S. dollar relative to the currency you use to measure your investment returns, caused by economic, political and other factors which affect exchange rates and over which we have no control. Depreciation of the U.S. dollar against the currency in which you

20


measure your investment returns would cause a decrease in the effective yield of the Reynolds Notes below their stated coupon rates and could result in a loss to you when the return on such notes is translated into the currency in which you measure your investment returns. There may be tax consequences for you as a result of any foreign currency exchange gains or losses resulting from your investment in the Reynolds Notes. You should consult your tax advisor concerning the tax consequences to you of acquiring, holding and disposing of the Reynolds Notes.

Our access to capital markets, our ability to enter into new financing arrangements and our business operations could be significantly impaired if our credit ratings are downgraded.

Downgrades in our credit ratings could adversely affect our ability to access the capital markets and/or lead to increased borrowing costs in the future, although the interest rates on our current indebtedness would not be affected. Some rating agencies that provide corporate ratings on us or provide ratings on our debt may downgrade their corporate or debt ratings with respect to us. In addition, perceptions of us by investors, producers, other businesses and consumers could also be significantly impaired.

Because each guarantor's or security provider's liability under its guarantee or security may be reduced to zero, avoided or released under certain circumstances, you may not receive any payments from some or all of the guarantors or security providers.

The Reynolds Notes have the benefit of the guarantees of and, with respect to the Reynolds Senior Secured Notes, security from RGHL, BP I and certain of its subsidiaries, including the Reynolds Notes Issuers. However, the guarantees and the security are limited to the maximum amount that the guarantors or the security providers are permitted to guarantee and secure under applicable law. As a result, a guarantor's or a security provider's liability under a guarantee or in respect of security could be materially reduced or reduced to zero depending on the amount of other obligations of such entity and upon applicable laws. Further, under certain circumstances, a court under applicable fraudulent conveyance and transfer statutes or other applicable laws could void the obligations under a guarantee or in respect of security, or subordinate the guarantee or security to other obligations of the guarantor or security provider. See “— Fraudulent conveyance laws and other limitations on the enforceability of the Reynolds Notes, the related guarantees and any security securing such notes or related guarantees, may adversely affect the validity and enforceability of such instruments or the related security securing them.”

Furthermore, in 2013, we made certain amendments to our Credit Agreement which had the effect of providing us with greater flexibility to exclude certain non-U.S. subsidiaries from the collateral and guarantee requirements under the Credit Agreement, subject to certain conditions. At such time and in 2016, we released certain of our non-U.S. subsidiaries in Australia, Brazil, British Virgin Islands, Costa Rica, Germany, Hong Kong, Hungary, Japan, Mexico and the United Kingdom from the collateral and guarantee requirements under the Credit Agreement, and as a result, such subsidiaries no longer guarantee the Credit Agreement and were also released from their respective guarantee of the Reynolds Notes. The Credit Agreement requires that our guarantor subsidiaries collectively continue to maintain combined gross assets of at least 75% of our consolidated total assets and combined EBITDA of at least 75% of our consolidated EBITDA. If we are unable to meet these minimum guarantee requirements at the end of a fiscal quarter, we would be required to add additional subsidiary guarantors as necessary to satisfy such requirements. See “Item 10. Additional Information — Material Contracts.”

In addition, in certain jurisdictions, a guarantee or security interest granted by a company that is not in the company's corporate interests or where the burden of that guarantee or security exceeds the benefit to the company may not be valid and enforceable. It is possible that a creditor of an entity or the insolvency administrator in the case of an insolvency of an entity may contest the validity and enforceability of the guarantee or security and that the applicable court may determine that the guarantee or security should be limited or voided. In the event that any guarantees or security are deemed invalid or unenforceable, in whole or in part, or to the extent that agreed limitations on the guarantee or secured obligation apply, the Reynolds Notes would rank pari passu with, or be effectively subordinated to, all liabilities of the applicable guarantor, including trade payables of such guarantor.

Relevant local insolvency laws may not be as favorable to you as U.S. bankruptcy laws and may preclude holders of the Reynolds Notes from recovering payments due.

Certain members of the RGHL Group that are either an issuer or guarantors or security providers (subject to certain exceptions) are organized under the laws of Canada, Luxembourg, the Netherlands or New Zealand. The procedural and substantive provisions of the insolvency laws of these countries may not be as favorable to creditors as the provisions of U.S. law.

In the event that any one or more of the Reynolds Notes Issuers, the guarantors, security providers, any future guarantors or security providers or any other of our subsidiaries experience financial difficulty, it is not possible to predict with certainty in which jurisdiction or jurisdictions insolvency or similar proceedings would be commenced, or the outcome of such proceedings. Pursuant to the European Union regulation on insolvency proceedings, any insolvency proceeding with regard to any Reynolds Notes Issuer, guarantor or security provider located within the European Union would most likely be held in, based on and governed by the insolvency laws of the jurisdiction of the relevant entity's center of “main interests,” which will not necessarily be the country in which it is incorporated. We cannot assure you as to how that regulation will be applied in insolvency proceedings relating to several jurisdictions within the European Union.

Primary note obligations, guarantees and security provided by entities organized in jurisdictions not summarized in this annual report and, in the case of security governed by the laws of a jurisdiction not summarized in this annual report, are also subject to material limitations pursuant to their terms, by statute or otherwise. Any enforcement of the primary note obligations, the guarantees and security after bankruptcy or an insolvency event in such other jurisdictions will possibly be subject to the insolvency laws of the relevant entity's jurisdiction of organization or other jurisdictions. The insolvency and other laws of each of these jurisdictions may be materially different from, or in conflict with, each other, including in the areas of rights of creditors, the ability to void preferential transfer, priority of governmental and other creditors, ability to obtain post-petition interest and duration of the proceeding. The application of these laws, or any conflict among them, could call into question whether any particular jurisdiction's laws should apply, adversely affect your ability to enforce your rights under the guarantees and security in these jurisdictions and limit any amounts that you may receive.


21


Most assets of the guarantors guaranteeing the Reynolds Senior Notes are subject to control by creditors with liens securing the Reynolds Senior Secured Notes and the Credit Agreement. If there is a default, the value of the assets may not be sufficient to repay the priority creditors and the holders of the Reynolds Senior Notes.

The Reynolds Senior Notes are unsecured but are guaranteed by certain subsidiaries of RGHL. Most of the assets of the guarantors of the Reynolds Senior Notes are pledged, on a priority basis, for the benefit of the lenders under the Credit Agreement and for the benefit of the holders of the Reynolds Senior Secured Notes. The indentures governing the Reynolds Notes, as well as the terms of the Credit Agreement, allow the incurrence of additional senior secured indebtedness in the future. In the event of an insolvency or liquidation, or if payment under the Reynolds Senior Secured Notes, the Credit Agreement or any other secured debt is accelerated, the lenders under the Credit Agreement, holders of the Reynolds Senior Secured Notes and holders of any other secured debt will be entitled to exercise the remedies available to a secured lender under applicable law (in addition to any remedies that may be available under documents pertaining to the Credit Agreement, the Reynolds Senior Secured Notes or any other secured debt) and will be paid out of the assets pledged as collateral before these assets are made available to holders of the Reynolds Senior Notes. In such event, the proceeds from the sale of such assets may not be sufficient to satisfy our obligations under the Reynolds Senior Notes.

Holders of the Reynolds Senior Secured Notes may not control certain decisions regarding collateral.

The trustee and collateral agents for the holders of the Reynolds Senior Secured Notes and the administrative agent under the Credit Agreement have entered into the First Lien Intercreditor Agreement, which provides, among other things, that the lenders under the Credit Agreement will control substantially all matters related to the collateral that secures the Credit Agreement, which collateral also secures the Reynolds Senior Secured Notes, and the lenders under the Credit Agreement may direct the collateral agents to foreclose on or take other actions with respect to such collateral with which holders of the Reynolds Senior Secured Notes may disagree or that may be contrary to the interests of holders of the Reynolds Senior Secured Notes. In addition, the First Lien Intercreditor Agreement provides that, to the extent any collateral securing our obligations under the Credit Agreement is released to satisfy such creditor's claims in connection with such a foreclosure, the liens on such collateral securing the Reynolds Senior Secured Notes will also automatically be released without any further action by the trustee, collateral agents or the holders of the Reynolds Senior Secured Notes and the holders of the Reynolds Senior Secured Notes will agree to waive certain of their rights relating to such collateral in connection with a bankruptcy or insolvency proceeding involving us or any guarantor of the Reynolds Senior Secured Notes. The First Lien Intercreditor Agreement provides that the holders of the Reynolds Senior Secured Notes may not take any actions to direct foreclosures or take other remedial actions following an event of default under the Credit Agreement or the Reynolds Senior Secured Notes for at least 90 days and longer if the administrative agent under the Credit Agreement takes action to direct foreclosures or other actions following such event of default.

After the discharge of the obligations with respect to the Credit Agreement whether on enforcement or repayment (other than repayment with indebtedness incurred under an agreement designated as a “Credit Agreement” for the purposes of the First Lien Intercreditor Agreement), at which time the parties to the Credit Agreement will no longer have the right to direct the actions of any collateral agent with respect to the collateral pursuant to the First Lien Intercreditor Agreement, that right passes to the authorized representative of holders of the next largest outstanding principal amount of indebtedness secured by a first lien on the collateral.

In addition, subject to certain conditions, the security documents generally allow us and our subsidiaries to remain in possession of, retain exclusive control over, freely operate, and collect, invest and dispose of any income from, the collateral. This may impact the type and quality of the security interest granted in respect of the collateral. In addition, to the extent we sell any assets that constitute collateral, the proceeds from such sale will be subject to a lien securing the Reynolds Senior Secured Notes only to the extent such proceeds would otherwise constitute “collateral” securing the Reynolds Senior Secured Notes under the security documents. To the extent the proceeds from any sale of collateral do not constitute “collateral” under the security documents, the pool of assets securing the Reynolds Senior Secured Notes would be reduced and the Reynolds Senior Secured Notes would not be secured by the proceeds of the sale.

There may not be sufficient collateral to satisfy our obligations under all or any of the Reynolds Senior Secured Notes.

Much of our assets are not and will not be collateral for the Reynolds Senior Secured Notes or our other secured indebtedness and no appraisals of the fair market value of any assets that are collateral were prepared in connection with the offerings of the Reynolds Senior Secured Notes. The assets that will be excluded from the collateral include all assets of foreign subsidiaries of our U.S. subsidiaries and a number of real properties. The value of the collateral at any time will depend on market and other economic conditions, including the availability of suitable buyers for the collateral. The book value of our assets may not be indicative of the fair market value of such assets, which could be substantially lower. Accordingly, the value of the collateral securing our indebtedness, including the Reynolds Senior Secured Notes and the Credit Agreement and our other indebtedness that shares in the collateral, could be substantially less than the aggregate principal amount of our secured indebtedness. By their nature, some or all of the pledged assets may be illiquid and may have no readily ascertainable market value or market. While we do not presently believe the Reynolds Senior Secured Notes or our other secured indebtedness are under-collateralized, the value of the assets pledged as collateral for the Reynolds Senior Secured Notes or our other secured indebtedness could be impaired in the future as a result of changing economic conditions in the relevant jurisdictions, changing legal regimes, our failure to implement our business strategy, competition and other future trends. In the event of a foreclosure, liquidation, bankruptcy or similar proceeding, the proceeds from any sale or liquidation of the collateral may be insufficient to pay our obligations under the Reynolds Senior Secured Notes or our other secured indebtedness.

Most of the collateral is subject to the prior or equal claims of other creditors which could diminish any recovery from the collateral. Certain other creditors may have permitted liens which rank prior to the liens of the noteholders in the collateral. In addition, certain other creditors may have permitted liens which rank junior to the liens of the noteholders in the collateral. The indentures governing the Reynolds Notes also permit us to incur additional indebtedness that may share in the collateral on a senior or equal lien priority basis. Any additional obligations secured by a lien on the collateral securing the Reynolds Senior Secured Notes, whether effectively or actually senior to or equal with the lien in favor of the Reynolds Senior Secured Notes, will adversely affect the relative position of the holders of such Reynolds Senior Secured Notes with respect to the collateral securing such notes. In the event of a bankruptcy, liquidation, dissolution, reorganization or similar proceeding against us, the proceeds of the enforcement against the collateral will be used first to pay the secured parties under any indebtedness secured on a senior lien priority basis over the collateral in full before making any payments on the Reynolds Senior Secured Notes and any other indebtedness with an equal lien on the collateral. Any Reynolds Senior Secured Notes remaining outstanding will be general unsecured claims that are equal in right of payment with our other unsecured unsubordinated or subordinated indebtedness, as relevant. The presence of junior liens may also impair the value recoverable from the collateral.

22



The value of the collateral securing the Reynolds Senior Secured Notes may not be sufficient to secure post-petition interest.

In the event of a bankruptcy, liquidation, dissolution, reorganization or similar proceeding against any issuer, guarantor or security provider located in the United States, holders of the Reynolds Senior Secured Notes will only be entitled to post-petition interest under the U.S. federal bankruptcy code to the extent that the value of their security interest in the collateral is greater than their pre-bankruptcy claim. Holders of the Reynolds Senior Secured Notes may be deemed to have an unsecured claim to the extent that our obligations in respect of the Reynolds Senior Secured Notes exceed the fair market value of the collateral securing the Reynolds Senior Secured Notes. As a result, holders of the Reynolds Senior Secured Notes that have a security interest in collateral with a value equal to or less than their pre-bankruptcy claim will not be entitled to post-petition interest under the bankruptcy code. In addition, it is possible that the bankruptcy trustee, the debtor-in-possession or competing creditors will assert that the fair market value of the collateral with respect to the Reynolds Senior Secured Notes on the date of the bankruptcy filing was less than the then-current principal amount of the Reynolds Senior Secured Notes. Upon a finding by a bankruptcy court that the Reynolds Senior Secured Notes are under-collateralized, the claims in the bankruptcy proceeding with respect to the Reynolds Senior Secured Notes would be bifurcated between a secured claim and an unsecured claim, and the unsecured claim would not be entitled to the benefits of security in the collateral. Other consequences of a finding of under-collateralization would be, among other things, a lack of entitlement for holders of the Reynolds Senior Secured Notes to receive post-petition interest and a lack of entitlement for holders of the unsecured portion of the Reynolds Senior Secured Notes to receive other “adequate protection” under U.S. federal bankruptcy laws. In addition, if any payments of post-petition interest had been made at the time of such a finding of under-collateralization, those payments could be re-characterized by the bankruptcy court as a reduction of the principal amount of the secured claim with respect to the Reynolds Senior Secured Notes. No appraisals of the fair market value of the collateral were prepared in connection with the offerings of the Reynolds Senior Secured Notes and we therefore cannot assure you that the value of the noteholders' interest in the collateral equals or exceeds the principal amount of the Reynolds Senior Secured Notes. See “— There may not be sufficient collateral to satisfy our obligations under all or any of the Reynolds Senior Secured Notes.” In addition, in certain other jurisdictions, holders of Reynolds Senior Secured Notes may not be entitled to post-petition interest.

The pledge of the securities of our subsidiaries that secures the Reynolds Senior Secured Notes, subject to certain exceptions, will automatically be released to the extent and for so long as that pledge would require the filing of separate financial statements with the SEC for that subsidiary. As a result of any such release, the Reynolds Senior Secured Notes could be secured by less collateral than our other first-lien indebtedness, including the Credit Agreement.

The Reynolds Senior Secured Notes are secured by a pledge of the stock and other securities of certain of our subsidiaries held by the Reynolds Notes Issuers or the guarantors of the Reynolds Senior Secured Notes. Under the SEC regulations in effect as of the issue dates of the Reynolds Senior Secured Notes, if the par value, book value as carried by us or market value, whichever is greatest, of the capital stock, other securities or similar items of a subsidiary pledged as part of the collateral is greater than or equal to 20% of the aggregate principal amount of any one series of the Reynolds Senior Secured Notes then outstanding, such a subsidiary would be required to provide separate financial statements to the SEC. The indentures governing the Reynolds Senior Secured Notes provide that any portion of the capital stock and other securities of any of our subsidiaries will be excluded from the collateral to the extent that it exceeds the maximum amount of such capital stock or other security that can be pledged to secure the Reynolds Senior Secured Notes without causing such subsidiary to be required to file separate financial statements with the SEC pursuant to Rule 3-16 of Regulation S-X or another similar rule, except that such exclusion will not apply to shares of BP I at any time. As a result, holders of the Reynolds Senior Secured Notes could lose a portion or all of their security interest in the capital stock or other securities of those subsidiaries during that period. We conduct substantially all of our business through our subsidiaries, many of which have capital stock with a value in excess of 20% of the aggregate principal amount of the Reynolds Senior Secured Notes. Accordingly, the pledge of stock and securities with respect to each such subsidiary will be limited in value to less than 20% of the aggregate principal amount of the Reynolds Senior Secured Notes. As a result, holders of the Reynolds Senior Secured Notes could lose a portion or all of their security interest in the capital stock or other securities of those subsidiaries during that period. It may be more difficult, costly and time-consuming for holders of the Reynolds Senior Secured Notes to foreclose on the assets of a subsidiary than to foreclose on its capital stock or other securities, so the proceeds realized upon any such foreclosure could be significantly less than those that would have been received upon any sale of the capital stock or other securities of such subsidiary. In addition, the lenders under the Credit Agreement are not subject to such limitation and may have security interests which are substantially more valuable as a result thereof.

The collateral securing the Reynolds Senior Secured Notes may be diluted under certain circumstances.

The collateral that secures the Reynolds Senior Secured Notes, subject to certain limited exceptions, also secures obligations under our Credit Agreement. In addition, this collateral may secure additional senior indebtedness that we or our restricted subsidiaries incur in the future, subject to restrictions on our or their ability to incur debt and liens under the indentures governing the Reynolds Senior Secured Notes and other agreements governing our indebtedness. Your rights would be diluted by any increase in the amount of indebtedness secured by this collateral.

The collateral is subject to casualty risk.

Even if we maintain insurance, there are certain losses that may be either uninsurable or not economically insurable, in whole or part. Insurance proceeds may not compensate us fully for our losses. If there is a complete or partial loss of any collateral, the insurance proceeds may not be sufficient to satisfy all of our obligations, including the Reynolds Senior Secured Notes and related guarantees.

Any security granted over collateral might be avoided by a trustee in bankruptcy.

Any security granted over collateral in favor of any collateral agents, including pursuant to security documents delivered after the date of the indentures governing the Reynolds Senior Secured Notes, might be avoided by the grantor, as debtor-in-possession, or by its trustee in bankruptcy if certain events or circumstances exist or occur, including, among others, if the grantor is insolvent at the time of granting the security or becomes insolvent as a result of entering into the security or associated documentation, including a guarantee, or a bankruptcy proceeding in respect of the security provider is commenced within a specified number of days following the granting of the security.


23


In the event that the First Lien Intercreditor Agreement is found to be invalid or unenforceable, the liens in favor of a series of Reynolds Senior Secured Notes in some foreign jurisdictions will not rank pari passu with the liens in favor of the Credit Agreement and the liens in favor of the rest of the Reynolds Senior Secured Notes.

The security documents that create the liens in favor of the Reynolds Senior Secured Notes and the Credit Agreement with respect to certain foreign collateral rely on the First Lien Intercreditor Agreement for establishing the relative priorities of the holders of the Reynolds Senior Secured Notes and the lenders and other secured parties under the Credit Agreement. Because the priority of any series of Reynolds Senior Secured Notes with respect to such foreign collateral as compared to the other series of Reynolds Senior Secured Notes and the Credit Agreement depends, in certain instances, on the enforceability of the First Lien Intercreditor Agreement, if the First Lien Intercreditor Agreement is found to be invalid or unenforceable, the liens in favor of a series of Reynolds Senior Secured Notes, in certain jurisdictions, will not rank pari passu with the liens in favor of the other series of Reynolds Senior Secured Notes and the Credit Agreement. In such a situation the claims of the holders of such series of the Reynolds Senior Secured Notes will be effectively subordinated to claims of the holders of the rest of the Reynolds Senior Secured Notes and the lenders and other secured parties under the Credit Agreement to the extent of the value of the assets secured by such liens.

Security interests in respect of the collateral may be adversely affected by the failure to perfect security interests in certain collateral presently owned or acquired in the future.

The security interest in the collateral securing the Reynolds Senior Secured Notes includes assets now owned or, to the extent permitted by applicable laws, acquired or arising in the future. Applicable law requires that certain property and rights acquired after the grant of a general security interest can only be perfected at the time such property and rights are acquired and identified. There can be no assurance that the trustee or any collateral agent will monitor, or that we will inform the relevant trustee or any collateral agent of, the future acquisition of property and rights that constitute collateral, and that the necessary action will be taken to properly create or perfect the security interest in such after-acquired collateral. Such failure may result in the loss of the security interest therein or the priority of the security interest in favor of the Reynolds Senior Secured Notes against third parties. In addition, we are not required to take certain perfection steps in respect of particular assets, whether owned now or acquired in the future, in certain jurisdictions for cost or commercial reasons or such perfection steps may only occur at the time of enforcement. For example, although certain of our trade receivables may be assigned by way of security, we are not required, and do not intend, to notify the obligor of such receivables of the existence of such security, which may impair the effectiveness of the security interest.

Certain of the jurisdictions where you have the benefit of a security interest in collateral securing the Reynolds Senior Secured Notes do not have public, or other third-party, registers where liens, pledges or other forms of security interests may be centrally recorded and if they do have such registers, registration may not be compulsory to protect a secured party's interests or any registration may not be made or, when made, may not be effective to create priority over other security granted prior to the registration being made. As a result, in these jurisdictions the trustee or collateral agent must rely on any representations and warranties given by us that there are no liens, pledges or applicable other security interests already in place. There can be no assurance that we will accurately inform the relevant trustee or any collateral agent of the status of the collateral securing the Reynolds Senior Secured Notes and the value of the security interest may be adversely affected thereby.

In addition, in certain jurisdictions security interests created over particular assets can only be perfected by possession of the asset by the secured party. The terms of the security documents may not require possession to be granted to the secured party until enforcement, meaning that the security interest will remain unperfected until possession is granted.

Rights of holders of the Reynolds Senior Secured Notes may be adversely affected by bankruptcy proceedings in the United States.

The right of the collateral agents to repossess and dispose of the collateral securing the Reynolds Senior Secured Notes upon acceleration is likely to be significantly impaired by U.S. federal bankruptcy law if bankruptcy proceedings are commenced by or against us prior to or possibly even after any collateral agent has repossessed and disposed of the collateral. Under the U.S. Bankruptcy Code, a secured creditor, such as any collateral agent, is prohibited from repossessing its security from a debtor in a bankruptcy case, or from disposing of security repossessed from a debtor, without bankruptcy court approval. Moreover, U.S. bankruptcy law permits the debtor to continue to retain and to use collateral, and the proceeds, products, rents or profits of the collateral, even though the debtor is in default under the applicable debt instruments, provided that the secured creditor is given “adequate protection.” The meaning of the term “adequate protection” may vary according to circumstances, but it is intended in general to protect the value of the secured creditor's interest in the collateral and may include cash payments or the granting of additional security, if and at such time as the court in its discretion determines, for any diminution in the value of the collateral as a result of the stay of repossession or disposition or any use of the collateral by the debtor during the pendency of the bankruptcy case. In view of the broad discretionary powers of a bankruptcy court, it is impossible to predict how long payments under the Reynolds Senior Secured Notes could be delayed following commencement of a bankruptcy case, whether or when any collateral agent would repossess or dispose of the collateral, or whether or to what extent holders of the Reynolds Senior Secured Notes would be compensated for any delay in payment of loss of value of the collateral through the requirements of “adequate protection.” Furthermore, in the event the bankruptcy court determines that the value of the collateral is not sufficient to repay all amounts due on the Reynolds Senior Secured Notes, the holders of the Reynolds Senior Secured Notes would have “undersecured claims” as to the difference. U.S. federal bankruptcy laws do not permit the payment or accrual of interest, costs and attorneys' fees for “undersecured claims” during the debtor's bankruptcy case.

Security providers may own assets outside the respective jurisdictions in which they were formed.

The guarantors, security providers and issuers granting security in respect of the Reynolds Senior Secured Notes may own collateral located outside the respective jurisdictions in which such guarantors, security providers or issuers were formed. Where this is the case, the relevant security documents may not purport to create security interests over such collateral. In circumstances where the security documents purport to create security interests over such collateral, such security interests may not be effective, or the enforcement of such security interests in the jurisdiction in which the collateral is located may not be possible.

The use of collateral agents may diminish the rights that a secured creditor would otherwise have with respect to the collateral.

In most cases, the collateral will be taken in the name of a collateral agent for the benefit of the holders of the relevant Reynolds Senior Secured Notes and the relevant trustee. As a result, any collateral agent may effectively control actions with respect to collateral which may impair the rights that a noteholder would otherwise have as a secured creditor. Any collateral agent may take actions that a noteholder disagrees with or

24


may fail to take actions that a noteholder wishes to pursue. For example, a collateral agent could decide to credit bid using the value of a noteholder's secured claim even if such noteholder would not individually have done so.

Furthermore, any collateral agent may fail to act in a timely manner which could impair the recovery of the noteholders.

In addition, in instances where any collateral agent cannot, or it is impractical for it to, hold a security interest, a gratuitous bailee may hold the security interest for the benefit of the noteholders. The holders will have no rights against any such gratuitous bailee.

The collateral agents may not be able to possess certain collateral on enforcement and may also be prevented from holding security interests in certain collateral.

Applicable laws may restrict the ability of a foreign entity that holds a security interest in particular collateral from taking possession of that collateral on enforcement. In addition, certain jurisdictions restrict the ability of foreign entities to hold the benefit of security interests over certain assets. This may mean that any collateral agent may be unable to benefit from security interests in certain collateral and may also restrict the ability of such collateral agent to transfer collateral into its name on enforcement.

Intercompany movements of collateral may diminish the assets that serve as collateral and the priority of noteholder liens with respect to collateral.

We are generally permitted to freely move assets within the RGHL Group subject to certain restrictions. However, not all members of the RGHL Group are or will be guarantors, security providers or issuers or grant security over the same type of assets. If collateral is transferred to an entity that is not a guarantor, security provider, or issuer, the interests of the noteholders will cease to be secured by such assets.

If collateral is moved to another entity that is a guarantor, security provider or issuer, the asset may cease to be collateral or your priority in the asset may be impaired. If a type of collateral is transferred to a guarantor that does not grant security interests or does not grant security interests with respect to that particular type of asset, then the noteholders will lose the benefit of such collateral. Even if the asset continues as collateral in the hands of the recipient entity, there may be hardening periods or notification requirements before the security interest becomes effective or the security interest might not be as beneficial to noteholders as it was in the possession of the transferring entity.


ITEM 4. INFORMATION ON RGHL.

Corporate Information

RGHL's executive offices are located at Level Nine, 148 Quay Street, Auckland 1010 New Zealand, and its telephone number is 64 (9) 366-6259. We have appointed National Registered Agents, Inc., 160 Greentree Drive, Suite 101, Dover, Delaware 19904 as our agent for service of process in the United States.

History and Development

RGHL was incorporated on May 30, 2006 under the Companies Act 1993 of New Zealand. RGHL acquired its businesses in a series of transactions between 2008 and 2011. Further information regarding the history of each of the five segments is included in " — Business Overview."

Recent Developments

On January 13, 2017, the RGHL Group issued a notice of redemption for all of the $345 million aggregate principal amount outstanding of 8.250% Senior Notes due 2021 to be repaid on February 15, 2017 at a redemption price of 102.750% plus accrued and unpaid interest.

On February 7, 2017, the RGHL Group entered into an incremental assumption agreement and incurred $3,315 million and €249 million of term loans thereunder. The proceeds of these incremental term loans were used to repay in full the outstanding U.S. and European term loans under the Credit Agreement. The net effect resulted in a 0.25% reduction in the current margin applicable to the outstanding U.S. and European term loans and a reduction in the LIBOR floor of the U.S. term loans by 100 basis points to 0.000%. The amended Credit Agreement continues to include an additional reduction in interest rates of 0.25% upon certain upgrades in the RGHL Group’s credit rating.

Business Overview

Overview

We are a leading global manufacturer and supplier of consumer food, beverage and foodservice packaging products. We are one of the largest consumer food, beverage and foodservice packaging companies in the United States, as measured by revenue, with leading market positions in many of our product lines based on management’s analysis of industry data. We sell our products to customers globally, including to a diversified mix of leading multinational companies, large national and regional companies, and small local businesses. We primarily serve the consumer food, beverage and foodservice market segments.

For a discussion of financial results by segment for each of the last three years, see “Item 5. Operating and Financial Review and Prospects — Results of Operations” and for a discussion of our capital expenditures for each of the last three years, see “Item 5. Operating and Financial Review and Prospects — Liquidity and Capital Resources — Capital Expenditures.”

Evergreen

Evergreen is a vertically integrated, leading manufacturer of fresh carton packaging for beverage products, primarily serving the juice and milk markets. Fresh carton packaging, most predominant in North America, is primarily used for beverages that require a cold-chain distribution system. Evergreen supplies integrated fresh carton packaging systems, which can include fresh cartons, spouts and filling machines. Evergreen

25


produces liquid packaging board for its internal requirements and to sell to other fresh beverage carton manufacturers. Evergreen also produces paper products, including coated groundwood primarily for catalogs, inserts, magazine and commercial printing, and uncoated freesheet primarily for envelope, specialty and offset printing paper. Evergreen has a large customer base and operates primarily in North America. The following tables show total segment revenue by product group and revenue by geographic region for Evergreen for each of the years ended December 31, 2016, 2015 and 2014:
 
 
Revenue by product group
(In $ million)
 
2016
 
2015
 
2014
Carton Packaging
 
809

 
835

 
848

Liquid Packaging Board
 
414

 
443

 
470

Paper Products
 
357

 
375

 
394

Total
 
1,580

 
1,653

 
1,712


 
 
Revenue by geographic region
(In $ million)
 
2016
 
2015
 
2014
United States
 
1,393

 
1,468

 
1,522

Asia
 
149

 
143

 
147

Other
 
38

 
42

 
43

Total
 
1,580

 
1,653

 
1,712


History

Evergreen's predecessor was established in 1946 when International Paper Company ("IP") entered the beverage packaging business by acquiring Single Service, Inc. Over the years, the business was responsible for many breakthroughs in beverage carton packaging, including the introduction of PE coated cartons and barrier board technology. IP's beverage packaging business included fresh beverage converting facilities, a fresh filling machine manufacturing facility and the Pine Bluff, Arkansas mill. In January 2007, IP's beverage packaging business was acquired indirectly by Mr. Graeme Hart, our strategic owner, and renamed Evergreen. In July 2007, Evergreen acquired Blue Ridge Paper Products, Inc., an independent manufacturer of beverage packaging products. The Blue Ridge business included fresh beverage converting facilities and the Canton, North Carolina mill.

Total Packaging Solution

Evergreen employs a business model that we refer to as “Total Packaging Solution,” which is based on providing Evergreen's customers with a single source for all of their fresh beverage carton packaging requirements. Fresh carton sleeves can be used with Evergreen's fresh filling machines, as well as other fresh filling machines. Carton packaging sales represented 51% of Evergreen's revenue in 2016 and are sold under multi-year and shorter term contracts.

Carton Packaging

Evergreen produces and sells fresh carton sleeves and supplies spouts, caps and closures. During the filling process, the sleeve is opened, sealed at the base, filled with the beverage products and then sealed at the top of the carton. Fresh carton sleeves can be used for a variety of beverages including liquid dairy drinks, such as regular and flavored milk, and non-carbonated soft drinks, such as fresh juice, fruit-based drinks and iced tea. Fresh cartons are also used for food items, such as liquid eggs, and for non-food items, such as liquid detergents and softeners.

Evergreen has developed a variety of packaging solutions to help beverage manufacturers differentiate their products and generate stronger brand recognition. The application of high-definition, multi-color, printed designs to the cartons gives customers the ability to differentiate their products. Furthermore, Evergreen's barrier board technology allows its customers to achieve longer shelf life for their products as well as protect against the loss of vitamins and other nutrients.

Evergreen’s fresh filling machines use fresh carton sleeves to produce and fill fresh carton packaging. Evergreen offers its customers a variety of filling machine models with different capabilities, which can be reconfigured for different package volumes, providing its customers with flexibility in their manufacturing processes. Evergreen’s fresh filling machines may be sold directly to customers or sold to a third-party finance company, which then leases the filling machines to customers.

Liquid Packaging Board

The production of liquid packaging board at Evergreen's mills in Pine Bluff, Arkansas and Canton, North Carolina allows Evergreen to be a vertically integrated producer of fresh cartons. Evergreen's Pine Bluff and Canton mills produce multiple grades of liquid packaging board, both PE coated and uncoated, for fresh cartons. Evergreen's liquid packaging board products can be broadly grouped into three categories: PE coated liquid packaging board; PE coated / co-extruded liquid packaging board (also known as barrier board); and uncoated liquid packaging board. In addition, Evergreen's mill in Canton produces cupstock for the manufacture of hot and cold cups as well as ovenable trays for the frozen food market as an alternative to plastic trays.


26


Paper Products

Evergreen also offers a range of paper products, including coated groundwood, which is used in catalogs, inserts, magazine and commercial printing, and uncoated freesheet primarily for envelope, specialty and offset printing paper.

Customers

Evergreen's customer base includes international companies, large national and regional customers and smaller local businesses, with its largest presence in North America. Many of Evergreen's customer sales contracts are index-based, allowing for the pass-through of input cost movements on a quarterly to annual basis. In 2016, Evergreen's top ten customers accounted for 37% of the segment's total revenue, and no single customer accounted for more than 10% of the segment's total revenue.

The Pine Bluff and Canton mills' aggregate liquid packaging board production is used by Evergreen's fresh carton packaging business and is also sold to external fresh carton converting customers, with whom Evergreen generally has long-standing relationships. In addition, Evergreen sells liquid packaging board to Pactiv Foodservice and other customers, who produce ovenable trays and cupstock.

Evergreen's coated groundwood customers consist primarily of catalog and magazine publishers. Evergreen's uncoated freesheet customers consist primarily of envelope converters, specialty paper producers and commercial printers. Evergreen sells both directly and through paper brokers in the coated groundwood and uncoated freesheet markets.

Competition

Evergreen operates primarily in markets with a limited number of key global competitors. These competitors include Tetra Pak International S.A., Domtar Corporation, Catalyst Paper Corporation and Stora Enso Oyj. The fresh carton market is fairly consolidated. We believe Evergreen is the only major market participant that provides vertically integrated liquid packaging board as well as complete fresh carton packaging systems consisting of cartons, filling machines and spouts. We believe Evergreen is the largest participant in the fresh carton packaging market measured by volume based on our analysis of industry data.

We believe Evergreen is the largest producer of liquid packaging board for fresh cartons based on our analysis of industry data. Evergreen is a relatively small producer of coated groundwood within a concentrated North American coated papers market. Evergreen is also a small producer of uncoated freesheet within a concentrated market. Evergreen also competes in the cupstock and ovenable packaging board markets.

Changes within the paper industry have occurred and may continue to occur that may adversely affect Evergreen's business and financial performance. These changes include the consolidation of producers of products that compete with us, consolidation within the distribution channels for our products, and the reduced demand for end-products made from some of our products, including magazines, catalogs and envelopes.

Marketing and Sales

Evergreen's sales and marketing staff coordinates and performs all customer interaction activities, including sales, marketing and technical services. Evergreen reaches its large and diversified customer base primarily through a direct field sales force.

Evergreen's customer service representatives are responsible for processing sales orders, expediting production and liaising with customers on order status. Machine service technicians, paper technicians and field service engineers work closely with key account managers to satisfy customers' needs.

Evergreen has a marketing and new product development team focused on leveraging its Total Packaging Solution model and creating new, value-added products in current and adjacent markets.

Seasonality

Evergreen's operations are moderately seasonal. Evergreen's customers are principally engaged in providing products that are generally less sensitive to seasonal effects, although Evergreen does experience some seasonality as a result of increased consumption of milk by school children during the North American academic year. Evergreen therefore typically experiences a greater level of carton product sales in the first and fourth quarters when North American schools are in session.

Manufacturing

Evergreen operates two integrated pulp and paper mills in North America and ten sleeve production plants globally, including six in the United States, three in East Asia and one in Central America. Evergreen also jointly controls three joint ventures in the Middle East/North Africa. Evergreen's manufacturing operations primarily consist of production of paper and packaging cartonboard, manufacturing and assembly of filling machines and parts and production of fresh carton sleeves that are used with Evergreen's machines to create fresh carton containers for its customers' beverage products. Fresh carton sleeves are also shipped to Evergreen's customers for filling.

Evergreen outsources to Closures and to external manufacturers its production of spouts, caps and closures, which are manufactured to Evergreen's design and specifications. Evergreen has exclusive supply contracts with Closures and external manufacturers.

The manufacture and assembly of fresh filling machines takes place at Evergreen’s manufacturing facilities in Cedar Rapids, Iowa, and Shanghai, China. Evergreen’s filling machines are mainly utilized to fill cartons of non-carbonated soft drinks, such as juice and juice drinks, and liquid dairy products. Evergreen both manufactures and outsources components used in the production of its fresh filling machines. The majority of Evergreen’s component suppliers are located near the Cedar Rapids facility. In addition, Evergreen sources some components from China.


27


Mills

Evergreen’s mills are vertically integrated pulp and paper manufacturing facilities that have their own power generation plant, bleached hardwood and softwood “kraft” pulp lines and extrusion capabilities. The Pine Bluff mill houses one liquid packaging board machine and one coated groundwood machine. In addition, the Pine Bluff mill has a groundwood pulp line to supply the coated groundwood machine. The Canton mill houses one liquid packaging board machine and three uncoated freesheet machines.

Raw Materials and Suppliers

In 2016, the total value of raw materials consumed by Evergreen was $526 million and represented 43% of Evergreen's total cost of sales, excluding depreciation and amortization.

Evergreen internally sources its liquid packaging board requirements from its paper mills in Pine Bluff and Canton. To produce cartonboard at its mills, Evergreen sources wood and resin from a variety of North American suppliers. We believe Evergreen's relationships with its suppliers are satisfactory.

The prices of Evergreen’s raw materials fluctuate in conjunction with market movements in commodities. Raw wood and wood chips are typically purchased from sources close to the mills, and as a result, prices are established based on local conditions. Potential price fluctuations can occur due to poor weather conditions or insect infestation, but are infrequent due to the techniques and practices of lumber extractors. Resin prices can fluctuate significantly with fluctuations in crude oil and natural gas prices, as well as changes in refining capacity and the demand for other petroleum-based products. In order to minimize the impact of price fluctuations, Evergreen uses price hedging arrangements for purchases of energy and single and multi-year agreements that provide for fixed prices or prices that escalate based on inflation or published index movements.

Evergreen manages its relationships with suppliers through a central supply-procurement system, which ensures that Evergreen receives a continuous supply of materials using vendor-managed inventory and consignment stocking. Evergreen reviews supplier developments in regular business review meetings.

Quality Management

Meeting customers' complex requirements and technical specifications requires a strong commitment to quality and attention to detail. Evergreen is committed to a quality management philosophy that aims to achieve continuous improvement in all stages of the production process through the involvement of management, customers and employees. Evergreen uses a stringent technique of hazard analysis and critical control points to identify critical aspects of quality management, as well as methods and tools to identify key areas for improvement that result in a reduction of waste and downtime, at all of Evergreen's facilities and those of its customers.

Intellectual Property

Evergreen has a significant number of registered patents and registered trademarks. Evergreen uses internal and external resources to manage its intellectual property portfolio and, where appropriate, defends its intellectual property rights throughout the world. Evergreen also relies on unpatented proprietary know-how and trade secrets and employs various methods including confidentiality agreements with employees and consultants to protect its intellectual property. Additionally, Evergreen has licensed, and may license in the future, patents, trademarks, trade secrets and similar intellectual property to third parties. Evergreen attempts to contractually ensure that its intellectual property and similar proprietary rights are protected when entering into business relationships. While in the aggregate Evergreen's patents are of material importance to Evergreen's business, Evergreen believes that its business is not dependent upon any single patent or group of related patents.

Other than licenses for commercially available software, Evergreen does not believe that any of its licenses from third parties are material to its business taken as a whole. Evergreen does not believe that any of its licenses to intellectual property rights granted to third parties are material to its business taken as a whole.

New Product Development

Evergreen's product innovation aims to deliver new packaging products for both customers and end-use consumers and to generate a percentage of future revenue from new products. The innovation process follows a traditional stage gate development process. One of Evergreen's primary competitive advantages in fiber-based cartons is offering a total system solution — from board manufacture to efficient filling machines. Therefore, new carton product design teams include expertise from equipment, converting, the mills and often closures. A key focus for innovation is leveraging leading board and barrier technologies to adjacent markets, such as water and dry goods.

Employees

As of December 31, 2016, Evergreen employed approximately 3,800 people. Approximately 61% of Evergreen's employees are covered by collective labor agreements. Evergreen has not experienced any significant union-related work stoppages. We believe Evergreen's relationships with its employees and labor unions are satisfactory.

Regulatory

As Evergreen's products are used in food and beverage packaging, Evergreen's business is subject to regulations governing products that may contact food in virtually every country in which it has operations. Future regulatory and legislative change can affect the economics of Evergreen's business activities, lead to changes in operating practices, affect its customers and influence the demand for and the cost of providing products and services to its customers. Evergreen has adopted compliance programs and procedures designed to achieve compliance with applicable laws and regulations, and believes these programs and procedures are generally effective. However, because of the complexity of these laws and regulations, variance in production inputs and efficiencies, and the global scope of Evergreen's business, compliance cannot be guaranteed.


28


Evergreen is subject to environmental, health and safety laws and regulations in the jurisdictions in which it operates. Among other things, these requirements regulate the emission or discharge of materials into the environment, govern the use, storage, treatment, disposal and management of hazardous substances and wastes, protect the health and safety of Evergreen's employees, regulate the materials used in and the recycling of products and impose liability for the costs of investigating and remediating, and damages resulting from, present and past releases of hazardous substances, including releases by prior owners or operators of Evergreen's locations and releases at sites formerly owned or operated by Evergreen.

Moreover, as environmental issues, such as climate change, have become more prevalent, governments have responded, and are expected to continue to respond, with increased legislation and regulations, which could negatively affect Evergreen. For example, the United States Congress has considered legislation to reduce emissions of carbon dioxide and other greenhouse gases. Similarly, the EPA is regulating certain greenhouse gas emissions under the federal Clean Air Act. These and other initiatives may cause Evergreen to incur additional direct costs in complying with any new environmental legislation or regulations, such as costs to upgrade or replace equipment, as well as increased indirect costs resulting from Evergreen's suppliers, customers, or both, incurring additional compliance costs that could get passed through to Evergreen or impact product demand.

Evergreen has been addressing issues associated with its wastewater discharges into the Pigeon River from the Canton mill. In April 2012, Evergreen entered into a settlement agreement with various parties who had challenged Evergreen's permit, which settlement agreement requires Evergreen to perform various tests on the river water. Evergreen has conducted all of the required testing to date and expects to be able to continue to comply with such settlement agreement.

In 2009, North Carolina issued an emergency change in the maximum arsenic ambient air level, which effectively allowed the state to reopen limits established in existing air permits. The biomass boiler at the Canton mill, which is partially fueled by coal, did not comply with the new level. In January 2011, Evergreen signed a Special Order by Consent issued by the North Carolina regulatory authorities, which required Evergreen to take certain actions to bring the biomass boiler into compliance with the new arsenic level, and potentially to make certain upgrades to the boiler. However, after further scientific study, the state's air quality department recommended that the state increase the acceptable ambient air levels for arsenic. The proposed ambient air levels became effective in 2014. In February 2015, Evergreen filed a request with the state's air quality department to terminate the Special Order by Consent. In March 2015, the North Carolina air quality department terminated the January 2011 Special Order by Consent.

In addition, the EPA is continuing the development of other new standards and programs that may be applicable to Evergreen's operations. In December 2012, the EPA finalized its rules regulating air emissions from industrial boilers and process heaters, commonly referred to as “Boiler MACT.” Evergreen currently estimates capital costs to comply with the final Boiler MACT rules to be approximately $52 million; approximately $51 million of such costs will be spent in connection with the boiler at its Canton, North Carolina mill and $1 million in costs will be incurred in connection with a boiler at its Pine Bluff, Arkansas mill. As of December 31, 2016, approximately $25 million of Boiler MACT-related costs had been incurred. Evergreen expects to incur the remaining Canton costs by 2019. Evergreen does not expect the Boiler MACT rules to have a material adverse effect on its business or the expenditures needed to achieve compliance to significantly increase the RGHL Group's capital expenditures during these periods.

Legal Proceedings

Evergreen is a party to various litigation matters, including environmental matters, arising in the ordinary course of business. We cannot estimate with certainty the ultimate legal and financial liability with respect to these litigation and environmental matters but believe, based on examination of these matters, experience to date and discussions with counsel, that any ultimate liability will not be material to Evergreen's financial position, results of operations or cash flows.

Closures

Closures is a leading manufacturer of plastic and aluminum beverage caps and closures, primarily serving the carbonated soft drink, non-carbonated soft drink and bottled water segments of the global beverage market. Closures' products also serve the liquid dairy, food, beer and liquor and automotive fluid markets. In addition to supplying plastic and aluminum caps and closures, Closures also offers high speed rotary capping equipment, which secures caps on a variety of packaging, and related services. Closures has a large global customer base with its largest presence in North America. The following table shows total segment revenue by geographic region for Closures for each of the years ended December 31, 2016, 2015 and 2014:
 
 
Revenue by geographic region
(In $ million)
 
2016
 
2015
 
2014
United States
 
373

 
365

 
385

Remaining North American Region
 
84

 
88

 
111

Asia
 
229

 
235

 
264

Europe
 
135

 
162

 
198

South America
 
107

 
132

 
170

Total
 
928

 
982

 
1,128


History

Closures has been supplying caps and closures since its inception in the 1930s as part of Alcoa's packaging business. Closures started developing aluminum closures primarily for the food industry and continued to develop its manufacturing capabilities through the 1940s and 1950s. In the 1960s, Closures introduced the first resealable aluminum roll-on closure for the beer and soft drink industries. In 1986, Closures acquired H-C Industries, which had developed a patented compression molding process to make plastic closures for carbonated soft drinks. Throughout the

29


1990s and 2000s, Closures continued to develop innovative closure solutions such as spout fitments for gable top juice containers and hot-fill closures for sports drinks and entered the Asian, European and South American markets during this period. In 2008, Closures was acquired indirectly by Mr. Graeme Hart, our strategic owner. In February 2010, Closures purchased Obrist Americas, Inc., a U.S. manufacturer of plastic non-dispensing screw closures for carbonated soft drinks and water containers. The acquired company was renamed Closure Systems International Americas, Inc. In January 2014, we sold Closures' aluminum closures business in Germany.

Global Packaging Solution

Closures employs a business model, which we refer to as the “Global Packaging Solution,” through which it provides complete closure solutions to its customers. As the only major global provider of beverage caps and closures, as well as high speed rotary capping equipment and related services, we believe this model differentiates Closures from its competitors and positions it as a supplier of choice for customers throughout the world. Closures' operations are strategically located in geographic proximity to its customers and are focused on providing innovative closure solutions, quality products, capping equipment and services to its customers, designed to reduce their overall cost of operations.

Caps and Closures

Closures' caps and closures can be used for a variety of beverages, including carbonated soft drinks, non-carbonated soft drinks, bottled water, juices and sports drinks, which are primarily filled in PET containers and require a plastic closure. In addition, Closures' caps and closures can be applied to seal high density PE containers and glass containers. Closures has also been able to take advantage of the increasing use of plastic caps and closures in the food, dairy and alcoholic beverages markets. Closures' customer relationships have enabled it to expand its core beverage caps and closures product offering through the development of higher margin, customized closure solutions. Closures' mini-closures platform of products is sold in all of its major markets, which provides customers with reduced packaging costs, increased sealing technologies, seal integrity and easy-open capability. Closures' caps and closures are sold mostly under multi-year contracts.

Capping Equipment and Services

Closures is a global leader in beverage capping equipment. In addition, Closures can provide customized cap handling and application systems specifically tailored to customer needs. Closures builds capping machinery for a wide range of cap and closure applications and production and process environments, offering innovative system solutions for cold-fill, hot-fill and aseptic-fill applications.

In addition to the original capping systems equipment, Closures also supplies its customers with replacement parts through its global spare parts network and online store, as well as technical service through a team of technicians strategically located in geographic proximity to its customers. Closures provides capping machine services both before and after a capping machine placement to help customers improve productivity. These services include retooling programs, quick-change capping conversion, training services, troubleshooting and machine upgrades, on-site capping inspections and line efficiency improvements.

These products and services are designed to deliver a comprehensive system of customer value and reliability, enabling Closures' customers to improve the productivity of their capping machines, which may result in increased caps and closures sales. Closures' emphasis on service leads to strong customer loyalty which may provide Closures with a competitive advantage.

Customers

Closures’ customer base includes international companies as well as large national and regional companies primarily in the beverage and consumer product industries. Where appropriate, Closures manages its customer relationships with large beverage companies at both the parent company and the local bottler levels. This approach allows Closures to foster relationships at the various purchasing decision points, thereby minimizing its exposure to any one particular contract and enabling it to understand the developing requirements of beverage customers. Many of Closures' customers have been customers for over 20 years. Closures also produces caps and closures for Evergreen. In 2016, Closures’ top ten customers accounted for 48% of the segment’s total revenue, with one customer accounting for 11% and two customers each accounting for 10% of the segment’s total revenue.

The majority of Closures' revenue is derived from multi-year contracts. Many of Closures' customer sales contracts contain price adjustments based on changes in resin prices which allows Closures to pass through varying degrees of the changes in resin prices to its customers. In addition, an increasing number of Closures' customer sales contracts also contain inflationary price adjustments. Where possible, Closures seeks to stagger the expiration dates of its contracts to avoid the need to renew several large contracts at the same time.

Competition

The global caps and closures market is highly fragmented, with Closures being one of only a few global participants. These competitors include Berry Plastics Group, Inc., BERICAP GmbH & Co. KG, Silgan Holdings, Inc. and Global Closure Systems. Most competitors are either local or regional companies primarily supplying only one region of the world. In certain regions, especially in emerging markets, an increasing number of bottlers are self-supplying closures through self-manufacturing caps and closures. These competitive pressures may adversely affect Closures’ business and financial performance. We believe Closures benefits from its proximity to customers, stringent product specifications demanded by its multinational client base, and its ability to provide integrated closure system solutions. Closures also competes by offering strong product design capabilities, leading technology innovation, speed of product delivery, value-added features and cost competitiveness.

Marketing and Sales

Closures reaches its customer base primarily through a direct field sales organization. Closures' sales teams are principally organized by region and are supported by global marketing teams that are focused on each of its core and growth markets such as carbonated soft drink, non-carbonated soft drink, bottled water, liquid food, dairy and alcoholic beverage.

We believe Closures is the only global supplier of a completely integrated closures solution by offering both caps and closures and capping equipment. This provides a strategic advantage for Closures as both its sales professionals and service technicians have the ability to solicit real-

30


time feedback and provide Closures with insight on global cap and closure operations, consumer trends and competitor products. We believe this flow of shared knowledge among equipment sales, cap and closure sales and equipment service personnel helps Closures effectively develop and manufacture high quality, innovative products that meet the needs of its customers.

Seasonality

Closures' operations are moderately seasonal. Closures experiences some seasonality as a result of increased consumption of bottled beverages during the summer months. In addition, in order to avoid capacity shortfalls in the summer months, Closures' customers typically begin building inventories in advance of the summer season. Therefore, Closures typically experiences a greater level of closure sales during the second and third quarters.

Manufacturing

Closures operates 26 manufacturing and capping equipment assembly locations worldwide, including six facilities in Asia, six in North America, five in South America, four in Europe, four in the Middle East and one in Central America.

Caps and Closures

Closures manufactures caps and closures at all of its manufacturing facilities globally with the exception of its capping equipment assembling facilities in Europe and North America. Closures' global operations enable it to service its broad global customer base. Closures manufactures its own proprietary compression molding equipment, which allows Closures to quickly increase manufacturing capacity as demand grows. Closures' facilities manufacture caps and closures utilizing this compression molding technology, as well as injection molding and metal stamping processes, depending on the customer’s needs. Using this manufacturing approach, Closures manufactures a broad range of sealing solutions such as molded in-shell liners, disc liners, induction and conduction seals as well as tamper evidence bands.

Capping Equipment

Closures' capping equipment is manufactured globally at four locations in Germany, Japan, China and the United States. Equipment produced in Germany is primarily supplied to Europe, Africa, the Middle East and some countries in Asia, while equipment made in Japan is primarily sold in Japan, China and other Asian countries. Equipment manufactured in China is sold only in China. U.S. manufactured equipment is primarily sold in North, South and Central America.

Raw Materials and Suppliers

Closures' principal raw materials are resin, colorant and aluminum. In 2016, the total value of raw materials consumed by Closures was $444 million, with the majority of raw materials being plastic resins. In 2016, total raw materials represented 62% of Closures’ total cost of sales, excluding depreciation and amortization.

Closures' centralized purchasing function enables it to leverage its global purchasing power and reduce its dependency on any one supplier. Closures takes advantage of regional and local suppliers for indirect materials and services to ensure the lowest total cost of ownership. Closures sources its raw materials from a variety of suppliers, many of which are global. It maintains two to three suppliers for most inputs. Closures typically has one year contracts with key resin, colorant and aluminum suppliers. We believe that the pricing terms under these contracts are consistent with the terms available in the market, and Closures has not historically experienced significant supply interruption of any key raw materials. We believe Closures' relationships with its suppliers are satisfactory. Closures has relationships spanning more than 15 years with a majority of its top suppliers.

To mitigate the volatility of resin prices, the majority by volume of Closures' customer sales contracts contain price adjustments based on changes in resin prices, which allows Closures to pass through varying degrees of the changes in resin prices to its customers. Contractual price adjustments with customers do not occur simultaneously with actual resin purchase price fluctuations, but rather on a monthly, quarterly, semi-annual or other basis. In certain instances, Closures has also been able to negotiate raw material price adjustments with customers not subject to these clauses.

In addition, to further minimize the impact of price fluctuations of raw materials, Closures enters into hedging agreements for some resin purchases. Closures also enters into hedging agreements at the request of certain customers who want to mitigate the risk of changes in raw material costs in their purchase pricing.

Quality Management

Meeting customers' complex requirements and technical specifications requires a strong commitment to quality, customer service, process controls and reliability. Closures maintains technology centers around the world that are focused on product engineering, testing and design. In addition, we believe Closures has unique testing capabilities through its laboratories located around the world that are fully accredited by major global beverage manufacturers. Closures also uses pilot bottling line equipment to simulate customer filling and capping operations in order to facilitate real world product testing prior to customer line trials. This provides a key advantage for Closures, as large customers can leverage Closures' testing capabilities and avoid the need to perform their own independent product testing.

Closures' production facilities employ efficient, technologically advanced manufacturing capabilities. In addition, each facility offers reliable customer service, timely delivery and quality performance.

Intellectual Property

Closures has a significant number of registered patents and registered trademarks which, along with trade secrets and manufacturing know-how, help support Closures' ability to add value within its market and sustain its competitive advantages. Closures monitors its patents and trademarks on its products and processes and, where appropriate, defends its intellectual property rights throughout the world. While in the aggregate

31


Closures' patents are of material importance to Closures' business, Closures believes that its business is not dependent upon any single patent or group of patents.

Closures invests a considerable amount of resources in developing its proprietary products and manufacturing capabilities and employs various methods, including confidentiality and non-disclosure agreements with third parties, employees and consultants, to protect its intellectual property. Additionally, Closures has licensed, and may license in the future, patents, trademarks, trade secrets and similar intellectual property to third parties. Closures attempts to contractually ensure that its intellectual property and similar proprietary rights are protected when entering into business relationships.

Other than licenses for commercially available software, Closures does not believe that any of its licenses from third parties are material to its business taken as a whole. Closures does not believe that any of its licenses to intellectual property rights granted to third parties are material to its business taken as a whole.

New Product Development

New product innovation is a key component of Closures' growth strategy. Closures' new product development process is based on a fundamental understanding of the interactions between product design, materials of construction and manufacturing and application processes. Key trends driving new product development include cost reduction, product integrity preservation, tamper evidence enhancement, increased brand equity and promotion and consumer functionality. As an example, Closures' mini-closure platform of products, which significantly reduces raw material costs without sacrificing product performance, has been introduced in all of its major markets. In addition, Closures has been a leading innovator in the development of tamper evidence beverage caps and closures and has launched new closures with enhanced tamper evidence. Furthermore, Closures has been a leading innovator in the development of one piece beverage closures, which provide customers with an alternative high performance design that can be manufactured in one resin material, while retaining similar performance characteristics to closures using two materials.

Research and development costs were $10 million, $10 million and $11 million for the years ended December 31, 2016, 2015 and 2014, respectively.

Employees

As of December 31, 2016, Closures employed approximately 2,800 people. Approximately 35% of Closures' employees are covered by collective labor agreements. Closures has not experienced any significant union-related work stoppages over the last 25 years. We believe Closures' relationships with its employees, labor unions and work councils are satisfactory.

Regulatory

As Closures' products are used in food and beverage packaging, Closures' business is subject to regulations governing products that may contact food in virtually every country where it has operations. Future regulatory and legislative change can affect the economics of Closures' business activities, lead to changes in operating practices, affect its customers and influence the demand for and the cost of providing products and services to its customers. Closures has implemented compliance programs and procedures designed to achieve compliance with applicable laws and regulations, and believes these programs and procedures are generally effective. However, because of the complexity of these laws and regulations and the global scope of Closures' business, compliance cannot be guaranteed.

Closures is subject to environmental, health and safety laws and regulations in the jurisdictions in which it operates. Among other things, these requirements regulate the emission or discharge of materials into the environment, govern the use, storage, treatment, disposal and management of hazardous substances and wastes, protect the health and safety of Closures' employees, regulate the materials used in and the recycling of products and impose liability for the costs of investigating and remediating, and damages resulting from, present and past releases of hazardous substances, including releases by prior owners or operators of Closures' locations and releases at sites formerly owned or operated by Closures.

Moreover, as environmental issues, such as climate change, have become more prevalent, governments have responded, and are expected to continue to respond, with increased legislation and regulation, which could negatively affect Closures. For example, the United States Congress has considered legislation to reduce emissions of greenhouse gases. In addition, the EPA is regulating certain greenhouse gas emissions under existing laws such as the Clean Air Act. These initiatives may cause Closures to incur additional direct costs in complying with any new environmental legislation or regulations, such as costs to upgrade or replace equipment, as well as increased indirect costs resulting from its suppliers, customers, or both incurring additional compliance costs that could get passed through to Closures or impact product demand.

Legal Proceedings

Closures is a party to various litigation matters arising in the ordinary course of business. We cannot estimate with certainty the ultimate legal and financial liability with respect to these litigation matters but believe, based on examination of these matters, experience to date and discussions with counsel, that any ultimate liability will not be material to Closures' financial position, results of operations or cash flows.

Reynolds Consumer Products

Reynolds Consumer Products is a leading manufacturer of branded and store branded consumer products such as aluminum foil, wraps, waste bags, food storage bags and disposable tableware and cookware. These products are typically used by consumers in their homes and are sold through a variety of retailers. Reynolds Consumer Products sells many of its products under well known brands such as Reynolds® and Hefty®, and also offers store branded products. Reynolds Consumer Products has a large customer base and operates primarily in North America. Virtually all revenue for Reynolds Consumer Products comes from the U.S. and Canada. The following table shows total segment revenue by product group for Reynolds Consumer Products for each of the years ended December 31, 2016, 2015 and 2014:

32


 
 
Revenue by product group
(In $ million)
 
2016
 
2015
 
2014
Waste and Storage
 
1,166

 
1,205

 
1,208

Cooking
 
1,060

 
1,060

 
956

Tableware
 
710

 
704

 
714

Total
 
2,936

 
2,969

 
2,878


History

Our Reynolds Consumer Products business is primarily the result of combining our Reynolds aluminum foil business and our Hefty waste bag, food storage bag and tableware business. Reynolds Metals Company was founded in 1919 as the U.S. Foil Company. In 1926, the company began producing aluminum foil for packaging. In 1947, the company introduced its most famous product, Reynolds Wrap Aluminum Foil. The store branded plastic wraps, bags and container business was founded in 1961 under the Presto name and was acquired by Reynolds Metals Company in 1988. In 2000, Alcoa merged with Reynolds Metals Company. In 2008, the Reynolds consumer products business was acquired indirectly by Mr. Graeme Hart, our strategic owner.

Our Hefty business was developed by Mobil Plastics in the 1960s, starting with its best known product, the Hefty waste bag, and adding other plastic and aluminum products over time. In 1995, Tenneco Packaging Inc. acquired Mobil Plastics. In November 1999, Tenneco Packaging Inc. (which was renamed Pactiv Corporation) was spun-off to Tenneco Inc.’s stockholders. In November 2010, we acquired Pactiv and integrated the Hefty consumer products and Reynolds consumer products businesses to form our Reynolds Consumer Products segment.

In November 2013, we acquired Trans Western Polymers, Inc., a manufacturer of waste and storage plastic bags.

In June 2014, Reynolds Consumer Products acquired the North American foil products business of Novelis Inc. ("Novelis Foil Products"). This business, which includes foil manufacturing plants and offices in Toronto, ON, and Vancouver, BC, sells consumer foil products (primarily under the ALCAN brand) in Canada and aluminum containers in Canada and the U.S. Novelis Foil Products also manufactures products for Pactiv Foodservice.

Products

Reynolds Consumer Products' portfolio of products consists of three product groups: waste and storage products; cooking products; and tableware products. These products are typically used by consumers in their homes and are sold through a variety of retailers, including grocery stores, mass merchandisers, warehouse clubs, drug stores, discount chains and military channels.

Waste and Storage

Waste and storage products includes branded and store branded plastic waste bags, food storage bags and wraps, and the branded products are sold under such brand names as Hefty® Baggies®, Hefty® Slider Bags, Hefty® Cinch Sak®, Hefty® The Gripper®, Kordite®, and Hefty® Odor Block®.

Cooking

Cooking products includes branded and store branded aluminum foil and disposable cookware, and the branded products are sold under the Reynolds® and Hefty® E-Z Foil® brands in the United States, under the Diamond® brand internationally and under the ALCAN® brand in Canada. We believe Reynolds Consumer Products, with its flagship Reynolds Wrap® products, holds the number one market position in the U.S. branded consumer foil market measured by revenue and volume.

Tableware

Tableware products includes branded and store branded foam, plastic, molded fiber and pressed paperboard disposable tableware, including disposable plates, cups, bowls, cutlery and straws. Most of Reynolds Consumer Products' tableware is manufactured by Pactiv Foodservice. Branded products are sold under the Hefty®, Hefty® Zoo Pals® and Kordite® names.

Customers

Reynolds Consumer Products' customer base includes leading grocery stores, mass merchants, warehouse clubs, discount chains, drug stores and military outlets. Through its sales organization, Reynolds Consumer Products is able to manage its relationships with customers at the national, regional and local levels, depending on their needs. We believe that Reynolds Consumer Products' sales support, together with Reynolds Consumer Products' ability to manufacture and supply store branded products, is a significant competitive advantage. Reynolds Consumer Products also manufactures Pactiv Foodservice's aluminum product offerings. In 2016, Reynolds Consumer Products' top ten customers accounted for 69% of the segment's total revenue, with one customer accounting for 38% of the segment's total revenue.

Competition

Reynolds Consumer Products faces significant competition in all of its product lines from numerous national and regional companies of various sizes and cost structures. These competitors include The Clorox Company, Republic Plastics, Ltd., Trinidad Benham Corporation and Inteplast Group, Ltd. The U.S. consumer food packaging market is relatively mature and highly competitive, with Reynolds Consumer Products being one of the few key participants in North America. Our competitors include consumer product companies, including large and well-established

33


multinational companies and smaller regional and local companies, as most of our products compete with other widely advertised brands within each product category and with store branded products.

Reynolds Consumer Products benefits from the strength of its brands, a differentiated suite of store branded products, as well as significant capital investment in its manufacturing facilities. We believe the strong recognition of the Reynolds® (in existence since 1947) and Hefty® (in existence since 1962) brands among U.S. consumers gives Reynolds Consumer Products a competitive edge.

Reynolds Consumer Products competes in a marketplace dominated by large retailers, including grocery stores, mass-merchants, warehouse clubs, discount stores and drug stores, and changes in the strategy or structure of our major retailer customers, such as store and inventory reductions and retailer consolidations, have increased competitive pressures. The rapid growth of these large retailers, together with changes in consumer purchasing patterns, have contributed to the formation of dominant multi-category retailers that have strong negotiating power with suppliers. Current trends among such retailers include fostering high levels of competition among suppliers, demanding innovative new products from suppliers and requiring suppliers to maintain or reduce product prices and deliver products within shorter lead times. Other trends include consumers shifting purchasing channels by moving away from grocery stores and towards warehouse clubs and mass-merchants and retailers importing products directly from foreign sources and sourcing and selling products under their own store brands, which compete with our Reynolds and Hefty branded products. These competitive pressures may adversely affect Reynolds Consumer Products' business and financial performance.

Marketing and Sales

Reynolds Consumer Products employs sales professionals organized by product type and customer channel. In addition to the sales professionals, the sales organization includes customer service representatives, marketing teams and an internal logistics and transportation team. Reynolds Consumer Products also utilizes third-party brokers for selected products and accounts. Reynolds Consumer Products provides its customers with category management expertise including assortment, pricing and promotion strategies, supported by innovation and consumer-focused insights. We believe this value-added service differentiates Reynolds Consumer Products from its competitors and strengthens its customer relationships.

Seasonality

Reynolds Consumer Products' operations are moderately seasonal with higher levels of sales of cooking and tableware products around major U.S. holidays. Sales of cooking products are typically higher in the fourth quarter of the year, primarily due to the holiday use of Reynolds Wrap foil, Reynolds Oven Bags and Reynolds Parchment Paper. Sales of tableware products are higher in the second quarter of the year due to outdoor summer holiday use of disposable tableware plates, cups and bowls. Sales of waste and storage products are slightly higher in the second half of the year in North America, coinciding with the outdoor fall cleanup season.

Manufacturing

Reynolds Consumer Products operates 13 manufacturing facilities strategically located across the United States and two manufacturing facilities located in Canada to optimize distribution and minimize lead times and freight costs. At three of its facilities, Reynolds Consumer Products also manufactures products for Pactiv Foodservice. In addition, Pactiv Foodservice manufactures products for Reynolds Consumer Products at 19 of its facilities.

Raw Materials and Suppliers

Reynolds Consumer Products' principal raw materials include plastic resins, mainly PE and PS, and aluminum. In 2016, the total value of raw materials consumed by Reynolds Consumer Products was $1,352 million and represented 67% of the segment's total cost of sales, excluding depreciation and amortization. Plastic resins accounted for 49% of raw material costs for the year, while aluminum and other metal-related components collectively accounted for 21%. Reynolds Consumer Products' other raw materials include products purchased and resold as well as paper, corrugated carton and cases. Reynolds Consumer Products is sensitive to price movements of raw materials, mainly resin and aluminum, and to energy-related cost movements, particularly those that affect transportation and utility costs. Aluminum prices have been historically volatile as aluminum is a cyclical commodity with prices subject to global market factors. Resin prices have also historically fluctuated with fluctuations in crude oil and natural gas prices, as well as changes in refining capacity and the demand for other petroleum-based products. To minimize the impact of price fluctuations, Reynolds Consumer Products enters into hedging agreements for some resin and aluminum purchases. Reynolds Consumer Products also enters into hedging agreements at the request of certain customers who want to mitigate the risk of changes in raw material costs in their purchase pricing.

Centralized purchasing enables Reynolds Consumer Products to leverage the global purchasing power of its operations and reduces its dependence on any one supplier. Reynolds Consumer Products sources its raw materials from a variety of suppliers and maintains multiple suppliers for each input. Reynolds Consumer Products typically has one-year contracts with resin suppliers and multi-year contracts with aluminum suppliers, which has historically provided Reynolds Consumer Products with a steady supply of raw materials. Reynolds Consumer Products has not historically experienced any significant interruptions of key raw material supplies. We believe Reynolds Consumer Products' relationships with its suppliers are satisfactory.

Quality Management

Reynolds Consumer Products' research and development resources primarily facilitate branded innovation and support store brand growth. Reynolds Consumer Products also has continuous improvement programs focused on cost reduction and productivity improvements and existing programs in lean manufacturing systems that allow for better inventory management. Reynolds Consumer Products' store branded products are subject to a high degree of quality control and many have “national brand equivalent” certification from third parties. Reynolds Consumer Products' integrated aluminum foil production is also designed to achieve the highest degree of product safety through its disciplined control of aluminum ingot grade and retail traceability of products. Supplier controls that are in place throughout Reynolds Consumer Products' facilities require product and process controls, a safe and healthy work environment, environmental compliance and product safety. Reynolds Consumer Products reviews its facilities at least annually for full compliance, and appropriate remediation procedures are taken if necessary.


34


Intellectual Property

Reynolds Consumer Products has a significant number of registered patents and registered trademarks, including Reynolds® and Hefty®, as well as several copyrights, which, along with trade secrets and manufacturing know-how, help support its ability to add value within the market and sustain its competitive advantages. Reynolds Consumer Products has invested a considerable amount of resources in developing proprietary products and manufacturing capabilities, and it employs various methods, including confidentiality and non-disclosure agreements with third parties, employees and consultants, to protect its intellectual property. While in the aggregate Reynolds Consumer Products' patents are of material importance to Reynolds Consumer Products' business, Reynolds Consumer Products believes that its business is not dependent upon any single patent or group of patents.

Other than licenses for commercially available software, Reynolds Consumer Products does not believe that any of its licenses from third parties are material to its business taken as a whole. Reynolds Consumer Products does not believe that any of its licenses to intellectual property rights granted to third parties are material to its business taken as a whole.

New Product Development

New product innovation is an important component of Reynolds Consumer Products' business strategy. Reynolds Consumer Products and Pactiv Foodservice operate a research and development center for new materials technology in Canandaigua, New York, and a customer innovation center in Bedford Park, Illinois.

Over the years, Reynolds Consumer Products has focused on developing innovative products that address consumers' unmet needs, as well as developing products that replace or upgrade existing items. Reynolds Consumer Products has a strong history of adding innovative features to its products, such as the slider closure on food storage bags, the “gripper” feature on waste bags, an unscented odor block feature to waste bags and the non-stick coating added to the foil in its Reynolds Wrap non-stick product line.

Research and development costs were $13 million, $8 million and $6 million for the years ended December 31, 2016, 2015 and 2014, respectively.

Employees

As of December 31, 2016, Reynolds Consumer Products employed approximately 4,500 people located primarily in its U.S. and Canada manufacturing facilities. Approximately 24% of Reynolds Consumer Products' employees are covered by collective labor agreements. Reynolds Consumer Products has not experienced any significant union-related work stoppages over the last 10 years. We believe Reynolds Consumer Products' relationships with its employees and labor unions are satisfactory.

Regulatory

As many of Reynolds Consumer Products' products are used in food and beverage packaging, Reynolds Consumer Products' business is subject to regulations governing products that may contact food in virtually every country where it has operations. Future regulatory and legislative change can affect the economics of Reynolds Consumer Products' business activities, lead to changes in operating practices, affect its customers and influence the demand for and the cost of providing products and services to its customers. Reynolds Consumer Products has implemented compliance programs and procedures designed to achieve compliance with applicable laws and regulations, and believes these programs and procedures are generally effective. However, because of the complexity of these laws and regulations and the global scope of Reynolds Consumer Products' business, compliance cannot be guaranteed.

Reynolds Consumer Products is subject to environmental, health and safety laws and regulations in the jurisdictions in which it operates. Among other things, these requirements regulate the emission or discharge of materials into the environment, govern the use, storage, treatment, disposal and management of hazardous substances and wastes, protect the health and safety of Reynolds Consumer Products' employees, regulate the materials used in and the recycling of products and impose liability for the costs of investigating and remediating, and damages resulting from, present and past releases of hazardous substances, including releases by prior owners or operators of Reynolds Consumer Products' locations and releases at sites formerly owned or operated by Reynolds Consumer Products. Many of Reynolds Consumer Products' manufacturing facilities require environmental permits, such as those limiting air emissions. Compliance with these permits can require capital investment and, in some cases, could limit production.

Moreover, as environmental issues, such as climate change, have become more prevalent, governments have responded, and are expected to continue to respond, with increased legislation and regulation, which could negatively affect Reynolds Consumer Products. For example, the United States Congress has considered legislation to reduce emissions of greenhouse gases. In addition, the EPA is regulating certain greenhouse gas emissions under existing laws such as the Clean Air Act. These initiatives may cause Reynolds Consumer Products to incur additional direct costs in complying with any new environmental legislation or regulations, such as costs to upgrade or replace equipment, as well as increased indirect costs resulting from Reynolds Consumer Products' suppliers, customers, or both incurring additional compliance costs that could get passed through to Reynolds Consumer Products or impact product demand.

Legal Proceedings

Reynolds Consumer Products is a party to various litigation matters arising in the ordinary course of business. We cannot estimate with certainty the ultimate legal and financial liability with respect to these litigation matters but believe, based on examination of these matters, experience to date and discussions with counsel, that any ultimate liability will not be material to Reynolds Consumer Products' financial position, results of operations or cash flows.

Pactiv Foodservice

Pactiv Foodservice is a leading manufacturer of various foodservice and food packaging products serving the foodservice industry, which includes food processors, restaurants and supermarkets. Pactiv Foodservice offers a comprehensive range of products including tableware items,

35


clear plastic containers, foam containers, paperboard containers, aluminum containers, microwaveable containers, clear rigid-display packaging, molded fiber and PET egg cartons, foamed and rigid trays, absorbent tray pads and plastic film. Pactiv Foodservice has a large customer base and operates primarily in North America. The following table shows total segment revenue by geographic region for Pactiv Foodservice for each of the years ended December 31, 2016, 2015 and 2014:
 
 
Revenue by geographic region
(In $ million)
 
2016
 
2015
 
2014
United States
 
3,287

 
3,452

 
3,481

Remaining North American Region
 
321

 
356

 
373

Europe
 
110

 
114

 
137

Other
 
30

 
36

 
43

Total
 
3,748

 
3,958

 
4,034


History

Our Pactiv Foodservice business is primarily the result of combining the Reynolds foodservice business and the Pactiv foodservice/food packaging business. Reynolds Metals Company was founded in 1919 as the U.S. Foil Company. In 2000, Reynolds Metals Company was acquired by Alcoa. In 2002, Alcoa acquired Ivex Packaging Corporation, which broadened the presence of the Reynolds foodservice packaging business in the foodservice packaging industry. In 2008, the Reynolds foodservice business was acquired indirectly by Mr. Graeme Hart, our strategic owner.

Pactiv’s foodservice/food packaging business was originally part of Packaging Corporation of America (“PCA”), which was acquired by Tenneco Inc. in 1965. PCA manufactured paperboard and various paperboard products as well as certain plastic and aluminum food packaging products. In 1995, PCA was renamed Tenneco Packaging Inc. and acquired Mobil Plastics Company and in 1996 acquired Amoco Foam Products Company, which significantly expanded its foodservice offering. In April 1999, Tenneco Packaging Inc. sold its paperboard business and in November 1999 Tenneco Packaging Inc. (which was renamed Pactiv Corporation) was spun-off to Tenneco Inc.’s stockholders. Pactiv has made various acquisitions, including Prairie Packaging Inc. in 2007 and PWP Industries Inc. (which was renamed Pactiv Packaging Inc.) in 2010. In November 2010, we acquired Pactiv, and have since integrated our Reynolds foodservice packaging and Pactiv foodservice packaging businesses to form our Pactiv Foodservice segment. In May 2011, we acquired Dopaco Inc. and Dopaco Canada, Inc. In September 2012, we acquired the business of Interplast Packaging Inc., a producer of custom-labeled recycled PET egg cartons throughout North America. Also in September 2012, we acquired International Tray Pads & Packaging, Inc., a manufacturer of a line of absorbent products used in fresh packed point of purchase meat, fish, poultry and produce. In March 2013, we acquired the business of Spirit Foodservice Products Inc. ("Spirit"), a producer of extruded PS cups, injected molded PS products such as cutlery and utensils, and extruded PP products. In January 2012, we sold the Pactiv Foodservice laminating operations in Louisville, Kentucky. In January 2014, we sold the picks and stirrers portion of Spirit. In November 2014, we sold Pactiv Foodservice’s building products operation.

Products

Pactiv Foodservice is a leading manufacturer of various foodservice and food packaging products to the foodservice, food packaging and retail food markets. Pactiv Foodservice's products are designed to protect food during distribution, aid retailers and food processors in merchandising food products and help customers prepare and serve meals in their homes. Pactiv Foodservice has a very broad portfolio of products with a continual emphasis on adding new product lines. Products designed for the foodservice market include tableware items, such as plates, bowls, cups, cutlery and straws, as well as clear plastic containers, microwaveable plastic containers, foam containers, paperboard containers and aluminum containers. Products designed for the food packaging market include foamed and rigid trays, rigid trays for fresh and frozen applications, rigid and fiber berry baskets, clear display packaging, molded fiber cartons, PET egg cartons, aluminum containers and absorbent tray pads. Products designed for the retail market include clear rigid-display packaging for delicatessen and bakery applications, microwaveable containers for prepared, ready-to-eat meals, and foam trays and absorbent tray pads for meat and poultry. Products are manufactured using plastic resins, paperboard, aluminum and molded fiber. In addition, Pactiv Foodservice also sells plastic sheet to thermoformers made with various resins such as PET, PS and PP.

Customers

Pactiv Foodservice's customer base includes international companies, large national and regional customers and smaller local businesses, with its largest presence in North America. Pactiv Foodservice's customers include foodservice distributors, quick service restaurants, food processors, supermarket distributors and supermarkets. Pactiv Foodservice also manufactures most of Reynolds Consumer Products' tableware products. In 2016, Pactiv Foodservice's top ten customers accounted for 46% of the segment's total revenue, with two customers accounting for 13% and 11% of the segment's total revenue, one of which was Reynolds Consumer Products.

Pactiv Foodservice generally sells its products on either a purchase order basis or under formal supply agreements with durations ranging from one to three years. A majority of Pactiv Foodservice's revenue is from supply agreements with raw material cost pass-through mechanisms, with the remainder sold on an open market.

Competition

The U.S. foodservice, food packaging and retail markets are relatively mature but also relatively fragmented, with Pactiv Foodservice being one of a few participants with a product range that spans a significant portion of foodservice product categories. These competitors include Dart Container Corporation, Berry Plastics Group, Inc. and Genpak LP. Our competitors in the U.S. markets include large companies that offer several competing products and a range of smaller competitors with only single product offerings. These competitive pressures may adversely affect Pactiv Foodservice’s business and financial performance. Pactiv Foodservice primarily competes on the basis of breadth of product offerings, price, product features, performance, speed to market, distribution capabilities and product innovation.


36


Marketing and Sales

Pactiv Foodservice primarily uses a direct sales force to sell to foodservice, food packaging and retail customers and also utilizes third-party brokers for selected products and accounts. Pactiv Foodservice's marketing and sales effort is premised on the “One Face to the Customer” value proposition which uses one sales representative per account to produce one order which is supported by one customer service representative that is responsible for one shipment with one invoice. In addition to the sales professionals, the sales organization includes customer service representatives, marketing teams and an internal logistics and transportation team.

Seasonality

Pactiv Foodservice's operations are moderately seasonal, peaking during the summer and fall months in the Northern Hemisphere when the favorable weather, harvest and holiday season lead to increased consumption of foodservice and food packaging products. Pactiv Foodservice therefore typically experiences a greater level of sales in the second through fourth quarters.

Manufacturing

Pactiv Foodservice operates 42 manufacturing plants in North America and three in Europe and has one majority-owned joint venture in China. At 19 of its facilities, Pactiv Foodservice also manufactures products for Reynolds Consumer Products. In addition, three facilities operated by Reynolds Consumer Products manufacture products for Pactiv Foodservice. Pactiv Foodservice also operates several distribution facilities in the United States. Pactiv Foodservice’s manufacturing plants are grouped based upon the three markets the business primarily services: foodservice; food packaging; and retail. Each manufacturing plant is managed by a manufacturing director. The directors have responsibility for all plants that produce a specific process. The structure is integral to a disciplined and lean operating system that provides consistent operating practices and metrics across all locations.

Pactiv Foodservice utilizes a variety of production processes, including paperboard processing, injection molding, thermoforming and extrusion. A focus on continuous improvement, lean manufacturing system initiatives and teamwork has resulted in better customer service measured by case fill, on-time delivery and quality performance metrics.

Pactiv Foodservice utilizes two distribution models. Direct distribution, primarily for processors and supermarkets, sends products straight from the factory to the customer. The second distribution model is based around five regional mixing centers. These two distribution models yield significant cost savings for Pactiv Foodservice which are shared with customers.

Raw Materials and Suppliers

Pactiv Foodservice’s principal raw materials include plastic resins, paperboard and aluminum. In 2016, the total value of raw materials consumed by Pactiv Foodservice was $1,750 million and represented 60% of the segment's total cost of sales, excluding depreciation and amortization. Plastic resins accounted for 67% of raw material costs for the year, while paperboard, aluminum and other raw materials collectively accounted for 33%.

The prices of Pactiv Foodservice’s raw materials fluctuate with market movements in commodity prices. Resin prices can fluctuate significantly with fluctuations in crude oil and natural gas prices, as well as changes in refining capacity and the demand for other petroleum-based products. The price of cartonboard may fluctuate widely due to external conditions such as weather, product scarcity, currency and commodity market fluctuations and changes in governmental policies and regulations. Aluminum prices have been historically volatile as aluminum is a cyclical commodity with prices subject to global market factors. These factors include speculative activities by market participants, production capacity, strength or weakness in key end-markets such as housing and transportation, political and economic conditions and manufacturing costs in major production regions. Pactiv Foodservice's aluminum product offerings are manufactured by Reynolds Consumer Products. Pactiv Foodservice is also sensitive to other energy-related cost movements and, in particular, those that affect transportation and utility costs. To minimize the impact of price fluctuations, Pactiv Foodservice enters into hedging agreements for certain raw materials.

We believe that Pactiv Foodservice’s relationships with its suppliers are satisfactory. Centralized purchasing enables Pactiv Foodservice to leverage its purchasing power for core raw materials and reduces its dependence on any one supplier. Pactiv Foodservice sources its raw materials from a variety of suppliers and maintains multiple suppliers for each input. Pactiv Foodservice typically has contracts with resin suppliers, which have historically provided Pactiv Foodservice with a steady supply of raw materials. Pactiv Foodservice has not historically experienced any significant interruptions of key raw material supplies. Pactiv Foodservice has also undertaken programs to consolidate its supplier base and achieve savings by taking advantage of the economies of scale afforded by its increased purchasing volume. Pactiv Foodservice has continuous improvement programs focused on cost reduction and productivity improvements. Existing programs in lean manufacturing allow for better inventory management. In addition, Pactiv Foodservice’s scale and knowledge of the resin market contribute to efficient raw materials management.

Quality Management

Pactiv Foodservice is committed to a quality management philosophy that aims to achieve continuous improvement in all stages of the production process through the involvement of management, customers and employees. Pactiv Foodservice uses a stringent technique of hazard analysis and critical control points to identify critical aspects of quality management as well as methods and tools to identify key areas for improvement that result in a reduction of waste and downtime at its facilities.

Intellectual Property

Pactiv Foodservice has a significant number of registered patents and registered trademarks which, along with trade secrets and manufacturing know-how, help support Pactiv Foodservice's ability to add value within the market and sustain its competitive advantages. Pactiv Foodservice has invested a considerable amount of resources in developing its proprietary products and manufacturing capabilities, and it employs various methods, including confidentiality and non-disclosure agreements with third parties, employees and consultants, to protect its intellectual property. Pactiv Foodservice uses internal and external resources to manage its intellectual property portfolio. In addition, where appropriate, the business defends its intellectual property rights throughout the world. We believe that the intellectual property and licensing rights held are adequate

37


for the business. While in the aggregate Pactiv Foodservice's patents are of material importance to Pactiv Foodservice's business, Pactiv Foodservice believes that its business is not dependent upon any single patent or group of patents.

Other than licenses for commercially available software, Pactiv Foodservice does not believe that any of its licenses from third parties are material to its business taken as a whole. Pactiv Foodservice does not believe that any of its licenses to intellectual property rights granted to third parties are material to its business taken as a whole.

New Product Development

Pactiv Foodservice has two research and development facilities. Pactiv Foodservice and Reynolds Consumer Products operate a research and development center for new materials technology in Canandaigua, New York, and a customer innovation center in Bedford Park, Illinois. These facilities support and accommodate the full range of research, formulation, design and testing requirements related to customer-driven applications, including design studios, analytical and quality test laboratories, pilot operations for new materials and technology development, test kitchens, rapid prototyping modules and a commercial tooling fabrication operation.

Research and development costs were $18 million, $19 million and $19 million for the years ended December 31, 2016, 2015 and 2014, respectively.

Employees

As of December 31, 2016, Pactiv Foodservice employed approximately 11,300 people located primarily in its U.S. manufacturing facilities. Approximately 10% of Pactiv Foodservice's employees are covered by collective labor agreements. Pactiv Foodservice has not experienced any significant union-related work stoppages over the last six years. We believe Pactiv Foodservice's relationships with its employees and labor unions are satisfactory.

Regulatory

As Pactiv Foodservice's products are used in food and beverage packaging, Pactiv Foodservice's business is subject to regulations governing products that may contact food in virtually every country where it has operations. Future regulatory and legislative change can affect the economics of Pactiv Foodservice's business activities, lead to changes in operating practices, affect its customers and influence the demand for and the cost of providing products and services to its customers. Pactiv Foodservice has implemented compliance programs and procedures designed to achieve compliance with applicable laws and regulations, and believes these programs and procedures are generally effective. However, because of the complexity of these laws and regulations and the global scope of Pactiv Foodservice's business, compliance cannot be guaranteed.

Pactiv Foodservice is subject to environmental, health and safety laws and regulations in the jurisdictions in which it operates. Among other things, these requirements regulate the emission or discharge of materials into the environment, govern the use, storage, treatment, disposal and management of hazardous substances and wastes, protect the health and safety of Pactiv Foodservice's employees, regulate the materials used in and the recycling of products and impose liability for the costs of investigating and remediating, and damages resulting from, present and past releases of hazardous substances, including releases by prior owners or operators of Pactiv Foodservice's locations and releases at sites formerly owned or operated by Pactiv Foodservice. These laws also regulate, and in certain instances ban, products that may be deemed harmful to the environment. Many of Pactiv Foodservice's manufacturing facilities require environmental permits, such as those limiting air emissions. Compliance with these permits can require capital investment and, in some cases, could limit production.

Moreover, as environmental issues, such as climate change, have become more prevalent, federal, state and local governments, as well as foreign governments, have responded, and are expected to continue to respond, with increased legislation and regulation, which could negatively affect Pactiv Foodservice. For example, the United States Congress has considered legislation to reduce emissions of greenhouse gases. In addition, the EPA is regulating certain greenhouse gas emissions under existing laws such as the Clean Air Act. These and other foreign, federal and state climate change initiatives may cause Pactiv Foodservice to incur additional direct costs in complying with new environmental legislation or regulations, such as costs to upgrade or replace equipment, as well as increased indirect costs resulting from Pactiv Foodservice's suppliers, customers or both incurring additional compliance costs that could get passed through to Pactiv Foodservice or impact product demand.

Legal Proceedings

Pactiv Foodservice is a party to various litigation matters arising in the ordinary course of business. We cannot estimate with certainty the ultimate legal and financial liability with respect to these litigation matters but believe, based on examination of these matters, experience to date and discussions with counsel, that any ultimate liability will not be material to Pactiv Foodservice's financial position, results of operations or cash flows.

Graham Packaging

Graham Packaging is a leading designer and manufacturer of value-added, custom blow-molded plastic containers for branded consumer products. Graham Packaging focuses on product categories where customers and end-users value the technology and innovation that Graham Packaging's custom plastic containers offer as an alternative to traditional packaging materials such as glass, metal and paperboard. Graham Packaging has a large global customer base with its largest presence in North America. The following tables show total segment revenue by product group and revenue by geographic region for Graham Packaging for each of the years ended December 31, 2016, 2015 and 2014:

38


 
 
Revenue by product group
(In $ million)
 
2016
 
2015
 
2014
Food and Beverage
 
1,541

 
1,704

 
1,875

Household
 
329

 
347

 
408

Automotive Lubricants
 
275

 
284

 
325

Personal Care
 
78

 
112

 
137

Total
 
2,223

 
2,447

 
2,745

 
 
Revenue by geographic region
(In $ million)
 
2016
 
2015
 
2014
United States
 
1,839

 
1,996

 
2,179

Remaining North American Region
 
123

 
157

 
202

Europe
 
169

 
187

 
211

South America
 
57

 
64

 
102

Other
 
35

 
43

 
51

Total
 
2,223

 
2,447

 
2,745


History

Graham Packaging was formed in the mid-1970s as a regional domestic custom plastic container supplier. In October 2004, Graham Packaging acquired the blow-molded plastic container business of Owens-Illinois, Inc., which essentially doubled Graham Packaging's size. In September 2010, Graham Packaging acquired Liquid Container, L.P., a manufacturer of blow-molded plastic containers that primarily services the food and household product categories. In September 2011, we acquired Graham Packaging.

Products

Graham Packaging's strategy is to develop new, innovative packaging to meet the design and performance requirements of its customers. Graham Packaging supplies custom blow-molded plastic containers to a significant number of end-markets and geographic regions. Graham Packaging's product portfolio consists of four product categories:

Food and Beverage. Containers for shelf-stable, refrigerated and frozen juices, non-carbonated juice drinks, nutritional beverages, beer, yogurt drinks, teas, sports drinks/isotonics, vitamin enhanced waters, snacks, liquor, toppings, sauces, jellies and jams.

Household. Containers for products such as liquid fabric care, detergents, household cleaners and dish care.

Automotive Lubricants. Containers for automotive lubricants, primarily single-quart/liter and multi-quart/liter plastic motor oil containers.

Personal Care. Plastic containers for products in the hair care, skin care and oral care markets.

Customers

Substantially all of Graham Packaging's sales are to major branded consumer products companies. Major customers are under multi-year contracts. These include customers for which Graham Packaging's products are manufactured at a dedicated production facility nearby or inside the customer's production facility, as well as products manufactured at Graham Packaging's stand-alone facilities which produce packaging for several customers. Graham Packaging's supply contracts with its customers for on-site production typically have terms of up to ten years, while its supply contracts for production off-site typically have terms that range from two to five years. Both of these categories of contracts often either renew automatically for subsequent one year terms or are renegotiated by Graham Packaging before expiration of the initial term. Graham Packaging's contracts typically contain provisions allowing for price adjustments based on changes in raw material prices and, in a majority of cases, the cost of energy and labor, among other factors. Graham Packaging is often the sole supplier of its customers' custom plastic container requirements nationally, regionally or for a specific brand. In 2016, Graham Packaging's top ten customers accounted for 52% of the segment's total revenue, with one customer accounting for 11% of the segment’s total revenue.

Competition

Graham Packaging has a significant market share in rigid blow-molded plastic containers in North America but faces increasing competition in that market. These competitors include Plastipak Packaging, Inc., Amcor Limited, ALPLA and Consolidated Container Company, LLC. Graham Packaging faces competition from a number of well-established regional and international businesses across several of its product categories. Competition is based on several factors including price, product design, technology (such as barrier protection and lightweighting) and customer service. While several key competitors to Graham Packaging are positioned to provide a broader array of packaging solutions beyond rigid plastic containers, including flexible packaging and/or non-plastic solutions, Graham Packaging competes by striving to provide superior levels of service, speed to market and product design and development capabilities. Although Graham Packaging has been able over time to partially offset pricing pressures by reducing its cost structure and making the manufacturing process more efficient, it may not be able to continue to do so in the future. These competitive pressures may adversely affect Graham Packaging’s business and financial performance.


39


Marketing and Sales

Graham Packaging's sales are made primarily through its direct sales force, as well as selected brokers. Sales activities are conducted from Graham Packaging's regional headquarters in Lancaster, Pennsylvania and from field sales offices located in North America, Europe, South America and Asia. Graham Packaging's products are typically delivered by truck, on a daily basis, in order to meet customers' just-in-time delivery requirements, except in the case of on-site operations. In many cases, Graham Packaging's on-site operations are integrated with its customers' manufacturing operations so that deliveries are made, as needed, by direct conveyance to the customers' filling lines.

Seasonality

Graham Packaging's operations are slightly seasonal with higher levels of unit volume sales of bottled beverages during the summer months, most significantly in North America.

Manufacturing

A critical component of Graham Packaging's strategy is to locate manufacturing facilities on-site, when practical, reducing expensive shipping and handling charges, providing instantaneous quality acceptance feedback and increasing distribution efficiencies. Graham Packaging has 83 manufacturing facilities of which approximately one-third are located on-site at its customers' plants. Graham Packaging operates 65 plants in North America, 13 in Europe, four in South America and one in Asia.

Graham Packaging utilizes a variety of production processes, including blow molding and injection molding. We believe that the blow molders and injection molders used by Graham Packaging are widely recognized as the leading technologies for high speed production of cold-fill, hot-fill, pasteurized and retorted rigid packaging using PET and other plastic resins, offering both mono- and multi-layer solutions. Graham Packaging also operates a variety of bottle labeling and decorating platforms, which is accomplished through in-mold techniques or post-molding methods. Typically, these decoration methods are used for bottles in the household, automotive and personal care product categories.

Raw Materials and Suppliers

Resins constitute the primary raw materials used to make Graham Packaging's products. These materials are available from a number of domestic and international suppliers, and Graham Packaging is not dependent upon any single supplier. In 2016, the total value of raw materials consumed by Graham Packaging was $989 million and represented 58% of Graham Packaging's total cost of sales, excluding depreciation and amortization.

Typically, Graham Packaging does not enter into long-term supply agreements with its suppliers. Graham Packaging considers the supply and availability of raw materials to be adequate to meet its needs. Resin prices can fluctuate significantly with fluctuations in crude oil and natural gas prices, as well as changes in refining capacity and the demand for other petroleum-based products. We believe Graham Packaging's relationships with its suppliers are satisfactory.

Quality Management

Graham Packaging maintains quality assurance and control programs with respect to the performance of the products it manufactures, the performance of its suppliers and the compliance of its operations with its quality management system and sound manufacturing practices. Graham Packaging's production lines are equipped with specific quality control inspection equipment and its employees continuously monitor product attributes and performance through a comprehensive statistical process control system. Quality control laboratories are maintained at each manufacturing facility to test its products and validate their compliance with customer requirements. Graham Packaging continuously monitors and enhances its quality assurance and control programs to keep pace with the most current technologies and to meet and exceed customer expectations.

Intellectual Property

Graham Packaging holds a significant number of trademarks and a substantial number of issued or pending patents. While in the aggregate the patents are of material importance to its business, Graham Packaging believes that its business is not dependent upon any one single patent, group of patents or trademark. Graham Packaging also relies on unpatented proprietary know-how and continuing technological innovation and other trade secrets to develop and maintain its competitive position. Third parties could, however, obtain knowledge of this proprietary know-how through independent development, reverse engineering or other unauthorized access.

In addition to its own patents and proprietary know-how, Graham Packaging is a party to licensing arrangements and other agreements authorizing it to use other proprietary processes, know-how and related technology and/or to operate within the scope of certain patents owned by other entities. In some cases, the licenses granted to Graham Packaging are perpetual and in other cases, the term of the license is related to the life of the patent associated with the license. Other than licenses for commercially available software, Graham Packaging does not believe that any of its licenses from third parties are material to its business taken as a whole. Graham Packaging also has licensed some of its intellectual property rights to third parties. Graham Packaging does not believe any of these licenses are material to its business taken as a whole.

New Product Development

Graham Packaging’s technical capability has been enhanced through its Global Innovation & Design Center in York, Pennsylvania. Graham Packaging incurs costs to research, design and develop new packaging products and technologies. Such costs, net of any reimbursement from customers, were $6 million, $9 million and $10 million for the years ended December 31, 2016, 2015 and 2014, respectively.

Employees

As of December 31, 2016, Graham Packaging employed approximately 6,200 people. Approximately 21% of Graham Packaging's employees are covered by collective labor agreements. Graham Packaging has not experienced any significant union-related work stoppages over the last 30 years. We believe Graham Packaging's relationships with its employees and labor unions are satisfactory.

40



Regulatory

As Graham Packaging's products are used in food and beverage packaging, Graham Packaging's business is subject to regulations governing products that may contact food in virtually every country where it has operations. Future regulatory and legislative change can affect the economics of Graham Packaging's business activities, lead to changes in operating practices, affect its customers and influence the demand for and the cost of providing products and services to its customers. Graham Packaging has implemented compliance programs and procedures designed to achieve compliance with applicable laws and regulations, and believes these programs and procedures are generally effective. However, because of the complexity of these laws and regulations and the global scope of Graham Packaging's business, compliance cannot be guaranteed.

Graham Packaging is subject to environmental, health and safety laws and regulations in the jurisdictions in which it operates. Among other things, these requirements regulate the emission or discharge of materials into the environment, govern the use, storage, treatment, disposal and management of hazardous substances and wastes, protect the health and safety of Graham Packaging's employees, regulate the materials used in and the recycling of products and impose liability for the costs of investigating and remediating, and damages resulting from, present and past releases of hazardous substances, including releases by prior owners or operators of Graham Packaging's locations and releases at sites formerly owned or operated by Graham Packaging. These laws also regulate, and in certain instances ban, products that may be deemed harmful to the environment. Many of Graham Packaging's manufacturing facilities require environmental permits, such as those limiting air emissions. Compliance with these permits can require capital investment and, in some cases, could limit production.

Moreover, as environmental issues, such as climate change, have become more prevalent, governments have responded, and are expected to continue to respond, with increased legislation and regulation, which could negatively affect Graham Packaging. For example, the United States Congress has considered legislation to reduce emissions of greenhouse gases. In addition, the EPA is regulating certain greenhouse gas emissions under existing laws such as the Clean Air Act. These initiatives may cause Graham Packaging to incur additional direct costs in complying with any new environmental legislation or regulations, such as costs to upgrade or replace equipment, as well as increased indirect costs resulting from Graham Packaging's suppliers, customers, or both incurring additional compliance costs that could get passed through to Graham Packaging or impact product demand.

A number of governmental authorities, both in the United States and abroad, have considered, are expected to consider or have passed legislation aimed at reducing the amount of disposed plastic wastes. Those programs have included, for example, mandating certain rates of recycling and/or the use of recycled materials, imposing deposits or taxes on plastic packaging material and/or requiring retailers or manufacturers to take back packaging used for their products. That legislation, as well as voluntary initiatives similarly aimed at reducing the level of plastic wastes, could reduce the demand for certain plastic packaging, result in greater costs for plastic packaging manufacturers or otherwise impact Graham Packaging's business. Some consumer products companies, including some of Graham Packaging's customers, have responded to these governmental initiatives and to perceived environmental concerns of consumers by using containers made in whole or in part of recycled plastic. Graham Packaging operates a large HDPE recycling plant in York, Pennsylvania. To date, Graham Packaging has not been materially adversely affected by these initiatives and developments.

Legal Proceedings

Graham Packaging is a party to various litigation matters arising in the ordinary course of business. We cannot estimate with certainty the ultimate legal and financial liability with respect to these litigation matters but believe, based on examination of these matters, experience to date and discussions with counsel, that any ultimate liability will not be material to Graham Packaging's financial position, results of operations or cash flows.


41


Organizational Structure

We are a holding company that conducts its business operations through its controlled entities. Our significant controlled entities, their country of incorporation and the proportion of ownership and voting interest held, directly or indirectly, in them by us, are set out in note 22 to our audited consolidated financial statements included elsewhere in this annual report.

The following diagram sets forth a summary of our corporate structure and certain financing arrangements.

rghl2016structurechart.jpg

42


Property, Plants and Equipment

Our business segments operate through a number of offices, manufacturing facilities and warehouses throughout the world. We generally own or lease our facilities under long-term leases. Some of our principal facilities are subject to mortgages and other security interests granted to secure indebtedness with certain financial institutions. We believe that our manufacturing facilities are well maintained, suitable for their respective operations and provide sufficient capacity to meet reasonably foreseeable production requirements.

ITEM 4A. UNRESOLVED STAFF COMMENTS.

None.

ITEM 5. OPERATING AND FINANCIAL REVIEW AND PROSPECTS.

The following discussion should be read in conjunction with “Item 4. Information on RGHL — Business Overview” and our historical financial statements and the notes thereto, in each case included elsewhere in this annual report. The following discussion and analysis also includes forward-looking statements. These forward-looking statements are subject to risks, uncertainties and other factors that could cause actual results to differ materially from those expressed or implied by the forward-looking statements with respect to our actual results. Factors that could cause or contribute to these differences include, but are not limited to, those discussed below and elsewhere in this annual report. See “Forward-Looking Statements” and “Item 3. Key Information — Risk Factors.”

Key Factors Influencing Our Financial Condition and Results of Operations

Substantial Leverage

The five segments in which we operate have all been acquired through a series of transactions. Our results of operations, financial position and cash flows are significantly impacted by the effects of these acquisitions, which were financed primarily through borrowings, including transaction-related debt commitment fees and recurring interest costs. In addition, from time to time, we refinance our borrowings which also can have a significant impact on our results of operations.

As of December 31, 2016, our total indebtedness of $12,179 million ($13,844 million as of December 31, 2015) was comprised of the outstanding principal amounts of our borrowings. As reflected in our consolidated statement of financial position, we had total borrowings of $12,071 million, consisting of total indebtedness net of unamortized transaction costs and embedded derivatives. For more information regarding our external borrowings, refer to note 16 of the RGHL Group's audited consolidated financial statements included elsewhere in this annual report. Our future results of operations, including our net financial expenses, will be significantly affected by our substantial indebtedness. The servicing of this indebtedness has had and will continue to have an impact on our cash flows and cash balance. For more information, refer to “— Liquidity and Capital Resources.”

Restructuring and Cost Saving Programs

We have implemented a number of restructuring and cost saving programs in order to reduce our operating costs. During the year ended December 31, 2016, we incurred restructuring charges of $49 million and operational process engineering-related consultancy costs of $21 million.

Raw Materials and Energy Prices

Our results of operations, and the gross margins corresponding to each of our segments, are impacted by changes in the costs of our raw materials and energy prices. The primary raw materials used to manufacture our products are plastic resins, aluminum, fiber (principally raw wood and wood chips) and paperboard (principally cartonboard and cupstock). We also use commodity chemicals, steel and energy, including fuel oil, electricity, natural gas and coal, to manufacture our products.

Principal raw materials used by each of our segments are as follows (in order of cost significance):

Evergreen — fiber, resin

Closures — resin

Reynolds Consumer Products — resin, aluminum

Pactiv Foodservice — resin, paperboard, aluminum

Graham Packaging — resin

Historical index prices of resin, aluminum and paperboard from December 31, 2014 through December 31, 2016 are shown in the charts below. These charts present index prices and do not represent the prices at which we purchased these raw materials.

43


rghlye2016resinchart.jpg

Source: IHS Inc.

Resin prices can fluctuate significantly with fluctuations in crude oil and natural gas prices, as well as changes in refining capacity and the demand for other petroleum-based products.

rghlye2016aluminumchart.jpg

Source: Platts Metal Weekly

Aluminum prices can fluctuate significantly as aluminum is a cyclical commodity with prices subject to global market factors. These factors include speculative activities by market participants, production capacity, strength or weakness in key end-markets such as housing and transportation, political and economic conditions and production costs in major production regions.

44


rghlye2016paperchart.jpg

Source: Pulp and Paper Week

The prices of cupstock and cartonboard may fluctuate due to external conditions such as weather, product scarcity, currency and commodity market fluctuations and changes in governmental policies and regulations. In January 2016, Pulp and Paper Week introduced a new “Series B” price assessment methodology and announced the phasing out of its previous methodologies. This new “Series B” methodology resulted in a decrease of 12% to 16% in average reported price. All prior periods presented in the chart above have been restated to reflect this change in price assessment methodology.

Purchases of most of our raw materials are based on negotiated rates with suppliers, which are tied to published indices. Typically, we do not enter into long-term purchase contracts that provide for fixed quantities or prices for our principal raw materials. For Evergreen, most raw materials and other input costs are purchased on the spot market.

Changes in raw material prices impact our results of operations. Revenue is directly impacted by changes in raw material costs as a result of raw material cost pass-through mechanisms in many of the customer pricing agreements entered into by most of our segments. Generally, the contractual price adjustments do not occur simultaneously with commodity price fluctuations, but rather on a mutually agreed upon schedule. Due to differences in timing between purchases of raw materials and sales to customers, there is often a lead-lag effect, during which margins are negatively impacted in periods of rising raw material costs and positively impacted in periods of falling raw material costs. Historically, the average lag time in implementing raw material cost pass-through mechanisms (where contractually permitted) has been approximately three months.

We use price increases, where possible, to mitigate the effects of raw material cost increases for customers that are not subject to raw material cost pass-through agreements. Contracts with customers for the branded products sold by Reynolds Consumer Products generally do not contain raw material cost pass-through mechanisms.

The prices for some of our raw materials, particularly resins and aluminum, have fluctuated significantly in recent years. Prices for raw wood and wood chips have fluctuated less than the prices of resins and aluminum. Raw wood and wood chips are typically purchased from sources close to our mills and, as a result, prices are established locally based on factors such as local competitive conditions and weather conditions.

Management expects continued volatility in raw material prices as a result of the continued uncertainty in the global economic environment, and such volatility may impact our results of operations. Although we continue to take steps to minimize the impact of the volatility of raw material prices through commodity hedging, fixed supplier pricing, reducing the lag time in contractual raw material cost pass-through mechanisms and entering into additional indexed customer contracts that include raw material cost pass-through provisions, these efforts may prove to be inadequate.

Our segments are also sensitive to energy-related cost movements, particularly those that affect transportation and utility costs. In particular, our Evergreen segment is susceptible to price fluctuations in natural gas, as Evergreen incurs significant natural gas costs to convert raw wood and wood chips to paper products and liquid packaging board. Historically, we have been able to mitigate the effect of higher energy-related costs with productivity improvements and other cost reductions. Further, energy costs (excluding transportation costs) are generally included in Evergreen's indexed customer contracts.

Commodity Hedging Activities

We are exposed to commodity and other price risk principally from the purchase of resin, natural gas, electricity, raw cartonboard, aluminum, diesel and steel. From time to time we enter into hedging agreements for some of our raw materials and energy sources to minimize the impact of price fluctuations. We use various strategies to manage cost exposures on certain raw material purchases with the objective of obtaining more

45


predictable costs for these commodities. We generally enter into commodity financial instruments or derivatives to hedge commodity prices primarily related to resin, aluminum, diesel and natural gas. For additional details related to our commodity hedging activities, refer to “— Quantitative and Qualitative Disclosures about Market Risk — Commodity Risk.”

The realized gains or losses arising from derivative instruments are recognized in cost of sales while the unrealized gains or losses associated with derivative instruments are recognized in net other income (expenses).

While we currently employ the hedging strategy discussed above, we may decide to increase or decrease our level of hedging depending on management's assessment of current market conditions.

Effect of Currency Fluctuations

We operate in multiple countries and transact business in a range of currencies. Evergreen, Reynolds Consumer Products and Pactiv Foodservice, which predominantly operate in the United States, are less affected by currency fluctuations than Closures and Graham Packaging. In addition to the U.S. dollar, the currencies in which our transactions are primarily denominated are the euro, Mexican peso, New Zealand dollar and Canadian dollar, and to a lesser extent the Argentine peso, Brazilian real, British pound, Chinese yuan renminbi, Japanese yen, Korean won, Polish zloty and Taiwanese dollar. Exchange rate fluctuations can therefore either increase or decrease revenue and expense items when reported in U.S. dollars. For most financial periods, the impact on revenue due to fluctuations in exchange rates has been partially offset by the impact on expenses, as most of our business units incur revenue and expenses in their respective local currencies, creating a natural hedge to currency fluctuations. From time to time we enter into hedging agreements for some of our foreign currency transactions to minimize the impact of foreign currency pricing changes.

Seasonality

Our business is impacted by seasonal fluctuations. For additional information, refer to each segment's seasonality discussion at “Item 4. Information on RGHL — Business Overview.”


46


Results of Operations

The following discussion should be read in conjunction with the RGHL Group's audited consolidated financial statements included elsewhere in this annual report. Detailed comparisons of revenue and results are presented in the discussions of the operating segments, which follow the RGHL Group results discussion.

On March 13, 2015, we completed the sale of our SIG segment to Onex Corporation. We received net cash proceeds of $4,149 million, including the settlement of final closing adjustments. The net proceeds received at closing were used to reduce our indebtedness (refer to note 16 of the RGHL Group’s audited consolidated financial statements included elsewhere in this annual report for additional information). In November 2016, an additional amount of €150 million was paid by Onex Corporation based on the financial performance of SIG during fiscal year 2015, as confirmed by the assigned independent expert. An additional amount of up to €25 million may be payable by Onex Corporation depending on the financial performance of SIG during fiscal year 2016 (refer to note 7 of the RGHL Group’s audited consolidated financial statements included elsewhere in this annual report for additional information).

Year Ended December 31, 2016 Compared with the Year Ended December 31, 2015

RGHL Group
 
 
For the year ended December 31,
 
 
 
 
(In $ million, except for %)
 
2016
 
% of revenue
 
2015
 
% of revenue
 
Change
 
% change
Revenue
 
10,646

 
100
 %
 
11,178

 
100
 %
 
(532
)
 
(5
)%
Cost of sales
 
(8,259
)
 
(78
)%
 
(8,978
)
 
(80
)%
 
719

 
8
 %
Gross profit
 
2,387

 
22
 %
 
2,200

 
20
 %
 
187

 
9
 %
Selling, marketing and distribution expenses/General and administration expenses
 
(1,170
)
 
(11
)%
 
(1,007
)
 
(9
)%
 
(163
)
 
(16
)%
Net other income (expenses)
 
(72
)
 
(1
)%
 
53

 
 %
 
(125
)
 
NM

Profit from operating activities
 
1,145

 
11
 %
 
1,246

 
11
 %
 
(101
)
 
(8
)%
Financial income
 
169

 
2
 %
 
22

 
 %
 
147

 
NM

Financial expenses
 
(1,042
)
 
(10
)%
 
(1,562
)
 
(14
)%
 
520

 
33
 %
Net financial expenses
 
(873
)
 
(8
)%
 
(1,540
)
 
(14
)%
 
667

 
43
 %
Profit (loss) from continuing operations before income tax
 
272

 
3
 %
 
(294
)
 
(3
)%
 
566

 
NM

Income tax (expense) benefit
 
(105
)
 
(1
)%
 
(60
)
 
(1
)%
 
(45
)
 
(75
)%
Profit (loss) from continuing operations
 
167

 
2
 %
 
(354
)
 
(3
)%
 
521

 
NM

Profit (loss) from discontinued operations, net of income tax
 
(6
)
 
NM

 
2,672

 
NM

 
(2,678
)
 
NM

Profit (loss) for the year
 
161

 
NM

 
2,318

 
NM

 
(2,157
)
 
(93
)%
Depreciation and amortization from continuing operations
 
707

 
7
 %
 
714

 
6
 %
 
(7
)
 
(1
)%
RGHL Group Adjusted EBITDA(1) from continuing operations
 
2,103

 
20
 %
 
2,019

 
18
 %
 
84

 
4
 %

(1)
Refer to page 3 under the heading "Non-GAAP Financial Measures" for additional information related to these financial measures.

Revenue. Revenue decreased by $532 million, or 5%. The decrease was primarily due to lower pricing largely as a result of the pass-through of lower resin costs to customers. Changes in foreign currency rates also had an unfavorable impact of approximately $75 million. Overall sales volume was down, driven by lower sales volume at Evergreen, Closures and Graham Packaging, partially offset by higher sales volume at the remaining segments.

Cost of Sales. Cost of sales decreased by $719 million, or 8%. The decrease was due to favorable resin prices across all segments, lower sales volume at Evergreen, Closures and Graham Packaging (which were partially offset by higher sales volume at the remaining segments), a favorable foreign currency impact, lower manufacturing costs and a decrease in depreciation expense. These decreases were partially offset by $21 million of higher restructuring costs primarily at Pactiv Foodservice and Graham Packaging.

Selling, Marketing and Distribution Expenses/General and Administration Expenses. Selling, marketing and distribution expenses and general and administration expenses increased by $163 million, or 16%. The increase included a $59 million increase in non-cash pension expense in Corporate, primarily due to the assumption of the UCI Pension Plans resulting in the recognition of a $65 million liability, partially offset by a $7 million lump-sum settlement gain related to the Pactiv Retirement Plan (refer to note 17 for additional information). The increase also included $37 million of higher advertising costs at Reynolds Consumer Products, increased employee-related costs at Evergreen, Reynolds Consumer Products and Pactiv Foodservice, increased restructuring costs at Pactiv Foodservice and Graham Packaging and increased amortization expense as a result of an $18 million benefit in the prior year from a cumulative adjustment to correct for amortization expense at Pactiv Foodservice. Selling, marketing and distribution expenses and general and administration expenses as a percentage of revenue increased by 2%.

Net Other. Net other changed by $125 million, resulting in net other expenses of $72 million. The change includes a $96 million unfavorable change in unrealized gains and losses on derivatives, a $28 million increase in asset impairment charges and a $22 million unfavorable foreign currency impact. Partially offsetting these unfavorable changes was a $19 million decrease in the related party management fee.


47


Net Financial Expenses. Net financial expenses decreased by $667 million, or 43%. The decrease was primarily due to a favorable change of $332 million in the fair value of embedded derivatives and a $150 million decrease in interest expense as a result of debt repayments in the prior year and 2016. There was also a decrease of $137 million in losses on extinguishment of debt. Following the sale of SIG in March 2015, the RGHL Group repaid approximately $3,999 million of borrowings. This triggered a loss on extinguishment of debt of $305 million in the prior year. In 2016, the RGHL Group issued $4,250 million of borrowings and repaid $5,372 million of borrowings, which triggered a loss on extinguishment of debt of $168 million. In addition, there was a $45 million favorable change in foreign currency exchange gains and losses. For more information regarding financial income (expenses) and borrowings, refer to notes 9 and 16.

Income Tax. We recognized income tax expense of $105 million on profit before income tax of $272 million (an effective tax rate of 39%) compared to income tax expense of $60 million on a loss before income tax of $294 million (an effective tax rate of -20%) for the prior year. The effective tax rate for the year ended December 31, 2016 is primarily the result of: (i) the mix of book income and losses taxed at varying rates among the jurisdictions in which the RGHL Group operates and (ii) the inability to realize a tax benefit for losses in certain jurisdictions. For a reconciliation of income tax expense, refer to note 10 of the RGHL Group’s audited consolidated financial statements included elsewhere in this annual report.

Depreciation and Amortization. Depreciation and amortization decreased by $7 million, or 1%. The decrease was due to lower depreciation expense for certain assets which became fully depreciated, partially offset by an $18 million benefit in the prior year from a cumulative adjustment to correct an error in amortization expense.

Discontinued Operations, Net of Income Tax. Profit from discontinued operations decreased by $2,678 million primarily due to a gain of $2,851 million, net of tax, from the sale of our SIG segment in the prior year, which was partially offset by foreign currency transaction losses on intercompany debt that were attributable to discontinued operations.

EBITDA/Adjusted EBITDA Reconciliation

The reconciliation of profit from operating activities to EBITDA and Adjusted EBITDA for the RGHL Group is as follows:
 
 
For the year ended December 31,
(In $ million)
 
2016
 
2015
Profit from operating activities
 
1,145

 
1,246

Depreciation and amortization from continuing operations
 
707

 
714

RGHL Group EBITDA(1) from continuing operations
 
1,852

 
1,960

Included in the RGHL Group EBITDA:
 
 
 
 
Asset impairment charges, net of reversals
 
45

 
17

Non-cash change in multi-employer pension plan withdrawal liability
 
(11
)
 
(1
)
Non-cash pension expense, net of settlement gain
 
124

 
65

Operational process engineering-related consultancy costs
 
21

 
18

Related party management fee
 
40

 
59

Restructuring costs, net of reversals
 
49

 
9

Unrealized (gain) loss on derivatives
 
(20
)
 
(106
)
Other
 
3

 
(2
)
RGHL Group Adjusted EBITDA(1) from continuing operations
 
2,103

 
2,019

Segment detail of Adjusted EBITDA:
 
 
 
 
Evergreen
 
270

 
282

Closures
 
138

 
147

Reynolds Consumer Products
 
650

 
581

Pactiv Foodservice
 
662

 
602

Graham Packaging
 
421

 
445

Corporate/Unallocated(2)
 
(38
)
 
(38
)
RGHL Group Adjusted EBITDA from continuing operations
 
2,103

 
2,019


(1)
Refer to page 3 under the heading "Non-GAAP Financial Measures" for additional information related to these financial measures.

(2)
Corporate/Unallocated includes holding companies and certain debt issuer companies which support the entire RGHL Group and which are not part of a specific segment. It also includes eliminations of transactions between segments.

48


Evergreen Segment
 
 
For the year ended December 31,
 
 
 
 
(In $ million, except for %)
 
2016
 
% of segment revenue
 
2015
 
% of segment revenue
 
Change
 
% change
External revenue
 
1,467

 
93
 %
 
1,553

 
94
 %
 
(86
)
 
(6
)%
Inter-segment revenue
 
113

 
7
 %
 
100

 
6
 %
 
13

 
13
 %
Total segment revenue
 
1,580

 
100
 %
 
1,653

 
100
 %
 
(73
)
 
(4
)%
Cost of sales
 
(1,265
)
 
(80
)%
 
(1,343
)
 
(81
)%
 
78

 
6
 %
Gross profit
 
315

 
20
 %
 
310

 
19
 %
 
5

 
2
 %
Selling, marketing and distribution expenses/ General and administration expenses
 
(95
)
 
(6
)%
 
(85
)
 
(5
)%
 
(10
)
 
(12
)%
Net other income (expenses)
 
7

 
 %
 
6

 
 %
 
1

 
17
 %
Profit from operating activities
 
227

 
14
 %
 
231

 
14
 %
 
(4
)
 
(2
)%
Evergreen segment Adjusted EBITDA
 
270

 
17
 %
 
282

 
17
 %
 
(12
)
 
(4
)%

Revenue. Total segment revenue decreased by $73 million, or 4%. Revenue from liquid packaging board decreased by $29 million primarily due to lower pricing as a result of competitive pressures within the liquid packaging board market and index-linked price programs, partially offset by higher sales volume. Revenue from carton packaging decreased by $26 million primarily due to lower sales volume as a result of a decrease in end-consumer demand for certain customers’ products and a decline in pricing, largely as a result of index-linked price programs. Revenue from paper products decreased by $18 million primarily due to lower pricing as a result of ongoing market conditions as well as slightly lower sales volume as a result of a decrease in end-consumer demand for certain customers’ products.

Cost of Sales. Cost of sales decreased by $78 million, or 6%. The decrease was primarily due to $43 million of favorable raw material costs, largely resin, fiber and energy, decreased sales volume primarily due to lower carton packaging sales, and lower manufacturing costs. Additionally, cost of sales decreased as a result of a $9 million movement in the non-cash change related to the withdrawal from a multi-employer pension plan, mainly as a result of the settlement with PIUMPF (refer to note 17 for additional information). This item has been included in the segment’s Adjusted EBITDA calculation. For the years ended December 31, 2016 and 2015, raw material costs accounted for 42% of Evergreen's cost of sales.

Selling, Marketing and Distribution Expenses/General and Administration Expenses. Selling, marketing and distribution expenses and general and administration expenses increased by $10 million, or 12%. The increase was primarily due to higher employee-related costs.

Net Other. Net other income increased by $1 million to $7 million.

EBITDA/Adjusted EBITDA Reconciliation

The reconciliation of profit from operating activities to EBITDA and Adjusted EBITDA for our Evergreen segment is as follows:
 
 
For the year ended December 31,
(In $ million)
 
2016
 
2015
Profit from operating activities
 
227

 
231

Depreciation and amortization
 
57

 
57

EBITDA
 
284

 
288

Included in Evergreen segment EBITDA:
 
 
 
 
Non-cash change in multi-employer pension plan withdrawal liability
 
(10
)
 
(1
)
Other
 
(4
)
 
(5
)
Evergreen segment Adjusted EBITDA
 
270

 
282



49


Closures Segment
 
 
For the year ended December 31,
 
 
 
 
(In $ million, except for %)
 
2016
 
% of segment revenue
 
2015
 
% of segment revenue
 
Change
 
% change
External revenue
 
912

 
98
 %
 
968

 
99
 %
 
(56
)
 
(6
)%
Inter-segment revenue
 
16

 
2
 %
 
14

 
1
 %
 
2

 
14
 %
Total segment revenue
 
928

 
100
 %
 
982

 
100
 %
 
(54
)
 
(5
)%
Cost of sales
 
(755
)
 
(81
)%
 
(818
)
 
(83
)%
 
63

 
8
 %
Gross profit
 
173

 
19
 %
 
164

 
17
 %
 
9

 
5
 %
Selling, marketing and distribution expenses/ General and administration expenses
 
(100
)
 
(11
)%
 
(96
)
 
(10
)%
 
(4
)
 
(4
)%
Net other income (expenses)
 
(8
)
 
(1
)%
 
4

 
 %
 
(12
)
 
NM

Profit from operating activities
 
65

 
7
 %
 
72

 
7
 %
 
(7
)
 
(10
)%
Closures segment Adjusted EBITDA
 
138

 
15
 %
 
147

 
15
 %
 
(9
)
 
(6
)%

Revenue. Total segment revenue decreased by $54 million, or 5%. The decrease was primarily due to lower pricing of $25 million largely due to the pass-through of lower resin costs to customers, $16 million of lower sales volume, mostly in Europe, South America and Asia Pacific due to decreased customer demand as a result of general economic conditions, partially offset by higher sales volume in North America and a $13 million unfavorable foreign currency impact as a result of the strengthening of the U.S. dollar against the Mexican peso, Argentine peso and Brazilian real.

Cost of Sales. Cost of sales decreased by $63 million, or 8%. The decrease was primarily due to lower raw material costs of $27 million, mostly resin, lower manufacturing costs of $17 million, $8 million of lower sales volume and a $7 million favorable foreign currency impact. For the years ended December 31, 2016 and 2015, raw material costs accounted for 59% and 60% of Closures' cost of sales, respectively.

Selling, Marketing and Distribution Expenses/General and Administration Expenses. Selling, marketing and distribution expenses and general and administration expenses increased by $4 million, or 4%.

Net Other. Net other changed by $12 million, resulting in net other expenses of $8 million. The change was primarily due to an unfavorable foreign currency impact and an increase in asset impairment charges. Asset impairment charges have been included in the segment’s Adjusted EBITDA calculation.

EBITDA/Adjusted EBITDA Reconciliation

The reconciliation of profit from operating activities to EBITDA and Adjusted EBITDA for our Closures segment is as follows:
 
 
For the year ended December 31,
(In $ million)
 
2016
 
2015
Profit from operating activities
 
65

 
72

Depreciation and amortization
 
65

 
68

EBITDA
 
130

 
140

Included in Closures segment EBITDA:
 
 
 
 
Asset impairment charges, net of reversals
 
6

 
4

Restructuring costs, net of reversals
 
5

 
7

Unrealized (gain) loss on derivatives
 
(2
)
 
(4
)
Other
 
(1
)
 

Closures segment Adjusted EBITDA
 
138

 
147



50


Reynolds Consumer Products Segment
 
 
For the year ended December 31,
 
 
 
 
(In $ million, except for %)
 
2016
 
% of segment revenue
 
2015
 
% of segment revenue
 
Change
 
% change
External revenue
 
2,790

 
95
 %
 
2,796

 
94
 %
 
(6
)
 
 %
Inter-segment revenue
 
146

 
5
 %
 
173

 
6
 %
 
(27
)
 
(16
)%
Total segment revenue
 
2,936

 
100
 %
 
2,969

 
100
 %
 
(33
)
 
(1
)%
Cost of sales
 
(2,063
)
 
(70
)%
 
(2,226
)
 
(75
)%
 
163

 
7
 %
Gross profit
 
873

 
30
 %
 
743

 
25
 %
 
130

 
17
 %
Selling, marketing and distribution expenses/ General and administration expenses
 
(316
)
 
(11
)%
 
(261
)
 
(9
)%
 
(55
)
 
(21
)%
Net other income (expenses)
 
9

 
 %
 
24

 
1
 %
 
(15
)
 
(63
)%
Profit from operating activities
 
566

 
19
 %
 
506

 
17
 %
 
60

 
12
 %
Reynolds Consumer Products segment Adjusted EBITDA
 
650

 
22
 %
 
581

 
20
 %
 
69

 
12
 %

Revenue. Total segment revenue decreased by $33 million, or 1%. The decrease was primarily due to $83 million in lower pricing primarily resulting from the pass-through of lower commodity costs, partially offset by a $50 million increase in sales volume.

Cost of Sales. Cost of sales decreased by $163 million, or 7%. The decrease was primarily due to lower raw material costs, partially offset by higher manufacturing costs and costs of $10 million from higher sales volume. For the years ended December 31, 2016 and 2015, raw material costs accounted for 66% and 68% of Reynolds Consumer Products' cost of sales, respectively.

Selling, Marketing and Distribution Expenses/General and Administration Expenses. Selling, marketing and distribution expenses and general and administration expenses increased by $55 million, or 21%. The increase was primarily due to $37 million of higher advertising for brand support and higher employee-related costs.

Net Other. Net other income decreased by $15 million to $9 million. The decrease was primarily due to an unfavorable change in unrealized gains and losses on derivatives. This item has been included in the segment’s Adjusted EBITDA calculation.

EBITDA/Adjusted EBITDA Reconciliation

The reconciliation of profit from operating activities to EBITDA and Adjusted EBITDA for our Reynolds Consumer Products segment is as follows:
 
 
For the year ended December 31,
(In $ million)
 
2016
 
2015
Profit from operating activities
 
566

 
506

Depreciation and amortization
 
92

 
96

EBITDA
 
658

 
602

Included in Reynolds Consumer Products segment EBITDA:
 
 
 
 
Unrealized (gain) loss on derivatives
 
(8
)
 
(21
)
Reynolds Consumer Products segment Adjusted EBITDA
 
650

 
581



51


Pactiv Foodservice Segment
 
 
For the year ended December 31,
 
 
 
 
(In $ million, except for %)
 
2016
 
% of segment revenue
 
2015
 
% of segment revenue
 
Change
 
% change
External revenue
 
3,254

 
87
 %
 
3,414

 
86
 %
 
(160
)
 
(5
)%
Inter-segment revenue
 
494

 
13
 %
 
544

 
14
 %
 
(50
)
 
(9
)%
Total segment revenue
 
3,748

 
100
 %
 
3,958

 
100
 %
 
(210
)
 
(5
)%
Cost of sales
 
(3,057
)
 
(82
)%
 
(3,338
)
 
(84
)%
 
281

 
8
 %
Gross profit
 
691

 
18
 %
 
620

 
16
 %
 
71

 
11
 %
Selling, marketing and distribution expenses/ General and administration expenses
 
(300
)
 
(8
)%
 
(258
)
 
(7
)%
 
(42
)
 
(16
)%
Net other income (expenses)
 
(33
)
 
(1
)%
 
81

 
2
 %
 
(114
)
 
NM

Profit from operating activities
 
358

 
10
 %
 
443

 
11
 %
 
(85
)
 
(19
)%
Pactiv Foodservice segment Adjusted EBITDA
 
662

 
18
 %
 
602

 
15
 %
 
60

 
10
 %

Revenue. Total segment revenue decreased by $210 million, or 5%. The decrease was primarily due to $200 million of lower pricing as a result of the pass-through of lower resin costs to customers, an unfavorable foreign currency impact of $35 million from the strengthening of the U.S. dollar against the Canadian dollar, Mexican peso and euro and $25 million of unfavorable product mix. These decreases were partially offset by incremental sales volume of $51 million driven by growth across the foodservice, food packaging and retail markets.

Cost of Sales. Cost of sales decreased by $281 million, or 8%. The decrease was primarily due to lower raw material costs, $61 million of improved operational performance and a favorable foreign currency impact. These decreases were partially offset by incremental costs resulting from higher sales volume and higher restructuring costs. The restructuring costs have been included in the segment's Adjusted EBITDA calculation. For the years ended December 31, 2016 and 2015, raw material costs accounted for 57% and 59% of Pactiv Foodservice's cost of sales, respectively.

Selling, Marketing and Distribution Expenses/General and Administration Expenses. Selling, marketing and distribution expenses and general and administration expenses increased by $42 million, or 16%. The increase was primarily due to an $18 million benefit in the prior year from a cumulative adjustment to amortization expense, $11 million of higher restructuring costs and a $13 million increase in employee-related costs.

Net Other. Net other changed by $114 million, resulting in net other expenses of $33 million. The change was primarily due to an unfavorable change in unrealized gains and losses on derivatives and $22 million of asset impairment charges. These items have been included in the segment’s Adjusted EBITDA calculation.

EBITDA/Adjusted EBITDA Reconciliation

The reconciliation of profit from operating activities to EBITDA and Adjusted EBITDA for our Pactiv Foodservice segment is as follows:
 
 
For the year ended December 31,
(In $ million)
 
2016
 
2015
Profit from operating activities
 
358

 
443

Depreciation and amortization
 
223

 
211

EBITDA
 
581

 
654

Included in Pactiv Foodservice segment EBITDA:
 
 
 
 
Asset impairment charges, net of reversals
 
28

 
6

Operational process engineering-related consultancy costs
 
21

 
18

Restructuring costs, net of reversals
 
31

 
1

Unrealized (gain) loss on derivatives
 
(7
)
 
(77
)
Other
 
8

 

Pactiv Foodservice segment Adjusted EBITDA
 
662

 
602



52


Graham Packaging Segment
 
 
For the year ended December 31,
 
 
 
 
(In $ million, except for %)
 
2016
 
% of segment revenue
 
2015
 
% of segment revenue
 
Change
 
% change
External revenue
 
2,223

 
100
 %
 
2,447

 
100
 %
 
(224
)
 
(9
)%
Inter-segment revenue
 

 
 %
 

 
 %
 

 
 %
Total segment revenue
 
2,223

 
100
 %
 
2,447

 
100
 %
 
(224
)
 
(9
)%
Cost of sales
 
(1,888
)
 
(85
)%
 
(2,083
)
 
(85
)%
 
195

 
9
 %
Gross profit
 
335

 
15
 %
 
364

 
15
 %
 
(29
)
 
(8
)%
Selling, marketing and distribution expenses/General and administration expenses
 
(196
)
 
(9
)%
 
(205
)
 
(8
)%
 
9

 
4
 %
Net other income (expenses)
 
(6
)
 
 %
 
(2
)
 
 %
 
(4
)
 
NM

Profit from operating activities
 
133

 
6
 %
 
157

 
6
 %
 
(24
)
 
(15
)%
Graham Packaging segment Adjusted EBITDA
 
421

 
19
 %
 
445

 
18
 %
 
(24
)
 
(5
)%

Revenue. Total segment revenue decreased by $224 million, or 9%. The decrease was primarily due to a $125 million decrease in sales volume, a decline in pricing largely due to lower resin costs passed through to customers and a $27 million unfavorable foreign currency impact, partially offset by favorable changes in product mix. The decrease in sales volume was primarily due to contract losses, partially offset by the awarding of new business. The unfavorable foreign currency impact was largely due to the strengthening of the U.S. dollar against the Mexican peso.

Cost of Sales. Cost of sales decreased by $195 million, or 9%. The decrease was primarily due to $100 million in lower sales volume, an $82 million decrease in resin prices, a $23 million favorable foreign currency impact and $11 million in lower depreciation expense as certain assets became fully depreciated, partially offset by unfavorable changes in product mix and an increase in restructuring costs. The restructuring costs have been included in the segment's Adjusted EBITDA calculation. For the years ended December 31, 2016 and 2015, raw material costs accounted for 52% and 55% of Graham Packaging's cost of sales, respectively.

Selling, Marketing and Distribution Expenses/General and Administration Expenses. Selling, marketing and distribution expenses and general and administration expenses decreased by $9 million, or 4%. The decrease was primarily due to cost savings initiatives, as well as a favorable foreign currency impact, partially offset by an increase in restructuring costs.

Net Other. Net other expenses increased by $4 million to $6 million.

EBITDA/Adjusted EBITDA Reconciliation

The reconciliation of profit from operating activities to EBITDA and Adjusted EBITDA for our Graham Packaging segment is as follows:
 
 
For the year ended December 31,
(In $ million)
 
2016
 
2015
Profit from operating activities
 
133

 
157

Depreciation and amortization
 
269

 
282

EBITDA
 
402

 
439

Included in Graham Packaging segment EBITDA:
 
 
 
 
Asset impairment charges, net of reversals
 
11

 
7

Restructuring costs, net of reversals
 
12

 
1

Other
 
(4
)
 
(2
)
Graham Packaging segment Adjusted EBITDA
 
421

 
445



53


Corporate/Unallocated
 
 
For the year ended December 31,
 
 
 
 
(In $ million, except for %)
 
2016
 
2015
 
Change
 
% change
Gross profit (loss)
 

 
(1
)
 
1

 
100
 %
Selling, marketing and distribution expenses/General and administration expenses
 
(163
)
 
(102
)
 
(61
)
 
(60
)%
Net other income (expenses)
 
(41
)
 
(60
)
 
19

 
32
 %
Loss from operating activities
 
(204
)
 
(163
)
 
(41
)
 
(25
)%
Corporate/Unallocated Adjusted EBITDA
 
(38
)
 
(38
)
 

 
 %

Selling, Marketing and Distribution Expenses/General and Administration Expenses. Selling, marketing and distribution expenses and general and administration expenses increased by $61 million, or 60%. Non-cash pension expense increased by $59 million, primarily due to the assumption of the UCI Pension Plans resulting in the recognition of a $65 million liability, partially offset by a $7 million lump-sum settlement gain related to the Pactiv Retirement Plan (refer to note 17 for additional information). Non-cash pension expense, net of settlement gain has been included in the segment’s Adjusted EBITDA calculation.

Net Other. Net other expenses decreased by $19 million to $41 million. The decrease was primarily due to a $19 million decrease in the related party management fee. This item has been included in the Adjusted EBITDA calculation.

EBITDA/Adjusted EBITDA Reconciliation

The reconciliation of loss from operating activities to EBITDA and Adjusted EBITDA for Corporate/Unallocated is as follows:
 
 
For the year ended December 31,
(In $ million)
 
2016
 
2015
Loss from operating activities
 
(204
)
 
(163
)
Depreciation and amortization
 
1

 

EBITDA
 
(203
)
 
(163
)
Included in Corporate/Unallocated EBITDA:
 
 
 
 
Non-cash pension expense, net of settlement gain
 
124

 
65

Related party management fee
 
40

 
59

Other
 
1

 
1

Corporate/Unallocated Adjusted EBITDA
 
(38
)
 
(38
)



54


Year Ended December 31, 2015 Compared with the Year Ended December 31, 2014

RGHL Group
 
 
For the year ended December 31,
 
 
 
 
(In $ million, except for %)
 
2015
 
% of revenue
 
2014
 
% of revenue
 
Change
 
% change
Revenue
 
11,178

 
100
 %
 
11,666

 
100
 %
 
(488
)
 
(4
)%
Cost of sales
 
(8,978
)
 
(80
)%
 
(9,650
)
 
(83
)%
 
672

 
7
 %
Gross profit
 
2,200

 
20
 %
 
2,016

 
17
 %
 
184

 
9
 %
Selling, marketing and distribution expenses/General and administration expenses
 
(1,007
)
 
(9
)%
 
(996
)
 
(9
)%
 
(11
)
 
(1
)%
Net other income (expenses)
 
53

 
 %
 
(46
)
 
 %
 
99

 
NM

Profit from operating activities
 
1,246

 
11
 %
 
974

 
8
 %
 
272

 
28
 %
Financial income
 
22

 
 %
 
25

 
 %
 
(3
)
 
(12
)%
Financial expenses
 
(1,562
)
 
(14
)%
 
(1,474
)
 
(13
)%
 
(88
)
 
(6
)%
Net financial expenses
 
(1,540
)
 
(14
)%
 
(1,449
)
 
(12
)%
 
(91
)
 
(6
)%
Profit (loss) from continuing operations before income tax
 
(294
)
 
(3
)%
 
(475
)
 
(4
)%
 
181

 
38
 %
Income tax (expense) benefit
 
(60
)
 
(1
)%
 
70

 
1
 %
 
(130
)
 
NM

Profit (loss) from continuing operations
 
(354
)
 
(3
)%
 
(405
)
 
(3
)%
 
51

 
13
 %
Profit (loss) from discontinued operations, net of income tax
 
2,672

 
NM

 
105

 
NM

 
2,567

 
NM

Profit (loss) for the year
 
2,318

 
NM

 
(300
)
 
NM

 
2,618

 
NM

Depreciation and amortization from continuing operations
 
714

 
6
 %
 
798

 
7
 %
 
(84
)
 
(11
)%
RGHL Group Adjusted EBITDA(1) from continuing operations
 
2,019

 
18
 %
 
1,935

 
17
 %
 
84

 
4
 %

(1)
Refer to page 3 under the heading "Non-GAAP Financial Measures" for additional information related to these financial measures.

Revenue. Revenue decreased by $488 million, or 4%. Changes in foreign currency rates had an unfavorable impact of approximately $270 million, and revenue was also unfavorably impacted by lower pricing primarily as a result of the pass-through of lower resin costs to customers. Overall net sales volume was down, driven by lower sales volume at Evergreen and Graham Packaging, partially offset by higher sales volume primarily due to the acquisition of Novelis Foil Products on June 30, 2014.

Cost of Sales. Cost of sales decreased by $672 million, or 7%. The decrease was due to favorable resin prices across all segments, a favorable foreign currency impact, decreased depreciation expense and lower volume at Evergreen and Graham Packaging. These decreases were partially offset by higher volume from the Novelis Foil Products acquisition and higher manufacturing costs.

Selling, Marketing and Distribution Expenses/General and Administration Expenses. Selling, marketing and distribution expenses and general and administration expenses increased by $11 million, or 1%. The increase included a $34 million increase in non-cash pension expense in the corporate segment, increased employee-related costs at Reynolds Consumer Products, Pactiv Foodservice and Graham Packaging and higher advertising costs at Reynolds Consumer Products. These increases were partially offset by an $18 million benefit in the current year from a cumulative adjustment to correct for amortization expense that was recorded in error since January 2012 at Pactiv Foodservice. Additionally, there was lower expense across various administration categories primarily at Pactiv Foodservice. Selling, marketing and distribution expenses and general and administration expenses as a percentage of revenue remained unchanged at 9%.

Net Other. Net other changed by $99 million to net other income of $53 million. The change includes a $245 million favorable change in unrealized gains and losses on derivatives. Partially offsetting this favorable change was a $28 million increase in the related party management fee related to the expected fee associated with the 2015 financial year. In addition, the prior year included a benefit of $69 million related to insurance recoveries (net of costs incurred), a $27 million benefit related to the settlement of a legal claim, a gain on the sale of Pactiv Foodservice's building products business and a gain on the sale of Closure's aluminum closures business in Germany.

Net Financial Expenses. Net financial expenses increased by $91 million, or 6%. The increase was primarily due to a loss of $305 million on extinguishment of debt from using the net proceeds from the sale of our SIG segment to reduce our indebtedness and an unfavorable change of $57 million in the fair value of embedded derivatives. These increases were partially offset by a decrease of $262 million in interest expense and a decrease in amortization of transaction costs due to the repayment of indebtedness with the net proceeds from the sale of our SIG segment.

Income Tax. We recognized income tax expense of $60 million on a loss before income tax of $294 million (an effective tax rate of -20%) compared to an income tax benefit of $70 million on a loss before income tax of $475 million (an effective tax rate of 15%) for the prior year. The effective tax rate for the year ended December 31, 2015 is primarily the result of: (i) the mix of book income and losses taxed at varying rates among the jurisdictions in which the RGHL Group operates, (ii) the inability to realize a tax benefit for losses in certain jurisdictions and (iii) the write-off of a deferred tax asset of $31 million that is no longer considered realizable. For a reconciliation of income tax expense, refer to note 10 of the RGHL Group’s audited consolidated financial statements included elsewhere in this annual report.


55


Depreciation and Amortization. Depreciation and amortization decreased by $84 million, or 11%. The decrease was due to lower depreciation expense for certain assets which became fully depreciated or amortized as well as an $18 million benefit in the current year from a cumulative adjustment to correct for amortization expense that was recorded in error since January 2012 at Pactiv Foodservice.

Discontinued Operations, Net of Income Tax. Profit from discontinued operations of $2,672 million included a gain of $2,851 million, net of tax, from the sale of our SIG segment. This was partially offset by foreign currency transaction losses on intercompany debt that were attributable to discontinued operations.

EBITDA/Adjusted EBITDA Reconciliation

The reconciliation of profit from operating activities to EBITDA and Adjusted EBITDA for the RGHL Group is as follows:
 
 
For the year ended December 31,
(In $ million)
 
2015
 
2014
Profit from operating activities
 
1,246

 
974

Depreciation and amortization from continuing operations
 
714

 
798

RGHL Group EBITDA(1) from continuing operations
 
1,960

 
1,772

Included in the RGHL Group EBITDA:
 
 
 
 
Asset impairment charges, net of reversals
 
17

 
11

Gain on sale of businesses and properties
 
(1
)
 
(34
)
Litigation settlement
 

 
(18
)
Non-cash change in multi-employer pension plan withdrawal liability
 
(1
)
 
14

Non-cash pension expense
 
65

 
31

Operational process engineering-related consultancy costs
 
18

 
7

Plant damages and associated insurance recoveries, net
 

 
(69
)
Related party management fee
 
59

 
31

Restructuring costs, net of reversals
 
9

 
45

Strategic review costs
 
2

 
18

Unrealized (gain) loss on derivatives
 
(106
)
 
125

Other
 
(3
)
 
2

RGHL Group Adjusted EBITDA(1) from continuing operations
 
2,019

 
1,935

Segment detail of Adjusted EBITDA:
 
 
 
 
Evergreen
 
282

 
271

Closures
 
147

 
177

Reynolds Consumer Products
 
581

 
525

Pactiv Foodservice
 
602

 
553

Graham Packaging
 
445

 
446

Corporate/Unallocated(2)
 
(38
)
 
(37
)
RGHL Group Adjusted EBITDA from continuing operations
 
2,019

 
1,935


(1)
Refer to page 3 under the heading "Non-GAAP Financial Measures" for additional information related to these financial measures.

(2)
Corporate/Unallocated includes holding companies and certain debt issuer companies which support the entire RGHL Group and which are not part of a specific segment. It also includes eliminations of transactions between segments.


56


Evergreen Segment
 
 
For the year ended December 31,
 
 
 
 
(In $ million, except for %)
 
2015
 
% of segment revenue
 
2014
 
% of segment revenue
 
Change
 
% change
External revenue
 
1,553

 
94
 %
 
1,597

 
93
 %
 
(44
)
 
(3
)%
Inter-segment revenue
 
100

 
6
 %
 
115

 
7
 %
 
(15
)
 
(13
)%
Total segment revenue
 
1,653

 
100
 %
 
1,712

 
100
 %
 
(59
)
 
(3
)%
Cost of sales
 
(1,343
)
 
(81
)%
 
(1,422
)
 
(83
)%
 
79

 
6
 %
Gross profit
 
310

 
19
 %
 
290

 
17
 %
 
20

 
7
 %
Selling, marketing and distribution expenses/ General and administration expenses
 
(85
)
 
(5
)%
 
(93
)
 
(5
)%
 
8

 
9
 %
Net other income (expenses)
 
6

 
 %
 
(3
)
 
 %
 
9

 
NM

Profit from operating activities
 
231

 
14
 %
 
194

 
11
 %
 
37

 
19
 %
Evergreen segment Adjusted EBITDA
 
282

 
17
 %
 
271

 
16
 %
 
11

 
4
 %

Revenue. Total segment revenue decreased by $59 million, or 3%. Revenue from carton packaging decreased by $13 million due to lower sales volume as a result of a decrease in end-consumer demand for certain customers' products, partially offset by pricing and product mix improvements. Revenue from paper products decreased by $19 million due to lower sales volume as a result of a decrease in end-consumer demand and lower pricing. Revenue from liquid packaging board decreased by $27 million due to lower pricing and lower sales volume as a result of competitive pressures within the liquid packaging board market.

Cost of Sales. Cost of sales decreased by $79 million, or 6%. The decrease was primarily due to the previously discussed decrease in sales volume across all product categories. This decrease was also a result of favorable raw material costs, primarily resin and energy. Additionally, costs in the prior year included a $13 million non-cash pension expense related to the withdrawal from a multi-employer pension plan and expenses incurred due to adverse weather conditions which did not repeat in 2015. Partially offsetting these decreases were higher production and repair and maintenance costs as compared to the prior year due to a scheduled major mill outage in the current year with no corresponding outage in the prior year. For the years ended December 31, 2015 and 2014, raw material costs accounted for 42% and 44% of Evergreen's cost of sales, respectively.

Selling, Marketing and Distribution Expenses/General and Administration Expenses. Selling, marketing and distribution expenses and general and administration expenses decreased by $8 million, or 9%. The decrease was primarily due to lower employee-related costs.

Net Other. Net other changed by $9 million to net other income of $6 million. The change was primarily due to a favorable change in unrealized gains and losses on derivatives. This item has been included in the segment’s Adjusted EBITDA calculation.

EBITDA/Adjusted EBITDA Reconciliation

The reconciliation of profit from operating activities to EBITDA and Adjusted EBITDA for our Evergreen segment is as follows:
 
 
For the year ended December 31,
(In $ million)
 
2015
 
2014
Profit from operating activities
 
231

 
194

Depreciation and amortization
 
57

 
57

EBITDA
 
288

 
251

Included in Evergreen segment EBITDA:
 
 
 
 
Non-cash change in multi-employer pension plan withdrawal liability
 
(1
)
 
13

Other
 
(5
)
 
7

Evergreen segment Adjusted EBITDA
 
282

 
271



57


Closures Segment
 
 
For the year ended December 31,
 
 
 
 
(In $ million, except for %)
 
2015
 
% of segment revenue
 
2014
 
% of segment revenue
 
Change
 
% change
External revenue
 
968

 
99
 %
 
1,116

 
99
 %
 
(148
)
 
(13
)%
Inter-segment revenue
 
14

 
1
 %
 
12

 
1
 %
 
2

 
17
 %
Total segment revenue
 
982

 
100
 %
 
1,128

 
100
 %
 
(146
)
 
(13
)%
Cost of sales
 
(818
)
 
(83
)%
 
(937
)
 
(83
)%
 
119

 
13
 %
Gross profit
 
164

 
17
 %
 
191

 
17
 %
 
(27
)
 
(14
)%
Selling, marketing and distribution expenses/ General and administration expenses
 
(96
)
 
(10
)%
 
(101
)
 
(9
)%
 
5

 
5
 %
Net other income (expenses)
 
4

 
 %
 
7

 
1
 %
 
(3
)
 
(43
)%
Profit from operating activities
 
72

 
7
 %
 
97

 
9
 %
 
(25
)
 
(26
)%
Closures segment Adjusted EBITDA
 
147

 
15
 %
 
177

 
16
 %
 
(30
)
 
(17
)%

Revenue. Total segment revenue decreased by $146 million, or 13%.

Revenue in North America decreased by $43 million, or 9%. This decrease was primarily due to a $23 million unfavorable foreign currency impact as a result of the strengthening of the U.S. dollar against the Mexican peso and unfavorable pricing of $31 million largely due to the pass-through of lower resin costs to customers. These decreases were partially offset by an increase in sales volume, primarily in the United States.

Revenue in the rest of the world decreased by $103 million, or 16%. This was primarily due to an $85 million unfavorable foreign currency impact as a result of the strengthening of the U.S. dollar against the euro, Japanese yen, Brazilian real and Russian ruble. Lower sales volume, primarily in South America, was partially offset by higher sales volume in Asia. Revenue was also impacted by unfavorable pricing related to the pass-through of lower resin costs to customers.

Cost of Sales. Cost of sales decreased by $119 million, or 13%. The decrease was primarily due to a $99 million favorable foreign currency impact, lower material costs of $46 million primarily resulting from lower resin costs and the impact of lower sales volume. These favorable variances were partially offset by higher manufacturing costs of $22 million. For the years ended December 31, 2015 and 2014, raw material costs accounted for 60% and 64% of Closures' cost of sales, respectively.

Selling, Marketing and Distribution Expenses/General and Administration Expenses. Selling, marketing and distribution expenses and general and administration expenses decreased by $5 million, or 5%. The decrease was primarily due to a $6 million favorable foreign currency impact, partially offset by higher restructuring costs.

Net Other. Net other income decreased by $3 million to $4 million. The decrease was primarily due to the $13 million gain on the sale of the aluminum closures business in Germany in the prior year along with increased asset impairment charges. The decrease was partially offset by a $14 million favorable change in unrealized gains and losses on derivatives. These items have been included in the segment's Adjusted EBITDA calculation.

EBITDA/Adjusted EBITDA Reconciliation

The reconciliation of profit from operating activities to EBITDA and Adjusted EBITDA for our Closures segment is as follows:
 
 
For the year ended December 31,
(In $ million)
 
2015
 
2014
Profit from operating activities
 
72

 
97

Depreciation and amortization
 
68

 
74

EBITDA
 
140

 
171

Included in Closures segment EBITDA:
 
 
 
 
Gain on sale of businesses and properties
 

 
(14
)
Restructuring costs, net of reversals
 
7

 
7

Unrealized (gain) loss on derivatives
 
(4
)
 
10

Other
 
4

 
3

Closures segment Adjusted EBITDA
 
147

 
177



58


Reynolds Consumer Products Segment
 
 
For the year ended December 31,
 
 
 
 
(In $ million, except for %)
 
2015
 
% of segment revenue
 
2014
 
% of segment revenue
 
Change
 
% change
External revenue
 
2,796

 
94
 %
 
2,717

 
94
 %
 
79

 
3
 %
Inter-segment revenue
 
173

 
6
 %
 
161

 
6
 %
 
12

 
7
 %
Total segment revenue
 
2,969

 
100
 %
 
2,878

 
100
 %
 
91

 
3
 %
Cost of sales
 
(2,226
)
 
(75
)%
 
(2,223
)
 
(77
)%
 
(3
)
 
 %
Gross profit
 
743

 
25
 %
 
655

 
23
 %
 
88

 
13
 %
Selling, marketing and distribution expenses/ General and administration expenses
 
(261
)
 
(9
)%
 
(236
)
 
(8
)%
 
(25
)
 
(11
)%
Net other income (expenses)
 
24

 
1
 %
 
(23
)
 
(1
)%
 
47

 
NM

Profit from operating activities
 
506

 
17
 %
 
396

 
14
 %
 
110

 
28
 %
Reynolds Consumer Products segment Adjusted EBITDA
 
581

 
20
 %
 
525

 
18
 %
 
56

 
11
 %

Revenue. Total segment revenue increased by $91 million, or 3%. The increase was primarily due to $53 million of increased sales volume and $37 million in higher pricing and favorable product mix. The acquisition of Novelis Foil Products on June 30, 2014 contributed $42 million to the increased sales volume, of which $21 million was inter-segment revenue.

Cost of Sales. Cost of sales increased by $3 million. The increase was primarily due to incremental costs as a result of the acquisition of Novelis Foil Products, higher volume and higher manufacturing costs, partially offset by lower material costs. For the years ended December 31, 2015 and 2014, raw material costs accounted for 68% and 67% of Reynolds Consumer Products' cost of sales, respectively.

Selling, Marketing and Distribution Expenses/General and Administration Expenses. Selling, marketing and distribution expenses and general and administration expenses increased by $25 million, or 11%. The increase was due to higher advertising and employee-related costs.

Net Other. Net other changed by $47 million to net other income of $24 million. The change was primarily due to a favorable change in unrealized gains and losses on derivatives. This item has been included in the segment's Adjusted EBITDA calculation.

EBITDA/Adjusted EBITDA Reconciliation

The reconciliation of profit from operating activities to EBITDA and Adjusted EBITDA for our Reynolds Consumer Products segment is as follows:
 
 
For the year ended December 31,
(In $ million)
 
2015
 
2014
Profit from operating activities
 
506

 
396

Depreciation and amortization
 
96

 
98

EBITDA
 
602

 
494

Included in Reynolds Consumer Products segment EBITDA:
 
 
 
 
Unrealized (gain) loss on derivatives
 
(21
)
 
25

Other
 

 
6

Reynolds Consumer Products segment Adjusted EBITDA
 
581

 
525




59


Pactiv Foodservice Segment
 
 
For the year ended December 31,
 
 
 
 
(In $ million, except for %)
 
2015
 
% of segment revenue
 
2014
 
% of segment revenue
 
Change
 
% change
External revenue
 
3,414

 
86
 %
 
3,491

 
87
 %
 
(77
)
 
(2
)%
Inter-segment revenue
 
544

 
14
 %
 
543

 
13
 %
 
1

 
 %
Total segment revenue
 
3,958

 
100
 %
 
4,034

 
100
 %
 
(76
)
 
(2
)%
Cost of sales
 
(3,338
)
 
(84
)%
 
(3,464
)
 
(86
)%
 
126

 
4
 %
Gross profit
 
620

 
16
 %
 
570

 
14
 %
 
50

 
9
 %
Selling, marketing and distribution expenses/ General and administration expenses
 
(258
)
 
(7
)%
 
(274
)
 
(7
)%
 
16

 
6
 %
Net other income (expenses)
 
81

 
2
 %
 
2

 
 %
 
79

 
NM

Profit from operating activities
 
443

 
11
 %
 
298

 
7
 %
 
145

 
49
 %
Pactiv Foodservice segment Adjusted EBITDA
 
602

 
15
 %
 
553

 
14
 %
 
49

 
9
 %

Revenue. Total segment revenue decreased by $76 million, or 2%. The decrease was primarily due to the sale of the building products business in November 2014 which reduced revenue by $75 million and an unfavorable foreign currency impact of $72 million from the strengthening of the U.S. dollar against the Canadian dollar, Mexican peso and euro. Additionally, revenue was unfavorably impacted by $65 million due to pricing, as a result of the pass-through of lower resin costs to customers, and mix. These decreases were partially offset by incremental sales volume of $104 million driven by growth across the foodservice and food packaging markets and $31 million from the acquisition of Novelis Foil Products on June 30, 2014.

Cost of Sales. Cost of sales decreased by $126 million, or 4%. The decrease was primarily due to lower raw material costs (net of losses from commodity hedges), the sale of the building products business in November 2014, benefits from cost saving initiatives and improved operational performance and a favorable foreign currency impact. The decrease was partially offset by incremental costs resulting from higher sales volume. For the years ended December 31, 2015 and 2014, raw material costs accounted for 59% and 61% of Pactiv Foodservice's cost of sales, respectively.

Selling, Marketing and Distribution Expenses/General and Administration Expenses. Selling, marketing and distribution expenses and general and administration expenses decreased by $16 million, or 6%. The decrease was primarily related to a benefit in the current year from a cumulative adjustment to correct for amortization expense that was recorded in error since January 2012. The decrease was also due to lower administrative expenses. Higher operational process engineering-related consultancy and employee compensation costs partially offset these decreases.

Net Other. Net other income increased by $79 million to $81 million. The increase was primarily due to a favorable change in unrealized gains and losses on derivatives in the current year, partially offset by a decrease in insurance recoveries (net of costs incurred) and the prior year gain on the sale of the building products business. These items, with the exception of insurance recoveries related to business interruption, have been included in the segment’s Adjusted EBITDA calculation.

EBITDA/Adjusted EBITDA Reconciliation

The reconciliation of profit from operating activities to EBITDA and Adjusted EBITDA for our Pactiv Foodservice segment is as follows:
 
 
For the year ended December 31,
(In $ million)
 
2015
 
2014
Profit from operating activities
 
443

 
298

Depreciation and amortization
 
211

 
245

EBITDA
 
654

 
543

Included in Pactiv Foodservice segment EBITDA:
 
 
 
 
Gain on sale of businesses and properties
 

 
(20
)
Operational process engineering-related consultancy costs
 
18

 

Plant damages and associated insurance recoveries, net
 

 
(69
)
Restructuring costs, net of reversals
 
1

 
11

Unrealized (gain) loss on derivatives
 
(77
)
 
84

Other
 
6

 
4

Pactiv Foodservice segment Adjusted EBITDA
 
602

 
553




60


Graham Packaging Segment
 
 
For the year ended December 31,
 
 
 
 
(In $ million, except for %)
 
2015
 
% of segment revenue
 
2014
 
% of segment revenue
 
Change
 
% change
External revenue
 
2,447

 
100
 %
 
2,745

 
100
 %
 
(298
)
 
(11
)%
Inter-segment revenue
 

 
 %
 

 
 %
 

 
 %
Total segment revenue
 
2,447

 
100
 %
 
2,745

 
100
 %
 
(298
)
 
(11
)%
Cost of sales
 
(2,083
)
 
(85
)%
 
(2,439
)
 
(89
)%
 
356

 
15
 %
Gross profit
 
364

 
15
 %
 
306

 
11
 %
 
58

 
19
 %
Selling, marketing and distribution expenses/General and administration expenses
 
(205
)
 
(8
)%
 
(213
)
 
(8
)%
 
8

 
4
 %
Net other income (expenses)
 
(2
)
 
 %
 
20

 
1
 %
 
(22
)
 
NM

Profit from operating activities
 
157

 
6
 %
 
113

 
4
 %
 
44

 
39
 %
Graham Packaging segment Adjusted EBITDA
 
445

 
18
 %
 
446

 
16
 %
 
(1
)
 
 %

Revenue. Total segment revenue decreased by $298 million, or 11%. The decrease was primarily due to a $132 million decrease in sales volume, a decline in pricing primarily from lower resin costs passed through to customers and a $90 million unfavorable foreign currency impact, partially offset by favorable changes in product mix. The decrease in sales volume was primarily due to contract losses, the majority of which occurred in prior years for which the full year impact has not yet been realized, and a decrease in end-consumer demand for certain customers' products, partially offset by the awarding of new business. The unfavorable foreign currency impact was largely due to the strengthening of the U.S. dollar against the Mexican peso, euro, Brazilian real and Polish zloty.

Cost of Sales. Cost of sales decreased by $356 million, or 15%. The decrease was primarily due to a decrease in resin costs, $102 million due to the lower sales volume, a $74 million favorable foreign currency impact, $33 million in lower depreciation expense as certain assets became fully depreciated and a decrease in restructuring costs, partially offset by unfavorable changes in product mix. For the years ended December 31, 2015 and 2014, raw material costs accounted for 55% and 57% of Graham Packaging's cost of sales, respectively.

Selling, Marketing and Distribution Expenses/General and Administration Expenses. Selling, marketing and distribution expenses and general and administration expenses decreased by $8 million, or 4%. The decrease was primarily due to a favorable foreign currency impact, a decrease in operational process engineering-related consultancy costs and a decrease in restructuring costs, partially offset by an increase in employee-related costs.

Net Other. Net other changed by $22 million to net other expenses of $2 million. The change was primarily due to a benefit of $27 million in the prior year related to the settlement of a legal claim, partially offset by gains on the sale of property, plant and equipment during the current year and a favorable change in unrealized gains and losses on derivatives. These items, with the exception of certain gains on the sale of property, plant and equipment, have been included in the segment's Adjusted EBITDA calculation.

EBITDA/Adjusted EBITDA Reconciliation

The reconciliation of profit from operating activities to EBITDA and Adjusted EBITDA for our Graham Packaging segment is as follows:
 
 
For the year ended December 31,
(In $ million)
 
2015
 
2014
Profit from operating activities
 
157

 
113

Depreciation and amortization
 
282

 
324

EBITDA
 
439

 
437

Included in Graham Packaging segment EBITDA:
 
 
 
 
Litigation settlement
 

 
(18
)
Restructuring costs, net of reversals
 
1

 
19

Other
 
5

 
8

Graham Packaging segment Adjusted EBITDA
 
445

 
446



61


Corporate/Unallocated
 
 
For the year ended December 31,
 
 
 
 
(In $ million, except for %)
 
2015
 
2014
 
Change
 
% change
Gross profit (loss)
 
(1
)
 
4

 
(5
)
 
NM

Selling, marketing and distribution expenses/General and administration expenses
 
(102
)
 
(79
)
 
(23
)
 
(29
)%
Net other income (expenses)
 
(60
)
 
(49
)
 
(11
)
 
(22
)%
Loss from operating activities
 
(163
)
 
(124
)
 
(39
)
 
(31
)%
Corporate/Unallocated Adjusted EBITDA
 
(38
)
 
(37
)
 
(1
)
 
(3
)%

Selling, Marketing and Distribution Expenses/General and Administration Expenses. Selling, marketing and distribution expenses and general and administration expenses increased by $23 million, or 29%. The increase was primarily due to an increase of $34 million in non-cash pension expense as a result of lower interest income and higher administrative expenses. This item has been included in the segment's Adjusted EBITDA calculation. This increase was partially offset by a reduction in lease termination costs, environmental reserve requirements, related party service fees and professional fees.

Net Other. Net other expenses increased by $11 million to $60 million. The increase was primarily due to a $28 million increase in the related party management fee related to the expected fee associated with the 2015 financial year partially offset by a $16 million decrease in strategic review costs. These items have been included in the segment's Adjusted EBITDA calculation.

EBITDA/Adjusted EBITDA Reconciliation

The reconciliation of loss from operating activities to EBITDA and Adjusted EBITDA for Corporate/Unallocated is as follows:
 
 
For the year ended December 31,
(In $ million)
 
2015
 
2014
Loss from operating activities
 
(163
)
 
(124
)
Depreciation and amortization
 

 

EBITDA
 
(163
)
 
(124
)
Included in Corporate/Unallocated EBITDA:
 
 
 
 
Non-cash pension expense
 
65

 
31

Related party management fee
 
59

 
31

Strategic review costs
 
2

 
18

Other
 
(1
)
 
7

Corporate/Unallocated Adjusted EBITDA
 
(38
)
 
(37
)



Differences Between the RGHL Group and Bev Pack and BP I Results of Operations

The indentures governing certain of our outstanding notes also require us to provide certain information for Beverage Packaging Holdings Group (“Bev Pack”), comprised of Beverage Packaging Holdings (Luxembourg) I S.A. and its consolidated subsidiaries ("BP I") and Beverage Packaging Holdings (Luxembourg) II S.A. There are certain limited differences between the RGHL Group audited consolidated financial statements and the Bev Pack combined financial statements. The information presented in the RGHL Group audited consolidated financial statements is substantially equivalent to the information that would be presented in the Bev Pack combined financial statements. Accordingly, separate Bev Pack combined financial statements are not included in this annual report. Furthermore, the information presented in the RGHL Group audited consolidated financial statements is substantially equivalent to the information that is presented in the BP I consolidated financial statements. BP I consolidated financial statements are included in this annual report pursuant to Rule 3-16 of Regulation S-X because the book value of the capital stock of BP I constitutes a substantial portion of the collateral that secures the Reynolds Notes.

RGHL is a holding company. Consequently, there are no differences between the revenue and gross profit amounts presented in the RGHL Group audited consolidated financial statements and the revenue and gross profit amounts presented in the BP I financial statements or that would be included in Bev Pack financial statements. The differences in the profit (loss) before income tax are primarily due to related party interest income and expenses that are recognized by RGHL, intercompany amounts between RGHL and the members of Bev Pack and BP I that eliminate on consolidation of the RGHL Group, foreign currency exchange movements on the related party balances of RGHL, management fee expense recognized by RGHL and incidental RGHL corporate expenses, as applicable in a given year.

Differences between the RGHL Group statement of financial position and the financial position of Bev Pack and BP I are primarily attributable to the related party receivables and borrowings of RGHL and balances between RGHL and Bev Pack and RGHL and BP I.

Differences between the RGHL Group statement of cash flows and the cash flows of Bev Pack and BP I primarily relate to the management fee, loans with RGHL and transactions associated with share capital.


62


Liquidity and Capital Resources

Historical Cash Flows

The following table discloses the RGHL Group's cash flows for the years presented:
 
 
For the year ended December 31,
(In $ million)
 
2016
 
2015
 
2014
Net cash flows from (used in) operating activities
 
876

 
654

 
881

Net cash flows from (used in) investing activities
 
(157
)
 
3,820

 
(548
)
Net cash flows from (used in) financing activities
 
(1,749
)
 
(4,156
)
 
(96
)
Net increase (decrease) in cash and cash equivalents
 
(1,030
)
 
318

 
237


Cash Flows from (used in) Operating Activities

Cash provided by operations was $876 million compared to $654 million for the year ended December 31, 2015, an increase in cash inflows of $222 million. The main fluctuations are as follows:

Interest payments decreased by $201 million due to a reduction in outstanding principal borrowings amounts;
Redemption premium payments decreased by $104 million due to lower repayments of borrowings. Refer to note 16 for additional information regarding these transactions;
The year ended December 31, 2015 included disposal costs of $38 million related to the sale of SIG as well as cash used in operating activities of $16 million related to the operations of SIG; and
Cash tax payments, net of refunds, increased by $89 million. We are currently a federal cash tax payer in the U.S. and expect to be in the future.
Cash provided by operations was $654 million for the year ended December 31, 2015 compared to $881 million for the year ended December 31, 2014, a decrease of $227 million. The year ended December 31, 2015 included payment of $226 million in premiums as a result of the repayment of borrowings from the proceeds from the sale of SIG and $38 million in disposal costs. The year ended December 31, 2015 also included cash used in operating activities of $16 million compared to cash from operating activities of $498 million in the prior year period related to SIG. Our continuing operations experienced a lesser build up in working capital in 2015, primarily as a result of lower raw material costs, as well as a decrease of $156 million in interest payments due to the repayment of borrowings.

Cash Flows from (used in) Investing Activities

Cash used in investing activities was $157 million compared to cash from investing activities of $3,820 million in the prior year, a change of $3,977 million. The prior year included net cash proceeds of $4,149 million received from the sale of SIG and proceeds of $26 million received from insurance claims. The current year included $162 million of contingent consideration received from the sale of SIG and a reduction of $57 million in capital expenditures. Refer to “— Capital Expenditures” for additional information regarding expenditures on property, plant and equipment and intangible assets.

Cash from investing activities was $3,820 million for the year ended December 31, 2015 compared to cash used in investing activities of $548 million for the year ended December 31, 2014, a change of $4,368 million. The year ended December 31, 2015 included net cash proceeds of $4,149 million received from the sale of SIG and a reduction of $306 million in capital expenditures, partially offset by net cash proceeds of $80 million in the year ended December 31, 2014 primarily from Pactiv Foodservice's disposal of the building products business and the picks and stirrers business.

Cash Flows from (used in) Financing Activities

The net cash outflow during each respective year is summarized as follows:
 
 
For the year ended December 31,
(In $ million)
 
2016
 
2015
 
2014
Drawdown of borrowings
 
4,706

 
150

 
169

Repayment of borrowings
 
(6,339
)
 
(4,282
)
 
(228
)
Payment of debt transaction costs
 
(110
)
 
(15
)
 
(3
)
Share repurchase
 

 

 
(31
)
Other
 
(6
)
 
(9
)
 
(3
)
Net cash outflow
 
(1,749
)
 
(4,156
)
 
(96
)

Refer to note 16 of the RGHL Group's audited consolidated financial statements included elsewhere in this annual report for additional information related to each of our borrowings.

Capital Expenditures


63


Capital expenditures decreased by $57 million, or 15%, to $324 million in the current year. The decrease reflects higher investments made in the prior year period as well as the timing of expenditures. Capital expenditures incurred in the prior year period included $29 million related to discontinued operations prior to its sale.

We expect to incur approximately $350 million in capital expenditures during 2017 (excluding acquisitions) largely to support business growth, cost reduction and business maintenance. We expect to fund these expenditures with cash flows from operations. Actual capital expenditures may differ.

Capital expenditures decreased by $306 million, or 45%, in 2015 compared to 2014. The decrease reflects $169 million in lower spending as a result of the sale of SIG and a reduction of $94 million in spending at Pactiv Foodservice as expansion and plant rebuild projects in 2014 were completed. Capital expenditures incurred in 2015 include $29 million related to discontinued operations prior to its sale.

Capital Resources

We have substantial debt and debt service obligations. As of December 31, 2016, our total indebtedness of $12,179 million was comprised of the outstanding principal amounts of our borrowings.

We have pledged assets that secure the Reynolds Senior Secured Notes and the Credit Agreement. The collateral consists of substantially all the assets of the issuers and the guarantors, including the capital stock of their subsidiaries, real property, bank accounts, investments, receivables, equipment and inventory, intellectual property and insurance policies, subject to certain exclusions.

As of December 31, 2016, the Credit Agreement included a revolving facility of $302 million, which was utilized in the amount of $67 million in the form of bank guarantees and letters of credit.

Certain members of the RGHL Group are parties to the Securitization Facility pursuant to which the RGHL Group can borrow up to $600 million. The amount that can be borrowed is calculated by reference to a funding base determined by the amount of eligible trade receivables of certain members of the RGHL Group. As of December 31, 2016, the RGHL Group had drawn $407 million under the Securitization Facility.

We may from time to time seek to issue additional indebtedness depending on market conditions, our liquidity requirements and other considerations.

We or our affiliates may from time to time seek to retire or repurchase our outstanding indebtedness in open market purchases, privately negotiated transactions or otherwise. Such transactions, if any, will depend on prevailing market conditions, our liquidity requirements, contractual restrictions and other considerations.

Sources of Liquidity

Our sources of liquidity for the future are expected to be our existing cash resources, cash flows from operations, drawings under the revolving credit facilities of our Credit Agreement, borrowings under the Securitization Facility and local working capital facilities. In addition to our cash and cash equivalents, as of December 31, 2016, we had $235 million available for drawing under our revolving credit facility. Our revolving credit facility matures in August 2021. Our Securitization Facility matures in 2017. There can be no assurances that we will have the ability to borrow or otherwise raise the amounts necessary to repay the Securitization Facility and it may be difficult to refinance such facility.

Our ability to borrow under our revolving credit facility or our other local working capital facilities may be limited by the terms of such indebtedness or other indebtedness (including the Reynolds Notes), including financial covenants.

On June 27, 2016, certain members of the RGHL Group issued $1,350 million aggregate principal amount of 5.125% Senior Secured Notes due 2023, $750 million aggregate principal amount of Floating Rate Senior Secured Notes due 2021 and $800 million aggregate principal amount of 7.000% Senior Notes due 2024. The net proceeds from the offering of these notes, together with available cash and additional borrowings under the Securitization Facility, were used to repurchase $3,229 million of senior secured notes, senior notes and senior subordinated notes pursuant to tender offers and to redeem $553 million of senior secured notes, senior notes and senior subordinated notes (the indentures governing such notes were satisfied and discharged). Refer to note 16 of the RGHL Group’s audited consolidated financial statements included elsewhere in this annual report for further details.

On August 1, 2016, the RGHL Group issued an additional $250 million aggregate principal amount of 5.125% Senior Secured Notes due 2023 at an issue price of 103.500%. The RGHL Group used the net proceeds, together with the proceeds from the incurrence of the new Credit Agreement discussed below and available cash, to repay all amounts outstanding under the previous credit agreement and to pay transaction costs.

On August 5, 2016, the RGHL Group amended and restated the Credit Agreement to, among other things, (i) reduce the applicable margin on the U.S. term loans by 25 basis points and increase the applicable margin on the European term loans by 25 basis points, (ii) reduce the EURIBOR floor on the European term loans by 100 basis points to 0.000%, (iii) restructure the revolving tranches into a $302 million facility and (iv) make certain other changes to the covenants contained in the Credit Agreement, including removing the quarterly financial ratio covenant for the Term Loan borrowings.

On October 7, 2016, the RGHL Group incurred $1,350 million of additional U.S. term loans under the Credit Agreement. The RGHL Group used the net proceeds, together with available cash, to repay all of the outstanding aggregate principal amount of 5.625% Senior Notes due 2016 and 9.875% Senior Secured Notes due 2019, $500 million aggregate principal amount of 8.250% Senior Notes due 2021, $350 million aggregate principal amount of 6.875% Senior Secured Notes due 2021 and to pay redemption premiums, accrued interest and transaction costs.

On November 25, 2016, the RGHL Group repaid an additional $150 million aggregate principal amount of 8.25% Senior Notes due 2021 plus accrued interest.


64


Refer to "Part I - Item 4. Recent Developments" included elsewhere in this annual report for information on changes in certain of the RGHL Group's borrowings subsequent to December 31, 2016.

As of December 31, 2016, our total indebtedness of $12,179 million was comprised of the outstanding principal amounts of our borrowings. Our 2017 annual cash interest obligations on our Credit Agreement, the Reynolds Notes, the Securitization Facility and our other indebtedness are expected to be approximately $652 million, assuming interest on our floating rate debt not covered by interest rate swaps continues to accrue at the current interest rates as of December 31, 2016. We expect to meet our debt service obligations with our existing cash resources and cash flows from operations, which we believe will be adequate to meet our obligations for the next year. Refer to note 16 of the RGHL Group's audited consolidated financial statements included elsewhere in this annual report for details related to our debt and related repayment terms.

Under the indentures governing the Reynolds Notes, we may incur additional indebtedness either by satisfying certain incurrence tests or by incurring such additional indebtedness under certain specific categories of permitted debt. Indebtedness may be incurred under the incurrence tests if the fixed charge coverage ratio is at least 2.00 to 1.00 on a pro forma basis and (i) under the indentures governing certain of our Reynolds Senior Secured Notes, the liens securing first lien secured indebtedness do not exceed a 3.50 to 1.00 senior secured first lien leverage ratio, (ii) under the indentures governing our Reynolds Senior Notes, the liens securing any secured indebtedness do not exceed a 4.50 to 1.00 secured leverage ratio and (iii) under the indenture governing the 5.125% Senior Secured Notes due 2023 and the Floating Rate Senior Secured Notes due 2021, the liens securing first lien secured indebtedness do not exceed a 4.50 to 1.00 senior secured first lien leverage ratio.

Under the Credit Agreement, we may incur additional indebtedness either by satisfying certain incurrence tests or by incurring such additional indebtedness under certain specific categories of permitted debt. Incremental senior secured indebtedness under the Credit Agreement and senior secured or unsecured notes in lieu thereof are permitted to be incurred up to an aggregate principal amount of $750 million subject to pro forma compliance with the Credit Agreement’s total secured leverage ratio covenant. In addition, we may incur incremental senior secured indebtedness under the Credit Agreement and senior secured notes in an unlimited amount so long as our total secured leverage ratio does not exceed 4.50 to 1.00 on a pro forma basis and (in the case of incremental senior secured indebtedness under the Credit Agreement only) we are in pro forma compliance with the total secured leverage ratio covenant included in the Credit Agreement. The incurrence of unsecured indebtedness, including the issuance of senior notes, and unsecured subordinated indebtedness is also permitted if the fixed charge coverage ratio is at least 2.00 to 1.00 on a pro forma basis.

The Credit Agreement and the indentures governing the Reynolds Notes generally allow subsidiaries of RGHL to transfer funds in the form of cash dividends, loans or advances within the RGHL Group.

We believe that our cash flows from operations and existing available cash, together with our other available external financing sources, will be adequate to meet our future liquidity needs for the next year. We are currently in compliance with the covenants under the Credit Agreement and our other outstanding indebtedness, including the Reynolds Notes. We expect to remain in compliance with our covenants.

Our future operating performance and our ability to service or refinance the Credit Agreement, our outstanding notes and other indebtedness are subject to economic conditions and financial, business and other factors, many of which are beyond our control.

We may from time to time seek to issue additional indebtedness depending on market conditions, our liquidity requirements and other considerations.

We or our affiliates may from time to time seek to retire or repurchase our outstanding indebtedness in open market purchases, privately negotiated transactions or otherwise. Such transactions, if any, will depend on prevailing market conditions, our liquidity requirements, contractual restrictions and other considerations.

Embedded Derivatives
We have separately recognized embedded derivative assets in relation to the early call feature on certain borrowings. Embedded derivatives are measured at fair value with changes in fair value recognized through net financial expenses in the statement of comprehensive income as a component of profit or loss. As of December 31, 2016, our non-current derivative asset associated with embedded derivatives was $233 million. The fair value of the embedded derivatives is calculated using industry standard models that consider various assumptions, such as quoted market prices, time value and volatility factors for the underlying instruments. Changes in any one or more of these assumptions could have a significant impact on the value of embedded derivatives.
Contractual Obligations

The following table summarizes our material contractual obligations as of December 31, 2016:
 
 
Payments, due by period, as of December 31, 2016
(In $ million)
 
Total
 
Less than one year
 
One to three years
 
Three to five years
 
Greater than five years
Trade and other payables
 
1,031

 
1,031

 

 

 

Financial liabilities(1)
 
15,725

 
1,387

 
1,335

 
6,056

 
6,947

Operating leases
 
418

 
103

 
151

 
88

 
76

Unconditional capital expenditure obligations
 
95

 
95

 

 

 

Total contractual obligations
 
17,269

 
2,616

 
1,486

 
6,144

 
7,023


(1)
Total repayments of financial liabilities consist of the principal amounts, fixed and floating rate interest obligations and the cash flows associated with commodity and other derivative instruments. The exchange rate on euro-denominated borrowings and the interest rate on the floating rate debt balances have been assumed

65


to be the same as the rates in effect as of December 31, 2016. Both the London Interbank Offered Rate ("LIBOR") and the Euro Interbank Offered Rate ("EURIBOR") during the month of December 2016 were below the floor rates established in accordance with the respective agreements.

As of December 31, 2016, our liabilities for pensions, post-employment benefits, and uncertain tax positions totaled $1,110 million. We are unable to determine the ultimate timing of these liabilities; therefore, we have excluded these amounts from the contractual obligations table above. We expect to make contributions to the Pactiv Retirement Plan of $27 million in 2017. Expected contributions during the year ending December 31, 2017 for all other defined benefit plans are estimated to be up to $8 million. Future contributions will be dependent on future plan asset returns and interest rates and are highly sensitive to changes.

Refer to "Part I - Item 4. Recent Developments" included elsewhere in this annual report for information on changes in certain of the RGHL Group's borrowings subsequent to December 31, 2016.

The RGHL Group is required to make annual prepayments of term loans with up to 50% of excess cash flow (which will be reduced to 25% or 0.0% if specified senior secured first lien leverage ratios are met) as determined in accordance with the Credit Agreement. During the year ended December 31, 2015, the borrowers made an excess cash flow prepayment of $64 million related to the prior year. No excess cash flow prepayments were due in 2016 for the year ended December 31, 2015 or will be due in 2017 for the year ended December 31, 2016.

Contingent Liabilities

The RGHL Group’s financing agreements permit the payment to related parties of management, consulting, monitoring and advising fees (the “Management Fee”) of up to 1.5% of the RGHL Group’s Adjusted EBITDA (as defined in the financing agreements) for the previous year. Rank Group Limited, an entity that is also controlled by the RGHL Group’s ultimate shareholder, charged the RGHL Group a Management Fee of $15 million in relation to the 2009 and 2010 financial years, of which $8 million was included in continuing operations with the remainder included in discontinued operations. However, the Credit Agreement permits the RGHL Group to pay a Management Fee of up to $37 million in respect of the years ended December 31, 2010 and 2009. No amount has been accrued in respect of the remaining 2009 and 2010 permitted Management Fee of up to $22 million.

As part of the agreements for the sale of various businesses, the RGHL Group has provided certain warranties and indemnities to the respective purchasers as set out in the respective sale agreements. These warranties and indemnities are subject to various terms and conditions affecting the duration and total amount of the indemnities. As of December 31, 2016, the RGHL Group is not aware of any material claims under these agreements that would give rise to an additional liability. However, if such claims arise in the future, they could have a material effect on the RGHL Group’s financial position, results of operations and cash flows.

Off-Balance Sheet Arrangements

Other than operating leases entered into in the normal course of business, we currently have no material off-balance sheet obligations.

Quantitative and Qualitative Disclosures about Market Risk

In the normal course of business we are subject to risks from adverse fluctuations in interest and foreign currency exchange rates and commodity prices. We manage these risks through a combination of an appropriate mix between variable rate and fixed rate borrowings and natural offsets of foreign currency receipts and payments, supplemented by forward foreign currency exchange contracts and commodity derivatives. Derivative contracts are not used for trading or speculative purposes. The extent to which we use derivative instruments is dependent upon our access to them in the financial markets and our use of other risk management methods, such as netting exposures for foreign currency exchange risk and establishing sales arrangements that permit the pass-through to customers of changes in commodity prices. Our objective in managing our exposure to market risk is to limit the impact on earnings and cash flow.

Interest Rate Risk

We had significant debt commitments outstanding as of December 31, 2016. These on-balance sheet financial instruments, to the extent they accrue interest at variable interest rates, expose us to interest rate risk. Our interest rate risk arises primarily on significant borrowings that are denominated in U.S. dollars and euros that are drawn under our Credit Agreement, our Floating Rate Senior Secured Notes and our Securitization Facility. As of December 31, 2016, the Credit Agreement included an interest rate floor of (i) 1.0% per annum on U.S. term loans and 0.0% per annum on European term loans and (ii) 0.0% per annum on the revolving loan facility. As of December 31, 2016, the Floating Rate Senior Secured Notes accrued interest at a floating rate with no floor. As of December 31, 2016, the Securitization Facility accrued interest at a floating rate with no floor.

The underlying rate for our Floating Rate Senior Secured Notes due 2021 is the three-month Dollar LIBO Rate. As of December 31, 2016, the three-month Dollar LIBO Rate was 0.88%. In July 2016, the RGHL Group entered into a $750 million interest rate swap agreement to mitigate the interest rate risk exposure of the Floating Rate Senior Secured Notes due 2021. While the RGHL Group has elected not to adopt hedge accounting, the economic effect of this derivative is that the effective interest rate on the Floating Rate Senior Secured Notes due 2021 is fixed at 4.670% from October 15, 2016.

The underlying rates for our Credit Agreement are the one-month LIBOR and EURIBOR, which as of December 31, 2016 were 0.77% and (0.37)%, respectively. Based on our outstanding debt commitments as of December 31, 2016, a one-year timeframe and all other variables, in particular foreign currency exchange rates, remaining constant, a 100 basis point increase in interest rates would result in a $26 million increase in interest expense on the U.S. term loan and a $2 million increase in interest expense on the European term loan under our Credit Agreement. A 100 basis point decrease in interest rates would have no impact on interest expense on the U.S. or European term loans due to the LIBOR and EURIBOR floors under our Credit Agreement.

The interest rate on the Securitization Facility as of December 31, 2016 was 2.79%. Based on our outstanding debt commitments under our Securitization Facility as of December 31, 2016, a one-year timeframe and all other variables remaining constant, a 100 basis point increase (decrease) in the underlying interest rate would result in a $4 million increase (decrease) in interest expense.

66



Foreign Currency Exchange Rate Risk

As a result of our international operations, we are exposed to foreign currency exchange risk arising from sales, purchases, assets and borrowings that are denominated in currencies other than the functional currencies of the respective entities.

In accordance with our treasury policy, we take advantage of natural offsets to the extent possible. On a limited basis, we use forward exchange contracts to hedge residual foreign currency exchange risk arising from receipts and payments denominated in foreign currencies. We generally do not hedge our exposure to translation gains or losses in respect of our non-U.S. dollar functional currency assets or liabilities. Additionally, when considered appropriate we may enter into forward exchange contracts to hedge foreign currency exchange risk arising from specific transactions. The following table provides the details of our outstanding foreign currency derivative contracts as of December 31, 2016.

Type
 
Contract type
 
Currency
 
Contracted volume
 
Counter-currency
 
Contracted conversion range
 
Contracted date of maturity
Currency forwards
 
Sell
 
CA$
 
95,945,000

 
$
 
1.3146 - 1.3558
 
Jan 2017 - Sep 2017

The fair values of the derivative contracts are derived from inputs based on quoted market prices or traded exchange market prices and represent the estimated amounts that we would pay or receive to terminate the contracts. As of December 31, 2016, the estimated fair values of the outstanding foreign currency exchange derivative contracts were a net asset of $1 million. During the year ended December 31, 2016, we recognized a $4 million unrealized loss and a realized loss of $6 million in net other income (expenses) in the profit or loss component of the statement of comprehensive income related to foreign currency exchange derivatives.

We are exposed to foreign currency exchange risk on certain intercompany borrowings between certain of our entities with different functional currencies.

A 10% upward (downward) movement in the price curve used to value the foreign currency derivative contracts, applied as of December 31, 2016, would have resulted in no change in unrealized gains recognized in the statement of comprehensive income assuming all other variables remain constant.

Commodity Risk

We are exposed to commodity and other price risk principally from the purchase of resin, natural gas, electricity, raw cartonboard, aluminum, diesel and steel. We use various strategies to manage cost exposures on certain raw material purchases with the objective of obtaining more predictable costs for these commodities. We generally enter into commodity financial instruments or derivatives to hedge commodity prices related to resin, aluminum, diesel and natural gas.

We enter into futures and swaps to reduce our exposure to commodity price fluctuations. These derivatives are implemented to either (a) mitigate the impact of the lag in timing between when raw material costs change and when we can pass on these raw material costs changes to our customers or (b) fix our input costs for a period of time. The following table provides the details of our outstanding commodity derivative contracts as of December 31, 2016.
Type
 
Unit of measure
 
Contracted volume
 
Contracted price range
 
Contracted date of maturity
Resin swaps
 
kiloliter
 
7,800
 
JPY 35,000 - JPY 38,900
 
 Jan 2017 - Dec 2017
Aluminum swaps
 
metric tonne
 
38,979
 
$1,563 - $2,159
 
 Jan 2017 - Dec 2018*
Aluminum Midwest Premium swaps
 
pound
 
43,218,432
 
$0.07 - $0.10
 
 Jan 2017 - Dec 2018*
Natural gas swaps
 
million BTU
 
2,873,789
 
$2.20 - $3.30
 
 Jan 2017 - Dec 2017
Ethylene swaps
 
pound
 
2,152,533
 
$0.32 - $0.32
 
 Jan 2017 - Apr 2017
Paraxylene swaps
 
pound
 
944,827
 
$0.43 - $0.44
 
Jan 2017 - Mar 2017
Polymer-grade propylene swaps
 
pound
 
27,897,660
 
$0.35 - $0.46
 
Jan 2017 - Jun 2017
Benzene swaps
 
U.S. liquid gallon
 
11,090,156
 
$2.20 - $2.60
 
 Feb 2017 - Sep 2017
Diesel swaps
 
U.S. liquid gallon
 
5,291,262
 
$2.30 - $2.63
 
 Jan 2017 - Dec 2017
Low-density polyethylene swaps
 
pound
 
12,000,000
 
$0.81 - $0.81
 
Jan 2017 - Dec 2017

*
Includes a swap that hedges the price of aluminum for a private label customer contract that expires in December 2018.

The fair values of the commodity derivative contracts are derived from inputs based on quoted market prices or traded exchange market prices and represent the estimated amounts that we would pay or receive to terminate the contracts. As of December 31, 2016, the estimated fair values of the outstanding commodity derivative contracts were a net asset of $4 million. During the year ended December 31, 2016, we recognized a $22 million unrealized gain in net other income (expenses) in the profit or loss component of the statement of comprehensive income and a realized loss of $17 million as a component of cost of sales in the statement of comprehensive income related to commodity derivatives.


67


A 10% upward (downward) movement in the price curve used to value the commodity derivative contracts, applied as of December 31, 2016, would have resulted in no change in unrealized gains recognized in the statement of comprehensive income assuming all other variables remain constant.

Accounting Principles

Our financial statements are prepared in accordance with IFRS and International Financial Reporting Interpretations Committee Interpretations as issued by the IASB.

Critical Accounting Policies

Our critical accounting policies are those that we believe are most important to the presentation of our financial position and results of operations and that require the most difficult, subjective or complex judgments. In many cases, the accounting treatment of a particular transaction is specifically dictated by IFRS with no need for the application of judgment. For more information, refer to note 4 of the RGHL Group's audited consolidated financial statements included elsewhere in this annual report. In certain circumstances, however, the preparation of our consolidated financial statements in conformity with IFRS requires us to use our judgment to make certain estimates and assumptions. These estimates affect the reported amounts of assets and liabilities and disclosures of contingent assets and liabilities as of the date of the financial statements and the reported amounts of revenue and expenses for the reporting period. We believe the policies described below are our most critical accounting policies.

Impairment of Goodwill, Intangible Assets and Property, Plant and Equipment

We assess the carrying values of goodwill, identifiable intangible assets and property, plant and equipment in accordance with International Accounting Standard ("IAS") 36, "Impairment of Assets." Goodwill and intangibles with indefinite useful lives are assessed for impairment at least annually. Other non-current assets are tested when a triggering event may indicate the existence of impairment. If any such indication of impairment exists, the asset's recoverable amount is determined.

The recoverable amount of an asset or cash generating unit ("CGU") is the greater of its fair value less costs to sell and its value in use. In assessing value in use, the estimated future cash flows are discounted to their present value using a pre-tax discount rate that reflects current market assessments of the time value of money and the risks specific to the asset or CGU. In assessing the fair value less costs to sell, the forecasted future Adjusted EBITDA to be generated by the asset or CGU being assessed is multiplied by earnings multiples.

The estimated fair value less costs to sell of the Reynolds® and Hefty® trademarks have first been determined as individual assets using the relief from royalty method.

The recoverability of goodwill is tested at the individual segment level, which is the lowest level within the RGHL Group at which goodwill is monitored for internal management purposes. The recoverability of indefinite life intangible assets is tested at a group of CGUs that supports the indefinite life intangible assets. For all years presented, the recoverability analysis was based on fair value less costs to sell.

In estimating fair values, we make significant judgments with respect to the revenue, forecasted 2017 Adjusted EBITDA, discount rates and useful lives of our assets. The values assigned to key assumptions represent management's assessment of future trends in the segment's industry and are based on both external and internal sources. We believe we make every reasonable effort to ensure that we accurately estimate the fair value of the assets. However, future changes in the assumptions used to make these estimates could result in the recording of an impairment loss. A hypothetical 10% change in any of the key assumptions would not result in an impairment, except for Graham Packaging, as all recoverable amounts exceeded carrying value by a substantial amount. For Graham Packaging, the recoverable amount exceeded the carrying value of $3.2 billion by approximately 5%. A change of 3% in the forecasted EBITDA, forecasted cash flows or discount rate or a 1% change in the estimated earnings multiple for Graham Packaging could result in a goodwill impairment. Graham Packaging's goodwill as of December 31, 2016 was $1,410 million. For additional information, refer to note 4.1 and note 14 of the RGHL Group's audited consolidated financial statements included elsewhere in this annual report.

Income Taxes

Determining the RGHL Group's worldwide income tax provision and income tax liability requires significant judgment and the use of accounting estimates and assumptions, some of which are highly uncertain. Each taxing jurisdiction's laws are complex and may be subject to differing interpretations by the taxpayer and the respective taxing authorities. Significant judgment is required in evaluating the RGHL Group's tax positions, including evaluating uncertainties. To the extent actual results differ from these estimates in future periods and depending on the tax strategies that we may implement, our financial position may be directly affected.

Deferred tax assets represent deductions available to reduce taxable income in future years. We evaluate the recoverability of deferred tax assets by assessing the adequacy of future taxable income, including reversal of taxable temporary differences, forecasted earnings and available tax planning strategies. The forecasts of future taxable income rely heavily on the use of estimates. We recognize deferred tax assets when we consider it more likely than not that the deferred tax asset will be recoverable.

Revenue Recognition

We recognize revenue from the sale of goods when the risks and rewards of ownership have transferred to customers which occurs either when products are shipped or when they are delivered and/or installed at a customer location. The recognition of revenue is dependent on the terms of the individual arrangements of a sale. In arriving at net sales, we estimate the amount of deductions from sales that are likely to be earned or taken by customers in conjunction with incentive programs or the amount of consumer incentives to be utilized. These incentives include volume rebates and early payment discounts for consumer programs. In addition, in certain of our businesses, we pay slotting fees and participate in customer pricing programs that provide price discounts to the ultimate end-users of our products in the form of redeemable coupons. Estimates for each of these programs are based on historical and current market trends which are affected by the business seasonality and competitiveness of promotional programs being offered. Estimates are reviewed quarterly for possible revisions. The costs for all such programs are accounted for

68


as a reduction in revenues. In the event that future sales deduction trends vary significantly from past or expected trends, reported sales may increase or decrease by a material amount.

Employee Benefits

The RGHL Group operates a number of defined benefit pension plans, which define the level of pension benefit an employee will receive on retirement. We operate defined benefit plans in several countries including the United States. We also operate post-employment medical benefit plans in the United States. Amounts recognized under these plans are determined using actuarial valuation methods. These methods involve assumptions regarding variables such as discount rate, expected salary increases, the retirement age of employees and their life expectancies and future healthcare costs. These assumptions are reviewed at least annually and reflect estimates at the measurement date. Changes in these key assumptions, including the discount rate, can have a significant impact on our defined benefit obligations, future funding requirements and post-employment benefit costs recognized. While we believe that our assumptions are reasonable and appropriate, significant differences in actual experience or inaccuracies in assumptions may materially affect our benefit plan obligations and future benefit plan expense. Holding all other assumptions constant, a one-half percentage point increase in the discount rate would decrease the defined benefit obligation by $254 million and decrease pre-tax pension expense by $7 million. A one-half percentage point decrease in the discount rate would increase the defined benefit obligation by $278 million and increase pre-tax pension expense by $6 million. For more information, refer to note 17 of the RGHL Group's audited consolidated financial statements included elsewhere in this annual report.

Other

We have made certain other estimates that, while not involving the same degree of judgment as the estimates described above, are important to understanding our consolidated financial statements. These estimates are in the areas of measuring our obligations related to our legal and warranty accruals, restructuring accruals and self-insurance accruals.

Recently Issued Accounting Pronouncements

Refer to note 3.19 of the RGHL Group's audited consolidated financial statements included elsewhere in this annual report for information regarding new and revised accounting standards and interpretations.

ITEM 6. DIRECTORS, SENIOR MANAGEMENT AND EMPLOYEES.

We describe below the directors and senior management of RGHL, BP I and BP II and the senior management of our segments. Each of RGHL, BP I and BP II is ultimately controlled by Mr. Graeme Hart.

Directors of RGHL, BP I and BP II and Senior Management of the RGHL Group

Members of the RGHL Group's senior management and the respective principal boards are as follows:
Name
 
Role
 
Age
Directors:
 
 
 
 
Graeme Hart
 
Sole indirect owner and Director of RGHL
 
61
Thomas Degnan
 
Director of RGHL
 
69
Bryce Murray
 
Director of RGHL
 
59
Gregory Cole
 
Director of RGHL and Member of the Supervisory Boards of BP I and BP II
 
53
Allen Hugli
 
Member of the Supervisory Boards of BP I and BP II
 
54
Andrew Liddell
 
Member of the Supervisory Boards of BP I and BP II
 
49
Stewart Kam-Cheong
 
Member of the Management Boards of BP I and BP II
 
54
Eric Lie
 
Member of the Management Boards of BP I and BP II (appointed June 2016)
 
35
Herman Schommarz
 
Member of the Management Boards of BP I and BP II
 
46
Senior Management of the RGHL Group:
Thomas Degnan
 
Chief Executive Officer of RGHL
 
69
Allen Hugli
 
Chief Financial Officer of RGHL
 
54
Joseph Doyle
 
Group Legal Counsel of RGHL
 
57
John Rooney
 
Chief Executive Officer of GEC and Graham Packaging
 
53
Robert Shanahan
 
Chief Executive Officer of Evergreen
 
58
Floyd Needham
 
Chief Executive Officer of Closures
 
48
Lance Mitchell
 
Chief Executive Officer of Reynolds Consumer Products
 
57
John McGrath
 
Chief Executive Officer of Pactiv Foodservice
 
58

RGHL has no independent directors. The directors do not serve a specified term and can be removed at any time by the indirect owner. All the members of the management boards of BP I and BP II are independent from the RGHL Group.


69


Graeme Hart is the sole indirect owner and a director of RGHL. He is also the ultimate owner of Carter Holt Harvey Limited, which was previously listed on the New Zealand Stock Exchange and is in the business of building supplies and wood products, mainly in Australia and New Zealand, and the ultimate owner and a director of Autoparts Holdings Limited, a leading supplier to the light and heavy-duty vehicle aftermarket for replacement parts. In addition, Mr. Hart is the sole shareholder and a director of Rank Group Limited and a director of a number of private investment companies.

Thomas Degnan is a director and the Chief Executive Officer of RGHL and Autoparts Holdings Limited. He is also a director and officer of a number of companies within the RGHL Group. He also served as a director of Burns, Philp & Company Pty Limited and of Carter Holt Harvey Limited while both were public companies.

Bryce Murray is a director of RGHL. Mr. Murray is a member of the RGHL Audit Committee. In addition, he has an oversight role at a number of the operating companies in the RGHL Group. He also is a director of Rank Group Limited and other entities owned by Mr. Hart. He also has primary responsibility for the operational management of the Carter Holt Harvey group of companies. He joined Rank Group in 1992 as Chief Financial Officer and held this position until 2004. During his time with Rank Group Mr. Murray held a number of roles involving financial control, financing, acquisitions, divestments and strategy. He also served as a director of Burns, Philp & Company Pty Limited and of Carter Holt Harvey Limited while both were public companies. Prior to joining Rank Group, Mr. Murray was a partner with the accounting firm Deloitte Touche Tohmatsu.

Gregory Cole is a director of RGHL and a member of the Supervisory Boards of BP I and BP II. Mr. Cole is a member of the RGHL Audit Committee. In addition, he is a director and officer of a number of other companies within the RGHL Group. He is also a director of Rank Group Limited and other entities owned by Mr. Hart. He has been a senior executive of Rank Group since 2004. From 1994 to 2004, Mr. Cole was a partner with Deloitte Touche Tohmatsu, a firm he joined in 1986.

Allen Hugli is the Chief Financial Officer of RGHL and a member of the Supervisory Boards of BP I and BP II. In addition, he is a director and officer of a number of other companies within the RGHL Group. He is also the Chief Financial Officer and a director of Rank Group Limited and a director of other entities owned by Mr. Hart. He has been a senior executive of Rank Group since 1993. He has been the Chief Financial Officer of Burns, Philp & Company Pty Limited since 1999. Mr. Hugli previously held positions in financial management and audit practices in Australia, Canada and New Zealand.

Andrew Liddell is a member of the Supervisory Boards of BP I and BP II. He is also a director in the Mergers and Acquisitions team at Rank Group, a position he has held since 2008. Prior to joining Rank Group, he spent four years as the Planning Director for Fonterra Co-operative Group Limited, responsible for group planning, budgeting and forecasting. Prior to that, Mr. Liddell was a corporate finance partner with Deloitte Touche Tohmatsu.

Stewart Kam-Cheong, Eric Lie and Herman Schommarz are the members of the Management Boards of BP I and BP II. Each of them is employed by MAS Luxembourg S.à r.l. in Luxembourg, a firm that undertakes the management and administration of Luxembourg companies.

Joseph Doyle is the Group Legal Counsel of RGHL and Autoparts Holdings Limited. Mr. Doyle was appointed RGHL's Group Legal Counsel following the Pactiv acquisition in 2010 and was appointed Autoparts Holdings Limited's Group Legal Counsel in 2015. Prior to joining RGHL, Mr. Doyle was General Counsel for Pactiv from 2007 to 2010. Prior to joining Pactiv, he was a partner with the law firm Mayer Brown from 2001 to 2007.

John Rooney is the Chief Executive Officer of GEC and Graham Packaging. He was appointed Chief Executive Officer of the combined operations of Graham Packaging, Evergreen and Closures ("GEC") in early 2016 and Chief Executive Officer of Graham Packaging in November 2015. He also served as Chief Executive Officer of Evergreen from May 2011 to June 2016. Mr. Rooney had worked at Evergreen since 1991 in a number of progressive leadership assignments including Plant Manager, International Marketing, Business Integration and General Manager of Evergreen Packaging Equipment.

Robert Shanahan is the Chief Executive Officer of Evergreen. He was appointed Chief Executive Officer in June 2016. Mr. Shanahan has worked at Evergreen since the acquisition of Blue Ridge Paper Products in 2007. He has served Evergreen in a number of progressive leadership assignments including Mill Manager, Vice President Mill Operations and Chief Operations Officer. With over 33 years of combined experience with Champion Paper, Blue Ridge Paper Products and Evergreen, Mr. Shanahan previously served as Vice President and General Manager of Blue Ridge Paper Products and held a number of managerial and technical positions.

Floyd Needham is the Chief Executive Officer of Closures. He was appointed the Chief Executive Officer in July 2016. Prior to joining Closures, Mr. Needham was COO/President at Multi-Color Corporation, a global label converting company, from 2006 to 2016. Prior to that, Mr. Needham held various R&D, sales, manufacturing and marketing roles with Sonoco Products from 2000 to 2006 where he was GM of the Rigid Plastics Group. He began his career on the customer side as an engineer with Nabisco Biscuit Division in New Jersey and Nissin Foods of Japan.

Lance Mitchell is the Chief Executive Officer of Reynolds Consumer Products. He was appointed the Chief Executive Officer in April 2011. Prior to such appointment, he served as President of Closures. Mr. Mitchell began his role with Closures under Alcoa in February 2006. Prior to joining Alcoa, he was the Group Vice President of PolyOne Corporation, a global polymer services company, the general manager at BF Goodrich, the general manager at the Geon Company and a business manager at Avery Dennison.

John McGrath is the Chief Executive Officer of Pactiv Foodservice. Mr. McGrath was appointed the Chief Executive Officer in November 2010 following the Pactiv acquisition. Prior to becoming Chief Executive Officer, Mr. McGrath served as Vice President of Sales, Marketing and Product Development for Pactiv's foodservice and food packaging division. Formerly, Mr. McGrath has been general manager of Pactiv's food processor business and prior to that, Vice President of Logistics. He has also held various positions in sales, marketing and product development throughout his career. Mr. McGrath is the past chairman of the Foodservice Packaging Institute (FPI).

Directors' Compensation and Service Contracts

Other than the Management Boards for BP I and BP II, no director listed in the table above has a service contract relating to his or her position as director. Directors of RGHL and members of the Supervisory Boards of BP I and BP II do not receive compensation from the RGHL

70


Group or BP I and BP II, respectively, and none has a contract with the RGHL Group or BP I and BP II providing for benefits on termination of employment. Thomas Degnan has entered into an employment agreement with Rank Group North America, Inc., a wholly-owned subsidiary of Rank Group Limited. While Mr. Degnan is not an employee of the RGHL Group, we expect he will continue to spend sufficient time to perform the services of Chief Executive Officer for us.

Directors' and Senior Management's Indemnification Agreements

Rank Group Limited and RGHL have agreed to indemnify, subject to certain conditions and limitations, the directors and certain senior managers of the RGHL Group, as listed in the table under the heading “— Directors of RGHL, BP I and BP II and Senior Management of the RGHL Group” above, in respect of decisions made, or actions taken, by these individuals on behalf of certain specified companies in their capacity as directors or senior managers of those companies on written instruction from a direct or indirect shareholder of either company in connection with certain refinancing and restructuring transactions or the approval or execution of any resolutions or documents related thereto. The indemnification agreements are jurisdiction and company specific agreements that provide for substantially the same terms, except that the agreements contain different limitations on the indemnification obligations of Rank Group Limited and RGHL.

In addition to the indemnification agreements described above, we have also entered into indemnification agreements with certain officers within the RGHL Group other than our senior management.

By a Deed Poll of Indemnification by Rank Group Limited dated December 22, 2009 (as amended), Rank Group Limited indemnifies each person who, at or after the date of the deed poll, holds the office of director or statutory officer of (inter alia) certain entities which it controls incorporated in Australia or New Zealand, including RGHL (but excluding any person appointed after August 4, 2016). Subject to certain limitations set out in the deed poll, including where the giving of such an indemnity is prohibited by law, each indemnified person is indemnified against any costs he or she incurs in any proceeding that relates to liability for any act done or omission made in his or her capacity as a director, statutory officer or employee of RGHL, in which proceeding such person is acquitted, or has judgment given in his or her favor, or which is discontinued.

We also issue our directors and officers insurance for director’s and officer’s liability and legal expenses. We have not included details about the nature of the liabilities covered or the amount of the premium paid in respect of such insurance contracts as such disclosure is prohibited under the terms of those contracts.

Other

Board Committees

RGHL's board has appointed an Audit Committee to oversee the financial reporting process including the hiring and performance of external auditors and to monitor the internal control process and the choice of accounting policies and principles. The members of the Audit Committee are Mr. Gregory Cole and Mr. Bryce Murray. The Audit Committee has adopted a charter under which the Audit Committee operates. The charter provides that the Audit Committee will be appointed annually by the board. The board may remove or replace members of the Audit Committee at any time.

RGHL does not have a Compensation Committee.

Employees

RGHL and its subsidiaries had approximately 29,000 employees as of December 31, 2016 and 30,000 employees as of December 31, 2015. Further information regarding the employees of each of the five segments is included in "Item 4. Information on RGHL — Business Overview."

Share Ownership

None of the directors of RGHL, BP I or BP II or the senior management of the RGHL Group hold shares in RGHL, BP I or BP II.

ITEM 7. MAJOR SHAREHOLDERS AND RELATED PARTY TRANSACTIONS.

Major Shareholders and Beneficial Ownership

RGHL, BP I and BP II are indirectly wholly-owned by Mr. Graeme Hart. Other than Mr. Graeme Hart, no director or member of our executive team beneficially owns any shares of RGHL, BP I or BP II.

As of February 14, 2017, RGHL has issued 71,500,004 shares, which are all owned by Packaging Finance Limited, a New Zealand corporation, which is 100% owned by Packaging Holdings Limited, a New Zealand corporation, which is 100% owned by Mr. Graeme Hart. BP I has issued 382,995 shares and BP II has issued 45,840 shares, all of which are owned by RGHL.

In November 2015, BP I repurchased and canceled 42,555 class J shares for $123 million from RGHL, its sole shareholder.

In November 2014, RGHL repurchased 39.5 million shares for $31 million from Packaging Finance Limited, its sole shareholder.

Related Party Transactions

Other than our strategic owner, Mr. Graeme Hart, none of the directors, members of management or shareholders of the RGHL Group has or had any interest in any transactions with us which are or were unusual in their nature or conditions or significant to our business taken as a whole and that were effected during the current or immediately preceding fiscal year, or during any earlier fiscal year and which remain in any respect outstanding or unperformed. No loans are outstanding from us to any director or member of management and there are no guarantees provided by us for the benefit of any such person. In addition to the related party transactions discussed below, from time to time we enter into other transactions with affiliates which are not material to us or our affiliates or unusual in their nature or conditions.

71



For purposes of the agreements referred to in this section, the Hart Group refers to (i) Mr. Graeme Hart, (ii) his spouse and members of his immediate family (including siblings, children, grandchildren and children and grandchildren by adoption) and (iii) in the event of incompetence or death of any of the persons described in clauses (i) and (ii) hereof, such person’s transferee by will, estate, executor, administrator, committee or other personal representative. Below is a description of certain transactions between RGHL or its affiliates, on the one hand, and other entities owned by the Hart Group, on the other hand, in the last fiscal year through the date of this annual report.

Rank Group Loan Agreement

We are party to a loan agreement with Rank Group Limited under which Rank Group Limited may request and receive one or more advances up to an aggregate amount of the New Zealand dollar equivalent of $215 million or such other amount as agreed upon by us and Rank Group Limited. Advances are unsecured, repayable on demand and subordinated on terms such that no payments can be made until the obligations under a Rank Group senior secured credit facility are repaid in full. Advances due from Rank Group Limited accrue interest at a rate based on the average 90 day New Zealand bank bill rate, set quarterly, plus a margin of 3.25%. Interest is only charged or accrued if demanded by us. Refer to note 21 of the RGHL Group's audited consolidated financial statements included elsewhere in this annual report for additional information.

No advances or repayments were made during the year ended December 31, 2016 or the year ended December 31, 2015. During 2016 and 2015, interest was charged at 5.31% to 5.78% and 6.21% to 6.92%, respectively. As of December 31, 2016 and December 31, 2015, $330 million and $307 million, respectively, inclusive of capitalized interest, was outstanding under the loan. As of February 14, 2017, $342 million, including capitalized interest, was outstanding under the loan.

Rank Group Management Fee

The RGHL Group’s financing agreements permit the payment to related parties of management, consulting, monitoring and advising fees of up to 1.5% of the RGHL Group’s Adjusted EBITDA (as defined in the financing agreements) for the previous year. During the year ended December 31, 2016, the Group entered into a services agreement with Rank Group Limited, an entity that is also controlled by the RGHL Group's ultimate shareholder. Rank Group Limited charged the RGHL Group a Management Fee of $30 million during the year ended December 31, 2016 in relation to the 2015 financial year. In addition, Rank Group Limited charged the RGHL Group a Management Fee of $15 million in relation to the 2009 and 2010 financial years, of which $8 million was included in continuing operations with the remainder included in discontinued operations. Rank Group Limited charged the RGHL Group a Management Fee of $35 million and $39 million, of which $29 million and $31 million was included in continuing operations with the remainder included in discontinued operations, for the years ended December 31, 2015 and 2014, in relation to the 2014 and 2013 financial years, respectively. In addition, the RGHL Group has accrued $32 million in 2016 in respect of an expected management fee related to the 2016 financial year. Refer to "Part I - Item 5. Contingent Liabilities" included elsewhere in this annual report for additional information.

ITEM 8. FINANCIAL INFORMATION.

Consolidated Financial Statements and Other Financial Information

The consolidated financial statements and other financial information of RGHL and the consolidated financial statements and other financial information of BP I are contained in “Financial Statements” beginning on page F-1.

Significant Changes

We have not experienced any significant changes since the date of the financial statements included elsewhere in this annual report, except as disclosed in this annual report.

ITEM 9. THE OFFER AND LISTING.

Not applicable.

ITEM 10. ADDITIONAL INFORMATION.

Constitution of RGHL

Reynolds Group Holdings Limited is incorporated under the New Zealand Companies Act 1993 (the “Companies Act”) and its company number is 1812226. RGHL's purposes and objectives are not expressly stated in its constitution (the “Constitution”). Under the Companies Act, RGHL has full capacity to carry on or undertake any business or activity, do any act, or enter into any transaction.

The following information includes summary descriptions of matters governed by the Constitution and is not meant to be a complete description.

Directors

The board of directors of RGHL (the “Board”), is responsible for managing the business and affairs of RGHL in accordance with the Companies Act and the Constitution, and the Board is vested with all the powers necessary to do this.

Interested Directors

A director who is interested (as that term is defined in section 139 of the Companies Act) in a transaction entered into by RGHL may:

a.
vote on any matter relating to the transaction;


72


b.
attend a meeting of the Board at which any matter relating to the transaction arises and be included among the directors present at the meeting for the purposes of a quorum;

c.
sign a document relating to the transaction on behalf of RGHL; and

d.
do any other thing in his capacity as a director in relation to the transaction,

as if the director was not interested in such transaction.

Remuneration and Benefits

The Constitution provides that the Board may, if the Board is satisfied that doing so is fair to RGHL, approve compensation or loans to Board members; however, no Board member currently receives any compensation for services as a director.

Borrowing

RGHL's directors have all the powers necessary for managing RGHL's business and affairs, including the power to borrow. There are no restrictions in the Constitution limiting the power of the Board to borrow on behalf of RGHL.

Age Limit of Directors

There is no age limit of directors contained in the Constitution. However, the Companies Act disqualifies persons under 18 years of age from holding office as a director of a company.

Director's Shareholding Qualification

There is no requirement for a director to hold shares in RGHL.

Shares

Dividends

Dividends on shares can be authorized by the Board at its discretion (subject to the Companies Act and Constitution). Prior to authorizing the payment of a dividend, the Board must be satisfied on reasonable grounds that RGHL will, immediately after payment of the dividend, satisfy the solvency test. The amount of dividends paid on each class of shares will be determined from time to time by the Board.

Voting Rights

All shares of RGHL have equal voting rights.

Alteration of Rights

Under the Constitution and the Companies Act, the rights attaching to RGHL's shares can be varied or abrogated only with the consent of the holders of at least 75% of the issued shares of that class that may be affected, entitled to vote and who vote on the resolution to alter the rights.

Redemption

The Constitution allows the Board to issue shares which are redeemable.

Share in Surplus on Liquidation

On a distribution of capital in the event of liquidation, the Constitution gives shareholders the right to a proportional share in the distribution of RGHL's surplus assets. With the approval of shareholders by ordinary resolution, the Constitution allows the liquidator of RGHL to divide amongst the shareholders in kind the whole or any part of the assets of the company.

Share in RGHL's Profit

The Constitution does not provide shareholders with any additional rights to share in RGHL's profits other than the right to dividends and the right to share in the distribution of RGHL's surplus assets upon the liquidation of the company.

Sinking Fund Provisions

The Constitution does not contain any sinking fund provisions.

Restrictions on Ownership

The Constitution does not contain limitations on the rights of any person to own securities.

Voting & Shareholders' Meetings

Shareholders' meetings are convened with at least 10 working days' advance notice in writing. Notice must be given to all shareholders entitled to attend shareholders' meetings. The quorum required for such meetings is present if shareholders or their representatives are present

73


representing the majority of votes to be cast on the business to be transacted at the meeting. If a meeting is adjourned because of a lack of quorum, (a) in the case of a meeting called by the Board on the written request of shareholders representing at least 5% of the voting rights entitled to be exercised on the issue voted at the meeting, the meeting will be dissolved or (b) for any other meeting the meeting shall be adjourned for one week and the holders of shares (or their proxies or representatives) present at the adjourned meeting will be a quorum.

An ordinary resolution requires the affirmative vote of a simple majority of the shareholders who, being entitled to do so, vote on the resolution. Special resolutions must be passed by a majority of 75% of the votes of shareholders who are entitled to, and do, vote on the resolution.

Voting at any shareholders' meeting is by a show of hands or a vote by voice unless a poll is demanded. If the Board determines that a meeting is held by audio or audio and visual communication, shareholders may vote at the meeting by signifying individually assent or dissent by voice. Each shareholder will be entitled to one vote on a show of hands or a vote by voice, notwithstanding how many shares it holds. On a poll, each shareholder will be entitled to one vote per fully paid share it holds (or, in relation to shares which are not fully paid, the equivalent fraction of a vote).

A poll may be demanded by the chairperson or at least five holders of shares having the right to vote at the meeting. A poll may also be demanded by any holder or holders of shares representing not less than 10% of the total voting rights of all the holders of shares having the right to vote at the meeting or by a holder or holders of shares conferring a right to vote at the meeting and on which the aggregate amount paid up is not less than 10% of the total amount paid up on all shares that confer that right.

A shareholder may exercise its right to vote at a meeting by attending in person or by having its proxy or representative attend the meeting.

Change of Control Provisions

The Constitution does not contain any provisions that would have the effect of delaying, deferring or preventing a change in control of RGHL.

Material Contracts

Below is a summary of material contracts, other than contracts entered into in the ordinary course of business, which RGHL or any member of the RGHL Group entered into or performed or that were otherwise outstanding during the past two years.

Financing Agreements

Below is a description of our key financing agreements, including our Credit Agreement and the Reynolds Notes. Copies of the key documents to these financing agreements are filed as exhibits to this annual report. The descriptions below are qualified in their entirety by the actual documents.

Credit Agreement and Incremental Assumption Agreement (post December 31, 2016)

On February 7, 2017, the RGHL Group and certain of its subsidiaries entered into an incremental assumption agreement, related to its Credit Agreement, and incurred $3,315 million and €249 million of term loans thereunder. The proceeds of these incremental term loans were used to repay in full the outstanding U.S. and European term loans under the Credit Agreement.

The applicable margin on the U.S. and European term loan borrowings in the incremental assumption agreement are:
3.00% for Eurocurrency U.S. term loans (or 2.75%, if the public corporate and public corporate family ratings of RGHL Group is rated B/B2 or higher by S&P and Moody’s, respectively);

3.50% for Eurocurrency European term loans (or 3.25%, if the public corporate and public corporate family ratings of RGHL Group is rated B/B2 or higher by S&P and Moody’s, respectively);

2.00% for any daily rate U.S. term loans (or 1.75%, if the public corporate and public corporate family ratings of RGHL Group is rated B/B2 or higher by S&P and Moody’s, respectively); and

2.50% for daily rate European term loans (or 2.25%, if the public corporate and public corporate family ratings of RGHL Group is rated B/B2 or higher by S&P and Moody’s, respectively)

in each case with the adjusted LIBOR rate or adjusted EURIBOR rate to be not less than 0%.
 
Credit Agreement (as of December 31, 2016)

On August 5, 2016, RGHL and certain of its subsidiaries entered into an amendment and incremental assumption agreement which amended and restated the Credit Agreement and incurred thereunder $3,323 million of term loans (the “U.S. Term Loans”), €250 million of term loans (the “European Term Loans” and, together with the U.S. Term Loans, the “Term Loans”) and a revolving credit facility of $302 million (the “Revolving Loans”). On August 5, 2016, concurrent with the incurrence of the Term Loans and the Revolving Loans under the Credit Agreement, the borrowers under the Credit Agreement repaid in full the term loans then outstanding under the Credit Agreement. Certain terms of the Credit Agreement were amended, including but not limited to: (a) extending the maturity date on the Term Loans from December 1, 2018 to February 5, 2023 and on the Revolving Loans from December 27, 2018 to August 5, 2021; (b) changing the applicable margin on Eurocurrency borrowings to (i) 3.25% (with a step down to 3.00%) for U.S. Term Loans, (ii) 3.75% for European Terms Loans and (iii) 2.75% for Eurocurrency Revolving Loans; (c) providing additional flexibility to incur additional indebtedness including (i) senior secured notes or loans subject to a total secured leverage ratio and (ii) unsecured indebtedness subject to a fixed charge coverage ratio; and (d) inclusion of a new total secured leverage ratio covenant (calculated on a pro forma basis) applicable under the revolving credit facility if the aggregate revolving credit exposure as of the last day of a fiscal quarter exceeds 35% of the commitments thereunder.


74


In addition, on October 7, 2016, RGHL and certain of its subsidiaries entered into an incremental assumption agreement to the Credit Agreement pursuant to which $1,350 million of new incremental U.S. Term Loans were incurred under the existing Credit Agreement. Also on October 7, 2016 the existing RGHL group guarantors reaffirmed their existing guarantees and security to support the obligations under the Credit Agreement (including the new incremental U.S. Term Loans).

Structure

As of December 31, 2016, the senior secured credit facilities under the Credit Agreement consisted of the following:

$3,315 million principal amount outstanding of U.S. Term Loans which were borrowed by Reynolds Consumer Products Holdings LLC, Reynolds Group Holdings Inc., Pactiv LLC, Evergreen Packaging Inc., Reynolds Consumer Products LLC, Graham Packaging Company Inc., Closure Systems International Inc., Closure Systems International Holdings LLC and Beverage Packaging Holdings (Luxembourg) III S.à r.l. (“BP III”) (together, the “U.S. Term Borrowers”);

€249 million principal amount outstanding of European Term Loans which were borrowed by Closure Systems International B.V. and BP III (together, the “European Term Borrowers”); and

a U.S. revolving credit facility of $302 million with the ability to incur an additional $98 million (of which up to $175 million may be drawn by way of letters of credit), which is available to the U.S. Term Borrowers and the European Term Borrowers.

Incremental lenders, including the lenders under the U.S. Term Loans and the European Term Loans, share, to the extent possible, in the collateral securing the senior secured credit facilities under the Credit Agreement (and the Reynolds Senior Secured Notes) on a pari passu basis.

Repayment, Prepayments and Amortization

The Term Loans will mature on February 5, 2023. The Revolving Loans will mature on August 5, 2021.

Indebtedness under the Credit Agreement may be voluntarily prepaid in whole or in part, subject to minimum amounts and break funding costs.

The outstanding Term Loans under the Credit Agreement are required to be prepaid with: (a) up to 50% of excess cash flow (which will be reduced to 25% if a specified senior secured first lien leverage ratio is met); (b) 100% of the net cash proceeds of certain asset dispositions (provided that a portion of the net cash proceeds of an asset disposition of collateral may be used to prepay or repurchase the Reynolds Senior Secured Notes to the extent required under the indentures governing the Reynolds Senior Secured Notes, as applicable), subject to certain thresholds, reinvestment provisions and the exceptions set forth in the following paragraph; and (c) 100% of the net proceeds of debt that is incurred in violation of the Credit Agreement.

The U.S. Term Loans and the European Term Loans amortize in quarterly installments equal to 0.25% of the principal amount thereof outstanding on August 5, 2016 (subject to certain adjustments) and, in each case, with the balance payable in full on the maturity date thereof. Quarterly amortization payments are reduced by any excess cash flow payments. For the fiscal years ended December 31, 2016 and 2015, no excess cash flow payments were required.

Interest Rate and Fees

The rate of interest on loans under the Credit Agreement for each interest period is the percentage rate per annum equal to the sum of:

(i)
the applicable margin; and

(ii)
(A) in the case of alternate base rate ("ABR") borrowings, for any day, the greatest of (1) the agent's prime rate in effect on such day, (2) the Federal funds effective rate in effect on that day plus 1/2 of 1.00% and (3) the Adjusted LIBO Rate (as defined in the Credit Agreement) for a three-month interest period plus 1.00%;

(B) in the case of borrowings bearing interest at a rate determined by reference to the Adjusted LIBO Rate ("Eurocurrency" borrowings) denominated in U.S. dollars, the greater of (1) the LIBO Rate (as defined in the Credit Agreement) for the interest period in effect multiplied by statutory reserves and (2) 1.00% per annum in the case of the U.S. Term Loans, which we refer to as the “LIBOR Floor”;

(C) in the case of Eurocurrency borrowings denominated in Euro, the EURIBO Rate (as defined in the Credit Agreement), or, if such rate is unavailable, the Interpolated Rate (as defined in the Credit Agreement) in the case of the European Revolving Loans or European Term Loans;

(D) in the case of foreign base rate ("FBR") borrowings (the "Daily Rate" borrowings) denominated in Euro, the EURIBO Rate on such day for a three-month interest period plus 1.00%; and

(E) in the case of FBR borrowings denominated in a foreign currency other than Euro, the rate defined in the applicable incremental assumption agreement.

The applicable margin with respect to the Term Loans is equal to (i) with respect to any Eurocurrency U.S. Term Loan, 3.25% per annum (or 3.00%, if the public corporate and public corporate family ratings of RGHL Group is rated B/B2 or higher by S&P and Moody’s, respectively), (ii) with respect to any Eurocurrency European Term Loan, 3.75% per annum; (iii) with respect to any Daily Rate U.S. Term Loan, 2.25% per annum (or 2.00%, if the public corporate and public corporate family ratings of RGHL Group is rated B/B2 or higher by S&P and Moody’s, respectively); and (iv) with respect to any Daily Rate European Term Loan, 2.75% per annum.

75



If there is a payment default at any time, then the interest rate applicable to overdue principal will be the rate otherwise applicable to such loan plus 2.00% per annum. Default interest will also be payable on other overdue amounts at a rate of 2.00% per annum above the rate that would apply to a Daily Rate term loan that is a U.S. Term Loan.

The borrowers are required to pay a commitment fee equal to 0.50% per annum on the daily amounts of the revolving credit facilities (whether used or unused) during the preceding quarter.

The borrowers are required to pay to each revolving lender a letter of credit participation fee, calculated at the rate equal to the margin applicable to Eurocurrency loans under the revolving credit facilities, on the outstanding amount of such lender's pro rata percentage of letter of credit exposure, as the case may be. The relevant borrower is also required to pay any letter of credit issuing bank the fronting, issuing and drawing fees specified from time to time by such issuing bank.

Guarantees and Security

All obligations under the Credit Agreement are or will be guaranteed by RGHL and certain of its direct and indirect subsidiaries that guarantee the Reynolds Notes, including the borrowers under the Credit Agreement and the Reynolds Notes Issuers, subject to certain legal and tax limitations and other agreed exceptions.

Total assets of the non-guarantor companies (excluding intra-group items but including investments in subsidiaries) are required to be 25% or less of the adjusted consolidated total assets of the RGHL Group as of the last day of the most recently ended fiscal quarter of RGHL for which financial statements are available, and the aggregate of the EBITDA of the non-guarantor companies is required to be 25% or less of the consolidated EBITDA of the RGHL Group for the period of four consecutive fiscal quarters of RGHL for which financial statements are available, in each case calculated in accordance with the Credit Agreement (the “Guarantor Coverage Test”). If the RGHL Group is unable to meet the Guarantor Coverage Test, the RGHL Group will be required to add additional subsidiary guarantors as necessary to satisfy such requirements. Provided that the RGHL Group meets the Guarantor Coverage Test, the RGHL Group has the ability to designate certain non-U.S. companies as excluded subsidiaries which would result in such non-U.S. companies no longer guaranteeing the Credit Agreement and being released from their guarantees of the Reynolds Notes.

All obligations under the Credit Agreement, and the guarantee of those obligations (as well as obligations under certain hedging agreements, certain local working capital facilities and certain cash management obligations), are secured by certain assets of RGHL, the borrowers and certain of the other guarantors under the Credit Agreement, subject to certain agreed limitations. Pursuant to the First Lien Intercreditor Agreement, the security interests over such assets are or will be of equal priority with the liens on the same collateral securing the Reynolds Senior Secured Notes and other future first lien obligations. The Credit Agreement may also have security over certain assets that do not secure the Reynolds Senior Secured Notes.

Covenants

RGHL and its subsidiaries are able to incur additional indebtedness, including the ability to incur (a) other senior secured notes or senior secured loans, if a total secured leverage ratio of 4.50 to 1.00 is met on a pro forma basis, (b) other senior secured or unsecured notes or senior secured or unsecured loans of up to $750 million (less the amount of any incremental loans under the Credit Agreement) so long as RGHL is in pro forma compliance with a total secured leverage ratio covenant (whether or not such covenant is then required to be complied with), (c) unsecured indebtedness so long as the fixed charge coverage ratio of 2.00 to 1.00 is met on a pro forma basis, (d) certain permitted refinancing indebtedness in respect of the foregoing, in each case subject to other customary requirements, (e) other indebtedness of up to $540 million at any time outstanding (or, if greater at the time of incurrence, 3.00% of consolidated total assets calculated on a pro forma basis) and (f) other senior secured notes, senior secured loans or senior unsecured notes where the net proceeds thereof are used to prepay the Term Loans. Indebtedness of the type described in clauses (a), (b) and (f) and certain permitted refinancing indebtedness thereof may be secured on a pari passu basis by the same collateral securing the Credit Agreement and the Reynolds Senior Secured Notes.

The Credit Agreement also contains financial, affirmative and negative covenants that we believe are usual and customary for a senior credit facility of this type. The negative covenants in the Credit Agreement include limitations (subject to agreed exceptions) on the ability of RGHL and its material subsidiaries to:

incur additional indebtedness (including guarantees);

incur liens;

enter into sale and lease-back transactions;

make investments, loans and advances;

implement mergers, consolidations and sales of assets;

make restricted payments or enter into restrictive agreements;

enter into transactions with affiliates on non-arm's length terms;

change the business conducted by RGHL and its subsidiaries;

prepay, or make redemptions and repurchases of specified indebtedness;

amend certain material agreements governing specified indebtedness;


76


make certain amendments to the organizational documents of RGHL and its material subsidiaries; and

change RGHL's fiscal year.

The Credit Agreement contains a total secured leverage ratio covenant not to exceed 5.00 to 1.00 on a pro forma basis. This covenant operates for the benefit of the revolver lenders and issuing banks only, and applies if the aggregate revolving credit exposure (excluding any exposure in respect of drawn letters of credit) as of the last day of a fiscal quarter exceeds 35% of the total commitments under the revolving credit facility on such day.

Events of Default

The Credit Agreement contains certain customary events of default with certain cure periods, as applicable, including:

non-payment of principal, interest or other amounts;

breach of covenants under the Credit Agreement and other loan documents;

material breach of the representations or warranties;

cross-default to other material indebtedness;

bankruptcy or insolvency;

material judgments;

certain ERISA and benefits events;

actual or asserted invalidity of any material collateral or guarantee;

failure of material subordinated indebtedness to be validly subordinated; and

a change of control (as defined in the Credit Agreement).


Local Facilities

We have secured and unsecured local credit facilities at our subsidiaries in a number of jurisdictions. The secured local credit facilities are secured by the collateral under the Credit Agreement and the Reynolds Senior Secured Notes as well as certain other assets. Alternatively, we may also backstop these facilities with letters of credit drawn under the revolving credit facility included in the Credit Agreement.

Reynolds Notes

As of December 31, 2016, the RGHL Group had outstanding:

$3,237 million in principal amount of 5.750% Senior Secured Notes due 2020;

$645 million in principal amount of 6.875% Senior Secured Notes due 2021;

$345 million in principal amount of 8.250% Senior Notes due 2021;

$750 million in principal amount of Floating Rate Senior Secured Notes due 2021;

$1,600 million in principal amount of 5.125% Senior Secured Notes due 2023; and

$800 million in principal amount of 7.000% Senior Notes due 2024.

The Reynolds Notes are issued by the Reynolds Notes Issuers and are guaranteed by RGHL and certain of RGHL's subsidiaries.

Change of Control

Upon a change of control, as defined in the indentures governing the Reynolds Notes, the Reynolds Notes Issuers will be required to offer to repurchase the respective series of Reynolds Notes at a purchase price equal to 101% of the principal amount thereof, plus accrued and unpaid interest, if any, to the repurchase date, unless the Reynolds Notes Issuers have previously elected to redeem all of the applicable series of Reynolds Notes.

Ranking of the Reynolds Notes

Reynolds Senior Secured Notes

The Reynolds Senior Secured Notes are senior secured obligations of the Reynolds Notes Issuers and:

are effectively senior to all of the unsecured indebtedness of the Reynolds Notes Issuers to the extent of the value of the collateral securing each series of Reynolds Senior Secured Notes;

77



rank pari passu in right of payment with all existing and future senior indebtedness of the Reynolds Notes Issuers;

are effectively subordinated to the other first lien obligations of the Reynolds Notes Issuers (including amounts outstanding under the Credit Agreement) to the extent such first lien obligations are secured by property that does not also secure the respective series of Reynolds Senior Secured Notes to the extent of the value of all such property;

are senior in right of payment to any subordinated indebtedness of the Reynolds Notes Issuers; and

are effectively subordinated to all claims of creditors, including trade creditors, and claims of preferred stockholders (if any) of each of the subsidiaries of RGHL that is not a guarantor.

The guarantees of the Reynolds Senior Secured Notes are senior obligations of each guarantor, including RGHL, and:

rank pari passu in right of payment with all existing and future senior indebtedness of such guarantor;

are effectively subordinated to the other first lien obligations of such guarantor (including indebtedness of such guarantor outstanding under, or with respect to its guarantee of, the Credit Agreement) to the extent such first lien obligations are secured by property that does not also secure the Reynolds Senior Secured Notes to the extent of the value of all such property; and

are senior in right of payment to any subordinated indebtedness of such guarantor.
Reynolds Senior Notes

The Reynolds Senior Notes are senior obligations of the Reynolds Notes Issuers and:

are effectively subordinated to any secured indebtedness of the Reynolds Notes Issuers to the extent of the value of the collateral securing such indebtedness;

rank pari passu in right of payment with all existing and future senior indebtedness of the Reynolds Notes Issuers;

are senior in right of payment to any subordinated indebtedness of the Reynolds Notes Issuers; and

are effectively subordinated to all claims of creditors, including trade creditors, and claims of preferred stockholders (if any) of each of the subsidiaries of RGHL that is not a guarantor.

The guarantees of the Reynolds Senior Notes are senior obligations of each guarantor, including RGHL, and:

rank pari passu in right of payment with all existing and future senior indebtedness of such guarantor;

are effectively subordinated to any secured indebtedness of such guarantor to the extent of the value of the collateral securing such indebtedness; and

are senior in right of payment to any subordinated indebtedness of such guarantor.
Covenants

The indentures governing the Reynolds Notes contain covenants that, among other things, limit the ability of BP I, BP II and their restricted subsidiaries to:

incur additional indebtedness and issue disqualified or preferred stock;

make restricted payments, including dividends or other distributions;

in the case of BP I and BP II and their respective restricted subsidiaries, enter into arrangements that limit any restricted subsidiary's ability to pay dividends or certain other payments to BP I, BP II, or any other restricted subsidiary;

sell assets;

engage in transactions with affiliates;

create certain liens;

consolidate, merge or transfer all or substantially all of their assets; and

impair the security interests granted for the benefit of the trustee and holders of the Reynolds Senior Secured Notes.

These covenants are subject to a number of important limitations and exceptions.

Events of Default

The indentures governing the Reynolds Notes contain certain customary events of default, including:

non-payment of interest on the applicable series of Reynolds Notes for a continuous period of 30 days;


78


non-payment of principal or premium, if any, on the applicable series of Reynolds Notes;

breach of any agreement in the applicable series of Reynolds Notes or the indentures governing the applicable series of Reynolds Notes (other than failure to purchase such notes) by BP I, BP II or any Restricted Subsidiary (as defined in the respective indentures) which is not cured within 60 days of notice;

cross-defaults or acceleration of other indebtedness of BP I, BP II, a Reynolds Notes Issuer or any Significant Subsidiary (as defined in the respective indentures) in excess of $30 million or its foreign currency equivalent;

certain bankruptcy or insolvency events;

certain material judgments against BP I, BP II, a Reynolds Notes Issuer or a Significant Subsidiary; and

invalidity of any guarantee, and with respect to the Reynolds Senior Secured Notes, any security interest, of RGHL, BP I or a Significant Subsidiary.

Security for the Reynolds Senior Secured Notes

Subject to the terms of the security documents, the Reynolds Senior Secured Notes and the guarantees thereof are supported by a security interest granted on a first priority basis (subject to certain permitted liens) in certain assets of RGHL, BP I and certain of BP I's subsidiaries. The security interests for each series of Reynolds Senior Secured Notes are of equal priority with the liens on such assets securing the Credit Agreement and the other series of Reynolds Senior Secured Notes.

First Lien Intercreditor Agreement

The collateral agents under the Credit Agreement (“Collateral Agents”), the trustees for the holders of the Reynolds Senior Secured Notes, the administrative agent under the Credit Agreement, as representative for the secured parties under the Credit Agreement, RGHL and certain of its subsidiaries entered into the First Lien Intercreditor Agreement, which sets forth the relative rights and obligations of the lenders under the Credit Agreement and certain local working capital facilities, certain hedging providers and cash management services providers, and the holders of the Reynolds Senior Secured Notes with respect to Shared Collateral. This summary of the First Lien Intercreditor Agreement uses the following terms:

“Collateral” means all assets and properties subject to liens created pursuant to any security document to secure one or more series of Obligations.

“Liens” means with respect to any assets or property, any mortgage, lien (statutory or others), pledge, charge, hypothecation, assignment, security interest or similar encumbrance.

“Obligations” means (i) with respect to the Reynolds Senior Secured Notes, any principal, interest, penalties, fees, indemnifications, reimbursements (including, without limitation, reimbursement obligations with respect to letters of credit and bankers' acceptances), damages and other liabilities payable under the documentation governing any such indebtedness; (ii) with respect to the Credit Agreement, the due and punctual payment of (a) the principal of and interest (including interest accruing during the pendency of any bankruptcy, insolvency, receivership or other similar proceeding, regardless of whether allowed or allowable in such proceeding) on the loans, when and as due, whether at maturity or by acceleration, upon one or more dates set for prepayment or otherwise, (b) each payment required to be made by the borrowers, when and as due, including payments in respect of reimbursement of disbursements, interest thereon and obligations to provide cash collateral, (c) all other monetary obligations of the borrowers to any of the secured parties under the Credit Agreement, and each of the other loan documents, including fees, costs, expenses and indemnities, (d) the due and punctual payment and performance of all obligations of the borrowers, RGHL and its subsidiaries that are guarantors under the loan documents, hedging agreements, local facility agreements and agreements providing for cash management services, and (e) obligations under additional agreements pursuant to which other first lien obligations are incurred; and (iii) certain additional obligations designated “Additional Obligations” pursuant to the terms of the First Lien Intercreditor Agreement.

“Security Document” means each agreement, instrument or other document entered into in favor of the Collateral Agents, or the Collateral Agents and any of the other secured parties under the Credit Agreement, and any agreements pursuant to which other first lien obligations are incurred, for purposes of securing any series of Obligations, including the indentures governing the Reynolds Senior Secured Notes.

“Shared Collateral” means, at any time, Collateral in which the holders of two or more series of Obligations (or their respective representatives) hold a valid security interest and any cash or other assets received in connection with the enforcement of any guarantee held by two or more series of Obligations (or their respective representatives).

The First Lien Intercreditor Agreement may be amended from time to time without the consent of the secured parties thereto to add other secured parties, including the Trustee, as representative of the holders of the notes, to whom we owe first lien obligations permitted to be incurred under the indentures governing the Reynolds Senior Secured Notes and the Credit Agreement and to the agreements governing Additional Obligations, if any.

Designation of the Applicable Representative

Under the First Lien Intercreditor Agreement, as described below, the “Applicable Representative” has the right to direct the Collateral Agents to initiate foreclosures, release liens in accordance with the Credit Agreement and the indentures governing the Reynolds Senior Secured Notes, and take other actions with respect to the Shared Collateral, and the representatives of other series of Obligations party to the First Lien Intercreditor Agreement have no right to direct the Collateral Agent to take actions with respect to the Shared Collateral.


79


Initially the Applicable Representative is the administrative agent under the Credit Agreement. As long as such administrative agent is the Applicable Representative, the Trustee, as representative of the secured noteholders, will have no rights to direct the Collateral Agent to take any action under the First Lien Intercreditor Agreement.

The administrative agent under the Credit Agreement will remain the Applicable Representative until the earlier of:

1.
the discharge of our Obligations under the Credit Agreement; and

2.
the Cut-Off Date (as defined below), unless the Cut-Off Date has been stayed, deemed not to have occurred or rescinded pursuant to the definition thereof.

After such date, the Applicable Representative will be the representative of the series of Obligations that constitutes the largest outstanding principal amount of any then outstanding series of Obligations whose representative is party to the First Lien Intercreditor Agreement, other than the Obligations under the Credit Agreement, with respect to the Shared Collateral (the “Non-Controlling Representative”).

The “Cut-Off Date” means, with respect to any Non-Controlling Representative, the date which is at least 90 days (throughout which 90-day period such person was the Non-Controlling Representative) after the occurrence of both (i) an Event of Default (under and as defined in the instrument under which such Non-Controlling Representative is appointed as the representative) and (ii) the Collateral Agent's and each other relevant representative's receipt of written notice from such Non-Controlling Representative certifying that (x) such an Event of Default has occurred and is continuing and (y) the Obligations of the series with respect to which such Non-Controlling Representative is the representative are currently due and payable in full (whether as a result of acceleration thereof or otherwise) in accordance with the terms of the applicable instrument governing such Obligations; provided, however, that the Cut-Off Date shall be stayed and shall not occur and shall be deemed not to have occurred and be rescinded (1) at any time the administrative agent under the Credit Agreement or the Collateral Agent has commenced and is diligently pursuing any enforcement action with respect to any Shared Collateral or (2) at any time any grantor which has granted a security interest in such Shared Collateral is then a debtor under or with respect to (or otherwise subject to) any insolvency or liquidation proceeding.

Role of the Applicable Representative

Pursuant to the First Lien Intercreditor Agreement:

i.
the Applicable Representative shall have the sole right to instruct the Collateral Agent to act or refrain from acting with respect to the Shared Collateral;

ii.
the Collateral Agent shall not follow any instructions with respect to the Shared Collateral from any representative of any Non-Controlling Secured Party (as defined below) or other party to the First Lien Intercreditor Agreement (other than the Applicable Representative); and

iii.
no representative of any Non-Controlling Secured Party or other party to the First Lien Intercreditor Agreement (other than the Applicable Representative) will instruct the Collateral Agent to commence any judicial or non-judicial foreclosure proceedings with respect to, seek to have a trustee, receiver, liquidator or similar official appointed for or over, attempt any action to take possession of, exercise any right, remedy or power with respect to, or otherwise take any action to enforce its interests in or realize upon, or take any other action available to it in respect of, any Shared Collateral.

A “Non-Controlling Secured Party” means any secured party whose representative is not the Applicable Representative. So long as the administrative agent under the Credit Agreement is the Applicable Representative, the holders of the various series of the Reynolds Senior Secured Notes will be Non-Controlling Secured Parties. After the discharge of the obligations with respect to the Credit Agreement whether on enforcement or repayment (other than repayment with indebtedness incurred under an agreement designated as a “Credit Agreement” for the purposes of the First Lien Intercreditor Agreement), at which time the parties to the Credit Agreement will no longer have the right to direct the actions of any collateral agent with respect to the collateral pursuant to the First Lien Intercreditor Agreement, that right passes to the authorized representative of holders of the next largest outstanding principal amount of indebtedness secured by a first lien on the collateral. To the extent that the outstanding principal amount of any series of secured notes or loans that participate in the collateral sharing arrangements under the First Lien Intercreditor Agreement is greater than the outstanding principal amount of the notes, the trustee or agent under the indenture or agreement governing such notes or loans, as representative of the holders of such indebtedness, would be the Non-Controlling Representative and would become the Applicable Representative if the Cut-Off Date occurred on such date.

Notwithstanding the equal priority of the liens on any Shared Collateral, the Collateral Agent, acting on the instructions of the Applicable Representative, may deal with the Collateral as if the Applicable Representative had a senior lien on such Collateral. No representative of any Non-Controlling Secured Party may contest, protest or object to any foreclosure proceeding or action brought by the Collateral Agent or any exercise by the Collateral Agent of any rights and remedies relating to the Shared Collateral. Each representative of each series of Obligations party to the First Lien Intercreditor Agreement will not contest or support any other person in contesting, in any proceeding (including any insolvency or liquidation proceeding), the perfection, priority, validity or enforceability of a lien held by or on behalf of any of the secured parties in all or any part of the Shared Collateral, or the provisions of the First Lien Intercreditor Agreement.

In addition, each representative of each series of Obligations party to the First Lien Intercreditor Agreement (i) will not take or cause to be taken any action the purpose or intent of which is, or could be, to interfere with, hinder or delay, in any manner, whether by judicial proceedings or otherwise, any sale, transfer or other disposition of the Shared Collateral by the Collateral Agent (acting on the instructions of the Applicable Representative), (ii) will not institute any suit or assert in any insolvency or litigation proceeding or other proceeding or any claim against the Collateral Agent or any other secured party seeking damages from or other relief by way of specific performance, instructions or otherwise with respect to any Shared Collateral, (iii) will not seek, and waives any right to have, any Shared Collateral or any part thereof marshaled upon any foreclosure or other disposition of such Shared Collateral and (iv) will not attempt, directly or indirectly, whether by judicial proceedings or otherwise, to challenge the enforceability of any provision of the First Lien Intercreditor Agreement.


80


Distribution of Enforcement Proceeds

If an Event of Default (under and as defined in an instrument pursuant to which a series of Obligations whose representative is party to the First Lien Intercreditor Agreement is incurred) has occurred and is continuing and the Collateral Agent or any Secured Party is taking action to enforce rights in respect of any Shared Collateral, or any distribution is made in respect of any Shared Collateral in any insolvency or liquidation proceeding of any grantor of Collateral or otherwise, or the Collateral Agent or any secured party receives any payment pursuant to any intercreditor agreement (other than the First Lien Intercreditor Agreement) with respect to any Shared Collateral, the proceeds of any sale, collection or other liquidation or disposition of any such Shared Collateral received by the Collateral Agent or any secured party and the proceeds of any such distribution, shall be applied as follows:

A.
first, in the following order:

i.
initially, to the payment of all amounts owing to the Collateral Agent (in its capacity as such) pursuant to the terms of the First Lien Intercreditor Agreement and any instrument pursuant to which a series of Obligations whose representative is party to the First Lien Intercreditor Agreement is incurred; and

ii.
next, subject to certain limited exceptions, to the payment in full of the Obligations of each series of Obligations whose representative is party to the First Lien Intercreditor Agreement on a ratable basis in accordance with the amounts of such Obligations and the terms of the applicable instrument pursuant to which such Obligations have been incurred;

B.
second, after the discharge of the Obligations identified in clause (A), to the relevant grantor.

Turnover

If any representative of any series of Obligations party to the First Lien Intercreditor Agreement obtains possession of any Shared Collateral or realizes any proceeds or payment in respect of any such Shared Collateral, pursuant to any Security Document or by the exercise of any rights available to it under applicable law or in any insolvency or liquidation proceeding or through any other exercise of remedies (including pursuant to any intercreditor agreement), at any time prior to the discharge of each series of Obligations whose representative is party to the First Lien Intercreditor Agreement, then such representative shall hold such Shared Collateral, proceeds or payment in trust for the other parties to the First Lien Intercreditor Agreement and promptly transfer such Shared Collateral, proceeds or payment, as the case may be, to the Collateral Agent, to be distributed in accordance with the provisions described in the immediately preceding paragraph.

Additional Liens

So long as the discharge of each series of Obligations whose representative is party to the First Lien Intercreditor Agreement has not occurred, subject to certain limited exceptions, none of the grantors shall, or shall permit any of its subsidiaries to, without the consent of the Collateral Agent (acting upon the instructions of the Applicable Representative) grant or permit any additional liens on any asset to secure any additional series of Obligations whose representative becomes party to the First Lien Intercreditor Agreement unless it has granted, or concurrently therewith grants, a lien on such asset to secure the Obligations in favor of all other series.

Automatic Release of Liens

If, at any time, the Collateral Agent (acting on the instructions of the Applicable Representative) forecloses upon or otherwise exercises remedies against any Shared Collateral, and in connection therewith takes action to release any Liens over such Shared Collateral, then (whether or not any insolvency or liquidation proceeding is pending at the time) the liens in favor of the Collateral Agent for the benefit of the secured parties upon such Shared Collateral will automatically be released and discharged; provided that any proceeds of any Shared Collateral realized therefrom shall be applied as described in “ — Distribution of Enforcement Proceeds” above. If, at any time, the Collateral Agent forecloses upon or otherwise exercises remedies against any Shared Collateral, and in connection therewith substantially all the equity interests of any guarantor are sold or transferred, then (whether or not any insolvency or liquidation proceeding is pending at the time) the guarantee of such guarantor shall be released, discharged and terminated without any further action by any secured party required.

Exculpatory Provisions in Favor of Collateral Agent

The First Lien Intercreditor Agreement provides that the Collateral Agent shall not have any duties or obligations except those expressly set forth therein and in the other Security Documents. Without limiting the generality of the foregoing, the Collateral Agent:

i.
shall not be subject to any fiduciary or other implied duties, regardless of whether an Event of Default has occurred and is continuing;

ii.
shall not have any duty to take any discretionary action or exercise any discretionary powers, except discretionary rights and powers expressly contemplated by the First Lien Intercreditor Agreement or by the other Security Documents that the Collateral Agent is required to exercise as directed in writing by the Applicable Representative; provided that the Collateral Agent shall not be required to take any action that, in its opinion or the opinion of its counsel, may expose the Collateral Agent to liability or that is contrary to any Security Document or applicable law;

iii.
shall not, except as expressly set forth in the First Lien Intercreditor Agreement and in the other Security Documents, have any duty to disclose, and shall not be liable for the failure to disclose, any information relating to a grantor or any of its affiliates that is communicated to or obtained by the Collateral Agent or any of its affiliates in any capacity;

iv.
shall not be liable for any action taken or not taken by it (1) with the consent or at the request of the Applicable Representative or (2) in the absence of its own gross negligence or willful misconduct or (3) in reliance on a certificate of an authorized officer of RGHL stating that such action is permitted by the terms of the First Lien Intercreditor Agreement;


81


v.
shall be deemed not to have knowledge of any Event of Default under any series of Obligations unless and until notice describing such Event of Default is given to the Collateral Agent by the representative of such Obligations or a grantor;

vi.
shall not be responsible for or have any duty to ascertain or inquire into (1) any statement, warranty or representation made in or in connection with the First Lien Intercreditor Agreement or any other Security Document, (2) the contents of any certificate, report or other document delivered under the First Lien Intercreditor Agreement or any other Security Document, (3) the performance or observance of any of the covenants, agreements or other terms or conditions set forth in the First Lien Intercreditor Agreement or any other Security Document, or the occurrence of any default or event of default, (4) the validity, enforceability, effectiveness or genuineness of the First Lien Intercreditor Agreement, any other Security Document or any other agreement, instrument or document, or the creation, perfection or priority of any lien purported to be created by the Security Documents or (5) the value or the sufficiency of any Collateral for any series of Obligations, including the Reynolds Senior Secured Notes; and

vii.
shall not be required to expend, advance or risk its own funds or otherwise incur any financial liability in the performance of any of its duties under the First Lien Intercreditor Agreement or in any of the Security Documents or in the exercise of any of its rights or powers under the First Lien Intercreditor Agreement or under any of the Security Documents unless it is indemnified to its satisfaction, and the Collateral Agent shall have no liability to any person for any loss occasioned by any delay in taking or failure to take any such action while it is awaiting an indemnity satisfactory to it.

Pactiv Notes

As of December 31, 2016, Pactiv had outstanding:

$300 million in principal amount of 8.125% Debentures due 2017;

$16 million in principal amount of 6.400% Notes due 2018;

$276 million in principal amount of 7.950% Debentures due 2025; and

$200 million in principal amount of 8.375% Debentures due 2027.

The Pactiv Notes are issued or assumed by Pactiv LLC and are not guaranteed by RGHL or any of RGHL's subsidiaries.

The indentures governing the Pactiv Notes contain a negative pledge clause limiting Pactiv's ability, and the ability of certain subsidiaries of Pactiv, subject to certain exceptions, to (i) incur or guarantee debt that is secured by liens on "principal manufacturing properties" which include certain principal manufacturing plants or testing or research and development facilities or on the capital stock or debt of certain subsidiaries that own or lease any such principal manufacturing plant or testing or research and development facility and (ii) sell and then take an immediate lease back of such principal manufacturing plant or testing or research and development facility.

The Pactiv Notes are subject to acceleration, at the option of the holders thereof, if an event of default occurs and is continuing under the applicable indentures. In addition, there are no scheduled principal payments required on any of the Pactiv Notes until their final maturities.

The 8.125% Debentures due 2017, the 6.400% Notes due 2018 and the 8.375% Debentures due 2027 may be redeemed at any time at Pactiv's option, in whole or in part, at a redemption price equal to 100% of the principal amount thereof plus a make-whole premium, if any, plus accrued and unpaid interest to the date of redemption.

Notes Repaid

On June 27, 2016, the RGHL Group repurchased the following aggregate principal amounts of notes pursuant to tender offers:

$408 million of the 7.875% Senior Secured Notes due 2019;

$340 million of the 7.125% Senior Secured Notes due 2019;

$589 million of the 9.000% Senior Notes due 2019;

$663 million of the 8.500% Senior Notes due 2018;

$691 million of the 9.875% Senior Notes due 2019; and

$538 million of the 6.000% Senior Subordinated Notes due 2017.

Also on June 27, 2016, the RGHL Group irrevocably deposited with the trustee an amount in cash to satisfy and discharge its obligations under the notes referred to below and the relevant indentures:

$218 million of the 7.875% Senior Secured Notes due 2019 which were redeemed on August 15, 2016 at a redemption price of 101.969% of the principal amount thereof, plus accrued and unpaid interest;

$252 million of the 7.125% Senior Secured Notes due 2019 which were redeemed on October 15, 2016 at a redemption price of 100% of the principal amount thereof, plus accrued and unpaid interest;

$24 million of the 9.000% Senior Notes due 2019 which were redeemed on October 15, 2016 at a redemption price of 100% of the principal amount thereof, plus accrued and unpaid interest;


82


$7 million of the 8.500% Senior Notes due 2018 which were redeemed on July 27, 2016 at a redemption price of 100% of the principal amount thereof, plus accrued and unpaid interest; and

 $52 million of the 6.000% Senior Subordinated Notes due 2017 which were redeemed on July 27, 2016 at a redemption price of 100% of the principal thereof, plus accrued and unpaid interest.

On October 30, 2016, the RGHL Group redeemed $642 million aggregate principal amount outstanding of the 5.625% Senior Notes due 2016 at a redemption price of 100.000%, plus accrued and unpaid interest.

On November 6, 2016, the RGHL Group redeemed the following aggregate principal amounts of notes:

$350 million of the 6.875% Senior Secured Notes due 2021 at a redemption price of 103.438%, plus accrued and unpaid interest; and

$590 million of the 9.875% Senior Notes due 2019 at a redemption price of 102.469%, plus accrued and unpaid interest.

On November 25, 2016, the RGHL Group redeemed $150 million aggregate principal amount outstanding of the 8.250% Senior Notes due 2021 at redemption price of 104.125%, plus accrued and unpaid interest.

On January 13, 2017, the RGHL Group issued a notice of redemption for all of the $345 million aggregate principal amount outstanding of 8.250% Senior Notes due 2021 to be repaid on February 15, 2017 at a redemption price of 102.750%, plus accrued and unpaid interest.

Securitization Facility

On November 7, 2012, certain members of the RGHL Group entered into a receivables loan and security agreement pursuant to which the RGHL Group can borrow up to $600 million. The amount that can be borrowed is calculated by reference to a funding base determined by the amount of eligible trade receivables of certain members of the RGHL Group. As of December 31, 2016, $407 million was drawn under the Securitization Facility. The Securitization Facility matures on November 7, 2017 and bears interest at a floating rate equal to (i) in the case of advances funded by a conduit lender, the cost of funds of such conduit plus a margin or (ii) in other cases, either (x) the rate for deposits in U.S. dollars in the London interbank market for the applicable interest period, plus a margin, or (y) in certain circumstances (including when the rate mentioned above cannot be determined) the base rate, which is the highest of (A) the corporate base rate established by the administrative agent from time to time and (B) the overnight federal funds rate plus 0.50%, plus, in each case, a margin. The Securitization Facility is secured by all of the assets (consisting primarily of the eligible trade receivables and cash) of Beverage Packaging Factoring (Luxembourg) S.à r.l. ("BP Factoring"), an indirect subsidiary of RGHL. The terms of the Securitization Facility do not result in the derecognition of the trade receivables by the RGHL Group. Amounts drawn under the Securitization Facility are presented as current borrowings, as amounts drawn are required to be repaid when the receivables are collected.

On December 19, 2014, the Securitization Facility was amended to permit the removal of certain Evergreen entities as sellers and to make certain other amendments, including amending certain reserve formulations and dilution factors, permitting BP Factoring to exclude certain receivables subject to factoring arrangements requested by the relevant account obligor, and clarifying certain mechanics related to the permitted exclusion of sellers.

Exchange Controls

There are no regulatory limitations on New Zealand companies or other organizations borrowing money in New Zealand or overseas. There are no restrictions on the holding of notes (other than requirements to obtain overseas investment approval in certain circumstances for notes which convert or may be converted to equity capital) of New Zealand companies.

The Reserve Bank of New Zealand (the “Bank”) is authorized under the Reserve Bank of New Zealand Act 1989 to deal in foreign exchange. The relevant Minister of the New Zealand Government may, for the purpose of influencing the exchange rate or exchange rate trends, direct the Bank to deal in foreign exchange within guidelines prescribed by the Minister. The Minister may also fix exchange rates for foreign exchange dealing by the Bank.

The Governor of the Bank has the authority to temporarily suspend the dealing by registered banks in any foreign exchange or certain kinds of foreign exchange to avoid disorder in the foreign exchange market.

Although most foreign exchange dealing is undertaken through registered banks, provided they hold any necessary licenses and permits, there is no legal impediment preventing any person or corporation dealing in foreign exchange other than any temporary restriction imposed by the Governor of the Bank.

Documents on Display

Statements contained in this annual report as to the contents of any contract or other document summarize their material terms, but are not necessarily complete. A complete copy of such contracts or documents may be inspected by the noteholders at our corporate offices at Level Nine, 148 Quay Street, Auckland 1010, New Zealand, upon request.

ITEM 11. QUANTITATIVE AND QUALITATIVE DISCLOSURES ABOUT MARKET RISK.

See "Item 5. Operating and Financial Review and Prospects — Quantitative and Qualitative Disclosures about Market Risk."

ITEM 12. DESCRIPTION OF SECURITIES OTHER THAN EQUITY SECURITIES.

Not applicable.

PART II

83



ITEM 13. DEFAULTS, DIVIDEND ARREARAGES AND DELINQUENCIES.

None.

ITEM 14. MATERIAL MODIFICATIONS TO THE RIGHTS OF SECURITY HOLDERS AND USE OF PROCEEDS.

None.

ITEM 15. CONTROLS AND PROCEDURES.

Evaluation of Disclosure Controls and Procedures
Our disclosure controls and procedures (as defined in Exchange Act Rules 13a-15(e) and 15d-15(e)) are designed to ensure that information required to be disclosed by us in reports we file or submit under the Securities Exchange Act of 1934, as amended, is recorded, processed, summarized and reported within the appropriate time periods, and that such information is accumulated and communicated to the Chief Executive Officer and Chief Financial Officer, as appropriate, to allow timely discussions regarding required disclosure. We, under the supervision of and with the participation of our management, including our Chief Executive Officer and Chief Financial Officer, have evaluated the effectiveness of our disclosure controls and procedures. Based on that evaluation, our Chief Executive Officer and Chief Financial Officer concluded that the design and operation of our disclosure controls and procedures were effective as of December 31, 2016.
Management's Report on Internal Control Over Financial Reporting
Our management is responsible for establishing and maintaining adequate internal control over financial reporting. Our internal control over financial reporting is designed to provide reasonable assurance to our management and Board of Directors regarding the reliability of financial reporting and the preparation and fair presentation of published financial statements. Because of its inherent limitations, internal control over financial reporting may not prevent or detect misstatements. Therefore, even those systems determined to be effective can provide only reasonable assurance with respect to financial statement preparation and presentation. Also, projections of any evaluation of effectiveness to future periods are subject to the risk that controls may become inadequate because of changes in conditions, or that the degree of compliance with the policies or procedures may decline.
Management evaluated the effectiveness of our internal control over financial reporting based on the Internal Control-Integrated Framework (2013) issued by the Committee of Sponsoring Organizations of the Treadway Commissions, or COSO, framework. Based on this evaluation, management has assessed the effectiveness of the RGHL Group's internal control over financial reporting as of December 31, 2016 and concluded that such internal control over financial reporting is effective.
Changes in Internal Control Over Financial Reporting
There have not been any changes in our internal control over financial reporting during the year ended December 31, 2016 that have materially affected, or are reasonably likely to materially affect, our internal control over financial reporting.

ITEM 16. [RESERVED].

ITEM 16A. AUDIT COMMITTEE FINANCIAL EXPERT.

Mr. Bryce Murray, a member of the Company's Audit Committee, has been designated by the Board as the Company's “Audit Committee Financial Expert” (as defined by the SEC). Mr. Murray is not independent of management as defined by the listing standards of the New York Stock Exchange.

ITEM 16B. CODE OF ETHICS.

The Company has a Code of Ethical Conduct for Financial Managers applicable to the Company's Chief Executive Officer, Chief Financial Officer, Controller, Treasurer, Tax Director, Assistant Controllers and Assistant Treasurers, and the Chief Executive Officers, Chief Financial Officers and Controllers of the Company's principal business units. This Code covers a range of financial and non-financial business practices and procedures, requiring Financial Managers to act with honesty and integrity, including the ethical handling of actual or apparent conflicts of interest between personal and professional relationships, to fully and fairly disclose appropriate information in a timely and understandable manner, and to comply with applicable governmental laws, rules and regulations and other appropriate private and public regulatory agencies. Any waiver of the Code of Ethical Conduct for Financial Managers may be made only by the Board of Directors or, if the Board of Directors shall determine, by the Audit Committee, and will be promptly disclosed as required by law. There were no waivers of the Code of Ethical Conduct for Financial Managers as of the date of this annual report. The Company will provide a copy of its Code of Ethical Conduct for Financial Managers to any person who requests a copy in writing. To request a copy, please contact Mr. Joseph Doyle, RGHL Group Legal Counsel, 1900 West Field Court, Lake Forest, Illinois, 60045.

ITEM 16C. PRINCIPAL ACCOUNTANT FEES AND SERVICES.

The following table sets forth the fees billed to RGHL for professional services rendered by the company's principal accountant:
 
 
For the year ended December 31,
(In $ million)
 
2016
 
2015
Audit fees(1)
 
6

 
6

Audit-related fees(2)
 
1

 
4

Total
 
7

 
10


84



(1)
Audit fees include fees for the audit and review of the RGHL Group's annual and interim consolidated financial statements, the audit of annual financial statements for subsidiary entities and other services provided as part of debt offering transactions, including the provision of comfort letters.

(2)
Audit-related fees include fees for audit or review services of financial information other than annual and interim financial statements.

RGHL's Audit Committee has adopted a policy requiring the Audit Committee to approve all audit, audit-related, tax and other services. One of our directors pre-approves all services, audit and non-audit, to be provided to RGHL by our independent auditors. Such director has pre-approved the provision, by our independent auditors, of specific audit, audit-related, tax and other non-audit services as being consistent with auditor independence. Requests or applications to provide services that require the specific pre-approval of the Board must be submitted to that director by the independent auditors.

ITEM 16D. EXEMPTIONS FROM THE LISTING STANDARDS FOR AUDIT COMMITTEES.

Not applicable.

ITEM 16E. PURCHASES OF EQUITY SECURITIES BY THE ISSUER AND AFFILIATED PURCHASERS.

Not applicable.

ITEM 16F. CHANGE IN CERTIFYING ACCOUNTANT.

None.

ITEM 16G. CORPORATE GOVERNANCE.

Not applicable.

ITEM 16H. MINE SAFETY DISCLOSURE.

Not applicable.

PART III

ITEM 17. FINANCIAL STATEMENTS.

See "Item 18. Financial Statements."

ITEM 18. FINANCIAL STATEMENTS.

The consolidated financial statements and other financial information of RGHL are contained in "Financial Statements" beginning on page F-1 and the consolidated financial statements and other financial information of BP I are contained in "Financial Statements" beginning on page G-1.



85


ITEM 19. EXHIBITS.
Exhibit
Number
 
Description of Exhibit
1.1.(1)
 
Constitution of Reynolds Group Holdings Limited
1.2.(1)
 
Certificate of Incorporation of Reynolds Group Issuer Inc.
1.3.(1)
 
By-Laws of Reynolds Group Issuer Inc.
1.4.(1)
 
Certificate of Formation of Reynolds Group Issuer LLC
1.5.(1)
 
Limited Liability Company Agreement of Reynolds Group Issuer LLC
1.6.(8)
 
Articles of Association of Reynolds Group Issuer (Luxembourg) S.A.
1.7.(1)
 
Certificate of Incorporation of Bakers Choice Products, Inc.
1.8.(1)
 
Second Amended and Restated By-Laws of Bakers Choice Products, Inc.
1.9.(1)
 
Third Restated Certificate of Incorporation of Blue Ridge Holding Corp.
1.10.(1)
 
Amended and Restated By-Laws of Blue Ridge Holding Corp.
1.11.(1)
 
Certificate of Incorporation of Blue Ridge Paper Products Inc.
1.12.(1)
 
The Amended and Restated By-Laws of Blue Ridge Paper Products Inc.
1.13.(1)
 
Amended and Restated Certificate of Incorporation of Closure Systems International Americas, Inc.
1.14.(1)
 
By-Laws of Closure Systems International Americas, Inc.
1.15.(12)
 
Certificate of Formation of Closure Systems International Holdings LLC (formerly known as Closure Systems International Holdings Inc.)
1.16.(12)
 
Limited Liability Company Agreement of Closure Systems International Holdings LLC (formerly known as Closure Systems International Holdings Inc.)
1.17.(1)
 
Certificate of Incorporation of Closure Systems International Inc.
1.18.(1)
 
Amended and Restated By-Laws of Closure Systems International Inc.
1.19.(1)
 
Certificate of Formation of Closure Systems Mexico Holdings LLC
1.20.(1)
 
Amended and Restated Limited Liability Company Agreement of Closure Systems Mexico Holdings LLC
1.21.(1)
 
Certificate of Formation of CSI Mexico LLC
1.22.(1)
 
Amended and Restated Limited Liability Company Agreement of CSI Mexico LLC
1.23.(1)
 
Certificate of Incorporation of CSI Sales & Technical Services Inc.
1.24.(1)
 
By-Laws of CSI Sales & Technical Services Inc.
1.25.(1)
 
Certificate of Incorporation of Evergreen Packaging Inc.
1.26.(1)
 
Amended and Restated By-Laws of Evergreen Packaging Inc.
1.27.
 
[Reserved]
1.28.
 
[Reserved]
1.29.
 
[Reserved]
1.30.
 
[Reserved]
1.31.(2)
 
Certificate of Formation of Reynolds Consumer Products Holdings LLC (formerly known as Reynolds Consumer Products Holdings Inc.)
1.32.(2)
 
Limited Liability Company Agreement of Reynolds Consumer Products Holdings LLC (formerly known as Reynolds Consumer Products Holdings Inc.)
1.33.(2)
 
Certificate of Incorporation of Reynolds Presto Products Inc. (formerly known as Reynolds Consumer Products, Inc.)
1.34.(1)
 
Second Amended and Restated By-Laws of Reynolds Presto Products Inc. (formerly known as Reynolds Consumer Products, Inc.)
1.35.
 
[Reserved]
1.36.
 
[Reserved]
1.37.(12)
 
Certificate of Formation of Reynolds Consumer Products LLC (formerly known as Reynolds Foil Inc. and Reynolds Consumer Products, Inc.)
1.38.(12)
 
Limited Liability Company Agreement of Reynolds Consumer Products LLC (formerly known as Reynolds Foil Inc. and Reynolds Consumer Products, Inc.)
1.39.
 
[Reserved]
1.40.
 
[Reserved]
1.41.(1)
 
Certificate of Incorporation of Reynolds Group Holdings Inc.
1.42.(1)
 
By-Laws of Reynolds Group Holdings Inc.
1.43.
 
[Reserved]
1.44.
 
[Reserved]
1.45.
 
[Reserved]
1.46.
 
[Reserved]

86


1.47.
 
[Reserved]
1.48.
 
[Reserved]
1.49.(1)
 
Certificate of Incorporation of Closure Systems International Packaging Machinery Inc.
1.50.(1)
 
By-Laws of Alcoa Packaging Machinery, Inc. (now known as Closure Systems International Packaging Machinery Inc.)
1.51.(1)
 
Certificate of Incorporation of Reynolds Services Inc.
1.52.(1)
 
By-Laws of Reynolds Services Inc.
1.53.
 
[Reserved]
1.54.
 
[Reserved]
1.55.
 
[Reserved]
1.56.
 
[Reserved]
1.57.(1)
 
Articles of Incorporation of Southern Plastics Inc.
1.58.(1)
 
By-Laws of Southern Plastics Inc.
1.59.
 
[Reserved]
1.60.
 
[Reserved]
1.61.(1)
 
Limited Liability Company Articles of Organization of BRPP, LLC
1.62.(1)
 
Operating Agreement of BRRP, LLC
1.63.
 
[Reserved]
1.64.
 
[Reserved]
1.65.
 
[Reserved]
1.66.
 
[Reserved]
1.67.
 
[Reserved]
1.68.
 
[Reserved]
1.69.
 
[Reserved]
1.70.
 
[Reserved]
1.71.
 
[Reserved]
1.72.
 
[Reserved]
1.73.(1)
 
Articles of Amalgamation of Evergreen Packaging Canada Limited
1.74.(1)
 
By-Law No. 1A of Evergreen Packaging Canada Limited
1.75.
 
[Reserved]
1.76.(1)
 
Articles of Association of Evergreen Packaging (Luxembourg) S.à r.l.
1.77.
 
[Reserved]
1.78.
 
[Reserved]
1.79.
 
[Reserved]
1.80.
 
[Reserved]
1.81.
 
[Reserved]
1.82.
 
[Reserved]
1.83.
 
[Reserved]
1.84.
 
[Reserved]
1.85.
 
[Reserved]
1.86.
 
[Reserved]
1.87.
 
[Reserved]
1.88.
 
[Reserved]
1.89.
 
[Reserved]
1.90.
 
[Reserved]
1.91.
 
[Reserved]
1.92.
 
[Reserved]
1.93.
 
[Reserved]
1.94.
 
[Reserved]
1.95.
 
[Reserved]
1.96.
 
[Reserved]
1.97.(8)
 
Updated Articles of Association of Beverage Packaging Holdings (Luxembourg) I S.A.
1.98.(12)
 
Updated Articles of Association of Beverage Packaging Holdings (Luxembourg) III S.à r.l.
1.99.
 
[Reserved]
1.100.
 
[Reserved]

87


1.101.
 
[Reserved]
1.102.
 
[Reserved]
1.103.
 
[Reserved]
1.104.
 
[Reserved]
1.105.
 
[Reserved]
1.106.
 
[Reserved]
1.107.
 
[Reserved]
1.108.(12)
 
Articles of Association of Closure Systems International B.V.
1.109.(12)
 
Articles of Association of Evergreen Packaging International B.V.
1.110.
 
[Reserved]
1.111.(12)
 
Articles of Association of Reynolds Packaging International B.V.
1.112.
 
[Reserved]
1.113.
 
[Reserved]
1.114.
 
[Reserved]
1.115.
 
[Reserved]
1.116.
 
[Reserved]
1.117.
 
[Reserved]
1.118.
 
[Reserved]
1.119.
 
[Reserved]
1.120.
 
[Reserved]
1.121.
 
[Reserved]
1.122.
 
[Reserved]
1.123.
 
[Reserved]
1.124.
 
[Reserved]
1.125.
 
[Reserved]
1.126.
 
[Reserved]
1.127.
 
[Reserved]
1.128.
 
[Reserved]
1.129.
 
[Reserved]
1.130.
 
[Reserved]
1.131.
 
[Reserved]
1.132.
 
[Reserved]
1.133.
 
[Reserved]
1.134.
 
[Reserved]
1.135.
 
[Reserved]
1.136.
 
[Reserved]
1.137.
 
[Reserved]
1.138.
 
[Reserved]
1.139.
 
[Reserved]
1.140.
 
[Reserved]
1.141.
 
[Reserved]
1.142.
 
[Reserved]
1.143.
 
[Reserved]
1.144.(12)
 
Certificate of Formation of Pactiv LLC (formerly known as Pactiv Corporation)
1.145.(7)
 
Amended and Restated Limited Liability Company Agreement of Pactiv LLC (formerly known as Pactiv Corporation)
1.146.
 
[Reserved]
1.147.
 
[Reserved]
1.148.
 
[Reserved]
1.149.
 
[Reserved]
1.150.(1)
 
Certificate of Incorporation of Pactiv International Holdings Inc.
1.151.(1)
 
Amended and Restated By-Laws of Pactiv International Holdings Inc.
1.152.(1)
 
Certificate of Formation of Pactiv Management Company LLC
1.153.(1)
 
Limited Liability Company Agreement of Pactiv Management Company LLC
1.154.
 
[Reserved]

88


1.155.
 
[Reserved]
1.156.
 
[Reserved]
1.157.
 
[Reserved]
1.158.
 
[Reserved]
1.159.
 
[Reserved]
1.160.
 
[Reserved]
1.161.
 
[Reserved]
1.162.
 
[Reserved]
1.163.
 
[Reserved]
1.164.(1)
 
Amended and Restated Certificate of Incorporation of Pactiv Packaging Inc. (formerly PWP Industries, Inc.)
1.165.(1)
 
Amended and Restated By-Laws of Pactiv Packaging Inc. (formerly PWP Industries, Inc.)
1.166.
 
[Reserved]
1.167.
 
[Reserved]
1.168.
 
[Reserved]
1.169.
 
[Reserved]
1.170.
 
[Reserved]
1.171.
 
[Reserved]
1.172.
 
[Reserved]
1.173.
 
[Reserved]
1.174.
 
[Reserved]
1.175.
 
[Reserved]
1.176.
 
[Reserved]
1.177.(1)
 
Certificate of Incorporation of Reynolds Manufacturing, Inc.
1.178.
 
[Reserved]
1.179.
 
[Reserved]
1.180.
 
[Reserved]
1.181.
 
[Reserved]
1.182.
 
[Reserved]
1.183.(2)
 
Articles of Amalgamation of Pactiv Canada Inc.
1.184.(1)
 
By-Law No. 1 of Pactiv Canada Inc.
1.185.(1)
 
Certificate of Formation of BCP/Graham Holdings LLC
1.186.(1)
 
Limited Liability Company Agreement of BCP/Graham Holdings LLC
1.187.(1)
 
Certificate of Formation of GPC Holdings LLC
1.188.(1)
 
Limited Liability Company Agreement of GPC Holdings LLC
1.189.(1)
 
Certificate of Incorporation of Graham Packaging Company Inc.
1.190.(1)
 
By-laws of Graham Packaging Company Inc.
1.191.(1)
 
By-laws of Reynolds Manufacturing, Inc.
1.192.(1)
 
Certificate of Incorporation of RenPac Holdings Inc.
1.193.(1)
 
By-laws of RenPac Holdings Inc.
1.194.
 
[Reserved]
1.195.
 
[Reserved]
1.196.
 
[Reserved]
1.197.
 
[Reserved]
1.198.
 
[Reserved]
1.199.
 
[Reserved]
1.200.
 
Certificate of Formation of GPC Opco GP, LLC (incorporated by reference to Exhibit 3.9 to Graham Packaging Holdings Company's Registration Statement on Form S-4 (No. 333-125173-01) filed May 26, 1998)
1.201.
 
Limited Liability Company Agreement of GPC Opco GP, LLC (incorporated by reference to Exhibit 3.11 to Graham Packaging Company, L.P.'s Registration Statement on Form S-4 (No. 333-125173-01) filed May 24, 2005)
1.202.
 
Certificate of Formation of GPC Sub GP LLC (incorporated by reference to Exhibit 3.11 to Graham Packaging Holdings Company's Registration Statement on Form S-4 (No. 333-125173-02) filed May 24, 2005)
1.203.
 
Limited Liability Company Agreement of GPC Sub GP LLC (incorporated by reference to Exhibit 3.11 to Graham Packaging Holdings Company's Registration Statement on Form S-4 (No. 333-125173-02) filed May 24, 2005)
1.204.
 
Certificate of Incorporation of Graham Packaging Acquisition Corp. (incorporated by reference to Exhibit 3.23 to Graham Packaging Holdings Company's Registration Statement on Form S-4 (No. 333-125173-02) filed May 24, 2005)

89


1.205.
 
By-Laws of Graham Packaging Acquisition Corp. (incorporated by reference to Exhibit 3.24 to Graham Packaging Holdings Company's Registration Statement on Form S-4 (No. 333-125173-02) filed May 24, 2005)
1.206.(3)
 
Amended and Restated Certificate of Limited Partnership of Graham Packaging Company, L.P.
1.207.
 
Amended and Restated Agreement of Limited Partnership of Graham Packaging Company, L.P. (incorporated by reference to Exhibit 3.2 to Graham Packaging Holdings Company's Registration Statement on Form S-4 (No. 333-53603-03) filed May 26, 1998)
1.208.(3)
 
Amendment No. 1 to the Amended and Restated Agreement of Limited Partnership of Graham Packaging Company, L.P.
1.209.
 
[Reserved]
1.210.
 
[Reserved]
1.211.
 
[Reserved]
1.212.
 
[Reserved]
1.213.
 
[Reserved]
1.214.
 
[Reserved]
1.215.
 
Amended and Restated Certificate of Incorporation of Graham Packaging PET Technologies Inc. (incorporated by reference to Exhibit 3.26 to Graham Packaging Holdings Company's Registration Statement on Form S-4 (No. 333-167976-18) filed July 2, 2010)
1.216.
 
Amended and Restated By-Laws of Graham Packaging PET Technologies Inc. (incorporated by reference to Exhibit 3.28 to Graham Packaging Holdings Company's Registration Statement on Form S-4 (No. 333-125173-02) filed May 24, 2005)
1.217.
 
Certificate of Incorporation of Graham Packaging Plastic Products Inc. (incorporated by reference to Exhibit 3.25 to Graham Packaging Holdings Company's Registration Statement on Form S-4 (No. 333-125173-02) filed May 24, 2005)
1.218.
 
Amendment to the Restated Certificate of Incorporation of Graham Packaging Plastic Products Inc. (incorporated by reference to Exhibit 3.24 to Graham Packaging Holdings Company's Registration Statement on Form S-4 (No. 333-167976-18) filed July 2, 2010)
1.219.
 
By-Laws of Graham Packaging Plastic Products Inc. (incorporated by reference to Exhibit 3.26 to Graham Packaging Holdings Company's Registration Statement on Form S-4 (No. 333-125173-02) filed May 24, 2005)
1.220.
 
Certificate of Incorporation of Graham Packaging PX Holding Corporation (incorporated by reference to Exhibit 3.59 to Graham Packaging Holdings Company's Registration Statement on Form S-4/A (No. 333-167976-18) filed October 5, 2010)
1.221.
 
Certificate of Amendment of Certificate of Incorporation of Graham Packaging PX Holding Corporation (incorporated by reference to Exhibit 3.60 to Graham Packaging Holdings Company's Registration Statement on Form S-4/A (No. 333-167976-18) filed October 5, 2010)
1.222.
 
Certificate of Amendment of Certificate of Incorporation of Graham Packaging PX Holding Corporation (incorporated by reference to Exhibit 3.61 to Graham Packaging Holdings Company's Registration Statement on Form S-4/A (No. 333-167976-18) filed October 5, 2010)
1.223.
 
By-Laws of Graham Packaging PX Holding Corporation (incorporated by reference to Exhibit 3.62 to Graham Packaging Holdings Company's Registration Statement on Form S-4/A (No. 333-167976-18) filed October 5, 2010)
1.224.
 
[Reserved]
1.225.
 
[Reserved]
1.226.
 
Partnership Agreement of Graham Packaging PX Company (incorporated by reference to Exhibit 3.54 to Graham Packaging Holdings Company's Registration Statement on Form S-4/A (No. 333-167976-18) filed October 5, 2010)
1.227.
 
Form of First Amendment to Partnership Agreement of Graham Packaging PX Company (incorporated by reference to Exhibit 3.55 to Graham Packaging Holdings Company's Registration Statement on Form S-4/A (No. 333-167976-18) filed October 5, 2010)
1.228.
 
Second Amendment to Partnership Agreement of Graham Packaging PX Company (incorporated by reference to Exhibit 3.56 to Graham Packaging Holdings Company's Registration Statement on Form S-4/A (No. 333-167976-18) filed October 5, 2010)
1.229.
 
Third Amendment to Partnership Agreement of Graham Packaging PX Company (incorporated by reference to Exhibit 3.57 to Graham Packaging Holdings Company's Registration Statement on Form S-4/A (No. 333-167976-18) filed October 5, 2010)
1.230.
 
Fourth Amendment to Partnership Agreement of Graham Packaging PX Company (incorporated by reference to Exhibit 3.58 to Graham Packaging Holdings Company's Registration Statement on Form S-4/A (No. 333-167976-18) filed October 5, 2010)
1.231.
 
Articles of Incorporation of Graham Packaging PX, LLC (incorporated by reference to Exhibit 3.63 to Graham Packaging Holdings Company's Registration Statement on Form S-4/A (No. 333-167976-18) filed October 5, 2010)
1.232.
 
Certificate of Amendment of Articles of Incorporation of Graham Packaging PX, LLC (incorporated by reference to Exhibit 3.64 to Graham Packaging Holdings Company's Registration Statement on Form S-4/A (No. 333-167976-18) filed October 5, 2010)
1.233.
 
Articles of Conversion of Graham Packaging PX, LLC (incorporated by reference to Exhibit 3.65 to Graham Packaging Holdings Company's Registration Statement on Form S-4/A (No. 333-167976-18) filed October 5, 2010)
1.234.
 
Certificate of Amendment to the Certificate of Formation of Graham Packaging PX, LLC (incorporated by reference to Exhibit 3.66 to Graham Packaging Holdings Company's Registration Statement on Form S-4/A (No. 333-167976-18) filed October 5, 2010)
1.235.(3)
 
Amended and Restated Single Member Operating Agreement of Graham Packaging PX, LLC
1.236.
 
[Reserved]
1.237.
 
[Reserved]

90


1.238.
 
Amended and Restated Certificate of Limited Partnership of Graham Packaging Holdings Company (incorporated by reference to Exhibit 3.5 to Graham Packaging Holdings Company's Registration Statement on Form S-4 (No. 333-53603-03) filed July 13, 1998)
1.239.(3)
 
Seventh Amended and Restated Agreement of Limited Partnership of Graham Packaging Holdings Company
1.240.
 
[Reserved]
1.241.
 
[Reserved]
1.242.
 
[Reserved]
1.243.
 
[Reserved]
1.244.(3)
 
Deed of Incorporation of Beverage Packaging Holdings (Luxembourg) IV S.à r.l.
1.245.
 
[Reserved]
1.246.
 
[Reserved]
1.247.(12)
 
Updated Articles of Association of Beverage Packaging Holdings (Luxembourg) V S.A.
1.248.(8)
 
Updated Articles of Association of Beverage Packaging Holdings (Luxembourg) II S.A.
1.249.(7)
 
Updated Articles of Association of Beverage Packaging Holdings (Luxembourg) VI S.à r.l.
1.250.
 
[Reserved]
1.251.
 
[Reserved]
1.252.(8)
 
Certificate of Incorporation of Trans Western Polymers, Inc.
1.253.(7)
 
By-Laws of Trans Western Polymers, Inc.
1.254.(12)
 
Articles of Incorporation of Reynolds Consumer Products Canada, Inc.
1.255.(12)
 
By-Laws of Reynolds Consumer Products Canada, Inc.
1.256.(22)
 
Certificate of Incorporation of Beverage Packaging (NZ) Limited
1.257.(22)
 
Limited Liability Company Agreement of GEC Packaging Technologies LLC
1.258.(22)
 
Amended and Restated By-Laws of PCA West Inc.
1.259.(22)
 
Certificate of Incorporation of PCA West Inc.
2.1.
 
[Reserved]
2.2.
 
[Reserved]
2.2.1.
 
[Reserved]
2.2.2.
 
[Reserved]
2.2.3.
 
[Reserved]
2.2.4.
 
[Reserved]
2.2.5.
 
[Reserved]
2.2.6.
 
[Reserved]
2.2.7.
 
[Reserved]
2.2.8.
 
[Reserved]
2.2.9.
 
[Reserved]
2.2.10.
 
[Reserved]
2.2.11.
 
[Reserved]
2.2.12.
 
[Reserved]
2.2.13.
 
[Reserved]
2.2.14.
 
[Reserved]
2.2.15.
 
[Reserved]
2.2.16.
 
[Reserved]
2.2.17.
 
[Reserved]
2.2.18.
 
[Reserved]
2.2.19.
 
[Reserved]
2.2.20.
 
[Reserved]
2.2.21.
 
[Reserved]
2.3.
 
[Reserved]
2.3.1.
 
[Reserved]
2.3.2.
 
[Reserved]
2.3.3.
 
[Reserved]
2.3.4.
 
[Reserved]
2.3.5.
 
[Reserved]
2.3.6.
 
[Reserved]

91


2.3.7.
 
[Reserved]
2.3.8.
 
[Reserved]
2.3.9.
 
[Reserved]
2.3.10.
 
[Reserved]
2.3.11.
 
[Reserved]
2.3.12.
 
[Reserved]
2.3.13.
 
[Reserved]
2.3.14.
 
[Reserved]
2.3.15.
 
[Reserved]
2.3.16.
 
[Reserved]
2.3.17.
 
[Reserved]
2.3.18.
 
[Reserved]
2.3.19.
 
[Reserved]
2.3.20.
 
[Reserved]
2.4.
 
[Reserved]
2.4.1.
 
[Reserved]
2.4.2.
 
[Reserved]
2.4.3.
 
[Reserved]
2.4.4.
 
[Reserved]
2.4.5.
 
[Reserved]
2.4.6.
 
[Reserved]
2.4.7.
 
[Reserved]
2.4.8.
 
[Reserved]
2.4.9.
 
[Reserved]
2.4.10.
 
[Reserved]
2.4.11.
 
[Reserved]
2.4.12.
 
[Reserved]
2.4.13.
 
[Reserved]
2.4.14.
 
[Reserved]
2.4.15.
 
[Reserved]
2.4.16.
 
[Reserved]
2.4.17.
 
[Reserved]
2.4.18.
 
[Reserved]
2.4.19.
 
[Reserved]
2.4.20.
 
[Reserved]
2.5.(1)
 
6.875% Senior Secured Notes due 2021 Indenture, dated as of February 1, 2011, among Reynolds Group Issuer Inc., Reynolds Group Issuer LLC, Reynolds Group Issuer (Luxembourg) S.A., certain additional note guarantors listed thereto, The Bank of New York Mellon, as trustee, principal paying agent, transfer agent, collateral agent and registrar, Wilmington Trust (London) Limited, as additional collateral agent and The Bank of New York Mellon, London Branch, as paying agent
2.5.1.(1)
 
First Supplemental Indenture to the 6.875% Senior Secured Notes due 2021 Indenture, dated March 2, 2011, among Reynolds Group Issuer Inc., Reynolds Group Issuer LLC, Reynolds Group Issuer (Luxembourg) S.A., Beverage Packaging Holdings (Luxembourg) I S.A., certain additional note guarantors listed thereto, The Bank of New York Mellon, as trustee, principal paying agent, transfer agent, registrar and collateral agent and Wilmington Trust (London) Limited, as additional collateral agent
2.5.2.(1)
 
Second Supplemental Indenture to the 6.875% Senior Secured Notes due 2021 Indenture, dated March 2, 2011, among Reynolds Group Issuer Inc., Reynolds Group Issuer LLC, Reynolds Group Issuer (Luxembourg) S.A., Beverage Packaging Holdings (Luxembourg) I S.A., certain additional note guarantors listed thereto, The Bank of New York Mellon, as trustee, principal paying agent, transfer agent, registrar and collateral agent and Wilmington Trust (London) Limited, as additional collateral agent
2.5.3.(1)
 
Third Supplemental Indenture to the 6.875% Senior Secured Notes due 2021 Indenture, dated March 2, 2011, among Reynolds Group Issuer Inc., Reynolds Group Issuer LLC, Reynolds Group Issuer (Luxembourg) S.A., Beverage Packaging Holdings (Luxembourg) I S.A., certain additional note guarantors listed thereto, The Bank of New York Mellon, as trustee, principal paying agent, transfer agent, registrar and collateral agent and Wilmington Trust (London) Limited, as additional collateral agent
2.5.4.(1)
 
Fourth Supplemental Indenture to the 6.875% Senior Secured Notes due 2021 Indenture, dated April 19, 2011, among Reynolds Group Issuer Inc., Reynolds Group Issuer LLC, Reynolds Group Issuer (Luxembourg) S.A., Beverage Packaging Holdings (Luxembourg) I S.A., certain additional note guarantors listed thereto, The Bank of New York Mellon, as trustee, principal paying agent, transfer agent, registrar and collateral agent and Wilmington Trust (London) Limited, as additional collateral agent

92


2.5.5.(1)
 
Fifth Supplemental Indenture to the 6.875% Senior Secured Notes due 2021 Indenture, dated as of May 2, 2011, among Reynolds Group Issuer Inc., Reynolds Group Issuer LLC, Reynolds Group Issuer (Luxembourg) S.A., Beverage Packaging Holdings (Luxembourg) I S.A., certain additional note guarantors listed thereto, The Bank of New York Mellon, as trustee, principal paying agent, transfer agent, registrar and collateral agent and Wilmington Trust (London) Limited, as additional collateral agent
2.5.6.(1)
 
Sixth Supplemental Indenture to the 6.875% Senior Secured Notes due 2021 Indenture, dated as of June 7, 2011, among Reynolds Group Issuer Inc., Reynolds Group Issuer LLC, Reynolds Group Issuer (Luxembourg) S.A., Beverage Packaging Holdings (Luxembourg) I S.A., certain additional note guarantors listed thereto, The Bank of New York Mellon, as trustee, principal paying agent, transfer agent, registrar and collateral agent and Wilmington Trust (London) Limited, as additional collateral agent
2.5.7.(1)
 
Seventh Supplemental Indenture to the 6.875% Senior Secured Notes due 2021 Indenture, dated as of August 5, 2011, among Reynolds Group Issuer Inc., Reynolds Group Issuer LLC, Reynolds Group Issuer (Luxembourg) S.A., Beverage Packaging Holdings (Luxembourg) I S.A., certain additional note guarantors listed thereto, The Bank of New York Mellon, as trustee, principal paying agent, transfer agent, registrar and collateral agent and Wilmington Trust (London) Limited, as additional collateral agent
2.5.8.(1)
 
Eighth Supplemental Indenture to the 6.875% Senior Secured Notes due 2021 Indenture, dated as of August 9, 2011, among Reynolds Group Issuer Inc., Reynolds Group Issuer LLC, Reynolds Group Issuer (Luxembourg) S.A., Beverage Packaging Holdings (Luxembourg) I S.A, certain additional note guarantors listed thereto, The Bank of New York Mellon, as trustee, principal paying agent, transfer agent, registrar and collateral agent and Wilmington Trust (London) Limited, as additional collateral agent
2.5.9.(1)
 
Ninth Supplemental Indenture to the 6.875% Senior Secured Notes due 2021 Indenture, dated as of August 19, 2011, among Reynolds Group Issuer Inc., Reynolds Group Issuer LLC, Reynolds Group Issuer (Luxembourg) S.A., Beverage Packaging Holdings (Luxembourg) I S.A., certain additional note guarantors listed thereto, The Bank of New York Mellon, as trustee, principal paying agent, transfer agent, registrar and collateral agent and Wilmington Trust (London) Limited, as additional collateral agent
2.5.10.(1)
 
Tenth Supplemental Indenture to the 6.875% Senior Secured Notes due 2021 Indenture, dated as of September 8, 2011, among Reynolds Group Issuer Inc., Reynolds Group Issuer LLC, Reynolds Group Issuer (Luxembourg) S.A., Beverage Packaging Holdings (Luxembourg) I S.A., certain additional note guarantors listed thereto, The Bank of New York Mellon, as trustee, principal paying agent, transfer agent, registrar and collateral agent and Wilmington Trust (London) Limited, as additional collateral agent
2.5.11.(1)
 
Eleventh Supplemental Indenture to the 6.875% Senior Secured Notes due 2021 Indenture, dated as of September 8, 2011, among Reynolds Group Issuer Inc., Reynolds Group Issuer LLC, Reynolds Group Issuer (Luxembourg) S.A., Beverage Packaging Holdings (Luxembourg) I S.A., certain additional note guarantors listed thereto, The Bank of New York Mellon, as trustee, principal paying agent, transfer agent, registrar and collateral agent and Wilmington Trust (London) Limited, as additional collateral agent
2.5.12.(1)
 
Twelfth Supplemental Indenture to the 6.875% Senior Secured Notes due 2021 Indenture, dated as of October 14, 2011, among Reynolds Group Issuer Inc., Reynolds Group Issuer LLC, Reynolds Group Issuer (Luxembourg) S.A., Beverage Packaging Holdings (Luxembourg) I S.A., certain additional note guarantors listed thereto, The Bank of New York Mellon, as trustee, principal paying agent, transfer agent, registrar and collateral agent and Wilmington Trust (London) Limited, as additional collateral agent
2.5.13.(3)
 
Thirteenth Supplemental Indenture to the 6.875% Senior Secured Notes due 2021 Indenture, dated as of March 20, 2012, among Reynolds Group Issuer Inc., Reynolds Group Issuer LLC, Reynolds Group Issuer (Luxembourg) S.A., Beverage Packaging Holdings (Luxembourg) I S.A., certain additional note guarantors listed thereto, The Bank of New York Mellon, as trustee, principal paying agent, transfer agent, registrar and collateral agent and Wilmington Trust (London) Limited, as additional collateral agent
2.5.14.(4)
 
Fourteenth Supplemental Indenture to the 6.875% Senior Secured Notes due 2021 Indenture, dated as of May 10, 2012, among Reynolds Group Issuer Inc., Reynolds Group Issuer LLC, Reynolds Group Issuer (Luxembourg) S.A., Beverage Packaging Holdings (Luxembourg) I S.A., certain additional note guarantors listed thereto, The Bank of New York Mellon, as trustee, principal paying agent, transfer agent, registrar and collateral agent, and Wilmington Trust (London) Limited, as additional collateral agent
2.5.15.(5)
 
Fifteenth Supplemental Indenture to the 6.875% Senior Secured Notes due 2021 Indenture, dated as of June 15, 2012, among Reynolds Group Issuer Inc., Reynolds Group Issuer LLC, Reynolds Group Issuer (Luxembourg) S.A., Beverage Packaging Holdings (Luxembourg) I S.A., certain additional note guarantors listed thereto, The Bank of New York Mellon, as trustee, principal paying agent, transfer agent, registrar and collateral agent, and Wilmington Trust (London) Limited, as additional collateral agent
2.5.16.(6)
 
Sixteenth Supplemental Indenture to the 6.875% Senior Secured Notes due 2021 Indenture, dated as of November 7, 2012, among Reynolds Group Issuer Inc., Reynolds Group Issuer LLC, Reynolds Group Issuer (Luxembourg) S.A., Beverage Packaging Holdings (Luxembourg) I S.A., International Tray Pads & Packaging, Inc., as additional guarantor, The Bank of New York Mellon, as trustee, principal paying agent, transfer agent, registrar and collateral agent, and Wilmington Trust (London) Limited, as additional collateral agent
2.5.17.(6)
 
Seventeenth Supplemental Indenture to the 6.875% Senior Secured Notes due 2021 Indenture, dated as of December 14, 2012, among Reynolds Group Issuer Inc., Reynolds Group Issuer LLC, Reynolds Group Issuer (Luxembourg) S.A., Beverage Packaging Holdings (Luxembourg) I S.A., Beverage Packaging Holdings (Luxembourg) V S.A., as additional guarantor, The Bank of New York Mellon, as trustee, principal paying agent, transfer agent, registrar and collateral agent, and Wilmington Trust (London) Limited, as additional collateral agent
2.5.18.(13)
 
Twenty-fifth Senior Secured Notes Supplemental Indenture to the 6.875% Senior Secured Notes due 2021 Indenture, dated as of June 16, 2015, among Reynolds Group Issuer LLC, Reynolds Group Issuer Inc., Reynolds Group Issuer (Luxembourg) S.A., certain additional note guarantors listed thereto, Beverage Packaging Holdings (Luxembourg) I S.A., The Bank of New York Mellon, as trustee, principal paying agent, transfer agent, registrar and collateral agent, and Wilmington Trust (London) Limited, as additional collateral agent
2.5.19.(22)
 
Twenty-sixth Senior Secured Notes Supplemental Indenture to the 6.875% Senior Secured Notes due 2021 Indenture, dated as of October 25, 2016, among Reynolds Group Issuer LLC, Reynolds Group Issuer Inc., Reynolds Group Issuer (Luxembourg) S.A., certain additional note guarantors listed thereto, Beverage Packaging Holdings (Luxembourg) I S.A., The Bank of New York Mellon, as trustee, principal paying agent, transfer agent, registrar and collateral agent, and Wilmington Trust (London) Limited, as additional collateral agent

93


2.5.2.(22)
 
Twenty-seventh Senior Secured Notes Supplemental Indenture to the 6.875% Senior Secured Notes due 2021 Indenture, dated as of November 3, 2016, among Reynolds Group Issuer LLC, Reynolds Group Issuer Inc., Reynolds Group Issuer (Luxembourg) S.A., certain additional note guarantors listed thereto, Beverage Packaging Holdings (Luxembourg) I S.A., The Bank of New York Mellon, as trustee, principal paying agent, transfer agent, registrar and collateral agent, and Wilmington Trust (London) Limited, as additional collateral agent
2.6.(1)
 
8.250% Senior Notes due 2021 Indenture, dated as of February 1, 2011, among Reynolds Group Issuer Inc., Reynolds Group Issuer LLC, Reynolds Group Issuer (Luxembourg) S.A., certain additional note guarantors listed thereto, The Bank of New York Mellon, as trustee, principal paying agent, transfer agent and registrar and The Bank of New York Mellon, London Branch, as paying agent
2.6.1.(1)
 
First Supplemental Indenture to the 8.250% Senior Notes due 2021 Indenture, dated March 2, 2011, among Reynolds Group Issuer Inc., Reynolds Group Issuer LLC, Reynolds Group Issuer (Luxembourg) S.A., Beverage Packaging Holdings (Luxembourg) I S.A., certain additional note guarantors listed thereto and The Bank of New York Mellon, as trustee, principal paying agent, transfer agent and registrar
2.6.2.(1)
 
Second Supplemental Indenture to the 8.250% Senior Notes due 2021 Indenture, dated March 2, 2011, among Reynolds Group Issuer Inc., Reynolds Group Issuer LLC, Reynolds Group Issuer (Luxembourg) S.A., Beverage Packaging Holdings (Luxembourg) I S.A., certain additional note guarantors listed thereto and The Bank of New York Mellon, as trustee, principal paying agent, transfer agent and registrar
2.6.3.(1)
 
Third Supplemental Indenture to the 8.250% Senior Notes due 2021 Indenture, dated March 2, 2011, among Reynolds Group Issuer Inc., Reynolds Group Issuer LLC, Reynolds Group Issuer (Luxembourg) S.A., Beverage Packaging Holdings (Luxembourg) I S.A., certain additional note guarantors listed thereto and The Bank of New York Mellon, as trustee, principal paying agent, transfer agent and registrar
2.6.4.(1)
 
Fourth Supplemental Indenture to the 8.250% Senior Notes due 2021 Indenture, dated April 19, 2011, among Reynolds Group Issuer Inc., Reynolds Group Issuer LLC, Reynolds Group Issuer (Luxembourg) S.A., Beverage Packaging Holdings (Luxembourg) I S.A., certain additional note guarantors listed thereto and The Bank of New York Mellon, as trustee, principal paying agent, transfer agent and registrar
2.6.5.(1)
 
Fifth Supplemental Indenture to the 8.250% Senior Notes due 2021 Indenture, dated as of May 2, 2011, among Reynolds Group Issuer Inc., Reynolds Group Issuer LLC, Reynolds Group Issuer (Luxembourg) S.A., Beverage Packaging Holdings (Luxembourg) I S.A., certain additional note guarantors listed thereto and The Bank of New York Mellon, as trustee, principal paying agent, transfer agent, registrar and collateral agent
2.6.6.(1)
 
Sixth Supplemental Indenture to the 8.250% Senior Notes due 2021 Indenture, dated as of June 7, 2011, among Reynolds Group Issuer Inc., Reynolds Group Issuer LLC, Reynolds Group Issuer (Luxembourg) S.A., Beverage Packaging Holdings (Luxembourg) I S.A, certain additional note guarantors listed thereto and The Bank of New York Mellon, as trustee, principal paying agent, transfer agent, registrar and collateral agent
2.6.7.(1)
 
Seventh Supplemental Indenture to the 8.250% Senior Notes due 2021 Indenture, dated as of August 5, 2011, among Reynolds Group Issuer Inc., Reynolds Group Issuer LLC, Reynolds Group Issuer (Luxembourg) S.A., Beverage Packaging Holdings (Luxembourg) I S.A., certain additional note guarantors listed thereto and The Bank of New York Mellon, as trustee, principal paying agent, transfer agent, registrar and collateral agent
2.6.8.(1)
 
Eighth Supplemental Indenture to the 8.250% Senior Notes due 2021 Indenture, dated as of August 9, 2011, among Reynolds Group Issuer Inc., Reynolds Group Issuer LLC, Reynolds Group Issuer (Luxembourg) S.A., Beverage Packaging Holdings (Luxembourg) I S.A., certain additional note guarantors listed thereto and The Bank of New York Mellon, as trustee, principal paying agent, transfer agent, registrar and collateral agent
2.6.9.(1)
 
Ninth Supplemental Indenture to the 8.250% Senior Notes due 2021 Indenture, dated as of August 19, 2011, among Reynolds Group Issuer Inc., Reynolds Group Issuer LLC, Reynolds Group Issuer (Luxembourg) S.A., Beverage Packaging Holdings (Luxembourg) I S.A., certain additional note guarantors listed thereto and The Bank of New York Mellon, as trustee, principal paying agent, transfer agent, registrar and collateral agent
2.6.10.(1)
 
Tenth Supplemental Indenture to the 8.250% Senior Notes due 2021 Indenture, dated as of September 8, 2011, among Reynolds Group Issuer Inc., Reynolds Group Issuer LLC, Reynolds Group Issuer (Luxembourg) S.A., Beverage Packaging Holdings (Luxembourg) I S.A., certain additional note guarantors listed thereto and The Bank of New York Mellon, as trustee, principal paying agent, transfer agent, registrar and collateral agent
2.6.11.(1)
 
Eleventh Supplemental Indenture to the 8.250% Senior Notes due 2021 Indenture, dated as of September 8, 2011, among Reynolds Group Issuer Inc., Reynolds Group Issuer LLC, Reynolds Group Issuer (Luxembourg) S.A., Beverage Packaging Holdings (Luxembourg) I S.A., certain additional note guarantors listed thereto and The Bank of New York Mellon, as trustee, principal paying agent, transfer agent, registrar and collateral agent
2.6.12.
 
[Reserved]
2.6.13.
 
[Reserved]
2.6.14.
 
[Reserved]
2.6.15.
 
[Reserved]
2.6.16.
 
[Reserved]
2.6.17.
 
[Reserved]
2.6.18.(1)
 
Twelfth Supplemental Indenture to the 8.250% Senior Notes due 2021 Indenture, dated as of October 14, 2011, among Reynolds Group Issuer Inc., Reynolds Group Issuer LLC, Reynolds Group Issuer (Luxembourg) S.A., Beverage Packaging Holdings (Luxembourg) I S.A., certain additional note guarantors listed thereto and The Bank of New York Mellon, as trustee, principal paying agent, transfer agent, registrar and collateral agent
2.6.19.
 
[Reserved]
2.6.20.
 
[Reserved]
2.6.21.(3)
 
Thirteenth Supplemental Indenture to the 8.250% Senior Notes due 2021 Indenture, dated as of March 20, 2012, among Reynolds Group Issuer Inc., Reynolds Group Issuer LLC, Reynolds Group Issuer (Luxembourg) S.A., Beverage Packaging Holdings (Luxembourg) I S.A., certain additional note guarantors listed thereto and The Bank of New York Mellon, as trustee, principal paying agent, transfer agent and registrar
2.6.22.
 
[Reserved]
2.6.23.
 
[Reserved]

94


2.6.24.
 
[Reserved]
2.6.25.
 
[Reserved]
2.6.26.
 
[Reserved]
2.6.27.(4)
 
Fourteenth Supplemental Indenture to the 8.250% Senior Notes due 2021 Indenture, dated as of May 10, 2012, among Reynolds Group Issuer Inc., Reynolds Group Issuer LLC, Reynolds Group Issuer (Luxembourg) S.A., Beverage Packaging Holdings (Luxembourg) I S.A., certain additional note guarantors listed thereto and The Bank of New York Mellon, as trustee, principal paying agent, transfer agent and registrar
2.6.28.
 
[Reserved]
2.6.29.
 
[Reserved]
2.6.30.
 
[Reserved]
2.6.31.(5)
 
Fifteenth Supplemental Indenture to the 8.250% Senior Notes due 2021 Indenture, dated as of June 15, 2012, among Reynolds Group Issuer Inc., Reynolds Group Issuer LLC, Reynolds Group Issuer (Luxembourg) S.A., Beverage Packaging Holdings (Luxembourg) I S.A., certain additional note guarantors listed thereto and The Bank of New York Mellon, as trustee, principal paying agent, transfer agent and registrar
2.6.32.
 
[Reserved]
2.6.33.
 
[Reserved]
2.6.34.
 
[Reserved]
2.6.35.(6)
 
Sixteenth Supplemental Indenture to the 8.250% Senior Notes due 2021 Indenture, dated as of November 7, 2012, among Reynolds Group Issuer Inc., Reynolds Group Issuer LLC, Reynolds Group Issuer (Luxembourg) S.A., Beverage Packaging Holdings (Luxembourg) I S.A., International Tray Pads & Packaging, Inc., as additional guarantor and The Bank of New York Mellon, as trustee, principal paying agent, transfer agent and registrar
2.6.36.
 
[Reserved]
2.6.37.
 
[Reserved]
2.6.38.
 
[Reserved]
2.6.39.
 
[Reserved]
2.6.40.
 
[Reserved]
2.6.41.(6)
 
5.750% Senior Secured Notes due 2020 Indenture, dated as of September 28, 2012, among Reynolds Group Issuer Inc., Reynolds Group Issuer LLC, Reynolds Group Issuer (Luxembourg) S.A., certain additional note guarantors listed thereto, The Bank of New York Mellon, as trustee, principal paying agent, transfer agent, collateral agent and registrar, Wilmington Trust (London) Limited, as additional collateral agent and The Bank of New York Mellon, London Branch, as paying agent
2.6.42.(6)
 
First Senior Secured Notes Supplemental Indenture to the 5.750% Senior Secured Notes due 2020 Indenture, dated as of November 7, 2012, among Reynolds Group Issuer Inc., Reynolds Group Issuer LLC, Reynolds Group Issuer (Luxembourg) S.A., Beverage Packaging Holdings (Luxembourg) I S.A., certain additional note guarantors listed thereto, The Bank of New York Mellon, as trustee, principal paying agent, transfer agent, collateral agent and registrar, and Wilmington Trust (London) Limited, as additional collateral agent
2.6.43.(6)
 
Seventeenth Supplemental Indenture to the 8.250% Senior Notes due 2021 Indenture, dated as of December 14, 2012, among Reynolds Group Issuer Inc., Reynolds Group Issuer LLC, Reynolds Group Issuer (Luxembourg) S.A., Beverage Packaging Holdings (Luxembourg) I S.A., Beverage Packaging Holdings (Luxembourg) V S.A., as additional guarantor and The Bank of New York Mellon, as trustee, principal paying agent, transfer agent and registrar
2.6.44.
 
[Reserved]
2.6.45.
 
[Reserved]
2.6.46.
 
[Reserved]
2.6.47.(6)
 
Second Senior Secured Notes Supplemental Indenture to the 5.750% Senior Secured Notes due 2020 Indenture, dated as of December 14, 2012, among Reynolds Group Issuer Inc., Reynolds Group Issuer LLC, Reynolds Group Issuer (Luxembourg) S.A., Beverage Packaging Holdings (Luxembourg) I S.A., Beverage Packaging Holdings (Luxembourg) V S.A., as additional guarantor, The Bank of New York Mellon, as trustee, principal paying agent, transfer agent, collateral agent and registrar, and Wilmington Trust (London) Limited, as additional collateral agent
2.6.48.
 
[Reserved]
2.6.49.
 
[Reserved]
2.6.50.
 
[Reserved]
2.6.51.
 
[Reserved]
2.6.52.
 
[Reserved]
2.6.53.(12)
 
Twenty-Fourth Senior Secured Notes Supplemental Indenture to the 6.875% Senior Secured Notes due 2021, dated as of December 18, 2014, among Reynolds Group Issuer LLC, Reynolds Group Issuer, Inc., Reynolds Group Issuer (Luxembourg) S.A., Beverage Packaging Holdings (Luxembourg) I S.A. and The Bank of New York Mellon, as trustee, principal paying agent, transfer agent, registrar and collateral agent, and Wilmington Trust (London) Limited, as collateral agent, to the indenture dated as of February 1, 2011, as amended or supplemented.
2.6.54.(12)
 
Twenty-Fourth Senior Notes Supplemental Indenture to the 8.250% Senior Notes due 2021, dated as of December 18, 2014, among Reynolds Group Issuer LLC, Reynolds Group Issuer, Inc., Reynolds Group Issuer (Luxembourg) S.A., Beverage Packaging Holdings (Luxembourg) I S.A. and The Bank of New York Mellon, as trustee, principal paying agent, transfer agent and registrar, to the indenture dated as of February 1, 2011, as amended or supplemented.
2.6.55.
 
[Reserved]
2.6.56.
 
[Reserved]
2.6.57.
 
[Reserved]

95


2.6.58.(12)
 
Ninth Senior Secured Notes Supplemental Indenture to the 5.750% Senior Secured Notes due 2020, dated as of December 18, 2014, among Reynolds Group Issuer LLC, Reynolds Group Issuer, Inc., Reynolds Group Issuer (Luxembourg) S.A., Beverage Packaging Holdings (Luxembourg) I S.A. and The Bank of New York Mellon, as trustee, principal paying agent, transfer agent, registrar and collateral agent, and Wilmington Trust (London) Limited, as collateral agent, to the indenture dated as of September 28, 2012, as amended or supplemented.
2.6.59.
 
[Reserved]
2.6.60.
 
[Reserved]
2.6.61.
 
[Reserved]
2.6.62.
 
[Reserved]
2.6.63.
 
[Reserved]
2.6.64.(12)
 
Twenty-Third Senior Secured Notes Supplemental Indenture to the 6.875% Senior Secured Notes due 2021, dated as of June 30, 2014, among Reynolds Group Issuer LLC, Reynolds Group Issuer, Inc., Reynolds Group Issuer (Luxembourg) S.A., Beverage Packaging Holdings (Luxembourg) I S.A. and The Bank of New York Mellon, as trustee, principal paying agent, transfer agent, registrar and collateral agent, and Wilmington Trust (London) Limited, as collateral agent, to the indenture dated as of February 1, 2011, as amended or supplemented.
2.6.65.(12)
 
Twenty-Third Senior Notes Supplemental Indenture to the 8.250% Senior Notes due 2021, dated as of June 30, 2014, among Reynolds Group Issuer LLC, Reynolds Group Issuer, Inc., Reynolds Group Issuer (Luxembourg) S.A., Beverage Packaging Holdings (Luxembourg) I S.A. and The Bank of New York Mellon, as trustee, principal paying agent, transfer agent and registrar, to the indenture dated as of February 1, 2011, as amended or supplemented.
2.6.66.(12)
 
Fourteenth Senior Secured Notes Supplemental Indenture dated as of June 30, 2014, among Reynolds Group Issuer LLC, Reynolds Group Issuer, Inc., Reynolds Group Issuer (Luxembourg) S.A., Beverage Packaging Holdings (Luxembourg) I S.A. and The Bank of New York Mellon, as trustee, principal paying agent, transfer agent, registrar and collateral agent, and Wilmington Trust (London) Limited, as collateral agent, to the indenture dated as of August 9, 2011, as amended or supplemented.
2.6.67.
 
[Reserved]
2.6.68.
 
[Reserved]
2.6.69.(12)
 
Eighth Senior Secured Notes Supplemental Indenture dated as of June 30, 2014, among Reynolds Group Issuer LLC, Reynolds Group Issuer, Inc., Reynolds Group Issuer (Luxembourg) S.A., Beverage Packaging Holdings (Luxembourg) I S.A. and The Bank of New York Mellon, as trustee, principal paying agent, transfer agent, registrar and collateral agent, and Wilmington Trust (London) Limited, as collateral agent, to the indenture dated as of September 28, 2012, as amended or supplemented.
2.6.70.
 
[Reserved]
2.6.71.
 
[Reserved]
2.6.72.
 
[Reserved]
2.6.73.
 
[Reserved]
2.6.74.
 
[Reserved]
2.6.75.(12)
 
Twenty-Second Senior Secured Notes Supplemental Indenture to the 6.875% Senior Secured Notes due 2021, dated as of February 14, 2014, among Reynolds Group Issuer LLC, Reynolds Group Issuer, Inc., Reynolds Group Issuer (Luxembourg) S.A., Beverage Packaging Holdings (Luxembourg) I S.A. and The Bank of New York Mellon, as trustee, principal paying agent, transfer agent, registrar and collateral agent, and Wilmington Trust (London) Limited, as collateral agent, to the indenture dated as of February 1, 2011, as amended or supplemented.
2.6.76.(12)
 
Twenty-Second Senior Notes Supplemental Indenture to the 8.250% Senior Notes due 2021, dated as of February 14, 2014, among Reynolds Group Issuer LLC, Reynolds Group Issuer, Inc., Reynolds Group Issuer (Luxembourg) S.A., Beverage Packaging Holdings (Luxembourg) I S.A. and The Bank of New York Mellon, as trustee, principal paying agent, transfer agent and registrar, to the indenture dated as of February 1, 2011, as amended or supplemented.
2.6.77.
 
[Reserved]
2.6.78.
 
[Reserved]
2.6.79.
 
[Reserved]
2.6.80.(12)
 
Seventh Senior Secured Notes Supplemental Indenture dated as of February 14, 2014, among Reynolds Group Issuer LLC, Reynolds Group Issuer, Inc., Reynolds Group Issuer (Luxembourg) S.A., Beverage Packaging Holdings (Luxembourg) I S.A. and The Bank of New York Mellon, as trustee, principal paying agent, transfer agent, registrar and collateral agent, and Wilmington Trust (London) Limited, as collateral agent, to the indenture dated as of September 28, 2012, as amended or supplemented.
2.6.81.(13)
 
Twenty-fifth Senior Notes Supplemental Indenture to the 8.250% Senior Notes due 2021, dated as of June 16, 2015, among Reynolds Group Issuer LLC, Reynolds Group Issuer, Inc., Reynolds Group Issuer (Luxembourg) S.A., certain additional note guarantors listed thereto, Beverage Packaging Holdings (Luxembourg) I S.A., and The Bank of New York Mellon, as trustee, principal paying agent, registrar and transfer agent
2.6.82.
 
[Reserved]
2.6.83.
 
[Reserved]
2.6.84.(13)
 
Tenth Senior Secured Notes Supplemental Indenture to the 5.750% Senior Secured Notes due 2020, dated as of June 16, 2015, among Reynolds Group Issuer LLC, Reynolds Group Issuer, Inc., Reynolds Group Issuer (Luxembourg) S.A., certain additional note guarantors listed thereto, Beverage Packaging Holdings (Luxembourg) I S.A., The Bank of New York Mellon, as trustee, principal paying agent, transfer agent, registrar and collateral agent, and Wilmington Trust (London) Limited, as additional collateral agent
2.6.85.
 
[Reserved]
2.6.86.
 
[Reserved]
2.6.87.
 
[Reserved]

96


2.6.88.(14)
 
5.125% Senior Secured Notes due 2023 and Senior Secured Floating Rate Notes due 2021 Indenture, dated as of June 27, 2016, among Reynolds Group Issuer Inc., Reynolds Group Issuer LLC, Reynolds Group Issuer (Luxembourg) S.A., certain senior secured note guarantors party thereto, The Bank of New York Mellon as trustee, principal paying agent, transfer agent, collateral agent, calculation agent and registrar, and Wilmington Trust (London) Limited, as additional collateral agent
2.6.89.(15)
 
7.000% Senior Notes Due 2024 Indenture, dated as of June 27, 2016, among Reynolds Group Issuer Inc., Reynolds Group Issuer LLC, Reynolds Group Issuer (Luxembourg) S.A., certain senior note guarantors party thereto and The Bank of New York Mellon as trustee, principal paying agent, transfer agent, and registrar
2.6.90.(16)
 
Fourth Amended and Restated Credit Agreement, dated as of August 5, 2016, among Reynolds Group Holdings Inc., Reynolds Consumer Products Holdings LLC, Pactiv LLC, Evergreen Packaging Inc., Reynolds Consumer Products LLC, Closure Systems International Inc., Graham Packaging Company Inc., Beverage Packaging Holdings (Luxembourg) III S.à.r.l., Closure Systems International Holdings LLC, Closure Systems International B.V., Reynolds Group Holdings Limited, the guarantors party thereto, the lenders from time to time party thereto and Credit Suisse, as administrative agent
2.6.91.(17)
 
Amendment No. 11, dated as of October 4, 2016, related to the Fourth Amended and Restated Credit Agreement, among Reynolds Group Holdings Inc., Reynolds Consumer Products Holdings LLC, Pactiv LLC, Evergreen Packaging Inc., Reynolds Consumer Products LLC, Closure Systems International Inc., Graham Packaging Company Inc., Beverage Packaging Holdings (Luxembourg) III S.à.r.l., Closure Systems International Holdings LLC, Closure Systems International B.V., Reynolds Group Holdings Limited, the guarantors party thereto, the lenders from time to time party thereto and Credit Suisse, as administrative agent
2.6.92.(18)
 
Incremental Assumption Agreement, dated as of October 7, 2016, among Reynolds Group Holdings Inc., Reynolds Consumer Products Holdings LLC, Pactiv LLC, Evergreen Packaging Inc., Reynolds Consumer Products LLC, Closure Systems International Inc., Graham Packaging Company Inc., Beverage Packaging Holdings (Luxembourg) III S.à.r.l., Closure Systems International Holdings LLC, Closure Systems International B.V., Reynolds Group Holdings Limited, the guarantors party thereto, the lender from time to time party thereto and Credit Suisse, as administrative agent.
2.6.93. (19)
 
Incremental Assumption Agreement, dated as of February 7, 2017, among Reynolds Group Holdings Inc., Reynolds Consumer Products Holdings LLC, Pactiv LLC, Evergreen Packaging Inc., Reynolds Consumer Products LLC, Closure Systems International Inc., Graham Packaging Company Inc., Beverage Packaging Holdings (Luxembourg) III S.à.r.l., Closure Systems International Holdings LLC, Closure Systems International B.V., Reynolds Group Holdings Limited, the guarantors party thereto, the lender from time to time party thereto and Credit Suisse, as administrative agent.
2.6.94.(22)
 
Twenty-sixth Senior Notes Supplemental Indenture to the 8.250% Senior Notes due 2021, dated as of October 25, 2016, among Reynolds Group Issuer LLC, Reynolds Group Issuer, Inc., Reynolds Group Issuer (Luxembourg) S.A., certain additional note guarantors listed thereto, Beverage Packaging Holdings (Luxembourg) I S.A., and The Bank of New York Mellon, as trustee, principal paying agent, registrar and transfer agent
2.6.95.(22)
 
Twenty-seventh Senior Notes Supplemental Indenture to the 8.250% Senior Notes due 2021, dated as of November 3, 2016, among Reynolds Group Issuer LLC, Reynolds Group Issuer, Inc., Reynolds Group Issuer (Luxembourg) S.A., certain additional note guarantors listed thereto, Beverage Packaging Holdings (Luxembourg) I S.A., and The Bank of New York Mellon, as trustee, principal paying agent, registrar and transfer agent
2.6.96.(22)
 
Eleventh Senior Secured Notes Supplemental Indenture to the 5.750% Senior Secured Notes due 2020, dated as of October 25, 2016, among Reynolds Group Issuer LLC, Reynolds Group Issuer, Inc., Reynolds Group Issuer (Luxembourg) S.A., certain additional note guarantors listed thereto, Beverage Packaging Holdings (Luxembourg) I S.A., The Bank of New York Mellon, as trustee, principal paying agent, transfer agent, registrar and collateral agent, and Wilmington Trust (London) Limited, as additional collateral agent
2.6.97.(22)
 
Twelfth Senior Secured Notes Supplemental Indenture to the 5.750% Senior Secured Notes due 2020, dated as of November 3, 2016, among Reynolds Group Issuer LLC, Reynolds Group Issuer, Inc., Reynolds Group Issuer (Luxembourg) S.A., certain additional note guarantors listed thereto, Beverage Packaging Holdings (Luxembourg) I S.A., The Bank of New York Mellon, as trustee, principal paying agent, transfer agent, registrar and collateral agent, and Wilmington Trust (London) Limited, as additional collateral agent
2.7.
 
[Reserved]
2.8.
 
[Reserved]
2.9.
 
[Reserved]
2.10.
 
[Reserved]
2.11.
 
[Reserved]
2.12.
 
[Reserved]
2.12.1.
 
[Reserved]
2.12.2.
 
[Reserved]
2.12.3.
 
[Reserved]
2.12.4.
 
[Reserved]
2.12.5.
 
[Reserved]
2.12.6.
 
[Reserved]
2.12.7.
 
[Reserved]
2.12.8.
 
[Reserved]
2.12.9.
 
[Reserved]
2.12.10.
 
[Reserved]
2.12.11.
 
[Reserved]
2.12.12.
 
[Reserved]
2.12.13.
 
[Reserved]
2.12.14.
 
[Reserved]
2.12.15.
 
[Reserved]

97


2.12.16.
 
[Reserved]
2.13.(2)
 
Collateral Agreement, dated as of November 5, 2009, among Reynolds Consumer Products Holdings Inc., Reynolds Group Holdings Inc., Closure Systems International Holdings Inc., Reynolds Group Issuer LLC, Reynolds Group Issuer Inc., the grantors from time to time party thereto and The Bank Of New York Mellon, as collateral agent
2.13.1.
 
[Reserved]
2.13.2.(2)
 
Supplement No. 2 to the Collateral Agreement, dated as of February 2, 2010, between Closure Systems International Americas, Inc. and The Bank of New York Mellon, as collateral agent
2.13.3.(2)
 
Supplement No. 3 to the Collateral Agreement, dated as of May 4, 2010, between Evergreen Packaging Inc. and The Bank of New York Mellon, as collateral agent
2.13.4.
 
[Reserved]
2.13.5.
 
[Reserved]
2.13.6.(2)
 
Supplement No. 6 to the Collateral Agreement, dated as of May 4, 2010, between Blue Ridge Holding Corp. and The Bank of New York Mellon, as collateral agent
2.13.7.(2)
 
Supplement No. 7 to the Collateral Agreement, dated as of May 4, 2010, between Blue Ridge Paper Products Inc. and The Bank of New York Mellon, as collateral agent
2.13.8.(2)
 
Supplement No. 8 to the Collateral Agreement, dated as of May 4, 2010, between by BRPP, LLC and The Bank of New York Mellon, as collateral agent
2.13.9.
 
[Reserved]
2.13.10.
 
[Reserved]
2.13.11.
 
[Reserved]
2.13.12.
 
[Reserved]
2.13.13.
 
[Reserved]
2.13.14.
 
[Reserved]
2.13.15.(2)
 
Supplement No. 16 to the Collateral Agreement, dated as of November 16, 2010, between Pactiv Corporation (now known as Pactiv LLC) and The Bank of New York Mellon, as collateral agent
2.13.16.
 
[Reserved]
2.13.17.
 
[Reserved]
2.13.18.
 
[Reserved]
2.13.19.(2)
 
Supplement No. 20 to the Collateral Agreement, dated as of November 16, 2010, between Pactiv Germany Holdings Inc. and The Bank of New York Mellon, as collateral agent
2.13.20.(2)
 
Supplement No. 21 to the Collateral Agreement, dated as of November 16, 2010, between Pactiv International Holdings Inc. and The Bank of New York Mellon, as collateral agent
2.13.21.(2)
 
Supplement No. 22 to the Collateral Agreement, dated as of November 16, 2010, between Pactiv Management Company LLC and The Bank of New York Mellon, as collateral agent
2.13.22.(2)
 
Supplement No. 23 to the Collateral Agreement, dated as of November 16, 2010, between PCA West Inc. and The Bank of New York Mellon, as collateral agent
2.13.23.
 
[Reserved]
2.13.24.
 
[Reserved]
2.13.25.(2)
 
Supplement No. 26 to the Collateral Agreement, dated as of November 16, 2010, between Pactiv Packaging Inc. (formerly PWP Industries, Inc.) and The Bank of New York Mellon, as collateral agent
2.13.26.
 
[Reserved]
2.13.27.
 
[Reserved]
2.13.28.(2)
 
Supplement No. 29 to the Collateral Agreement, dated as of August 19, 2011, between Bucephalas Acquisition Corp. and The Bank of New York Mellon
2.13.29.(2)
 
Supplement No. 30 to the Collateral Agreement, dated as of September 8, 2011, between Graham Packaging Company Inc. and The Bank of New York Mellon
2.13.30.(2)
 
Supplement No. 31 to the Collateral Agreement, dated as of September 8, 2011, between GPC Holdings LLC and The Bank of New York Mellon
2.13.31.(2)
 
Supplement No. 32 to the Collateral Agreement, dated as of September 8, 2011, between BCP/Graham Holdings LLC and The Bank of New York Mellon
2.13.32.(2)
 
Supplement No. 33 to the Collateral Agreement, dated as of October 14, 2011, between Reynolds Manufacturing, Inc. and The Bank of New York Mellon
2.13.33.(2)
 
Supplement No. 34 to the Collateral Agreement, dated as of October 14, 2011, between RenPac Holdings Inc. and The Bank of New York Mellon
2.13.34.(3)
 
Supplement No. 35 to the Collateral Agreement, dated as of March 20, 2012, between certain additional guarantors and The Bank of New York Mellon
2.13.35.
 
[Reserved]
2.13.36.(6)
 
Supplement No. 37 to the Collateral Agreement, dated as of December 20, 2012, between Beverage Packaging Holdings (Luxembourg) V S.A. and The Bank of New York Mellon
2.13.37.(7)
 
Supplement No. 38 to the Collateral Agreement dated as of November 5, 2009, dated as of April 9, 2013, among Reynolds Group Holdings Inc., Pactiv LLC, Evergreen Packaging Inc., Reynolds Consumer Products, Inc., Reynolds Consumer Products Holdings LLC, Closure Systems International Holdings Inc., Reynolds Group Issuer LLC, Reynolds Group Issuer Inc. and The Bank of New York Mellon, as collateral agent

98


2.13.38.(8)
 
Supplement No. 39 to the Collateral Agreement dated as of November 5, 2009, dated as of November 15, 2013, among Reynolds Group Holdings Inc, Pactiv LLC, Evergreen Packaging Inc., Reynolds Consumer Products, Inc., Reynolds Consumer Products Holdings LLC, Closure Systems International Holdings Inc., Reynolds Group Issuer LLC, Reynolds Group Issuer Inc. and The Bank of New York Mellon, as collateral agent
2.13.39.(22)
 
Supplement No. 41 to the Collateral Agreement dated as of November 5, 2009, dated as of October 25, 2016, among Reynolds Group Holdings Inc., Reynolds Consumer Products Holdings LLC, Pactiv LLC, Evergreen Packaging Inc., Reynolds Consumer Products LLC, Closure Systems International Inc., Graham Packaging Company Inc., Closure Systems International Holdings LLC, Beverage Packaging Holdings (Luxembourg) III S.à.r.l , Reynolds Group Issuer LLC, Reynolds Group Issuer Inc. and The Bank of New York Mellon, as collateral agent
2.14.(2)
 
First Lien Intercreditor Agreement, dated as of November 5, 2009, among The Bank of New York Mellon, as collateral agent, Credit Suisse, as representative under the Credit Agreement, The Bank of New York Mellon, as representative under the Indenture, each grantor and each additional representative from time to time party thereto
2.14.1.(2)
 
Amendment No. 1 and Joinder to the First Lien Intercreditor Agreement, dated January 21, 2010
2.14.2.(2)
 
Joinder to the First Lien Intercreditor Agreement, dated as of November 16, 2010, among The Bank of New York Mellon and Wilmington Trust (London) Limited, as collateral agents for the Secured Parties, Credit Suisse AG, as Representative for the Credit Agreement Secured Parties, The Bank of New York Mellon, as Representative for the Indenture Secured Parties, each Grantor party thereto and each additional Representative from time to time party thereto for the Additional Secured Parties of the Series with respect to which it is acting in such capacity
2.14.3.(2)
 
Joinder to the First Lien Intercreditor Agreement, dated as of February 1, 2011, among The Bank of New York Mellon and Wilmington Trust (London) Limited, as collateral agents for the Secured Parties, Credit Suisse AG, as Representative for the Credit Agreement Secured Parties, The Bank of New York Mellon, as Representative for the Indenture Secured Parties, The Bank of New York Mellon, as Representative under the Indenture dated October 15, 2010, The Bank of New York Mellon and Wilmington Trust (London) Limited, each Grantor party thereto and each additional Representative from time to time party thereto for the Additional Secured Parties of the Series with respect to which it is acting in such capacity
2.14.4.(2)
 
Joinder to the First Lien Intercreditor Agreement, dated as of September 8, 2011, among The Bank of New York Mellon and Wilmington Trust (London) Limited, as collateral agents for the Secured Parties, Credit Suisse AG, as Representative for the Credit Agreement Secured Parties, The Bank of New York Mellon, as Representative for the Indenture Secured Parties, The Bank of New York Mellon, as Representative under the Indenture dated October 15, 2010, The Bank of New York Mellon, as Representative under the Indenture dated February 1, 2011, The Bank of New York Mellon and Wilmington Trust (London) Limited, each Grantor party thereto and each additional Representative from time to time party thereto for the Additional Secured Parties of the Series with respect to which it is acting in such capacity
2.14.5.(6)
 
Joinder to the First Lien Intercreditor Agreement, dated as of September 28, 2012, among The Bank of New York Mellon and Wilmington Trust (London) Limited, as collateral agents for the Secured Parties, Credit Suisse AG, as Representative for the Credit Agreement Secured Parties, The Bank of New York Mellon, as Representative for the Indenture Secured Parties, The Bank of New York Mellon, as Representative under the Indenture dated October 15, 2010, The Bank of New York Mellon, as Representative under the Indenture dated February 1, 2011, The Bank of New York Mellon, as Representative under the Indenture dated August 9, 2011, The Bank of New York Mellon and Wilmington Trust (London) Limited, each Grantor party thereto and each additional Representative from time to time party thereto for the Additional Secured Parties of the Series with respect to which it is acting in such capacity
2.15.(2)
 
Amendment and Restatement Agreement, dated as of November 5, 2009, relating to an Intercreditor Agreement dated May 11, 2007, between, among others, Reynolds Group Holdings Limited (formerly Rank Group Holdings Limited), Beverage Packaging Holdings (Luxembourg) I S.A. (formerly Rank Holdings I S.A.), Beverage Packaging Holdings (Luxembourg) II S.A. (formerly Rank Holdings II S.A.), Credit Suisse AG, Cayman Islands Branch (formerly Credit Suisse Cayman Islands Branch) as administrative agent, Credit Suisse AG (formerly Credit Suisse) as senior issuing bank, The Bank of New York Mellon as collateral agent, senior secured notes trustee and high yield noteholders trustee and Credit Suisse AG (formerly Credit Suisse) as security trustee
2.15.1.(2)
 
Form of Accession Deed to the Intercreditor Agreement
2.15.2.(2)
 
Schedule to Form of Accession Deed to the Intercreditor Agreement
2.15.3.(2)
 
Amendment Agreement, dated as of November 5, 2010, relating to an Intercreditor Agreement dated May 11, 2007
2.15.4.(2)
 
Accession Agreement, dated November 16, 2010, by The Bank of New York Mellon, as trustee for certain senior secured notes due 2019 to the Intercreditor Agreement, dated May 11, 2007 and made between, among others, Reynolds Group Holdings Limited, Beverage Packaging Holdings (Luxembourg) I S.A., Credit Suisse AG, as administrative agent, Credit Suisse AG, as senior issuing bank, The Bank of New York Mellon, as collateral agent, senior secured notes trustee and high yield noteholders trustee and Credit Suisse AG, as security trustee
2.15.5.(2)
 
Accession Agreement, dated February 1, 2011, by The Bank of New York Mellon, as trustee for certain senior secured notes due 2021 to the Intercreditor Agreement, dated May 11, 2007 and made between, among others, Reynolds Group Holdings Limited, Beverage Packaging Holdings (Luxembourg) I S.A., Credit Suisse AG, as administrative agent, Credit Suisse AG, as senior issuing bank, The Bank of New York Mellon, as collateral agent, senior secured notes trustee and high yield noteholders trustee and Credit Suisse AG, as security trustee
2.15.6.(2)
 
Accession Agreement, dated September 8, 2011, by The Bank of New York Mellon, as trustee for certain senior secured notes due 2019 to the Intercreditor Agreement, dated May 11, 2007 and made between, among others, Reynolds Group Holdings Limited, Beverage Packaging Holdings (Luxembourg) I S.A., Credit Suisse AG, as administrative agent, Credit Suisse AG, as senior issuing bank, The Bank of New York Mellon, as collateral agent, senior secured notes trustee and high yield noteholders trustee and Credit Suisse AG, as security trustee
2.15.7.(3)
 
Accession Deed to the Intercreditor Agreement, dated March 20, 2012, by the subsidiaries of Reynolds Group Holdings Limited listed on Schedule I thereto, Credit Suisse AG, as security trustee, The Bank of New York Mellon, as collateral agent, and Credit Suisse AG, Cayman Islands Branch, as senior agent
2.15.8.(6)
 
Accession Agreement, dated September 28, 2012, by The Bank of New York Mellon, as trustee for certain senior secured notes due 2020 to the Intercreditor Agreement, dated May 11, 2007 and made between, among others, Reynolds Group Holdings Limited, Beverage Packaging Holdings (Luxembourg) I S.A., Credit Suisse AG, as administrative agent, Credit Suisse AG, as senior issuing bank, The Bank of New York Mellon, as collateral agent, senior secured notes trustee and high yield noteholders trustee and Credit Suisse AG, as security trustee
2.15.9.(6)
 
Accession Deed to the Intercreditor Agreement, dated November 7, 2012, by the subsidiaries of Reynolds Group Holdings Limited listed on Schedule I thereto, Credit Suisse AG, as security trustee, The Bank of New York Mellon, as collateral agent, and Credit Suisse AG, Cayman Islands Branch, as senior agent

99


2.15.10.(6)
 
Accession Deed to the Intercreditor Agreement, dated December 14, 2012, by the subsidiaries of Reynolds Group Holdings Limited listed on Schedule I thereto, Credit Suisse AG, as security trustee, The Bank of New York Mellon, as collateral agent, and Credit Suisse AG, Cayman Islands Branch, as senior agent
2.15.11.(8)
 
Accession Deed to the Intercreditor Agreement dated May 11, 2007, dated June 15, 2013, among Reynolds Group Holdings Limited, Beverage Packaging Holdings (Luxembourg) I S.A., Credit Suisse AG, The Bank of New York Mellon, as collateral agent, and Credit Suisse AG, as security trustee
2.15.12.(8)
 
Accession Deed to the Intercreditor Agreement dated May 11, 2007, dated November 15, 2013, by the subsidiaries of Reynolds Group Holdings Limited listed on the Schedule I thereto
2.15.13.(7)
 
Accession Deed to the Intercreditor Agreement dated May 11, 2007, dated April 9, 2013, by the subsidiaries of Reynolds Group Holdings Limited listed on the Schedule I thereto
2.15.14.(13)
 
Accession Deed to the Intercreditor Agreement, dated June 16, 2015, by the subsidiaries of Reynolds Group Holdings Limited, Beverage Packaging Holdings (Luxembourg) I S.A., Credit Suisse AG, as administrative agent, Credit Suisse AG, as senior issuing bank, The Bank of New York Mellon, as collateral agent, senior secured notes trustee and high-yield noteholders trustee, and Credit Suisse AG, as security trustee
2.15.15.(13)
 
Accession Deed to the Intercreditor Agreement, dated June 16, 2015, by the subsidiaries of Reynolds Group Holdings Limited, Credit Suisse AG, as administrative agent, and The Bank of New York Mellon, as high-yield noteholders trustee
2.16.(7)
 
Intercreditor Agreement, dated November 15, 2013, between, among others, Reynolds Group Holdings Limited, Beverage Packaging Holdings (Luxembourg) I S.A., Beverage Packaging Holdings (Luxembourg) II S.A., Beverage Packaging Holdings II Issuer Inc., Credit Suisse AG, as administrative agent and The Bank of New York Mellon as high yield noteholders trustee
2.17.(12)
 
Accession Deed to the Intercreditor Agreement dated November 15, 2013, dated as of February 14, 2014 by the subsidiaries of Reynolds Group Holdings Limited listed on the Schedule I thereto.
2.18.
 
[Reserved]
2.19.
 
[Reserved]
2.20.
 
[Reserved]
2.21.(1)
 
Form of 6.875% Senior Secured Note due 2021 (included in Exhibit 2.5 hereto)
2.21.1.(1)
 
Form of 8.250% Senior Note due 2021 (included in Exhibit 2.6 hereto)
2.22.
 
[Reserved]
2.22.1.
 
[Reserved]
2.22.2.
 
[Reserved]
2.22.3.
 
[Reserved]
2.22.4.(6)
 
Form of 5.750% Senior Secured Note due 2020 (included in Exhibit 2.6.41 hereto)
2.22.5.(14)
 
Form of 5.125% Senior Secured Note due 2023 (included in Exhibit 2.6.88 hereto)
2.22.6.(14)
 
Form of Senior Secured Floating Rate Note due 2021 (included in Exhibit 2.6.88 hereto)
2.22.7.(15)
 
Form of 7.00% Senior Note due 2024 (included in Exhibit 2.6.89 hereto)
2.23.(2)
 
Copyright Security Agreement, dated as of November 5, 2009, among the grantors listed thereto and The Bank of New York Mellon, as collateral agent
2.24.(2)
 
Patent Security Agreement, dated as of November 5, 2009, among the grantors listed thereto and The Bank of New York Mellon, as collateral agent
2.25.(2)
 
Trademark Security Agreement, dated as of November 5, 2009, among the grantors listed thereto and The Bank of New York Mellon, as collateral agent
2.26.(2)
 
Share Pledge Agreement relating to the Shares in Closure Systems International Deutschland GmbH, dated as of November 5, 2009, between Closure Systems International Holdings (Germany) GmbH and The Bank of New York Mellon as collateral agent
2.27.
 
[Reserved]
2.28.
 
[Reserved]
2.29.
 
[Reserved]
2.30.
 
[Reserved]
2.31.
 
[Reserved]
2.32.
 
[Reserved]
2.33.
 
[Reserved]
2.34.
 
[Reserved]
2.35.
 
[Reserved]
2.36.
 
[Reserved]
2.37.
 
[Reserved]
2.38.
 
[Reserved]
2.39.
 
[Reserved]
2.40.
 
[Reserved]
2.41.
 
[Reserved]
2.42.
 
[Reserved]
2.43.
 
[Reserved]

100


2.44.
 
[Reserved]
2.45.
 
[Reserved]
2.46.
 
[Reserved]
2.47.
 
[Reserved]
2.48.
 
[Reserved]
2.49.
 
[Reserved]
2.50.
 
[Reserved]
2.51.
 
[Reserved]
2.52.
 
[Reserved]
2.53.
 
[Reserved]
2.54.
 
[Reserved]
2.55.
 
[Reserved]
2.56.
 
[Reserved]
2.57.
 
[Reserved]
2.58.
 
[Reserved]
2.59.
 
[Reserved]
2.60.
 
[Reserved]
2.61.
 
[Reserved]
2.62.
 
[Reserved]
2.63.
 
[Reserved]
2.64.(2)
 
Pledge Over Bank Accounts, dated as of November 5, 2009, between Closure Systems International (Luxembourg) S.à r.l. (succeeded by Beverage Packaging Holdings (Luxembourg) III S.à r.l.) and The Bank of New York Mellon as collateral agent
2.65.
 
[Reserved]
2.66.(2)
 
Pledge Over Bank Accounts, dated as of November 5, 2009, between Reynolds Consumer Products (Luxembourg) S.à r.l. (succeeded by Beverage Packaging Holdings (Luxembourg) III S.à r.l.) and The Bank of New York Mellon as collateral agent
2.67.
 
[Reserved]
2.68.(2)
 
Specific Security Deed in respect of Reynolds Group Holdings Limited's shareholding in Beverage Packaging Holdings (Luxembourg) I S.A. (NZ Law), dated as of November 5, 2009, between Reynolds Group Holdings Limited and The Bank of New York Mellon as collateral agent
2.69.
 
[Reserved]
2.70.
 
[Reserved]
2.71.(2)
 
Pledge Over Shares Agreement in Beverage Packaging Holdings (Luxembourg) I S.A. (Luxembourg Law), dated as of November 5, 2009, between Reynolds Group Holdings Limited and The Bank of New York Mellon as collateral agent
2.72.
 
[Reserved]
2.73.
 
[Reserved]
2.74.(2)
 
Pledge Over Receivables from Beverage Packaging Holdings (Luxembourg) III S.à r.l., dated as of November 5, 2009, between Beverage Packaging Holdings (Luxembourg) I S.A. and The Bank of New York Mellon as collateral agent
2.75.(2)
 
Luxembourg Pledge Agreement Profit Participating Bonds issued by Beverage Packaging Holdings (Luxembourg) III S.à r.l., dated as of November 5, 2009, between Beverage Packaging Holdings (Luxembourg) I S.A. and The Bank of New York Mellon as collateral agent
2.76.(2)
 
Pledge Over Bank Accounts, dated as of November 5, 2009, between Beverage Packaging Holdings (Luxembourg) I S.A. and The Bank of New York Mellon as collateral agent
2.77.(2)
 
Pledge Over Receivables from Beverage Packaging Holdings (Luxembourg) I S.A., dated as of November 5, 2009, between Beverage Packaging Holdings (Luxembourg) II S.A. and The Bank of New York Mellon as collateral agent
2.78.
 
[Reserved]
2.79.
 
[Reserved]
2.80.(2)
 
Pledge Over Shares Agreement in Beverage Packaging Holdings (Luxembourg) III S.à r.l., dated as of November 5, 2009, between Beverage Packaging Holdings (Luxembourg) I S.A. and The Bank of New York Mellon as collateral agent
2.81.(2)
 
Pledge over Bank Accounts, dated as of November 5, 2009, between Beverage Packaging Holdings (Luxembourg) III S.à r.l. and The Bank of New York Mellon as collateral agent
2.82.(2)
 
Pledge over Receivables from Beverage Packaging Holdings (Luxembourg) I S.A., dated as of November 5, 2009, between Beverage Packaging Holdings (Luxembourg) III S.à r.l. and The Bank of New York Mellon as collateral agent
2.83.(2)
 
Pledge Over Shares Agreement in Reynolds Group Issuer (Luxembourg) S.A., dated as of November 5, 2009, between Beverage Packaging Holdings (Luxembourg) I S.A. and The Bank of New York Mellon as collateral agent
2.84.(2)
 
Pledge Over Receivables (relating to Beverage Packaging Holdings (Luxembourg) III S.à r.l.), dated as of November 5, 2009, between Reynolds Group Issuer (Luxembourg) S.A. and The Bank of New York Mellon as collateral agent
2.85.(2)
 
Pledge over Bank Accounts, dated as of November 5, 2009, between Reynolds Group Issuer (Luxembourg) S.A. and The Bank of New York Mellon as collateral agent
2.86.(2)
 
Deed of Pledge of Registered Shares in Closure Systems International B.V., dated as of November 5, 2009, between Closure Systems International (Luxembourg) S.à r.l. (succeeded by Beverage Packaging Holdings (Luxembourg) III S.à r.l.) and The Bank of New York Mellon as collateral agent

101


2.87.(2)
 
Disclosed Pledge of Bank Accounts, dated as of November 5, 2009, between Closure Systems International B.V., Reynolds Consumer Products (Luxembourg) S.à r.l. (succeeded by Beverage Packaging Holdings (Luxembourg) III S.à r.l.) and The Bank of New York Mellon as collateral agent
2.88.(2)
 
Deed of Pledge of Registered Shares in Reynolds Consumer Products International B.V. (succeeded by Reynolds Packaging International B.V.), dated as of November 5, 2009, between Reynolds Consumer Products (Luxembourg) S.à r.l. (succeeded by Beverage Packaging Holdings (Luxembourg) III S.à r.l.) and The Bank of New York Mellon as collateral agent
2.89.(2)
 
General Security Deed, dated as of November 5, 2009, between Reynolds Group Holdings Limited and The Bank of New York Mellon as collateral agent
2.90.
 
[Reserved]
2.91.
 
[Reserved]
2.92.
 
[Reserved]
2.93.
 
[Reserved]
2.94.
 
[Reserved]
2.95.
 
[Reserved]
2.96.
 
[Reserved]
2.97.
 
[Reserved]
2.98.
 
[Reserved]
2.99.
 
[Reserved]
2.100.
 
[Reserved]
2.101.
 
[Reserved]
2.102.
 
[Reserved]
2.103.
 
[Reserved]
2.104.
 
[Reserved]
2.105.
 
[Reserved]
2.106.
 
[Reserved]
2.107.
 
[Reserved]
2.108.
 
[Reserved]
2.109.
 
[Reserved]
2.110.(2)
 
Security Over Shares Agreement in CSI Latin American Holdings Corporation, dated as of December 2, 2009, between Closure Systems International B.V. and The Bank of New York Mellon as collateral agent
2.111.
 
[Reserved]
2.112.(2)
 
Canadian Pledge Agreement in Shares of Closure Systems International (Canada) Limited (amalgamated into Pactiv Canada Inc.), dated as of December 2, 2009, between Closure Systems International B.V. and The Bank of New York Mellon as collateral agent
2.113.(2)
 
Canadian General Security Agreement, dated as of December 2, 2009, between Closure Systems International (Canada) Limited (amalgamated into Pactiv Canada Inc.) and The Bank of New York Mellon as collateral agent
2.114.
 
[Reserved]
2.115.(2)
 
Pledge over Receivables Agreement (relating to Beverage Packaging Holdings (Luxembourg) I S.A.) (Luxembourg law), dated as of December 2, 2009, between Reynolds Group Holdings Limited and The Bank of New York Mellon as collateral agent
2.116.(2)
 
Security Assignment of Contractual Rights Under a Specific Contract, dated as of December 2, 2009, between Beverage Packaging Holdings (Luxembourg) III S.à r.l. and The Bank of New York Mellon as collateral agent
2.117.
 
[Reserved]
2.118.
 
[Reserved]
2.119.(2)
 
Security Over Shares Agreement in Closure Systems International (UK) Limited, dated as of December 2, 2009, between Closure Systems International B.V. and The Bank of New York Mellon as collateral agent
2.120.
 
[Reserved]
2.121.(2)
 
Security Over Shares Agreement in Reynolds Consumer Products (UK) Limited, dated as of December 2, 2009, between Reynolds Consumer Products International B.V. (succeeded by Reynolds Packaging International B.V.) and The Bank of New York Mellon as collateral agent
2.122.
 
[Reserved]
2.123.
 
[Reserved]
2.124.
 
[Reserved]
2.125.
 
[Reserved]
2.126.
 
[Reserved]
2.127.
 
[Reserved]
2.128.
 
[Reserved]
2.129.
 
[Reserved]
2.130.
 
[Reserved]

102


2.131.
 
[Reserved]
2.132.
 
[Reserved]
2.133.
 
[Reserved]
2.134.(2)
 
Quota Pledge Agreement, dated January 29, 2010, granted by Closure Systems International Holdings, Inc. (US) and Closure Systems International B.V. (Netherlands) in favour of The Bank of New York Mellon as collateral agent and acknowledged by Closure Systems International (Brazil) Sistemas de Vedação Ltda.
2.135.(2)
 
Pledge of Quotas Agreement, dated January 29, 2010, entered into by Closure Systems International B.V. over its quotas in CSI Closure Systems Manufacturing de Centro America, S.R.L. in favour of Wilmington Trust (London) Limited as collateral agent
2.136.
 
[Reserved]
2.137.
 
[Reserved]
2.138.
 
[Reserved]
2.139.
 
[Reserved]
2.140.
 
[Reserved]
2.141.
 
[Reserved]
2.142.
 
[Reserved]
2.143.
 
[Reserved]
2.144.
 
[Reserved]
2.145.(2)
 
Floating Lien Pledge Agreement, dated January 29, 2010, given by Bienes Industriales del Norte, S.A. de C.V., CSI Ensenada, S. de R.L. de C.V., CSI en Saltillo, S. de R.L. de C.V., CSI Tecniservicio, S. de R.L. de C.V., Grupo CSI de Mexico, S. de R.L. de C.V. (Mexico) and Tecnicos de Tapas Innovativas S.A. de C.V. (Mexico) in favour of The Bank of New York Mellon as collateral agent
2.146.(2)
 
Equity Interests Pledge Agreement, dated January 29, 2010, representing the capital stock of Bienes Industriales del Norte, S.A. de C.V., CSI Ensenada, S. de R.L. de C.V., CSI en Saltillo, S. de R.L. de C.V., CSI Tecniservicio, S. de R.L. de C.V., Grupo CSI de Mexico, S. de R.L. de C.V. and Tecnicos de Tapas Innovativas S.A. de C.V., given by the parent companies of such companies in favour of The Bank of New York Mellon as collateral agent
2.147.
 
[Reserved]
2.148.
 
[Reserved]
2.149.
 
[Reserved]
2.150.
 
[Reserved]
2.151.
 
[Reserved]
2.151.1.
 
[Reserved]
2.151.2.
 
[Reserved]
2.151.3.
 
[Reserved]
2.151.4.
 
[Reserved]
2.151.5.
 
[Reserved]
2.151.6.
 
[Reserved]
2.152.
 
[Reserved]
2.153.
 
[Reserved]
2.154.(2)
 
Security Over Shares Agreement relating to shares of Closure Systems International (Hong Kong) Limited, dated February 25, 2010, entered into by SIG Finanz AG (Switzerland) in favour of Wilmington Trust (London) Limited as collateral agent
2.155.
 
[Reserved]
2.156.
 
[Reserved]
2.157.
 
[Reserved]
2.158.
 
[Reserved]
2.159.
 
[Reserved]
2.160.
 
[Reserved]
2.161.
 
[Reserved]
2.162.
 
[Reserved]
2.163.
 
[Reserved]
2.164.
 
[Reserved]
2.165.
 
[Reserved]
2.166.
 
[Reserved]
2.167.
 
[Reserved]
2.168.
 
[Reserved]
2.169.
 
[Reserved]
2.170.
 
[Reserved]

103


2.171.
 
[Reserved]
2.172.
 
[Reserved]
2.173.(2)
 
Patent Security Agreement, dated as of May 4, 2010, among the grantors listed thereto and The Bank of New York Mellon as collateral agent
2.174.(2)
 
Trademark Security Agreement, dated as of May 4, 2010, among the grantors listed thereto and The Bank of New York Mellon as collateral agent
2.175.(2)
 
Canadian General Security Agreement, dated as of December 2, 2009, entered into by Evergreen Packaging Canada Limited
2.176.(2)
 
Canadian Pledge Agreement, dated as of May 4, 2010, entered into by Evergreen Packaging International B.V.
2.177.
 
[Reserved]
2.178.
 
[Reserved]
2.179.
 
[Reserved]
2.180.(2)
 
Pledge Over Bank Account, dated as of May 4, 2010, between Evergreen Packaging (Luxembourg) S.à. r.l. and The Bank of New York Mellon
2.181.
 
[Reserved]
2.182.
 
[Reserved]
2.183.
 
[Reserved]
2.184.(2)
 
Deed of Pledge of Registered Shares in Evergreen Packaging International B.V., dated as of May 4, 2010, between Evergreen Packaging (Luxembourg) S.à. r.l. and The Bank of New York Mellon as collateral agent
2.185.(2)
 
Disclosed Pledge of Bank Accounts, dated as of May 4, 2010, between Evergreen Packaging International B.V. and The Bank of New York Mellon as collateral agent
2.186.(2)
 
Amendment to the Quota Pledge Agreement, dated as of May 4, 2010, granted by Closure Systems International B.V. and Closure Systems International Holdings Inc. in favor of The Bank of New York Mellon as collateral agent and acknowledged by Closure Systems International (Brazil) Sistemas de Vedação Ltda.
2.187.
 
[Reserved]
2.188.
 
[Reserved]
2.189.
 
[Reserved]
2.190.
 
[Reserved]
2.191.
 
[Reserved]
2.192.
 
[Reserved]
2.193.
 
[Reserved]
2.194.
 
[Reserved]
2.195.
 
[Reserved]
2.196.
 
[Reserved]
2.197.
 
[Reserved]
2.198.
 
[Reserved]
2.199.
 
[Reserved]
2.200.
 
[Reserved]
2.201.
 
[Reserved]
2.202.
 
[Reserved]
2.203.
 
[Reserved]
2.204.
 
[Reserved]
2.205.(2)
 
Amendment Agreement relating to a Quota Charge Agreement over the quota in CSI Hungary Manufacturing and Trading Limited Liability Company, dated May 4, 2010, between Closure Systems International B.V., CSI Hungary Manufacturing and Trading Limited Liability Company and Wilmington Trust (London) Limited as collateral agent
2.206.(2)
 
Confirmation Agreement, dated May 4, 2010, between Reynolds Group Holdings Limited, Beverage Packaging Holdings (Luxembourg) I S.A., Beverage Packaging Holdings (Luxembourg) II S.A., Beverage Packaging Holdings (Luxembourg) III S.à r.l., Reynolds Group Issuer (Luxembourg) S.A., SIG Finance (Luxembourg) S.à r.l., Closure Systems International (Luxembourg) S.à r.l., Reynolds Consumer Products (Luxembourg) S.à r.l. and SIG Asset Holdings Limited and The Bank of New York Mellon as collateral agent
2.207.(2)

 
Acknowledgment Agreement to an equity interests pledge agreement, dated May 4, 2010, between Grupo CSI de Mexico, S. de R.L. de C.V., Closure Systems Internacional B.V., CSI Mexico LLC, CSI en Saltillo S. de R.L. de C.V., Closure Systems Mexico Holdings LLC and The Bank of New York Mellon as collateral agent
2.208.(2)
 
Acknowledgment Agreement to a floating lien pledge agreement, dated May 4, 2010, between Bienes Industriales del Norte, S.A. de C.V., CSI en Ensenada, S. de R.L. de C.V., CSI en Saltillo, S. de R.L. de C.V., CSI Tecniservicio, S. de R.L. de C.V., Grupo CSI de Mexico, S. de R.L. de C.V. and Tecnicos de Tapas Innovativas S.A. de C.V. in favour of The Bank of New York Mellon as collateral agent
2.209.(2)
 
Acknowledgment Agreement to an irrevocable security trust agreement with reversion rights, dated May 4, 2010, between CSI en Saltillo, S. de R.L. de C.V. and The Bank of New York Mellon as collateral agent
2.210.
 
[Reserved]
2.211.
 
[Reserved]
2.212.
 
[Reserved]

104


2.213.
 
[Reserved]
2.214.
 
[Reserved]
2.215.
 
[Reserved]
2.216.(2)
 
Deed of Hypothec between Evergreen Packaging Canada Limited and The Bank of New York Mellon as fondé de pouvoir, dated June 28, 2010
2.217.(2)
 
Bond Pledge Agreement between Evergreen Packaging Canada Limited and The Bank of New York Mellon as collateral agent, dated June 28, 2010
2.218.(2)
 
Bond issued by Evergreen Packaging Canada Limited in favour of The Bank of New York Mellon as collateral agent
2.219.
 
[Reserved]
2.220.
 
[Reserved]
2.221.
 
[Reserved]
2.222.
 
[Reserved]
2.223.(2)
 
Canadian General Security Agreement, dated as of September 1, 2010, between Reynolds Food Packaging Canada Inc. (amalgamated into Pactiv Canada Inc.) and The Bank of New York Mellon as collateral agent
2.224.
 
[Reserved]
2.225.(2)
 
Deed of Hypothec granted by Reynolds Food Packaging Canada Inc. (amalgamated into Pactiv Canada Inc.) in favour of The Bank of New York Mellon as collateral agent, dated September 1, 2010
2.226.(2)
 
Bond Pledge Agreement granted by Reynolds Food Packaging Canada Inc. (amalgamated into Pactiv Canada Inc.) in favour of The Bank of New York Mellon as collateral agent, dated September 1, 2010
2.227.(2)
 
Bond issued by Reynolds Food Packaging Canada Inc. (amalgamated into Pactiv Canada Inc.) in favour of The Bank of New York Mellon as collateral agent, dated September 1, 2010
2.228.(2)
 
Floating Lien Pledge Agreement, dated September 1, 2010, between Maxpack, S. de R.L. de C.V. (succeeded by Pactiv Foodservice Mexico, S. de R.L. de C.V.), Reynolds Metals Company de Mexico, S. de R.L. de C.V. and The Bank of New York Mellon as collateral agent
2.229.(2)
 
Partnership Interests Pledge Agreement, dated September 1, 2010, between Reynolds Packaging International B.V., Closure Systems International B.V., Reynolds Metals Company de Mexico, S. de R.L. de C.V. and The Bank of New York Mellon, and acknowledged by Maxpack, S. de R.L. de C.V. (succeeded by Pactiv Foodservice Mexico, S. de R.L. de C.V.)
2.230.(2)
 
Disclosed Pledge of Bank Accounts, dated September 1, 2010, between Reynolds Packaging International B.V. and The Bank of New York Mellon
2.231.(2)
 
Deed of Pledge of Registered Shares, dated September 1, 2010, between Closure Systems International B.V., Reynolds Packaging International B.V. and The Bank of New York Mellon
2.232.(12)
 
Assignment Agreement, dated October 15, 2014, between Closure Systems International B.V., Pactiv Canada Inc. and The Bank of New York Mellon
2.233.
 
[Reserved]
2.234.(2)
 
Security Over Shares Agreement relating to shares in Ivex Holdings, Ltd., dated September 1, 2010, between Reynolds Packaging International B.V. and The Bank of New York Mellon as collateral agent
2.235.
 
[Reserved]
2.236.
 
[Reserved]
2.237.(2)
 
Copyright Security Agreement, dated as of November 16, 2010, among Pactiv Corporation (now known as Pactiv LLC), a Delaware corporation and The Bank of New York Mellon as collateral agent
2.238.(2)
 
Patent Security Agreement, dated as of November 16, 2010, among the grantors listed on thereto and The Bank of New York Mellon
2.239.(2)
 
Trademark Security Agreement, dated as of November 16, 2010, among the grantors listed on thereto and The Bank of New York Mellon as collateral agent
2.240.(2)
 
Canadian General Security Agreement granted by 798795 Ontario Limited (amalgamated into Pactiv Canada Inc.) in favour of The Bank of New York Mellon as collateral agent, dated November 16, 2010
2.241.
 
[Reserved]
2.242.(2)
 
Canadian General Security Agreement granted by Newspring Canada Inc. (amalgamated into Pactiv Canada Inc.) in favour of The Bank of New York Mellon as collateral agent, dated November 16, 2010
2.243.
 
[Reserved]
2.244.(2)
 
Canadian General Security Agreement granted by Pactiv Canada Inc. in favour of The Bank of New York Mellon as collateral agent, dated November 16, 2010
2.245.
 
[Reserved]
2.246.
 
[Reserved]
2.247.
 
[Reserved]
2.248.
 
[Reserved]
2.249.(2)
 
Second Amendment to Quota Pledge Agreement over quotas in Closure Systems International (Brazil) Sistemas de Vedação Ltda. between Closure Systems International B.V. and Closure Systems International Holdings Inc. and The Bank of New York Mellon as collateral agent, dated November 16, 2010
2.250.
 
[Reserved]
2.251.
 
[Reserved]
2.252.
 
[Reserved]

105


2.253.
 
[Reserved]
2.254.
 
[Reserved]
2.255.
 
[Reserved]
2.256.(2)
 
Deed of Hypothec between Evergreen Packaging Canada Limited and The Bank of New York Mellon as fondé de pouvoir, dated November 16, 2010
2.257.(2)
 
Bond Pledge Agreement between Evergreen Packaging Canada Limited and The Bank of New York Mellon as collateral agent, dated November 16, 2010
2.258.(2)
 
Bond issued by Evergreen Packaging Canada Limited in favour of The Bank of New York Mellon as collateral agent, dated November 16, 2010
2.259.(2)
 
Deed of Hypothec between Reynolds Food Packaging Canada Inc. (amalgamated into Pactiv Canada Inc.) and The Bank of New York Mellon as fondé de pouvoir, dated November 16, 2010
2.260.(2)
 
Bond Pledge Agreement between Reynolds Food Packaging Canada Inc. (amalgamated into Pactiv Canada Inc.) and The Bank of New York Mellon as collateral agent, dated November 16, 2010
2.261.(2)
 
Bond issued by Reynolds Food Packaging Canada Inc. (amalgamated into Pactiv Canada Inc.) in favour of The Bank of New York Mellon as collateral agent, dated November 16, 2010
2.262.
 
[Reserved]
2.263.
 
[Reserved]
2.264.
 
[Reserved]
2.265.(2)
 
Account Pledge Agreement between Closure Systems International Deutschland GmbH and The Bank of New York Mellon as collateral agent, dated November 16, 2010
2.266.(2)
 
Account Pledge Agreement between Closure Systems International Holdings (Germany) GmbH and The Bank of New York Mellon as collateral agent, dated November 16, 2010
2.267.
 
[Reserved]
2.268.
 
[Reserved]
2.269.
 
[Reserved]
2.270.
 
[Reserved]
2.271.
 
[Reserved]
2.272.
 
[Reserved]
2.273.
 
[Reserved]
2.274.
 
[Reserved]
2.275.
 
[Reserved]
2.276.
 
[Reserved]
2.277.
 
[Reserved]
2.278.
 
[Reserved]
2.279.
 
[Reserved]
2.280.
 
[Reserved]
2.281.
 
[Reserved]
2.282.(2)
 
Deed of Confirmation and Amendment relating to a share charge over shares in Closure Systems International (Hong Kong) Limited between Closure Systems International B.V. and Wilmington Trust (London) Limited as collateral agent, dated November 16, 2010
2.283.(12)
 
Partnership Interest Pledge Agreement relating to the Partnership Interest in CSI en Saltillo S. de R.L. de C.V., dated as of January 15, 2014, between Closure Systems International B.V. and The Bank of New York Mellon as collateral agent (English version)
2.284.
 
[Reserved]
2.285.
 
[Reserved]
2.286.
 
[Reserved]
2.287.
 
[Reserved]
2.288.
 
[Reserved]
2.289.
 
[Reserved]
2.290.
 
[Reserved]
2.291.
 
[Reserved]
2.292.
 
[Reserved]
2.293.(2)
 
Amendment Agreement No. 2 relating to a Quota Charge Agreement over the quotas in CSI Hungary Manufacturing and Trading Limited Liability Company between Closure Systems International B.V., CSI Hungary Manufacturing and Trading Limited Liability Company and Wilmington Trust (London) Limited as collateral agent, dated November 16, 2010
2.294.(2)
 
Confirmation Agreement between Reynolds Group Holdings Limited, Beverage Packaging Holdings (Luxembourg) I S.A., Beverage Packaging Holdings (Luxembourg) II S.A., Beverage Packaging Holdings (Luxembourg) III S.à r.l., SIG Finance (Luxembourg) S.à r.l., Reynolds Group Issuer (Luxembourg) S.A., Closure Systems International (Luxembourg) S.à r.l., Reynolds Consumer Products (Luxembourg) S.à r.l., Evergreen Packaging (Luxembourg) S.à r.l., SIG Asset Holdings Limited and SIG Combibloc Holding GmbH and The Bank of New York Mellon as collateral agent, dated November 16, 2010

106


2.295.(2)
 
Acknowledgment Agreement in respect of the equity/partnership interests pledge agreements between Grupo CSI de México, S. de R.L. de C.V., Closure Systems International B.V., CSI Mexico LLC, CSI en Saltillo, S. de R.L. de C.V., Closure Systems Mexico Holdings LLC, Evergreen Packaging International B.V., Reynolds Packaging International B.V. and Reynolds Metals Company de México, S. de R.L. de C.V. and The Bank of New York Mellon as collateral agent, dated November 16, 2010
2.296.(2)
 
Acknowledgment Agreement in respect of the floating lien pledge agreements between Bienes Industriales del Norte, S.A. de C.V., CSI en Ensenada, S. de R.L. de C.V., CSI en Saltillo, S. de R.L. de C.V., CSI Tecniservicio, S. de R.L. de C.V., Grupo CSI de Mexico, S. de R.L. de C.V., Tecnicos de Tapas Innovativas S.A. de C.V., Evergreen Packaging México, S. de R.L. de C.V., Reynolds Metals Company de Mexico, S. de R.L. de C.V. and Maxpack, S. de R.L. de C.V. (succeeded by Pactiv Foodservice Mèxico, S, de R.L. de C.V.) and The Bank of New York Mellon as collateral agent (Spanish and English versions), dated November 16, 2010
2.297.(2)
 
Acknowledgment Agreement in respect of a security trust agreement between CSI en Saltillo, S. de R.L. de C.V. and The Bank of New York Mellon as collateral agent (Spanish and English versions), dated November 16, 2010
2.298.
 
[Reserved]
2.299.
 
[Reserved]
2.300.
 
[Reserved]
2.301.(2)
 
Deed of Confirmation and Amendment relating to a pledge of shares in Closure Systems International (UK) Limited granted by Closure Systems International B.V. in favour of The Bank of New York Mellon as collateral agent, dated November 16, 2010
2.302.
 
[Reserved]
2.303.(2)
 
Deed of Confirmation and Amendment relating to a pledge of shares in Ivex Holdings, Ltd. granted by Reynolds Packaging International B.V. in favour of The Bank of New York Mellon as collateral agent, dated November 16, 2010
2.304.
 
[Reserved]
2.305.
 
[Reserved]
2.306.(2)
 
Deed of Confirmation and Amendment relating to a pledge of shares in Reynolds Consumer Products (UK) Limited granted by Reynolds Consumer Products International B.V. (succeeded by Reynolds Packaging International B.V.) in favour of The Bank of New York Mellon as collateral agent, dated November 16, 2010
2.307.
 
[Reserved]
2.308.
 
[Reserved]
2.309.
 
[Reserved]
2.310.
 
[Reserved]
2.311.
 
[Reserved]
2.312.
 
[Reserved]
2.313.(2)
 
Deed of Confirmation and Amendment in respect of a security assignment of contractual rights under a specific contract granted by Beverage Packaging Holdings (Luxembourg) I S.A. in favour of The Bank of New York Mellon as collateral agent, dated November 16, 2010
2.314.(2)
 
Deed of Confirmation and Amendment in respect of a security assignment of contractual rights under a specific contract granted by Beverage Packaging Holdings (Luxembourg) III S.à r.l. in favour of The Bank of New York Mellon as collateral agent, dated November 16, 2010
2.315.(2)
 
Deed of Confirmation and Amendment in respect of a security assignment of contractual rights under a specific contract granted by Closure Systems International (Luxembourg) S.à r.l. (succeeded by Beverage Packaging Holdings (Luxembourg) III S.à r.l.) in favour of The Bank of New York Mellon as collateral agent, dated November 16, 2010
2.316.(2)
 
Deed of Confirmation and Amendment in respect of a security assignment of contractual rights under a specific contract granted by Reynolds Consumer Products (Luxembourg) S.à r.l. (succeeded by Beverage Packaging Holdings (Luxembourg) III S.à r.l.) in favour of The Bank of New York Mellon as collateral agent, dated November 16, 2010
2.317.(2)
 
Deed of Confirmation and Amendment in respect of a security assignment of contractual rights under a specific contract granted by Closure Systems International B.V. in favour of The Bank of New York Mellon as collateral agent, dated November 16, 2010
2.318.(2)
 
Deed of Confirmation and Amendment in respect of a security assignment of contractual rights under a specific contract granted by Reynolds Consumer Products International B.V. (succeeded by Reynolds Packaging International B.V.) in favour of The Bank of New York Mellon as collateral agent, dated November 16, 2010
2.319.
 
[Reserved]
2.320.
 
[Reserved]
2.321.
 
[Reserved]
2.322.
 
[Reserved]
2.323.
 
[Reserved]
2.324.
 
[Reserved]
2.325.
 
[Reserved]
2.326.
 
[Reserved]
2.327.
 
[Reserved]
2.328.
 
[Reserved]
2.329.
 
[Reserved]
2.330.
 
[Reserved]
2.331.
 
[Reserved]
2.332.
 
[Reserved]

107


2.333.
 
[Reserved]
2.334.
 
[Reserved]
2.335.
 
[Reserved]
2.336.(2)
 
Confirmation Agreement between Reynolds Group Holdings Limited, Beverage Packaging Holdings (Luxembourg) I S.à r.l., Beverage Packaging Holdings (Luxembourg) II S.à r.l., Beverage Packaging Holdings (Luxembourg) III S.à r.l., Reynolds Group Issuer (Luxembourg) S.A., Evergreen Packaging (Luxembourg) S.à r.l. and The Bank of New York Mellon as collateral agent, dated February 1, 2011
2.337.(2)
 
Deed of Confirmation and Amendment in respect of a security assignment of contractual rights under a specific contract between Beverage Packaging Holdings (Luxembourg) I S.A. and The Bank of New York Mellon as collateral agent, dated February 1, 2011
2.338.
 
[Reserved]
2.339.(2)
 
Deed of Confirmation and Amendment in respect of a security assignment of contractual rights under a specific contract (relating to loans to SIG Euro and CSI B.V.) between Beverage Packaging Holdings (Luxembourg) III S.à r.l. and The Bank of New York Mellon as collateral agent, dated February 1, 2011
2.340.(2)
 
Deed of Release in respect of an English law security assignment of contractual rights under a specific contract between Closure Systems International (Luxembourg) S.à r.l. (succeeded by Beverage Packaging Holdings (Luxembourg) III S.à r.l.) and The Bank of New York Mellon as collateral agent, dated February 1, 2011
2.341.(2)
 
Deed of Release in respect of an English law security assignment of contractual rights under a specific contract between Reynolds Consumer Products (Luxembourg) S.à r.l. (succeeded by Beverage Packaging Holdings (Luxembourg) III S.à r.l.) and The Bank of New York Mellon as collateral agent, dated February 1, 2011
2.342.(2)
 
Security Assignment of Contractual Rights Under a Specific Contract between Beverage Packaging Holdings (Luxembourg) III S.à r.l. and The Bank of New York Mellon as collateral agent, dated February 1, 2011
2.343.(2)
 
Acknowledgment Agreement in respect of an Equity Interests Pledge Agreement and Partnership Interests Pledge Agreement among Closure Systems International B.V., Evergreen Packaging International B.V., Reynolds Packaging International B.V., CSI Mexico LLC, Closure Systems Mexico Holdings LLC and The Bank of New York Mellon, dated February 1, 2011
2.344.(2)
 
Acknowledgment Agreement in respect of the Floating Lien Pledge Agreements among Grupo CSI de México, S. de R.L. de C.V., CSI en Saltillo, S. de R.L. de C.V., CSI en Ensenada, S. de R.L. de C.V., CSI Tecniservicio, S. de R.L. de C.V., Bienes Industriales del Norte, S.A. de C.V., Técnicos de Tapas Innovativas, S.A. de C.V., Evergreen Packaging México, S. de R.L. de C.V., Maxpack, S. de R.L. de C.V. (succeeded by Pactiv Foodservice Mèxico, S. de R.L. de C.V.) and Reynolds Metals Company de México, S. de R.L. de C.V. and The Bank of New York Mellon as collateral agent, dated February 1, 2011
2.345.(2)
 
Acknowledgment Agreement in respect of a Security Trust Agreement between CSI en Saltillo, S. de R.L. de C.V. and The Bank of New York Mellon as collateral agent, dated February 1, 2011
2.346.(2)
 
Deed of Confirmation and Amendment in respect of a share pledge over Closure Systems International (Hong Kong) Limited between Closure Systems International B.V. and Wilmington Trust (London) Limited as collateral agent, dated February 1, 2011
2.347.
 
[Reserved]
2.348.(2)
 
Amendment Agreement in respect of a Quota Charge Agreement of CSI Hungary Manufacturing and Trading Limited Liability Company among Closure Systems International B.V., CSI Hungary Manufacturing and Trading Limited Liability Company and Wilmington Trust (London) Limited as collateral agent, dated February 1, 2011
2.349.(2)
 
Deed of Confirmation and Amendment in respect of a share pledge over Closure Systems International (UK) Limited between Closure Systems International B.V. and The Bank of New York Mellon as collateral agent, dated February 1, 2011
2.350.(2)
 
Deed of Confirmation and Amendment in respect of a security assignment of contractual rights under a specific contract (GLA) between Closure Systems International B.V. and The Bank of New York Mellon as collateral agent, dated February 1, 2011
2.351.
 
[Reserved]
2.352.(2)
 
Deed of Confirmation and Amendment in respect of a share pledge over Ivex Holdings, Ltd. between Reynolds Packaging International B.V. and The Bank of New York Mellon as collateral agent, dated February 1, 2011
2.353.(2)
 
Deed of Confirmation and Amendment in respect of a share pledge over Reynolds Consumer Products (UK) Limited between Reynolds Consumer Packaging International B.V. (succeeded by Reynolds Packaging International B.V.) and The Bank of New York Mellon as collateral agent, dated February 1, 2011
2.354.(2)
 
Deed of Confirmation and Amendment in respect of a security assignment of contractual rights under a specific contract (GLA) between Reynolds Consumer Products International B.V. (succeeded by Reynolds Packaging International B.V.) and The Bank of New York Mellon as collateral agent, dated February 1, 2011
2.355.
 
[Reserved]
2.356.
 
[Reserved]
2.357.(13)
 
Confirmation Agreement, dated February 25, 2015, between Reynolds Group Holding Limited, Reynolds Group Issuer (Luxembourg) S.A., Beverage Packaging Holdings (Luxembourg) I S.A., Beverage Packaging Holdings (Luxembourg) II S.A., Beverage Packaging Holdings (Luxembourg) III S.à r.l., Graham Packaging Company, L.P., Beverage Packaging Holdings (Luxembourg) IV S.à.r.l., Beverage Packaging Holdings (Luxembourg) V S.A., Beverage Packaging Holdings (Luxembourg) VI S.à.r.l., Evergreen Packaging (Luxembourg) S.à r.l., and The Bank of New York Mellon as collateral agent
2.358.
 
[Reserved]
2.359.
 
[Reserved]
2.360.
 
[Reserved]
2.361.
 
[Reserved]
2.362.
 
[Reserved]
2.363.
 
[Reserved]

108


2.364.
 
[Reserved]
2.365.
 
[Reserved]
2.366.
 
[Reserved]
2.367.
 
[Reserved]
2.368.
 
[Reserved]
2.369.
 
[Reserved]
2.370.
 
[Reserved]
2.371.
 
[Reserved]
2.372.
 
[Reserved]
2.373.
 
[Reserved]
2.374.
 
[Reserved]
2.375.
 
[Reserved]
2.376.
 
[Reserved]
2.377.
 
[Reserved]
2.378.(2)
 
Amendment Agreement in respect of a Quota Charge Agreement of CSI Hungary Manufacturing and Trading Limited Liability Company among Closure Systems International B.V., CSI Hungary Manufacturing and Trading Limited Liability Company and Wilmington Trust (London) Limited as collateral agent, dated February 9, 2011
2.379.(2)
 
Confirmation Agreement, dated February 9, 2011, among Reynolds Group Holding Limited, Beverage Packaging Holdings (Luxembourg) I S.A., Beverage Packaging Holdings (Luxembourg) II S.A., Beverage Packaging Holdings (Luxembourg) III S.A., Reynolds Group Issuer (Luxembourg) S.A., Evergreen Packaging (Luxembourg) S.à r.l. and The Bank of New York Mellon as collateral agent
2.380.(2)
 
Acknowledgment of Floating Lien Pledge Agreement among Grupo CSI de México, S. de R.L. de C.V., CSI en Saltillo, S. de R.L. de C.V., CSI en Ensenada, S. de R.L. de C.V., CSI Tecniservicio, S. de R.L. de C.V., Bienes Industriales del Norte, S.A. de C.V., Técnicos de Tapas Innovativas, S.A. de C.V., Evergreen Packaging México, S. de R.L. de C.V., Maxpack, S. de R.L. de C.V. (succeeded by Pactiv Foodservice México, S. de R.L. de C.V.) and Reynolds Metals Company de México, S. de R.L. de C.V. and The Bank of New York Mellon as collateral agent, dated February 9, 2011
2.381.(2)
 
Acknowledgment of Security Trust Agreement by CSI en Saltillo and The Bank of New York Mellon as collateral agent, dated February 9, 2011
2.382.(2)
 
Acknowledgment of Equity and Partnership Interests Pledge Agreements over Evergreen Packaging Mexico, Reynolds Metals and Maxpack (succeeded by Pactiv Foodservice México, S. de R.L. de C.V.) among Closure Systems International B.V., Evergreen Packaging International B.V., CSI Mexico LLC, Closure Systems Mexico Holdings LLC and The Bank of New York Mellon, dated February 9, 2011
2.383.
 
[Reserved]
2.384.
 
[Reserved]
2.385.(2)
 
Third Amendment to the Quota Pledge Agreement, dated as of March 2, 2011, granted by Closure Systems International B.V. and Closure Systems International Holdings Inc. in favor of The Bank of New York Mellon as collateral agent and acknowledged by Closure Systems International (Brazil) Sistemas de Vedação Ltda.
2.386.
 
[Reserved]
2.387.
 
[Reserved]
2.388.
 
[Reserved]
2.389.
 
[Reserved]
2.390.
 
[Reserved]
2.391.
 
[Reserved]
2.392.
 
[Reserved]
2.393.
 
[Reserved]
2.394.
 
[Reserved]
2.395.
 
[Reserved]
2.396.
 
[Reserved]
2.397.
 
[Reserved]
2.398.
 
[Reserved]
2.399.
 
[Reserved]
2.400.
 
[Reserved]
2.401.
 
[Reserved]
2.402.
 
[Reserved]
2.403.
 
[Reserved]
2.404.
 
[Reserved]
2.405.
 
[Reserved]
2.406.
 
[Reserved]
2.407.
 
[Reserved]

109


2.408.
 
[Reserved]
2.409.
 
[Reserved]
2.410.
 
[Reserved]
2.411.
 
[Reserved]
2.412.
 
[Reserved]
2.413.
 
[Reserved]
2.414.
 
[Reserved]
2.415.
 
[Reserved]
2.416.
 
[Reserved]
2.417.
 
[Reserved]
2.418.
 
[Reserved]
2.419.
 
[Reserved]
2.420.
 
[Reserved]
2.421.
 
[Reserved]
2.422.
 
[Reserved]
2.423.(2)
 
Share Pledge Agreement relating to the Shares in Pactiv Deutschland Holdinggesellschaft mbH, dated as of March 2, 2011, among Pactiv Hamburg Holdings GmbH, Pactiv Corporation (now known as Pactiv LLC) and The Bank of New York Mellon as collateral agent and pledgee
2.424.
 
[Reserved]
2.425.
 
[Reserved]
2.426.(2)
 
Floating Lien Pledge Agreement, dated April 19, 2011, given by Central de Bolsas, S. de R.L. de C.V., Grupo Corporativo Jaguar, S.A. de C.V., Servicios Industriales Jaguar, S.A. de C.V., Servicio Terrestre Jaguar, S.A. de C.V. and Pactiv Mexico, S. de R.L. de C.V. in favour of The Bank of New York Mellon as collateral agent
2.427.(2)
 
Equity Interests Pledge Agreement, dated April 19, 2011, by Grupo CSI de México, S. de R.L. de C.V., CSI en Saltillo, S. de R.L. de C.V., Central de Bolsas, S. de R.L. de C.V., Servicios Industriales Jaguar, S.A. de C.V., Servicio Terrestre Jaguar, S.A. de C.V., Grupo Corporativo Jaguar, S.A. de C.V., Pactiv Corporation (now known as Pactiv LLC) and Pactiv International Holdings Inc. in favour of The Bank of New York Mellon as collateral agent
2.428.(12)
 
Assignment Agreement, dated October 15, 2014, between Grupo CSI de Mexico, S. de R.L. de C.V., Pactiv Canada Inc. and The Bank of New York Mellon
2.429.(12)
 
Assignment Agreement, dated October 27, 2014, between CSI en Saltillo, S. de R.L. de C.V., Reynolds Metals Company de Mexico, S. de R.L. de C.V. and The Bank of New York Mellon
2.430.(12)
 
Assignment Agreement, dated December 18, 2014, between Pactiv Canada Inc., Reynolds Packaging International B.V. and The Bank of New York Mellon
2.431.(12)
 
Pledge over Shares Agreement, dated August 28, 2014, between Beverage Packaging Holdings (Luxembourg) III S.à r.l., The Bank of New York Mellon and Evergreen Packaging (Luxembourg) S.à r.l.
2.432.(12)
 
Share Pledge Agreement, dated December 18, 2014, between Reynolds Packaging International B.V., Pactiv-Omni Germany Holdings GmbH and The Bank of New York Mellon
2.433.(12)
 
Share Pledge Agreement, dated December 18, 2014, between Pactiv-Omni Germany Holdings GmbH, Pactiv Deutschland Holdinggesellschaft mbH and The Bank of New York Mellon
2.434.(12)
 
Deed of Sale, Transfer and Pledge of Shares in the capital of Reynolds Packaging International B.V. and Transfer of Contract Dated July 31, 2014 as amended on August 13, 2014 (re. The transfer of pledge agreements of the shares in Reynolds Packaging International B.V. from Closure Systems International B.V. to Beverage Packaging Holdings)
2.435.(12)
 
Amended and Restated Blanket Security over Shares Agreement, dated November 1, 2014, between The Bank of New York Mellon, the Secured Parties (defined therein) and Closure Systems International B.V.
2.436.
 
[Reserved]
2.437.
 
[Reserved]
2.438.
 
[Reserved]
2.439.
 
[Reserved]
2.440.
 
[Reserved]
2.441.
 
[Reserved]
2.442.
 
[Reserved]
2.443.
 
[Reserved]
2.444.(2)
 
Amendment to Quota Pledge Agreement in favor of Closure Systems International (Brazil) Sistemas de Vedação Ltda., dated September 8, 2011, among Closures Systems International B.V., Closure Systems International Holdings Inc. and The Bank of New York Mellon
2.445.
 
[Reserved]
2.446.
 
[Reserved]
2.447.
 
[Reserved]
2.448.
 
[Reserved]
2.449.
 
[Reserved]
2.450.
 
[Reserved]

110


2.451.
 
[Reserved]
2.452.
 
[Reserved]
2.453.
 
[Reserved]
2.454.
 
[Reserved]
2.455.
 
[Reserved]
2.456.
 
[Reserved]
2.457.
 
[Reserved]
2.458.
 
[Reserved]
2.459.
 
[Reserved]
2.460.
 
[Reserved]
2.461.
 
[Reserved]
2.462.
 
[Reserved]
2.463.
 
[Reserved]
2.464.
 
[Reserved]
2.465.
 
[Reserved]
2.466.
 
[Reserved]
2.467.
 
[Reserved]
2.468.
 
[Reserved]
2.469.
 
[Reserved]
2.470.
 
[Reserved]
2.471.
 
[Reserved]
2.472.
 
[Reserved]
2.473.
 
[Reserved]
2.474.
 
[Reserved]
2.475.
 
[Reserved]
2.476.
 
[Reserved]
2.477.
 
[Reserved]
2.478.(2)
 
Deed of Confirmation and Amendment relating to a debenture between Closure Systems International (Hong Kong) Limited and Wilmington Trust (London) Limited as collateral agent, dated September 8, 2011
2.479.(2)
 
Deed of Confirmation and Amendment relating to a share charge over shares in Closure Systems International (Hong Kong) Limited between Closure Systems International B.V. and Wilmington Trust (London) Limited as collateral agent, dated September 8, 2011
2.480.(2)
 
Amendment Agreement No. 3 relating to a Quota Charge Agreement over quotas in CSI Hungary Manufacturing and Trading Limited Liability Company between Closure Systems International B.V., CSI Hungary Manufacturing and Trading Limited Liability Company and Wilmington Trust (London) Limited as collateral agent, dated September 8, 2011
2.481.
 
[Reserved]
2.482.
 
[Reserved]
2.483.
 
[Reserved]
2.484.(2)
 
Amendment Agreement No. 5 relating to a Quota Charge Agreement over quotas in Closure Systems International Holdings (Hungary) Kft. (succeeded by CSI Hungary Manufacturing and Trading Limited Liability Company) between Closure Systems International B.V., Closure Systems International Holdings (Hungary) Kft. and Wilmington Trust (London) Limited as collateral agent, dated September 8, 2011
2.485.
 
[Reserved]
2.486.
 
[Reserved]
2.487.(2)
 
Confirmation Agreement in respect of Luxembourg security regarding Reynolds Group Issuer (Luxembourg) S.A., Beverage Packaging Holdings (Luxembourg) I S.A., Beverage Packaging Holdings (Luxembourg) II S.A., Beverage Packaging Holdings (Luxembourg) III S.à r.l. and Evergreen Packaging (Luxembourg) S.à r.l., dated September 8, 2011, among SIG Combibloc Holding GmbH, Reynolds Group Holdings Limited and The Bank of New York Mellon
2.488.(2)
 
Acknowledgment Agreement in respect of a Floating Lien Pledge Agreement between Bienes Industriales del Norte, S.A. de C.V., CSI en Ensenada, S. de R.L. de C.V., CSI en Saltillo, S. de R.L. de C.V., CSI Tecniservicio, S. de R.L. de C.V., Grupo CSI de Mexico, S. de R.L. de C.V., Técnicos de Tapas Innovativas, S.A. de C.V., Evergreen Packaging México, S. de R.L. de C.V., Reynolds Metals Company de Mexico, S. de R.L. de C.V., and Maxpack, S. de R.L. de C.V. (succeeded by Pactiv Foodservice México, S. de R.L. de C.V.) and The Bank of New York Mellon as collateral agent, dated September 8, 2011
2.489.(2)
 
Acknowledgment Agreement in respect of a Security Trust Agreement between CSI en Saltillo, S. de R.L. de C.V. and The Bank of New York Mellon as collateral agent, dated September 8, 2011
2.490.(2)
 
Acknowledgment Agreement in respect of Equity Interests Pledge Agreement between Grupo CSI de México, S. de R.L. de C.V., Closure Systems International B.V., CSI Mexico LLC, CSI en Saltillo, S. de R.L. de C.V., Closure Systems Mexico Holdings LLC, Evergreen Packaging International B.V., Reynolds Packaging International B.V. and Reynolds Metals Company de México, S. de R.L. de C.V. and The Bank of New York Mellon as collateral agent, dated September 8, 2011
2.491.
 
[Reserved]

111


2.492.
 
[Reserved]
2.493.
 
[Reserved]
2.494.
 
[Reserved]
2.495.
 
[Reserved]
2.496.(2)
 
Deed of Confirmation and Amendment relating to a pledge of shares in Ivex Holdings, Ltd. granted by Reynolds Packaging International B.V. in favour of The Bank of New York Mellon as collateral agent, dated September 8, 2011
2.497.
 
[Reserved]
2.498.
 
[Reserved]
2.499.(2)
 
Deed of Confirmation and Amendment relating to a pledge of shares in Reynolds Consumer Products (UK) Limited granted by Reynolds Consumer Products International B.V. (succeeded by Reynolds Packaging International B.V.) in favour of The Bank of New York Mellon as collateral agent, dated September 8, 2011
2.500.
 
[Reserved]
2.501.
 
[Reserved]
2.502.(2)
 
Deed of Confirmation and Amendment relating to a pledge of shares in Closure Systems International (UK) Limited granted by Closure Systems International B.V. in favour of The Bank of New York Mellon as collateral agent, dated September 8, 2011
2.503.
 
[Reserved]
2.504.
 
[Reserved]
2.505.
 
[Reserved]
2.506.
 
[Reserved]
2.507.
 
[Reserved]
2.508.(2)
 
Deed of Confirmation and Amendment in respect of a security assignment of contractual rights under a specific contract granted by Reynolds Consumer Products International B.V. (succeeded by Reynolds Packaging International B.V.) in favour of The Bank of New York Mellon as collateral agent, dated September 8, 2011
2.509.(2)
 
Deed of Confirmation and Amendment in respect of a security assignment of contractual rights under a specific contract granted by Closure Systems International B.V. in favour of The Bank of New York Mellon as collateral agent, dated September 8, 2011
2.510.(2)
 
Deed of Confirmation and Amendment in respect of a security assignment of contractual rights under a specific contract granted by CSI Lux following the merger with CSI Lux and RCP Lux, by Beverage Packaging Holdings (Luxembourg) III S.à r.l. in favour of The Bank of New York Mellon as collateral agent, dated September 8, 2011
2.511.(2)
 
Deed of Confirmation and Amendment in respect of a security assignment of contractual rights under a specific contract granted by Beverage Packaging Holdings (Luxembourg) III S.à r.l. in favour of The Bank of New York Mellon as collateral agent, dated September 8, 2011
2.512.(2)
 
Deed of Confirmation and Amendment in respect of a security assignment of contractual rights under a specific contract granted by Beverage Packaging Holdings (Luxembourg) I S.A. in favour of The Bank of New York Mellon as collateral agent, dated September 8, 2011
2.513.
 
[Reserved]
2.514.
 
[Reserved]
2.515.
 
[Reserved]
2.516.
 
[Reserved]
2.517.
 
[Reserved]
2.518.
 
[Reserved]
2.519.
 
[Reserved]
2.520.
 
[Reserved]
2.521.
 
[Reserved]
2.522.(3)
 
Pledge Over Shares Agreement in Beverage Packaging Holdings (Luxembourg) IV S.à r.l., dated as of March 20, 2012, between Beverage Packaging Holdings (Luxembourg) III S.à r.l. and The Bank of New York Mellon as collateral agent
2.523.(3)
 
Pledge Over Shares Agreement in Beverage Packaging Factoring (Luxembourg) S.à r.l., dated as of March 20, 2012, between Beverage Packaging Holdings (Luxembourg) IV S.à r.l. and The Bank of New York Mellon as collateral agent
2.524.
 
[Reserved]
2.525.
 
[Reserved]
2.526.
 
[Reserved]
2.527.
 
[Reserved]
2.528.
 
[Reserved]
2.529.
 
[Reserved]
2.530.
 
[Reserved]
2.531.(6)
 
Fifth Amendment to Quota Pledge Agreement in favor of Closure Systems International (Brazil) Sistemas de Vedação Ltda., dated November 7, 2012, among Closures Systems International B.V., Closure Systems International Holdings Inc. and The Bank of New York Mellon
2.532.
 
[Reserved]
2.533.
 
[Reserved]

112


2.534.
 
[Reserved]
2.535.
 
[Reserved]
2.536.
 
[Reserved]
2.537.
 
[Reserved]
2.538.
 
[Reserved]
2.539.
 
[Reserved]
2.540.
 
[Reserved]
2.541.
 
[Reserved]
2.542.
 
[Reserved]
2.543.
 
[Reserved]
2.544.
 
[Reserved]
2.545.
 
[Reserved]
2.546.
 
[Reserved]
2.547.
 
[Reserved]
2.548.
 
[Reserved]
2.549.(6)
 
Account Pledge Agreement between Pactiv Deutschland Holdinggesellschaft mbH and The Bank of New York Mellon as collateral agent, dated November 7, 2012
2.550.
 
[Reserved]
2.551.
 
[Reserved]
2.552.
 
[Reserved]
2.553.
 
[Reserved]
2.554.
 
[Reserved]
2.555.
 
[Reserved]
2.556.
 
[Reserved]
2.557.
 
[Reserved]
2.558.
 
[Reserved]
2.559.
 
[Reserved]
2.560.
 
[Reserved]
2.561.
 
[Reserved]
2.562.(6)
 
Deed of Confirmation and Amendment relating to a share charge over shares in Closure Systems International (Hong Kong) Limited between Closure Systems International B.V. and Wilmington Trust (London) Limited as collateral agent, dated November 7, 2012
2.563.(6)
 
Deed of Confirmation and Amendment relating to a share charge over 65% shares in Graham Packaging Asia Limited between Graham Packaging Company, L.P. and Wilmington Trust (London) Limited as collateral agent, dated November 7, 2012
2.564.
 
[Reserved]
2.565.
 
[Reserved]
2.566.
 
[Reserved]
2.567.(6)
 
Amendment Agreement No. 6 relating to a Quota Charge Agreement over quotas in Closure Systems International Holdings (Hungary) Kft. (succeeded by CSI Hungary Kft.) between Closure Systems International B.V. and Wilmington Trust (London) Limited as collateral agent, dated November 7, 2012
2.568.(6)
 
Confirmation Agreement in respect of Luxembourg security regarding Reynolds Group Issuer (Luxembourg) S.A., Beverage Packaging Holdings (Luxembourg) I. S.A., Beverage Packaging Holdings (Luxembourg) II S.A. and Beverage Packaging Holdings (Luxembourg) III S.à r.l., dated September 28, 2012, among Reynolds Group Holdings Limited, Graham Packaging Company, L.P. and The Bank of New York Mellon
2.569.(6)
 
Confirmation Agreement in respect of Luxembourg security regarding Beverage Packaging Holdings (Luxembourg) IV S.à r.l. and Evergreen Packaging (Luxembourg) S.à r.l., dated November 7, 2012, among SIG Combibloc Holding GmbH and The Bank of New York Mellon
2.570.(6)
 
Pledge over Receivables Agreement, dated November 7, 2012, between Beverage Packaging Holdings (Luxembourg) IV S.à r.l. and The Bank of New York Mellon
2.571.(6)
 
Pledge over CPECs Agreement, dated November 7, 2012, between Beverage Packaging Holdings (Luxembourg) III S.à r.l. and The Bank of New York Mellon
2.572.(6)
 
Acknowledgment Agreement in respect of a Floating Lien Pledge Agreement between Bienes Industriales del Norte, S.A. de C.V., CSI en Ensenada, S. de R.L. de C.V., CSI en Saltillo, S. de R.L. de C.V., CSI Tecniservicio, S. de R.L. de C.V., Grupo CSI de Mexico, S. de R.L. de C.V., Técnicos de Tapas Innovativas, S.A. de C.V., Evergreen Packaging México, S. de R.L. de C.V., Reynolds Metals Company de Mexico, S. de R.L. de C.V., Pactiv México, S. de R.L. de C.V., Pactiv Foodservice México S. de R.L. de C.V., Grupo Corporativo Jaguar, S.A. de C.V., Servicios Industriales Jaguar, S.A. de C.V. and Servicio Terrestre Jaguar, S.A. de C.V., and The Bank of New York Mellon as collateral agent, dated November 7, 2012
2.573.(6)
 
Acknowledgment Agreement in respect of a Security Trust Agreement between CSI en Saltillo, S. de R.L. de C.V. and The Bank of New York Mellon as collateral agent, dated November 7, 2012

113


2.574.(6)
 
Acknowledgment Agreement in respect of Equity Interests Pledge Agreement between Grupo CSI de México, S. de R.L. de C.V., Closure Systems International B.V., CSI Mexico LLC, CSI en Saltillo, S. de R.L. de C.V., Closure Systems Mexico Holdings LLC, Evergreen Packaging International B.V., Reynolds Packaging International B.V., Pactiv México, S. de R.L. de C.V., Pactiv Foodservice México, S. de R.L. de C.V., Grupo Corporativo Jaguar, S.A. de C.V., Servicios Industriales Jaguar, S.A. de C.V., Servicio Terrestre Jaguar, S.A. de C.V., Pactiv LLC and Pactiv International Holdings Inc. and The Bank of New York Mellon as collateral agent, dated November 7, 2012
2.575.
 
[Reserved]
2.576.
 
[Reserved]
2.577.
 
[Reserved]
2.578.
 
[Reserved]
2.579.
 
[Reserved]
2.580.(6)
 
Deed of Confirmation and Amendment relating to a pledge of shares in Ivex Holdings, Ltd. granted by Reynolds Packaging International B.V. in favour of The Bank of New York Mellon as collateral agent, dated November 7, 2012
2.581.
 
[Reserved]
2.582.
 
[Reserved]
2.583.(6)
 
Deed of Confirmation and Amendment relating to a pledge of shares in Reynolds Consumer Products (UK) Limited granted by Reynolds Consumer Products International B.V. (succeeded by Reynolds Packaging International B.V.) in favour of The Bank of New York Mellon as collateral agent, dated November 7, 2012
2.584.
 
[Reserved]
2.585.
 
[Reserved]
2.586.(6)
 
Deed of Confirmation and Amendment relating to a pledge of shares in Closure Systems International (UK) Limited granted by Closure Systems International B.V. in favour of The Bank of New York Mellon as collateral agent, dated November 7, 2012
2.587.
 
[Reserved]
2.588.
 
[Reserved]
2.589.
 
[Reserved]
2.590.(6)
 
Deed of Confirmation and Amendment in respect of a security assignment of contractual rights under a specific contract granted by Reynolds Consumer Products International B.V. (succeeded by Reynolds Packaging International B.V.) in favour of The Bank of New York Mellon as collateral agent, dated November 7, 2012
2.591.(6)
 
Deed of Confirmation and Amendment in respect of a security assignment of contractual rights under a specific contract granted by Closure Systems International B.V. in favour of The Bank of New York Mellon as collateral agent, dated November 7, 2012
2.592.(6)
 
Deed of Confirmation and Amendment in respect of a security assignment of contractual rights under a specific contract granted by CSI Lux following the merger with CSI Lux and RCP Lux, by Beverage Packaging Holdings (Luxembourg) III S.à r.l. in favour of The Bank of New York Mellon as collateral agent, dated September 28, 2012
2.593.(6)
 
Deed of Confirmation and Amendment in respect of a security assignment of contractual rights under a specific contract granted by Beverage Packaging Holdings (Luxembourg) III S.à r.l. in favour of The Bank of New York Mellon as collateral agent, dated September 28, 2012
2.594.(6)
 
Deed of Confirmation and Amendment in respect of a security assignment of contractual rights under a specific contract granted by Beverage Packaging Holdings (Luxembourg) I S.A. in favour of The Bank of New York Mellon as collateral agent, dated September 28, 2012
2.595.(6)
 
Deed of Confirmation and Amendment relating to an English law security over cash agreement granted by Reynolds Consumer Products Inc. in favour of The Bank of New York Mellon as collateral agent, dated September 28, 2012
2.596.(6)
 
Deed of Confirmation and Amendment relating to an English law security over cash agreement granted by Reynolds Presto Products Inc. in favour of The Bank of New York Mellon as collateral agent, dated September 28, 2012
2.597.(6)
 
Security over Cash Agreement by Closure Systems International Inc. in favour of The Bank of New York Mellon as collateral agent, dated September 28, 2012
2.598.(6)
 
Pledge Over Shares Agreement in Beverage Packaging Holdings (Luxembourg) V S.A., dated as of December 20, 2012, between Beverage Packaging Holdings (Luxembourg) I S.A. and The Bank of New York Mellon as collateral agent
2.599.(6)
 
Pledge Over Bank Accounts Agreement, dated as of December 20, 2012, between Beverage Packaging Holdings (Luxembourg) V S.A. and The Bank of New York Mellon as collateral agent
2.600.(6)
 
Termination and Release Agreement, dated as of December 20, 2012, between Beverage Packaging Holdings (Luxembourg) III S.à r.l. and The Bank of New York Mellon as collateral agent
2.601.(7)
 
Amendment Agreement in respect of a Deed of Pledge of Registered Shares in the share capital of Evergreen Packaging International B.V., dated as of December 31, 2013, between Evergreen Packaging (Luxembourg) S.à r.l. as pledgor, Evergreen Packaging International B.V. as the company and The Bank of New York Mellon as collateral agent
2.602.(7)
 
Amendment Agreement in respect of a Deed of Pledge of Registered Shares in the share capital of Graham Packaging Holdings B.V., dated as of December 31, 2013, between Graham Packaging Acquisition Corp. as pledgor, Graham Packaging Holdings B.V. as the company and The Bank of New York Mellon as collateral agent
2.603.(7)
 
Deed of Pledge of Registered Shares in Graham Packaging Holdings B.V., dated as of June 1, 2012, between Graham Packaging Acquisition Corp. as pledgor, Graham Packaging Holdings B.V. as the company and The Bank of New York Mellon as collateral agent
2.604.(7)
 
Deed of Pledge of Registered Shares in Reynolds Packaging International B.V., dated as of December 4, 2012, between Closure Systems International B.V. as pledgor, Reynolds Packaging International B.V. as the company and The Bank of New York Mellon as collateral agent

114


2.605.(7)
 
Amendment Agreement in respect of (i) a Deed of Pledge of Registered Shares in the share capital of Reynolds Packaging International B.V. dated September 1, 2010 and (ii) Deed of Pledge of Registered Shares in the share capital of Reynolds Packaging International B.V. dated December 4, 2012, dated as of December 31, 2013, between Closure Systems International B.V. as pledgor, Reynolds Packaging International B.V. as the company and The Bank of New York Mellon as collateral agent
2.606.(7)
 
Amendment Agreement in respect of a Deed of Pledge of Registered Shares in the share capital of Closure Systems International B.V., dated as of December 31, 2013, between Beverage Packaging Holdings (Luxembourg) VI S.à r.l. as the pledgor, Closure Systems International B.V. as the company and The Bank of New York Mellon as the collateral agent
2.607.
 
[Reserved]
2.608.
 
[Reserved]
2.608.1.
 
[Reserved]
2.609.
 
[Reserved]
2.610.(7)
 
Trademark Security Agreement, dated as of April 9, 2013, between Spirit Foodservice, Inc. and the Bank of New York Mellon
2.611.(7)
 
Patent Security Agreement, dated as of April 9, 2013, between Spirit Foodservice, Inc. and the Bank of New York Mellon
2.612.(8)
 
Assignment Agreement, dated November 1, 2013, between Pactiv LLC, Pactiv NA II LLC and the Bank of New York Mellon with acknowledgment of Pactiv Mexico, S. de R.L. de C.V., in respect of an Equity Interests Pledge Agreement, dated April 19, 2011 (English version)
2.613.(7)
 
Assignment Agreement, dated December 17, 2013, between Pactiv International Holdings Inc., Pactiv Foodservice Mexico, S. de R.L. de C.V. and the Bank of New York Mellon with acknowledgment of Pactiv Mexico, S. de R.L. de C.V., in respect of an Equity Interests Pledge Agreement, dated April 19, 2011 (English version)
2.614.(7)
 
Assignment Agreement, dated December 17, 2013, between Pactiv NA II LLC, Reynolds Packaging International B.V. and the Bank of New York Mellon with acknowledgment of Pactiv Mexico, S. de R.L. de C.V., in respect of an Equity Interests Pledge Agreement, dated April 19, 2011 (English version)
2.615.(8)
 
Specific Security Deed, dated June 21, 2013, between Beverage Packaging Holdings (Luxembourg) I S.A. and Wilmington Trust (London) Limited in respect of certain deposit accounts located in New Zealand held by Beverage Packaging Holdings (Luxembourg) I S.A.
2.616.(8)
 
Security over Cash Agreement, dated November 1, 2013, given by Beverage Packaging Holdings (Luxembourg) III S.à r.l. in favour of the Bank of New York Mellon
2.617.
 
[Reserved]
2.618.
 
[Reserved]
2.619.
 
[Reserved]
2.620.
 
[Reserved]
2.621.
 
[Reserved]
2.622.
 
[Reserved]
2.623.(8)
 
Share Pledge Agreement relating to the shares in Beverage Packaging Holdings (Luxembourg) VI S.à r.l. , dated as of June 14, 2013, among Beverage Packaging Holdings (Luxembourg) III S.à r.l., Beverage Packaging Holdings (Luxembourg) VI S.à r.l. and The Bank of New York Mellon as collateral agent
2.624.(8)
 
Account Pledge Agreement, dated as of June 14, 2013, between Beverage Packaging Holdings (Luxembourg) VI S.à r.l. and The Bank of New York Mellon as collateral agent
2.625.(8)
 
Share Pledge Agreement relating to shares of Beverage Packaging Holdings (Luxembourg) II S.A., dated as of December 10, 2013, among Reynolds Group Holdings Limited, Beverage Packaging Holdings (Luxembourg) II S.A. and The Bank of New York Mellon as collateral agent
2.626.(8)
 
Luxembourg Law Account Pledge Agreement, dated as of December 10, 2013, between Beverage Packaging Holdings (Luxembourg) II S.A. and The Bank of New York Mellon
2.627.(8)
 
New Zealand Law Share Pledge Agreement, dated as of December 10, 2013, between Reynolds Group Holdings Limited, Beverage Packaging Holdings (Luxembourg) II S.A. and The Bank of New York Mellon
2.628.(12)
 
Sixth Amendment to the Quota Pledge Agreement of Closure Systems International (Brazil) Sistemas de Vedacao Ltda. dated as of February 14, 2014 between The Bank of New York Mellon, Closure Systems International B.V., Closure Systems International Holdings Inc. and Closure Systems International (Brazil) Sistemas de Vadacao Ltda.
2.629.
 
[Reserved]
2.630.
 
[Reserved]
2.631.
 
[Reserved]
2.632.
 
[Reserved]
2.633.
 
[Reserved]
2.634.
 
[Reserved]
2.635.
 
[Reserved]
2.636.
 
[Reserved]
2.637.(12)
 
Acknowledge Agreement dated as of February 14, 2014 between Grupo CSI de Mexico, S. de R.L. de C.V., Closure Systems International B.V., CSI Mexico LLC, CSI en Saltillo, S.de R.L. de C.V., Closure Systems Mexico Holdings LLC, Reynolds Packaging International B.V., Pactiv Foodservice Mexico, S. de R.L. de C.V., Grupo Corporativo Jaguar, S.A.de C.V., Servicios Industriales Jaguar, S.A.de C.V., Servicio Terrestre Jaguar, S.A. de C.V. and The Bank of New York Mellon.

115


2.638.(12)
 
Acknowledge Agreement dated as of February 14, 2014 between Grupo CSI de Mexico, S. de R.L. de C.V., CSI en Saltillo, S.de R.L. de C.V., CSI en Ensenada, S. de R.L. de C.V., CSI Tecniservicio, S. de R.L. de C.V., Reynolds Metals Company de Mexico, S. de R.L. de C.V., Grupo Corporativo Jaguar, S.A.de C.V., Servicios Industriales Jaguar, S.A.de C.V., Servicio Terrestre Jaguar, S.A. de C.V., Pactiv Mexico, S. de R.L. de C.V., Pactiv Foodservice Mexico S. de R.L. de C.V. and The Bank of New York Mellon.
2.639.(12)
 
Acknowledge Agreement dated as of February 14, 2014 between CSI en Saltillo, S.de R.L. de C.V. and The Bank of New York Mellon.
2.640.(12)
 
Guarantor Joinder dated as of December 18, 2014 to the Third Amended and Restated Credit Agreement dated as of September 28, 2012 among Reynolds Group Holdings Inc., Reynolds Consumer Products Holdings LLC, Pactiv LLC, Closure Systems International Holdings Inc., Evergreen Packaging Inc., Reynolds Consumer Products Inc. SIG Euro Holding AG & Co. KGAA, SIG Austria Holding GMBH, Closure Systems International B.V., Beverage Packaging Holdings (Luxembourg) III S.a.r.l., Reynolds Group Holdings Limited and Credit Suisse AG, as administrative agent.
2.641.(12)
 
Accession Deed to the Intercreditor Agreement dated May 11, 2007, dated as of December 18, 2014, by Pactiv-Omni Germany Holdings GMBH.
2.642.(12)
 
Accession Agreement to the Intercreditor Agreement dated November 15, 2013, dated as of December 18, 2014, by Pactiv-Omni Germany Holdings GMBH.
2.643.(12)
 
Share Pledge Agreement dated as of December 18, 2014 relating to the shares in Pactiv-Omni Germany Holdings GMBH between Reynolds Packaging International B.V., Pactiv-Omni Germany Holdings GMBH and The Bank of New York Mellon.
2.644.(12)
 
Share Pledge Agreement dated as of December 18, 2014 relating to the shares in Pactiv Deutschland Holdinggesellschaft MBH between Pactiv-Omni Germany Holdings GMBH, Pactiv Deutschland Holdinggesellschaft MBH and The Bank of New York Mellon.
2.645.(12)
 
Release Agreement dated as of December 18, 2014 between SIG Beteiligungs GMBH and Pactiv LLC, as security grantors, and The Bank of New York Mellon, as collateral agent and secured party, and the other institutions named therein as the other secured parties.
2.646.(12)
 
Deed of Pledge of Registered Shares dated as of February 14, 2014 between Reynolds Packaging International B.V., The Bank of New York Mellon, and BPTE B.V.
2.647.(12)
 
Guarantor Joinder dated as of June 30, 2014 to the Third Amended and Restated Credit Agreement dated as of September 28, 2012 among Reynolds Group Holdings Inc., Reynolds Consumer Products Holdings LLC, Pactiv LLC, Closure Systems International Holdings Inc., Evergreen Packaging Inc., Reynolds Consumer Products Inc., SIG Euro Holding AG & Co. KGAA, SIG Austria Holding GMBH, Closure Systems International B.V., Beverage Packaging Holdings (Luxembourg) III S.a.r.l., Reynolds Group Holdings Limited and Credit Suisse AG, as administrative agent.
2.648.(12)
 
Accession Deed to the Intercreditor Agreement dated May 11, 2007, dated as of June 30, 2014, by Reynolds Consumer Products Canada Inc.
2.649.(12)
 
Accession Agreement to the Intercreditor Agreement dated November 15, 2013, dated as of June 30, 2014, by Reynolds Consumer Products Canada Inc.
2.650.(12)
 
Canadian General Security Agreement dated as of June 30, 2014 by Reynolds Consumer Products Canada Inc.
2.651.(12)
 
Amending Agreement No. 2 to Canadian Pledge Agreement dated as of June 30, 2014 by Reynolds Packaging International B.V.
2.652.(12)
 
Guarantor Joinder dated as of February 14, 2014 to the Third Amended and Restated Credit Agreement dated as of September 28, 2012 among Reynolds Group Holdings Inc., Reynolds Consumer Products Holdings LLC, Pactiv LLC, Closure Systems International Holdings Inc., Evergreen Packaging Inc., Reynolds Consumer Products Inc., SIG Euro Holding AG & Co. KGAA, SIG Austria Holding GMBH, Closure Systems International B.V., Beverage Packaging Holdings (Luxembourg) III S.a.r.l., Reynolds Group Holdings Limited and Credit Suisse AG, as administrative agent.
2.653.(12)
 
Accession Deed to the Intercreditor Agreement dated May 11, 2007, dated as of February 14, 2014, by Trans Western Polymers, Inc. and Closure Systems International Machinery (Germany) GMBH.
2.654.(12)
 
Accession Deed to the Intercreditor Agreement dated November 15, 2013, dated as of February 14, 2014, by the subsidiaries of Reynolds Group Holdings Limited listed on the Schedule I thereto.
2.655.(12)
 
Supplement No. 40 dated as of February 14, 2014 to the Collateral Agreement dated as of November 5, 2009 among Reynolds Group Holdings Inc., Pactiv LLC, Evergreen Packaging Inc., Reynolds Consumer Products Inc., Reynolds Consumer Products Holdings LLC, Closure Systems International Holdings Inc., Reynolds Group Issuer LLC, Reynolds Group Issuer Inc. and The Bank of New York Mellon, as collateral agent.
2.656.(12)
 
Trademark Security Agreement dated as of February 14, 2014 between Trans Western Polymers, Inc. and The Bank of New York Mellon, as collateral agent.
2.657.(12)
 
Patent Security Agreement dated as of February 14, 2014 between Trans Western Polymers, Inc. and The Bank of New York Mellon,
2.658.(12)
 
Account Pledge Agreement dated as of February 14, 2014 between Closure Systems International Machinery (Germany) GMBH, as pledgor, and The Bank of New York Mellon, as collateral agent and pledgee.
2.659.(12)
 
Global Assignment Agreement dated as of February 14, 2014 between Closure Systems International Machinery (Germany) GMBH, as assignor, and The Bank of New York Mellon, as collateral agent.
2.660.(22)
 
Guarantor Joinder dated as of October 25, 2016 to the Fourth Amended and Restated Credit Agreement dated as of August 5, 2016 among Reynolds Group Holdings Inc., Reynolds Consumer Products Holdings LLC, Pactiv LLC, Closure Systems International Holdings LLC, Evergreen Packaging Inc., Reynolds Consumer Products LLC, Closure Systems International Inc., Graham Packaging Company Inc., Closure Systems International B.V., Beverage Packaging Holdings (Luxembourg) III S.à r.l., Reynolds Group Holdings Limited and Credit Suisse AG, as administrative agent.
2.661.(22)
 
Confirmation Agreement dated August 5, 2016 between The Bank of New York Mellon, as collateral agent as appointed under the First Lien Intercreditor Agreement and the pledgers, Reynolds Group Holdings Limited, Beverage Packaging Holdings (Luxembourg) I S.A., Beverage Packaging Holdings (Luxembourg) II S.A., Reynolds Group Issuer (Luxembourg) S.A., Beverage Packaging Holdings (Luxembourg) III S.à r.l., Graham Packaging Company, L.P., Beverage Packaging Holdings (Luxembourg) IV S.à r.l., Beverage Packaging Holdings (Luxembourg) V S.A., Beverage Packaging Holdings (Luxembourg) VI S.à r.l. and Evergreen Packaging (Luxembourg) S.à r.l.

116


2.662.(22)
 
Confirmation Agreement dated October 4, 2016 between The Bank of New York Mellon, as collateral agent as appointed under the First Lien Intercreditor Agreement and the pledgers, Reynolds Group Holdings Limited, Beverage Packaging Holdings (Luxembourg) I S.A., Beverage Packaging Holdings (Luxembourg) II S.A., Reynolds Group Issuer (Luxembourg) S.A., Beverage Packaging Holdings (Luxembourg) III S.à r.l., Graham Packaging Company, L.P., Beverage Packaging Holdings (Luxembourg) IV S.à r.l., Beverage Packaging Holdings (Luxembourg) V S.A., Beverage Packaging Holdings (Luxembourg) VI S.à r.l. and Evergreen Packaging (Luxembourg) S.à r.l.
2.663.(22)
 
Confirmation Agreement dated February 7, 2017 between The Bank of New York Mellon, as collateral agent as appointed under the First Lien Intercreditor Agreement and the pledgers, Reynolds Group Holdings Limited, Beverage Packaging Holdings (Luxembourg) I S.A., Beverage Packaging Holdings (Luxembourg) II S.A., Reynolds Group Issuer (Luxembourg) S.A., Beverage Packaging Holdings (Luxembourg) III S.à r.l., Graham Packaging Company, L.P., Beverage Packaging Holdings (Luxembourg) IV S.à r.l., Beverage Packaging Holdings (Luxembourg) V S.A., Beverage Packaging Holdings (Luxembourg) VI S.à r.l. and Evergreen Packaging (Luxembourg) S.à r.l.
4.1.
 
[Reserved]
4.1.1.
 
[Reserved]
4.1.2.
 
[Reserved]
4.1.3.
 
[Reserved]
4.1.4.
 
[Reserved]
4.1.5.
 
[Reserved]
4.1.6.(2)
 
Guarantor Joinder to the Credit Agreement (Joinder to First Lien Intercreditor Agreement), dated as of December 2, 2009, between Closure Systems International (Canada) Limited (amalgamated into Pactiv Canada Inc.) and Credit Suisse AG, Cayman Islands Branch, as administrative agent
4.1.7.
 
[Reserved]
4.1.8.
 
[Reserved]
4.1.9.
 
[Reserved]
4.1.10.
 
[Reserved]
4.1.11.
 
[Reserved]
4.1.12.
 
[Reserved]
4.1.13.
 
[Reserved]
4.1.14.(2)
 
Guarantor Joinder to the Credit Agreement (Joinder to First Lien Intercreditor Agreement), dated as of January 29, 2010, between Closure Systems International (Brazil) Sistemas de Vedação Ltda. and Credit Suisse AG, Cayman Islands Branch, as administrative agent
4.1.15.
 
[Reserved]
4.1.16.
 
[Reserved]
4.1.17.
 
[Reserved]
4.1.18.
 
[Reserved]
4.1.19.(2)
 
Guarantor Joinder to the Credit Agreement, (Joinder to First Lien Intercreditor Agreement), dated as of January 29, 2010, between CSI en Ensenada, S. de R.L. de C.V. and Credit Suisse AG, Cayman Islands Branch, as administrative agent
4.1.20.(2)
 
Guarantor Joinder to the Credit Agreement (Joinder to First Lien Intercreditor Agreement), dated as of January 29, 2010, between CSI en Saltillo, S. de R.L. de C.V. and Credit Suisse AG, Cayman Islands Branch, as administrative agent
4.1.21.(2)
 
Guarantor Joinder to the Credit Agreement (Joinder to First Lien Intercreditor Agreement), dated as of January 29, 2010, between CSI Tecniservicio, S. de R.L. de C.V. and Credit Suisse AG, Cayman Islands Branch, as administrative agent
4.1.22.(2)
 
Guarantor Joinder to the Credit Agreement (Joinder to First Lien Intercreditor Agreement), dated as of January 29, 2010, between Grupo CSI de Mexico, S. de R.L. de C.V. and Credit Suisse AG, Cayman Islands Branch, as administrative agent
4.1.23.
 
[Reserved]
4.1.24.
 
[Reserved]
4.1.25.
 
[Reserved]
4.1.26.(2)
 
Guarantor Joinder to the Credit Agreement (Joinder to First Lien Intercreditor Agreement), dated as of February 2, 2010, between Closure Systems International Americas, Inc. and Credit Suisse AG, Cayman Islands Branch, as administrative agent
4.1.27.(2)
 
Guarantor Joinder to the Credit Agreement (Joinder to First Lien Intercreditor Agreement), dated as of May 4, 2010, between Evergreen Packaging Inc., and Credit Suisse AG, Cayman Islands Branch, as administrative agent
4.1.28.
 
[Reserved]
4.1.29.
 
[Reserved]
4.1.30.(2)
 
Guarantor Joinder to the Credit Agreement (Joinder to First Lien Intercreditor Agreement), dated as of May 4, 2010, between Blue Ridge Holding Corp., and Credit Suisse AG, Cayman Islands Branch, as administrative agent
4.1.31.(2)
 
Guarantor Joinder to the Credit Agreement (Joinder to First Lien Intercreditor Agreement), dated as of May 4, 2010, between Blue Ridge Paper Products Inc., and Credit Suisse AG, Cayman Islands Branch, as administrative agent
4.1.32.(2)
 
Guarantor Joinder to the Credit Agreement (Joinder to First Lien Intercreditor Agreement), dated as of May 4, 2010, between BRPP, LLC, and Credit Suisse AG, Cayman Islands Branch, as administrative agent
4.1.33.(2)
 
Guarantor Joinder to the Credit Agreement (Joinder to First Lien Intercreditor Agreement), dated as of May 4, 2010, between Evergreen Packaging Canada Limited, and Credit Suisse AG, Cayman Islands Branch, as administrative agent
4.1.34.(2)
 
Guarantor Joinder to the Credit Agreement (Joinder to First Lien Intercreditor Agreement), dated as of May 4, 2010, between Evergreen Packaging (Luxembourg) S.à r.l., and Credit Suisse AG, Cayman Islands Branch, as administrative agent
4.1.35.
 
[Reserved]

117


4.1.36.(2)
 
Guarantor Joinder to the Credit Agreement (Joinder to First Lien Intercreditor Agreement), dated as of May 4, 2010, between Evergreen Packaging International B.V., and Credit Suisse AG, Cayman Islands Branch, as administrative agent
4.1.37.
 
[Reserved]
4.1.38.
 
[Reserved]
4.1.39.(2)
 
Guarantor Joinder to the Credit Agreement (Joinder to First Lien Intercreditor Agreement), dated as of November 5, 2009 as amended by Amendment No. 1 dated as of January 21, 2010 (as further amended, supplemented or otherwise modified from time to time) of SIG Combibloc do Brasil Ltda. among Reynolds Group Holdings Inc., Reynolds Consumer Products Holdings, Closure Systems International Holdings Inc., SIG Euro Holding AG & Co. KGaA, SIG Austria Holding GmbH, Closures Systems International BV, Reynolds Group Holdings Limited, the Lenders listed there to and Credit Suisse AG, as administrative agent, dated March 30, 2010
4.1.40.(2)
 
Guarantor Joinder to the Credit Agreement (Joinder to First Lien Intercreditor Agreement), dated as of November 5, 2009 as amended by Amendment No. 1 dated as of January 21, 2010 (as further amended, supplemented or otherwise modified from time to time) of SIG Beverages Brasil Ltda. among Reynolds Group Holdings Inc., Reynolds Consumer Products Holdings, Closure Systems International Holdings Inc., SIG Euro Holding AG & Co. KGaA, SIG Austria Holding GmbH, Closures Systems International BV, Reynolds Group Holdings Limited, the Lenders listed there to and Credit Suisse AG, as administrative agent, dated March 30, 2010
4.1.41.
 
[Reserved]
4.1.42.(2)
 
Guarantor Joinder to the Credit Agreement (Joinder to First Lien Intercreditor Agreement), dated as of May 4, 2010, between Reynolds Food Packaging Canada Inc. (amalgamated into Pactiv Canada Inc.) and Credit Suisse AG, Cayman Islands Branch, as administrative agent
4.1.43.(2)
 
Guarantor Joinder to the Credit Agreement (Joinder to First Lien Intercreditor Agreement), dated as of May 4, 2010, between Reynolds Metals Company de Mexico, S. de R.L. de C.V. and Credit Suisse AG, Cayman Islands Branch, as administrative agent
4.1.44.(2)
 
Guarantor Joinder to the Credit Agreement (Joinder to First Lien Intercreditor Agreement), dated as of May 4, 2010, between Maxpack, S. de R.L. de C.V. (succeeded by Pactiv Foodservice México S. de R.L. de C.V.) and Credit Suisse AG, Cayman Islands Branch, as administrative agent
4.1.45.(2)
 
Guarantor Joinder to the Credit Agreement (Joinder to First Lien Intercreditor Agreement), dated as of May 4, 2010, between Reynolds Packaging International B.V. and Credit Suisse AG, Cayman Islands Branch, as administrative agent
4.1.46.
 
[Reserved]
4.1.47.
 
[Reserved]
4.1.48.(2)
 
Guarantor Joinder to the Credit Agreement (Joinder to First Lien Intercreditor Agreement), dated as of May 4, 2010, between Reynolds Packaging Inc. and Credit Suisse AG, Cayman Islands Branch, as administrative agent
4.1.49.
 
[Reserved]
4.1.50.
 
[Reserved]
4.1.51.
 
[Reserved]
4.1.52.
 
[Reserved]
4.1.53.
 
[Reserved]
4.1.54.
 
[Reserved]
4.1.55.
 
[Reserved]
4.1.56.
 
[Reserved]
4.1.57.(2)
 
Guarantor Joinder to the Credit Agreement (Joinder to First Lien Intercreditor Agreement), dated as of November 16, 2010, between Pactiv Germany Holdings, Inc. and Credit Suisse AG, Cayman Islands Branch, as administrative agent
4.1.58.(2)
 
Guarantor Joinder to the Credit Agreement (Joinder to First Lien Intercreditor Agreement), dated as of November 16, 2010, between Pactiv International Holdings Inc. and Credit Suisse AG, Cayman Islands Branch, as administrative agent
4.1.59.(2)
 
Guarantor Joinder to the Credit Agreement (Joinder to First Lien Intercreditor Agreement), dated as of November 16, 2010, between Pactiv Management Company LLC and Credit Suisse AG, Cayman Islands Branch, as administrative agent
4.1.60.(2)
 
Guarantor Joinder to the Credit Agreement (Joinder to First Lien Intercreditor Agreement), dated as of November 16, 2010, between PCA West Inc. and Credit Suisse AG, Cayman Islands Branch, as administrative agent
4.1.61.
 
[Reserved]
4.1.62.
 
[Reserved]
4.1.63.(2)
 
Guarantor Joinder to the Credit Agreement (Joinder to First Lien Intercreditor Agreement), dated as of November 16, 2010, between Pactiv Packaging Inc. (formerly PWP Industries, Inc.) and Credit Suisse AG, Cayman Islands Branch, as administrative agent
4.1.64.
 
[Reserved]
4.1.65.(2)
 
Guarantor Joinder to the Credit Agreement (Joinder to First Lien Intercreditor Agreement), dated as of November 16, 2010, between Newspring Canada Inc. (amalgamated into Pactiv Canada Inc.) and Credit Suisse AG, Cayman Islands Branch, as administrative agent
4.1.66.(2)
 
Guarantor Joinder to the Credit Agreement (Joinder to First Lien Intercreditor Agreement), dated as of November 16, 2010, between Pactiv Canada Inc. and Credit Suisse AG, Cayman Islands Branch, as administrative agent
4.1.67.(2)
 
Guarantor Joinder to the Credit Agreement (Joinder to First Lien Intercreditor Agreement), dated as of November 16, 2010, between 798795 Ontario Limited (amalgamated into Pactiv Canada Inc.) and Credit Suisse AG, Cayman Islands Branch, as administrative agent
4.1.68.
 
[Reserved]
4.1.69.
 
[Reserved]
4.1.70.
 
[Reserved]

118


4.1.71.(2)
 
Guarantor Joinder to the Credit Agreement (Joinder to First Lien Intercreditor Agreement), dated as of March 2, 2011, between Pactiv Hamburg Holdings GmbH, Pactiv Deutschland Holdinggesellschaft mbH, Omni-Pac Ekco GmbH Verpackungsmittel, Omni-Pac Gmbh Verpackungsmittel and Credit Suisse AG, Cayman Islands Branch, as administrative agent
4.1.72.(2)
 
Guarantor Joinder to the Credit Agreement (Joinder to First Lien Intercreditor Agreement), dated as of April 19, 2011, between Central de Bolsas, S. de R.L. de C.V., Grupo Corporativo Jaguar, S.A. de C.V., Servicios Industriales Jaguar, S.A. de C.V., Servicio Terrestre Jaguar, S.A. de C.V., Pactiv Mexico, S. de R.L. de C.V. and Credit Suisse AG, Cayman Islands Branch, as administrative agent
4.1.73.
 
[Reserved]
4.1.74.(2)
 
Guarantor Joinder to the Credit Agreement (Joinder to First Lien Intercreditor Agreement), dated as of August 19, 2011, between Bucephalas Acquisition Corp. and Credit Suisse AG, Cayman Islands Branch, as administrative agent
4.1.75.(2)
 
Guarantor Joinder to the Credit Agreement (Joinder to First Lien Intercreditor Agreement), dated as of September 8, 2011, between Graham Packaging Company Inc., GPC Holdings LLC, BCP/Graham Holdings LLC and Credit Suisse AG, Cayman Islands Branch, as administrative agent
4.1.76.(2)
 
Guarantor Joinder to the Credit Agreement (Joinder to First Lien Intercreditor Agreement), dated as of October 14, 2011, between Reynolds Manufacturing, Inc., RenPac Holdings Inc. and Credit Suisse AG, Cayman Islands Branch, as administrative agent
4.1.77.(3)
 
Guarantor Joinder to the Credit Agreement (Joinder to First Lien Intercreditor Agreement), dated as of March 20, 2012, between certain additional guarantors and Credit Suisse AG, Cayman Islands Branch, as administrative agent
4.1.78.
 
[Reserved]
4.1.79.
 
[Reserved]
4.1.80.
 
[Reserved]
4.1.81.(6)
 
Guarantor Joinder to the Credit Agreement (Joinder to First Lien Intercreditor Agreement), dated as of December 14, 2012, between Beverage Packaging Holdings (Luxembourg) V S.A. and Credit Suisse AG, Cayman Islands Branch, as administrative agent
4.1.82.
 
[Reserved]
4.1.83.
 
[Reserved]
4.1.84.
 
[Reserved]
4.1.85.
 
[Reserved]
4.1.86.
 
[Reserved]
4.1.87.
 
[Reserved]
4.1.88.
 
[Reserved]
4.1.89.
 
[Reserved]
4.2.1.
 
[Reserved]
4.3.1.
 
[Reserved]
4.4.1.
 
Indenture, dated as of September 29, 1999, by and between Pactiv Corporation (now known as Pactiv LLC) and The Chase Manhattan Bank, as trustee (incorporated by reference to Exhibit 4.1 to Tenneco Packaging Inc.'s Registration Statement on Form S-4 (No. 333-82923) filed October 4, 1999)
4.4.2.
 
Second Supplemental Indenture to the Indenture dated as of September 29, 1999, dated as of November 4, 1999, between Pactiv Corporation (now known as Pactiv LLC) and The Chase Manhattan Bank, as trustee (incorporated by reference to Exhibit 4.3(c) to Pactiv Corporation's Quarterly Report on Form 10-Q (No. 1-15157) filed November 18, 1999)
4.4.3.
 
Fourth Supplemental Indenture to the Indenture dated as of September 29, 1999, dated as of November 4, 1999, between Pactiv Corporation (now known as Pactiv LLC) and The Chase Manhattan Bank, as trustee (incorporated by reference to Exhibit 4.3(e) to Pactiv Corporation's Quarterly Report on Form 10-Q (No. 1-15157) filed November 18, 1999)
4.4.4.
 
Fifth Supplemental Indenture to the Indenture dated as of September 29, 1999, dated as of November 4, 1999, between Pactiv Corporation (now known as Pactiv LLC) and The Chase Manhattan Bank, as trustee (incorporated by reference to Exhibit 4.3(f) to Pactiv Corporation's Quarterly Report on Form 10-Q (No. 1-15157) filed November 18, 1999)
4.4.5.
 
Sixth Supplemental Indenture to the Indenture dated as of September 29, 1999, dated as of June 25, 2007, between Pactiv Corporation (now known as Pactiv LLC) and the Bank of New York Trust Company, N.A., as Trustee (incorporated by reference to Exhibit 4.1 to Pactiv Corporation's Current Report on Form 8-K (No. 1-15157) filed June 25, 2007)
4.4.6.
 
Seventh Supplemental Indenture to the Indenture dated as of September 29, 1999, dated as of June 25, 2007, between Pactiv Corporation (now known as Pactiv LLC) and the Bank of New York Trust Company, N.A., as Trustee (incorporated by reference to Exhibit 4.2 to Pactiv Corporation's Current Report on Form 8-K (No. 1-15157) filed June 25, 2007)
4.4.7.
 
Eighth Supplemental Indenture to the Indenture dated as of September 29, 1999, dated as of October 21, 2010, between Pactiv Corporation (now known as Pactiv LLC) and the Bank of New York Trust Company, N.A., as Trustee (incorporated by reference to Exhibit 10.1 to Pactiv Corporation's Current Report on Form 8-K (No. 1-15157) filed October 22, 2010)
4.4.8.
 
[Reserved]
4.4.9.
 
[Reserved]
4.4.10.
 
[Reserved]
4.4.11.
 
[Reserved]
4.4.12.
 
[Reserved]
4.4.13.
 
[Reserved]
4.4.14.
 
[Reserved]
4.4.15.
 
[Reserved]
4.4.16.
 
[Reserved]

119


4.4.17.
 
[Reserved]
4.4.18.
 
[Reserved]
4.4.19.(8)
 
Nineteenth Senior Secured Notes Supplemental Indenture to the Indenture dated as of February 1, 2011, dated as of June 14, 2013, among Reynolds Group Issuer LLC, Reynolds Group Issuer Inc., Reynolds Group Issuer (Luxembourg) S.A., Beverage Packaging Holdings (Luxembourg) I S.A., Beverage Packaging Holdings (Luxembourg) VI S.à r.l. and The Bank of New York Mellon, as trustee
4.4.20.(8)
 
Nineteenth Senior Notes Supplemental Indenture to the Indenture dated as of February 1, 2011, dated as of June 14, 2013, among Reynolds Group Issuer LLC, Reynolds Group Issuer Inc., Reynolds Group Issuer (Luxembourg) S.A., Beverage Packaging Holdings (Luxembourg) I S.A., Beverage Packaging Holdings (Luxembourg) VI S.à r.l. and The Bank of New York Mellon, as trustee
4.4.21.
 
[Reserved]
4.4.22.
 
[Reserved]
4.4.23.
 
[Reserved]
4.4.24.(8)
 
Fourth Senior Secured Notes Supplemental Indenture to the 5.750% Senior Secured Notes due 2020 Indenture dated as of September 28, 2012, dated as of June 14, 2013, among Reynolds Group Issuer LLC, Reynolds Group Issuer Inc., Reynolds Group Issuer (Luxembourg) S.A., Beverage Packaging Holdings (Luxembourg) I S.A., Beverage Packaging Holdings (Luxembourg) VI S.à r.l., The Bank of New York Mellon, as trustee, and Wilmington Trust (London) Limited, as additional collateral agent
4.4.25.
 
[Reserved]
4.4.26.
 
[Reserved]
4.4.27.
 
[Reserved]
4.4.28.(7)
 
Twenty-First Senior Secured Notes Supplemental Indenture to the 6.875% Senior Secured Notes due 2021 Indenture dated as of February 1, 2011, dated as of December 10, 2013, among Reynolds Group Issuer LLC, Reynolds Group Issuer Inc., Reynolds Group Issuer (Luxembourg) S.A., Beverage Packaging Holdings (Luxembourg) I S.A., Beverage Packaging Holdings (Luxembourg) II S.A., The Bank of New York Mellon, as trustee, and Wilmington Trust (London) Limited, as additional collateral agent
4.4.29.(7)
 
Twenty-First Senior Notes Supplemental Indenture to the Indenture dated as of February 1, 2011, dated as of December 10, 2013, among Reynolds Group Issuer LLC, Reynolds Group Issuer Inc., Reynolds Group Issuer (Luxembourg) S.A., Beverage Packaging Holdings (Luxembourg) I S.A., Beverage Packaging Holdings (Luxembourg) II S.A. and The Bank of New York Mellon, as trustee
4.4.30.
 
[Reserved]
4.4.31.
 
[Reserved]
4.4.32.
 
[Reserved]
4.4.33.(7)
 
Sixth Senior Secured Notes Supplemental Indenture to the 5.750% Senior Secured Notes due 2020 Indenture dated as of September 28, 2012, dated as of December 10, 2013, among Reynolds Group Issuer LLC, Reynolds Group Issuer Inc., Reynolds Group Issuer (Luxembourg) S.A., Beverage Packaging Holdings (Luxembourg) I S.A., Beverage Packaging Holdings (Luxembourg) II S.A, The Bank of New York Mellon, as trustee, and Wilmington Trust (London) Limited, as additional collateral agent
4.4.34.
 
[Reserved]
4.4.35.
 
[Reserved]
4.4.36.
 
[Reserved]
4.4.37.(8)
 
Twentieth Senior Secured Notes Supplemental Indenture to the 6.875% Senior Secured Notes due 2021 Indenture dated as of February 1, 2011, dated as of November 15, 2013, among Reynolds Group Issuer LLC, Reynolds Group Issuer Inc., Reynolds Group Issuer (Luxembourg) S.A., Beverage Packaging Holdings (Luxembourg) I S.A., The Bank of New York Mellon, as trustee, and Wilmington Trust (London) Limited, as additional collateral agent
4.4.38.(8)
 
Twentieth Senior Notes Supplemental Indenture to the 8.250% Senior Notes due 2021 Indenture dated as of February 1, 2011, dated as of November 15, 2013, among Reynolds Group Issuer LLC, Reynolds Group Issuer Inc., Reynolds Group Issuer (Luxembourg) S.A., Beverage Packaging Holdings (Luxembourg) I S.A., the affiliates of the Issuers party thereto and The Bank of New York Mellon, as trustee
4.4.39.
 
[Reserved]
4.4.40.
 
[Reserved]
4.4.41.
 
[Reserved]
4.4.42.(8)
 
Fifth Senior Secured Notes Supplemental Indenture to the 5.750% Senior Secured Notes due 2020 Indenture dated as of September 28, 2012, dated as of November 15, 2013, among Reynolds Group Issuer LLC, Reynolds Group Issuer Inc., Reynolds Group Issuer (Luxembourg) S.A., Beverage Packaging Holdings (Luxembourg) I S.A., The Bank of New York Mellon, as trustee, and Wilmington Trust (London) Limited, as additional collateral agent
4.4.43.
 
[Reserved]
4.4.44.
 
[Reserved]
4.4.45.
 
[Reserved]
4.4.46.(7)
 
Eighteenth Senior Secured Notes Supplemental Indenture to the 6.875% Senior Secured Notes due 2021 Indenture dated as of February 1, 2011, dated as of April 9, 2013, among Reynolds Group Issuer (Luxembourg) S.A., Beverage Packaging Holdings (Luxembourg) I S.A., The Bank of New York Mellon, as trustee, and Wilmington Trust (London) Limited, as additional collateral agent
4.4.47.(7)
 
Eighteenth Senior Notes Supplemental Indenture to the 8.250% Senior Notes due 2021 Indenture dated as of February 1, 2011, dated as of April 9, 2013, among Reynolds Group Issuer (Luxembourg) S.A., Beverage Packaging Holdings (Luxembourg) I S.A. and The Bank of New York Mellon, as trustee
4.4.48.
 
[Reserved]

120


4.4.49.
 
[Reserved]
4.4.50.
 
[Reserved]
4.4.51.(7)
 
Third Senior Secured Notes Supplemental Indenture to the 5.750% Senior Secured Notes due 2020 Indenture dated as of September 28, 2012, dated as of April 9, 2013, among Reynolds Group Issuer (Luxembourg) S.A., Beverage Packaging Holdings (Luxembourg) I S.A., The Bank of New York Mellon, as trustee, and Wilmington Trust (London) Limited as additional collateral agent
4.5.(2)
 
Reaffirmation Agreement, dated as of May 4, 2010, among Reynolds Group Holdings Inc., Reynolds Consumer Products Holdings Inc., Closure Systems International Holdings Inc., SIG Euro Holding AG & Co. KGaA, SIG Austria Holding GmbH, Closure Systems International B.V., Reynolds Group Issuer (Luxembourg) S.A., Reynolds Group Issuer LLC and Reynolds Group Issuer Inc., the Grantors listed thereto, Credit Suisse AG, as administrative agent under the Credit Agreement, The Bank of New York Mellon, as trustee, principal agent, transfer agent and collateral agent, The Bank of New York Mellon, London Branch, as paying agent, and Wilmington Trust (London) Limited as additional collateral agent
4.5.1.(2)
 
Supplement, dated August 27, 2010, to the Reaffirmation Agreement dated as of May 4, 2010, among Reynolds Group Holdings Inc., Reynolds Consumer Products Holdings Inc., Closure Systems International Holdings Inc., SIG Euro Holding AG & Co. KGaA, SIG Austria Holding GmbH, Closure Systems International B.V., Reynolds Group Issuer (Luxembourg) S.A., Reynolds Group Issuer LLC and Reynolds Group Issuer Inc., SIG Austria Holding GmbH, SIG Combibloc GmbH, SIG Combibloc GmbH & Co KG, Credit Suisse AG, as administrative agent, The Bank of New York Mellon as trustee under the 2009 Notes Indenture, The Bank of New York Mellon, as trustee, principal paying agent, transfer agent, and collateral agent, The Bank of New York Mellon, London Branch, as paying agent, and Wilmington Trust (London) Limited as additional collateral agent
4.5.2.(2)
 
Reaffirmation Agreement, dated as of November 16, 2010, among Reynolds Group Holdings Limited, Reynolds Group Holdings Inc., Reynolds Consumer Products Holdings Inc., Closure Systems International Holdings Inc., SIG Euro Holding AG & Co. KGaA, SIG Austria Holding GmbH, Closure Systems International B.V., Reynolds Acquisition Corporation, Reynolds Group Issuer (Luxembourg) S.A., Reynolds Group Issuer LLC and Reynolds Group Issuer Inc., the Grantors listed thereto, Credit Suisse AG, as administrative agent under the Credit Agreement, The Bank of New York Mellon, as trustee and The Bank of New York Mellon and Wilmington Trust (London) Limited as collateral agents
4.5.3.(2)
 
Supplement, dated January 14, 2011, to the Reaffirmation Agreement dated as of November 16, 2010, among Reynolds Group Holdings Inc., Reynolds Consumer Products Holdings Inc., Closure Systems International Holdings Inc., SIG Euro Holding AG & Co. KGaA, SIG Austria Holding GmbH, Closure Systems International B.V., Reynolds Group Issuer (Luxembourg) S.A., Reynolds Group Issuer LLC and Reynolds Group Issuer Inc., SIG Austria Holding GmbH, SIG Combibloc GmbH, SIG Combibloc GmbH & Co KG, Credit Suisse AG, as administrative agent, The Bank of New York Mellon as trustee under the October 2010 Senior Secured Notes Indenture and The Bank of New York Mellon and Wilmington Trust (London) Limited as collateral agents
4.5.4.(2)
 
Reaffirmation Agreement, dated as of February 1, 2011, among Reynolds Group Holdings Limited, Reynolds Group Issuer (Luxembourg) S.A., Reynolds Group Issuer LLC, Reynolds Group Issuer Inc., the Grantors listed thereto, Credit Suisse AG, as administrative agent under the Credit Agreement, The Bank of New York Mellon, as trustee under the Senior Secured Notes Indenture, The Bank of New York Mellon, as trustee under the 2010 Senior Secured Notes Indenture, The Bank of New York Mellon, as trustee under the 2009 Senior Secured Notes Indenture and The Bank of New York Mellon and Wilmington Trust (London) Limited as collateral agents
4.5.5.(2)
 
Reaffirmation Agreement, dated as of February 9, 2011, among Reynolds Group Holdings Limited, Reynolds Group Holdings Inc., Reynolds Consumer Products Holdings Inc., Closure Systems International Holdings Inc., Closure Systems International B.V., Pactiv Corporation (now known as Pactiv LLC), SIG Austria Holding GmbH, SIG Euro Holding AG & Co. KGaA, Reynolds Group Issuer (Luxembourg) S.A., Reynolds Group Issuer LLC, Reynolds Group Issuer Inc., the Grantors listed thereto, Credit Suisse AG, as administrative agent under the Credit Agreement, The Bank of New York Mellon, as trustee under the February 2011 Senior Secured Notes Indenture, The Bank of New York Mellon, as trustee under the 2010 Senior Secured Notes Indenture, The Bank of New York Mellon, as trustee under the 2009 Senior Secured Notes Indenture and The Bank of New York Mellon and Wilmington Trust (London) Limited as collateral agents
4.5.6.(2)
 
Reaffirmation Agreement, dated March 2, 2011, among the Brazilian and German Grantors listed thereto, Credit Suisse AG, as administrative agent under the Credit Agreement, The Bank of New York Mellon, as trustee under the February 2011 Senior Secured Notes Indenture, The Bank of New York Mellon, as trustee under the October 2010 Senior Secured Notes Indenture, The Bank of New York Mellon, as trustee under the 2009 Senior Secured Notes Indenture and The Bank of New York Mellon and Wilmington Trust (London) Limited as collateral agents
4.5.7.(2)
 
Reaffirmation Agreement, dated March 2, 2011, among the Swiss Grantors listed thereto, Credit Suisse AG, as administrative agent under the Credit Agreement, The Bank of New York Mellon, as trustee under the February 2011 Senior Secured Notes Indenture, The Bank of New York Mellon, as trustee under the October 2010 Senior Secured Notes Indenture, The Bank of New York Mellon, as trustee under the 2009 Senior Secured Notes Indenture and The Bank of New York Mellon and Wilmington Trust (London) Limited as collateral agents
4.5.8.
 
[Reserved]
4.5.9.
 
[Reserved]
4.5.10.(2)
 
Reaffirmation Agreement, dated as of September 8, 2011, among Reynolds Group Holdings Limited, Reynolds Group Holdings Inc., Reynolds Consumer Products Holdings Inc., Closure Systems International Holdings Inc., SIG Euro Holding AG & Co. KGaA, Closure Systems International B.V., Pactiv Corporation (now known as Pactiv LLC), SIG Austria Holding GmbH, Reynolds Group Issuer (Luxembourg) S.A., Reynolds Group Issuer LLC, Reynolds Group Issuer Inc., the Grantors listed thereto, Credit Suisse AG, as administrative agent under the Credit Agreement, The Bank of New York Mellon, as trustee under the August 2011 Senior Secured Notes Indenture, The Bank of New York Mellon, as trustee under the February 2011 Senior Secured Notes Indenture, The Bank of New York Mellon, as trustee under the 2010 Senior Secured Notes Indenture, The Bank of New York Mellon, as trustee under the 2009 Senior Secured Notes Indenture and The Bank of New York Mellon and Wilmington Trust (London) Limited as collateral agents
4.5.11.
 
[Reserved]

121


4.5.12.(6)
 
Reaffirmation Agreement, dated as of September 28, 2012, among Reynolds Group Holdings Limited, Reynolds Group Holdings Inc., Reynolds Consumer Products Holdings LLC, Closure Systems International Holdings Inc., Pactiv LLC, Evergreen Packaging Inc., Reynolds Consumer Products Inc., Beverage Packaging Holdings (Luxembourg) III S.à r.l., SIG Euro Holding AG & Co. KGaA, Closure Systems International B.V., SIG Austria Holding GmbH, Reynolds Group Issuer (Luxembourg) S.A., Reynolds Group Issuer LLC, Reynolds Group Issuer Inc., the Grantors listed thereto, Credit Suisse AG, as administrative agent under the Credit Agreement, The Bank of New York Mellon, as trustee under the September 2012 Senior Secured Notes Indenture, The Bank of New York Mellon, as trustee under the August 2011 Senior Secured Notes Indenture, The Bank of New York Mellon, as trustee under the February 2011 Senior Secured Notes Indenture, The Bank of New York Mellon, as trustee under the October 2010 Senior Secured Notes Indenture, The Bank of New York Mellon, as trustee under the November 2009 Senior Secured Notes Indenture and The Bank of New York Mellon and Wilmington Trust (London) Limited as collateral agents under the First Lien Intercreditor Agreement
4.5.13.(6)
 
Reaffirmation Agreement, dated as of November 7, 2012, among Reynolds Group Holdings Limited, the Grantors listed thereto, Credit Suisse AG, as administrative agent under the Credit Agreement, The Bank of New York Mellon, as trustee under the September 2012 Senior Secured Notes Indenture, The Bank of New York Mellon, as trustee under the August 2011 Senior Secured Notes Indenture, The Bank of New York Mellon, as trustee under the February 2011 Senior Secured Notes Indenture, The Bank of New York Mellon, as trustee under the October 2010 Senior Secured Notes Indenture, The Bank of New York Mellon, as trustee under the November 2009 Senior Secured Notes Indenture and The Bank of New York Mellon and Wilmington Trust (London) Limited as collateral agents under the First Lien Intercreditor Agreement
4.5.14.(12)
 
Reaffirmation Agreement dated as of February 14, 2014, among Reynolds Group Holdings Limited, the Grantors listed thereto, Credit Suisse AG, as administrative agent under the Credit Agreement, The Bank of New York Mellon, as trustee under the September 2012 Senior Secured Notes Indenture, The Bank of New York Mellon, as trustee under the August 2011 Senior Secured Notes Indenture, The Bank of New York Mellon, as trustee under the February 2011 Senior Secured Notes Indenture, The Bank of New York Mellon, as trustee under the October 2010 Senior Secured Notes Indenture and The Bank of New York Mellon and Wilmington Trust (London) Limited as collateral agents under the First Lien Intercreditor Agreement
4.5.15.(13)
 
Reaffirmation Agreement, dated as of February 25, 2015, among Reynolds Group Holdings Limited, Reynolds Group Holdings Inc., Reynolds Consumer Products Holdings LLC, Closure Systems International Holdings LLC, Pactiv LLC, Evergreen Packaging Inc., Reynolds Consumer Products LLC and Beverage Packaging Holdings (Luxembourg) III S.à r.l. (collectively, with SIG Euro Holding AG & Co. KGaA and Closure Systems International B.V.), Reynolds Group Issuer (Luxembourg) S.A., Reynolds Group Issuer LLC, Reynolds Group Issuer Inc. and the Grantors listed thereto, Credit Suisse AG, as administrative agent under the Credit Agreement, The Bank of New York Mellon, as trustee under the September 2012 Senior Secured Notes Indenture, The Bank of New York Mellon, as trustee under the August 2011 Senior Secured Notes Indenture, The Bank of New York Mellon, as trustee under the February 2011 Senior Secured Notes Indenture, The Bank of New York Mellon, as trustee under the October 2010 Senior Secured Notes Indenture, and The Bank of New York Mellon and Wilmington Trust (London) Limited as collateral agents under the First Lien Intercreditor Agreement
4.5.16.(13)
 
Reaffirmation Agreement, dated as of May 26, 2015, among Reynolds Group Holdings Limited and the Grantors listed thereto, Credit Suisse AG, as administrative agent under the Credit Agreement, The Bank of New York Mellon, as trustee under the September 2012 Senior Secured Notes Indenture, The Bank of New York Mellon, as trustee under the August 2011 Senior Secured Notes Indenture, The Bank of New York Mellon, as trustee under the February 2011 Senior Secured Notes Indenture, The Bank of New York Mellon, as trustee under the October 2010 Senior Secured Notes Indenture, and The Bank of New York Mellon and Wilmington Trust (London) Limited as collateral agents under the First Lien Intercreditor Agreement
4.5.17.(22)
 
Reaffirmation Agreement, dated as of August 5, 2016, among Reynolds Group Holdings Limited, Reynolds Group Holdings Inc., Reynolds Consumer Products Holdings LLC, Closure Systems International Holdings LLC, Pactiv LLC, Evergreen Packaging, Inc., Reynolds Consumer Products LLC, Beverage Packaging Holdings (Luxembourg) III S.à r.l., Closure Systems International Inc., and Graham Packaging Company Inc., Closure Systems International B.V., Reynolds Group Issuer LLC and Reynolds Group Issuer Inc. and the Grantors listed thereto, Credit Suisse AG, as administrative agent under the Credit Agreement, The Bank of New York Mellon, as trustee under the June 2016 Senior Secured Notes Indenture, The Bank of New York Mellon, as trustee under the September 2012 Senior Secured Notes Indenture, The Bank of New York Mellon, as trustee under the February 2011 Senior Secured Notes Indenture, and The Bank of New York Mellon and Wilmington Trust (London) Limited as collateral agents under the First Lien Intercreditor Agreement.
4.5.18.(22)
 
Reaffirmation Agreement, dated as of October 7, 2016, among Reynolds Group Holdings Limited, Reynolds Group Holdings Inc., Reynolds Consumer Products Holdings LLC, Closure Systems International Holdings LLC, Pactiv LLC, Evergreen Packaging, Inc., Reynolds Consumer Products LLC, Beverage Packaging Holdings (Luxembourg) III S.à r.l., Closure Systems International Inc., and Graham Packaging Company Inc., Closure Systems International B.V., Reynolds Group Issuer LLC and Reynolds Group Issuer Inc. and the Grantors listed thereto, Credit Suisse AG, as administrative agent under the Credit Agreement, The Bank of New York Mellon, as trustee under the June 2016 Senior Secured Notes Indenture, The Bank of New York Mellon, as trustee under the September 2012 Senior Secured Notes Indenture, The Bank of New York Mellon, as trustee under the February 2011 Senior Secured Notes Indenture, and The Bank of New York Mellon and Wilmington Trust (London) Limited as collateral agents under the First Lien Intercreditor Agreement.
4.5.19.(22)
 
Reaffirmation Agreement, dated as of February 7, 2017, among Reynolds Group Holdings Limited, Reynolds Group Holdings Inc., Reynolds Consumer Products Holdings LLC, Closure Systems International Holdings LLC, Pactiv LLC, Evergreen Packaging, Inc., Reynolds Consumer Products LLC, Beverage Packaging Holdings (Luxembourg) III S.à r.l., Closure Systems International Inc., and Graham Packaging Company Inc., Reynolds Group Issuer LLC and Reynolds Group Issuer Inc. and the Grantors listed thereto, Credit Suisse AG, as administrative agent under the Credit Agreement, The Bank of New York Mellon, as trustee under the June 2016 Senior Secured Notes Indenture, The Bank of New York Mellon, as trustee under the September 2012 Senior Secured Notes Indenture, The Bank of New York Mellon, as trustee under the February 2011 Senior Secured Notes Indenture, and The Bank of New York Mellon and Wilmington Trust (London) Limited as collateral agents under the First Lien Intercreditor Agreement.
4.6.
 
[Reserved]
4.7.(2)
 
Letter of Indemnification, dated October 8, 2009, by Rank Group Limited for the benefit and in favour of the Indemnitees defined therein (CSI & RCP - Germany)
4.8.
 
[Reserved]
4.9.
 
[Reserved]
4.10.(2)
 
Deed Poll of Indemnification, dated October 8, 2009, by Rank Group Limited for the benefit and in favour of the Indemnitees defined therein (CSI - Hong Kong)
4.11.
 
[Reserved]
4.12.(2)
 
Deed Poll of Indemnification, dated October 8, 2009, by Rank Group Limited for the benefit and in favour of the Indemnitees defined therein (CSI - Japan)

122


4.13.(2)
 
Deed Poll of Indemnification, dated October 8, 2009, by Rank Group Limited for the benefit and in favour of the Indemnitees defined therein (Luxembourg)
4.14.
 
[Reserved]
4.15.
 
[Reserved]
4.16.(2)
 
Deed Poll of Indemnification, dated October 8, 2009, by Rank Group Limited for the benefit and in favour of the Indemnitees defined therein (United Kingdom - CSI & RCP)
4.17.
 
[Reserved]
4.18.
 
[Reserved]
4.19.(2)
 
Deed Poll of Indemnification, dated October 8, 2009, by Rank Group Limited for the benefit and in favour of the Indemnitees defined therein (United States - CSI & RCP)
4.20.(2)
 
Indemnification Agreement, dated October 18, 2009, by Rank Group Limited for the benefit and in favour of the Indemnitees defined therein (CSI - Netherlands)
4.21.
 
[Reserved]
4.22.
 
[Reserved]
4.23.
 
[Reserved]
4.24.(2)
 
Deed Poll of Indemnification, dated December 22, 2009, by Rank Group Limited relating to Directors and Officers of Rank Group Limited and other entities in favour and for the benefit of each Indemnified Person
4.25.
 
[Reserved]
4.26.(2)
 
Deed Poll of Indemnification, dated April 21, 2010, by Rank Group Limited for the benefit and in favour of the Indemnitees defined therein (CSI - Japan)
4.27.(2)
 
Indemnification Agreement, dated April 21, 2010, by Rank Group Limited for the benefit and in favour of the Indemnitees defined therein (CSI - Netherlands)
4.28.(2)
 
Deed Poll of Indemnification, dated April 21, 2010, by Rank Group Limited for the benefit and in favour of the Indemnitees defined therein (United Kingdom - CSI & RCP)
4.29.(2)
 
Deed Poll of Indemnification, dated April 21, 2010, by Rank Group Limited for the benefit and in favour of the Indemnitees defined therein (CSI & RCP - United States)
4.30.(2)
 
Letter of Indemnification, dated April 21, 2010, by Rank Group Limited for the benefit and in favour of the Indemnitees defined therein (CSI & RCP - Germany)
4.31.(2)
 
Deed Poll of Indemnification, dated April 21, 2010, by Rank Group Limited for the benefit and in favour of the Indemnitees defined therein (Luxembourg - Evergreen)
4.32.
 
[Reserved]
4.33.(2)
 
Deed Poll of Indemnification, dated April 21, 2010, by Rank Group Limited for the benefit and in favour of the Indemnitees defined therein (US - Evergreen)
4.34.(2)
 
Letter of Indemnification, dated April 21, 2010, by Rank Group Limited for the benefit and in favour of the Indemnitees defined therein (Evergreen - Hong Kong)
4.35.(2)
 
Indemnification Agreement, dated April 21, 2010, by Rank Group Limited for the benefit and in favour of the Indemnitees defined therein (Evergreen - Netherlands)
4.36.(2)
 
Deed Poll of Indemnification, dated April 21, 2010, by Rank Group Limited for the benefit and in favour of the Indemnitees defined therein (Luxembourg)
4.37.(2)
 
Deed Poll of Indemnification, dated April 21, 2010, by Rank Group Limited for the benefit and in favour of the Indemnitees defined therein (CSI - Hong Kong)
4.38.
 
[Reserved]
4.39.
 
[Reserved]
4.40.
 
[Reserved]
4.41.
 
[Reserved]
4.42.
 
[Reserved]
4.43.
 
[Reserved]
4.44.
 
[Reserved]
4.45.
 
[Reserved]
4.46.(2)
 
Indemnification Agreement, dated August 25, 2010, by Rank Group Limited for the benefit and in favour of the Indemnitees defined therein (Netherlands)
4.47.(2)
 
Deed Poll of Indemnification, dated August 25, 2010, by Rank Group Limited for the benefit and in favour of the Indemnitees defined therein (BP III - Luxembourg)
4.48.(2)
 
Deed Poll of Indemnification, dated August 25, 2010, by Rank Group Limited for the benefit and in favour of the Indemnitees defined therein (United Kingdom)
4.49.(2)
 
Agreement of Indemnification, dated August 25, 2010, by Rank Group Limited for the benefit and in favour of the Indemnitees defined therein (United States)
4.50.(2)
 
Deed Poll of Indemnification, dated September 13, 2010, by Reynolds Group Holdings Limited for the benefit and in favour of the Indemnitees defined therein (Luxembourg)
4.51.(2)
 
Deed Poll of Indemnification, dated September 13, 2010, by Reynolds Group Holdings Limited for the benefit and in favour of the Indemnitees defined therein (United Kingdom - Closures, Reynolds Consumer Products and Reynolds Foodservice)
4.52.
 
[Reserved]

123


4.53.(2)
 
Indemnification Agreement, dated September 13, 2010, by Reynolds Group Holdings Limited for the benefit and in favour of the Indemnitees defined therein (Netherlands)
4.54.
 
[Reserved]
4.55.
 
[Reserved]
4.56.(2)
 
Deed Poll of Indemnification, dated September 13, 2010, by Reynolds Group Holdings Limited for the benefit and in favour of the Indemnitees defined therein (Closures - Hong Kong)
4.57.(2)
 
Deed Poll of Indemnification, dated September 13, 2010, by Reynolds Group Holdings Limited for the benefit and in favour of the Indemnitees defined therein (Evergreen - Hong Kong)
4.58.(12)
 
Deed Poll of Indemnification, dated December 6, 2014, by Reynolds Group Holdings Limited for the benefit and in favour of the Indemnitees defined therein (Germany - Pactiv-Omni Germany Holdings GmbH)
4.59.
 
[Reserved]
4.60.(2)
 
Deed Poll of Indemnification, dated September 13, 2010, by Reynolds Group Holdings Limited for the benefit and in favour of the Indemnitees defined therein (Japan - Closures)
4.61.
 
[Reserved]
4.62.
 
[Reserved]
4.63.
 
[Reserved]
4.64.(2)
 
Letter of Indemnification, dated September 13, 2010, by Reynolds Group Holdings Limited for the benefit and in favour of the Indemnitees defined therein (Germany - Closures)
4.65.(2)
 
Agreement of Indemnification, dated September 13, 2010, by Reynolds Group Holdings Limited for the benefit and in favour of the Indemnitees defined therein (United States - Evergreen)
4.66.
 
[Reserved]
4.67.(2)
 
Agreement of Indemnification, dated September 13, 2010, by Reynolds Group Holdings Limited for the benefit and in favour of the Indemnitees defined therein (United States - Closures, Reynolds Consumer Products and Reynolds Foodservice)
4.68.
 
[Reserved]
4.69.
 
[Reserved]
4.70.(2)
 
Indemnity to Gail D. Lilley from Pactiv Canada Inc., dated November 16, 2010
4.71.(2)
 
Agreement of Indemnification, dated November 16, 2010, by Reynolds Group Holdings Limited for the benefit and in favour of the Indemnitees defined therein (Pactiv - United States)
4.72.(2)
 
Deed Poll of Indemnification, dated November 16, 2010, by Reynolds Group Holdings Limited for the benefit and in favour of the Indemnitees defined therein (Pactiv - United Kingdom)
4.73.(2)
 
Letter of Indemnification, dated November 16, 2010, by Reynolds Group Holdings Limited for the benefit and in favour of the Indemnitees defined therein (Pactiv - Germany)
4.74.
 
[Reserved]
4.75.(2)
 
Letter of Indemnification, dated January 14, 2011, by Reynolds Group Holdings Limited for the benefit and in favour of the Indemnitees defined therein (Germany - Closures)
4.76.
 
[Reserved]
4.77.
 
[Reserved]
4.78.(2)
 
Deed Poll of Indemnification, dated January 14, 2011, by Reynolds Group Holdings Limited for the benefit and in favour of the Indemnitees defined therein (Closures and Evergreen - Hong Kong)
4.79.
 
[Reserved]
4.80.(2)
 
Deed Poll of Indemnification, dated January 14, 2011, by Reynolds Group Holdings Limited for the benefit and in favour of the Indemnitees defined therein (Japan - Closures)
4.81.(2)
 
Deed Poll of Indemnification, dated January 14, 2011, by Reynolds Group Holdings Limited for the benefit and in favour of the Indemnitees defined therein (Luxembourg)
4.82.(2)
 
Indemnification Agreement, dated January 14, 2011, by Reynolds Group Holdings Limited for the benefit and in favour of the Indemnitees defined therein (Netherlands)
4.83.
 
[Reserved]
4.84.
 
[Reserved]
4.85.(2)
 
Deed Poll of Indemnification, dated January 14, 2011, by Reynolds Group Holdings Limited for the benefit and in favour of the Indemnitees defined therein (United Kingdom - Closures, Reynolds Consumer Products, Reynolds Foodservice and Pactiv)
4.86.
 
[Reserved]
4.87.(2)
 
Agreement of Indemnification, dated January 14, 2011, by Reynolds Group Holdings Limited for the benefit and in favour of the Indemnitees defined therein (United States - Closures, Reynolds Consumer Products, Evergreen, Reynolds Foodservice and Pactiv)
4.88.
 
[Reserved]
4.89.(2)
 
Letter of Indemnification, dated March 1, 2011, by Reynolds Group Holdings Limited for the benefit and in favour of the Indemnitees defined therein (Pactiv - Germany)
4.90.
 
[Reserved]
4.91.(2)
 
Indemnification Letter Agreement, dated as of October 15, 2009, between Rank Group Limited and Beverage Packaging Holdings (Luxembourg) III S.à r.l., in connection with the purchase of the Closures business

124


4.92.(2)
 
Indemnification Letter Agreement, dated as of October 15, 2009, between Rank Group Limited and Beverage Packaging Holdings (Luxembourg) III S.à r.l., in connection with the purchase of the Reynolds Consumer business
4.93.(2)
 
Indemnification Letter Agreement, dated as of April 25, 2010, between Beverage Packaging Holdings (Luxembourg) III S.à r.l. and Carter Holt Harvey Limited
4.94.(2)
 
Indemnification Letter Agreement, dated as of September 1, 2010, between Rank Group Limited and Beverage Packaging Holdings (Luxembourg) III S.à r.l.
4.95.(1)
 
Transition Services Letter Agreement, dated as of November 5, 2009, between Rank Group Limited and Beverage Packaging Holdings (Luxembourg) III S.à r.l.
4.96.(1)
 
Information Sharing Agreement, dated as of April 7, 2010, between Carter Holt Harvey Limited, Carter Holt Harvey Pulp & Paper Limited, Evergreen Packaging Inc. and Blue Ridge Paper Products Inc.
4.97.
 
[Reserved]
4.98.
 
[Reserved]
4.99.
 
[Reserved]
4.100.
 
[Reserved]
4.101.
 
[Reserved]
4.102.
 
[Reserved]
4.103.
 
[Reserved]
4.104.
 
[Reserved]
4.105.
 
[Reserved]
4.106.
 
[Reserved]
4.107.
 
[Reserved]
4.108.
 
[Reserved]
4.109.
 
[Reserved]
4.110.
 
[Reserved]
4.111.(1)
 
Loan Agreement, dated February 15, 2008, between Rank Group Limited as borrower and Rank Group Holdings Limited (now known as Reynolds Group Holdings Limited)
4.112.(2)
 
Letter of Indemnification, dated July 6, 2011, by Reynolds Group Holdings Limited for the benefit and in favour of the Indemnitees defined therein (Germany - Closures)
4.113.
 
[Reserved]
4.114.
 
[Reserved]
4.115.(2)
 
Letter of Indemnification, dated July 15, 2011, by Reynolds Group Holdings Limited for the benefit and in favour of the Indemnitees defined therein (Hong Kong)
4.116.(2)
 
Letter of Indemnification, dated July 14, 2011, by Reynolds Group Holdings Limited for the benefit and in favour of the Indemnitees defined therein (Hong Kong)
4.117.(2)
 
Letter of Indemnification, dated July 15, 2011, by Reynolds Group Holdings Limited for the benefit and in favour of the Indemnitees defined therein (Japan)
4.118.(2)
 
Letter of Indemnification, dated July 15, 2011, by Reynolds Group Holdings Limited for the benefit and in favour of the Indemnitees defined therein (Luxembourg)
4.119.(2)
 
Letter of Indemnification, dated July 15, 2011, by Reynolds Group Holdings Limited for the benefit and in favour of the Indemnitees defined therein (Netherlands)
4.120.
 
[Reserved]
4.121.
 
[Reserved]
4.122.
 
[Reserved]
4.123.(2)
 
Letter of Indemnification, dated July 15, 2011, by Reynolds Group Holdings Limited for the benefit and in favour of the Indemnitees defined therein (Switzerland)
4.124.(2)
 
Letter of Indemnification, dated July 19, 2011, by Reynolds Group Holdings Limited for the benefit and in favour of the Indemnitees defined therein (Thailand)
4.125.(2)
 
Letter of Indemnification, dated July 15, 2011, by Reynolds Group Holdings Limited for the benefit and in favour of the Indemnitees defined therein (United Kingdom - Closures, Reynolds Consumer Products and Pactiv Foodservice)
4.126.(2)
 
Letter of Indemnification, dated July 6, 2011, by Reynolds Group Holdings Limited for the benefit and in favour of the Indemnitees defined therein (United States - Closures, Reynolds Consumer Products and Pactiv Foodservice)
4.127.(2)
 
Letter of Indemnification, dated October 5, 2011, by Reynolds Group Holdings Limited for the benefit and in favour of the Indemnitees defined therein (Austria)
4.128.(2)
 
Deed Poll of Indemnification, dated October 13, 2011, by Reynolds Group Holdings Limited for the benefit and in favour of the Indemnitees defined therein (Registration Statement)
4.129.(2)
 
Agreement of Indemnification, dated October 14, 2011, by Reynolds Group Holdings Limited for the benefit and in favour of the Indemnitees defined therein (United States - RenPac and Reynolds Manufacturing)
4.130.
 
[Reserved]
4.131.(5)
 
Agreement of Indemnification, dated March 12, 2012, by Reynolds Group Holdings Limited for the benefit and in favour of the Indemnitees defined therein (United States - Graham Packaging Holdings Company and certain of its subsidiaries)
4.132.(5)
 
Deed Poll of Indemnification, dated March 14, 2012, by Reynolds Group Holdings Limited for the benefit and in favour of the Indemnitees defined therein (Luxembourg - Beverage Packaging Holdings (Luxembourg) IV S.à r.l.)

125


4.133.(5)
 
Agreement of Indemnification, dated April 23, 2012, by Reynolds Group Holdings Limited for the benefit and in favour of the Indemnitees defined therein (Netherlands - Graham Packaging Holdings B.V.)
4.134.(5)
 
Agreement of Indemnification, dated September 8, 2011, by Reynolds Group Holdings Limited for the benefit and in favour of the Indemnitees defined therein (United States)
4.135.(7)
 
Deed Poll of Indemnification, dated October 22, 2012, by Reynolds Group Holdings Limited for the benefit and in favour of the Indemnitees defined therein (Luxembourg - Beverage Packaging Factoring (Luxembourg) S.à r.l.)
4.136.
 
Purchase and Sale Agreement, dated as of November 7, 2012, among Reynolds Group Holdings Inc., Beverage Packaging Holdings (Luxembourg) IV S.à r.l., Beverage Packaging Factoring (Luxembourg) S.à r.l. and the Sellers identified on Annex I thereto (incorporated by reference to Exhibit 1 to Reynolds Group Holdings Limited's report on Form 6-K (No. 333-177693) filed November 13, 2012)
4.137.
 
Receivables Loan and Security Agreement, dated as of November 7, 2012, among Beverage Packaging Factoring (Luxembourg) S.à r.l., Reynolds Group Holdings Inc., Beverage Packaging Holdings (Luxembourg) IV S.à r.l., Nieuw Amsterdam Receivables Corporation, as Conduit Lender, Coöperatieve Centrale Raiffeisen-Boerenleenbank B.A., “Rabobank Nederland,” New York Branch, as Facility Agent for the Nieuw Amsterdam Lender Group and as a Committed Lender, the other Conduit Lenders, Committed Lenders and Facility Agents from time to time party thereto and Coöperatieve Centrale Raiffeisen-Boerenleenbank B.A., “Rabobank Nederland,” New York Branch, as Administrative Agent (incorporated by reference to Exhibit 2 to Reynolds Group Holdings Limited's report on Form 6-K (No. 333-177693) filed November 13, 2012)
4.137.1.
 
Amendment to Receivables Loan and Security Agreement, dated as of May 29, 2013, among Beverage Packaging Factoring (Luxembourg) S.à r.l., Nieuw Amsterdam Receivables Corporation, Coöperatieve Centrale Raiffeisen-Boerenleenbank B.A., “Rabobank Nederland,” New York Branch, as facility agent for the Nieuw Amsterdam Lender Group and as a committed lender, TD Bank, N.A., as committed lender and facility agent for the TD Lender Group, Wells Fargo Bank, N.A. as committed lender and facility agent for the Wells Fargo Lender Group, and Coöperatieve Centrale Raiffeisen-Boerenleenbank B.A., “Rabobank Nederland,” New York Branch, as administrative agent (incorporated by reference to Exhibit 1 to Reynolds Group Holdings Limited's report on Form 6-K (No. 333-177693) filed May 31, 2013)
4.137.2.(7)
 
Second Amendment to Receivables Loan and Security Agreement, dated as of September 11, 2013, among Beverage Packaging Factoring (Luxembourg) S.à r.l., Nieuw Amsterdam Receivables Corporation, Coöperatieve Centrale Raiffeisen-Boerenleenbank B.A., “Rabobank Nederland,” New York Branch, as facility agent for the Nieuw Amsterdam Lender Group and as a committed lender, TD Bank, N.A., as committed lender and facility agent for the TD Lender Group, Wells Fargo Bank, N.A. as committed lender and facility agent for the Wells Fargo Lender Group, and Coöperatieve Centrale Raiffeisen-Boerenleenbank B.A., “Rabobank Nederland,” New York Branch, as administrative agent
4.137.3.(9)
 
Third Amendment to Receivables Loan And Security Agreement, First Amendment to Performance Undertaking Agreement and First Amendment to Purchase and Sale Agreement dated as of December 19, 2014, among Beverage Packaging Factoring (Luxembourg) S.a r.l, each party that is a Performance Guarantor (as defined in the Loan Agreement referred to herein), Nieuw Amsterdam Receivables Corporation, as Conduit Lender for the Nieuw Amsterdam Lender Group, Coöperatieve Centrale Raiffeisen-Boerenleenbank B.A., “Rabobank”, New York Branch, as Committed Lender and Facility Agent for the Nieuw Amsterdam Lender Group and Administrative Agent, TD Bank, N.A., as Committed Lender and Facility Agent for the TD Lender Group, Wells Fargo Banks, N.A., as Committed Lender and Facility Agent for the Wells Fargo Lender Group, Fairway Finance Company, LLC, as Conduit Lender for the BMO Lender Group, Bank of Montreal, as Committed Lender for the BMO Lender Group, BMO Capital Markets Corp., as Facility Agent for the BMO Lender Group.
4.138.
 
Performance Undertaking Agreement, dated as of November 7, 2012, made by Reynolds Group Holdings Limited, Reynolds Group Holdings Inc., Beverage Packaging Holdings (Luxembourg) IV S.à r.l. and the other Performance Guarantors identified on Annex I thereto in favor of Coöperatieve Centrale Raiffeisen-Boerenleenbank B.A., “Rabobank Nederland,” New York Branch, as administrative agent (incorporated by reference to Exhibit 3 to Reynolds Group Holdings Limited's report on Form 6-K (No. 333-177693) filed November 13, 2012)
4.139.
 
Performance Undertaking Agreement, dated as of November 7, 2012, made by Reynolds Group Holdings Limited in favor of Coöperatieve Centrale Raiffeisen-Boerenleenbank B.A., “Rabobank Nederland,” New York Branch, as administrative agent (incorporated by reference to Exhibit 4 to Reynolds Group Holdings Limited's report on Form 6-K (No. 333-177693) filed November 13, 2012)
4.140.(6)
 
Deed Poll of Indemnification, dated December 18, 2012, by Reynolds Group Holdings Limited for the benefit and in favour of the Indemnitees defined therein (Luxembourg - Beverage Packaging Holdings (Luxembourg) V S.A.)
4.141.
 
[Reserved]
4.142.(7)
 
Agreement of Indemnification, dated May 20, 2013, by Reynolds Group Holdings Limited for the benefit and in favour of the Indemnitees defined therein (United States - Beverage Packaging Holdings II Issuer Inc.)
4.143.(7)
 
Deed Poll of Indemnification, dated May 20, 2013, by Reynolds Group Holdings Limited for the benefit and in favour of the Indemnitees defined therein (Luxembourg - Beverage Packaging Holdings (Luxembourg) VI S.à r.l.)
4.144.(7)
 
Agreement of Indemnification, dated April 4, 2013, by Reynolds Group Holdings Limited for the benefit and in favour of the Indemnitees defined therein (United States - Spirit Foodservice Products, Inc., Spirit Foodservice, Inc. and Master Containers, Inc.)
4.145.(12)
 
Agreement of Indemnification, dated February 14, 2014, by Reynolds Group Holdings Limited for the benefit and in favour of the Indemnitees defined therein (United States - Trans Western Polymers, Inc.)
4.146.(12)
 
Deed Poll of Indemnification, dated February 14, 2014, by Reynolds Group Holdings Limited for the benefit and in favour of the Indemnitees defined therein (Luxembourg - Beverage Packaging Holdings (Luxembourg) II S.A.)
4.147.(12)
 
Agreement of Indemnification, dated February 14, 2014, by Reynolds Group Holdings Limited for the benefit and in favour of the Indemnitees defined therein (Spain - Closure Systems International Espana S.L.U.)
4.148.(20)
 
Settlement Agreement dated as of November 8, 2016, by and among (i) UCI Holdings Limited and each of its direct and indirect subsidiaries and each of their respective estates; (ii) Rank Group Limited and certain of its affiliates (including Pactiv LLC) and (iii) the Official Committee of Unsecured Creditors appointed in the Cases (as defined in the Settlement Agreement) and (iv) the Noteholders (as defined in the Settlement Agreement).
4.149.(21)
 
Agreement dated as of November 8, 2016, by and among (i) UCI Holdings Limited and each of its direct and indirect subsidiaries, (ii) Pactiv LLC and (iii) the Pension Benefit Guaranty Corporation, a United States government corporation and agency.
4.150.(13)
 
General Security Deed, dated June 16, 2015, between Beverage Packaging (New Zealand) Limited and Wilmington Trust (London) Limited

126


4.151.(13)
 
Specific Security Deed, dated June 16, 2015, between Beverage Packaging Holdings (Luxembourg) V S.A. and Wilmington Trust (London) Limited
4.152.(22)
 
Agreement of Indemnification dated October 21, 2016 by Reynolds Group Holdings Limited for the benefit and in favour of the Indemnities defined therein (United States - GEC Packaging Technologies LLC)
7.1.(22)
 
Computation of Ratio of Earnings to Fixed Charges
8.1.(22)
 
List of Subsidiaries
12.1.(22)
 
Certification of Chief Executive Officer pursuant to Exchange Act Rules 13a-14(a) and 15d-14(a), as adopted pursuant to Section 302 of the Sarbanes-Oxley Act of 2002
12.2.(22)
 
Certification of Chief Financial Officer pursuant to Exchange Act Rules 13a-14(a) and 15d-14(a), as adopted pursuant to Section 302 of the Sarbanes-Oxley Act of 2002
13.1.(22)
 
Certification of Chief Executive Officer pursuant to 18 U.S.C. Section 1350, as adopted pursuant to Section 906 of the Sarbanes-Oxley Act of 2002
13.2.(22)
 
Certification of Chief Financial Officer pursuant to 18 U.S.C. Section 1350, as adopted pursuant to Section 906 of the Sarbanes-Oxley Act of 2002
(1) 
Incorporated by reference to corresponding exhibit to the Reynolds Notes Issuers' registration statement on Form F-4 (No. 333-177693) filed on November 3, 2011.
(2) 
Incorporated by reference to corresponding exhibit to the Reynolds Notes Issuers' registration statement on Form F-4/A (No. 333-177693) filed on February 9, 2012.
(3) 
Incorporated by reference to corresponding exhibit to the Reynolds Notes Issuers' registration statement on Form F-4/A (No. 333-177693) filed on April 6, 2012.
(4) 
Incorporated by reference to corresponding exhibit to the Reynolds Notes Issuers' registration statement on Form F-4/A (No. 333-177693) filed on May 11, 2012.
(5) 
Incorporated by reference to corresponding exhibit to the Reynolds Notes Issuers' registration statement on Form F-4/A (No. 333-177693) filed on June 21, 2012.
(6) 
Incorporated by reference to corresponding exhibit to Reynolds Notes Issuers' registration statement on Form F-4/A (No. 333-185285) filed on December 21, 2012.
(7) 
Incorporated by reference to corresponding exhibit to the Reynolds Notes Issuers' annual report on Form 20-F (No. 333-177693) filed on February 27, 2014.
(8) 
Incorporated by reference to corresponding exhibit to the Reynolds Notes Issuers' amendment to the annual report on Form 20-F/A (No. 333-177693) filed on February 27, 2014.
(9) 
Incorporated by reference to exhibit 1 to Reynolds Group Holdings Limited report on Form 6-K (No. 333-177693) filed on December 24, 2014.
(10) 
Incorporated by reference to exhibit 1 to Reynolds Group Holdings Limited report on Form 6-K (No. 333-177693) filed on January 20, 2015.
(11) 
Incorporated by reference to exhibit 2 to Reynolds Group Holdings Limited report on Form 6-K (No. 333-177693) filed on January 20, 2015.
(12) 
Incorporated by reference to corresponding exhibit to the Reynolds Notes Issuers' annual report on Form 20-F (No. 333-177693) filed on February 25, 2015.
(13) 
Incorporated by reference to corresponding exhibit to the Reynolds Notes Issuers' annual report on Form 20-F (No. 333-177693) filed on February 24, 2016.
(14) 
Incorporated by reference to exhibit 1 to Reynolds Group Holdings Limited report on Form 6-K (No. 333-177693) filed on June 27, 2016.
(15) 
Incorporated by reference to exhibit 2 to Reynolds Group Holdings Limited report on Form 6-K (No. 333-177693) filed on June 27, 2016.
(16) 
Incorporated by reference to exhibit 1 to Reynolds Group Holdings Limited report on Form 6-K (No. 333-177693) filed on August 9, 2016.
(17) 
Incorporated by reference to exhibit 1 to Reynolds Group Holdings Limited report on Form 6-K (No. 333-177693) filed on October 5, 2016.
(18) 
Incorporated by reference to exhibit 1 to Reynolds Group Holdings Limited report on Form 6-K (No. 333-177693) filed on October 7, 2016.
(19) 
Incorporated by reference to exhibit 1 to Reynolds Group Holdings Limited report on Form 6-K (No. 333-177693) filed on February 7, 2017.
(20) 
Incorporated by reference to exhibit 1 to Reynolds Group Holdings Limited report on Form 6-K (No. 333-177693) filed on November 8, 2016.
(21) 
Incorporated by reference to exhibit 2 to Reynolds Group Holdings Limited report on Form 6-K (No. 333-177693) filed on November 8, 2016.
(22) 
Filed herein.



127










Reynolds Group Holdings Limited

Consolidated financial statements for the year ended
December 31, 2016




Reynolds Group Holdings Limited


Contents



Index to the Consolidated Financial Statements


F-1



Report of Independent Registered Public Accounting Firm

To the Shareholder and Board of Directors of Reynolds Group Holdings Limited:

In our opinion, the accompanying consolidated statements of financial position and the related consolidated statements of comprehensive income, changes in equity (deficit) and cash flows present fairly, in all material respects, the financial position of Reynolds Group Holdings Limited and its subsidiaries as of December 31, 2016 and December 31, 2015, and the results of their operations and their cash flows for each of the three years in the period ended December 31, 2016 in conformity with International Financial Reporting Standards as issued by the International Accounting Standards Board. These financial statements are the responsibility of management. Our responsibility is to express an opinion on these financial statements based on our audits. We conducted our audits of these financial statements in accordance with the standards of the Public Company Accounting Oversight Board (United States). Those standards require that we plan and perform the audit to obtain reasonable assurance about whether the financial statements are free of material misstatement. An audit includes examining, on a test basis, evidence supporting the amounts and disclosures in the financial statements, assessing the accounting principles used and significant estimates made by management, and evaluating the overall financial statement presentation. We believe that our audits provide a reasonable basis for our opinion.


/s/ PricewaterhouseCoopers LLP
PricewaterhouseCoopers LLP
Chicago, Illinois USA
February 14, 2017


F-2

Reynolds Group Holdings Limited
Consolidated statements of comprehensive income

 
 
 
 
For the year ended December 31,
(In $ million)
 
Note
 
2016
 
2015
 
2014
Revenue
 
 
 
10,646

 
11,178

 
11,666

Cost of sales
 
*
 
(8,259
)
 
(8,978
)
 
(9,650
)
Gross profit
 
 
 
2,387

 
2,200

 
2,016

Selling, marketing and distribution expenses
 
*
 
(315
)
 
(262
)
 
(255
)
General and administration expenses
 
*
 
(855
)
 
(745
)
 
(741
)
Net other income (expenses)
 
6
 
(72
)
 
53

 
(46
)
Profit from operating activities
 
 
 
1,145

 
1,246

 
974

Financial income
 
9
 
169

 
22

 
25

Financial expenses
 
9
 
(1,042
)
 
(1,562
)
 
(1,474
)
Net financial expenses
 
 
 
(873
)
 
(1,540
)
 
(1,449
)
Profit (loss) from continuing operations before income tax
 
 
 
272

 
(294
)
 
(475
)
Income tax (expense) benefit
 
10
 
(105
)
 
(60
)
 
70

Profit (loss) from continuing operations
 
 
 
167

 
(354
)
 
(405
)
Profit (loss) from discontinued operations, net of income tax
 
7
 
(6
)
 
2,672

 
105

Profit (loss) for the year
 
 
 
161

 
2,318

 
(300
)
Other comprehensive income (loss), net of income tax
 
 
 
 
 
 
 
 
Items that may be reclassified into profit (loss)
 
 
 
 
 
 
 
 
Exchange differences on translating foreign operations
 
 
 
(66
)
 
(106
)
 
(120
)
Reclassification from foreign currency translation reserve
 
 
 

 
(452
)
 

Items that will not be reclassified into profit (loss)
 
 
 
 
 
 
 
 
Remeasurement of defined benefit plans
 
17
 
74

 
167

 
(440
)
Total other comprehensive income (loss), net of income tax
 
 
 
8

 
(391
)
 
(560
)
Total comprehensive income (loss)
 
 
 
169

 
1,927

 
(860
)
Profit (loss) attributable to:
 
 
 
 
 
 
 
 
Equity holder of the Group - continuing operations
 
 
 
165

 
(356
)
 
(407
)
Equity holder of the Group - discontinued operations
 
 
 
(6
)
 
2,672

 
105

Non-controlling interests
 
 
 
2

 
2

 
2

 
 
 
 
161

 
2,318

 
(300
)
Total comprehensive income (loss) attributable to:
 
 
 
 
 
 
 
 
Equity holder of the Group - continuing operations
 
 
 
173

 
(326
)
 
(973
)
Equity holder of the Group - discontinued operations
 
 
 
(6
)
 
2,251

 
111

Non-controlling interests
 
 
 
2

 
2

 
2

 
 
 
 
169

 
1,927

 
(860
)

*
For information on expenses by nature, refer to notes 8, 9, 12, 13, 14, 17 and 24.



















The consolidated statements of comprehensive income should be read in conjunction with the notes to the consolidated financial statements.

F-3

Reynolds Group Holdings Limited
Consolidated statements of financial position


 
 
 
 
As of December 31,
(In $ million)
 
Note
 
2016
 
2015
Assets
 
 
 
 
 
 
Cash and cash equivalents
 
 
 
932

 
1,977

Trade and other receivables, net
 
11
 
1,051

 
1,095

Inventories
 
12
 
1,245

 
1,262

Current tax assets
 
10
 
21

 
19

Assets held for sale
 
7
 
26

 
1

Derivatives
 
20
 
7

 
7

Other assets
 
 
 
50

 
204

Total current assets
 
 
 
3,332

 
4,565

Related party and other non-current receivables
 
11
 
352

 
336

Investments in associates and joint ventures
 
 
 
22

 
20

Deferred tax assets
 
10
 
8

 
11

Property, plant and equipment
 
13
 
3,010

 
3,184

Intangible assets
 
14
 
9,902

 
10,192

Derivatives
 
20
 
257

 
99

Other assets
 
 
 
71

 
84

Total non-current assets
 
 
 
13,622

 
13,926

Total assets
 
 
 
16,954

 
18,491

Liabilities
 
 
 
 
 
 
Trade and other payables
 
15
 
1,182

 
1,205

Liabilities directly associated with assets held for sale
 
7
 
23

 

Borrowings
 
16
 
746

 
977

Current tax liabilities
 
10
 
46

 
90

Derivatives
 
20
 
3

 
20

Employee benefits
 
17
 
248

 
212

Provisions
 
18
 
65

 
55

Total current liabilities
 
 
 
2,313

 
2,559

Non-current payables
 
15
 
40

 
44

Borrowings
 
16
 
11,325

 
12,785

Deferred tax liabilities
 
10
 
1,082

 
1,059

Employee benefits
 
17
 
1,162

 
1,176

Provisions
 
18
 
75

 
71

Total non-current liabilities
 
 
 
13,684


15,135

Total liabilities
 
 
 
15,997

 
17,694

Net assets
 
 
 
957

 
797

Equity
 
 
 
 
 
 
Share capital
 
19
 
1,664

 
1,664

Reserves
 
 
 
(1,988
)
 
(1,996
)
Retained profits
 
 
 
1,272

 
1,113

Equity attributable to equity holder of the Group
 
 
 
948

 
781

Non-controlling interests
 
 
 
9

 
16

Total equity
 
 
 
957

 
797








The consolidated statements of financial position should be read in conjunction with the notes to the consolidated financial statements.

F-4

Reynolds Group Holdings Limited
Consolidated statements of changes in equity (deficit)


(In $ million)
 
Note
 
Share capital
 
Translation of foreign operations
 
Other reserves(1)
 
Retained profits (accumulated losses)
 
Equity (deficit) attributable to equity holder of the Group
 
Non-controlling interests
 
Total
Balance at the beginning of the year (January 1, 2014)
 
 
 
1,695

 
239

 
(1,243
)
 
(942
)
 
(251
)
 
20

 
(231
)
Total comprehensive income (loss) for the year:
 
 
 
 
 
 
 
 
 
 
 
 
 
 
 
 
Profit (loss) after income tax
 
 
 

 

 

 
(302
)
 
(302
)
 
2

 
(300
)
Remeasurement of defined benefit plans, net of income tax
 
17
 

 

 
(440
)
 

 
(440
)
 

 
(440
)
Foreign currency translation reserve
 
 
 

 
(120
)
 

 

 
(120
)
 

 
(120
)
Total comprehensive income (loss) for the year
 
 
 

 
(120
)
 
(440
)
 
(302
)
 
(862
)
 
2

 
(860
)
Reclassification upon sale of business
 
 
 

 

 
5

 
(5
)
 

 

 

Share repurchase
 
 
 
(31
)
 

 

 

 
(31
)
 

 
(31
)
Dividends paid to non-controlling interests
 
 
 

 

 

 

 

 
(3
)
 
(3
)
Balance as of December 31, 2014
 
 
 
1,664

 
119

 
(1,678
)
 
(1,249
)
 
(1,144
)
 
19

 
(1,125
)
Balance at the beginning of the year (January 1, 2015)
 
 
 
1,664

 
119

 
(1,678
)
 
(1,249
)
 
(1,144
)
 
19

 
(1,125
)
Total comprehensive income (loss) for the year:
 
 
 
 
 
 
 
 
 
 
 
 
 
 
 
 
Profit (loss) after income tax
 
 
 

 

 

 
2,316

 
2,316

 
2

 
2,318

Remeasurement of defined benefit plans, net of income tax
 
17
 

 

 
167

 

 
167

 

 
167

Foreign currency translation reserve
 
 
 

 
(106
)
 

 

 
(106
)
 

 
(106
)
Reclassification of foreign currency translation reserve upon sale of SIG
 
 
 

 
(452
)
 

 

 
(452
)
 

 
(452
)
Total comprehensive income (loss) for the year
 
 
 

 
(558
)
 
167

 
2,316

 
1,925

 
2

 
1,927

Reclassification upon sale of SIG
 
 
 

 

 
(46
)
 
46

 

 

 

Dividends paid to non-controlling interests
 
 
 

 

 

 

 

 
(5
)
 
(5
)
Balance as of December 31, 2015
 
 
 
1,664

 
(439
)
 
(1,557
)
 
1,113

 
781

 
16

 
797

Balance at the beginning of the year (January 1, 2016)
 
 
 
1,664

 
(439
)
 
(1,557
)
 
1,113

 
781

 
16

 
797

Total comprehensive income (loss) for the year:
 
 
 
 
 
 
 
 
 
 
 
 
 
 
 
 
Profit (loss) after income tax
 
 
 

 

 

 
159

 
159

 
2

 
161

Remeasurement of defined benefit plans, net of income tax
 
17
 

 

 
74

 

 
74

 

 
74

Foreign currency translation reserve
 
 
 

 
(66
)
 

 

 
(66
)
 

 
(66
)
Total comprehensive income (loss) for the year
 
 
 

 
(66
)
 
74

 
159

 
167

 
2

 
169

Change upon sale of business
 
 
 

 

 

 

 

 
(7
)
 
(7
)
Dividends paid to non-controlling interests
 
 
 

 

 

 

 

 
(2
)
 
(2
)
Balance as of December 31, 2016
 
 
 
1,664

 
(505
)
 
(1,483
)
 
1,272

 
948

 
9

 
957


(1)
Balances include the cumulative reduction in equity of $1,561 million from common control transactions, with the remainder consisting of the cumulative remeasurement of defined benefit plans.


The consolidated statements of changes in equity (deficit) should be read in conjunction with the notes to the consolidated financial statements.

F-5

Reynolds Group Holdings Limited
Consolidated statements of cash flows


 
 
 
 
For the year ended December 31,
(In $ million)
 
Note
 
2016
 
2015
 
2014
Cash flows from operating activities
 
 
 
 
 
 
 
 
Profit (loss)
 
 
 
161

 
2,318

 
(300
)
Adjustments for:
 
 
 
 
 
 
 
 
Depreciation and amortization
 
 
 
707

 
714

 
910

Asset impairment charges
 
 
 
45

 
17

 
11

Foreign currency adjustments
 
 
 
5

 
4

 
(1
)
Change in fair value of derivatives
 
 
 
(18
)
 
(87
)
 
129

(Gain) loss on sale or disposal of businesses and non-current assets
 
 
 
3

 
(2,905
)
 
(66
)
SIG disposal costs
 
 
 
(1
)
 
(38
)
 

Share of profit of associates and joint ventures, net of income tax
 
 
 
(3
)
 
(9
)
 
(27
)
Net financial expenses
 
 
 
873

 
1,750

 
1,618

Premium on extinguishment of borrowings
 
 
 
(122
)
 
(226
)
 

Interest paid
 
 
 
(909
)
 
(1,110
)
 
(1,270
)
Income tax expense (benefit)
 
 
 
105

 
118

 
(2
)
Income taxes paid, net of refunds received
 
 
 
(163
)
 
(74
)
 
(134
)
Change in trade and other receivables
 
 
 
9

 
51

 
16

Change in inventories
 
 
 
(2
)
 
138

 
(55
)
Change in trade and other payables
 
 
 
7

 
(116
)
 
60

Change in provisions and employee benefits
 
 
 
176

 
92

 
1

Change in other assets and liabilities
 
 
 
3

 
17

 
(9
)
Net cash from operating activities
 
 
 
876

 
654

 
881

Cash flows from (used in) investing activities
 
 
 
 
 
 
 
 
Acquisition of property, plant and equipment and intangible assets
 
 
 
(324
)
 
(381
)
 
(687
)
Purchases of short-term investments
 
 
 

 
(200
)
 

Proceeds from sale of short-term investments
 
 
 

 
200

 

Proceeds from sale of property, plant and equipment and other assets
 
 
 
13

 
23

 
25

Proceeds from insurance claims
 
 
 

 
26

 
50

Acquisition of businesses, net of cash acquired
 
23
 

 

 
(40
)
Disposal of businesses, net of cash disposed
 
 
 
149

 
4,148

 
80

Other
 
 
 
5

 
4

 
24

Net cash from (used in) investing activities
 
 
 
(157
)
 
3,820

 
(548
)
Cash flows used in financing activities
 
 
 
 
 
 
 
 
Drawdown of borrowings
 
 
 
4,706

 
150

 
169

Repayment of borrowings
 
 
 
(6,339
)
 
(4,282
)
 
(228
)
Payment of debt transaction costs
 
 
 
(110
)
 
(15
)
 
(3
)
Share repurchase
 
 
 

 

 
(31
)
Other
 
 
 
(6
)
 
(9
)
 
(3
)
Net cash used in financing activities
 
 
 
(1,749
)
 
(4,156
)
 
(96
)
Net increase (decrease) in cash and cash equivalents
 
 
 
(1,030
)
 
318

 
237

Cash and cash equivalents, net of bank overdrafts, at the beginning of the year
 
 
 
1,977

 
1,587

 
1,486

Cash and cash equivalents classified as assets held for sale at the beginning of the year
 
 
 

 
97

 

Effect of exchange rate fluctuations on cash and cash equivalents
 
 
 
(12
)
 
(25
)
 
(39
)
Cash and cash equivalents as of December 31
 
 
 
935

 
1,977

 
1,684

Cash and cash equivalents are comprised of:
 
 
 
 
 
 
 
 
Cash and cash equivalents
 
 
 
932

 
1,977

 
1,588

Cash and cash equivalents classified as assets held for sale
 
 
 
3

 

 
97

Bank overdrafts
 
 
 

 

 
(1
)
Cash and cash equivalents as of December 31
 
 
 
935

 
1,977

 
1,684






F-6

Reynolds Group Holdings Limited
Consolidated statements of cash flows



Significant non-cash financing and investing activities

During the year ended December 31, 2016, related party interest income of $17 million (2015: $19 million; 2014: $22 million) was capitalized as part of the non-current related party receivable balance. Refer to note 21 for additional information.

In August 2016, the Group amended its credit agreement as discussed further in note 16. The amount outstanding at the time of the amendment was $2,454 million. The amendment was with the same financial institutions resulting in no actual cash flows other than the repayment of $203 million of principal balance and the payment of fees, which is included above in payment of debt transaction costs.

In February 2015, the Group amended its credit agreement as discussed further in note 16. The amount outstanding at the time of the amendment was $2,439 million. The amendment was with the same financial institutions resulting in no actual cash flows other than the payment of fees, which is included above in payment of debt transaction costs.



























































The consolidated statements of cash flows should be read in conjunction with the notes to the consolidated financial statements.

F-7

Reynolds Group Holdings Limited
Notes to the consolidated financial statements
For the year ended December 31, 2016


1.Reporting entity

Reynolds Group Holdings Limited (the “Company”) is a company domiciled in New Zealand and registered under the Companies Act 1993.

The consolidated financial statements of Reynolds Group Holdings Limited as of and for the year ended December 31, 2016 comprise the Company and its subsidiaries and their interests in associates and jointly controlled entities. Collectively, these entities are referred to as the "Group.”

The Group is principally engaged in the manufacture and supply of consumer food and beverage packaging and storage products, primarily in North America, Asia, Europe and South America.

The address of the registered office of the Company is c/o: Rank Group Limited, Level 9, 148 Quay Street, Auckland 1010, New Zealand.

2.    Basis of preparation

2.1    Statement of compliance

The consolidated financial statements have been prepared in accordance with International Financial Reporting Standards ("IFRS") and International Financial Reporting Interpretations Committee ("IFRIC") Interpretations as issued by the International Accounting Standards Board ("IASB").

The consolidated financial statements were approved by the Board of Directors (the “Directors”) on February 14, 2017 in Chicago, Illinois (February 15, 2017 in Auckland, New Zealand).

2.2    Going concern

The consolidated financial statements have been prepared using the going concern assumption.

2.3    Basis of measurement

The consolidated financial statements have been prepared under the historical cost convention except for:

certain components of inventory which are measured at net realizable value;
defined benefit pension plan liabilities and post-employment medical plan liabilities which are measured under the projected unit credit method; and
certain assets and liabilities, such as derivatives, which are measured at fair value.

Information disclosed in the consolidated statement of comprehensive income, consolidated statement of changes in equity (deficit) and consolidated statement of cash flows for the current year is for the twelve month period ended December 31, 2016. Information for the comparative years is for the twelve month periods ended December 31, 2015 and December 31, 2014.

2.4    Presentation currency

These consolidated financial statements are presented in U.S. dollars (“$”), which is the Group’s presentation currency.

2.5    Use of estimates and judgements

The preparation of the consolidated financial statements requires the Directors and management to make judgments, estimates and assumptions that affect the application of accounting policies and the reported amounts of assets and liabilities, income and expenses and disclosure of contingent assets and liabilities. The estimates and associated assumptions are based on historical experience and various other factors that are believed to be reasonable under the circumstances. Actual results may differ from these estimates. These estimates and underlying assumptions are reviewed on an ongoing basis. Revisions to accounting estimates are recognized in the period in which the estimate is revised if the revision affects only that period or in the period of the revision and future periods if the revision affects both the current and future periods.

Information about the areas of estimation uncertainty and critical judgments in applying accounting policies that have the most significant effect on the amounts recognized in the consolidated financial statements is described in note 4.

2.6    Comparative information

On March 13, 2015, the Group completed the sale of its SIG segment to Onex Corporation. The results of SIG have been classified as discontinued operations in the consolidated statements of comprehensive income for all years presented. Refer to note 7 for additional information.

During the year ended December 31, 2015, the Group made an adjustment to correct for an error related to the overstatement of employee benefits liability. The adjustment decreased the employee benefits liability by $19 million, increased deferred tax liabilities by $7 million and increased other comprehensive income by $12 million. The adjustment had no impact on the reported profit for the period, Adjusted EBITDA or the consolidated statement of cash flows. The adjustment did not have a material impact on any current or previously reported interim or annual consolidated financial statements.

F-8

Reynolds Group Holdings Limited
Notes to the consolidated financial statements
For the year ended December 31, 2016


During the year ended December 31, 2015, the Group made a cumulative adjustment to correct for amortization expense that was recorded in error since January 2012 at Pactiv Foodservice. The adjustment decreased general and administration expenses and increased intangible assets by $18 million. The impact to profit (loss) for the year was an increase of $11 million in profit. The adjustment had no impact on Adjusted EBITDA or the consolidated statement of cash flows. The adjustment did not have a material impact on any current or previously reported interim or annual consolidated financial statements.

3.    Significant accounting policies

The accounting policies set out below have been applied consistently to all years presented in these consolidated financial statements by all Group entities.

3.1    Basis of consolidation

(a)    Subsidiaries

Subsidiaries are entities controlled by the parent of the Group. Control is achieved when the parent of the Group: has power over the investee; is exposed, or has rights, to variable returns from its involvement with the investee; and has the ability to use its power to affect its returns from the investee. The Group reassesses whether or not it controls an investee if facts and circumstances indicate that there have been changes to one or more of these three elements of control. The financial statements of the subsidiaries are included in the consolidated financial statements from the date control commences until the date that control ceases.

The cost of an acquisition is measured at the fair value of the assets given, equity instruments issued and liabilities incurred or assumed at the date of the acquisition, including the fair value of any contingent consideration and share-based payment awards (as measured in accordance with IFRS 2 “Share Based Payments”) of the acquiree that are mandatorily replaced as a result of the transaction. Transaction costs that the Group incurs in connection with an acquisition are expensed as incurred. Identifiable assets acquired and liabilities and contingent liabilities assumed in a business combination are measured at their fair value at the acquisition date, irrespective of the extent of any non-controlling interests. Non-controlling interests are initially recognized at their proportionate share of the fair value of the net assets acquired.

During the measurement period, an acquirer can report provisional information for a business combination if by the end of the reporting period in which the combination occurs the accounting is incomplete. The measurement period, however, ends at the earlier of when the acquirer has received all of the necessary information to determine the fair values or one year from the date of the acquisition.

(b)    Joint ventures and associates

A joint venture is a joint arrangement whereby the parties that have joint control of the arrangement have rights to the net assets of the arrangement. Joint control is the contractually agreed sharing of control of an arrangement, which exists only when decisions about the relevant activities require unanimous consent of the parties sharing control. Associates are those entities in which the Group has significant influence, but not control, over the financial and operating policies, generally accompanied by a shareholding of between 20% and 50% of the voting rights. Investments in joint ventures and associates are accounted for using the equity method of accounting.

(c)    Transactions between entities under common control

Common control transactions arise between entities that are under the ultimate ownership of the common sole shareholder, Mr. Graeme Hart.
    
Acquisitions of businesses under common control are accounted for as follows:

predecessor value method requires the financial statements to be prepared using predecessor book values without any step up to fair values;
premium or discount on acquisition is calculated as the difference between the total consideration paid and the book value of the share capital of the acquired entity, and is recognized directly in equity as a component of a separate reserve; and
the results of operations and cash flows of the acquired entity are included on a restated basis in the financial statements from the date that common control originally commenced (i.e., from the date the business was acquired by Mr. Graeme Hart) as though the entities had always been combined from the common control date forward.

(d)    Transactions eliminated on consolidation

Intra-group balances and unrealized items of income and expense arising from intra-group transactions are eliminated in preparing the consolidated financial statements.

(e)    Transactions with non-controlling interests

The Group accounts for transactions with non-controlling interests as transactions with the equity owner of the Group. For purchases from non-controlling interests, the difference between any consideration paid and the relevant share acquired of the carrying value of net assets of the subsidiary is recorded in equity. Gains or losses on disposals to non-controlling interests are also recorded in equity.


F-9

Reynolds Group Holdings Limited
Notes to the consolidated financial statements
For the year ended December 31, 2016

3.2    Foreign currency

(a)    Functional currency

Items included in the financial statements of each of the Group's entities are measured using the currency of the primary economic environment in which the entity operates (the “functional currency”). The functional currency of the Company is New Zealand dollars ("NZ$").

(b)    Foreign currency transactions

Foreign currency transactions are converted into the functional currency of the entity using the exchange rates prevailing on the dates of the transactions. Monetary assets and liabilities denominated in foreign currencies at the reporting date are translated to the functional currency of the respective entities at the exchange rate at that date.

Foreign currency transactional gains or losses are recognized in the statement of comprehensive income as a component of profit or loss, unless the underlying transaction is recognized directly in equity.

(c)    Foreign currency translations

The results of operations and financial position of those entities that have a functional currency different from the presentation currency of the Group are translated into the Group's presentation currency as follows:

(i)
assets and liabilities for each statement of financial position presented are translated at the closing exchange rate at the reporting date of the statement of financial position;
(ii)
income and expense items for each profit or loss item are translated at average exchange rates;
(iii)
items of other comprehensive income are translated at average exchange rates; and
(iv)
all resulting exchange differences are recognized as a separate component of equity.

On consolidation, exchange differences arising from the translation of the net investment in foreign entities are recognized as a component of equity and included in the foreign currency translation reserve. When a foreign operation is sold, such exchange differences are recognized in the statement of comprehensive income as part of the gain or loss on the sale.

(d)    Significant exchange rates

The following significant exchange rates applied during the year:
 
 
Average rate for the year ended December 31,
 
As of December 31,
 
 
2016
 
2015
 
2014
 
2016
 
2015
1 €
 
1.11

 
1.11

 
1.33

 
1.06

 
1.09

10 MXN
 
0.54

 
0.63

 
0.75

 
0.48

 
0.58

1 NZ$
 
0.70

 
0.70

 
0.83

 
0.70

 
0.68

1 CA$
 
0.75

 
0.78

 
0.91

 
0.74

 
0.72


3.3    Non-derivative financial instruments

Non-derivative financial instruments are comprised of cash and cash equivalents, trade and other receivables, trade and other payables and interest bearing borrowings.

A non-derivative financial instrument is recognized if the Group becomes a party to the contractual provisions of the instrument. Non-derivative financial assets are derecognized if the Group's contractual rights to the cash flows from the financial assets expire or if the Group transfers the financial asset to another party without retaining control or substantially all the risks and rewards of the asset. Non-derivative financial liabilities are derecognized if the Group's obligations specified in the contract expire or are discharged or cancelled.

Non-derivative financial instruments are recognized initially at fair value, plus any directly attributable transaction costs for instruments not at fair value through profit or loss. Subsequent to initial recognition non-derivative financial instruments are measured as described below.

Non-derivative financial instruments are recognized on a gross basis unless a current and legally enforceable right to offset exists and the Group intends to either settle the instrument net or realize the asset and liability simultaneously.

Upon initial acquisition the Group classifies its financial instruments in one of the following categories, which is dependent on the purpose for which the financial instruments were acquired or assumed.

(a)    Cash and cash equivalents

Cash and cash equivalents are comprised of cash on hand, deposits held at call with banks and other short-term highly liquid investments with maturities of less than three months. Bank overdrafts are included in borrowings and are classified as current liabilities in the statement of financial position except if repayable on demand, in which case they are included separately as a component of current liabilities. In the statement of cash flows, bank overdrafts are included as a component of cash and cash equivalents.

F-10

Reynolds Group Holdings Limited
Notes to the consolidated financial statements
For the year ended December 31, 2016


(b)    Loans and receivables

The Group's loans and receivables are comprised of trade and other receivables (including related party receivables) which are stated at their cost less provision for impairment.

The fair value of trade and other receivables is estimated as the present value of future cash flows, discounted at the market rate of interest at the reporting date. Given the short-term nature of trade receivables the carrying amount is a reasonable approximation of fair value.

(c)    Other liabilities

Other liabilities are comprised of all non-derivative financial liabilities that are not disclosed as liabilities at fair value through profit or loss. Other liabilities are classified as current liabilities unless the Group has an unconditional right to defer settlement of the liability for at least twelve months after the reporting date. The Group's other liabilities are comprised of trade and other payables and interest bearing borrowings, including those with related parties. The Group's other liabilities are measured as follows:

(i)
Trade and other payables
Subsequent to initial recognition trade and other payables are stated at amortized cost using the effective interest method.

(ii)
Interest bearing borrowings including related party borrowings
On initial recognition, borrowings are stated at fair value less transaction costs that are directly attributable to borrowings. Subsequent to initial recognition interest bearing borrowings are stated at amortized cost. Any difference between the amortized cost and the redemption value is recognized in the statement of comprehensive income over the period of the borrowings, using the effective interest method.

The fair value of non-derivative financial liabilities, which is determined for disclosure purposes, is calculated by discounting the future contractual cash flows at the current market interest rates that are available for similar financial instruments.

3.4    Derivative financial instruments

A derivative financial instrument is recognized if the Group becomes a party to the contractual provisions of an instrument at the trade date.

All derivatives are recognized at fair value based on a valuation model which includes consideration of credit risk, where applicable, and discounts the estimated future cash flows based on the terms and maturity of each contract using forward curves and market interest rates at the reporting date. Transaction costs are expensed as incurred. Subsequent to initial recognition, derivative financial instruments are stated at fair value. The gain or loss on remeasurement to fair value is recognized in the statement of comprehensive income as a component of profit or loss unless the derivative financial instrument qualifies for hedge accounting, and the Group elects to apply hedge accounting.

Derivative financial instruments are recognized on a gross basis unless a current and legally enforceable right to offset exists.

Derivative financial assets are derecognized if the Group's contractual rights to the cash flows from the instrument expire or if the Group transfers the financial asset to another party without retaining control or substantially all the risks and rewards of the asset.

Derivative financial liabilities are derecognized if the Group's obligations specified in the contract expire or are discharged or cancelled.

Embedded derivatives are separated from the host contract and accounted for separately if the following conditions are met:

(i)
the economic characteristics and risks of the host contract and the embedded derivative are not closely related;
(ii)
a separate instrument with the same terms as the embedded derivative would meet the definition of a derivative; and
(iii)
the combined instrument is not measured at fair value through profit or loss.

At the time of initial recognition of the embedded derivative an equal adjustment is also recognized against the host contract. The adjustment against the host contract is amortized over the remaining life of the host contract using the effective interest method.

Any embedded derivatives that are separated are measured at fair value with changes in fair value recognized through net financial expenses in the statement of comprehensive income as a component of profit or loss.

3.5    Inventories

(a)    Raw materials, work in progress and finished goods

Inventories are measured at the lower of cost and net realizable value. The cost of inventories is based on the weighted average principle and includes expenditure incurred in acquiring the inventories and bringing them to their existing location and condition. In the case of manufactured inventories and work in progress, cost includes an appropriate share of production overheads based on normal operating capacity. Net realizable value is the estimated selling price in the ordinary course of business, less the estimated costs of completion and selling expenses.

The fair value of inventory acquired in a business combination is determined based on its estimated selling price in the ordinary course of business less the estimated costs of completion and sale.


F-11

Reynolds Group Holdings Limited
Notes to the consolidated financial statements
For the year ended December 31, 2016

(b)    Engineering and maintenance materials

Engineering and maintenance materials (representing either critical or long order components) are measured at the lower of cost and net realizable value. The cost of these inventories is based on the weighted average principle and includes expenditure incurred in acquiring the inventories and bringing them to their existing location and condition. Net realizable value is determined with reference to the cost of replacement of such items in the ordinary course of business compared to the current market prices.

3.6    Property, plant and equipment

(a)    Recognition and measurement

Items of property, plant and equipment are measured at cost less accumulated depreciation and accumulated impairment losses.

Cost includes expenditures that are directly attributable to the acquisition of the asset. The cost of self-constructed assets includes the cost of materials and direct labor and any other costs directly attributable to bringing the asset to a working condition for its intended use. Purchased software that is integral to the functionality of the related equipment is capitalized as part of that equipment.

Property, plant and equipment acquired in a business combination is recorded at fair value, which is based on market values. The market value of property is the estimated amount for which a property could be exchanged on the date of valuation between a willing buyer and a willing seller in an arm's-length transaction after proper marketing, wherein the parties had each acted knowledgeably, prudently and without compulsion. The market value of items of property, plant and equipment is based on the quoted market prices for similar items where available or based on the assessment of appropriately qualified independent valuers.

(b)    Assets under construction

Assets under construction are transferred to the appropriate asset category when they are ready for their intended use. Assets under construction are not depreciated but tested for impairment at least annually or when there is an indication of impairment.

(c)    Subsequent costs

The cost of replacing part of an item of property, plant and equipment is recognized in the carrying amount of the item if it is probable that the future economic benefits embodied within that part will flow to the Group and its cost can be measured reliably. The carrying amount of the replaced part is derecognized. The costs of the day-to-day servicing of property, plant and equipment are recognized in the statement of comprehensive income as a component of profit or loss as incurred.

(d)    Depreciation

Land is not depreciated. Depreciation on other assets is recognized in the statement of comprehensive income as a component of profit or loss on a straight-line basis over the estimated useful life of the asset.

The estimated useful lives for the material classes of property, plant and equipment are as follows:

Buildings                20 to 50 years
Plant and equipment            3 to 25 years
Furniture and fixtures            3 to 20 years

Depreciation methods, useful lives and residual values are reassessed on an annual basis.

Gains and losses on the disposal of items of property, plant and equipment are determined by comparing the proceeds at the time of disposal with the net carrying amount of the asset.

3.7    Leases

Leases are classified as finance leases whenever the terms of the lease transfer substantially all the risks and rewards of ownership to the lessee. All other leases are classified as operating leases.

Upon initial recognition the finance leased asset is measured at an amount equal to the lower of its fair value and the present value of the minimum lease payments. The corresponding liability to the lessor is included in borrowings as a finance lease obligation. Subsequent to initial recognition the liability is accounted for at amortized cost using the effective interest method and the asset is accounted for in accordance with the accounting policy applicable to that asset.

Minimum lease payments made under finance leases are apportioned between the finance charges and the reduction of the outstanding liability. The finance charges which are recognized in the statement of comprehensive income as a component of profit or loss are allocated to each period during the lease term so as to reflect a constant rate of interest on the remaining balance of the liability. Contingent lease payments are accounted for in the periods in which the payments are incurred.

Payments made under operating leases are recognized in the statement of comprehensive income as a component of profit or loss on a straight-line basis over the terms of the lease, except when another systematic basis is more representative of the time pattern in which economic benefits from the leased assets are consumed. Contingent lease payments arising under operating leases are recognized as an expense in the period in which the payments are incurred. Presently, all payments under operating leases are recognized on a straight-line basis over the term of the lease in the statement of comprehensive income.

F-12

Reynolds Group Holdings Limited
Notes to the consolidated financial statements
For the year ended December 31, 2016


In the event that lease incentives are received to enter into an operating lease, such incentives are deferred and recognized as a liability. The aggregated benefits of the lease incentives are amortized as a reduction to the lease expenses on a straight-line basis, except when another systematic basis is more representative of the time pattern in which economic benefits from the leased assets are consumed.

3.8    Intangible assets

(a)    Goodwill

Goodwill arises on the acquisition of subsidiaries and business operations and is recognized at the date that control is acquired (the acquisition date). Goodwill is measured as the excess of the sum of the consideration transferred, the amount of any non-controlling interest in the acquiree and the fair value of the acquirer's previously-held equity interest in the acquiree over the fair value of the identifiable net assets recognized. Goodwill is allocated to the operations that are expected to benefit from the business combination in which the goodwill arose after the allocation of purchase consideration is finalized.

Goodwill is not amortized. Goodwill is measured at cost less accumulated impairment losses and is tested at least annually for impairment. Goodwill is monitored for impairment testing at the segment level, which is the lowest level within the Group at which goodwill is monitored for internal management purposes.

(b)    Trademarks

Trademarks are measured at cost less accumulated amortization and accumulated impairment losses. Trademarks acquired in a business combination are initially measured at fair value based on the discounted estimated royalty payments that have been avoided as a result of owning the trademark. Certain acquired trademarks are considered indefinite life intangible assets as they represent the value accumulated in the brand which is expected to continue indefinitely into the future and are recognized at cost less accumulated impairment losses.

(c)    Customer relationships

Customer relationships represent the value attributable to purchased long-standing business relationships which have been cultivated over the years with customers. Customer relationships acquired in a business combination are initially recognized at fair value based on the discounted cash flows expected to be derived from the relationship. Customer relationships are amortized using the straight-line method over the estimated remaining useful lives of the relationships, which are based on customer attrition rates and projected cash flows.

(d)    Research and development

Expenditure on research activities, undertaken with the prospect of gaining new scientific or technological knowledge and understanding, is recognized in the statement of comprehensive income as a component of profit or loss as incurred.

Development activities involve a plan or design for the production of new or substantially improved products and processes. Development expenditure is capitalized only if development costs can be measured reliably, the product or process is technologically and commercially feasible, future economic benefits are probable and the Group intends to and has sufficient resources to complete development and to use or sell the asset. The expenditure capitalized includes the cost of materials, direct labor and overhead costs that are directly attributable to preparing the asset for its intended use. Intangible assets arising from development activities are measured at cost less accumulated amortization and accumulated impairment losses. Other development expenditure that does not qualify for capitalization is recognized in the statement of comprehensive income as a component of profit or loss as incurred.

(e)    Other intangible assets

Other intangible assets comprise permits, software, technology and patents. Other intangible assets that have finite useful lives are carried at cost less accumulated amortization and accumulated impairment losses. Other intangible assets that have indefinite useful lives are carried at cost less accumulated impairment losses.

(f)    Subsequent costs

Subsequent costs with respect to intangible assets are capitalized only when the expenditure increases the future economic benefits embodied in the specific asset to which the expenditure relates and it can be reliably measured. All other expenditure, including expenditure on internally generated goodwill and brands, is recognized in the statement of comprehensive income as a component of profit or loss as incurred.

(g)    Amortization

Amortization is recognized in the statement of comprehensive income as a component of profit or loss on a straight-line basis over the estimated useful lives of intangible assets, other than goodwill and indefinite life intangibles, from the date that the intangible assets are available for use.

The estimated useful lives for the material classes of amortizable intangible assets are as follows:

Trademarks             5 to 15 years
Customer relationships            6 to 25 years
Software/technology            3 to 15 years
Patents             5 to 14 years


F-13

Reynolds Group Holdings Limited
Notes to the consolidated financial statements
For the year ended December 31, 2016

3.9    Impairment

The carrying amounts of the Group's assets are reviewed regularly and at least annually to determine whether there is any objective evidence of impairment. An impairment loss is recognized whenever the carrying amount of an asset, cash generating unit ("CGU") or group of CGUs exceeds its recoverable amount. Impairment losses directly reduce the carrying amount of assets and are recognized in the statement of comprehensive income as a component of profit or loss.

(a)    Impairment of loans and receivables

The Group's loans and receivables that are carried at amortized cost are assessed for impairment using the present value of estimated future cash flows. Long duration receivables are discounted using their original effective interest rate, while short duration receivables are not discounted.

Impairment is assessed on all instruments that are considered individually significant, based on that specific instrument's exposure. For trade receivables that are not individually significant, impairment is assessed on a portfolio basis, utilizing historical loss experiences on similarly aged portfolios.

The criteria that the Group uses to determine whether there is objective evidence of an impairment loss include:

significant financial difficulty of the issuer or obligor;
a breach of contract, such as default or delinquency with respect to interest or principal repayment; or
observable data indicating that there is a measurable decrease in the estimated future cash flows from a portfolio.

(b)    Non-financial assets

The carrying amounts of the Group's non-financial assets, including goodwill and indefinite life intangible assets, are reviewed at least annually to determine whether there is any indication of impairment. If any such indicators exist then the asset or CGU's recoverable amount is estimated. For goodwill and intangible assets that have indefinite lives or that are not yet available for use, recoverable amounts are estimated at least annually and whenever there is an indication that they may be impaired.

An impairment loss is recognized if the carrying amount of an asset or CGU exceeds its recoverable amount. A CGU is the smallest identifiable asset group that generates cash flows that are largely independent from other assets and groups. Impairment losses are recognized in the statement of comprehensive income as a component of profit or loss. Impairment losses recognized with respect to a segment are allocated first to reduce the carrying amount of any goodwill allocated to the CGU and then to reduce the carrying amount of the other non-financial assets in the CGU on a pro rata basis.

The recoverable amount of an asset or CGU is the greater of its value in use and its fair value less costs to sell. In assessing the value in use, the estimated future cash flows are discounted to their present value using a pre-tax discount rate that reflects current market assessments of the time value of money and the risks specific to the asset or CGU. In assessing the fair value less costs to sell for goodwill and certain trademarks, the forecasted future Adjusted EBITDA (as defined in note 5) to be generated by the asset or segment being assessed is multiplied by a relevant market indexed multiple ("earnings multiple"). The fair value less cost to sell of the Reynolds® and Hefty® trademarks is first evaluated at the trademark level using the relief from royalty method. If no indication of impairment is identified, no further measurement is required. If the relief from royalty method indicates a possible impairment, the trade name is tested at the branded CGU level. Fair value at the branded CGU level would be determined based on estimated future cash flows that are discounted to their present value using a pre-tax discount rate that reflects current market assessments of the time value of money and the risks specific to the CGU.

Indefinite life intangible assets other than goodwill and the Reynolds® and Hefty® trademarks discussed above consist primarily of the Graham Packaging trademark and permits associated with various production plants. The fair value less cost to sell for other indefinite life intangible assets are evaluated at the appropriate CGU level.

With respect to assets other than goodwill, impairment losses recognized in prior periods are assessed at each reporting date for any indications that the loss has decreased or no longer exists. An impairment loss is reversed if there has been a favorable change in the estimates used to determine the recoverable amount. An impairment loss is reversed only to the extent that the asset's revised carrying amount will not exceed the net carrying amount that would have been determined if no impairment loss had been recognized.

3.10    Assets and liabilities classified as held for sale and discontinued operations

(a)    Assets and liabilities classified as held for sale

Assets (or disposal groups comprised of assets and liabilities) that are expected to be recovered primarily through sale rather than through continuing use are classified as held for sale. They are stated at the lower of carrying amount and fair value less costs to sell. Upon reclassification the Group ceases to depreciate or amortize non-current assets classified as held for sale. Impairment losses on initial classification of an asset to being held for sale and subsequent gains or losses on remeasurement are recognized in the statement of comprehensive income as a component of profit or loss. Gains are not recognized in excess of any prior cumulative impairment losses.


F-14

Reynolds Group Holdings Limited
Notes to the consolidated financial statements
For the year ended December 31, 2016

(b)    Discontinued operations

A discontinued operation is a component of the Group's business that represents a separate major line of business or geographical area of operation that has been disposed of or is held for sale, or is a subsidiary or business acquired exclusively with a view to resale. Classification as a discontinued operation occurs upon disposal or when the operation meets the criteria to be classified as held for sale, if earlier. When an operation is classified as a discontinued operation, the comparative statement of comprehensive income is revised as if the operation had been discontinued from the start of the earliest comparative period.

3.11    Employee benefits

(a)    Pension obligations

The Group operates various defined contribution and defined benefit plans.

(i)    Defined contribution plans
A defined contribution plan is a plan under which the employee and the Group pay fixed contributions to a separate entity. The Group has no legal or constructive obligation to pay further contributions in relation to an employee's service in the current and prior years. The Group's contributions are recognized in the statement of comprehensive income as a component of profit or loss as incurred.

(ii)    Defined benefit plans
A defined benefit plan is a pension plan that is not a defined contribution plan. Typically defined benefit plans define an amount of pension benefit that an employee will receive on retirement, usually dependent on factors such as age, years of service and compensation.
The Group's net obligation with respect to defined benefit plans is calculated separately for each plan by estimating the amount of the future benefits that employees have earned in return for their service in the current and prior years. These benefits are then discounted to determine the present value of the Group's obligations. The discount rate used is the yield on high-quality corporate bonds that are denominated in the currency in which the benefits will be paid and that have maturity dates approximating the terms of the Group's obligations. The Group's net obligation is then determined with reference to the fair value of the plan assets (if any). The calculations are performed by qualified actuaries using the projected unit credit method.
Remeasurements of the net defined benefit liability, which include actuarial gains and losses and the return on plan assets (excluding calculated interest) are recognized in the period of remeasurement in other comprehensive income. The Group determines the net interest expense (income) on the net defined benefit liability (asset) for the period by applying the discount rate used to measure the defined benefit obligation at the beginning of the annual period to the beginning net defined benefit liability (asset), taking into account any changes in the net defined benefit liability (asset) during the period as a result of contributions and benefit payments. Net interest expense and other plan expenses are recognized in profit or loss.
Past service costs are recognized as an expense in profit or loss at the earlier of the plan amendment or curtailment, or when the related restructuring or termination benefits are recognized.

The Group also participates in a limited number of multi-employer pension plans. To the extent that sufficient information is not available to use defined benefit plan accounting, the Group accounts for the multi-employer plan as if it were a defined contribution plan.

(b)    Short-term employee benefits

Short-term employee benefits are measured on an undiscounted basis and are expensed in the statement of comprehensive income as a component of profit or loss as the related services are provided. A provision is recognized for the amount expected to be paid under short-term cash bonus or profit-sharing plans and outstanding annual leave balances if the Group has a present legal or constructive obligation to pay this amount as a result of past services provided by the employee and the obligation can be estimated reliably.

(c)    Post-employment medical plans

In certain jurisdictions the Group sponsors a number of defined benefit medical plans for certain existing employees and retirees. Typically these plans are unfunded and define a level of medical care that the individual will receive.

The Group's net obligation is calculated separately for each plan by estimating the current and future use of these services by eligible employees and the current and expected future medical costs associated with such services, which are discounted to determine their present value. The discount rate used is the yield on bonds that are denominated in the currency and jurisdiction in which the benefits will be paid and that have maturity dates approximating the terms of the Group's obligations. The calculations are performed by qualified actuaries using the projected unit credit method with the use of mortality tables published by government agencies.

Past service costs are recognized in the statement of comprehensive income as a component of profit or loss in the current year.

(d)    Termination benefits

Termination benefits are recognized as an expense when the Group is demonstrably committed, without realistic possibility of withdrawal, to a formal detailed plan to terminate employment before the normal retirement date. Termination benefits for voluntary redundancies are recognized if the Group has made an offer encouraging voluntary redundancy, it is probable that the offer will be accepted and the number of acceptances can be estimated reliably.


F-15

Reynolds Group Holdings Limited
Notes to the consolidated financial statements
For the year ended December 31, 2016

3.12    Provisions

A provision is recognized if, as a result of a past event, the Group has a present legal or constructive obligation that can be estimated reliably, and it is probable that an outflow of economic resources will be required to settle the obligation. Provisions are determined by discounting the expected future cash flows at a pre-tax rate that reflects current market assessments of the time value of money and the risks specific to the liability. When discounting is used, the increase in the provision for the passage of time is recognized in financial expenses in the statement of comprehensive income as a component of profit or loss.

(a)    Legal

The Group is subject to litigation in the ordinary course of operations. Provisions for legal claims are recognized when estimated costs associated with settling current legal proceedings are considered probable. Provisions may include estimated legal and other fees associated with settling these claims.

(b)    Restructuring

A provision for restructuring is recognized when the Group has approved a detailed and formal restructuring plan, and the restructuring has either commenced or has been publicly announced. Business closure and rationalization provisions can include such items as employee severance or termination pay, site closure costs and onerous leases. No provision is made for future operating costs.

(c)    Asset retirement obligations

A provision for decommissioning costs is recognized when the Group has an obligation to fulfill certain requirements upon the disposal of particular assets.

3.13    Self-insured employee obligations

(a)    Self-insured employee workers' compensation

The Group is self-insured with respect to its workers' compensation obligations in the United States. As a component of its self-insured status the Group also maintains insurance coverage through third parties for large claims at levels that are customary and consistent with industry standards for companies of similar size. As of December 31, 2016, there are a number of outstanding claims that are routine in nature. The estimated incurred but unpaid liabilities (based on the Group's historical claims) relating to these claims are included in provisions.

(b)    Self-insured employee health insurance

The Group is self-insured for certain employee health insurance. The Group also maintains insurance coverage through third parties for large claims at levels that are customary and consistent with industry standards for companies of similar size. As of December 31, 2016, there are a number of outstanding claims that are routine in nature. The estimated incurred but unpaid liabilities (based on the Group's historical claims) relating to these claims are included in trade and other payables.

3.14    Equity

(a)    Share capital

Ordinary shares are classified as equity. Costs directly attributable to the issue of new shares are shown in equity as a deduction from the proceeds.

(b)    Translation reserve

The translation reserve comprises all foreign currency differences arising from the translation of the financial statements of foreign operations from their functional currencies to the Group's presentation currency.

(c)    Other reserves

The other reserves comprise balances resulting from transactions between entities under common control and remeasurement gains and losses arising on defined benefit plans.

In accordance with the Group's accounting policy for transactions between entities under common control (refer to note 3.1(c)), the Group has recognized in other reserves the difference between the total consideration paid for the businesses acquired and the book value of the share capital of the parent companies acquired for the transactions which occurred on November 5, 2009, May 4, 2010 and September 1, 2010.
    
3.15    Revenue

Revenue consists primarily of the sale of goods and is measured at the fair value of the consideration received or receivable net of returns and allowances, trade discounts, volume rebates and other customer incentives. Revenue is recognized when the significant risks and rewards of ownership have been substantially transferred to the buyer, recovery of the consideration is probable, the associated costs and possible return of goods can be estimated reliably, and there is no continuing management involvement with the goods.

Transfers of risks and rewards of ownership vary depending on the individual terms of the contract of sale and occur either upon shipment of the goods or upon receipt of the goods and/or their installation at a customer location.


F-16

Reynolds Group Holdings Limited
Notes to the consolidated financial statements
For the year ended December 31, 2016

3.16    Financial income and expenses

Financial income is comprised of interest income, foreign currency gains and gains on derivative financial instruments in respect of financing activities that are recognized in the statement of comprehensive income as a component of profit or loss. Interest income is recognized as it accrues using the effective interest method.

Financial expenses are comprised of interest expense, amortization of capitalized transaction costs, foreign currency losses, losses on early extinguishment of debt, borrowing costs not qualifying for capitalization and losses on derivative financial instruments with respect to financing activities that are recognized in the statement of comprehensive income as a component of profit or loss.

3.17    Income tax

Income tax expense is comprised of current and deferred tax. Income tax expense is recognized in the statement of comprehensive income as a component of profit or loss except to the extent that it relates to items recognized directly in equity or other comprehensive income,
in which case it is recognized with the associated items on a net basis.

Current tax is the expected tax payable (refundable) on the taxable income for the year using tax rates enacted or substantively enacted at the reporting date, and any adjustment to tax payable (refundable) with respect to previous years.

Deferred tax is recognized using the balance sheet method providing for temporary differences between the carrying amounts of assets
and liabilities for financial reporting purposes and the carrying amounts for taxation purposes. Deferred tax is not recognized for the following temporary differences: the initial recognition of goodwill, the initial recognition of assets or liabilities in a transaction that is not a business combination
and that affects neither accounting nor taxable profit and differences relating to investments in subsidiaries and jointly controlled entities to the extent that they probably will not reverse in the foreseeable future and the Group is in a position to control the timing of the reversal of the temporary
differences. Deferred tax is measured at the tax rates that are expected to be applied to the temporary differences when they reverse, based on the laws that have been enacted or substantively enacted at the reporting date.

Deferred tax assets are recognized when the Group considers it more likely than not that the deferred tax asset will be recoverable. In determining if a deferred tax asset is recoverable, the Group considers the adequacy of future taxable income, including the reversal of taxable temporary differences, forecasted earnings, and available tax planning strategies. The recoverability of deferred tax assets is reviewed at each reporting date.

Deferred income tax assets and liabilities of the same taxing jurisdiction are netted in the consolidated statement of financial position only to the extent that there is a legally enforceable right to offset current tax assets and current tax liabilities, the deferred tax assets and deferred tax liabilities relate to income taxes levied by the same taxing authority and are expected to be settled on a net basis or realized simultaneously.

For subsidiaries in which the earnings are not considered to be permanently reinvested, the additional tax consequences of future dividend distributions are provided for in the consolidated statement of financial position.

3.18    Sales tax, value added tax and goods and services tax

All amounts (including cash flows) are shown exclusive of sales tax, value added tax ("VAT") and goods and services tax ("GST") to the extent the taxes are reclaimable, except for receivables and payables that are stated inclusive of sales tax, VAT and GST.

3.19    New and revised accounting standards and interpretations

(a)Interpretations and amendments to existing standards effective in 2016

There have been no interpretations or amendments to existing standards effective in 2016 that have an impact on the Group's financial statements.

(b)Standards and amendments to existing standards that are not yet effective and have not been early adopted by the Group

The following standards and amendments to existing standards are not yet effective for the year ended December 31, 2016, and have not been applied in preparing these consolidated financial statements:

In January 2016, the IASB issued IFRS 16 “Leases.” IFRS 16 contains a revised lease recognition framework. The new standard will require (i) a financial liability to be recognized for the present value of the future lease payments and (ii) a non-current asset to be recognized representing the right to use the leased asset. The effective date of the new standard is January 1, 2019. The Group is currently evaluating the impact of this new standard.

In July 2014, the IASB issued the final version of IFRS 9 “Financial Instruments.” IFRS 9 replaces the guidance in International Accounting Standard ("IAS") 39 “Financial Instruments: Recognition and Measurement” and contains revised requirements in relation to the classification, measurement and presentation of financial instruments, including derivatives. It also includes guidance on hedge accounting and impairment testing of financial instruments. IFRS 9 will be effective for periods beginning on or after January 1, 2018. The Group is currently evaluating the impact of this new standard.


F-17

Reynolds Group Holdings Limited
Notes to the consolidated financial statements
For the year ended December 31, 2016

In May 2014, the IASB issued IFRS 15 “Revenue from Contracts with Customers.” IFRS 15 contains a revised revenue recognition framework. The effective date of the new standard is January 1, 2018. The Group is currently evaluating the impact of this new standard.

Approximately 60% to 65% of the Group’s revenue is generated from the sale of goods manufactured to customer specifications. Typically, these customer-specific goods cannot be sold to any other customer and therefore have no alternative use. Currently, revenue for these customer-specific goods is recognized upon delivery to the customer. Under IFRS 15, revenue from goods with no alternative use is expected to be recognized prior to shipment. Based on the Group’s on-going evaluation, this could result in earlier recognition of revenue than under current guidance for those types of customer arrangements. The Group is currently assessing the impact of any change in the timing of revenue recognition. For other types of goods, the timing of revenue recognition is not expected to change.
IFRS 15 is effective for annual reporting periods beginning after January 1, 2018, including interim periods within those annual reporting periods. The Group has not yet selected a transition method. A transition method will be determined once the impact of the changes on current practices and procedures has been fully assessed.

4.    Critical accounting estimates and assumptions

In the process of applying the Group's accounting policies management has made certain estimates and assumptions about the carrying amounts of assets and liabilities, income and expenses and the disclosure of contingent assets and liabilities. The key assumptions concerning the future and other key sources of uncertainty with respect to estimates at the reporting date that have a significant risk of causing a material adjustment to the carrying amounts of assets and liabilities within the next financial reporting period are:

4.1    Impairment of assets

(a)    Goodwill and indefinite life intangible assets

Determining whether goodwill is impaired requires estimation of the recoverable values of a segment, which is the lowest level within the Group at which goodwill is monitored for internal management purposes. Determining whether indefinite life intangible assets are impaired requires estimation of the recoverable values of a CGU or group of CGUs to which these assets have been allocated. Recoverable values have been based on the higher of fair value less costs to sell and value in use (as appropriate for the asset being reviewed). Significant judgment is involved with estimating the fair value of a segment. The value in use calculation requires the Group to estimate the future cash flows expected to arise from the segment and a suitable discount rate in order to calculate present value. Details regarding the carrying amount of goodwill and indefinite life intangible assets and the assumptions used in impairment testing are provided in note 14.

(b)    Other assets

Other assets, including property, plant and equipment, are reviewed for impairment whenever events or changes in circumstances indicate that the carrying amount may not be recoverable. A change in the Group's intended use of certain assets, such as a decision to rationalize manufacturing locations, may trigger a future impairment.

4.2    Income taxes

Determining the Group's worldwide income tax provision and income tax liability requires significant judgment and the use of accounting estimates and assumptions, some of which are highly uncertain. Each taxing jurisdiction's laws are complex and subject to differing interpretations by the taxpayer and the respective taxing authorities. Significant judgment is required in evaluating the Group's tax positions, including evaluating uncertainties. To the extent actual results differ from these estimates in future periods and depending on the tax strategies that the Group may implement, the Group's financial position may be directly affected.

4.3    Realization of deferred tax assets

Deferred tax assets represent deductions available to reduce taxable income in future years. The Group evaluates the recoverability of deferred tax assets by assessing the adequacy of future taxable income, including reversal of taxable temporary differences, forecasted earnings and available tax planning strategies. The forecasts of future taxable income rely heavily on the use of estimates. The Group recognizes deferred tax assets when the Group considers it more likely than not that the deferred tax asset will be recoverable.

4.4    Measurement of obligations under defined benefit plans

The Group operates a number of defined benefit pension plans. Amounts recognized under these plans are determined using actuarial methods. These actuarial valuations involve assumptions regarding discount rates, expected salary increases and the age of employees. These assumptions are reviewed at least annually and reflect estimates as of the measurement date.

Any change in these assumptions will impact the amounts reported in the statements of financial position, as well as net pension expense or income that may be recognized in future years.

4.5    Promotional and trade allowances

In arriving at net sales, the Group estimates the amount of deductions from sales that are likely to be earned or taken by customers in conjunction with incentive programs or the amount of consumer incentives to be utilized. These incentives include volume rebates and early payment discounts for consumer programs. In addition, in certain of its businesses, the Group pays slotting fees and participates in customer pricing programs that provide price discounts to the ultimate end-users of its products in the form of redeemable coupons. Estimates for each of these programs are based on historical and current market trends which are affected by the business seasonality and competitiveness of promotional programs being offered. Estimates are reviewed quarterly for possible revisions.

F-18

Reynolds Group Holdings Limited
Notes to the consolidated financial statements
For the year ended December 31, 2016


5.    Segment reporting

The Group’s reportable business segments are as follows:
Evergreen — Evergreen is a vertically integrated manufacturer of fresh carton packaging for beverage products, primarily serving the juice and milk end-markets. Evergreen supplies integrated fresh carton packaging systems, which can include fresh cartons, spouts and filling machines. Evergreen produces liquid packaging board for its internal requirements and to sell to other manufacturers. Evergreen also produces paper products for commercial printing.
Closures — Closures is a manufacturer of plastic and aluminum beverage caps, closures and high speed rotary capping equipment, primarily serving the carbonated soft drink, non-carbonated soft drink and bottled water segments of the global beverage market.
Reynolds Consumer Products — Reynolds Consumer Products is a manufacturer of branded and store branded consumer products such as aluminum foil, wraps, waste bags, food storage bags and disposable tableware and cookware.
Pactiv Foodservice — Pactiv Foodservice is a manufacturer of foodservice and food packaging products. Pactiv Foodservice offers a comprehensive range of products including tableware items, takeout service containers, clear rigid-display packaging, microwaveable containers, foam trays, dual-ovenable paperboard containers, cups and lids, molded fiber and polyethylene terephthalate ("PET") egg cartons, meat and poultry trays, absorbent tray pads, plastic film and aluminum containers.
Graham Packaging — Graham Packaging is a designer and manufacturer of value-added, custom blow-molded plastic containers for branded consumer products.

The Chief Operating Decision Maker does not review the business activities of the Group based on geography.

The accounting policies applied by each segment are the same as the Group’s accounting policies. Results from operating activities represent the profit earned by each segment without allocation of central administrative revenues and expenses, financial income and expenses, and income tax benefit or expense.

The performance of the operating segments is assessed by the Chief Operating Decision Maker based on Adjusted EBITDA. Adjusted EBITDA is defined as net profit before income tax expense or benefit, net financial income or expenses, depreciation and amortization, adjusted to exclude certain items of a significant or unusual nature, including but not limited to acquisition costs, non-cash pension income or expense, restructuring costs, unrealized gains or losses on derivatives, gains or losses on the sale of non-strategic assets, asset impairments and write-downs and equity method profit not distributed in cash.

Segment assets and liabilities exclude intercompany balances as a result of trade and borrowings between the segments. Corporate/unallocated includes holding companies and certain debt issuer companies which support the entire Group and which are not part of a specific segment. It also includes eliminations of transactions between segments.

As discussed in note 2.6, SIG is presented as a discontinued operation. SIG is a manufacturer of aseptic carton packaging systems for both beverage and liquid food products. SIG has a global customer base with a significant presence in Europe.


F-19

Reynolds Group Holdings Limited
Notes to the consolidated financial statements
For the year ended December 31, 2016

Business segment reporting
 
 
For the year ended December 31, 2016
(In $ million)
 
Evergreen
 
Closures
 
Reynolds Consumer Products
 
Pactiv Foodservice
 
Graham Packaging
 
Corporate / Unallocated
 
Total
Total external revenue
 
1,467

 
912

 
2,790

 
3,254

 
2,223

 

 
10,646

Total inter-segment revenue
 
113

 
16

 
146

 
494

 

 
(769
)
 

Total segment revenue
 
1,580

 
928

 
2,936

 
3,748

 
2,223

 
(769
)
 
10,646

Gross profit
 
315

 
173

 
873

 
691

 
335

 

 
2,387

Expenses and other income
 
(88
)
 
(108
)
 
(307
)
 
(333
)
 
(202
)
 
(204
)
 
(1,242
)
Earnings before interest and tax (“EBIT”) from continuing operations
 
227

 
65

 
566

 
358

 
133

 
(204
)
 
1,145

Financial income
 
 
 
 
 
 
 
 
 
 
 
 
 
169

Financial expenses
 
 
 
 
 
 
 
 
 
 
 
 
 
(1,042
)
Profit (loss) from continuing operations before income tax
 
 
 
 
 
 
 
 
 
 
 
 
 
272

Income tax (expense) benefit
 
 
 
 
 
 
 
 
 
 
 
 
 
(105
)
Profit (loss) from continuing operations
 
 
 
 
 
 
 
 
 
 
 
 
 
167

 
 
 
 
 
 
 
 
 
 
 
 
 
 
 
Earnings before interest and tax (“EBIT”) from continuing operations
 
227

 
65

 
566

 
358

 
133

 
(204
)
 
1,145

Depreciation and amortization from continuing operations
 
57

 
65

 
92

 
223

 
269

 
1

 
707

Earnings before interest, tax, depreciation and amortization (“EBITDA”) from continuing operations
 
284

 
130

 
658

 
581

 
402

 
(203
)
 
1,852





F-20

Reynolds Group Holdings Limited
Notes to the consolidated financial statements
For the year ended December 31, 2016

 
 
For the year ended December 31, 2016
(In $ million)
 
Evergreen
 
Closures
 
Reynolds Consumer Products
 
Pactiv Foodservice
 
Graham Packaging
 
Corporate / Unallocated
 
Total
Earnings before interest, tax, depreciation and amortization (“EBITDA”) from continuing operations
 
284

 
130

 
658

 
581

 
402

 
(203
)
 
1,852

Included in EBITDA:
 
 
 
 
 
 
 
 
 
 
 
 
 
 
Asset impairment charges, net of reversals
 

 
6

 

 
28

 
11

 

 
45

Non-cash change in multi-employer pension plan withdrawal liability
 
(10
)
 

 

 
(1
)
 

 

 
(11
)
Non-cash pension expense, net of settlement gain
 

 

 

 

 

 
124

 
124

Operational process engineering-related consultancy costs
 

 

 

 
21

 

 

 
21

Related party management fee
 

 

 

 

 

 
40

 
40

Restructuring costs, net of reversals
 
1

 
5

 

 
31

 
12

 

 
49

Unrealized (gain) loss on derivatives
 
(3
)
 
(2
)
 
(8
)
 
(7
)
 

 

 
(20
)
Other
 
(2
)
 
(1
)
 

 
9

 
(4
)
 
1

 
3

Adjusted EBITDA from continuing operations
 
270

 
138

 
650

 
662

 
421

 
(38
)
 
2,103

Segment assets (excluding intercompany balances)
 
1,130

 
1,195

 
4,047

 
4,797

 
4,489

 
1,296

 
16,954

Included in segment assets are:
 
 
 
 
 
 
 
 
 
 
 
 
 
 
Additions to property, plant and equipment
 
73

 
28

 
43

 
85

 
109

 
2

 
340

Additions to intangible assets
 
1

 

 
1

 

 
2

 

 
4

Segment liabilities (excluding intercompany balances)
 
411

 
254

 
808

 
1,215

 
1,028

 
12,281

 
15,997





F-21

Reynolds Group Holdings Limited
Notes to the consolidated financial statements
For the year ended December 31, 2016

 
 
For the year ended December 31, 2015
(In $ million)
 
Evergreen
 
Closures
 
Reynolds Consumer Products
 
Pactiv Foodservice
 
Graham Packaging
 
Corporate / Unallocated
 
Total
Total external revenue
 
1,553

 
968

 
2,796

 
3,414

 
2,447

 

 
11,178

Total inter-segment revenue
 
100

 
14

 
173

 
544

 

 
(831
)
 

Total segment revenue
 
1,653

 
982

 
2,969

 
3,958

 
2,447

 
(831
)
 
11,178

Gross profit
 
310

 
164

 
743

 
620

 
364

 
(1
)
 
2,200

Expenses and other income
 
(79
)
 
(92
)
 
(237
)
 
(177
)
 
(207
)
 
(162
)
 
(954
)
Earnings before interest and tax (“EBIT”) from continuing operations
 
231

 
72

 
506

 
443

 
157

 
(163
)
 
1,246

Financial income
 
 
 
 
 
 
 
 
 
 
 
 
 
22

Financial expenses
 
 
 
 
 
 
 
 
 
 
 
 
 
(1,562
)
Profit (loss) from continuing operations before income tax
 
 
 
 
 
 
 
 
 
 
 
 
 
(294
)
Income tax (expense) benefit
 
 
 
 
 
 
 
 
 
 
 
 
 
(60
)
Profit (loss) from continuing operations
 
 
 
 
 
 
 
 
 
 
 
 
 
(354
)
 
 
 
 
 
 
 
 
 
 
 
 
 
 
 
Earnings before interest and tax (“EBIT”) from continuing operations
 
231

 
72

 
506

 
443

 
157

 
(163
)
 
1,246

Depreciation and amortization from continuing operations
 
57

 
68

 
96

 
211

 
282

 

 
714

Earnings before interest, tax, depreciation and amortization (“EBITDA”) from continuing operations
 
288

 
140

 
602

 
654

 
439

 
(163
)
 
1,960




F-22

Reynolds Group Holdings Limited
Notes to the consolidated financial statements
For the year ended December 31, 2016

 
 
For the year ended December 31, 2015
(In $ million)
 
Evergreen
 
Closures
 
Reynolds Consumer Products
 
Pactiv Foodservice
 
Graham Packaging
 
Corporate / Unallocated
 
Total
Earnings before interest, tax, depreciation and amortization (“EBITDA”) from continuing operations
 
288

 
140

 
602

 
654

 
439

 
(163
)
 
1,960

Included in EBITDA:
 
 
 
 
 
 
 
 
 
 
 
 
 
 
Asset impairment charges, net of reversals
 

 
4

 

 
6

 
7

 

 
17

Non-cash pension expense
 

 

 

 

 

 
65

 
65

Operational process engineering-related consultancy costs
 

 

 

 
18

 

 

 
18

Related party management fee
 

 

 

 

 

 
59

 
59

Restructuring costs, net of reversals
 

 
7

 

 
1

 
1

 

 
9

Unrealized (gain) loss on derivatives
 
(3
)
 
(4
)
 
(21
)
 
(77
)
 
(1
)
 

 
(106
)
Other
 
(3
)
 

 

 

 
(1
)
 
1

 
(3
)
Adjusted EBITDA from continuing operations
 
282

 
147

 
581

 
602

 
445

 
(38
)
 
2,019

Segment assets (excluding intercompany balances)
 
1,100

 
1,247

 
4,094

 
4,894

 
4,686

 
2,470

 
18,491

Included in segment assets are:
 
 
 
 
 
 
 
 
 
 
 
 
 
 
Additions to property, plant and equipment
 
53

 
37

 
29

 
75

 
133

 

 
327

Additions to intangible assets
 
1

 
1

 
2

 
6

 
3

 
1

 
14

Segment liabilities (excluding intercompany balances)
 
351

 
280

 
707

 
946

 
1,047

 
14,363

 
17,694




F-23

Reynolds Group Holdings Limited
Notes to the consolidated financial statements
For the year ended December 31, 2016

 
 
For the year ended December 31, 2014
(In $ million)
 
Evergreen
 
Closures
 
Reynolds Consumer Products
 
Pactiv Foodservice
 
Graham Packaging
 
Corporate / Unallocated
 
Total
Total external revenue
 
1,597

 
1,116

 
2,717

 
3,491

 
2,745

 

 
11,666

Total inter-segment revenue
 
115

 
12

 
161

 
543

 

 
(831
)
 

Total segment revenue
 
1,712

 
1,128

 
2,878

 
4,034

 
2,745

 
(831
)
 
11,666

Gross profit
 
290

 
191

 
655

 
570

 
306

 
4

 
2,016

Expenses and other income
 
(96
)
 
(94
)
 
(259
)
 
(272
)
 
(193
)
 
(128
)
 
(1,042
)
Earnings before interest and tax (“EBIT”) from continuing operations
 
194

 
97

 
396

 
298

 
113

 
(124
)
 
974

Financial income
 
 
 
 
 
 
 
 
 
 
 
 
 
25

Financial expenses
 
 
 
 
 
 
 
 
 
 
 
 
 
(1,474
)
Profit (loss) from continuing operations before income tax
 
 
 
 
 
 
 
 
 
 
 
 
 
(475
)
Income tax (expense) benefit
 
 
 
 
 
 
 
 
 
 
 
 
 
70

Profit (loss) from continuing operations
 
 
 
 
 
 
 
 
 
 
 
 
 
(405
)
 
 
 
 
 
 
 
 
 
 
 
 
 
 
 
Earnings before interest and tax (“EBIT”) from continuing operations
 
194

 
97

 
396

 
298

 
113

 
(124
)
 
974

Depreciation and amortization from continuing operations
 
57

 
74

 
98

 
245

 
324

 

 
798

Earnings before interest, tax, depreciation and amortization (“EBITDA”) from continuing operations
 
251

 
171

 
494

 
543

 
437

 
(124
)
 
1,772





F-24

Reynolds Group Holdings Limited
Notes to the consolidated financial statements
For the year ended December 31, 2016

 
 
For the year ended December 31, 2014
(In $ million)
 
Evergreen
 
Closures
 
Reynolds Consumer Products
 
Pactiv Foodservice
 
Graham Packaging
 
Corporate / Unallocated
 
Total
Earnings before interest, tax, depreciation and amortization (“EBITDA”) from continuing operations
 
251

 
171

 
494

 
543

 
437

 
(124
)
 
1,772

Included in EBITDA:
 
 
 
 
 
 
 
 
 
 
 
 
 
 
Asset impairment charges, net of reversals
 

 
(1
)
 

 
3

 
9

 

 
11

Gain on sale of businesses and properties
 

 
(14
)
 

 
(20
)
 

 

 
(34
)
Litigation settlement
 

 

 

 

 
(18
)
 

 
(18
)
Non-cash change in multi-employer pension plan withdrawal liability
 
13

 

 

 
1

 

 

 
14

Non-cash pension expense
 

 

 

 

 

 
31

 
31

Plant damages and associated insurance recoveries, net
 

 

 

 
(69
)
 

 

 
(69
)
Related party management fee
 

 

 

 

 

 
31

 
31

Restructuring costs, net of reversals
 
3

 
7

 
3

 
11

 
19

 
2

 
45

Strategic review costs
 

 

 

 

 

 
18

 
18

Unrealized (gain) loss on derivatives
 
5

 
10

 
25

 
84

 
1

 

 
125

Other
 
(1
)
 
4

 
3

 

 
(2
)
 
5

 
9

Adjusted EBITDA from continuing operations
 
271

 
177

 
525

 
553

 
446

 
(37
)
 
1,935





F-25

Reynolds Group Holdings Limited
Notes to the consolidated financial statements
For the year ended December 31, 2016

Information about geographic area

The Group's revenue from external customers from continuing operations and information about its segment assets (total non-current assets excluding financial instruments, non-current receivables and deferred tax assets) by geographic origin are detailed below. In presenting information on a geographic basis, revenue and assets have been reported based on the location of the business operations.
(In $ million)
 
United States
 
Remaining North American Region
 
Asia
 
Europe
 
South America
 
Other
 
Total
Total external revenue
 
 
 
 
 
 
 
 
 
 
 
 
 
 
For the year ended December 31, 2016
 
9,006

 
620

 
462

 
383

 
164

 
11

 
10,646

For the year ended December 31, 2015
 
9,376

 
686

 
480

 
423

 
196

 
17

 
11,178

For the year ended December 31, 2014
 
9,586

 
756

 
536

 
499

 
272

 
17

 
11,666

Non-current assets
 
 
 
 
 
 
 
 
 
 
 
 
 
 
As of December 31, 2016
 
12,102

 
272

 
231

 
288

 
92

 
20

 
13,005

As of December 31, 2015
 
12,431

 
317

 
259

 
357

 
93

 
23

 
13,480


There was no revenue from external customers in New Zealand, where the Company is domiciled, for any years presented. There were no non-current assets in New Zealand as of December 31, 2016 or 2015.

Information about major customers

The Group had revenue from transactions with a single external customer amounting to 10% or more of the Group's revenue. The revenue attributable to this customer during the year ended December 31, 2016 was $1,104 million and is reported in the Reynolds Consumer Products segment. The Group did not have revenue from transactions with a single external customer amounting to 10% or more of the Group's revenue during the years ended December 31, 2015 and 2014.

Information about major product lines

Supplemental information on net sales by major product line for continuing operations is set forth below:
 
 
For the year ended December 31,
(In $ million)
 
2016
 
2015
 
2014
Foodservice packaging
 
3,748

 
3,958

 
4,034

Food and beverage plastic containers
 
1,541

 
1,704

 
1,875

Waste and storage products
 
1,166

 
1,205

 
1,208

Cooking products
 
1,060

 
1,060

 
956

Caps and closures
 
928

 
982

 
1,128

Carton packaging
 
809

 
835

 
848

Non-food plastic containers
 
682

 
743

 
870

Tableware
 
710

 
704

 
714

Liquid packaging board
 
414

 
443

 
470

Paper products
 
357

 
375

 
394

Inter-segment eliminations
 
(769
)
 
(831
)
 
(831
)
Total revenue
 
10,646

 
11,178

 
11,666




F-26

Reynolds Group Holdings Limited
Notes to the consolidated financial statements
For the year ended December 31, 2016

6.    Net other income (expenses)
 
 
For the year ended December 31,
(In $ million)
 
2016
 
2015
 
2014
Asset impairment charges, net of reversals
 
(45
)
 
(17
)
 
(8
)
Gain (loss) on sale of businesses and non-current assets
 
(4
)
 
3

 
34

Insurance recoveries, net of costs incurred
 

 

 
77

Litigation settlement
 

 

 
18

Net foreign currency exchange gains (losses)
 
(10
)
 
12

 
(2
)
Non-cash change in provisions
 

 

 
9

Related party management fee (refer to note 21)
 
(40
)
 
(59
)
 
(31
)
Strategic review costs
 

 
(2
)
 
(18
)
Unrealized gain (loss) on derivatives (refer to note 20)
 
18

 
114

 
(131
)
Other
 
9

 
2

 
6

Net other income (expenses)
 
(72
)
 
53

 
(46
)

Insurance recoveries, net of costs incurred are primarily related to plant damages at Pactiv Foodservice.

In July 2014, Graham Packaging recognized a benefit of $27 million for the settlement of litigation related to the pre-acquisition purchase of a business. The benefit was comprised of $18 million in cash and $9 million from the reversal of a provision.


F-27

Reynolds Group Holdings Limited
Notes to the consolidated financial statements
For the year ended December 31, 2016

7.    Discontinued operations and assets and liabilities held for sale

On March 13, 2015, the sale of the SIG segment to Onex Corporation was finalized. Net proceeds of $4,149 million were received, including the settlement of final closing adjustments. The net proceeds received at closing were used to reduce indebtedness (refer to note 16 for additional information). In November 2016, an additional amount of €150 million was paid by Onex Corporation based on the financial performance of SIG during fiscal year 2015, as confirmed by the assigned independent expert. An additional amount of up to €25 million may be payable by Onex Corporation depending on the financial performance of SIG during fiscal year 2016. Based upon the Group’s expectations of SIG at December 31, 2015 for fiscal year 2016, the Group determined that the amount recorded was impaired by approximately $16 million. As of December 31, 2016, a total of $10 million (€10 million) is recorded as a receivable in other current assets in the statements of financial position. The actual consideration ultimately collected may be different than this estimate.

Based on the sale proceeds, the related book values of the net assets disposed of and the effect of the reclassification of foreign exchange, the pre-tax gain on sale of SIG was $2,903 million in the prior year as detailed below:
(In $ million)
 
For the year ended December 31, 2015
Cash proceeds received
 
4,233

Disposal costs
 
(5
)
Net proceeds received
 
4,228

 
 
 
Contingent consideration receivable
 
169

 
 
 
Indemnification reserve
 
(12
)
 
 
 
Details of net assets disposed of:
 
 
Cash and cash equivalents, net of bank overdrafts
 
84

Trade and other receivables, net
 
204

Current tax assets
 
3

Inventories
 
191

Deferred tax assets
 
33

Property, plant and equipment
 
795

Intangible assets
 
982

Investment in associates and joint ventures
 
112

Other current and non-current assets
 
177

Trade and other payables
 
(278
)
Current tax liabilities
 
(52
)
Deferred tax liabilities
 
(61
)
Provisions and employee benefits
 
(192
)
Other current and non-current liabilities
 
(64
)
Net assets disposed of
 
1,934

 
 
 
Gain on sale before reclassification of foreign currency translation reserve
 
2,451

Reclassification of foreign currency translation reserve
 
452

Gain on remeasurement or disposal
 
2,903



F-28

Reynolds Group Holdings Limited
Notes to the consolidated financial statements
For the year ended December 31, 2016

The results of SIG have been presented as discontinued operations for all years presented. The results and cash flows of the discontinued operations are detailed below:
 
 
For the year ended December 31,
(In $ million)
 
2016
 
2015
 
2014
Results of discontinued operations
 
 
 
 
 
 
Revenue
 

 
334

 
2,151

Expenses
 

 
(507
)
 
(1,978
)
Profit (loss) before income tax
 

 
(173
)
 
173

Income tax expense
 

 
(6
)
 
(68
)
Profit (loss) from discontinued operations prior to gain on disposal
 

 
(179
)
 
105

Gain (loss) on remeasurement or disposal
 
(6
)
 
2,903

 

Tax expense on disposal
 

 
(52
)
 

Gain (loss) on remeasurement or disposal, net of tax
 
(6
)
 
2,851

 

Profit (loss) from discontinued operations
 
(6
)
 
2,672

 
105

 
 
 
 
 
 
 
Cash flows from (used in) discontinued operations
 
 
 
 
 
 
Net cash from (used in) operating activities
 
(7
)
 
(16
)
 
498

Net cash used in investing activities
 

 
(27
)
 
(174
)
Net cash used in financing activities
 

 

 
(2
)
Net cash from (used in) discontinued operations
 
(7
)
 
(43
)
 
322


Assets held for sale, and liabilities directly associated with assets held for sale, as of December 31, 2016 include amounts associated with minor operations in Germany and other property, plant and equipment.

8.    Personnel expenses

Personnel expenses recognized in continuing operations in the statements of comprehensive income were $2,122 million for the year ended December 31, 2016 (2015: $2,061 million; 2014: $2,034 million). Personnel expenses include salaries, wages, employee related taxes, short-term employee benefits, pension benefits (including plans assumed), post-employment medical benefits, other long-term employee benefits and non-cash pension expense related to the exit from a multi-employer pension plan. For additional details related to the post-employment benefit plans, refer to note 17.

There were no personnel expenses recognized in discontinued operations in the statements of comprehensive income for the year ended December 31, 2016 (2015: $68 million; 2014: $373 million).


F-29

Reynolds Group Holdings Limited
Notes to the consolidated financial statements
For the year ended December 31, 2016

9.    Financial income and expenses
 
 
For the year ended December 31,
(In $ million)
 
2016
 
2015
 
2014
Interest income
 
5

 
3

 
3

Interest income on related party loans (refer to note 21)
 
17

 
19

 
22

Net gain in fair value of derivatives
 
134

 

 

Net foreign currency exchange gain
 
13

 

 

Financial income
 
169

 
22

 
25

Interest expense:
 
 
 
 
 
 
Securitization Facility
 
(9
)
 
(8
)
 
(9
)
Credit Agreement
 
(119
)
 
(110
)
 
(106
)
Reynolds Notes:
 
 
 
 
 
 
7.125% Senior Secured Notes due 2019
 
(26
)
 
(57
)
 
(107
)
7.875% Senior Secured Notes due 2019
 
(27
)
 
(64
)
 
(118
)
5.750% Senior Secured Notes due 2020
 
(186
)
 
(186
)
 
(187
)
6.875% Senior Secured Notes due 2021
 
(65
)
 
(69
)
 
(69
)
Floating Rate Senior Secured Notes due 2021
 
(16
)
 

 

5.125% Senior Secured Notes due 2023
 
(41
)
 

 

8.500% Senior Notes due 2018
 
(28
)
 
(63
)
 
(85
)
9.000% Senior Notes due 2019
 
(28
)
 
(73
)
 
(135
)
9.875% Senior Notes due 2019
 
(83
)
 
(147
)
 
(222
)
8.250% Senior Notes due 2021
 
(75
)
 
(82
)
 
(82
)
7.000% Senior Notes due 2024
 
(29
)
 

 

2013 Notes:
 
 
 
 
 
 
5.625% Senior Notes due 2016
 
(30
)
 
(36
)
 
(37
)
6.000% Senior Subordinated Notes due 2017
 
(18
)
 
(35
)
 
(35
)
Pactiv Notes:
 
 
 
 
 
 
8.125% Debentures due 2017
 
(24
)
 
(24
)
 
(24
)
6.400% Notes due 2018
 
(1
)
 
(1
)
 
(1
)
7.950% Debentures due 2025
 
(22
)
 
(22
)
 
(22
)
8.375% Debentures due 2027
 
(17
)
 
(17
)
 
(17
)
Amortization of:
 
 
 
 
 
 
Transaction costs
 
(28
)
 
(33
)
 
(44
)
Fair value adjustment of acquired notes
 
2

 
2

 
2

Embedded derivatives
 
8

 
9

 
11

Net loss in fair value of derivatives
 

 
(198
)
 
(141
)
Net foreign currency exchange loss
 

 
(32
)
 
(35
)
Loss on extinguishment of debt(a)(b)
 
(168
)
 
(305
)
 

Other
 
(12
)
 
(11
)
 
(11
)
Financial expenses
 
(1,042
)
 
(1,562
)
 
(1,474
)
Net financial expenses
 
(873
)
 
(1,540
)
 
(1,449
)

(a)
The 2016 loss on extinguishment of debt includes $125 million of redemption premiums and tender fees related to the repurchase of certain senior secured notes and senior notes using the proceeds from the issuance of the 5.125% Senior Secured Notes due 2023, the Floating Rate Senior Secured Notes due 2021 and the 7.000% Senior Notes due 2024, available cash and additional borrowings under the existing Securitization Facility. Also included is $43 million related to the write-off of unamortized transaction costs and embedded derivatives arising from the repurchase of these notes.

(b)
The 2015 loss on extinguishment of debt includes $296 million related to the write-off of unamortized transaction costs, embedded derivatives, repayment premiums and transaction costs arising from the repayment of certain amounts of senior secured notes and senior notes using the proceeds from the sale of SIG as well as the credit agreement amendment. Also included is the fair value adjustment on the 7.125% Senior Secured Notes due 2019 which includes an $8 million redemption premium and $1 million of accelerated amortization of transaction costs.

Refer to note 16 for information on the Group's borrowings.


F-30

Reynolds Group Holdings Limited
Notes to the consolidated financial statements
For the year ended December 31, 2016

10.    Income tax
 
 
For the year ended December 31,
(In $ million)
 
2016
 
2015
 
2014
Current tax (expense) benefit
 
 
 
 
 
 
Current year
 
(123
)
 
(89
)
 
(61
)
Adjustments for prior years
 
(1
)
 

 
(3
)
 
 
(124
)
 
(89
)
 
(64
)
Deferred tax (expense) benefit
 
 
 
 
 
 
Origination and reversal of temporary differences
 
16

 
23

 
131

Recognition of previously unrecognized tax losses and temporary differences
 

 
10

 
7

Adjustments for prior years
 
3

 
(4
)
 
(4
)
 
 
19

 
29

 
134

Income tax (expense) benefit
 
(105
)
 
(60
)
 
70


In addition to the above amounts, the Group has recognized tax expense of $45 million directly in other comprehensive income for the year ended December 31, 2016 (2015: $99 million tax expense; 2014: $274 million tax benefit).

10.1    Reconciliation of income tax expense
 
 
For the year ended December 31,
(In $ million)
 
2016
 
2015
 
2014
Profit (loss) from continuing operations before income tax
 
272

 
(294
)
 
(475
)
Income tax using the New Zealand tax rate of 28%
 
(76
)
 
83

 
133

Effect of tax rates in foreign jurisdictions
 
(21
)
 
(3
)
 
36

Non-deductible expenses and permanent differences
 
(14
)
 
(25
)
 
(31
)
Tax exempt income and income at a reduced tax rate
 
2

 
3

 
9

Currency translation (gain) loss
 
11

 
(14
)
 

Domestic manufacturing deduction
 
13

 

 

Withholding tax
 
(5
)
 
(6
)
 
(7
)
Capital loss
 

 
8

 
31

Write-off of deferred tax asset for losses previously recognized
 

 
(31
)
 

Change in unrecognized tax losses and temporary differences
 
(15
)
 
(66
)
 
(102
)
Tax on unremitted earnings
 
(1
)
 
(7
)
 
8

Over (under) provided in prior periods
 
2

 
(4
)
 
(7
)
Other
 
(1
)
 
2

 

Total income tax (expense) benefit
 
(105
)
 
(60
)
 
70


10.2    Current tax assets and liabilities

Current tax assets of $21 million as of December 31, 2016 (2015: $19 million) represent the amount of income taxes recoverable with respect to current and prior years and arise from the payment of tax in excess of the amounts due to the relevant tax authorities. Current tax liabilities of $46 million as of December 31, 2016 (2015: $90 million) represent the amount of income taxes payable with respect to current and prior years.












F-31

Reynolds Group Holdings Limited
Notes to the consolidated financial statements
For the year ended December 31, 2016

10.3    Movement in recognized deferred tax assets and liabilities
(In $ million)
Derivatives
Property, plant and equipment
Intangible assets
Employee benefits
Tax loss carry-forwards
Interest
Other items
Net deferred tax assets (liabilities)
Balance as of January 1, 2015
(46
)
(578
)
(1,801
)
549

297

404

231

(944
)
Recognized in profit or loss
10

(7
)
27

37

(182
)
95

(9
)
(29
)
Recognized in equity



(99
)



(99
)
Other
3

2

11

3

(5
)
2

8

24

Balance as of December 31, 2015
(33
)
(583
)
(1,763
)
490

110

501

230

(1,048
)
Recognized in profit or loss
(66
)
26

46

47

(13
)
61

(82
)
19

Recognized in equity



(43
)


(2
)
(45
)
Other

1

6

(2
)


(5
)

Balance as of December 31, 2016
(99
)
(556
)
(1,711
)
492

97

562

141

(1,074
)
 
 
As of December 31,
(In $ million)
 
2016
 
2015
Included in the statement of financial position as:
 
 
 
 
Deferred tax assets - non-current
 
8

 
11

Deferred tax liabilities - non-current
 
(1,082
)
 
(1,059
)
Total recognized net deferred tax liabilities
 
(1,074
)
 
(1,048
)

10.4    Unrecognized deferred tax liabilities

To the extent that dividends are expected to be remitted from overseas subsidiaries, joint ventures and associates, and would result in additional income taxes payable, appropriate amounts have been provided for in the statements of financial position. No deferred tax liabilities have been provided for unremitted earnings of the Group's overseas subsidiaries when these amounts are considered permanently reinvested in the businesses of these subsidiaries. As of December 31, 2016, the unrecognized deferred tax liabilities associated with unremitted earnings totaled approximately $30 million.

10.5    Movement in unrecognized deferred taxes
(In $ million)
 
Tax losses
 
Taxable temporary differences
 
Deductible temporary differences
 
Total unrecognized deferred tax assets
Balance as of December 31, 2014
 
450

 
(38
)
 
33

 
445

Additions and reversals
 
138

 

 
16

 
154

Recognition
 
(7
)
 
(1
)
 
(2
)
 
(10
)
Other
 
45

 
8

 
(9
)
 
44

Balance as of December 31, 2015
 
626

 
(31
)
 
38

 
633

Additions and reversals
 
18

 
(2
)
 
11

 
27

Recognition
 
(120
)
 
5

 
(10
)
 
(125
)
Other
 
(12
)
 
(1
)
 
12

 
(1
)
Balance as of December 31, 2016
 
512

 
(29
)
 
51

 
534

 
 
As of December 31,
(In $ million)
 
2016
 
2015
Deductible (taxable) temporary differences
 
22

 
7

Tax losses
 
512

 
626

Total unrecognized deferred tax assets
 
534

 
633


The tax losses of the Group expire over different time intervals depending on local jurisdiction requirements. Certain deductible temporary differences do not expire under current tax legislation in the jurisdiction where the differences arose. Deferred tax assets have not been recognized with respect to these items because it is not probable that future taxable profit will be available against which the Group can utilize the benefit.


F-32

Reynolds Group Holdings Limited
Notes to the consolidated financial statements
For the year ended December 31, 2016

11.    Trade and other receivables, net
 
 
As of December 31,
(In $ million)
 
2016
 
2015
Trade receivables
 
976

 
1,037

Provision for impairment
 
(13
)
 
(10
)
Total trade receivables, net of provision for impairment
 
963

 
1,027

Related party receivables (refer to note 21)
 
10

 
7

Other receivables
 
78

 
61

Total current trade and other receivables, net
 
1,051

 
1,095

Related party receivables (refer to note 21)
 
330

 
307

Other receivables
 
22

 
29

Total non-current receivables
 
352

 
336


11.1    Aging of trade receivables, net of provision for impairment
 
 
As of December 31,
(In $ million)
 
2016
 
2015
Current
 
887

 
936

Past due 1 to 30 days
 
58

 
56

Past due 31 to 60 days
 
5

 
10

Past due 61 to 90 days
 
6

 
3

Past due more than 90 days
 
7

 
22

Balance at the end of the year
 
963

 
1,027


12.    Inventories
 
 
As of December 31,
(In $ million)
 
2016
 
2015
Raw materials and consumables
 
331

 
326

Work in progress
 
163

 
149

Finished goods
 
654

 
657

Engineering and maintenance materials
 
115

 
149

Provision against inventories
 
(18
)
 
(19
)
Total inventories
 
1,245

 
1,262


During the year ended December 31, 2016, the raw materials elements of inventories recognized in continuing operations in the statements of comprehensive income as a component of cost of sales totaled approximately $4.6 billion (2015: $5.3 billion; 2014: $5.5 billion).

During the year ended December 31, 2016, write-downs of inventories to net realizable value were $8 million (2015: $12 million; 2014: $11 million). Reversals of write-downs during 2016 were $2 million (2015: $2 million; 2014: $2 million). The inventory write-downs and reversals are included in cost of sales.

During the year ended December 31, 2016, there were no raw materials elements of inventories recognized in discontinued operations in the statements of comprehensive income (2015: $0.2 billion; 2014: $1.1 billion).


F-33

Reynolds Group Holdings Limited
Notes to the consolidated financial statements
For the year ended December 31, 2016

13.    Property, plant and equipment
(In $ million)
 
Land
 
Buildings and improve-ments
 
Plant and equipment
 
Capital work in progress
 
Finance leased assets
 
Total
As of December 31, 2016
 
 
 
 
 
 
 
 
 
 
 
 
Cost
 
168

 
888

 
4,862

 
226

 
28

 
6,172

Accumulated depreciation
 

 
(390
)
 
(2,712
)
 

 
(10
)
 
(3,112
)
Accumulated impairment losses
 

 

 
(50
)
 

 

 
(50
)
Carrying amount as of December 31, 2016
 
168

 
498

 
2,100

 
226

 
18

 
3,010

As of December 31, 2015
 
 
 
 
 
 
 
 
 
 
 
 
Cost
 
171

 
894

 
4,732

 
186

 
28

 
6,011

Accumulated depreciation
 

 
(355
)
 
(2,430
)
 

 
(8
)
 
(2,793
)
Accumulated impairment losses
 

 
(1
)
 
(33
)
 

 

 
(34
)
Carrying amount as of December 31, 2015
 
171

 
538

 
2,269

 
186

 
20

 
3,184

Carrying amount as of January 1, 2016
 
171

 
538

 
2,269

 
186

 
20

 
3,184

Additions
 

 

 

 
340

 

 
340

Capitalization of borrowing costs
 

 

 

 
3

 

 
3

Disposals
 

 
(3
)
 
(3
)
 

 

 
(6
)
Depreciation for the year
 

 
(51
)
 
(392
)
 

 
(2
)
 
(445
)
Impairment losses, net of reversals
 

 
(5
)
 
(38
)
 
(1
)
 

 
(44
)
Other transfers
 
(1
)
 
24

 
273

 
(300
)
 

 
(4
)
Effect of movements in exchange rates
 
(2
)
 
(5
)
 
(9
)
 
(2
)
 

 
(18
)
Carrying amount as of December 31, 2016
 
168

 
498

 
2,100

 
226

 
18

 
3,010

Carrying amount as of January 1, 2015
 
179

 
558

 
2,357

 
296

 
22

 
3,412

Additions
 

 

 

 
327

 

 
327

Capitalization of borrowing costs
 

 

 

 
5

 

 
5

Disposals
 

 

 
(8
)
 

 

 
(8
)
Depreciation for the year
 

 
(52
)
 
(409
)
 

 
(2
)
 
(463
)
Impairment losses, net of reversals
 

 
(1
)
 
(13
)
 
(3
)
 

 
(17
)
Other transfers
 
(3
)
 
43

 
388

 
(431
)
 

 
(3
)
Effect of movements in exchange rates
 
(5
)
 
(10
)
 
(46
)
 
(8
)
 

 
(69
)
Carrying amount as of December 31, 2015
 
171

 
538

 
2,269

 
186

 
20

 
3,184


Depreciation expense related to property, plant and equipment is recognized in the following components in the statements of comprehensive income:
 
 
For the year ended December 31,
(In $ million)
 
2016
 
2015
 
2014
Cost of sales
 
436

 
452

 
504

Selling, marketing and distribution expenses
 

 

 
1

General and administration expenses
 
9

 
11

 
14

Discontinued operations
 

 

 
102

Total depreciation expense
 
445

 
463

 
621


During the year ended December 31, 2016, the Group incurred $44 million of impairment losses, net of reversals (2015: $17 million; 2014: $7 million). The recognition and reversal of impairment charges is included in net other income (expenses) in the statements of comprehensive income as a component of profit or loss.

Refer to note 16 for details of security granted over property, plant and equipment and other assets.


F-34

Reynolds Group Holdings Limited
Notes to the consolidated financial statements
For the year ended December 31, 2016

14.    Intangible assets
(In $ million)
 
Goodwill
 
Trademarks
 
Customer relationships
 
Technology & software
 
Other
 
Total
As of December 31, 2016
 
 
 
 
 
 
 
 
 
 
 
 
Cost
 
5,431

 
1,763

 
3,357

 
878

 
103

 
11,532

Accumulated amortization
 

 
(79
)
 
(1,035
)
 
(493
)
 
(22
)
 
(1,629
)
Accumulated impairment losses
 

 

 

 

 
(1
)
 
(1
)
Carrying amount as of December 31, 2016
 
5,431

 
1,684

 
2,322

 
385

 
80

 
9,902

As of December 31, 2015
 
 
 
 
 
 
 
 
 
 
 
 
Cost
 
5,447

 
1,764

 
3,380

 
877

 
104

 
11,572

Accumulated amortization
 

 
(75
)
 
(868
)
 
(414
)
 
(21
)
 
(1,378
)
Accumulated impairment losses
 

 

 

 

 
(2
)
 
(2
)
Carrying amount as of December 31, 2015
 
5,447

 
1,689

 
2,512

 
463

 
81

 
10,192

Carrying amount as of January 1, 2016
 
5,447

 
1,689

 
2,512

 
463

 
81

 
10,192

Additions
 

 

 

 
2

 
2

 
4

Disposals
 
(5
)
 

 

 

 

 
(5
)
Amortization for the year
 

 
(5
)
 
(174
)
 
(80
)
 
(3
)
 
(262
)
Impairment losses
 
(1
)
 

 
(1
)
 

 

 
(2
)
Effect of movements in exchange rates
 
(10
)
 

 
(15
)
 

 

 
(25
)
Carrying amount as of December 31, 2016
 
5,431

 
1,684

 
2,322

 
385

 
80

 
9,902

Carrying amount as of January 1, 2015
 
5,471

 
1,701

 
2,711

 
534

 
82

 
10,499

Additions
 

 

 

 
11

 
3

 
14

Amortization for the year
 

 
(12
)
 
(154
)
 
(81
)
 
(4
)
 
(251
)
Effect of movements in exchange rates
 
(24
)
 

 
(45
)
 
(1
)
 

 
(70
)
Carrying amount as of December 31, 2015
 
5,447

 
1,689

 
2,512

 
463

 
81

 
10,192


During the year ended December 31, 2016, goodwill disposed of is attributable to the deconsolidation of the business that had a non-controlling interest. 

Amortization expense related to intangible assets is recognized in the following components in the statements of comprehensive income:
 
 
For the year ended December 31,
(In $ million)
 
2016
 
2015
 
2014
Cost of sales
 
41

 
42

 
42

General and administration expenses
 
221

 
209

 
237

Discontinued operations
 

 

 
10

Total amortization expense
 
262

 
251

 
289


During the year ended December 31, 2015, the Group recognized an $18 million benefit from a cumulative adjustment to correct for amortization expense related to customer relationships that was recorded in error since January 2012 at Pactiv Foodservice.

Refer to note 16 for details of security granted over the Group's intangible assets.

14.1    Impairment testing for indefinite life intangible assets

Goodwill, certain trademarks and certain other identifiable intangible assets are the only intangibles with indefinite useful lives and therefore are not subject to amortization. Instead, they are tested for impairment at least annually (as of December 31) as well as whenever there is an indication that they may be impaired. Goodwill is tested at the segment level, which is the lowest level within the Group at which goodwill is monitored for internal management purposes. Indefinite life intangible assets are tested at a group of CGUs that supports the indefinite life intangible assets.

The aggregate carrying amounts of goodwill and indefinite life intangible assets allocated to each segment for purposes of impairment testing are as follows:

F-35

Reynolds Group Holdings Limited
Notes to the consolidated financial statements
For the year ended December 31, 2016

 
 
As of December 31,
 
 
2016
 
2015
(In $ million)
 
Goodwill
 
Trademarks
 
Other
 
Goodwill
 
Trademarks
 
Other
Evergreen
 
67

 
34

 

 
67

 
34

 

Closures
 
352

 

 

 
363

 

 

Reynolds Consumer Products
 
1,913

 
850

 

 
1,913

 
850

 

Pactiv Foodservice
 
1,689

 
526

 
63

 
1,693

 
526

 
63

Graham Packaging
 
1,410

 
251

 

 
1,411

 
250

 

Total
 
5,431

 
1,661

 
63

 
5,447

 
1,660

 
63


An impairment loss is recognized if the carrying amount of an asset or CGU exceeds its recoverable amount. The recoverable amount of an asset or CGU is the greater of its value in use and its fair value less costs to sell.

For goodwill and certain indefinite lived trademarks the estimated fair value has been determined at the segment level using the 2016 Adjusted EBITDA or forecasted 2017 Adjusted EBITDA expected to be generated multiplied by an earnings multiple. The key assumptions in developing the forecasted Adjusted EBITDA include management's assessment of future trends in the segment's industry and are based on both external and internal sources. The forecasted 2017 Adjusted EBITDA has been prepared by segment management using certain key assumptions including selling prices, sales volumes and costs of raw materials. The forecasted 2017 Adjusted EBITDA is subject to final review by the Group's Chief Operating Decision Maker. Earnings multiples reflect recent sale and purchase transactions and comparable company EBITDA trading multiples in the same industry. The earnings multiples applied for December 31, 2016 ranged between 7.5x and 10x. Costs to sell were estimated to be 1%-1.5% of the fair value of each segment depending on the magnitude of the fair value.

In connection with the goodwill impairment test, the Group determined that Graham Packaging's goodwill was not impaired, but the value of the segment exceeded its carrying amount of $3.2 billion by approximately 5% (2015: 5%). A change of 3% in the forecasted EBITDA, forecasted cash flows or discount rate or a 1% change in the estimated earnings multiple for Graham Packaging could result in a goodwill impairment.

The estimated fair value less cost to sell of the Reynolds® and Hefty® trademarks is first evaluated at the trademark level using the relief from royalty method. The royalty rates were based on observed royalty rates in the market, arm's-length royalty agreements, profit split analysis and previous transactions. The royalty rates applied ranged between 5% and 7%. The growth rates used to estimate future revenues were based on past performance, external market growth assumptions and the Group's experience of growth rates achievable in the Group's key markets. The revenue growth rates applied ranged up to 2%. The discount rate of 7.9% was based on market factors and costs to sell were estimated to be 1.5% of the fair value of each asset.

During the year ended December 31, 2016, there was $1 million of impairment of indefinite life identifiable intangible assets and $1 million of impairment of goodwill (2015: none; 2014: none). It is reasonably possible that within the next 12 months, the Group could recognize goodwill or indefinite life identifiable intangible assets impairment charges in Graham Packaging if there are declines in profitability due to changes in sales volume, pricing, cost or the business environment. These changes could cause the Group to record impairment charges in future periods, which could be material.


F-36

Reynolds Group Holdings Limited
Notes to the consolidated financial statements
For the year ended December 31, 2016

15.    Trade and other payables
 
 
As of December 31,
(In $ million)
 
2016
 
2015
Trade payables
 
660

 
623

Accrued interest
 
151

 
198

Related party payables (refer to note 21)
 
60

 
53

Other payables and accrued expenses
 
311

 
331

Total current trade and other payables
 
1,182

 
1,205

Non-current payables
 
40

 
44



F-37

Reynolds Group Holdings Limited
Notes to the consolidated financial statements
For the year ended December 31, 2016

16.    Borrowings

As of December 31, 2016, the Group was in compliance with all of its covenants.

The Group's borrowings are detailed below:    
 
 
As of December 31,
(In $ million)
 
2016
 
2015
Securitization Facility
 
407

 
316

Credit Agreement
 
3,578

 
2,448

Reynolds Notes:
 
 
 
 
Reynolds Senior Secured Notes:
 
 
 
 
7.125% Senior Secured Notes due 2019
 

 
592

7.875% Senior Secured Notes due 2019
 

 
626

5.750% Senior Secured Notes due 2020
 
3,237

 
3,237

6.875% Senior Secured Notes due 2021
 
645

 
995

Floating Rate Senior Secured Notes due 2021
 
750

 

5.125% Senior Secured Notes due 2023
 
1,600

 

Reynolds Senior Notes:
 
 
 
 
8.500% Senior Notes due 2018
 

 
670

9.000% Senior Notes due 2019
 

 
613

9.875% Senior Notes due 2019
 

 
1,281

8.250% Senior Notes due 2021
 
345

 
995

7.000% Senior Notes due 2024
 
800

 

2013 Notes:
 
 
 
 
5.625% Senior Notes due 2016
 

 
642

6.000% Senior Subordinated Notes due 2017
 

 
590

Pactiv Notes:
 
 
 
 
8.125% Debentures due 2017
 
300

 
300

6.400% Notes due 2018
 
16

 
16

7.950% Debentures due 2025
 
276

 
276

8.375% Debentures due 2027
 
200

 
200

Related party borrowings
 
1

 
1

Other borrowings
 
24

 
46

Total principal amount of borrowings
 
12,179

 
13,844

Transaction costs
 
(136
)
 
(118
)
Embedded derivatives
 
40

 
43

Original issue discounts, net of premiums
 
(12
)
 
(7
)
Carrying value
 
12,071

 
13,762

 
 
 
 
 
Current borrowings
 
746

 
977

Non-current borrowings
 
11,325

 
12,785

Total borrowings
 
12,071

 
13,762


16.1        Securitization Facility

Certain members of the Group are parties to a receivables loan and security agreement pursuant to which the Group can borrow up to $600 million (the "Securitization Facility"). The amount that can be borrowed is calculated by reference to a funding base determined by the amount of eligible trade receivables of certain members of the Group. The Securitization Facility matures on November 7, 2017 and bears interest at a floating rate equal to (i) in the case of advances funded by a conduit lender, the cost of funds of such conduit plus a margin or (ii) in other cases, either (x) the rate for deposits in U.S. dollars in the London interbank market for the applicable interest period, plus a margin, or (y) in certain circumstances (including when the rate mentioned above cannot be determined) the base rate, which is the highest of (A) the corporate base rate established by the administrative agent from time to time and (B) the overnight federal funds rate plus 0.50%, plus, in each case, a margin. During the year ended December 31, 2016, interest was charged at 2.35% to 2.79%. The Securitization Facility is secured by all of the assets of the borrower, Beverage Packaging Factoring (Luxembourg) S.à r.l. ("BP Factoring"), primarily the eligible trade receivables and cash. The terms of the Securitization Facility do not result in the derecognition of the trade receivables by the Group. Amounts drawn under the Securitization Facility are presented as current borrowings, as amounts drawn are required to be repaid when the receivables are collected.


F-38

Reynolds Group Holdings Limited
Notes to the consolidated financial statements
For the year ended December 31, 2016


16.2        Credit Agreement

The Company and certain members of the Group are parties to a senior secured credit agreement dated September 28, 2012 as amended on November 27, 2013, December 27, 2013, February 25, 2015, August 5, 2016 and October 4, 2016 (the "Credit Agreement"). The Credit Agreement comprises the following term and revolving tranches:
 
 
Currency
 
Maturity date
 
Current facility value
(in million)
 
Value drawn or utilized as of December 31, 2016 (in million)
 
Applicable interest rate as of December 31, 2016
Term Tranches
 
 
 
 
 
 
 
 
 
 
U.S. Term Loans
 
$
 
February 5, 2023
 
3,323

 
3,315

 
LIBOR floor of 1.000% + 3.250%
European Term Loans
 
 
February 5, 2023
 
250

 
249

 
EURIBOR floor of 0.000% + 3.750%
Revolving Tranche(1)
 
 
 
 
 
 
 
 
 
 
U.S. Revolving Loans
 
$
 
August 5, 2021
 
302

 
67

 

(1)
The Revolving Tranche was utilized in the form of bank guarantees and letters of credit.

On August 5, 2016, the Group amended and restated the Credit Agreement to, among other things, (i) reduce the applicable margin on the U.S. term loans by 25 basis points and increase the applicable margin on the European term loans by 25 basis points, (ii) reduce the EURIBOR floor on the European term loans by 100 basis points to 0.000%, (iii) restructure the revolving tranches into a $302 million facility and (iv) make certain other changes to the covenants contained in the Credit Agreement, including removing the quarterly financial ratio covenant for the Term Loan borrowings.

Also on August 5, 2016, the Group used the proceeds from the additional $250 million of 5.125% Senior Secured Notes due 2023 issued on August 1, 2016, together with the incurrence of the new Credit Agreement discussed above and available cash, to repay all amounts outstanding under the previous Credit Agreement and to pay transaction costs.

On October 7, 2016, the Group incurred $1,350 million of additional U.S. term loans under the Credit Agreement. The Group used the net proceeds, together with available cash, to repay all of the outstanding aggregate principal amount of 5.625% Senior Notes due 2016 and 9.875% Senior Notes due 2019, $500 million aggregate principal amount of 8.250% Senior Notes due 2021, $350 million aggregate principal amount of 6.875% Senior Secured Notes due 2021 and to pay redemption premiums and transaction costs.

On February 25, 2015, the Group amended the Credit Agreement to, among other things, (i) amend the provisions relating to the requirements to prepay term loans with net cash proceeds from certain assets sales and (ii) increase the applicable margin on the U.S. term loans by 50 basis points and the European term loans by 25 basis points.

The Company and certain members of the Group have guaranteed on a senior basis the obligations under the Credit Agreement and related documents to the extent permitted by law. Certain guarantors have granted security over certain of their assets to support the obligations under the Credit Agreement. This security is expected to be shared on a first priority basis with the note holders under the Reynolds Senior Secured Notes.

Indebtedness under the Credit Agreement may be voluntarily repaid in whole or in part and must be mandatorily repaid in certain circumstances. The borrowers also make quarterly amortization payments of 0.25% of the original outstanding principal in respect of the term loans. The borrowers are required to make annual prepayments of term loans with up to 50% of excess cash flow (which will be reduced to 25% or 0.0% if specified senior secured first lien leverage ratios are met) as determined in accordance with the Credit Agreement. During the year ended December 31, 2015, the borrowers made a prepayment of $64 million related to the prior year. No excess cash flow prepayments were due in 2016 for the year ended December 31, 2015 or will be due in 2017 for the year ended December 31, 2016.

The Credit Agreement contains customary covenants which restrict the Group from certain activities including, among other things, incurring debt, creating liens over assets, selling or acquiring assets and making restricted payments, in each case except as permitted under the Credit Agreement. The Group also has a maximum senior secured first lien leverage ratio covenant. In addition, total assets of the non-guarantor companies (excluding intra-group items but including investments in subsidiaries) are required to be 25% or less of the adjusted consolidated total assets of the Group as of the last day of the most recently ended fiscal quarter of the Company for which financial statements are available, and the aggregate of the EBITDA of the non-guarantor companies is required to be 25% or less of the consolidated EBITDA of the Group for the period of four consecutive fiscal quarters of the Company for which financial statements are available, in each case calculated in accordance with the Credit Agreement (the "Guarantor Coverage Test") which may differ from the measure of Adjusted EBITDA as disclosed in note 5. If the Group is unable to meet the Guarantor Coverage Test, the Group will be required to add additional subsidiary guarantors as necessary to satisfy such requirements. The Credit Agreement provides the Group with greater flexibility to exclude certain non-U.S. companies from the collateral and guarantee requirements. Provided that the Group meets the Guarantor Coverage Test, the Group has the ability to designate certain non-U.S. companies as excluded subsidiaries which would result in such non-U.S. companies no longer guaranteeing the Credit Agreement and being released from their guarantees of the Reynolds Notes (as defined below).

The Credit Agreement also contains a total secured leverage ratio covenant not to exceed 5.00 to 1.00 on a pro forma basis. This covenant applies if the aggregate revolving credit exposure (excluding any exposure in respect of drawn letters of credit) as of the last day of a fiscal quarter exceeds 35% of the total commitments under the revolving credit facility on such day.

Refer to note 28 for details regarding changes to the Credit Agreement subsequent to December 31, 2016.

F-39

Reynolds Group Holdings Limited
Notes to the consolidated financial statements
For the year ended December 31, 2016


16.3        Reynolds Notes

The Group's borrowings as of December 31, 2016 issued by Reynolds Group Issuer LLC, Reynolds Group Issuer Inc. and Reynolds Group Issuer (Luxembourg) S.A. (together, the "Reynolds Notes Issuers") are defined and summarized below:
 
 
Maturity date
 
Interest payment dates
5.750% Senior Secured Notes due 2020
 
October 15, 2020
 
April 15 and October 15
6.875% Senior Secured Notes due 2021
 
February 15, 2021
 
February 15 and August 15
8.250% Senior Notes due 2021
 
February 15, 2021
 
February 15 and August 15
Floating Rate Senior Secured Notes due 2021(1)
 
July 15, 2021
 
January 15, April 15, July 15 and October 15
5.125% Senior Secured Notes due 2023(2)
 
July 15, 2023
 
January 15 and July 15;
commencing January 15, 2017
7.000% Senior Notes due 2024
 
July 15, 2024
 
January 15 and July 15;
commencing January 15, 2017

(1)
The Floating Rate Senior Secured Notes due 2021 were issued at an issue price of 99.000% and have an interest rate equal to the three-month Dollar LIBOR plus 3.500% reset quarterly. In July 2016, the Group entered into an interest rate swap agreement to mitigate the interest rate risk exposure of the Floating Rate Senior Secured Noted due 2021. While the Group has elected not to adopt hedge accounting, the economic effect of this derivative is that the effective interest rate on the Floating Rate Senior Secured Notes due 2021 is 4.670% from October 15, 2016.
(2)
$250 million aggregate principal amount of 5.125% Senior Secured Notes due 2023 were issued at an issue price of 103.500%.

On June 27, 2016, the Group repurchased the following aggregate principal amounts pursuant to tender offers for certain of the Reynolds Notes:
$408 million of the 7.875% Senior Secured Notes due 2019;
$340 million of the 7.125% Senior Secured Notes due 2019;
$589 million of the 9.000% Senior Notes due 2019;
$663 million of the 8.500% Senior Notes due 2018; and
$691 million of the 9.875% Senior Notes due 2019.
The tender offers subsequently closed on July 12, 2016. No further notes were purchased in the period between June 27, 2016 and July 12, 2016.
Also on June 27, 2016, the Group irrevocably deposited with the trustee an amount in cash to satisfy and discharge its obligations under the Reynolds Notes referred to below and the relevant indentures:
$218 million of the 7.875% Senior Secured Notes due 2019 which were redeemed on August 15, 2016 at a redemption price of 101.969% of the principal amount thereof, plus interest until the redemption date;
$252 million of the 7.125% Senior Secured Notes due 2019 which were redeemed on October 15, 2016 at a redemption price of 100% of the principal amount thereof, plus interest until the redemption date;
$24 million of the 9.000% Senior Notes due 2019 which were redeemed on October 15, 2016 at a redemption price of 100% of the principal amount thereof, plus interest until the redemption date; and
$7 million of the 8.500% Senior Notes due 2018 which were redeemed on July 27, 2016 at a redemption price of 100% of the principal amount thereof, plus interest until the redemption date.
On October 7, 2016, the Group repurchased the following aggregate principal amounts of the Reynolds Notes:

$350 million of the 6.875% Senior Secured Notes due 2021;
$590 million of the 9.875% Senior Notes due 2019; and
$500 million of the 8.250% Senior Notes due 2021.
On November 25, 2016, the Group repaid an additional $150 million aggregate principal amount of 8.25% Senior Notes due 2021 at a redemption price of 104.125%, plus accrued and unpaid interest.

On March 17, 2015, the Group repurchased $1.6 billion and $2.2 billion aggregate principal amount of senior secured notes and senior unsecured notes, respectively, in connection with the asset sale offers and premium tender offers with the net proceeds from the disposition of the SIG segment. This included $8 million of principal amount of 5.625% Senior Notes due 2016.
On April 16, 2015, the Group redeemed $218 million of the 7.125% Senior Secured Notes due 2019 at a redemption price of 103.563% of the principal amount thereof, plus accrued and unpaid interest.

F-40

Reynolds Group Holdings Limited
Notes to the consolidated financial statements
For the year ended December 31, 2016

Refer to note 9 for the loss recognized on the reduction in borrowings as a result of premiums incurred and the write-off of unamortized debt issuance costs.
Refer to note 28 for details regarding changes to certain of the Reynolds Notes subsequent to December 31, 2016.
    
Assets pledged as security for borrowings

The shares in Beverage Packaging Holdings (Luxembourg) I S.A. (“BP I”) and in Beverage Packaging Holdings (Luxembourg) II S.A. ("BP II") (wholly-owned subsidiaries of the Company) have been pledged as collateral to support the obligations under the Credit Agreement and the Reynolds Senior Secured Notes. In addition, BP I, certain subsidiaries of BP I and BP II have pledged certain of their assets (including shares and equity interests) as collateral to support the obligations under the Credit Agreement and the Reynolds Senior Secured Notes.

Certain guarantee and security arrangements

All of the guarantors of the Credit Agreement have guaranteed the obligations under the Reynolds Notes to the extent permitted by law.

Certain guarantors have granted security over certain of their assets to support the obligations under the Reynolds Senior Secured Notes. This security is expected to be shared on a first priority basis with the creditors under the Credit Agreement.

Reynolds Notes indentures restrictions

The respective indentures governing the Reynolds Notes all contain customary covenants which restrict the Group from certain activities including, among other things, incurring debt, creating liens over assets, selling assets and making restricted payments, in each case except as permitted under the respective indentures governing the Reynolds Notes.

Early redemption option and change in control provisions

Under the respective indentures governing the Reynolds Notes, the Reynolds Notes Issuers, at their option, can elect to redeem the Reynolds Notes under terms and conditions specified in the respective indentures. The terms of the early redemption constitute an embedded derivative. In accordance with the Group's accounting policy for embedded derivatives, the Group has recognized embedded derivatives in relation to the redemption provisions of the indentures governing the respective Reynolds Notes.

Under the respective indentures governing the Reynolds Notes in certain circumstances which would constitute a change in control, the holders of the Reynolds Notes have the right to require the Reynolds Notes Issuers to repurchase the Reynolds Notes at a premium.

16.4         2013 Notes

On June 27, 2016, the Group repurchased $538 million aggregate principal amount of the 6.000% Senior Subordinated Notes due 2017 pursuant to a tender offer for the notes. Also on June 27, 2016, the Group irrevocably deposited with the trustee an amount in cash to satisfy and discharge its obligations under the indenture for the remaining $52 million of the 6.000% Senior Subordinated Notes due 2017 which were redeemed on July 27, 2016 at a redemption price of 100% of the principal thereof, plus accrued and unpaid interest.

On October 30, 2016, the Group repurchased all of the remaining 5.625% Senior Notes due 2016 at a redemption price of 100% of the principal thereof, plus accrued and unpaid interest.

16.5    Pactiv Notes

As of December 31, 2016, the Group had outstanding the following notes and debentures (defined below, and together, the “Pactiv Notes”) issued by Pactiv LLC:
 
 
Maturity date
 
Semi-annual interest payment dates
8.125% Debentures due 2017
 
June 15, 2017
 
June 15 and December 15
6.400% Notes due 2018
 
January 15, 2018
 
January 15 and July 15
7.950% Debentures due 2025
 
December 15, 2025
 
June 15 and December 15
8.375% Debentures due 2027
 
April 15, 2027
 
April 15 and October 15

The Pactiv Notes are not guaranteed by any member of the Group and are unsecured.

The indentures governing the Pactiv Notes contain a negative pledge clause limiting the ability of certain entities within the Group, subject to certain exceptions, to (i) incur or guarantee debt that is secured by liens on “principal manufacturing properties” (as such term is defined in the indentures governing the Pactiv Notes) or on the capital stock or debt of certain subsidiaries that own or lease any such principal manufacturing property and (ii) sell and then take an immediate lease back of such principal manufacturing property.

The 8.125% Debentures due 2017, the 6.400% Notes due 2018 and the 8.375% Debentures due 2027 may be redeemed at any time at the Group's option, in whole or in part, at a redemption price equal to 100% of the principal amount thereof plus a make-whole premium, if any, plus accrued and unpaid interest to the date of the redemption.


F-41

Reynolds Group Holdings Limited
Notes to the consolidated financial statements
For the year ended December 31, 2016

16.6     Other borrowings

As of December 31, 2016, in addition to the Securitization Facility, the Credit Agreement, the Reynolds Notes and the Pactiv Notes, the Group had a number of unsecured working capital facilities extended to certain operating companies of the Group. These facilities bear interest at floating or fixed rates.

As of December 31, 2016, the Group had local working capital facilities in a number of jurisdictions which are secured by the collateral under the Credit Agreement and the Reynolds Senior Secured Notes and by certain other assets. These facilities rank pari passu with the obligations under the Credit Agreement and under the Reynolds Senior Secured Notes.

Other borrowings as of December 31, 2016 also included finance lease obligations of $23 million (2015: $25 million).

17.    Employee benefits

17.1    Summary of employee benefits liabilities
 
 
As of December 31,
(In $ million)
 
2016
 
2015
Salaries and wages accrued
 
185

 
155

Provision for annual leave
 
37

 
41

Provision for other employee benefits
 
40

 
28

Provision for exit from multi-employer pension plans
 
73

 
86

Defined benefit obligations:
 
 
 
 
Pension benefits
 
970

 
967

Post-employment medical benefits
 
105

 
111

Total employee benefits liabilities
 
1,410

 
1,388

Current
 
248

 
212

Non-current
 
1,162

 
1,176

Total employee benefits liabilities
 
1,410

 
1,388


Included in liabilities directly associated with assets held for sale at December 31, 2016 is $18 million of employee benefits liabilities.

17.2    Pension benefits

The Group makes contributions to defined benefit pension plans which define the level of pension benefit an employee will receive on retirement. The Group operates defined benefit pension plans in countries including Canada, Germany, Japan, Taiwan, United Kingdom, Mexico and the United States. The majority of the Groups net pension plan liabilities are in the United States and subject to governmental regulations relating to the funding of retirement plans. The Group generally funds its retirement plans equal to the annual minimum funding requirements specified by government regulations covering each plan. Deterioration in the value of plan assets, including equity and debt securities, resulting from a general financial downturn or otherwise, or a change in the interest rate used to discount the projected benefit obligations, could cause an increase in the underfunded status of the Groups defined benefit pension plans, thereby increasing the Groups obligation to make contributions to the plans, which in turn would reduce the cash available for the Groups business. The Group has generally provided aggregated disclosures in respect of these plans on the basis that these plans are not exposed to materially different risks.
The Groups largest pension plan is the Pactiv Retirement Plan, of which Pactiv became the sponsor at the time of the Pactiv spin-off from Tenneco Inc. in 1999. The plan was assumed as part of the Pactiv acquisition in 2010. This plan covers most of Pactiv Foodservice's employees as well as employees (or their beneficiaries) of certain companies previously owned by Tenneco Inc. but not currently owned by the Group. As a result, while persons who are not current Pactiv Foodservice employees do not accrue benefits under the plan, the total number of individuals/beneficiaries covered by this plan is much larger than if only Pactiv Foodservice personnel were participants. The Pactiv Retirement Plan comprises 91% (2015: 95%) of the Groups present value of pension plan obligations. For this reason, the impact of this pension plan on the Groups net income and cash from operations is greater than the impact typically found at similarly sized companies. Changes in the following factors can have a disproportionate effect on the Groups results of operations and statement of financial position compared with similarly sized companies: (i) interest rate used to discount projected benefit obligations and to calculate the net interest on the net defined benefit liability (asset), (ii) governmental regulations relating to funding of retirement plans in the United States, (iii) financial market performance and (iv) revisions to mortality tables as a result of changes in life expectancy. Therefore, certain information applicable to the Pactiv Retirement Plan has been separately disclosed. As of December 31, 2016, the Pactiv Retirement Plan was underfunded by $832 million.

On November 8, 2016, the Group entered into an agreement with the U.S. Pension Benefit Guaranty Corporation (the “PBGC”) whereby the PBGC agreed not to assert a termination liability against the Group in relation to three defined benefit pension plans of UCI Holdings Limited (the “UCI Pension Plans”) in return for Pactiv LLC, a member of the Group, becoming the sponsor of the UCI Pension Plans. UCI Holdings Limited was a former member of the Group's "controlled group," as defined by the PBGC. This agreement became effective on December 30, 2016, resulting in the recognition of a net liability of $65 million, comprising plan assets of $213 million and actuarially determined plan liabilities of $278 million. The expected 2017 cash contributions associated with the UCI Pension Plans are estimated at $2 million.

Future contributions to the Groups pension plans, including the Pactiv Retirement Plan, could reduce the cash otherwise available to operate the Groups business and could have an adverse effect on the Groups results of operations. The Group expects to make contributions to

F-42

Reynolds Group Holdings Limited
Notes to the consolidated financial statements
For the year ended December 31, 2016

the Pactiv Retirement Plan of $27 million in 2017. Expected contributions during the year ending December 31, 2017 for all other defined benefit plans are estimated to be up to $8 million. Future contributions will be dependent on future plan asset returns and interest rates and are highly sensitive to changes.

The various defined benefit plans are governed in accordance with the relevant local legislation. Typically each plan has a separate governance committee which is responsible for managing the plan. In certain jurisdictions membership of the governance committee includes plan representatives. The Group has sole responsibility for the administration of the Pactiv Retirement Plan.
    


F-43

Reynolds Group Holdings Limited
Notes to the consolidated financial statements
For the year ended December 31, 2016

Movement in defined benefit pension obligations
 
 
Defined benefit obligation
 
Fair value of plan assets
 
Net defined benefit liability (asset)
(In $ million)
 
2016
 
2015
 
2016
 
2015
 
2016
 
2015
Balance as of January 1
 
4,899

 
5,926

 
(3,932
)
 
(4,773
)
 
967

 
1,153

Included in profit or loss:
 
 
 
 
 
 
 
 
 
 
 
 
  Current service cost
 
10

 
14

 

 

 
10

 
14

  Interest cost (income)
 
206

 
206

 
(165
)
 
(161
)
 
41

 
45

  Administrative expenses
 

 

 
32

 
27

 
32

 
27

Settlement (gain)
 
(7
)
 

 

 

 
(7
)
 

Assumption of UCI pension plans
 
278

 

 
(213
)
 

 
65

 

  Total expense (income) recognized in profit or loss
 
487

 
220

 
(346
)
 
(134
)
 
141

 
86

Remeasurement (gains) losses:
 
 
 
 
 
 
 
 
 
 
 
 
  Actuarial (gains) losses arising from:
 
 
 
 
 
 
 
 
 
 
 
 
    Demographic assumptions
 
(91
)
 
(95
)
 

 

 
(91
)
 
(95
)
    Financial assumptions
 
138

 
(190
)
 

 

 
138

 
(190
)
  Return on plan assets, excluding interest income
 

 

 
(160
)
 
32

 
(160
)
 
32

  Total remeasurement (gains) losses
 
47

 
(285
)
 
(160
)
 
32

 
(113
)
 
(253
)
Other movements:
 
 
 
 
 
 
 
 
 
 
 
 
  Contributions by the Group
 

 

 
(7
)
 
(14
)
 
(7
)
 
(14
)
  Benefits paid by the plans
 
(352
)
 
(300
)
 
352

 
300

 

 

  Business disposals
 

 
(657
)
 

 
648

 

 
(9
)
  Effect of movements in exchange rates
 
(5
)
 
(5
)
 
2

 
9

 
(3
)
 
4

  Total other movements
 
(357
)
 
(962
)
 
347

 
943

 
(10
)
 
(19
)
Balance as of December 31
 
5,076

 
4,899

 
(4,091
)
 
(3,932
)
 
985

 
967

 
 
 
 
 
 
 
 
 
 
 
 
 
Comprised of:
 
 
 
 
 
 
 
 
 
 
 
 
  Pactiv Retirement Plan
 
4,616

 
4,635

 
(3,784
)
 
(3,770
)
 
832

 
865

  Other plans
 
445

 
264

 
(307
)
 
(162
)
 
138

 
102

 
 
5,061

 
4,899

 
(4,091
)
 
(3,932
)
 
970

 
967

  Plans associated with assets held for sale
 
15

 

 

 

 
15

 

Balance as of December 31
 
5,076

 
4,899

 
(4,091
)
 
(3,932
)
 
985

 
967

 
 
 
 
 
 
 
 
 
 
 
 
 
Comprised of:
 
 
 
 
 
 
 
 
 
 
 
 
  Funded plans
 
 
 
 
 
 
 
 
 
925

 
904

  Plans associated with assets held for sale
 
 
 
 
 
 
 
 
 
15

 

  Unfunded plans
 
 
 
 
 
 
 
 
 
45

 
63

Total net pension benefits liability
 
 
 
 
 
 
 
 
 
985

 
967

 
 
 
 
 
 
 
 
 
 
 
 
 
Included in the statements of financial position as:
 
 
 
 
 
 
 
 
 
 
 
 
  Employee benefits liabilities
 
 
 
 
 
 
 
 
 
970

 
967

  Liabilities directly associated with assets held for sale
 
 
 
 
 
 
 
 
 
15

 

Total net pension benefits liability
 
 
 
 
 
 
 
 
 
985

 
967


The Group's pension plans had a weighted average duration of 10 years (2015: 10 years).


F-44

Reynolds Group Holdings Limited
Notes to the consolidated financial statements
For the year ended December 31, 2016

For the year ended December 31, 2014, the Group recognized remeasurement losses of $704 million directly in other comprehensive income. The losses were comprised of $421 million of losses from changes in demographic assumptions and $412 million of losses from changes in financial assumptions, partially offset by $129 million from gains on plan assets, excluding interest.

Expense recognized in the statements of comprehensive income

The expense is recognized in the following components in the statements of comprehensive income:
 
 
For the year ended December 31,
(In $ million)
 
2016
 
2015
 
2014
Cost of sales
 
14

 
15

 
14

General and administration expenses
 
127

 
69

 
33

Total plan net expense from continuing operations
 
141

 
84

 
47

Discontinued operations
 

 
2

 
11

Total plan net expense
 
141

 
86

 
58


The Group presents pension (income) expense in personnel costs, which are reported in cost of sales and general and administration expenses.

The plan net expense for the year ended December 31, 2014 was comprised of current service cost of $20 million, administrative expense of $18 million and interest expense of $221 million, partially offset by interest income of $201 million.

During the year ended December 31, 2016, the plan net expense of the Pactiv Retirement Plan was $63 million (2015: $65 million; 2014: $31 million).

During the year ended December 31, 2016, the Pactiv Retirement Plan settled retirement benefits with certain vested members through a voluntary lump-sum buyout of their benefits, resulting in the payment of $43 million to those who elected to receive the buyout and a settlement gain of $7 million which is included in the plan expense for 2016.

Plan assets

Plan assets consist of the following:
 
 
As of December 31,
(In $ million)
 
2016
 
2015
Equity instruments
 
2,818

 
2,511

Debt instruments
 
649

 
622

Property
 
447

 
312

Other
 
177

 
487

Total plan assets
 
4,091

 
3,932


Approximately 93% of total plan assets are held by the Pactiv Retirement Plan. This plan's total assets include the following exposures: (i) $2,615 million of exposure to equity markets, which includes exposure to $1,823 million of U.S. equities held through a combination of listed equities and equity index derivatives, and exposure to approximately $563 million of non-U.S. equities held through unlisted index funds; (ii) $597 million of exposure to debt instruments, which include investments in corporate bonds and high yield bonds; and (iii) $409 million of exposure to property held through unlisted commingled funds.

Included in the value of the Pactiv Retirement Plan equity instruments is approximately $900 million of cash and short-term investments, including short-term government bonds, reflecting the amounts set aside for the notional value of the equity instruments underlying the derivatives.

In addition to the above plan assets, the Group is required to hold assets as collateral against certain unfunded defined benefit obligations assumed as part of the Pactiv acquisition. As of both December 31, 2016 and 2015, $27 million in cash, included in other non-current assets in the statements of financial position, was held as collateral against these obligations.

Actuarial assumptions — all plans
 
 
For the year ended December 31,
 
 
2016
 
2015
 
2014
Discount rates at December 31
 
0.6% - 8.0%
 
0.8% - 7.3%
 
0.7% - 7.0%
Future salary increases
 
0.0% - 7.0%
 
0.0% - 7.0%
 
0.0% - 7.0%
Future pension increases
 
0.0% - 3.7%
 
0.0% - 4.0%
 
0.0% - 4.0%

The discount rate for the Pactiv Retirement Plan for the years ended December 31, 2016 and 2015 was 4.1% and 4.4%, respectively. Retirement benefits under the Pactiv Retirement Plan are frozen. Therefore, future salary increases and future pension increase assumptions have

F-45

Reynolds Group Holdings Limited
Notes to the consolidated financial statements
For the year ended December 31, 2016

no effect on the retirement benefit obligation of that plan. The principal mortality rates assumed are the published mortality rates within the RP 2014 aggregate table with projection scale MP-2016 for 2016 and projection scale MP-2015 for 2015.

Sensitivity analysis    

The assumed discount rate is an assumption that changes annually, and has an effect on the amounts of the defined benefit obligation. A one-half percentage point change in assumed discount rates would have the following effects:
(In $ million)
 
Increase
 
Decrease
Effect on the net plan expense
 
(7
)
 
6

Effect on the defined benefit obligation
 
(254
)
 
278


The mortality tables used for the mortality assumption included projections of improved life expectancy. These tables are only changed infrequently; however, when they change they can have a significant impact on the plan liability. Estimates of the impact of mortality table changes are complex and difficult to measure. The Group does not expect changes to the mortality tables similar to those adopted in 2014 to occur in the next several years.

17.3    Post-employment medical benefits

The Group operates unfunded post-employment medical benefit plans mainly in the United States. The liability for the post-employment medical benefits has been assessed using the same assumptions as for the pension benefits, together with the assumption of a weighted average healthcare cost trend rate of 7.0% for the year ended December 31, 2016 and 8.0% for the years ended December 31, 2015 and 2014.

The main actuarial assumption is the published mortality rates within the RP 2014 aggregate table with projection scale MP-2016 for 2016 and projection scale MP-2015 for 2015.

The Group expects to contribute $6 million to the post-employment medical benefit plans during the annual period ending December 31, 2017.

Movement in the post-employment medical obligations
 
 
For the year ended
December 31,
(In $ million)
 
2016
 
2015
Liability for post-employment medical obligations as of the beginning of the year
 
111

 
122

Included in profit or loss:
 
 
 
 
  Current service cost
 
1

 
2

  Interest cost
 
4

 
5

  Total expense recognized in profit or loss
 
5

 
7

Remeasurement (gains) losses:
 
 
 
 
  Actuarial (gains) losses from changes in demographic assumptions
 
(7
)
 
(11
)
  Actuarial (gains) losses from changes in financial assumptions
 
2

 
(2
)
  Total remeasurement (gains) losses
 
(5
)
 
(13
)
Other movements:
 
 
 
 
  Benefits paid by the plans
 
(6
)
 
(5
)
  Total other movements
 
(6
)
 
(5
)
Liability for post-employment medical obligations as of the end of the year
 
105

 
111


For the year ended December 31, 2014, the Group recognized benefit plan expense of $5 million related to post-employment medical obligations. The benefit plan expense was comprised of $2 million of current service cost and $5 million of interest cost, offset by a gain from past service cost of $2 million.

For the year ended December 31, 2014, the Group recognized a remeasurement loss of $10 million directly in other comprehensive income. The loss was comprised of $7 million from changes in financial assumptions and $3 million from changes in demographic assumptions.

Assumed health care cost trend rates have a significant effect on the amounts recognized in the statement of comprehensive income. A one percentage point change in assumed health care cost trend rates would have the following effects:

F-46

Reynolds Group Holdings Limited
Notes to the consolidated financial statements
For the year ended December 31, 2016

(In $ million)
 
Increase
 
Decrease
Effect on plan expense
 

 

Effect on the post-employment medical obligations
 
2

 
(2
)

Discount rates have a significant effect on the amounts recognized in the statement of comprehensive income. A one-half percentage point change in discount rates would have the following effects:
(In $ million)
 
Increase
 
Decrease
Effect on plan expense
 

 

Effect on the post-employment medical obligations
 
(6
)
 
6


17.4    Defined contribution plans

The Group sponsors various defined contribution plans. During the year ended December 31, 2016, the Group recorded expense of $62 million (2015: $62 million; 2014: $55 million) in relation to contributions to these plans in continuing operations in the statement of comprehensive income.

17.5    Multi-employer plans

The Group also makes contributions, for some current and former employees, to union administered multi-employer pension plans based on negotiated labor contracts. While these plans provide for defined benefits, as a result of insufficient information the Group accounts for these plans as defined contribution plans. Specifically, the plans do not maintain IFRS accounting records and there is insufficient information to allocate amounts among employer participants. The Group, with union approval, has elected over the last several years to withdraw from virtually all of these multi-employer plans. Withdrawal creates a withdrawal liability obligation based upon guidelines outlined in the specific multi-employer plan.
The most significant of the multi-employer pension plans in which the Group participated was the PACE Industry Union-Management Pension Fund (“PIUMPF”), in which certain employees of both Evergreen and Pactiv Foodservice participated. Graham Packaging had withdrawn from this plan prior to the acquisition by the Group. Evergreen and Pactiv Foodservice reached agreements with the relevant unions, ratified by the unions in November 2013, to allow Evergreen and Pactiv Foodservice to withdraw from PIUMPF as of December 31, 2013. In December 2016, the Group and PIUMPF formally agreed and signed a Settlement Agreement and Release, which settles all prior matters relating to the pension withdrawal liability. The Group and PIUMPF agreed to a settlement of $88 million, which was less than the previously-notified funding obligation, to be paid over 20 years reduced by amounts previously paid in 2015 and 2014. As a result, the Group has a liability of $63 million as of December 31, 2016 ($78 million as of December 31, 2015) for the present value of such future payments. If PIUMPF suffers a “mass withdrawal” (as defined in the Employee Retirement Income Security Act) prior to January 1, 2016, the Group's annual payment will continue until the end of the year in which the assets (exclusive of the withdrawal liability claims) are sufficient to meet all obligations, as determined by the Pension Benefit Guaranty Corporation. As of February 14, 2017, the Group has not received any notification that PIUMPF has suffered a mass withdrawal. If one did occur, the aggregate amount of the Group’s required payments could increase and the increase could be material.
The Group has a withdrawal liability of $9 million for its withdrawal from the other multi-employer plans.
For all of its multi-employer pension plans, the Group expects to make payments of approximately $4 million annually over the next 19 years.

F-47

Reynolds Group Holdings Limited
Notes to the consolidated financial statements
For the year ended December 31, 2016

18.    Provisions
(In $ million)
 
Asset retirement obligations
 
Restructuring
 
Workers' compensation
 
Other
 
Total
Balance as of December 31, 2015
 
39

 
7

 
43

 
37

 
126

Provisions made
 
1

 
40

 
20

 
10

 
71

Provisions used
 
(1
)
 
(20
)
 
(16
)
 
(19
)
 
(56
)
Provisions reversed
 

 

 

 
(2
)
 
(2
)
Other transfers
 

 
3

 

 
(2
)
 
1

Balance as of December 31, 2016
 
39

 
30

 
47

 
24

 
140

Current
 
1

 
24

 
29

 
11

 
65

Non-current
 
38

 
6

 
18

 
13

 
75

Total provisions as of December 31, 2016
 
39

 
30

 
47

 
24

 
140

Current
 
2

 
6

 
26

 
21

 
55

Non-current
 
37

 
1

 
17

 
16

 
71

Total provisions as of December 31, 2015
 
39

 
7

 
43

 
37

 
126


Other provisions

Other provisions as of December 31, 2016 included $7 million of environmental remediation programs (2015: $8 million) and $3 million of onerous leases (2015: $6 million). Other provisions as of December 31, 2015 also included a $12 million indemnification reserve.

19.    Equity

19.1    Share capital

The reported share capital balance as of December 31, 2016 is that of the Company.

Further information regarding Reynolds Group Holdings Limited's issued capital is detailed below:
 
 
For the year ended December 31,
Number of shares
 
2016
 
2015
 
2014
Balance at the beginning of the year
 
71,500,004

 
71,500,004

 
111,000,004

  Repurchase of shares
 

 

 
(39,500,000
)
Balance at the end of the year
 
71,500,004

 
71,500,004

 
71,500,004


All issued shares are fully paid and have no par value.

The holder of the shares is entitled to receive dividends as declared from time to time and is entitled to one vote per share. All shares rank equally with regard to the Company's residual assets in the event of a wind-up.

In November 2014, the Company repurchased 39.5 million shares for $31 million from Packaging Finance Limited, its sole shareholder.

19.2    Dividends

There were no dividends declared or paid by the Company during any years presented.

19.3    Capital management

The Directors are responsible for monitoring and managing the Group's capital structure. Capital is comprised of equity and external borrowings.

The Directors' policy is to maintain an acceptable capital base to promote the confidence of the Group's financiers and creditors and to sustain the future development of the business. The Directors monitor the Group's financial position to ensure that it complies at all times with its financial and other covenants as set out in its financing arrangements.

In order to maintain or adjust the capital structure, the Directors may elect to take a number of measures including, for example, to dispose of assets or operating segments of the business, alter its short to medium term plans with respect to capital projects and working capital levels, or re-balance the level of equity and external debt in place.


F-48

Reynolds Group Holdings Limited
Notes to the consolidated financial statements
For the year ended December 31, 2016

20.    Financial risk management

20.1    Overview

This note presents information about the Group's exposure to market risk, credit risk and liquidity risk, and where applicable, the Group's objectives, policies and procedures for managing these risks.

Exposure to market, credit and liquidity risks arises in the normal course of the Group's business. The Directors of the Group and the ultimate parent entity have overall responsibility for the establishment and oversight of the Group's risk management framework.

The Directors have established a treasury policy that identifies risks faced by the Group and sets out policies and procedures to mitigate those risks. Risk management is primarily carried out by the treasury function of the Group. The Directors have delegated authority levels and authorized the use of various financial instruments to a restricted number of personnel within the treasury function.

Monthly combined treasury reports are prepared for the Directors and officers of the Group, who ensure compliance with the risk management policies and procedures.

20.2    Market risk

Market risk is the risk that changes in market prices, such as foreign currency exchange rates, interest rates and commodity prices, will affect the Group's cash flows or the fair value of its holdings of financial instruments. The objective of market risk management is to manage and control market risk exposures within acceptable parameters.

The Group buys and sells derivatives in the ordinary course of business to manage market risks. The Group does not enter into derivative contracts for speculative purposes.

(a)
Foreign currency exchange rate risk

As a result of the Group's international operations, foreign currency exchange risk exposures exist on sales, purchases, financial assets and borrowings that are denominated in currencies that are not the functional currency of that subsidiary. In these circumstances, a change in exchange rates would impact the profit or loss component of the Group's statement of comprehensive income.

In accordance with the Group's treasury policy, the Group takes advantage of natural offsets to the extent possible. Therefore, when commercially feasible, the Group borrows in the same currencies in which cash flows from operations are generated. On a limited basis, the Group uses derivatives to hedge residual foreign currency exchange risk arising from receipts and payments denominated in foreign currencies. The Group generally does not hedge its exposure to translation gains or losses in respect of its non-U.S. dollar functional currency assets or liabilities. Additionally, when considered appropriate, the Group may enter into derivatives to hedge foreign currency exchange risk arising from specific transactions.

The following table provides the detail of outstanding foreign currency derivative contracts as of December 31, 2016:
Type
 
Contract type
 
Currency
 
Contracted volume
 
Counter-currency
 
Contracted conversion range
 
Contracted date of maturity
Currency forwards
 
Sell
 
CA$
 
95,945,000

 
$
 
1.3146 - 1.3558
 
Jan 2017 - Sep 2017

The fair values of the derivative contracts are derived from inputs based on quoted market prices or traded exchange market prices and represent the estimated amounts that the Group would pay or receive to terminate the contracts. During the year ended December 31, 2016, the Group recognized an unrealized loss of $4 million (2015: unrealized gain of $2 million; 2014: unrealized gain of $3 million) as a component of net other income (expenses) in the statements of comprehensive income. During the year ended December 31, 2016, the Group recognized a realized loss of $6 million (2015: realized gain of $14 million; 2014: realized gain of $1 million) as a component of net other income (expenses) in the statements of comprehensive income.

A 10% upward (downward) movement in the price curve used to value the foreign currency derivative contracts, applied as of December 31, 2016, would have resulted in no change in unrealized gains recognized in the statement of comprehensive income assuming all other variables remain constant.

The Group is exposed to foreign currency exchange risk on certain intercompany borrowings between certain of its entities with different functional currencies.
The Group is also exposed to foreign currency exchange risk with respect to the contingent proceeds of up to €25 million related to the sale of SIG.
(b)
Interest rate risk

The Group's interest rate risk arises from long-term borrowings at both fixed and floating rates and from deposits which earn interest at floating rates. Borrowings and deposits at floating rates expose the Group to cash flow interest rate risk. Borrowings at fixed rates expose the Group to fair value interest rate risk.

The Group has exposure to both floating and fixed interest rates on borrowings primarily denominated in the U.S. dollar and the euro.

Interest rate risk on borrowings at floating rates is partially offset by interest on cash deposits also earned at floating rates.

F-49

Reynolds Group Holdings Limited
Notes to the consolidated financial statements
For the year ended December 31, 2016

The Group has adopted a policy to ensure that at least 50% of its overall exposure to changes in interest rates on borrowings is on a fixed rate basis.

The following table sets out the Group's interest rate risk repricing profile:
(In $ million)
 
Total
 
Less than one year
 
One to three years
 
Three to five years
 
Greater than five years
As of December 31, 2016
 
 
 
 
 
 
 
 
 
 
Fixed rate instruments
 
 
 
 
 
 
 
 
 
 
Borrowings
 
(7,444
)
 
(304
)
 
(21
)
 
(4,232
)
 
(2,887
)
Total fixed rate instruments
 
(7,444
)
 
(304
)
 
(21
)
 
(4,232
)
 
(2,887
)
Floating rate instruments
 
 
 
 
 
 
 
 
 
 
Cash and cash equivalents
 
932

 
932

 

 

 

Related party receivables
 
330

 
330

 

 

 

Borrowings
 
(4,735
)
 
(4,735
)
 

 

 

Total floating rate instruments
 
(3,473
)
 
(3,473
)
 

 

 

Total
 
(10,917
)
 
(3,777
)
 
(21
)
 
(4,232
)
 
(2,887
)

(In $ million)
 
Total
 
Less than one year
 
One to three years
 
Three to five years
 
Greater than five years
As of December 31, 2015
 
 
 
 
 
 
 
 
 
 
Fixed rate instruments
 
 
 
 
 
 
 
 
 
 
Borrowings
 
(11,079
)
 
(665
)
 
(1,582
)
 
(6,353
)
 
(2,479
)
Total fixed rate instruments
 
(11,079
)
 
(665
)
 
(1,582
)
 
(6,353
)
 
(2,479
)
Floating rate instruments
 
 
 
 
 
 
 
 
 
 
Cash and cash equivalents
 
1,977

 
1,977

 

 

 

Related party receivables
 
307

 
307

 

 

 

Borrowings
 
(2,765
)
 
(2,765
)
 

 

 

Total floating rate instruments
 
(481
)
 
(481
)
 

 

 

Total
 
(11,560
)
 
(1,146
)
 
(1,582
)
 
(6,353
)
 
(2,479
)

The Group's sensitivity to interest rate risk can be expressed in two ways:

Fair value sensitivity analysis

A change in interest rates impacts the fair value of the Group's fixed rate borrowings. Given all debt instruments are carried at amortized cost, a change in interest rates would not impact the profit or loss component of the statement of comprehensive income.

Cash flow sensitivity analysis

A change in interest rates would impact future interest payments and receipts on the Group's floating rate liabilities and assets. An increase or decrease in interest rates of 100 basis points at the reporting date would impact the statement of comprehensive income result and equity by the amounts described below, based on the assets and liabilities held at the reporting date, and a one-year timeframe. This analysis assumes that all other variables, in particular foreign currency exchange rates, remain constant. The analysis is performed on the same basis for comparative years.

The underlying rate for the Floating Rate Senior Secured Notes due 2021 is the three-month Dollar LIBO Rate. As of December 31, 2016, the three-month Dollar LIBO Rate was 0.88%. In July 2016, the Group entered into a $750 million interest rate swap agreement to mitigate the interest rate risk exposure of the Floating Rate Senior Secured Notes due 2021. While the Group has elected not to adopt hedge accounting, the economic effect of this derivative is that the effective interest rate on the Floating Rate Senior Secured Notes due 2021 is fixed at 4.670% from October 15, 2016.

The underlying rates for the Credit Agreement are the one-month LIBOR and EURIBOR, which as of December 31, 2016 were 0.77% and (0.37)%, respectively. Based on the Group's outstanding debt commitments as of December 31, 2016, a one-year timeframe and all other variables, in particular foreign currency exchange rates, remaining constant, a 100 basis point increase in interest rates would result in a $26 million increase in interest expense on the U.S. term loan and a $2 million increase in interest expense on the European term loan under our Credit Agreement. A 100 basis point decrease in interest rates would have no impact on interest expense on the U.S. or European term loans due to the LIBOR and EURIBOR floors under the Credit Agreement.


F-50

Reynolds Group Holdings Limited
Notes to the consolidated financial statements
For the year ended December 31, 2016

The interest rate on the Securitization Facility as of December 31, 2016 was 2.79%. Based on the Group's outstanding debt commitments under our Securitization Facility as of December 31, 2016, a one-year timeframe and all other variables remaining constant, a 100 basis point increase (decrease) in the underlying interest rate would result in a $4 million increase (decrease) in interest expense.

(c)
Commodity and other price risk

Commodity and other price risk is the risk that the fair value of future cash flows of a financial instrument will fluctuate because of changes in market prices (other than those arising from interest rate risk or currency risk), whether those changes are caused by factors specific to the individual financial instrument or its issuer or by factors affecting all similar financial instruments traded in the market.

The Group's exposure to commodity and other price risk arises principally from the purchase of resin, natural gas and aluminum. The Group generally purchases commodities at spot market prices and does not use commodity financial instruments or derivatives to hedge commodity prices, except for the items in the table below.

The Group's objective is to ensure that its commodity and other price risk exposure is kept at an acceptable level. In accordance with the Group's treasury policy, the Group enters into derivative instruments to reduce the Group's exposure in relation to the cost of resin (and its components), natural gas, diesel, electricity and aluminum. These derivatives are implemented to either (a) mitigate the impact of the lag in timing between when raw material costs change and when the Group can pass on these raw material costs changes to its customers or (b) fix the Group's input costs for a period of time.

The following table provides the detail of outstanding commodity derivative contracts as of December 31, 2016:
Type
 
Unit of measure
 
Contracted volume
 
Contracted price range
 
Contracted date of maturity
Resin swaps
 
kiloliter
 
7,800
 
JPY 35,000 - JPY 38,900
 
 Jan 2017 - Dec 2017
Aluminum swaps
 
metric tonne
 
38,979
 
$1,563 - $2,159
 
 Jan 2017 - Dec 2018*
Aluminum Midwest Premium swaps
 
pound
 
43,218,432
 
$0.07 - $0.10
 
 Jan 2017 - Dec 2018*
Natural gas swaps
 
million BTU
 
2,873,789
 
$2.20 - $3.30
 
 Jan 2017 - Dec 2017
Ethylene swaps
 
pound
 
2,152,533
 
$0.32 - $0.32
 
 Jan 2017 - Apr 2017
Paraxylene swaps
 
pound
 
944,827
 
$0.43 - $0.44
 
Jan 2017 - Mar 2017
Polymer-grade propylene swaps
 
pound
 
27,897,660
 
$0.35 - $0.46
 
Jan 2017 - Jun 2017
Benzene swaps
 
U.S. liquid gallon
 
11,090,156
 
$2.20 - $2.60
 
 Feb 2017 - Sep 2017
Diesel swaps
 
U.S. liquid gallon
 
5,291,262
 
$2.30 - $2.63
 
 Jan 2017 - Dec 2017
Low-density polyethylene swaps
 
pound
 
12,000,000
 
$0.81 - $0.81
 
Jan 2017 - Dec 2017

*
Includes a swap that hedges the price of aluminum for a private label customer contract that expires in December 2018.

The fair values of the derivative contracts are derived from inputs based on quoted market prices or traded exchange market prices and represent the estimated amounts that the Group would pay or receive to terminate the contracts. During the year ended December 31, 2016, the Group recognized an unrealized gain of $22 million (2015: unrealized gain of $112 million; 2014: unrealized loss of $134 million) as a component of net other income (expenses) in the statements of comprehensive income. During the year ended December 31, 2016, the Group recognized a realized loss of $17 million (2015: realized loss of $182 million; 2014: realized loss of $2 million) as a component of cost of sales in the statements of comprehensive income.

A 10% upward (downward) movement in the price curve used to value the commodity derivative contracts, applied as of December 31, 2016, would have resulted in no change in unrealized gains recognized in the statement of comprehensive income assuming all other variables remain constant.

20.3    Credit risk

Credit risk is the risk of financial loss to the Group if a customer or counterparty to a financial instrument fails to meet its contractual obligations, and arises principally from the Group's receivables from customers and related entities.

Given the diverse global operations and customers across the Group, the Directors have delegated authority for credit control procedures to each of the segments within the Group, subject to certain Group-determined limits. Each operating business is responsible for managing its own credit control procedures. These include, but are not limited to, reviewing the individual characteristics of new customers for creditworthiness before accepting the customer and agreeing upon purchase limits and terms of trade. If considered appropriate the operating business may take out insurance for specific debtors.

Generally, the Group does not require collateral with respect to trade and other receivables. Goods are generally sold subject to retention of title clauses, so that in the event of non-payment the Group may have a secured claim. For certain sales letters of credit are obtained.


F-51

Reynolds Group Holdings Limited
Notes to the consolidated financial statements
For the year ended December 31, 2016

The Group's exposure to credit risk is primarily in its trade and other receivables and is influenced mainly by the individual characteristics of each customer. Historically there has been a low level of losses resulting from default by customers and related entities. The carrying amount represents the maximum credit exposure. Refer to note 11 for additional information.

The Group limits its exposure to credit risk by making deposits and entering into derivative instruments with counterparties that have a credit rating of at least investment grade. Given these high credit ratings, management does not expect any such counterparty to fail to meet its obligations.

20.4
Liquidity risk

Liquidity risk is the risk that the Group will not meet its contractual obligations as they fall due. The Group's approach to managing liquidity risk is to ensure that it will always have sufficient liquidity to meet its liabilities as and when they fall due.

As discussed above, in July 2016, the Group entered into an interest rate swap to mitigate interest rate risk exposure associated with the Floating Rate Senior Secured Notes due 2021. As of December 31, 2016, the interest rate swap had a fair value of $23 million.

The Group evaluates its liquidity requirements on an ongoing basis using both a 13-week rolling forecast and a 12-month rolling forecast and ensures that it has sufficient cash on hand to meet expected operating expenses, including the servicing of financial obligations. As of December 31, 2016, the Group had $932 million of cash and cash equivalents on hand.

The Group generates sufficient cash flows from its operating activities to meet its obligations arising from its financial liabilities. It also has credit lines in place to cover potential shortfalls. As of December 31, 2016, the Group had undrawn lines of credit under the revolving facilities of the Credit Agreement totaling $235 million. In addition, the Group has local working capital facilities in various jurisdictions which are available if needed to support the cash management of local operations.

The following table sets out contractual cash flows for all financial liabilities including commodity and foreign currency derivatives:
(In $ million)
 
Carrying amount
 
Total
 
Less than one year
 
One to three years
 
Three to five years
 
Greater than five years
As of December 31, 2016
 
 
 
 
 
 
 
 
 
 
 
 
Non-derivative financial liabilities
 
 
 
 
 
 
 
 
 
 
 
 
Trade and other payables
 
(1,182
)
 
(1,031
)
 
(1,031
)
 

 

 

Borrowings, including interest
 
(12,071
)
 
(15,730
)
 
(1,392
)
 
(1,335
)
 
(6,056
)
 
(6,947
)
 
 
(13,253
)
 
(16,761
)
 
(2,423
)
 
(1,335
)
 
(6,056
)
 
(6,947
)
Derivative financial assets (liabilities)
 
 
 
 
 
 
 
 
 
 
 
 
Commodity and foreign currency derivatives:
 
 
 
 
 
 
 
 
 
 
    Inflows
 
5

 
7

 
7

 

 

 

    Outflows
 

 
(2
)
 
(2
)
 

 

 

 
 
5

 
5

 
5

 

 

 

Total
 
(13,248
)
 
(16,756
)
 
(2,418
)
 
(1,335
)
 
(6,056
)
 
(6,947
)

(In $ million)
 
Carrying amount
 
Total
 
Less than one year
 
One to three years
 
Three to five years
 
Greater than five years
As of December 31, 2015
 
 
 
 
 
 
 
 
 
 
 
 
Non-derivative financial liabilities
 
 
 
 
 
 
 
 
 
 
 
 
Trade and other payables
 
(1,205
)
 
(1,007
)
 
(1,007
)
 

 

 

Borrowings, including interest
 
(13,762
)
 
(17,686
)
 
(1,910
)
 
(5,667
)
 
(7,331
)
 
(2,778
)
 
 
(14,967
)
 
(18,693
)
 
(2,917
)
 
(5,667
)
 
(7,331
)
 
(2,778
)
Derivative financial assets (liabilities)
 
 
 
 
 
 
 
 
 
 
 
 
Commodity and foreign currency derivatives:
 
 
 
 
 
 
 
 
 
 
    Inflows
 

 
7

 
7

 

 

 

    Outflows
 
(13
)
 
(20
)
 
(20
)
 

 

 

 
 
(13
)
 
(13
)
 
(13
)
 

 

 

Total
 
(14,980
)
 
(18,706
)
 
(2,930
)
 
(5,667
)
 
(7,331
)
 
(2,778
)


F-52

Reynolds Group Holdings Limited
Notes to the consolidated financial statements
For the year ended December 31, 2016

20.5    Classification and fair values
(In $ million)
 
Fair value through profit or loss
 
Cash, loans and receivables
 
Other liabilities
 
Total carrying amount
 
Fair value
As of December 31, 2016
 
 
 
 
 
 
 
 
 
 
Assets
 
 
 
 
 
 
 
 
 
 
Cash and cash equivalents
 

 
932

 

 
932

 
932

Current and non-current receivables
 

 
1,403

 

 
1,403

 
1,403

Derivative financial assets:
 
 
 
 
 
 
 
 
 
 
Commodity derivatives
 
6

 

 

 
6

 
6

Foreign currency derivatives
 
1

 

 

 
1

 
1

Interest rate swap derivatives
 
24

 

 

 
24

 
24

Embedded derivatives
 
233

 

 

 
233

 
233

Total assets
 
264

 
2,335

 

 
2,599

 
2,599

Liabilities
 
 
 
 
 
 
 
 
 
 
Trade and other payables
 

 

 
(1,182
)
 
(1,182
)
 
(1,182
)
Non-current payables
 

 

 
(40
)
 
(40
)
 
(40
)
Derivative financial liabilities:
 
 
 
 
 
 
 
 
 
 
Commodity derivatives
 
(2
)
 

 

 
(2
)
 
(2
)
Interest rate swap derivatives
 
(1
)
 

 

 
(1
)
 
(1
)
Borrowings
 

 

 
(12,071
)
 
(12,071
)
 
(12,455
)
Total liabilities
 
(3
)
 

 
(13,293
)
 
(13,296
)
 
(13,680
)


(In $ million)
 
Fair value through profit or loss
 
Cash, loans and receivables
 
Other liabilities
 
Total carrying amount
 
Fair value
As of December 31, 2015
 
 
 
 
 
 
 
 
 
 
Assets
 
 
 
 
 
 
 
 
 
 
Cash and cash equivalents
 

 
1,977

 

 
1,977

 
1,977

Current and non-current receivables
 

 
1,431

 

 
1,431

 
1,431

Derivative financial assets:
 
 
 
 
 
 
 
 
 
 
Commodity derivatives
 
1

 

 

 
1

 
1

Foreign currency derivatives
 
6

 

 

 
6

 
6

Embedded derivatives
 
99

 

 

 
99

 
99

Total assets
 
106

 
3,408

 

 
3,514

 
3,514

Liabilities
 
 
 
 
 
 
 
 
 
 
Trade and other payables
 

 

 
(1,205
)
 
(1,205
)
 
(1,205
)
Non-current payables
 

 

 
(44
)
 
(44
)
 
(44
)
Derivative financial liabilities:
 
 
 
 
 
 
 
 
 
 
Commodity derivatives
 
(19
)
 

 

 
(19
)
 
(19
)
Foreign currency derivatives
 
(1
)
 

 

 
(1
)
 
(1
)
Borrowings
 

 

 
(13,762
)
 
(13,762
)
 
(13,890
)
Total liabilities
 
(20
)
 

 
(15,011
)
 
(15,031
)
 
(15,159
)

The methods used in determining fair values of financial instruments are disclosed in note 3.3 and note 3.4.


F-53

Reynolds Group Holdings Limited
Notes to the consolidated financial statements
For the year ended December 31, 2016

20.6    Fair value measurements recognized in the statement of comprehensive income

The following table sets out an analysis of the Group's financial instruments that are measured subsequent to initial recognition at fair value and are grouped into levels based on the degree to which the fair value is observable:

Level 1 fair value measurements are those derived from quoted prices (unadjusted) in active markets for identical assets
Level 2 fair value measurements are those derived from inputs other than quoted prices included within Level 1 that are observable for the asset or liability, either directly (i.e., as prices) or indirectly (i.e., derived from prices)
Level 3 fair value measurements are those derived from valuation techniques that include inputs for the asset or liability that are not based on observable market data (unobservable inputs)
(In $ million)
 
Level 1
 
Level 2
 
Level 3
 
Total
As of December 31, 2016
 
 
 
 
 
 
 
 
Financial assets at fair value through profit or loss:
 
 
 
 
 
 
 
 
Derivative financial assets (liabilities):
 
 
 
 
 
 
 
 
Commodity derivatives, net
 

 
4

 

 
4

Foreign currency derivatives, net
 

 
1

 

 
1

Interest rate swap derivatives, net
 

 
23

 

 
23

Embedded derivatives
 

 
233

 

 
233

  Total
 

 
261

 

 
261

 
 
 
 
 
 
 
 
 
As of December 31, 2015
 
 
 
 
 
 
 
 
Financial assets at fair value through profit or loss:
 
 
 
 
 
 
 
 
Derivative financial assets (liabilities):
 
 
 
 
 
 
 
 
Commodity derivatives, net
 

 
(18
)
 

 
(18
)
Foreign currency derivatives, net
 

 
5

 

 
5

Embedded derivatives
 

 
99

 

 
99

  Total
 

 
86

 

 
86


There were no transfers between any levels during the years ended December 31, 2016 and 2015. There have been no changes in the classifications of financial instruments as a result of a change in the purpose or use of these instruments.

21.    Related parties

Parent and ultimate controlling party

The immediate parent of the Company is Packaging Finance Limited, the ultimate parent of the Company is Packaging Holdings Limited and the ultimate shareholder is Mr. Graeme Hart.

Transactions with key management personnel

Key management personnel compensation was comprised of:
 
 
For the year ended December 31,
(In $ million)
 
2016
 
2015
 
2014
Short-term employee benefits
 
17

 
11

 
11

Long-term employee benefits
 
4

 

 
1

Total compensation expense to key management personnel
 
21

 
11

 
12


Certain key management personnel are compensated by related party entities outside of the Group and it is not possible to make a reasonable apportionment of their compensation in respect of the Group. Accordingly, the above amounts include no compensation in respect of these individuals.

There were no other transactions with key management personnel during the years ended December 31, 2016, 2015 and 2014.


F-54

Reynolds Group Holdings Limited
Notes to the consolidated financial statements
For the year ended December 31, 2016

Related party transactions

The entities and types of transactions with which the Group entered into related party transactions during the years are detailed below. All related parties detailed below have a common ultimate shareholder, except for the joint ventures.
 
 
Transaction value for the year ended December 31,
 
Balance outstanding as of December 31,
(In $ million)
 
2016
 
2015
 
2014
 
2016
 
2015
Balances and transactions with immediate and ultimate parent entities
 
 
 
 
 
 
 
 
 
 
Included in trade and other payables
 
 
 
 
 
 
 

 

Tax loss transfer
 
(16
)
 

 

 
 
 
 
Included in borrowings(a)
 
 
 
 
 
 
 
(1
)
 
(1
)
 
 
 
 
 
 
 
 
 
 
 
Balances and transactions with joint ventures
 
 
 
 
 
 
 
 
 
 
Included in trade and other receivables, net
 
 
 
 
 
 
 
9

 
6

Sale of goods and services(b)(c)
 
24

 
52

 
196

 
 
 
 
 
 
 
 
 
 
 
 
 
 
 
Balances and transactions with Rank Group Limited
 
 
 
 
 
 
 
 
 
 
Included in related party and other non-current receivables(d)
 
 
 
 
 
 
 
330

 
307

Interest income
 
17

 
19

 
22

 
 
 
 
Included in trade and other payables
 
 
 
 
 
 
 
(59
)
 
(52
)
Recharges(e)
 
(7
)
 
(17
)
 
(11
)
 
 
 
 
Management fee(f)
 
(47
)
 
(65
)
 
(39
)
 
 
 
 
Tax loss transfer
 
(4
)
 
(5
)
 

 
 
 
 
 
 
 
 
 
 
 
 
 
 
 
Balances and transactions with Rank Group North America Inc.
 
 
 
 
 
 
 
 
 
 
Included in trade and other receivables, net
 
 
 
 
 
 
 

 
1

Recharges
 
4

 
5

 
6

 
 
 
 
Included in trade and other payables
 
 
 
 
 
 
 

 

Recharges
 
(15
)
 
(15
)
 
(17
)
 
 
 
 
 
 
 
 
 
 
 
 
 
 
 
Balances and transactions with other related parties
 
 
 
 
 
 
 
 
 
 
Included in trade and other receivables, net
 
 
 
 
 
 
 
1

 

Sale of goods(g)
 

 
1

 
4

 
 
 
 
Recharges
 
3

 
1

 
2

 
 
 
 
Included in trade and other payables
 
 
 
 
 
 
 
(1
)
 
(1
)
Purchase of goods(c)
 

 

 
(39
)
 
 
 
 
Tax loss transfer
 

 

 
(2
)
 
 
 
 

(a)
The borrowing due to the Company's ultimate parent is non-interest bearing, unsecured and repayable on demand.

(b)
All transactions with joint ventures are settled in cash. Sales of goods and services are negotiated on a cost-plus basis allowing a margin ranging from 3% to 6%. All amounts are unsecured, non-interest bearing and repayable on demand.

(c)
Includes related party transactions entered into by SIG before its sale in March 2015.

(d)
The loan receivable from Rank Group Limited accrues interest at a rate based on the average 90-day New Zealand bank bill rate, set quarterly, plus a margin of 3.25%. Interest is only charged or accrued if demanded by the lender. During the year ended December 31, 2016, interest was charged at 5.31% to 5.78% (2015: 6.21% to 6.92%; 2014: 6.22% to 6.95%). The advance is unsecured and repayable on demand. This loan is subordinated on terms such that, unless otherwise permitted, no payments can be made until the obligations under a senior secured credit facility of Rank Group Limited are repaid in full.

(e)
Represents certain costs paid by Rank Group Limited on behalf of the Group that were subsequently recharged to the Group. These charges are for various costs incurred including services provided, financing and other activities.

(f)
The Group’s financing agreements permit the payment to related parties of management, consulting, monitoring and advising fees (the “Management Fee”) of up to 1.5% of the Group’s Adjusted EBITDA (as defined in the financing agreements) for the previous year. During the year ended December 31, 2016, the Group entered into a services agreement with Rank Group Limited. Rank Group Limited charged the Group a Management Fee of $30 million during the year ended December 31, 2016 in relation to the 2015 financial year. Also during the year ended December 31, 2016, Rank Group Limited charged the Group a Management Fee of $15 million in relation to the 2009 and 2010 financial years, of which $8 million was included in continuing operations with the remainder included in discontinued operations. During the years ended December 31, 2015 and 2014, Rank Group Limited charged the Group a Management Fee of $35 million and $39 million, of which $29 million and $31 million was included in continuing operations with the remainder included in discontinued operations, in relation to the 2014 and 2013 financial years, respectively. In addition, the Group has accrued $32 million in 2016 in respect of an expected management fee related to the 2016 financial year.


F-55

Reynolds Group Holdings Limited
Notes to the consolidated financial statements
For the year ended December 31, 2016

(g)
Includes transactions with an entity sold to a non-related party in December 2014 while under common ownership.

22.    Group entities
 
 
 
 
 
 
Ownership interest (%)
 
Voting interest (%)
 
 
Reporting date
 
Country of incorporation
 
2016
 
2015
 
2016
 
 
 
 
 
 
 
 
 
 
 
Alusud Argentina S.R.L.
 
Dec-31
 
Argentina
 
100
 
100
 
100
Graham Packaging Argentina S.R.L.
 
Dec-31
 
Argentina
 
100
 
100
 
100
Lido Plast San Luis S.A. (in liquidation) (a)
 
Dec-31
 
Argentina
 
100
 
100
 
100
Gulf Closures W.L.L.(b)
 
Dec-31
 
Bahrain
 
49
 
49
 
49
Graham Packaging Belgium BVBA
 
Dec-31
 
Belgium
 
100
 
100
 
100
Graham Packaging Lummen BVBA
 
Dec-31
 
Belgium
 
100
 
100
 
100
Closure Systems International (Brazil) Sistemas de Vedacao Ltda.
 
Dec-31
 
Brazil
 
100
 
100
 
100
Graham Packaging do Brasil Indústria e Comércio Ltda.
 
Dec-31
 
Brazil
 
100
 
100
 
100
Graham Packaging Paraná Ltda.
 
Dec-31
 
Brazil
 
100
 
100
 
100
Resin Rio Comercio Ltda.
 
Dec-31
 
Brazil
 
100
 
100
 
100
CSI Latin American Holdings Corporation
 
Dec-31
 
British Virgin Islands
 
100
 
100
 
100
Evergreen Packaging Canada Limited
 
Dec-31
 
Canada
 
100
 
100
 
100
Graham Packaging Canada Company
 
Dec-31
 
Canada
 
100
 
100
 
100
Pactiv Canada Inc.
 
Dec-31
 
Canada
 
100
 
100
 
100
Reynolds Consumer Products Canada Inc.
 
Dec-31
 
Canada
 
100
 
100
 
100
Alusud Embalajes Chile Ltda.
 
Dec-31
 
Chile
 
100
 
100
 
100
Closure Systems International (Guangzhou) Limited
 
Dec-31
 
China
 
100
 
100
 
100
Closure Systems International (Wuhan) Limited (in liquidation)(a)
 
Dec-31
 
China
 
100
 
100
 
100
CSI Closure Systems (Hangzhou) Co., Ltd.
 
Dec-31
 
China
 
100
 
100
 
100
CSI Closure Systems (Tianjin) Co., Ltd.
 
Dec-31
 
China
 
100
 
100
 
100
Dongguan Pactiv Packaging Co., Ltd. (c)
 
Dec-31
 
China
 
 
51
 
Evergreen Packaging (Shanghai) Co., Ltd.
 
Dec-31
 
China
 
100
 
100
 
100
Graham Packaging (Guangzhou) Co., Ltd.
 
Dec-31
 
China
 
100
 
100
 
100
Graham Packaging Trading (Shanghai) Co., Ltd.
 
Dec-31
 
China
 
100
 
100
 
100
Reynolds Metals (Shanghai) Ltd.
 
Dec-31
 
China
 
100
 
100
 
100
Techne Machineries Foshan Ltd
 
Dec-31
 
China
 
100
 
100
 
100
Zhejiang Zhongbao Pactiv Packaging Co., Ltd.
 
Dec-31
 
China
 
62.5
 
62.5
 
62.5
Alusud Embalajes Colombia Ltda.
 
Dec-31
 
Colombia
 
100
 
100
 
100
Closure Systems International (Colombia Trade) S.A.S.
 
Dec-31
 
Colombia
 
100
 
100
 
100
CSI Closure Systems Manufacturing de Centro America, Sociedad de Responsabilidad Limitada
 
Dec-31
 
Costa Rica
 
100
 
100
 
100
Closure Systems International (Egypt) LLC
 
Dec-31
 
Egypt
 
100
 
100
 
100
Evergreen Packaging de El Salvador, S.A. de C.V.
 
Dec-31
 
El Salvador
 
100
 
100
 
100
Graham Packaging Company Oy
 
Dec-31
 
Finland
 
100
 
100
 
100
Graham Packaging Europe S.N.C.
 
Dec-31
 
France
 
100
 
100
 
100
Graham Packaging France S.A.S.
 
Dec-31
 
France
 
100
 
100
 
100
Graham Packaging Normandy S.A.R.L.
 
Dec-31
 
France
 
100
 
100
 
100
Graham Packaging Villecomtal S.A.R.L.
 
Dec-31
 
France
 
100
 
100
 
100
Closure Systems International Machinery (Germany) GmbH
 
Dec-31
 
Germany
 
100
 
100
 
100
Omni-Pac Ekco GmbH Verpackungsmittel
 
Dec-31
 
Germany
 
100
 
100
 
100
Omni-Pac GmbH Verpackungsmittel
 
Dec-31
 
Germany
 
100
 
100
 
100
Pactiv Deutschland Holdinggesellschaft mbH
 
Dec-31
 
Germany
 
100
 
100
 
100
Pactiv Forest Products GmbH (d)
 
Dec-31
 
Germany
 
 
100
 
Pactiv-Omni Germany Holdings GmbH
 
Dec-31
 
Germany
 
100
 
100
 
100
Closure Systems International (Hong Kong) Limited
 
Dec-31
 
Hong Kong
 
100
 
100
 
100

F-56

Reynolds Group Holdings Limited
Notes to the consolidated financial statements
For the year ended December 31, 2016

Graham Packaging Asia Limited
 
Dec-31
 
Hong Kong
 
100
 
100
 
100
Roots Investment Holding Private Limited
 
Dec-31
 
Hong Kong
 
100
 
100
 
100
Technegen International Limited
 
Dec-31
 
Hong Kong
 
100
 
100
 
100
CSI Hungary Manufacturing and Trading Limited Liability Company
 
Dec-31
 
Hungary
 
100
 
100
 
100
Closure Systems International (I) Private Limited
 
Mar-31
 
India
 
100
 
100
 
100
PT. Graham Packaging Indonesia
 
Dec-31
 
Indonesia
 
100
 
100
 
100
Graham Packaging Company Italia S.r.l.
 
Dec-31
 
Italy
 
100
 
100
 
100
Closure Systems International Japan, Limited
 
Dec-31
 
Japan
 
100
 
100
 
100
Graham Packaging Japan Godo Kaisha
 
Dec-31
 
Japan
 
100
 
100
 
100
Closure Systems International (Korea), Ltd.
 
Dec-31
 
Korea
 
100
 
100
 
100
Evergreen Packaging Korea Ltd.
 
Dec-31
 
Korea
 
100
 
100
 
100
Beverage Packaging Factoring (Luxembourg) S.à r.l.
 
Dec-31
 
Luxembourg
 
100
 
100
 
100
Beverage Packaging Holdings (Luxembourg) I S.A.
 
Dec-31
 
Luxembourg
 
100
 
100
 
100
Beverage Packaging Holdings (Luxembourg) II S.A.
 
Dec-31
 
Luxembourg
 
100
 
100
 
100
Beverage Packaging Holdings (Luxembourg) III S.à r.l.
 
Dec-31
 
Luxembourg
 
100
 
100
 
100
Beverage Packaging Holdings (Luxembourg) IV S.à r.l.
 
Dec-31
 
Luxembourg
 
100
 
100
 
100
Beverage Packaging Holdings (Luxembourg) V S.A.
 
Dec-31
 
Luxembourg
 
100
 
100
 
100
Beverage Packaging Holdings (Luxembourg) VI S.à r.l.
 
Dec-31
 
Luxembourg
 
100
 
100
 
100
Evergreen Packaging (Luxembourg) S.à r.l.
 
Dec-31
 
Luxembourg
 
100
 
100
 
100
Graham Packaging European Holdings (Luxembourg) S.à r.l.
 
Dec-31
 
Luxembourg
 
100
 
100
 
100
Graham Packaging European Holdings (Luxembourg) I S.à r.l.
 
Dec-31
 
Luxembourg
 
100
 
100
 
100
Graham Packaging European Holdings (Luxembourg) II S.à r.l.
 
Dec-31
 
Luxembourg
 
100
 
100
 
100
Reynolds Group Issuer (Luxembourg) S.A.
 
Dec-31
 
Luxembourg
 
100
 
100
 
100
CSI en Ensenada, S. de R.L. de C.V.
 
Dec-31
 
Mexico
 
100
 
100
 
100
CSI en Saltillo, S. de R.L. de C.V.
 
Dec-31
 
Mexico
 
100
 
100
 
100
CSI Tecniservicio, S. de R.L. de C.V.
 
Dec-31
 
Mexico
 
100
 
100
 
100
Graham Packaging Plastic Products de Mexico, S. de. R.L. de C.V.
 
Dec-31
 
Mexico
 
100
 
100
 
100
Grupo Corporativo Jaguar, S.A. de C.V.
 
Dec-31
 
Mexico
 
100
 
100
 
100
Grupo CSI de México, S. de R.L. de C.V.
 
Dec-31
 
Mexico
 
100
 
100
 
100
Innovacioìn y Asesorìa en Plastico, S. de R.L. de C.V.
 
Dec-31
 
Mexico
 
100
 
100
 
100
Pactiv Foodservice Mexico, S. de R.L. de C.V.
 
Dec-31
 
Mexico
 
100
 
100
 
100
Pactiv Mexico, S. de R.L. de C.V.
 
Dec-31
 
Mexico
 
100
 
100
 
100
Servicio Terrestre Jaguar, S.A. de C.V.
 
Dec-31
 
Mexico
 
100
 
100
 
100
Servicios Graham Packaging, S. de. R.L. de C.V.
 
Dec-31
 
Mexico
 
100
 
100
 
100
Servicios Industriales Jaguar, S.A. de C.V.
 
Dec-31
 
Mexico
 
100
 
100
 
100
Servicios Integrales de Operacion, S.A. de C.V.
 
Dec-31
 
Mexico
 
100
 
100
 
100
Closure Systems International Nepal Private Limited
 
Jul-31
 
Nepal
 
100
 
100
 
100
BPTE B.V. (d)
 
Dec-31
 
Netherlands
 
 
100
 
Closure Systems International B.V.
 
Dec-31
 
Netherlands
 
100
 
100
 
100
Evergreen Packaging International B.V.
 
Dec-31
 
Netherlands
 
100
 
100
 
100
Graham Packaging Company B.V.
 
Dec-31
 
Netherlands
 
100
 
100
 
100
Graham Packaging Holdings B.V.
 
Dec-31
 
Netherlands
 
100
 
100
 
100
Graham Packaging Zoetermeer B.V.
 
Dec-31
 
Netherlands
 
100
 
100
 
100
Reynolds Packaging International B.V.
 
Dec-31
 
Netherlands
 
100
 
100
 
100
Beverage Packaging (New Zealand) Limited
 
Dec-31
 
New Zealand
 
100
 
100
 
100
Alusud Peru S.A.
 
Dec-31
 
Peru
 
100
 
100
 
100
Closure Systems International (Philippines), Inc.
 
Dec-31
 
Philippines
 
100
 
100
 
100
Graham Packaging Poland Sp. z o.o.
 
Dec-31
 
Poland
 
100
 
100
 
100
Omni Pac Poland Sp. z o.o.(d)
 
Dec-31
 
Poland
 
 
100
 
CSI Vostok Limited Liability Company (in liquidation) (a)
 
Dec-31
 
Russia
 
100
 
100
 
100
Pactiv Asia Pte Ltd
 
Dec-31
 
Singapore
 
100
 
100
 
100

F-57

Reynolds Group Holdings Limited
Notes to the consolidated financial statements
For the year ended December 31, 2016

Closure Systems International España, S.L.U.
 
Dec-31
 
Spain
 
100
 
100
 
100
Closure Systems International Holdings (Spain), S.A.
 
Dec-31
 
Spain
 
100
 
100
 
100
Graham Packaging Iberica S.L.
 
Dec-31
 
Spain
 
100
 
100
 
100
Reynolds Food Packaging Spain, S.L.U.
 
Dec-31
 
Spain
 
100
 
100
 
100
Evergreen Packaging (Taiwan) Co., Ltd.
 
Dec-31
 
Taiwan
 
100
 
100
 
100
Closure Systems International Plastik Ithalat Ihracat Sanayi Ve Ticaret Limited Sirketi
 
Dec-31
 
Turkey
 
100
 
100
 
100
Graham Plastpak Plastik Ambalaj Sanayi Limited Sirketi
 
Dec-31
 
Turkey
 
100
 
100
 
100
Closure Systems International (UK) Limited
 
Dec-31
 
United Kingdom
 
100
 
100
 
100
Graham Packaging European Services Limited
 
Dec-31
 
United Kingdom
 
100
 
100
 
100
Graham Packaging Plastics Limited
 
Dec-31
 
United Kingdom
 
100
 
100
 
100
Ivex Holdings, Ltd.
 
Dec-31
 
United Kingdom
 
100
 
100
 
100
J. & W. Baldwin (Holdings) Limited(d)
 
Jun-30
 
United Kingdom
 
 
100
 
Kama Europe Limited
 
Dec-31
 
United Kingdom
 
100
 
100
 
100
Reynolds Consumer Products (UK) Limited(d)
 
Dec-31
 
United Kingdom
 
 
100
 
Reynolds Subco (UK) Limited(d)
 
Dec-31
 
United Kingdom
 
 
100
 
The Baldwin Group Limited(d)
 
Jun-30
 
United Kingdom
 
 
100
 
Baker's Choice Products, Inc.
 
Dec-31
 
U.S.A.
 
100
 
100
 
100
BCP/Graham Holdings L.L.C.
 
Dec-31
 
U.S.A.
 
100
 
100
 
100
Beverage Packaging Holdings II Issuer Inc.(d)
 
Dec-31
 
U.S.A.
 
 
100
 
Blue Ridge Holding Corp.
 
Dec-31
 
U.S.A.
 
100
 
100
 
100
Blue Ridge Paper Products Inc.
 
Dec-31
 
U.S.A.
 
100
 
100
 
100
BRPP, LLC
 
Dec-31
 
U.S.A.
 
100
 
100
 
100
Closure Systems International Americas, Inc.
 
Dec-31
 
U.S.A.
 
100
 
100
 
100
Closure Systems International Holdings LLC
 
Dec-31
 
U.S.A.
 
100
 
100
 
100
Closure Systems International Inc.
 
Dec-31
 
U.S.A.
 
100
 
100
 
100
Closure Systems International Packaging Machinery Inc.
 
Dec-31
 
U.S.A.
 
100
 
100
 
100
Closure Systems Mexico Holdings LLC
 
Dec-31
 
U.S.A.
 
100
 
100
 
100
Coast-Packaging Company (California General Partnership)(b)
 
Dec-31
 
U.S.A.
 
50
 
50
 
50
CSI Mexico LLC
 
Dec-31
 
U.S.A.
 
100
 
100
 
100
CSI Sales & Technical Services Inc.
 
Dec-31
 
U.S.A.
 
100
 
100
 
100
Evergreen Packaging Inc.
 
Dec-31
 
U.S.A.
 
100
 
100
 
100
GEC Packaging Technologies LLC (e)
 
Dec 31
 
U.S.A.
 
100
 
 
100
GPC Holdings LLC
 
Dec-31
 
U.S.A.
 
100
 
100
 
100
GPC Opco GP LLC
 
Dec-31
 
U.S.A.
 
100
 
100
 
100
GPC Sub GP LLC
 
Dec-31
 
U.S.A.
 
100
 
100
 
100
Graham Packaging Acquisition Corp.
 
Dec-31
 
U.S.A.
 
100
 
100
 
100
Graham Packaging Company Europe LLC
 
Dec-31
 
U.S.A.
 
100
 
100
 
100
Graham Packaging Company Inc.
 
Dec-31
 
U.S.A.
 
100
 
100
 
100
Graham Packaging Company, L.P.
 
Dec-31
 
U.S.A.
 
100
 
100
 
100
Graham Packaging Holdings Company
 
Dec-31
 
U.S.A.
 
100
 
100
 
100
Graham Packaging International Plastics Products Inc.
 
Dec-31
 
U.S.A.
 
100
 
100
 
100
Graham Packaging Latin America, LLC
 
Dec-31
 
U.S.A.
 
100
 
100
 
100
Graham Packaging Leasing USA LLC
 
Dec-31
 
U.S.A.
 
100
 
100
 
100
Graham Packaging PET Technologies Inc.
 
Dec-31
 
U.S.A.
 
100
 
100
 
100
Graham Packaging Plastic Products Inc.
 
Dec-31
 
U.S.A.
 
100
 
100
 
100
Graham Packaging PX Company
 
Dec-31
 
U.S.A.
 
100
 
100
 
100
Graham Packaging PX Holding Corporation
 
Dec-31
 
U.S.A.
 
100
 
100
 
100
Graham Packaging PX, LLC
 
Dec-31
 
U.S.A.
 
100
 
100
 
100
Pactiv International Holdings Inc.
 
Dec-31
 
U.S.A.
 
100
 
100
 
100
Pactiv LLC
 
Dec-31
 
U.S.A.
 
100
 
100
 
100
Pactiv Management Company LLC
 
Dec-31
 
U.S.A.
 
100
 
100
 
100
Pactiv Packaging Inc.
 
Dec-31
 
U.S.A.
 
100
 
100
 
100

F-58

Reynolds Group Holdings Limited
Notes to the consolidated financial statements
For the year ended December 31, 2016

PCA West Inc.
 
Dec-31
 
U.S.A.
 
100
 
100
 
100
RenPac Holdings Inc.
 
Dec-31
 
U.S.A.
 
100
 
100
 
100
Reynolds Consumer Products Holdings LLC
 
Dec-31
 
U.S.A.
 
100
 
100
 
100
Reynolds Consumer Products LLC
 
Dec-31
 
U.S.A.
 
100
 
100
 
100
Reynolds Group Holdings Inc.
 
Dec-31
 
U.S.A.
 
100
 
100
 
100
Reynolds Group Issuer Inc.
 
Dec-31
 
U.S.A.
 
100
 
100
 
100
Reynolds Group Issuer LLC
 
Dec-31
 
U.S.A.
 
100
 
100
 
100
Reynolds Manufacturing, Inc.
 
Dec-31
 
U.S.A.
 
100
 
100
 
100
Reynolds Presto Products Inc.
 
Dec-31
 
U.S.A.
 
100
 
100
 
100
Reynolds Services Inc.
 
Dec-31
 
U.S.A.
 
100
 
100
 
100
Southern Plastics Inc.
 
Dec-31
 
U.S.A.
 
100
 
100
 
100
Trans Western Polymers, Inc.
 
Dec-31
 
U.S.A.
 
100
 
100
 
100
Alusud Venezuela S.A. (in liquidation)(a)
 
Dec-31
 
Venezuela
 
100
 
100
 
100

(a)
In voluntary liquidation/strike off.
(b)
The Group has the control and it has the power to govern the financial and operating policies of the entity.
(c)
Sold during the year.
(d)
Voluntarily liquidated/deregistered/dissolved during the year.
(e)
Incorporated during the year.

23.    Business combinations

Novelis Foil Products

In June 2014, the Group acquired 100% of the assets of the Novelis Foil Products North America division of Novelis Inc. and Novelis Corporate ("Novelis Foil Products"). The aggregate purchase price was $30 million. Novelis Foil Products is primarily a manufacturer of aluminum foil products. The operating results of Novelis Foil Products have been included in the Reynolds Consumer Products segment since the date of acquisition. This acquisition did not have a material effect on the Group's financial condition or results of operations.

24.    Operating leases

Non-cancellable operating lease rentals are payable as follows:
 
 
As of December 31,
(In $ million)
 
2016
 
2015
Less than one year
 
103

 
100

Between 1 and 5 years
 
239

 
213

More than 5 years
 
76

 
65

Total
 
418

 
378


During the year ended December 31, 2016, $114 million of operating lease expense was recognized in continuing operations in the statement of comprehensive income as a component of profit or loss (2015: $124 million; 2014: $131 million).

25.    Capital commitments

As of December 31, 2016, the Group had entered into contracts to incur capital expenditures of $95 million (2015: $62 million) for the acquisition of property, plant and equipment. These commitments are expected to be settled in the following financial year.

26.    Contingencies

Management fee

During the year ended December 31, 2016, Rank Group Limited charged the Group a Management Fee of $15 million in relation to the 2009 and 2010 financial years, of which $8 million was included in continuing operations with the remainder included in discontinued operations. However, the Credit Agreement permits the Group to pay a Management Fee of up to $37 million in respect of the years ended December 31, 2010 and 2009. No amount has been accrued in respect of the remaining 2009 and 2010 permitted Management Fee of up to $22 million.

Security and guarantee arrangements

Certain members of the Group have entered into guarantee and security arrangements in respect of the Group's indebtedness (refer to note 16 for additional information).


F-59

Reynolds Group Holdings Limited
Notes to the consolidated financial statements
For the year ended December 31, 2016

Other matters

The Group is party to litigation, legal proceedings and tax examinations arising from its operations. The Group establishes provisions for claims and proceedings that constitute a present obligation when it is probable that an outflow of resources will be required to settle the obligation and a reliable estimate of such obligation can be made. While it is not possible to predict the outcome of any of these matters, based on management's assessment of the facts and circumstances now known, management does not believe any of these matters, individually or in the aggregate, will have a material adverse effect on the Group's financial position, results of operations or cash flows. However, actual outcomes may differ from those expected and could have a material effect on the Group's financial position, results of operations or cash flows in a particular future period. As of December 31, 2016, except for amounts provided, there were no legal proceedings pending other than those for which the Group has determined that the possibility of a material outflow is remote.

As part of the agreements for the sale of various businesses, the Group has provided certain warranties and indemnities to the respective purchasers as set out in the respective sale agreements. These warranties and indemnities are subject to various terms and conditions affecting the duration and total amount of the indemnities. As of December 31, 2016, the Group is not aware of any material claims under these agreements that would give rise to an additional liability. However, if such claims arise in the future, they could have a material effect on the Group’s financial position, results of operations and cash flows.
27.    Condensed consolidating guarantor financial information

Certain of the Group's subsidiaries have guaranteed the Group's obligations under the Reynolds Notes (as defined in note 16).

The following condensed consolidating financial information presents:

(1)
The condensed consolidating statements of financial position as of December 31, 2016 and 2015 and the related statements of comprehensive income and cash flows for each of the years ended December 31, 2016, 2015 and 2014 of:

a.
Reynolds Group Holdings Limited, the Parent;
b.
the Reynolds Notes Issuers (as defined in note 16);
c.
the other guarantor subsidiaries;
d.
the non-guarantor subsidiaries; and
e.
the Group on a consolidated basis.

(2)
Adjustments and elimination entries necessary to consolidate Reynolds Group Holdings Limited, the Parent, with the Reynolds Notes Issuers, the other guarantor subsidiaries and the non-guarantor subsidiaries.

The condensed consolidating statements of comprehensive income and consolidating statements of cash flows for the years ended December 31, 2016, 2015 and 2014 and the condensed consolidating statements of financial position as of December 31, 2016 and 2015 reflect the current guarantor structure of the Group.

Each guarantor subsidiary is 100% owned by the Parent. The notes are guaranteed to the extent permitted by law and are subject to certain customary guarantee release provisions set forth in the indentures governing the notes on a joint and several basis by each guarantor subsidiary. Provided below are condensed consolidating statements of comprehensive income, financial position and cash flows of each of the companies listed above, together with the condensed consolidating statements of comprehensive income, financial position and cash flows of guarantor and non-guarantor subsidiaries. These have been prepared under the Group's accounting policies disclosed in note 3 which comply with IFRS with the exception of investments in subsidiaries. Investments in subsidiaries are accounted for using the equity method. The guarantor subsidiaries and non-guarantor subsidiaries are each presented on a combined basis. The principal elimination entries eliminate investments in subsidiaries and intercompany balances and transactions.


F-60

Reynolds Group Holdings Limited
Notes to the consolidated financial statements
For the year ended December 31, 2016

Condensed consolidating statement of comprehensive income
 
 
For the year ended December 31, 2016
(In $ million)
 
Parent
 
Reynolds Notes Issuers
 
Other guarantor entities
 
Non-guarantor entities
 
Adjustments and eliminations
 
Consolidated
Revenue
 

 

 
9,386

 
1,446

 
(186
)
 
10,646

Cost of sales
 

 

 
(7,224
)
 
(1,221
)
 
186

 
(8,259
)
Gross profit
 

 

 
2,162

 
225

 

 
2,387

Net other income (expenses) and share of equity method earnings, net of income tax
 
151

 

 
130

 
(64
)
 
(289
)
 
(72
)
Selling, marketing and distribution expenses
 

 

 
(281
)
 
(34
)
 

 
(315
)
General and administration expenses
 

 

 
(779
)
 
(76
)
 

 
(855
)
Profit (loss) from operating activities
 
151

 

 
1,232

 
51

 
(289
)
 
1,145

Financial income
 
17

 
813

 
29

 
58

 
(748
)
 
169

Financial expenses
 

 
(724
)
 
(1,041
)
 
(25
)
 
748

 
(1,042
)
Net financial income (expenses)
 
17

 
89

 
(1,012
)
 
33

 

 
(873
)
Profit (loss) from continuing operations before income tax
 
168

 
89

 
220

 
84

 
(289
)
 
272

Income tax (expense) benefit
 
(3
)
 
(33
)
 
(43
)
 
(26
)
 

 
(105
)
Profit (loss) from continuing operations
 
165

 
56

 
177

 
58

 
(289
)
 
167

Profit (loss) from discontinued operations, net of income tax
 
(6
)
 

 
1

 

 
(1
)
 
(6
)
Profit (loss) for the year
 
159

 
56

 
178

 
58

 
(290
)
 
161

Total other comprehensive income (loss), net of income tax
 
8

 

 
4

 
(85
)
 
81

 
8

Total comprehensive income (loss) for the year
 
167

 
56

 
182

 
(27
)
 
(209
)
 
169

 
 
 
 
 
 
 
 
 
 
 
 
 
Profit (loss) attributable to:
 
 
 
 
 
 
 
 
 
 
 
 
  Equity holder of the Group - continuing operations
 
165

 
56

 
177

 
56

 
(289
)
 
165

  Equity holder of the Group - discontinued operations
 
(6
)
 

 
1

 

 
(1
)
 
(6
)
  Non-controlling interests
 

 

 

 
2

 

 
2

 
 
159

 
56

 
178

 
58

 
(290
)
 
161

 
 
 
 
 
 
 
 
 
 
 
 
 
Total comprehensive income (loss) attributable to:
 
 
 
 
 
 
 
 
 
 
 
 
  Equity holder of the Group - continuing operations
 
173

 
56

 
181

 
(29
)
 
(208
)
 
173

  Equity holder of the Group - discontinued operations
 
(6
)
 

 
1

 

 
(1
)
 
(6
)
  Non-controlling interests
 

 

 

 
2

 

 
2

 
 
167

 
56

 
182

 
(27
)
 
(209
)
 
169



F-61

Reynolds Group Holdings Limited
Notes to the consolidated financial statements
For the year ended December 31, 2016

Condensed consolidating statement of financial position
 
 
As of December 31, 2016
(In $ million)
 
Parent
 
Reynolds Notes Issuers
 
Other guarantor entities
 
Non-guarantor entities
 
Adjustments and eliminations
 
Consolidated
Assets
 
 
 
 
 
 
 
 
 
 
 
 
Cash and cash equivalents
 

 

 
757

 
175

 

 
932

Trade and other receivables, net
 
6

 

 
152

 
893

 

 
1,051

Inventories
 

 

 
1,090

 
155

 

 
1,245

Inter-group receivables
 

 
332

 
21

 
2

 
(355
)
 

Assets held for sale
 

 

 
4

 
22

 

 
26

Other assets
 

 

 
57

 
21

 

 
78

Total current assets
 
6

 
332

 
2,081

 
1,268

 
(355
)
 
3,332

Investments in subsidiaries
 
710

 

 
907

 

 
(1,617
)
 

Property, plant and equipment
 

 

 
2,626

 
384

 

 
3,010

Intangible assets
 

 

 
9,556

 
346

 

 
9,902

Inter-group receivables
 
13

 
7,266

 
1,059

 
128

 
(8,466
)
 

Other assets
 
330

 
258

 
85

 
37

 

 
710

Total non-current assets
 
1,053

 
7,524

 
14,233

 
895

 
(10,083
)
 
13,622

Total assets
 
1,059

 
7,856

 
16,314

 
2,163

 
(10,438
)
 
16,954

Liabilities
 
 
 
 
 
 
 
 
 
 
 
 
Trade and other payables
 
60

 
144

 
785

 
193

 

 
1,182

Borrowings
 
1

 

 
338

 
407

 

 
746

Inter-group payables
 

 
1

 
337

 
20

 
(358
)
 

Liabilities directly associated with assets held for sale
 

 

 

 
23

 

 
23

Other liabilities
 
5

 
1

 
314

 
42

 

 
362

Total current liabilities
 
66

 
146

 
1,774

 
685

 
(358
)
 
2,313

Borrowings
 

 
7,332

 
3,992

 
1

 

 
11,325

Inter-group liabilities
 
45

 
272

 
7,637

 
509

 
(8,463
)
 

Other liabilities
 

 
81

 
2,201

 
77

 

 
2,359

Total non-current liabilities
 
45

 
7,685

 
13,830

 
587

 
(8,463
)
 
13,684

Total liabilities
 
111

 
7,831

 
15,604

 
1,272

 
(8,821
)
 
15,997

Net assets
 
948

 
25

 
710

 
891

 
(1,617
)
 
957

Equity
 
 
 
 
 
 
 
 
 
 
 
 
Equity attributable to equity holder of the Group
 
948

 
25

 
710

 
882

 
(1,617
)
 
948

Non-controlling interests
 

 

 

 
9

 

 
9

Total equity
 
948

 
25

 
710

 
891

 
(1,617
)
 
957



F-62

Reynolds Group Holdings Limited
Notes to the consolidated financial statements
For the year ended December 31, 2016

Condensed consolidating statement of cash flows
 
 
For the year ended December 31, 2016
(In $ million)
 
Parent
 
Reynolds Notes Issuers
 
Other guarantor entities
 
Non-guarantor entities
 
Adjustments and eliminations
 
Consolidated
Net cash from (used in) operating activities
 
(46
)
 
(727
)
 
1,132

 
68

 
449

 
876

 
 
 
 
 
 
 
 
 
 
 
 
 
Cash flows from (used in) investing activities
 
 
 
 
 
 
 
 
 
 
 
 
Acquisition of property, plant and equipment and intangible assets
 

 

 
(286
)
 
(38
)
 

 
(324
)
Proceeds from sale of property, plant and equipment and other assets
 

 

 
10

 
3

 

 
13

Disposal of businesses, net of cash disposed
 

 

 
149

 

 

 
149

Net related party advances (repayments)
 

 
1,811

 
(38
)
 
4

 
(1,777
)
 

Related party interest received
 

 
450

 
4

 

 
(449
)
 
5

Net cash from (used in) investing activities
 

 
2,261

 
(161
)
 
(31
)
 
(2,226
)
 
(157
)
 
 
 
 
 
 
 
 
 
 
 
 
 
Cash flows from (used in) financing activities
 
 
 
 
 
 
 
 
 
 
 
 
Drawdown of borrowings
 

 
3,152

 
1,348

 
206

 

 
4,706

Repayment of borrowings
 

 
(4,774
)
 
(1,450
)
 
(115
)
 

 
(6,339
)
Net related party borrowings (repayments)
 
45

 
122

 
(1,824
)
 
(120
)
 
1,777

 

Payment of debt transaction costs
 

 
(34
)
 
(76
)
 

 

 
(110
)
Other
 

 

 
(5
)
 
(1
)
 

 
(6
)
Net cash from (used in) financing activities
 
45

 
(1,534
)
 
(2,007
)
 
(30
)
 
1,777

 
(1,749
)


F-63

Reynolds Group Holdings Limited
Notes to the consolidated financial statements
For the year ended December 31, 2016

Condensed consolidating statement of comprehensive income
 
 
For the year ended December 31, 2015
(In $ million)
 
Parent
 
Reynolds Notes Issuers
 
Other guarantor entities
 
Non-guarantor entities
 
Adjustments and eliminations
 
Consolidated
Revenue
 

 

 
9,795

 
1,594

 
(211
)
 
11,178

Cost of sales
 

 

 
(7,825
)
 
(1,364
)
 
211

 
(8,978
)
Gross profit
 

 

 
1,970

 
230

 

 
2,200

Net other income (expenses) and share of equity method earnings, net of income tax
 
(358
)
 

 
110

 
(15
)
 
316

 
53

Selling, marketing and distribution expenses
 

 

 
(228
)
 
(34
)
 

 
(262
)
General and administration expenses
 

 

 
(668
)
 
(77
)
 

 
(745
)
Profit (loss) from operating activities
 
(358
)
 

 
1,184

 
104

 
316

 
1,246

Financial income
 
19

 
1,074

 
18

 
72

 
(1,161
)
 
22

Financial expenses
 
(15
)
 
(1,238
)
 
(1,433
)
 
(37
)
 
1,161

 
(1,562
)
Net financial income (expenses)
 
4

 
(164
)
 
(1,415
)
 
35

 

 
(1,540
)
Profit (loss) from continuing operations before income tax
 
(354
)
 
(164
)
 
(231
)
 
139

 
316

 
(294
)
Income tax (expense) benefit
 
(2
)
 
43

 
(68
)
 
(33
)
 

 
(60
)
Profit (loss) from continuing operations
 
(356
)
 
(121
)
 
(299
)
 
106

 
316

 
(354
)
Profit (loss) from discontinued operations, net of income tax
 
2,672

 

 
2,678

 
4

 
(2,682
)
 
2,672

Profit (loss) for the year
 
2,316

 
(121
)
 
2,379

 
110

 
(2,366
)
 
2,318

Total other comprehensive income (loss), net of income tax
 
(391
)
 

 
(369
)
 
(125
)
 
494

 
(391
)
Total comprehensive income (loss) for the year
 
1,925

 
(121
)
 
2,010

 
(15
)
 
(1,872
)
 
1,927

 
 
 
 
 
 
 
 
 
 
 
 
 
Profit (loss) attributable to:
 
 
 
 
 
 
 
 
 
 
 
 
  Equity holder of the Group - continuing operations
 
(356
)
 
(121
)
 
(299
)
 
104

 
316

 
(356
)
  Equity holder of the Group - discontinued operations
 
2,672

 

 
2,678

 
4

 
(2,682
)
 
2,672

  Non-controlling interests
 

 

 

 
2

 

 
2

 
 
2,316

 
(121
)
 
2,379

 
110

 
(2,366
)
 
2,318

 
 
 
 
 
 
 
 
 
 
 
 
 
Total comprehensive income (loss) attributable to:
 
 
 
 
 
 
 
 
 
 
 
 
  Equity holder of the Group - continuing operations
 
(326
)
 
(121
)
 
(247
)
 
(13
)
 
381

 
(326
)
  Equity holder of the Group - discontinued operations
 
2,251

 

 
2,257

 
(4
)
 
(2,253
)
 
2,251

  Non-controlling interests
 

 

 

 
2

 

 
2

 
 
1,925

 
(121
)
 
2,010

 
(15
)
 
(1,872
)
 
1,927





F-64

Reynolds Group Holdings Limited
Notes to the consolidated financial statements
For the year ended December 31, 2016

Condensed consolidating statement of financial position
 
 
As of December 31, 2015
(In $ million)
 
Parent
 
Reynolds Notes Issuers
 
Other guarantor entities
 
Non-guarantor entities
 
Adjustments and eliminations
 
Consolidated
Assets
 
 
 
 
 
 
 
 
 
 
 
 
Cash and cash equivalents
 
1

 

 
1,793

 
183

 

 
1,977

Trade and other receivables, net
 
5

 

 
149

 
941

 

 
1,095

Inventories
 

 

 
1,081

 
181

 

 
1,262

Inter-group receivables
 

 
223

 
17

 
1

 
(241
)
 

Assets held for sale
 

 

 
1

 

 

 
1

Other assets
 

 

 
212

 
18

 

 
230

Total current assets
 
6

 
223

 
3,253

 
1,324

 
(241
)
 
4,565

Investments in subsidiaries
 
529

 

 
1,047

 

 
(1,576
)
 

Property, plant and equipment
 

 

 
2,724

 
460

 

 
3,184

Intangible assets
 

 

 
9,725

 
467

 

 
10,192

Inter-group receivables
 

 
8,954

 
903

 
140

 
(9,997
)
 

Other assets
 
307

 
99

 
95

 
49

 

 
550

Total non-current assets
 
836

 
9,053

 
14,494

 
1,116

 
(11,573
)
 
13,926

Total assets
 
842

 
9,276

 
17,747

 
2,440

 
(11,814
)
 
18,491

Liabilities
 
 
 
 
 
 
 
 
 
 
 
 
Trade and other payables
 
53

 
188

 
754

 
210

 

 
1,205

Borrowings
 
1

 

 
642

 
334

 

 
977

Inter-group payables
 

 

 
224

 
17

 
(241
)
 

Other liabilities
 
7

 

 
323

 
47

 

 
377

Total current liabilities
 
61

 
188

 
1,943

 
608

 
(241
)
 
2,559

Borrowings
 

 
8,938

 
3,845

 
2

 

 
12,785

Inter-group liabilities
 

 
132

 
9,245

 
620

 
(9,997
)
 

Other liabilities
 

 
48

 
2,185

 
117

 

 
2,350

Total non-current liabilities
 

 
9,118

 
15,275

 
739

 
(9,997
)
 
15,135

Total liabilities
 
61

 
9,306

 
17,218

 
1,347

 
(10,238
)
 
17,694

Net assets
 
781

 
(30
)
 
529

 
1,093

 
(1,576
)
 
797

Equity
 
 
 
 
 
 
 
 
 
 
 
 
Equity attributable to equity holder of the Group
 
781

 
(30
)
 
529

 
1,077

 
(1,576
)
 
781

Non-controlling interests
 

 

 

 
16

 

 
16

Total equity
 
781

 
(30
)
 
529

 
1,093

 
(1,576
)
 
797




F-65

Reynolds Group Holdings Limited
Notes to the consolidated financial statements
For the year ended December 31, 2016

Condensed consolidating statement of cash flows
 
 
For the year ended December 31, 2015
(In $ million)
 
Parent
 
Reynolds Notes Issuers
 
Other guarantor entities
 
Non-guarantor entities
 
Adjustments and eliminations
 
Consolidated
Net cash from (used in) operating activities
 
(41
)
 
(800
)
 
698

 
(26
)
 
823

 
654

 
 
 
 
 
 
 
 
 
 
 
 
 
Cash flows from (used in) investing activities
 
 
 
 
 
 
 
 
 
 
 
 
Acquisition of property, plant and equipment and intangible assets
 

 

 
(323
)
 
(58
)
 

 
(381
)
Purchases of short-term investments
 

 

 
(200
)
 

 

 
(200
)
Proceeds from sale of short-term investments
 

 

 
200

 

 

 
200

Proceeds from sale of property, plant and equipment and other assets
 

 

 
23

 

 

 
23

Proceeds from insurance claims
 

 

 
26

 

 

 
26

Disposal of businesses, net of cash disposed
 

 

 
4,168

 
(20
)
 

 
4,148

Net related party advances (repayments)
 

 
4,010

 
(9
)
 
12

 
(4,013
)
 

Proceeds from intercompany share repurchase
 
41

 

 

 

 
(41
)
 

Intercompany capital injection
 

 

 
(7
)
 

 
7

 

Related party interest received
 

 
803

 
14

 
6

 
(823
)
 

Other
 

 

 
3

 
1

 

 
4

Net cash from (used in) investing activities
 
41

 
4,813

 
3,895

 
(59
)
 
(4,870
)
 
3,820

 
 
 
 
 
 
 
 
 
 
 
 
 
Cash flows from (used in) financing activities
 
 
 
 
 
 
 
 
 
 
 
 
Drawdown of borrowings
 

 

 

 
150

 

 
150

Repayment of borrowings
 

 
(3,982
)
 
(72
)
 
(228
)
 

 
(4,282
)
Net related party borrowings (repayments)
 

 
(30
)
 
(4,022
)
 
39

 
4,013

 

Payment of debt transaction costs
 

 

 
(15
)
 

 

 
(15
)
Payment for intercompany share repurchase
 

 

 
(41
)
 

 
41

 

Proceeds from intercompany capital injection
 

 

 

 
7

 
(7
)
 

Other
 

 

 
(4
)
 
(5
)
 

 
(9
)
Net cash from (used in) financing activities
 

 
(4,012
)
 
(4,154
)
 
(37
)
 
4,047

 
(4,156
)




F-66

Reynolds Group Holdings Limited
Notes to the consolidated financial statements
For the year ended December 31, 2016

Condensed consolidating statement of comprehensive income
 
 
For the year ended December 31, 2014
(In $ million)
 
Parent
 
Reynolds Notes Issuers
 
Other guarantor entities
 
Non-guarantor entities
 
Adjustments and eliminations
 
Consolidated
Revenue
 

 

 
10,014

 
1,880

 
(228
)
 
11,666

Cost of sales
 

 

 
(8,233
)
 
(1,645
)
 
228

 
(9,650
)
Gross profit
 

 

 
1,781

 
235

 

 
2,016

Net other income (expenses) and share of equity method earnings, net of income tax
 
(420
)
 

 
(1
)
 
(29
)
 
404

 
(46
)
Selling, marketing and distribution expenses
 

 

 
(218
)
 
(37
)
 

 
(255
)
General and administration expenses
 

 

 
(648
)
 
(93
)
 

 
(741
)
Profit (loss) from operating activities
 
(420
)
 

 
914

 
76

 
404

 
974

Financial income
 
22

 
1,023

 
20

 
86

 
(1,126
)
 
25

Financial expenses
 
(3
)
 
(1,167
)
 
(1,390
)
 
(40
)
 
1,126

 
(1,474
)
Net financial income (expenses)
 
19

 
(144
)
 
(1,370
)
 
46

 

 
(1,449
)
Profit (loss) from continuing operations before income tax
 
(401
)
 
(144
)
 
(456
)
 
122

 
404

 
(475
)
Income tax (expense) benefit
 
(6
)
 
46

 
67

 
(37
)
 

 
70

Profit (loss) from continuing operations
 
(407
)
 
(98
)
 
(389
)
 
85

 
404

 
(405
)
Profit (loss) from discontinued operations, net of income tax
 
105

 

 
114

 
86

 
(200
)
 
105

Profit (loss) for the year
 
(302
)
 
(98
)
 
(275
)
 
171

 
204

 
(300
)
Total other comprehensive income (loss), net of income tax
 
(560
)
 

 
(565
)
 
(247
)
 
812

 
(560
)
Total comprehensive income (loss) for the year
 
(862
)
 
(98
)
 
(840
)
 
(76
)
 
1,016

 
(860
)
 
 
 
 
 
 
 
 
 
 
 
 
 
Profit (loss) attributable to:
 
 
 
 
 
 
 
 
 
 
 
 
  Equity holder of the Group - continuing operations
 
(407
)
 
(98
)
 
(389
)
 
83

 
404

 
(407
)
  Equity holder of the Group - discontinued operations
 
105

 

 
114

 
86

 
(200
)
 
105

  Non-controlling interests
 

 

 

 
2

 

 
2

 
 
(302
)
 
(98
)
 
(275
)
 
171

 
204

 
(300
)
 
 
 
 
 
 
 
 
 
 
 
 
 
Total comprehensive income (loss) attributable to:
 
 
 
 
 
 
 
 
 
 
 
 
  Equity holder of the Group - continuing operations
 
(973
)
 
(98
)
 
(960
)
 
(145
)
 
1,203

 
(973
)
  Equity holder of the Group - discontinued operations
 
111

 

 
120

 
67

 
(187
)
 
111

  Non-controlling interests
 

 

 

 
2

 

 
2

 
 
(862
)
 
(98
)
 
(840
)
 
(76
)
 
1,016

 
(860
)



F-67

Reynolds Group Holdings Limited
Notes to the consolidated financial statements
For the year ended December 31, 2016

Condensed consolidating statement of cash flows
 
 
For the year ended December 31, 2014
(In $ million)
 
Parent
 
Reynolds Notes Issuers
 
Other guarantor entities
 
Non-guarantor entities
 
Adjustments and eliminations
 
Consolidated
Net cash from (used in) operating activities
 
(39
)
 
(1,005
)
 
730

 
179

 
1,016

 
881

 
 
 
 
 
 
 
 
 
 
 
 
 
Cash flows from (used in) investing activities
 
 
 
 
 
 
 
 
 
 
 
 
Acquisition of property, plant and equipment and intangible assets
 

 

 
(577
)
 
(110
)
 

 
(687
)
Proceeds from sale of property, plant and equipment and other assets
 

 

 
25

 

 

 
25

Proceeds from insurance claims
 

 

 
50

 

 

 
50

Acquisition of businesses and investments in joint ventures, net of cash acquired
 

 

 
(40
)
 

 

 
(40
)
Disposal of businesses, net of cash disposed
 

 

 
80

 

 

 
80

Net related party advances (repayments)
 

 
(3
)
 
(38
)
 
77

 
(36
)
 

Intercompany return of capital
 

 

 
17

 

 
(17
)
 

Related party interest received
 

 
1,003

 
6

 
7

 
(1,016
)
 

Other
 

 

 
(10
)
 
34

 

 
24

Net cash from (used in) investing activities
 

 
1,000

 
(487
)
 
8

 
(1,069
)
 
(548
)
 
 
 
 
 
 
 
 
 
 
 
 
 
Cash flows from (used in) financing activities
 
 
 
 
 
 
 
 
 
 
 
 
Drawdown of borrowings
 

 

 
8

 
161

 

 
169

Repayment of borrowings
 

 

 
(28
)
 
(200
)
 

 
(228
)
Net related party borrowings (repayments)
 
70

 
22

 
(73
)
 
(55
)
 
36

 

Intercompany return of capital
 

 
(17
)
 

 

 
17

 

Payment of debt transaction costs
 

 

 
(3
)
 

 

 
(3
)
Share repurchase
 
(31
)
 

 

 

 

 
(31
)
Other
 

 

 

 
(3
)
 

 
(3
)
Net cash from (used in) financing activities
 
39

 
5

 
(96
)
 
(97
)
 
53

 
(96
)





F-68

Reynolds Group Holdings Limited
Notes to the consolidated financial statements
For the year ended December 31, 2016

28.    Subsequent events

On January 13, 2017, the Group issued a notice of redemption for all of the $345 million aggregate principal amount outstanding of 8.250% Senior Notes due 2021 to be repaid on February 15, 2017 at a redemption price of 102.750% plus accrued and unpaid interest.

On February 7, 2017, the Group entered into an incremental assumption agreement and incurred $3,315 million and €249 million of term loans thereunder. The proceeds of these incremental term loans were used to repay in full the outstanding U.S. and European term loans under the Credit Agreement. The net effect resulted in a 0.25% reduction in the current margin applicable to the outstanding U.S. and European term loans and a reduction in the LIBOR floor of the U.S. term loans by 100 basis points to 0.000%. The amended Credit Agreement continues to include an additional reduction in interest rates of 0.25% upon certain upgrades in the Group’s credit rating.

Other than as disclosed herein, there have been no events subsequent to December 31, 2016 which would require accrual or disclosure in these consolidated financial statements.


F-69










Beverage Packaging Holdings (Luxembourg) I S.A.

Consolidated financial statements for the year ended
December 31, 2016




Beverage Packaging Holdings (Luxembourg) I S.A.


Contents



Index to the Consolidated Financial Statements



G-1



Report of Independent Registered Public Accounting Firm

To the Shareholder and Board of Directors of Beverage Packaging Holdings (Luxembourg) I S.A.:

In our opinion, the accompanying consolidated statements of financial position and the related consolidated statements of comprehensive income, changes in equity (deficit) and cash flows present fairly, in all material respects, the financial position of Beverage Packaging Holdings (Luxembourg) I S.A. and its subsidiaries as of December 31, 2016 and December 31, 2015, and the results of their operations and their cash flows for each of the three years in the period ended December 31, 2016 in conformity with International Financial Reporting Standards as issued by the International Accounting Standards Board. These financial statements are the responsibility of management. Our responsibility is to express an opinion on these financial statements based on our audits. We conducted our audits of these financial statements in accordance with the standards of the Public Company Accounting Oversight Board (United States). Those standards require that we plan and perform the audit to obtain reasonable assurance about whether the financial statements are free of material misstatement. An audit includes examining, on a test basis, evidence supporting the amounts and disclosures in the financial statements, assessing the accounting principles used and significant estimates made by management, and evaluating the overall financial statement presentation. We believe that our audits provide a reasonable basis for our opinion.





/s/ PricewaterhouseCoopers LLP
PricewaterhouseCoopers LLP
Chicago, Illinois USA
February 14, 2017



G-2

Beverage Packaging Holdings (Luxembourg) I S.A.
Consolidated statements of comprehensive income

 
 
 
 
For the year ended December 31,
(In $ million)
 
Note
 
2016
 
2015
 
2014
Revenue
 
 
 
10,646

 
11,178

 
11,666

Cost of sales
 
*
 
(8,259
)
 
(8,978
)
 
(9,650
)
Gross profit
 
 
 
2,387

 
2,200

 
2,016

Selling, marketing and distribution expenses
 
*
 
(315
)
 
(262
)
 
(255
)
General and administration expenses
 
*
 
(855
)
 
(745
)
 
(741
)
Net other income (expenses)
 
6
 
(45
)
 
111

 
(15
)
Profit from operating activities
 
 
 
1,172

 
1,304

 
1,005

Financial income
 
9
 
152

 
7

 
5

Financial expenses
 
9
 
(1,042
)
 
(1,551
)
 
(1,473
)
Net financial expenses
 
 
 
(890
)
 
(1,544
)
 
(1,468
)
Profit (loss) from continuing operations before income tax
 
 
 
282

 
(240
)
 
(463
)
Income tax (expense) benefit
 
10
 
(103
)
 
(58
)
 
76

Profit (loss) from continuing operations
 
 
 
179

 
(298
)
 
(387
)
Profit (loss) from discontinued operations, net of income tax
 
7
 
1

 
2,678

 
113

Profit (loss) for the year
 
 
 
180

 
2,380

 
(274
)
Other comprehensive income (loss), net of income tax
 
 
 
 
 
 
 
 
Items that may be reclassified into profit (loss)
 
 
 
 
 
 
 
 
Exchange differences on translating foreign operations
 
 
 
(70
)
 
(84
)
 
(110
)
Reclassification from foreign currency translation reserve
 
 
 

 
(452
)
 

Items that will not be reclassified into profit (loss)
 
 
 
 
 
 
 
 
Remeasurement of defined benefit plans
 
17
 
74

 
167

 
(440
)
Total other comprehensive income (loss), net of income tax
 
 
 
4

 
(369
)
 
(550
)
Total comprehensive income (loss)
 
 
 
184

 
2,011

 
(824
)
Profit (loss) attributable to:
 
 
 
 
 
 
 
 
Equity holder of the Group - continuing operations
 
 
 
177

 
(300
)
 
(389
)
Equity holder of the Group - discontinued operations
 
 
 
1

 
2,678

 
113

Non-controlling interests
 
 
 
2

 
2

 
2

 
 
 
 
180

 
2,380

 
(274
)
Total comprehensive income (loss) attributable to:
 
 
 
 
 
 
 
 
Equity holder of the Group - continuing operations
 
 
 
181

 
(248
)
 
(945
)
Equity holder of the Group - discontinued operations
 
 
 
1

 
2,257

 
119

Non-controlling interests
 
 
 
2

 
2

 
2

 
 
 
 
184

 
2,011

 
(824
)

*
For information on expenses by nature, refer to notes 8, 9, 12, 13, 14, 17 and 24.



















The consolidated statements of comprehensive income should be read in conjunction with the notes to the consolidated financial statements.

G-3

Beverage Packaging Holdings (Luxembourg) I S.A.
Consolidated statements of financial position

 
 
 
 
As of December 31,
(In $ million)
 
Note
 
2016
 
2015
Assets
 
 
 
 
 
 
Cash and cash equivalents
 
 
 
932

 
1,976

Trade and other receivables, net
 
11
 
1,090

 
1,089

Inventories
 
12
 
1,245

 
1,262

Current tax assets
 
10
 
21

 
19

Assets held for sale
 
7
 
26

 
1

Derivatives
 
20
 
7

 
7

Other assets
 
 
 
50

 
204

Total current assets
 
 
 
3,371

 
4,558

Related party and other non-current receivables
 
11
 
22

 
29

Investments in associates and joint ventures
 
 
 
22

 
20

Deferred tax assets
 
10
 
8

 
11

Property, plant and equipment
 
13
 
3,010

 
3,184

Intangible assets
 
14
 
9,902

 
10,192

Derivatives
 
20
 
257

 
99

Other assets
 
 
 
71

 
84

Total non-current assets
 
 
 
13,292

 
13,619

Total assets
 
 
 
16,663

 
18,177

Liabilities
 
 
 
 
 
 
Trade and other payables
 
15
 
1,134

 
1,152

Liabilities directly associated with assets held for sale
 
7
 
23

 

Borrowings
 
16
 
745

 
976

Current tax liabilities
 
10
 
42

 
83

Derivatives
 
20
 
3

 
20

Employee benefits
 
17
 
248

 
212

Provisions
 
18
 
65

 
55

Total current liabilities
 
 
 
2,260

 
2,498

Non-current payables
 
15
 
40

 
44

Borrowings
 
16
 
11,325

 
12,785

Deferred tax liabilities
 
10
 
1,082

 
1,059

Employee benefits
 
17
 
1,162

 
1,176

Provisions
 
18
 
75

 
71

Total non-current liabilities
 
 
 
13,684

 
15,135

Total liabilities
 
 
 
15,944

 
17,633

Net assets
 
 
 
719

 
544

Equity
 
 
 
 
 
 
Share capital
 
19
 
2,188

 
2,188

Reserves
 
 
 
(2,017
)
 
(2,021
)
Retained profits
 
 
 
539

 
361

Equity attributable to equity holder of the Group
 
 
 
710

 
528

Non-controlling interests
 
 
 
9

 
16

Total equity
 
 
 
719

 
544










The consolidated statements of financial position should be read in conjunction with the notes to the consolidated financial statements.

G-4

Beverage Packaging Holdings (Luxembourg) I S.A.
Consolidated statements of changes in equity (deficit)

(In $ million)
 
Note
 
Share capital
 
Translation of foreign operations
 
Other reserves(1)
 
Retained profits (accumulated losses)
 
Equity (deficit) attributable to equity holder of the Group
 
Non-controlling interests
 
Total
Balance at the beginning of the year (January 1, 2014)
 
 
 
2,311

 
182

 
(1,243
)
 
(1,782
)
 
(532
)
 
20

 
(512
)
Total comprehensive income (loss) for the year:
 
 
 
 
 
 
 
 
 
 
 
 
 
 
 
 
Profit (loss) after income tax
 
 
 

 

 

 
(276
)
 
(276
)
 
2

 
(274
)
Remeasurement of defined benefit plans, net of income tax
 
17
 

 

 
(440
)
 

 
(440
)
 

 
(440
)
Foreign currency translation reserve
 
 
 

 
(110
)
 

 

 
(110
)
 

 
(110
)
Total comprehensive income (loss) for the year
 
 
 

 
(110
)
 
(440
)
 
(276
)
 
(826
)
 
2

 
(824
)
Reclassification upon sale of business
 
 
 

 

 
5

 
(5
)
 

 

 

Dividends paid to non-controlling interests
 
 
 

 

 

 

 

 
(3
)
 
(3
)
Balance as of December 31, 2014
 
 
 
2,311

 
72

 
(1,678
)
 
(2,063
)
 
(1,358
)
 
19

 
(1,339
)
Balance at the beginning of the year (January 1, 2015)
 
 
 
2,311

 
72

 
(1,678
)
 
(2,063
)
 
(1,358
)
 
19

 
(1,339
)
Total comprehensive income (loss) for the year:
 
 
 
 
 
 
 
 
 
 
 
 
 
 
 
 
Profit (loss) after income tax
 
 
 

 

 

 
2,378

 
2,378

 
2

 
2,380

Remeasurement of defined benefit plans, net of income tax
 
17
 

 

 
167

 

 
167

 

 
167

Foreign currency translation reserve
 
 
 

 
(84
)
 

 

 
(84
)
 

 
(84
)
Reclassification of foreign currency translation reserve upon sale of SIG
 
 
 

 
(452
)
 

 

 
(452
)
 

 
(452
)
Total comprehensive income (loss) for the year
 
 
 

 
(536
)
 
167

 
2,378

 
2,009

 
2

 
2,011

Reclassification upon sale of SIG
 
 
 

 

 
(46
)
 
46

 

 

 

Share repurchase
 
 
 
(123
)
 

 

 

 
(123
)
 

 
(123
)
Dividends paid to non-controlling interests
 
 
 

 

 

 

 

 
(5
)
 
(5
)
Balance as of December 31, 2015
 
 
 
2,188

 
(464
)
 
(1,557
)
 
361

 
528

 
16

 
544

Balance at the beginning of the year (January 1, 2016)
 
 
 
2,188

 
(464
)
 
(1,557
)
 
361

 
528

 
16

 
544

Total comprehensive income (loss) for the year:
 
 
 
 
 
 
 
 
 
 
 
 
 
 
 
 
Profit (loss) after income tax
 
 
 

 

 

 
178

 
178

 
2

 
180

Remeasurement of defined benefit plans, net of income tax
 
17
 

 

 
74

 

 
74

 

 
74

Foreign currency translation reserve
 
 
 

 
(70
)
 

 

 
(70
)
 

 
(70
)
Total comprehensive income (loss) for the year
 
 
 

 
(70
)
 
74

 
178

 
182

 
2

 
184

Change upon sale of business
 
 
 

 

 

 

 

 
(7
)
 
(7
)
Dividends paid to non-controlling interests
 
 
 

 

 

 

 

 
(2
)
 
(2
)
Balance as of December 31, 2016
 
 
 
2,188

 
(534
)
 
(1,483
)
 
539

 
710

 
9

 
719


(1)
Balances include the cumulative reduction in equity of $1,561 million from common control transactions, with the remainder consisting of the cumulative remeasurement of defined benefit plans.







The consolidated statements of changes in equity (deficit) should be read in conjunction with the notes to the consolidated financial statements.

G-5

Beverage Packaging Holdings (Luxembourg) I S.A.
Consolidated statements of cash flows

 
 
 
 
For the year ended December 31,
(In $ million)
 
Note
 
2016
 
2015
 
2014
Cash flows from operating activities
 
 
 
 
 
 
 
 
Profit (loss)
 
 
 
180

 
2,380

 
(274
)
Adjustments for:
 
 
 
 
 
 
 
 
Depreciation and amortization
 
 
 
707

 
714

 
910

Asset impairment charges
 
 
 
45

 
17

 
11

Foreign currency adjustments
 
 
 
5

 
4

 
(1
)
Change in fair value of derivatives
 
 
 
(18
)
 
(87
)
 
129

(Gain) loss on sale or disposal of businesses and non-current assets
 
 
 
3

 
(2,905
)
 
(66
)
SIG disposal costs
 
 
 
(1
)
 
(38
)
 

Share of profit of associates and joint ventures, net of income tax
 
 
 
(3
)
 
(9
)
 
(27
)
Net financial expenses
 
 
 
890

 
1,754

 
1,637

Premium on extinguishment of borrowings
 
 
 
(122
)
 
(226
)
 

Interest paid
 
 
 
(909
)
 
(1,110
)
 
(1,270
)
Income tax expense (benefit)
 
 
 
103

 
116

 
(8
)
Income taxes paid, net of refunds received
 
 
 
(162
)
 
(74
)
 
(134
)
Change in trade and other receivables
 
 
 
9

 
51

 
16

Change in inventories
 
 
 
(2
)
 
138

 
(55
)
Change in trade and other payables
 
 
 
18

 
(145
)
 
60

Change in provisions and employee benefits
 
 
 
176

 
92

 
1

Change in other assets and liabilities
 
 
 
3

 
17

 
(9
)
Net cash from operating activities
 
 
 
922

 
689

 
920

Cash flows from (used in) investing activities
 
 
 
 
 
 
 
 
Acquisition of property, plant and equipment and intangible assets
 
 
 
(324
)
 
(381
)
 
(687
)
Purchases of short-term investments
 
 
 

 
(200
)
 

Proceeds from sale of short-term investments
 
 
 

 
200

 

Proceeds from sale of property, plant and equipment and other assets
 
 
 
13

 
23

 
25

Proceeds from insurance claims
 
 
 

 
26

 
50

Acquisition of businesses, net of cash acquired
 
23
 

 

 
(40
)
Disposal of businesses, net of cash disposed
 
 
 
149

 
4,148

 
80

Related party loan advance
 
21
 
(45
)
 

 
(70
)
Other
 
 
 
5

 
9

 
24

Net cash from (used in) investing activities
 
 
 
(202
)
 
3,825

 
(618
)
Cash flows used in financing activities
 
 
 
 
 
 
 
 
Drawdown of borrowings
 
 
 
4,706

 
150

 
169

Repayment of borrowings
 
 
 
(5,107
)
 
(4,282
)
 
(228
)
Related party borrowings (repayments)
 
 
 
(1,232
)
 

 

Payment of debt transaction costs
 
 
 
(110
)
 
(15
)
 
(3
)
Share repurchase
 
 
 

 
(41
)
 

Other
 
 
 
(6
)
 
(9
)
 
(3
)
Net cash used in financing activities
 
 
 
(1,749
)
 
(4,197
)
 
(65
)
Net increase (decrease) in cash and cash equivalents
 
 
 
(1,029
)
 
317

 
237

Cash and cash equivalents, net of bank overdrafts, at the beginning of the year
 
 
 
1,976

 
1,587

 
1,486

Cash and cash equivalents classified as assets held for sale at the beginning of the year
 
 
 

 
97

 

Effect of exchange rate fluctuations on cash and cash equivalents
 
 
 
(12
)
 
(25
)
 
(39
)
Cash and cash equivalents as of December 31
 
 
 
935

 
1,976

 
1,684

Cash and cash equivalents are comprised of:
 
 
 
 
 
 
 
 
Cash and cash equivalents
 
 
 
932

 
1,976

 
1,588

Cash and cash equivalents classified as assets held for sale
 
 
 
3

 

 
97

Bank overdrafts
 
 
 

 

 
(1
)
Cash and cash equivalents as of December 31
 
 
 
935

 
1,976

 
1,684



G-6

Beverage Packaging Holdings (Luxembourg) I S.A.
Consolidated statements of cash flows

Significant non-cash financing and investing activities

In August 2016, Reynolds Group Holdings Limited ("RGHL"), the immediate parent of the Group, and the Group amended its credit agreement as discussed further in note 16. The amount outstanding at the time of the amendment was $2,454 million. The amendment was with the same financial institutions resulting in no actual cash flows other than the repayment of $203 million of principal balance and the payment of fees, which is included above in payment of debt transaction costs.

During the year ended December 31, 2015, the Group settled $82 million of the consideration from the reduction in share capital (refer to note 19) in the form of related party note receivables.

In February 2015, RGHL and the Group amended its credit agreement as discussed further in note 16. The amount outstanding at the time of the amendment was $2,439 million. The amendment was with the same financial institutions resulting in no actual cash flows other than the payment of fees, which is included above in payment of debt transaction costs.



























































The consolidated statements of cash flows should be read in conjunction with the notes to the consolidated financial statements.

G-7

Beverage Packaging Holdings (Luxembourg) I S.A.
Notes to the consolidated financial statements
For the year ended December 31, 2016



1.Reporting entity

Beverage Packaging Holdings (Luxembourg) I S.A. (the “Company”) is a company domiciled in Luxembourg and registered in the Luxembourg "Registre de Commerce et des Sociétés."

The consolidated financial statements of Beverage Packaging Holdings (Luxembourg) I S.A. as of and for the year ended December 31, 2016 comprise the Company and its subsidiaries and their interests in associates and jointly controlled entities. Collectively, these entities are referred to as the “Group.”

The Group is principally engaged in the manufacture and supply of consumer food and beverage packaging and storage products, primarily in North America, Asia, Europe and South America.

The address of the registered office of the Company is 6C, rue Gabriel Lippmann, L-5365 Munsbach, Luxembourg.

2.    Basis of preparation

2.1    Statement of compliance

The consolidated financial statements have been prepared in accordance with International Financial Reporting Standards ("IFRS") and International Financial Reporting Interpretations Committee ("IFRIC") Interpretations as issued by the International Accounting Standards Board ("IASB").

The consolidated financial statements were approved by the Board of Directors (the “Directors”) on February 14, 2017 in Munsbach, Luxembourg (February 15, 2017 in Auckland, New Zealand).

2.2    Going concern

The consolidated financial statements have been prepared using the going concern assumption.

2.3    Basis of measurement

The consolidated financial statements have been prepared under the historical cost convention except for:

certain components of inventory which are measured at net realizable value;
defined benefit pension plan liabilities and post-employment medical plan liabilities which are measured under the projected unit credit method; and
certain assets and liabilities, such as derivatives, which are measured at fair value.

Information disclosed in the consolidated statement of comprehensive income, consolidated statement of changes in equity (deficit) and consolidated statement of cash flows for the current year is for the twelve month period ended December 31, 2016. Information for the comparative years is for the twelve month periods ended December 31, 2015 and December 31, 2014.

2.4    Presentation currency

These consolidated financial statements are presented in U.S. dollars (“$”), which is the Group’s presentation currency.

2.5    Use of estimates and judgements

The preparation of the consolidated financial statements requires the Directors and management to make judgments, estimates and assumptions that affect the application of accounting policies and the reported amounts of assets and liabilities, income and expenses and disclosure of contingent assets and liabilities. The estimates and associated assumptions are based on historical experience and various other factors that are believed to be reasonable under the circumstances. Actual results may differ from these estimates. These estimates and underlying assumptions are reviewed on an ongoing basis. Revisions to accounting estimates are recognized in the period in which the estimate is revised if the revision affects only that period or in the period of the revision and future periods if the revision affects both the current and future periods.

Information about the areas of estimation uncertainty and critical judgments in applying accounting policies that have the most significant effect on the amounts recognized in the consolidated financial statements is described in note 4.

2.6    Comparative information

On March 13, 2015, the Group completed the sale of its SIG segment to Onex Corporation. The results of SIG have been classified as discontinued operations in the consolidated statements of comprehensive income for all years presented. Refer to note 7 for additional information.

During the year ended December 31, 2015, the Group made an adjustment to correct for an error related to the overstatement of employee benefits liability. The adjustment decreased the employee benefits liability by $19 million, increased deferred tax liabilities by $7 million and increased other comprehensive income by $12 million. The adjustment had no impact on the reported profit for the period, Adjusted EBITDA or the consolidated statement of cash flows. The adjustment did not have a material impact on any current or previously reported interim or annual consolidated financial statements.


G-8

Beverage Packaging Holdings (Luxembourg) I S.A.
Notes to the consolidated financial statements
For the year ended December 31, 2016


During the year ended December 31, 2015, the Group made a cumulative adjustment to correct for amortization expense that was recorded in error since January 2012 at Pactiv Foodservice. The adjustment decreased general and administration expenses and increased intangible assets by $18 million. The impact to profit (loss) for the year was an increase of $11 million in profit. The adjustment had no impact on Adjusted EBITDA or the consolidated statement of cash flows. The adjustment did not have a material impact on any current or previously reported interim or annual consolidated financial statements.

3.    Significant accounting policies

The accounting policies set out below have been applied consistently to all years presented in these consolidated financial statements by all Group entities.

3.1    Basis of consolidation

(a)    Subsidiaries

Subsidiaries are entities controlled by the parent of the Group. Control is achieved when the parent of the Group: has power over the investee; is exposed, or has rights, to variable returns from its involvement with the investee; and has the ability to use its power to affect its returns from the investee. The Group reassesses whether or not it controls an investee if facts and circumstances indicate that there have been changes to one or more of these three elements of control. The financial statements of the subsidiaries are included in the consolidated financial statements from the date control commences until the date that control ceases.

The cost of an acquisition is measured at the fair value of the assets given, equity instruments issued and liabilities incurred or assumed at the date of the acquisition, including the fair value of any contingent consideration and share-based payment awards (as measured in accordance with IFRS 2 “Share Based Payments”) of the acquiree that are mandatorily replaced as a result of the transaction. Transaction costs that the Group incurs in connection with an acquisition are expensed as incurred. Identifiable assets acquired and liabilities and contingent liabilities assumed in a business combination are measured at their fair value at the acquisition date, irrespective of the extent of any non-controlling interests. Non-controlling interests are initially recognized at their proportionate share of the fair value of the net assets acquired.

During the measurement period, an acquirer can report provisional information for a business combination if by the end of the reporting period in which the combination occurs the accounting is incomplete. The measurement period, however, ends at the earlier of when the acquirer has received all of the necessary information to determine the fair values or one year from the date of the acquisition.

(b)    Joint ventures and associates

A joint venture is a joint arrangement whereby the parties that have joint control of the arrangement have rights to the net assets of the arrangement. Joint control is the contractually agreed sharing of control of an arrangement, which exists only when decisions about the relevant activities require unanimous consent of the parties sharing control. Associates are those entities in which the Group has significant influence, but not control, over the financial and operating policies, generally accompanied by a shareholding of between 20% and 50% of the voting rights. Investments in joint ventures and associates are accounted for using the equity method of accounting.

(c)    Transactions between entities under common control

Common control transactions arise between entities that are under the ultimate ownership of the common sole shareholder, Mr. Graeme Hart.
    
Acquisitions of businesses under common control are accounted for as follows:

predecessor value method requires the financial statements to be prepared using predecessor book values without any step up to fair values;
premium or discount on acquisition is calculated as the difference between the total consideration paid and the book value of the share capital of the acquired entity, and is recognized directly in equity as a component of a separate reserve; and
the results of operations and cash flows of the acquired entity are included on a restated basis in the financial statements from the date that common control originally commenced (i.e., from the date the business was acquired by Mr. Graeme Hart) as though the entities had always been combined from the common control date forward.

(d)    Transactions eliminated on consolidation

Intra-group balances and unrealized items of income and expense arising from intra-group transactions are eliminated in preparing the consolidated financial statements.

(e)    Transactions with non-controlling interests

The Group accounts for transactions with non-controlling interests as transactions with the equity owner of the Group. For purchases from non-controlling interests, the difference between any consideration paid and the relevant share acquired of the carrying value of net assets of the subsidiary is recorded in equity. Gains or losses on disposals to non-controlling interests are also recorded in equity.


G-9

Beverage Packaging Holdings (Luxembourg) I S.A.
Notes to the consolidated financial statements
For the year ended December 31, 2016


3.2    Foreign currency

(a)    Functional currency

Items included in the financial statements of each of the Group's entities are measured using the currency of the primary economic environment in which the entity operates (the “functional currency”). The functional currency of the Company is the U.S. dollar.

(b)    Foreign currency transactions

Foreign currency transactions are converted into the functional currency of the entity using the exchange rates prevailing on the dates of the transactions. Monetary assets and liabilities denominated in foreign currencies at the reporting date are translated to the functional currency of the respective entities at the exchange rate at that date.

Foreign currency transactional gains or losses are recognized in the statement of comprehensive income as a component of profit or loss, unless the underlying transaction is recognized directly in equity.

(c)    Foreign currency translations

The results of operations and financial position of those entities that have a functional currency different from the presentation currency of the Group are translated into the Group's presentation currency as follows:

(i)
assets and liabilities for each statement of financial position presented are translated at the closing exchange rate at the reporting date of the statement of financial position;
(ii)
income and expense items for each profit or loss item are translated at average exchange rates;
(iii)
items of other comprehensive income are translated at average exchange rates; and
(iv)
all resulting exchange differences are recognized as a separate component of equity.

On consolidation, exchange differences arising from the translation of the net investment in foreign entities are recognized as a component of equity and included in the foreign currency translation reserve. When a foreign operation is sold, such exchange differences are recognized in the statement of comprehensive income as part of the gain or loss on the sale.

(d)    Significant exchange rates

The following significant exchange rates applied during the year:
 
 
Average rate for the year ended December 31,
 
As of December 31,
 
 
2016
 
2015
 
2014
 
2016
 
2015
1 €
 
1.11

 
1.11

 
1.33

 
1.06

 
1.09

10 MXN
 
0.54

 
0.63

 
0.75

 
0.48

 
0.58

1 CA$
 
0.75

 
0.78

 
0.91

 
0.74

 
0.72


3.3    Non-derivative financial instruments

Non-derivative financial instruments are comprised of cash and cash equivalents, trade and other receivables, trade and other payables and interest bearing borrowings.

A non-derivative financial instrument is recognized if the Group becomes a party to the contractual provisions of the instrument. Non-derivative financial assets are derecognized if the Group's contractual rights to the cash flows from the financial assets expire or if the Group transfers the financial asset to another party without retaining control or substantially all the risks and rewards of the asset. Non-derivative financial liabilities are derecognized if the Group's obligations specified in the contract expire or are discharged or cancelled.

Non-derivative financial instruments are recognized initially at fair value, plus any directly attributable transaction costs for instruments not at fair value through profit or loss. Subsequent to initial recognition non-derivative financial instruments are measured as described below.

Non-derivative financial instruments are recognized on a gross basis unless a current and legally enforceable right to offset exists and the Group intends to either settle the instrument net or realize the asset and liability simultaneously.

Upon initial acquisition the Group classifies its financial instruments in one of the following categories, which is dependent on the purpose for which the financial instruments were acquired or assumed.

(a)    Cash and cash equivalents

Cash and cash equivalents are comprised of cash on hand, deposits held at call with banks and other short-term highly liquid investments with maturities of less than three months. Bank overdrafts are included in borrowings and are classified as current liabilities in the statement of financial position except if repayable on demand, in which case they are included separately as a component of current liabilities. In the statement of cash flows, bank overdrafts are included as a component of cash and cash equivalents.


G-10

Beverage Packaging Holdings (Luxembourg) I S.A.
Notes to the consolidated financial statements
For the year ended December 31, 2016


(b)    Loans and receivables

The Group's loans and receivables are comprised of trade and other receivables (including related party receivables) which are stated at their cost less provision for impairment.

The fair value of trade and other receivables is estimated as the present value of future cash flows, discounted at the market rate of interest at the reporting date. Given the short-term nature of trade receivables the carrying amount is a reasonable approximation of fair value.

(c)    Other liabilities

Other liabilities are comprised of all non-derivative financial liabilities that are not disclosed as liabilities at fair value through profit or loss. Other liabilities are classified as current liabilities unless the Group has an unconditional right to defer settlement of the liability for at least twelve months after the reporting date. The Group's other liabilities are comprised of trade and other payables and interest bearing borrowings, including those with related parties. The Group's other liabilities are measured as follows:

(i)
Trade and other payables
Subsequent to initial recognition trade and other payables are stated at amortized cost using the effective interest method.

(ii)
Interest bearing borrowings including related party borrowings
On initial recognition, borrowings are stated at fair value less transaction costs that are directly attributable to borrowings. Subsequent to initial recognition interest bearing borrowings are stated at amortized cost. Any difference between the amortized cost and the redemption value is recognized in the statement of comprehensive income over the period of the borrowings, using the effective interest method.

The fair value of non-derivative financial liabilities, which is determined for disclosure purposes, is calculated by discounting the future contractual cash flows at the current market interest rates that are available for similar financial instruments.

3.4    Derivative financial instruments

A derivative financial instrument is recognized if the Group becomes a party to the contractual provisions of an instrument at the trade date.

All derivatives are recognized at fair value based on a valuation model which includes consideration of credit risk, where applicable, and discounts the estimated future cash flows based on the terms and maturity of each contract using forward curves and market interest rates at the reporting date. Transaction costs are expensed as incurred. Subsequent to initial recognition, derivative financial instruments are stated at fair value. The gain or loss on remeasurement to fair value is recognized in the statement of comprehensive income as a component of profit or loss unless the derivative financial instrument qualifies for hedge accounting, and the Group elects to apply hedge accounting.

Derivative financial instruments are recognized on a gross basis unless a current and legally enforceable right to offset exists.

Derivative financial assets are derecognized if the Group's contractual rights to the cash flows from the instrument expire or if the Group transfers the financial asset to another party without retaining control or substantially all the risks and rewards of the asset.

Derivative financial liabilities are derecognized if the Group's obligations specified in the contract expire or are discharged or cancelled.

Embedded derivatives are separated from the host contract and accounted for separately if the following conditions are met:

(i)
the economic characteristics and risks of the host contract and the embedded derivative are not closely related;
(ii)
a separate instrument with the same terms as the embedded derivative would meet the definition of a derivative; and
(iii)
the combined instrument is not measured at fair value through profit or loss.

At the time of initial recognition of the embedded derivative an equal adjustment is also recognized against the host contract. The adjustment against the host contract is amortized over the remaining life of the host contract using the effective interest method.

Any embedded derivatives that are separated are measured at fair value with changes in fair value recognized through net financial expenses in the statement of comprehensive income as a component of profit or loss.

3.5    Inventories

(a)    Raw materials, work in progress and finished goods

Inventories are measured at the lower of cost and net realizable value. The cost of inventories is based on the weighted average principle and includes expenditure incurred in acquiring the inventories and bringing them to their existing location and condition. In the case of manufactured inventories and work in progress, cost includes an appropriate share of production overheads based on normal operating capacity. Net realizable value is the estimated selling price in the ordinary course of business, less the estimated costs of completion and selling expenses.

The fair value of inventory acquired in a business combination is determined based on its estimated selling price in the ordinary course of business less the estimated costs of completion and sale.


G-11

Beverage Packaging Holdings (Luxembourg) I S.A.
Notes to the consolidated financial statements
For the year ended December 31, 2016


(b)    Engineering and maintenance materials

Engineering and maintenance materials (representing either critical or long order components) are measured at the lower of cost and net realizable value. The cost of these inventories is based on the weighted average principle and includes expenditure incurred in acquiring the inventories and bringing them to their existing location and condition. Net realizable value is determined with reference to the cost of replacement of such items in the ordinary course of business compared to the current market prices.

3.6    Property, plant and equipment

(a)    Recognition and measurement

Items of property, plant and equipment are measured at cost less accumulated depreciation and accumulated impairment losses.

Cost includes expenditures that are directly attributable to the acquisition of the asset. The cost of self-constructed assets includes the cost of materials and direct labor and any other costs directly attributable to bringing the asset to a working condition for its intended use. Purchased software that is integral to the functionality of the related equipment is capitalized as part of that equipment.

Property, plant and equipment acquired in a business combination is recorded at fair value, which is based on market values. The market value of property is the estimated amount for which a property could be exchanged on the date of valuation between a willing buyer and a willing seller in an arm's-length transaction after proper marketing, wherein the parties had each acted knowledgeably, prudently and without compulsion. The market value of items of property, plant and equipment is based on the quoted market prices for similar items where available or based on the assessment of appropriately qualified independent valuers.

(b)    Assets under construction

Assets under construction are transferred to the appropriate asset category when they are ready for their intended use. Assets under construction are not depreciated but tested for impairment at least annually or when there is an indication of impairment.

(c)    Subsequent costs

The cost of replacing part of an item of property, plant and equipment is recognized in the carrying amount of the item if it is probable that the future economic benefits embodied within that part will flow to the Group and its cost can be measured reliably. The carrying amount of the replaced part is derecognized. The costs of the day-to-day servicing of property, plant and equipment are recognized in the statement of comprehensive income as a component of profit or loss as incurred.

(d)    Depreciation

Land is not depreciated. Depreciation on other assets is recognized in the statement of comprehensive income as a component of profit or loss on a straight-line basis over the estimated useful life of the asset.

The estimated useful lives for the material classes of property, plant and equipment are as follows:

Buildings                20 to 50 years
Plant and equipment            3 to 25 years
Furniture and fixtures            3 to 20 years

Depreciation methods, useful lives and residual values are reassessed on an annual basis.

Gains and losses on the disposal of items of property, plant and equipment are determined by comparing the proceeds at the time of disposal with the net carrying amount of the asset.

3.7    Leases

Leases are classified as finance leases whenever the terms of the lease transfer substantially all the risks and rewards of ownership to the lessee. All other leases are classified as operating leases.

Upon initial recognition the finance leased asset is measured at an amount equal to the lower of its fair value and the present value of the minimum lease payments. The corresponding liability to the lessor is included in borrowings as a finance lease obligation. Subsequent to initial recognition the liability is accounted for at amortized cost using the effective interest method and the asset is accounted for in accordance with the accounting policy applicable to that asset.

Minimum lease payments made under finance leases are apportioned between the finance charges and the reduction of the outstanding liability. The finance charges which are recognized in the statement of comprehensive income as a component of profit or loss are allocated to each period during the lease term so as to reflect a constant rate of interest on the remaining balance of the liability. Contingent lease payments are accounted for in the periods in which the payments are incurred.

Payments made under operating leases are recognized in the statement of comprehensive income as a component of profit or loss on a straight-line basis over the terms of the lease, except when another systematic basis is more representative of the time pattern in which economic benefits from the leased assets are consumed. Contingent lease payments arising under operating leases are recognized as an expense in the period in which the payments are incurred. Presently, all payments under operating leases are recognized on a straight-line basis over the term of the lease in the statement of comprehensive income.

G-12

Beverage Packaging Holdings (Luxembourg) I S.A.
Notes to the consolidated financial statements
For the year ended December 31, 2016



In the event that lease incentives are received to enter into an operating lease, such incentives are deferred and recognized as a liability. The aggregated benefits of the lease incentives are amortized as a reduction to the lease expenses on a straight-line basis, except when another systematic basis is more representative of the time pattern in which economic benefits from the leased assets are consumed.

3.8    Intangible assets

(a)    Goodwill

Goodwill arises on the acquisition of subsidiaries and business operations and is recognized at the date that control is acquired (the acquisition date). Goodwill is measured as the excess of the sum of the consideration transferred, the amount of any non-controlling interest in the acquiree and the fair value of the acquirer's previously-held equity interest in the acquiree over the fair value of the identifiable net assets recognized. Goodwill is allocated to the operations that are expected to benefit from the business combination in which the goodwill arose after the allocation of purchase consideration is finalized.

Goodwill is not amortized. Goodwill is measured at cost less accumulated impairment losses and is tested at least annually for impairment. Goodwill is monitored for impairment testing at the segment level, which is the lowest level within the Group at which goodwill is monitored for internal management purposes.

(b)    Trademarks

Trademarks are measured at cost less accumulated amortization and accumulated impairment losses. Trademarks acquired in a business combination are initially measured at fair value based on the discounted estimated royalty payments that have been avoided as a result of owning the trademark. Certain acquired trademarks are considered indefinite life intangible assets as they represent the value accumulated in the brand which is expected to continue indefinitely into the future and are recognized at cost less accumulated impairment losses.

(c)    Customer relationships

Customer relationships represent the value attributable to purchased long-standing business relationships which have been cultivated over the years with customers. Customer relationships acquired in a business combination are initially recognized at fair value based on the discounted cash flows expected to be derived from the relationship. Customer relationships are amortized using the straight-line method over the estimated remaining useful lives of the relationships, which are based on customer attrition rates and projected cash flows.

(d)    Research and development

Expenditure on research activities, undertaken with the prospect of gaining new scientific or technological knowledge and understanding, is recognized in the statement of comprehensive income as a component of profit or loss as incurred.

Development activities involve a plan or design for the production of new or substantially improved products and processes. Development expenditure is capitalized only if development costs can be measured reliably, the product or process is technologically and commercially feasible, future economic benefits are probable and the Group intends to and has sufficient resources to complete development and to use or sell the asset. The expenditure capitalized includes the cost of materials, direct labor and overhead costs that are directly attributable to preparing the asset for its intended use. Intangible assets arising from development activities are measured at cost less accumulated amortization and accumulated impairment losses. Other development expenditure that does not qualify for capitalization is recognized in the statement of comprehensive income as a component of profit or loss as incurred.

(e)    Other intangible assets

Other intangible assets comprise permits, software, technology and patents. Other intangible assets that have finite useful lives are carried at cost less accumulated amortization and accumulated impairment losses. Other intangible assets that have indefinite useful lives are carried at cost less accumulated impairment losses.

(f)    Subsequent costs

Subsequent costs with respect to intangible assets are capitalized only when the expenditure increases the future economic benefits embodied in the specific asset to which the expenditure relates and it can be reliably measured. All other expenditure, including expenditure on internally generated goodwill and brands, is recognized in the statement of comprehensive income as a component of profit or loss as incurred.

(g)    Amortization

Amortization is recognized in the statement of comprehensive income as a component of profit or loss on a straight-line basis over the estimated useful lives of intangible assets, other than goodwill and indefinite life intangibles, from the date that the intangible assets are available for use.

The estimated useful lives for the material classes of amortizable intangible assets are as follows:

Trademarks             5 to 15 years
Customer relationships            6 to 25 years
Software/technology            3 to 15 years
Patents             5 to 14 years

G-13

Beverage Packaging Holdings (Luxembourg) I S.A.
Notes to the consolidated financial statements
For the year ended December 31, 2016



3.9    Impairment

The carrying amounts of the Group's assets are reviewed regularly and at least annually to determine whether there is any objective evidence of impairment. An impairment loss is recognized whenever the carrying amount of an asset, cash generating unit ("CGU") or group of CGUs exceeds its recoverable amount. Impairment losses directly reduce the carrying amount of assets and are recognized in the statement of comprehensive income as a component of profit or loss.

(a)    Impairment of loans and receivables

The Group's loans and receivables that are carried at amortized cost are assessed for impairment using the present value of estimated future cash flows. Long duration receivables are discounted using their original effective interest rate, while short duration receivables are not discounted.

Impairment is assessed on all instruments that are considered individually significant, based on that specific instrument's exposure. For trade receivables that are not individually significant, impairment is assessed on a portfolio basis, utilizing historical loss experiences on similarly aged portfolios.

The criteria that the Group uses to determine whether there is objective evidence of an impairment loss include:

significant financial difficulty of the issuer or obligor;
a breach of contract, such as default or delinquency with respect to interest or principal repayment; or
observable data indicating that there is a measurable decrease in the estimated future cash flows from a portfolio.

(b)    Non-financial assets

The carrying amounts of the Group's non-financial assets, including goodwill and indefinite life intangible assets, are reviewed at least annually to determine whether there is any indication of impairment. If any such indicators exist then the asset or CGU's recoverable amount is estimated. For goodwill and intangible assets that have indefinite lives or that are not yet available for use, recoverable amounts are estimated at least annually and whenever there is an indication that they may be impaired.

An impairment loss is recognized if the carrying amount of an asset or CGU exceeds its recoverable amount. A CGU is the smallest identifiable asset group that generates cash flows that are largely independent from other assets and groups. Impairment losses are recognized in the statement of comprehensive income as a component of profit or loss. Impairment losses recognized with respect to a segment are allocated first to reduce the carrying amount of any goodwill allocated to the CGU and then to reduce the carrying amount of the other non-financial assets in the CGU on a pro rata basis.

The recoverable amount of an asset or CGU is the greater of its value in use and its fair value less costs to sell. In assessing the value in use, the estimated future cash flows are discounted to their present value using a pre-tax discount rate that reflects current market assessments of the time value of money and the risks specific to the asset or CGU. In assessing the fair value less costs to sell for goodwill and certain trademarks, the forecasted future Adjusted EBITDA (as defined in note 5) to be generated by the asset or segment being assessed is multiplied by a relevant market indexed multiple ("earnings multiple"). The fair value less cost to sell of the Reynolds® and Hefty® trademarks is first evaluated at the trademark level using the relief from royalty method. If no indication of impairment is identified, no further measurement is required. If the relief from royalty method indicates a possible impairment, the trade name is tested at the branded CGU level. Fair value at the branded CGU level would be determined based on estimated future cash flows that are discounted to their present value using a pre-tax discount rate that reflects current market assessments of the time value of money and the risks specific to the CGU.

Indefinite life intangible assets other than goodwill and the Reynolds® and Hefty® trademarks discussed above consist primarily of the Graham Packaging trademark and permits associated with various production plants. The fair value less cost to sell for other indefinite life intangible assets are evaluated at the appropriate CGU level.

With respect to assets other than goodwill, impairment losses recognized in prior periods are assessed at each reporting date for any indications that the loss has decreased or no longer exists. An impairment loss is reversed if there has been a favorable change in the estimates used to determine the recoverable amount. An impairment loss is reversed only to the extent that the asset's revised carrying amount will not exceed the net carrying amount that would have been determined if no impairment loss had been recognized.

3.10    Assets and liabilities classified as held for sale and discontinued operations

(a)    Assets and liabilities classified as held for sale

Assets (or disposal groups comprised of assets and liabilities) that are expected to be recovered primarily through sale rather than through continuing use are classified as held for sale. They are stated at the lower of carrying amount and fair value less costs to sell. Upon reclassification the Group ceases to depreciate or amortize non-current assets classified as held for sale. Impairment losses on initial classification of an asset to being held for sale and subsequent gains or losses on remeasurement are recognized in the statement of comprehensive income as a component of profit or loss. Gains are not recognized in excess of any prior cumulative impairment losses.

(b)    Discontinued operations

A discontinued operation is a component of the Group's business that represents a separate major line of business or geographical area of operation that has been disposed of or is held for sale, or is a subsidiary or business acquired exclusively with a view to resale. Classification as a discontinued operation occurs upon disposal or when the operation meets the criteria to be classified as held for sale, if earlier. When an operation

G-14

Beverage Packaging Holdings (Luxembourg) I S.A.
Notes to the consolidated financial statements
For the year ended December 31, 2016


is classified as a discontinued operation, the comparative statement of comprehensive income is revised as if the operation had been discontinued from the start of the earliest comparative period.

3.11    Employee benefits

(a)    Pension obligations

The Group operates various defined contribution and defined benefit plans.

(i)    Defined contribution plans
A defined contribution plan is a plan under which the employee and the Group pay fixed contributions to a separate entity. The Group has no legal or constructive obligation to pay further contributions in relation to an employee's service in the current and prior years. The Group's contributions are recognized in the statement of comprehensive income as a component of profit or loss as incurred.

(ii)    Defined benefit plans
A defined benefit plan is a pension plan that is not a defined contribution plan. Typically defined benefit plans define an amount of pension benefit that an employee will receive on retirement, usually dependent on factors such as age, years of service and compensation.
The Group's net obligation with respect to defined benefit plans is calculated separately for each plan by estimating the amount of the future benefits that employees have earned in return for their service in the current and prior years. These benefits are then discounted to determine the present value of the Group's obligations. The discount rate used is the yield on high-quality corporate bonds that are denominated in the currency in which the benefits will be paid and that have maturity dates approximating the terms of the Group's obligations. The Group's net obligation is then determined with reference to the fair value of the plan assets (if any). The calculations are performed by qualified actuaries using the projected unit credit method.
Remeasurements of the net defined benefit liability, which include actuarial gains and losses and the return on plan assets (excluding calculated interest) are recognized in the period of remeasurement in other comprehensive income. The Group determines the net interest expense (income) on the net defined benefit liability (asset) for the period by applying the discount rate used to measure the defined benefit obligation at the beginning of the annual period to the beginning net defined benefit liability (asset), taking into account any changes in the net defined benefit liability (asset) during the period as a result of contributions and benefit payments. Net interest expense and other plan expenses are recognized in profit or loss.
Past service costs are recognized as an expense in profit or loss at the earlier of the plan amendment or curtailment, or when the related restructuring or termination benefits are recognized.

The Group also participates in a limited number of multi-employer pension plans. To the extent that sufficient information is not available to use defined benefit plan accounting, the Group accounts for the multi-employer plan as if it were a defined contribution plan.

(b)    Short-term employee benefits

Short-term employee benefits are measured on an undiscounted basis and are expensed in the statement of comprehensive income as a component of profit or loss as the related services are provided. A provision is recognized for the amount expected to be paid under short-term cash bonus or profit-sharing plans and outstanding annual leave balances if the Group has a present legal or constructive obligation to pay this amount as a result of past services provided by the employee and the obligation can be estimated reliably.

(c)    Post-employment medical plans

In certain jurisdictions the Group sponsors a number of defined benefit medical plans for certain existing employees and retirees. Typically these plans are unfunded and define a level of medical care that the individual will receive.

The Group's net obligation is calculated separately for each plan by estimating the current and future use of these services by eligible employees and the current and expected future medical costs associated with such services, which are discounted to determine their present value. The discount rate used is the yield on bonds that are denominated in the currency and jurisdiction in which the benefits will be paid and that have maturity dates approximating the terms of the Group's obligations. The calculations are performed by qualified actuaries using the projected unit credit method with the use of mortality tables published by government agencies.

Past service costs are recognized in the statement of comprehensive income as a component of profit or loss in the current year.

(d)    Termination benefits

Termination benefits are recognized as an expense when the Group is demonstrably committed, without realistic possibility of withdrawal, to a formal detailed plan to terminate employment before the normal retirement date. Termination benefits for voluntary redundancies are recognized if the Group has made an offer encouraging voluntary redundancy, it is probable that the offer will be accepted and the number of acceptances can be estimated reliably.

3.12    Provisions

A provision is recognized if, as a result of a past event, the Group has a present legal or constructive obligation that can be estimated reliably, and it is probable that an outflow of economic resources will be required to settle the obligation. Provisions are determined by discounting the expected future cash flows at a pre-tax rate that reflects current market assessments of the time value of money and the risks specific to the

G-15

Beverage Packaging Holdings (Luxembourg) I S.A.
Notes to the consolidated financial statements
For the year ended December 31, 2016


liability. When discounting is used, the increase in the provision for the passage of time is recognized in financial expenses in the statement of comprehensive income as a component of profit or loss.

(a)    Legal

The Group is subject to litigation in the ordinary course of operations. Provisions for legal claims are recognized when estimated costs associated with settling current legal proceedings are considered probable. Provisions may include estimated legal and other fees associated with settling these claims.

(b)    Restructuring

A provision for restructuring is recognized when the Group has approved a detailed and formal restructuring plan, and the restructuring has either commenced or has been publicly announced. Business closure and rationalization provisions can include such items as employee severance or termination pay, site closure costs and onerous leases. No provision is made for future operating costs.

(c)    Asset retirement obligations

A provision for decommissioning costs is recognized when the Group has an obligation to fulfill certain requirements upon the disposal of particular assets.

3.13    Self-insured employee obligations

(a)    Self-insured employee workers' compensation

The Group is self-insured with respect to its workers' compensation obligations in the United States. As a component of its self-insured status the Group also maintains insurance coverage through third parties for large claims at levels that are customary and consistent with industry standards for companies of similar size. As of December 31, 2016, there are a number of outstanding claims that are routine in nature. The estimated incurred but unpaid liabilities (based on the Group's historical claims) relating to these claims are included in provisions.

(b)    Self-insured employee health insurance

The Group is self-insured for certain employee health insurance. The Group also maintains insurance coverage through third parties for large claims at levels that are customary and consistent with industry standards for companies of similar size. As of December 31, 2016, there are a number of outstanding claims that are routine in nature. The estimated incurred but unpaid liabilities (based on the Group's historical claims) relating to these claims are included in trade and other payables.

3.14    Equity

(a)    Share capital

Ordinary shares are classified as equity. Costs directly attributable to the issue of new shares are shown in equity as a deduction from the proceeds.

(b)    Translation reserve

The translation reserve comprises all foreign currency differences arising from the translation of the financial statements of foreign operations from their functional currencies to the Group's presentation currency.

(c)    Other reserves

The other reserves comprise balances resulting from transactions between entities under common control and remeasurement gains and losses arising on defined benefit plans.

In accordance with the Group's accounting policy for transactions between entities under common control (refer to note 3.1(c)), the Group has recognized in other reserves the difference between the total consideration paid for the businesses acquired and the book value of the share capital of the parent companies acquired for the transactions which occurred on November 5, 2009, May 4, 2010 and September 1, 2010.
    
3.15    Revenue

Revenue consists primarily of the sale of goods and is measured at the fair value of the consideration received or receivable net of returns and allowances, trade discounts, volume rebates and other customer incentives. Revenue is recognized when the significant risks and rewards of ownership have been substantially transferred to the buyer, recovery of the consideration is probable, the associated costs and possible return of goods can be estimated reliably, and there is no continuing management involvement with the goods.

Transfers of risks and rewards of ownership vary depending on the individual terms of the contract of sale and occur either upon shipment of the goods or upon receipt of the goods and/or their installation at a customer location.


G-16

Beverage Packaging Holdings (Luxembourg) I S.A.
Notes to the consolidated financial statements
For the year ended December 31, 2016


3.16    Financial income and expenses

Financial income is comprised of interest income, foreign currency gains, and gains on derivative financial instruments in respect of financing activities that are recognized in the statement of comprehensive income as a component of profit or loss. Interest income is recognized as it accrues using the effective interest method.

Financial expenses are comprised of interest expense, amortization of capitalized transaction costs, foreign currency losses, losses on early extinguishment of debt, borrowing costs not qualifying for capitalization and losses on derivative financial instruments with respect to financing activities that are recognized in the statement of comprehensive income as a component of profit or loss.

3.17    Income tax

Income tax expense is comprised of current and deferred tax. Income tax expense is recognized in the statement of comprehensive income as a component of profit or loss except to the extent that it relates to items recognized directly in equity or other comprehensive income,
in which case it is recognized with the associated items on a net basis.

Current tax is the expected tax payable (refundable) on the taxable income for the year using tax rates enacted or substantively enacted at the reporting date, and any adjustment to tax payable (refundable) with respect to previous years.

Deferred tax is recognized using the balance sheet method providing for temporary differences between the carrying amounts of assets
and liabilities for financial reporting purposes and the carrying amounts for taxation purposes. Deferred tax is not recognized for the following temporary differences: the initial recognition of goodwill, the initial recognition of assets or liabilities in a transaction that is not a business combination
and that affects neither accounting nor taxable profit and differences relating to investments in subsidiaries and jointly controlled entities to the extent that they probably will not reverse in the foreseeable future and the Group is in a position to control the timing of the reversal of the temporary differences. Deferred tax is measured at the tax rates that are expected to be applied to the temporary differences when they reverse, based on the laws that have been enacted or substantively enacted at the reporting date.

Deferred tax assets are recognized when the Group considers it more likely than not that the deferred tax asset will be recoverable. In determining if a deferred tax asset is recoverable, the Group considers the adequacy of future taxable income, including the reversal of taxable temporary differences, forecasted earnings, and available tax planning strategies. The recoverability of deferred tax assets is reviewed at each reporting date.

Deferred income tax assets and liabilities of the same taxing jurisdiction are netted in the consolidated statement of financial position only to the extent that there is a legally enforceable right to offset current tax assets and current tax liabilities, the deferred tax assets and deferred tax liabilities relate to income taxes levied by the same taxing authority and are expected to be settled on a net basis or realized simultaneously.

For subsidiaries in which the earnings are not considered to be permanently reinvested, the additional tax consequences of future dividend distributions are provided for in the consolidated statement of financial position.

3.18    Sales tax, value added tax and goods and services tax

All amounts (including cash flows) are shown exclusive of sales tax, value added tax ("VAT") and goods and services tax ("GST") to the extent the taxes are reclaimable, except for receivables and payables that are stated inclusive of sales tax, VAT and GST.

3.19    New and revised accounting standards and interpretations

(a)Interpretations and amendments to existing standards effective in 2016

There have been no interpretations or amendments to existing standards effective in 2016 that have an impact on the Group's financial statements.

(b)Standards and amendments to existing standards that are not yet effective and have not been early adopted by the Group

The following standards and amendments to existing standards are not yet effective for the year ended December 31, 2016, and have not been applied in preparing these consolidated financial statements:

In January 2016, the IASB issued IFRS 16 “Leases.” IFRS 16 contains a revised lease recognition framework. The new standard will require (i) a financial liability to be recognized for the present value of the future lease payments and (ii) a non-current asset to be recognized representing the right to use the leased asset. The effective date of the new standard is January 1, 2019. The Group is currently evaluating the impact of this new standard.

In July 2014, the IASB issued the final version of IFRS 9 “Financial Instruments.” IFRS 9 replaces the guidance in International Accounting Standard ("IAS") 39 “Financial Instruments: Recognition and Measurement” and contains revised requirements in relation to the classification, measurement and presentation of financial instruments, including derivatives. It also includes guidance on hedge accounting and impairment testing of financial instruments. IFRS 9 will be effective for periods beginning on or after January 1, 2018. The Group is currently evaluating the impact of this new standard.

In May 2014, the IASB issued IFRS 15 “Revenue from Contracts with Customers.” IFRS 15 contains a revised revenue recognition framework. The effective date of the new standard is January 1, 2018. The Group is currently evaluating the impact of this new standard.


G-17

Beverage Packaging Holdings (Luxembourg) I S.A.
Notes to the consolidated financial statements
For the year ended December 31, 2016


Approximately 60% to 65% of the Group’s revenue is generated from the sale of goods manufactured to customer specifications. Typically, these customer-specific goods cannot be sold to any other customer and therefore have no alternative use. Currently, revenue for these customer-specific goods is recognized upon delivery to the customer. Under IFRS 15, revenue from goods with no alternative use is expected to be recognized prior to shipment. Based on the Group’s on-going evaluation, this could result in earlier recognition of revenue than under current guidance for those types of customer arrangements. The Group is currently assessing the impact of any change in the timing of revenue recognition. For other types of goods, the timing of revenue recognition is not expected to change.
IFRS 15 is effective for annual reporting periods beginning after January 1, 2018, including interim periods within those annual reporting periods. The Group has not yet selected a transition method. A transition method will be determined once the impact of the changes on current practices and procedures has been fully assessed.

4.    Critical accounting estimates and assumptions

In the process of applying the Group's accounting policies management has made certain estimates and assumptions about the carrying amounts of assets and liabilities, income and expenses and the disclosure of contingent assets and liabilities. The key assumptions concerning the future and other key sources of uncertainty with respect to estimates at the reporting date that have a significant risk of causing a material adjustment to the carrying amounts of assets and liabilities within the next financial reporting period are:

4.1    Impairment of assets

(a)    Goodwill and indefinite life intangible assets

Determining whether goodwill is impaired requires estimation of the recoverable values of a segment, which is the lowest level within the Group at which goodwill is monitored for internal management purposes. Determining whether indefinite life intangible assets are impaired requires estimation of the recoverable values of a CGU or group of CGUs to which these assets have been allocated. Recoverable values have been based on the higher of fair value less costs to sell and value in use (as appropriate for the asset being reviewed). Significant judgment is involved with estimating the fair value of a segment. The value in use calculation requires the Group to estimate the future cash flows expected to arise from the segment and a suitable discount rate in order to calculate present value. Details regarding the carrying amount of goodwill and indefinite life intangible assets and the assumptions used in impairment testing are provided in note 14.

(b)    Other assets

Other assets, including property, plant and equipment, are reviewed for impairment whenever events or changes in circumstances indicate that the carrying amount may not be recoverable. A change in the Group's intended use of certain assets, such as a decision to rationalize manufacturing locations, may trigger a future impairment.

4.2    Income taxes

Determining the Group's worldwide income tax provision and income tax liability requires significant judgment and the use of accounting estimates and assumptions, some of which are highly uncertain. Each taxing jurisdiction's laws are complex and subject to differing interpretations by the taxpayer and the respective taxing authorities. Significant judgment is required in evaluating the Group's tax positions, including evaluating uncertainties. To the extent actual results differ from these estimates in future periods and depending on the tax strategies that the Group may implement, the Group's financial position may be directly affected.

4.3    Realization of deferred tax assets

Deferred tax assets represent deductions available to reduce taxable income in future years. The Group evaluates the recoverability of deferred tax assets by assessing the adequacy of future taxable income, including reversal of taxable temporary differences, forecasted earnings and available tax planning strategies. The forecasts of future taxable income rely heavily on the use of estimates. The Group recognizes deferred tax assets when the Group considers it more likely than not that the deferred tax asset will be recoverable.

4.4    Measurement of obligations under defined benefit plans

The Group operates a number of defined benefit pension plans. Amounts recognized under these plans are determined using actuarial methods. These actuarial valuations involve assumptions regarding discount rates, expected salary increases and the age of employees. These assumptions are reviewed at least annually and reflect estimates as of the measurement date.

Any change in these assumptions will impact the amounts reported in the statements of financial position, as well as net pension expense or income that may be recognized in future years.

4.5    Promotional and trade allowances

In arriving at net sales, the Group estimates the amount of deductions from sales that are likely to be earned or taken by customers in conjunction with incentive programs or the amount of consumer incentives to be utilized. These incentives include volume rebates and early payment discounts for consumer programs. In addition, in certain of its businesses, the Group pays slotting fees and participates in customer pricing programs that provide price discounts to the ultimate end-users of its products in the form of redeemable coupons. Estimates for each of these programs are based on historical and current market trends which are affected by the business seasonality and competitiveness of promotional programs being offered. Estimates are reviewed quarterly for possible revisions.


G-18

Beverage Packaging Holdings (Luxembourg) I S.A.
Notes to the consolidated financial statements
For the year ended December 31, 2016


5.    Segment reporting

The Group’s reportable business segments are as follows:
Evergreen — Evergreen is a vertically integrated manufacturer of fresh carton packaging for beverage products, primarily serving the juice and milk end-markets. Evergreen supplies integrated fresh carton packaging systems, which can include fresh cartons, spouts and filling machines. Evergreen produces liquid packaging board for its internal requirements and to sell to other manufacturers. Evergreen also produces paper products for commercial printing.
Closures — Closures is a manufacturer of plastic and aluminum beverage caps, closures and high speed rotary capping equipment, primarily serving the carbonated soft drink, non-carbonated soft drink and bottled water segments of the global beverage market.
Reynolds Consumer Products — Reynolds Consumer Products is a manufacturer of branded and store branded consumer products such as aluminum foil, wraps, waste bags, food storage bags and disposable tableware and cookware.
Pactiv Foodservice — Pactiv Foodservice is a manufacturer of foodservice and food packaging products. Pactiv Foodservice offers a comprehensive range of products including tableware items, takeout service containers, clear rigid-display packaging, microwaveable containers, foam trays, dual-ovenable paperboard containers, cups and lids, molded fiber and polyethylene terephthalate ("PET") egg cartons, meat and poultry trays, absorbent tray pads, plastic film and aluminum containers.
Graham Packaging — Graham Packaging is a designer and manufacturer of value-added, custom blow-molded plastic containers for branded consumer products.

The Chief Operating Decision Maker does not review the business activities of the Group based on geography.

The accounting policies applied by each segment are the same as the Group’s accounting policies. Results from operating activities represent the profit earned by each segment without allocation of central administrative revenues and expenses, financial income and expenses, and income tax benefit or expense.

The performance of the operating segments is assessed by the Chief Operating Decision Maker based on Adjusted EBITDA. Adjusted EBITDA is defined as net profit before income tax expense or benefit, net financial income or expenses, depreciation and amortization, adjusted to exclude certain items of a significant or unusual nature, including but not limited to acquisition costs, non-cash pension income or expense, restructuring costs, unrealized gains or losses on derivatives, gains or losses on the sale of non-strategic assets, asset impairments and write-downs and equity method profit not distributed in cash.

Segment assets and liabilities exclude intercompany balances as a result of trade and borrowings between the segments. Corporate/unallocated includes holding companies and certain debt issuer companies which support the entire Group and which are not part of a specific segment. It also includes eliminations of transactions between segments.

As discussed in note 2.6, SIG is presented as a discontinued operation. SIG is a manufacturer of aseptic carton packaging systems for both beverage and liquid food products. SIG has a global customer base with a significant presence in Europe.


G-19

Beverage Packaging Holdings (Luxembourg) I S.A.
Notes to the consolidated financial statements
For the year ended December 31, 2016


Business segment reporting
 
 
For the year ended December 31, 2016
(In $ million)
 
Evergreen
 
Closures
 
Reynolds Consumer Products
 
Pactiv Foodservice
 
Graham Packaging
 
Corporate / Unallocated
 
Total
Total external revenue
 
1,467

 
912

 
2,790

 
3,254

 
2,223

 

 
10,646

Total inter-segment revenue
 
113

 
16

 
146

 
494

 

 
(769
)
 

Total segment revenue
 
1,580

 
928

 
2,936

 
3,748

 
2,223

 
(769
)
 
10,646

Gross profit
 
315

 
173

 
873

 
691

 
335

 

 
2,387

Expenses and other income
 
(88
)
 
(108
)
 
(307
)
 
(333
)
 
(202
)
 
(177
)
 
(1,215
)
Earnings before interest and tax (“EBIT”) from continuing operations
 
227

 
65

 
566

 
358

 
133

 
(177
)
 
1,172

Financial income
 
 
 
 
 
 
 
 
 
 
 
 
 
152

Financial expenses
 
 
 
 
 
 
 
 
 
 
 
 
 
(1,042
)
Profit (loss) from continuing operations before income tax
 
 
 
 
 
 
 
 
 
 
 
 
 
282

Income tax (expense) benefit
 
 
 
 
 
 
 
 
 
 
 
 
 
(103
)
Profit (loss) from continuing operations
 
 
 
 
 
 
 
 
 
 
 
 
 
179

 
 
 
 
 
 
 
 
 
 
 
 
 
 
 
Earnings before interest and tax (“EBIT”) from continuing operations
 
227

 
65

 
566

 
358

 
133

 
(177
)
 
1,172

Depreciation and amortization from continuing operations
 
57

 
65

 
92

 
223

 
269

 
1

 
707

Earnings before interest, tax, depreciation and amortization (“EBITDA”) from continuing operations
 
284

 
130

 
658

 
581

 
402

 
(176
)
 
1,879






















G-20

Beverage Packaging Holdings (Luxembourg) I S.A.
Notes to the consolidated financial statements
For the year ended December 31, 2016



 
 
For the year ended December 31, 2016
(In $ million)
 
Evergreen
 
Closures
 
Reynolds Consumer Products
 
Pactiv Foodservice
 
Graham Packaging
 
Corporate / Unallocated
 
Total
Earnings before interest, tax, depreciation and amortization (“EBITDA”) from continuing operations
 
284

 
130

 
658

 
581

 
402

 
(176
)
 
1,879

Included in EBITDA:
 
 
 
 
 
 
 
 
 
 
 
 
 
 
Asset impairment charges, net of reversals
 

 
6

 

 
28

 
11

 

 
45

Non-cash change in multi-employer pension plan withdrawal liability
 
(10
)
 

 

 
(1
)
 

 

 
(11
)
Non-cash pension expense, net of settlement gain
 

 

 

 

 

 
124

 
124

Operational process engineering-related consultancy costs
 

 

 

 
21

 

 

 
21

Related party management fee
 

 

 

 

 

 
13

 
13

Restructuring costs, net of reversals
 
1

 
5

 

 
31

 
12

 

 
49

Unrealized (gain) loss on derivatives
 
(3
)
 
(2
)
 
(8
)
 
(7
)
 

 

 
(20
)
Other
 
(2
)
 
(1
)
 

 
9

 
(4
)
 
1

 
3

Adjusted EBITDA from continuing operations
 
270

 
138

 
650

 
662

 
421

 
(38
)
 
2,103

Segment assets (excluding intercompany balances)
 
1,130

 
1,195

 
4,047

 
4,797

 
4,489

 
1,005

 
16,663

Included in segment assets are:
 
 
 
 
 
 
 
 
 
 
 
 
 
 
Additions to property, plant and equipment
 
73

 
28

 
43

 
85

 
109

 
2

 
340

Additions to intangible assets
 
1

 

 
1

 

 
2

 

 
4

Segment liabilities (excluding intercompany balances)
 
411

 
254

 
808

 
1,215

 
1,028

 
12,228

 
15,944



G-21

Beverage Packaging Holdings (Luxembourg) I S.A.
Notes to the consolidated financial statements
For the year ended December 31, 2016


 
 
For the year ended December 31, 2015
(In $ million)
 
Evergreen
 
Closures
 
Reynolds Consumer Products
 
Pactiv Foodservice
 
Graham Packaging
 
Corporate / Unallocated
 
Total
Total external revenue
 
1,553

 
968

 
2,796

 
3,414

 
2,447

 

 
11,178

Total inter-segment revenue
 
100

 
14

 
173

 
544

 

 
(831
)
 

Total segment revenue
 
1,653

 
982

 
2,969

 
3,958

 
2,447

 
(831
)
 
11,178

Gross profit
 
310

 
164

 
743

 
620

 
364

 
(1
)
 
2,200

Expenses and other income
 
(79
)
 
(92
)
 
(237
)
 
(177
)
 
(207
)
 
(104
)
 
(896
)
Earnings before interest and tax (“EBIT”) from continuing operations
 
231

 
72

 
506

 
443

 
157

 
(105
)
 
1,304

Financial income
 
 
 
 
 
 
 
 
 
 
 
 
 
7

Financial expenses
 
 
 
 
 
 
 
 
 
 
 
 
 
(1,551
)
Profit (loss) from continuing operations before income tax
 
 
 
 
 
 
 
 
 
 
 
 
 
(240
)
Income tax (expense) benefit
 
 
 
 
 
 
 
 
 
 
 
 
 
(58
)
Profit (loss) from continuing operations
 
 
 
 
 
 
 
 
 
 
 
 
 
(298
)
 
 
 
 
 
 
 
 
 
 
 
 
 
 
 
Earnings before interest and tax (“EBIT”) from continuing operations
 
231

 
72

 
506

 
443

 
157

 
(105
)
 
1,304

Depreciation and amortization from continuing operations
 
57

 
68

 
96

 
211

 
282

 

 
714

Earnings before interest, tax, depreciation and amortization (“EBITDA”) from continuing operations
 
288

 
140

 
602

 
654

 
439

 
(105
)
 
2,018





G-22

Beverage Packaging Holdings (Luxembourg) I S.A.
Notes to the consolidated financial statements
For the year ended December 31, 2016


 
 
For the year ended December 31, 2015
(In $ million)
 
Evergreen
 
Closures
 
Reynolds Consumer Products
 
Pactiv Foodservice
 
Graham Packaging
 
Corporate / Unallocated
 
Total
Earnings before interest, tax, depreciation and amortization (“EBITDA”) from continuing operations
 
288

 
140

 
602

 
654

 
439

 
(105
)
 
2,018

Included in EBITDA:
 
 
 
 
 
 
 
 
 
 
 
 
 
 
Asset impairment charges, net of reversals
 

 
4

 

 
6

 
7

 

 
17

Non-cash pension expense
 

 

 

 

 

 
65

 
65

Operational process engineering-related consultancy costs
 

 

 

 
18

 

 

 
18

Restructuring costs, net of reversals
 

 
7

 

 
1

 
1

 

 
9

Unrealized (gain) loss on derivatives
 
(3
)
 
(4
)
 
(21
)
 
(77
)
 
(1
)
 

 
(106
)
Other
 
(3
)
 

 

 

 
(1
)
 
2

 
(2
)
Adjusted EBITDA from continuing operations
 
282

 
147

 
581

 
602

 
445

 
(38
)
 
2,019

Segment assets (excluding intercompany balances)
 
1,100

 
1,247

 
4,094

 
4,894

 
4,686

 
2,156

 
18,177

Included in segment assets are:
 
 
 
 
 
 
 
 
 
 
 
 
 
 
Additions to property, plant and equipment
 
53

 
37

 
29

 
75

 
133

 

 
327

Additions to intangible assets
 
1

 
1

 
2

 
6

 
3

 
1

 
14

Segment liabilities (excluding intercompany balances)
 
351

 
280

 
707

 
946

 
1,047

 
14,302

 
17,633




G-23

Beverage Packaging Holdings (Luxembourg) I S.A.
Notes to the consolidated financial statements
For the year ended December 31, 2016


 
 
For the year ended December 31, 2014
(In $ million)
 
Evergreen
 
Closures
 
Reynolds Consumer Products
 
Pactiv Foodservice
 
Graham Packaging
 
Corporate / Unallocated
 
Total
Total external revenue
 
1,597

 
1,116

 
2,717

 
3,491

 
2,745

 

 
11,666

Total inter-segment revenue
 
115

 
12

 
161

 
543

 

 
(831
)
 

Total segment revenue
 
1,712

 
1,128

 
2,878

 
4,034

 
2,745

 
(831
)
 
11,666

Gross profit
 
290

 
191

 
655

 
570

 
306

 
4

 
2,016

Expenses and other income
 
(96
)
 
(94
)
 
(259
)
 
(272
)
 
(193
)
 
(97
)
 
(1,011
)
Earnings before interest and tax (“EBIT”) from continuing operations
 
194

 
97

 
396

 
298

 
113

 
(93
)
 
1,005

Financial income
 
 
 
 
 
 
 
 
 
 
 
 
 
5

Financial expenses
 
 
 
 
 
 
 
 
 
 
 
 
 
(1,473
)
Profit (loss) from continuing operations before income tax
 
 
 
 
 
 
 
 
 
 
 
 
 
(463
)
Income tax (expense) benefit
 
 
 
 
 
 
 
 
 
 
 
 
 
76

Profit (loss) from continuing operations
 
 
 
 
 
 
 
 
 
 
 
 
 
(387
)
 
 
 
 
 
 
 
 
 
 
 
 
 
 
 
Earnings before interest and tax (“EBIT”) from continuing operations
 
194

 
97

 
396

 
298

 
113

 
(93
)
 
1,005

Depreciation and amortization from continuing operations
 
57

 
74

 
98

 
245

 
324

 

 
798

Earnings before interest, tax, depreciation and amortization (“EBITDA”) from continuing operations
 
251

 
171

 
494

 
543

 
437

 
(93
)
 
1,803






G-24

Beverage Packaging Holdings (Luxembourg) I S.A.
Notes to the consolidated financial statements
For the year ended December 31, 2016


 
 
For the year ended December 31, 2014
(In $ million)
 
Evergreen
 
Closures
 
Reynolds Consumer Products
 
Pactiv Foodservice
 
Graham Packaging
 
Corporate / Unallocated
 
Total
Earnings before interest, tax, depreciation and amortization (“EBITDA”) from continuing operations
 
251

 
171

 
494

 
543

 
437

 
(93
)
 
1,803

Included in EBITDA:
 
 
 
 
 
 
 
 
 
 
 
 
 
 
Asset impairment charges, net of reversals
 

 
(1
)
 

 
3

 
9

 

 
11

Gain on sale of businesses and properties
 

 
(14
)
 

 
(20
)
 

 

 
(34
)
Litigation settlement
 

 

 

 

 
(18
)
 

 
(18
)
Non-cash change in multi-employer pension plan withdrawal liability
 
13

 

 

 
1

 

 

 
14

Non-cash pension expense
 

 

 

 

 

 
31

 
31

Plant damages and associated insurance recoveries, net
 

 

 

 
(69
)
 

 

 
(69
)
Restructuring costs, net of reversals
 
3

 
7

 
3

 
11

 
19

 
2

 
45

Strategic review costs
 

 

 

 

 

 
18

 
18

Unrealized (gain) loss on derivatives
 
5

 
10

 
25

 
84

 
1

 

 
125

Other
 
(1
)
 
4

 
3

 

 
(2
)
 
5

 
9

Adjusted EBITDA from continuing operations
 
271

 
177

 
525

 
553

 
446

 
(37
)
 
1,935


.

G-25

Beverage Packaging Holdings (Luxembourg) I S.A.
Notes to the consolidated financial statements
For the year ended December 31, 2016


Information about geographic area

The Group's revenue from external customers from continuing operations and information about its segment assets (total non-current assets excluding financial instruments, non-current receivables and deferred tax assets) by geographic origin are detailed below. In presenting information on a geographic basis, revenue and assets have been reported based on the location of the business operations.
(In $ million)
 
United States
 
Remaining North American Region
 
Asia
 
Europe
 
South America
 
Other
 
Total
Total external revenue
 
 
 
 
 
 
 
 
 
 
 
 
 
 
For the year ended December 31, 2016
 
9,006

 
620

 
462

 
383

 
164

 
11

 
10,646

For the year ended December 31, 2015
 
9,376

 
686

 
480

 
423

 
196

 
17

 
11,178

For the year ended December 31, 2014
 
9,586

 
756

 
536

 
499

 
272

 
17

 
11,666

Non-current assets
 
 
 
 
 
 
 
 
 
 
 
 
 
 
As of December 31, 2016
 
12,102

 
272

 
231

 
288

 
92

 
20

 
13,005

As of December 31, 2015
 
12,431

 
317

 
259

 
357

 
93

 
23

 
13,480


There was no revenue from external customers in Luxembourg, where the Company is domiciled, for any years presented. Total non-current assets in Luxembourg were $1 million as of December 31, 2016 (2015: $8 million).

Information about major customers

The Group had revenue from transactions with a single external customer amounting to 10% or more of the Group's revenue. The revenue attributable to this customer during the year ended December 31, 2016 was $1,104 million and is reported in the Reynolds Consumer Products segment. The Group did not have revenue from transactions with a single external customer amounting to 10% or more of the Group's revenue during the years ended December 31, 2015 and 2014.

Information about major product lines

Supplemental information on net sales by major product line for continuing operations is set forth below:
 
 
For the year ended December 31,
(In $ million)
 
2016
 
2015
 
2014
Foodservice packaging
 
3,748

 
3,958

 
4,034

Food and beverage plastic containers
 
1,541

 
1,704

 
1,875

Waste and storage products
 
1,166

 
1,205

 
1,208

Cooking products
 
1,060

 
1,060

 
956

Caps and closures
 
928

 
982

 
1,128

Carton packaging
 
809

 
835

 
848

Non-food plastic containers
 
682

 
743

 
870

Tableware
 
710

 
704

 
714

Liquid packaging board
 
414

 
443

 
470

Paper products
 
357

 
375

 
394

Inter-segment eliminations
 
(769
)
 
(831
)
 
(831
)
Total revenue
 
10,646

 
11,178

 
11,666




G-26

Beverage Packaging Holdings (Luxembourg) I S.A.
Notes to the consolidated financial statements
For the year ended December 31, 2016


6.    Net other income (expenses)
 
 
For the year ended December 31,
(In $ million)
 
2016
 
2015
 
2014
Asset impairment charges, net of reversals
 
(45
)
 
(17
)
 
(8
)
Gain (loss) on sale of businesses and non-current assets
 
(4
)
 
3

 
34

Insurance recoveries, net of costs incurred
 

 

 
77

Litigation settlement
 

 

 
18

Net foreign currency exchange gains (losses)
 
(10
)
 
12

 
(2
)
Non-cash change in provisions
 

 

 
9

Related party management fee (refer to note 21)
 
(13
)
 

 

Strategic review costs
 

 
(2
)
 
(18
)
Unrealized gain (loss) on derivatives (refer to note 20)
 
18

 
114

 
(131
)
Other
 
9

 
1

 
6

Net other income (expenses)
 
(45
)
 
111

 
(15
)

Insurance recoveries, net of costs incurred are primarily related to plant damages at Pactiv Foodservice.

In July 2014, Graham Packaging recognized a benefit of $27 million for the settlement of litigation related to the pre-acquisition purchase of a business. The benefit was comprised of $18 million in cash and $9 million from the reversal of a provision.


G-27

Beverage Packaging Holdings (Luxembourg) I S.A.
Notes to the consolidated financial statements
For the year ended December 31, 2016


7.    Discontinued operations and assets and liabilities held for sale

On March 13, 2015, the sale of the SIG segment to Onex Corporation was finalized. Net proceeds of $4,149 million were received, including the settlement of final closing adjustments. The net proceeds received at closing were used to reduce indebtedness (refer to note 16 for additional information). In November 2016, an additional amount of €150 million was paid by Onex Corporation based on the financial performance of SIG during fiscal year 2015, as confirmed by the assigned independent expert. An additional amount of up to €25 million may be payable by Onex Corporation depending on the financial performance of SIG during fiscal year 2016. Based upon the Group’s expectations of SIG at December 31, 2015 for fiscal year 2016, the Group determined that the amount recorded was impaired by approximately $16 million. As of December 31, 2016, a total of $10 million (€10 million) is recorded as a receivable in other current assets in the statements of financial position. The actual consideration ultimately collected may be different than this estimate.

Based on the sale proceeds, the related book values of the net assets disposed of and the effect of the reclassification of foreign exchange, the pre-tax gain on sale of SIG was $2,903 million in the prior year as detailed below:
(In $ million)
 
For the year ended December 31, 2015
Cash proceeds received
 
4,233

Disposal costs
 
(5
)
Net proceeds received
 
4,228

 
 
 
Contingent consideration receivable
 
169

 
 
 
Indemnification reserve
 
(12
)
 
 
 
Details of net assets disposed of:
 
 
Cash and cash equivalents, net of bank overdrafts
 
84

Trade and other receivables, net
 
204

Current tax assets
 
3

Inventories
 
191

Deferred tax assets
 
33

Property, plant and equipment
 
795

Intangible assets
 
982

Investment in associates and joint ventures
 
112

Other current and non-current assets
 
177

Trade and other payables
 
(278
)
Current tax liabilities
 
(52
)
Deferred tax liabilities
 
(61
)
Provisions and employee benefits
 
(192
)
Other current and non-current liabilities
 
(64
)
Net assets disposed of
 
1,934

 
 
 
Gain on sale before reclassification of foreign currency translation reserve
 
2,451

Reclassification of foreign currency translation reserve
 
452

Gain on remeasurement or disposal
 
2,903



G-28

Beverage Packaging Holdings (Luxembourg) I S.A.
Notes to the consolidated financial statements
For the year ended December 31, 2016


The results of SIG have been presented as discontinued operations for all years presented. The results and cash flows of the discontinued operations are detailed below:
 
 
For the year ended December 31,
(In $ million)
 
2016
 
2015
 
2014
Results of discontinued operations
 
 
 
 
 
 
Revenue
 

 
334

 
2,151

Expenses
 

 
(501
)
 
(1,970
)
Profit (loss) before income tax
 

 
(167
)
 
181

Income tax expense
 

 
(6
)
 
(68
)
Profit (loss) from discontinued operations prior to gain on disposal
 

 
(173
)
 
113

Gain (loss) on remeasurement or disposal
 
1

 
2,903

 

Tax expense on disposal
 

 
(52
)
 

Gain (loss) on remeasurement or disposal, net of tax
 
1

 
2,851

 

Profit (loss) from discontinued operations
 
1

 
2,678

 
113

 
 
 
 
 
 
 
Cash flows from (used in) discontinued operations
 
 
 
 
 
 
Net cash from (used in) operating activities
 

 
(10
)
 
498

Net cash used in investing activities
 

 
(27
)
 
(174
)
Net cash used in financing activities
 

 
(6
)
 
(2
)
Net cash from (used in) discontinued operations
 

 
(43
)
 
322


Assets held for sale, and liabilities directly associated with held for sale, as of December 31, 2016 include amounts associated with minor operations in Germany and other property, plant and equipment.

8.    Personnel expenses

Personnel expenses recognized in continuing operations in the statements of comprehensive income were $2,122 million for the year ended December 31, 2016 (2015: $2,061 million; 2014: $2,034 million). Personnel expenses include salaries, wages, employee related taxes, short-term employee benefits, pension benefits (including plans assumed), post-employment medical benefits, other long-term employee benefits and non-cash pension expense related to the exit from a multi-employer pension plan. For additional details related to the post-employment benefit plans, refer to note 17.

There were no personnel expenses recognized in discontinued operations in the statements of comprehensive income for the year ended December 31, 2016 (2015: $68 million; 2014: $373 million).
























G-29

Beverage Packaging Holdings (Luxembourg) I S.A.
Notes to the consolidated financial statements
For the year ended December 31, 2016





9.    Financial income and expenses
 
 
For the year ended December 31,
(In $ million)
 
2016
 
2015
 
2014
Interest income
 
5

 
3

 
3

Interest income on related party loans (refer to note 21)
 

 
4

 
2

Net gain in fair value of derivatives
 
134

 

 

Net foreign currency exchange gain
 
13

 

 

Financial income
 
152

 
7

 
5

Interest expense:
 
 
 
 
 
 
Securitization Facility
 
(9
)
 
(8
)
 
(9
)
Credit Agreement
 
(119
)
 
(110
)
 
(106
)
Reynolds Notes:
 
 
 
 
 
 
7.125% Senior Secured Notes due 2019
 
(26
)
 
(57
)
 
(107
)
7.875% Senior Secured Notes due 2019
 
(27
)
 
(64
)
 
(118
)
5.750% Senior Secured Notes due 2020
 
(186
)
 
(186
)
 
(187
)
6.875% Senior Secured Notes due 2021
 
(65
)
 
(69
)
 
(69
)
Floating Rate Senior Secured Notes due 2021
 
(16
)
 

 

5.125% Senior Secured Notes due 2023
 
(41
)
 

 

8.500% Senior Notes due 2018
 
(28
)
 
(63
)
 
(85
)
9.000% Senior Notes due 2019
 
(28
)
 
(73
)
 
(135
)
9.875% Senior Notes due 2019
 
(83
)
 
(147
)
 
(222
)
8.250% Senior Notes due 2021
 
(75
)
 
(82
)
 
(82
)
7.000% Senior Notes due 2024
 
(29
)
 

 

Related Party Notes:
 
 
 
 
 
 
Related Party 5.625% Senior Notes due 2016
 
(30
)
 
(36
)
 
(37
)
Related Party 6.000% Senior Subordinated Notes due 2017
 
(17
)
 
(35
)
 
(35
)
Pactiv Notes:
 
 
 
 
 
 
8.125% Debentures due 2017
 
(24
)
 
(24
)
 
(24
)
6.400% Notes due 2018
 
(1
)
 
(1
)
 
(1
)
7.950% Debentures due 2025
 
(22
)
 
(22
)
 
(22
)
8.375% Debentures due 2027
 
(17
)
 
(17
)
 
(17
)
Amortization of:
 
 
 
 
 
 
Transaction costs
 
(26
)
 
(29
)
 
(40
)
Related Party transaction costs
 
(2
)
 
(4
)
 
(4
)
Fair value adjustment of acquired notes
 
2

 
2

 
2

Embedded derivatives
 
8

 
9

 
11

Net loss in fair value of derivatives
 

 
(198
)
 
(141
)
Net foreign currency exchange loss
 

 
(21
)
 
(34
)
Loss on extinguishment of debt(a)(b)
 
(168
)
 
(305
)
 

Other
 
(13
)
 
(11
)
 
(11
)
Financial expenses
 
(1,042
)
 
(1,551
)
 
(1,473
)
Net financial expenses
 
(890
)
 
(1,544
)
 
(1,468
)

(a)
The 2016 loss on extinguishment of debt includes $125 million of redemption premiums and tender fees related to the repurchase of certain senior secured notes, senior notes and related party notes using the proceeds from the issuance of the 5.125% Senior Secured Notes due 2023, the Floating Rate Senior Secured Notes due 2021 and the 7.000% Senior Notes due 2024, available cash and additional borrowings under the existing Securitization Facility. Also included is $43 million related to the write-off of unamortized transaction costs and embedded derivatives arising from the repurchase of these notes.

(b)
The 2015 loss on extinguishment of debt includes $296 million related to the write-off of unamortized transaction costs, embedded derivatives, repayment premiums and transaction costs arising from the repayment of certain amounts of senior secured notes, senior notes and related party notes using the proceeds from the sale of SIG as well as the credit agreement amendment. Also included is the fair value adjustment on the 7.125% Senior Secured Notes due 2019 which includes an $8 million redemption premium and $1 million of accelerated amortization of transaction costs.


G-30

Beverage Packaging Holdings (Luxembourg) I S.A.
Notes to the consolidated financial statements
For the year ended December 31, 2016


Refer to note 16 for information on the Group's borrowings.

10.    Income tax
 
 
For the year ended December 31,
(In $ million)
 
2016
 
2015
 
2014
Current tax (expense) benefit
 
 
 
 
 
 
Current year
 
(121
)
 
(87
)
 
(55
)
Adjustments for prior years
 
(1
)
 

 
(3
)
 
 
(122
)
 
(87
)
 
(58
)
Deferred tax (expense) benefit
 
 
 
 
 
 
Origination and reversal of temporary differences
 
16

 
23

 
131

Recognition of previously unrecognized tax losses and temporary differences
 

 
10

 
7

Adjustments for prior years
 
3

 
(4
)
 
(4
)
 
 
19

 
29

 
134

Income tax (expense) benefit
 
(103
)
 
(58
)
 
76


In addition to the above amounts, the Group has recognized tax expense of $45 million directly in other comprehensive income for the year ended December 31, 2016 (2015: $99 million tax expense; 2014: $274 million tax benefit).

10.1    Reconciliation of income tax expense
 
 
For the year ended December 31,
(In $ million)
 
2016
 
2015
 
2014
Profit (loss) from continuing operations before income tax
 
282

 
(240
)
 
(463
)
Income tax using the New Zealand tax rate of 28%
 
(79
)
 
68

 
130

Effect of tax rates in foreign jurisdictions
 
(21
)
 
(3
)
 
36

Non-deductible expenses and permanent differences
 
(4
)
 
(10
)
 
(22
)
Tax exempt income and income at a reduced tax rate
 
(3
)
 
3

 
9

Currency translation (gain) loss
 
11

 
(14
)
 

Domestic manufacturing deduction
 
13

 

 

Withholding tax
 
(5
)
 
(4
)
 
(7
)
Capital loss
 

 
8

 
31

Write-off of deferred tax asset for losses previously recognized
 

 
(31
)
 

Change in unrecognized tax losses and temporary differences
 
(15
)
 
(66
)
 
(102
)
Tax on unremitted earnings
 
(1
)
 
(7
)
 
8

Over (under) provided in prior periods
 
2

 
(4
)
 
(7
)
Other
 
(1
)
 
2

 

Total income tax (expense) benefit
 
(103
)
 
(58
)
 
76


10.2    Current tax assets and liabilities

Current tax assets of $21 million as of December 31, 2016 (2015: $19 million) represent the amount of income taxes recoverable with respect to current and prior years and arise from the payment of tax in excess of the amounts due to the relevant tax authorities. Current tax liabilities of $42 million as of December 31, 2016 (2015: $83 million) represent the amount of income taxes payable with respect to current and prior years.


G-31

Beverage Packaging Holdings (Luxembourg) I S.A.
Notes to the consolidated financial statements
For the year ended December 31, 2016


10.3    Movement in recognized deferred tax assets and liabilities
(In $ million)
Derivatives
Property, plant and equipment
Intangible assets
Employee benefits
Tax loss carry-forwards
Interest
Other items
Net deferred tax assets (liabilities)
Balance as of January 1, 2015
(46
)
(578
)
(1,801
)
549

297

404

231

(944
)
Recognized in profit or loss
10

(7
)
27

37

(182
)
95

(9
)
(29
)
Recognized in equity



(99
)



(99
)
Other
3

2

11

3

(5
)
2

8

24

Balance as of December 31, 2015
(33
)
(583
)
(1,763
)
490

110

501

230

(1,048
)
Recognized in profit or loss
(66
)
26

46

47

(13
)
61

(82
)
19

Recognized in equity



(43
)


(2
)
(45
)
Other

1

6

(2
)


(5
)

Balance as of December 31, 2016
(99
)
(556
)
(1,711
)
492

97

562

141

(1,074
)
 
 
As of December 31,
(In $ million)
 
2016
 
2015
Included in the statement of financial position as:
 
 
 
 
Deferred tax assets - non-current
 
8

 
11

Deferred tax liabilities - non-current
 
(1,082
)
 
(1,059
)
Total recognized net deferred tax liabilities
 
(1,074
)
 
(1,048
)

10.4    Unrecognized deferred tax liabilities

To the extent that dividends are expected to be remitted from overseas subsidiaries, joint ventures and associates, and would result in additional income taxes payable, appropriate amounts have been provided for in the statements of financial position. No deferred tax liabilities have been provided for unremitted earnings of the Group's overseas subsidiaries when these amounts are considered permanently reinvested in the businesses of these subsidiaries. As of December 31, 2016, the unrecognized deferred tax liabilities associated with unremitted earnings totaled approximately $30 million.

10.5    Movement in unrecognized deferred taxes
(In $ million)
 
Tax losses
 
Taxable temporary differences
 
Deductible temporary differences
 
Total unrecognized deferred tax assets
Balance as of December 31, 2014
 
450

 
(38
)
 
33

 
445

Additions and reversals
 
138

 

 
16

 
154

Recognition
 
(7
)
 
(1
)
 
(2
)
 
(10
)
Other
 
45

 
8

 
(9
)
 
44

Balance as of December 31, 2015
 
626

 
(31
)
 
38

 
633

Additions and reversals
 
18

 
(2
)
 
11

 
27

Recognition
 
(120
)
 
5

 
(10
)
 
(125
)
Other
 
(12
)
 
(1
)
 
12

 
(1
)
Balance as of December 31, 2016
 
512

 
(29
)
 
51

 
534


 
 
As of December 31,
(In $ million)
 
2016
 
2015
Deductible (taxable) temporary differences
 
22

 
7

Tax losses
 
512

 
626

Total unrecognized deferred tax assets
 
534

 
633


The tax losses of the Group expire over different time intervals depending on local jurisdiction requirements. Certain deductible temporary differences do not expire under current tax legislation in the jurisdiction where the differences arose. Deferred tax assets have not been recognized with respect to these items because it is not probable that future taxable profit will be available against which the Group can utilize the benefit.

G-32

Beverage Packaging Holdings (Luxembourg) I S.A.
Notes to the consolidated financial statements
For the year ended December 31, 2016



11.    Trade and other receivables, net
 
 
As of December 31,
(In $ million)
 
2016
 
2015
Trade receivables
 
976

 
1,037

Provision for impairment
 
(13
)
 
(10
)
Total trade receivables, net of provision for impairment
 
963

 
1,027

Related party receivables (refer to note 21)
 
55

 
7

Other receivables
 
72

 
55

Total current trade and other receivables, net
 
1,090

 
1,089

Related party receivables (refer to note 21)
 

 

Other receivables
 
22

 
29

Total non-current receivables
 
22

 
29


11.1    Aging of trade receivables, net of provision for impairment
 
 
As of December 31,
(In $ million)
 
2016
 
2015
Current
 
887

 
936

Past due 1 to 30 days
 
58

 
56

Past due 31 to 60 days
 
5

 
10

Past due 61 to 90 days
 
6

 
3

Past due more than 90 days
 
7

 
22

Balance at the end of the year
 
963

 
1,027


12.    Inventories
 
 
As of December 31,
(In $ million)
 
2016
 
2015
Raw materials and consumables
 
331

 
326

Work in progress
 
163

 
149

Finished goods
 
654

 
657

Engineering and maintenance materials
 
115

 
149

Provision against inventories
 
(18
)
 
(19
)
Total inventories
 
1,245

 
1,262


During the year ended December 31, 2016, the raw materials elements of inventories recognized in continuing operations in the statements of comprehensive income as a component of cost of sales totaled approximately $4.6 billion (2015: $5.3 billion; 2014: $5.5 billion).

During the year ended December 31, 2016, write-downs of inventories to net realizable value were $8 million (2015: $12 million; 2014: $11 million). Reversals of write-downs during 2016 were $2 million (2015: $2 million; 2014: $2 million). The inventory write-downs and reversals are included in cost of sales.

During the year ended December 31, 2016, there were no raw materials elements of inventories recognized in discontinued operations in the statements of comprehensive income (2015: $0.2 billion; 2014: $1.1 billion).


G-33

Beverage Packaging Holdings (Luxembourg) I S.A.
Notes to the consolidated financial statements
For the year ended December 31, 2016


13.    Property, plant and equipment
(In $ million)
 
Land
 
Buildings and improve-ments
 
Plant and equipment
 
Capital work in progress
 
Finance leased assets
 
Total
As of December 31, 2016
 
 
 
 
 
 
 
 
 
 
 
 
Cost
 
168

 
888

 
4,862

 
226

 
28

 
6,172

Accumulated depreciation
 

 
(390
)
 
(2,712
)
 

 
(10
)
 
(3,112
)
Accumulated impairment losses
 

 

 
(50
)
 

 

 
(50
)
Carrying amount as of December 31, 2016
 
168

 
498

 
2,100

 
226

 
18

 
3,010

As of December 31, 2015
 
 
 
 
 
 
 
 
 
 
 
 
Cost
 
171

 
894

 
4,732

 
186

 
28

 
6,011

Accumulated depreciation
 

 
(355
)
 
(2,430
)
 

 
(8
)
 
(2,793
)
Accumulated impairment losses
 

 
(1
)
 
(33
)
 

 

 
(34
)
Carrying amount as of December 31, 2015
 
171

 
538

 
2,269

 
186

 
20

 
3,184

Carrying amount as of January 1, 2016
 
171

 
538

 
2,269

 
186

 
20

 
3,184

Additions
 

 

 

 
340

 

 
340

Capitalization of borrowing costs
 

 

 

 
3

 

 
3

Disposals
 

 
(3
)
 
(3
)
 

 

 
(6
)
Depreciation for the year
 

 
(51
)
 
(392
)
 

 
(2
)
 
(445
)
Impairment losses, net of reversals
 

 
(5
)
 
(38
)
 
(1
)
 

 
(44
)
Other transfers
 
(1
)
 
24

 
273

 
(300
)
 

 
(4
)
Effect of movements in exchange rates
 
(2
)
 
(5
)
 
(9
)
 
(2
)
 

 
(18
)
Carrying amount as of December 31, 2016
 
168

 
498

 
2,100

 
226

 
18

 
3,010

Carrying amount as of January 1, 2015
 
179

 
558

 
2,357

 
296

 
22

 
3,412

Additions
 

 

 

 
327

 

 
327

Capitalization of borrowing costs
 

 

 

 
5

 

 
5

Disposals
 

 

 
(8
)
 

 

 
(8
)
Depreciation for the year
 

 
(52
)
 
(409
)
 

 
(2
)
 
(463
)
Impairment losses, net of reversals
 

 
(1
)
 
(13
)
 
(3
)
 

 
(17
)
Other transfers
 
(3
)
 
43

 
388

 
(431
)
 

 
(3
)
Effect of movements in exchange rates
 
(5
)
 
(10
)
 
(46
)
 
(8
)
 

 
(69
)
Carrying amount as of December 31, 2015
 
171

 
538

 
2,269

 
186

 
20

 
3,184


Depreciation expense related to property, plant and equipment is recognized in the following components in the statements of comprehensive income:
 
 
For the year ended December 31,
(In $ million)
 
2016
 
2015
 
2014
Cost of sales
 
436

 
452

 
504

Selling, marketing and distribution expenses
 

 

 
1

General and administration expenses
 
9

 
11

 
14

Discontinued operations
 

 

 
102

Total depreciation expense
 
445

 
463

 
621


During the year ended December 31, 2016, the Group incurred $44 million of impairment losses, net of reversals (2015: $17 million; 2014: $7 million). The recognition and reversal of impairment charges is included in net other income (expenses) in the statements of comprehensive income as a component of profit or loss.

Refer to note 16 for details of security granted over property, plant and equipment and other assets.


G-34

Beverage Packaging Holdings (Luxembourg) I S.A.
Notes to the consolidated financial statements
For the year ended December 31, 2016


14.    Intangible assets
(In $ million)
 
Goodwill
 
Trademarks
 
Customer relationships
 
Technology & software
 
Other
 
Total
As of December 31, 2016
 
 
 
 
 
 
 
 
 
 
 
 
Cost
 
5,431

 
1,763

 
3,357

 
878

 
103

 
11,532

Accumulated amortization
 

 
(79
)
 
(1,035
)
 
(493
)
 
(22
)
 
(1,629
)
Accumulated impairment losses
 

 

 

 

 
(1
)
 
(1
)
Carrying amount as of December 31, 2016
 
5,431

 
1,684

 
2,322

 
385

 
80

 
9,902

As of December 31, 2015
 
 
 
 
 
 
 
 
 
 
 
 
Cost
 
5,447

 
1,764

 
3,380

 
877

 
104

 
11,572

Accumulated amortization
 

 
(75
)
 
(868
)
 
(414
)
 
(21
)
 
(1,378
)
Accumulated impairment losses
 

 

 

 

 
(2
)
 
(2
)
Carrying amount as of December 31, 2015
 
5,447

 
1,689

 
2,512

 
463

 
81

 
10,192

Carrying amount as of January 1, 2016
 
5,447

 
1,689

 
2,512

 
463

 
81

 
10,192

Additions
 

 

 

 
2

 
2

 
4

Disposals
 
(5
)
 

 

 

 

 
(5
)
Amortization for the year
 

 
(5
)
 
(174
)
 
(80
)
 
(3
)
 
(262
)
Impairment losses
 
(1
)
 

 
(1
)
 

 

 
(2
)
Effect of movements in exchange rates
 
(10
)
 

 
(15
)
 

 

 
(25
)
Carrying amount as of December 31, 2016
 
5,431

 
1,684

 
2,322

 
385

 
80

 
9,902

Carrying amount as of January 1, 2015
 
5,471

 
1,701

 
2,711

 
534

 
82

 
10,499

Additions
 

 

 

 
11

 
3

 
14

Amortization for the year
 

 
(12
)
 
(154
)
 
(81
)
 
(4
)
 
(251
)
Effect of movements in exchange rates
 
(24
)
 

 
(45
)
 
(1
)
 

 
(70
)
Carrying amount as of December 31, 2015
 
5,447

 
1,689

 
2,512

 
463

 
81

 
10,192


During the year ended December 31, 2016, goodwill disposed of is attributable to the deconsolidation of the business that had a non-controlling interest.

Amortization expense related to intangible assets is recognized in the following components in the statements of comprehensive income:
 
 
For the year ended December 31,
(In $ million)
 
2016
 
2015
 
2014
Cost of sales
 
41

 
42

 
42

General and administration expenses
 
221

 
209

 
237

Discontinued operations
 

 

 
10

Total amortization expense
 
262

 
251

 
289


During the year ended December 31, 2015, the Group recognized an $18 million benefit from a cumulative adjustment to correct for amortization expense related to customer relationships that was recorded in error since January 2012 at Pactiv Foodservice.

Refer to note 16 for details of security granted over the Group's intangible assets.

14.1    Impairment testing for indefinite life intangible assets

Goodwill, certain trademarks and certain other identifiable intangible assets are the only intangibles with indefinite useful lives and therefore are not subject to amortization. Instead, they are tested for impairment at least annually (as of December 31) as well as whenever there is an indication that they may be impaired. Goodwill is tested at the segment level, which is the lowest level within the Group at which goodwill is monitored for internal management purposes. Indefinite life intangible assets are tested at a group of CGUs that supports the indefinite life intangible assets.

The aggregate carrying amounts of goodwill and indefinite life intangible assets allocated to each segment for purposes of impairment testing are as follows:

G-35

Beverage Packaging Holdings (Luxembourg) I S.A.
Notes to the consolidated financial statements
For the year ended December 31, 2016


 
 
As of December 31,
 
 
2016
 
2015
(In $ million)
 
Goodwill
 
Trademarks
 
Other
 
Goodwill
 
Trademarks
 
Other
Evergreen
 
67

 
34

 

 
67

 
34

 

Closures
 
352

 

 

 
363

 

 

Reynolds Consumer Products
 
1,913

 
850

 

 
1,913

 
850

 

Pactiv Foodservice
 
1,689

 
526

 
63

 
1,693

 
526

 
63

Graham Packaging
 
1,410

 
251

 

 
1,411

 
250

 

Total
 
5,431

 
1,661

 
63

 
5,447

 
1,660

 
63


An impairment loss is recognized if the carrying amount of an asset or CGU exceeds its recoverable amount. The recoverable amount of an asset or CGU is the greater of its value in use and its fair value less costs to sell.

For goodwill and certain indefinite lived trademarks the estimated fair value has been determined at the segment level using the 2016 Adjusted EBITDA or forecasted 2017 Adjusted EBITDA expected to be generated multiplied by an earnings multiple. The key assumptions in developing the forecasted Adjusted EBITDA include management's assessment of future trends in the segment's industry and are based on both external and internal sources. The forecasted 2017 Adjusted EBITDA has been prepared by segment management using certain key assumptions including selling prices, sales volumes and costs of raw materials. The forecasted 2017 Adjusted EBITDA is subject to final review by the Group's Chief Operating Decision Maker. Earnings multiples reflect recent sale and purchase transactions and comparable company EBITDA trading multiples in the same industry. The earnings multiples applied for December 31, 2016 ranged between 7.5x and 10x. Costs to sell were estimated to be 1%-1.5% of the fair value of each segment depending on the magnitude of the fair value.

In connection with the goodwill impairment test, the Group determined that Graham Packaging's goodwill was not impaired, but the value of the segment exceeded its carrying amount of $3.2 billion by approximately 5% (2015: 5%).  A change of 3% in the forecasted EBITDA, forecasted cash flows or discount rate or a 1% change in the estimated earnings multiple for Graham Packaging could result in a goodwill impairment.

The estimated fair value less cost to sell of the Reynolds® and Hefty® trademarks is first evaluated at the trademark level using the relief from royalty method. The royalty rates were based on observed royalty rates in the market, arm's-length royalty agreements, profit split analysis and previous transactions. The royalty rates applied ranged between 5% and 7%. The growth rates used to estimate future revenues were based on past performance, external market growth assumptions and the Group's experience of growth rates achievable in the Group's key markets. The revenue growth rates applied ranged up to 2%. The discount rate of 7.9% was based on market factors and costs to sell were estimated to be 1.5% of the fair value of each asset.

During the year ended December 31, 2016, there was $1 million of impairment of indefinite life identifiable intangible assets and $1 million of impairment of goodwill (2015: none; 2014: none). It is reasonably possible that within the next 12 months, the Group could recognize goodwill or indefinite life identifiable intangible assets impairment charges in Graham Packaging if there are declines in profitability due to changes in sales volume, pricing, cost or the business environment. These changes could cause the Group to record impairment charges in future periods, which could be material.

15.    Trade and other payables
 
 
As of December 31,
(In $ million)
 
2016
 
2015
Trade payables
 
660

 
623

Accrued interest
 
151

 
195

Related party payables (refer to note 21)
 
12

 
3

Other payables and accrued expenses
 
311

 
331

Total current trade and other payables
 
1,134

 
1,152

Non-current payables
 
40

 
44



G-36

Beverage Packaging Holdings (Luxembourg) I S.A.
Notes to the consolidated financial statements
For the year ended December 31, 2016


16.    Borrowings

As of December 31, 2016, RGHL and the Group were in compliance with all of their covenants.

The Group's borrowings are detailed below:
 
 
As of December 31,
(In $ million)
 
2016
 
2015
Securitization Facility
 
407

 
316

Credit Agreement
 
3,578

 
2,448

Reynolds Notes:
 
 
 
 
Reynolds Senior Secured Notes:
 
 
 
 
7.125% Senior Secured Notes due 2019
 

 
592

7.875% Senior Secured Notes due 2019
 

 
626

5.750% Senior Secured Notes due 2020
 
3,237

 
3,237

6.875% Senior Secured Notes due 2021
 
645

 
995

Floating Rate Senior Secured Notes due 2021
 
750

 

5.125% Senior Secured Notes due 2023
 
1,600

 

Reynolds Senior Notes:
 
 
 
 
8.500% Senior Notes due 2018
 

 
670

9.000% Senior Notes due 2019
 

 
613

9.875% Senior Notes due 2019
 

 
1,281

8.250% Senior Notes due 2021
 
345

 
995

7.000% Senior Notes due 2024
 
800

 

Related Party Notes:
 
 
 
 
5.625% Related Party Notes due 2016
 

 
642

6.000% Related Party Notes due 2017
 

 
590

Pactiv Notes:
 
 
 
 
8.125% Debentures due 2017
 
300

 
300

6.400% Notes due 2018
 
16

 
16

7.950% Debentures due 2025
 
276

 
276

8.375% Debentures due 2027
 
200

 
200

Other borrowings
 
24

 
46

Total principal amount of borrowings
 
12,178

 
13,843

Transaction costs
 
(136
)
 
(118
)
Embedded derivatives
 
40

 
43

Original issue discounts, net of premiums
 
(12
)
 
(7
)
Carrying value
 
12,070

 
13,761

 
 
 
 
 
Current borrowings
 
745

 
976

Non-current borrowings
 
11,325

 
12,785

Total borrowings
 
12,070

 
13,761


16.1        Securitization Facility

Certain members of the Group are parties to a receivables loan and security agreement pursuant to which the Group can borrow up to $600 million (the "Securitization Facility"). The amount that can be borrowed is calculated by reference to a funding base determined by the amount of eligible trade receivables of certain members of the Group. The Securitization Facility matures on November 7, 2017 and bears interest at a floating rate equal to (i) in the case of advances funded by a conduit lender, the cost of funds of such conduit plus a margin or (ii) in other cases, either (x) the rate for deposits in U.S. dollars in the London interbank market for the applicable interest period, plus a margin, or (y) in certain circumstances (including when the rate mentioned above cannot be determined) the base rate, which is the highest of (A) the corporate base rate established by the administrative agent from time to time and (B) the overnight federal funds rate plus 0.50%, plus, in each case, a margin. During the year ended December 31, 2016, interest was charged at 2.35% to 2.79%. The Securitization Facility is secured by all of the assets of the borrower, Beverage Packaging Factoring (Luxembourg) S.à r.l. ("BP Factoring"), primarily the eligible trade receivables and cash. The terms of the Securitization Facility do not result in the derecognition of the trade receivables by the Group. Amounts drawn under the Securitization Facility are presented as current borrowings, as amounts drawn are required to be repaid when the receivables are collected.


G-37

Beverage Packaging Holdings (Luxembourg) I S.A.
Notes to the consolidated financial statements
For the year ended December 31, 2016


16.2        Credit Agreement

RGHL and certain members of the Group are parties to a senior secured credit agreement dated September 28, 2012 as amended on November 27, 2013, December 27, 2013, February 25, 2015, August 5, 2016 and October 4, 2016 (the "Credit Agreement"). The Credit Agreement comprises the following term and revolving tranches:
 
 
Currency
 
Maturity date
 
Current facility value
(in million)
 
Value drawn or utilized as of December 31, 2016 (in million)
 
Applicable interest rate as of December 31, 2016
Term Tranches
 
 
 
 
 
 
 
 
 
 
U.S. Term Loans
 
$
 
February 5, 2023
 
3,323

 
3,315

 
LIBOR floor of 1.000% + 3.250%
European Term Loans
 
 
February 5, 2023
 
250

 
249

 
EURIBOR floor of 0.000% + 3.750%
Revolving Tranche(1)
 
 
 
 
 
 
 
 
 
 
U.S. Revolving Loans
 
$
 
August 5, 2021
 
302

 
67

 

(1)
The Revolving Tranche was utilized in the form of bank guarantees and letters of credit.

On August 5, 2016, RGHL and the Group amended and restated the Credit Agreement to, among other things, (i) reduce the applicable margin on the U.S. term loans by 25 basis points and increase the applicable margin on the European term loans by 25 basis points, (ii) reduce the EURIBOR floor on the European term loans by 100 basis points to 0.000%, (iii) restructure the revolving tranches into a $302 million facility and (iv) make certain other changes to the covenants contained in the Credit Agreement, including removing the quarterly financial ratio covenant for the Term Loan borrowings.

Also on August 5, 2016, the Group used the proceeds from the additional $250 million of 5.125% Senior Secured Notes due 2023 issued on August 1, 2016, together with the incurrence of the new Credit Agreement discussed above and available cash, to repay all amounts outstanding under the previous Credit Agreement and to pay transaction costs.

On October 7, 2016, RGHL and the Group incurred $1,350 million of additional U.S. term loans under the Credit Agreement. The Group used the net proceeds, together with available cash, to repay all of the outstanding aggregate principal amount of 5.625% Related Party Notes due 2016 and 9.875% Senior Notes due 2019, $500 million aggregate principal amount of 8.250% Senior Notes due 2021, $350 million aggregate principal amount of 6.875% Senior Secured Notes due 2021 and to pay redemption premiums and transaction costs.

On February 25, 2015, RGHL and the Group amended the Credit Agreement to, among other things, (i) amend the provisions relating to the requirements to prepay term loans with net cash proceeds from certain assets sales and (ii) increase the applicable margin on the U.S. term loans by 50 basis points and the European term loans by 25 basis points.

RGHL and certain members of the Group have guaranteed on a senior basis the obligations under the Credit Agreement and related documents to the extent permitted by law. Certain guarantors have granted security over certain of their assets to support the obligations under the Credit Agreement. This security is expected to be shared on a first priority basis with the note holders under the Reynolds Senior Secured Notes.

Indebtedness under the Credit Agreement may be voluntarily repaid in whole or in part and must be mandatorily repaid in certain circumstances. The borrowers also make quarterly amortization payments of 0.25% of the original outstanding principal in respect of the term loans. The borrowers are required to make annual prepayments of term loans with up to 50% of excess cash flow (which will be reduced to 25% or 0.0% if specified senior secured first lien leverage ratios are met) as determined in accordance with the Credit Agreement. During the year ended December 31, 2015, the borrowers made a prepayment of $64 million related to the prior year. No excess cash flow prepayments were due in 2016 for the year ended December 31, 2015 or will be due in 2017 for the year ended December 31, 2016.

The Credit Agreement contains customary covenants which restrict RGHL and the Group from certain activities including, among other things, incurring debt, creating liens over assets, selling or acquiring assets and making restricted payments, in each case except as permitted under the Credit Agreement. RGHL and the Group also have a maximum senior secured first lien leverage ratio covenant. In addition, total assets of the non-guarantor companies (excluding intra-group items but including investments in subsidiaries) are required to be 25% or less of the adjusted consolidated total assets of RGHL and the Group as of the last day of the most recently ended fiscal quarter of RGHL for which financial statements are available, and the aggregate of the EBITDA of the non-guarantor companies is required to be 25% or less of the consolidated EBITDA of RGHL and the Group for the period of four consecutive fiscal quarters of RGHL for which financial statements are available, in each case calculated in accordance with the Credit Agreement (the "Guarantor Coverage Test") which may differ from the measure of Adjusted EBITDA as disclosed in note 5. If RGHL and the Group are unable to meet the Guarantor Coverage Test, RGHL and the Group will be required to add additional subsidiary guarantors as necessary to satisfy such requirements. The Credit Agreement provides RGHL and the Group with greater flexibility to exclude certain non-U.S. companies from the collateral and guarantee requirements. Provided that RGHL and the Group meet the Guarantor Coverage Test, RGHL and the Group have the ability to designate certain non-U.S. companies as excluded subsidiaries which would result in such non-U.S. companies no longer guaranteeing the Credit Agreement and being released from their guarantees of the Reynolds Notes (as defined below).

The Credit Agreement also contains a total secured leverage ratio covenant not to exceed 5.00 to 1.00 on a pro forma basis. This covenant applies if the aggregate revolving credit exposure (excluding any exposure in respect of drawn letters of credit) as of the last day of a fiscal quarter exceeds 35% of the total commitments under the revolving credit facility on such day.
    
Refer to note 27 for details regarding changes to the Credit Agreement subsequent to December 31, 2016.


G-38

Beverage Packaging Holdings (Luxembourg) I S.A.
Notes to the consolidated financial statements
For the year ended December 31, 2016


16.3        Reynolds Notes

The Group's borrowings as of December 31, 2016 issued by Reynolds Group Issuer LLC, Reynolds Group Issuer Inc. and Reynolds Group Issuer (Luxembourg) S.A. (together, the "Reynolds Notes Issuers") are defined and summarized below:
 
 
Maturity date
 
Interest payment dates
5.750% Senior Secured Notes due 2020
 
October 15, 2020
 
April 15 and October 15
6.875% Senior Secured Notes due 2021
 
February 15, 2021
 
February 15 and August 15
8.250% Senior Notes due 2021
 
February 15, 2021
 
February 15 and August 15
Floating Rate Senior Secured Notes due 2021(1)
 
July 15, 2021
 
January 15, April 15, July 15 and October 15
5.125% Senior Secured Notes due 2023(2)
 
July 15, 2023
 
January 15 and July 15;
commencing January 15, 2017
7.000% Senior Notes due 2024
 
July 15, 2024
 
January 15 and July 15;
commencing January 15, 2017

(1)
The Floating Rate Senior Secured Notes due 2021 were issued at an issue price of 99.000% and have an interest rate equal to the three-month Dollar LIBOR plus 3.500% reset quarterly. In July 2016, the Group entered into an interest rate swap agreement to mitigate the interest rate risk exposure of the Floating Rate Senior Secured Noted due 2021. While the Group has elected not to adopt hedge accounting, the economic effect of this derivative is that the effective interest rate on the Floating Rate Senior Secured Notes due 2021 is 4.670% from October 15, 2016.
(2)
$250 million aggregate principal amount of 5.125% Senior Secured Notes due 2023 were issued at an issue price of 103.500%.

On June 27, 2016, the Group repurchased the following aggregate principal amounts pursuant to tender offers for certain of the Reynolds Notes:
$408 million of the 7.875% Senior Secured Notes due 2019;
$340 million of the 7.125% Senior Secured Notes due 2019;
$589 million of the 9.000% Senior Notes due 2019;
$663 million of the 8.500% Senior Notes due 2018; and
$691 million of the 9.875% Senior Notes due 2019.
The tender offers subsequently closed on July 12, 2016. No further notes were purchased in the period between June 27, 2016 and July 12, 2016.
Also on June 27, 2016, the Group irrevocably deposited with the trustee an amount in cash to satisfy and discharge its obligations under the Reynolds Notes referred to below and the relevant indentures:
$218 million of the 7.875% Senior Secured Notes due 2019 which were redeemed on August 15, 2016 at a redemption price of 101.969% of the principal amount thereof, plus interest until the redemption date;
$252 million of the 7.125% Senior Secured Notes due 2019 which were redeemed on October 15, 2016 at a redemption price of 100% of the principal amount thereof, plus interest until the redemption date;
$24 million of the 9.000% Senior Notes due 2019 which were redeemed on October 15, 2016 at a redemption price of 100% of the principal amount thereof, plus interest until the redemption date; and
$7 million of the 8.500% Senior Notes due 2018 which were redeemed on July 27, 2016 at a redemption price of 100% of the principal amount thereof, plus interest until the redemption date.
On October 7, 2016, the Group repurchased the following aggregate principal amounts of the Reynolds Notes:

$350 million of the 6.875% Senior Secured Notes due 2021;
$590 million of the 9.875% Senior Notes due 2019; and
$500 million of the 8.250% Senior Notes due 2021.
On November 25, 2016, the Group repaid an additional $150 million aggregate principal amount of 8.25% Senior Notes due 2021 at a redemption price of 104.125%, plus accrued and unpaid interest.

On March 17, 2015, the Group repurchased $1.6 billion and $2.2 billion aggregate principal amount of senior secured notes and senior unsecured notes, respectively, in connection with the asset sale offers and premium tender offers with the net proceeds from the disposition of the SIG segment. This included $8 million of principal amount of 5.625% Related Party Notes due 2016.

On April 16, 2015, the Group redeemed $218 million of the 7.125% Senior Secured Notes due 2019 at a redemption price of 103.563% of the principal amount thereof, plus accrued and unpaid interest.


G-39

Beverage Packaging Holdings (Luxembourg) I S.A.
Notes to the consolidated financial statements
For the year ended December 31, 2016


Refer to note 9 for the loss recognized on the reduction in borrowings as a result of premiums incurred and the write-off of unamortized debt issuance costs.

Refer to note 27 for details regarding changes to certain of the Reynolds Notes subsequent to December 31, 2016.

Assets pledged as security for borrowings

The shares in the Company and in Beverage Packaging Holdings (Luxembourg) II S.A. ("BP II") (a related party of the Company) have been pledged as collateral to support the obligations under the Credit Agreement and the Reynolds Senior Secured Notes. In addition, the Company, certain subsidiaries of the Company and BP II have pledged certain of their assets (including shares and equity interests) as collateral to support the obligations under the Credit Agreement and the Reynolds Senior Secured Notes.

Certain guarantee and security arrangements

All of the guarantors of the Credit Agreement have guaranteed the obligations under the Reynolds Notes to the extent permitted by law.

Certain guarantors have granted security over certain of their assets to support the obligations under the Reynolds Senior Secured Notes. This security is expected to be shared on a first priority basis with the creditors under the Credit Agreement.

Reynolds Notes indentures restrictions

The respective indentures governing the Reynolds Notes all contain customary covenants which restrict the Group from certain activities including, among other things, incurring debt, creating liens over assets, selling assets and making restricted payments, in each case except as permitted under the respective indentures governing the Reynolds Notes.

Early redemption option and change in control provisions

Under the respective indentures governing the Reynolds Notes, the Reynolds Notes Issuers, at their option, can elect to redeem the Reynolds Notes under terms and conditions specified in the respective indentures. The terms of the early redemption constitute an embedded derivative. In accordance with the Group's accounting policy for embedded derivatives, the Group has recognized embedded derivatives in relation to the redemption provisions of the indentures governing the respective Reynolds Notes.

Under the respective indentures governing the Reynolds Notes in certain circumstances which would constitute a change in control, the holders of the Reynolds Notes have the right to require the Reynolds Notes Issuers to repurchase the Reynolds Notes at a premium.

16.4         Related Party Notes

In June 2016, the Group repurchased $538 million aggregate principal amount of the 6.000% Related Party Notes due 2017. Also in June 2016, the Group repurchased the remaining $52 million of the 6.000% Related Party Notes due 2017 at a redemption price of 100% of the principal thereof, plus accrued and unpaid interest.

In October 2016, the Group repurchased all of the remaining 5.625% Related Party Notes due 2016 at a redemption price of 100% of the principal thereof, plus accrued and unpaid interest.

16.5    Pactiv Notes

As of December 31, 2016, the Group had outstanding the following notes and debentures (defined below, and together, the Pactiv Notes) issued by Pactiv LLC:
 
 
Maturity date
 
Semi-annual interest payment dates
8.125% Debentures due 2017
 
June 15, 2017
 
June 15 and December 15
6.400% Notes due 2018
 
January 15, 2018
 
January 15 and July 15
7.950% Debentures due 2025
 
December 15, 2025
 
June 15 and December 15
8.375% Debentures due 2027
 
April 15, 2027
 
April 15 and October 15

The Pactiv Notes are not guaranteed by any member of the Group and are unsecured.

The indentures governing the Pactiv Notes contain a negative pledge clause limiting the ability of certain entities within the Group, subject to certain exceptions, to (i) incur or guarantee debt that is secured by liens on “principal manufacturing properties” (as such term is defined in the indentures governing the Pactiv Notes) or on the capital stock or debt of certain subsidiaries that own or lease any such principal manufacturing property and (ii) sell and then take an immediate lease back of such principal manufacturing property.

The 8.125% Debentures due 2017, the 6.400% Notes due 2018 and the 8.375% Debentures due 2027 may be redeemed at any time at the Group's option, in whole or in part, at a redemption price equal to 100% of the principal amount thereof plus a make-whole premium, if any, plus accrued and unpaid interest to the date of the redemption.


G-40

Beverage Packaging Holdings (Luxembourg) I S.A.
Notes to the consolidated financial statements
For the year ended December 31, 2016


16.6     Other borrowings

As of December 31, 2016, in addition to the Securitization Facility, the Credit Agreement, the Reynolds Notes and the Pactiv Notes, the Group had a number of unsecured working capital facilities extended to certain operating companies of the Group. These facilities bear interest at floating or fixed rates.

As of December 31, 2016, the Group had local working capital facilities in a number of jurisdictions which are secured by the collateral under the Credit Agreement and the Reynolds Senior Secured Notes and by certain other assets. These facilities rank pari passu with the obligations under the Credit Agreement and under the Reynolds Senior Secured Notes.

Other borrowings as of December 31, 2016 also included finance lease obligations of $23 million (2015: $25 million).

17.    Employee benefits

17.1    Summary of employee benefits liabilities
 
 
As of December 31,
(In $ million)
 
2016
 
2015
Salaries and wages accrued
 
185

 
155

Provision for annual leave
 
37

 
41

Provision for other employee benefits
 
40

 
28

Provision for exit from multi-employer pension plans
 
73

 
86

Defined benefit obligations:
 
 
 
 
Pension benefits
 
970

 
967

Post-employment medical benefits
 
105

 
111

Total employee benefits liabilities
 
1,410

 
1,388

Current
 
248

 
212

Non-current
 
1,162

 
1,176

Total employee benefits liabilities
 
1,410

 
1,388


Included in liabilities directly associated with assets held for sale at December 31, 2016 is $18 million of employee benefits liabilities.

17.2    Pension benefits

The Group makes contributions to defined benefit pension plans which define the level of pension benefit an employee will receive on retirement. The Group operates defined benefit pension plans in countries including Canada, Germany, Japan, Taiwan, United Kingdom, Mexico and the United States. The majority of the Groups net pension plan liabilities are in the United States and subject to governmental regulations relating to the funding of retirement plans. The Group generally funds its retirement plans equal to the annual minimum funding requirements specified by government regulations covering each plan. Deterioration in the value of plan assets, including equity and debt securities, resulting from a general financial downturn or otherwise, or a change in the interest rate used to discount the projected benefit obligations, could cause an increase in the underfunded status of the Groups defined benefit pension plans, thereby increasing the Groups obligation to make contributions to the plans, which in turn would reduce the cash available for the Groups business. The Group has generally provided aggregated disclosures in respect of these plans on the basis that these plans are not exposed to materially different risks.
The Groups largest pension plan is the Pactiv Retirement Plan, of which Pactiv became the sponsor at the time of the Pactiv spin-off from Tenneco Inc. in 1999. The plan was assumed as part of the Pactiv acquisition in 2010. This plan covers most of Pactiv Foodservice's employees as well as employees (or their beneficiaries) of certain companies previously owned by Tenneco Inc. but not currently owned by the Group. As a result, while persons who are not current Pactiv Foodservice employees do not accrue benefits under the plan, the total number of individuals/beneficiaries covered by this plan is much larger than if only Pactiv Foodservice personnel were participants. The Pactiv Retirement Plan comprises 91% (2015: 95%) of the Groups present value of pension plan obligations. For this reason, the impact of this pension plan on the Groups net income and cash from operations is greater than the impact typically found at similarly sized companies. Changes in the following factors can have a disproportionate effect on the Groups results of operations and statement of financial position compared with similarly sized companies: (i) interest rate used to discount projected benefit obligations and to calculate the net interest on the net defined benefit liability (asset), (ii) governmental regulations relating to funding of retirement plans in the United States, (iii) financial market performance and (iv) revisions to mortality tables as a result of changes in life expectancy. Therefore, certain information applicable to the Pactiv Retirement Plan has been separately disclosed. As of December 31, 2016, the Pactiv Retirement Plan was underfunded by $832 million.

On November 8, 2016, the Group entered into an agreement with the U.S. Pension Benefit Guaranty Corporation (the “PBGC”) whereby the PBGC agreed not to assert a termination liability against the Group in relation to three defined benefit pension plans of UCI Holdings Limited (the “UCI Pension Plans”) in return for Pactiv LLC, a member of the Group, becoming the sponsor of the UCI Pension Plans. UCI Holdings Limited was a former member of the Group's "controlled group," as defined by the PBGC. This agreement became effective on December 30, 2016, resulting in the recognition of a net liability of $65 million, comprising plan assets of $213 million and actuarially determined plan liabilities of $278 million. The expected 2017 cash contributions associated with the UCI Pension Plans are estimated at $2 million.

Future contributions to the Groups pension plans, including the Pactiv Retirement Plan, could reduce the cash otherwise available to operate the Groups business and could have an adverse effect on the Groups results of operations. The Group expects to make contributions to

G-41

Beverage Packaging Holdings (Luxembourg) I S.A.
Notes to the consolidated financial statements
For the year ended December 31, 2016


the Pactiv Retirement Plan of $27 million in 2017. Expected contributions during the year ending December 31, 2017 for all other defined benefit plans are estimated to be up to $8 million. Future contributions will be dependent on future plan asset returns and interest rates and are highly sensitive to changes.

The various defined benefit plans are governed in accordance with the relevant local legislation. Typically each plan has a separate governance committee which is responsible for managing the plan. In certain jurisdictions membership of the governance committee includes plan representatives. The Group has sole responsibility for the administration of the Pactiv Retirement Plan.

G-42

Beverage Packaging Holdings (Luxembourg) I S.A.
Notes to the consolidated financial statements
For the year ended December 31, 2016


Movement in defined benefit pension obligations
 
 
Defined benefit obligation
 
Fair value of plan assets
 
Net defined benefit liability (asset)
(In $ million)
 
2016
 
2015
 
2016
 
2015
 
2016
 
2015
Balance as of January 1
 
4,899

 
5,926

 
(3,932
)
 
(4,773
)
 
967

 
1,153

Included in profit or loss:
 
 
 
 
 
 
 
 
 
 
 
 
  Current service cost
 
10

 
14

 

 

 
10

 
14

  Interest cost (income)
 
206

 
206

 
(165
)
 
(161
)
 
41

 
45

  Administrative expenses
 

 

 
32

 
27

 
32

 
27

Settlement (gain)
 
(7
)
 

 

 

 
(7
)
 

Assumption of UCI pension plans
 
278

 

 
(213
)
 

 
65

 

  Total expense (income) recognized in profit or loss
 
487

 
220

 
(346
)
 
(134
)
 
141

 
86

Remeasurement (gains) losses:
 
 
 
 
 
 
 
 
 
 
 
 
  Actuarial (gains) losses arising from:
 
 
 
 
 
 
 
 
 
 
 
 
    Demographic assumptions
 
(91
)
 
(95
)
 

 

 
(91
)
 
(95
)
    Financial assumptions
 
138

 
(190
)
 

 

 
138

 
(190
)
  Return on plan assets, excluding interest income
 

 

 
(160
)
 
32

 
(160
)
 
32

  Total remeasurement (gains) losses
 
47

 
(285
)
 
(160
)
 
32

 
(113
)
 
(253
)
Other movements:
 
 
 
 
 
 
 
 
 
 
 
 
  Contributions by the Group
 

 

 
(7
)
 
(14
)
 
(7
)
 
(14
)
  Benefits paid by the plans
 
(352
)
 
(300
)
 
352

 
300

 

 

  Business disposals
 

 
(657
)
 

 
648

 

 
(9
)
  Effect of movements in exchange rates
 
(5
)
 
(5
)
 
2

 
9

 
(3
)
 
4

  Total other movements
 
(357
)
 
(962
)
 
347

 
943

 
(10
)
 
(19
)
Balance as of December 31
 
5,076

 
4,899

 
(4,091
)
 
(3,932
)
 
985

 
967

 
 
 
 
 
 
 
 
 
 
 
 
 
Comprised of:
 
 
 
 
 
 
 
 
 
 
 
 
  Pactiv Retirement Plan
 
4,616

 
4,635

 
(3,784
)
 
(3,770
)
 
832

 
865

  Other plans
 
445

 
264

 
(307
)
 
(162
)
 
138

 
102

 
 
5,061

 
4,899

 
(4,091
)
 
(3,932
)
 
970

 
967

  Plans associated with assets held for sale
 
15

 

 

 

 
15

 

Balance as of December 31
 
5,076

 
4,899

 
(4,091
)
 
(3,932
)
 
985

 
967

 
 
 
 
 
 
 
 
 
 
 
 
 
Comprised of:
 
 
 
 
 
 
 
 
 
 
 
 
  Funded plans
 
 
 
 
 
 
 
 
 
925

 
904

  Plans associated with assets held for sale
 
 
 
 
 
 
 
 
 
15

 

  Unfunded plans
 
 
 
 
 
 
 
 
 
45

 
63

Total net pension benefits liability
 
 
 
 
 
 
 
 
 
985

 
967

 
 
 
 
 
 
 
 
 
 
 
 
 
Included in the statements of financial position as:
 
 
 
 
 
 
 
 
 
 
 
 
  Employee benefits liabilities
 
 
 
 
 
 
 
 
 
970

 
967

  Liabilities directly associated with assets held for sale
 
 
 
 
 
 
 
 
 
15

 

Total net pension benefits liability
 
 
 
 
 
 
 
 
 
985

 
967


The Group's pension plans had a weighted average duration of 10 years (2015: 10 years).


G-43

Beverage Packaging Holdings (Luxembourg) I S.A.
Notes to the consolidated financial statements
For the year ended December 31, 2016


For the year ended December 31, 2014, the Group recognized remeasurement losses of $704 million directly in other comprehensive income. The losses were comprised of $421 million of losses from changes in demographic assumptions and $412 million of losses from changes in financial assumptions, partially offset by $129 million from gains on plan assets, excluding interest.

Expense recognized in the statements of comprehensive income

The expense is recognized in the following components in the statements of comprehensive income:
 
 
For the year ended December 31,
(In $ million)
 
2016
 
2015
 
2014
Cost of sales
 
14

 
15

 
14

General and administration expenses
 
127

 
69

 
33

Total plan net expense from continuing operations
 
141

 
84

 
47

Discontinued operations
 

 
2

 
11

Total plan net expense
 
141

 
86

 
58


The Group presents pension (income) expense in personnel costs, which are reported in cost of sales and general and administration expenses.

The plan net expense for the year ended December 31, 2014 was comprised of current service cost of $20 million, administrative expense of $18 million and interest expense of $221 million, partially offset by interest income of $201 million.

During the year ended December 31, 2016, the plan net expense of the Pactiv Retirement Plan was $63 million (2015: $65 million; 2014: $31 million).

During the year ended December 31, 2016, the Pactiv Retirement Plan settled retirement benefits with certain vested members through a voluntary lump-sum buyout of their benefits, resulting in the payment of $43 million to those who elected to receive the buyout and a settlement gain of $7 million which is included in the plan expense for 2016.

Plan assets

Plan assets consist of the following:
 
 
As of December 31,
(In $ million)
 
2016
 
2015
Equity instruments
 
2,818

 
2,511

Debt instruments
 
649

 
622

Property
 
447

 
312

Other
 
177

 
487

Total plan assets
 
4,091

 
3,932


Approximately 93% of total plan assets are held by the Pactiv Retirement Plan. This plan's total assets include the following exposures: (i) $2,615 million of exposure to equity markets, which includes exposure to $1,823 million of U.S. equities held through a combination of listed equities and equity index derivatives, and exposure to approximately $563 million of non-U.S. equities held through unlisted index funds; (ii) $597 million of exposure to debt instruments, which include investments in corporate bonds and high yield bonds; and (iii) $409 million of exposure to property held through unlisted commingled funds.

Included in the value of the Pactiv Retirement Plan equity instruments is approximately $900 million of cash and short-term investments, including short-term government bonds, reflecting the amounts set aside for the notional value of the equity instruments underlying the derivatives.

In addition to the above plan assets, the Group is required to hold assets as collateral against certain unfunded defined benefit obligations assumed as part of the Pactiv acquisition. As of both December 31, 2016 and 2015, $27 million in cash, included in other non-current assets in the statements of financial position, was held as collateral against these obligations.

Actuarial assumptions — all plans
 
 
For the year ended December 31,
 
 
2016
 
2015
 
2014
Discount rates at December 31
 
0.6% - 8.0%
 
0.8% - 7.3%
 
0.7% - 7.0%
Future salary increases
 
0.0% - 7.0%
 
0.0% - 7.0%
 
0.0% - 7.0%
Future pension increases
 
0.0% - 3.7%
 
0.0% - 4.0%
 
0.0% - 4.0%

The discount rate for the Pactiv Retirement Plan for the years ended December 31, 2016 and 2015 was 4.1% and 4.4%, respectively. Retirement benefits under the Pactiv Retirement Plan are frozen. Therefore, future salary increases and future pension increase assumptions have

G-44

Beverage Packaging Holdings (Luxembourg) I S.A.
Notes to the consolidated financial statements
For the year ended December 31, 2016


no effect on the retirement benefit obligation of that plan. The principal mortality rates assumed are the published mortality rates within the RP 2014 aggregate table with projection scale MP-2016 for 2016 and projection scale MP-2015 for 2015.

Sensitivity analysis

The assumed discount rate is an assumption that changes annually, and has an effect on the amounts of the defined benefit obligation. A one-half percentage point change in assumed discount rates would have the following effects:
(In $ million)
 
Increase
 
Decrease
Effect on the net plan expense
 
(7
)
 
6

Effect on the defined benefit obligation
 
(254
)
 
278


The mortality tables used for the mortality assumption included projections of improved life expectancy. These tables are only changed infrequently; however, when they change they can have a significant impact on the plan liability. Estimates of the impact of mortality table changes are complex and difficult to measure. The Group does not expect changes to the mortality tables similar to those adopted in 2014 to occur in the next several years.

17.3    Post-employment medical benefits

The Group operates unfunded post-employment medical benefit plans mainly in the United States. The liability for the post-employment medical benefits has been assessed using the same assumptions as for the pension benefits, together with the assumption of a weighted average healthcare cost trend rate of 7.0% for the year ended December 31, 2016 and 8.0% for the years ended December 31, 2015 and 2014.

The main actuarial assumption is the published mortality rates within the RP 2014 aggregate table with projection scale MP-2016 for 2016 and projection scale MP-2015 for 2015.

The Group expects to contribute $6 million to the post-employment medical benefit plans during the annual period ending December 31, 2017.

Movement in the post-employment medical obligations
 
 
For the year ended
December 31,
(In $ million)
 
2016
 
2015
Liability for post-employment medical obligations as of the beginning of the year
 
111

 
122

Included in profit or loss:
 
 
 
 
  Current service cost
 
1

 
2

  Interest cost
 
4

 
5

  Total expense recognized in profit or loss
 
5

 
7

Remeasurement (gains) losses:
 
 
 
 
  Actuarial (gains) losses from changes in demographic assumptions
 
(7
)
 
(11
)
  Actuarial (gains) losses from changes in financial assumptions
 
2

 
(2
)
  Total remeasurement (gains) losses
 
(5
)
 
(13
)
Other movements:
 
 
 
 
  Benefits paid by the plans
 
(6
)
 
(5
)
  Total other movements
 
(6
)
 
(5
)
Liability for post-employment medical obligations as of the end of the year
 
105

 
111


For the year ended December 31, 2014, the Group recognized benefit plan expense of $5 million related to post-employment medical obligations. The benefit plan expense was comprised of $2 million of current service cost and $5 million of interest cost, offset by a gain from past service cost of $2 million.

For the year ended December 31, 2014, the Group recognized a remeasurement loss of $10 million directly in other comprehensive income. The loss was comprised of $7 million from changes in financial assumptions and $3 million from changes in demographic assumptions.

Assumed health care cost trend rates have a significant effect on the amounts recognized in the statement of comprehensive income. A one percentage point change in assumed health care cost trend rates would have the following effects:

G-45

Beverage Packaging Holdings (Luxembourg) I S.A.
Notes to the consolidated financial statements
For the year ended December 31, 2016


(In $ million)
 
Increase
 
Decrease
Effect on plan expense
 

 

Effect on the post-employment medical obligations
 
2

 
(2
)

Discount rates have a significant effect on the amounts recognized in the statement of comprehensive income. A one-half percentage point change in discount rates would have the following effects:
(In $ million)
 
Increase
 
Decrease
Effect on plan expense
 

 

Effect on the post-employment medical obligations
 
(6
)
 
6


17.4    Defined contribution plans

The Group sponsors various defined contribution plans. During the year ended December 31, 2016, the Group recorded expense of $62 million (2015: $62 million; 2014: $55 million) in relation to contributions to these plans in continuing operations in the statement of comprehensive income.

17.5    Multi-employer plans

The Group also makes contributions, for some current and former employees, to union administered multi-employer pension plans based on negotiated labor contracts. While these plans provide for defined benefits, as a result of insufficient information the Group accounts for these plans as defined contribution plans. Specifically, the plans do not maintain IFRS accounting records and there is insufficient information to allocate amounts among employer participants. The Group, with union approval, has elected over the last several years to withdraw from virtually all of these multi-employer plans. Withdrawal creates a withdrawal liability obligation based upon guidelines outlined in the specific multi-employer plan.
The most significant of the multi-employer pension plans in which the Group participated was the PACE Industry Union-Management Pension Fund (“PIUMPF”), in which certain employees of both Evergreen and Pactiv Foodservice participated. Graham Packaging had withdrawn from this plan prior to the acquisition by the Group. Evergreen and Pactiv Foodservice reached agreements with the relevant unions, ratified by the unions in November 2013, to allow Evergreen and Pactiv Foodservice to withdraw from PIUMPF as of December 31, 2013. In December 2016, the Group and PIUMPF formally agreed and signed a Settlement Agreement and Release, which settles all prior matters relating to the pension withdrawal liability. The Group and PIUMPF agreed to a settlement of $88 million, which was less than the previously-notified funding obligation, to be paid over 20 years reduced by amounts previously paid in 2015 and 2014. As a result, the Group has a liability of $63 million as of December 31, 2016 ($78 million as of December 31, 2015) for the present value of such future payments. If PIUMPF suffers a “mass withdrawal” (as defined in the Employee Retirement Income Security Act) prior to January 1, 2016, the Group's annual payment will continue until the end of the year in which the assets (exclusive of the withdrawal liability claims) are sufficient to meet all obligations, as determined by the Pension Benefit Guaranty Corporation. As of February 14, 2017, the Group has not received any notification that PIUMPF has suffered a mass withdrawal. If one did occur, the aggregate amount of the Group’s required payments could increase and the increase could be material.
The Group has a withdrawal liability of $9 million for its withdrawal from the other multi-employer plans.
For all of its multi-employer pension plans, the Group expects to make payments of approximately $4 million annually over the next 19 years.
18.    Provisions
(In $ million)
 
Asset retirement obligations
 
Restructuring
 
Workers' compensation
 
Other
 
Total
Balance as of December 31, 2015
 
39

 
7

 
43

 
37

 
126

Provisions made
 
1

 
40

 
20

 
10

 
71

Provisions used
 
(1
)
 
(20
)
 
(16
)
 
(19
)
 
(56
)
Provisions reversed
 

 

 

 
(2
)
 
(2
)
Other transfers
 

 
3

 

 
(2
)
 
1

Balance as of December 31, 2016
 
39

 
30

 
47

 
24

 
140

Current
 
1

 
24

 
29

 
11

 
65

Non-current
 
38

 
6

 
18

 
13

 
75

Total provisions as of December 31, 2016
 
39

 
30

 
47

 
24

 
140

Current
 
2

 
6

 
26

 
21

 
55

Non-current
 
37

 
1

 
17

 
16

 
71

Total provisions as of December 31, 2015
 
39

 
7

 
43

 
37

 
126



G-46

Beverage Packaging Holdings (Luxembourg) I S.A.
Notes to the consolidated financial statements
For the year ended December 31, 2016


Other provisions

Other provisions as of December 31, 2016 included $7 million of environmental remediation programs (2015: $8 million) and $3 million of onerous leases (2015: $6 million). Other provisions as of December 31, 2015 also included a $12 million indemnification reserve.

19.    Equity

19.1    Share capital

The reported share capital balance as of December 31, 2016 is that of the Company.

Further information regarding the Company's issued capital is detailed below:
 
 
For the year ended December 31,
Number of shares
 
2016
 
2015
 
2014
Balance at the beginning of the year
 
382,995

 
425,550

 
10,170

Repurchase of shares
 

 
(42,555
)
 

Conversion of shares
 

 

 
415,380

Balance at the end of the year
 
382,995

 
382,995

 
425,550


On November 16, 2015, the Company repurchased and canceled 42,555 class J shares for consideration of $123 million from RGHL, its sole shareholder.

For the period from January 1, 2014 to February 19, 2014, the Company had 10,170 common shares on issue. Each share had a par value of €31 per share, and was fully paid.

On February 19, 2014, the currency of the share capital of the Company was changed from € to $ at an exchange rate of 1.3498, and the par value was set at $1 per share. As a result, the existing share capital was converted into 425,550 common shares, held in ten share classes (classes A to J) each with 42,555 shares (par value $42,555 per class).

In the consolidated statements of financial position, the par value, share premium and capital contribution accounts are aggregated and presented as share capital.

The holder of the shares is entitled to receive dividends as declared from time to time and is entitled to one vote per share. All shares rank equally with regard to the Company's residual assets in the event of a wind-up.

19.2    Dividends

There were no dividends declared or paid by the Company during any years presented.

19.3    Capital management

The Directors are responsible for monitoring and managing the Group's capital structure. Capital is comprised of equity and external borrowings.

The Directors' policy is to maintain an acceptable capital base to promote the confidence of the Group's financiers and creditors and to sustain the future development of the business. The Directors monitor the Group's financial position to ensure that it complies at all times with its financial and other covenants as set out in its financing arrangements.

In order to maintain or adjust the capital structure, the Directors may elect to take a number of measures including, for example, to dispose of assets or operating segments of the business, alter its short to medium term plans with respect to capital projects and working capital levels, or re-balance the level of equity and external debt in place.

20.    Financial risk management

20.1    Overview

This note presents information about the Group's exposure to market risk, credit risk and liquidity risk, and where applicable, the Group's objectives, policies and procedures for managing these risks.

Exposure to market, credit and liquidity risks arises in the normal course of the Group's business. The Directors of the Group and the ultimate parent entity have overall responsibility for the establishment and oversight of the Group's risk management framework.

The Directors have established a treasury policy that identifies risks faced by the Group and sets out policies and procedures to mitigate those risks. Risk management is primarily carried out by the treasury function of the Group. The Directors have delegated authority levels and authorized the use of various financial instruments to a restricted number of personnel within the treasury function.


G-47

Beverage Packaging Holdings (Luxembourg) I S.A.
Notes to the consolidated financial statements
For the year ended December 31, 2016


Monthly combined treasury reports are prepared for the Directors and officers of the Group, who ensure compliance with the risk management policies and procedures.

20.2    Market risk

Market risk is the risk that changes in market prices, such as foreign currency exchange rates, interest rates and commodity prices, will affect the Group's cash flows or the fair value of its holdings of financial instruments. The objective of market risk management is to manage and control market risk exposures within acceptable parameters.

The Group buys and sells derivatives in the ordinary course of business to manage market risks. The Group does not enter into derivative contracts for speculative purposes.

(a)
Foreign currency exchange rate risk

As a result of the Group's international operations, foreign currency exchange risk exposures exist on sales, purchases, financial assets and borrowings that are denominated in currencies that are not the functional currency of that subsidiary. In these circumstances, a change in exchange rates would impact the profit or loss component of the Group's statement of comprehensive income.

In accordance with the Group's treasury policy, the Group takes advantage of natural offsets to the extent possible. Therefore, when commercially feasible, the Group borrows in the same currencies in which cash flows from operations are generated. On a limited basis, the Group uses derivatives to hedge residual foreign currency exchange risk arising from receipts and payments denominated in foreign currencies. The Group generally does not hedge its exposure to translation gains or losses in respect of its non-U.S. dollar functional currency assets or liabilities. Additionally, when considered appropriate, the Group may enter into derivatives to hedge foreign currency exchange risk arising from specific transactions.

The following table provides the detail of outstanding foreign currency derivative contracts as of December 31, 2016:
Type
 
Contract type
 
Currency
 
Contracted volume
 
Counter-currency
 
Contracted conversion range
 
Contracted date of maturity
Currency forwards
 
Sell
 
CA$
 
95,945,000

 
$
 
1.3146 - 1.3558
 
Jan 2017 - Sep 2017

The fair values of the derivative contracts are derived from inputs based on quoted market prices or traded exchange market prices and represent the estimated amounts that the Group would pay or receive to terminate the contracts. During the year ended December 31, 2016, the Group recognized an unrealized loss of $4 million (2015: unrealized gain of $2 million; 2014: unrealized gain of $3 million) as a component of net other income (expenses) in the statements of comprehensive income. During the year ended December 31, 2016, the Group recognized a realized loss of $6 million (2015: realized gain of $14 million; 2014: realized gain of $1 million) as a component of net other income (expenses) in the statements of comprehensive income.

A 10% upward (downward) movement in the price curve used to value the foreign currency derivative contracts, applied as of December 31, 2016, would have resulted in no change in unrealized gains recognized in the statement of comprehensive income assuming all other variables remain constant.

The Group is exposed to foreign currency exchange risk on certain intercompany borrowings between certain of its entities with different functional currencies.
The Group is also exposed to foreign currency exchange risk with respect to the contingent proceeds of up to €25 million related to the sale of SIG.
(b)
Interest rate risk

The Group's interest rate risk arises from long-term borrowings at both fixed and floating rates and from deposits which earn interest at floating rates. Borrowings and deposits at floating rates expose the Group to cash flow interest rate risk. Borrowings at fixed rates expose the Group to fair value interest rate risk.

The Group has exposure to both floating and fixed interest rates on borrowings primarily denominated in the U.S. dollar and the euro.

Interest rate risk on borrowings at floating rates is partially offset by interest on cash deposits also earned at floating rates.

The Group has adopted a policy to ensure that at least 50% of its overall exposure to changes in interest rates on borrowings is on a fixed rate basis.

The following table sets out the Group's interest rate risk repricing profile:

G-48

Beverage Packaging Holdings (Luxembourg) I S.A.
Notes to the consolidated financial statements
For the year ended December 31, 2016


(In $ million)
 
Total
 
Less than one year
 
One to three years
 
Three to five years
 
Greater than five years
As of December 31, 2016
 
 
 
 
 
 
 
 
 
 
Fixed rate instruments
 
 
 
 
 
 
 
 
 
 
Borrowings
 
(7,443
)
 
(303
)
 
(21
)
 
(4,232
)
 
(2,887
)
Total fixed rate instruments
 
(7,443
)
 
(303
)
 
(21
)
 
(4,232
)
 
(2,887
)
Floating rate instruments
 
 
 
 
 
 
 
 
 
 
Cash and cash equivalents
 
932

 
932

 

 

 

Related party receivables
 
45

 
45

 

 

 

Borrowings
 
(4,735
)
 
(4,735
)
 

 

 

Total floating rate instruments
 
(3,758
)
 
(3,758
)
 

 

 

Total
 
(11,201
)
 
(4,061
)
 
(21
)
 
(4,232
)
 
(2,887
)

(In $ million)
 
Total
 
Less than one year
 
One to three years
 
Three to five years
 
Greater than five years
As of December 31, 2015
 
 
 
 
 
 
 
 
 
 
Fixed rate instruments
 
 
 
 
 
 
 
 
 
 
Related party borrowings
 
(1,232
)
 
(642
)
 
(590
)
 

 

Borrowings
 
(9,846
)
 
(22
)
 
(992
)
 
(6,353
)
 
(2,479
)
Total fixed rate instruments
 
(11,078
)
 
(664
)
 
(1,582
)
 
(6,353
)
 
(2,479
)
Floating rate instruments
 
 
 
 
 
 
 
 
 
 
Cash and cash equivalents
 
1,976

 
1,976

 

 

 

Borrowings
 
(2,765
)
 
(2,765
)
 

 

 

Total floating rate instruments
 
(789
)
 
(789
)
 

 

 

Total
 
(11,867
)
 
(1,453
)
 
(1,582
)
 
(6,353
)
 
(2,479
)

The Group's sensitivity to interest rate risk can be expressed in two ways:

Fair value sensitivity analysis

A change in interest rates impacts the fair value of the Group's fixed rate borrowings. Given all debt instruments are carried at amortized cost, a change in interest rates would not impact the profit or loss component of the statement of comprehensive income.

Cash flow sensitivity analysis

A change in interest rates would impact future interest payments and receipts on the Group's floating rate liabilities and assets. An increase or decrease in interest rates of 100 basis points at the reporting date would impact the statement of comprehensive income result and equity by the amounts described below, based on the assets and liabilities held at the reporting date, and a one-year timeframe. This analysis assumes that all other variables, in particular foreign currency exchange rates, remain constant. The analysis is performed on the same basis for comparative years.

The underlying rate for the Floating Rate Senior Secured Notes due 2021 is the three-month Dollar LIBO Rate. As of December 31, 2016, the three-month Dollar LIBO Rate was 0.88%. In July 2016, the Group entered into a $750 million interest rate swap agreement to mitigate the interest rate risk exposure of the Floating Rate Senior Secured Notes due 2021. While the Group has elected not to adopt hedge accounting, the economic effect of this derivative is that the effective interest rate on the Floating Rate Senior Secured Notes due 2021 is fixed at 4.670% from October 15, 2016.

The underlying rates for the Credit Agreement are the one-month LIBOR and EURIBOR, which as of December 31, 2016 were 0.77% and (0.37)%, respectively. Based on the Group's outstanding debt commitments as of December 31, 2016, a one-year timeframe and all other variables, in particular foreign currency exchange rates, remaining constant, a 100 basis point increase in interest rates would result in a $26 million increase in interest expense on the U.S. term loan and a $2 million increase in interest expense on the European term loan under our Credit Agreement. A 100 basis point decrease in interest rates would have no impact on interest expense on the U.S. or European term loans due to the LIBOR and EURIBOR floors under the Credit Agreement.

The interest rate on the Securitization Facility as of December 31, 2016 was 2.79%. Based on the Group's outstanding debt commitments under our Securitization Facility as of December 31, 2016, a one-year timeframe and all other variables remaining constant, a 100 basis point increase (decrease) in the underlying interest rate would result in a $4 million increase (decrease) in interest expense.


G-49

Beverage Packaging Holdings (Luxembourg) I S.A.
Notes to the consolidated financial statements
For the year ended December 31, 2016


(c)
Commodity and other price risk

Commodity and other price risk is the risk that the fair value of future cash flows of a financial instrument will fluctuate because of changes in market prices (other than those arising from interest rate risk or currency risk), whether those changes are caused by factors specific to the individual financial instrument or its issuer or by factors affecting all similar financial instruments traded in the market.

The Group's exposure to commodity and other price risk arises principally from the purchase of resin, natural gas and aluminum. The Group generally purchases commodities at spot market prices and does not use commodity financial instruments or derivatives to hedge commodity prices, except for the items in the table below.

The Group's objective is to ensure that its commodity and other price risk exposure is kept at an acceptable level. In accordance with the Group's treasury policy, the Group enters into derivative instruments to reduce the Group's exposure in relation to the cost of resin (and its components), natural gas, diesel, electricity and aluminum. These derivatives are implemented to either (a) mitigate the impact of the lag in timing between when raw material costs change and when the Group can pass on these raw material costs changes to its customers or (b) fix the Group's input costs for a period of time.

The following table provides the detail of outstanding commodity derivative contracts as of December 31, 2016:
Type
 
Unit of measure
 
Contracted volume
 
Contracted price range
 
Contracted date of maturity
Resin swaps
 
kiloliter
 
7,800
 
JPY 35,000 - JPY 38,900
 
 Jan 2017 - Dec 2017
Aluminum swaps
 
metric tonne
 
38,979
 
$1,563 - $2,159
 
 Jan 2017 - Dec 2018*
Aluminum Midwest Premium swaps
 
pound
 
43,218,432
 
$0.07 - $0.10
 
 Jan 2017 - Dec 2018*
Natural gas swaps
 
million BTU
 
2,873,789
 
$2.20 - $3.30
 
 Jan 2017 - Dec 2017
Ethylene swaps
 
pound
 
2,152,533
 
$0.32 - $0.32
 
 Jan 2017 - Apr 2017
Paraxylene swaps
 
pound
 
944,827
 
$0.43 - $0.44
 
Jan 2017 - Mar 2017
Polymer-grade propylene swaps
 
pound
 
27,897,660
 
$0.35 - $0.46
 
Jan 2017 - Jun 2017
Benzene swaps
 
U.S. liquid gallon
 
11,090,156
 
$2.20 - $2.60
 
 Feb 2017 - Sep 2017
Diesel swaps
 
U.S. liquid gallon
 
5,291,262
 
$2.30 - $2.63
 
 Jan 2017 - Dec 2017
Low-density polyethylene swaps
 
pound
 
12,000,000
 
$0.81 - $0.81
 
Jan 2017 - Dec 2017

*
Includes a swap that hedges the price of aluminum for a private label customer contract that expires in December 2018.

The fair values of the derivative contracts are derived from inputs based on quoted market prices or traded exchange market prices and represent the estimated amounts that the Group would pay or receive to terminate the contracts. During the year ended December 31, 2016, the Group recognized an unrealized gain of $22 million (2015: unrealized gain of $112 million; 2014: unrealized loss of $134 million) as a component of net other income (expenses) in the statements of comprehensive income. During the year ended December 31, 2016, the Group recognized a realized loss of $17 million (2015: realized loss of $182 million; 2014: realized loss of $2 million) as a component of cost of sales in the statements of comprehensive income.

A 10% upward (downward) movement in the price curve used to value the commodity derivative contracts, applied as of December 31, 2016, would have resulted in no change in unrealized gains recognized in the statement of comprehensive income assuming all other variables remain constant.

20.3    Credit risk

Credit risk is the risk of financial loss to the Group if a customer or counterparty to a financial instrument fails to meet its contractual obligations, and arises principally from the Group's receivables from customers and related entities.

Given the diverse global operations and customers across the Group, the Directors have delegated authority for credit control procedures to each of the segments within the Group, subject to certain Group-determined limits. Each operating business is responsible for managing its own credit control procedures. These include, but are not limited to, reviewing the individual characteristics of new customers for creditworthiness before accepting the customer and agreeing upon purchase limits and terms of trade. If considered appropriate the operating business may take out insurance for specific debtors.

Generally, the Group does not require collateral with respect to trade and other receivables. Goods are generally sold subject to retention of title clauses, so that in the event of non-payment the Group may have a secured claim. For certain sales letters of credit are obtained.

The Group's exposure to credit risk is primarily in its trade and other receivables and is influenced mainly by the individual characteristics of each customer. Historically there has been a low level of losses resulting from default by customers and related entities. The carrying amount represents the maximum credit exposure. Refer to note 11 for additional information.


G-50

Beverage Packaging Holdings (Luxembourg) I S.A.
Notes to the consolidated financial statements
For the year ended December 31, 2016


The Group limits its exposure to credit risk by making deposits and entering into derivative instruments with counterparties that have a credit rating of at least investment grade. Given these high credit ratings, management does not expect any such counterparty to fail to meet its obligations.

20.4
Liquidity risk

Liquidity risk is the risk that the Group will not meet its contractual obligations as they fall due. The Group's approach to managing liquidity risk is to ensure that it will always have sufficient liquidity to meet its liabilities as and when they fall due.

As discussed above, in July 2016, the Group entered into an interest rate swap to mitigate interest rate risk exposure associated with the Floating Rate Senior Secured Notes due 2021. As of December 31, 2016, the interest rate swap had a fair value of $23 million.

The Group evaluates its liquidity requirements on an ongoing basis using both a 13-week rolling forecast and a 12 month rolling forecast and ensures that it has sufficient cash on hand to meet expected operating expenses, including the servicing of financial obligations. As of December 31, 2016, the Group had $932 million of cash and cash equivalents on hand.

The Group generates sufficient cash flows from its operating activities to meet its obligations arising from its financial liabilities. It also has credit lines in place to cover potential shortfalls. As of December 31, 2016, the Group had undrawn lines of credit under the revolving facilities of the Credit Agreement totaling $235 million. In addition, the Group has local working capital facilities in various jurisdictions which are available if needed to support the cash management of local operations.

The following table sets out contractual cash flows for all financial liabilities including commodity and foreign currency derivatives:
(In $ million)
 
Carrying amount
 
Total
 
Less than one year
 
One to three years
 
Three to five years
 
Greater than five years
As of December 31, 2016
 
 
 
 
 
 
 
 
 
 
 
 
Non-derivative financial liabilities
 
 
 
 
 
 
 
 
 
 
 
 
Trade and other payables
 
(1,134
)
 
(983
)
 
(983
)
 

 

 

Borrowings, including interest
 
(12,070
)
 
(15,729
)
 
(1,391
)
 
(1,335
)
 
(6,056
)
 
(6,947
)
 
 
(13,204
)
 
(16,712
)
 
(2,374
)
 
(1,335
)
 
(6,056
)
 
(6,947
)
Derivative financial assets (liabilities)
 
 
 
 
 
 
 
 
 
 
 
 
Commodity and foreign currency derivatives:
 
 
 
 
 
 
 
 
 
 
 
 
Inflows
 
5

 
7

 
7

 

 

 

Outflows
 

 
(2
)
 
(2
)
 

 

 

 
 
5

 
5

 
5

 

 

 

Total
 
(13,199
)
 
(16,707
)
 
(2,369
)
 
(1,335
)
 
(6,056
)
 
(6,947
)

(In $ million)
 
Carrying amount
 
Total
 
Less than one year
 
One to three years
 
Three to five years
 
Greater than five years
As of December 31, 2015
 
 
 
 
 
 
 
 
 
 
 
 
Non-derivative financial liabilities
 
 
 
 
 
 
 
 
 
 
 
 
Trade and other payables
 
(1,152
)
 
(954
)
 
(954
)
 

 

 

Related party borrowings
 
(1,227
)
 
(1,322
)
 
(714
)
 
(608
)
 

 

Borrowings, including interest
 
(12,534
)
 
(16,363
)
 
(1,195
)
 
(5,059
)
 
(7,331
)
 
(2,778
)
 
 
(14,913
)
 
(18,639
)
 
(2,863
)
 
(5,667
)
 
(7,331
)
 
(2,778
)
Derivative financial assets (liabilities)
 
 
 
 
 
 
 
 
 
 
 
 
Commodity and foreign currency derivatives:
 
 
 
 
 
 
 
 
 
 
 
 
Inflows
 

 
7

 
7

 

 

 

Outflows
 
(13
)
 
(20
)
 
(20
)
 

 

 

 
 
(13
)
 
(13
)
 
(13
)
 

 

 

Total
 
(14,926
)
 
(18,652
)
 
(2,876
)
 
(5,667
)
 
(7,331
)
 
(2,778
)


G-51

Beverage Packaging Holdings (Luxembourg) I S.A.
Notes to the consolidated financial statements
For the year ended December 31, 2016


20.5    Classification and fair values
(In $ million)
 
Fair value through profit or loss
 
Cash, loans and receivables
 
Other liabilities
 
Total carrying amount
 
Fair value
As of December 31, 2016
 
 
 
 
 
 
 
 
 
 
Assets
 
 
 
 
 
 
 
 
 
 
Cash and cash equivalents
 

 
932

 

 
932

 
932

Current and non-current receivables
 

 
1,112

 

 
1,112

 
1,112

Derivative financial assets:
 
 
 
 
 
 
 
 
 
 
Commodity derivatives
 
6

 

 

 
6

 
6

Foreign currency derivatives
 
1

 

 

 
1

 
1

Interest rate swap derivatives
 
24

 

 

 
24

 
24

Embedded derivatives
 
233

 

 

 
233

 
233

Total assets
 
264

 
2,044

 

 
2,308

 
2,308

Liabilities
 
 
 
 
 
 
 
 
 
 
Trade and other payables
 

 

 
(1,134
)
 
(1,134
)
 
(1,134
)
Non-current payables
 

 

 
(40
)
 
(40
)
 
(40
)
Derivative financial liabilities:
 
 
 
 
 
 
 
 
 
 
Commodity derivatives
 
(2
)
 

 

 
(2
)
 
(2
)
Interest rate swap derivatives
 
(1
)
 

 

 
(1
)
 
(1
)
Borrowings
 

 

 
(12,070
)
 
(12,070
)
 
(12,454
)
Total liabilities
 
(3
)
 

 
(13,244
)
 
(13,247
)
 
(13,631
)

(In $ million)
 
Fair value through profit or loss
 
Cash, loans and receivables
 
Other liabilities
 
Total carrying amount
 
Fair value
As of December 31, 2015
 
 
 
 
 
 
 
 
 
 
Assets
 
 
 
 
 
 
 
 
 
 
Cash and cash equivalents
 

 
1,976

 

 
1,976

 
1,976

Current and non-current receivables
 

 
1,118

 

 
1,118

 
1,118

Derivative financial assets:
 
 
 
 
 
 
 
 
 
 
Commodity derivatives
 
1

 

 

 
1

 
1

Foreign currency derivatives
 
6

 

 

 
6

 
6

Embedded derivatives
 
99

 

 

 
99

 
99

Total assets
 
106

 
3,094

 

 
3,200

 
3,200

Liabilities
 
 
 
 
 
 
 
 
 
 
Trade and other payables
 

 

 
(1,152
)
 
(1,152
)
 
(1,152
)
Non-current payables
 

 

 
(44
)
 
(44
)
 
(44
)
Derivative financial liabilities:
 
 
 
 
 
 
 
 
 
 
Commodity derivatives
 
(19
)
 

 

 
(19
)
 
(19
)
Foreign currency derivatives
 
(1
)
 

 

 
(1
)
 
(1
)
Related party borrowings
 

 

 
(1,227
)
 
(1,227
)
 
(1,210
)
Borrowings
 

 

 
(12,534
)
 
(12,534
)
 
(12,679
)
Total liabilities
 
(20
)
 

 
(14,957
)
 
(14,977
)
 
(15,105
)

The methods used in determining fair values of financial instruments are disclosed in note 3.3 and note 3.4.


G-52

Beverage Packaging Holdings (Luxembourg) I S.A.
Notes to the consolidated financial statements
For the year ended December 31, 2016


20.6    Fair value measurements recognized in the statement of comprehensive income

The following table sets out an analysis of the Group's financial instruments that are measured subsequent to initial recognition at fair value and are grouped into levels based on the degree to which the fair value is observable:

Level 1 fair value measurements are those derived from quoted prices (unadjusted) in active markets for identical assets
Level 2 fair value measurements are those derived from inputs other than quoted prices included within Level 1 that are observable for the asset or liability, either directly (i.e. as prices) or indirectly (i.e. derived from prices)
Level 3 fair value measurements are those derived from valuation techniques that include inputs for the asset or liability that are not based on observable market data (unobservable inputs)
(In $ million)
 
Level 1
 
Level 2
 
Level 3
 
Total
As of December 31, 2016
 
 
 
 
 
 
 
 
Financial assets at fair value through profit or loss:
 
 
 
 
 
 
 
 
Derivative financial assets (liabilities):
 
 
 
 
 
 
 
 
Commodity derivatives, net
 

 
4

 

 
4

Foreign currency derivatives, net
 

 
1

 

 
1

Interest rate swap derivatives, net
 

 
23

 

 
23

Embedded derivatives
 

 
233

 

 
233

Total
 

 
261

 

 
261

 
 
 
 
 
 
 
 
 
As of December 31, 2015
 
 
 
 
 
 
 
 
Financial assets at fair value through profit or loss:
 
 
 
 
 
 
 
 
Derivative financial assets (liabilities):
 
 
 
 
 
 
 
 
Commodity derivatives, net
 

 
(18
)
 

 
(18
)
Foreign currency derivatives, net
 

 
5

 

 
5

Embedded derivatives
 

 
99

 

 
99

Total
 

 
86

 

 
86


There were no transfers between any levels during the years ended December 31, 2016 and 2015. There have been no changes in the classifications of financial instruments as a result of a change in the purpose or use of these instruments.

21.    Related parties

Parent and ultimate controlling party

The immediate parent of the Company is RGHL, the ultimate parent of the Company is Packaging Holdings Limited and the ultimate shareholder is Mr. Graeme Hart.

Transactions with key management personnel

Key management personnel compensation was comprised of:
 
 
For the year ended December 31,
(In $ million)
 
2016
 
2015
 
2014
Short-term employee benefits
 
17

 
11

 
11

Long-term employee benefits
 
4

 

 
1

Total compensation expense to key management personnel
 
21

 
11

 
12


Certain key management personnel are compensated by related party entities outside of the Group and it is not possible to make a reasonable apportionment of their compensation in respect of the Group. Accordingly, the above amounts include no compensation in respect of these individuals.
    
There were no other transactions with key management personnel during the years ended December 31, 2016, 2015 and 2014.


G-53

Beverage Packaging Holdings (Luxembourg) I S.A.
Notes to the consolidated financial statements
For the year ended December 31, 2016


Related party transactions

The entities and types of transactions with which the Group entered into related party transactions during the years are detailed below. All related parties detailed below have a common ultimate shareholder, except for the joint ventures.
 
 
Transaction value for the year ended December 31,
 
Balance outstanding as of December 31,
(In $ million)
 
2016
 
2015
 
2014
 
2016
 
2015
Balances and transactions with immediate and ultimate parent entities
 
 
 
 
 
 
 
 
 
 
Included in trade and other receivables, net
 
 
 
 
 
 
 
45

 

Loans advanced(a)
 
45

 

 

 
 
 
 
Included in related party and other non-current receivables
 
 
 
 
 
 
 

 

Loans advanced(b)
 

 

 
70

 
 
 
 
Interest income
 

 
4

 

 
 
 
 
Included in trade and other payables
 
 
 
 
 
 
 
(13
)
 

Management fee(c)
 
(13
)
 

 

 
 
 
 
Tax loss transfer
 
(16
)
 

 

 
 
 
 
 
 
 
 
 
 
 
 
 
 
 
Balances and transactions with joint ventures
 
 
 
 
 
 
 
 
 
 
Included in trade and other receivables, net
 
 
 
 
 
 
 
9

 
6

Sale of goods and services(d)(e)
 
24

 
52

 
196

 
 
 
 
 
 
 
 
 
 
 
 
 
 
 
Balances and transactions with Rank Group Limited
 
 
 
 
 
 
 
 
 
 
Included in trade and other payables
 
 
 
 
 
 
 

 

Recharges(f)
 

 
(12
)
 
(5
)
 
 
 
 
 
 
 
 
 
 
 
 
 
 
 
Balances and transactions with Rank Group North America Inc.
 
 
 
 
 
 
 
 
 
 
Included in trade and other receivables, net
 
 
 
 
 
 
 

 
1

Recharges
 
4

 
5

 
6

 
 
 
 
Included in trade and other payables
 
 
 
 
 
 
 

 

Recharges
 
(15
)
 
(15
)
 
(17
)
 
 
 
 
 
 
 
 
 
 
 
 
 
 
 
Balances and transactions with BP II
 
 
 
 
 
 
 
 
 
 
Included in trade and other payables
 
 
 
 
 
 
 

 

Recharges
 
(3
)
 

 

 
 
 
 
Included in borrowings(g)
 
 
 
 
 
 
 

 
(1,230
)
Interest expense
 
(47
)
 
(71
)
 
(72
)
 
 
 
 
 
 
 
 
 
 
 
 
 
 
 
Balances and transactions with other related parties
 
 
 
 
 
 
 
 
 
 
Included in trade and other receivables, net
 
 
 
 
 
 
 
1

 

Sale of goods
 

 
1

 
4

 
 
 
 
Recharges
 
3

 
1

 
2

 
 
 
 
Included in trade and other payables
 
 
 
 
 
 
 

 
(1
)
Purchase of goods(e)(h)
 

 

 
(39
)
 
 
 
 

(a)
On June 6, 2014, the Group lent $39 million to RGHL. The advance due accrued interest at a rate of 3.00%. On November 14, 2014, the Group lent the euro equivalent of $31 million to RGHL. The advance due accrued interest at a rate of 5.80%. These loans were settled on December 16, 2015.

(b)
On November 17, 2016, the Group lent $30 million to RGHL. The advance due accrued interest at a rate of 3.25% plus one-month Dollar LIBOR. The loan is repayable on December 31, 2017 or such other date as agreed by the borrower and lender. During the year ended December 31, 2016, interest was charged at 3.88%. On December 22, 2016, the Group lent $15 million to RGHL. The advance due accrued interest at a rate of 3.25% plus one-month Dollar LIBOR. The loan is repayable on December 31, 2017 or such other date as agreed by the borrower and lender. During the year ended December 31, 2016, interest was charged at 3.88%.

(c)
In 2016, the Group entered into a service agreement with RGHL for management, consulting, monitoring and advisory services. This has an automatic annual renewal, unless either party provides notice 30 days prior to expiry. Services are charged based on costs incurred plus a mark-up.

(d)
All transactions with joint ventures are settled in cash. Sales of goods and services are negotiated on a cost-plus basis allowing a margin ranging from 3% to 6%. All amounts are unsecured, non-interest bearing and repayable on demand.


G-54

Beverage Packaging Holdings (Luxembourg) I S.A.
Notes to the consolidated financial statements
For the year ended December 31, 2016


(e)
Includes related party transactions entered into by SIG before its sale in March 2015.

(f)
Represents certain costs paid by Rank Group Limited on behalf of the Group that were subsequently recharged to the Group. These charges are for various costs incurred including services provided, financing and other activities.

(g)
Refer to note 16 for further details on the Group's borrowings with BP II.

(h)
Includes transactions with an entity sold to a non-related party in December 2014 while under common ownership.


G-55

Beverage Packaging Holdings (Luxembourg) I S.A.
Notes to the consolidated financial statements
For the year ended December 31, 2016


22.    Group entities
 
 
 
 
 
 
Ownership interest (%)
 
Voting interest (%)
 
 
Reporting date
 
Country of incorporation
 
2016
 
2015
 
2016
 
 
 
 
 
 
 
 
 
 
 
Alusud Argentina S.R.L.
 
Dec-31
 
Argentina
 
100
 
100
 
100
Graham Packaging Argentina S.R.L.
 
Dec-31
 
Argentina
 
100
 
100
 
100
Lido Plast San Luis S.A. (in liquidation) (a)
 
Dec-31
 
Argentina
 
100
 
100
 
100
Gulf Closures W.L.L.(b)
 
Dec-31
 
Bahrain
 
49
 
49
 
49
Graham Packaging Belgium BVBA
 
Dec-31
 
Belgium
 
100
 
100
 
100
Graham Packaging Lummen BVBA
 
Dec-31
 
Belgium
 
100
 
100
 
100
Closure Systems International (Brazil) Sistemas de Vedacao Ltda.
 
Dec-31
 
Brazil
 
100
 
100
 
100
Graham Packaging do Brasil Indústria e Comércio Ltda.
 
Dec-31
 
Brazil
 
100
 
100
 
100
Graham Packaging Paraná Ltda.
 
Dec-31
 
Brazil
 
100
 
100
 
100
Resin Rio Comercio Ltda.
 
Dec-31
 
Brazil
 
100
 
100
 
100
CSI Latin American Holdings Corporation
 
Dec-31
 
British Virgin Islands
 
100
 
100
 
100
Evergreen Packaging Canada Limited
 
Dec-31
 
Canada
 
100
 
100
 
100
Graham Packaging Canada Company
 
Dec-31
 
Canada
 
100
 
100
 
100
Pactiv Canada Inc.
 
Dec-31
 
Canada
 
100
 
100
 
100
Reynolds Consumer Products Canada Inc.
 
Dec-31
 
Canada
 
100
 
100
 
100
Alusud Embalajes Chile Ltda.
 
Dec-31
 
Chile
 
100
 
100
 
100
Closure Systems International (Guangzhou) Limited
 
Dec-31
 
China
 
100
 
100
 
100
Closure Systems International (Wuhan) Limited (in liquidation)(a)
 
Dec-31
 
China
 
100
 
100
 
100
CSI Closure Systems (Hangzhou) Co., Ltd.
 
Dec-31
 
China
 
100
 
100
 
100
CSI Closure Systems (Tianjin) Co., Ltd.
 
Dec-31
 
China
 
100
 
100
 
100
Dongguan Pactiv Packaging Co., Ltd. (c)
 
Dec-31
 
China
 
 
51
 
Evergreen Packaging (Shanghai) Co., Ltd.
 
Dec-31
 
China
 
100
 
100
 
100
Graham Packaging (Guangzhou) Co., Ltd.
 
Dec-31
 
China
 
100
 
100
 
100
Graham Packaging Trading (Shanghai) Co., Ltd.
 
Dec-31
 
China
 
100
 
100
 
100
Reynolds Metals (Shanghai) Ltd.
 
Dec-31
 
China
 
100
 
100
 
100
Techne Machineries Foshan Ltd
 
Dec-31
 
China
 
100
 
100
 
100
Zhejiang Zhongbao Pactiv Packaging Co., Ltd.
 
Dec-31
 
China
 
62.5
 
62.5
 
62.5
Alusud Embalajes Colombia Ltda.
 
Dec-31
 
Colombia
 
100
 
100
 
100
Closure Systems International (Colombia Trade) S.A.S.
 
Dec-31
 
Colombia
 
100
 
100
 
100
CSI Closure Systems Manufacturing de Centro America, Sociedad de Responsabilidad Limitada
 
Dec-31
 
Costa Rica
 
100
 
100
 
100
Closure Systems International (Egypt) LLC
 
Dec-31
 
Egypt
 
100
 
100
 
100
Evergreen Packaging de El Salvador, S.A. de C.V.
 
Dec-31
 
El Salvador
 
100
 
100
 
100
Graham Packaging Company Oy
 
Dec-31
 
Finland
 
100
 
100
 
100
Graham Packaging Europe S.N.C.
 
Dec-31
 
France
 
100
 
100
 
100
Graham Packaging France S.A.S.
 
Dec-31
 
France
 
100
 
100
 
100
Graham Packaging Normandy S.A.R.L.
 
Dec-31
 
France
 
100
 
100
 
100
Graham Packaging Villecomtal S.A.R.L.
 
Dec-31
 
France
 
100
 
100
 
100
Closure Systems International Machinery (Germany) GmbH
 
Dec-31
 
Germany
 
100
 
100
 
100
Omni-Pac Ekco GmbH Verpackungsmittel
 
Dec-31
 
Germany
 
100
 
100
 
100
Omni-Pac GmbH Verpackungsmittel
 
Dec-31
 
Germany
 
100
 
100
 
100
Pactiv Deutschland Holdinggesellschaft mbH
 
Dec-31
 
Germany
 
100
 
100
 
100
Pactiv Forest Products GmbH (d)
 
Dec-31
 
Germany
 
 
100
 
Pactiv-Omni Germany Holdings GmbH
 
Dec-31
 
Germany
 
100
 
100
 
100
Closure Systems International (Hong Kong) Limited
 
Dec-31
 
Hong Kong
 
100
 
100
 
100
Graham Packaging Asia Limited
 
Dec-31
 
Hong Kong
 
100
 
100
 
100

G-56

Beverage Packaging Holdings (Luxembourg) I S.A.
Notes to the consolidated financial statements
For the year ended December 31, 2016


Roots Investment Holding Private Limited
 
Dec-31
 
Hong Kong
 
100
 
100
 
100
Technegen International Limited
 
Dec-31
 
Hong Kong
 
100
 
100
 
100
CSI Hungary Manufacturing and Trading Limited Liability Company
 
Dec-31
 
Hungary
 
100
 
100
 
100
Closure Systems International (I) Private Limited
 
Mar-31
 
India
 
100
 
100
 
100
PT. Graham Packaging Indonesia
 
Dec-31
 
Indonesia
 
100
 
100
 
100
Graham Packaging Company Italia S.r.l.
 
Dec-31
 
Italy
 
100
 
100
 
100
Closure Systems International Japan, Limited
 
Dec-31
 
Japan
 
100
 
100
 
100
Graham Packaging Japan Godo Kaisha
 
Dec-31
 
Japan
 
100
 
100
 
100
Closure Systems International (Korea), Ltd.
 
Dec-31
 
Korea
 
100
 
100
 
100
Evergreen Packaging Korea Ltd.
 
Dec-31
 
Korea
 
100
 
100
 
100
Beverage Packaging Factoring (Luxembourg) S.à r.l.
 
Dec-31
 
Luxembourg
 
100
 
100
 
100
Beverage Packaging Holdings (Luxembourg) III S.à r.l.
 
Dec-31
 
Luxembourg
 
100
 
100
 
100
Beverage Packaging Holdings (Luxembourg) IV S.à r.l.
 
Dec-31
 
Luxembourg
 
100
 
100
 
100
Beverage Packaging Holdings (Luxembourg) V S.A.
 
Dec-31
 
Luxembourg
 
100
 
100
 
100
Beverage Packaging Holdings (Luxembourg) VI S.à r.l.
 
Dec-31
 
Luxembourg
 
100
 
100
 
100
Evergreen Packaging (Luxembourg) S.à r.l.
 
Dec-31
 
Luxembourg
 
100
 
100
 
100
Graham Packaging European Holdings (Luxembourg) S.à r.l.
 
Dec-31
 
Luxembourg
 
100
 
100
 
100
Graham Packaging European Holdings (Luxembourg) I S.à r.l.
 
Dec-31
 
Luxembourg
 
100
 
100
 
100
Graham Packaging European Holdings (Luxembourg) II S.à r.l.
 
Dec-31
 
Luxembourg
 
100
 
100
 
100
Reynolds Group Issuer (Luxembourg) S.A.
 
Dec-31
 
Luxembourg
 
100
 
100
 
100
CSI en Ensenada, S. de R.L. de C.V.
 
Dec-31
 
Mexico
 
100
 
100
 
100
CSI en Saltillo, S. de R.L. de C.V.
 
Dec-31
 
Mexico
 
100
 
100
 
100
CSI Tecniservicio, S. de R.L. de C.V.
 
Dec-31
 
Mexico
 
100
 
100
 
100
Graham Packaging Plastic Products de Mexico, S. de. R.L. de C.V.
 
Dec-31
 
Mexico
 
100
 
100
 
100
Grupo Corporativo Jaguar, S.A. de C.V.
 
Dec-31
 
Mexico
 
100
 
100
 
100
Grupo CSI de México, S. de R.L. de C.V.
 
Dec-31
 
Mexico
 
100
 
100
 
100
Innovacioìn y Asesorìa en Plastico, S. de R.L. de C.V.
 
Dec-31
 
Mexico
 
100
 
100
 
100
Pactiv Foodservice Mexico, S. de R.L. de C.V.
 
Dec-31
 
Mexico
 
100
 
100
 
100
Pactiv Mexico, S. de R.L. de C.V.
 
Dec-31
 
Mexico
 
100
 
100
 
100
Servicio Terrestre Jaguar, S.A. de C.V.
 
Dec-31
 
Mexico
 
100
 
100
 
100
Servicios Graham Packaging, S. de. R.L. de C.V.
 
Dec-31
 
Mexico
 
100
 
100
 
100
Servicios Industriales Jaguar, S.A. de C.V.
 
Dec-31
 
Mexico
 
100
 
100
 
100
Servicios Integrales de Operacion, S.A. de C.V.
 
Dec-31
 
Mexico
 
100
 
100
 
100
Closure Systems International Nepal Private Limited
 
Jul-31
 
Nepal
 
100
 
100
 
100
BPTE B.V. (d)
 
Dec-31
 
Netherlands
 
 
100
 
Closure Systems International B.V.
 
Dec-31
 
Netherlands
 
100
 
100
 
100
Evergreen Packaging International B.V.
 
Dec-31
 
Netherlands
 
100
 
100
 
100
Graham Packaging Company B.V.
 
Dec-31
 
Netherlands
 
100
 
100
 
100
Graham Packaging Holdings B.V.
 
Dec-31
 
Netherlands
 
100
 
100
 
100
Graham Packaging Zoetermeer B.V.
 
Dec-31
 
Netherlands
 
100
 
100
 
100
Reynolds Packaging International B.V.
 
Dec-31
 
Netherlands
 
100
 
100
 
100
Beverage Packaging (New Zealand) Limited
 
Dec-31
 
New Zealand
 
100
 
100
 
100
Alusud Peru S.A.
 
Dec-31
 
Peru
 
100
 
100
 
100
Closure Systems International (Philippines), Inc.
 
Dec-31
 
Philippines
 
100
 
100
 
100
Graham Packaging Poland Sp. z o.o.
 
Dec-31
 
Poland
 
100
 
100
 
100
Omni Pac Poland Sp. z o.o.(d)
 
Dec-31
 
Poland
 
 
100
 
CSI Vostok Limited Liability Company (in liquidation) (a)
 
Dec-31
 
Russia
 
100
 
100
 
100
Pactiv Asia Pte Ltd
 
Dec-31
 
Singapore
 
100
 
100
 
100
Closure Systems International España, S.L.U.
 
Dec-31
 
Spain
 
100
 
100
 
100
Closure Systems International Holdings (Spain), S.A.
 
Dec-31
 
Spain
 
100
 
100
 
100
Graham Packaging Iberica S.L.
 
Dec-31
 
Spain
 
100
 
100
 
100

G-57

Beverage Packaging Holdings (Luxembourg) I S.A.
Notes to the consolidated financial statements
For the year ended December 31, 2016


Reynolds Food Packaging Spain, S.L.U.
 
Dec-31
 
Spain
 
100
 
100
 
100
Evergreen Packaging (Taiwan) Co., Ltd.
 
Dec-31
 
Taiwan
 
100
 
100
 
100
Closure Systems International Plastik Ithalat Ihracat Sanayi Ve Ticaret Limited Sirketi
 
Dec-31
 
Turkey
 
100
 
100
 
100
Graham Plastpak Plastik Ambalaj Sanayi Limited Sirketi
 
Dec-31
 
Turkey
 
100
 
100
 
100
Closure Systems International (UK) Limited
 
Dec-31
 
United Kingdom
 
100
 
100
 
100
Graham Packaging European Services Limited
 
Dec-31
 
United Kingdom
 
100
 
100
 
100
Graham Packaging Plastics Limited
 
Dec-31
 
United Kingdom
 
100
 
100
 
100
Ivex Holdings, Ltd.
 
Dec-31
 
United Kingdom
 
100
 
100
 
100
J. & W. Baldwin (Holdings) Limited(d)
 
Jun-30
 
United Kingdom
 
 
100
 
Kama Europe Limited
 
Dec-31
 
United Kingdom
 
100
 
100
 
100
Reynolds Consumer Products (UK) Limited(d)
 
Dec-31
 
United Kingdom
 
 
100
 
Reynolds Subco (UK) Limited(d)
 
Dec-31
 
United Kingdom
 
 
100
 
The Baldwin Group Limited(d)
 
Jun-30
 
United Kingdom
 
 
100
 
Baker's Choice Products, Inc.
 
Dec-31
 
U.S.A.
 
100
 
100
 
100
BCP/Graham Holdings L.L.C.
 
Dec-31
 
U.S.A.
 
100
 
100
 
100
Beverage Packaging Holdings II Issuer Inc.(d)
 
Dec-31
 
U.S.A.
 
 
100
 
Blue Ridge Holding Corp.
 
Dec-31
 
U.S.A.
 
100
 
100
 
100
Blue Ridge Paper Products Inc.
 
Dec-31
 
U.S.A.
 
100
 
100
 
100
BRPP, LLC
 
Dec-31
 
U.S.A.
 
100
 
100
 
100
Closure Systems International Americas, Inc.
 
Dec-31
 
U.S.A.
 
100
 
100
 
100
Closure Systems International Holdings LLC
 
Dec-31
 
U.S.A.
 
100
 
100
 
100
Closure Systems International Inc.
 
Dec-31
 
U.S.A.
 
100
 
100
 
100
Closure Systems International Packaging Machinery Inc.
 
Dec-31
 
U.S.A.
 
100
 
100
 
100
Closure Systems Mexico Holdings LLC
 
Dec-31
 
U.S.A.
 
100
 
100
 
100
Coast-Packaging Company (California General Partnership)(b)
 
Dec-31
 
U.S.A.
 
50
 
50
 
50
CSI Mexico LLC
 
Dec-31
 
U.S.A.
 
100
 
100
 
100
CSI Sales & Technical Services Inc.
 
Dec-31
 
U.S.A.
 
100
 
100
 
100
Evergreen Packaging Inc.
 
Dec-31
 
U.S.A.
 
100
 
100
 
100
GEC Packaging Technologies LLC (e)
 
Dec 31
 
U.S.A.
 
100
 
 
100
GPC Holdings LLC
 
Dec-31
 
U.S.A.
 
100
 
100
 
100
GPC Opco GP LLC
 
Dec-31
 
U.S.A.
 
100
 
100
 
100
GPC Sub GP LLC
 
Dec-31
 
U.S.A.
 
100
 
100
 
100
Graham Packaging Acquisition Corp.
 
Dec-31
 
U.S.A.
 
100
 
100
 
100
Graham Packaging Company Europe LLC
 
Dec-31
 
U.S.A.
 
100
 
100
 
100
Graham Packaging Company Inc.
 
Dec-31
 
U.S.A.
 
100
 
100
 
100
Graham Packaging Company, L.P.
 
Dec-31
 
U.S.A.
 
100
 
100
 
100
Graham Packaging Holdings Company
 
Dec-31
 
U.S.A.
 
100
 
100
 
100
Graham Packaging International Plastics Products Inc.
 
Dec-31
 
U.S.A.
 
100
 
100
 
100
Graham Packaging Latin America, LLC
 
Dec-31
 
U.S.A.
 
100
 
100
 
100
Graham Packaging Leasing USA LLC
 
Dec-31
 
U.S.A.
 
100
 
100
 
100
Graham Packaging PET Technologies Inc.
 
Dec-31
 
U.S.A.
 
100
 
100
 
100
Graham Packaging Plastic Products Inc.
 
Dec-31
 
U.S.A.
 
100
 
100
 
100
Graham Packaging PX Company
 
Dec-31
 
U.S.A.
 
100
 
100
 
100
Graham Packaging PX Holding Corporation
 
Dec-31
 
U.S.A.
 
100
 
100
 
100
Graham Packaging PX, LLC
 
Dec-31
 
U.S.A.
 
100
 
100
 
100
Pactiv International Holdings Inc.
 
Dec-31
 
U.S.A.
 
100
 
100
 
100
Pactiv LLC
 
Dec-31
 
U.S.A.
 
100
 
100
 
100
Pactiv Management Company LLC
 
Dec-31
 
U.S.A.
 
100
 
100
 
100
Pactiv Packaging Inc.
 
Dec-31
 
U.S.A.
 
100
 
100
 
100
PCA West Inc.
 
Dec-31
 
U.S.A.
 
100
 
100
 
100
RenPac Holdings Inc.
 
Dec-31
 
U.S.A.
 
100
 
100
 
100
Reynolds Consumer Products Holdings LLC
 
Dec-31
 
U.S.A.
 
100
 
100
 
100

G-58

Beverage Packaging Holdings (Luxembourg) I S.A.
Notes to the consolidated financial statements
For the year ended December 31, 2016


Reynolds Consumer Products LLC
 
Dec-31
 
U.S.A.
 
100
 
100
 
100
Reynolds Group Holdings Inc.
 
Dec-31
 
U.S.A.
 
100
 
100
 
100
Reynolds Group Issuer Inc.
 
Dec-31
 
U.S.A.
 
100
 
100
 
100
Reynolds Group Issuer LLC
 
Dec-31
 
U.S.A.
 
100
 
100
 
100
Reynolds Manufacturing, Inc.
 
Dec-31
 
U.S.A.
 
100
 
100
 
100
Reynolds Presto Products Inc.
 
Dec-31
 
U.S.A.
 
100
 
100
 
100
Reynolds Services Inc.
 
Dec-31
 
U.S.A.
 
100
 
100
 
100
Southern Plastics Inc.
 
Dec-31
 
U.S.A.
 
100
 
100
 
100
Trans Western Polymers, Inc.
 
Dec-31
 
U.S.A.
 
100
 
100
 
100
Alusud Venezuela S.A. (in liquidation)(a)
 
Dec-31
 
Venezuela
 
100
 
100
 
100

(a)
In voluntary liquidation/strike off.
(b)
The Group has the control and it has the power to govern the financial and operating policies of the entity.
(c)
Sold during the year.
(d)
Voluntarily liquidated/deregistered/dissolved during the year.
(e)
Incorporated during the year.

23.    Business combinations

Novelis Foil Products

In June 2014, the Group acquired 100% of the assets of the Novelis Foil Products North America division of Novelis Inc. and Novelis Corporate ("Novelis Foil Products"). The aggregate purchase price was $30 million. Novelis Foil Products is primarily a manufacturer of aluminum foil products. The operating results of Novelis Foil Products have been included in the Reynolds Consumer Products segment since the date of acquisition. This acquisition did not have a material effect on the Group's financial condition or results of operations.

24.    Operating leases

Non-cancellable operating lease rentals are payable as follows:
 
 
As of December 31,
(In $ million)
 
2016
 
2015
Less than one year
 
103

 
100

Between 1 and 5 years
 
239

 
213

More than 5 years
 
76

 
65

Total
 
418

 
378


During the year ended December 31, 2016, $114 million of operating lease expense was recognized in continuing operations in the statement of comprehensive income as a component of profit or loss (2015: $124 million; 2014: $131 million).

25.    Capital commitments

As of December 31, 2016, the Group had entered into contracts to incur capital expenditures of $95 million (2015: $62 million) for the acquisition of property, plant and equipment. These commitments are expected to be settled in the following financial year.

26.    Contingencies

The Group is party to litigation, legal proceedings and tax examinations arising from its operations. The Group establishes provisions for claims and proceedings that constitute a present obligation when it is probable that an outflow of resources will be required to settle the obligation and a reliable estimate of such obligation can be made. While it is not possible to predict the outcome of any of these matters, based on management's assessment of the facts and circumstances now known, management does not believe any of these matters, individually or in the aggregate, will have a material adverse effect on the Group's financial position, results of operations or cash flows. However, actual outcomes may differ from those expected and could have a material effect on the Group's financial position, results of operations or cash flows in a particular future period. As of December 31, 2016, except for amounts provided, there were no legal proceedings pending other than those for which the Group has determined that the possibility of a material outflow is remote.

As part of the agreements for the sale of various businesses, the Group has provided certain warranties and indemnities to the respective purchasers as set out in the respective sale agreements. These warranties and indemnities are subject to various terms and conditions affecting the duration and total amount of the indemnities. As of December 31, 2016, the Group is not aware of any material claims under these agreements that would give rise to an additional liability. However, if such claims arise in the future, they could have a material effect on the Group’s financial position, results of operations and cash flows.

G-59

Beverage Packaging Holdings (Luxembourg) I S.A.
Notes to the consolidated financial statements
For the year ended December 31, 2016


Security and guarantee arrangements

Certain members of the Group have entered into guarantee and security arrangements in respect of the Group's indebtedness (refer to note 16 for additional information).

27.    Subsequent events

On January 13, 2017, RGHL and the Group issued a notice of redemption for all of the $345 million aggregate principal amount outstanding of 8.250% Senior Notes due 2021 to be repaid on February 15, 2017 at a redemption price of 102.750% plus accrued and unpaid interest.

On February 7, 2017, RGHL and the Group entered into an incremental assumption agreement and incurred $3,315 million and €249 million of term loans thereunder. The proceeds of these incremental term loans were used to repay in full the outstanding U.S. and European term loans under the Credit Agreement. The net effect resulted in a 0.25% reduction in the current margin applicable to the outstanding U.S. and European term loans and a reduction in the LIBOR floor of the U.S. term loans by 100 basis points to 0.000%. The amended Credit Agreement continues to include an additional reduction in interest rates of 0.25% upon certain upgrades in RGHL and the Group’s credit rating.

Other than as disclosed herein, there have been no events subsequent to December 31, 2016 which would require accrual or disclosure in these consolidated financial statements.


G-60