Telesat
TSAT
#4471
Rank
$2.43 B
Marketcap
$47.69
Share price
-1.41%
Change (1 day)
209.68%
Change (1 year)
Categories

Telesat - 20-F annual report 2021


Text size:

UNITED STATES
SECURITIES AND EXCHANGE COMMISSION
Washington, D.C. 20549

__________________________

FORM 20-F

__________________________

(Mark One)

REGISTRATION STATEMENT PURSUANT TO SECTION 12(b) OR (g) OF THE SECURITIES EXCHANGE ACT OF 1934

OR

ANNUAL REPORT PURSUANT TO SECTION 13 OR 15(d) OF THE SECURITIES EXCHANGE ACT OF 1934

For the fiscal year ended December 31, 2021

OR

TRANSITION REPORT PURSUANT TO SECTION 13 OR 15(d) OF THE SECURITIES EXCHANGE ACT OF 1934

OR

SHELL COMPANY REPORT PURSUANT TO SECTION 13 OR 15(d) OF THE SECURITIES EXCHANGE ACT OF 1934

Date of event requiring this shell company report

For the transition period from ________________________ to ________________________

Commission file number 001-39240 (Telesat Corporation)
Commission file number 333-255518-01 (Telesat Partnership LP)

_______________________

TELESAT CORPORATION

(Exact name of Registrant as specified in its charter)

_______________________

British Columbia, Canada

 

4899

 

Not Applicable

(Jurisdiction of Incorporation
of Organization)

 

(Primary Standard Industrial
Classification Code Number)

 

(I.R.S. Employer
Identification Number)

TELESAT PARTNERSHIP LP

(Exact name of Registrant as specified in its charter)

Ontario, Canada

 

4899

 

Not Applicable

(Jurisdiction of Incorporation
of Organization)

 

(Primary Standard Industrial
Classification Code Number)

 

(I.R.S. Employer
Identification Number)

c/o Telesat Canada
160 Elgin Street
Suite 2100
Ottawa, Ontario, Canada K2P 2P7
Tel: (613) 748-8700

(Address, including zip code, and telephone number, including area code, of Registrant’s principal executive offices)

__________________________

Christopher S. DiFrancesco
Vice President, General Counsel and Secretary
c/o Telesat Canada
160 Elgin Street
Suite 2100
Ottawa, Ontario, Canada K2P 2P7
Tel: (613) 748
-8700 ext. 2268
(Name, address, including zip code, and telephone number, including area code, of agent for service)

__________________________

Securities registered or to be registered pursuant to Section 12(b) of the Act:

Title of each class

 

Trading Symbol(s)

 

Name of each exchange on which registered

Telesat Corporation Class A Common Shares

 

TSAT

 

The Nasdaq Stock Market LLC

Telesat Corporation Class B Variable Voting Shares

 

TSAT

 

The Nasdaq Stock Market LLC

Securities registered or to be registered pursuant to Section 12(g) of the Act:

None

(Title of Class)

Securities for which there is a reporting obligation pursuant to Section 15(d) of the Act:

Telesat Partnership LP Class A Units and Telesat Partnership LP Class B Units

(Title of Class)

__________________________

Indicate the number of outstanding shares of each of the issuer’s classes of capital or common stock as of the close of the period covered by the Annual Report: At December 31, 2021, Telesat Corporation — 11,907,246 Class A Common Shares and Class B Variable Voting Shares, 112,841 Class C Shares, 3 Special Voting Shares, and 1 Golden Share were issued and outstanding; and Telesat Partnership LP 19,428,491 Class A Units and Class B Units and 18,098,362 Class C Units.

Indicate by check mark if the registrant is a well-known seasoned issuer, as defined in Rule 405 of the Securities Act. Telesat Corporation Yes No Telesat Partnership LP Yes No

If this report is an annual or transition report, indicate by check mark if the registrant is not required to file reports pursuant to Section 13 or 15(d) of the Securities Exchange Act of 1934. Telesat Corporation  Yes  No and Telesat Partnership LP Yes No

Note — checking the box above will not relieve any registrant required to file reports pursuant to Section 13 or 15(d) of the Securities Exchange Act of 1934 from their obligations under those sections.

Indicate by check mark whether the registrant (1) has filed all reports required to be filed by Section 13 or 15(d) of the Securities Exchange Act of 1934 during the preceding 12 months (or for such shorter period that the registrant was required to file such reports), and (2) has been subject to such filing requirements for the past 90 days. Telesat Corporation  Yes  No and Telesat Partnership LP Yes No

Indicate by check mark whether the registrant has submitted electronically every Interactive Data File required to be submitted pursuant to Rule 405 of Regulation S-T (§232.405 of this chapter) during the preceding 12 months (or for such shorter period that the registrant was required to submit such files). Telesat Corporation  Yes  No and Telesat Partnership LP Yes No

Indicate by check mark whether the registrant is a large accelerated filer, an accelerated filer, a non-accelerated filer, or an emerging growth company. See the definition of “large accelerated filer,” “accelerated filer,” and “emerging growth company” in Rule 12b-2 of the Exchange Act. Telesat Corporation and Telesat Partnership

Large Accelerated Filer

 

Accelerated Filer

 

Non-Accelerated Filer

 

Emerging growth company

If an emerging growth company that prepares its financial statements in accordance with U.S. GAAP, indicate by check mark if the registrant has elected not to use the extended transition period for complying with any new or revised financial accounting standards† provided pursuant to Section 13(a) of the Exchange Act.

____________

†           The term “new or revised financial accounting standard” refers to any update issued by the Financial Accounting Standards Board to its Accounting Standards Codification after April 5, 2012.

Indicate by check mark whether the registrant has filed a report on and attestation to its management’s assessment of the effectiveness of its internal control over financial reporting under Section 404(b) of the Sarbanes-Oxley Act (15 U.S.C. 7262(b)) by the registered public accounting firm that prepared or issued its audit report.

Indicate by check mark which basis of accounting the registrant has used to prepare the financial statements included in this filing:

 

U.S. GAAP

 

International Financial Reporting Standards as issued by the International Accounting Standards Board 

 

Other

If “Other” has been checked in response to the previous question, indicate by check mark which financial statement item the registrant has elected to follow. Item 17 Item 18

If this is an Annual Report, indicate by check mark whether the registrant is a shell company (as defined in Rule 12b-2 of the Exchange Act). Telesat Corporation  Yes  No and Telesat Partnership LP Yes No

   

 

Telesat Corporation

Table of Contents

 

Page

INTRODUCTION

 

1

CAUTIONARY NOTE REGARDING FORWARD-LOOKING STATEMENTS

 

3

GLOSSARY OF TERMS

 

5

PART I

 

9

ITEM 1. IDENTITY OF DIRECTORS, SENIOR MANAGEMENT AND ADVISERS

 

9

ITEM 2. OFFER STATISTICS AND EXPECTED TIMETABLE

 

9

ITEM 3. KEY INFORMATION

 

9

ITEM 4. INFORMATION ON THE COMPANY

 

53

ITEM 4A. UNRESOLVED STAFF COMMENTS

 

87

ITEM 5. OPERATING AND FINANCIAL REVIEW AND PROSPECTS

 

87

ITEM 6. DIRECTORS, SENIOR MANAGEMENT AND EMPLOYEES

 

120

ITEM 7. MAJOR SHAREHOLDERS AND RELATED PARTY TRANSACTIONS

 

151

ITEM 8. FINANCIAL INFORMATION

 

154

ITEM 9. THE OFFER AND LISTING

 

155

ITEM 10. ADDITIONAL INFORMATION

 

155

ITEM 11. QUANTITATIVE AND QUALITATIVE DISCLOSURES ABOUT MARKET RISK

 

185

ITEM 12. DESCRIPTION OF SECURITIES OTHER THAN EQUITY SECURITIES

 

185

PART II

 

186

ITEM 13. DEFAULTS, DIVIDEND ARREARAGES AND DELINQUENCIES

 

186

ITEM 14. MATERIAL MODIFICATIONS TO THE RIGHTS OF SECURITY HOLDERS AND USE OF PROCEEDS

 

186

ITEM 15. CONTROLS AND PROCEDURES

 

186

ITEM 16A. AUDIT COMMITTEE FINANCIAL EXPERT

 

186

ITEM 16B. CODE OF ETHICS

 

187

ITEM 16C. PRINCIPAL ACCOUNTANT FEES AND SERVICES

 

187

ITEM 16D. EXEMPTIONS FROM THE LISTING STANDARDS FOR AUDIT COMMITTEES

 

187

ITEM 16E. PURCHASES OF EQUITY SECURITIES BY THE ISSUER AND AFFILIATED PURCHASERS

 

188

ITEM 16F. CHANGE IN REGISTRANT’S CERTIFYING ACCOUNTANT

 

188

ITEM 16G. CORPORATE GOVERNANCE

 

188

ITEM 16H. MINE SAFETY DISCLOSURE

 

188

ITEM 16I. DISCLOSURE REGARDING FOREIGN JURISDICTIONS THAT PREVENT INSPECTIONS

 

188

PART III

 

189

ITEM 17. FINANCIAL STATEMENTS.

 

189

ITEM 18. FINANCIAL STATEMENTS.

 

189

ITEM 19. EXHIBITS

 

190

SIGNATURES

 

193

i

INTRODUCTION

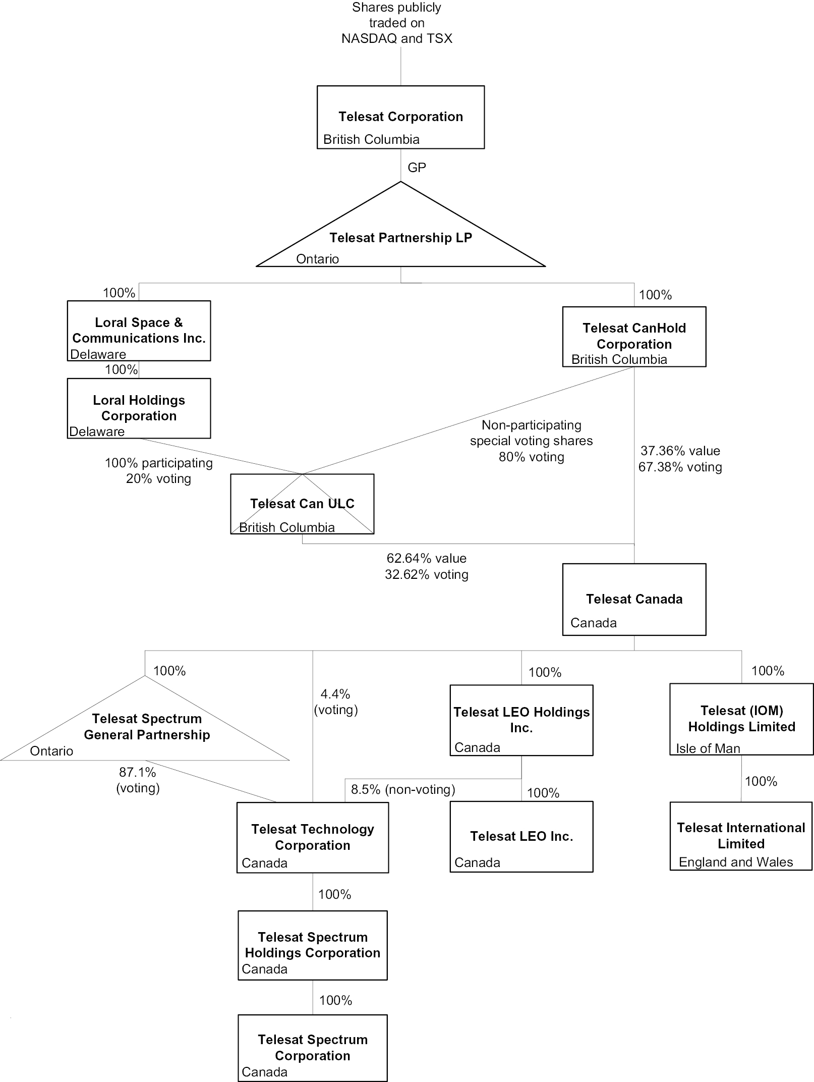
Telesat Corporation was incorporated under the Business Corporations Act (British Columbia) on October 21, 2020. Telesat Corporation is the general partner of Telesat Partnership LP, which was formed under the Limited Partnership Act (Ontario) on November 12, 2020. We directly or indirectly own 100% of all of our operating subsidiaries.

On November 18, 2021 and November 19, 2021, Telesat Corporation (“Telesat” or the “Company”), along with the other parties to the Transaction Agreement (as defined below) consummated the transactions (collectively, the “Transaction”) contemplated by the Transaction Agreement and Plan of Merger (as amended, the “Transaction Agreement”), dated as of November 23, 2020, by and among Telesat, Telesat Canada, a Canadian corporation (“Telesat Canada”), Loral Space & Communications Inc., a Delaware corporation (“Loral”), Telesat Partnership LP, a limited partnership formed under the laws of Ontario, Canada (“Telesat Partnership”), Telesat CanHold Corporation, a corporation incorporated under the laws of British Columbia, Canada (“Telesat CanHoldco”), Lion Combination Sub Corporation, a Delaware corporation and wholly owned subsidiary of Loral (“Merger Sub”), Public Sector Pension Investment Board, a Canadian Crown corporation (“PSP Investments”), and Red Isle Private Investments Inc., a Canadian corporation (“Red Isle”).

The Transaction was effected in accordance with the Transaction Agreement through a series of transactions, including: (i) on November 18, 2021, Red Isle contributing 272,827 Telesat Canada Non-Voting Participating Preferred Shares to Telesat in exchange for Class C fully voting shares of Telesat and the balance of its equity interest in Telesat Canada to Telesat Partnership in exchange for Class C units of Telesat Partnership (“Class C Units”); (ii) on November 18, 2021 and pursuant to stockholder contribution agreements, the contribution by current and former members of management of Telesat Canada of their Telesat Canada Non-Voting Participating Preferred Shares to Telesat in exchange for newly issued Class A common shares of Telesat (the “Class A Common Shares”) if such contributing shareholder was Canadian (as such term is defined in the Investment Canada Act) or newly issued Class B variable voting shares of Telesat (the “Class B Variable Voting Shares”) if such contributing shareholder was not Canadian (as such term is defined in the Investment Canada Act); (iii) on November 18, 2021 and pursuant to the director contribution agreement, the contribution by John Cashman and Clare Copeland of their Telesat Canada Director Voting Preferred Shares to Telesat Partnership in exchange for interests in Telesat Partnership, which were subsequently redeemed by Telesat Partnership for cash on November 19, 2021; (iv) on November 18, 2021 and pursuant to optionholder exchange agreements, the exchange of options, tandem stock appreciation rights and restricted stock units in respect of Telesat Canada for corresponding instruments in Telesat with the same vesting terms and conditions; and (v) on November 19, 2021, the merger of Merger Sub with and into Loral (the “Merger”), with Loral surviving the Merger as a wholly owned subsidiary of Telesat Partnership and the other Loral stockholders receiving shares of Telesat or units of Telesat Partnership as described below.

Under the terms of the Transaction Agreement, at the effective time of the Merger (the “Effective Time”), each share of Loral common stock outstanding immediately prior to the Effective Time was converted into the right to receive (a) if the Loral stockholder validly made an election to receive units of Telesat Partnership pursuant to the Merger (a “Unit Election”), one (1) newly issued Class A unit of Telesat Partnership if such Loral stockholder was Canadian (as such term is defined in the Investment Canada Act), and otherwise one (1) newly issued Class B unit of Telesat Partnership, (b) if the Loral stockholder validly made an election to receive shares of Telesat (a “Shares Election”), one (1) newly issued Class A Common Share if such Loral stockholder was Canadian (as such term is defined in the Investment Canada Act), or (c) if the Loral stockholder validly made a Shares Election and was not Canadian, or did not validly make a Unit Election or a Shares Election, one (1) newly issued Class B Variable Voting Share. Following the Transaction, Telesat Canada became an indirect wholly owned subsidiary of Telesat.

In addition, on November 18, 2021, Telesat entered into a trust agreement and trust voting agreement with Telesat Partnership, TSX Trust Company, as the trustee of Telesat Corporation Trust and, in the case of the trust agreement, Christopher DiFrancesco, effectuating the voting trust relating to the voting rights of units of Telesat Partnership.

Following the completion of the Transaction, our authorized share capital includes Class A Common Shares, Class B Variable Voting Shares (together with the Class A Common Shares, the “Telesat Public Shares”), Class C fully voting shares (the “Class C Fully Voting Shares”), Class C limited voting shares (the “Class C Limited Voting Shares”, and together with the Class C Fully Voting Shares, “Class C Shares”, and the Class C Shares together with the Telesat Public Shares, the “Telesat Corporation Shares”), a Class A Special Voting Share (the “Class A Special Voting Share”), a Class B Special Voting Share (the “Class B Special Voting Share”), a Class C Special Voting Share (the

1

“Class C Special Voting Share”, and together with the Class A Special Voting Share and Class B Special Voting Share, the “Special Voting Shares”), the Golden Share (the “Golden Share”) and “blank check” Class A Preferred Shares (the “Class A Preferred Shares”). The Special Voting Shares and the Golden Share have no material economic rights.

The Telesat Public Shares commenced trading at NASDAQ and the Toronto Stock Exchange under the ticker symbol “TSAT” on November 19, 2021.

EXPLANATORY NOTE

This annual report combines the Annual Reports on Form 20-F (“Annual Report”) for the year ended December 31, 2021, of Telesat Corporation and Telesat Partnership. Unless otherwise stated, references to “Telesat,” the “Company,” “we,” “us” or “our” in this Annual Report refers to Telesat Canada and its subsidiaries before the closing of the Transaction, and to Telesat Corporation and its subsidiaries (including Telesat Canada) and Telesat Partnership after the closing of the Transaction.

We believe it is important to understand the few differences between Telesat Corporation and Telesat Partnership in the context of how we operate as an integrated consolidated company. Telesat Corporation is the publicly traded general partner of Telesat Partnership and is the indirect parent of Telesat Canada. Telesat Corporation’s only material asset is its ownership of partnership interests of Telesat Partnership. As a result, Telesat Corporation does not generally conduct business itself, other than acting as the sole general partner of Telesat Partnership, and the capital required for the business is generated from the operations of Telesat’s subsidiaries or through accessing Telesat Canada’s Credit Facilities and the proceeds of debt securities issued by Telesat Canada.

As a result of our controlling interest, we consolidate the financial results of Telesat Partnership and record a non-controlling interest for the portion related to the limited partnership units. Net income (loss) attributable to non-controlling interests on the consolidated statements of operations presents the portion of earnings or loss attributable to the economic interest in Partnership owned by the holders of the noncontrolling interests. As sole general partner, we manage all of Partnership’s operations and activities in accordance with the Partnership Agreement.

Non-controlling interest, shareholders’ equity, partners’ capital, partnership units liability and the changes in fair value of partnership units liability are the primary areas of difference between the consolidated financial statements of Telesat Corporation and Telesat Partnership. The limited partnership units of Telesat Partnership are recorded as a liability with changes in fair value recorded through the gains or losses on changes in fair value of partnership units liability. These are recorded as non-controlling interest in the financial statements of Telesat Corporation.

We believe combining the Annual Reports of Telesat and Telesat Partnership into this single Annual Report results in the following benefits:

•        enhances stockholders’ understanding of Telesat Corporation and Telesat Partnership by enabling stockholders to view the business as a whole in the same manner that management views and operates the business

•        eliminates duplicative disclosure and provides a more streamlined and readable presentation since a substantial portion of the disclosure in this Annual Report applies to both Telesat Corporation and Telesat Partnership and

•        creates time and cost efficiencies through the preparation of a single combined Annual Report instead of two separate Annual Reports.

In order to highlight the material differences between Telesat Corporation and Telesat Partnership, this Annual Report includes sections that separately present and discuss areas that are materially different between Telesat Corporation and Telesat Partnership, including:

•        The Risks Relating to Tax Matters set out in Item 4D. of this Annual Report;

•        The Description of Telesat Partnership Governance at Item 6C. of this Annual Report;

•        The Description of Telesat Partnership Units and GP units at Item 10B. of this Annual Report;

•        The disclosure related to the tax consequences to holders of Telesat Public Shares and Telesat Partnership Units at Item 10E. of this Annual Report;

2

•        The differences from the results of operations and treatment of partnership units liability in Item 5 of this Annual Report;

•        the consolidated financial statements in Item 8 of this Annual Report; and

•        the Certifications of the Chief Executive Officer and the Chief Financial Officer included as Exhibits 12.3, 12.4, 13.3 and 13.4 to this Annual Report.

In the sections of this Annual Report that combine disclosure for Telesat and Telesat Partnership, this Annual Report refers to actions or holdings as being actions or holdings of the Company. Although Telesat (directly or indirectly through one of its subsidiaries) is generally the entity that enters into contracts, holds assets and issues or incurs debt, management believes this presentation is appropriate for the reasons set forth above and because the business of the Company is a single integrated enterprise operated through Telesat.

In addition, both Telesat Corporation and Telesat Partnership are reporting issuers in each of the provinces and territories of Canada and, as a result, are subject to Canadian continuous disclosure and other reporting obligations under applicable Canadian securities laws. This Annual Report on Form 20-F constitutes Telesat Corporation’s Annual Information Form for purposes of its Canadian continuous disclosure obligations under National Instrument 51-102 – Continuous Disclosure Obligations (“NI 51-102”). Pursuant to an application for exemptive relief made in accordance with National Policy 11-203 – Process for Exemptive Relief Applications in Multiple Jurisdictions, Telesat Partnership has received exemptive relief dated November 16, 2021 from the Canadian securities regulators. This exemptive relief exempts Telesat Partnership from the continuous disclosure requirements of NI 51-102, effectively allowing Telesat Partnership to satisfy its Canadian continuous disclosure obligations by relying on the Canadian continuous disclosure documents filed by Telesat Corporation, for so long as certain conditions are satisfied. See Item 10B. Additional Information under the heading “Disclosures Regarding Exemptions from Canadian Securities Law Requirements”.

We use various trademarks, trade names and service marks in our business, including Telesat and Telesat Lightspeed. For convenience, we may not include the ® or ™ symbols, but such omission is not meant to indicate that we would not protect our intellectual property rights to the fullest extent allowed by law. Any other trademarks, trade names or service marks referred to in this annual report are the property of their respective owners.

Unless otherwise stated, references to “Telesat,” the “Company,” “we,” “us” or “our” in this annual report refers to Telesat Canada and its subsidiaries before the closing of the Transaction, and to Telesat Corporation and its subsidiaries (including Telesat Canada and Telesat Partnership LP) after the closing of the Transaction.

PRESENTATION OF FINANCIAL INFORMATION

Unless we indicate otherwise, financial information in this Annual Report has been prepared in accordance with International Financial Reporting Standards (“IFRS”) as issued by the International Accounting Standards Board (“IASB”). IFRS differs in some respects from United States generally accepted accounting principles, (“U.S. GAAP”), and thus our financial statements may not be comparable to the financial statements of United States companies.

We present our historical financial statements in Canadian dollars, which is the presentation currency of the Company. All figures reported in this Annual Report are in Canadian dollars, except where we indicate otherwise, and are referenced as “$” and “dollars”.

This Annual Report contains a translation of some Canadian dollar amounts into United States dollars at specified exchange rates solely for your convenience. All references to “US$” and “U.S. dollar” refers to United States dollars.

SPECIAL NOTE REGARDING FORWARD-LOOKING STATEMENTS

This Annual Report contains forward-looking statements within the meaning of the U.S. Private Securities Litigation Reform Act of 1995. When used in this document, the words “believes,” “expects,” “plans,” “may,” “will,” “would,” “could,” “should,” “anticipates,” “estimates,” “project,” “intend” or “outlook” or other variations of these words or other similar expressions are intended to identify forward-looking statements and information. In addition, Telesat Corporation or its representatives have made or may make forward- looking statements, orally or in writing, which may be included in, but are not limited to, various filings made from time to time with the SEC, and press releases or oral statements made with the approval of an authorized executive officer of Telesat Corporation. Actual results may differ materially from anticipated results as a result of certain risks and uncertainties which are described in the section of this Annual Report entitled “Risk Factors.” Risks and uncertainties include but are not limited to (1) risks associated with financial factors,

3

including swings in the global financial markets, increases in interest rates and access to capital; (2) risks associated with satellite services, including dependence on large customers, launch delays and failures, in-orbit failures and competition; (3) risks and uncertainties associated with Telesat Lightspeed, including overcoming technological challenges, access to spectrum and markets, governmental restrictions or regulations, supply chain disruptions, raising sufficient capital to design and implement the system and competition from other low earth orbit systems; (4) regulatory risks, such as the effect of industry and government regulations that affect Telesat Corporation; and (5) other risks, including risks relating to and resulting from the COVID-19 pandemic. The foregoing list of important factors is not exclusive. Furthermore, Telesat Corporation operates in an industry sector where securities values may be volatile and may be influenced by economic and other factors beyond Telesat Corporation’s control.

These factors should not be construed as exhaustive and should be read with the other cautionary statements in this annual report. These forward-looking statements are based on our current expectations, estimates, forecasts and projections about our business and the industry in which we operate and management’s beliefs and assumptions, and are not guarantees of future performance or development and involve known and unknown risks, uncertainties and other factors that are in some cases beyond our control. As a result, any or all of our forward-looking statements in this annual report may turn out to be inaccurate. Factors that may cause actual results to differ materially from current expectations include, among other things, those listed under “Risk Factors” and elsewhere in this annual report. Potential investors are urged to consider these factors carefully in evaluating the forward-looking statements. Comparisons of results for current and any prior periods are not intended to express any future trends or indications of future performance, unless specifically expressed as such, and should only be viewed as historical data. These forward-looking statements speak only as at the date of this annual report. Except as required by law, we assume no obligation to update or revise these forward-looking statements for any reason, even if new information becomes available in the future. You should, however, review the factors and risks we describe in the reports we will file from time to time with the SEC and the Canadian securities regulatory authorities, after the date of this annual report.

This Annual Report contains estimates, projections, market research and other information concerning our industry, our business, and the markets for our services. Information that is based on estimates, forecasts, projections, market research or similar methodologies is inherently subject to uncertainties, and actual events or circumstances may differ materially from events and circumstances that are assumed in this information.

Unless otherwise expressly stated, we obtained this industry, business, market and other data from our own internal estimates and research as well as from reports, research surveys, studies and similar data prepared by market research firms and other third parties, industry and general publications, government data and similar sources.

In addition, assumptions and estimates of our and our industry’s future performance are necessarily subject to a high degree of uncertainty and risk due to a variety of factors, including those described in “Risk Factors.” These and other factors could cause our future performance to differ materially from our assumptions and estimates.

Any references to forward-looking statements in this annual report include forward-looking information within the meaning of applicable Canadian securities laws.

INDUSTRY AND MARKET DATA

This annual report includes market data and forecasts with respect to current and projected market sizes for the telecommunications and satellite services sectors. Although we are responsible for all of the disclosure contained in this annual report, in some cases we rely on and refer to market data and certain industry forecasts that were obtained from third party surveys, market research, consultant surveys, publicly available information and industry publications and surveys that we believe to be reliable. Unless otherwise indicated, all market and industry data and other statistical information and forecasts contained in this annual report are based on independent industry publications, reports by market research firms or other published independent sources and other externally obtained data that we believe to be reliable.

Some market and industry data, and statistical information and forecasts, are also based on management’s estimates. Any such market data, information or forecast may prove to be inaccurate because of the method by which we obtain it or because it cannot always be verified with complete certainty given the limits on the availability and reliability of raw data, the voluntary nature of the data gathering process and other limitations and uncertainties, including those discussed under the captions “Risk Factors” and “Special Note Regarding Forward-Looking Statements.”

4

FREQUENTLY USED TERMS

This annual report generally does not use technical defined terms, but a few frequently used terms may be helpful for you to have in mind at the outset. Unless otherwise specified or if the context so requires, the following terms have the meanings set forth below for purposes of this annual report:

“2026 Senior Secured Notes” means the 5.625% Senior Secured Notes due in December 2026 issued by Telesat Canada and Telesat LLC, as the co-issuer.

“5% Holder” means, with respect to a person, that such person, together with its affiliates, beneficially owns 5% or more of the fully diluted Telesat Corporation Shares.

“8.875% Senior Notes” means the 8.875% Senior Notes originally due in November 2024 issued by Telesat Canada and Telesat LLC, as the co-issuer, which were repaid in October 2019.

“BCBCA” means the Business Corporations Act (British Columbia). “CBCA” means the Canada Business Corporations Act.

“Change of Control” means (i) any person who, together with its affiliates and associates, acquires beneficial ownership of at least a majority of the Telesat Corporation Shares on a fully diluted basis, including by way of any arrangement, amalgamation, merger, consolidation, combination or acquisition of Telesat Corporation with, by or into another corporation, entity or person in one or more related transactions, or (ii) the sale of all or substantially all of the assets of Telesat Corporation to a third party.

“Class A Shares” means the Class A common shares of Telesat Corporation.

“Class A Special Voting Share” means the Class A Special Voting Share of Telesat Corporation.

“Class A Units” means the Class A units of Telesat Partnership.

“Class B Variable Voting Shares” means the Class B variable voting shares of Telesat Corporation.

“Class B Special Voting Share” means the Class B Special Voting Share of Telesat Corporation.

“Class B Units” means the Class B units of Telesat Partnership.

“Class C Fully Voting Shares” means the Class C fully voting shares of Telesat Corporation.

“Class C Limited Voting Shares” means the Class C limited voting shares of Telesat Corporation.

“Class C Shares” means, together, the Class C Fully Voting Shares and the Class C Limited Voting Shares.

“Class C Special Voting Share” means the Class C Special Voting Share of Telesat Corporation.

“Class C Units” means the Class C units of Telesat Partnership.

“Closing” means the consummation of the transactions occurring on the First Closing Day (November 18, 2021) and the Second Closing Day (November 19, 2021).

“Commissioner of Competition” means the Commissioner of Competition appointed pursuant to the Competition Act (Canada) or a person designated or authorized pursuant to the Competition Act (Canada) to exercise the powers and perform the duties of the Commissioner of Competition.

“Golden Share” means the Golden Share without par value in the capital of Telesat Corporation.

“IFRS” means the International Financing Reporting Standards as issued by the International Accounting Standards Board.

“Independent Audit Committee Director” means a director who (i) satisfies the independence requirements of the applicable U.S. and/or Canadian securities exchanges on which the Telesat Public Shares are listed, (ii) is “independent” of Telesat Corporation within the meaning of National Instrument 52-110 — Audit Committees of the Canadian Securities Administrators and (iii) is “independent” of Telesat Corporation within the meaning of Section 10A(m)(3)(B) of the United States Securities Exchange Act of 1934.

5

“Investor Rights Agreements” means, together, the two separate investor rights agreements entered into between Telesat Corporation and each of MHR and PSP Investments on November 23, 2020.

“Lock-Up Period” means six months following the consummation of the Transaction on November 19, 2021.

“Loral Non-Voting Common Stock” means the Non-Voting Common Stock of Loral, US$0.01 par value per share, as defined in the Certificate of Incorporation of Loral.

“Loral Voting Common Stock” means the Voting Common Stock of Loral, US$0.01 par value per share, as defined in the Certificate of Incorporation of Loral.

“Partnership Agreement” means the amended and restated limited partnership agreement of Telesat Partnership, entered into between Telesat Corporation, Red Isle, PSP Investments, Henry Intven, John Cashman, Clare Copeland and each other person who was admitted to Telesat Partnership as a limited partner in accordance with the provisions thereof on the First Closing Day.

“Registration Rights Agreement” means the registration rights agreement entered into between Telesat Corporation, MHR and certain of its affiliates and PSP Investments in connection with the Transaction.

“SEC” means the U.S. Securities and Exchange Commission.

“Senior Notes” means the 6.5% Senior Notes due in 2027 issued by Telesat Canada and Telesat LLC, as the co-issuer.

“Senior Secured Credit Facilities” means the two outstanding secured credit facilities comprising a revolving facility maturing in 2024 and Term Loan B maturing in 2026.

“Senior Secured Notes” means the 4.875% Senior Secured Notes due in 2027 issued by Telesat Canada and Telesat LLC, as the co-issuer.

“Special Nomination Termination Date” means the earlier of: (i) Telesat Corporation’s annual meeting of shareholders held in calendar year 2024 (unless that meeting is held more than 30 days prior to the one- year anniversary of Telesat Corporation’s annual meeting of shareholders held in calendar year 2023, in which case, Telesat Corporation’s annual meeting of shareholders held in calendar year 2025), and (ii) the Special Board Date (as defined under the section “Description of Telesat Partnership Units and GP Units — Amendments to the Partnership Agreement”).

“Special Voting Shares” means, together, the Class A Special Voting Share, the Class B Special Voting Share and the Class C Special Voting Share.

“Specially Designated Director” means a person who:

(i)     is designated as a director pursuant to Article 10.2(a)(iii) of the Telesat Articles;

(ii)    meets the criteria for an Independent Audit Committee Director;

(iii)   is not an affiliate or associate of PSP Investments, MHR or their permitted assignees (or any of their respective affiliates);

(iv)   together with such person’s immediate family and affiliates, has not received compensation or payments from PSP Investments, MHR or their permitted assignees (or any of their respective affiliates) in any of the past three (3) years in an amount in excess of US$120,000 per annum, excluding for these purposes any directors’ fees; and

(v)    is Canadian.

“Telesat-to-Telesat Corporation Exchange Ratio” means 0.4136 Telesat Corporation Shares for each Telesat Common Share, Telesat Non-Voting Participating Preferred Share or Telesat Voting Participating Preferred Share (including all outstanding shares in the capital of Telesat underlying Telesat Options, Telesat Tandem SARs and Telesat RSUs).

“Telesat Articles” means the Articles of Amalgamation of Telesat Canada dated January 1, 2017.

6

“Telesat Common Shares” means the Common Shares of Telesat Canada as defined in the Telesat Articles.

“Telesat Control Transaction” means the consummation of a merger, amalgamation, arrangement or consolidation of Telesat Corporation, other than any transaction which would result in the holders of outstanding voting securities of Telesat Corporation (assuming the exchange of all outstanding Telesat Partnership Units for Telesat Corporation Shares) immediately prior to such transaction having at least a majority of the total voting power represented by the voting securities of the surviving entity outstanding immediately after such transaction, with the voting power of each such continuing holder relative to other continuing holders not being altered substantially in such transaction.

“Telesat Corporation Articles” means the organizational documents of Telesat Corporation, as amended and restated.

“Telesat Corporation Board” means the board of directors of Telesat Corporation.

“Telesat Corporation Shares” means, collectively, the Class A Shares, Class B Variable Voting Shares and Class C Shares of Telesat Corporation.

“Telesat Director Voting Preferred Shares” means the Director Voting Preferred Shares of Telesat Canada as defined in the Telesat Articles.

“Telesat Non-Voting Participating Preferred Shares” means the Non-Voting Participating Preferred Shares of Telesat Canada as defined in the Telesat Articles.

“Telesat Options” means options to purchase Telesat Non-Voting Participating Preferred Shares.

“Telesat Partnership Election” means an election by a Loral stockholder to receive units of Telesat Partnership pursuant to the Transaction Agreement.

“Telesat Partnership GP Units” means the general partnership units of Telesat Partnership.

“Telesat Partnership Units” means, together, the Class A Units, Class B Units and Class C Units of Telesat Partnership.

“Telesat Public Shares” means, together, the Class A Shares and Class B Variable Voting Shares of Telesat Corporation.

“Telesat RSUs” means restricted stock units that represent the right to receive Telesat Non-Voting Participating Preferred Shares.

“Telesat Tandem SARs” means tandem stock appreciation rights accompanying certain Telesat Options.

“Telesat Voting Participating Preferred Shares” means the Voting Participating Preferred Shares of Telesat as defined in the Telesat Articles.

“Trust” means the Telesat Corporation Trust, an irrevocable trust formed under the laws of the Province of Ontario pursuant to the Trust Agreement.

“Trust Agreement” means the trust agreement establishing the Trust, entered into between the settlor of the Trust and the Trustee on the First Closing Day.

“Trust Voting Agreement” means the voting agreement entered into between the Trustee, Telesat Corporation and Telesat Partnership on the First Closing Day.

“Trustee” means the trustee of the Trust, as determined from time to time in accordance with the Trust Agreement, who will initially be TSX Trust Company.

“TSX” means the Toronto Stock Exchange.

“Unwind Transaction” means, collectively, (i) the conversion of all of the Class B Variable Voting Shares into Class A Shares and (ii) the other transactions, events and occurrences specified in the Telesat Corporation Articles to occur upon an Unwind Trigger, including the redemption of the Golden Share and the Special Voting Shares and the expiration of the provisions in Part 24 of the Telesat Corporation Articles.

7

“Unwind Trigger” means the occurrence of both clauses (i) and (ii): (i) the occurrence of any one of the following: (A) the election of Telesat Corporation (which election, until the Special Board Date, must be made with the approval of the majority of the Specially Designated Directors then in office) to effect the Unwind Transaction, if: (a) no person who is not a Canadian, or any voting group comprised of any persons who are not Canadians, in each case, beneficially owns or controls, directly or indirectly, one-third or more of the fully diluted Telesat Corporation Shares, (b) Telesat Corporation becomes widely held, such that at least 70% of the fully diluted Telesat Corporation Shares are held by holders that do not beneficially own or control, directly or indirectly (and are not members of any group that beneficially owns or controls, directly or indirectly), 10% or more of the fully diluted Telesat Corporation Shares, collectively, or are entitled to report their ownership interest in Telesat Corporation for purposes of U.S. federal securities laws on (i) Form 13F or (ii) Schedule 13G pursuant to Rule 13d-1(b) or Rule 13d-1(c) promulgated under the Exchange Act, and (c) a majority of the members of the Telesat Corporation Board remain Canadian (as defined in the Investment Canada Act) at the time of the Unwind Transaction or (B) a Change of Control; and (ii) both (1) the absence of any determination by the Telesat Corporation Board that the Unwind Transaction would constitute a breach of, or an acceleration of the performance of any obligation under, any material agreement of Telesat Corporation, in each case, within 60 days of written notice to the Telesat Corporation Board of the occurrence of any event set forth in (i) above; provided, however, that in the event of the occurrence of a Change of Control, the fact that such occurrence could be deemed as a Change of Control under Telesat Corporation’s outstanding indebtedness or other material agreements shall be excluded for purposes of this subclause (1) if such indebtedness is refinanced or intended to be refinanced in connection with the occurrence of such Change of Control; and (2) receipt by Telesat Corporation of all required governmental authorizations for the Unwind Transaction.

8

PART I

ITEM 1. IDENTITY OF DIRECTORS, SENIOR MANAGEMENT AND ADVISERS

Not applicable.

ITEM 2. OFFER STATISTICS AND EXPECTED TIMETABLE

Not applicable.

ITEM 3. KEY INFORMATION

A.     Selected Financial Data

Reserved.

B.     Capitalization and Indebtedness

Not applicable.

C.     Reasons for the Offer and Use of Proceeds

Not applicable.

D.     Risk Factors

RISK FACTORS

Investing in our Telesat Public Shares involves a high degree of risk. You should carefully consider the risks and uncertainties described below, together with all of the other information contained in this annual report, including our consolidated financial statements and the related notes appearing at the end of this annual report, before deciding to invest in our Telesat Public Shares. Other risks and uncertainties that we do not presently consider to be material, or of which we are not presently aware, may become important factors that affect our future financial condition and financial performance. If any of those or the following risks actually occur, our business, financial condition, financial performance, liquidity and prospects could suffer materially, the trading price of our Telesat Public Shares could decline and you could lose all or part of your investment. See also “Special Note Regarding Forward-Looking Statements.”

Summary Risks

Risks Relating to the Business of Telesat

•        Telesat’s in-orbit satellites may fail to operate as expected due to operational anomalies resulting in lost revenues, increased costs and/or termination of contracts.

•        Changes in consumer demand for traditional television services and expansion of terrestrial networks have adversely impacted the growth in subscribers to direct-to-home (“DTH”) television services in North America, which may adversely impact future revenues. Fluctuations in available satellite capacity could also adversely affect Telesat’s results.

•        Significant and intensifying competition in the satellite industry and from other providers of communications capacity could result in a loss of revenues and a decline in profitability of Telesat if it fails to compete effectively.

•        Changes in technology could have a material adverse effect on Telesat’s results.

Risks Relating to Telesat’s Lightspeed Constellation

•        There are numerous risks and uncertainties associated with Telesat’s planned Lightspeed constellation. Failure to develop significant commercial and service operational capabilities in connection with the Lightspeed constellation could prevent it from achieving commercial viability. Telesat may proceed with the Lightspeed

9

constellation and it may not be successful, Telesat may ultimately choose to not proceed with the Lightspeed constellation or Telesat may be unable to raise sufficient capital to fund the Lightspeed constellation, any of which could have a material adverse effect on Telesat’s results of operations, business prospects and financial condition. In addition, any equity financing of the Lightspeed constellation will result in dilution to the shareholders of Telesat Corporation and holders of Telesat Partnership Units and any debt financing of the Lightspeed constellation may result in Telesat incurring a significant degree of leverage.

•        Telesat’s Lightspeed constellation will depend on the use of spectrum; regulations governing non-geostationary orbit (“NGSO”) spectrum rights, including requirements to share spectrum, could materially impact the Lightspeed constellation’s system capacity.

Risks Relating to Regulatory Matters

•        Telesat’s operations may be limited or precluded by the rules or processes of the International Telecommunication Union (“ITU”), and it is required to coordinate its operations with those of other satellite operators.

•        Telesat operates in a highly regulated industry and government regulations may adversely affect its ability to sell its services, or increase the expense of such services or otherwise limit its ability to operate or grow its business.

Risks Relating to Telesat’s Liquidity and Capital Resources

•        Telesat’s level of indebtedness may increase and reduce its financial flexibility.

•        Telesat’s business is capital intensive, and restrictions on its ability to incur additional debt and to take other actions may significantly impair its ability to obtain other financing.

Risks Relating to Tax Matters

•        The acquisition, ownership and disposition of Telesat Public Shares and Telesat Partnership Units may have adverse U.S. tax consequences for shareholders of Telesat Corporation, including: Telesat Corporation may have been a passive foreign investment company (a “PFIC”) for 2021 and could be classified as a PFIC in 2022 and subsequent taxable years; Telesat Corporation or Telesat Partnership could be treated as a U.S. corporation or as a surrogate foreign corporation for U.S. federal income tax purposes and Loral could be treated as an expatriated entity; the IRS could recharacterize the receipt of Telesat Partnership Units as a receipt of Telesat Public Shares; and Non-U.S. Holders of Telesat Partnership Units will generally be subject to U.S. withholding with respect to dividends received by Telesat Partnership from Loral.

•        The acquisition, ownership and disposition of Telesat Public Shares and Telesat Partnership Units may have adverse Canadian tax consequences for shareholders of Telesat Corporation and partners of Telesat Partnership.

Risks Relating to the Ownership of Telesat Public Shares and Telesat Partnership Units

•        Each of MHR and PSP Investments have substantial governance rights over Telesat, and their interests may differ from the interests of the other Telesat Corporation shareholders.

•        Telesat may raise additional equity capital to fund Telesat Lightspeed which could result in potential substantial ownership dilution to the shareholders of Telesat Corporation and holders of Telesat Partnership Units.

•        Telesat has certain indemnification and post-Closing obligations to PSP Investments, which in certain circumstances will be uncapped and may result in dilution to the other shareholders of Telesat Corporation and holders of Telesat Partnership Units.

10

Risks Relating to the Business of Telesat Corporation

Telesat Corporation’s in-orbit satellites may fail to operate as expected due to operational anomalies resulting in lost revenues, increased costs and/or termination of contracts.

Satellites utilize highly complex technology and operate in the harsh environment of space and therefore are subject to significant operational risks while in orbit. These risks include in-orbit equipment failures, malfunctions and other kinds of problems commonly referred to as anomalies. Satellite anomalies include, for example, circuit failures, transponder failures, solar array failures, telemetry subsystem failures, battery cell and other power system failures, satellite control system failures and propulsion system failures. Some of Telesat Corporation’s satellites have had malfunctions and other anomalies in the past. See “— Some of Telesat Corporation’s satellites have experienced in-orbit anomalies and may in the future experience further anomalies that may affect their performance.” Acts of war, terrorism, magnetic, electrostatic or solar storms, space debris, satellite conjunctions or micrometeoroids could also damage satellites.

Satellite anomalies are likely to be experienced in the future, and may include the types of anomalies described above or may arise from failures in other systems or components. Despite working closely with satellite manufacturers to determine the causes of anomalies and mitigate them in new satellites and to provide for intra-satellite redundancies for certain critical components to minimize or eliminate service disruptions in the event of failure, Telesat Corporation cannot assure you that, in these cases, it will be possible to restore normal operations. Where service cannot be restored, the failure could cause the satellite to have less capacity available for sale, to suffer performance degradation or to cease operating prematurely, either in whole or in part.

Any single anomaly or series of anomalies or other failure (whether full or partial) of any of Telesat Corporation’s satellites could cause revenues, cash flows and backlog to decline materially, could require Telesat Corporation to repay prepayments made by customers of the affected satellite and could have a material adverse effect on relationships with current customers and Telesat Corporation’s ability to attract new customers for satellite services. A failure could result in a customer terminating its contract for service on the affected satellite. If Telesat Corporation is unable to provide alternate capacity to an affected customer, the customer may decide to procure all or a portion of its future satellite services from an alternate supplier or the customer’s business may be so adversely affected by the satellite failure that it may not have the financial ability to procure future satellite services. It may also require that Telesat Corporation expedite a satellite replacement program, adversely affecting Telesat Corporation’s profitability, increasing its financing needs and limiting the availability of funds for other business purposes. Finally, the occurrence of anomalies may adversely affect Telesat Corporation’s ability to insure satellites at commercially reasonable premiums, if at all, and may cause insurers to demand additional exclusions in policies they issue.

Because Telesat Corporation’s satellites are complex and are deployed in complex environments, Telesat Corporation’s satellites may have defects that are discovered only after full deployment, which could seriously harm Telesat Corporation’s business.

Telesat Corporation produces highly complex satellites that incorporate leading-edge technology. Telesat Corporation’s products are complex and are designed to be deployed across complex networks, which in some cases may include over a million users. Because of the nature of these satellites, there is no assurance that Telesat Corporation’s pre-launch testing programs will be adequate to detect all defects. As a result, Telesat Corporation’s customers may discover errors or defects in its satellites, or Telesat Corporation’s satellites may not operate as expected, after they have been launched and entered service. If Telesat Corporation is unable to resolve an anomaly, Telesat Corporation could experience damage to its reputation, reduced customer satisfaction, loss of existing customers and failure to attract new customers, failure to achieve market acceptance, cancellation of orders, loss of revenues, reduction in backlog and market share, increased service and warranty costs, diversion of development resources, legal actions by Telesat Corporation’s customers, issuance of credit to customers and increased insurance costs. Defects, integration issues or other performance problems in Telesat Corporation’s satellites could also result in financial or other damages to Telesat Corporation’s customers. Telesat Corporation’s customers could seek damages for related losses from Telesat Corporation, which could seriously harm Telesat Corporation’s business, financial condition and results of operations. The occurrence of any of these problems would seriously harm Telesat Corporation’s business, financial condition and results of operations.

11

Some of Telesat Corporation’s satellites have experienced in-orbit anomalies and may in the future experience further anomalies that may affect their performance.

A number of Telesat Corporation’s in-orbit satellites have experienced anomalies and may in the future experience further anomalies that may affect their performance. Past anomalies include:

Nimiq Satellites:

A number of Lockheed Martin’s A2100 series satellites have suffered in-orbit failures of circuits on their solar arrays. Lockheed Martin has determined that Nimiq 2 is in the family of spacecraft that is susceptible to this anomaly.

In February 2003, Nimiq 2 experienced an anomaly affecting the available power on the satellite. Lockheed Martin concluded the most likely cause of this anomaly was an electrical short-circuit caused by foreign object debris located in a single power-carrying connector. As a result of this anomaly, the south solar array power cannot be recovered. In addition, Nimiq 2 has experienced solar array circuit failures, resulting in a significant reduction of available power. These failures have substantially reduced the number of transponders Telesat Corporation can operate at saturation and it is currently expected that the available capacity will be further reduced over time. In April 2005, another satellite operator reported that a satellite of the same series as Nimiq 2 suffered a solar array anomaly that resulted in the complete loss of one array and a corresponding 50% reduction in available satellite power. Lockheed Martin, the manufacturer, has traced the most likely cause of this failure to a component on the solar array drive. Nimiq 2 has this component in its remaining functioning solar array. If this same component were to fail on the functioning array of Nimiq 2, it would result in a total loss of service of the satellite.

Anik Satellites:

Anik F1 was designed with the capability to cover both North America and South America from the 107.3° WL orbital location. In August 2001, Boeing, the manufacturer of the Anik F1 satellite, advised Telesat Corporation of a gradual decrease in available power on-board the satellite. Boeing investigated the cause of the power loss and reported that the power will continue to degrade. Telesat Corporation procured a replacement satellite, Anik F1R, which was launched in 2005. The North American traffic on Anik F1 was transferred to Anik F1R. Anik F1 continued to provide coverage of South America until December 2020. Anik F1 was recently moved to the 109.2° WL orbital location where it commenced inclined orbit operations.

Telesat Corporation has experienced and continues to experience intermittent anomalies with certain amplifiers in the Ka-band and Ku-band payloads on Anik F2. Boeing, the manufacturer, has completed its investigation of these anomalies. The majority of the affected Ka-band units continue to remain in service through modifying operational configurations. The Ku-band traveling-wave-tube amplifiers (“TWTAs”) that were affected as a result of these anomalies have failed. All but two of the failed transponders were replaced using spares and many of the Ku-band TWTAs currently in service have no further spares left to replace them should they fail. Anik F2 has experienced an anomaly with one of its two telemetry transmitters. While the failure of a single telemetry transmitter does not impact satellite operations or the service Telesat Corporation provides to its customers, in the event Telesat Corporation is unable to restore any redundancy and the second telemetry transmitter were to fail, Telesat Corporation would cease receiving important information from the satellite regarding its position in orbit and health and Telesat Corporation’s ability to operate the satellite would be adversely affected. A software patch for the satellite was developed by Boeing to provide telemetry to support operations in the event of a failure of the second transmitter and was implemented on the satellite in February 2013. Telesat Corporation’s Anik F2 satellite has also experienced anomalies on two of the station-keeping thrusters. One of the thrusters has failed while the second continues to support operations with some constraints. These thruster anomalies have had no impact on service. Alternative operational methods have been implemented to enable continued operations utilizing the remaining thrusters. The alternative operational methods are less fuel efficient and they will adversely impact the lifetime of the satellite. The evaluation of the lifetime impact is ongoing. In the event of another thruster failure or failure of the second telemetry transmitter, the satellite will need to commence inclined orbit operations and we would be unable to support the existing services on the satellite. There is a small Ka-band payload on Anik F3 which experienced an anomaly following launch. Telesat Corporation implemented a plan to remedy the effect of this anomaly and the Ka-band payload is currently operational.

12

Telstar Satellites:

Telstar 12 VANTAGE began to suffer from degraded performance of four channels in late December 2016 due to increased noise levels. Following an investigation with the satellite manufacturer, the root cause of the anomaly was determined. As a result of this degradation, two channels on T12V are no longer usable. In 2017, Telesat Corporation received insurance proceeds in connection with this anomaly. Degradation of performance was observed on additional channels in May 2018 due to increased noise levels. The satellite manufacturer investigation concluded that the root cause of the anomaly was similar to that of the 2016 anomaly. The channels continue to support service. In the event of further degradation, Telesat Corporation may lose the capability to continue to use two channels.

Telstar 14R/Estrela do Sul 2’s North solar array was damaged after launch and only partially deployed, diminishing the power and expected orbital maneuver life of the satellite. In July 2011, the satellite began commercial service with substantially reduced available transponder capacity and with an expected end-of-orbital maneuver life reduced to 2025. It is currently expected that the available transponder capacity will be reduced over time. If the damaged solar array on Telstar 14R/Estrela do Sul 2 were to unexpectedly deploy in the future this could result in a loss of capability to provide service. In September 2016, the primary gyro utilized to maintain operational pointing of the satellite exhibited degraded performance. The backup gyro unit was switched into service and is currently in operation. A ground-based system has been implemented, which provides the capability to operate the satellite in the absence of a functioning on-board gyro. This system will reduce the demands on the backup gyro unit and provide redundancy.

Telstar 19 VANTAGE has suffered a number of failures of heaters that support the operation of two of the three battery packs on the satellite. The satellite manufacturer conducted an investigation and determined the root cause of the anomaly. There is a risk that the satellite may experience additional heater failures. The functionality of the batteries and services on Telstar 19 VANTAGE have not been impacted by the failures thus far. Tests performed in orbit and on the ground have validated operational workarounds that Telesat Corporation can implement to maintain battery function in the event Telstar 19 VANTAGE were to suffer additional heater failures on the batteries.

In general, Telesat Corporation’s satellites are exposed to the potential risk of financial loss. See “— Telesat Corporation’s in-orbit satellites may fail to operate as expected due to operational anomalies resulting in lost revenues, increased costs and/or termination of contracts.”

The actual orbital maneuver lives of Telesat Corporation satellites may be shorter than it anticipates, and it may be required to reduce available capacity on its satellites prior to the end of their orbital maneuver lives.

For all but one of Telesat Corporation’s GEO satellites, the current expected end-of-orbital maneuver life date goes beyond the manufacturer’s end-of-service life date. A number of factors will affect the actual commercial service lives of Telesat Corporation satellites, including: the amount of propellant used in maintaining the satellite’s orbital location or relocating the satellite to a new orbital location (and, for newly-launched satellites, the amount of propellant used during orbit raising following launch); the durability and quality of their construction; the performance of their components; conditions in space such as solar flares and space debris; operational considerations, including operational failures and other anomalies; and changes in technology which may make all or a portion of its satellite fleet obsolete.

Telesat Corporation has been forced to remove satellites from service prematurely in the past due to an unexpected reduction in their previously anticipated end-of-orbital maneuver life. It is possible that the actual orbital maneuver lives of one or more of the existing satellites may also be shorter than currently anticipated. Further, on some of the satellites it is anticipated that the total available payload capacity may need to be reduced prior to the satellite reaching its end-of-orbital maneuver life.

Telesat Corporation periodically reviews the expected orbital maneuver life of each of its satellites using current engineering data. A reduction in the orbital maneuver life of any of the satellites could result in a reduction of the revenues generated by that satellite, the recognition of an impairment loss and an acceleration of capital expenditures. To the extent Telesat Corporation is required to reduce the available payload capacity prior to the end of a satellite’s orbital maneuver life, revenues from the satellite would be reduced.

13

Telesat Corporation’s insurance will not protect it against all satellite-related losses. Further, Telesat Corporation may not be able to renew insurance on its existing satellites or obtain insurance on future satellites on acceptable terms or at all, and, for certain of its existing satellites, Telesat Corporation has elected to forego obtaining insurance.

Telesat Corporation’s current satellite insurance does not protect it against all satellite-related losses that it may experience, and it does not have in-orbit insurance coverage for all of the satellites in its fleet. As of December 31, 2021, the total net book value of Telesat Corporation’s five in-orbit GEO satellites for which Telesat Corporation does not have insurance (Nimiq 2, Anik F1, Anik F1R, Anik F2, and ViaSat-1) was approximately $19.3 million. Telesat Corporation’s insurance does not protect it against business interruption, loss of revenues or delay of revenues. Telesat Corporation’s existing launch and in-orbit insurance policies include specified exclusions, deductibles and material change limitations, and future insurance policies are expected to continue to include such features. Typically, these insurance policies exclude coverage for damage or losses arising from acts of war, antisatellite devices, electromagnetic or radio frequency interference and other similar potential risks for which exclusions are customary in the industry at the time the policy is written. In addition, they typically exclude coverage for satellite health-related problems affecting the satellites that are known at the time the policy is written or renewed. Any claims under existing policies are subject to settlement with the insurers and may, in some instances, be payable to Telesat Corporation’s customers.

The price, terms and availability of satellite insurance has fluctuated significantly in recent years. These fluctuations may be affected by recent satellite launch or in-orbit failures and general conditions in the insurance industry. Launch and in-orbit policies on satellites may not continue to be available on commercially reasonable terms or at all. To the extent Telesat Corporation experiences a launch or in-orbit failure that is not fully insured, or for which insurance proceeds are delayed or disputed, Telesat Corporation may not have sufficient resources to replace the affected satellite. In addition, higher premiums on insurance policies increase costs, thereby reducing profitability. Future insurance policies may also have higher deductibles, shorter coverage periods, higher loss percentages required for constructive total loss claims and additional satellite health-related policy exclusions, all of which would reduce Telesat Corporation’s expected profitability. There can be no assurance that, upon the expiration of an in-orbit insurance policy, which typically has a term of one year, Telesat Corporation will be able to renew the policy on terms acceptable to it.

Telesat Corporation may elect to reduce or eliminate insurance coverage for certain of its existing satellites, or elect not to obtain insurance policies for its future satellites, especially if exclusions make such policies ineffective, the costs of coverage make such insurance impractical or self-insurance is deemed more cost effective.

Telesat Corporation derives a substantial amount of its revenues from only a few of its customers. A loss of, or default by, one or more of these major customers, or a material adverse change in any such customer’s business or financial condition, could materially reduce Telesat Corporation’s future revenues and contracted backlog.

For the year ended December 31, 2021, Telesat Corporation’s top five customers together accounted for approximately 64% of its revenues. As at December 31, 2021, Telesat Corporation’s top five backlog customers together accounted for approximately 84% of its backlog. If any of its major customers choose not to renew their contracts at the expiration of the existing terms or seek to negotiate concessions, particularly on price, it could have a material adverse effect on results of operations, business prospects and financial condition. Telesat Corporation customers could experience a downturn in their business or find themselves in financial difficulties, which could result in their ceasing or reducing their use of Telesat Corporation services or becoming unable to pay for services they had contracted to buy. In addition, some of Telesat Corporation’s customers’ industries are undergoing significant consolidation, and Telesat Corporation customers may be acquired by each other or other companies, including by Telesat Corporation competitors. Such acquisitions could adversely affect Telesat Corporation’s ability to sell services to such customers and to any end-users whom they serve. Some customers have in the past defaulted, and customers may in the future default, on their obligations to Telesat Corporation due to bankruptcy, lack of liquidity, operational failure or other reasons. Such defaults could adversely affect revenues, operating margins and cash flows. If Telesat Corporation’s contracted revenue backlog is reduced due to the financial difficulties of its customers, revenues, operating margins and cash flows would be further negatively impacted.

14

Telesat Corporation’s business is capital intensive and it may not be able to raise adequate capital to finance its business strategies, or it may be able to do so only on terms that significantly restrict its ability to operate its business.

Implementation of Telesat Corporation’s business strategy requires a substantial outlay of capital. As it pursues its business strategies and seeks to respond to developments in its business and opportunities and trends in its industry, Telesat Corporation’s actual capital expenditures may differ from expected capital expenditures. There can be no assurance that Telesat Corporation will be able to satisfy capital requirements in the future. In addition, if one of its satellites fails unexpectedly, there is no assurance of insurance recovery or the timing thereof and Telesat Corporation may need to exhaust or significantly draw upon its Amended Revolving Credit Facility or obtain additional financing to replace the satellite. If Telesat Corporation determines it needs to obtain additional funds through external financing and is unable to do so, it may be prevented from fully implementing its business strategy.

The availability and cost to Telesat Corporation of external financing depends on a number of factors, including its credit rating and financial performance and general market conditions. Telesat Corporation’s ability to obtain financing generally may be influenced by the supply and demand characteristics of the telecommunications sector in general and of the satellite services sector in particular. Declines in expected future revenues under contracts with customers and challenging business conditions faced by Telesat Corporation customers are among the other factors that may adversely affect Telesat Corporation’s credit and access to the capital markets. Other factors that could impact Telesat Corporation’s credit rating include the amount of debt in its current or future capital structure, activities associated with strategic initiatives, the health of its satellites, the success or failure of its planned launches, its expected future cash flows and the capital expenditures required to execute its business strategy. The overall impact on its financial condition of any transaction that it pursues may be negative or may be negatively perceived by the financial markets and rating agencies and may result in adverse rating agency actions with respect to Telesat Corporation’s credit rating and access to the capital markets. Long-term disruptions in the capital or credit markets as a result of uncertainty or recession, changing or increased regulation or failures of significant financial institutions could adversely affect its access to capital. A credit rating downgrade or deterioration in Telesat Corporation’s financial performance or general market conditions could limit its ability to obtain financing or could result in any such financing being available only at greater cost or on more restrictive terms than might otherwise be available and, in either case, could result in Telesat Corporation deferring or reducing capital expenditures, including on new or replacement satellites.

Telesat Corporation satellite launches may be delayed, it may suffer launch failures or its satellites may fail to reach their planned orbital locations. Any such issue could result in the loss of a satellite or cause significant delays in the deployment of the satellite which could have a material adverse effect on results of operations, business prospects and financial condition.

Delays in launching satellites and in the deployment of satellites are not uncommon and result from construction delays, the unavailability of reliable launch opportunities with suppliers, delays in obtaining required regulatory approvals and launch failures. If satellite construction schedules are not met, a launch opportunity may not be available at the time the satellite is ready to be launched. Satellites are also subject to certain risks related to failed launches. Launch vehicles may fail. Launch failures result in significant delays in the deployment of satellites because of the need to construct replacement satellites, which can take up to 30 months or longer, and to obtain another launch vehicle. A delay or perceived delay in launching a satellite, or replacing a satellite, may cause Telesat Corporation’s current customers to move to another satellite provider if they determine that the delay may cause an interruption in continuous service. In addition, Telesat Corporation’s contracts with customers who purchase or reserve satellite capacity may allow the customers to terminate their contracts in the event of a delay. Any such termination would require Telesat Corporation to refund any prepayment it may have received, and would result in a reduction in its contracted backlog and would delay or prevent it from securing the commercial benefits of the new satellite.

Replacing a satellite upon the end of its service life will require Telesat Corporation to make significant expenditures and may require it to obtain shareholder approval and Telesat Corporation may choose not to, or be unable to, replace some of its satellites upon their end of life.

To ensure no disruption in its GEO business and to prevent loss of customers, Telesat Corporation will be required to commence construction of a replacement satellite approximately three to five years prior to the expected end of service life of the satellite then in orbit. Typically, the construction, launch and insurance of a GEO satellite costs in the range of US$250,000,000 to US$300,000,000. There is no assurance that Telesat Corporation will have sufficient cash, cash flow or be able to obtain third-party or shareholder financing to fund such expenditures on

15

favorable terms, if at all. Moreover, the Telesat Corporation Articles provide that the power of Telesat Corporation’s board to issue securities of Telesat Corporation cannot be delegated to a committee, and, consequently, so long as designees of PSP Investments and MHR hold a combined majority of the seats on Telesat Corporation’s board, the approval of at least the designees of PSP Investments or of MHR is required for Telesat Corporation to issue securities. In the event that Telesat Corporation determines to finance expenditures to replace satellites by issuing securities, such designees could block such a financing.

Certain of Telesat Corporation’s satellites are nearing their expected end-of-orbital maneuver lives.

Should Telesat Corporation not have sufficient funds available to replace those satellites or Telesat Corporation be unable to finance such replacements, because of PSP Investments’ and MHR’s determining not to approve such financing or otherwise, it could have a material adverse effect on Telesat Corporation’s results of operations, business prospects and financial condition.

In order to justify the cost of replacing a satellite at the end of its life, there must be sufficient demand for services, and sufficient spectrum available to Telesat Corporation to provide those services, such that a reasonable business case can be made for its replacement. If there is insufficient demand for a replacement, or if Telesat Corporation does not have sufficient spectrum available to it, as a result of the repurposing of C-band and/or Ka-band spectrum for terrestrial use or otherwise, Telesat Corporation may choose not to replace a satellite at the end of its life.

In the event we are unable or choose not to replace a satellite at the end of its life, we will need to provide our customers with alternate capacity in order to maintain our customers and the revenue associated therewith. We do not intend to replace all our satellites that are nearing their end of life. While we are currently considering the potential to extend the life of certain of our satellites nearing their end of life, there can be no assurance that we will acquire any life extension services or that such life extension services would be successful. For some satellites, we intend to provide continuity of service to our customers at the end of life of those satellites by transitioning services to our Lightspeed constellation. Given that the entry into service of our Lightspeed constellation has been delayed we may be unable to provide many of our customers on satellites nearing their end of life with continuity of service. If we are unable to provide continuity of service to our customers by extending the life of such satellites, providing alternate capacity on other satellites, inducing our Lightspeed constellation, our revenue would decline.

Telesat Corporation may experience a failure of ground operations infrastructure or interference with its satellite signals that impairs the commercial performance of, or the services delivered over, its satellites or the satellites of other operators for whom it provides ground services, which could result in a material loss of revenues.

Telesat Corporation operates an extensive ground infrastructure including its satellite control centre in Ottawa, its main earth station and back up satellite control facility at Allan Park, nine earth stations throughout Canada, two teleports in the U.S. and one teleport located in Brazil. These ground facilities are used for controlling Telesat Corporation’s satellites and/or for the provision of end-to-end services to its customers.

Telesat Corporation may experience a partial or total loss of one or more of these facilities due to natural disasters (tornado, flood, hurricane or other such acts of God), fire, acts of war or terrorism or other catastrophic events. A failure at any of these facilities would cause a significant loss of service for its customers. Additionally, it may experience a failure in the necessary equipment at the satellite control center, at the back-up facility, or in the communications links between these facilities and remote earth station facilities. A failure or operator error affecting tracking, telemetry and control operations might lead to a breakdown in the ability to communicate with one or more satellites or cause the transmission of incorrect instructions to the affected satellite(s), which could lead to a temporary or permanent degradation in satellite performance or to the loss of one or more satellites. Intentional or non-intentional electromagnetic or radio frequency interference could result in a failure of its ability to deliver satellite services to customers. A failure at any of Telesat Corporation’s facilities or in the communications links between facilities or interference with its satellite signal could cause revenues and backlog to decline materially and could adversely affect its ability to market its services and generate future revenues and profit.

Telesat Corporation purchases equipment from third-party suppliers and depends on those suppliers to deliver, maintain and support these products to the contracted specifications in order for it to meet its service commitments to its customers. Telesat Corporation may experience difficulty if these suppliers do not meet their obligations to deliver and support this equipment. Telesat Corporation may also experience difficulty or failure when implementing, operating and maintaining this equipment, or when providing services using this equipment. This difficulty or failure

16

may lead to delays in implementing services, service interruptions or degradations in service, which could cause revenues and backlog to decline materially and could adversely affect Telesat Corporation’s ability to market its services and generate future revenues and profit.

Telesat Corporation’s dependence on outside contractors could result in delays related to the design, manufacture and launch of new satellites, or could limit its ability to sell its services, which could adversely affect operating results and prospects.

Any delays in the design, construction or launch of its satellites could have a material adverse effect on Telesat Corporation’s results of operations, business prospects and financial condition. There are a limited number of manufacturers that are able to design and build satellites according to the technical specifications and standards of quality Telesat Corporation requires, including Airbus Defence and Space, Thales Alenia Space, Boeing, Lockheed Martin, MELCO, Northrop Grumman (formerly Orbital) and Maxar. Telesat Corporation also relies on the manufacturers of its satellites to provide support throughout the life of the satellite in the event it should suffer an anomaly. If any of its manufacturers’ businesses fail, it could adversely impact Telesat Corporation’s ability to overcome a satellite anomaly and maintain its satellites in service, in whole or in part. There is also a limited number of suppliers able to launch such satellites, including International Launch Services, Arianespace, Mitsubishi Heavy Industries, SpaceX, Blue Origin and Lockheed Martin. Should any of its manufacturers’ or launch suppliers’ businesses fail, it would reduce competition and could increase the cost of satellites and launch services. Adverse events with respect to any of Telesat Corporation’s manufacturers or launch suppliers could also result in the delay of the design, construction or launch of satellites. See “The pandemic caused by the outbreak of the novel strain of coronavirus (“COVID-19”) could have a material adverse effect on Telesat Corporation’s business, financial condition and results of operations.”

General economic conditions may also affect the ability of Telesat Corporation’s manufacturers and launch suppliers to provide services on commercially reasonable terms or to fulfil their obligations in terms of manufacturing schedules, launch dates, pricing or other items. Even where alternate suppliers for such services are available, Telesat Corporation may have difficulty identifying them in a timely manner, it may incur significant additional expense in changing suppliers, and this could result in difficulties or delays in the design, construction or launch of satellites.

Changes in consumer demand for traditional television services and expansion of terrestrial networks have adversely impacted the growth in subscribers to DTH television services in North America, which may adversely impact future revenues.

A substantial amount of Telesat Corporation’s revenue is earned from customers who use its services to provide DTH television services to the public in North America. For the year ended December 31, 2021, approximately 94% of Telesat Corporation’s broadcast revenue was derived from North American DTH television services. For various reasons, the number of DTH subscribers to whom Telesat Corporation’s customers provide services has been decreasing. In many regions of the world, including North America, the terrestrial networks with which Telesat Corporation competes continue to expand. Terrestrial networks have advantages over traditional DTH services for the delivery of two-way services, such as on-demand video services. Moreover, one of Telesat Corporation’s largest DTH customers also has a substantial fiber terrestrial broadcast distribution network that it is continuing to expand, which has led to certain of their own DTH customers migrating to their terrestrial network. The migration of DTH customers to terrestrial networks, in order to access improved two-way services or for other reasons, could decrease the demand for Telesat Corporation’s services, adversely impacting future revenue and financial performance.

The continued growth of “over-the-top” (“OTT”) video distribution (e.g., Netflix) may also have an adverse impact on Telesat Corporation’s broadcast business. OTT distribution is an on-demand (i.e., non-linear) platform that provides delivery of broadcasting services to consumers through an internet service provider that may not be involved in the control or distribution of the content itself. The growth of OTT distribution has had a negative impact on the demand for the services of Telesat Corporation’s large DTH customers, which could result in lower demand for Telesat Corporation’s broadcast satellite capacity.

Reductions in government spending could reduce demand for Telesat Corporation’s services.

Governments, in particular the U.S. government, purchase a substantial amount of satellite services from commercial satellite operators, including Telesat Corporation. Spending authorizations for defense-related and other

17

programs by the U.S. government have fluctuated in the past, and future levels of expenditures and authorizations for these programs may decrease, remain constant or shift to programs in areas where Telesat Corporation does not provide services. To the extent the U.S. government and its agencies reduce spending on commercial satellite services, this could adversely affect Telesat Corporation’s revenue and operating margins. Many governments provide funding for satellite services that are used to provide broadband connectivity to rural and remote communities and those with limited terrestrial infrastructure. To the extent these governments reduce spending on satellite services, as a result of the need to reduce overall spending during periods of fiscal restraint, to reduce budget deficits or otherwise, demand for Telesat Corporation’s services could decrease which could adversely affect revenue, the prices it is able to charge for its services and results of operations, business prospects and financial condition.

Telesat Corporation’s failure to maintain or obtain authorizations under and comply with the U.S. export control and trade sanctions laws and regulations could have a material adverse effect on results of operations, business prospects and financial condition.

The export of satellites and technical data related to satellites, earth station equipment and provision of services are subject to U.S. export control and economic sanctions laws, implemented by U.S. State Department, Department of Commerce and Department of the Treasury regulations. If Telesat Corporation does not maintain its existing authorizations or obtain necessary future authorizations under the export control laws and regulations of the U.S., it may be unable to export technical data or equipment to non-U.S. persons and companies, including to its own non-U.S. employees, as required to fulfil existing contracts. If it does not maintain its existing authorizations or obtain necessary future authorizations under the trade sanctions laws and regulations of the U.S., it may not be able to provide satellite capacity and related administrative services to certain countries subject to U.S. sanctions. Telesat Corporation’s ability to acquire new U.S.-manufactured satellites, procure launch services and launch new satellites, operate existing satellites, obtain insurance and pursue its rights under insurance policies or conduct its satellite-related operations and consulting activities could also be negatively affected if Telesat Corporation and its suppliers are not able to obtain and maintain required U.S. export authorizations.

The content of third-party transmissions over Telesat Corporation satellites may affect it since it could be subject to sanctions by various governmental entities for the transmission of certain content.

Telesat Corporation provides satellite capacity for transmissions by third parties. Telesat Corporation does not decide what content is transmitted over its satellites, although its contracts generally provide Telesat Corporation with rights to prohibit certain types of content or to cease transmission or permit it to require its customers to cease their transmissions under certain circumstances. A governmental body or other entity may object to some of the content carried over Telesat Corporation’s satellites, such as “adult services” video channels or content deemed political in nature. Issues arising from the content of transmissions by these third parties over Telesat Corporation’s satellites could affect its future revenues, operations or its relationship with certain governments or customers.

Fluctuations in available satellite capacity could adversely affect Telesat Corporation’s results.

The availability of satellite capacity has fluctuated over time, characterized by periods of undersupply of capacity, followed by periods of substantial new satellite construction which is, in turn, followed by an oversupply of available capacity. The industry appears to be currently experiencing a period of oversupply. Given the number of new satellites launched over the past several years, many of which contain high throughput payloads, as well as the number of satellite constellations being deployed and under development, unless Telesat Corporation experiences a corresponding increase in demand, the next several years are likely to continue to be characterized by an oversupply of capacity. In addition, changes in technology could introduce a substantial amount of new capacity into the market, further exacerbating the oversupply problem. An oversupply of capacity leads to a decrease in rates charged for satellite services which could adversely affect Telesat Corporation’s results of operations and cash flows.

Developments that Telesat Corporation expects to support the growth in demand for satellite services, such as continued growth in corporate data and internet traffic, may fail to materialize or may not occur in the manner or to the extent anticipated.

18

Telesat Corporation is subject to risks associated with doing business internationally.

Telesat Corporation’s operations internationally are subject to risks that are inherent in conducting business globally. It is subject to compliance with the U.S. Foreign Corrupt Practices Act (“FCPA”) and other similar anti-corruption laws, which generally prohibit companies and their intermediaries from making improper payments to foreign government officials for the purpose of obtaining or retaining business. While its employees and contractors are required to comply with these laws, Telesat Corporation cannot be sure that its internal policies and procedures will always protect it from violations of these laws, despite its commitment to legal compliance and corporate ethics. Violations of these laws may result in severe criminal and civil sanctions as well as other penalties, and the U.S. Securities and Exchange Commission and U.S. Department of Justice have increased their enforcement activities with respect to the FCPA. The occurrence or allegation of these types of risks may adversely affect Telesat Corporation’s business, performance, financial condition, and results of operations.

Telesat Corporation is subject to significant and intensifying competition within the satellite industry and from other providers of communications capacity. A failure to compete effectively would result in a loss of revenues and a decline in profitability, which would adversely affect Telesat Corporation’s results of operations, business prospects and financial condition.

Telesat Corporation provides point-to-point and point-to-multipoint services for voice, data and video communications and for high-speed internet access. Telesat Corporation competes against global competitors who are substantially larger than it in terms of both the number of satellites in orbit as well as in terms of revenues. Due to their larger sizes, these operators are able to take advantage of greater economies of scale, may be more attractive to customers, may (depending on the specific satellite and orbital location in question) have greater flexibility to restore service to their customers in the event of a partial or total satellite failure and may be able to offer expansion capacity for future requirements. Telesat Corporation also competes against regional satellite operators who may enjoy competitive advantages in their local markets. As a result of the availability of export credit agency financing for projects that would not otherwise obtain financing from commercial lenders, new entrants, including governments that have traditionally purchased satellite capacity from established satellite operators, are acquiring their own satellites, which increases the amount of available satellite capacity in the marketplace and decreases the demand for Telesat Corporation’s services.

A substantial portion of Telesat Corporation’s business is in the Canadian domestic market. This market is characterized by increasing competition among satellite providers and rapid technological development. The Canadian Government opened Canadian satellite markets to foreign satellite operators for the provision of fixed-satellite services (“FSS”), with the exception of DTH television services provided through FSS, as part of its 1998 World Trade Organization (“WTO”) commitments to liberalize trade in basic telecommunications services, and in September 2005 revised its satellite-use policy to permit the use of foreign-licensed satellites for digital audio radio services in Canada. Further liberalization of the policy may occur and could result in increased competition in Canadian satellite markets. Historically, the Canadian regulatory framework has required the use of Canadian-licensed satellites for the delivery of DTH in Canada whether through FSS or direct broadcast satellite (“DBS”) facilities. It is possible that this framework could change and allow non-Canadian satellite operators that have adequate service coverage in Canadian territory to compete for future business from Telesat Corporation’s DTH customers.

Telesat Corporation’s business is also subject to competition from ground-based forms of communications technology. For many point-to-point and other services, the offerings provided by terrestrial companies can be more competitive than the services offered via satellite. A number of companies are increasing their ability to transmit signals on existing terrestrial infrastructures, such as fiber optic cable, DSL (digital subscriber line) and terrestrial wireless transmitters often with funding and other incentives provided by government. The ability of any of these companies to increase their capacity and/or the reach of their network significantly would likely result in a decrease in the demand for Telesat Corporation’s services. Increasing availability of capacity from other forms of communications technology can create an excess supply of telecommunications capacity, decreasing the prices Telesat Corporation would be able to charge for its services under new service contracts and thereby negatively affecting profitability. New technology could render satellite-based services less competitive by satisfying consumer demand in other ways. Telesat Corporation also competes for local regulatory approval in places where more than one provider may want to operate, and with other satellite operators for scarce frequency assignments and a limited supply of orbital locations.

19

A failure to compete effectively could result in a loss of revenues and a decline in profitability, a decrease in the value of Telesat Corporation’s business and a downgrade of Telesat Corporation’s credit rating, which would restrict its access to the capital markets.

Spectrum values historically have been volatile, which could cause the value of Telesat Corporation’s business to fluctuate.

A material amount of Telesat Corporation’s asset value is derived from Telesat Corporation’s spectrum authorizations. Valuations of spectrum in other frequency bands historically have been volatile, and Telesat Corporation cannot predict any future change in the value of Telesat Corporation’s spectrum and other assets. In addition, to the extent that the International Telecommunication Union (“ITU”) or any governmental authority takes action that makes additional spectrum available or promotes the more flexible use or greater availability of existing satellite or terrestrial spectrum allocations, for example, by means of spectrum leasing or new spectrum sales, the availability of such additional spectrum could reduce the value of Telesat Corporation’s spectrum authorizations and, as a result, the value of Telesat Corporation’s business.

Changes in technology could have a material adverse effect on Telesat Corporation’s results of operations, business prospects and financial condition.

The implementation of new technologies that can provide increased capacity to end-users at lower cost may reduce demand for Telesat Corporation’s services. Many of the new GEO satellites deployed over the last several years and replacement satellites expected to be deployed in the near term will be high throughput satellites, which are able to transmit substantially more data than pre-existing satellites or may include high throughput payloads. These satellites may decrease demand and/or prices for traditional satellite capacity. While Telesat Corporation owns the high throughput Canadian payload on ViaSat-1, and has incorporated high throughput payloads on its Telstar 12 VANTAGE satellite, Telstar 18 VANTAGE and Telstar 19 VANTAGE satellites, the introduction of more, and more capable, HTS by other operators into the markets in which Telesat Corporation participates could have a material adverse effect on results of operations, business prospects and financial condition.

A number of NGSO satellite projects are in development, production, or in the process of being deployed which could have significant advantages over GEO satellite systems, in particular for latency sensitive applications. These projects have the potential to substantially increase the amount of available capacity in the marketplace, decreasing demand for GEO satellite services. In addition to new satellite technologies, new projects which could compete with traditional satellite services have been announced, including for the provision of telecommunications services using balloons or drones.

Improvements in existing technologies could also adversely impact the demand for satellite services. For example, improvements in signal compression could allow Telesat Corporation customers to transmit the same amount of data using a reduced amount of capacity, which could decrease demand for Telesat Corporation services.

Interruption or failure of, or cyber-attacks on, Telesat Corporation information technology and communication systems, data breaches, data theft, unauthorized access or hacking could materially harm Telesat Corporation’s reputation and ability to operate its business effectively, any of which could harm its business and operating results.

Telesat Corporation’s success depends, in part, on the secure and uninterrupted performance of Telesat Corporation’s information technology and communications systems, which are an integral part of its business. Telesat Corporation relies on its information and communications systems, as well as on software applications developed internally and externally, to effectively manage its accounting and financial functions, including maintaining its internal controls, operate its satellites and satellites for third parties, provide consulting services to customers, transmit customer’s proprietary and/or confidential content and assist with other operations, among other things. An increasing number of companies have disclosed breaches of their security, some of which have involved sophisticated and highly targeted attacks on their computer networks. Because the techniques used to obtain unauthorized access, disable or degrade service, or sabotage systems, change frequently and often are not recognized until launched against a target, Telesat Corporation may be unable to anticipate these techniques or to implement adequate preventative measures. If unauthorized parties gain access to Telesat Corporation’s information technology systems, they may be able to misappropriate assets, including confidential trade secrets and intellectual property assets, which could be used to compete against Telesat Corporation’s business and otherwise adversely impact its competitive position. They could also access sensitive information (such as personally identifiable information of Telesat Corporation’s customers, business

20

partners and employees), cause interruption in Telesat Corporation’s operations, corruption of data or computers, or otherwise damage Telesat Corporation’s reputation and business. In such circumstances, Telesat Corporation could be held liable to its customers or other parties, or be subject to regulatory or other actions for breaching privacy rules.

While Telesat Corporation continues to bolster its systems with additional security measures and, working with external experts, mitigate the risk of security breaches, its systems may be vulnerable to theft, loss, damage and interruption from a number of potential sources and events, including unauthorized access or security breaches, inclement weather, natural or man-made disasters, earthquakes, explosions, terrorist attacks, floods, fires, cyberattacks, computer viruses, malware, ransomware, phishing attacks, social engineering schemes, domain name spoofing, insider theft, power loss, telecommunications or equipment failures, transportation interruptions, accidents or other disruptive events or attempts to harm its systems. Telesat Corporation’s facilities are potentially vulnerable to break-ins, sabotage and intentional acts of vandalism. Its disaster recovery planning cannot account for all eventualities. Telesat Corporation’s business and operations could be adversely affected if, as a result of a significant cyber event or otherwise, its operations are disrupted or shutdown, confidential or proprietary information is stolen or disclosed, it loses customers, it incurs costs or is required to pay fines in connection with confidential or export-controlled information that is disclosed, it must dedicate significant resources to system repairs or increase cyber security protection or it otherwise incurs significant litigation or other costs as a result of any such event. A serious disruption to Telesat Corporation’s systems could significantly limit its ability to manage and operate its business efficiently, which in turn could have a material adverse effect on its business, reputation, results of operations and financial condition. Furthermore, any compromise of Telesat Corporation’s security could result in a loss of confidence in Telesat Corporation’s security measures, and subject Telesat Corporation to litigation, civil or criminal penalties, and negative publicity that could adversely affect Telesat Corporation’s financial condition and results of operations.

The pandemic caused by COVID-19 could have a material adverse effect on Telesat Corporation’s business, financial condition and results of operations.

Telesat Corporation’s business and results of operation have been and may continue to be adversely affected by the current outbreak of COVID-19, and by measures taken to prevent its spread, including restrictions on travel, imposition of quarantines, cancellation of events, remote working, and closure of workplaces and other businesses. Telesat Corporation’s business and results of operations may also be negatively impacted by the adverse effect that COVID-19 has had and may continue to have on global economic activity, which may include a period of prolonged global or regional economic slowdowns or recessions. The extent of the impact of COVID-19 is subject to change and is dependent on many factors, including the duration of the pandemic, the success of the vaccination rollout, and the measures that may be implemented by, or that may be imposed upon, Telesat Corporation, Telesat Corporation’s customers and Telesat Corporation’s suppliers in response to the pandemic, and is therefore difficult to predict. COVID-19 could also impact Telesat Corporation’s ability to attract capital to finance business strategies, such as the development of the Lightspeed constellation and its related network, and also could increase Telesat Corporation’s cost of borrowing.

As previously disclosed, Telesat Corporation’s customers in the maritime and aeronautical markets have been significantly impacted by the COVID-19 pandemic and measures implemented in response to it. At the request of some of these customers, Telesat Corporation has agreed to amend the terms of certain of their contracts to mitigate the adverse financial impact COVID-19 is having on their respective businesses. Other customers may make similar requests in the future and Telesat Corporation may enter into similar arrangements. The arrangements Telesat Corporation has entered into, and may enter into in the future, will have an adverse impact on Telesat Corporation’s revenues in the near term. In addition, certain of Telesat Corporation’s maritime and aeronautical customers have been through voluntary bankruptcy proceedings. As a result, Telesat Corporation had to record a provision for bad debt expense for certain accounts receivables with these customers given the risk that Telesat Corporation may not receive payment for all, or substantially all, of the amounts owed to Telesat Corporation. Further, bankruptcy laws permit the party in bankruptcy to choose to reject any existing contracts they have entered into and in certain cases these customers chose to reject contracts they had with Telesat Corporation, thereby voiding the customers’ obligations under those contracts, which adversely impacted Telesat Corporation’s revenues. Moreover, Telesat Corporation may not be able to sell the resulting excess capacity on favorable terms, if at all. The adverse effects of the COVID-19 pandemic could result in some of Telesat Corporation’s other customers entering into bankruptcy in the future, or otherwise defaulting on their obligation to pay for Telesat Corporation’s services, including the customers to whom Telesat Corporation has provided contractual relief. In any of these circumstances, Telesat Corporation’s revenues, operating income and cash flows would be negatively impacted.

21

Telesat Corporation purchases equipment from third-party suppliers and depends on those suppliers to deliver, maintain and support these products to the contracted specifications in order to meet Telesat Corporation’s service commitments to Telesat Corporation’s customers. There are a limited number of manufacturers that are able to design and build satellites and ground terminals according to the technical specifications and standards of quality Telesat Corporation requires and a limited number of launch providers that are able to launch Telesat Corporation’s satellites. If Telesat Corporation’s suppliers are not able to deliver goods and services due to operational challenges, temporary or permanent shutdowns, severe financial hardship or bankruptcy, or disruptions in their own supply chains, due to the impact of the COVID-19 pandemic or for other reasons, Telesat Corporation’s ability to meet Telesat Corporation’s service commitments to Telesat Corporation’s customers may be adversely affected. See “Global Supply Chain issues have delayed completion of our financing arrangements and commencement of construction of our Telesat Lightspeed constellation and they may cause the costs of the program to increase, which may negatively impact our ability to successfully deploy our Telesat Lightspeed constellation.”

Telesat Corporation’s corporate headquarters, and many of its other offices and facilities, are located in jurisdictions that have instituted and social distancing requirements and, from time to time, work from home requirements. These restrictions have adversely impacted the ability of Telesat Corporation’s employees to travel to their places of work, to customer locations and to supplier facilities. Telesat Corporation enacted a work from home policy for Telesat Corporation’s employees effective March 16, 2020, which remains in place, in whole or in part, in certain locations. To date, Telesat Corporation has maintained Telesat Corporation’s operations without any known material adverse impact on operations. However, the future effects of the COVID-19 pandemic are dependent on a number of factors, including the duration and severity of the COVID-19 pandemic, whether a significant number of Telesat Corporation’s employees supporting critical operations contract COVID-19, whether the current measures to prevent the spread of COVID-19 continue, and whether new restrictions are imposed, and, as a result, the extent of the continuing impact of the COVID-19 pandemic on Telesat Corporation’s business and results of operation is difficult to predict. In the event that Telesat Corporation’s ability to operate Telesat Corporation’s business was adversely impacted by the COVID-19 pandemic or by measures taken to prevent its spread, Telesat Corporation’s revenue and financial performance could be adversely affected.

Telesat Corporation may pursue acquisitions, dispositions and strategic transactions which could result in the incurrence of additional costs, liabilities or expenses in connection with the implementation of such transactions.

In the future, Telesat Corporation may pursue acquisitions, dispositions and strategic transactions, which may include joint ventures and strategic relations, as well as business combinations or the acquisition or disposition of assets. Acquisitions, dispositions and strategic transactions involve a number of risks, including: potential disruption of ongoing business; distraction of management; may result in Telesat Corporation being more leveraged; the anticipated benefits and cost savings of those transactions may not be realized fully or at all or may take longer to realize than expected; increasing the scope and complexity of Telesat Corporation operations; and loss or reduction of control over certain of its assets.

The presence of one or more material liabilities of an acquired company that are unknown to Telesat Corporation at the time of acquisition could have a material adverse effect on its results of operations, business prospects and financial condition. A strategic transaction may result in a significant change in the nature of its business, operations and strategy. In addition, it may encounter unforeseen obstacles or costs in implementing a strategic transaction.

Telesat Corporation continues to evaluate the performance of all of its businesses and may sell businesses or assets. Such a sale could include a strategic disposition of one or more of its satellites. In addition to the risks listed above that may occur with any acquisition, disposition or strategic transaction, a satellite divestiture could result in a loss of revenues or significant write-offs, including those related to goodwill and other intangible assets, which could have a material adverse effect on its financial condition, results of operations and cash flows. There can be no assurance that Telesat Corporation will be successful in addressing these or any other significant risks encountered.

Telesat Corporation could experience the departure of key employees or may be unable to recruit the employees needed for its success.

Telesat Corporation relies on a number of key employees, including members of management and certain other employees possessing unique experience in technical and commercial aspects of the satellite services business. If it is unable to retain these employees, it could be difficult to replace them. In addition, Telesat Corporation’s business, with its constant technological developments, must continue to attract highly qualified and technically skilled employees.

22

In the future, if Telesat Corporation were unable to retain or replace its key employees, or if it were unable to attract new highly qualified employees, it could have a material adverse effect on results of operations, business prospects and financial condition.

Telesat Corporation’s future reported net income and asset values could be adversely affected by impairments of the value of goodwill and intangible assets.

The assets listed on Telesat Corporation’s consolidated balance sheet as at December 31, 2021 include goodwill with a carrying value of approximately $2,446.6 million and other intangible assets with a carrying value of approximately $764.1 million. Goodwill and other intangible assets are qualitatively assessed for indicators of impairment. If the qualitative assessment concludes an indication of impairment, a quantitative impairment test of goodwill and other intangible assets (such as orbital locations) with indefinite useful lives is undertaken. Telesat Corporation measures for the quantitative impairment test using a projected discounted cash flow method and confirms the assessment using other valuation methods.

If the asset’s carrying value is more than its recoverable amount, the difference is recorded as a reduction in the amount of the asset on the balance sheet and an impairment charge in the statement of income. Quantitative testing for impairment requires significant judgment by management to determine the assumptions used in the impairment analysis. Any changes in the assumptions used could have a material impact on the impairment analysis and result in an impairment charge. Telesat Corporation cannot predict whether an event that triggers impairment will occur, when it will occur or how it will affect the reported asset values. If Telesat Corporation’s goodwill or other intangible assets are deemed to be impaired in whole or in part, it could be required to reduce or write-off such assets, which could have a material adverse effect on its financial condition.

Significant changes in exchange rates could have a material adverse effect on financial results.

Telesat Corporation’s main foreign currency exposures as of December 31, 2021 lie in its U.S. dollar denominated debt financing and cash and cash equivalents. In addition, approximately 53.1% of revenue, 32.1% of operating expenses, 100.0% of interest expense on indebtedness and the majority of capital expenditures were denominated in U.S. dollars for the year ended December 31, 2021.

As a result of an increase in the value of the Canadian dollar against the U.S. dollar at December 31, 2021 compared to December 31, 2020, Telesat recorded a foreign exchange gain of approximately $27.5 million for the year ended December 31, 2021. A five percent increase (decrease) in the value of the U.S. dollar against the Canadian dollar would have increased (decreased) indebtedness and (decreased) increased net income as at December 31, 2021 by $189.7 million. A five percent increase (decrease) in the value of the U.S. dollar against the Canadian dollar would have increased (decreased) cash and cash equivalents by $69.1 million, increased (decreased) net income by $16.8 million and increased (decreased) other comprehensive income by $52.3 million as at December 31, 2021. In addition, for the year ended December 31, 2021, a five percent increase (decrease) in the value of the U.S. dollar against the Canadian dollar would have increased (decreased) revenue by $20.1 million, operating expenses by $3.3 million, and interest expense by $7.6 million. These analyses assume that all other variables remain constant.

A portion of Telesat Corporation revenues comes from contracts which are denominated in Brazilian Reais. Any decrease in the value of the Brazilian Reais against the Canadian dollar would reduce revenues.

Significant changes in exchange rates could materially increase interest and other payment obligations under Telesat Corporation’s financing arrangements.

As at December 31, 2021, the Canadian dollar equivalent of Telesat Corporation’s debt, excluding deferred financing costs, loss on repayment and prepayment options was $3,794.7 million. As at December 31, 2021, if the value of the Canadian dollar against the U.S. dollar increased (decreased) by $0.01, indebtedness would have decreased (increased) by $30.0 million. Changes in exchange rates impact the amount that Telesat Corporation pays in interest, and may significantly increase the amount that it is required to pay in Canadian dollar terms to redeem its Senior Secured Notes, 2026 Senior Secured Notes or Senior Notes, either at maturity, or earlier if redemption rights are exercised or other events occur which require it to offer to purchase its Senior Secured Notes, 2026 Senior Secured Notes or Senior Notes prior to maturity, and to repay funds drawn under the Senior Secured Credit Facilities.

23

The soundness of financial institutions and counterparties could adversely affect Telesat Corporation.

Telesat Corporation has exposure to many different financial institutions and counterparties (including those under its credit, financing and insurance arrangements), including brokers and dealers, commercial banks, investment banks, insurance providers and other institutions and industry participants. Telesat Corporation is exposed to risk, including credit risk resulting from many of the transactions it executes in connection with its hedging activities, in the event that any of its lenders or counterparties, including its insurance providers, are unable to honor their commitments or otherwise default under an agreement with it.

Because of the Telesat Canada Reorganization and Divestiture Act, a Canadian act uniquely applicable to Telesat Canada (but not the other entities in the Telesat Corporation corporate structure), Telesat Corporation’s primary operating subsidiary may not have access to the usual protections from creditors and other rights available to insolvent persons and creditors, may not have recourse to the usual rights, remedies and protections under applicable bankruptcy and insolvency laws generally available to creditors of insolvent persons.

Under the Telesat Canada Reorganization and Divestiture Act (“Telesat Divestiture Act”), Telesat Canada (as a corporate entity) is subject to certain special conditions and restrictions. The Telesat Divestiture Act provides that no legislation relating to the solvency or winding-up of a corporation applies to Telesat Canada and in no case shall Telesat Canada’s affairs be wound up unless authorized by an Act of the Parliament of Canada. As a result of such legislative provisions, Telesat Canada and its creditors may not have recourse to the usual rights, remedies and protections under applicable bankruptcy and insolvency laws, including the imposition of a stay of proceedings, or a regulated and orderly process to settle or compromise claims and make distributions to creditors, or recourse to fraudulent preference, transfer at undervalue or fraudulent conveyance laws. The effect of the Telesat Divestiture Act upon Telesat Canada’s insolvency has not been considered by a Canadian court and, accordingly, the application of Canadian federal bankruptcy and insolvency laws and provincial receivership and fraudulent conveyance and assignment and preference laws, and the exercise by a Canadian court of any judicial discretion which could affect the enforcement of rights and remedies or other equitable relief against Telesat Canada in the context of an insolvency, is uncertain. To the extent bankruptcy and insolvency laws do not apply to Telesat Canada, its creditors may individually seek to pursue any available rights or remedies, as secured or unsecured creditors as the case may be, against Telesat Canada and its assets. Only Telesat Canada’s assets (including the shares in its subsidiaries) are subject to the Telesat Divestiture Act, but the assets of the other entities within the Telesat Corporation corporate structure, including the guarantors of Telesat Canada’s credit facility and outstanding notes, are not. These restrictions may have a material impact on the sale of Telesat Canada or its assets in any bankruptcy or reorganization scenario and on any proceeding to realize value from Telesat Canada or its assets.

Risks Relating to Telesat Corporation’s Lightspeed Constellation

Global Supply Chain issues have delayed completion of our financing arrangements and commencement of construction of our Telesat Lightspeed constellation and they may cause the costs of the program to increase, which may negatively impact our ability to successfully deploy our Telesat Lightspeed constellation.

The COVID-19 pandemic has negatively impacted global supply chains and there is currently a worldwide shortage in the supply of numerous items, including many electronic components such as, diodes, computer chips and resistors, that are required for the manufacture of automobiles as well as our Telesat Lightspeed satellites. Thales Alenia Space (“TAS”), our proposed primary vendor for the Lightspeed program, has advised us that global supply chain constraints on the availability of certain components required for the development and construction of our Lightspeed constellation will extend the expected construction timeline and delay entry into service of the Lightspeed constellation. We are working with TAS to assess the impact of, and potential mitigants to, these supply chain issues. This development has delayed our ability to finalize and execute the construction contracts with suppliers and finalize our financing arrangements with certain Export Credit Agencies, impacting our ability to commence construction, further negatively impacting the timeline of the program.

TAS has also advised us that these supply chain issues are expected to increase the price of some of the components required for the construction of the Lightspeed Constellation. As a result, while we originally expected that the deployment of our planned 298 satellites and ground infrastructure would require a capital investment of approximately US$5 billion over 4 years following the commencement of construction for satellites, launch vehicles, insurance, related ground systems and other related capex, it is likely that the cost of deployment of 298 satellites manufactured by TAS will be greater. We may be required to raise more capital to fund the increased costs and we

24

may not be able to do so, either because our business case is insufficient to support additional borrowings or attract additional equity, or for other reasons. As a result of these increased costs, we may be required to deploy less than 298 satellites, which could adversely impact our business case and our ability to finance the Lightspeed constellation. See “Telesat Corporation may be unable to raise sufficient capital to fund the Lightspeed constellation and Telesat Corporation may ultimately be unable to, or choose to not, proceed with the project”.

As a result of the expected delay in the entry into service of the Lightspeed constellation due to supply chain issues and/or should we be required to reduce the number of satellites we are able to deploy, we may not be able to meet some of the regulatory milestones under our spectrum authorizations and we do not expect to be able to meet the current milestones under our U.S. first round market access grant and we may not be able to get an extension of these milestones. For more information see “Risks Related to Regulatory Matters”.

As a result of these developments, it is possible that we may not be able to proceed with TAS as our prime supplier and may instead seek to work with other suppliers to advance our Lightspeed plans, and there is a risk that we may not be able to do so or, alternatively, we may be able to do so only in a manner which may further delay our program or give rise to additional technical or commercial risks.

Any delay in the deployment of our Lightspeed constellation may adversely impact our ability to attract customers. See “Telesat Corporation faces robust competition to build and effectively deploy its Lightspeed constellation, and/or the pursuit of a LEO constellation may negatively impact Telesat Corporation’s existing business.”

There are numerous technological risks and uncertainties associated with Telesat Corporation’s planned Lightspeed constellation which may cause it to be unsuccessful, which would have a material adverse effect on Telesat Corporation’s results of operations, business prospects and financial condition.

Telesat Corporation is currently developing an advanced low earth orbit satellite network consisting of over one hundred and up to several hundred satellites in NGSO. There are numerous risks and uncertainties associated with NGSO constellations generally and with Telesat Corporation’s Lightspeed constellation.

NGSO constellations are complex. In order to operate successfully and deliver a high-quality service, all components of the system, both on the ground and in space, must be integrated seamlessly and efficiently.

Unlike most traditional GEO satellites currently in use, which rely on legacy, space-tested hardware and established ground equipment infrastructures, some of the technology necessary for the successful operation of a LEO constellation, in particular Telesat Corporation’s Lightspeed constellation, is still in development. Telesat Corporation’s Lightspeed constellation design incorporates leading-edge satellite technologies, including on-board data processing, multi-beam phased array antennas and optical inter-satellite links; these are technologies that have not been fully developed for space applications at the scale, levels of performance and price points that are required for the successful operation and commercialization of Telesat Corporation’s Lightspeed constellation. In addition, in order to provide a competitive service in certain of the customer segments Telesat Corporation plans to serve, it requires advances in ground terminal design and manufacturing, particularly electronic flat panel antennas capable of acquiring and tracking LEO satellites. If Telesat Corporation’s Lightspeed constellation does not deliver the required quality of service at prices that are competitive relative to other satellite providers and alternative products, it may not be able to acquire customers and establish a successful business. It is possible that Telesat Corporation may not be able to overcome the technological hurdles required to complete the planned Lightspeed constellation, or due to technological issues the Lightspeed constellation may not operate as planned.

Telesat Corporation’s planned Lightspeed constellation may suffer launch failures or its satellites may fail to reach their planned orbital locations. Any such issue could result in the loss of a satellite or cause significant delays in the deployment of the satellite. Delays in launching satellites and in the deployment of satellites are not uncommon and result from construction delays, the unavailability of reliable launch opportunities with suppliers, delays in obtaining required regulatory approvals, launch failures and launch vehicle underperformance (in which case the satellite may be lost or, if it can be placed into service by using its onboard propulsion systems to reach the desired orbit, will have a shorter useful life).

Launch failures may result in delays in the deployment of satellite constellations because of the need to construct replacement satellites. A delay or perceived delay in launching the planned Lightspeed constellation may cause Telesat Corporation’s customers to move to another satellite provider. As of the date of this annual report, Telesat Corporation has not received any prepayments from customers of its Telesat Lightspeed constellation that would need to be refunded to customers in the event of significant delays in launching such satellites (nor would there be other

25

contractual penalties or damages to such customers for such delays). It is possible that future agreements may include prepayments for services which would need to be repaid, or provide for other contractual penalties or damages, if the Telesat Lightspeed constellation is delayed. Any launch failure, underperformance, delay or perceived delay could have a material adverse effect on results of operations, business prospects and financial condition.

Telesat Corporation may be unable to raise sufficient capital to fund the Lightspeed constellation and Telesat Corporation may ultimately be unable to, or choose to not, proceed with the project.

The implementation of Telesat Corporation’s planned Lightspeed constellation will require a substantial outlay of capital and Telesat Corporation may not be able to raise sufficient capital to successfully develop and commercialize the project. See “— Telesat Corporation’s business is capital intensive and it may not be able to raise adequate capital to finance its business strategies, or it may be able to do so only on terms that significantly restrict its ability to operate its business.” While Telesat Corporation has announced that is has selected Thales Alenia Space (“TAS”) to be the prime manufacturer for the Lightspeed constellation and MDA to manufacture the phased array antennas on the satellites, the execution of the definitive manufacturing agreements with TAS and MDA, the commencement of full construction activities and the final constellation deployment schedule are subject to, and conditional upon, the progress of the financing for the program. Similarly, while Telesat Corporation has announced that the Government of Canada (“GoC”) intends to invest $1.44 billion into the planned Lightspeed constellation and the Government of Quebec (“GoQ”) intends to invest $400 million, these investments are subject to a number of conditions including the entering into of a further, definitive agreements, including definitive agreements with other lenders for the balance of funds required to complete the program, which, for various reasons, may not occur. Even if Telesat Corporation is able to enter into definitive agreements with the GoC, GoQ and other lenders, it expects it will be required to meet certain conditions precedent which, if not obtained, may restrict Telesat Corporation’s access to funds from the GoC, GoQ and other lenders. If unable to raise sufficient capital, Telesat Corporation will not be able to build and deploy its Lightspeed constellation which could have a material adverse effect on Telesat Corporation’s operations, business prospects and financial condition.

Telesat Corporation and the Government of Canada may be unable to agree on definitive documentation related to the Government of Canada’s $1.44 billion investment, and even if definitive documentation is executed, there is no guarantee that the investment will be advantageous for Telesat Corporation or its subsidiaries and the exercise of any warrants granted to the Government of Canada in connection therewith may be dilutive.

On August 12, 2021, Telesat Canada announced that it expects to receive a $1.44 billion investment from the Government of Canada to support Telesat Lightspeed. See “Business — Our GEO Business and Our Leo Opportunity — Overview of Telesat Lightspeed”. A binding obligation with respect to the Government of Canada’s investment will only be created upon completion of definitive documentation that will contain the terms set out in the term sheet entered into by Telesat Canada and the Government of Canada (the “Term Sheet”) in addition to such other representations, warranties, covenants, indemnities, defaults, and other terms and conditions (including fees and expenses, increased costs, tax (including customary gross-up and indemnity provisions for any non-resident withholding tax) and other provisions) as the Government of Canada may reasonably require, which are usual and customary for transactions of this nature. Moreover, the Government of Canada’s investment is in all respects subject to, among other things, ongoing due diligence, negotiation of satisfactory binding legal documentation and required governmental approvals. Consequently, due to the foregoing and other factors, some of which are outside Telesat Corporation’s control, the parties may be unable to reach an agreement with respect to definitive documentation, or the terms of definitive documentation may differ from the terms and conditions described in the Term Sheet. Furthermore, there are conditions to the funding of the Government of Canada’s investment, and the satisfaction of those conditions is not entirely within Telesat Corporation’s control. The execution of definitive documentation related to the Government of Canada’s investments will require agreement by Telesat Corporation and the GoC on various terms, some of which may not be contained in the Term Sheet and some of which may not be contemplated at this time. The definitive documentation with respect to the Government of Canada’s investment will contain various affirmative and negative covenants, some of which may restrict Telesat Corporation’s ability to conduct its business and which Telesat Canada and Telesat Corporation may find onerous.

The Term Sheet does not contain all of the material terms that would be required for such definitive documentation, Telesat Corporation cannot be assured of the ultimate terms of such definitive documentation and whether they will be less favorable than the terms in the Term Sheet. While Telesat will attempt to negotiate definitive documentation for the Government of Canada’s investment within the bounds of the Term Sheet, there is no guarantee it will be successful in doing so. Moreover, various of the terms of the Term Sheet will require further negotiation at a level of specificity

26

beyond the Term Sheet. Telesat Corporation cannot be assured whether it will be successful in such negotiations or to what extent such negotiation may reflect a deviation of any term in the Term Sheet from how Telesat Canada understood such term at the time it entered into the Term Sheet.

In connection with the investment from the Government of Canada to support Telesat Lightspeed, Telesat expects to, among other things, grant to the Government of Canada warrants to purchase a number of Telesat Public Shares with an aggregate price equal to (i) 10% of the principal amount of the loan and (i) 10% of the subscription amount of the preferred equity investment in Telesat LEO Inc. at an exercise price equal to the 180-day volume weighted average trading price of the Telesat Public Shares on the Nasdaq immediately after the listing of the Telesat Public Shares. The exercise of such warrants may result in dilution to the other shareholders of Telesat Corporation. See “Risks Relating to the Ownership of Telesat Public Shares and Telesat Partnership Units — Telesat Corporation may raise additional funds through the sale of equity, which may be highly dilutive, may include terms with preferences that could adversely affect the rights of the shareholders of Telesat Corporation and/or may cause the market price of Telesat Public Shares to decline.”

Telesat Corporation’s planned Lightspeed constellation will require Telesat Corporation to develop significant commercial and service operational capabilities. Failure to effectively develop such operational capabilities could cause Telesat Corporation’s Lightspeed constellation to fail to achieve commercial viability and could have a material adverse effect on Telesat Corporation’s operations, business prospects and financial condition.

Telesat Corporation’s planned Lightspeed constellation will offer an end-to-end data service such that Telesat Corporation will be responsible for system performance from the Point of Presence (where the constellation connects to either a customer’s private network or to the terrestrial internet) through the Lightspeed network to the end-user’s terminal. This contrasts with Telesat Corporation’s current GEO satellite services, from which Telesat Corporation currently derives a majority of its revenue, where Telesat Corporation primarily provides customers with access to its GEO satellites, and customers then combine this capacity with ground (hub) equipment to create a connectivity service. Telesat Corporation’s failure to develop new supporting technologies, processes and procedures, competencies, and other capabilities to support the Lightspeed constellation may materially impact its ability to monetize the Lightspeed constellation. Additionally, Telesat Corporation’s Lightspeed constellation will require an advanced ecosystem to support LEO service installation and provisioning, including user terminals and related installs, which does not currently exist.

Telesat Corporation’s effective monetization of its Lightspeed constellation may require Telesat Corporation to provide ancillary services to combine with Telesat Corporation’s LEO services, as customers may demand these services to create a complete solution for the communications requirements. Some examples of ancillary services are trained third parties who can install and maintain Telesat Corporation’s LEO terminals. Telesat Corporation does not currently have these capabilities, and may be required either to develop such capabilities in house or partner with third parties to deliver these capabilities, and Telesat Corporation cannot assure you that it will be able to successfully establish such capabilities. A material part of Telesat Corporation’s anticipated revenues from its planned Lightspeed constellation will come from geographies where Telesat Corporation does not have a significant presence today, including Europe, Africa and Asia, and the expansion of Telesat Corporation’s capabilities in other geographies where it currently has operations. Telesat Corporation’s failure to expand its sales and distribution capabilities in these geographies could cause the Lightspeed constellation to fail to achieve commercial viability.

In order to effectively operate its planned Lightspeed constellation, Telesat Corporation will be required to develop and expand certain business operations capabilities, including management of inventory, tracking service installation and commissioning, network monitoring and customer call resolution. Telesat Corporation will also need to develop new network capabilities to provision terminals, manage bandwidth and monitor these services. If Telesat Corporation is unable to develop these capabilities, it may be unable to provide customers with a level of service sufficient to support the Lightspeed constellation’s adoption. The development and deployment of its Lightspeed constellation may place a significant burden on Telesat Corporation’s management and other internal resources. The diversion of management’s attention and internal resources to its Lightspeed constellation and away from existing operations could harm business and operating results.

27

Even if Telesat Corporation is able to successfully build and deploy the Lightspeed constellation, Telesat Corporation may nonetheless fail to generate anticipated revenues due to slow market adoption or because the total addressable market for the Lightspeed constellation may be smaller than Telesat Corporation expects.

Telesat Corporation’s projected revenues from its Lightspeed constellation are based on the anticipated expansion of the market for satellite services as the availability for higher quality, lower priced services will lead to increased uses of satellite services. However, there may be factors, both internal to and extraneous to Telesat Corporation’s development and deployment its LEO satellites, that slow market adoption of LEO constellations and cause Telesat Corporation’s LEO revenues to be lower than anticipated. LEO ground terminal antennas require much greater field of view than GEO antennas because LEO satellites are in constant motion from the perspective of the earth. This may mean that LEO antennas are more difficult to install than anticipated, which could limit the adoption of LEO technology. LEO constellations may also suffer a lack of service availability because heavy rains result in service outages at Ka-band, and the level and frequency of outages may negatively impact the size of the market for LEO services. Additionally, LEO satellite is a new technology, and potential customers may not be willing to purchase LEO services until this new technology obtains widespread adoption. In particular, if sufficient LEO terminals are not installed prior to the commencement of global service, it could lead to a failure to achieve anticipated revenues on a timeline that supports Telesat Corporation’s Lightspeed constellation’s commercial viability. Moreover, certain users, particularly governments, may have requirements, including security requirements that Telesat Corporation is unable to meet, leading to lack of access to important markets.

Telesat Corporation’s business plan for the Lightspeed constellation is based on its own analysis of the total addressable market (“TAM”) for the constellation’s services. It is possible that Telesat Corporation’s analysis of the TAM for the Lightspeed constellation is inaccurate and the TAM could be materially smaller than Telesat Corporation’s analysis suggested. Even if Telesat Corporation’s analysis of the TAM for Telesat Lightspeed is accurate, those services may end up being provided by Telesat Corporation’s competitors, some of whom are larger, better financed and will deploy their constellations before Telesat Corporation.

Although Telesat Corporation believes there is a significant market for the services it expects to provide with its Lightspeed constellation, it may not be able to attract enough customers to make the project successful and earn a sufficient return on investment, which could have a material adverse effect on its business prospects and financial condition.

Telesat Corporation faces robust competition to build and effectively deploy its Lightspeed constellation, and/or the pursuit of a LEO constellation may negatively impact Telesat Corporation’s existing business.

Telesat Corporation’s Lightspeed constellation will also compete with NGSO satellite projects announced by other companies, including OneWeb, SpaceX, SES/O3b, Amazon’s subsidiary Kuiper (referenced herein as Amazon), as well as country and region-sponsored projects in China, Russia and the European Union. Some of these potential competitors to Telesat Corporation’s system have greater access to capital than Telesat Corporation has and/or may be at a more advanced stage of development. For example, China and Russia have access to larger amounts of capital and have government-owned satellite manufacturing and launch facilities at their disposal. SpaceX and Amazon are much larger than Telesat Corporation, have more diverse sources of revenue and have substantially greater financial resources than Telesat Corporation.

A substantial number of the satellites in the OneWeb and SpaceX constellations have already been launched. Both have announced that they will continue to launch satellites well in advance of when Telesat Corporation is expected to begin deploying significant numbers of additional satellites as part of the Lightspeed constellation. Additionally, SpaceX is already providing services on its LEO constellation. If Telesat Corporation’s competitors are able to establish operational constellations before Telesat Corporation does, it may be more difficult for Telesat Corporation to attract customers for its constellation. Further, to the extent their constellations make use of Ka-band spectrum, as SpaceX, Amazon and OneWeb have indicated they will, it may limit Telesat Corporation’s access to sufficient Ka-band spectrum to operate the Lightspeed constellation efficiently and profitably. See “Risks Relating to Regulatory Matters.” Telesat Corporation also anticipates that it will compete with OneWeb, SpaceX, Amazon and other developers of NGSO satellite projects for human capital, and Telesat Corporation’s failure to recruit and retain a workforce capable of developing and deploying its planned Lightspeed constellation may cause Telesat Corporation to fail to successfully monetize its Lightspeed constellation.

28

Some of Telesat Corporation’s competitors have greater access to launch capabilities than Telesat Corporation. SpaceX has its own in-house launch capability. Blue Origin, a company owned by Amazon’s Chairman, CEO and largest shareholder, Jeff Bezos, is significantly advanced in its development of launch vehicles. Each of Amazon’s and SpaceX’s greater access to launch vehicles for its own satellites may give it an advantage over Telesat Corporation since Telesat Corporation does not have in-house capability to launch its own satellites. In addition, SpaceX is currently manufacturing, and Amazon intends to manufacture, their own satellites which may provide them with advantages over us since we are reliant on third parties for the supply of our Lightspeed satellites.

If successfully implemented, the Lightspeed constellation may decrease demand for Telesat Corporation’s other satellite services. See “— Changes in technology could have a material adverse effect on Telesat Corporation’s results of operations, business prospects and financial condition.”

Risks Relating to Intellectual Property

If we are unable to obtain, maintain, protect and enforce patent and other intellectual property protection for our technology and services, or if the scope of the patent and other intellectual property protection obtained is not sufficiently broad, we may not be able to compete effectively in our markets.

Our success may depend, in part, on our ability to obtain, maintain, protect and enforce patent and other intellectual property protection in the United States and other countries with respect to our services and technology we develop. If we fail to obtain, maintain, protect and enforce our intellectual property, third parties may be able to compete more effectively against us, we may lose our technological or competitive advantage, or we may incur substantial litigation costs in our attempts to recover or restrict use of our intellectual property.

We seek to protect our position by filing patent applications in the United States and elsewhere related to our technologies and services that are important to our business. We also rely on a combination of contractual provisions, confidentiality procedures and copyright, trademark, trade secret and other intellectual property rights to protect the proprietary aspects of our brands, services, technologies and data. These legal measures afford only limited protection, and competitors or others may gain access to or use our intellectual property and proprietary information. Our success will depend, in part, on obtaining and maintaining patents, copyrights, trademarks, trade secrets, data and know-how and other intellectual property rights.

We may not be able to obtain and maintain intellectual property or other proprietary rights necessary to our business or in a form that provides us with a competitive advantage. For example, our trade secrets, data and know-how could be subject to unauthorized use, misappropriation or disclosure to unauthorized parties, despite our efforts to enter into confidentiality agreements with our employees, consultants, contractors, clients and other vendors who have access to such information, and could otherwise become known or be independently discovered by third parties. In addition, the patent prosecution process is expensive, time-consuming and complex, and we may not be able to file, prosecute, maintain, enforce or license all necessary or desirable patent applications at a reasonable cost, in a timely manner, or in all jurisdictions where protection may be commercially advantageous, or we may not be able to protect our intellectual property at all. Despite our efforts to protect our intellectual property, unauthorized parties may be able to obtain and use information that we regard as proprietary.

Given that patent applications are confidential for a period of time after filing, we cannot be certain that we were the first to file any patent application related to our services. The issuance of a patent is not conclusive as to its inventorship, scope, validity or enforceability and our owned and in-licensed issued patents may be challenged in courts or patent offices in the United States and abroad. For example, we may be subject to a third-party submission of prior art to the United States Patent and Trademark Office (“USPTO”) challenging the validity of one or more claims of our owned or in-licensed issued patents. Competitors may also contest our patents, if issued, by showing the USPTO, or the applicable other foreign patent agency that the invention was not original, was not novel or was obvious. In litigation, a competitor could claim that our patents, if issued, are not valid for a number of reasons. If a court agrees, we would lose our rights to those challenged patents.

It is also possible that we will fail to identify patentable aspects of our research and development output in time to obtain patent protection. Although we enter into non-disclosure and confidentiality agreements with parties who have access to confidential or patentable aspects of our research and development output, such as our employees, consultants, contractors, collaborators, vendors and other third parties, any of these parties may breach the agreements and disclose such output before a patent application is filed, thereby jeopardizing our ability to seek patent protection. We may not be able to

29

obtain or maintain patent applications and issued patents due to the subject matter claimed in such patent applications and issued patents being in disclosures in the public domain, and we may not be able to prevent any third party from using any of our technology that is in the public domain to compete with our technologies. In addition, publications of discoveries in the scientific literature often lag behind the actual discoveries, and patent applications in the United States and other jurisdictions are typically not published until 18 months after filing, or in some cases not at all. Therefore, we cannot be certain that we were the first to make the inventions claimed in our owned or in-licensed issued patents or pending patent applications, or that we were the first to file for patent protection of such inventions. If a third party can establish that we or our licensors were not the first to make or the first to file for patent protection of such inventions, our owned or in-licensed patent applications may not issue as patents and even if issued, may be challenged and invalidated or rendered unenforceable.

Moreover, the coverage claimed in a patent application can be significantly reduced before a patent is issued, and its scope can be reinterpreted after issuance. Even if patent applications we license or own currently or in the future issue as patents, they may not issue in a form that will provide us with any meaningful protection, prevent competitors or other third parties from competing with us, or otherwise provide us with any competitive advantage. Any patents that we hold may be challenged, narrowed or invalidated by third parties. Additionally, our competitors or other third parties may be able to circumvent our patents by developing similar or alternative technologies or services in a non-infringing manner. Third parties may also have blocking patents that could prevent us from marketing our own services and practicing our own technology. Alternatively, third parties may seek approval to market their own products or services similar to or otherwise competitive with our services. In these circumstances, we may need to defend and/or assert our patents, including by filing lawsuits alleging patent infringement. In any of these types of proceedings, a court or agency with jurisdiction may find our patents invalid, unenforceable or not infringed, in which case, our competitors and other third parties may then be able to market services and use manufacturing and analytical processes that are substantially similar to ours. Even if we have valid and enforceable patents, these patents still may not provide protection against competing services or processes sufficient to achieve our business objectives.

Failure to obtain and maintain patents, trademarks and other intellectual property rights necessary to our business and failure to protect, monitor and control the use of our intellectual property rights could negatively impact our ability to compete and cause us to incur significant expenses. The intellectual property laws and other statutory and contractual arrangements in the United States and other jurisdictions we depend upon may not provide sufficient protection in the future to prevent the infringement, use, violation or misappropriation of our patents, trademarks, data, technology and other intellectual property, and may not provide an adequate remedy if our intellectual property rights are infringed, misappropriated or otherwise violated. Any of the foregoing could have a material adverse effect on our competitive position, business, financial conditions, results of operations and prospects.

We may not identify relevant third-party patents or may incorrectly interpret the relevance, scope or expiration of a third-party patent, which might adversely affect our ability to develop and market our services.

We cannot guarantee that any of our patent searches or analyses, including the identification of relevant patents, the scope of patent claims or the expiration of relevant patents, are complete or thorough, nor can we be certain that we have identified each and every third-party patent and pending application in the United States and abroad that is relevant to or necessary for the commercialization of our current and future services in any jurisdiction.

The scope of a patent claim is determined by an interpretation of the law, the written disclosure in a patent and the patent’s prosecution history. Our interpretation of the relevance or the scope of a patent or a pending application may be incorrect, which may negatively impact our ability to market our services. We may incorrectly determine that our services are not covered by a third-party patent or may incorrectly predict whether a third party’s pending application will issue with claims of relevant scope. Our determination of the expiration date of any patent in the United States or abroad that we consider relevant may be incorrect, and our failure to identify and correctly interpret relevant patents may negatively impact our ability to develop and market our services.

We may be subject to claims that we or our employees have misappropriated the intellectual property of a third party, including trade secrets or know-how, or are in breach of non-competition or non-solicitation agreements with our competitors and third parties may claim an ownership interest in intellectual property we regard as our own.

Many of our employees and consultants were previously employed at or engaged by our competitors or potential competitors. Some of these employees, consultants and contractors, may have executed proprietary rights, non-disclosure and non-competition agreements in connection with such previous employment. Although we try to ensure that our employees and consultants do not use the intellectual property, proprietary information, know-how or

30

trade secrets of others in their work for us, we may be subject to claims that we or these individuals have, inadvertently or otherwise, misappropriated the intellectual property or disclosed the alleged trade secrets or other proprietary information, of these former employers or competitors. Litigation may be necessary to defend against these claims, and if we fail in defending any such claims, in addition to paying monetary damages, we may lose valuable intellectual property rights. In addition, we may lose personnel as a result of such claims. Any such litigation, or the threat thereof, may adversely affect our ability to hire employees or contract with independent contractors. A loss of key personnel or their work product could hamper or prevent our ability to commercialize our services, which would have a material adverse effect on our business, results of operations, financial condition and prospects.

Additionally, we may be subject to claims from third parties challenging our ownership interest in intellectual property we regard as our own, based on claims that our employees or consultants have breached an obligation to assign inventions to another employer, to a former employer, or to another person or entity. Litigation may be necessary to defend against any other claims, and it may be necessary or we may desire to enter into a license to settle any such claim; however, there can be no assurance that we would be able to obtain a license on commercially reasonable terms, if at all. If our defense to those claims fails, in addition to paying monetary damages, a court could prohibit us from using technologies or features that are essential to our services, if such technologies or features are found to incorporate or be derived from the trade secrets or other proprietary information of the former employers.

We may in the future also be subject to claims by our former employees, consultants or contractors asserting an ownership right in our patents or patent applications, as a result of the work they performed on our behalf. Although we generally require all of our employees, consultants, contractors and any other partners or collaborators who have access to our proprietary know-how, information or technology to assign or grant similar rights to their inventions to us, we cannot be certain that we have executed such agreements with all parties who may have contributed to our intellectual property, nor can we be certain that our agreements with such parties will be upheld in the face of a potential challenge, or that they will not be breached, for which we may not have an adequate remedy.

We may become a party to intellectual property litigation or administrative proceedings that could be costly and could interfere with our ability to sell and market our services.

It is possible that U.S. and foreign patents and pending patent applications, copyrights, or trademarks controlled by third parties may be alleged to cover our services, or that we may be accused of misappropriating third parties’ trade secrets. Additionally, our services make use of components that we purchase from vendors, and may include design components that are outside of our direct control. Our competitors, some of which have substantially greater resources and have made substantial investments in patent portfolios, trade secrets, copyrights, trademarks and competing technologies, may have applied for or obtained, or may in the future apply for or obtain, patents, copyrights, or trademarks that will prevent, limit or otherwise interfere with our ability to make, use, sell and/or export our services or to use product names. Because patent applications can take years to issue and are often afforded confidentiality for some period of time, there may currently be pending applications, unknown to us, that later result in issued patents that could cover one or more of our technology and services. Moreover, in recent years, individuals and groups that are non-practicing entities, commonly referred to as “patent trolls,” have purchased patents and other intellectual property assets for the purpose of making claims of infringement in order to extract settlements. From time to time, we may receive threatening letters, notices or “invitations to license,” or may be the subject of claims that our products and business operations infringe or violate the intellectual property rights of others. We may face patent infringement claims from non-practicing entities that have no relevant product or service revenue and against whom our owned or in-licensed patent portfolio may therefore have no deterrent effect. We may in the future become party to adversarial proceedings or litigation where our competitors or other third parties may assert claims against us, alleging that our technology or services infringe, misappropriate or otherwise violate their intellectual property rights, including patents and trade secrets. The defense of these matters can be time consuming, costly to defend in litigation, divert management’s attention and resources, damage our reputation and brand and cause us to incur significant expenses or make substantial payments. Vendors from whom we purchase hardware or software may not indemnify us in the event that such hardware or software is accused of infringing a third party’s patent or trademark or of misappropriating a third party’s trade secret, or any indemnification granted by such vendors may not be sufficient to address any liability and costs we incur as a result of such claims.

Even if we believe third party’s intellectual property claims are without merit, there is no assurance that a court would find in our favor, including on questions of infringement, validity, enforceability or priority of patents. The strength of our defenses will depend on the patents asserted, the interpretation of these patents, and our ability to invalidate the asserted patents. A court of competent jurisdiction could hold that these third-party patents are valid,

31

enforceable and infringed, which could materially and adversely affect our ability to commercialize any services or technology we may develop, and any other services or technologies covered by the asserted third-party patents. In order to successfully challenge the validity of any such U.S. patent in federal court, we would need to overcome a presumption of validity. As this burden is a high one requiring us to present clear and convincing evidence as to the invalidity of any such U.S. patent claim, there is no assurance that a court of competent jurisdiction would invalidate the claims of any such U.S. patent. Conversely, the patent owner need only prove infringement by a preponderance of the evidence, which is a lower burden of proof.

Further, if patents, trademarks, copyrights, or trade secrets are successfully asserted against us, this may harm our business and result in injunctions preventing us from developing, manufacturing, marketing or selling our services, or result in obligations to pay license fees, damages, attorney fees and court costs, which could be significant. In addition, if we are found to wilfully infringe third-party patents or trademarks or to have misappropriated trade secrets, we could be required to pay treble damages in addition to other penalties.

Although patent, copyright, trademark, trade secret and other intellectual property disputes in our industry have often been settled through licensing or similar arrangements, costs associated with such arrangements may be substantial and could include ongoing royalties. We may be unable to obtain necessary licenses on satisfactory terms, if at all. In addition, if any license we obtain is non-exclusive, we may not be able to prevent our competitors and other third parties from using the intellectual property or technology covered by such license to compete with us. If we do not obtain necessary licenses, we may not be able to redesign our services to avoid infringement. Any of these events could materially and adversely affect our business, financial condition and results of operations.

Similarly, interference or derivation proceedings provoked by third parties or brought by the USPTO may be necessary to determine priority with respect to our patents, patent applications, trademarks or trademark applications. We may also become involved in other proceedings, such as reexamination, inter partes review, derivation or opposition proceedings before the USPTO or other jurisdictional body relating to our intellectual property rights or the intellectual property rights of others. Adverse determinations in a judicial or administrative proceeding or failure to obtain necessary licenses could prevent us from delivering our services or using product names, which would have a significant adverse impact on our business, financial condition and results of operations.

Additionally, we may file lawsuits or initiate other proceedings to protect or enforce our patents or other intellectual property rights, which could be expensive, time consuming and unsuccessful. Competitors may infringe our issued patents or other intellectual property, which we may not always be able to detect.

To counter infringement or unauthorized use, we may be required to file infringement claims, which can be expensive and time-consuming. Any claims we assert against perceived infringers could provoke these parties to assert counterclaims against us alleging that we infringe their intellectual property or alleging that our intellectual property is invalid or unenforceable. Grounds for a validity challenge could be an alleged failure to meet any of several statutory requirements, including lack of novelty, obviousness or non-enablement. Grounds for an unenforceability assertion could be an allegation that someone connected with prosecution of the patent withheld relevant information from the USPTO, or made a misleading statement, during prosecution. Third parties may raise challenges to the validity of certain of our owned or in-licensed patent claims before administrative bodies in the United States or abroad, even outside the context of litigation. Such mechanisms include re-examination, post-grant review, inter partes review, interference proceedings, derivation proceedings and equivalent proceedings in foreign jurisdictions (e.g., opposition proceedings). In any such lawsuit or other proceedings, a court or other administrative body may decide that a patent of ours is invalid or unenforceable, in whole or in part, construe the patent’s claims narrowly or refuse to stop the other party from using the technology at issue on the grounds that our patents do not cover the technology in question.

The outcome following legal assertions of invalidity and unenforceability is unpredictable. If a third party were to prevail on a legal assertion of invalidity or unenforceability, we would lose at least part, and perhaps all, of the patent protection on our services or services that we may develop. If our patents are found to be valid and infringed, a court may refuse to grant injunctive relief against the infringer and instead grant us monetary damages and/or ongoing royalties. Such monetary compensation may be insufficient to adequately offset the damage to our business caused by the infringer’s competition in the market. An adverse result in any litigation or other proceeding could put one or more of our patents at risk of being invalidated or interpreted narrowly. Any of these events could materially and adversely affect our business, financial condition and results of operations.

32

Even if resolved in our favor, litigation or other proceedings relating to intellectual property claims may cause us to incur significant expenses and could distract our personnel from their normal responsibilities. In addition, there could be public announcements of the results of hearings, motions or other interim proceedings or developments, and if securities analysts or investors perceive these results to be negative, it could have a substantial adverse effect on the price of our common stock. Such litigation or proceedings could substantially increase our operating losses and reduce the resources available for development activities or any future sales, marketing or distribution activities. We may not have sufficient financial or other resources to conduct such litigation or proceedings adequately. Some of our competitors may be able to sustain the costs of such litigation or proceedings more effectively than we can because of their greater financial resources and more mature and developed intellectual property portfolios. Furthermore, because of the substantial amount of discovery required in connection with intellectual property litigation, there is a risk that some of our confidential or sensitive information could be compromised by disclosure in the event of litigation. Uncertainties resulting from the initiation and continuation of patent and other intellectual property litigation or other proceedings could have a material adverse effect on our business, financial condition and results of operations.

Because of the expense and uncertainty of litigation, we may not be in a position to enforce our intellectual property rights against third parties.

Because of the expense and uncertainty of litigation, we may conclude that even if a third party is infringing, misappropriating or otherwise violating our owned or in-licensed patents, any patents that may be issued as a result of our future patent applications, or other intellectual property rights, the risk-adjusted cost of bringing and enforcing such a claim or action may be too high or not in the best interest of our company or our shareholders. In such cases, we may decide that the more prudent course of action is to simply monitor the situation or initiate or seek some other non-litigious action or solution.

If we are unable to protect the confidentiality of our trade secrets and other proprietary information, our business and competitive position may be harmed.

In addition to patent protection, we also rely on other proprietary rights, including protection of trade secrets, and other proprietary information that is not patentable or that we elect not to patent. However, trade secrets can be difficult to protect and some courts inside and outside the United States are less willing or unwilling to protect trade secrets. To maintain the confidentiality of our trade secrets and proprietary information, we rely heavily on confidentiality provisions that we have in contracts with our employees, consultants, collaborators and others upon the commencement of their relationship with us. We cannot guarantee that we have entered into such agreements with each party that may have or have had access to our trade secrets or proprietary technology and processes. We may not be able to prevent the unauthorized disclosure or use of our technical knowledge or other trade secrets by such third parties, despite the existence generally of these confidentiality restrictions. These contracts may not provide meaningful protection for our trade secrets, know-how, or other proprietary information in the event of any unauthorized use, misappropriation, or disclosure of such trade secrets, know-how, or other proprietary information. There can be no assurance that such third parties will not breach their agreements with us, that we will have adequate remedies for any breach, or that our trade secrets will not otherwise become known or independently developed by competitors. Despite the protections we do place on our intellectual property or other proprietary rights, monitoring unauthorized use and disclosure of our intellectual property is difficult, and we do not know whether the steps we have taken to protect our intellectual property or other proprietary rights will be adequate. In addition, the laws of many foreign countries will not protect our intellectual property or other proprietary rights to the same extent as the laws of the United States. Consequently, we may be unable to prevent our proprietary technology from being exploited abroad, which could affect our ability to expand to international markets or require costly efforts to protect our technology.

To the extent our intellectual property or other proprietary information protection is incomplete, we are exposed to a greater risk of direct competition. A third party could, without authorization, copy or otherwise obtain and use our services or technology, or develop similar technology. Our competitors could purchase our services and attempt to replicate some or all of the competitive advantages we derive from our development efforts or design around our protected technology. Our failure to secure, protect and enforce our intellectual property rights could substantially harm the value of our services, brand and business. The theft or unauthorized use or publication of our trade secrets and other confidential business information could reduce the differentiation of our services and harm our business, the value of our investment in development or business acquisitions could be reduced and third parties might make claims against us related to losses of their confidential or proprietary information. Any of the foregoing could materially and adversely affect our business, financial condition and results of operations.

33

Further, it is possible that others will independently develop the same or similar technology or otherwise obtain access to our unpatented technology, and in such cases we could not assert any trade secret rights against such parties or those to whom they communicate such trade secrets. Costly and time-consuming litigation could be necessary to enforce and determine the scope of our trade secret rights and related confidentiality and nondisclosure provisions. If we fail to obtain or maintain trade secret protection, or if our competitors obtain our trade secrets or independently develop technology similar to ours or competing technologies, our competitive market position could be materially and adversely affected. In addition, some courts are less willing or unwilling to protect trade secrets and agreement terms that address non-competition are difficult to enforce in many jurisdictions and might not be enforceable in certain cases.

We also seek to preserve the integrity and confidentiality of our data and other confidential information by maintaining physical security of our premises and physical and electronic security of our information technology systems. While we have confidence in these individuals, organizations and systems, agreements or security measures may be breached and detecting the disclosure or misappropriation of confidential information and enforcing a claim that a party illegally disclosed or misappropriated confidential information is difficult, expensive and time-consuming, and the outcome is unpredictable. Further, we may not be able to obtain adequate remedies for any breach.

Intellectual property rights do not necessarily address all potential threats to our competitive advantage.

The degree of future protection afforded by our intellectual property rights is uncertain because intellectual property rights have limitations, and may not adequately protect our business, or permit us to maintain our competitive advantage. The following examples are illustrative:

•        others may be able to make a product that is similar to our current services and future services we intend to commercialize and that is not covered by the patents that we own or exclusively in-license and have the right to enforce;

•        we and any of our current or future licensors or collaborators might not have been the first to make the inventions covered by the issued patents or pending patent applications that we own, license or may own or license in the future;

•        we or any of our current or future licensors or collaborators might not have been the first to file patent applications covering certain of our inventions;

•        others may independently develop similar or alternative technologies or duplicate any of our technologies without infringing, misappropriating or otherwise violating our intellectual property rights;

•        it is possible that our current or future owned or in-licensed patent applications will not lead to issued patents;

•        issued patents that we own or in-license may not provide us with any competitive advantages, or may be held invalid or unenforceable as a result of legal challenges, including as a result of legal challenges by our competitors;

•        we may not develop additional proprietary technologies that are patentable; and

•        we may choose not to file a patent for certain trade secrets or know-how, and a third party may subsequently file a patent covering such intellectual property.

Risks Relating to Regulatory Matters

Telesat Corporation’s operations may be limited or precluded by ITU rules or processes, and/or by the requirement to coordinate its operations with those of other satellite operators.

The ITU, the United Nations specialized agency for information and communication technologies, regulates the global allocation of radio frequency spectrum and the registration of radio frequency assignments at any associated satellite orbit. Telesat Corporation participates in the activities of the ITU as an industry sector member; however, only member states (i.e. national administrations) can apply for radio frequency assignments at the ITU. Consequently, Telesat Corporation must rely on the relevant government administrations to represent its interests and secure frequency assignments, which are then licensed to Telesat by that administration.

34

Access to the radio frequency spectrum is governed by the ITU Radio Regulations, established in accordance with an international treaty, which contains the rules concerning frequency allocations and the procedure to obtain rights to use radio frequency assignments. The ITU Radio Regulations are periodically reviewed and revised at World Radiocommunication Conferences, which take place typically every four years. Terrestrial operators are increasingly seeking additional radio frequency assignments, including frequencies currently designated for exclusive or shared use by satellite systems, to support the increasing demand for terrestrial services. As a result, Telesat Corporation cannot guarantee that the ITU will not change its allocation decisions and rules in the future in a way that could limit or preclude Telesat Corporation’s use of some or all of Telesat Corporation’s existing or future spectrum.

The ITU Radio Regulations define the coordination, notification and recording procedures to obtain rights to use frequencies, with the aim to secure entry of the frequencies in the Master International Frequency Register (“MIFR”), including those frequencies used by Telesat Corporation’s GEO satellites, and Telesat Corporation’s planned Lightspeed constellation. In most of the frequency bands used or intended to be used by Telesat Corporation, a “first-come, first-served” procedure applies among GEO networks or among NGSO systems whereby earlier-registered GEO networks are protected from interference due to later-registered GEO networks and earlier-registered NGSO systems are protected from interference due to later-registered NGSO systems. Between NGSO systems and GEO networks, in some cases NGSO must protect GEO regardless of the timing of the applications, and in other cases a “first-come, first-served” procedure applies. In order to comply with these rules, Telesat Corporation must coordinate the operation of its satellites, including any replacement satellite that has performance characteristics that are different from those of the satellite it replaces, with other satellites. This process requires potentially lengthy and costly negotiations with parties who operate or intend to operate satellites that could affect or be affected by its satellites. The failure to reach an appropriate arrangement with such satellite operators may render it impossible to secure entry of the frequencies into the MIFR and result in substantial restrictions on the use and operations of our existing satellites.

In the event there is no coordination agreement and interference occurs, the later-in-time system (i.e. the system operating under the ITU filing with lower priority) is obliged to cease causing interference. The ITU rules permit lower priority systems to operate on a “non-interference” basis. In the case of GSO networks there exists at the ITU an agreed methodology to calculate the maximum allowed interference; however, in the case of NGSO systems so far there is no agreed methodology to determine how much interference a lower priority system can cause and still qualify as operating on a “non-interference” basis. Thus, it is not yet known either how much interference higher priority systems will be subject to from lower priority systems operating on a non-interference basis nor how large an operating impediment it will be for lower priority systems to operate on a non-interference basis. In addition, while the ITU Radio Regulations may require later-in-time systems to coordinate their operations with Telesat Corporation, it cannot guarantee that other operators will conduct their operations so as to avoid transmitting any signals that would cause harmful interference to the signals that Telesat Corporation, or its customers, transmit. In the extreme, this interference could require Telesat Corporation to take steps, or pay or refund amounts to customers that could have a material adverse effect on results of operations, business prospects and financial condition.

Finally, in the event disputes arise during the coordination process or thereafter, the ITU’s Radio Regulations do not contain mandatory dispute resolution or enforcement regulations and neither the ITU specifically, nor international law generally, provides clear remedies if the ITU coordination process fails. Failure to coordinate its satellites’ frequencies successfully or to obtain or maintain other required regulatory approvals could have an adverse effect on results of operations, business prospects and financial condition, as well as on the value of the business.

Telesat Corporation operates in a highly regulated industry and government regulations may adversely affect its ability to sell its services, or increase the expense of such services or otherwise limit its ability to operate or grow its business.

Telesat Corporation operates satellites that have been licensed by either Canada, the U.S. or Brazil. As a global satellite operator, Telesat Corporation has been granted authorization (sometimes referred to as “market access”) to provide services in many countries around the world, while in other countries there is no formal authorization requirement (sometimes referred to as “Open Skies”). Therefore, Telesat Corporation is subject to regulation by government authorities in Canada, the U.S. and Brazil, as well as by government authorities in other countries in which it operates.

In Canada, operations are subject to regulation and licensing by Innovation, Science and Economic Development Canada (“ISED”) pursuant to the Radiocommunication Act (Canada), and by the Canadian Radio-television and Telecommunications Commission (“CRTC”) under the Telecommunications Act (Canada). Certain of Telesat Corporation’s satellites are licensed by Canada. This includes the GEO Anik satellites F1, F1R, F2, F3 and G1, the GEO Nimiq satellites 2, 4, 5 and 6, and the NGSO Telesat Lightspeed constellation. ISED has the authority to issue licenses for the frequencies used by Canadian satellite systems, issue earth station licenses, and establish policies and

35

standards upon which Telesat Corporation’s satellites and earth stations depend. The Minister responsible for ISED has broad discretion in exercising this authority to issue licenses, establish and amend conditions of licenses, and to suspend or even revoke them. The CRTC implements the broadcasting policy for Canada and can direct the allocation of satellite capacity to particular broadcasting undertakings. Telesat Corporation is required to pay “universal service” charges in Canada and has certain research and development and public benefits obligations that do not apply to other satellite operators with which it competes. These obligations could change at any time. With respect to market access, ISED maintains a list of foreign satellites approved to provide FSS in Canada. Telesat Corporation’s Telstar 11N, Telstar 12 VANTAGE, Telstar 14R/Estrela do Sul 2 and Telstar 19 VANTAGE satellites are currently authorized to serve the Canadian market in accordance with these procedures.

In the U.S., the U.S. Federal Communications Commission (“FCC”) regulates the provision of satellite services to, from or within the U.S. Certain of Telesat Corporation’s satellites are owned and operated through a U.S. subsidiary and are regulated by the FCC. This includes Telstar 11N and Telstar 12 VANTAGE. With respect to market access, operators can apply to have their satellites either placed on the FCC’s Permitted Space Station List (for certain frequencies) or be granted a declaratory ruling (for other frequencies). Telesat Corporation’s Anik Fl, Anik FlR, Anik F2, Anik F3, Telstar 14R/Estrela do Sul 2 and Telstar 19 VANTAGE satellites are currently authorized to serve the U.S. market in accordance with these procedures, and some of the frequencies on Telstar 18 VANTAGE have access to the U.S. market through an earth station authorization.

The Telesat Lightspeed constellation has also been granted U.S. market access. On May 26, 2020, Telesat Corporation (i) applied to modify Telesat Corporation’s U.S. market access grant to match the parameters of our current Ka-band Telesat Lightspeed constellation design and (ii) filed an application in the FCC’s second processing round for authorization to operate an expanded constellation of 1,671 satellites. There is no assurance that the modification and/or application will be approved or, if approved, that it will not have conditions that preclude Telesat Corporation from being able to deliver an acceptable level of service in the U.S.

In Brazil, the national telecommunications agency, ANATEL, regulates the granting of exploitation and landing rights to the operation of Brazilian and foreign satellites and their use to transport telecommunication signals. Certain of Telesat Corporation’s satellites are operated through a Brazilian subsidiary and are regulated by ANATEL pursuant to Concession Agreements. This includes Telstar 14R/Estrela do Sul 2 and Telstar 19 VANTAGE. With respect to market access ANATEL has also accredited the provision of service by foreign operators. Telesat Corporation’s Telstar 12 VANTAGE and Anik G1 satellites are currently authorized to serve the Brazil market in accordance with these procedures.

Telstar 18 VANTAGE operates at the 138° EL orbital location under agreements with APT Satellite Company Limited (“APT”), which has been granted the right to use frequencies at the 138° EL orbital location by The Kingdom of Tonga. The ViaSat-1 satellite at the 115° WL orbital location, which has been granted the right to use frequencies at the 115° WL orbital location by the United Kingdom regulatory agency, OFCOM, includes a payload that Telesat Corporation owns and operates. The rights to use certain frequencies on Telstar 12 VANTAGE, Telstar 18 VANTAGE and Telstar 19 VANTAGE have also been granted by OFCOM.

In addition to regulatory requirements governing the use of frequencies, most countries regulate transmission of signals to and from their territory, and Telesat Corporation is required to obtain and maintain authorizations to carry on business in the countries in which it operates.

If Telesat Corporation fails to obtain or maintain particular authorizations on acceptable terms, such failure could delay or prevent it from offering some or all of its services and adversely affect results of operations, business prospects and financial condition. In particular, Telesat Corporation may not be able to obtain all of the required regulatory authorizations for the construction, launch and operation of any of its future satellites, for the spectrum for these satellites and for its ground infrastructure, on acceptable terms or at all. Even if it were able to obtain the necessary authorizations the licenses it obtains may impose significant operational restrictions, or not protect it from interference that could affect the use of its satellites. Countries or their regulatory authorities may adopt new laws, policies or regulations, or change their interpretation of existing laws, policies or regulations, that could cause Telesat Corporation’s existing authorizations to be changed or cancelled, require it to incur additional costs, impose or change existing pricing, or otherwise adversely affect operations or revenues. As a result, any currently held regulatory authorizations are subject to rescission and renewal and may not remain sufficient or additional authorizations may be necessary that it may not be able to obtain on a timely basis or on terms that are not unduly costly or burdensome. Further, because the regulatory schemes vary by country, Telesat Corporation may be subject to regulations in foreign countries of which it not presently aware that it is not in compliance with, and as a result could be subject to sanctions by a foreign government.

36

In a number of countries regulators are considering and may adopt new spectrum allocations for terrestrial mobile broadband and 5G, including in bands that are currently allocated to satellite services. New spectrum allocations may require satellite operators to vacate or share spectrum and may limit the spectrum that is available for satellite services, which could adversely impact Telesat Corporation’s business.

The export from the U.S. of satellites and technical information related to satellites, earth station equipment and provision of services to certain countries are subject to State Department, Department of Commerce and Department of the Treasury regulations, in particular the International Traffic in Arms Regulations (“ITAR”), which currently include satellites on the list of items requiring export permits. These ITAR provisions may constrain Telesat Corporation’s access to technical information and may have a negative impact on Telesat Corporation’s international consulting revenues. In addition, Telesat Corporation and its satellite manufacturers may not be able to obtain and maintain necessary export authorizations, which could adversely affect its ability to procure new U.S.-manufactured satellites; control existing satellites; acquire launch services; obtain insurance and pursue its rights under insurance policies; or conduct its satellite-related operations and consulting activities.

If Telesat Corporation does not make use of its spectrum rights by specified deadlines, or does not continue to use the spectrum rights it currently uses, these rights may become available for other satellite operators to use.

Telesat Corporation’s in-orbit satellites do not currently occupy all of the GEO locations for which Telesat Corporation has obtained spectrum authorizations. In some cases, the Telesat Corporation satellite that occupies a GEO location is not designed to use all of the frequency spectrum for which it has been authorized. Similarly, Telesat Corporation has been granted regulatory authorizations for certain spectrum in NGSO orbits that are not yet occupied at all or in which the full complement of satellites have not yet been deployed.

In accordance with the ITU Radio Regulations, governments have rights to use radio frequency assignments at certain GEO orbital locations and in NGSO orbits. Certain of these governments have, in turn, authorized Telesat Corporation to use these radio frequency assignments. Under the ITU Radio Regulations, Telesat Corporation must bring-into-use (“BIU”) these frequency assignments within a fixed period of time, or the governments in question would lose their international priority rights, and the frequencies at the GEO orbital location or in the NGSO orbit likely would become available for use by another satellite operator. Once brought into use, the ITU rules require that there not be a period longer than three years in which a satellite is not operating under the orbital parameters of a filing.

Under the ITU Radio Regulations satellite deployment milestones apply for ITU NGSO system filings. In general, there are milestone deadlines by which 10%, 50% and 100% of the satellites in the ITU filing must be deployed. In the case of the 10% and 50% milestones, if a deadline is missed it is still possible to take advantage of a deployment factor: if, at the 10% deadline, there are fewer than 10% of the total number of satellites in the ITU filing deployed, the modified total number of satellites shall not be greater than 10 times the number of satellites deployed; and if, at the 50% deadline, there are fewer than 50% of the total number of satellites in the ITU filing deployed, the modified total number of satellites shall not be greater than two times the number of satellites deployed. At the 100% milestone deadline, the number of satellites already deployed is the total number allowed for the ITU NGSO filing.

Telesat has a number of ITU filings, one of which is earlier-in-time as compared all ITU filings of other commercial Ka-band LEO operators. This filing relates to 72 satellites. It was BIU by the May 6,2018 deadline using the LEO 1 satellite and requires that Telesat have 10% and 50% of the satellites in their assigned orbits by January 1, 2023 and January 1, 2026, respectively. There is a risk that Telesat will not be able to meet one or both these milestones. As noted above, the ITU rules also require that there not be a period longer than three years in which a satellite is not operating under the orbital parameters of a filing. Telesat has not had a satellite operating under the above-referenced priority ITU filing since September 11, 2020 and therefore Telesat must have a satellite operating under the orbital parameters of that filing starting no later than September 11, 2023, and to operate for at least 90 days (i.e. effect a “bringing back into use (BBIU)”), to retain this filing. Although Telesat has plans to meet this requirement, there is a risk this deadline will not be met. If a milestone is missed or a BBIU cannot be completed, Telesat may request the Canadian administration request relief at the ITU; however, there is a risk that either Canada would not be willing to make such a request, or if made, it would not be granted at the ITU. If a milestone were missed, the number of satellites that could operate under this earliest-in-time filing would be reduced as discussed above. If the BBIU cannot be completed, this earliest-in-time filing would be suppressed in its entirety.

Telesat’s other ITU filings have lower priority among commercial Ka-band LEO operators but allow more satellites. In particular, Telesat’s Canadian ITU filing that supports up to 298 satellites must be BIU by September 17,

37

2026 and requires that Telesat have 10% and 50% of the satellites in their assigned orbits by September 17, 2028 and September 17, 2031, respectively. Telesat expects to be able to meet these deadlines. Operation under a later-in-time filing may require Telesat to make additional concessions, with respect to operators having earlier-in-time filings, in the coordination process or to operate on a non-interference basis.

In addition to ITU requirements, some governments that have authorized Telesat Corporation to use these orbital resources have conditioned such use, including making use of the spectrum by a specified time. In particular, Telesat’s U.S. first round market access grant for Telesat Lightspeed requires, inter alia, that Telesat have 50% of its currently-authorized satellites placed in their assigned orbits by November 3, 2023. See “Business — Regulation — United States Regulatory Environment.” Telesat does not expect to be able to deploy 50% of its currently-authorized satellites prior to the FCC’s 50% deadline. If Telesat has fewer than the required number of satellites in their assigned orbits by November 3, 2023, it will seek an extension of this milestone date and, as needed, a waiver of the FCC’s rules to permit such extension under precedents in which the FCC has extended milestones based on factors such as substantial expenditures and concrete progress toward completion of satellite construction and delays due to factors beyond the licensee’s control. If an extension is not granted or is granted only for a limited number of satellites, Telesat will lose its first processing round U.S. market access grant either entirely or as to any number of satellites above the number for which the extension is granted. If Telesat were to lose its first processing round grant, Telesat would seek to have its U.S. second processing round market modification application processed as a new application for U.S. market access. There can be no guarantee the modification will be granted or that Telesat will be able to convert some or all of the modification, if necessary, into a new application. In general, satellites authorized in a later processing round must protect satellites authorized in a previous processing round from interference. If (i) Telesat is not granted an extension of the milestone dates for its first processing round U.S. market access grant or is granted an extension of the milestone dates for fewer satellites than planned for the constellation;(ii) is granted access to the U.S. market only through its second processing round application, or (iii) is not granted access to the U.S. market even under a second processing round application, Telesat could be prevented from offering some or all of its services in the United States, which could adversely affect results of operations, business prospects and financial condition.

If Telesat Corporation is unable to place satellites at GEO locations or into NGSO orbits in a manner that satisfies the ITU Radio Regulations and national regulatory requirements, or if the ITU or national regulatory requirements were to change, or if it is unable to maintain satellites or make use of all of the spectrum for which it has been authorized at the GEO locations that it currently uses, Telesat Corporation may lose its rights to use these orbital resources and they would become available for other satellite operators to use. The loss of one or more of its orbital resources could negatively affect its plans and ability to implement its business strategy.

Telesat Corporation’s Lightspeed constellation will depend on the use of spectrum; regulations governing NGSO spectrum rights, including requirements to share spectrum, remain uncertain, and could materially impact the Lightspeed constellation’s system capacity.

In order to operate the Lightspeed constellation efficiently and in a commercially viable manner, Telesat Corporation will require access to a sufficient amount of spectrum. Telesat Corporation currently holds an authorization from Canada for an NGSO network in Ka-band. However, the regulatory framework relating to NGSO spectrum rights is not fully specified. Some of the international and domestic regulations governing NGSO satellites are undergoing revision or have yet to be established. Canada, the U.S. and the ITU have adopted deployment milestones for NGSO systems. Failure to satisfy these milestones could adversely impact Telesat Corporation’s ability to maintain the international priority of its rights for its planned Lightspeed constellation and could affect its ability to maintain authorizations or lead to restrictions on the number of satellites it is permitted to operate under these authorizations which could delay or prevent Telesat Corporation from offering some or all of its services and adversely affect its results of operations, business prospects and financial condition.

In addition, while the international rules governing coordination between satellite systems are well established and, as discussed above, generally rely on international filing date priority and typically regulators impose successful coordination with domestic operators as a condition for market access by foreign satellite operators, the U.S., and recently Brazil and the U.K. OFCOM, have adopted different approaches. A ruling by Brazil effective November 1, 2021 gives domestic, or “national priority” status to foreign satellite operators based on date of receipt of a market access request. Telesat is a foreign license applicant in Brazil and therefore will be required to coordinate with other NGSO operators that have sought market access in Brazil at an earlier date than Telesat. The US rules, which are agnostic to domestic versus foreign, impose band splitting during in-line interference events if NGSO operators from the same processing round are unable to reach a coordination agreement, and as stated above, generally require systems authorized in subsequent processing rounds to protect systems authorized in previous processing rounds. Under the FCC’s rules, the first operator to launch a Ka-band

38

LEO satellite as part of its authorized constellation will be able to choose which portion of the spectrum it will use when spectrum is split during in-line interference events. Because Telesat launched its first Ka-band satellite before other first processing round systems launched theirs, as long as Telesat retains its first processing round grant, Telesat should be able to choose the portion of the spectrum it will use during in-line interference events. There are uncertainties as to how the FCC will apply this rule and as a result, there can be no assurance that Telesat will be deemed first to launch. As a result, the amount of spectrum that may be available to Telesat Corporation for its Telesat Lightspeed constellation in the U.S. is uncertain. In addition, the FCC has opened a new rulemaking proceeding in which it is considering proposals to modify its NGSO spectrum sharing rules. There can be no assurance how the outcome of this proceeding will affect Telesat. A ruling by OFCOM on December 10, 2021 states applicants for an NGSO network license must demonstrate the ability to coexist with existing NGSO licensees, and with other NGSO license applicants taking-into-account the order with which the application is received. There are uncertainties as to how OFCOM will apply this rule, as there is no internationally agreed methodology to demonstrate coexistence. It is possible that other jurisdictions may adopt the U.S., the U.K., or the Brazilian approach. Some of the spectrum utilized by the Telesat Lightspeed constellation is also allocated to terrestrial fixed and mobile services and GEO satellite services. Other portions of the spectrum Telesat Corporation plans to use are under consideration for being designated or have been designated for terrestrial fixed and mobile services. While some jurisdictions have established rules for sharing the spectrum, many jurisdictions have yet to address this issue. In addition, even under the international rules governing coordination between satellite systems, while the process for sharing spectrum is well established with respect to GEO systems, it is only now being implemented for the first time for large NGSO systems that provide broadband services. Because the coordination of NGSO systems is both highly technically complex and new, uncertainties exist about spectrum sharing, which may limit Telesat Corporation’s ability to operate and hence monetize its Lightspeed constellation. Consequently, Telesat Corporation’s ability to use shared spectrum for its Telesat Lightspeed constellation may be adversely impacted by new rules, the implementation of existing rules, or the absence of rules for spectrum sharing.

In order to successfully sell services on its Telesat Lightspeed constellation, Telesat Corporation will require market access to each country in which its customers are located. It is uncertain if it will be successful in obtaining market access to all of the countries needed to make its Lightspeed constellation commercially successful. See “— Telesat Corporation operates in a highly regulated industry and government regulations may adversely affect its ability to sell its services, or increase the expense of such services or otherwise limit its ability to operate or grow its business.”

There are certain environmental risks that have been raised in opposition to LEO constellations, including the potential for increased orbital debris and “light pollution” associated with light reflecting off satellites in the night sky. To the extent that governments impose restrictions or additional regulations to address any environmental concerns regarding LEO constellations it may adversely impact Telesat Corporation’s ability to successfully deploy the Telesat Lightspeed constellation.

Telesat Corporation needs to modify the authorizations from Canada and the U.S. and there is no guarantee that Canadian and U.S. authorities will approve such modifications.

The parameters of Telesat Corporation’s current Ka-band Telesat Lightspeed constellation design align with the parameters of the spectrum license from Canada; however, it is necessary to amend the milestones in the conditions of license. There is no assurance that such amendment request would be approved. The parameters of Telesat Corporation’s current Ka-band Telesat Lightspeed constellation design differ from the parameters of the market access grant from the U.S., and the market access grant from the U.S. is subject to post-grant conditions, including a requirement for providing an updated showing on orbital debris mitigation based on final system design. Telesat Canada applied on May 26, 2020 to modify its U.S. market access grant to match the parameters of its final Ka-band Telesat Lightspeed spacecraft design or orbital parameters. There is no assurance that the updated orbital debris mitigation showing will be approved. There is also no assurance that the modification will be approved or, if approved, that it will not have conditions that preclude Telesat Corporation from being able to deliver an acceptable level of service in the U.S. See “If Telesat Corporation does not make use of its spectrum rights by specified deadlines, or does not continue to use the spectrum rights it currently uses, these rights may become available for other satellite operators to use.”

If Telesat Corporation does not obtain required security clearances from, and comply with any agreements entered into with, the U.S. DoD, or if Telesat Corporation does not comply with U.S. law, Telesat Corporation may not be able to continue to sell Telesat Corporation LEO services to the U.S. government.

To participate in classified U.S. government programs, Telesat Corporation may seek and obtain security clearances for one or more of its subsidiaries from the U.S. Department of Defense (“DoD”). Given Telesat Corporation’s foreign domestication, Telesat Corporation may be required to enter into one or more agreements with the U.S. government that may

39

limit its ability to control the operations of this subsidiary, as required under the national security laws and regulations of the U.S. If Telesat Corporation does not obtain these security clearances, Telesat Corporation’s ability to sell LEO services to the U.S. Government will be limited. As a result, Telesat Corporation’s business could be materially and adversely affected.

There are risks related to monetizing our U.S. C-band spectrum, and Telesat Corporation may not be able to do so in a timely way or at all.

On February 28, 2020, in the U.S., the U.S. Federal Communications Commission (“FCC”) adopted a Report and Order on Expanding Flexible use of the 3.7 to 4.2 GHz band, which Report and Order was released on March 3, 2020. The Report and Order indicated that Telesat Corporation could receive as much as US$344,400,000 from the repurposing of C-band spectrum on an expedited schedule. To date, Telesat has received US$84.8 million. While the FCC has not prescribed the form of certification that will be required to be submitted to obtain that payment, Telesat believes that it has taken all necessary steps, as set out in the Report and Order, to be entitled to receive the remainder of the US$344,400,000. It is possible, however, that Telesat will be required to undertake additional clearance activities. If Telesat is unable to perform such activities by the FCC deadline, it may not be entitled to such payment or may be entitled to a lesser payment.

Risks Relating to Telesat Corporation’s Liquidity and Capital Resources

Telesat Corporation’s level of indebtedness may increase and reduce its financial flexibility.

Telesat Corporation has a significant amount of debt. As at December 31, 2021, it had total debt of $3,794.7 million and up to US$200.0 million of unused available revolving capacity under the Senior Secured Credit Facilities (not giving effect to $0.2 million of outstanding letters of credit). Telesat Corporation may incur additional debt in the future. The terms of Telesat Corporation’s Senior Secured Credit Facilities, the indenture governing its Senior Secured Notes, the indenture governing its 2026 Senior Secured Notes and the indenture governing its Senior Notes will allow it to incur substantial amounts of additional debt, subject to certain limitations. Its borrowings, current and future, will require interest payments and need to be repaid or refinanced, could require it to divert funds identified for other purposes to debt service and could create additional cash demands or impair its liquidity position and add financial risk for it. Diverting funds identified for other purposes for debt service may adversely affect Telesat Corporation’s business and growth prospects. If it cannot generate sufficient cash flow from operations to service its debt, it may need to refinance its debt, dispose of assets, reduce or delay expenditures or issue equity to obtain necessary funds. Telesat Corporation does not know whether it would be able to take any of these actions on a timely basis, on terms satisfactory to it or at all.

Telesat Corporation’s substantial amount of debt may have important consequences. For example, it may: make it more difficult for it to satisfy its obligations under the Senior Secured Credit Facilities, the Senior Secured Notes the 2026 Senior Secured Notes and the Senior Notes; increase its vulnerability to general adverse economic and industry conditions; require it to dedicate a substantial portion of its cash flow from operations to make interest and principal payments on its debt, thereby limiting the availability of its cash flow to fund future capital expenditures, working capital and other general corporate requirements; limit its flexibility in planning for, or reacting to, changes in its business and in the industries that it services; place it at a competitive disadvantage compared with competitors that have less debt; and limit its ability to borrow additional funds, even when necessary to maintain adequate liquidity.

In addition to its debt service obligations, its operations require material expenditures on a continuing basis. Telesat Corporation’s ability to make scheduled debt payments, to refinance its obligations with respect to its indebtedness and to fund capital and non-capital expenditures necessary to maintain the condition of its operating assets and properties, as well as its capacity to fund the growth of its business, depends on its financial and operating performance. General economic conditions and financial, business and other factors affect operations and future performance. Many of these factors are beyond Telesat Corporation’s control. Telesat Corporation may not be able to generate sufficient cash flows to pay the interest on its debt, and future working capital, borrowings or equity financing may not be available to pay or refinance such debt.

The agreements governing Telesat Corporation’s debt, including the indentures governing its Senior Secured Notes, 2026 Senior Secured Notes, and Senior Notes and the credit agreement governing its Senior Secured Credit Facilities, contain various covenants that impose restrictions on it that may affect its ability to operate its business.

The agreements governing Telesat Corporation’s debt, including the indentures governing its Senior Secured Notes, the 2026 Senior Secured Notes and the Senior Notes and the Credit Agreement, impose operating and financial restrictions on its activities. For example, the Revolving Credit Facility requires it to comply with a first lien net

40

leverage ratio of 5.75:1.00, tested quarterly when its Revolving Credit Facility is drawn by more than 35% of the Credit Facility amount. These indentures, the Credit Agreement and future debt agreements may also limit or prohibit its ability to, among other things:

•        incur additional debt and issue disqualified stock and preferred shares;

•        create liens;

•        pay dividends, acquire shares of capital stock, make payments on subordinated debt or make investments;

•        create or permit to exist specified restrictions on its ability to receive distributions from restricted subsidiaries;

•        make certain investments;

•        issue guarantees;

•        issue or sell the capital stock of restricted subsidiaries;

•        sell or exchange assets;

•        modify or cancel Telesat Corporation’s satellite insurance;

•        enter into certain transactions with affiliates; and

•        effect mergers, consolidations, amalgamations and transfers of all or substantially all assets.

These restrictions on Telesat Corporation’s ability to operate its business could seriously harm its business by, among other things, limiting its ability to take advantage of financing, merger and acquisition and other corporate opportunities.

Various risks, uncertainties and events beyond Telesat Corporation’s control could affect its ability to comply with these covenants and maintain this financial ratio. Failure to comply with any of the covenants in its existing or future financing agreements could result in a default under those agreements and under other agreements containing cross-default provisions. A default would permit lenders to accelerate the maturity for the debt under these agreements and to foreclose upon any collateral securing the debt. Under these circumstances, Telesat Corporation might not have sufficient funds or other resources to satisfy all of its obligations, including its obligations under the Senior Secured Notes, the 2026 Senior Secured Notes or the Senior Notes.

Telesat Corporation’s unrestricted subsidiaries are expected to incur substantial additional debt secured by substantially all of the assets related to the Lightspeed constellation.

The agreements governing Telesat Corporation’s debt permit it to designate one or more of its restricted subsidiaries as unrestricted subsidiaries, subject to certain conditions. Certain of Telesat Corporation’s subsidiaries have been designated as unrestricted subsidiaries pursuant to those debt agreements. As a result, the covenants described above are not applicable to such subsidiaries. Telesat Corporation is developing, and intends to fund, construct and operate, its Lightspeed constellation, in one or more of its unrestricted subsidiaries. If the Lightspeed constellation program proceeds, these unrestricted subsidiaries are expected to incur substantial additional debt which would be secured by substantially all of the assets related to the Lightspeed constellation.

The limitations imposed by financing agreements on Telesat Corporation’s ability to incur additional debt and to take other actions might significantly impair its ability to obtain other financing. To service its debt and to fund planned capital expenditures, Telesat Corporation will require a significant amount of cash, which may not be available.

Telesat Corporation’s ability to make payments on, or repay or refinance its debt, including its Senior Secured Notes, the 2026 Senior Secured Notes and Senior Notes, and to fund planned capital expenditures will depend largely upon its future operating performance. Telesat Corporation’s future performance, to a certain extent, is subject to general economic, financial, competitive, legislative, regulatory and other factors that are beyond its control. In addition, Telesat Corporation’s ability to borrow funds in the future to make payments on its debt will depend on the satisfaction of the covenants in the Senior Secured Credit Facilities, in the indentures governing its Senior Secured Notes, its 2026 Senior Secured Notes and its Senior Notes and other agreements it may enter into in the future. In addition, if its Revolving Credit Facility is drawn by more than 35% of the Credit Facility amount, it will be required to comply with a first lien net

41

leverage ratio of 5.75:1.00, tested quarterly, and failure to comply will result in an event of default under the Revolving Credit Facility. These indentures and the Credit Agreement contain limitations on its ability to incur additional debt. Telesat Corporation cannot assure you that its business will generate sufficient cash flow from operations or that future borrowings will be available to it under the Senior Secured Credit Facilities or from other sources in an amount sufficient to enable it to pay its debt, including its Senior Secured Notes, its 2026 Senior Secured Notes and its Senior Notes, or to fund its other liquidity needs. As of December 31, 2021, it had US$200.0 million of unused available revolving capacity under its Senior Secured Credit Facilities (not giving effect to $0.2 million of outstanding letters of credit). In addition, Telesat Corporation’s ability to raise additional capital to refinance its debt or to fund its operations is dependent on capital market conditions.

If Telesat Corporation’s cash flows and capital resources are insufficient to service its indebtedness, it may be forced to reduce or delay capital expenditures, sell assets, seek additional capital or restructure or refinance its indebtedness, including its Senior Secured Notes, its 2026 Senior Secured Notes and its Senior Notes. These alternative measures may not be successful and may not permit it to meet its scheduled debt service obligations. Telesat Corporation’s ability to restructure or refinance its debt will depend on the condition of the capital markets and its financial condition at such time. Any refinancing of its debt could be at higher interest rates and may require it to comply with more onerous covenants, which could further restrict its business operations. In addition, the terms of existing or future debt agreements, including the Senior Secured Credit Facilities, the indentures governing its Senior Secured Notes, its 2026 Senior Secured Notes and its Senior Notes, may restrict Telesat Corporation from adopting some of these alternatives. In the absence of such operating results and resources, it could face substantial liquidity problems and might be required to dispose of material assets or operations to meet its debt service and other obligations. It may not be able to consummate those dispositions for fair market value or at all. Furthermore, any proceeds that Telesat Corporation could realize from any such dispositions may not be adequate to meet its debt service obligations then due.

Telesat Corporation may not be able to generate sufficient cash to service all of its indebtedness, and may be forced to take other actions to satisfy its obligations under its indebtedness, which may not be successful.

Telesat Corporation’s ability to make scheduled payments on or refinance its debt obligations depends on its financial condition and operating performance, which are subject to prevailing economic, industry and competitive conditions and to certain financial, business, legislative, regulatory and other factors beyond its control. Telesat Corporation may be unable to maintain a level of cash flow from operating activities sufficient to permit it to pay the principal, premium, if any, and interest on its indebtedness, including its Senior Secured Notes, its 2026 Senior Secured Notes and its Senior Notes.

If Telesat Corporation’s cash flow and capital resources are insufficient to fund its debt service obligations, it could face substantial liquidity problems and could be forced to reduce or delay investments and capital expenditures or to dispose of material assets or operations, seek additional debt or equity capital or restructure or refinance its indebtedness, including its Senior Secured Notes, its 2026 Senior Secured Notes and its Senior Notes. Future issuances of equity would dilute the ownership position of shareholders of Telesat Corporation and unitholders of Telesat Partnership. Telesat Corporation may not be able to effect any such alternative measures on commercially reasonable terms or at all and, even if successful, those alternative actions may not allow it to meet its scheduled debt service obligations. The Credit Agreement, the indentures governing the Senior Secured Notes, the 2026 Senior Secured Notes and the Senior Notes restrict its ability to dispose of assets and use the proceeds from those dispositions and may also restrict its ability to raise debt or equity capital to be used to repay other indebtedness when it becomes due. Telesat Corporation may not be able to consummate those dispositions or obtain proceeds in an amount sufficient to meet any debt service obligations then due.

Telesat Corporation’s inability to generate sufficient cash flow to satisfy its debt obligations, or to refinance its indebtedness on commercially reasonable terms or at all, would materially and adversely affect its financial position and results of operations and its ability to satisfy its obligations under its Senior Secured Notes, its 2026 Senior Secured Notes and its Senior Notes.

If Telesat Corporation cannot make scheduled payments on its debt, it will be in default and holders of its Senior Secured Notes, its 2026 Senior Secured Notes and its Senior Notes could declare all outstanding principal and interest to be due and payable, the lenders under the Senior Secured Credit Facilities could terminate their commitments to loan money and declare all principal and interest to be due and payable, its secured lenders (including the lenders under the

42

Senior Secured Credit Facilities, the Senior Secured Notes and the 2026 Senior Secured Notes) could foreclose against the assets securing their borrowings and Telesat Corporation could be forced into bankruptcy or liquidation (as and to the extent applicable to Telesat Corporation).

A lowering or withdrawal of the ratings assigned to Telesat Corporation’s Senior Secured Notes, Telesat Corporation’s 2026 Senior Secured Notes or Telesat Corporation’s Senior Notes by rating agencies may increase Telesat Corporation’s future borrowing costs and reduce Telesat Corporation’s access to capital.

Telesat Corporation’s ability to access capital markets is important to its ability to operate Telesat Corporation’s business. Increased scrutiny of the satellite industry and the impact of regulation, as well as changes in Telesat Corporation’s financial performance and unfavorable conditions in the capital markets could result in credit agencies reexamining Telesat Corporation’s credit ratings.

Telesat Corporation’s Senior Secured Notes, Telesat Corporation’s 2026 Senior Secured Notes and Telesat Corporation’s Senior Notes have a non-investment grade rating, and any rating assigned could be lowered or withdrawn entirely by a rating agency if, in that rating agency’s judgment, future circumstances relating to the basis of the rating, such as adverse changes, so warrant. A downgrade in Telesat Corporation’s credit ratings could restrict or discontinue Telesat Corporation’s ability to access capital markets at attractive rates and increase Telesat Corporation’s borrowing costs. There can be no assurance that any rating assigned to any of Telesat Corporation’s debt securities will remain in effect for any given period of time or that any such ratings will not be lowered, suspended or withdrawn entirely by a rating agency if, in that rating agency’s judgment, circumstances so warrant.

Any future lowering of Telesat Corporation’s credit ratings likely would make it more difficult or more expensive for Telesat Corporation to obtain additional debt financing. Moreover, real or anticipated changes in Telesat Corporation’s credit ratings will generally affect the market value of Telesat Corporation’s Senior Secured Notes, Telesat Corporation’s 2026 Senior Secured Notes and Telesat Corporation’s Senior Notes.

Telesat Corporation’s variable rate indebtedness subjects Telesat Corporation to interest rate risk, which could cause Telesat Corporation’s debt service obligations to increase significantly.

Borrowings under the Senior Secured Credit Facilities will be at variable rates of interest and will expose Telesat Corporation to interest rate risk. Assuming all revolving loans are fully drawn, each quarter percentage point change in interest rates would result in a $5.5 million change in interest expense on indebtedness under the Senior Secured Credit Facilities for the year ended December 31, 2021. Telesat Corporation has entered into, and in the future Telesat Corporation may enter into, interest rate swaps that involve the exchange of floating for fixed rate interest payments in order to reduce interest rate volatility. However, Telesat Corporation may not maintain interest rate swaps with respect to all or any of its variable rate indebtedness, and any swaps Telesat Corporation enters into may not fully mitigate Telesat Corporation’s interest rate risk, may prove disadvantageous or may create additional risks.

The uncertainty regarding the phase-out of LIBOR may negatively impact Telesat Corporation’s operating results.

The London Interbank Offered Rate (“LIBOR”), the interest rate benchmark used as a reference rate on Telesat Corporation’s variable rate debt, including its revolving credit facility, term loan, and interest rate swaps, will cease to be published or will no longer be representative of the market after June 30, 2023. As of December 31, 2021, Telesat Corporation has outstanding US$1,552.8 million of indebtedness that matures after 2021 and includes LIBOR as a reference rate. At this time, no consensus exists as to what rate or rates will become accepted alternatives to LIBOR, although the U.S. Federal Reserve, in connection with the Alternative Reference Rates Committee, a steering committee composed of large U.S. financial institutions selected the Secured Overnight Financing Rate (“SOFR”) as the rate that represents best practice for replacing U.S. dollar LIBOR for use in new U.S. dollar derivatives and other financial contracts. SOFR is a more generic measure than LIBOR and considers the cost of borrowing cash overnight, collateralized by U.S. Treasury securities. Although there have been debt issuances utilizing SOFR, it is unknown whether it will attain market acceptance as a replacement for LIBOR. Given the inherent differences between LIBOR and SOFR or any other alternative benchmark rate that may be established, there are many uncertainties regarding a transition from LIBOR, including but not limited to the need to amend some or all contracts with LIBOR as the reference rate and how this will impact Telesat Corporation’s cost of variable rate debt and certain derivative financial instruments. Telesat Corporation will also need to consider new contracts and if they should reference an alternative benchmark rate or include suggested fallback language, as published

43

by the Alternative Reference Rates Committee. The consequences of these developments with respect to LIBOR cannot be entirely predicted and span multiple future periods but could result in an increase in the cost of Telesat Corporation’s variable rate debt or derivative financial instruments which may be detrimental to its financial position or operating results.

Risks Relating to the Ownership of Telesat Public Shares and Telesat Partnership Units

Each of MHR and PSP Investments have substantial governance rights over Telesat Corporation, and their interests may conflict with or differ from the interests of the other Telesat Corporation shareholders.

Telesat Corporation’s governing documents contain special rights of each of MHR and PSP Investments to veto or participate in certain activities of Telesat Corporation. Such rights include, without limitation, the ability of each of MHR and PSP Investments to veto certain proposed changes to be taken by Telesat Corporation, including making changes to its respective organizational documents, the declaration and payment of non-pro rata dividends and certain tax or accounting elections. These documents also provide, among other things, for MHR and PSP Investments to each designate three directors to Telesat Corporation’s board of directors. See the sections of this annual report entitled “Composition of the Telesat Corporation Board and Committees” and “Related Party Transactions — Investor Rights Agreements” for additional information on the negotiated rights of MHR and PSP Investments. The interests of either or both of MHR and PSP Investments may diverge from those of other Telesat Corporation shareholders, and each may exercise its respective voting and other rights in a manner adverse to the interests of such other holders.

Each of MHR and PSP Investments have significant voting power in Telesat Corporation and their interests may conflict with or differ from the interests of the other Telesat Corporation shareholders.

Both MHR and PSP Investments, and their affiliates, maintain significant voting interests in Telesat Corporation. The voting interests of each of MHR and PSP Investments, along with their governance rights, provide MHR and PSP with substantial control over Telesat Corporation. As a result, MHR and PSP Investments will have the ability to influence many matters affecting Telesat Corporation and actions may be taken that other shareholders may not view as beneficial or align with their interests. Additionally, the market price of the Telesat Public Shares could be adversely effected due to the significant control exercised by MHR and PSP Investments. Such control may also discourage transactions involving an offer for control of Telesat Corporation in which an investor may otherwise receive a premium for its Telesat Public Shares over the then-current market price, or discourage competing proposals if a going private transaction or change of control transaction is proposed by either MHR or PSP Investments.

The vote of the holders of Class B Variable Voting Shares voting with respect to a particular matter may be diluted by the Golden Share.

In order to maintain Telesat Corporation’s status as Canadian, the Telesat Corporation Articles employ a variable voting mechanism by way of, amongst other controls, the “Golden Share,” as discussed further in Exhibit 2.6 under the section “Meetings of Shareholders and Voting Rights — Golden Share Mechanic.” The voting power attributed to the Golden Share will vary to ensure that the aggregate number of votes cast by Canadians, including Red Isle, with respect to a particular matter, will equal a simple majority of all votes cast in respect of such matter, resulting in the dilution of the voting power of Telesat Corporation’s non-Canadian shareholders. Moreover, if a person who is not Canadian controls one-third or more of the votes of the Telesat Corporation Shares and the Telesat Partnership Units, any voting power of that shareholder in excess of one-third of the voting power (less one vote) of the Telesat Corporation Shares will be attributed to the Golden Share and voted by the Trustee as provided in the Telesat Corporation Articles.

Telesat Corporation may raise additional funds through the sale of equity, which may be highly dilutive, may include terms with preferences that could adversely affect the rights of the shareholders of Telesat Corporation and/or may cause the market price of Telesat Public Shares to decline.

Telesat Corporation is exploring raising additional equity capital to fund Telesat Lightspeed, which may include the issuance of Telesat Corporation Shares or other equity interests of Telesat Corporation or any one or more of its subsidiaries. Any such future issuance by Telesat Corporation and/or its subsidiaries could result in potential substantial ownership dilution to the shareholders of Telesat Corporation, which is not reflected in the beneficial ownership calculations presented in this annual report. In addition, newly issued securities may include liquidation or other preferences that could adversely affect the rights of the shareholders of Telesat Corporation and/or holders of Telesat Partnership Units. Furthermore, the future issuance of additional securities, whether equity or debt, by Telesat

44

Corporation and/or its subsidiaries, or the perception that these issuances may occur, may cause the market price of the Telesat Public Shares to decline. This could also impair the ability of Telesat Corporation and/or its subsidiaries to raise additional capital through the sale of securities.

So long as the number of Class B Variable Voting Shares and Class B Units exceeds the number of Class A Shares, Class C Shares, Class A Units and Class C Units on matters submitted to a vote of the holders of equity in Telesat Corporation (but not with respect to Second Tabulation matters): (1) the issuance of additional Class B Variable Voting Shares would have the effect of diluting the voting power of the then existing holders of the Class B Variable Voting Shares and Class B Units, but not the voting power of the then existing holders of the Class A Shares, Class C Shares, Class A Units and Class C Units, and (2) the issuance of additional Class A Shares would have the effect of diluting the voting power of the then existing holders of the Class A Shares, Class C Shares, Class A Units and Class C Units, but not the voting power of the then existing holders of the Class B Variable Voting Shares and Class B Units. See Exhibit 2.6 “Meetings of Shareholders and Voting Rights — Golden Share Mechanic”, and “— Risks Relating to the Ownership of Telesat Public Shares and Telesat Partnership Units — The vote of the holders of Class B Variable Voting Shares voting with respect to a particular matter may be diluted by the Golden Share”.

There is no assurance that Telesat Corporation and/or its subsidiaries will be able to obtain additional funding on acceptable terms or at all. No prediction can be made as to the effect, if any, that future sales or issuances of Telesat Corporation Shares or other equity interests of Telesat Corporation or any one or more of its subsidiaries will have on the trading price of Telesat Public Shares.

The exchange of Telesat Partnership Units for Telesat Public Shares is subject to certain restrictions and the value of Telesat Public Shares received in any exchange may fluctuate.    Holders of Telesat Partnership Units may be unable to exit their position when desired.

Holders of Telesat Partnership Units will not be able to exchange or transfer their Telesat Partnership Units until the expiration of the Lock-Up Period. The governance documents of Telesat Corporation and Telesat Partnership provide for the holders of Telesat Partnership Units to elect to exchange their interests generally on a 1:1 basis (subject to the terms described in Exhibit 2.6 entitled “Meetings of Shareholders and Voting Rights — Golden Share Mechanic”) into the corresponding class of Telesat Corporation Shares at such holder’s election at any time commencing after the expiration of the Lock-Up Period on May 19, 2022. Any such exchange will be facilitated by a third-party exchange agent engaged by Telesat Corporation for this purpose, and is expected to settle within two U.S. business days (T+2). Because the parties have no control over this third party but are relying on the exchange agent to complete each exchange, the timing of settlement cannot be guaranteed.

Telesat Partnership Units will be non-transferrable and will need to be exchanged for Telesat Corporation Shares in order for the holder to monetize its interest in Telesat Partnership, which could delay or impede such holder’s ability to access liquidity in the market. The Telesat Public Shares into which Telesat Partnership Units may be exchanged may be subject to significant fluctuations in value for many reasons, as further described herein. As described in greater detail below under the section entitled “— Risks Relating to Tax Matters,” it is also expected that the exchange of Telesat Partnership Units for Telesat Public Shares will be an exchange upon which gain or loss is recognized for U.S. federal income tax purposes.

Former Loral stockholders now own interests in Loral indirectly through newly-formed, non-U.S. entities, which may pose additional risk.

The Transaction resulted in Loral being a direct subsidiary of Telesat Partnership and an indirect subsidiary of Telesat Corporation. As a result, former Loral stockholders own their interests in Loral indirectly following Closing through Telesat Corporation, if such holder made a Telesat Corporation Election, or through Telesat Partnership, if such holder made a Telesat Partnership Election.

Telesat Corporation and Telesat Partnership are newly-formed, non-U.S. entities without significant pre-Transaction activities, and are subject to all the risks inherent in the establishment of a new business entity and their integration into the corporate structure. In addition, Telesat Corporation and Telesat Partnership are governed by Canadian law, which has material differences from the law of the State of Delaware that governed Loral. Such changes in governing law may materially adversely affect the rights of former Loral stockholders or their ability to enforce judgments against the entity in which they hold equity, and such entity’s officers and directors.

45

Telesat Corporation has certain indemnification obligations and additional obligations to PSP Investments, which in certain circumstances will be uncapped and may result in dilution to the then other shareholders of Telesat Corporation.

Telesat Corporation and Telesat CanHoldco have indemnified PSP Investments on a grossed-up basis for PSP Investments’ pro rata share of costs relating to: (a) certain losses and litigation proceedings related to the Transaction, (b) certain losses with regard to Loral and out-of-pocket expenses of Loral and (c) certain tax matters. This indemnification will be (i) independent of the accuracy of the underlying representations and warranties and (ii) subject to additional, customary limitations. In the case of indemnification for certain tax matters only, there will be a cap of US$50,000,000 (other than with respect to defense costs and gross-up payments) and all other indemnification obligations will be uncapped. In addition, as provided in the Transaction Agreement, these indemnification obligations may be satisfied in the form of cash, unless, upon the determination of the board of directors of Telesat Corporation, making such cash payment would unduly constrain the liquidity needs of the go-forward business, in which case such indemnification obligations may be satisfied by issuing Class C Shares valued at the 30-day VWAP as of the date on which such payment is required to be made. Any such issuance of Class C Shares to Red Isle may result in dilution to the other shareholders of Telesat Corporation.

A market for Telesat Public Shares may not develop.

Prior to December 2021, there was no public market for Telesat Public Shares. Telesat Corporation cannot predict the extent to which investor interest in Telesat Corporation will lead to the development of an active trading market on the applicable stock exchange or how liquid that market might become. An active public market for Telesat Public Shares may not develop or be sustained. If an active public market does not develop or is not sustained, it may be difficult for shareholders of Telesat Corporation, or holders of Telesat Partnership Units, upon exchanging their Telesat Partnership Units for Telesat Public Shares, to sell their Telesat Public Shares at a price that is attractive to such holders, or at all.

There is no assurance that Telesat Corporation will pay any cash dividends for the foreseeable future or that investors will realize gains on Telesat Public Shares.

Any determination to pay dividends in the future will be at the discretion of Telesat Corporation’s board of directors, as described in Exhibit 2.6 under “Dividend Entitlements,” and will depend upon results of operations, financial condition, contractual restrictions, including agreements governing its debt and equity financing and any future indebtedness it may incur, restrictions imposed by applicable law and other factors Telesat Corporation’s board of directors deems relevant. The current expectation is that in the near term Telesat Corporation will not pay dividends, but will retain its cash on hand for the purpose of funding the Lightspeed constellation, funding other capital investments and/or paying down debt. Realization of a gain on the Telesat Public Shares will depend on the appreciation of the price of Telesat Public Shares, which may never occur. See “Dividend Policy.”

In certain circumstances, a limited partner of Telesat Partnership may lose its limited liability status.

The Limited Partnerships Act provides that a limited partner benefits from limited liability unless, in addition to exercising rights and powers as a limited partner, such limited partner takes part in the control of the business of a limited partnership of which such limited partner is a partner. Subject to the provisions of the Limited Partnerships Act (Ontario) (the “Limited Partnerships Act”) and of similar legislation in other jurisdictions of Canada, the liability of each limited partner of Telesat Partnership for the debts, liabilities and obligations of Telesat Partnership will be limited to such limited partner’s capital contribution, plus such limited partner’s share of any undistributed income of Telesat Partnership.

The limitation of liability conferred under the Limited Partnerships Act may be ineffective outside Ontario except to the extent it is given extraterritorial recognition or effect by the laws of other jurisdictions. There may also be requirements to be satisfied in each jurisdiction to maintain limited liability. If limited liability is lost, limited partners of Telesat Partnership may be considered to be general partners (and therefore be subject to unlimited liability) in such jurisdiction by creditors and others having claims against Telesat Partnership.

The market price of the Telesat Public Shares may be volatile and may be affected by market conditions beyond Telesat Corporation’s control.

The market price of the Telesat Public Shares is subject to significant fluctuations in response to, among other factors:

•        variations in Telesat Corporation’s operating results and market conditions specific to companies in the satellite services industry;

46

•        changes in financial estimates or recommendations by securities analysts;

•        announcements of innovations or new products or services by Telesat Corporation or its competitors;

•        the emergence of new competitors;

•        operating and market price performance of other companies that investors deem comparable;

•        changes in Telesat Corporation’s board or management;

•        sales or purchases of the Telesat Corporation Shares by insiders;

•        commencement of, or involvement in, litigation;

•        changes in governmental regulations; and

•        general economic conditions and slow or negative growth of related markets.

In addition, if the market for stocks in Telesat Corporation’s industry experiences a loss of investor confidence, the market price of the Telesat Public Shares could decline for reasons unrelated to Telesat Corporation’s business, financial condition or results of operations.

The market price of the Telesat Public Shares may be adversely affected by market conditions affecting the stock markets in general. Market conditions may result in volatility in the level of, and fluctuations in, market prices of stocks generally and, in turn, result in sales (including sales following the exchange of Telesat Partnership Units for Telesat Corporation Shares) of substantial amounts of the Telesat Public Shares in the market that may cause the market price of the Telesat Public Shares to fall dramatically. A weak global economy or other circumstances, such as changes in tariffs and trade, could also contribute to extreme volatility of the markets, which may also have an adverse effect on the market price of the Telesat Public Shares.

In addition, if any of the foregoing occurs, it could not only cause the price of the Telesat Public Shares to fall but also may expose Telesat Corporation to lawsuits that, even if unsuccessful, could be costly to defend and a distraction to the board of directors and management.

As a “foreign private issuer” under the rules and regulations of the SEC, Telesat Corporation is permitted to file less or different information with the SEC than a company incorporated in the U.S. or otherwise subject to these rules, and will follow certain home country corporate governance practices in lieu of certain NASDAQ requirements applicable to U.S. issuers.

Telesat Corporation is considered a “foreign private issuer” under the Exchange Act and is therefore exempt from certain rules under the Exchange Act, including the proxy rules, which impose certain disclosure and procedural requirements for proxy solicitations for U.S. and other issuers. Moreover, Telesat Corporation is not required to file periodic reports and financial statements with the SEC as frequently or within the same time frames as U.S. companies with securities registered under the Exchange Act. Telesat Corporation currently prepares its financial statements in accordance with IFRS. Telesat Corporation is not required to file financial statements prepared in accordance with or reconciled to U.S. GAAP so long as its financial statements are prepared in accordance with IFRS as issued by the International Accounting Standards Board. Telesat Corporation is not required to comply with Regulation FD, which imposes restrictions on the selective disclosure of material information to shareholders.

Telesat Corporation’s officers, directors and principal shareholders are exempt from the reporting and short-swing profit recovery provisions of Section 16 of the Exchange Act and the rules under the Exchange Act with respect to their purchases and sales of Telesat Corporation’s securities.

In addition, as a foreign private issuer, Telesat Corporation follows certain home country corporate governance practices in lieu of certain exchange requirements. A foreign private issuer must disclose in its Annual Reports filed with the SEC each exchange listing requirement with which it does not comply followed by a description of its applicable home country practice.

Telesat Corporation could lose its status as a “foreign private issuer” under current SEC rules and regulations if more than 50% of Telesat Corporation’s outstanding voting securities become directly or indirectly held of record by U.S. holders and one of the following is true: (i) the majority of Telesat Corporation’s directors or executive officers are U.S. citizens or residents; (ii) more than 50% of Telesat Corporation’s assets are located in the U.S.; or (iii) Telesat Corporation’s business is administered principally in the U.S. If Telesat Corporation loses its status as a

47

foreign private issuer, it will no longer be exempt from the rules described above and, among other things, will be required to file periodic reports and annual and quarterly financial statements as if it were a U.S. domestic issuer. If this were to happen, Telesat Corporation would likely incur substantial costs in fulfilling these additional regulatory requirements and members of Telesat Corporation’s management would likely have to divert time and resources from other responsibilities to ensuring these additional regulatory requirements are fulfilled.

The Telesat Corporation Articles provide that the courts of British Columbia will be the sole and exclusive forum for certain shareholder litigation matters, which could limit the ability of holders of Telesat Corporation Shares to choose a judicial forum for disputes with Telesat Corporation or its directors and officers.

Under the Telesat Corporation Articles, unless Telesat Corporation consents in writing to the selection of an alternative forum, the courts of British Columbia will be the exclusive jurisdiction for (a) any derivative action or proceeding brought on behalf of Telesat Corporation; (b) any action or proceeding asserting a breach of a fiduciary duty owed to Telesat Corporation by any director, officer, or other employee of Telesat Corporation; (c) any action or proceeding asserting a claim arising pursuant to any provision of the BCBCA or the Telesat Corporation Articles; or (d) any action or proceeding asserting a claim otherwise related to the relationships among Telesat Corporation, its subsidiaries and its and their respective shareholders, directors and officers (but excluding claims related to the business of Telesat Corporation or its subsidiaries). The Telesat Corporation Articles further provide that if a shareholder commences an action outside of the courts of British Columbia, the shareholder will be deemed to consent to (i) the jurisdiction of the British Columbia courts and (ii) service on a shareholder being made by service on such shareholder’s counsel (in lieu of such shareholder), in respect of such action. While these provisions are intended to provide increased consistency in the application of law in the types of lawsuits to which it applies, as a result of these provisions, a U.S. shareholder may be forced to pursue such claims in the courts of British Columbia, which may entail added expense, compliance with an unfamiliar foreign legal regime, and difficulty in enforcing a judgment against non-Canadian persons.

The foregoing provisions should not apply to other types of suits brought to enforce a duty or liability created by the Exchange Act or any other claim for which United States federal courts have exclusive jurisdiction. Further, under the Securities Act, federal and state courts have concurrent jurisdiction over all suits brought to enforce any duty or liability created by the Securities Act, and equity holders cannot waive compliance with the federal securities laws and the rules and regulations thereunder. Accordingly, a court may determine that this provision is unenforceable to the extent it relates to such laws, rules and regulations, and to the extent it is enforceable, the provision may have the effect of discouraging lawsuits against Telesat Corporation’s directors and officers.

The Telesat Corporation Articles include a renunciation of certain business opportunities which could enable related parties to benefit from business opportunities that might otherwise be available to Telesat Corporation.

The Telesat Corporation Articles provide for the renunciation of certain enumerated business opportunities by Telesat Corporation and its subsidiaries. This includes an acknowledgement by Telesat Corporation that (i) its directors, (ii) its shareholders that employ, retain or are otherwise associated with, or designate or nominate, directors, and/or (iii) their affiliates, may become aware, from time to time, of certain business opportunities (such as investment opportunities) and may direct such opportunities to other businesses in which they have invested, with no obligation to make Telesat Corporation aware of any business opportunities that have been renounced by Telesat Corporation. Further, such businesses, including entities in which MHR and PSP Investments invest, may choose to compete with Telesat Corporation for renounced business opportunities and for business opportunities that have been separately discovered by the directors and their related parties, possibly causing these opportunities to not be available to Telesat Corporation or causing them to be more expensive for Telesat Corporation to pursue. These potential conflicts of interest could adversely impact Telesat Corporation’s business or prospects if attractive business opportunities are procured by such parties for their own benefit rather than for the benefit of Telesat Corporation.

Risks Relating to Tax Matters

U.S. Tax Risks

Telesat Corporation or Telesat Partnership could be treated as a U.S. corporation for U.S. federal income tax purposes.

Telesat Corporation and Telesat Partnership are classified as a non-U.S. corporation and a non-U.S. partnership, respectively, under general rules of U.S. federal income taxation. Unlike U.S. persons, who are generally subject to

48

U.S. tax on worldwide income, non-U.S. persons are subject to U.S. income tax only on certain income from U.S. sources and from conducting business. Section 7874 of the Internal Revenue Code of 1986, as amended (the “Code”), and certain regulatory provisions promulgated under Section 7874, however, contain rules that, if applicable, could cause Telesat Corporation or Telesat Partnership to be taxed as a U.S. corporation for U.S. federal income tax purposes.

This treatment would apply only if (i) Telesat Corporation or Telesat Partnership acquired substantially all of the stock or assets of Loral (the “Acquisition Requirement”), (ii) following the acquisition, former shareholders of Loral own at least 80% of Telesat Corporation or Telesat Partnership by reason of their ownership of stock of Loral (the “80% Ownership Test”), (iii) the level of business activities conducted by Telesat Corporation or Telesat Partnership and its affiliates in Canada did not satisfy a certain minimum threshold level of activity (“Substantial Business Activities”), and (iv) in the case of Telesat Partnership, it is treated as a publicly traded partnership. These statutory and regulatory rules are complex and there is little administrative guidance regarding their application.

Prior to consummation of the Transaction, Loral received an opinion from special tax counsel that upon consummation of the Transaction, neither Telesat Corporation nor Telesat Partnership should be taxed as a U.S. corporation. Such opinion, however, provides no assurance that the IRS may not take a position contrary to the opinion or that a court considering the issue may not hold otherwise. Further, such opinion does not consider current legislative proposals to lower the threshold for the 80% Ownership Test to 50% (or some other percentage). While the Transaction Agreement was entered into on November 23, 2020, it is possible that such legislative proposals, if enacted, might be applied on a retroactive basis, with no grandfather clause for transactions executed pursuant to a binding commitment entered into prior to such legislation’s enactment or in a prior tax year.

If it were determined that Telesat Corporation or Telesat Partnership should be taxed as a U.S. corporation for U.S. federal income tax purposes, Telesat Corporation or Telesat Partnership, as applicable, would be subject to U.S. federal tax return filing requirements and would be subject to U.S. tax on its worldwide income. Any foreign taxes, including Canadian taxes, paid by it would be creditable subject to several limitations, which could be material limitations.

Telesat Corporation or Telesat Partnership could be treated as a surrogate foreign corporation for U.S. federal income tax purposes and Loral could be treated as an expatriated entity, which might have adverse U.S. tax consequences for Loral and for Shareholders of Telesat Corporation.

Even if neither Telesat Corporation nor Telesat Partnership is treated as a U.S. corporation as described above, Section 7874 of the Code and the associated regulations contain an alternative set of rules that could result in Telesat Corporation or Telesat Partnership being treated as a “surrogate foreign corporation,” and Loral being treated as an expatriated entity, if (i) the Acquisition Requirement is satisfied, (ii) following the acquisition, former shareholders of Loral own at least 60% of Telesat Corporation or Telesat Partnership by reason of their ownership of Loral stock (the “60% Ownership Test”), (iii) Telesat Corporation or Telesat Partnership does not have Substantial Business Activities in Canada, and (iv), in the case of Telesat Partnership, it is treated as a publicly traded partnership.

Prior to consummation of the transaction, Loral received an opinion from special tax counsel that, though it is not free from doubt, Telesat Corporation should not be treated as a surrogate foreign corporation. As mentioned above, Loral also received an opinion that Telesat Partnership should neither be treated as a publicly traded partnership, nor, accordingly, a surrogate foreign corporation. If Telesat Partnership were treated as a publicly traded partnership, it would be treated as a surrogate foreign corporation effective as of the consummation of the Transaction.

Special tax counsel’s opinion described above does not provide assurance that the IRS will not take a contrary position or that a court considering the issue would not hold otherwise. If it were determined that Telesat Corporation and/or Telesat Partnership should be treated as a surrogate foreign corporation and Loral should be treated as an expatriated entity, Loral would be subject to limitation as to the use of net operating losses and foreign tax credits to offset certain gain recognized in periods on or after the date of the Transaction. It is not anticipated that Loral will realize any material amount of gain upon or subsequent to the Transaction. If it did, however, the limitation as to the use of net operating losses and foreign tax credits could increase its potential U.S. tax liability.

Absent a change in facts and circumstances or law, it is anticipated that Telesat Corporation will eventually become a surrogate foreign corporation, and that Loral will become an expatriated entity, upon the exchange of a sufficient number of Telesat Partnership Units for Telesat Public Shares to cause both the 60% Ownership Test and the Acquisition Requirement to be satisfied. Moreover, if Loral were determined to be an expatriated entity before December 22, 2027, Loral would be required to recapture the deduction it claimed on its 2017 U.S. federal income tax return under Section 965(c) of the Code and to pay additional tax in an amount equal to 35% of the amount of such deduction. It is anticipated that the amount of such recapture would be US$38,500,000. Consequently, such recapture

49

would substantially increase Loral’s U.S. federal income tax liability for the year in which it was determined to be an expatriated entity. Under the terms of the Transaction Agreement, PSP Investments may be entitled to a grossed-up indemnification payment for its pro rata share of such tax.

In addition, if Telesat Corporation were determined to be a surrogate foreign corporation, dividends paid by Telesat Corporation would not be treated as qualified dividend income under Section 1(h)(11) of the Code. Accordingly, non-corporate U.S. shareholders of Telesat Corporation would be subject to tax on such dividends at ordinary income rates of up to 37%, and not at the preferential 20% rate applicable under Section 1(h)(11) of the Code.

Telesat Corporation may have been a passive foreign investment company (a “PFIC”) for 2021 and could be classified as a PFIC in 2022 and subsequent taxable years, potentially resulting in adverse U.S. tax consequences to its U.S. shareholders.

If for any taxable year 75% or more of a foreign corporation’s gross income is passive income, or at least 50% of its assets are held for the production of, or produce, passive income, the foreign corporation is classified as a passive foreign investment company, or PFIC, for U.S. federal income tax purposes. Under the PFIC look-through rules, for the purposes of determining whether a corporation should be classified as a PFIC, the corporation will be treated as if it owns a proportionate share of the assets of, and earns a proportionate share of the income earned by, any subsidiary corporation if the corporation owns at least twenty-five percent (25%) (by value) of the stock of such subsidiary. Furthermore, for purposes of these rules stock owned by a partnership is treated as owned proportionately by its partners. During 2021 after the Transaction, Telesat Corporation owned only approximately twenty-four percent (24%) of the Telesat Partnership Units (representing its percentage interest in Telesat Partnership and indirectly in the wholly owned corporate subsidiaries of Telesat Partnership), and Telesat Corporation’s current ownership interest in Telesat Partnership is the same. However, Telesat Corporation believes that, by virtue of additional value associated with its interest as general partner of Telesat Partnership, Telesat Corporation owned at least twenty-five percent (25%) of the total value of Telesat Partnership (and indirectly in the wholly owned corporate subsidiaries of Telesat Partnership) during 2021. If this was the case, then Telesat Corporation believes it was not a PFIC for its 2021 taxable year, taking into account the income and assets of such wholly owned corporate subsidiaries. However, Telesat Corporation can provide no assurance that the IRS will not successfully contend that Telesat Corporation was a PFIC during 2021 upon any audit of a U.S. Holder.

The determination as to whether Telesat Corporation should be classified as a PFIC for 2022 and years thereafter will be a factual determination that must be made annually at the close of each taxable year and will be based upon the composition of Telesat Corporation’s income and assets (including entities in which Telesat Corporation holds at least a 25% interest), which may be subject to change. Because PFIC status is determined annually based on Telesat Corporation’s income and assets for the entire taxable year, it is not possible to determine whether Telesat Corporation will be characterized as a PFIC for 2022 or any other future year until after the close of that year. Subject to the foregoing, while Telesat Corporation intends to manage its business so as to avoid PFIC status to the extent possible and consistent with its other business goals, Telesat Corporation cannot predict whether its business plans will allow it to avoid PFIC status. In addition, because the market price of the Telesat Public Shares has fluctuated and is likely to fluctuate in the future and because that market price may affect the determination of whether Telesat Corporation is a PFIC, there can be no assurance that Telesat Corporation will not be a PFIC for any taxable year.

U.S. holders of Telesat Public Shares could suffer adverse tax consequences as a result of the classification of Telesat Corporation as a PFIC, including having gains realized on the sale of the shares treated as ordinary income, rather than capital gain, the loss of the preferential rate applicable to dividends received on the Telesat Public Shares, having interest charges apply to distributions by Telesat Corporation and the proceeds of the sale of Telesat Public Shares and subjection to additional reporting requirements. Telesat Corporation will use reasonable efforts to provide to U.S. Holders the information needed to report income and gain pursuant to a “qualified electing fund” election, which election would alleviate some of the adverse tax consequences of PFIC status.

Distributions from Telesat Partnership may be insufficient to pay tax on the allocation of income and/or gain for U.S. tax purposes.

While Telesat Partnership intends to make certain distributions to holders of Telesat Partnership Units, a holder may receive allocations of income and/or capital gains in a year for U.S. tax purposes without receiving sufficient distributions from Telesat Partnership for that year to pay any U.S. or other tax the holder may owe because of such

50

allocation. In addition, there can be no assurance that Telesat Partnership will in fact make cash distributions as intended. Even if Telesat Partnership is unable to distribute cash in amounts that are sufficient to fund a holder’s tax liability, such holder will nonetheless be required to pay any applicable income taxes.

Canadian Tax Risks

Telesat Partnership may be liable to pay tax under the SIFT Rules which may reduce after-tax returns to holders of Telesat Partnership Units and holders of Telesat Public Shares.

Telesat Partnership is a “SIFT partnership” for the purposes of the Income Tax Act (Canada) (the “Tax Act”). As such, Telesat Partnership is subject to SIFT tax on its “taxable non-portfolio earnings” (as defined in the Tax Act), if any, including income, other than taxable dividends, from “non-portfolio property” (as defined in the Tax Act). In particular, Telesat Partnership would generally be required to pay SIFT tax if its Loral stock were non-portfolio property and the unlimited liability company (“Can ULC”) formed under the laws of British Columbia by Loral Holdings Corporation (“Loral Holdings”) and Telesat CanHoldco paid a dividend to Loral Holdings, subject to any deductions that may be available to Telesat Partnership in computing the income from its Loral stock. In particular, provided Loral Holdings and Loral each pay corresponding dividends in the same taxation year as any dividend paid by Can ULC, Telesat Partnership may have available to it and intends to claim sufficient deductions so that it does not have net income from non-portfolio property. Although it is intended that Loral Holdings and Loral would each pay corresponding dividends in the same taxation year as any dividend paid by Can ULC, no assurance can be given that such dividends will be paid or that such deductions will be available. If Telesat Partnership were required to pay SIFT tax, after-tax returns to holders of Telesat Partnership Units and indirectly to holders of Telesat Public Shares may be reduced.

Telesat Corporation may be liable to pay tax in respect of dividends paid by Can ULC to Loral Holdings.

Loral Holdings is a controlled foreign affiliate of Telesat Partnership for purposes of the Tax Act. As such, Telesat Partnership is required to include in its income for a year its share of the “foreign accrual property income” or “FAPI” (as defined in the Tax Act) of Loral Holdings for such year, including its proportionate share of any dividends paid by Can ULC to Loral Holdings in such year. In turn, Telesat Corporation must include in income its share of the FAPI (including such dividends paid by Can ULC to Loral Holdings) of Telesat Partnership. However, if Loral Holdings and Loral each pay corresponding dividends in the same taxation year, and provided that Loral is a “foreign affiliate” of Telesat Corporation for relevant purposes of the Tax Act, Telesat Corporation may deduct in computing its taxable income a prescribed portion of such dividends received by it through Telesat Partnership. In determining the amount of such dividends from Loral that may be deducted in computing its taxable income, Telesat Corporation intends not to take into account any deduction claimed by Telesat Partnership pursuant to subsection 91(5) of the Tax Act. Telesat Corporation believes that such interpretation is consistent with the rationale expressed by the Canada Revenue Agency (“CRA”) for its published administrative position in this regard, but no assurance can be given. If the deduction that Telesat Corporation would otherwise claim were limited, or if a deduction claimed by Telesat Corporation were denied or otherwise not available, Telesat Corporation may be liable to pay tax on some or all of its share of FAPI resulting from any dividends paid by Can ULC to Loral Holdings and after-tax returns to holders of Telesat Public Shares may be reduced.

Non-Canadian limited partners may be subject to Canadian federal income tax with respect to any Canadian source business income earned by Telesat Partnership and may be required to file Canadian tax returns.

Telesat Corporation, as general partner, intends to manage the affairs of Telesat Partnership to the extent possible so that it does not carry on business for the purposes of the Tax Act. Nevertheless, because the determination of whether Telesat Partnership is carrying on business for the purposes of the Tax Act is a question of fact that is dependent upon the relevant circumstances, the CRA might successfully assert that Telesat Partnership carries on business for the purposes of the Tax Act.

If Telesat Partnership were considered to carry on business for the purposes of the Tax Act, holders of Telesat Partnership Units who are not, and are not deemed to be, resident in Canada for purposes of the Tax Act (i) would be subject to Canadian federal income tax on their proportionate share of any Canadian source business income earned or considered to be earned by Telesat Partnership, subject to any relief that may be provided by any applicable income tax treaty or convention, and (ii) may be required to file a Canadian federal income tax return.

51

Payments of dividends by Telesat CanHoldco to Telesat Partnership will be subject to Canadian federal withholding tax and if CRA does not apply their administrative position Telesat CanHoldco may be liable for additional amounts of Canadian federal withholding tax plus any associated interest and penalties in certain circumstances.

Dividends paid or credited or deemed to be paid or credited to a partnership that is not a “Canadian partnership” (as defined in the Tax Act) by a corporation resident in Canada are subject to withholding tax at a 25% rate.

Telesat Partnership is not a “Canadian partnership” for purposes of the Tax Act. However, in determining the rate of Canadian federal withholding tax applicable to dividends paid by Telesat CanHoldco to Telesat Partnership, Telesat Corporation, as general partner, expects Telesat CanHoldco to look through Telesat Partnership to its partners and, having regard to the CRA’s administrative practice in similar circumstances, not to withhold on that portion of a dividend attributable to Canadian resident partners of Telesat Partnership (including Telesat Corporation) and to take into account any reduced rates of Canadian federal withholding tax to which non-Canadian limited partners may be entitled under an applicable income tax treaty or convention.

There is a risk that the CRA will not apply its administrative practice such that Telesat CanHoldco may be liable for additional amounts of Canadian federal withholding tax plus any associated interest and penalties if it withholds tax at less than the 25% rate under the Tax Act.

Distributions from Telesat Partnership may be insufficient to pay tax on the allocation of income and loss for tax purposes.

While Telesat Partnership intends to make certain distributions to holders of Telesat Partnership Units, a holder may receive allocations of income and/or capital gains in a year for purposes of the Tax Act without receiving sufficient distributions from Telesat Partnership for that year to pay any tax the holder may owe because of such allocation. In addition, there can be no assurance that Telesat Partnership will in fact make cash distributions as intended. Even if Telesat Partnership is unable to distribute cash in amounts that are sufficient to fund a holder’s tax liability, such holder will nonetheless be required to pay any applicable income taxes.

Certain Canadian rules in respect of foreign tax credits may apply to Telesat Partnership.

The Tax Act contains anti-avoidance rules to address certain foreign tax credit generator transactions (the “Foreign Tax Credit Generator Rules”). Under certain Foreign Tax Credit Generator Rules, the “foreign accrual tax” (which is a deduction which may be available under the Tax Act) applicable to a FAPI inclusion of Telesat Partnership may be denied in certain specified circumstances, including where the direct or indirect share of the income of any member of Telesat Partnership that is a person resident in Canada or a “foreign affiliate” of such a person is, under a “relevant foreign tax law” (within the meaning attributed to it in the Tax Act), less than such member’s share of such income for purposes of the Tax Act. Although the Foreign Tax Credit Generator Rules are not expected to apply to Telesat Partnership, no assurances can be given in this regard. If the Foreign Tax Credit Generator Rules apply, the “foreign accrual tax” applicable to a FAPI inclusion will be denied and after-tax returns to holders of Telesat Public Shares may be reduced.

Canadian tax laws, or the interpretation thereof, could change in a manner which adversely affects Telesat Partnership, Telesat Corporation, and holders of Telesat Partnership Units and/or Telesat Public Shares.

There is a risk that Canadian tax laws, or the interpretation thereof, could change in a manner that adversely affects Telesat Partnership, Telesat Corporation, holders of Telesat Partnership Units and/or Telesat Public Shares.

Changes in tax laws and unanticipated tax liabilities could adversely affect profitability.

Telesat Corporation is subject to taxes in Canada and numerous foreign jurisdictions. Telesat Corporation’s tax liabilities could be adversely affected in the future by a number of factors, including changes in the mix of earnings in countries with differing statutory tax rates, changes in the valuation of deferred tax assets and liabilities, changes in tax laws, and the outcome of tax audits in various jurisdictions around the world. Many of the countries in which Telesat Corporation does business have or are expected to adopt changes to tax laws as a result of the Base Erosion and Profit Shifting final proposals from the Organisation for Economic Co-operation and Development and specific country anti-avoidance initiatives. Such tax law changes increase uncertainty and may adversely affect Telesat Corporation’s tax provision. Telesat Corporation regularly assesses all of these matters to determine the adequacy of its tax provision, which is subject to significant judgment.

52

ITEM 4. INFORMATION OF THE COMPANY

A.     History and Development of the Company

Telesat Corporation was incorporated under the Business Corporations Act (British Columbia) on October 21, 2020. Telesat Corporation is the general partner of Telesat Partnership LP, which was formed under the Limited Partnership Act (Ontario) on November 12, 2020. We directly or indirectly own 100% of all of our operating subsidiaries.

On November 23, 2020, Telesat Corporation entered into the Transaction Agreement with Telesat Canada, Telesat Partnership, Telesat CanHoldco, Merger Sub, Loral, PSP Investments and Red Isle. The Transaction closed on November 18 and November 19, 2021. The Transaction resulted in the pre-closing stockholders of Loral, PSP Investments (through Red Isle) and the other shareholders in Telesat Canada who signed Stockholder Contribution Agreements or Optionholder Exchange Agreements (principally current or former management) owning approximately the same percentage of equity in Telesat Canada indirectly through Telesat Corporation and/or Telesat Partnership as they held (indirectly in the case of Loral stockholders and PSP Investments) in Telesat Canada. Telesat Corporation became the publicly traded general partner of Telesat Partnership and Telesat Partnership indirectly owns all of the economic interests in Telesat Canada. The Transaction was effected through a series of transactions, including: (i) Red Isle contributing approximately US$5 million in value of its equity interests in Telesat Canada in exchange for Class C Shares and the balance of its equity interest in Telesat Canada in exchange for Class C Units (PSP Investments (a) being entitled to a payment of US$7 million, (b) being entitled to or obligated to pay a post-closing economic adjustment reflecting the net asset value of Loral’s non-Telesat Canada assets and liabilities, and (c) being indemnified for certain losses incurred by Telesat Corporation following the consummation of the Transaction).

Our Class A Shares and Class B Variable Voting Shares trade under a single symbol, “TSAT”, on the NASDAQ and the TSX. The Telesat Partnership Class A Units and Class B Units are not listed on an exchange.

Our fiscal year ends on December 31 of each calendar year.

Our agent for service of process in the United States is Puglisi & Associates, whose address is 850 Library Avenue, Suite 204, Newark, Delaware 19711.

The registered office of Telesat Corporation is located at 666 Burrard St. #1700, Vancouver, BC V6C 2X8 and our head office is located at 160 Elgin Street, Ottawa, Ontario, Canada K2P 2P7. The head office of Telesat Partnership is located at 160 Elgin Street, Ottawa, Ontario, Canada K2P 2P7. Our telephone number at our head and registered office is (613) 748-8700 ext. 2268. Our website address is https://www.telesat.com. Information contained on, or accessible through, our website is not part of this Annual Report and the inclusion of our website address in this Annual Report is an inactive textual reference.

For a description of our principal capital expenditures, see Item 4B. “Information on the Company” — “Business Overview”.

Additional Information on the Company

Our filings with the Securities and Exchange Commission are available at http://www.sec.gov.

B.     Business Overview

The following discussion of the business of Telesat Corporation is qualified by reference to, and should be read in conjunction with, the “Risk Factors” starting on page 9 of this annual report.

53

Business Overview

Telesat is a leading global satellite operator, providing its customers with mission-critical Communications services since the start of the satellite communications industry in the 1960s. Through a combination of advanced satellites and ground facilities and a highly expert and dedicated staff, our communications solutions support the requirements of sophisticated satellite users throughout the world. Over more than 50 years of operating history, we have demonstrated a deep commitment to customer service and led the way on many of the industry’s most ground-breaking innovations.

After decades of developing and successfully operating our GEO satellite services business, we have commenced the development of what we believe will be the world’s most advanced constellation of LEO satellites and integrated terrestrial infrastructure, called “Telesat Lightspeed” — a platform designed to revolutionize the provision of global broadband connectivity. Telesat Lightspeed has the potential to transform global satellite and terrestrial communications industries, dramatically increasing the Company’s addressable market from approximately US$18 billion to approximately US$365 billion and significantly expanding its growth potential. We seek to benefit from our historically strong and stable GEO-based satellite business and, by continuing to develop and deploy Telesat Lightspeed, capitalize on the growing demand for global broadband connectivity.

Our History as a Company

Telesat, as it exists today, is the result of the 2007 combination of Telesat Canada and Loral Skynet, although the company’s history dates to 1969, when the Canadian Parliament passed the Telesat Canada Act. In 1972, Telesat Canada launched the world’s first domestic commercial satellite in geostationary orbit and the Company has been a pioneer and leading innovator in satellite communications ever since. Telesat Canada launched the first commercial Ku-band satellite (officially, the DTH satellite television service) in 1978, Canada’s first direct broadcast satellite (“DBS”) in 1999 and the world’s first consumer 2-way Ka-band broadband internet service via satellite in 2004. Since the mid-1970s, Telesat Canada has provided advanced satellite services for voice, data and broadcast communications in the Americas, including in Canada’s far North.

Loral Skynet traced its history to two early companies in the U.S. satellite communications industry: AT&T Skynet and Orion Satellite Corporation (“Orion”). AT&T Skynet and its predecessor organizations in AT&T’s Bell Laboratories effectively launched the commercial satellite communications industry by demonstrating the first trans-Atlantic satellite delivery of television on Telstar 1 in 1962. Through the 1970s, 1980s and 1990s, AT&T Skynet provided state-of-the-art telephone and television services in the U.S. for AT&T, as well as video distribution and contribution services for U.S. broadcasters and cable operators using the Comstar and Telstar series of satellites. Orion was formed in 1988 for the purpose of providing international data services. In 1994, Orion launched Orion 1, which provided early trans-Atlantic services between the U.S. and Europe. Orion was the second U.S. licensed “separate system” authorized to compete directly with the intergovernmental organization INTELSAT for certain types of international satellite services.

In 1997, AT&T Skynet was acquired from AT&T by LSC Holdings, became Loral Skynet, and expanded its focus from the U.S. to become a global satellite operator. Orion was acquired by LSC Holdings in 1998 and its operations were integrated with those of Loral Skynet in 1999.

On October 31, 2007, the Public Sector Pension Investment Board, a Canadian Crown corporation (“PSP Investments”), and Loral Space & Communications Inc., a Delaware corporation, acquired 100% of the stock of Telesat Canada from BCE Inc., Canada’s largest communications company (the “Skynet Transaction”). Following the Skynet Transaction, the Loral Skynet and Telesat Canada businesses and assets were combined.

On November 18, 2021 and November 19, 2021, Telesat Corporation, a corporation incorporated under the laws of the Province of British Columbia, Canada, along with the other parties to the Transaction Agreement consummated the Transaction. See “Related Party Transactions — The Transaction”.

The Transaction was effected in accordance with the Transaction Agreement through a series of transactions, including: (i) on November 18, 2021, Red Isle contributing 272,827 Telesat Canada Non-Voting Participating Preferred Shares to Telesat in exchange for Class C Fully Voting Shares of Telesat and the balance of its equity interest in Telesat

54

Canada to Telesat Partnership in exchange for Class C Units of Telesat Partnership; (ii) on November 18, 2021 and pursuant to stockholder contribution agreements, the contribution by current and former members of management of Telesat Canada of their Telesat Canada Non-Voting Participating Preferred Shares to Telesat in exchange for newly issued Class A Common Shares of Telesat if such contributing shareholder is Canadian (as such term is defined in the Investment Canada Act) or newly issued Class B Variable Voting Shares of Telesat if such contributing shareholder is not Canadian (as such term is defined in the Investment Canada Act); (iii) on November 18, 2021 and pursuant to the director contribution agreement, the contribution by John Cashman and Clare Copeland of their Telesat Canada Director Voting Preferred Shares to Telesat Partnership in exchange for interests in Telesat Partnership, which were subsequently redeemed by Telesat Partnership for cash on November 19, 2021; (iv) on November 18, 2021 and pursuant to optionholder exchange agreements, the exchange of options, tandem stock appreciation rights and restrict stock units in respect of Telesat Canada for corresponding instruments in Telesat with the same vesting terms and conditions; and (v) on November 19, 2021, the merger of Merger Sub with and into Loral, with Loral surviving the Merger as a wholly owned subsidiary of Telesat Partnership and the other Loral stockholders receiving shares of Telesat or units of Telesat Partnership as described below.

Under the terms of the Transaction Agreement, at the Effective Time, each share of Loral common stock outstanding immediately prior to the Effective Time was converted into the right to receive (a) if the Loral stockholder validly made a Unit Election, one newly issued Class A Unit of Telesat Partnership if such Loral stockholder was Canadian (as such term is defined in the Investment Canada Act), and otherwise one newly issued Class B unit of Telesat Partnership, (b) if the Loral stockholder validly made a Shares Election, one newly issued Class A Common Share if such Loral stockholder was Canadian (as such term is defined in the Investment Canada Act), or (c) if the Loral stockholder validly made a Shares Election and was not Canadian, or did not validly make a Unit Election or a Shares Election, one newly issued Class B variable voting share. Following the Transaction, Telesat Canada became an indirect wholly owned subsidiary of Telesat.

In addition, on November 18, 2021, Telesat entered into the trust agreement and trust voting agreement with Telesat Partnership, TSX Trust Company as the trustee of Telesat Corporation Trust and, in the case of the trust agreement, Christopher DiFrancesco, effectuating the voting trust relating to the voting rights of units of Telesat Partnership.

Following the completion of the Transaction, our authorized share capital includes Class A Common Shares, Class B Variable Voting Shares, Class C Fully Voting Shares, Class C Limited Voting Shares, a Class A Special Voting Share, a Class B Special Voting Share, a Class C Special Voting Share, the Golden Share and Class A Preferred Shares. The Special Voting Shares and the Golden Share have no material economic rights.

Industry Overview and Trends

We compete in the market for the provision of voice, data, video and internet connectivity services worldwide. Services of this type are provided using various technologies, including satellite networks. We provide communications links between fixed points on the earth’s surface, referred to as point-to-point services, and from one point to multiple points, referred to as point-to-multipoint services. Increasingly, we also provide services to mobile platforms, such as ships and airplanes. Over the last several decades, deregulation and privatization have significantly reshaped the satellite sector. In addition, the sector has undergone consolidation, with regional and national operators being acquired by larger companies or seeking to partner with other providers. There have also been many new, smaller entrants, including many governmental operators, launching national or regional satellite programs.

Satellite Systems

A generic satellite system consists of a space segment and an earth segment. The “space segment” is comprised of the satellites and the Telemetry, Tracking and Control (“TT&C”) systems and facilities used to control and monitor the satellites. The “earth segment” is made up of all of the communication earth stations and other devices that access operational satellites. A satellite has two primary components: the communications payload and the spacecraft bus. In its simplest form, the communications payload consists of the antennas and transponders which receive the signals

55

from earth at one frequency, amplify them, and transmit them back to earth at a different frequency. The spacecraft bus is essentially comprised of all of the non-communications equipment, including the electrical and TT&C subsystems, the propulsion and thermal subsystems and the spacecraft structure itself.

GEO satellites circle the earth from orbital locations approximately 22,300 miles (35,700 kilometers) above the equator. The speed at which they orbit the earth corresponds to the speed of the earth’s rotation. As a result, each GEO satellite in essence “blankets” a fixed geographic area with its signals, and an earth station antenna can communicate continuously with a particular satellite if it is pointed to, and has an unobstructed view of, that satellite’s orbital location. An individual satellite can be designed to communicate with major portions of the earth via large, geographically dispersed beams, to focus its coverage more specifically on particular markets or regions through regional or spot beams, or to use a portion of its total capacity for each type of coverage.

The non-geostationary orbit, or NGSO, includes satellites operating in LEO, with an altitude typically between 200 and 870 miles (325 to 1,400 kilometers) and satellites operating in Medium Earth Orbit, or MEO, that is between the LEO and GEO orbits. Unlike geosynchronous satellites that operate in a fixed orbital location above the equator, LEO and MEO satellites travel around the earth at high velocities requiring antennas on the ground to track their movement. LEO satellite systems have the potential to offer a number of advantages over GEO satellites to meet growing requirements for broadband services, both consumer and commercial, by providing increased data speeds and capacity, global coverage, and latency on par with or, in some circumstances, potentially better than terrestrial services.

Our Competitive Strengths

Telesat continues to be at the forefront of the satellite services industry, leading with outstanding customer service and a culture of engineering excellence and technological innovation. Today, we have a leading GEO business defined by one of the largest and most advanced satellite fleets in the world, occupying attractive orbital locations and offering high performing, mission critical services to hundreds of customers worldwide. The average expected remaining commercial life of our satellite fleet is over 7 years. Additionally, we currently have a fleet utilization rate of 80%, one of the highest rates in the industry. We are building upon this existing communications platform by developing our Telesat Lightspeed constellation with the aim of creating a transformative and industry-leading fiber-like broadband network from the sky for commercial and government users globally.

The following competitive strengths characterize our business today and provide a strong foundation for Telesat Lightspeed:

Leading Global Satellite Operator with 50+ Years of Heritage and a Blue Chip Customer Base

We are a leading global satellite operator with over 50 years of operating experience. Our state-of-the-art GEO satellite fleet is comprised of 14 satellites and offers global satellite coverage with a concentration over the Americas. Through our deep commitment to customer service and focus on innovation and engineering excellence, we have developed strong and long-standing relationships with a diverse range of high-quality, blue chip customers globally. Our top ten customers have relied on Telesat for an average of more than 30 years, which we believe is a testament to our outstanding customer service, innovative offerings and deep technical expertise.

Industry-Leading Engineering Expertise Driving Continuous Innovation

We believe we have an unrivalled track-record of innovation, “firsts,” and commercial success in the global satellite industry, guided by one of the most experienced management teams in the industry. Our deep technical expertise and commercial focus has enabled us to pioneer many of the industry’s most ground breaking innovations, including:

1962 Telstar 1, built by Telesat Canada’s predecessors at AT&T and Bell Laboratories, successfully delivered the first live intercontinental satellite TV transmission between Europe and the United States;

1972 Telesat Canada launched Anik A1, the world’s first commercial domestic communications satellite in geostationary orbit;

1978 Telesat Canada launched the first commercial Ku-band satellite on which was offered the first DTH television service, laying the groundwork for the global DTH industry;

56

1981 Telesat Canada co-located two satellites in a single orbital slot for the first time, now a widely-used industry practice;

1996 Telesat Canada was the first to provide internet access to Internet Service Providers (“ISPs”) over satellite;

2004 Telesat Canada launched Anik F2, the first satellite to successfully commercialize DTH consumer Ka-band broadband services;

2009 Telesat Canada launched Telstar 11N, the first satellite to provide Ku-band coverage of the Atlantic Ocean from the Arctic Circle to the Equator;

2013 Telesat Canada launched Anik G1, the first commercial satellite with substantial X-band coverage of the Pacific Ocean, including Hawaii, to serve the Canadian and other governments;

2015 Telesat Canada launched Telstar 12 VANTAGE, the first satellite combining high-throughput satellite (“HTS”) spot beams and conventional broad beams, giving customers the ability to maximize throughput, lower cost per bit and meet growing demand for bandwidth intensive applications;

2018 Telesat Canada launched its Phase 1 LEO satellite, the start of Telesat Lightspeed, leveraging Telesat Canada’s innovative, patent-pending design and international priority spectrum rights among commercial Ka-band LEO systems, and provided the first high-speed broadband connectivity from LEO;

2019 Telesat Canada conducted the world’s first 5G backhaul demonstration over LEO satellite in partnership with Vodafone and the University of Surrey;

2020 Telesat Canada and the Government of Canada finalize $600 million agreement to bridge Canada’s digital divide with Telesat’s Low Earth Orbit satellite constellation; and

2021 Telesat Lightspeed to receive $1.44 billion investment from the Government of Canada, $400 million investment from the Government of Québec and has entered into a $109 million contract with the Government of Ontario towards universal broadband.

Telesat’s engineering excellence is also evidenced in part through our industry-leading satellite consulting activities. To date we have provided technical support to the development of more than 100 satellite systems for roughly 30 commercial and government customers worldwide, including expertise in satellite design, construction and launch.

We believe our accumulated experience and expertise in the design, procurement, launch, operation and commercialization of satellites and satellite networks is unparalleled and will continue to drive our innovation into the future.

Portfolio of Strategic and Valuable Orbital Real Estate

Our GEO satellites occupy orbital locations that provide us with an advantageous position in the markets in which we operate due to the scarcity of available satellite spectrum and the strong neighborhoods we have developed at these locations. Access to these orbital locations, coupled with the high capital intensity of the satellite industry, creates barriers to entry in those markets. We are licensed by ISED to occupy a number of key orbital locations that are well-suited to serve the Americas and support our leading position in North America. Internationally, our satellites occupy advantageous orbital locations that enable broad pan-regional service with interconnectivity between regions, promoting both intra- and inter- regional services. We also have rights to additional spectrum, including at certain existing orbital locations.

We have decades of experience in obtaining and maintaining the licenses and approvals required to operate our existing global satellite and ground station network. As such, we are well positioned to obtain the regulatory approvals required to launch and operate Telesat Lightspeed consistent with our commercial and financial objectives. We have secured a license from the Government of Canada to launch and operate a LEO satellite constellation using ~4 GHz of Ka-band spectrum, which has international priority spectrum rights among commercial Ka-band LEO systems

57

(including SpaceX, Amazon and OneWeb). Ka-band spectrum is particularly well suited for high performance global broadband networks because it allows wider bandwidth, high data and efficient frequency reuse for user-beam services, as well as the feeder-link beams required to connect the satellites to landing stations. In general, outside the U.S., the U.K. and the Brazilian markets where additional domestic rules apply, Telesat’s ITU priority requires other LEO systems to ensure that they do not create interference for Telesat Lightspeed. For further detail, see the detailed regulatory analysis in “Business — The Competitive Landscape of our Services — Regulation.” This should allow Telesat Lightspeed to operate as designed, while requiring other systems to take measures to avoid interfering with Telesat Lightspeed’s operations. As described below, we have also received other licenses and approvals for Telesat Lightspeed and are pursuing a market access plan in countries that are most important to our business plan on a global basis.

We also have rights to use C-band spectrum, which is also a critical spectrum band for 5G. This spectrum is currently the subject of regulatory proceedings in the U.S., where we have been awarded US$344.4 million in accelerated clearing payments, US$84.8 million of which has already been received.

Uniquely Positioned to Revolutionize Global Broadband Connectivity with Telesat Lightspeed

We are uniquely positioned to revolutionize the provision of global broadband internet connectivity with Telesat Lightspeed, which we believe will be one of the most advanced constellations of LEO satellites and integrated terrestrial infrastructure ever conceived. Our patent-pending Telesat Lightspeed architecture is designed to offer an unparalleled combination of capacity, speed, security, reach, resiliency and affordability, with low latency that is on par with the most advanced terrestrial networks. We have strong government support, including an anchor contract with the Government of Canada that we believe will result in $1.2 billion of revenue over 10 years, which includes the $600 million from the Government of Canada. We have an agreement-in-principle with the Government of Canada for $1.44 billion of long-term funding. We have also entered a MOU with the Government of Québec for an investment of $400 million into Telesat Lightspeed and the Government of Ontario has purchased a dedicated Telesat Lightspeed capacity pool to be made available at substantially reduced rates to Canadian Internet service providers, and mobile network operators, that we believe will result in over $200 million of revenue over a five-year term, which includes $109 million from the Government of Ontario.

Contracted Revenue Backlog and Disciplined Management Supports Strong Revenue Visibility

Because of the mission-critical nature of our services and long-term contractual agreements, we have highly recurring revenue from our customers, which provides significant revenue visibility. For the last three years we have had, on average, 85% of each year’s total revenue already under contract at the beginning of the year. Our contracted revenue backlog of $2.1 billion for our GEO business as at December 31, 2021 represents a multiple of approximately 2.8 times revenue for the year ended December 31, 2021. 100% of our backlog is non-cancellable or cancellable on economically prohibitive terms, except in the event of a continued period of service interruption. Approximately 49% of our revenue is derived from North American DTH customers who signed long term (~15 years) contracts. Roughly half of our revenue is derived from providing vital connectivity services to companies that we have served for decades, including

58

telecommunication companies, mobile network operators, users in the aeronautical and maritime markets, energy and natural resource companies, and governments. As demand for affordable, secure and reliable broadband connectivity continues to increase, we expect that demand for these services from these and similar customers will continue to grow.

We generate highly attractive operating margins. For the year ended December 31, 2021, we have generated net income of $157.8 million, Operating Profit of $411.9 million and Adjusted EBITDA of $603.3 million, representing an Operating Profit Margin of 54.3% and an Adjusted EBITDA margin of 79.6%1. Our strong historical cash flow conversion (as measured by Adjusted EBITDA minus Capital Expenditures) reflects our disciplined approach to capital investment and fleet expansion, with an emphasis on ensuring high customer utilization of our satellites.

Our Growth Strategy

We plan to grow our business and profitability by supporting our existing customers and services and by developing and deploying Telesat Lightspeed. Telesat Lightspeed is a highly advanced, global, enterprise-grade, integrated satellite and terrestrial network optimized to capture the growing demand for broadband connectivity in certain key market verticals around the world. Core to our growth strategy is leveraging our longstanding customer relationships, our deep technical, operating and regulatory expertise and our culture of outstanding customer service and continuous innovation. The principal elements of our growth strategy are the following:

Follow a Disciplined GEO Satellite Operating and Expansion Strategy

We will continue to focus on increasing the utilization of our existing GEO satellite capacity, maintaining our operating efficiency and, in a disciplined manner, using our strong cash flows to strengthen our business. We will continue to be disciplined in our satellite replacement and expansion program, seeking to secure high-quality, long-term customers to anchor any new or replacement geostationary satellites in advance of committing to the construction of such satellites. Many of our customer service contracts are multi-year in duration and, in the past, we have successfully contracted all or a significant portion of a satellite’s capacity prior to commencing construction.

Capture the Explosive Demand for Global Broadband Connectivity with Telesat Lightspeed

Telesat Lightspeed has been designed to provide fast, affordable, reliable and secure broadband connectivity everywhere on Earth, giving Telesat and our customers a significant competitive advantage in the markets we serve. The network design is optimized to serve users that require fiber-like connectivity beyond the reach of high capacity terrestrial networks. Our advanced constellation design, patent-pending LEO architecture, international priority spectrum rights among commercial Ka-band LEO systems (including SpaceX, Amazon and OneWeb), strong government support and decades of deep commercial, technical, operational and regulatory experience put us in a strong position to capture the growing demand for affordable, high capacity broadband connectivity around the world.

Opportunistically Engage in M&A Activity to Enhance our Competitive Position and Shareholder Value

The satellite industry has, historically, undergone periods of consolidation, both horizontal and vertical.

Recently, two large satellite operators have each acquired a large service provider. A number of satellite operators have also publicly discussed the benefit of, and potential for, consolidation among satellite operators. Our competitor ViaSat recently announced that it had entered into an agreement to acquire Inmarsat, a leading provider of global mobile satellite communications services. Thus, there may be another period of horizontal, as well as continued vertical, consolidation in our sector. In addition, at this time, the industry is dynamic with some new non-traditional players entering the market. We will be alert to, and will evaluate, merger and acquisition opportunities in a thoughtful and disciplined manner as they arise with the aim of enhancing our competitive position and shareholder value.

Our GEO Business and Our LEO Opportunity

Below, we describe in detail our existing GEO business and the exciting opportunity presented by our Telesat Lightspeed network.

____________

1        Adjusted EBITDA and Adjusted EBITDA Margin are Non-IFRS measures. For the definition and a reconciliation of Non-IFRS measures, see “Management’s Discussion and Analysis of Financial Condition and Results of Operations — Non-IFRS Measures”.

59

Background and Overview of Our GEO Business

Satellite operators compete with terrestrial network operators (e.g., cable, DSL, fiber optic, cellular/wireless and microwave transmission) in the market for video, data and voice communication services. We believe that satellite services have several advantages over these competing communication platforms, including the following:

•        Satellites are a relatively cost-effective and efficient means to deliver a signal (e.g., TV, radio) to hundreds of millions of locations in a large geographic area;

•        The capacity to provide extensive coverage over a large geographic region allowing for the addition of sites at a lower marginal cost. Unlike cable and fiber lines, satellites can readily provide broadcast and communication services over large areas and to remote locations where the population density may not be high enough to warrant the expense of building a terrestrial-based communications network;

•        The ability to deploy communications quickly in locations where little or no infrastructure is available, for example in the case of natural disaster response; and

•        The capability to bypass shared and congested terrestrial links, further enhancing network performance and security.

Traditionally, satellite communications services have principally been delivered by GEO satellites, such as those in our fleet, which circle the earth from orbital locations approximately 22,300 miles (35,700 kilometers) above the equator. Each GEO satellite in essence “blankets” a fixed geographic area with its signals and can communicate continuously with an earth station antenna if it is pointed to, and has an unobstructed view of, that satellite’s orbital location. An individual satellite can be designed to cover large geographic areas, to focus its coverage more specifically on particular markets or regions, or to use a portion of its total capacity for each type of coverage.

This contrasts with NGSO satellites, which include LEO satellites with an altitude typically between 200 and 870 miles (325 to 1,400 kilometers) and satellites operating in MEO that stand between the LEO and GEO orbits. Unlike GEO satellites that operate in a fixed orbital location above the equator, LEO and MEO satellites continuously travel around the Earth at high velocities and, depending on their orbits, may cover higher latitude parts of the Earth that GEO satellites may not be able to reach.

Overview of Our GEO Satellite Business

Our GEO satellite fleet is comprised of 14 satellites and offers global coverage with a concentration over the Americas. We have a leading position in the North American satellite video distribution market. Our GEO satellite fleet and ground infrastructure provide a platform supporting (i) strong video distribution and DTH neighborhoods in North America with blue chip customers and significant contracted backlog, and (ii) connectivity satellite services for customers around the world for backhaul, corporate networks, maritime and aero services, and video distribution and contribution.

We offer our suite of GEO satellite services to more than 400 customers worldwide, which include some of the world’s leading DTH service providers, ISPs, network service integrators, telecommunications carriers, corporations and government agencies. We have established long-term, collaborative relationships with our customers and have developed a reputation for innovation, reliability, and outstanding customer service.

In addition, the orbital locations occupied by our GEO satellites provide us with an advantageous position in the markets in which we operate due to the scarcity of available satellite spectrum and the strong neighborhoods we have developed at these locations. As such, we believe our global satellite fleet, access to desirable orbital locations and spectrum rights and strong relationships with our customers position us to maintain our industry leading position as a provider of GEO satellite services, generate significant and predictable cash flows, and capitalize on the growth drivers in the satellite industry and the markets we serve.

Our GEO Services

We earn the majority of our revenues by providing satellite-based services to customers who use these services for their own communications requirements or to provide video and data service solutions to customers further down the distribution chain. We also earn revenue by providing ground-based transmit and receive services, selling equipment, installing, managing and maintaining satellite networks and providing consulting services in the field of satellite communications.

60

We currently derive revenues from the following services:

•        Broadcast:    Our broadcast services business provided approximately 51% of our revenues for the year ended December 31, 2021. Our broadcast customers include North American DTH providers Bell TV, Shaw Direct, DISH Network, and leading telecommunications and media firms such as Bell Media and NBC Universal. These services include:

•        DTH:    The two major DTH service providers in Canada (Bell TV and Shaw Direct which have approximately 1.5 million subscribers according to public filings) exclusively use Telesat satellites as a distribution platform for satellite-delivered television programming, audio and information channels directly to their customers’ homes. In addition, two of our satellites are used by DISH Network, which has about 8.2 million subscribers according to public filings, for DTH services in the U.S.

•        Video distribution and contribution:    Broadcasters, cable networks and DTH service providers use our satellites for the full-time transmission of television programming, distributing content around the globe. Additionally, we provide certain broadcasters and DTH service providers bundled, value-added services that include satellite capacity, digital encoding of video channels, authorization services and uplinking and downlinking services to and from our satellites and earth station facilities.

•        Occasional use services:    Occasional use services consist of satellite transmission services for the timely broadcast of video news, sports and other live event coverage on a short-term basis, enabling broadcasters to conduct on-the-scene transmissions using small, portable antennas.

•        Enterprise:    Our enterprise services provided approximately 47% of our revenues for the year ended December 31, 2021. Our enterprise customers include Anuvu, Bell Canada, BT, Cable & Wireless Communications, Claro S.A., Embratel, Gogo, Hughes Network Systems, iForte, Leidos Innovations, Marlink, Northwestel, NSSL Global, OmniAccess, Orange, Panasonic, Speedcast, Suncor Energy, Telefonica, Telenor, Telespazio, Viasat and Xplornet. These services include:

•        Telecommunication carrier and integrator services:    We provide satellite capacity and end-to-end services for data and voice transmission to telecommunications carriers and integrators located throughout the world. These services include space segment services and terrestrial facilities for enterprise connectivity, internet backhaul, cellular backhaul and services such as rural telephony to telecommunications carriers and network services integrators around the world.

•        Maritime and aeronautical services:    We provide satellite capacity to customers serving the maritime and aeronautical markets, bringing broadband communications services to commercial airplanes and vessels.

•        Government services:    We provide services to the U.S. government, including through government service integrators, and we are a significant provider of satellite services to the Canadian government.

•        Direct-to-consumer broadband services:    We provide satellite capacity to Xplornet in Canada, to Viasat in the U.S., and to HNS in South America, who each, in turn, use it to provide two-way broadband internet services directly to consumers.

•        Retail services:    We operate satellite and hybrid satellite/terrestrial networks that support retail activities in Canada¸ including point-of-sale and other applications. These services include installation and maintenance of the end user terminal as well as the provision of satellite capacity and other network elements.

•        Resource services:    We provide communications services to geographically diverse locations, both on and off shore, for the oil and gas and mining industries.

•        Satellite operator services:    We provide satellite services to other satellite operators when they do not have adequate capacity to meet their customers’ needs. We also, on occasion, will relocate one of our end of life satellites to the orbital location of another satellite operator on a short-term basis so that they can preserve their spectrum rights at that location.

61

•        Consulting and other:    Our consulting and other category provided approximately 2% of our revenues for the year ended December 31, 2021. With more than 50 years of engineering and technical experience, we are a leading consultant in establishing, operating and upgrading satellite systems worldwide, having provided services to businesses and governments in more than 40 countries and on over 100 satellite systems. Our consulting customers have included Airbus, Brit Insurance, Lockheed Martin, MDA Geospatial Services, Mitsubishi Electric, The Defense Advanced Research Projects Agency (“DARPA”), Telkom Indonesia, Viasat, as well as many regional satellite operators around the world. Our consulting operations allow us to realize operating efficiencies by leveraging, in part, the same employees and facilities used to support our own satellite communication business.

The combination of our North American broadcast, enterprise and government services businesses, and our international business offers diversity in terms of both the customers, end markets and regions served as well as the services provided. For the year ended December 31, 2021, we derived revenues, based on the billing address of the customer, in the following geographic regions:

Geographical Breakdown of Revenues

Region

 

Revenues for
year ended
December 31, 2021
($ millions)

North America

 

$

623.3

Latin America and Caribbean

 

$

55.8

Asia and Australia

 

$

38.3

Europe, Middle East and Africa

 

$

40.8

Our Infrastructure

In-Orbit Satellite Fleet

Our state-of-the art GEO satellite fleet is comprised of 14 satellites offering global coverage with a concentration over the Americas. We also have one LEO satellite, LEO 1, in polar orbit. We are currently evaluating mission extension services that have the potential to prolong the orbital maneuver lives of certain of our satellites.

Owned in-orbit satellites as of December 31, 2021

 

Orbital Location Regions Covered

 

Launch
Date

 

Manufacturer’s
End-of-Service
Life

 

End-of-Orbital
Maneuver Life
(1)

 

Model

Anik F1

 

109.2° WL South America

 

Nov 2020

 

2016

 

2022(2)

 

BSS702 (Boeing)

Anik F1R

 

107.3° WL North America

 

Sep 2005

 

2020

 

2026(2)

 

E3000 (EADS Astrium)

Anik F2

 

111.1° WL Canada, Continental
United States

 

Jul 2004

 

2019

 

2026(3)

 

BSS702 (Boeing)

Anik F3

 

118.7° WL Canada, Continental United States

 

Apr 2007

 

2022

 

2026

 

E3000 (EADS Astrium)

Anik G1

 

107.3° WL Canada South America

 

Apr 2013

 

2028

 

2039

 

SS/L 1300

Nimiq 2(4)

 

Not Applicable(5)

 

Dec 2002

 

2015

 

2024(2)

 

A2100 AX (Lockheed Martin)

Nimiq 4

 

82° WL Canada

 

Sep 2008

 

2023

 

2027

 

E3000 (EADS Astrium)

Nimiq 5

 

72.7° WL Canada, Continental United States

 

Sep 2009

 

2024

 

2036

 

SS/L 1300

Nimiq 6

 

91.1° WL Canada

 

May 2012

 

2027

 

2046

 

SS/L 1300

62

 

Orbital Location Regions Covered

 

Launch
Date

 

Manufacturer’s
End-of-Service
Life

 

End-of-Orbital
Maneuver Life
(1)

 

Model

Telstar 11N

 

37.55° WL North and Central America, Europe, Africa and the maritime Atlantic Ocean region

 

Feb 2009

 

2024

 

2026

 

SS/L 1300

Telstar 12 VANTAGE

 

15° WL Eastern United States, SE Canada, Europe, Russia, Middle East, South Africa, portions of South and Central America

 

Nov 2015

 

2030

 

2032

 

E3000 (Airbus)

Telstar 14R/Estrela do Sul 2

 

63° WL Brazil and portions of Latin America, North America, Atlantic Ocean

 

May 2011

 

2026

 

2025

 

SS/L 1300

Telstar 18 VANTAGE (6)

 

138° EL India, South East Asia, Indonesia/ Malaysia, China, Australia/ New Zealand, North Pacific and Hawaii

 

Sep 2018

 

2033

 

2040

 

SS/L 1300

Telstar 19 VANTAGE

 

63° WL Brazil and portions of Latin America, North America, Atlantic Ocean, Caribbean

 

Jul 2018

 

2033

 

2037

 

SS/L 1300

LEO 1

 

NGSO polar

 

Jan 2018

 

2021

 

N/A(7)

 

SSTL

____________

(1)      Our current estimate of when each satellite will be decommissioned, taking account of anomalies and malfunctions the satellites have experienced to date and other factors such as remaining fuel levels, consumption rates and other available engineering data. These estimates are subject to change and it is possible that the actual orbital maneuver life of any of these satellites will be different than we currently anticipate. Further, it is anticipated that the payload capacity of each satellite may be reduced prior to the estimated End-of-Orbital Maneuver life.

(2)      End-of-Orbital Maneuver life for these satellites has been extended through inclined orbit operations which reduces fuel consumption through the elimination of north-south station-keeping.

(3)      End-of-Orbital-Maneuver Life currently being evaluated. See “Risk Factors — Some of Telesat Corporation’s satellites have experienced in-orbit anomalies and may in the future experience further anomalies that may affect their performance.”

(4)      Our Nimiq 2 satellite is primarily used to provide short-term services to other operators who use the satellite at their designated orbital locations to preserve their spectrum rights.

(5)      Nimiq 2 is currently located in a non-Telesat orbital slot.

(6)      Telesat International Limited (“TIL”), a subsidiary of Telesat Canada, and APT have entered into agreements relating to the Telstar 18 VANTAGE satellite, which are accounted for as a joint operation, whereby TIL’s interest is 42.5%.

(7)      LEO 1 has sufficient fuel to support collision avoidance maneuvers for several years and subsequent deorbit. End of life will be determined based on ongoing assessment of spacecraft health.

Rights to Other Satellites

In addition, we have rights to satellite capacity on other satellites, including the entire Ka-band Canadian payload, consisting of nine user beams, on ViaSat-1.

Satellites Under Construction

We have contracted for the manufacturing and launch of the LEO 3 satellite as a follow on to the Phase 1 LEO satellite to provide additional capability for in orbit demonstrations in Ka-band and in NGSO V-band.

63

Satellite Control Center and Earth Station Facilities

Our primary Satellite Control Center (“SCC”) is located at our headquarters in Ottawa, Ontario. The SCC is the hub for our satellite-related activities. The facility is staffed 24 hours per day and currently operates 13 Telesat owned satellites: Anik F1, Anik F1R, Anik F2, Anik F3, Anik G1, Nimiq 2, Nimiq 4, Nimiq 5, Nimiq 6, Telstar 11N, Telstar 12 VANTAGE, Telstar 18 VANTAGE and LEO 1. We also operate numerous other satellites for third parties from our SCC in Ottawa. We operate our Telstar 14R/Estrela do Sul 2 satellite and our Telstar 19 VANTAGE satellite from our SCC in Rio de Janeiro, Brazil. Our headquarters is located at 160 Elgin Street, Ottawa where we lease approximately 75,900 rentable square feet. The lease expires on July 31, 2029, and we have two options to extend for an additional five years each.

The Allan Park earth station, located northwest of Toronto, Ontario on approximately 65 acres of owned land, houses a customer support center and a technical control center. This facility is the single point of contact for our customers internationally and is also the main earth station complex providing Telemetry, Tracking and Control services for the satellites that we operate. The Allan Park earth station also houses our back-up satellite control center for the Nimiq and Anik satellites. The back-up satellite control center for the Telstar satellites is located at the Mount Jackson earth station. We have the functional ability to restore satellite control services via the Allan Park and Mount Jackson back-up control centers if our primary SCCs became disabled.

In addition to the Ottawa headquarters and the Allan Park earth station, we operate a number of other earth stations, including the following:

Overview of Telesat Earth Stations (Other than the SCC and Allan Park)

Earth stations

 

Owned or leased property

Victoria, British Columbia, Canada

 

Leased

Fort McMurray, Alberta, Canada

 

Leased

Calgary, Alberta, Canada

 

Owned

Hague, Saskatchewan, Canada

 

Leased

Saskatoon, Saskatchewan, Canada

 

Leased

Winnipeg, Manitoba, Canada

 

Owned

Montreal, Quebec, Canada

 

Owned

Iqaluit, Nunavut, Canada

 

Leased

St. John’s, Newfoundland, Canada

 

Leased

Mount Jackson, Virginia, U.S.

 

Owned

Middleton, Virginia, U.S.

 

Leased

Belo Horizonte, Brazil

 

Owned

Kapolei, Hawaii, U.S.

 

Third party site

Aflenz, Austria

 

Third party site

Perth, Australia

 

Third party site

Jakarta, Indonesia

 

Third party site

In addition to these facilities, we lease facilities for administrative and sales offices in various locations throughout Canada and the U.S. as well as in Brazil, England and Singapore.

GEO Business Model

The majority of our revenue comes from service agreements. These cover the provision of satellite capacity, ground services and/or end-to-end managed services. In our service agreements, a customer commits to purchase a specific type of capacity or service. Typically, our service agreements are for at least one year and are non-cancellable, except in the event of a continued period of service interruption.

Our sales efforts are organized by region. We sell our services worldwide primarily through a direct sales force located at our headquarters in Ottawa and at our regional offices, including our offices in London, Singapore, Rio de Janeiro, Washington D.C. and Toronto.

64

Background and Overview of Telesat Lightspeed

A key growth opportunity is the continued development and deployment of Telesat Lightspeed. We believe that Telesat Lightspeed has the potential to revolutionize global broadband internet connectivity and allow Telesat to rapidly and profitably grow its business. For this reason, we have invested significant time and resources to develop this innovative constellation of LEO satellites, which we believe will be among the most capable and technologically advanced satellite-based enterprise grade networks in the world. The growth of Telesat Lightspeed revenues is expected to be driven by the compelling value proposition it represents in the market, as well as our deep familiarity with our customers, their markets, use cases and needs.

Overview of The Market Opportunity: Growing Demand for High-Capacity, Fiber-like Broadband Connectivity Everywhere

Global broadband demand is increasing exponentially as the world is becoming increasingly digital. Applications and programs that are critical to individuals, businesses and governments are built to run on the fast, low latency terrestrial networks that serve the majority of users in developed economies. Forecasted rates in IP-traffic are expected to grow from 137 exabytes per month in 2018 to 838 exabytes per month in 2027, a 24% compound annual growth rate, on a global basis.2

However, there is a major gap in access to global broadband connectivity, with more than four billion people who live outside of urban areas either poorly connected or not connected at all. These unserved and underserved areas include over one million mobile sites (where legacy 2G/3G equipment is installed, but cannot provide broadband data without affordable high capacity backhaul), one million schools and hospitals, 400,000 ships at sea and four billion aviation passengers each year.

Traditional Terrestrial and Satellite Solutions Cannot Meet This Growing Demand, but LEO Satellites Can

Expanding the availability of the digital world to unserved and underserved areas requires bringing to these areas the same type of broadband, fiber-quality connectivity that is available in well-connected areas.

It is, however, either prohibitively expensive to install fiber in these areas or simply physically impossible (e.g., to planes and ships).

The primary options today for these markets are traditional GEO and MEO satellites. While these satellites can provide coverage in most areas, because of the vast distances between the Earth’s surface and the orbital positions

____________

2        Ericsson 2021

65

above the Earth occupied by GEO and MEO satellites, the user experience suffers due to high latency (the round-trip time delay between the data source and the data destination), which is prohibitive for certain consumer and enterprise broadband applications:

•        Consumer applications:    Content-heavy webpages and applications cannot load quickly, large documents cannot be uploaded and downloaded efficiently, encrypted applications such as Virtual Private Networks (remote work access tools) and encrypted websites can experience significant lags or fail altogether.

•        Enterprise applications and real-time communications and controls:    Highly latency-sensitive enterprise applications cannot operate on systems that have a meaningful delay in sending and receiving a signal. Advanced mobile networks, like 5G, cannot operate as intended over high latency backhaul. LEO satellites are 35 times (or more) closer to the Earth than GEO satellites and 8 times (or more) closer than MEO satellites, thereby solving latency issues that exist with GEO and MEO satellites. In addition to offering low latency, however, any potential LEO solution must also be significantly flexible and technologically advanced to dynamically deliver high capacity connectivity where users require it and minimize the amount of capacity that is idled because it cannot effectively be put to use in the network at any given time. A next-generation satellite broadband network must meet other market requirements for commercial broadband services:

•        High capacity:    Capable of coping with high demand and network congestion. Since demand for connectivity tends to be concentrated, LEO networks must be able to dynamically concentrate very high amounts of capacity to high demand areas such as airports and seaports.

•        Global coverage:    Provide services everywhere, including to high latitude areas like the poles (a critical feature for large airlines, global shipping fleets and governments) as well as non-urban areas.

•        Simple to use:    Plug and play with existing infrastructure by having simple, standards-based interfaces to the terrestrial network and the Internet.

•        Resilient:    Mission-critical level of reliability of service. Online activities are now critical for the well-being of individuals, businesses and government users, increasing the emphasis on the reliability and resiliency of the communications network supporting them. A LEO satellite network is a distributed, multi-node network, making it more resilient to service outages.

•        Affordable:    Global broadband services provided over a LEO satellite network must be affordable, transforming the economics of the existing marketplace and expanding the addressable market.

As discussed further below, Telesat Lightspeed has been specifically designed and optimized to meet these requirements.

The Market Opportunity for Telesat Lightspeed in Key Vertical Markets

We estimate that the total addressable market, or TAM, for our GEO business will reach approximately US$18 billion by 2023.3 Telesat Lightspeed will significantly increase our TAM, up to an estimated total of approximately US$365 billion in 2023, which we project will nearly double in light of the demand drivers that exist today (e.g., 4G/LTE backhaul in terrestrial vertical or passenger connectivity in aviation vertical), and could potentially triple4 by 2030s with evolving, more nascent applications with high bandwidth potential (e.g., 5G, IoT, backhaul, and operational data transport in aviation).

Telesat Lightspeed has been specifically optimized to serve vertical markets that require fiber-like connectivity beyond the reach of terrestrial networks. Our target markets span four verticals: (i) enterprise and telecom, (ii) aviation, (iii) maritime and (iv) government. These target markets require all of the features of Telesat Lightspeed, but each also have their own unique requirements, making certain features of Telesat Lightspeed particularly compelling to each of them.

____________

3        NSR Global Satellite Capacity Supply and Demand Study, 14th Edition.

4        According to Cisco Visual Networking Index, 2017-2022, data demand triples approximately every 5 years. Accordingly, over a 10-12 year horizon (2023 to early 2030s), data demand is expected to grow by approximately 10 times. However, since data pricing generally reduces over time, we estimate overall market value should double or triple over the stated horizon.

66

Enterprise and Telecom

We estimate that the enterprise and telecom market opportunity that can be addressed by LEO will be approximately US$350 billion in 2023 and will grow at 9% annually until 2025 to reach approximately US$420 billion. Of the US$350 billion, we estimate that about US$200 billion is the direct-to-consumer market opportunity and about US$150 billion is the enterprise market opportunity. Our estimates are derived from information on the enterprise and telecom data market obtained from a variety of sources, including OECD Broadband statistics, World Bank Country Indicators, Landscan (with respect to population distribution) and management’s analysis and estimates as to the portion of the enterprise and telecom data market that Telesat Lightspeed could address. Enterprise applications include fixed wireless and mobile backhaul, remote enterprise, and health and education. Telesat will initially focus on addressing the enterprise market.

This market is underpinned by the approximately four billion people who are digitally underserved or unconnected. Key demand areas are backhaul from mobile wireless sites, fixed wireless backhaul for remote communities, remote enterprise and emergency services, and broadband for institutions (schools, hospitals, etc.). In many of these areas, there is simply no economical fixed or terrestrial wireless (e.g., microwave) backhaul solution for delivery of high-speed broadband connectivity. There also tends to be no quality access in remote areas for enterprise cloud applications, meaning that schools, hospitals and other public institutions in those areas are unable to take advantage of broadband applications and cloud-based services.

Telesat Lightspeed is designed to provide an optimal, low-cost solution that can become the primary connectivity solution in remote areas and a secondary connectivity solution in urban areas. The Telesat Lightspeed “plug & play” versatility is expected to seamlessly integrate with terrestrial networks, vastly simplifying operations as compared to traditional satellite networks. The low latency of our network will enable customers to seamlessly transport encrypted traffic between terrestrial and satellite networks at high data rates, something that is not possible with traditional GEO satellite networks. The network is also expected to provide high throughput for large trunking links in Northern Canada and for island nations.

Importantly, given our strong reputation and existing customer relationships providing backhaul solutions for telecommunications companies and Mobile Network Operators (“MNOs”) in underserved or unconnected areas, as well as the high growth potential of this market, we are not focused on direct-to-consumer services at this time. It is possible, however, that evolution in antenna technology and other market developments may cause Telesat to offer direct-to-consumer services in the future. Satellites allow telecom operators to expand the reach of their fixed and mobile networks to locations not served, or underserved, by terrestrial networks by connecting these off-network locations to their main networks.

Growing demand for fixed and mobile data, accelerated by the global rollout of 5G services and the universal service coverage requirements of many MNO licenses, is anticipated to drive growth for satellite backhaul services.

Other demand drivers in the enterprise and telecom market include:

•        Corporate networks:    As economic growth accelerates in parts of the world with poor terrestrial infrastructure, corporate enterprises expanding their activities in these regions will drive demand for increased satellite capacity.

•        Government-sponsored universal connectivity programs:    Universal connectivity projects (government supported initiatives to bring broadband services to rural and remote communities and those with limited terrestrial infrastructure) are growing in both developed and developing nations. Governments are increasingly focused not just on basic connectivity but on enabling high quality connectivity to rural areas, similar to that in urban areas. For example, the Canadian Government’s universal broadband program envisions connecting every Canadian household to a 50x10 Mbps service, far superior to that available today.

67

Additional government programs supporting better connectivity to businesses and institutions in remote areas (e.g., agriculture, schools, and hospitals) are also on the rise. Telesat may provide backhaul services to funding recipients of programs such as the following:

•        The U.S. has created a US$20 billion universal broadband program, the Rural Digital Opportunity Fund (“RDOF”), to subsidize service providers to connect underserved areas. The RDOF program incentivizes low latency (sub-100 milliseconds) services that are not deliverable by traditional GEO satellites, but are deliverable by LEO satellites. Further, the U.S. has created a “5G Fund for Rural America” of US$9 billion to bring 5G mobile broadband service to rural areas that would be unlikely to otherwise see deployment of 5G broadband service.

•        Broadband Europe promotes the European Commission’s vision and policy actions to turn Europe into a Gigabit Society by 2025, backed by various initiatives amounting to nearly €15 billion in spending support.

•        As universal broadband connectivity has become a key public policy objective in many countries around the world, there are similar universal broadband support initiatives in these countries, including India, Brazil, Australia, Nigeria and Indonesia.

Telesat Lightspeed, which is expected to provide affordable, fiber-like connectivity and backhaul to remote areas, stands to benefit from the expansion of networks and growing demand for high-speed, low latency connectivity resulting from such government-funded digital inclusion programs.

Aviation

The aviation market opportunity addressable by LEO will be approximately US$2.6 billion in 2023 and is forecast to grow at 7% annually through 2025 to reach approximately US$3 billion, according to NSR.5 The market opportunity includes delivering connectivity services to commercial aircraft and business jets. Airlines are looking to provide value added and differentiated services to customers, such as free in-flight Wi-Fi and on-demand video streaming.

However, there are currently no high-quality, low-cost, “gate-to-gate” in-flight connectivity (“IFC”) solutions in the marketplace. IFC service providers are facing network capacity constraints in the U.S., especially around demand hotspots such as large airports, and will not have the necessary capacity to support the expected surge in demand should airlines start adopting free in-flight Wi-Fi.

As broadband connectivity has become increasingly important to businesses and individuals, the need to stay connected has spread to locations that cannot readily access terrestrial networks. In aeronautical markets, satellite broadband for passenger and crew communications has become a significant driver of demand and a competitive differentiator as airlines and business jet operators around the world compete for passengers and staff. In addition, aircraft manufacturers and key parts suppliers (e.g., aircraft engine manufacturers) seek improved broadband connectivity to better monitor aircraft health, weather conditions and to optimize airline operations. For example, better and real-time data from the aircraft to the ground will help optimize flight paths and improve maintenance planning, all leading to lower operating cost for the airlines.

The flexible architecture of Telesat Lightspeed is designed to deliver high throughput services to high demand air traffic corridors at speeds and costs that will allow airlines to unlock the benefits of IFC. We plan to offer full global coverage with the flexibility for the airlines and their IFC service providers to dynamically allocate capacity to any plane globally, allowing them to efficiently manage their capacity pools. Telesat Lightspeed is planned as a fully integrated satellite and ground segment network, relieving IFC service providers of the burden and cost of managing their own global hub infrastructure.

____________

5        NSR Aeronautical Satcom Markets, 5th Edition.

68

Though COVID-19 has adversely impacted the aviation sector, air traffic is expected to return to pre-pandemic levels on a time horizon that coincides with the launch of Telesat Lightspeed.

Maritime

The maritime market opportunity that can be addressed by LEO satellite constellations is expected to be approximately US$5 billion in 2023 and grow at 10% annually through 2025 to reach about US$6 billion, according to NSR.6 This market includes connectivity to merchant vessels, oil & gas sites, yachts and cruise ships.

Currently, GEO satellite operators provide maritime connectivity networks, but these systems suffer from low capacity, high latency and high cost and fail to deliver the connectivity experience desired by passengers and crew members at sea. Cruise lines compete with terrestrial holiday options and greatly benefit from the ability to deliver an at-home-type connectivity experience to customers at sea. We believe Telesat Lightspeed will be uniquely positioned to deliver high throughput and low latency to cruise ships anywhere in the world, ensuring a compelling connectivity experience.

Similarly, yacht owners want to enjoy the same high-quality broadband experience that they have in their homes and offices. For the merchant shipping lines and large oil and gas offshore platform operators, quality and fully global connectivity are a key “ask” of the crew and influences the ability to attract and retain employees. Real-time ship-to-shore connectivity also enables important operational efficiencies (e.g., optimal sea routes reduce vessel fuel costs).

Similar to aviation services, the flexible architecture of Telesat Lightspeed will deliver high throughput services to high demand ports and full global coverage with the flexibility to allocate capacity to any maritime vessel globally, meaning that commercial and passenger fleets alike can ensure consistent fiber-like connectivity throughout the duration of their journeys.

In the maritime segment, COVID-19 has primarily impacted demand for cruises. However, we expect demand for cruises to return to pre-pandemic levels prior to the launch of Telesat Lightspeed.

Another growth driver for satellite services is expected to come from increased demand in the resource sector, largely driven by oil and gas exploration, the level of which has been driven principally by global economic growth. A number of energy projects have been scaled back or put on hold due to recent sectoral headwinds, but to the extent that levels of exploration and extraction recover, we expect it will drive demand for our satellite services. In addition, the current and increasing focus on safety concerns in the resource sector is leading to the implementation of diverse, redundant communications for monitoring and control of resource infrastructure (e.g., automated rigs and pipelines), including video, which may drive demand for low latency satellite services.

Government

We estimate the government market opportunity addressable by Telesat Lightspeed will be approximately US$600 million in 2023 and will grow at 55% annually until 2025 to reach approximately US$1.5 billion.7 Telesat will focus on the government demand addressed by commercial satellite operators. Key applications initially include connectivity to government aircrafts, naval vessels and remote sites.

The U.S. government is the single largest user of commercial satellite communications and most of this use relates to the DoD operations. Global defense spending has been growing for six consecutive years and analysts report that 2019 saw the highest spending levels in the last 50 years. This is expected to drive increased global requirements for commercial satellite communications from the defense segment. Commercial satellites support secure communications, surveillance, reconnaissance, mobile communications, including support for unmanned aerial vehicles, logistics, troop welfare and a host of other services.

____________

6        NSR Maritime Satcom Markets, 4th Edition.

7        International Defense Budgets, US Department of Defense Budgets, Management’s analysis and estimates.

69

Government space architectures are expected in the future to move to multi-orbit “proliferated” constellations, particularly those based in LEO. As more nations demonstrate anti-satellite systems and communications jamming capability, governments are expected to seek LEO constellations made up of hundreds of advanced, interconnected satellites in an inherently more distributed, resilient network than a network comprised of a handful of high-value GEO satellites. LEO constellations also offer real-time low latency connectivity, and global coverage (including the poles). Global low latency communications are a key goal for the unmanned, remotely controlled, sensor platforms, which are vital to government environmental observation, meteorology, and defense. The DoD has made the development of multi-orbit, “hybrid” commercial/government constellations a priority for the new U.S. Space Force. Various DoD agencies have multi-million dollar LEO networks programs involving commercial industry underway, including: DARPA, the Space Development Agency, the Air Force Research Lab and the U.S. Space & Missile Systems Center. Telesat has direct or indirect LEO development contracts with each of these entities.

Another application in the government vertical market is for “space relay” services. Simply described, government-owned spacecraft could transmit data they collect directly to Telesat Lightspeed satellites in space through optical inter-satellite links, using Telesat Lightspeed as a communications relay network to route such data quickly and securely anywhere on Earth. We anticipate that the U.S. and other governments may launch their own satellites that interface with the Telesat Lightspeed network in that manner. Such a “space relay” service would simplify the design and lower the cost of government spacecraft and enable a more rapid technology refresh cycle than is currently the case, a capability that will be particularly attractive for national security applications in a rapidly changing world with budgetary constraints.

Additional Drivers of Demand Across Verticals and Markets for LEO Services

In addition to the factors driving the projected TAM growth in the key verticals described above, we believe the following foreseeable trends can be expected to drive satellite services growth in the coming decade:

•        Internet of Things:    A vast number of physical objects (e.g., factories, appliances, machinery, electric grids and other infrastructure) now have the capability to monitor their environment, report status, receive instructions, and take action based on information they receive. This is all part of the Internet of Things, or IoT, that already comprises billions of devices in use worldwide and which is forecasted to grow at an approximately 20% average yearly rate until 2025. Reliable communications are essential for IoT to work and, while most IoT connections will likely be by terrestrial wireless, the growth in the number of connected devices is expected to drive increased demand for satellite services.

•        Emerging industries:    As developments in technologies like artificial intelligence and automated services progress, future applications such as autonomous driving and the connected car will require more than one communication link to ensure fully redundant connectivity at all times. Telesat Lightspeed is designed to support these developing technologies in an economically feasible manner as they evolve and come to increasingly rely on secure, reliable, low latency communications networks.

Overview of Telesat Lightspeed

We have been developing Telesat Lightspeed with industry-leading partners for over five years in order to optimize and de-risk its performance. As discussed in greater detail below, Telesat Lightspeed has been optimized to serve the fast-growing broadband connectivity requirements of fixed and mobile network operators, aeronautical and maritime users, enterprise customers and governments.

Telesat Lightspeed will combine state-of-the-art interconnected LEO satellites coupled with a sophisticated and integrated terrestrial infrastructure to create a fiber-like broadband network from the sky for commercial and government users worldwide. Our fleet will have a combination of satellites operating in polar-orbits satellites and in inclined-orbits, providing full global coverage while concentrating capacity over geographic regions of highest demand. Additional satellites and ground facilities can be added to the network over time to meet increased user demand as and when required.

In January 2018, our first LEO satellite was successfully launched into orbit. This Phase 1 LEO satellite has demonstrated certain key features of the Telesat Lightspeed system design, specifically the capability of the satellite and customer terminals to deliver a low latency broadband experience. We also installed ground infrastructure at our

70

teleport in Allan Park in Canada and Mt. Jackson in the United States to support testing with a variety of existing and prospective customers and potential suppliers of the Telesat Lightspeed system hardware who have been participating in trials since the second half of 2018. We have received positive feedback from customers.

On February 18, 2021, Telesat announced that it had entered into a Memorandum of Understanding (“MOU”) with the Government of Québec for an investment of $400 million into Telesat Lightspeed. Under the terms of the MOU, the investment by the Government of Québec will consist of $200 million in preferred equity of Telesat LEO Inc., as well as a $200 million loan. The Government of Québec’s $400 million investment is subject to a number of conditions, including financing and the entering into of a further, definitive agreement.

On August 12, 2021, Telesat announced that it expects to receive a $1.44 billion investment from the Government of Canada to support Telesat Lightspeed. Under the terms of the agreement, the Government of Canada would provide a loan of $790 million and make a $650 million preferred equity investment in Telesat LEO Inc., an indirect operating subsidiary that will hold substantially all of the assets of Telesat Lightspeed. In return, Telesat will commit to make certain minimum capital and operating expenditures in Canada in connection with the program and to create hundreds of Canadian high-quality, full-time jobs and co-ops and provide academic scholarships and, in addition, we will grant to the Government of Canada warrants to purchase a number of Telesat Public Shares with an aggregate price equal to (i) 10% of the principal amount of the loan and (ii) 10% of the subscription amount of the preferred equity investment in Telesat LEO Inc. at an exercise price equal to the 180-day volume weighted average trading price of the Telesat Public Shares on the Nasdaq immediately after the listing of the Telesat Public Shares. The warrants granted to the Government of Canada will have a term of 10 years and are exercisable any time after the second anniversary of the listing of the Telesat Public Shares. In connection with the entering into of definitive loan and subscription documents, the Government of Canada will enter into a registration rights agreement that will require us to file a registration statement and/or prospectus to qualify the distribution of the warrants or Telesat Public Share issued upon exercise of the warrants. These registration rights will continue as long as the holder of the warrants (i) owns at least 10% of the outstanding shares of Telesat Corporation on a fully-diluted basis, (ii) is a “control person” under applicable Canadian securities laws or an “affiliate” under applicable U.S. securities laws or (iii) may not sell the warrants or shares issued upon exercise of the warrants under Rule 144 of the U.S. Securities Act of 1933 without limitation thereunder. With the investment from the Government of Canada and other financing sources already in place, Telesat now has arrangements for approximately $4 billion in funding for the program. These arrangements, including the Government of Canada investment, are subject to a number of conditions, including the entering into of further, definitive agreements.

We continue to take a number of steps to continue to progress the Telesat Lightspeed business plan, including putting in place arrangements with launch providers, ground systems operators, and antenna manufacturers (to advance the development of economical and high efficiency antenna systems).

We anticipate diverse sources of financing, including (subject to compliance with our borrowing covenants) our current cash- on-hand, expected cash flows of our GEO business, potential future equity and equity-like issuances, and future borrowings, including from export credit agencies, the Government of Quebec, and the Government of Canada.

Revenue commitments for Telesat Lightspeed were approximately $970 million as at December 31, 2021.

There are numerous risks and uncertainties associated with our planned Lightspeed constellation. See “Risk Factors — Risks Relating to Telesat Corporation’s Lightspeed Constellation.”

71

Telesat Lightspeed Infrastructure

Satellites

Telesat Lightspeed was designed to optimally serve the key market verticals on which we are focused. It will allow Telesat to provide high-performing and cost-effective broadband services that will allow Telesat customers, serving both traditional and new satellite markets, to improve their competitiveness and expand their businesses. Telesat Lightspeed satellites incorporate leading-edge technologies and features, including:

•        Advanced phased array antennas instantly match capacity to demand:    The antennas on each satellite are combined with advanced, nearly-instantaneously beam hopping technology that can create tens of thousands of beams and dynamically focus multiple Gbps of capacity — an order of magnitude higher than any other system — into demand hot spots like remote communities, large airports or major seaports;

•        Interlinked satellite mesh network in space for high resilience and new applications:    Each satellite will have four high capacity optical links that combine to create a first-ever, highly resilient, flexible and secure space-based IP network, moving data across the network and around the world at the speed of light;

•        Data processing in space provides most efficient traffic routing:    Full digital modulation and demodulation occurs on the satellite, coupled with a revolutionary end-to-end network operating system, improves link performance and gives customers unprecedented flexibility for routing traffic across the globe, eliminating gateway hops for the fastest, most secure, end-to-end delivery of data; and

•        Hybrid orbits maximize network efficiency and unit cost economics:    Telesat Lightspeed satellites fly in an innovative combination of polar and inclined orbits, resulting in true pole-to-pole global coverage, concentrating capacity in areas where it is most needed to maximize network efficiency and achieve superior unit cost economics.

72

Ground-Based Infrastructure

The ground-based infrastructure of Telesat Lightspeed will consist of the landing stations (“Landing Stations”) and terrestrial network (“Terrestrial Network”) segments. Telesat Lightspeed is designed to make it easy for customers to connect to the network and communicate through it. Metro Ethernet Forum standards-compliant services are expected to further simplify the integration of Telesat Lightspeed into customer provisioning, operations and billing systems.

•        Landing Stations:    We plan to deploy widely distributed Landing Stations around the world to provide connectivity to Telesat Lightspeed. Satellites will be designed to connect to as many as four Landing Stations simultaneously. The Landing Stations provide the forward and return feeder links that connect the satellites to our ground system and have a level of operational availability comparable to modern data centers. Landing Stations will be operated remotely from our Network Operations Center in Canada.

•        Terrestrial Network:    The Terrestrial Network consists of Network Access Points (“NAPs”), Points of Presence (“PoPs”) and the global fiber network that interconnects all elements of the network, including the Landing Stations, NAPs and data centers. NAPs perform signal routing, data processing and network management functions. One or more Landing Stations may connect to a regional NAP. A NAP may support one or several PoPs.

Telesat Lightspeed Performance Features

Telesat Lightspeed will provide critical features and functionality that will make it a highly compelling value proposition in the market verticals it has been optimized to serve, including:

•        High throughput:    Individual links will be at speeds in the gigabits per second and Telesat Lightspeed will have multiple terabits per second of total usable capacity;

•        Low latency:    Data will travel from the customer location to the internet (or the customer’s network) typically in 30 to 50 ms, which is roughly 20 times faster than the latency that GEO satellites can provide;

•        Low cost:    With its highly innovative design, Telesat Lightspeed will have a cost advantage over other satellite broadband solutions, enhancing its competitiveness and expanding the addressable market for satellite-delivered connectivity solutions;

•        Focused and flexible capacity:    The network will be able to dynamically allocate high capacity where and when customers require it, and will be able to reconfigure that capacity distribution as customer demand changes and evolves;

•        True global coverage:    Telesat Lightspeed will provide coverage of the Earth’s entire surface, from pole to pole, fulfilling the needs of governments and mobility markets, such as aviation and maritime for global network coverage and providing a uniform connectivity experience;

•        Interoperability with terrestrial networks:    Customers want to connect to a satellite network as seamlessly as they do to terrestrial fiber networks today. Telesat Lightspeed leverages MEF 3.0 industry- wide network interface standards which enables simple, seamless integration with customers’ terrestrial networks, without the need to integrate proprietary hardware or software. Through MEF’s 3.0 underlay connectivity service standards, customers can easily understand the capabilities provided by Telesat Lightspeed and how these software-defined digital services can be procured and integrated into their networks; and

•        Unmatched security and resiliency:    With a constellation of interconnected satellites on both polar and inclined orbits and multiple beams on each satellite, combined with the ability to dynamically reshape beam patterns on the Earth, we believe Telesat Lightspeed will provide a level of resiliency and protection against interference never before available in satellite communications. In addition, industry-standard encryption will protect the network control functions, providing a high-level of security.

73

Since January 2018, we have used the Phase 1 LEO satellite to demonstrate key features of our LEO system design, specifically the capability of the satellite and customer terminals to deliver a low latency broadband experience. We have conducted successful demonstrations in each of the key vertical markets we are targeting.

•        Enterprise and Telecom:    In partnership with Vodafone and the University of Surrey, we demonstrated that LEO satellites can provide effective backhaul transport for mobile network operators, including advanced backhaul solutions for 5G, based on round trip latency of 18-40 milliseconds during testing, among the lowest ever for a satellite broadband connection. Additional commercial LEO tests have been conducted with Telefonica, Optus and Motorola Solutions.

•        Aviation:    We have successfully demonstrated Telesat Lightspeed network’s IFC service capabilities via our LEO satellite with Honeywell and Global Eagle.

•        Maritime:    We have successfully demonstrated Telesat Lightspeed network’s fit for maritime satellite communications services via our Phase 1 LEO satellite with NSSL Global and have already signed a multi-year contract with OmniAccess, a leader in specialized maritime connectivity solutions, for future broadband services on Telesat Lightspeed, validating the strong potential in the maritime vertical.

•        Government:    Telesat Lightspeed is particularly attractive to governments because of its resilient distributed nature, low latency, and truly global service.

In 2018, we were awarded a contract by DARPA to demonstrate capabilities of Telesat Lightspeed with DARPA’s experimental “Blackjack” constellation. In October 2020, DARPA awarded us a contract for the development and in-orbit demonstration of commercial spacecraft buses in a LEO constellation network with robust low latency communications features. As part of this follow-on contract, we will deliver two spacecraft buses to DARPA for a “risk reduction” flight to test OISL communications with government payloads in orbit and to demonstrate OISL interoperability with different hardware.

We also have contracts in place with prime contractors L3 Harris and General Dynamics Mission Systems for demonstrations and studies with Air Force Research Labs and NASA. In October 2020, Telesat U.S. Services was selected to become part of the Lockheed Martin team, which was recently awarded the Space Transport Layer Tranche 0 contract by the U.S. Space Development Agency.

Taken together, these developing relationships and contract awards demonstrate that the U.S. government is investing significant resources to bring about its “pivot” from GEO- to LEO-based satellite systems and its demonstrated interest in Telesat Lightspeed as a commercial satellite solutions provider.

The Competitive Landscape for Our Services

We compete against other global, regional and national satellite operators and with providers of terrestrial-based communications services.

Telesat is a leading global satellite operator. Other scaled, global satellite operators include Intelsat S.A. (“Intelsat”), SES S.A. (“SES”), Eutelsat S.A. (“Eutelsat”), and Inmarsat. We also compete against a number of nationally or regionally focused satellite operators around the world. Telesat competes with these operators based primarily on the quality of our services, location of our orbital slots, performance characteristics of our satellites, price, and overall client needs.

The other major LEO satellite systems that have been announced to date are (i) OneWeb, (ii) SpaceX Starlink, and (iii) Amazon Kuiper. We believe that the innovative architecture and advanced technology of Telesat Lightspeed will allow us to compete effectively against any of the other proposed systems.

We believe the combination of the following attributes positions us highly favorably to commercialize Telesat Lightspeed successfully, notwithstanding our competitors in the LEO marketplace:

•        Enterprise-grade system:    Telesat Lightspeed is focused on enterprise solutions and optimized for that purpose. Our constellation design, features and functionality will be the most compelling satellite-based enterprise grade network in the world.

74

•        Vast technical expertise, experience and relationships:    As a trusted satellite operator with a highly experienced management team, we have longstanding relationships at the most important levels of the industry (e.g., customers, suppliers and regulators), and an established eco-system of partners to design a technologically-advanced and economical ground infrastructure. By comparison, many competitive LEO services are each being offered by a new market entrant with little experience in developing, deploying and operating satellite networks or in providing satellite communication services.

•        Existing, engaged customer base:    We are known and trusted by key customers and have a deep understanding of their requirements. Over 400 telecommunications, enterprise, and government customers today rely on Telesat to help plan their future mission critical infrastructure needs.

•        Global regulatory experience:    Regulatory compliance is a critical aspect of operating and commercializing a satellite network. Obtaining rights to use spectrum and to gain access to provide service in countries around the world is a complex process. National governments have viewed space, and access to their markets from space, as a critical asset and insist on compliance with their regulations. The framework for NGSO spectrum rights, both at an individual country level and internationally at the ITU, is evolving, and it is critical to be an active participant in, and have deep knowledge of, these processes. Telesat has extensive experience in all of these areas, as well as credibility with regulators and other industry participants. This has been, and will continue to be, an important competitive advantage for Telesat versus those companies that do not have the same experience as Telesat. For further regulatory detail, see “— Regulation.”

•        Priority spectrum rights:    Telesat’s ITU priority spectrum rights among commercial Ka-band LEO systems generally requires other LEO systems to ensure that they do not create interference for Telesat Lightspeed. This should allow Telesat Lightspeed to operate as designed, while potentially requiring other systems to take measures to avoid interfering with Telesat Lightspeed’s operations. The U.S. has enacted an approach to how constellations coordinate their operations that does not follow the ITU process. There, the FCC has enacted rules and policies that, absent coordination, require satellite operators whose license or market access was granted in the first processing round (as is the case for Telesat, as long as it retains its first processing round grant, as well as SpaceX, OneWeb and O3b) to split spectrum during in-line interference events. Under the FCC’s rules, the first operator to launch a Ka-band LEO satellite as part of its authorized constellation will be able to choose which portion of the spectrum it will use when spectrum is split during in-line interference events. Because Telesat launched its first Ka-band satellite before other first processing round systems launched theirs, as long as Telesat retains its first processing round grant, Telesat should be able to choose the portion of the spectrum it will use during in-line interference events. There are uncertainties as to how the FCC will apply this rule so there can be no assurance Telesat will have this right. The FCC’s rules and policies also require satellite operators whose license or market access was granted in subsequent processing rounds to protect systems granted in the first processing round. In addition to the U.S. not following ITU priority, the U.K. OFCOM has rules that require applicants for an NGSO network license to demonstrate the ability to coexist with existing NGSO licensees, and with other NGSO license applicants taking-into-account the order with which the application is received. There are uncertainties as to how OFCOM will apply this rule, as there is no internationally agreed methodology to demonstrate coexistence. Finally, some countries require foreign operators obtain the coordination agreement of domestic operators before market access is approved, but otherwise do not supplant the ITU process among foreign applicants. The only country, to date, that has granted national priority status to a foreign applicant for market access based on date of receipt of the market access application is Brazil. See “Telesat Corporation’s Lightspeed constellation will depend on the use of spectrum; regulations governing NGSO spectrum rights, including requirements to share spectrum, remain uncertain, and could materially impact the Lightspeed constellation’s system capacity”.

•        Strong government support:    As part of Canada’s commitment to bridge the digital divide inside its borders, we have entered into a partnership with the Government of Canada to bring affordable, high-speed internet connectivity across rural, underserved areas of Canada. Under the terms of our agreement, Telesat would receive revenue of $600 million from the Government of Canada over a ten year period commencing when the Telesat Lightspeed network begins commercial service, which will enable internet and mobility service providers to acquire Telesat Lightspeed capacity at substantially reduced rates to bring universal broadband connectivity to rural, Northern and Indigenous communities across Canada. The partnership

75

is expected to generate $1.2 billion in revenue for Telesat over ten years, which includes the $600 million from the Government of Canada. The Government of Canada will also contribute up to $85 million to Telesat through the Government of Canada’s SIF, and Telesat continues to work closely with other provincial, territorial and local governments across Canada — as well as other key regions globally — to support government focus on this goal. We further expect to receive a $1.44 billion investment from the Government of Canada to support Telesat Lightspeed consisting of $790 million loan and a $650 million preferred equity investment in Telesat Lightspeed through Telesat LEO Inc. We have also entered a MOU with the Government of Québec for an investment of $400 million into Telesat Lightspeed, which would consist of $200 million in preferred equity of Telesat LEO Inc. as well as a $200 million loan. In addition, we have partnered with the Government of Ontario to bridge the digital divide pursuant to which Ontario has purchased, over a five-year term, a $109 million dedicated Telesat Lightspeed capacity pool which will be made available at substantially reduced rates to Canadian Internet service providers, including Indigenous owned and operated ISPs, as well as mobile network operators, to expand high-speed Internet and LTE/5G networks to Ontario’s unserved and underserved communities. The partnership is expected to generate over $200 million in revenue for Telesat over five years, which includes the $109 million from the Government of Ontario. This government support is subject to a number of conditions, including, in the case of the $400 million Government of Quebec investment and the $1.44 billion Government of Canada investment, the entering into of further, definitive agreements.

Employees

As of December 31, 2021, we and our subsidiaries had approximately 471 permanent full and part-time employees. Approximately 2.5% of our employees are subject to collective bargaining agreements. Our employee body is primarily comprised of professional engineering, sales and marketing staff, administrative staff and skilled technical workers. We consider our employee relations to be strong.

Intellectual Property

Our success depends in part on our ability to obtain, maintain, protect, and enforce our intellectual property rights. We rely on a combination of patent, trademark, trade secret, copyright and other intellectual property rights and measures to protect the services and technology that we consider important to our business. We also rely on know-how, trade secrets and continuing technological innovation to develop and maintain our competitive position.

Our policy is to seek to protect our proprietary position by, among other methods, pursuing and obtaining patent protection in Canada and the United States and in jurisdictions outside of Canada and the United States related to our technology, inventions, improvements and services that are important to the development and implementation of our business. As of December 31, 2021, we owned 41 issued patents, four of which are in the United States. These patents expire between 2025 and 2039. We also have several pending Canadian, U.S., and international patent applications.

The term of individual patents depends upon the legal term of the patents in the countries in which they are obtained. Generally, in the United States, issued patents are granted a term of 20 years from the earliest claimed non-provisional or Patent Cooperation Treaty filing date. In certain instances, a patent term can be adjusted to recapture a portion of delay by the U.S. Patent and Trademark Office, or the USPTO, in examining the patent application (patent term adjustment, or PTA). Additionally, a patent term may be shortened if a patent is terminally disclaimed over an earlier filed patent. However, the life of the patent, and the protection it affords, is limited. In addition, we cannot provide any assurance that any patents will be issued from our pending or future applications or that any issued patents will adequately protect our current and future services. We also cannot predict the breadth of claims that may be allowed or enforced in our owned or in-licensed patents or whether such claims, if issued, will cover our services, provide sufficient protection from competitors or otherwise provide any competitive advantage. Any issued patents that we may own or in-license in the future may be challenged, invalidated, narrowed, held unenforceable, infringed or circumvented.

There can be no assurance that infringement of existing third party patents has not occurred or will not occur. Additionally, because the patent application process is confidential, there can be no assurance that third parties, including competitors, do not have patents pending that could result in issued patents which we may infringe. In such event, we may be restricted from continuing the infringing activities, which could adversely affect our business, or we may be required to obtain a license from a patent holder and pay royalties, which would increase our cost of doing business.

76

We believe that we have certain know-how and trade secrets relating to our technology and current and future services. We rely on trade secrets to protect certain aspects of our technology related to our current and future services. However, trade secrets and know-how can be difficult to protect. We seek to protect our trade secrets and know-how, in part, by entering into confidentiality agreements with our employees, consultants, scientific advisors, service providers, and contractors but these agreements may not provide meaningful protection, and we cannot guarantee that we have executed such agreements with all applicable counterparties. These agreements may also be breached, and we may not have an adequate remedy for any such breach. We also seek to preserve the integrity and confidentiality of our data and trade secrets by maintaining physical security of our premises and physical and electronic security of our information technology systems. Although we take steps to protect our trade secrets and know-how, third parties may independently develop or otherwise gain access to our trade secrets and know-how.

For more information, please see “Risk Factors — Risks Relating to Intellectual Property”.

Research & Development

Our research and development expenditures are incurred for the studies associated with advanced satellite system designs, and experimentation and development of space, satellite and ground communications services. This includes the planned development of Telesat Lightspeed.

Regulation

We are subject to regulation by government authorities in Canada, the U.S. and other countries in which we operate and are subject to the frequency coordination process of the ITU.

Canadian Regulatory Environment

Telesat Divestiture Act

Telesat was originally established by the Government of Canada in 1969 under the Telesat Canada Act.

As part of the Canadian government’s divestiture of its shares in Telesat, pursuant to the Telesat Reorganization and Divestiture Act (1991) (“Telesat Divestiture Act”), Telesat was continued on March 27, 1992 as a business corporation under the CBCA, the Telesat Canada Act was repealed and the Canadian government sold its shares in Telesat. The Telesat Divestiture Act provides that no legislation relating to the solvency or winding-up of a corporation applies to Telesat and that its affairs cannot be wound up unless authorized by an Act of Parliament. For further detail, see “Risk Factors — Risks Relating to the Business of Telesat Corporation.” In addition, Telesat and its shareholders and directors cannot apply for Telesat’s continuation in another jurisdiction or dissolution unless authorized by an Act of Parliament.

Telecommunications Act

Telesat is a Canadian carrier under the Canadian Telecommunications Act (“Telecom Act”). The Telecom Act authorizes the Canadian Radio-Television and Telecommunications Commission (“CRTC”) to regulate various aspects of the provision of telecommunications services by us and other telecommunications service providers. Telesat is currently not subject to detailed rate regulation, however the CRTC has retained its powers under the Telecom Act to impose price regulation or other regulatory measures on Telesat in the future, as necessary. In addition, Section 28(2) of the Telecom Act provides that the CRTC may allocate satellite capacity to particular broadcasting undertakings if it is satisfied that the allocation will further the implementation of the broadcasting policy for Canada.

Radiocommunication Act

Our operations are subject to regulation and licensing by ISED pursuant to the Canadian Radiocommunication Act. ISED has the authority to issue spectrum and earth station licenses and establish policies and standards related to the radio frequencies upon which our satellites and earth stations depend. The Minister responsible for ISED has broad discretion in exercising this authority to issue licenses, fix and amend conditions of licenses, and to suspend or even revoke them. Some of the spectrum licenses under which we operate the Anik and Nimiq satellites require us to comply with research and development and other industrial and public benefit commitments, to pay annual spectrum license fees and to provide pan Canadian satellite coverage.

ISED traditionally licensed satellite radio spectrum using a competitive licensing process. In 2012, ISED conducted a public consultation on the licensing framework for fixed satellite service (“FSS”) and broadcasting

77

satellite service (“BSS”) in Canada. As a result, effective January 6, 2014, all FSS and BSS licenses are awarded to qualified applicants on a first-come, first-served basis, and spectrum licenses have replaced radio licenses. The term of spectrum licenses is 20 years, with a high expectation of renewal. ISED may, however, issue licenses with a shorter term. Spectrum licenses include standard conditions of license, including milestones for construction, launch and deployment of satellite(s).

ISED is in the process of reallocating a portion of the C-band frequencies to terrestrial mobile 5G. As a result, Telesat is required to vacate a portion of the C-band, other than in satellite dependent areas, by March 31, 2025.

The Canadian Government opened Canadian satellite markets to foreign satellite operators as part of its 1998 WTO commitments to liberalize trade in basic telecommunications services, with the exception of DTH television services provided through FSS or DBS facilities. In September 2005, the Canadian Government revised its satellite-use policy to permit the use of foreign-licensed satellites for digital audio radio services in Canada.

Contribution Collection

Since November 2000, pursuant to the CRTC’s Decision CRTC 2000-745, virtually all telecommunications service providers are required to pay contribution charges, which are fees paid into a central fund used to support the provision of video relay service, and to subsidize the cost of providing telephone and broadband service in underserved and high-cost serving areas. The charges payable by a telecom service provider are calculated as a percentage of its Canadian telecommunications service revenues, minus certain deductions (e.g., terminal equipment sales and inter-carrier payments). The rate for 2021 has been finalized at 0.44%. An interim rate of 0.46% has been established by the CRTC for 2022.

United States Regulatory Environment

The FCC regulates the provision of satellite services to, from, or within the U.S.

Our U.S.-licensed satellites operate on a non-common carrier basis. Consequently, they are not subject to rate regulation or other common carrier regulations enacted under the Communications Act of 1934. We pay FCC filing fees in connection with our space station and earth station applications and annual license and market fees to defray the FCC’s regulatory expenses. Annual and quarterly reports must be filed with the Universal Service Administrative Company (“USAC”) covering interstate/international telecommunications revenues. Based on these reports, USAC assesses us for contributions to the FCC’s Universal Service Fund (“USF”). Payments to the USF are made on a quarterly and annual basis. The USF contribution rate is adjusted quarterly, was set at 29.1% for the fourth quarter of 2021 and 25.2% for the first quarter of 2022. At the present time, the FCC does not assess USF contributions with respect to bare transponder capacity (i.e., agreements for space segment only).

The FCC currently grants geostationary-like satellite authorizations on a first-come, first-served basis to applicants who demonstrate that they are legally and technically qualified and that the public interest will be served by the grant. To facilitate the provision of FSS in C-, Ku-, Ka- and V-band frequencies in the U.S. market, foreign licensed operators can apply to have their satellites either placed on the FCC’s Permitted Space Station List (for certain frequencies) or be granted a declaratory ruling (for other frequencies).

In contrast, applications for non-geostationary-like satellite authorizations are generally dealt with through processing rounds, initiated by public notice or the submission of a lead application. Grants include conditions of license including deployment milestones. If more than one non-geostationary system from the same processing round intends to use the same frequencies, coordination is required; however, if coordination cannot be reached, the U.S. rules require that band splitting be applied. Non-geostationary systems from a later processing round must protect systems from earlier processing rounds.

The bond and milestone requirements for U.S.-licensed satellites apply equally to foreign-licensed satellites granted U.S. market access. Under these licensing and market access rules, a bond must be posted, starting at US$1 million when a geostationary satellite or non-geostationary satellite constellation authorization is granted and escalating to up to US$3 million in the case of a geostationary satellite and US$5 million in the case of a non-geostationary satellite constellation. The entire amount of the bond may be forfeited if there is failure to meet the FCC’s milestone for the launch and commencement of operations of a geostationary satellite by the fifth anniversary of the grant date or the milestone for the deployment of 50% of the satellites in a non-geostationary satellite constellation by the sixth anniversary of the grant date.

78

In addition to the loss of the bond, if the 50% non-geostationary milestone is not met, the license or market access authorization is reduced to the number of satellites in the constellation that were in their assigned orbit by the deadline. Similarly, if a non-geostationary operator meets the 50% milestone, it must deploy 100% of its authorized satellites by the ninth anniversary of the grant date, and if that milestone is missed, the license or market access authorization is reduced to the number of satellites that were in their assigned orbit by the deadline. According to current licensing rules and policies, the FCC will issue new satellite licenses for an initial 15-year term and will provide a licensee with an “expectancy” that a subsequent license will be granted for the replacement of an authorized geostationary satellite using the same frequencies. At the end of the 15-year term, a geostationary satellite that has not been replaced, or that has been relocated to another orbital location following its replacement, may be allowed to continue operations for a limited period of time subject to certain restrictions.

The FCC has reallocated a portion of the C-band frequencies to terrestrial mobile 5G. As a result, terrestrial mobile 5G auction winners will be required to compensate a subsidiary of Telesat if Telesat vacates a portion of the C-band on an accelerated schedule. As in other jurisdictions, the FCC is considering and may adopt new spectrum allocations for terrestrial mobile broadband and 5G, including in bands that are currently allocated to satellite services.

The U.S. made no WTO commitment to open its DTH, DBS or digital audio radio services to foreign competition, and instead indicated that the provision of these services by foreign operators would be considered on a case-by-case basis, based on an evaluation of the effective competitive opportunities open to U.S. operators in the country in which the foreign satellite was licensed (“ECO-sat test”) as well as other public interest criteria. While Canada currently does not satisfy the ECO-sat test in the case of DTH and DBS service, the FCC has found, in a number of cases, that provision of these services into the U.S. using Canadian-licensed satellites would provide significant public interest benefits and would therefore be allowed. In cases involving us, U.S. service providers Digital Broadband Applications Corp., DIRECTV and EchoStar have all received FCC approval to access Canadian-authorized satellites under Telesat’s direction and control in Canadian-licensed orbital locations to provide DTH-FSS or DBS service into the U.S.

In order to secure FCC consent for the consummation of the Transaction Agreement, Telesat Canada, Telesat Corporation and several affiliated entities entered into a letter agreement under which they made commitments to the United States Department of Justice relating to such matters as cybersecurity; the access of non-U.S. persons or entities to certain facilities or information; the principal equipment that supports their core telecommunications or information services, functions, or operations; and the availability of certain records and communications in response to lawful U.S. law enforcement requests. This letter agreement replaces an earlier letter agreement that Telesat had entered into with the United States Department of Justice in order to secure FCC consent to the Skynet Transaction.

The export of U.S.-manufactured satellites and technical information related to satellites, earth station equipment and provision of services to certain countries are subject to State Department, Commerce Department and Treasury Department regulations.

In 1999, the U.S. State Department published amendments to the ITAR, which included satellites on the list of items requiring export licenses. Effective November 2014, further amendments to the ITAR transferred jurisdiction of certain satellites and related technology to the Export Administration Regulations administered by the Commerce Department, which also impose license requirements in specified circumstances.

Brazil Regulatory Environment

The Brazilian national telecommunications agency, ANATEL, grants exploitation rights for Brazilian satellites to companies incorporated and existing in Brazil. Until October 2019, these exploitation rights were granted to companies who participated in specific auctions conducted by ANATEL. Such requirement of specific auctions was abolished by Federal Law No. 13,879, dated October 3, 2019 (“Law No.13,879/2019”), which amended the Brazilian General Telecommunications Law. They were replaced by a simpler administrative process as set out in by ANATEL in Resolution 748/2021 effective November 1, 2021. Under this administrative process, interested companies will continue to be required to demonstrate that they are legally, technically and financially qualified and that the public interest will be served by the grant. ANATEL may also grant exploitation and landing rights for foreign satellites when the public interest is evidenced, provided that the applicant company provides certain specific technical information on the relevant satellite and appoints a legal representative in Brazil (i.e., a company incorporated and existing in Brazil). The landing rights of foreign satellites shall be granted to the owner of the space segment or the company who holds the right to operate it, in whole or in part, but the satellite capacity may only be commercialized in Brazil through the local legal representative. For Brazilian or foreign GEO satellites, the rights are granted conditional on

79

payment of applicable fees, are valid for up to 15 years for additional periods limited by the life of the satellite and provided that the obligations already assumed are fulfilled. For NGSO, the term can be extended for additional 15 periods regardless of the satellites’ lifetime. Pursuant to Decree No. 10,402, dated June 17, 2020, which regulated Law No. 13,879/2019, in assessing requests for additional periods, ANATEL shall also take into consideration competition aspects, the efficient use of scarce resources and the public interest. Additionally, according to Resolution 748/2021, ANATEL shall provide preference to grant new rights to the operator that already holds the rights for a slot, as long as an indication of interest is provided at least two years before the expiration of the term of the original right and applicable fees are paid.

ANATEL has authorized us, through our subsidiary, Telesat Brasil Capacidade de Satélites Ltda. (“TBCS”), to operate FSS satellites at the 63° WL orbital location. In December 2008, TBCS entered into a new 15-year Concession Agreement with ANATEL which obligates TBCS to operate a Ku-band satellite in accordance with Brazilian telecommunications law and contains provisions to enable ANATEL to levy fines for failure to perform according to the Concession Agreement terms. In May 2015, TBCS was the successful bidder in an ANATEL auction for Ka-Band and Ap30B Planned Ku-band frequency rights at the 63° WL orbital location and the associated 15-year Concession Agreements were signed on March 2, 2016. Our Estrela do Sul 2 and Telstar 19 VANTAGE satellites are located at 63° WL and make use of these frequency rights.

In addition, ANATEL has accredited TBCS as legal representative in Brazil of two non-Brazilian satellites: Telstar 12 VANTAGE and Anik G1.

Tonga Regulatory Environment

We own the Telstar 18 VANTAGE satellite, which currently operates at the 138° EL orbital location under an agreement with APT. APT has been granted the right to use the C- and Ku-band frequencies at the 138° EL orbital location by The Kingdom of Tonga. APT is the direct interface with the Tonga regulatory bodies. Because we have gained access to this orbital location through APT, there is greater uncertainty with respect to our ability to maintain access to this orbital location and the frequencies.

United Kingdom Regulatory Environment

We own and operate the portion of the ViaSat-1 satellite (115° WL) payload that is capable of providing service within Canada. ViaSat-1 operates in accordance with a license granted by the FCC in the U.S. However, by virtue of an intergovernmental arrangement between the U.S. and the United Kingdom, ViaSat-1 operates in accordance with ITU networks filed by the United Kingdom regulatory agency, OFCOM, on behalf of the Isle of Man. The Isle of Man is a British Crown Dependency and Isle of Man satellite frequency filings are filed with the ITU by OFCOM. ManSat Ltd. has been granted rights by the Isle of Man Government to manage Isle of Man satellite frequency filings. Both Telesat and Viasat have a commercial relationship with ManSat. Viasat and Telesat have agreed to cooperate in their dealings with ManSat with respect to the ViaSat-1 satellite for OFCOM and ITU purposes. The Ka-band and portions of the Ku-band frequencies on Telstar 12 VANTAGE, portions of the Ka-band frequencies on Telstar 18 VANTAGE and the Ka-band frequencies on Telstar 19 VANTAGE, are also filed with the ITU by ManSat on behalf of Telesat.

Landing Rights and Other Regulatory Requirements

Many countries regulate satellite transmission signals to, and for uplink signals from, their territory. Telesat has landing rights in major market countries worldwide. In many jurisdictions, landing rights are granted on a per-satellite basis and applications must be made to secure landing rights on replacement satellites.

International Regulatory Environment — International Telecommunication Union

The ITU, a Specialized Agency of the United Nations, is responsible for administering access by member states to frequencies in the radio portion of the electromagnetic spectrum. The ITU Radio Regulations set forth the process that member states must follow to secure rights for geostationary satellite networks and non-geostationary satellite systems to use frequencies, and the obligations and restrictions that govern such use. The process includes, for example, a “first-come, first-served” system for gaining access to certain frequencies, time limits for bringing the frequencies into use by launching one satellite, and in the case of non-geostationary satellite systems, milestones associated with the deployment of additional satellites in the system. In the case of geostationary satellite networks only, certain frequencies at specified orbital locations have been reserved in perpetuity for individual administrations’ use.

80

Canada, the U.S. and other member states have rights to use certain frequencies. Telesat has been authorized by its ITU filing administrations Canada, USA, Brazil and the United Kingdom of Great Britain and Northern Ireland to use certain frequencies. In addition, through commercial arrangements, Telesat has the right to use certain frequencies for which the Kingdom of Tonga has the rights. Authorized frequencies include those already used by our current satellites, and additional frequencies at various geostationary orbital locations or in non-geostationary constellations that must be brought into use within specified time limits. Once brought into use, the ITU rules require that there not be a period longer than three years in which a satellite is not operating under the orbital parameters of a filing.

The ITU Radio Regulations govern the process used by satellite operators to coordinate their operations with other satellite operators to avoid harmful interference. Each member state is required to give notice of, coordinate and register its proposed use of radio frequency assignments with the ITU. The filing and registration process is administered by the ITU Radiocommunications Bureau (“ITU-BR”).

Once a member state has filed its proposed use of frequencies with the ITU, other member states inform that member state and the ITU-BR of any intended use that has the potential to cause interference to either existing operations, or operations that may occur in accordance with priority rights. The member states are then obligated to negotiate with each other in an effort to coordinate the proposed uses and resolve interference concerns. If all outstanding issues are resolved in accordance with the various procedures of the ITU Radio Regulations, the frequencies are entered into the ITU’s Master International Frequency Register. Registered frequencies are entitled under international law to interference protection from subsequent or nonconforming uses.

Under the ITU Radio Regulations, a member state that places a satellite or any ground station into operation without completing coordination could be vulnerable to interference from other systems and may have to alter the operating parameters of its satellite or ground station if harmful interference occurs to other users already entered in the MIFR or that have priority rights.

The process of ITU filing and notification in the MIFR of frequencies spans a period of seven years, or longer, depending upon the frequency band and the various provisions of the ITU Radio Regulations that may be invoked. Telesat’s authorized frequencies are in various stages of the coordination and notification process. Many frequencies have completed the process and have been registered in the MIFR. In other cases, coordination is on-going so that entry into the MIFR is pending or provisional. This is typical for satellite operators. Depending upon the outcome of coordination discussions, satellite operators may need to make concessions in terms of how a frequency may be used. The failure to reach an appropriate arrangement with such satellite operators may render it impossible to secure entry into the MIFR and result in substantial restrictions on the use and operations of our existing satellites. In the event disputes arise during the coordination process or thereafter, the ITU Radio Regulations set forth procedures for resolving disputes but do not contain a mandatory dispute resolution mechanism or an enforcement mechanism. Rather, the rules invite a consensual dispute resolution process for parties to reach a mutually acceptable agreement. Neither the rules nor international law provide a clear remedy for a party where this voluntary process fails.

Other Orbital Spectrum

We have been authorized by governments to operate using additional frequencies at some of the orbital locations where we are currently operating a satellite. In addition, we have been authorized by governments to operate at other orbital locations where we currently do not have a satellite in service as well as a global LEO constellation in Ka-band. Telesat also submitted an application on November 4, 2021 in the U.S. FCC NGSO V-band second processing round for a global LEO constellation in V-band to augment the Ka-band constellation.

In general, our satellites are subject to various regulatory authorities and to the rights of other operators. See “Risk Factors — Risks Relating to Regulatory Matters — Telesat Corporation’s operations may be limited or precluded by ITU rules or processes, and it is required to coordinate its operations with those of other satellite operators” for more information about these risks.

Satellite Operations

To ensure continuity of service to our customers, we engineer satellites with on-board redundancies by including spare equipment on the satellite, conducting standard testing programs that provide high confidence of performance levels and purchase insurance.

81

Our operations and engineering personnel are actively involved in all stages of the lifecycle of a satellite from the design through the deorbiting of the satellites that we procure. Our personnel work directly with our contractors at the contractor’s site to provide technical input and monitor progress during the satellite’s design, construction and launch phases. Our personnel operate all of our owned satellites throughout the life of the satellite. We monitor earth station operations and around-the-clock satellite control and network operations so that we can respond when problems occur. In addition, we have in place contingency plans, which we review on a regular basis, for technical problems that may occur during the life of a satellite. We also work closely with earth station manufacturers to test and implement the earth stations that we procure, and to resolve technical problems as they arise.

Our primary consideration in managing our satellite telecommunications systems is to provide reliable and cost-effective services to our customers. We endeavor to limit the assumption of risk to activities under our control. Our space risk management program has been designed to achieve these objectives.

Insurance and Risk Management Program

Non-Insurance Risk Management Initiatives

The risk management program begins at the technical analysis and design stage of the satellites. We engineer certain redundancies on-board every satellite. Furthermore, we are involved in overseeing the manufacturing of all of our satellites. We require the manufacturer and its subcontractors to follow assembly and quality assurance programs. We secure and maintain access to work performed by the satellite manufacturer and its subcontractors for the purpose of observing the quality and progress of such work.

Comprehensive testing is conducted at the manufacturer’s or a subcontractor’s plant, which must meet industry standards and, in many cases, be supervised by our engineering personnel. Our engineering personnel review program management and construction schedules, engineering, design, manufacturing and integration and testing activities at both the manufacturer’s and subcontractor’s sites. After construction is complete, we conduct final acceptance inspections of all deliverable items.

We believe it is crucial to have knowledge and insight into the launch vehicles being used to launch our satellites. Our engineering personnel are on site during all phases of the launch campaigns to observe launch preparations and launch operations. We believe that these quality assurance and manufacturing process monitoring programs help us reduce the risk of satellite failures and anomalies and result in lower launch and in-orbit insurance costs.

Satellite Insurance

We are required to maintain certain satellite insurance under the covenants of the Senior Secured Credit Facilities and under the indentures governing the Senior Secured Notes, the 2026 Senior Secured Notes and the Senior Notes. In addition, we may purchase additional insurance as we deem appropriate. Note that this applies only to our GEO satellites.

Satellite insurance falls into three categories: Pre-Launch Insurance, Launch Insurance and In-Orbit Insurance.

Pre-launch insurance:    Pre-launch insurance is typically purchased by the satellite manufacturer. We manage our pre-launch risks (i.e., risks during the manufacturing and transport phase) primarily through our contractual arrangements with the satellite manufacturer.

Launch insurance:    The procurement of satellite launch insurance is, and has been, an integral part of our risk management program. It has been our practice to insure our launches where we bear the risk of loss. Typically, our launch insurance has covered the following events during the period of coverage: (i) delivery from the launch pad to orbit; (ii) separation from the launch vehicle; (iii) drift orbit maneuvers; (iv) solar array and antenna deployment; and (v) testing and commissioning.

In-orbit insurance:    In-orbit (life) insurance provides coverage for total and/or partial losses during the operating phase of a satellite. In-orbit insurance may be purchased at the same time launch insurance is procured (for new satellites) or once the satellite is in orbit, in the case of existing satellites, subject to functionality and insurance market conditions. Premium rates are dependent on the operating condition of the satellite and other satellites of the same design or using the same components as well as prevailing insurance market conditions. Typically, these

82

insurance policies exclude coverage for damage arising from acts of war, anti-satellite devices, lasers and other similar potential risks for which exclusions are customary in the industry at the time the policy is written. In addition, they typically exclude coverage for satellite health-related problems affecting our satellites and other satellites of the same design or using the same components that are known at the time the policy is written.

Other Insurance Coverage

We comply with the requirements to maintain insurance on our GEO satellites under the terms of the Senior Secured Credit Facilities and indentures that govern the Senior Secured Notes, the 2026 Senior Secured Notes and the Senior Notes. Under the most restrictive of these covenants, we are required to maintain insurance equal to a minimum of 33% of the aggregate net book value of any individual and 50% of the aggregate net book value of all in-orbit GEO satellites. We have arranged in-orbit insurance policies that generally expire in November 2022.

We may discontinue or change our in-orbit insurance practices in the future, subject to the requirements of the Senior Secured Credit Facilities and indentures that govern the Senior Secured Notes, the 2026 Senior Secured Notes and the Senior Notes. Some of our satellite in-orbit insurance policies contain deductibles or coverage exclusions related to potential future failures of certain specific on-board components.

We do not insure our interests in Anik F1, Anik F1R, Anik F2, or Nimiq 2. We also do not insure our capacity on ViaSat-1.

Emergency Committee

Protecting and maintaining service to customers is of vital importance to us. Our emergency committee is responsible for managing the restoration of services in the event of an actual or threatened critical condition, such as a satellite failure, the loss of telemetry and tracking ability or the loss of earth station functionality. Despite our efforts, satellite failures or other anomalies may occur. See “Risk Factors — Risks Relating to the Business of Telesat Corporation — Telesat Corporation’s in-orbit satellites may fail to operate as expected due to operational anomalies resulting in lost revenues, increased costs and/or termination of contracts.” We may also experience a failure of our ground operations infrastructure. See “Risk Factors — Risks Relating to the Business of Telesat Corporation — Telesat Corporation may experience a failure of ground operations infrastructure or interference with its satellite signals that impairs the commercial performance of, or the services delivered over, its satellites or the satellites of other operators for whom it provides ground services, which could result in a material loss of revenues.”

Legal Proceedings

We frequently participate in proceedings before national telecommunications regulatory authorities. For more detail, see “— Regulation.” In addition, we may also become involved from time to time in other legal proceedings arising in the normal course of our business.

We are subject to audits by taxing authorities in the various jurisdictions in which we operate. In Brazil, we are currently involved in a number of disputes with the Brazilian tax authorities who have alleged that additional taxes are owed on revenue earned by our Brazilian subsidiaries for the period 2003 to 2018. The total disputed amount for the period 2003 to 2018, including interest and penalties, is currently $73 million. The disputes relate to the Brazilian tax authorities’ characterization of revenue. We have challenged the assessments. We believe the likelihood of a favorable outcome is more likely than not, and as such, no reserve has been established.

In Canada, the tax authorities previously assessed $13 million relating to transfer pricing issues for the years 2009 to 2014. All disputes relate to Canadian tax authorities’ repricing of certain transactions between us and our subsidiaries. We have paid 50% of the outstanding amounts in order to formally object to the assessments. We believe the likelihood of a favorable outcome is more likely than not, and as such, no reserve has been established.

In May 2021, Telesat Canada was reassessed by the Canada Revenue Agency for $6.9 million, including interest, for its Scientific Research and Experimental Development claim for the taxation year ended December 31, 2016. We have challenged the reassessment. In January 2022, Telesat Canada was reassessed by the Canada Revenue Agency for $4.7 million, including interest, for its Scientific Research and Experimental Development claim for the taxation year ended December 31, 2017. We will challenge the reassessment. We believe the likelihood of a favorable outcome is more likely than not, and as such, no reserve has been established.

83

On May 5, 2021, Guy Coffman filed a complaint (Civil Action No. 1:21-cv-04007, the “Coffman Complaint”) in the United States District Court for the Southern District of New York against Loral and the members of the Loral Board (the “Individual Defendants”). Also on May 5, 2021, Shiva Stein filed a complaint (Civil Action No. 1:21-cv-04018, the “Stein Complaint”) in the United States District Court for the Southern District of New York against Loral and the Individual Defendants. On May 7, 2021, Julia Marshall filed a complaint (Civil Action No. 1:21-cv-04128, the “Marshall Complaint”) the United States District Court for the Southern District of New York against Loral, the Individual Defendants and Merger Sub (collectively, the “Loral Defendants”); the Marshall Complaint also names as defendants Telesat, Telesat Corporation, Telesat Partnership and Telesat CanHoldco (together, the “Telesat Defendants”) and PSP Investments and Red Isle (the “PSP Defendants” and, together with the Loral Defendants and the Telesat Defendants, the “Defendants”). On June 18, 2021, Anthony Morgan filed a complaint (Civil Action No. 1:21-cv-05385, the “Morgan Complaint” and, together with the Coffman Complaint, the Stein Complaint and the Marshall Complaint, the “Complaints”) in the United States District Court for the Southern District of New York against Loral and the Individual Defendants.

The Complaints alleged, among other things, that the 2021 Registration Statement contained materially incomplete and misleading information. Specifically, the Complaints alleged (i) violation by the Loral Defendants of Section 14(a) of the Exchange Act and SEC Rule 14(a)(9) in that the 2021 Registration Statement misrepresented or omitted information concerning, among other things, financial projections of Loral (and, in the Marshall Complaint, Stein Complaint and Morgan Complaint of Telesat) and financial analyses of Loral’s financial advisor, LionTree, and potential conflicts of interest; and (ii) violation by the Individual Defendants, by virtue of their positions as controlling persons of Loral, of Section 20(a) of the Exchange Act in that they had the power to influence and control, and did influence and control, directly or indirectly, the decision making of Loral, including the content and dissemination of the various statements that plaintiffs contend are materially incomplete and misleading. In addition, the Coffman Complaint alleged a violation of Delaware law in that the Individual Defendants breached their fiduciary duty of candor/disclosure by approving and/or causing the alleged materially deficient 2021 Registration Statement to be disseminated. The Marshall Complaint also alleged violation by the Telesat Defendants and the PSP Defendants, by virtue of their positions as controlling persons, of Section 20(a) of the Exchange Act in that they had supervisory control over the composition of the 2021 Registration Statement and the information disclosed therein, as well as the information that they claim was omitted and/or misrepresented in the 2021 Registration Statement.

Each of the Complaints sought, among other things, to enjoin the Defendants from proceeding with, consummating or closing the Transaction, unless and until the Defendants disclose the material information that plaintiffs claim has been omitted from the 2021 Registration Statement; awarding plaintiffs the costs and disbursements of their actions, including reasonable attorneys’ and expert fees and expenses; and such other and further equitable relief as the court may deem just and proper. In addition, the Coffman Complaint, the Stein Complaint and the Morgan Complaint also sought that the Loral Defendants account to plaintiffs for all damages suffered as a result of their alleged wrongdoing. The Stein Complaint, the Marshall Complaint and the Morgan Complaint also sought rescission, to the extent already implemented, of the Transaction Agreement or any of the terms thereof, or granting to plaintiff rescissory damages. The Marshall Complaint also sought a directive that the Individual Defendants disseminate a registration statement on Form F-4 that does not contain any untrue statements of material fact and that states all material facts required in it or necessary to make the statements contained therein not misleading and a declaration that Defendants violated Sections 14(a) and/or 20(a) of the Exchange Act, as well as Rule 14a-9 promulgated thereunder. The Morgan Complaint also sought to enjoin the Loral Defendants from filing an amendment to the 2021 Registration Statement or otherwise disseminating an amendment to the 2021 Registration Statement to Loral stockholders unless and until the Loral Defendants agree to include in any such amendment the material information claimed to be omitted from the Registration Statement.

None of the Complaints were served on the Defendants. The Stein Complaint was voluntarily dismissed on July 8, 2021; the Morgan Complaint was voluntarily dismissed on August 2, 2021; the Coffman complaint was voluntarily dismissed on August 24, 2021; and the Marshall complaint was voluntarily dismissed on August 31, 2021.

Should the Complaints be re-filed, Defendants believe that they have, and intend vigorously to pursue, meritorious defenses to the claims raised. There can be no assurance, however, that such defenses will be successful with respect to all or some of the claims or that resolution of the lawsuits will not result in additional unanticipated expense.

Delaware Class Action Litigations.    On June 21, 2021, Mcbreakley Pluviose filed a class action complaint (Civil Action No. 2021-0541-LWW, the “Pluviose Complaint”) in the Court of Chancery of the State of Delaware

84

against Loral, the Individual Defendants, MHR and MHR Holdings LLC (for purposes of this subsection, collectively, “MHR” and, together with Loral and the Individual Defendants, the “Class Action Defendants”). On July 13, 2021, Diana Butchko filed a class action complaint (Civil Action No. 2021-0597-LWW, the “Butchko Complaint” and, together with the Pluviose Complaint, the “Class Action Complaints”) in the Court of Chancery of the State of Delaware against the Class Action Defendants.

The Class Action Complaints alleged, among other things, that the Transaction is substantively and procedurally unfair to Loral’s public stockholders. Specifically, the Class Action Complaints alleged that (i) the Transaction is subject to, but does not comply with, Section 203 of the DGCL; (ii) the Individual Defendants breached their fiduciary duties by disseminating a false and/or materially misleading or omissive proxy statement relating to the Transaction and by adopting the Loral Stockholders Rights Plan; (iii) the MHR-Affiliated Director Defendants breached their fiduciary duties by causing Loral to enter into the allegedly unfair Transaction so that MHR and Dr. Rachesky could enter into, and benefit from, the receipt of voting shares of Telesat Corporation in exchange for their Loral Non-Voting Common Stock; and (iv) MHR and Dr. Rachesky are controlling stockholders of Loral and that they breached their fiduciary duties to Loral and its stockholders by causing Loral to enter into the allegedly unfair Transaction so that they could receive Telesat Corporation voting shares in exchange for Loral Non-Voting Common Stock.

The Class Action Complaints sought, among other things, judgment and relief in favor of the plaintiff and in favor of the class, and against the Class Action Defendants, as follows: (i) declaring that plaintiff’s action is properly maintainable as a class action; (ii) declaring that the Transaction violates Section 203 of the DGCL; (iii) declaring and decreeing that Loral’s shareholder rights plan is unenforceable; (iv) converting the voting shares of Telesat Corporation that Dr. Rachesky and MHR receive in exchange for their shares of Loral Non-Voting Common Stock into non-voting shares of Telesat Corporation; (v) finding the Individual Defendants liable for breaching their fiduciary duties owed to plaintiff and the class; (vi) finding the MHR-Affiliated Director Defendants liable for breaching their fiduciary duties owed to plaintiff and the class; (vii) finding that MHR and Dr. Rachesky breached their fiduciary duties in their capacity as the controlling stockholders of Loral; (viii) enjoining the Loral stockholder vote on the Transaction unless and until it is subject to a DGCL Section 203 vote of two thirds of the outstanding shares of Loral Voting Common Stock not owned by Telesat, MHR or PSP Investments and based on full disclosure of all material information; (ix) certifying the proposed class; (x) awarding damages to plaintiff and the class, together with pre- and post- judgment interest; (xi) awarding plaintiff the costs, expenses and disbursements of the action, including all reasonable attorneys’, accountants’ and experts’ fees; and (xii) awarding plaintiff and the class such other relief as the court deems just and equitable.

Counsel for plaintiff Pluviose also filed motions seeking expedited discovery and proceedings and the setting of a prompt injunction hearing prior to the Loral stockholder vote on the Transaction, as well as a motion for a preliminary injunction enjoining defendants from (a) holding the Loral stockholder vote on the Transaction, and (b) consummating the Transaction.

The Class Action Complaints were voluntarily dismissed on July 15, 2021 without prejudice.

Should the Class Action Complaints be re-filed, Loral and the Individual Defendants believe that they have, and intend vigorously to pursue, meritorious defenses to the claims raised. There can be no assurance, however, that such defenses will be successful with respect to all or some of the claims or that resolution of the lawsuit will not result in additional unanticipated expense.

Other than the above, we are not aware of any proceedings outstanding or threatened as of the date hereof by or against us or relating to our business which may have, or have had in the recent past, significant effects on our financial position or profitability.

Environmental Matters

We are subject to various laws and regulations relating to the protection of the environment and human health and safety (including those governing the management, storage and disposal of hazardous materials). Some of our operations require continuous power supply, and, as a result, current and past operations at our earth stations and other technical facilities include fuel storage, and batteries for back-up generators and uninterruptible power systems. As an owner or operator of property and in connection with current and historical operations at some of our sites, we could incur costs, including cleanup costs, fines, sanctions and third-party claims, as a result of violations of or liabilities under environmental laws and regulations. We are not aware, however, of any environmental matters outstanding or threatened as of the date hereof by or against us or relating to our business which would be material to our financial condition or results of operations.

85

C.     Organizational Structure

The following chart reflects our organization structure (including the jurisdiction of formation or incorporation of our material subsidiaries.)

D.     Property, Plants and Equipment

For a description of our property, plants and equipment, see Item 4B. “Business Overview”.

86

ITEM 4A. UNRESOLVED STAFF COMMENTS

None

ITEM 5. OPERATING AND FINANCIAL REVIEW AND PROSPECTS

A. Operating results

MANAGEMENT’S DISCUSSION AND ANALYSIS OF FINANCIAL CONDITION AND RESULTS OF OPERATIONS

The following management’s discussion and analysis (the “MD&A”) for Telesat Corporation and Telesat Partnership LP is dated March 17, 2022 and provides information concerning our financial condition and results of operations for the year ended December 31, 2021. You should read this MD&A together with Telesat Corporation’s audited consolidated financial statements and the related notes for the year ended December 31, 2021 and Telesat Partnership LP’s audited consolidated financial statements and related notes for the year ended December 31, 2021.

For the comparison of the balances between 2019 and 2020, refer to Telesat Corporation’s Registration Statement on Form F-4 filed with the US Securities and Exchange Commission (“SEC”) on June 24, 2021, which can be obtained on the SEC’s website at http://www.sec.gov and the Non-Offering Prospectus filed with the Ontario Securities Commission (“OSC”) on November 16, 2021, which can be obtained on the website http://www.sedar.com.

As used in this MD&A, unless the context states or requires otherwise, references to “Telesat,” “Company,” “we,” “our” and “us” refer to Telesat Canada and its subsidiaries for the period to November 18, 2021. The use of “we,” “our” and “us” refer to Telesat Corporation and its subsidiaries and Telesat Partnership LP and its subsidiaries for the period from November 19, 2021 to December 31, 2021. Unless the context states or requires otherwise, reference herein to “the consolidated financial statements” or “the financial statements” or similar terms refer to Telesat Corporation’s audited consolidated financial statements included herein.

Unless otherwise noted, the balances for Telesat Corporation and Telesat Partnership LP were consistent for the year ended December 31, 2021.

All figures reported in this MD&A are in Canadian dollars, except where we indicate otherwise, and are referenced as “$” and “dollars”.

This MD&A contains a translation of some Canadian dollar amounts into United States dollars at specified exchange rates solely for your convenience. All references to “US$” and “U.S. dollar” refers to United States dollars.

Certain totals, subtotals and percentages may not reconcile due to rounding.

The information contained in this MD&A takes into account information available up to March 17, 2022, unless otherwise noted.

This MD&A makes reference to certain non-IFRS measures, namely, Adjusted EBITDA, Adjusted EBITDA margin and Consolidated EBITDA. These measures are not recognized measures under IFRS and do not have a standardized meaning prescribed by IFRS and are therefore unlikely to be comparable to similar measures presented by other companies. Accordingly, these measures should not be considered in isolation nor as a substitute for analysis of our financial information reported under IFRS. Rather, these non-IFRS measures are used to provide investors with supplemental measures of our operating performance and thus highlight trends in our core business that may not otherwise be apparent when relying solely on IFRS measures. We also believe that securities analysts, investors and other interested parties frequently use non-IFRS measures in the evaluation of issuers. Our management also uses non-IFRS measures in order to facilitate operating performance comparisons from period to period, to prepare annual operating budgets and forecasts and to determine components of management compensation. For a reconciliation of the non-IFRS measure to the most closely comparable IFRS measure, see below under the heading “Non-IFRS Measures”.

87

FORWARD LOOKING STATEMENTS

This MD&A contains forward-looking statements within the meaning of the U.S. Private Securities Litigation Reform Act of 1995. When used in this MD&A, the words “believes,” “expects,” “plans,” “may,” “will,” “would,” “could,” “should,” “anticipates,” “estimates,” “project,” “intend” or “outlook” or other variations of these words or other similar expressions are intended to identify forward-looking statements and information. In addition, Telesat Corporation or its representatives have made or may make forward-looking statements, orally or in writing, which may be included in, but are not limited to, various filings made from time to time with the SEC, and press releases or oral statements made with the approval of an authorized executive officer of Telesat Corporation. Statements containing forward-looking information are not historical facts nor assurances of future performance but instead represent management’s expectations, estimates and projections regarding future events or circumstances.

These forward-looking statements and other forward-looking information are based on our opinions, estimates and assumptions in light of our experience and perception of historical trends, current conditions and expected future developments, as well as other factors that we currently believe are appropriate and reasonable in the circumstances. Actual results may differ materially from anticipated results as a result of certain risks and uncertainties which are described, but are not limited to, the risks listed below and in the section entitled “Risk Factors” included in Telesat Corporation’s annual report on Form 20-F for the year ended December 31, 2021 (the “Annual Report”). There may be additional risks of which we are not presently aware or that we currently believe are immaterial which could have an adverse impact on our business. We make no commitment to revise or update any forward-looking statements in order to reflect events or circumstances that may change, except where we are expressly required to do so by law.

Factors that could cause actual results to differ from those projected include, but are not limited to (1) risks associated with financial factors, including swings in the global financial markets, increases in interest rates and access to capital; (2) risks associated with satellite services, including dependence on large customers, launch delays and failures, in-orbit failures and competition; (3) risks and uncertainties associated with Telesat Lightspeed, including overcoming technological challenges, access to spectrum and markets, governmental restrictions or regulations, supply chain disruptions, raising sufficient capital to design and implement the system and competition from other low earth orbit systems; (4) regulatory risks, such as the effect of industry and government regulations that affect Telesat; and (5) other risks, including risks relating to and resulting from the COVID-19 pandemic. The foregoing list of important factors is not exclusive. Furthermore, Telesat operates in an industry sector where securities values may be volatile and may be influenced by economic and other factors beyond Telesat’s control.

These factors should not be construed as exhaustive and should be read with the other cautionary statements in this MD&A. These forward-looking statements are based on our current expectations, estimates, forecasts and projections about our business and the industry in which we operate and management’s beliefs and assumptions, and are not guarantees of future performance or development and involve known and unknown risks, uncertainties and other factors that are in some cases beyond our control. As a result, any or all of our forward-looking statements in this MD&A may turn out to be inaccurate.

Comparisons of results for current and any prior periods are not intended to express any future trends or indications of future performance, unless specifically expressed as such, and should only be viewed as historical data. These forward-looking statements speak only as at the date of this MD&A. Except as required by law, we assume no obligation to update or revise these forward-looking statements for any reason, even if new information becomes available in the future. You should, however, review the factors and risks we describe in the reports we will file from time to time with the SEC and the Canadian securities regulatory authorities, after the date of this MD&A.

This MD&A contains estimates, projections, market research and other information concerning our industry, our business, and the markets for our services. Information that is based on estimates, forecasts, projections, market research or similar methodologies is inherently subject to uncertainties, and actual events or circumstances may differ materially from events and circumstances that are assumed in this information.

Unless otherwise expressly stated, we obtained this industry, business, market and other data from our own internal estimates and research as well as from reports, research surveys, studies and similar data prepared by market research firms and other third parties, industry and general publications, government data and similar sources.

88

In addition, assumptions and estimates of our and our industry’s future performance are necessarily subject to a high degree of uncertainty and risk due to a variety of factors, including those described in the section of our Annual Report entitled “Risk Factors.” These and other factors could cause our future performance to differ materially from our assumptions and estimates.

Any references to forward-looking statements in this MD&A include forward-looking information within the meaning of applicable Canadian securities laws.

OVERVIEW OF THE BUSINESS

We are a leading global satellite services operator, providing our customers with mission-critical communications services since the start of the satellite communications industry in the 1960s. Through a combination of advanced satellites and ground facilities and a highly expert and dedicated staff, our communications solutions support the requirements of sophisticated satellite users throughout the world. We are organized into one operating segment, the satellite services business; however, we provide our services through three business categories: Broadcast, Enterprise and Consulting and other.

The satellite services business is capital intensive and the build-out of a satellite fleet requires substantial time and investment. Once the investment in a satellite is made, the incremental costs to maintain and operate the satellite are relatively low over the life of the satellite, with the exception of in-orbit insurance. We have been able to generate a large contracted revenue backlog by entering into long-term contracts with some of our customers for all or substantially all of a satellite’s life. Historically, this has resulted in revenue from the satellite services business being fairly predictable.

As at December 31, 2021, we provided satellite services to customers from our fleet of 14 in-orbit geostationary satellites, as well as our Canadian payload on the ViaSat-1 satellite. We also manage the operations of additional satellites for third parties.

We have commenced the development of what we believe will be the world’s most advanced constellation of low earth orbit (“LEO”) satellites and integrated terrestrial infrastructure, called “Telesat Lightspeed” — a platform designed to revolutionize the provision of global broadband connectivity. In January 2018, our first LEO satellite was successfully launched into orbit. This Phase 1 LEO satellite has demonstrated certain key features of the Telesat Lightspeed system design, specifically the capability of the satellite and customer terminals to deliver a low latency broadband experience. We also installed ground infrastructure at our teleport in Allan Park in Canada to support testing with a variety of existing and prospective customers and potential suppliers of the Telesat Lightspeed system hardware who have been participating in trials since the second half of 2018.

Telesat and its affiliates operate satellites pursuant to authorizations granted by governments, including those of Canada, the United States, Brazil, the Kingdom of Tonga and the United Kingdom, to access and use certain geostationary orbital locations and associated spectrum resources. The use of these orbital locations, as well as our other operations, is subject to a variety of Canadian and international regulations.

Revenue

We earn most of our revenue by providing video and data services using satellite transponder capacity. We also earn revenue by providing ground-based transmit and receive services, selling equipment, managing satellite networks, and providing consulting services in the field of satellite communications.

We recognize revenue from satellite services on a monthly basis as services are performed in an amount that reflects the consideration we expect to receive in exchange for those services. We account for a contract when it has approval and commitment from both parties, the rights of the parties are identified, payment terms are identified, the contract has commercial substance and collectability is considered probable.

Consulting revenue for cost plus contracts is recognized as the approved time and labor is completed by Telesat. We recognize consulting revenue for fixed price contracts using the input method to determine the progress towards complete satisfaction of the performance obligation. Equipment sale revenue is recognized when the customer obtains control of the equipment, being at the time the equipment is delivered to and accepted by the customer.

89

Expenses

Our operating expenses consist of labor, the cost of which has historically been relatively stable, and variable operating expenses which include in-orbit insurance and direct-billed expenses, such as third-party contractor services.

Interest expense is significant and arises principally from our: Senior Secured Credit Facilities comprised of two outstanding secured credit facilities comprising a revolving facility maturing in 2024 and Term Loan B maturing in 2026 (together, the “Senior Secured Credit Facilities”), 6.5% senior notes due in 2027 issued by Telesat Canada and Telesat LLC (the “Senior Notes”), 4.875% senior secured notes due in 2027 issued by Telesat Canada and Telesat LLC, as the co-issuer (the “Senior Secured Notes”) and 5.625% senior secured notes due in December 2026 issued by Telesat Canada and Telesat LLC, as the co-issuer (the “2026 Senior Secured Notes”). Foreign exchange gains or losses incurred on the translation our U.S. dollar denominated indebtedness and the gains or losses on financial instruments resulting from variations in the fair value of interest rate swaps, the prepayment options on our Senior Notes, the prepayment option on our Senior Secured Notes and the prepayment option on our 2026 Senior Secured Notes remain significant components of our total expenses.

Other significant operating expenses include the straight-line depreciation of the cost of each of our satellites over their useful lives and amortization expense related to various finite-life intangible assets.

In the case of Telesat Partnership LP, a significant expense relates to the changes in fair value of the Limited Partnership Units (“LP Units”) liability.

OPERATING HIGHLIGHTS

Telesat Corporation becomes a public company

On November 19, 2021, Telesat Corporation began trading on the NASDAQ and the Toronto Stock Exchange under the ticker symbol “TSAT”. This followed the closing of Telesat Canada’s previously announced transaction with Loral Space & Communications Inc. (“Loral”) and Public Sector Pension Investment Board (“PSP Investments”), in which Loral’s stockholders and Telesat Canada’s other equity holders have exchanged their interests for equity in the new public holding structure.

As per the terms and conditions set forth in the Transaction Agreement (as defined below), the Transaction (as defined below) resulted in:

•        the Loral stockholders, PSP Investments and certain individual shareholders (other than the Voting Directors) of Telesat Canada (the “Individual Telesat Shareholders”) owning indirectly through Telesat Corporation and Telesat Partnership LP (the “Partnership”) approximately the same percentage of equity as they held in Telesat Canada;

•        Telesat Corporation becoming the publicly traded general partner of the Partnership;

•        the Partnership indirectly owning all of the economic interests in Telesat Canada; and

•        Loral becoming a wholly owned subsidiary of the Partnership.

Telesat Corporation or Telesat Canada did not issue new equity to raise additional cash financing as part of the Transaction.

For further details on the Transaction, please refer to Telesat Corporation’s Registration Statement on Form F-4 filed with the U.S. Securities and Exchange Commission (“SEC”) on June 24, 2021, which can be obtained on the SEC’s website at http://www.sec.gov and the Non-Offering Prospectus filed with the Ontario Securities Commission (“OSC”) on November 16, 2021, which can be obtained on the website http://www.sedar.com.

90

Further Development of the Telesat Lightspeed Constellation

We continue to advance our Telesat Lightspeed plans.

On February 18, 2021, we announced that we had entered into a Memorandum of Understanding (“MOU”) with the Government of Québec for an investment of $400 million into Telesat Lightspeed. Under the terms of the MOU, the investment by the Government of Québec will consist of $200 million in preferred equity of Telesat LEO Inc. as well as a $200 million loan. It is expected that a final agreement will be completed in the coming months. The Government of Québec’s $400 million investment is subject to a number of conditions, including financing and the entering into of a definitive agreement.

On August 9, 2021, Telesat and the Government of Ontario announced that they have partnered to bridge the digital divide in Ontario by leveraging Telesat’s planned advanced, state-of-the-art Low-Earth Orbit satellite network, Telesat Lightspeed. Under this $109 million, 5-year partnership, a dedicated Telesat Lightspeed capacity pool will be made available at substantially reduced rates to Canadian Internet service providers (“ISPs”), including Indigenous owned and operated ISPs, as well as mobile network operators to expand high-speed Internet and LTE/5G networks to Ontario’s unserved and underserved communities.

On August 12, 2021, we announced that we expect to receive a $1.44 billion investment from the Government of Canada to support Telesat Lightspeed. Under the terms of the arrangement, the Government of Canada would provide a loan of $790 million and make a $650 million preferred equity investment in Telesat LEO Inc., an indirect operating subsidiary that will hold substantially all of the assets of Lightspeed. In return, we would commit to make certain minimum capital and operating expenditures in Canada in connection with the program and to create hundreds of Canadian, high-quality, full-time jobs and co-ops and to provide academic scholarships. In addition, we will grant to the Government of Canada warrants to purchase a number of Telesat Public Shares (as defined below) with an aggregate price equal to (i) 10% of the principal amount of the loan and (ii) 10% of the subscription amount of the preferred equity investment in Telesat LEO Inc. at an exercise price equal to the 180-day volume weighted average trading price of the Telesat Public Shares on the NASDAQ immediately after the listing of the Telesat Public Shares. With the investment from the Government of Canada and other financing sources already in place, Telesat now has arrangements for approximately $4 billion in funding for the program. These arrangements, including the Government of Canada investment, are subject to a number of conditions, including the entry by Telesat into definitive agreements with the Government of Canada with respect to such investment.

Thales Alenia Space, our proposed primary vendor for the Lightspeed program, has advised us that global supply chain constraints on the availability of certain components required for the development and construction of our Lightspeed constellation are likely to extend the expected construction timeline, delay entry into service of the Lightspeed constellation, and increase our expected cost of the program. We are working with TAS to assess the impact of, and potential mitigants to, these supply chain issues. This development has delayed our ability to finalize financing agreements with certain Export Credit Agencies, which has also negatively impacted the timeline. For additional details on the risks associated with the Telesat Lightspeed Constellation, see the section entitled “Risk Factors” in our Annual Report.

Repurposing of C-Band Spectrum

In 2020, the United States Federal Communications Commission adopted a Report and Order in connection with the clearing of a 300 MHz band of C-Band downlink spectrum between 3,700 and 4,000 MHz by December 5, 2025 to support the deployment of terrestrial 5G services in the United States (“Report and Order”).

The Report and Order included a provision for an accelerated version of the C-Band spectrum clearing deadlines as follows:

•        Phase I: to clear 120 megahertz (3.7 – 3.82 Ghz) by December 5, 2021; and

•        Phase II: to clear remaining 180 megahertz (3.82 – 4.0 Ghz) by December 5, 2023.

The Report and Order also provided for reimbursement of reasonable relocation costs to those who are able to meet the deadline of December 5, 2025. In May 2020, Telesat Canada officially committed to the accelerated version of the C-Band clearing program and is expected to receive a total of US$344.4 million (US$84.8 million for Phase I and US$259.6 for Phase II), as accelerated payments. An amount of $108.5 million (US$84.8 million) was

91

recognized for the year ended December 31, 2021, relating to Phase I accelerated clearing of the C-band spectrum. Of this balance, $42.9 million was received in 2021 with the remaining payment received in early 2022. We believe that we can meet all remaining requirements to receive the Phase II clearing payments.

FUTURE OUTLOOK

Our desirable spectrum rights, commitment to providing the highest level of customer service, deep technical expertise and culture of innovation have enabled us to successfully develop our business to date. Leveraging these strengths and building on our existing contractual revenue backlog, our focus is on profitably growing our business by increasing the utilization of our in-orbit satellites and, in a disciplined manner, deploying expansion satellite capacity where we anticipate there will be strong market demand.

After decades of developing and successfully operating our geosynchronous orbit-based satellite services business, we are now poised to revolutionize the provision of global broadband connectivity by developing what we believe will be the world’s most advanced constellation of LEO satellites and integrated terrestrial infrastructure, Telesat Lightspeed.

We believe we are well-positioned to serve our customers and the markets in which we participate. We actively pursue opportunities to develop new satellites, particularly in conjunction with current or prospective customers who will commit to long-term service agreements prior to the time the satellite construction contract is signed. Although we regularly pursue opportunities to develop new satellites, we do not procure additional or replacement satellites until we believe there is a demonstrated need and a sound business plan for such satellite capacity.

Leading into 2022, we remain focused on increasing the utilization of our existing satellites, the development of our global Telesat Lightspeed constellation, and identifying and pursuing opportunities to invest in expansion satellite capacity all while maintaining our operating discipline.

RESULTS OF OPERATIONS

Review of financial performance

Telesat Corporation’s net income for the year ended December 31, 2021, was $157.8 million compared to net income of $245.6 million for the prior year. The negative variation of $87.8 million was principally due to lower revenues combined with higher income tax expense, partially offset by the recognition of Phase I accelerated clearing payments for repurposing of C-band spectrum.

Telesat Partnership’s net income for the year ended December 31, 2021, was $28.0 million compared to net income of $245.6 million for the prior year. The negative variation of $217.6 million was principally due to loss on changes in fair value of partnership units liability, lower revenue combined with higher income tax expense. This was partially offset with the recognition of the Phase I accelerated clearing payments for repurposing of C-band spectrum.

Below are the foreign exchange rates used for our audited consolidated financial statements and this MD&A:

 

2021

 

2020

 

2019

US$ to $ spot rate as at December 31,

 

1.2637

 

1.2725

 

1.2990

US$ to $ average rate for the year ended December 31,

 

1.2556

 

1.3425

 

1.3289

Revenue

 

Years ended December 31,

 

% Increase
(Decrease)

(in millions of Canadian dollars except percentages)

 

2021

 

2020

 

Broadcast

 

$

390.8

 

$

411.4

 

(5.0

)%

Enterprise

 

 

354.1

 

 

389.7

 

(9.1

)%

Consulting and other

 

 

13.3

 

 

19.4

 

(31.5

)%

Revenue

 

$

758.2

 

$

820.5

 

(7.6

)%

Total revenue for the year ended December 31, 2021, decreased by $62.3 million to $758.2 million compared to $820.5 million for the prior year.

92

Revenue from Broadcast services decreased by $20.6 million for the year ended December 31, 2021, when compared to the prior year. The decrease was mainly due to an unfavorable impact of the conversion of the U.S. dollar denominated revenue into Canadian dollars combined with a reduction of services by one of our North American DTH customers.

Revenue from Enterprise services decreased by $35.6 million for the year ended December 31, 2021, when compared to the prior year. The decrease was primarily due to an unfavorable impact of the conversion of the U.S. dollar denominated revenue into Canadian dollars, a reduction in services on contract renewal, a non-renewal of a contract for capacity and the full year effect of contract restructurings in 2020 for a mobility customer as a result of COVID-19. This was partially offset by short-term services provided to another satellite operator in 2021, which had not occurred in 2020, combined with increased services provided to customers in the mobility market as it began to recover from the impact of COVID-19.

Consulting and other revenue decreased by $6.1 million for the year ended December 31, 2021, when compared to the prior year. The decrease was primarily due to the completion of non-recurring consulting revenue in 2020 combined with a decrease in revenue associated with the U.S. government.

Expenses

 

Years ended December 31,

 

% Increase
(Decrease)

(in millions of Canadian dollars except percentages)

 

2021

 

2020

 

Depreciation

 

$

203.8

 

 

$

216.9

 

(6.0

)%

Amortization

 

 

16.1

 

 

 

17.2

 

(6.1

)%

Operating expenses

 

 

234.1

 

 

 

180.9

 

29.4

%

Other operating losses, net

 

 

(107.6

)

 

 

0.2

 

(50,153.5

)%

Total expenses

 

$

346.4

 

 

$

415.2

 

(16.6

)%

Depreciation

Depreciation of satellites, property and other equipment decreased by $13.1 million for the year ended December 31, 2021, when compared to the prior year. The decrease in depreciation was primarily due to the end of useful life, for accounting purposes, of our Anik F1R satellite in the fourth quarter of 2020.

Upon completion of the Transaction, there was no change to depreciation for the period from November 19, 2021 to December 31, 2021 incremental to those incurred by Telesat Canada.

Amortization

Amortization of intangible assets decreased by $1.1 million for the year ended December 31, 2021, when compared to the prior year. The decrease was primarily related to a favorable impact of Brazilian Reais foreign exchange rate on concession rights and reduction of amortization on revenue backlog due to the remaining expected period of revenue recognition associated with the related contracts.

Other Operating Gains (Losses), Net

The $107.6 million other operating gains, net for the year ended December 31, 2021 related to recognition of Phase I accelerated clearing payments for repurposing of U.S. C-band spectrum, partially offset by losses on disposals of assets.

The $0.2 million other operating losses, net for the year ended December 31, 2020 related to losses on disposals of assets.

93

Operating Expenses

 

Years ended December 31,

 

% Increase
(Decrease)

(in millions of Canadian dollars except percentages)

 

2021

 

2020

 

Compensation and employee benefits

 

$

155.0

 

$

89.9

 

72.4

%

Other operating expenses

 

 

48.9

 

 

57.6

 

(15.2

)%

Cost of sales

 

 

30.2

 

 

33.4

 

(9.5

)%

Operating expenses

 

$

234.1

 

$

180.9

 

29.4

%

Total operating expenses for Telesat Corporation increased by $53.2 million for the year ended December 31, 2021, when compared to the prior year.

Total operating expenses for Telesat Partnership LP increased by $51.9 million for the year ended December 31, 2021, when compared to the prior year. All differences relate to other operating expenses.

Compensation and employee benefits increased by $65.1 million for the year ended December 31, 2021, in comparison to the prior year. The increase was primarily due to higher non-cash share-based compensation as a result of accelerated recognition of share-based compensation upon cancellation of certain stock options combined with the impact from the issuance of new restricted share units in the second quarter of 2021. This was combined with higher wages due to the hiring of additional employees primarily to support our Telesat Lightspeed program as well as a one-time bonus in November 2021 tied to the completion of the Transaction. This was partially offset by higher capitalized engineering costs associated with the increased activity in the Telesat Lightspeed program.

During the fourth quarter of 2021, we engaged a third-party to perform a formal valuation of the fair value of the restricted share units that were issued in the second quarter of 2021. The valuation resulted in an increase of $6.9 million and $9.5 million in the second and third quarter of 2021, respectively. This adjustment was recorded in the fourth quarter of 2021.

For Telesat Corporation, other operating expenses decreased by $8.8 million for the year ended December 31, 2021, in comparison to the prior year. For Telesat Partnership LP, other operating expenses decreased by $10.0 million for the year ended December 31, 2021, in comparison to the prior year. The decreases were primarily due to the reversal of a bad debt provision in the first quarter of 2021 compared to a bad debt provision in the prior year associated with the impact from the COVID-19 pandemic.

Cost of sales decreased by $3.2 million for the year ended December 31, 2021, when compared to the prior year. The decrease was primarily due to lower equipment sales to the Canadian Government when compared to the prior year.

Interest Expense

 

Years ended December 31,

 

% Increase
(Decrease)

(in millions of Canadian dollars except percentages)

 

2021

 

2020

 

Debt service costs

 

$

164.0

 

$

175.9

 

(6.8

)%

Interest expense on significant financing component

 

 

18.9

 

 

22.4

 

(16.0

)%

Interest expense on satellite performance incentive payments

 

 

2.2

 

 

2.9

 

(23.7

)%

Interest expense on employee benefit plans

 

 

1.4

 

 

1.2

 

23.2

%

Interest expense on leases

 

 

1.5

 

 

1.3

 

11.1

%

Interest expense

 

$

188.0

 

$

203.8

 

(7.7

)%

Interest expense included interest related to our debt, as well as, interest related to our derivative instruments, significant financing components on certain revenue agreements, satellite performance incentive payments, employee benefit plans and leases.

Debt service costs, which included interest expense on indebtedness and derivative instruments, decreased by $11.9 million for the year ended December 31, 2021, when compared to the prior year. The decrease in interest expense was primarily due to changes in interest rates on our Senior Secured Credit Facilities and interest rate swaps, declining balances of debt due to the repayment of US$344.4 million on our Term Loan B — U.S. Facility, which occurred in December 2020, a favorable foreign exchange impact on the conversion of U.S. dollar denominated debt service costs into the Canadian dollar equivalent, combined with the impact of the maturity of one of our interest rate swaps. This was partially offset by interest on the 2026 Senior Secured Notes, which were issued in April 2021.

94

Interest expense on significant financing component decreased by $3.6 million for the year ended December 31, 2021, when compared to the prior year. The decrease in interest expense was primarily due to lower average prepayment balances for revenue agreements with a significant financing component.

Interest on satellite performance incentive payments decreased by $0.7 million for the year ended December 31, 2021, when compared to the prior year, primarily due to declining balances of satellite performance incentive liabilities.

Interest expense on employee benefit plans increased by $0.3 million for the year ended December 31, 2021, when compared to the prior year. The increase was primarily a result of the employee benefit plan of former Loral employees and an increased estimate of interest expense according to actuarial reports.

Interest expense on leases increased by $0.2 million for the year ended December 31, 2021, when compared to the prior year. The increase was primarily a result of new leases during the year.

Interest and Other Income

 

Years ended December 31,

(in millions of Canadian dollars)

 

2021

 

2020

Interest and other income

 

$

3.4

 

$

5.2

Interest and other income decreased by $1.8 million for the year ended December 31, 2021, when compared to the prior year. The decrease was primarily due to lower interest rates earned on our outstanding cash and cash equivalent balances, partially offset by a loss on the US$341.4 million repayment of our Term Loan B — U.S. Facility in 2020.

Foreign Exchange and Derivatives

 

Years ended December 31,

(in millions of Canadian dollars)

 

2021

 

2020

Loss on changes in fair value of financial instruments

 

$

(18.7

)

 

$

(13.1

)

Gain on foreign exchange

 

$

27.5

 

 

$

47.6

 

The loss on changes in fair value of financial instruments for the year ended December 31, 2021 was $18.7 million compared to a loss of $13.1 million for the same period in 2020 resulting in a negative change of $5.6 million.

The loss on changes in fair value of financial instruments for the year ended December 31, 2021 primarily reflected changes in the fair values of our interest rate swaps, and prepayment options on our Senior Notes, Senior Secured Notes and 2026 Senior Secured Notes. The loss on changes in fair value of financial instruments for the year ended December 31, 2020 primarily reflected changes in the fair values of our interest rate swaps, prepayment options on our Senior Notes and Senior Secured Notes. The gains or losses on changes in fair value of financial instruments were as a result of changes in key economic variables, such as foreign exchange rates, credit spreads and swap rates.

The foreign exchange gain for the year ended December 31, 2021, was $27.5 million compared to a foreign exchange gain of $47.6 million for 2020 resulting in a negative change of $20.1 million.

The gain for the year ended December 31, 2021, was mainly the result of a weaker U.S. dollar to Canadian dollar spot rate as at December 31, 2021 ($1.2637), compared to the spot rate as at December 31, 2020 ($1.2725), and the resulting favorable impact on the translation of our U.S. dollar denominated indebtedness.

The gain for the year ended December 31, 2020, was mainly the result of a weaker U.S. dollar to Canadian dollar spot rate as at December 31, 2020 ($1.2725), compared to the spot rate as at December 31, 2019 ($1.2990), and the resulting favorable impact on the translation of our U.S. dollar denominated indebtedness.

Loss on changes in fair value of partnership units liability

During the year ended December 31, 2021, Telesat Partnership LP recorded a loss of $131.0 million. This loss related to the movement in the fair value of the LP Units that occurred from November 19, 2021 through December 31, 2021. There were no loss on changes in fair value of partnership units liability recorded in the year ended December 31, 2020.

95

Income Taxes

 

Years ended December 31,

(in millions of Canadian dollars)

 

2021

 

2020

Current tax expense

 

$

85.2

 

 

$

77.1

 

Deferred tax recovery

 

 

(6.8

)

 

 

(81.5

)

Tax expense

 

$

78.4

 

 

$

(4.4

)

The tax expense for the year ended December 31, 2021, was $82.7 million higher than the prior year. The increase was primarily due to an increase in operating income, decrease in interest expense and changes in temporary differences not recognized as deferred assets in 2021 as compared to the prior year.

Backlog

Contracted revenue backlog (“backlog”) represents our expected future revenue from existing service contracts (without discounting for present value) including any deferred revenue that we will recognize in the future in respect of cash already received. The majority of our contracted revenue backlog is generated from contractual agreements for satellite capacity. We do not include revenue beyond the stated expiration date of a contract regardless of the potential for a renewal. As at December 31, 2021, our contracted backlog was approximately $2.1 billion, which does not include any backlog associated with the Telesat Lightspeed program. Historically, backlog at the beginning of the year as a percentage of that year’s revenue has been greater than 80%. Beginning of year backlog as a percentage of revenue was 83%, 86%, and 85% in 2019, 2020 and 2021, respectively.

Generally, following the successful launch of a satellite, if the satellite is operating nominally, our customers may only terminate their service agreements for satellite capacity by paying us all, or substantially all, of the payments that would have otherwise become due over the term of the service agreement. However, if certain of our existing satellites were to experience an in-orbit failure, or otherwise fail to operate as anticipated, our customers may be entitled to terminate their agreement and we may be obligated to return all or a portion of the customer prepayments made under service agreements for that satellite and reduce the associated contractual revenue from revenue backlog. Any repayments under such conditions would be funded by insurance proceeds we may receive, cash on hand, short-term investments, and funds available under our Revolving Credit Facility (as defined below).

We expect our backlog as at December 31, 2021 to be recognized as follows:

(in millions of Canadian dollars)

 

2022

 

2023

 

2024

 

2025

 

2026

 

Thereafter

Backlog

 

$

581.9

 

$

461.3

 

$

313.2

 

$

219.1

 

$

184.8

 

$

371.3

LIQUIDITY AND CAPITAL RESOURCES

Cash and Available Credit

As at December 31, 2021, we had $1,449.6 million of cash and short-term investments, including $979.5 million held in unrestricted subsidiaries, as well as approximately $200.0 million U.S. dollars (or Canadian dollar equivalent) borrowing availability under our Revolving Credit Facility.

Cash Flows generated from Operating Activities

Cash generated from operating activities for the year ended December 31, 2021, was $296.4 million, a $76.0 million decrease compared to the prior year. The decrease was primarily due to a new receivable balance associated with outstanding Phase I accelerated clearing payments for the repurposing of C-band spectrum and higher income taxes paid. This was partially offset by lower interest paid on indebtedness.

Cash Flows used in Investing Activities

Cash used in investing activities for the year ended December 31, 2021 was $272.9 million. This consisted of $279.9 million on purchases associated with the Telesat Lightspeed constellation, $34.6 million of payments for property and other equipment and $1.2 million intangible asset acquisition in software. The cash outflows were partially offset by proceeds received from the Phase I accelerated clearing payments for the repurposing of C-band spectrum.

96

Cash used in investing activities for the year ended December 31, 2020 was $93.0 million. This consisted of $75.9 million on purchases associated with the Telesat Lightspeed constellation and $17.1 million of payments for property and other equipment.

Cash Flows generated from (used in) Financing Activities

Cash generated from financing activities for the year ended December 31, 2021 was $605.2 million. This was primarily due to proceeds received from the issuance of the 2026 Senior Secured Notes in April 2021.

Cash used in financing activities for the year ended December 31, 2020 was $450.2 million. This related principally to regular repayments, as well as the voluntary US$341.4 million repayment made in December 2020, on our Term Loan B — U.S. Facility.

Government Grant

In 2019, we entered into an agreement with the Government of Canada (“GoC”) pursuant to which the GoC would contribute up to $85.0 million to support the development of the Telesat Lightspeed constellation through the GoC Strategic Innovation Fund. In return for the grant, Telesat has made a number of commitments to the Government of Canada, including commitments to conduct over $200.0 million of research and development activities in Canada as well as to expand its Canadian workforce.

The costs that were incurred in connection with this program to date are summarized below:

 

Years ended December 31,

(in millions of Canadian dollars)

 

2021

 

2020

 

2019

Satellites, property and other equipment

 

$

323.0

 

$

83.1

 

$

Intangible assets

 

 

 

 

 

 

23.4

Total capital expenditures

 

 

323.0

 

 

83.1

 

 

23.4

Operating expenses

 

 

31.7

 

 

21.1

 

 

7.1

Total costs incurred

 

$

354.7

 

$

104.2

 

$

30.5

Total research and development costs for Telesat Lightspeed for the year ended December 31, 2021 increased by $250.5 million from $104.2 million to $354.7 million, when compared to the prior year.

Total research and development costs for Telesat Lightspeed for the year ended December 31, 2020 increased by $73.7 million from $30.5 million to $104.2 million, when compared to the prior year.

The increases were primarily driven by the continued ramp in the development of Telesat Lightspeed.

The following claims against the government grant have been made to date against the costs incurred associated with the program:

 

Years ended December 31,

(in millions of Canadian dollars)

 

2021

 

2020

 

2019

Satellites, property and other equipment

 

$

10.0

 

$

8.0

 

$

Intangible assets

 

 

 

 

 

 

3.3

Total capital expenditures

 

 

10.0

 

 

8.0

 

 

3.3

Operating expenses

 

 

4.8

 

 

4.0

 

 

1.7

Total costs incurred

 

$

14.8

 

$

12.0

 

$

5.0

Liquidity

A large portion of our annual cash receipts are reasonably predictable because they are primarily derived from an existing backlog of long-term customer contracts and high contract renewal rates. We believe cash and short-term investments as at December 31, 2021, cash flows from operating activities, and drawings on the Revolving Credit Facility under our Senior Secured Credit Facilities will be adequate to meet our expected cash requirements for at least the next twelve months for activities in the normal course of business, including required interest and principal

97

payments on our indebtedness and our capital requirements. This includes the commitments we have made to date for our Telesat Lightspeed program, but does not include the capital that would be required to commence construction of the constellation.

The construction of any satellite replacement or expansion program will require significant capital expenditures, in particular the planned Telesat Lightspeed constellation. Cash required for any future satellite programs may be funded from a range of sources including: cash and short-term investments, cash flows generated from operating activities, cash flows from customer prepayments or through borrowings on the Revolving Credit Facility under the Senior Secured Credit Facilities; vendor financing; equity investments, including through the issuance of public equity; export credit agency financing; additional secured or unsecured debt financing; proceeds received from repurposing U.S. C-band spectrum; and from government sources. In addition, Telesat may sell certain satellite assets and, in accordance with the terms and conditions of the Senior Secured Credit Facilities, reinvest the proceeds in replacement satellites or pay down indebtedness under the Senior Secured Credit Facilities. However, our ability to access these sources of funding is not guaranteed, and therefore, Telesat may not be able to fully fund additional replacement or new satellite programs.

We are developing our planned Telesat Lightspeed constellation in Unrestricted Subsidiaries (as defined in the credit agreement governing our Senior Secured Credit Facilities (the “Credit Agreement”) and indentures governing the Senior Notes, Senior Secured Notes and 2026 Senior Secured Notes (together, the “Indentures”), and we expect to complete the development of, fund, and operate our Telesat Lightspeed constellation through current or future Unrestricted Subsidiaries.

Debt

Senior Secured Credit Facilities

The obligations under the Credit Agreement and the guarantees of those obligations are secured, subject to certain exceptions, by a first priority security interest in the assets of Telesat and certain of our subsidiaries (“Guarantors”). The Credit Agreement contains covenants that restrict the ability of Telesat and the Guarantors to take specified actions, including, among other things and subject to certain significant exceptions: creating liens, incurring indebtedness, making investments, engaging in mergers, selling property, paying dividends, entering into sale-leaseback transactions, creating subsidiaries, repaying subordinated debt or amending organizational documents. The Credit Agreement also requires Telesat and the Guarantors to comply with a maximum first lien leverage ratio and contains customary events of default and affirmative covenants, including an excess cash sweep, that may require us to repay a portion of the outstanding principal under our Senior Secured Credit Facilities prior to the stated maturity.

Our Senior Secured Credit Facilities are comprised of the following facilities:

i — Revolving Credit Facility

Our Revolving Credit Facility (“Revolving Facility”) is a $200.0 million loan facility available in either U.S. dollar or Canadian dollar equivalent, maturing in December 2024. Loans under the Revolving Facility bear interest at a floating interest rate. For Canadian Prime Rate and Alternative Base Rate (“ABR”) loans, an applicable margin ranging from 0.75% to 1.25% is applied to the Prime Rate and ABR as these interest rates are defined in the Senior Secured Credit Facilities. For Bankers Acceptance (“BA”) Loans and Eurodollar Loans, an applicable margin ranging from 1.75% to 2.25% is applied to either the BA interest rate or LIBOR. The rates on the Revolving Facility vary depending upon the results of the first lien leverage ratio. Our Revolving Facility currently has an unused commitment fee that ranges from 25 to 37.5 basis points per annum, depending upon the result of the total leverage ratio. As at December 31, 2021, other than approximately $0.2 million in drawings related to letters of credit, there were no borrowings under this facility.

98

ii — Term Loan B — U.S. Facility

Our Term Loan B — U.S. Facility (“U.S. TLB Facility”) is a US$1,908.5 million facility maturing in December 2026.

As at December 31, 2021, US$1,552.8 million of this facility was outstanding, which represents the full amount available. The borrowings under our U.S. TLB Facility bear interest at a floating rate of either: (i) LIBOR as periodically determined for interest rate periods selected by Telesat in accordance with the terms of the Senior Secured Credit Facilities plus an applicable margin of 2.75%; or (ii) Alternative Base Rate as determined in accordance with the terms of the Senior Secured Credit Facilities plus an applicable margin of 1.75%. In December 2020, a prepayment of US$341.4 million was made on the U.S. TLB Facility.

The mandatory principal repayments on our U.S. TLB Facility are one quarter of 1.00% of the value of the loan, which must be paid on the last day of each quarter. As a result of the prepayment made in December 2020, mandatory quarterly principal repayments will no longer be required.

Senior Secured Notes

Our Secured Senior Notes, in the amount of US$400.0 million, bear interest at an annual rate of 4.875% and are due in June 2027. The indenture governing the Senior Secured Notes includes covenants or terms that restrict our ability to, among other things, incur additional indebtedness, incur liens, pay dividends or make certain other restricted payments, investments or acquisitions, enter into certain transactions with affiliates, modify or cancel our satellite insurance, effect mergers with another entity, and redeem our Senior Secured Notes, without penalty, before December 1, 2024, in each case subject to exceptions provided in the Senior Secured Notes indenture.

2026 Senior Secured Notes

On April 27, 2021, we issued US$500.0 million in aggregate principal amount of 2026 Senior Secured Notes which bear interest at an annual rate of 5.625% and are due in December 2026. The indenture governing the 2026 Senior Secured Notes includes covenants and terms that restrict our ability to, among other things, incur additional indebtedness, incur liens, pay dividends or make certain other restricted payments, investments or acquisitions, enter into certain transactions with affiliates, modify or cancel its satellite insurance, effect mergers with another entity, and redeem the 2026 Senior Secured Notes, without penalty, before December 6, 2022, in each case subject to exceptions provided in such indenture.

We incurred debt issue costs of $6.8 million in connection with the issuance of the 2026 Senior Secured Notes. The prepayment options associated with the 2026 Senior Secured Notes were fair valued at the time of issuance. The initial impact, as at April 27, 2021, of the prepayment option related to the 2026 Senior Secured Notes was an increase of $1.9 million to the indebtedness. The debt issue costs and prepayment options recorded against the indebtedness will be subsequently amortized to interest expense using the effective interest method.

Senior Notes

Our Senior Notes, in the amount of US$550.0 million, bear interest at an annual rate of 6.5% and are due in October 2027. The indenture governing the Senior Notes includes covenants or terms that restrict our ability to, among other things, incur additional indebtedness, incur liens, pay dividends or make certain other restricted payments, investments or acquisitions, enter into certain transactions with affiliates, modify or cancel our satellite insurance, effect mergers with another entity, and redeem our Senior Notes, without penalty, before October 15, 2024, in each case subject to exceptions provided in the Senior Notes indenture.

As at December 31, 2021, we were in compliance with the financial covenants of our Senior Secured Credit Facilities, the indenture governing our Senior Notes, the indenture governing our Senior Secured Notes and the indenture governing our 2026 Senior Secured Notes.

99

Limited Partnership Units Liability

The LP Units issued by the Partnership as part of the Transaction in exchange for Telesat Canada shares are exchangeable into the Corporation’s shares at the discretion of the holders, subject to a lockup period which expires on the date that is six months from the completion of the Transaction (the “Lock-Up Period”). From and after the Lock-Up Period, a holder of LP Units shall, at any time and from time to time, have the right to require the Partnership to repurchase any or all of LP Units held by such holder in exchange for the applicable class of the Corporation shares.

Accordingly, these LP Units have been classified as a financial liability in the financial statements of the Partnership. This liability is remeasured at fair value at the balance sheet date and changes in fair value is recorded through profit and loss.

Debt Service Cost

The interest expense on our Senior Secured Credit Facilities, Senior Notes, Senior Secured Notes, 2026 Senior Secured Notes and interest rate swaps, excluding the impact of the amortization of deferred financing costs, prepayment options and loss on repayment for the year ended December 31, 2021 was $163.3 million.

Derivatives

We use, from time to time, interest rate and currency derivatives to manage our exposure to changes in interest rates and foreign exchange rates.

As at December 31, 2021, we had one outstanding interest rate swap, which hedges the interest rate risk on US$450.0 million of U.S. denominated Term Loan B borrowings. As at December 31, 2021, the fair value of the interest rate swaps was a liability of $5.4 million. The contract, which matures in September 2022, is at a fixed interest rate of 2.04%, excluding applicable margin.

We also have embedded derivatives that are accounted for separately at fair value. These embedded derivatives are related to the prepayment option on our Senior Notes, the prepayment option on our Senior Secured Notes and the prepayment option on our 2026 Senior Secured Notes. As at December 31, 2021, the fair value of the embedded derivative related to the prepayment option on our Senior Notes was $Nil, the fair value of the embedded derivative related to the prepayment option on our Senior Secured Notes was an asset of $0.3 million and the fair value of the embedded derivative related to the prepayment option on our 2026 Senior Secured Notes was an asset of $0.7 million.

The changes in the fair value of these embedded derivatives are recorded on our consolidated statements of income as a gain or loss on changes in fair value of financial instruments and are non-cash.

All derivative instruments are measured at fair value. Fair value is the price that would be received to sell an asset or paid to transfer a liability in an orderly transaction between market participants in the principal market under current market conditions at the measurement date. Where possible, fair values are based on the quoted market values in an active market. In the absence of an active market, we determine fair values based on prevailing market rates (bid and ask prices, as appropriate) for instruments with similar characteristics and risk profiles or internal or external valuation models, such as option pricing models and discounted cash flow analysis, using observable market-based inputs.

These estimates are affected significantly by the assumptions for the amount and timing of estimated future cash flows and discount rates, which all reflect varying degrees of risk. Potential income taxes and other expenses that would be incurred on disposition of our derivative instruments are not reflected in the fair values. The fair values also include an adjustment related to the counterparty credit risk. As a result, the fair values are not necessarily the net amounts that would be realized if these instruments were actually settled.

100

MATERIAL CASH REQUIREMENTS

A summary of the material cash requirements as at December 31, 2021, that are due in each of the next five years and after 2026 are summarized the table below:

(in millions of Canadian dollars)

 

2022

 

2023

 

2024

 

2025

 

2026

 

Thereafter

 

Total

Satellite performance incentive payments, including interest(1)

 

$

8.9

 

$

7.5

 

$

5.3

 

$

3.1

 

$

3.2

 

$

9.8

 

$

37.7

Senior Secured Credit Facilities and Notes(2)

 

$

 

$

 

$

 

$

 

$

2,594.1

 

$

1,200.5

 

$

3,794.7

Interest on long-term indebtedness and interest rate swaps(2)

 

$

174.5

 

$

164.0

 

$

164.1

 

$

163.1

 

$

159.6

 

$

57.5

 

$

882.7

Lease liabilities(3)

 

$

3.5

 

$

3.6

 

$

3.4

 

$

3.2

 

$

3.0

 

$

35.0

 

$

51.7

Property lease commitments(4)

 

$

0.9

 

$

1.1

 

$

1.1

 

$

1.0

 

$

1.0

 

$

11.9

 

$

17.0

Commitments for capital expenditures(5)

 

$

22.9

 

$

21.4

 

$

40.2

 

$

50.7

 

$

 

$

 

$

135.2

Other operating commitments(6)

 

$

23.1

 

$

5.8

 

$

4.8

 

$

4.2

 

$

2.0

 

$

9.5

 

$

49.4

Contributions to defined benefit plans(7)

 

$

4.2

 

$

 

$

 

$

 

$

 

$

 

$

4.2

____________

(1)      Satellite performance incentive payments are obligations payable to satellite manufacturers over the lives of certain satellites. Satellite performance incentive payments will be paid through the usage of cash and short-term investments, cash flows from operating activities, or drawings on the Revolving Credit Facility under our Senior Secured Credit Facilities.

(2)     Balance relates to Senior Secured Credit Facilities, Senior Notes, Senior Secured Notes and 2026 Senior Secured Notes and all corresponding interest thereon, excluding the impact of the amortization of deferred financing costs, loss on repayment and prepayment options. Balance also includes the anticipated payments to be made on the interest rate swaps. Over the next twelve months, the payments will be paid through the usage of cash and short-term investments, cash flows from operating activities, or drawings on the Revolving Credit Facility under our Senior Secured Credit Facilities.

(3)     Balance relates to payments to be made in connection with leases. Over the next twelve months, the payments will be made through the usage of cash and short-term investments, cash flows from operating activities, or drawings on the Revolving Credit Facility under our Senior Secured Credit Facilities.

(4)     Property lease commitments consists of off-balance sheet contractual obligations for land or building usage. Over the next twelve months, the payments will be made through the usage of cash and short-term investments, cash flows from operating activities, or drawings on the Revolving Credit Facility under our Senior Secured Credit Facilities.

(5)     We have entered into contracts for the development of our Telesat Lightspeed constellation and other capital expenditures. These expenditures may be funded from some or all of the following: cash and short-term investments, cash flow from operating activities, cash flow from customer prepayments or funds available under our Revolving Credit Facility.

(6)      Other operating commitments consisted of third-party satellite capacity arrangements as well as other commitments that are not categorized as property leases or capital commitments. Over the next twelve months, the payments will be made through the usage of cash and short-term investments, cash flows from operating activities, or drawings on the Revolving Credit Facility under our Senior Secured Credit Facilities.

(7)      Over the next twelve months, contributions to the defined benefit pension plans will be made through the usage of cash and short-term investments and cash flows from operating activities. Contributions subsequent to 2022 are not quantifiable as they are largely dependent on the result of actuarial valuations that are performed periodically and on the investment performance of the pension fund assets.

(8)      The LP Units issued by the Partnership as part of the Transaction in exchange for Telesat Canada shares are exchangeable into the Corporation’s shares at the discretion of the holders, subject to the Lock-Up Period. From and after the Lock-Up Period, a holder of LP Units shall, at any time and from time to time, have the right to require the Partnership to repurchase any or all of LP Units held by such holder in exchange for the applicable class of the Corporation shares. As the LP Units will not be settled in cash, they have not been quantified per year as a material cash requirement.

101

MARKET RISK

Credit Risk Related to Financial Instruments

Financial instruments that potentially subject us to a concentration of credit risk consist of cash and short-term investments, accounts receivable, derivative assets and other assets. Cash and short-term investments are invested with high quality financial institutions and are governed by our corporate investment policy, which aims to reduce credit risk by restricting investments to high-grade, mainly U.S. dollar and Canadian dollar denominated investments. Credit checks are performed to minimize exposure to any one customer. We are exposed to credit risk if counterparties to our derivative instruments are unable to meet their obligations. It is expected that these counterparties will be able to meet their obligations as they are institutions with strong credit ratings, but we continue to periodically monitor their credit risk and credit exposure.

Foreign Exchange Risk

Our operating results are subject to fluctuations as a result of exchange rate variations to the extent that transactions are made in currencies other than Canadian dollars. The most significant impact of variations in the exchange rate is on our U.S. dollar denominated indebtedness and cash and short-term investments. In addition, a portion of our revenue and expenses, as well as the majority of our capital expenditures are denominated in U.S. dollars. As a result, the volatility of the U.S. currency exposes us to foreign exchange risks.

For the year ended December 31, 2021, we recorded a mainly non-cash foreign exchange gain of approximately $27.5 million due to a weaker U.S. to Canadian dollar spot rate ($1.2637) compared to December 31, 2020 ($1.2725).

For the year ended December 31, 2020, we recorded a mainly non-cash foreign exchange gain of approximately $47.6 million due to a weaker U.S. to Canadian dollar spot rate ($1.2725) compared to December 31, 2019 ($1.2990).

The approximate amount of our revenue and certain expenses denominated in U.S. dollars, as a percentage of their overall balance, is summarized in the table below:

Years ended December 31,

 

2021

 

2020

Revenue

 

53.1

%

 

52.9

%

Operating expenses

 

32.1

%

 

45.6

%

Interest on our indebtedness

 

100.0

%

 

100.0

%

We use, from time to time, the following instruments to manage our exposure to foreign exchange risk:

•        forward currency contracts to hedge foreign exchange risk on anticipated cash flows, mainly related to the construction of satellites and interest payments; and

•        currency derivative instruments to hedge the foreign exchange risk on our U.S. dollar denominated indebtedness.

Our policy is that we do not use derivative instruments for speculative purposes. As at December 31, 2021, we have no forward currency contracts nor any currency derivative instruments.

A five percent increase (decrease) in the value of the U.S. dollar against the Canadian dollar would have increased (decreased) our indebtedness and (decreased) increased our net income as at December 31, 2021 by $189.7 million.

A five percent increase (decrease) in the value of the U.S. dollar against the Canadian dollar would have increased (decreased) our cash and cash equivalents by $69.1 million, increased (decreased) our net income by $16.8 million and increased (decreased) our other comprehensive income by $52.3 million as at and for the year ended December 31, 2021.

102

A five percent increase (decrease) in the value of the U.S. dollar against the Canadian dollar would have increased (decreased) our revenue and certain expenses for the year ended December 31, 2021, as summarized in the table below:

(in millions of Canadian dollars)

  

Revenue

 

$

20.1

Operating expenses

 

$

3.3

Interest on our indebtedness

 

$

7.6

The sensitivity analyses above assume that all other variables remain constant.

Through our U.S. dollar denominated indebtedness, we are exposed to foreign exchange fluctuations. The following table contains our existing U.S. dollar denominated indebtedness balances at the beginning of each respective year, which are net of our scheduled debt repayments, and based on the foreign exchange rate as at December 31, 2021.

($ millions, beginning of year)

 

2022

 

2023

 

2024

 

2025

 

2026

 

Thereafter

U.S. TLB Facility

 

$

1,962.3

 

$

1,962.3

 

$

1,962.3

 

$

1,962.3

 

$

1,962.3

 

$

Senior Notes

 

 

695.0

 

 

695.0

 

 

695.0

 

 

695.0

 

 

695.0

 

 

695.0

Senior Secured Notes

 

 

505.5

 

 

505.5

 

 

505.5

 

 

505.5

 

 

505.5

 

 

505.5

2026 Senior Secured Notes

 

 

631.9

 

 

631.9

 

 

631.9

 

 

631.9

 

 

631.9

 

 

U.S. dollar denominated debt balances

 

$

3,794.7

 

$

3,794.7

 

$

3,794.7

 

$

3,794.7

 

$

3,794.7

 

$

1,200.5

Interest Rate Risk

We are exposed to interest rate risk on our cash and short-term investments and on our indebtedness, a portion of the indebtedness which includes a variable interest rate. Changes in the interest rates could impact the amount of interest that we receive or are required to pay.

We use, from time to time, interest rate swaps to hedge the interest rate risk related to our indebtedness.

Our policy is that we do not use derivative instruments for speculative purposes. In October 2017, we entered into four interest rate swaps which hedge the interest rate risk on US$1,800.0 million of borrowings under our U.S. TLB Facility. These contracts, which mature on various dates through September 2022, are at fixed interest rates ranging from 1.72% to 2.04%, excluding applicable margin. As at December 31, 2021, one of the interest rate swaps was outstanding to hedge the interest rate risk on US$450.0 million of borrowings under our U.S. TLB Facility. The outstanding contract, which matures in September 2022, is at a fixed interest rate of 2.04%, excluding applicable margin.

If the interest rates on our variable rate debt increased (decreased) by 0.25%, the result would be a decrease (increase) of $4.9 million to our net income for year ended December 31, 2021.

As at December 31, 2021, through our U.S. TLB Facility we are exposed to interest rate fluctuations. The following table contains the balance of the U.S. TLB facility at the beginning of each respective year, net of our scheduled repayments, and based on the foreign exchange rate as at December 31, 2021.

($ millions)

 

2022

 

2023

 

2024

 

2025

 

2026

 

Thereafter

U.S. TLB Facility(1)

 

$

1,962.3

 

 

$

1,962.3

 

$

1,962.3

 

$

1,962.3

 

$

1,962.3

 

$

Interest rate derivative variable to fixed(2)

 

 

(568.7

)

 

 

 

 

 

 

 

 

 

 

Debt exposed to variable interest rate after interest rate derivatives

 

$

1,393.6

 

 

$

1,962.3

 

$

1,962.3

 

$

1,962.3

 

$

1,962.3

 

$

____________

(1)      U.S. TLB Facility is U.S. dollar denominated and bears interest at LIBOR plus a spread.

(2)      US$450.0 million notional outstanding, variable rate is LIBOR. The weighted average fixed rate (before spread) is 2.04%.

103

Guarantees

In the normal course of business, we enter into agreements that provide for indemnification and guarantees to counterparties in transactions involving sales of assets, sales of services, purchases and development of assets, securitization agreements and operating leases. The nature of almost all of these indemnifications prevents us from making a reasonable estimate of the maximum potential amount that we could be required to pay counterparties. As a result, we cannot determine how they could affect future liquidity, capital resources or our credit risk profile. We have not made any significant payments under these indemnifications in the past. For more information, see Note 34 of our audited consolidated financial statements.

RELATED PARTY TRANSACTIONS

On November 23, 2020, Telesat Canada, a Canadian corporation, entered into a Transaction Agreement and Plan of Merger (the “Transaction Agreement”) with Loral Space & Communications Inc., a Delaware corporation, Telesat Partnership LP, a limited partnership formed under the laws of Ontario, Canada, Telesat Corporation, a newly formed corporation incorporated under the laws of the Province of British Columbia, Canada and the sole general partner of Telesat Partnership, Telesat CanHold Corporation, a corporation incorporated under the laws of British Columbia, Canada and wholly owned subsidiary of Telesat Partnership, Lion Combination Sub Corporation, a Delaware corporation and wholly owned subsidiary of Loral, Public Sector Pension Investment Board, a Canadian Crown corporation, and Red Isle Private Investments Inc., a Canadian corporation and wholly owned subsidiary of PSP Investments, under which Lion Combination Sub Corporation merged with and into Loral, with Loral surviving the merger as a wholly owned subsidiary of Telesat Partnership (the “Merger”), and Loral stockholders receiving Class A common shares or Class B variable voting shares (together the “Telesat Public Shares”) of Telesat Corporation and/or Class A Units or Class B Units of Telesat Partnership that will be exchangeable for Telesat Public Shares six months following closing of the Transaction (collectively the “Transaction”). The Transaction closed on November 18, 2021.

As at December 31, 2021, related parties consisted of PSP Investments and MHR Fund Management LLC, together with their subsidiaries and affiliates.

Prior to November 19, 2021, our related parties consisted of PSP Investments and Loral, our common shareholders, together with their subsidiaries and affiliates. In addition to the documents related to the Transaction, we have also entered into various commercial arrangements with Loral and subsidiaries and affiliates of Loral.

On October 31, 2007, Loral and Telesat Canada entered into a consulting services agreement (the “Consulting Agreement”). Pursuant to the terms of the Consulting Agreement, Loral agreed to provide non-exclusive consulting services in relation to the business of Loral Skynet which was transferred to Telesat Canada as part of the Skynet Transaction, as well as with respect to certain aspects of our satellite communications business. The Consulting Agreement had an initial term of seven years and was automatically renewed on October 31, 2014 for an additional seven-year term. In exchange for Loral’s agreement to provide services under the Consulting Agreement, we paid Loral an annual fee of US$5 million, payable quarterly in arrears on the last day of March, June, September and December of each year during the term of the Consulting Agreement. The consulting agreement has been terminated as a result of the completion of the Transaction. For more information, see Note 36 of our audited consolidated financial statements.

In May 2016, Loral, PSP and Telesat entered into an agreement which preserves the parties’ right to assert against one another legal claims relating to Telesat (the “Tolling Agreement”). The Tolling Agreement has been terminated as a result of the completion of the Transaction.

104

NON-IFRS MEASURES

Adjusted EBITDA

Adjusted EBITDA is a non-IFRS measure. The common definition of EBITDA is “Earnings Before Interest, Taxes, Depreciation and Amortization.” In evaluating financial performance, we use revenue and deduct certain operating expenses (including share-based compensation expense and unusual and non-recurring items, including restructuring related expenses) to obtain operating income before interest expense, taxes, depreciation and amortization (“Adjusted EBITDA”) and the Adjusted EBITDA margin (defined as the ratio of Adjusted EBITDA to revenue) as measures of our operating performance.

Adjusted EBITDA allows investors and us to compare our operating results with that of competitors exclusive of depreciation and amortization, interest and investment income, interest expense, taxes and certain other expenses. Financial results of competitors in the satellite services industry have significant variations that can result from timing of capital expenditures, the amount of intangible assets recorded, the differences in assets’ lives, the timing and amount of investments, the effects of other income (expense), and unusual and non-recurring items. The use of Adjusted EBITDA assists investors and us to compare operating results exclusive of these items. Competitors in the satellite services industry have significantly different capital structures. We believe the use of Adjusted EBITDA improves comparability of performance by excluding interest expense.

We believe the use of Adjusted EBITDA and the Adjusted EBITDA margin along with IFRS financial measures enhances the understanding of our operating results and is useful to investors and us in comparing performance with competitors, estimating enterprise value and making investment decisions. Adjusted EBITDA as used here may not be the same as similarly titled measures reported by competitors. Adjusted EBITDA should be used in conjunction with IFRS financial measures and is not presented as a substitute for cash flows from operations as a measure of our liquidity or as a substitute for net income as an indicator of our operating performance.

 

Years ended December 31,

(in millions of Canadian dollars)

 

2021

 

2020

Net income

 

$

157.8

 

 

$

245.6

 

Tax expense (recovery)

 

 

78.4

 

 

 

(4.4

)

Loss on changes in fair value of financial instruments

 

 

18.7

 

 

 

13.1

 

Gain on foreign exchange

 

 

(27.5

)

 

 

(47.6

)

Interest and other income

 

 

(3.4

)

 

 

(5.2

)

Interest expense

 

 

188.0

 

 

 

203.8

 

Depreciation

 

 

203.8

 

 

 

216.9

 

Amortization

 

 

16.1

 

 

 

17.2

 

Other operating (gains) losses, net

 

 

(107.6

)

 

 

0.2

 

Non-recurring compensation expenses(1)

 

 

5.4

 

 

 

1.3

 

Non-cash expense related to share-based compensation

 

 

73.7

 

 

 

12.5

 

Adjusted EBITDA

 

$

603.3

 

 

$

653.4

 

  

 

 

 

 

 

 

 

Revenue

 

$

758.2

 

 

$

820.5

 

Adjusted EBITDA Margin

 

 

79.6

%

 

 

79.6

%

____________

(1)      Includes severance payments, special compensation and benefits for executives and employees and one-time bonus as a result of the close of the Transaction.

Adjusted EBITDA for Telesat Corporation decreased by $50.1 million for the year ended December 31, 2021, when compared to the prior year. The decrease was primarily due to an unfavorable foreign exchange impact on the conversion of U.S. dollar denominated revenue into the Canadian dollar equivalent, combined with a decrease in revenues, as discussed above, and higher compensation associated with increased hiring primarily to support the Telesat Lightspeed program. This was partially offset by the impact of the bad debt provision combined with higher capitalized engineering costs.

105

The difference in Adjusted EBITDA for Telesat Partnership LP would be an increase of $1.2 million compared to the amount calculated for Telesat Corporation. This would result in an increase of the Adjusted EBITDA margin to 79.7%. All differences from Telesat Corporation relate to lower net income in Telesat Partnership LP.

Consolidated EBITDA for Covenant Purposes

Under the terms of the Credit Agreement for our Senior Secured Credit Facilities, we are required to comply with a senior secured leverage ratio maintenance covenant as well as with other financial ratio covenants that impact, among other items, our ability to incur debt and make dividend payments.

If our Revolving Credit Facility is drawn by more than 35% of the Credit Facility amount, our Credit Agreement requires us to comply with a first lien net leverage ratio of 5.75:1.00, tested quarterly, and failure to comply will result in an event of default. We refer to this first lien net leverage ratio as the Consolidated Total Secured Debt to Consolidated EBITDA for Covenant Purposes ratio.

Our Credit Agreement limits, among other items, our ability to incur debt and make dividend payments if the total leverage ratio is above 4.50:1.00, with certain exceptions. We refer to this total leverage ratio as the Consolidated Total Debt for Covenant Purposes to Consolidated EBITDA for the purposes of our Senior Secured Credit Facilities.

Our Consolidated Earnings Before Interest, Taxes, Depreciation and Amortization for Covenant Purposes is defined as net income (loss) for Telesat and Restricted Subsidiaries plus interest expense, net of cash interest income earned on cash and cash equivalents, depreciation expense, amortization expense, extraordinary losses and unusual and non-recurring charges, non-cash charges, any expenses or charges incurred in connection with any issuance of debt, any impairment charges or asset write off, foreign withholding taxes paid or accrued, non-cash charges related to share-based compensation expense and consulting fees payable to Loral. Additional sums which may be added include projected cost savings from an acquisition and lost revenue which may have been earned by satellites that have been subject to an insured loss. Deductions which are made in calculating Consolidated EBITDA for Covenant Purposes include extraordinary, non-recurring gains and losses and non-cash gains and losses.

Further adjustments are made to account for income from Unrestricted Subsidiaries, and currency gains and losses (including non-cash gains or losses on derivative contracts). Unrestricted Subsidiaries are (a) any Subsidiary of Telesat that is formed or acquired after the closing date of the Credit Agreement, provided that such Subsidiary is designated as an Unrestricted Subsidiary, and (b) any Restricted Subsidiary subsequently re-designated as an Unrestricted Subsidiary.

Consolidated EBITDA for Covenant Purposes is not a presentation made in accordance with IFRS, is not a measure of financial condition or profitability, and should not be considered as an alternative to (1) net income (loss) determined in accordance with IFRS or (2) cash flows from operating activities determined in accordance with IFRS. Additionally, Consolidated EBITDA for Covenant Purposes is not intended to be a measure of free cash flow for management’s discretionary use as it does not include certain cash requirements for such items as interest payments, tax payments and debt service requirements. We believe that the inclusion of Consolidated EBITDA for Covenant Purposes herein is appropriate to provide additional information concerning the calculation of the financial ratio maintenance covenant and other covenants on our Senior Secured Credit Facilities. Consolidated EBITDA for Covenant Purposes is a material component of these covenants. Non-compliance with the financial ratio maintenance covenant contained in our Senior Secured Credit Facilities could result in the requirement to immediately repay all amounts outstanding. This presentation of Consolidated EBITDA for Covenant Purposes is not comparable to other similarly titled measures of other companies because not all companies use identical calculations of EBITDA. We believe the disclosure of the calculation of Consolidated EBITDA for Covenant Purposes provides information that is useful to an investor’s understanding of our liquidity and financial flexibility.

106

The following is a reconciliation of net income, which is an IFRS measure of our operating results, to Consolidated EBITDA for Covenant Purposes, as defined in the Credit Agreement and the calculation of the ratio of Consolidated Total Secured Debt to Consolidated EBITDA for Covenant Purposes as defined in the Credit Agreement. The terms and related calculations are defined in the Credit Agreement, a copy of which is publicly available at www.sec.gov.

(in $ millions)

 

Year Ended
December 31,
2021

Net income

 

$

157.8

 

Impact of unrestricted subsidiaries

 

 

958.4

 

Consolidated income for Covenant Purposes

 

 

1,116.3

 

Plus:

 

 

 

 

Income taxes (Note 1, Note 2)

 

 

437.8

 

Interest expense (Note 1)

 

 

163.3

 

Depreciation and amortization expense (Note 1)

 

 

218.9

 

Non-cash share-based compensation and pension expense

 

 

81.9

 

Debt issue costs

 

 

6.8

 

Other

 

 

 

 

Impairment of intangible asset in unrestricted subsidiaries (Note 2)

 

 

(1,286.7

)

Other

 

 

37.2

 

Increased (decreased) by:

 

 

 

 

Non-cash losses on changes in fair value of financial instruments and swap obligations and cash losses on the value of swap obligations

 

 

18.7

 

Gains on disposal of assets

 

 

(108.5

)

Non-cash gains resulting from changes in foreign exchange rates

 

 

(35.3

)

Consolidated EBITDA for Covenant Purposes

 

$

650.4

 

____________

Note 1:    Tax, interest, depreciation and amortization expense for covenant purposes excludes certain specific expenses as defined in the Credit Agreement. As a result, these items in the covenant calculation do not reconcile to the financial statement line items.

Note 2:    In order to facilitate the financing of Telesat LEO Inc., certain LEO-related assets previously owned by Telesat Canada and Telesat LEO Holdings Inc. were transferred at the end of 2020 to Telesat LEO Inc., an Unrestricted Subsidiary. In addition, C-band spectrum assets were transferred to Telesat Spectrum Corporation, another Unrestricted Subsidiary. At the time of the transfer and in accordance with Telesat’s debt covenants, a third party valuation of the C-band assets was obtained. The value attributed to the Canadian C-band spectrum was C$1.3 billion, net of tax of C$0.4 billion. In 2021, the Government of Canada decided that it would not adopt Telesat’s proposal to auction C-band spectrum for the roll-out of 5G wireless in Canada, and as a result, Telesat would not receive proceeds arising from the spectrum repurposing. Telesat has therefore written down (or reversed) the values assigned to the Canadian C-band spectrum assets in Telesat Spectrum Corporation. There are no impacts on the consolidated net income or total assets of Telesat as result of the write-down (or reversal) of the Canadian C-band spectrum in Telesat Spectrum Corporation as it eliminates upon consolidation.

Note 3:    There are no differences in the Consolidated EBITDA for Covenant Purposes for Telesat Partnership LP as Telesat Partnership LP is considered an unrestricted subsidiary based upon the terms of the Credit Agreement.

Consolidated Total Secured Debt and Consolidated Debt for Covenant Purposes

Consolidated Total Debt for Covenant Purposes and Consolidated Total Secured Debt for Covenant Purposes are non-IFRS measures. We believe that the inclusion of Consolidated Total Debt for Covenant Purposes and Consolidated Total Secured Debt for Covenant Purposes herein are appropriate to provide additional information concerning the calculation of the financial ratio maintenance and other covenants under our Senior Secured Credit Facilities and provides information that is useful to an investor’s understanding of our compliance with these financial covenants.

107

The following is a reconciliation of our Consolidated Total Debt for Covenant Purposes and Consolidated Total Secured Debt for Covenant Purposes to Indebtedness:

(in $ millions)

 

As at
December 31,
2021

U.S. dollar denominated debt

  

Term Loan B U.S. Facility (US$)

 

$

1,552.8

 

Senior Notes (US$)

 

 

550.0

 

Senior Secured Notes (US$)

 

 

400.0

 

2026 Senior Secured Notes (US$)

 

 

500.0 

 

  

 

3,002.8

 

Foreign exchange adjustment

 

 

791.8

 

Subtotal

 

 

3,794.7

 

Deferred financing costs and prepayment options

 

 

(2.1

)

Indebtedness

 

$

3,792.6

 

(in $ millions)

  

Indebtedness

 

$

3,792.6

 

Adjustments for covenant purposes:

 

 

 

 

Deferred financing costs and prepayment options

 

 

2.1

 

Add: lease liabilities

 

 

35.7

 

Consolidated Total Debt

 

 

3,830.3

 

Less: Cash and cash equivalents (max. US$100 million)

 

 

(126.4

)

Consolidated Total Debt for Covenant Purposes

 

$

3,704.0

 

  

 

 

 

Consolidated Total Debt

 

$

3,830.3

 

Less: Unsecured debt (Senior Notes)

 

 

(695.0

)

Consolidated Total Secured Debt

 

 

3,135.3

 

Less: Cash and cash equivalents (max. US$100 million)

 

 

(126.4

)

Consolidated Total Secured Debt for Covenant Purposes

 

$

3,008.9

 

As at December 31, 2021, the Consolidated Total Debt for Covenant Purposes to Consolidated EBITDA ratio, for the purposes of our Senior Secured Credit Facilities was 5.70:1.00. The Consolidated Total Secured Debt to Consolidated EBITDA for Covenant Purposes ratio, for the purposes of our Senior Secured Credit Facilities, was 4.63:1.00.

The consolidated EBITDA for covenant purposes for the Senior Secured Credit Facilities for the year ended December 31, 2020 was $695.5 million. Detailed information of the calculation is included in Item 5. Operating and Financial Review and Prospects — A. Operating results in the Telesat Canada Annual Report for the year December 31, 2020 on form 20-F filed with the SEC on March 4, 2021, which can be obtained on the SEC website at http://www.sec.gov.

As of the date hereof we are in compliance with our debt covenenats.

Condensed Consolidating Financial Information

The condensed consolidating financial information reflects the investments, using the equity method of accounting, of Telesat in the Issuers, of the Issuers in their respective Guarantor and Non-Guarantor subsidiaries, and of the Guarantors in their Non-Guarantor subsidiaries.

Balances of Telesat Partnership are inclusive of balances associated with Telesat Partnership LP, Telesat CanHoldco Corporation, Telesat Can ULC, Loral Space & Communications Inc. and Loral Skynet Corporation.

108

In order to facilitate the financing of Telesat LEO Inc., certain LEO-related assets previously owned by Telesat Canada and Telesat LEO Holdings Inc. were transferred at the end of 2020 to Telesat LEO Inc., an Unrestricted Subsidiary. In addition, C-band spectrum assets were transferred to Telesat Spectrum Corporation, another Unrestricted Subsidiary. At the time of the transfer and in accordance with Telesat’s debt covenants, a third party valuation of the C-band assets was obtained. The value attributed the Canadian C-band spectrum was C$1.3 billion, net of tax of C$0.4 billion. In 2021, the Government of Canada decided that it would not adopt Telesat’s proposal to auction C-band spectrum for the roll-out of 5G wireless in Canada, and as a result, Telesat would not receive proceeds arising from the spectrum repurposing. Telesat has therefore written down (or reversed) the values assigned to the Canadian C-band spectrum assets in Telesat Spectrum Corporation. There are no impacts on the consolidated net income or total assets of Telesat as result of the write-down (or reversal) of the Canadian C-band spectrum in Telesat Spectrum Corporation as it eliminates upon consolidation.

Condensed Consolidating Statements of Income (Loss)
For the year ended December 31, 2021

 

Telesat
Corporation

 

Telesat
Partnership

 

Telesat
LLC

 

Telesat
Canada

 

Guarantor
subsidiaries

 

Non-guarantor
subsidiaries

 


Adjustments

 


Consolidated

Revenue

 

$

 

 

$

 

 

$

 

$

671,525

 

 

$

425,303

 

 

$

8,157

 

 

$

(346,773

)

 

$

758,212

 

Operating expenses

 

 

(1,246

)

 

 

(385

)

 

 

 

 

(464,914

)

 

 

(84,607

)

 

 

(29,675

)

 

 

346,773

 

 

 

(234,054

)

Depreciation

 

 

 

 

 

 

 

 

 

 

(39,698

)

 

 

(174,796

)

 

 

(759

)

 

 

11,481

 

 

 

(203,772

)

Amortization

 

 

 

 

 

 

 

 

 

 

(706

)

 

 

(2,441

)

 

 

(298

)

 

 

(12,696

)

 

 

(16,141

)

Other operating losses (gains), net

 

 

 

 

 

(26

)

 

 

 

 

(841

)

 

 

20

 

 

 

(1,286,739

)

 

 

1,395,201

 

 

 

107,615

 

Operating (loss) income

 

 

(1,246

)

 

 

(411

)

 

 

 

 

165,366

 

 

 

163,479

 

 

 

(1,309,314

)

 

 

1,393,986

 

 

 

411,860

 

Income (loss) from equity investments

 

 

(899,792

)

 

 

(899,068

)

 

 

 

 

(783,936

)

 

 

(935,294

)

 

 

 

 

 

3,518,090

 

 

 

 

Interest expense

 

 

 

 

 

(55

)

 

 

 

 

(173,684

)

 

 

(14,108

)

 

 

(34

)

 

 

(113

)

 

 

(187,994

)

Interest and other (expense) income

 

 

 

 

 

(257

)

 

 

 

 

46,226

 

 

 

299

 

 

 

1,100

 

 

 

(43,950

)

 

 

3,418

 

Gain on change in fair value of financial instruments

 

 

 

 

 

 

 

 

 

 

(18,684

)

 

 

 

 

 

 

 

 

 

 

 

(18,684

)

Gain (loss) on foreign exchange

 

 

 

 

 

 

 

 

 

 

9,471

 

 

 

26,857

 

 

 

(7,740

)

 

 

(1,049

)

 

 

27,539

 

Income (loss) before tax

 

 

(901,038

)

 

 

(899,791

)

 

 

 

 

(755,241

)

 

 

(758,767

)

 

 

(1,315,988

)

 

 

4,866,964

 

 

 

236,139

 

Tax expense

 

 

 

 

 

 

 

 

 

 

(42,960

)

 

 

(3,733

)

 

 

359,463

 

 

 

(391,147

)

 

 

(78,377

)

Net income (loss)

 

$

(901,038

)

 

$

(899,791

)

 

$

 

$

(798,201

)

 

$

(762,500

)

 

$

(956,525

)

 

$

4,475,817

 

 

$

157,762

 

Condensed Consolidating Statements of Comprehensive Income (Loss)
For the year ended December 31, 2021

 


Telesat
Corporation

 


Telesat
Partnership

 


Telesat
LLC

 


Telesat
Canada

 


Guarantor
subsidiaries

 

Non-
guarantor
subsidiaries

 



Adjustments

 



Consolidated

Net income (loss)

 

$

(901,038

)

 

$

(899,791

)

 

$

 

$

(798,201

)

 

$

(762,500

)

 

$

(956,525

)

 

 

4,475,817

 

 

$

157,762

 

Other comprehensive income (loss)

 

 

 

 

 

 

 

 

 

 

  

 

 

 

 

 

 

 

 

 

 

 

 

 

 

 

 

 

 

 

Items that may be reclassified into profit or loss

 

 

 

 

 

 

 

 

 

 

  

 

 

 

 

 

 

 

 

 

 

 

 

 

 

 

 

 

 

 

Foreign currency translation adjustments

 

 

35

 

 

 

10

 

 

 

 

 

22,816

 

 

 

(31,091

)

 

 

(8,178

)

 

 

(1,136

)

 

 

(17,544

)

Other comprehensive loss
from equity investments

 

 

8,230

 

 

 

8,220

 

 

 

 

 

(39,269

)

 

 

7,429

 

 

 

 

 

 

15,390

 

 

 

 

Items that will not be reclassified into profit or loss

 

 

 

 

 

 

 

 

 

 

  

 

 

 

 

 

 

 

 

 

 

 

 

 

 

 

 

 

 

 

Actuarial gains on employee benefit plans

 

 

 

 

 

816

 

 

 

 

 

54,596

 

 

 

10

 

 

 

 

 

 

 

 

 

55,422

 

Tax expense

 

 

 

 

 

 

 

 

 

 

(14,424

)

 

 

 

 

 

 

 

 

 

 

 

(14,424

)

Other comprehensive income from equity investments

 

 

40,998

 

 

 

40,182

 

 

 

 

 

10

 

 

 

 

 

 

 

 

 

(81,190

)

 

 

 

Other comprehensive income (loss)

 

 

49,263

 

 

 

49,228

 

 

 

 

 

23,729

 

 

 

(23,652

)

 

 

(8,178

)

 

 

(66,936

)

 

 

23,454

 

Total comprehensive income
(loss)

 

$

(851,775

)

 

$

(850,563

)

 

$

 

$

(774,472

)

 

$

(786,152

)

 

$

(964,703

)

 

$

4,408,881

 

 

$

181,216

 

109

Condensed Consolidating Statements of Income (Loss)
For the year ended December 31, 2020

 

Telesat Canada

 

Telesat LLC

 

Guarantor subsidiaries

 

Non-guarantor subsidiaries

 

Adjustments

 

Consolidated

Revenue

 

$

695,948

 

 

$

 

$

445,995

 

 

$

438

 

 

$

(321,913

)

 

$

820,468

 

Operating expenses

 

 

(396,112

)

 

 

 

 

(80,539

)

 

 

(26,098

)

 

 

321,875

 

 

 

(180,874

)

Depreciation

 

 

(35,134

)

 

 

 

 

(175,904

)

 

 

(314

)

 

 

(5,533

)

 

 

(216,885

)

Amortization

 

 

(1,039

)

 

 

 

 

(3,183

)

 

 

 

 

 

(12,973

)

 

 

(17,195

)

Other operating gains, net

 

 

450,898

 

 

 

 

 

1,280,018

 

 

 

85,582

 

 

 

(1,816,713

)

 

 

(215

)

Operating income

 

 

714,561

 

 

 

 

 

1,466,387

 

 

 

59,608

 

 

 

(1,835,257

)

 

 

405,299

 

Income from equity investments

 

 

1,116,730

 

 

 

 

 

2,171

 

 

 

 

 

 

(1,118,901

)

 

 

 

Interest expense

 

 

(187,040

)

 

 

 

 

(16,524

)

 

 

(39

)

 

 

(157

)

 

 

(203,760

)

Interest and other income

 

 

166,637

 

 

 

 

 

1,557

 

 

 

3,817

 

 

 

(166,815

)

 

 

5,196

 

Loss on change in fair value of
financial instruments

 

 

(13,115

)

 

 

 

 

 

 

 

 

 

 

 

 

 

(13,115

)

Gain (loss) on foreign exchange

 

 

49,135

 

 

 

 

 

(3,608

)

 

 

2,074

 

 

 

4

 

 

 

47,605

 

Income before tax

 

 

1,846,908

 

 

 

 

 

1,449,983

 

 

 

65,460

 

 

 

(3,121,126

)

 

 

241,225

 

Tax expense

 

 

(60,872

)

 

 

 

 

(13,768

)

 

 

(382,774

)

 

 

461,767

 

 

 

4,353

 

Net income (loss)

 

$

1,786,036

 

 

$

 

$

1,436,215

 

 

$

(317,314

)

 

$

(2,659,359

)

 

$

245,578

 

Condensed Consolidating Statements of Comprehensive Income (Loss)
For the year ended December 31, 2020

 

Telesat Canada

 

Telesat LLC

 

Guarantor subsidiaries

 

Non-guarantor subsidiaries

 

Adjustments

 

Consolidated

Net income (loss)

 

$

1,786,036

 

 

$

 

$

1,436,215

 

 

$

(317,314

)

 

$

(2,659,359

)

 

$

245,578

 

Other comprehensive loss

 

 

 

 

 

 

  

 

 

 

 

 

 

 

 

 

 

 

 

 

 

 

Items that may be reclassified into profit or loss

 

 

 

 

 

 

  

 

 

 

 

 

 

 

 

 

 

 

 

 

 

 

Foreign currency translation adjustments

 

 

 

 

 

 

 

(7,623

)

 

 

(19,592

)

 

 

(5,207

)

 

 

(32,422

)

Other loss income from equity investments

 

 

(27,215

)

 

 

 

 

(6,560

)

 

 

 

 

 

33,775

 

 

 

 

Items that will not be reclassified into profit or loss

 

 

 

 

 

 

  

 

 

 

 

 

 

 

 

 

 

 

 

 

 

 

Actuarial losses on employee
benefit plans

 

 

(13,076

)

 

 

 

 

(617

)

 

 

 

 

 

 

 

 

(13,693

)

Tax recovery

 

 

3,461

 

 

 

 

 

123

 

 

 

 

 

 

 

 

 

3,584

 

Other comprehensive loss income from equity investments

 

 

(494

)

 

 

 

 

 

 

 

 

 

 

494

 

 

 

 

Other comprehensive loss

 

 

(37,324

)

 

 

 

 

(14,677

)

 

 

(19,592

)

 

 

29,062

 

 

 

(42,531

)

Total comprehensive income (loss)

 

$

1,748,712

 

 

$

 

$

1,421,538

 

 

$

(336,906

)

 

$

(2,630,297

)

 

$

203,047

 

110

Condensed Consolidating Statements of Income (Loss)
For the year ended December 31, 2019

 

Telesat Canada

 

Telesat LLC

 

Guarantor subsidiaries

 

Non-guarantor subsidiaries

 

Adjustments

 

Consolidated

Revenue

 

$

797,198

 

 

$

 

$

474,670

 

 

$

 

 

$

(360,975

)

 

$

910,893

 

Operating expenses

 

 

(429,936

)

 

 

 

 

(88,762

)

 

 

(7,677

)

 

 

360,876

 

 

 

(165,499

)

Depreciation

 

 

(35,982

)

 

 

 

 

(209,069

)

 

 

 

 

 

2,085

 

 

 

(242,966

)

Amortization

 

 

(5,325

)

 

 

 

 

(3,917

)

 

 

 

 

 

(14,035

)

 

 

(23,277

)

Other operating losses, net

 

 

(44

)

 

 

 

 

(860

)

 

 

 

 

 

42

 

 

 

(862

)

Operating income (loss)

 

 

325,911

 

 

 

 

 

172,062

 

 

 

(7,677

)

 

 

(12,007

)

 

 

478,289

 

Income (loss) from equity investments

 

 

155,150

 

 

 

 

 

(1,676

)

 

 

 

 

 

(153,474

)

 

 

 

Interest expense

 

 

(240,708

)

 

 

 

 

(17,280

)

 

 

(1

)

 

 

(272

)

 

 

(258,261

)

Loss on financing

 

 

(151,919

)

 

 

 

 

 

 

 

 

 

 

 

 

 

(151,919

)

Interest and other income

 

 

64,845

 

 

 

 

 

3,508

 

 

 

5,997

 

 

 

(54,307

)

 

 

20,043

 

Loss on change in fair value of financial instruments

 

 

(49,672

)

 

 

 

 

 

 

 

 

 

 

 

 

 

(49,672

)

Gain (loss) on foreign exchange

 

 

159,846

 

 

 

 

 

4,085

 

 

 

(73

)

 

 

(18

)

 

 

163,840

 

Income (loss) before tax

 

 

263,453

 

 

 

 

 

160,699

 

 

 

(1,754

)

 

 

(220,078

)

 

 

202,320

 

Tax (expense) recovery

 

 

(12,356

)

 

 

 

 

(5,608

)

 

 

137

 

 

 

2,705

 

 

 

(15,122

)

Net income (loss)

 

$

251,097

 

 

$

 

$

155,091

 

 

$

(1,617

)

 

$

(217,373

)

 

$

187,198

 

Condensed Consolidating Statements of Comprehensive Income (Loss)
For the year ended December 31, 2019

 

Telesat Canada

 

Telesat LLC

 

Guarantor subsidiaries

 

Non-guarantor subsidiaries

 

Adjustments

 

Consolidated

Net income (loss)

 

$

251,097

 

 

$

 

$

155,091

 

 

$

(1,617

)

 

$

(217,373

)

 

$

187,198

 

Other comprehensive income (loss)

 

 

 

 

 

 

  

 

 

 

 

 

 

 

 

 

 

 

 

 

 

 

Items that may be reclassified into profit or loss

 

 

 

 

 

 

  

 

 

 

 

 

 

 

 

 

 

 

 

 

 

 

Foreign currency translation adjustments

 

 

 

 

 

 

 

(26,701

)

 

 

(19,185

)

 

 

(4,579

)

 

 

(50,465

)

Other comprehensive loss from equity investments

 

 

(45,886

)

 

 

 

 

(974

)

 

 

 

 

 

46,860

 

 

 

 

Items that will not be reclassified into profit or loss

 

 

 

 

 

 

  

 

 

 

 

 

 

 

 

 

 

 

 

 

 

 

Actuarial gains (losses) on employee benefit plans

 

 

1,792

 

 

 

 

 

(658

)

 

 

 

 

 

 

 

 

1,134

 

Tax (expense) recovery

 

 

(538

)

 

 

 

 

135

 

 

 

 

 

 

 

 

 

(403

)

Other comprehensive loss from equity investments

 

 

(523

)

 

 

 

 

 

 

 

 

 

 

523

 

 

 

 

Other comprehensive loss

 

 

(45,155

)

 

 

 

 

(28,198

)

 

 

(19,185

)

 

 

42,804

 

 

 

(49,734

)

Total comprehensive income (loss)

 

$

205,942

 

 

$

 

$

126,893

 

 

$

(20,802

)

 

$

(174,569

)

 

$

137,464

 

111

Condensed Consolidating Balance Sheets
As at December 31, 2021

 

Telesat Corporation

 

Telesat Partnership

 

Telesat LLC

 

Telesat Canada

 

Guarantor subsidiaries

 

Non-guarantor subsidiaries

 

Adjustments

 

Consolidated

Assets

 

 

  

 

  

 

  

 

  

 

  

 

  

 

 

 

 

 

 

Cash and cash equivalent

 

$

4

 

$

904

 

$

 

$

368,778

 

$

101,335

 

$

978,572

 

$

 

 

$

1,449,593

Trade and other receivables

 

 

 

 

431

 

 

 

 

22,526

 

 

15,345

 

 

84,396

 

 

 

 

 

122,698

Other current financial assets

 

 

 

 

385

 

 

 

 

 

 

87

 

 

389

 

 

 

 

 

861

Intercompany receivables

 

 

 

 

 

 

 

 

199,717

 

 

14,510

 

 

1,100

 

 

(215,327

)

 

 

Current income tax recoverable

 

 

 

 

1,642

 

 

 

 

 

 

1,053

 

 

567

 

 

(43

)

 

 

3,219

Prepaid expenses and other current assets

 

 

3,291

 

 

73

 

 

 

 

6,977

 

 

2,355

 

 

28,386

 

 

(18

)

 

 

41,064

Total current assets

 

$

3,295

 

$

3,435

 

$

 

$

597,998

 

$

134,685

 

$

1,093,410

 

$

(215,388

)

 

$

1,617,435

Satellites, property and other equipment

 

 

 

 

 

 

 

 

134,441

 

 

863,600

 

 

384,078

 

 

49,656

 

 

 

1,431,775

Deferred tax assets

 

 

 

 

 

 

 

 

 

 

2,768

 

 

 

 

43,419

 

 

 

46,187

Other long-term financial assets

 

 

 

 

715

 

 

 

 

5,115

 

 

10,518

 

 

 

 

 

 

 

16,438

Long-term income tax recoverable

 

 

 

 

 

 

 

 

12,277

 

 

 

 

 

 

 

 

 

12,277

Other long-term assets

 

 

 

 

 

 

 

 

30,688

 

 

566

 

 

 

 

 

 

 

31,254

Intangible assets

 

 

 

 

 

 

 

 

4,756

 

 

1,078,076

 

 

491,801

 

 

(810,555

)

 

 

764,078

Investment in affiliates

 

 

299,865

 

 

427,684

 

 

 

 

3,599,672

 

 

98,786

 

 

 

 

(4,426,007

)

 

 

Goodwill

 

 

 

 

 

 

 

 

549,162

 

 

 

 

 

 

1,897,441

 

 

 

2,446,603

Total assets

 

$

303,160

 

$

431,834

 

$

 

$

4,934,109

 

$

2,188,999

 

$

1,969,289

 

$

(3,461,434

)

 

$

6,365,957

  

 

  

 

  

 

  

 

  

 

  

 

  

 

 

 

 

 

 

Liabilities

 

 

  

 

  

 

  

 

  

 

  

 

  

 

 

 

 

 

 

Trade and other payables

 

$

868

 

$

315

 

$

 

$

30,626

 

$

8,658

 

$

14,161

 

$

 

 

$

54,628

Other current financial liabilities

 

 

 

 

 

 

 

 

33,543

 

 

3,161

 

 

 

 

(57

)

 

 

36,647

Intercompany payables

 

 

3,648

 

 

64

 

 

 

 

53,035

 

 

143,289

 

 

15,291

 

 

(215,327

)

 

 

Income taxes payable

 

 

 

 

 

 

 

 

4,549

 

 

71

 

 

1,002

 

 

 

 

 

5,622

Other current liabilities

 

 

 

 

 

 

 

 

62,703

 

 

6,665

 

 

15,715

 

 

(25

)

 

 

85,058

Current indebtedness

 

 

 

 

 

 

 

 

 

 

 

 

 

 

 

 

 

Total current liabilities

 

$

4,516

 

$

379

 

$

 

$

184,456

 

$

161,844

 

$

46,169

 

$

(215,409

)

 

$

181,955

Long-term indebtedness

 

 

 

 

 

 

 

 

3,792,597

 

 

 

 

 

 

 

 

 

3,792,597

Deferred tax liabilities

 

 

 

 

 

 

 

 

388,339

 

 

 

 

24,372

 

 

(116,393

)

 

 

296,318

Other long-term financial
liabilities

 

 

 

 

183

 

 

 

 

5,797

 

 

17,833

 

 

 

 

22

 

 

 

23,835

Other long-term liabilities

 

 

 

 

18,555

 

 

 

 

135,236

 

 

217,066

 

 

596

 

 

 

 

 

371,453

Total liabilities

 

 

4,516

 

 

19,117

 

 

 

 

4,506,425

 

 

396,743

 

 

71,137

 

 

(331,780

)

 

 

4,666,158

Shareholders’ equity

 

 

298,644

 

 

412,717

 

 

 

 

427,684

 

 

1,792,256

 

 

1,898,152

 

 

(3,129,654

)

 

 

1,699,799

Total liabilities and shareholders’ equity

 

$

303,160

 

$

431,834

 

$

 

$

4,934,109

 

$

2,188,999

 

$

1,969,289

 

$

(3,461,434

)

 

$

6,365,957

112

Condensed Consolidating Balance Sheets
As at December 31, 2020

 

Telesat Canada

 

Telesat LLC

 

Guarantor subsidiaries

 

Non-guarantor subsidiaries

 

Adjustments

 

Consolidated

Assets

 

 

  

 

  

 

  

 

  

 

 

 

 

 

 

Cash and cash equivalent

 

$

69,159

 

$

 

$

73,588

 

$

675,631

 

$

 

 

$

818,378

Trade and other receivables

 

 

22,382

 

 

 

 

26,561

 

 

2,985

 

 

 

 

 

51,928

Other current financial assets

 

 

 

 

 

 

72

 

 

376

 

 

 

 

 

448

Intercompany receivables

 

 

240,286

 

 

 

 

6,947

 

 

432

 

 

(247,665

)

 

 

Prepaid expenses and other current assets

 

 

6,960

 

 

 

 

5,152

 

 

10,795

 

 

(46

)

 

 

22,861

Total current assets

 

 

338,787

 

 

 

 

112,320

 

 

690,219

 

 

(247,711

)

 

 

893,615

Satellites, property and other equipment

 

 

167,411

 

 

 

 

1,039,982

 

 

72,616

 

 

38,517

 

 

 

1,318,526

Deferred tax assets

 

 

 

 

 

 

3,476

 

 

 

 

76,436

 

 

 

79,912

Other long-term financial assets

 

 

35,297

 

 

 

 

18,128

 

 

 

 

 

 

 

53,425

Other long-term assets

 

 

9,205

 

 

 

 

717

 

 

 

 

 

 

 

9,922

Intangible assets

 

 

2,713

 

 

 

 

1,081,809

 

 

1,883,426

 

 

(2,188,758

)

 

 

779,190

Investment in affiliates

 

 

4,032,858

 

 

 

 

1,471,307

 

 

 

 

(5,504,165

)

 

 

Goodwill

 

 

549,162

 

 

 

 

 

 

 

 

1,897,441

 

 

 

2,446,603

Total assets

 

$

5,135,433

 

$

 

$

3,727,739

 

$

2,646,261

 

$

(5,928,240

)

 

$

5,581,193

  

 

  

 

  

 

  

 

  

 

 

 

 

 

 

Liabilities

 

 

  

 

  

 

  

 

  

 

 

 

 

 

 

Trade and other payables

 

$

19,129

 

$

 

$

6,763

 

$

4,199

 

$

 

 

$

30,091

Other current financial liabilities

 

 

34,014

 

 

 

 

1,925

 

 

 

 

(59

)

 

 

35,880

Intercompany payables

 

 

45,364

 

 

 

 

178,073

 

 

24,228

 

 

(247,665

)

 

 

Other current liabilities

 

 

74,479

 

 

 

 

7,230

 

 

14,484

 

 

(38

)

 

 

96,155

Current indebtedness

 

 

 

 

 

 

 

 

 

 

 

 

 

Total current liabilities

 

 

172,986

 

 

 

 

193,991

 

 

42,911

 

 

(247,762

)

 

 

162,126

Long-term indebtedness

 

 

3,187,152

 

 

 

 

 

 

 

 

 

 

 

3,187,152

Deferred tax liabilities

 

 

416,358

 

 

 

 

 

 

381,332

 

 

(471,797

)

 

 

325,893

Other long-term financial liabilities

 

 

1,916

 

 

 

 

19,458

 

 

 

 

14,125

 

 

 

35,499

Other long-term liabilities

 

 

178,583

 

 

 

 

231,067

 

 

956

 

 

(19

)

 

 

410,587

Total liabilities

 

 

3,956,995

 

 

 

 

444,516

 

 

425,199

 

 

(705,453

)

 

 

4,121,257

Shareholders’ equity

 

 

1,178,438

 

 

 

 

3,283,223

 

 

2,221,062

 

 

(5,222,787

)

 

 

1,459,936

Total liabilities and shareholders’ equity

 

$

5,135,433

 

$

 

$

3,727,739

 

$

2,646,261

 

$

(5,928,240

)

 

$

5,581,193

113

Condensed Consolidating Statements of Cash Flows
For the year ended December 31, 2021

 

Telesat Corporation

 

Telesat Partnership

 

Telesat LLC

 

Telesat Canada

 

Guarantor subsidiaries

 

Non-guarantor subsidiaries

 

Adjustments

 

Consolidated

Cash flows from (used in) operating activities

 

 

 

 

 

 

 

 

 

 

  

 

 

 

 

 

 

 

 

 

 

 

 

 

 

 

 

 

 

 

Net income (loss)

 

$

(901,038

)

 

$

(899,791

)

 

$

 

$

(798,201

)

 

$

(762,500

)

 

$

(956,525

)

 

$

4,475,817

 

 

$

157,762

 

Adjustment to reconcile net income (loss) to cash flows from operating activities

 

 

 

 

 

 

 

 

 

 

  

 

 

 

 

 

 

 

 

 

 

 

 

 

 

 

 

 

 

 

Depreciation

 

 

 

 

 

 

 

 

 

 

39,698

 

 

 

174,796

 

 

 

759

 

 

 

(11,481

)

 

 

203,772

 

Amortization

 

 

 

 

 

 

 

 

 

 

706

 

 

 

2,441

 

 

 

298

 

 

 

12,696

 

 

 

16,141

 

Tax expense

 

 

 

 

 

 

 

 

 

 

42,960

 

 

 

3,733

 

 

 

(359,463

)

 

 

391,147

 

 

 

78,377

 

Interest expense

 

 

 

 

 

55

 

 

 

 

 

173,684

 

 

 

14,108

 

 

 

34

 

 

 

113

 

 

 

187,994

 

Interest income

 

 

 

 

 

 

 

 

 

 

(2,181

)

 

 

(978

)

 

 

(1,233

)

 

 

 

 

 

(4,392

)

(Gain) loss on foreign exchange

 

 

 

 

 

 

 

 

 

 

(9,471

)

 

 

(26,857

)

 

 

7,740

 

 

 

1,049

 

 

 

(27,539

)

Gain on change in fair value of financial instruments

 

 

 

 

 

 

 

 

 

 

18,684

 

 

 

 

 

 

 

 

 

 

 

 

18,684

 

Share-based compensation

 

 

 

 

 

 

 

 

 

 

73,698

 

 

 

25

 

 

 

 

 

 

 

 

 

73,723

 

(Income) loss from equity investments

 

 

899,792

 

 

 

899,068

 

 

 

 

 

783,936

 

 

 

935,294

 

 

 

 

 

 

(3,518,090

)

 

 

 

Loss (gains) on disposal of assets

 

 

 

 

 

26

 

 

 

 

 

841

 

 

 

(20

)

 

 

 

 

 

1

 

 

 

848

 

Deferred revenue amortization

 

 

 

 

 

 

 

 

 

 

(39,684

)

 

 

(24,990

)

 

 

(324

)

 

 

 

 

 

(64,998

)

Pension expense

 

 

 

 

 

74

 

 

 

 

 

8,059

 

 

 

 

 

 

 

 

 

 

 

 

8,133

 

C-band clearing proceeds

 

 

 

 

 

 

 

 

 

 

 

 

 

 

 

 

64,289

 

 

 

(107,149

)

 

 

(42,860

)

Impairment

 

 

 

 

 

 

 

 

 

 

 

 

 

 

 

 

1,286,739

 

 

 

(1,286,739

)

 

 

 

Other

 

 

 

 

 

 

 

 

 

 

(2,531

)

 

 

578

 

 

 

 

 

 

 

 

 

(1,953

)

Income taxes paid, net of income taxes received

 

 

 

 

 

 

 

 

 

 

(90,882

)

 

 

(2,564

)

 

 

(796

)

 

 

 

 

 

(94,242

)

Interest paid, net of interest received

 

 

 

 

 

 

 

 

 

 

(155,027

)

 

 

(643

)

 

 

1,237

 

 

 

 

 

 

(154,433

)

Operating assets and liabilities

 

 

1,250

 

 

 

(691

)

 

 

 

 

58,568

 

 

 

(19,918

)

 

 

(96,406

)

 

 

(1,428

)

 

 

(58,625

)

Net cash from (used in) operating activities

 

 

4

 

 

 

(1,259

)

 

 

 

 

102,857

 

 

 

292,505

 

 

 

(53,651

)

 

 

(44,064

)

 

 

296,392

 

  

 

 

 

 

 

 

 

 

 

  

 

 

 

 

 

 

 

 

 

 

 

 

 

 

 

 

 

 

 

Cash flows used in investing activities

 

 

 

 

 

 

 

 

 

 

  

 

 

 

 

 

 

 

 

 

 

 

 

 

 

 

 

 

 

 

Satellite programs

 

 

 

 

 

 

 

 

 

 

 

 

 

 

 

 

(279,941

)

 

 

 

 

 

(279,941

)

Purchase of other property and
equipment

 

 

 

 

 

 

 

 

 

 

(5,751

)

 

 

(790

)

 

 

(29,282

)

 

 

1,203

 

 

 

(34,620

)

Purchase of intangible assets

 

 

 

 

 

 

 

 

 

 

 

 

 

(73

)

 

 

 

 

 

(1,089

)

 

 

(1,162

)

Return of capital to shareholder

 

 

 

 

 

 

 

 

 

 

215,967

 

 

 

 

 

 

 

 

 

(215,967

)

 

 

 

Investment in affiliates

 

 

 

 

 

 

 

 

 

 

(641,800

)

 

 

 

 

 

 

 

 

641,800

 

 

 

 

C-band clearing proceeds

 

 

 

 

 

 

 

 

 

 

 

 

 

 

 

 

42,860

 

 

 

 

 

 

42,860

 

Net cash used in investing activities

 

 

 

 

 

 

 

 

 

 

(431,584

)

 

 

(863

)

 

 

(266,393

)

 

 

425,947

 

 

 

(272,863

)

  

 

 

 

 

 

 

 

 

 

  

 

 

 

 

 

 

 

 

 

 

 

 

 

 

 

 

 

 

 

Cash flows from (used in) financing activities

 

 

 

 

 

 

 

 

 

 

  

 

 

 

 

 

 

 

 

 

 

 

 

 

 

 

 

 

 

 

Repayment of indebtedness

 

 

 

 

 

 

 

 

 

 

 

 

 

 

 

 

 

 

 

 

 

 

 

Proceeds from indebtedness

 

 

 

 

 

 

 

 

 

 

619,900

 

 

 

 

 

 

 

 

 

 

 

 

619,900

 

Payment of debt issue costs

 

 

 

 

 

 

 

 

 

 

(6,834

)

 

 

 

 

 

 

 

 

 

 

 

(6,834

)

Payment of principal on lease liabilities

 

 

 

 

 

 

 

 

 

 

(1,457

)

 

 

(433

)

 

 

(288

)

 

 

 

 

 

(2,178

)

Satellite performance incentive payments

 

 

 

 

 

 

 

 

 

 

(5,376

)

 

 

(1,538

)

 

 

 

 

 

 

 

 

(6,914

)

Return of capital to shareholder

 

 

 

 

 

 

 

 

 

 

 

 

 

(215,967

)

 

 

 

 

 

215,967

 

 

 

 

Initial costs from Transaction

 

 

 

 

 

1,260

 

 

 

 

 

 

 

 

 

 

 

 

 

 

 

 

 

1,260

 

Proceeds from exercise of stock options

 

 

 

 

 

 

 

 

 

 

16

 

 

 

 

 

 

 

 

 

 

 

 

16

 

Proceeds from issuance of share capital

 

 

 

 

 

 

 

 

 

 

 

 

 

 

 

 

641,800

 

 

 

(641,800

)

 

 

 

Dividends paid on preferred shares

 

 

 

 

 

 

 

 

 

 

(10

)

 

 

(43,950

)

 

 

 

 

 

43,950

 

 

 

(10

)

Net cash from (used in) financing activities

 

 

 

 

 

1,260

 

 

 

 

 

606,239

 

 

 

(261,888

)

 

 

641,512

 

 

 

(381,883

)

 

 

605,240

 

Effect of changes in exchange rate on cash and cash equivalent

 

 

 

 

 

 

 

 

 

 

22,107

 

 

 

(2,007

)

 

 

(17,654

)

 

 

 

 

 

2,446

 

Increase in cash and cash equivalents

 

 

4

 

 

 

1

 

 

 

 

 

299,619

 

 

 

27,747

 

 

 

303,844

 

 

 

 

 

 

631,215

 

Cash and cash equivalents, beginning of year

 

 

 

 

 

 

 

 

 

 

69,159

 

 

 

73,588

 

 

 

675,631

 

 

 

 

 

 

818,378

 

Cash and cash equivalents, end of year

 

$

4

 

 

$

1

 

 

$

 

$

368,778

 

 

$

101,335

 

 

$

979,475

 

 

$

 

 

$

1,449,593

 

114

Condensed Consolidating Statements of Cash Flows
For the year ended December 31, 2020

 

Telesat
Canada

 

Telesat LLC

 

Guarantor subsidiaries

 

Non-guarantor subsidiaries

 

Adjustments

 

Consolidated

Cash flows from operating activities

 

 

 

 

 

 

  

 

 

 

 

 

 

 

 

 

 

 

 

 

 

 

Net income (loss)

 

$

1,786,036

 

 

$

 

$

1,436,215

 

 

$

(317,314

)

 

$

(2,659,359

)

 

$

245,578

 

Adjustment to reconcile net income (loss) to cash flows from operating activities

 

 

 

 

 

 

  

 

 

 

 

 

 

 

 

 

 

 

 

 

 

 

Depreciation

 

 

35,134

 

 

 

 

 

175,904

 

 

 

314

 

 

 

5,533

 

 

 

216,885

 

Amortization

 

 

1,039

 

 

 

 

 

3,183

 

 

 

 

 

 

12,973

 

 

 

17,195

 

Tax expense

 

 

60,872

 

 

 

 

 

13,768

 

 

 

382,774

 

 

 

(461,767

)

 

 

(4,353

)

Interest expense

 

 

187,040

 

 

 

 

 

16,524

 

 

 

39

 

 

 

157

 

 

 

203,760

 

Interest income

 

 

(2,734

)

 

 

 

 

(1,210

)

 

 

(3,724

)

 

 

 

 

 

(7,668

)

(Gain) loss on foreign exchange

 

 

(49,135

)

 

 

 

 

3,608

 

 

 

(2,074

)

 

 

(4

)

 

 

(47,605

)

Loss on change in fair value of financial instruments

 

 

13,115

 

 

 

 

 

 

 

 

 

 

 

 

 

 

13,115

 

Share-based compensation

 

 

12,597

 

 

 

 

 

(97

)

 

 

 

 

 

 

 

 

12,500

 

Loss from equity investments

 

 

(1,116,730

)

 

 

 

 

(2,171

)

 

 

 

 

 

1,118,901

 

 

 

 

Gain on disposal of assets

 

 

(450,898

)

 

 

 

 

(1,280,018

)

 

 

(85,582

)

 

 

1,816,713

 

 

 

215

 

Deferred revenue amortization

 

 

(47,149

)

 

 

 

 

(26,979

)

 

 

 

 

 

37

 

 

 

(74,091

)

Pension expenses

 

 

7,333

 

 

 

 

 

 

 

 

 

 

 

 

 

 

7,333

 

Other

 

 

6,608

 

 

 

 

 

1,366

 

 

 

 

 

 

 

 

 

7,974

 

Income taxes paid, net of income taxes received

 

 

(52,706

)

 

 

 

 

(737

)

 

 

 

 

 

 

 

 

(53,443

)

Interest paid, net of interest received

 

 

(183,820

)

 

 

 

 

(819

)

 

 

4,667

 

 

 

 

 

 

(179,972

)

Operating assets and liabilities

 

 

51,007

 

 

 

 

 

(59,575

)

 

 

23,474

 

 

 

112

 

 

 

15,018

 

Net cash from operating activities

 

 

257,609

 

 

 

 

 

278,962

 

 

 

2,574

 

 

 

(166,704

)

 

 

372,441

 

Cash flows used in investing activities

 

 

 

 

 

 

  

 

 

 

 

 

 

 

 

 

 

 

 

 

 

 

Satellite programs, including capitalized interest

 

 

(1,715

)

 

 

 

 

 

 

 

(74,187

)

 

 

 

 

 

(75,902

)

Purchase of other property and equipment

 

 

(8,878

)

 

 

 

 

(6,015

)

 

 

(2,062

)

 

 

(105

)

 

 

(17,060

)

Purchase of intangible assets

 

 

 

 

 

 

 

(24

)

 

 

 

 

 

(6

)

 

 

(30

)

Return of capital to shareholder

 

 

235,894

 

 

 

 

 

 

 

 

 

 

 

(235,894

)

 

 

 

Investment in affiliates

 

 

(250,919

)

 

 

 

 

(5

)

 

 

 

 

 

250,924

 

 

 

 

Net cash used in investing activities

 

 

(25,618

)

 

 

 

 

(6,044

)

 

 

(76,249

)

 

 

14,919

 

 

 

(92,992

)

Cash flows (used in) from financing activities

 

 

 

 

 

 

  

 

 

 

 

 

 

 

 

 

 

 

 

 

 

 

Repayment of indebtedness

 

 

(453,592

)

 

 

 

 

 

 

 

 

 

 

 

 

 

(453,592

)

Dividends paid

 

 

(10

)

 

 

 

 

(166,815

)

 

 

 

 

 

166,815

 

 

 

(10

)

Satellite performance incentive payments

 

 

(7,536

)

 

 

 

 

(1,495

)

 

 

 

 

 

 

 

 

(9,031

)

Return of capital to shareholder

 

 

 

 

 

 

 

(235,894

)

 

 

 

 

 

235,894

 

 

 

 

Payments of principal on lease liabilities

 

 

(1,080

)

 

 

 

 

(536

)

 

 

(177

)

 

 

 

 

 

(1,793

)

Government grant received

 

 

 

 

 

 

 

 

 

 

14,185

 

 

 

 

 

 

14,185

 

Proceeds from issuance of share capital

 

 

 

 

 

 

 

 

 

 

250,924

 

 

 

(250,924

)

 

 

 

Net cash (used in) from financing activities

 

 

(462,218

)

 

 

 

 

(404,740

)

 

 

264,932

 

 

 

151,785

 

 

 

(450,241

)

Effect of changes in exchange rate on cash and
cash equivalent

 

 

(22,621

)

 

 

 

 

(4,801

)

 

 

(10,630

)

 

 

 

 

 

(38,052

)

(Decrease) increase in cash and cash equivalents

 

 

(252,848

)

 

 

 

 

(136,623

)

 

 

180,627

 

 

 

 

 

 

(208,844

)

Cash and cash equivalents, beginning of year

 

 

322,007

 

 

 

 

 

210,211

 

 

 

495,004

 

 

 

 

 

 

1,027,222

 

Cash and cash equivalents, end of year

 

$

69,159

 

 

$

 

$

73,588

 

 

$

675,631

 

 

$

 

 

$

818,378

 

115

Condensed Consolidating Statements of Cash Flows
For the year ended December 31, 2019

 

Telesat
Canada

 

Telesat LLC

 

Guarantor subsidiaries

 

Non-guarantor subsidiaries

 

Adjustments

 

Consolidated

Cash flows from (used in) operating activities

 

 

 

 

 

 

  

 

 

 

 

 

 

 

 

 

 

 

 

 

 

 

Net income (loss)

 

$

251,097

 

 

$

 

$

155,091

 

 

$

(1,617

)

 

$

(217,373

)

 

$

187,198

 

Adjustment to reconcile net income (loss) to cash flows from operating activities

 

 

 

 

 

 

  

 

 

 

 

 

 

 

 

 

 

 

 

 

 

 

Depreciation

 

 

35,982

 

 

 

 

 

209,069

 

 

 

 

 

 

(2,085

)

 

 

242,966

 

Amortization

 

 

5,325

 

 

 

 

 

3,917

 

 

 

 

 

 

14,035

 

 

 

23,277

 

Tax expense (recovery)

 

 

12,356

 

 

 

 

 

5,608

 

 

 

(137

)

 

 

(2,705

)

 

 

15,122

 

Interest expense

 

 

240,708

 

 

 

 

 

17,280

 

 

 

1

 

 

 

272

 

 

 

258,261

 

Interest income

 

 

(10,249

)

 

 

 

 

(4,088

)

 

 

(5,931

)

 

 

 

 

 

(20,268

)

(Gain) loss on foreign exchange

 

 

(159,846

)

 

 

 

 

(4,085

)

 

 

73

 

 

 

18

 

 

 

(163,840

)

Loss on change in fair value of financial
instruments

 

 

49,672

 

 

 

 

 

 

 

 

 

 

 

 

 

 

49,672

 

Share-based compensation

 

 

15,861

 

 

 

 

 

174

 

 

 

 

 

 

 

 

 

16,035

 

(Income) loss from equity investments

 

 

(155,150

)

 

 

 

 

1,676

 

 

 

 

 

 

153,474

 

 

 

 

Loss on disposal of assets

 

 

44

 

 

 

 

 

860

 

 

 

 

 

 

(42

)

 

 

862

 

Loss on refinancing

 

 

151,919

 

 

 

 

 

 

 

 

 

 

 

 

 

 

151,919

 

Deferred revenue amortization

 

 

(83,326

)

 

 

 

 

(23,330

)

 

 

 

 

 

98

 

 

 

(106,558

)

Pension expenses

 

 

6,314

 

 

 

 

 

 

 

 

 

 

 

 

 

 

6,314

 

Other

 

 

44

 

 

 

 

 

122

 

 

 

 

 

 

 

 

 

166

 

Income taxes paid, net of income taxes received

 

 

(86,227

)

 

 

 

 

(4,295

)

 

 

(4,933

)

 

 

 

 

 

(95,455

)

Interest paid, net of interest received

 

 

(183,591

)

 

 

 

 

2,130

 

 

 

5,349

 

 

 

 

 

 

(176,112

)

Operating assets and liabilities

 

 

(19,555

)

 

 

 

 

4,507

 

 

 

1,663

 

 

 

(557

)

 

 

(13,942

)

Net cash from (used in) operating activities

 

 

71,378

 

 

 

 

 

364,636

 

 

 

(5,532

)

 

 

(54,865

)

 

 

375,617

 

Cash flows used in investing activities

 

 

 

 

 

 

  

 

 

 

 

 

 

 

 

 

 

 

 

 

 

 

Satellite programs, including capitalized interest

 

 

(3,668

)

 

 

 

 

 

 

 

 

 

 

 

 

 

(3,668

)

Purchase of other property and equipment

 

 

(6,167

)

 

 

 

 

(2,166

)

 

 

(12

)

 

 

 

 

 

(8,345

)

Purchase of intangible assets

 

 

 

 

 

 

 

(106

)

 

 

(27,491

)

 

 

 

 

 

(27,597

)

Return of capital to shareholder

 

 

260,850

 

 

 

 

 

 

 

 

 

 

 

(260,850

)

 

 

 

Investment in affiliates

 

 

(359,397

)

 

 

 

 

 

 

 

 

 

 

359,397

 

 

 

 

Net cash used in investing activities

 

 

(108,382

)

 

 

 

 

(2,272

)

 

 

(27,503

)

 

 

98,547

 

 

 

(39,610

)

Cash flows (used in) from financing activities

 

 

 

 

 

 

  

 

 

 

 

 

 

 

 

 

 

 

 

 

 

 

Repayment of indebtedness

 

 

(3,743,465

)

 

 

 

 

 

 

 

 

 

 

 

 

 

(3,743,465

)

Proceeds from indebtedness

 

 

3,786,082

 

 

 

 

 

 

 

 

 

 

 

 

 

 

3,786,082

 

Payment of early redemption premium

 

 

(43,940

)

 

 

 

 

 

 

 

 

 

 

 

 

 

(43,940

)

Payment of debt issue costs

 

 

(28,082

)

 

 

 

 

 

 

 

 

 

 

 

 

 

(28,082

)

Dividends paid

 

 

(20

)

 

 

 

 

(53,386

)

 

 

(1,479

)

 

 

54,865

 

 

 

(20

)

Satellite performance incentive payments

 

 

(8,045

)

 

 

 

 

(1,599

)

 

 

 

 

 

 

 

 

(9,644

)

Return of capital to shareholder

 

 

 

 

 

 

 

(260,850

)

 

 

 

 

 

260,850

 

 

 

 

Payments of principal on lease liabilities

 

 

(219

)

 

 

 

 

(1,033

)

 

 

 

 

 

 

 

 

(1,252

)

Proceeds from issuance of share capital

 

 

 

 

 

 

 

 

 

 

359,397

 

 

 

(359,397

)

 

 

 

Net cash (used in) from financing activities

 

 

(37,689

)

 

 

 

 

(316,868

)

 

 

357,918

 

 

 

(43,682

)

 

 

(40,321

)

Effect of changes in exchange rate on cash and
cash equivalent

 

 

(9,884

)

 

 

 

 

(10,337

)

 

 

(16,676

)

 

 

 

 

 

(36,897

)

(Decrease) increase in cash and cash equivalents

 

 

(84,577

)

 

 

 

 

35,159

 

 

 

308,207

 

 

 

 

 

 

258,789

 

Cash and cash equivalents, beginning of year

 

 

406,584

 

 

 

 

 

175,052

 

 

 

186,797

 

 

 

 

 

 

768,433

 

Cash and cash equivalents, end of year

 

$

322,007

 

 

$

 

$

210,211

 

 

$

495,004

 

 

$

 

 

$

1,027,222

 

116

CURRENT SHARE INFORMATION

The number of shares and stated value of the outstanding Class A common shares, Class B variable voting shares, and Class C fully voting shares and Class C limited voting shares (together, the “Class C shares”) as at December 31, 2021, were as follows:

 

Number of
shares

 

Stated
value

Class A common shares and Class B variable voting shares

 

11,907,246

 

$

36,501

Class C shares

 

112,841

 

 

6,340

  

12,020,087

 

$

42,841

In addition, three Special Voting Shares and one golden share with a nominal stated value have been issued and were outstanding as at December 31, 2021.

The number and stated value of the outstanding Limited Partnership units (“LP Units”) issued by Telesat Partnership LP as at December 31, 2021, were as follows:

 

Number of
units

 

Stated
value

Class A and Class B LP Units

 

19,428,491

 

$

53,169

Class C LP Units

 

18,098,362

 

 

59,683

  

37,526,853

 

$

112,852

On consolidation into Telesat Corporation, the stated value of the LP Units is included in non-controlling interest.

The Class A, Class B and Class C LP Units have been classified as a financial liability on the financial statements of Telesat Partnership.

CRITICAL ACCOUNTING JUDGMENTS AND ESTIMATES

The preparation of financial statements in accordance with International Financial Reporting Standards as issued by the International Accounting Standards Board (“IASB”) requires us to make estimates and assumptions that affect the reported amounts of assets and liabilities and disclosure of contingent assets and liabilities as at the date of the financial statements, and the amounts of revenue and expenses reported for the year. Actual results could differ from these estimates under different assumptions and conditions. For more details on these estimates, refer to Note 5 of our audited consolidated financial statements.

Critical judgments in applying accounting policies

Deferred revenue

Certain of our revenue agreements were noted to have a significant financing component. Judgment by management is required to determine the discount rate used in the significant financing component calculation. There were no new agreements entered into in 2021 which included a significant financing component.

Lease Liability

Judgment by management is required in the determination of the likelihood that the lease renewal periods will be exercised as well as the determination of the incremental borrowing rate. There were no new material lease agreements entered into in 2021.

Uncertain income tax positions

We operate in numerous jurisdictions and are subject to country-specific tax laws. We use significant judgment when determining the worldwide provision for tax, and estimate provisions for uncertain tax positions as the amounts expected to be paid based on a qualitative assessment of all relevant factors. In the assessment, we consider risk with respect to tax matters under active discussion, audit, dispute or appeal with tax authorities, or which are otherwise considered to involve uncertainty. We review the provisions at each balance sheet date.

117

Critical accounting estimates and assumptions

Derivative financial instruments measured at fair value

Derivative financial assets and liabilities are measured at fair value. When quoted market values are unavailable for our financial instruments, and in the absence of an active market, we determine fair value for financial instruments based on prevailing market rates (bid and ask prices, as appropriate) for instruments with similar characteristics and risk profiles or we make use of internal or external valuation models, such as option pricing models and discounted cash flow analysis, using observable market-based inputs. The determination of fair value is significantly impacted by the assumptions used for the amount and timing of estimated future cash flows and discount rates. As a result, the fair value of financial assets and liabilities, and the amount of gains or losses on changes in fair value recorded to net income could vary. The discount rates used to discount cash flows as at December 31, 2021 ranged from 0.08% to 1.37% while as at December 31, 2020 the discount rates ranged from 0.08% to 0.54%.

Impairment of goodwill

Goodwill represented $2,446.6 million of our total assets as at December 31, 2021. Determining whether goodwill is impaired using a quantitative approach requires an estimation of our value, which requires us to estimate the future cash flows expected to arise from operations and to make assumptions regarding economic factors, tax rates, and annual growth rates. Actual operating results and our related cash flows could differ from the estimates used for the impairment analysis. The discount rate utilized on the goodwill impairment assessment ranged from 7.5% to 17.5% in 2021 and 8.0% to 17.5% in 2020.

Impairment of intangible assets

Intangible assets represented a significant portion of our total assets as at December 31, 2021. We test intangible assets for impairment annually or more frequently if indicators of impairment or reversal of a prior impairment loss exist. The quantitative impairment analysis requires us to estimate the future cash flows expected to arise from operations, and to make assumptions regarding economic factors, discount rates, tax rates, and annual growth rates. Significant judgments are made in establishing these assumptions. Actual operating results and our related cash flows could differ from the estimates used for the impairment analysis. The discount rate utilized on the intangible assets impairment assessment ranged from was 7.5% to 17.5% in 2021 and 8.0% to 17.5% in 2020.

Employee benefits

The cost of defined benefit pension plans, other post-employment benefits, and the present value of the pension obligation are determined using actuarial valuations. An actuarial valuation involves making various assumptions which may differ from actual developments in the future. These include the determination of the discount rate, future salary increases, mortality rates, future pension increases and return on plan assets. Due to the complexity of the valuation, the underlying assumptions, and its long-term nature, the defined benefit obligation is highly sensitive to changes in these assumptions. All assumptions are reviewed annually. See Note 32 of our audited consolidated financial statements for a sensitivity analysis of the assumptions used in the actuarial valuation.

Share-based compensation

The expense for stock options is based on the fair value of the awards granted using the Black-Scholes option pricing model. The Black-Scholes option pricing model includes estimates of the dividend yield, expected volatility, risk-free interest rate and the expected life in years. Any changes in these estimates may have a significant impact on the amounts reported. There have been no significant changes to these estimates during the year.

Determination of useful life of satellites and finite life intangible assets

The estimated useful life and depreciation method for satellites and finite life intangible assets are reviewed annually, with the effect of any changes in estimate being accounted for on a prospective basis. Any change in these estimates may have a significant impact on the amounts reported. There were no changes in the estimated useful lives of satellites and intangible assets during 2021.

118

Income taxes

We assess the recoverability of deferred tax assets based upon an estimation of our projected taxable income using enacted or substantially enacted tax laws, and our ability to utilize future tax deductions before they expire. Actual results could differ from expectations.

ACCOUNTING STANDARDS

Future Changes in Accounting Policies

Amendments to IAS 1 and IFRS Practice Statement 2

In February 2021, the IASB issued amendments to IAS 1, Presentation of Financial Statements in which it provides guidance and examples to help entities apply materiality judgements to accounting policy disclosures. The amendments require entities to disclose their material accounting policies rather than their significant accounting policies.

The amendments clarify that accounting policy information is material if users of an entity’s financial statements would need it to understand other material information in the financial statements and that accounting policy information may be material because of its nature, even if the related amounts are immaterial. On the other hand, although a transaction, other event or condition to which the accounting policy information relates may be material, it does not necessarily mean that the corresponding accounting policy information is material to the entity’s financial statements.

The amendments are applied prospectively and are effective for annual periods beginning on or after January 1, 2023, with earlier application permitted.

The changes will only impact the level of disclosures within our financial statements.

We are currently evaluating the impact of the amendment.

Amendments to IAS 12

In May 2021, the IASB issued amendments to IAS 12, Income Taxes.

In specified circumstances, companies are exempt from recognizing deferred tax when they recognize assets or liabilities for the first time. The amendments clarify that such initial recognition exemption does not apply to transactions in which equal amounts of deductible and taxable temporary differences arise on initial recognition. Accordingly, entities are required to recognize deferred tax associated with transactions, such as leases and decommissioning obligations, which give rise to equal and offsetting temporary differences.

The amendments are effective for annual reporting periods beginning on or after January 1, 2023 with early adoption permitted.

There will be no impact on our consolidated financial statements as a result of the amendments.

IFRS Interpretation Committee (“IFRIC”), Software as a service arrangements

In April 2021, the IFRS Interpretation Committee (“IFRIC”) published an agenda decision clarifying how arrangements in respect of a specific part of cloud technology, software as a service arrangement (“SaaS”).

The IFRIC interpretation provides specific guidance with respect to circumstances in relation to configuration and customization costs incurred in implementing SaaS.

We are currently evaluating the impact of the IFRIC interpretation.

There are no other new or amended standards determined to be applicable to us.

119

ITEM 6. DIRECTORS, SENIOR MANAGEMENT AND EMPLOYEES

A.     Directors and Senior Management

The following table sets forth certain information regarding Telesat Corporation’s directors and senior management who hold office as of December 31, 2021. The terms of office of each of our directors expires on the date of the next annual meeting of our shareholders. The business address for our directors and senior management is 160 Elgin Street, Suite 2100, Ottawa, Ontario, Canada, K2P 2P7. Telesat Partnership does not have separate directors and senior management.

Name

 

Province/State
and Country
of Residence

 

Age as of
December 31,
2021

 

Position

 

Principal
Occupation for the
Last 5 Years

Directors

        

Ms. Mélanie Bernier(2)

 

Montreal,
Quebec, Canada

 

46

 

Director

 

Senior Vice President and Chief Legal Officer,
PSP Investments

Mr. Michael 
Boychuk
(2)

 

Baie-D-Urfe, Quebec, Canada

 

66

 

Director

 

Corporate Director

Mr. Jason A. Caloras(1)

 

Brooklyn, NY, USA

 

35

 

Director

 

Principal, MHR Fund Management

Ms. Jane Craighead

 

Elizabethtown, Ontario, Canada

 

62

 

Director

 

Corporate Director
Senior Vice President, Scotiabank

Mr. Richard Fadden

 

Ottawa, Ontario, Canada

 

70

 

Director

 

Corporate Director/Advisor

Mr. Daniel Goldberg

 

Ottawa, Ontario, Canada

 

56

 

Director

 

President and Chief Executive Officer, Telesat Canada

Mr. Henry Intven

 

Victoria, British Columbia, Canada

 

73

 

Director

 

Principal, Haro Strait Consulting Inc.

Dr. Mark H. 
Rachesky
(1)

 

New York, NY, USA

 

62

 

Director

 

Founder and Chief Investment Officer, MHR Fund Management LLC

Mr. Guthrie Stewart(2)

 

Westmount, Quebec, Canada

 

66

 

Director

 

Corporate Director
Executive, PSP Investments

Mr. Michael B. 
Targoff
(1)

 

New York, NY, USA

 

77

 

Director

 

Vice Chairman, Loral Space & Communications Inc.

Senior Management

        

Mr. Daniel Goldberg

 

Ottawa, Ontario, Canada

 

56

 

President and Chief Executive Officer

 

President and Chief Executive Officer

Ms. Michèle Beck

 

Ottawa, Ontario, Canada

 

56

 

Senior Vice President, Canadian Sales

 

Senior Vice President, Canadian Sales,

Vice President, North American Sales

Mr. Andrew Browne

 

Ottawa, Ontario, Canada

 

66

 

Chief Financial Officer

 

Chief Financial Officer, Telesat
Chief Financial Officer, SES

Mr. Christopher S. DiFrancesco

 

North Gower, Ontario, Canada

 

58

 

Vice President, General Counsel and Secretary

 

Vice President, General Counsel and Secretary

Mr. Thomas E.
Eaton, Jr.

 

Bethesda, MD, USA

 

66

 

President, Telesat Government Solutions, Telesat U.S. Services, L.L.C.

 

President, Telesat Government Solutions, Telesat U.S. Services, L.L.C. Vice President, International Sales, Telesat

Mr. John Flaherty

 

Ottawa, Ontario, Canada

 

56

 

Vice President, Business Planning & Marketing

 

Vice President, Business Planning & Marketing

Mr. Erwin Hudson

 

Asheville, NC, USA

 

65

 

Vice President, Telesat Lightspeed System Development

 

Vice President, Telesat Lightspeed System Development
Vice President, Telesat LEO

120

Name

 

Province/State
and Country
of Residence

 

Age as of
December 31,
2021

 

Position

 

Principal
Occupation for the
Last 5 Years

Mr. Glenn Katz

 

Philadelphia, PA, USA

 

59

 

Chief Commercial Officer

 

Chief Commercial Officer, Telesat,

Senior Vice President and General Manager, Comcast

Mr. Michael C. Schwartz

 

Ottawa, Ontario, Canada

 

57

 

Senior Vice President, Corporate & Business Development

 

Senior Vice President, Corporate & Business Development

Mr. David N. Wendling

 

Ottawa, Ontario, Canada

 

59

 

Chief Technical Officer

 

Chief Technical Officer

____________

(1)      If such person is unable or unwilling to serve as Director, a replacement may be designated pursuant to the Investor Rights Agreement by and between MHR and Telesat Corporation.

(2)      If such person is unable or unwilling to serve as Director, a replacement may be designated pursuant to the Investor Rights Agreement by and between PSP Investments and Telesat Corporation.

(3)      Such Director serves as the Chief Executive Officer of Telesat Corporation.

Our Directors

Mélanie Bernier has been Senior Vice President and Chief Legal Officer at PSP Investments since November 2018. She was previously Vice President and Divisional General Counsel and has been at PSP Investments for over 13 years. Ms Bernier’s qualifications for service on the board of directors of Telesat Corporation include her significant experience with regulatory, legal, corporate governance and operational matters, in particular as part of the senior management team of a Canadian Crown corporation. She has extensive experience in negotiating and providing strategic advice regarding corporate transactions across jurisdictions and industries, including transactions with governmental entities, having practiced as a corporate lawyer for over 20 years. She is also a board member of the not-for-profit Metropolis Blue Foundation.

Michael T. Boychuk is a retired senior executive who, since his retirement in 2015, serves as a professional corporate director. He has been a professional Chartered Accountant since 1979 and was in 2012 made a fellow of the Order of Chartered Accountants of Quebec. Prior to his retirement, Mr. Boychuk held senior executive positions within the BCE group of companies, including President of Bimcor, BCE’s pension investment subsidiary and Senior Vice President and Corporate Treasurer of both BCE Inc. and Bell Canada. As a professional Chartered Accountant. Mr. Boychuk is deemed to be a financial expert, and currently serves on the boards of a number of public and private companies. He has been serving on boards for over 20 years and has extensive experience with audit committees as well as risk and governance and human resources. Mr. Boychuk brings to Telesat Corporation a wide array of financial and strategic expertise and knowledge of the satellite industry attained through his past experience at BCE Inc. and the other public companies he is associated with. He is currently a member of the following Boards of Directors: (Public) Laurentian Bank of Canada, GDI Integrated Facility Services Inc., Corus Entertainment and (Private) Cadillac Fairview Corporation. Mr. Boychuk is also a Governor of McGill University and previous chair of the university’s audit and pension committees.

Jason A. Caloras has been a Principal of MHR Fund Management LLC since 2011. Mr. Caloras has served as a Director of Thor Resources, a private company operating in the natural resources sector, since 2018 and has served on the Board of Managers of Magnet Companies, a private media and consumer company, since 2018. He received a Bachelor of Arts degree in Economics from Harvard University. Mr. Caloras has significant investing experience, specifically in the satellite and telecommunications space during his career with MHR Fund Management LLC. Mr. Caloras also has deep financial and structuring expertise that are highly relevant and beneficial to Telesat Corporation. Mr. Caloras has strong relationships in the financial community that specifically serves the satellite sector, as well as has extensive knowledge of Telesat’s business and strategy.

Jane Craighead is a Chartered Professional Accountant (CPA) and a Chartered Accountant with over 20 years of international experience with public company boards, and over 30 years of experience in accounting and finance. She retired from Scotiabank in 2019 where she was Senior Vice President Global Human Resources for eight years. As a CPA, Ms. Craighead is deemed to be a financial expert. She is currently a member of the Board of Directors of Wajax Corporation where she is a member of the Audit Committee and the Human Resources Committee, of Crombie Real Estate Investment Trust (REIT) where she is a member of the Audit Committee and Human Resources Committee, of Intertape Polymer Group Inc. where she is chair of the Human Resources Committee and a member of the ESG

121

Committee, and of Jarislowsky Fraser Limited. She was a director of Clearwater Seafoods Incorporated from 2015 until its privatization in 2021 where she served as the chair of the Human Resources Development and Compensation Committee, and a member of the Finance and Audit committees and the Special Committee for the sale process. She was also previously a director of Park Lawn Corporation where she served as chair of the Investment Committee and a member of the Audit Committee, HR Committee and Governance Committee. Ms. Craighead is Co-Vice Chair of the McGill University Hospital Centre (MUHC) Foundation and was Vice Chair of the Board of Regents of Mount Allison University from 2019 to 2021. She holds a PhD in Management from McGill University, has published research on executive compensation and corporate governance, and has been recognized as one of Canada’s Top 100 Most Powerful Women by the Women’s Executive Network.

Richard Fadden was the National Security Advisor to the Prime Minister of Canada from January 2015 to March 2016. Previously he was the Deputy Minister of National Defence starting in 2013 and served as the Director of the Canadian Security Intelligence Service from 2009 until 2013. Mr. Fadden has also served as the Deputy Minister for Citizenship and Immigration Canada from 2006 to 2009, the Deputy Minister of Natural Resources Canada from 2005 to 2006, President of the Canadian Food Inspection Agency from 2002 to 2005, and Deputy Clerk and Counsel in the Privy Council Office from 2000 to 2002, during which time he assumed the additional duties of Security and Intelligence Coordinator in February 2001. Earlier in his career, Mr. Fadden worked in a variety of positions throughout the Government of Canada including in the Department of External Affairs, the Office of the Auditor General of Canada, Natural Resources Canada and the Treasury Board Secretariat. He is a Strategic Advisor to Awz HLS Fund and a Director of Cyber Defence Corporation. He is also a member of L3 Harris’ Canadian Advisory Board, a Director of the Canadian Red Cross and Director of the Conference of Defence Associations Institute. Mr. Fadden was chairman of ADGA Group’s Strategic Advisory Council from November 2018 to January 2022.

Daniel S. Goldberg became Telesat’s President and Chief Executive Officer in September 2006. Prior to September 2006, Mr. Goldberg served as Chief Executive Officer of SES New Skies, a position he held since March 2006 following the purchase of New Skies by SES. Mr. Goldberg served as the Chief Executive Officer of New Skies Satellites from 2002 to 2006 and prior to that as Chief Operating Officer of New Skies since February 2000. Prior to that time, he had served as New Skies General Counsel since 1998. Prior to joining New Skies, Mr. Goldberg worked at PanAmSat as the Associate General Counsel and Vice President of Government and Regulatory Affairs during 1998. From 1993 to 1997, he was an associate at Goldberg, Godles, Wiener & Wright, a law firm in Washington, D.C. He received a Bachelor of Arts degree from the University of Virginia, graduating with highest honors, and a Juris Doctor degree, cum laude, from Harvard Law School.

Henry (Hank) Intven is principal of Haro Strait Consulting Inc. For twenty-five years, he was a partner in the Toronto office of McCarthy Tétrault LLP, a leading Canadian law firm. He has held a number of senior advisory and executive positions with the Canadian Government and the Canadian Radio-television and Telecommunications Commission. Over the past 38 years, he has advised businesses and governments on many of the major commercial, regulatory and policy developments in the Canadian telecommunications industry. He has also advised on business, policy and regulatory matters involving the telecommunications industry in more than 20 other countries.

Mark H. Rachesky, M.D. is the Founder and Chief Investment Officer of MHR Fund Management LLC, a New York-based investment firm that takes a private equity approach to investing. MHR manages approximately US$5 billion of capital and has holdings in public and private companies in a variety of industries. He has been the Independent Chairman of the Board of Directors of Telesat Corporation and a member of its Compensation Committee and Nominating Committee since November 2021. Dr. Rachesky has been Chairman of the Telesat Canada Board of Directors since 2007 and from 2007 to 2021 was also a member of the Telesat Canada Compensation and Corporate Governance Committee. He was Non-executive Chairman of the Board of Directors of Loral from 2006 – 2021 and was Chairman of the Loral Compensation Committee and a member of the Loral Executive Committee. Dr. Rachesky is Chairman of the Board of Directors of Lions Gate Entertainment Corp and Titan International, Inc. He served on the Board of Directors of Navistar International Corporation, Emisphere Technologies, Inc. and Leap Wireless International, Inc. Dr. Rachesky holds an MBA from the Stanford University School of Business, an MD from the Stanford University School of Medicine and a BA in Molecular Aspects of Cancer from the University of Pennsylvania. Dr. Rachesky became a director of Telesat in October 2007. Dr. Rachesky has demonstrated leadership skills as well as extensive financial expertise and broad-based business knowledge and relationships. In addition, Dr. Rachesky has significant expertise and perspective as a member of the board of directors of private and public companies engaged in a wide range of businesses.

122

Guthrie Stewart was, until his retirement in June 2021, an executive with global pension fund manager PSP Investments. Most recently, Mr. Stewart was Vice Chair Investment Committee from June 2020 to June 2021. Prior to that he was Executive Vice-President and Global Head of Private Investments overseeing PSP Investments global teams managing private equity and infrastructure from September 2015 to June 2020. He has been a Director of Telesat since 2016. Mr. Stewart has broad business and investing experience, including more than 12 years in telecommunications and more than ten years in investment management. For eight years until 2000, he was an executive with Teleglobe Inc., the listed shareholder of Teleglobe Canada (at the time Canada’s international telecom carrier), including two years as CEO and President of Teleglobe Canada. Teleglobe Canada had varied satellite investments, including as a member and distributor of Inmarsat and Intelsat, and also as founding investor in Orbcomm. Mr. Stewart was a partner in one of Canada’s largest mid- market buyout firms, EdgeStone Capital Partners, from 2001 until the end of 2007 following the sale of majority interest. He holds an LL.B from Osgoode Hall (Toronto, Canada) and an M.B.A. from INSEAD in Europe. He also holds the ICD.D designation from the Canadian Institute of Corporate Directors. Through his career, he has participated as a Director on numerous private and public boards and as a member at various times of all major Committees.

Michael B. Targoff was Vice Chairman of Loral Space & Communications Inc. from November 21, 2005 to November 2021 and a consultant to Loral from December 15, 2012 to November 2021. Mr. Targoff was Chief Executive Officer of Loral from March 1, 2006 to December 14, 2012 and President of Loral from January 8, 2008 to December 14, 2012. Mr. Targoff was also a Director and member of the Audit Committee of Telesat Canada from the time that Loral acquired its interest in Telesat in October 2007 until November 2021. From 1998 to February 2006, Mr. Targoff was founder and principal of Michael B. Targoff & Co., a private investment company. Mr. Targoff’s qualifications for service on the board of directors of Telesat Corporation include his extensive understanding and knowledge of its business and the satellite industry, as well as demonstrated leadership skills and operating experience, acquired during more than 20 years of serving as a senior executive of Loral and its predecessors. As a current or former director of other public and private companies in the telecommunications industry, Mr. Targoff also brings to Telesat Corporation a broad-based business knowledge and substantial financial expertise.

Our Senior Management

Daniel S. Goldberg (see section entitled “— Our Directors” above).

Michèle Beck joined Telesat in 1987 as a project engineer in the Broadband Development Group. In 1994, she joined the Canadian Cable Telecommunications Association as Director Engineering and was subsequently promoted to Vice President in 1996. In March 2006, Ms. Beck returned to Telesat as the Director, Engineering responsible for all satellite service offerings. In 2009, she became Director of North American Enterprise and Government Sales and in January 2013 was promoted to Vice President, North American Sales with a subsequent title change to Senior Vice President, Canadian Sales. She holds a Bachelor of Applied Science, Electrical Engineering from the University of Ottawa.

Andrew Browne was appointed Chief Financial Officer of Telesat in December 2019. Prior to that, he was the Chief Financial Officer of SES S.A. from February 2018 to September 2019, Chief Financial Officer of O3b Networks from 2013 to 2018, and Chief Financial Officer and member of the management board at SES from 2010 to 2013. Mr. Browne served as CFO of New Skies Satellites between 1998 and 2008, and as Chief Financial Officer and Deputy CEO of Intelsat between 1995 and 1998. Prior to Intelsat, he held Chief Financial Officer and board positions at a number of global companies and organizations specializing in the telecommunications, technology and financial sectors, SES Astra, O3b, Advanced Micro Devices, Tom Tom and the Development Bank of Ireland in Dublin. Mr. Browne is a member of the board of the International Space University (ISU) in Strasbourg, France. He has an MBA from Trinity College in Dublin, Ireland.

Christopher S. DiFrancesco became Telesat’s Vice President, General Counsel and Secretary in 2009. Prior to that, Mr. DiFrancesco served as Senior Vice President, Legal, General Counsel and Secretary of Corel Corporation, a position he held since 2006. From 2003 to 2006, he served as Corel Corporation’s Vice President, Legal, General Counsel and Secretary, and as Corporate Counsel from 2000 to 2003. From 1998 to 2000, he served as Associate Counsel for the National Hockey League Players’ Association. From 1989 to 1998, he was an Articling Student and then Associate with the law firm of Gowling Lafleur Henderson. He holds a Bachelor of Engineering Science in Mechanical Engineering and a Bachelor of Laws from the University of Western Ontario.

123

Thomas E. Eaton Jr. joined Telesat in 2014 as Vice-President, International Sales and in October 2021 was appointed President of Telesat Government Solutions. Before joining Telesat, Mr.Eaton was President of Harris CapRock Communications and an officer of Harris Corp from 2011 to 2013, Chief Operating Officer of Harris CapRock Communications from 2010 to 2011, and President of CapRock Government Solutions from 2007 to 2010. Previously, he served as President of G2 Satellite Solutions, a wholly-owned subsidiary of PanAmSat, and Executive Vice-President of PanAmSat from 2002 to 2007, and as Executive Vice-President of Global Sales and Marketing from 2000 to 2002. Mr.Eaton was Vice-President of Global Sales and Marketing for Intelsat from 1995 to 2000, and served as co-founder and Vice-President, Sales and Marketing for Integrated Network Services, Inc. from 1992 to 1995. He holds a Master of Business Administration from Mercer University and a Bachelor of Business Administration, Accounting from the University of Georgia.

John Flaherty joined Telesat in 1987, and since that time has held a variety of positions in Finance, Business Development and Marketing including the Director, South America from 2006 to 2007 and the Director, Planning and Marketing from 2007 to 2012. Mr. Flaherty was appointed Vice President, Business Planning & Marketing in 2013. He holds a Master of Business Administration from Queen’s University as well as a Bachelor of Arts, major in Economics from Carleton University.

Erwin Hudson joined Telesat in 2017 as Vice President, Telesat LEO with a subsequent title change to Vice President, Telesat Lightspeed System Development. Prior to joining Telesat, Mr. Hudson was at Viasat Inc. where he was Sr. Vice President, Viasat Australia from 2012 to 2017. Between 2000 and 2012, Mr. Hudson held positions at WildBlue Communications including President and Chief Technology Officer. WildBlue was acquired by Viasat in 2009. Prior to WildBlue, Mr. Hudson was a senior executive at Space Systems Loral from 1998 to 2000 and, before that he was Director, Satellite Communications at TRW Space & Electronics. Mr. Hudson was at TRW from 1980 to 1998. Mr. Hudson earned a Bachelor’s Degree in Electrical Engineering from North Carolina State University, a Master’s Degree in Electrical Engineering from The Ohio State University and a Professional Engineers Degree in Electrical Engineering from the University of Southern California.

Glenn Katz joined Telesat in 2021 as Chief Commercial Officer. Before joining Telesat Mr. Katz was Senior Vice President and General Manager of Comcast Business Enterprise Solutions from 2014 to 2021. Previously he served as Chief Executive Officer of Spacenet Inc. a wholly owned subsidiary of Gilat Satellite Systems Ltd from 2012 to 2014, and as President and Chief Operating Officer from 2005 to 2012. Prior to Spacenet Mr. Katz was CEO and Chief Information Officer of Starband Inc. a wholly owned subsidiary of Gilat Satellite Systems from 2004 to 2005. From 1997 to 2004 Mr. Katz served in various Executive rolls for Gilat Satellite Networks around the world including Vice President of Customer Services, Chief Technical Officer of Gilat Latin America, Inc., and Vice President of Product Development for Gilat Florida Inc. From 1987 to 1997 Mr. Katz served in various R&D rolls for Gilat Satellite Networks Ltd, Scientific Atlanta Inc., and Digital Transmission Systems. Mr. Katz holds a Bachelor of Engineering and a Masters of Science in Electrical Engineering from the Georgia Institute of Technology in Atlanta, Georgia.

Michael C. Schwartz rejoined Telesat in 2015 as Senior Vice President, Corporate & Business Development. From 2013 to 2015, he served as Senior Vice President, Corporate Strategy and Development with Sprint Corporation, after having served as Vice President, Marketing, Corporate Development & Regulatory of Telesat from 2007. Mr. Schwartz joined Telesat from SES New Skies, where he served as Senior Vice President of Marketing and Corporate Development, a position he held since 2006 following the purchase of New Skies Satellites by SES. Prior to that, Mr. Schwartz served in the same position for New Skies Satellites since 2003. Prior to joining New Skies Satellites, he served as Chief Development and Financial Officer of Terabeam Corporation, responsible for business and corporate development as well as financial operations. Prior to Terabeam Corporation, he was a co-founder and President of an Internet infrastructure company, which was sold in 2000. He also held two senior positions at AT&T Wireless Services, most recently as Vice President of Acquisitions and Development. Mr. Schwartz graduated magna cum laude from Harvard University in physics and magna cum laude from Harvard Law School.

David N. Wendling joined Telesat in 1986, and has held a variety of key positions within the Space Systems Department prior to being appointed Vice President, Space Systems in 2007 with a title change to Vice President Space and Network Engineering in 2008 and to Chief Technical Officer in 2013. Mr. Wendling holds a Bachelor of Applied Science from the University of Waterloo. He is registered as a Professional Engineer with the Professional Engineers of Ontario.

Board Diversity

The table below provides certain information regarding the diversity of the board of directors as of the date of this Annual Report.

124

Board Diversity Matrix

Country of Principal Executive Offices:

 

Canada

Foreign Private Issuer

 

Yes

Disclosure Prohibited under Home Country Law

 

No

Total Number of Directors and Board Observers

 

10

 

Female

 

Male

 

Non-Binary

 

Did Not Disclose
Gender

Part I: Gender Identity

        

Directors

 

2

 

8

 

 

Part II: Demographic Background

        

Underrepresented Individual in Home Country Jurisdiction

 

      

LGBTQ+

 

      

Did Not Disclose Demographic Backgrounds

 

10

      

While Telesat Corporation has not adopted a formal diversity policy, Telesat is mindful of the benefit that diversity can provide in maximizing the effectiveness and decision-making abilities of the Telesat Corporation Board. In this regard, we are committed to increasing diversity on the Telesat Corporation Board, including having established a goal to have female representation of at least 30% on the Telesat Corporation Board. In searches for new candidates, Telesat Corporation will consider the level of diversity, including female representation, on the Telesat Corporation Board, which will be one of several factors used in the search process. Further, Telesat Corporation will continuously monitor the level of female representation and recruit qualified female candidates as part of our overall recruitment and selection process to fill openings, as the need arises, through vacancies, growth or otherwise.

B.    Compensation

Introduction

The following discussion describes the significant elements of the compensation of Telesat Corporation’s President and Chief Executive Officer; Chief Financial Officer; Senior Vice President, Corporate and Business Development; Vice President, Telesat Lightspeed System Development; and Chief Technical Officer (collectively, the “named executive officers” or “NEOs”), namely:

•        Daniel S. Goldberg, President and Chief Executive Officer;

•        Andrew Browne, Chief Financial Officer;

•        Michael Schwartz, Senior Vice President, Corporate and Business Development;

•        Erwin Hudson, Vice President, Telesat Lightspeed System Development; and

•        David Wendling, Chief Technical Officer.

Overview

We operate in a dynamic and rapidly evolving global market. To succeed in this environment and to achieve our business and financial objectives, we need to attract, retain and motivate a highly talented team of executive officers, available on a limited basis internationally. Key talents include strong leadership and management capabilities that are suited to our culture and the evolving nature of our industry. global telecommunications experience, and advanced space and network engineering experience. Our executive officers demonstrate a proven ability to successfully lead and manage our growth and operational objectives in a dynamic and evolving market. They are also key to inspiring a culture of operational excellence which is at the foundation of our success and our continued ability to foster ongoing growth.

Our executive officer compensation program is designed to achieve the following objectives:

•        provide market-competitive compensation opportunities in order to attract and retain talented, high- performing and experienced executive officers, whose knowledge, skills and performance are critical to our success;

•        motivate our executive officers to achieve our business and financial objectives;

125

•        align the interests of our executive officers with those of our shareholders by tying a meaningful portion of compensation directly to the long-term value and growth of our business; and

•        provide incentives that encourage appropriate levels of risk-taking by our executive officers and provide a strong pay-for-performance relationship.

Prior to completion of the Transaction and becoming a publicly traded company, we offered our executive officers cash compensation in the form of base salary, an annual bonus and following a year in which we made distributions to shareholders, a special bonus in lieu of an adjustment to equity-based compensation for such distributions. We also offered our executive officers an equity-based or equity-like compensation which was historically awarded in the form of Telesat Options and Telesat Tandem SARs under the 2008 Telesat Plan and 2013 Telesat Plan. In the first half of 2021, we also adopted a restricted share unit plan (the “RSU Plan”) to provide another form of equity compensation to award our executive officers. See “— Long Term Incentives — Historic Plans”.

In connection with completion of the Transaction and becoming a public company, holders of existing equity incentive awards under the Historic Plans were afforded the opportunity to exchange those awards for corresponding equity incentive awards of Telesat Corporation. We also amended and restated our Historic Plans to, among other things, (i) give effect to the changes in our corporate structure resulting from the Transaction; and (ii) include terms and conditions required by the TSX and NASDAQ for equity compensation plans, such as provisions and restrictions relating to amendment of the Historic Plans or outstanding awards. Going forward, we do not anticipate granting awards to executives or employees under the Historic Plans. Rather, we expect that all equity compensation awards will be made pursuant to our Omnibus Plan (as defined below under “Long Term Incentives — Omnibus Long Term Incentive Plan”) that we adopted in connection with completion of the Transaction.

We believe that equity-based compensation awards motivate our executive officers to achieve our business and financial objectives, and also align their interests with the long-term interests of our shareholders. We provide base salary to compensate executive officers for their day-to-day responsibilities, at levels that we believe are necessary to attract and retain executive officer talent. While we have determined that our current executive officer compensation program is effective at attracting and maintaining executive officer talent, we evaluate our compensation practices on an ongoing basis to ensure that we are providing market-competitive compensation opportunities for our executive team. See “— Principal Elements of Compensation.”

As we transition from being a privately held company to a publicly traded company, we will continue to evaluate our compensation philosophy and compensation program as circumstances require, which may include the periodic review of our compensation program and the mix of components made available to our executive team. As part of this review process, we expect to be guided by the philosophy and objectives outlined above, as well as other factors which may become relevant, such as the evolution and growth of our business and the cost of replacing or enhancing our talent composition as needs may require.

Compensation Discussion and Analysis

Our compensation practices are designed to retain, motivate and reward our executive officers for their performance and contribution to our short-term and long-term success. We seek to compensate executive officers by combining short-term cash and long-term equity incentives. We also seek to reward the achievement of corporate and individual performance objectives, and to align executive officers’ incentives with our performance. Our philosophy is to pay fair, reasonable and competitive compensation with a significant equity-based component in order to align the interest of our executive officers with those of its shareholders.

Compensation and Governance

The Compensation Committee is responsible for assisting the Telesat Corporation Board in fulfilling its governance and supervisory responsibilities, and overseeing our human resources, succession planning, and compensation policies, processes and practices.

The Compensation Committee is also responsible for ensuring that our compensation policies and practices provide an appropriate balance of risk and reward consistent with Telesat Corporation’s risk profile. The Compensation Committee’s oversight includes reviewing objectives, evaluating performance and ensuring that total compensation paid to our executive officers, personnel who report directly to the CEO and various other key executive officers and managers is fair, reasonable and consistent with the objectives of our philosophy and compensation program. The Compensation Committee is comprised of three directors, Jane Craighead, Guthrie Stewart and Mark Rachesky.

126

Please see “Committees of the Telesat Corporation Board — Compensation Committee”.

The charter for the Compensation Committee sets out its responsibilities for administering our compensation programs and reviewing and making recommendations to the Telesat Corporation Board concerning the level and nature of the compensation payable to our directors and officers. The Compensation Committee is responsible for reviewing our compensation program to ensure it continues to meet its objectives and remain aligned with industry best practices, and make recommendations for any changes to our board of directors, as appropriate. As part of this review, the Compensation Committee engages independent compensation consultants to evaluate our executive compensation program against market practice.

In 2021, we retained Pay Governance and Mercer, independent consulting firms which provide services to us in connection with executive officer and director compensation matters, including, among other things, the following:

•        assist in reviewing the competitiveness of our current cash and equity-based compensation program for our executive officers; and

•        assist in designing a new incentive awards framework for our executive officers.

In 2021, the total fees incurred in consideration of the services provided by Pay Governance was $63,621 and by Mercer was $24,800.

Principal Elements of Compensation

The compensation of our executive officers includes five major elements: (i) base salary; (ii) short-term incentives, consisting of an annual bonus; (iii) long-term equity incentives, previously consisting of Telesat Options, Telesat Tandem SARs and Telesat RSUs granted under our Historic Plans and, going forward, consisting of Telesat Corporation Options, Telesat Corporation PSUs, Telesat Corporation RSUs and Telesat Corporation DSUs under our new Omnibus Plan; (iv) participation in our defined benefit pension plan and supplemental executive retirement plan; and (v) certain perquisites and personal benefits that are provided to each of our NEOs under their respective employment agreements.

Base Salaries

Base salary is provided as a fixed source of compensation for our executive officers. Base salaries are determined on an individual basis taking into account the scope of the executive officer’s responsibilities and their prior experience. Base salaries are set out in each NEO’s employment agreement. Adjustments to base salaries are expected to be determined annually by the Telesat Corporation Board on the recommendation of the Compensation Committee and may be increased based on the executive officer’s performance, as well as to maintain market competitiveness. Additionally, base salaries can be adjusted as warranted throughout the year to reflect promotions or other changes in the scope of breadth of an executive officer’s role or responsibilities.

Annual Bonuses

Annual bonuses are designed to motivate our executive officers to meet our business and financial objectives generally and our annual financial performance targets in particular. Annual bonuses are earned and measured with reference to Adjusted EBITDA performance for a fiscal year. When the annual budget and Adjusted EBITDA targets are established for the upcoming fiscal year, the Compensation Committee establishes performance targets connected to the Adjusted EBITDA targets. In past years, the Compensation Committee has determined that individual bonus payouts will increase or decrease, compared to the target bonus applicable to each NEO (either 45% or 100% of base salary, in either case the “Target Bonus,” with one of our NEOs, Mr. Goldberg, entitled to a minimum bonus equal to 100% of base salary) depending on an achievement of the Adjusted EBITDA targets for the fiscal year. The key metrics followed by Telesat in the most recent years were:

Adjusted EBITDA Performance

 

Performance Bonus

<95% of target amount

 

Nil

95% of target amount

 

Bonus equal to 50% of Target Bonus

97.5% of target amount

 

Bonus equal to 75% of Target Bonus

100% of target amount

 

Bonus equal to 100% of Target Bonus

102.5% of target amount

 

Bonus equal to 150% of Target Bonus

≥105% of target amount

 

Bonus equal to 200% of Target Bonus

127

The Compensation Committee also has the discretion to consider unforeseen events and make additional one-time adjustments in the event it determines such adjustments are warranted in the circumstances to ensure NEOs are not penalized for events outside of their control, including changes in foreign exchange rates or other one-time, non-reoccurring items or to take into account significant achievements that may be unrelated to Adjusted EBITDA performance. We currently make bonus payments in cash and anticipate continuing to do so in the future.

Long Term Incentives

Historic Plans

Telesat Holdings Inc. (the predecessor entity to Telesat and Telesat Corporation), adopted a management stock incentive plan in September 2008, as amended (the “2008 Telesat Plan”), a second management stock incentive plan in April 2013, as amended (the “2013 Telesat Plan”) and in April 2021 adopted an RSU Plan (the “RSU Plan” and together with the 2008 Telesat Plan and the 2013 Plan, the “Historic Plans”).

Types of Awards under Historic Plans

Telesat Options

The Historic Plans provided that, unless otherwise specified in the grant agreement or employment agreement of a participant, the Telesat Options granted to any participant would vest as to 20% each year over five years.

The exercise price of any Telesat Option granted under the Historic Plans was fixed by the board of directors of Telesat Canada (the “Telesat Board”) when Telesat Options were granted, at not less than fair market value, based on a reasonable valuation method, consistently applied in good faith by the Telesat Board, on the grant date, but in any event, not less than $11.07. The Historic Plans provide that a Telesat Option shall be exercisable during a period established by the Telesat Board which shall commence on the date of the grant and shall terminate no later than ten years after the date of the granting of the option or such shorter period as the Telesat Board may determine. However, in 2018 the Telesat Board and Telesat Compensation Committee determined it would be in the best interests of Telesat to extend the expiry date of Telesat Options issued pursuant to the 2008 Telesat Plan by five years. The result is that such Telesat Options now expire 15 years from the grant date.

As at the date hereof, Telesat Options issued to Mr. Goldberg that remain outstanding are governed by the terms of the applicable grant agreement, which amended the provisions of the Historic Plans relating to the vesting of Telesat Options in connection with a change of control to provide for the automatic vesting, in full, of all unvested Telesat Options held by Mr. Goldberg immediately prior to a change of control.

Telesat Stock Appreciation Rights

A Telesat stock appreciation right (“SAR”) entitled the recipient to receive Non-Voting Participating Preferred Shares of Telesat, which were convertible at the option of the holder into Telesat Common Shares, cash or other property equal in value to the appreciation of the Telesat Common Shares over the stated exercise price. The exercise price per Telesat Common Share for each SAR was determined by the Telesat Canada Compensation Committee, but (except as subject to adjustment by the Telesat Canada Compensation Committee) may not be less than 100% of the fair market value of a Telesat Common Share on the date the Telesat SAR was granted. The Telesat Compensation Committee may determine the vesting schedule and expiration dates for the Telesat SARs. To date, there has not been any grants of any standalone Telesat SARs and there will not be any grant of Telesat SARs going forward.

The Historic Plans also provided for the issue of tandem share appreciation right (referred to as “Telesat Tandem SARs”) which may be granted in connection with Telesat Options granted under the Historic Plans, at or after the time of grant of such Telesat Options. Telesat Tandem SARs entitle the recipient to surrender to Telesat, unexercised, the right to subscribe for a Non-Voting Participating Preferred Shares pursuant to the related Telesat Option and to receive from Telesat Canada cash or Non-Voting Participating Preferred Shares in an amount equal to the excess of the market value of a Telesat Option over the exercise price under the related Telesat Option, net of any applicable withholding taxes and other required source deductions. Telesat Tandem SARs were only awards to certain executive officers and no further Telesat Tandem SARs will be granted under the Historic Plans.

As of December 31, 2021, the Telesat Board and Telesat Compensation Committee have awarded Telesat Tandem SARs only to certain executive officers of Telesat. In connection with the completion of the Transaction, no further Telesat Tandem SARs will be granted under the Historic Plans.

128

Telesat Restricted Share Units

A Telesat restricted share unit (“RSU”) entitled the recipient to receive Non-Voting Participating Preferred Shares of Telesat Canada, which were convertible at the option of the holder into Telesat Common Shares, cash or other property equal in value to of the Telesat Common Shares.

In connection with the completion of the Transaction, each holder of Telesat Options, Telesat Tandem SARs and Telesat RSUs pursuant to the Historic Plans was provided with the option to enter into an exchange agreement with Telesat Corporation in respect of his or her Telesat Options, Telesat Tandem SARs and Telesat RSUs (the “Optionholder Exchange Agreements”). Pursuant to the Optionholder Exchange Agreements, each holder of the Telesat Options, Telesat Tandem SARs and Telesat RSUs had the right to exchange his or her Telesat Options, Telesat Tandem SARs and Telesat RSUs for corresponding options, restricted share units and tandem share appreciation rights, as applicable, of Telesat Corporation. The corresponding incentive securities have similar vesting terms as the Telesat Options, Telesat Tandem SARs and Telesat RSUs, however, the number of underlying Telesat Public Shares and exercise prices, as applicable, were adjusted to take into consideration the Telesat-to-Telesat Corporation Exchange Ratio. In connection with the completion of the Transaction certain necessary modifications and amendments were made to the Historic Plans and RSU Plan to meet the requirements of the NASDAQ and TSX, including amendments (i) to give effect to the changes in our corporate structure contemplated by the Transaction; and (ii) include provisions and restrictions relating to amendment of the Historic Plans and RSU Plan or outstanding awards thereunder.

Equity Interests Subject to the Historic Plans

The 2008 Telesat Plan reserved a total of 8,824,646 Telesat Non-Voting Participating Preferred Shares for issuance upon due exercise of Telesat Options, of which 738,667 were issued and outstanding and nil remain available for grant as of the date of the Transaction. Upon completion of the Transaction, the 738,667 Telesat Options were converted into 305,499 Telesat Corporation Options, of which 305,499 remain issued outstanding. No further Telesat Options will be granted under the 2008 Telesat Plan.

The 2013 Telesat Plan reserved a total of 8,680,399 Telesat Non-Voting Participating Preferred Shares for issuance upon due exercise of Telesat Options, of which 1,446,797 were issued and outstanding as of the date of the Transaction. Upon completion of the Transaction the 1,446,797 Telesat Options were converted into 595,290 Telesat Corporation Options, of which 595,290 remain issued outstanding. No further Telesat Options will be granted under the 2013 Telesat Plan.

Additionally, the Telesat Board authorized the grant of 200,000 Telesat RSUs to our CEO, Daniel Goldberg, pursuant to a grant agreement (the “RSU Grant Agreement”) in November of 2018. The grant of Telesat RSUs was not made pursuant to the Historic Plans, however, the terms of the 2013 Telesat Plan were incorporated by reference into the RSU Grant Agreement. Upon completion of the Transaction, the 66,667 remaining RSUs under the 2018 grant were converted into 27,573 Telesat Corporation RSUs, of which 27,573 remain issued and outstanding.

The RSU Plan reserved a total of 3,660,000 Telesat Non-Voting Participating Preferred Shares for issuance upon vesting of the Telesat RSUs awarded under the plan. There were 3,530,000 Telesat RSUs issued and outstanding under the RSU Plan (of which nil have vested) at the time of the Closing of the Transaction. Upon completion of the Transaction the 3,530,000 Telesat RSUs were converted into 1,460,008 Telesat Corporation RSUs, of which 1,460,008 remain issued and outstanding. No further RSUs will be granted under the RSU Plan.

Omnibus Long Term Incentive Plan

In connection with becoming a publicly traded company, we adopted a new long-term equity incentive plan (the “Omnibus Plan”) to allow for a variety of equity based awards that provide different types of incentives to be granted to certain of our directors, executive officers, employees and/or consultants (including options (“Telesat Corporation Options”), performance share units (“Telesat Corporation PSUs”), restricted share units (“Telesat Corporation RSUs”) and deferred share units (“Telesat Corporation DSUs”). Telesat Corporation Options, Telesat Corporation PSUs, Telesat Corporation RSUs and Telesat Corporation DSUs are collectively referred to herein as “Awards”. Each Award will represent the right to receive Telesat Public Shares or, in the case of Telesat Corporation PSUs, Telesat Corporation RSUs and Telesat Corporation DSUs, Telesat Public Shares or cash, in accordance with the terms of the Omnibus Plan. The following discussion is qualified in its entirety by the text of the Omnibus Plan, which is available on SEDAR at www.sedar.com.

Under the terms of the Omnibus Plan, the Telesat Corporation Board, or if authorized by the Telesat Corporation Board, the applicable Telesat Corporation Board committee, may grant Awards to eligible participants, as applicable. Participation in the Omnibus Plan is voluntary and, if an eligible participant agrees to participate, the grant of Awards will be evidenced by a grant agreement with each such participant. The interest of any participant in any Award is not assignable or transferable, whether voluntary, involuntary, by operation of law or otherwise, other than by will or the laws of descent and distribution.

129

The Omnibus Plan provides that appropriate adjustments, if any, will be made by the Telesat Corporation Board in connection with a reclassification, reorganization or other change of our shares, share split or consolidation, distribution, merger, arrangement or amalgamation, in the Telesat Public Shares issuable or amounts payable to preclude a dilution or enlargement of the benefits under the Omnibus Plan.

The maximum number of Telesat Public Shares reserved for issuance under our Omnibus Plan is 2,972,816 Telesat Public Shares, which represents 6% of the estimated aggregate number of Telesat Corporation Shares issued and outstanding upon completion of the Transaction, on a diluted basis assuming the exchange of all Telesat Partnership Units into Telesat Corporation Shares (not including any awards outstanding under the Historic Plans). For the purposes of calculating the maximum number of Telesat Public Shares reserved for issuance under the Omnibus Plan and the Historic Plans, any issuance from treasury by Telesat that is issued in reliance upon an exemption under applicable stock exchange rules applicable to equity based compensation arrangements used as an inducement to person(s) or company(ies) not previously employed by and not previously an insider of Telesat shall not be included. All of the Telesat Public Shares covered by Awards that are exercised or settled in cash or cancelled or terminated will again become available Telesat Public Shares for the purposes of Awards that may be subsequently granted under the Omnibus Plan.

The maximum number of Telesat Public Shares that are: (i) issued to insiders of Telesat within any one-year period; or (ii) issuable to insiders of Telesat at any time, in each case, under the Omnibus Plan alone, or when combined with all of Telesat’s other security-based compensation arrangements cannot exceed 10% of the aggregate number of Telesat Corporation Shares issued and outstanding from time to time, on a diluted basis assuming the exchange of all Telesat Partnership Units into Telesat Corporation Shares.

Unless the Telesat Corporation Board determines otherwise, the participant’s grant agreement will provide that any Telesat Corporation Options granted subsequent to Closing will vest over a four year period, with 20% of such Telesat Corporation Options vesting on the date of grant and thereafter at each anniversary of the date of grant until the fourth year anniversary of the date of grant. A Telesat Corporation Option shall be exercisable during a period established by the Telesat Corporation Board which shall commence on the date of the grant and shall terminate no later than ten years after the date of the granting of the Telesat Corporation Option or such shorter period as the Telesat Corporation Board may determine. The minimum exercise price of a Telesat Corporation Option will be determined based on the closing price of the Telesat Public Shares on the TSX on the last trading day before the date such option is granted. The Omnibus Plan will provide that the exercise period shall automatically be extended if the date on which it is scheduled to terminate shall fall during a black-out period. In such cases, the extended exercise period shall terminate 10 business days after the last day of the black-out period. In order to facilitate the payment of the exercise price of the options, the Omnibus Plan has a cashless exercise feature pursuant to which a participant may elect to undertake either a broker assisted “cashless exercise” or an “option surrender” subject to the procedures set out in the Omnibus Plan, including the consent of the Telesat Corporation Board, where required.

The following table describes the impact of certain events upon the rights of holders of Telesat Corporation Options under the Omnibus Plan, including termination for cause, resignation, retirement and termination other than for cause, and death or long-term disability, subject to the terms of a participant’s employment agreement and grant agreement or as otherwise determined by the Telesat Corporation Board in its sole discretion:

Event

 

Provisions

Termination for cause

 

Immediate forfeiture of all vested and unvested options.

   

Resignation, retirement and termination other than for cause

 

Forfeiture of all unvested options and expiry of vested options the earlier of the original expiry date and 90 days after resignation, retirement or termination.

   

Death or long-term disability

 

Forfeiture of all unvested options and expiry of vested options the earlier of the original expiry date and 12 months after date of death or long-term disability.

   

Death

 

Continued vesting of unvested options for a period of 12 months and expiry of vested options, including those that vest during such 12 month period, the earlier of the original expiry date and 12 months after date of death or long-term disability.

130

The terms and conditions of grants of Telesat Corporation RSUs, Telesat Corporation PSUs and Telesat Corporation DSUs, including the quantity, type of award, grant date, vesting conditions, vesting periods, termination provisions, settlement date and other terms and conditions with respect to these Awards, will be set out in the participant’s grant agreement.

In connection with a change of control event of Telesat Corporation, the Telesat Corporation Board may take such action as the Telesat Corporation Board in its sole discretion considers appropriate in the circumstances, including, without limitation, (i) changing the vesting or manner of settlement of any Award, (ii) changing the expiry date or term of any Award, (iii) providing for the substitution or replacement of Awards, including with awards of the surviving entity, or (vi) providing for the cancellation of Awards, provided that all Awards to be so cancelled will first vest and become exercisable prior to such change of control event in accordance with the provisions of the Omnibus Plan.

The Telesat Corporation Board may, in its sole discretion, suspend or terminate the Omnibus Plan at any time, or from time to time, amend, revise or discontinue the terms and conditions of the Omnibus Plan or of any Award granted under the Omnibus Plan and any grant agreement relating thereto, subject to compliance with applicable law and any required shareholder, regulatory and/or NASDAQ, and, if applicable the TSX, approval, provided that any such amendment or revision may not materially adversely affect the rights of a participant under the Omnibus Plan without such participant’s consent.

Pursuant to the terms of the Omnibus Plan, shareholder approval shall not be required for the following amendments, and the Telesat Corporation Board may make any amendments to the Omnibus Plan or to any Awards from time to time which may include but are not limited to:

•        any amendment to the vesting provisions, if applicable, or assignability provisions of Awards;

•        any amendment regarding the effect of termination of a participant’s employment, engagement, contract or office;

•        any amendment which accelerates the date on which any Award may be exercised under the Omnibus Plan;

•        any amendment to the definition of persons eligible to be participants under the Omnibus Plan;

•        any amendment to add provisions permitting for the granting of cash-settled awards, a form of financial assistance, or clawback and any amendment to a cash-settled award, financial assistance, dividend equivalent or clawback provision which is adopted;

•        any amendment necessary to comply with applicable law or the requirements of the NASDAQ, and, if applicable the TSX, or any other regulatory body;

•        any amendment of a “housekeeping” nature, including, without limitation, to clarify the meaning of an existing provision of the Omnibus Plan, correct or supplement any provision of the Omnibus Plan that is inconsistent with any other provision of the Omnibus Plan, correct any grammatical or typographical errors or amend certain definitions in the Omnibus Plan;

•        any amendment regarding the administration of the Omnibus Plan; and

•        any other amendment that does not require the approval of shareholders pursuant to the amendment provisions of the Omnibus Plan, provided that the alteration, amendment or variance does not: (i) increase the maximum number of Telesat Public Shares issuable under the Omnibus Plan, other than an adjustment pursuant to a change in capitalization; (ii) reduce the exercise price or purchase price, as applicable, of Awards; (iii) extend the expiration date of an Award benefitting an insider, except in the case of an extension due to a black-out period; (iv) remove or exceed the insider participation limits; (v) permit the transferability or assignability of Awards, except as otherwise provided in the Omnibus Plan; or (vi) amend the amendment provisions of the Omnibus Plan.

As at December 31, 2021 there were no equity awards issued and outstanding under the Omnibus Plan.

131

Defined Benefit and Supplemental Retirement Plans for Designated Employees

We sponsor two non-contributory defined benefit pension arrangements for our executives: (i) the “Pension Plan for Designated Employees of Telesat Canada,” which is a registered pension plan as defined in the Income Tax Act; and (ii) a supplemental employee retirement pension that covers pension benefits in excess of the tax limits imposed on the registered pension plan.

Both pension programs provide for an annual pension based on service and final average earnings, and include survivor benefits. The pension can commence without reduction as early as age 60 or 35 years of service. Earlier retirement is possible with a reduction of ¼% for each month before the unreduced retirement date. Pensions are indexed to 50% of the consumer price index for each year.

Compensation Risk Oversight

As part of the review of the compensation paid to our executives, the Telesat Corporation Board and Compensation Committee consider the potential risks associated with the structure and design of our various compensation plans. Our compensation programs do not encourage excessive or unnecessary risk-taking behavior. Overall, we found that there were no significant risks arising from our executive compensation programs that were reasonably likely to have a material adverse effect on Telesat.

Historically, our NEOs were awarded Telesat Options and, in certain cases, Telesat Tandem SARs with vesting schedules of five years, which discourages excessive risk taking for short term gains and aligns our NEOs’ interests with those of our shareholders. As a public company, the Telesat Corporation Board and Compensation Committee will continue to work with our compensation consultant to enhance our compensation program by considering additional measures designed to discourage excessive risk taking and promote long term thinking. We have also adopted a customary insider trading policy upon completion of the Transaction, which, among other things, prohibits our executive officers and directors from purchasing financial instruments that are designed to hedge or offset any decrease in market value of Telesat Corporation’s equity securities granted as compensation or held, directly or indirectly, by the executive officer or director.

Summary Compensation Table

The following table sets out information concerning the compensation earned by, paid to, or awarded to our NEOs in the three most recently completed fiscal years. All equity-based compensation reflects awards under the Historic Plans which were converted into Telesat Corporation awards upon completion of the Transaction. Under the Historic Plans equity grants were made periodically (generally every 5 years) and not annually. The 2021 Share-based Awards below reflects substantially all of the issued and outstanding equity granted to our NEOs after 2013.

The value of the Share-based Awards has been calculated based upon a value of $62.72 per Telesat Corporation share, which we have estimated is the fair value of a Telesat Canada share at the time of grant, as converted from a Telesat Canada share into a Telesat Corporation share pursuant to the Telesat-to-Telesat Corporation Exchange Ratio. The $62.72 per Telesat Corporation share is substantially greater than the value of a Telesat Corporation share as currently reflected on the public markets as at March 16, 2022 when the closing price for a share was $26.75 on the TSX (US$21.11 on NASDAQ). No compensation related to these Share-based Awards has actually been received by our NEOs. The actual number of Share-based Awards that will vest and the value that will be realized will depend on the Telesat Corporation’s future share price as reflected on the TSX and NASDAQ.

132

       

Non-
equity Incentive
Plan Compensation
($)

 

Long-
term
incentive
plans
($)

      

Name and Principal Position

 

Fiscal
Year

 

Salary(1)
($)

 

Share-
based
Awards
(2)
($)

 

Option-
Based
Awards
($)

 

Annual
incentive
plan
(3)
($)

 

Pension
Value
(4)
($)

 

All Other
Compensation
 (5)
($)

 

Total
Compensation
($)

Daniel S. Goldberg,

 

2021

 

1,326,510

 

 

53,177,000

 

 

2,629,143

 

 

1,079,000

 

5,884,565

(7)

 

64,096,218

President and Chief Executive Officer(6)

 

2020

 

1,300,500

 

 

 

 

1,300,500

 

 

955,000

 

885,445

 

 

4,441,445

2019

 

1,275,000

 

 

 

 

2,550,000

 

 

646,000

 

1,998,365

 

 

6,469,365

     

 

            

 

  

Andrew Browne,

 

2021

 

698,775

 

 

7,782,000

 

 

1,384,823

 

 

 

98,959

(8)

 

9,964,557

Chief Financial Officer

 

2020

 

709,830

 

 

 

 

599,101

 

 

 

150,561

 

 

1,459,492

  

2019

 

23,646

(9)

 

 

 

82,611

 

 

 

1,017

 

 

107,274

     

 

            

 

  

Michael Schwartz,

 

2021

 

682,517

 

 

9,208,700

 

 

1,352,749

 

 

552,000

 

376,209

(10)

 

12,172,175

Senior Vice President, Corporate & Business Development

 

2020

 

669,134

 

 

 

 

585,225

 

 

488,000

 

387,163

 

 

2,129,522

2019

 

656,014

 

 

 

 

1,312,028

 

 

417,000

 

382,063

 

 

2,767,105

     

 

            

 

  

Erwin Hudson,

 

2021

 

442,119

 

 

2,723,700

 

 

404,040

 

 

160,000

 

112,650

(11)

 

3,842,510

Vice President,

 

2020

 

467,095

 

 

 

 

227,505

 

 

139,000

 

118,701

 

 

952,301

Telesat Lightspeed System Development

 

2019

 

440,745

 

 

 

 

397,953

 

 

127,000

 

70,623

 

 

1,036,321

     

 

            

 

  

David Wendling,

 

2021

 

400,000

 

 

3,891,000

 

 

356,760

 

 

178,000

 

133,180

(12)

 

4,958,940

Chief Technical Officer

 

2020

 

300,000

 

 

 

 

168,071

 

 

138,000

 

136,871

 

 

742,942

  

2019

 

249,481

 

 

 

 

224,533

 

 

119,000

 

136,830

 

 

729,844

____________

Notes:

(1)      Payable to each NEO in Canadian dollars. Represents total base salary payable in fiscal year 2021.

(2)      The value attributed to the Share-based Awards is derived from observable transactions of Telesat Canada equity which took place at or about the time of grant at a value of $25.94 (the equivalent of $62.72 per Telesat Corporation share), multiplied by the number of Telesat RSUs granted. This differs from the value used to expense these share-based awards under IFRS 2 — Share based payment (accounting fair value). The value used to expense these options under IFRS 2 was derived from a valuation based on discounted projected future cash flows of Telesat’s GEO business and planned Lightspeed constellation, as at April 20, 2021, conducted by an independent third party engaged by Telesat during the fourth quarter of 2021. That independent third-party evaluation implied a fair value of a Telesat Canada share at the time of grant of $45.24, which is the equivalent of $109.38 per Telesat Corporation share. Accordingly, for expense purposes the value of the share-based awards with time-based vesting criteria, has been calculated based on a value of $109.38 per Telesat Corporation share and the value of the share-based awards with time and performance based vesting criteria, has been calculated based on a value of $66.10 per Telesat Corporation share (discounted from $109.38 to reflect the potential that the performance criteria may not be met and the awards would therefore not vest). The accounting value substantially exceeds the value of the observable transactions of $25.94 at or about the time of grant, as well as the implied value of a Telesat Canada share of $18.72 (the equivalent of $45.26 per Telesat Corporation share post conversion) based upon the closing price of Loral shares on the NASDAQ on April 20, 2021. We believe that the observable value of $25.94 per Telesat Canada share ($62.72 per Telesat Corporation share) is a more appropriate measure of these Share-based awards to our NEOs than the accounting fair value under IFRS 2.

(3)      These awards were made by the Telesat Compensation Committee following review of Telesat’s performance for the applicable year in accordance with the methodology set out under “Principal Elements of Compensation — Annual Bonuses.”

(4)      As at December 31, 2021, using target estimated incentive for 2021.

(5)      These amounts include all other compensation paid to an NEO during the course of the year, including medical insurance coverage, special bonuses, perquisites, tax equalization payments and relocation payments, as applicable.

(6)      All compensation paid to Mr. Goldberg is in consideration of his service as President and Chief Executive Officer of Telesat and not as a director of Telesat.

(7)      Includes a going-public transaction bonus payment of $5,000,000 as per Mr. Goldberg’s bonus agreement.

(8)      Includes a one-time relocation payment of $88,296 paid in connection with Mr. Browne’s relocation to Ontario, Canada in 2020 following his acceptance of employment with Telesat.

(9)      Mr. Browne joined Telesat as our Chief Financial Officer in December, 2019.

(10)    Includes a cash award of $285,994, pursuant to the special bonus paid in connection with a distribution to shareholders.

(11)    Includes payments of $83,250 under Telesat’s Cigna Medical Plan. Payments made pursuant to this plan are in United States dollars and were converted to Canadian dollars using an average exchange rate between January, 2021 and December, 2021 of $1.2562 to US$1.00.

(12)    Includes a cash award of $103,780 pursuant to the special bonus paid in connection with a distribution to shareholders.

133

Employment Agreements, Termination and Change of Control Benefits

We have written employment agreements with each of our NEOs and each executive is entitled to receive compensation established by us as well as other benefits in accordance with plans available to the most senior employees of Telesat. NEOs are, however, entitled to extended health benefits that are not otherwise available to other senior employees of Telesat.

Daniel S. Goldberg, President and Chief Executive Officer

Mr. Goldberg’s employment agreement provides for base salary, an annual performance bonus, an annual tax gross up payment (that compensates Mr. Goldberg for the higher taxes he is required to pay while residing in Ontario, Canada as compared to the taxes he would pay if he resided in the United States), health benefits, and participation in the Historic Plans and successor plans.

The employment agreement with Mr. Goldberg specifies the amounts or items payable, including severance, to Mr. Goldberg in the event that he is terminated without cause or resigns with good reason. The payment of severance to Mr. Goldberg is conditioned on his execution of a release of claims.

If Mr. Goldberg is terminated without cause or resigns with good reason, Mr. Goldberg will be entitled to: (i) his accrued but unpaid base salary, vacation pay, and any expenses, amounts or benefits which have accrued to the termination date, (ii) any earned but unpaid bonus from the previous year, (iii) a prorated bonus for the year in which termination occurs based on the prior year’s bonus, (iv) an amount equal to two and a half times the sum of his base salary and the greater of the minimum bonus set out in the bonus agreement (see below) and his bonus paid in the previous year, (v) a payment for outplacement services and moving expenses up to US$25,000, and (vi) a monthly payment in lieu of continuing medical coverage for 30 months to ensure Mr. Goldberg can maintain equivalent medical coverage to that which was in place on the date of termination.

If Mr. Goldberg is terminated with cause or due to his resignation, Mr. Goldberg will be entitled to: (i) his accrued but unpaid base salary, vacation pay, and any expenses, amounts or benefits which have accrued to the termination date and (ii) any earned but unpaid bonus from the previous year. Mr. Goldberg’s employment agreement also entitles him to participate in Telesat’s pension plan for designated employees and its supplemental retirement plan for designated employees.

Mr. Goldberg’s employment agreement also contains customary confidentiality and non-disparagement covenants and certain restrictive covenants that will continue to apply following the termination of his employment, including non-solicitation and non-competition provisions which are in effect during Mr. Goldberg’s employment and for one year following the termination of his employment.

Mr. Goldberg also has a separate bonus agreement with Telesat that awards a fixed amount in the event of a change of control transaction or certain public offerings of shares in the capital of Telesat (each as defined in, and subject to the terms of, such bonus agreement). In accordance with the terms of the bonus agreement, upon completion of the Transaction, Mr. Goldberg received a one-time cash award of $5,000,000. In the event that a change of control transaction is entered into within 12 months of the completion of the Transaction, and assuming the change of control transaction is consummated and Mr. Goldberg is in compliance with the terms of the bonus agreement, Mr. Goldberg is entitled to a further $5,000,000 cash award.

Andrew Browne, Chief Financial Officer

Mr. Browne’s employment agreement provides for base salary, an annual performance bonus, benefits and participation in the Historic Plans and successor plans.

The employment agreement with Mr. Browne specifies the amounts or items payable, including severance, to Mr. Browne in the event that he is terminated without cause or resigns with good reason. The payment of severance to Mr. Browne is conditioned on his execution of a release of claims.

If Mr. Browne is terminated without cause or resigns with good reason, Mr. Browne will be entitled to: (i) his accrued but unpaid base salary, and vacation pay, and any expenses, amounts or benefits which have accrued to the termination date, (ii) one month’s base salary, (iii) any earned but unpaid signing bonus or annual from the previous

134

year, (iv) a prorated bonus based on the prior year’s bonus, (v) an amount equal to two times the sum of his base salary and the greater of his bonus paid for either of the two previous years, (vi) a payment for outplacement services and moving expenses, and (vii) a monthly payment in lieu of continuing medical coverage for 24 months.

If Mr. Browne is terminated with cause or due to his resignation, Mr. Browne will be entitled to: (i) his accrued but unpaid base salary, vacation pay, and any expenses, amounts or benefits which have accrued to the termination date, (ii) one month’s base salary, and (iii) any earned but unpaid bonus from the previous year.

Mr. Browne’s employment agreement also entitles him to participate in Telesat’s pension plan for designated employees and its supplemental retirement plan for designated employees.

Mr. Browne’s employment agreement also contains customary confidentiality and non-solicitation covenants and certain restrictive covenants that will continue to apply following the termination of his employment, including non-solicitation and non-competition provisions which are in effect during Mr. Browne’s employment and for one year following the termination of his employment.

Michael Schwartz, Senior Vice President, Corporate and Business Development

Mr. Schwartz’s employment agreement provides for base salary, an annual performance bonus, benefits and participation in the Historic Plans and successor plans.

The employment agreement with Mr. Schwartz specifies the amounts or items payable, including severance, to Mr. Schwartz in the event that he is terminated without cause or resigns with good reason. The payment of severance to Mr. Schwartz is conditioned on his execution of a release of claims.

If Mr. Schwartz is terminated without cause or resigns with good reason, Mr. Schwartz will be entitled to: (i) his accrued but unpaid base salary, vacation pay, and any expenses, amounts or benefits which have accrued to the termination date, (ii) one month’s base salary, (iii) any earned but unpaid bonus from the previous year, (iv) a prorated bonus based on the prior year’s bonus, (v) an amount equal to two times the sum of his base salary plus the greater of his bonus paid for either of the two previous years, (vi) a payment for outplacement services and moving expenses, and (vii) a monthly payment in lieu of continuing medical coverage for 24 months.

If Mr. Schwartz is terminated with cause or due to his resignation, Mr. Schwartz will be entitled to: (i) his accrued but unpaid base salary, vacation pay, and any expenses, amounts or benefits which have accrued to the termination date, (ii) one month’s base salary, and (iii) any earned but unpaid bonus from the previous year. Mr. Schwartz’s employment agreement also entitles him to participate in Telesat’s pension plan for designated employees and its supplemental retirement plan for designated employees.

Mr. Schwartz’s employment agreement also contains customary confidentiality and non-disparagement covenants and certain restrictive covenants that will continue to apply following the termination of his employment, including non-competition and non-solicitation provisions which are in effect during Mr. Schwartz employment and for the one year following the termination of his employment, respectively.

Erwin Hudson, Vice President, Telesat Lightspeed System Development

Mr. Hudson’s employment agreement provides for base salary, an annual performance bonus, benefits and participation in the Historic Plans and successor plans.

The employment agreement with Mr. Hudson specifies the amounts or items payable, including severance, to Mr. Hudson in the event that he is terminated without cause or resigns with good reason. The payment of severance to Mr. Hudson is conditioned on his execution of a release of claims.

If Mr. Hudson is terminated without cause or resigns with good reason, Mr. Hudson will be entitled to: (i) his accrued but unpaid base salary, vacation pay, and any expenses, amounts or benefits which have accrued to the termination date, (ii) any earned but unpaid bonus from the previous year, (iii) a prorated bonus based on the prior year’s bonus, (iv) for a period of 12 months, monthly payments representing his monthly base salary, his annual bonus divided into monthly payments, based on his average bonus from the previous three years, and monthly expense allowance, and (v) a monthly payment in lieu of continuing group health benefits for 12 months.

135

If Mr. Hudson is terminated with cause or due to his resignation, Mr. Hudson will be entitled to: (i) his accrued but unpaid base salary, vacation pay, and any expenses, amounts or benefits which have accrued to the termination date and (ii) any earned but unpaid bonus from the previous year.

Mr. Hudson’s employment agreement also entitles him to participate in Telesat’s pension plan for designated employees and its supplemental retirement plan for designated employees.

Mr. Hudson’s employment agreement also contains customary confidentiality and non-disparagement covenants and certain restrictive covenants that will continue to apply following the termination of his employment, including non-competition and non-solicitation provisions which are in effect during Mr. Hudson employment and for the one year following the termination of his employment, respectively.

David Wendling, Chief Technical Officer

Mr. Wendling’s employment agreement provides for base salary, an annual performance bonus, benefits and participation in the Historic Plans and successor plans.

The employment agreement with Mr. Wendling specifies the amounts or items payable, including severance, to Mr. Wendling in the event that he is terminated without cause or resigns with good reason. The payment of severance to Mr. Wendling is conditioned on his execution of a release of claims.

If Mr. Wendling is terminated without cause or resigns with good reason, Mr. Wendling will be entitled to: (i) his accrued but unpaid base salary, vacation pay, and any expenses, amounts or benefits which have accrued to the termination date, (ii) any earned but unpaid bonus from the previous year, (iii) a prorated bonus based on the prior year’s bonus, (iv) an amount equal to two times his base salary plus his bonus, based on his average bonus for the three previous years, and his monthly expense allowance for 24 months, (v) a monthly payment in lieu of continuing group health benefits for 24 months; and (vi) payment for outplacement services.

If Mr. Wendling is terminated with cause or resigns for good reason, Mr. Wendling will be entitled to: his accrued but unpaid base salary, vacation pay, and any expenses, amounts or benefits which have accrued to the termination date and (ii) any earned but unpaid bonus from the previous year.

Mr. Wendling’s employment agreement also entitles him to participate in Telesat’s pension plan for designated employees and its supplemental retirement plan for designated employees.

Mr. Wendling’s employment agreement also contains customary confidentiality and non-disparagement covenants and certain restrictive covenants that will continue to apply following the termination of his employment, including non-competition and non-solicitation provisions which are in effect during Mr. Wendling employment and for one year following the termination of his employment.

The table below shows the incremental payments that would be made to our named executive officers under the terms of their employment agreements upon the occurrence of certain events, if such events had occurred on December 31, 2021.

Name and Principal Position

 

Event

 

Severance(1)
($)

 

Options
($)

 

Other
Payments
($)

 

Total
($)

Daniel S. Goldberg
President and Chief Executive Officer

 

Termination without cause or
resignation with good reason

 

9,259,560

 

(2)

 

300,083

 

9,559,643

(3)

Andrew Browne
Chief Financial Officer

 

Termination without cause or
resignation with good reason

 

4,151,209

 

 

 

337,490

 

4,488,699

 

Michael Schwartz
Senior Vice President, Corporate & Business Development

 

Termination without cause or
resignation with good reason

 

4,054,686

 

 

 

304,831

 

4,359,517

 

Erwin Hudson
Vice President, Telesat Lightspeed
System Development

 

Termination without cause or
resignation with good reason

 

978,949

 

 

 

50,147

 

1,029,096

 

David Wendling
Chief Technical Officer

 

Termination without cause or
resignation with good reason

 

1,423,752

 

(2)

 

29,000

 

1,452,752

(3)

____________

Notes:

(1)      Severance payments are calculated based on the base salary and most recent annual bonus we paid to our named executive officers.

136

(2)      The value of options will be determined with reference to the five-day volume weighted average trading price of the Loral Voting Common Stock calculated for the five (5) trading days immediately preceding the Closing Date.

(3)      The total value of the payments required to be made to the named executive officers is subject to adjustment based on the value of such named executive officer’s option awards as determined in accordance footnote (2).

Outstanding Option-Based Awards and Share-Based Awards

The following table sets out information concerning the option-based and share-based awards granted to our NEOs outstanding as at December 31, 2021:

 

Option-based Awards

 

Shared-based Awards

Name and Principal Position

 

Number of
Common
Shares
underlying
unexercised
options
(1)

 

Option
exercise
price
($)

 

Option
expiration
date

 

Value of
unexercised
in-the-
money
options
(1)
($)

 

Number of
Shares
that have
vested

 

Number of
Shares
that have
not vested

 

Market or
payout value of
share-based
awards that
have not
vested
(1)
($)

Daniel S. Goldberg
President and Chief Executive
Officer

 

445,662

 

$

58.52

 

4-Apr-23

 

 

 

27,573

 

847,880

 

31,151,111

Andrew Browne
Chief Financial Officer

 

 

 

 

 

 

 

 

124,080

 

4,558,699

Michael Schwartz
Senior Vice President, Corporate & Business Development

 

 

 

 

 

 

 

 

146,828

 

5,394,461

Erwin Hudson
Vice President, Telesat Lightspeed System Development

 

 

 

 

 

 

 

 

43,428

 

1,595,545

David Wendling
Chief Technical Officer

 

71,954

 

$

26.77

 

30-Aug-23

 

$

2,643,590

 

 

62,040

 

2,279,350

____________

Notes:

(1)      The closing share price per the TSX as of December 31, 2021 was $36.74.

Incentive Plan Awards — Value Vested or Earned During the Year

The following table indicates, for each of our NEOs, a summary of the value of the option-based and share-based awards vested in accordance with their terms during the year ended December 31, 2021:

Name and Principal Position

 

Option-Based Awards –
Value
Vested During the Year
($)

 

Share-Based Awards –
Value
Vested During the Year
($)

 

Non- equity incentive plan
compensation – Value
earned during the year
($)

Daniel S. Goldberg,
President and Chief Executive Officer

 

 

1,729,342

 

Andrew Browne,
Chief Financial Officer

 

 

 

Michael Schwartz,
Senior Vice President, Corporate & Business Development

 

 

 

Erwin Hudson,
Vice President, Telesat Lightspeed System
Development

 

 

 

David Wendling,
Chief Technical Officer

 

 

 

137

Defined Benefits Plan Table

Telesat maintains a defined benefit pension plan for certain of its employees, including certain NEOs. Benefits under this defined benefit plan are based on the employee’s years of service and the plan’s benefit formula.

Benefits under the defined benefit pension plan are calculated by adding (i) ¼% of the three year average of the annual maximum pensionable earnings (which was $61,600 for 2021); and (ii) 2.0% of the three year average earnings in excess of the annual maximum pensionable earnings. For the purposes of this formula, earnings include the annual salary and 75% of the lesser of actual or target performance inventive for the specific year.

In respect of the NEOs, below is a table related to Telesat’s defined benefit plan:

Name and Principal Position

 

Number of years
of credited
service
(1)
(#)

 

Annual benefits 
payable 
($)

 

Closing present
value of defined
benefit
obligation
($)

 

Compensatory
change
($)

 

Non-
compensatory
change
(2)
($)

 

Opening present
value of defined
benefit
obligation
(3)
($)

At year
end
(1)

 

At age 65

 

Daniel S. Goldberg,
President and Chief Executive Officer

 

15.3

 

690,000

 

1,067,000

 

16,031,000

 

1,079,000

 

(1,339,000

)

 

15,771,000

Andrew Browne,
Chief Financial Officer

 

2.1

 

42,000

 

42,000

 

503,000

 

 

(22,000

)

 

481,000

Michael Schwartz,
Senior Vice President,
Corporate & Business Development

 

9.9

 

225,000

 

397,000

 

4,378,000

 

552,000

 

(397,000

)

 

4,533,000

Erwin Hudson,
Vice President, Telesat Lightspeed System
Development

 

4.6

 

54,000

 

54,000

 

922,000

 

160,000

 

(121,000

)

 

961,000

David Wendling,
Chief Technical Officer

 

29.3

 

237,000

 

284,000

 

5,210,000

 

178,000

 

(372,000

)

 

5,016,000

____________

Notes:

(1)      As at December 31, 2021.

(2)      Non-compensatory changes include interest on liabilities and impact of any assumption changes. The values shown are estimated based on assumptions and represent entitlements that may change over time.

138

DIRECTOR COMPENSATION

Telesat Corporation has implemented a director compensation program that attracts and retains global talent to serve on the Telesat Corporation Board, taking into account the risks and responsibilities of being an effective director. Our objective regarding director compensation is to follow the best practices with respect to retainers and the format and weighting of the cash and equity components of compensation, and the implementation of share ownership guidelines. We believe the selected approaches have helped attract, and will help to attract and retain, strong members for the Telesat Corporation Board who will be able to fulfill their fiduciary responsibilities without competing interests. The Telesat Corporation Board, through the Nominating Committee, will be responsible for reviewing and approving any changes to the directors’ compensation arrangements.

Following best practice, Telesat does not offer a meeting fee for directors. The total non-executive director retainer is deemed to be full payment for the role of director. The exception to this approach would be in the event of a merger or acquisition, or other special circumstance that required more meetings than are typically required, in which case a “special” fee may be granted. Also, an additional retainer premium is provided to the chair and each of the members of the Audit Committee, the Compensation Committee and Nominating Committee, as well as the lead director, to the extent one is appointed, to reflect the additional time commitment, level of responsibility and skills required in such role.

The fee schedule for Telesat’s non-executive directors is as follows:

Type of Fee

 

Position

 

Amount(1)

Board Retainer

 

Board Member

 

$75,000

    

$100,000 Telesat Corporation DSU Award(2)

Committee Retainer

 

Audit Committee Chair

 

$25,000

  

Audit Committee Member

 

$10,000

  

Compensation Committee Chair

 

$15,000

  

Compensation Committee Member

 

$7,500

  

Nominating Committee Chair

 

$15,000

  

Nominating Committee Member

 

$7,500

  

Lead Director

 

N/A

Meeting Fees

 

Board and Committee Meetings

 

Nil

____________

(1)      All fees are paid in cash unless otherwise noted.

(2)      Represents the portion of the directors’ annual retainer initially taken as Telesat Corporation DSUs (as defined herein). Any non-executive director may elect to receive up to 100% of their annual retainer in the form of DSUs in lieu of cash. All DSU awards are payable upon cessation of membership on the Telesat Corporation Board.

All directors are entitled to be reimbursed for expenses reasonably incurred by them in their capacity as directors.

Director Share Ownership Guidelines

We have implemented director share ownership guidelines for directors to further align the interests of such directors with those of our Shareholders. The ownership guidelines establish minimum equity ownership levels for each of our directors based on a multiple of their annual Board retainer. Such directors are expected to meet the prescribed ownership levels within five years of the later of (i) Closing and (ii) the date of their appointment to the Telesat Corporation Board. Common Shares and the value of DSUs and any other equity-based awards will be included in determining an individual’s equity ownership value. The ownership guideline for these directors is 3x their annual Board cash retainer.

C.    Board Practices

Composition of our Board of Directors

Under the Telesat Corporation Articles and the Investor Rights Agreements, for so long as either PSP Investments or MHR (or, if applicable, a person to whom PSP Investments or MHR has delegated its right to designate directors to the Telesat Corporation Board under the Telesat Corporation Articles), is a 5% Holder, the Telesat Corporation Board will consist of ten directors, unless a change to the number of directors of the Telesat Corporation Board

139

is approved by a majority of the Specially Designated Directors then in office (in addition to being approved by PSP Investments or MHR as required under their respective Investor Rights Agreements and the Telesat Corporation Articles, if applicable).

The Telesat Corporation Board, as initially constituted, includes the Chief Executive Officer of Telesat Corporation, three directors designated by PSP Investments and its affiliates, three directors designated by MHR and its affiliates, and three independent directors who are unaffiliated with MHR and PSP Investments designated by the Nominating Committee, each of whom must qualify as a Specially Designated Director. Thereafter, the number of directors shall be set by resolution of the shareholders or as adjusted by the Telesat Corporation Board from time to time, subject to the provisions of the BCBCA.

Until the Special Nomination Termination Date, any designee of the Nominating Committee may be rejected by the Telesat Corporation Board only for Good Cause (as defined in the Telesat Corporation Articles), in which case the Nominating Committee shall have the right to designate a substitute designee.

Following the Special Nomination Termination Date, approval of the Telesat Corporation Board will be required for the appointment of three of the designees proposed by the Nominating Committee, though until the Special Board Date, such approval is not to be unreasonably withheld and approval of at least a majority of the Specially Designated Directors then in office, not to be unreasonably withheld, will also be required. In addition, for purposes of Telesat Corporation’s annual meeting of shareholders to be held in calendar year 2024, three of the designees proposed by the Nominating Committee may instead be designated by a subset of its members selected by the Telesat Corporation Board, with any such subset of the members of the Nominating Committee to be selected by the Telesat Corporation Board and to include at least the three members required to be appointed to the Nominating Committee under the Telesat Corporation Articles.

Pursuant to the Investor Rights Agreements, if PSP Investments or MHR, respectively, decreases their respective aggregate ownership of Telesat Corporation Shares and Telesat Partnership Units at any time such that it owns less than 25%, 15% or 5%, respectively, of all of the issued and outstanding Telesat Corporation Shares and Telesat Partnership Units as of the Closing, the number of directors which such party is entitled to designate to the Telesat Corporation Board will decrease to two, one and zero, respectively. The number of independent directors that the Nominating Committee may designate to the Telesat Corporation Board will be increased by one each time the number of designees PSP Investments or MHR (or, if applicable, a person to whom PSP Investments or MHR has delegated its right to designate directors to the Telesat Corporation Board under the Telesat Corporation Articles) is entitled to designate is reduced by one, until there are no such designees. In general, such independent directors must be Canadian.

Directors of Telesat Corporation may only be removed with an affirmative vote of at least 75% of the votes attached to the outstanding Telesat Corporation Shares and Special Voting Shares, voting together as a single class. However, if PSP Investments or MHR (or one of its respective assignees, if applicable) provides written notice to Telesat Corporation that one of the directors that it had designated to the Telesat Corporation Board will resign, the delivery of such notice will be deemed such designator’s resignation.

Such resignation will be effective immediately upon receipt of such written notice by Telesat Corporation without consent or acceptance of the Telesat Corporation Board or any of its shareholders.

The Telesat Corporation Board has established three committees in accordance with the terms of the Telesat Corporation Articles: the Audit Committee, the Nominating Committee, and the Compensation Committee (each as defined below). See the remainder of this section and “— Committees of the Telesat Corporation Board” for a further description of the committees.

Canadian Director and Committee Member Requirements

The Telesat Corporation Articles include certain requirements of directors of Telesat Corporation, so Telesat Corporation may maintain its status as a Canadian (for the purposes of this section, as defined in the Investment Canada Act) controlled entity. These requirements include that, prior to the occurrence of an Unwind Trigger, at least a majority of the Telesat Corporation Board be comprised of directors who are both (i) Canadian (as defined in the Investment Canada Act) and (ii) nominated for election by either: (x) the Nominating Committee, if comprised of a majority of Canadian directors, (y) PSP Investments, or its affiliates, or (z) a shareholder who is Canadian.

140

Additionally, until the occurrence of an Unwind Transaction, at least a majority of the directors serving on each of the Audit Committee, the Nominating Committee, the Compensation Committee and any other committee formed in accordance with the Telesat Corporation Board, is required to be both (i) Canadian and (ii) nominated for election by either: (x) the Nominating Committee, if comprised of a majority of Canadian directors, (y) PSP Investments, or its affiliates, or (z) a shareholder who is Canadian; provided that no committee member designated by MHR (or its assignee, if applicable) shall be required to be Canadian.

Nomination Rights of Principal Shareholders

As described above, under the Investor Rights Agreements, Telesat Corporation’s principal shareholders, namely PSP Investments and MHR and their affiliates, are each granted a right to nominate three directors to the Telesat Corporation Board. Further, so long as the applicable principal shareholder has the right to designate at least one director to the Telesat Corporation Board, it will have the right, though not the obligation, to select one of the directors it designated to the Telesat Corporation Board to serve on or be an observer to Telesat Corporation’s Audit Committee, Compensation Committee, and Nominating Committee or any other committee which may be formed in accordance with Telesat Corporation’s Articles (provided that the mandate of such committee is not solely to consider any contract or transaction between Telesat Corporation and the applicable principal shareholder or any of its affiliates).

Pursuant to the Investor Rights Agreements, PSP Investments and MHR agree, among other things, to not (i) call or knowingly facilitate the calling of a special meeting of the shareholders of Telesat Corporation or the partners of Telesat Partnership for the purpose of the election or removal of any directors of Telesat Corporation or amendments to the Telesat Corporation Articles or the Partnership Agreement, (ii) initiate proposals for action by the shareholders of Telesat Corporation or the partners of Telesat Partnership for the purpose of the election or removal of any directors of Telesat Corporation or amendments to the Telesat Corporation Articles or the Partnership Agreement or (iii) request that Telesat Corporation or the Telesat Corporation Board take any action that is inconsistent with the foregoing.

The Investor Rights Agreements allow each of PSP Investments and MHR to transfer its respective right to designate one member of the Telesat Corporation Board to a third party if the applicable principal shareholder transfers an amount of Telesat Public Shares, Class C Shares, Telesat Partnership Units or any right or security that is exercisable for, convertible into or exchangeable for Telesat Corporation Shares representing (i) at least 9.9% of the issued and outstanding Telesat Corporation Shares on a fully diluted basis as of the Closing and (ii) at least 5% of the issued and outstanding Telesat Corporation Shares on a fully diluted basis at the time of such transfer. The acquirer’s right to designate one member to the Telesat Corporation Board will terminate upon the date that such acquirer holds Telesat Corporation Shares, Telesat Partnership Units or any right or security that is exercisable for, convertible into or exchangeable for Telesat Corporation Shares representing less than 5% of the issued and outstanding Telesat Corporation Shares on a fully diluted basis. Telesat Corporation agrees to take certain actions to reasonably cooperate with PSP Investments and/or MHR to facilitate a sale of PSP Investments’ or MHR’s Telesat Corporation Shares or Telesat Partnership Units, as applicable, to a third party, at PSP Investments’ and/or MHR’s sole cost and expense, for so long as PSP Investments or MHR, as applicable, beneficially owns at least 10% of the Telesat Corporation Shares or Telesat Partnership Units on a fully diluted basis.

Additional negotiated rights of PSP Investments and MHR are contained in the Telesat Corporation Articles and Partnership Agreement, and are discussed under “Description of Share Capital.”

Director Independence

Pursuant to NASDAQ Rule 5605, an “independent director” means a person other than an executive officer or employee of the company to whose board they are appointed to or any other individual having a relationship which, in the opinion of such company’s board of directors, would interfere with the exercise of independent judgment in carrying out the responsibilities of a director. In addition, the NASDAQ Marketplace Rules contain certain “bright-line” tests of independence that a board of directors must consider before making a determination of independence. Under NI 58-101, a director is considered to be independent if he or she is independent within the meaning of Section 1.4 of National Instrument 52-110 — Audit Committees of the securities commissions and similar regulatory authorities in all of the provinces and territories in Canada (“NI 52-110”). Pursuant to NI 52-110, an independent director is a director who is free from any direct or indirect material relationship with Telesat which could, in the view of the Telesat Corporation Board, be reasonably expected to interfere with the exercise of a director’s independent judgment.

141

Based upon information requested from and provided by each director concerning his or her background, employment and affiliations, including family relationships, the Telesat Corporation Board has determined that all of the members of the Telesat Corporation Board, other than Dan Goldberg and Michael Targoff, representing two of its ten directors, are “independent” within the meaning of NI 58-101 and NASDAQ Rule 5605. Telesat’s Chief Executive Officer, Dan Goldberg, is not independent as a result of his position with Telesat Corporation. Michael Targoff is not independent because he received certain consulting fees under his consulting agreement entered into with Loral on December 14, 2012, pursuant to which he was engaged as a part-time consultant to the Loral board of directors to assist with respect to the oversight of strategic matters relating to Telesat Canada and XTAR, LLC, and receives consulting fees of US$120,000 per month before deduction of certain net expenses for which he reimburses the Company. For the year ended December 31, 2021, Mr. Targoff earned US$1,272,000 (before his expense reimbursement to Loral of US$39,750). This agreement was terminated effective November 18, 2021.

Pursuant to the Telesat Corporation Articles, the Telesat Corporation Board must also include three Specially Designated Directors for so long as either PSP Investments or MHR (or either of their respective affiliates) has the right to designate at least one director to the Telesat Corporation Board pursuant to their respective Investor Rights Agreements, as described above under “— Composition of the Telesat Corporation Board and Committees.” A “Specially Designated Director” is a director who (i) is initially designated as a Specially Designated Director or is nominated as a Specially Designated Director by the Nominating Committee (or, for purposes of Telesat Corporation’s annual meeting of shareholders to be held in calendar year 2024, a subset thereof) and not designated to the Telesat Corporation Board by either PSP Investments or MHR, (ii) (x) satisfies the independence requirements of the applicable U.S. and/or Canadian securities exchanges on which the Telesat Public Shares are listed, (y) is “independent” of Telesat Corporation within the meaning of NI 52-110 and (z) is “independent” of Telesat Corporation within the meaning of Section 10A(m)(3)(B) of the United States Securities Exchange Act of 1934, (iii) is not an affiliate or associate of MHR, PSP Investments or any other person with a contractual right to designate director nominees (or their respective affiliates), (iv) together with such person’s immediate family and affiliates, has not received compensation or payments from MHR, PSP Investments or any other person with a contractual right to designate director nominees (or their respective affiliates) in any of the past three years in an amount in excess of US$120,000 per annum, excluding for these purposes any directors fees, and (v) is Canadian (as defined in the Investment Canada Act).

Director Term Limits and Other Mechanisms of Telesat Corporation Board Renewal

The Telesat Corporation Board has not adopted director term limits or other automatic mechanisms of renewal of its members. Rather than adopting formal term limits, mandatory age-related retirement policies and other mechanisms of board renewal, the Nominating Committee of the Telesat Corporation Board will seek to maintain the composition of the Telesat Corporation Board in a way that provides, in the judgment of the Telesat Corporation Board, the best mix of skills and experience to provide for Telesat Corporation’s overall stewardship. The Nominating Committee also is expected to conduct an annual assessment of the Telesat Corporation Board, each committee, the Chair, each committee chair and each director regarding their effectiveness, efficiency and performance, and to report evaluation results to the Telesat Corporation Board. See also “— Nominating Committee” and “— Diversity Policy”.

Meetings of Independent Directors and Conflicts of Interest

The Telesat Corporation Board will hold regularly scheduled meetings, as well as ad hoc meetings from time to time. The independent members of the Telesat Corporation Board will also meet regularly without the non-independent directors and members of management, and as may be required by NASDAQ or, if applicable, TSX listing standards from time to time. The Telesat Corporation Board has appointed an independent chair of the Telesat Corporation Board (the “Chair”).

To the extent that Telesat Corporation does not have an independent Chair, it will arrange for the appointment of a lead director (the “Lead Director”) whose responsibilities will be to ensure that the directors who are independent have opportunities to meet without management and non-independent directors present, as required, and to provide leadership for the independent directors on the Telesat Corporation Board. To the extent required, a Lead Director will be appointed and replaced from time to time by a majority vote of the directors who are independent, provided that such Lead Director is and will be at all times an independent director (as determined under the NASDAQ rules and NI 58-101). The Telesat Corporation Board will adopt a written position description for a Lead Director, to the extent

142

one is appointed, which provides, among other things, that the Lead Director will be responsible for: (a) providing leadership to ensure that the Telesat Corporation Board functions independently of management of Telesat Corporation, (b) providing leadership to foster the effectiveness of the Telesat Corporation Board, (c) suggesting items of importance for consideration on the agenda for Telesat Corporation Board meetings, (d) chairing each board meeting, or the portion thereof, at which only independent directors are present, (e) as may be required from time to time, ensuring that the independent directors have the opportunity to meet separately in camera, without non-independent directors and senior executives present, (f) working with the Chair and the Chief Executive Officer to enhance the effectiveness and performance of the Telesat Corporation Board, as well as the committees and individual directors of the Telesat Corporation Board, and (g) performing additional duties as requested by the Telesat Corporation Board.

Conflicts of Interest

Certain of our directors and officers are associated with other companies or entities, which may give rise to conflicts of interest. In accordance with Part 5 — Division 3 — Conflicts of Interest under the BCBCA, in the event that a director or senior officer (i) has a material interest in a contract or proposed contract or transaction that is material to an issuer or (ii) is a director or senior officer of, or has a material interest in, a person who has a material interest in the contract or transaction (a “disclosable interest”), the director or senior officer shall disclose his or her disclosable interest in such contract or transaction and the director shall refrain from voting on any matter in respect of such contract or transaction, subject to and in accordance with the BCBCA. To the extent that conflicts of interest arise, such conflicts will be resolved in accordance with the provisions of the BCBCA and applicable internal corporate governance or polices of the Telesat Corporation Board, as applicable.

Quorum

A quorum at any meeting of the Telesat Corporation Board consists of a majority of the directors then in office. Until the Special Board Date, such quorum will also require a majority of the Specially Designated Directors then in office. Further, prior to the occurrence of an Unwind Trigger, a quorum will also require that a majority of the members of the Telesat Corporation Board present must be comprised of directors who are both (i) Canadian (for the purposes of this section, as defined in the Investment Canada Act) and (ii) nominated for election by either: (x) the Nominating Committee, if comprised of a majority of Canadian directors, (y) PSP Investments, or its affiliates, or (z) a shareholder who is Canadian. A director holding a disclosable interest in a contract or transaction to be considered at a meeting, if present at the meeting, is to be counted in a quorum notwithstanding such director’s interest.

Majority Voting Policy

In accordance with the requirements of the TSX, the Telesat Corporation Board has adopted a “Majority Voting Policy” that will require a nominee for election as a director who does not receive a greater number of votes “for” than votes “withheld” with respect to the election of directors by shareholders to tender a resignation to the Chair promptly following the applicable meeting of shareholders. Under the terms of the Majority Voting Policy, our Nominating Committee will be required to consider such resignation and make a recommendation to the Telesat Corporation Board on whether such resignation should be accepted. The Majority Voting Policy requires that the Telesat Corporation Board shall promptly accept the resignation unless it determines, in consultation with the Nominating Committee, that there are exceptional circumstances that should delay the acceptance of the resignation or justify rejecting it. The Telesat Corporation Board will be required to make its decision and announce it in a press release within 90 days following the meeting of shareholders. A director who tenders a resignation pursuant to the Majority Voting Policy will not be permitted to participate in any meeting of the Telesat Corporation Board or the Nominating Committee at which the resignation is considered.

Diversity Policy

Of Telesat Corporation’s ten directors, two (or 20% of the Telesat Corporation Board) are women.

Consistent with the Corporate Governance Guidelines, the Nominating Committee must take into account a variety of criteria, including skills, qualifications, experience and diversity, with consideration to the level of representation of women and other diverse candidates, when identifying, reviewing and evaluating candidates to serve as directors and executive officers of Telesat Corporation. Further, the Telesat Corporation Board may identify for the

143

Nominating Committee certain business, financial, industry, diversity or other general attributes desirable in any of such persons, and request that the Nominating Committee (i) nominate a candidate for election at the next meeting of shareholders, or (ii) fill an actual or anticipated vacancy on the Telesat Corporation Board, in each case, with an individual who has such attributes and who is approved in accordance with the Telesat Corporation Articles and, in each case, the Nominating Committee shall use its reasonable efforts to comply with any such requests. Accordingly, Telesat Corporation does not intend to adopt a formal policy.

Telesat Corporation is of the view that such a policy is not required in order to retain the best candidates for available openings. Telesat Corporation will, however, be mindful of the benefit of diversity of the Telesat Corporation Board and executive officers and the need to maximize their effectiveness and decision-making abilities. In this regard, Telesat Corporation is committed to increasing diversity on the Telesat Corporation Board, including having set a goal of having woman represent 30% of the directors on the Telesat Corporation Board. In searches for new candidates, Telesat Corporation will consider the level of diversity, including female representation, on the Telesat Corporation Board and executive officers and this will be one of several factors used in the search process. Further, Telesat Corporation will continuously monitor the level of female representation and recruit qualified female candidates as part of its overall recruitment and selection process to fill openings, as the need arises, through vacancies, growth or otherwise.

As Telesat Corporation’s corporate governance policies and practices reflecting the Corporate Governance Guidelines have only recently been adopted upon the consummation of the Transaction, Telesat Corporation is not yet in a position to describe the measures taken to ensure that the Corporate Governance Guidelines have been effectively implemented, the annual and cumulative progress by Telesat Corporation in achieving the objectives of the Corporate Governance Guidelines, or whether and how the Corporate Governance Guideline’s effectiveness is measured.

Orientation and Continuing Education

The Telesat Corporation Board will conduct an orientation program for new directors under which a new director will meet with the Chair, members of senior management and Telesat Corporation’s secretary. New directors will be provided with comprehensive orientation and education as to the nature and operation of Telesat Corporation and its business, the role of the Telesat Corporation Board and its committees, and the contribution that an individual director is expected to make. The Nominating Committee is responsible for overseeing director continuing education designed to maintain or enhance the skills and abilities of the directors and to ensure that their knowledge and understanding of Telesat Corporation’s business and operations remains current. The chair of each committee is responsible for coordinating orientation and continuing director development programs relating to the committee’s mandate.

Position Descriptions

The Telesat Corporation Board has adopted a written position description for the Chair, setting out the Chair’s key responsibilities, including, among others, duties relating to setting meeting agendas for the Telesat Corporation Board, chairing board and shareholder meetings of Telesat Corporation, director development and communicating with shareholders and regulators.

The Telesat Corporation Board has adopted a written position description for each of the committee chairs, which sets out such committee chair’s key responsibilities, including, among others, duties relating to setting committee meeting agendas, chairing committee meetings and working with the committee and management to ensure, to the greatest extent possible, the effective functioning of the committee.

The Telesat Corporation Board has adopted a written position description for Telesat Corporation’s Chief Executive Officer, setting out its key responsibilities, including, among others, duties in relation to providing overall leadership, ensuring the development of a strategic plan and recommending such plan to the Telesat Corporation Board for consideration, ensuring the development of an annual corporate plan and budget that supports the strategic plan and recommending such plan to the Telesat Corporation Board for consideration and supervising day-to-day management and communicating with shareholders and regulators.

144

Mandate of the Telesat Corporation Board

The Telesat Corporation Board is responsible for supervising the management of the business and affairs of Telesat Corporation, including providing guidance and strategic oversight to management. The Telesat Corporation Board has adopted a formal mandate that includes the following:

•        selecting, appointing and supervising the Chief Executive Officer and approving the compensation of the Chief Executive Officer;

•        taking steps to satisfy itself as to the integrity of the Chief Executive Officer and other senior executive officers and that the Chief Executive Officer and other senior executive officers create a culture of integrity throughout the organization;

•        adopting a strategic planning process and approving management’s strategic and business plans; and

•        risk identification and ensuring that procedures are in place for the management of those risks.

Directors’ Service Contracts

There are no directors’ service contracts with Telesat Corporation or any of its subsidiaries providing for benefits upon termination of employment. One of our directors, Daniel S. Goldberg, also serves as Chief Executive Officer of Telesat Canada. For information regarding the benefits upon termination of employment contained in his employment agreement, see Item 6 B Employment Agreements, Termination and Change of Control Benefits — Daniel S. Goldberg, President and Chief Executive Officer.

Committees of the Telesat Corporation Board

Under the Telesat Corporation Articles, in addition to the three committees described below, and subject to the rights of PSP Investments and MHR contained in their respective Investor Rights Agreements, prior to both the Special Board Date and the Unwind Trigger, the Telesat Corporation Board may establish additional committees of Telesat Corporation with the approval of a majority of the Specially Designated Directors then in office. Prior to the occurrence of an Unwind Trigger, at least a majority of the members of each committee must meet the requirements to maintain Telesat Corporation’s status as a Canadian controlled entity described above under “— Board Practices — Canadian Director and Committee Member Requirements.”

Subject to the rights of PSP Investments and MHR contained in their respective Investor Rights Agreements and the rights of the Specially Designated Directors provided in the Telesat Corporation Articles, each as described above, the Telesat Corporation Board has the ability to change the membership of, or fill vacancies in, or appoint members or observers to, any of its committees.

The members of the Telesat Corporation Board may delegate to a new committee any of their powers, other than: the power to fill vacancies in the Telesat Corporation Board, the power to change the membership of (or fill vacancies in) any committee of the Telesat Corporation Board, the power to declare dividends or other distributions to the Telesat Corporation’s shareholders, the power to appoint or remove officers appointed by the Telesat Corporation Board and, subject to limited exceptions, the power to issue securities of Telesat Corporation. However, such delegation requires the approval of a majority of all of the directors then in office, which must include at least one designee appointed by PSP Investments, if one is serving, at least one designee appointed by MHR, if one is serving, and one Specially Designated Director, for so long as either PSP Investments or MHR is a 5% Holder.

Audit Committee

The Audit Committee must be comprised of at least three members, including at least one designee appointed by PSP Investments, for so long as PSP Investments has the right to designate at least one director to the Telesat Corporation Board pursuant to its Investor Rights Agreement, one designee appointed by MHR, for so long as MHR has the right to designate at least one director to the Telesat Corporation Board pursuant to its Investor Rights Agreement, and one Specially Designated Director. Telesat Corporation’s audit committee (the “Audit Committee”) is comprised of Michael Boychuk, Jane Craighead and Henry Intven. Michael Boychuk serves as the chair of the Audit Committee. Except for Mr. Boychuk as the first chair of the Audit Committee, the chair of the Audit Committee is required to be a Specially Designated Director. All members of the Audit Committee are persons determined by the Telesat

145

Corporation Board to be both independent directors and financially literate within the meaning of NI 52-110. Each of the Audit Committee members has understanding of the accounting principles used to prepare financial statements and varied experience as to the general application of such accounting principles, as well as an understanding of the internal controls and procedures necessary for financial reporting.

The Telesat Corporation Board has adopted a written charter setting forth the purpose, composition, authority and responsibility of the Audit Committee, consistent with NI 52-110 and NASDAQ Rule 5605(c)(1). The Audit Committee assists the Telesat Corporation Board in fulfilling its oversight of:

•        the integrity of Telesat Corporation’s financial statements and related information;

•        Telesat Corporation’s compliance with applicable legal and regulatory requirements;

•        the independence, qualifications and appointment of Telesat Corporation’s auditor;

•        risk management and internal control over financial reporting and disclosure controls and procedures; and

•        the administration, funding and investment of Telesat Corporation’s pension plans and pension fund.

The Audit Committee is also responsible for:

•        appointing, compensating, retaining and overseeing the work of Telesat Corporation’s principal accounting firm;

•        establishing procedures for (a) the receipt, retention and treatment of complaints received by Telesat Corporation regarding accounting, internal controls or auditing matters and (b) confidential, anonymous submission of complaints by employees regarding questionable accounting or auditing matters;

•        pre-approving all engagements for permitted non-audit services provided by Telesat Corporation’s auditor to Telesat Corporation; and

•        reviewing with management and recommending to the Telesat Corporation Board for approval, the annual consolidated financial statements of Telesat Corporation.

Pursuant to its charter, the Audit Committee has the authority to engage outside counsel and other outside advisors as it deems appropriate to assist it in the performance of its functions.

External Auditor Service Fee

For the year ended December 31, 2021 (“Fiscal 2021”) and the year ended December 31, 2020 (“Fiscal 2020”), Telesat Corporation and Telesat Partnership LP incurred the following fees by its external auditor, Deloitte LLP (“Deloitte”):

(in thousands of Canadian dollars)

 

Fiscal
2021

 

Fiscal
2020

Audit fees(1)

 

$

1,920

 

$

1,123

Audit-related fees(2)

 

 

165

 

 

29

Tax fees(3)

 

 

105

 

 

130

All other fees(4)

 

 

3

 

 

4

Total fees paid

 

$

2,194

 

$

1,286

____________

Notes:

(1)      Audit fees were for professional services rendered by Deloitte for the audit of Telesat’s annual financial statements and for the reviews of its quarterly financial statements for the years ended December 31, 2021 and 2020. In addition, for both the years ended December 31, 2021 and 2020, the fees included services associated with the proxy statement/prospectus in connection with the Transaction.

(2)      The 2021 audit related fees related to services associated to the issuance of the 2026 Senior Secured Notes. The audit related fees for both periods also include fees for the audits of Telesat Canada’s pension plans and for other miscellaneous audits.

(3)      The 2021 and 2020 tax fees include amounts related to Scientific Research & Experimental Development tax credit services.

(4)      The 2021 and 2020 other fees related to access to on-line accounting research services.

146

The Audit Committee must approve all audit, audit-related and permitted non-audit services to be provided by Deloitte and their related fees. Fees related to the annual audits of Telesat Corporation’s consolidated financial statements are specifically approved by the Audit Committee on an annual basis. All fees for other audit and audit-related services are pre-approved annually or more frequently, if required. The Audit Committee considers whether the provision of non-audit services is compatible with maintaining Deloitte’s independence.

Compensation Committee

The Compensation Committee must be comprised of at least three members, including at least one designee appointed by PSP Investments, for so long as PSP Investments has the right to designate at least one director to the Telesat Corporation Board pursuant to its Investor Rights Agreement, one designee appointed by MHR, for so long as MHR has the right to designate at least one director to the Telesat Corporation Board pursuant to its Investor Rights Agreement, and one Specially Designated Director.

The three directors comprising the Compensation Committee are Jane Craighead, Guthrie Stewart and Mark Rachesky. Jane Craighead serves as chair of the Compensation Committee. Under U.S. and Canadian securities laws and applicable exchange rules, there are heightened independence standards for members of the Compensation Committee. All of the Compensation Committee members meet this heightened standard and will also be independent for purposes of NI 58-101 and NASDAQ 5605.

The Telesat Corporation Board has adopted a written charter setting forth the purpose, composition, authority and responsibility of the Compensation Committee pursuant to the rules of the NASDAQ and the SEC, and consistent with the Corporate Governance Guidelines (subject to the rights of MHR and PSP Investments under the Telesat Corporation Articles and the Investor Rights Agreements). The Compensation Committee’s purpose is to assist the Telesat Corporation Board in its oversight of executive compensation, management development and succession, director compensation and executive compensation disclosure.

The principal responsibilities and duties of the Compensation Committee include:

•        reviewing at least annually Telesat Corporation’s executive compensation plans;

•        reviewing annually the compensation of Telesat Corporation’s Chief Executive Officer, taking into account the performance of Telesat Corporation’s Chief Executive Officer in light of pre-established goals and performance objectives and, based on such evaluation, recommending to the Telesat Corporation Board the Chief Executive Officer’s annual compensation;

•        reviewing on an annual basis the compensation structure for Telesat Corporation’s senior executive officers taking into account the performance of such senior executive officers’ in light of pre-established goals and performance objectives and make recommendations to the Telesat Corporation Board with respect to the compensation for such officers;

•        assessing the competitiveness and appropriateness of Telesat Corporation’s policies relating to the compensation of executive officers on an annual basis; and

•        reviewing and, if appropriate, recommending to the Telesat Corporation Board the approval of any adoption, amendment and termination of Telesat Corporation’s incentive compensation plans, overseeing their administration, and discharging any duties imposed on the Compensation Committee by any of those plans.

Further particulars of the process by which compensation for Telesat Corporation’s executive officers is determined is provided under the heading “Executive Compensation.”

Nominating Committee

Until the Special Nomination Termination Date, the Nominating Committee must be comprised of one designee appointed by PSP Investments, for so long as PSP Investments has the right to designate at least one director to the Telesat Corporation Board pursuant to its Investor Rights Agreement, one designee appointed by MHR, for so long as MHR has the right to designate at least one director to the Telesat Corporation Board pursuant to its Investor Rights Agreement, and three Specially Designated Directors.

147

Following the Special Nomination Termination Date, the Nominating Committee will be comprised of one designee appointed by PSP Investments, for so long as PSP Investments has the right to designate at least one director to the Telesat Corporation Board pursuant to its Investor Rights Agreement, one designee appointed by MHR, for so long as MHR has the right to designate at least one director to the Telesat Corporation Board pursuant to its Investor Rights Agreement, and one Specially Designated Director.

The Nominating Committee is comprised of Mélanie Bernier, Jane Craighead, Richard Fadden, Henry Intven and Mark Rachesky, each of whom is independent for purposes of NI 58-101 and NASDAQ 5605. The Chair of the Nominating Committee, Henry Intven, is a Specially Designated Director.

The Telesat Corporation Board has adopted a written charter setting forth the purpose, composition, authority and responsibility of the Nominating Committee. The Nominating Committee’s purpose will be to assist the Telesat Corporation Board in:

•        identifying individuals qualified to become members of the Telesat Corporation Board;

•        selecting or recommending that the Telesat Corporation Board select director nominees for the next annual meeting of shareholders and determining the composition of the Telesat Corporation Board and its committees;

•        developing and overseeing a process to annually assess the Telesat Corporation Board, the Chair, the committees of the Telesat Corporation Board, the chairs of such committees and individual directors;

•        reviewing and assessing the environmental, social, humanitarian, and other social responsibility related policies, systems, and activities of Telesat Corporation; and

•        developing and implementing Telesat Corporation’s policies regarding corporate governance, including principles contained in the Corporate Governance Guidelines.

In identifying new candidates for the Telesat Corporation Board, the Nominating Committee considers what competencies and skills the Telesat Corporation Board, as a whole, should possess and assess what competencies and skills each existing director possesses, considering the Telesat Corporation Board as a group, and the personality and other qualities of each director, as these may ultimately determine the boardroom dynamic.

It is the responsibility of the Nominating Committee to regularly evaluate the overall efficiency of the Telesat Corporation Board and the Chair and all Telesat Corporation Board committees and their chairs. As part of its mandate, the Nominating Committee conducts the process for the assessment of the Telesat Corporation Board, each committee and each director regarding his, her or its effectiveness and contribution, and report evaluation results to the Telesat Corporation Board on a regular basis.

Telesat Partnership Governance

Telesat Partnership is managed by its sole general partner, Telesat Corporation. Under the Telesat Partnership Agreement, until no Telesat Corporation Shares remain outstanding, the general partner is restricted from consummating any transaction unless (a) the terms of such transaction do not impair any of the rights, duties, powers and authorities of the other parties to the Telesat Partnership Agreement in any material respect and (b) its successor entity resulting from such transaction becomes bound by the terms of the Telesat Partnership Agreement and the Trust Voting Agreement, such that they step into the shoes of Telesat Corporation and assume all obligations of Telesat Corporation as general partner of Telesat Partnership. In addition, Telesat Partnership must obtain the approval (i) of a majority of the Specially Designated Directors then in office or (ii) approval by at least a simple majority of the votes cast by the holders of the Telesat Corporation Shares and the Special Voting Shares, voting together as a single class, but excluding shares of Telesat Corporation beneficially owned by PSP Investments, MHR, or their respective affiliates or associates and Special Voting Shares to the extent that the vote thereof is directed by PSP Investments, MHR, or their respective affiliates or associates.

Because of the limited liability of the limited partners of the Partnership, the authority of the limited partners is strictly limited. The Partnership Agreement governs Telesat Partnership and set out the terms of the Telesat Partnership Units and Telesat Partnership GP Units, as summarized in this section and under “Description of Telesat Partnership Units and GP Units” below.

148

Purpose of Telesat Partnership

The purpose of Telesat Partnership as described in the Partnership Agreement is to: (a) acquire and hold direct and indirect equity interests in Loral, Telesat, Telesat CanHoldco and, subject to the approval of Telesat Corporation, in its capacity as general partner, any other persons, (b) engage in activities related to the capitalization and financing of Telesat Partnership’s interests in such corporations and such other persons and (c) engage activities incidental to or in furtherance of the foregoing purposes or any other business that it deems appropriate that is approved by its general partner and which complies with all applicable laws and the Partnership Agreement.

Amendments to the Partnership Agreement

Generally, the Partnership Agreement may only be amended in writing and subject to the approval of holders of Telesat Corporation Shares or Telesat Partnership Units. However, the general partner of Telesat Partnership may also amend certain administrative provisions of the Partnership Agreement without the consent of any limited partners, such as completing a name change of Telesat Partnership and certain changes relating to taxation, provided that amendments to certain provisions of the Partnership Agreement that may be made without the consent of any limited partners may only be made with the approval of a majority of the Specially Designated Directors then in office. Telesat Partnership’s general partner is required to notify its limited partners of any amendment in writing within 30 days from when such amendment takes effect. See “Description of Telesat Partnership Units and GP Units — Amendments to the Partnership Agreement” for a further description of these matters.

Power of Attorney

Pursuant to the Partnership Agreement, Telesat Corporation, as general partner, manages the Telesat Partnership, and, by entering into the Partnership Agreement, each limited partner has appointed Telesat Corporation, in its capacity as general partner, as such limited partner’s attorney for property to act on its behalf in connection with Telesat Partnership’s administrative and operational matters. As limited partners, the liability of each of the holders of Telesat Partnership Units for the debts, liabilities and obligations of Telesat Partnership will, subject to applicable law, be limited to the amount of such limited partner’s capital contribution into Telesat Partnership, plus their share of any undistributed income of Telesat Partnership.

Reciprocal Changes

Holders of Telesat Partnership Units will have the right to exchange their Telesat Partnership Units for Telesat Corporation Shares and will vote at Telesat Corporation through the Trust by way of the Special Voting Shares. Because of this, and to avoid dilution of the voting powers of the holders of Telesat Partnership Units, the Partnership Agreement provides that, generally, for so long as any Telesat Partnership Units not owned by the general partner are outstanding, Telesat Corporation may not issue or distribute new shares in the capital of, or other interests in, Telesat Corporation to holders of Telesat Corporation Shares (in their capacity as such) unless Telesat Partnership also issues or distributes an equivalent class and type of securities to the holders of Telesat Partnership Units.

Additional restrictions on Telesat Corporation’s ability to take certain actions without effecting a substantially similar action at the Telesat Partnership level are described under “Description of Telesat Partnership Units and GP Units — Economic and Voting Rights — Economic Rights.”

Removal/Withdrawal of the General Partner

Telesat Corporation, as general partner of Telesat Partnership, may not be removed as general partner of Telesat Partnership and, until no Telesat Partnership Units are owned by any person other than the general partner or any of its subsidiaries, not voluntarily withdraw from being the general partner.

D.    Employees

As of December 31, 2021, Telesat and its subsidiaries had approximately 471 permanent full and part-time employees. Approximately 2.5% of our employees are subject to collective bargaining agreements. Our employee body is primarily comprised of professional engineering, sales and marketing staff, administrative staff and skilled technical workers. We consider our employee relations to be strong.

149

E.    Share Ownership

See Item 6.B. —Outstanding Option-Based Awards and Share-Based Awards” for information regarding the option-based and share-based awards granted to our NEOs outstanding as at December 31, 2021.

The following table presents information regarding the ownership of certain classes of shares of Telesat Corporation and Units of Telesat Limited Partnership by our directors and senior management as at December 31, 2021.

Name

 

Class A
Shares

 

Class B
Variable
Voting
Shares

 

Class B
Units

 

Fully
exchanged
and converted
basis

Mélanie Bernier

 

 

 

 

Michael Boychuk

 

 

 

 

Jason A. Caloras

 

 

 

 

Jane Craighead

 

 

 

 

Richard Fadden

 

 

 

 

Daniel Goldberg

 

103,403

 

 

 

103,403 (0.21%)

Henry Intven

 

 

 

 

Mark H. Rachesky, M.D.

 

 

46,136

 

18,050,092

 

18,096,228(1) (36.52%)

Guthrie Stewart

 

 

 

 

Michael B. Targoff

 

 

 

 

Michèle Beck

 

 

 

 

Andrew Browne

 

 

 

 

Christopher S. DiFrancesco

 

 

 

 

Thomas E. Eaton, Jr.

 

 

 

 

John Flaherty

 

 

 

 

Erwin Hudson

 

 

 

 

Glenn Katz

 

 

 

 

Michael C. Schwartz

 

 

    

David N. Wendling

 

 

 

 

____________

(1)      Includes 18,035,092 held by funds affiliated with MHR and 46,136 shares and 15,000 units held directly by Dr. Mark Rachesky.

150

ITEM 7. MAJOR SHAREHOLDERS AND RELATED PARTY TRANSACTIONS

A.     Major Shareholders.

The following table sets forth the ownership of holders that are the beneficial owners of 5% or more of each class of shares of Telesat Corporation or each class of units of Telesat Partnership as at December 31, 2021.

In the table, the percentage of Telesat Corporation Shares beneficially owned is based on Telesat Corporation Shares outstanding as at December 31, 2021. These amounts assume all Class A Units, Class B Units and Class C Units have been exchanged into Telesat Corporation Shares on a one-for-one basis.

Name

 

Class A
Shares

 

Class B
Variable
Voting
Shares

 

Class C
Shares

 

Class B
Units

 

Class C
Units

 

Fully
exchanged
and
converted
basis

PSP Investments

 

 

 

112,841

 

 

18,098,362

 

18,211,203 (36.8

%)

Mark H. Rachesky, M.D.(5)

 

 

46,136

 

 

18,050,092

 

 

18,096,228 (36.5

%)

MHR

 

 

 

 

18,035,092

 

 

18,035,092 (36.4

%)

GAMCO Investors, Inc(4)

   

2,485,693

 

   

 

2,485,693 (5.0

%)

Rubric Capital Management LP(4)

   

1,395,000

 

   

 

1,395,000 (2.8

%)

Heard Capital LLC(4)

   

755,107

 

   

 

755,107 (1.5

%)

Gilder, Gagnon, Howe & Co. LLC(4)

   

605,475

 

   

 

605,475 (1.2

%)

____________

(1)      Certain individuals and entities hold Class A Units, Class B Units or Class C Units of Telesat Partnership, which are redeemable, at the election of such holder after the Lock-Up Period, for newly issued shares of Class A Shares, Class B Variable Voting Shares or Class C Shares, respectively, on a one-for-one basis (and such holders’ Class A Units, Class B Units or Class C Units, as the case may be, will be cancelled on a one-for-one basis upon any such issuance). The number of Class A Shares beneficially owned and percentages of beneficial ownership set forth in the table assume that all Class A Units have been exchanged for Class A Shares (and the corresponding Class A Units have been cancelled). The numbers of Class B Variable Voting Shares beneficially owned and percentages of beneficial ownership set forth in the table assume that all Class B Units have been exchanged for Class B Variable Voting Shares (and the corresponding Class B Units have been cancelled). The numbers of Class C Shares beneficially owned and percentages of beneficial ownership set forth in the table assume that all Class C Units have been exchanged for Class C Shares (and the corresponding Class C Units have been cancelled).

(2)      Percentage of combined voting power represents voting power with respect to all of our Telesat Corporation Shares and all Telesat Partnership Units on an as converted basis. In order to maintain Telesat Corporation’s status as Canadian, the Telesat Corporation Articles employ a variable voting mechanism by way of, amongst other controls, the “Golden Share;” the voting power attributed to the Golden Share will vary to ensure that the aggregate number of votes cast by Canadians, including Red Isle, with respect to a particular matter, will equal a simple majority of all votes cast in respect of such matter, resulting in the dilution of the voting power of Telesat Corporation’s non-Canadian shareholders. See Exhibit 2.6 “Description of Share Capital — Meetings and Voting Rights — Golden Share Mechanic.”

(3)      Red Isle Private Investments Inc. is a wholly owned subsidiary of PSP Investments and is the legal owner of the Telesat Corporation Shares attributed to PSP Investments in the table above. The number of Telesat Corporation Shares set out above represents PSP Investments’ interests in both the Class C Fully Voting Shares and Class C Limited Voting Shares on a combined basis. The Class C Limited Voting Shares are not entitled to vote to elect the directors of the Company.

(4)      These share amounts are based on a schedule 13D filing by GAMCO Investors Group filed on February 3, 2022, a 13G filing by Rubric Capital Management filed on January 20, 2022, a 13D filing by Gilder, Gagnon, Howe & Co. LLC filed on February 14, 2022 and a 13G filing by Heard Capital LLC filed on March 4, 2022.

(5)      Includes 18,035,092 held by funds affiliated with MHR and 46,136 shares and 15,000 units held directly by Dr. Mark Rachesky

151

The portion of each class of securities held by jurisdiction and the number of record holders is as follows:

Securities

 

Number of holders

 

Percentage
of holdings
per class of
securities

Class A Shares and Class B Variable Voting Shares

    

 

United States

 

128

 

97.4

%

Canada

 

3

 

2.6

%

Other

 

3

 

 

Class C Shares

    

 

Canada

 

1

 

100

%

Class A and B Limited Partnership Units

    

 

United States

 

70

 

99.9

%

Canada

 

1

 

0.1

%

Class C Limited Partnership Units

    

 

Canada

 

1

 

100

%

Significant Changes in Ownership

None

Voting Rights

The holders of Class A Shares, Class B Variable Voting Shares, Class C Shares, Special Voting Shares, Telesat Corporation Super Voting Shares and the Golden Share will generally be entitled to receive notice of and attend meetings of Telesat Corporation’s shareholders and receive copies of all proxy materials, information statements and other written communications, including from third parties, given in respect of Telesat Public Shares. Holders of Telesat Corporation Shares shall have one vote for each Telesat Corporation Share held at all meetings of the shareholders of Telesat Corporation, except meetings at which only holders of another class or of a particular series shall have the right to vote, provided that holders of Class C Limited Voting Shares will not be entitled to vote on the election of directors of Telesat Corporation. The Telesat Corporation Articles provide that the holders of the Telesat Corporation Shares will vote together as a single class with the Telesat Partnership Units (via the Special Voting Shares), and the Golden Share, with a simple majority of votes required to pass the majority of matters (other than the election of directors of Telesat Corporation, which shall be decided by a plurality of votes cast). Until the occurrence of an Unwind Transaction, a simple majority of votes cast by the holders of Telesat Corporation Shares and Special Voting Shares, voting together as a single class, will be required to approve a Second Tabulation Matter, as defined and described below.

The following table summarizes the voting power of the different classes of Telesat Corporation Shares and Telesat Partnership Units:

Class

 

Voting For Directors

 

All Other
Votes

 

Second
Tabulation Votes

Class A Shares

 

1 vote per share

 

1 vote per share

 

1 vote per share

Class B Variable Voting Shares

 

1 vote per share; provided that any voting power of a single holder in excess of one-third of the outstanding voting power of the Telesat Corporation Shares and Telesat Partnership Units (via the Special Voting Shares) and the Golden Share Canadian Votes (described in Exhibit 2.6 under the section “Description of Share Capital — Meetings and Voting Rights — Golden Share Mechanic”) will effectively be transferred to the Golden Share.

 

1 vote per share

Class C Fully Voting Shares

 

1 vote per share

 

1 vote per share

 

1 vote per share

Class C Limited Voting Shares

 

No votes

 

1 vote per share

 

1 vote per share

152

Class

 

Voting For Directors

 

All Other
Votes

 

Second
Tabulation Votes

Class A Units (voted via the Class A Special Voting Share)

 

1 vote per share

 

1 vote per unit

 

1 vote per share

Class B Units (voted via the Class B Special Voting Share)

 

1 vote per unit; provided that any voting power of a single holder in excess of one-third of the outstanding voting power of the Telesat Corporation Shares and Telesat Partnership Units (via the Special Voting Shares) and the Golden Share Canadian Votes (described in Exhibit 2.6 under the section “Description of Share Capital — Meetings and Voting Rights — Golden Share Mechanic”) will effectively be transferred to the Golden Share.

 

1 vote per unit

Class C Units (voted via the Class C Special Voting Share)

 

Limited votes to ensure compliance with restrictions applicable to PSP Investments pursuant to its constating legislation.

 

1 vote per unit

 

1 vote per unit

Golden Share

 

A number of votes equal to the sum of:

•   A number of votes such that the votes cast by the holders of Class A Shares and Class A Units, Class C Shares and Class C Units, and the Golden Share represent a simple majority of the votes cast; and

•   The number of votes transferred from the Class B Shares and Class B Units, if applicable.

 

No votes

Change in Control Arrangements

We are not aware of any arrangement that may at a subsequent date, result in a change of control of the Company.

B.     Related Party Transactions

The Transaction

On November 23, 2020, Loral entered into the Transaction Agreement with Telesat Canada, Telesat Corporation, Telesat Partnership, Telesat CanHoldco, Merger Sub, PSP Investments and Red Isle. The Transaction closed on November 18, 2021. The Transaction resulted in the pre-closing stockholders of Loral, PSP Investments (through Red Isle) and the other shareholders in Telesat Canada who signed Stockholder Contribution Agreements or Optionholder Exchange Agreements (principally current or former management) owning approximately the same percentage of equity in Telesat Canada indirectly through Telesat Corporation and/or Telesat Partnership as they held (indirectly in the case of Loral stockholders and PSP Investments) in Telesat Canada. Telesat Corporation became the publicly traded general partner of Telesat Partnership and Telesat Partnership indirectly owns all of the economic interests in Telesat Canada. The Transaction was effected through a series of transactions, including: (i) Red Isle contributing approximately US$5 million in value of its equity interests in Telesat Canada in exchange for Class C Shares and the balance of its equity interest in Telesat Canada in exchange for Class C Units (PSP Investments (a) being entitled to a payment of US$7 million, (b) being entitled to or obligated to pay a post-closing economic adjustment reflecting the net asset value of Loral’s non-Telesat Canada assets and liabilities, and (c) being indemnified for certain losses incurred by Telesat Corporation following the consummation of the Transaction).

153

Investor Rights Agreements

Telesat Corporation and MHR, on the one hand, and Telesat Corporation and PSP Investments, on the other hand, entered into the Investor Rights Agreements dated as of November 23, 2020, pursuant to which, among other things, each of PSP Investments and MHR are entitled to designate three directors to the board of directors of Telesat Corporation and have the exclusive right to fill vacancies of any directorship for which it has the right to designate a director. The number of designees each of PSP Investments and MHR are entitled to designate to the board of directors of Telesat Corporation will be reduced to two, one and zero upon PSP Investments or MHR, respectively, owning less than 25%, 15% or 5% of the Telesat Corporation Shares and the Telesat Partnership Units (on an “as-exchanged” basis) outstanding as of the Closing. The number of independent directors that the Nominating Committee may designate will be increased by one each time the number of designees PSP Investments or MHR is entitled to designate is so reduced.

Registration Rights and Tag Along Rights between MHR and PSP Investments

In connection with the Transaction, MHR and certain of its affiliates and PSP Investments entered into the Registration Rights Agreement with Telesat Corporation, which will become effective at the Effective Time pursuant to its terms.

Goldberg, Godles, Wiener & Wright

Henry Goldberg, the father of Daniel Goldberg, the President and Chief Executive Officer of Telesat Corporation, is a partner in the law firm of Goldberg, Godles, Wiener & Wright, which handles certain matters for Telesat Corporation and its subsidiaries. As of December 31, 2021, the aggregate amount of expenses incurred by Telesat Corporation and its subsidiaries for services received in 2021 was approximately US$1,086,015.

Agreements with Directors and Officers

We have entered into employment or service agreements with members of executive management. See Item 6B. “Directors, Senior Management and Employees” — “Compensation” — “Executive Compensation”. Additionally, we have a compensation program for our directors. See Item 6B. “-” — “Compensation” — “Director Compensation”.

Indemnification Agreements

We have entered into indemnification agreements with each of our directors and executive officers pursuant to which we have agreed to indemnify them against a number of fees, costs, charges and expenses incurred by such persons in connection with claims made by reason of their being a director or officer of the Company or who act or acted at the Company’s request as a director and/or officer or in a similar capacity of other entities. Any claims for indemnification by our directors and officers may reduce our available funds to satisfy successful third-party claims against us and may reduce the amount of money available to us. See Item 19. — “Exhibits”.

C.     Interests of Experts and Counsel

Not applicable.

ITEM 8. FINANCIAL INFORMATION

A.     Consolidated Financial Statements and Other Financial Information

See our Consolidated Financial Statements beginning at page F-1.

Legal Proceedings

We are currently party to various claims and legal actions that arise in the ordinary course of business. In addition, we may become subject to future claims and legal actions from time to time in the ordinary course of business. We believe such claims and legal actions, individually and in the aggregate, will not have a material adverse effect on our business, financial condition, results of operations or cash flows.

For further description of the legal proceedings, see Item 4B “Information on the Company” — “Business Overview”.

154

Dividend Policy

We currently intend to retain all available funds and any future earnings to support operations and to finance the growth and development of our business. As such, we do not intend to declare or pay cash dividends or distributions on our Telesat Public Shares, Telesat Corporation Shares or Telesat Partnership Units in the foreseeable future. Any future determination to pay dividends will be made at the discretion of our board of directors subject to applicable laws and will depend upon, among other factors, our financial performance, financial condition including leverage levels, contractual restrictions, capital requirements and merger and acquisition opportunities. Our future ability to pay cash dividends on our Telesat Public Shares, Telesat Corporation Shares or Telesat Partnership Units is currently limited by the terms of our credit agreement and may be limited by the terms of any future debt or preferred securities.

B.     Significant Changes

We have not experienced any significant changes in our financial position since the date of our Annual Financial Statements included in this Annual Report.

ITEM 9. THE OFFER AND LISTING

Telesat Corporation’s Class A Shares and Class B Variable Voting Shares have been listed on both the Nasdaq Global Select Market and the TSX since November 19, 2021 under the single symbol “TSAT”. The Telesat Partnership Units are not listed on any exchange.

ITEM 10. ADDITIONAL INFORMATION

A.     Share Capital

Not applicable.

B.     Memorandum and Articles of Association of Telesat Corporation

See Exhibit 2.6 to the Annual Report — Description of Rights of each Class of Securities Registered under Section 12 of the Securities Exchange Act of 1934.

Transfer Agent and Registrar

The transfer agent and registrar for our Telesat Corporation Shares and Telesat Partnership Units in the United States is Computershare Trust Company, N.A. at its principal office in Canton, Ohio, and in Canada is Computershare Investor Services Inc. at its principal office in Calgary, Alberta.

Ownership and Exchange Controls

There is no limitation imposed by Canadian law or by Telesat Corporation Articles on the right of a non- resident to hold or vote our Telesat Corporation Shares, other than discussed below.

Competition Act

Limitations on the ability to acquire and hold our Telesat Corporation Shares may be imposed by the Competition Act (Canada). This legislation permits the Commissioner of Competition (the “Commissioner”), to review any acquisition or establishment, directly or indirectly, including through the acquisition of shares, of control over or of a significant interest in us. This legislation grants the Commissioner jurisdiction, for up to one year after the acquisition has been substantially completed, to challenge this type of acquisition by seeking a remedial order, including an order to prohibit the acquisition or require divestitures, from the Canadian Competition Tribunal, which may be granted where the Competition Tribunal finds that the acquisition substantially prevents or lessens, or is likely to substantially prevent or lessen, competition.

This legislation also requires any person or persons who intend to acquire more than 20% of our voting shares or, if such person or persons already own more than 20% of our voting shares prior to the acquisition, more than 50% of our voting shares, to file a notification with the Canadian Competition Bureau if certain financial thresholds are exceeded. Where a notification is required, unless an exemption is available, the legislation prohibits completion of

155

the acquisition until the expiration of the applicable statutory waiting period, unless the Commissioner either waives or terminates such waiting period or issues an advance ruling certificate. The Commissioner’s review of a notifiable transaction for substantive competition law considerations may take longer than the statutory waiting period.

Investment Canada Act

The Investment Canada Act requires each “non Canadian” (as defined in the Investment Canada Act) who acquires “control” of an existing “Canadian business,” to file a notification in prescribed form with the responsible federal government department or departments not later than 30 days after closing, provided the acquisition of control is not a reviewable transaction under the Investment Canada Act. Subject to certain exemptions, a transaction that is reviewable under the Investment Canada Act may not be implemented until an application for review has been filed and the responsible Minister of the federal cabinet has determined that the investment is likely to be of “net benefit to Canada” taking into account certain factors set out in the Investment Canada Act. Under the Investment Canada Act, an investment in our Telesat Corporation Shares by a non-Canadian who is a World Trade Organization member country investor, including a United States investor, would be reviewable only if it were an investment to acquire control of us pursuant to the Investment Canada Act and our enterprise value (as determined pursuant to the Investment Canada Act and its regulations) was equal to or greater than the amount specified, which is currently $1.631 billion. For other investors who are not state-owned enterprises the threshold is currently $1.075 billion for 2021.

The Investment Canada Act contains various rules to determine if there has been an acquisition of control. Generally, for purposes of determining whether an investor has acquired control of a corporation by acquiring shares, the following general rules apply, subject to certain exceptions: the acquisition of a majority of the undivided ownership interests in the voting shares of the corporation is deemed to be acquisition of control of that corporation; the acquisition of less than a majority, but one-third or more, of the voting shares of a corporation or of an equivalent undivided ownership interest in the voting shares of the corporation is presumed to be acquisition of control of that corporation unless it can be established that, on the acquisition, the corporation is not controlled in fact by the acquirer through the ownership of voting shares; and the acquisition of less than one-third of the voting shares of a corporation or of an equivalent undivided ownership interest in the voting shares of the corporation is deemed not to be acquisition of control of that corporation.

Under the national security review regime in the Investment Canada Act, review on a discretionary basis may also be undertaken by the federal government in respect to a much broader range of investments by a non-Canadian to “acquire, in whole or part, or to establish an entity carrying on all or any part of its operations in Canada.” No financial threshold applies to a national security review. The relevant test is whether such investment by a non-Canadian could be “injurious to national security.” The responsible ministers have broad discretion to determine whether an investor is a non-Canadian and therefore subject to national security review. Review on national security grounds is at the discretion of the responsible ministers, and may occur on a pre- or post-closing basis.

Certain transactions relating to our Telesat Corporation Shares will generally be exempt from the Investment Canada Act, subject to the federal government’s prerogative to conduct a national security review, including:

•        the acquisition of our Telesat Corporation Shares by a person in the ordinary course of that person’s business as a trader or dealer in securities;

•        the acquisition of control of us in connection with the realization of security granted for a loan or other financial assistance and not for any purpose related to the provisions of the Investment Canada Act; and

•        the acquisition of control of us by reason of an amalgamation, merger, consolidation or corporate reorganization following which the ultimate direct or indirect control in fact of us, through ownership of our Telesat Corporation Shares, remains unchanged.

Other

There is no law, governmental decree or regulation in Canada that restricts the export or import of capital, or that would affect the remittance of dividends (if any) or other payments by us to non-resident holders of our Telesat Public Shares, other than withholding tax requirements.

156

Description of Telesat Partnership Units and GP Units

The authorized units of Telesat Partnership consist of: (i) an unlimited number of Class A Units, held by the limited partners (other than Red Isle, Red Isle’s permitted transferees that are wholly owned by PSP Investments or any holder of Class D limited partnership units of Telesat Partnership (“Class D Units”) in their capacity as such) who can demonstrate to Telesat Partnership that they are Canadian (as defined in the Investment Canada Act);

(ii) an unlimited number of Class B Units, held by the limited partners (other than Red Isle, Red Isle’s permitted transferees that are wholly owned by PSP Investments or any holder of Class D Units in their capacity as such); (iii) Class C Units, held by Red Isle or its permitted transferees that are wholly owned by PSP Investments; and (iv) Telesat Partnership GP Units, held by Telesat Corporation as the general partner of Telesat Partnership. Class D Units will also be authorized from and after the Effective Time but may be issued only to a wholly owned subsidiary of the general partner of Telesat Partnership immediately before the Telesat Partnership Units cease to be outstanding. The number of Telesat Partnership Units to be issued pursuant to the Transaction will be determined prior to the closing of the Transaction based on the number of Telesat Partnership Elections by Loral stockholders.

The following is a summary of the material rights, privileges, restrictions and conditions that attach to the Telesat Partnership Units and the Telesat Partnership GP Units. This is a summary only and is subject to the detailed provisions of the Form of Partnership Agreement.

Economic and Voting Rights

The Telesat Partnership Units are intended to provide economic rights that are substantially equivalent, and voting rights with respect to Telesat Corporation that are substantially equivalent, to the corresponding rights afforded to holders of Telesat Corporation Shares, as applicable.

Economic Rights

All Telesat Partnership Units have the same economic rights. Further, for so long as Telesat Corporation is general partner of Telesat Partnership, if any shares in the capital of Telesat Corporation other than the Telesat Corporation Shares are issued by Telesat Corporation (“New Shares”), Telesat Corporation will (either immediately before or after such issuance), (A) cause Telesat Partnership to create a corresponding new class of Telesat Partnership units (“New Units”) that have corresponding distribution rights to such New Shares, (B) cause Telesat Partnership to issue one or more New Units to Telesat Corporation in exchange for the contribution by Telesat Corporation of the proceeds from, or other consideration received in connection with, the issuance of such New Shares to Telesat Partnership and (C) effect such amendments to the Partnership Agreement as are described in the Partnership Agreement.

Other material economic rights, privileges, restrictions and conditions attaching to the Telesat Partnership Units under the terms of the Partnership Agreement include the following:

•        Telesat Partnership Units vote on a pass-through basis with corresponding classes of Telesat Corporation Shares.

•        Telesat Corporation may not issue or distribute rights, options or warrants or other securities or assets of Telesat Corporation to all or substantially all of the holders of Telesat Corporation Shares unless a corresponding distribution is made to holders of the Telesat Partnership Units.

•        No subdivision or combination of the outstanding Telesat Corporation Shares is permitted unless a corresponding subdivision or combination of Telesat Partnership Units is made.

•        Telesat Corporation and the Telesat Corporation Board are prohibited from proposing or recommending an offer for the Telesat Corporation Shares or for the Telesat Partnership Units unless the holders of the Telesat Partnership Units and the holders of Telesat Corporation Shares are entitled to participate to the same extent and on equitably equivalent basis.

•        Approval of holders of the Telesat Partnership Units is required for an action (such as an amendment to the Partnership Agreement) that would affect the economic rights of a Telesat Partnership Unit relative to a Telesat Corporation Share, as applicable.

157

•        Telesat Corporation, as general partner of the Partnership, is restricted from taking certain actions that would impact the capital structure of Telesat Partnership. However, the Partnership Agreement provides a caveat allowing Telesat Corporation to undertake and effect the transactions contemplated under Section 2.1 of the Transaction Agreement.

See also “— Reciprocal Changes”, above.

Voting Powers

The holders of Telesat Partnership Units are indirectly entitled to vote in respect of matters on which holders of Telesat Corporation Shares are entitled to vote, including in respect of the election of directors of Telesat Corporation, through the Special Voting Shares. Telesat Corporation, Telesat Partnership and the Trustee have entered into the Trust Voting Agreement. This summary is qualified in its entirety by reference to that agreement.

The Special Voting Shares are held by the Trustee, entitling the Trustee to that number of votes on applicable matters on which holders of Telesat Public Shares are entitled to vote that is equal to the number of Telesat Corporation Shares into which the Telesat Partnership Units held by the holders of such Telesat Partnership Units on the applicable record date are convertible. Pursuant to the Partnership Agreement, each holder of Telesat Partnership Units has the right to direct Telesat Corporation as to how to instruct the Trustee to vote the voting power of the Special Voting Shares corresponding to such holder’s Telesat Partnership Units.

Pursuant to the Trust Voting Agreement, the Trustee is required to cast such votes in accordance with voting instructions provided to it by Telesat Corporation, in its capacity as general partner of Telesat Partnership. In the absence of instructions from Telesat Corporation with respect to all or any such votes, the Trustee will not exercise those votes.

Pursuant to the Partnership Agreement and the Telesat Corporation Articles, Telesat Corporation will also instruct the Trust how to vote the Golden Share. In the absence of instructions from Telesat Corporation with respect to how to vote the Golden Share, the Trustee will not vote the Golden Share. See Exhibit 2.6 “Description of Telesat Corporation Shares — Meetings of Shareholders and Voting Rights — Golden Share Mechanic.”

So long as any Telesat Partnership Units are outstanding, the Class D Units will not have any voting rights.

Exchange Right

From and after the Lock-Up Period, a holder of Telesat Partnership Units shall, at any time and from time to time, have the right to require Telesat Partnership to repurchase (the “Exchange Right”) any or all of Telesat Partnership Units held by such holder in exchange for the applicable class of Telesat Corporation Shares; provided, however, that a holder of Telesat Partnership Units may exercise its Exchange Right at any time to effect a transfer to be effective prior to (and if so elected by such holder, subject to) the Closing of a Telesat Control Transaction so that such Telesat Corporation Shares to be received by such holder in such repurchase will have the full right and power to participate in such Telesat Control Transaction.

In order to exercise the Exchange Right, a holder of Telesat Partnership Units must deliver to Telesat Partnership, at its office (or at a designated office of Telesat Partnership’s transfer agent), a duly executed exchange notice (the “Exchange Notice”) together with such additional documents and instruments as the transfer agent and Telesat Partnership may reasonably require. The Exchange Notice must specify the number and class of Telesat Partnership Units in respect of which the holder is exercising the Exchange Right, and.in the case of Class C Units, whether such units are to be exchanged for Class C Fully Voting Shares or Class C Limited Voting Shares.

An exercise of the Exchange Right may be revoked by the exercising holder by notice in writing given to Telesat Partnership before the close of business on the second business day immediately preceding the exchange date specified in the applicable Exchange Notice, which date must be a business day and must not be less than two business days nor more than ten business days after the date upon which such Exchange Notice is delivered to Telesat Partnership (the “Exchange Date”). On the Exchange Date, Telesat Partnership will deliver or cause the transfer agent to deliver to the relevant holder the applicable number of Telesat Corporation Shares.

158

Notwithstanding the exercise of the Exchange Right, where a record date in respect of a distribution with respect to the Telesat Partnership Units occurs prior to the exchange date and there is any declared and unpaid distribution on any Telesat Partnership Unit so exchanged, such amount shall remain payable and shall be paid in the applicable form on the designated payment date to the former holder of the Telesat Partnership Unit so exchanged. In addition, any deferred tax distribution (as described below) shall remain due and payable.

Mandatory Exchange

Telesat Partnership may cause a mandatory exchange of the outstanding Telesat Partnership Units into Telesat Public Shares in the event that:

•        At any time the number of Telesat Partnership Units outstanding (other than Telesat Partnership Units held by Telesat Corporation and its affiliates) represents less than 2% of the capital of Telesat Corporation on a fully diluted basis (a “Sunset Exchange”);

•        A Telesat Control Transaction occurs in respect of which both: (i) the Telesat Corporation Board determines, in good faith, that such a transaction involves an arm’s-length transaction with a bona fide third party for a legitimate commercial purpose other than to cause the exchange of the Telesat Partnership Units and (ii) the holders of the Telesat Partnership Units receive not less than 15 business days’ prior written notice prior to the date Telesat Corporation makes such a determination (a “Control Transaction Exchange”); or

•        The holders of the Telesat Partnership Units fail to take the necessary action at a meeting or other vote of holders of Telesat Partnership Units to approve or disapprove, as applicable, a matter that requires such approval or disproval, as applicable, to maintain the economic equivalence of the Telesat Partnership Units, the Telesat Partnership GP Units and the Telesat Corporation Shares (a “Voting Event Exchange”).

Where Telesat Partnership determines to cause the mandatory exchange of all of the outstanding Telesat Partnership Units into Telesat Corporation Shares, it will give prior written notice specifying the date of the mandatory exchange to the holders of Telesat Partnership Units at least 15 days prior to such mandatory exchange, in the case of a Sunset Exchange or a Control Transaction Exchange, and on the business day following the day on which the holders of the Telesat Partnership Units failed to take such action in the case of a Voting Event Exchange.

Conversion of Telesat Partnership Units

An issued and outstanding Class A Unit will immediately be converted into a Class B Unit automatically and without any further act of Telesat Partnership, the general partner or the holder thereof, if such Class A Unit is or becomes beneficially owned or controlled, directly or indirectly, by a person who is not a Canadian (as defined in the Investment Canada Act). In contrast, if an issued and outstanding Class B Unit becomes beneficially owned and controlled, directly or indirectly, by a person who is Canadian, then (i) such holder of Class B Units may notify Telesat Partnership of such holder’s status as Canadian, and (ii) upon providing evidence satisfactory to Telesat Partnership to confirm such holder’s status as Canadian, the Class B Units will be converted into an equal number of Class A Units.

Transfers

Under the Partnership Agreement, with the exception of the exchange rights set out under “— Exchange Right” and “— Mandatory Exchange” above, no limited partner of Telesat Partnership may transfer its Telesat Partnership Units unless, in the case of a natural person, upon their demise, to their estate and heirs or, in the case of someone who is not a natural person, (i) by operation of law upon the consummation of a merger, consolidation, amalgamation, liquidation, dissolution or similar transaction or (ii) pursuant to a transfer in which, for U.S. federal income tax purposes, the basis of the Telesat Partnership Unit in the hands of the transferee is determined, in whole or in part, by reference to its basis in the hands of the transferor or is determined under section 732 of the Code. If such a transfer is effected, Telesat Corporation may require, among other things, that the applicable holder of Class A Units making a transfer provide a statutory declaration under the Canada Evidence Act or otherwise concerning whether the such holder or beneficial owner is a Canadian (as defined in the Investment Canada Act).

Each of PSP Investments (through Red Isle) and MHR may not transfer any of its interests in Telesat Partnership, other than transfers to its direct and indirect wholly owned subsidiaries. Further, until Red Isle no longer holds any Telesat Partnership Units, PSP Investments may not transfer its interests in Red Isle or reduce its economic exposure to

159

Telesat Partnership Units held by Red Isle unless such transfer is to a direct or indirect wholly owned subsidiary of PSP Investments. However, upon the transferee of such interests no longer being a direct or indirect wholly owned subsidiary of the applicable transferor, such transferee must transfer the transferred interests back to the applicable transferor.

The general partner may not transfer its interests in the Partnership, except as described above under “Telesat Partnership Governance”.

Notice of Meeting Rights

The holders of Telesat Partnership Units will have the right to receive notice of and to attend any meeting of the partners of Telesat Partnership at which the holders of Telesat Public Shares are entitled to vote. The general partner will mail or cause to be mailed (or otherwise communicate) to the holders of Telesat Partnership Units the notice of each meeting at which the holders of Telesat Public Shares are entitled to vote, together with the related materials and a statement as to the manner in which the holder may instruct the general partner to instruct the Trustee to exercise the votes attaching to the Special Voting Share, on the same day as Telesat mails (or otherwise communicates) the notice and materials to the holders of Telesat Public Shares. The general partner will also send to the holders of Telesat Partnership Units copies of proxy materials, all information statements, reports (including interim and annual financial statements) and other written communications sent by Telesat Corporation or third parties to the holders of Telesat Public Shares, provided, however, that the general partner shall not be required to provide a holder of Telesat Partnership Units with such mailing or communication if the Telesat Public Shares receivable upon the exchange of the Telesat Partnership Units do not have the right to vote.

The holders of Telesat Partnership Units will also have the right to receive notice of and to attend any meeting of the partners of Telesat Partnership.

Quorum

A quorum at any meeting of the partners of Telesat Partnership will consist of one or more partners present in person or by proxy holding a majority of the voting power which may be exercised at such meeting.

Dividend Rights

The general partner of Telesat Corporation will cause distributions to be made by Telesat Partnership to the partners in the following order of priority: (a) the general partner may, in its sole discretion, from time to time cause cash distributions to be made by Telesat Partnership to Telesat Corporation (which distributions will be made without pro rata distributions to the other partners) in such amounts as required for Telesat Corporation to pay certain expenses and tax liabilities described in the Partnership Agreement and (b) after payment of any deferred distributions described below, the general partner may, in its sole discretion, from time to time in such amounts as it shall determine, cause distributions to be made by Telesat Partnership to the partners in accordance with their percentage interests, pro rata.

In order to avoid having a holder of Telesat Partnership Units receive a distribution from Telesat Partnership, then immediately exchange their Telesat Partnership Units for Telesat Public Shares and receive a substantially equivalent distribution from Telesat Corporation as well, following completion of the Transaction, Telesat Corporation intends to adopt a dividend policy such that it will declare a concurrent dividend with the same record date.

In the event that any partner other than Telesat Corporation that is subject to U.S. federal income tax has net cumulative taxable income that exceeds zero, then on the next applicable tax distribution date, Telesat Partnership shall distribute to each partner, whether or not such partner is subject to U.S. federal income tax, its assumed tax liability, less all prior distributions pursuant to the preceding paragraph and this paragraph paid in respect of such partner’s units, provided, however, that Telesat Corporation may defer such distribution, which shall then accumulate at the rate of 10% per annum compounded daily, and shall be paid prior and in preference to any pro rata distribution to the holders of Telesat Partnership Units. If a holder of Telesat Partnership Units exchanges their Telesat Partnership Units for Telesat Corporation Shares, the holder will continue to be entitled to any unpaid deferred distribution.

Telesat Partnership is also required to make certain tax distributions to holders of Telesat Partnership Units; provided, however, that Telesat Corporation may defer such distributions, which shall then accumulate at the rate of 10% per annum compounded daily, and shall be paid prior and in preference to any pro rata distribution to the holders of Telesat Partnership Units.

160

So long as any Telesat Partnership Units are outstanding, the Class D Units will not participate in, or be entitled to, any distributions.

Amendments to the Partnership Agreement

Subject to the right of the general partner to amend the Partnership Agreement described below, the Partnership Agreement shall only be amended in writing and, from and after the Effective Time, only with the consent of all of the following (i) the shareholders of Telesat Corporation by resolution passed by a simple majority of all votes cast at a meeting by holders entitled to vote at such meeting or by written consent of the Telesat Corporation shareholders holding in the aggregate a majority of the outstanding Telesat Corporation Shares; (ii) a majority of the holders of Telesat Partnership Units; (iii) the shareholders of Telesat Corporation (other than Red Isle and any MHR entity and their respective affiliates and associates) by resolution passed by a simple majority of all votes cast by such shareholders at a meeting by holders entitled to vote at such meeting or by written consent of such shareholders holding in the aggregate a majority of the outstanding Telesat Corporation Shares (other than shares held by Red Isle and any MHR entity and their respective affiliates and associates); and (iv) a majority of the holders of Telesat Partnership Units (other than those beneficially owned by Red Isle and any MHR entity and their respective affiliates and associates). However, any amendment seeking to convert Telesat Partnership into a general partnership will require unanimous written consent of the partners. Further, no amendment will give anyone other than the general partner the right to dissolve Telesat Partnership; no amendment will be made without the consent of the general partner which would adversely affect the rights and obligations of the general partner; and any amendment that disproportionately and adversely affects any individual, group or class of holders of units as compared to any other holder of units will require the consent of each holder of units so disproportionately and adversely affected.

Any amendments to the rights, privileges, restrictions and conditions attaching to the Telesat Partnership Units will require (i) in the case of amendments that would increase or decrease the economic rights of a Telesat Partnership Unit relative to the applicable class of Telesat Corporation Shares, approval by (A) an ordinary resolution passed by holders of the applicable class of Telesat Partnership Units, (B) a majority of the applicable class of Telesat Corporation Shares and (C) the general partner, (ii) in the case of any amendment (x) not covered by (i) and (y) that would affect the rights, privileges, restrictions or conditions attaching to certain of the Telesat Partnership Unit in a manner adverse to those holders of Telesat Partnership Units relative to other holders, with the approval of the holders of the adversely affected Telesat Partnership Units and the general partner, or (iii) in the case of any other amendment that would affect the rights privileges, restrictions or conditions attaching to the Telesat Partnership Units, the general partner, provided that, until the date that the Contractual Designees (as defined in the Telesat Corporation Articles) nominated by PSP Investments and MHR pursuant to Article 10.2 of the Telesat Corporation Articles collectively constitute, in the aggregate, less than 50% of the members of the Telesat Corporation Board (the “Special Board Date”), the amendments set out in clause (iii) may only be made without the approval of any limited partner if approved by a majority of the Specially Designated Directors then in office.

The general partner may make the following amendments to the Partnership Agreement without the consent of the limited partners:

•        A change in the name of Telesat Partnership, the location of Telesat Partnership’s principal place of business or the registered office of Telesat Partnership;

•        The admission, substitution, withdrawal or removal of limited partners in accordance with the Partnership Agreement;

•        A change that the general partner, acting reasonably, determines is necessary to qualify or continue the qualification of Telesat Partnership as a limited partnership and which the limited partners have limited liability under applicable laws;

•        A change that, in the sole discretion of the general partner, is reasonable and necessary or appropriate to enable partners to take advantage of, or not be detrimentally affected by, changes, proposed changes or differing interpretations with respect to Canadian or U.S. income tax regulations, legislation or interpretation;

•        A change that the general partner, acting reasonably, determines to be necessary to satisfy any requirements, conditions or guidelines contained in any law;

161

•        A change in the fiscal year or taxable year of Telesat Partnership and any other changes that the general partner determines to be necessary or appropriate as a result of a change in the fiscal year or taxable year of the Telesat Partnership;

•        An amendment that the general partner, acting reasonably, determines to be necessary or appropriate in connection with the creation, authorization or issuance of any class or series of partnership interests or options, rights, warrants or appreciation rights relating to partnership interests pursuant to Section 3.4 of the Partnership Agreement; and

•        Any amendment expressly permitted in the Partnership Agreement to be made by the general partner acting alone;

provided that certain of the amendments may only be made without the approval of any limited partner if approved by the majority of the Specially Designated Directors then in office.

From and after the Special Board Date, if neither any MHR entity nor PSP Investments is a 5% Holder, the general partner, with the approval of the Telesat Corporation Board, may amend any provision of the Partnership Agreement and execute, swear to, acknowledge, deliver, file and record whatever documents may be required in connection with that amendment, to reflect: (a) a change to cure any ambiguity or to correct or supplement any provisions contained in the Partnership Agreement which may be defective or inconsistent with any other provision contained in the Partnership Agreement, in each case, that does not adversely affect the limited partners in any material respect, (b) a change that the general partner, acting reasonably, determines (i) is necessary to satisfy any requirements, conditions or guidelines contained in any opinion, directive, order, ruling or regulation of any governmental authority, or (ii) is required to effect the intent of the provisions of the Partnership Agreement or is otherwise contemplated by the Partnership Agreement that does not adversely affect the limited partners in any material respect, (c) an amendment that is necessary, in the written opinion of outside counsel to Telesat Partnership, to prevent Telesat Partnership, or the general partner or its directors, officers, trustees or agents from having a material risk of being in any manner subjected to the provisions of the U.S. Investment Company Act of 1940, as amended, the U.S. Investment Advisers Act of 1940, as amended, or “plan asset” regulations adopted under the U.S. Employee Retirement Income Security Act of 1974, as amended, regardless of whether such are substantially similar to plan asset regulations currently applied or proposed by the U.S. Department of Labor, or (d) an amendment that the general partner, acting reasonably, determines to be necessary or appropriate to reflect and account for the formation by Telesat Partnership of, or investment by Telesat Partnership in, any corporation, partnership, joint venture, limited liability company or other entity, in connection with the conduct by Telesat Partnership of activities permitted by the Partnership Agreement that does not adversely affect the limited partners in any material respect.

Dissolution

Telesat Partnership will dissolve upon: (i) the deemed removal of the general partner (unless the general partner is replaced pursuant to the Partnership Agreement), (ii) the sale, exchange, or other disposition of all or substantially all of the property of Telesat Partnership, if approved in accordance with the Partnership Agreement or (iii) after the Effective Time, no Telesat Partnership Units or Class D Units remain outstanding (each, a “Dissolution Event”).

Telesat Partnership will not dissolve by reason of death, bankruptcy, insolvency, mental incompetency or other disability of any limited partner or upon the transfer of any Telesat Partnership Units. Further, no limited partner has the right to ask for the dissolution of Telesat Partnership, for the winding-up of its affairs or for the distribution of its assets.

Upon a Dissolution Event:

•        Telesat Corporation will give prior notice of the dissolution to each limited partner and the transfer agent.

•        The receiver will:

•        sell or otherwise dispose of the part of Telesat Partnership’s assets as the receiver considers appropriate;

•        pay the debts and liabilities of Telesat Partnership and liquidation expenses;

•        if there are any assets of Telesat Partnership remaining, distribute all property and cash in the following order:

162

•        first, to Telesat Corporation until it has received an amount sufficient to satisfy certain costs and expenses of Telesat Corporation relating to its role as general partner of the business and affairs of Telesat Corporation that are conducted through the Telesat Partnership or any of its subsidiaries;

•        second, to the partners of Telesat Partnership pro rata in accordance with their respective interests, subject to certain limitations; and

•        satisfy all applicable formalities, including the filing of the declaration of dissolution.

•        In the event of a dissolution of Telesat Corporation, holders of Telesat Partnership Units or Class D Units would not be entitled to a distribution of any assets or property of Telesat Corporation.

General Partner Exculpation and Liability

Telesat Corporation, in its capacity as general partner of Telesat Partnership, has acknowledged that it will owe the same duties to the Telesat Partnership and the holders of Partnership Units as the board of directors of a British Columbia company owes to the company and its shareholders pursuant to sections 142(1)(a) and 142(1)(b) of the BCBCA and such additional non-waivable duties as provided under the Limited Partnerships Act (Ontario). Telesat Corporation will not be liable for any act or omission in its capacity as a general partner, except to the extent constituting a breach of the foregoing duties. To the extent that the Telesat Corporation Board is found to have breached its duties or obligation to the holders of Telesat Corporation Shares, it will be deemed to have breached its duties and obligations to the holders of Partnership Units, who will be afforded an equivalent remedy to any remedy provided to the holders of Telesat Corporation Shares.

Indemnity

Telesat Partnership will indemnify any party that is or has been a general partner of Telesat Partnership or any of its affiliates, or any current or former officer, director, employee, partner, agent or trustee of such general partner or its affiliates (or any person taking action at the direction of such a person) from and against any and all losses, claims, damages, liabilities joint or several expenses (including, without limitation, legal fees and expenses on a solicitor/client basis), judgments, fines, settlements and other amounts arising from any and all claims, demands, actions, suits or proceedings, whether civil, criminal, administrative or investigative, in which such party is involved by reason of its status as a general partner of Telesat Partnership or as a current or former officer, director, employee, partner, agent or trustee of a general partner or its affiliates (or any person taking action at the direction of such a person). This indemnity is contingent on (i) the applicable indemnitee having acted honestly and in good faith with a view to the best interest of Telesat Partnership and, if applicable, its duties as general partner and (ii) in the case of a criminal or administrative action or proceeding that is enforced by monetary penalty, such indemnitee had reasonable grounds to believe its conduct was lawful. Further, if such indemnitee has been adjudged by a final decision of a court of competent jurisdiction that is no longer appealable to have failed to meet the applicable standard of conduct in the performance of, its obligations under the Partnership Agreement, they will not have the benefit of the indemnity described in this paragraph.

Withholding Rights

Telesat Corporation, in its capacity as general partner, may cause Telesat Partnership or any of its affiliates to comply with any withholding requirements established under applicable laws. To the extent that Telesat Partnership is required to or elects to withhold and pay over to any taxing authority any amount resulting from the allocation or distribution of income to a holder of Telesat Partnership Units or to the extent that any payments made to Telesat Partnership Units are subject to withholding as a result of such payments being attributable to any particular holder of Telesat Partnership Units, Telesat Corporation may treat the amount withheld as a distribution of cash to such holder of Telesat Partnership Units in the amount of such withholding from or in respect of such holder.

Statutory Rights

Holders of Telesat Partnership Units have the right to exercise certain rights of shareholders of Telesat Corporation on an “as-if-exchanged” basis (i.e., such holders shall have the same rights as if they had exchanged their Telesat Partnership Units for Telesat Public Shares), including (i) rights of holders of Telesat Public Shares set forth in the Telesat Corporation Articles and under applicable law (other than voting rights and rights to dividends or other

163

distributions) and (ii) statutory rights with respect to the inspection of books and records and shareholder lists, and make a shareholder requisition, to have a court call a shareholder meeting, to participate in a meeting telephonically and to submit shareholder proposals.

Disclosures Regarding Exemptions from Canadian Securities Law Requirements

In connection with the completion of the Transaction, Telesat Corporation obtained exemptive relief from securities regulatory authorities in the provinces and territories of Canada (the “CSA”). In order to satisfy certain disclosure conditions to the exemptive relief, we are providing a summary of the exemptive relief granted to Telesat Corporation. The terms of the exemptive relief provide that:

(a)     an offer to acquire outstanding Class A Shares or Class B Variable Voting Shares which would constitute a take-over bid under applicable securities legislation as a result of the securities subject to the offer to acquire, together with the offeror’s securities, representing in the aggregate 20% or more of the outstanding Class A Shares or Class B Variable Voting Shares, as the case may be, at the date of the offer to acquire, be exempt from the requirements set out in Part 2 of National Instrument 62-104 — Take-Over Bids and Issuer Bids (“NI 62-104”) applicable to take-over bids (the “TOB Relief”); provided that the securities subject to the offer to acquire, together with the offeror’s securities, would not represent in the aggregate 20% or more of the outstanding Class A Shares and Class B Variable Voting Shares, as the case may be, calculated using (i) a denominator comprised of all of the outstanding Class A Shares and Class B Variable Voting Shares, determined in accordance with subsection 1.8(2) of NI 62-104 on a combined basis, as opposed to a per-class basis, and (ii) a numerator including as offeror’s securities all of the Class A Shares and Class B Variable Voting Shares, as applicable, that constitute offeror’s securities;

(b)    an acquiror who acquires, during a take-over bid or an issuer bid, beneficial ownership of, or control or direction over, Class A Shares or Class B Variable Voting Shares, as the case may be, that, together with the acquiror’s securities of that class, would constitute 5% or more of the outstanding Class A Shares or Class B Variable Voting Shares, as the case may be, be exempt from the requirement set out in section 5.4 of NI 62-104 to issue and file a news release (the “News Release Relief”); provided that the Class A Shares or Class B Variable Voting Shares, as the case may be, that the acquiror acquires beneficial ownership of, or control or direction over, when added to the acquiror’s securities of that class, would not constitute 5% or more of the outstanding Class A Shares or Class B Variable Voting Shares, as the case may be, calculated using (i) a denominator comprised of all of the outstanding Class A Shares and Class B Variable Voting Shares, determined in accordance with subsection 1.8(2) of NI 62-104 on a combined basis, as opposed to a per-class basis, and (ii) a numerator including as acquiror’s securities, all of the Class A Shares and Class B Variable Voting Shares, as applicable, that constitute acquiror’s securities;

(c)     an acquiror who triggers the disclosure and filing obligations pursuant to the early warning requirements set out in applicable securities legislation with respect to the Class A Shares or Class B Variable Voting Shares, as the case may be, be exempt from such requirements (the “Early Warning Relief”); provided that (i) the acquiror complies with the early warning requirements, except that, for the purpose of determining the percentage of outstanding Class A Shares or Class B Variable Voting Shares, as the case may be, that the acquiror has acquired or disposed of beneficial ownership, or acquired or ceased to have control or direction over, the acquiror calculates the percentage using (A) a denominator comprised of all of the outstanding Class A Shares and Class B Variable Voting Shares, determined in accordance with subsection 1.8(2) of NI 62-104, on a combined basis, as opposed to a per-class basis, and (B) a numerator including, as acquiror’s securities, all of the Class A Shares and Class B Variable Voting Shares, as applicable, that constitute acquiror’s securities; or (ii) in the case of an acquiror that is an eligible institutional investor, the acquiror complies with the requirements of the alternative monthly reporting system set out in Part 4 of National Instrument 62-103 — The Early Warning System and Related Take-Over Bid and Insider Reporting Issues (“NI 62-103”) to the extent it is not disqualified from filing reports thereunder pursuant to section 4.2 of NI 62-103, except that, for purposes of determining the acquiror’s securityholding percentage, the acquiror calculates its securityholding percentage using (A) a denominator comprised of all of the outstanding Class A Shares and Class B Variable Voting Shares determined in accordance with subsection 1.8(2) of NI 62-104 on a combined basis, as opposed to a per-class basis, and (B) a numerator including all of the Class A Shares and Class B Variable Voting Shares, as applicable, beneficially owned or controlled by the eligible institutional investor;

164

(d)    an issuer bid made by the Company in the normal course on a published market, other than a designated exchange, with respect to Class A Shares or Class B Variable Voting Shares, as the case may be, be exempt from the requirements in Part 2 of NI 62-104 applicable to issuer bids (the “NCIB Relief” and, together with the TOB Relief, the News Release Relief and the Early Warning Relief, the “Bid Relief”); provided that the Company complies with the conditions in subsection 4.8(3) of NI 62-104, except that: (i) the bid is for not more than 5% of the outstanding Class A Shares and Class B Variable Voting Shares on a combined basis, as opposed to a per class basis, and (ii) the aggregate number of Class A Shares and Class B Variable Voting Shares acquired in reliance on the NCIB Relief by the Issuer and any person acting jointly or in concert with the Issuer within any 12-month period does not exceed 5% of the outstanding Class A Shares and Class B Variable Voting Shares on a combined basis, as opposed to a per-class basis, at the beginning of such 12-month period; and

(e)     the Company be exempt (the “Alternative Disclosure Relief”, and together with the Bid Relief, the “Aggregation Relief”) from the disclosure requirements in Item 6.5 of Form 51-102F5 — Information Circular(“Form 51- 102F5”); provided that the Company provides the disclosure required by Item 6.5 of Form 51-102F5 except that for the purposes of determining the percentage of voting rights attached to the Class A Shares or Class B Variable Voting Shares, the Issuer calculates the voting percentage using (i) a denominator comprised of all of the outstanding Class A Shares and Class B Variable Voting Shares on a combined basis, as opposed to a per class basis, and (ii) a numerator including all of the Class A Shares and Class B Variable Voting Shares beneficially owned, or over which control or direction is exercised, directly or indirectly, by any person who, to the knowledge of the Issuer’s directors or executive officers, beneficially owns, controls or directs, directly or indirectly, voting securities carrying 10% or more of the voting rights attached to the outstanding Class A Shares and Class B Variable Voting Shares on a combined basis, as opposed to a per-class basis.

Telesat Corporation has also received exemptive relief from: (i) subsections 12.2(3) and 12.2(4) of NI 41-101; (ii) Item 1.13(1) of Form 41-101F1; (iii) Item 1.12(1) of Form 44-101F1 — Short Form Prospectus (including in respect of any equivalent disclosure in a prospectus or prospectus supplement filed pursuant to National Instrument 44-102 — Shelf Distributions); (iv) subsection 10.1(a), 10.1(4) and 10.1(6) of National Instrument 51-102 — Continuous Disclosure Obligations (“NI 51-102”); and (iv) subsections 2.3(1)(1.), 2.3(1)(3.) and 2.3(2) of Ontario Securities Commission Rule 56-501 — Restricted Shares, in each case relating to the use of restricted security terms; provided that (a) the Class B Variable Voting Shares be referred to as “Class B Variable Voting Shares”, (b) the Class C Limited Voting Shares be referred to as “Class C Limited Voting Shares”, and (c) the Class B Units be referred to as “Class B Units” (the “Nomenclature Relief”). In connection with the Nomenclature Relief, the Company has filed an undertaking with the Ontario Securities Commission (the “OSC”) pursuant to which it has agreed that until such time that the articles of the Company are amended to remove the Super Voting Shares from the Company’s authorized share capital, no Super Voting Shares will be issued.

In addition, the Aggregation Relief and the Nomenclature Relief require that the Company disclose such relief and their terms and conditions in each of its annual information forms and management information circulars filed on SEDAR and in any other filing where the characteristics of its securities are described.

Telesat Partnership received from the CSA exemptive relief from the continuous disclosure requirements of NI 51-102, allowing Telesat Partnership to satisfy its Canadian continuous disclosure obligations by relying on the Canadian continuous disclosure documents filed by Telesat Corporation, for so long as certain conditions are satisfied. In connection therewith, Telesat Partnership received an exemption from the requirements of National Instrument 52-109 — Certification of Disclosure in Issuers’ Annual and Interim Filings (the “Certification Requirements”), the requirements of National Instrument 52-110 — Audit Committees (the “Audit Committee Requirements”) and the requirements of National Instrument 58-101 — Disclosure of Corporate Governance Practices (the “Corporate Governance Requirements”) permitting Telesat Partnership to also satisfy the Certification Requirements, Audit Committee Requirements, and Corporate Governance Requirements by relying on the continuous disclosure documents prepared and certified by the Company and the audit committee and corporate governance practices implemented by the Company.

Telesat Partnership also received from the CSA exemptive relief from the “insider reporting requirements” (as defined in under National Instrument 14-101 — Definitions) in respect of Telesat Partnership; provided that, among other things, (i) a filer insider complies with the conditions in sections 13.3(3)(a) and (c) of NI 51-102 and (ii) the Company and the Partnership continue to satisfy relief granted to the Company and the Partnership in respect of certain continuous disclosure requirements.

165

The Company has also filed an undertaking with the OSC pursuant to which it has agreed to provide reasonable prior notice to the OSC in the event the Company intends to issue a series of preferred shares that: (a) carry a greater number of votes on a per share basis, irrespective of the number or percentage of preference shares owned, than the Telesat Corporation Shares or (b) would cause any of the factors set out in section 4.1 of OSC Rule 56-501 — Restricted Shares to be present in relation to the Telesat Corporation Shares regardless of any existing restrictions on the Telesat Corporation Shares due to the existence of the preferred shares.

Additionally, to satisfy certain disclosure conditions to the exemptive relief that Telesat Partnership received from the CSA, we are providing a summary of certain terms of Telesat Partnership’s Class A units, Class B units, and Class C units (together, the “Exchangeable Units”). This summary is not complete and is qualified in its entirety by the complete text of the Partnership Agreement and the Trust Voting Agreement, copies of which are available on SEDAR at www.sedar.com and at www.sec.gov.

The Exchangeable Units of the Partnership are intended to provide economic rights that are substantially equivalent, and voting rights with respect to the Company that are equivalent, to the corresponding rights afforded to holders of Class A Shares, Class B Variable Voting Shares and Class C Shares. Under the terms of the Partnership Agreement, the rights, privileges, restrictions and conditions attaching to the Exchangeable Units include the following:

•        From and after the six month anniversary of the date of the effective time of the Transaction, the Exchangeable Units will be exchangeable at any time, at the option of the holder, on a one-for-one basis for the corresponding class of the Telesat Corporation Shares. Exchangeable Units will not be exchangeable prior to the six month anniversary of the date of the effective time of the Transaction.

•        After making distributions to the Company required pursuant to the Partnership Agreement for expenses related to taxes, operations, administration, and contractual obligations, the Partnership may make pro rata distributions to each Exchangeable Unit and the Company based on the respective number of outstanding Issuer Shares and outstanding Exchangeable Units at the time of distribution.

•        If the Company issues the Telesat Corporation Shares in the form of a dividend or distribution on the Telesat Corporation Shares, the Partnership will issue to each holder of Exchangeable Units, in respect of each Exchangeable Unit held by such holder, a number of Exchangeable Units equal to the number of Telesat Corporation Shares issued in respect of each Telesat Corporation Share.

•        If the Company issues or distributes rights, options or warrants or other securities or assets of the Company to all or substantially all of the holders of Telesat Corporation Shares, the Partnership is required to make a corresponding distribution to holders of the Exchangeable Units.

•        No subdivision or combination of the outstanding shares of Telesat Corporation Shares is permitted unless a corresponding subdivision or combination of Exchangeable Units is made.

•        The Company and its board of directors are prohibited from proposing or recommending an offer for the Telesat Corporation Shares or for the Exchangeable Units unless the holders of the Exchangeable Units and the holders of the Issuers Shares are entitled to participate to the same extent and on equitably equivalent basis.

•        Upon a dissolution and liquidation of the Partnership, if Exchangeable Units remain outstanding and have not been exchanged for the corresponding class of the Telesat Corporation Shares, then the distribution of the assets of the Partnership between holders of Telesat Corporation Shares and holders of Exchangeable Units will be made on a pro rata basis based on the number of Telesat Corporation Shares and Exchangeable Units outstanding. Prior to this pro rata distribution, the Partnership is required to pay to the Company sufficient amounts to fund the expenses or other obligations of the Company to ensure that any property and cash distributed to the Company in respect of the Telesat Corporation Shares will be available for distribution to holders of Telesat Corporation Shares in an amount per share equal to distributions in respect of each Exchangeable Unit.

•        Approval of holders of the Exchangeable Units is required for an action (such as an amendment to the amended and restated partnership agreement) that would affect the economic rights of an Exchangeable Unit relative to an Telesat Corporation Shares.

166

•        The holders of Exchangeable Units are indirectly entitled to vote in respect of matters on which holders of Telesat Corporation Shares are entitled to vote through Special Voting Shares of the Company. The Special Voting Shares are held by a trustee, entitling the trustee to that number of votes on matters on which holders of Telesat Corporation Shares are entitled to vote equal to the number of Exchangeable Units outstanding. The trustee is required to cast such votes in accordance with voting instructions provided by the Company on behalf of holders of Exchangeable Units in accordance with the Trust Voting Agreement. The trustee will exercise each vote attached to the Special Voting Shares only as directed by the Company on behalf of the relevant holder of Exchangeable Units.

C.     Material Contracts

The following is a summary of each material contract, other than contracts entered into in the ordinary course of business, to which we are a party, for the two years immediately preceding the date of this Annual Report.

(a)     Transaction Agreement and Plan of Merger dated November 23, 2020, between Telesat Canada, Telesat Corporation, Telesat Partnership, Telesat CanHold Corporation, Lion Combination Sub Corporation, Loral Space & Communications Inc., Public Sector Pension Investment Board, and Red Isle Private Investments Inc.;

(b)    Voting Agreement dated as of November 18, 2021 by and between TSX Trust Company, Telesat Corporation and Telesat Partnership;

(c)     Investor Rights Agreement dated November 23, 2020 between Telesat Corporation, Public Sector Pension Investment Board and Red Isle Private Investments Inc.;

(d)    Investor Rights Agreement dated November 23, 2020 between Telesat Corporation and MHR Fund Management LLC;

(e)     Registration Rights Agreement dated November 23, 2020 between Telesat Corporation, Public Sector Pension Investment Board, and Red Isle Private Investments Inc., MHR Fund Management LLC, and certain holders and investors of MHR Fund Management LLC;

(f)     Amended and Restated Limited Partnership Agreement of Telesat Partnership dated as of November 17, 2021 between Telesat Corporation, Red Isle Private Investments Inc., Public Sector Pension Investment Board, Henry Intven, John Cashman, Clare Copeland and each other person who will be admitted to Telesat Partnership as a limited partner;

(g)    Trust Indenture dated April 27, 2021, with respect to Telesat Canada’s 5.625% Senior Secured Notes due 2026, between Telesat Canada, Telesat LLC, as co-issuer, the guarantors party thereto and The Bank of New York Mellon, as Trustee.

D.     Exchange Controls

We are not aware of any governmental laws, decrees, regulations or other legislation in Canada that restrict the export or import of capital, including the availability of cash and cash equivalents for use by our affiliated companies, or that affect the remittance of dividends, interest or other payments to non-resident holders of our securities.

E.     Taxation

Certain Material U.S. Federal Income Tax Considerations

The following discussion is a summary of certain material U.S. federal income tax consequences to holders of Telesat Public Shares or Telesat Partnership Units of the ownership and disposition of such Telesat Public Shares or Telesat Partnership Units. The discussion is based on and subject to the Code, the U.S. Department of the Treasury regulations promulgated thereunder, administrative guidance and court decisions, in each case as of the date hereof, all of which are subject to change, possibly with retroactive effect. The discussion assumes that the holders will hold their Telesat Public Shares or Telesat Partnership Units (as applicable), as “capital assets” within the meaning of Section 1221 of the Code (generally, property held for investment). The discussion does not constitute tax advice and does not address all aspects of U.S. federal income taxation that may be relevant to particular holders of Telesat Public

167

Shares, or Telesat Partnership Units in light of their personal circumstances, including any tax consequences arising under the U.S. federal 3.8-percent (3.8%) Medicare contribution tax on net investment income, or to any holders subject to special treatment under the Code, such as:

•        banks, thrifts, mutual funds and other financial institutions;

•        real estate investment trusts and regulated investment companies;

•        traders in securities who elect to apply a mark-to-market method of accounting;

•        tax-exempt organizations or governmental organizations;

•        insurance companies;

•        dealers or brokers in securities or foreign currency;

•        individual retirement and other deferred accounts;

•        U.S. Holders (as defined below) whose functional currency is not the U.S. dollar;

•        U.S. expatriates and former citizens or long-term residents of the U.S.;

•        “passive foreign investment companies” or “controlled foreign corporations,” and corporations subject to the accumulated earnings tax;

•        persons subject to the alternative minimum tax;

•        U.S. Holders who actually or constructively own or are deemed to own ten percent (10%) or more of Telesat Public Shares;

•        persons who hold their shares as part of a straddle, hedge, constructive sale or other risk reduction transaction;

•        persons who purchase or sell their shares as part of a wash sale for tax purposes;

•        partnerships or other entities or arrangements classified as partnerships for U.S. federal income tax purposes, or other pass-through entities (and investors therein); and

•        persons who received their shares through the exercise of employee stock options or otherwise as compensation or through a tax-qualified retirement plan.

No rulings have been or are intended to be sought by Telesat Corporation or Telesat Partnership from the IRS with respect to the matters discussed herein, and there can be no assurance that the IRS or a court will not take a contrary position regarding the tax consequences described herein. The discussion does not address any non-income tax considerations or any foreign, state or local tax consequences.

For purposes of this discussion, a “U.S. Holder” means a beneficial owner of Telesat Public Shares or Telesat Partnership Units that, for U.S. federal income tax purposes, is:

•        an individual who is a citizen or resident of the U.S.;

•        a corporation (or other entity taxable as a corporation for U.S. federal income tax purposes) created or organized in the U.S., any state thereof or the District of Columbia;

•        an estate the income of which is subject to U.S. federal income taxation regardless of its source; or

•        a trust, if (1) a court within the U.S. is able to exercise primary supervision over the administration of the trust and one or more U.S. persons have the authority to control all substantial decisions of the trust or (2) the trust has a valid election in effect under applicable U.S. Department of the Treasury regulations to be treated as a U.S. person.

A “Non-U.S. Holder” means a beneficial owner of Telesat Public Shares or Telesat Partnership Units who is an individual, corporation, estate or trust, in each case, that is not a U.S. Holder.

168

If a partnership (or any arrangement or entity treated as a partnership for U.S. federal income tax purposes) holds Telesat Public Shares or Telesat Partnership Units, the tax treatment of a partner in the partnership will generally depend upon the status of the partner and the activities of the partnership. A holder that is a partnership for U.S. federal income tax purposes and the partners in such partnership are urged to consult their tax advisors about the U.S. federal income tax consequences of the ownership and disposition of Telesat Public Shares and Telesat Partnership Units.

THIS DISCUSSION IS FOR INFORMATIONAL PURPOSES ONLY AND IS NOT TAX ADVICE. HOLDERS OF TELESAT PUBLIC SHARES OR TELESAT PARTNERSHIP UNITS SHOULD CONSULT THEIR TAX ADVISORS WITH RESPECT TO THE U.S. FEDERAL INCOME TAX CONSEQUENCES OF THE OWNERSHIP AND DISPOSITION OF THEIR TELESAT PUBLIC SHARES OR TELESAT PARTNERSHIP UNITS IN LIGHT OF THEIR PARTICULAR CIRCUMSTANCES, AS WELL AS ANY TAX CONSEQUENCES ARISING UNDER TAX LAWS OTHER THAN THOSE PERTAINING TO INCOME TAX, INCLUDING ESTATE OR GIFT TAX LAWS, OR UNDER ANY STATE, LOCAL OR NON-U.S. TAX LAWS OR UNDER ANY APPLICABLE INCOME TAX TREATY.

Application of Section 7874 of the Code

Overview of Section 7874

Section 7874 of the Code generally targets transactions in which an entity treated as a U.S. corporation for U.S. federal income tax purposes is acquired by a non-U.S. corporation or publicly traded partnership (an “inversion transaction”). Section 7874 comprises two alternative sets of rules. Which set of rules applies depends on how much of the non-U.S. acquirer’s stock the historic stockholders of the acquired U.S. corporation own following the inversion transaction. One set of rules under Section 7874 treats the acquiring non-U.S. corporation or publicly traded partnership as a U.S. corporation for U.S. federal income tax purposes if (in addition to other requirements) after the acquisition, the former stockholders of the acquired U.S. corporation hold at least eighty percent (80%) (by vote or value) of the shares of the acquiring non-U.S. entity by reason of holding shares of the acquired U.S. corporation. The other set of rules imposes a tax on the “inversion gain” (as defined below) of the acquired U.S. corporation, and potentially certain other taxes, if, in addition to other requirements, after the transaction, the former stockholders of the acquired U.S. corporation hold at least sixty percent (60%) (by vote or value) of the shares of the acquiring non-U.S. entity by reason of holding shares of the acquired U.S. corporation.

80% Ownership Test: Treatment of Telesat Corporation or Telesat Partnership as a U.S. Corporation

Under Section 7874 of the Code, a non-U.S. corporation or publicly traded partnership is treated as a U.S. corporation for U.S. federal income tax purposes if each of the following three conditions is met: (i) after the acquisition of a U.S. corporation, the former stockholders of the acquired U.S. corporation hold at least eighty percent (80%) (by vote or value) of the shares of the acquiring non-U.S. entity by reason of holding shares of the acquired U.S. corporation (the “80% Ownership Test”); (ii) the non-U.S. entity acquires, directly or indirectly, or is treated as acquiring under applicable U.S. Department of the Treasury regulations, substantially all of the assets held, directly or indirectly, by a U.S. corporation (the “Acquisition Requirement”); and (iii) after the acquisition, the acquiring non-U.S. entity does not satisfy the “Substantial Business Activities Test”.

A non-U.S. acquiror satisfies the Substantial Business Activities Test if its “expanded affiliated group” (generally, a group of corporations and partnerships including the non-U.S. acquiror that is connected by more than 50% ownership) has substantial business activities in its country of organization or incorporation as compared to the expanded affiliated group’s total business activities. An expanded affiliated group will be treated as having substantial business activities in the relevant foreign country as compared to its total business activities if, in general, at least twenty-five percent (25%) of the expanded affiliated group’s employees (by number and compensation), asset value, and gross income are based, located, and derived, respectively, in the relevant foreign country. It is not clear that the “expanded affiliated group” that includes Telesat Corporation and Telesat Partnership would satisfy the minimum threshold of activity required to meet the Substantial Business Activities Test. Accordingly, it has been assumed that the Substantial Business Activities Test would not be satisfied.

If Section 7874 applied to treat Telesat Corporation or Telesat Partnership as a U.S. corporation for U.S. federal income tax purposes, such entity would be subject to U.S. federal tax return filing requirements and subject to U.S. federal income tax on its worldwide income, and certain distributions made by Telesat Corporation or Telesat Partnership, as applicable, to Non-U.S. Holders would be subject to U.S. withholding tax. Any foreign taxes, including Canadian taxes,

169

paid by such entity would generally be creditable subject to several limitations, which limitations could be material. In connection with the Transaction, Loral received an opinion from special tax counsel that neither Telesat Corporation nor Telesat Partnership should be treated as a U.S. corporation upon consummation of the Transaction because Telesat Corporation should not simultaneously satisfy the Acquisition Requirement and the 80% Ownership Test, and Telesat Partnership should not be treated as a publicly traded partnership nor should it satisfy the 80% Ownership Test.

The above-mentioned opinion is not binding on the IRS or any court and does not preclude the IRS or a court from reaching a contrary conclusion. Therefore, no assurance can be provided that the IRS will agree with the conclusions in the opinion. Further, the above-mentioned opinion does not consider current legislative proposals to lower the threshold for the 80% Ownership Test to 50% (or some other percentage). It is possible that such legislative proposals, if enacted, might be applied on a retroactive basis, with no grandfather clause for transactions executed pursuant to a binding commitment entered into prior to such legislation’s enactment or in a prior tax year.

The remaining discussion assumes that Telesat Corporation will not be treated as a U.S. corporation for U.S. federal income tax purposes and that Telesat Partnership will be treated as a non-U.S. partnership that is not a publicly traded partnership for U.S. federal income tax purposes.

60% Ownership Test: Treatment of Loral as an Expatriated Entity

If neither Telesat Corporation nor Telesat Partnership is treated as a U.S. corporation on account of the 80% Ownership Test described above, Section 7874 of the Code contains an alternative set of rules that results in a non-U.S. corporation or publicly-traded partnership being treated as a “surrogate foreign corporation” and an acquired U.S. corporation being treated as an “expatriated entity,” if: (i) the non-U.S. acquiror satisfies the Acquisition Requirement described above; (ii) after the acquisition, the former stockholders of the acquired U.S. corporation hold at least sixty percent (60%) (by vote or value) of the shares of the non-U.S. acquiror by reason of holding shares of the U.S. acquired corporation (the “60% Ownership Test”); and (iii) after the acquisition, the non-U.S. acquiror does not satisfy the Substantial Business Activities Test.

If Loral were treated as an expatriated entity under this test, then certain items of its taxable income that constitute “inversion gain” (generally gain from the transfer of shares or other property that is not inventory and income from the license of property to related foreign persons) recognized during the ten (10) year period following the inversion transaction will not be offset by its tax attributes, if any, including foreign tax credit or net operating loss carryforwards. Additionally, if Loral were to become an expatriated entity during the ten (10) year period following the enactment of the Tax Cuts and Jobs Act, on December 22, 2017, it would be required to recapture any deduction it claimed under Section 965(c) of the Code (relating to the reduced rate of tax applied to the deemed repatriation of previously untaxed foreign earnings). Further, any dividends paid by Telesat Corporation to U.S. Holders who are individuals would not be eligible for the reduced rate of tax on qualified dividend income under Section 1(h)(11) of the Code.

If Telesat Partnership were treated as a publicly traded partnership, as of the consummation of the Transaction it is expected that the Acquisition Requirement as well as the 60% Ownership Test would be satisfied. In that case, Telesat Partnership would be treated as a surrogate foreign corporation and Loral as an expatriated entity under Section 7874.

As indicated above, Loral has received an opinion from special tax counsel that Telesat Partnership should not be treated as a publicly traded partnership and, accordingly, should not be treated as a surrogate foreign corporation upon consummation of the Transaction. The opinion relies, in part, on the following facts, representations or assumptions:

•        Interests in Telesat Partnership will not be traded on an established securities market.

•        Other than certain affiliate transactions permitted to allow for holding structure modifications without changes to beneficial ownership, and other than interfamily transfers for the purpose of estate planning, holders of Telesat Partnership Units will not be permitted to sell or exchange Telesat Partnership Units, and Telesat Partnership will not recognize any sales or exchanges, to the extent such exchange or transfer would cause Telesat Partnership to be treated as a publicly traded partnership for U.S. federal income tax purposes.

•        Telesat Partnership Units will be exchangeable for Telesat Public Shares, but such exchanges should not facilitate or otherwise effect, in form or substance, a partner-to-partner exchange of interests in Telesat Partnership, as the exchanges will merely shift the direct ownership interest of a partner to an indirect ownership interest through an already existing partner, Telesat Corporation.

170

Similarly, the opinion concludes that, based on certain representations as to the mix of Telesat Partnership Units and Telesat Public Shares to be received in the Merger by certain institutional holders of Loral stock, Telesat Corporation should not satisfy the Acquisition Requirement upon consummation of the Transaction and, accordingly, should not be treated as a surrogate foreign corporation, although that conclusion is not free from doubt. If the Acquisition Requirement were satisfied, it is possible that the 60% Ownership Test would be simultaneously satisfied. In that case, Telesat Corporation would be treated as a surrogate foreign corporation and Loral as an expatriated entity under Section 7874.

Further, if either Telesat Corporation or Telesat Partnership were treated as a surrogate foreign corporation and, as a result, Loral were treated as an expatriated entity, Loral would not be able to offset any inversion gain using foreign tax credits or net operating losses, which could increase its potential U.S. tax liability with respect to such inversion gain. It is not anticipated that Loral will experience any material inversion gain upon or subsequent to the Transaction.

Absent a change in facts and circumstances or law, it is anticipated that Telesat Corporation will eventually become a surrogate foreign corporation, and that Loral will become an expatriated entity, upon the exchange of a sufficient number of Telesat Partnership Units for Telesat Public Shares to cause both the 60% Ownership Test and the Acquisition Requirement to be satisfied. If Loral were determined to be an expatriated entity prior to December 22, 2027, Loral would be required to pay an additional tax under Section 965(l) of the Code to recapture the deduction it claimed on its 2017 U.S. federal income tax return under Section 965(c) of the Code. Section 965(l) imposes a tax equal to thirty-five percent (35%) of the amount of the Section 965(c) deduction in the first taxable year in which an entity becomes expatriated, and disallows the ability to offset such tax with any credits. It is estimated that the amount of tax due with respect to such recapture would be US$38,500,000. The actual tax liability under Section 965(l) is dependent on the post-1986 deferred foreign income of each of the deferred foreign income corporations with respect to which Loral is a U.S. shareholder. If the IRS were to successfully challenge the amount of deferred foreign income of any of the deferred foreign income corporations the amount of tax due under Section 965(l) could be more than the estimated amount.

Additionally, if Telesat Corporation were determined to be a surrogate foreign corporation, dividends paid by Telesat Corporation would not be treated as qualified dividend income under Section 1(h)(11) of the Code. Accordingly, non-corporate U.S. Holders of Telesat Public Shares would be subject to tax on such dividends at ordinary income rates of up to 37%, and not at the preferential 20% rate applicable under Section 1(h)(11).

Certain Material U.S. Federal Income Tax Considerations to U.S. Holders of Telesat Public Shares

Taxation of Distributions on Telesat Public Shares

Subject to the discussion below under “— Passive Foreign Investment Company Status,” the gross amount of cash distributions on Telesat Public Shares should be taxable to U.S. Holders as dividend income to the extent of Telesat Corporation’s earnings and profits (as determined for U.S. federal income tax purposes). With respect to non-corporate U.S. Holders (including individuals), dividends received from a qualified foreign corporation should be subject to U.S. federal income tax at preferential rates, provided that certain holding period requirements and other conditions are satisfied and that Telesat Corporation is not determined to be a surrogate foreign corporation. U.S. Holders that are corporations generally will not be eligible for the dividends received deduction with respect to dividends received from Telesat Corporation.

To the extent that the amount of any distribution exceeds Telesat Corporation’s earnings and profits, the excess will first be treated as a tax-free return of capital (with a corresponding reduction in the adjusted tax basis of a U.S. Holder’s Telesat Public Shares) up to the amount thereof, and then as capital gain recognized on a taxable disposition.

Dividends paid in a currency other than U.S. dollars generally will be included in a U.S. Holder’s gross income in a U.S. dollar amount based on the spot exchange rate in effect on the date of actual or constructive receipt, whether or not the payment is converted into U.S. dollars at that time. The U.S. Holder generally will have a tax basis in such currency equal to such U.S. dollar amount, and any gain or loss recognized upon a subsequent sale or conversion of the foreign currency for a different U.S. dollar amount generally will be U.S. source ordinary income or loss. If the dividend is converted into U.S. dollars on the date of receipt, a U.S. Holder generally should not be required to recognize foreign currency gain or loss in respect of the dividend income.

Dividends received from Telesat Corporation by a U.S. Holder who is a qualified resident of the U.S. under the Convention Between the United States of America and Canada With Respect to Taxes on Income and Capital, signed September 26, 1980, as amended (the “U.S.-Canada Tax Treaty”) generally will be subject to withholding tax

171

in Canada at a rate of fifteen percent (15%). Any Canadian withholding tax should generally be creditable against the U.S. tax that would otherwise be imposed on the dividend income. The ability to claim the credit, however, is subject to several limitations.

Taxation of Dispositions of Telesat Public Shares

Subject to the discussion below under “— Passive Foreign Investment Company Status,” for U.S. federal income tax purposes, a U.S. Holder should recognize taxable gain or loss on any sale or other taxable disposition of Telesat Public Shares in an amount equal to the difference between the amount realized from such sale or other taxable disposition and the U.S. Holder’s adjusted tax basis in such shares. Such recognized gain or loss generally will be capital gain or loss. Capital gains of non-corporate U.S. Holders will be subject to U.S. federal income tax at preferential rates if the U.S. Holder has held the Telesat Public Shares for more than one year as of the date of the sale or other taxable disposition. The deductibility of capital losses is subject to limitations. Any gain or loss recognized by a U.S. Holder on the sale or other taxable disposition of Telesat Public Shares generally will be treated as U.S. source gain or loss.

Passive Foreign Investment Company Status

Notwithstanding the foregoing, certain adverse U.S. federal income tax consequences could apply to a U.S. Holder if Telesat Corporation is treated as a passive foreign investment company (“PFIC”) for any taxable year during which the U.S. Holder holds Telesat Public Shares. A non-U.S. corporation, such as Telesat Corporation, will be classified as a PFIC for U.S. federal income tax purposes for any taxable year in which, after applying certain look-through rules, either (i) seventy-five percent (75%) or more of its gross income for such year consists of certain types of “passive” income or (ii) fifty percent (50%) or more of the value of its assets (determined on the basis of a quarterly average) during such year produces or is held for the production of passive income. In addition, direct or indirect foreign corporate subsidiaries of Telesat Corporation could be treated as PFICs. In such a case, U.S. Holders would generally be treated as owning an indirect equity interest in any such subsidiary PFICs and could be subject to certain adverse tax consequences.

Under the PFIC look-through rules, for the purposes of determining whether a corporation should be classified as a PFIC, the corporation will be treated as if it owns a proportionate share of the assets of, and earns a proportionate share of the income earned by, any subsidiary corporation if the corporation owns at least twenty-five percent (25%) (by value) of the stock of such subsidiary. Furthermore, for purposes of these rules stock owned by a partnership is treated as owned proportionately by its partners. Beginning in the 2022 taxable year, under applicable Treasury Regulations, if a corporation owns less than twenty-five percent (25%) (by value) of a partnership, the corporation’s interest in the partnership is, in general, treated as a passive asset and its income flowing through from partnership is passive income. During 2021 after the Transaction, Telesat Corporation owned only approximately twenty-four percent (24%) of the Telesat Partnership Units (representing its percentage interest in Telesat Partnership and indirectly in the wholly owned corporate subsidiaries of Telesat Partnership), and Telesat Corporation’s current ownership interest in Telesat Partnership is the same. However, Telesat Corporation believes that, by virtue of additional value associated with its interest as general partner of Telesat Partnership, Telesat Corporation owned at least twenty-five percent (25%) of the total value of Telesat Partnership (and indirectly in the wholly owned corporate subsidiaries of Telesat Partnership) during 2021 (and currently). If this was the case, then Telesat Corporation believes it was not a PFIC for its 2021 taxable year, taking into account the income and assets of such wholly owned corporate subsidiaries. Telesat Corporation can provide no assurance that the IRS will not successfully challenge this position upon any audit of a U.S. Holder.

The determination as to whether Telesat Corporation should be classified as a PFIC for 2022 and years thereafter will be a factual determination that must be made annually at the close of each taxable year and will be based upon the composition of Telesat Corporation’s income and assets (including entities in which Telesat Corporation holds at least a 25% interest by value), which may be subject to change. Because PFIC status is determined annually based on Telesat Corporation’s income and assets for the entire taxable year, it is not possible to determine whether Telesat Corporation will be characterized as a PFIC for 2022 or any other future year until after the close of that year. Subject to the foregoing, while Telesat Corporation intends to manage its business so as to avoid PFIC status to the extent possible and consistent with its other business goals, Telesat Corporation cannot predict whether its business plans will allow it to avoid PFIC status. In addition, because the market price of the Telesat Public Shares has fluctuated and is likely to fluctuate in the future and because that market price may affect the determination of whether Telesat Corporation is a PFIC, there can be no assurance that Telesat Corporation will not be a PFIC for any taxable year.

172

If Telesat Corporation is a PFIC, a U.S. Holder that does not make an election to treat Telesat Corporation as a qualified electing fund (“QEF Election”) or did not make a mark-to-market election (“Mark-to-Market Election”) (both elections described more fully below) will be required to pay tax on the U.S. dollar value of any gain on the disposition of its Telesat Public Shares at ordinary income rates, rather than capital gains rates, and to compute the tax liability on such gain and any Excess Distribution (as defined below) received in respect of the Telesat Public Shares as if such items had been earned ratably over each day in the U.S. Holder’s holding period (or a certain portion thereof) for the Telesat Public Shares. The U.S. Holder will be subject to tax on such gain or Excess Distributions at the highest ordinary income tax rate for each taxable year in which such gain or Excess Distributions are treated as having been earned, other than the current year (for which the U.S. Holder’s regular ordinary income tax rate will apply), regardless of the rate otherwise applicable to the U.S. Holder (and without reduction by otherwise available tax attributes in the prior years, such as net operating loss carry forwards). Notably, if Telesat Corporation is a PFIC, the preferential tax rate applicable to qualified dividend income derived by certain non-corporate U.S. Holders would not apply to dividends paid with respect to Telesat Public Shares. Further, in addition to the tax at ordinary income rates, such U.S. Holder will also be liable for a non-deductible interest charge as if such income tax liabilities had been due with respect to each such prior year. For purposes of these rules, gifts, exchanges pursuant to corporate reorganizations, certain other transfers, and use of the Telesat Public Shares as security for a loan may be treated as taxable dispositions of such Telesat Public Shares. In addition, a stepped-up basis in the Telesat Public Shares will not be available upon the death of an individual U.S. Holder who has not made a timely QEF Election with respect to Telesat Corporation.

The amount by which the U.S. dollar value of distributions during a taxable year in respect of a Telesat Public Share exceeds 125% of the average amount of distributions in respect thereof during the three preceding taxable years (or, if shorter, the U.S. Holder’s holding period for the Telesat Public Shares) is an “Excess Distribution”.

QEF Election

A U.S. Holder that makes a timely and effective QEF Election with respect to Telesat Public Shares, referred to in this disclosure as an “Electing U.S. Holder,” will not be subject to the adverse U.S. tax consequences discussed above with respect to such shares. Instead, an Electing U.S. Holder must include in income such shareholder’s pro rata share of Telesat Corporation’s ordinary earnings and net capital gain, if any, for Telesat Corporation’s taxable year that ends with or within the taxable year of the Electing U.S. Holder and in which Telesat Corporation is a PFIC. The amount so included in income generally will be treated as ordinary income to the extent of such Electing U.S. Holder’s allocable share of the PFIC’s ordinary earnings and as long-term capital gain to the extent of such Electing U.S. Holder’s allocable share of the PFIC’s net capital gains. If an Electing U.S. Holder is an individual, any such net capital gain inclusions would be eligible for taxation at the preferential capital gain tax rates. Such income inclusions generally will be treated as income from sources outside of the U.S. for foreign tax credit purposes.

A QEF Election will apply to the taxable year for which such QEF Election is timely made and to all subsequent taxable years, unless such QEF Election is invalidated or terminated or the IRS consents to revocation of such QEF Election. If a U.S. Holder makes a QEF Election and, in a subsequent taxable year Telesat Corporation ceases to be a PFIC, the QEF Election will remain in effect (although it will not be applicable) during those taxable years in which Telesat Corporation is not a PFIC. Accordingly, if Telesat Corporation becomes a PFIC in another subsequent taxable year, the QEF Election will be effective and the Electing U.S. Holder will be subject to the QEF rules described above during any subsequent taxable year in which Telesat Corporation qualifies as a PFIC.

If a U.S. Holder holds Telesat Public Shares during any taxable year for which Telesat Corporation is classified as a PFIC which was not a QEF, then Telesat Corporation will generally continue to be classified as a PFIC for any subsequent taxable year during which the U.S. Holder continues to hold Telesat Public Shares, even if Telesat Corporation’s income or assets do not cause it to be a PFIC for such subsequent taxable year. However, this rule does not apply if the U.S. Holder elects to recognize gain on the Telesat Public Shares (as of the last day of the last taxable year for which Telesat Corporation is a PFIC). Based on the foregoing and the uncertainty of Telesat Corporation’s PFIC status for its 2021 taxable year (as discussed above), it may be advisable for a U.S. Holder who held Telesat Public Shares during 2021 to file a QEF Election for 2021 as a protective matter.

Telesat Corporation will use reasonable efforts to provide U.S. Holders with such information as may be required to make a QEF Election with respect to their ownership of Telesat Public Shares (including with respect to any of its subsidiaries that is a PFIC). Each U.S. Holder should consult its own tax advisors regarding tax consequences of making or not making a QEF Election with respect to Telesat Corporation and any subsidiary PFIC.

173

Mark-to-Market Election

Alternatively, if Telesat Public Shares are “marketable stock,” a U.S. Holder generally would be permitted to make a Mark-to-Market Election. Generally, stock will be considered “marketable stock” if it is “regularly traded” on a “qualified exchange” within the meaning of applicable U.S. Department of the Treasury regulations. A class of stock is “regularly traded” on an exchange during any calendar year in which such class of stock is traded, other than in de minimis quantities, on at least 15 days during each calendar quarter. A “qualified exchange” includes: (i) a national securities exchange that is registered with the SEC, (ii) the national market system established pursuant to section 11A of the Exchange Act, or (iii) a foreign securities exchange that is regulated or supervised by a governmental authority of the country in which the market is located, provided that (a) such foreign exchange has trading volume, listing, financial disclosure, and surveillance requirements, and meets other requirements and the laws of the country in which such foreign exchange is located, together with the rules of such foreign exchange, ensure that such requirements are actually enforced and (b) the rules of such foreign exchange effectively promote active trading of listed stocks. It is expected that the Telesat Public Shares will constitute marketable stock under these rules, although no assurance can be given.

If a Mark-to-Market Election is made, the U.S. Holder generally would include as ordinary income in each taxable year the excess, if any, of the fair market value of the Telesat Public Shares at the end of the taxable year over such U.S. Holder’s adjusted tax basis in the Telesat Public Shares. The U.S. Holder would also be permitted an ordinary loss in respect of the excess, if any, of the U.S. Holder’s adjusted tax basis in the Telesat Public Shares over their fair market value at the end of the taxable year, but only to the extent of the net amount previously included in income as a result of the Mark-to-Market Election. A U.S. Holder’s tax basis in the Telesat Public Shares would be adjusted to reflect the amount included in gross income or allowed as a deduction because of the Mark-to-Market Election. Gain realized on the sale, exchange, or other disposition of the Telesat Public Shares would be treated as ordinary income, and any loss realized on the sale, exchange, or other disposition of the Telesat Public Shares would be treated as ordinary loss to the extent that such loss does not exceed the net mark-to-market gains previously included in income by the U.S. Holder. Losses that exceed this limitation are subject to the rules generally applicable to losses provided in the Code and U.S. Department of the Treasury Regulations. Amounts treated as ordinary income are not eligible for the preferential tax rates applicable to qualified dividend income or long-term capital gains.

A U.S. Holder makes a Mark-to-Market Election by attaching a completed IRS Form 8621 to a timely filed U.S. federal income tax return. A Mark-to-Market Election applies to the taxable year in which such Mark-to-Market Election is made and to each subsequent taxable year, unless the Telesat Public Shares cease to be marketable stock or the IRS consents to revocation of such election. If a U.S. Holder does not make a Mark-to-Market Election beginning in the first taxable year of such U.S. Holder’s holding period for the Telesat Public Shares for which Telesat Corporation is a PFIC and such U.S. Holder has not made a timely QEF Election, the adverse tax consequences discussed above will apply to certain dispositions of, and distributions on, the Telesat Public Shares. Each U.S. Holder should consult its own tax advisors regarding the availability of, and procedure for making, a Mark-to-Market Election.

Although a U.S. Holder may be eligible to make a Mark-to-Market Election with respect to the Telesat Public Shares, no such election may be made with respect to the stock of any subsidiary PFIC that a U.S. Holder is treated as owning, because such stock is not marketable. Hence, the Mark-to-Market Election will not be effective to avoid the application of the adverse tax consequences described above with respect to deemed dispositions of subsidiary PFIC stock or excess distributions from a subsidiary PFIC to its shareholder.

A U.S. Holder who is a direct or “indirect” holder of stock of a PFIC must file an IRS Form 8621 in respect of such PFIC for a taxable year in the circumstances described in the United States Treasury Regulations. U.S. Holders are encouraged to consult their tax advisors regarding the application of the PFIC rules to their investment in Telesat Public Shares and. concerning the availability and consequences of making or not making any of the elections mentioned above, as well as concerning their annual filing requirements.

Medicare Tax

A United States person that is an individual or estate, or a trust that does not fall into a special class of trusts that is exempt from such tax, is subject to a 3.8% tax on net investment income in excess of certain amounts. In the case of an individual, the tax is imposed on the lesser of (1) the United States person’s “net investment income” for the relevant taxable year and (2) the excess of the United States person’s modified adjusted gross income for the taxable year over US$250,000 (in the case of a taxpayer filing a joint return or a surviving spouse), US$125,000 (in the case of a married taxpayer filing a separate return) or US$200,000 (in any other case). In the case of an estate or trust, the tax

174

is imposed on the lesser of (1) the entity’s “undistributed net investment income” for the taxable year and (2) the excess (if any) of the entity’s “adjusted gross income” over the dollar amount at which the highest tax bracket begins for such entity. A holder’s net investment income will include its gross dividend income and its net gains from the disposition of Telesat Public Shares unless such dividends or net gains are derived in the ordinary course of the conduct of a trade or business (other than a trade or business that consists of certain passive or trading activities). U.S. Holders that are individuals, estates or trusts are encouraged to consult their tax advisors regarding the applicability of the Medicare tax to their income and gains in respect of their investment in Telesat Public Shares.

Information with Respect to Foreign Financial Assets

Individuals who own “specified foreign financial assets” with an aggregate value in excess of US$50,000 are required to file an information report with respect to such assets with their tax returns. “Specified foreign financial assets” include any financial accounts maintained by foreign financial institutions, as well as any of the following, but only if they are not held in accounts maintained by financial institutions: (i) stocks and securities, including Telesat Public Shares. issued by non-U.S. persons, (ii) financial instruments and contracts held for investment that have non-U.S. issuers or counterparties and (iii) interests in foreign entities. U.S. Holders that are individuals are encouraged to consult their tax advisors regarding the application of this reporting requirement as it relates to their ownership of Telesat Public Shares.

Certain Material U.S. Taxation Considerations to U.S. Holders of Telesat Partnership Units

Allocation and Taxation of Telesat Partnership’s Profits and Losses

If, as anticipated, Telesat Partnership is treated as a partnership for U.S. federal income tax purposes, it would not be a taxable entity. Instead, each U.S. Holder in computing such holder’s U.S. federal income tax liability for a taxable year would be required to include in determining its separate income its allocable share of items of Telesat Partnership’s income, gain, loss, deduction and credit for each of Telesat Partnership’s taxable years ending with or within the taxable year of such U.S. Holder, regardless of whether the holder has received any distributions from Telesat Partnership. The characterization of an item of Telesat Partnership’s income, gain, loss, deduction or credit generally will be determined at Telesat Partnership’s (rather than at the holder’s) level and then such characterization will be passed through to the holders as if they derived such items directly.

A U.S. Holder’s allocable share of Telesat Partnership’s items of income, gain, loss, deduction and credit would be determined by the Partnership Agreement, provided such allocations either have “substantial economic effect” or are determined to be in accordance with the holder’s interest in Telesat Partnership. If the allocations provided by the Partnership Agreement were successfully challenged by the IRS, the redetermination of the allocations to a particular holder for U.S. federal income tax purposes could be less favorable than the allocations set forth in the Partnership Agreement.

Telesat Partnership may derive taxable income that is not matched by a corresponding receipt of cash. This could occur because of differences in the rules for recognizing income for book and tax purposes. To the extent that there is a discrepancy between Telesat Partnership’s recognition of income and Telesat Partnership’s receipt of the related cash and distribution of the same to the holders of Telesat Partnership Units, it is possible that the U.S. federal income tax liability of a U.S. Holder with respect to its allocable share of Telesat Partnership’s earnings in a particular taxable year could exceed the cash distributions to the U.S. Holder for the year, thus giving rise to an out-of-pocket payment by the U.S. Holder.

Section 706 of the Code provides that items of partnership income and deductions must be allocated between transferors and transferees of partnership interests. Telesat Partnership will apply certain assumptions and conventions in an attempt to comply with applicable rules and to report income, gain, loss, deduction and credit to holders in a manner that reflects such holders’ beneficial share of Telesat Partnership items and that takes into account any exchanges of Telesat Partnership Units for Telesat Public Shares. These conventions are designed to more closely align the receipt of cash and the allocation of income between holders of Telesat Partnership Units, but these assumptions and conventions may not be in compliance with all aspects of applicable tax requirements. In addition, as a result of such allocation method, a holder may be allocated taxable income even if such holder does not receive any distributions.

If Telesat Partnership’s conventions are not allowed by the U.S. Department of the Treasury regulations (or only apply to transfers of less than all of a holder’s shares) or if the IRS otherwise does not accept Telesat Partnership’s conventions, the IRS may contend that Telesat Partnership’s taxable income or losses must be reallocated among the

175

holders of interests in Telesat Partnership. If such a contention were sustained, certain U.S. Holders’ respective tax liabilities would be adjusted to the possible detriment of certain other U.S. Holders. The general partner of Telesat Partnership (i.e., Telesat Corporation) is authorized to revise Telesat Partnership’s method of allocation between transferors and transferees (as well as among holders whose interests otherwise could vary during a taxable period).

If items of income or gain allocated to a U.S. Holder are subject to income tax in Canada, the U.S. Holder of Telesat Partnership Units may generally credit the Canadian income tax against tax that would otherwise be imposed on the income or gain by the U.S. The ability to claim the credit, however, is subject to several limitations.

Adjusted Tax Basis of Telesat Partnership Units

A U.S. Holder’s adjusted tax basis in its Telesat Partnership Units generally will (a) be increased by the U.S. Holder’s allocable share of (i) items of Telesat Partnership’s income and gain and (ii) increases in Telesat Partnership’s liabilities, if any, and (b) be decreased, but not below zero, by (i) distributions from Telesat Partnership, (ii) the U.S. Holder’s allocable share of items of Telesat Partnership’s deductions and losses, and (iii) the U.S. Holder’s allocable share of the reduction in Telesat Partnership’s liabilities, if any.

A U.S. Holder is allowed to deduct its allocable share of Telesat Partnership’s losses (if any) only to the extent of such U.S. Holder’s adjusted tax basis in Telesat Partnership Units it is treated as holding at the end of the taxable year in which the losses occur. If the recognition of a U.S. Holder’s allocable share of Telesat Partnership’s losses would reduce its adjusted tax basis for its Telesat Partnership Units below zero, the recognition of the portion of the losses that would reduce the U.S. Holder’s adjusted tax basis below zero would be deferred to subsequent taxable years and will be allowed if and when such U.S. Holder has sufficient tax basis so that such losses would not reduce such U.S. Holder’s adjusted tax basis below zero.

Treatment of Telesat Partnership’s Cash Distributions

Distributions of cash by Telesat Partnership generally will not be taxable to a U.S. Holder for U.S. federal income tax purposes to the extent of such U.S. Holder’s adjusted tax basis (described above) in its Telesat Partnership Units. Any cash distributions in excess of a U.S. Holder’s adjusted tax basis generally will be considered to be gain from the sale or exchange of Telesat Partnership Units (as described below). Such amount would be treated as gain from the sale or exchange of its interest in Telesat Partnership. Such gain would generally be treated as capital gain and would be long-term capital gain if the U.S. Holder’s holding period for its interest exceeds one year. Long-term capital gains of non-corporate U.S. Holders (including individuals) generally are subject to U.S. federal income tax at preferential rates. A reduction in a U.S. Holder’s allocable share of Telesat Partnership’s liabilities, and certain distributions of marketable securities, are treated similar to cash distributions for U.S. federal income tax purposes.

Treatment of Exchanges of Telesat Partnership Units for Telesat Public Shares

After the expiration of the Lock-Up Period, holders of Telesat Partnership Units may elect to exchange (and may be required to exchange, if the number of Telesat Partnership Units outstanding, other than Telesat Partnership Units held by the general partner (i.e., Telesat Corporation) or its affiliates, represents less than two percent (2%) of the capital of the general partner on a fully-diluted basis) their Telesat Partnership Units for Telesat Public Shares. Such an exchange will result in the recognition of gain or loss in an amount equal to the difference, if any, between (i) the fair market value of Telesat Public Shares received, as applicable, plus the amount of the U.S. Holder’s share of Telesat Partnership’s liabilities, if any, and (ii) the U.S. Holder’s adjusted tax basis in the Telesat Partnership Units exchanged.

Any gain or loss recognized with respect to such exchange generally will be treated as capital gain or loss and will be long-term capital gain or loss if the U.S. Holder’s holding period for its interest exceeds one year. A portion of such gain may be treated as ordinary income under the Code to the extent attributable to the U.S. Holder’s allocable share of unrealized gain or loss in Telesat Partnership’s assets to the extent described in Section 751 of the Code. Long-term capital gains of non-corporate U.S. Holders (including individuals) will be subject to U.S. federal income tax at preferential rates. The deductibility of capital losses is subject to limitations. Any gain or loss recognized by a U.S. Holder on an exchange of Telesat Partnership Units generally will be treated as U.S. source gain or loss.

A U.S. Holder’s holding period in the Telesat Public Shares received in the exchange will begin on the day after the exchange.

176

Limitation on Deductibility of Capital Losses

Any capital losses generated by Telesat Partnership and allocated to holders of Telesat Partnership Units will be deductible by U.S. Holders who are individuals only to the extent of such U.S. Holders’ capital gains for the taxable year plus up to US$3,000 of ordinary income (US$1,500 in the case of a married individual filing a separate return). Excess capital losses may be carried forward by individuals indefinitely. Any capital losses generated by Telesat Partnership will be deductible by corporate U.S. Holders to the extent of such holders’ capital gains for the taxable year. Corporations may carry capital losses back three years and forward five years. U.S. Holders should consult their tax advisors regarding the deductibility of capital losses.

Limitation on Deductibility of Telesat Partnership’s Net Operating Losses

A U.S. Holder generally will be restricted from taking into account for U.S. federal income tax purposes its allocable share of any loss incurred by Telesat Partnership in excess of the adjusted tax basis of such U.S. Holder’s Telesat Partnership Units. In addition, certain U.S. Holders, including individuals, may be subject to various limitations on their ability to use their allocable share of deductions and losses of Telesat Partnership. Such limitations include those relating to “passive activity losses,” amounts “at risk,” capital losses and itemized deductions. U.S. Holders may also be subject to limitations relating to “investment interest.”

Dual consolidated loss restrictions also may apply to limit the deductibility by a corporate U.S. Holder of losses incurred by Telesat Partnership. Corporate U.S. Holders of Telesat Partnership Units are urged to consult their own tax advisors regarding the applicability and effect to them of dual consolidated loss restrictions.

Partnership Representative

Telesat Corporation will act as Telesat Partnership’s “partnership representative.” Telesat Corporation’s actions as partnership representative, including its agreement to adjustments of Telesat Partnership’s income in settlement of an IRS audit of Telesat Partnership, will bind all partners in Telesat Partnership.

Information Returns

Telesat Partnership has agreed to use reasonable efforts to furnish Telesat Partnership Unit holders tax information as promptly as possible, which describes a holder’s allocable share of Telesat Partnership’s income, gain, loss and deduction for Telesat Partnership’s preceding taxable year. In preparing this information, Telesat Partnership will use various accounting and reporting conventions to determine a holder’s allocable share of income, gain, loss and deduction. Delivery of this information by Telesat Partnership will be subject to delay in the event of, among other reasons, the late receipt of any necessary tax information from a subsidiary in which Telesat Partnership holds an interest. It is therefore possible that, in any taxable year, Telesat Partnership Unit holders will need to apply for extensions of time to file their tax returns. The IRS may successfully contend that certain of these reporting conventions are impermissible, which could result in an adjustment to Telesat Partnership Unit holders’ income or loss.

It is possible that Telesat Partnership may engage in transactions that subject Telesat Partnership and, potentially, the holders of Telesat Partnership Units to other information reporting requirements with respect to an investment in Telesat Partnership. A Telesat Partnership Unit holder may be subject to substantial penalties if it fails to comply with such information reporting requirements. Telesat Partnership Unit holders should consult with their tax advisors regarding such information reporting requirements.

Telesat Partnership may be audited by the IRS. Adjustments resulting from an IRS audit may require Telesat Partnership to adjust a prior year’s tax liability and may result in an audit of a Telesat Partnership Unit holder’s tax return. Any audit of a Telesat Partnership Unit holder’s tax return could result in adjustments not related to Telesat Partnership’s tax returns as well as those related to Telesat Partnership’s tax returns.

Information Reporting and Backup Withholding

Generally, a U.S. Holder of Telesat Partnership Units should not be subject to U.S. backup withholding tax, provided such U.S. Holder timely provides Telesat Partnership with a properly completed IRS Form W-9; however, backup withholding could apply to allocations or distributions made to a U.S. Holder of Telesat Partnership Units if such U.S. Holder fails to provide an accurate taxpayer identification number (generally on an IRS Form W-9) or is otherwise subject to backup withholding.

177

Specifically, under the backup withholding rules, Telesat Partnership Unit holders may be subject to backup withholding tax (at the applicable rate, currently twenty-four percent (24%)) with respect to income derived through Telesat Partnership unless (i) such Telesat Partnership Unit holder is a corporation or falls within another exempt category and appropriately demonstrates this fact when required or (ii) such Telesat Partnership Unit holder provides a taxpayer identification number and certifies that such holder is exempt from backup withholding tax (on a properly completed applicable IRS Form) and otherwise complies with the applicable requirements of the backup withholding tax rules. Backup withholding is not an additional tax; the amount of any backup withholding with respect to income derived by a Telesat Partnership Unit holder through Telesat Partnership generally will be allowed as a credit against its U.S. federal income tax liability and may entitle it to a refund.

Publicly Traded Partnership

As discussed above, Loral has received an opinion from special tax counsel that Telesat Partnership should not be classified as a publicly traded partnership for U.S. federal income tax purposes. But even if Telesat Partnership were treated as a publicly traded partnership, it is anticipated that it should meet the qualifying income exception, described below, and so not be treated or taxable as a corporation for U.S. federal income tax purposes, unless it were treated as a U.S. corporation under Section 7874. (See “— Application of Section 7874 of the Code — 80% Ownership Test: Treatment of Telesat Corporation or Telesat Partnership as a U.S. Corporation,” above).

A publicly traded partnership will be treated as a partnership, and not as a corporation for U.S. federal income tax purposes, if ninety percent (90%) or more of its gross income during each taxable year consists of “qualifying income” within the meaning of Section 7704 of the Code and it is not required to register as an investment company under the Investment Company Act of 1940 (the “qualifying income exception”). Qualifying income generally includes dividends, interest, capital gains from the sale or other disposition of stocks and securities and certain other forms of investment income. It is expected that Telesat Partnership will earn qualifying income. However, no assurance can be given as to the types of income that will be earned in any given year.

If Telesat Partnership were treated as a publicly traded partnership and failed to satisfy the qualifying income exception (other than a failure which is determined by the IRS to be inadvertent and which is cured within a reasonable period of time after the discovery of such failure as described below), it would be treated as if it had transferred all of its assets, subject to its liabilities, to a newly formed foreign corporation, on the first day of the year in which it failed to satisfy the qualifying income exception, in return for stock of the corporation, and then distributed such stock to the holders of Telesat Partnership Units in liquidation of their interests in Telesat Partnership. This contribution and liquidation would be taxable to U.S. Holders of Telesat Partnership Units, in whole or in part, in an amount not to exceed the excess of the fair market value of Telesat Partnership Units over their adjusted basis in the hands of the U.S. Holder.

Certain Material U.S. Income Tax Considerations to Non-U.S. Holders

Holding Telesat Public Shares

A Non-U.S. Holder generally should not be subject to U.S. federal income or withholding tax on dividends received from Telesat Corporation unless the dividends are effectively connected with the Non-U.S. Holder’s conduct of a trade or business in the U.S. (and, if an income tax treaty applies, the dividends are attributable to a permanent establishment or fixed place of business maintained by the Non-U.S. Holder in the U.S.).

In addition, a Non-U.S. Holder generally will not be subject to U.S. federal income or withholding tax on any gain recognized on the sale, exchange or other disposition of Telesat Public Shares unless: (i) such gain is effectively connected with the conduct by the Non-U.S. Holder of a trade or business within the U.S. (or, if an income tax treaty applies, is attributable to a permanent establishment or fixed place of business maintained by the Non-U.S. Holder in the U.S.); or (ii) in the case of certain capital gains recognized by a Non-U.S. Holder that is an individual, such individual is present in the U.S. for 183 days or more during the taxable year in which the capital gain is recognized and certain other conditions are met.

Taxation of Non-U.S. Holders of Telesat Partnership Units

Non-U.S. Holders are subject to U.S. withholding tax at a thirty percent (30%) rate on the gross amount of interest, dividends and other fixed or determinable annual or periodical income received or derived through a partnership from sources within the U.S. unless such income is treated as effectively connected with a trade or business

178

within the U.S. or the Non-U.S. Holder establishes that it is entitled to an exemption. The thirty percent (30%) rate may be reduced or eliminated under the provisions of an applicable income tax treaty between the U.S. and the country in which the Non-U.S. Holder resides or is organized. Whether a Non-U.S. Holder is eligible for treaty benefits will depend upon the provisions of the applicable treaty as well as the treatment of Telesat Partnership under the laws of the Non-U.S. Holder’s jurisdiction. Telesat Partnership will not itself be able to claim benefits under the U.S.-Canada Tax Treaty with respect to interest, dividends or other fixed or determinable annual or periodical income that it receives from Loral. The thirty-percent (30%) withholding tax rate does not apply to certain portfolio interest on obligations of U.S. persons allocable to certain non-U.S. persons. Non-U.S. Holders generally are not subject to U.S. federal income tax on capital gains, including such gains realized upon a disposition of assets by Telesat Partnership or gains realized upon a sale of the Telesat Partnership Units if (i) such gains are not effectively connected with the conduct of a U.S. trade or business of such Non-U.S. Holder; (ii) a tax treaty is applicable and such gains are not attributable to a permanent establishment in the U.S. maintained by such non-U.S. person; or (iii) such non-U.S. person is an individual and is not present in the U.S. for 183 or more days during the taxable year (assuming certain other conditions are met). However, a Non-U.S. Holder would be taxable on any gain, as deemed effectively connected income, on a sale of assets by Telesat Partnership or a sale of Telesat Partnership Units to the extent attributable to “United States real property interests,” including interests in any “U.S. real property holding corporation” (“USRPHC”). In this regard, Loral would be a USRPHC if the fair market value of its U.S. real property interests equals or exceeds fifty percent (50%) of the sum of the fair market value of its worldwide real property interests and other assets used or held for use in a trade or business, all as determined under applicable U.S. Department of the Treasury regulations. Based on the relatively insubstantial portion of Loral’s assets that is treated as U.S. real property interests, it is not expected that Loral has been or will be a USRPHC for U.S. federal income tax purposes.

In order to claim benefits under an applicable treaty, a Non-U.S. Holder must provide the applicable IRS Form W-8 to Telesat Partnership. If a Telesat Partnership Unit holder does not timely provide Telesat Partnership with IRS Form W-8, or such form is not properly completed, Telesat Partnership may be subject to U.S. withholding taxes in excess of what would have been imposed had the proper certifications been provided. Such excess may be treated by Telesat Partnership as an expense that will be borne by all Telesat Partnership Unit holders on a pro rata basis (where Telesat Partnership is or may be unable to allocate any such excess withholding tax cost in a cost-efficient fashion specifically to the holders that failed to timely provide the proper U.S. tax certifications).

A Non-U.S. Holder of Telesat Partnership Units may also be subject to U.S. backup withholding tax if such Non-U.S. Holder does not timely provide Telesat Partnership an appropriate IRS Form W-8 or otherwise establish that such Non-U.S. Holder is not a U.S. person or that another exemption may be applicable in a manner satisfactory to Telesat Partnership.

Specifically, under the backup withholding rules, Non-U.S. Holders of Telesat Partnership Units may be subject to backup withholding tax (at the applicable rate, currently twenty-four percent (24%)) with respect to income derived through Telesat Partnership unless such Non-U.S. Holder of Telesat Partnership Units (i) provides an appropriate IRS Form W-8 that such Non-U.S. Holder is not a U.S. person; (ii) is a corporation or falls within another exempt category and appropriately demonstrates this fact when required or (iii) provides a taxpayer identification number and certifies that such holder is exempt from backup withholding tax (on a properly completed applicable IRS Form) and otherwise complies with the applicable requirements of the backup withholding tax rules. Backup withholding is not an additional tax; the amount of any backup withholding with respect to income derived by a Non-U.S. Holder of Telesat Partnership Units generally will be allowed as a credit against any U.S. federal income tax liability to which it is subject and may entitle it to a refund.

Prospective Non-U.S. Holders of Telesat Partnership Units are urged to consult their tax advisors with regard to the U.S. federal income tax consequences to them of acquiring, holding and disposing of Telesat Partnership Units and the effects of state, local and non-U.S. tax laws, as well as eligibility for any reduced withholding benefits.

Information Returns

Telesat Partnership has agreed to use reasonable efforts to furnish Telesat Partnership Unit holders tax information as promptly as possible, which describes a holder’s allocable share of Telesat Partnership’s income, gain, loss and deduction for Telesat Partnership’s preceding taxable year. In preparing this information, Telesat Partnership will use various accounting and reporting conventions to determine a holder’s allocable share of income, gain, loss and deduction. Delivery of this information by Telesat Partnership will be subject to delay in the event of, among other reasons, the late receipt of any necessary tax information from a subsidiary in which Telesat Partnership holds

179

an interest. It is therefore possible that, in any taxable year, Telesat Partnership Unit holders will need to apply for extensions of time to file their tax returns. The IRS may successfully contend that certain of these reporting conventions are impermissible, which could result in an adjustment to Telesat Partnership Unit holders’ income or loss. There can be no assurance that this information will meet the compliance requirements of a Non-U.S. Holder’s jurisdiction.

It is possible that Telesat Partnership may engage in transactions that subject Telesat Partnership and, potentially, the holders of Telesat Partnership Units to other information reporting requirements with respect to an investment in Telesat Partnership. A Telesat Partnership Unit holder may be subject to substantial penalties if it fails to comply with such information reporting requirements. Telesat Partnership Unit holders should consult with their tax advisors regarding such information reporting requirements.

Telesat Partnership may be audited by the IRS. Adjustments resulting from an IRS audit may require Telesat Partnership to adjust a prior year’s tax liability, and may result in an audit of a Telesat Partnership Unit holder’s tax return. Any audit of a Telesat Partnership Unit holder’s tax return could result in adjustments not related to Telesat Partnership’s tax returns as well as those related to Telesat Partnership’s tax returns.

Certain Material Canadian Tax Implications for Non-Canadian Holders

The following summary describes, as of the date hereof, the principal Canadian federal income tax considerations under the Income Tax Act (Canada) (the “Tax Act”) generally applicable to the holding and disposing of Telesat Public Shares and the holding and disposing of Telesat Partnership Units, generally applicable to a beneficial owner who, at all relevant times, for the purposes of the Tax Act, (i) is not, and is not deemed to be, resident in Canada, (ii) does not use or hold, and is not deemed to use or hold the Telesat Public Shares or the Telesat Partnership Units, as applicable, in a business carried on in Canada, (iii) deals at arm’s length with, and is not affiliated with, Telesat Corporation or Telesat Partnership, as applicable and (iv) holds such Telesat Public Shares or Telesat Partnership Units, as applicable, as “capital property” (referred to in this summary as a “Non-Canadian Holder”). Generally, Telesat Public Shares and Telesat Partnership Units will be capital property to a Non-Canadian Holder, provided that the Non-Canadian Holder does not hold such securities in the course of carrying on a business of dealing in securities or as part of an adventure or concern in the nature of trade. Special rules, which are not discussed in this summary, may apply to a Non-Canadian Holder that is an “authorized foreign bank” within the meaning of the Tax Act or an insurer carrying on an insurance business in Canada and elsewhere. Any such Non-Canadian Holder should consult its own tax advisor.

This summary is not applicable to a Non-Canadian Holder that has entered or enters into a “derivative forward agreement” (as defined in the Tax Act) with respect to the Telesat Public Shares or the Telesat Partnership Units. Any such Non-Canadian Holder should consult its own tax advisor with respect to an investment in the Telesat Public Shares or the Telesat Partnership Units.

This summary is based on the current provisions of the Tax Act, the regulations promulgated thereunder (the “Tax Regulations”), and the administrative policies and assessment practices of the Canada Revenue Agency (the “CRA”) published in writing by the CRA prior to the date hereof. This summary also takes into account all specific proposals (the “Tax Proposals”) to amend the Tax Act and the Tax Regulations publicly announced by or on behalf of the Minister of Finance (Canada) prior to the date hereof. No assurances can be given that the Tax Proposals will be enacted in the form announced or at all. This summary does not otherwise take into account or anticipate changes in law, whether by judicial, governmental or legislative action or decision, or any changes in the administrative policies or assessment practices of the CRA, nor does it take into account other federal or any provincial, territorial or foreign tax legislation or considerations, which may differ from the Canadian federal income tax considerations described herein. This summary is not exhaustive of all possible Canadian federal income tax considerations that may affect Non-Canadian Holders.

Accordingly, this summary is of a general nature only and is not intended to be, nor should it be construed to be, legal or tax advice to any particular Non-Canadian Holder, and no representation with respect to the Canadian federal income tax considerations to any particular Non-Canadian Holder is made.

Currency Conversion

For the purposes of the Tax Act, all amounts relating to the acquisition, holding or disposition of Telesat Public Shares or Telesat Partnership Units, including dividends, distributions, adjusted cost base and proceeds of disposition, must generally be expressed in Canadian dollars. Amounts denominated in a currency other than Canadian dollars must generally be converted into Canadian dollars based on the exchange rates determined in accordance with the Tax Act on the day such amounts arise.

180

Certain Material Canadian Federal Income Tax Considerations to Non-Canadian Holders of Telesat Public Shares

This portion of the summary describes the principal Canadian federal income tax considerations generally applicable to a Non-Canadian Holder in respect of the holding or disposing of Telesat Public Shares.

This portion of the summary assumes that the Telesat Public Shares will not be “taxable Canadian property” (as defined in the Tax Act) to any particular Non-Canadian Holder at any time. Generally, the Telesat Public Shares will not constitute taxable Canadian property to a Non-Canadian Holder at a particular time provided that the shares are listed at that time on a designated stock exchange for purposes of the Tax Act (which includes the NASDAQ), unless at any particular time during the 60-month period that ends at that time (i) one or any combination of (a) the Non-Canadian Holder, (b) persons with whom the Non-Canadian Holder does not deal at arm’s length (for the purposes of the Tax Act), and (c) partnerships in which the Non-Canadian Holder or a person described in (b) holds a membership interest directly or indirectly through one or more partnerships, owned 25% or more of the issued shares of any class or series of the capital stock of Telesat Corporation, and (ii) more than 50% of the fair market value of Telesat Public Shares was derived directly or indirectly from one or any combination of: (a) real or immovable properties situated in Canada, (b) “Canadian resource properties”, (c) “timber resource properties”, and (d) options in respect of, or interests in, or for civil law rights in, any of the foregoing property whether or not the property exists, each term as defined in the Tax Act. Notwithstanding the foregoing, in certain circumstances set out in the Tax Act, Telesat Public Shares may be deemed to be taxable Canadian property.

Dividends on Telesat Public Shares

Dividends paid or credited or deemed to be paid or credited on the Telesat Public Shares to a Non-Canadian Holder will be subject to Canadian withholding tax at the rate of 25%, subject to any reduction in the rate of withholding to which the Non-Canadian Holder is entitled under any applicable income tax treaty or convention. For example, under the U.S.-Canada Tax Treaty, the rate of withholding tax on dividends paid or credited or deemed to be paid or credited to a beneficially entitled Non-Canadian Holder who is resident in the U.S. for purposes of the U.S.-Canada Tax Treaty and who is fully entitled to the benefits of the U.S.-Canada Tax Treaty is generally limited to 15% of the gross amount of the dividend. Non-Canadian Holders are urged to consult their own tax advisors to determine their entitlement to relief under an applicable income tax treaty.

Dispositions of Telesat Public Shares

A Non-Canadian Holder will not be subject to tax under the Tax Act on any capital gain realized on a disposition or deemed disposition of Telesat Public Shares, unless the Telesat Public Shares constitute taxable Canadian property of the Non-Canadian Holder and the Non-Canadian Holder is not entitled to relief under an applicable income tax treaty or convention.

Certain Material Canadian Federal Income Tax Considerations to Non-Canadian Holders of Telesat Partnership Units

This portion of the summary describes the principal Canadian federal income tax considerations generally applicable to a Non-Canadian Holder in respect of the holding or disposing of Telesat Partnership Units.

Taxation of Telesat Partnership

The Tax Act does not define what constitutes a partnership but does describe the income tax consequences where one exists. The CRA has stated that, generally, a partnership is the relation that subsists between persons carrying on business in common with a view to profit and that whether a particular arrangement at a particular time constitutes a partnership is a matter determined by relevant provincial law. Telesat Partnership is registered as a partnership under Ontario law, although formal registration as a partnership under applicable law is not in and of itself decisive.

As discussed below under “Income of Telesat Partnership”, it is not expected that Telesat Partnership will be considered for the purposes of the Tax Act to have income from carrying on a business. The CRA has acknowledged that the level of activity required to qualify as a partnership under provincial law may be lower than that required for income to be regarded for the purposes of the Tax Act as income from a business rather than income from property, which is consistent with the relevant case law. The balance of this summary assumes that Telesat Partnership is considered to be a partnership for the purposes of the Tax Act.

181

SIFT Rules

Telesat Partnership is a “SIFT partnership” for the purposes of the Tax Act. As a SIFT partnership, Telesat Partnership will be subject to partnership level taxation (“SIFT Tax”) on its “taxable non-portfolio earnings”, which generally include (i) income from businesses carried on in Canada, (ii) income (other than taxable dividends) from “non-portfolio property”, and (iii) taxable capital gains from dispositions of “non-portfolio property”, each term as defined in the Tax Act. The SIFT Tax is applied to such income and taxable capital gains at a rate similar to the federal and provincial rate generally applicable to a Canadian corporation. If Telesat Partnership were to have “taxable non-portfolio earnings”, the excess of its taxable non-portfolio earnings over its tax payable for a taxation year would be deemed to be a dividend received by Telesat Partnership in the taxation year from a taxable Canadian corporation, which deemed dividend would be allocated to holders of Telesat Partnership Units in accordance with the Partnership Agreement. The portion of the deemed dividend allocated to a Non-Canadian Holder would be subject to Canadian withholding tax. For a discussion of the taxation of dividends from a taxable Canadian corporation, see the discussion above under “Material Canadian Federal Income Tax Considerations to Non-Canadian Holders of Telesat Public Shares”.

It is expected that Telesat Partnership’s only material assets will be shares of Telesat CanHoldco, which will be non-portfolio property, Loral series B preferred stock (the “Loral Preferred Stock”), which may also be non-portfolio property, a non-interest bearing note receivable, and cash. Dividends received by Telesat Partnership on shares of Telesat CanHoldco or Loral Preferred Stock will be taxable dividends and excluded from taxable non-portfolio earnings. Telesat Partnership does not expect to dispose of the shares of Telesat CanHoldco or the Loral Preferred Stock otherwise than on a tax-deferred rollover basis and, therefore, does not expect to realize capital gains on the disposition of non-portfolio property.

Each of Loral and Loral Holdings will be a controlled foreign affiliate (as defined in the Tax Act) of Telesat Partnership. The Tax Act requires Telesat Partnership to include in income, in respect of each share owned by Telesat Partnership of the capital stock of a controlled foreign affiliate, as income from the share, the percentage of the “foreign accrual property income” or “FAPI” (as defined in the Tax Act) of any controlled foreign affiliate of Telesat Partnership, for each taxation year of the affiliate ending in the taxation year of Telesat Partnership, equal to that share’s “participating percentage” (as defined in the Tax Act) in respect of the affiliate, determined at the end of each such taxation year of the affiliate (“FAPI Inclusion”), whether or not Telesat Partnership actually receives a distribution of that FAPI. If there were a FAPI Inclusion, subject to certain rules described below, Telesat Partnership would be entitled to deduct an amount in respect of any “foreign accrual tax” (as defined in the Tax Act) in respect of the amount (the FAPI Inclusion net of such deduction is referred to as the “Net FAPI Inclusion”). If Telesat Partnership receives a dividend on a share of the capital stock of a corporation that was at any time a controlled foreign affiliate of Telesat Partnership, Telesat Partnership may generally deduct, in computing its income for the year, the lesser of the amount of the dividend and the cumulative Net FAPI Inclusions (to the extent not previously deducted) (the “Subsection 91(5) Deduction”). It is expected that, if Can ULC were to pay a dividend to Loral Holdings (which would be included in computing the Net FAPI Inclusion), Loral Holdings and Loral would each pay sufficient dividends in the same taxation year with the effect that the Subsection 91(5) Deduction should offset the Net FAPI Inclusion such that it is expected that Telesat Partnership should not have any taxable non-portfolio earnings and should not be liable to pay SIFT Tax.

If any Subsection 91(5) Deduction did not offset the Net FAPI Inclusion and the Loral Preferred Stock were non-portfolio property, Telesat Partnership would have taxable non-portfolio earnings and would be required to pay SIFT Tax for the relevant taxation year. Please see risk factors under “Canadian Tax Risks”. In such case, each person who is a partner of Telesat Partnership in the year will generally be required to file a tax return under Part IX.1 of the Tax Act. However, a tax return filed by any partner will be deemed to have been made by each partner of Telesat Partnership. Under the Partnership Agreement, Telesat Corporation, as general partner of Telesat Partnership, is required to file the necessary return.

Computation of Income or Loss of Telesat Partnership

Telesat Partnership is not subject to tax under the Tax Act except in the circumstances discussed above under “SIFT Rules”. However, the income or loss of Telesat Partnership will be computed for each fiscal year as if Telesat Partnership were a separate person resident in Canada and will be allocated to the partners of Telesat Partnership in the manner set out in the Partnership Agreement, subject to the detailed rules in the Tax Act (including the SIFT Rules) in that regard. The fiscal year of Telesat Partnership generally will be the calendar year.

182

In computing its income, Telesat Partnership will be required to include dividends received on the shares of Telesat CanHoldco and Loral Preferred Stock. Telesat Partnership will be deemed to be a non-resident person for the purposes of the Tax Act in respect of, among other things, dividends paid or credited by Telesat CanHoldco. The rate of withholding tax imposed under Part XIII of the Tax Act in respect of dividends is 25%. Pursuant to the administrative policy of the CRA, Telesat Partnership should not be subject to withholding tax on the portion of the dividends allocable to holders that are resident in Canada for the purposes of the Tax Act. However, there can be no assurance that the CRA will apply its administrative practice in this context. See “Canadian Tax Risks”.

The Tax Act contains anti-avoidance rules to address certain foreign tax credit generator transactions (the “Foreign Tax Credit Generator Rules”). Under certain Foreign Tax Credit Generator Rules, the “foreign accrual tax” (as defined in the Tax Act) applicable to a FAPI Inclusion of Telesat Partnership may be denied in certain specified circumstances, including where the direct or indirect share of the income of any member of Telesat Partnership that is a person resident in Canada or a “foreign affiliate” of such a person is, under a “relevant foreign tax law” (within the meaning attributed to it in the Tax Act), less than such member’s share of such income for purposes of the Tax Act. No assurance can be given that the Foreign Tax Credit Generator Rules will not apply to Telesat Partnership. If the Foreign Tax Credit Generator Rules apply, the “foreign accrual tax” applicable to a FAPI Inclusion will be denied.

The Partnership Agreement provides that the income for Canadian tax purposes of Telesat Partnership for a fiscal year to be allocated to a holder (after allocating an amount of income up to the special distribution made to Telesat Corporation in order to pay certain expenses) will generally be allocated pro rata in accordance with the partners’ proportionate share of distributions made in the year or, if no distributions are made, pro rata in accordance with their percentage interests in Telesat Partnership. If, with respect to a given fiscal year, Telesat Partnership has a loss for Canadian tax purposes, Telesat Corporation, as general partner, will allocate the loss of Telesat Partnership in such manner as it considers appropriate in the circumstances.

Information Returns

As Telesat Partnership will be a SIFT partnership, each person who is a partner of Telesat Partnership in a year will generally be required to file an information return on or before the last day of March in the following year in respect of the activities of Telesat Partnership or, where Telesat Partnership is dissolved, within 90 days of the dissolution. A return made by any partner will be deemed to have been made by each partner of Telesat Partnership. Under the Partnership Agreement, Telesat Corporation, as general partner of Telesat Partnership, is required to file the necessary return.

Taxation of Non-Canadian Holders of Telesat Partnership Units

This portion of the summary assumes that the Telesat Partnership Units will not be “taxable Canadian property” (as defined in the Tax Act) to any particular Non-Canadian Holder at any time and that Telesat Partnership will at no time dispose of taxable Canadian property. It is expected that Telesat Partnership’s only material assets will be shares of CanHoldco, shares of Loral Preferred Stock, a non-interest bearing note receivable, and cash, none of which is expected to be taxable Canadian property. Generally, a partnership interest will not constitute taxable Canadian property to a non-Canadian holder unless at any particular time during the 60-month period that ends at that time more than 50% of the fair market value of the partnership interest was derived directly or indirectly from one or any combination of: (i) real or immovable properties situated in Canada, (ii) “Canadian resource properties”, (iii) “timber resource properties”, and (iv) options in respect of, or interests in, or for civil law rights in, any of the foregoing property whether or not the property exists, each term as defined in the Tax Act. Notwithstanding the foregoing, in certain circumstances set out in the Tax Act, partnership interests may be deemed to be taxable Canadian property.

Income of Telesat Partnership

Generally, a Non-Canadian Holder is subject to Canadian income tax under Part I of the Tax Act only on its share of Telesat Partnership’s income from carrying on business in Canada. The limited activities of Telesat Partnership contemplated should not, in and of themselves, cause a Non-Canadian Holder who holds Telesat Partnership Units to be considered to carry on, or to be deemed to carry on, business in Canada. Telesat Corporation, as general partner of Telesat Partnership, intends to conduct the affairs of Telesat Partnership, to the extent possible, such that Non-Canadian Holders who hold Telesat Partnership Units should not be considered to carry on business in Canada solely by virtue of holding Telesat Partnership Units; however, no assurance can be given in this regard. See “Canadian Tax Risks”.

183

Provided that a Non-Canadian Holder is not considered to be carrying on business in Canada by virtue of holding Telesat Partnership Units, the Non-Canadian Holder will not be required to file a Canadian income tax return solely as a result of its holding Telesat Partnership Units.

Telesat Partnership will be deemed to be a non-resident person for the purposes of the Tax Act in respect of, among other things, dividends paid or credited by Telesat CanHoldco. The rate of withholding tax imposed under Part XIII of the Tax Act in respect of dividends is 25%. However, the CRA’s administrative practice in similar circumstances is to permit the rate of Canadian federal withholding tax applicable to such payments to be computed by looking through the partnership and taking into account the residency of the partners (including partners who are resident in Canada) and any reduced rates of Canadian federal withholding tax that any non-resident partners may be entitled to under an applicable income tax treaty or convention, provided that the residency status and entitlement to treaty benefits can be established. In determining the rate of Canadian federal withholding tax applicable to amounts paid by Telesat CanHoldco to Telesat Partnership, Telesat CanHoldco will look-through Telesat Partnership to the residency of its partners (including partners who are resident in Canada) and take into account any reduced rates of Canadian federal withholding tax that Non-Canadian Holders may be entitled to under an applicable income tax treaty or convention in order to determine the appropriate amount of Canadian federal withholding tax to withhold from dividends paid to Telesat Partnership. However, there can be no assurance that the CRA will apply its administrative practice in this context. See “Canadian Tax Risks”.

Disposition of Telesat Partnership Units

A Non-Canadian Holder will not be subject to tax under the Tax Act on any capital gain realized on a disposition or deemed disposition of Telesat Partnership Units, including if the Telesat Partnership Units are exchanged for Telesat Public Shares.

F.      Dividends and Payment Agents

Not applicable.

G.     Statement by Experts

Not applicable.

H.     Documents on Display

This Annual Report and the related exhibits are available for viewing at our offices at 160 Elgin Street, Suite 2100, Ottawa, Ontario, K2P 2P7 telephone: (613) 748-8700. Copies of our financial statements and other continuous disclosure documents required under the Securities Act (Ontario) are available for viewing on SEDAR at http://sedar.com. All of the documents referred to are in English.

We are subject to the informational requirements of the Exchange Act and are required to file reports and other information with the SEC. You may read and copy this Annual Report on Form 20-F, including the related exhibits and schedules, and any document we file with the SEC through the SEC’s website at http://sec.gov.

As a foreign private issuer, we are exempt from the rules under the Exchange Act related to the furnishing and content of proxy statements, and our officers, directors and principal shareholders are exempt from the reporting and short-swing profit recovery provisions contained in Section 16 of the Exchange Act. Furthermore, as a foreign private issuer, we are not subject to the requirements of Regulation FD (Fair Disclosure) promulgated under the Exchange Act. In addition, we are not required under the Exchange Act to file annual or other reports and consolidated financial statements with the SEC as frequently or as promptly as U.S. companies whose securities are registered under the Exchange Act. Instead, we must file with the SEC, within four months after the end of each fiscal year, or such other applicable time as required by the SEC, an annual report on Form 20-F containing consolidated financial statements audited by an independent registered public accounting firm. We are also required to file or furnish with the SEC the continuous disclosure documents that we are required to file in Canada under Canadian securities laws.

We maintain a corporate website at http://www.telesat.com. Information contained on, or that can be accessed through, our website does not constitute a part of this Annual Report on Form 20-F. The information contained on our website is not incorporated by reference in this Annual Report.

184

I.       Subsidiary Information

Not applicable.

ITEM 11. QUANTITATIVE AND QUALITATIVE DISCLOSURES ABOUT MARKET RISK

A.     Quantitative information about market risk.

The information called for by this Item may be found in “Item 5. Operating and Financial Review and Prospects”.

B.      Qualitative information about market risk.

The information called for by this Item may be found in “Item 5. Operating and Financial Review and Prospects”.

ITEM 12. DESCRIPTION OF SECURITIES OTHER THAN EQUITY SECURITIES

Not applicable.

185

PART II

ITEM 13. DEFAULTS, DIVIDEND ARREARAGES AND DELINQUENCIES

None.

ITEM 14. MATERIAL MODIFICATIONS TO THE RIGHTS OF SECURITY HOLDERS AND USE OF PROCEEDS

Not applicable.

ITEM 15. CONTROLS AND PROCEDURES

Disclosure controls and procedures

Evaluation of Disclosure Controls and Procedures

“Disclosure controls and procedures”, as defined in Rules 13a-15(e) and 15d-15(e) under the Securities and Exchange Act of 1934, as amended (“Exchange Act”), are designed to provide reasonable assurance that information required to be disclosed is accumulated and communicated to management in a timely manner. As of December 31, 2021, each of Telesat Corporation and Telesat Partnership conducted an evaluation under the supervision and with the participation of its management, including its Chief Executive Officer and Chief Financial Officer, of the effectiveness of the design and operation of its disclosure controls and procedures. Based on this evaluation, Telesat’s Chief Executive Officer and Chief Financial Officer concluded that each of Telesat Corporation’s and Telesat Partnership’s disclosure controls and procedures were effective as of December 31, 2021 to provide reasonable assurance that information required to be disclosed by it in the reports it files or submits under the Exchange Act is recorded, processed, summarized and reported within the time periods specified in the SEC’s rules and forms, and that information required to be disclosed in the reports that we file or submit under the Exchange Act is accumulated and communicated to our management, including our chief executive officer and chief financial officer, to allow timely decisions regarding required disclosure.

Management’s Report on Internal Control over Financial Reporting

This Annual Report does not include a report of management’s assessment regarding internal control over financial reporting or an attestation report of Telesat Corporation’s or Telesat Partnership’s registered public accounting firm due to a transition period established by rules of the Securities and Exchange Commission for newly public companies.

Changes in Internal Control over Financial Reporting

During the period covered by this annual report, there have been no changes in either Telesat Corporation’s or Telesat Partnership’s internal control over financial reporting that have materially affected, or are reasonably likely to materially affect, its internal control over financial reporting.

ITEM 16A. AUDIT COMMITTEE FINANCIAL EXPERT

The Telesat Corporation Audit Committee is composed of Michael Boychuk, who acts as chair of the committee, Jane Craighead and Henry Intven. Michael Boychuk, Jane Craighead and Henry Intven are persons determined by our board of directors to meet the independence requirements for audit committees under the rules of the NASDAQ and NI 52-110. Each of our Audit Committee members has an understanding of the accounting principles used to prepare financial statements and varied experience as to the general application of such accounting principles, as well as an understanding of the internal controls and procedures necessary for financial reporting. The board of directors has also determined that Michael Boychuk, Jane Craighead and Henry Intven are financially literate within the meaning of the rules and regulations of the NASDAQ and NI 52 110 and that they each qualify as an “audit committee financial expert” as defined under applicable SEC rules and regulations. For additional details regarding the relevant education and experience of each member of our Audit Committee, see Item 6. — “Directors, Senior Management and Employees”.

186

ITEM 16B. CODE OF ETHICS

Code of Ethics

The Telesat Corporation Board has a written code of ethics (the “Code of Ethics”) that applies to all officers, directors, employees, consultants, contractors and agents of Telesat Corporation and its affiliates and subsidiaries worldwide. The objective of the Code of Ethics is to provide guidelines for maintaining Telesat Corporation’s and its affiliates and subsidiaries’ integrity, trust and respect. The Code of Ethics addresses compliance with laws, rules and regulations, conflicts of interest, confidentiality, commitment, preferential treatment, financial information, internal controls and disclosure, protection and proper use of Telesat Corporation’s assets, communications, fair dealing, fair competition, due diligence, illegal payments, equal employment opportunities and harassment, privacy, use of company computers and the internet, political and charitable activities and the reporting of any violations of law, regulation or the Code of Ethics. Any person subject to the Code of Ethics is expected to report all violations of law, regulation or of the Code of Ethics of which they become aware to any one of Telesat Corporation’s senior executives. The Telesat Corporation Board has ultimate responsibility for monitoring compliance with the Code of Ethics. The Code of Ethics is filed with the Canadian securities regulatory authorities on SEDAR at www.sedar.com.

ITEM 16C. PRINCIPAL ACCOUNTANT FEES AND SERVICES

Principal Accountant Fees and Services

The following table summarizes the fees charged by Deloitte LLP for certain services rendered to the Telesat Corporation and Telesat Partnership LP, including some of our subsidiaries, during the year ended December 31, 2021 (“Fiscal 2021”) and the year ended December 31, 2020 (“Fiscal 2020”).

(in thousands of Canadian dollars)

 

Fiscal 2021

 

Fiscal 2020

Audit fees(1)

 

$

1,920

 

$

1,123

Audit related fees(2)

 

 

165

 

 

29

Tax fees(3)

 

 

105

 

 

130

All other fees(4)

 

 

3

 

 

4

Total fees charged

 

$

2,194

 

$

1,286

____________

(1)      Audit fees were for professional services rendered by Deloitte for the audit of Telesat’s annual financial statements and for the reviews of its quarterly financial statements for the year ended December 31, 2021 and 2020. In addition, in both the years ended December 31, 2021 and 2020, the fees included services associated with the proxy statement/prospectus in connection with the Transaction.

(2)      The 2021 audit related fees related to services associated to the issuance of the 2026 Senior Secured Notes. The audit related fees for both periods also include fees for the audits of Telesat Canada’s pension plans and for other miscellaneous audits.

(3)      The 2021 and 2020 tax fees include amounts related to Scientific Research & Experimental Development tax credit services.

(4)      The 2021 and 2020 other fees related to access to on-line accounting research services.

Pre-Approval Policies and Procedures

The advance approval of the Audit Committee or members thereof, to whom approval authority has been delegated, is required for all audit and non-audit services (other than “prohibited non-audit services” as defined in the SEC rules) to be provided to the Company by our independent external auditor. All services provided by our independent external auditor are approved in advance by either the Audit Committee or members thereof, to whom authority has been delegated, in accordance with the Audit Committee Charter.

ITEM 16D. EXEMPTIONS FROM THE LISTING STANDARDS FOR AUDIT COMMITTEES

Not applicable.

187

ITEM 16E. PURCHASES OF EQUITY SECURITIES BY THE ISSUER AND AFFILIATED PURCHASERS

Not applicable.

ITEM 16F. CHANGE IN REGISTRANT’S CERTIFYING ACCOUNTANT

Not applicable.

ITEM 16G. CORPORATE GOVERNANCE

The rights and obligations of the Telesat Corporation shareholders are set out in the Telesat Corporation Articles. The governance of Telesat Corporation is subject to the terms of the BCBCA and separate Investor Rights Agreements entered into between Telesat Corporation and each of MHR and PSP Investments.

For a description of the composition of the Telesat Corporation Board and a summary of the rights, duties and obligations of its members, as provided in the Telesat Corporation Articles, see Item 6.A Directors and Senior Management and Item 6.C Board Practices.

Telesat recognizes that good corporate governance plays an important role in its overall success and in enhancing shareholder value and, accordingly, Telesat Corporation has adopted certain corporate governance policies and practices.

The Canadian Securities Administrators have issued corporate governance guidelines pursuant to National Policy 58-201 — Corporate Governance Guidelines (the “Corporate Governance Guidelines”), together with certain related disclosure requirements pursuant to National Instrument 58-101 — Disclosure of Corporate Governance Practices (“NI 58-101”). The Corporate Governance Guidelines are recommended as “best practices” for reporting issuers to follow. The aforementioned corporate governance policies and practices adopted or to be adopted by Telesat Corporation reflects consideration of these recommended Corporate Governance Guidelines and are subject to the rights of MHR and PSP Investments under the Telesat Corporation Articles and Investor Rights Agreements.

In addition, pursuant to Rule 5615(b) of NASDAQ’s Listed Company Manual (the “NASDAQ Marketplace Rules”), Telesat Corporation, as a Foreign Private Issuer (as defined under U.S. securities laws), has the option to comply with practices that are permitted under Canadian law in lieu of certain provisions of the NASDAQ Marketplace Rules. Notwithstanding the preceding sentence, Telesat Corporation intends to comply with the rules generally applicable to U.S. domestic companies listed on the NASDAQ. Telesat Corporation may in the future decide to use other Foreign Private Issuer exemptions with respect to some of the other NASDAQ listing requirements. Following the home country governance practices of Telesat Corporation, as opposed to the requirements that would otherwise apply to a company listed on the NASDAQ, may provide less protection than is accorded to investors under the NASDAQ listing requirements applicable to U.S. domestic issuers.

ITEM 16H. MINE SAFETY DISCLOSURE

Not applicable.

ITEM 16I. DISCLOSURE REGARDING FOREIGN JURISDICTIONS THAT PREVENT INSPECTIONS.

Not applicable.

188

PART III

ITEM 17. FINANCIAL STATEMENTS.

We have elected to provide financial statements pursuant to Item 18.

ITEM 18. FINANCIAL STATEMENTS.

The Annual Financial Statements of Telesat Corporation and Telesat Partnership are included at the end of this Annual Report.

189

ITEM 19. EXHIBITS

Exhibit No.

 

Description of Exhibit

1.1

 

Articles of Telesat Corporation, dated as of November 17, 2021 (incorporated by reference from Exhibit 99.2 to the Report of Foreign Private Issuer on Form 6-K (File No. 333-255518) filed by Telesat Corporation on November 19, 2021).

1.2

 

Amended and Restated Limited Partnership Agreement of Telesat Partnership LP, dated as of November 17, 2021, between Telesat Corporation, Henry Intven, Red Isle Private Investments Inc., Public Section Pension Investment Board, John Cashman, Clare Copeland and each person who is admitted to Telesat Partnership LP as a limited partner in accordance with the terms thereto (incorporated by reference from Exhibit 99.3 to the Report of Foreign Private Issuer on Form 6-K (File No. 333-255518) filed by Telesat Corporation on November 19, 2021).

2.1

 

Trust Agreement, dated as of November 18, 2021, by and between Christopher DiFrancesco, TSX Trust Company and, solely for the purposes set forth therein, Telesat Corporation and Telesat Partnership LP (incorporated by reference from Exhibit 99.4 to the Report of Foreign Issuer on Form 6-K (File No. 333-255518) filed by Telesat Corporation on November 19, 2021).

2.2

 

Voting Agreement, dated as of November 18, 2021, by and between TSX Trust Company, Telesat Corporation and Telesat Partnership LP (incorporated by reference from Exhibit 99.5 to the Report of Foreign Private Issuer on Form 6-K (File No. 333-255518) filed by Telesat Corporation on November 19, 2021).

2.3

 

Indenture, dated October 11, 2019, with respect to Telesat Canada’s 6.500% Senior Notes due 2027, among Telesat Canada and Telesat LLC, as co-issuers, the guarantors party thereto and The Bank of New York Mellon, as Trustee (incorporated by reference from Exhibit 4.1 to the Report of Foreign Issuer on Form 6-K (File No. 333-159793-01) filed by Telesat Canada on October 11, 2019).

2.4

 

Indenture, dated December 6, 2019, with respect to Telesat Canada’s 4.875% Senior Secured Notes due 2027, among Telesat Canada and Telesat LLC, as co-issuers, the guarantors party thereto and The Bank of New York Mellon, as Trustee and as a Notes Collateral Agent and the other Notes Collateral Agents party thereto (incorporated by reference from Exhibit 4.1 to the Report of Foreign Issuer on Form 6-K (File No. 333-159793-01) filed by Telesat Canada on December 11, 2019).

2.5

 

Indenture, dated April 27, 2021, with respect to Telesat Canada’s 5.625% Senior Secured Notes due 2026, among Telesat Canada and Telesat LLC, as co-issuers, the guarantors party thereto and The Bank of New York Mellon, as Trustee and as a Notes Collateral Agent and the other Notes Collateral Agents party thereto (incorporated by reference from Exhibit 4.1 to the Report of Foreign Issuer on Form 6-K (File No. 333-159793-01) filed by Telesat Canada on April 27, 2021).

2.6*

 

Description of Rights of each Class of Securities Registered under Section 12 of the Securities Exchange Act of 1934

4.1**

 

Transaction Agreement and Plan of Merger, dated as of November 23, 2020, by and among Telesat Canada, Telesat Corporation, Telesat Partnership LP, Telesat CanHold Corporation, Lion Combination Sub Corporation, Loral Space & Communications Inc., Public Sector Pension Investment Board and Red Isle Private Investments Inc. (incorporated by reference from Exhibit 2.1 to Loral’s Current Report on Form 8-K (File No. 1-14180), filed on November 25, 2020).

4.2

 

Investor Rights Agreement, dated as of November 23, 2020, by and between Telesat Corporation and MHR Fund Management LLC (incorporated by reference from Annex I to the proxy statement/prospectus that is part of the registration statement on Form F-4 (File No. 333-255518) filed by Telesat Corporation and Telesat Partnership LP on April 26, 2021).

4.3

 

Investor Rights Agreement, dated as of November 23, 2020, by and between Telesat Corporation and Public Sector Pension Investment Board (incorporated by reference from Annex J to the proxy statement/prospectus that is part of the registration statement on Form F-4 (File No. 333-255518) filed by Telesat Corporation and Telesat Partnership LP on April 26, 2021).

4.4

 

Registration Rights Agreement, dated as of November 23, 2020, by and among Telesat Corporation, Public Sector Pension Investment Board, Red Isle Private Investments Inc. and MHR Fund Management LLC and certain of its affiliates (incorporated by reference from Annex K to the proxy statement/prospectus that is part of the registration statement on Form F-4 (File No. 333-255518) filed by Telesat Corporation and Telesat Partnership LP on April 26, 2021).

4.5

 

Credit Agreement, dated as of March 28, 2012, by and among Telesat Holdings Inc., Telesat Canada, Telesat LLC, the guarantors party thereto, JP Morgan Chase Bank, N.A., as administrative agent, and the other lenders party thereto (incorporated by reference from Exhibit 4.1 to the Report of Foreign Issuer on Form 6-K (File No. 333-159793) filed by Telesat Canada on March 29, 2012).

190

Exhibit No.

 

Description of Exhibit

4.6

 

Amendment No. 1, dated as of April 2, 2013, to the Credit Agreement, dated as of March 28, 2012, by and among Telesat Holdings Inc., Telesat Canada, Telesat LLC, the guarantors party thereto, JP Morgan Chase Bank, N.A., as administrative agent, and the other lenders party thereto (incorporated by reference from Exhibit 4.1 to the Report of Foreign Issuer on Form 6-K (File No. 333-159793-01) filed by Telesat Holdings Inc. on April 2, 2013).

4.7

 

Amendment No. 2, dated as of November 17, 2016, to the Credit Agreement, dated as of March 28, 2012, as amended by Amendment No. 1 on April 2, 2013, by and among Telesat Holdings Inc., Telesat Canada, Telesat LLC, the guarantors party thereto, the lenders party thereto, and JP Morgan Chase Bank, N.A., as administrative agent, collateral agent, swingline lender and L/C Issuer (incorporated by reference from the Report of Foreign Issuer on Form 6-K (File No. 333-159793-01) filed by Telesat Holdings Inc. on November 17, 2016).

4.8

 

Amendment No. 3 dated December 19, 2016 to the Credit Agreement, dated as of March 28, 2012, as amended by Amendment No. 1 on April 2, 2013, as further amended by Amendment No. 2 on November 17, 2016, by and among Telesat Canada, Telesat LLC, the guarantors party thereto, the lenders party thereto and JP Morgan Chase Bank, N.A., as administrative agent, collateral agent, swingline lender and L/C Issuer (incorporated by reference from Exhibit 4.1 to the Report of Foreign Issuer on Form 6-K (File No. 333-159793-01) filed by Telesat Canada on February 2, 2017).

4.9

 

Amendment No. 4 dated February 1, 2017 to the Credit Agreement, dated as of March 28, 2012, as amended by Amendment No. 1 on April 2, 2013, as further amended by Amendment No. 2 on November 17, 2016, and as further amended by Amendment No. 3 on December 19, 2016, by and among Telesat Canada, Telesat LLC, the guarantors party thereto, the lenders party thereto and JP Morgan Chase Bank, N.A., as administrative agent, collateral agent, swingline lender and L/C Issuer (incorporated by reference from Exhibit 4.2 to the Report of Foreign Issuer on Form 6-K (File No. 333-159793-01) filed by Telesat Canada on February 2, 2017).

4.10

 

Amendment No. 5 dated April 26, 2018 to the Credit Agreement, dated as of March 28, 2012, as amended by Amendment No. 1 on April 2, 2013, as further amended by Amendment No. 2 on November 17, 2016, as further amended by Amendment No. 3 on December 19, 2016 and as further amended by Amendment No. 4 on February 1, 2017, by and among Telesat Canada, Telesat LLC, the guarantors party thereto, the lenders party thereto and JP Morgan Chase Bank, N.A., as administrative agent, collateral agent, swingline lender and L/C Issuer and the other financial institutions and other parties party thereto (incorporated by reference from Exhibit 4.1 to the Report of Foreign Issuer on Form 6-K (File No. 333-159793-01) filed by Telesat Canada on April 26, 2018).

4.11

 

Amendment No. 6, dated December 6, 2019, to the Credit Agreement, dated March 28, 2012, as amended by Amendment No. 1 on April 2, 2013, as further amended by Amendment No. 2 on November 17, 2016, as further amended by Amendment No. 3 on December 19, 2016, as further amended by Amendment No. 4 on February 1, 2017 and as further amended by Amendment No. 5 on April 26, 2018, by and among Telesat Canada, Telesat LLC, the guarantors party thereto, the lenders party thereto and JP Morgan Chase Bank, N.A., as administrative agent, collateral agent, swingline lender and L/C Issuer and the other financial institutions and other parties party thereto (incorporated by reference from Exhibit 4.2 to the Report of Foreign Issuer on Form 6-K (File No. 333-159793-01) filed by Telesat Canada on December 11, 2019).

4.12

 

Summary of Terms and Conditions for Proposed Investment in Telesat Lightspeed LEO Project (incorporated by reference from Exhibit 99.2 to the Report of Foreign Issuer on Form 6-K (File No. 333-159793-01) filed by Telesat Canada on August 12, 2021).

4.13

 

Telesat Corporation Amended & Restated Management Stock Incentive Plan (incorporated by reference from Exhibit 4.2 to the Registration Statement on Form S-8 (File No. 333-261257) filed by Telesat Corporation on November 22, 2021).

4.14

 

Telesat Corporation 2021 Amended & Restated Management Stock Incentive Plan (incorporated by reference from Exhibit 4.3 to the Registration Statement on Form S-8 (File No. 333-261257) filed by Telesat Corporation on November 22, 2021).

4.15

 

Telesat Corporation Restricted Share Unit Plan (incorporated by reference from Exhibit 4.4 to the Registration Statement on Form S-8 (File No. 333-261257) filed by Telesat Corporation on November 22, 2021).

4.16

 

Telesat Corporation Omnibus Long-Term Incentive Plan (incorporated by reference from Exhibit 4.5 to the Registration Statement on Form S-8 (File No. 333-261257) filed by Telesat Corporation on November 22, 2021).

4.17*

 

Form of Indemnity Agreement by and among Telesat Corporation and Officers and Directors

191

Exhibit No.

 

Description of Exhibit

8.1*

 

List of subsidiaries of Telesat Corporation

12.1*

 

Section 302 Certification of Chief Executive Officer of Telesat Corporation

12.2*

 

Section 302 Certification of Chief Financial Officer of Telesat Corporation

12.3*

 

Section 302 Certification of Chief Executive Officer of Telesat Partnership LP

12.4*

 

Section 302 Certification of Chief Financial Officer of Telesat Partnership LP

13.1*

 

Section 906 Certification of Chief Executive Officer of Telesat Corporation

13.2*

 

Section 906 Certification of Chief Financial Officer of Telesat Corporation

13.3*

 

Section 906 Certification of Chief Executive Officer of Telesat Partnership LP

13.4*

 

Section 906 Certification of Chief Financial Officer of Telesat Partnership LP

15.1*

 

Consent of Deloitte LLP.

101.INS

 

Inline XBRL Instance Document — the instance document does not appear in the Interactive Data File because its XBRL tags are embedded within the Inline XBRL document

101.SCH

 

Inline XBRL Taxonomy Extension Schema Document

101.CAL

 

Inline XBRL Taxonomy Extension Calculation Linkbase Document

101.DEF

 

Inline XBRL Taxonomy Extension Definition Linkbase Document

101.LAB

 

Inline XBRL Taxonomy Extension Label Linkbase Document

101.PRE

 

Inline XBRL Taxonomy Extension Presentation Linkbase Document

104

 

The cover page for the Company’s Annual Report on Form 20-F for the year ended December 31, 2021 has been formatted in Inline XBRL

____________

*        Filed herewith.

**      Certain exhibits and disclosure schedules have been omitted pursuant to Item 601(b)(2) of Regulation S-K. Telesat agrees to furnish supplementally to the SEC a copy of any omitted schedule upon request.

192

SIGNATURES

The registrant hereby certifies that it meets all of the requirements for filing on Form 20-F and that it has duly caused and authorized the undersigned to sign this annual report on its behalf.

 

Telesat Corporation

  

By:

 

/s/ Daniel S. Goldberg

  

Name:

 

Daniel S. Goldberg

Date: March 18, 2022

 

Title:

 

President and Chief Executive Officer

 

Telesat Partnership LP

  

By:

 

/s/ Daniel S. Goldberg

  

Name:

 

Daniel S. Goldberg

Date: March 18, 2022

 

Title:

 

President and Chief Executive Officer

193

F-1

Report of Independent Registered Public Accounting Firm

To the shareholders and the Board of Directors of Telesat Corporation

Opinion on the Financial Statements

We have audited the accompanying consolidated balance sheets of Telesat Corporation (the “Company”) as of December 31, 2021 and 2020, the related consolidated statements of income, comprehensive income, changes in shareholders’ equity, and cash flows, for each of the three years in the period ended December 31, 2021, and the related notes (collectively referred to as the “financial statements”). In our opinion, the financial statements present fairly, in all material respects, the financial position of the Company as of December 31, 2021 and 2020, and its financial performance and its cash flows for each of the three years in the period ended December 31, 2021, in conformity with International Financial Reporting Standards as issued by the International Accounting Standards Board.

Basis for Opinion

These financial statements are the responsibility of the Company’s management. Our responsibility is to express an opinion on the Company’s financial statements based on our audits. We are a public accounting firm registered with the Public Company Accounting Oversight Board (United States) (PCAOB) and are required to be independent with respect to the Company in accordance with the U.S. federal securities laws and the applicable rules and regulations of the Securities and Exchange Commission and the PCAOB.

We conducted our audits in accordance with the standards of the PCAOB. Those standards require that we plan and perform the audit to obtain reasonable assurance about whether the financial statements are free of material misstatement, whether due to error or fraud. The Company is not required to have, nor were we engaged to perform, an audit of its internal control over financial reporting. As part of our audits, we are required to obtain an understanding of internal control over financial reporting but not for the purpose of expressing an opinion on the effectiveness of the Company’s internal control over financial reporting. Accordingly, we express no such opinion.

Our audits included performing procedures to assess the risks of material misstatement of the financial statements, whether due to error or fraud, and performing procedures that respond to those risks. Such procedures included examining, on a test basis, evidence regarding the amounts and disclosures in the financial statements. Our audits also included evaluating the accounting principles used and significant estimates made by management, as well as evaluating the overall presentation of the financial statements. We believe that our audits provide a reasonable basis for our opinion.

Critical Audit Matters

The critical audit matters communicated below are matters arising from the current-period audit of the financial statements that were communicated or required to be communicated to the audit committee and that (1) relate to accounts or disclosures that are material to the financial statements and (2) involved our especially challenging, subjective, or complex judgments. The communication of critical audit matters does not alter in any way our opinion on the financial statements, taken as a whole, and we are not, by communicating the critical audit matters below, providing a separate opinion on the critical audit matters or on the accounts or disclosures to which they relate.

F-2

Goodwill and Indefinite Life Intangible Assets (Orbital Slots) Impairment — Refer to Notes 4, 5, 17 and 18 of the financial statements

Critical Audit Matter Description

The Company’s evaluation of goodwill and indefinite life intangible assets, specifically orbital slots impairment involves the comparison of the recoverable amount of each Cash Generating Unit (“CGU”) to its carrying value. The recoverable amount of each CGU is based on the higher of its fair value less costs of disposal and its value in use, which is determined using both a market approach based on market multiples and an income approach based on a discounted cash flow. In determining the recoverable amount of the CGUs, management made significant estimates and assumptions related to future revenue forecasts, future expenses, capital expenditures, working capital, costs of disposal, discount rates and market multiples. In addition, the Company plans to introduce new satellites under the Low Earth Orbit constellation (known as “Telesat Lightspeed”) whose forecasted revenues contribute significantly to the estimated recoverable amount of the CGUs. The recoverable amounts of the CGUs exceeded their carrying values as of December 31, 2021 and no impairment charge to goodwill or orbital slots was recorded.

While there are several estimates and assumptions that are required to determine the recoverable amounts of the CGUs, the estimates with the highest degree of subjectivity are future revenue forecasts, discounts rates and market multiples (“key assumptions”). This required significant auditor attention as the key assumptions are subject to a high degree of auditor judgment and there is limited historical data for Telesat Lightspeed which resulted in an increased extent of effort, including the involvement of fair value specialists.

How the Critical Audit Matter Was Addressed in the Audit

Our audit procedures related to the key assumptions used to determine the recoverable amount of the CGUs included the following, among others:

•        Evaluated management’s ability to accurately forecast future revenues by comparing actual results to historical forecasts.

•        Evaluated the reasonableness of future revenue forecasts by comparing the forecasts to:

•        Historical revenue;

•        Contracted revenue backlog for existing service contracts;

•        Internal communications from management to the board of directors and external communications made by management to analysts and investors;

•        Industry reports containing analyses of the Company’s and its competitors’ revenues.

•        With the assistance of fair value specialists:

•        Evaluated the reasonableness of the discount rates by testing the source information underlying the determination of the discount rates and developing a range of independent estimates and comparing to those selected by management.

•        Evaluated the market multiples by analyzing precedent market transactions and comparable public company multiples and developing a range of independent market multiples and comparing to those selected by management.

Transaction and Plan of Merger — Refer to Note 2 to the financial statements

Critical Audit Matter Description

On November 23, 2020, the Company and Loral Space & Communications Inc. entered into a Transaction Agreement and Plan of Merger (the “Transaction”) with Telesat Canada, the Telesat Partnership LP, Telesat CanHold Corporation, Lion Combination Sub Corporation, Public Sector Pension Investment Board and Red Isle Private Investments Inc. to exchange their interests for equity in the new public holding structure of the Company. The Transaction was effected through a series of transactions and was completed on November 18, 2021.

F-3

Management was required to make judgments to determine the accounting treatment of the Transaction and as such, auditing that determination required complex analysis and consideration which resulted in an increased extent of audit effort including the need to involve technical accounting specialists.

How the Critical Audit Matter Was Addressed in the Audit

With the assistance of technical accounting specialists, our audit procedures related to management’s determination of the accounting treatment of the Transaction included the following, among others:

•        Assessing the information in the Transaction agreements to understand and evaluate that all components were identified.

•        Evaluating management’s determination of the accounting treatment of the Transaction by analyzing specific facts and circumstances against relevant accounting guidance.

/s/ Deloitte LLP

Chartered Professional Accountants
Licensed Public Accountants
March 17, 2022

We have served as the Company’s auditor since 1993.

F-4

Telesat Corporation
Consolidated Statements of Income

(in thousands of Canadian dollars,
except per share amounts)

   

For the years ended December 31,

Notes

 

2021

 

2020

 

2019

Revenue

 

6

 

$

758,212

 

 

$

820,468

 

 

$

910,893

 

Operating expenses

 

7

 

 

(234,054

)

 

 

(180,874

)

 

 

(165,499

)

Depreciation

   

 

(203,772

)

 

 

(216,885

)

 

 

(242,966

)

Amortization

   

 

(16,141

)

 

 

(17,195

)

 

 

(23,277

)

Other operating gains (losses), net

 

8

 

 

107,615

 

 

 

(215

)

 

 

(862

)

Operating income

   

 

411,860

 

 

 

405,299

 

 

 

478,289

 

Interest expense

 

9

 

 

(187,994

)

 

 

(203,760

)

 

 

(258,261

)

Loss on refinancing

 

24

 

 

 

 

 

 

 

 

(151,919

)

Interest and other income

   

 

3,418

 

 

 

5,196

 

 

 

20,043

 

Loss on changes in fair value of financial instruments

   

 

(18,684

)

 

 

(13,115

)

 

 

(49,672

)

Gain on foreign exchange

   

 

27,539

 

 

 

47,605

 

 

 

163,840

 

Income before tax

   

 

236,139

 

 

 

241,225

 

 

 

202,320

 

Tax (expense) recovery

 

10

 

 

(78,377

)

 

 

4,353

 

 

 

(15,122

)

Net income

   

$

157,762

 

 

$

245,578

 

 

$

187,198

 

    

 

 

 

 

 

 

 

 

 

 

 

Net income attributable to:

   

 

 

 

 

 

 

 

 

 

 

 

Telesat Corporation/Telesat Canada
shareholders

   

$

103,542

 

 

$

245,578

 

 

$

187,198

 

Non-controlling interest

   

 

54,220

 

 

 

 

 

 

 

    

$

157,762

 

 

$

245,578

 

 

$

187,198

 

    

 

 

 

 

 

 

 

 

 

 

 

Net income per share attributable to Telesat Corporation shareholders (Net income per common shares attributable to Telesat Canada common shareholders)

   

 

 

 

 

 

 

 

 

 

 

 

Basic

   

$

2.29

 

 

$

4.96

 

 

$

3.78

 

Diluted

   

$

2.22

 

 

$

4.93

 

 

$

3.76

 

    

 

 

 

 

 

 

 

 

 

 

 

Total Weighted Average Telesat Corporation Shares (Total Weighted Average Telesat Canada Common shares) Outstanding

   

 

 

 

 

 

 

 

 

 

 

 

Basic

   

 

45,168,650

 

 

 

49,537,082

 

 

 

49,519,663

 

Diluted

   

 

46,620,495

 

 

 

49,804,886

 

 

 

49,806,301

 

See accompanying notes to the consolidated financial statements

F-5

Telesat Corporation
Consolidated Statements of Comprehensive Income

   

For the years ended December 31,

(in thousands of Canadian dollars)

 

Notes

 

2021

 

2020

 

2019

Net income

   

$

157,762

 

 

$

245,578

 

 

$

187,198

 

Other comprehensive income (losses)

   

 

 

 

 

 

 

 

 

 

 

 

Items that may be reclassified into profit or loss

   

 

 

 

 

 

 

 

 

 

 

 

Foreign currency translation adjustments

   

 

(17,544

)

 

 

(32,422

)

 

 

(50,465

)

Items that will not be reclassified into profit or loss

   

 

 

 

 

 

 

 

 

 

 

 

Actuarial gains (losses) on employee benefit plans

 

32

 

 

55,422

 

 

 

(13,693

)

 

 

1,134

 

Tax (expense) recovery

   

 

(14,424

)

 

 

3,584

 

 

 

(403

)

Other comprehensive income (losses)

   

 

23,454

 

 

 

(42,531

)

 

 

(49,734

)

Total comprehensive income

   

$

181,216

 

 

$

203,047

 

 

$

137,464

 

    

 

 

 

 

 

 

 

 

 

 

 

Total comprehensive income attributable to:

   

 

 

 

 

 

 

 

 

 

 

 

Telesat Corporation/Telesat Canada shareholders

   

$

130,947

 

 

$

203,047

 

 

$

137,464

 

Non-controlling interest

   

 

50,269

 

 

 

 

 

 

 

    

$

181,216

 

 

$

203,047

 

 

$

137,464

 

See accompanying notes to the consolidated financial statements

F-6

Telesat Corporation
Consolidated Statements of Changes in Shareholders’ Equity

(in thousands of Canadian dollars)

 

Notes

 

Common
shares/Public
shares

 

Preferred
shares

 

Total
share
capital

 

Accumulated
earnings

 

Equity-settled
employee
benefits
reserve

 

Foreign
currency
translation
reserve

 

Total
reserves

 

Total Telesat
Corporation/ Telesat
Canada
shareholders’
equity

 

Non-controlling
Interest

 

Total
shareholders’
equity

Balance as at January 1, 2019

   

$

26,580

 

$

127,126

 

 

$

153,706

 

 

$

843,601

 

 

$

60,715

 

 

$

34,963

 

 

$

95,678

 

 

$

1,092,985

 

 

$

 

$

1,092,985

 

Net income

   

 

 

 

 

 

 

 

 

 

187,198

 

 

 

 

 

 

 

 

 

 

 

 

187,198

 

 

 

 

 

187,198

 

Dividends declared on Director Voting Preferred shares

 

25

 

 

 

 

 

 

 

 

 

 

(20

)

 

 

 

 

 

 

 

 

 

 

 

(20

)

 

 

 

 

(20

)

Issuance of share capital on exercise of stock appreciation rights

 

25

 

 

 

 

385

 

 

 

385

 

 

 

(455

)

 

 

(144

)

 

 

 

 

 

(144

)

 

 

(214

)

 

 

 

 

(214

)

Issuance of share capital on settlement of restricted share units

 

25

 

 

 

 

804

 

 

 

804

 

 

 

 

 

 

(1,729

)

 

 

 

 

 

(1,729

)

 

 

(925

)

 

 

 

 

(925

)

Other comprehensive income (loss), net of tax expense of $403

   

 

 

 

 

 

 

 

 

 

731

 

 

 

 

 

 

(50,465

)

 

 

(50,465

)

 

 

(49,734

)

 

 

 

 

(49,734

)

Share-based compensation

   

 

 

 

 

 

 

 

 

 

 

 

 

16,035

 

 

 

 

 

 

16,035

 

 

 

16,035

 

 

 

 

 

16,035

 

Balance as at December 31, 2019

   

$

26,580

 

$

128,315

 

 

$

154,895

 

 

$

1,031,055

 

 

$

74,877

 

 

$

(15,502

)

 

$

59,375

 

 

$

1,245,325

 

 

$

 

$

1,245,325

 

Balance as at January 1, 2020

   

$

26,580

 

$

128,315

 

 

$

154,895

 

 

$

1,031,055

 

 

$

74,877

 

 

$

(15,502

)

 

$

59,375

 

 

$

1,245,325

 

 

$

 

$

1,245,325

 

Net income

   

 

 

 

 

 

 

 

 

 

245,578

 

 

 

 

 

 

 

 

 

 

 

 

245,578

 

 

 

 

 

245,578

 

Dividends declared on Director Voting Preferred shares

 

25

 

 

 

 

 

 

 

 

 

 

(10

)

 

 

 

 

 

 

 

 

 

 

 

(10

)

 

 

 

 

(10

)

Issuance of share capital on settlement of restricted share units

 

25

 

 

 

 

803

 

 

 

803

 

 

 

 

 

 

(1,729

)

 

 

 

 

 

(1,729

)

 

 

(926

)

 

 

 

 

(926

)

Other comprehensive loss, net of tax recovery of $3,584

   

 

 

 

 

 

 

 

 

 

(10,109

)

 

 

 

 

 

(32,422

)

 

 

(32,422

)

 

 

(42,531

)

 

 

 

 

(42,531

)

Share-based compensation

   

 

 

 

 

 

 

 

 

 

 

 

 

12,500

 

 

 

 

 

 

12,500

 

 

 

12,500

 

 

 

 

 

12,500

 

Balance as at December 31, 2020

   

$

26,580

 

$

129,118

 

 

$

155,698

 

 

$

1,266,514

 

 

$

85,648

 

 

$

(47,924

)

 

$

37,724

 

 

$

1,459,936

 

 

$

 

$

1,459,936

 

Balance as at January 1, 2021

   

$

26,580

 

$

129,118

 

 

$

155,698

 

 

$

1,266,514

 

 

$

85,648

 

 

$

(47,924

)

 

$

37,724

 

 

$

1,459,936

 

 

$

 

$

1,459,936

 

Net income

   

 

 

 

 

 

 

 

 

 

103,542

 

 

 

 

 

 

 

 

 

 

 

 

103,542

 

 

 

54,220

 

 

157,762

 

Dividends declared on Director Voting Preferred shares

 

25

 

 

 

 

 

 

 

 

 

 

(10

)

 

 

 

 

 

 

 

 

 

 

 

(10

)

 

 

 

 

(10

)

Issuance of share capital on settlement of restricted share units

 

25

 

 

 

 

16

 

 

 

16

 

 

 

 

 

 

 

 

 

 

 

 

 

 

 

16

 

 

 

 

 

16

 

Other comprehensive income (loss), net of tax expense of $14,424

   

 

 

 

 

 

 

 

 

 

9,946

 

 

 

 

 

 

(12,059

)

 

 

(12,059

)

 

 

(2,113

)

 

 

25,567

 

 

23,454

 

Share-based compensation

   

 

 

 

 

 

 

 

 

 

 

 

 

49,022

 

 

 

 

 

 

49,022

 

 

 

49,022

 

 

 

24,702

 

 

73,724

 

Reallocation related to Transaction

   

 

16,261

 

 

(129,134

)

 

 

(112,873

)

 

 

(1,029,116

)

 

 

(96,006

)

 

 

44,126

 

 

 

(51,880

)

 

 

(1,193,869

)

 

 

1,178,786

 

 

(15,083

)

Balance as at December 31, 2021

   

$

42,841

 

$

 

 

$

42,841

 

 

$

350,876

 

 

$

38,664

 

 

$

(15,857

)

 

$

22,807

 

 

$

416,524

 

 

$

1,283,275

 

$

1,699,799

 

See accompanying notes to the consolidated financial statements

F-7

Telesat Corporation
Consolidated Balance Sheets

(in thousands of Canadian dollars)

 

Notes

 

December 31, 2021

 

December 31, 2020

Assets

   

 

  

 

 

Cash and cash equivalents

 

33

 

$

1,449,593

 

$

818,378

Trade and other receivables

 

11

 

 

122,698

 

 

51,928

Other current financial assets

 

12

 

 

861

 

 

448

Current income tax recoverable

   

 

3,219

 

 

3,116

Prepaid expenses and other current assets

 

13

 

 

41,064

 

 

19,745

Total current assets

   

 

1,617,435

 

 

893,615

Satellites, property and other equipment

 

6,16

 

 

1,431,775

 

 

1,318,526

Deferred tax assets

 

10

 

 

46,187

 

 

79,912

Other long-term financial assets

 

14

 

 

16,348

 

 

53,425

Long-term income tax recoverable

   

 

12,277

 

 

8,418

Other long-term assets

 

6,15

 

 

31,254

 

 

1,504

Intangible assets

 

6,17

 

 

764,078

 

 

779,190

Goodwill

 

18

 

 

2,446,603

 

 

2,446,603

Total assets

   

$

6,365,957

 

$

5,581,193

    

 

  

 

 

Liabilities

   

 

  

 

 

Trade and other payables

 

19

 

$

54,628

 

$

30,091

Other current financial liabilities

 

20

 

 

36,647

 

 

35,880

Income taxes payable

   

 

5,622

 

 

7,326

Other current liabilities

 

21

 

 

85,058

 

 

88,829

Current indebtedness

 

24

 

 

 

 

Total current liabilities

   

 

181,955

 

 

162,126

Long-term indebtedness

 

24

 

 

3,792,597

 

 

3,187,152

Deferred tax liabilities

 

10

 

 

296,318

 

 

325,893

Other long-term financial liabilities

 

22

 

 

23,835

 

 

35,499

Other long-term liabilities

 

23

 

 

371,453

 

 

410,587

Total liabilities

   

 

4,666,158

 

 

4,121,257

    

 

  

 

 

Shareholders’ equity

   

 

  

 

 

Share capital

 

25

 

 

42,841

 

 

155,698

Accumulated earnings

   

 

350,876

 

 

1,266,514

Reserves

   

 

22,807

 

 

37,724

Total Telesat Corporation/Telesat Canada shareholders’ equity

   

 

416,524

 

 

1,459,936

Non-controlling interest

 

26

 

 

1,283,275

 

 

Total shareholders’ equity

   

 

1,699,799

 

 

1,459,936

Total liabilities and shareholders’ equity

   

$

6,365,957

 

$

5,581,193

See accompanying notes to the consolidated financial statements

F-8

Telesat Corporation
Consolidated Statements of Cash Flows

   

For the years ended December 31,

(in thousands of Canadian dollars)

 

Notes

 

2021

 

2020

 

2019

Cash flows from operating activities

   

 

 

 

 

 

 

 

 

 

 

 

Net income

   

$

157,762

 

 

$

245,578

 

 

$

187,198

 

Adjustments to reconcile net income to cash flows from operating activities

   

 

 

 

 

 

 

 

 

 

 

 

Depreciation

   

 

203,772

 

 

 

216,885

 

 

 

242,966

 

Amortization

   

 

16,141

 

 

 

17,195

 

 

 

23,277

 

Tax expense (recovery)

   

 

78,377

 

 

 

(4,353

)

 

 

15,122

 

Interest expense

   

 

187,994

 

 

 

203,760

 

 

 

258,261

 

Interest income

   

 

(4,392

)

 

 

(7,668

)

 

 

(20,268

)

Gain on foreign exchange

   

 

(27,539

)

 

 

(47,605

)

 

 

(163,840

)

Loss on changes in fair value of financial instruments

   

 

18,684

 

 

 

13,115

 

 

 

49,672

 

Share-based compensation

 

31

 

 

73,723

 

 

 

12,500

 

 

 

16,035

 

Loss on disposal of assets

 

8

 

 

848

 

 

 

215

 

 

 

862

 

Loss on refinancing

 

24

 

 

 

 

 

 

 

 

151,919

 

Deferred revenue amortization

   

 

(64,998

)

 

 

(74,091

)

 

 

(106,558

)

Pension expenses

   

 

8,133

 

 

 

7,333

 

 

 

6,314

 

C-band clearing proceeds

 

8

 

 

(42,860

)

 

 

 

 

 

 

Other

   

 

(1,953

)

 

 

7,974

 

 

 

166

 

Income taxes paid, net of income taxes received

 

33

 

 

(94,242

)

 

 

(53,443

)

 

 

(95,455

)

Interest paid, net of interest received

 

33

 

 

(154,433

)

 

 

(179,972

)

 

 

(176,112

)

Operating assets and liabilities

 

33

 

 

(58,625

)

 

 

15,018

 

 

 

(13,942

)

Net cash from operating activities

   

 

296,392

 

 

 

372,441

 

 

 

375,617

 

Cash flows used in investing activities

   

 

 

 

 

 

 

 

 

 

 

 

Satellite programs

   

 

(279,941

)

 

 

(75,902

)

 

 

(3,668

)

Purchase of property and other equipment

   

 

(34,620

)

 

 

(17,060

)

 

 

(8,345

)

Purchase of intangible assets

   

 

(1,162

)

 

 

(30

)

 

 

(27,597

)

C-band clearing proceeds

 

8

 

 

42,860

 

 

 

 

 

 

 

Net cash used in investing activities

   

 

(272,863

)

 

 

(92,992

)

 

 

(39,610

)

Cash flows generated from (used in) financing activities

   

 

 

 

 

 

 

 

 

 

 

 

Repayment of indebtedness

 

33

 

 

 

 

 

(453,592

)

 

 

(3,743,465

)

Proceeds from indebtedness

 

33

 

 

619,900

 

 

 

 

 

 

3,786,082

 

Payment of early redemption premium

 

24

 

 

 

 

 

 

 

 

(43,940

)

Payment of debt issue costs

 

33

 

 

(6,834

)

 

 

 

 

 

(28,082

)

Payments of principal on lease liabilities

 

33

 

 

(2,178

)

 

 

(1,793

)

 

 

(1,252

)

Satellite performance incentive payments

 

33

 

 

(6,914

)

 

 

(9,031

)

 

 

(9,644

)

Proceeds from exercise of stock options

   

 

16

 

 

 

 

 

 

 

Government grant received

   

 

 

 

 

14,185

 

 

 

 

Initial costs from Transaction

   

 

1,260

 

 

 

 

 

 

 

Dividends paid on Director Voting Preferred shares

 

25

 

 

(10

)

 

 

(10

)

 

 

(20

)

Net cash generated from (used in) financing activities

   

 

605,240

 

 

 

(450,241

)

 

 

(40,321

)

    

 

 

 

 

 

 

 

 

 

 

 

Effect of changes in exchange rates on cash and cash equivalents

   

 

2,446

 

 

 

(38,052

)

 

 

(36,897

)

    

 

 

 

 

 

 

 

 

 

 

 

Increase (decrease) in cash and cash equivalents

   

 

631,215

 

 

 

(208,844

)

 

 

258,789

 

Cash and cash equivalents, beginning of year

   

 

818,378

 

 

 

1,027,222

 

 

 

768,433

 

Cash and cash equivalents, end of year

 

33

 

$

1,449,593

 

 

$

818,378

 

 

$

1,027,222

 

See accompanying notes to the consolidated financial statements

F-9

Telesat Corporation
Notes to the 2021 Consolidated Financial Statements
(all amounts in thousands of Canadian dollars, except where otherwise noted)

1. BACKGROUND OF THE COMPANY

Telesat Corporation (the “Corporation”) is incorporated under the Business Corporations Act (British Columbia) in October 2020 and is headquartered in Ottawa, Canada.

The Corporation began trading on the Nasdaq Global Select Market (“NASDAQ”) and the Toronto Stock Exchange on November 19, 2021 under the ticker symbol “TSAT”. This followed the closing of Telesat Canada’s transaction with Loral Space & Communications Inc. (“Loral”) and Public Sector Pension Investment Board (“PSP Investments”) (the “Transaction”), in which Loral’s stockholders and Telesat Canada’s other equity holders have exchanged their interests for equity in the new public holding structure.

Prior to the closing of the Transaction, Loral and PSP Investments held economic interests in Telesat Canada of approximately 63% and 36%, respectively, with the remaining economic interest held by various individuals.

As per the terms and conditions set forth in the Transaction Agreement, the Transaction resulted in the Loral stockholders, PSP Investments and certain individual shareholders (other than the Voting Directors) of Telesat Canada (the “Individual Telesat Shareholders”) owning indirectly through the Corporation and Telesat Partnership LP (the “Partnership”) approximately the same percentage of equity as they held in Telesat Canada; the Corporation becoming the publicly traded general partner of the Partnership; and the Partnership indirectly owning all of the economic interests in Telesat Canada and Loral becoming a wholly owned subsidiary of the Partnership.

The Corporation or Telesat Canada did not issue new equity to raise additional cash financing as part of the Transaction.

For further details on the Transaction, refer to the Corporation’s Registration Statement on Form F-4 filed with the U.S. Securities Exchange Commission (“SEC”) on June 24, 2021, which can be obtained on the SEC’s website at http://www.sec.gov and the Non-Offering Prospectus filed with the Ontario Securities Commission (“OSC”) on November 16, 2021, which can be obtained on the website http://www.sedar.com.

Prior to the close of the Transaction, Telesat Corporation did not have any operations nor any assets or liabilities. Telesat Corporation was created to facilitate the public listing of the shares of Telesat Corporation as well as the reorganization, with Telesat Canada being the predecessor entity. As such, the financial statements prior to the close of the Transaction of Telesat Canada reflect the historical financial statements of Telesat Corporation, with the exception of the following:

•        The income attributable to the operations of Loral have only been presented subsequent to the close of the Transaction;

•        The net assets of Loral have been included based upon the closing balance as of the date of the close of the Transaction; and

•        Non-controlling interest is calculated only subsequent to the close of the Transaction.

Telesat Corporation is a global satellite operator, providing mission-critical communications solutions to support the requirements of sophisticated satellite users throughout the world. Telesat Corporation’s state-of-the-art fleet consists of 14 geostationary satellites and the Canadian payload on Viasat-1.

Telesat Corporation has commenced the development of a constellation of low earth orbit (“LEO”) satellites and integrated terrestrial infrastructure, called “Telesat Lightspeed”. In January 2018, the first LEO satellite was successfully launched into orbit. This Phase 1 LEO satellite has demonstrated certain key features of the Telesat Lightspeed system design, specifically the capability of the satellite and customer terminals to deliver low latency broadband experience.

F-10

Telesat Corporation
Notes to the 2021 Consolidated Financial Statements
(all amounts in thousands of Canadian dollars, except where otherwise noted)

1. BACKGROUND OF THE COMPANY (cont.)

References herein to “Telesat” or “Company” refer to Telesat Canada and its subsidiaries prior to December 31, 2020 and Telesat Corporation and its subsidiaries subsequent.

Unless the context states or requires otherwise, references herein to the “financial statements” or similar terms refer to the audited consolidated financial statements of Telesat.

On March 17, 2022, these financial statements were approved by the Audit Committee of the Board of Directors and authorized for issue.

2. TRANSACTION

On November 23, 2020, Loral and the Corporation entered into a Transaction Agreement and Plan of Merger (the “Transaction Agreement”) with Telesat Canada, the Partnership, Telesat CanHold Corporation (“CanHoldCo”), Lion Combination Sub Corporation (“Merger Sub”), PSP Investments and Red Isle Private Investments Inc. (“Red Isle”), a wholly owned subsidiary of PSP Investments incorporated under the Laws of Canada.

Subject to the conditions set forth in the Transaction Agreement, the Transaction resulted in the Loral shareholders, PSP Investments (indirectly through Red Isle) and certain individual shareholders (other than the Voting Directors) of Telesat Canada owning indirectly through the Corporation and the Partnership approximately the same percentage of equity as they held in Telesat Canada, the Corporation becoming the publicly traded general partner of the Partnership and the Partnership indirectly owning all of the economic interests in Telesat Canada.

The Transaction Agreement provided that, subject to the terms and conditions therein, Merger Sub merged with and into Loral with Loral surviving the merger as a wholly owned subsidiary of Telesat Partnership.

The Transaction was effected through a series of transactions, including: (i) Red Isle contributing approximately US$5 million in value of its equity interests in Telesat Canada in exchange for Class C Shares and the balance of its equity interest in Telesat Canada in exchange for Class C Units (PSP Investments will also (a) be entitled to a payment of US$7 million, (b) be entitled to receive a post-closing economic adjustment reflecting the net asset value of Loral’s non-Telesat Canada assets and liabilities, and (c) will be indemnified for certain losses incurred by Telesat Corporation following the consummation of the Transaction); (ii) consummation of the transactions contemplated by the Stockholder Contribution Agreements; (iii) consummation of the transactions contemplated by the Voting Director Contribution Agreement; (iv) the Merger, with Loral surviving the Merger as a wholly owned subsidiary of Telesat Partnership and the other Loral stockholders receiving Telesat Public Shares and/or Telesat Partnership Units; and (v) consummation of the transactions contemplated by the Optionholder Exchange Agreements.

In furtherance of the Transaction, on April 26, 2021, the Corporation and the Partnership filed a Registration Statement on Form F-4 with the SEC, which was subsequently amended on May 28, 2021 and June 24, 2021, and declared effective on June 30, 2021.

On August 6, 2021, Telesat Canada was notified that applications filed with the Federal Communications Commission (the “FCC”) for the transfer of control of Telesat Canada’s FCC licenses in connection with the Transaction had been approved.

The Transaction was approved by Loral’s shareholders at the August 23, 2021 meeting.

The Transaction was completed as of November 18, 2021.

The voting common shares of Loral which used to be traded on the NASDAQ under the symbol “LORL”, were delisted and ceased trading after market close on November 18, 2021. Following which, the Class A Common Shares and Class B Variable Voting Shares of the Corporation started trading at NASDAQ and the Toronto Stock Exchange under the ticker symbol “TSAT” on November 19, 2021.

F-11

Telesat Corporation
Notes to the 2021 Consolidated Financial Statements
(all amounts in thousands of Canadian dollars, except where otherwise noted)

2. TRANSACTION (cont.)

The Transaction has been accounted for as a reorganization, with Telesat Canada being the predecessor entity, as it is considered a capital transaction amongst Telesat Canada’s direct and indirect shareholders, in accordance with interpretative guidance in IFRS 3, Business Combinations and IFRS 10, Consolidated Financial Statements. Following the Transaction, the voting rights and ownership interests of Telesat Canada’s direct and indirect shareholders will have been materially preserved and no individual party will have acquired a majority voting or ownership interest in Telesat Corporation. Upon assessment of the voting power attributed to the various shareholders of Telesat Corporation, this Transaction represents a transfer among entities that have a high degree of common ownership as no single party to the Transaction will be considered to control Telesat Corporation, as no party will obtain a majority voting or ownership interest. As part of the Transaction, an immaterial amount of net assets held by Loral, that are unrelated to Telesat Canada, are being acquired by Telesat Corporation. Upon the consummation of the Transaction, changes to the economic interests in Telesat Canada held by Loral, Red Isle and the other shareholders of Telesat as a result of the Transaction have been reflected as changes in equity, representing the shareholders’ residual rights to the acquired assets and liabilities.

3. BASIS OF PRESENTATION

Statement of Compliance

The consolidated financial statements were prepared in accordance with International Financial Reporting Standards (“IFRS”) as issued by the International Accounting Standards Board (“IASB”). The accounting policies in Note 4 were consistently applied to all years presented.

Basis of Consolidation

Subsidiaries

These consolidated financial statements include the results of the Telesat and subsidiaries controlled by the Company. Control is achieved when the Company has power over an entity, has exposure, or rights to variable returns from its involvement with an entity, and has the ability to use the power over an entity to affect the amount of its return. The most significant subsidiaries are listed in Note 35.

The portion of equity ownership in a subsidiary that is not directly or indirectly attributable to the Company is booked under non-controlling interest. Non-controlling interests in subsidiaries are identified separately from the Company’s equity therein. Those interests of non-controlling shareholders that are present ownership interests entitling their holders to a proportionate share of net assets upon liquidation may initially be measured at fair value or at the non-controlling interests’ proportionate share of the fair value of the acquiree’s identifiable net assets. The choice of measurement is made on an acquisition-by-acquisition basis. Other non-controlling interests are initially measured at fair value. Subsequent to acquisition, the carrying amount of non-controlling interests is the amount of those interests at initial recognition plus the non-controlling interests’ share of subsequent changes in equity.

Profit or loss and each component of other comprehensive income are attributed to the owners of the Company and to the non-controlling interests. Total comprehensive income of the subsidiaries is attributed to the owners of the Company and to the non-controlling interests even if this results in the non-controlling interests having a deficit balance.

Joint arrangements

A joint operation is a type of joint arrangement whereby the parties that have joint control of the arrangement have rights to their share of the assets and revenue, and obligations for the liabilities and expenses, relating to the arrangement.

The Company’s consolidated financial statements include the Company’s share of the assets, liabilities, revenue and expenses of its interest in joint operations.

F-12

Telesat Corporation
Notes to the 2021 Consolidated Financial Statements
(all amounts in thousands of Canadian dollars, except where otherwise noted)

3. BASIS OF PRESENTATION (cont.)

The consolidated financial statements have been prepared on an historical cost basis except for certain financial instruments which were measured at their fair values, as explained in the accounting policies below. Historical cost is based on the fair value of the consideration given or received in exchange for assets or liabilities.

4. SIGNIFICANT ACCOUNTING POLICIES

Segment Reporting

The Company operates in a single operating segment, in which it provides satellite-based services to its broadcast, enterprise and consulting customers around the world. Operating segments are reported in a manner consistent with the internal reporting provided to the Company’s Chief Operating Decision Maker, who is the Company’s Chief Executive Officer. To be reported, a segment is usually based on quantitative thresholds but can also encompass qualitative factors management deems significant.

Foreign Currency Translation

Unless otherwise specified, all figures reported in the consolidated financial statements and associated note disclosures are presented in Canadian dollars, which is the functional and presentation currency of the Company. Each of the subsidiaries of the Company determines its own functional currency and uses that currency to measure items on their separate financial statements.

For the Company’s non-foreign operations, foreign currency non-monetary assets and liabilities are translated at their historical exchange rates, foreign currency monetary assets and liabilities are translated at the year end exchange rates, and foreign denominated revenue and expenses are translated at the average exchange rates of the month in which the transactions occurred. Gains or losses on translation of these items are recognized as a component of net income.

Upon consolidation of the Company’s foreign operations that have a functional currency other than the Canadian dollar, assets and liabilities are translated at the year end exchange rate, and revenue and expenses are translated at the average exchange rates of the month in which the transactions occurred. Gains or losses on the translation of foreign subsidiaries are recognized in other comprehensive income.

Cash and Cash Equivalents

All highly liquid investments with an original maturity of three months or less, or which are available upon demand with no penalty for early redemption, are classified as cash and cash equivalents. Cash and cash equivalents are comprised of cash on hand, demand deposits, short-term investments and restricted cash expected to be used within the next twelve months.

Revenue Recognition

Telesat recognizes revenue from satellite services on a monthly basis as services are performed in an amount that reflects the consideration the Company expects to receive in exchange for those services. Telesat accounts for a contract when it has approval and commitment from both parties, the rights of the parties are identified, payment terms are identified, the contract has commercial substance and collectability is considered probable.

Revenue from a contract to sell consulting services is recognized as follows:

•        Consulting revenue for cost plus contracts is recognized as the approved time and labor is completed by Telesat.

•        Fixed price consulting revenue contracts use an input method to determine the progress towards complete satisfaction of the performance obligation. The input method is measured by comparing actual costs incurred to total cost expected.

F-13

Telesat Corporation
Notes to the 2021 Consolidated Financial Statements
(all amounts in thousands of Canadian dollars, except where otherwise noted)

4. SIGNIFICANT ACCOUNTING POLICIES (cont.)

Equipment sale revenue is recognized when the customer obtains control of the equipment, being at the time the equipment is delivered to and accepted by the customer. Only equipment sales are subject to warranty or return and there is no general right of return. Historically, the Company has not incurred significant expenses for warranties.

When a transaction involves more than one product or service, revenue is allocated to each performance obligation based on its relative stand-alone selling price. Transactions are evaluated to determine whether the Company is the principal and if the transactions should be recorded on a gross or net basis.

Deferred Revenue

Deferred revenue represents the Company’s liability for the provision of future services and is classified on the balance sheet in other current and long-term liabilities. Deferred revenue consists of remuneration received in advance of the provision of service and in the majority of cases is recognized in income on a straight-line basis over the term of the related customer contracts. In the case of certain deferred revenue for short-term services, balances are recognized into income upon the completion or using an input method to determine the progress towards complete satisfaction of the performance obligation of the related contract. Prepayments are evaluated to determine whether or not they constitute a significant financing component. The Company has elected a practical expedient whereby if the timing difference between the customer prepayment and the transfer of control of the promised goods and services is less than a year then it would not be considered as a significant financing component.

A significant financing component will only occur in the following circumstances:

•        There is a timing difference between when the control of goods or services is transferred to the customer and when the customer pays for the goods;

•        The timing difference between the customer prepayment and transfer of control of the promised goods and services is in excess of one year; and

•        The primary reason for the prepayment is for financing purposes.

In the case of the existence of a significant financing component, the amount of the consideration is adjusted to reflect what the cash selling price of the promised service would have been if payments had occurred as control of the service was transferred to the customer. The discount rate used in determining the significant financing component is the rate that would be reflected in a separate financing transaction between the Company and the customer at contract inception.

Inventories

Inventories are valued at the lower of cost and net realizable value and consist of finished goods and work in process. Cost for substantially all network equipment inventories are determined on a weighted average cost basis. Cost for work in process and certain one-of-a-kind finished goods are determined using the specific identification method.

Borrowing Costs

Borrowing costs are incurred on the Company’s debt financing. Borrowing costs attributable to the acquisition, production or construction of a qualifying asset are added to the cost of that asset. The Company has defined a qualifying asset as an asset that takes longer than twelve months to be ready for its intended use or sale. Capitalization of borrowing costs continues until such time that the asset is substantially ready for its intended use or sale. Borrowing costs are determined based on specific financing related to the asset, or in the absence of specific financing, the borrowing costs are calculated on the basis of a capitalization rate which is equal to the Company’s weighted average cost of debt. All other borrowing costs are expensed when incurred.

F-14

Telesat Corporation
Notes to the 2021 Consolidated Financial Statements
(all amounts in thousands of Canadian dollars, except where otherwise noted)

4. SIGNIFICANT ACCOUNTING POLICIES (cont.)

Leases

At the inception of a contract, the Company assesses whether a contract is, or contains, a lease based on whether or not the contract conveys the right to control the use of the asset for a period of time in exchange for consideration.

The Company recognizes a right-of-use asset and lease liability at the lease commencement date. The right-of-use asset is initially measured based on the initial amount of the lease liability adjusted for any lease payments made at or before the commencement date, less any lease incentives received. The right-of-use assets are depreciated to the earlier of the end of the useful life of the asset or the end of the lease term. Each individual lease liability is initially measured at the present value of the lease payments over the respective lease term, discounted using the Company’s incremental borrowing rate for that lease.

The lease term is the non-cancellable period determined for each of the leases considering the option to extend when it is reasonably certain that the Company will exercise the option or the option to terminate if it is reasonably certain that the Company will exercise the option.

After the commencement date, the right-of-use assets are measured applying the cost model and depreciated to the earlier of the end of the useful life of the asset or the end of the lease term on a straight-line basis. The lease liability is subsequently measured by increasing the carrying amount to reflect the interest on the lease, using the effective interest method, and by reducing the carrying amount to reflect the lease payments made.

The lease liability is remeasured when there is a change in future lease payments, arising from a change in index or rate, or if there is a change in the assessment of whether the Company will exercise a purchase, extension or termination option. The amount of the remeasurement of the lease liability is also recognized as an adjustment to the right-of-use asset, or is recorded in the statement of income if the carrying amount of the right-of-use asset has been reduced to zero.

The Company has elected to not recognize a right-of-use asset or lease liability for any lease that has a lease term of 12 months or less. The payments associated with these agreements would be recognized as an operating expense on a straight-line basis over the lease term.

The Company has also elected the practical expedient, for property leases, not to separate the non-lease components from the lease components, and instead account for each lease and any associated non-lease components within the contract as a single lease component.

Government Grants

Government grants are recognized where there is a reasonable assurance that the grant will be received and the attached conditions will be complied with.

When the grant relates to an expense, the grant is recorded as a deduction to the related expense incurred over the same period.

When the grant relates to an asset, the grant is deducted from the carrying amount of the related asset as the grant is receivable.

Satellites, Property and Other Equipment

Satellites, property and other equipment, which are carried at cost, less accumulated depreciation and any accumulated impairment losses, include the contractual cost of equipment, capitalized engineering costs, capitalized borrowing costs during the construction or production of qualifying assets, and with respect to satellites, the cost of launch services, and launch insurance.

Depreciation is calculated using the straight-line method over the respective estimated useful lives of the assets.

F-15

Telesat Corporation
Notes to the 2021 Consolidated Financial Statements
(all amounts in thousands of Canadian dollars, except where otherwise noted)

4. SIGNIFICANT ACCOUNTING POLICIES (cont.)

Below are the estimated useful lives in years of satellites, property and other equipment as at December 31, 2021.

 

Years

Satellites

 

12 to 15

Right-of-use assets

 

2 to 27

Antennas, satellite control & communication equipment

 

8 to 20

Building, equipment & other

 

3 to 25

Construction in progress is not depreciated as depreciation only commences when the asset is ready for its intended use. For satellites, depreciation commences on the day the satellite becomes available for service.

The investment in each satellite will be removed from the accounts when the satellite is retired. When other property is retired from operations at the end of its useful life, the cost of the asset and accumulated depreciation are removed from the accounts. Earnings are credited with the amount of any net salvage value and charged with any net cost of removal. When an asset is sold prior to the end of its useful life, the gain or loss is recognized immediately in other operating gains (losses), net.

In the event of an unsuccessful launch or total in-orbit satellite failure, all unamortized costs that are not recoverable under launch or in-orbit insurance are recorded in other operating gains (losses), net.

Liabilities related to decommissioning and restoration of retiring property and other equipment are measured at fair value with a corresponding increase to the carrying amount of the related asset. The liability is accreted over the period of expected cash flows with a corresponding charge to interest expense. The liabilities recorded to date have not been significant and are reassessed at the end of each reporting period. There are no decommissioning or restoration obligations for satellites.

Satellite Performance Incentive Payments

Satellite performance incentive payments are obligations payable to satellite manufacturers over the lives of certain satellites. The present value of the payments are capitalized as part of the cost of the satellite and recognized as part of the depreciation of the satellite.

Impairment of Long-Lived Assets

Tangible fixed assets and finite life intangible assets are assessed for impairment on an annual basis or more frequently when events or changes in circumstances indicate that the carrying value of an asset exceeds the recoverable amount. Tangible fixed assets and finite life intangible assets are also assessed for indicators of impairment or impairment reversals at each reporting period.

In cases where there are indicators of impairment, the recoverable amount of the asset, which is the higher of its fair value less costs of disposal and its value in use, is determined. If it is not possible to measure the recoverable amount for a particular asset, the Company determines the recoverable amount of the cash generating unit (“CGU”) with which it is associated. A CGU is the smallest identifiable group of assets that generates cash inflows which are largely independent of the cash inflows from other assets or groups of assets.

The Company measures value in use on the basis of the estimated future cash flows to be generated by an asset or CGU. These future cash flows are based on the Company’s latest business plan information and are discounted using rates that best reflect the time value of money and the specific risks associated with the underlying asset or assets in the CGU.

The fair value less costs of disposal is the price that would be received to sell an asset or CGU in an orderly transaction between market participants at the measurement date. For the impairment assessment, the fair value is calculated on a recurring basis and is calculated using level 3 of the fair value hierarchy.

F-16

Telesat Corporation
Notes to the 2021 Consolidated Financial Statements
(all amounts in thousands of Canadian dollars, except where otherwise noted)

4. SIGNIFICANT ACCOUNTING POLICIES (cont.)

An impairment loss is the amount by which the carrying amount of an asset or CGU exceeds its recoverable amount. When an impairment loss subsequently reverses, the carrying amount of the asset (or a CGU) is increased to the revised measure of its recoverable amount, so that the increased carrying amount does not exceed the carrying amount that would have been determined had no impairment loss been recognized for the asset (or CGU) in prior years. Impairment losses and reversals of impairment losses are recognized in other operating gains (losses), net.

Goodwill and Intangible Assets

The Company accounts for business combinations using the acquisition method of accounting, which establishes specific criteria for the recognition of intangible assets separately from goodwill. Goodwill represents the excess between the total of the consideration transferred over the fair value of net assets acquired. After initial recognition at cost, goodwill is measured at cost less any accumulated impairment losses.

The Company distinguishes intangible assets between assets with finite and indefinite useful lives. Intangible assets with indefinite useful lives are comprised of the Company’s trade name, intellectual property, and orbital slots. These assets are carried at cost less any accumulated impairment losses. Finite life intangible assets, which are carried at cost less accumulated amortization and any accumulated impairment losses, consist of revenue backlog, customer relationships, customer contracts, concession rights, transponder rights and patents. Intangible assets with finite lives are amortized over their estimated useful lives using the straight-line method of amortization, except for revenue backlog which is based on the expected period of recognition of the related revenue.

Below are the estimated useful lives in years of the finite life intangible assets as at December 31, 2021.

 

Years

Revenue backlog

 

17

Customer relationships

 

20 to 21

Customer contracts

 

15

Concession rights

 

3 to 15

Transponder rights

 

16

Software

 

5

Patents

 

18

Impairment of Goodwill and Indefinite Life Intangible Assets

An assessment for impairment of goodwill and indefinite life intangible assets is performed annually, or more frequently whenever events or changes in circumstances indicate that the carrying amounts of these assets are likely to exceed their recoverable amount. Goodwill is tested for impairment at the entity level as this represents the lowest level within the Company at which the goodwill is monitored for internal management purposes, and is not larger than an operating segment. With the exception of trade name, which has not been allocated to any CGU and is tested for impairment at the asset level, indefinite life intangible assets are tested for impairment at the CGU level. In the case of orbital slots, the CGU is based on geography.

A quantitative impairment test consists of assessing the recoverable amount of an asset, which is the higher of its fair value less costs of disposal and its value in use. For the quantitative impairment assessment, fair value is calculated on a recurring basis and is calculated using level 2 or level 3 of the fair value hierarchy depending on the valuation approach being utilized.

Orbital Slots

In performing the orbital slot impairment analysis, the Company determines, for each CGU, the recoverable amount. The recoverable amount is defined as the higher of the fair value less costs of disposal, and its value in use on an annual basis. To the extent that the recoverable amount is less than the carrying value of the asset, an impairment exists and the asset is written down to its recoverable amount.

F-17

Telesat Corporation
Notes to the 2021 Consolidated Financial Statements
(all amounts in thousands of Canadian dollars, except where otherwise noted)

4. SIGNIFICANT ACCOUNTING POLICIES (cont.)

Fair value less costs of disposal is the price that would be received to sell the CGU in an orderly transaction between market participants at the measurement date. In order to determine the fair value less costs of disposal, the Company uses either a market or income approach. Under a market approach, the Company measures what an independent third party would pay to purchase the orbital slots by looking to actual market transactions for similar assets. Under an income approach, the fair value is determined to be the sum of the projected discounted cash flows over a discrete period of time.

The value in use amount is the present value of the future cash flows expected to be derived from the CGU. The determination of this amount includes projections of cash inflows from the continuing use of the asset and cash outflows that are required to generate the associated cash inflows. These cash flows are discounted at an appropriate discount rate.

Goodwill

In performing the goodwill impairment analysis, the Company assesses the recoverable amount of goodwill. The recoverable amount is the higher of the income approach as well as the market approach in the determination of the fair value of goodwill at the entity level.

Under the income approach, the sum of the projected discounted cash flows for the next five years, or a longer period if justified by the most recent financial plan approved by management, in addition to a terminal value are used to determine the fair value at the entity level.

Under the market approach, the fair value at the entity level is determined based on market multiples derived from comparable public companies.

Under both approaches, all assumptions used are based on management’s best estimates. The discount rates are consistent with external sources of information.

Trade Name

For the purposes of impairment testing, the fair value of the trade name is determined using an income approach, specifically the relief from royalties method.

The relief from royalties method is comprised of two major steps:

i)       a determination of the hypothetical royalty rate; and

ii)      the subsequent application of the royalty rate to projected revenue.

In determining the hypothetical royalty rate in the relief from royalties method, the Company considered comparable license agreements, operating earnings benchmarks, an excess earnings analysis to determine aggregate intangible asset earnings, and other qualitative factors.

Intellectual Property

In performing the intellectual property impairment analysis, the Company determines its recoverable amount. The recoverable amount is the fair value less costs of disposal. To the extent that the recoverable amount is less than the carrying value of the asset, an impairment exists and the asset is written down to its recoverable amount.

The Company measures value in use on the basis of the estimated future cash flows to be generated by an asset. These future cash flows are based on the Company’s latest business plan information approved by senior management and are discounted using rates that best reflect the time value of money and the specific risks associated with the underlying asset.

F-18

Telesat Corporation
Notes to the 2021 Consolidated Financial Statements
(all amounts in thousands of Canadian dollars, except where otherwise noted)

4. SIGNIFICANT ACCOUNTING POLICIES (cont.)

Financial Instruments

Financial assets are initially recognized at fair value. Financial assets are measured using one of three measurement approaches (fair value through profit or loss (“FVTPL”), fair value through other comprehensive income (“FVTOCI”), or amortized cost). A financial asset is measured at amortized cost if it is not designated as FVTPL, it is held within a business model whose objective is to hold assets to collect contractual cash flows and its contractual terms give rise on specified dates to cash flows that are solely payments of principal and interest on the principal amount outstanding. A debt investment is measured at FVTOCI if it is not designated at FVTPL, it is held within a business model whose objective is achieved by both collecting contractual cash flows and selling financial assets and its contractual terms give rise on specified dates to cash flows that are solely payments of principal and interest on the principal amounts outstanding. On initial recognition of an equity investment that is not held for trading, the Company may irrevocably elect to present subsequent changes in the investment’s fair value in OCI. This election is made on an investment by investment basis. All financial assets not classified as measured at amortized cost or FVTOCI as described above are measured at FVTPL.

The following accounting policies apply to the subsequent measurement of the Company’s financial assets:

•        Amortized cost:    The financial assets are subsequently measured at amortized cost in accordance with the effective interest method. The amortized cost is reduced by any impairment losses; and

•        FVTPL:    These financial assets are subsequently measured at fair value with changes in fair value recorded in the consolidated statement of income as part of gain (loss) on changes in fair value of financial instruments.

Financial liabilities are initially measured at fair value. Financial liabilities are classified as amortized cost or FVTPL. Financial liabilities that are classified as amortized cost are measured and recorded at amortized cost in accordance with the effective interest method. Financial liabilities classified as FVTPL are subsequently measured at fair value with changes in fair value recorded in the consolidated statement of income as part of the gain (loss) on changes in fair value of financial instruments.

The Company has used derivative financial instruments to manage its exposure to foreign exchange risk associated with debt denominated in foreign currencies, as well as to reduce its exposure to interest rate risk associated with debt. Currently, the Company does not designate any of its derivative financial instruments as hedging instruments for accounting purposes. All realized and unrealized gains and losses on these derivative financial instruments are recorded in the consolidated statement of income as part of gain (loss) on changes in fair value of financial instruments.

Derivatives, including embedded derivatives that must be separately accounted for, are recorded at fair value on the consolidated balance sheet at inception and marked to market at each reporting period thereafter. Derivatives embedded in financial liabilities and other non-financial instrument contracts are treated as separate derivatives when their risk and characteristics are not closely related to those of the host contract and the host contract is measured separately according to its characteristics. The Company accounts for embedded foreign currency derivatives and the related host contract as a single instrument where the contract requires payments denominated in the currency that is commonly used in contracts to procure non-financial items in the economic environment in which the Company transacts.

Transaction costs for instruments classified as FVTPL are expensed as incurred. Transaction costs that are directly attributable to the acquisition of financial assets and liabilities (other than FVTPL) are added or deducted from the fair value of the financial asset or financial liability on initial recognition.

The Company’s financial assets classified as amortized cost and contract assets are subject to impairment requirements. The Company has elected to measure loss allowances for trade receivables and other contract assets at an amount equal to lifetime expected credit loss. The lifetime expected credit losses are the expected credit losses that result from possible default events over the expected life of the instrument.

F-19

Telesat Corporation
Notes to the 2021 Consolidated Financial Statements
(all amounts in thousands of Canadian dollars, except where otherwise noted)

4. SIGNIFICANT ACCOUNTING POLICIES (cont.)

Financing Costs

The debt issuance costs related to the Senior Secured Credit Facility, the 6.5% Senior Notes (“Senior Notes”), the 4.875% Senior Secured Notes (“Senior Secured Notes”) and the 5.625% Senior Secured Notes (“2026 Senior Secured Notes”) are included in current and long-term indebtedness and are amortized to interest expense using the effective interest method. All other debt issuance costs are accounted for as short-term and long-term deferred charges and are included in prepaid expenses and other current assets and other long-term assets. The deferred charges are amortized to interest expense on a straight-line basis over the term of the indebtedness to which they relate.

Employee Benefit Plans

Telesat Canada maintains one contributory and three non-contributory defined benefit pension plans which provide benefits based on length of service and rate of pay. Two of these defined-benefit plans were closed to new members in 2013.

Telesat Canada also provides other post-employment and retirement benefits, including health care and life insurance benefits on retirement and various disability plans, worker’s compensation and medical benefits to former or inactive employees of Telesat Canada, their beneficiaries and covered dependents, after employment but before retirement, under certain circumstances.

In addition, Telesat Canada provides defined contribution pension plans, under certain circumstances, for employees who are not eligible for the defined benefit pension plans.

Telesat also provides health care and life insurance benefits for certain retired employees. These benefits are funded primarily on a pay-as-you-go basis, with the retiree paying a portion of the cost through contributions, deductibles and co-insurance provisions. Commencing in 2015, as a result of an amendment to one of the plans, Telesat has contributed to a health reimbursement account instead of providing the health care and life insurance benefits directly to certain retired employees.

As a result of the Transaction, the Company has become responsible for the defined benefit plan and health and life insurance benefits for retired employees of Loral. Loral maintained a defined benefit pension plan for its employees. Loral pension plan is a qualified defined benefit pension plan in which only the employees hired prior to July 1, 2006 could participate. Benefits are based primarily on members’ compensation and/or years of service. In addition to pension plan, certain health care and life insurance benefits are also provided to retired employees and dependents. Healthcare benefits end when the retiree reaches age 65.

The Company is responsible for adequately funding the defined benefit pension plans. Contributions are made based on actuarial cost methods that are permitted by pension regulatory bodies and reflect assumptions about future investment returns, salary projections and future service benefits.

Costs for defined contribution pension plans are recognized as an expense during the year in which the employees have rendered service entitling them to the Company’s contribution.

The Company accrues the present value of its obligations under employee benefit plans and the related costs reduced by the fair value of plan assets. Pension costs and other retirement benefits are determined using the projected unit credit method prorated on service and management’s best estimate of expected investment performance, salary escalation, retirement ages of employees and expected health care costs.

Pension plan assets are valued at fair value. The discount rate is based on the market interest rate of high quality bonds. Past service costs arising from plan amendments are recognized immediately to the extent that the benefits are already vested, and otherwise are amortized on a straight-line basis over the average remaining vesting period. A valuation is performed at least every three years to determine the present value of the accrued pension and other retirement benefits.

F-20

Telesat Corporation
Notes to the 2021 Consolidated Financial Statements
(all amounts in thousands of Canadian dollars, except where otherwise noted)

4. SIGNIFICANT ACCOUNTING POLICIES (cont.)

Remeasurements arising from defined benefit pension plans comprise actuarial gains and losses and the return on plan assets (excluding interest). The Company recognizes them immediately in other comprehensive income, which is included in accumulated earnings, in the year in which they occur.

The current service costs and administration fees not related to asset management are included in operating expenses. The net interest expense (income) on the net defined benefit liability (asset) for the period is calculated by applying the discount rate used to measure the defined benefit obligation at the beginning of the year to the net defined benefit liability (asset) at the beginning of the year while taking into account any changes in the net defined benefit liability (asset) during the year as a result of contributions and benefit payments. The net interest expense (income) is included in interest expense.

Share-Based Compensation Plans

The Company offers equity-settled share-based compensation plans for certain key employees under which it receives services from employees in exchange for equity instruments of the Company. The expense is based on the fair value of the awards granted using the Black-Scholes option pricing model. The expense is recognized over the vesting period, which is the period over which all of the specified vesting conditions are satisfied, with a corresponding increase in equity. For awards with graded vesting, the fair value of each tranche is recognized over the respective vesting period with a significant higher proportionate amount of the total expense being recognized earlier in the vesting period.

Restricted Share Units

For each restricted share unit (“RSU”), an expense is recorded over the vesting period equal to the fair value of the Non-Voting Participating Preferred shares with a corresponding increase in equity. For awards with graded vesting, the fair value of each tranche is recognized over the respective vesting period with a significant higher proportionate amount of the total expense being recognized earlier in the vesting period. Prior to the close of the Transaction, the RSU’s were expected to be settled in Non-Vesting Participating Preferred shares of Telesat Canada. Subsequent to the close of the Transaction, the RSU’s are expected to be settled in either Class A Common shares or Class B Variable Voting shares of Telesat Corporation.

Income Taxes

Income tax expense, comprised of current and deferred income tax, is recognized in income except to the extent it relates to items recognized in other comprehensive income or equity, in which case the income tax expense is recognized in other comprehensive income or equity, respectively.

Current income tax is measured at the amount expected to be paid to the taxation authorities, net of recoveries, based on the tax rates and laws enacted or substantively enacted as at the balance sheet date.

Deferred taxes are the result of temporary differences arising between the tax bases of assets and liabilities and their carrying amount. Deferred tax assets and liabilities are measured at the tax rates that are expected to apply in the period when the asset is realized or the liability is settled, based on tax rates and laws that have been enacted or substantively enacted at the balance sheet date. Deferred tax assets are recognized for all deductible temporary differences to the extent that it is probable that taxable profit will be available against which the deductible temporary difference can be utilized.

The carrying amount of deferred tax assets is reviewed at each balance sheet date and reduced to the extent that it is no longer probable that the deferred tax assets will be realized. Unrecognized deferred tax assets are reassessed at each balance sheet date and recognized to the extent that it has become probable that future taxable profit will allow the deferred tax assets to be recovered.

F-21

Telesat Corporation
Notes to the 2021 Consolidated Financial Statements
(all amounts in thousands of Canadian dollars, except where otherwise noted)

4. SIGNIFICANT ACCOUNTING POLICIES (cont.)

Deferred tax assets are netted against the deferred tax liabilities when they relate to income taxes levied by the same taxation authority on either:

i)       the same taxable entity; or

ii)      different taxable entities which intend to settle current tax liabilities and assets on a net basis, or to realize the assets and settle the liabilities simultaneously, in each future period in which significant amounts of deferred tax liabilities or assets are expected to be settled or recovered.

Deferred tax liabilities are recognized for all taxable temporary differences except when the deferred tax liability arises from the initial recognition of goodwill or the initial recognition of an asset or liability in a transaction which is not a business combination. For taxable temporary differences associated with investments in subsidiaries, a deferred tax liability is recognized unless the parent can control the timing of the reversal of the temporary difference and it is probable that the temporary difference will not reverse in the foreseeable future.

Earnings Per Share

For periods prior to the close of the Transaction, basic earnings per share are computed based upon the weighted average number of Common Shares, Non-Voting Participating Preferred Shares and Voting Participating Preferred Shares of Telesat Canada. The quantity of these shares have been recalculated to take into the effect the conversion of shares that have occurred during the Transaction. As there was no non-controlling interest in the period prior to the close of the Transaction, all converted amounts have been included as Class A Common Shares, Class B Variable Voting Shares, Class C Fully Voting Shares and Class C Limited Voting Shares of Telesat Corporation.

For periods subsequent to the close of the Transaction, basic earnings per share are computed based upon the weighted average number of Class A Common Shares, Class B Variable Voting Shares, Class C Fully Voting Shares and Class C Limited Voting Shares during each period. Variable Voting and Limited Voting shares are in all respects identical to and treated equally to voting common shares.

For periods prior to the close of the Transaction, diluted earnings per share are based on the weighted average number of common shares as calculated in the basic earnings per share, adjusted for the effect of unvested or unconverted RSUs and stock options that have a dilutive effect. The average market value of the Company’s shares for the purpose of calculating the dilutive effect of the stock options was based on calculated share price of the shares of Telesat Canada, adjusted to take into account the impact of the Transaction.

For periods subsequent to the close of the Transaction, diluted earnings per share are based on the weighted average number of Common, Limited Voting and Variable Voting shares outstanding during each period, adjusted for the effect of unvested or unconverted RSUs and stock options which have a dilutive effect. The average market value of the Company’s shares for the purposes of calculating the dilutive effect of the stock options was based on the quoted market prices for the period from November 19, 2021 through December 31, 2021.

Non-Controlling Interests

Non-controlling interests in subsidiaries are identified separately from the Company’s equity therein. Those interests of non-controlling shareholders that are present ownership interests entitling their holders to a proportionate share of net assets upon liquidation may initially be measured at fair value or at the non-controlling interests’ proportionate share of the fair value of the acquiree’s identifiable net assets. The choice of measurement is made on an acquisition-by-acquisition basis. Other non-controlling interests are initially measured at fair value. Subsequent to acquisition, the carrying amount of non-controlling interests is the amount of those interests at initial recognition plus the non-controlling interests’ share of subsequent changes in equity.

The Company reports non-controlling interests as equity, separately on the consolidated statements of financial position. In addition, net income and each component of other comprehensive income is separately attributed to the non-controlling interests. Total comprehensive income is attributed to non-controlling interests even if it results in the

F-22

Telesat Corporation
Notes to the 2021 Consolidated Financial Statements
(all amounts in thousands of Canadian dollars, except where otherwise noted)

4. SIGNIFICANT ACCOUNTING POLICIES (cont.)

non-controlling interest having a deficit balance. This is the case even without any existing obligation on the part of the non-controlling interests to make an additional investment to cover the losses. Allocation of net income and total comprehensive income is based only on existing ownership interests.

Future Changes in Accounting Policies

The IASB periodically issues new and amended accounting standards. The new and amended standards determined to be applicable to the Company are disclosed below. The remaining new and amended standards have been excluded as they are not applicable.

Amendments to IAS 1 and IFRS Practice Statement 2

In February 2021, the IASB issued amendments to IAS 1, Presentation of Financial Statements in which it provides guidance and examples to help entities apply materiality judgements to accounting policy disclosures. The amendments require entities to disclose their material accounting policies rather than their significant accounting policies.

The amendments clarify that accounting policy information is material if users of an entity’s financial statements would need it to understand other material information in the financial statements and that accounting policy information may be material because of its nature, even if the related amounts are immaterial. On the other hand, although a transaction, other event or condition to which the accounting policy information relates may be material, it does not necessarily mean that the corresponding accounting policy information is material to the entity’s financial statements.

The amendments are applied prospectively and are effective for annual periods beginning on or after January 1, 2023 with earlier application permitted.

The changes will only impact the level of disclosures within the Company’s financial statements.

The Company is currently evaluating the impact of the amendment.

Amendments to IAS 12

In May 2021, the IASB issued amendments to IAS 12, Income Taxes.

In specified circumstances, companies are exempt from recognising deferred tax when they recognise assets or liabilities for the first time. The amendments clarify that such initial recognition exemption does not apply to transactions in which equal amounts of deductible and taxable temporary differences arise on initial recognition. Accordingly, entities are required to recognize deferred tax associated with transactions, such as leases and decommissioning obligations, which give rise to equal and offsetting temporary differences.

The amendments are effective for annual reporting periods beginning on or after January 1, 2023 with early adoption permitted.

There will be no impact on its consolidated financial statements as a result of the amendments.

IFRS Interpretation Committee (“IFRIC”), Software as a service arrangements

In April 2021, the IFRS Interpretation Committee (“IFRIC”) published an agenda decision clarifying how arrangements in respect of a specific part of cloud technology, software as a service arrangement (“SaaS”).

The IFRIC interpretation provides specific guidance with respect to circumstances in relation to configuration and customization costs incurred in implementing SaaS.

The Company is currently evaluating the impact of the IFRIC interpretation.

There are no other new and amended standards determined to be applicable to Telesat.

F-23

Telesat Corporation
Notes to the 2021 Consolidated Financial Statements
(all amounts in thousands of Canadian dollars, except where otherwise noted)

5. CRITICAL ACCOUNTING JUDGMENTS AND ESTIMATES

Critical judgments in applying accounting policies

The following are the critical judgments made in applying the Company’s accounting policies which have the most significant effect on the amounts reported in the financial statements:

Deferred revenue

The Company’s accounting policy relating to deferred revenue is described in Note 4. Certain of the Company’s revenue agreements were noted to include a significant financing component. Judgment by management is required to determine the discount rate used in the significant financing component calculation.

Lease liabilities

The Company’s accounting policy relating to leases is described in Note 4. Judgment by management is required in the determination of the likelihood that the lease renewal periods will be exercised as well as the determination of the incremental borrowing rate.

Uncertain income tax positions

The Company operates in numerous jurisdictions and is subject to country-specific tax laws. Management uses significant judgment when determining the worldwide provision for tax, and estimates provisions for uncertain tax positions as the amounts expected to be paid based on a qualitative assessment of all relevant factors. In the assessment, management considers risk with respect to tax matters under active discussion, audit, dispute or appeal with tax authorities, or which are otherwise considered to involve uncertainty. Management reviews the provisions as at each balance sheet date.

Critical accounting estimates and assumptions

The Company makes accounting estimates and assumptions that affect the carrying value of assets and liabilities, reported net income and disclosure of contingent assets and liabilities. Estimates and assumptions are based on historical experience, current events and other relevant factors, therefore, actual results may differ and differences could be material.

The accounting estimates and assumptions critical to the determination of the amounts reported in the financial statements were as follows:

Derivative financial instruments measured at fair value

Derivative financial assets and liabilities measured at fair value were $1.0 million and $5.4 million, respectively, as at December 31, 2021 (December 31, 2020 — $30.3 million and $18.0 million, respectively).

Quoted market values are unavailable for the Company’s financial instruments and, in the absence of an active market, the Company determines fair value for financial instruments based on prevailing market rates (bid and ask prices, as appropriate) for instruments with similar characteristics and risk profiles or internal or external valuation models, such as option pricing models and discounted cash flow analysis, using observable market-based inputs. The determination of fair value is significantly impacted by the assumptions used for the amount and timing of estimated future cash flows and discount rates. As a result, the fair value of financial assets and liabilities and the amount of gain/loss on changes in fair value of financial instruments recorded to net income could vary.

Impairment of goodwill

Goodwill represented $2,446.6 million of total assets as at December 31, 2021 and 2020. Determining whether goodwill is impaired requires an estimation of the Company’s value which requires management to estimate the future cash flows expected to arise from operations and to make assumptions regarding economic factors, tax rates and annual growth rates. Actual operating results and the related cash flows of the Company could differ from the estimates used for the impairment analysis.

F-24

Telesat Corporation
Notes to the 2021 Consolidated Financial Statements
(all amounts in thousands of Canadian dollars, except where otherwise noted)

5. CRITICAL ACCOUNTING JUDGMENTS AND ESTIMATES (cont.)

Impairment of intangible assets

Intangible assets represented $764.1 million of total assets as at December 31, 2021 (December 31, 2020 — $779.2 million). Impairment of intangible assets is tested annually or more frequently if indicators of impairment or reversal of a prior impairment loss exist. The impairment analysis requires the Company to estimate the future cash flows expected to arise from operations and to make assumptions regarding economic factors, discount rates, tax rates and annual growth rates. Significant judgments are made in establishing these assumptions. Actual operating results and the related cash flows of the Company could differ from the estimates used for the impairment analysis.

Employee benefits

The cost of defined benefit pension plans and other post-employment benefits, and the present value of the pension obligation are determined using actuarial valuations. An actuarial valuation involves making various assumptions which may differ from actual developments in the future. These include the determination of the discount rate, future salary increases, mortality rates, future pension increases and return on plan assets. Due to the complexity of the valuation, the underlying assumptions, and its long-term nature, the defined benefit obligation is highly sensitive to changes in these assumptions. All assumptions are reviewed annually.

Share-based compensation

The expense for stock options is based on the fair value of the awards granted using the Black-Scholes option pricing model. The Black-Scholes option pricing model includes estimates of the dividend yield, expected volatility, risk-free interest rate and the expected life in years. Any changes in these estimates may have a significant impact on the amounts reported.

Determination of useful life of satellites and finite life intangible assets

The estimated useful life and depreciation method for satellites and finite life intangible assets are reviewed annually, with the effect of any changes in estimate being accounted for on a prospective basis. Any change in these estimates may have a significant impact on the amounts reported.

Income taxes

Management assesses the recoverability of deferred tax assets based upon an estimation of the Company’s projected taxable income using enacted or substantively enacted tax laws, and its ability to utilize future tax deductions before they expire. Actual results could differ from expectations.

6. SEGMENT INFORMATION

Telesat operates in a single operating segment, in which it provides satellite-based services to its broadcast, enterprise and consulting customers around the world.

The Company derives revenue from the following services:

Broadcast — Direct-to-home television, video distribution and contribution, and occasional use services.

Enterprise — Telecommunication carrier and integrator, government, consumer broadband, resource, maritime and aeronautical, retail and satellite operator services.

Consulting and other — Consulting services related to space and earth segments, government studies, satellite control services, and research and development.

F-25

Telesat Corporation
Notes to the 2021 Consolidated Financial Statements
(all amounts in thousands of Canadian dollars, except where otherwise noted)

6. SEGMENT INFORMATION (cont.)

Revenue derived from the above services were as follows:

For the years ended December 31,

 

2021

 

2020

 

2019

Broadcast

 

$

390,815

 

$

411,407

 

$

444,478

Enterprise

 

 

354,126

 

 

389,696

 

 

444,732

Consulting and other

 

 

13,271

 

 

19,365

 

 

21,683

Revenue

 

$

758,212

 

$

820,468

 

$

910,893

Equipment sales included within the various services were as follows:

For the years ended December 31,

 

2021

 

2020

 

2019

Broadcast

 

$

67

 

$

1,300

 

$

233

Enterprise

 

 

10,023

 

 

13,693

 

 

8,323

Revenue

 

$

10,090

 

$

14,993

 

$

8,556

Geographic Information

Revenue by geographic regions was based on the point of origin of the revenue, which was the destination of the billing invoice, and was allocated as follows:

For the years ended December 31,

 

2021

 

2020

 

2019

Canada

 

$

330,832

 

$

362,939

 

$

395,235

United States

 

 

292,474

 

 

307,433

 

 

329,634

Europe, Middle East & Africa

 

 

40,822

 

 

44,710

 

 

50,911

Latin America & Caribbean

 

 

55,818

 

 

64,024

 

 

73,120

Asia & Australia

 

 

38,266

 

 

41,362

 

 

61,993

Revenue

 

$

758,212

 

$

820,468

 

$

910,893

For disclosure purposes, the satellites and the intangible assets have been classified based on ownership. Satellites, property and other equipment and intangible assets by geographic regions were allocated as follows:

As at December 31,

 

2021

 

2020

Canada

 

$

814,565

 

$

624,303

United Kingdom

 

 

541,126

 

 

596,625

Europe, Middle East & Africa (excluding United Kingdom)

 

 

19,310

 

 

23,334

United States

 

 

54,390

 

 

71,659

All others

 

 

2,384

 

 

2,605

Satellites, property and other equipment

 

$

1,431,775

 

$

1,318,526

As at December 31,

 

2021

 

2020

Canada

 

$

707,502

 

$

718,880

United States

 

 

38,039

 

 

38,448

Latin America & Caribbean

 

 

12,643

 

 

15,114

All others

 

 

5,894

 

 

6,748

Intangible assets

 

$

764,078

 

$

779,190

F-26

Telesat Corporation
Notes to the 2021 Consolidated Financial Statements
(all amounts in thousands of Canadian dollars, except where otherwise noted)

6. SEGMENT INFORMATION (cont.)

Other long-term assets by geographic regions were allocated as follows:

As at December 31

 

2021

 

2020

Canada

 

$

30,979

 

$

1,052

United Kingdom

 

 

275

 

 

452

Other long-term assets

 

$

31,254

 

$

1,504

Goodwill was not allocated to geographic regions.

Major Customers

For the years ended December 31, 2021 and 2020, there were two significant customers each representing more than 10% of consolidated revenue. For the year ended December 31, 2019, there were three significant customers each representing more than 10% of consolidated revenue.

7. OPERATING EXPENSES

For the years ended December 31,

 

2021

 

2020

 

2019

Compensation and employee benefits(a)

 

$

154,975

 

$

89,882

 

$

87,943

Other operating expenses(b)

 

 

48,864

 

 

57,622

 

 

40,332

Cost of sales(c)

 

 

30,215

 

 

33,370

 

 

37,224

Operating expenses

 

$

234,054

 

$

180,874

 

$

165,499

____________

(a)      Compensation and employee benefits included salaries, bonuses, commissions, post-employment benefits and charges arising from share-based compensation.

(b)      Other operating expenses included general and administrative expenses, marketing expenses, in-orbit insurance expenses, professional fees and facility costs. The balance for year ended December 31, 2021 included $2.1 million of leases not capitalized due to exemptions and variable lease payments not included in the measurement of the leases liabilities (December 31, 2020 - $1.9 million).

(c)      Cost of sales included the cost of third-party satellite capacity, the cost of equipment sales and other costs directly attributable to fulfilling the Company’s obligations under customer contracts.

The cost of equipment sales included in the cost of sales is as follows:

For the years ended December 31,

 

2021

 

2020

 

2019

Cost of equipment sale

 

$

6,210

 

$

10,416

 

$

7,003

8. OTHER OPERATING GAINS (LOSSES), NET

For the years ended December 31,

 

2021

 

2020

 

2019

Loss on disposal of assets

 

$

(848

)

 

$

(215

)

 

$

(862

)

C-band clearing proceeds

 

 

108,463

 

 

 

 

 

 

 

Other operating gains (losses), net

 

$

107,615

 

 

$

(215

)

 

$

(862

)

F-27

Telesat Corporation
Notes to the 2021 Consolidated Financial Statements
(all amounts in thousands of Canadian dollars, except where otherwise noted)

8. OTHER OPERATING GAINS (LOSSES), NET (cont.)

C-Band Clearing Proceeds

In 2020, the United States Federal Communications Commission adopted a Report and Order in connection with the clearing of a 300 MHz band of C-Band downlink spectrum between 3,700 and 4,000 MHz by December 5, 2025 to support the deployment of terrestrial 5G services in the United States (“Report and Order”).

The Report and Order included a provision for an accelerated version of the C-Band spectrum clearing deadlines as follows:

•        Phase I: to clear 120 megahertz (3.7 – 3.82 Ghz) by December 5, 2021; and

•        Phase II: to clear remaining 180 megahertz (3.82 – 4.0 Ghz) by December 5, 2023.

The Report and Order also provided for reimbursement of reasonable relocation costs to those who are able to meet the deadline of December 5, 2025.

In May 2020, Telesat Canada officially committed to the accelerated version of the C-Band clearing program and is expected to receive a total of US$344.4 million (US$84.8 million for Phase 1 and US$259.6 for Phase 2), as accelerated payments.

An amount of $108.5 million (US$84.8 million) was recognized during the year ended December 31, 2021, relating to Phase I accelerated clearing of the C-band spectrum. Of this balance, $42.9 million was received in 2021 with the remaining payment received in early 2022.

9. INTEREST EXPENSE

For the years ended December 31,

 

2021

 

2020

 

2019

Interest on indebtedness

 

$

151,462

 

$

164,253

 

$

239,805

 

Interest on derivative instruments

 

 

12,503

 

 

11,625

 

 

(13,191

)

Interest on satellite performance incentive payments

 

 

2,236

 

 

2,930

 

 

3,536

 

Interest on significant financing component

 

 

18,854

 

 

22,434

 

 

25,484

 

Interest on employee benefit plans (Note 32)

 

 

1,440

 

 

1,169

 

 

1,339

 

Interest on leases

 

 

1,499

 

 

1,349

 

 

1,288

 

Interest expense

 

$

187,994

 

$

203,760

 

$

258,261

 

10. INCOME TAXES

For the years ended December 31,

 

2021

 

2020

 

2019

Current tax expense

 

$

85,219

 

 

$

77,138

 

 

$

71,202

 

Deferred tax recovery

 

 

(6,842

)

 

 

(81,491

)

 

 

(56,080

)

Tax expense (recovery)

 

$

78,377

 

 

$

(4,353

)

 

$

15,122

 

F-28

Telesat Corporation
Notes to the 2021 Consolidated Financial Statements
(all amounts in thousands of Canadian dollars, except where otherwise noted)

10. INCOME TAXES (cont.)

A reconciliation of the statutory income tax rate, which is a composite of Canadian federal and provincial rates, to the effective income tax rate was as follows:

For the years ended December 31,

 

2021

 

2020

 

2019

Income before tax

 

$

236,139

 

 

$

241,225

 

 

$

202,320

 

Multiplied by the statutory income tax rates

 

 

26.46

%

 

 

26.46

%

 

 

26.56

%

  

 

62,482

 

 

 

63,828

 

 

 

53,736

 

Income tax recorded at rates different from the Canadian tax rate

 

 

(38,060

)

 

 

(22,875

)

 

 

(13,017

)

Permanent differences

 

 

15,444

 

 

 

1,548

 

 

 

(6,760

)

Effect on deferred tax balances due to changes in income tax rates

 

 

 

 

 

(885

)

 

 

(2,829

)

Effect of temporary differences not recognized as deferred tax assets

 

 

44,591

 

 

 

(43,941

)

 

 

(16,681

)

Taxes related to prior periods(1)

 

 

(4,769

)

 

 

(1,467

)

 

 

(311

)

Other(1)

 

 

(1,311

)

 

 

(561

)

 

 

984

 

Tax expense (recovery)

 

$

78,377

 

 

$

(4,353

)

 

$

15,122

 

Effective income tax rate

 

 

33.19

%

 

$

(1.80

)%

 

 

7.47

%

____________

(1) Certain comparative figures have been reclassified to conform to the current year presentation.

The tax effects of temporary differences between the carrying amounts of assets and liabilities for accounting purposes and the amounts used for tax purposes are presented below:

As at December 31,

 

2021

 

2020

Deferred tax assets

 

 

  

 

 

Foreign tax credits

 

$

7,164

 

$

6,558

Financing charges

 

 

7,930

 

 

12,004

Deferred revenue

 

 

9,510

 

 

11,127

Loss carry forwards

 

 

24,777

 

 

29,715

Employee benefits

 

 

 

 

12,438

Reserves

 

 

1,639

 

 

1,222

Other

 

 

3,203

 

 

2,531

Total deferred tax assets

 

$

54,223

 

$

75,595

As at December 31,

 

2021

 

2020

Deferred tax liabilities

 

 

 

 

 

 

 

 

Capital assets

 

$

(118,881

)

 

$

(149,214

)

Intangible assets

 

 

(183,914

)

 

 

(158,957

)

Unrealized foreign exchange gains

 

 

(421

)

 

 

(13,405

)

Employee benefits

 

 

(1,138

)

 

 

 

Total deferred tax liabilities

 

$

(304,354

)

 

$

(321,576

)

Deferred tax liabilities, net

 

$

(250,131

)

 

$

(245,981

)

Deferred income tax assets of $46.2 million (December 31, 2020 — $79.9 million) on the balance sheet relates to Canada and Brazil tax jurisdictions.

F-29

Telesat Corporation
Notes to the 2021 Consolidated Financial Statements
(all amounts in thousands of Canadian dollars, except where otherwise noted)

10. INCOME TAXES (cont.)

Temporary differences, tax losses and tax credits

Foreign tax credit

The Company has Canadian foreign tax credits of $11.1 million which may only be used to offset taxes payable, of which $7.1 million has been recognized. The credits are due to expire between 2024 and 2031.

The Company has United Kingdom foreign tax credits of $6.6 million which have no expiry. No deferred tax asset has been recognized in respect of these foreign tax credits.

The Company has United States foreign tax credits of $138.5 million carried over from 2017. No deferred tax asset has been recognized in respect of these foreign tax credits.

Loss carry forwards and deductible temporary differences.

The Company has tax losses in Canada of $46.8 million which will expire starting in 2038 for which a deferred tax asset of $7.4 million has been recognized. The Company also has $21.4 million of deductible temporary differences for which no deferred tax asset has been recognized.

The Company has tax losses in the United Kingdom of $121.6 million that can be carried forward indefinitely, subject to restrictions on their utilization. The use of the losses is limited to 50% of taxable income generated in a carry forward year. Notwithstanding, the Company will be entitled to a GBP 5 million annual allowance of unrestricted taxable income not subject to the 50% limitation. A deferred tax asset of $23.1 million has been recognized in respect of the losses. The Company also has $285.7 million of unused interest deductions in the United Kingdom that can be carried forward indefinitely. No deferred tax asset has been recognized in respect of these unused interest deductions.

The Company has tax losses of $2.5 million in the United States which can be carried forward indefinitely, and subject to restrictions on their utilization of up to 80% of taxable income generated in a carry forward year. No deferred tax asset has been recognized in respect of the losses. The Company also has $27 million of deductible temporary differences for which no deferred tax asset has been recognized.

The Company has tax losses of $4.9 million in Brazil that can be carried forward indefinitely, subject to restrictions on their utilization. The use of the losses is limited to 30% of taxable income generated in a carry forward year. As of December 31, 2021, the Company has cumulative pre-tax income for the last three years and expectation of future income in Brazil, demonstrating sufficient positive evidence to conclude that it is probable that future taxable profit will be available against which the unused tax losses can be utilized. A deferred tax asset of $1.7 million has been recognized in respect of the losses.

Investments in subsidiaries

As at December 31, 2021, the Company had temporary differences of $330.5 million associated with investments in subsidiaries for which no deferred tax liabilities have been recognized, as the Company is able to control the timing of the reversal of these temporary differences and it is not probable that these differences will reverse in the foreseeable future.

F-30

Telesat Corporation
Notes to the 2021 Consolidated Financial Statements
(all amounts in thousands of Canadian dollars, except where otherwise noted)

11. TRADE AND OTHER RECEIVABLES

As at December 31,

 

2021

 

2020

Trade receivables

 

$

100,758

 

 

$

47,368

 

Less: Allowance for doubtful accounts

 

 

(5,216

)

 

 

(7,257

)

Net trade receivables

 

 

95,542

 

 

 

40,111

 

Deferred receivables

 

 

5,554

 

 

 

7,347

 

Government grant receivable (Note 28)

 

 

17,626

 

 

 

2,776

 

Other receivables

 

 

3,976

 

 

 

1,694

 

Trade and other receivables

 

$

122,698

 

 

$

51,928

 

Allowance for doubtful accounts

The movement in the allowance for doubtful accounts was as follows:

Years ended December 31,

 

2021

 

2020

Allowance for doubtful accounts, beginning of year

 

$

7,257

 

 

$

1,779

 

(Reversals) Provisions for impaired receivables

 

 

(1,914

)

 

 

6,069

 

Receivables written off

 

 

(13

)

 

 

(146

)

Impact of foreign exchange

 

 

(114

)

 

 

(445

)

Allowance for doubtful accounts, end of year

 

$

5,216

 

 

$

7,257

 

12. OTHER CURRENT FINANCIAL ASSETS

As at December 31,

 

2021

 

2020

Security deposits

 

$

861

 

$

448

Other current financial assets

 

$

861

 

$

448

13. PREPAID EXPENSES AND OTHER CURRENT ASSETS

As at December 31,

 

2021

 

2020

Prepaid expenses

 

$

6,431

 

$

5,942

Inventory(a)

 

 

16,982

 

 

5,224

Deferred charges(b)

 

 

264

 

 

278

Other

 

 

17,387

 

 

8,301

Prepaid expenses and other current assets

 

$

41,064

 

$

19,745

____________

(a)      As at December 31, 2021, inventory consisted of $15.4 million of work in progress (December 31, 2020 — $4.1 million) and $1.6 million of other inventory (December 31, 2020 — $1.2 million).

(b)      Deferred charges included deferred financing charges relating to the Revolving Credit Facility.

14. OTHER LONG-TERM FINANCIAL ASSETS

As at December 31,

 

2021

 

2020

Deferred receivables

 

$

12,696

 

$

16,022

Other long-term receivables

 

 

1,841

 

 

1,276

Security deposits

 

 

773

 

 

5,861

Derivative assets (Note 30)

 

 

1,038

 

 

30,266

Other long-term financial assets

 

$

16,348

 

$

53,425

F-31

Telesat Corporation
Notes to the 2021 Consolidated Financial Statements
(all amounts in thousands of Canadian dollars, except where otherwise noted)

15. OTHER LONG-TERM ASSETS

As at December 31,

 

2021

 

2020

Prepaid expenses

 

$

336

 

$

452

Deferred charges (Note 13)

 

 

511

 

 

775

Pension benefits (Note 32)

 

 

30,105

 

 

Other

 

 

302

 

 

277

Other long-term assets

 

$

31,254

 

$

1,504

16. SATELLITES, PROPERTY AND OTHER EQUIPMENT

 

Satellites

 

Antennas,
satellite
control &
communication
equipment

 

Building,
equipment &
other

 

Right-of-use
assets
(1)

 

Assets
under
construction

 

Total

Cost as at January 1, 2020

 

$

3,553,115

 

 

$

163,667

 

 

$

90,571

 

 

$

29,141

 

 

$

11,175

 

 

$

3,847,669

 

Additions

 

 

 

 

 

300

 

 

 

1,335

 

 

 

6,813

 

 

 

87,444

 

 

 

95,892

 

Disposals/retirements

 

 

(93,755

)

 

 

(2,921

)

 

 

(364

)

 

 

 

 

 

 

 

 

(97,040

)

Transfers from assets under construction

 

 

 

 

 

3,844

 

 

 

619

 

 

 

 

 

 

(4,463

)

 

 

 

Impact of foreign exchange

 

 

(16,028

)

 

 

(836

)

 

 

(423

)

 

 

(438

)

 

 

(4,402

)

 

 

(22,127

)

Cost as at December 31, 2020

 

 

3,443,332

 

 

 

164,054

 

 

 

91,738

 

 

 

35,516

 

 

 

89,754

 

 

 

3,824,394

 

Additions

 

 

 

 

 

261

 

 

 

631

 

 

 

10,074

 

 

 

313,909

 

 

 

324,875

 

Disposals/retirements

 

 

(59,500

)

 

 

(2,812

)

 

 

(4,949

)

 

 

(2,760

)

 

 

 

 

 

(70,021

)

Transfers from assets under construction

 

 

 

 

 

5,948

 

 

 

3,913

 

 

 

 

 

 

(9,861

)

 

 

 

Reclassifications(2)

 

 

 

 

 

4,276

 

 

 

(5,047

)

 

 

771

 

 

 

(1,493

)

 

 

(1,493

)

Impact of foreign exchange

 

 

(5,322

)

 

 

58

 

 

 

(551

)

 

 

(221

)

 

 

318

 

 

 

(5,718

)

Cost as at December 31, 2021

 

$

3,378,510

 

 

$

171,785

 

 

$

85,735

 

 

$

43,380

 

 

$

392,627

 

 

$

4,072,037

 

Accumulated depreciation and impairment as at January 1, 2020

 

$

(2,218,821

)

 

$

(113,249

)

 

$

(54,299

)

 

$

(2,367

)

 

$

 

 

$

(2,388,736

)

Depreciation

 

 

(200,041

)

 

 

(8,678

)

 

 

(4,966

)

 

 

(3,200

)

 

 

 

 

 

(216,885

)

Disposals/retirements

 

 

93,755

 

 

 

2,702

 

 

 

305

 

 

 

 

 

 

 

 

 

96,762

 

Impact of foreign exchange

 

 

2,178

 

 

 

404

 

 

 

301

 

 

 

108

 

 

 

 

 

 

2,991

 

Accumulated depreciation and impairment as at December 31, 2020

 

 

(2,322,929

)

 

 

(118,821

)

 

 

(58,659

)

 

 

(5,459

)

 

 

 

 

 

(2,505,868

)

Depreciation

 

 

(182,848

)

 

 

(10,121

)

 

 

(7,817

)

 

 

(2,986

)

 

 

 

 

 

(203,772

)

Disposals/retirements

 

 

59,500

 

 

 

2,627

 

 

 

4,231

 

 

 

1,420

 

 

 

 

 

 

67,778

 

Reclassifications

 

 

 

 

 

(3,667

)

 

 

4,438

 

 

 

(771

)

 

 

 

 

 

 

Impact of foreign exchange

 

 

910

 

 

 

118

 

 

 

118

 

 

 

454

 

 

 

 

 

 

1,600

 

Accumulated depreciation and impairment as at December 31, 2021

 

$

(2,445,367

)

 

$

(129,864

)

 

$

(57,689

)

 

$

(7,342

)

 

$

 

 

$

(2,640,262

)

Net carrying values

 

 

 

 

 

 

 

 

 

 

 

 

 

 

 

 

 

 

 

 

 

 

 

 

As at December 31, 2020

 

$

1,120,403

 

 

$

45,233

 

 

$

33,079

 

 

$

30,057

 

 

$

89,754

 

 

$

1,318,526

 

As at December 31, 2021

 

$

933,143

 

 

$

41,921

 

 

$

28,046

 

 

$

36,038

 

 

$

392,627

 

 

$

1,431,775

 

____________

(1)      Right-of-use assets consisted primarily of property leases.

(2)      Software of $1,493 was transferred to intangible assets.

Substantially all of the Company’s satellites, property and other equipment have been pledged as security as a requirement of the Company’s Senior Secured Credit Facilities, Senior Secured Notes and 2026 Senior Secured Notes as at December 31, 2021 (Note 24).

F-32

Telesat Corporation
Notes to the 2021 Consolidated Financial Statements
(all amounts in thousands of Canadian dollars, except where otherwise noted)

16. SATELLITES, PROPERTY AND OTHER EQUIPMENT (cont.)

Borrowing costs

For the year ended December 31, 2021 and 2020 there were no borrowing costs capitalized.

Impairment

No impairment was recognized for the years ended December 31, 2021 and 2020.

Joint arrangements

Telesat International Limited (“TIL”) and APT entered into agreements relating to the Telstar 18 VANTAGE satellite, which are accounted for as a joint operation, whereby TIL’s interest is 42.5%. Telesat (IOM) Limited (“TIOM”) and Viasat Inc. entered into agreements relating to the ViaSat-1 satellite, which are accounted for as a joint operation, whereby TIOM owns the Canadian payload on the ViaSat-1 satellite.

17. INTANGIBLE ASSETS

The intangible assets are split between assets with finite and indefinite lives.

The indefinite life intangible assets are summarized below.

 

Orbital slots

 

Trade name

 

Intellectual
property

 

Total indefinite
life intangible
assets

Cost as at January 1, 2020

 

$

608,021

 

 

$

17,000

 

$

65,822

 

 

$

690,843

 

Additions

 

 

 

 

 

 

 

5

 

 

 

5

 

Disposals/retirements

 

 

 

 

 

 

 

(229

)

 

 

(229

)

Impact of foreign exchange

 

 

(808

)

 

 

 

 

(757

)

 

 

(1,565

)

Cost as at December 31, 2020 and January 1, 2021

 

 

607,213

 

 

 

17,000

 

 

64,841

 

 

 

689,054

 

Additions

 

 

 

 

 

 

 

 

 

 

 

Disposals/retirements

 

 

 

 

 

 

 

 

 

 

 

Impact of foreign exchange

 

 

(268

)

 

 

 

 

(449

)

 

 

(717

)

Cost as at December 31, 2021

 

$

606,945

 

 

$

17,000

 

$

64,392

 

 

$

688,337

 

Accumulated impairment as at January 1, 2020

 

$

(1,100

)

 

$

 

$

 

 

$

(1,100

)

Impairment

 

 

 

 

 

 

 

 

 

 

 

Accumulated impairment as at December 31, 2020 and January 1, 2021

 

 

(1,100

)

 

 

 

 

 

 

 

(1,100

)

Impairment

 

 

 

 

 

 

 

 

 

 

 

Accumulated impairment as at December 31, 2021

 

$

(1,100

)

 

$

 

$

 

 

$

(1,100

)

Net carrying values

 

 

 

 

 

 

  

 

 

 

 

 

 

 

As at December 31, 2020

 

$

606,113

 

 

$

17,000

 

$

64,841

 

 

$

687,954

 

As at December 31, 2021

 

$

605,845

 

 

$

17,000

 

$

64,392

 

 

$

687,237

 

F-33

Telesat Corporation
Notes to the 2021 Consolidated Financial Statements
(all amounts in thousands of Canadian dollars, except where otherwise noted)

17. INTANGIBLE ASSETS (cont.)

The finite life intangible assets are summarized below.

 

Revenue
backlog

 

Customer
relationships

 

Customer
contracts

 

Transponder
rights

 

Concession
rights

 

Software

 

Other

 

Total
finite life
intangible
assets

Cost as at January 1, 2020

 

$

223,664

 

 

$

198,476

 

 

$

12,858

 

 

$

16,718

 

 

$

30,148

 

 

$

 

 

$

59

 

 

$

481,923

 

Additions

 

 

 

 

 

 

 

 

 

 

 

 

 

 

24

 

 

 

 

 

 

 

 

 

24

 

Disposals/retirements

 

 

 

 

 

(3,943

)

 

 

(240

)

 

 

 

 

 

 

 

 

 

 

 

 

 

 

(4,183

)

Impact of foreign exchange

 

 

 

 

 

12

 

 

 

 

 

 

 

 

 

(7,258

)

 

 

 

 

 

 

 

 

(7,246

)

Cost as at December 31, 2020 and January 1, 2021

 

 

223,664

 

 

 

194,545

 

 

 

12,618

 

 

 

16,718

 

 

 

22,914

 

 

 

 

 

 

59

 

 

 

470,518

 

Additions

 

 

 

 

 

 

 

 

 

 

 

 

 

 

75

 

 

 

2,770

 

 

 

 

 

 

2,845

 

Disposals/retirements

 

 

 

 

 

 

 

 

 

 

 

 

 

 

(411

)

 

 

 

 

 

 

 

 

(411

)

Impact of foreign exchange

 

 

 

 

 

(19

)

 

 

 

 

 

 

 

 

(1,501

)

 

 

 

 

 

 

 

 

(1,520

)

Cost as at December 31, 2021

 

$

223,664

 

 

$

194,526

 

 

$

12,618

 

 

$

16,718

 

 

$

21,077

 

 

$

2,770

 

 

$

59

 

 

$

471,432

 

Accumulated amortization and impairment as at January 1, 2020

 

$

(202,783

)

 

$

(137,917

)

 

$

(6,951

)

 

$

(12,944

)

 

$

(8,240

)

 

$

 

 

$

(40

)

 

$

(368,875

)

Amortization

 

 

(6,198

)

 

 

(6,847

)

 

 

(834

)

 

 

(1,078

)

 

 

(2,235

)

 

 

 

 

 

(3

)

 

 

(17,195

)

Disposals/retirements

 

 

 

 

 

3,943

 

 

 

240

 

 

 

 

 

 

 

 

 

 

 

 

 

 

 

4,183

 

Impact of foreign exchange

 

 

 

 

 

(70

)

 

 

 

 

 

 

 

 

2,675

 

 

 

 

 

 

 

 

 

2,605

 

Accumulated amortization and impairment as at December 31, 2020 and January 1, 2021

 

 

(208,981

)

 

 

(140,891

)

 

 

(7,545

)

 

 

(14,022

)

 

 

(7,800

)

 

 

 

 

 

(43

)

 

 

(379,282

)

Amortization

 

 

(5,590

)

 

 

(6,894

)

 

 

(845

)

 

 

(1,078

)

 

 

(1,453

)

 

 

(277

)

 

 

(4

)

 

 

(16,141

)

Disposals/retirements

 

 

 

 

 

 

 

 

 

 

 

 

 

 

411

 

 

 

 

 

 

 

 

 

411

 

Impact of foreign exchange

 

 

 

 

 

13

 

 

 

 

 

 

 

 

 

408

 

 

 

 

 

 

 

 

 

 

421

 

Accumulated amortization and impairment as at December 31, 2021

 

$

(214,571

)

 

$

(147,772

)

 

$

(8,390

)

 

$

(15,100

)

 

$

(8,434

)

 

$

(277

)

 

$

(47

)

 

$

(394,591

)

Net carrying values

 

 

 

 

 

 

 

 

 

 

 

 

 

 

 

 

 

 

 

 

 

 

 

 

 

 

 

 

 

 

 

 

As at December 31, 2020

 

$

14,683

 

 

$

53,654

 

 

$

5,073

 

 

$

2,696

 

 

$

15,114

 

 

$

 

 

$

16

 

 

$

91,236

 

As at December 31, 2021

 

$

9,093

 

 

$

46,754

 

 

$

4,228

 

 

$

1,618

 

 

$

12,643

 

 

$

2,493

 

 

$

12

 

 

$

76,841

 

The total combined indefinite and finite life intangible assets are summarized below.

 

As at December 31, 2021

 

As at December 31, 2020

Cost

 

Accumulated
amortization
and
impairment

 

Net carrying
value

 

Cost

 

Accumulated
amortization
and
impairment

 

Net carrying
value

Indefinite life intangibles

 

$

688,337

 

$

(1,100

)

 

$

687,237

 

$

689,054

 

$

(1,100

)

 

$

687,954

Finite life intangibles

 

 

471,432

 

 

(394,591

)

 

 

76,841

 

 

470,518

 

 

(379,282

)

 

 

91,236

Total intangibles

 

$

1,159,769

 

$

(395,691

)

 

$

764,078

 

$

1,159,572

 

$

(380,382

)

 

$

779,190

The orbital slots represent a right to operate satellites in a given longitudinal coordinate in space, where geostationary orbit may be achieved. They are limited in availability and represent a scarce resource. Usage of orbital slots is licensed through the International Telecommunications Union. Satellite operators can generally expect, with a relatively high level of certainty, continued occupancy of an assigned orbital slot either during the operational life of an existing orbiting satellite or upon replacement by a new satellite once the operational life of the existing orbiting satellite is over. As a result of the expectancy right to maintain the once awarded orbital slots, an indefinite life is typically associated with orbital slots.

The Company’s trade name has a long and established history, a strong reputation and has been synonymous with quality and growth within the satellite industry. It has been assigned an indefinite life because of expected ongoing future use.

The Company’s intellectual property relates to development relating to its planned Telesat Lightspeed constellation. It has been assigned an indefinite life because of anticipated ongoing future use.

F-34

Telesat Corporation
Notes to the 2021 Consolidated Financial Statements
(all amounts in thousands of Canadian dollars, except where otherwise noted)

17. INTANGIBLE ASSETS (cont.)

The following are the remaining useful lives of the intangible assets:

 

Years

Revenue backlog

 

3

Customer relationships

 

5 to 7

Customer contracts

 

5

Transponder rights

 

1

Concession rights

 

1 to 15

Software

 

5

Patent

 

4

All of the Company’s intangible assets, excluding the intangible assets held in an unrestricted subsidiary, have been pledged as security as a requirement of the Company’s Senior Secured Credit Facilities, Senior Secured Notes and 2026 Senior Secured Notes (Note 24).

Impairment

Finite life intangible assets are assessed for impairment at the Company’s CGU level. With the exception of trade name, which is tested for impairment at the asset level, the indefinite life intangible assets are tested for impairment at the individual CGU level. The annual impairment tests for these assets were performed in the fourth quarters of 2021 and 2020 in accordance with the policy described in Note 4.

Orbital slots

The orbital slots were valued using an income approach.

The income approach is most sensitive to the following assumptions:

•        Movements in the underlying business plan;

•        Discount rate; and

•        Growth rate assumptions.

Movements in the underlying business plan

The business plans reflect the most up-to-date assumptions concerning the markets and development and trends in the business. For the provision of satellite capacity, the will take into account the following factors:

•        The expected developments in sale of satellite capacity;

•        Any changes in the expected capital expenditure cycle; and

•        Any changes in satellite procurement, launch or cost assumptions.

Discount rates

Discount rates reflect management’s estimates of the specific risks. Management uses a weighted average cost of capital as a discount rate. The discount rates used was 7.5% in 2021 and 8.0% in 2020.

Growth rate assumptions

Growth rate assumptions used to extrapolate the cash flows beyond the business planning period are based on commercial experience and the expectations for the development of the markets which they serve.

F-35

Telesat Corporation
Notes to the 2021 Consolidated Financial Statements
(all amounts in thousands of Canadian dollars, except where otherwise noted)

17. INTANGIBLE ASSETS (cont.)

Trade name

Relief from royalty method was used to calculate the fair value of the Telesat Trade name. The relief from royalty analysis requires determining a hypothetical royalty rate and subsequent application of the rate to projected revenue.

The relief from royalties method is most sensitive to the following assumptions:

•   Movements in the underlying business plan;

•   Royalty rate;

•   Discount rate; and

•   Growth rate assumptions.

Movements in the underlying business plan

The business plans reflect the most up-to-date assumptions concerning the markets and development and trends in the business. For the provision of satellite capacity, the business plan will take into account the expected developments in sale of satellite capacity.

Royalty rate

The determination of the hypothetical royalty rate used in the relief from royalty approach will consider comparable license agreements and other qualitative factors. The royalty rate used for 2021 and 2020 was 0.25% of revenue.

Discount rates

Discount rates reflect management’s estimates of the specific risks. Management uses a weighted average cost of capital as a discount rate. The discount rates used was the following:

 

2021

 

2020

Geo royalties

 

7.5

%

 

8.0

%

Leo royalties

 

17.5

%

 

17.5

%

Growth rate assumptions

Growth rate assumptions used to extrapolate the cash flows beyond the business planning period are based on commercial experience and the expectations for the development of the markets which they serve. The long-term growth rate was the following:

 

2021

 

2020

Geo

 

%

 

%

Leo

 

3.0

%

 

3.0

%

No impairment loss was recognized in the years ended December 31, 2021 and 2020.

Some of the more sensitive assumptions used in the quantitative analysis, including the forecasted cash flows and the discount rate, could have yielded different estimates of the recoverable amount. Actual operating results and the related cash flows of the Company could differ from the estimated operating results and related cash flows used in the impairment analysis, and had different estimates been used, it could have resulted in a different fair value.

F-36

Telesat Corporation
Notes to the 2021 Consolidated Financial Statements
(all amounts in thousands of Canadian dollars, except where otherwise noted)

18. GOODWILL

The Company carries goodwill at its cost of $2,446.6 million with no accumulated impairment losses since acquisition.

Impairment

Goodwill is tested for impairment at the entity level because that represents the lowest level at which goodwill supports the Company’s operations and is monitored internally. The annual impairment test on goodwill was performed in the fourth quarters of 2021 and 2020 in accordance with the policy described in Note 4.

In 2021 and 2020, a quantitative assessment of goodwill was performed. The Company’s recoverable amount exceeded the carrying value therefore, no impairment was recognized.

The quantitative calculation is most sensitive to the following assumptions:

•        Movements in the underlying business plan;

•        Discount rate; and

•        Growth rate assumptions.

Movements in the underlying business plan

The business plans reflect the most up-to-date assumptions concerning the markets and development and trends in the business. For the provision of satellite capacity, the business plan will take into account the following factors:

•        The expected developments in sale of satellite capacity and the development of the Telesat Lightspeed market;

•        Any changes in the expected capital expenditure cycle, including estimated costs on the development of the Telesat Lightspeed constellation; and

•        Any changes in satellite procurement, launch or cost assumptions.

Discount rates

Discount rates reflect management’s estimates of the specific risks. Management uses a weighted average cost of capital as a discount rate. The discount rates used in the calculation are presented below:

 

2021

 

2020

Geo

 

7.5

%

 

8.0

%

Leo

 

17.5

%

 

17.5

%

U.S. C-band clearing proceeds

 

7.5

%

 

8.0

%

Growth rate assumptions

Growth rate assumptions used to extrapolate the cash flows beyond the business planning period are based on commercial experience and the expectations for the development of the markets which they serve. Growth rate assumptions were built into the GEO and LEO calculations.

F-37

Telesat Corporation
Notes to the 2021 Consolidated Financial Statements
(all amounts in thousands of Canadian dollars, except where otherwise noted)

18. GOODWILL (cont.)

Some of the more sensitive assumptions used in the quantitative analysis, including the forecasted cash flows, discount rate and market multiples, could have yielded different estimates of the recoverable amount. Actual operating results and the related cash flows of the Company could differ from the estimated operating results and related cash flows used in the impairment analysis, and had different estimates been used, it could have resulted in a different fair value. If the discount rate for GEO were to increase by 0.5% and the discount rate for LEO were to increase by 2.5%, there would be no impairment on the goodwill.

19. TRADE AND OTHER PAYABLES

As at December 31,

 

2021

 

2020

Trade payables

 

$

3,456

 

$

5,393

Other payables and accrued liabilities(a)

 

 

51,172

 

 

24,698

Trade and other payables

 

$

54,628

 

$

30,091

____________

(a)      Other payables and accrued liabilities included payables that are not trade in nature as well as various operating and capital accruals.

20. OTHER CURRENT FINANCIAL LIABILITIES

As at December 31,

 

2021

 

2020

Derivative liabilities (Note 30)

 

$

5,367

 

$

12,581

Security deposits

 

 

875

 

 

1,141

Satellite performance incentive payments

 

 

7,485

 

 

7,996

Interest payable(a)

 

 

19,814

 

 

12,046

Other

 

 

3,106

 

 

2,116

Other current financial liabilities

 

$

36,647

 

$

35,880

____________

(a)      Interest payable included interest payable on indebtedness and satellite performance incentive payments.

21. OTHER CURRENT LIABILITIES

As at December 31,

 

2021

 

2020

Deferred revenue (Note 23)

 

$

78,157

 

$

81,759

Decommissioning liabilities (Note 23)

 

 

991

 

 

790

Uncertain tax positions

 

 

1,315

 

 

1,315

Lease liabilities

 

 

1,949

 

 

2,131

Other

 

 

2,646

 

 

2,834

Other current liabilities

 

$

85,058

 

$

88,829

F-38

Telesat Corporation
Notes to the 2021 Consolidated Financial Statements
(all amounts in thousands of Canadian dollars, except where otherwise noted)

22. OTHER LONG-TERM FINANCIAL LIABILITIES

As at December 31,

 

2021

 

2020

Derivative liabilities (Note 30)

 

$

 

$

5,448

Security deposits

 

 

976

 

 

473

Satellite performance incentive payments

 

 

22,859

 

 

29,578

Other long-term financial liabilities

 

$

23,835

 

$

35,499

23. OTHER LONG-TERM LIABILITIES

As at December 31,

 

2021

 

2020

Deferred revenue(b)

 

$

289,926

 

$

332,363

Accrued benefit liabilities (Note 32)

 

 

45,221

 

 

47,984

Uncertain tax positions

 

 

175

 

 

175

Decommissioning liabilities(a)

 

 

2,402

 

 

3,145

Lease liabilities(c)

 

 

33,729

 

 

26,920

Other long-term liabilities

 

$

371,453

 

$

410,587

____________

(a)      The current and long-term decommissioning liabilities on property and equipment were $3.4 million (December 31, 2020 — $3.9 million). The decommissioning liabilities are for the restoration of leased buildings and teleports. During the year ended December 31, 2021, $0.1 million was recorded as interest expense (December 31, 2020 — $0.1 million) with $0.6 million decommissioning liabilities derecognized (December 31, 2020 — $Nil). It is expected that the decommissioning liabilities will mature between 2022 and 2062.

(b)      Remaining performance obligations, which the Company also refers to as contract revenue backlog (“backlog”) represents the expected future revenue under existing customer contracts, includes both cancellable and non-cancellable contracts, and any deferred revenue that will be recognized in the future in respect to cash already received. The Company does not include revenue beyond the stated expiration of the contract regardless of potential for renewal.

The Company expects the backlog as at December 31, 2021 to be recognized as follows (in millions of Canadian dollars):

2022

 

2023

 

2024

 

2025

 

2026

 

Thereafter

 

Total

$

582

 

$

461

 

$

313

 

$

219

 

$

185

 

$

372

 

$

2,132

(c)      The expected undiscounted contractual cash flows of the lease liabilities as at December 31, 2021 were as follows:

2022

 

2023

 

2024

 

2025

 

2026

 

Thereafter

 

Total

$

3,504

 

$

3,580

 

$

3,446

 

$

3,180

 

$

2,960

 

$

34,990

 

$

51,660

The undiscounted contractual cash flows included $15.7 million of interest payments

F-39

Telesat Corporation
Notes to the 2021 Consolidated Financial Statements
(all amounts in thousands of Canadian dollars, except where otherwise noted)

24. INDEBTEDNESS

As at December 31

 

2021

 

2020

Senior Secured Credit Facilities

 

 

 

 

 

 

 

Revolving Credit Facility

 

$

 

 

$

Term Loan B – U.S. Facility (US$1,552,815)

 

 

1,962,292

 

 

 

1,975,957

Senior Notes (US$550,000)

 

 

695,035

 

 

 

699,875

2026 Senior Secured Notes (US$500,000)

 

 

631,850

 

 

 

Senior Secured Notes (US$400,000)

 

 

505,480

 

 

 

509,000

  

 

3,794,657

 

 

 

3,184,832

Deferred financing costs, prepayment options and loss on repayment

 

 

(2,060

)

 

 

2,320

  

 

3,792,597

 

 

 

3,187,152

Less: current indebtedness

 

 

 

 

 

Long-term indebtedness

 

$

3,792,597

 

 

$

3,187,152

On October 11, 2019, Telesat Canada issued, through a private placement, US$550 million of Senior Notes at an interest rate of 6.5%, which mature in October 2027. Debt issue costs of $7.4 million were incurred in connection with the issuance of the Senior Notes. The Senior Notes are structurally subordinated to Telesat Canada’s existing and future secured indebtedness, including obligations under its Senior Secured Credit Facilities and Senior Secured Notes. The Senior Notes are governed by the Senior Notes Indenture. With the proceeds from the Senior Notes offering, along with available cash on hand, all outstanding amounts, including redemption premium and discounted interest to November 15, 2019, were repaid on October 11, 2019, on the US$500 million 8.875% Senior Notes. Any unamortized deferred financing costs and prepayment options were written off upon repayment of the 8.875% Senior Notes.

On December 6, 2019, Telesat Canada entered into a new amended and restated Credit Agreement with a syndicate of banks which provides for the extension of credit under the Senior Secured Credit Facilities of US$1,908.5 million and revolving credit borrowings up to US$200.0 million (or Canadian dollar equivalent). The term loan facility matures in December 2026 while the revolving credit facility matures in December 2024. Debt issue costs of $16.0 million were incurred in connection with this amendment, inclusive of $1.3 million relating to the revolving credit facility. All obligations under the Credit Agreement are guaranteed by the Company and certain of Telesat Canada’s existing subsidiaries (“Guarantors”). The obligations under the Credit Agreement and the guarantees of those obligations are secured, subject to certain exceptions, by first priority liens and security interest in the assets of Telesat Canada and the Guarantors. If the Revolving Credit Facility is drawn by more than 35% of the Credit Facility amount, the Credit Agreement requires Telesat Canada to comply with a first lien net leverage ratio of 5.75:1.00, tested quarterly, and failure to comply will result in an event of default. The Credit Agreement contains total leverage ratio covenants that restrict, with certain exceptions, the ability of Telesat Canada and the Guarantors to take specified actions, including, among other things and subject to certain significant exceptions: creating liens, incurring indebtedness, making investments, engaging in mergers, selling property, paying dividends, entering into sale-leaseback transactions, creating subsidiaries, repaying subordinated debt or amending organizational documents. As at December 31, 2021, the leverage ratio was 5.70:1.00, which is more than the maximum test ratio of 4.50:1.00 (December 31, 2020 — 4.44:1.00, which was less than the maximum test ratio of 4.50:1.00).

On December 6, 2019, Telesat Canada issued, through private placement, US$400 million of Senior Secured Notes, at an interest rate of 4.875%, which mature in June 2027. Debt issue costs of $6.6 million were incurred in connection with the issuance of the Senior Secured Notes. The Senior Secured Notes are guaranteed by the Company and certain Guarantors. The Senior Secured Notes are governed by the Senior Secured Notes Indenture. The obligations under the Senior Secured Notes Indenture are secured, subject to certain exceptions, by first priority liens and security interest in the assets of Telesat Canada and the Guarantors. The Senior Secured Notes include covenants or terms that restricts the Company’s ability to, among other things: (i) incur or guarantee additional indebtedness, or issue disqualified stock or preferred shares, (ii) incur liens, (iii) pay dividends, or make certain restricted payments or

F-40

Telesat Corporation
Notes to the 2021 Consolidated Financial Statements
(all amounts in thousands of Canadian dollars, except where otherwise noted)

24. INDEBTEDNESS (cont.)

investments, (iv) enter into certain transactions with affiliates, (v) modify or cancel satellite insurance, (vi) consolidate, merge, sell or otherwise dispose of substantially all assets, (vii) create restrictions on the ability to pay dividends, make loans, and sell assets, and (viii) designate subsidiaries as unrestricted subsidiaries.

On April 27, 2021, Telesat Canada, as issuer, and Telesat LLC, as co-issuer, issued US$500 million in aggregate principal amount of 2026 Senior Secured Notes maturing on December 6, 2026. Debt issue costs of $6.8 million were incurred in connection with the issuance of the 2026 Senior Secured Notes. The 2026 Senior Secured Notes are guaranteed by the Company and certain Guarantors. The 2026 Senior Secured Notes are governed by the 2026 Senior Secured Notes Indenture. The obligations under the 2026 Senior Secured Notes Indenture are secured, subject to certain exceptions, by first priority liens and security interest in the assets of Telesat Canada and the Guarantors. The 2026 Senior Secured Notes include covenants or terms that restricts the Company’s ability to, among other things: (i) incur or guarantee additional indebtedness, or issue disqualified stock or preferred shares, (ii) incur liens, (iii) pay dividends, or make certain restricted payments or investments, (iv) enter into certain transactions with affiliates, (v) modify or cancel satellite insurance, (vi) consolidate, merge, sell or otherwise dispose of substantially all assets, (vii) create restrictions on the ability to pay dividends, make loans, and sell assets, and (viii) designate subsidiaries as unrestricted subsidiaries.

The 2026 Senior Secured Notes bear interest from the issue date, payable on June 1 and December 1 of each year, which commenced on December 1, 2021, to holders of record on the immediately preceding May 15 or November 15, as the case may be.

The prepayment options associated with the 2026 Senior Secured Notes were fair valued at the time of debt issuance. The initial fair value impact, as at April 27, 2021, of the prepayment option related to the 2026 Senior Secured Notes was a $1.9 million increase to the indebtedness. This liability is subsequently amortized using the effective interest method.

The former senior secured credit facilities were fully repaid on December 6, 2019 from the new amended and restated Credit Agreement in the amount of US$1,908.5 million and the US$400 million Senior Secured Notes. Any unamortized deferred financing costs, interest rate floors, and net gain on repricing/repayment were written off upon repayment of the former senior secured credit facilities.

In December 2020, the Company made a US$341.4 million prepayment on the Term Loan B — U.S. Facility. The prepayment was applied to all mandatory future quarterly principal repayments, with the remaining balance of the prepayment being applied towards the principal amount outstanding on maturity. The prepayment resulted in the recognition of a loss of $2.3 million, which was recorded against interest and other income and indebtedness. The loss recorded against the indebtedness is subsequently amortized to interest expense using the effective interest method.

(a)     The Senior Secured Credit Facilities, which were entered into on December 6, 2019, are secured by substantially all of Telesat Canada’s assets. The Credit Agreement requires Telesat Canada and the Guarantors to comply with a First Lien Net Leverage Ratio if the Revolving Credit Facility is drawn by more than 35% of the Credit Facility amount. As at December 31, 2021 and 2020, Telesat Canada was in compliance with this covenant.

The Senior Secured Credit Facilities, have two tranches which are described below:

(i)     A Revolving Credit Facility (“Revolving Facility”) of up to $200.0 million U.S. dollars (or Canadian dollar equivalent) is available to Telesat Canada maturing in December 2024. This Revolving Facility is available to be drawn at any time in U.S. funds or Canadian dollar equivalent funds. Loans under the Revolving Facility bear interest at a floating interest rate. For Canadian Prime Rate and Alternative Base Rate (“ABR”) loans, an applicable margin ranging from 0.75% to 1.25% is applied to the Prime Rate and ABR as these interest rates are defined in the Senior Credit Facilities. For Bankers Acceptance (“BA”) Loans and Eurodollar Loans, an applicable margin ranging from 1.75% to 2.25% is applied to either the BA interest rate or LIBOR. The rates on the Revolving Facility vary depending upon the results of the first lien leverage ratio. The

F-41

Telesat Corporation
Notes to the 2021 Consolidated Financial Statements
(all amounts in thousands of Canadian dollars, except where otherwise noted)

24. INDEBTEDNESS (cont.)

Revolving Facility has an unused commitment fee that ranges from 25.0 to 37.5 basis points per annum, depending upon the result of the total leverage ratio. As at December 31, 2021, other than $0.2 million (December 31, 2020 — $0.2 million) in drawings related to letters of credit, there were no borrowings under this facility.

(ii)    The U.S. TLB Facility is a US$1,908.5 million facility maturing in December 2026. The borrowings under the U.S. TLB Facility bear interest at a floating rate of either: (i) LIBOR as periodically determined for interest rate periods selected by Telesat Canada in accordance with the terms of the Senior Secured Credit Facilities, plus an applicable margin of 2.75%; or (ii) Alternative Base Rate as determined in accordance with the terms of the Senior Secured Credit Facilities plus an applicable margin of 1.75%. The mandatory principal repayment is equal to 0.25% of the original aggregate principal amount, payable on the last day of each quarter, commencing on March 31, 2020. As a result of the prepayment made in December 2020, mandatory quarterly principal repayments are no longer be required. The weighted average effective interest rate for the year ended December 31, 2021 was 2.96% (December 31, 2020 — 3.63%).

(b)    The Senior Notes bear interest at an annual rate of 6.5% with interest payments payable in April and October, annually, which commenced in April 2020. The Senior Notes are due in October 2027 and were entered into on October 11, 2019. The total balance of the Senior Notes is US$550.0 million. The Senior Notes include covenants or terms that restrict the Company’s ability to, among other things: (i) incur or guarantee additional indebtedness, or issue disqualified stock or preferred shares, (ii) incur liens, (iii) pay dividends, or make certain restricted payments or investments, (iv) enter into certain transactions with affiliates, (v) modify or cancel satellite insurance, (vi) consolidate, merge, sell or otherwise dispose of substantially all assets, (vii) create restrictions on the ability to pay dividends, make loans, and sell assets, and (viii) designate subsidiaries as unrestricted subsidiaries. The weighted average effective interest rate for the year ended December 31, 2021 and 2020 was 6.27%.

(c)     The Senior Secured Notes bear interest at an annual rate of 4.875% with interest payable on June 1 and December 1, annually, which commenced in June 2020. The Senior Secured Notes are due in June 2027 and were entered into on December 6, 2019. The total balance of the Senior Secured Notes is US$400.0 million. The Senior Secured Notes are secured, subject to certain exceptions, by the assets of Telesat Canada and the Guarantors. The Senior Secured Notes include covenants or terms that restrict the Company’s ability to, among other things: (i) incur or guarantee additional indebtedness, or issue disqualified stock or preferred shares, (ii) incur liens, (iii) pay dividends, or make certain restricted payments or investments, (iv) enter into certain transactions with affiliates, (v) modify or cancel satellite insurance, (vi) consolidate, merge, sell or otherwise dispose of substantially all assets, (vii) create restrictions on the ability to pay dividends, make loans, and sell assets, and (viii) designate subsidiaries as unrestricted subsidiaries. The weighted average effective interest rate for the year ended December 31, 2021 and 2020 was 4.76%.

(d)    The 2026 Senior Secured Notes bear interest at an annual rate of 5.625% with interest payable on June 1 and December 1, which commenced in December 2021. The 2026 Senior Secured Notes are due in December 2026 and were entered into on April 27, 2021. The total balance of the 2026 Senior Secured Notes is US$500.0 million. The 2026 Senior Secured Notes are secured, subject to certain exceptions, by the assets of Telesat Canada and the Guarantors. The indenture governing the 2026 Senior Secured Notes includes covenants and terms that restrict Telesat Canada’s ability to, among other things, incur additional indebtedness, incur liens, pay dividends or make certain other restricted payments, investments or acquisitions, enter into certain transactions with affiliates, modify or cancel its satellite insurance,

F-42

Telesat Corporation
Notes to the 2021 Consolidated Financial Statements
(all amounts in thousands of Canadian dollars, except where otherwise noted)

24. INDEBTEDNESS (cont.)

effect mergers with another entity, and redeem the 2026 Senior Secured Notes, without penalty, before December 6, 2022, in each case subject to exceptions provided in such indenture. The weighted average effective interest rate for the 249-day period ended December 31, 2021 was 5.79%.

(e)     The Senior Secured Credit Facilities, Senior Notes, Senior Secured Notes and 2026 Senior Secured Notes included the following deferred financing costs and prepayment options:

(i)     The U.S. TLB Facility, Senior Notes, Senior Secured Notes and 2026 Senior Secured Notes were presented on the balance sheet net of related deferred financing costs of $27.4 million as at December 31, 2021 (December 31, 2020 — $24.9 million). The deferred financing costs are amortized using the effective interest method.

(ii)    The U.S. TLB Facility was presented on the balance sheet net of the loss on repayment of $1.9 million as at December 31, 2021 (December 31, 2020 — $2.3 million).

(iii)   The indenture agreement for the Senior Notes contained provisions for certain prepayment options which were fair valued at the time of debt issuance. The initial fair value impact, as at October 11, 2019, of the prepayment option related to the Senior Notes was a $17.8 million increase to the indebtedness. This liability is subsequently amortized using the effective interest method and had a carrying amount of $13.7 million as at December 31, 2021 (December 31, 2020 — $15.7 million).

(iv)   The indenture agreement for the Senior Secured Notes contained provisions for certain prepayment options which were fair valued at the time of debt issuance. The initial fair value impact, as at December 6, 2019, of the prepayment option related to the Senior Secured Notes was a $10.6 million increase to the indebtedness. This liability is subsequently amortized using the effective interest method and had a carrying amount of $8.0 million as at December 31, 2021 (December 31, 2020 — $9.3 million).

(v)    The indenture agreement for the 2026 Senior Secured Notes contained provisions for certain prepayment options which were fair valued at the time of debt issuance. The initial fair value impact, as at April 27, 2021, of the prepayment option related to the 2026 Senior Secured Notes was a $1.9 million increase to the indebtedness. This liability is subsequently amortized using the effective interest method and had a carrying amount of $1.7 million as at December 31, 2021.

The short-term and long-term portions of deferred financing costs, prepayment options and loss on repayment were as follows:

As at December 31,

 

2021

 

2020

Short-term deferred financing costs

 

$

 

 

$

 

Long-term deferred financing costs

 

 

27,431

 

 

 

24,888

 

  

$

27,431

 

 

$

24,888

 

Short-term prepayment options

 

$

 

 

$

 

Long-term prepayment options

 

 

(23,448

)

 

 

(24,925

)

  

$

(23,448

)

 

$

(24,925

)

Short-term loss on repayment

 

$

 

 

$

 

Long-term loss on repayment

 

 

(1,923

)

 

 

(2,283

)

  

$

(1,923

)

 

$

(2,283

)

Deferred financing costs, prepayment options and loss on repayment

 

$

2,060

 

 

$

(2,320

)

F-43

Telesat Corporation
Notes to the 2021 Consolidated Financial Statements
(all amounts in thousands of Canadian dollars, except where otherwise noted)

25. SHARE CAPITAL

Telesat Corporation

The authorized capital of the Corporation consists of the following:

•        An unlimited number of Class A Common shares,

•        An unlimited number of Class B Variable Voting shares,

•        An unlimited number of Class C Fully Voting shares,

•        An unlimited number of Class C Limited Voting shares,

•        Class A Special Voting shares,

•        Class B Special Voting shares,

•        Class C Special Voting shares,

•        Golden Share, and

•        An unlimited number of Class A Preferred shares.

The Class A Common shares together with the Class B Variable Voting shares represent the Corporation’s Public Shares (“Telesat Public Shares”). The Class C Fully Voting shares and Class C Limited Voting shares shall be referred to as (“Class C Shares”). The Telesat Public Shares and Class C Shares shall represent Telesat Corporation Shares (“Telesat Corporation Shares”). Class A Special Voting Share, Class B Special Voting Share and Class C Special Voting Share together are referred as (“Special Voting Shares”).

The number of shares and stated value of the outstanding shares as at December 31, 2021, were as follows:

 

Number of
shares

 

Stated
value

Telesat Public Shares

 

11,907,246

 

$

36,501

Class C Shares

 

112,841

 

 

6,340

  

12,020,087

 

$

42,841

In addition, three Special Voting Shares and one Golden Share with a nominal stated value have been issued and outstanding as at December 31, 2021.

The number and stated value of the outstanding Limited Partnership units (“LP Units”) of Telesat Partnership LP as at December 31, 2021, were as follows:

 

Number of
units

 

Stated
value

Class A and Class B LP Units

 

19,428,491

 

$

53,169

Class C LP Units

 

18,098,362

 

 

59,683

  

37,526,853

 

$

112,852

On consolidation into the Corporation, the stated value of the LP Units is included under non-controlling interest.

All of the Corporation Shares have equivalent economic rights. The Special Voting Shares and the Golden Share have no material economic rights.

F-44

Telesat Corporation
Notes to the 2021 Consolidated Financial Statements
(all amounts in thousands of Canadian dollars, except where otherwise noted)

25. SHARE CAPITAL (cont.)

No additional shares or units of Telesat Corporation and Telesat Partnership, respectively, have been issued during 2021 other than as a part of the Transaction.

The holders of Class A Common Shares, Class B Variable Voting Shares, Class C Shares, Special Voting Shares and the Golden Share are generally entitled to receive notice of and attend meetings of Telesat Corporation’s shareholders and receive copies of all proxy materials, information statements and other written communications, including from third parties, given in respect of Telesat Public Shares. Holders of Telesat Corporation Shares shall have one vote for each Telesat Corporation Share held at all meetings of the shareholders of Telesat Corporation, except meetings at which only holders of another class or of a particular series shall have the right to vote, provided that holders of Class C Limited Voting Shares will not be entitled to vote on the election of directors of Telesat Corporation. The Telesat Corporation Articles provide that the holders of the Telesat Corporation Shares will vote together as a single class with the Telesat Partnership Units (via the Special Voting Shares), and the Golden Share, with a simple majority of votes required to pass the majority of matters (other than the election of directors of Telesat Corporation, which shall be decided by a plurality of votes cast). Until the occurrence of an Unwind Transaction, a simple majority of votes cast by the holders of Telesat Corporation Shares and Special Voting Shares, voting together as a single class, will be required to approve a Second Tabulation Matter, as defined and described below.

The following table summarizes the voting power of the different classes of Telesat Corporation Shares.

Class

 

Voting for Directors

 

All Other Votes

 

Second Tabulation Votes

Class A Common Shares

 

One vote per share

 

One vote per share

 

One vote per share

Class B Variable Voting Shares

 

One vote per share, provided that any voting power of a single holder in excess of one-third of the outstanding voting power of Telesat Corporation Shares and Telesat Partnership Units (via the Special Voting Shares) and the Golden Share Canadian Votes will effectively be transferred to the Golden Share

 

One vote per share

Class C Fully Voting Shares

 

One vote per share

 

One vote per share

 

One vote per share

Class C Limited Voting Shares

 

No votes

 

One vote per share

 

One vote per share

Class A Units (voted via the Class A Special Voting Share)

 

One vote per unit

 

One vote per unit

 

One vote per unit

Class B Units (voted via the Class B Special Voting Share)

 

One vote per unit; provided that any voting power of a single holder in excess of one-third of the outstanding voting power of the Telesat Corporation Shares and Telesat Partnership Units (via the Special Voting Shares) and the Golden Share Canadian Votes will effectively be transferred to the Golden Share

 

One vote per unit

Class C Units (voted via the Class C Special Voting Share)

 

Limited votes to ensure compliance with restrictions applicable to PSP Investments pursuant to the constating legislation

 

One vote per unit

Golden Share

 

A number of votes equal to the sum of: A number of votes such that the votes cast by the holders of Class A Common Shares and Class A Units, Class C shares and Class C Units, and the Golden Share represent a simple majority of votes cast; and the number of votes transferred from the Class B Variable Voting Shares and Class B Units, if applicable

 

No votes

F-45

Telesat Corporation
Notes to the 2021 Consolidated Financial Statements
(all amounts in thousands of Canadian dollars, except where otherwise noted)

25. SHARE CAPITAL (cont.)

Second tabulation matters means a resolution to effect:

•        An increase or decrease of the maximum number of authorized shares of Telesat Corporation shares, or an increase in the maximum number of authorized shares of another class or type with special rights or restrictions equal to superior to the Telesat Corporation shares;

•        An exchange, reclassification or cancellation of all or part of Telesat Corporation Shares;

•        An addition, change or removal of the special rights or restrictions attached to the Telesat Corporation Shares;

•        An increase in the rights or privileges of any class of shares in the capital of Telesat Corporation that has rights or privileges equal or superior to the Telesat Corporation Shares;

•        The creation of a new class of Telesat Corporation Shares equal or superior to the Telesat Corporation Shares;

•        The making of any class of shares in the capital of Telesat Corporation with rights or privileges inferior to the Telesat Corporation Shares equal or superior to the Telesat Corporation Shares;

•        An exchange or creation of a right of exchange of all or part of another class of shares in the capital of Telesat Corporation into Telesat Corporation Shares;

•        A constraining of the issuance, transfer or ownership of the Telesat Corporation Shares or a change or removal of such constraint;

•        A change to the Telesat Corporation Articles;

•        The taking of any step to wind up, dissolve, reorganize or terminate Telesat Corporation;

•        A sale, lease, exchange, transfer or other disposition of all or substantially all of Telesat Corporation’s assets;

•        The removal of a director of Telesat Corporation from office; or

•        The taking of action to effect an amalgamation, merger or other combination of Telesat Corporation with another person or to consolidate, recapitalize or reorganize Telesat Corporation or to continue Telesat Corporation under the laws of another jurisdiction.

Telesat Canada

The information below summarizes the share capital of Telesat Canada that existed in 2020 and to the completion of the Transaction.

The number of shares and stated value of the outstanding shares of Telesat Canada as at December 31, 2020 were as follows:

 

Number of
shares

 

Stated
value

Common Shares

 

74,252,460

 

$

26,580

Voting Participating Preferred Shares

 

7,034,444

 

 

48,246

Non-Voting Participating Preferred Shares

 

38,508,117

 

 

80,862

Director Voting Preferred Shares

 

1,000

 

 

10

Share capital

   

$

155,698

F-46

Telesat Corporation
Notes to the 2021 Consolidated Financial Statements
(all amounts in thousands of Canadian dollars, except where otherwise noted)

25. SHARE CAPITAL (cont.)

In November 2021, November 2020, December 2019 and February 2019 dividends were declared and paid on the Director Voting Preferred Shares.

In January 2019, 40,269 stock appreciation rights (“SARS”) were exercised for 14,846 Non-Voting Participating Preferred Shares, on a net settlement basis.

In December 2019, 66,667 RSUs were settled in exchange for 30,980 Non-Voting Participating Preferred Shares, on a net settlement basis.

In December 2020, 66,667 RSUs were settled in exchange for 30,980 Non-Voting Participating Preferred Shares, on a net settlement basis.

In September 2021, 600 stock options were exercised in exchange for 600 Non-Voting Participating Preferred shares.

Prior to the completion of the Transaction, the authorized share capital of the Company is comprised of: (i) an unlimited number of Common Shares, Voting Participating Preferred Shares, Non-Voting Participating Preferred Shares, Redeemable Common Shares, and Redeemable Non-Voting Participating Preferred Shares, (ii) 1,000 Director Voting Preferred Shares, and (iii) 325,000 Senior Preferred Shares. None of the Redeemable Common Shares, Redeemable Non-Voting Participating Preferred Shares or Senior Preferred Shares have been issued as at December 31, 2020.

Common Shares

The holders of the Common Shares are entitled to receive notice of and to attend all annual and special meetings of the shareholders of the Company and to one vote in respect of each common share held on all matters at all such meetings, except in respect of a class vote applicable only to the shares of any other class, in respect of which the common shareholders shall have no right to vote. The holders of the Common Shares are entitled to receive dividends as may be declared by the Board of Directors of the Company, and are entitled to share in the distribution of the assets of the Company upon liquidation, winding-up or dissolution, subject to the rights, privileges and conditions attaching to any other class of shares ranking in order of priority. The Common Shares are convertible at the holders’ option, at any time, into Voting Participating Preferred Shares or Non-Voting Participating Preferred Shares, on a one-for-one basis. The Common Shares have no par value.

Voting Participating Preferred Shares

The rights, privileges and conditions of the Voting Participating Preferred Shares are identical in all respects to those of the Common Shares, except for the following:

•        The holders of Voting Participating Preferred Shares are not entitled to vote at meetings of the shareholders of the Company on resolutions electing directors.

•        For all other meetings of the shareholders of the Company, the holders of Voting Participating Preferred Shares are entitled to a variable number of votes per Voting Participating Preferred Share based on the number of Voting Participating Preferred Shares, Non-Voting Participating Preferred Shares and Redeemable Non-Voting Participating Preferred Shares outstanding on the record date of the given meeting of the shareholders of the Company.

•        The Voting Participating Preferred Shares are convertible, at any time, at the holders’ option into Common Shares or Non-Voting Participating Preferred Shares on a one-for-one basis as long as the result of such conversion does not cause the Company to cease to be a “qualified corporation” within the meaning of the Canadian Telecommunication Common Carrier Ownership and Control Regulations pursuant to the Telecommunications Act (Canada).

The Voting Participating Preferred Shares have no par value.

F-47

Telesat Corporation
Notes to the 2021 Consolidated Financial Statements
(all amounts in thousands of Canadian dollars, except where otherwise noted)

25. SHARE CAPITAL (cont.)

Non-Voting Participating Preferred Shares

The rights, privileges and conditions of the Non-Voting Participating Preferred Shares are identical in all respects to those of the Common Shares, except for the following:

•        The holders of Non-Voting Participating Preferred Shares are not entitled to vote on any matter at meetings of the shareholders of the Company, except in respect of a class vote applicable only to the Non-Voting Participating Preferred Shares.

•        The Non-Voting Participating Preferred Shares are convertible, at any time, at the holders’ option into Common Shares or Voting Participating Preferred Shares on a one-for-one basis as long as the result of such conversion does not cause the Company to cease to be a “qualified corporation” within the meaning of the Canadian Telecommunication Common Carrier Ownership and Control Regulations pursuant to the Telecommunications Act (Canada).

The Non-Voting Participating Preferred Shares have no par value.

Director Voting Preferred Shares

The rights, privileges and conditions of the Director Voting Preferred Shares are identical in all respects to those of the Common Shares, except for the following:

•        The holders of Director Voting Preferred Shares are entitled to receive notice of and to attend all meetings of the shareholders of the Company at which directors of the Company are to be elected. The holders of the Director Voting Preferred Shares are not entitled to attend meetings of the shareholders of the Company and have no right to vote on any matter other than the election of directors of the Company.

•        The holders of Director Voting Preferred Shares are entitled to receive annual non-cumulative dividends of $10 per share if declared by the Board of Directors of the Company, in priority to the payment of dividends on the Common Shares, Voting Participating Preferred Shares, Non-Voting Participating Preferred Shares, Redeemable Common Shares, and Redeemable Non-Voting Participating Preferred Shares, but after payment of any accrued dividends on the Senior Preferred Shares.

The Director Voting Preferred Shares are redeemable at the option of the Company, at any time, at a redemption price of $10 per share.

The Director Voting Preferred Shares have a nominal stated value.

26. NON-CONTROLLING INTEREST

Non-controlling interests represent equity interests in the Partnership that are not attributable to the Company. As of December 31, 2021, the Corporation held general partnership interest representing approximately 24% economic interest in the Partnership. The remaining 76% economic interest represents exchangeable units held by the limited partnership unit holders.

Pursuant to the terms of the partnership agreement, Partnership exchangeable units are entitled to distributions from Partnership in an amount equal to any dividends or distributions that are declared and paid with respect to the Telesat Public Shares and Class C Shares of the Company. Additionally, each holder of a Partnership exchangeable unit is entitled to vote in respect of matters on which holders of the Company’s common shares are entitled to vote through a special voting share of the Company. Any time after the one year anniversary of the Transaction’s effective date, the holder of a Partnership exchangeable unit will have the right to require the Partnership to exchange all or any portion of such holder’s Partnership exchangeable units for the Company’s common shares at a ratio of one common share for each Partnership exchangeable unit, subject to the Company’s right as the general partner of the Partnership, in its sole discretion, to deliver a cash payment in lieu of its common shares. If it elects to make a cash payment in lieu

F-48

Telesat Corporation
Notes to the 2021 Consolidated Financial Statements
(all amounts in thousands of Canadian dollars, except where otherwise noted)

26. NON-CONTROLLING INTEREST (cont.)

of issuing common shares, the amount of the payment will be the weighted average trading price of the Telesat Public Shares on the New York Stock Exchange for the 20 consecutive trading days ending on the last business day prior to the exchange date.

Net income attributable to non-controlling interests for 2021 represents the non-controlling interests’ portion of the Partnership’s net income from November 19, 2021 to December 31, 2021.

27. EARNINGS PER SHARE

Basic earnings per share is calculated by dividing the net income for the period attributable to shareholders of each class of shares by the weighted average number of shares outstanding during the year.

Diluted earnings per share is calculated to give effect to share option awards and RSU awards.

The following table presents reconciliations of the denominators of the basic and diluted per share computations:

 

2021

 

2020

 

2019

Basic total weighted average number of Telesat Public Shares and Class C Shares (Telesat Canada Common Shares) outstanding

 

45,168,650

 

49,537,082

 

49,519,663

Effect of diluted securities

      

Stock options

 

422,326

 

219,551

 

210,812

RSUs

 

1,029,519

 

48,253

 

75,826

Diluted total weighted average number of Telesat Public Shares and Class C Shares (Telesat Canada Common Shares) outstanding

 

46,620,495

 

49,804,886

 

49,806,301

Effect of diluted securities represents Telesat Public Shares and Class C Shares (Telesat Canada Common Shares) assumed to be issued for no consideration. The difference between the number of Telesat Public Shares and Class C Shares (Telesat Canada Common Shares) assumed issued on exercise and the number of Telesat Public Shares and Class C Shares (Telesat Canada Common Shares) assumed repurchased are treated as an issue of common shares for no consideration.

Net income was equal to diluted net income for the period presented.

For the periods prior to the close of the Transaction, for the purposes of earnings per share, the Common Shares, Non-Voting Participating Preferred Shares and Voting Participating Preferred Shares of Telesat Canada have equivalent economic rights. The quantity of shares of Telesat Canada, have been converted to take into account the impact of the conversion which occurred in the Transaction.

For periods after the close of the Transaction, for the purpose of earnings per share, all of the Telesat Public Shares and Class C Shares have equivalent economic rights.

28. GOVERNMENT GRANT

In May 2019, Telesat entered into an agreement for a non-refundable government contribution of a value up to $85 million to July 31, 2023 relating to the Telesat Lightspeed constellation.

For the year ended December 31, 2021, the Company recorded $14.8 million relating to the agreement (December 31, 2020 - $12.0 million).

Of the amount recorded during 2021, $10.0 million was recorded as a reduction to satellites, property and other equipment and $4.8 million was recorded as a reduction to operating expenses (2020 - $8.0 million was recorded as a reduction in satellites, property and other equipment and $4.0 million as a reduction to operating expenses).

F-49

Telesat Corporation
Notes to the 2021 Consolidated Financial Statements
(all amounts in thousands of Canadian dollars, except where otherwise noted)

29. CAPITAL DISCLOSURES

The Company’s financial strategy is designed to maintain compliance with the financial covenant under its Senior Secured Credit Facilities (Note 24), and to maximize returns to its shareholders and other stakeholders. The Company meets these objectives through regular monitoring of the financial covenant and operating results on a quarterly basis. The Company’s overall financial strategy remains unchanged from 2020.

Prior to the close of the Transaction, the Company defined its capital as shareholders’ equity (comprising issued share capital, accumulated earnings and excluding reserves) and debt financing (comprising indebtedness and excluding deferred financing costs, prepayment options and loss on repayment as defined in Note 24). Subsequent to the close of the Transaction, the Company defines its capital as Telesat Corporation’s shareholders’ equity (comprising issued share capital, accumulated earnings and excluding reserves), non-controlling interest and debt financing (comprising indebtedness and excluding deferred financing costs, prepayment options and loss on repayment as defined in Note 24).

The Company’s capital at the end of the year was as follows:

As at December 31,

 

2021

 

2020

Shareholders’ equity (excluding reserves)

 

$

393,717

 

$

1,422,212

Non-controlling interest

 

$

1,283,275

 

$

N/A

Debt financing (excluding deferred financing costs, prepayment options and loss on repayment)

 

$

3,794,657

 

$

3,184,832

If the Revolving Facility is drawn by more than 35% of the credit facility amount, the Senior Secured Credit Facilities require Telesat Canada to comply with a first lien net leverage ratio test. As at December 31, 2021, the first lien net leverage ratio was 4.63:1.00 (December 31, 2020 – 3.43:1.00), which was less than the maximum test ratio of 5.75:1.00.

The Company’s operating results are tracked against budget on a regular basis, and this analysis is reviewed by senior management. The Company partly manages its interest rate risk due to variable interest rate debt through the use of interest rate swaps (Note 30).

30. FINANCIAL INSTRUMENTS

Measurement of Risks

The Company, through its financial assets and liabilities, is exposed to various risks. The following analysis provides a measurement of risks as at December 31, 2021.

Credit risk

Credit risk is the risk that a counterparty to a financial asset will default, resulting in the Company incurring a financial loss. As at December 31, 2021, the maximum exposure to credit risk is equal to the carrying value of the financial assets which totaled $1,589.5 million (December 31, 2020 — $924.2 million).

The following table provides breakdown by maturity of financial assets as at December 31, 2021:

 

Carrying
amount

 

Contractual cash flows

2022

 

2023

 

2024

 

2025

 

2026

 

Thereafter

Cash and cash equivalents

 

$

1,449,593

 

$

1,449,593

 

$

 

$

 

$

 

$

 

$

Trade and other receivables, excluding deferred receivables

 

 

117,144

 

 

117,144

 

 

 

 

 

 

 

 

 

 

Deferred receivables

 

 

18,250

 

 

5,554

 

 

4,173

 

 

2,936

 

 

1,420

 

 

1,333

 

 

2,834

Other financial assets

 

 

3,475

 

 

861

 

 

1,841

 

 

 

 

 

 

 

 

773

  

$

1,588,462

 

$

1,573,152

 

$

6,014

 

$

2,936

 

$

1,420

 

$

1,333

 

$

3,607

F-50

Telesat Corporation
Notes to the 2021 Consolidated Financial Statements
(all amounts in thousands of Canadian dollars, except where otherwise noted)

30. FINANCIAL INSTRUMENTS (cont.)

Cash and cash equivalents are invested with high quality investment grade financial institutions and are governed by the Company’s corporate investment policy, which aims to reduce credit risk by restricting investments to high-grade, mainly U.S. dollar and Canadian dollar denominated investments.

The Company has credit evaluation, approval and monitoring processes intended to mitigate potential credit risks related to trade accounts receivable. The Company’s standard payment terms are 30 days with interest typically charged on balances remaining unpaid at the end of standard payment terms. The Company’s historical experience with customer defaults has been minimal. As at December 31, 2021, North American and International customers made up 54% and 46% of the outstanding trade receivable balance, respectively (December 31, 2020 — 50% and 50%, respectively). Anticipated bad debt losses have been provided for in the allowance for doubtful accounts. The allowance for doubtful accounts as at December 31, 2021 was $5.2 million (December 31, 2020 — $7.3 million).

The Company mitigates the credit risk associated with derivative instruments by entering into them with only high quality financial institutions.

Foreign exchange risk

The Company’s operating results are subject to fluctuations as a result of exchange rate variations to the extent that transactions are made in currencies other than Canadian dollars. The Company’s main currency exposures lie in its U.S. dollar denominated cash and cash equivalents, trade and other receivables, trade and other payables and indebtedness with the most significant impact being on the U.S. dollar denominated indebtedness. As at December 31, 2021 and 2020, the entire indebtedness was denominated in U.S. dollars, with the Canadian dollar equivalent of the U.S. dollar denominated indebtedness equaling $3,794.7 million and $3,184.8 million, respectively, before netting of deferred financing costs, prepayment options and loss on repayment.

As at December 31, 2021, the impact of a 5 percent increase (decrease) in the value of the Canadian dollar against the U.S. dollar on financial assets and liabilities would have decreased (increased) net income by $174.0 million (December 31, 2020 — $158.5 million) and increased (decreased) other comprehensive income by $57.0 million (December 31, 2020 — $35.6 million). This analysis assumes that all other variables, in particular interest rates, remain constant.

Interest rate risk

The Company is exposed to interest rate risk on its cash and cash equivalents and its indebtedness. The interest rate risk on the indebtedness is from a portion of the indebtedness having a variable interest rate. Changes in the interest rates could impact the amount of interest that the Company is required to pay or receive.

In October 2017, the Company entered into four interest rate swaps to hedge the interest rate risk associated with the variable interest rate on US$1,800.0 million of the U.S. denominated Term Loan B at fixed interest rates, excluding applicable margins, ranging from 1.72% to 2.04%. As at December 31, 2021, one interest rate swap of US$450 million, with expiration term of September 2022, was outstanding to hedge the interest rate risk associated with the variable interest rate on the U.S. denominated Term Loan B at fixed interest rate, excluding applicable margins, of 2.04%.

If the interest rates on the variable rate indebtedness change by 0.25%, the result would be an increase or decrease to net income of $4.9 million for the year ended December 31, 2021 (December 31, 2020 — $4.1 million).

Liquidity risk

The Company maintains credit facilities to ensure it has sufficient funds available to meet current and foreseeable financial requirements.

F-51

Telesat Corporation
Notes to the 2021 Consolidated Financial Statements
(all amounts in thousands of Canadian dollars, except where otherwise noted)

30. FINANCIAL INSTRUMENTS (cont.)

The contractual maturities of financial liabilities as at December 31, 2021 were as follows:

 

Carrying
amount

 

Contractual
cash flows
(undiscounted)

 

2022

 

2023

 

2024

 

2025

 

2026

 

Thereafter

Trade and other payables

 

$

54,628

 

$

54,628

 

$

54,628

 

$

 

$

 

$

 

$

 

$

Customer and other deposits

 

 

1,851

 

 

1,851

 

 

1,376

 

 

109

 

 

17

 

 

206

 

 

 

 

143

Satellite performance incentive payments

 

 

30,705

 

 

37,740

 

 

8,903

 

 

7,466

 

 

5,300

 

 

3,111

 

 

3,169

 

 

9,791

Other financial liabilities

 

 

3,106

 

 

3,106

 

 

3,106

 

 

 

 

 

 

 

 

 

 

Interest rate swaps

 

 

5,367

 

 

5,582

 

 

5,582

 

 

 

 

 

 

 

 

 

 

Indebtedness(1)

 

 

3,814,110

 

 

4,671,821

 

 

168,905

 

 

164,005

 

 

164,098

 

 

163,058

 

 

2,753,742

 

 

1,258,013

  

$

3,909,767

 

$

4,774,728

 

$

242,500

 

$

171,580

 

$

169,415

 

$

166,375

 

$

2,756,911

 

$

1,267,947

____________

(1)      Indebtedness excludes deferred financing costs, prepayment options and loss on repayment.

The interest payable and interest payments included in the carrying value and contractual cash flows, respectively, in the above table, were as follows:

 

Interest
payable

 

Interest
payments

Satellite performance incentive payments

 

$

361

 

$

7,304

Indebtedness

 

$

19,453

 

$

877,164

Financial assets and liabilities recorded on the balance sheets and the fair value hierarchy levels used to calculate those values were as follows:

As at December 31, 2021

 

FVTPL

 

Amortized
cost

 

Total

 

Fair
value

 

Fair value
hierarchy

Cash and cash equivalents

 

$

 

 

$

1,449,593

 

 

$

1,449,593

 

 

$

1,449,593

 

 

Level 1

Trade and other receivables

 

 

 

 

 

122,698

 

 

 

122,698

 

 

 

122,698

 

 

(3)

Other current financial assets

 

 

 

 

 

861

 

 

 

861

 

 

 

861

 

 

Level 1

Other long-term financial assets(1)

 

 

1,038

 

 

 

15,310

 

 

 

16,348

 

 

 

16,348

 

 

Level 1, Level 2

Trade and other payables

 

 

 

 

 

(54,628

)

 

 

(54,628

)

 

 

(54,628

)

 

(3)

Other current financial liabilities

 

 

(5,367

)

 

 

(31,280

)

 

 

(36,647

)

 

 

(38,250

)

 

Level 2

Other long-term financial liabilities

 

 

 

 

 

(23,835

)

 

 

(23,835

)

 

 

(24,240

)

 

Level 2

Indebtedness(2)

 

 

 

 

 

(3,794,657

)

 

 

(3,794,657

)

 

 

(3,314,387

)

 

Level 2

  

$

(4,329

)

 

$

(2,315,938

)

 

$

(2,320,267

)

 

$

(1,842,005

)

  

F-52

Telesat Corporation
Notes to the 2021 Consolidated Financial Statements
(all amounts in thousands of Canadian dollars, except where otherwise noted)

30. FINANCIAL INSTRUMENTS (cont.)

As at December 31, 2020

 

FVTPL

 

Amortized
cost

 

Total

 

Fair
value

 

Fair value
hierarchy

Cash and cash equivalents

 

$

 

 

$

818,378

 

 

$

818,378

 

 

$

818,378

 

 

Level 1

Trade and other receivables

 

 

 

 

 

51,928

 

 

 

51,928

 

 

 

51,928

 

 

(3)

Other current financial assets

 

 

 

 

 

448

 

 

 

448

 

 

 

448

 

 

Level 1

Other long-term financial assets(1)

 

 

30,266

 

 

 

23,159

 

 

 

53,425

 

 

 

53,425

 

 

Level 1, Level 2

Trade and other payables

 

 

 

 

 

(30,091

)

 

 

(30,091

)

 

 

(30,091

)

 

(3)

Other current financial liabilities

 

 

(12,581

)

 

 

(23,299

)

 

 

(35,880

)

 

 

(37,921

)

 

Level 2

Other long-term financial liabilities

 

 

(5,448

)

 

 

(30,051

)

 

 

(35,499

)

 

 

(36,357

)

 

Level 2

Indebtedness(2)

 

 

 

 

 

(3,184,832

)

 

 

(3,184,832

)

 

 

(3,214,543

)

 

Level 2

  

$

12,237

 

 

$

(2,374,360

)

 

$

(2,362,123

)

 

$

(2,394,733

)

  

____________

(1)      Other long-term financial assets classified as fair value through profit or loss were calculated using level 2 of the fair value hierarchy. All other balances were calculated using level 1 of the fair value hierarchy.

(2)      Indebtedness excludes deferred financing costs, prepayment options and loss on prepayment.

(3)      Trade and other receivables and trade and other payables approximate fair value due to the short-term maturity of these instruments.

Assets pledged as security

The Senior Secured Credit Facilities, Senior Secured Notes and 2026 Senior Secured Notes are secured by substantially all of Telesat’s assets excluding the assets of unrestricted subsidiaries.

Fair Value

Fair value is the price that would be received to sell an asset or paid to transfer a liability in an orderly transaction between market participants in the principal market under current market conditions at the measurement date. Where possible, fair values are based on the quoted market values in an active market. In the absence of an active market, the Company determines fair values based on prevailing market rates (bid and ask prices, as appropriate) for instruments with similar characteristics and risk profiles or internal or external valuation models, such as option pricing models and discounted cash flow analysis, using observable market-based inputs.

The fair value hierarchy is as follows:

Level 1 is based on quoted prices (unadjusted) in active markets for identical assets or liabilities that the Company can access at the measurement date.

Level 2 is based on observable inputs other than Level 1 prices, such as quoted prices for similar assets or liabilities, quoted prices in markets that are not active, or other inputs that are observable or can be corroborated by observable market data for substantially all of the full term of the assets or liabilities.

Level 3 is based on unobservable inputs that are supported by little or no market activity and that are significant to the fair value of the assets or liabilities. Level 3 assets and liabilities include financial instruments whose values are determined using pricing models, discounted cash flow methodologies, or similar techniques, as well as instruments for which the determination of fair value requires significant management judgment or estimation.

Estimates of fair values are affected significantly by the assumptions for the amount and timing of estimated future cash flows and discount rates, which all reflect varying degrees of risk. Potential income taxes and other expenses that would be incurred on disposition of these financial instruments are not reflected in the fair values. As a result, the fair values are not necessarily the net amounts that would be realized if these instruments were actually settled.

F-53

Telesat Corporation
Notes to the 2021 Consolidated Financial Statements
(all amounts in thousands of Canadian dollars, except where otherwise noted)

30. FINANCIAL INSTRUMENTS (cont.)

The carrying amounts of cash and cash equivalents, trade and other receivables, and trade and other payables approximate fair value due to the short-term maturity of these instruments. As at December 31, 2021, cash and cash equivalents included $81.0 million (December 31, 2020 — $130.4 million) of short-term investments.

The fair value of the satellite performance incentive payments, included in other current and long-term financial liabilities, was determined using a discounted cash flow methodology. The calculation is performed on a recurring basis. As at December 31, 2021 and 2020, the discount rate used was 4.6% and 4.4%, respectively.

The fair value of the indebtedness was based on transactions and quotations from third parties considering market interest rates and excluding deferred financing costs, prepayment options and loss on repayment. The calculation of the fair value of the indebtedness is performed on a recurring basis. The rates used were as follows:

As at December 31

 

2021

 

2020

Term Loan B – U.S. Facility – Senior Secured Credit Facilities

 

88.25

%

 

98.88

%

Senior Notes

 

77.65

%

 

104.76

%

Senior Secured Notes

 

88.72

%

 

103.64

%

2026 Senior Secured Notes

 

94.09

%

 

 

Fair value of derivative financial instruments

Derivatives were valued using a discounted cash flow methodology. The calculations of the fair value of the derivatives are performed on a recurring basis.

Interest rate swap future cash flows were determined based on current yield curves and exchange rates and then discounted based on discount curves.

Prepayment option cash flows were calculated with a third party option valuation model which is based on the current price of the debt instrument and discounted based on a discount curve.

The discount rates used to discount cash flows as at December 31, 2021 ranged from 0.08% to 1.37% (December 31, 2020 — 0.08% to 0.54%).

The fair value of the derivative assets and liabilities was calculated based on the level 2 of the fair value hierarchy. The current and long-term portions of the fair value of the Company’s derivative assets and liabilities, as at each balance sheet date, were as follows:

As at December 31, 2021

 

Other
long-term
financial
assets

 

Other
current
financial
liabilities

 

Total

Interest rate swaps

 

$

 

$

(5,367

)

 

$

(5,367

)

Prepayment options

 

 

1,038

 

 

 

 

 

1,038

 

  

$

1,038

 

$

(5,367

)

 

$

(4,329

)

As at December 31, 2020

 

Other
long-term
financial
assets

 

Other
current
Financial
liabilities

 

Other
long-term
financial
liabilities

 

Total

Interest rate swaps

 

$

 

$

(12,581

)

 

$

(5,448

)

 

$

(18,029

)

Prepayment options

 

 

30,266

 

 

 

 

 

 

 

 

30,266

 

  

$

30,266

 

$

(12,581

)

 

$

(5,448

)

 

$

12,237

 

F-54

Telesat Corporation
Notes to the 2021 Consolidated Financial Statements
(all amounts in thousands of Canadian dollars, except where otherwise noted)

30. FINANCIAL INSTRUMENTS (cont.)

The reconciliation of the fair value of derivative assets and liabilities was as follows:

Fair value, December 31, 2019 and January 1, 2020

 

$

24,905

 

Unrealized losses on derivatives

 

 

 

 

Prepayment options

 

 

(2,308

)

Interest rate swaps

 

 

(10,807

)

Impact of foreign exchange

 

 

447

 

Fair value, December 31, 2020

 

 

12,237

 

Derivatives recognized at inception

 

 

 

 

Prepayment option – 2026 Senior Secured Notes

 

 

1,896

 

Unrealized gains (losses) on derivatives

 

 

 

 

Prepayment options

 

 

(31,196

)

Interest rate swaps

 

 

12,512

 

Impact of foreign exchange

 

 

222

 

Fair value, December 31, 2021

 

$

(4,329

)

31. SHARE-BASED COMPENSATION PLANS

The share-based compensation expense included in the consolidated statements of income was as follows:

For the years ended December 31,

 

2021

 

2020

 

2019

Operating expenses

 

$

73,723

 

$

12,500

 

$

16,035

Telesat Canada Stock Incentive Plans

Telesat Holdings Inc. (the predecessor entity to Telesat Canada and Telesat Corporation) adopted a management stock incentive plan in September 2008, as amended (the “2008 Telesat Plan”) and a second management stock incentive plan in April 2013, as amended (the “2013 Telesat Plan”). In the first half of 2021, Telesat Canada also adopted a restricted share unit plan (the “RSU Plan” together with the 2008 Telesat Plan and 2013 Telesat Plan, the “Historic Plan”).

The purpose of the Historic Plans were to promote the interests of Telesat and its shareholders by providing certain key employees of Telesat and its affiliates with an appropriate incentive to encourage them to continue in the employ of, or engagement with, Telesat or an affiliate and to improve Telesat’s growth and profitability.

The 2008 Telesat Plan reserved a total of 8,824,646 Telesat Canada Non-Voting Participating Preferred Shares for issuance upon due exercise of Telesat Canada Options. In connection with the completion of the Transaction, no further Telesat Canada Options will be granted under the 2008 Telesat Plan. Prior to the close of the Transaction, 738,667 Telesat Canada stock options were issued and outstanding. Upon the completion of the Transaction the 738,667 Telesat Canada stock options were converted into 305,499 Telesat Corporation stock options.

The 2013 Telesat Plan reserved a total of 8,680,399 Telesat Canada Non-Voting Participating Preferred Shares for issuance upon due exercise of Telesat Canada Options. In connection with the completion of the Transaction, no further Telesat Canada Options will be granted under the 2013 Telesat Plan. Prior to the close of the Transaction, 1,446,797 Telesat Canada stock options were issued and outstanding. Upon the completion of the Transaction the 1,446,797 Telesat Canada stock options were converted into 595,290 Telesat Corporation stock options.

In each case, the Telesat Options were convertible at the option of the holder into Telesat Public Shares (provided that the holder complied with the constrained share provisions in the Telesat Corporation Articles).

F-55

Telesat Corporation
Notes to the 2021 Consolidated Financial Statements
(all amounts in thousands of Canadian dollars, except where otherwise noted)

31. SHARE-BASED COMPENSATION PLANS (cont.)

In addition, in 2018, Telesat Canada authorized the issuance of 200,000 RSUs expected to be settled in Non-Voting Participating Preferred Shares. The RSUs vest over a three-year period with a vesting period commencing on January 1, 2018.

Under the stock incentive plans, two different types of stock options could be granted: time-vesting options and performance-vesting options. The time-vesting options generally become vested and exercisable over a five-year period by 20% annual increments. The performance-vesting options become vested and exercisable over a five-year period, provided that the Company has achieved or exceeded an annual or cumulative target consolidated EBITDA established by the Board of Directors. The exercise period of the stock options expires 10 years from the grant date. The exercise price of each share underlying the options will be the higher of a fixed price, established by the Board of Directors on the grant date, and the fair market value of a Non-Voting Participating Preferred Share on the grant date. Both plans authorized the Board of Directors to grant tandem SARs, at their discretion.

The Company expenses the fair value of stock options that are expected to vest over the vesting period using the Black-Scholes option pricing model. The share-based compensation expense is included in operating expenses.

In April 2021, 6,197,776 issued and outstanding, vested and unvested stock options were cancelled. This resulted in a non-cash operating expense recorded in the year ended December 31, 2021 of $8.5 million.

In April 2021, a total of 3,660,000 Non-Voting Participating Preferred Shares are reserved for issuance upon vesting of the RSUs awarded under the RSU Plan, provided that the aggregate number of Non-Voting Participating Preferred Shares issuable under the RSU Plan (and under all other share compensation arrangements) does not exceed 10% of the total number of Non-Voting Participating Preferred Shares outstanding from time to time (on a non-diluted basis). A total of 3,530,000 Telesat Canada RSUs were issued in connection with the plan. Upon completion of the Transaction the 3,530,000 Telesat Canada RSUs were converted into 1,460,008 Telesat Corporation RSUs.

Telesat Corporation Stock Incentive Plans

In connection with the Transaction, the holders of Telesat Canada Tandem SARs, Telesat Canada Options and Telesat Canada RSUs were offered the opportunity to enter into exchange agreements with Telesat Corporation in respect of their Telesat Canada Tandem SARs, Telesat Canada Options and Telesat Canada RSUs, pursuant to which, upon the Closing, they exchanged such instruments for corresponding instruments in Telesat Corporation. The stock options, share appreciation rights and RSUs will have similar vesting terms, however, the quantity and exercise prices have been adjusted.

On November 19, 2021, Telesat Corporation entered into an omnibus long-term incentive plan (“Omnibus Plan”). The Omnibus Plan allows for a variety of equity based awards including stock options, performance share units, restricted share units and deferred share units. The stock options, performance share units, restricted share units and deferred share units are collectively referred to as “Award”. Each Award will represent the right to receive Public Shares or, in the case of performance share units, restricted share units or deferred share units, Public Shares or cash, in accordance with the terms of the Omnibus Plan. The maximum number of Public Shares reserved for issuance under the Omnibus Plan is 2,972,816. As of December 31, 2021, there were no Awards issued and outstanding under the Omnibus Plan.

F-56

Telesat Corporation
Notes to the 2021 Consolidated Financial Statements
(all amounts in thousands of Canadian dollars, except where otherwise noted)

31. SHARE-BASED COMPENSATION PLANS (cont.)

The change in number of stock options outstanding and their weighted average exercise price were summarized below:

 

Telesat Canada time
vesting options

 

Telesat Canada
performance
vesting options

 

Telesat Corporation
time vesting options

  

Number of
options

 

Weighted
average
exercise 
price

 

Number of
options

 

Weighted
average
exercise 
price

 

Number of
options

 

Weighted
average
exercise
price

Outstanding at December 31, 2019 and January 1, 2020

 

7,544,617

 

 

$

25.63

 

409,953

 

 

$

11.07

 

 

$

Granted

 

650,000

 

 

 

  

 

 

 

  

 

 

 

Forfeited

 

(246,049

)

 

 

  

(3,691

)

 

 

  

 

 

 

Exercised (Note 25)

 

 

 

 

  

 

 

 

  

 

 

 

Expired

 

 

 

 

  

 

 

 

  

 

 

 

Outstanding at December 31, 2020

 

7,948,568

 

 

$

25.83

 

406,262

 

 

$

11.07

 

 

$

Cancelled

 

(6,197,775

)

 

 

  

 

 

 

  

 

 

 

Granted

 

77,500

 

 

 

  

 

 

 

  

 

 

 

Forfeited

 

(46,761

)

 

 

  

(9,229

)

 

 

  

 

 

 

Exercised (Note 25)

 

(600

)

 

 

  

 

 

 

  

 

 

 

Exchanged upon close of Transaction

 

(1,780,932

)

 

 

  

(397,033

)

 

 

  

900,789

 

 

 

Expired

 

 

 

 

  

 

 

 

  

 

 

 

Outstanding at December 31, 2021

 

 

 

$

 

 

 

$

 

900,789

 

$

48.77

The quantity of stock options that are exercisable and the weighted average remaining life were as follows:

 

As at
December 31,
2021

 

As at
December 31,
2020

Telesat Canada time vesting options

 

 

5,779,565

Telesat Canada performance vesting options

 

 

406,266

Telesat Corporation time vesting options

 

875,880

 

Weighted average remaining life

 

2 years

 

6 years

The weighted average assumptions used to determine the share-based compensation expense for stock options using the Black-Scholes option pricing model were as follows:

 

2021

 

2020

 

2019

Dividend yield

 

%

 

%

 

%

Expected volatility

 

35.0

%

 

32.7

%

 

32.4

%

Risk-free interest rate

 

1.85

%

 

2.79

%

 

2.93

%

Expected life (years)

 

10

 

 

10

 

 

10

 

The expected volatility is based on the historical volatility of comparable publicly listed entities.

The weighted average fair value of the stock options granted during 2021 was $25.94 (2020 — $25.94).

F-57

Telesat Corporation
Notes to the 2021 Consolidated Financial Statements
(all amounts in thousands of Canadian dollars, except where otherwise noted)

31. SHARE-BASED COMPENSATION PLANS (cont.)

The movement in the number of restricted share units outstanding was as follows:

As at December 31,

 

Telesat
Canada
RSUs
with time
criteria

 

Telesat
Canada
RSUs with
time and
performance
criteria

 

Telesat
Corporation
RSUs with
time criteria

 

Telesat
Corporation
RSUs with time
and
performance
criteria

Outstanding, December 31, 2019 and January 1, 2020

 

133,333

 

 

 

 

 

Settled

 

(66,666

)

 

 

 

 

Outstanding, December 31, 2020 and January 1, 2021

 

66,667

 

 

 

 

 

Granted

 

3,230,000

 

 

300,000

 

 

 

Exchange upon close of Transaction

 

(3,296,667

)

 

(300,000

)

 

1,363,501

 

124,080

Outstanding, December 31, 2021

 

 

 

 

 

1,363,501

 

124,080

32. EMPLOYEE BENEFIT PLANS

The Company maintains defined benefit pension plans for Telesat Canada employees (“Canadian Pension Plans”). In October 2013, the Company ceased to allow new employees to join certain defined benefit plans, except under certain circumstances, and commenced a defined contribution pension plan for new employees.

On completion of the Transaction, the Company also took over the defined benefit pension plans for certain former employees of Loral (“US Pension Plans”). Under the US Pension Plans, certain former Loral employees hired prior to July 1, 2006 contributed until November 18, 2021 in order to receive enhanced pension benefits.

In addition to the pension plans, the Company provides certain health care and life insurance benefits for some of Telesat Canada’s retired employees and their dependents (“Canadian Other Post-employment Benefit Plans”). Participants are eligible for these benefits generally when they retire from active service and meet the eligibility requirements for the pension plan. These benefits are funded primarily on a pay-as-you-go basis, with the retiree generally paying a portion of the cost through contributions, deductibles and coinsurance provisions.

The Company also provides medical coverage for certain of its retired employees and dependents including certain retired Loral employees (“US Other Post-employment Benefit Plans”). Under the US Other Post-employment Benefit Plans, an annual subsidy is provided to cover for medical benefits to the retired employees and their dependents. For the Loral retired employees, the coverage ends when the retiree reaches age 65.

The Company’s funding policy is to make contributions to its defined benefit pension funds based on actuarial cost methods as permitted and required by pension regulatory bodies. Contributions reflect actuarial assumptions concerning future investment returns, salary projections and future service benefits. Plan assets are represented primarily by equity securities, fixed income instruments and short-term investments.

The defined benefit plans typically expose the Company to actuarial risks such as investment risk, interest rate risk, longevity risk and salary risk. Investment risk is managed by specifying allowable investment types, setting diversification strategies and determining target asset allocations. The investment objectives of the fund are to optimize the return on investments, taking into account the risks associated with the securities for the protection of the pension benefits of the members of the plan.

As part of the risk management process, for Canadian Plans, the Investment Committee establishes a Statement of Investment Policies and Procedures which includes a diversification strategy and processes to manage foreign currency, credit and other risks. Given the long-term nature of plan liabilities, it is considered appropriate to invest a

F-58

Telesat Corporation
Notes to the 2021 Consolidated Financial Statements
(all amounts in thousands of Canadian dollars, except where otherwise noted)

32. EMPLOYEE BENEFIT PLANS (cont.)

reasonable portion of the plan assets in equity securities and thus ensure higher return. The Statement of Investment Policies and Procedures is reviewed on an annual basis by the Management Level Pension Fund Investment Committee with approval of the policy being provided by the Audit Committee.

As regards the US Pension Plans, the funding policy is to fund the qualified pension plan in accordance with the Internal Revenue Code and regulations thereon. Plan assets are generally invested in equity, fixed income and other investments. The expected long-term rate of return on pension plan assets is selected by taking into account the expected duration of the plan’s projected benefit obligation, asset mix and the fact that its assets are actively managed to mitigate risk.

A decrease in interest rate will increase the plan liability. However, it will be partially offset by an increase in the return on fixed income instruments. The present value of the plan liabilities is calculated by reference to the best estimates of the mortality and the future salaries of plan participants. Accordingly, an increase in life expectancy or salary will increase the plan liability.

Assets-liability matching strategies are geared towards maintaining an appropriate asset mix to ensure that liquid assets are available to discharge the liabilities as and when they become due. Any potential liquidity issue arising from mismatching of plan assets and benefit obligations is compensated by a broadly diversified investment portfolio, including cash and short-term investments, and cash flows from dividends and interest.

For Canadian Pension Plans, the pension expense for 2021 was determined based on membership data as at December 31, 2019. The accrued benefit obligation as at December 31, 2021 was determined based on the membership data as at December 31, 2020, and extrapolated one year based on December 31, 2021 assumptions. For US Pension Plans, the pension expense for 2021 was determined based on membership data as at December 31, 2020. The accrued benefit obligation as at December 31, 2021 was determined based on the membership data as at December 31, 2020, and extrapolated one year based on December 31, 2021 assumptions.

For Canadian Post-employment Benefit Plans, the expense for 2021 was based on membership and eligibility data as at September 30, 2018 and the accrued benefit obligations as at December 31, 2021 was based on membership data as at September 30, 2021. The accrued benefit obligation for US Post-employment Benefit Plans as at December 31, 2021, related to certain retired Loral employees, was determined based on membership data as at December 31, 2020 and adjusted to exclude from the valuation those members reported active as of December 31, 2020 if, as of the November 18, 2021, they were not eligible to retire from the plan. For other US Post-employment Benefit Plans, the accrued benefit obligation as at December 31, 2021 was determined based on membership data as at January 1, 2021 and extrapolated, based on December 31, 2021 assumptions.

The most recent valuation of the pension plans for funding purposes was as of December 31, 2020. Valuations will be performed for the pension plans as of December 31, 2021.

The expenses included on the consolidated statements of income and the consolidated statements of comprehensive income were as follows:

For the year ended December 31, 2021

 


Pension Plans

 

Other Post-employment
Benefit Plans

Canadian

 

US

 

Total

 

Canadian

 

US

 

Total

Consolidated statements of income

 

 

 

 

 

 

 

 

 

 

 

 

 

 

  

 

 

 

 

 

 

Operating expenses

 

$

7,893

 

 

$

74

 

 

$

7,967

 

 

$

166

 

$

 

 

$

166

Interest expense

 

$

743

 

 

$

53

 

 

$

796

 

 

$

552

 

$

92

 

 

$

644

Consolidated statements of comprehensive income

 

 

 

 

 

 

 

 

 

 

 

 

 

 

  

 

 

 

 

 

 

Actuarial (gains) losses on employee benefit plans

 

$

(55,582

)

 

$

(798

)

 

$

(56,380

)

 

$

987

 

$

(29

)

 

$

958

F-59

Telesat Corporation
Notes to the 2021 Consolidated Financial Statements
(all amounts in thousands of Canadian dollars, except where otherwise noted)

32. EMPLOYEE BENEFIT PLANS (cont.)

 

Canadian
Pension Plans

 

Other Post-employment
Benefit Plans

For the year ended December 31, 2020

 

Canadian

 

US

 

Total

Consolidated statements of income

 

 

  

 

  

 

  

 

 

Operating expenses

 

$

7,188

 

$

145

 

$

 

$

145

Interest expense

 

$

423

 

$

618

 

$

128

 

$

746

Consolidated statements of comprehensive income

 

 

  

 

  

 

  

 

 

Actuarial losses on employee benefit plans

 

$

11,390

 

$

1,686

 

$

617

 

$

2,303

 

Canadian
Pension Plans

 

Other Post-employment
Benefit Plans

For the year ended December 31, 2019

 

Canadian

 

US

 

Total

Consolidated statements of income

 

 

 

 

 

 

  

 

  

 

 

Operating expenses

 

$

6,198

 

 

$

116

 

$

 

$

116

Interest expense

 

$

524

 

 

$

665

 

$

150

 

$

815

Consolidated statements of comprehensive income

 

 

 

 

 

 

  

 

  

 

 

Actuarial (gains) losses on employee benefit plans

 

$

(3,325

)

 

$

1,533

 

$

658

 

$

2,191

The Company made contributions of $2.4 million for various defined contribution arrangements during 2021 (December 31, 2020 — $1.9 million).

The balance sheet obligations, distributed between pension and other post-employment benefits were as follows:

As at December 31,

 

2021

 

2020

Included in other long-term liabilities

 

 

  

 

 

Pension benefits

 

$

17,927

 

$

22,070

Other post-employment benefits

 

 

27,294

 

 

25,914

Accrued benefit liabilities (Note 23)

 

$

45,221

 

$

47,984

Included in other long-term assets

 

 

  

 

 

Pension benefits (Note 15)

 

$

30,105

 

$

The amounts recognized in the balance sheets and the funded statuses of the benefit plans were as follows:

 

Pension Plans

 

Other Post-employment
Benefit Plans

As at December 31, 2021

 

Canadian

 

US

 

Total

 

Canadian

 

US

 

Total

Present value of funded obligations

 

$

348,526

 

 

$

72,906

 

$

421,432

 

 

$

 

$

 

$

Fair value of plan assets

 

 

(379,740)

 

 

 

(54,979)

 

 

(434,719)

 

 

 

 

 

 

 

  

 

(31,214

)

 

 

17,927

 

 

(13,287

)

 

 

 

 

 

 

Present value of unfunded obligations

 

 

1,109

 

 

 

 

 

1,109

 

 

 

22,429

 

 

4,865

 

 

27,294

(Pension benefits) accrued benefit liabilities

 

$

(30,105

)

 

$

17,927

 

$

(12,178

)

 

$

22,429

 

$

4,865

 

$

27,294

 

Pension Plans

 

Other Post-employment
Benefit Plans

As at December 31, 2020

 

Canadian

 

US

 

Total

 

Canadian

 

US

 

Total

Present value of funded obligations

 

$

375,222

 

 

$

 

$

375,222

 

 

$

 

$

 

$

Fair value of plan assets

 

 

(354,385

)

 

 

 

 

(354,385

)

 

 

 

 

 

 

  

 

20,837

 

 

 

 

 

20,837

 

 

 

 

 

 

 

Present value of unfunded obligations

 

 

1,233

 

 

 

 

 

1,233

 

 

 

21,403

 

 

4,511

 

 

25,914

Accrued benefit liabilities

 

$

22,070

 

 

$

 

$

22,070

 

 

$

21,403

 

$

4,511

 

$

25,914

F-60

Telesat Corporation
Notes to the 2021 Consolidated Financial Statements
(all amounts in thousands of Canadian dollars, except where otherwise noted)

32. EMPLOYEE BENEFIT PLANS (cont.)

The changes in the benefit obligations and in the fair value of plan assets were as follows:

 

Pension Plans

 

Other Post-employment
Benefit Plans

As at December 31, 2021

 

Canadian

 

US

 

Total

 

Canadian

 

US

 

Total

Change in benefits obligations

 

 

 

 

 

 

 

 

 

 

 

 

 

 

 

 

 

 

 

 

 

 

 

 

Benefit obligation, January 1, 2021

 

$

376,455

 

 

$

 

 

$

376,455

 

 

$

21,403

 

 

$

4,511

 

 

$

25,914

 

Initial balance from transaction

 

 

 

 

 

74,113

 

 

 

74,113

 

 

 

 

 

 

646

 

 

 

646

 

Current service cost

 

 

7,462

 

 

 

74

 

 

 

7,536

 

 

 

166

 

 

 

 

 

 

166

 

Interest expense

 

 

9,872

 

 

 

235

 

 

 

10,107

 

 

 

552

 

 

 

92

 

 

 

644

 

Remeasurements

 

 

 

 

 

 

 

 

 

 

 

 

 

 

 

 

 

 

 

 

 

 

 

 

Actuarial gains arising from plan experience

 

 

(556

)

 

 

(70

)

 

 

(626

)

 

 

4,895

 

 

 

246

 

 

 

5,141

 

Actuarial gains from change in demographic assumptions

 

 

 

 

 

 

 

 

 

 

 

 

 

 

(1

)

 

 

(1

)

Actuarial gains from changes in financial assumptions

 

 

(33,099

)

 

 

(942

)

 

 

(34,041

)

 

 

(3,908

)

 

 

(274

)

 

 

(4,182

)

Benefits paid

 

 

(11,067

)

 

 

(488

)

 

 

(11,555

)

 

 

(590

)

 

 

(388

)

 

 

(978

)

Contributions by plan participants

 

 

1,001

 

 

 

1

 

 

 

1,002

 

 

 

 

 

 

 

 

 

 

Foreign exchange & other

 

 

(433

)

 

 

(17

)

 

 

(450

)

 

 

(89

)

 

 

33

 

 

 

(56

)

Benefit obligation, December 31, 2021

 

 

349,635

 

 

 

72,906

 

 

 

422,541

 

 

 

22,429

 

 

 

4,865

 

 

 

27,294

 

Change in fair value of plan assets

 

 

 

 

 

 

 

 

 

 

 

 

 

 

 

 

 

 

 

 

 

 

 

 

Fair value of plan assets, January 1, 2021

 

 

(354,385

)

 

 

 

 

 

(354,385

)

 

 

 

 

 

 

 

 

 

Initial balance from Transaction

 

 

 

 

 

(55,511

)

 

 

(55,511

)

 

 

 

 

 

 

 

 

 

Contributions by plan participants

 

 

(1,001

)

 

 

(1

)

 

 

(1,002

)

 

 

 

 

 

 

 

 

 

Contributions by employer

 

 

(4,796

)

 

 

 

 

 

(4,796

)

 

 

590

 

 

 

388

 

 

 

978

 

Interest income

 

 

(9,129

)

 

 

(182

)

 

 

(9,311

)

 

 

 

 

 

 

 

 

 

Benefits paid

 

 

11,067

 

 

 

488

 

 

 

11,555

 

 

 

(590

)

 

 

(388

)

 

 

(978

)

Remeasurements

 

 

 

 

 

 

 

 

 

 

 

 

 

 

 

 

 

 

 

 

 

 

 

 

Return on plan assets, excluding interest income

 

 

(21,927

)

 

 

214

 

 

 

(21,713

)

 

 

 

 

 

 

 

 

 

Administrative costs

 

 

431

 

 

 

 

 

 

431

 

 

 

 

 

 

 

 

 

 

Foreign exchange & other

 

 

 

 

 

13

 

 

 

13

 

 

 

 

 

 

 

 

 

 

Fair value of plan assets, December 31, 2021

 

 

(379,740

)

 

 

(54,979

)

 

 

(434,719

)

 

 

 

 

 

 

 

 

 

(Pension benefits) accrued benefit liabilities, December 31, 2021

 

$

(30,105

)

 

$

17,927

 

 

$

(12,178

)

 

$

22,429

 

 

$

4,865

 

 

$

27,294

 

F-61

Telesat Corporation
Notes to the 2021 Consolidated Financial Statements
(all amounts in thousands of Canadian dollars, except where otherwise noted)

32. EMPLOYEE BENEFIT PLANS (cont.)

As at December 31, 2020

 

Canadian
Pension
Plans

 

Other Post-employment
Benefit Plans

Canadian

 

US

 

Total

Change in benefits obligations

 

 

 

 

 

 

 

 

 

 

 

 

 

 

 

 

Benefit obligation, January 1, 2020

 

$

332,823

 

 

$

19,399

 

 

$

4,109

 

 

$

23,508

 

Current service cost

 

 

6,695

 

 

 

145

 

 

 

 

 

 

145

 

Interest expense

 

 

10,723

 

 

 

618

 

 

 

128

 

 

 

746

 

Remeasurements

 

 

 

 

 

 

 

 

 

 

 

 

 

 

 

 

Actuarial gains arising from plan experience

 

 

2,212

 

 

 

 

 

 

184

 

 

 

184

 

Actuarial gains from change in demographic assumptions

 

 

 

 

 

 

 

 

11

 

 

 

11

 

Actuarial gains from changes in financial assumptions

 

 

33,278

 

 

 

1,735

 

 

 

373

 

 

 

2,108

 

Benefits paid

 

 

(10,294

)

 

 

(494

)

 

 

(232

)

 

 

(726

)

Contributions by plan participants

 

 

1,018

 

 

 

 

 

 

 

 

 

 

Foreign exchange

 

 

 

 

 

 

 

 

(62

)

 

 

(62

)

Benefit obligation, December 31, 2020

 

 

376,455

 

 

 

21,403

 

 

 

4,511

 

 

 

25,914

 

Change in fair value of plan assets

 

 

 

 

 

 

 

 

 

 

 

 

 

 

 

 

Fair value of plan assets, January 1, 2020

 

 

(324,257

)

 

 

 

 

 

 

 

 

 

Contributions by plan participants

 

 

(1,018

)

 

 

 

 

 

 

 

 

 

Contributions by employer

 

 

(5,497

)

 

 

(494

)

 

 

(232

)

 

 

(726

)

Interest income

 

 

(10,300

)

 

 

 

 

 

 

 

 

 

Benefits paid

 

 

10,294

 

 

 

494

 

 

 

232

 

 

 

726

 

Remeasurements

 

 

 

 

 

 

 

 

 

 

 

 

 

 

 

 

Return on plan assets, excluding interest income

 

 

(24,100

)

 

 

 

 

 

 

 

 

 

Administrative costs

 

 

493

 

 

 

 

 

 

 

 

 

 

Fair value of plan assets, December 31, 2020

 

 

(354,385

)

 

 

 

 

 

 

 

 

 

Accrued benefit liabilities, December 31, 2020

 

$

22,070

 

 

$

21,403

 

 

$

4,511

 

 

$

25,914

 

For the Canadian Pension Plans, the weighted average duration of the defined benefit obligation and weighted average duration of the current service cost as at December 31, 2021 are 15 years and 22 years, respectively. For the Canadian Other Post-employment Benefit Plans, the weighted average duration of the defined benefit obligation and weighted average duration of the current service cost as at December 31, 2021 are 14 years and 27 years, respectively. For the US Pension Plans, the weighted average duration of the defined benefit obligation as at December 31, 2021 is 13 years.

F-62

Telesat Corporation
Notes to the 2021 Consolidated Financial Statements
(all amounts in thousands of Canadian dollars, except where otherwise noted)

32. EMPLOYEE BENEFIT PLANS (cont.)

The estimated future benefit payments for the defined benefit pension plans and other post-employment benefit plans until  2031 are as follows:

 

Pension Plans

 

Other Post-employment Benefit Plans

2022

 

$

15,169

 

$

1,056

2023

 

$

15,361

 

$

1,072

2024

 

$

16,416

 

$

1,222

2025

 

$

17,244

 

$

1,263

2026

 

$

18,232

 

$

1,298

2027 to 2031

 

$

101,879

 

$

7,121

Benefit payments include obligations to 2031 only as obligations beyond this date are not quantifiable.

The fair value of the plan assets were allocated as follows between the various types of investments:

Canadian Pension Plans

As at December 31,

 

2021

 

2020

Equity securities

  

 

  

 

Canada

 

22.8

%

 

22.9

%

United States

 

19.3

%

 

19.7

%

International (other than United States)

 

13.5

%

 

14.3

%

Fixed income instruments

  

 

  

 

Canada

 

42.3

%

 

41.0

%

Cash and cash equivalents

 

2.1

%

 

2.1

%

US Pension Plans

As at December 31,

 

2021

Equity securities

  

 

United States

 

33.4

%

International

 

22.8

%

Fixed income instruments

  

 

United States

 

29.9

%

Canada

 

0.4

%

International

 

4.8

%

Other investments

  

 

United States

 

4.4

%

International

 

4.3

%

Plan assets are valued at the measurement date of December 31 each year.

F-63

Telesat Corporation
Notes to the 2021 Consolidated Financial Statements
(all amounts in thousands of Canadian dollars, except where otherwise noted)

32. EMPLOYEE BENEFIT PLANS (cont.)

The following are the significant assumptions adopted in measuring the Company’s pension and other benefit obligations:

Pension plans

 

Canadian

 

US

 

Canadian

As at December 31,

 

2021

 

2021

 

2020

Actuarial benefit obligation

      

 

Discount rate

 

3.20%

 

2.85%

 

2.60

%

Benefit costs for the year ended

      

 

Discount rate

 

2.80%

 

2.75%

 

3.20

%

Future salary growth

 

2.50%

 

N/A

 

2.50

%

Other Post-employment Benefit Plans

 

Canadian

 

US

As at December 31,

 

2021

 

2020

 

2021

 

2020

Benefit costs for the year ended

        

 

Discount rate

 

3.20%

 

3.20%

 

2.50% to 2.85%

 

2.95

%

Health care cost trend rate

 

3.49% to 5.49%

 

3.49% to 5.49%

 

N/A

 

N/A

 

Other medical trend rates

 

4.00% to 4.56%

 

4.00% to 4.56%

 

N/A

 

N/A

 

For certain Canadian Post-retirement Plans the above trend rates are applicable for 2021 to 2029 which will decrease linearly to 4.75% in 2029 and grading down to an ultimate rate of 3.57 % per annum in 2040 and thereafter.

Sensitivity of assumptions

The calculation of the defined benefit obligation is sensitive to the assumptions set out above. The following table summarizes how the impact on the defined benefit obligation as at December 31, 2021 and 2020 would have increased or decreased as a result of the change in the respective assumptions by one percent.

Pension plans

 

Canadian

 

US

As at December 31, 2021

 

1% increase

 

1% decrease

 

1% increase

 

1% decrease

Discount rate

 

$

(45,732

)

 

$

58,488

 

 

$

(8,418

)

 

$

10,317

Future salary growth

 

$

8,606

 

 

$

(6,839

)

 

 

N/A

 

 

 

N/A

 

Canadian

As at December 31, 2020

 

1% increase

 

1% decrease

Discount rate

 

$

(53,058

)

 

$

67,549

 

Future salary growth

 

$

10,423

 

 

$

(9,165

)

F-64

Telesat Corporation
Notes to the 2021 Consolidated Financial Statements
(all amounts in thousands of Canadian dollars, except where otherwise noted)

32. EMPLOYEE BENEFIT PLANS (cont.)

Other Post-employment Benefit Plans

 

Canadian

 

US

As at December 31, 2021

 

1% increase

 

1% decrease

 

1% increase

 

1% decrease

Discount rate

 

$

(2,961

)

 

$

3,734

 

 

$

(408

)

 

$

474

Medical and dental trend rates

 

$

2,216

 

 

$

(1,826

)

 

 

N/A

 

 

 

N/A

 

Canadian

 

US

As at December 31, 2020

 

1% increase

 

1% decrease

 

1% increase

 

1% decrease

Discount rate

 

$

(3,067

)

 

$

3,860

 

 

$

(419

)

 

$

491

Medical and dental trend rates

 

$

2,222

 

 

$

(1,839

)

 

 

N/A

 

 

 

N/A

The above sensitivities are hypothetical and should be used with caution. Changes in amounts based on a one percent variation in assumptions generally cannot be extrapolated because the relationship of the change in assumption to the change in amounts may not be linear. The sensitivities have been calculated independently of changes in other key variables. Changes in one factor may result in changes in another, which could amplify or reduce certain sensitivities.

The Company expects to make contributions of $4.2 million to the Canadian defined benefit plans and $0.9 million to the defined contribution plan during the next fiscal year.

33. SUPPLEMENTAL CASH FLOW INFORMATION

Cash and cash equivalents were comprised of the following:

As at,

 

December 31,
2021

 

December 31,
2020

 

December 31,
2019

Cash

 

$

1,368,559

 

$

687,967

 

$

542,537

Short-term investments(1)

 

 

81,034

 

 

130,411

 

 

484,685

Cash and cash equivalents

 

$

1,449,593

 

$

818,378

 

$

1,027,222

____________

(1)      Consisted of short-term investments with an original maturity of three months or less or which are available on demand with no penalty for early redemption.

Income taxes paid, net of income taxes received was comprised of the following:

For the years ended December 31,

 

2021

 

2020

 

2019

Income taxes paid

 

$

(94,290

)

 

$

(53,842

)

 

$

(101,952

)

Income taxes received

 

 

48

 

 

 

399

 

 

 

6,497

 

  

$

(94,242

)

 

$

(53,443

)

 

$

(95,455

)

Interest paid, net of interest received was comprised of the following:

For the years ended December 31,

 

2021

 

2020

 

2019

Interest paid

 

$

(158,806

)

 

$

(188,969

)

 

$

(195,671

)

Interest received

 

 

4,373

 

 

 

8,997

 

 

 

19,559

 

  

$

(154,433

)

 

$

(179,972

)

 

$

(176,112

)

F-65

Telesat Corporation
Notes to the 2021 Consolidated Financial Statements
(all amounts in thousands of Canadian dollars, except where otherwise noted)

33. SUPPLEMENTAL CASH FLOW INFORMATION (cont.)

The reconciliation of the liabilities arising from financing activities were as follows:

 

Indebtedness

 

Satellite
performance
incentive payments

 

Lease
liabilities

Balance as at January 1, 2021

 

$

3,187,152

 

 

$

37,574

 

 

$

29,051

 

Cash outflows

 

 

 

 

 

(6,914

)

 

 

(2,178

)

Cash inflows

 

 

619,900

 

 

 

 

 

 

 

Debt issue costs

 

 

(6,834

)

 

 

 

 

 

 

Prepayment option at inception – 2026 Senior Secured
Notes

 

 

1,896

 

 

 

 

 

 

 

Amortization of deferred financing costs, prepayment options and loss on repayment

 

 

558

 

 

 

 

 

 

 

Non-cash additions

 

 

 

 

 

 

 

 

10,074

 

Interest paid

 

 

 

 

 

 

 

 

(1,499

)

Interest accrued

 

 

 

 

 

 

 

 

1,499

 

Non-cash disposals

 

 

 

 

 

 

 

 

(939

)

Impact of foreign exchange

 

 

(10,075

)

 

 

(316

)

 

 

(330

)

Balance as at December 31, 2021

 

$

3,792,597

 

 

$

30,344

 

 

$

35,678

 

 

Indebtedness

 

Satellite
performance
incentive
payments

 

Lease
liabilities

Balance as at January 1, 2020

 

$

3,712,799

 

 

$

46,951

 

 

$

28,582

 

Cash outflows

 

 

(453,592

)

 

 

(9,031

)

 

 

(1,793

)

Loss on repayment (Note 24)

 

 

2,284

 

 

 

 

 

 

 

Amortization of deferred financing costs, prepayment options and loss on repayment

 

 

428

 

 

 

 

 

 

 

Non-cash additions

 

 

 

 

 

 

 

 

2,788

 

Interest paid

 

 

 

 

 

 

 

 

(1,649

)

Interest accrued

 

 

 

 

 

 

 

 

1,349

 

Other

 

 

 

 

 

182

 

 

 

(91

)

Impact of foreign exchange

 

 

(74,767

)

 

 

(528

)

 

 

(135

)

Balance as at December 31, 2020

 

$

3,187,152

 

 

$

37,574

 

 

$

29,051

 

F-66

Telesat Corporation
Notes to the 2021 Consolidated Financial Statements
(all amounts in thousands of Canadian dollars, except where otherwise noted)

33. SUPPLEMENTAL CASH FLOW INFORMATION (cont.)

 

Indebtedness

 

Satellite
performance
incentive
payments

 

Lease
liabilities

Balance as at January 1, 2019

 

$

3,724,228

 

 

$

58,913

 

 

$

369

 

Cash outflows

 

 

(3,743,465

)

 

 

(9,644

)

 

 

(1,252

)

Cash inflows

 

 

3,786,082

 

 

 

 

 

 

 

Write-off of deferred financing costs, interest rate floor, prepayment option and net gain on repricing/repayment (Note 24)

 

 

107,065

 

 

 

 

 

 

 

Amortization of deferred financing costs, interest rate floor, prepayment options and net gain on repricing/repayment

 

 

22,461

 

 

 

 

 

 

 

Debt issue costs

 

 

(28,082

)

 

 

 

 

 

 

Debt issue costs accrued

 

 

(573

)

 

 

 

 

 

 

Prepayment option at inception – Senior Notes

 

 

17,829

 

 

 

 

 

 

 

Prepayment option at inception – Senior Secured Notes

 

 

10,562

 

 

 

 

 

 

 

Cumulative effect adjustment(1)

 

 

 

 

 

 

 

 

26,851

 

Non-cash additions

 

 

 

 

 

 

 

 

2,775

 

Interest paid

 

 

 

 

 

 

 

 

(984

)

Interest accrued

 

 

 

 

 

 

 

 

1,288

 

Other

 

 

 

 

 

296

 

 

 

(236

)

Impact of foreign exchange

 

 

(183,308

)

 

 

(2,614

)

 

 

(229

)

Balance as at December 31, 2019

 

$

3,712,799

 

 

$

46,951

 

 

$

28,582

 

____________

(1)      Relates to the impact of the implementation of IFRS 16, Leases

The net change in operating assets and liabilities was comprised of the following:

For the years ended December 31,

 

2021

 

2020

 

2019

Trade and other receivables

 

$

(55,426

)

 

$

(4,173

)

 

$

(16,113

)

Financial assets

 

 

3,206

 

 

 

161

 

 

 

(3,897

)

Other assets

 

 

(21,017

)

 

 

(7,286

)

 

 

(13,183

)

Trade and other payables

 

 

14,071

 

 

 

1,860

 

 

 

1,685

 

Financial liabilities

 

 

4,210

 

 

 

(651

)

 

 

(2,125

)

Other liabilities

 

 

(3,669

)

 

 

25,107

 

 

 

19,691

 

  

$

(58,625

)

 

$

15,018

 

 

$

(13,942

)

Non-cash investing activities were comprised of:

For the years ended December 31,

 

2021

 

2020

 

2019

Satellite, property and other equipment

 

$

10,406

 

 

$

2,963

 

$

29,234

 

Intangible assets

 

$

 

 

$

 

$

(3,263

)

C-band clearing proceeds

 

$

(64,289

)

 

$

 

$

 

F-67

Telesat Corporation
Notes to the 2021 Consolidated Financial Statements
(all amounts in thousands of Canadian dollars, except where otherwise noted)

34. COMMITMENTS AND CONTINGENT LIABILITIES

The following were the Company’s off-balance sheet contractual obligations as at December 31, 2021:

 

2022

 

2023

 

2024

 

2025

 

2026

 

Thereafter

 

Total

Property leases

 

$

945

 

$

1,097

 

$

1,083

 

$

1,002

 

$

1,000

 

$

11,894

 

$

17,021

Capital commitments

 

 

22,945

 

 

21,362

 

 

40,185

 

 

50,675

 

 

 

 

 

 

135,167

Other operating commitments

 

 

23,108

 

 

5,833

 

 

4,799

 

 

4,172

 

 

1,998

 

 

9,530

 

 

49,440

  

$

46,998

 

$

28,292

 

$

46,067

 

$

55,849

 

$

2,998

 

$

21,424

 

$

201,628

Property leases consisted of off-balance sheet contractual obligations for land or building usage, while capital commitments included commitments for capital projects. Other operating commitments consisted of third party satellite capacity arrangements as well as other commitments that are not categorized as property leases or capital commitments. The Company’s off-balance sheet obligations included the future minimum payments for the non-cancellable period of each respective obligation, which have various terms and expire between 2022 to 2039.

Certain variable costs associated with the capitalized leases have been included in property leases commitments with a termination date co-terminus with the lease liability.

The Company has entered into contracts for the development of the Telesat Lightspeed constellation and other capital expenditures. The total outstanding commitments as at December 31, 2021 were included in capital commitments.

The Company has agreements with various customers for prepaid revenue on several service agreements which take effect when the satellite is placed in service. The Company is responsible for operating and controlling these satellites. As at December 31, 2021, customer prepayments of $368.1 million (December 31, 2020 — $414.1 million), a portion of which is refundable under certain circumstances, were reflected in other current and long-term liabilities.

In the normal course of business, the Company has executed agreements that provide for indemnification and guarantees to counterparties in various transactions. These indemnification undertakings and guarantees may require the Company to compensate the counterparties for costs and losses incurred as a result of certain events including, without limitation, loss or damage to property, change in the interpretation of laws and regulations (including tax legislation), claims that may arise while providing services, or as a result of litigation that may be suffered by the counterparties. The nature of substantially all of the indemnification undertakings prevents the Company from making a reasonable estimate of the maximum potential amount the Company could be required to pay counterparties as the agreements do not specify a maximum amount and the amounts are dependent upon the outcome of future contingent events, the nature and likelihood of which cannot be determined at this time. Historically, the Company has not made any significant payments under such indemnifications.

Telesat Corporation and Telesat CanHoldco have entered into an indemnification agreement with PSP Investments where they will indemnify PSP Investments on a grossed-up basis for PSP Investment’s pro rata share of the costs relating to: (a) certain losses and litigation proceedings related to the Transaction, (b) certain losses with regard to Loral and out-of-pocket expenses of Loral and (c) certain tax matters.

In the case of indemnification for certain tax matters only, there will be a cap of US$50 million (other than with respect to defense costs and grossed-up payments) and all other indemnification obligations will be uncapped.

Legal Proceedings

The Company participates from time to time in legal proceedings arising in the normal course of its business.

Telesat previously received assessments from Brazilian tax authorities alleging that additional taxes are owed on revenue earned for the period 2003 to 2018. The total disputed amount for the period 2003 to 2018, including interest

F-68

Telesat Corporation
Notes to the 2021 Consolidated Financial Statements
(all amounts in thousands of Canadian dollars, except where otherwise noted)

34. COMMITMENTS AND CONTINGENT LIABILITIES (cont.)

and penalties, is now $73 million. The disputes relate to the Brazilian tax authorities’ characterization of revenue. The Company has challenged the assessments. The Company believes the likelihood of a favorable outcome in these disputes is more likely than not and, as such, no reserve has been established.

The Canadian tax authorities previously assessed the Company for $13 million relating to transfer pricing issues for the years 2009 to 2014. All disputes relate to the Canadian tax authorities’ repricing of certain transactions between the Company and its subsidiaries. The Company has paid 50% of the outstanding amounts in order to formally object to the assessments. The Company believes the likelihood of a favorable outcome in these disputes is more likely than not and, as such, no reserve has been established.

In May 2021, the Company was reassessed by the Canada Revenue Agency for $6.9 million, including interest, for its Scientific Research and Experimental Development claim for the taxation year ended December 31, 2016. The Company has challenged the reassessment. In January 2022, the Company was reassessed by the Canada Revenue Agency for $4.7 million, including interest, for its Scientific Research and Experimental Development claim for the taxation year ended December 31, 2017. The Company will challenge the reassessment. The Company believes the likelihood of a favorable outcome in these disputes is more likely than not and, as such, no reserve has been established.

Other than the legal proceedings disclosed above, the Company is not aware of any proceedings outstanding or threatened as of the date hereof by or against it or relating to its business which may have, or have had in the recent past, significant effects on the Company’s financial position or profitability.

35. SUBSIDIARIES

The list of significant companies included in the scope of consolidation as at December 31, 2021 was as follows:

Company

 

Country

 

Method of
Consolidation

 

% voting
rights

Infosat Communications LP

 

Canada

 

Fully consolidated

 

100

Telesat Spectrum General Partnership

 

Canada

 

Fully consolidated

 

100

Telesat LEO Holdings Inc.

 

Canada

 

Fully consolidated

 

100

Telesat Technology Corporation

 

Canada

 

Fully consolidated

 

100

Telesat Spectrum Corporation

 

Canada

 

Fully consolidated

 

100

Telesat Spectrum Holdings Corporation

 

Canada

 

Fully consolidated

 

100

Skynet Satellite Corporation

 

United States

 

Fully consolidated

 

100

Telesat Network Services, Inc.

 

United States

 

Fully consolidated

 

100

The SpaceConnection Inc.

 

United States

 

Fully consolidated

 

100

Telesat Satellite LP

 

United States

 

Fully consolidated

 

100

Telesat LEO Inc.

 

United States

 

Fully consolidated

 

100

Telesat U.S. Services, LLC

 

United States

 

Fully consolidated

 

100

Infosat Able Holdings, Inc.

 

United States

 

Fully consolidated

 

100

Telesat Brasil Capacidade de Satélites Ltda.

 

Brazil

 

Fully consolidated

 

100

Telesat (IOM) Limited

 

Isle of Man

 

Fully consolidated

 

100

Telesat International Limited

 

United Kingdom

 

Fully consolidated

 

100

Loral Skynet Corporation

 

United States

 

Fully consolidated

 

100

Loral Space & Communications Inc.

 

United States

 

Fully consolidated

 

100

Telesat Can ULC

 

Canada

 

Fully consolidated

 

100

Telesat CanHold Corporation

 

Canada

 

Fully consolidated

 

100

Telesat Canada

 

Canada

 

Fully consolidated

 

100

Telesat Partnership LP

 

Canada

 

Fully consolidated

 

100

F-69

Telesat Corporation
Notes to the 2021 Consolidated Financial Statements
(all amounts in thousands of Canadian dollars, except where otherwise noted)

35. SUBSIDIARIES (cont.)

The list of significant companies included in the scope of consolidation as at December 31, 2020 was as follows:

Company

 

Country

 

Method of
Consolidation

 

% voting
rights

Infosat Communications LP

 

Canada

 

Fully consolidated

 

100

Telesat Spectrum General Partnership

 

Canada

 

Fully consolidated

 

100

Telesat LEO Holdings Inc.

 

Canada

 

Fully consolidated

 

100

Telesat Technology Corporation

 

Canada

 

Fully consolidated

 

100

Telesat Spectrum Corporation

 

Canada

 

Fully consolidated

 

100

Telesat Spectrum Holdings Corporation

 

Canada

 

Fully consolidated

 

100

Skynet Satellite Corporation

 

United States

 

Fully consolidated

 

100

Telesat Network Services, Inc.

 

United States

 

Fully consolidated

 

100

The SpaceConnection Inc.

 

United States

 

Fully consolidated

 

100

Telesat Satellite LP

 

United States

 

Fully consolidated

 

100

Telesat LEO Inc.

 

United States

 

Fully consolidated

 

100

Telesat U.S. Services, LLC

 

United States

 

Fully consolidated

 

100

Infosat Able Holdings, Inc.

 

United States

 

Fully consolidated

 

100

Telesat Brasil Capacidade de Satélites Ltda.

 

Brazil

 

Fully consolidated

 

100

Telesat (IOM) Limited

 

Isle of Man

 

Fully consolidated

 

100

Telesat International Limited

 

United Kingdom

 

Fully consolidated

 

100

36. RELATED PARTY TRANSACTIONS

Transactions with subsidiaries

The Company and its subsidiaries regularly engage in inter-group transactions. These transactions include the purchase and sale of satellite services and communications equipment, providing and receiving network and call centre services, access to orbital slots and management services. The transactions have been entered into over the normal course of operations. Balances and transactions between the Company and its subsidiaries have been eliminated on consolidation and therefore have not been disclosed.

Compensation of executives and Board level directors

For the years ended December 31,

 

2021

 

2020

 

2019

Short-term benefits (including salaries)

 

$

15,465

 

$

13,058

 

$

11,051

Special payments(1)

 

 

597

 

 

710

 

 

948

Post-employment benefits

 

 

2,514

 

 

2,180

 

 

2,773

Share-based payments

 

 

73,090

 

 

12,373

 

 

15,649

  

$

91,666

 

$

28,321

 

$

30,421

____________

(1)      Balance relates to the special cash distribution effective January 25, 2017.

Key management personnel — stock options

In January 2019, 40,269 share appreciation rights were exercised by a member of key management personnel for 14,846 Non-Voting Participating Preferred Shares, on a net settlement basis.

In December 2019, 66,667 RSUs were settled in exchange for 30,980 Non-Voting Participating Preferred Shares, on a net settlement basis.

In December 2020, 66,667 RSUs were settled in exchange for 30,980 Non-Voting Participating Preferred Shares, on a net settlement basis.

F-70

Telesat Corporation
Notes to the 2021 Consolidated Financial Statements
(all amounts in thousands of Canadian dollars, except where otherwise noted)

36. RELATED PARTY TRANSACTIONS (cont.)

In December 2020, Telesat issued 650,000 time-vesting options to certain key management personnel, which vest over a five-year period.

In April 2021, 6,197,776 issued and outstanding, vested and unvested stock options were cancelled. This resulted in a non-cash operating expense recorded in the year ended December 31, 2021 of $8.5 million.

In April 2021, the Company approved the adoption of an RSU plan. A total of 3,660,000 Non-Voting Participating Preferred Shares are reserved for issuance upon vesting of the RSUs awarded under the RSU Plan, provided that the aggregate number of Non-Voting Participating Preferred Shares issuable under the RSU Plan (and under all other share compensation arrangements) does not exceed 10% of the total number of Non-Voting Participating Preferred Shares outstanding from time to time (on a non-diluted basis). A total of 3,530,000 RSUs were issued in connection with the plan.

Transactions with related parties

The Company and certain of its subsidiaries regularly engage in transactions with related parties. The Company’s related parties included Loral and Red Isle until November 18, 2021 at which point under the Transaction Agreement Loral became a fully consolidated subsidiary (Note 35). Any transactions entered into with Loral have been entered into over the normal course of operations. Following the Transaction Agreement related parties included Red Isle and MHR. There were no transactions or balances with Red Isle or MHR during any of the years presented.

During the years presented below, and prior to the close of the Transaction, the Company and its subsidiaries entered into the following transactions with Loral.

Sale of goods and services

For the years ended December 31,

 

2021

 

2020

 

2019

Revenue

 

$

105

 

$

133

 

$

133

Purchase of goods and services

For the years ended December 31,

 

2021

 

2020

 

2019

Operating expenses

 

$

5,230

 

$

6,712

 

$

6,645

As at December 31, 2020, there was an amount payable to Loral in the amount of $0.1 million.

The amounts outstanding were unsecured and were settled in cash.

Other related party transactions

The Company funds certain defined benefit pension plans. Contributions made to the plans for the year ended December 31, 2021 were $5.1 million (December 31, 2020 — $5.5 million).

F-71

Report of Independent Registered Public Accounting Firm

To the unitholders and the Board of Directors of Telesat Corporation as general partner of Telesat Partnership LP

Opinion on the Financial Statements

We have audited the accompanying consolidated balance sheets of Telesat Partnership LP (the “Partnership”, “Telesat” or the “Company”) as of December 31, 2021 and 2020, the related consolidated statements of income, comprehensive income, changes in shareholders’ equity/partnership interest, and cash flows, for each of the three years in the period ended December 31, 2021, and the related notes (collectively referred to as the “financial statements”). In our opinion, the financial statements present fairly, in all material respects, the financial position of the Company as of December 31, 2021 and 2020, and its financial performance and its cash flows for each of the three years in the period ended December 31, 2021, in conformity with International Financial Reporting Standards as issued by the International Accounting Standards Board.

Basis for Opinion

These financial statements are the responsibility of the Company’s management. Our responsibility is to express an opinion on the Company’s financial statements based on our audits. We are a public accounting firm registered with the Public Company Accounting Oversight Board (United States) (PCAOB) and are required to be independent with respect to the Company in accordance with the U.S. federal securities laws and the applicable rules and regulations of the Securities and Exchange Commission and the PCAOB.

We conducted our audits in accordance with the standards of the PCAOB. Those standards require that we plan and perform the audit to obtain reasonable assurance about whether the financial statements are free of material misstatement, whether due to error or fraud. The Company is not required to have, nor were we engaged to perform, an audit of its internal control over financial reporting. As part of our audits, we are required to obtain an understanding of internal control over financial reporting but not for the purpose of expressing an opinion on the effectiveness of the Company’s internal control over financial reporting. Accordingly, we express no such opinion.

Our audits included performing procedures to assess the risks of material misstatement of the financial statements, whether due to error or fraud, and performing procedures that respond to those risks. Such procedures included examining, on a test basis, evidence regarding the amounts and disclosures in the financial statements. Our audits also included evaluating the accounting principles used and significant estimates made by management, as well as evaluating the overall presentation of the financial statements. We believe that our audits provide a reasonable basis for our opinion.

Critical Audit Matters

The critical audit matters communicated below are matters arising from the current-period audit of the financial statements that were communicated or required to be communicated to the audit committee and that (1) relate to accounts or disclosures that are material to the financial statements and (2) involved our especially challenging, subjective, or complex judgments. The communication of critical audit matters does not alter in any way our opinion on the financial statements, taken as a whole, and we are not, by communicating the critical audit matters below, providing a separate opinion on the critical audit matters or on the accounts or disclosures to which they relate.

F-72

Goodwill and Indefinite Life Intangible Assets (Orbital Slots) Impairment — Refer to Notes 4, 5, 17 and 18 of the financial statements

Critical Audit Matter Description

The Company’s evaluation of goodwill and indefinite life intangible assets, specifically orbital slots impairment involves the comparison of the recoverable amount of each Cash Generating Unit (“CGU”) to its carrying value. The recoverable amount of each CGU is based on the higher of its fair value less costs of disposal and its value in use, which is determined using both a market approach based on market multiples and an income approach based on a discounted cash flow. In determining the recoverable amount of the CGUs, management made significant estimates and assumptions related to future revenue forecasts, future expenses, capital expenditures, working capital, costs of disposal, discount rates and market multiples. In addition, the Company plans to introduce new satellites under the Low Earth Orbit constellation (known as “Telesat Lightspeed”) whose forecasted revenues contribute significantly to the estimated recoverable amount of the CGUs. The recoverable amounts of the CGUs exceeded their carrying values as of December 31, 2021 and no impairment charge to goodwill or orbital slots was recorded.

While there are several estimates and assumptions that are required to determine the recoverable amounts of the CGUs, the estimates with the highest degree of subjectivity are future revenue forecasts, discounts rates and market multiples (“key assumptions”). This required significant auditor attention as the key assumptions are subject to a high degree of auditor judgment and there is limited historical data for Telesat Lightspeed which resulted in an increased extent of effort, including the involvement of fair value specialists.

How the Critical Audit Matter Was Addressed in the Audit

Our audit procedures related to the key assumptions used to determine the recoverable amount of the CGUs included the following, among others:

•        Evaluated management’s ability to accurately forecast future revenues by comparing actual results to historical forecasts.

•        Evaluated the reasonableness of future revenue forecasts by comparing the forecasts to:

•        Historical revenue;

•        Contracted revenue backlog for existing service contracts;

•        Internal communications from management to the board of directors and external communications made by management to analysts and investors;

•        Industry reports containing analyses of the Company’s and its competitors’ revenues.

•        With the assistance of fair value specialists:

•        Evaluated the reasonableness of the discount rates by testing the source information underlying the determination of the discount rates and developing a range of independent estimates and comparing to those selected by management.

•        Evaluated the market multiples by analyzing precedent market transactions and comparable public company multiples and developing a range of independent market multiples and comparing to those selected by management.

Transaction and Plan of Merger — Refer to Note 2 to the financial statements

Critical Audit Matter Description

On November 23, 2020, Telesat Corporation and Loral Space & Communications Inc. entered into a Transaction Agreement and Plan of Merger (the “Transaction”) with Telesat Canada, the Partnership, Telesat CanHold Corporation, Lion Combination Sub Corporation, Public Sector Pension Investment Board and Red Isle Private Investments Inc. to exchange their interests for equity in the new public holding structure of the Company. The Transaction was effected through a series of transactions and was completed on November 18, 2021.

F-73

Management was required to make judgments to determine the accounting treatment of the Transaction and as such, auditing that determination required complex analysis and consideration which resulted in an increased extent of audit effort including the need to involve technical accounting specialists.

How the Critical Audit Matter Was Addressed in the Audit

With the assistance of technical accounting specialists, our audit procedures related to management’s determination of the accounting treatment of the Transaction included the following, among others:

•        Assessing the information in the Transaction agreements to understand and evaluate that all components were identified.

•        Evaluating management’s determination of the accounting treatment of the Transaction by analyzing specific facts and circumstances against relevant accounting guidance.

/s/ Deloitte LLP

Chartered Professional Accountants

Licensed Public Accountants

March 17, 2022

We have served as the Company’s auditor since 1993.

F-74

Telesat Partnership LP
Consolidated Statements of Income

(in thousands of Canadian dollars)

 

Notes

 

For the years ended
December 31,

2021

 

2020

 

2019

Revenue

 

6

 

$

758,212

 

 

$

820,468

 

 

$

910,893

 

Operating expenses

 

7

 

 

(232,808

)

 

 

(180,874

)

 

 

(165,499

)

Depreciation

   

 

(203,772

)

 

 

(216,885

)

 

 

(242,966

)

Amortization

   

 

(16,141

)

 

 

(17,195

)

 

 

(23,277

)

Other operating gains (losses), net

 

8

 

 

107,615

 

 

 

(215

)

 

 

(862

)

Operating income

   

 

413,106

 

 

 

405,299

 

 

 

478,289

 

Interest expense

 

9

 

 

(187,994

)

 

 

(203,760

)

 

 

(258,261

)

Loss on refinancing

 

24

 

 

 

 

 

 

 

 

(151,919

)

Interest and other income

   

 

3,418

 

 

 

5,196

 

 

 

20,043

 

Loss on changes in fair value of financial instruments

   

 

(18,684

)

 

 

(13,115

)

 

 

(49,672

)

Loss on changes in fair value of partnership units liability

 

25

 

 

(131,013

)

 

 

 

 

 

 

Gain on foreign exchange

   

 

27,539

 

 

 

47,605

 

 

 

163,840

 

Income before tax

   

 

106,372

 

 

 

241,225

 

 

 

202,320

 

Tax (expense) recovery

 

10

 

 

(78,377

)

 

 

4,353

 

 

 

(15,122

)

Net income

   

$

27,995

 

 

$

245,578

 

 

$

187,198

 

See accompanying notes to the consolidated financial statements

F-75

Telesat Partnership LP
Consolidated Statements of Comprehensive Income

(in thousands of Canadian dollars)

 

Notes

 

For the years ended
December 31,

2021

 

2020

 

2019

Net (loss) income

   

$

27,995

 

 

$

245,578

 

 

$

187,198

 

Other comprehensive income (losses)

   

 

 

 

 

 

 

 

 

 

 

 

Items that may be reclassified into profit or loss

   

 

 

 

 

 

 

 

 

 

 

 

Foreign currency translation adjustments

   

 

(17,578

)

 

 

(32,422

)

 

 

(50,465

)

Items that will not be reclassified into
profit or loss

   

 

 

 

 

 

 

 

 

 

 

 

Actuarial gains (losses) on employee benefit plans

 

31

 

 

55,422

 

 

 

(13,693

)

 

 

1,134

 

Tax (expense) recovery

   

 

(14,424

)

 

 

3,584

 

 

 

(403

)

Other comprehensive income (losses)

   

 

23,420

 

 

 

(42,531

)

 

 

(49,734

)

Total comprehensive income

   

$

51,415

 

 

$

203,047

 

 

$

137,464

 

See accompanying notes to the consolidated financial statements

F-76

Telesat Partnership LP
Consolidated Statements of Changes in Shareholders’ Equity/Partnership Interest

(in thousands of Canadian dollars)

 

Notes

 

Common
shares

 

Preferred shares

 

Partnership capital

 

Total share
capital/
Partnership
capital

 

Accumulated earnings

 

Equity-settled employee benefits reserve

 

Foreign currency translation reserve

 

Total reserves

 

Total
shareholders’
equity/
partnership
capital

Balance as at January 1, 2019

   

$

26,580

 

 

$

127,126

 

 

$

 

$

153,706

 

 

$

843,601

 

 

$

60,715

 

 

$

34,963

 

 

$

95,678

 

 

$

1,092,985

 

Net income

   

 

 

 

 

 

 

 

 

 

 

 

 

187,198

 

 

 

 

 

 

 

 

 

 

 

 

187,198

 

Dividends declared on Director Voting Preferred shares

 

26

 

 

 

 

 

 

 

 

 

 

 

 

 

(20

)

 

 

 

 

 

 

 

 

 

 

 

(20

)

Issuance of share capital on exercise of stock appreciation rights

 

26

 

 

 

 

 

385

 

 

 

 

 

385

 

 

 

(455

)

 

 

(144

)

 

 

 

 

 

(144

)

 

 

(214

)

Issuance of share capital on settlement of restricted share units

 

26

 

 

 

 

 

804

 

 

 

 

 

804

 

 

 

 

 

 

(1,729

)

 

 

 

 

 

(1,729

)

 

 

(925

)

Other comprehensive income (loss), net of tax expense of $403

   

 

 

 

 

 

 

 

 

 

 

 

 

731

 

 

 

 

 

 

(50,465

)

 

 

(50,465

)

 

 

(49,734

)

Share-based compensation

   

 

 

 

 

 

 

 

 

 

 

 

 

 

 

 

16,035

 

 

 

 

 

 

16,035

 

 

 

16,035

 

Balance as at December 31, 2019

   

$

26,580

 

 

$

128,315

 

 

$

 

$

154,895

 

 

$

1,031,055

 

 

$

74,877

 

 

$

(15,502

)

 

$

59,375

 

 

$

1,245,325

 

Balance as at January 1, 2020

   

$

26,580

 

 

$

128,315

 

 

 

 

$

154,895

 

 

$

1,031,055

 

 

$

74,877

 

 

$

(15,502

)

 

$

59,375

 

 

$

1,245,325

 

Net income

   

 

 

 

 

 

 

 

 

 

 

 

 

245,578

 

 

 

 

 

 

 

 

 

 

 

 

245,578

 

Dividends declared on Director Voting Preferred shares

 

26

 

 

 

 

 

 

 

 

 

 

 

 

 

(10

)

 

 

 

 

 

 

 

 

 

 

 

(10

)

Issuance of share capital on settlement of restricted share units

 

26

 

 

 

 

 

803

 

 

 

 

 

803

 

 

 

 

 

 

(1,729

)

 

 

 

 

 

(1,729

)

 

 

(926

)

Other comprehensive loss, net of tax recovery of $3,584

   

 

 

 

 

 

 

 

 

 

 

 

 

(10,109

)

 

 

 

 

 

(32,422

)

 

 

(32,422

)

 

 

(42,531

)

Share-based compensation

   

 

 

 

 

 

 

 

 

 

 

 

 

 

 

 

12,500

 

 

 

 

 

 

12,500

 

 

 

12,500

 

Balance as at December 31, 2020

   

$

26,580

 

 

$

129,118

 

 

$

 

$

155,698

 

 

$

1,266,514

 

 

$

85,648

 

 

$

(47,924

)

 

$

37,724

 

 

$

1,459,936

 

Balance as at January 1, 2021

   

$

26,580

 

 

$

129,118

 

 

 

 

$

155,698

 

 

$

1,266,514

 

 

$

85,648

 

 

$

(47,924

)

 

$

37,724

 

 

$

1,459,936

 

Reallocation related to Transaction

   

 

(26,580

)

 

 

(129,134

)

 

 

42,851

 

 

(112,863

)

 

 

(1,029,117

)

 

 

(96,006

)

 

 

44,126

 

 

 

(51,880

)

 

 

(1,193,860

)

Net income

   

 

 

 

 

 

 

 

 

 

 

 

 

27,995

 

 

 

 

 

 

 

 

 

 

 

 

27,995

 

Dividends declared on Director Voting Preferred shares

 

26

 

 

 

 

 

 

 

 

 

 

 

 

 

(10

)

 

 

 

 

 

 

 

 

 

 

 

(10

)

Issuance of share capital on settlement of restricted share units

 

26

 

 

 

 

 

16

 

 

 

 

 

16

 

 

 

 

 

 

 

 

 

 

 

 

 

 

 

16

 

Other comprehensive income (loss), net of tax expense of $14,424

   

 

 

 

 

 

 

 

 

 

 

 

 

40,998

 

 

 

 

 

 

(17,578

)

 

 

(17,578

)

 

 

23,420

 

Share-based compensation

   

 

 

 

 

 

 

 

 

 

 

 

 

 

 

 

73,723

 

 

 

 

 

 

73,723

 

 

 

73,723

 

Balance as at December 31, 2021

   

$

 

 

$

 

 

$

42,851

 

$

42,851

 

 

$

306,380

 

 

$

63,365

 

 

$

(21,376

)

 

$

41,989

 

 

$

391,220

 

See accompanying notes to the consolidated financial statements

F-77

Telesat Partnership LP
Consolidated Balance Sheets

(in thousands of Canadian dollars)

 

Notes

 

December 31, 2021

 

December 31, 2020

Assets

   

 

  

 

 

Cash and cash equivalents

 

32

 

$

1,449,589

 

$

818,378

Trade and other receivables

 

11

 

 

122,698

 

 

51,928

Other current financial assets

 

12

 

 

4,510

 

 

448

Current income tax recoverable

   

 

3,219

 

 

3,116

Prepaid expenses and other current assets

 

13

 

 

37,783

 

 

19,745

Total current assets

   

 

1,617,799

 

 

893,615

Satellites, property and other equipment

 

6,16

 

 

1,431,775

 

 

1,318,526

Deferred tax assets

 

10

 

 

46,187

 

 

79,912

Other long-term financial assets

 

14

 

 

16,348

 

 

53,425

Long-term income tax recoverable

   

 

12,277

 

 

8,418

Other long-term assets

 

6,15

 

 

31,254

 

 

1,504

Intangible assets

 

6,17

 

 

764,078

 

 

779,190

Goodwill

 

18

 

 

2,446,603

 

 

2,446,603

Total assets

   

$

6,366,321

 

$

5,581,193

    

 

  

 

 

Liabilities

   

 

  

 

 

Trade and other payables

 

19

 

$

53,761

 

$

30,091

Other current financial liabilities

 

20

 

 

36,647

 

 

35,880

Income taxes payable

   

 

5,622

 

 

7,326

Other current liabilities

 

21

 

 

85,068

 

 

88,829

Current indebtedness

 

24

 

 

 

 

Total current liabilities

   

 

181,098

 

 

162,126

Long-term indebtedness

 

24

 

 

3,792,597

 

 

3,187,152

Deferred tax liabilities

 

10

 

 

296,318

 

 

325,893

Other long-term financial liabilities

 

22

 

 

23,835

 

 

35,499

Other long-term liabilities

 

23

 

 

371,453

 

 

410,587

Partnership units liability

 

25

 

 

1,309,800

 

 

Total liabilities

   

 

5,975,101

 

 

4,121,257

    

 

  

 

 

Partners’ capital/Shareholders’ equity

   

 

  

 

 

Partners’ capital/Share capital

 

26

 

 

42,851

 

 

155,698

Accumulated earnings

   

 

306,380

 

 

1,266,514

Reserves

   

 

41,989

 

 

37,724

Total Telesat Partners’ capital/Telesat Canada Shareholders’ equity

   

 

391,220

 

 

1,459,936

Total liabilities and Partners’ capital/Shareholders’ equity

   

$

6,366,321

 

$

5,581,193

See accompanying notes to the consolidated financial statements

F-78

Telesat Partnership LP
Consolidated Statements of Cash Flows

   

For the years ended
December 31,

(in thousands of Canadian dollars)

 

Notes

 

2021

 

2020

 

2019

Cash flows from operating activities

   

 

 

 

 

 

 

 

 

 

 

 

Net income

   

$

27,995

 

 

$

245,578

 

 

$

187,198

 

Adjustments to reconcile net income to cash flows from operating activities

   

 

 

 

 

 

 

 

 

 

 

 

Depreciation

   

 

203,772

 

 

 

216,885

 

 

 

242,966

 

Amortization

   

 

16,141

 

 

 

17,195

 

 

 

23,277

 

Tax expense (recovery)

   

 

78,377

 

 

 

(4,353

)

 

 

15,122

 

Interest expense

   

 

187,994

 

 

 

203,760

 

 

 

258,261

 

Interest income

   

 

(4,392

)

 

 

(7,668

)

 

 

(20,268

)

Gain on foreign exchange

   

 

(27,539

)

 

 

(47,605

)

 

 

(163,840

)

Loss on changes in fair value of financial instruments

   

 

18,684

 

 

 

13,115

 

 

 

49,672

 

Loss on changes in fair value of partnership units liability

   

 

131,013

 

 

 

 

 

 

 

Share-based compensation

 

30

 

 

73,723

 

 

 

12,500

 

 

 

16,035

 

Loss on disposal of assets

 

8

 

 

848

 

 

 

215

 

 

 

862

 

Loss on refinancing

 

24

 

 

 

 

 

 

 

 

151,919

 

Deferred revenue amortization

   

 

(64,998

)

 

 

(74,091

)

 

 

(106,558

)

Pension expenses

   

 

8,133

 

 

 

7,333

 

 

 

6,314

 

C-band clearing proceeds

 

8

 

 

(42,860

)

 

 

 

 

 

 

Other

   

 

(1,953

)

 

 

7,974

 

 

 

166

 

Income taxes paid, net of income taxes received

 

32

 

 

(94,242

)

 

 

(53,443

)

 

 

(95,455

)

Interest paid, net of interest received

 

32

 

 

(154,433

)

 

 

(179,972

)

 

 

(176,112

)

Operating assets and liabilities

 

32

 

 

(59,875

)

 

 

15,018

 

 

 

(13,942

)

Net cash from operating activities

   

 

296,388

 

 

 

372,441

 

 

 

375,617

 

Cash flows used in investing activities

   

 

 

 

 

 

 

 

 

 

 

 

Satellite programs

   

 

(279,941

)

 

 

(75,902

)

 

 

(3,668

)

Purchase of property and other equipment

   

 

(34,620

)

 

 

(17,060

)

 

 

(8,345

)

Purchase of intangible assets

   

 

(1,162

)

 

 

(30

)

 

 

(27,597

)

C-band clearing proceeds

 

8

 

 

42,860

 

 

 

 

 

 

 

Net cash used in investing activities

   

 

(272,863

)

 

 

(92,992

)

 

 

(39,610

)

Cash flows generated from (used in) financing activities

   

 

 

 

 

 

 

 

 

 

 

 

Repayment of indebtedness

 

32

 

 

 

 

 

(453,592

)

 

 

(3,743,465

)

Proceeds from indebtedness

 

32

 

 

619,900

 

 

 

 

 

 

3,786,082

 

Payment of early redemption premium

 

24

 

 

 

 

 

 

 

 

(43,940

)

Payment of debt issue costs

 

32

 

 

(6,834

)

 

 

 

 

 

(28,082

)

Payments of principal on lease liabilities

 

32

 

 

(2,178

)

 

 

(1,793

)

 

 

(1,252

)

Satellite performance incentive payments

 

32

 

 

(6,914

)

 

 

(9,031

)

 

 

(9,644

)

Proceeds from exercise of stock options

   

 

16

 

 

 

 

 

 

 

Government grant received

   

 

 

 

 

14,185

 

 

 

 

Initial costs from Transaction

   

 

1,260

 

 

 

 

 

 

 

Dividends paid on Director Voting Preferred shares

 

26

 

 

(10

)

 

 

(10

)

 

 

(20

)

Net cash generated from (used in) financing activities

   

 

605,240

 

 

 

(450,241

)

 

 

(40,321

)

    

 

 

 

 

 

 

 

 

 

 

 

Effect of changes in exchange rates on cash and cash equivalents

   

 

2,446

 

 

 

(38,052

)

 

 

(36,897

)

    

 

 

 

 

 

 

 

 

 

 

 

Increase (decrease) in cash and cash equivalents

   

 

631,211

 

 

 

(208,844

)

 

 

258,789

 

Cash and cash equivalents, beginning of year

   

 

818,378

 

 

 

1,027,222

 

 

 

768,433

 

Cash and cash equivalents, end of year

 

32

 

$

1,449,589

 

 

$

818,378

 

 

$

1,027,222

 

See accompanying notes to the consolidated financial statements

F-79

Telesat Partnership LP
Notes to the 2021 Consolidated Financial Statements
(all amounts in thousands of Canadian dollars, except where otherwise noted)

1. BACKGROUND OF THE COMPANY

Telesat Partnership LP (the “Partnership”, “Telesat” or the “Company”) is a Canadian-controlled limited partnership formed under the laws of Ontario pursuant to the Amendment and Restated Limited Partnership Agreement (“Partnership Agreement”) between Telesat Corporation (“Corporation”), Red Isle Private Investments Inc. (“Red Isle”) a wholly owned subsidiary of PSP Investments incorporated under the Laws of Canada, Public Sector Pension Investment Board (“PSP Investments”) and other persons admitted to the Partnership as a limited partner. The Partnership is headquartered in Ottawa, Canada.

The Corporation incorporated under the Business Corporations Act (British Columbia) and headquartered in Ottawa, Canada, as the sole general partner of the Partnership, is the ultimate parent of the Partnership. The Corporation began trading on the Nasdaq Global Select Market (“NASDAQ”) and the Toronto Stock Exchange on November 19, 2021 under the ticker symbol “TSAT”. This followed the closing of Telesat Canada’s transaction with Loral Space & Communications Inc. (“Loral”) and PSP Investments (the “Transaction”), in which Loral’s stockholders and Telesat Canada’s other equity holders have exchanged their interests for equity in the new public holding structure.

Prior to the closing of the Transaction, Loral and PSP Investments held economic interests in Telesat Canada of approximately 63% and 36%, respectively, with the remaining economic interest held by various individuals.

As per the terms and conditions set forth in the Transaction Agreement, the Transaction resulted in the Loral stockholders, PSP Investments and certain individual shareholders (other than the Voting Directors) of Telesat Canada (the “Individual Telesat Shareholders”) owning indirectly through the Corporation and the Partnership approximately the same percentage of equity as they held in Telesat Canada; the Corporation becoming the publicly traded general partner of the Partnership; and the Partnership indirectly owning all of the economic interests in Telesat Canada and Loral becoming a wholly owned subsidiary of the Partnership.

The Corporation or Telesat Canada did not issue new equity to raise additional cash financing as part of the Transaction. The Partnership did not issue any new partnership units or raise additional cash financing as a part of the Transaction.

For further details on the Transaction, refer to the Corporation’s Registration Statement on Form F-4 filed with the U.S. Securities Exchange Commission (“SEC”) on June 24, 2021, which can be obtained on the SEC’s website at http://www.sec.gov and the Non-Offering Prospectus filed with the Ontario Securities Commission (“OSC”) on November 16, 2021, which can be obtained on the website http://www.sedar.com.

Prior to the close of the Transaction, the Partnership did not have any operations nor any assets or liabilities. Telesat Partnership LP was created to facilitate the reorganization to allow for the public listing of the shares of Telesat Corporation, with Telesat Canada being the predecessor entity. As such, the financial statements prior to the close of the Transaction of Telesat Canada reflect the historical financial statements of Telesat Partnership, with the exception of the following:

•        The income attributable to the operations of Loral have only been presented subsequent to the close of the Transaction; and

•        The net assets of Loral have been included based upon the closing balance as of the date of the close of the Transaction.

The Company is a global satellite operator, providing mission-critical communications solutions to support the requirements of sophisticated satellite users throughout the world. The Company’s state-of-the-art fleet consists of 14 geostationary satellites and the Canadian payload on Viasat-1.

The Company has commenced the development of a constellation of low earth orbit (“LEO”) satellites and integrated terrestrial infrastructure, called “Telesat Lightspeed”. In January 2018, the first LEO satellite was successfully launched into orbit. This Phase 1 LEO satellite has demonstrated certain key features of the Telesat Lightspeed system design, specifically the capability of the satellite and customer terminals to deliver low latency broadband experience.

F-80

Telesat Partnership LP
Notes to the 2021 Consolidated Financial Statements
(all amounts in thousands of Canadian dollars, except where otherwise noted)

1. BACKGROUND OF THE COMPANY (cont.)

References herein to “Telesat” or “Company” refer to Telesat Canada and its subsidiaries prior to December 31, 2020 and Telesat Partnership LP and its subsidiaries subsequent.

Unless the context states or requires otherwise, references herein to the “financial statements” or similar terms refer to the audited consolidated financial statements of Telesat.

On March 17, 2022, these financial statements were approved by the Audit Committee of the Board of Directors and authorized for issue.

2. TRANSACTION

On November 23, 2020, Loral and the Corporation entered into a Transaction Agreement and Plan of Merger (the “Transaction Agreement”) with Telesat Canada, the Partnership, Telesat CanHold Corporation (“CanHoldCo”), Lion Combination Sub Corporation (“Merger Sub”), PSP Investments and Red Isle Private Investments Inc. (“Red Isle”), a wholly owned subsidiary of PSP Investments incorporated under the Laws of Canada.

Subject to the conditions set forth in the Transaction Agreement, the Transaction resulted in the Loral shareholders, PSP Investments (indirectly through Red Isle) and certain individual shareholders (other than the Voting Directors) of Telesat Canada owning indirectly through the Corporation and the Partnership approximately the same percentage of equity as they held in Telesat Canada, the Corporation becoming the publicly traded general partner of the Partnership and the Partnership indirectly owning all of the economic interests in Telesat Canada.

The Transaction Agreement provided that, subject to the terms and conditions therein, Merger Sub merged with and into Loral with Loral surviving the merger as a wholly owned subsidiary of Telesat Partnership.

The Transaction was effected through a series of transactions, including: (i) Red Isle contributing approximately US$5 million in value of its equity interests in Telesat Canada in exchange for Class C Shares and the balance of its equity interest in Telesat Canada in exchange for Class C Units (PSP Investments will also (a) be entitled to a payment of US$7 million, (b) be entitled to receive a post-closing economic adjustment reflecting the net asset value of Loral’s non-Telesat Canada assets and liabilities, and (c) will be indemnified for certain losses incurred by Telesat Corporation following the consummation of the Transaction); (ii) consummation of the transactions contemplated by the Stockholder Contribution Agreements; (iii) consummation of the transactions contemplated by the Voting Director Contribution Agreement; (iv) the Merger, with Loral surviving the Merger as a wholly owned subsidiary of Telesat Partnership and the other Loral stockholders receiving either Class A Common shares or Class B Variable Voting shares (“Telesat Public Shares”) and/or Telesat Partnership Units; and (v) consummation of the transactions contemplated by the Optionholder Exchange Agreements.

In furtherance of the Transaction, on April 26, 2021, the Corporation and the Partnership filed a Registration Statement on Form F-4 with the SEC, which was subsequently amended on May 28, 2021 and June 24, 2021, and declared effective on June 30, 2021.

On August 6, 2021, Telesat Canada was notified that applications filed with the Federal Communications Commission (the “FCC”) for the transfer of control of Telesat Canada’s FCC licenses in connection with the Transaction had been approved.

The Transaction was approved by Loral’s shareholders at the August 23, 2021 meeting.

The Transaction was completed as of November 18, 2021.

The voting common shares of Loral which used to be traded on the NASDAQ under the symbol “LORL”, were delisted and ceased trading after market close on November 18, 2021. Following which, the Class A Common shares and Class B Variable Voting shares (“Telesat Public Shares”) of the Corporation started trading at NASDAQ and the Toronto Stock Exchange under the ticker symbol “TSAT” on November 19, 2021.

F-81

Telesat Partnership LP
Notes to the 2021 Consolidated Financial Statements
(all amounts in thousands of Canadian dollars, except where otherwise noted)

2. TRANSACTION (cont.)

The Transaction has been accounted for as a reorganization, with Telesat Canada being the predecessor entity, as it is considered a capital transaction amongst Telesat Canada’s direct and indirect shareholders, in accordance with interpretative guidance in IFRS 3, Business Combinations and IFRS 10, Consolidated Financial Statements. Following the Transaction, the voting rights and ownership interests of Telesat Canada’s direct and indirect shareholders will have been materially preserved and no individual party will have acquired a majority voting or ownership interest in Telesat Corporation. Upon assessment of the voting power attributed to the various shareholders of Telesat Corporation, this Transaction represents a transfer among entities that have a high degree of common ownership as no single party to the Transaction will be considered to control Telesat Corporation, as no party will obtain a majority voting or ownership interest. As part of the Transaction, an immaterial amount of net assets held by Loral, that are unrelated to Telesat Canada, are being acquired by Telesat Corporation. Upon the consummation of the Transaction, changes to the economic interests in Telesat Canada held by Loral, Red Isle and the other shareholders of Telesat as a result of the Transaction have been reflected as changes in equity, representing the shareholders’ residual rights to the acquired assets and liabilities.

3. BASIS OF PRESENTATION

Statement of Compliance

The consolidated financial statements were prepared in accordance with International Financial Reporting Standards (“IFRS”) as issued by the International Accounting Standards Board (“IASB”). The accounting policies in Note 4 were consistently applied to all years presented.

Basis of Consolidation

Subsidiaries

These consolidated financial statements include the results of the Telesat and subsidiaries controlled by the Company. Control is achieved when the Company has power over an entity, has exposure, or rights to variable returns from its involvement with an entity, and has the ability to use the power over an entity to affect the amount of its return. The most significant subsidiaries are listed in Note 34.

Joint arrangements

A joint operation is a type of joint arrangement whereby the parties that have joint control of the arrangement have rights to their share of the assets and revenue, and obligations for the liabilities and expenses, relating to the arrangement.

The Company’s consolidated financial statements include the Company’s share of the assets, liabilities, revenue and expenses of its interest in joint operations.

The consolidated financial statements have been prepared on an historical cost basis except for certain financial instruments which were measured at their fair values, as explained in the accounting policies below. Historical cost is based on the fair value of the consideration given or received in exchange for assets or liabilities.

4. SIGNIFICANT ACCOUNTING POLICIES

Segment Reporting

The Company operates in a single operating segment, in which it provides satellite-based services to its broadcast, enterprise and consulting customers around the world. Operating segments are reported in a manner consistent with the internal reporting provided to the Company’s Chief Operating Decision Maker, who is the Company’s Chief Executive Officer. To be reported, a segment is usually based on quantitative thresholds but can also encompass qualitative factors management deems significant.

F-82

Telesat Partnership LP
Notes to the 2021 Consolidated Financial Statements
(all amounts in thousands of Canadian dollars, except where otherwise noted)

4. SIGNIFICANT ACCOUNTING POLICIES (cont.)

Foreign Currency Translation

Unless otherwise specified, all figures reported in the consolidated financial statements and associated note disclosures are presented in Canadian dollars, which is the functional and presentation currency of the Company. Each of the subsidiaries of the Company determines its own functional currency and uses that currency to measure items on their separate financial statements.

For the Company’s non-foreign operations, foreign currency non-monetary assets and liabilities are translated at their historical exchange rates, foreign currency monetary assets and liabilities are translated at the year end exchange rates, and foreign denominated revenue and expenses are translated at the average exchange rates of the month in which the transactions occurred. Gains or losses on translation of these items are recognized as a component of net income.

Upon consolidation of the Company’s foreign operations that have a functional currency other than the Canadian dollar, assets and liabilities are translated at the year end exchange rate, and revenue and expenses are translated at the average exchange rates of the month in which the transactions occurred. Gains or losses on the translation of foreign subsidiaries are recognized in other comprehensive income.

Cash and Cash Equivalents

All highly liquid investments with an original maturity of three months or less, or which are available upon demand with no penalty for early redemption, are classified as cash and cash equivalents. Cash and cash equivalents are comprised of cash on hand, demand deposits, short-term investments and restricted cash expected to be used within the next twelve months.

Revenue Recognition

Telesat recognizes revenue from satellite services on a monthly basis as services are performed in an amount that reflects the consideration the Company expects to receive in exchange for those services. Telesat accounts for a contract when it has approval and commitment from both parties, the rights of the parties are identified, payment terms are identified, the contract has commercial substance and collectability is considered probable.

Revenue from a contract to sell consulting services is recognized as follows:

•        Consulting revenue for cost plus contracts is recognized as the approved time and labor is completed by Telesat.

•        Fixed price consulting revenue contracts use an input method to determine the progress towards complete satisfaction of the performance obligation. The input method is measured by comparing actual costs incurred to total cost expected.

Equipment sale revenue is recognized when the customer obtains control of the equipment, being at the time the equipment is delivered to and accepted by the customer. Only equipment sales are subject to warranty or return and there is no general right of return. Historically, the Company has not incurred significant expenses for warranties.

When a transaction involves more than one product or service, revenue is allocated to each performance obligation based on its relative stand-alone selling price. Transactions are evaluated to determine whether the Company is the principal and if the transactions should be recorded on a gross or net basis.

Deferred Revenue

Deferred revenue represents the Company’s liability for the provision of future services and is classified on the balance sheet in other current and long-term liabilities. Deferred revenue consists of remuneration received in advance of the provision of service and in the majority of cases is recognized in income on a straight-line basis over the term of

F-83

Telesat Partnership LP
Notes to the 2021 Consolidated Financial Statements
(all amounts in thousands of Canadian dollars, except where otherwise noted)

4. SIGNIFICANT ACCOUNTING POLICIES (cont.)

the related customer contracts. In the case of certain deferred revenue for short-term services, balances are recognized into income upon the completion or using an input method to determine the progress towards complete satisfaction of the performance obligation of the related contract. Prepayments are evaluated to determine whether or not they constitute a significant financing component. The Company has elected a practical expedient whereby if the timing difference between the customer prepayment and the transfer of control of the promised goods and services is less than a year then it would not be considered as a significant financing component.

A significant financing component will only occur in the following circumstances:

•        There is a timing difference between when the control of goods or services is transferred to the customer and when the customer pays for the goods;

•        The timing difference between the customer prepayment and transfer of control of the promised goods and services is in excess of one year; and

•        The primary reason for the prepayment is for financing purposes.

In the case of the existence of a significant financing component, the amount of the consideration is adjusted to reflect what the cash selling price of the promised service would have been if payments had occurred as control of the service was transferred to the customer. The discount rate used in determining the significant financing component is the rate that would be reflected in a separate financing transaction between the Company and the customer at contract inception.

Inventories

Inventories are valued at the lower of cost and net realizable value and consist of finished goods and work in process. Cost for substantially all network equipment inventories are determined on a weighted average cost basis. Cost for work in process and certain one-of-a-kind finished goods are determined using the specific identification method.

Borrowing Costs

Borrowing costs are incurred on the Company’s debt financing. Borrowing costs attributable to the acquisition, production or construction of a qualifying asset are added to the cost of that asset. The Company has defined a qualifying asset as an asset that takes longer than twelve months to be ready for its intended use or sale. Capitalization of borrowing costs continues until such time that the asset is substantially ready for its intended use or sale. Borrowing costs are determined based on specific financing related to the asset, or in the absence of specific financing, the borrowing costs are calculated on the basis of a capitalization rate which is equal to the Company’s weighted average cost of debt. All other borrowing costs are expensed when incurred.

Leases

At the inception of a contract, the Company assesses whether a contract is, or contains, a lease based on whether or not the contract conveys the right to control the use of the asset for a period of time in exchange for consideration.

The Company recognizes a right-of-use asset and lease liability at the lease commencement date. The right-of-use asset is initially measured based on the initial amount of the lease liability adjusted for any lease payments made at or before the commencement date, less any lease incentives received. The right-of-use assets are depreciated to the earlier of the end of the useful life of the asset or the end of the lease term. Each individual lease liability is initially measured at the present value of the lease payments over the respective lease term, discounted using the Company’s incremental borrowing rate for that lease.

F-84

Telesat Partnership LP
Notes to the 2021 Consolidated Financial Statements
(all amounts in thousands of Canadian dollars, except where otherwise noted)

4. SIGNIFICANT ACCOUNTING POLICIES (cont.)

The lease term is the non-cancellable period determined for each of the leases considering the option to extend when it is reasonably certain that the Company will exercise the option or the option to terminate if it is reasonably certain that the Company will exercise the option.

After the commencement date, the right-of-use assets are measured applying the cost model and depreciated to the earlier of the end of the useful life of the asset or the end of the lease term on a straight-line basis. The lease liability is subsequently measured by increasing the carrying amount to reflect the interest on the lease, using the effective interest method, and by reducing the carrying amount to reflect the lease payments made.

The lease liability is remeasured when there is a change in future lease payments, arising from a change in index or rate, or if there is a change in the assessment of whether the Company will exercise a purchase, extension or termination option. The amount of the remeasurement of the lease liability is also recognized as an adjustment to the right-of-use asset, or is recorded in the statement of income if the carrying amount of the right-of-use asset has been reduced to zero.

The Company has elected to not recognize a right-of-use asset or lease liability for any lease that has a lease term of 12 months or less. The payments associated with these agreements would be recognized as an operating expense on a straight-line basis over the lease term.

The Company has also elected the practical expedient, for property leases, not to separate the non-lease components from the lease components, and instead account for each lease and any associated non-lease components within the contract as a single lease component.

Government Grants

Government grants are recognized where there is a reasonable assurance that the grant will be received and the attached conditions will be complied with.

When the grant relates to an expense, the grant is recorded as a deduction to the related expense incurred over the same period.

When the grant relates to an asset, the grant is deducted from the carrying amount of the related asset as the grant is receivable.

Satellites, Property and Other Equipment

Satellites, property and other equipment, which are carried at cost, less accumulated depreciation and any accumulated impairment losses, include the contractual cost of equipment, capitalized engineering costs, capitalized borrowing costs during the construction or production of qualifying assets, and with respect to satellites, the cost of launch services, and launch insurance.

Depreciation is calculated using the straight-line method over the respective estimated useful lives of the assets.

Below are the estimated useful lives in years of satellites, property and other equipment as at December 31, 2021.

 

Years

Satellites

 

12 to 15

Right-of-use assets

 

2 to 27

Antennas, satellite control & communication equipment

 

8 to 20

Building, equipment & other

 

3 to 25

Construction in progress is not depreciated as depreciation only commences when the asset is ready for its intended use. For satellites, depreciation commences on the day the satellite becomes available for service.

F-85

Telesat Partnership LP
Notes to the 2021 Consolidated Financial Statements
(all amounts in thousands of Canadian dollars, except where otherwise noted)

4. SIGNIFICANT ACCOUNTING POLICIES (cont.)

The investment in each satellite will be removed from the accounts when the satellite is retired. When other property is retired from operations at the end of its useful life, the cost of the asset and accumulated depreciation are removed from the accounts. Earnings are credited with the amount of any net salvage value and charged with any net cost of removal. When an asset is sold prior to the end of its useful life, the gain or loss is recognized immediately in other operating gains (losses), net.

In the event of an unsuccessful launch or total in-orbit satellite failure, all unamortized costs that are not recoverable under launch or in-orbit insurance are recorded in other operating gains (losses), net.

Liabilities related to decommissioning and restoration of retiring property and other equipment are measured at fair value with a corresponding increase to the carrying amount of the related asset. The liability is accreted over the period of expected cash flows with a corresponding charge to interest expense. The liabilities recorded to date have not been significant and are reassessed at the end of each reporting period. There are no decommissioning or restoration obligations for satellites.

Satellite Performance Incentive Payments

Satellite performance incentive payments are obligations payable to satellite manufacturers over the lives of certain satellites. The present value of the payments are capitalized as part of the cost of the satellite and recognized as part of the depreciation of the satellite.

Impairment of Long-Lived Assets

Tangible fixed assets and finite life intangible assets are assessed for impairment on an annual basis or more frequently when events or changes in circumstances indicate that the carrying value of an asset exceeds the recoverable amount. Tangible fixed assets and finite life intangible assets are also assessed for indicators of impairment or impairment reversals at each reporting period.

In cases where there are indicators of impairment, the recoverable amount of the asset, which is the higher of its fair value less costs of disposal and its value in use, is determined. If it is not possible to measure the recoverable amount for a particular asset, the Company determines the recoverable amount of the cash generating unit (“CGU”) with which it is associated. A CGU is the smallest identifiable group of assets that generates cash inflows which are largely independent of the cash inflows from other assets or groups of assets.

The Company measures value in use on the basis of the estimated future cash flows to be generated by an asset or CGU. These future cash flows are based on the Company’s latest business plan information and are discounted using rates that best reflect the time value of money and the specific risks associated with the underlying asset or assets in the CGU.

The fair value less costs of disposal is the price that would be received to sell an asset or CGU in an orderly transaction between market participants at the measurement date. For the impairment assessment, the fair value is calculated on a recurring basis and is calculated using level 3 of the fair value hierarchy.

An impairment loss is the amount by which the carrying amount of an asset or CGU exceeds its recoverable amount. When an impairment loss subsequently reverses, the carrying amount of the asset (or a CGU) is increased to the revised measure of its recoverable amount, so that the increased carrying amount does not exceed the carrying amount that would have been determined had no impairment loss been recognized for the asset (or CGU) in prior years. Impairment losses and reversals of impairment losses are recognized in other operating gains (losses), net.

F-86

Telesat Partnership LP
Notes to the 2021 Consolidated Financial Statements
(all amounts in thousands of Canadian dollars, except where otherwise noted)

4. SIGNIFICANT ACCOUNTING POLICIES (cont.)

Goodwill and Intangible Assets

The Company accounts for business combinations using the acquisition method of accounting, which establishes specific criteria for the recognition of intangible assets separately from goodwill. Goodwill represents the excess between the total of the consideration transferred over the fair value of net assets acquired. After initial recognition at cost, goodwill is measured at cost less any accumulated impairment losses.

The Company distinguishes intangible assets between assets with finite and indefinite useful lives. Intangible assets with indefinite useful lives are comprised of the Company’s trade name, intellectual property, and orbital slots. These assets are carried at cost less any accumulated impairment losses. Finite life intangible assets, which are carried at cost less accumulated amortization and any accumulated impairment losses, consist of revenue backlog, customer relationships, customer contracts, concession rights, transponder rights and patents. Intangible assets with finite lives are amortized over their estimated useful lives using the straight-line method of amortization, except for revenue backlog which is based on the expected period of recognition of the related revenue.

Below are the estimated useful lives in years of the finite life intangible assets as at December 31, 2021.

 

Years

Revenue backlog

 

17

Customer relationships

 

20 to 21

Customer contracts

 

15

Concession rights

 

3 to 15

Transponder rights

 

16

Software

 

5

Patents

 

18

Impairment of Goodwill and Indefinite Life Intangible Assets

An assessment for impairment of goodwill and indefinite life intangible assets is performed annually, or more frequently whenever events or changes in circumstances indicate that the carrying amounts of these assets are likely to exceed their recoverable amount. Goodwill is tested for impairment at the entity level as this represents the lowest level within the Company at which the goodwill is monitored for internal management purposes, and is not larger than an operating segment. With the exception of trade name, which has not been allocated to any CGU and is tested for impairment at the asset level, indefinite life intangible assets are tested for impairment at the CGU level. In the case of orbital slots, the CGU is based on geography.

A quantitative impairment test consists of assessing the recoverable amount of an asset, which is the higher of its fair value less costs of disposal and its value in use. For the quantitative impairment assessment, fair value is calculated on a recurring basis and is calculated using level 2 or level 3 of the fair value hierarchy depending on the valuation approach being utilized.

Orbital Slots

In performing the orbital slot impairment analysis, the Company determines, for each CGU, the recoverable amount. The recoverable amount is defined as the higher of the fair value less costs of disposal, and its value in use on an annual basis. To the extent that the recoverable amount is less than the carrying value of the asset, an impairment exists and the asset is written down to its recoverable amount.

Fair value less costs of disposal is the price that would be received to sell the CGU in an orderly transaction between market participants at the measurement date. In order to determine the fair value less costs of disposal, the Company uses either a market or income approach. Under a market approach, the Company measures what an

F-87

Telesat Partnership LP
Notes to the 2021 Consolidated Financial Statements
(all amounts in thousands of Canadian dollars, except where otherwise noted)

4. SIGNIFICANT ACCOUNTING POLICIES (cont.)

independent third party would pay to purchase the orbital slots by looking to actual market transactions for similar assets. Under an income approach, the fair value is determined to be the sum of the projected discounted cash flows over a discrete period of time.

The value in use amount is the present value of the future cash flows expected to be derived from the CGU. The determination of this amount includes projections of cash inflows from the continuing use of the asset and cash outflows that are required to generate the associated cash inflows. These cash flows are discounted at an appropriate discount rate.

Goodwill

In performing the goodwill impairment analysis, the Company assesses the recoverable amount of goodwill. The recoverable amount is the higher of the income approach as well as the market approach in the determination of the fair value of goodwill at the entity level.

Under the income approach, the sum of the projected discounted cash flows for the next five years, or a longer period if justified by the most recent financial plan approved by management, in addition to a terminal value are used to determine the fair value at the entity level.

Under the market approach, the fair value at the entity level is determined based on market multiples derived from comparable public companies.

Under both approaches, all assumptions used are based on management’s best estimates. The discount rates are consistent with external sources of information.

Trade Name

For the purposes of impairment testing, the fair value of the trade name is determined using an income approach, specifically the relief from royalties method.

The relief from royalties method is comprised of two major steps:

i)       a determination of the hypothetical royalty rate; and

ii)      the subsequent application of the royalty rate to projected revenue.

In determining the hypothetical royalty rate in the relief from royalties method, the Company considered comparable license agreements, operating earnings benchmarks, an excess earnings analysis to determine aggregate intangible asset earnings, and other qualitative factors.

Intellectual Property

In performing the intellectual property impairment analysis, the Company determines its recoverable amount. The recoverable amount is the fair value less costs of disposal. To the extent that the recoverable amount is less than the carrying value of the asset, an impairment exists and the asset is written down to its recoverable amount.

The Company measures value in use on the basis of the estimated future cash flows to be generated by an asset. These future cash flows are based on the Company’s latest business plan information approved by senior management and are discounted using rates that best reflect the time value of money and the specific risks associated with the underlying asset.

F-88

Telesat Partnership LP
Notes to the 2021 Consolidated Financial Statements
(all amounts in thousands of Canadian dollars, except where otherwise noted)

4. SIGNIFICANT ACCOUNTING POLICIES (cont.)

Financial Instruments

Financial assets are initially recognized at fair value. Financial assets are measured using one of three measurement approaches (fair value through profit or loss (“FVTPL”), fair value through other comprehensive income (“FVTOCI”), or amortized cost). A financial asset is measured at amortized cost if it is not designated as FVTPL, it is held within a business model whose objective is to hold assets to collect contractual cash flows and its contractual terms give rise on specified dates to cash flows that are solely payments of principal and interest on the principal amount outstanding. A debt investment is measured at FVTOCI if it is not designated at FVTPL, it is held within a business model whose objective is achieved by both collecting contractual cash flows and selling financial assets and its contractual terms give rise on specified dates to cash flows that are solely payments of principal and interest on the principal amounts outstanding.

On initial recognition of an equity investment that is not held for trading, the Company may irrevocably elect to present subsequent changes in the investment’s fair value in OCI. This election is made on an investment by investment basis. All financial assets not classified as measured at amortized cost or FVTOCI as described above are measured at FVTPL.

The following accounting policies apply to the subsequent measurement of the Company’s financial assets:

•        Amortized cost:    The financial assets are subsequently measured at amortized cost in accordance with the effective interest method. The amortized cost is reduced by any impairment losses; and

•        FVTPL:    These financial assets are subsequently measured at fair value with changes in fair value recorded in the consolidated statement of income as part of gain (loss) on changes in fair value of financial instruments.

Financial liabilities are initially measured at fair value. Financial liabilities are classified as amortized cost or FVTPL. Financial liabilities that are classified as amortized cost are measured and recorded at amortized cost in accordance with the effective interest method. Financial liabilities classified as FVTPL are subsequently measured at fair value with changes in fair value recorded in the consolidated statement of income as part of the gain (loss) on changes in fair value of financial instruments, with the exception of the limited partnership units liability which is recorded in loss on changes in fair value of partnership units liability.

The Company has used derivative financial instruments to manage its exposure to foreign exchange risk associated with debt denominated in foreign currencies, as well as to reduce its exposure to interest rate risk associated with debt. Currently, the Company does not designate any of its derivative financial instruments as hedging instruments for accounting purposes. All realized and unrealized gains and losses on these derivative financial instruments are recorded in the consolidated statement of income as part of gain (loss) on changes in fair value of financial instruments.

Derivatives, including embedded derivatives that must be separately accounted for, are recorded at fair value on the consolidated balance sheet at inception and marked to market at each reporting period thereafter. Derivatives embedded in financial liabilities and other non-financial instrument contracts are treated as separate derivatives when their risk and characteristics are not closely related to those of the host contract and the host contract is measured separately according to its characteristics. The Company accounts for embedded foreign currency derivatives and the related host contract as a single instrument where the contract requires payments denominated in the currency that is commonly used in contracts to procure non-financial items in the economic environment in which the Company transacts.

Transaction costs for instruments classified as FVTPL are expensed as incurred. Transaction costs that are directly attributable to the acquisition of financial assets and liabilities (other than FVTPL) are added or deducted from the fair value of the financial asset or financial liability on initial recognition.

F-89

Telesat Partnership LP
Notes to the 2021 Consolidated Financial Statements
(all amounts in thousands of Canadian dollars, except where otherwise noted)

4. SIGNIFICANT ACCOUNTING POLICIES (cont.)

The Company’s financial assets classified as amortized cost and contract assets are subject to impairment requirements. The Company has elected to measure loss allowances for trade receivables and other contract assets at an amount equal to lifetime expected credit loss. The lifetime expected credit losses are the expected credit losses that result from possible default events over the expected life of the instrument.

Partnership Units Liability

The Limited Partnership Units (“LP Units”) issued by the Partnership as part of the Transaction in exchange for Telesat Canada shares are exchangeable into the Corporation’s shares at the discretion of the holders, subject to a lockup period which expires on the date that is six months from the completion of the Transaction (the “Lock-Up Period”). From and after the Lock-Up Period, a holder of LP Units shall, at any time and from time to time, have the right to require the Partnership to repurchase any or all of LP Units held by such holder in exchange for the applicable class of the Corporation shares.

Accordingly, these LP Units have been classified as a financial liability in the financial statements of the Partnership. This liability is remeasured at fair value at the balance sheet date and changes in fair value is recorded through profit and loss.

The LP Units have similar economic rights, privileges, restrictions and conditions as the Public Shares of the Corporation and are exchangeable into the Corporation’s Public Shares on a one-for-one basis. Therefore, the fair value of the LP Units has been determined by using the closing market price of the Corporation’s Public Shares. To reflect the lack of marketability during the Lock-Up Period, a discounting factor is applied on the fair value of the Corporation’s Public Shares to arrive at the fair value of the LP Units.

Financing Costs

The debt issuance costs related to the Senior Secured Credit Facility, the 6.5% Senior Notes (“Senior Notes”), the 4.875% Senior Secured Notes (“Senior Secured Notes”) and the 5.625% Senior Secured Notes (“2026 Senior Secured Notes”) are included in current and long-term indebtedness and are amortized to interest expense using the effective interest method. All other debt issuance costs are accounted for as short-term and long-term deferred charges and are included in prepaid expenses and other current assets and other long-term assets. The deferred charges are amortized to interest expense on a straight-line basis over the term of the indebtedness to which they relate.

Employee Benefit Plans

Telesat Canada maintains one contributory and three non-contributory defined benefit pension plans which provide benefits based on length of service and rate of pay. Two of these defined-benefit plans were closed to new members in 2013.

Telesat Canada also provides other post-employment and retirement benefits, including health care and life insurance benefits on retirement and various disability plans, worker’s compensation and medical benefits to former or inactive employees of Telesat Canada, their beneficiaries and covered dependents, after employment but before retirement, under certain circumstances.

In addition, Telesat Canada provides defined contribution pension plans, under certain circumstances, for employees who are not eligible for the defined benefit pension plans.

Telesat also provides health care and life insurance benefits for certain retired employees. These benefits are funded primarily on a pay-as-you-go basis, with the retiree paying a portion of the cost through contributions, deductibles and co-insurance provisions. Commencing in 2015, as a result of an amendment to one of the plans, Telesat has contributed to a health reimbursement account instead of providing the health care and life insurance benefits directly to certain retired employees.

F-90

Telesat Partnership LP
Notes to the 2021 Consolidated Financial Statements
(all amounts in thousands of Canadian dollars, except where otherwise noted)

4. SIGNIFICANT ACCOUNTING POLICIES (cont.)

As a result of the Transaction, the Company has become responsible for the defined benefit plan and health and life insurance benefits for retired employees of Loral. Loral maintained a defined benefit pension plan for its employees. Loral pension plan is a qualified defined benefit pension plan in which only the employees hired prior to July 1, 2006 could participate. Benefits are based primarily on members’ compensation and/or years of service. In addition to pension plan, certain health care and life insurance benefits are also provided to retired employees and dependents. Healthcare benefits end when the retiree reaches age 65.

The Company is responsible for adequately funding the defined benefit pension plans. Contributions are made based on actuarial cost methods that are permitted by pension regulatory bodies and reflect assumptions about future investment returns, salary projections and future service benefits.

Costs for defined contribution pension plans are recognized as an expense during the year in which the employees have rendered service entitling them to the Company’s contribution.

The Company accrues the present value of its obligations under employee benefit plans and the related costs reduced by the fair value of plan assets. Pension costs and other retirement benefits are determined using the projected unit credit method prorated on service and management’s best estimate of expected investment performance, salary escalation, retirement ages of employees and expected health care costs.

Pension plan assets are valued at fair value. The discount rate is based on the market interest rate of high quality bonds. Past service costs arising from plan amendments are recognized immediately to the extent that the benefits are already vested, and otherwise are amortized on a straight-line basis over the average remaining vesting period. A valuation is performed at least every three years to determine the present value of the accrued pension and other retirement benefits.

Remeasurements arising from defined benefit pension plans comprise actuarial gains and losses and the return on plan assets (excluding interest). The Company recognizes them immediately in other comprehensive income, which is included in accumulated earnings, in the year in which they occur.

The current service costs and administration fees not related to asset management are included in operating expenses. The net interest expense (income) on the net defined benefit liability (asset) for the period is calculated by applying the discount rate used to measure the defined benefit obligation at the beginning of the year to the net defined benefit liability (asset) at the beginning of the year while taking into account any changes in the net defined benefit liability (asset) during the year as a result of contributions and benefit payments. The net interest expense (income) is included in interest expense.

Share-Based Compensation Plans

The Company offers equity-settled share-based compensation plans for certain key employees under which it receives services from employees in exchange for equity instruments of the Company. The expense is based on the fair value of the awards granted using the Black-Scholes option pricing model. The expense is recognized over the vesting period, which is the period over which all of the specified vesting conditions are satisfied, with a corresponding increase in equity. For awards with graded vesting, the fair value of each tranche is recognized over the respective vesting period with a significant higher proportionate amount of the total expense being recognized earlier in the vesting period.

Restricted Share Units

For each restricted share unit (“RSU”), an expense is recorded over the vesting period equal to the fair value of the Non-Voting Participating Preferred shares with a corresponding increase in equity. For awards with graded vesting, the fair value of each tranche is recognized over the respective vesting period with a significant higher proportionate amount of the total expense being recognized earlier in the vesting period. Prior to the close of the Transaction, the RSU’s were expected to be settled in Non-Vesting Participating Preferred shares of Telesat Canada. Subsequent to the close of the Transaction, the RSU’s are expected to be settled in either Class A Common shares or Class B Variable Voting shares of Telesat Corporation.

F-91

Telesat Partnership LP
Notes to the 2021 Consolidated Financial Statements
(all amounts in thousands of Canadian dollars, except where otherwise noted)

4. SIGNIFICANT ACCOUNTING POLICIES (cont.)

Income Taxes

Income tax expense, comprised of current and deferred income tax, is recognized in income except to the extent it relates to items recognized in other comprehensive income or equity, in which case the income tax expense is recognized in other comprehensive income or equity, respectively.

Current income tax is measured at the amount expected to be paid to the taxation authorities, net of recoveries, based on the tax rates and laws enacted or substantively enacted as at the balance sheet date.

Deferred taxes are the result of temporary differences arising between the tax bases of assets and liabilities and their carrying amount. Deferred tax assets and liabilities are measured at the tax rates that are expected to apply in the period when the asset is realized or the liability is settled, based on tax rates and laws that have been enacted or substantively enacted at the balance sheet date. Deferred tax assets are recognized for all deductible temporary differences to the extent that it is probable that taxable profit will be available against which the deductible temporary difference can be utilized.

The carrying amount of deferred tax assets is reviewed at each balance sheet date and reduced to the extent that it is no longer probable that the deferred tax assets will be realized. Unrecognized deferred tax assets are reassessed at each balance sheet date and recognized to the extent that it has become probable that future taxable profit will allow the deferred tax assets to be recovered.

Deferred tax assets are netted against the deferred tax liabilities when they relate to income taxes levied by the same taxation authority on either:

i)       the same taxable entity; or

ii)      different taxable entities which intend to settle current tax liabilities and assets on a net basis, or to realize the assets and settle the liabilities simultaneously, in each future period in which significant amounts of deferred tax liabilities or assets are expected to be settled or recovered.

Deferred tax liabilities are recognized for all taxable temporary differences except when the deferred tax liability arises from the initial recognition of goodwill or the initial recognition of an asset or liability in a transaction which is not a business combination. For taxable temporary differences associated with investments in subsidiaries, a deferred tax liability is recognized unless the parent can control the timing of the reversal of the temporary difference and it is probable that the temporary difference will not reverse in the foreseeable future.

Future Changes in Accounting Policies

The IASB periodically issues new and amended accounting standards. The new and amended standards determined to be applicable to the Company are disclosed below. The remaining new and amended standards have been excluded as they are not applicable.

Amendments to IAS 1 and IFRS Practice Statement 2

In February 2021, the IASB issued amendments to IAS 1, Presentation of Financial Statements in which it provides guidance and examples to help entities apply materiality judgements to accounting policy disclosures. The amendments require entities to disclose their material accounting policies rather than their significant accounting policies.

The amendments clarify that accounting policy information is material if users of an entity’s financial statements would need it to understand other material information in the financial statements and that accounting policy information may be material because of its nature, even if the related amounts are immaterial. On the other hand, although a transaction, other event or condition to which the accounting policy information relates may be material, it does not necessarily mean that the corresponding accounting policy information is material to the entity’s financial statements.

F-92

Telesat Partnership LP
Notes to the 2021 Consolidated Financial Statements
(all amounts in thousands of Canadian dollars, except where otherwise noted)

4. SIGNIFICANT ACCOUNTING POLICIES (cont.)

The amendments are applied prospectively and are effective for annual periods beginning on or after January 1, 2023 with earlier application permitted.

The changes will only impact the level of disclosures within the Company’s financial statements.

The Company is currently evaluating the impact of the amendment.

Amendments to IAS 12

In May 2021, the IASB issued amendments to IAS 12, Income Taxes.

In specified circumstances, companies are exempt from recognising deferred tax when they recognise assets or liabilities for the first time. The amendments clarify that such initial recognition exemption does not apply to transactions in which equal amounts of deductible and taxable temporary differences arise on initial recognition. Accordingly, entities are required to recognize deferred tax associated with transactions, such as leases and decommissioning obligations, which give rise to equal and offsetting temporary differences.

The amendments are effective for annual reporting periods beginning on or after January 1, 2023 with early adoption permitted.

There will be no impact on its consolidated financial statements as a result of the amendments.

IFRS Interpretation Committee (“IFRIC”), Software as a service arrangements

In April 2021, the IFRS Interpretation Committee (“IFRIC”) published an agenda decision clarifying how arrangements in respect of a specific part of cloud technology, software as a service arrangement (“SaaS”). The agenda decision do not address the accounting for other components of cloud technology such as infrastructure as a service and platform as a service.

The IFRIC interpretation provides specific guidance with respect to circumstances in relation to configuration and customization costs incurred in implementing SaaS.

The Company is currently evaluating the impact of the IFRIC interpretation.

There are no other new and amended standards determined to be applicable to Telesat.

5. CRITICAL ACCOUNTING JUDGMENTS AND ESTIMATES

Critical judgments in applying accounting policies

The following are the critical judgments made in applying the Company’s accounting policies which have the most significant effect on the amounts reported in the financial statements:

Deferred revenue

The Company’s accounting policy relating to deferred revenue is described in Note 4. Certain of the Company’s revenue agreements were noted to include a significant financing component. Judgment by management is required to determine the discount rate used in the significant financing component calculation.

Lease liabilities

The Company’s accounting policy relating to leases is described in Note 4. Judgment by management is required in the determination of the likelihood that the lease renewal periods will be exercised as well as the determination of the incremental borrowing rate.

F-93

Telesat Partnership LP
Notes to the 2021 Consolidated Financial Statements
(all amounts in thousands of Canadian dollars, except where otherwise noted)

5. CRITICAL ACCOUNTING JUDGMENTS AND ESTIMATES (cont.)

Partnership Units Liability

The fair value of the LP Units is determined with reference to the listed price of the Public Shares of the Corporation. Judgement by management is required to determine the fair value adjustment factor that needs to be applied to take into account the lack of marketability during the Lock-Up Period.

Uncertain income tax positions

The Company operates in numerous jurisdictions and is subject to country-specific tax laws. Management uses significant judgment when determining the worldwide provision for tax, and estimates provisions for uncertain tax positions as the amounts expected to be paid based on a qualitative assessment of all relevant factors. In the assessment, management considers risk with respect to tax matters under active discussion, audit, dispute or appeal with tax authorities, or which are otherwise considered to involve uncertainty. Management reviews the provisions as at each balance sheet date.

Critical accounting estimates and assumptions

The Company makes accounting estimates and assumptions that affect the carrying value of assets and liabilities, reported net income and disclosure of contingent assets and liabilities. Estimates and assumptions are based on historical experience, current events and other relevant factors, therefore, actual results may differ and differences could be material.

The accounting estimates and assumptions critical to the determination of the amounts reported in the financial statements were as follows:

Derivative financial instruments measured at fair value

Derivative financial assets and liabilities measured at fair value were $1.0 million and $5.4 million, respectively, as at December 31, 2021 (December 31, 2020 — $30.3 million and $18.0 million, respectively).

Quoted market values are unavailable for the Company’s financial instruments and, in the absence of an active market, the Company determines fair value for financial instruments based on prevailing market rates (bid and ask prices, as appropriate) for instruments with similar characteristics and risk profiles or internal or external valuation models, such as option pricing models and discounted cash flow analysis, using observable market-based inputs. The determination of fair value is significantly impacted by the assumptions used for the amount and timing of estimated future cash flows and discount rates. As a result, the fair value of financial assets and liabilities and the amount of gain/loss on changes in fair value of financial instruments recorded to net income could vary.

Impairment of goodwill

Goodwill represented $2,446.6 million of total assets as at December 31, 2021 and 2020. Determining whether goodwill is impaired requires an estimation of the Company’s value which requires management to estimate the future cash flows expected to arise from operations and to make assumptions regarding economic factors, tax rates and annual growth rates. Actual operating results and the related cash flows of the Company could differ from the estimates used for the impairment analysis.

Impairment of intangible assets

Intangible assets represented $764.1 million of total assets as at December 31, 2021 (December 31, 2020 — $779.2 million). Impairment of intangible assets is tested annually or more frequently if indicators of impairment or reversal of a prior impairment loss exist. The impairment analysis requires the Company to estimate the future cash flows expected to arise from operations and to make assumptions regarding economic factors, discount

F-94

Telesat Partnership LP
Notes to the 2021 Consolidated Financial Statements
(all amounts in thousands of Canadian dollars, except where otherwise noted)

5. CRITICAL ACCOUNTING JUDGMENTS AND ESTIMATES (cont.)

rates, tax rates and annual growth rates. Significant judgments are made in establishing these assumptions. Actual operating results and the related cash flows of the Company could differ from the estimates used for the impairment analysis.

Employee benefits

The cost of defined benefit pension plans and other post-employment benefits, and the present value of the pension obligation are determined using actuarial valuations. An actuarial valuation involves making various assumptions which may differ from actual developments in the future. These include the determination of the discount rate, future salary increases, mortality rates, future pension increases and return on plan assets. Due to the complexity of the valuation, the underlying assumptions, and its long-term nature, the defined benefit obligation is highly sensitive to changes in these assumptions. All assumptions are reviewed annually.

Share-based compensation

The expense for stock options is based on the fair value of the awards granted using the Black-Scholes option pricing model. The Black-Scholes option pricing model includes estimates of the dividend yield, expected volatility, risk-free interest rate and the expected life in years. Any changes in these estimates may have a significant impact on the amounts reported.

Determination of useful life of satellites and finite life intangible assets

The estimated useful life and depreciation method for satellites and finite life intangible assets are reviewed annually, with the effect of any changes in estimate being accounted for on a prospective basis. Any change in these estimates may have a significant impact on the amounts reported.

Income taxes

Management assesses the recoverability of deferred tax assets based upon an estimation of the Company’s projected taxable income using enacted or substantively enacted tax laws, and its ability to utilize future tax deductions before they expire. Actual results could differ from expectations.

6. SEGMENT INFORMATION

Telesat operates in a single operating segment, in which it provides satellite-based services to its broadcast, enterprise and consulting customers around the world.

The Company derives revenue from the following services:

Broadcast — Direct-to-home television, video distribution and contribution, and occasional use services.

Enterprise — Telecommunication carrier and integrator, government, consumer broadband, resource, maritime and aeronautical, retail and satellite operator services.

Consulting and other — Consulting services related to space and earth segments, government studies, satellite control services, and research and development.

Revenue derived from the above services were as follows:

For the years ended December 31,

 

2021

 

2020

 

2019

Broadcast

 

$

390,815

 

$

411,407

 

$

444,478

Enterprise

 

 

354,126

 

 

389,696

 

 

444,732

Consulting and other

 

 

13,271

 

 

19,365

 

 

21,683

Revenue

 

$

758,212

 

$

820,468

 

$

910,893

F-95

Telesat Partnership LP
Notes to the 2021 Consolidated Financial Statements
(all amounts in thousands of Canadian dollars, except where otherwise noted)

6. SEGMENT INFORMATION (cont.)

Equipment sales included within the various services were as follows:

For the years ended December 31,

 

2021

 

2020

 

2019

Broadcast

 

$

67

 

$

1,300

 

$

233

Enterprise

 

 

10,023

 

 

13,693

 

 

8,323

Revenue

 

$

10,090

 

$

14,993

 

$

8,556

Geographic Information

Revenue by geographic regions was based on the point of origin of the revenue, which was the destination of the billing invoice, and was allocated as follows:

For the years ended December 31,

 

2021

 

2020

 

2019

Canada

 

$

330,832

 

$

362,939

 

$

395,235

United States

 

 

292,474

 

 

307,433

 

 

329,634

Europe, Middle East & Africa

 

 

40,822

 

 

44,710

 

 

50,911

Latin America & Caribbean

 

 

55,818

 

 

64,024

 

 

73,120

Asia & Australia

 

 

38,266

 

 

41,362

 

 

61,993

Revenue

 

$

758,212

 

$

820,468

 

$

910,893

For disclosure purposes, the satellites and the intangible assets have been classified based on ownership. Satellites, property and other equipment and intangible assets by geographic regions were allocated as follows:

As at December 31,

 

2021

 

2020

Canada

 

$

814,565

 

$

624,303

United Kingdom

 

 

541,126

 

 

596,625

Europe, Middle East & Africa (excluding United Kingdom)

 

 

19,310

 

 

23,334

United States

 

 

54,390

 

 

71,659

All others

 

 

2,384

 

 

2,605

Satellites, property and other equipment

 

$

1,431,775

 

$

1,318,526

As at December 31,

 

2021

 

2020

Canada

 

$

707,502

 

$

718,880

United States

 

 

38,039

 

 

38,448

Latin America & Caribbean

 

 

12,643

 

 

15,114

All others

 

 

5,894

 

 

6,748

Intangible assets

 

$

764,078

 

$

779,190

Other long-term assets by geographic regions were allocated as follows:

As at December 31

 

2021

 

2020

Canada

 

$

30,979

 

$

1,052

United Kingdom

 

 

275

 

 

452

Other long-term assets

 

$

31,254

 

$

1,504

Goodwill was not allocated to geographic regions.

Major Customers

For the years ended December 31, 2021 and 2020, there were two significant customers each representing more than 10% of consolidated revenue. For the year ended December 31, 2019, there were three significant customers each representing more than 10% of consolidated revenue.

F-96

Telesat Partnership LP
Notes to the 2021 Consolidated Financial Statements
(all amounts in thousands of Canadian dollars, except where otherwise noted)

7. OPERATING EXPENSES

For the years ended December 31,

 

2021

 

2020

 

2019

Compensation and employee benefits(a)

 

$

154,975

 

$

89,882

 

$

87,943

Other operating expenses(b)

 

 

47,618

 

 

57,622

 

 

40,332

Cost of sales(c)

 

 

30,215

 

 

33,370

 

 

37,224

Operating expenses

 

$

232,808

 

$

180,874

 

$

165,499

____________

(a)      Compensation and employee benefits included salaries, bonuses, commissions, post-employment benefits and charges arising from share-based compensation.

(b)      Other operating expenses included general and administrative expenses, marketing expenses, in-orbit insurance expenses, professional fees and facility costs. The balance for year ended December 31, 2021 included $2.1 million of leases not capitalized due to exemptions and variable lease payments not included in the measurement of the leases liabilities (December 31, 2020 - $1.9 million).

(c)      Cost of sales included the cost of third-party satellite capacity, the cost of equipment sales and other costs directly attributable to fulfilling the Company’s obligations under customer contracts.

The cost of equipment sales included in the cost of sales is as follows:

For the years ended December 31,

 

2021

 

2020

 

2019

Cost of equipment sale

 

$

6,210

 

$

10,416

 

$

7,003

8. OTHER OPERATING GAINS (LOSSES), NET

For the years ended December 31,

 

2021

 

2020

 

2019

Loss on disposal of assets

 

$

(848

)

 

$

(215

)

 

$

(862

)

C-band clearing proceeds

 

 

108,463

 

 

 

 

 

 

 

Other operating gains (losses), net

 

$

107,615

 

 

$

(215

)

 

$

(862

)

C-Band Clearing Proceeds

In 2020, the United States Federal Communications Commission adopted a Report and Order in connection with the clearing of a 300 MHz band of C-Band downlink spectrum between 3,700 and 4,000 MHz by December 5, 2025 to support the deployment of terrestrial 5G services in the United States (“Report and Order”).

The Report and Order included a provision for an accelerated version of the C-Band spectrum clearing deadlines as follows:

•        Phase I: to clear 120 megahertz (3.7 – 3.82 Ghz) by December 5, 2021; and

•        Phase II: to clear remaining 180 megahertz (3.82 – 4.0 Ghz) by December 5, 2023.

The Report and Order also provided for reimbursement of reasonable relocation costs to those who are able to meet the deadline of December 5, 2025.

In May 2020, Telesat Canada officially committed to the accelerated version of the C-Band clearing program and is expected to receive a total of US$344.4 million (US$84.8 million for Phase 1 and US$259.6 for Phase 2), as accelerated payments.

An amount of $108.5 million (US$84.8 million) was recognized during the year ended December 31, 2021, relating to Phase I accelerated clearing of the C-band spectrum. Of this balance, $42.9 million was received in 2021 with the remaining payment received in early 2022.

F-97

Telesat Partnership LP
Notes to the 2021 Consolidated Financial Statements
(all amounts in thousands of Canadian dollars, except where otherwise noted)

9. INTEREST EXPENSE

For the years ended December 31,

 

2021

 

2020

 

2019

Interest on indebtedness

 

$

151,462

 

$

164,253

 

$

239,805

 

Interest on derivative instruments

 

 

12,503

 

 

11,625

 

 

(13,191

)

Interest on satellite performance incentive payments

 

 

2,236

 

 

2,930

 

 

3,536

 

Interest on significant financing component

 

 

18,854

 

 

22,434

 

 

25,484

 

Interest on employee benefit plans (Note 31)

 

 

1,440

 

 

1,169

 

 

1,339

 

Interest on leases

 

 

1,499

 

 

1,349

 

 

1,288

 

Interest expense

 

$

187,994

 

$

203,760

 

$

258,261

 

10. INCOME TAXES

For the years ended December 31,

 

2021

 

2020

 

2019

Current tax expense

 

$

85,219

 

 

$

77,138

 

 

$

71,202

 

Deferred tax recovery

 

 

(6,842

)

 

 

(81,491

)

 

 

(56,080

)

Tax expense (recovery)

 

$

78,377

 

 

$

(4,353

)

 

$

15,122

 

A reconciliation of the statutory income tax rate, which is a composite of Canadian federal and provincial rates, to the effective income tax rate was as follows:

For the years ended December 31,

 

2021

 

2020

 

2019

Income before tax

 

$

106,372

 

 

$

241,225

 

 

$

202,320

 

Multiplied by the statutory income tax rates

 

 

26.46

%

 

 

26.46

%

 

 

26.56

%

  

 

28,146

 

 

 

63,828

 

 

 

53,736

 

Income tax recorded at rates different from the Canadian tax rate

 

 

(38,059

)

 

 

(22,875

)

 

 

(13,017

)

Permanent differences

 

 

50,107

 

 

 

1,548

 

 

 

(6,760

)

Effect on deferred tax balances due to changes in income tax rates

 

 

 

 

 

(885

)

 

 

(2,829

)

Effect of temporary differences not recognized as deferred tax assets

 

 

44,261

 

 

 

(43,941

)

 

 

(16,681

)

Taxes related to prior periods(1)

 

 

(4,769

)

 

 

(1,467

)

 

 

(311

)

Other(1)

 

 

(1,309

)

 

 

(561

)

 

 

984

 

Tax expense (recovery)

 

$

78,377

 

 

$

(4,353

)

 

$

15,122

 

Effective income tax rate

 

 

73.68

%

 

$

(1.80

)%

 

 

7.47

%

____________

(1)      Certain comparative figures have been reclassified to conform to the current year presentation.

The tax effects of temporary differences between the carrying amounts of assets and liabilities for accounting purposes and the amounts used for tax purposes are presented below:

As at December 31,

 

2021

 

2020

Deferred tax assets

 

 

  

 

 

Foreign tax credits

 

$

7,164

 

$

6,558

Financing charges

 

 

7,930

 

 

12,004

Deferred revenue

 

 

9,510

 

 

11,127

Loss carry forwards

 

 

24,777

 

 

29,715

Employee benefits

 

 

 

 

12,438

Reserves

 

 

1,639

 

 

1,222

Other

 

 

3,203

 

 

2,531

Total deferred tax assets

 

$

54,223

 

$

75,595

F-98

Telesat Partnership LP
Notes to the 2021 Consolidated Financial Statements
(all amounts in thousands of Canadian dollars, except where otherwise noted)

10. INCOME TAXES (cont.)

As at December 31,

 

2021

 

2020

Deferred tax liabilities

 

 

 

 

 

 

 

 

Capital assets

 

$

(118,881

)

 

$

(149,214

)

Intangible assets

 

 

(183,914

)

 

 

(158,957

)

Unrealized foreign exchange gains

 

 

(421

)

 

 

(13,405

)

Employee benefits

 

 

(1,138

)

 

 

 

Total deferred tax liabilities

 

$

(304,354

)

 

$

(321,576

)

Deferred tax liabilities, net

 

$

(250,131

)

 

$

(245,981

)

Deferred income tax assets of $46.2 million (December 31, 2020 — $79.9 million) on the balance sheet relates to Canada and Brazil tax jurisdictions.

Temporary differences, tax losses and tax credits

Foreign tax credit

The Company has Canadian foreign tax credits of $11.1 million which may only be used to offset taxes payable, of which $7.1 million has been recognized. The credits are due to expire between 2024 and 2031.

The Company has United Kingdom foreign tax credits of $6.6 million which have no expiry. No deferred tax asset has been recognized in respect of these foreign tax credits.

The Company has United States foreign tax credits of $138.5 million carried over from 2017. No deferred tax asset has been recognized in respect of these foreign tax credits.

Loss carry forwards and deductible temporary differences

The Company has tax losses in Canada of $46.8 million which will expire starting in 2038 for which a deferred tax asset of $7.4 million has been recognized. The Company also has $21.4 million of deductible temporary differences for which no deferred tax asset has been recognized.

The Company has tax losses in the United Kingdom of $121.6 million that can be carried forward indefinitely, subject to restrictions on their utilization. The use of the losses is limited to 50% of taxable income generated in a carry forward year. Notwithstanding, the Company will be entitled to a GBP 5 million annual allowance of unrestricted taxable income not subject to the 50% limitation. A deferred tax asset of $23.1 million has been recognized in respect of the losses. The Company also has $285.7 million of unused interest deductions in the United Kingdom that can be carried forward indefinitely. No deferred tax asset has been recognized in respect of these unused interest deductions.

The Company has tax losses of $2.5 million in the United States which can be carried forward indefinitely, and subject to restrictions on their utilization of up to 80% of taxable income generated in a carry forward year. No deferred tax asset has been recognized in respect of the losses. The Company also has $27 million of deductible temporary differences for which no deferred tax asset has been recognized.

The Company has tax losses of $4.9 million in Brazil that can be carried forward indefinitely, subject to restrictions on their utilization. The use of the losses is limited to 30% of taxable income generated in a carry forward year. As of December 31, 2021, the Company has cumulative pre-tax income for the last three years and expectation of future income in Brazil, demonstrating sufficient positive evidence to conclude that it is probable that future taxable profit will be available against which the unused tax losses can be utilized. A deferred tax asset of $1.7 million has been recognized in respect of the losses.

F-99

Telesat Partnership LP
Notes to the 2021 Consolidated Financial Statements
(all amounts in thousands of Canadian dollars, except where otherwise noted)

10. INCOME TAXES (cont.)

Investments in subsidiaries

As at December 31, 2021, the Company had temporary differences of $330.5 million associated with investments in subsidiaries for which no deferred tax liabilities have been recognized, as the Company is able to control the timing of the reversal of these temporary differences and it is not probable that these differences will reverse in the foreseeable future.

11. TRADE AND OTHER RECEIVABLES

As at December 31,

 

2021

 

2020

Trade receivables

 

$

100,758

 

 

$

47,368

 

Less: Allowance for doubtful accounts

 

 

(5,216

)

 

 

(7,257

)

Net trade receivables

 

 

95,542

 

 

 

40,111

 

Deferred receivables

 

 

5,554

 

 

 

7,347

 

Government grant receivable (Note 27)

 

 

17,626

 

 

 

2,776

 

Other receivables

 

 

3,976

 

 

 

1,694

 

Trade and other receivables

 

$

122,698

 

 

$

51,928

 

Allowance for doubtful accounts

The movement in the allowance for doubtful accounts was as follows:

Years ended December 31,

 

2021

 

2020

Allowance for doubtful accounts, beginning of year

 

$

7,257

 

 

$

1,779

 

(Reversals) provisions for impaired receivables

 

 

(1,914

)

 

 

6,069

 

Receivables written off

 

 

(13

)

 

 

(146

)

Impact of foreign exchange

 

 

(114

)

 

 

(445

)

Allowance for doubtful accounts, end of year

 

$

5,216

 

 

$

7,257

 

12. OTHER CURRENT FINANCIAL ASSETS

As at December 31,

 

2021

 

2020

Due to Telesat Corporation (Note 35)

 

$

3,649

 

$

Security deposits

 

 

861

 

 

448

Other current financial assets

 

$

4,510

 

$

448

13. PREPAID EXPENSES AND OTHER CURRENT ASSETS

As at December 31,

 

2021

 

2020

Prepaid expenses

 

$

6,431

 

$

5,942

Inventory(a)

 

 

16,982

 

 

5,224

Deferred charges(b)

 

 

264

 

 

278

Other

 

 

14,106

 

 

8,301

Prepaid expenses and other current assets

 

$

37,783

 

$

19,745

____________

(a)      As at December 31, 2021, inventory consisted of $15.4 million of work in progress (December 31, 2020 — $4.1 million) and $1.6 million of other inventory (December 31, 2020 — $1.2 million).

(b)      Deferred charges included deferred financing charges relating to the Revolving Credit Facility.

F-100

Telesat Partnership LP
Notes to the 2021 Consolidated Financial Statements
(all amounts in thousands of Canadian dollars, except where otherwise noted)

14. OTHER LONG-TERM FINANCIAL ASSETS

As at December 31,

 

2021

 

2020

Deferred receivables

 

$

12,696

 

$

16,022

Other long-term receivables

 

 

1,841

 

 

1,276

Security deposits

 

 

773

 

 

5,861

Derivative assets (Note 29)

 

 

1,038

 

 

30,266

Other long-term financial assets

 

$

16,348

 

$

53,425

15. OTHER LONG-TERM ASSETS

As at December 31,

 

2021

 

2020

Prepaid expenses

 

$

336

 

$

452

Deferred charges (Note 13)

 

 

511

 

 

775

Pension benefits (Note 31)

 

 

30,105

 

 

Other

 

 

302

 

 

277

Other long-term assets

 

$

31,254

 

$

1,504

16. SATELLITES, PROPERTY AND OTHER EQUIPMENT

 

Satellites

 

Antennas,
satellite
control &
communication
equipment

 

Building,
equipment &
other

 

Right-of-use
assets
(1)

 

Assets
under
construction

 

Total

Cost as at January 1, 2020

 

$

3,553,115

 

 

$

163,667

 

 

$

90,571

 

 

$

29,141

 

 

$

11,175

 

 

$

3,847,669

 

Additions

 

 

 

 

 

300

 

 

 

1,335

 

 

 

6,813

 

 

 

87,444

 

 

 

95,892

 

Disposals/retirements

 

 

(93,755

)

 

 

(2,921

)

 

 

(364

)

 

 

 

 

 

 

 

 

(97,040

)

Transfers from assets under construction

 

 

 

 

 

3,844

 

 

 

619

 

 

 

 

 

 

(4,463

)

 

 

 

Impact of foreign exchange

 

 

(16,028

)

 

 

(836

)

 

 

(423

)

 

 

(438

)

 

 

(4,402

)

 

 

(22,127

)

Cost as at December 31, 2020

 

 

3,443,332

 

 

 

164,054

 

 

 

91,738

 

 

 

35,516

 

 

 

89,754

 

 

 

3,824,394

 

Additions

 

 

 

 

 

261

 

 

 

631

 

 

 

10,074

 

 

 

313,909

 

 

 

324,875

 

Disposals/retirements

 

 

(59,500

)

 

 

(2,812

)

 

 

(4,949

)

 

 

(2,760

)

 

 

 

 

 

(70,021

)

Transfers from assets under construction

 

 

 

 

 

5,948

 

 

 

3,913

 

 

 

 

 

 

(9,861

)

 

 

 

Reclassifications(2)

 

 

 

 

 

4,276

 

 

 

(5,047

)

 

 

771

 

 

 

(1,493

)

 

 

(1,493

)

Impact of foreign exchange

 

 

(5,322

)

 

 

58

 

 

 

(551

)

 

 

(221

)

 

 

318

 

 

 

(5,718

)

Cost as at December 31, 2021

 

$

3,378,510

 

 

$

171,785

 

 

$

85,735

 

 

$

43,380

 

 

$

392,627

 

 

$

4,072,037

 

Accumulated depreciation and impairment as at January 1, 2020

 

$

(2,218,821

)

 

$

(113,249

)

 

$

(54,299

)

 

$

(2,367

)

 

$

 

 

$

(2,388,736

)

Depreciation

 

 

(200,041

)

 

 

(8,678

)

 

 

(4,966

)

 

 

(3,200

)

 

 

 

 

 

(216,885

)

Disposals/retirements

 

 

93,755

 

 

 

2,702

 

 

 

305

 

 

 

 

 

 

 

 

 

96,762

 

Impact of foreign exchange

 

 

2,178

 

 

 

404

 

 

 

301

 

 

 

108

 

 

 

 

 

 

2,991

 

Accumulated depreciation and impairment as at December 31, 2020

 

 

(2,322,929

)

 

 

(118,821

)

 

 

(58,659

)

 

 

(5,459

)

 

 

 

 

 

(2,505,868

)

Depreciation

 

 

(182,848

)

 

 

(10,121

)

 

 

(7,817

)

 

 

(2,986

)

 

 

 

 

 

(203,772

)

Disposals/retirements

 

 

59,500

 

 

 

2,627

 

 

 

4,231

 

 

 

1,420

 

 

 

 

 

 

67,778

 

Reclassifications

 

 

 

 

 

(3,667

)

 

 

4,438

 

 

 

(771

)

 

 

 

 

 

 

Impact of foreign exchange

 

 

910

 

 

 

118

 

 

 

118

 

 

 

454

 

 

 

 

 

 

1,600

 

Accumulated depreciation and impairment as at December 31, 2021

 

$

(2,445,367

)

 

$

(129,864

)

 

$

(57,689

)

 

$

(7,342

)

 

$

 

 

$

(2,640,262

)

Net carrying values

 

 

 

 

 

 

 

 

 

 

 

 

 

 

 

 

 

 

 

 

 

 

 

 

As at December 31, 2020

 

$

1,120,403

 

 

$

45,233

 

 

$

33,079

 

 

$

30,057

 

 

$

89,754

 

 

$

1,318,526

 

As at December 31, 2021

 

$

933,143

 

 

$

41,921

 

 

$

28,046

 

 

$

36,038

 

 

$

392,627

 

 

$

1,431,775

 

____________

(1)      Right-of-use assets consisted primarily of property leases.

(2)      Software of $1,493 was transferred to intangible assets.

F-101

Telesat Partnership LP
Notes to the 2021 Consolidated Financial Statements
(all amounts in thousands of Canadian dollars, except where otherwise noted)

16. SATELLITES, PROPERTY AND OTHER EQUIPMENT (cont.)

Substantially all of the Company’s satellites, property and other equipment have been pledged as security as a requirement of the Company’s Senior Secured Credit Facilities, Senior Secured Notes and 2026 Senior Secured Notes as at December 31, 2021 (Note 24).

Borrowing costs

For the year ended December 31, 2021 and 2020 there were no borrowing costs capitalized.

Impairment

No impairment was recognized for the years ended December 31, 2021 and 2020.

Joint arrangements

Telesat International Limited (“TIL”) and APT entered into agreements relating to the Telstar 18 VANTAGE satellite, which are accounted for as a joint operation, whereby TIL’s interest is 42.5%. Telesat (IOM) Limited (“TIOM”) and Viasat Inc. entered into agreements relating to the ViaSat-1 satellite, which are accounted for as a joint operation, whereby TIOM owns the Canadian payload on the ViaSat-1 satellite.

17. INTANGIBLE ASSETS

The intangible assets are split between assets with finite and indefinite lives.

The indefinite life intangible assets are summarized below.

 

Orbital slots

 

Trade name

 

Intellectual property

 

Total indefinite life intangible assets

Cost as at January 1, 2020

 

$

608,021

 

 

$

17,000

 

$

65,822

 

 

$

690,843

 

Additions

 

 

 

 

 

 

 

5

 

 

 

5

 

Disposals/retirements

 

 

 

 

 

 

 

(229

)

 

 

(229

)

Impact of foreign exchange

 

 

(808

)

 

 

 

 

(757

)

 

 

(1,565

)

Cost as at December 31, 2020 and January 1, 2021

 

 

607,213

 

 

 

17,000

 

 

64,841

 

 

 

689,054

 

Additions

 

 

 

 

 

 

 

 

 

 

 

Disposals/retirements

 

 

 

 

 

 

 

 

 

 

 

Impact of foreign exchange

 

 

(268

)

 

 

 

 

(449

)

 

 

(717

)

Cost as at December 31, 2021

 

$

606,945

 

 

$

17,000

 

$

64,392

 

 

$

688,337

 

Accumulated impairment as at January 1, 2020

 

$

(1,100

)

 

$

 

$

 

 

$

(1,100

)

Impairment

 

 

 

 

 

 

 

 

 

 

 

Accumulated impairment as at December 31, 2020 and January 1, 2021

 

 

(1,100

)

 

 

 

 

 

 

 

(1,100

)

Impairment

 

 

 

 

 

 

 

 

 

 

 

Accumulated impairment as at December 31, 2021

 

$

(1,100

)

 

$

 

$

 

 

$

(1,100

)

Net carrying values

 

 

 

 

 

 

  

 

 

 

 

 

 

 

As at December 31, 2020

 

$

606,113

 

 

$

17,000

 

$

64,841

 

 

$

687,954

 

As at December 31, 2021

 

$

605,845

 

 

$

17,000

 

$

64,392

 

 

$

687,237

 

F-102

Telesat Partnership LP
Notes to the 2021 Consolidated Financial Statements
(all amounts in thousands of Canadian dollars, except where otherwise noted)

17. INTANGIBLE ASSETS (cont.)

The finite life intangible assets are summarized below.

 

Revenue backlog

 

Customer relationships

 

Customer contracts

 

Transponder rights

 

Concession rights

 

Software

 

Other

 

Total
finite life
intangible
assets

Cost as at January 1, 2020

 

$

223,664

 

 

$

198,476

 

 

$

12,858

 

 

$

16,718

 

 

$

30,148

 

 

$

 

 

$

59

 

 

$

481,923

 

Additions

 

 

 

 

 

 

 

 

 

 

 

 

 

 

24

 

 

 

 

 

 

 

 

 

24

 

Disposals/retirements

 

 

 

 

 

(3,943

)

 

 

(240

)

 

 

 

 

 

 

 

 

 

 

 

 

 

 

(4,183

)

Impact of foreign exchange

 

 

 

 

 

12

 

 

 

 

 

 

 

 

 

(7,258

)

 

 

 

 

 

 

 

 

(7,246

)

Cost as at December 31, 2020 and January 1, 2021

 

 

223,664

 

 

 

194,545

 

 

 

12,618

 

 

 

16,718

 

 

 

22,914

 

 

 

 

 

 

59

 

 

 

470,518

 

Additions

 

 

 

 

 

 

 

 

 

 

 

 

 

 

75

 

 

 

2,770

 

 

 

 

 

 

2,845

 

Disposals/retirements

 

 

 

 

 

 

 

 

 

 

 

 

 

 

(411

)

 

 

 

 

 

 

 

 

(411

)

Impact of foreign exchange

 

 

 

 

 

(19

)

 

 

 

 

 

 

 

 

(1,501

)

 

 

 

 

 

 

 

 

(1,520

)

Cost as at December 31, 2021

 

$

223,664

 

 

$

194,526

 

 

$

12,618

 

 

$

16,718

 

 

$

21,077

 

 

$

2,770

 

 

$

59

 

 

$

471,432

 

Accumulated amortization and impairment as at January 1, 2020

 

$

(202,783

)

 

$

(137,917

)

 

$

(6,951

)

 

$

(12,944

)

 

$

(8,240

)

 

$

 

 

$

(40

)

 

$

(368,875

)

Amortization

 

 

(6,198

)

 

 

(6,847

)

 

 

(834

)

 

 

(1,078

)

 

 

(2,235

)

 

 

 

 

 

(3

)

 

 

(17,195

)

Disposals/retirements

 

 

 

 

 

3,943

 

 

 

240

 

 

 

 

 

 

 

 

 

 

 

 

 

 

 

4,183

 

Impact of foreign exchange

 

 

 

 

 

(70

)

 

 

 

 

 

 

 

 

2,675

 

 

 

 

 

 

 

 

 

2,605

 

Accumulated amortization and impairment as at December 31, 2020 and January 1, 2021

 

 

(208,981

)

 

 

(140,891

)

 

 

(7,545

)

 

 

(14,022

)

 

 

(7,800

)

 

 

 

 

 

(43

)

 

 

(379,282

)

Amortization

 

 

(5,590

)

 

 

(6,894

)

 

 

(845

)

 

 

(1,078

)

 

 

(1,453

)

 

 

(277

)

 

 

(4

)

 

 

(16,141

)

Disposals/retirements

 

 

 

 

 

 

 

 

 

 

 

 

 

 

411

 

 

 

 

 

 

 

 

 

411

 

Impact of foreign exchange

 

 

 

 

 

13

 

 

 

 

 

 

 

 

 

408

 

 

 

 

 

 

 

 

 

421

 

Accumulated amortization and impairment as at December 31, 2021

 

$

(214,571

)

 

$

(147,772

)

 

$

(8,390

)

 

$

(15,100

)

 

$

(8,434

)

 

$

(277

)

 

$

(47

)

 

$

(394,591

)

Net carrying values

 

 

 

 

 

 

 

 

 

 

 

 

 

 

 

 

 

 

 

 

 

 

 

 

 

 

 

 

 

 

 

 

As at December 31, 2020

 

$

14,683

 

 

$

53,654

 

 

$

5,073

 

 

$

2,696

 

 

$

15,114

 

 

$

 

 

$

16

 

 

$

91,236

 

As at December 31, 2021

 

$

9,093

 

 

$

46,754

 

 

$

4,228

 

 

$

1,618

 

 

$

12,643

 

 

$

2,493

 

 

$

12

 

 

$

76,841

 

The total combined indefinite and finite life intangible assets are summarized below.

 

As at December 31, 2021

 

As at December 31, 2020

  

Cost

 

Accumulated amortization and impairment

 

Net carrying value

 

Cost

 

Accumulated amortization and impairment

 

Net carrying value

Indefinite life intangibles

 

$

688,337

 

$

(1,100

)

 

$

687,237

 

$

689,054

 

$

(1,100

)

 

$

687,954

Finite life intangibles

 

 

471,432

 

 

(394,591

)

 

 

76,841

 

 

470,518

 

 

(379,282

)

 

 

91,236

Total intangibles

 

$

1,159,769

 

$

(395,691

)

 

$

764,078

 

$

1,159,572

 

$

(380,382

)

 

$

779,190

The orbital slots represent a right to operate satellites in a given longitudinal coordinate in space, where geostationary orbit may be achieved. They are limited in availability and represent a scarce resource. Usage of orbital slots is licensed through the International Telecommunications Union. Satellite operators can generally expect, with a relatively high level of certainty, continued occupancy of an assigned orbital slot either during the operational life of an existing orbiting satellite or upon replacement by a new satellite once the operational life of the existing orbiting satellite is over. As a result of the expectancy right to maintain the once awarded orbital slots, an indefinite life is typically associated with orbital slots.

The Company’s trade name has a long and established history, a strong reputation and has been synonymous with quality and growth within the satellite industry. It has been assigned an indefinite life because of expected ongoing future use.

F-103

Telesat Partnership LP
Notes to the 2021 Consolidated Financial Statements
(all amounts in thousands of Canadian dollars, except where otherwise noted)

17. INTANGIBLE ASSETS (cont.)

The Company’s intellectual property relates to development relating to its planned Telesat Lightspeed constellation. It has been assigned an indefinite life because of anticipated ongoing future use.

The following are the remaining useful lives of the intangible assets:

 

Years

Revenue backlog

 

3

Customer relationships

 

5 to 7

Customer contracts

 

5

Transponder rights

 

1

Concession rights

 

1 to 15

Software

 

5

Patent

 

4

All of the Company’s intangible assets, excluding the intangible assets held in an unrestricted subsidiary, have been pledged as security as a requirement of the Company’s Senior Secured Credit Facilities, Senior Secured Notes and 2026 Senior Secured Notes (Note 24).

Impairment

Finite life intangible assets are assessed for impairment at the Company’s CGU level. With the exception of trade name, which is tested for impairment at the asset level, the indefinite life intangible assets are tested for impairment at the individual CGU level. The annual impairment tests for these assets were performed in the fourth quarters of 2021 and 2020 in accordance with the policy described in Note 4.

Orbital slots

The orbital slots were valued using an income approach.

The income approach is most sensitive to the following assumptions:

•        Movements in the underlying business plan;

•        Discount rate; and

•        Growth rate assumptions.

Movements in the underlying business plan

The business plans reflect the most up-to-date assumptions concerning the markets and development and trends in the business. For the provision of satellite capacity, the will take into account the following factors:

•        The expected developments in sale of satellite capacity;

•        Any changes in the expected capital expenditure cycle; and

•        Any changes in satellite procurement, launch or cost assumptions.

Discount rates

Discount rates reflect management’s estimates of the specific risks. Management uses a weighted average cost of capital as a discount rate. The discount rates used was 7.5% in 2021 and 8.0% in 2020.

F-104

Telesat Partnership LP
Notes to the 2021 Consolidated Financial Statements
(all amounts in thousands of Canadian dollars, except where otherwise noted)

17. INTANGIBLE ASSETS (cont.)

Growth rate assumptions

Growth rate assumptions used to extrapolate the cash flows beyond the business planning period are based on commercial experience and the expectations for the development of the markets which they serve.

Trade name

Relief from royalty method was used to calculate the fair value of the Telesat Trade name. The relief from royalty analysis requires determining a hypothetical royalty rate and subsequent application of the rate to projected revenue.

The relief from royalties method is most sensitive to the following assumptions:

•        Movements in the underlying business plan;

•        Royalty rate;

•        Discount rate; and

•        Growth rate assumptions.

Movements in the underlying business plan

The business plans reflect the most up-to-date assumptions concerning the markets and development and trends in the business. For the provision of satellite capacity, the business plan will take into account the expected developments in sale of satellite capacity.

Royalty rate

The determination of the hypothetical royalty rate used in the relief from royalty approach will consider comparable license agreements and other qualitative factors. The royalty rate used for 2021 and 2020 was 0.25% of revenue.

Discount rates

Discount rates reflect management’s estimates of the specific risks. Management uses a weighted average cost of capital as a discount rate. The discount rates used was the following:

 

2021

 

2020

Geo royalties

 

7.5

%

 

8.0

%

Leo royalties

 

17.5

%

 

17.5

%

Growth rate assumptions

Growth rate assumptions used to extrapolate the cash flows beyond the business planning period are based on commercial experience and the expectations for the development of the markets which they serve. The long-term growth rate was the following:

 

2021

 

2020

Geo

 

%

 

%

Leo

 

3.0

%

 

3.0

%

No impairment loss was recognized in the years ended December 31, 2021 and 2020.

F-105

Telesat Partnership LP
Notes to the 2021 Consolidated Financial Statements
(all amounts in thousands of Canadian dollars, except where otherwise noted)

17. INTANGIBLE ASSETS (cont.)

Some of the more sensitive assumptions used in the quantitative analysis, including the forecasted cash flows and the discount rate, could have yielded different estimates of the recoverable amount. Actual operating results and the related cash flows of the Company could differ from the estimated operating results and related cash flows used in the impairment analysis, and had different estimates been used, it could have resulted in a different fair value.

18. GOODWILL

The Company carries goodwill at its cost of $2,446.6 million with no accumulated impairment losses since acquisition.

Impairment

Goodwill is tested for impairment at the entity level because that represents the lowest level at which goodwill supports the Company’s operations and is monitored internally. The annual impairment test on goodwill was performed in the fourth quarters of 2021 and 2020 in accordance with the policy described in Note 4.

In 2021 and 2020, a quantitative assessment of goodwill was performed. The Company’s recoverable amount exceeded the carrying value therefore, no impairment was recognized.

The quantitative calculation is most sensitive to the following assumptions:

•        Movements in the underlying business plan;

•        Discount rate; and

•        Growth rate assumptions.

Movements in the underlying business plan

The business plans reflect the most up-to-date assumptions concerning the markets and development and trends in the business. For the provision of satellite capacity, the business plan will take into account the following factors:

•        The expected developments in sale of satellite capacity and the development of the Telesat Lightspeed market;

•        Any changes in the expected capital expenditure cycle, including estimated costs on the development of the Telesat Lightspeed constellation; and

•        Any changes in satellite procurement, launch or cost assumptions.

Discount rates

Discount rates reflect management’s estimates of the specific risks. Management uses a weighted average cost of capital as a discount rate. The discount rates used in the calculation are presented below:

 

2021

 

2020

Geo

 

7.5

%

 

8.0

%

Leo

 

17.5

%

 

17.5

%

U.S. C-band clearing proceeds

 

7.5

%

 

8.0

%

Growth rate assumptions

Growth rate assumptions used to extrapolate the cash flows beyond the business planning period are based on commercial experience and the expectations for the development of the markets which they serve. Growth rate assumptions were built into the GEO and LEO calculations.

F-106

Telesat Partnership LP
Notes to the 2021 Consolidated Financial Statements
(all amounts in thousands of Canadian dollars, except where otherwise noted)

18. GOODWILL (cont.)

Some of the more sensitive assumptions used in the quantitative analysis, including the forecasted cash flows, discount rate and market multiples, could have yielded different estimates of the recoverable amount. Actual operating results and the related cash flows of the Company could differ from the estimated operating results and related cash flows used in the impairment analysis, and had different estimates been used, it could have resulted in a different fair value. If the discount rate for GEO were to increase by 0.5% and the discount rate for LEO were to increase by 2.5%, there would be no impairment on the goodwill.

19. TRADE AND OTHER PAYABLES

As at December 31,

 

2021

 

2020

Trade payables

 

$

3,456

 

$

5,393

Other payables and accrued liabilities(a)

 

 

50,305

 

 

24,698

Trade and other payables

 

$

53,761

 

$

30,091

____________

(a)      Other payables and accrued liabilities included payables that are not trade in nature as well as various operating and capital accruals.

20. OTHER CURRENT FINANCIAL LIABILITIES

As at December 31,

 

2021

 

2020

Derivative liabilities (Note 29)

 

$

5,367

 

$

12,581

Security deposits

 

 

875

 

 

1,141

Satellite performance incentive payments

 

 

7,485

 

 

7,996

Interest payable(a)

 

 

19,814

 

 

12,046

Other

 

 

3,106

 

 

2,116

Other current financial liabilities

 

$

36,647

 

$

35,880

____________

(a)      Interest payable included interest payable on indebtedness and satellite performance incentive payments.

21. OTHER CURRENT LIABILITIES

As at December 31,

 

2021

 

2020

Deferred revenue (Note 23)

 

$

78,157

 

$

81,759

Decommissioning liabilities (Note 23)

 

 

991

 

 

790

Uncertain tax positions

 

 

1,315

 

 

1,315

Lease liabilities

 

 

1,949

 

 

2,131

Other

 

 

2,656

 

 

2,834

Other current liabilities

 

$

85,068

 

$

88,829

22. OTHER LONG-TERM FINANCIAL LIABILITIES

As at December 31,

 

2021

 

2020

Derivative liabilities (Note 29)

 

$

 

$

5,448

Security deposits

 

 

976

 

 

473

Satellite performance incentive payments

 

 

22,859

 

 

29,578

Other long-term financial liabilities

 

$

23,835

 

$

35,499

F-107

Telesat Partnership LP
Notes to the 2021 Consolidated Financial Statements
(all amounts in thousands of Canadian dollars, except where otherwise noted)

23. OTHER LONG-TERM LIABILITIES

As at December 31,

 

2021

 

2020

Deferred revenue(b)

 

$

289,926

 

$

332,363

Accrued benefit liabilities (Note 31)

 

 

45,221

 

 

47,984

Uncertain tax positions

 

 

175

 

 

175

Decommissioning liabilities(a)

 

 

2,402

 

 

3,145

Lease liabilities(c)

 

 

33,729

 

 

26,920

Other long-term liabilities

 

$

371,453

 

$

410,587

____________

(a)      The current and long-term decommissioning liabilities on property and equipment were $3.4 million (December 31, 2020 — $3.9 million). The decommissioning liabilities are for the restoration of leased buildings and teleports. During the year ended December 31, 2021, $0.1 million was recorded as interest expense (December 31, 2020 — $0.1 million) with $0.6 million decommissioning liabilities derecognized (December 31, 2020 — $Nil). It is expected that the decommissioning liabilities will mature between 2022 and 2062.

(b)      Remaining performance obligations, which the Company also refers to as contract revenue backlog (“backlog”) represents the expected future revenue under existing customer contracts, includes both cancellable and non-cancellable contracts, and any deferred revenue that will be recognized in the future in respect to cash already received. The Company does not include revenue beyond the stated expiration of the contract regardless of potential for renewal.

          The Company expects the backlog as at December 31, 2021 to be recognized as follows (in millions of Canadian dollars):

2022

 

2023

 

2024

 

2025

 

2026

 

Thereafter

 

Total

$

582

 

$

461

 

$

313

 

$

219

 

$

185

 

$

372

 

$

2,132

(c)      The expected undiscounted contractual cash flows of the lease liabilities as at December 31, 2021 were as follows:

2022

 

2023

 

2024

 

2025

 

2026

 

Thereafter

 

Total

$

3,504

 

$

3,580

 

$

3,446

 

$

3,180

 

$

2,960

 

$

34,990

 

$

51,660

The undiscounted contractual cash flows included $15.7 million of interest payments

24. INDEBTEDNESS

As at December 31

 

2021

 

2020

Senior Secured Credit Facilities

 

 

 

 

 

 

 

Revolving Credit Facility

 

$

 

 

$

Term Loan B – U.S. Facility (US$1,552,815)

 

 

1,962,292

 

 

 

1,975,957

Senior Notes (US$550,000)

 

 

695,035

 

 

 

699,875

2026 Senior Secured Notes (US$500,000)

 

 

631,850

 

 

 

Senior Secured Notes (US$400,000)

 

 

505,480

 

 

 

509,000

  

 

3,794,657

 

 

 

3,184,832

Deferred financing costs, prepayment options and loss on repayment

 

 

(2,060

)

 

 

2,320

  

 

3,792,597

 

 

 

3,187,152

Less: current indebtedness

 

 

 

 

 

Long-term indebtedness

 

$

3,792,597

 

 

$

3,187,152

On October 11, 2019, Telesat Canada issued, through a private placement, US$550 million of Senior Notes at an interest rate of 6.5%, which mature in October 2027. Debt issue costs of $7.4 million were incurred in connection with the issuance of the Senior Notes. The Senior Notes are structurally subordinated to Telesat Canada’s existing and future secured indebtedness, including obligations under its Senior Secured Credit Facilities and Senior Secured Notes. The Senior Notes are governed by the Senior Notes Indenture. With the proceeds from the Senior Notes offering,

F-108

Telesat Partnership LP
Notes to the 2021 Consolidated Financial Statements
(all amounts in thousands of Canadian dollars, except where otherwise noted)

24. INDEBTEDNESS (cont.)

along with available cash on hand, all outstanding amounts, including redemption premium and discounted interest to November 15, 2019, were repaid on October 11, 2019, on the US$500 million 8.875% Senior Notes. Any unamortized deferred financing costs and prepayment options were written off upon repayment of the 8.875% Senior Notes.

On December 6, 2019, Telesat Canada entered into a new amended and restated Credit Agreement with a syndicate of banks which provides for the extension of credit under the Senior Secured Credit Facilities of US$1,908.5 million and revolving credit borrowings up to US$200.0 million (or Canadian dollar equivalent). The term loan facility matures in December 2026 while the revolving credit facility matures in December 2024. Debt issue costs of $16.0 million were incurred in connection with this amendment, inclusive of $1.3 million relating to the revolving credit facility. All obligations under the Credit Agreement are guaranteed by the Company and certain of Telesat Canada’s existing subsidiaries (“Guarantors”). The obligations under the Credit Agreement and the guarantees of those obligations are secured, subject to certain exceptions, by first priority liens and security interest in the assets of Telesat Canada and the Guarantors. If the Revolving Credit Facility is drawn by more than 35% of the Credit Facility amount, the Credit Agreement requires Telesat Canada to comply with a first lien net leverage ratio of 5.75:1.00, tested quarterly, and failure to comply will result in an event of default. The Credit Agreement contains total leverage ratio covenants that restrict, with certain exceptions, the ability of Telesat Canada and the Guarantors to take specified actions, including, among other things and subject to certain significant exceptions: creating liens, incurring indebtedness, making investments, engaging in mergers, selling property, paying dividends, entering into sale-leaseback transactions, creating subsidiaries, repaying subordinated debt or amending organizational documents. As at December 31, 2021, the leverage ratio was 5.70:1.00, which is more than the maximum test ratio of 4.50:1.00 (December 31, 2020 — 4.44:1.00, which was less than the maximum test ratio of 4.50:1.00).

On December 6, 2019, Telesat Canada issued, through private placement, US$400 million of Senior Secured Notes, at an interest rate of 4.875%, which mature in June 2027. Debt issue costs of $6.6 million were incurred in connection with the issuance of the Senior Secured Notes. The Senior Secured Notes are guaranteed by the Company and certain Guarantors. The Senior Secured Notes are governed by the Senior Secured Notes Indenture. The obligations under the Senior Secured Notes Indenture are secured, subject to certain exceptions, by first priority liens and security interest in the assets of Telesat Canada and the Guarantors. The Senior Secured Notes include covenants or terms that restricts the Company’s ability to, among other things: (i) incur or guarantee additional indebtedness, or issue disqualified stock or preferred shares, (ii) incur liens, (iii) pay dividends, or make certain restricted payments or investments, (iv) enter into certain transactions with affiliates, (v) modify or cancel satellite insurance, (vi) consolidate, merge, sell or otherwise dispose of substantially all assets, (vii) create restrictions on the ability to pay dividends, make loans, and sell assets, and (viii) designate subsidiaries as unrestricted subsidiaries.

On April 27, 2021, Telesat Canada, as issuer, and Telesat LLC, as co-issuer, issued US$500 million in aggregate principal amount of 2026 Senior Secured Notes maturing on December 6, 2026. Debt issue costs of $6.8 million were incurred in connection with the issuance of the 2026 Senior Secured Notes. The 2026 Senior Secured Notes are guaranteed by the Company and certain Guarantors. The 2026 Senior Secured Notes are governed by the 2026 Senior Secured Notes Indenture. The obligations under the 2026 Senior Secured Notes Indenture are secured, subject to certain exceptions, by first priority liens and security interest in the assets of Telesat Canada and the Guarantors. The 2026 Senior Secured Notes include covenants or terms that restricts the Company’s ability to, among other things: (i) incur or guarantee additional indebtedness, or issue disqualified stock or preferred shares, (ii) incur liens, (iii) pay dividends, or make certain restricted payments or investments, (iv) enter into certain transactions with affiliates, (v) modify or cancel satellite insurance, (vi) consolidate, merge, sell or otherwise dispose of substantially all assets, (vii) create restrictions on the ability to pay dividends, make loans, and sell assets, and (viii) designate subsidiaries as unrestricted subsidiaries.

The 2026 Senior Secured Notes bear interest from the issue date, payable on June 1 and December 1 of each year, which commenced on December 1, 2021, to holders of record on the immediately preceding May 15 or November 15, as the case may be.

F-109

Telesat Partnership LP
Notes to the 2021 Consolidated Financial Statements
tall amounts in thousands of Canadian dollars, except where otherwise noted)

24. INDEBTEDNESS (cont.)

The prepayment options associated with the 2026 Senior Secured Notes were fair valued at the time of debt issuance. The initial fair value impact, as at April 27, 2021, of the prepayment option related to the 2026 Senior Secured Notes was a $1.9 million increase to the indebtedness. This liability is subsequently amortized using the effective interest method.

The former senior secured credit facilities were fully repaid on December 6, 2019 from the new amended and restated Credit Agreement in the amount of US$1,908.5 million and the US$400 million Senior Secured Notes. Any unamortized deferred financing costs, interest rate floors, and net gain on repricing/repayment were written off upon repayment of the former senior secured credit facilities.

In December 2020, the Company made a US$341.4 million prepayment on the Term Loan B — U.S. Facility. The prepayment was applied to all mandatory future quarterly principal repayments, with the remaining balance of the prepayment being applied towards the principal amount outstanding on maturity. The prepayment resulted in the recognition of a loss of $2.3 million, which was recorded against interest and other income and indebtedness. The loss recorded against the indebtedness is subsequently amortized to interest expense using the effective interest method.

(a)     The Senior Secured Credit Facilities, which were entered into on December 6, 2019, are secured by substantially all of Telesat Canada’s assets. The Credit Agreement requires Telesat Canada and the Guarantors to comply with a First Lien Net Leverage Ratio if the Revolving Credit Facility is drawn by more than 35% of the Credit Facility amount. As at December 31, 2021 and 2020, Telesat Canada was in compliance with this covenant.

The Senior Secured Credit Facilities, have two tranches which are described below:

(i)     A Revolving Credit Facility (“Revolving Facility”) of up to $200.0 million U.S. dollars (or Canadian dollar equivalent) is available to Telesat Canada maturing in December 2024. This Revolving Facility is available to be drawn at any time in U.S. funds or Canadian dollar equivalent funds. Loans under the Revolving Facility bear interest at a floating interest rate. For Canadian Prime Rate and Alternative Base Rate (“ABR”) loans, an applicable margin ranging from 0.75% to 1.25% is applied to the Prime Rate and ABR as these interest rates are defined in the Senior Credit Facilities. For Bankers Acceptance (“BA”) Loans and Eurodollar Loans, an applicable margin ranging from 1.75% to 2.25% is applied to either the BA interest rate or LIBOR. The rates on the Revolving Facility vary depending upon the results of the first lien leverage ratio. The Revolving Facility has an unused commitment fee that ranges from 25.0 to 37.5 basis points per annum, depending upon the result of the total leverage ratio. As at December 31, 2021, other than $0.2 million (December 31, 2020 — $0.2 million) in drawings related to letters of credit, there were no borrowings under this facility.

(ii)    The U.S. TLB Facility is a US$1,908.5 million facility maturing in December 2026. The borrowings under the U.S. TLB Facility bear interest at a floating rate of either: (i) LIBOR as periodically determined for interest rate periods selected by Telesat Canada in accordance with the terms of the Senior Secured Credit Facilities, plus an applicable margin of 2.75%; or (ii) Alternative Base Rate as determined in accordance with the terms of the Senior Secured Credit Facilities plus an applicable margin of 1.75%. The mandatory principal repayment is equal to 0.25% of the original aggregate principal amount, payable on the last day of each quarter, commencing on March 31, 2020. As a result of the prepayment made in December 2020, mandatory quarterly principal repayments are no longer be required. The weighted average effective interest rate for the year ended December 31, 2021 was 2.96% (December 31, 2020 — 3.63%).

(b)    The Senior Notes bear interest at an annual rate of 6.5% with interest payments payable in April and October, annually, which commenced in April 2020. The Senior Notes are due in October 2027 and were entered into on October 11, 2019. The total balance of the Senior Notes is US$550.0 million. The Senior

F-110

Telesat Partnership LP
Notes to the 2021 Consolidated Financial Statements
(all amounts in thousands of Canadian dollars, except where otherwise noted)

24. INDEBTEDNESS (cont.)

Notes include covenants or terms that restrict the Company’s ability to, among other things: (i) incur or guarantee additional indebtedness, or issue disqualified stock or preferred shares, (ii) incur liens, (iii) pay dividends, or make certain restricted payments or investments, (iv) enter into certain transactions with affiliates, (v) modify or cancel satellite insurance, (vi) consolidate, merge, sell or otherwise dispose of substantially all assets, (vii) create restrictions on the ability to pay dividends, make loans, and sell assets, and (viii) designate subsidiaries as unrestricted subsidiaries. The weighted average effective interest rate for the year ended December 31, 2021 and 2020 was 6.27%.

(c)     The Senior Secured Notes bear interest at an annual rate of 4.875% with interest payable on June 1 and December 1, annually, which commenced in June 2020. The Senior Secured Notes are due in June 2027 and were entered into on December 6, 2019. The total balance of the Senior Secured Notes is US$400.0 million. The Senior Secured Notes are secured, subject to certain exceptions, by the assets of Telesat Canada and the Guarantors. The Senior Secured Notes include covenants or terms that restrict the Company’s ability to, among other things: (i) incur or guarantee additional indebtedness, or issue disqualified stock or preferred shares, (ii) incur liens, (iii) pay dividends, or make certain restricted payments or investments, (iv) enter into certain transactions with affiliates, (v) modify or cancel satellite insurance, (vi) consolidate, merge, sell or otherwise dispose of substantially all assets, (vii) create restrictions on the ability to pay dividends, make loans, and sell assets, and (viii) designate subsidiaries as unrestricted subsidiaries. The weighted average effective interest rate for the year ended December 31, 2021 and 2020 was 4.76%.

(d)    The 2026 Senior Secured Notes bear interest at an annual rate of 5.625% with interest payable on June 1 and December 1, which commenced in December 2021. The 2026 Senior Secured Notes are due in December 2026 and were entered into on April 27, 2021. The total balance of the 2026 Senior Secured Notes is US$500.0 million. The 2026 Senior Secured Notes are secured, subject to certain exceptions, by the assets of Telesat Canada and the Guarantors. The indenture governing the 2026 Senior Secured Notes includes covenants and terms that restrict Telesat Canada’s ability to, among other things, incur additional indebtedness, incur liens, pay dividends or make certain other restricted payments, investments or acquisitions, enter into certain transactions with affiliates, modify or cancel its satellite insurance, effect mergers with another entity, and redeem the 2026 Senior Secured Notes, without penalty, before December 6, 2022, in each case subject to exceptions provided in such indenture. The weighted average effective interest rate for the 249-day period ended December 31, 2021 was 5.79%.

(e)     The Senior Secured Credit Facilities, Senior Notes, Senior Secured Notes and 2026 Senior Secured Notes included the following deferred financing costs and prepayment options:

(i)     The U.S. TLB Facility, Senior Notes, Senior Secured Notes and 2026 Senior Secured Notes were presented on the balance sheet net of related deferred financing costs of $27.4 million as at December 31, 2021 (December 31, 2020 — $24.9 million). The deferred financing costs are amortized using the effective interest method.

(ii)    The U.S. TLB Facility was presented on the balance sheet net of the loss on repayment of $1.9 million as at December 31, 2021 (December 31, 2020 — $2.3 million).

(iii)   The indenture agreement for the Senior Notes contained provisions for certain prepayment options which were fair valued at the time of debt issuance. The initial fair value impact, as at October 11, 2019, of the prepayment option related to the Senior Notes was a $17.8 million increase to the indebtedness. This liability is subsequently amortized using the effective interest method and had a carrying amount of $13.7 million as at December 31, 2021 (December 31, 2020 — $15.7 million).

(iv)   The indenture agreement for the Senior Secured Notes contained provisions for certain prepayment options which were fair valued at the time of debt issuance. The initial fair value impact, as at December 6, 2019, of the prepayment option related to the Senior Secured Notes was a $10.6 million

F-111

Telesat Partnership LP
Notes to the 2021 Consolidated Financial Statements
(all amounts in thousands of Canadian dollars, except where otherwise noted)

24. INDEBTEDNESS (cont.)

increase to the indebtedness. This liability is subsequently amortized using the effective interest method and had a carrying amount of $8.0 million as at December 31, 2021 (December 31, 2020 — $9.3 million).

(v)    The indenture agreement for the 2026 Senior Secured Notes contained provisions for certain prepayment options which were fair valued at the time of debt issuance. The initial fair value impact, as at April 27, 2021, of the prepayment option related to the 2026 Senior Secured Notes was a $1.9 million increase to the indebtedness. This liability is subsequently amortized using the effective interest method and had a carrying amount of $1.7 million as at December 31, 2021.

The short-term and long-term portions of deferred financing costs, prepayment options and loss on repayment were as follows:

As at December 31,

 

2021

 

2020

Short-term deferred financing costs

 

$

 

 

$

 

Long-term deferred financing costs

 

 

27,431

 

 

 

24,888

 

  

$

27,431

 

 

$

24,888

 

Short-term prepayment options

 

$

 

 

$

 

Long-term prepayment options

 

 

(23,448

)

 

 

(24,925

)

  

$

(23,448

)

 

$

(24,925

)

Short-term loss on repayment

 

$

 

 

$

 

Long-term loss on repayment

 

 

(1,923

)

 

 

(2,283

)

  

$

(1,923

)

 

$

(2,283

)

Deferred financing costs, prepayment options and loss on repayment

 

$

2,060

 

 

$

(2,320

)

25. PARTNERSHIP UNITS LIABILITY

The LP Units are classified as a financial liability due to their exchange features and changes in fair value is recorded through profit and loss. These LP Units were issued in exchange for Telesat Canada shares as part of the Transaction.

The number of the LP Units issued as part of the Transaction and outstanding as at December 31, 2021 is as follows:

 

Number

Class A LP Units and Class B LP Units

 

19,428,491

Class C LP Units

 

18,098,362

  

37,526,853

On completion of the Transaction, these LP Units were recorded at a book value of $1,171.2 million. The fair value of the LP Units as at December 31, 2021 has been determined to be $1,309.8 million, resulting in a loss of $131.0 million. This loss has been recorded in the statement of income as loss on changes in fair value of partnership units liability.

26. PARTNERS’ CAPITAL/SHARE CAPITAL

The authorized capital of the Partnership comprises of:

(a)     an unlimited number of Partnership GP Units (“GP Units”).

(b)    LP Units as follows:

(i)     an unlimited number of Class A LP Units,

F-112

Telesat Partnership LP
Notes to the 2021 Consolidated Financial Statements
(all amounts in thousands of Canadian dollars, except where otherwise noted)

26. PARTNERS’ CAPITAL/SHARE CAPITAL (cont.)

(ii)    an unlimited number of Class B LP Units,

(iii)   Class C LP Units

The GP Units are held by the Corporation as the sole general partner of the Partnership. As part of the Transaction, in total 12,020,087 GP Units were issued to the Corporation, representing approximately 24% of the economic interest in the Partnership.

The Class A LP Units are currently held by the partners (other than Red Isle, Red Isle’s permitted transferees that are wholly owned by PSP Investments or any holder of Class D LP Units of the Partnership (“Class D Units”) in their capacity as such) who can demonstrate to the Partnership that they are Canadian (as defined in the Investment Canada Act). The Class B LP Units are held by the partners (other than Red Isle, Red Isle’s permitted transferees that are wholly owned by PSP Investments or any holder of Class D LP Units in their capacity as such). The Class C LP Units are held by Red Isle or its permitted transferees that are wholly owned by PSP Investments.

Each holder of a Partnership LP Unit is entitled to vote in respect of matters on which holders of the Corporation’s common shares are entitled to vote through a special voting share of the Corporation. Holders of LP Units are entitled to one vote per unit (through the Special Voting Shares) and will vote together with their respective class of the Corporation shares as a single class.

As the general partner of the Partnership, the Corporation can make certain amendments to the Partnership Agreement without the consent of the limited partners.

The Corporation, as the general partner, may cause distributions to be made by the Partnership to the partners in the following order of priority: (a) the Corporation may, in its sole discretion, from time to time cause cash distributions to be made by the Partnership to the Corporation (which distributions will be made without pro rata distributions to the other partners) in such amounts as required for the Corporation to pay certain expenses and tax liabilities described in the Partnership Agreement and (b) after payment of any deferred distributions described below, the Corporation may, in its sole discretion, from time to time in such amounts as it shall determine, cause distributions to be made by the Partnership to the partners in accordance with their percentage interests, pro rata.

Pursuant to the terms of the Partnership Agreement, unitholders are entitled to distributions from the Partnership in an amount equal to any dividends or distributions that is declared and paid with respect to the Public Shares of the Corporation. Differences include that in the event that any partner other than the Corporation, that is subject to U.S. federal income tax has net cumulative taxable income that exceeds zero, then on the next applicable tax distribution date, the Partnership shall distribute to each partner, whether or not such partner is subject to U.S. federal income tax, its assumed tax liability, less all prior distributions paid in respect of such partner’s units, provided, however, that the Corporation may defer such distribution.

Since, subject to the Lock-Up Period, the LP Units are exchangeable into the respective class of the Corporation shares at the discretion of the holders, the LP Units have been classified as a financial liability in the financial statements of the Partnership (Note 25).

No additional GP Units of the Partnership have been issued during 2021 other than as a part of the Transaction.

During the course of the Transaction, 10 Class X LP Units (”X LP Units”) with nominal value were also issued. These X LP Units were later redeemed for consideration equal to their fair market value.

F-113

Telesat Partnership LP
Notes to the 2021 Consolidated Financial Statements
(all amounts in thousands of Canadian dollars, except where otherwise noted)

26. PARTNERS’ CAPITAL/SHARE CAPITAL (cont.)

Telesat Canada

The information below summarizes the share capital of Telesat Canada that existed in 2020 and to the completion of the Transaction.

The number of shares and stated value of the outstanding shares of Telesat Canada as at December 31, 2020 were as follows:

 

Number of
shares

 

Stated
value

Common Shares

 

74,252,460

 

$

26,580

Voting Participating Preferred Shares

 

7,034,444

 

 

48,246

Non-Voting Participating Preferred Shares

 

38,508,117

 

 

80,862

Director Voting Preferred Shares

 

1,000

 

 

10

Share capital

   

$

155,698

In November 2021, November 2020, December 2019 and February 2019 dividends were declared and paid on the Director Voting Preferred Shares.

In January 2019, 40,269 stock appreciation rights (“SARS”) were exercised for 14,846 Non-Voting Participating Preferred Shares, on a net settlement basis.

In December 2019, 66,667 RSUs were settled in exchange for 30,980 Non-Voting Participating Preferred Shares, on a net settlement basis.

In December 2020, 66,667 RSUs were settled in exchange for 30,980 Non-Voting Participating Preferred Shares, on a net settlement basis.

In September 2021, 600 stock options were exercised in exchange for 600 Non-Voting Participating Preferred shares.

Prior to the completion of the Transaction, the authorized share capital of the Company is comprised of: (i) an unlimited number of Common Shares, Voting Participating Preferred Shares, Non-Voting Participating Preferred Shares, Redeemable Common Shares, and Redeemable Non-Voting Participating Preferred Shares, (ii) 1,000 Director Voting Preferred Shares, and (iii) 325,000 Senior Preferred Shares. None of the Redeemable Common Shares, Redeemable Non-Voting Participating Preferred Shares or Senior Preferred Shares have been issued as at December 31, 2020.

Common Shares

The holders of the Common Shares are entitled to receive notice of and to attend all annual and special meetings of the shareholders of the Company and to one vote in respect of each common share held on all matters at all such meetings, except in respect of a class vote applicable only to the shares of any other class, in respect of which the common shareholders shall have no right to vote. The holders of the Common Shares are entitled to receive dividends as may be declared by the Board of Directors of the Company, and are entitled to share in the distribution of the assets of the Company upon liquidation, winding-up or dissolution, subject to the rights, privileges and conditions attaching to any other class of shares ranking in order of priority. The Common Shares are convertible at the holders’ option, at any time, into Voting Participating Preferred Shares or Non-Voting Participating Preferred Shares, on a one-for-one basis. The Common Shares have no par value.

F-114

Telesat Partnership LP
Notes to the 2021 Consolidated Financial Statements
(all amounts in thousands of Canadian dollars, except where otherwise noted)

26. PARTNERS’ CAPITAL/SHARE CAPITAL (cont.)

Voting Participating Preferred Shares

The rights, privileges and conditions of the Voting Participating Preferred Shares are identical in all respects to those of the Common Shares, except for the following:

•        The holders of Voting Participating Preferred Shares are not entitled to vote at meetings of the shareholders of the Company on resolutions electing directors.

•        For all other meetings of the shareholders of the Company, the holders of Voting Participating Preferred Shares are entitled to a variable number of votes per Voting Participating Preferred Share based on the number of Voting Participating Preferred Shares, Non-Voting Participating Preferred Shares and Redeemable Non-Voting Participating Preferred Shares outstanding on the record date of the given meeting of the shareholders of the Company.

•        The Voting Participating Preferred Shares are convertible, at any time, at the holders’ option into Common Shares or Non-Voting Participating Preferred Shares on a one-for-one basis as long as the result of such conversion does not cause the Company to cease to be a “qualified corporation” within the meaning of the Canadian Telecommunication Common Carrier Ownership and Control Regulations pursuant to the Telecommunications Act (Canada).

The Voting Participating Preferred Shares have no par value.

Non-Voting Participating Preferred Shares

The rights, privileges and conditions of the Non-Voting Participating Preferred Shares are identical in all respects to those of the Common Shares, except for the following:

•        The holders of Non-Voting Participating Preferred Shares are not entitled to vote on any matter at meetings of the shareholders of the Company, except in respect of a class vote applicable only to the Non-Voting Participating Preferred Shares.

•        The Non-Voting Participating Preferred Shares are convertible, at any time, at the holders’ option into Common Shares or Voting Participating Preferred Shares on a one-for-one basis as long as the result of such conversion does not cause the Company to cease to be a “qualified corporation” within the meaning of the Canadian Telecommunication Common Carrier Ownership and Control Regulations pursuant to the Telecommunications Act (Canada).

The Non-Voting Participating Preferred Shares have no par value.

Director Voting Preferred Shares

The rights, privileges and conditions of the Director Voting Preferred Shares are identical in all respects to those of the Common Shares, except for the following:

•        The holders of Director Voting Preferred Shares are entitled to receive notice of and to attend all meetings of the shareholders of the Company at which directors of the Company are to be elected. The holders of the Director Voting Preferred Shares are not entitled to attend meetings of the shareholders of the Company and have no right to vote on any matter other than the election of directors of the Company.

•        The holders of Director Voting Preferred Shares are entitled to receive annual non-cumulative dividends of $10 per share if declared by the Board of Directors of the Company, in priority to the payment of dividends on the Common Shares, Voting Participating Preferred Shares, Non-Voting Participating Preferred Shares, Redeemable Common Shares, and Redeemable Non-Voting Participating Preferred Shares, but after payment of any accrued dividends on the Senior Preferred Shares.

F-115

Telesat Partnership LP
Notes to the 2021 Consolidated Financial Statements
(all amounts in thousands of Canadian dollars, except where otherwise noted)

26. PARTNERS’ CAPITAL/SHARE CAPITAL (cont.)

The Director Voting Preferred Shares are redeemable at the option of the Company, at any time, at a redemption price of $10 per share.

The Director Voting Preferred Shares have a nominal stated value.

27. GOVERNMENT GRANT

In May 2019, Telesat entered into an agreement for a non-refundable government contribution of a value up to $85 million to July 31, 2023 relating to the Telesat Lightspeed constellation.

For the year ended December 31, 2021, the Company recorded $14.8 million relating to the agreement (December 31, 2020 — $12.0 million).

Of the amount recorded during 2021, $10.0 million was recorded as a reduction to satellites, property and other equipment and $4.8 million was recorded as a reduction to operating expenses (2020 — $8.0 million was recorded as a reduction in satellites, property and other equipment and $4.0 million as a reduction to operating expenses).

28. CAPITAL DISCLOSURES

The Company’s financial strategy is designed to maintain compliance with the financial covenant under its Senior Secured Credit Facilities (Note 24), and to maximize returns to its shareholders and other stakeholders. The Company meets these objectives through regular monitoring of the financial covenant and operating results on a quarterly basis. The Company’s overall financial strategy remains unchanged from 2020.

Prior to the close of the Transaction, the Company defined its capital as shareholders’ equity (comprising issued share capital, accumulated earnings and excluding reserves) and debt financing (comprising indebtedness and excluding deferred financing costs, prepayment options and loss on repayment as defined in Note 24).

Subsequent to the close of the Transaction, the Company defines its capital as the Partners’ capital (comprising partners’ capital, accumulated earnings and excluding reserves), debt financing (comprising indebtedness and excluding deferred financing costs, prepayment options and loss on repayment as defined in Note 24) and partnership units liability.

The Company’s capital at the end of the year was as follows:

As at December 31,

 

2021

 

2020

Partners’ capital/Shareholders’ equity (excluding reserves)

 

$

349,231

 

$

1,422,212

Partnership units liability

 

$

1,309,800

 

$

N/A

Debt financing (excluding deferred financing costs, prepayment options and loss on repayment)

 

$

3,794,657

 

$

3,184,832

If the Revolving Facility is drawn by more than 35% of the credit facility amount, the Senior Secured Credit Facilities require Telesat Canada to comply with a first lien net leverage ratio test. As at December 31, 2021, the first lien net leverage ratio was 4.63:1.00 (December 31, 2020 – 3.43:1.00), which was less than the maximum test ratio of 5.75:1.00.

The Company’s operating results are tracked against budget on a regular basis, and this analysis is reviewed by senior management. The Company partly manages its interest rate risk due to variable interest rate debt through the use of interest rate swaps (Note 29).

F-116

Telesat Partnership LP
Notes to the 2021 Consolidated Financial Statements
(all amounts in thousands of Canadian dollars, except where otherwise noted)

29. FINANCIAL INSTRUMENTS

Measurement of Risks

The Company, through its financial assets and liabilities, is exposed to various risks. The following analysis provides a measurement of risks as at December 31, 2021.

Credit risk

Credit risk is the risk that a counterparty to a financial asset will default, resulting in the Company incurring a financial loss. As at December 31, 2021, the maximum exposure to credit risk is equal to the carrying value of the financial assets which totaled $1,593.1 million (December 31, 2020 — $924.2 million).

The following table provides breakdown by maturity of financial assets as at December 31, 2021:

 

Carrying
amount

 

Contractual cash flows

  

2022

 

2023

 

2024

 

2025

 

2026

 

Thereafter

Cash and cash equivalents

 

$

1,449,589

 

$

1,449,589

 

$

 

$

 

$

 

$

 

$

Trade and other receivables, excluding deferred receivables

 

 

117,144

 

 

117,144

 

 

 

 

 

 

 

 

 

 

Deferred receivables

 

 

18,250

 

 

5,554

 

 

4,173

 

 

2,936

 

 

1,420

 

 

1,333

 

 

2,834

Due from Telesat Corporation

 

 

3,649

 

 

3,649

 

 

 

 

 

 

 

 

 

 

Other financial assets

 

 

3,475

 

 

861

 

 

1,841

 

 

 

 

 

 

 

 

773

  

$

1,592,107

 

$

1,576,797

 

$

6,014

 

$

2,936

 

$

1,420

 

$

1,333

 

$

3,607

Cash and cash equivalents are invested with high quality investment grade financial institutions and are governed by the Company’s corporate investment policy, which aims to reduce credit risk by restricting investments to high-grade, mainly U.S. dollar and Canadian dollar denominated investments.

The Company has credit evaluation, approval and monitoring processes intended to mitigate potential credit risks related to trade accounts receivable. The Company’s standard payment terms are 30 days with interest typically charged on balances remaining unpaid at the end of standard payment terms. The Company’s historical experience with customer defaults has been minimal. As at December 31, 2021, North American and International customers made up 54% and 46% of the outstanding trade receivable balance, respectively (December 31, 2020 — 50% and 50%, respectively). Anticipated bad debt losses have been provided for in the allowance for doubtful accounts. The allowance for doubtful accounts as at December 31, 2021 was $5.2 million (December 31, 2020 — $7.3 million).

The Company mitigates the credit risk associated with derivative instruments by entering into them with only high quality financial institutions.

Foreign exchange risk

The Company’s operating results are subject to fluctuations as a result of exchange rate variations to the extent that transactions are made in currencies other than Canadian dollars. The Company’s main currency exposures lie in its U.S. dollar denominated cash and cash equivalents, trade and other receivables, trade and other payables and indebtedness with the most significant impact being on the U.S. dollar denominated indebtedness. As at December 31, 2021 and 2020, the entire indebtedness was denominated in U.S. dollars, with the Canadian dollar equivalent of the U.S. dollar denominated indebtedness equaling $3,794.7 million and $3,184.8 million, respectively, before netting of deferred financing costs, prepayment options and loss on repayment.

As at December 31, 2021, the impact of a 5 percent increase (decrease) in the value of the Canadian dollar against the U.S. dollar on financial assets and liabilities would have decreased (increased) net income by $174.0 million (December 31, 2020 — $158.5 million) and increased (decreased) other comprehensive income by $57.0 million (December 31, 2020 — $35.6 million). This analysis assumes that all other variables, in particular interest rates, remain constant.

F-117

Telesat Partnership LP
Notes to the 2021 Consolidated Financial Statements
(all amounts in thousands of Canadian dollars, except where otherwise noted)

29. FINANCIAL INSTRUMENTS (cont.)

Interest rate risk

The Company is exposed to interest rate risk on its cash and cash equivalents and its indebtedness. The interest rate risk on the indebtedness is from a portion of the indebtedness having a variable interest rate. Changes in the interest rates could impact the amount of interest that the Company is required to pay or receive.

In October 2017, the Company entered into four interest rate swaps to hedge the interest rate risk associated with the variable interest rate on US$1,800.0 million of the U.S. denominated Term Loan B at fixed interest rates, excluding applicable margins, ranging from 1.72% to 2.04%. As at December 31, 2021, one interest rate swap of US$450 million, with expiration term of September 2022, was outstanding to hedge the interest rate risk associated with the variable interest rate on the U.S. denominated Term Loan B at fixed interest rate, excluding applicable margins, of 2.04%.

If the interest rates on the variable rate indebtedness change by 0.25%, the result would be an increase or decrease to net income of $4.9 million for the year ended December 31, 2021 (December 31, 2020 — $4.1 million).

Liquidity risk

The Company maintains credit facilities to ensure it has sufficient funds available to meet current and foreseeable financial requirements.

The contractual maturities of financial liabilities as at December 31, 2021 were as follows:

 

Carrying
amount

 

Contractual
cash flows
(undiscounted)

 

2022

 

2023

 

2024

 

2025

 

2026

 

Thereafter

Trade and other payables

 

$

53,761

 

$

53,761

 

$

53,761

 

$

 

$

 

$

 

$

 

$

Customer and other deposits

 

 

1,851

 

 

1,851

 

 

1,376

 

 

109

 

 

17

 

 

206

 

 

 

 

143

Satellite performance incentive payments

 

 

30,705

 

 

37,740

 

 

8,903

 

 

7,466

 

 

5,300

 

 

3,111

 

 

3,169

 

 

9,791

Other financial liabilities

 

 

3,106

 

 

3,106

 

 

3,106

 

 

 

 

 

 

 

 

 

 

Interest rate swaps

 

 

5,367

 

 

5,582

 

 

5,582

 

 

 

 

 

 

 

 

 

 

Partnership units liability

 

 

1,309,800

 

 

1,309,800

 

 

1,309,800

 

 

 

 

 

 

 

 

 

 

Indebtedness(1)

 

 

3,814,110

 

 

4,671,821

 

 

168,905

 

 

164,005

 

 

164,098

 

 

163,058

 

 

2,753,742

 

 

1,258,013

  

$

5,218,700

 

$

6,083,661

 

$

1,551,433

 

$

171,580

 

$

169,415

 

$

166,375

 

$

2,756,911

 

$

1,267,947

____________

(1)      Indebtedness excludes deferred financing costs, prepayment options and loss on repayment.

The interest payable and interest payments included in the carrying value and contractual cash flows, respectively, in the above table, were as follows:

 

Interest
payable

 

Interest
payments

Satellite performance incentive payments

 

$

361

 

$

7,304

Indebtedness

 

$

19,453

 

$

877,164

F-118

Telesat Partnership LP
Notes to the 2021 Consolidated Financial Statements
(all amounts in thousands of Canadian dollars, except where otherwise noted)

29. FINANCIAL INSTRUMENTS (cont.)

Financial assets and liabilities recorded on the balance sheets and the fair value hierarchy levels used to calculate those values were as follows:

As at December 31, 2021

 

FVTPL

 

Amortized
cost

 

Total

 

Fair
value

 

Fair value
hierarchy

Cash and cash
equivalents

 

$

 

 

$

1,449,589

 

 

$

1,449,589

 

 

$

1,449,589

 

 

Level 1

Trade and other
receivables

 

 

 

 

 

122,698

 

 

 

122,698

 

 

 

122,698

 

 

(3)

Other current financial assets

 

 

 

 

 

4,510

 

 

 

4,510

 

 

 

4,510

 

 

Level 1, (4)

Other long-term financial assets(1)

 

 

1,038

 

 

 

15,310

 

 

 

16,348

 

 

 

16,348

 

 

Level 1, Level 2

Trade and other payables

 

 

 

 

 

(53,761

)

 

 

(53,761

)

 

 

(53,761

)

 

(3)

Other current financial liabilities

 

 

(5,367

)

 

 

(31,280

)

 

 

(36,647

)

 

 

(38,250

)

 

Level 2

Other long-term financial liabilities

 

 

 

 

 

(23,835

)

 

 

(23,835

)

 

 

(24,240

)

 

Level 2

Partnership units liability

 

 

(1,309,800

)

 

 

 

 

 

(1,309,800

)

 

 

(1,309,800

)

 

Level 2

Indebtedness(2)

 

 

 

 

 

(3,794,657

)

 

 

(3,794,657

)

 

 

(3,314,387

)

 

Level 2

  

$

(1,314,129

)

 

$

(2,311,426

)

 

$

(3,625,555

)

 

$

(3,147,293

)

  

As at December 31, 2020

 

FVTPL

 

Amortized
cost

 

Total

 

Fair
value

 

Fair value
hierarchy

Cash and cash
equivalents

 

$

 

 

$

818,378

 

 

$

818,378

 

 

$

818,378

 

 

Level 1

Trade and other
receivables

 

 

 

 

 

51,928

 

 

 

51,928

 

 

 

51,928

 

 

(3)

Other current financial assets

 

 

 

 

 

448

 

 

 

448

 

 

 

448

 

 

Level 1

Other long-term financial assets(1)

 

 

30,266

 

 

 

23,159

 

 

 

53,425

 

 

 

53,425

 

 

Level 1, Level 2

Trade and other payables

 

 

 

 

 

(30,091

)

 

 

(30,091

)

 

 

(30,091

)

 

(3)

Other current financial liabilities

 

 

(12,581

)

 

 

(23,299

)

 

 

(35,880

)

 

 

(37,921

)

 

Level 2

Other long-term financial liabilities

 

 

(5,448

)

 

 

(30,051

)

 

 

(35,499

)

 

 

(36,357

)

 

Level 2

Indebtedness(2)

 

 

 

 

 

(3,184,832

)

 

 

(3,184,832

)

 

 

(3,214,543

)

 

Level 2

  

$

12,237

 

 

$

(2,374,360

)

 

$

(2,362,123

)

 

$

(2,394,733

)

  

____________

(1)      Other long-term financial assets classified as fair value through profit or loss were calculated using level 2 of the fair value hierarchy. All other balances were calculated using level 1 of the fair value hierarchy.

(2)      Indebtedness excludes deferred financing costs, prepayment options and loss on prepayment.

(3)      Trade and other receivables and trade and other payables approximate fair value due to the short-term maturity of these instruments.

(4)      Other current financial assets includes due from Telesat Corporation which approximate fair value due to the short-term maturity of these instruments.

Assets pledged as security

The Senior Secured Credit Facilities, Senior Secured Notes and 2026 Senior Secured Notes are secured by substantially all of Telesat’s assets excluding the assets of unrestricted subsidiaries.

F-119

Telesat Partnership LP
Notes to the 2021 Consolidated Financial Statements
(all amounts in thousands of Canadian dollars, except where otherwise noted)

29. FINANCIAL INSTRUMENTS (cont.)

Fair Value

Fair value is the price that would be received to sell an asset or paid to transfer a liability in an orderly transaction between market participants in the principal market under current market conditions at the measurement date. Where possible, fair values are based on the quoted market values in an active market. In the absence of an active market, the Company determines fair values based on prevailing market rates (bid and ask prices, as appropriate) for instruments with similar characteristics and risk profiles or internal or external valuation models, such as option pricing models and discounted cash flow analysis, using observable market-based inputs.

The fair value hierarchy is as follows:

Level 1 is based on quoted prices (unadjusted) in active markets for identical assets or liabilities that the Company can access at the measurement date.

Level 2 is based on observable inputs other than Level 1 prices, such as quoted prices for similar assets or liabilities, quoted prices in markets that are not active, or other inputs that are observable or can be corroborated by observable market data for substantially all of the full term of the assets or liabilities.

Level 3 is based on unobservable inputs that are supported by little or no market activity and that are significant to the fair value of the assets or liabilities. Level 3 assets and liabilities include financial instruments whose values are determined using pricing models, discounted cash flow methodologies, or similar techniques, as well as instruments for which the determination of fair value requires significant management judgment or estimation.

Estimates of fair values are affected significantly by the assumptions for the amount and timing of estimated future cash flows and discount rates, which all reflect varying degrees of risk. Potential income taxes and other expenses that would be incurred on disposition of these financial instruments are not reflected in the fair values. As a result, the fair values are not necessarily the net amounts that would be realized if these instruments were actually settled.

The carrying amounts of cash and cash equivalents, trade and other receivables, and trade and other payables approximate fair value due to the short-term maturity of these instruments. As at December 31, 2021, cash and cash equivalents included $81.0 million (December 31, 2020 — $130.4 million) of short-term investments.

The fair value of the satellite performance incentive payments, included in other current and long-term financial liabilities, was determined using a discounted cash flow methodology. The calculation is performed on a recurring basis. As at December 31, 2021 and 2020, the discount rate used was 4.6% and 4.4%, respectively.

The fair value of the indebtedness was based on transactions and quotations from third parties considering market interest rates and excluding deferred financing costs, prepayment options and loss on repayment. The calculation of the fair value of the indebtedness is performed on a recurring basis. The rates used were as follows:

As at December 31

 

2021

 

2020

Term Loan B – U.S. Facility – Senior Secured Credit Facilities

 

88.25

%

 

98.88

%

Senior Notes

 

77.65

%

 

104.76

%

Senior Secured Notes

 

88.72

%

 

103.64

%

2026 Senior Secured Notes

 

94.09

%

 

 

Fair value of derivative financial instruments

Derivatives were valued using a discounted cash flow methodology. The calculations of the fair value of the derivatives are performed on a recurring basis.

Interest rate swap future cash flows were determined based on current yield curves and exchange rates and then discounted based on discount curves.

F-120

Telesat Partnership LP
Notes to the 2021 Consolidated Financial Statements
(all amounts in thousands of Canadian dollars, except where otherwise noted)

29. FINANCIAL INSTRUMENTS (cont.)

Prepayment option cash flows were calculated with a third party option valuation model which is based on the current price of the debt instrument and discounted based on a discount curve.

The discount rates used to discount cash flows as at December 31, 2021 ranged from 0.08% to 1.37% (December 31, 2020 — 0.08% to 0.54%).

The fair value of the derivative assets and liabilities was calculated based on the level 2 of the fair value hierarchy. The current and long-term portions of the fair value of the Company’s derivative assets and liabilities, as at each balance sheet date, were as follows:

As at December 31, 2021

 

Other
long-term
financial
assets

 

Other
current
financial
liabilities

 

Total

Interest rate swaps

 

$

 

$

(5,367

)

 

$

(5,367

)

Prepayment options

 

 

1,038

 

 

 

 

 

1,038

 

  

$

1,038

 

$

(5,367

)

 

$

(4,329

)

As at December 31, 2020

 

Other
long-term
financial
assets

 

Other
current
Financial
liabilities

 

Other
long-term
financial
liabilities

 

Total

Interest rate swaps

 

$

 

$

(12,581

)

 

$

(5,448

)

 

$

(18,029

)

Prepayment options

 

 

30,266

 

 

 

 

 

 

 

 

30,266

 

  

$

30,266

 

$

(12,581

)

 

$

(5,448

)

 

$

12,237

 

The reconciliation of the fair value of derivative assets and liabilities was as follows:

Fair value, December 31, 2019 and January 1, 2020

 

$

24,905

 

Unrealized losses on derivatives

 

 

 

 

Prepayment options

 

 

(2,308

)

Interest rate swaps

 

 

(10,807

)

Impact of foreign exchange

 

 

447

 

Fair value, December 31, 2020

 

 

12,237

 

Derivatives recognized at inception

 

 

 

 

Prepayment option – 2026 Senior Secured Notes

 

 

1,896

 

Unrealized gains (losses) on derivatives

 

 

 

 

Prepayment options

 

 

(31,196

)

Interest rate swaps

 

 

12,512

 

Impact of foreign exchange

 

 

222

 

Fair value, December 31, 2021

 

$

(4,329

)

30. SHARE-BASED COMPENSATION PLANS

The share-based compensation expense included in the consolidated statements of income was as follows:

For the years ended December 31,

 

2021

 

2020

 

2019

Operating expenses

 

$

73,723

 

$

12,500

 

$

16,035

F-121

Telesat Partnership LP
Notes to the 2021 Consolidated Financial Statements
(all amounts in thousands of Canadian dollars, except where otherwise noted)

30. SHARE-BASED COMPENSATION PLANS (cont.)

Telesat Canada Stock Incentive Plans

Telesat Holdings Inc. (the predecessor entity to Telesat Canada and Telesat Corporation) adopted a management stock incentive plan in September 2008, as amended (the “2008 Telesat Plan”) and a second management stock incentive plan in April 2013, as amended (the “2013 Telesat Plan”). In the first half of 2021, Telesat Canada also adopted a restricted share unit plan (the “RSU Plan” together with the 2008 Telesat Plan and 2013 Telesat Plan, the “Historic Plan”).

The purpose of the Historic Plans were to promote the interests of Telesat and its shareholders by providing certain key employees of Telesat and its affiliates with an appropriate incentive to encourage them to continue in the employ of, or engagement with, Telesat or an affiliate and to improve Telesat’s growth and profitability.

The 2008 Telesat Plan reserved a total of 8,824,646 Telesat Canada Non-Voting Participating Preferred Shares for issuance upon due exercise of Telesat Canada Options. In connection with the completion of the Transaction, no further Telesat Canada Options will be granted under the 2008 Telesat Plan. Prior to the close of the Transaction, 738,667 Telesat Canada stock options were issued and outstanding. Upon the completion of the Transaction the 738,667 Telesat Canada stock options were converted into 305,499 Telesat Corporation stock options.

The 2013 Telesat Plan reserved a total of 8,680,399 Telesat Canada Non-Voting Participating Preferred Shares for issuance upon due exercise of Telesat Canada Options. In connection with the completion of the Transaction, no further Telesat Canada Options will be granted under the 2013 Telesat Plan. Prior to the close of the Transaction, 1,446,797 Telesat Canada stock options were issued and outstanding. Upon the completion of the Transaction the 1,446,797 Telesat Canada stock options were converted into 595,290 Telesat Corporation stock options.

In each case, the Telesat Options were convertible at the option of the holder into Telesat Public Shares (provided that the holder complied with the constrained share provisions in the Telesat Corporation Articles).

In addition, in 2018, Telesat Canada authorized the issuance of 200,000 RSUs expected to be settled in Non-Voting Participating Preferred Shares. The RSUs vest over a three-year period with a vesting period commencing on January 1, 2018.

Under the stock incentive plans, two different types of stock options could be granted: time-vesting options and performance-vesting options. The time-vesting options generally become vested and exercisable over a five-year period by 20% annual increments. The performance-vesting options become vested and exercisable over a five-year period, provided that the Company has achieved or exceeded an annual or cumulative target consolidated EBITDA established by the Board of Directors. The exercise period of the stock options expires 10 years from the grant date. The exercise price of each share underlying the options will be the higher of a fixed price, established by the Board of Directors on the grant date, and the fair market value of a Non-Voting Participating Preferred Share on the grant date. Both plans authorized the Board of Directors to grant tandem SARs, at their discretion.

The Company expenses the fair value of stock options that are expected to vest over the vesting period using the Black-Scholes option pricing model. The share-based compensation expense is included in operating expenses.

In April 2021, 6,197,776 issued and outstanding, vested and unvested stock options were cancelled. This resulted in a non-cash operating expense recorded in the year ended December 31, 2021 of $8.5 million.

In April 2021, a total of 3,660,000 Non-Voting Participating Preferred Shares were reserved for issuance upon vesting of the RSUs awarded under the RSU Plan, provided that the aggregate number of Non-Voting Participating Preferred Shares issuable under the RSU Plan (and under all other share compensation arrangements) does not exceed 10% of the total number of Non-Voting Participating Preferred Shares outstanding from time to time (on a non-diluted basis). A total of 3,530,000 Telesat Canada RSUs were issued in connection with the plan. Upon completion of the Transaction the 3,530,000 Telesat Canada RSUs were converted into 1,460,008 Telesat Corporation RSUs.

F-122

Telesat Partnership LP
Notes to the 2021 Consolidated Financial Statements
(all amounts in thousands of Canadian dollars, except where otherwise noted)

30. SHARE-BASED COMPENSATION PLANS (cont.)

Telesat Corporation Stock Incentive Plans

In connection with the Transaction, the holders of Telesat Canada Tandem SARs, Telesat Canada Options and Telesat Canada RSUs were offered the opportunity to enter into exchange agreements with Telesat Corporation in respect of their Telesat Canada Tandem SARs, Telesat Canada Options and Telesat Canada RSUs, pursuant to which, upon the Closing, they exchanged such instruments for corresponding instruments in Telesat Corporation. The stock options, share appreciation rights and RSUs will have similar vesting terms, however, the quantity and exercise prices have been adjusted.

On November 19, 2021, Telesat Corporation entered into an omnibus long-term incentive plan (“Omnibus Plan”). The Omnibus Plan allows for a variety of equity based awards including stock options, performance share units, restricted share units and deferred share units. The stock options, performance share units, restricted share units and deferred share units are collectively referred to as “Award”. Each Award will represent the right to receive Public Shares or, in the case of performance share units, restricted share units or deferred share units, Public Shares or cash, in accordance with the terms of the Omnibus Plan. The maximum number of Public Shares reserved for issuance under the Omnibus Plan is 2,972,816. As of December 31, 2021, there were no Awards issued and outstanding under the Omnibus Plan.

The change in number of stock options outstanding and their weighted average exercise price were summarized below:

 

Telesat Canada time
vesting options

 

Telesat Canada
performance
vesting options

 

Telesat Corporation
time vesting options

  

Number of
options

 

Weighted
average
exercise
price

 

Number of
options

 

Weighted
average
exercise
price

 

Number of
options

 

Weighted
average
exercise
price

Outstanding at December 31, 2019 and January 1, 2020

 

7,544,617

 

 

$

25.63

 

409,953

 

 

$

11.07

 

 

$

Granted

 

650,000

 

 

 

  

 

 

 

  

 

 

 

Forfeited

 

(246,049

)

 

 

  

(3,691

)

 

 

  

 

 

 

Exercised (Note 26)

 

 

 

 

  

 

 

 

  

 

 

 

Expired

 

 

 

 

  

 

 

 

  

 

 

 

Outstanding at December 31, 2020

 

7,948,568

 

 

$

25.83

 

406,262

 

 

$

11.07

 

 

$

Cancelled

 

(6,197,775

)

 

 

  

 

 

 

  

 

 

 

Granted

 

77,500

 

 

 

  

 

 

 

  

 

 

 

Forfeited

 

(46,761

)

 

 

  

(9,229

)

 

 

  

 

 

 

Exercised (Note 26)

 

(600

)

 

 

  

 

 

 

  

 

 

 

Exchanged upon close of Transaction

 

(1,780,932

)

 

 

  

(397,033

)

 

 

  

900,789

 

 

 

Expired

 

 

 

 

  

 

 

 

  

 

 

 

Outstanding at December 31, 2021

 

 

 

$

 

 

 

$

 

900,789

 

$

48.77

F-123

Telesat Partnership LP
Notes to the 2021 Consolidated Financial Statements
(all amounts in thousands of Canadian dollars, except where otherwise noted)

30. SHARE-BASED COMPENSATION PLANS (cont.)

The quantity of stock options that are exercisable and the weighted average remaining life were as follows:

 

As at
December 31,
2021

 

As at
December 31,
2020

Telesat Canada time vesting options

 

 

5,779,565

Telesat Canada performance vesting options

 

 

406,266

Telesat Corporation time vesting options

 

875,880

 

Weighted average remaining life

 

2 years

 

6 years

The weighted average assumptions used to determine the share-based compensation expense for stock options using the Black-Scholes option pricing model were as follows:

 

2021

 

2020

 

2019

Dividend yield

 

%

 

%

 

%

Expected volatility

 

35.0

%

 

32.7

%

 

32.4

%

Risk-free interest rate

 

1.85

%

 

2.79

%

 

2.93

%

Expected life (years)

 

10

 

 

10

 

 

10

 

The expected volatility is based on the historical volatility of comparable publicly listed entities.

The weighted average fair value of the stock options granted during 2021 was $25.94 (2020 — $25.94).

The movement in the number of restricted share units outstanding was as follows:

As at December 31,

 

Telesat
Canada
RSUs
with time
criteria

 

Telesat
Canada
RSUs with
time and
performance
criteria

 

Telesat
Corporation
RSUs
with time
criteria

 

Telesat
Corporation
RSUs with
time and
performance
criteria

Outstanding, December 31, 2019 and January 1, 2020

 

133,333

 

 

 

 

 

Settled

 

(66,666

)

 

 

 

 

Outstanding, December 31, 2020 and January 1, 2021

 

66,667

 

 

 

 

 

Granted

 

3,230,000

 

 

300,000

 

 

 

Exchange upon close of Transaction

 

(3,296,667

)

 

(300,000

)

 

1,363,501

 

124,080

Outstanding, December 31, 2021

 

 

 

 

 

1,363,501

 

124,080

31. EMPLOYEE BENEFIT PLANS

The Company maintains defined benefit pension plans for Telesat Canada employees (“Canadian Pension Plans”). In October 2013, the Company ceased to allow new employees to join certain defined benefit plans, except under certain circumstances, and commenced a defined contribution pension plan for new employees.

On completion of the Transaction, the Company also took over the defined benefit pension plans for certain former employees of Loral (“US Pension Plans”). Under the US Pension Plans, certain former Loral employees hired prior to July 1, 2006 contributed until November 18, 2021 in order to receive enhanced pension benefits.

In addition to the pension plans, the Company provides certain health care and life insurance benefits for some of Telesat Canada’s retired employees and their dependents (“Canadian Other Post-employment Benefit Plans”).

F-124

Telesat Partnership LP
Notes to the 2021 Consolidated Financial Statements
(all amounts in thousands of Canadian dollars, except where otherwise noted)

31. EMPLOYEE BENEFIT PLANS (cont.)

Participants are eligible for these benefits generally when they retire from active service and meet the eligibility requirements for the pension plan. These benefits are funded primarily on a pay-as-you-go basis, with the retiree generally paying a portion of the cost through contributions, deductibles and coinsurance provisions.

The Company also provides medical coverage for certain of its retired employees and dependents including certain retired Loral employees (“US Other Post-employment Benefit Plans”). Under the US Other Post-employment Benefit Plans, an annual subsidy is provided to cover for medical benefits to the retired employees and their dependents. For the Loral retired employees, the coverage ends when the retiree reaches age 65.

The Company’s funding policy is to make contributions to its defined benefit pension funds based on actuarial cost methods as permitted and required by pension regulatory bodies. Contributions reflect actuarial assumptions concerning future investment returns, salary projections and future service benefits. Plan assets are represented primarily by equity securities, fixed income instruments and short-term investments.

The defined benefit plans typically expose the Company to actuarial risks such as investment risk, interest rate risk, longevity risk and salary risk. Investment risk is managed by specifying allowable investment types, setting diversification strategies and determining target asset allocations. The investment objectives of the fund are to optimize the return on investments, taking into account the risks associated with the securities for the protection of the pension benefits of the members of the plan.

As part of the risk management process, for Canadian Plans, the Investment Committee establishes a Statement of Investment Policies and Procedures which includes a diversification strategy and processes to manage foreign currency, credit and other risks. Given the long-term nature of plan liabilities, it is considered appropriate to invest a reasonable portion of the plan assets in equity securities and thus ensure higher return. The Statement of Investment Policies and Procedures is reviewed on an annual basis by the Management Level Pension Fund Investment Committee with approval of the policy being provided by the Audit Committee.

As regards the US Pension Plans, the funding policy is to fund the qualified pension plan in accordance with the Internal Revenue Code and regulations thereon. Plan assets are generally invested in equity, fixed income and other investments. The expected long-term rate of return on pension plan assets is selected by taking into account the expected duration of the plan’s projected benefit obligation, asset mix and the fact that its assets are actively managed to mitigate risk.

A decrease in interest rate will increase the plan liability. However, it will be partially offset by an increase in the return on fixed income instruments. The present value of the plan liabilities is calculated by reference to the best estimates of the mortality and the future salaries of plan participants. Accordingly, an increase in life expectancy or salary will increase the plan liability.

Assets-liability matching strategies are geared towards maintaining an appropriate asset mix to ensure that liquid assets are available to discharge the liabilities as and when they become due. Any potential liquidity issue arising from mismatching of plan assets and benefit obligations is compensated by a broadly diversified investment portfolio, including cash and short-term investments, and cash flows from dividends and interest.

For Canadian Pension Plans, the pension expense for 2021 was determined based on membership data as at December 31, 2019. The accrued benefit obligation as at December 31, 2021 was determined based on the membership data as at December 31, 2020, and extrapolated one year based on December 31, 2021 assumptions. For US Pension Plans, the pension expense for 2021 was determined based on membership data as at December 31, 2020. The accrued benefit obligation as at December 31, 2021 was determined based on the membership data as at December 31, 2020, and extrapolated one year based on December 31, 2021 assumptions.

F-125

Telesat Partnership LP
Notes to the 2021 Consolidated Financial Statements
(all amounts in thousands of Canadian dollars, except where otherwise noted)

31. EMPLOYEE BENEFIT PLANS (cont.)

For Canadian Post-employment Benefit Plans, the expense for 2021 was based on membership and eligibility data as at September 30, 2018 and the accrued benefit obligations as at December 31, 2021 was based on membership data as at September 30, 2021. The accrued benefit obligation for US Post-employment Benefit Plans as at December 31, 2021, related to certain retired Loral employees, was determined based on membership data as at December 31, 2020 and adjusted to exclude from the valuation those members reported active as of December 31, 2020 if, as of the November 18, 2021, they were not eligible to retire from the plan. For other US Post-employment Benefit Plans, the accrued benefit obligation as at December 31, 2021 was determined based on membership data as at January 1, 2021 and extrapolated, based on December 31, 2021 assumptions.

The most recent valuation of the pension plans for funding purposes was as of December 31, 2020. Valuations will be performed for the pension plans as of December 31, 2021.

The expenses included on the consolidated statements of income and the consolidated statements of comprehensive income were as follows:

For the year ended December 31, 2021

 

Pension Plans

 

Other Post-employment
Benefit Plans

Canadian

 

US

 

Total

 

Canadian

 

US

 

Total

Consolidated statements of income

 

 

 

 

 

 

 

 

 

 

 

 

 

 

  

 

 

 

 

 

 

Operating expenses

 

$

7,893

 

 

$

74

 

 

$

7,967

 

 

$

166

 

$

 

 

$

166

Interest expense

 

$

743

 

 

$

53

 

 

$

796

 

 

$

552

 

$

92

 

 

$

644

Consolidated statements of comprehensive income

 

 

 

 

 

 

 

 

 

 

 

 

 

 

  

 

 

 

 

 

 

Actuarial (gains) losses on employee benefit plans

 

$

(55,582

)

 

$

(798

)

 

$

(56,380

)

 

$

987

 

$

(29

)

 

$

958

For the year ended December 31, 2020

 

Canadian Pension Plans

 

Other Post-employment
Benefit Plans

Canadian

 

US

 

Total

Consolidated statements of income

 

 

  

 

  

 

  

 

 

Operating expenses

 

$

7,188

 

$

145

 

$

 

$

145

Interest expense

 

$

423

 

$

618

 

$

128

 

$

746

Consolidated statements of comprehensive income

 

 

  

 

  

 

  

 

 

Actuarial losses on employee benefit plans

 

$

11,390

 

$

1,686

 

$

617

 

$

2,303

For the year ended December 31, 2019

 

Canadian Pension Plans

 

Other Post-employment
Benefit Plans

Canadian

 

US

 

Total

Consolidated statements of income

 

 

 

 

 

 

  

 

  

 

 

Operating expenses

 

$

6,198

 

 

$

116

 

$

 

$

116

Interest expense

 

$

524

 

 

$

665

 

$

150

 

$

815

Consolidated statements of comprehensive income

 

 

 

 

 

 

  

 

  

 

 

Actuarial (gains) losses on employee benefit plans

 

$

(3,325

)

 

$

1,533

 

$

658

 

$

2,191

The Company made contributions of $2.4 million for various defined contribution arrangements during 2021 (December 31, 2020 — $1.9 million).

F-126

Telesat Partnership LP
Notes to the 2021 Consolidated Financial Statements
(all amounts in thousands of Canadian dollars, except where otherwise noted)

31. EMPLOYEE BENEFIT PLANS (cont.)

The balance sheet obligations, distributed between pension and other post-employment benefits were as follows:

As at December 31,

 

2021

 

2020

Included in other long-term liabilities

 

 

  

 

 

Pension benefits

 

$

17,927

 

$

22,070

Other post-employment benefits

 

 

27,294

 

 

25,914

Accrued benefit liabilities (Note 23)

 

$

45,221

 

$

47,984

Included in other long-term assets

 

 

  

 

 

Pension benefits (Note 15)

 

$

30,105

 

$

The amounts recognized in the balance sheets and the funded statuses of the benefit plans were as follows:

 

Pension Plans

 

Other Post-employment
Benefit Plans

As at December 31, 2021

 

Canadian

 

US

 

Total

 

Canadian

 

US

 

Total

Present value of funded obligations

 

$

348,526

 

 

$

72,906

 

 

$

421,432

 

 

$

 

$

 

$

Fair value of plan assets

 

 

(379,740

)

 

 

(54,979

)

 

 

(434,719

)

 

 

 

 

 

 

  

 

(31,214

)

 

 

17,927

 

 

 

(13,287

)

 

 

 

 

 

 

Present value of unfunded obligations

 

 

1,109

 

 

 

 

 

 

1,109

 

 

 

22,429

 

 

4,865

 

 

27,294

(Pension benefits) accrued benefit liabilities

 

$

(30,105

)

 

$

17,927

 

 

$

(12,178

)

 

$

22,429

 

$

4,865

 

$

27,294

 

Pension Plans

 

Other Post-employment
Benefit Plans

As at December 31, 2020

 

Canadian

 

US

 

Total

 

Canadian

 

US

 

Total

Present value of funded obligations

 

$

375,222

 

 

$

 

$

375,222

 

 

$

 

$

 

$

Fair value of plan assets

 

 

(354,385

)

 

 

 

 

(354,385

)

 

 

 

 

 

 

  

 

20,837

 

 

 

 

 

20,837

 

 

 

 

 

 

 

Present value of unfunded obligations

 

 

1,233

 

 

 

 

 

1,233

 

 

 

21,403

 

 

4,511

 

 

25,914

Accrued benefit liabilities

 

$

22,070

 

 

$

 

$

22,070

 

 

$

21,403

 

$

4,511

 

$

25,914

F-127

Telesat Partnership LP
Notes to the 2021 Consolidated Financial Statements
(all amounts in thousands of Canadian dollars, except where otherwise noted)

31. EMPLOYEE BENEFIT PLANS (cont.)

The changes in the benefit obligations and in the fair value of plan assets were as follows:

 

Pension Plans

 

Other Post-employment
Benefit Plans

As at December 31, 2021

 

Canadian

 

US

 

Total

 

Canadian

 

US

 

Total

Change in benefits obligations

 

 

 

 

 

 

 

 

 

 

 

 

 

 

 

 

 

 

 

 

 

 

 

 

Benefit obligation, January 1, 2021

 

$

376,455

 

 

$

 

 

$

376,455

 

 

$

21,403

 

 

$

4,511

 

 

$

25,914

 

Initial balance from transaction

 

 

 

 

 

74,113

 

 

 

74,113

 

 

 

 

 

 

646

 

 

 

646

 

Current service cost

 

 

7,462

 

 

 

74

 

 

 

7,536

 

 

 

166

 

 

 

 

 

 

166

 

Interest expense

 

 

9,872

 

 

 

235

 

 

 

10,107

 

 

 

552

 

 

 

92

 

 

 

644

 

Remeasurements

 

 

 

 

 

 

 

 

 

 

 

 

 

 

 

 

 

 

 

 

 

 

 

 

Actuarial gains arising from plan experience

 

 

(556

)

 

 

(70

)

 

 

(626

)

 

 

4,895

 

 

 

246

 

 

 

5,141

 

Actuarial gains from change in demographic assumptions

 

 

 

 

 

 

 

 

 

 

 

 

 

 

(1

)

 

 

(1

)

Actuarial gains from changes in financial assumptions

 

 

(33,099

)

 

 

(942

)

 

 

(34,041

)

 

 

(3,908

)

 

 

(274

)

 

 

(4,182

)

Benefits paid

 

 

(11,067

)

 

 

(488

)

 

 

(11,555

)

 

 

(590

)

 

 

(388

)

 

 

(978

)

Contributions by plan participants

 

 

1,001

 

 

 

1

 

 

 

1,002

 

 

 

 

 

 

 

 

 

 

Foreign exchange & other

 

 

(433

)

 

 

(17

)

 

 

(450

)

 

 

(89

)

 

 

33

 

 

 

(56

)

Benefit obligation, December 31,
2021

 

 

349,635

 

 

 

72,906

 

 

 

422,541

 

 

 

22,429

 

 

 

4,865

 

 

 

27,294

 

Change in fair value of plan assets

 

 

 

 

 

 

 

 

 

 

 

 

 

 

 

 

 

 

 

 

 

 

 

 

Fair value of plan assets, January 1, 2021

 

 

(354,385

)

 

 

 

 

 

(354,385

)

 

 

 

 

 

 

 

 

 

Initial balance from Transaction

 

 

 

 

 

(55,511

)

 

 

(55,511

)

 

 

 

 

 

 

 

 

 

Contributions by plan participants

 

 

(1,001

)

 

 

(1

)

 

 

(1,002

)

 

 

 

 

 

 

 

 

 

Contributions by employer

 

 

(4,796

)

 

 

 

 

 

(4,796

)

 

 

590

 

 

 

388

 

 

 

978

 

Interest income

 

 

(9,129

)

 

 

(182

)

 

 

(9,311

)

 

 

 

 

 

 

 

 

 

Benefits paid

 

 

11,067

 

 

 

488

 

 

 

11,555

 

 

 

(590

)

 

 

(388

)

 

 

(978

)

Remeasurements

 

 

 

 

 

 

 

 

 

 

 

 

 

 

 

 

 

 

 

 

 

 

 

 

Return on plan assets, excluding interest income

 

 

(21,927

)

 

 

214

 

 

 

(21,713

)

 

 

 

 

 

 

 

 

 

Administrative costs

 

 

431

 

 

 

 

 

 

431

 

 

 

 

 

 

 

 

 

 

Foreign exchange & other

 

 

 

 

 

13

 

 

 

13

 

 

 

 

 

 

 

 

 

 

Fair value of plan assets,
December 31, 2021

 

 

(379,740

)

 

 

(54,979

)

 

 

(434,719

)

 

 

 

 

 

 

 

 

 

(Pension benefits) accrued benefit liabilities, December 31, 2021

 

$

(30,105

)

 

$

17,927

 

 

$

(12,178

)

 

$

22,429

 

 

$

4,865

 

 

$

27,294

 

F-128

Telesat Partnership LP
Notes to the 2021 Consolidated Financial Statements
(all amounts in thousands of Canadian dollars, except where otherwise noted)

31. EMPLOYEE BENEFIT PLANS (cont.)

As at December 31, 2020

 

Canadian Pension Plans

 

Other Post-employment
Benefit Plans

Canadian

 

US

 

Total

Change in benefits obligations

 

 

 

 

 

 

 

 

 

 

 

 

 

 

 

 

Benefit obligation, January 1, 2020

 

$

332,823

 

 

$

19,399

 

 

$

4,109

 

 

$

23,508

 

Current service cost

 

 

6,695

 

 

 

145

 

 

 

 

 

 

145

 

Interest expense

 

 

10,723

 

 

 

618

 

 

 

128

 

 

 

746

 

Remeasurements

 

 

 

 

 

 

 

 

 

 

 

 

 

 

 

 

Actuarial gains arising from plan experience

 

 

2,212

 

 

 

 

 

 

184

 

 

 

184

 

Actuarial gains from change in demographic assumptions

 

 

 

 

 

 

 

 

11

 

 

 

11

 

Actuarial gains from changes in financial
assumptions

 

 

33,278

 

 

 

1,735

 

 

 

373

 

 

 

2,108

 

Benefits paid

 

 

(10,294

)

 

 

(494

)

 

 

(232

)

 

 

(726

)

Contributions by plan participants

 

 

1,018

 

 

 

 

 

 

 

 

 

 

Foreign exchange

 

 

 

 

 

 

 

 

(62

)

 

 

(62

)

Benefit obligation, December 31, 2020

 

 

376,455

 

 

 

21,403

 

 

 

4,511

 

 

 

25,914

 

Change in fair value of plan assets

 

 

 

 

 

 

 

 

 

 

 

 

 

 

 

 

Fair value of plan assets, January 1, 2020

 

 

(324,257

)

 

 

 

 

 

 

 

 

 

Contributions by plan participants

 

 

(1,018

)

 

 

 

 

 

 

 

 

 

Contributions by employer

 

 

(5,497

)

 

 

(494

)

 

 

(232

)

 

 

(726

)

Interest income

 

 

(10,300

)

 

 

 

 

 

 

 

 

 

Benefits paid

 

 

10,294

 

 

 

494

 

 

 

232

 

 

 

726

 

Remeasurements

 

 

 

 

 

 

 

 

 

 

 

 

 

 

 

 

Return on plan assets, excluding interest income

 

 

(24,100

)

 

 

 

 

 

 

 

 

 

Administrative costs

 

 

493

 

 

 

 

 

 

 

 

 

 

Fair value of plan assets, December 31, 2020

 

 

(354,385

)

 

 

 

 

 

 

 

 

 

Accrued benefit liabilities, December 31, 2020

 

$

22,070

 

 

$

21,403

 

 

$

4,511

 

 

$

25,914

 

For the Canadian Pension Plans, the weighted average duration of the defined benefit obligation and weighted average duration of the current service cost as at December 31, 2021 are 15 years and 22 years, respectively. For the Canadian Other Post-employment Benefit Plans, the weighted average duration of the defined benefit obligation and weighted average duration of the current service cost as at December 31, 2021 are 14 years and 27 years, respectively. For the US Pension Plans, the weighted average duration of the defined benefit obligation as at December 31, 2021 is 13 years.

The estimated future benefit payments for the defined benefit pension plans and other post-employment benefit plans until 2031 are as follows:

 

Pension Plans

 

Other
Post-employment Benefit Plans

2022

 

$

15,169

 

$

1,056

2023

 

$

15,361

 

$

1,072

2024

 

$

16,416

 

$

1,222

2025

 

$

17,244

 

$

1,263

2026

 

$

18,232

 

$

1,298

2027 to 2031

 

$

101,879

 

$

7,121

Benefit payments include obligations to 2031 only as obligations beyond this date are not quantifiable.

F-129

Telesat Partnership LP
Notes to the 2021 Consolidated Financial Statements
(all amounts in thousands of Canadian dollars, except where otherwise noted)

31. EMPLOYEE BENEFIT PLANS (cont.)

The fair value of the plan assets were allocated as follows between the various types of investments:

Canadian Pension Plans

As at December 31,

 

2021

 

2020

Equity securities

  

 

  

 

Canada

 

22.8

%

 

22.9

%

United States

 

19.3

%

 

19.7

%

International (other than United States)

 

13.5

%

 

14.3

%

Fixed income instruments

  

 

  

 

Canada

 

42.3

%

 

41.0

%

Cash and cash equivalents

 

2.1

%

 

2.1

%

US Pension Plans

As at December 31,

 

2021

Equity securities

  

 

United States

 

33.4

%

International

 

22.8

%

Fixed income instruments

  

 

United States

 

29.9

%

Canada

 

0.4

%

International

 

4.8

%

Other investments

  

 

United States

 

4.4

%

International

 

4.3

%

Plan assets are valued at the measurement date of December 31 each year.

The following are the significant assumptions adopted in measuring the Company’s pension and other benefit obligations:

Pension plans

 

Canadian

 

US

 

Canadian

As at December 31,

 

2021

 

2021

 

2020

Actuarial benefit obligation

  

 

  

 

  

 

Discount rate

 

3.20

%

 

2.85

%

 

2.60

%

Benefit costs for the year ended

  

 

  

 

  

 

Discount rate

 

2.80

%

 

2.75

%

 

3.20

%

Future salary growth

 

2.50

%

 

N/A

 

 

2.50

%

F-130

Telesat Partnership LP
Notes to the 2021 Consolidated Financial Statements
(all amounts in thousands of Canadian dollars, except where otherwise noted)

31. EMPLOYEE BENEFIT PLANS (cont.)

Other Post-employment Benefit Plans

 

Canadian

 

US

As at December 31,

 

2021

 

2020

 

2021

 

2020

Benefit costs for the year ended

        

Discount rate

 

3.20%

 

3.20%

 

2.50% to 2.85%

 

2.95%

Health care cost trend rate

 

3.49% to 5.49%

 

3.49% to 5.49%

 

N/A   

 

N/A   

Other medical trend rates

 

4.00% to 4.56%

 

4.00% to 4.56%

 

N/A   

 

N/A   

For certain Canadian Post-retirement Plans the above trend rates are applicable for 2021 to 2029 which will decrease linearly to 4.75% in 2029 and grading down to an ultimate rate of 3.57 % per annum in 2040 and thereafter.

Sensitivity of assumptions

The calculation of the defined benefit obligation is sensitive to the assumptions set out above. The following table summarizes how the impact on the defined benefit obligation as at December 31, 2021 and 2020 would have increased or decreased as a result of the change in the respective assumptions by one percent.

Pension plans

 

Canadian

 

US

As at December 31, 2021

 

1% increase

 

1% decrease

 

1% increase

 

1% decrease

Discount rate

 

$

(45,732

)

 

$

58,488

 

 

$

(8,418

)

 

$

10,317

Future salary growth

 

$

8,606

 

 

$

(6,839

)

 

 

N/A

 

 

 

N/A

 

Canadian

As at December 31, 2020

 

1% increase

 

1% decrease

Discount rate

 

$

(53,058

)

 

$

67,549

 

Future salary growth

 

$

10,423

 

 

$

(9,165

)

Other Post-employment Benefit Plans

 

Canadian

 

US

As at December 31, 2021

 

1% increase

 

1% decrease

 

1% increase

 

1% decrease

Discount rate

 

$

(2,961

)

 

$

3,734

 

 

$

(408

)

 

$

474

Medical and dental trend rates

 

$

2,216

 

 

$

(1,826

)

 

 

N/A

 

 

 

N/A

 

Canadian

 

US

As at December 31, 2020

 

1% increase

 

1% decrease

 

1% increase

 

1% decrease

Discount rate

 

$

(3,067

)

 

$

3,860

 

 

$

(419

)

 

$

491

Medical and dental trend rates

 

$

2,222

 

 

$

(1,839

)

 

 

N/A

 

 

 

N/A

The above sensitivities are hypothetical and should be used with caution. Changes in amounts based on a one percent variation in assumptions generally cannot be extrapolated because the relationship of the change in assumption to the change in amounts may not be linear. The sensitivities have been calculated independently of changes in other key variables. Changes in one factor may result in changes in another, which could amplify or reduce certain sensitivities.

The Company expects to make contributions of $4.2 million to the Canadian defined benefit plans and $0.9 million to the defined contribution plan during the next fiscal year.

F-131

Telesat Partnership LP
Notes to the 2021 Consolidated Financial Statements
(all amounts in thousands of Canadian dollars, except where otherwise noted)

32. SUPPLEMENTAL CASH FLOW INFORMATION

Cash and cash equivalents were comprised of the following:

As at,

 

December 31, 2021

 

December 31, 2020

 

December 31, 2019

Cash

 

$

1,368,555

 

$

687,967

 

$

542,537

Short-term investments(1)

 

 

81,034

 

 

130,411

 

 

484,685

Cash and cash equivalents

 

$

1,449,589

 

$

818,378

 

$

1,027,222

____________

(1)      Consisted of short-term investments with an original maturity of three months or less or which are available on demand with no penalty for early redemption.

Income taxes paid, net of income taxes received was comprised of the following:

For the years ended December 31,

 

2021

 

2020

 

2019

Income taxes paid

 

$

(94,290

)

 

$

(53,842

)

 

$

(101,952

)

Income taxes received

 

 

48

 

 

 

399

 

 

 

6,497

 

  

$

(94,242

)

 

$

(53,443

)

 

$

(95,455

)

Interest paid, net of interest received was comprised of the following:

For the years ended December 31,

 

2021

 

2020

 

2019

Interest paid

 

$

(158,806

)

 

$

(188,969

)

 

$

(195,671

)

Interest received

 

 

4,373

 

 

 

8,997

 

 

 

19,559

 

  

$

(154,433

)

 

$

(179,972

)

 

$

(176,112

)

The reconciliation of the liabilities arising from financing activities were as follows:

 

Indebtedness

 

Satellite performance incentive payments

 

Lease
liabilities

Balance as at January 1, 2021

 

$

3,187,152

 

 

$

37,574

 

 

$

29,051

 

Cash outflows

 

 

 

 

 

(6,914

)

 

 

(2,178

)

Cash inflows

 

 

619,900

 

 

 

 

 

 

 

Debt issue costs

 

 

(6,834

)

 

 

 

 

 

 

Prepayment option at inception – 2026 Senior Secured
Notes

 

 

1,896

 

 

 

 

 

 

 

Amortization of deferred financing costs, prepayment options and loss on repayment

 

 

558

 

 

 

 

 

 

 

Non-cash additions

 

 

 

 

 

 

 

 

10,074

 

Interest paid

 

 

 

 

 

 

 

 

(1,499

)

Interest accrued

 

 

 

 

 

 

 

 

1,499

 

Non-cash disposals

 

 

 

 

 

 

 

 

(939

)

Impact of foreign exchange

 

 

(10,075

)

 

 

(316

)

 

 

(330

)

Balance as at December 31, 2021

 

$

3,792,597

 

 

$

30,344

 

 

$

35,678

 

F-132

Telesat Partnership LP
Notes to the 2021 Consolidated Financial Statements
(all amounts in thousands of Canadian dollars, except where otherwise noted)

32. SUPPLEMENTAL CASH FLOW INFORMATION (cont.)

 

Indebtedness

 

Satellite performance incentive payments

 

Lease
liabilities

Balance as at January 1, 2020

 

$

3,712,799

 

 

$

46,951

 

 

$

28,582

 

Cash outflows

 

 

(453,592

)

 

 

(9,031

)

 

 

(1,793

)

Loss on repayment (Note 24)

 

 

2,284

 

 

 

 

 

 

 

Amortization of deferred financing costs, prepayment options and loss on repayment

 

 

428

 

 

 

 

 

 

 

Non-cash additions

 

 

 

 

 

 

 

 

2,788

 

Interest paid

 

 

 

 

 

 

 

 

(1,649

)

Interest accrued

 

 

 

 

 

 

 

 

1,349

 

Other

 

 

 

 

 

182

 

 

 

(91

)

Impact of foreign exchange

 

 

(74,767

)

 

 

(528

)

 

 

(135

)

Balance as at December 31, 2020

 

$

3,187,152

 

 

$

37,574

 

 

$

29,051

 

 

Indebtedness

 

Satellite performance incentive payments

 

Lease
liabilities

Balance as at January 1, 2019

 

$

3,724,228

 

 

$

58,913

 

 

$

369

 

Cash outflows

 

 

(3,743,465

)

 

 

(9,644

)

 

 

(1,252

)

Cash inflows

 

 

3,786,082

 

 

 

 

 

 

 

Write-off of deferred financing costs, interest rate floor, prepayment option and net gain on repricing/repayment (Note 24)

 

 

107,065

 

 

 

 

 

 

 

Amortization of deferred financing costs, interest rate floor, prepayment options and net gain on repricing/repayment

 

 

22,461

 

 

 

 

 

 

 

Debt issue costs

 

 

(28,082

)

 

 

 

 

 

 

Debt issue costs accrued

 

 

(573

)

 

 

 

 

 

 

Prepayment option at inception – Senior Notes

 

 

17,829

 

 

 

 

 

 

 

Prepayment option at inception – Senior Secured Notes

 

 

10,562

 

 

 

 

 

 

 

Cumulative effect adjustment(1)

 

 

 

 

 

 

 

 

26,851

 

Non-cash additions

 

 

 

 

 

 

 

 

2,775

 

Interest paid

 

 

 

 

 

 

 

 

(984

)

Interest accrued

 

 

 

 

 

 

 

 

1,288

 

Other

 

 

 

 

 

296

 

 

 

(236

)

Impact of foreign exchange

 

 

(183,308

)

 

 

(2,614

)

 

 

(229

)

Balance as at December 31, 2019

 

$

3,712,799

 

 

$

46,951

 

 

$

28,582

 

____________

(1)      Relates to the impact of the implementation of IFRS 16, Leases

F-133

Telesat Partnership LP
Notes to the 2021 Consolidated Financial Statements
(all amounts in thousands of Canadian dollars, except where otherwise noted)

32. SUPPLEMENTAL CASH FLOW INFORMATION (cont.)

The net change in operating assets and liabilities was comprised of the following:

For the years ended December 31,

 

2021

 

2020

 

2019

Trade and other receivables

 

$

(55,426

)

 

$

(4,173

)

 

$

(16,113

)

Financial assets

 

 

(470

)

 

 

161

 

 

 

(3,897

)

Other assets

 

 

(17,736

)

 

 

(7,286

)

 

 

(13,183

)

Trade and other payables

 

 

13,206

 

 

 

1,860

 

 

 

1,685

 

Financial liabilities

 

 

4,210

 

 

 

(651

)

 

 

(2,125

)

Other liabilities

 

 

(3,659

)

 

 

25,107

 

 

 

19,691

 

  

$

(59,875

)

 

$

15,018

 

 

$

(13,942

)

Non-cash investing activities were comprised of:

For the years ended December 31,

 

2021

 

2020

 

2019

Satellite, property and other equipment

 

$

10,406

 

 

$

2,963

 

$

29,234

 

Intangible assets

 

$

 

 

$

 

$

(3,263

)

C-band clearing proceeds

 

$

(64,289

)

 

$

 

$

 

33. COMMITMENTS AND CONTINGENT LIABILITIES

The following were the Company’s off-balance sheet contractual obligations as at December 31, 2021:

 

2022

 

2023

 

2024

 

2025

 

2026

 

Thereafter

 

Total

Property leases

 

$

945

 

$

1,097

 

$

1,083

 

$

1,002

 

$

1,000

 

$

11,894

 

$

17,021

Capital commitments

 

 

22,945

 

 

21,362

 

 

40,185

 

 

50,675

 

 

 

 

 

 

135,167

Other operating commitments

 

 

23,108

 

 

5,833

 

 

4,799

 

 

4,172

 

 

1,998

 

 

9,530

 

 

49,440

  

$

46,998

 

$

28,292

 

$

46,067

 

$

55,849

 

$

2,998

 

$

21,424

 

$

201,628

Property leases consisted of off-balance sheet contractual obligations for land or building usage, while capital commitments included commitments for capital projects. Other operating commitments consisted of third party satellite capacity arrangements as well as other commitments that are not categorized as property leases or capital commitments. The Company’s off-balance sheet obligations included the future minimum payments for the non-cancellable period of each respective obligation, which have various terms and expire between 2022 to 2039.

Certain variable costs associated with the capitalized leases have been included in property leases commitments with a termination date co-terminus with the lease liability.

The Company has entered into contracts for the development of the Telesat Lightspeed constellation and other capital expenditures. The total outstanding commitments as at December 31, 2021 were included in capital commitments.

The Company has agreements with various customers for prepaid revenue on several service agreements which take effect when the satellite is placed in service. The Company is responsible for operating and controlling these satellites. As at December 31, 2021, customer prepayments of $368.1 million (December 31, 2020 — $414.1 million), a portion of which is refundable under certain circumstances, were reflected in other current and long-term liabilities.

F-134

Telesat Partnership LP
Notes to the 2021 Consolidated Financial Statements
(all amounts in thousands of Canadian dollars, except where otherwise noted)

33. COMMITMENTS AND CONTINGENT LIABILITIES (cont.)

In the normal course of business, the Company has executed agreements that provide for indemnification and guarantees to counterparties in various transactions. These indemnification undertakings and guarantees may require the Company to compensate the counterparties for costs and losses incurred as a result of certain events including, without limitation, loss or damage to property, change in the interpretation of laws and regulations (including tax legislation), claims that may arise while providing services, or as a result of litigation that may be suffered by the counterparties. The nature of substantially all of the indemnification undertakings prevents the Company from making a reasonable estimate of the maximum potential amount the Company could be required to pay counterparties as the agreements do not specify a maximum amount and the amounts are dependent upon the outcome of future contingent events, the nature and likelihood of which cannot be determined at this time. Historically, the Company has not made any significant payments under such indemnifications.

Telesat Corporation and Telesat CanHoldco have entered into an indemnification agreement with PSP Investments where they will indemnify PSP Investments on a grossed-up basis for PSP Investment’s pro rata share of the costs relating to: (a) certain losses and litigation proceedings related to the Transaction, (b) certain losses with regard to Loral and out-of-pocket expenses of Loral and (c) certain tax matters.

In the case of indemnification for certain tax matters only, there will be a cap of US$50 million (other than with respect to defense costs and grossed-up payments) and all other indemnification obligations will be uncapped.

Legal Proceedings

The Company participates from time to time in legal proceedings arising in the normal course of its business.

Telesat previously received assessments from Brazilian tax authorities alleging that additional taxes are owed on revenue earned for the period 2003 to 2018. The total disputed amount for the period 2003 to 2018, including interest and penalties, is now $73 million. The disputes relate to the Brazilian tax authorities’ characterization of revenue. The Company has challenged the assessments. The Company believes the likelihood of a favorable outcome in these disputes is more likely than not and, as such, no reserve has been established.

The Canadian tax authorities previously assessed the Company for $13 million relating to transfer pricing issues for the years 2009 to 2014. All disputes relate to the Canadian tax authorities’ repricing of certain transactions between the Company and its subsidiaries. The Company has paid 50% of the outstanding amounts in order to formally object to the assessments. The Company believes the likelihood of a favorable outcome in these disputes is more likely than not and, as such, no reserve has been established.

In May 2021, the Company was reassessed by the Canada Revenue Agency for $6.9 million, including interest, for its Scientific Research and Experimental Development claim for the taxation year ended December 31, 2016. The Company has challenged the reassessment. In January 2022, the Company was reassessed by the Canada Revenue Agency for $4.7 million, including interest, for its Scientific Research and Experimental Development claim for the taxation year ended December 31, 2017. The Company will challenge the reassessment. The Company believes the likelihood of a favorable outcome in these disputes is more likely than not and, as such, no reserve has been established.

Other than the legal proceedings disclosed above, the Company is not aware of any proceedings outstanding or threatened as of the date hereof by or against it or relating to its business which may have, or have had in the recent past, significant effects on the Company’s financial position or profitability.

F-135

Telesat Partnership LP
Notes to the 2021 Consolidated Financial Statements
(all amounts in thousands of Canadian dollars, except where otherwise noted)

34. SUBSIDIARIES

The list of significant companies included in the scope of consolidation as at December 31, 2021 was as follows:

Company

 

Country

 

Method of
Consolidation

 

% voting
rights

Infosat Communications LP

 

Canada

 

Fully consolidated

 

100

Telesat Spectrum General Partnership

 

Canada

 

Fully consolidated

 

100

Telesat LEO Holdings Inc.

 

Canada

 

Fully consolidated

 

100

Telesat Technology Corporation

 

Canada

 

Fully consolidated

 

100

Telesat Spectrum Corporation

 

Canada

 

Fully consolidated

 

100

Telesat Spectrum Holdings Corporation

 

Canada

 

Fully consolidated

 

100

Skynet Satellite Corporation

 

United States

 

Fully consolidated

 

100

Telesat Network Services, Inc.

 

United States

 

Fully consolidated

 

100

The SpaceConnection Inc.

 

United States

 

Fully consolidated

 

100

Telesat Satellite LP

 

United States

 

Fully consolidated

 

100

Telesat LEO Inc.

 

United States

 

Fully consolidated

 

100

Telesat U.S. Services, LLC

 

United States

 

Fully consolidated

 

100

Infosat Able Holdings, Inc.

 

United States

 

Fully consolidated

 

100

Telesat Brasil Capacidade de Satélites Ltda.

 

Brazil

 

Fully consolidated

 

100

Telesat (IOM) Limited

 

Isle of Man

 

Fully consolidated

 

100

Telesat International Limited

 

United Kingdom

 

Fully consolidated

 

100

Loral Skynet Corporation

 

United States

 

Fully consolidated

 

100

Loral Space & Communications Inc.

 

United States

 

Fully consolidated

 

100

Telesat Can ULC

 

Canada

 

Fully consolidated

 

100

Telesat CanHold Corporation

 

Canada

 

Fully consolidated

 

100

Telesat Canada

 

Canada

 

Fully consolidated

 

100

The list of significant companies included in the scope of consolidation as at December 31, 2020 was as follows:

Company

 

Country

 

Method of
Consolidation

 

% voting
rights

Infosat Communications LP

 

Canada

 

Fully consolidated

 

100

Telesat Spectrum General Partnership

 

Canada

 

Fully consolidated

 

100

Telesat LEO Holdings Inc.

 

Canada

 

Fully consolidated

 

100

Telesat Technology Corporation

 

Canada

 

Fully consolidated

 

100

Telesat Spectrum Corporation

 

Canada

 

Fully consolidated

 

100

Telesat Spectrum Holdings Corporation

 

Canada

 

Fully consolidated

 

100

Skynet Satellite Corporation

 

United States

 

Fully consolidated

 

100

Telesat Network Services, Inc.

 

United States

 

Fully consolidated

 

100

The SpaceConnection Inc.

 

United States

 

Fully consolidated

 

100

Telesat Satellite LP

 

United States

 

Fully consolidated

 

100

Telesat LEO Inc.

 

United States

 

Fully consolidated

 

100

Telesat U.S. Services, LLC

 

United States

 

Fully consolidated

 

100

Infosat Able Holdings, Inc.

 

United States

 

Fully consolidated

 

100

Telesat Brasil Capacidade de Satélites Ltda.

 

Brazil

 

Fully consolidated

 

100

Telesat (IOM) Limited

 

Isle of Man

 

Fully consolidated

 

100

Telesat International Limited

 

United Kingdom

 

Fully consolidated

 

100

F-136

Telesat Partnership LP
Notes to the 2021 Consolidated Financial Statements
(all amounts in thousands of Canadian dollars, except where otherwise noted)

35. RELATED PARTY TRANSACTIONS

Transactions with subsidiaries

The Company and its subsidiaries regularly engage in inter-group transactions. These transactions include the purchase and sale of satellite services and communications equipment, providing and receiving network and call centre services, access to orbital slots and management services. The transactions have been entered into over the normal course of operations. Balances and transactions between the Company and its subsidiaries have been eliminated on consolidation and therefore have not been disclosed.

Compensation of executives and Board level directors

For the years ended December 31,

 

2021

 

2020

 

2019

Short-term benefits (including salaries)

 

$

15,465

 

$

13,058

 

$

11,051

Special payments(1)

 

 

597

 

 

710

 

 

948

Post-employment benefits

 

 

2,514

 

 

2,180

 

 

2,773

Share-based payments

 

 

73,090

 

 

12,373

 

 

15,649

  

$

91,666

 

$

28,321

 

$

30,421

____________

(1)      Balance relates to the special cash distribution effective January 25, 2017.

Key management personnel — stock options

In January 2019, 40,269 share appreciation rights were exercised by a member of key management personnel for 14,846 Non-Voting Participating Preferred Shares, on a net settlement basis.

In December 2019, 66,667 RSUs were settled in exchange for 30,980 Non-Voting Participating Preferred Shares, on a net settlement basis.

In December 2020, 66,667 RSUs were settled in exchange for 30,980 Non-Voting Participating Preferred Shares, on a net settlement basis.

In December 2020, Telesat issued 650,000 time-vesting options to certain key management personnel, which vest over a five-year period.

In April 2021, 6,197,776 issued and outstanding, vested and unvested stock options were cancelled. This resulted in a non-cash operating expense recorded in the year ended December 31, 2021 of $8.5 million.

In April 2021, the Company approved the adoption of an RSU plan. A total of 3,660,000 Non-Voting Participating Preferred Shares are reserved for issuance upon vesting of the RSUs awarded under the RSU Plan, provided that the aggregate number of Non-Voting Participating Preferred Shares issuable under the RSU Plan (and under all other share compensation arrangements) does not exceed 10% of the total number of Non-Voting Participating Preferred Shares outstanding from time to time (on a non-diluted basis). A total of 3,530,000 RSUs were issued in connection with the plan.

Transactions with related parties

The Company and certain of its subsidiaries regularly engage in transactions with related parties. The Company’s related parties included Loral and Red Isle until November 18, 2021 at which point under the Transaction Agreement Loral became a fully consolidated subsidiary (Note 35). Any transactions entered into with Loral have been entered into over the normal course of operations. Following the Transaction Agreement related parties included Red Isle and MHR. There were no transactions or balances with Red Isle or MHR during any of the years presented.

F-137

Telesat Partnership LP
Notes to the 2021 Consolidated Financial Statements
(all amounts in thousands of Canadian dollars, except where otherwise noted)

35. RELATED PARTY TRANSACTIONS (cont.)

There were no transactions with Telesat Corporation during any of the years presented. As at December 31, 2021, there was an amount receivable from Telesat Corporation in the amount of $3.6 million.

During the years presented below, and prior to the close of the Transaction, the Company and its subsidiaries entered into the following transactions with Loral.

Sale of goods and services

For the years ended December 31,

 

2021

 

2020

 

2019

Revenue

 

$

105

 

$

133

 

$

133

Purchase of goods and services

For the years ended December 31,

 

2021

 

2020

 

2019

Operating expenses

 

$

5,230

 

$

6,712

 

$

6,645

As at December 31, 2020, there was an amount payable to Loral in the amount of $0.1 million.

The amounts outstanding were unsecured and were settled in cash.

Other related party transactions

The Company funds certain defined benefit pension plans. Contributions made to the plans for the year ended December 31, 2021 were $5.1 million (December 31, 2020 — $5.5 million).

F-138

Telesat CorpInternational Financial Reporting Standards1208Compensation and employee benefits included salaries, bonuses, commissions, post-employment benefits and charges arising from share-based compensation.Other operating expenses included general and administrative expenses, marketing expenses, in-orbit insurance expenses, professional fees and facility costs. The balance for year ended December 31, 2021 included $2.1 million of leases not capitalized due to exemptions and variable lease payments not included in the measurement of the leases liabilities (December 31, 2020 - $1.9 million).Cost of sales included the cost of third-party satellite capacity, the cost of equipment sales and other costs directly attributable to fulfilling the Company’s obligations under customer contracts.Certain comparative figures have been reclassified to conform to the current year presentation.P3YAs at December 31, 2021, inventory consisted of $ 15.4 million of work in progress (December 31, 2020 — $4.1 million) and $1.6 million of other inventory (December 31, 2020 — $1.2 million).Deferred charges included deferred financing charges relating to the Revolving Credit Facility.Software of $1,493 was transferred to intangible assets.Right-of-use assets consisted primarily of property leases.Other long-term financial assets classified as fair value through profit or loss were calculated using level 2 of the fair value hierarchy. All other balances were calculated using level 1 of the fair value hierarchy.Indebtedness excludes deferred financing costs, prepayment options and loss on prepayment.P3YConsisted of short-term investments with an original maturity of three months or less or which are available on demand with no penalty for early redemption.Relates to the impact of the implementation of IFRS 16, LeasesfalseFY000184584000018458402021-01-012021-12-310001845840dei:BusinessContactMember2021-01-012021-12-310001845840tsat:ClassACommonSharesAndClassBVariableVotingSharesMember2021-12-310001845840tsat:ClassCCommonSharesMember2021-12-3100018458402020-01-012020-12-3100018458402019-01-012019-12-310001845840ifrs-full:OrdinarySharesMember2018-12-310001845840ifrs-full:PreferenceSharesMember2018-12-310001845840ifrs-full:IssuedCapitalMember2018-12-310001845840ifrs-full:RetainedEarningsMember2018-12-310001845840ifrs-full:ReserveOfRemeasurementsOfDefinedBenefitPlansMember2018-12-310001845840ifrs-full:ReserveOfExchangeDifferencesOnTranslationMember2018-12-310001845840ifrs-full:OtherReservesMember2018-12-310001845840tsat:TotalTelesatCorporationTelesatCanadaShareholdersEquityMember2018-12-3100018458402018-12-310001845840ifrs-full:OrdinarySharesMember2019-01-012019-12-310001845840ifrs-full:PreferenceSharesMember2019-01-012019-12-310001845840ifrs-full:IssuedCapitalMember2019-01-012019-12-310001845840ifrs-full:RetainedEarningsMember2019-01-012019-12-310001845840ifrs-full:ReserveOfRemeasurementsOfDefinedBenefitPlansMember2019-01-012019-12-310001845840ifrs-full:ReserveOfExchangeDifferencesOnTranslationMember2019-01-012019-12-310001845840ifrs-full:OtherReservesMember2019-01-012019-12-310001845840tsat:TotalTelesatCorporationTelesatCanadaShareholdersEquityMember2019-01-012019-12-310001845840ifrs-full:NoncontrollingInterestsMember2019-01-012019-12-310001845840ifrs-full:OrdinarySharesMember2019-12-310001845840ifrs-full:PreferenceSharesMember2019-12-310001845840ifrs-full:IssuedCapitalMember2019-12-310001845840ifrs-full:RetainedEarningsMember2019-12-310001845840ifrs-full:ReserveOfRemeasurementsOfDefinedBenefitPlansMember2019-12-310001845840ifrs-full:ReserveOfExchangeDifferencesOnTranslationMember2019-12-310001845840ifrs-full:OtherReservesMember2019-12-310001845840tsat:TotalTelesatCorporationTelesatCanadaShareholdersEquityMember2019-12-3100018458402019-12-310001845840ifrs-full:OrdinarySharesMember2020-01-012020-12-310001845840ifrs-full:PreferenceSharesMember2020-01-012020-12-310001845840ifrs-full:IssuedCapitalMember2020-01-012020-12-310001845840ifrs-full:RetainedEarningsMember2020-01-012020-12-310001845840ifrs-full:ReserveOfRemeasurementsOfDefinedBenefitPlansMember2020-01-012020-12-310001845840ifrs-full:ReserveOfExchangeDifferencesOnTranslationMember2020-01-012020-12-310001845840ifrs-full:OtherReservesMember2020-01-012020-12-310001845840tsat:TotalTelesatCorporationTelesatCanadaShareholdersEquityMember2020-01-012020-12-310001845840ifrs-full:NoncontrollingInterestsMember2020-01-012020-12-310001845840ifrs-full:OrdinarySharesMember2020-12-310001845840ifrs-full:PreferenceSharesMember2020-12-310001845840ifrs-full:IssuedCapitalMember2020-12-310001845840ifrs-full:RetainedEarningsMember2020-12-310001845840ifrs-full:ReserveOfRemeasurementsOfDefinedBenefitPlansMember2020-12-310001845840ifrs-full:ReserveOfExchangeDifferencesOnTranslationMember2020-12-310001845840ifrs-full:OtherReservesMember2020-12-310001845840tsat:TotalTelesatCorporationTelesatCanadaShareholdersEquityMember2020-12-3100018458402020-12-310001845840ifrs-full:OrdinarySharesMember2021-01-012021-12-310001845840ifrs-full:PreferenceSharesMember2021-01-012021-12-310001845840ifrs-full:IssuedCapitalMember2021-01-012021-12-310001845840ifrs-full:RetainedEarningsMember2021-01-012021-12-310001845840ifrs-full:ReserveOfRemeasurementsOfDefinedBenefitPlansMember2021-01-012021-12-310001845840ifrs-full:ReserveOfExchangeDifferencesOnTranslationMember2021-01-012021-12-310001845840ifrs-full:OtherReservesMember2021-01-012021-12-310001845840tsat:TotalTelesatCorporationTelesatCanadaShareholdersEquityMember2021-01-012021-12-310001845840ifrs-full:NoncontrollingInterestsMember2021-01-012021-12-3100018458402021-11-192021-12-310001845840ifrs-full:OrdinarySharesMember2021-12-310001845840ifrs-full:PreferenceSharesMember2021-12-310001845840ifrs-full:IssuedCapitalMember2021-12-310001845840ifrs-full:RetainedEarningsMember2021-12-310001845840ifrs-full:ReserveOfRemeasurementsOfDefinedBenefitPlansMember2021-12-310001845840ifrs-full:ReserveOfExchangeDifferencesOnTranslationMember2021-12-310001845840ifrs-full:OtherReservesMember2021-12-310001845840tsat:TotalTelesatCorporationTelesatCanadaShareholdersEquityMember2021-12-310001845840ifrs-full:NoncontrollingInterestsMember2021-12-3100018458402021-12-310001845840tsat:TelesatCanadaMember2021-01-012021-12-310001845840tsat:TelesatCanadaMembertsat:PublicSectorPensionInvestmentBoardMember2021-01-012021-12-310001845840tsat:RedIsleMembertsat:TelesatCanadaMember2021-12-310001845840tsat:SeniorSecuredMember2021-01-012021-12-310001845840tsat:SeniorSecured1Member2021-01-012021-12-310001845840tsat:SeniorSecured2Member2021-01-012021-12-310001845840ifrs-full:BottomOfRangeMember2021-01-012021-12-310001845840ifrs-full:TopOfRangeMember2021-01-012021-12-310001845840tsat:BroadcastMember2021-01-012021-12-310001845840tsat:BroadcastMember2020-01-012020-12-310001845840tsat:BroadcastMember2019-01-012019-12-310001845840tsat:EnterpriseMember2021-01-012021-12-310001845840tsat:EnterpriseMember2020-01-012020-12-310001845840tsat:EnterpriseMember2019-01-012019-12-310001845840tsat:ConsultingAndOtherMember2021-01-012021-12-310001845840tsat:ConsultingAndOtherMember2020-01-012020-12-310001845840tsat:ConsultingAndOtherMember2019-01-012019-12-310001845840tsat:BroadcastMember2021-01-012021-12-310001845840tsat:BroadcastMember2020-01-012020-12-310001845840tsat:BroadcastMember2019-01-012019-12-310001845840tsat:EnterpriseMember2021-01-012021-12-310001845840tsat:EnterpriseMember2020-01-012020-12-310001845840tsat:EnterpriseMember2019-01-012019-12-310001845840tsat:Canada1Member2021-01-012021-12-310001845840tsat:Canada1Member2020-01-012020-12-310001845840tsat:Canada1Member2019-01-012019-12-310001845840tsat:UnitedStates1Member2021-01-012021-12-310001845840tsat:UnitedStates1Member2020-01-012020-12-310001845840tsat:UnitedStates1Member2019-01-012019-12-310001845840tsat:EuropeMiddleEastAfricaMember2021-01-012021-12-310001845840tsat:EuropeMiddleEastAfricaMember2020-01-012020-12-310001845840tsat:EuropeMiddleEastAfricaMember2019-01-012019-12-310001845840tsat:LatinAmericaCaribbeanMember2021-01-012021-12-310001845840tsat:LatinAmericaCaribbeanMember2020-01-012020-12-310001845840tsat:LatinAmericaCaribbeanMember2019-01-012019-12-310001845840tsat:AsiaAustraliaMember2021-01-012021-12-310001845840tsat:AsiaAustraliaMember2020-01-012020-12-310001845840tsat:AsiaAustraliaMember2019-01-012019-12-310001845840tsat:Canada1Member2021-12-310001845840tsat:Canada1Member2020-12-310001845840tsat:UnitedKingdom1Member2021-12-310001845840tsat:UnitedKingdom1Member2020-12-310001845840tsat:EuropeMiddleEastAfricaMember2021-12-310001845840tsat:EuropeMiddleEastAfricaMember2020-12-310001845840tsat:UnitedStates1Member2021-12-310001845840tsat:UnitedStates1Member2020-12-310001845840tsat:AllOthersMember2021-12-310001845840tsat:AllOthersMember2020-12-310001845840tsat:LatinAmericaCaribbeanMember2021-12-310001845840tsat:LatinAmericaCaribbeanMember2020-12-310001845840tsat:CBandClearingProgramMember2020-05-012020-05-200001845840tsat:PhaseOneMember2020-05-012020-05-200001845840tsat:PhaseTwoMember2020-05-012020-05-200001845840tsat:Brazil1Member2020-12-310001845840tsat:UnitedKingdom1Member2021-01-012021-12-310001845840tsat:Brazil1Member2021-12-310001845840tsat:TelesatInternationalLimitedMember2021-01-012021-12-310001845840ifrs-full:GrossCarryingAmountMemberifrs-full:AircraftMember2019-12-310001845840ifrs-full:GrossCarryingAmountMemberifrs-full:CommunicationAndNetworkEquipmentMember2019-12-310001845840ifrs-full:GrossCarryingAmountMemberifrs-full:BuildingsMember2019-12-310001845840ifrs-full:GrossCarryingAmountMemberifrs-full:RightofuseAssetsMember2019-12-310001845840ifrs-full:GrossCarryingAmountMemberifrs-full:ConstructionInProgressMember2019-12-310001845840ifrs-full:GrossCarryingAmountMember2019-12-310001845840ifrs-full:GrossCarryingAmountMemberifrs-full:AircraftMember2020-01-012020-12-310001845840ifrs-full:GrossCarryingAmountMemberifrs-full:CommunicationAndNetworkEquipmentMember2020-01-012020-12-310001845840ifrs-full:GrossCarryingAmountMemberifrs-full:BuildingsMember2020-01-012020-12-310001845840ifrs-full:GrossCarryingAmountMemberifrs-full:RightofuseAssetsMember2020-01-012020-12-310001845840ifrs-full:GrossCarryingAmountMemberifrs-full:ConstructionInProgressMember2020-01-012020-12-310001845840ifrs-full:GrossCarryingAmountMember2020-01-012020-12-310001845840ifrs-full:GrossCarryingAmountMemberifrs-full:AircraftMember2020-12-310001845840ifrs-full:GrossCarryingAmountMemberifrs-full:CommunicationAndNetworkEquipmentMember2020-12-310001845840ifrs-full:GrossCarryingAmountMemberifrs-full:BuildingsMember2020-12-310001845840ifrs-full:GrossCarryingAmountMemberifrs-full:RightofuseAssetsMember2020-12-310001845840ifrs-full:GrossCarryingAmountMemberifrs-full:ConstructionInProgressMember2020-12-310001845840ifrs-full:GrossCarryingAmountMember2020-12-310001845840ifrs-full:GrossCarryingAmountMemberifrs-full:AircraftMember2021-01-012021-12-310001845840ifrs-full:GrossCarryingAmountMemberifrs-full:CommunicationAndNetworkEquipmentMember2021-01-012021-12-310001845840ifrs-full:GrossCarryingAmountMemberifrs-full:BuildingsMember2021-01-012021-12-310001845840ifrs-full:GrossCarryingAmountMemberifrs-full:RightofuseAssetsMember2021-01-012021-12-310001845840ifrs-full:GrossCarryingAmountMemberifrs-full:ConstructionInProgressMember2021-01-012021-12-310001845840ifrs-full:GrossCarryingAmountMember2021-01-012021-12-310001845840ifrs-full:GrossCarryingAmountMemberifrs-full:AircraftMember2021-12-310001845840ifrs-full:GrossCarryingAmountMemberifrs-full:CommunicationAndNetworkEquipmentMember2021-12-310001845840ifrs-full:GrossCarryingAmountMemberifrs-full:BuildingsMember2021-12-310001845840ifrs-full:GrossCarryingAmountMemberifrs-full:RightofuseAssetsMember2021-12-310001845840ifrs-full:GrossCarryingAmountMemberifrs-full:ConstructionInProgressMember2021-12-310001845840ifrs-full:GrossCarryingAmountMember2021-12-310001845840ifrs-full:AccumulatedDepreciationAmortisationAndImpairmentMemberifrs-full:AircraftMember2019-12-310001845840ifrs-full:AccumulatedDepreciationAmortisationAndImpairmentMemberifrs-full:CommunicationAndNetworkEquipmentMember2019-12-310001845840ifrs-full:AccumulatedDepreciationAmortisationAndImpairmentMemberifrs-full:BuildingsMember2019-12-310001845840ifrs-full:AccumulatedDepreciationAmortisationAndImpairmentMemberifrs-full:RightofuseAssetsMember2019-12-310001845840ifrs-full:AccumulatedDepreciationAmortisationAndImpairmentMemberifrs-full:ConstructionInProgressMember2019-12-310001845840ifrs-full:AccumulatedDepreciationAmortisationAndImpairmentMember2019-12-310001845840ifrs-full:AccumulatedDepreciationAmortisationAndImpairmentMemberifrs-full:AircraftMember2020-01-012020-12-310001845840ifrs-full:AccumulatedDepreciationAmortisationAndImpairmentMemberifrs-full:CommunicationAndNetworkEquipmentMember2020-01-012020-12-310001845840ifrs-full:AccumulatedDepreciationAmortisationAndImpairmentMemberifrs-full:BuildingsMember2020-01-012020-12-310001845840ifrs-full:AccumulatedDepreciationAmortisationAndImpairmentMemberifrs-full:RightofuseAssetsMember2020-01-012020-12-310001845840ifrs-full:AccumulatedDepreciationAmortisationAndImpairmentMemberifrs-full:ConstructionInProgressMember2020-01-012020-12-310001845840ifrs-full:AccumulatedDepreciationAmortisationAndImpairmentMember2020-01-012020-12-310001845840ifrs-full:AccumulatedDepreciationAmortisationAndImpairmentMemberifrs-full:AircraftMember2020-12-310001845840ifrs-full:AccumulatedDepreciationAmortisationAndImpairmentMemberifrs-full:CommunicationAndNetworkEquipmentMember2020-12-310001845840ifrs-full:AccumulatedDepreciationAmortisationAndImpairmentMemberifrs-full:BuildingsMember2020-12-310001845840ifrs-full:AccumulatedDepreciationAmortisationAndImpairmentMemberifrs-full:RightofuseAssetsMember2020-12-310001845840ifrs-full:AccumulatedDepreciationAmortisationAndImpairmentMemberifrs-full:ConstructionInProgressMember2020-12-310001845840ifrs-full:AccumulatedDepreciationAmortisationAndImpairmentMember2020-12-310001845840ifrs-full:AccumulatedDepreciationAmortisationAndImpairmentMemberifrs-full:AircraftMember2021-01-012021-12-310001845840ifrs-full:AccumulatedDepreciationAmortisationAndImpairmentMemberifrs-full:CommunicationAndNetworkEquipmentMember2021-01-012021-12-310001845840ifrs-full:AccumulatedDepreciationAmortisationAndImpairmentMemberifrs-full:BuildingsMember2021-01-012021-12-310001845840ifrs-full:AccumulatedDepreciationAmortisationAndImpairmentMemberifrs-full:RightofuseAssetsMember2021-01-012021-12-310001845840ifrs-full:AccumulatedDepreciationAmortisationAndImpairmentMemberifrs-full:ConstructionInProgressMember2021-01-012021-12-310001845840ifrs-full:AccumulatedDepreciationAmortisationAndImpairmentMember2021-01-012021-12-310001845840ifrs-full:AccumulatedDepreciationAmortisationAndImpairmentMemberifrs-full:AircraftMember2021-12-310001845840ifrs-full:AccumulatedDepreciationAmortisationAndImpairmentMemberifrs-full:CommunicationAndNetworkEquipmentMember2021-12-310001845840ifrs-full:AccumulatedDepreciationAmortisationAndImpairmentMemberifrs-full:BuildingsMember2021-12-310001845840ifrs-full:AccumulatedDepreciationAmortisationAndImpairmentMemberifrs-full:RightofuseAssetsMember2021-12-310001845840ifrs-full:AccumulatedDepreciationAmortisationAndImpairmentMemberifrs-full:ConstructionInProgressMember2021-12-310001845840ifrs-full:AccumulatedDepreciationAmortisationAndImpairmentMember2021-12-310001845840ifrs-full:AircraftMember2020-12-310001845840ifrs-full:CommunicationAndNetworkEquipmentMember2020-12-310001845840ifrs-full:BuildingsMember2020-12-310001845840ifrs-full:RightofuseAssetsMember2020-12-310001845840ifrs-full:ConstructionInProgressMember2020-12-310001845840ifrs-full:AircraftMember2021-12-310001845840ifrs-full:CommunicationAndNetworkEquipmentMember2021-12-310001845840ifrs-full:BuildingsMember2021-12-310001845840ifrs-full:RightofuseAssetsMember2021-12-310001845840ifrs-full:ConstructionInProgressMember2021-12-310001845840ifrs-full:BottomOfRangeMember2021-12-310001845840ifrs-full:TopOfRangeMember2020-12-310001845840ifrs-full:GrossCarryingAmountMembertsat:OrbitalSlotsMember2019-12-310001845840ifrs-full:GrossCarryingAmountMembertsat:TradeNameMember2019-12-310001845840ifrs-full:GrossCarryingAmountMembertsat:IntellectualsPropertyMember2019-12-310001845840ifrs-full:GrossCarryingAmountMembertsat:TotalIntangibleAssetsWithIndefiniteUsefulLifeMember2019-12-310001845840ifrs-full:GrossCarryingAmountMembertsat:OrbitalSlotsMember2020-01-012020-12-310001845840ifrs-full:GrossCarryingAmountMembertsat:TradeNameMember2020-01-012020-12-310001845840ifrs-full:GrossCarryingAmountMembertsat:IntellectualsPropertyMember2020-01-012020-12-310001845840ifrs-full:GrossCarryingAmountMembertsat:TotalIntangibleAssetsWithIndefiniteUsefulLifeMember2020-01-012020-12-310001845840ifrs-full:GrossCarryingAmountMembertsat:OrbitalSlotsMember2020-12-310001845840ifrs-full:GrossCarryingAmountMembertsat:TradeNameMember2020-12-310001845840ifrs-full:GrossCarryingAmountMembertsat:IntellectualsPropertyMember2020-12-310001845840ifrs-full:GrossCarryingAmountMembertsat:TotalIntangibleAssetsWithIndefiniteUsefulLifeMember2020-12-310001845840ifrs-full:GrossCarryingAmountMembertsat:OrbitalSlotsMember2021-01-012021-12-310001845840ifrs-full:GrossCarryingAmountMembertsat:TradeNameMember2021-01-012021-12-310001845840ifrs-full:GrossCarryingAmountMembertsat:IntellectualsPropertyMember2021-01-012021-12-310001845840ifrs-full:GrossCarryingAmountMembertsat:TotalIntangibleAssetsWithIndefiniteUsefulLifeMember2021-01-012021-12-310001845840ifrs-full:GrossCarryingAmountMembertsat:OrbitalSlotsMember2021-12-310001845840ifrs-full:GrossCarryingAmountMembertsat:TradeNameMember2021-12-310001845840ifrs-full:GrossCarryingAmountMembertsat:IntellectualsPropertyMember2021-12-310001845840ifrs-full:GrossCarryingAmountMembertsat:TotalIntangibleAssetsWithIndefiniteUsefulLifeMember2021-12-310001845840ifrs-full:AccumulatedImpairmentMembertsat:OrbitalSlotsMember2019-12-310001845840ifrs-full:AccumulatedImpairmentMembertsat:TradeNameMember2019-12-310001845840ifrs-full:AccumulatedImpairmentMembertsat:IntellectualsPropertyMember2019-12-310001845840ifrs-full:AccumulatedImpairmentMembertsat:TotalIntangibleAssetsWithIndefiniteUsefulLifeMember2019-12-310001845840ifrs-full:AccumulatedImpairmentMembertsat:OrbitalSlotsMember2020-01-012020-12-310001845840ifrs-full:AccumulatedImpairmentMembertsat:TradeNameMember2020-01-012020-12-310001845840ifrs-full:AccumulatedImpairmentMembertsat:IntellectualsPropertyMember2020-01-012020-12-310001845840ifrs-full:AccumulatedImpairmentMembertsat:TotalIntangibleAssetsWithIndefiniteUsefulLifeMember2020-01-012020-12-310001845840ifrs-full:AccumulatedImpairmentMembertsat:OrbitalSlotsMember2020-12-310001845840ifrs-full:AccumulatedImpairmentMembertsat:TradeNameMember2020-12-310001845840ifrs-full:AccumulatedImpairmentMembertsat:IntellectualsPropertyMember2020-12-310001845840ifrs-full:AccumulatedImpairmentMembertsat:TotalIntangibleAssetsWithIndefiniteUsefulLifeMember2020-12-310001845840ifrs-full:AccumulatedImpairmentMembertsat:OrbitalSlotsMember2021-01-012021-12-310001845840ifrs-full:AccumulatedImpairmentMembertsat:TradeNameMember2021-01-012021-12-310001845840ifrs-full:AccumulatedImpairmentMembertsat:IntellectualsPropertyMember2021-01-012021-12-310001845840ifrs-full:AccumulatedImpairmentMembertsat:TotalIntangibleAssetsWithIndefiniteUsefulLifeMember2021-01-012021-12-310001845840ifrs-full:AccumulatedImpairmentMembertsat:OrbitalSlotsMember2021-12-310001845840ifrs-full:AccumulatedImpairmentMembertsat:TradeNameMember2021-12-310001845840ifrs-full:AccumulatedImpairmentMembertsat:IntellectualsPropertyMember2021-12-310001845840ifrs-full:AccumulatedImpairmentMembertsat:TotalIntangibleAssetsWithIndefiniteUsefulLifeMember2021-12-310001845840tsat:OrbitalSlotsMember2020-12-310001845840tsat:TradeNameMember2020-12-310001845840tsat:IntellectualsPropertyMember2020-12-310001845840tsat:TotalIntangibleAssetsWithIndefiniteUsefulLifeMember2020-12-310001845840tsat:OrbitalSlotsMember2021-12-310001845840tsat:TradeNameMember2021-12-310001845840tsat:IntellectualsPropertyMember2021-12-310001845840tsat:TotalIntangibleAssetsWithIndefiniteUsefulLifeMember2021-12-310001845840ifrs-full:GrossCarryingAmountMembertsat:RevenueBacklogMember2019-12-310001845840ifrs-full:GrossCarryingAmountMemberifrs-full:CustomerrelatedIntangibleAssetsMember2019-12-310001845840ifrs-full:GrossCarryingAmountMembertsat:CustomersContractMember2019-12-310001845840ifrs-full:GrossCarryingAmountMembertsat:TransponderRightsMember2019-12-310001845840ifrs-full:GrossCarryingAmountMembertsat:ConcessionRightsMember2019-12-310001845840ifrs-full:GrossCarryingAmountMemberifrs-full:ComputerSoftwareMember2019-12-310001845840ifrs-full:GrossCarryingAmountMembertsat:AllOthersMember2019-12-310001845840ifrs-full:GrossCarryingAmountMembertsat:RevenueBacklogMember2020-01-012020-12-310001845840ifrs-full:GrossCarryingAmountMemberifrs-full:CustomerrelatedIntangibleAssetsMember2020-01-012020-12-310001845840ifrs-full:GrossCarryingAmountMembertsat:CustomersContractMember2020-01-012020-12-310001845840ifrs-full:GrossCarryingAmountMembertsat:TransponderRightsMember2020-01-012020-12-310001845840ifrs-full:GrossCarryingAmountMembertsat:ConcessionRightsMember2020-01-012020-12-310001845840ifrs-full:GrossCarryingAmountMemberifrs-full:ComputerSoftwareMember2020-01-012020-12-310001845840ifrs-full:GrossCarryingAmountMembertsat:AllOthersMember2020-01-012020-12-310001845840ifrs-full:GrossCarryingAmountMembertsat:RevenueBacklogMember2020-12-310001845840ifrs-full:GrossCarryingAmountMemberifrs-full:CustomerrelatedIntangibleAssetsMember2020-12-310001845840ifrs-full:GrossCarryingAmountMembertsat:CustomersContractMember2020-12-310001845840ifrs-full:GrossCarryingAmountMembertsat:TransponderRightsMember2020-12-310001845840ifrs-full:GrossCarryingAmountMembertsat:ConcessionRightsMember2020-12-310001845840ifrs-full:GrossCarryingAmountMemberifrs-full:ComputerSoftwareMember2020-12-310001845840ifrs-full:GrossCarryingAmountMembertsat:AllOthersMember2020-12-310001845840ifrs-full:GrossCarryingAmountMembertsat:RevenueBacklogMember2021-01-012021-12-310001845840ifrs-full:GrossCarryingAmountMemberifrs-full:CustomerrelatedIntangibleAssetsMember2021-01-012021-12-310001845840ifrs-full:GrossCarryingAmountMembertsat:CustomersContractMember2021-01-012021-12-310001845840ifrs-full:GrossCarryingAmountMembertsat:TransponderRightsMember2021-01-012021-12-310001845840ifrs-full:GrossCarryingAmountMembertsat:ConcessionRightsMember2021-01-012021-12-310001845840ifrs-full:GrossCarryingAmountMemberifrs-full:ComputerSoftwareMember2021-01-012021-12-310001845840ifrs-full:GrossCarryingAmountMembertsat:AllOthersMember2021-01-012021-12-310001845840ifrs-full:GrossCarryingAmountMembertsat:RevenueBacklogMember2021-12-310001845840ifrs-full:GrossCarryingAmountMemberifrs-full:CustomerrelatedIntangibleAssetsMember2021-12-310001845840ifrs-full:GrossCarryingAmountMembertsat:CustomersContractMember2021-12-310001845840ifrs-full:GrossCarryingAmountMembertsat:TransponderRightsMember2021-12-310001845840ifrs-full:GrossCarryingAmountMembertsat:ConcessionRightsMember2021-12-310001845840ifrs-full:GrossCarryingAmountMemberifrs-full:ComputerSoftwareMember2021-12-310001845840ifrs-full:GrossCarryingAmountMembertsat:AllOthersMember2021-12-310001845840ifrs-full:AccumulatedDepreciationAmortisationAndImpairmentMembertsat:RevenueBacklogMember2019-12-310001845840ifrs-full:AccumulatedDepreciationAmortisationAndImpairmentMemberifrs-full:CustomerrelatedIntangibleAssetsMember2019-12-310001845840ifrs-full:AccumulatedDepreciationAmortisationAndImpairmentMembertsat:CustomersContractMember2019-12-310001845840ifrs-full:AccumulatedDepreciationAmortisationAndImpairmentMembertsat:TransponderRightsMember2019-12-310001845840ifrs-full:AccumulatedDepreciationAmortisationAndImpairmentMembertsat:ConcessionRightsMember2019-12-310001845840ifrs-full:AccumulatedDepreciationAmortisationAndImpairmentMemberifrs-full:ComputerSoftwareMember2019-12-310001845840ifrs-full:AccumulatedDepreciationAmortisationAndImpairmentMembertsat:AllOthersMember2019-12-310001845840ifrs-full:AccumulatedDepreciationAmortisationAndImpairmentMembertsat:RevenueBacklogMember2020-01-012020-12-310001845840ifrs-full:AccumulatedDepreciationAmortisationAndImpairmentMemberifrs-full:CustomerrelatedIntangibleAssetsMember2020-01-012020-12-310001845840ifrs-full:AccumulatedDepreciationAmortisationAndImpairmentMembertsat:CustomersContractMember2020-01-012020-12-310001845840ifrs-full:AccumulatedDepreciationAmortisationAndImpairmentMembertsat:TransponderRightsMember2020-01-012020-12-310001845840ifrs-full:AccumulatedDepreciationAmortisationAndImpairmentMembertsat:ConcessionRightsMember2020-01-012020-12-310001845840ifrs-full:AccumulatedDepreciationAmortisationAndImpairmentMemberifrs-full:ComputerSoftwareMember2020-01-012020-12-310001845840ifrs-full:AccumulatedDepreciationAmortisationAndImpairmentMembertsat:AllOthersMember2020-01-012020-12-310001845840ifrs-full:AccumulatedDepreciationAmortisationAndImpairmentMembertsat:RevenueBacklogMember2020-12-310001845840ifrs-full:AccumulatedDepreciationAmortisationAndImpairmentMemberifrs-full:CustomerrelatedIntangibleAssetsMember2020-12-310001845840ifrs-full:AccumulatedDepreciationAmortisationAndImpairmentMembertsat:CustomersContractMember2020-12-310001845840ifrs-full:AccumulatedDepreciationAmortisationAndImpairmentMembertsat:TransponderRightsMember2020-12-310001845840ifrs-full:AccumulatedDepreciationAmortisationAndImpairmentMembertsat:ConcessionRightsMember2020-12-310001845840ifrs-full:AccumulatedDepreciationAmortisationAndImpairmentMemberifrs-full:ComputerSoftwareMember2020-12-310001845840ifrs-full:AccumulatedDepreciationAmortisationAndImpairmentMembertsat:AllOthersMember2020-12-310001845840ifrs-full:AccumulatedDepreciationAmortisationAndImpairmentMembertsat:RevenueBacklogMember2021-01-012021-12-310001845840ifrs-full:AccumulatedDepreciationAmortisationAndImpairmentMemberifrs-full:CustomerrelatedIntangibleAssetsMember2021-01-012021-12-310001845840ifrs-full:AccumulatedDepreciationAmortisationAndImpairmentMembertsat:CustomersContractMember2021-01-012021-12-310001845840ifrs-full:AccumulatedDepreciationAmortisationAndImpairmentMembertsat:TransponderRightsMember2021-01-012021-12-310001845840ifrs-full:AccumulatedDepreciationAmortisationAndImpairmentMembertsat:ConcessionRightsMember2021-01-012021-12-310001845840ifrs-full:AccumulatedDepreciationAmortisationAndImpairmentMemberifrs-full:ComputerSoftwareMember2021-01-012021-12-310001845840ifrs-full:AccumulatedDepreciationAmortisationAndImpairmentMembertsat:AllOthersMember2021-01-012021-12-310001845840ifrs-full:AccumulatedDepreciationAmortisationAndImpairmentMembertsat:RevenueBacklogMember2021-12-310001845840ifrs-full:AccumulatedDepreciationAmortisationAndImpairmentMemberifrs-full:CustomerrelatedIntangibleAssetsMember2021-12-310001845840ifrs-full:AccumulatedDepreciationAmortisationAndImpairmentMembertsat:CustomersContractMember2021-12-310001845840ifrs-full:AccumulatedDepreciationAmortisationAndImpairmentMembertsat:TransponderRightsMember2021-12-310001845840ifrs-full:AccumulatedDepreciationAmortisationAndImpairmentMembertsat:ConcessionRightsMember2021-12-310001845840ifrs-full:AccumulatedDepreciationAmortisationAndImpairmentMemberifrs-full:ComputerSoftwareMember2021-12-310001845840ifrs-full:AccumulatedDepreciationAmortisationAndImpairmentMembertsat:AllOthersMember2021-12-310001845840tsat:RevenueBacklogMember2020-12-310001845840ifrs-full:CustomerrelatedIntangibleAssetsMember2020-12-310001845840tsat:CustomersContractMember2020-12-310001845840tsat:TransponderRightsMember2020-12-310001845840tsat:ConcessionRightsMember2020-12-310001845840ifrs-full:ComputerSoftwareMember2020-12-310001845840tsat:AllOthersMember2020-12-310001845840tsat:RevenueBacklogMember2021-12-310001845840ifrs-full:CustomerrelatedIntangibleAssetsMember2021-12-310001845840tsat:CustomersContractMember2021-12-310001845840tsat:TransponderRightsMember2021-12-310001845840tsat:ConcessionRightsMember2021-12-310001845840ifrs-full:ComputerSoftwareMember2021-12-310001845840tsat:AllOthersMember2021-12-310001845840ifrs-full:GrossCarryingAmountMembertsat:IndefinitelivedIntangibleAssetMember2021-12-310001845840ifrs-full:AccumulatedDepreciationAmortisationAndImpairmentMembertsat:IndefinitelivedIntangibleAssetMember2021-12-310001845840tsat:NeyCarryingValueMembertsat:IndefinitelivedIntangibleAssetMember2021-12-310001845840ifrs-full:GrossCarryingAmountMembertsat:IndefinitelivedIntangibleAssetMember2020-12-310001845840ifrs-full:AccumulatedDepreciationAmortisationAndImpairmentMembertsat:IndefinitelivedIntangibleAssetMember2020-12-310001845840tsat:IndefinitelivedIntangibleAssetMember2020-12-310001845840ifrs-full:GrossCarryingAmountMembertsat:FiniteLifeIntangiblesMember2021-12-310001845840ifrs-full:AccumulatedDepreciationAmortisationAndImpairmentMembertsat:FiniteLifeIntangiblesMember2021-12-310001845840tsat:NeyCarryingValueMembertsat:FiniteLifeIntangiblesMember2021-12-310001845840ifrs-full:GrossCarryingAmountMembertsat:FiniteLifeIntangiblesMember2020-12-310001845840ifrs-full:AccumulatedDepreciationAmortisationAndImpairmentMembertsat:FiniteLifeIntangiblesMember2020-12-310001845840tsat:FiniteLifeIntangiblesMember2020-12-310001845840tsat:NeyCarryingValueMember2021-12-310001845840tsat:RevenueMember2021-01-012021-12-310001845840tsat:CustomerRelationshipMemberifrs-full:BottomOfRangeMember2021-01-012021-12-310001845840tsat:CustomerRelationshipMemberifrs-full:TopOfRangeMember2021-01-012021-12-310001845840tsat:CustomerContractMember2021-01-012021-12-310001845840tsat:TransponderRightsMember2021-01-012021-12-310001845840ifrs-full:ServiceConcessionRightsMemberifrs-full:BottomOfRangeMember2021-01-012021-12-310001845840ifrs-full:ServiceConcessionRightsMemberifrs-full:TopOfRangeMember2021-01-012021-12-310001845840ifrs-full:ComputerSoftwareMember2021-01-012021-12-310001845840tsat:PatentMember2021-01-012021-12-310001845840tsat:GeoRoyaltiesMember2021-12-310001845840tsat:GeoRoyaltiesMember2020-12-310001845840tsat:LeoRoyaltiesMember2021-12-310001845840tsat:LeoRoyaltiesMember2020-12-310001845840tsat:GeoMember2021-12-310001845840tsat:GeoMember2020-12-310001845840tsat:LeoMember2021-12-310001845840tsat:LeoMember2020-12-310001845840tsat:GeoMember2021-01-012021-12-310001845840tsat:GeoMember2020-01-012020-12-310001845840tsat:LeoMember2021-01-012021-12-310001845840tsat:LeoMember2020-01-012020-12-310001845840tsat:USCbandClearingProceedsMember2021-01-012021-12-310001845840tsat:USCbandClearingProceedsMember2020-01-012020-12-310001845840tsat:TradeAndOtherPayablesMember2021-12-310001845840tsat:TradeAndOtherPayablesMember2020-12-310001845840ifrs-full:LongtermBorrowingsMember2021-12-310001845840ifrs-full:LongtermBorrowingsMember2020-12-310001845840ifrs-full:LongtermBorrowingsMember2021-01-012021-12-310001845840ifrs-full:LongtermBorrowingsMember2020-01-012020-12-310001845840tsat:ExpectsTheBacklogMember2021-01-012021-12-310001845840tsat:ExpectedUndiscountedContractualCashFlowsMember2021-01-012021-12-310001845840tsat:PrivatePlacementsMember2019-10-012019-10-110001845840tsat:SixPointFivePercentSeniorNotesMember2019-10-012019-10-110001845840tsat:USTLBFacilityMember2021-01-012021-12-3100018458402019-12-060001845840tsat:CreditAgreementMember2019-12-060001845840tsat:CreditAgreementMember2019-12-012019-12-060001845840tsat:PrivatePlacementsMember2019-12-012019-12-060001845840tsat:PrivatePlacementsMembertsat:FourPointEightSevenFivePercentSeniorSecuredNotesMember2019-12-012019-12-060001845840tsat:TelesatLLCMember2021-04-270001845840tsat:TelesatLLCMember2021-04-012021-04-270001845840tsat:FivePointSixTwoFivePercentSeniorSecuredNotesMember2021-04-012021-04-270001845840tsat:FourPointEightSevenFivePercentSeniorSecuredNotesMember2021-01-012021-12-310001845840tsat:FivePointSixTwoFivePercentSeniorSecuredNotesMember2021-01-012021-12-310001845840tsat:FivePointSixTwoFivePercentSeniorSecuredNotesMember2021-12-310001845840tsat:FourPointEightSevenFivePercentSeniorSecuredNotesMember2019-12-062019-12-060001845840tsat:TermLoanThreeMember2020-01-012020-12-310001845840tsat:RevolvingCreditsFacilityMember2021-01-012021-12-310001845840tsat:RevolvingCreditsFacilityMember2021-12-310001845840tsat:RevolvingCreditsFacilityMembertsat:FormerSeniorSecuredCreditFacilitiesMember2021-01-012021-12-310001845840tsat:USTLBFacilityMember2021-12-310001845840tsat:SixPointFivePercentSeniorNotesMember2021-01-012021-12-310001845840tsat:SixPointFivePercentSeniorNotesMember2021-12-310001845840tsat:FourPointEightSevenFivePercentSeniorSecuredNotesMember2021-12-310001845840tsat:USTLBFacilityMember2020-01-012020-12-310001845840tsat:RevolvingCreditsFacilityMembertsat:SeniorSecuredCreditFacilitiesMember2021-12-310001845840tsat:RevolvingCreditsFacilityMembertsat:SeniorSecuredCreditFacilitiesMember2020-12-310001845840tsat:TermLoanThreeMembertsat:SeniorSecuredCreditFacilitiesMember2021-12-310001845840tsat:TermLoanThreeMembertsat:SeniorSecuredCreditFacilitiesMember2020-12-310001845840tsat:TermLoanThreeMember2021-01-012021-12-310001845840tsat:SeniorNoteMember2021-12-310001845840tsat:SeniorNoteMember2020-12-310001845840tsat:SeniorNoteMember2021-01-012021-12-310001845840tsat:SeniorSecuredNotesMember2021-12-310001845840tsat:SeniorSecuredNotesMember2021-01-012021-12-310001845840tsat:SeniorSecuredNotesOneMember2021-12-310001845840tsat:SeniorSecuredNotesOneMember2020-12-310001845840tsat:SeniorSecuredNotesOneMember2021-01-012021-12-310001845840tsat:NonVotingParticipatingPreferredSharesMember2019-01-312019-01-310001845840tsat:NonVotingParticipatingPreferredSharesMember2019-12-312019-12-310001845840tsat:NonVotingParticipatingPreferredSharesMember2020-12-312020-12-310001845840tsat:NonVotingParticipatingPreferredSharesMember2021-09-302021-09-300001845840tsat:DirectorVotingPreferredSharesMember2020-12-310001845840tsat:SeniorPreferredSharesMember2020-12-310001845840tsat:DirectorVotingPreferredSharesMember2021-01-012021-12-310001845840tsat:TelesatCorpMembertsat:TelesatPublicSharesMember2021-12-310001845840tsat:TelesatCorpMembertsat:ClassCCommonSharesMember2021-12-310001845840tsat:TelesatCorpMember2021-12-310001845840tsat:LimitedPartnershipUnitsMember2021-01-012021-12-310001845840tsat:LimitedPartnershipUnitsMembertsat:ClassAAndClassBLPUnitsMember2008-12-310001845840tsat:LimitedPartnershipUnitsMembertsat:ClassCLPUnitsMember2008-12-310001845840tsat:LimitedPartnershipUnitsMember2008-12-310001845840tsat:TelesatCanadaOneMember2021-01-012021-12-310001845840tsat:TelesatCanadaOneMemberifrs-full:OrdinarySharesMember2021-12-310001845840tsat:TelesatCanadaOneMembertsat:VotingParticipatingPreferredSharesMember2021-12-310001845840tsat:TelesatCanadaOneMembertsat:NonVotingParticipatingPreferredSharesMember2021-12-310001845840tsat:TelesatCanadaOneMembertsat:DirectorVotingPreferredSharesMember2021-12-310001845840tsat:TelesatCanadaOneMembertsat:ShareCapitalMember2021-12-3100018458402019-05-012019-05-310001845840tsat:SatellitesMember2021-01-012021-12-310001845840tsat:OperatingExpensesMember2021-01-012021-12-310001845840tsat:SatellitesMember2020-01-012020-12-310001845840tsat:OperatingExpensesMember2020-01-012020-12-310001845840tsat:NorthAmericanMember2021-12-310001845840tsat:InternationalCustomersMember2021-12-310001845840tsat:NorthAmericanMember2020-12-310001845840tsat:InternationalCustomersMember2020-12-3100018458402021-12-012021-12-3100018458402020-12-012020-12-310001845840tsat:TermLoan2Member2017-10-310001845840tsat:TermLoan2Memberifrs-full:BottomOfRangeMember2017-10-310001845840tsat:TermLoan2Memberifrs-full:TopOfRangeMember2017-10-310001845840tsat:TermLoan2Member2021-12-310001845840tsat:InterestRatesFloorMember2021-12-310001845840tsat:InterestRatesFloorMember2021-01-012021-12-310001845840tsat:InterestRatesFloorMember2020-01-012020-12-310001845840ifrs-full:TopOfRangeMember2021-12-310001845840ifrs-full:BottomOfRangeMember2020-12-310001845840tsat:CarryingAmount1Membertsat:CashAndCashEquivalentMember2021-12-310001845840tsat:CashAndCashEquivalentMemberifrs-full:NotLaterThanOneYearMember2021-12-310001845840tsat:CashAndCashEquivalentMemberifrs-full:LaterThanOneYearAndNotLaterThanTwoYearsMember2021-12-310001845840tsat:CashAndCashEquivalentMemberifrs-full:LaterThanOneYearAndNotLaterThanThreeYearsMember2021-12-310001845840tsat:CashAndCashEquivalentMemberifrs-full:LaterThanThreeYearsAndNotLaterThanFourYearsMember2021-12-310001845840tsat:CashAndCashEquivalentMemberifrs-full:LaterThanThreeYearsAndNotLaterThanFiveYearsMember2021-12-310001845840tsat:CashAndCashEquivalentMemberifrs-full:LaterThanFiveYearsMember2021-12-310001845840tsat:CarryingAmount1Membertsat:TradeAndOtherReceivablesExcludingDeferredReceivablesMember2021-12-310001845840tsat:TradeAndOtherReceivablesExcludingDeferredReceivablesMemberifrs-full:NotLaterThanOneYearMember2021-12-310001845840tsat:TradeAndOtherReceivablesExcludingDeferredReceivablesMemberifrs-full:LaterThanOneYearAndNotLaterThanTwoYearsMember2021-12-310001845840tsat:TradeAndOtherReceivablesExcludingDeferredReceivablesMemberifrs-full:LaterThanOneYearAndNotLaterThanThreeYearsMember2021-12-310001845840tsat:TradeAndOtherReceivablesExcludingDeferredReceivablesMemberifrs-full:LaterThanThreeYearsAndNotLaterThanFourYearsMember2021-12-310001845840tsat:TradeAndOtherReceivablesExcludingDeferredReceivablesMemberifrs-full:LaterThanThreeYearsAndNotLaterThanFiveYearsMember2021-12-310001845840tsat:TradeAndOtherReceivablesExcludingDeferredReceivablesMemberifrs-full:LaterThanFiveYearsMember2021-12-310001845840tsat:CarryingAmount1Membertsat:DeferredReceivablesMember2021-12-310001845840tsat:DeferredReceivablesMemberifrs-full:NotLaterThanOneYearMember2021-12-310001845840tsat:DeferredReceivablesMemberifrs-full:LaterThanOneYearAndNotLaterThanTwoYearsMember2021-12-310001845840tsat:DeferredReceivablesMemberifrs-full:LaterThanOneYearAndNotLaterThanThreeYearsMember2021-12-310001845840tsat:DeferredReceivablesMemberifrs-full:LaterThanThreeYearsAndNotLaterThanFourYearsMember2021-12-310001845840tsat:DeferredReceivablesMemberifrs-full:LaterThanThreeYearsAndNotLaterThanFiveYearsMember2021-12-310001845840tsat:DeferredReceivablesMemberifrs-full:LaterThanFiveYearsMember2021-12-310001845840tsat:CarryingAmount1Membertsat:OtherFinancialAssetsMember2021-12-310001845840tsat:OtherFinancialAssetsMemberifrs-full:NotLaterThanOneYearMember2021-12-310001845840tsat:OtherFinancialAssetsMemberifrs-full:LaterThanOneYearAndNotLaterThanTwoYearsMember2021-12-310001845840tsat:OtherFinancialAssetsMemberifrs-full:LaterThanOneYearAndNotLaterThanThreeYearsMember2021-12-310001845840tsat:OtherFinancialAssetsMemberifrs-full:LaterThanThreeYearsAndNotLaterThanFourYearsMember2021-12-310001845840tsat:OtherFinancialAssetsMemberifrs-full:LaterThanThreeYearsAndNotLaterThanFiveYearsMember2021-12-310001845840tsat:OtherFinancialAssetsMemberifrs-full:LaterThanFiveYearsMember2021-12-310001845840tsat:CarryingAmount1Member2021-12-310001845840ifrs-full:NotLaterThanOneYearMember2021-12-310001845840ifrs-full:LaterThanOneYearAndNotLaterThanTwoYearsMember2021-12-310001845840ifrs-full:LaterThanOneYearAndNotLaterThanThreeYearsMember2021-12-310001845840ifrs-full:LaterThanThreeYearsAndNotLaterThanFourYearsMember2021-12-310001845840ifrs-full:LaterThanThreeYearsAndNotLaterThanFiveYearsMember2021-12-310001845840ifrs-full:LaterThanFiveYearsMember2021-12-310001845840tsat:CarryingAmount1Membertsat:TradeAndOtherPayablesMember2021-12-310001845840tsat:TradeAndOtherPayablesMemberifrs-full:NotLaterThanOneYearMember2021-12-310001845840tsat:TradeAndOtherPayablesMemberifrs-full:LaterThanOneYearAndNotLaterThanTwoYearsMember2021-12-310001845840tsat:TradeAndOtherPayablesMemberifrs-full:LaterThanTwoYearsAndNotLaterThanThreeYearsMember2021-12-310001845840tsat:TradeAndOtherPayablesMemberifrs-full:LaterThanThreeYearsAndNotLaterThanFourYearsMember2021-12-310001845840tsat:TradeAndOtherPayablesMemberifrs-full:LaterThanThreeYearsAndNotLaterThanFiveYearsMember2021-12-310001845840tsat:TradeAndOtherPayablesMemberifrs-full:LaterThanFiveYearsMember2021-12-310001845840tsat:CarryingAmount1Membertsat:CustomerAndOtherDepositsMember2021-12-310001845840tsat:CustomerAndOtherDepositsMember2021-12-310001845840tsat:CustomerAndOtherDepositsMemberifrs-full:NotLaterThanOneYearMember2021-12-310001845840tsat:CustomerAndOtherDepositsMemberifrs-full:LaterThanOneYearAndNotLaterThanTwoYearsMember2021-12-310001845840tsat:CustomerAndOtherDepositsMemberifrs-full:LaterThanTwoYearsAndNotLaterThanThreeYearsMember2021-12-310001845840tsat:CustomerAndOtherDepositsMemberifrs-full:LaterThanThreeYearsAndNotLaterThanFourYearsMember2021-12-310001845840tsat:CustomerAndOtherDepositsMemberifrs-full:LaterThanThreeYearsAndNotLaterThanFiveYearsMember2021-12-310001845840tsat:CustomerAndOtherDepositsMemberifrs-full:LaterThanFiveYearsMember2021-12-310001845840tsat:CarryingAmount1Membertsat:SatellitePerformanceIncentivePaymentsMember2021-12-310001845840tsat:SatellitePerformanceIncentivePaymentsMember2021-12-310001845840tsat:SatellitePerformanceIncentivePaymentsMemberifrs-full:NotLaterThanOneYearMember2021-12-310001845840tsat:SatellitePerformanceIncentivePaymentsMemberifrs-full:LaterThanOneYearAndNotLaterThanTwoYearsMember2021-12-310001845840tsat:SatellitePerformanceIncentivePaymentsMemberifrs-full:LaterThanTwoYearsAndNotLaterThanThreeYearsMember2021-12-310001845840tsat:SatellitePerformanceIncentivePaymentsMemberifrs-full:LaterThanThreeYearsAndNotLaterThanFourYearsMember2021-12-310001845840tsat:SatellitePerformanceIncentivePaymentsMemberifrs-full:LaterThanThreeYearsAndNotLaterThanFiveYearsMember2021-12-310001845840tsat:SatellitePerformanceIncentivePaymentsMemberifrs-full:LaterThanFiveYearsMember2021-12-310001845840tsat:CarryingAmount1Membertsat:OtherFinancialLiabilitiesMember2021-12-310001845840tsat:OtherFinancialLiabilitiesMember2021-12-310001845840tsat:OtherFinancialLiabilitiesMemberifrs-full:NotLaterThanOneYearMember2021-12-310001845840tsat:OtherFinancialLiabilitiesMemberifrs-full:LaterThanOneYearAndNotLaterThanTwoYearsMember2021-12-310001845840tsat:OtherFinancialLiabilitiesMemberifrs-full:LaterThanTwoYearsAndNotLaterThanThreeYearsMember2021-12-310001845840tsat:OtherFinancialLiabilitiesMemberifrs-full:LaterThanThreeYearsAndNotLaterThanFourYearsMember2021-12-310001845840tsat:OtherFinancialLiabilitiesMemberifrs-full:LaterThanThreeYearsAndNotLaterThanFiveYearsMember2021-12-310001845840tsat:OtherFinancialLiabilitiesMemberifrs-full:LaterThanFiveYearsMember2021-12-310001845840tsat:CarryingAmount1Membertsat:InterestRateSwapsMember2021-12-310001845840tsat:InterestRateSwapsMember2021-12-310001845840tsat:InterestRateSwapsMemberifrs-full:NotLaterThanOneYearMember2021-12-310001845840tsat:InterestRateSwapsMemberifrs-full:LaterThanOneYearAndNotLaterThanTwoYearsMember2021-12-310001845840tsat:InterestRateSwapsMemberifrs-full:LaterThanTwoYearsAndNotLaterThanThreeYearsMember2021-12-310001845840tsat:InterestRateSwapsMemberifrs-full:LaterThanThreeYearsAndNotLaterThanFourYearsMember2021-12-310001845840tsat:InterestRateSwapsMemberifrs-full:LaterThanThreeYearsAndNotLaterThanFiveYearsMember2021-12-310001845840tsat:InterestRateSwapsMemberifrs-full:LaterThanFiveYearsMember2021-12-310001845840tsat:CarryingAmount1Membertsat:IndebtednessMember2021-12-310001845840tsat:IndebtednessMember2021-12-310001845840tsat:IndebtednessMemberifrs-full:NotLaterThanOneYearMember2021-12-310001845840tsat:IndebtednessMemberifrs-full:LaterThanOneYearAndNotLaterThanTwoYearsMember2021-12-310001845840tsat:IndebtednessMemberifrs-full:LaterThanTwoYearsAndNotLaterThanThreeYearsMember2021-12-310001845840tsat:IndebtednessMemberifrs-full:LaterThanThreeYearsAndNotLaterThanFourYearsMember2021-12-310001845840tsat:IndebtednessMemberifrs-full:LaterThanThreeYearsAndNotLaterThanFiveYearsMember2021-12-310001845840tsat:IndebtednessMemberifrs-full:LaterThanFiveYearsMember2021-12-310001845840ifrs-full:LaterThanTwoYearsAndNotLaterThanThreeYearsMember2021-12-310001845840tsat:AmortizedCostMemberifrs-full:Level1OfFairValueHierarchyMember2021-12-310001845840ifrs-full:Level1OfFairValueHierarchyMember2021-12-310001845840ifrs-full:Level1OfFairValueHierarchyMemberifrs-full:AtFairValueMember2021-12-310001845840tsat:AmortizedCostMember2021-12-310001845840ifrs-full:AtFairValueMember2021-12-310001845840ifrs-full:FinancialAssetsAtFairValueThroughProfitOrLossCategoryMembertsat:Level1AndLevel2OfFairValueHierarchyMember2021-12-310001845840tsat:AmortizedCostMembertsat:Level1AndLevel2OfFairValueHierarchyMember2021-12-310001845840tsat:Level1AndLevel2OfFairValueHierarchyMember2021-12-310001845840tsat:Level1AndLevel2OfFairValueHierarchyMemberifrs-full:AtFairValueMember2021-12-310001845840ifrs-full:FinancialAssetsAtFairValueThroughProfitOrLossCategoryMemberifrs-full:Level2OfFairValueHierarchyMember2021-12-310001845840tsat:AmortizedCostMemberifrs-full:Level2OfFairValueHierarchyMember2021-12-310001845840ifrs-full:Level2OfFairValueHierarchyMember2021-12-310001845840ifrs-full:Level2OfFairValueHierarchyMemberifrs-full:AtFairValueMember2021-12-310001845840ifrs-full:FinancialAssetsAtFairValueThroughProfitOrLossCategoryMember2021-12-310001845840tsat:AmortizedCostMemberifrs-full:Level1OfFairValueHierarchyMember2020-12-310001845840ifrs-full:Level1OfFairValueHierarchyMember2020-12-310001845840ifrs-full:Level1OfFairValueHierarchyMemberifrs-full:AtFairValueMember2020-12-310001845840tsat:AmortizedCostMember2020-12-310001845840ifrs-full:AtFairValueMember2020-12-310001845840ifrs-full:FinancialAssetsAtFairValueThroughProfitOrLossCategoryMembertsat:Level1AndLevel2OfFairValueHierarchyMember2020-12-310001845840tsat:AmortizedCostMembertsat:Level1AndLevel2OfFairValueHierarchyMember2020-12-310001845840tsat:Level1AndLevel2OfFairValueHierarchyMember2020-12-310001845840tsat:Level1AndLevel2OfFairValueHierarchyMemberifrs-full:AtFairValueMember2020-12-310001845840ifrs-full:FinancialAssetsAtFairValueThroughProfitOrLossCategoryMemberifrs-full:Level2OfFairValueHierarchyMember2020-12-310001845840tsat:AmortizedCostMemberifrs-full:Level2OfFairValueHierarchyMember2020-12-310001845840ifrs-full:Level2OfFairValueHierarchyMember2020-12-310001845840ifrs-full:Level2OfFairValueHierarchyMemberifrs-full:AtFairValueMember2020-12-310001845840ifrs-full:FinancialAssetsAtFairValueThroughProfitOrLossCategoryMember2020-12-310001845840tsat:TermLoanBUSFacilityMembertsat:SeniorSecuredCreditFacilitiesMemberifrs-full:RecurringFairValueMeasurementMember2021-01-012021-12-310001845840tsat:TermLoanBUSFacilityMembertsat:SeniorSecuredCreditFacilitiesMemberifrs-full:RecurringFairValueMeasurementMember2020-01-012020-12-310001845840tsat:SixPointFivePercentSeniorNotesMemberifrs-full:RecurringFairValueMeasurementMember2021-01-012021-12-310001845840tsat:SixPointFivePercentSeniorNotesMemberifrs-full:RecurringFairValueMeasurementMember2020-01-012020-12-310001845840tsat:FourPointEightSevenFivePercentSeniorSecuredNotesMemberifrs-full:RecurringFairValueMeasurementMember2021-01-012021-12-310001845840tsat:FourPointEightSevenFivePercentSeniorSecuredNotesMemberifrs-full:RecurringFairValueMeasurementMember2020-01-012020-12-310001845840tsat:FivePointSixTwoFivePercentSeniorSecuredNotesMemberifrs-full:RecurringFairValueMeasurementMember2021-01-012021-12-310001845840tsat:FivePointSixTwoFivePercentSeniorSecuredNotesMemberifrs-full:RecurringFairValueMeasurementMember2020-01-012020-12-310001845840tsat:InterestRateSwapsMember2021-12-310001845840tsat:InterestRateSwapsMemberifrs-full:Level2OfFairValueHierarchyMember2021-12-310001845840tsat:PrepaymentOptionsMember2021-12-310001845840tsat:PrepaymentOptionsMemberifrs-full:Level2OfFairValueHierarchyMember2021-12-3100018458402008-12-012008-12-3100018458402013-12-012013-12-3100018458402018-01-012018-12-3100018458402021-04-3000018458402021-04-012021-04-3000018458402021-11-012021-11-180001845840tsat:TimeVestingOptionPlansMember2019-12-310001845840tsat:PerformanceVestingOptionPlansMember2019-12-310001845840tsat:TimeVestingOptionPlansMember2020-01-012020-12-310001845840tsat:PerformanceVestingOptionPlansMember2020-01-012020-12-310001845840tsat:TimeVestingOptionPlansMember2020-12-310001845840tsat:PerformanceVestingOptionPlansMember2020-12-310001845840tsat:TimeVestingOptionPlansMember2021-01-012021-12-310001845840tsat:PerformanceVestingOptionPlansMember2021-01-012021-12-310001845840tsat:TelesatCanadaMember2019-12-310001845840tsat:TelesatCanadaMember2020-01-012020-12-310001845840tsat:TelesatCanadaMember2020-12-310001845840tsat:TelesatCanadaMember2021-01-012021-12-310001845840tsat:TelesatCorpMember2021-01-012021-12-310001845840tsat:TelesatCorpMember2021-12-310001845840tsat:CanadianPensionPlansMember2021-01-012021-12-310001845840tsat:USPensionPlansMember2021-01-012021-12-310001845840srt:ScenarioForecastMembertsat:DefinedContributionPlanMember2021-12-310001845840srt:ScenarioForecastMembertsat:CanadianDefinedBenefitPlansMember2021-12-310001845840tsat:PensionPlansCanadaMember2021-01-012021-12-310001845840tsat:PensionPlansUSMember2021-01-012021-12-310001845840tsat:PensionPlansMember2021-01-012021-12-310001845840tsat:OtherPostemploymentBenefitPlansCanadaMember2021-01-012021-12-310001845840tsat:OtherPostemploymentBenefitPlansUSMember2021-01-012021-12-310001845840tsat:OtherPostemploymentBenefitPlansMember2021-01-012021-12-310001845840tsat:PensionPlansCanadianMember2020-01-012020-12-310001845840tsat:OtherPostemploymentBenefitPlansCanadianMember2020-01-012020-12-310001845840tsat:OtherPostemploymentBenefitPlansUSMember2020-01-012020-12-310001845840tsat:PensionPlansCanadianMember2019-01-012019-12-310001845840tsat:OtherPostemploymentBenefitPlansCanadianMember2019-01-012019-12-310001845840tsat:OtherPostemploymentBenefitPlansUSMember2019-01-012019-12-310001845840tsat:PensionPlansCanadianMember2021-12-310001845840tsat:PensionPlansUSMember2021-12-310001845840tsat:PensionPlansTotalMember2021-12-310001845840tsat:OtherPostemploymentBenefitPlansCanadianMember2021-12-310001845840tsat:OtherPostemploymentBenefitPlansUSMember2021-12-310001845840tsat:OtherPostemploymentBenefitPlansTotalMember2021-12-310001845840tsat:PensionCanadianMember2020-12-310001845840tsat:PensionUSMember2020-12-310001845840tsat:PensionTotalMember2020-12-310001845840tsat:OtherCanadianMember2020-12-310001845840tsat:OtherUSMember2020-12-310001845840tsat:OtherTotalMember2020-12-310001845840tsat:PensionPlansCanadianMember2021-01-010001845840tsat:PensionPlansTotalMember2021-01-010001845840tsat:OtherPostemploymentBenefitPlansCanadianMember2021-01-010001845840tsat:OtherPostemploymentBenefitPlansUSMember2021-01-010001845840tsat:OtherPostemploymentBenefitPlansTotalMember2021-01-010001845840tsat:PensionPlansCanadianMember2021-01-012021-12-310001845840tsat:PensionPlansTotalMember2021-01-012021-12-310001845840tsat:OtherPostemploymentBenefitPlansCanadianMember2021-01-012021-12-310001845840tsat:OtherPostemploymentBenefitPlansTotalMember2021-01-012021-12-310001845840tsat:PensionPlansCanadianMemberifrs-full:PlanAssetsMember2020-12-310001845840tsat:PensionPlansUSMemberifrs-full:PlanAssetsMember2020-12-310001845840tsat:PensionPlansTotalMemberifrs-full:PlanAssetsMember2020-12-310001845840tsat:OtherPostemploymentBenefitPlansCanadianMemberifrs-full:PlanAssetsMember2020-12-310001845840tsat:OtherPostemploymentBenefitPlansUSMemberifrs-full:PlanAssetsMember2020-12-310001845840tsat:OtherPostemploymentBenefitPlansTotalMemberifrs-full:PlanAssetsMember2020-12-310001845840tsat:PensionPlansCanadianMemberifrs-full:PlanAssetsMember2021-01-012021-12-310001845840tsat:PensionPlansUSMemberifrs-full:PlanAssetsMember2021-01-012021-12-310001845840tsat:PensionPlansTotalMemberifrs-full:PlanAssetsMember2021-01-012021-12-310001845840tsat:OtherPostemploymentBenefitPlansCanadianMemberifrs-full:PlanAssetsMember2021-01-012021-12-310001845840tsat:OtherPostemploymentBenefitPlansUSMemberifrs-full:PlanAssetsMember2021-01-012021-12-310001845840tsat:OtherPostemploymentBenefitPlansTotalMemberifrs-full:PlanAssetsMember2021-01-012021-12-310001845840tsat:PensionPlansUSMember2021-12-312021-12-310001845840tsat:PensionPlansTotalMember2021-12-312021-12-310001845840tsat:PensionPlansCanadianMemberifrs-full:PlanAssetsMember2021-12-310001845840tsat:PensionPlansUSMemberifrs-full:PlanAssetsMember2021-12-310001845840tsat:PensionPlansTotalMemberifrs-full:PlanAssetsMember2021-12-310001845840tsat:OtherPostemploymentBenefitPlansCanadianMemberifrs-full:PlanAssetsMember2021-12-310001845840tsat:OtherPostemploymentBenefitPlansUSMemberifrs-full:PlanAssetsMember2021-12-310001845840tsat:OtherPostemploymentBenefitPlansTotalMemberifrs-full:PlanAssetsMember2021-12-310001845840tsat:CanadianPensionPlanMember2020-12-310001845840tsat:OtherPostemploymentBenefitPlansCanadianMember2020-12-310001845840tsat:OtherPostemploymentBenefitPlansUSMember2020-12-310001845840tsat:OtherPostemploymentBenefitPlansTotalMember2020-12-310001845840tsat:CanadianPensionPlanMember2020-01-012020-12-310001845840tsat:OtherPostemploymentBenefitPlansTotalMember2020-01-012020-12-310001845840tsat:CanadianPensionPlanMemberifrs-full:PlanAssetsMember2019-12-310001845840tsat:OtherPostemploymentBenefitPlansCanadianMemberifrs-full:PlanAssetsMember2019-12-310001845840tsat:OtherPostemploymentBenefitPlansUSMemberifrs-full:PlanAssetsMember2019-12-310001845840tsat:OtherPostemploymentBenefitPlansTotalMemberifrs-full:PlanAssetsMember2019-12-310001845840tsat:CanadianPensionPlanMemberifrs-full:PlanAssetsMember2020-01-012020-12-310001845840tsat:OtherPostemploymentBenefitPlansCanadianMemberifrs-full:PlanAssetsMember2020-01-012020-12-310001845840tsat:OtherPostemploymentBenefitPlansUSMemberifrs-full:PlanAssetsMember2020-01-012020-12-310001845840tsat:OtherPostemploymentBenefitPlansTotalMemberifrs-full:PlanAssetsMember2020-01-012020-12-310001845840tsat:CanadianPensionPlanMemberifrs-full:EffectOfAssetCeilingMember2020-12-310001845840tsat:OtherPostemploymentBenefitPlansCanadianMemberifrs-full:EffectOfAssetCeilingMember2020-12-310001845840tsat:OtherPostemploymentBenefitPlansUSMemberifrs-full:EffectOfAssetCeilingMember2020-12-310001845840tsat:OtherPostemploymentBenefitPlansTotalMemberifrs-full:EffectOfAssetCeilingMember2020-12-310001845840tsat:CanadianPensionPlansMembertsat:EquitySecuritieMembertsat:Canada1Member2021-01-012021-12-310001845840tsat:CanadianPensionPlansMembertsat:EquitySecuritieMembertsat:Canada1Member2020-01-012020-12-310001845840tsat:CanadianPensionPlansMembertsat:EquitySecuritieMembertsat:UnitedStates1Member2021-01-012021-12-310001845840tsat:CanadianPensionPlansMembertsat:EquitySecuritieMembertsat:UnitedStates1Member2020-01-012020-12-310001845840tsat:USPensionPlansMembertsat:EquitySecuritieMembertsat:InternationalotherThanUnitedStatesMember2021-01-012021-12-310001845840tsat:USPensionPlansMembertsat:EquitySecuritieMembertsat:InternationalotherThanUnitedStatesMember2020-01-012020-12-310001845840tsat:CanadianPensionPlansMembertsat:FixedIncomeInstrumentsMembertsat:Canada1Member2021-01-012021-12-310001845840tsat:CanadianPensionPlansMembertsat:FixedIncomeInstrumentsMembertsat:Canada1Member2020-01-012020-12-310001845840tsat:CanadianPensionPlansMembertsat:CashAndCashEquivalentMembertsat:Canada1Member2021-01-012021-12-310001845840tsat:CanadianPensionPlansMembertsat:CashAndCashEquivalentMembertsat:Canada1Member2020-01-012020-12-310001845840tsat:USPensionPlansMembertsat:EquitySecuritieMembertsat:UnitedStates1Member2021-01-012021-12-310001845840tsat:USPensionPlansMembertsat:EquitySecuritieMembertsat:InternationalMember2021-01-012021-12-310001845840tsat:USPensionPlansMembertsat:CashAndCashEquivalentMembertsat:UnitedStates1Member2021-01-012021-12-310001845840tsat:USPensionPlansMembertsat:FixedIncomeInstrumentsMembertsat:Canada1Member2021-01-012021-12-310001845840tsat:USPensionPlansMembertsat:FixedIncomeInstrumentsMembertsat:InternationalMember2021-01-012021-12-310001845840tsat:USPensionPlansMembertsat:OtherInvestmentMembertsat:UnitedStates1Member2021-01-012021-12-310001845840tsat:USPensionPlansMembertsat:OtherInvestmentMembertsat:InternationalMember2021-01-012021-12-310001845840tsat:Canada1Member2021-12-310001845840tsat:UnitedStatesOfAmericaDollarsMember2021-12-310001845840tsat:Canada1Member2020-12-310001845840currency:CAD2021-12-310001845840currency:CAD2020-12-310001845840currency:USDifrs-full:BottomOfRangeMember2021-12-310001845840currency:USDifrs-full:TopOfRangeMember2021-12-310001845840currency:USD2020-12-310001845840currency:CADifrs-full:BottomOfRangeMember2021-12-310001845840currency:CADifrs-full:TopOfRangeMember2021-12-310001845840currency:CADifrs-full:BottomOfRangeMember2020-12-310001845840currency:CADifrs-full:TopOfRangeMember2020-12-310001845840currency:USD2021-12-310001845840tsat:OtherCanadianMember2021-12-310001845840tsat:OtherUSMember2021-12-310001845840tsat:OtherCanadianMember2020-12-310001845840tsat:OtherUSMember2020-12-310001845840tsat:IndebtednessMember2020-12-310001845840tsat:SatellitePerformanceIncentivePaymentsMember2020-12-310001845840ifrs-full:LeaseLiabilitiesMember2020-12-310001845840tsat:IndebtednessMember2021-01-012021-11-180001845840tsat:SatellitePerformanceIncentivePaymentsMember2021-01-012021-11-180001845840ifrs-full:LeaseLiabilitiesMember2021-01-012021-11-180001845840tsat:IndebtednessMember2021-12-310001845840tsat:SatellitePerformanceIncentivePaymentsMember2021-12-310001845840ifrs-full:LeaseLiabilitiesMember2021-12-310001845840tsat:IndebtednessMember2019-12-310001845840tsat:SatellitePerformanceIncentivePaymentsMember2019-12-310001845840ifrs-full:LeaseLiabilitiesMember2019-12-310001845840tsat:IndebtednessMember2020-01-012020-12-310001845840tsat:SatellitePerformanceIncentivePaymentsMember2020-01-012020-12-310001845840ifrs-full:LeaseLiabilitiesMember2020-01-012020-12-310001845840tsat:IndebtednessMember2018-12-310001845840tsat:SatellitePerformanceIncentivePaymentsMember2018-12-310001845840ifrs-full:LeaseLiabilitiesMember2018-12-310001845840tsat:IndebtednessMember2019-01-012019-12-310001845840tsat:SatellitePerformanceIncentivePaymentsMember2019-01-012019-12-310001845840ifrs-full:LeaseLiabilitiesMember2019-01-012019-12-310001845840tsat:CanadianTaxAuthoritiesMember2021-12-310001845840tsat:CanadaRevenuesAgencyMember2021-12-310001845840ifrs-full:NotLaterThanOneYearMemberifrs-full:PropertyPlantAndEquipmentSubjectToOperatingLeasesMember2021-12-310001845840ifrs-full:LaterThanOneYearAndNotLaterThanTwoYearsMemberifrs-full:PropertyPlantAndEquipmentSubjectToOperatingLeasesMember2021-12-310001845840ifrs-full:LaterThanTwoYearsAndNotLaterThanThreeYearsMemberifrs-full:PropertyPlantAndEquipmentSubjectToOperatingLeasesMember2021-12-310001845840ifrs-full:LaterThanThreeYearsAndNotLaterThanFourYearsMemberifrs-full:PropertyPlantAndEquipmentSubjectToOperatingLeasesMember2021-12-310001845840ifrs-full:LaterThanFourYearsAndNotLaterThanFiveYearsMemberifrs-full:PropertyPlantAndEquipmentSubjectToOperatingLeasesMember2021-12-310001845840ifrs-full:LaterThanFiveYearsMemberifrs-full:PropertyPlantAndEquipmentSubjectToOperatingLeasesMember2021-12-310001845840ifrs-full:PropertyPlantAndEquipmentSubjectToOperatingLeasesMember2021-12-310001845840ifrs-full:NotLaterThanOneYearMembertsat:CapitalCommitmentsMember2021-12-310001845840ifrs-full:LaterThanOneYearAndNotLaterThanTwoYearsMembertsat:CapitalCommitmentsMember2021-12-310001845840ifrs-full:LaterThanTwoYearsAndNotLaterThanThreeYearsMembertsat:CapitalCommitmentsMember2021-12-310001845840ifrs-full:LaterThanThreeYearsAndNotLaterThanFourYearsMembertsat:CapitalCommitmentsMember2021-12-310001845840tsat:CapitalCommitmentsMember2021-12-310001845840ifrs-full:NotLaterThanOneYearMembertsat:OtherOperatingCommitmentsMember2021-12-310001845840ifrs-full:LaterThanOneYearAndNotLaterThanTwoYearsMembertsat:OtherOperatingCommitmentsMember2021-12-310001845840ifrs-full:LaterThanTwoYearsAndNotLaterThanThreeYearsMembertsat:OtherOperatingCommitmentsMember2021-12-310001845840ifrs-full:LaterThanThreeYearsAndNotLaterThanFourYearsMembertsat:OtherOperatingCommitmentsMember2021-12-310001845840ifrs-full:LaterThanFourYearsAndNotLaterThanFiveYearsMembertsat:OtherOperatingCommitmentsMember2021-12-310001845840ifrs-full:LaterThanFiveYearsMembertsat:OtherOperatingCommitmentsMember2021-12-310001845840tsat:OtherOperatingCommitmentsMember2021-12-310001845840ifrs-full:LaterThanFourYearsAndNotLaterThanFiveYearsMember2021-12-310001845840tsat:InfosatCommunicationsLPMember2021-01-012021-12-310001845840tsat:TelesatSpectrumGeneralPartnershipMember2021-01-012021-12-310001845840tsat:TelesatLEOHoldingsIncMember2021-01-012021-12-310001845840tsat:TelesatTechnologyCorporationMember2021-01-012021-12-310001845840tsat:TelesatSpectrumCorporationMember2021-01-012021-12-310001845840tsat:TelesatSpectrumHoldingsCorporationMember2021-01-012021-12-310001845840tsat:SkynetSatelliteCorporationMember2021-01-012021-12-310001845840tsat:TelesatNetworkServicesIncMember2021-01-012021-12-310001845840tsat:TheSpaceConnectionIncMember2021-01-012021-12-310001845840tsat:TelesatSatelliteLPMember2021-01-012021-12-310001845840tsat:TelesatLEOIncMember2021-01-012021-12-310001845840tsat:TelesatUSServicesLLCMember2021-01-012021-12-310001845840tsat:InfosatAbleHoldingsIncMember2021-01-012021-12-310001845840tsat:TelesatIOMLimitedMember2021-01-012021-12-310001845840tsat:LoralSkynetCorporationMember2021-01-012021-12-310001845840tsat:LoralSpaceCommunicationsIncMember2021-01-012021-12-310001845840tsat:TelesatCanULCMember2021-01-012021-12-310001845840tsat:TelesatCanHoldCorporationMember2021-01-012021-12-310001845840tsat:TelesatPartnershipLPMember2021-01-012021-12-310001845840tsat:InfosatCommunicationsLPMember2020-01-012020-12-310001845840tsat:TelesatSpectrumGeneralPartnershipMember2020-01-012020-12-310001845840tsat:TelesatLEOHoldingsIncMember2020-01-012020-12-310001845840tsat:TelesatTechnologyCorporationMember2020-01-012020-12-310001845840tsat:TelesatSpectrumCorporationMember2020-01-012020-12-310001845840tsat:TelesatSpectrumHoldingsCorporationMember2020-01-012020-12-310001845840tsat:SkynetSatelliteCorporationMember2020-01-012020-12-310001845840tsat:TelesatNetworkServicesIncMember2020-01-012020-12-310001845840tsat:TheSpaceConnectionIncMember2020-01-012020-12-310001845840tsat:TelesatSatelliteLPMember2020-01-012020-12-310001845840tsat:TelesatLEOIncMember2020-01-012020-12-310001845840tsat:TelesatUSServicesLLCMember2020-01-012020-12-310001845840tsat:InfosatAbleHoldingsIncMember2020-01-012020-12-310001845840tsat:TelesatBrasilCapacidadeDeSatlitesLtdaMember2020-01-012020-12-310001845840tsat:TelesatIOMLimitedMember2020-01-012020-12-310001845840tsat:TelesatInternationalLimitedMember2020-01-012020-12-310001845840ifrs-full:KeyManagementPersonnelOfEntityOrParentMember2019-01-012019-01-310001845840tsat:NonVotingParticipatingPreferredSharesMemberifrs-full:KeyManagementPersonnelOfEntityOrParentMember2019-01-012019-01-310001845840ifrs-full:KeyManagementPersonnelOfEntityOrParentMember2019-12-012019-12-310001845840tsat:NonVotingParticipatingPreferredSharesMemberifrs-full:KeyManagementPersonnelOfEntityOrParentMember2019-12-012019-12-310001845840ifrs-full:KeyManagementPersonnelOfEntityOrParentMember2020-12-012020-12-310001845840tsat:NonVotingParticipatingPreferredSharesMemberifrs-full:KeyManagementPersonnelOfEntityOrParentMember2020-12-012020-12-310001845840tsat:SaleOfGoodsAndServicesMember2021-01-012021-12-310001845840tsat:SaleOfGoodsAndServicesMember2020-01-012020-12-310001845840tsat:SaleOfGoodsAndServicesMember2019-01-012019-12-310001845840tsat:PurchaseOfGoodsAndServicesMember2021-01-012021-12-310001845840tsat:PurchaseOfGoodsAndServicesMember2020-01-012020-12-310001845840tsat:PurchaseOfGoodsAndServicesMember2019-01-012019-12-31xbrli:sharesiso4217:CADiso4217:CADxbrli:sharesxbrli:pureiso4217:USDiso4217:USDxbrli:shares