Telesat
TSAT
#4471
Rank
$2.43 B
Marketcap
$47.69
Share price
-1.41%
Change (1 day)
203.56%
Change (1 year)
Categories

Telesat - 20-F annual report 2025


Text size:

UNITED STATES
SECURITIES AND EXCHANGE COMMISSION
Washington, D.C. 20549

__________________________

FORM 20-F

__________________________

(Mark One)

REGISTRATION STATEMENT PURSUANT TO SECTION 12(b) OR (g) OF THE SECURITIES EXCHANGE ACT OF 1934

OR

ANNUAL REPORT PURSUANT TO SECTION 13 OR 15(d) OF THE SECURITIES EXCHANGE ACT OF 1934

For the fiscal year ended December 31, 2025

OR

TRANSITION REPORT PURSUANT TO SECTION 13 OR 15(d) OF THE SECURITIES EXCHANGE ACT OF 1934

OR

SHELL COMPANY REPORT PURSUANT TO SECTION 13 OR 15(d) OF THE SECURITIES EXCHANGE ACT OF 1934

Date of event requiring this shell company report

For the transition period from ________________________ to ________________________

Commission file number 001-41083

_______________________

TELESAT CORPORATION

(Exact name of Registrant as specified in its charter)

_______________________

Not Applicable
(Translation of Registrant’s name into English)

British Columbia, Canada
(Jurisdiction of incorporation or organization)

c/o Telesat Canada
160 Elgin Street
Suite 2100
Ottawa, Ontario, Canada K2P 2P7
Tel: (613) 748-8700

(Address of principal executive offices)

__________________________

Christopher S. DiFrancesco
Vice President, General Counsel and Secretary
c/o Telesat Canada
160 Elgin Street
Suite 2100
Ottawa, Ontario, Canada K2P 2P7
Tel: (613) 748-8700 ext. 2268
cdifrancesco@telesat.com
(Name, Telephone, E-mail and/or Facsimile number and Address of Company Contact Person)

__________________________

Securities registered or to be registered pursuant to Section 12(b) of the Act:

Title of each class

 

Trading Symbol(s)

 

Name of each exchange on which registered

Telesat Corporation Class A Common Shares

 

TSAT

 

The Nasdaq Stock Market LLC

Telesat Corporation Class B Variable Voting Shares

 

TSAT

 

The Nasdaq Stock Market LLC

Securities registered or to be registered pursuant to Section 12(g) of the Act:

None

(Title of Class)

Securities for which there is a reporting obligation pursuant to Section 15(d) of the Act:

None

(Title of Class)

__________________________

Indicate the number of outstanding shares of each of the issuer’s classes of capital or common stock as of the close of the period covered by the Annual Report: At December 31, 2025, 14,730,782 Class A Common Shares and Class B Variable Voting Shares, 112,841 Class C Shares, 3 Special Voting Shares, and 1 Golden Share were issued and outstanding.

Indicate by check mark if the registrant is a well-known seasoned issuer, as defined in Rule 405 of the Securities Act. Yes No

If this report is an annual or transition report, indicate by check mark if the registrant is not required to file reports pursuant to Section 13 or 15(d) of the Securities Exchange Act of 1934.  Yes  No

Indicate by check mark whether the registrant (1) has filed all reports required to be filed by Section 13 or 15(d) of the Securities Exchange Act of 1934 during the preceding 12 months (or for such shorter period that the registrant was required to file such reports), and (2) has been subject to such filing requirements for the past 90 days.  Yes  No

Indicate by check mark whether the registrant has submitted electronically every Interactive Data File required to be submitted pursuant to Rule 405 of Regulation S-T during the preceding 12 months (or for such shorter period that the registrant was required to submit such files).  Yes  No

Indicate by check mark whether the registrant is a large accelerated filer, an accelerated filer, a non-accelerated filer, or an emerging growth company. See the definition of “large accelerated filer,” “accelerated filer,” and “emerging growth company” in Rule 12b-2 of the Exchange Act.

Large Accelerated Filer

 

Accelerated Filer

 

Non-Accelerated Filer

 

Emerging growth company

If an emerging growth company that prepares its financial statements in accordance with U.S. GAAP, indicate by check mark if the registrant has elected not to use the extended transition period for complying with any new or revised financial accounting standards provided pursuant to Section 13(a) of the Exchange Act.

Indicate by check mark whether the registrant has filed a report on and attestation to its management’s assessment of the effectiveness of its internal control over financial reporting under Section 404(b) of the Sarbanes-Oxley Act (15 U.S.C. 7262(b)) by the registered public accounting firm that prepared or issued its audit report.

If securities are registered pursuant to Section 12(b) of the Act, indicate by check mark whether the financial statements of the registrant included in the filing reflect the correction of an error to previously issued financial statements.

Indicate by check mark whether any of those error corrections are restatements that required a recovery analysis of incentive based compensation received by any of the registrant’s executive officers during the relevant recovery period pursuant to §240.10D-1(b).

Indicate by check mark which basis of accounting the registrant has used to prepare the financial statements included in this filing:

 

U.S. GAAP

 

International Financial Reporting Standards as issued by the International Accounting Standards Board 

 

Other

If “Other” has been checked in response to the previous question, indicate by check mark which financial statement item the registrant has elected to follow. Item 17 Item 18

If this is an Annual Report, indicate by check mark whether the registrant is a shell company (as defined in Rule 12b-2 of the Exchange Act).  Yes  No

   

 

Table of Contents

Telesat Corporation

Table of Contents

 

Page

INTRODUCTION

 

1

CAUTIONARY NOTE REGARDING FORWARD-LOOKING STATEMENTS

 

2

GLOSSARY OF TERMS

 

4

PART I

 

8

ITEM 1. IDENTITY OF DIRECTORS, SENIOR MANAGEMENT AND ADVISERS

 

8

ITEM 2. OFFER STATISTICS AND EXPECTED TIMETABLE

 

8

ITEM 3. KEY INFORMATION

 

8

ITEM 4. INFORMATION ON THE COMPANY

 

46

ITEM 4A. UNRESOLVED STAFF COMMENTS

 

78

ITEM 5. OPERATING AND FINANCIAL REVIEW AND PROSPECTS

 

78

ITEM 6. DIRECTORS, SENIOR MANAGEMENT AND EMPLOYEES

 

110

ITEM 7. MAJOR SHAREHOLDERS AND RELATED PARTY TRANSACTIONS

 

133

ITEM 8. FINANCIAL INFORMATION

 

137

ITEM 9. THE OFFER AND LISTING

 

138

ITEM 10. ADDITIONAL INFORMATION

 

138

ITEM 11. QUANTITATIVE AND QUALITATIVE DISCLOSURES ABOUT MARKET RISK

 

168

ITEM 12. DESCRIPTION OF SECURITIES OTHER THAN EQUITY SECURITIES

 

168

PART II

 

169

ITEM 13. DEFAULTS, DIVIDEND ARREARAGES AND DELINQUENCIES

 

169

ITEM 14. MATERIAL MODIFICATIONS TO THE RIGHTS OF SECURITY HOLDERS AND USE OF PROCEEDS

 

169

ITEM 15. CONTROLS AND PROCEDURES

 

169

ITEM 16. [RESERVED]

 

170

ITEM 16A. AUDIT COMMITTEE FINANCIAL EXPERT

 

170

ITEM 16B. CODE OF ETHICS

 

171

ITEM 16C. PRINCIPAL ACCOUNTANT FEES AND SERVICES

 

171

ITEM 16D. EXEMPTIONS FROM THE LISTING STANDARDS FOR AUDIT COMMITTEES

 

171

ITEM 16E. PURCHASES OF EQUITY SECURITIES BY THE ISSUER AND AFFILIATED PURCHASERS

 

172

ITEM 16F. CHANGE IN REGISTRANT’S CERTIFYING ACCOUNTANT

 

172

ITEM 16G. CORPORATE GOVERNANCE

 

172

ITEM 16H. MINE SAFETY DISCLOSURE

 

172

ITEM 16I. DISCLOSURE REGARDING FOREIGN JURISDICTIONS THAT PREVENT INSPECTIONS

 

172

ITEM 16J. INSIDER TRADING POLICIES

 

172

ITEM 16K. CYBERSECURITY

 

173

PART III

 

175

ITEM 17. FINANCIAL STATEMENTS

 

175

ITEM 18. FINANCIAL STATEMENTS

 

175

ITEM 19. EXHIBITS

 

175

FINANCIAL STATEMENT SCHEDULE I — CONDENSED FINANCIAL INFORMATION OF THE PARENT COMPANY

 

F-80

SIGNATURES

 

178

i

Table of Contents

INTRODUCTION

Telesat Corporation was incorporated under the Business Corporations Act (British Columbia) on October 21, 2020. Telesat Corporation is the general partner of Telesat Partnership LP, which was formed under the Limited Partnership Act (Ontario) on November 12, 2020. We directly or indirectly own 100% of all of our operating subsidiaries.

EXPLANATORY NOTE

Unless otherwise stated, references to “Telesat,” the “Company,” “we,” “us” or “our” in this Annual Report on Form 20-F (“Annual Report”) refers to Telesat Corporation and its subsidiaries (including Telesat Canada and Telesat LEO ULC) after the closing of the transaction pursuant to the Transaction Agreement and Plan of Merger, dated as of November 23, 2020, by and among Telesat Canada, Telesat Corporation, Telesat Partnership LP, Telesat CanHold Corporation (“Telesat CanHoldco”), Lion Combination Sub Corporation, Loral Space & Communications Inc. (“Loral”), Public Sector Pension Investment Board and Red Isle Private Investments Inc. (“Transaction”), and to Telesat Canada and its subsidiaries before the closing of the Transaction.

Telesat Corporation and Telesat Partnership are reporting issuers in each of the provinces and territories of Canada and, as a result, are subject to Canadian continuous disclosure and other reporting obligations under applicable Canadian securities laws. This Annual Report on Form 20-F constitutes Telesat Corporation’s Annual Information Form for purposes of its Canadian continuous disclosure obligations under National Instrument 51-102 — Continuous Disclosure Obligations (“NI 51-102”). Pursuant to an application for exemptive relief made in accordance with National Policy 11-203 — Process for Exemptive Relief Applications in Multiple Jurisdictions, Telesat Partnership has received exemptive relief dated November 16, 2021 from the Canadian securities regulators. This exemptive relief exempts Telesat Partnership from the continuous disclosure requirements of NI 51-102, effectively allowing Telesat Partnership to satisfy its Canadian continuous disclosure obligations by relying on the Canadian continuous disclosure documents filed by Telesat Corporation, for so long as certain conditions are satisfied. See Item 10B. Additional Information under the heading “Disclosures Regarding Exemptions from Canadian Securities Law Requirements”.

We use various trademarks, trade names and service marks in our business, including Telesat and Telesat Lightspeed. For convenience, we may not include the ® or ™ symbols, but such omission is not meant to indicate that we would not protect our intellectual property rights to the fullest extent allowed by law. Any other trademarks, trade names or service marks referred to in this Annual Report are the property of their respective owners.

PRESENTATION OF FINANCIAL INFORMATION

Unless we indicate otherwise, financial information in this Annual Report has been prepared in accordance with IFRS® Accounting Standards as issued by the International Accounting Standards Board (“IASB”). IFRS Accounting Standards differs in some respects from United States generally accepted accounting principles, (“U.S. GAAP”), and thus our financial statements may not be comparable to the financial statements of United States companies.

We present our historical financial statements in Canadian dollars, which is the presentation currency of the Company. All figures reported in this Annual Report are in Canadian dollars, except where we indicate otherwise, and are referenced as “$” and “dollars”.

This Annual Report contains a translation of some Canadian dollar amounts into United States dollars at specified exchange rates solely for your convenience. All references to “US$” and “U.S. dollar” refer to United States dollars.

1

Table of Contents

SPECIAL NOTE REGARDING FORWARD-LOOKING STATEMENTS

This Annual Report contains statements that are not based on historical fact and are forward-looking statements and forward-looking information within the meaning of the Private Securities Litigation Reform Act of 1995 and Canadian securities laws. When used herein, the words “believe,” “expect,” “plan,” “may,” “will,” “would,” “could,” “should,” “anticipate,” “estimate,” “project,” “intend” or “outlook”, or similar expressions, are forward-looking statements and forward-looking information. In addition, Telesat Corporation or its representatives have made or may make forward-looking statements, or statements about forward-looking information, orally or in writing, which may be included in, but are not limited to, various filings made from time to time with the U.S. Securities and Exchange Commission (“SEC”), and Canadian securities regulatory authorities, and press releases or oral statements made with the approval of an authorized executive officer of Telesat Corporation. Actual results may differ materially from the expectations expressed or implied in the forward-looking statements and forward-looking information as a result of known and unknown risks and uncertainties.

These forward-looking statements and forward-looking information are not guarantees of future performance, are based on our current expectations, and are subject to a number of risks, uncertainties and other factors, some of which are beyond our control, are difficult to predict, and could cause actual results to differ materially from those expressed or forecasted in the forward-looking statements.

Factors that may cause actual results to differ materially from those expressed or forecasted in the forward-looking statements and forward-looking information include, among other things, those listed under “Risk Factors” and elsewhere in this Annual Report. Known risks and uncertainties include but are not limited to: risks associated with financial factors, including swings in the global financial markets, access to capital to construct our LEO satellite constellation and refinance our Telesat Canada Debt, the outcome of litigation related to the Telesat Canada Debt, volatility of securities values in an industry sector where values may be influenced by economic and other factors beyond Telesat’s control, inflation, rising or prolonged elevated interest rates, fluctuations in foreign exchange rates, and tariffs; risks associated with operating satellites and providing satellite services, including satellite construction or launch delays, launch failures, in-orbit failures, impaired satellite performance or dependence on large customers; the ability to deploy successfully an advanced global LEO satellite constellation and the timing of any such deployment; Telesat’s ability to meet the conditions for advance of the loans under the funding agreements for the constellation; technological hurdles, including Telesat’s and Telesat’s contractors’ development and deployment of the new technologies required to complete the constellation in time to meet Telesat’s schedule, or at all, the availability of services and components from Telesat’s and Telesat’s contractors’ supply chains; competition, including with other LEO systems, deployed and yet to be deployed; risks associated with domestic and foreign government regulation, including government restrictions and regulations, access to sufficient orbital spectrum to be able to deliver services effectively and access to sufficient geographic markets in which to sell those services; Telesat’s ability to develop significant commercial and operational capabilities; volatility in exchange rates; and the ability to expand or maintain Telesat’s existing satellite utilization. The foregoing list of important factors is not exhaustive.

Potential investors are urged to consider these factors carefully in evaluating the forward-looking statements and forward-looking information. Comparisons of results for current and any prior periods are not intended to express any future trends or indications of future performance, unless specifically expressed as such, and should only be viewed as historical data. All statements made in this Annual Report are made only as of the date hereof. Except as required by law, we undertake no obligation to update the statements made in this Annual Report in the event facts or circumstances subsequently change after the date hereof. You should, however, review the factors and risks we describe in the reports we will file from time to time with the SEC and the Canadian securities regulatory authorities, after the date of this Annual Report.

This Annual Report contains estimates, projections, market research and other information concerning our industry, our business, and the markets for our services. Information that is based on estimates, forecasts, projections, market research or similar methodologies is inherently subject to uncertainties, and actual events or circumstances may differ materially from events and circumstances that are assumed in this information. Unless otherwise expressly stated, we obtained this industry, business, market and other data from our own internal estimates and research as well as from reports, research surveys, studies and similar data prepared by market research firms and other third parties, industry and general publications, government data, and similar sources.

2

Table of Contents

INDUSTRY AND MARKET DATA

This Annual Report includes market data and forecasts with respect to current and projected market sizes for the telecommunications and satellite services sectors. Although we are responsible for all of the disclosures contained in this Annual Report, in some cases we rely on and refer to market data and certain industry forecasts that were obtained from third party surveys, market research, consultant surveys, publicly available information, and industry publications and surveys that we believe to be reliable. Unless otherwise indicated, all market and industry data and other statistical information and forecasts contained in this Annual Report are based on independent industry publications, reports by market research firms or other published independent sources and other externally obtained data that we believe to be reliable.

Some market and industry data, and statistical information and forecasts, are also based on management’s estimates. Any such market data, information or forecast may prove to be inaccurate because of the method by which we obtain it or because it cannot always be verified with complete certainty given the limits on the availability and reliability of raw data, the voluntary nature of the data gathering process and other limitations and uncertainties, including those discussed under the captions “Risk Factors” and “Special Note Regarding Forward-Looking Statements.”

3

Table of Contents

FREQUENTLY USED TERMS

This Annual Report generally does not use technical defined terms, but a few frequently used terms may be helpful for you to have in mind at the outset. Unless otherwise specified or if the context so requires, the following terms have the meanings set forth below for purposes of this Annual Report:

“2026 Senior Secured Notes” means the 5.625% Senior Secured Notes due in December 2026 issued by Telesat Canada and Telesat LLC, as the co-issuer.

“2027 Senior Secured Notes” means the 4.875% Senior Secured Notes due in 2027 issued by Telesat Canada and Telesat LLC, as the co-issuer.

“2027 Senior Unsecured Notes” means the 6.5% Senior Notes due in 2027 issued by Telesat Canada and Telesat LLC, as the co-issuer.

“5% Holder” means, with respect to a person, that such person, together with its affiliates, beneficially owns 5% or more of the fully diluted Telesat Corporation Shares.

“BCBCA” means the Business Corporations Act (British Columbia).

“Change of Control” means (i) any person who, together with its affiliates and associates, acquires beneficial ownership of at least a majority of the Telesat Corporation Shares on a fully diluted basis, including by way of any arrangement, amalgamation, merger, consolidation, combination or acquisition of Telesat Corporation with, by or into another corporation, entity or person in one or more related transactions, or (ii) the sale of all or substantially all of the assets of Telesat Corporation to a third party.

“Class A Shares” means the Class A common shares of Telesat Corporation.

“Class A Special Voting Share” means the Class A Special Voting Share of Telesat Corporation.

“Class A Units” means the Class A units of Telesat Partnership.

“Class B Variable Voting Shares” means the Class B variable voting shares of Telesat Corporation.

“Class B Special Voting Share” means the Class B Special Voting Share of Telesat Corporation.

“Class B Units” means the Class B units of Telesat Partnership.

“Class C Fully Voting Shares” means the Class C fully voting shares of Telesat Corporation.

“Class C Limited Voting Shares” means the Class C limited voting shares of Telesat Corporation.

“Class C Shares” means, together, the Class C Fully Voting Shares and the Class C Limited Voting Shares.

“Class C Special Voting Share” means the Class C Special Voting Share of Telesat Corporation.

“Class C Units” means the Class C units of Telesat Partnership.

“Closing” means the consummation of the transactions which occurred on the First Closing Day (November 18, 2021) and the Second Closing Day (November 19, 2021).

“Credit Agreement” means the credit agreement governing the Senior Secured Credit Facilities.

“Exchange Act” means the U.S. Securities Exchange Act of 1934, as amended.

“GEO” means geostationary or geosynchronous equatorial orbit.

“GoC” means the Government of Canada.

“GoQ” means the Government of Quebec.

“Golden Share” means the Golden Share without par value in the capital of Telesat Corporation.

“Government of Canada Financing” means the loan agreement entered into between Telesat LEO ULC (previously Telesat LEO Inc.), an indirect, wholly-owned subsidiary of Telesat, and 16342451 Canada Inc., a crown corporation and subsidiary of Canada Development Investment Corporation, for senior secured non-revolving delayed draw term loan facilities funded by the Government of Canada in the principal amount of $2,140 million.

4

Table of Contents

“Government of Quebec Financing” means the loan agreement between Telesat LEO ULC (previously Telesat LEO Inc.), an indirect, wholly-owned subsidiary of Telesat, and Investissement Quebec for senior secured non-revolving delayed draw term loan facilities funded by the Government of Quebec in the principal amount of $400 million.

“GSO” means geostationary orbit.

“Guarantor(s)” refers to the Telesat Canada subsidiaries which are guarantors under the Senior Secured Credit Facilities and Indentures relating to the Telesat Canada Debt.

“Independent Audit Committee Director” means a director who (i) satisfies the independence requirements of the applicable U.S. and/or Canadian securities exchanges on which the Telesat Public Shares are listed, (ii) is “independent” of Telesat Corporation within the meaning of National Instrument 52-110 — Audit Committees of the Canadian Securities Administrators and (iii) is “independent” of Telesat Corporation within the meaning of Section 10A(m)(3)(B) of the United States Securities Exchange Act of 1934.

“Indentures” means the indentures governing the 2027 Senior Unsecured Notes, 2027 Senior Secured Notes and 2026 Senior Secured Notes.

“Investor Rights Agreements” means, together, the two separate investor rights agreements entered into between Telesat Corporation and each of MHR and PSP Investments on November 23, 2020.

“IRS” means the U.S. Internal Revenue Service.

“LEO” means low earth orbit.

“LEO Non-Guarantor(s)” refers to the Non-Guarantor(s) that own all of the assets related to the Telesat Lightspeed business and are developing and will deploy, operate and commercialize, the Telesat LightSpeed constellation. LEO Non-Guarantors include Telesat LEO Holding ULC, Lightspeed LEO Limited Partnership, Telesat LEO ULC (formerly known as Telesat LEO Inc.) and all of Telesat LEO’s subsidiaries.

“Loral” means Loral Space & Communications Inc.

“NGSO” means non-geostationary orbit.

“Non-Guarantor(s)” refers to the entities which are not guarantors under the Credit Agreement and Indentures, which are Telesat Corporation and its subsidiaries excluding Telesat Canada and its Restricted Subsidiaries. Non-Guarantors include the LEO Non-Guarantor(s).

“Partnership Agreement” means the amended and restated limited partnership agreement of Telesat Partnership, entered into between Telesat Corporation, Red Isle, PSP Investments, Henry Intven, John Cashman, Clare Copeland and each other person who was admitted to Telesat Partnership as a limited partner in accordance with the provisions thereof on the First Closing Day.

“Registration Rights Agreement” means the registration rights agreement entered into between Telesat Corporation, MHR and certain of its affiliates and PSP Investments in connection with the Transaction.

“SEC” means the U.S. Securities and Exchange Commission.

“Senior Notes” means the 2026 Senior Secured Notes, the 2027 Senior Secured Notes and the 2027 Senior Unsecured Notes.

“Senior Secured Credit Facilities” means the two outstanding secured credit facilities comprising a revolving facility which matured in 2024 and Term Loan B maturing in 2026.

“Special Voting Shares” means, together, the Class A Special Voting Share, the Class B Special Voting Share and the Class C Special Voting Share.

“Specially Designated Director” means a person who:

(i)     is designated as a director pursuant to Article 10.2(a)(iii) of the Telesat Articles;

(ii)    meets the criteria for an Independent Audit Committee Director;

5

Table of Contents

(iii)   is not an affiliate or associate of PSP Investments, MHR or their permitted assignees (or any of their respective affiliates);

(iv)   together with such person’s immediate family and affiliates, has not received compensation or payments from PSP Investments, MHR or their permitted assignees (or any of their respective affiliates) in any of the past three (3) years in an amount in excess of US$120,000 per annum, excluding for these purposes any directors’ fees; and

(v)    is Canadian.

“Telesat Articles” means the Articles of Amalgamation of Telesat Canada dated January 1, 2017 (Incorporation Number: BC1270976).

“Telesat Canada Debt” means the 2026 Senior Secured Notes, Senior Secured Credit Facilities, 2027 Senior Unsecured Notes and 2027 Senior Secured Notes.

“Telesat Common Shares” means the Common Shares of Telesat Canada as defined in the Telesat Articles.

“Telesat Control Transaction” means the consummation of a merger, amalgamation, arrangement or consolidation of Telesat Corporation, other than any transaction which would result in the holders of outstanding voting securities of Telesat Corporation (assuming the exchange of all outstanding Telesat Partnership Units for Telesat Corporation Shares) immediately prior to such transaction having at least a majority of the total voting power represented by the voting securities of the surviving entity outstanding immediately after such transaction, with the voting power of each such continuing holder relative to other continuing holders not being altered substantially in such transaction.

“Telesat Corporation Articles” means the organizational documents of Telesat Corporation, as amended and restated.

“Telesat Corporation Board” means the board of directors of Telesat Corporation.

“Telesat Corporation Shares” means, collectively, the Class A Shares, Class B Variable Voting Shares and Class C Shares of Telesat Corporation.

“Telesat Director Voting Preferred Shares” means the Director Voting Preferred Shares of Telesat Canada as defined in the Telesat Articles.

“Telesat Lightspeed Financing” means the financing under the loan agreement entered into between Telesat LEO ULC (previously Telesat LEO Inc.,) an indirect, wholly-owned subsidiary of Telesat, and 16342451 Canada Inc., a crown corporation and subsidiary of Canada Development Investment Corporation, for senior secured non-revolving delayed draw term loan facilities funded by the GoC in the principal amount of $2,140 million; and the loan agreement between Telesat LEO ULC and Investissement Quebec, for senior secured non-revolving delayed draw term loan facilities funded by the GoQ in the principal amount of $400 million.

“Telesat Lightspeed Financing Warrants” means the warrants granted in connection with the Telesat Lightspeed Financing.

“Telesat Non-Voting Participating Preferred Shares” means the Non-Voting Participating Preferred Shares of Telesat Canada as defined in the Telesat Articles.

“Telesat Options” means options to purchase Telesat Non-Voting Participating Preferred Shares.

“Telesat Partnership GP Units” means the general partnership units of Telesat Partnership.

“Telesat Partnership Units” means, together, the Class A Units, Class B Units and Class C Units of Telesat Partnership.

“Telesat Public Shares” means, together, the Class A Shares and Class B Variable Voting Shares of Telesat Corporation.

“Telesat RSUs” means restricted stock units that represent the right to receive Telesat Non-Voting Participating Preferred Shares.

6

Table of Contents

“Telesat Tandem SARs” means tandem stock appreciation rights accompanying certain Telesat Options.

“Telesat Voting Participating Preferred Shares” means the Voting Participating Preferred Shares of Telesat as defined in the Telesat Articles.

“Term Loan B” means the term loan maturing in 2026 pursuant to the terms of the Senior Secured Credit Facilities.

“Transaction” means the transaction contemplated by the Transaction Agreement.

“Transaction Agreement” means the Transaction Agreement and Plan of Merger, dated as of November 23, 2020, by and among Telesat Canada, Telesat Corporation, Telesat Partnership LP, Telesat CanHold Corporation, Lion Combination Sub Corporation, Loral Space & Communications Inc., Public Sector Pension Investment Board and Red Isle Private Investments Inc.

“Trust” means the Telesat Corporation Trust, an irrevocable trust formed under the laws of the Province of Ontario pursuant to the Trust Agreement.

“Trust Agreement” means the trust agreement establishing the Trust, entered into between the settlor of the Trust and the Trustee on the First Closing Day.

“Trust Voting Agreement” means the voting agreement entered into between the Trustee, Telesat Corporation and Telesat Partnership on the First Closing Day.

“Trustee” means the trustee of the Trust, as determined from time to time in accordance with the Trust Agreement, who will initially be TSX Trust Company.

“TSX” means the Toronto Stock Exchange.

“U.S.” means United States of America.

“Unrestricted Subsidiary” or “Unrestricted Subsidiaries” refer to those unrestricted subsidiaries as it relates to the Telesat Canada Debt and as such term is defined in the Credit Agreement and the Indentures.

“Unwind Transaction” means, collectively, (i) the conversion of all of the Class B Variable Voting Shares into Class A Shares and (ii) the other transactions, events and occurrences specified in the Telesat Corporation Articles to occur upon an Unwind Trigger, including the redemption of the Golden Share and the Special Voting Shares and the expiration of the provisions in Part 24 of the Telesat Corporation Articles.

“Unwind Trigger” means the occurrence of both clauses (i) and (ii): (i) the occurrence of any one of the following: (A) the election of Telesat Corporation (which election, until the Special Board Date, must be made with the approval of the majority of the Specially Designated Directors then in office) to effect the Unwind Transaction, if: (a) no person who is not a Canadian, or any voting group comprised of any persons who are not Canadians, in each case, beneficially owns or controls, directly or indirectly, one-third or more of the fully diluted Telesat Corporation Shares, (b) Telesat Corporation becomes widely held, such that at least 70% of the fully diluted Telesat Corporation Shares are held by holders that do not beneficially own or control, directly or indirectly (and are not members of any group that beneficially owns or controls, directly or indirectly), 10% or more of the fully diluted Telesat Corporation Shares, collectively, or are entitled to report their ownership interest in Telesat Corporation for purposes of U.S. federal securities laws on (i) Form 13F or (ii) Schedule 13G pursuant to Rule 13d-1(b) or Rule 13d-1(c) promulgated under the Exchange Act, and (c) a majority of the members of the Telesat Corporation Board remain Canadian (as defined in the Investment Canada Act) at the time of the Unwind Transaction or (B) a Change of Control; and (ii) both (1) the absence of any determination by the Telesat Corporation Board that the Unwind Transaction would constitute a breach of, or an acceleration of the performance of any obligation under, any material agreement of Telesat Corporation, in each case, within 60 days of written notice to the Telesat Corporation Board of the occurrence of any event set forth in (i) above; provided, however, that in the event of the occurrence of a Change of Control, the fact that such occurrence could be deemed as a Change of Control under Telesat Corporation’s outstanding indebtedness or other material agreements shall be excluded for purposes of this subclause (1) if such indebtedness is refinanced or intended to be refinanced in connection with the occurrence of such Change of Control; and (2) receipt by Telesat Corporation of all required governmental authorizations for the Unwind Transaction.

7

Table of Contents

PART I

ITEM 1.        IDENTITY OF DIRECTORS, SENIOR MANAGEMENT AND ADVISERS

Not applicable.

ITEM 2.        OFFER STATISTICS AND EXPECTED TIMETABLE

Not applicable.

ITEM 3.        KEY INFORMATION

A.     Reserved

B.     Capitalization and Indebtedness

Not applicable.

C.     Reasons for the Offer and Use of Proceeds

Not applicable.

D.     Risk Factors

RISK FACTORS

Investing in our Telesat Public Shares involves a high degree of risk. You should carefully consider the risks and uncertainties described below, together with all of the other information contained in this Annual Report, including our consolidated financial statements and the related notes appearing at the end of this Annual Report, before deciding to invest in our Telesat Public Shares. Other risks and uncertainties that we do not presently consider to be material, or of which we are not presently aware, may become important factors that affect our future financial condition and financial performance. If any of those or the following risks actually occur, our business, financial condition, financial performance, liquidity and prospects could suffer materially, the trading price of our Telesat Public Shares could decline and you could lose all or part of your investment. See also “Special Note Regarding Forward-Looking Statements.”

Summary of Risks

Risks Relating to Telesat’s Liquidity and Capital Resources

        Telesat may not be able to generate sufficient cash to service all of the Telesat Canada Debt and may be forced to take other actions to satisfy its obligations under its indebtedness, which may not be successful. If we cannot restructure the Telesat Canada Debt, your investment in Telesat Corporation could be substantially impacted.

        Telesat’s level of indebtedness is expected to increase, reducing its financial flexibility and making it more difficult to repay or refinance its indebtedness.

        Telesat’s business is capital intensive, and restrictions on its ability to incur additional debt and to take other actions may significantly impair its ability to obtain other financing.

Risks Relating to the Business of Telesat

        Significant and intensifying competition in the satellite industry, in particular due to the Starlink constellation, and from other providers of communications capacity is expected to result in a loss of revenues and a decline in profitability of Telesat if it fails to compete effectively.

        Changes in technology could have a material adverse effect on Telesat’s results.

        Telesat’s in-orbit satellites may fail to operate as expected due to operational anomalies resulting in lost revenues, increased costs, and/or termination of contracts.

8

Table of Contents

        Telesat may be adversely impacted by anti-satellite weapons or other attacks, which could result in a material loss of revenues.

        Changes in consumer demand for traditional television services and expansion of terrestrial networks have adversely impacted the number of subscribers to direct-to-home (“DTH”) television services in North America, which may continue to adversely impact Telesat’s revenues. Fluctuations in available satellite capacity could also adversely affect Telesat’s results.

Additional Risks Relating to the Telesat Lightspeed Constellation

        There are numerous risks and uncertainties associated with the Telesat Lightspeed constellation. The Telesat Lightspeed constellation network may not technically perform as designed. Failure to develop significant commercial and service operational capabilities in connection with the Telesat Lightspeed constellation could prevent it from achieving commercial viability. Competition from similar providers such as Starlink, Amazon LEO and Eutelsat OneWeb may impact the degree of adoption of Telesat Lightspeed services. Telesat may be unable to comply with the drawdown requirements in respect of the Telesat Lightspeed Financing, to complete the deployment of the Telesat Lightspeed constellation or be unable to raise sufficient capital to fund future expansion of the Telesat Lightspeed constellation, any of which could have a material adverse effect on Telesat’s results of operations, business prospects and financial condition.

Risks Relating to Regulatory Matters

        Telesat’s operations may be limited or precluded by the rules or processes of the International Telecommunication Union (“ITU”).

        Telesat is required to coordinate its operations with those of other satellite operators, with government agencies and with terrestrial operators, depending on country-specific rules. If these agreements cannot be reached, Telesat’s ability to operate may be adversely impacted.

        Telesat operates in a highly regulated industry and government regulations may adversely affect its ability to access certain markets, sell its services, increase the price of such services, or otherwise may limit its ability to operate or grow its business.

        Telesat Lightspeed operations will depend on the use of spectrum and regulations governing NGSO spectrum, including requirements to share spectrum, which could materially impact the Telesat Lightspeed constellation’s system capacity.

        Telesat Lightspeed operations will depend on the use of orbital resources and regulations (some of which are still being developed by national, regional and international bodies) governing the sustainable use of such resources, which could materially impact the Telesat Lightspeed constellation’s ability to access certain markets.

        NGSO systems entering the market have triggered increased regulatory activity, including a draft EU Space Act. Existing regulations are changing quickly and new, sometimes stricter regulations, especially for NGSO systems, are being considered. There is a risk that new or revised rules could be adopted that could have a material adverse impact on the Telesat Lightspeed constellation.

Risks Relating to Tax Matters

        The acquisition, ownership and disposition of Telesat Public Shares and Telesat Partnership Units may have adverse U.S. tax consequences for shareholders of Telesat Corporation, including: Telesat Corporation may have been a passive foreign investment company (a “PFIC”) for 2021, 2022, 2023, 2024 or 2025 and could be classified as a PFIC in 2026 and subsequent taxable years; Telesat Corporation or Telesat Partnership could be treated as a U.S. corporation or as a surrogate foreign corporation for U.S. federal income tax purposes and Loral, an indirect wholly owned subsidiary of the corporation, could be treated as an expatriated entity; the IRS could recharacterize the receipt of Telesat Partnership Units as a receipt of Telesat Public Shares; and non-U.S. holders of Telesat Partnership Units will generally be subject to U.S. withholding with respect to dividends received by Telesat Partnership from Loral.

9

Table of Contents

        The acquisition, ownership and disposition of Telesat Public Shares and Telesat Partnership Units may have adverse Canadian tax consequences for shareholders of Telesat Corporation and partners of Telesat Partnership.

Risks Relating to the Ownership of Telesat Public Shares and Telesat Partnership Units

        Telesat may raise additional equity capital to fund Telesat Lightspeed which could result in potential substantial ownership dilution to the shareholders of Telesat Corporation and holders of Telesat Partnership Units.

        Each of MHR and PSP Investments have substantial governance rights over Telesat, and their interests may differ from the interests of the other Telesat Corporation shareholders.

        Telesat has certain indemnification and post-Closing obligations to PSP Investments, which in certain circumstances are uncapped and may result in dilution to the other shareholders of Telesat Corporation and holders of Telesat Partnership Units.

Risks Relating to Telesat’s Liquidity and Capital Resources

Telesat may not be able to generate sufficient cash to service all of the Telesat Canada Debt and may be forced to take other actions to satisfy its obligations under its indebtedness, which may not be successful. If we cannot restructure the Telesat Canada Debt, your investment in Telesat Corporation could be substantially impacted.

Telesat’s ability to make scheduled payments on or refinance the Telesat Canada Debt obligations depends on its financial condition and operating performance, which are subject to prevailing economic, industry and competitive conditions and to certain financial, business, legislative, regulatory and other factors beyond its control. Telesat may be unable to maintain a level of cash flow from operating activities sufficient to permit it to pay the principal, premium, if any, and interest on its indebtedness.

The Telesat Canada Term Loan B and Senior Notes are scheduled to mature between December 2026 and October 2027, resulting in significant obligations that will require repayment or refinancing. These maturities will create liquidity pressure if not addressed. The Company has approximately $509.8 million of cash and cash equivalents of which $206.6 million is held within Telesat Canada and Guarantor entities as at December 31, 2025. The Company and Telesat Canada expect to generate sufficient cash flow to meet the requirements of their respective ongoing operations and debt servicing costs for the reasonably foreseeable future, including at least the one-year period following the date of the financial statements. However, the Company’s consolidated cash flows and cash resources alone, which includes those of Telesat Canada, are not expected to be sufficient to meet Telesat Canada’s debt maturity obligations as they come due. Management is therefore engaged in discussions with lenders’ advisors about refinancing the Telesat Canada Debt. However, there can be no assurance that these refinancing initiatives will be completed successfully. If Telesat Canada cannot refinance or restructure the Telesat Canada Debt, it will be in default and holders of the Telesat Canada Debt could declare all outstanding principal and interest to be due and payable. Its secured lenders (including the lenders under the Senior Secured Credit Facilities, the 2027 Senior Secured Notes and the 2026 Senior Secured Notes) could foreclose against the assets securing their borrowings and Telesat Canada could be forced into bankruptcy or liquidation (as and to the extent applicable to Telesat). A bankruptcy or insolvency by Telesat Canada could substantially impair your investment in Telesat Corporation.

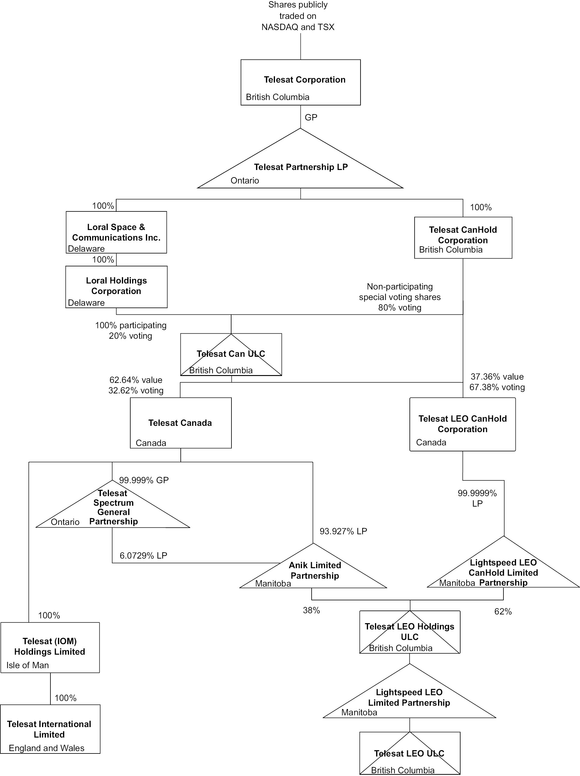
The debt obligations of Telesat Canada are guaranteed by certain direct and indirect subsidiaries of Telesat Canada (“Guarantor Entities”) and the obligation for repayment of the credit facilities and senior secured notes upon maturity does not extend beyond these Guarantor Entities. Other indirect wholly owned subsidiaries of Telesat Corporation, which are LEO Non-Guarantors that do not guarantee the Telesat Canada Debt, are building and intend to complete the deployment of, operate and commercialize our Telesat Lightspeed constellation. These LEO Non-Guarantor entities responsible for the Telesat Lightspeed project have a segregated funding source to permit the build out of the Telesat Lightspeed constellation that includes the ability to acquire any necessary intercompany services, such as certain personnel, occupancy, and information systems, currently provided to Telesat LEO ULC by Telesat Canada.

In addition to the structural segregation of the LEO Non-Guarantors that own the Telesat Lightspeed business from Telesat Canada and the Guarantor Entities, in September 2025, Telesat Canada distributed 62% of the equity of the LEO Non-Guarantor Entities owning the Telesat Lightspeed business to a Non-Guarantor, wholly owned, indirect

10

Table of Contents

subsidiary of Telesat Corporation. Accordingly, only 38% of the equity of the Telesat Lightspeed business is owned by Guarantors of the Telesat Canada Debt. Certain of the Telesat Canada debtholders have instituted legal proceeding to challenge the 62% distribution (See “Our Business — Legal Proceedings”). While we believe the debtholders’ lawsuit to be without merit, there can be no assurance that we will succeed. If the debtholders are successful in this litigation, the Telesat Lightspeed business could become up to 100% owned, directly or indirectly, by the Guarantor Entities or other entities obligated in respect of the Telesat Canada Debt and, in either case, this equity value would be subject to claims of Telesat Canada debtholders in the event of a default under the Telesat Canada Debt. Further, granting pledges of some or all of the 62% of the equity of the Telesat Lightspeed business that is owned by Non-Guarantor Entities to holders of Telesat Canada collateral for the Telesat Canada Debt obligations may be required as a condition of any consensual refinancing or restructuring of the Telesat debt, in which case a substantial portion or all of the value of the Telesat Lightspeed business could be subject to a future claim of Telesat Canada debtholders.

In the event that there is a default under the Telesat Canada debt, the lenders under the Telesat Lightspeed Financing could, in certain circumstances, seek to foreclose on the Telesat Lightspeed assets, which itself would substantially impair or completely eliminate the value of your investment in Telesat Corporation.

Further, if Telesat is unable to refinance or extend these facilities and Telesat’s cash flow and capital resources are insufficient to fund the Telesat Canada Debt service obligations, it could be forced to dispose of material assets or operations, seek additional debt or equity capital, issue additional equity, or otherwise restructure its indebtedness. Future issuances of equity would dilute the ownership position of shareholders of Telesat and unitholders of Telesat Partnership. Telesat may not be able to effect any such alternative measures on commercially reasonable terms or at all and, even if successful, those alternative actions may not allow it to meet its scheduled debt service obligations. The terms of the Telesat Canada Debt restrict its ability to dispose of assets and use the proceeds from those dispositions and may also restrict its ability to raise debt or equity capital to be used to repay other indebtedness when it becomes due. Telesat may not be able to consummate those dispositions or obtain proceeds in an amount sufficient to meet any debt service obligations then due.

Telesat’s level of indebtedness may increase and reduce its financial flexibility.

Telesat Canada has a significant amount of debt. As at December 31, 2025, it had total debt of $2,944.6 million maturing in December 2026, June and October 2027. The terms governing the Telesat Canada Debt allow Telesat to incur additional debt, subject to certain limitations. Its borrowings, current and future, will require interest payments and need to be repaid or refinanced, could require it to divert funds identified for other purposes to debt service and could create additional cash demands or impair its liquidity position and add financial risk to it. Diverting funds identified for other purposes for debt service may adversely affect Telesat’s business and growth prospects. If it cannot generate sufficient cash flow from operations to service its debt, it may need to refinance its debt at higher rates, dispose of assets, reduce or delay expenditures or issue equity to obtain necessary funds. Telesat does not know whether it would be able to take any of these actions on a timely basis, on terms satisfactory to it or at all.

Telesat Canada’s substantial amount of debt may have important consequences. For example, it may: make it more difficult for it to satisfy its obligations under the Telesat Canada Debt; increase its vulnerability to general adverse economic and industry conditions; require it to dedicate a substantial portion of its cash flow from operations to make interest and principal payments on its debt, thereby limiting the availability of its cash flow to fund future capital expenditures, working capital and other general corporate requirements; limit its flexibility in planning for, or reacting to, changes in its business and in the industries that it services; place it at a competitive disadvantage compared with competitors that have less debt; and limit its ability to borrow additional funds, even when necessary to maintain adequate liquidity.

In addition to its debt service obligations, its operations require material expenditures on a continuing basis. Telesat’s ability to make scheduled debt payments, to refinance its obligations with respect to its indebtedness and to fund capital and non-capital expenditures necessary to maintain the condition of its operating assets and properties, as well as its capacity to fund the growth of its business, depends on its financial and operating performance.

General economic conditions and financial, business and other factors affect operations and future performance. Many of these factors are beyond Telesat’s control. Telesat may not be able to generate sufficient cash flows to pay the interest on its debt, and future working capital, borrowings or equity financing may not be available to pay or refinance such debt.

11

Table of Contents

The agreements governing Telesat Canada Debt, including the indentures governing its Senior Notes and the credit agreement governing its Senior Secured Credit Facilities (“Credit Agreement”), contain various covenants that impose restrictions on it that may affect its ability to operate its business.

The agreements governing the Telesat Canada Debt, including the indentures governing its Senior Notes and the Credit Agreement, impose operating and financial restrictions on its activities. These indentures, the Credit Agreement and future debt agreements may also limit or prohibit Telesat Canada’s ability to, among other things:

        incur additional debt and issue disqualified stock and preferred shares;

        create liens;

        pay dividends, acquire shares of capital stock, make payments on subordinated debt or make investments;

        create or permit to exist specified restrictions on its ability to receive distributions from restricted subsidiaries;

        make certain investments;

        issue guarantees;

        issue or sell the capital stock of restricted subsidiaries;

        sell or exchange assets;

        enter into certain transactions with affiliates; and

        effect mergers, consolidations, amalgamations and transfers of all or substantially all assets.

These restrictions on Telesat Canada’s ability to operate its business could seriously harm its business by, among other things, limiting its ability to take advantage of financing, merger and acquisition and other corporate opportunities.

Various risks, uncertainties and events beyond Telesat’s control could affect its ability to comply with these covenants. Failure to comply with any of the covenants in its existing or future financing agreements could result in a default under those agreements and under other agreements containing cross-default provisions. A default would permit lenders to accelerate the maturity for the debt under these agreements and to foreclose upon any collateral securing the debt. Under these circumstances, Telesat Canada might not have sufficient funds or other resources to satisfy all of its obligations, including its obligations under the Senior Notes.

Telesat LEO ULC and certain of its affiliates have a significant amount of debt and will incur substantial additional debt, all of which is secured by substantially all of the assets related to the Telesat Lightspeed constellation.

Telesat is developing, funding, constructing and will operate and commercialize, its Telesat Lightspeed constellation, in Telesat LEO ULC. and its wholly owned subsidiaries which are parties to the Telesat Lightspeed Financing. As at December 31, 2025, borrowings under the Telesat Lightspeed Financing totaled $690 million and that amount will substantially increase over time as Telesat continues to draw down on the loans to finance the deployment of the Telesat Lightspeed constellation. The Telesat Lightspeed Financing debt is secured by substantially all of the assets related to the Telesat Lightspeed constellation.

12

Table of Contents

The agreements governing the Telesat Lightspeed Financing contain various covenants that impose restrictions on it that may affect its Telesat’s ability to operate its LEO business.

The agreements governing the Telesat Lightspeed Financing impose operating and financial restrictions on Telesat LEO ULC, its subsidiaries and the other guarantors thereunder in connection with their activities which include, among other things restrictions relating to:

        the incurrence of additional debt;

        creating any additional liens on the Telesat Lightspeed assets;

        paying dividends, acquiring shares of capital stock, or making investments;

        issuing guarantees;

        pledging, issuing or selling capital stock;

        selling assets;

        entering into certain transactions with affiliates;

        effecting mergers, consolidations, amalgamations and transfers of all or substantially all of its assets of the Telesat ULC and its subsidiaries supporting the Telesat Lightspeed Financing;

        maintaining minimum levels of liquidity and leverage ratios which ratios reduce over time;

        ensuring Telesat LEO ULC and its subsidiaries supporting the Telesat Lightspeed Financing operate with a significant degree of independence from Telesat Canada’s GEO business;

        providing any financial assistance to any affiliates other than Telesat LEO ULC’s subsidiaries supporting the Telesat Lightspeed Financing;

        compensation payable to senior management;

        relocation of management or certain operations outside of Canada and/or Quebec; and

        the creation and maintenance of employment, operating expense and capital expense levels in Canada and/or in Quebec;

These restrictions may negatively impact Telesat’s business by, among other things, limiting its ability to take advantage of financing, merger and acquisition and other corporate opportunities.

Various risks, uncertainties and events beyond Telesat’s control could affect its ability to comply with these covenants. Failure to comply with any of the covenants could result in a default under these agreements and under other agreements containing cross-default provisions. A default would permit lenders to accelerate the maturity for the debt under these agreements and to foreclose upon any collateral securing the debt. Under these circumstances, Telesat might not have sufficient funds or other resources to satisfy all of its obligations.

The limitations imposed by financing agreements on Telesat’s ability to incur additional debt and to take other actions might significantly impair its ability to obtain other financing or refinancing. To service its debt, Telesat will require a significant amount of cash, which may not be available.

Telesat’s ability to make payments on or repay or refinance its debt and to fund planned capital expenditures will depend largely upon its future operating performance. Telesat’s future performance, to a certain extent, is subject to general economic, financial, competitive, legislative, regulatory and other factors that are beyond its control. In addition, Telesat’s ability to borrow funds in the future to make payments on and refinance its debt will depend on the satisfaction of the covenants in agreements governing the Telesat Canada Debt and the Telesat Lightspeed Financing and other agreements it may enter into in the future. These agreements contain limitations on its ability to incur additional debt. Telesat cannot assure you that its business will generate sufficient cash flow from operations or that future borrowings will be available to it to enable it to pay its debt or to fund its other liquidity needs. In addition, Telesat’s ability to raise additional capital to refinance its debt to fund its operations is also dependent on capital market conditions.

13

Table of Contents

Telesat’s ability to restructure or refinance its debt will depend on the condition of the capital markets and its financial condition at such time. Any refinancing of its debt could be at higher interest rates and may require it to comply with more onerous covenants, which could further restrict its business operations. In addition, the terms of existing or future debt agreements, including those governing the Telesat Canada Debt, may restrict Telesat from adopting some of these alternatives. In the absence of such operating results and resources, it could face substantial liquidity problems and might be required to dispose of material assets or operations to meet its debt service and other obligations. It may not be able to consummate those dispositions for fair market value or at all. Furthermore, any proceeds that Telesat could realize from any such dispositions may not be adequate to meet its debt service obligations then due.

The ratings assigned to Telesat’s debts by rating agencies, and any lowering or withdrawal thereof, may increase Telesat’s future borrowing costs and reduce Telesat’s access to capital.

Telesat’s ability to access capital markets is important to its ability to operate its business Changes in Telesat’s financial performance and unfavorable conditions in the capital markets, including increased scrutiny of the satellite industry and the impact of regulation, could result in credit agencies reexamining Telesat’s credit ratings.

The Senior Notes have a non-investment grade rating, and any rating assigned could be lowered or withdrawn entirely by a rating agency if, in that rating agency’s judgment, future circumstances relating to the basis of the rating, such as adverse changes, so warrant. A downgrade in Telesat’s credit ratings could restrict or discontinue Telesat’s ability to access capital markets at attractive rates and increase Telesat’s borrowing costs. There can be no assurance that any rating assigned to any of Telesat’s debt securities will remain in effect for any given period of time or that any such ratings will not be lowered, suspended or withdrawn entirely by a rating agency if, in that rating agency’s judgment, circumstances so warrant.

The credit rating agencies have also previously denoted Telesat as being in “selective default” at the corporate level as a result of having repurchased a portion its debt and they may do so again in the future. Absent an improvement in our ratings, the lowering of Telesat’s credit rating, and any future lowering of Telesat’s credit ratings, may make it more difficult or more expensive for Telesat to obtain additional debt financing or refinance its current debt.

Telesat’s variable rate indebtedness subjects Telesat to interest rate risk, which could cause Telesat’s debt service obligations to increase significantly.

Borrowings under the Senior Secured Credit Facilities and the Telesat Lightspeed Financing are at variable rates of interest and will expose Telesat to interest rate risk. Telesat has entered into, and in the future Telesat may enter into, interest rate swaps that involve the exchange of floating for fixed rate interest payments in order to reduce interest rate volatility. However, Telesat may not maintain interest rate swaps with respect to all or any of its variable rate indebtedness, and any swaps Telesat enters into may not fully mitigate Telesat’s interest rate risk, may prove disadvantageous or may create additional risks.

Risks Relating to the Business of Telesat Corporation

Telesat is subject to significant and intensifying competition within the satellite industry and from other providers of communications capacity. A failure to compete effectively would result in a loss of revenues and a decline in profitability, which would adversely affect Telesat’s results of operations, business prospects and financial condition.

Telesat provides point-to-point and point-to-multipoint services for voice, data and video communications and for high-speed internet access. Telesat competes against global competitors who are substantially larger than it in terms of both the number of satellites in orbit as well as in terms of revenues. Due to their larger sizes, these operators are able to take advantage of greater economies of scale, may be more attractive to customers, may have greater flexibility to restore service to their customers in the event of a partial or total satellite failure and may be able to offer expansion capacity for future requirements. Telesat also competes against regional satellite operators who may enjoy competitive advantages in their local markets.

Telesat’s business is also subject to competition from ground-based forms of communications technology. For many point-to-point and other services, the offerings provided by terrestrial companies can be more competitive than the services offered via satellite. Increasing availability of capacity from other forms of communications technology

14

Table of Contents

can create an excess supply of telecommunications capacity, decreasing the prices Telesat would be able to charge for its services under new service contracts and thereby negatively affecting profitability. New technology has rendered traditional satellite-based services less competitive by satisfying consumer demand in other ways. See: “Changes in technology could have a material adverse effect on Telesat’s results of operations, business prospects and financial condition”. Telesat also competes for local regulatory approval in places where more than one provider may want to operate, and with other satellite operators for scarce frequency assignments and a limited supply of orbital locations.

A failure to compete effectively could result in a loss of revenues and a decline in profitability, a decrease in the value of Telesat’s business and a downgrade of Telesat’s credit rating, which would restrict its access to the capital markets.

Changes in technology could have a material adverse effect on Telesat’s results of operations, business prospects and financial condition.

The implementation of new technologies that can provide increased capacity to end-users at lower cost may reduce demand for Telesat’s services. Many of the GEO satellites deployed over the last decade are high throughput satellites (“HTS”), which are able to transmit substantially more data than pre-existing satellites or may include high throughput payloads. The introduction of more, and more capable, HTS by other operators into the markets in which Telesat participates could have a material adverse effect on results of operations, business prospects and financial condition.

A number of NGSO satellite projects are in development, production, in the process of being deployed, or in operation, including Starlink and Amazon’s subsidiary Amazon LEO (referenced herein as “Amazon”), which have significant advantages over GEO satellite systems, in particular for latency sensitive applications. These NGSO networks have substantially increased the amount of available capacity in the marketplace, decreasing demand for GEO satellite services.

Improvements in existing technologies could also adversely impact the demand for satellite services. For example, improvements in signal compression have allowed, and may continue to allow, Telesat customers to transmit the same amount of data using a reduced amount of capacity, decreasing demand for Telesat services.

Telesat’s satellites may fail to operate as expected due to operational anomalies resulting in lost revenues, increased costs and/or termination of contracts.

Satellites utilize highly complex technology and operate in the harsh environment of space and therefore are subject to significant operational risks while in orbit. These risks include equipment failures, malfunctions and other kinds of problems commonly referred to as anomalies. Some of Telesat Corporation’s satellites have had malfunctions and other anomalies in the past. Acts of war, terrorism, magnetic, electrostatic or solar storms, space debris, satellite conjunctions or micrometeoroids could also damage satellites.

Satellite anomalies are likely to be experienced in the future. Despite working closely with satellite manufacturers to determine the causes of anomalies and mitigate them in new satellites and to provide for intra-satellite redundancies for certain critical components to minimize or eliminate service disruptions in the event of failure, Telesat cannot assure you that, in these cases, it will be possible to restore normal operations. Where service cannot be restored, the failure could cause the satellite to have less capacity available for sale, to suffer performance degradation or to cease operating prematurely, either in whole or in part.

Any single anomaly or series of anomalies or other failure (whether full or partial) of any of Telesat’s satellites could cause revenues, cash flows and backlog to decline materially, could require Telesat to repay prepayments made by customers of the affected satellite and could have a material adverse effect on relationships with current customers and Telesat’s ability to attract new customers for satellite services. A failure could result in a customer terminating its contract for service on the affected satellite. Finally, the occurrence of anomalies may adversely affect Telesat’s ability to insure satellites at commercially reasonable premiums, if at all, and may cause insurers to demand additional exclusions in policies they issue.

15

Table of Contents

A number of Telesat’s in-orbit satellites have experienced anomalies and may in the future experience further anomalies that may affect their performance. Past anomalies include:

Nimiq Satellites:

In January 2024, Nimiq 4 suffered a failure of a north/south thruster. Normal station-keeping operations continue utilizing a redundant thruster. If the redundant thruster were to fail, and alternative operational approaches cannot be developed, the satellite would need to transition to inclined operations.

Telstar Satellites:

Telstar 12 VANTAGE began to suffer from degraded performance of four channels in late December 2016 due to increased noise levels. Following an investigation with the satellite manufacturer, the root cause of the anomaly was determined. As a result of this degradation, two channels on T12V are no longer usable. In 2017, Telesat received insurance proceeds in connection with this anomaly. Degradation of performance was observed on additional channels in May 2018 due to increased noise levels. The satellite manufacturer investigation concluded that the root cause of the anomaly was similar to that of the 2016 anomaly. The channels continue to support service. In the event of further degradation, Telesat may lose the capability to continue to use two channels.

Telstar 19 VANTAGE has suffered a number of failures of heaters that support the operation of two of the three battery packs on the satellite. There is a risk that the satellite may experience additional heater failures. The functionality of the batteries and services on Telstar 19 VANTAGE have not been impacted by the failures thus far. Tests performed in orbit and on the ground have validated operational workarounds that Telesat can implement to maintain battery function in the event Telstar 19 VANTAGE were to suffer additional heater failures on the batteries.

The actual orbital maneuver lives of Telesat satellites may be shorter than it anticipates, and it may be required to reduce available capacity on its satellites prior to the end of their orbital maneuver lives.

For all but one of Telesat’s GEO satellites, the current expected end-of-orbital maneuver life date goes beyond the manufacturer’s end-of-service life date. A number of factors will affect the actual commercial service lives of Telesat satellites, including: the amount of propellant used in maintaining the satellite’s orbital location or relocating the satellite to a new orbital location (and, for newly-launched satellites, the amount of propellant used during orbit raising following launch); the durability and quality of their construction; the performance of their components; conditions in space such as solar flares and space debris; operational considerations, including operational failures and other anomalies; and changes in technology which may make all or a portion of its satellite fleet obsolete.

Telesat has been forced to remove satellites from service prematurely in the past due to an unexpected reduction in their previously anticipated end-of-orbital maneuver life. It is possible that the actual orbital maneuver lives of one or more of the existing satellites may also be shorter than currently anticipated. Further, on some of the satellites it is anticipated that the total available payload capacity may need to be reduced prior to the satellite reaching its end-of-orbital maneuver life. A reduction in the orbital maneuver life of any of the satellites could result in a reduction of the revenues generated by that satellite, the recognition of an impairment loss and an acceleration of capital expenditures. To the extent Telesat is required to reduce the available payload capacity prior to the end of a satellite’s orbital maneuver life, revenues from the satellite would be reduced.

Insurance will not protect Telesat against all satellite-related losses. Further, Telesat may not be able to renew insurance on its existing satellites or obtain insurance on future satellites on acceptable terms or at all, and, for all but one of Telesat’s existing GEO satellites, Telesat has elected to forego obtaining insurance.

Telesat’s current satellite insurance does not protect it against all satellite-related losses that it may experience, and Telesat only has in-orbit insurance coverage for one of the satellites in its fleet. Telesat’s insurance does not protect it against business interruption, loss of revenues or delay of revenues. Telesat’s in-orbit insurance policies typically include specified exclusions, deductibles and material change limitations, and future insurance policies are expected to continue to include such features. Typically, these insurance policies exclude coverage for damage or losses arising

16

Table of Contents

from acts of war, antisatellite devices, electromagnetic or radio frequency interference and other similar potential risks for which exclusions are customary in the industry at the time the policy is written. In addition, they typically exclude coverage for satellite health-related problems affecting the satellites that are known at the time the policy is written or renewed. Any claims under existing policies are subject to settlement with the insurers and may, in some instances, be payable to Telesat’s customers.

The price, terms and availability of satellite insurance has fluctuated significantly in recent years. These fluctuations may be affected by recent satellite launch or in-orbit failures and general conditions in the insurance industry. Launch and in-orbit policies on satellites may not continue to be available on commercially reasonable terms or at all. To the extent Telesat experiences a launch or in-orbit failure that is not fully insured, or for which insurance proceeds are delayed or disputed, Telesat may not have sufficient resources to replace the affected satellite. In addition, higher premiums on insurance policies increase costs, thereby reducing profitability. Future insurance policies may also have higher deductibles, shorter coverage periods, higher loss percentages required for constructive total loss claims and additional satellite health-related policy exclusions, all of which would reduce Telesat’s expected profitability. There can be no assurance that, upon the expiration of an in-orbit insurance policy, which typically has a term of one year, Telesat will be able to renew the policy on terms acceptable to it. Telesat may elect to reduce or eliminate insurance coverage, or elect not to obtain insurance policies for its future satellites, especially if exclusions make such policies ineffective, the costs of coverage make such insurance impractical or self-insurance is deemed more cost effective. Telesat is currently only carrying in-orbit insurance on its Telstar 19 VANTAGE satellite.

Telesat derives a substantial amount of its revenues from only a few of its customers. A loss of, or default by, one or more of these major customers, or a material adverse change in any such customer’s business or financial condition, could materially reduce Telesat’s future revenues and contracted backlog.

For the year ended December 31, 2025, Telesat’s top five GEO customers together accounted for approximately 64% of its revenues. As at December 31, 2025, Telesat’s top five backlog GEO customers together accounted for approximately 62% of its GEO backlog. If any of its major customers were to terminate, or choose not to renew, their contracts at the expiration of the existing terms or are able to negotiate concessions, particularly on price, it could have a material adverse effect on results of operations, business prospects and financial condition. Telesat customers could experience a downturn in their business, find themselves in financial difficulties, allege Telesat is in breach of its obligations to them and purport to terminate their contracts, any of which could result in their ceasing or reducing their use of Telesat services, becoming unable or refusing to pay for services they had contracted to buy. In addition, some of Telesat’s customers’ industries are undergoing significant consolidation, and Telesat customers may be acquired by each other or other companies, including by Telesat competitors. Such acquisitions could adversely affect Telesat’s ability to sell services to such customers and to any end-users whom they serve. Some customers have in the past defaulted, and customers may in the future default, on their obligations to Telesat due to bankruptcy, lack of liquidity, operational failure or other reasons. Such defaults could adversely affect revenues, operating margins and cash flows. If Telesat’s contracted revenue backlog is reduced due to the financial difficulties of, or disputes with, its customers, revenues, operating margins and cash flows would be negatively impacted.

Telesat’s business is capital intensive and it may not be able to raise adequate capital to finance its business strategies, or it may be able to do so only on terms that significantly restrict its ability to operate its business.

Implementation and maintenance of Telesat’s business strategy requires a substantial outlay of capital. As it pursues its business strategies and seeks to respond to developments in its business and opportunities and trends in its industry, Telesat’s actual capital expenditures may differ from expected capital expenditures. There can be no assurance that Telesat will be able to satisfy capital requirements in the future. In addition, if one of its satellites fails unexpectedly, there is no assurance Telesat will be able to obtain additional financing to replace the satellite. If Telesat determines it needs to obtain additional funds through external financing and is unable to do so, it may be prevented from fully implementing its business strategy.

The availability and cost to Telesat of external financing depends on a number of factors, including its credit rating, financial performance, and general market conditions. Telesat’s ability to obtain financing generally may be influenced by the supply and demand characteristics of the telecommunications sector in general and of the satellite services sector in particular. Declines in Telesat revenues and the challenging business conditions faced by Telesat customers are among the other factors that may adversely affect Telesat’s credit, access to the capital markets and ability to refinance its existing debt. Other factors that could negatively impact Telesat’s credit, access to the capital markets

17

Table of Contents

and ability to refinance its existing debt include the amount of debt in its current capital structure and the expected increase in its debt, activities associated with strategic initiatives, the health of its satellites, the success or failure of its planned launches, its expected future cash flows and the capital expenditures required to execute its business strategy. The overall impact on its financial condition of any transaction that it pursues may be negative or may be negatively perceived by the financial markets and rating agencies and may result in adverse rating agency actions with respect to Telesat’s credit rating and access to the capital markets. Long-term disruptions in the capital or credit markets as a result of uncertainty, inflation, rising interest rates or recession, changing or increased regulation or failures of significant financial institutions could adversely affect its access to capital. A credit rating downgrade or deterioration in Telesat’s financial performance or general market conditions could limit its ability to obtain financing or could result in any such financing being available only at greater cost or on more restrictive terms than might otherwise be available and, in either case, could result in Telesat deferring or reducing capital expenditures, including on new or replacement satellites, or being unable to refinance its debt.

Telesat satellite launches may be delayed, it may suffer launch failures or its satellites may fail to reach their planned orbital locations. Any such issue could result in the loss of a satellite or cause significant delays in the deployment of the satellite which could have a material adverse effect on results of operations, business prospects and financial condition.

Delays in launching satellites and in the deployment of satellites are not uncommon and result from construction delays, the unavailability of reliable launch opportunities with suppliers, delays in obtaining required regulatory approvals and launch failures. If satellite construction schedules are not met, a launch opportunity may not be available at the time the satellite is ready to be launched. Satellites are also subject to certain risks related to failed launches. Launch vehicles may fail. Launch failures result in significant delays in the deployment of satellites because of the need to construct replacement satellites and to obtain another launch vehicle. A delay or perceived delay in launching a satellite, or replacing satellites, may cause Telesat’s current or future customers to move to another satellite provider if they determine that the delay may cause an interruption in continuous service or a delay in the commencement of service. In addition, Telesat’s contracts with customers who purchase or reserve satellite capacity may allow the customers to terminate their contracts in the event of a delay. Any such termination would require Telesat to refund any prepayment it may have received, and would result in a reduction in its contracted backlog and would delay or prevent it from securing the commercial benefits of new satellites. As of the date of this Annual Report, Telesat has not received any prepayments from customers of its Telesat Lightspeed constellation that would need to be refunded in the event of significant delays in launching such satellites (nor would there be other contractual penalties or damages to such customers for such delays). It is possible that future agreements may include prepayments for services which would need to be repaid, or provide for other contractual penalties or damages, if the Telesat Lightspeed constellation is delayed.

Telesat may choose not to, or be unable to, replace some or all of its satellites upon their end of life and, in the event it chooses to replace a satellite upon the end of its service life, it would require Telesat to make significant expenditures and may require it to obtain shareholder approval.

In order to justify the cost of replacing a satellite at the end of its life, there must be sufficient demand for services, and sufficient spectrum available to Telesat to provide those services, such that a reasonable business case can be made for its replacement. If there is insufficient demand for a replacement, or if Telesat does not have sufficient spectrum available to it, as a result of the repurposing of C-band and/or Ka-band spectrum for terrestrial use or otherwise, Telesat may choose not to replace a satellite at the end of its life.

In the event we are unable or choose not to replace a satellite at the end of its life and we want to maintain the revenues from customers on these satellites, we will need to provide them with alternate capacity and acquiring such alternate capacity may increase our costs of providing services. We do not intend to replace all our satellites that are nearing their end of life. There are technologies available that have the potential to extend the life of satellites nearing their end of life. There can be no assurance that we will acquire any life extension services or that such life extension services would be successful. For some of our GEO satellites, we intend to provide continuity of service to our customers at the end of life of those satellites by transitioning services to our Telesat Lightspeed constellation. Given that the entry into service of our Telesat Lightspeed constellation is expected to occur after certain of our GEO satellites have reached their end-of-life, we may be unable to provide many of our customers on satellites nearing their end of life with continuity of service. If we are unable to provide continuity of service to our customers by extending the life of such satellites or providing alternate capacity on other satellites, including our Telesat Lightspeed constellation, our revenue would decline.

18

Table of Contents

In order to replace a GEO satellite prior to its end of service life, the construction of a replacement GEO satellite must commence approximately three to five years prior to the expected end of service life of the satellite then in orbit. Typically, the construction, launch and insurance of a GEO satellite costs in the range of US$200,000,000 to US$500,000,000. There is no assurance that Telesat will have sufficient cash, cash flow or be able to obtain third-party or shareholder financing to fund such expenditures on favorable terms, if at all. Moreover, the Telesat Articles provide that the power of Telesat’s board to issue securities of Telesat cannot be delegated to a committee, and, consequently, so long as designees of PSP Investments and MHR hold a combined majority of the seats on Telesat’s board, the approval of at least the designees of PSP Investments or of MHR is required for Telesat to issue securities. In the event that Telesat determines to finance expenditures to replace satellites by issuing securities, such designees could block such a financing.

Should Telesat not have sufficient funds available to replace those satellites or Telesat be unable to finance such replacements, because of PSP Investments’ and MHR’s determining not to approve such financing or otherwise, it could have a material adverse effect on Telesat’s results of operations, business prospects and financial condition.

Telesat may experience a failure of ground operations infrastructure or interference with its satellite signals that impairs the commercial performance of, or the services delivered over, its satellites or the satellites of other operators for whom it provides ground services, which could result in a material loss of revenues.

Telesat operates an extensive ground infrastructure including its satellite control centre in Ottawa, its main earth station and back up satellite control facility at Allan Park, Ontario, nine other earth stations throughout Canada, two teleports in the U.S. and one teleport located in Brazil. These ground facilities are used for controlling Telesat’s GEO satellites and/or for the provision of end-to-end services to its customers. Telesat is also in the process of building a global network of landing stations to support the operation of the Telesat Lightspeed constellation.

Telesat may experience a partial or total loss of one or more of these facilities due to natural disasters (tornado, flood, hurricane or other such acts of God), fire, vandalism, or other catastrophic events. A failure at any of these facilities could cause a significant loss of service for its customers. Additionally, it may experience a failure in the necessary equipment at the satellite control center, at the back-up facility, or in the communications links between these facilities and remote earth station facilities. A failure or operator error affecting tracking, telemetry and control operations might lead to a breakdown in the ability to communicate with one or more satellites or cause the transmission of incorrect instructions to the affected satellite(s), which could lead to a temporary or permanent degradation in satellite performance or to the loss of one or more satellites. Intentional or non-intentional electromagnetic or radio frequency interference could result in a failure of its ability to deliver satellite services to customers.

A failure of any of Telesat’s facilities or in the communications links between facilities or interference with its satellite signal could cause revenues and backlog to decline materially and could adversely affect its ability to market its services and generate future revenues and profit.

Telesat purchases equipment from third-party suppliers and depends on those suppliers to deliver, maintain and support these products to the contracted specifications in order for it to meet its service commitments to its customers. Telesat may experience difficulty if these suppliers do not meet their obligations to deliver and support this equipment. Telesat may also experience difficulty or failure when implementing, operating and maintaining this equipment, or when providing services using this equipment. This difficulty or failure may lead to delays in implementing services, service interruptions or degradations in service, which could cause revenues and backlog to decline materially and could adversely affect Telesat’s ability to market its services and generate future revenues and profit.

Telesat may be adversely impacted by anti-satellite weapons or other attacks, which could result in a material loss of revenues.

Anti-satellite weapons may be tested or employed upon Telesat’s satellites or third-party satellites, which could result in the direct loss of a Telesat satellite, intentional interference with its communications and/or may result in significant increases in orbital debris which may extend to the orbits utilized by Telesat satellites. Increased levels of orbital debris will increase the chance that Telesat satellites may be damaged or destroyed. Telesat’s ground facilities and operations may also be damaged or destroyed by acts of war or terrorism.

Telesat’s current satellites provide services to governments, and it is expected that governments will be a significant user of Telesat Lightspeed services, in particular its military Ka-band (Mil-Ka) services. Utilization of Telesat services by governments could increase the risk of our satellites, ground facilities and operations being targeted.

19

Table of Contents

Telesat’s dependence on third party suppliers could result in delays related to the design, manufacture and launch of new satellites, or could limit its ability to sell its services, which could adversely affect operating results and prospects.

Any delays in the design, construction or launch of its satellites or the acquisition of ground technologies to operate its business could have a material adverse effect on Telesat’s results of operations, business prospects and financial condition. There are a limited number of manufacturers that are able to design and build satellites according to the technical specifications and standards of quality Telesat requires. Telesat also relies on the manufacturers of its satellites to provide support throughout the life of the satellite in the event it should suffer an anomaly. If any of its manufacturers’ businesses fail, it could adversely impact Telesat’s ability to overcome a satellite anomaly and maintain its satellites in service, in whole or in part. There is also a limited number of suppliers able to launch such satellites, including Arianespace, Blue Origin, ISRO, Mitsubishi Heavy Industries, Rocket Lab, SpaceX, and United Launch Alliance. Should any of its manufacturers’ or launch suppliers’ businesses fail, or should there be consolidation in the industry (such as the announced combination of certain of Airbus Defence and Space and Thales Alenia operations), it would reduce competition and could increase the cost of satellites and launch services. Adverse events with respect to any of Telesat’s manufacturers or launch suppliers could also result in the delay of the design, construction or launch of satellites. Certain launch providers may be unavailable to us either because they are unwilling to provide us with services, because they compete with us or for other reasons, or because we are unable to access their services for regulatory reasons, including as a result of government sanctions.

There is also a limited number of suppliers of other technologies and services required for our operations. Many of these suppliers’ businesses have been adversely impacted by a downturn in the number of GEO satellites being deployed as the GEO satellite business has been negatively impacted by a number of factors, including the commercial success of NGSO constellations, the vertical integration of certain NGSO satellite operators, such as SpaceX and Amazon, which build their own satellites in addition to operating their NGSO constellations, as well as the decline in subscribers to Direct to Home (DTH) satellite televisions services. If these businesses were to fail, it could significantly increase our costs.

Demand for technology and services from outside of the satellite industry may have an adverse impact on the availability and cost of technology and services Telesat requires for its business. For example, the surge in demand for certain components, including computer servers and networking gear, caused by the rapid construction of facilities to serve the Artificial Intelligence industry, has substantially increased the cost and has caused significant delays in Telesat acquiring, certain components Telesat requires for its current GEO business and for the construction and deployment of the Telesat Lightspeed constellation.

General economic conditions, trade restrictions, and other disruptions due to geopolitical conditions and global health emergencies may also affect the ability of Telesat’s suppliers to provide services on commercially reasonable terms or to fulfil their obligations in terms of manufacturing schedules, delivery schedules, launch dates, pricing or other items. Even where alternate suppliers for such services are available, Telesat may have difficulty identifying them in a timely manner, or it may incur significant additional expense in changing suppliers, which could result in difficulties or delays in the design, construction or launch of satellites and the deployment and operation of our Telesat Lightspeed network.

Changes in consumer demand for traditional television services and expansion of terrestrial networks have adversely impacted the number of subscribers to DTH television services in North America, which have adversely impacted current and may adversely impact future revenues.

A substantial amount of Telesat’s GEO revenue is earned from customers who use its services to provide DTH television services to the public in North America. For the year ended December 31, 2025, approximately 93% of Telesat’s broadcast revenue was derived from North American DTH television services. For various reasons, the number of DTH subscribers to whom Telesat’s customers provide services has been decreasing. In many regions of the world, including North America, the terrestrial networks with which Telesat competes continue to expand. Terrestrial networks have advantages over traditional DTH services for the delivery of two-way services, such as on-demand video services or “over-the-top” (“OTT”) video distribution (e.g., Netflix). The growth of on-demand and OTT distribution

20

Table of Contents

has had a negative impact on the demand for the services of Telesat’s large DTH customers, which has decreased, and is expected to continue to decrease, demand for Telesat’s broadcast satellite capacity. Moreover, two of Telesat’s largest DTH customers also have substantial terrestrial broadcast distribution networks that they are continuing to expand, which has led to certain of their own DTH customers migrating to their terrestrial networks. The migration of DTH customers to terrestrial networks, in order to access improved two-way services or for other reasons, is expected to continue to decrease the demand for Telesat’s services, adversely impacting future revenue and financial performance.

Changes or developments with respect to domestic and international customs, tariffs, and trade policies and the corresponding or retaliatory actions by other countries and related uncertainties may adversely affect Telesat’s performance

Significant changes or developments with respect to domestic and international customs, tariffs, and trade policies in the territories and countries where Telesat operates, any corresponding or retaliatory actions taken, and related uncertainties could have an adverse effect on the financial results and profitability of Telesat. The U.S. administration has imposed tariffs on imports from Canada and most other countries. The international trade disputes sparked by the tariffs imposed by the U.S. and any other future actions taken by the U.S. and other countries in response, including a further escalation in tariffs, and/or the withdrawal from, or changes to, international trade agreements or policies related to international commerce, have had, and are expected to continue to have, a negative impact on the Canadian economy and other markets where Telesat operates, and could adversely affect Telesat’s business operations and financial condition, including increasing the costs of procuring goods and services by Telesat and it suppliers, in particular goods and services related to the deployment of the Telesat Lightspeed constellation or even the availability of such goods and services. These disputes could also limit Telesat’s ability to sell its services in markets outside Canada or increase the costs of Telesat’s services to its prospective customers, which may make it more difficult or impossible for it to compete with services offered by its competitors in some markets. In addition, the uncertainty as to whether additional tariffs, trade policies or trade restrictions will be adopted domestically or internationally and the uncertainty of the impact of such tariffs and trade policies have and may continue to have a negative impact on the Canadian and global economy and may adversely affect Telesat’s business operations and financial condition.

Reductions in government spending could reduce demand for Telesat’s services and Telesat may not receive the expected benefits of its announced strategic partnership with the GoC and MDA.

Governments purchase a substantial amount of satellite services from commercial satellite operators, including Telesat. Spending authorizations for defense-related and other programs by governments, in particular the Canadian and U.S. governments, have fluctuated in the past, and future levels of expenditures and authorizations for these programs may decrease, remain constant or shift to programs in areas where Telesat does not provide services. To the extent governments and their agencies reduce spending on commercial satellite services, this could adversely affect Telesat’s revenue and operating margins. Many governments provide funding for satellite services that are used to provide broadband connectivity to rural and remote communities and those with limited terrestrial infrastructure. To the extent these governments reduce spending on satellite services, as a result of the need to reduce overall spending during periods of fiscal restraint, to reduce budget deficits or otherwise, demand for Telesat’s services could decrease, which could adversely affect revenue, the prices it is able to charge for its services and results of operations, business prospects and financial condition.

Changes in governments and government priorities could negatively impact Telesat’s business. To the extent existing or newly elected governments were to implement policies or practices that require or favor the acquisition of satellite services from domestic suppliers, Telesat’s revenue from outside Canada could be adversely impacted.

While Telesat announced a strategic partnership agreement among the GoC, Telesat Corporation and MDA Space in December 2025 to develop and deliver a multi-frequency, Arctic military satellite communications (MILSATCOM) capability to the Canadian Armed Forces which represents a multi-billion-dollar investment by Canada, definitive agreements regarding the partnership have not been executed. Accordingly, it remains uncertain what role Telesat will play in the delivery of the capability and what benefits, if any, it may receive.

21

Table of Contents

Telesat’s failure to maintain or obtain authorizations under and comply with the U.S. export control and trade sanctions laws and regulations could have a material adverse effect on results of operations, business prospects and financial condition.

The export of satellites and technical data related to satellites, earth station equipment and provision of services are subject to U.S. export control and economic sanctions laws, implemented by U.S. State Department, Department of Commerce and Department of the Treasury regulations. If Telesat does not maintain its existing authorizations or obtain necessary future authorizations under the export control laws and regulations of the U.S., it may be unable to export technical data or equipment to non-U.S. persons and companies, including to its own non-U.S. employees, as required to fulfil existing contracts. If it does not maintain its existing authorizations or obtain necessary future authorizations under the trade sanctions laws and regulations of the U.S., it may not be able to provide satellite capacity and related administrative services to certain countries subject to U.S. sanctions. Telesat’s ability to acquire new U.S.-manufactured satellites, procure launch services and launch new satellites, operate existing satellites, obtain insurance and pursue its rights under insurance policies or conduct its satellite-related operations and consulting activities could also be negatively affected if Telesat and its suppliers are not able to obtain and maintain required U.S. approvals or authorizations.

The content of third-party transmissions over Telesat satellites could subject Telesat to sanctions by various governmental entities for the transmission of certain content.

Telesat provides satellite capacity for transmissions by third parties. Telesat does not decide what content is transmitted over its satellites, although its contracts generally provide Telesat with rights to prohibit certain types of content or to cease transmission or permit it to require its customers to cease their transmissions under certain circumstances. A governmental body or other entity may object to some of the content carried over Telesat’s satellites, such as “adult services” video channels or content deemed political in nature. Issues arising from the content of transmissions by these third parties over Telesat’s satellites could affect its future revenues, operations or its relationship with certain governments or customers.

Fluctuations in available satellite capacity could adversely affect Telesat’s results.

The availability of satellite capacity has fluctuated over time, characterized by periods of undersupply of capacity, followed by periods of substantial new satellite construction which is, in turn, followed by an oversupply of available capacity. The industry appears to be currently experiencing a period of oversupply. Given the number of new satellites launched over the past several years, many of which contain high throughput payloads, as well as the number of satellite constellations being deployed and under development, if the demand for satellite capacity does not increase as expected, the next several years are likely to continue to be characterized by an oversupply of capacity. In addition, changes in technology could introduce a substantial amount of new capacity into the market, further exacerbating the oversupply problem. An oversupply of capacity leads to a decrease in rates charged for satellite services, which could adversely affect Telesat’s results of operations and cash flows.

Developments that Telesat expects to support the growth in demand for satellite services, such as continued growth in corporate data and internet traffic, government defense and security requirements, and low earth orbit constellations expanding the total addressable market, may fail to materialize or may not occur in the manner or to the extent anticipated.

Telesat is subject to risks associated with doing business internationally.

Telesat’s operations internationally are subject to risks that are inherent in conducting business globally. It is subject to compliance with the U.S. Foreign Corrupt Practices Act (“FCPA”) and other similar anti-corruption laws, which generally prohibit companies and their intermediaries from making improper payments to foreign government officials for the purpose of obtaining or retaining business. While its employees and contractors are required to comply with these laws, Telesat cannot be sure that its internal policies and procedures will always protect it from violations of these laws, despite its commitment to legal compliance and corporate ethics. Violations of these laws may result in severe criminal and civil sanctions as well as other penalties and enforcement actions. The occurrence or allegation of these types of risks may adversely affect Telesat’s business, performance, financial condition, and results of operations.

22

Table of Contents

Interruption or failure of, or cyber-attacks on, Telesat information technology and communication systems, data breaches, data theft, unauthorized access or hacking could materially harm Telesat’s reputation and ability to operate its business effectively, any of which could harm its business and operating results.

Telesat’s success depends, in part, on the secure and uninterrupted performance of Telesat’s information technology and communications systems, which are an integral part of its business. Telesat relies on its information and communications systems, as well as on software applications developed internally and externally, to effectively manage its accounting and financial functions, including maintaining its internal controls, operate its satellites and satellites for third parties, provide consulting services to customers, transmit customer’s proprietary and/or confidential content and assist with other operations, among other things. An increasing number of companies have disclosed breaches of their security, some of which have involved sophisticated and highly targeted attacks on their computer networks. Because the techniques used to obtain unauthorized access, disable or degrade service, or sabotage systems, change frequently and often are not recognized until launched against a target, Telesat may be unable to anticipate these techniques or to implement adequate preventative measures. If unauthorized parties gain access to Telesat’s information technology systems, they may be able to misappropriate assets, including confidential trade secrets and intellectual property assets, which could be used to compete against Telesat’s business and otherwise adversely impact its competitive position. They could also access sensitive information (such as personally identifiable information of Telesat’s customers, business partners and employees), cause interruption in Telesat’s operations, corruption of data or computers, or otherwise damage Telesat’s reputation and business. In such circumstances, Telesat could be held liable to its customers or other parties, or be subject to regulatory or other actions for breaching privacy rules.

While Telesat continues to bolster its systems with additional security measures and, working with external experts, mitigate the risk of security breaches, its systems may be vulnerable to theft, loss, damage and interruption from a number of potential sources and events, including unauthorized access or security breaches, inclement weather, natural or man-made disasters, earthquakes, explosions, terrorist attacks, floods, fires, cyberattacks, computer viruses, malware, ransomware, phishing attacks, social engineering schemes, domain name spoofing, insider theft, power loss, telecommunications or equipment failures, transportation interruptions, accidents or other disruptive events or attempts to harm its systems. Telesat’s facilities are potentially vulnerable to break-ins, sabotage and intentional acts of vandalism. Its disaster recovery planning cannot account for all eventualities.

Telesat’s business and operations could be adversely affected if, as a result of a significant cyber event or otherwise, its operations are disrupted or shutdown, confidential or proprietary information is stolen or disclosed, it loses customers, it incurs costs or is required to pay fines in connection with confidential or export-controlled information that is disclosed, it must dedicate significant resources to system repairs or increase cyber security protection or it otherwise incurs significant litigation or other costs as a result of any such event. A serious disruption to Telesat’s systems could significantly limit its ability to manage and operate its business efficiently, which in turn could have a material adverse effect on its business, reputation, results of operations and financial condition. Furthermore, any compromise of Telesat’s security could result in a loss of confidence in Telesat’s security measures, and subject Telesat to litigation, civil or criminal penalties, and negative publicity that could adversely affect Telesat’s financial condition and results of operations.

Pandemics could have a material adverse effect on Telesat’s business, financial condition and results of operations.

Telesat’s business and results of operation have been and may in the future be adversely affected by pandemics, and by measures taken to prevent their spread, including restrictions on travel, imposition of quarantines, cancellation of events, remote working, and closure of workplaces and other businesses. Telesat’s business and results of operations may also be negatively impacted by the adverse effect that pandemics have had, and may in the future have, on global economic activity, which may include continued inflation and/or a period of prolonged global or regional economic slowdowns or recessions. Pandemics could also impact Telesat’s ability to attract capital to finance business strategies, such as the expansion of the Telesat Lightspeed constellation and its related network, and also could increase Telesat’s cost of borrowing.

23

Table of Contents

Telesat may pursue acquisitions, dispositions and strategic transactions which could result in the incurrence of additional costs, liabilities or expenses in connection with the implementation of such transactions.

In the future, Telesat may pursue acquisitions, dispositions and strategic transactions, which may include joint ventures and strategic relations, as well as business combinations or the acquisition or disposition of assets. Acquisitions, dispositions and strategic transactions involve a number of risks, including: potential disruption of ongoing business; distraction of management; may result in Telesat being more leveraged; the anticipated benefits and cost savings of those transactions may not be realized fully or at all or may take longer to realize than expected; increasing the scope and complexity of Telesat operations; and loss or reduction of control over certain of its assets.

The presence of one or more material liabilities of an acquired company that are unknown to Telesat at the time of acquisition could have a material adverse effect on its results of operations, business prospects and financial condition. A strategic transaction may result in a significant change in the nature of its business, operations and strategy. In addition, it may encounter unforeseen obstacles or costs in implementing a strategic transaction.

Telesat continues to evaluate the performance of all of its businesses and may sell businesses or assets. Such a sale could include a strategic disposition of one or more of its satellites. In addition to the risks listed above that may occur with any acquisition, disposition or strategic transaction, a satellite divestiture could result in a loss of revenues or significant write-offs, including those related to goodwill and other intangible assets, which could have a material adverse effect on its financial condition, results of operations and cash flows. There can be no assurance that Telesat will be successful in addressing these or any other significant risks encountered.

Telesat could experience the departure of key employees or may be unable to recruit the employees needed for its success.

Telesat relies on a number of key employees, including members of management and certain other employees possessing unique experience in technical and commercial aspects of the satellite services business. If it is unable to retain these employees, it could be difficult to replace them. In addition, Telesat’s business, with its constant technological developments, must continue to attract highly qualified and technically skilled employees. In the future, if Telesat were unable to retain or replace its key employees, or if it were unable to attract new highly qualified employees, it could have a material adverse effect on results of operations, business prospects and financial condition.

Telesat’s future reported net income and asset values could be adversely affected by impairments of the value of goodwill and intangible assets.

Telesat’s consolidated balance sheet as at December 31, 2025 includes goodwill with a carrying value of approximately $2,214.6 million (allocated $214.6 million and $2,000.0 million, respectively, between GEO and LEO as at December 31, 2025 and other intangible assets with a carrying value of approximately $442.3 million (the most significant assets being orbital slots with a carrying value of approximately $311.0 million as at December 31, 2025). Goodwill and other intangible assets are qualitatively assessed for indicators of impairment. If the qualitative assessment concludes an indication of impairment, a quantitative impairment test of goodwill and other intangible assets with indefinite useful lives is undertaken. Telesat measures for the quantitative impairment test using a projected discounted cash flow method and confirms the assessment using other valuation methods.

If the asset’s carrying value is more than its recoverable amount, the difference is recorded as a reduction in the amount of the asset on the balance sheet and an impairment charge in the statement of income. Quantitative testing for impairment requires significant judgment by management to determine the assumptions used in the impairment analysis. Any changes in the assumptions used could have a material impact on the impairment analysis and result in an impairment charge. Telesat cannot predict whether an event that triggers impairment will occur, when it will occur or how it will affect the reported asset values.

A substantial amount of Telesat’s goodwill and intangible asset value is supported by the Telesat Lightspeed constellation which has not yet been deployed. If it were determined that the Telesat Lightspeed constellation program was unlikely to proceed as planned, it is likely that Telesat’s goodwill and intangible assets would be deemed to be impaired.

If Telesat’s goodwill or other intangible assets are deemed to be impaired in whole or in part, it could be required to reduce or write-off such assets, which could have a material adverse effect on its financial condition.

24

Table of Contents

Significant changes in exchange rates could have a material adverse effect on financial results.

Telesat’s main foreign currency exposures as of December 31, 2025, lie in its U.S. dollar denominated debt financing and cash and cash equivalents. Approximately 47.1% of revenue, 51.6% of operating expenses, 100% of interest expense on the Telesat Canada Debt and the majority of Telesat Lightspeed capital expenditures were denominated in U.S. dollars for the year ended December 31, 2025. See Management Discussion and Analysis section for detailed foreign exchange sensitivity analysis.

As at December 31, 2025, the Telesat Canada Debt, excluding deferred financing costs, loss on repayment and prepayment options was US$2,145.6 million. Changes in exchange rates impact the amount that Telesat pays in interest, and may significantly increase the amount that it is required to pay in Canadian dollar terms to redeem its 2027 Senior Secured Notes, 2026 Senior Secured Notes or 2027 Senior Unsecured Notes, either at maturity, or earlier if redemption rights are exercised or other events occur which require it to offer to purchase its 2027 Senior Secured Notes, 2026 Senior Secured Notes or 2027 Senior Unsecured Notes prior to maturity, and to repay funds drawn under the Senior Secured Credit Facilities.

A portion of Telesat revenues comes from contracts which are denominated in Brazilian Reais. Any decrease in the value of the Brazilian Reais against the Canadian dollar would reduce revenues.

Borrowings under the Telesat Lightspeed Financing are in Canadian dollars. However, in excess of 80% of Telesat’s expected capital investments in the Telesat Lightspeed program over the next two years are expected to be in currencies other than Canadian dollars, primarily U.S. dollars and Euros. Any decrease in the value of the Canadian dollar against the U.S. dollar or Euro will increase the Canadian dollar costs of the program, and Telesat may be required to raise additional funding to complete the program, which funding Telesat may not be able to raise or, even if Telesat is successful in raising additional funding, could adversely impact the business case for Telesat Lightspeed.

Given that we expect a significant amount of our future revenue to be in U.S. dollars, an increase in the value of the Canadian dollar as compared to the U.S. dollar could adversely impact the ability Telesat LEO ULC to repay its Canadian dollar debt under the Telesat Lightspeed Financing.

Because of the Telesat Canada Reorganization and Divestiture Act, a Canadian act uniquely applicable to Telesat Canada (but not the other entities in the Telesat corporate structure), Telesat’s GEO operating subsidiary may not have access to the usual protections from creditors and other rights available to insolvent persons and creditors, may not have recourse to the usual rights, remedies and protections under applicable bankruptcy and insolvency laws generally available to creditors of insolvent persons.

Under the Telesat Canada Reorganization and Divestiture Act (“Telesat Divestiture Act”), Telesat Canada (as a corporate entity) is subject to certain special conditions and restrictions. The Telesat Divestiture Act provides that no legislation relating to the solvency or winding-up of a corporation applies to Telesat Canada and in no case shall Telesat Canada’s affairs be wound up unless authorized by an Act of the Parliament of Canada. As a result of such legislative provisions, Telesat Canada and its creditors may not have recourse to the usual rights, remedies and protections under applicable bankruptcy and insolvency laws, including the imposition of a stay of proceedings, or a regulated and orderly process to settle or compromise claims and make distributions to creditors, or recourse to fraudulent preference, transfer at undervalue or fraudulent conveyance laws, in Canada. The effect of the Telesat Divestiture Act upon Telesat Canada’s insolvency has not been considered by a Canadian court and, accordingly, the application of Canadian federal bankruptcy and insolvency laws and provincial receivership and fraudulent conveyance and assignment and preference laws, and the exercise by a Canadian court of any judicial discretion which could affect the enforcement of rights and remedies or other equitable relief against Telesat Canada in the context of an insolvency, is uncertain. To the extent bankruptcy and insolvency laws in Canada do not apply to Telesat Canada, its creditors may individually seek to pursue any available rights or remedies, as secured or unsecured creditors as the case may be, against Telesat Canada and its assets. Only Telesat Canada’s assets (including the shares in its subsidiaries) are subject to the Telesat Divestiture Act, but the assets of the other entities within the Telesat corporate structure, including the guarantors of the Telesat Canada Debt, are not. These restrictions may have a material impact on the sale of Telesat Canada or its assets in any bankruptcy or reorganization scenario and on any proceeding to realize value from Telesat Canada or its assets.

25

Table of Contents

Additional risks Relating to the Telesat Lightspeed Constellation

There are numerous technological risks and uncertainties associated with the Telesat Lightspeed constellation which may cause it to be unsuccessful and have a material adverse effect on Telesat’s results of operations, business prospects and financial condition.

Telesat is currently building an advanced LEO satellite network consisting initially of over one hundred and up to several hundred satellites in NGSO. There are numerous risks and uncertainties associated with NGSO constellations generally and with Telesat’s Lightspeed constellation in particular.

NGSO constellations are complex. In order to operate successfully and deliver a high-quality service, all components of the system, both on the ground and in space, must be integrated seamlessly and efficiently.

Unlike most traditional GEO satellites currently in use, which rely on legacy, space-tested hardware and established ground equipment infrastructures, some of the technology necessary for the successful operation of a LEO constellation, in particular the Telesat Lightspeed constellation, is still in development. The Telesat Lightspeed constellation design incorporates leading-edge satellite technologies, including on-board data processing, multi-beam phased array antennas and optical inter-satellite links; these are technologies that Telesat has not previously developed or used for space applications at the scale, levels of performance and price points that are required for the successful operation and commercialization of the Telesat Lightspeed constellation. In addition, certain key suppliers are small, new companies that may not be well capitalized and for whom we are their largest customer. If these key suppliers’ businesses were to fail, the Telesat Lightspeed constellation could be materially delayed and/or its cost could materially increase. In order to provide a competitive service in certain of the customer segments Telesat plans to serve, it requires advances in ground terminal design and manufacturing, particularly electronic flat panel antennas capable of acquiring and tracking LEO satellites. If the Telesat Lightspeed constellation does not deliver the required quality of service at prices that are competitive relative to other satellite providers and alternative products, it may not be able to acquire customers and establish a successful business. It is possible that Telesat may not be able to overcome the technological hurdles required to complete the planned Lightspeed constellation, the start of service may be materially delayed, and/or due to technological issues the Telesat Lightspeed constellation may not operate as planned, any of which could have a material adverse effect on results of operations, business prospects and financial condition.

The design of the Telesat Lightspeed satellites and network may change, as a result of technical difficulties, to respond to commercial opportunities or for other reasons. Any change could result in increased costs, delay the in-service date of the constellation, or impair or delay regulatory approval to obtain access to certain markets. For example, while Telesat has announced that it is adding Mil-Ka frequencies to the constellation, it requires the approval of the Telesat Lightspeed Financing lenders. While Telesat expects that approval to be forthcoming, there can be no assurance that it will be received in a timely manner or at all. In addition, the adding of the Mil-Ka frequencies can present regulatory challenges (see “Risks Related to Regulatory Matters”).

The Telesat Lightspeed constellation may suffer launch failures or its satellites may fail to reach their planned orbital locations. Any such issue could result in the loss of a satellite or cause significant delays in the deployment of the satellite. Delays in launching satellites and in the deployment of satellites are not uncommon and result from construction delays, the unavailability of reliable launch opportunities with suppliers, delays in obtaining required regulatory approvals, launch failures and launch vehicle underperformance (in which case the satellite may be lost or, if it can be placed into service by using its onboard propulsion systems to reach the desired orbit, will have a shorter useful life).

There is no guarantee that Telesat will be able to fully draw the committed funding under the Telesat Lightspeed Financing.

On September 13, 2024, Telesat announced that it had completed securing the Telesat Lightspeed Financing. See “Business — Our GEO Business and Our LEO Opportunity — Overview of Telesat Lightspeed”. Telesat’s ability to draw the full amount of this funding is dependent on continuing to comply with various covenants and other obligations as well as reaching certain milestones in the Telesat Lightspeed development and production process, which, for various reasons, may not occur.

26

Table of Contents

The exercise of the Telesat Lightspeed Financing Warrants granted in connection the Telesat Lightspeed Financing would be dilutive, and the Telesat Lightspeed Financing Warrants contain embedded derivatives which could adversely impact Telesat’s financial results.

In connection with the loans from the GoC and GoQ for Telesat Lightspeed, Telesat has granted warrants to purchase a number of the limited partnership units of Lightspeed LEO Limited Partnership, a limited partnership which holds all of the shares of Telesat LEO ULC. Telesat’s indirect, wholly-owned subsidiary that owns and will operate and commercialize the Lightspeed constellation.

Any exercise of such warrants would result in dilution of the interest of the shareholders of Telesat in the Telesat Lightspeed business. In addition, these warrants contain embedded derivatives, which can introduce additional complexities and risks. These embedded derivatives are subject to market fluctuations, interest rate changes, and other economic variables that can significantly impact their value. The valuation and accounting for these instruments require sophisticated models and assumptions, which may not always accurately predict future outcomes. The impact of misestimations or changes in market conditions relating to the valuation and accounting for these instruments could adversely affect Telesat’s financial position and results of operations.

The Telesat Lightspeed constellation will require Telesat to develop significant commercial and service operational capabilities. Failure to effectively develop such operational capabilities could cause the Telesat Lightspeed constellation to fail to achieve commercial viability and could have a material adverse effect on Telesat’s operations, business prospects and financial condition.

The Telesat Lightspeed constellation will offer an end-to-end data service such that Telesat will be responsible for system performance from the Point of Presence (where the constellation connects to either a customer’s private network or to the terrestrial internet) through the Telesat Lightspeed network to the end-user’s terminal. This contrasts with Telesat’s current GEO satellite services, from which Telesat currently derives a majority of its revenue, where Telesat primarily provides customers with access to its GEO satellites, and customers then combine this capacity with ground (hub) equipment to create a connectivity service. Telesat’s failure to develop new supporting technologies, processes and procedures, competencies, and other capabilities to support the Lightspeed constellation may materially impact its ability to commercialize the Telesat Lightspeed constellation. Additionally, Telesat’s Lightspeed constellation will require an advanced ecosystem to support LEO service installation and provisioning, including user terminals and related installs, which we currently do not possess at the scale that will be required.

Telesat’s effective monetization of the Telesat Lightspeed constellation may require Telesat to provide ancillary services to combine with Telesat’s LEO services, as customers may demand these services to create a complete solution for their communications requirements. Some examples of ancillary services are trained third parties who can install and maintain Telesat’s LEO terminals. Telesat does not currently have these capabilities, and may be required either to develop such capabilities in house or partner with third parties to deliver these capabilities, and Telesat cannot assure you that it will be able to successfully establish such capabilities. A material part of Telesat’s anticipated revenues from the Telesat Lightspeed constellation are expected to come from geographies where Telesat does not have a significant presence today, including Europe, Africa and Asia, and the expansion of Telesat’s capabilities in other geographies where it currently has operations. Telesat’s failure to expand its sales and distribution capabilities in these geographies could cause the Lightspeed constellation to fail to achieve commercial viability.

In order to effectively operate the Telesat Lightspeed constellation, Telesat will be required to develop and expand certain business operations capabilities, including management of inventory, tracking service installation and commissioning, network monitoring and customer call resolution. Telesat also will need to develop new network capabilities to provision terminals, manage bandwidth and monitor these services. If Telesat is unable to develop these capabilities, it may be unable to provide customers with a level of service sufficient to support the Telesat Lightspeed constellation’s adoption.

Even if Telesat is able to successfully build and deploy the Telesat Lightspeed constellation, Telesat may nonetheless fail to generate anticipated revenues due to slow market adoption or because the total addressable market for the Telesat Lightspeed constellation may be smaller than Telesat expects.

Telesat’s projected revenues from its Telesat Lightspeed constellation are based on the anticipated expansion of the market for satellite services, which assumes that the availability of higher quality, lower priced services will lead to increased uses of satellite services. However, there may be factors, both internal to and extraneous to Telesat’s development and deployment of its Telesat Lightspeed network, that slow market adoption of and cause Telesat Lightspeed’s revenues to be lower than anticipated. Telesat Lightspeed ground terminal antennas require a much greater field of view than GEO

27

Table of Contents

antennas because LEO satellites are in constant motion from the perspective of the earth. This may mean that Telesat Lightspeed antennas are more difficult to install than anticipated, which could limit the adoption of Telesat Lightspeed. If we are unable to deploy a sufficient number of satellites needed to communicate with standard flat panel antennas, which require an even greater field of view than traditional ground terminal antennas, it may increase the costs of the antennas required to communicate with our satellites, which could increase our costs or adversely impact the addressable market for our services. We will operate the Telesat Lightspeed constellation using Ka-band frequencies while some of our competitors are using, or intend to use, Ku-band frequencies which are less susceptible to service outages during heavy rains. An increased level and frequency of outages at Ka-band may negatively impact the size of the market for the Telesat Lightspeed services. Additionally, given that Telesat Lightspeed relies on new technology, potential customers may not be willing to purchase its services until Telesat Lightspeed has been successfully deployed and in operation which could delay or decrease demand for its services. If sufficient terminals are not installed prior to the commencement of global service, it could lead to a failure to achieve anticipated revenues on a timeline that supports the Telesat Lightspeed constellation’s commercial viability. Moreover, certain users, particularly governments, may have requirements, including security requirements, that Telesat is unable to meet, leading to lack of access to important markets.

Telesat’s business plan for the Telesat Lightspeed constellation is based on its own analysis of the total addressable market (“TAM”) for the constellation’s services. It is possible that Telesat’s analysis of the TAM for the Telesat Lightspeed constellation is inaccurate and the TAM could be materially smaller than Telesat’s analysis suggests. Even if Telesat’s analysis of the TAM for Telesat Lightspeed is accurate, those services may end up being provided by Telesat’s competitors, some of whom are larger, have greater access to capital and have deployed or will deploy their constellations before Telesat.

Although Telesat believes there is a significant market for the services it expects to provide with the Telesat Lightspeed constellation, it may not be able to attract enough customers to make the project successful and earn a sufficient return on investment or support its indebtedness, which could have a material adverse effect on its business prospects and financial condition.

Telesat faces robust competition to its Telesat Lightspeed constellation, and/or the pursuit of a LEO constellation may negatively impact Telesat’s existing business.

The Telesat Lightspeed constellation will compete with NGSO satellite projects announced and/or in operation by other companies, including Eutelsat Group/OneWeb, SpaceX, SES/O3b, Amazon, Blue Origin’s TeraWave, as well as country and region-sponsored projects, including in China, Russia and Europe. Some of these potential competitors to Telesat’s system have greater access to capital than Telesat has and/or are at a more advanced stage of development. For example, China and Russia have access to larger amounts of capital and have government-owned satellite manufacturing and launch facilities at their disposal. SpaceX and Amazon are much larger than Telesat, have more diverse sources of revenue, and substantially greater financial resources than Telesat. SpaceX has also already deployed, and Amazon is in the process of deploying significantly greater numbers of satellites, and at lower orbits, than will be deployed in the Telesat LightSpeed constellation. The deployment of a greater number of satellites and at lower orbits may provide Telesat’s competitors with advantages, including being able to implement smaller and cheaper antennas than may be required by Telesat Lightspeed.

The Eutelsat Group/OneWeb and SpaceX constellations have already commenced operations, which may make it more difficult for Telesat to attract customers for its constellation once it is deployed. SpaceX in particular has made meaningful inroads in the commercial aero and maritime markets. Further, to the extent any of the other constellations make use of Ka-band spectrum, as SpaceX, Amazon and Eutelsat Group/OneWeb do, it may limit Telesat’s access to sufficient Ka-band spectrum to operate the Lightspeed constellation efficiently and profitably. See “Risks Relating to Regulatory Matters.” Telesat also competes with Eutelsat Group/OneWeb, SpaceX, Amazon and other developers of NGSO satellite projects for human capital, and Telesat may fail to recruit and retain a workforce capable of developing and deploying the Telesat Lightspeed constellation, which may cause Telesat to fail to successfully commercialize the constellation.

Some of Telesat’s competitors have greater access to launch capabilities than Telesat. SpaceX has its own in-house launch capability and Blue Origin, a company owned by Amazon’s Executive Chair and largest shareholder, Jeff Bezos, is significantly advanced in its development of launch vehicles. Each of Amazon’s and SpaceX’s greater access to launch vehicles for its own satellites may give it an advantage over Telesat since Telesat does not have in-house capability to launch its own satellites. In addition, SpaceX and Amazon manufacture their own satellites and user terminals, which may provide them with advantages over us since we are reliant on third parties for the supply of our Telesat Lightspeed satellites and user terminals.

28

Table of Contents

If successfully implemented, the Telesat Lightspeed constellation may decrease demand for Telesat’s other satellite services. See “— Changes in technology could have a material adverse effect on Telesat’s results of operations, business prospects and financial condition.”

Risks Relating to Regulatory Matters

Telesat operates in a highly regulated industry and is required to comply with multiple, potentially conflicting, laws and regulations and obtain numerous governmental authorizations and approvals. If Telesat becomes subject to onerous regulations, or if it fails to obtain or maintain particular authorizations on acceptable terms, such regulatory obligations and/or such failure could delay or prevent it from offering some or all of its services and adversely affect its results of operations, business prospects and financial condition.

Authorizations required to operate satellites

Telesat operates satellites with frequency rights authorized by Canada, the U.S., Brazil, the U.K. and Tonga. The frequency rights are underpinned by ITU filings, technical documents that the operator, via the administration, submits to and maintains at the ITU. Canada, the U.S. and Brazil also issue associated licenses or grants with conditions as discussed below. In addition, most countries regulate transmission of signals to and from their territory, and Telesat is required to obtain and maintain authorizations to carry on business in the countries in which it operates. In particular, Telesat requires authorization (sometimes referred to as “landing rights” or as “market access”) for the space segment portion of its services in some countries around the world, while in other countries there is no formal authorization requirement (often referred to as “Open Skies”). Therefore, Telesat is subject to regulation by government authorities in Canada, the U.S. and Brazil, as well as by other governmental authorities in certain other countries in which it operates. The applicable domestic regulations may depend on whether the frequencies are reserved for commercial or military/government use. Telesat Lightspeed satellites carry frequencies in the “Commercial-Ka” and in the “Mil-Ka.” What is referred to as “Mil-Ka” (sometimes referred to as “Government-Ka”) are frequency bands immediately adjacent to what is referred to as “Commercial-Ka.” At the international (ITU) level the Mil-Ka and Commercial-Ka bands (for which there are no formal definitions) are similarly allocated to satellite services; however, at the domestic level, some administrations have limited the Mil-Ka bands to government/military use only (for example, Mil-Ka is a harmonized NATO band for defense/governmental purposes). As a result, for these administrations to access the Mil-Ka frequencies additional approvals would be required, but the exact process and nature of those approvals are not well established because of the limited use of these frequencies by commercial operators in the past.

In terms of licensing by Canada, the ITU filings for the Mil-Ka would belong to ISED Canada and Telesat would need an agreement with ISED Canada, to access these filings. If these agreements cannot be reached, Telesat Lightspeed’s operations may be adversely affected.

In Canada, operations are subject to regulation and licensing by Innovation, Science and Economic Development Canada (“ISED”) pursuant to the Radiocommunication Act (Canada), and by the Canadian Radio-television and Telecommunications Commission (“CRTC”) under the Telecommunications Act (Canada). Certain of Telesat’s satellites operate under spectrum authorizations issued by ISED, including the GEO Anik satellites F1R, F2, F3 and G1, the GEO Nimiq satellites 2, 4, 5 and 6, and the NGSO Telesat Lightspeed constellation. ISED also has the authority to establish policies and standards upon which Telesat’s satellites depend. The Minister of ISED has broad discretion in exercising this authority to issue licenses, establish and amend conditions of licenses, and to suspend or even revoke them. The CRTC implements the broadcasting policy for Canada and can direct the allocation of satellite capacity to particular broadcasting undertakings. Telesat is required to pay “universal service” charges in Canada and has certain research and development and public benefits obligations that do not apply to other satellite operators with which it competes. These obligations could change at any time. With respect to landing rights, ISED maintains a list of foreign satellites approved to provide Fixed Satellite Service (“FSS”) in Canada. Telesat’s Telstar 11N, Telstar 12 VANTAGE, Telstar 14R/Estrela do Sul 2 and Telstar 19 VANTAGE satellites are currently authorized to serve the Canadian market in accordance with these procedures.

Telesat was granted a spectrum authorization on December 6, 2024, for Commercial-Ka bands. Telesat is also seeking access to the Mil-Ka frequencies, which are not included in that authorization. Telesat’s current deployment plan would meet the milestone obligations of the existing and any new authorization; however, there is no assurance this will be the case.

29

Table of Contents

In the U.S., the Federal Communications Commission (“FCC”) regulates the provision of satellite services to, from or within the U.S. Certain of Telesat’s satellites are owned and operated through a U.S. subsidiary and are licensed by the FCC. This includes Telstar 11N and Telstar 12 VANTAGE. With respect to landing rights, operators can apply to have their satellites either placed on the FCC’s Permitted Space Station List (for certain frequencies) or be granted a declaratory ruling (for other frequencies). Telesat’s, Anik F1R, Anik F2, Anik F3, Anik F4, Telstar 14R/Estrela do Sul 2 and Telstar 19 VANTAGE satellites are currently authorized to serve the U.S. market in accordance with these procedures, and some of the frequencies on Telstar 18 VANTAGE have access to the U.S. market through an earth station authorization.

With respect to the Commercial-Ka frequencies used by the Telesat Lightspeed constellation, Telesat was granted U.S. market access on November 3, 2017. If Telesat seeks access to Mil-Ka frequencies, which are not included in that grant, additional U.S. government approvals would be required, but the exact nature and number of those approvals are not well established because there has been limited use of these frequencies by commercial operators in the past. The parameters of Telesat’s current Ka-band Telesat Lightspeed constellation design differ from the parameters of the market access grant from the U.S., which grant was for 117 satellites, and the market access grant from the U.S. is subject to post-grant conditions, including a requirement for providing an updated showing on orbital debris mitigation based on final system design. Telesat has applied in the FCC’s second processing round for Ka-band systems, to modify its U.S. market access grant to match the parameters of the Telesat Lightspeed constellation design at the time, including an increase in the number of authorized satellites, and has subsequently filed for further amendments. In general, satellites authorized in a later processing round must protect satellites authorized in a previous processing round from interference. There is no assurance that Telesat’s application will be approved or, if approved, that it will not have conditions that preclude Telesat from being able to deliver an acceptable level of service in the U.S. There is also no assurance that the updated showing on orbital debris mitigation for the current design will be approved.

In addition, Telesat’s U.S. first round market access grant for Telesat Lightspeed has deployment milestones that require a certain percentage of the authorized satellites to be in service by a specific date. See “Business — Regulation — United States Regulatory Environment.” As Telesat could not meet its first deployment milestone, on October 26, 2023 Telesat submitted a milestone extension request. If an extension is not granted, Telesat will lose its first processing round U.S. market access grant either entirely or as to any number of satellites above the number for which the extension is granted. If Telesat were to lose its first processing round grant and if Telesat is not granted access to the U.S. market under a second processing round application, Telesat could be prevented from offering its services in the United States, which could adversely affect results of operations, business prospects and financial condition.

In Brazil, the national telecommunications agency, ANATEL, regulates the granting of landing rights (referred to as “exploitation rights”) to the operation of Brazilian and foreign satellites and their use to transport telecommunication signals. Two of Telesat’s satellites (Telstar 14R/Estrela do Sul 2 and Telstar 19 VANTAGE) are operated through a Brazilian subsidiary and are regulated by ANATEL pursuant to Concession Agreements. With respect to market access, ANATEL has also accredited the provision of service by foreign operators. Telesat’s Telstar 12 VANTAGE satellite, Anik G1 satellite and the Telesat Lightspeed constellation, are currently authorized to serve the Brazil market in accordance with these procedures.

The parameters and in-service date of Telesat’s current Ka-band Telesat Lightspeed constellation design differ from the parameters of the previous authorization from ANATEL. Telesat has provided a technical update to ANATEL along with a request to extend the deadline for entry into operation of the Telesat Lightspeed constellation. ANATEL assigned new exploitation rights for Telesat Lightspeed on June 17, 2024. There is no assurance Telesat will meet the maximum period for Telesat Lightspeed to enter into operation.

Telstar 18 VANTAGE operates at the 138° EL orbital location under agreements with APT Satellite Company Limited (“APT”), which has been granted the right to use frequencies at the 138° EL orbital location by The Kingdom of Tonga.

The ViaSat-1 satellite at the 115° WL orbital location, which has been granted the right to use frequencies at the 115° WL orbital location by the United Kingdom regulatory agency, OFCOM, includes a payload that Telesat owns and operates. The rights to use certain frequencies on Telstar 12 VANTAGE, Telstar 18 VANTAGE and Telstar 19 VANTAGE have also been granted by OFCOM.

30

Table of Contents

Coordination with other GSO networks/NGSO systems

While some regulators impose successful coordination with domestic operators as a condition for market access by foreign satellite operators, other jurisdictions such as, for example, the U.S. and Brazil, have adopted different approaches. In addition, with respect to the Mil-Ka frequencies additional approvals would be required, but the exact process and nature of those approvals are not well established because of the limited use of these frequencies by commercial operators in the past.

A ruling by Brazil effective November 1, 2021 gives domestic, or “national priority” status to foreign satellite operators based on date of receipt of a landing rights request. In relation to Telesat Lightspeed, Telesat will need to operate on a non-interference/non-protection basis with respect to NGSO networks with earlier applications for landing rights, which may lead to some restrictions on operations. Telesat will also be required to coordinate with GSO operators that have sought landing rights in Brazil at an earlier date than Telesat did in order to use part of the spectrum Telesat Lightspeed is capable of operating in. This could lead to some restrictions in the available capacity.

The U.S. rules, which are agnostic to domestic versus foreign, require systems authorized in subsequent processing rounds to protect systems authorized in previous processing rounds. The FCC adopted specific degraded throughput methodology criteria that NGSO FSS systems licensed in a later processing round must include in compatibility analyses, in absence of a coordination agreement, to demonstrate that they can operate compatibly with and protect NGSO FSS systems authorized in earlier processing rounds that came into force on January 12, 2025 (with certain provisions delayed until July 31, 2025). There is no guarantee that Telesat will be able to demonstrate compliance with these criteria, or that other operators, when applying these criteria, will not cause interference to Telesat.

It is possible that some jurisdictions may adopt the U.S. or the Brazilian approach, or some other alternative approach. In other jurisdictions, incomplete coordination with domestic GSO networks/NGSO systems may prevent access to some or all of the spectrum in which Telesat Lightspeed is capable of operating.

Potential impacts of failure to obtain or maintain authorizations and approvals

In addition to the authorization for the space segment required in some countries, authorizations/licenses are typically needed also for service provision and/or the ground segment portion of the services, in order for services to be provided to customers and user terminals/gateways to operate in a given frequency range. Furthermore, user terminals need type approval in some countries. Seeking authorization for Mil-Ka frequencies will require agreement with government agencies in countries where such frequencies are allocated for government use, but the exact process and nature of those agreements are not well established because of the limited use of these frequencies by commercial operators in the past. If Telesat and/or its partners fail to obtain or maintain specific authorizations on acceptable terms, such failure could delay or prevent it from offering some or all of its services and adversely affect results of operations, business prospects and financial condition. In particular, Telesat may not be able to obtain all the required regulatory authorizations for the construction, launch and operation of any of its future satellites, for the spectrum for these satellites and for its ground infrastructure, on acceptable terms or at all. Even if the necessary authorizations were obtained, they may impose significant operational restrictions, or not provide adequate protection from interference that could affect the use of the satellites, user terminals and gateways of the Telesat Lightspeed system. Countries or their respective regulatory authorities may adopt new laws, policies or regulations, or change their interpretation of existing laws, policies or regulations, that could cause Telesat’s existing authorizations to be changed or cancelled, require it to incur additional costs, impose or change existing pricing, or otherwise adversely affect operations or revenues. As a result, any currently held regulatory authorizations are subject to rescission and renewal and may not remain sufficient or additional authorizations may be necessary that it may not be able to obtain on a timely basis or on terms that are not unduly costly or burdensome. Further, because the regulatory schemes vary by country, Telesat may be subject to regulations in foreign countries of which it is not presently aware that it is not in compliance with, and, as a result, could be subject to sanctions by a foreign government.

Other potential regulatory impacts

Some of the spectrum utilized by the Telesat Lightspeed constellation is also allocated to other services, including terrestrial fixed and mobile services, or is limited, by domestic allocation, to government use. In a number of countries, regulators are considering and may adopt new spectrum allocations for terrestrial mobile broadband and 5G, including in bands that are currently allocated to satellite services. While some jurisdictions have established rules for sharing the spectrum, many jurisdictions have yet to address this issue. New spectrum allocations may require satellite operators to vacate or share spectrum and may limit the spectrum that is available for satellite services, which could adversely impact Telesat’s business.

31

Table of Contents

There are certain risks that have been raised in connection with the deployment of LEO constellations, including ensuring equitable access to orbit and associated spectrum resources, the potential for increased orbital debris following impact with other small and large orbiting objects, “light pollution” associated with light reflecting off satellites in the night sky, the potential of increased risks to cause human casualty following uncontrolled satellite re-entry into the atmosphere, the potential of causing irreversible damage to the earth atmosphere (including its ozone layer) following the demise of large quantities of metals and other materials that LEO satellites are usually composed of and potential regulatory measures for protecting certain Radio-Astronomy sites worldwide that carry out observations in spectrum used by the Telesat Lightspeed satellites. In a number of countries and regions, regulators are considering and may adopt regulations to ensure the sustainable use of orbit and spectrum resources by satellites. Certain of these guidelines, laws and regulations address risks related to generating orbital debris, among other topics. Because of the altitude of the orbits used by Telesat Lightspeed, a failed Telesat Lightspeed satellite will take longer to de-orbit and re-enter the Earth’s atmosphere through natural atmospheric drag, than those of our competitors who have deployed, or will be deploying, their satellites in lower altitude orbits. The increased de-orbit time of the Telesat Lightspeed satellites could make it harder to comply with any new orbital debris regulations that may be developed at national, regional or international levels. To the extent that governments impose restrictions or additional regulations to address any of these concerns regarding LEO constellations, these may adversely impact Telesat’s ability to successfully deploy the Telesat Lightspeed constellation.

Based on the designed concept of operations, the satellites composing the Telesat Lightspeed system will be launched into a low LEO orbit (at an altitude of around 400 km) to be tested before being raised to their operational orbit (at an altitude of around 1,300 km). Similarly, at the end of their mission, the same satellites will be actively de-orbited from their operational orbit to a low LEO orbit (again, at an altitude of around 400 km), before being passivated and let re-enter the Earth’s atmosphere for demise. The planned orbit raising and orbit descent phases are designed to last around six months each. During those phases, the Telesat Lightspeed satellites will cross the orbits of many other satellites and Telesat will make all reasonable efforts to avoid colliding with them. The absence of internationally-agreed procedures and/or “rules of the road” determining which satellite needs to maneuver to avoid possible collisions, public repositories of owners/operators’ contact details, and the absence of certain satellites from public repositories listing space objects, means that Telesat cannot guarantee that the Telesat Lightspeed satellites will not collide with any space object operated by a third-party. A collision involving a Telesat Lightspeed satellite could adversely impact Telesat’s business.

Certain countries condition market access on an operator’s ability to satisfy those countries’ “lawful intercept” laws (lawful interception is a security process that allows law enforcement agencies to electronically monitor communications through telephone networks or telecommunications facilities with court orders or other legal authorization and requires a network operator/service provider to collect and provide the law enforcement agencies with the intercepted communications of private individuals or organizations). The specifics of lawful intercept laws, and hence the requirements on a network operator/service provider to comply, vary country by country and can involve discussions/negotiations with the relevant authorities. Satisfying lawful intercept requirements can impose costs, delays and network performance impacts. Recently, some countries that currently do not impose such requirements on satellite telecommunications have started to consider imposing them. An increase in the number of countries imposing these requirements could increase the adverse impacts from them on the Telesat Lightspeed system.

Rapidly evolving regulatory environment

In addition to the foregoing, NGSO systems entering the market have triggered increased regulatory activity, including a draft EU Space Act. Existing regulations are changing quickly and new, sometimes stricter regulations, especially for NGSO systems, are being considered. There is a risk that new or revised rules could be adopted that could have a material, adverse impact on the Telesat Lightspeed constellation.

Telesat’s operations may be limited or precluded by ITU rules or processes, including deployment milestones and timelines, and/or by the requirement to coordinate its operations with those of other satellite operators, and/or by the requirement to meet power limits to protect GEO.

ITU requirements and interaction with other operators’ filings

The ITU, a United Nations specialized agency, regulates the global registration of radio frequency assignments. Only member states can apply for radio frequency assignments. Consequently, Telesat must rely on a member state to secure frequency assignments, and then obtain a licence to those frequency assignments from that member state.

32

Table of Contents

Access to the radio frequency spectrum is governed by the ITU Radio Regulations (“RR”), established in accordance with an international treaty. The ITU RR are periodically reviewed and revised at World Radiocommunication Conferences, which take place typically every four years. Services other than satellites services also use the radio frequency spectrum, which can limit the availability of radio frequency spectrum for satellite services. For example, terrestrial operators are increasingly seeking additional radio frequency assignments, including frequencies currently designated for exclusive or shared use by satellite systems, to support the increasing demand for terrestrial services. As a result, Telesat cannot guarantee that the ITU rules will not change in the future in a way that could limit or preclude Telesat’s use of spectrum.

The ITU RR define the coordination, notification and recording procedures to obtain rights to use frequencies, with the aim to secure entry of the frequencies in the Master International Frequency Register (“MIFR”), including those frequencies used by Telesat’s GEO satellites and the Telesat Lightspeed NGSO system.

In most of the frequency bands used or intended to be used by Telesat, a “first-come, first-served” procedure applies among GEO networks, among NGSO systems, or between GEO networks and NGSO systems, whereby earlier-registered networks or systems are protected from interference due to later-registered networks or systems. To comply with the ITU rules, Telesat must coordinate its networks and systems with ITU priority networks and systems. Coordination may also be required with networks or systems that do not have ITU priority but have been identified by an administration where market access is being sought. The coordination process requires potentially lengthy and costly negotiations, and in the case of the Mil-Ka frequency bands, additional approvals would be required, but the exact process and nature of those approvals are not well established because of the limited use of these frequencies by commercial operators in the past. The failure to reach appropriate arrangements may render it impossible to secure entry of the frequencies into the MIFR, result in substantial restrictions on the use and operations of our existing satellites, or limit market access opportunities.

In addition, while the approach and technical conditions for sharing spectrum among GEO networks is well established, the process for large NGSO systems that provide broadband services is still being developed. Because the coordination of NGSO systems is both technically complex and still under development, uncertainties exist about spectrum sharing, which may limit Telesat’s ability to operate and hence monetize its Telesat Lightspeed constellation. Consequently, Telesat’s ability to use shared spectrum for its Telesat Lightspeed constellation may be adversely impacted by new rules, the implementation of existing rules, or the absence of rules for spectrum sharing.

In the event there is no coordination agreement, the ITU rules permit networks and systems to operate on a “non-interference, no-protection” basis, however if interference is experienced, the lower priority network or system must cease transmission (if it is causing interference) or accept the interference (if it is receiving the interference). Among GEO networks there exists at the ITU an agreed methodology to calculate the maximum allowed interference; however, when an NGSO system is involved, so far there is no agreed methodology to determine how much interference a lower priority system can cause and still qualify as operating on a “non-interference” basis. Thus, it is not yet known either how much interference higher priority systems will be subject to from lower priority systems operating on a non-interference basis nor how large an operating impediment it will be for lower priority systems to operate on a non-interference basis. In addition, while the ITU RR may require later-in-time systems to coordinate their operations with Telesat, it cannot guarantee that other operators will conduct their operations so as to avoid transmitting any signals that would cause harmful interference to the signals that Telesat, or its customers, transmit. In the extreme, this interference could require Telesat to take steps that could have a material adverse effect on results of operations, business prospects and financial condition.

In some cases, NGSO must protect GEO regardless of the timing of the applications by not exceeding maximum power levels. Telesat Lightspeed can meet those power levels based on the current approach by the ITU to examine compliance; however, the approach to examine compliance may be updated following the results of technical studies commissioned by the 2023 World Radiocommunication Conference and to be completed in 2027. If certain proposed methods of testing compliance are adopted, Telesat Lightspeed could be obliged to reduce power levels, and, depending on the degree of required power reduction, the system capacity could be impacted.

Finally, in the event disputes arise, the ITU RR do not contain mandatory dispute resolution or enforcement regulations and neither the ITU specifically, nor international law generally, provides clear remedies if the ITU coordination process fails. Failure to coordinate its satellites’ frequencies successfully or to obtain or maintain other required regulatory approvals could have an adverse effect on results of operations, business prospects and financial condition, as well as on the value of the business.

33

Table of Contents

ITU deployment milestones and timelines

In accordance with the ITU RR, governments have rights to use radio frequency assignments at certain GEO orbital locations and in NGSO orbits. Governments have, in turn, authorized operators, including Telesat, to use these radio frequency assignments. Under the ITU RR, frequencies must be brought-into-use (“BIU”) within a fixed period of time. Once brought into use, the ITU rules require that there not be a period longer than three years without a satellite on-station that is capable of operating under the orbital parameters of a filing. Telesat has been granted regulatory authorizations for certain spectrum at GEO locations or in NGSO orbits that is not currently implemented or in which the full complement of satellites has not yet been deployed.

Under the ITU RR satellite deployment milestones apply for ITU NGSO systems. In general, there are milestone deadlines by which 10%, 50% and 100% of the satellites in the ITU filing must be deployed. In the case of the 10% and 50% milestones, if a deadline is missed it is still possible to take advantage of a deployment factor: if, at the 10% deadline, there are fewer than 10% of the total number of satellites in the ITU filing deployed, the modified total number of satellites shall not be greater than 10 times the number of satellites deployed; and if, at the 50% deadline, there are fewer than 50% of the total number of satellites in the ITU filing deployed, the modified total number of satellites shall not be greater than two times the number of satellites deployed. At the 100% milestone deadline, the number of satellites already deployed is the total number allowed for the ITU NGSO system.

If Telesat is unable to implement frequencies at GEO locations or in NGSO orbits in a manner that satisfies the ITU RR and national regulatory requirements, or if the ITU or national regulatory requirements were to change, or if it is unable to maintain satellites or make use of all of the frequencies for which it has been authorized, Telesat may lose its rights to use these orbital resources and they would become available for other satellite operators to use. The loss of one or more of its orbital resources could negatively affect its plans and ability to implement its business strategy.

If Telesat does not obtain required security clearances from, and comply with any agreements entered into with, the U.S. DoD, or if Telesat does not comply with U.S. law, Telesat may not be able to sell Telesat Lightspeed services to the U.S. government.

To participate in classified U.S. government programs, Telesat may seek and obtain security clearances for one or more of its subsidiaries from the U.S. Department of Defense (“DoD”). Given Telesat is not domiciled in the U.S., Telesat has entered into agreements with the U.S. government that may limit its ability to control the operations of this subsidiary, as required under the national security laws and regulations of the U.S. If Telesat does not obtain and maintain these security arrangements, Telesat’s ability to sell Telesat Lightspeed services to the U.S. government will be limited. As a result, Telesat’s business could be materially and adversely affected.

Risks Relating to Intellectual Property

If we are unable to obtain, maintain, protect and enforce patent and other intellectual property protection for our technology and services, or if the scope of the patent and other intellectual property protection obtained is not sufficiently broad, we may not be able to compete effectively in our markets.

Our success may depend, in part, on our ability to obtain, maintain, protect and enforce patent and other intellectual property protection with respect to our services and technology we develop. If we fail to obtain, maintain, protect and enforce our intellectual property, third parties may be able to compete more effectively against us, we may lose our technological or competitive advantage, or we may incur substantial litigation costs in our attempts to recover or restrict use of our intellectual property.

We may not be able to obtain and maintain intellectual property or other proprietary rights necessary to our business or in a form that provides us with a competitive advantage. For example, our trade secrets, data and know-how could be subject to unauthorized use, misappropriation or disclosure to unauthorized parties, despite our efforts to enter into confidentiality agreements with our employees, consultants, contractors, clients and other vendors who have access to such information, and could otherwise become known or be independently discovered by third parties. Despite our efforts to protect our intellectual property, unauthorized parties may be able to obtain and use information that we regard as proprietary.

34

Table of Contents

Given that patent applications are confidential for a period of time after filing, we cannot be certain that we were the first to file any patent application related to our services. The issuance of a patent is not conclusive as to its inventorship, scope, validity or enforceability and our owned and in-licensed issued patents may be challenged in courts or patent offices in the United States and abroad.

It is also possible that we will fail to identify patentable aspects of our research and development output in time to obtain patent protection.

We cannot be certain that we were the first to make the inventions claimed in our owned or in-licensed issued patents or pending patent applications, or that we were the first to file for patent protection of such inventions. If a third party can establish that we or our licensors were not the first to make or the first to file for patent protection of such inventions, our owned or in-licensed patent applications may not issue as patents and even if issued, may be challenged and invalidated or rendered unenforceable.

Third parties may also have blocking patents that could prevent us from marketing our own services and practicing our own technology.

Failure to obtain and maintain patents, trademarks and other intellectual property rights necessary to our business and failure to protect, monitor and control the use of our intellectual property rights could negatively impact our ability to compete and cause us to incur significant expenses. which could have a material adverse effect on our competitive position, business, financial conditions, results of operations and prospects.

We may not identify relevant third-party patents or may incorrectly interpret the relevance, scope or expiration of a third-party patent, which might adversely affect our ability to develop and market our services.

We cannot guarantee that any of our patent searches or analyses, including the identification of relevant patents or the scope of patent claims, are complete or thorough, nor can we be certain that we have identified each and every third-party patent and pending application in the United States and abroad that is relevant to or necessary for the commercialization of our current and future services in any jurisdiction.

The scope of a patent claim is determined by an interpretation of the law, the written disclosure in a patent and the patent’s prosecution history. Our interpretation of the relevance or the scope of a patent or a pending application may be incorrect, which may negatively impact our ability to market our services. We may incorrectly determine that our services are not covered by a third-party patent or may incorrectly predict whether a third party’s pending application will issue with claims of relevant scope.

We may be subject to claims that we or our employees have misappropriated the intellectual property of a third party, including trade secrets or know-how, or are in breach of non-competition or non-solicitation agreements with our competitors and third parties may claim an ownership interest in intellectual property we regard as our own.

Many of our employees and consultants were previously employed at or engaged by our competitors or potential competitors. Some of these employees, consultants and contractors, may have executed proprietary rights, non-disclosure and non-competition agreements in connection with such previous employment. Although we try to ensure that our employees and consultants do not use the intellectual property, proprietary information, know-how or trade secrets of others in their work for us, we may be subject to claims that we or these individuals have, inadvertently or otherwise, misappropriated the intellectual property or disclosed the alleged trade secrets or other proprietary information, of these former employers or competitors. Litigation may be necessary to defend against these claims, and if we fail in defending any such claims, in addition to paying monetary damages, we may lose valuable intellectual property rights.

It may be necessary or we may desire to enter into a license to settle any such claim; however, there can be no assurance that we would be able to obtain a license on commercially reasonable terms, if at all.

We may in the future also be subject to claims by our former employees, consultants or contractors asserting an ownership right in our patents or patent applications, as a result of the work they performed on our behalf. Although we generally require all of our employees, consultants, contractors and any other partners or collaborators who have access to our proprietary know-how, information or technology to assign or grant similar rights to their inventions to us, we cannot be certain that we have executed such agreements with all parties who may have contributed to our intellectual property, nor can we be certain that our agreements with such parties will be upheld in the face of a potential challenge, or that they will not be breached, for which we may not have an adequate remedy.

35

Table of Contents

We may become a party to intellectual property litigation or administrative proceedings that could be costly and could interfere with our ability to sell and market our services.

It is possible that U.S. and foreign patents and pending patent applications, copyrights, or trademarks controlled by third parties may be alleged to cover our services, or that we may be accused of misappropriating third parties’ trade secrets. Additionally, our services make use of components that we purchase from vendors, and may include design components that are outside of our direct control. Our competitors, some of which have substantially greater resources and have made substantial investments in patent portfolios, trade secrets, copyrights, trademarks and competing technologies, may have applied for or obtained, or may in the future apply for or obtain, patents, copyrights, or trademarks that will prevent, limit or otherwise interfere with our ability to make, use, sell and/or export our services or to use product names. We may in the future become party to adversarial proceedings or litigation where our competitors or other third parties may assert claims against us, alleging that our technology or services infringe, misappropriate or otherwise violate their intellectual property rights, including patents and trade secrets. The defense of these matters can be time consuming, costly to defend in litigation, divert management’s attention and resources, damage our reputation and brand and cause us to incur significant expenses or make substantial payments.

Further, if patents, trademarks, copyrights, or trade secrets are successfully asserted against us, this may harm our business and result in injunctions preventing us from developing, manufacturing, marketing or selling our services, or result in obligations to pay license fees, damages, attorney fees and court costs, which could be significant.

Although patent, copyright, trademark, trade secret and other intellectual property disputes in our industry have often been settled through licensing or similar arrangements, costs associated with such arrangements may be substantial and could include ongoing royalties. We may be unable to obtain necessary licenses on satisfactory terms, if at all. In addition, if any license we obtain is non-exclusive, we may not be able to prevent our competitors and other third parties from using the intellectual property or technology covered by such license to compete with us. If we do not obtain necessary licenses, we may not be able to redesign our services to avoid infringement. Any of these events could materially and adversely affect our business, financial condition and results of operations.

Additionally, we may file lawsuits or initiate other proceedings to protect or enforce our patents or other intellectual property rights, which could be expensive, time consuming and unsuccessful. Competitors may infringe our issued patents or other intellectual property, which we may not always be able to detect.

Even if resolved in our favor, litigation or other proceedings relating to intellectual property claims may cause us to incur significant expenses and could distract our personnel from their normal responsibilities.

Because of the expense and uncertainty of litigation, we may not be in a position to enforce our intellectual property rights against third parties.

Because of the expense and uncertainty of litigation, we may conclude that even if a third party is infringing, misappropriating or otherwise violating our owned or in-licensed patents, any patents that may be issued as a result of our future patent applications, or other intellectual property rights, the risk-adjusted cost of bringing and enforcing such a claim or action may be too high or not in the best interest of our company or our shareholders. In such cases, we may decide that the more prudent course of action is to simply monitor the situation or initiate or seek some other non-litigious action or solution.

Intellectual property rights do not necessarily address all potential threats to our ability to compete.

The degree of future protection afforded by our intellectual property rights is uncertain because intellectual property rights have limitations, and may not adequately protect our business, or permit us to maintain our competitive advantage. The following examples are illustrative:

        others may be able to make a product that is similar to our current services and future services we intend to commercialize and that is not covered by the patents that we own or exclusively in-license and have the right to enforce;

        we and any of our current or future licensors or collaborators might not have been the first to make the inventions covered by the issued patents or pending patent applications that we own, license or may own or license in the future;

36

Table of Contents

        we or any of our current or future licensors or collaborators might not have been the first to file patent applications covering certain of our inventions;

        others may independently develop similar or alternative technologies or duplicate any of our technologies without infringing, misappropriating or otherwise violating our intellectual property rights;

        it is possible that our current or future owned or in-licensed patent applications will not lead to issued patents;

        issued patents that we own or in-license may not provide us with any competitive advantages, or may be held invalid or unenforceable as a result of legal challenges, including as a result of legal challenges by our competitors;

        we may not develop additional proprietary technologies that are patentable; and

        we may choose not to file a patent for certain trade secrets or know-how, and a third party may subsequently file a patent covering such intellectual property.

Risks Relating to the Ownership of Telesat Public Shares and Telesat Partnership Units

Each of MHR and PSP Investments have substantial governance rights over Telesat, and their interests may conflict with or differ from the interests of the other Telesat shareholders.

Telesat’s governing documents contain special rights of each of MHR and PSP Investments to veto or participate in certain activities of Telesat. Such rights include, without limitation, the ability of each of MHR and PSP Investments to veto certain proposed changes to be taken by Telesat, including making changes to its respective organizational documents, restructurings, the declaration and payment of non-pro rata dividends and certain tax elections. These documents also provide, among other things, for MHR and PSP Investments to each designate three directors to Telesat’s board of directors. See the sections of this Annual Report entitled “Composition of the Telesat Corporation Board and Committees” and “Related Party Transactions — Investor Rights Agreements” for additional information on the negotiated rights of MHR and PSP Investments. The interests of either or both of MHR and PSP Investments may diverge from those of other Telesat shareholders, and each may exercise its respective voting and other rights in a manner adverse to the interests of such other holders.

Each of MHR and PSP Investments have significant voting power in Telesat and their interests may conflict with or differ from the interests of the other Telesat shareholders.

Both MHR and PSP Investments, and their affiliates, maintain significant voting interests in Telesat. The voting interests of each of MHR and PSP Investments, along with their governance rights, provide MHR and PSP with substantial control over Telesat. As a result, MHR and PSP Investments will have the ability to influence many matters affecting Telesat and actions may be taken that other shareholders may not view as beneficial or align with their interests. Additionally, the market price of the Telesat Public Shares could be adversely effected due to the significant control exercised by MHR and PSP Investments. Such control may also discourage transactions involving an offer for control of Telesat in which an investor may otherwise receive a premium for its Telesat Public Shares over the then-current market price, or discourage competing proposals if a going private transaction or change of control transaction is proposed by either MHR or PSP Investments.

The vote of the holders of Class B Variable Voting Shares voting with respect to a particular matter may be diluted by the Golden Share.

In order to maintain Telesat’s status as Canadian, the Telesat Articles employ a variable voting mechanism by way of, amongst other controls, the “Golden Share,” as discussed further in Exhibit 2.6 under the section “Meetings of Shareholders and Voting Rights — Golden Share Mechanic.” The voting power attributed to the Golden Share will vary to ensure that the aggregate number of votes cast by Canadians, including Red Isle, with respect to a particular matter, will equal a simple majority of all votes cast in respect of such matter, resulting in the dilution of the voting power of Telesat’s non-Canadian shareholders. Moreover, if a person who is not Canadian controls one-third or more of the votes of the Telesat Corporation Shares and the Telesat Partnership Units, any voting power of that shareholder in excess of one-third of the voting power (less one vote) of the Telesat Corporation Shares will be attributed to the Golden Share and voted by the Trustee as provided in the Telesat Articles.

37

Table of Contents

Telesat may issue additional equity, which may be highly dilutive, may include terms with preferences that could adversely affect the rights of the shareholders of Telesat and/or may cause the market price of Telesat Public Shares to decline.

Telesat may raise additional equity capital to fund Telesat Lightspeed, including through the issuance of Telesat Corporation Shares or other equity interests of Telesat or any one or more of its subsidiaries. Telesat may also issue additional equity in order to refinance its existing debt. Any such future issuance by Telesat and/or its subsidiaries could result in potential substantial ownership dilution to the shareholders of Telesat, which is not reflected in the beneficial ownership calculations presented in this Annual Report. In addition, newly issued securities may include liquidation or other preferences that could adversely affect the rights of the shareholders of Telesat and/or holders of Telesat Partnership Units. Furthermore, the future issuance of additional securities, whether equity or debt, by Telesat and/or its subsidiaries, or the perception that these issuances may occur, may cause the market price of the Telesat Public Shares to decline. This could also impair the ability of Telesat and/or its subsidiaries to raise additional capital through the sale of securities.

So long as the number of Class B Variable Voting Shares and Class B Units exceeds the number of Class A Shares, Class C Shares, Class A Units and Class C Units on matters submitted to a vote of the holders of equity in Telesat Corporation (but not with respect to Second Tabulation matters): (1) the issuance of additional Class B Variable Voting Shares would have the effect of diluting the voting power of the then existing holders of the Class B Variable Voting Shares and Class B Units, but not the voting power of the then existing holders of the Class A Shares, Class C Shares, Class A Units and Class C Units, and (2) the issuance of additional Class A Shares would have the effect of diluting the voting power of the then existing holders of the Class A Shares, Class C Shares, Class A Units and Class C Units, but not the voting power of the then existing holders of the Class B Variable Voting Shares and Class B Units. See Exhibit 2.6 “Meetings of Shareholders and Voting Rights — Golden Share Mechanic”, and “— Risks Relating to the Ownership of Telesat Public Shares and Telesat Partnership Units — The vote of the holders of Class B Variable Voting Shares voting with respect to a particular matter may be diluted by the Golden Share”.

The exchange of Telesat Partnership Units for Telesat Public Shares is subject to certain restrictions and the value of Telesat Public Shares received in any exchange may fluctuate. Holders of Telesat Partnership Units may be unable to exit their position when desired.

The governance documents of Telesat and Telesat Partnership provide for the holders of Telesat Partnership Units to elect to exchange their interests generally on a 1:1 basis (subject to the terms described in Exhibit 2.6 entitled “Meetings of Shareholders and Voting Rights — Golden Share Mechanic”) into the corresponding class of Telesat Corporation Shares at such holder’s election. Any such exchange will be facilitated by a third-party exchange agent engaged by Telesat for this purpose, and is expected to settle within two U.S. business days (T+2). Because the parties have no control over this third party but are relying on the exchange agent to complete each exchange, the timing of settlement cannot be guaranteed.

Telesat Partnership Units are non-transferrable and need to be exchanged for Telesat Corporation Shares in order for the holder to monetize its interest in Telesat Partnership, which could delay or impede such holder’s ability to access liquidity in the market. The Telesat Public Shares into which Telesat Partnership Units may be exchanged may be subject to significant fluctuations in value for many reasons, as further described herein. As described in greater detail below under the section entitled “— Risks Relating to Tax Matters,” it is also expected that the exchange of Telesat Partnership Units for Telesat Public Shares will be an exchange upon which gain or loss is recognized for U.S. federal income tax purposes.

Telesat has certain indemnification obligations and additional obligations to PSP Investments, which in certain circumstances will be uncapped and may result in dilution to the then other shareholders of Telesat.

Telesat and Telesat CanHoldco have indemnified PSP Investments on a grossed-up basis for PSP Investments’ pro rata share of costs relating to: (a) certain losses and litigation proceedings related to the Transaction, (b) certain losses with regard to Loral and out-of-pocket expenses of Loral and (c) certain tax matters. This indemnification will be (i) independent of the accuracy of the underlying representations and warranties and (ii) subject to additional, customary limitations. In the case of indemnification for certain tax matters only, there will be a cap of US$50,000,000 (other than with respect to defense costs and gross-up payments) and all other indemnification obligations will be uncapped. In addition, as provided in the Transaction Agreement, these indemnification obligations may be satisfied in the form of cash, unless, upon the

38

Table of Contents

determination of the board of directors of Telesat, making such cash payment would unduly constrain the liquidity needs of the go-forward business, in which case such indemnification obligations may be satisfied by issuing Class C Shares valued at the 30-day volume-weighted average price (“VWAP”) as of the date on which such payment is required to be made. Any such issuance of Class C Shares to Red Isle may result in dilution to the other shareholders of Telesat.

There is no assurance that Telesat will pay any cash dividends or that investors will realize gains on Telesat Public Shares.

Any determination to pay dividends in the future will be at the discretion of Telesat’s board of directors, as described in Exhibit 2.6 under “Dividend Entitlements,” and will depend upon results of operations, financial condition, contractual restrictions, including agreements governing its debt and equity financing and any future indebtedness it may incur, restrictions imposed by applicable law and other factors Telesat’s board of directors deems relevant. The current expectation is that in the near term Telesat will not pay dividends but will retain its cash on hand for the purpose of funding the Telesat Lightspeed constellation, funding other capital investments and/or paying down debt. Realization of a gain on the Telesat Public Shares will depend on the appreciation of the price of Telesat Public Shares, which may never occur. See “Dividend Policy.”

In certain circumstances, a limited partner of Telesat Partnership may lose its limited liability status.

The Limited Partnerships Act (Ontario) (“Limited Partnerships Act”) provides that a limited partner benefits from limited liability unless, in addition to exercising rights and powers as a limited partner, such limited partner takes part in the control of the business of a limited partnership of which such limited partner is a partner. Subject to the provisions of the Limited Partnerships Act and of similar legislation in other jurisdictions of Canada, the liability of each limited partner of Telesat Partnership for the debts, liabilities and obligations of Telesat Partnership will be limited to such limited partner’s capital contribution, plus such limited partner’s share of any undistributed income of Telesat Partnership.

The limitation of liability conferred under the Limited Partnerships Act may be ineffective outside Ontario except to the extent it is given extraterritorial recognition or effect by the laws of other jurisdictions. There may also be requirements to be satisfied in each jurisdiction to maintain limited liability. If limited liability is lost, limited partners of Telesat Partnership may be considered to be general partners (and therefore be subject to unlimited liability) in such jurisdiction by creditors and others having claims against Telesat Partnership.

The market price of the Telesat Public Shares may be volatile and may be affected by market conditions beyond Telesat’s control.

The market price of the Telesat Public Shares is subject to significant fluctuations in response to, among other factors:

        variations in Telesat’s operating results and market conditions specific to companies in the satellite services industry;

        changes in financial estimates or recommendations by securities analysts;

        announcements of innovations or new products or services by Telesat or its competitors;

        the emergence of new competitors;

        operating and market price performance of other companies that investors deem comparable;

        changes in Telesat’s board or management;

        sales or purchases of the Telesat Public Shares by insiders;

        commencement of, or involvement in, litigation;

        changes in governmental regulations; and

        general economic conditions and slow or negative growth of related markets.

39

Table of Contents

In addition, if the market for stocks in Telesat’s industry experiences a loss of investor confidence, the market price of the Telesat Public Shares could decline for reasons unrelated to Telesat’s business, financial condition or results of operations.

The market price of the Telesat Public Shares may be adversely affected by market conditions affecting the stock markets in general. Market conditions may result in volatility in the level of, and fluctuations in, market prices of stocks generally and, in turn, result in sales (including sales following the exchange of Telesat Partnership Units for Telesat Corporation Shares) of substantial amounts of the Telesat Public Shares in the market that may cause the market price of the Telesat Public Shares to fall dramatically. A weak global economy or other circumstances, such as changes in tariffs and trade, geopolitical conditions, and global health emergencies, could also contribute to extreme volatility of the markets, which may also have an adverse effect on the market price of the Telesat Public Shares.

In addition, if any of the foregoing occurs, it could not only cause the price of the Telesat Public Shares to fall but also may expose Telesat to lawsuits that, even if unsuccessful, could be costly to defend and a distraction to the board of directors and management.

As a “foreign private issuer” under the rules and regulations of the SEC, Telesat is permitted to file less or different information with the SEC than a company incorporated in the U.S. or otherwise subject to these rules, and will follow certain home country corporate governance practices in lieu of certain NASDAQ requirements applicable to U.S. issuers.

Telesat is considered a “foreign private issuer” under the Exchange Act and is therefore exempt from certain rules under the Exchange Act, including the proxy rules, which impose certain disclosure and procedural requirements for proxy solicitations for U.S. and other issuers. Moreover, Telesat is not required to file periodic reports and financial statements with the SEC as frequently or within the same time frames as U.S. companies with securities registered under the Exchange Act. Telesat currently prepares its financial statements in accordance with IFRS Accounting Standards. Telesat is not required to file financial statements prepared in accordance with or reconciled to U.S. GAAP so long as its financial statements are prepared in accordance with IFRS Accounting Standards as issued by the IASB. Telesat is not required to comply with Regulation FD, which imposes restrictions on the selective disclosure of material information to shareholders.

Telesat’s officers, directors and principal shareholders are exempt from the reporting and short-swing profit recovery provisions of Section 16 of the Exchange Act and the rules under the Exchange Act with respect to their purchases and sales of Telesat’s securities.

In addition, as a foreign private issuer, Telesat follows certain home country corporate governance practices in lieu of certain exchange requirements. A foreign private issuer must disclose in its Annual Reports filed with the SEC each exchange listing requirement with which it does not comply followed by a description of its applicable home country practice.

Telesat could lose its status as a “foreign private issuer” under current SEC rules and regulations if more than 50% of Telesat’s outstanding voting securities become directly or indirectly held of record by U.S. holders and one of the following is true: (i) the majority of Telesat’s directors or executive officers are U.S. citizens or residents; (ii) more than 50% of Telesat’s assets are located in the U.S.; or (iii) Telesat’s business is administered principally in the U.S. If Telesat loses its status as a foreign private issuer, it will no longer be exempt from the rules described above and, among other things, will be required to file periodic reports and annual and quarterly financial statements as if it were a U.S. domestic issuer. If this were to happen, Telesat would likely incur substantial costs in fulfilling these additional regulatory requirements and members of Telesat’s management would likely have to divert time and resources from other responsibilities to ensuring these additional regulatory requirements are fulfilled.

The Telesat Articles provide that the courts of British Columbia will be the sole and exclusive forum for certain shareholder litigation matters, which could limit the ability of holders of Telesat Shares to choose a judicial forum for disputes with Telesat or its directors and officers.

Under the Telesat Articles, unless Telesat consents in writing to the selection of an alternative forum, the courts of British Columbia will be the exclusive jurisdiction for (a) any derivative action or proceeding brought on behalf of Telesat; (b) any action or proceeding asserting a breach of a fiduciary duty owed to Telesat by any director, officer, or other employee of Telesat; (c) any action or proceeding asserting a claim arising pursuant to any provision of the BCBCA

40

Table of Contents

or the Telesat Articles; or (d) any action or proceeding asserting a claim otherwise related to the relationships among Telesat, its subsidiaries and its and their respective shareholders, directors and officers (but excluding claims related to the business of Telesat or its subsidiaries). The Telesat Articles further provide that if a shareholder commences an action outside of the courts of British Columbia, the shareholder will be deemed to consent to (i) the jurisdiction of the British Columbia courts and (ii) service on a shareholder being made by service on such shareholder’s counsel (in lieu of such shareholder), in respect of such action. While these provisions are intended to provide increased consistency in the application of law in the types of lawsuits to which it applies, as a result of these provisions, a U.S. shareholder may be forced to pursue such claims in the courts of British Columbia, which may entail added expense, compliance with an unfamiliar foreign legal regime, and difficulty in enforcing a judgment against non-Canadian persons.

The foregoing provisions should not apply to other types of suits brought to enforce a duty or liability created by the Exchange Act or any other claim for which United States federal courts have exclusive jurisdiction. Further, under the Securities Act, federal and state courts have concurrent jurisdiction over all suits brought to enforce any duty or liability created by the Securities Act, and equity holders cannot waive compliance with the federal securities laws and the rules and regulations thereunder. Accordingly, a court may determine that this provision is unenforceable to the extent it relates to such laws, rules and regulations, and to the extent it is enforceable, the provision may have the effect of discouraging lawsuits against Telesat’s directors and officers.

The Telesat Articles include a renunciation of certain business opportunities which could enable related parties to benefit from business opportunities that might otherwise be available to Telesat.

The Telesat Articles provide for the renunciation of certain enumerated business opportunities by Telesat and its subsidiaries. This includes an acknowledgement by Telesat that (i) its directors, (ii) its shareholders that employ, retain or are otherwise associated with, or designate or nominate, directors, and/or (iii) their affiliates, may become aware, from time to time, of certain business opportunities (such as investment opportunities) and may direct such opportunities to other businesses in which they have invested, with no obligation to make Telesat aware of any business opportunities that have been renounced by Telesat. Further, such businesses, including entities in which MHR and PSP Investments invest, may choose to compete with Telesat for renounced business opportunities and for business opportunities that have been separately discovered by the directors and their related parties, possibly causing these opportunities to not be available to Telesat or causing them to be more expensive for Telesat to pursue. These potential conflicts of interest could adversely impact Telesat’s business or prospects if attractive business opportunities are procured by such parties for their own benefit rather than for the benefit of Telesat.

Risks Relating to Tax Matters

U.S. Tax Risks

Telesat or Telesat Partnership could be treated as a U.S. corporation for U.S. federal income tax purposes.

Telesat and Telesat Partnership are classified as a non-U.S. corporation and a non-U.S. partnership, respectively, under general rules of U.S. federal income taxation. Unlike U.S. persons, who are generally subject to U.S. tax on worldwide income, non-U.S. persons are subject to U.S. income tax only on certain income from U.S. sources and from conducting business. Section 7874 of the Internal Revenue Code of 1986, as amended (the “Code”), and certain regulatory provisions promulgated under Section 7874, however, contain rules that, if applicable, could cause Telesat or Telesat Partnership to be taxed as a U.S. corporation for U.S. federal income tax purposes.

This treatment would apply only if (i) Telesat or Telesat Partnership acquired substantially all of the stock or assets of Loral (the “Acquisition Requirement”), (ii) following the acquisition, former shareholders of Loral own at least 80% of Telesat or Telesat Partnership by reason of their ownership of stock of Loral (the “80% Ownership Test”), (iii) the level of business activities conducted by Telesat or Telesat Partnership and its affiliates in Canada did not satisfy a certain minimum threshold level of activity (“Substantial Business Activities”), and (iv) in the case of Telesat Partnership, it is treated as a publicly traded partnership. These statutory and regulatory rules are complex and there is little administrative guidance regarding their application.

41

Table of Contents

Prior to consummation of the Transaction, Loral received an opinion from special tax counsel that upon consummation of the Transaction, neither Telesat nor Telesat Partnership should be taxed as a U.S. corporation. Such opinion, however, provides no assurance that the IRS may not take a position contrary to the opinion or that a court considering the issue may not hold otherwise. Further, such opinion does not consider any legislative proposals to lower the threshold for the 80% Ownership Test to 50% (or some other percentage). While the Transaction Agreement was entered into on November 23, 2020, it is possible that such legislative proposals, if enacted, might be applied on a retroactive basis, with no grandfather clause for transactions executed pursuant to a binding commitment entered into prior to such legislation’s enactment.

If it were determined that Telesat or Telesat Partnership should be taxed as a U.S. corporation for U.S. federal income tax purposes, Telesat or Telesat Partnership, as applicable, would be subject to U.S. federal tax return filing requirements and would be subject to U.S. tax on its worldwide income. Any foreign taxes, including Canadian taxes, paid by it would be creditable subject to several limitations, which could be material limitations.

Telesat or Telesat Partnership could be treated as a surrogate foreign corporation for U.S. federal income tax purposes and Loral could be treated as an expatriated entity, which might have adverse U.S. tax consequences for Loral and for shareholders of Telesat.

Even if neither Telesat nor Telesat Partnership is treated as a U.S. corporation as described above, Section 7874 of the Code and the associated regulations contain an alternative set of rules that could result in Telesat or Telesat Partnership being treated as a “surrogate foreign corporation,” and Loral being treated as an expatriated entity, if (i) the Acquisition Requirement is satisfied, (ii) following the acquisition, former shareholders of Loral own at least 60% of Telesat or Telesat Partnership by reason of their ownership of Loral stock (the “60% Ownership Test”), (iii) Telesat or Telesat Partnership does not have Substantial Business Activities in Canada, and (iv), in the case of Telesat Partnership, it is treated as a publicly traded partnership.

Prior to consummation of the transaction, Loral received an opinion from special tax counsel that, though it is not free from doubt, Telesat should not be treated as a surrogate foreign corporation. As mentioned above, Loral also received an opinion that Telesat Partnership should neither be treated as a publicly traded partnership, nor, accordingly, a surrogate foreign corporation. If Telesat Partnership were treated as a publicly traded partnership, it would be treated as a surrogate foreign corporation effective as of the consummation of the Transaction.

Special tax counsel’s opinion described above does not provide assurance that the IRS will not take a contrary position or that a court considering the issue would not hold otherwise. If it were determined that Telesat and/or Telesat Partnership should be treated as a surrogate foreign corporation and Loral should be treated as an expatriated entity, Loral would be subject to limitation as to the use of net operating losses and foreign tax credits to offset certain gain recognized in periods on or after the date of the Transaction. It is not anticipated that Loral will realize any material amount of gain upon or subsequent to the Transaction. If it did, however, the limitation as to the use of net operating losses and foreign tax credits could increase its potential U.S. tax liability.

Absent a change in facts and circumstances or law, it is anticipated that Telesat will eventually become a surrogate foreign corporation, and that Loral will become an expatriated entity, upon the exchange of a sufficient number of Telesat Partnership Units for Telesat Public Shares to cause both the 60% Ownership Test and the Acquisition Requirement to be satisfied. Moreover, if Loral were determined to be an expatriated entity before December 22, 2027, Loral would be required to recapture the deduction it claimed on its 2017 U.S. federal income tax return under Section 965(c) of the Code and to pay additional tax in an amount equal to 35% of the amount of such deduction. It is anticipated that the amount of such recapture would be US$38,500,000. Consequently, such recapture would substantially increase Loral’s U.S. federal income tax liability for the year in which it was determined to be an expatriated entity. Under the terms of the Transaction Agreement, PSP Investments may be entitled to a grossed-up indemnification payment for its pro rata share of such tax.

In addition, if Telesat were determined to be a surrogate foreign corporation, dividends paid by Telesat would not be treated as qualified dividend income under Section 1(h)(11) of the Code. Accordingly, non-corporate U.S. shareholders of Telesat would be subject to tax on such dividends at ordinary income rates of up to 37%, and not at the preferential 20% rate applicable under Section 1(h)(11) of the Code.

42

Table of Contents

Telesat may have been a passive foreign investment company (a “PFIC”) for 2021, 2022, 2023, 2024, and 2025 and could be classified as a PFIC in 2026 and subsequent taxable years, potentially resulting in adverse U.S. tax consequences to its U.S. shareholders.

Generally, if for any taxable year 75% or more of a foreign corporation’s gross income is passive income, or at least 50% of the average percentage of assets held by such foreign corporation are held for the production of, or produce, passive income, the foreign corporation is classified as a passive foreign investment company, or PFIC, for U.S. federal income tax purposes. Under the complex PFIC look-through rules, for purposes of determining whether a foreign corporation should be classified as a PFIC, such foreign corporation will generally be treated as if it owns a proportionate share of the assets of, and earns a proportionate share of the income earned by, any subsidiary corporation if the foreign corporation owns at least 25% (by value) of the stock of any such subsidiary corporation. Furthermore, similar look-through rules apply to partnerships in which a foreign corporation owns at least a 25% interest. During 2021 after the Transaction and during a portion of 2022, Telesat owned only approximately 24% of the Telesat Partnership Units. Telesat’s ownership interest in Telesat Partnership increased during 2022 and has further increased each year thereafter. As of December 31, 2022, December 31, 2023, December 31, 2024, and December 31, 2025, Telesat’s ownership interest in Telesat Partnership was 25.7%, 27.2%, 28%, and 29.1%, respectively. While not free from doubt, Telesat believes that, by virtue of additional value associated with its interest as general partner of Telesat Partnership, Telesat owned at least 25% of the total value of Telesat Partnership (and indirectly in the wholly owned corporate subsidiaries of Telesat Partnership) during 2021 and 2022. In addition, Telesat owned more than 25% of the total value of Telesat Partnership (and indirectly in the wholly owned corporate subsidiaries of Telesat Partnership) during 2023, 2024 and 2025. Based on the foregoing, Telesat believes it was not a PFIC for any of its 2021-2025 taxable years, taking into account the income and assets of the wholly owned corporate subsidiaries of Telesat Partnership. Telesat can provide no guarantee that the IRS will not successfully challenge this position upon any audit of a U.S. holder.

The determination as to whether Telesat should be classified as a PFIC for 2026 and years thereafter will be a factual determination that must be made annually at the close of each taxable year and will be based upon the composition of Telesat’s income and assets (including certain entities in which Telesat holds at least a 25% interest), which may be subject to change. As a result, it is not possible to determine whether Telesat will be characterized as a PFIC for 2026 or any other future year until after the close of such future year. While Telesat intends to manage its business so as to avoid PFIC status to the extent possible and consistent with its other business goals, Telesat cannot predict whether its business plans will allow it to avoid PFIC status. In addition, because the market price of the Telesat Public Shares has fluctuated and is likely to fluctuate in the future, and because that market price may affect the determination of whether Telesat is a PFIC, there can be no guarantee that Telesat will not be a PFIC for any taxable year.

U.S. holders of Telesat Public Shares could suffer adverse tax consequences as a result of the classification of Telesat as a PFIC, including (i) having gains realized on the sale of the shares treated as ordinary income, rather than capital gain, (ii) not qualifying for the preferential rate that may otherwise be applicable to dividends received on the Telesat Public Shares, (iii) having interest charges apply to certain distributions by Telesat and to the proceeds of the sale of Telesat Public Shares, and (iv) additional reporting requirements. Telesat will use reasonable efforts to provide to U.S. holders the information needed to report income and gain pursuant to a “qualified electing fund” election, which election may alleviate some of the adverse tax consequences of PFIC status. However, if the IRS were to determine that Telesat Corporation was a PFIC for a year with respect to which we have determined that we were not a PFIC, it may be too late for a U.S. holder to make a timely QEF (or Mark-to-Market) election. See “Passive Foreign Investment Company Status” for more information. You are urged to consult your tax advisors regarding the application of the PFIC rules.

Distributions from Telesat Partnership may be insufficient to pay tax on the allocation of income and/or gain for U.S. tax purposes.

While Telesat Partnership intends to make certain distributions to holders of Telesat Partnership Units, a holder of Telesat Partnership Units may receive allocations of income and/or capital gains in a year for U.S. tax purposes without receiving sufficient cash distributions from Telesat Partnership for that year to pay any U.S. or other tax the holder may owe because of such allocation. In addition, there can be no assurance that Telesat Partnership will in fact make cash distributions as intended. Even if Telesat Partnership is unable to distribute cash in amounts that are sufficient to fund a holder’s tax liability, such holder will nonetheless be required to pay any applicable income taxes.

43

Table of Contents

Canadian Tax Risks

Telesat Partnership may be liable to pay tax under the SIFT Rules which may reduce after-tax returns to holders of Telesat Partnership Units and holders of Telesat Public Shares.

Telesat Partnership is a “SIFT partnership” for the purposes of the Income Tax Act (Canada) (the “Tax Act”). As such, Telesat Partnership is subject to SIFT tax on its “taxable non-portfolio earnings” (as defined in the Tax Act), if any, including income, other than taxable dividends, from “non-portfolio property” (as defined in the Tax Act). In particular, Telesat Partnership would generally be required to pay SIFT tax if its Loral stock were non-portfolio property and the unlimited liability company (“Can ULC”) formed under the laws of British Columbia by Loral Holdings Corporation (“Loral Holdings”) and Telesat CanHoldco paid a dividend to Loral Holdings, subject to any deductions that may be available to Telesat Partnership in computing the income from its Loral stock. In particular, provided Loral Holdings and Loral each pay corresponding dividends in the same taxation year as any dividend paid by Can ULC, Telesat Partnership may have available to it and intends to claim sufficient deductions so that it does not have net income from non-portfolio property. Although it is intended that Loral Holdings and Loral would each pay corresponding dividends in the same taxation year as any dividend paid by Can ULC, no assurance can be given that such dividends will be paid or that such deductions will be available. If Telesat Partnership were required to pay SIFT tax, after-tax returns to holders of Telesat Partnership Units and indirectly to holders of Telesat Public Shares may be reduced.

Telesat may be liable to pay tax in respect of dividends paid by Can ULC to Loral Holdings.

Loral Holdings is a controlled foreign affiliate of Telesat Partnership for purposes of the Tax Act. As such, Telesat Partnership is required to include in its income for a year its share of the “foreign accrual property income” or “FAPI” (as defined in the Tax Act) of Loral Holdings for such year, including its proportionate share of any dividends paid by Can ULC to Loral Holdings in such year. In turn, Telesat must include in income its share of the FAPI (including such dividends paid by Can ULC to Loral Holdings) of Telesat Partnership. However, if Loral Holdings and Loral each pay corresponding dividends in the same taxation year, and provided that Loral is a “foreign affiliate” of Telesat for relevant purposes of the Tax Act, Telesat may deduct in computing its taxable income a prescribed portion of such dividends received by it through Telesat Partnership. In determining the amount of such dividends from Loral that may be deducted in computing its taxable income, Telesat intends not to take into account any deduction claimed by Telesat Partnership pursuant to subsection 91(5) of the Tax Act. Telesat believes that such interpretation is consistent with the rationale expressed by the Canada Revenue Agency (“CRA”) for its published administrative position in this regard, but no assurance can be given. If the deduction that Telesat would otherwise claim were limited, or if a deduction claimed by Telesat were denied or otherwise not available, Telesat may be liable to pay tax on some or all of its share of FAPI resulting from any dividends paid by Can ULC to Loral Holdings and after-tax returns to holders of Telesat Public Shares may be reduced.

Non-Canadian limited partners may be subject to Canadian federal income tax with respect to any Canadian source business income earned by Telesat Partnership and may be required to file Canadian tax returns.

Telesat, as general partner, intends to manage the affairs of Telesat Partnership to the extent possible so that it does not carry on business in Canada for the purposes of the Tax Act. Nevertheless, because the determination of whether Telesat Partnership is carrying on business in Canada for the purposes of the Tax Act is a question of fact that is dependent upon the relevant circumstances, the CRA might successfully assert that Telesat Partnership carries on business in Canada for the purposes of the Tax Act.

If Telesat Partnership were considered to carry on business for the purposes of the Tax Act, holders of Telesat Partnership Units who are not, and are not deemed to be, resident in Canada for purposes of the Tax Act (“non-Canadian residents”), (i) would be subject to Canadian federal income tax on their proportionate share of any Canadian source business income earned or considered to be earned by Telesat Partnership, subject to any relief that may be provided by any applicable income tax treaty or convention, and (ii) may be required to file a Canadian federal income tax return.

44

Table of Contents

Payments of dividends by Telesat CanHoldco to Telesat Partnership will be subject to Canadian federal withholding tax and if CRA does not apply their administrative position Telesat CanHoldco may be liable for additional amounts of Canadian federal withholding tax plus any associated interest and penalties in certain circumstances.

Dividends paid or credited or deemed to be paid or credited to a partnership that is not a “Canadian partnership” (as defined in the Tax Act) by a corporation resident in Canada are subject to withholding tax at a 25% rate.

Telesat Partnership is not a “Canadian partnership” for purposes of the Tax Act. However, in determining the rate of Canadian federal withholding tax applicable to dividends paid by Telesat CanHoldco to Telesat Partnership, Telesat, as general partner, expects Telesat CanHoldco to look through Telesat Partnership to its partners and, having regard to the CRA’s administrative practice in similar circumstances, (i) not to withhold on that portion of a dividend attributable to partners of Telesat Partnership (including Telesat) who are residents of Canada for purposes of the Tax Act, and (ii) to take into account any reduced rates of Canadian federal withholding tax to which limited partners who are non-Canadian residents may be entitled under an applicable income tax treaty or convention.

There is a risk that the CRA will not apply its administrative practice such that Telesat CanHoldco may be liable for additional amounts of Canadian federal withholding tax plus any associated interest and penalties if it withholds tax at less than the 25% rate under the Tax Act.

Distributions from Telesat Partnership may be insufficient to pay tax on the allocation of income and loss for tax purposes.

While Telesat Partnership intends to make certain distributions to holders of Telesat Partnership Units, a holder may receive allocations of income and/or capital gains in a year for purposes of the Tax Act without receiving sufficient distributions from Telesat Partnership for that year to pay any tax the holder may owe because of such allocation. In addition, there can be no assurance that Telesat Partnership will in fact make cash distributions as intended. Even if Telesat Partnership is unable to distribute cash in amounts that are sufficient to fund a holder’s tax liability arising from any such allocation, such holder will nonetheless be required to pay any applicable income taxes.

Certain Canadian rules in respect of foreign tax credits may apply to Telesat Partnership.

The Tax Act contains anti-avoidance rules to address certain foreign tax credit generator transactions (the “Foreign Tax Credit Generator Rules”). Under certain Foreign Tax Credit Generator Rules, the “foreign accrual tax” (which is a deduction which may be available under the Tax Act) applicable to a FAPI inclusion of Telesat Partnership may be denied in certain specified circumstances, including where the direct or indirect share of the income of any member of Telesat Partnership that is a person resident in Canada or a “foreign affiliate” of such a person is, under a “relevant foreign tax law” (within the meaning attributed to it in the Tax Act), less than such member’s share of such income for purposes of the Tax Act. Although the Foreign Tax Credit Generator Rules are not expected to apply to Telesat Partnership, no assurances can be given in this regard. If the Foreign Tax Credit Generator Rules apply, the “foreign accrual tax” applicable to a FAPI inclusion will be denied and after-tax returns to holders of Telesat Public Shares may be reduced.

Canadian tax laws, or the interpretation thereof, could change in a manner which adversely affects Telesat Partnership, Telesat, and holders of Telesat Partnership Units and/or Telesat Public Shares.

There is a risk that Canadian tax laws, or the interpretation thereof, could change in a manner that adversely affects Telesat Partnership, Telesat, or the holders of Telesat Partnership Units and/or Telesat Public Shares.

Changes in tax laws and unanticipated tax liabilities could adversely affect profitability.

Telesat is subject to taxes in Canada and numerous foreign jurisdictions. Telesat’s tax liabilities could be adversely affected in the future by a number of factors, including changes in the mix of earnings in countries with differing statutory tax rates, changes in the valuation of deferred tax assets and liabilities, changes in tax laws (or the manner in which tax authorities interpret and administer them), and the outcome of tax audits in various jurisdictions around the world. Many of the countries in which Telesat does business have or are expected to adopt changes to tax laws as a result of the Base Erosion and Profit Shifting (“BEPS”) final proposals from the Organisation for Economic Co-operation and Development (“OECD”) and specific country anti-avoidance initiatives. In particular, legislation to implement Canadian interest expense deduction limitation rules, consistent with the OECD’s recommendations as a result of the BEPS final proposals, was enacted by Parliament in 2024. These rules apply starting in 2024 and generally limit Canadian interest deductions and financing expenses to 30% of tax EBITDA.

Such tax law changes increase uncertainty and may adversely affect Telesat’s tax provision. Telesat regularly assesses all of these matters to determine the adequacy of its tax provision, which is subject to significant judgment.

45

Table of Contents

ITEM 4.        INFORMATION OF THE COMPANY

A.     History and Development of the Company

Telesat, as it exists today, is the result of the 2007 combination of Telesat Canada and Loral Skynet, although the company’s history dates to 1969, when the Canadian Parliament passed the Telesat Canada Act. In 1972, Telesat Canada launched the world’s first domestic commercial satellite in geostationary orbit and the Company has been a pioneer and leading innovator in satellite communications ever since. Telesat Canada launched the first commercial Ku-band satellite (officially, the DTH satellite television service) in 1978, Canada’s first direct broadcast satellite (“DBS”) in 1999 and the world’s first consumer 2-way Ka-band broadband internet service via satellite in 2004. Since the mid-1970s, Telesat Canada has provided advanced satellite services for voice, data and broadcast communications in the Americas, including in Canada’s far North.

Loral Skynet traced its history to two early companies in the U.S. satellite communications industry: AT&T Skynet and Orion Satellite Corporation (“Orion”). AT&T Skynet and its predecessor organizations in AT&T’s Bell Laboratories effectively launched the commercial satellite communications industry by demonstrating the first trans-Atlantic satellite delivery of television on Telstar 1 in 1962. Through the 1970s, 1980s and 1990s, AT&T Skynet provided state-of-the-art telephone and television services in the U.S. for AT&T, as well as video distribution and contribution services for U.S. broadcasters and cable operators using the Comstar and Telstar series of satellites. Orion was formed in 1988 for the purpose of providing international data services. In 1994, Orion launched Orion 1, which provided early trans-Atlantic services between the U.S. and Europe. Orion was the second U.S. licensed “separate system” authorized to compete directly with the intergovernmental organization INTELSAT for certain types of international satellite services.

In 1997, AT&T Skynet was acquired from AT&T by LSC Holdings, became Loral Skynet, and expanded its focus from the U.S. to become a global satellite operator. Orion was acquired by LSC Holdings in 1998, and its operations were integrated with those of Loral Skynet in 1999.

On October 31, 2007, PSP Investments and Loral acquired 100% of the stock of Telesat Canada from BCE Inc., Canada’s largest communications company (the “Skynet Transaction”). Following the Skynet Transaction, the Loral Skynet and Telesat Canada businesses and assets were combined.

On November 18, 2021 and November 19, 2021, Telesat Corporation, a corporation incorporated under the laws of the Province of British Columbia, Canada on October 21, 2020, along with the other parties to the Transaction Agreement consummated the Transaction. See “Related Party Transactions — The Transaction”. Telesat Corporation is the general partner of Telesat Partnership LP, which was formed under the Limited Partnership Act (Ontario) on November 12, 2020. Telesat Corporation directly or indirectly own 100% of all of its operating subsidiaries.

The Transaction was effected in accordance with the Transaction Agreement through a series of transactions, including: (i) on November 18, 2021, Red Isle contributing 272,827 Telesat Canada Non-Voting Participating Preferred Shares to Telesat in exchange for Class C Fully Voting Shares of Telesat and the balance of its equity interest in Telesat Canada to Telesat Partnership in exchange for Class C Units of Telesat Partnership; (ii) on November 18, 2021 and pursuant to stockholder contribution agreements, the contribution by current and former members of management of Telesat Canada of their Telesat Canada Non-Voting Participating Preferred Shares to Telesat in exchange for newly issued Class A Common Shares of Telesat if such contributing shareholder is Canadian (as such term is defined in the Investment Canada Act) or newly issued Class B Variable Voting Shares of Telesat if such contributing shareholder is not Canadian (as such term is defined in the Investment Canada Act); (iii) on November 18, 2021 and pursuant to the director contribution agreement, the contribution by John Cashman and Clare Copeland of their Telesat Canada Director Voting Preferred Shares to Telesat Partnership in exchange for interests in Telesat Partnership, which were subsequently redeemed by Telesat Partnership for cash on November 19, 2021; (iv) on November 18, 2021 and pursuant to option holder exchange agreements, the exchange of options, tandem stock appreciation rights and restricted stock units in respect of Telesat Canada for corresponding instruments in Telesat with the same vesting terms and conditions; and (v) on November 19, 2021, the merger of Merger Sub with and into Loral, with Loral surviving the Merger as a wholly owned subsidiary of Telesat Partnership and the other Loral stockholders receiving shares of Telesat or units of Telesat Partnership as described below.

46

Table of Contents

Under the terms of the Transaction Agreement, at the Effective Time, each share of Loral common stock outstanding immediately prior to the Effective Time was converted into the right to receive (a) if the Loral stockholder validly made a Unit Election, one newly issued Class A Unit of Telesat Partnership if such Loral stockholder was Canadian (as such term is defined in the Investment Canada Act), and otherwise one newly issued Class B unit of Telesat Partnership, (b) if the Loral stockholder validly made a Shares Election, one newly issued Class A Common Share if such Loral stockholder was Canadian (as such term is defined in the Investment Canada Act), or (c) if the Loral stockholder validly made a Shares Election and was not Canadian, or did not validly make a Unit Election or a Shares Election, one newly issued Class B variable voting share. Following the Transaction, Telesat Canada became an indirect wholly owned subsidiary of Telesat.

In addition, on November 18, 2021, Telesat entered into the trust agreement and trust voting agreement with Telesat Partnership, TSX Trust Company as the trustee of Telesat Corporation Trust and, in the case of the trust agreement, the settlor of the trust, effectuating the voting trust relating to the voting rights of units of Telesat Partnership.

Following the completion of the Transaction, our authorized share capital includes Class A Common Shares, Class B Variable Voting Shares, Class C Fully Voting Shares, Class C Limited Voting Shares, a Class A Special Voting Share, a Class B Special Voting Share, a Class C Special Voting Share, the Golden Share and Class A Preferred Shares. The Special Voting Shares and the Golden Share have no material economic rights.

The Telesat Public Shares commenced trading on the Nasdaq Stock Market and the Toronto Stock Exchange under the ticker symbol “TSAT” on November 19, 2021. The Telesat Partnership Units are not listed on an exchange.

In March 2022, Telesat established Telesat Government Solutions (TGS), a wholly-owned subsidiary of Telesat Canada. TGS has been approved by the U.S. Government Defense Counterintelligence and Security Agency as a Foreign Ownership, Control, or Influence-mitigated entity and operates under a Special Security Agreement with the U.S. Government.

In September 2025, Telesat Canada distributed 62% of the equity of its Telesat Lightspeed business to an indirect subsidiary of Telesat Corporation. The indirect subsidiary is wholly-owned by Telesat Canada’s parent entities and is a Non-Guarantor under Telesat Canada’s debt documents.

Our fiscal year ends on December 31 of each calendar year.

Our agent for service of process in the United States is Puglisi & Associates, whose address is 850 Library Avenue, Suite 204, Newark, Delaware 19711.

The registered office of Telesat Corporation is located at 200 Burrard St. #1200, Vancouver, BC V7X 1T2 and our head office is located at 160 Elgin Street, Ottawa, Ontario, Canada K2P 2P7. The head office of Telesat Partnership is located at 160 Elgin Street, Ottawa, Ontario, Canada K2P 2P7. Our telephone number at our head and registered office is (613) 748-8700. Our website address is https://www.telesat.com. Information contained on, or accessible through, our website is not part of this Annual Report and the inclusion of our website address in this Annual Report is an inactive textual reference.

Additional Information on the Company

The SEC maintains an internet site that contains reports, proxy and information statements, and other information regarding issuers that file electronically with the SEC at https://www.sec.gov. Our filings with the SEC can be accessed free of charge at this website.

B.     Business Overview

The following discussion of the business of Telesat is qualified by reference to, and should be read in conjunction with, the “Risk Factors” starting on page 8 of this Annual Report.

Business Overview

Telesat is a leading global satellite operator, providing its customers with mission-critical communications services since the start of the satellite communications industry in the 1960s. Through a combination of advanced satellites and ground facilities and a highly expert and dedicated staff, our communications solutions support the requirements of sophisticated satellite users throughout the world. Throughout our lengthy operating history, we have demonstrated a deep commitment to customer service and led the way on many of the industry’s most ground-breaking innovations.

47

Table of Contents

After decades of developing and successfully operating our GEO satellite services business, we are building what we believe will be one of the world’s most advanced constellations of LEO satellites and integrated terrestrial infrastructure, called “Telesat Lightspeed” — a state-of-the-art network designed to provide global broadband connectivity to enterprise and government customers. Telesat Lightspeed has the potential to dramatically increase the Company’s addressable market and significantly expand its growth potential.

Industry Overview and Trends

We compete in the market for the provision of voice, data, video and internet connectivity services worldwide. Services of this type are provided using various technologies, including satellite networks. We provide communications links between fixed points on the earth’s surface, referred to as point-to-point services, and from one point to multiple points, referred to as point-to-multipoint services. We also provide services to mobile platforms, such as ships and airplanes. Over the last several decades, deregulation and privatization have significantly reshaped the satellite sector. In addition, the sector has undergone consolidation, with regional, national and global operators being acquired by larger companies or seeking to partner with other providers. There have also been many new, smaller entrants, including many governmental operators, launching national or regional satellite programs. More recently, non-geostationary satellite systems have been announced and are in various stages of development, deployment and operation.

Satellite Systems

A generic satellite system consists of a space segment and an earth segment. The “space segment” is comprised of the satellites and the Telemetry, Tracking and Control (“TT&C”) systems and facilities used to control and monitor the satellites. The “earth segment” is made up of all of the communication earth stations and other devices that access operational satellites. A satellite has two primary subsystems: the communications payload and the spacecraft bus. In its simplest form, the communications payload consists of components that receive the signals from earth and process them for transmission back to earth or to another satellite via an intersatellite link. The spacecraft bus is essentially comprised of all of the non-communications equipment, including the electrical and TT&C subsystems, the propulsion and thermal subsystems and the spacecraft structure itself.

GEO satellites circle the earth from orbital locations approximately 22,300 miles (35,700 kilometers) above the equator. The speed at which they orbit the earth corresponds to the speed of the earth’s rotation. As a result, each GEO satellite appears fixed over a geographic area and in essence “blankets” that area with its signals, and an earth station antenna located in that area can communicate continuously with a particular satellite if it is pointed to, and has an unobstructed view of, that satellite’s orbital location. An individual satellite can be designed to communicate with major portions of the earth via large, geographically dispersed beams, to focus its coverage more specifically on particular markets or regions through regional or spot beams, or to use a portion of its total capacity for each type of coverage.

The non-geostationary orbit, or NGSO, includes satellites operating in LEO, with an altitude typically between 200 and 870 miles (325 to 1,400 kilometers) and satellites operating in Medium Earth Orbit, or MEO, that is between the LEO and GEO orbits. Unlike geosynchronous satellites that operate in a fixed orbital location above the equator, LEO and MEO satellites travel around the earth at high velocities requiring antennas on the ground to track their movement. LEO satellite systems offer a number of advantages over GEO satellites to meet growing requirements for broadband services, both consumer and enterprise, by providing increased data speeds and capacity, global coverage, and latency on par with or, in some circumstances, better than terrestrial services.

Our Competitive Strengths

Telesat continues to be at the forefront of the satellite services industry, leading with outstanding customer service and a culture of engineering excellence and technological innovation. We are leveraging this experience as we build our Telesat Lightspeed constellation with the aim of creating a transformative and industry-leading fiber-like broadband network from space for commercial and government users globally. Today, we have a leading GEO business with satellites occupying attractive orbital locations delivering services to hundreds of customers worldwide. The average expected remaining commercial life of our satellite fleet is approximately four years. Additionally, we currently have a fleet utilization rate of 59%.

48

Table of Contents

The following competitive strengths characterize our business today and provide a strong foundation for Telesat Lightspeed:

Leading Global Satellite Operator with Over 55 Years of Heritage and a Blue Chip Customer Base

We are a leading global satellite operator with over 55 years of operating experience. Our GEO satellite fleet is comprised of 14 satellites and offers global satellite coverage with a concentration over the Americas. Through our deep commitment to customer service and focus on innovation and engineering excellence, we have developed strong and long-standing relationships with a diverse range of customers globally.

Commercial Success and Industry-Leading Engineering Expertise Driving Continuous Innovation and Advancement

We have a long-standing track-record of innovation, “firsts,” and commercial success in the global satellite industry, guided by one of the most experienced management teams in the industry. Our deep technical expertise and commercial focus has enabled us to pioneer many of the industry’s most ground breaking innovations and commercial successes, including:

1962 Telstar 1, built by Telesat’s predecessors at AT&T and Bell Laboratories, successfully delivered the first live intercontinental satellite TV transmission between Europe and the United States;

1972 Telesat launched Anik A1, the world’s first commercial domestic communications satellite in geostationary orbit;

1978 Telesat launched the first commercial Ku-band satellite on which was offered the first DTH television service, laying the groundwork for the global DTH industry;

1981 Telesat co-located two satellites in a single orbital slot for the first time, now a widely-used industry practice;

1996 Telesat was the first to provide internet access to Internet Service Providers (“ISPs”) over satellite;

2004 Telesat launched Anik F2, the first satellite to successfully commercialize DTH consumer Ka-band broadband services;

2009 Telesat launched Telstar 11N, the first satellite to provide Ku-band coverage of the Atlantic Ocean from the Arctic Circle to the Equator;

2013 Telesat launched Anik G1, the first commercial satellite with substantial X-band coverage of the Pacific Ocean, including Hawaii, to serve government users;

2015 Telesat launched Telstar 12 VANTAGE, the first satellite combining high-throughput satellite (“HTS”) spot beams and conventional broad beams, giving customers the ability to maximize throughput, lower cost per bit and meet growing demand for bandwidth intensive applications;

2018 Telesat launched its Phase 1 LEO satellite (“LEO 1”), the start of Telesat Lightspeed, leveraging Telesat’s innovative, patented design, and provided the first high-speed broadband connectivity from LEO;

2019 Telesat conducted the world’s first 5G backhaul demonstration over LEO satellite in partnership with Vodafone and the University of Surrey;

2020 Telesat and the GoC finalized $600 million agreement to bridge Canada’s digital divide with Telesat’s Low Earth Orbit satellite constellation;

2023 Telesat successfully launched another Phase 1 LEO satellite (“LEO 3”) that is currently being used for innovative demonstration purposes;

2023 Telesat contracts MDA Ltd. as prime satellite manufacturer for its advanced Telesat Lightspeed LEO constellation;

49

Table of Contents

2024 Telesat secured funding from the Canadian federal and Quebec provincial governments in the combined amount of approximately US$2 billion. This funding, combined with Telesat’s own approximately US$1.6 billion equity contribution, as well as certain vendor financing, provides the Telesat Lightspeed program with sufficient funds to launch global service;

2024 Telesat, in collaboration with the European Space Agency (ESA), reported a groundbreaking milestone in telecommunications technology by successfully establishing the world’s first 3GPP Non-Terrestrial Network (NTN) link over Low Earth Orbit (LEO) in the Ka-band between the ESTEC 5G Laboratory and the Telesat LEO 3 satellite;

2025 Telesat secures substantial multi-year contract with Viasat for Telesat Lightspeed services;

2025 Telesat entered a strategic partnership with the GoC and MDA Space to develop and deliver a multi-frequency, Arctic military satellite communications capability to the Canadian Armed Forces; and

2026 Telesat announced the addition of Mil-Ka frequences to its advanced Telesat Lightspeed network to meet the anticipated global demand for mission critical Mil-Ka capacity in LEO.

We believe our accumulated experience and expertise in the design, procurement, launch, operation and commercialization of satellites and satellite networks is unparalleled and will continue to drive our success into the future.

Positioned to Provide Global Broadband Connectivity with Telesat Lightspeed

We are positioned to provide global broadband internet connectivity to enterprise and government customers with Telesat Lightspeed, which we believe will be one of the world’s most advanced constellations of LEO satellites and integrated terrestrial infrastructure. Our Telesat Lightspeed architecture is designed to offer a powerful combination of capacity, speed, security, reach, flexibility, resiliency and affordability, with low latency that is on par with terrestrial networks. We have strong government participation, including an anchor contract with the GoC for $600 million over 10 years.

Portfolio of Strategic and Valuable Orbital Real Estate

Our GEO satellites occupy orbital locations that provide us with an advantageous position in the markets in which we operate. Access to these orbital locations, coupled with the high capital intensity of the satellite industry, creates barriers to entry in those markets. We are licensed by ISED to occupy a number of key orbital locations that are well-suited to serve the Americas and support our strong position in North America. Internationally, our satellites occupy advantageous orbital locations that enable broad pan-regional service with interconnectivity between regions, promoting both intra- and inter-regional services. We also have rights to additional spectrum, including at certain existing orbital locations.

We have decades of experience in obtaining and maintaining the licenses and approvals required to operate our existing global satellite and ground station network. We have secured a license from the GoC to launch and operate Telesat Lightspeed using ~4 GHz of Ka-band spectrum, for which Telesat has international spectrum rights in accordance with filings made through the International Telecommunication Union. Ka-band spectrum is particularly well suited for high performance global broadband networks because it allows wider bandwidth, high data and efficient frequency reuse for user-beam services, as well as the feeder-link beams required to connect the satellites to landing stations. As described in the “Regulation” section below, we have received a number of licenses and approvals for Telesat Lightspeed and are progressing in securing market access in additional countries.

50

Table of Contents

Contracted Revenue Backlog and Disciplined Management Supports Strong Revenue Visibility

Because of the mission-critical nature of our services and long-term contractual agreements, we have significant revenue visibility. Our GEO contracted revenue backlog is $0.8 billion as at December 31, 2025. We have entered into customer agreements to provide service on Telesat Lightspeed that aggregate to $1.0 billion in cash inflows as at December 31, 2025. For the last three years, we have had, on average, approximately 80% of each year’s total revenue already under contract at the beginning of the year. 100% of our backlog is non-cancellable or cancellable on economically prohibitive terms, except in the event of a continued period of service interruption or, in the case of Telesat Lightspeed, a delay in service commencement.

We generate attractive operating margins. For the year ended December 31, 2025, we generated an Adjusted EBITDA of $220.8 million, representing an Adjusted EBITDA margin of 52.8%1 which has decreased in recent years but we expect it to rebound as Telesat Lightspeed enters commercial service.

Our Growth Strategy

We plan to grow our business and profitability by supporting our existing customers and services and by building and deploying Telesat Lightspeed. Telesat Lightspeed is a highly advanced, global, enterprise-grade, integrated satellite and terrestrial network optimized to capture the growing demand for broadband connectivity in certain key market verticals around the world. Core to our growth strategy is leveraging our longstanding customer relationships, our deep technical, operating and regulatory expertise and our culture of outstanding customer service and continuous innovation. The principal elements of our growth strategy are the following:

Capture the Explosive Demand for Global Broadband Connectivity with Telesat Lightspeed

Telesat Lightspeed has been designed to provide fast, affordable, reliable and secure broadband connectivity everywhere on Earth, giving Telesat and our customers a significant competitive advantage in the markets we serve. The network design is optimized to serve enterprise and government users that require fiber-like connectivity beyond the reach of high-capacity terrestrial networks. We believe our advanced constellation design, leading network capabilities and decades of deep commercial, technical, operational and regulatory experience put us in a strong position to capture the growing demand for affordable, high-capacity broadband connectivity around the world allowing us to grow our business.

____________

1        Adjusted EBITDA and Adjusted EBITDA margin are non-IFRS Accounting Standards measures. For the definition and a reconciliation of Non-IFRS Accounting Standards measures, see “Management’s Discussion and Analysis of Financial Condition and Results of Operations — Non-IFRS Accounting Standards Measures”.

51

Table of Contents

Follow a Disciplined GEO Satellite Operating Strategy

We will continue to seek to maintain the utilization of our existing GEO satellite capacity, maintain our operating efficiency and, in a disciplined manner, use our cash flows to strengthen our business. We will continue to be disciplined in our satellite replacement and expansion program, seeking to secure high-quality, long-term customers to anchor any new or replacement geostationary satellites in advance of committing to the construction of such satellites, should such opportunities arise.

Opportunistically Engage in M&A Activity to Enhance our Competitive Position and Shareholder Value

The satellite industry has, historically, undergone periods of consolidation, both horizontal and vertical.

A number of satellite operators have publicly discussed the benefit of, and potential for, consolidation among satellite operators. Our competitor and global satellite operator, SES, has acquired another global satellite operator, Intelsat. Viasat has acquired Inmarsat, a leading provider of global mobile satellite communications services, and Eutelsat has acquired OneWeb. We will be alert to, and will evaluate, merger and acquisition opportunities in a thoughtful and disciplined manner as they arise with the aim of enhancing our competitive position and shareholder value.

Our GEO Business and Our LEO Opportunity

Below, we describe in detail our existing GEO business and the compelling opportunity presented by our Telesat Lightspeed network.

Background and Overview of Our GEO Business

Satellite operators compete with terrestrial network operators (e.g., cable, DSL, fiber optic, cellular/wireless and microwave transmission) in the market for video, data and voice communication services. We believe that satellite services have several advantages over these competing communication platforms, including the following:

        Satellites are a relatively cost-effective and efficient means to deliver a signal (e.g., TV, radio) to hundreds of millions of locations in a large geographic area, in particular in remote areas;

        The capacity to provide extensive coverage over a large geographic region allowing for the addition of sites at a lower marginal cost. Unlike cable and fiber lines, satellites can readily provide broadcast and communication services over large areas and to remote locations where the population density may not be high enough to warrant the expense of building a terrestrial-based communications network;

        The ability to deploy communications quickly in locations where little or no infrastructure is available, for example in the case of natural disaster response; and

        The capability to bypass shared and congested terrestrial links, further enhancing network performance, resiliency and security.

Traditionally, satellite communications services have principally been delivered by GEO satellites, such as those in our fleet, which circle the earth from orbital locations approximately 22,300 miles (35,700 kilometers) above the equator. Each GEO satellite in essence “blankets” a fixed geographic area with its signals and can communicate continuously with an earth station antenna if it is pointed to, and has an unobstructed view of, that satellite’s orbital location. An individual satellite can be designed to cover large geographic areas, to focus its coverage more specifically on particular markets or regions, or to use a portion of its total capacity for each type of coverage.

This contrasts with NGSO satellites, which include LEO satellites with an altitude typically between 200 and 870 miles (325 to 1,400 kilometers) and satellites operating in MEO that stand between the LEO and GEO orbits. Unlike GEO satellites that operate in a fixed orbital location above the equator, LEO and MEO satellites continuously travel around the Earth at high velocities and, depending on their orbits, may cover higher latitude parts of the Earth that GEO satellites may not be able to reach.

52

Table of Contents

Overview of Our GEO Satellite Business

Our GEO satellite fleet is comprised of 14 satellites and offers global coverage with a concentration over the Americas. We have a significant position in the North American satellite video distribution market. Our GEO satellite fleet and ground infrastructure provide a platform supporting (i) video distribution and DTH in North America with large telecommunications customers and significant contracted backlog, and (ii) connectivity satellite services for customers around the world for backhaul of telephone and internet traffic, corporate networks, maritime and aero broadband connectivity services, and video distribution and contribution.

We offer our suite of GEO satellite services to customers worldwide, which include some of the world’s leading DTH service providers, ISPs, network service integrators, telecommunications carriers, corporations and government agencies. We have established long-term, collaborative relationships with our customers and have developed a reputation for innovation, reliability, and outstanding customer service.

We believe our global satellite fleet, access to desirable orbital locations and spectrum rights and strong relationships with our customers position us to maintain a leading position as a provider of GEO satellite services.

GEO Business Model

The majority of our revenue comes from service agreements. These cover the provision of satellite capacity, ground services and/or end-to-end managed services. In our service agreements, a customer commits to purchase a specific type of capacity or service. Typically, our service agreements are non-cancellable, except in the event of a continued period of service interruption.

Our sales efforts are organized by region. We sell our services worldwide primarily through a direct sales force located at our headquarters in Ottawa and in London, Singapore, Rio de Janeiro, Washington D.C.. Some of our sales representatives work remotely from different locations in North America or Europe.

Our GEO Services

We earn the majority of our revenues by providing satellite-based services to customers who use these services for their own communications requirements or to provide video and data service solutions to customers further down the distribution chain. We also earn revenue by providing ground-based transmit and receive services, selling equipment and installing, managing and maintaining satellite networks.

We currently derive revenues from the following services:

        Broadcast:    Our broadcast services business provided approximately 47% of our revenues for the year ended December 31, 2025. Our broadcast customers include North American DTH providers Bell TV, Shaw Direct, DISH Network, and leading telecommunications and media firms. These services include:

        DTH:    The two major DTH service providers in Canada (Bell TV and Shaw Direct) exclusively use Telesat satellites as a distribution platform for satellite-delivered television programming, audio and information channels directly to their customers’ homes. In addition, one of our satellites is used by DISH Network for DTH services in the U.S.

        Video distribution and contribution:    Broadcasters, cable networks and DTH service providers use our satellites for the full-time transmission of television programming.

        Enterprise:    Our enterprise services provided approximately 49% of our revenues for the year ended December 31, 2025. Our enterprise customers include Bell Canada, Hughes Network Systems, iForte, Marlink, Northwestel, Telespazio, Viasat and Vodafone. These services include:

        Telecommunication carrier and integrator services:    We provide satellite capacity and end-to-end services for data and voice transmission to telecommunications carriers and integrators located throughout the world. These services include space segment services and terrestrial facilities for enterprise connectivity, internet backhaul, cellular backhaul and services such as rural telephony to telecommunications carriers and network services integrators around the world.

53

Table of Contents

        Maritime and aeronautical services:    We provide satellite capacity to customers serving the maritime and aeronautical markets, bringing broadband communications services to commercial airplanes and vessels.

        Government services:    We are a significant provider of satellite services to the Canadian government and also provide services to the U.S. and other allied governments through government service integrators.

        Direct-to-consumer broadband services:    We provide satellite capacity to Xplore in Canada, and to Hughes Network Services in South America, who each, in turn, use it to provide two-way broadband internet services directly to consumers.

        VSAT services:    We operate satellite and terrestrial networks that support enterprise and retail activities in Canada¸ including point-of-sale and other applications. These services include installation and maintenance of the end user terminal as well as the provision of satellite capacity and other network elements.

        Resource services:    We provide communications services to geographically diverse locations, both on and off shore, for the oil and gas and mining industries.

        Consulting and other:    Our consulting and other category provided approximately 4% of our revenues for the year ended December 31, 2025. We operate satellites for third parties and provide technical consulting services.

The combination of our North American broadcast, enterprise and government services businesses, and our international business offers diversity in terms of both the customers, end markets and regions served as well as the services provided.

Our GEO Infrastructure

In-Orbit GEO Satellite Fleet

Our GEO satellite fleet is comprised of 14 satellites offering global coverage with a concentration over the Americas.

Owned in-orbit GEO satellites as of December 31, 2025

 

Orbital Location Regions
Covered

 

Launch
Date

 

Manufacturer’s
End-of-Service
Life

 

End-of-Orbital
Maneuver Life
(1)

 

Model

Anik F1R

 

107.3° WL North America

 

Sep 2005

 

2020

 

2029(2)

 

E3000 (EADS Astrium)

Anik F2

 

111.1° WL Canada, Continental United States

 

Jul 2004

 

2019

 

2027(2)(5)

 

BSS702 (Boeing)

Anik F4

 

111.1° WL Canada

 

May 2004

 

2019

 

2026

 

A2100 (Lockheed Martin)

Anik F3

 

118.7° WL Canada, Continental United States

 

Apr 2007

 

2022

 

2030(2)

 

E3000 (EADS Astrium)

Anik G1

 

107.3° WL Canada South America

 

Apr 2013

 

2028

 

2039

 

SS/L 1300

Nimiq 2(3)

 

109.2° WL North America

 

Dec 2002

 

2015

 

2026(2)

 

A2100 AX (Lockheed Martin)

Nimiq 4

 

82° WL Canada

 

Sep 2008

 

2023

 

2027(6)

 

E3000 (EADS Astrium)

Nimiq 5

 

72.7° WL Canada, Continental United States

 

Sep 2009

 

2024

 

2036

 

SS/L 1300

Nimiq 6

 

91.1° WL Canada

 

May 2012

 

2027

 

2046

 

SS/L 1300

54

Table of Contents

 

Orbital Location Regions
Covered

 

Launch
Date

 

Manufacturer’s
End-of-Service
Life

 

End-of-Orbital
Maneuver Life
(1)

 

Model

Telstar 11N

 

37.55° WL North and Central America, Europe, Africa and the maritime Atlantic Ocean region

 

Feb 2009

 

2024

 

2027

 

SS/L 1300

Telstar 12 VANTAGE

 

15° WL Eastern United States, SE Canada, Europe, Russia, Middle East, South Africa, portions of South and Central America

 

Nov 2015

 

2030

 

2032

 

E3000 (Airbus)

Telstar 14R/Estrela do Sul 2

 

63° WL Brazil and portions of Latin America, North America, Atlantic Ocean

 

May 2011

 

2026

 

2026

 

SS/L 1300

Telstar 18 VANTAGE(4)

 

138° EL India, South East Asia, Indonesia/Malaysia, China, Australia/New Zealand, North Pacific and Hawaii

 

Sep 2018

 

2033

 

2040

 

SS/L 1300

Telstar 19 VANTAGE

 

63° WL Brazil and portions of Latin America, North America, Atlantic Ocean, Caribbean

 

Jul 2018

 

2033

 

2037

 

SS/L 1300

____________

(1)      Our current estimate of when each satellite will be decommissioned, taking account of anomalies and malfunctions the satellites have experienced to date and other factors such as remaining fuel levels, consumption rates and other available engineering data. These estimates are subject to change and it is possible that the actual orbital maneuver life of any of these satellites will be different than we currently anticipate. Further, it is anticipated that the payload capacity of each satellite may be reduced prior to the estimated End-of-Orbital Maneuver life.

(2)      End-of-Orbital Maneuver life for these satellites has been extended through inclined orbit operations which reduces fuel consumption through the elimination of north-south station-keeping.

(3)      Our Nimiq 2 satellite is primarily used to provide short-term services to other operators who use the satellite at their designated orbital locations to preserve their spectrum rights.

(4)      Telesat International Limited (“TIL”), a subsidiary of Telesat Canada, and APT have entered into agreements relating to the Telstar 18 VANTAGE satellite, which are accounted for as a joint operation, whereby TIL’s interest is 42.5%.

(5)      Anik F2 was placed into inclined operations in December 2022. A C-band satellite acquired from a third party (renamed “Anik F4”) was collocated at the orbital location and commenced providing station-kept service in January 2023.

(6)      It is our intention to place Nimiq 4 in inclined orbit in late 2026 which is expected to extend the operational lifetime to 2030.

Rights to Other Satellites

In addition, we have rights to the entire Ka-band Canadian payload, consisting of nine user beams, on ViaSat-1.

GEO Satellite Control Center, Network Operations Center and Earth Station Facilities

Our primary Satellite Control Center (“SCC”) is located at our headquarters in Ottawa, Ontario. The SCC is the hub for our satellite-related activities. The facility is staffed 24 hours per day and currently operates 11 Telesat owned satellites: Anik F1R, Anik F2, Anik F3, Anik G1, Nimiq 2, Nimiq 4, Nimiq 5, Nimiq 6, Telstar 11N, Telstar 12 VANTAGE, and Telstar 18 VANTAGE. We also operate other satellites for third parties from our SCC in Ottawa. We operate our Telstar 14R/Estrela do Sul 2 satellite and our Telstar 19 VANTAGE satellite from our SCC in Rio de Janeiro, Brazil. The Anik F4 satellite is operated on our behalf by SES. Our headquarters is located at 160 Elgin Street, Ottawa where we lease approximately 75,900 square feet. The lease expires on July 31, 2029, and we have two options to extend for an additional five years each.

55

Table of Contents

The Allan Park earth station, located northwest of Toronto, Ontario on approximately 65 acres of owned land, houses a customer support center and a technical control center. This facility is the single point of contact for our customers internationally and is also the main earth station complex providing Telemetry, Tracking and Control services for the satellites that we operate. The Allan Park earth station also houses our back-up satellite control center for the Nimiq and Anik satellites. The back-up satellite control center for the Telstar satellites is located at the Mount Jackson earth station. We have the functional ability to restore satellite control services via the Allan Park and Mount Jackson back-up control centers if our primary SCCs became disabled.

In addition to the Ottawa headquarters and the Allan Park earth station, we operate a number of other earth stations, including the following:

Overview of Telesat GEO Earth Stations (Other than the SCC and Allan Park)

Earth stations

 

Owned or leased property

Victoria, British Columbia, Canada

 

Leased

Fort McMurray, Alberta, Canada

 

Leased

Calgary, Alberta, Canada

 

Owned

Hague, Saskatchewan, Canada

 

Leased

Saskatoon, Saskatchewan, Canada

 

Leased

Winnipeg, Manitoba, Canada

 

Owned

Montreal, Quebec, Canada

 

Owned

Iqaluit, Nunavut, Canada

 

Leased

St. John’s, Newfoundland, Canada

 

Leased

Yellowknife, Northwest Territories, Canada

 

Owned

Mount Jackson, Virginia, U.S.

 

Owned

Middleton, Virginia, U.S.

 

Leased

Belo Horizonte, Brazil

 

Owned

Kapolei, Hawaii, U.S.

 

Third party site

Aflenz, Austria

 

Third party site

Perth, Australia

 

Third party site

Jakarta, Indonesia

 

Third party site

In addition to these facilities, we lease facilities for administrative and sales offices in various locations throughout Canada and the U.S. as well as in Brazil, England and Singapore.

Background and Overview of Telesat Lightspeed

A key growth opportunity is our deployment of Telesat Lightspeed. We believe that the global broadband internet connectivity provided by Telesat Lightspeed will allow Telesat to rapidly and profitably grow its business. For this reason, we have invested significant time and resources to develop and build this innovative constellation of LEO satellites, which we believe will be among the most capable and technologically advanced satellite-based enterprise grade networks in the world. The success of Telesat Lightspeed is expected to be driven by the compelling value proposition it represents in the market, as well as our deep familiarity with our customers, their markets, use cases and needs.

Broadband from LEO has moved well beyond the developmental phase into a period of rapid commercial scaling and global adoption. As of late 2025, the viability of LEO technology is underscored by the massive scale of existing constellations. SpaceX’s Starlink in particular has demonstrated the value proposition of LEO to commercial and government users, now servicing more than 10 million active customers. This growth includes significant expansion into high-value enterprise segments; maritime, including major cruise lines and commercial fleets and aero as well as the burgeoning defense and security markets.

56

Table of Contents

Overview of Telesat Lightspeed

As discussed in greater detail below, the Telesat Lightspeed design has been optimized to serve the fast-growing broadband connectivity requirements of fixed and mobile network operators, aeronautical and maritime users, enterprise customers and governments.

Telesat Lightspeed will combine state-of-the-art interconnected LEO satellites coupled with a sophisticated and integrated terrestrial infrastructure to create a global fiber-like broadband network for commercial and government users worldwide. Our fleet of satellites will operate in orbits designed to optimize coverage and capacity, providing full global coverage while concentrating capacity over geographic regions of highest demand. Additional satellites and ground facilities can be added to the network over time to meet increased user demand as and when required.

MDA Space is the prime satellite manufacturer for the advanced Telesat Lightspeed LEO constellation. SpaceX is contracted to provide launch services, and a number of other suppliers are under contract to provide various other elements of the service including landing stations, user terminals and software.

In September, 2024, Telesat announced that it had entered into definitive agreements with respect to its Telesat Lightspeed Financing in the amount of up to approximately US$2 billion and that this funding, combined with Telesat’s own approximately US$1.6 billion equity contribution, as well as certain vendor financing, would provide the Telesat Lightspeed program with sufficient funds to launch global service.

The GoC will also contribute up to $85 million to Telesat through the GoC’s Strategic Innovation Fund (“SIF”).

We have entered into an agreement with the GoC to bring affordable, high-speed internet connectivity across rural, underserved areas of Canada. Under the terms of our agreement, Telesat will receive $600 million from the GoC over a ten-year period commencing when the Telesat Lightspeed network begins commercial service, which will enable internet and mobility service providers to acquire Telesat Lightspeed capacity at reduced rates to bring universal broadband connectivity to rural, Northern and Indigenous communities across Canada.

We have also entered into a substantial multi-year contract with Viasat Inc. for Telesat Lightspeed services. Under its multi-orbit strategy, Viasat plans to integrate Telesat Lightspeed into its services portfolio for aviation, maritime, enterprise and defense markets.

In 2025, Telesat entered a strategic partnership with the GoC and MDA Space to develop and deliver a multi-frequency, Arctic military satellite communications capability to the Canadian Armed Forces (CAF) for a fifteen-year term. This partnership is part of the Enhanced Satellite Communications Project — Polar (ESCP-P), one of the key procurements being led by the newly formed Defence Investment Agency. It will provide reliable wideband and narrowband connectivity to support CAF operations in the Arctic. This project is leveraging Canadian industry to create high-quality jobs across the country, while unlocking a multi-billion dollar investment in Canada’s defense sector.

In 2026, Telesat announced the addition of Mil-Ka to its advanced Telesat Lightspeed network to meet the anticipated global demand for mission critical Mil-Ka capacity in LEO. Specifically, Telesat is replacing 500 MHz of commercial Ka spectrum with 500 MHz of Mil-Ka spectrum. Secure Mil-Ka satellite communications has become the essential backbone of modern armed forces, the connective tissue binding warfighters, decision makers, defense platforms, weapon systems, sensors, military intelligence, and Command & Control into a coherent, integrated system of systems. In an era defined by great power competition and rapid technological change, the ability to project military power, coordinate joint operations, and respond decisively at any moment depends on access to resilient, secure, and high-throughput communications. Yet as adversaries develop increasingly sophisticated capabilities to contest, degrade, and deny these links, guaranteed access to trusted mission-critical SATCOM capacity has evolved from a tactical advantage into a strategic imperative.

Telesat Lightspeed Mil-Ka services extend the design principles of the network’s original Commercial Ka-band architecture, which was developed to support mission critical enterprise and government connectivity requirements. Mil-Ka provides an additional layer of operational utility and resilience for defense users, while leveraging a secure, resilient and flexible transport framework. Customer encrypted data can traverse the optically linked mesh network in space and bypass third-party terrestrial infrastructure to maintain sovereign data control and reliable communications

57

Table of Contents

in demanding operational environments where communications superiority is a precondition for mission success. With this change to our spectrum configuration, Telesat Lightspeed is expected to deliver significantly more Mil-Ka capacity on its state-of-the-art network than all Mil-Ka capacity in orbit today and will deliver the sovereign, resilient, and trusted capacity that Canada and allied defense users require.

Telesat Lightspeed Infrastructure

Since January 2018, we used the LEO 1 satellite to validate and de-risk key features of our LEO system design, specifically the capability of the satellite and customer terminals to deliver a low latency broadband experience. The LEO 1 Satellite was removed from service in July 2023 and was replaced by the LEO 3 satellite to continue the mission. With industry partners and customers, we have conducted successful validations in each of the key vertical markets we are targeting.

        Enterprise and Telecom:    In partnership with Vodafone and the University of Surrey, we demonstrated that LEO satellites can provide effective backhaul transport for mobile network operators, including advanced backhaul solutions for 5G, based on round trip latency of 18-40 milliseconds during testing, among the lowest ever for a satellite broadband connection. Additional commercial LEO tests have been conducted with Telefonica, Optus, Motorola Solutions and PLDT. Microsoft Azure used the LEO 1 satellite to test throughput, latency and jitter, and also successfully demonstrated application functionality such as Office 365, Teams conferencing, file transfers to OneDrive, streaming videos and playing cloud hosted games on Xbox Cloud.

58

Table of Contents

        Aviation:    We have successfully demonstrated Telesat Lightspeed network’s IFC service capabilities via our LEO satellite with Honeywell and Anuvu, significantly mitigating the performance risk of LEO connectivity over Ka-band to commercial airplanes.

        Maritime:    We have successfully demonstrated Telesat Lightspeed network’s fit for maritime satellite communications services via our LEO 1 satellite with NSSL Global and OmniAccess, leaders in maritime connectivity solutions.

        Government:    Telesat Lightspeed is particularly attractive to governments because of its resilient distributed nature, secure, low latency, and truly global service. In 2018, we were awarded a contract by DARPA to demonstrate capabilities of Telesat Lightspeed with DARPA’s experimental “Blackjack” constellation. In October 2020, DARPA awarded us a contract for the development and in-orbit demonstration of commercial spacecraft buses in a LEO constellation network with robust low latency communications features. As part of this follow-on contract, we have delivered two spacecraft buses to DARPA for a “risk reduction” flight to test optical inter-satellite link (OISL) communications with government payloads in orbit and to demonstrate OISL interoperability with different hardware. In July 2022, Telesat was one of the recipients of the DARPA Space-Based Adaptive Communications Node (Space-BACN) contract to demonstrate the architecture of inter-connecting commercial LEO constellations and their OISL enabled mesh networks with heterogeneous U.S. government networks. We also have contracts in place with prime contractors L3 Harris and General Dynamics Mission Systems for demonstrations and studies with Air Force Research Labs and NASA. In October 2020, Telesat U.S. Services was selected to become part of the Lockheed Martin team, which was recently awarded the Space Transport Layer Tranche 0 contract by the U.S. Space Development Agency.Taken together, these developing relationships and contract awards demonstrate that the U.S. government is investing significant resources to bring about its “pivot” from GEO- to LEO-based satellite systems and its demonstrated interest in Telesat Lightspeed as a commercial satellite solutions provider. Telesat’s addition of Mil-Ka frequencies, coupled with its advanced security features, further bolsters Telesat’s ability to serve government users.

Satellites

Telesat Lightspeed was designed to optimally serve the key market verticals on which we are focused. It will allow Telesat to provide secure, high throughput and cost-effective broadband services for users in rural and remote areas, aero and maritime customers and government users. Telesat Lightspeed satellites incorporate leading-edge technologies and features, including:

        Advanced phased array antennas instantly match capacity to demand:    The antennas on each satellite are combined with advanced, digital beam forming technology that can create hundreds of thousands of logical beams and dynamically focus multiple Gbps of capacity into demand hot spots like remote communities, large airports or major seaports;

        Interlinked satellite mesh network in space for high resilience and new applications:    Each satellite will have high capacity optical links that combine to create a highly resilient, flexible and secure space-based network, moving data across the network and around the world at the speed of light;

        Data processing in space provides most efficient traffic routing:    Full digital modulation and demodulation occurs on the satellite which, coupled with an end-to-end constellation network operating system, improves link performance and gives customers a high degree of flexibility for routing traffic, eliminating gateway hops for fast, secure, end-to-end delivery of data; and

        Efficient orbital configuration maximizes network performance:    Telesat Lightspeed satellites operate in an innovative orbit designed to optimize coverage and capacity, with true pole-to-pole global coverage.

LEO Satellite Control Center, Network Operations Center and Earth Station Facilities

An SCC, along with a Network Operation Center (“NOC”), from which we will operate Telesat Lightspeed and manage and support customer services are under construction in Gatineau, Quebec. The NOC will monitor and control the various non-spacecraft elements of the Telesat Lightspeed network. It will respond to faults and alarms generated

59

Table of Contents

across the network whether relating to hardware, software or hosted services. It will also respond to customer service network issues and requests. Change management on the Telesat Lightspeed system will be controlled and coordinated by NOC personnel. The facility will be staffed 24 hours per day with rotating shifts.

Overview of Telesat LEO Earth Stations Under Construction

Earth stations

 

Owned or leased property

Papineauville, Quebec, Canada

 

Owned

Timmins, Ontario, Canada

 

Owned

Estevan, Saskatchewan, Canada

 

Owned

Shaunavon, Saskatchewan, Canada

 

Leased

Bercenay-en-Othe, France

 

Third party site

Berry Jerry, New South Wales, Australia

 

Third party site

Rugby, United Kingdom

 

Third party site

Ground-Based Infrastructure

The ground-based infrastructure of Telesat Lightspeed will consist of the landing stations (“Landing Stations”) and terrestrial network (“Terrestrial Network”) segments. Telesat Lightspeed is designed to make it easy for customers to connect to the network and communicate through it. Metro Ethernet Forum standards-compliant services are expected to simplify the integration of Telesat Lightspeed into customer provisioning, operations and billing systems.

        Landing Stations:    We are deploying widely distributed Landing Stations around the world to provide connectivity to Telesat Lightspeed. The Landing Stations provide the links that connect the satellites to our ground system.

        Terrestrial Network:    The Terrestrial Network consists of Points of Presence (“PoPs”) and the global fiber network that interconnects all elements of the network, including the Landing Stations and PoPs. PoPs will host customer facing network interfaces and will relay customer traffic to Landing Stations. One or more Landing Stations may connect to a regional PoP.

Telesat Lightspeed Performance Features

Telesat Lightspeed will provide critical features and functionality that will make it a highly compelling value proposition in the market verticals it has been optimized to serve, including:

        High throughput:    Individual links will be at speeds in the gigabits per second and Telesat Lightspeed will have multiple terabits per second of total usable capacity;

        Low latency:    Data will travel from the customer location to the internet (or the customer’s network) roughly 20 times faster than the latency that GEO satellites can provide;

        Low cost:    With its highly innovative design, Telesat Lightspeed is expected to have a cost advantage over many other satellite broadband solutions, enhancing its competitiveness and expanding the addressable market for satellite-delivered connectivity solutions;

        Focused and flexible capacity:    The network will be able to dynamically allocate high capacity where and when customers require it, and will be able to reconfigure that capacity distribution as customer demand changes and evolves. Telesat Lightspeed also supports mesh connectivity enabling efficient remote to remote communications without having to transit the landing station;

        True global coverage:    Telesat Lightspeed will provide coverage of the Earth’s entire surface, from pole to pole, fulfilling the needs of governments and mobility markets, such as aviation and maritime for global network coverage and providing a uniform connectivity experience;

60

Table of Contents

        Interoperability with terrestrial networks:    Customers want to connect to a satellite network as seamlessly as they do to terrestrial fiber networks today. Telesat Lightspeed leverages MEF 3.0 industry-wide network interface standards which enable simple, seamless integration with customers’ terrestrial networks, without the need to integrate proprietary hardware or software. Through MEF 3.0 underlay connectivity service standards, customers can easily understand the capabilities provided by Telesat Lightspeed and how these software-defined digital services can be procured and integrated into their networks; and

        High level security and resiliency:    With a constellation of interconnected satellites and advanced satellite technologies such as narrow, steerable beams, beam hopping, and fast frequency hopping, Telesat Lightspeed has been designed to ensure that communications are extremely difficult to intercept, decipher, or jam. We believe Telesat Lightspeed will provide a high level of resiliency and protection against interference never before available in satellite communications. Telesat Lightspeed is based on a zero-trust architecture with stringent cybersecurity controls supporting end-to-end data encryption with government-owned key management cryptographic systems providing a high-level of security.

Overview of The Telesat Lightspeed Market Opportunity: Growing Demand for High-Capacity, Fiber-like Broadband Connectivity Everywhere

Global broadband demand is increasing exponentially as the world is becoming increasingly digital, a trend that was accelerated by the global COVID pandemic. Applications and programs that are critical to individuals, businesses and governments are built to run on the fast, low latency terrestrial networks that serve the majority of users in developed economies. Forecasted rates in IP-traffic are expected to grow from 160 exabytes per month in 2023 to 563 exabytes per month in 2029, a 23% compound annual growth rate, on a global basis.2

However, there is a major gap in access to global broadband connectivity, with more than three billion people who live outside of urban areas either poorly connected or not connected at all. These unserved and underserved areas include over one million mobile sites (where legacy 2G/3G equipment is installed but cannot provide broadband data without affordable high capacity backhaul), 600,000 schools, hospitals and offices, 550,000 ships at sea and almost four billion aviation passengers each year.

Significant investments in LEO by Starlink, Eutelsat and Amazon, coupled with Starlink’s rapid growth in users (surpassing 10 million) have confirmed there is a massive addressable market for “fiber-like” LEO broadband in unserved regions. LEO technology is emerging as the primary solution for bridging the global “digital divide,” offering the capacity and performance required to replace or augment terrestrial networks where such networks are geographically or economically unfeasible. LEO is also proving transformational for aero, maritime and government.

Traditional Terrestrial and Satellite Solutions Cannot Meet This Growing Demand, but LEO Satellites Can

Expanding the availability of the digital world to unserved and underserved areas requires bringing to these areas the same type of broadband, fiber-quality connectivity that is available in well-connected areas.

It is, however, either prohibitively expensive to install fiber in certain geographic areas or simply physically impossible (e.g., to planes and ships).

Historically, the primary options for these markets have been traditional GEO satellites. While these satellites can provide coverage in most areas, because of the vast distances between the Earth’s surface and the orbital positions above the Earth occupied by GEO satellites, the user experience suffers due to high latency (the round-trip time delay between the data source and the data destination), which is prejudicial and, at times, prohibitive for certain consumer and enterprise broadband applications. While MEO offers lower latency than GEO, the latency is still higher than terrestrial networks, undermining the user experience.

____________

2        Ericsson Mobility Report November 2023

61

Table of Contents

        Consumer applications:    Real-time communications services (e.g. Zoom and FaceTime) show disruptive lag, multi-player gaming experiences are degraded, and encrypted applications such as Virtual Private Networks (remote work access tools) and encrypted websites can experience significant lags or fail altogether.

        Enterprise applications and real-time communications and controls:    Highly latency-sensitive enterprise applications cannot operate on systems that have a meaningful delay in sending and receiving a signal. Advanced mobile networks, like 5G, cannot operate as intended over high latency backhaul. LEO satellites are 35 times (or more) closer to the Earth than GEO satellites and 8 times (or more) closer than MEO satellites, thereby solving latency issues that exist with GEO and MEO satellites.

In addition to offering low latency, however, any potential LEO solution must also be significantly flexible and technologically advanced to dynamically deliver high capacity connectivity where users require it and minimize the amount of capacity that is idled because it cannot effectively be put to use in the network at any given time. A next-generation satellite broadband network must meet other market requirements for commercial broadband services:

        High capacity:    Capable of coping with high demand and network congestion. Since demand for connectivity tends to be concentrated, LEO networks must be able to dynamically concentrate very high amounts of capacity to high demand areas such as airports and seaports.

        Affordable:    Global broadband services provided over a LEO satellite network must be affordable, transforming the economics of the existing marketplace and expanding the addressable market.

        Global coverage:    Provide services everywhere, including to high latitude areas like the poles (a critical feature for large airlines, global shipping fleets and governments) as well as non-urban areas.

        Simple to use:    Plug and play with existing infrastructure by having simple, standards-based interfaces to the terrestrial network and the Internet.

        Resilient and Secure:    Mission-critical level of reliability of service. Online activities are now critical for the well-being of individuals, businesses and government users, increasing the emphasis on the resiliency and security of the communications network supporting them. A LEO satellite network is a distributed, multi-node network, making it more resilient to service outages. Further, multiple satellites and multiple beams from a satellite makes it complex to intercept, decipher and jam communications from a LEO constellation unlike traditional GEO satellites, thereby improving the overall security posture. LEO networks with advanced encryption and compliance with government cybersecurity standards (e.g., NIST, IAPRE, etc.) deliver highly secure satcom.

As discussed further below, Telesat Lightspeed has been specifically designed and optimized to meet these requirements.

The Market Opportunity for Telesat Lightspeed in Key Vertical Markets

We estimate that the total addressable market, or TAM, for our GEO business was approximately US$15.6 billion at the end of 2025.3 Telesat Lightspeed is expected to significantly increase our TAM. The estimated TAM for LEO was approximately US$425 billion in 2025, which we project will nearly double by 2032 in light of the demand drivers that exist today (e.g., 5G backhaul in terrestrial vertical or passenger connectivity in aviation vertical, and IoT).

The Telesat Lightspeed design has been specifically optimized to serve vertical markets that require fiber-like connectivity beyond the reach of terrestrial networks. Our target markets span four verticals: (i) enterprise and telecom, (ii) aviation, (iii) maritime, and (iv) government. These target markets require all of the features of Telesat Lightspeed, but each also have their own unique requirements, making certain features of Telesat Lightspeed particularly compelling to each of them.

____________

3        NSR Global Satellite Capacity Supply and Demand Study, 19th Edition.

62

Table of Contents

Enterprise and Telecom

We estimate that the enterprise and telecom market opportunity that can be addressed by LEO was approximately US$415 billion in 2025 and will grow at 7% annually until 2030 to reach approximately US$575 billion. Of the US$415 billion, we estimate that about US$235 billion is the direct-to-consumer market opportunity and about US$180 billion is the enterprise market opportunity. Our estimates are derived from information on the enterprise and telecom data market obtained from a variety of sources, including OECD Broadband statistics, World Bank Country Indicators, Landscan (with respect to population distribution) and management’s analysis and estimates as to the portion of the enterprise and telecom data market that Telesat Lightspeed could address. Enterprise applications include fixed wireless and mobile backhaul, remote enterprise, and health and education. Telesat Lightspeed will initially focus on addressing the enterprise market.

This market is underpinned by the approximately four billion people who are digitally underserved or unconnected. Key demand areas are backhaul from mobile wireless sites, fixed wireless backhaul for remote communities, remote enterprise and emergency services, and broadband for institutions (schools, hospitals, etc.). In many of these areas, there is simply no economical fixed or terrestrial wireless (e.g., microwave) backhaul solution for delivery of high-speed broadband connectivity. There also tends to be no quality terrestrial access in remote areas for enterprise cloud applications, meaning that schools, hospitals and other public institutions in those areas are unable to take advantage of broadband applications and cloud-based services over terrestrial networks.

Satellites allow telecom operators to expand the reach of their fixed and mobile networks to locations not served, or underserved, by terrestrial networks by connecting these off-network locations to their main networks. Telesat Lightspeed is designed to provide an optimal, low-cost solution that can become the primary connectivity solution in remote areas and a secondary connectivity solution in urban areas. The Telesat Lightspeed “plug & play” versatility is expected to seamlessly integrate with terrestrial networks, vastly simplifying operations as compared to traditional satellite networks. The low latency of our network will enable customers to seamlessly transport encrypted traffic between terrestrial and satellite networks at high data rates, something that is not possible with traditional GEO satellite networks. The network is also expected to provide high throughput for large trunking links in remote regions (e.g., Northern Canada and island nations).

Importantly, given our strong reputation and existing customer relationships providing backhaul solutions for telecommunications companies and Mobile Network Operators (“MNOs”) in underserved or unconnected areas, as well as the high growth potential of this market, we are not focused on direct-to-consumer services at this time. It is possible, however, that evolution in antenna technology and other market developments may cause Telesat to offer direct-to-consumer services in the future.

Growing demand for fixed and mobile data, accelerated by the global rollout of 5G services and the universal service coverage requirements of many MNO licenses, is anticipated to drive growth for satellite backhaul services.

Another growth driver for satellite services is expected to come from increased demand in the resource sector, largely driven by oil and gas exploration, the level of which has been driven principally by global economic growth. In addition, the current and increasing focus on safety concerns in the resource sector is leading to the implementation of diverse, redundant communications for monitoring and control of resource infrastructure (e.g., automated rigs and pipelines), including video, which may drive demand for low latency satellite services.

Other demand drivers in the enterprise and telecom market include:

        Corporate networks:    As economic growth accelerates in parts of the world with poor terrestrial infrastructure, corporate enterprises expanding their activities in these regions will drive demand for increased satellite capacity.

        Government-sponsored universal connectivity programs:    Universal connectivity projects (government supported initiatives to bring broadband services to rural and remote communities and those with limited terrestrial infrastructure) are growing in both developed and developing nations. Governments are increasingly focused not just on basic connectivity but on enabling high quality connectivity, including 5G, to rural areas, similar to that in urban areas.

63

Table of Contents

Telesat Lightspeed, which is expected to provide affordable, fiber-like connectivity and backhaul to remote areas, stands to benefit from the expansion of networks and growing demand for high-speed, low latency connectivity resulting from such government-funded digital inclusion programs.

Aviation

As broadband connectivity has become increasingly important to businesses and individuals, the need to stay connected has spread to locations that cannot readily access terrestrial networks. In aeronautical markets, satellite broadband for passenger and crew communications has become a significant driver of demand and a competitive differentiator as airlines and business jet operators around the world compete for passengers and staff. In addition, aircraft manufacturers and key parts suppliers (e.g., aircraft engine manufacturers) seek improved broadband connectivity to better monitor aircraft health, weather conditions and to optimize airline operations. For example, better and real-time data from the aircraft to the ground will help optimize flight paths and improve maintenance planning, all leading to lower operating cost for the airlines.

We estimate the aviation market opportunity addressable by LEO was US$7 billion in 2025, and will grow by 15% annually to US$15 billion by 2030. The market opportunity includes delivering connectivity services to commercial aircraft and business jets. Airlines are looking to provide value-added and differentiated services to customers, such as free in-flight Wi-Fi and on-demand video streaming.

IFC service providers are facing network capacity constraints in the U.S., especially around demand hotspots such as large airports, and may not have the necessary capacity to support the expected surge in demand as airlines start adopting free in-flight Wi-Fi. Airlines are also increasingly demanding the low latency solutions provided by LEO which has driven the success of Starlink in this market and, in part, led to the agreement with Viasat for Telesat Lightspeed services.

The flexible architecture of Telesat Lightspeed is designed to deliver high throughput services to high demand air traffic corridors at speeds and costs that will allow airlines to unlock the benefits of IFC. We plan to offer full global coverage with the flexibility for the airlines and their IFC service providers to dynamically allocate capacity to any plane globally, allowing them to efficiently manage their capacity pools. Telesat Lightspeed is planned as a fully integrated satellite and ground segment network, relieving IFC service providers of the burden and cost of managing their own global hub infrastructure.

Maritime

We estimate the maritime market opportunity that can be addressed by LEO satellite constellations reached about US$3 billion in 2025 and will grow at a 7% annual rate to US$5 billion by 2030. This market includes connectivity to merchant vessels, oil & gas sites, yachts and cruise ships.

Currently, GEO satellite operators provide maritime connectivity networks, but these systems suffer from low capacity, high latency and high cost and fail to deliver the connectivity experience desired by passengers and crew members at sea. Cruise lines compete with terrestrial holiday options and greatly benefit from the ability to deliver an at-home-type connectivity experience to customers at sea. We believe Telesat Lightspeed will be well positioned to deliver high throughput and low latency to cruise ships anywhere in the world, ensuring a compelling connectivity experience.

Similarly, yacht owners want to enjoy the same high-quality broadband experience that they have in their homes and offices. For the merchant shipping lines and large oil and gas offshore platform operators, quality and fully global connectivity are a key “ask” of the crew and influences the ability to attract and retain employees. Real-time ship-to-shore connectivity also enables important operational efficiencies (e.g., optimal sea routes reduce vessel fuel costs).

Similar to aviation services, the flexible architecture of Telesat Lightspeed will deliver high throughput services to high demand ports and full global coverage with the flexibility to allocate capacity to any maritime vessel globally, meaning that commercial and passenger fleets alike can ensure consistent fiber-like connectivity throughout the duration of their journeys.

64

Table of Contents

Government

We estimate the government market opportunity addressable by Telesat Lightspeed reached approximately US$1 billion in 2025 and will grow at about 50% annually until 2030 to reach approximately US$11 billion.7 Telesat will focus on the government demand addressed by commercial satellite operators. The addition of Mil-Ka frequencies to Telesat Lightspeed further enhances Telesat’s ability to serve the defense market. Key applications initially include connectivity to government aircraft, naval vessels and deployed sites.

The global defense landscape is undergoing a historic transformation. NATO allies are committing to increase defense spending of 2% of GDP, with several nations now targeting 5%, unlocking massive investments in capabilities including satellite communications. Canada has committed to these increased spending targets and its new Defence and Industrial Strategy (DIS) identifies sovereign space-based communications as foundational to national security. Telesat’s selection as a strategic partner for Canada’s Enhanced Satellite Communications Project (ESCP) is a powerful proof point of this commitment, further positioning Telesat as a critical mission partner in defense operations.

Allied nations globally are investing in sovereign and diverse LEO satellite communication systems to reduce strategic dependence and ensure resilient connectivity. The European Union is developing the Infrastructure for Resilience, Interconnectivity and Security by Satellite (IRIS²), Germany and Italy are both pursuing national LEO network initiatives, and South Korea is advancing its kLEO program. The U.S. government, the single largest user of commercial satellite communications, is moving toward proliferated LEO architectures through programs, including Golden Dome and United States Space Force’s pLEO initiative. The defense segment is expected to drive increased global demand for commercial satellite communications to supplement traditional bespoke MILSATCOM capabilities.

Commercial satellites increasingly support secure communications, surveillance, reconnaissance, and mobile communications, which includes support for unmanned aerial vehicles, logistics, troop welfare and a host of other services. The benefits and utility of LEO constellations are being demonstrated in Ukraine following the Russian invasion where SpaceX’s Starlink has been critical in connecting the Ukrainian government, military, NGOs and civilians.

Government space architectures recognize the operational benefits of multi-orbit “proliferated” constellations, particularly those based on LEO. As more nations demonstrate counter-satellite systems and communications jamming capability, governments are expected to seek LEO constellations made up of hundreds of advanced, interconnected satellites in an inherently more distributed, resilient and secure network than a network comprised of a handful of high-value GEO satellites. LEO constellations also offer real-time low latency connectivity, and global coverage (including the poles). Global low latency communications are a key goal for the unmanned, remotely controlled, sensor platforms, which are vital to government environmental observation, meteorology, and defense. The DoD has made the development of multi-orbit, “hybrid” commercial/government constellations a priority for the new U.S. Space Force.

In an operational domain where the integration of commercial capabilities into defense activities is becoming more widely accepted and desired, it is critical for industry partners to recognize the unique operational military requirements they are required to support. The addition of Mil-Ka spectrum to Telesat Lightspeed is just such a recognition, and positions Telesat to serve the defense market in a highly compelling manner.

Another application in the government vertical market is for “space relay” services. Simply described, government-owned spacecraft could transmit data they collect directly to Telesat Lightspeed satellites in space through optical inter-satellite links, using Telesat Lightspeed as a communications relay network to route such data quickly and securely anywhere on Earth. We anticipate that the U.S. and other governments may launch their own satellites that interface with the Telesat Lightspeed network in that manner. Such a “space relay” service would simplify the design

____________

7        International Defense Budgets, US Department of Defense Budgets, Management’s analysis and estimates.

65

Table of Contents

and lower the cost of government spacecraft and enable a more rapid technology refresh cycle than is currently the case, a capability that will be particularly attractive for national security applications in a rapidly changing world with budgetary constraints.

Additional Drivers of Demand Across Verticals and Markets for LEO Services

In addition to the factors driving the projected TAM growth in the key verticals described above, we believe the following trends can be expected to drive satellite services growth in the coming decade:

        Internet of Things:    A vast number of physical objects (e.g., factories, appliances, machinery, electric grids and other infrastructure) now have the capability to monitor their environment, report status, receive instructions, and take action based on information they receive. This is all part of the Internet of Things, or IoT, that already comprises billions of devices in use worldwide and which is forecasted to grow at an approximately 16% average yearly rate until 2029. Reliable communications are essential for IoT to work and, while most IoT connections will likely be by terrestrial wireless, the growth in the number of connected devices is expected to drive increased demand for satellite services.

        Emerging industries:    As developments in technologies like artificial intelligence and automated services progress, future applications such as autonomous driving and the connected car will require more than one communication link to ensure fully redundant connectivity at all times. Telesat Lightspeed is designed to support these developing technologies in an economically feasible manner as they evolve and come to increasingly rely on secure, reliable, low latency communications networks.

The Competitive Landscape for Our Services

We compete against other global, regional and national satellite operators and with providers of terrestrial-based communications services.

Telesat is a leading global satellite operator. Other scaled, global satellite operators include SES S.A. (“SES”), Eutelsat Group (“Eutelsat”), Viasat, and SpaceX. We also compete against a number of nationally or regionally focused satellite operators around the world including Hispasat, Sky Perfect JSAT, kt sat and APT Satellite. Telesat competes with these operators based primarily on the quality of our services, location of our orbital slots relating to the GEO business, performance characteristics of our satellites, price, and overall client needs.

SpaceX and Eutelsat Group/OneWeb have LEO satellite systems that are now in service, and they continue to add satellites and capacity. There are a number of other LEO satellite systems that have been announced, including Amazon and Blue Origin TeraWave. We believe that the innovative architecture and advanced technology of Telesat Lightspeed, as well as the market dynamics in the verticals we plan to serve, will allow us to compete effectively against any of the current and proposed systems.

More recently, direct-to-device satellite technology is being introduced by various providers, including Starlink, Globalstar and AST Mobile, targeting 5G service offerings to low population density areas and remote regions.

We believe the combination of the following attributes positions us favorably to commercialize Telesat Lightspeed successfully, notwithstanding competitors in the LEO marketplace:

        Enterprise-class system:    Telesat Lightspeed is focused on enterprise and government solutions and optimized for that purpose. Our constellation design, features and functionality, built to government standards and security requirements, including Mil-Ka frequencies, will deliver a highly compelling satellite-based enterprise class network.

        Vast technical expertise, experience and relationships:    As a trusted satellite operator with a highly experienced management team, we have longstanding relationships at the most important levels of the industry (e.g., customers, suppliers and regulators), and an established eco-system of partners to design a technologically-advanced and economical ground infrastructure.

66

Table of Contents

        Existing, engaged customer base:    We are known and trusted by key customers and have a deep understanding of their requirements. Telecommunications, enterprise, and government customers around the world today rely on Telesat to help plan their future mission critical infrastructure needs.

        Global regulatory experience:    Regulatory compliance is a critical aspect of operating and commercializing a satellite network. Obtaining rights to use spectrum and to gain access to provide service in countries around the world is a complex process. National governments have viewed space, and access to their markets from space, as a critical asset and require compliance with their regulations. The framework for NGSO spectrum rights, both at an individual country level and internationally at the ITU, is evolving, and it is critical to be an active participant in, and have deep knowledge of, these processes. Telesat has extensive experience in all of these areas, as well as credibility with regulators and other industry participants. For further regulatory detail, see “— Regulation.”

        Strong government alignment:    Telesat has received strong participation in Canada at the federal and provincial levels as evidenced by its selection as a strategic partner for the Enhanced Satellite Communications Project (ESCP), the Telesat Lightspeed capacity agreement executed with the GoC to bridge the digital divide and the approximately US$2 billion in Telesat Lightspeed Financing — reflecting the GoC’s and GoQ’s confidence in Telesat Lightspeed as a platform to advance domestic priorities and allied capability goals under the DIS.

Employees

As of December 31, 2025, we and our subsidiaries had approximately 711 permanent full and part-time employees. Approximately 1.6% of our employees are subject to collective bargaining agreements. Our employee body is primarily comprised of professional engineering, sales and marketing staff, administrative staff and skilled technical workers. We consider our employee relations to be strong.

Intellectual Property

Our success depends in part on our ability to obtain, maintain, protect, and enforce our intellectual property rights. We rely on a combination of patent, trademark, trade secret, copyright and other intellectual property rights and measures to protect the services and technology that we consider important to our business. We also rely on know-how, trade secrets and continuing technological innovation to develop and maintain our competitive position.

Our policy is to seek to protect our proprietary position by, among other methods, pursuing and obtaining patent protection in Canada and the United States and in jurisdictions outside of Canada and the United States related to our technology, inventions, improvements and services that are important to the development and implementation of our business. As of December 31, 2025, we owned a total of 65 issued patents, six of which were in the United States. These patents expire between 2030 and 2039. Seventeen of the issued patents are LEO-related, three of which are in the United States, and they expire between 2034 and 2039. Forty-eight of the issued patents are not LEO-related, three of which are in the United States, and they expire between 2030 and 2036. We also have several pending Canadian, U.S., and international patent applications.

The term of individual patents depends upon the legal term of the patents in the countries in which they are obtained. Generally, in the United States, issued patents are granted a term of 20 years from the earliest claimed non-provisional or Patent Cooperation Treaty filing date. In certain instances, a patent term can be adjusted to recapture a portion of delay by the U.S. Patent and Trademark Office in examining the patent application. Additionally, a patent term may be shortened if a patent is terminally disclaimed over an earlier filed patent. However, the life of the patent, and the protection it affords, is limited. In addition, we cannot provide any assurance that any patents will be issued from our pending or future applications or that any issued patents will adequately protect our current and future services. We also cannot predict the breadth of claims that may be allowed or enforced in our owned or in-licensed patents or whether such claims, if issued, will cover our services, provide sufficient protection from competitors or otherwise provide any competitive advantage. Any issued patents that we may own or in-license in the future may be challenged, invalidated, narrowed, held unenforceable, infringed or circumvented.

67

Table of Contents

There can be no assurance that infringement of existing third party patents has not occurred or will not occur. Additionally, because the patent application process is confidential, there can be no assurance that third parties, including competitors, do not have patents pending that could result in issued patents which we may infringe. In such event, we may be restricted from continuing the infringing activities, which could adversely affect our business, or we may be required to obtain a license from a patent holder and pay royalties, which would increase our cost of doing business.

We believe that we have certain know-how and trade secrets relating to our technology and current and future services. We rely on trade secrets to protect certain aspects of our technology related to our current and future services. However, trade secrets and know-how can be difficult to protect. We seek to protect our trade secrets and know-how, in part, by entering into confidentiality agreements with our employees, consultants, scientific advisors, service providers, and contractors but these agreements may not provide meaningful protection, and we cannot guarantee that we have executed such agreements with all applicable counterparties. These agreements may also be breached, and we may not have an adequate remedy for any such breach. We also seek to preserve the integrity and confidentiality of our data and trade secrets by maintaining physical security of our premises and physical and electronic security of our information technology systems. Although we take steps to protect our trade secrets and know-how, third parties may independently develop or otherwise gain access to our trade secrets and know-how.

For more information, please see “Risk Factors — Risks Relating to Intellectual Property”.

Research & Development

Our research and development expenditures are incurred for the studies associated with advanced satellite system designs, and experimentation and development of space, satellite and ground communications services. This includes the planned development of Telesat Lightspeed.

Regulation

We are subject to regulation by government authorities in the countries in which we operate. Specific details are provided for Canada, the U.S., the United Kingdom and Brazil, countries in which Telesat has ITU frequency rights authorized. We are also subject to the ITU radio regulations including the frequency coordination process defined therein, and to domestic regulation by government authorities in countries in which it operates. The applicable domestic regulations may depend on whether the frequencies are reserved for commercial or military/government use. Telesat Lightspeed satellites carry frequencies in the “Commercial-Ka” and in the “Mil-Ka.” At the international (ITU) level the Mil-Ka and Commercial-Ka bands (for which there are no formal definitions) are similarly allocated to satellite services; however, at the domestic level, some administrations have limited the Mil-Ka bands to government/military use only. As a result, for these administrations, to access the Mil-Ka frequencies additional approvals would be required, but the exact process and nature of those approvals are not well established because of the limited use of these frequencies by commercial operators in the past.

Canadian Regulatory Environment

Telesat Divestiture Act

Telesat was originally established by the GoC in 1969 under the Telesat Canada Act.

As part of the Canadian government’s divestiture of its shares in Telesat, pursuant to the Telesat Reorganization and Divestiture Act (1991) (“Telesat Divestiture Act”), Telesat was continued on March 27, 1992 as a business corporation under the Canada Business Corporations Act, the Telesat Canada Act was repealed and the Canadian government sold its shares in Telesat. The Telesat Divestiture Act provides that no legislation relating to the solvency or winding-up of a corporation applies to Telesat and that its affairs cannot be wound up unless authorized by an Act of Parliament. For further detail, see “Risk Factors — Risks Relating to the Business of Telesat Corporation.” In addition, Telesat and its shareholders and directors cannot apply for Telesat’s continuation in another jurisdiction or dissolution unless authorized by an Act of Parliament.

68

Table of Contents

Telecommunications Act

Telesat is a Canadian carrier under the Canadian Telecommunications Act (“Telecom Act”). The Telecom Act authorizes the Canadian Radio-Television and Telecommunications Commission (“CRTC”) to regulate various aspects of the provision of telecommunications services by us and other telecommunications service providers. Telesat is currently not subject to detailed rate regulation, however the CRTC has retained its powers under the Telecom Act to impose price regulation or other regulatory measures on Telesat in the future, as necessary. In addition, Section 28(2) of the Telecom Act provides that the CRTC may allocate satellite capacity to particular broadcasting undertakings if it is satisfied that the allocation will further the implementation of the broadcasting policy for Canada.

Radiocommunication Act

Our operations are subject to regulation and licensing by ISED pursuant to the Canadian Radiocommunication Act. ISED has the authority to issue spectrum and earth station licenses and establish policies and standards related to the radio frequencies upon which our satellites and earth stations depend. The Minister responsible for ISED has broad discretion in exercising this authority to issue licenses, fix and amend conditions of licenses, and to suspend or even revoke them. Some of the spectrum licenses under which we operate the Anik and Nimiq satellites require us to comply with research and development and other industrial and public benefit commitments, to pay annual spectrum license fees and to provide pan Canadian satellite coverage.

FSS and BSS licenses are awarded to qualified applicants on a first-come, first-served basis. The term of spectrum licenses is 20 years, with a high expectation of renewal. ISED may, however, issue licenses with a shorter term. Spectrum licenses include standard conditions of license, including milestones for construction, launch and deployment of satellite(s).

The Canadian Government opened Canadian satellite markets to foreign satellite operators as part of its 1998 WTO commitments to liberalize trade in basic telecommunications services, with the exception of DTH television services provided through FSS or DBS facilities. In September 2005, the Canadian Government revised its satellite-use policy to permit the use of foreign-licensed satellites for digital audio radio services in Canada.

Contribution Collection

Since November 2000, pursuant to the CRTC’s Decision CRTC 2000-745, telecommunications service providers that exceed a Canadian telecom revenue threshold are required to pay contribution charges, which are fees paid into a central fund used to support the provision of video relay service, and to subsidize the cost of providing cell phone and broadband service in rural, remote and underserved and high-cost serving areas. The charges payable by a telecom service provider are calculated as a percentage of its Canadian telecommunications service revenues, minus certain deductions (e.g., terminal equipment sales and inter-carrier payments). The rate for 2025 has been finalized at 0.46%. An interim rate of 0.11% has been established effective January 1, 2026 with a revised interim rate decision expected in the first half of 2026.

United States Regulatory Environment

The FCC regulates the provision of satellite services to, from, or within the U.S.

Our U.S.-licensed satellites operate on a non-common carrier basis. Consequently, they are not subject to rate regulation or other common carrier regulations enacted under the Communications Act of 1934. We pay FCC filing fees in connection with our space station and earth station applications and annual license and market fees to defray the FCC’s regulatory expenses. Annual and quarterly reports must be filed with the Universal Service Administrative Company (“USAC”) covering interstate/international telecommunications revenues. Based on these reports, USAC assesses us for contributions to the FCC’s Universal Service Fund (“USF”). Payments to the USF are made on a quarterly and annual basis. The USF contribution rate is adjusted quarterly, was set at 38.1% for the fourth quarter of 2025 and 37.6% for the first quarter of 2026. At the present time, the FCC does not assess USF contributions with respect to bare transponder capacity (i.e., agreements for space segment only).

69

Table of Contents

The FCC currently grants geostationary-like satellite authorizations on a first-come, first-served basis to applicants who demonstrate that they are legally and technically qualified and that the public interest will be served by the grant. To facilitate the provision of FSS in C-, Ku-, Ka- and V-band frequencies in the U.S. market, foreign licensed operators can apply to have their satellites either placed on the FCC’s Permitted Space Station List (for certain frequencies) or be granted a declaratory ruling (for other frequencies).

In contrast, applications for non-geostationary-like satellite authorizations are generally dealt with through processing rounds, initiated by public notice or the submission of a lead application. Grants include conditions of license including deployment milestones. If more than one non-geostationary system from the same processing round intends to use the same frequencies, coordination is required; however, if coordination cannot be reached, the U.S. rules require that band splitting be applied. Non-geostationary systems from a later processing round must protect systems from earlier processing rounds.

The bond and milestone requirements for U.S.-licensed satellites apply equally to foreign-licensed satellites granted U.S. market access. Under these licensing and market access rules, a bond must be posted, starting at US$1 million when a geostationary satellite or non-geostationary satellite constellation authorization is granted and escalating to up to US$3 million in the case of a geostationary satellite and US$5 million in the case of a non-geostationary satellite constellation. The entire amount of the bond may be forfeited if there is failure to meet the FCC’s milestone for the launch and commencement of operations of a geostationary satellite by the fifth anniversary of the grant date or the milestone for the deployment of 50% of the satellites in a non-geostationary satellite constellation by the sixth anniversary of the grant date.

In addition to the loss of the bond, if the 50% non-geostationary milestone is not met, the license or market access authorization is reduced to the number of satellites in the constellation that were in their assigned orbit by the deadline. Similarly, if a non-geostationary operator meets the 50% milestone, it must deploy 100% of its authorized satellites by the ninth anniversary of the grant date, and if that milestone is missed, the license or market access authorization is reduced to the number of satellites that were in their assigned orbit by the deadline. According to current licensing rules and policies, the FCC will issue new satellite licenses for an initial 15-year term and will provide a licensee with an “expectancy” that a subsequent license will be granted for the replacement of an authorized geostationary satellite using the same frequencies. At the end of the 15-year term, a geostationary satellite that has not been replaced, or that has been relocated to another orbital location following its replacement, may be allowed to continue operations for a limited period of time subject to certain restrictions.

As in other jurisdictions, the FCC is considering and may adopt new spectrum allocations for terrestrial mobile broadband and 5G, including in bands that are currently allocated to satellite services.

The U.S. made no WTO commitment to open its DTH, DBS or digital audio radio services to foreign competition, and instead indicated that the provision of these services by foreign operators would be considered on a case-by-case basis, based on an evaluation of the effective competitive opportunities open to U.S. operators in the country in which the foreign satellite was licensed (“ECO-sat test”) as well as other public interest criteria. While Canada currently does not satisfy the ECO-sat test in the case of DTH and DBS service, the FCC has found, in a number of cases, that provision of these services into the U.S. using Canadian-licensed satellites would provide significant public interest benefits and would therefore be allowed.

In order to secure FCC consent for the consummation of the Transaction Agreement, Telesat Canada, Telesat Corporation and several affiliated entities entered into a letter agreement under which they made commitments to the United States Department of Justice relating to such matters as cybersecurity; the access of non-U.S. persons or entities to certain facilities or information; the principal equipment that supports their core telecommunications or information services, functions, or operations; and the availability of certain records and communications in response to lawful U.S. law enforcement requests. This letter agreement replaces an earlier letter agreement that Telesat had entered into with the United States Department of Justice in order to secure FCC consent to the Skynet Transaction.

The export of U.S.-manufactured satellites and technical information related to satellites, earth station equipment and provision of services to certain countries are subject to State Department, Commerce Department and Treasury Department regulations.

70

Table of Contents

Brazil Regulatory Environment

The Brazilian national telecommunications agency, ANATEL, grants exploitation rights for Brazilian satellites to companies incorporated and existing in Brazil. Landing rights of foreign satellites are granted to the owner of the space segment or the company that holds the right to operate it, in whole or in part, but the satellite capacity may only be commercialized in Brazil through the local legal representative. For Brazilian or foreign GEO satellites, the rights are granted conditional on payment of applicable fees, are valid for up to 15 years for additional periods limited by the life of the satellite and provided that the obligations already assumed are fulfilled. For NGSO, the term can be extended for additional 15 year periods regardless of the satellites’ lifetime.

ANATEL has authorized us, through our subsidiary, Telesat Brasil Capacidade de Satélites Ltda. (“TBCS”), to operate FSS satellites at the 63° WL orbital location in Ku-band and Ka-band. In December 2008, TBCS entered into a 15-year Concession Agreement with ANATEL which obligates TBCS to operate a Ku-band satellite in accordance with Brazilian telecommunications law and contains provisions to enable ANATEL to levy fines for failure to perform according to the Concession Agreement terms. In May 2015, TBCS was the successful bidder in an ANATEL auction for Ka-Band and Ap30B Planned Ku-band frequency rights at the 63° WL orbital location and the associated 15-year Concession Agreements were signed on March 2, 2016. In November 2023, the aforementioned Ku-band rights granted at 63° WL were renewed for the usage by the Estrela do Sul 2 satellite until December 2026, and for the usage by the Telstar 19 VANTAGE satellite until December 2037.

In addition, ANATEL has accredited TBCS as legal representative in Brazil of two non-Brazilian satellites: Telstar 12 VANTAGE at 15oWL and Anik G1 at 107.3oWL. Telesat Lightspeed is also authorized by ANATEL in Brazil via TBCS.

United Kingdom Regulatory Environment

We own and operate the portion of the ViaSat-1 satellite (115° WL) payload that is capable of providing service within Canada. ViaSat-1 operates in accordance with a license granted by the FCC in the U.S. However, by virtue of an intergovernmental arrangement between the U.S. and the United Kingdom, ViaSat-1 operates in accordance with ITU networks filed by the United Kingdom regulatory agency, OFCOM, on behalf of the Isle of Man. The Isle of Man is a British Crown Dependency and Isle of Man satellite frequency filings are filed with the ITU by OFCOM. ManSat Ltd. has been granted rights by the Isle of Man Government to manage Isle of Man satellite frequency filings. Both Telesat and Viasat have a commercial relationship with ManSat. Viasat and Telesat have agreed to cooperate in their dealings with ManSat with respect to the ViaSat-1 satellite for OFCOM and ITU purposes. The Ka-band and portions of the Ku-band frequencies on Telstar 12 VANTAGE, portions of the Ka-band frequencies on Telstar 18 VANTAGE and the Ka-band frequencies on Telstar 19 VANTAGE, are also filed with the ITU by ManSat on behalf of Telesat. Telesat also received its Satellite (Earth Station Network) license for Telesat Lightspeed from OFCOM.

Landing Rights and Other Regulatory Requirements

Many countries regulate satellite transmission signals to and from their territory. Telesat has been granted authorization for the space segment portion (often referred to as “landing rights”) of its GSO services in major market countries worldwide where this requirement applies. More specifically, in addition to the U.S., Canada, and Brazil, Telesat holds Landing Rights for its GSO satellites in Argentina, Bolivia, Dominican Republic, Ecuador, Egypt, Guatemala, Honduras, Nicaragua, Nigeria, Paraguay, Peru and Uruguay. In other countries, there is no such formal authorization requirement (sometimes referred to as “Open Skies”). Telesat also has authorizations for its GSO earth stations in Canada, Brazil and the U.S.

Telesat Lightspeed regulatory approval

Telesat has a deep understanding of international, regional and domestic regulatory/licensing framework applicable to a NGSO system operating in Ka-band. A comprehensive and methodical approach has been adopted to obtain all required authorizations in synergy/collaboration with partners prior to entry into service.

71

Table of Contents

Telesat has already started acquiring landing rights and other approvals pertaining to a satellite operator. In particular, Telesat has already secured the equivalent of landing rights in the U.S., Canada, Bolivia, Brazil, Ghana, Peru, Nigeria, Paraguay, Guatemala and Mexico. Additional applications have been submitted in other countries where landing rights are required (e.g. Kenya), with more applications planned for 2026 based also on commercial priorities. Telesat has also been included in the Australian Foreign Space Objects Determination in May 2022, which paves the way for other licenses for Telesat Lightspeed in Australia. Furthermore, Telesat already holds licenses for Telesat Lightspeed landing stations (i.e. Telesat Lightspeed Earth Stations gateways) in Canada and has applied for a Landing Station License in France. Telesat is collaborating with Vocus on the application to acquire a Landing Station License in Australia and is engaging with regulators in other jurisdictions for additional landing station licenses.

Finally, Telesat is engaging with regulators towards suitable licensing frameworks in a variety of countries/regions. In particular, the 2020 revision of European Decision ECC/DEC(15)041, which grants free circulation and exemption for individual licensing for user terminals like Telesat Lightspeed. Implementation of this Decision2 is all that is needed in most European countries for the user terminals authorization. Telesat also holds a Network License (covering operation of both the satellites and the user terminals) in the UK, a General Authorization for Satellite Electronic Communications Networks and Services in Italy and has applied for similar licenses in Germany and France.

International Regulatory Environment — International Telecommunication Union

The ITU, a Specialized Agency of the United Nations, is responsible for administering access by member states to frequencies in the radio portion of the electromagnetic spectrum. The ITU Radio Regulations set forth the process that member states must follow to secure rights for geostationary satellite networks and non-geostationary satellite systems to use frequencies, and the obligations and restrictions that govern such use. The process includes, for example, a “first-come, first-served” system for gaining access to certain frequencies and time limits for bringing the frequencies into use. Once brought into use, the ITU rules require that there not be a period longer than three years in which a satellite is not operating under the orbital parameters of a filing. In the case of non-geostationary satellite systems there are milestones associated with the deployment of additional satellites in the system.

Canada, the U.S. and other member states have rights to use certain frequencies. Telesat has been authorized by its ITU filing administrations Canada, USA, Brazil and the United Kingdom of Great Britain and Northern Ireland to use certain frequencies. In addition, through a commercial arrangement with satellite operator APT, Telesat has the right to use certain frequencies for which the Kingdom of Tonga has the rights. Authorized frequencies include those already used by our current satellites, and additional frequencies at geostationary orbital locations or in non-geostationary constellations that have yet to be implemented.

The ITU Radio Regulations also govern the process used by satellite operators to coordinate their operations with other satellite operators to avoid harmful interference. Each member state is required to give notice of, coordinate and register its proposed use of radio frequency assignments with the ITU. The filing and registration process is administered by the ITU Radiocommunications Bureau (“ITU-BR”).

Once a member state has filed its proposed use of frequencies with the ITU, the ITU-BR examines the filing with respect to the various provisions of the International Radio Regulations (RR) to determine the administrations with which coordination is required. Member states are also invited to inform the other member states and the ITU-BR of any intended use that has the potential to cause interference to either existing operations. The member states are then obligated to negotiate with each other in an effort to coordinate the proposed uses and resolve interference concerns. If all outstanding issues are resolved in accordance with the various provisions of the RR, the frequencies are entered into the ITU’s Master International Frequency Register. Registered frequencies are entitled under international law to interference protection from subsequent or nonconforming uses.

____________

1        https://docdb.cept.org/document/447

2        Currently implemented in 39 out of 46 CEPT countries: Albania, Austria, Belgium, Bosnia and Herzegovina, Bulgaria, Croatia, Cyprus, Check Republic, Croatia, Cyprus, Denmark, Estonia, Finland, France, Georgia, Greece, Hungary, Iceland, Ireland, Italy, Latvia, Lichtenstein, Lithuania, Luxembourg, Malta, Moldova, Montenegro, Netherlands, North Macedonia, Norway, Poland, Portugal, Romania, Serbia, Slovakia, Slovenia, Spain, Sweden, Switzerland, UK, Ukraine

72

Table of Contents

Under the ITU Radio Regulations, a member state that places a satellite or any ground station into operation without completing coordination could be vulnerable to interference from other systems and may have to alter the operating parameters of its satellite or ground station if harmful interference occurs.

The process of ITU filing and notification in the MIFR of frequencies spans a period of seven years, or longer, depending upon the frequency band and the various provisions of the ITU Radio Regulations that may be invoked. Telesat’s authorized frequencies are in various stages of the coordination and notification process. Many frequencies have completed the process and have been registered in the MIFR. In other cases, coordination is on-going so that entry into the MIFR is pending or provisional. This is typical for satellite operators. Depending upon the outcome of coordination discussions, satellite operators may need to make concessions in terms of how a frequency may be used. The failure to reach an appropriate arrangement with such satellite operators may render it impossible to secure entry into the MIFR and result in substantial restrictions on the use and operations of our existing satellites. In the event disputes arise during the coordination process or thereafter, the ITU Radio Regulations set forth procedures for resolving disputes but do not contain a mandatory dispute resolution mechanism or an enforcement mechanism. Rather, the rules invite a consensual dispute resolution process for parties to reach a mutually acceptable agreement. Neither the rules nor international law provide a clear remedy for a party where this voluntary process fails.

Other Orbital Spectrum

We have been authorized by governments to additional frequencies in NGSO orbits or at GSO orbital locations that could be exploited in the future but for which currently there is no operational satellite.

In general, our satellites are subject to various regulatory authorities, and associated obligations to respect the rights of other operators. Telesat’s operations may be limited or precluded by ITU rules or processes, and it is required to coordinate its operations with those of other satellite operators. See “Risk Factors — Risks Relating to Regulatory Matters” for more information about these risks.

Satellite Operations

To ensure continuity of service to our customers, we engineer satellites with on-board redundancies by including spare equipment on the satellite, and conducting standard testing programs that provide high confidence of performance levels.

Our operations and engineering personnel are actively involved in all stages of the lifecycle of a satellite from the design through the deorbiting of the satellites that we procure. Our personnel work directly with our contractors at the contractor’s site to provide technical input and monitor progress during the satellite’s design, construction and launch phases. We monitor earth station operations and around-the-clock satellite control and network operations so that we can respond when problems occur. In addition, we have in place contingency plans, which we review on a regular basis, for technical problems that may occur during the life of a satellite. We also work closely with earth station manufacturers to test and implement the earth stations that we procure, and to resolve technical problems as they arise.

Our primary consideration in managing our satellite telecommunications systems is to provide reliable and cost-effective services to our customers. We endeavor to limit the assumption of risk to activities under our control. Our space risk management program has been designed to achieve these objectives.

Insurance and Risk Management Program

Non-Insurance Risk Management Initiatives

The risk management program begins at the technical analysis and design stage of the satellites. We implement certain redundancies on-board every satellite. Furthermore, we are involved in overseeing the manufacturing of all of our satellites. We require the manufacturer and its major subcontractors to follow assembly and quality assurance programs. We secure and maintain access to work performed by the satellite manufacturer and its subcontractors for the purpose of observing the quality and progress of such work.

73

Table of Contents

Comprehensive testing is conducted at the manufacturer’s or a major subcontractor’s plant, which must meet industry standards and, in many cases, be supervised by our engineering personnel. Our engineering personnel review program management and construction schedules, engineering, design, manufacturing and integration and testing activities at both the manufacturer’s and major subcontractor’s sites. After construction is complete, we conduct final acceptance inspections of deliverable items.

We believe it is crucial to have knowledge and insight into the launch vehicles being used to launch our satellites. Our engineering personnel are on site during all phases of the launch campaigns to observe launch preparations and launch operations. We believe that these quality assurance and manufacturing process monitoring programs help us reduce the risk of satellite failures and anomalies and result in lower launch and in-orbit insurance costs.

Satellite Insurance

Satellite insurance falls into three categories: Pre-Launch Insurance, Launch Insurance and In-Orbit Insurance.

Pre-launch insurance:  Pre-launch insurance has historically been purchased by the satellite manufacturer. Historically, we managed our pre-launch risks (i.e., risks during the manufacturing and transport phase) primarily through our contractual arrangements with the satellite manufacturer. For our Telesat Lightspeed program, we will purchase the transport insurance necessary to cover the satellites after they are shipped from the satellite manufacturer’s facilities.

Launch insurance:    The procurement of satellite launch insurance is, and has been, an integral part of our risk management program. It has been our practice to insure our launches where we bear the risk of loss. Typically, our launch insurance has covered the following events during the period of coverage: (i) delivery from the launch pad to orbit; (ii) separation from the launch vehicle; (iii) drift orbit maneuvers; (iv) solar array and antenna deployment; and (v) testing and commissioning.

In-orbit insurance:    In-orbit (life) insurance provides coverage for total and/or partial losses during the operating phase of a satellite. In-orbit insurance may be purchased at the same time launch insurance is procured (for new satellites) or once the satellite is in orbit, in the case of existing satellites, subject to functionality and insurance market conditions. Premium rates are dependent on the operating condition of the satellite and other satellites of the same design or using the same components as well as prevailing insurance market conditions. Typically, these insurance policies exclude coverage for damage arising from acts of war, anti-satellite devices, lasers and other similar potential risks for which exclusions are customary in the industry at the time the policy is written. In addition, they typically exclude coverage for satellite health-related problems affecting our satellites and other satellites of the same design or using the same components that are known at the time the policy is written.

During 2024, satellite insurance market terms and conditions continued to deteriorate. Insurance underwriters sought significant premium rate increases and additional coverage restrictions. Accordingly, we determined that insurance was not available on commercially reasonable terms for most of our satellites. Since December 2025, only our T19V satellite is covered by In-Orbit insurance.

Emergency Committee

Protecting and maintaining service to customers is of vital importance to us. Our emergency committee is responsible for managing the restoration of services in the event of an actual or threatened critical condition, such as a satellite failure, the loss of telemetry and tracking ability or the loss of earth station functionality. Despite our efforts, satellite failures or other anomalies may occur. See “Risk Factors — Risks Relating to the Business of Telesat — Telesat’s satellites may fail to operate as expected due to operational anomalies resulting in lost revenues, increased costs and/or termination of contracts.” We may also experience a failure of our ground operations infrastructure. See “Risk Factors — Risks Relating to the Business of Telesat — Telesat may experience a failure of ground operations infrastructure or interference with its satellite signals that impairs the commercial performance of, or the services delivered over, its satellites or the satellites of other operators for whom it provides ground services, which could result in a material loss of revenues.”

74

Table of Contents

Legal Proceedings

We frequently participate in proceedings before national telecommunications regulatory authorities. For more detail, see “— Regulation.” In addition, we may also become involved from time to time in other legal proceedings arising in the normal course of our business.

On January 21, 2026, Wilmington Savings Fund, FSB (the “Plaintiff”), in its capacity as Administrative Agent under the Credit Agreement dated as of March 28, 2012 (as amended, restated, supplemented or otherwise modified from time to time, the “Credit Agreement”) by and among Telesat Canada, Telesat LLC, and the guarantors party thereto, at the direction of the holders of a majority of the outstanding term loans under the Credit Agreement (the “Term Lenders”), issued claims in the State of New York against Telesat Canada and Telesat LEO CanHold Corporation and in the Province of Ontario against these same defendants along with Telesat Corporation, Telesat LEO Holdings ULC and the Directors of Telesat Canada. The claim relates to the transaction Telesat completed and announced on September 12, 2025, in which Telesat completed the distribution of 62% of the equity of its Telesat Lightspeed business (the “Transferred Equity”) from Telesat Canada to Telesat LEO CanHold Corporation, an indirect subsidiary of Telesat Corporation (“SpinCo” and the transaction, the “Transaction”). The Plaintiffs allege that Transaction (i) was in violation of sections 34 or 36 of the Canada Business Corporations Act (the “CBCA”); (ii) effected a result that was oppressive to, unfairly prejudicial to, or unfairly disregarded the reasonable expectations of the Term Lenders; (iii) breached Section 6.03 of the Credit Agreement claiming that the Transaction resulted in Telesat Canada transferring all or substantially all of its value (specifically the 62% of equity in Telesat Lightspeed) to SpinCo; and (iv) violated section 2 of the Ontario Fraudulent Conveyances Act, claiming that Telesat Canada was insolvent at the time of the Transaction and undertook the Transaction with the intent to harm and prejudice the Term Lenders. The Plaintiffs seek various relief including (a) remedying the effects of the Transaction on the Term Lenders, including but not limited to an order providing the Term Lenders with an interest in Telesat Corporation, SpinCo, and/or Telesat LEO Holdings ULC (along with its predecessor Telesat LEO Holdings Inc.) equal to the value of the Transferred Equity; (b) damages in an amount to be determined; (c) a declaration that the Transaction is void as against the Term Lenders; (d) an order pursuant to section 118(2) of the CBCA to restore to Telesat Canada any amounts distributed or paid to SpinCo pursuant to the Transaction and not otherwise recovered by Telesat Canada; and (e) costs of the proceedings. Telesat believes the lawsuits, filed at the direction of a group of distressed debt hedge funds, are without merit and intends to defend itself vigorously.

Telesat Canada is in a contract dispute with its customers Shaw Satellite G.P. and Shaw Satellite Services Inc. (collectively, “Shaw”), regarding payments for services provided to Shaw on the Anik F2 satellite and related ground services pursuant to two agreements with terms that ended December 31, 2025. Shaw has purported to terminate both agreements alleging that the Anik F2 RF channel services failed to meet the required performance parameters. While the Anik F2 satellite experienced a North-South thruster failure in late 2021, and was transitioned to inclined operations in late 2022, the Anik F2 satellite remains capable of meeting the performance parameters in the agreements. Telesat Canada commenced an action against Shaw in the Ontario Superior Court of Justice on September 26, 2024 seeking, among other things, damages for breach of contract and breach of the duty of good faith in the amount of $45 million. Shaw has denied that Telesat is entitled to the damages claimed and, among other things, claimed damages against Telesat in the amount of $14 million for breach of contract. While we believe we have a strong position in this contract dispute with Shaw, no assurances can be made on a successful outcome to the dispute and, further, no assurances can be made on recovery of any amounts in connection therewith.

We are subject to audits by taxing authorities in the various jurisdictions in which we operate. In Brazil, we are currently involved in a number of disputes with Brazilian tax authorities alleging that additional taxes are owed on revenue earned for the period 2002 to 2021. The total disputed amount for the period 2002 to 2021, including interest and penalties, is now $109.4 million. The disputes relate to the Brazilian tax authorities’ characterization of revenue. We have challenged the assessments. We believe the likelihood of a favorable outcome in these disputes is more likely than not and, as such, no reserve has been established.

The Canadian tax authorities have reassessed the Company for $11.6 million relating to its Scientific Research and Experimental Development claims for the years 2016 and 2017. The Company has challenged the reassessments and paid 50% of the outstanding amounts in order to formally object. The Company believes the likelihood of a favorable outcome in these disputes is more likely than not and, as such, no reserve has been established.

75

Table of Contents

Other than the above, we are not aware of any proceedings outstanding or threatened as of the date hereof by or against us or relating to our business which may have, or have had in the recent past, significant effects on our financial position or profitability.

Environmental Matters

We are subject to various laws and regulations relating to the protection of the environment and human health and safety (including those governing the management, storage and disposal of hazardous materials). Some of our operations require continuous power supply, and, as a result, current and past operations at our earth stations and other technical facilities include fuel storage, and batteries for back-up generators and uninterruptible power systems. As an owner or operator of property and in connection with current and historical operations at some of our sites, we could incur costs, including cleanup costs, fines, sanctions and third-party claims, as a result of violations of or liabilities under environmental laws and regulations. We are not aware, however, of any environmental matters outstanding or threatened as of the date hereof by or against us or relating to our business which would be material to our financial condition or results of operations.

In a number of countries, regulators are considering and may adopt regulations to ensure the sustainable use of orbit and spectrum resources by satellites. For example, the European Commission is developing an EU Space Law which may contain design requirements for satellites, the compliance with which would be needed for obtaining the right to serve a country within the EU; the United States has an open proceeding (“Mitigation of Orbital Debris in the New Space Age”, see IB Docket No. 18-313) through which new requirements aimed at reducing orbital debris may be applied to NGSO satellite systems seeking US market access; and, the United Nations Office for Outer Space Activities (UNOOSA), through its Committee on the Peaceful Uses of Outer Space (COPUOS), is expected to further develop its “Guidelines for the Long-Term Sustainability of Outer Space Activities” first published in 2019. Certain of these laws and regulations address risks related to generating orbital debris.

76

Table of Contents

C.     Organizational Structure

The following chart reflects our organization structure (including the jurisdiction of formation or incorporation of our material subsidiaries.)

77

Table of Contents

D.     Property, Plants and Equipment

For a description of our property, plants and equipment, see Item 4.B. “Business Overview”.

ITEM 4A.     UNRESOLVED STAFF COMMENTS

Not applicable.

ITEM 5.        OPERATING AND FINANCIAL REVIEW AND PROSPECTS

A.     Operating results

MANAGEMENT’S DISCUSSION AND ANALYSIS OF FINANCIAL CONDITION AND RESULTS OF OPERATIONS

The following management’s discussion and analysis (the “MD&A”) for Telesat Corporation is dated March 16, 2026 and provides information concerning our financial condition and results of operations for the year ended December 31, 2025. You should read this MD&A together with Telesat Corporation’s audited consolidated financial statements and the related notes for the year ended December 31, 2025.

As used in this MD&A, unless the context states or requires otherwise, references to “Telesat,” “Company,” “we,” “our” and “us” refer to Telesat Corporation and its subsidiaries. Unless the context states or requires otherwise, reference herein to “the consolidated financial statements” or “the financial statements” or similar terms refer to Telesat Corporation’s audited financial statements included herein. References to Non-Guarantor(s) refers to entities which are not guarantors under the Telesat Canada credit agreement and indentures, which are Telesat Corporation and its subsidiaries excluding Telesat Canada and its Restricted Subsidiaries (as defined under the Telesat Canada credit Agreement and indentures). References to LEO Non-Guarantor(s) refers to the Non-Guarantors that own all of the assets related to the Telesat Lightspeed business and are developing and will deploy, operate and commercialize, the Telesat LightSpeed Constellation. LEO Non-Guarantors include Telesat LEO Holding ULC, Lightspeed LEO Limited Partnership, Telesat LEO ULC (formerly known as Telesat LEO Inc.) (“Telesat LEO”) and all of Telesat LEO’s subsidiaries.

All figures reported in this MD&A are in Canadian dollars, except where we indicate otherwise, and are referenced as “$” and “dollars”.

This MD&A contains a translation of some Canadian dollar amounts into United States dollars at specified exchange rates solely for your convenience. All references to “US$” and “U.S. dollar” refer to United States dollars.

Certain totals, subtotals and percentages may not reconcile due to rounding.

The information contained in this MD&A takes into account information available up to March 16, 2026, unless otherwise noted.

This MD&A makes reference to certain non-IFRS Accounting Standards measures, namely, Adjusted EBITDA, Adjusted EBITDA margin and Consolidated EBITDA. These measures are not recognized measures under IFRS® Accounting Standards and do not have a standardized meaning prescribed by the IFRS Accounting Standards and are therefore unlikely to be comparable to similar measures presented by other companies. Accordingly, these measures should not be considered in isolation nor as a substitute for analysis of our financial information reported under IFRS Accounting Standards. Rather, these non-IFRS Accounting Standards measures are used to provide investors with supplemental measures of our operating performance and thus highlight trends in our core business that may not otherwise be apparent when relying solely on IFRS Accounting Standards measures. We also believe that securities analysts, investors and other interested parties frequently use non-IFRS Accounting Standards measures in the evaluation of issuers. Our management also uses non-IFRS Accounting Standards measures in order to facilitate operating performance comparisons from period to period, to prepare annual operating budgets and forecasts and to determine components of management compensation. For a reconciliation of the non-IFRS Accounting Standards measure to the most closely comparable IFRS Accounting Standards measure, see below under the heading “Non-IFRS Accounting Standards Measures”.

78

Table of Contents

FORWARD-LOOKING STATEMENTS

This MD&A contains statements that are not based on historical fact and are “forward-looking statements” and forward-looking information within the meaning of the Private Securities Litigation Reform Act of 1995 and Canadian securities laws. When used in this MD&A, statements which are not historical in nature, or which contain the words “believe,” “expect,” “plan,” “may,” “will,” “would,” “could,” “should,” “anticipate,” “estimate,” “project,” “intend” or “outlook”, or similar expressions, are forward-looking statements. In addition, Telesat or its representatives have made or may make forward-looking statements, or provide forward-looking information, orally or in writing, which may be included in, but are not limited to, various filings made from time to time with the U.S. Securities and Exchange Commission (“SEC”) and Canadian securities regulatory authorities, and press releases or oral statements made with the approval of an authorized executive officer of Telesat. Actual results may differ materially from the expectations expressed or implied in the forward-looking statements and forward-looking information as a result of known and unknown risks and uncertainties. All statements made in this MD&A are made only as of the date of this MD&A. Comparisons of results for current and any prior periods are not intended to express any future trends or indications of future performance, unless specifically expressed as such, and should only be viewed as historical data. Telesat undertakes no obligation to update the statements made in this MD&A in the event facts or circumstances subsequently change after the date of this MD&A.

These forward-looking statements and this forward-looking information are not guarantees of future performance, are based on Telesat’s current expectations and are subject to a number of risks, uncertainties, assumptions, and other factors, some of which are beyond Telesat’s control, are difficult to predict, and could cause actual results to differ materially from those expressed or forecasted in the forward-looking statements and forward-looking information.

Known risks and uncertainties include but are not limited to: risks associated with financial factors, including swings in the global financial markets, access to capital to construct our LEO satellite constellation and refinance our GEO debt, the outcome of litigation related to the Telesat Canada Debt, volatility of securities values in an industry sector where values may be influenced by economic and other factors beyond Telesat’s control, inflation, rising or prolonged elevated interest rates, fluctuations in foreign exchange rates, and tariffs; risks associated with operating satellites and providing satellite services, including satellite construction or launch delays, launch failures, in-orbit failures, impaired satellite performance or dependence on large customers; the ability to deploy successfully an advanced global LEO satellite constellation and the timing of any such deployment; Telesat’s ability to meet the conditions for advance of the loans under the funding agreements for the constellation; technological hurdles, including Telesat’s and Telesat’s contractors’ development and deployment of the new technologies required to complete the constellation in time to meet Telesat’s schedule, or at all, the availability of services and components from Telesat’s and Telesat’s contractors’ supply chains; competition, including with other LEO systems, deployed and yet to be deployed; risks associated with domestic and foreign government regulation, including government restrictions and regulations, access to sufficient orbital spectrum to be able to deliver services effectively and access to sufficient geographic markets in which to sell those services; Telesat’s ability to develop significant commercial and operational capabilities; and the ability to expand Telesat’s existing satellite utilization. The foregoing list of important factors is not exhaustive.

In addition, assumptions and estimates of our and our industry’s future performance are necessarily subject to a high degree of uncertainty and risk due to a variety of factors, including those described in the section of our Annual Report entitled “Risk Factors.” These and other factors could cause our future performance to differ materially from our assumptions and estimates.

Any references to forward-looking statements in this MD&A include forward-looking information within the meaning of applicable Canadian securities laws.

Additional information regarding the Company, including results of operations and variances between the year ended December 31, 2024 and 2023, can be obtained in our Annual Report on Form 20-F for the year ended December 31, 2024 filed on March 27, 2025, on the SEC’s website at https://www.sec.gov and on SEDAR+ at https://www.sedarplus.ca.

79

Table of Contents

HIGHLIGHTS

Telesat enters strategic partnership with Government of Canada

In December 2025, we announced a strategic partnership with the Government of Canada (“GoC”) and MDA Space to develop and deliver a multi-frequency, Arctic military satellite communications (“MILSATCOM”) capability to the Canadian Armed Forces.

Leveraging over 55 years of satellite engineering and operations excellence, we will play a pivotal role in delivering a state-of-the-art MILSATCOM architecture for Canada’s Enhanced Satellite Communications Project — Polar (“ESCP-P”). The narrowband and wideband solution will strengthen and safeguard Canada’s Arctic sovereignty while bolstering Canada’s NORAD and NATO commitments.

The ESCP-P procurement is being led by the newly formed Defence Investment Agency (“DIA”), leveraging a strategic partner model that will harness industry and government expertise in the design, development and delivery of advanced defence programs on a meaningfully accelerated timeline.

Our collaboration with the GoC will increase economic benefits and further strengthen Canada’s capabilities in space and defence.

Telesat adds Mil-Ka to the Telesat Lightspeed constellation

In 2026, Telesat announced the addition of Mil-Ka to its advanced Telesat Lightspeed network to meet the anticipated global demand for mission critical Mil-Ka capacity in LEO. Telesat Lightspeed Mil-Ka services extend the design principles of the network’s original Commercial Ka band architecture, which was developed to support mission critical enterprise and government connectivity requirements.

Equity distribution of Telesat Lightspeed business

In September 2025, Telesat Canada distributed 62% of the equity of its Telesat Lightspeed business to an indirect subsidiary of Telesat Corporation. The indirect subsidiary is wholly-owned by Telesat Canada’s parent entities and is a LEO Non-Guarantor (i.e. a non-guarantor under Telesat Canada’s debt documents). There were no changes to the Company’s operations as a result of this transaction. The distribution provides more flexibility to Telesat Corporation to raise capital in the future.

Funding for Telesat Lightspeed Satellite constellation

In 2025, we began receiving advances, pursuant to the financing agreements with the GoC and Government of Quebec (“GoQ”) for the Telesat Lightspeed constellation (“Telesat Lightspeed Financing”). The Telesat Lightspeed Financing total $2.54 billion and carry a floating interest rate of 4.75% over CORRA and will mature in 2040. Interest will be capitalized to the loan until 12 months after the in service date. The loan is secured by substantially all present and future value of the assets of Telesat Lightspeed.

In total, during the year, we received $690.0 million in advances pursuant to the Telesat Lightspeed Financing to fund the development of the Telesat Lightspeed constellation. As of December 31, 2025, $1.85 billion was still available on the Telesat Lightspeed Financing to cover future project development and deployment costs of the Telesat Lightspeed constellation.

Progress of Telesat Lightspeed Satellite constellation development

We made important progress in 2025 on the development of the Telesat Lightspeed constellation. We continue to expect to launch the first Telesat Lightspeed satellites in late 2026 and expect to be in commercial operation around the end of 2027. We have increased our workforce by approximately 160 employees, or 36%, in the last 12 months with capital expenditures of $704.7 million. In 2025, we held further design reviews with our satellite and dispenser manufacturers, and we progressed our work on user terminals, software development for network and satellite operation, and ground station deployment.

80

Table of Contents

Repurchase of Notes

During the year ended December 31, 2025, we repurchased $11.4 million (US$8.2 million) of the 6.5% Senior Unsecured Notes for cash consideration of $4.5 million (US$3.3 million), resulting in a gain on repurchase of debt of $6.9 million (US$5.0 million). Since 2021 we have reduced the amount of total Telesat Canada indebtedness outstanding by US$857 million at a cost of US$450 million by repurchasing part of Telesat Canada’s debt in the market at a material discount to par.

Backlog

Our backlog represents future cash inflows from capacity allocation or service delivery contracts. As of December 31, 2025, GEO backlog was $0.8 billion and represents our expected future revenue from existing GEO service contracts (without discounting for present value) including any deferred revenue that we will recognize in the future in respect of cash already received. As of December 31, 2025, we have entered into customer agreements to provide service on Telesat Lightspeed that aggregate to $1.0 billion in cash inflows. In 2025, we secured multi-year agreements with Viasat and Orange for Telesat Lightspeed connectivity services.

Liquidity and going concern

Our Term Loan B and Senior Notes, held in Telesat Canada, are scheduled to mature between December 2026 and October 2027, resulting in substantial obligations at the end of 2026 of approximately $2.3 billion, that will require repayment or refinancing. Based on current projections, cash flows from operations and assets of the Company are expected to be sufficient to meet the Company’s contractual obligations as they become due prior to the date of debt maturity. However, these cash flows alone are not expected to be sufficient to satisfy the obligations related to the settlement of the debt instruments as they become due in December 2026 and October 2027. Management is therefore actively engaged in discussions with lenders’ advisors about refinancing the Telesat Canada Debt and at the time of issuing the financial statements, management expects to refinance the existing debt obligations before they become due. However, these refinancing activities are dependent on a number of factors outside of the Company’s control. As such, there can be no assurance that these refinancing initiatives will be completed successfully. This material uncertainty, which relates solely to the upcoming Telesat Canada Debt maturities in December 2026, casts substantial doubt as to Telesat Canada’s ability to meet its obligations as they come due. Accordingly, this material uncertainty raises substantial doubt for the Company in these consolidated financial statements.

Should Telesat Canada not be able to refinance its debt obligations prior to maturity, these financial statements may require significant adjustments. Such adjustments would have a material impact to the carrying amount and classification of reported assets, liabilities, revenues or expenses in these financial statements. For further discussion on management’s activity to manage liquidity risk, refer to Liquidity & Capital Resources Note – Liquidity.

OVERVIEW OF THE BUSINESS

We are a leading global satellite services operator, providing our customers with mission-critical communications services since the start of the satellite communications industry in the 1960s. Through a combination of advanced satellites and ground facilities and a highly expert and dedicated staff, our communications solutions support the mission-critical requirements of companies and governments throughout the world. We report under two operating segments, which are GEO and LEO. Transactions that do not belong to a particular operating segment, such as certain corporate entities, are reported within “Other”. Our LEO business segment is still in its development phase, and we expect satellites offering Telesat Lightspeed global services to be in commercial operation around the end of 2027.

The satellite services business is capital intensive, and the build-out of a satellite fleet requires substantial time and investment. Once the investment in a satellite is made, the incremental costs to maintain and operate the satellite are relatively low over the life of the satellite. Telesat and its affiliates operate their GEO satellites pursuant to authorizations granted by governments, including those of Canada, the United States, Brazil, the Kingdom of Tonga and the United Kingdom, to access and use certain geostationary orbital locations and associated spectrum resources. The use of these orbital locations, as well as our other operations, is subject to a variety of Canadian and international regulations.

As at December 31, 2025, the GEO business segment provided satellite services to customers from our fleet of 14 in-orbit geostationary satellites, as well as our Canadian payload on the ViaSat-1 satellite. We also manage the operations of additional satellites for third parties.

81

Table of Contents

We are building, in our LEO business segment, what we believe will be one of the world’s most advanced constellations of low earth orbit satellites and integrated terrestrial infrastructure, called “Telesat Lightspeed” — a platform designed to revolutionize the provision of global broadband connectivity.

In September 2024, Telesat LEO completed the Telesat Lightspeed Financing with the GoC and GoQ for loans of $2.14 billion and $400 million, respectively, for the Telesat Lightspeed constellation. See “— Debt — Telesat Lightspeed Financing — Senior Secured Term Loan Facilities”, below.

Revenue

We currently earn most of our revenue by providing video and data services using geostationary satellite transponder capacity. We also earn revenue by providing ground-based transmit and receive services, selling equipment, managing satellite networks, and providing consulting services in the field of satellite communications.

We recognize revenue from satellite services on a monthly basis as services are performed in an amount that reflects the consideration we expect to receive in exchange for those services. We account for a contract when it has approval and commitment from both parties, the rights of the parties are identified, payment terms are identified, the contract has commercial substance and collectability is considered probable.

Consulting revenue for cost plus contracts is recognized as the approved time and labor is completed by Telesat. We recognize consulting revenue for fixed price contracts using the input method to determine the progress towards complete satisfaction of the performance obligation. Equipment sale revenue is recognized when the customer obtains control of the equipment, being at the time the equipment is delivered to and accepted by the customer.

Expenses

Our operating expenses consist of labor and operating expenses which include direct-billed expenses such as third-party contractor services. As we progress our Telesat Lightspeed program, we are significantly increasing the number of employees that will engage in the successful deployment of the constellation. We anticipate that our labor costs will continue to increase, with a significant portion of the labor cost capitalized to the project.

Interest expense is significant and arises principally from our indebtedness, as elaborated in the “Debt” section. Interest expense relating to Telesat Lightspeed Financing is capitalized against the cost of the constellation until the constellation is in service.

Other significant operating expenses include the straight-line depreciation of the cost of each of our satellites over their useful lives and amortization expense related to various finite-life intangible assets.

FUTURE OUTLOOK

After decades of developing and successfully operating our GEO satellite services business, we are now poised to revolutionize the provision of global broadband connectivity by building what we believe will be one of the world’s most advanced constellations of LEO satellites and integrated terrestrial infrastructure, Telesat Lightspeed. Our commitment to providing the highest level of customer service, deep technical expertise and culture of innovation have enabled us to successfully develop our business to date. Leveraging these strengths, our focus is on profitably maximizing the utilization of our existing in-orbit satellites and on deploying our Telesat Lightspeed constellation.

RESULTS OF OPERATIONS

Review of financial performance

Telesat’s net loss for the year ended December 31, 2025, was $530.2 million compared to net loss of $302.5 million for the prior year. The variation of $227.8 million was primarily due to a lower gain on repurchase of debt, loss on changes in fair value of the Telesat Lightspeed Financing Warrants, a reduction in revenue and higher impairment recognized on our orbital slots, satellites and goodwill. This was partially offset by variation in foreign exchange gain (loss) on the conversion of U.S. dollar debt into Canadian dollars.

82

Table of Contents

For a discussion of our results of operations for the year ended December 31, 2024 compared to the year ended December 31, 2023, please refer to the “Operating and Financial Review and Prospects” section of our Annual Report on Form 20-F for the year ended December 31, 2024, filed with the SEC on March 27, 2025.

Revenue

 

Years ended December 31,

 

% Increase
(Decrease)

($ millions except percentages)

 

2025

 

2024

 

Broadcast

 

$

196.2

 

$

274.4

 

(28.5

)%

Enterprise

 

 

206.6

 

 

267.8

 

(22.8

)%

Consulting and other

 

 

15.1

 

 

28.9

 

(47.6

)%

Revenue

 

$

418.0

 

$

571.0

 

(26.8

)%

Total revenue for the year ended December 31, 2025, as expected, decreased by $153.1 million to $418.0 million compared to $571.0 million for the prior year as Broadcast revenue decreased by $78.2 million and Enterprise revenue decreased by $61.1 million.

The decrease in Broadcast revenue was primarily due to the full year impact of a lower rate on the renewal of a long-term agreement with a direct-to-home (“DTH”) customer in the fourth quarter of 2024, the non-renewal of an agreement with that same customer in the second quarter of 2025 on a satellite that reached the end of its station kept life, and the full year impact of the termination of service from another DTH customer in the third quarter of 2024, impacting our GEO business segment.

The decrease in Enterprise revenue was primarily due to reductions of services to certain customers, in particular services for an Indonesian rural broadband program as well as lower revenue from aero and maritime markets, impacting our GEO business segment. The full year impact of the sale of our Infosat subsidiary in August 2024 also negatively impacted our revenue in 2025 in our GEO business segment.

Consulting and other revenue decreased by $13.7 million for the year ended December 31, 2025, when compared to the prior year primarily due to reduced consulting services provided to NASA Goddard Space Flight Center by our LEO business segment.

Expenses

 

Years ended December 31,

 

% Increase
(Decrease)

($ millions except percentages)

 

2025

 

2024

 

Depreciation

 

$

104.7

 

$

127.3

 

(17.7

)%

Amortization

 

 

44.2

 

 

11.3

 

289.7

%

Operating expenses

 

 

211.8

 

 

207.8

 

1.9

%

Other operating (gains) losses, net

 

 

361.2

 

 

264.9

 

36.3

%

Total expenses

 

$

721.8

 

$

611.3

 

110.5

%

Depreciation

Depreciation of satellites, property and other equipment decreased by $22.6 million for the year ended December 31, 2025, when compared to the prior year. The decrease resulted from our Telstar 11N satellite and Nimiq 5 satellite reaching the end of their useful lives, for accounting purposes, in 2024.

Amortization

Amortization of intangible assets increased by $32.8 million for the year ended December 31, 2025, when compared to the prior year as we started to amortize orbital slots, which were transferred from indefinite life assets to finite life assets effective January 1, 2025.

83

Table of Contents

Operating Expenses

 

Years ended December 31,

 

% Increase
(Decrease)

($ millions except percentages)

 

2025

 

2024

 

Compensation and employee benefits

 

$

92.6

 

$

110.3

 

(16.1

)%

Other operating expenses

 

 

96.4

 

 

59.5

 

62.2

%

Cost of sales

 

 

22.7

 

 

38.0

 

(40.1

)%

Operating expenses

 

$

211.8

 

$

207.8

 

1.9

%

Compensation and employee benefits decreased by $17.7 million for the year ended December 31, 2025, in comparison to the prior year. The decrease was primarily due to higher capitalized engineering relating to LEO and lower share-based compensation, partially offset by an increase in wages and benefits relating to 170 employees and contractors added during the year, primarily in the LEO business segment.

Other operating expenses increased by $37.0 million for the year ended December 31, 2025, in comparison to the prior year. The increases were primarily due to higher legal and other professional fees in our GEO business segment resulting from the equity distribution of the Telesat Lightspeed business and activities associated with the upcoming Telesat Canada Debt maturities.

Cost of sales decreased by $15.2 million for the year ended December 31, 2025, when compared to the prior year. The decrease was primarily due to lower consulting costs in our LEO business segment tied to lower consulting revenue from NASA Goddard Space Flight Center.

Other Operating Gains (Losses), Net

 

Years ended December 31,

($ millions)

 

2025

 

2024

Impairment

 

$

(365.2

)

 

$

(267.0

)

Gain on disposal of subsidiaries

 

 

0.2

 

 

 

2.6

 

Other

 

 

3.8

 

 

 

(0.5

)

Other operating gains (losses), net

 

$

(361.2

)

 

$

(264.9

)

Other operating gains (losses), net for the year ended December 31, 2025 primarily related to the impairment of goodwill, orbital slots and satellites related to our GEO business segment.

Other operating gains (losses), net for the year ended December 31, 2024 primarily related to the impairment on certain orbital slots and the Telstar 18 VANTAGE and Telstar 19 VANTAGE satellites.

Interest Expense

 

Years ended December 31,

 

% Increase
(Decrease)

($ millions except percentages)

 

2025

 

2024

 

Debt service costs

 

$

232.8

 

 

$

227.4

 

 

2.4

%

Interest on significant financing component

 

 

12.3

 

 

 

13.8

 

 

(11.1

)%

Interest on satellite performance incentive payments

 

 

0.9

 

 

 

1.1

 

 

(18.4

)%

Interest on employee benefit plans, net

 

 

(1.1

)

 

 

(0.2

)

 

612.0

%

Interest on leases

 

 

2.1

 

 

 

1.5

 

 

38.8

%

Capitalized interest

 

 

(29.4

)

 

 

 

 

100.0

%

Interest expense

 

$

217.7

 

 

$

243.8

 

 

(10.7

)%

Interest expense included interest related to our debt, as well as interest related to our derivative instruments, significant financing components on certain revenue agreements, satellite performance incentive payments, employee benefit plans, leases and capitalized interest.

Debt service costs increased by $5.4 million for the year ended December 31, 2025 when compared to the prior year. The increases were primarily due to $29.4 million of interest on the Telesat Lightspeed Financing under which first draws occurred in 2025, partially offset by lower interest rates on the Term Loan B and lower amount of debt

84

Table of Contents

outstanding due to our repurchases of US$270.2 million of the Telesat Canada Debt in 2024 and 2025. In total, since 2023, we have repurchased US$697.2 million of outstanding Telesat Canada Debt. All interest expense incurred on the Telesat Lightspeed Financing was capitalized to the Telesat Lightspeed constellation.

Interest expense on significant financing component decreased by $1.5 million for the year ended December 31, 2025, when compared to the prior year as the balance of revenue agreements with a significant financing component is lower.

Gain on Repurchase of Debt

 

Years ended December 31,

($ millions)

 

2025

 

2024

Gain on repurchase of debt

 

$

6.9

 

$

202.5

The gain on repurchase of debt for the year ended December 31, 2025 resulted from our repurchases of 2027 Senior Unsecured Notes with a principal amount of $11.4 million (US$8.2 million) in exchange for $4.5 million (US$3.3 million).

The gain on repurchase of debt for the year ended December 31, 2024 resulted from our repurchases of: 2027 Senior Unsecured Notes with a principal amount of $100.4 million (US$73.8 million) in exchange for $30.4 million (US$22.3 million); 2027 Senior Secured Notes with a principal amount of $103.3 million (US$75.0 million) in exchange for $48.4 million (US$35.1 million); 2026 Senior Secured Notes with a principal amount of $16.4 million (US$12.0 million) in exchange for $8.0 million (US$5.9 million); and a portion of the Term Loan B with a principal amount of $137.9 million (US$101.2 million) in exchange for $69.1 million (US$50.7 million).

Interest and Other Income

 

Years ended December 31,

($ millions)

 

2025

 

2024

Interest and other income

 

$

26.2

 

$

23.3

Interest and other income increased by $2.9 million for the year ended December 31, 2025, when compared to the prior year. The increase was primarily due to changes in our Other Post-Employment Benefit plans positively impacting our liability.

Foreign Exchange and Derivatives

 

Years ended December 31,

($ millions)

 

2025

 

2024

Gain (loss) on changes in fair value of financial instruments

 

$

(215.3

)

 

$

(12.8

)

Gain (loss) on foreign exchange

 

$

106.2

 

 

$

(244.5

)

The loss on changes in fair value of financial instruments for the year ended December 31, 2025 was $215.3 million compared to loss of $12.8 million for the year ended December 31, 2024, an increase of $202.6 million. The variation is related to the changes in the fair value of the derivative liabilities associated with the warrants issued in conjunction with the Telesat Lightspeed Financing.

The foreign exchange gain for the year ended December 31, 2025 was $106.2 million compared to a foreign exchange loss of $244.5 million for the year ended December 31, 2024, resulting in a favorable change of $350.7 million. The gain for the year ended December 31, 2025, resulted from the weakening of the U.S. dollar compared to Canadian dollar at year end compared to December 31, 2024 and the resulting primarily from the impact of the translation of our U.S. dollar and Canadian dollar denominated indebtedness and our Canadian dollar derivative warrant liabilities.

The loss for the year ended December 31, 2024 was mainly the result of a stronger U.S. dollar to Canadian dollar compared to December 31, 2023 and the resulting unfavorable impact on the translation of our U.S. dollar denominated Telesat Canada Debt.

85

Table of Contents

Below are the foreign exchange rates used for our audited consolidated financial statements and this MD&A:

 

2025

 

2024

 

2023

US$ to $ spot rate as at December 31,

 

1.3724

 

1.4384

 

1.3243

US$ to $ average rate for the year ended December 31,

 

1.3975

 

1.3700

 

1.3493

Income Taxes

 

Years ended December 31,

($ millions)

 

2025

 

2024

Current tax expense

 

$

13.0

 

 

$

50.9

 

Deferred tax expense (recovery)

 

 

(80.3

)

 

 

(64.0

)

Tax expense (recovery)

 

$

(67.4

)

 

$

(13.0

)

The tax recovery for the year ended December 31, 2025, was $54.3 million higher than the prior year. The variation was primarily due to lower operating income, higher asset impairment charges, and a reduced gain on debt repurchases, partially offset by lower interest expense and favorable foreign exchange gains.

Backlog

Our backlog represents future cash inflows from capacity allocation or service delivery contracts. As of December 31, 2025, GEO backlog was $0.8 billion (December 31, 2024 - $1.1 billion) and represents our expected future revenue from existing GEO service contracts (without discounting for present value) including any deferred revenue that we will recognize in the future in respect of cash already received. As at December 31, 2025, we have entered into customer agreements to provide service on Telesat Lightspeed that aggregate to $1.0 billion in cash inflows.

Generally, following the successful launch of a satellite, if the satellite is operating nominally, our customers may only terminate their service agreements for satellite capacity by paying us all, or substantially all, of the payments that would have otherwise become due over the term of the service agreement. However, if certain of our existing satellites were to experience an in-orbit failure, or otherwise fail to operate as anticipated, our customers may be entitled to terminate their agreement, and we may be obligated to return all or a portion of the customer prepayments made under service agreements for that satellite and reduce the associated backlog. Any repayments under such conditions would be funded by insurance proceeds we may receive, cash on hand and short-term investments.

We expect our GEO backlog as at December 31, 2025 to be recognized as follows:

($ millions)

 

2026

 

2027

 

2028

 

2029

 

2030

 

Thereafter

Backlog

 

$

283.4

 

$

191.0

 

$

104.0

 

$

79.7

 

$

55.9

 

$

112.7

LIQUIDITY AND CAPITAL RESOURCES

Cash and Available Credit

As at December 31, 2025, we had $509.8 million of cash and short-term investments, including $303.2 million held in Non-Guarantor subsidiaries. We also have in aggregate $1.85 billion of Telesat Lightspeed Financing available to draw, subject to certain conditions, to finance the deployment of the Telesat Lightspeed constellation.

Cash Flows generated from Operating Activities

Cash generated from operating activities for the year ended December 31, 2025 was $66.7 million, a $4.2 million increase compared to the prior year as the reduction in adjusted EBITDA was more than offset by the receipt of certain other receivables outstanding as of December 31, 2024.

Cash Flows (used in) generated from Investing Activities

Cash used in investing activities for the year ended December 31, 2025 was $761.2 million, down from $1,091.6 million in 2024. This consisted primarily of capital expenditures associated with the Telesat Lightspeed constellation in both years.

86

Table of Contents

Cash Flows (used in) generated from Financing Activities

Cash generated in financing activities for the year ended December 31, 2025 was $672.4 million. This was primarily due to $689.8 million of drawings under the Telesat Lightspeed Financing to fund capital expenditures associated with the Telesat Lightspeed constellation.

In the prior year, cash used in financing activities was $170.2 million primarily due to the repurchase of US$262.0 million of our Telesat Canada Debt for cash $155.9 million in cash.

Government Grant

In 2019, we entered into an agreement with the GoC pursuant to which the GoC would contribute up to $85.0 million to support the development of the Telesat Lightspeed constellation through the GoC Strategic Innovation Fund. In return for the grant, Telesat has made a number of commitments to the GoC, including commitments to conduct over $200.0 million of research and development activities in Canada as well as to expand its Canadian workforce.

The costs that were incurred in connection with this program to date are summarized below:

 

Years ended December 31,

($ millions)

 

2025

 

2024

 

2023

Satellites, property and other equipment

 

$

686.2

 

$

1,088.4

 

$

106.9

Intangible assets

 

 

 

 

 

 

16.4

Operating expenses

 

 

69.3

 

 

77.4

 

 

48.3

Total costs incurred

 

$

755.5

 

$

1,165.8

 

$

171.6

Total research and development costs for Telesat Lightspeed for the year ended December 31, 2025 decreased by $410.3 million to $755.5 million, when compared to the prior year. The variation was primarily driven by our investment activities in the Telesat Lightspeed program.

The following claims against the government grant have been made against the costs incurred associated with the program:

 

Years ended December 31,

($ millions)

 

2025

 

2024

 

2023

Satellites, property and other equipment

 

$

 

$

5.4

 

$

15.0

Operating expenses

 

 

3.6

 

 

8.0

 

 

4.5

Total claims

 

$

3.6

 

$

13.4

 

$

19.5

Liquidity

A large portion of our annual cash receipts are reasonably predictable because they are primarily derived from an existing backlog of long-term customer contracts. We believe cash and short-term investments as at December 31, 2025 and cash flows from operating activities expected to be generated in 2026 will be adequate to meet our expected cash requirements for at least the next twelve months for activities in the normal course of business, including required interest on our indebtedness. Similarly, we believe our drawings on our Telesat Lightspeed Financing will be adequate to cover the cost of the operating activities and ongoing development, construction and global service deployment of the Telesat Lightspeed constellation for our LEO business.

The Telesat Canada Term Loan B and Senior Notes are scheduled to mature between December 2026 and October 2027, resulting in significant obligations that will require repayment or refinancing. These maturities will create liquidity pressure if not addressed.

The Company has approximately $509.8 million of cash and cash equivalent of which $206.6 million is held within Telesat Canada as at December 31, 2025. The Company and Telesat Canada expect to generate sufficient cash flow to meet the requirements of their respective ongoing operations and debt servicing costs for the reasonably foreseeable future, including at least the one-year period following the date of the financial statements. However, the Company’s consolidated cash flows and cash resources alone, which includes those of Telesat Canada, are not expected to be sufficient to meet Telesat Canada’s debt maturity obligations as they come due.

87

Table of Contents

Management is therefore actively engaged in discussions with lenders’ advisors about refinancing the Telesat Canada Debt. However, these refinancing activities are dependent on a number of factors outside of the Company’s control. As such, there can be no assurance that these refinancing initiatives will be completed successfully. This material uncertainty, that relates solely to the upcoming Telesat Canada Debt maturities in December 2026, casts substantial doubt as to Telesat Canada’s ability to meet its obligations as they come due.

The debt obligations of Telesat Canada are guaranteed by certain direct and indirect subsidiaries of Telesat Canada (“Guarantor Entities”) and the obligation for repayment of the credit facilities and senior secured notes upon maturity does not extend beyond these Guarantor Entities. Other entities within the Telesat group, other than Guarantor Entities (“Non-Guarantor Entities”) are primarily focused on the Telesat Lightspeed project. The entities responsible for the Telesat Lightspeed project have a segregated funding source to permit the build out of that project that includes the ability to acquire any necessary intercompany services, such as personnel, occupancy, and information systems, currently provided to Telesat LEO ULC by Telesat Canada up to a specified maximum.

We are building our Telesat Lightspeed constellation in Telesat LEO ULC and intend to complete the deployment of, operate and commercialize our Telesat Lightspeed constellation through this entity. Telesat LEO ULC is an indirect wholly owned subsidiary of Telesat Corporation. Telesat LEO ULC is not a guarantor of the Telesat Canada Debt.

The construction of any satellite replacement or expansion program, including expansion of the Telesat Lightspeed constellation, will require significant capital expenditures and is expected to be fully funded by Telesat Lightspeed Financing, vendor financing, equity investments, including through the issuance of public equity, additional secured or unsecured debt financing, and government sources. We may also raise additional funding for expansion of the Telesat Lightspeed constellation through the issuance of additional equity of, or debt at, our LEO Non-Guarantor subsidiaries which own, and will operate and commercialize, the Telesat Lightspeed constellation. However, our ability to access these sources of funding is not guaranteed.

Debt

Debt held in Telesat Canada consisted of: Senior Secured Credit Facilities comprised of two outstanding secured credit facilities, which included a revolving facility that matured and extinguished in 2024 and a Term Loan B maturing in December 2026; 6.5% senior unsecured notes due in October 2027 (“2027 Senior Unsecured Notes”); 4.875% senior secured notes due in June 2027 (“2027 Senior Secured Notes”); and 5.625% senior secured notes due in December 2026 (“2026 Senior Secured Notes”), collectively known as “Telesat Canada Debt”.

Senior Secured Credit Facilities

The obligations under the credit agreement governing our Senior Secured Credit Facilities (the “Credit Agreement”) and the guarantees of those obligations are secured, subject to certain exceptions, by a first priority security interest in the assets of Telesat Canada and certain of its subsidiaries (“Guarantors”). The Credit Agreement contains covenants that restrict the ability of Telesat Canada and the Guarantors to take specified actions, including, among other things and subject to certain significant exceptions: creating liens, incurring indebtedness, making investments, engaging in mergers, selling property, paying dividends, entering into sale-leaseback transactions, creating subsidiaries, repaying subordinated debt or amending organizational documents. The Credit Agreement contains customary events of default and affirmative covenants, including an excess cash sweep, that may require us to repay a portion of the outstanding principal under our Senior Secured Credit Facilities prior to the stated maturity.

As of December 31, 2025, our Senior Secured Credit Facilities are comprised only of the following:

Term Loan B

Telesat Canada’s Term Loan B is a US$1,908.5 million facility maturing in December 2026. As at December 31, 2025, the outstanding balance was US$1,320.5 million.

The Term Loan B bear interest, at Telesat Canada’s option, at either (i) a floating rate based on the base rate, plus an applicable margin of 1.75% or (ii) a floating rate based on SOFR, plus an applicable margin of 2.75% plus a small credit spread adjustment.

88

Table of Contents

Senior Notes

Telesat Canada’s Senior Notes comprise the 2026 Senior Secured Notes, the 2027 Senior Secured Notes and the 2027 Senior Unsecured Notes. The 2027 Senior Secured Notes, initially in the amount of US$400.0 million, bear interest at an annual rate of 4.875% and are due in June 2027. As at December 31, 2025, the balance outstanding was US$225.0 million. The 2026 Senior Secured Notes, initially in the amount of US$500.0 million in aggregate bear interest at an annual rate of 5.625% and are due in December 2026. As at December 31, 2025, the balance outstanding was US$387.0 million. Our 2027 Senior Secured Notes and 2026 Senior Secured Notes are secured by substantially all of our assets, excluding the assets relating to the Telesat Lightspeed business, which assets are held by the LEO Non-Guarantors.

The 2027 Senior Unsecured Notes in the original principal amount of US$550.0 million, bear interest at an annual rate of 6.5% and are due in October 2027. As at December 31, 2025, the balance outstanding was US$213.0 million.

The indentures governing the Senior Notes include covenants and terms that restrict our ability to, among other things, incur additional indebtedness, incur liens, pay dividends or make certain other restricted payments, investments or acquisitions, enter into certain transactions with affiliates, modify or cancel its satellite insurance, and effect mergers with another entity, in each case subject to exceptions provided in such indentures.

During the year ended December 31, 2025, we repurchased principal amount of $11.4 million (US$8.2 million) of 2027 Senior Unsecured Notes for consideration of $4.5 million (US$3.3 million). The repurchase resulted in a gain on repurchase of debt of $6.9 million (US$4.9 million). The repurchase also resulted in a write-off of the related debt issue costs and prepayment options.

Term Loan B and 2026 Senior Secured Notes Refinancing

Our Term Loan B and 2026 Senior Secured Notes issued by Telesat Canada, are scheduled to mature in December 2026, resulting in substantial obligations that will require repayment or refinancing. The Company and Telesat Canada’s current projections indicate that cash flows from operations and assets of the company are expected to be sufficient to meet the company’s contractual obligations (other than the aforementioned debt maturities) for the reasonably foreseeable future, including at least the one-year period following the date of the financial statements. However, the Company’s consolidated cash flows alone, which includes those of Telesat Canada, are not expected to be sufficient to satisfy the obligations related to the settlement of the debt instruments as they become due in December 2026. For further discussion on management’s activity to manage liquidity & capital resources risk, refer to Liquidity & Capital Resources Note – Liquidity.

Telesat Lightspeed Financing — Senior Secured Term Loan Facilities

To fund Telesat Lightspeed, on September 13, 2024, Telesat LEO, (a LEO Non-Guarantor and wholly-owned subsidiary of Telesat), entered into the Telesat Lightspeed Financing with the GoC and GoQ for senior secured non-revolving delayed draw term loan facilities in the principal amount of $2,140 million and $400 million, respectively.

The Telesat Lightspeed Financing carries a floating interest rate of 4.75% above the 3-month term CORRA on the outstanding drawn loan amount with a 15-year maturity. All interest accrued on the Telesat Lightspeed Financing until six months after the initial project completion date (a date upon which a certain number of satellites under the LEO project have been launched, with a certain number of satellites made operational and certain other milestones under the agreement being met) shall be added to the principal amount.

Unless accelerated on an event of default as defined in the Telesat Lightspeed Financing, principal repayment of the loan is required on a semi-annual installment basis in 10 years commencing one year after initial project completion date subject to the mandatory repayment of the full amount by the 15th anniversary of the initial draw on the loan. The amount of each semi-annual installment will be calculated as a percentage of the total loan amount as prescribed in the loan agreement.

In addition to the regular repayment, we will also be required to make mandatory prepayment or repayment under certain circumstances including in cases when Telesat LEO has excess cash flow. The Telesat Lightspeed Financing also provides a full or partial prepayment option to Telesat LEO.

89

Table of Contents

The Telesat Lightspeed Financing includes both financial and non-financial covenants, with which we must comply.

As consideration for the Telesat Lightspeed Financing, Telesat LEO, before the initial draw on the loan, on November 15, 2024, entered into an agreement with the GoC and the GoQ which irrevocably granted warrants equivalent to 11.87% of common shares in the equity of Telesat LEO on a fully diluted basis (“Telesat Lightspeed Financing Warrants”). The Telesat Lightspeed Financing Warrants are exercisable in whole or in part, at any time after the second anniversary of the date of their original issuance (November 15, 2026) and up to 10 years from the issuance date (November 15, 2034) subject to certain terms and conditions of the warrant agreement based upon an equity valuation of US$3 billion for Telesat LEO. In connection with a corporate reorganization of Telesat LEO completed in September 2025, the Telesat Lightspeed Financing Warrants became exercisable for 11.87% of the limited partnership units of Lightspeed LEO Limited Partnership, a limited partnership which holds all of the Telesat LEO shares.

On initial recognition, the Telesat Lightspeed Financing Warrants were recorded against other current and long-term assets with the derivative recorded against other current and long-term financial liabilities. The initial fair value impact, as at November 15, 2024, of the Telesat Lightspeed Financing Warrants was $604.3 million. As the drawdowns are made against the Telesat Lightspeed Financing, the proportional amount of the current and long-term assets are transferred to the debt issue costs against the long-term indebtedness. These balances are amortized to the statement of income (loss) using the effective interest method. The carrying amount against the indebtedness as of December 31, 2025 was $157.1 million.

Debt issue costs of $37.5 million were incurred in connection with the Telesat Lightspeed Financing. These balances are recorded against prepaid expenses and other current assets and long-term assets. As the drawdowns are made against the Telesat Lightspeed Financing, the proportional amount of the prepaid expenses and other current assets and long-term assets are transferred to the debt issue costs against the long-term indebtedness. The liability is subsequently amortized using the effective interest method. The carrying amount against the indebtedness as of December 31, 2025 was $9.8 million.

For the derivatives recorded against the current and long-term financial liabilities, the balances are marked to market at each reporting date thereafter in the statement of income (loss) as part of the gain (loss) on changes in fair value of financial instruments.

The Telesat Lightspeed Financing is secured by substantially all of the assets relating to the Telesat Lightspeed business, which assets are held by the LEO Non-Guarantors. As at November 15, 2024, all conditions precedent to drawdown of the loans under the Telesat Lightspeed Financing were met.

As at December 31, 2025, $716.2 million of the Telesat Lightspeed Financing was outstanding of which $603.4 million and $112.8 million was outstanding with the GoC and GoQ, respectively. The balance consists of $690.0 million of draws combined with $26.1 million of interest which was capitalized to the principal on the loan facility. The interest capitalized against the loan facility was split between $22.0 million and $4.1 million with the GoC and GoQ, respectively.

Covenant Compliance

As of the date hereof, we were in compliance with the financial covenants of our Telesat Canada Debt and the Telesat Lightspeed Financing.

As at December 31, 2025, the Consolidated Total Debt for Covenant Purposes to Consolidated EBITDA ratio, for the purposes of our Senior Secured Credit Facilities was 9.63:1.00. The Consolidated Total Secured Debt to Consolidated EBITDA for Covenant Purposes ratio, for the purposes of our Senior Secured Credit Facilities, was 8.64:1.00.

90

Table of Contents

Debt Service Cost

The interest expense on our Telesat Canada Debt for the year ended December 31, 2025 was $202.1 million (December 31, 2024 — $226.6 million). The interest expense on our Telesat Lightspeed Financing for the year ended December 31, 2025 was $29.4 million, which was capitalized against the assets under construction. Interest expense excludes the amortization of our deferred financing costs, prepayments options, warrants and loss on repayment.

Derivatives

We use, from time to time, interest rate and currency derivatives to manage our exposure to changes in interest rates and foreign exchange rates. As at December 31, 2025, there were no interest rate or currency derivatives that were outstanding.

We have embedded derivatives on certain of our Telesat Canada Debt that are accounted for separately at fair value. These embedded derivatives are related to the prepayment option on our 2027 Senior Unsecured Notes, the prepayment option on our 2027 Senior Secured Notes and the prepayment option on our 2026 Senior Secured Notes. As at December 31, 2025 and 2024, the fair value of the embedded derivatives related to the prepayment option on our 2027 Senior Unsecured Notes, 2027 Senior Secured Notes and 2026 Senior Secured Notes was $Nil.

In addition, we have embedded derivatives associated with the Telesat Lightspeed Financing with the GoC and GoQ. As part of the Telesat Lightspeed Financing, Telesat LEO issued the Telesat Lightspeed Financing Warrants representing 11.87% of its total shares on a fully diluted basis, with standard anti-dilution adjustments. In connection with a corporate reorganization of Telesat LEO completed in September 2025, the Telesat Lightspeed Financing Warrants became exercisable for 11.87% of the limited partnership units of Lightspeed LEO Limited Partnership, a limited partnership which holds all of the Telesat LEO shares.

As at December 31, 2025, the fair value of the embedded derivatives with respect to the Telesat Lightspeed Financing Warrants were $832.4 million (December 31, 2024 — $617.1 million). As the warrants could be exercised at any time after November 15, 2026, we presented the derivative liabilities as current. We believe it is highly unlikely that the warrants will be exercised by the GoC and GoQ over the next twelve months as the underlying units of Lightspeed LEO Limited Partnership are illiquid and contain limitations to the unitholder’s ability to further monetize their investment.

The changes in the fair value of these embedded derivatives are recorded on our consolidated statements of income as a gain or loss on changes in fair value of financial instruments and are non-cash.

All derivative instruments are measured at fair value. Fair value is the price that would be received to sell an asset or paid to transfer a liability in an orderly transaction between market participants in the principal market under current market conditions at the measurement date. Where possible, fair values are based on the quoted market values in an active market. In the absence of an active market, we determine fair values based on prevailing market rates (bid and ask prices, as appropriate) for instruments with similar characteristics and risk profiles or internal or external valuation models, such as option pricing models or frameworks and discounted cash flow analysis, using observable market-based inputs.

These estimates are affected significantly by the assumptions for the amount and timing of estimated future cash flows and discount rates, which all reflect varying degrees of risk. Potential income taxes and other expenses that would be incurred on disposition of our derivative instruments are not reflected in the fair values. The fair values also include an adjustment related to the counterparty credit risk. As a result, the fair values are not necessarily the net amounts that would be realized if these instruments were actually settled.

91

Table of Contents

MATERIAL CASH REQUIREMENTS

A summary of the material cash requirements that are due in each of the next five years and after 2030 are summarized the table below:

($ millions)

 

2026

 

2027

 

2028

 

2029

 

2030

 

Thereafter

 

Total

Satellite performance incentive payments, including interest(1)

 

$

4.1

 

$

2.6

 

$

2.5

 

$

2.5

 

$

2.5

 

$

0.6

 

$

14.8

Telesat Canada Debt(2)

 

$

2,343.5

 

$

601.2

 

$

 

$

 

$

 

$

 

$

2,944.7

Interest on Telesat Canada Debt(2)

 

$

181.4

 

$

26.5

 

$

 

$

 

$

 

$

 

$

207.9

Telesat Lightspeed Financing(3)

 

$

 

$

 

$

115.2

 

$

288.0

 

$

403.1

 

$

2,073.3

 

$

2,879.6

Interest on Telesat Lightspeed Financing(3)

 

$

 

$

 

$

101.2

 

$

190.2

 

$

169.3

 

$

477.9

 

$

938.6

Lease liabilities(4)

 

$

4.8

 

$

4.8

 

$

4.6

 

$

4.9

 

$

4.7

 

$

33.5

 

$

57.3

Property lease commitments(5)

 

$

1.2

 

$

1.2

 

$

1.2

 

$

1.2

 

$

1.2

 

$

11.7

 

$

17.7

Commitments for capital expenditures(6)

 

$

506.1

 

$

6.2

 

$

 

$

 

$

 

$

 

$

512.3

Other operating commitments(7)

 

$

23.7

 

$

13.3

 

$

12.6

 

$

13.6

 

$

12.3

 

$

35.4

 

$

110.9

Contributions to defined benefit plans(8)

 

$

2.2

 

$

 

$

 

$

 

$

 

$

 

$

2.2

____________

(1)      Satellite performance incentive payments are obligations payable to satellite manufacturers over the lives of certain satellites. Satellite performance incentive payments will be paid through the usage of cash and short-term investments or cash flows from operating activities.

(2)      Balance relates to our Telesat Canada Debt and all corresponding interest thereon, excluding the impact of the amortization of deferred financing costs, loss on repayment and prepayment options. Over the next twelve months, the payments will be made through the usage of cash and short-term investments or cash flows from operating activities.

          As of the date of this report, the Term Loan B and 2026 Senior Secured Notes are scheduled to mature in December 2026, resulting in substantial obligations that will require repayment or refinancing. For further discussion, refer to Liquidity & Capital Resources Note – Liquidity.

(3)      Balance relates to our Telesat Lightspeed Financing and all corresponding interest thereon, excluding the impact of the amortization of deferred financing costs and warrants. No payments are required over the next twelve months. The contractual cash flows for Telesat Lightspeed Financing include anticipated future drawings and mandatory repayments against the loan.

(4)      Balance relates to payments to be made in connection with leases. Over the next twelve months, the payments will be made through the usage of cash and short-term investments or cash flows from operating activities, or funds available under Telesat Lightspeed Financing.

(5)      Property lease commitments consist of off-balance sheet contractual obligations for land or building usage. Over the next twelve months, the payments will be made through the usage of cash and short-term investments, cash flows from operating activities, or funds available under Telesat Lightspeed Financing.

(6)      We have entered into contracts for the development of our Telesat Lightspeed constellation and other capital expenditures. These expenditures may be funded from some or all of the following: cash and short-term investments, cash flow from operating activities, cash flow from customer prepayments or funds available under Telesat Lightspeed Financing.

(7)      Other operating commitments consisted of third-party satellite capacity arrangements as well as other commitments that are not categorized as property leases or capital commitments. Over the next twelve months, the payments will be made through the usage of cash and short-term investments, cash flows from operating activities or funds available under the Telesat Lightspeed Financing.

(8)      Over the next twelve months, contributions to the defined benefit pension plans will be made through the usage of cash and short-term investments and cash flows from operating activities. Certain contributions subsequent to 2026 are not quantifiable as they are largely dependent on the result of actuarial valuations that are performed periodically and on the investment performance of the pension fund assets.

92

Table of Contents

MARKET RISK

Credit Risk Related to Financial Instruments

Financial instruments that potentially subject us to a concentration of credit risk consist of cash and short-term investments, accounts receivable, derivative assets and other assets. Cash and short-term investments are invested with high quality financial institutions and are governed by our corporate investment policy, which aims to reduce credit risk by restricting investments to high-grade, mainly U.S. dollar and Canadian dollar denominated investments. Credit checks are performed to minimize exposure to any one customer. We are exposed to credit risk if counterparties to our derivative instruments are unable to meet their obligations. It is expected that these counterparties will be able to meet their obligations as they are institutions with strong credit ratings, but we continue to periodically monitor their credit risk and credit exposure.

Foreign Exchange Risk

Our operating results are subject to fluctuations as a result of exchange rate variations to the extent that transactions are made in currencies other than Canadian dollars or in cases where transactions are in Canadian dollars where the functional currency is other than Canadian dollars. The most significant impact of variations in the exchange rate is on our U.S. dollar denominated indebtedness and cash and short-term investments combined with the Canadian dollar indebtedness and derivative liabilities held in a subsidiary with other than a Canadian functional currency. In addition, a portion of our revenue and expenses, as well as the majority of our capital expenditures are denominated in U.S. dollars. As a result, the volatility of the U.S. currency, and in certain cases Canadian currency, exposes us to foreign exchange risks.

The approximate amount of our revenue and certain expenses denominated in U.S. dollars, as a percentage of their overall balance, is summarized in the table below:

Years ended December 31,

 

2025

 

2024

Revenue

 

47.1

%

 

52.6

%

Operating expenses

 

52.1

%

 

45.0

%

Interest on our indebtedness

 

87.4

%

 

100.0

%

We use, from time to time, currency derivative instruments to hedge the foreign exchange risk on our U.S. dollar denominated indebtedness. Our policy is that we do not use derivative instruments for speculative purposes. As at December 31, 2025, we have no currency derivative instruments.

A five percent increase (decrease) in the value of the U.S. dollar against the Canadian dollar would have (decreased) increased our net income (loss) as at December 31, 2025 by $113.0 million and increased (decreased) our other comprehensive income by $34.2 million. This would have also increased (decreased) our indebtedness by $147.2 million.

A five percent increase (decrease) in the value of the U.S. dollar against the Canadian dollar would have increased (decreased) our cash and cash equivalents by $14.5 million, increased (decreased) our net income by $0.9 million and increased (decreased) our other comprehensive income by $15.5 million as at and for the year ended December 31, 2025.

A five percent increase (decrease) in the value of the U.S. dollar against the Canadian dollar would have increased (decreased) our revenue and certain expenses for the year ended December 31, 2025, as summarized in the table below:

($ millions)

  

Revenue

 

$

9.8

Operating expenses

 

$

5.3

Interest on our indebtedness

 

$

10.2

The sensitivity analyses above assume that all other variables remain constant.

93

Table of Contents

Through our Telesat Canada U.S. dollar denominated indebtedness, we are exposed to foreign exchange fluctuations. The following table contains our existing U.S. dollar denominated indebtedness balances at the beginning of each respective year, which are net of our scheduled debt repayments, and based on the foreign exchange rate as at December 31, 2025.

($ millions, beginning of year)

 

2026

 

2027

 

2028

 

2029

 

2030

Term Loan B

 

$

1,812.3

 

$

 

$

 

$

 

$

2027 Senior Unsecured Notes

 

 

292.4

 

 

292.4

 

 

 

 

 

 

2026 Senior Secured Notes

 

 

531.2

 

 

  

 

 

 

 

 

2027 Senior Secured Notes

 

 

308.8

 

 

308.8

 

 

 

 

 

 

U.S. dollar denominated debt balances

 

$

2,944.7

 

$

601.2

 

$

 

$

 

$

Through our Telesat LEO Canadian dollar denominated indebtedness, we are exposed to foreign exchange fluctuations, as Telesat LEO has a U.S. dollar functional currency. The following table contains our existing and anticipated drawings on the Canadian dollar denominated indebtedness balances at the beginning of each respective period. The balances are net of our scheduled debt repayments.

($ millions, beginning of period)

 

2026

 

2027

 

2028

 

2029

 

2030

 

Thereafter

Telesat Lightspeed Financing

 

$

716.1

 

$

1,699.5

 

$

2,781.0

 

$

2,764.3

 

$

2,476.4

 

$

2,073.3

Interest Rate Risk

We are exposed to interest rate risk on our cash, short-term investments and on our Term Loan B and Telesat Lightspeed Financing, which have variable interest rates. Changes in the interest rates could impact the amount of interest that we receive or are required to pay.

We use, from time to time, interest rate swaps to hedge the interest rate risk related to our indebtedness. Our policy is that we do not use derivative instruments for speculative purposes. In the past, we entered into interest rate swaps to hedge the interest rate risk associated with the variable interest rate on the U.S. denominated Term Loan B. There were no outstanding interest rate swaps as at December 31, 2025 or as at December 31, 2024.

If the interest rates on our variable rate debt increased (decreased) by 0.25%, the result would be a decrease (increase) of $5.5 million to our net income for year ended December 31, 2025, excluding any impact from interest which would be capitalized against the Telesat Lightspeed constellation.

The following table contains the balance of the Term Loan B and Telesat Lightspeed Financing at the beginning of each respective year, net of our scheduled repayments, and based on the foreign exchange rate as at December 31, 2025.

($ millions, beginning of period)

 

2026

 

2027

 

2028

 

2029

 

2030

 

Thereafter

Term Loan B

 

$

1,812.3

 

$

 

$

 

$

 

$

 

$

Telesat Lightspeed Financing(1)

 

 

716.1

 

 

1,699.5

 

 

2,781.0

 

 

2,764.3

 

 

2,476.4

 

 

2,073.3

Debt balances exposed to interest rate fluctuation

 

$

2,528.4

 

$

1,699.5

 

$

2,781.0

 

$

2,764.3

 

$

2,476.4

 

$

2,073.3

____________

(1)      The contractual cash flows for Telesat Lightspeed Financing include anticipated future drawings and mandatory repayments against the loan.

Guarantees

In the normal course of business, we enter into agreements that provide for indemnification and guarantees to counterparties in transactions involving sales of assets, sales of services, purchases and development of assets, securitization agreements and operating leases. The nature of almost all of these indemnifications prevents us from making a reasonable estimate of the maximum potential amount that we could be required to pay counterparties. As a result, we cannot determine how they could affect future liquidity, capital resources or our credit risk profile. We have not made any significant payments under these indemnifications in the past. For more information, see Note 34 of our audited consolidated financial statements.

94

Table of Contents

NON-IFRS ACCOUNTING STANDARDS MEASURES

Adjusted EBITDA

Adjusted EBITDA and Adjusted EBITDA margin are non-IFRS Accounting Standards measures. EBITDA is defined as “Earnings Before Interest, Taxes, Depreciation and Amortization.” Adjusted EBITDA is used by management to measure our financial performance. Adjusted EBITDA is defined as operating income (excluding certain operating expenses such as share-based compensation expenses and unusual and non-recurring items, including restructuring related expenses) before interest expense, taxes, depreciation and amortization. Adjusted EBITDA margin is used by management to measure our operating performance. Adjusted EBITDA margin is defined as the ratio of Adjusted EBITDA to revenue.

Adjusted EBITDA and Adjusted EBITDA margin are not standardized financial measures under IFRS Accounting Standards and might not be comparable to similar financial measures disclosed by other issuers. Adjusted EBITDA allows investors and us to compare our operating results with that of competitors exclusive of depreciation and amortization, interest and investment income, interest expense, taxes and certain other expenses. Financial results of competitors in the satellite services industry have significant variations that can result from timing of capital expenditures, the amount of intangible assets recorded, the differences in assets’ lives, the timing and amount of investments, the effects of other income (expense), and unusual and non-recurring items. The use of Adjusted EBITDA assists investors and us to compare operating results exclusive of these items. Competitors in the satellite services industry have significantly different capital structures. We believe that the use of Adjusted EBITDA improves comparability of performance by excluding interest expense.

We believe that the use of Adjusted EBITDA and the Adjusted EBITDA margin along with IFRS Accounting Standards financial measures enhances the understanding of our operating results and is useful to investors and us in comparing performance with competitors, estimating enterprise value and making investment decisions. Adjusted EBITDA and Adjusted EBITDA margin as used here may not be the same as similarly titled measures reported by competitors. Adjusted EBITDA and Adjusted EBITDA margin should be used in conjunction with IFRS Accounting Standards financial measures and are not presented as a substitute for cash flows from operations as a measure of our liquidity or as a substitute for net income (loss) as an indicator of our operating performance.

The following table provides a quantitative reconciliation of net income to Adjusted EBITDA and Adjusted EBITDA margin, each of which are non-IFRS Accounting Standards measures.

 

Years ended December 31,

($ millions)

 

2025

 

2024

Net income (loss)

 

$

(530.2

)

 

$

(302.5

)

Tax expense (recovery)

 

 

(67.4

)

 

 

(13.0

)

(Gain) loss on changes in fair value of financial instruments

 

 

215.3

 

 

 

12.8

 

(Gain) loss on foreign exchange

 

 

(106.2

)

 

 

244.5

 

Interest and other income

 

 

(26.2

)

 

 

(23.3

)

Interest expense

 

 

217.7

 

 

 

243.8

 

Gain on repurchase of debt

 

 

(6.9

)

 

 

(202.5

)

Depreciation

 

 

104.7

 

 

 

127.3

 

Amortization

 

 

44.2

 

 

 

11.3

 

Other operating (gains) losses, net

 

 

361.2

 

 

 

264.9

 

Non-recurring compensation expenses(1)

 

 

2.3

 

 

 

2.9

 

Non-cash expense related to share-based compensation

 

 

4.1

 

 

 

17.6

 

Adjusted EBITDA

 

$

212.7

 

 

$

383.7

 

  

 

 

 

 

 

 

 

Revenue

 

$

418.0

 

 

$

571.0

 

Adjusted EBITDA Margin

 

 

50.9

%

 

 

67.2

%

____________

(1)      Includes severance payments, special compensation and benefits for employees.

95

Table of Contents

Adjusted EBITDA for Telesat Corporation decreased by $171.0 million for the year ended December 31, 2025, when compared to the prior year. The decrease was primarily due to a decrease in revenues.

Consolidated EBITDA for Covenant Purposes

Consolidated EBITDA for Covenant Purposes is not a presentation made in accordance with IFRS Accounting Standards, is not a measure of financial condition or profitability, and should not be considered as an alternative to (1) net income (loss) determined in accordance with IFRS Accounting Standards or (2) cash flows from operating activities determined in accordance with IFRS Accounting Standards. Additionally, Consolidated EBITDA for Covenant Purposes is not intended to be a measure of free cash flow for management’s discretionary use as it does not include certain cash requirements for such items as interest payments, tax payments and debt service requirements. We believe that the inclusion of Consolidated EBITDA for Covenant Purposes herein is appropriate to provide additional information concerning the calculation of the financial ratio maintenance covenant and other covenants on our Senior Secured Credit Facilities. Consolidated EBITDA for Covenant Purposes is a material component of these covenants. Non-compliance with the financial ratio maintenance covenant contained in our Senior Secured Credit Facilities could result in the requirement to immediately repay all amounts outstanding. This presentation of Consolidated EBITDA for Covenant Purposes is not comparable to other similarly titled measures of other companies because not all companies use identical calculations of EBITDA. We believe the disclosure of the calculation of Consolidated EBITDA for Covenant Purposes provides information that is useful to an investor’s understanding of our liquidity and financial flexibility.

The following is a reconciliation of net income (loss), which is an IFRS Accounting Standards measure of our operating results, to Consolidated EBITDA for Covenant Purposes, as defined in the Credit Agreement and the calculation of the ratio of Consolidated Total Secured Debt to Consolidated EBITDA for Covenant Purposes as defined in the Credit Agreement. The terms and related calculations are defined in the Credit Agreement, a copy of which is publicly available at https://www.sec.gov and at https://www.sedarplus.ca.

($ millions)

 

Year Ended
December 31,
2025

 

Year Ended
December 31,
2024

Net income (loss)

 

$

(530.2

)

 

$

(302.5

)

Impact of unrestricted subsidiaries

 

 

(59.3

)

 

 

58.6

 

Consolidated income (loss) for Covenant Purposes

 

 

(589.5

)

 

 

(243.9

)

Plus:

 

 

 

 

 

 

 

 

Income taxes (Note 1)

 

 

(66.2

)

 

 

(22.3

)

Interest expense (Note 1)

 

 

195.4

 

 

 

219.6

 

Depreciation and amortization expense (Note 1)

 

 

144.7

 

 

 

136.5

 

Non-cash share-based compensation and pension expense (Note 1)

 

 

6.7

 

 

 

20.0

 

Impairment

 

 

365.2

 

 

 

267.0

 

Other

 

 

13.9

 

 

 

16.6

 

Increased (decreased) by:

 

 

 

 

 

 

 

 

(Gain) loss on repurchase of debt

 

 

(6.9

)

 

 

(202.5

)

Loss on disposal of assets related to amalgamation of unrestricted subsidiaries

 

 

379.5

 

 

 

 

Non-cash (gains) losses resulting from changes in foreign exchange rates (Note 1)

 

 

(148.4

)

 

 

255.9

 

Consolidated EBITDA for Covenant Purposes

 

$

294.4

 

 

$

446.9

 

____________

Note 1:    Some adjustments for covenant purposes excludes certain specific expenses as defined in the Credit Agreement. As a result, these items in the covenant calculation do not reconcile to the financial statement line items.

Consolidated Total Secured Debt and Consolidated Debt for Covenant Purposes

Consolidated Total Debt for Covenant Purposes and Consolidated Total Secured Debt for Covenant Purposes are non-IFRS Accounting Standards measures. We believe that the inclusion of Consolidated Total Debt for Covenant Purposes and Consolidated Total Secured Debt for Covenant Purposes herein are appropriate to provide additional information concerning the calculation of the financial ratio maintenance and other covenants under our Senior Secured Credit Facilities and provides information that is useful to an investor’s understanding of our compliance with these financial covenants.

96

Table of Contents

The following is a reconciliation of our Consolidated Total Debt for Covenant Purposes and Consolidated Total Secured Debt for Covenant Purposes to Indebtedness:

(in $ millions)

 

As at
December 31,
2025

 

As at
December 31,
2024

Senior Secured Credit Facilities & Telesat Canada Debt:

 

 

 

 

 

 

 

 

Term Loan B

 

$

1,812.3

 

 

$

1,889.5

 

2027 Senior Unsecured Notes

 

 

292.4

 

 

 

318.2

 

2026 Senior Secured Notes

 

 

531.2

 

 

 

566.7

 

2027 Senior Secured Notes

 

 

308.8

 

 

 

323.6

 

  

 

2,944.6

 

 

 

3,098.0

 

Adjustments for covenant purposes:

 

 

 

 

 

 

 

 

Add: lease liabilities

 

 

29.7

 

 

 

31.6

 

Consolidated Total Debt

 

 

2,974.4

 

 

 

3,129.9

 

Less: Cash and cash equivalents (max. US$100 million)

 

 

(137.2

)

 

 

(143.8

)

Consolidated Total Net Debt for Covenant Purposes

 

$

2,837.2

 

 

$

2,985.8

 

  

 

 

 

 

 

 

 

Consolidated Total Debt

 

$

2,974.4

 

 

$

3,129.9

 

Less: Unsecured debt (2027 Senior Unsecured Notes)

 

 

(292.4

)

 

 

(318.2

)

Consolidated Total Secured Debt

 

 

2,682.0

 

 

 

2,811.6

 

Less: Cash and cash equivalents (max. US$100 million)

 

 

(137.2

)

 

 

(143.8

)

Consolidated Total Secured Net Debt for Covenant Purposes

 

$

2,544.8

 

 

$

2,667.6

 

As at December 31, 2025, the Consolidated Total Debt for Covenant Purposes to Consolidated EBITDA ratio, for the purposes of our Senior Secured Credit Facilities was 9.63:1.00. The Consolidated Total Secured Debt to Consolidated EBITDA for Covenant Purposes ratio, for the purposes of our Senior Secured Credit Facilities, was 8.64:1.00.

Condensed Consolidating Financial Information

The condensed consolidating financial information reflects the investments, using the equity method of accounting, of Telesat in the Issuers, of the Issuers in their respective Guarantor and Non-Guarantor subsidiaries, and of the Guarantors in their Non-Guarantor subsidiaries. The financial information for the Non-Guarantor subsidiaries is in all material respects the financial information of the LEO Non-Guarantors, except as otherwise noted.

Telesat Corporation includes Telesat Partnership, Telesat CanHold Corporation, Telesat Can ULC, Loral Space & Communications Inc. and Loral Skynet Corporation.

97

Table of Contents

Condensed Consolidating Statements of Income (Loss)
For the year ended December 31, 2025

 

Telesat
Corporation

 

Telesat
Canada

 

Guarantor
subsidiaries

 

Non-
guarantor
subsidiaries

 

Adjustments

 

Consolidated

Revenue

 

$

 

 

$

326,389

 

 

$

215,457

 

 

$

5,202

 

 

$

(129,092

)

 

$

417,956

 

Operating expenses

 

 

(4,017

)

 

 

(225,429

)

 

 

(38,003

)

 

 

(73,415

)

 

 

129,092

 

 

 

(211,772

)

Depreciation

 

 

 

 

 

(13,639

)

 

 

(81,688

)

 

 

(3,871

)

 

 

(5,516

)

 

 

(104,714

)

Amortization

 

 

 

 

 

(261

)

 

 

(40,194

)

 

 

(336

)

 

 

(3,388

)

 

 

(44,179

)

Other operating gains (losses), net

 

 

4,834,103

 

 

 

396,231

 

 

 

(1,162,339

)

 

 

(4,455,056

)(1)

 

 

25,894

 

 

 

(361,167

)

Operating income (loss)

 

 

4,830,086

 

 

 

483,291

 

 

 

(1,106,767

)

 

 

(4,527,476)

 

 

 

16,990

 

 

 

(303,876

)

Income (loss) from equity investments

 

 

(5,388,635

)

 

 

(2,258,789

)

 

 

1,017,643

 

 

 

 

 

 

6,629,781

 

 

 

 

Interest expense

 

 

(172

)

 

 

(204,818

)

 

 

(16,903

)

 

 

(730

)

 

 

4,954

 

 

 

(217,669

)

Gain on repurchase of debt

 

 

 

 

 

6,896

 

 

 

 

 

 

 

 

 

 

 

 

6,896

 

Interest and other income (expense)

 

 

305

 

 

 

65,796

 

 

 

5,792

 

 

 

13,596

 

 

 

(59,306

)

 

 

26,183

 

Gain (loss) on changes in fair value of financial instruments

 

 

 

 

 

 

 

 

 

 

 

(215,338

)

 

 

 

 

 

(215,338

)

Gain (loss) on foreign
exchange

 

 

(203

)

 

 

139,080

 

 

 

271

 

 

 

(41,884

)

 

 

8,945

 

 

 

106,209

 

Income (loss) before income taxes

 

 

(558,619

)

 

 

(1,768,544

)

 

 

(99,964

)

 

 

(4,771,832

)

 

 

6,601,364

 

 

 

(597,595

)

Tax (expense) recovery

 

 

1,338

 

 

 

66,915

 

 

 

(597

)

 

 

(206

)

 

 

(72

)

 

 

67,378

 

Net income (loss)

 

$

(557,281

)

 

$

(1,701,629

)

 

$

(100,561

)

 

$

(4,772,038

)

 

$

6,601,292

 

 

$

(530,217

)

____________

(1)      Includes $2,035.6 million in Non-Guarantor subsidiaries not related to LEO.

Condensed Consolidating Statements of Comprehensive Income (Loss)
For the year ended December 31, 2025

 

Telesat
Corporation

 

Telesat
Canada

 

Guarantor
subsidiaries

 

Non-
guarantor
subsidiaries

 

Adjustments

 

Consolidated

Net income (loss)

 

$

(557,281

)

 

$

(1,701,629

)

 

$

(100,561

)

 

$

(4,772,038

)

 

$

6,601,292

 

 

$

(530,217

)

Other comprehensive income (loss)

 

 

 

 

 

 

 

 

 

 

 

 

 

 

 

 

 

 

 

 

 

 

 

 

Items that may be reclassified into profit or loss

 

 

 

 

 

 

 

 

 

 

 

 

 

 

 

 

 

 

 

 

 

 

 

 

Foreign currency translation adjustments

 

 

(76

)

 

 

(41,405

)

 

 

(5,670

)

 

 

(99,745

)

 

 

(64,425

)

 

 

(211,321

)

Other comprehensive income (loss) from equity investments

 

 

(146,820

)

 

 

(37,285

)

 

 

(41,945

)

 

 

 

 

 

226,050

 

 

 

 

Items that will not be reclassified into profit or loss

 

 

 

 

 

 

 

 

 

 

 

 

 

 

 

 

 

 

 

 

 

 

 

 

Actuarial gain (loss) on defined benefit plans

 

 

3,395

 

 

 

11,252

 

 

 

77

 

 

 

 

 

 

 

 

 

14,724

 

Income tax on items that will not be reclassified to profit or loss

 

 

 

 

 

(2,969

)

 

 

 

 

 

 

 

 

 

 

 

(2,969

)

Total other comprehensive income (loss) from equity investments

 

 

8,360

 

 

 

77

 

 

 

 

 

 

 

 

 

(8,437

)

 

 

 

Total other comprehensive income (loss)

 

 

(135,141

)

 

 

(70,330

)

 

 

(47,538

)

 

 

(99,745

)

 

 

153,188

 

 

 

(199,566

)

Total comprehensive income (loss)

 

$

(692,422

)

 

$

(1,771,959

)

 

$

(148,099

)

 

$

(4,871,783

)

 

$

6,754,480

 

 

$

(729,783

)

98

Table of Contents

Condensed Consolidating Statements of Income (Loss)
For the year ended December 31, 2024

 

Telesat
Corporation

 

Telesat
Canada

 

Guarantor
subsidiaries

 

Non-
guarantor
subsidiaries

 

Adjustments

 

Consolidated

Revenue

 

$

 

 

$

438,711

 

 

$

304,889

 

 

$

19,598

 

 

$

(192,154

)

 

$

571,044

 

Operating expenses

 

 

(2,231

)

 

 

(273,462

)

 

 

(49,364

)

 

 

(74,864

)

 

 

192,154

 

 

 

(207,767

)

Depreciation

 

 

 

 

 

(13,225

)

 

 

(104,000

)

 

 

(1,821

)

 

 

(8,228

)

 

 

(127,274

)

Amortization

 

 

 

 

 

(242

)

 

 

(2,548

)

 

 

(330

)

 

 

(8,217

)

 

 

(11,337

)

Other operating gains (losses), net

 

 

 

 

 

(4,847

)

 

 

(238,609

)

 

 

 

 

 

(21,475

)

 

 

(264,931

)

Operating income (loss)

 

 

(2,231

)

 

 

146,935

 

 

 

(89,632

)

 

 

(57,417

)

 

 

(37,920

)

 

 

(40,265

)

Income (loss) from equity investments

 

 

9,822

 

 

 

(147,122

)

 

 

1,609

 

 

 

 

 

 

135,691

 

 

 

 

Interest expense

 

 

(552

)

 

 

(233,108

)

 

 

(12,818

)

 

 

370

 

 

 

2,351

 

 

 

(243,757

)

Gain on repurchase of debt

 

 

 

 

 

202,493

 

 

 

 

 

 

 

 

 

 

 

 

202,493

 

Interest and other income (expense)

 

 

(3,040

)

 

 

269,878

 

 

 

6,198

 

 

 

14,841

 

 

 

(264,563

)

 

 

23,314

 

Gain (loss) on changes in fair value of financial instruments

 

 

 

 

 

 

 

 

 

 

 

(12,761

)

 

 

 

 

 

(12,761

)

Gain (loss) on foreign
exchange

 

 

152

 

 

 

(255,380

)

 

 

(524

)

 

 

11,135

 

 

 

90

 

 

 

(244,527

)

Income (loss) before income taxes

 

 

4,151

 

 

 

(16,304

)

 

 

(95,167

)

 

 

(43,832

)

 

 

(164,351

)

 

 

(315,503

)

Tax (expense) recovery

 

 

(5,937

)

 

 

26,126

 

 

 

(3,181

)

 

 

(3,333

)

 

 

(638

)

 

 

13,037

 

Net income (loss)

 

$

(1,786

)

 

$

9,822

 

 

$

(98,348

)

 

$

(47,165

)

 

$

(164,989

)

 

$

(302,466

)

Condensed Consolidating Statements of Comprehensive Income (Loss)
For the year ended December 31, 2024

 

Telesat
Corporation

 

Telesat
Canada

 

Guarantor
subsidiaries

 

Non-
guarantor
subsidiaries

 

Adjustments

 

Consolidated

Net income (loss)

 

$

(1,786

)

 

$

9,822

 

 

$

(98,348

)

 

$

(47,165

)

 

$

(164,989

)

 

$

(302,466

)

Other comprehensive income (loss)

 

 

 

 

 

 

 

 

 

 

 

 

 

 

 

 

 

 

 

 

 

 

 

 

Items that may be reclassified into profit or loss

 

 

 

 

 

 

 

 

 

 

 

 

 

 

 

 

 

 

 

 

 

 

 

 

Foreign currency translation adjustments

 

 

(308

)

 

 

20,636

 

 

 

11,660

 

 

 

178,114

 

 

 

161,918

 

 

 

372,020

 

Other comprehensive income (loss) from equity investments

 

 

210,410

 

 

 

189,774

 

 

 

49,668

 

 

 

 

 

 

(449,852

)

 

 

 

Items that will not be reclassified into profit or loss

 

 

 

 

 

 

 

 

 

 

 

 

 

 

 

 

 

 

 

 

 

 

 

 

Actuarial gain (loss) on defined benefit plans

 

 

4,277

 

 

 

18,411

 

 

 

(60

)

 

 

 

 

 

 

 

 

22,628

 

Income tax on items that will not be reclassified to profit or loss

 

 

 

 

 

(4,857

)

 

 

13

 

 

 

 

 

 

 

 

 

(4,844

)

Total other comprehensive income (loss) from equity investments

 

 

13,507

 

 

 

(47

)

 

 

 

 

 

 

 

 

(13,460

)

 

 

 

Total other comprehensive income (loss)

 

 

227,886

 

 

 

223,917

 

 

 

61,281

 

 

 

178,114

 

 

 

(301,394

)

 

 

389,804

 

Total comprehensive income (loss)

 

$

226,100

 

 

$

233,739

 

 

$

(37,067

)

 

$

130,949

 

 

$

(466,383

)

 

$

87,338

 

99

Table of Contents

Condensed Consolidating Statements of Income (Loss)
For the year ended December 31, 2023

 

Telesat
Corporation

 

Telesat
Canada

 

Guarantor
subsidiaries

 

Non-
guarantor
subsidiaries

 

Adjustments

 

Consolidated

Revenue

 

$

 

 

$

598,083

 

 

$

372,844

 

 

$

14,850

 

 

$

(281,616

)

 

$

704,161

 

Operating expenses

 

 

(1,721

)

 

 

(360,514

)

 

 

(72,632

)

 

 

(51,301

)

 

 

281,616

 

 

 

(204,552

)

Depreciation

 

 

 

 

 

(36,190

)

 

 

(146,087

)

 

 

(1,396

)

 

 

1,004

 

 

 

(182,669

)

Amortization

 

 

 

 

 

(781

)

 

 

(2,669

)

 

 

(324

)

 

 

(9,319

)

 

 

(13,093

)

Other operating gains (losses), net

 

 

 

 

 

(11,466

)

 

 

(534,146

)

 

 

(2,039

)

 

 

812,650

 

 

 

264,999

 

Operating income (loss)

 

 

(1,721

)

 

 

189,132

 

 

 

(382,690

)

 

 

(40,210

)

 

 

804,335

 

 

 

568,846

 

Income (loss) from equity investments

 

 

28,873

 

 

 

(391,196

)

 

 

634

 

 

 

 

 

 

361,689

 

 

 

 

Interest expense

 

 

(74

)

 

 

(259,223

)

 

 

(13,767

)

 

 

4

 

 

 

2,710

 

 

 

(270,350

)

Gain on repurchase of debt

 

 

 

 

 

230,080

 

 

 

 

 

 

 

 

 

 

 

 

230,080

 

Interest and other income (expense)

 

 

726

 

 

 

106,710

 

 

 

2,831

 

 

 

44,663

 

 

 

(88,398

)

 

 

66,532

 

Gain (loss) on foreign exchange

 

 

(626

)

 

 

75,667

 

 

 

632

 

 

 

1,939

 

 

 

146

 

 

 

77,758

 

Income (loss) before income taxes

 

 

27,178

 

 

 

(48,830

)

 

 

(392,360

)

 

 

6,396

 

 

 

1,080,482

 

 

 

672,866

 

Tax (expense) recovery

 

 

2,362

 

 

 

77,703

 

 

 

(576

)

 

 

(4,022

)

 

 

(165,063

)

 

 

(89,596

)

Net income (loss)

 

$

29,540

 

 

$

28,873

 

 

$

(392,936

)

 

$

2,374

 

 

$

915,419

 

 

$

583,270

 

Condensed Consolidating Statements of Comprehensive Income (Loss)
For the year ended December 31, 2023

 

Telesat
Corporation

 

Telesat
Canada

 

Guarantor
subsidiaries

 

Non-
guarantor
subsidiaries

 

Adjustments

 

Consolidated

Net income (loss)

 

$

29,540

 

 

$

28,873

 

 

$

(392,936

)

 

$

2,374

 

 

$

915,419

 

 

$

583,270

 

Other comprehensive income (loss)

 

 

 

 

 

 

 

 

 

 

 

 

 

 

 

 

 

 

 

 

 

 

 

 

Items that may be reclassified into profit or loss

 

 

 

 

 

 

 

 

 

 

 

 

 

 

 

 

 

 

 

 

 

 

 

 

Foreign currency translation adjustments

 

 

904

 

 

 

(4,559

)

 

 

(10,306

)

 

 

(18,236

)

 

 

(18,788

)

 

 

(50,985

)

Other comprehensive income (loss) from equity investments

 

 

(33,101

)

 

 

(28,542

)

 

 

(13,926

)

 

 

 

 

 

75,569

 

 

 

 

Items that will not be reclassified into profit or loss

 

 

 

 

 

 

 

 

 

 

 

 

 

 

 

 

 

 

 

 

 

 

 

 

Actuarial gain (loss) on defined benefit plans

 

 

1,246

 

 

 

(6,119

)

 

 

(177

)

 

 

 

 

 

 

 

 

(5,050

)

Income tax on items that will not be reclassified to profit or loss

 

 

 

 

 

1,628

 

 

 

37

 

 

 

 

 

 

 

 

 

1,665

 

Total other comprehensive income (loss) from equity investments

 

 

(4,631

)

 

 

(140

)

 

 

 

 

 

 

 

 

4,771

 

 

 

 

Total other comprehensive income (loss)

 

 

(35,582

)

 

 

(37,732

)

 

 

(24,372

)

 

 

(18,236

)

 

 

61,552

 

 

 

(54,370

)

Total comprehensive income (loss)

 

$

(6,042

)

 

$

(8,859

)

 

$

(417,308

)

 

$

(15,862

)

 

$

976,971

 

 

$

528,900

 

100

Table of Contents

Condensed Consolidating Balance Sheets
As at December 31, 2025

 

Telesat
Corporation

 

Telesat
Canada

 

Guarantor
subsidiaries

 

Non-
guarantor
subsidiaries

 

Adjustments

 

Consolidated

Assets

 

 

 

 

 

 

 

 

 

 

 

 

 

 

  

 

 

 

 

 

 

Cash and cash equivalents

 

$

11,756

 

 

$

166,211

 

 

$

38,948

 

 

$

292,883

 

$

 

 

$

509,798

Trade and other
receivables

 

 

1,136

 

 

 

28,383

 

 

 

7,282

 

 

 

21,621

 

 

 

 

 

58,422

Other current financial assets

 

 

 

 

 

2,274

 

 

 

187

 

 

 

35

 

 

(2,066

)

 

 

430

Intercompany receivables

 

 

11,240

 

 

 

228,848

 

 

 

71,194

 

 

 

188

 

 

(311,470

)

 

 

Current income tax recoverable

 

 

5,114

 

 

 

 

 

 

1,622

 

 

 

128

 

 

(912

)

 

 

5,952

Prepaid expenses and other current assets

 

 

3,034

 

 

 

5,801

 

 

 

1,776

 

 

 

246,799

 

 

46

 

 

 

257,456

Total current assets

 

 

32,280

 

 

 

431,517

 

 

 

121,009

 

 

 

561,654

 

 

(314,402

)

 

 

832,058

Satellites, property and other equipment

 

 

 

 

 

70,373

 

 

 

314,349

 

 

 

2,330,533

 

 

1,453

 

 

 

2,716,708

Deferred tax assets

 

 

 

 

 

 

 

 

13,561

 

 

 

 

 

(9,330

)

 

 

4,231

Other long-term financial assets

 

 

 

 

 

39,120

 

 

 

3,950

 

 

 

87

 

 

(24,874

)

 

 

18,283

Long-term income tax recoverable

 

 

 

 

 

6,993

 

 

 

 

 

 

 

 

 

 

 

6,993

Other long-term assets

 

 

26,356

 

 

 

110,122

 

 

 

 

 

 

232,937

 

 

(758

)

 

 

368,657

Intangible assets

 

 

 

 

 

1,342

 

 

 

316,315

 

 

 

151,844

 

 

(27,223

)

 

 

442,278

Investment in affiliates

 

 

(287,590

)

 

 

1,037,827

 

 

 

(71,057

)

 

 

 

 

(697,180

)

 

 

Goodwill

 

 

 

 

 

218,381

 

 

 

 

 

 

 

 

1,996,194

 

 

 

2,214,575

Total assets

 

$

(228,954

)

 

$

1,915,675

 

 

$

698,127

 

 

$

3,277,055

 

$

941,880

 

 

$

6,603,783

  

 

 

 

 

 

 

 

 

 

 

 

 

 

  

 

 

 

 

 

 

Liabilities

 

 

 

 

 

 

 

 

 

 

 

 

 

 

  

 

 

 

 

 

 

Trade and other payables

 

$

275

 

 

$

18,868

 

 

$

6,193

 

 

$

32,111

 

$

 

 

$

57,447

Other current financial liabilities

 

 

 

 

 

21,564

 

 

 

5,707

 

 

 

832,432

 

 

(2,066

)

 

 

857,637

Intercompany payables

 

 

2,535

 

 

 

73,895

 

 

 

231,413

 

 

 

3,626

 

 

(311,469

)

 

 

Income taxes payable

 

 

 

 

 

3,757

 

 

 

 

 

 

589

 

 

(1,574

)

 

 

2,772

Other current liabilities

 

 

118

 

 

 

35,202

 

 

 

16,589

 

 

 

6,476

 

 

46

 

 

 

58,431

Current indebtedness

 

 

 

 

 

2,341,145

 

 

 

 

 

 

 

 

 

 

 

2,341,145

Total current liabilities

 

 

2,928

 

 

 

2,494,431

 

 

 

259,902

 

 

 

875,234

 

 

(315,063

)

 

 

3,317,432

Long-term indebtedness

 

 

 

 

 

603,213

 

 

 

 

 

 

549,249

 

 

 

 

 

1,152,462

Deferred tax liabilities

 

 

 

 

 

72,446

 

 

 

 

 

 

26,467

 

 

(6,922

)

 

 

91,991

Other long-term financial liabilities

 

 

199

 

 

 

16

 

 

 

34,751

 

 

 

 

 

(24,875

)

 

 

10,091

Other long-term liabilities

 

 

 

 

 

116,526

 

 

 

136,845

 

 

 

9,598

 

 

(758

)

 

 

262,211

Total liabilities

 

 

3,127

 

 

 

3,286,632

 

 

 

431,498

 

 

 

1,460,548

 

 

(347,618

)

 

 

4,834,187

Total shareholders’
equity

 

 

(232,081

)

 

 

(1,370,957

)

 

 

266,629

 

 

 

1,816,507(1)

 

 

1,289,498

 

 

 

1,769,596

Total liabilities and shareholders’ equity

 

$

(228,954

)

 

$

1,915,675

 

 

$

698,127

 

 

$

3,277,055

 

$

941,880

 

 

$

6,603,783

____________

(1)      Includes $928.0 million in Non-Guarantor subsidiaries not related to LEO.

101

Table of Contents

Condensed Consolidating Balance Sheets
As at December 31, 2024

 

Telesat
Corporation

 

Telesat
Canada

 

Guarantor
subsidiaries

 

Non-
guarantor
subsidiaries

 

Adjustments

 

Consolidated

Assets

 

 

  

 

  

 

  

 

  

 

 

 

 

 

 

Cash and cash equivalents

 

$

5,893

 

$

150,425

 

$

59,066

 

$

336,680

 

$

 

 

$

552,064

Trade and other receivables

 

 

1,128

 

 

34,557

 

 

16,769

 

 

106,476

 

 

 

 

 

158,930

Other current financial
assets

 

 

 

 

226

 

 

333

 

 

6

 

 

 

 

 

565

Intercompany receivables

 

 

2,017

 

 

237,804

 

 

12,885

 

 

284

 

 

(252,990

)

 

 

Current income tax recoverable

 

 

1,817

 

 

26,602

 

 

823

 

 

526

 

 

(515

)

 

 

29,253

Prepaid expenses and other current assets

 

 

 

 

4,735

 

 

6,716

 

 

273,836

 

 

(4,827

)

 

 

280,460

Total current assets

 

 

10,855

 

 

454,349

 

 

96,592

 

 

717,808

 

 

(258,332

)

 

 

1,021,272

Satellites, property and other equipment

 

 

 

 

81,255

 

 

467,204

 

 

1,721,521

 

 

7,163

 

 

 

2,277,143

Deferred tax assets

 

 

 

 

 

 

12,837

 

 

 

 

(9,778

)

 

 

3,059

Other long-term financial assets

 

 

 

 

48,301

 

 

4,537

 

 

81

 

 

(43,152

)

 

 

9,767

Long-term income tax recoverable

 

 

 

 

6,993

 

 

 

 

 

 

 

 

 

6,993

Other long-term assets

 

 

 

 

99,987

 

 

 

 

416,520

 

 

 

 

 

516,507

Intangible assets

 

 

 

 

362

 

 

363,320

 

 

188,774

 

 

(54,990

)

 

 

497,466

Investment in affiliates

 

 

471,533

 

 

2,719,014

 

 

178,010

 

 

 

 

(3,368,557

)

 

 

Goodwill

 

 

 

 

549,162

 

 

 

 

 

 

2,063,810

 

 

 

2,612,972

Total assets

 

$

482,388

 

$

3,959,423

 

$

1,122,500

 

$

3,044,704

 

$

(1,663,836

)

 

$

6,945,179

  

 

  

 

  

 

  

 

  

 

 

 

 

 

 

Liabilities

 

 

  

 

  

 

  

 

  

 

 

 

 

 

 

Trade and other payables

 

$

44

 

$

21,409

 

$

7,132

 

$

129,691

 

$

 

 

$

158,276

Other current financial liabilities

 

 

 

 

23,459

 

 

3,024

 

 

 

 

 

 

 

26,483

Intercompany payables

 

 

679

 

 

10,259

 

 

236,319

 

 

5,733

 

 

(252,990

)

 

 

Income taxes payable

 

 

5,851

 

 

 

 

 

 

577

 

 

(515

)

 

 

5,913

Other current liabilities

 

 

 

 

38,734

 

 

31,234

 

 

766

 

 

(4,828

)

 

 

65,906

Total current liabilities

 

 

6,574

 

 

93,861

 

 

277,709

 

 

136,767

 

 

(258,333

)

 

 

256,578

Long-term indebtedness

 

 

 

 

3,096,615

 

 

 

 

 

 

 

 

 

3,096,615

Deferred tax liabilities

 

 

 

 

156,000

 

 

 

 

27,742

 

 

(8,198

)

 

 

175,544

Other long-term financial liabilities

 

 

209

 

 

19

 

 

56,345

 

 

617,135

 

 

(43,152

)

 

 

630,556

Other long-term liabilities

 

 

3,217

 

 

123,382

 

 

160,800

 

 

1,782

 

 

 

 

 

289,181

Total liabilities

 

 

10,000

 

 

3,469,877

 

 

494,854

 

 

783,426

 

 

(309,683

)

 

 

4,448,474

Total shareholders’
equity

 

 

472,388

 

 

489,546

 

 

627,646

 

 

2,261,278

 

 

(1,354,153

)

 

 

2,496,705

Total liabilities and shareholders’ equity

 

$

482,388

 

$

3,959,423

 

$

1,122,500

 

$

3,044,704

 

$

(1,663,836

)

 

$

6,945,179

102

Table of Contents

Condensed Consolidating Statements of Cash Flows
For the year ended December 31, 2025

 

Telesat
Corporation

 

Telesat
Canada

 

Guarantor
subsidiaries

 

Non-
guarantor
subsidiaries

 

Adjustments

 

Consolidated

Cash flows from (used in) operating activities

 

 

 

 

 

 

 

 

 

 

 

 

 

 

 

 

 

 

 

 

 

 

 

 

Net income (loss)

 

$

(557,281

)

 

$

(1,701,629

)

 

$

(100,561

)

 

$

(4,772,038

)

 

$

6,601,292

 

 

$

(530,217

)

Adjustment to reconcile net income (loss) to cash flows from operating activities

 

 

 

 

 

 

 

 

 

 

 

 

 

 

 

 

 

 

 

 

 

 

 

 

Depreciation

 

 

 

 

 

13,639

 

 

 

81.688

 

 

 

3,871

 

 

 

5,516

 

 

 

104,714

 

Amortization

 

 

 

 

 

 

261

 

 

 

40,194

 

 

 

336

 

 

 

3,388

 

 

 

44,179

 

Tax expense (recovery)

 

 

(1,338

)

 

 

(66,915

)

 

 

596

 

 

 

206

 

 

 

73

 

 

 

(67,378

)

Interest expense

 

 

172

 

 

 

204,818

 

 

 

16,903

 

 

 

730

 

 

 

(4,954

)

 

 

217,669

 

Interest income

 

 

(398

)

 

 

(11,534

)

 

 

(3,044

)

 

 

(13,882

)

 

 

5,061

 

 

 

(23,797

)

(Gain) loss on foreign exchange

 

 

203

 

 

 

(139,080

)

 

 

(271

)

 

 

41,885

 

 

 

(8,946

)

 

 

(106,209

)

(Gain) loss on changes in fair value of financial instruments

 

 

 

 

 

 

 

 

 

 

 

215,338

 

 

 

 

 

 

215,338

 

Share-based compensation

 

 

447

 

 

 

2,422

 

 

 

1,204

 

 

 

72

 

 

 

 

 

 

 

4,145

 

(Income) loss from equity investments

 

 

5,388,635

 

 

 

2,258,789

 

 

 

(1,017,643

)

 

 

 

 

 

(6,629,781

)

 

 

 

(Gain) loss on disposal of assets

 

 

(4,834,103

)

 

 

(698,479

)

 

 

1,099,593

 

 

 

4,455,056(1)

 

 

 

(25,894

)

 

 

(3,827

)

Gain on disposal of a subsidiary

 

 

 

 

 

 

 

 

(230

)

 

 

 

 

 

 

 

 

(230

)

Gain on repurchase of debt

 

 

 

 

 

(6,896

)

 

 

 

 

 

 

 

 

 

 

 

(6,896

)

Impairment

 

 

 

 

 

302,248

 

 

 

62,976

 

 

 

 

 

 

 

 

 

365,224

 

Deferred revenue amortization

 

 

 

 

 

(17,620

)

 

 

(38,601

)

 

 

 

 

 

 

 

 

(56,221

)

Pension expense

 

 

540

 

 

 

3,015

 

 

 

 

 

 

1,897

 

 

 

 

 

 

5,452

 

Other

 

 

 

 

 

1,900

 

 

 

6,112

 

 

 

 

 

 

 

 

 

8,012

 

Income taxes paid, net of income taxes received

 

 

(7,649

)

 

 

18,678

 

 

 

(2,380

)

 

 

(429

)

 

 

 

 

 

8,220

 

Interest paid, net of interest received

 

 

282

 

 

 

(194,745

)

 

 

(3,739

)

 

 

13,415

 

 

 

 

 

 

(184,787

)

Operating assets and liabilities

 

 

(19,198

)

 

 

66,526

 

 

 

(63,320

)

 

 

97,827

 

 

 

(8,522

)

 

 

73,313

 

Net cash from (used in) operating
activities

 

 

(29,688

)

 

 

35,398

 

 

 

79,477

 

 

 

44,284

 

 

 

(62,767

)

 

 

66,704

 

  

 

 

 

 

 

 

 

 

 

 

 

 

 

 

 

 

 

 

 

 

 

 

 

Cash flows (used in) generated from investing activities

 

 

 

 

 

 

 

 

 

 

 

 

 

 

 

 

 

 

 

 

 

 

 

 

Cash payments related to satellite programs

 

 

 

 

 

 

 

 

 

 

 

(624,597

)

 

 

 

 

 

(624,597

)

Cash payments related to property and other equipment

 

 

 

 

 

(3,028

)

 

 

(90

)

 

 

(137,408

)

 

 

 

 

 

(140,526

)

Net proceeds from disposal of subsidiaries

 

 

 

 

 

 

 

 

235

 

 

 

 

 

 

 

 

 

235

 

Proceeds from disposal of assets

 

 

 

 

 

4,519

 

 

 

 

 

 

 

 

 

 

 

 

4,519

 

Return of capital to shareholder

 

 

35,501

 

 

 

40,566

 

 

 

 

 

 

 

 

 

(76,067

)

 

 

 

Investments and other

 

 

 

 

 

 

 

 

 

 

 

 

(858

)

 

 

 

 

 

(858

)

Investment in affiliates

 

 

 

 

 

(11

)

 

 

 

 

 

 

 

 

11 

 

 

 

— 

 

Net cash (used in) generated from investing activities

 

 

35,501

 

 

 

42,046 

 

 

 

145 

 

 

 

(762,863) 

 

 

 

(76,056

 

 

(761,227

  

 

 

 

 

 

 

 

 

 

 

 

 

 

 

 

 

 

 

 

 

 

 

 

Cash flows (used in) generated from financing activities

 

 

 

 

 

 

 

 

 

 

 

 

 

 

 

 

 

 

 

 

 

 

 

 

Proceeds from indebtedness

 

 

 

 

 

 

 

 

 

 

 

 

689,789

 

 

 

 

 

 

689,789

 

Repurchase of indebtedness

 

 

 

 

 

(4,501

)

 

 

 

 

 

 

 

 

 

 

 

(4,501

)

Payment of principal on lease liabilities

 

 

 

 

 

(1,500

)

 

 

(582

)

 

 

(627

)

 

 

 

 

 

(2,709

)

Satellite performance incentive payments

 

 

 

 

 

 

 

 

(2,035

)

 

 

 

 

 

 

 

 

(2,035

)

Return of capital to shareholder

 

 

 

 

 

(35,501

)

 

 

(40,566

)

 

 

 

 

 

76,067

 

 

 

 

Proceeds from exercise of stock options

 

 

550

 

 

 

 

 

 

 

 

 

 

 

 

 

 

 

550

 

Tax withholdings on settlement of restricted share units

 

 

(224

)

 

 

(7,614

)

 

 

(491

)

 

 

(405

)

 

 

 

 

 

(8,734

)

Proceeds from issuance of share capital

 

 

 

 

 

 

 

 

 

 

 

11

 

 

 

(11

)

 

 

 

Dividends paid

 

 

— 

 

 

 

(8,381

 

 

(54,386

)

 

 

— 

 

 

 

62,767 

 

 

 

— 

 

Net cash (used in) generated from financing activities

 

 

326

 

 

 

(57,497

)

 

 

(98,060

)

 

 

688,768 

 

 

 

138,823 

 

 

 

672,360

 

Effect of changes in exchange rates on cash and cash equivalents

 

 

(276

 

 

(4,161

 

 

(1,680

 

 

(13,986

 

 

— 

 

 

 

(20,103

Changes in cash and cash equivalents

 

 

5,863

 

 

 

15,786

 

 

 

(20,118

)

 

 

(43,797

)

 

 

 

 

 

(42,266

)

Cash and cash equivalents, beginning
of year

 

 

5,893

 

 

 

150,425

 

 

 

59,066

 

 

 

336,680

 

 

 

 

 

 

552,064

 

Cash and cash equivalents, end of year

 

$

11,756  

 

 

$

166,211

 

 

$

38,948 

 

 

$

292,883

 

 

$

— 

 

 

$

509,798 

 

____________

(1)      Includes $2,035.6 million in Non-Guarantor subsidiaries not related to LEO.

103

Table of Contents

Condensed Consolidating Statements of Cash Flows
For the year ended December 31, 2024

 

Telesat
Corporation

 

Telesat
Canada

 

Guarantor
subsidiaries

 

Non-
guarantor
subsidiaries

 

Adjustments

 

Consolidated

Cash flows from (used in) operating activities

 

 

 

 

 

 

 

 

 

 

 

 

 

 

 

 

 

 

 

 

 

 

 

 

Net income (loss)

 

$

(1,786

)

 

$

9,822

 

 

$

(98,348

)

 

$

(47,165

)

 

$

(164,989

)

 

$

(302,466

)

Adjustment to reconcile net income (loss) to cash flows from operating activities

 

 

 

 

 

 

 

 

 

 

 

 

 

 

 

 

 

 

 

 

 

 

 

 

Depreciation

 

 

 

 

 

13,225

 

 

 

104,000

 

 

 

1,821

 

 

 

8,228

 

 

 

127,274

 

Amortization

 

 

 

 

 

242

 

 

 

2,548

 

 

 

330

 

 

 

8,217

 

 

 

11,337

 

Tax expense (recovery)

 

 

5,937

 

 

 

(26,126

)

 

 

3,181

 

 

 

3,333

 

 

 

638

 

 

 

(13,037

)

Interest expense

 

 

552

 

 

 

233,108

 

 

 

12,818

 

 

 

(370

)

 

 

(2,351

)

 

 

243,757

 

Interest income

 

 

(240

)

 

 

(7,005

)

 

 

(6,414

)

 

 

(54,688

)

 

 

2,351

 

 

 

(65,996

)

(Gain) loss on foreign exchange

 

 

(152

)

 

 

255,380

 

 

 

524

 

 

 

(11,135

)

 

 

(90

)

 

 

244,527

 

(Gain) loss on changes in fair value of financial instruments

 

 

 

 

 

 

 

 

 

 

 

12,761

 

 

 

 

 

 

12,761

 

Share-based compensation

 

 

 

 

 

14,859

 

 

 

2,578

 

 

 

120

 

 

 

 

 

 

17,557

 

(Income) loss from equity investments

 

 

(9,822

)

 

 

147,122

 

 

 

(1,609

)

 

 

 

 

 

(135,691

)

 

 

 

(Gain) loss on disposal of assets

 

 

 

 

 

216

 

 

 

318

 

 

 

 

 

 

 

 

 

534

 

Gain on disposal of a subsidiary

 

 

 

 

 

 

4,631

 

 

 

 

 

 

 

 

 

(7,251

)

 

 

(2,620

)

Gain on repurchase of debt

 

 

 

 

 

(202,493

)

 

 

 

 

 

 

 

 

 

 

 

(202,493

)

Impairment

 

 

 

 

 

 

 

 

238,291

 

 

 

 

 

 

28,726

 

 

 

267,017

 

Deferred revenue amortization

 

 

 

 

 

(21,294

)

 

 

(36,750

)

 

 

 

 

 

 

 

 

(58,044

)

Pension expense

 

 

712

 

 

 

4,936

 

 

 

 

 

 

 

 

 

 

 

 

5,648

 

Non-cash other income (expense)

 

 

3,281

 

 

 

425

 

 

 

 

 

 

30,196

 

 

 

 

 

 

33,902

 

Other

 

 

 

 

 

951

 

 

 

6,529

 

 

 

31

 

 

 

 

 

 

7,511

 

Income taxes paid, net of income taxes received

 

 

(227

)

 

 

(52,005

)

 

 

(2,585

)

 

 

(5,693

)

 

 

 

 

 

(60,510

)

Interest paid, net of interest received

 

 

114

 

 

 

(223,857

)

 

 

5,040

 

 

 

57,108

 

 

 

 

 

 

(161,595

)

Government grant received

 

 

 

 

 

 

 

 

 

 

 

2,520

 

 

 

 

 

 

2,520

 

Operating assets and liabilities

 

 

(1,152

)

 

 

(116,920

)

 

 

100,272

 

 

 

(27,056

)

 

 

(264

)

 

 

(45,120

)

Net cash from (used in) operating 
activities

 

 

(2,783

)

 

 

35,217

 

 

 

330,393

 

 

 

(37,887

)

 

 

(262,476

)

 

 

62,464

 

  

 

 

 

 

 

 

 

 

 

 

 

 

 

 

 

 

 

 

 

 

 

 

 

Cash flows (used in) generated from investing activities

 

 

 

 

 

 

 

 

 

 

 

 

 

 

 

 

 

 

 

 

 

 

 

 

Cash payments related to satellite programs

 

 

 

 

 

 

 

 

 

 

 

(1,045,671

)

 

 

 

 

 

(1,045,671

)

Cash payments related to property and other equipment

 

 

 

 

 

(3,446

)

 

 

(388

)

 

 

(61,765

)

 

 

795

 

 

 

(64,804

)

Purchase of intangible assets

 

 

 

 

 

 

 

 

(52

)

 

 

(4,995

)

 

 

4,995

 

 

 

(52

)

Net proceeds from disposal of subsidiaries

 

 

 

 

 

3,613

 

 

 

 

 

 

 

 

 

 

 

 

3,613

 

Proceeds from disposal of assets

 

 

 

 

 

5,790

 

 

 

 

 

 

 

 

 

(5,790

)

 

 

 

Government grant received

 

 

 

 

 

 

 

 

 

 

 

15,359

 

 

 

 

 

 

15,359

 

Return of capital to shareholder

 

 

 

 

 

151,274

 

 

 

 

 

 

 

 

 

(151,274

)

 

 

 

Investment in affiliates

 

 

 

 

 

(163,224

)

 

 

 

 

 

 

 

 

163,224

 

 

 

 

Net cash (used in) generated from investing activities

 

 

 

 

 

(5,993

)

 

 

(440

)

 

 

(1,097,072

)

 

 

11,950

 

 

 

(1,091,555

)

  

 

 

 

 

 

 

 

 

 

 

 

 

 

 

 

 

 

 

 

 

 

 

 

Cash flows (used in) generated from financing activities

 

 

 

 

 

 

 

 

 

 

 

 

 

 

 

 

 

 

 

 

 

 

 

 

Repurchase of indebtedness

 

 

 

 

 

(155,903

)

 

 

 

 

 

 

 

 

 

 

 

(155,903

)

Payment of principal on lease liabilities

 

 

 

 

 

(1,492

)

 

 

(563

)

 

 

(367

)

 

 

 

 

 

(2,422

)

Satellite performance incentive payments

 

 

 

 

 

(2,321

)

 

 

(2,251

)

 

 

 

 

 

 

 

 

(4,572

)

Return of capital to shareholder

 

 

 

 

 

 

 

 

(151,274

)

 

 

 

 

 

151,274

 

 

 

 

Proceeds from exercise of stock options

 

 

 

 

 

426

 

 

 

 

 

 

 

 

 

 

 

 

426

 

Tax withholdings on settlement of restricted share units

 

 

(346

)

 

 

(6,918

)

 

 

(378

)

 

 

(90

)

 

 

 

 

 

(7,732

)

Proceeds from issuance of share capital

 

 

 

 

 

 

 

 

 

 

 

163,224

 

 

 

(163,224

)

 

 

 

Dividends paid

 

 

 

 

 

 

 

 

(262,476

)

 

 

 

 

 

262,476

 

 

 

 

Net cash (used in) generated from financing activities

 

 

(346

)

 

 

(166,208

)

 

 

(416,942

)

 

 

162,767

 

 

 

250,526

 

 

 

(170,203

)

Effect of changes in exchange rates on cash and cash equivalents

 

 

514

 

 

 

6,550

 

 

 

5,494

 

 

 

69,711

 

 

 

 

 

 

82,269

 

Changes in cash and cash equivalents

 

 

(2,615

)

 

 

(130,434

)

 

 

(81,495

)

 

 

(902,481

)

 

 

 

 

 

(1,117,025

)

Cash and cash equivalents, beginning
of year

 

 

8,508

 

 

 

280,859

 

 

 

140,561

 

 

 

1,239,161

 

 

 

 

 

 

1,669,089

 

Cash and cash equivalents, end of year

 

$

5,893

 

 

$

150,425

 

 

$

59,066

 

 

$

336,680

 

 

$

 

 

$

552,064

 

104

Table of Contents

Condensed Consolidating Statements of Cash Flows
For the year ended December 31, 2023

 

Telesat
Corporation

 

Telesat
Canada

 

Guarantor
subsidiaries

 

Non-
guarantor
subsidiaries

 

Adjustments

 

Consolidated

Cash flows from (used in) operating activities

 

 

 

 

 

 

 

 

 

 

 

 

 

 

 

 

 

 

 

 

 

 

 

 

Net income (loss)

 

$

29,540

 

 

$

28,873

 

 

$

(392,936

)

 

$

2,374

 

 

$

915,419

 

 

$

583,270

 

Adjustment to reconcile net income (loss) to cash flows from operating activities

 

 

 

 

 

 

 

 

 

 

 

 

 

 

 

 

 

 

 

 

 

 

 

 

Depreciation

 

 

 

 

 

36,190

 

 

 

146,087

 

 

 

1,396

 

 

 

(1,004

)

 

 

182,669

 

Amortization

 

 

 

 

 

781

 

 

 

2,669

 

 

 

324

 

 

 

9,319

 

 

 

13,093

 

Tax expense (recovery)

 

 

(2,362

)

 

 

(77,703

)

 

 

576

 

 

 

4,022

 

 

 

165,063

 

 

 

89,596

 

Interest expense

 

 

74

 

 

 

259,223

 

 

 

13,767

 

 

 

(4

)

 

 

(2,710

)

 

 

270,350

 

Interest income

 

 

(112

)

 

 

(17,043

)

 

 

(4,726

)

 

 

(44,667

)

 

 

2,710

 

 

 

(63,838

)

(Gain) loss on foreign exchange

 

 

626

 

 

 

(75,667

)

 

 

(632

)

 

 

(1,939

)

 

 

(146

)

 

 

(77,758

)

Share-based compensation

 

 

(692

)

 

 

32,473

 

 

 

3,774

 

 

 

(2,540

)

 

 

 

 

 

33,015

 

(Income) loss from equity investments

 

 

(28,873

)

 

 

391,196

 

 

 

(634

)

 

 

 

 

 

(361,689

)

 

 

 

(Gain) loss on disposal of assets

 

 

 

 

 

11,466

 

 

 

(36

)

 

 

2,039

 

 

 

(13,528

)

 

 

(59

)

Gain on repurchase of debt

 

 

 

 

 

(230,080

)

 

 

 

 

 

 

 

 

 

 

 

(230,080

)

Impairment

 

 

 

 

 

 

 

 

534,182

 

 

 

 

 

 

(454,442

)

 

 

79,740

 

Deferred revenue amortization

 

 

 

 

 

(28,284

)

 

 

(30,080

)

 

 

(973

)

 

 

 

 

 

(59,337

)

Pension expense

 

 

684

 

 

 

4,990

 

 

 

 

 

 

 

 

 

 

 

 

5,674

 

Other

 

 

 

 

 

1,299

 

 

 

1,659

 

 

 

 

 

 

 

 

 

2,958

 

C-band clearing income

 

 

 

 

 

 

 

 

 

 

 

 

 

 

(344,892

)

 

 

(344,892

)

Income taxes paid, net of income taxes received

 

 

(186

)

 

 

(58,227

)

 

 

(5,748

)

 

 

(2,680

)

 

 

 

 

 

(66,841

)

Interest paid, net of interest received

 

 

48

 

 

 

(255,642

)

 

 

3,110

 

 

 

43,223

 

 

 

 

 

 

(209,261

)

Government grant received

 

 

 

 

 

 

 

 

 

 

 

972

 

 

 

 

 

 

972

 

Operating assets and liabilities

 

 

(6,752

)

 

 

(8,344

)

 

 

(1,800

)

 

 

(17,328

)

 

 

(4,988

)

 

 

(39,212

)

Net cash from (used in) operating activities

 

 

(8,005

)

 

 

15,501

 

 

 

269,232

 

 

 

(15,781

)

 

 

(90,888

)

 

 

170,059

 

  

 

 

 

 

 

 

 

 

 

 

 

 

 

 

 

 

 

 

 

 

 

 

 

Cash flows (used in) generated from investing activities

 

 

 

 

 

 

 

 

 

 

 

 

 

 

 

 

 

 

 

 

 

 

 

 

Cash payments related to satellite
programs

 

 

 

 

 

(8,934

)

 

 

 

 

 

(74,385

)

 

 

 

 

 

(83,319

)

Cash payments related to property and other equipment

 

 

 

 

 

(12,297

)

 

 

(635

)

 

 

(29,988

)

 

 

 

 

 

(42,920

)

Purchase of intangible assets

 

 

 

 

 

(13,211

)

 

 

(56

)

 

 

 

 

 

 

 

 

(13,267

)

Return of capital to shareholder

 

 

11,807

 

 

 

172,074

 

 

 

 

 

 

 

 

 

(183,881

)

 

 

 

Investment in affiliates

 

 

 

 

 

 

 

 

(750

)

 

 

 

 

 

750

 

 

 

 

Government grant received

 

 

 

 

 

 

 

 

 

 

 

117

 

 

 

 

 

 

117

 

C-band clearing proceeds

 

 

 

 

 

 

 

 

 

 

 

351,438

 

 

 

 

 

 

351,438

 

Net cash (used in) generated from investing activities

 

 

11,807

 

 

 

137,632

 

 

 

(1,441

)

 

 

247,182

 

 

 

(183,131

)

 

 

212,049

 

  

 

 

 

 

 

 

 

 

 

 

 

 

 

 

 

 

 

 

 

 

 

 

 

Cash flows (used in) generated from financing activities

 

 

 

 

 

 

 

 

 

 

 

 

 

 

 

 

 

 

 

 

 

 

 

 

Repurchase of indebtedness

 

 

 

 

 

(344,014

)

 

 

 

 

 

 

 

 

 

 

 

(344,014

)

Payment of principal on lease liabilities

 

 

 

 

 

(1,277

)

 

 

(492

)

 

 

(402

)

 

 

 

 

 

(2,171

)

Satellite performance incentive payments

 

 

 

 

 

(4,437

)

 

 

(1,948

)

 

 

 

 

 

 

 

 

(6,385

)

Return of capital to shareholder

 

 

 

 

 

(11,807

)

 

 

(172,074

)

 

 

 

 

 

183,881

 

 

 

 

Proceeds from exercise of stock options

 

 

 

 

 

27

 

 

 

 

 

 

 

 

 

 

 

 

27

 

Tax withholdings on settlement of restricted share units

 

 

 

 

 

(2,883

)

 

 

(247

)

 

 

(68

)

 

 

 

 

 

(3,198

)

Proceeds from issuance of share capital

 

 

 

 

 

 

 

 

 

 

 

750

 

 

 

(750

)

 

 

 

Dividends paid

 

 

 

 

 

(10

)

 

 

(85,545

)

 

 

(5,333

)

 

 

90,888

 

 

 

 

Net cash (used in) generated from financing activities

 

 

 

 

 

(364,401

)

 

 

(260,306

)

 

 

(5,053

)

 

 

274,019

 

 

 

(355,741

)

Effect of changes in exchange rates on cash and cash equivalents

 

 

(54

)

 

 

(3,979

)

 

 

(3,637

)

 

 

(27,400

)

 

 

 

 

 

(35,070

)

Changes in cash and cash equivalents

 

 

3,748

 

 

 

(215,247

)

 

 

3,848

 

 

 

198,948

 

 

 

 

 

 

(8,703

)

Cash and cash equivalents, beginning
of year

 

 

4,760

 

 

 

496,106

 

 

 

136,713

 

 

 

1,040,213

 

 

 

 

 

 

1,677,792

 

Cash and cash equivalents, end of year

 

$

8,508

 

 

$

280,859

 

 

$

140,561

 

 

$

1,239,161

 

 

$

 

 

$

1,669,089

 

105

Table of Contents

CURRENT SHARE INFORMATION

The number of shares and stated value of the outstanding Class A common shares and Class B variable voting shares (“Telesat Public shares”), and Class C fully voting shares and Class C limited voting shares (together, the “Class C shares”) as at December 31, 2025, were as follows:

(in thousands of $, except number of shares)

 

Number of
shares

 

Stated
value

Telesat Public Shares

 

14,730,782

 

$

63,657

Class C Shares

 

112,841

 

 

6,340

  

14,843,623

 

$

69,997

The breakdown of the number of Telesat Public Shares, as at December 31, 2025, was as follows:

Telesat Public shares

  

Class A Common shares

 

4,383,668

Class B Variable voting shares

 

10,347,114

Total Telesat Public shares

 

14,730,782

The split between the Class A Common shares and Class B Variable Voting shares in the table above is based on information available to us as at December 31, 2025.

In addition, we have one Class A Special Voting Share, one Class B Special Voting Share, one Class C Special Voting Share and one Golden Share outstanding, each with a nominal stated value as at December 31, 2025 and 2024.

The number of outstanding stock options, restricted share units (“RSUs”), performance share units (“PSUs”) and deferred share units (“DSUs”) issued under our Omnibus Plan and Historic Plans as at December 31, 2025 were as follows:

 

Historic
Plan

 

Omnibus
Plan

Stock Options

 

49,526

 

699,159

RSUs with time criteria

 

 

707,466

PSUs with time and performance criteria

 

 

530,056

DSUs

 

 

232,163

  

49,526

 

2,168,844

Each of the foregoing securities can be settled or exercised, as applicable, for Telesat Public Shares.

The number and stated value of the outstanding LP Units issued by Telesat Partnership LP as at December 31, 2025, were as follows:

(in thousands of $, except number of units)

 

Number of
units

 

Stated
value

Class A and Class B LP Units

 

18,061,284

 

$

49,428

Class C LP Units

 

18,098,362

 

 

38,893

  

36,159,646

 

$

88,321

On consolidation into Telesat Corporation, the stated value of the LP Units is included in non-controlling interest.

CRITICAL ACCOUNTING JUDGMENTS AND ESTIMATES

The preparation of financial statements in accordance with IFRS® Accounting Standards as issued by the International Accounting Standards Board (“IASB”) requires us to make estimates and assumptions that affect the reported amounts of assets and liabilities and disclosure of contingent assets and liabilities as at the date of the financial statements, and the amounts of revenue and expenses reported for the year. Actual results could differ from these estimates under different assumptions and conditions. For more details on these estimates, refer to Note 4 of our audited consolidated financial statements.

106

Table of Contents

Critical judgments in applying accounting policies

Telesat Canada liquidity considerations

The ability and likelihood of Telesat Canada, a subsidiary consolidated by Telesat Corporation, to refinance its debt obligations at maturity that fall due within 12 months of the balance sheet date requires management judgment.

The Company has approximately $509.8 million of cash and cash equivalent of which $206.6 million is held within Telesat Canada as at December 31, 2025. The Company and Telesat Canada expect to generate sufficient cash flow to meet the requirements of their respective ongoing operations and debt servicing costs for the reasonably foreseeable future, including at least the one-year period following the date of these financial statements. However, the Company’s consolidated cash flows and cash resources alone, which includes those of Telesat Canada, are not expected to be sufficient to meet Telesat Canada’s debt maturity obligations in December 2026.

Deferred revenue

Certain of our revenue agreements were noted to have a significant financing component. Judgment by management is required to determine the discount rate used in the significant financing component calculation. There were no new agreements entered into in 2025 which included a significant financing component.

Lease liabilities

Judgment by management is required in the determination of the likelihood that the lease renewal periods will be exercised as well as the determination of the incremental borrowing rate. There were no new material lease agreements in 2025.

Uncertain income tax positions

We operate in numerous jurisdictions and are subject to country-specific tax laws. We use significant judgment when determining the worldwide provision for tax and estimate provisions for uncertain tax positions as the amounts expected to be paid based on a qualitative assessment of all relevant factors. In the assessment, we consider risk with respect to tax matters under active discussion, audit, dispute or appeal with tax authorities, or which are otherwise considered to involve uncertainty. We review the provisions at each balance sheet date.

Software as a service arrangements

Judgment by management is required to determine whether configuration or customization of a software results in an intangible asset for Telesat.

Critical accounting estimates and assumptions

Derivative financial instruments measured at fair value

Derivative financial assets and liabilities are measured at fair value. When quoted market values are unavailable for our financial instruments, and in the absence of an active market, we determine fair value for financial instruments based on prevailing market rates (bid and ask prices, as appropriate) for instruments with similar characteristics and risk profiles or we make use of internal or external valuation models, such as option pricing models and discounted cash flow analysis, using observable market-based inputs. The determination of fair value is significantly impacted by the assumptions used for the amount and timing of estimated future cash flows and discount rates. As a result, the fair value of financial assets and liabilities, and the amount of gains or losses on changes in fair value recorded to net income could vary. The discount rates used to discount cash flows as at December 31, 2025 ranged from 3.74% to 3.97% while as at December 31, 2024 the discount rates ranged from 4.37% to 4.63%.

Impairment of goodwill

Goodwill represented $2,214.6 million of our total assets as at December 31, 2025, of which $214.6 million was allocated to the GEO cash generating unit and $2,000.0 million was allocated to the LEO cash generating unit. As at December 31, 2024, goodwill represented $2,613.0 million of our total assets of which $516.9 million was allocated to the GEO cash generating unit and $2,096.1 million was allocated to the LEO cash generating unit.

107

Table of Contents

Determining whether goodwill is impaired using a quantitative approach requires an estimation of our fair value, which requires us to estimate the future cash flows expected to arise from operations and to make assumptions regarding the underlying business plan, discount rates, and growth rate assumptions. Actual operating results and our related cash flows could differ from the estimates used for the impairment analysis. The discount rate utilized on the goodwill impairment assessment ranged from 9.75% to the midpoint between 15% and 19% in 2025 (2024 – 10.0% to the midpoint between 15% and 20%).

During the year ended December 31, 2025, a $302.2 million impairment loss was recognized against goodwill. The goodwill impairment was driven by a reduced number of GEO contract renewals arising from increased competition from newer LEO technology, coupled with sustained pricing pressure in broadcast services. Following the goodwill impairment, the recoverable amount of the GEO CGU approximates its carrying amount. Accordingly, any reasonably possible adverse change in key assumptions would result in further impairment. Impairment losses recognised in respect of goodwill are not reversed in subsequent periods. For additional details of the impairment that was recorded, refer to Notes 18 of our consolidated financial statements for the year ended December 31, 2025.

Impairment of intangible assets

Intangible assets represented a significant portion of our total assets as at December 31, 2025. Intangible assets with an indefinite useful life and intangible assets not yet available for use are tested for impairment annually and whenever indicators arise. All other intangible assets are tested when indicators of impairment exist. The quantitative impairment analysis requires us to estimate the future cash flows expected to arise from operations, and to make assumptions regarding the underlying business plan, discount rates, growth rate assumptions and royalty rate. Significant judgments are made in establishing these assumptions. Actual operating results and our related cash flows could differ from the estimates used for the impairment analysis. The discount rate utilized on the intangible assets impairment assessment ranged from 9.50% to the midpoint between 15% and 19% in 2025 (2024 — ranged from 10% to the midpoint between 15% and 20%).

Indefinite life intangible assets are tested for impairment at the individual CGU level. During 2025, we revised our CGU structure given the adoption of a finite life estimate for all orbital slots on January 1, 2025, such that impairment testing is now performed at the disaggregated GEO CGU level (excluding goodwill), comprising four CGUs: Media Distribution Satellite Services, Data Connectivity Satellite Services, Regionally Focused Satellite Services, and Dedicated Satellite Program Services. Impairment testing is also performed at the LEO CGU level, consistent with the LEO operating segment.

During the year ended December 31, 2025, as a result of impairment testing of the CGUs, there was an impairment of $7.1 million recorded against intangible assets and $55.9 million recorded against satellites, property and other equipment (2024 — $191.0 and $36.3 million respectively). For additional details of the impairment that was recorded, refer to Note 16 and Note 17 of our consolidated financial statements for the year ended December 31, 2025.

Employee benefits

The cost of defined benefit pension plans, other post-employment benefits, and the present value of the pension obligation are determined using actuarial valuations. An actuarial valuation involves making various assumptions which may differ from actual developments in the future. These include the determination of the discount rate, future salary increases, mortality rates, future pension increases and return on plan assets. Due to the complexity of the valuation, the underlying assumptions, and its long-term nature, the defined benefit obligation is highly sensitive to changes in these assumptions. All assumptions are reviewed annually. See Note 32 of our audited consolidated financial statements for a sensitivity analysis of the assumptions used in the actuarial valuation.

Share-based compensation

The expense for stock options is based on the fair value of the awards granted using the Black-Scholes option pricing model. The Black-Scholes option pricing model includes estimates of the dividend yield, expected volatility, risk-free interest rate and the expected life in years. Any changes in these estimates may have a significant impact on the amounts reported.

Determination of useful life of satellites and finite life intangible assets

The estimated useful life and depreciation method for satellites and finite life intangible assets are reviewed annually, with the effect of any changes in estimate being accounted for on a prospective basis. Any change in these estimates may have a significant impact on the amounts reported. Other than the change in estimated useful lives of our GEO orbital slots, there were no changes in the estimated useful lives of satellites and intangible assets during 2025.

108

Table of Contents

Prior to January 1, 2025, our accounting estimates concerning the appropriate useful economic lives of GEO orbital slots have been that they have indefinite lives as it was expected, with a relatively high level of certainty, that we would maintain continued occupancy of an assigned GEO orbital slot either during the operational life of an existing orbiting satellite or upon replacement by a new satellite once the operational life of the existing orbiting satellite is over.

To respond to market dynamics, we are focused on developing our constellation of LEO satellites. A large part of our current and future capital expenditures is expected to be related to this constellation. In light of market developments, the number of occupied operational GEO orbital slots is likely to decline over time, and we no longer believe that the existing GEO orbital slots will continue to be utilized for an indefinite period of time.

As a result, we have updated our estimates in this area such that all GEO orbital slots are now presented as finite life assets. For those orbital slots which were formerly presented as indefinite life assets, their residual carrying values will generally be amortized over the remaining life of the on-station satellite operating at that orbital position in accordance with the provisions of International Accounting Standard 38, Intangible Assets (“IAS 38”). Where more than one satellite is co-located at one position then the latest end of life amongst those satellites is used. Where the likelihood of procuring a new or replacement satellite is probable, we calculate the end of life of that uncommitted replacement and apply it in computing the amortization life of the relevant orbital slot. The useful lives applied in the amortization of orbital slots range from 1 to 34 years.

The change resulted in additional amortization expense of $33.9 million in the current year. The impact on future periods will largely depend on asset usage amongst other factors. For the upcoming year ending December 31, 2026, the expected amortization is approximately $26.6 million.

Income taxes

We assess the recoverability of deferred tax assets based upon an estimation of our projected taxable income using enacted or substantially enacted tax laws, and our ability to utilize future tax deductions before they expire. Actual results could differ from expectations.

Telesat Lightspeed Financing Warrants

Lightspeed LEO Limited Partnership issued the Telesat Lightspeed Financing Warrants as part of the Telesat Lightspeed Financing. The Telesat Lightspeed Financing Warrants are measured at fair value. The determination of fair value is significantly impacted by the assumptions used for the amount and timing of estimated future cash flows, value of Telesat Lightspeed operations and discount rates. As a result, the fair value of financial liabilities, and the amount of gains or losses on changes in fair value recorded to net income could vary. The discount rate used as at December 31, 2025 was 4.09% (December 31, 2024 – 4.58%).

ACCOUNTING STANDARDS

Future Changes in Accounting Policies

The IASB periodically issues new and amended accounting standards. The new and amended standards determined to be applicable to us are disclosed below. The remaining new and amended standards have been excluded as they are not applicable.

IFRS 18, Presentation and Disclosures in Financial Statements

In April 2024, the IASB issued IFRS 18, Presentation and Disclosures in Financial Statements (“IFRS 18”) with the aim of improving companies’ reporting of financial performance and give investors a better basis for analyzing and comparing companies.

IFRS 18 introduces three new sets of requirements:

1)      Improved comparability in the statement of profit or loss (income statement) which introduces three defined categories for income and expenses: operating, investing and financing. These changes would require all companies to use the same structure of the income statement, and provide new defined subtotals, including operating profit.

109

Table of Contents

2)      Enhanced transparency of management-defined performance measures which would require companies to disclose explanations of those company specific measures that are related to the income statement.

3)      More useful grouping of information in the financial statements which provides enhanced guidance on how to organize information and whether to provide it in the primary financial statements or in the notes.

IFRS 18 is effective for annual reporting periods beginning on or after January 1, 2027, with early adoption permitted.

We are currently evaluating the impact of this new standard.

ITEM 6.        DIRECTORS, SENIOR MANAGEMENT AND EMPLOYEES

A.     Directors and Senior Management

The following table sets forth certain information regarding Telesat Corporation’s directors and senior management. The terms of office of each of our directors expires on the date of the next annual meeting of our shareholders. The business address for our directors and senior management is 160 Elgin Street, Suite 2100, Ottawa, Ontario, Canada, K2P 2P7.

Name

 

Province/State and Country
of Residence

 

Age as of
December 31,
2025

 

Position

 

Principal Occupation for the
Last 5 Years

Directors

        

Mr. Michael Boychuk(2)

 

Baie-D-Urfe, Quebec, Canada

 

70

 

Director

 

Corporate Director

Ms. Jane Craighead

 

Elizabethtown, Ontario, Canada

 

66

 

Director

 

Corporate Director

Mr. Richard Fadden

 

Ottawa, Ontario, Canada

 

74

 

Director

 

Corporate Director/Advisor

Mr. Daniel Goldberg

 

Ottawa, Ontario, Canada

 

60

 

Director

 

President and Chief Executive Officer, Telesat

Mr. Henry Intven

 

Victoria, British Columbia, Canada

 

77

 

Director

 

President, Haro Strait Consulting Inc.

Mr. David Morin(2)

 

Montreal, Quebec, Canada

 

45

 

Director

 

Managing Director, Private Equity, PSP Investments

Dr. Mark H. Rachesky(1)

 

New York, NY, USA

 

66

 

Director

 

Founder and Chief Investment Officer, MHR Fund Management LLC

Mr. Guthrie Stewart(2)

 

Westmount, Quebec, Canada

 

70

 

Director

 

Corporate Director,
Former Executive, PSP Investments

Mr. Michael B. Targoff(1)

 

Jupiter, FL, USA

 

81

 

Director

 

Former Vice Chairman, Loral Space & Communications Inc.

Janet Yeung(1)

 

New York, NY, USA

 

61

 

Director

 

Principal and General Counsel, MHR Fund Management LLC

Senior Management*

        

Mr. Daniel Goldberg

 

Ottawa, Ontario, Canada

 

60

 

President and Chief Executive Officer

 

President and Chief Executive Officer

Ms. Michèle Beck

 

Ottawa, Ontario, Canada

 

60

 

Senior Vice President, Canadian Sales

 

Senior Vice President, Canadian Sales, Vice President, North American Sales

Mr. Christopher S. DiFrancesco

 

Ottawa, Ontario, Canada

 

62

 

Vice President, General Counsel and Secretary

 

Vice President, General Counsel and Secretary

Mr. John Flaherty

 

Ottawa, Ontario, Canada

 

60

 

Vice President, Business Planning & Marketing

 

Vice President, Business Planning & Marketing

110

Table of Contents

Name

 

Province/State and Country
of Residence

 

Age as of
December 31,
2025

 

Position

 

Principal Occupation for the
Last 5 Years

Mr. Michel Forest

 

Ottawa, Ontario, Canada

 

59

 

Chief Technology Officer

 

Chief Technology Officer,
Telesat Vice President of LEO System Engineering, Telesat

Mr. Glenn Katz

 

St. Albans, VT USA

 

63

 

Chief Commercial Officer

 

Chief Commercial Officer, Telesat, Senior Vice President and General Manager, Comcast

Ms. Maia Mititelu

 

Ottawa, Ontario, Canada

 

45

 

Vice President, Human Resources

 

Vice President, Telesat,
Global Human Resources Manager, Telesat Canada

Mr. Michael C. Schwartz

 

Tucson, AZ USA

 

61

 

Senior Vice President, Corporate & Business Development

 

Senior Vice President, Corporate & Business Development

Mr. Asit Tandon

 

Ottawa, Ontario, Canada

 

55

 

Chief Network and Information Officer

 

Chief Network and Information Officer, Telesat Vice President of Network Technology, Rogers Communications

Mr. Donald Tremblay

 

Gatineau, Quebec, Canada

 

60

 

Chief Financial Officer

 

Chief Financial Officer, Telesat,
Chief Financial Officer, Champion Iron

____________

(1)      If such person is unable or unwilling to serve as a Director, a replacement may be designated pursuant to the Investor Rights Agreement by and between MHR and Telesat Corporation.

(2)      If such person is unable or unwilling to serve as a Director, a replacement may be designated pursuant to the Investor Rights Agreement by and between PSP Investments and Telesat Corporation.

Our Directors

Michael T. Boychuk is a retired senior executive who, since his retirement in 2015, serves as a professional corporate director. He has been a professional Chartered Accountant since 1979 and was in 2012 made a fellow of the Order of Chartered Accountants of Quebec. Prior to his retirement, Mr. Boychuk held senior executive positions within the BCE group of companies, including President of Bimcor, BCE’s pension investment subsidiary and Senior Vice President and Corporate Treasurer of both BCE Inc. and Bell Canada. As a professional Chartered Accountant. Mr. Boychuk is deemed to be a financial expert, and currently serves on the boards of a number of public and private companies. He has been serving on boards for over 20 years and has extensive experience with audit committees as well as risk and governance and human resources. Mr. Boychuk brings to Telesat Corporation a wide array of financial and strategic expertise and knowledge of the satellite industry attained through his past experience at BCE Inc. and the other public companies he is associated with. He is currently a member of the following Boards of Directors: (Public) Laurentian Bank of Canada, GDI Integrated Facility Services Inc. and (Private) Cadillac Fairview Corporation and Finchley Pharmaceuticals Inc. Mr. Boychuk is also a Governor Emiritus of McGill University and previous chair of the university’s audit and pension committees.

Jane Craighead is a Chartered Professional Accountant (CPA) and a Chartered Accountant with over 20 years of international experience with public company boards, and over 30 years of experience in accounting and finance. She retired from Scotiabank in 2019 where she was Senior Vice President Global Human Resources for eight years. As a CPA, Ms. Craighead is deemed to be a financial expert. She is currently a member of the Board of Directors of Wajax Corporation where she is a member of the Audit Committee and chairs the Human Resources Committee and of Crombie Real Estate Investment Trust (REIT) where she is a member of the Human Resources Committee and chairs the Governance and Nominating Committee. Jane retired from the Jarislowsky Fraser board after five years at the end of 2023. She was a director of Intertape Polymer Group Inc. from 2020 until its privatization in July 2022 where she was chair of the Human Resources Committee and a member of the ESG Committee, and of Clearwater Seafoods Incorporated from 2015 until its privatization in 2021 where she served as the chair of the Human Resources Development and Compensation Committee, and a member of the Finance and Audit committees and the Special Committee for the sale process. Ms. Craighead is Co-Vice Chair of the McGill University Hospital Centre (MUHC)

111

Table of Contents

Foundation and was Vice Chair of the Board of Regents of Mount Allison University from 2019 to 2021. She holds a PhD in Management from McGill University, has published research on executive compensation and corporate governance, and has been recognized as one of Canada’s Top 100 Most Powerful Women by the Women’s Executive Network. Jane received an Honorary Doctorate from Mount Allison University in 2024.

Richard Fadden was the National Security Advisor to the Prime Minister of Canada from January 2015 to March 2016. Previously he was the Deputy Minister of National Defence starting in 2013 and served as the Director of the Canadian Security Intelligence Service from 2009 until 2013. Mr. Fadden has also served as the Deputy Minister for Citizenship and Immigration Canada from 2006 to 2009, the Deputy Minister of Natural Resources Canada from 2005 to 2006, President of the Canadian Food Inspection Agency from 2002 to 2005, and Deputy Clerk and Counsel in the Privy Council Office from 2000 to 2002, during which time he assumed the additional duties of Security and Intelligence Coordinator in February 2001. Earlier in his career, Mr. Fadden worked in a variety of positions throughout the GoC including in the Department of External Affairs, the Office of the Auditor General of Canada, Natural Resources Canada and the Treasury Board Secretariat. Since his retirement, he is a Strategic Advisor to Awz HLS Fund. He is also a member of L3 Harris’ Canadian Advisory Board and Vice Chair of the Board of the Canadian Red Cross.

Daniel S. Goldberg became Telesat’s President and Chief Executive Officer in September 2006. Prior to September 2006, Mr. Goldberg served as Chief Executive Officer of SES New Skies, a position he held since March 2006 following the purchase of New Skies by SES. Mr. Goldberg served as the Chief Executive Officer of New Skies Satellites from 2002 to 2006 and prior to that as Chief Operating Officer of New Skies since February 2000. Prior to that time, he had served as New Skies General Counsel since 1998. Prior to joining New Skies, Mr. Goldberg worked at PanAmSat as the Associate General Counsel and Vice President of Government and Regulatory Affairs during 1998. From 1993 to 1997, he was an associate at Goldberg, Godles, Wiener & Wright, a law firm in Washington, D.C. Mr. Goldberg currently serves on the Board of Directors of Algonquin Power & Utilities Corp and is a former member of the Board of MDC Partners Inc. He received a Bachelor of Arts degree from the University of Virginia, graduating with highest honors, and a Juris Doctor degree, cum laude, from Harvard Law School.

Henry (Hank) Intven is President of Haro Strait Consulting Inc. For twenty-five years, he was a partner in the Toronto office of McCarthy Tétrault LLP, a leading Canadian law firm. He has held a number of senior advisory and executive positions with the Canadian Government and the Canadian Radio-television and Telecommunications Commission. Over the past 40 years, he has advised businesses and governments on many of the major commercial, regulatory and policy developments in the Canadian telecommunications industry. He has also advised on business, policy and regulatory matters involving the telecommunications industry in more than 20 other countries.

David Morin is Managing Director, Private Equity at PSP. Mr. Morin joined PSP in 2013 and has led a number of investments across industries and geographies with a focus on sourcing, execution, as well as asset management. Mr. Morin’s qualifications for service on the board of directors of Telesat Corporation include his significant experience with negotiation, corporate finance and operational matters, underpinned by his 20 years of investment and finance experience. Mr. Morin currently serves on the Board of Directors of American Wholesale Insurance Holding Company, LLC (Amwins) and Convex Group Limited. Mr. Morin holds a bachelor’s degree from HEC Montréal and an MBA from INSEAD.

Mark H. Rachesky, M.D. is the Founder and Chief Investment Officer of MHR Fund Management LLC, a New York-based investment firm that takes a private equity approach to investing. MHR manages approximately US$5 billion of capital and has holdings in public and private companies in a variety of industries. He has been the Independent Chairman of the Board of Directors of Telesat Corporation since November 2021 and is a member of its Human Resources and Compensation Committee and Nominating and Corporate Governance Committee. Dr. Rachesky has been Chairman of the Telesat Canada Board of Directors since 2007 and from 2007 to 2021 was also a member of the Telesat Canada Compensation and Corporate Governance Committee. He was Non-executive Chairman of the Board of Directors of Loral from 2006 to 2021 and was Chairman of the Loral Compensation Committee and a member of the Loral Executive Committee. Dr. Rachesky is Non-executive Chairman of the Board of Directors of Lionsgate Studios Corporation, a director of Starz Entertainment Corporation and a director of Titan International, Inc. He previously served on the Board of Directors of Navistar International Corporation and Emisphere Technologies, Inc. Dr. Rachesky holds an MBA from the Stanford University School of Business, an MD from the Stanford University School of Medicine and a BA in Molecular Aspects of Cancer from the University of Pennsylvania. Dr. Rachesky has demonstrated leadership skills as well as extensive financial expertise and broad-based business knowledge and relationships. In addition, Dr. Rachesky has significant expertise and perspective as a member of the board of directors of private and public companies engaged in a wide range of businesses.

112

Table of Contents

Guthrie Stewart was, until his retirement in June 2021, an executive with global pension fund manager PSP Investments. Most recently, Mr. Stewart was Vice Chair, Investment Committee from June 2020 to June 2021. Prior to that he was Executive Vice-President and Global Head of Private Investments overseeing PSP Investments global teams managing private equity and infrastructure from September 2015 to June 2020. He has been a Director of Telesat since 2016. Mr. Stewart has broad business and investing experience, including more than 12 years in telecommunications and more than ten years in investment management. For eight years until 2000, he was an executive with Teleglobe Inc., the listed shareholder of Teleglobe Canada (at the time Canada’s international telecom carrier), including two years as CEO and President of Teleglobe Canada. Teleglobe Canada had varied satellite investments, including as a member and distributor of Inmarsat and Intelsat, and also as founding investor in Orbcomm. Mr. Stewart was a partner in one of Canada’s largest mid-market buyout firms, EdgeStone Capital Partners, from 2001 until the end of 2007 following the sale of majority interest. He is a director of the global consulting firm Alix Partners, LLP. He holds an LL.B from Osgoode Hall (Toronto, Canada) and an M.B.A. from INSEAD in Europe. He also holds the ICD.D designation from the Canadian Institute of Corporate Directors. Through his career, he has participated as a Director on numerous private and public boards and as a member at various times of all major Committees.

Michael B. Targoff was Vice Chairman of Loral Space & Communications Inc. from November 21, 2005 to November 2021 and a consultant to Loral from December 15, 2012 to November 2021. Mr. Targoff was Chief Executive Officer of Loral from March 1, 2006 to December 14, 2012 and President of Loral from January 8, 2008 to December 14, 2012. Mr. Targoff was also a Director and member of the Audit Committee of Telesat Canada from the time that Loral acquired its interest in Telesat in October 2007 until November 2021. From 1998 to February 2006, Mr. Targoff was founder and principal of Michael B. Targoff & Co., a private investment company. Mr. Targoff’s qualifications for service on the board of directors of Telesat Corporation include his extensive understanding and knowledge of its business and the satellite industry, as well as demonstrated leadership skills and operating experience, acquired during more than 20 years of serving as a senior executive of Loral and its predecessors. As a current or former director of other public and private companies in the telecommunications industry, Mr. Targoff also brings to Telesat Corporation a broad-based business knowledge and substantial financial expertise.

Janet Yeung has been Principal and General Counsel of MHR Fund Management LLC, a New York-based private equity firm, since May 2012. Ms. Yeung currently serves on the boards of a number of private companies operating across a variety of industries. From May 2015 to November 2021, Ms. Yeung served as a director of Loral Space & Communications Inc. (Nasdaq). Ms. Yeung also served as a director of Navistar International Corporation (NYSE) and was a member of its Audit Committee and Compensation Committee from December 2020 until its acquisition by the Traton Group in July 2021. Ms. Yeung holds a J.D., cum laude, from Georgetown University Law Center and an A.B. in Economics from Cornell University.

Our Senior Management

Daniel S. Goldberg (see section entitled “— Our Directors” above).

Michèle Beck joined Telesat in 1987 as a project engineer in the Broadband Development Group. In 1994, she joined the Canadian Cable Telecommunications Association as Director Engineering and was subsequently promoted to Vice President in 1996. In March 2006, Ms. Beck returned to Telesat as the Director, Engineering responsible for all satellite service offerings. In 2009, she became Director of North American Enterprise and Government Sales and in January 2013 was promoted to Vice President, North American Sales with a subsequent title change to Senior Vice President, Canadian Sales. She holds a Bachelor of Applied Science, Electrical Engineering from the University of Ottawa.

Christopher S. DiFrancesco became Telesat’s Vice President, General Counsel and Secretary in 2009. Prior to that, Mr. DiFrancesco served as Senior Vice President, Legal, General Counsel and Secretary of Corel Corporation, a position he held since 2006. From 2003 to 2006, he served as Corel Corporation’s Vice President, Legal, General Counsel and Secretary, and as Corporate Counsel from 2000 to 2003. From 1998 to 2000, he served as Associate Counsel for the National Hockey League Players’ Association. From 1989 to 1998, he was an Articling Student and then Associate with the law firm of Gowling Lafleur Henderson. He holds a Bachelor of Engineering Science in Mechanical Engineering and a Bachelor of Laws from the University of Western Ontario.

John Flaherty joined Telesat in 1987, and since that time has held a variety of positions in Finance, Business Development and Marketing including the Director, South America from 2006 to 2007 and the Director, Planning and Marketing from 2007 to 2012. Mr. Flaherty was appointed Vice President, Business Planning & Marketing in 2013. He holds a Master of Business Administration from Queen’s University as well as a Bachelor of Arts, major in Economics from Carleton University.

113

Table of Contents

Michel Forest was appointed Telesat’s Chief Technology Officer (CTO) in March 2025. Prior to being appointed CTO, Mr. Forest served as Director, LEO Systems Engineering from 2015 to 2023 with a title change to Vice President, LEO System Engineering in July 2023. Before joining Telesat, he held leadership positions in systems and antenna engineering at MDA Corporation (now MDA Space) from 2006 to 2015. Mr. Forest holds an Electrical Engineering degree from Ecole Polytechnique in Montreal and a Masters in Electrical Engineering from the University of Ottawa.

Glenn Katz joined Telesat in 2021 as Chief Commercial Officer. Before joining Telesat Mr. Katz was Senior Vice President and General Manager of Comcast Business Enterprise Solutions from 2014 to 2021. Previously he served as Chief Executive Officer of Spacenet Inc. a wholly owned subsidiary of Gilat Satellite Systems Ltd from 2012 to 2014, and as President and Chief Operating Officer from 2005 to 2012. Prior to Spacenet Mr. Katz was CEO and Chief Information Officer of Starband Inc. a wholly owned subsidiary of Gilat Satellite Systems from 2004 to 2005. From 1997 to 2004 Mr. Katz served in various Executive rolls for Gilat Satellite Networks around the world including Vice President of Customer Services, Chief Technical Officer of Gilat Latin America, Inc., and Vice President of Product Development for Gilat Florida Inc. From 1987 to 1997 Mr. Katz served in various R&D rolls for Gilat Satellite Networks Ltd, Scientific Atlanta Inc., and Digital Transmission Systems. Mr. Katz holds a Bachelor of Engineering and a Masters of Science in Electrical Engineering from the Georgia Institute of Technology in Atlanta, Georgia.

Maia Mititelu was appointed Telesat’s Vice President, Human Resources in May 2025. Ms. Mititelu joined Telesat in 2018 and most recently held the position of Global Human Resources Manager between 2020 and 2025. Before joining Telesat, she held a variety of Human Resources positions with companies in Europe and North America, including with CGI and TC Media. Ms. Mititelu holds a Bachelor of Arts from the University of Bucharest, a Master’s degree in management from the Romanian-American University, and a graduate diploma in Human Resources Management from McGill University.

Michael C. Schwartz rejoined Telesat in 2015 as Senior Vice President, Corporate & Business Development. From 2013 to 2015, he served as Senior Vice President, Corporate Strategy and Development with Sprint Corporation, after having served as Vice President, Marketing, Corporate Development & Regulatory of Telesat from 2007. Mr. Schwartz joined Telesat from SES New Skies, where he served as Senior Vice President of Marketing and Corporate Development, a position he held since 2006 following the purchase of New Skies Satellites by SES. Prior to that, Mr. Schwartz served in the same position for New Skies Satellites since 2003. Prior to joining New Skies Satellites, he served as Chief Development and Financial Officer of Terabeam Corporation, responsible for business and corporate development as well as financial operations. Prior to Terabeam Corporation, he was a co-founder and President of an Internet infrastructure company, which was sold in 2000. He also held two senior positions at AT&T Wireless Services, most recently as Vice President of Acquisitions and Development. Mr. Schwartz graduated magna cum laude from Harvard University in physics and magna cum laude from Harvard Law School.

Asit Tandon was appointed Telesat’s Chief Network and Information Officer in January 2025. Prior to joining Telesat, from 2020 to 2024 Mr. Tandon held various roles with Rogers Communications, most recently serving as the Vice President, Network Technology. Prior to Rogers Communications, from 1992 to 2020 he held technical network leadership roles at Hutchison-3, Indonesia, Bharti Airtel Ltd., and Siemens Ltd. Mr. Tandon holds a Bachelor of Engineering in Electronics and Communications from Delhi College of Engineering.

Donald Tremblay joined Telesat as Chief Financial Officer in October 2025. Prior to joining Telesat, Mr. Tremblay served as Chief Financial Officer of Champion Iron since 2022, where he was responsible for managing the company’s finances and treasury, playing an important role in positioning the company to successfully execute its operating and growth strategies. Previously, from 2019 to 2022, Mr. Tremblay served as Chief Financial Officer of Iron Ore Company of Canada, and, from 2014 to 2018, as Chief Financial Officer of Transalta, where he restructured the company’s balance sheet to strengthen its financial position and enhanced its capital management discipline. From 1993 to 2014, he held various positions of increasing responsibility with Brookfield Renewable Partners including, from 2002 to 2014, Chief Financial Officer and, from 2012 to 2014, Chief Development Officer. Mr. Tremblay is a certified public accountant and holds a Bachelor of Business Administration in accounting from the Université du Québec en Outaouais.

There is no family relationship among our directors and senior management.

114

Table of Contents

B.     Compensation

Overview

We operate in a dynamic and rapidly evolving global market. To succeed in this environment and to achieve our business and financial objectives, we need to attract, retain and motivate a highly talented team of executive officers, available on a limited basis internationally. Key talents include strong leadership and management capabilities that are suited to our culture and the evolving nature of our industry. global telecommunications experience, and advanced space and network engineering experience. Our executive officers demonstrate a proven ability to successfully lead and manage our growth and operational objectives in a dynamic and evolving market. They are also key to inspiring a culture of operational excellence which is at the foundation of our success and our continued ability to foster ongoing growth.

Our executive officer compensation program is designed to achieve the following objectives:

        provide market-competitive compensation opportunities in order to attract and retain talented, high- performing and experienced executive officers, whose knowledge, skills and performance are critical to our success;

        motivate our executive officers to achieve our business and financial objectives;

        align the interests of our executive officers with those of our shareholders by tying a meaningful portion of compensation directly to the long-term value and growth of our business; and

        provide incentives that encourage appropriate levels of risk-taking by our executive officers and provide a strong pay-for-performance relationship.

Prior to completion of the Transaction and becoming a publicly traded company, we offered our executive officers cash compensation in the form of base salary, an annual bonus and, following a year in which we made distributions to shareholders, a special bonus in lieu of an adjustment to equity-based compensation for such distributions. We also offered our executive officers an equity-based or equity-like compensation which was historically awarded in the form of Telesat Options and Telesat Tandem SARs under the 2008 Telesat Plan and 2013 Telesat Plan. In the first half of 2021, we also adopted a restricted share unit plan (the “RSU Plan”) to provide another form of equity compensation to award our executive officers. See “— Long Term Incentives — Historic Plans”.

In connection with completion of the Transaction and becoming a public company, holders of existing equity incentive awards under the Historic Plans were afforded the opportunity to exchange those awards for corresponding equity incentive awards of Telesat Corporation. We also amended and restated our Historic Plans to, among other things, (i) give effect to the changes in our corporate structure resulting from the Transaction; and (ii) include terms and conditions required by the TSX and NASDAQ for equity compensation plans, such as provisions and restrictions relating to amendment of the Historic Plans or outstanding awards. As of the Transaction date, no further awards to executives or employees will be made under the Historic Plans. All equity compensation awards are made pursuant to our Omnibus Plan (as defined below under “Long Term Incentives — Omnibus Long Term Incentive Plan”) that we adopted in connection with completion of the Transaction.

We believe that equity-based compensation awards motivate our executive officers to achieve our business and financial objectives, and also align their interests with the long-term interests of our shareholders. We provide base salary to compensate executive officers for their day-to-day responsibilities, at levels that we believe are necessary to attract and retain executive officer talent. While we have determined that our current executive officer compensation program is effective at attracting and maintaining executive officer talent, we evaluate our compensation practices on an ongoing basis to ensure that we are providing market-competitive compensation opportunities for our executive team.

Long Term Incentives

Omnibus Long Term Incentive Plan

In connection with becoming a publicly traded company, we adopted a new long-term equity incentive plan (the “Omnibus Plan”) to allow for a variety of equity based awards that provide different types of incentives to be granted to certain of our directors, executive officers, employees and/or consultants (including options (“Telesat Corporation

115

Table of Contents

Options”), performance share units (“Telesat Corporation PSUs”), restricted share units (“Telesat Corporation RSUs”) and deferred share units (“Telesat Corporation DSUs”). Telesat Corporation Options, Telesat Corporation PSUs, Telesat Corporation RSUs and Telesat Corporation DSUs are collectively referred to herein as “Awards”. Each Award will represent the right to receive Telesat Public Shares or, in the case of Telesat Corporation PSUs, Telesat Corporation RSUs and Telesat Corporation DSUs, Telesat Public Shares or cash, in accordance with the terms of the Omnibus Plan. The following discussion is qualified in its entirety by the text of the Omnibus Plan, which is available on SEDAR+ at https://www.sedarplus.ca.

Under the terms of the Omnibus Plan, the Telesat Corporation Board, or if authorized by the Telesat Corporation Board, the applicable Telesat Corporation Board committee, may grant Awards to eligible participants, as applicable. Participation in the Omnibus Plan is voluntary and, if an eligible participant agrees to participate, the grant of Awards will be evidenced by a grant agreement with each such participant. The interest of any participant in any Award is not assignable or transferable, whether voluntary, involuntary, by operation of law or otherwise, other than by will or the laws of descent and distribution.

The Omnibus Plan provides that appropriate adjustments, if any, will be made by the Telesat Corporation Board in connection with a reclassification, reorganization or other change of our shares, share split or consolidation, distribution, merger, arrangement or amalgamation, in the Telesat Public Shares issuable or amounts payable to preclude a dilution or enlargement of the benefits under the Omnibus Plan.

The maximum number of Telesat Public Shares reserved for issuance under our Omnibus Plan is 5,017,401 Telesat Public Shares on a diluted basis assuming the exchange of all Telesat Partnership Units into Telesat Corporation Shares (not including any awards outstanding under the Historic Plans). As at December 31, 2025, there were 2,046,771 Telesat Public Shares available for issuance under our Omnibus Plan. For the purposes of calculating the maximum number of Telesat Public Shares reserved for issuance under the Omnibus Plan and the Historic Plans, any issuance from treasury by Telesat that is issued in reliance upon an exemption under applicable stock exchange rules applicable to equity-based compensation arrangements used as an inducement to person(s) or company(ies) not previously employed by and not previously an insider of Telesat shall not be included. All of the Telesat Public Shares covered by Awards that are exercised or settled in cash or cancelled or terminated will again become available Telesat Public Shares for the purposes of Awards that may be subsequently granted under the Omnibus Plan.

The maximum number of Telesat Public Shares that are: (i) issued to insiders of Telesat within any one-year period; or (ii) issuable to insiders of Telesat at any time, in each case, under the Omnibus Plan alone, or when combined with all of Telesat’s other security-based compensation arrangements cannot exceed 10% of the aggregate number of Telesat Corporation Shares issued and outstanding from time to time, on a diluted basis assuming the exchange of all Telesat Partnership Units into Telesat Corporation Shares.

A Telesat Corporation Option shall be exercisable during a period established by the Telesat Corporation Board which shall commence on the date of the grant and shall terminate no later than ten years after the date of the granting of the Telesat Corporation Option or such shorter period as the Telesat Corporation Board may determine. The minimum exercise price of a Telesat Corporation Option will be determined based on the closing price of the Telesat Public

Shares on the last trading day before the date such option is granted. The Omnibus Plan will provide that the exercise period shall automatically be extended if the date on which it is scheduled to terminate shall fall during a black-out period. In such cases, the extended exercise period shall terminate 10 business days after the last day of the black-out period. In order to facilitate the payment of the exercise price of the options, the Omnibus Plan has a cashless exercise feature pursuant to which either a broker assisted “cashless exercise” or an “option surrender” subject to the procedures set out in the Omnibus Plan, including the consent of the Telesat Corporation Board, where required.

116

Table of Contents

The following table describes the impact of certain events upon the rights of holders of Telesat Corporation Options under the Omnibus Plan, including termination for cause, resignation, retirement and termination other than for cause, and death or long-term disability, subject to the terms of a participant’s employment agreement and grant agreement or as otherwise determined by the Telesat Corporation Board in its sole discretion:

Event

 

Provisions

Termination for cause

 

Immediate forfeiture of all vested and unvested options.

Resignation, retirement and termination other than for cause

 

Forfeiture of all unvested options and expiry of vested options the earlier of the original expiry date and 90 days after resignation, retirement or termination.

Long-term disability

 

Forfeiture of all unvested options and expiry of vested options the earlier of the original expiry date and 12 months after date of long-term disability.

Death

 

Continued vesting of unvested options for a period of 12 months and expiry of vested options, including those that vest during such 12 month period, the earlier of the original expiry date and 12 months after date of death.

The terms and conditions of grants of Telesat Corporation RSUs, Telesat Corporation PSUs and Telesat Corporation DSUs, including the quantity, type of award, grant date, vesting conditions, vesting periods, termination provisions, settlement date and other terms and conditions with respect to these Awards, will be set out in the participant’s grant agreement.

In connection with a change of control event of Telesat Corporation, the Telesat Corporation Board may take such action as the Telesat Corporation Board in its sole discretion considers appropriate in the circumstances, including, without limitation, (i) changing the vesting or manner of settlement of any Award, (ii) changing the expiry date or term of any Award, (iii) providing for the substitution or replacement of Awards, including with awards of the surviving entity, or (vi) providing for the cancellation of Awards, provided that all Awards to be so cancelled will first vest and become exercisable prior to such change of control event in accordance with the provisions of the Omnibus Plan.

The Telesat Corporation Board may, in its sole discretion, suspend or terminate the Omnibus Plan at any time, or from time to time, amend, revise or discontinue the terms and conditions of the Omnibus Plan or of any Award granted under the Omnibus Plan and any grant agreement relating thereto, subject to compliance with applicable law and any required shareholder, regulatory and/or NASDAQ, and, if applicable the TSX, approval, provided that any such amendment or revision may not materially adversely affect the rights of a participant under the Omnibus Plan without such participant’s consent.

Pursuant to the terms of the Omnibus Plan, shareholder approval shall not be required for the following amendments, and the Telesat Corporation Board may make any amendments to the Omnibus Plan or to any Awards from time to time which may include but are not limited to:

        any amendment to the vesting provisions, if applicable, or assignability provisions of Awards;

        any amendment regarding the effect of termination of a participant’s employment, engagement, contract or office;

        any amendment which accelerates the date on which any Award may be exercised under the Omnibus Plan;

        any amendment to the definition of persons eligible to be participants under the Omnibus Plan;

        any amendment to add provisions permitting for the granting of cash-settled awards, a form of financial assistance, or clawback and any amendment to a cash-settled award, financial assistance, dividend equivalent or clawback provision which is adopted;

        any amendment necessary to comply with applicable law or the requirements of the NASDAQ, and, if applicable the TSX, or any other regulatory body;

117

Table of Contents

        any amendment of a “housekeeping” nature, including, without limitation, to clarify the meaning of an existing provision of the Omnibus Plan, correct or supplement any provision of the Omnibus Plan that is inconsistent with any other provision of the Omnibus Plan, correct any grammatical or typographical errors or amend certain definitions in the Omnibus Plan;

        any amendment regarding the administration of the Omnibus Plan; and

        any other amendment that does not require the approval of shareholders pursuant to the amendment provisions of the Omnibus Plan, provided that the alteration, amendment or variance does not: (i) increase the maximum number of Telesat Public Shares issuable under the Omnibus Plan, other than an adjustment pursuant to a change in capitalization; (ii) reduce the exercise price or purchase price, as applicable, of Awards; (iii) extend the expiration date of an Award benefitting an insider, except in the case of an extension due to a black-out period; (iv) remove or exceed the insider participation limits; (v) permit the transferability or assignability of Awards, except as otherwise provided in the Omnibus Plan; or (vi) amend the amendment provisions of the Omnibus Plan.

As at December 31, 2025, there were 699,159 stock options, 707,466 restricted share units, 530,056 performance share units and 232,163 deferred share units issued and outstanding under the Omnibus Plan.

Historic Plans

Telesat Holdings Inc. (the predecessor entity to Telesat and Telesat Corporation), adopted a management stock incentive plan in September 2008, as amended (the “2008 Telesat Plan”), a second management stock incentive plan in April 2013, as amended (the “2013 Telesat Plan”) and in April 2021 adopted an RSU Plan (the “RSU Plan” and together with the 2008 Telesat Plan and the 2013 Plan, the “Historic Plans”).

Types of Awards under Historic Plans

Telesat Options

The Historic Plans provided that, unless otherwise specified in the grant agreement or employment agreement of a participant, the Telesat Options granted to any participant would vest as to 20% each year over five years.

The exercise price of any Telesat Option granted under the Historic Plans was fixed by the board of directors of Telesat Canada (the “Telesat Board”) when Telesat Options were granted, at not less than fair market value, based on a reasonable valuation method, consistently applied in good faith by the Telesat Board, on the grant date, but in any event, not less than $11.07 (per Telesat Canada share). The Historic Plans provide that a Telesat Option shall be exercisable during a period established by the Telesat Board which shall commence on the date of the grant and shall terminate no later than ten years after the date of the granting of the option or such shorter period as the Telesat Board may determine. However, in 2018 the Telesat Board and Telesat Compensation Committee determined it would be in the best interests of Telesat to extend the expiry date of Telesat Options issued pursuant to the 2008 Telesat Plan by five years. The result is that such Telesat Options now expire 15 years from the grant date.

As of December 31, 2025, there were 49,526 stock options issued and outstanding under the Historic Plans. No further options will be granted to executives or employees under the Historic Plans.

Telesat Restricted Share Units

A Telesat restricted share unit (“RSU”) entitled the recipient to receive Non-Voting Participating Preferred Shares of Telesat Canada, which were convertible at the option of the holder into Telesat Common Shares, cash or other property equal in value to of the Telesat Common Shares.

As of December 31, 2025, there were no longer any restricted share units, with time and performance criteria, issued and outstanding under the Historic Plans. No further RSUs will be granted to executives or employees under the Historic Plans.

118

Table of Contents

Conversion of Awards under Historic Plans

In connection with the completion of the Transaction, each holder of Telesat Options, Telesat Tandem SARs and Telesat RSUs pursuant to the Historic Plans was provided with the option to enter into an exchange agreement with Telesat Corporation in respect of his or her Telesat Options, Telesat Tandem SARs and Telesat RSUs (the “Optionholder Exchange Agreements”). Pursuant to the Optionholder Exchange Agreements, each holder of the Telesat Options, Telesat Tandem SARs and Telesat RSUs had the right to exchange his or her Telesat Options, Telesat Tandem SARs and Telesat RSUs for corresponding options, restricted share units and tandem share appreciation rights, as applicable, of Telesat Corporation. The corresponding incentive securities have similar vesting terms as the Telesat Options, Telesat Tandem SARs and Telesat RSUs, however, the number of underlying Telesat Public Shares and exercise prices, as applicable, were adjusted to take into consideration the Telesat-to-Telesat Corporation Exchange Ratio which is 0.4136 Telesat Corporation Shares for each Telesat Common Share, Telesat Non-Voting Participating Preferred Share or Telesat Voting Participating Preferred Share (including all outstanding shares in the capital of Telesat underlying Telesat Options, Telesat Tandem SARs and Telesat RSUs). In connection with the completion of the Transaction certain necessary modifications and amendments were made to the Historic Plans and RSU Plan to meet the requirements of the NASDAQ and TSX, including amendments (i) to give effect to the changes in our corporate structure contemplated by the Transaction; and (ii) include provisions and restrictions relating to amendment of the Historic Plans and RSU Plan or outstanding awards thereunder.

Employee Share Purchase Plan

In August 2025, we launched the Employee Share Purchase Plan designed to allow employees to purchase shares of the company with a match by Telesat. Regular or permanent full-time/part-time employees, including NEOs and other Executives, can participate in the plan. The employee contribution through payroll deductions is up to 6% of the base pay. The employer’s match represents 50% of the employee contribution up to a maximum of $5,000 equivalent per fiscal year.

Defined Benefit and Supplemental Retirement Plans for Designated Employees

We sponsor two non-contributory defined benefit pension arrangements for our executives located in Canada: (i) the “Pension Plan for Designated Employees of Telesat Canada,” which is a registered pension plan as defined in the Income Tax Act; and (ii) a supplemental employee retirement pension that covers pension benefits in excess of the tax limits imposed on the registered pension plan.

Both pension programs provide for an annual pension based on service and final average earnings, and include survivor benefits. The pension can commence without reduction as early as age 60 or 35 years of service. Earlier retirement is possible with a reduction of ¼% for each month before the unreduced retirement date. Pensions are indexed to 50% of the consumer price index for each year.

We also maintain a defined contributions pension plan for our employees, including certain NEOs hired after January 2024.

Our executives located solely in the U.S. participate in our 401(k) plan available to our U.S.-based employees.

119

Table of Contents

Summary Compensation Table

The following table sets out information concerning the compensation earned by, paid to, or awarded to our NEOs in the year ended December 31, 2025. The value of the Share-based Awards has been calculated based upon the share price as at the date of grant.

The actual number of Share-based Awards that will vest and the value that will be realized will depend on the Telesat Corporation’s future share price as reflected on the TSX and NASDAQ.

     

Non-equity Incentive
Plan Compensation
($)

 

Long-
term
incentive
plans
($)

      

Name and Principal Position

 

Fiscal
Year

 

Salary(1)
($)

 

Share-
based
Awards
(3)
($)

 

Option-
Based
Awards
(4)
($)

 

Annual
incentive
plan
(2)
($)

 

Pension
Value
($)

 

All Other
Compensation
 (5) (7) (8)
($)

 

Total
Compensation
($)

Daniel S. Goldberg,

 

2025

 

$

1,139,941

 

$

5,630,361

 

 

$

1,122,902

   

$

750,000

 

$

958,135

 

$

9,601,339

President and Chief Executive Officer(6)

   

 

  

 

    

 

    

 

  

 

  

 

 

Donald Tremblay,

 

2025

 

$

125,000

 

$

244,205

 

 

 

   

$

9,000

 

$

134,609

 

$

512,814

Chief Financial Officer

   

 

  

 

    

 

    

 

  

 

  

 

 

Andrew Browne,

 

2025

 

$

712,655

 

 

 

 

$

702,176

   

 

 

$

180,219

 

$

1,595,050

Former Chief Financial Officer(9)

   

 

  

 

    

 

    

 

  

 

  

 

 

Michael Schwartz,

 

2025

 

$

789,440

 

$

940,986

 

 

$

790,190

   

 

 

$

37,764

 

$

2,558,380

Senior Vice President, Corporate & Business Development

   

 

  

 

    

 

    

 

  

 

  

 

 

Glenn Katz,

 

2025

 

$

728,014

 

$

940,986

 

 

$

436,877

   

$

194,000

 

$

516,259

 

$

2,816,137

Chief Commercial Officer

   

 

  

 

    

 

    

 

  

 

  

 

 

Christopher DiFrancesco

 

2025

 

$

451,400

 

$

752,789

   

$

270,883

   

$

110,000

 

$

29,400

 

$

1,614,471

Vice President, General Counsel and Secretary

   

 

  

 

    

 

    

 

  

 

  

 

 

____________

Notes:

(1)      Mr. Schwartz was paid in U.S. dollars and converted to Canadian dollars based on an average exchange rate for 2025 of $1.3975 to US$1.00. All other NEOs were paid in Canadian dollars. Represents total base salary payable in fiscal year 2025.

(2)      Annual bonuses are earned and measured with reference to: (i) the attainment of specified objectives relating to the Telesat Lightspeed program; and (ii) Adjusted EBITDA performance for a fiscal year. When the annual budget and Adjusted EBITDA targets are established for the upcoming fiscal year, the Compensation Committee establishes performance targets connected to the Adjusted EBITDA targets. The Adjusted EBITDA metrics followed by Telesat in the most recent years were:

 

Adjusted EBITDA Performance

 

Performance Bonus

  

<95% of target amount

 

Nil

  

95% of target amount

 

Bonus equal to 50% of Target Bonus

  

97.5% of target amount

 

Bonus equal to 75% of Target Bonus

  

100% of target amount

 

Bonus equal to 100% of Target Bonus

  

102.5% of target amount

 

Bonus equal to 150% of Target Bonus

  

≥105% of target amount

 

Bonus equal to 200% of Target Bonus

The Human Resources & Compensation Committee also has the discretion to consider unforeseen events and make additional one-time adjustments in the event it determines such adjustments are warranted in the circumstances to ensure NEOs are not penalized for events outside of their control, including changes in foreign exchange rates or other one-time, non-reoccurring items or to take into account significant achievements that may be unrelated to Adjusted EBITDA performance. We currently make bonus payments in cash and anticipate continuing to do so in the future. Figures included in the table represent the target amount.

(3)      The value attributed to the Share-based Awards in 2025 of $25.71 was derived from the Telesat Corporation share price on the NASDAQ on date of grant, converted into Canadian dollars and multiplied by the number of RSUs and PSUs granted.

(4)      No option-based awards were granted in 2025.

(5)      These amounts include all other compensation paid to a NEO during the course of the year, including medical insurance coverage, special bonuses, perquisites, tax equalization payments and relocation payments, as applicable.

120

Table of Contents

(6)      All compensation paid to Mr. Goldberg is in consideration of his service as President and Chief Executive Officer of Telesat. He does not receive any compensation as a Director of Telesat.

(7)      Includes a $750,000 tax equalization payment to Mr. Goldberg pursuant to his employment agreement to compensate him for the additional tax costs incurred as a result of living in Ontario, Canada as opposed to the U.S.

(8)      Includes a payment of US$270,000 paid to Mr. Katz to compensate for equity from his prior employment that would have vested had he not terminated his prior employment to join Telesat.

(9)      Andrew Browne, formerly the Chief Financial Officer, retired at the end of November 2025.

Outstanding Option-Based Awards and Share-Based Awards

The following table sets out information concerning the option-based and share-based awards granted to our NEOs outstanding as at December 31, 2025:

 

Option-based Awards

 

Shared-based Awards

Name and Principal Position

 

Number of
Common
Shares
underlying
unexercised
options
(1)

 

Option
exercise
price
($)

 

Option
expiration
date

 

Value of
unexercised
in-the-
money
options
(1)
($)

 

Number of
Shares
that have
vested

 

Number of
Shares that
have not
vested

 

Market or
payout
value of
share-
based
awards
that
have not
vested
(1)
($)

Daniel S. Goldberg

 

360,442

 

11.89 to 16.64

 

April 2032 to May 2033

 

2,309,461

 

 

565,087

 

22,567,789

President and Chief Executive Officer

            

Donald Tremblay

 

 

 

 

 

 

6,746

 

269,414

Chief Financial Officer

              

Andrew Browne

 

50,368

 

11.89

 

May 2033

 

549,858

 

 

55,712

 

2,224,961

Former Chief Financial Officer(2)

              

Michael Schwartz

 

68,655

 

11.89 to 16.64

 

April 2032 to
May 2033

 

439,887

 

 

104,581

 

4,176,635

Senior Vice President, Corporate & Business Development

            

Glenn Katz

 

68,655

 

11.89 to 16.64

 

April 2032 to
May 2033

 

439,887

 

 

104,581

 

4,176,635

Chief Commercial Officer

            

Christopher DiFrancesco

 

54,925

 

11.89 to 16.64

 

April 2032 to May 2033

 

351,904

 

 

83,665

 

3,341,316

Vice President, General Counsel and Secretary

            

____________

Notes:

(1)      The closing share price per the TSX as of December 31, 2025 was $39.94.

(2)      Andrew Browne, formerly the Chief Financial Officer, retired at the end of November 2025.

121

Table of Contents

Incentive Plan Awards — Value Vested or Earned During the Year

The following table indicates, for each of our NEOs, a summary of the value of the option-based and share-based awards vested in accordance with their terms during the year ended December 31, 2025:

Name and Principal Position

 

Option-Based
Awards – Value
Vested During
the Year
($)

 

Share-Based
Awards – Value
Vested During
the Year
($)

 

Non-equity
incentive plan
compensation – Value
earned during
the year
($)

Daniel S. Goldberg,

 

3,190,175

 

10,215,165

 

President and Chief Executive Officer

      

Donald Tremblay,

 

 

 

Chief Financial Officer

      

Andrew Browne

 

759,553

 

2,329,316

 

Former Chief Financial Officer(1)

      

Michael Schwartz,

 

607,624

 

1,863,453

 

Senior Vice President, Corporate & Business Development

      

Glenn Katz,

 

607,624

 

1,863,453

 

Chief Commercial Officer

      

Christopher DiFrancesco

 

486,122

 

1,490,762

 

Vice President, General Counsel and Secretary

      

____________

(1)      Andrew Browne, formerly the Chief Financial Officer, retired at the end of November 2025.

Defined Benefits Plan Table

Telesat maintains a defined benefit pension plan for certain of its employees, including certain NEOs. Benefits under this defined benefit plan are based on the employee’s years of service and the plan’s benefit formula.

Benefits under the defined benefit pension plan are calculated by adding (i) ¼% of the three-year average of the annual maximum pensionable earnings (which was $71,300 for 2025); and (ii) 2.0% of the three year average earnings in excess of the annual maximum pensionable earnings. For the purposes of this formula, earnings include the annual salary and 75% of the lesser of actual or target performance incentive for the specific year.

122

Table of Contents

In respect of the NEOs, below is a table related to Telesat’s defined benefit plan:

Name and Principal Position

 

Number of
years of
credited
service
(1)
(#)

 



Annual benefits
payable
($)

 

Opening
present
value of
defined
benefit
obligation
($)

 

Compensatory
change
($)

 

Non-
compensatory
change
(2)
($)

 

Closing
present
value of
defined
benefit
obligation
($)

At year
end
(1)

 

At age
65

 

Daniel S. Goldberg,

 

19.3

 

$

980,000

 

$

1,200,000

 

$

16,350,000

 

$

750,000

 

$

160,000

 

 

$

17,260,000

President and Chief Executive Officer

   

 

  

 

  

 

  

 

  

 

 

 

 

 

 

Andrew Browne

 

6.0

 

$

159,000

 

$

159,000

 

$

1,606,000

 

 

 

$

22,000

 

 

$

1,628,000

Former Chief Financial Officer

   

 

  

 

  

 

  

 

  

 

 

 

 

 

 

Michael Schwartz,

 

10.8

 

$

249,000

 

$

249,000

 

$

4,119,000

 

 

 

$

(174,000

)

 

$

3,945,000

Senior Vice President, Corporate & Business Development

   

 

  

 

  

 

  

 

  

 

 

 

 

 

 

Glenn Katz,

 

4.2

 

$

85,000

 

$

114,000

 

$

950,000

 

$

194,000

 

$

20,000

 

 

$

1,164,000

Chief Commercial Officer

   

 

  

 

  

 

  

 

  

 

 

 

 

 

 

Christopher DiFrancesco,

 

17.0

 

$

210,000

 

$

315,000

 

$

3,030,000

 

$

110,000

 

$

41,000

 

 

$

3,181,000

Vice President, General Counsel and Secretary

   

 

  

 

  

 

  

 

  

 

 

 

 

 

 

____________

Notes:

(1)      As at December 31, 2025.

(2)      Non-compensatory changes include interest on liabilities and impact of any assumption changes. The values shown are estimated based on assumptions and represent entitlements that may change over time.

(3)      Andrew Browne, formerly the Chief Financial Officer, retired at the end of November 2025.

Defined Contributions Plan Table

Telesat maintains a defined contributions pension plan for its employees, including certain NEOs hired after January 2024.

The required contribution of the employees enrolled in the defined contributions pension plan equals 4% of their pensionable earnings. In addition to the required contributions employees enrolled in the defined contributions pension plan may, at their discretion, elect to contribute by payroll deductions a sum equal to 1%, 2%, 3% or 4%, of their pensionable earnings. In addition to the required contributions and the additional contributions employees may, at their discretion, make voluntary contributions by payroll deductions in respect of the current year.

The employer’s contributions to the defined contribution pension plan will match in full the employees’ contribution under the required contributions section. For employees whose sum of age and continuous service is less than 35 points, the employer’s additional contribution will be 75% of the employees’ additional contribution elected. For employees whose sum of age and continuous service is at least 35 points and equal to or less than 55 points, the employer’s additional contribution will be 100% of the employees’ additional contribution elected. For employees whose sum of age and continuous service is more than 55 points, the employer’s additional contribution will be 125% of the employees’ additional contribution elected.

In respect of the NEOs, below is a table related to Telesat’s defined contributions plan:

Name and Principal Position

 

Accumulated
value at start
of the year
($)

 

Compensatory
change
($)

 

Non-
compensatory
change
($)

 

Accumulated
value at
year end
($)

Donald Tremblay,

 

 

$

9,000

 

$

6,000

 

$

13,000

Chief Financial Officer

   

 

  

 

  

 

 

123

Table of Contents

DIRECTOR COMPENSATION

Telesat Corporation has implemented a director compensation program that attracts and retains global talent to serve on the Telesat Corporation Board, taking into account the risks and responsibilities of being an effective director. Our objective regarding director compensation is to follow the best practices with respect to retainers and the format and weighting of the cash and equity components of compensation, and the implementation of share ownership guidelines. We believe the selected approaches have helped attract, and will help to attract and retain, strong members for the Telesat Corporation Board who will be able to fulfill their fiduciary responsibilities without competing interests. The Telesat Corporation Board, through the Nominating & Corporate Governance Committee (“NCGC”), will be responsible for reviewing and approving any changes to the directors’ compensation arrangements.

Following best practice, Telesat does not offer a meeting fee for directors. The total non-executive director retainer is deemed to be full payment for the role of director. The exception to this approach would be in the event of a merger or acquisition, or other special circumstance that required more meetings than are typically required, in which case a “special” fee may be granted. Also, an additional retainer premium is provided to the chair and each of the members of the Audit Committee, the Human Resources & Compensation Committee (“HRCC”) and NCGC, as well as the lead director, to the extent one is appointed, to reflect the additional time commitment, level of responsibility and skills required in such role.

The 2025 fee schedule for Telesat’s non-executive directors was as follows:

Type of Fee

 

Position

 

Amount(1)

Board Retainer

 

Board Member

 

$75,000

    

$125,000 Telesat Corporation DSU Award(2)

Committee Retainer

 

Audit Committee Chair

 

$25,000

  

Audit Committee Member

 

$10,000

  

HRCC Chair

 

$15,000

  

HRCC Member

 

$7,500

  

NCGC Chair

 

$15,000

  

NCGC Member

 

$7,500

  

Lead Director

 

N/A

Meeting Fees

 

Board and Committee Meetings

 

Nil

____________

(1)      All fees are paid in cash unless otherwise noted.

(2)      Represents the portion of the directors’ annual retainer initially taken as Telesat Corporation DSUs (as defined herein). Any non-executive director may elect to receive up to 100% of their annual retainer in the form of DSUs in lieu of cash. All DSU awards are payable upon cessation of membership on the Telesat Corporation Board.

All directors are entitled to be reimbursed for expenses reasonably incurred by them in their capacity as directors.

C.     Board Practices

Composition of our Board of Directors

Under the Telesat Corporation Articles and the Investor Rights Agreements, for so long as either PSP Investments or MHR (or, if applicable, a person to whom PSP Investments or MHR has delegated its right to designate directors to the Telesat Corporation Board under the Telesat Corporation Articles), is a 5% Holder, the Telesat Corporation Board will consist of ten directors, unless a change to the number of directors of the Telesat Corporation Board is approved by a majority of the Specially Designated Directors then in office (in addition to being approved by PSP Investments or MHR as required under their respective Investor Rights Agreements and the Telesat Corporation Articles, if applicable).

The Telesat Corporation Board consists of the Chief Executive Officer of Telesat Corporation, three directors designated by PSP Investments and its affiliates, three directors designated by MHR and its affiliates, and three independent directors who are unaffiliated with MHR and PSP Investments designated by the NCGC, each of whom must qualify as a Specially Designated Director. The number of directors may be altered by resolution of the shareholders or as adjusted by the Telesat Corporation Board from time to time, subject to the provisions of the BCBCA.

124

Table of Contents

Until the Special Nomination Termination Date, any designee of the NCGC may be rejected by the Telesat Corporation Board only for Good Cause (as defined in the Telesat Corporation Articles), in which case the NCGC shall have the right to designate a substitute designee.

Approval of the Telesat Corporation Board will be required for the appointment of three of the designees proposed by the NCGC, though until the Special Board Date, such approval is not to be unreasonably withheld and approval of at least a majority of the Specially Designated Directors then in office, not to be unreasonably withheld, will also be required.

Pursuant to the Investor Rights Agreements, if PSP Investments or MHR, respectively, decreases their respective aggregate ownership of Telesat Corporation Shares and Telesat Partnership Units at any time such that it owns less than 25%, 15% or 5%, respectively, of all of the issued and outstanding Telesat Corporation Shares and Telesat Partnership Units as of the Closing, the number of directors which such party is entitled to designate to the Telesat Corporation Board will decrease to two, one and zero, respectively. The number of independent directors that the NCGC may designate to the Telesat Corporation Board will be increased by one each time the number of designees PSP Investments or MHR (or, if applicable, a person to whom PSP Investments or MHR has delegated its right to designate directors to the Telesat Corporation Board under the Telesat Corporation Articles) is entitled to designate is reduced by one, until there are no such designees. In general, such independent directors must be Canadian.

Directors of Telesat Corporation may only be removed with an affirmative vote of at least 75% of the votes attached to the outstanding Telesat Corporation Shares and Special Voting Shares, voting together as a single class. However, if PSP Investments or MHR (or one of its respective assignees, if applicable) provides written notice to Telesat Corporation that one of the directors that it had designated to the Telesat Corporation Board will resign, the delivery of such notice will be deemed such designator’s resignation.

Such resignation will be effective immediately upon receipt of such written notice by Telesat Corporation without consent or acceptance of the Telesat Corporation Board or any of its shareholders.

The Telesat Corporation Board has established three committees in accordance with the terms of the Telesat Corporation Articles: the Audit Committee, the NCGC, and the HRCC (each as defined below). See the remainder of this section and “— Committees of the Telesat Corporation Board” for a further description of the committees.

Canadian Director and Committee Member Requirements

The Telesat Corporation Articles include certain requirements of directors of Telesat Corporation, so Telesat Corporation may maintain its status as a Canadian (for the purposes of this section, as defined in the Investment Canada Act) controlled entity. These requirements include that, prior to the occurrence of an Unwind Trigger, at least a majority of the Telesat Corporation Board be comprised of directors who are both (i) Canadian (as defined in the Investment Canada Act) and (ii) nominated for election by either: (x) the NCGC, if comprised of a majority of Canadian directors, (y) PSP Investments, or its affiliates, or (z) a shareholder who is Canadian.

Additionally, until the occurrence of an Unwind Transaction, at least a majority of the directors serving on each of the Audit Committee, the NCGC, the HRCC and any other committee formed in accordance with the Telesat Corporation Board, is required to be both (i) Canadian and (ii) nominated for election by either: (x) the NCGC, if comprised of a majority of Canadian directors, (y) PSP Investments, or its affiliates, or (z) a shareholder who is Canadian; provided that no committee member designated by MHR (or its assignee, if applicable) shall be required to be Canadian.

Nomination Rights of Principal Shareholders

As described above, under the Investor Rights Agreements, Telesat Corporation’s principal shareholders, namely PSP Investments and MHR and their affiliates, are each granted a right to nominate three directors to the Telesat Corporation Board. Further, so long as the applicable principal shareholder has the right to designate at least one director to the Telesat Corporation Board, it will have the right, though not the obligation, to select one of the directors it designated to the Telesat Corporation Board to serve on or be an observer to Telesat Corporation’s Audit Committee, Compensation Committee, and NCGC or any other committee which may be formed in accordance with Telesat Corporation’s Articles (provided that the mandate of such committee is not solely to consider any contract or transaction between Telesat Corporation and the applicable principal shareholder or any of its affiliates).

125

Table of Contents

Pursuant to the Investor Rights Agreements, PSP Investments and MHR agree, among other things, to not (i) call or knowingly facilitate the calling of a special meeting of the shareholders of Telesat Corporation or the partners of Telesat Partnership for the purpose of the election or removal of any directors of Telesat Corporation or amendments to the Telesat Corporation Articles or the Partnership Agreement, (ii) initiate proposals for action by the shareholders of Telesat Corporation or the partners of Telesat Partnership for the purpose of the election or removal of any directors of Telesat Corporation or amendments to the Telesat Corporation Articles or the Partnership Agreement or (iii) request that Telesat Corporation or the Telesat Corporation Board take any action that is inconsistent with the foregoing.

The Investor Rights Agreements allow each of PSP Investments and MHR to transfer its respective right to designate one member of the Telesat Corporation Board to a third party if the applicable principal shareholder transfers an amount of Telesat Public Shares, Class C Shares, Telesat Partnership Units or any right or security that is exercisable for, convertible into or exchangeable for Telesat Corporation Shares representing (i) at least 9.9% of the issued and outstanding Telesat Corporation Shares on a fully diluted basis as of the Closing and (ii) at least 5% of the issued and outstanding Telesat Corporation Shares on a fully diluted basis at the time of such transfer. The acquirer’s right to designate one member to the Telesat Corporation Board will terminate upon the date that such acquirer holds Telesat Corporation Shares, Telesat Partnership Units or any right or security that is exercisable for, convertible into or exchangeable for Telesat Corporation Shares representing less than 5% of the issued and outstanding Telesat Corporation Shares on a fully diluted basis. Telesat Corporation agrees to take certain actions to reasonably cooperate with PSP Investments and/or MHR to facilitate a sale of PSP Investments’ or MHR’s Telesat Corporation Shares or Telesat Partnership Units, as applicable, to a third party, at PSP Investments’ and/or MHR’s sole cost and expense, for so long as PSP Investments or MHR, as applicable, beneficially owns at least 10% of the Telesat Corporation Shares or Telesat Partnership Units on a fully diluted basis.

Additional negotiated rights of PSP Investments and MHR are contained in the Telesat Corporation Articles and Partnership Agreement, and are discussed under “Description of Share Capital.”

Director Independence

Pursuant to NASDAQ Rule 5605, an “independent director” means a person other than an executive officer or employee of the company to whose board they are appointed to or any other individual having a relationship which, in the opinion of such company’s board of directors, would interfere with the exercise of independent judgment in carrying out the responsibilities of a director. In addition, the NASDAQ Marketplace Rules contain certain “bright-line” tests of independence that a board of directors must consider before making a determination of independence. Under NI 58-101, a director is considered to be independent if he or she is independent within the meaning of Section 1.4 of Multilateral Instrument 52-110 — Audit Committees of the securities commissions and similar regulatory authorities in all of the provinces and territories in Canada (“MI 52-110”). Pursuant to MI 52-110, an independent director is a director who is free from any direct or indirect material relationship with Telesat which could, in the view of the Telesat Corporation Board, be reasonably expected to interfere with the exercise of a director’s independent judgment.

Based upon information requested from and provided by each director concerning his or her background, employment and affiliations, including family relationships, the Telesat Corporation Board has determined that all of the members of the Telesat Corporation Board, other than Dan Goldberg, are “independent” within the meaning of NI 58-101 and NASDAQ Rule 5605. Telesat’s Chief Executive Officer, Dan Goldberg, is not independent as a result of his position with Telesat Corporation.

Pursuant to the Telesat Corporation Articles, the Telesat Corporation Board must also include three Specially Designated Directors for so long as either PSP Investments or MHR (or either of their respective affiliates) has the right to designate at least one director to the Telesat Corporation Board pursuant to their respective Investor Rights Agreements, as described above under “— Composition of the Telesat Corporation Board and Committees.” A “Specially Designated Director” is a director who (i) is initially designated as a Specially Designated Director or is nominated as a Specially Designated Director by the NCGC and not designated to the Telesat Corporation Board by either PSP Investments or MHR, (ii) (x) satisfies the independence requirements of the applicable U.S. and/or Canadian securities exchanges on which the Telesat Public Shares are listed, (y) is “independent” of Telesat Corporation within the meaning of MI 52-110 and (z) is “independent” of Telesat Corporation within the meaning of Section 10A(m)(3)(B) of the Exchange Act, (iii) is not an affiliate or associate of MHR, PSP Investments or any other person with a contractual right to designate director nominees (or their respective affiliates), (iv) together with such person’s immediate family and affiliates, has not received compensation or payments from MHR, PSP Investments or any other person with

126

Table of Contents

a contractual right to designate director nominees (or their respective affiliates) in any of the past three years in an amount in excess of US$120,000 per annum, excluding for these purposes any directors fees, and (v) is Canadian (as defined in the Investment Canada Act).

Director Term Limits and Other Mechanisms of Telesat Corporation Board Renewal

The Telesat Corporation Board has not adopted director term limits or other automatic mechanisms of renewal of its members. Rather than adopting formal term limits, mandatory age-related retirement policies and other mechanisms of board renewal, the NCGC of the Telesat Corporation Board will seek to maintain the composition of the Telesat Corporation Board in a way that provides, in the judgment of the Telesat Corporation Board, the best mix of skills and experience to provide for Telesat Corporation’s overall stewardship. The NCGC also is expected to conduct an annual assessment of the Telesat Corporation Board, each committee, the Chair, each committee chair and each director regarding their effectiveness, efficiency and performance, and to report evaluation results to the Telesat Corporation Board.

Meetings of Independent Directors and Conflicts of Interest

The Telesat Corporation Board will hold regularly scheduled meetings, as well as ad hoc meetings from time to time. The independent members of the Telesat Corporation Board will also meet regularly without the non-independent directors and members of management, and as may be required by NASDAQ or, if applicable, TSX listing standards from time to time. The Telesat Corporation Board has appointed an independent chair of the Telesat Corporation Board (the “Chair”).

To the extent that Telesat Corporation does not have an independent Chair, it will arrange for the appointment of a lead director (the “Lead Director”) whose responsibilities will be to ensure that the directors who are independent have opportunities to meet without management and non-independent directors present, as required, and to provide leadership for the independent directors on the Telesat Corporation Board. To the extent required, a Lead Director will be appointed and replaced from time to time by a majority vote of the directors who are independent, provided that such Lead Director is and will be at all times an independent director (as determined under the NASDAQ rules and NI 58-101). The Telesat Corporation Board will adopt a written position description for a Lead Director, to the extent one is appointed, which provides, among other things, that the Lead Director will be responsible for: (a) providing leadership to ensure that the Telesat Corporation Board functions independently of management of Telesat Corporation, (b) providing leadership to foster the effectiveness of the Telesat Corporation Board, (c) suggesting items of importance for consideration on the agenda for Telesat Corporation Board meetings, (d) chairing each board meeting, or the portion thereof, at which only independent directors are present, (e) as may be required from time to time, ensuring that the independent directors have the opportunity to meet separately in camera, without non-independent directors and senior executives present, (f) working with the Chair and the Chief Executive Officer to enhance the effectiveness and performance of the Telesat Corporation Board, as well as the committees and individual directors of the Telesat Corporation Board, and (g) performing additional duties as requested by the Telesat Corporation Board. Telesat currently has an independent chair and therefore no Lead Director.

Conflicts of Interest

Certain of our directors and officers are associated with other companies or entities, which may give rise to conflicts of interest. In accordance with Part 5 — Division 3 — Conflicts of Interest under the BCBCA, in the event that a director or senior officer (i) has a material interest in a contract or proposed contract or transaction that is material to an issuer or (ii) is a director or senior officer of, or has a material interest in, a person who has a material interest in the contract or transaction (a “disclosable interest”), the director or senior officer shall disclose his or her disclosable interest in such contract or transaction and the director shall refrain from voting on any matter in respect of such contract or transaction, subject to and in accordance with the BCBCA. To the extent that conflicts of interest arise, such conflicts will be resolved in accordance with the provisions of the BCBCA and applicable internal corporate governance or polices of the Telesat Corporation Board, as applicable.

127

Table of Contents

Quorum

A quorum at any meeting of the Telesat Corporation Board consists of a majority of the directors then in office. Until the Special Board Date, such quorum will also require a majority of the Specially Designated Directors then in office. Further, prior to the occurrence of an Unwind Trigger, a quorum will also require that a majority of the members of the Telesat Corporation Board present must be comprised of directors who are both (i) Canadian (for the purposes of this section, as defined in the Investment Canada Act) and (ii) nominated for election by either: (x) the NCGC, if comprised of a majority of Canadian directors, (y) PSP Investments, or its affiliates, or (z) a shareholder who is Canadian. A director holding a disclosable interest in a contract or transaction to be considered at a meeting, if present at the meeting, is to be counted in a quorum notwithstanding such director’s interest.

Majority Voting Policy

In accordance with the requirements of the TSX, the Telesat Corporation Board has adopted a “Majority Voting Policy” that will require a nominee for election as a director who does not receive a greater number of votes “for” than votes “withheld” with respect to the election of directors by shareholders to tender a resignation to the Chair promptly following the applicable meeting of shareholders. Under the terms of the Majority Voting Policy, our NCGC will be required to consider such resignation and make a recommendation to the Telesat Corporation Board on whether such resignation should be accepted. The Majority Voting Policy requires that the Telesat Corporation Board shall promptly accept the resignation unless it determines, in consultation with the NCGC, that there are exceptional circumstances that should delay the acceptance of the resignation or justify rejecting it. The Telesat Corporation Board will be required to make its decision and announce it in a press release within 90 days following the meeting of shareholders. A director who tenders a resignation pursuant to the Majority Voting Policy will not be permitted to participate in any meeting of the Telesat Corporation Board or the NCGC at which the resignation is considered.

Orientation and Continuing Education

The Telesat Corporation Board offers an orientation program for new directors under which a new director will meet with the Chair, members of senior management and Telesat Corporation’s secretary. It provides a comprehensive orientation and education as to the nature and operation of Telesat Corporation and its business, the role of the Telesat Corporation Board and its committees, and the contribution that an individual director is expected to make. The NCGC is responsible for overseeing director continuing education designed to maintain or enhance the skills and abilities of the directors and to ensure that their knowledge and understanding of Telesat Corporation’s business and operations remains current.

Position Descriptions

The Telesat Corporation Board has adopted a written position description for the Chair, setting out the Chair’s key responsibilities, including, among others, duties relating to setting meeting agendas for the Telesat Corporation Board, chairing board and shareholder meetings of Telesat Corporation, director development and communicating with shareholders and regulators.

The Telesat Corporation Board has adopted a written position description for each of the committee chairs, which sets out such committee chair’s key responsibilities, including, among others, duties relating to setting committee meeting agendas, chairing committee meetings and working with the committee and management to ensure, to the greatest extent possible, the effective functioning of the committee.

The Telesat Corporation Board has adopted a written position description for Telesat Corporation’s Chief Executive Officer, setting out its key responsibilities, including, among others, duties in relation to providing overall leadership, ensuring the development of a strategic plan and recommending such plan to the Telesat Corporation Board for consideration, ensuring the development of an annual corporate plan and budget that supports the strategic plan and recommending such plan to the Telesat Corporation Board for consideration and supervising day-to-day management and communicating with shareholders and regulators.

128

Table of Contents

Mandate of the Telesat Corporation Board

The Telesat Corporation Board is responsible for supervising the management of the business and affairs of Telesat Corporation, including providing guidance and strategic oversight to management. The Telesat Corporation Board has adopted a formal mandate that includes the following:

        selecting, appointing and supervising the Chief Executive Officer and approving the compensation of the Chief Executive Officer;

        taking steps to satisfy itself as to the integrity of the Chief Executive Officer and other senior executive officers and that the Chief Executive Officer and other senior executive officers create a culture of integrity throughout the organization;

        adopting a strategic planning process and approving management’s strategic and business plans; and

        risk identification and ensuring that procedures are in place for the management of those risks.

Directors’ Service Contracts

There are no directors’ service contracts with Telesat Corporation or any of its subsidiaries providing for benefits upon termination of employment. One of our directors, Daniel S. Goldberg, also serves as Chief Executive Officer of Telesat Canada, for which he receives benefits upon termination of his employment.

Committees of the Telesat Corporation Board

Under the Telesat Corporation Articles, in addition to the three committees described below, and subject to the rights of PSP Investments and MHR contained in their respective Investor Rights Agreements, prior to both the Special Board Date and the Unwind Trigger, the Telesat Corporation Board may establish additional committees of Telesat Corporation with the approval of a majority of the Specially Designated Directors then in office. Prior to the occurrence of an Unwind Trigger, at least a majority of the members of each committee must meet the requirements to maintain Telesat Corporation’s status as a Canadian controlled entity described above under “— Board Practices — Canadian Director and Committee Member Requirements.”

Subject to the rights of PSP Investments and MHR contained in their respective Investor Rights Agreements and the rights of the Specially Designated Directors provided in the Telesat Corporation Articles, each as described above, the Telesat Corporation Board has the ability to change the membership of, or fill vacancies in, or appoint members or observers to, any of its committees.

The members of the Telesat Corporation Board may delegate to a new committee any of their powers, other than: the power to fill vacancies in the Telesat Corporation Board, the power to change the membership of (or fill vacancies in) any committee of the Telesat Corporation Board, the power to declare dividends or other distributions to the Telesat Corporation’s shareholders, the power to appoint or remove officers appointed by the Telesat Corporation Board and, subject to limited exceptions, the power to issue securities of Telesat Corporation. However, such delegation requires the approval of a majority of all of the directors then in office, which must include at least one designee appointed by PSP Investments, if one is serving, at least one designee appointed by MHR, if one is serving, and one Specially Designated Director, for so long as either PSP Investments or MHR is a 5% Holder.

Audit Committee

The Audit Committee must be comprised of at least three members, including at least one designee appointed by PSP Investments, for so long as PSP Investments has the right to designate at least one director to the Telesat Corporation Board pursuant to its Investor Rights Agreement, one designee appointed by MHR, for so long as MHR has the right to designate at least one director to the Telesat Corporation Board pursuant to its Investor Rights Agreement, and one Specially Designated Director. Telesat Corporation’s audit committee (the “Audit Committee”) is comprised of Michael Boychuk, Jane Craighead and Henry Intven. Michael Boychuk serves as the chair of the Audit Committee. Except for Mr. Boychuk as the first chair of the Audit Committee, the chair of the Audit Committee is required to be a Specially Designated Director. All members of the Audit Committee are persons determined by the Telesat Corporation Board to be both independent directors and financially literate within the meaning of NI 52-110. Each of

129

Table of Contents

the Audit Committee members has an understanding of the accounting principles used to prepare financial statements and varied experience as to the general application of such accounting principles, as well as an understanding of the internal controls and procedures necessary for financial reporting.

The Telesat Corporation Board has adopted a written charter setting forth the purpose, composition, authority and responsibility of the Audit Committee, consistent with NI 52-110 and NASDAQ Rule 5605(c)(1). The Audit Committee assists the Telesat Corporation Board in fulfilling its oversight of:

        the integrity of Telesat Corporation’s financial statements and related information;

        Telesat Corporation’s compliance with applicable legal and regulatory requirements;

        the independence, qualifications and appointment of Telesat Corporation’s auditor;

        risk management and internal control over financial reporting and disclosure controls and procedures; and

        the administration, funding and investment of Telesat Corporation’s pension plans and pension fund.

The Audit Committee is also responsible for:

        appointing, compensating, retaining and overseeing the work of Telesat Corporation’s principal accounting firm;

        establishing procedures for (a) the receipt, retention and treatment of complaints received by Telesat Corporation regarding accounting, internal controls or auditing matters and (b) confidential, anonymous submission of complaints by employees regarding questionable accounting or auditing matters;

        pre-approving all engagements for permitted non-audit services provided by Telesat Corporation’s auditor to Telesat Corporation; and

        reviewing with management and recommending to the Telesat Corporation Board for approval, the annual consolidated financial statements of Telesat Corporation.

Pursuant to its charter, the Audit Committee has the authority to engage outside counsel and other outside advisors as it deems appropriate to assist it in the performance of its functions.

The Audit Committee must approve all audit, audit-related and permitted non-audit services to be provided by Deloitte and their related fees. Fees related to the annual audits of Telesat Corporation’s consolidated financial statements are specifically approved by the Audit Committee on an annual basis. All fees for other audit and audit-related services are pre-approved annually or more frequently, if required. The Audit Committee considers whether the provision of non-audit services is compatible with maintaining Deloitte’s independence.

HRCC

The HRCC must be comprised of at least three members, including at least one designee appointed by PSP Investments, for so long as PSP Investments has the right to designate at least one director to the Telesat Corporation Board pursuant to its Investor Rights Agreement, one designee appointed by MHR, for so long as MHR has the right to designate at least one director to the Telesat Corporation Board pursuant to its Investor Rights Agreement, and one Specially Designated Director.

The three directors comprising the HRCC are Jane Craighead, Guthrie Stewart and Mark Rachesky. Jane Craighead serves as chair of the HRCC. Under U.S. and Canadian securities laws and applicable exchange rules, there are heightened independence standards for members of the HRCC. All of the HRCC members meet this heightened standard and will also be independent for purposes of NI 58-101 and NASDAQ 5605.

The Telesat Corporation Board has adopted a written charter setting forth the purpose, composition, authority and responsibility of the HRCC pursuant to the rules of the NASDAQ and the SEC, and consistent with the Corporate Governance Guidelines (subject to the rights of MHR and PSP Investments under the Telesat Corporation Articles and the Investor Rights Agreements). The HRCC’s purpose is to assist the Telesat Corporation Board in its oversight of executive compensation, management development and succession, director compensation and executive compensation disclosure.

130

Table of Contents

The principal responsibilities and duties of the HRCC include:

        reviewing at least annually Telesat Corporation’s executive compensation plans;

        reviewing annually the compensation of Telesat Corporation’s Chief Executive Officer, taking into account the performance of Telesat Corporation’s Chief Executive Officer in light of pre-established goals and performance objectives and, based on such evaluation, recommending to the Telesat Corporation Board the Chief Executive Officer’s annual compensation;

        reviewing on an annual basis the compensation structure for Telesat Corporation’s senior executive officers taking into account the performance of such senior executive officers’ in light of pre-established goals and performance objectives and make recommendations to the Telesat Corporation Board with respect to the compensation for such officers;

        assessing the competitiveness and appropriateness of Telesat Corporation’s policies relating to the compensation of executive officers on an annual basis; and

        reviewing and, if appropriate, recommending to the Telesat Corporation Board the approval of any adoption, amendment and termination of Telesat Corporation’s incentive compensation plans, overseeing their administration, and discharging any duties imposed on the HRCC by any of those plans.

Further particulars of the process by which compensation for Telesat Corporation’s executive officers is determined is provided under the heading “Executive Compensation.”

NCGC

Until the Special Nomination Termination Date, the NCGC must be comprised of one designee appointed by PSP Investments, for so long as PSP Investments has the right to designate at least one director to the Telesat Corporation Board pursuant to its Investor Rights Agreement, one designee appointed by MHR, for so long as MHR has the right to designate at least one director to the Telesat Corporation Board pursuant to its Investor Rights Agreement, and three Specially Designated Directors.

Following the Special Nomination Termination Date, the NCGC will be comprised of one designee appointed by PSP Investments, for so long as PSP Investments has the right to designate at least one director to the Telesat Corporation Board pursuant to its Investor Rights Agreement, one designee appointed by MHR, for so long as MHR has the right to designate at least one director to the Telesat Corporation Board pursuant to its Investor Rights Agreement, and one Specially Designated Director.

The NCGC is comprised of David Morin, Jane Craighead, Richard Fadden, Henry Intven and Mark Rachesky, each of whom is independent for purposes of NI 58-101 and NASDAQ 5605. The Chair of the NCGC, Henry Intven, is a Specially Designated Director.

The Telesat Corporation Board has adopted a written charter setting forth the purpose, composition, authority and responsibility of the NCGC. The NCGC’s purpose will be to assist the Telesat Corporation Board in:

        identifying individuals qualified to become members of the Telesat Corporation Board;

        selecting or recommending that the Telesat Corporation Board select director nominees for the next annual meeting of shareholders and determining the composition of the Telesat Corporation Board and its committees;

        developing and overseeing a process to annually assess the Telesat Corporation Board, the Chair, the committees of the Telesat Corporation Board, the chairs of such committees and individual directors;

        reviewing and assessing the environmental, social, humanitarian, and other social responsibility related policies, systems, and activities of Telesat Corporation; and

        developing and implementing Telesat Corporation’s policies regarding corporate governance, including principles contained in the Corporate Governance Guidelines.

131

Table of Contents

In identifying new candidates for the Telesat Corporation Board, the NCGC considers what competencies and skills the Telesat Corporation Board, as a whole, should possess and assess what competencies and skills each existing director possesses, considering the Telesat Corporation Board as a group, and the personality and other qualities of each director, as these may ultimately determine the boardroom dynamic.

It is the responsibility of the NCGC to regularly evaluate the overall efficiency of the Telesat Corporation Board and the Chair and all Telesat Corporation Board committees and their chairs. As part of its mandate, the NCGC conducts the process for the assessment of the Telesat Corporation Board, each committee and each director regarding his, her or its effectiveness and contribution, and report evaluation results to the Telesat Corporation Board on a regular basis.

D.     Employees

As of December 31, 2025, Telesat and its subsidiaries had approximately 711 permanent full and part-time employees. Approximately 1.6% of our employees are subject to collective bargaining agreements. Our employee body is primarily comprised of professional engineering, sales and marketing staff, administrative staff and skilled technical workers. We consider our employee relations to be strong.

E.     Share Ownership

See Item 6.B. — “Outstanding Option-Based Awards and Share-Based Awards” for information regarding the option-based and share-based awards granted to our NEOs outstanding as at December 31, 2025.

The following table presents information regarding the ownership of certain classes of shares of Telesat Corporation and Units of Telesat Limited Partnership by our directors and senior management as at March 16, 2026.

Name

 

Class A
Shares

 

Class B
Variable
Voting
Shares

 

Class A
Units

 

Class B
Units

 

Fully
exchanged
and converted
basis

Michael Boychuk

 

 

 

 

 

Jane Craighead

 

 

 

 

 

Richard Fadden

 

 

 

 

 

Daniel Goldberg

 

762,708

 

 

 

 

762,708
(1.49)%

Henry Intven

 

 

 

 

 

David Morin

 

 

 

 

 

Mark H. Rachesky, M.D.

 

 

46,138

 

 

18,050,092

 

18,096,228(1)

(35.30)%

Guthrie Stewart

 

 

 

 

 

Michael B. Targoff

 

 

99,408

 

 

 

99,408
(0.19)%

Janet Yeung

 

 

13,885

 

 

 

13,885
(0.03)%

Michèle Beck

 

68,835

 

 

 

 

68,835
(0.13)%

Donald Tremblay

 

 

 

 

 

Christopher S. DiFrancesco

 

77,117

 

 

 

 

77,177
(0.15)%

John Flaherty

 

47,579

 

 

 

 

47,579
(0.09)%

Michel Forest

 

9,088

 

 

 

 

9,088
(0.02)%

Glenn Katz

 

 

44,253

 

 

 

44,253
(0.09)%

132

Table of Contents

Name

 

Class A
Shares

 

Class B
Variable
Voting
Shares

 

Class A
Units

 

Class B
Units

 

Fully
exchanged
and converted
basis

Michael C. Schwartz

 

 

58,045

 

 

 

58,045
(0.11)%

Asit Tandon

 

1,418

 

 

 

 

1,418
(0.00)%

Maia Mititelu

 

2,080

 

 

 

 

2,080
(0.00)%

____________

(1)      Includes 18,035,092 held by funds affiliated with MHR and 46,136 shares and 15,000 units held directly by Dr. Mark Rachesky.

F.      Disclosure of a Registrant’s Action to Recover Erroneously Awarded Compensation

None.

ITEM 7.        MAJOR SHAREHOLDERS AND RELATED PARTY TRANSACTIONS

A.     Major Shareholders.

The following table sets forth the ownership of holders that are the beneficial owners of 5% or more of each class of shares of Telesat Corporation or each class of units of Telesat Partnership as at March 14, 2026.

In the table, the percentage of Telesat Corporation Shares beneficially owned is based on Telesat Corporation Shares outstanding as of March 14, 2026. These amounts assume all Class A Units, Class B Units and Class C Units have been exchanged into Telesat Corporation Shares on a one-for-one basis.

Name

 

Class A
Shares

 

Class B
Variable
Voting
Shares

 

Class C
Shares

 

Class B
Units

 

Class C
Units

 

Fully
exchanged
and converted
basis
(1)(2)

PSP Investments(3)

 

 

 

112,841

 

 

18,098,362

 

18,211,203
(35.71)%

MHR Fund Management
and Mark H. Rachesky,
M.D.(5)

 

 

46,136

 

 

18,050,092

 

 

18,096,228
(35.48)%

GAMCO Investors, Inc(4)

 

 

2,602,283

 

 

 

 

2,602,283
(5.10)%

Heard Capital LLC(4)

 

 

1,227,343

 

 

 

 

1,227,343
(2.41)%

Rubric Capital Management LP(4)

 

 

843,781

 

 

 

 

843,781
(1.65)%

Greywolf Capital Management(4)

 

 

860,551

 

 

 

 

860,551
(1.69)%

____________

(1)      Certain individuals and entities hold Class A Units, Class B Units or Class C Units of Telesat Partnership, which are redeemable, at the election of such holder, for newly issued shares of Class A Shares, Class B Variable Voting Shares or Class C Shares, respectively, on a one-for-one basis (and such holders’ Class A Units, Class B Units or Class C Units, as the case may be, will be cancelled on a one-for-one basis upon any such issuance). The number of Class A Shares beneficially owned and percentages of beneficial ownership set forth in the table assume that all Class A Units have been exchanged for Class A Shares (and the corresponding Class A Units have been cancelled). The numbers of Class B Variable Voting Shares beneficially owned and percentages of beneficial ownership set forth in the table assume that all Class B Units have been exchanged for Class B Variable Voting Shares (and the corresponding Class B Units have been cancelled). The numbers of Class C Shares beneficially owned and percentages of beneficial ownership set forth in the table assume that all Class C Units have been exchanged for Class C Shares (and the corresponding Class C Units have been cancelled).

(2)     Percentage of combined voting power represents voting power with respect to all of our Telesat Corporation Shares and all Telesat Partnership Units on an as converted basis. In order to maintain Telesat Corporation’s status as Canadian, the Telesat Corporation Articles employ a variable voting mechanism by way of, amongst other controls, the “Golden Share;” the voting power attributed to the Golden Share will vary to ensure that the aggregate number of votes cast by Canadians, including Red

133

Table of Contents

Isle, with respect to a particular matter, will equal a simple majority of all votes cast in respect of such matter, resulting in the dilution of the voting power of Telesat Corporation’s non-Canadian shareholders. See Exhibit 2.6 “Description of Share Capital — Meetings and Voting Rights — Golden Share Mechanic.”

(3)      Red Isle Private Investments Inc. is a wholly owned subsidiary of PSP Investments and is the legal owner of the Telesat Corporation Shares attributed to PSP Investments in the table above. The number of Telesat Corporation Shares set out above represents PSP Investments’ interests in both the Class C Fully Voting Shares and Class C Limited Voting Shares on a combined basis. The Class C Limited Voting Shares are not entitled to vote to elect the directors of the Company.

(4)      These share amounts are based on a schedule 13F filing by GAMCO Investors filed on February 5, 2026, a 13F filing by Rubric Capital Management filed on February 13, 2026, a 13F filing by Heard Capital filed on February 17, 2026, and a 13G filing by Greywolf Capital Management on February 12, 2025.

(5)      Includes the 18,035,092 units held by funds affiliated with MHR Fund Management and 46,136 shares and 15,000 units held directly by Dr. Mark Rachesky.

The portion of each class of securities held by jurisdiction and the number of record holders, as of March 21, 2026, is as follows:

Securities

 

Number of
holders

 

Percentage
of holdings
per class of
securities

Class A Shares and Class B Variable Voting Shares

    

 

United States

   

 %

 

Canada

   

 %

 

Other

   

%

Class C Shares

    

 

Canada

   

100.0

%

Class A and B Limited Partnership Units

    

 

United States

   

100.0

%

Class C Limited Partnership Units

    

 

Canada

   

100.0

%

Significant Changes in Ownership

None

Voting Rights

The holders of Class A Shares, Class B Variable Voting Shares, Class C Shares, Special Voting Shares, Telesat Corporation Super Voting Shares and the Golden Share will generally be entitled to receive notice of and attend meetings of Telesat Corporation’s shareholders and receive copies of all proxy materials, information statements and other written communications, including from third parties, given in respect of Telesat Public Shares. Holders of Telesat Corporation Shares shall have one vote for each Telesat Corporation Share held at all meetings of the shareholders of Telesat Corporation, except meetings at which only holders of another class or of a particular series shall have the right to vote, provided that holders of Class C Limited Voting Shares will not be entitled to vote on the election of directors of Telesat Corporation. The Telesat Corporation Articles provide that the holders of the Telesat Corporation Shares will vote together as a single class with the Telesat Partnership Units (via the Special Voting Shares), and the Golden Share, with a simple majority of votes required to pass the majority of matters (other than the election of directors of Telesat Corporation, which shall be decided by a plurality of votes cast). Until the occurrence of an Unwind Transaction, a simple majority of votes cast by the holders of Telesat Corporation Shares and Special Voting Shares, voting together as a single class, will be required to approve a Second Tabulation Matter, as defined and described below.

134

Table of Contents

The following table summarizes the voting power of the different classes of Telesat Corporation Shares and Telesat Partnership Units:

Class

 

Voting For Directors

 

All Other
Votes

 

Second
Tabulation Votes

Class A Shares

 

1 vote per share

 

1 vote per share

 

1 vote per share

Class B Variable Voting Shares

 

1 vote per share; provided that any voting power of a single holder in excess of one-third of the outstanding voting power of the Telesat Corporation Shares and Telesat Partnership Units (via the Special Voting Shares) and the Golden Share Canadian Votes (described in Exhibit 2.6 under the section “Description of Share Capital — Meetings and Voting Rights — Golden Share Mechanic”) will effectively be transferred to the Golden Share.

 

1 vote per share

Class C Fully Voting Shares

 

1 vote per share

 

1 vote per share

 

1 vote per share

Class C Limited Voting Shares

 

No votes

 

1 vote per share

 

1 vote per share

Class A Units (voted via the Class A Special Voting Share)

 

1 vote per share

 

1 vote per unit

 

1 vote per share

Class B Units (voted via the Class B Special Voting Share)

 

1 vote per unit; provided that any voting power of a single holder in excess of one-third of the outstanding voting power of the Telesat Corporation Shares and Telesat Partnership Units (via the Special Voting Shares) and the Golden Share Canadian Votes (described in Exhibit 2.6 under the section “Description of Share Capital — Meetings and Voting Rights — Golden Share Mechanic”) will effectively be transferred to the Golden Share.

 

1 vote per unit

Class C Units (voted via the Class C Special Voting Share)

 

Limited votes to ensure compliance with restrictions applicable to PSP Investments pursuant to its constating legislation.

 

1 vote per unit

 

1 vote per unit

Golden Share

 

A number of votes equal to the sum of:

   A number of votes such that the votes cast by the holders of Class A Shares and Class A Units, Class C Shares and Class C Units, and the Golden Share represent a simple majority of the votes cast; and

   The number of votes transferred from the Class B Shares and Class B Units, if applicable.

 

No votes

Change in Control Arrangements

We are not aware of any arrangement that may at a subsequent date, result in a change of control of the Company.

135

Table of Contents

B.     Related Party Transactions

The Transaction

On November 23, 2020, Loral entered into the Transaction Agreement with Telesat Canada, Telesat Corporation, Telesat Partnership, Telesat CanHoldco, Merger Sub, PSP Investments and Red Isle. The Transaction closed on November 18, 2021. The Transaction resulted in the pre-closing stockholders of Loral, PSP Investments (through Red Isle) and the other shareholders in Telesat Canada who signed Stockholder Contribution Agreements or Optionholder Exchange Agreements (principally current or former management) owning approximately the same percentage of equity in Telesat Canada indirectly through Telesat Corporation and/or Telesat Partnership as they held (indirectly in the case of Loral stockholders and PSP Investments) in Telesat Canada. Telesat Corporation became the publicly traded general partner of Telesat Partnership and Telesat Partnership indirectly owns all of the economic interests in Telesat Canada. The Transaction was effected through a series of transactions, including: (i) Red Isle contributing approximately US$5 million in value of its equity interests in Telesat Canada in exchange for Class C Shares and the balance of its equity interest in Telesat Canada in exchange for Class C Units (PSP Investments (a) being entitled to a payment of US$7 million, (b) being entitled to or obligated to pay a post-closing economic adjustment reflecting the net asset value of Loral’s non-Telesat Canada assets and liabilities, and (c) being indemnified for certain losses incurred by Telesat Corporation following the consummation of the Transaction).

Investor Rights Agreements

Telesat Corporation and MHR, on the one hand, and Telesat Corporation and PSP Investments, on the other hand, entered into the Investor Rights Agreements dated as of November 23, 2020, pursuant to which, among other things, each of PSP Investments and MHR are entitled to designate three directors to the board of directors of Telesat Corporation and have the exclusive right to fill vacancies of any directorship for which it has the right to designate a director. The number of designees each of PSP Investments and MHR are entitled to designate to the board of directors of Telesat Corporation will be reduced to two, one and zero upon PSP Investments or MHR, respectively, owning less than 25%, 15% or 5% of the Telesat Corporation Shares and the Telesat Partnership Units (on an “as-exchanged” basis) outstanding as of the Closing. The number of independent directors that the Nominating Committee may designate will be increased by one each time the number of designees PSP Investments or MHR is entitled to designate is so reduced.

Registration Rights and Tag Along Rights between MHR and PSP Investments

In connection with the Transaction, MHR and certain of its affiliates and PSP Investments entered into the Registration Rights Agreement with Telesat Corporation, which will become effective at the Effective Time pursuant to its terms.

Goldberg, Godles, Wiener & Wright

Henry Goldberg, the father of Daniel Goldberg, the President and Chief Executive Officer of Telesat Corporation, is a partner in the law firm of Goldberg, Godles, Wiener & Wright, which handles certain matters for Telesat Corporation and its subsidiaries. As of December 31, 2025, the aggregate amount of expenses incurred by Telesat Corporation and its subsidiaries for services received in 2025 was approximately US$0.7 million.

Agreements with Directors and Officers

We have entered into employment or service agreements with members of executive management. See Item 6.B. “Directors, Senior Management and Employees” — “Compensation” — “Executive Compensation”. Additionally, we have a compensation program for our directors. See Item 6.B. “—” — “Compensation” — “Director Compensation”.

136

Table of Contents

Indemnification Agreements

We have entered into indemnification agreements with each of our directors and executive officers pursuant to which we have agreed to indemnify them against a number of fees, costs, charges and expenses incurred by such persons in connection with claims made by reason of their being a director or officer of the Company or who act or acted at the Company’s request as a director and/or officer or in a similar capacity of other entities. Any claims for indemnification by our directors and officers may reduce our available funds to satisfy successful third-party claims against us and may reduce the amount of money available to us. See Item 19. — “Exhibits”.

C.     Interests of Experts and Counsel

Not applicable.

ITEM 8.        FINANCIAL INFORMATION

A.     Consolidated Financial Statements and Other Financial Information

See our Consolidated Financial Statements beginning at page F-1.

Legal Proceedings

We are currently party to various claims and legal actions that arise in the ordinary course of business. In addition, we may become subject to future claims and legal actions from time to time in the ordinary course of business. We believe such claims and legal actions, individually and in the aggregate, will not have a material adverse effect on our business, financial condition, results of operations or cash flows.

For further description of the legal proceedings, see Item 4.B “Information on the Company” — “Business Overview”.

Dividend Policy

We intend to declare or pay cash dividends or distributions on our Telesat Public Shares, Telesat Corporation Shares or Telesat Partnership Units when operational circumstances permit.

B.     Significant Changes

We have not experienced any significant changes in our financial position since the date of our Annual Financial Statements included in this Annual Report.

137

Table of Contents

ITEM 9.        THE OFFER AND LISTING

Telesat Corporation’s Class A Shares and Class B Variable Voting Shares have been listed on both the Nasdaq Global Select Market and the TSX since November 19, 2021 under the single symbol “TSAT”. The Telesat Partnership Units are not listed on any exchange.

ITEM 10.      ADDITIONAL INFORMATION

A.     Share Capital

Not applicable.

B.     Constating Documents and Articles of Telesat Corporation

See Exhibit 2.6 to the Annual Report — Description of Rights of each Class of Securities Registered under Section 12 of the Exchange Act and “Comparison of Rights of Telesat Corporation Shareholders, Telesat Partnership Unitholders and Loral Stockholders” in the Registration Statement on Form F-4 (File No. 333-255518).

Transfer Agent and Registrar

The transfer agent and registrar for our Telesat Corporation Shares and Telesat Partnership Units in the United States is Computershare Trust Company, N.A. at its principal office in Canton, Ohio, and in Canada is Computershare Investor Services Inc. at its principal office in Vancouver, British Columbia.

Ownership and Exchange Controls

There is no limitation imposed by Canadian law or by Telesat Corporation Articles on the right of a non-resident to hold or vote our Telesat Corporation Shares, other than discussed below.

Competition Act

Limitations on the ability to acquire and hold our Telesat Corporation Shares may be imposed by the Competition Act (Canada). This legislation permits the Commissioner of Competition (the “Commissioner”), to review any acquisition or establishment, directly or indirectly, including through the acquisition of shares, of control over or of a significant interest in us. This legislation grants the Commissioner jurisdiction, for up to one year after the acquisition has been substantially completed, to challenge this type of acquisition by seeking a remedial order, including an order to prohibit the acquisition or require divestitures, from the Canadian Competition Tribunal, which may be granted where the Competition Tribunal finds that the acquisition substantially prevents or lessens, or is likely to substantially prevent or lessen, competition.

This legislation also requires any person or persons who intend to acquire more than 20% of our voting shares or, if such person or persons already own more than 20% of our voting shares prior to the acquisition, more than 50% of our voting shares, to file a notification with the Canadian Competition Bureau, along with us, if certain financial thresholds are exceeded. Where a notification is required, unless an exemption is available, the legislation prohibits completion of the acquisition until the expiration of the applicable statutory waiting period, unless the Commissioner either waives or terminates such waiting period or issues an advance ruling certificate. The Commissioner’s review of a notifiable transaction for substantive competition law considerations may take longer than the statutory waiting period.

Investment Canada Act

The Investment Canada Act requires each “non-Canadian” (as defined in the Investment Canada Act) who acquires “control” of an existing “Canadian business,” to file a notification in prescribed form with the responsible federal government department or departments not later than 30 days after closing, provided the acquisition of control is not a reviewable transaction under the Investment Canada Act. Subject to certain exemptions, a transaction that is reviewable under the Investment Canada Act may not be implemented until an application for review has been filed and the responsible Minister of the federal cabinet has determined that the investment is likely to be of “net benefit to Canada” taking into account certain factors set out in the Investment Canada Act. Under the Investment Canada Act, an investment in our Telesat Corporation Shares by a non-Canadian who is ultimately controlled by nationals of a European Union member state, Australia, Brunei, Chile, Colombia, Honduras, Japan, Malaysia, Mexico, New Zealand, Panama,

138

Table of Contents

Peru, Singapore, South Korea, the United Kingdom, the United States or Vietnam, would be reviewable only if it were an investment to acquire control of us pursuant to the Investment Canada Act and our enterprise value (as determined pursuant to the Investment Canada Act and its regulations) was equal to or greater than the amount specified, which is currently $2.179 billion. For investors who are not state-owned enterprises and are ultimately controlled by nationals of other World Trade Organization member states, the threshold is currently an enterprise value of $1.452 billion for 2026. For investors who are state-owned enterprises ultimately controlled by World Trade Organization member states, the threshold is currently an asset value (as determined pursuant to the Investment Canada Act and its regulations) of $578 million.

The Investment Canada Act contains various rules to determine if there has been an acquisition of control. Generally, for purposes of determining whether an investor has acquired control of a corporation by acquiring shares, the following general rules apply, subject to certain exceptions: the acquisition of a majority of the undivided ownership interests in the voting shares of the corporation is deemed to be acquisition of control of that corporation; the acquisition of less than a majority, but one-third or more, of the voting shares of a corporation or of an equivalent undivided ownership interest in the voting shares of the corporation is presumed to be acquisition of control of that corporation unless it can be established that, on the acquisition, the corporation is not controlled in fact by the acquirer through the ownership of voting shares; and the acquisition of less than one-third of the voting shares of a corporation or of an equivalent undivided ownership interest in the voting shares of the corporation is deemed not to be acquisition of control of that corporation.

Under the national security review regime in the Investment Canada Act, review on a discretionary basis may also be undertaken by the federal government with respect to a much broader range of investments by a non-Canadian to “acquire, in whole or part, or to establish an entity carrying on all or any part of its operations in Canada.” No financial threshold applies to a national security review. The relevant test is whether such investment by a non-Canadian could be “injurious to national security.” The responsible ministers have broad discretion to determine whether an investor is a non-Canadian and therefore subject to national security review. Review on national security grounds is at the discretion of the responsible ministers, and may occur on a pre- or post-closing basis.

Certain transactions relating to our Telesat Corporation Shares will generally be exempt from the Investment Canada Act, subject to the federal government’s prerogative to conduct a national security review, including:

        the acquisition of our Telesat Corporation Shares by a person in the ordinary course of that person’s business as a trader or dealer in securities;

        the acquisition of control of us in connection with the realization of security granted for a loan or other financial assistance and not for any purpose related to the provisions of the Investment Canada Act; and

        the acquisition of control of us by reason of an amalgamation, merger, consolidation or corporate reorganization following which the ultimate direct or indirect control in fact of us, through ownership of our Telesat Corporation Shares, remains unchanged.

Other

There is no law, governmental decree or regulation in Canada that restricts the export or import of capital, or that would affect the remittance of dividends (if any) or other payments by us to non-resident holders of our Telesat Public Shares, other than withholding tax requirements.

Description of Telesat Partnership Units and GP Units

The authorized units of Telesat Partnership consist of: (i) an unlimited number of Class A Units, held by the limited partners (other than Red Isle, Red Isle’s permitted transferees that are wholly owned by PSP Investments or any holder of Class D limited partnership units of Telesat Partnership (“Class D Units”) in their capacity as such) who can demonstrate to Telesat Partnership that they are Canadian (as defined in the Investment Canada Act);

(ii)    an unlimited number of Class B Units, held by the limited partners (other than Red Isle, Red Isle’s permitted transferees that are wholly owned by PSP Investments or any holder of Class D Units in their capacity as such);

(iii)   Class C Units, held by Red Isle or its permitted transferees that are wholly owned by PSP Investments; and

139

Table of Contents

(iv)   Telesat Partnership GP Units, held by Telesat Corporation as the general partner of Telesat Partnership. Class D Units will also be authorized from and after the Effective Time but may be issued only to a wholly owned subsidiary of the general partner of Telesat Partnership immediately before the Telesat Partnership Units cease to be outstanding. The number of Telesat Partnership Units to be issued pursuant to the Transaction was determined prior to the closing of the Transaction based on the number of elections by Loral stockholders to receive units of Telesat Partnership pursuant to the Transaction Agreement.

The following is a summary of the material rights, privileges, restrictions and conditions that attach to the Telesat Partnership Units and the Telesat Partnership GP Units. This is a summary only and is subject to the detailed provisions of the Form of Partnership Agreement.

Economic and Voting Rights

The Telesat Partnership Units are intended to provide economic rights that are substantially equivalent, and voting rights with respect to Telesat Corporation that are substantially equivalent, to the corresponding rights afforded to holders of Telesat Corporation Shares, as applicable.

Economic Rights

All Telesat Partnership Units have the same economic rights. Further, for so long as Telesat Corporation is the general partner of Telesat Partnership, if any shares in the capital of Telesat Corporation other than the Telesat Corporation Shares are issued by Telesat Corporation (“New Shares”), Telesat Corporation will (either immediately before or after such issuance), (A) cause Telesat Partnership to create a corresponding new class of Telesat Partnership units (“New Units”) that have corresponding distribution rights to such New Shares, (B) cause Telesat Partnership to issue one or more New Units to Telesat Corporation in exchange for the contribution by Telesat Corporation of the proceeds from, or other consideration received in connection with, the issuance of such New Shares to Telesat Partnership and (C) effect such amendments to the Partnership Agreement as are described in the Partnership Agreement.

Other material economic rights, privileges, restrictions and conditions attaching to the Telesat Partnership Units under the terms of the Partnership Agreement include the following:

        Telesat Partnership Units vote on a pass-through basis with corresponding classes of Telesat Corporation Shares.

        Telesat Corporation may not issue or distribute rights, options or warrants or other securities or assets of Telesat Corporation to all or substantially all of the holders of Telesat Corporation Shares unless a corresponding distribution is made to holders of the Telesat Partnership Units.

        No subdivision or combination of the outstanding Telesat Corporation Shares is permitted unless a corresponding subdivision or combination of Telesat Partnership Units is made.

        Telesat Corporation and the Telesat Corporation Board are prohibited from proposing or recommending an offer for the Telesat Corporation Shares or for the Telesat Partnership Units unless the holders of the Telesat Partnership Units and the holders of Telesat Corporation Shares are entitled to participate to the same extent and on an equitably equivalent basis.

        Approval of holders of the Telesat Partnership Units is required for an action (such as an amendment to the Partnership Agreement) that would affect the economic rights of a Telesat Partnership Unit relative to a Telesat Corporation Share, as applicable.

        Telesat Corporation, as general partner of the Partnership, is restricted from taking certain actions that would impact the capital structure of Telesat Partnership.

Canadian securities regulatory authorities may also intervene in the public interest (either on application by an interested party or by staff of a Canadian securities regulatory authority) to prevent an offer to holders of Telesat Corporation Shares or Exchangeable Units being made or completed where such offer is abusive.

See also “— Reciprocal Changes”, above.

140

Table of Contents

Voting Powers

The holders of Telesat Partnership Units are indirectly entitled to vote in respect of matters on which holders of Telesat Corporation Shares are entitled to vote, including in respect of the election of directors of Telesat Corporation, through the Special Voting Shares. Telesat Corporation, Telesat Partnership and the Trustee have entered into the Trust Voting Agreement. This summary is qualified in its entirety by reference to that agreement.

The Special Voting Shares are held by the Trustee, entitling the Trustee to that number of votes on applicable matters on which holders of Telesat Public Shares are entitled to vote that is equal to the number of Telesat Corporation Shares into which the Telesat Partnership Units held by the holders of such Telesat Partnership Units on the applicable record date are convertible. Pursuant to the Partnership Agreement, each holder of Telesat Partnership Units has the right to direct Telesat Corporation as to how to instruct the Trustee to vote the voting power of the Special Voting Shares corresponding to such holder’s Telesat Partnership Units.

Pursuant to the Trust Voting Agreement, the Trustee is required to cast such votes in accordance with voting instructions provided to it by Telesat Corporation, in its capacity as general partner of Telesat Partnership. In the absence of instructions from Telesat Corporation with respect to all or any such votes, the Trustee will not exercise those votes.

Pursuant to the Partnership Agreement and the Telesat Corporation Articles, Telesat Corporation will also instruct the Trust how to vote the Golden Share. In the absence of instructions from Telesat Corporation with respect to how to vote the Golden Share, the Trustee will not vote the Golden Share. See Exhibit 2.6 “Description of Telesat Corporation Shares — Meetings of Shareholders and Voting Rights — Golden Share Mechanic.”

So long as any Telesat Partnership Units are outstanding, the Class D Units will not have any voting rights.

Exchange Right

A holder of Telesat Partnership Units shall, at any time and from time to time, have the right to require Telesat Partnership to repurchase (the “Exchange Right”) any or all of Telesat Partnership Units held by such holder in exchange for the applicable class of Telesat Corporation Shares; provided, however, that a holder of Telesat Partnership Units may exercise its Exchange Right at any time to effect a transfer to be effective prior to (and if so elected by such holder, subject to) the Closing of a Telesat Control Transaction so that such Telesat Corporation Shares to be received by such holder in such repurchase will have the full right and power to participate in such Telesat Control Transaction.

In order to exercise the Exchange Right, a holder of Telesat Partnership Units must deliver to Telesat Partnership, at its office (or at a designated office of Telesat Partnership’s transfer agent), a duly executed exchange notice (the “Exchange Notice”) together with such additional documents and instruments as the transfer agent and Telesat Partnership may reasonably require. The Exchange Notice must specify the number and class of Telesat Partnership Units in respect of which the holder is exercising the Exchange Right, and in the case of Class C Units, whether such units are to be exchanged for Class C Fully Voting Shares or Class C Limited Voting Shares.

An exercise of the Exchange Right may be revoked by the exercising holder by notice in writing given to Telesat Partnership before the close of business on the second business day immediately preceding the exchange date specified in the applicable Exchange Notice, which date must be a business day and must not be less than two business days nor more than ten business days after the date upon which such Exchange Notice is delivered to Telesat Partnership (the “Exchange Date”). On the Exchange Date, Telesat Partnership will deliver or cause the transfer agent to deliver to the relevant holder the applicable number of Telesat Corporation Shares.

Notwithstanding the exercise of the Exchange Right, where a record date in respect of a distribution with respect to the Telesat Partnership Units occurs prior to the exchange date and there is any declared and unpaid distribution on any Telesat Partnership Unit so exchanged, such amount shall remain payable and shall be paid in the applicable form on the designated payment date to the former holder of the Telesat Partnership Unit so exchanged. In addition, any deferred tax distribution (as described below) shall remain due and payable.

141

Table of Contents

Mandatory Exchange

Telesat Partnership may cause a mandatory exchange of the outstanding Telesat Partnership Units into Telesat Public Shares in the event that:

        At any time the number of Telesat Partnership Units outstanding (other than Telesat Partnership Units held by Telesat Corporation and its affiliates) represents less than 2% of the capital of Telesat Corporation on a fully diluted basis (a “Sunset Exchange”);

        A Telesat Control Transaction occurs in respect of which both: (i) the Telesat Corporation Board determines, in good faith, that such a transaction involves an arm’s-length transaction with a bona fide third party for a legitimate commercial purpose other than to cause the exchange of the Telesat Partnership Units and (ii) the holders of the Telesat Partnership Units receive not less than 15 business days’ prior written notice before the date Telesat Corporation makes such a determination (a “Control Transaction Exchange”); or

        The holders of the Telesat Partnership Units fail to take the necessary action at a meeting or other vote of holders of Telesat Partnership Units to approve or disapprove, as applicable, a matter that requires such approval or disproval, as applicable, to maintain the economic equivalence of the Telesat Partnership Units, the Telesat Partnership GP Units and the Telesat Corporation Shares (a “Voting Event Exchange”).

Where Telesat Partnership determines to cause the mandatory exchange of all of the outstanding Telesat Partnership Units into Telesat Corporation Shares, it will give prior written notice specifying the date of the mandatory exchange to the holders of Telesat Partnership Units at least 15 days prior to such mandatory exchange, in the case of a Sunset Exchange or a Control Transaction Exchange, and on the business day following the day on which the holders of the Telesat Partnership Units failed to take such action in the case of a Voting Event Exchange.

Conversion of Telesat Partnership Units

An issued and outstanding Class A Unit will immediately be converted into a Class B Unit automatically and without any further act of Telesat Partnership, the general partner or the holder thereof, if such Class A Unit is or becomes beneficially owned or controlled, directly or indirectly, by a person who is not a Canadian (as defined in the Investment Canada Act). In contrast, if an issued and outstanding Class B Unit becomes beneficially owned and controlled, directly or indirectly, by a person who is Canadian, then (i) such holder of Class B Units may notify Telesat Partnership of such holder’s status as Canadian, and (ii) upon providing evidence satisfactory to Telesat Partnership to confirm such holder’s status as Canadian, the Class B Units will be converted into an equal number of Class A Units.

Transfers

Under the Partnership Agreement, with the exception of the exchange rights set out under “— Exchange Right” and “— Mandatory Exchange” above, no limited partner of Telesat Partnership may transfer its Telesat Partnership Units unless, in the case of a natural person, upon their demise, to their estate and heirs or, in the case of someone who is not a natural person, (i) by operation of law upon the consummation of a merger, consolidation, amalgamation, liquidation, dissolution or similar transaction or (ii) pursuant to a transfer in which, for U.S. federal income tax purposes, the basis of the Telesat Partnership Unit in the hands of the transferee is determined, in whole or in part, by reference to its basis in the hands of the transferor or is determined under section 732 of the Code. If such a transfer is effected, Telesat Corporation may require, among other things, that the applicable holder of Class A Units making a transfer provide a statutory declaration under the Canada Evidence Act or otherwise concerning whether such holder or beneficial owner is a Canadian (as defined in the Investment Canada Act).

Each of PSP Investments (through Red Isle) and MHR may not transfer any of its interests in Telesat Partnership, other than transfers to its direct and indirect wholly owned subsidiaries. Further, until Red Isle no longer holds any Telesat Partnership Units, PSP Investments may not transfer its interests in Red Isle or reduce its economic exposure to Telesat Partnership Units held by Red Isle unless such transfer is to a direct or indirect wholly owned subsidiary of PSP Investments. However, upon the transferee of such interests no longer being a direct or indirect wholly owned subsidiary of the applicable transferor, such transferee must transfer the transferred interests back to the applicable transferor.

The general partner may not transfer its interests in the Partnership, except as described above under “Telesat Partnership Governance”.

142

Table of Contents

Notice of Meeting Rights

The holders of Telesat Partnership Units will have the right to receive notice of and to attend any meeting of the partners of Telesat Partnership at which the holders of Telesat Public Shares are entitled to vote. The general partner will mail or cause to be mailed (or otherwise communicate) to the holders of Telesat Partnership Units the notice of each meeting at which the holders of Telesat Public Shares are entitled to vote, together with the related materials and a statement as to the manner in which the holder may instruct the general partner to instruct the Trustee to exercise the votes attaching to the Special Voting Share, on the same day as Telesat mails (or otherwise communicates) the notice and materials to the holders of Telesat Public Shares. The general partner will also send to the holders of Telesat Partnership Units copies of proxy materials, all information statements, reports (including interim and annual financial statements) and other written communications sent by Telesat Corporation or third parties to the holders of Telesat Public Shares, provided, however, that the general partner shall not be required to provide a holder of Telesat Partnership Units with such mailing or communication if the Telesat Public Shares receivable upon the exchange of the Telesat Partnership Units do not have the right to vote.

The holders of Telesat Partnership Units will also have the right to receive notice of and to attend any meeting of the partners of Telesat Partnership.

Quorum

A quorum at any meeting of the partners of Telesat Partnership will consist of one or more partners present in person or by proxy holding a majority of the voting power which may be exercised at such meeting.

Dividend Rights

The general partner of Telesat Partnership will cause distributions to be made by Telesat Partnership to the partners in the following order of priority: (a) the general partner may, in its sole discretion, from time to time cause cash distributions to be made by Telesat Partnership to Telesat Corporation (which distributions will be made without pro rata distributions to the other partners) in such amounts as required for Telesat Corporation to pay certain expenses and tax liabilities described in the Partnership Agreement and (b) after payment of any deferred distributions described below, the general partner may, in its sole discretion, from time to time in such amounts as it shall determine, cause distributions to be made by Telesat Partnership to the partners in accordance with their percentage interests, pro rata.

Telesat Corporation currently intends to retain all available funds and any future earnings to support operations and to finance the growth and development of its business. As such, it does not intend to declare or pay cash dividends or distributions on the Telesat Public Shares, Telesat Corporation Shares or Telesat Partnership Units in the foreseeable future. Any future determination to pay dividends will be made at the discretion of the Telesat Corporation Board subject to applicable laws and will depend upon, among other factors, Telesat Corporation’s financial performance, financial condition including leverage levels, contractual restrictions, capital requirements and merger and acquisition opportunities. Telesat Corporation’s future ability to pay cash dividends on its Telesat Public Shares, Telesat Corporation Shares or Telesat Partnership Units is currently limited by the terms of its credit agreement and may be limited by the terms of any future debt or preferred securities.

Before declaring any dividends in the future, in order to avoid having a holder of Telesat Partnership Units receive a distribution from Telesat Partnership, then immediately exchange their Telesat Partnership Units for Telesat Public Shares and receive a substantially equivalent distribution from Telesat Corporation as well, Telesat Corporation intends to adopt a dividend policy such that it will declare a concurrent dividend with the same record date.

In the event that any partner other than Telesat Corporation that is subject to U.S. federal income tax has net cumulative taxable income that exceeds zero, then on the next applicable tax distribution date, Telesat Partnership shall distribute to each partner, whether or not such partner is subject to U.S. federal income tax, its assumed tax liability, less all prior distributions pursuant to the preceding paragraph and this paragraph paid in respect of such partner’s units, provided, however, that Telesat Corporation may defer such distribution, which shall then accumulate at the rate of 10% per annum compounded daily, and shall be paid prior and in preference to any pro rata distribution to the holders of Telesat Partnership Units. If a holder of Telesat Partnership Units exchanges their Telesat Partnership Units for Telesat Corporation Shares, the holder will continue to be entitled to any unpaid deferred distribution.

143

Table of Contents

Telesat Partnership is also required to make certain tax distributions to holders of Telesat Partnership Units; provided, however, that Telesat Corporation may defer such distributions, which shall then accumulate at the rate of 10% per annum compounded daily, and shall be paid prior and in preference to any pro rata distribution to the holders of Telesat Partnership Units.

So long as any Telesat Partnership Units are outstanding, the Class D Units will not participate in, or be entitled to, any distributions.

Amendments to the Partnership Agreement

Subject to the right of the general partner to amend the Partnership Agreement described below, the Partnership Agreement shall only be amended in writing and, from and after the Effective Time, only with the consent of all of the following (i) the shareholders of Telesat Corporation by resolution passed by a simple majority of all votes cast at a meeting by holders entitled to vote at such meeting or by written consent of the Telesat Corporation shareholders holding in the aggregate a majority of the outstanding Telesat Corporation Shares; (ii) a majority of the holders of Telesat Partnership Units; (iii) the shareholders of Telesat Corporation (other than Red Isle and any MHR entity and their respective affiliates and associates) by resolution passed by a simple majority of all votes cast by such shareholders at a meeting by holders entitled to vote at such meeting or by written consent of such shareholders holding in the aggregate a majority of the outstanding Telesat Corporation Shares (other than shares held by Red Isle and any MHR entity and their respective affiliates and associates); and (iv) a majority of the holders of Telesat Partnership Units (other than those beneficially owned by Red Isle and any MHR entity and their respective affiliates and associates). However, any amendment seeking to convert Telesat Partnership into a general partnership will require unanimous written consent of the partners. Further, no amendment will give anyone other than the general partner the right to dissolve Telesat Partnership; no amendment will be made without the consent of the general partner which would adversely affect the rights and obligations of the general partner; and any amendment that disproportionately and adversely affects any individual, group or class of holders of units as compared to any other holder of units will require the consent of each holder of units so disproportionately and adversely affected.

Any amendments to the rights, privileges, restrictions and conditions attaching to the Telesat Partnership Units will require (i) in the case of amendments that would increase or decrease the economic rights of a Telesat Partnership Unit relative to the applicable class of Telesat Corporation Shares, approval by (A) an ordinary resolution passed by holders of the applicable class of Telesat Partnership Units, (B) a majority of the applicable class of Telesat Corporation Shares and (C) the general partner, (ii) in the case of any amendment (x) not covered by (i) and (y) that would affect the rights, privileges, restrictions or conditions attaching to certain of the Telesat Partnership Unit in a manner adverse to those holders of Telesat Partnership Units relative to other holders, with the approval of the holders of the adversely affected Telesat Partnership Units and the general partner, or (iii) in the case of any other amendment that would affect the rights privileges, restrictions or conditions attaching to the Telesat Partnership Units, the general partner, provided that, until the date that the Contractual Designees (as defined in the Telesat Corporation Articles) nominated by PSP Investments and MHR pursuant to Article 10.2 of the Telesat Corporation Articles collectively constitute, in the aggregate, less than 50% of the members of the Telesat Corporation Board (the “Special Board Date”), the amendments set out in clause (iii) may only be made without the approval of any limited partner if approved by a majority of the Specially Designated Directors then in office.

The general partner may make the following amendments to the Partnership Agreement without the consent of the limited partners:

        A change in the name of Telesat Partnership, the location of Telesat Partnership’s principal place of business or the registered office of Telesat Partnership;

        The admission, substitution, withdrawal or removal of limited partners in accordance with the Partnership Agreement;

        A change that the general partner, acting reasonably, determines is necessary to qualify or continue the qualification of Telesat Partnership as a limited partnership which the limited partners have limited liability under the applicable laws;

144

Table of Contents

        A change that, in the sole discretion of the general partner, is reasonable and necessary or appropriate to enable partners to take advantage of, or not be detrimentally affected by, changes, proposed changes or differing interpretations with respect to Canadian or U.S. income tax regulations, legislation or interpretation;

        A change that the general partner, acting reasonably, determines to be necessary to satisfy any requirements, conditions or guidelines contained in any law;

        A change in the fiscal year or taxable year of Telesat Partnership and any other changes that the general partner determines to be necessary or appropriate as a result of a change in the fiscal year or taxable year of the Telesat Partnership;

        An amendment that the general partner, acting reasonably, determines to be necessary or appropriate in connection with the creation, authorization or issuance of any class or series of partnership interests or options, rights, warrants or appreciation rights relating to partnership interests pursuant to Section 3.4 of the Partnership Agreement; and

        Any amendment expressly permitted in the Partnership Agreement to be made by the general partner acting alone;

provided that certain of the amendments may only be made without the approval of any limited partner if approved by the majority of the Specially Designated Directors then in office.

From and after the Special Board Date, if neither any MHR entity nor PSP Investments is a 5% Holder, the general partner, with the approval of the Telesat Corporation Board, may amend any provision of the Partnership Agreement and execute, swear to, acknowledge, deliver, file and record whatever documents may be required in connection with that amendment, to reflect: (a) a change to cure any ambiguity or to correct or supplement any provisions contained in the Partnership Agreement which may be defective or inconsistent with any other provision contained in the Partnership Agreement, in each case, that does not adversely affect the limited partners in any material respect, (b) a change that the general partner, acting reasonably, determines (i) is necessary to satisfy any requirements, conditions or guidelines contained in any opinion, directive, order, ruling or regulation of any governmental authority, or (ii) is required to effect the intent of the provisions of the Partnership Agreement or is otherwise contemplated by the Partnership Agreement that does not adversely affect the limited partners in any material respect, (c) an amendment that is necessary, in the written opinion of outside counsel to Telesat Partnership, to prevent Telesat Partnership, or the general partner or its directors, officers, trustees or agents from having a material risk of being in any manner subjected to the provisions of the U.S. Investment Company Act of 1940, as amended, the U.S. Investment Advisers Act of 1940, as amended, or “plan asset” regulations adopted under the U.S. Employee Retirement Income Security Act of 1974, as amended, regardless of whether such are substantially similar to plan asset regulations currently applied or proposed by the U.S. Department of Labor, or (d) an amendment that the general partner, acting reasonably, determines to be necessary or appropriate to reflect and account for the formation by Telesat Partnership of, or investment by Telesat Partnership in, any corporation, partnership, joint venture, limited liability company or other entity, in connection with the conduct by Telesat Partnership of activities permitted by the Partnership Agreement that does not adversely affect the limited partners in any material respect.

Dissolution

Telesat Partnership will dissolve upon: (i) the deemed removal of the general partner (unless the general partner is replaced pursuant to the Partnership Agreement), (ii) the sale, exchange, or other disposition of all or substantially all of the property of Telesat Partnership, if approved in accordance with the Partnership Agreement or (iii) after the Effective Time, no Telesat Partnership Units or Class D Units remain outstanding (each, a “Dissolution Event”).

Telesat Partnership will not dissolve by reason of death, bankruptcy, insolvency, mental incompetency or other disability of any limited partner or upon the transfer of any Telesat Partnership Units. Further, no limited partner has the right to ask for the dissolution of Telesat Partnership, for the winding-up of its affairs or for the distribution of its assets.

Upon a Dissolution Event:

        Telesat Corporation will give prior notice of the dissolution to each limited partner and the transfer agent.

145

Table of Contents

        The receiver will:

        sell or otherwise dispose of the part of Telesat Partnership’s assets as the receiver considers appropriate;

        pay the debts and liabilities of Telesat Partnership and liquidation expenses;

        if there are any assets of Telesat Partnership remaining, distribute all property and cash in the following order:

        first, to Telesat Corporation until it has received an amount sufficient to satisfy certain costs and expenses of Telesat Corporation relating to its role as general partner of the business and affairs of Telesat Corporation that are conducted through the Telesat Partnership or any of its subsidiaries;

        second, to the partners of Telesat Partnership pro rata in accordance with their respective interests, subject to certain limitations; and

        satisfy all applicable formalities, including the filing of the declaration of dissolution.

In the event of a dissolution of Telesat Corporation, holders of Telesat Partnership Units or Class D Units would not be entitled to a distribution of any assets or property of Telesat Corporation.

General Partner Exculpation and Liability

Telesat Corporation, in its capacity as general partner of Telesat Partnership, has acknowledged that it will owe the same duties to the Telesat Partnership and the holders of Partnership Units as the board of directors of a British Columbia company owes to the company and its shareholders pursuant to sections 142(1)(a) and 142(1)(b) of the BCBCA and such additional non-waivable duties as provided under the Limited Partnerships Act (Ontario). Telesat Corporation will not be liable for any act or omission in its capacity as a general partner, except to the extent constituting a breach of the foregoing duties. To the extent that the Telesat Corporation Board is found to have breached its duties or obligation to the holders of Telesat Corporation Shares, it will be deemed to have breached its duties and obligations to the holders of Partnership Units, who will be afforded an equivalent remedy to any remedy provided to the holders of Telesat Corporation Shares.

Indemnity

Telesat Partnership will indemnify any party that is or has been a general partner of Telesat Partnership or any of its affiliates, or any current or former officer, director, employee, partner, agent or trustee of such general partner or its affiliates (or any person taking action at the direction of such a person) from and against any and all losses, claims, damages, liabilities joint or several expenses (including, without limitation, legal fees and expenses on a solicitor/client basis), judgments, fines, settlements and other amounts arising from any and all claims, demands, actions, suits or proceedings, whether civil, criminal, administrative or investigative, in which such party is involved by reason of its status as a general partner of Telesat Partnership or as a current or former officer, director, employee, partner, agent or trustee of a general partner or its affiliates (or any person taking action at the direction of such a person). This indemnity is contingent on (i) the applicable indemnitee having acted honestly and in good faith with a view to the best interest of Telesat Partnership and, if applicable, its duties as general partner and (ii) in the case of a criminal or administrative action or proceeding that is enforced by monetary penalty, such indemnitee had reasonable grounds to believe its conduct was lawful. Further, if such indemnitee has been adjudged by a final decision of a court of competent jurisdiction that is no longer appealable to have failed to meet the applicable standard of conduct in the performance of, its obligations under the Partnership Agreement, they will not have the benefit of the indemnity described in this paragraph.

Withholding Rights

Telesat Corporation, in its capacity as general partner, may cause Telesat Partnership or any of its affiliates to comply with any withholding requirements established under applicable laws. To the extent that Telesat Partnership is required to or elects to withhold and pay over to any taxing authority any amount resulting from the allocation or distribution of income to a holder of Telesat Partnership Units or to the extent that any payments made to Telesat

146

Table of Contents

Partnership Units are subject to withholding as a result of such payments being attributable to any particular holder of Telesat Partnership Units, Telesat Corporation may treat the amount withheld as a distribution of cash to such holder of Telesat Partnership Units in the amount of such withholding from or in respect of such holder.

Statutory Rights

Holders of Telesat Partnership Units have the right to exercise certain rights of shareholders of Telesat Corporation on an “as-if-exchanged” basis (i.e., such holders shall have the same rights as if they had exchanged their Telesat Partnership Units for Telesat Public Shares), including (i) rights of holders of Telesat Public Shares set forth in the Telesat Corporation Articles and under applicable law (other than voting rights and rights to dividends or other distributions) and (ii) statutory rights with respect to the inspection of books and records and shareholder lists, and make a shareholder requisition, to have a court call a shareholder meeting, to participate in a meeting telephonically and to submit shareholder proposals.

Disclosures Regarding Exemptions from Canadian Securities Law Requirements

Telesat Corporation has received exemptive relief from securities regulatory authorities in the provinces and territories of Canada (the “CSA”), such that:

(a)     an offer to acquire outstanding Class A Shares or Class B Variable Voting Shares which would constitute a take-over bid under applicable securities legislation as a result of the securities subject to the offer to acquire, together with the offeror’s securities, representing in the aggregate 20% or more of the outstanding Class A Shares or Class B Variable Voting Shares, as the case may be, at the date of the offer to acquire, be exempt from the requirements set out in Part 2 of National Instrument 62-104 — Take-Over Bids and Issuer Bids (“NI 62-104”) applicable to take-over bids (the “TOB Relief”); provided that the securities subject to the offer to acquire, together with the offeror’s securities, would not represent in the aggregate 20% or more of the outstanding Class A Shares and Class B Variable Voting Shares, as the case may be, calculated using (i) a denominator comprised of all of the outstanding Class A Shares and Class B Variable Voting Shares, determined in accordance with subsection 1.8(2) of NI 62-104 on a combined basis, as opposed to a per-class basis, and (ii) a numerator including as offeror’s securities all of the Class A Shares and Class B Variable Voting Shares, as applicable, that constitute offeror’s securities;

(b)    an acquiror who acquires, during a take-over bid or an issuer bid, beneficial ownership of, or control or direction over, Class A Shares or Class B Variable Voting Shares, as the case may be, that, together with the acquiror’s securities of that class, would constitute 5% or more of the outstanding Class A Shares or Class B Variable Voting Shares, as the case may be, be exempt from the requirement set out in section 5.4 of NI 62-104 to issue and file a news release (the “News Release Relief”); provided that the Class A Shares or Class B Variable Voting Shares, as the case may be, that the acquiror acquires beneficial ownership of, or control or direction over, when added to the acquiror’s securities of that class, would not constitute 5% or more of the outstanding Class A Shares or Class B Variable Voting Shares, as the case may be, calculated using (i) a denominator comprised of all of the outstanding Class A Shares and Class B Variable Voting Shares, determined in accordance with subsection 1.8(2) of NI 62-104 on a combined basis, as opposed to a per-class basis, and (ii) a numerator including as acquiror’s securities, all of the Class A Shares and Class B Variable Voting Shares, as applicable, that constitute acquiror’s securities;

(c)     an acquiror who triggers the disclosure and filing obligations pursuant to the early warning requirements set out in applicable securities legislation with respect to the Class A Shares or Class B Variable Voting Shares, as the case may be, be exempt from such requirements (the “Early Warning Relief”); provided that (i) the acquiror complies with the early warning requirements, except that, for the purpose of determining the percentage of outstanding Class A Shares or Class B Variable Voting Shares, as the case may be, that the acquiror has acquired or disposed of beneficial ownership, or acquired or ceased to have control or direction over, the acquiror calculates the percentage using (A) a denominator comprised of all of the outstanding Class A Shares and Class B Variable Voting Shares, determined in accordance with subsection 1.8(2) of NI 62-104, on a combined basis, as opposed to a per-class basis, and (B) a numerator including, as acquiror’s securities, all of the Class A Shares and Class B Variable Voting Shares, as applicable, that constitute acquiror’s securities; or (ii) in the case of an acquiror that is an eligible institutional investor, the acquiror complies with the requirements of the alternative monthly reporting system set out in Part 4

147

Table of Contents

of National Instrument 62-103 — The Early Warning System and Related Take-Over Bid and Insider Reporting Issues (“NI 62-103”) to the extent it is not disqualified from filing reports thereunder pursuant to section 4.2 of NI 62-103, except that, for purposes of determining the acquiror’s securityholding percentage, the acquiror calculates its securityholding percentage using (A) a denominator comprised of all of the outstanding Class A Shares and Class B Variable Voting Shares determined in accordance with subsection 1.8(2) of NI 62-104 on a combined basis, as opposed to a per-class basis, and (B) a numerator including all of the Class A Shares and Class B Variable Voting Shares, as applicable, beneficially owned or controlled by the eligible institutional investor;

(d)    an issuer bid made by the Company in the normal course on a published market, other than a designated exchange, with respect to Class A Shares or Class B Variable Voting Shares, as the case may be, be exempt from the requirements in Part 2 of NI 62-104 applicable to issuer bids (the “NCIB Relief” and, together with the TOB Relief, the News Release Relief and the Early Warning Relief, the “Bid Relief”); provided that the Company complies with the conditions in subsection 4.8(3) of NI 62-104, except that: (i) the bid is for not more than 5% of the outstanding Class A Shares and Class B Variable Voting Shares on a combined basis, as opposed to a per class basis, and (ii) the aggregate number of Class A Shares and Class B Variable Voting Shares acquired in reliance on the NCIB Relief by the Issuer and any person acting jointly or in concert with the Issuer within any 12-month period does not exceed 5% of the outstanding Class A Shares and Class B Variable Voting Shares on a combined basis, as opposed to a per-class basis, at the beginning of such 12-month period; and

(e)     the Company be exempt (the “Alternative Disclosure Relief”, and together with the Bid Relief, the “Aggregation Relief”) from the disclosure requirements in Item 6.5 of Form 51-102F5 — Information Circular(“Form 51-102F5”); provided that the Company provides the disclosure required by Item 6.5 of Form 51-102F5 except that for the purposes of determining the percentage of voting rights attached to the Class A Shares or Class B Variable Voting Shares, the Issuer calculates the voting percentage using (i) a denominator comprised of all of the outstanding Class A Shares and Class B Variable Voting Shares on a combined basis, as opposed to a per class basis, and (ii) a numerator including all of the Class A Shares and Class B Variable Voting Shares beneficially owned, or over which control or direction is exercised, directly or indirectly, by any person who, to the knowledge of the Issuer’s directors or executive officers, beneficially owns, controls or directs, directly or indirectly, voting securities carrying 10% or more of the voting rights attached to the outstanding Class A Shares and Class B Variable Voting Shares on a combined basis, as opposed to a per-class basis.

Telesat Corporation has also received exemptive relief from: (i) subsections 12.2(3) and 12.2(4) of NI 41-101; (ii) Item 1.13(1) of Form 41-101F1; (iii) Item 1.12(1) of Form 44-101F1 — Short Form Prospectus (including in respect of any equivalent disclosure in a prospectus or prospectus supplement filed pursuant to National Instrument 44-102 — Shelf Distributions); (iv) subsection 10.1(a), 10.1(4) and 10.1(6) of National Instrument 51-102 — Continuous Disclosure Obligations (“NI 51-102”); and (v) subsections 2.3(1)(1.), 2.3(1)(3.) and 2.3(2) of Ontario Securities Commission Rule 56-501 — Restricted Shares, in each case relating to the use of restricted security terms; provided that (a) the Class B Variable Voting Shares be referred to as “Class B Variable Voting Shares”, (b) the Class C Limited Voting Shares be referred to as “Class C Limited Voting Shares”, and (c) the Class B Units be referred to as “Class B Units” (the “Nomenclature Relief”). In connection with the Nomenclature Relief, the Company has filed an undertaking with the Ontario Securities Commission (the “OSC”) pursuant to which it has agreed that until such time that the articles of the Company are amended to remove the Super Voting Shares from the Company’s authorized share capital, no Super Voting Shares will be issued.

In addition, the Aggregation Relief and the Nomenclature Relief require that the Company disclose such relief and their terms and conditions in each of its annual information forms and management information circulars filed on SEDAR+ and in any other filing where the characteristics of its securities are described.

Telesat Partnership received from the CSA exemptive relief from the continuous disclosure requirements of NI 51-102, allowing Telesat Partnership to satisfy its Canadian continuous disclosure obligations by relying on the Canadian continuous disclosure documents filed by Telesat Corporation, for so long as certain conditions are satisfied. In connection therewith, Telesat Partnership received an exemption from the requirements of National Instrument 52-109 — Certification of Disclosure in Issuers’ Annual and Interim Filings (the “Certification Requirements”), the requirements of National Instrument 52-110 — Audit Committees (the “Audit Committee

148

Table of Contents

Requirements”) and the requirements of National Instrument 58-101 — Disclosure of Corporate Governance Practices (the “Corporate Governance Requirements”) permitting Telesat Partnership to also satisfy the Certification Requirements, Audit Committee Requirements, and Corporate Governance Requirements by relying on the continuous disclosure documents prepared and certified by the Company and the audit committee and corporate governance practices implemented by the Company.

Telesat Partnership also received from the CSA exemptive relief from the “insider reporting requirements” (as defined in under National Instrument 14-101 — Definitions) in respect of Telesat Partnership; provided that, among other things, (i) a filer insider complies with the conditions in sections 13.3(3)(a) and (c) of NI 51-102 and (ii) the Company and the Partnership continue to satisfy relief granted to the Company and the Partnership in respect of certain continuous disclosure requirements.

The Company has also filed an undertaking with the OSC pursuant to which it has agreed to provide reasonable prior notice to the OSC in the event the Company intends to issue a series of preferred shares that: (a) carry a greater number of votes on a per share basis, irrespective of the number or percentage of preference shares owned, than the Telesat Corporation Shares or (b) would cause any of the factors set out in section 4.1 of OSC Rule 56-501 — Restricted Shares to be present in relation to the Telesat Corporation Shares regardless of any existing restrictions on the Telesat Corporation Shares due to the existence of the preferred shares.

Additionally, to satisfy certain disclosure conditions to the exemptive relief that Telesat Partnership received from the CSA, we are providing a summary of certain terms of Telesat Partnership’s Class A units, Class B units, and Class C units (together, the “Exchangeable Units”). This summary is not complete and is qualified in its entirety by the complete text of the Partnership Agreement and the Trust Voting Agreement, copies of which are available on SEDAR+ at https://www.sedarplus.ca and at https://www.sec.gov.

The Exchangeable Units of the Partnership are intended to provide economic rights that are substantially equivalent, and voting rights with respect to the Company that are equivalent, to the corresponding rights afforded to holders of Class A Shares, Class B Variable Voting Shares and Class C Shares. Under the terms of the Partnership Agreement, the rights, privileges, restrictions and conditions attaching to the Exchangeable Units include the following:

        The Exchangeable Units are now exchangeable at any time, at the option of the holder, on a one-for-one basis for the corresponding class of the Telesat Corporation Shares.

        After making distributions to the Company required pursuant to the Partnership Agreement for expenses related to taxes, operations, administration, and contractual obligations, the Partnership may make pro rata distributions to each Exchangeable Unit and the Company based on the respective number of outstanding Issuer Shares and outstanding Exchangeable Units at the time of distribution.

        If the Company issues the Telesat Corporation Shares in the form of a dividend or distribution on the Telesat Corporation Shares, the Partnership will issue to each holder of Exchangeable Units, in respect of each Exchangeable Unit held by such holder, a number of Exchangeable Units equal to the number of Telesat Corporation Shares issued in respect of each Telesat Corporation Share.

        If the Company issues or distributes rights, options or warrants or other securities or assets of the Company to all or substantially all of the holders of Telesat Corporation Shares, the Partnership is required to make a corresponding distribution to holders of the Exchangeable Units.

        No subdivision or combination of the outstanding shares of Telesat Corporation Shares is permitted unless a corresponding subdivision or combination of Exchangeable Units is made.

        The Company and its board of directors are prohibited from proposing or recommending an offer for the Telesat Corporation Shares or for the Exchangeable Units unless the holders of the Exchangeable Units and the holders of the Telesat Corporation Shares are entitled to participate to the same extent and on equitably equivalent basis.

        Upon a dissolution and liquidation of the Partnership, if Exchangeable Units remain outstanding and have not been exchanged for the corresponding class of the Telesat Corporation Shares, then the distribution of the assets of the Partnership between holders of Telesat Corporation Shares and holders of Exchangeable Units will be made on a pro rata basis based on the number of Telesat Corporation Shares and Exchangeable

149

Table of Contents

Units outstanding. Prior to this pro rata distribution, the Partnership is required to pay to the Company sufficient amounts to fund the expenses or other obligations of the Company to ensure that any property and cash distributed to the Company in respect of the Telesat Corporation Shares will be available for distribution to holders of Telesat Corporation Shares in an amount per share equal to distributions in respect of each Exchangeable Unit.

        Approval of holders of the Exchangeable Units is required for an action (such as an amendment to the Partnership Agreement) that would affect the economic rights of an Exchangeable Unit relative to Telesat Corporation Shares.

        The holders of Exchangeable Units are indirectly entitled to vote in respect of matters on which holders of Telesat Corporation Shares are entitled to vote through Special Voting Shares of the Company. The Special Voting Shares are held by a trustee, entitling the trustee to that number of votes on matters on which holders of Telesat Corporation Shares are entitled to vote equal to the number of Exchangeable Units outstanding. The trustee is required to cast such votes in accordance with voting instructions provided by the Company on behalf of holders of Exchangeable Units in accordance with the Trust Voting Agreement. The trustee will exercise each vote attached to the Special Voting Shares only as directed by the Company on behalf of the relevant holder of Exchangeable Units.

C.     Material Contracts

The following is a summary of each material contract, other than contracts entered into in the ordinary course of business, to which we are a party, for the two years immediately preceding the date of this Annual Report.

(a)     Amendment No. 7, dated as of May 9, 2023, to the Credit Agreement, dated as of March 28, 2012, as amended by Amendment No. 1 on April 2, 2013, as further amended by Amendment No. 2 on November 17, 2016, as further amended by Amendment No. 3 on December 19, 2016, as further amended by Amendment No. 4 on February 1, 2017, as further amended by Amendment No. 5 on April 26, 2018 and as further amended by Amendment No. 6 on December 6, 2019, by and among Telesat Canada, Telesat LLC, the guarantors party thereto, the lenders party thereto and Wilmington Savings Fund Society, FSB (as successor to JP Morgan Chase Bank, N.A.), as administrative agent, and collateral agent, and the swingline lenders and L/C Issuers and the other financial institutions and other parties party thereto.

(b)    Loan Agreement dated September 13, 2024 among Telesat LEO Inc., certain guarantors party thereto, and 16342451 Canada Inc., a subsidiary of Canada Development Investment Corporation.

(c)     Loan Agreement dated September 13, 2024 among Telesat LEO Inc., certain guarantors party thereto, and Investissement Québec.

D.     Exchange Controls

We are not aware of any governmental laws, decrees, regulations or other legislation in Canada that restrict the export or import of capital, including the availability of cash and cash equivalents for use by our affiliated companies, or that affect the remittance of dividends, interest or other payments to non-resident holders of our securities.

E.     Taxation

Certain Material U.S. Federal Income Tax Considerations

The following discussion is a summary of certain material U.S. federal income tax consequences to holders of Telesat Public Shares or Telesat Partnership Units of the ownership and disposition of such Telesat Public Shares or Telesat Partnership Units. The discussion is based on and subject to the Code, the U.S. Department of the Treasury regulations promulgated thereunder, administrative guidance and court decisions, in each case as of the date hereof, all of which are subject to change, possibly with retroactive effect. The discussion assumes that the holders will hold their Telesat Public Shares or Telesat Partnership Units (as applicable), as “capital assets” within the meaning of Section 1221 of the Code (generally, property held for investment). The discussion does not constitute tax advice and does not address all aspects of U.S. federal income taxation that may be relevant to particular holders of Telesat Public

150

Table of Contents

Shares, or Telesat Partnership Units in light of their personal circumstances, including any tax consequences arising under the U.S. federal 3.8-percent (3.8%) Medicare contribution tax on net investment income, or to any holders subject to special treatment under the Code, such as:

        banks, thrifts, mutual funds and other financial institutions;

        real estate investment trusts and regulated investment companies;

        traders in securities who elect to apply a mark-to-market method of accounting;

        tax-exempt organizations or governmental organizations;

        insurance companies;

        dealers or brokers in securities or foreign currency;

        individual retirement and other deferred accounts;

        U.S. Holders (as defined below) whose functional currency is not the U.S. dollar;

        U.S. expatriates and former citizens or long-term residents of the U.S.;

        “passive foreign investment companies” or “controlled foreign corporations,” and corporations subject to the accumulated earnings tax;

        persons subject to the alternative minimum tax;

        U.S. Holders who actually or constructively own or are deemed to own ten percent (10%) or more of Telesat Public Shares;

        persons who hold their shares as part of a straddle, hedge, constructive sale or other risk reduction transaction;

        persons who purchase or sell their shares as part of a wash sale for tax purposes;

        partnerships or other entities or arrangements classified as partnerships for U.S. federal income tax purposes, or other pass-through entities (and investors therein); and

        persons who received their shares through the exercise of employee stock options or otherwise as compensation or through a tax-qualified retirement plan.

No opinions of counsel and no rulings from the IRS have been or are intended to be sought by Telesat Corporation or Telesat Partnership with respect to the matters discussed herein. (As described below, Loral received an opinion of special tax counsel as to certain tax matters.) There can be no assurance that the IRS or a court will not take a contrary position regarding the tax consequences described herein. The discussion does not address any non-income tax considerations or any foreign, state or local tax consequences.

For purposes of this discussion, a “U.S. Holder” means a beneficial owner of Telesat Public Shares or Telesat Partnership Units that, for U.S. federal income tax purposes, is:

        an individual who is a citizen or resident of the U.S.;

        a corporation (or other entity taxable as a corporation for U.S. federal income tax purposes) created or organized in the U.S., any state thereof or the District of Columbia;

        an estate the income of which is subject to U.S. federal income taxation regardless of its source; or

        a trust, if (1) a court within the U.S. is able to exercise primary supervision over the administration of the trust and one or more U.S. persons have the authority to control all substantial decisions of the trust or (2) the trust has a valid election in effect under applicable U.S. Department of the Treasury regulations to be treated as a U.S. person.

151

Table of Contents

A “Non-U.S. Holder” means a beneficial owner of Telesat Public Shares or Telesat Partnership Units who is an individual, corporation, estate or trust, in each case, that is not a U.S. Holder.

If a partnership (or any arrangement or entity treated as a partnership for U.S. federal income tax purposes) holds Telesat Public Shares or Telesat Partnership Units, the tax treatment of a partner in the partnership will generally depend upon the status of the partner and the activities of the partnership. A holder that is a partnership for U.S. federal income tax purposes and the partners in such partnership are urged to consult their tax advisors about the U.S. federal income tax consequences of the ownership and disposition of Telesat Public Shares and Telesat Partnership Units.

THIS DISCUSSION IS FOR INFORMATIONAL PURPOSES ONLY AND IS NOT TAX ADVICE. HOLDERS OF TELESAT PUBLIC SHARES OR TELESAT PARTNERSHIP UNITS SHOULD CONSULT THEIR TAX ADVISORS WITH RESPECT TO THE U.S. FEDERAL INCOME TAX CONSEQUENCES OF THE OWNERSHIP AND DISPOSITION OF THEIR TELESAT PUBLIC SHARES OR TELESAT PARTNERSHIP UNITS IN LIGHT OF THEIR PARTICULAR CIRCUMSTANCES, AS WELL AS ANY TAX CONSEQUENCES ARISING UNDER TAX LAWS OTHER THAN THOSE PERTAINING TO INCOME TAX, INCLUDING ESTATE OR GIFT TAX LAWS, OR UNDER ANY STATE, LOCAL OR NON-U.S. TAX LAWS OR UNDER ANY APPLICABLE INCOME TAX TREATY.

Application of Section 7874 of the Code

Overview of Section 7874

Section 7874 of the Code generally targets transactions in which an entity treated as a U.S. corporation for U.S. federal income tax purposes is acquired by a non-U.S. corporation or publicly traded partnership (an “inversion transaction”). Section 7874 comprises two alternative sets of rules. Which set of rules applies depends on how much of the non-U.S. acquirer’s stock the historic stockholders of the acquired U.S. corporation own following the inversion transaction. One set of rules under Section 7874 treats the acquiring non-U.S. corporation or publicly traded partnership as a U.S. corporation for U.S. federal income tax purposes if (in addition to other requirements) after the acquisition, the former stockholders of the acquired U.S. corporation hold at least eighty percent (80%) (by vote or value) of the shares of the acquiring non-U.S. entity by reason of holding shares of the acquired U.S. corporation. The other set of rules imposes a tax on the “inversion gain” (as defined below) of the acquired U.S. corporation, and potentially certain other taxes, if, in addition to other requirements, after the transaction, the former stockholders of the acquired U.S. corporation hold at least sixty percent (60%) (by vote or value) of the shares of the acquiring non-U.S. entity by reason of holding shares of the acquired U.S. corporation.

80% Ownership Test: Treatment of Telesat Corporation or Telesat Partnership as a U.S. Corporation

Under Section 7874 of the Code, a non-U.S. corporation or publicly traded partnership is treated as a U.S. corporation for U.S. federal income tax purposes if each of the following three conditions is met: (i) after the acquisition of a U.S. corporation, the former stockholders of the acquired U.S. corporation hold at least eighty percent (80%) (by vote or value) of the shares of the acquiring non-U.S. entity by reason of holding shares of the acquired U.S. corporation (the “80% Ownership Test”); (ii) the non-U.S. entity acquires, directly or indirectly, or is treated as acquiring under applicable U.S. Department of the Treasury regulations, substantially all of the assets held, directly or indirectly, by a U.S. corporation (the “Acquisition Requirement”); and (iii) after the acquisition, the acquiring non-U.S. entity does not satisfy the “Substantial Business Activities Test”.

A non-U.S. acquiror satisfies the Substantial Business Activities Test if its “expanded affiliated group” (generally, a group of corporations and partnerships including the non-U.S. acquiror that is connected by more than 50% ownership) has substantial business activities in its country of organization or incorporation as compared to the expanded affiliated group’s total business activities. An expanded affiliated group will be treated as having substantial business activities in the relevant foreign country as compared to its total business activities if, in general, at least twenty-five percent (25%) of the expanded affiliated group’s employees (by number and compensation), asset value, and gross income are based, located, and derived, respectively, in the relevant foreign country. It is not clear that the “expanded affiliated group” that includes Telesat Corporation and Telesat Partnership would satisfy the minimum threshold of activity required to meet the Substantial Business Activities Test. Accordingly, it has been assumed that the Substantial Business Activities Test would not be satisfied.

152

Table of Contents

If Section 7874 applied to treat Telesat Corporation or Telesat Partnership as a U.S. corporation for U.S. federal income tax purposes, such entity would be subject to U.S. federal tax return filing requirements and subject to U.S. federal income tax on its worldwide income, and certain distributions made by Telesat Corporation or Telesat Partnership, as applicable, to Non-U.S. Holders would be subject to U.S. withholding tax. Any foreign taxes, including Canadian taxes, paid by such entity would generally be creditable subject to several limitations, which limitations could be material.

In connection with the Transaction, Loral received an opinion from special tax counsel that neither Telesat Corporation nor Telesat Partnership should be treated as a U.S. corporation upon consummation of the Transaction because Telesat Corporation should not simultaneously satisfy the Acquisition Requirement and the 80% Ownership Test, and Telesat Partnership should not be treated as a publicly traded partnership nor should it satisfy the 80% Ownership Test.

The above-mentioned opinion is not binding on the IRS or any court and does not preclude the IRS or a court from reaching a contrary conclusion. Therefore, no assurance can be provided that the IRS will agree with the conclusions in the opinion. Further, the above-mentioned opinion does not consider any legislative proposals to lower the threshold for the 80% Ownership Test to 50% (or some other percentage). It is possible that such legislative proposals, if enacted, might be applied on a retroactive basis, with no grandfather clause for transactions executed pursuant to a binding commitment entered into prior to such legislation’s enactment.

The remaining discussion assumes that Telesat Corporation will not be treated as a U.S. corporation for U.S. federal income tax purposes and that Telesat Partnership will be treated as a non-U.S. partnership that is not a publicly traded partnership for U.S. federal income tax purposes.

60% Ownership Test: Treatment of Loral as an Expatriated Entity

If neither Telesat Corporation nor Telesat Partnership is treated as a U.S. corporation on account of the 80% Ownership Test described above, Section 7874 of the Code contains an alternative set of rules that results in a non-U.S. corporation or publicly-traded partnership being treated as a “surrogate foreign corporation” and an acquired U.S. corporation being treated as an “expatriated entity,” if: (i) the non-U.S. acquiror satisfies the Acquisition Requirement described above; (ii) after the acquisition, the former stockholders of the acquired U.S. corporation hold at least sixty percent (60%) (by vote or value) of the shares of the non-U.S. acquiror by reason of holding shares of the U.S. acquired corporation (the “60% Ownership Test”); and (iii) after the acquisition, the non-U.S. acquiror does not satisfy the Substantial Business Activities Test.

If Loral were treated as an expatriated entity under this test, then certain items of its taxable income that constitute “inversion gain” (generally gain from the transfer of shares or other property that is not inventory and income from the license of property to related foreign persons) recognized during the ten (10) year period following the inversion transaction would not be offset by its tax attributes, if any, including foreign tax credit or net operating loss carryforwards. Additionally, if Loral were to become an expatriated entity during the ten (10) year period following the enactment of the Tax Cuts and Jobs Act, on December 22, 2017, it would be required to recapture any deduction it claimed under Section 965(c) of the Code (relating to the reduced rate of tax applied to the deemed repatriation of previously untaxed foreign earnings). Further, any dividends paid by Telesat Corporation to U.S. Holders who are individuals would not be eligible for the reduced rate of tax on qualified dividend income under Section 1(h)(11) of the Code.

If Telesat Partnership were treated as a publicly traded partnership, as of the consummation of the Transaction it is expected that the Acquisition Requirement as well as the 60% Ownership Test would be satisfied. In that case, Telesat Partnership would be treated as a surrogate foreign corporation and Loral as an expatriated entity under Section 7874.

As indicated above, Loral has received an opinion from special tax counsel that Telesat Partnership should not be treated as a publicly traded partnership and, accordingly, should not be treated as a surrogate foreign corporation upon consummation of the Transaction. The opinion relies, in part, on the following facts, representations or assumptions:

        Interests in Telesat Partnership will not be traded on an established securities market.

        Other than certain affiliate transactions permitted to allow for holding structure modifications without changes to beneficial ownership, and other than interfamily transfers for the purpose of estate planning, holders of Telesat Partnership Units will not be permitted to sell or exchange Telesat Partnership Units,

153

Table of Contents

and Telesat Partnership will not recognize any sales or exchanges, to the extent such exchange or transfer would cause Telesat Partnership to be treated as a publicly traded partnership for U.S. federal income tax purposes.

        Telesat Partnership Units will be exchangeable for Telesat Public Shares, but such exchanges should not facilitate or otherwise effect, in form or substance, a partner-to-partner exchange of interests in Telesat Partnership, as the exchanges will merely shift the direct ownership interest of a partner to an indirect ownership interest through an already existing partner, Telesat Corporation.

The opinion concludes that, based on certain representations as to the mix of Telesat Partnership Units and Telesat Public Shares to be received in the Merger by certain institutional holders of Loral stock, Telesat Corporation should not satisfy the Acquisition Requirement upon consummation of the Transaction and, accordingly, should not be treated as a surrogate foreign corporation, although that conclusion is not free from doubt. If the Acquisition Requirement were satisfied, it is possible that the 60% Ownership Test would be simultaneously satisfied. In that case, Telesat Corporation would be treated as a surrogate foreign corporation and Loral as an expatriated entity under Section 7874.

Further, if either Telesat Corporation or Telesat Partnership were treated as a surrogate foreign corporation and, as a result, Loral were treated as an expatriated entity, Loral would not be able to offset any inversion gain using foreign tax credits or net operating losses, which could increase its potential U.S. tax liability with respect to such inversion gain. It is not anticipated that Loral will experience any material inversion gain upon or subsequent to the Transaction.

Absent a change in facts and circumstances or law, it is anticipated that Telesat Corporation will eventually become a surrogate foreign corporation, and that Loral will become an expatriated entity, upon the exchange of a sufficient number of Telesat Partnership Units for Telesat Public Shares to cause both the 60% Ownership Test and the Acquisition Requirement to be satisfied. If Loral were determined to be an expatriated entity prior to December 22, 2027, Loral would be required to pay an additional tax under Section 965(l) of the Code to recapture the deduction it claimed on its 2017 U.S. federal income tax return under Section 965(c) of the Code. Section 965(l) imposes a tax equal to thirty-five percent (35%) of the amount of the Section 965(c) deduction in the first taxable year in which an entity becomes expatriated, and disallows the ability to offset such tax with any credits. It is estimated that the amount of tax due with respect to such recapture would be US$38,500,000. The actual tax liability under Section 965(l) is dependent on the post-1986 deferred foreign income of each of the deferred foreign income corporations with respect to which Loral is a U.S. shareholder. If the IRS were to successfully challenge the amount of deferred foreign income of any of the deferred foreign income corporations the amount of tax due under Section 965(l) could be more than the estimated amount.

Additionally, if Telesat Corporation were determined to be a surrogate foreign corporation, dividends paid by Telesat Corporation would not be treated as qualified dividend income under Section 1(h)(11) of the Code. Accordingly, non-corporate U.S. Holders of Telesat Public Shares would be subject to tax on such dividends at ordinary income rates of up to 37%, and not at the preferential 20% rate applicable under Section 1(h)(11).

Certain Material U.S. Federal Income Tax Considerations to U.S. Holders of Telesat Public Shares

Taxation of Distributions on Telesat Public Shares

Subject to the discussion below under “— Passive Foreign Investment Company Status,” the gross amount of cash distributions on Telesat Public Shares should be taxable to U.S. Holders as dividend income to the extent of Telesat Corporation’s earnings and profits (as determined for U.S. federal income tax purposes). With respect to non-corporate U.S. Holders (including individuals), dividends received from Telesat Corporation should be subject to U.S. federal income tax at preferential rates, provided that certain holding period requirements and other conditions are satisfied and that Telesat Corporation is not determined to be a surrogate foreign corporation. U.S. Holders that are corporations generally will not be eligible for the dividends received deduction with respect to dividends received from Telesat Corporation.

To the extent that the amount of any distribution exceeds Telesat Corporation’s earnings and profits, the excess will first be treated as a tax-free return of capital (with a corresponding reduction in the adjusted tax basis of a U.S. Holder’s Telesat Public Shares) up to the amount thereof, and then as capital gain recognized on a taxable disposition.

154

Table of Contents

Dividends paid in a currency other than U.S. dollars generally will be included in a U.S. Holder’s gross income in a U.S. dollar amount based on the spot exchange rate in effect on the date of actual or constructive receipt, whether or not the payment is converted into U.S. dollars at that time. The U.S. Holder generally will have a tax basis in such currency equal to such U.S. dollar amount, and any gain or loss recognized upon a subsequent sale or conversion of the foreign currency for a different U.S. dollar amount generally will be U.S. source ordinary income or loss. If the dividend is converted into U.S. dollars on the date of receipt, a U.S. Holder generally should not be required to recognize foreign currency gain or loss in respect of the dividend income.

Dividends received from Telesat Corporation by a U.S. Holder who is a qualified resident of the U.S. under the Convention Between the United States of America and Canada With Respect to Taxes on Income and Capital, signed September 26, 1980, as amended (the “U.S.-Canada Tax Treaty”) generally will be subject to withholding tax in Canada at a rate of fifteen percent (15%). Any Canadian withholding tax should generally be creditable against the U.S. tax that would otherwise be imposed on the dividend income. The ability to claim the credit, however, is subject to several limitations.

Taxation of Dispositions of Telesat Public Shares

Subject to the discussion below under “— Passive Foreign Investment Company Status,” for U.S. federal income tax purposes, a U.S. Holder should recognize taxable gain or loss on any sale or other taxable disposition of Telesat Public Shares in an amount equal to the difference between the amount realized from such sale or other taxable disposition and the U.S. Holder’s adjusted tax basis in such shares. Such recognized gain or loss generally will be capital gain or loss. Capital gains of non-corporate U.S. Holders will be subject to U.S. federal income tax at preferential rates if the U.S. Holder has held the Telesat Public Shares for more than one year as of the date of the sale or other taxable disposition. The deductibility of capital losses is subject to limitations. Any gain or loss recognized by a U.S. Holder on the sale or other taxable disposition of Telesat Public Shares generally will be treated as U.S. source gain or loss.

Passive Foreign Investment Company Status

Notwithstanding the foregoing, certain adverse U.S. federal income tax consequences could apply to a U.S. Holder if Telesat Corporation is treated as a passive foreign investment company (“PFIC”) for any taxable year during which the U.S. Holder holds Telesat Public Shares. As previously noted, a foreign corporation, such as Telesat Corporation, will generally be classified as a PFIC for U.S. federal income tax purposes for any taxable year in which, after applying certain complex look-through rules, either (i) 75% or more of its gross income for such year consists of passive income or (ii) the average percentage of assets held by such corporation during such year which produce, or are held for the production, of passive income is at least 50%. Passive income generally includes, among other things, dividends, interest, royalties, rents, annuities, and net gains from certain sales or exchanges of property, but generally excludes rents and royalties derived in the active conduct of a trade or business from persons other than related persons. In addition, direct or indirect foreign corporate subsidiaries of Telesat Corporation could be treated as PFICs. In such a case, if Telesat Corporation is treated as a PFIC, U.S. Holders would generally be treated as owning an indirect equity interest in any such subsidiary PFICs and could be subject to certain adverse tax consequences as a result.

Under the complex PFIC look-through rules, for purposes of determining whether a foreign corporation should be classified as a PFIC, such foreign corporation will generally be treated as if it owns a proportionate share of the assets of, and earns a proportionate share of the income earned by, any subsidiary corporation if the foreign corporation owns at least 25% (by value) of the stock of any such subsidiary corporation. Furthermore, similar look-through rules apply to partnerships in which a foreign corporation owns at least a 25% interest. Under applicable Treasury Regulations, if a corporation owns less than 25% (by value) of a partnership, such corporation’s interest in the partnership is, in general, treated as a passive asset and its income flowing through from the partnership is, in general, passive income, in each case subject to certain exceptions. During 2021 after the Transaction and during a portion of 2022, Telesat Corporation owned only approximately 24% of the Telesat Partnership Units (representing its percentage interest in Telesat Partnership and indirectly in the wholly owned corporate subsidiaries of Telesat Partnership). Telesat Corporation’s ownership interest in Telesat Partnership increased during 2022, and has further increased each year thereafter. As of December 31, 2022, December 31, 2023, December 31, 2024, and December 31, 2025, Telesat Corporation’s ownership interest in Telesat Partnership was 25.7%, 27.2%, 28%, and 29.1%, respectively. While not free from doubt, Telesat Corporation believes that, by virtue of additional value associated with its interest as general partner of Telesat Partnership, Telesat Corporation owned at least 25% of the total value of Telesat Partnership (and indirectly in the wholly owned corporate subsidiaries of Telesat Partnership) during 2021 and 2022. In addition, Telesat

155

Table of Contents

Corporation owned more than 25% of the total value of Telesat Partnership (and indirectly in the wholly owned corporate subsidiaries of Telesat Partnership) during 2023, 2024 and 2025. Telesat Corporation believes it was not a PFIC for any of its 2021-2025 taxable years, taking into account the income and assets of the wholly owned corporate subsidiaries of Telesat Partnership. Telesat Corporation can provide no guarantee that the IRS will not successfully challenge this position upon any audit of a U.S. Holder.

The determination as to whether Telesat Corporation should be classified as a PFIC for 2026 and years thereafter will be a factual determination that must be made annually at the close of each taxable year and will be based upon the composition of Telesat Corporation’s income and assets (including certain entities in which Telesat Corporation holds at least a 25% interest by value), which may be subject to change. As a result, it is not possible to determine whether Telesat Corporation will be characterized as a PFIC for 2026 or any other future year until after the close of such year. While Telesat Corporation intends to manage its business so as to avoid PFIC status to the extent possible and consistent with its other business goals, Telesat Corporation cannot predict whether its business plans will allow it to avoid PFIC status. In addition, because the market price of the Telesat Public Shares has fluctuated and is likely to fluctuate in the future and because that market price may affect the determination of whether Telesat Corporation is a PFIC, there can be no guarantee that Telesat Corporation will not be a PFIC for any taxable year.

If Telesat Corporation is a PFIC, a U.S. Holder that does not make an election to treat Telesat Corporation as a qualified electing fund (“QEF Election”) or did not make a mark-to-market election (“Mark-to-Market Election”) (both elections described more fully below) will be subject to special tax rules with respect to any Excess Distribution (as defined below) it receives in respect of the Telesat Public Shares and any gain it realizes from a disposition of Telesat Public Shares. If any such U.S. Holder receives an Excess Distribution or disposes of his, her or its Telesat Public Shares, such U.S. Holder is required to (i) pay tax on the U.S. dollar value of any Excess Distribution or gain on the disposition of its Telesat Public Shares at ordinary income rates, and (ii) compute the tax liability on such Excess Distribution or gain as if such items had been earned ratably over each day in the U.S. Holder’s holding period (or a certain portion thereof) for the Telesat Public Shares. The U.S. Holder will be subject to tax on such gain or Excess Distributions at the highest ordinary income tax rate for each taxable year in which such gain or Excess Distributions are treated as having been earned, other than the current year and any period prior to the first day of the first taxable year in which Telesat Corporation was a PFIC (for which periods the U.S. Holder’s regular ordinary income tax rate for the current year will apply), regardless of the rate otherwise applicable to the U.S. Holder (and generally without reduction by otherwise available tax attributes in the prior years, such as net operating loss carry forwards). In addition to the tax at ordinary income rates, such U.S. Holder will also be liable for an interest charge in respect of the taxes deemed to have been deferred for prior taxable years. Furthermore, if Telesat Corporation is a PFIC, the preferential tax rate applicable to qualified dividend income derived by certain non-corporate U.S. Holders would not apply to dividends paid with respect to Telesat Public Shares. For purposes of these rules, gifts, exchanges pursuant to corporate reorganizations, certain other transfers, and use of the Telesat Public Shares as security for a loan may be treated as taxable dispositions of such Telesat Public Shares. In addition, a stepped-up basis in the Telesat Public Shares will generally not be available upon the death of an individual U.S. Holder who has not made a timely QEF Election with respect to Telesat Corporation. Indirect investments in a PFIC may also be subject to these special U.S. federal income tax rules. For purposes of the foregoing rules, the amount by which the U.S. dollar value of distributions during a taxable year in respect of a Telesat Public Share exceeds 125% of the average amount received in respect thereof during the three (3) preceding taxable years (or, if shorter, the U.S. Holder’s holding period for the Telesat Public Shares before such taxable year) is an “Excess Distribution”.

If Telesat Corporation is a PFIC for any year during which a U.S. Holder holds Telesat Public Shares, Telesat Corporation generally will be treated as a PFIC with respect to such U.S. Holder for all succeeding years during which such U.S. Holder holds such Telesat Public Shares, unless Telesat Corporation ceases to be a PFIC and such U.S. Holder makes a “deemed sale” election with respect to such Telesat Public Shares. A U.S. Holder that makes such an election will be deemed to have sold his, her, or its Telesat Public Shares at their fair market value on the last day of the last taxable year in which Telesat Corporation qualified as a PFIC, and any gain from such deemed sale will be subject to the foregoing U.S. federal income tax treatment. After the deemed sale election, the Telesat Public Shares with respect to which the deemed sale election was made will not be treated as shares in a PFIC unless Telesat Corporation subsequently becomes a PFIC again.

156

Table of Contents

QEF Election

A U.S. Holder that makes a timely and effective QEF Election with respect to Telesat Public Shares, referred to in this disclosure as an “Electing U.S. Holder,” will not be subject to the adverse U.S. tax consequences discussed above with respect to such shares. Instead, an Electing U.S. Holder must include in income such shareholder’s pro rata share of Telesat Corporation’s ordinary earnings and net capital gain, if any, for the taxable year of the Electing U.S. Holder in which or with which the taxable year of Telesat Corporation ends and in which Telesat Corporation is a PFIC. The amount so included in income generally will be treated as ordinary income to the extent of such Electing U.S. Holder’s pro rata share of the PFIC’s ordinary earnings and as long-term capital gain to the extent of such Electing U.S. Holder’s pro rata share of the PFIC’s net capital gains. If an Electing U.S. Holder is an individual, any such net capital gain inclusions may be eligible for taxation at the preferential capital gain tax rates. Such income inclusions generally will be treated as income from sources outside of the U.S. for foreign tax credit purposes.

A QEF Election will generally apply to the taxable year of the shareholder for which such QEF Election is timely and effectively made and to all subsequent taxable years, unless such QEF Election is invalidated, terminated, or the IRS consents to revocation of such QEF Election. If a U.S. Holder makes a QEF Election and, in a subsequent taxable year Telesat Corporation ceases to be a PFIC, the QEF Election will remain in effect (although it will not be applicable) during those taxable years in which Telesat Corporation is not a PFIC. Accordingly, if Telesat Corporation becomes a PFIC in another subsequent taxable year, the QEF Election will be effective and the Electing U.S. Holder will again be subject to the QEF rules described above during any subsequent taxable year in which Telesat Corporation qualifies as a PFIC.

Telesat Corporation will use reasonable efforts to provide U.S. Holders with such information as may be required to make a QEF Election with respect to their ownership of Telesat Public Shares (including with respect to any of its subsidiaries that is a PFIC). Each U.S. Holder should consult his, her or its own tax advisors regarding the tax consequences of making, or not making, a QEF Election with respect to Telesat Corporation and any subsidiary PFIC.

Mark-to-Market Election

Alternatively, if Telesat Public Shares are “marketable stock,” a U.S. Holder generally would be permitted to make a Mark-to-Market Election. Generally, stock will be considered “marketable stock” if it is “regularly traded” on a “qualified exchange or other market” within the meaning of applicable Treasury Regulations. Generally a class of stock is “regularly traded” on an exchange during any calendar year in which such class of stock is traded, other than in de minimis quantities, on at least 15 days during each calendar quarter. A “qualified exchange or other market” includes: (i) a national securities exchange that is registered with the SEC or the national market system established pursuant to section 11A of the Exchange Act, or (ii) a foreign securities exchange that is regulated or supervised by a governmental authority of the country in which the market is located, provided that (a) such foreign exchange has trading volume, listing, financial disclosure, surveillance, and other requirements, and the laws of the country in which such foreign exchange is located, together with the rules of such foreign exchange, ensure that such requirements are actually enforced and (b) the rules of such foreign exchange effectively promote active trading of listed stocks. It is expected that the Telesat Public Shares will constitute marketable stock under these rules, although no guarantees can be made.

If a Mark-to-Market Election is made, the U.S. Holder generally would include as ordinary income in each taxable year the excess, if any, of the fair market value of the Telesat Public Shares at the end of the taxable year over such U.S. Holder’s adjusted tax basis in the Telesat Public Shares. The U.S. Holder would also be permitted an ordinary loss in respect of the excess, if any, of the U.S. Holder’s adjusted tax basis in the Telesat Public Shares over their fair market value at the end of the taxable year, but only to the extent of the net amount previously included in income as a result of the Mark-to-Market Election. A U.S. Holder’s tax basis in the Telesat Public Shares would be adjusted to reflect the amount included in gross income or allowed as a deduction because of the Mark-to-Market Election. Gain realized on the sale or other disposition of the Telesat Public Shares would be treated as ordinary income, and any loss realized on the sale or other disposition of the Telesat Public Shares would be treated as ordinary loss to the extent that such loss does not exceed the net Mark-to-Market gains previously included in income by the U.S. Holder. Losses that exceed this limitation are subject to the rules generally applicable to losses provided in the Code and the regulations thereunder. Amounts treated as ordinary income are not eligible for the preferential tax rates applicable to qualified dividend income or long-term capital gains. Further, if a Mark-to-Market Election is made, U.S. Holders will not qualify for the qualified dividend income rate.

157

Table of Contents

A U.S. Holder makes a Mark-to-Market Election by attaching a completed IRS Form 8621 to a timely filed U.S. federal income tax return. A Mark-to-Market Election applies to the taxable year in which such Mark-to-Market Election is made and to each subsequent taxable year, generally unless the Telesat Public Shares cease to be marketable stock or the IRS consents to revocation of such election. If a U.S. Holder does not make a Mark-to-Market Election beginning in the first taxable year of such U.S. Holder’s holding period for the Telesat Public Shares for which Telesat Corporation is a PFIC and such U.S. Holder has not made a timely QEF Election, the adverse tax consequences discussed above will apply to certain dispositions of, and distributions on, the Telesat Public Shares. Each U.S. Holder should consult its own tax advisors regarding the availability of, and procedure for making, a Mark-to-Market Election.

Although a U.S. Holder may be eligible to make a Mark-to-Market Election with respect to the Telesat Public Shares, no such election may be made with respect to the stock of any subsidiary PFIC that a U.S. Holder is treated as owning, because such stock is not marketable. Hence, the Mark-to-Market Election will not be effective to avoid the application of the adverse tax consequences described above with respect to deemed dispositions of subsidiary PFIC stock or excess distributions from a subsidiary PFIC to its shareholder.

A U.S. Holder who is a direct or “indirect” holder of stock of a PFIC generally must file an IRS Form 8621 in respect of such PFIC for a taxable year in the circumstances described in the United States Treasury Regulations. U.S. Holders are encouraged to consult their tax advisors regarding the application of the PFIC rules to their investment in Telesat Public Shares and concerning the availability and consequences of making, or not making, any of the elections mentioned above, as well as concerning their annual filing requirements.

Medicare Tax

A United States person that is an individual or estate, or a trust that does not fall into a special class of trusts that is exempt from such tax, is subject to a 3.8% tax on net investment income in excess of certain amounts. In the case of an individual, the tax is imposed on the lesser of (1) the United States person’s “net investment income” for the relevant taxable year and (2) the excess of the United States person’s modified adjusted gross income for the taxable year over US$250,000 (in the case of a taxpayer filing a joint return or a surviving spouse), US$125,000 (in the case of a married taxpayer filing a separate return) or US$200,000 (in any other case). In the case of an estate or trust, the tax is imposed on the lesser of (1) the entity’s “undistributed net investment income” for the taxable year and (2) the excess (if any) of the entity’s “adjusted gross income” over the dollar amount at which the highest tax bracket begins for such entity. A holder’s net investment income will include its gross dividend income and its net gains from the disposition of Telesat Public Shares unless such dividends or net gains are derived in the ordinary course of the conduct of a trade or business (other than a trade or business that consists of certain passive or trading activities). U.S. Holders that are individuals, estates or trusts are encouraged to consult their tax advisors regarding the applicability of the Medicare tax to their income and gains in respect of their investment in Telesat Public Shares.

Information with Respect to Foreign Financial Assets

Individuals who own “specified foreign financial assets” with an aggregate value in excess of US$50,000 are required to file an information report with respect to such assets with their tax returns. “Specified foreign financial assets” include any financial accounts maintained by foreign financial institutions, as well as any of the following, but only if they are not held in accounts maintained by financial institutions: (i) stocks and securities, including Telesat Public Shares. issued by non-U.S. persons, (ii) financial instruments and contracts held for investment that have non-U.S. issuers or counterparties and (iii) interests in foreign entities. U.S. Holders that are individuals are encouraged to consult their tax advisors regarding the application of this reporting requirement as it relates to their ownership of Telesat Public Shares.

Certain Material U.S. Taxation Considerations to U.S. Holders of Telesat Partnership Units

Allocation and Taxation of Telesat Partnership’s Profits and Losses

If, as anticipated, Telesat Partnership is treated as a partnership for U.S. federal income tax purposes, it will not be a taxable entity. Instead, each U.S. Holder in computing such holder’s U.S. federal income tax liability for a taxable year will be required to include its allocable share of items of Telesat Partnership’s income, gain, loss, deduction and credit for the Telesat Partnership’s taxable year ending with or within the taxable year of such U.S. Holder, regardless of whether the holder has received any distributions from Telesat Partnership. The characterization of an item of

158

Table of Contents

Telesat Partnership’s income, gain, loss, deduction or credit generally will be determined at Telesat Partnership’s (rather than at the holder’s) level and then such characterization will be passed through to the holders as if it derived such items directly.

A U.S. Holder’s allocable share of Telesat Partnership’s items of income, gain, loss, deduction and credit will be determined by the Partnership Agreement, provided such allocations either have “substantial economic effect” or are determined to be in accordance with the holder’s interest in Telesat Partnership. If the allocations provided by the Partnership Agreement were successfully challenged by the IRS, the redetermination of the allocations to a particular holder for U.S. federal income tax purposes could be less favorable than the allocations set forth in the Partnership Agreement.

Telesat Partnership may derive taxable income that is not matched by a corresponding receipt of cash. This could occur because of differences in the rules for recognizing income for book and tax purposes. To the extent that there is a discrepancy between Telesat Partnership’s recognition of income and Telesat Partnership’s receipt of the related cash and distribution of the same to the holders of Telesat Partnership Units, it is possible that the U.S. federal income tax liability of a U.S. Holder with respect to its allocable share of Telesat Partnership’s earnings in a particular taxable year could exceed the cash distributions to the U.S. Holder for the year, thus giving rise to an out-of-pocket payment by the U.S. Holder.

Section 706 of the Code provides that items of partnership income and deductions must be allocated between transferors and transferees of partnership interests. Telesat Partnership will apply certain assumptions and conventions in an attempt to comply with applicable rules and to report income, gain, loss, deduction and credit to holders in a manner that reflects such holders’ beneficial share of Telesat Partnership items and that takes into account any exchanges of Telesat Partnership Units for Telesat Public Shares. These conventions are designed to more closely align the receipt of cash and the allocation of income between holders of Telesat Partnership Units, but these assumptions and conventions may not be in compliance with all aspects of applicable tax requirements. In addition, as a result of such allocation method, a holder may be allocated taxable income even if such holder does not receive any distributions.

If Telesat Partnership’s conventions are not allowed by the U.S. Department of the Treasury regulations (or only apply to transfers of less than all of a holder’s shares) or if the IRS otherwise does not accept Telesat Partnership’s conventions, the IRS may contend that Telesat Partnership’s taxable income or losses must be reallocated among the holders of interests in Telesat Partnership. If such a contention were sustained, certain U.S. Holders’ respective tax liabilities would be adjusted to the possible detriment of certain other U.S. Holders. The general partner of Telesat Partnership (i.e., Telesat Corporation) is authorized to revise Telesat Partnership’s method of allocation between transferors and transferees (as well as among holders whose interests otherwise could vary during a taxable period).

If items of income or gain allocated to a U.S. Holder are subject to income tax in Canada, the U.S. Holder of Telesat Partnership Units may generally credit the Canadian income tax against tax that would otherwise be imposed on the income or gain by the U.S. The ability to claim the credit, however, is subject to several limitations.

Adjusted Tax Basis of Telesat Partnership Units

A U.S. Holder’s adjusted tax basis in its Telesat Partnership Units generally will (a) be increased by the U.S. Holder’s allocable share of (i) items of Telesat Partnership’s income and gain and (ii) increases in Telesat Partnership’s liabilities, if any, and (b) be decreased, but not below zero, by (i) distributions from Telesat Partnership, (ii) the U.S. Holder’s allocable share of items of Telesat Partnership’s deductions and losses, and (iii) the U.S. Holder’s allocable share of the reduction in Telesat Partnership’s liabilities, if any.

A U.S. Holder is allowed to deduct its allocable share of Telesat Partnership’s losses (if any) only to the extent of such U.S. Holder’s adjusted tax basis in Telesat Partnership Units it is treated as holding at the end of the taxable year in which the losses occur. If the recognition of a U.S. Holder’s allocable share of Telesat Partnership’s losses would reduce its adjusted tax basis for its Telesat Partnership Units below zero, the recognition of the portion of the losses that would reduce the U.S. Holder’s adjusted tax basis below zero would be deferred to subsequent taxable years and will be allowed if and when such U.S. Holder has sufficient tax basis so that such losses would not reduce such U.S. Holder’s adjusted tax basis below zero.

159

Table of Contents

Treatment of Telesat Partnership’s Cash Distributions

Distributions of cash by Telesat Partnership generally will not be taxable to a U.S. Holder for U.S. federal income tax purposes to the extent of such U.S. Holder’s adjusted tax basis (described above) in its Telesat Partnership Units. Any cash distributions in excess of a U.S. Holder’s adjusted tax basis generally will be considered to be gain from the sale or exchange of Telesat Partnership Units, as described below.

Treatment of Exchanges of Telesat Partnership Units for Telesat Public Shares and Other Dispositions of Telesat Partnership Units

Holders of Telesat Partnership Units may elect to exchange (and, in certain circumstances, may be required to exchange) their Telesat Partnership Units for Telesat Public Shares. Such an exchange (or, generally, any other sale or exchange of Partnership Units) will result in the recognition of gain or loss in an amount equal to the difference, if any, between (i) the fair market value of Telesat Public Shares (or other consideration) received, plus the amount of the U.S. Holder’s share of Telesat Partnership’s liabilities, if any, and (ii) the U.S. Holder’s adjusted tax basis in the Telesat Partnership Units exchanged.

Any gain or loss recognized with respect to such exchange generally will be treated as capital gain or loss and will be long-term capital gain or loss if the U.S. Holder’s holding period for its interest exceeds one year. A portion of such gain may be treated as ordinary income under the Code to the extent attributable to the U.S. Holder’s allocable share of unrealized gain or loss in Telesat Partnership’s assets to the extent described in Section 751 of the Code. Long-term capital gains of non-corporate U.S. Holders (including individuals) will be subject to U.S. federal income tax at preferential rates. The deductibility of capital losses is subject to limitations. Any gain or loss recognized by a U.S. Holder on an exchange of Telesat Partnership Units generally will be treated as U.S. source gain or loss.

A U.S. Holder’s holding period in the Telesat Public Shares received in the exchange will begin on the day after the exchange.

Limitation on Deductibility of Capital Losses

Any capital losses generated by Telesat Partnership and allocated to holders of Telesat Partnership Units will be deductible by U.S. Holders who are individuals only to the extent of such U.S. Holders’ capital gains for the taxable year plus up to US$3,000 of ordinary income (US$1,500 in the case of a married individual filing a separate return). Excess capital losses may be carried forward by individuals indefinitely. Any capital losses generated by Telesat Partnership will be deductible by corporate U.S. Holders to the extent of such holders’ capital gains for the taxable year. Corporations may carry capital losses back three years and forward five years. U.S. Holders should consult their tax advisors regarding the deductibility of capital losses.

Additional Limitations on Deductibility of Telesat Partnership’s Losses

As stated above, a U.S. Holder generally will be restricted from taking into account for U.S. federal income tax purposes its allocable share of any loss incurred by Telesat Partnership in excess of the adjusted tax basis of such U.S. Holder’s Telesat Partnership Units. In addition, certain U.S. Holders, including individuals, may be subject to various other limitations on their ability to use their allocable share of deductions and losses of Telesat Partnership. Such limitations include those relating to “passive activity losses,” amounts “at risk,” capital losses and itemized deductions. U.S. Holders may also be subject to limitations relating to “investment interest.”

Dual consolidated loss restrictions also may apply to limit the deductibility by a corporate U.S. Holder of losses incurred by Telesat Partnership. Corporate U.S. Holders of Telesat Partnership Units are urged to consult their own tax advisors regarding the applicability and effect to them of dual consolidated loss restrictions.

Partnership Representative

Telesat Corporation will act as Telesat Partnership’s “partnership representative.” Telesat Corporation’s actions as partnership representative, including its agreement to adjustments of Telesat Partnership’s income in settlement of an IRS audit of Telesat Partnership, will bind all partners in Telesat Partnership.

160

Table of Contents

Information Returns

Telesat Partnership has agreed to use reasonable efforts to furnish Telesat Partnership Unit holders tax information as promptly as possible, which describes a holder’s allocable share of Telesat Partnership’s income, gain, loss and deduction for Telesat Partnership’s preceding taxable year. Delivery of this tax information by Telesat Partnership will be subject to delay in the event of, among other reasons, the late receipt of any necessary tax information from a subsidiary in which Telesat Partnership holds an interest. It is therefore possible that, in any taxable year, Telesat Partnership Unit holders will need to apply for extensions of time to file their tax returns. In preparing the tax information, Telesat Partnership will use various accounting and reporting conventions to determine a holder’s allocable share of income, gain, loss and deduction. The IRS may successfully contend that certain of these reporting conventions are impermissible, which could result in an adjustment to Telesat Partnership Unit holders’ income or loss.

It is possible that Telesat Partnership may engage in transactions that subject Telesat Partnership and, potentially, the holders of Telesat Partnership Units to other information reporting requirements with respect to an investment in Telesat Partnership. A Telesat Partnership Unit holder may be subject to substantial penalties if it fails to comply with such information reporting requirements. Telesat Partnership Unit holders should consult with their tax advisors regarding such information reporting requirements.

Telesat Partnership may be audited by the IRS. Adjustments resulting from an IRS audit may require Telesat Partnership to adjust a prior year’s tax liability and may result in an audit of a Telesat Partnership Unit holder’s tax return. Any audit of a Telesat Partnership Unit holder’s tax return could result in adjustments not related to Telesat Partnership’s tax returns as well as those related to Telesat Partnership’s tax returns.

Information Reporting and Backup Withholding

Generally, a U.S. Holder of Telesat Partnership Units should not be subject to U.S. backup withholding tax, provided such U.S. Holder timely provides Telesat Partnership with a properly completed IRS Form W-9, including an accurate taxpayer identification number. In the case of any U.S. Holder subject to backup withholding, Telesat Partnership will withhold from such U.S. Holder at the applicable rate (currently twenty-four percent (24%)) with respect to income derived through Telesat Partnership. Backup withholding is not an additional tax; the amount of any backup withholding with respect to income derived by a Telesat Partnership Unit holder through Telesat Partnership generally will be allowed as a credit against its U.S. federal income tax liability and may entitle it to a refund.

Publicly Traded Partnership

As discussed above, Loral has received an opinion from special tax counsel that Telesat Partnership should not be classified as a publicly traded partnership for U.S. federal income tax purposes. But even if Telesat Partnership were treated as a publicly traded partnership, it is anticipated that it should meet the qualifying income exception, described below, and so not be treated or taxable as a corporation for U.S. federal income tax purposes, unless it were treated as a U.S. corporation under Section 7874. (See “— Application of Section 7874 of the Code — 80% Ownership Test: Treatment of Telesat Corporation or Telesat Partnership as a U.S. Corporation,” above).

A publicly traded partnership will be treated as a partnership, and not as a corporation for U.S. federal income tax purposes, if ninety percent (90%) or more of its gross income during each taxable year consists of “qualifying income” within the meaning of Section 7704 of the Code and it is not required to register as an investment company under the Investment Company Act of 1940 (the “qualifying income exception”). Qualifying income generally includes dividends, interest, capital gains from the sale or other disposition of stocks and securities and certain other forms of investment income. It is expected that Telesat Partnership will earn qualifying income. However, no assurance can be given as to the types of income that will be earned in any given year.

If Telesat Partnership were treated as a publicly traded partnership and failed to satisfy the qualifying income exception (other than a failure which is determined by the IRS to be inadvertent and which is cured within a reasonable period of time after the discovery of such failure), it would be treated as if it had transferred all of its assets, subject to its liabilities, to a newly formed foreign corporation, on the first day of the year in which it failed to satisfy the qualifying income exception, in return for stock of the corporation, and then distributed such stock to the holders of Telesat Partnership Units in liquidation of their interests in Telesat Partnership. This contribution and liquidation would be taxable to U.S. Holders of Telesat Partnership Units, in whole or in part, in an amount not to exceed the excess of the fair market value of Telesat Partnership Units over their adjusted basis in the hands of the U.S. Holder.

161

Table of Contents

Certain Material U.S. Income Tax Considerations to Non-U.S. Holders

Holding Telesat Public Shares

A Non-U.S. Holder generally should not be subject to U.S. federal income or withholding tax on dividends received from Telesat Corporation unless the dividends are effectively connected with the Non-U.S. Holder’s conduct of a trade or business in the U.S. (and, if an income tax treaty applies, the dividends are attributable to a permanent establishment or fixed place of business maintained by the Non-U.S. Holder in the U.S.).

In addition, a Non-U.S. Holder generally will not be subject to U.S. federal income or withholding tax on any gain recognized on the sale, exchange or other disposition of Telesat Public Shares unless: (i) such gain is effectively connected with the conduct by the Non-U.S. Holder of a trade or business within the U.S. (or, if an income tax treaty applies, is attributable to a permanent establishment or fixed place of business maintained by the Non-U.S. Holder in the U.S.); or (ii) in the case of certain capital gains recognized by a Non-U.S. Holder that is an individual, such individual is present in the U.S. for 183 days or more during the taxable year in which the capital gain is recognized and certain other conditions are met.

Taxation of Non-U.S. Holders of Telesat Partnership Units

Non-U.S. Holders are subject to U.S. withholding tax at a thirty percent (30%) rate on the gross amount of interest, dividends and other fixed or determinable annual or periodical income received or derived through a partnership from sources within the U.S. unless such income is treated as effectively connected with a trade or business within the U.S. or the Non-U.S. Holder establishes that it is entitled to an exemption. The thirty percent (30%) rate may be reduced or eliminated under the provisions of an applicable income tax treaty between the U.S. and the country in which the Non-U.S. Holder resides or is organized. Whether a Non-U.S. Holder is eligible for treaty benefits will depend upon the provisions of the applicable treaty as well as the treatment of Telesat Partnership under the laws of the Non-U.S. Holder’s jurisdiction. Telesat Partnership will not itself be able to claim benefits under the U.S.-Canada Tax Treaty with respect to interest, dividends or other fixed or determinable annual or periodical income that it receives from Loral. The thirty-percent (30%) withholding tax rate does not apply to certain portfolio interest on obligations of U.S. persons allocable to certain non-U.S. persons. Non-U.S. Holders generally are not subject to U.S. federal income tax on capital gains, including such gains realized upon a disposition of assets by Telesat Partnership or gains realized upon a sale of the Telesat Partnership Units if (i) such gains are not effectively connected with the conduct of a U.S. trade or business of such Non-U.S. Holder; (ii) a tax treaty is applicable and such gains are not attributable to a permanent establishment in the U.S. maintained by such non-U.S. person; or (iii) such non-U.S. person is an individual and is not present in the U.S. for 183 or more days during the taxable year (assuming certain other conditions are met). However, a Non-U.S. Holder would be taxable on any gain, as deemed effectively connected income, on a sale of assets by Telesat Partnership or a sale of Telesat Partnership Units to the extent attributable to “United States real property interests,” including interests in any “U.S. real property holding corporation” (“USRPHC”). In this regard, Loral would be a USRPHC if the fair market value of its U.S. real property interests equals or exceeds fifty percent (50%) of the sum of the fair market value of its worldwide real property interests and other assets used or held for use in a trade or business, all as determined under applicable U.S. Department of the Treasury regulations. Based on the relatively insubstantial portion of Loral’s assets that is treated as U.S. real property interests, it is not expected that Loral has been or will be a USRPHC for U.S. federal income tax purposes.

In order to claim benefits under an applicable treaty, a Non-U.S. Holder must provide the applicable IRS Form W-8 to Telesat Partnership. If a Telesat Partnership Unit holder does not timely provide Telesat Partnership with IRS Form W-8, or such form is not properly completed, Telesat Partnership may be subject to U.S. withholding taxes in excess of what would have been imposed had the proper certifications been provided. Such excess may be treated by Telesat Partnership as an expense that will be borne by all Telesat Partnership Unit holders on a pro rata basis (where Telesat Partnership is or may be unable to allocate any such excess withholding tax cost in a cost-efficient fashion specifically to the holders that failed to timely provide the proper U.S. tax certifications).

A Non-U.S. Holder of Telesat Partnership Units may also be subject to U.S. backup withholding tax (at the applicable rate, currently twenty-four percent (24%)) with respect to income derived through Telesat Partnership unless such Non-U.S. Holder of Telesat Partnership Units (i) provides an appropriate IRS Form W-8 that such Non-U.S. Holder is not a U.S. person; (ii) is a corporation or falls within another exempt category and appropriately demonstrates this fact when required or (iii) provides a taxpayer identification number and certifies that such holder is exempt from

162

Table of Contents

backup withholding tax (on a properly completed applicable IRS Form) and otherwise complies with the applicable requirements of the backup withholding tax rules. Backup withholding is not an additional tax; the amount of any backup withholding with respect to income derived by a Non-U.S. Holder of Telesat Partnership Units generally will be allowed as a credit against any U.S. federal income tax liability to which it is subject and may entitle it to a refund.

Prospective Non-U.S. Holders of Telesat Partnership Units are urged to consult their tax advisors with regard to the U.S. federal income tax consequences to them of acquiring, holding and disposing of Telesat Partnership Units and the effects of state, local and non-U.S. tax laws, as well as eligibility for any reduced withholding benefits.

Information Returns

Telesat Partnership has agreed to use reasonable efforts to furnish Telesat Partnership Unit holders tax information as promptly as possible, which describes a holder’s allocable share of Telesat Partnership’s income, gain, loss and deduction for Telesat Partnership’s preceding taxable year. There can be no assurance that this tax information will meet the compliance requirements of a Non-U.S. Holder’s jurisdiction. Delivery of this tax information by Telesat Partnership will be subject to delay in the event of, among other reasons, the late receipt of any necessary tax information from a subsidiary in which Telesat Partnership holds an interest. It is therefore possible that, in any taxable year, Telesat Partnership Unit holders will need to apply for extensions of time to file their tax returns. In preparing the tax information, Telesat Partnership will use various accounting and reporting conventions to determine a holder’s allocable share of income, gain, loss and deduction. The IRS may successfully contend that certain of these reporting conventions are impermissible, which could result in an adjustment to Telesat Partnership Unit holders’ income or loss.

It is possible that Telesat Partnership may engage in transactions that subject Telesat Partnership and, potentially, the holders of Telesat Partnership Units to other information reporting requirements with respect to an investment in Telesat Partnership. A Telesat Partnership Unit holder may be subject to substantial penalties if it fails to comply with such information reporting requirements. Telesat Partnership Unit holders should consult with their tax advisors regarding such information reporting requirements.

Telesat Partnership may be audited by the IRS. Adjustments resulting from an IRS audit may require Telesat Partnership to adjust a prior year’s tax liability, and may result in an audit of a Telesat Partnership Unit holder’s tax return. Any audit of a Telesat Partnership Unit holder’s tax return could result in adjustments not related to Telesat Partnership’s tax returns as well as those related to Telesat Partnership’s tax returns.

Certain Material Canadian Tax Implications for Non-Canadian Holders

The following summary describes, as of the date hereof, the principal Canadian federal income tax considerations under the Income Tax Act (Canada) (the “Tax Act”) generally applicable to the holding and disposing of Telesat Public Shares and the holding and disposing of Telesat Partnership Units, generally applicable to a beneficial owner who, at all relevant times, for the purposes of the Tax Act, (i) is not, and is not deemed to be, resident in Canada, (ii) does not use or hold, and is not deemed to use or hold the Telesat Public Shares or the Telesat Partnership Units, as applicable, in a business carried on in Canada, (iii) deals at arm’s length with, and is not affiliated with, Telesat Corporation or Telesat Partnership, as applicable and (iv) holds such Telesat Public Shares or Telesat Partnership Units, as applicable, as “capital property” (referred to in this summary as a “Non-Canadian Holder”). Generally, Telesat Public Shares and Telesat Partnership Units will be capital property to a Non-Canadian Holder, provided that the Non-Canadian Holder does not hold such securities in the course of carrying on a business of dealing in securities or as part of an adventure or concern in the nature of trade. Special rules, which are not discussed in this summary, may apply to a Non-Canadian Holder that is an “authorized foreign bank” within the meaning of the Tax Act or an insurer carrying on an insurance business in Canada and elsewhere. Any such Non-Canadian Holder should consult its own tax advisor.

This summary is not applicable to a Non-Canadian Holder that has entered or enters into a “derivative forward agreement” (as defined in the Tax Act) with respect to the Telesat Public Shares or the Telesat Partnership Units. Any such Non-Canadian Holder should consult its own tax advisor with respect to an investment in the Telesat Public Shares or the Telesat Partnership Units.

This summary is based on the current provisions of the Tax Act, the regulations promulgated thereunder (the “Tax Regulations”), and the administrative policies and assessment practices of the Canada Revenue Agency (the “CRA”) published in writing by the CRA prior to the date hereof. This summary also takes into account all specific proposals (the “Tax Proposals”) to amend the Tax Act and the Tax Regulations publicly announced by or on behalf of

163

Table of Contents

the Minister of Finance (Canada) prior to the date hereof. No assurances can be given that the Tax Proposals will be enacted in the form announced or at all. This summary does not otherwise take into account or anticipate changes in law, whether by judicial, governmental or legislative action or decision, or any changes in the administrative policies or assessment practices of the CRA, nor does it take into account other federal or any provincial, territorial or foreign tax legislation or considerations, which may differ from the Canadian federal income tax considerations described herein. This summary is not exhaustive of all possible Canadian federal income tax considerations that may affect Non-Canadian Holders.

Accordingly, this summary is of a general nature only and is not intended to be, nor should it be construed to be, legal or tax advice to any particular Non-Canadian Holder, and no representation with respect to the Canadian federal income tax considerations to any particular Non-Canadian Holder is made.

Currency Conversion

For the purposes of the Tax Act, all amounts relating to the acquisition, holding or disposition of Telesat Public Shares or Telesat Partnership Units, including dividends, distributions, adjusted cost base and proceeds of disposition, must generally be expressed in Canadian dollars. Amounts denominated in a currency other than Canadian dollars must generally be converted into Canadian dollars based on the exchange rates determined in accordance with the Tax Act on the day such amounts arise.

Certain Material Canadian Federal Income Tax Considerations to Non-Canadian Holders of Telesat Public Shares

This portion of the summary describes the principal Canadian federal income tax considerations generally applicable to a Non-Canadian Holder in respect of the holding or disposing of Telesat Public Shares.

This portion of the summary assumes that the Telesat Public Shares will not be “taxable Canadian property” (as defined in the Tax Act) to any particular Non-Canadian Holder at any time. Generally, the Telesat Public Shares will not constitute taxable Canadian property to a Non-Canadian Holder at a particular time provided that the shares are listed at that time on a designated stock exchange for purposes of the Tax Act (which includes the NASDAQ), unless at any particular time during the 60-month period that ends at that time (i) one or any combination of (a) the Non-Canadian Holder, (b) persons with whom the Non-Canadian Holder does not deal at arm’s length (for the purposes of the Tax Act), and (c) partnerships in which the Non-Canadian Holder or a person described in (b) holds a membership interest directly or indirectly through one or more partnerships, owned 25% or more of the issued shares of any class or series of the capital stock of Telesat Corporation, and (ii) more than 50% of the fair market value of Telesat Public Shares was derived directly or indirectly from one or any combination of: (a) real or immovable properties situated in Canada, (b) “Canadian resource properties”, (c) “timber resource properties”, and (d) options in respect of, or interests in, or for civil law rights in, any of the foregoing property whether or not the property exists, each term as defined in the Tax Act. Notwithstanding the foregoing, in certain circumstances set out in the Tax Act, Telesat Public Shares may be deemed to be taxable Canadian property.

Dividends on Telesat Public Shares

Dividends paid or credited or deemed to be paid or credited on the Telesat Public Shares to a Non-Canadian Holder will be subject to Canadian withholding tax at the rate of 25%, subject to any reduction in the rate of withholding to which the Non-Canadian Holder is entitled under any applicable income tax treaty or convention. For example, under the U.S.-Canada Tax Treaty, the rate of withholding tax on dividends paid or credited or deemed to be paid or credited to a Non-Canadian Holder who is beneficially entitled to such dividend, resident in the U.S. for purposes of the U.S.-Canada Tax Treaty and fully entitled to the benefits of the U.S.-Canada Tax Treaty is generally limited to 15% of the gross amount of the dividend. Non-Canadian Holders are urged to consult their own tax advisors to determine their entitlement to relief under an applicable income tax treaty.

Dispositions of Telesat Public Shares

A Non-Canadian Holder will not be subject to tax under the Tax Act on any capital gain realized on a disposition or deemed disposition of Telesat Public Shares, unless the Telesat Public Shares constitute taxable Canadian property of the Non-Canadian Holder and the Non-Canadian Holder is not entitled to relief under an applicable income tax treaty or convention.

164

Table of Contents

Certain Material Canadian Federal Income Tax Considerations to Non-Canadian Holders of Telesat Partnership Units

This portion of the summary describes the principal Canadian federal income tax considerations generally applicable to a Non-Canadian Holder in respect of the holding or disposing of Telesat Partnership Units.

Taxation of Telesat Partnership

The Tax Act does not define what constitutes a partnership but does describe the income tax consequences where one exists. The CRA has stated that, generally, a partnership is the relation that subsists between persons carrying on business in common with a view to profit and that whether a particular arrangement at a particular time constitutes a partnership is a matter determined by relevant provincial law. Telesat Partnership is registered as a partnership under Ontario law, although formal registration as a partnership under applicable law is not in and of itself decisive.

As discussed below under “Income of Telesat Partnership”, it is not expected that Telesat Partnership will be considered for the purposes of the Tax Act to have income from carrying on a business within the meaning of the Tax Act. The CRA has acknowledged that the level of activity required to qualify as a partnership under provincial law may be lower than that required for income to be regarded for the purposes of the Tax Act as income from a business rather than income from property, which is consistent with the relevant case law. The balance of this summary assumes that Telesat Partnership is considered to be a partnership for the purposes of the Tax Act.

SIFT Rules

Telesat Partnership is a “SIFT partnership” for the purposes of the Tax Act. As a SIFT partnership, Telesat Partnership will be subject to partnership level taxation (“SIFT Tax”) on its “taxable non-portfolio earnings”, which generally include (i) income from businesses carried on in Canada, (ii) income (other than taxable dividends) from “non-portfolio property”, and (iii) taxable capital gains from dispositions of “non-portfolio property”, each term as defined in the Tax Act. The SIFT Tax is applied to such income and taxable capital gains at a rate similar to the federal and provincial rate generally applicable to a Canadian corporation. If Telesat Partnership were to have “taxable non-portfolio earnings”, the excess of its taxable non-portfolio earnings over its SIFT Tax payable for a taxation year would be deemed to be a dividend received by Telesat Partnership in the taxation year from a taxable Canadian corporation, which deemed dividend would be allocated to holders of Telesat Partnership Units in accordance with the Partnership Agreement. The portion of the deemed dividend allocated to a Non-Canadian Holder would be subject to Canadian withholding tax. For a discussion of the taxation of dividends from a taxable Canadian corporation, see the discussion above under “Material Canadian Federal Income Tax Considerations to Non-Canadian Holders of Telesat Public Shares”.

It is expected that Telesat Partnership’s only material assets will be shares of Telesat CanHoldco, which will be non-portfolio property, Loral series B preferred stock (the “Loral Preferred Stock”), which may also be non-portfolio property, and cash. Dividends received by Telesat Partnership on shares of Telesat CanHoldco or Loral Preferred Stock will be taxable dividends and excluded from taxable non-portfolio earnings. Telesat Partnership does not expect to dispose of the shares of Telesat CanHoldco or the Loral Preferred Stock otherwise than on a tax-deferred rollover basis and, therefore, does not expect to realize capital gains on the disposition of non-portfolio property.

Each of Loral and Loral Holdings will be a controlled foreign affiliate (as defined in the Tax Act) of Telesat Partnership. The Tax Act requires Telesat Partnership to include in income, in respect of each share owned by Telesat Partnership of the capital stock of a controlled foreign affiliate, as income from the share, the percentage of the “foreign accrual property income” or “FAPI” (as defined in the Tax Act) of any controlled foreign affiliate of Telesat Partnership, for each taxation year of the affiliate ending in the taxation year of Telesat Partnership, equal to that share’s “participating percentage” (as defined in the Tax Act) in respect of the affiliate, determined at the end of each such taxation year of the affiliate (“FAPI Inclusion”), whether or not Telesat Partnership actually receives a distribution of that FAPI. If there were a FAPI Inclusion, subject to certain rules described below, Telesat Partnership would be entitled to deduct an amount in respect of any “foreign accrual tax” (as defined in the Tax Act) in respect of the amount (the FAPI Inclusion net of such deduction is referred to as the “Net FAPI Inclusion”). If Telesat Partnership receives a dividend on a share of the capital stock of a corporation that was at any time a controlled foreign affiliate of Telesat Partnership, Telesat Partnership may generally deduct, in computing its income for the year, the lesser of the amount of the dividend and the cumulative Net FAPI Inclusions (to the extent not previously deducted) (the “Subsection 91(5) Deduction”). It is expected that, if Can ULC were to pay a dividend to Loral Holdings (which would

165

Table of Contents

be included in computing the Net FAPI Inclusion), Loral Holdings and Loral would each pay sufficient dividends in the same taxation year with the effect that the Subsection 91(5) Deduction should offset the Net FAPI Inclusion such that it is expected that Telesat Partnership should not have any taxable non-portfolio earnings and should not be liable to pay SIFT Tax.

If any Subsection 91(5) Deduction did not offset the Net FAPI Inclusion and the Loral Preferred Stock were non-portfolio property, Telesat Partnership would have taxable non-portfolio earnings and would be required to pay SIFT Tax for the relevant taxation year. Please see risk factors under “Canadian Tax Risks”. In such case, each person who is a partner of Telesat Partnership in the year will generally be required to file a tax return under Part IX.1 of the Tax Act. However, a tax return filed by any partner will be deemed to have been made by each partner of Telesat Partnership. Under the Partnership Agreement, Telesat Corporation, as general partner of Telesat Partnership, is required to file the necessary return.

Computation of Income or Loss of Telesat Partnership

Telesat Partnership is not subject to tax under the Tax Act except in the circumstances discussed above under “SIFT Rules”. However, the income or loss of Telesat Partnership will be computed for each fiscal year as if Telesat Partnership were a separate person resident in Canada and will be allocated to the partners of Telesat Partnership in the manner set out in the Partnership Agreement, subject to the detailed rules in the Tax Act (including the SIFT Rules) in that regard. The fiscal year of Telesat Partnership generally will be the calendar year.

In computing its income, Telesat Partnership will be required to include dividends received on the shares of Telesat CanHoldco and Loral Preferred Stock. Telesat Partnership will be deemed to be a non-resident person for the purposes of the Tax Act in respect of, among other things, dividends paid or credited by Telesat CanHoldco. The rate of withholding tax imposed under Part XIII of the Tax Act in respect of dividends is 25%. Pursuant to the administrative policy of the CRA, Telesat Partnership should not be subject to withholding tax on the portion of the dividends allocable to holders that are resident in Canada for the purposes of the Tax Act. However, there can be no assurance that the CRA will apply its administrative practice in this context. See “Canadian Tax Risks”.

The Tax Act contains anti-avoidance rules to address certain foreign tax credit generator transactions (the “Foreign Tax Credit Generator Rules”). Under certain Foreign Tax Credit Generator Rules, the “foreign accrual tax” (as defined in the Tax Act) applicable to a FAPI Inclusion of Telesat Partnership may be denied in certain specified circumstances, including where the direct or indirect share of the income of any member of Telesat Partnership that is a person resident in Canada or a “foreign affiliate” of such a person is, under a “relevant foreign tax law” (within the meaning attributed to it in the Tax Act), less than such member’s share of such income for purposes of the Tax Act. No assurance can be given that the Foreign Tax Credit Generator Rules will not apply to Telesat Partnership. If the Foreign Tax Credit Generator Rules apply, the “foreign accrual tax” applicable to a FAPI Inclusion will be denied.

The Partnership Agreement provides that the income for Canadian tax purposes of Telesat Partnership for a fiscal year to be allocated to a holder (after allocating an amount of income up to the special distribution made to Telesat Corporation in order to pay certain expenses) will generally be allocated pro rata in accordance with the partners’ proportionate share of distributions made in the year or, if no distributions are made, pro rata in accordance with their percentage interests in Telesat Partnership. If, with respect to a given fiscal year, Telesat Partnership has a loss for Canadian tax purposes, Telesat Corporation, as general partner, will allocate the loss of Telesat Partnership in such manner as it considers appropriate in the circumstances.

Information Returns

As Telesat Partnership will be a SIFT partnership, each person who is a partner of Telesat Partnership in a year will generally be required to file an information return on or before the last day of March in the following year in respect of the activities of Telesat Partnership or, where Telesat Partnership is dissolved, within 90 days of the dissolution. A return made by any partner will be deemed to have been made by each partner of Telesat Partnership. Under the Partnership Agreement, Telesat Corporation, as general partner of Telesat Partnership, is required to file the necessary return.

166

Table of Contents

Taxation of Non-Canadian Holders of Telesat Partnership Units

This portion of the summary assumes that the Telesat Partnership Units will not be “taxable Canadian property” (as defined in the Tax Act) to any particular Non-Canadian Holder at any time and that Telesat Partnership will at no time dispose of taxable Canadian property. It is expected that Telesat Partnership’s only material assets will be shares of CanHoldco, shares of Loral Preferred Stock, and cash, none of which is expected to be taxable Canadian property. Generally, a partnership interest will not constitute taxable Canadian property to a non-Canadian holder unless at any particular time during the 60-month period that ends at that time more than 50% of the fair market value of the partnership interest was derived directly or indirectly from one or any combination of: (i) real or immovable properties situated in Canada, (ii) “Canadian resource properties”, (iii) “timber resource properties”, and (iv) options in respect of, or interests in, or for civil law rights in, any of the foregoing property whether or not the property exists, each term as defined in the Tax Act. Notwithstanding the foregoing, in certain circumstances set out in the Tax Act, partnership interests may be deemed to be taxable Canadian property.

Income of Telesat Partnership

Generally, a Non-Canadian Holder is subject to Canadian income tax under Part I of the Tax Act only on its share of Telesat Partnership’s income from carrying on business in Canada. The limited activities of Telesat Partnership contemplated should not, in and of themselves, cause a Non-Canadian Holder who holds Telesat Partnership Units to be considered to carry on, or to be deemed to carry on, business in Canada. Telesat Corporation, as general partner of Telesat Partnership, intends to conduct the affairs of Telesat Partnership, to the extent possible, such that Non-Canadian Holders who hold Telesat Partnership Units should not be considered to carry on business in Canada solely by virtue of holding Telesat Partnership Units; however, no assurance can be given in this regard. See “Canadian Tax Risks”.

Provided that a Non-Canadian Holder is not considered to be carrying on business in Canada by virtue of holding Telesat Partnership Units, the Non-Canadian Holder will not be required to file a Canadian income tax return solely as a result of its holding Telesat Partnership Units.

Telesat Partnership will be deemed to be a non-resident person for the purposes of the Tax Act in respect of, among other things, dividends paid or credited by Telesat CanHoldco. The rate of withholding tax imposed under Part XIII of the Tax Act in respect of dividends is 25%. However, the CRA’s administrative practice in similar circumstances is to permit the rate of Canadian federal withholding tax applicable to such payments to be computed by looking through the partnership and taking into account the residency of the partners (including partners who are resident in Canada for purposes of the Tax Act) and any reduced rates of Canadian federal withholding tax that any non-resident partners may be entitled to under an applicable income tax treaty or convention, provided that the residency status and entitlement to treaty benefits can be established. In determining the rate of Canadian federal withholding tax applicable to amounts paid by Telesat CanHoldco to Telesat Partnership, Telesat CanHoldco will look through Telesat Partnership to the residency of its partners (including partners who are resident in Canada for purposes of the Tax Act) and take into account any reduced rates of Canadian federal withholding tax that Non-Canadian Holders may be entitled to under an applicable income tax treaty or convention in order to determine the appropriate amount of Canadian federal withholding tax to withhold from dividends paid to Telesat Partnership. However, there can be no assurance that the CRA will apply its administrative practice in this context. See “Canadian Tax Risks”.

Disposition of Telesat Partnership Units

A Non-Canadian Holder will not be subject to tax under the Tax Act on any capital gain realized on a disposition or deemed disposition of Telesat Partnership Units, including if the Telesat Partnership Units are exchanged for Telesat Public Shares.

F.      Dividends and Payment Agents

Not applicable.

G.     Statement by Experts

Not applicable.

167

Table of Contents

H.     Documents on Display

This Annual Report and the related exhibits are available for viewing at our offices at 160 Elgin Street, Suite 2100, Ottawa, Ontario, K2P 2P7 telephone: (613) 748-8700. Copies of our financial statements and other continuous disclosure documents required under the Securities Act (Ontario) are available for viewing on SEDAR+ at https://www.sedarplus.ca. All of the documents referred to are in English.

We are subject to the informational requirements of the Exchange Act and are required to file reports and other information with the SEC. You may read and copy this Annual Report on Form 20-F, including the related exhibits and schedules, and any document we file with the SEC through the SEC’s website at https://www.sec.gov.

As a foreign private issuer, we are exempt from the rules under the Exchange Act related to the furnishing and content of proxy statements, and our officers, directors and principal shareholders are exempt from the reporting and short-swing profit recovery provisions contained in Section 16 of the Exchange Act. Furthermore, as a foreign private issuer, we are not subject to the requirements of Regulation FD (Fair Disclosure) promulgated under the Exchange Act. In addition, we are not required under the Exchange Act to file annual or other reports and consolidated financial statements with the SEC as frequently or as promptly as U.S. companies whose securities are registered under the Exchange Act. Instead, we must file with the SEC, within four months after the end of each fiscal year, or such other applicable time as required by the SEC, an annual report on Form 20-F containing consolidated financial statements audited by an independent registered public accounting firm. We are also required to file or furnish with the SEC the continuous disclosure documents that we are required to file in Canada under Canadian securities laws.

We maintain a corporate website at http://www.telesat.com. Information contained on, or that can be accessed through, our website does not constitute a part of this Annual Report on Form 20-F. The information contained on our website is not incorporated by reference in this Annual Report.

I.       Subsidiary Information

Not applicable.

J.      Annual Report to Security Holders.

We intend to submit any annual report provided to security holders in electronic format as an exhibit to a current report on Form 6-K.

ITEM 11.      QUANTITATIVE AND QUALITATIVE DISCLOSURES ABOUT MARKET RISK

A.     Quantitative information about market risk.

The information called for by this Item may be found in “Item 5. Operating and Financial Review and Prospects”.

B.      Qualitative information about market risk.

The information called for by this Item may be found in “Item 5. Operating and Financial Review and Prospects”.

ITEM 12.      DESCRIPTION OF SECURITIES OTHER THAN EQUITY SECURITIES

Not applicable.

168

Table of Contents

PART II

ITEM 13.      DEFAULTS, DIVIDEND ARREARAGES AND DELINQUENCIES

None.

ITEM 14.      MATERIAL MODIFICATIONS TO THE RIGHTS OF SECURITY HOLDERS AND USE OF PROCEEDS

Not applicable.

ITEM 15.      CONTROLS AND PROCEDURES

Disclosure controls and procedures

Evaluation of Disclosure Controls and Procedures

“Disclosure controls and procedures”, as defined in Rules 13a-15(e) and 15d-15(e) under the Exchange Act, are designed to provide reasonable assurance that information required to be disclosed is accumulated and communicated to management in a timely manner. As of December 31, 2025, Telesat Corporation conducted an evaluation under the supervision and with the participation of its management, including its Chief Executive Officer and Chief Financial Officer, of the effectiveness of the design and operation of its disclosure controls and procedures. Based on this evaluation and as a result of a material weakness in our internal control over financial reporting described below, Telesat’s Chief Executive Officer and Chief Financial Officer concluded that Telesat Corporation’s disclosure controls and procedures were not effective as of December 31, 2025 to provide reasonable assurance that information required to be disclosed by it in the reports it files or submits under the Exchange Act and Canadian securities laws is recorded, processed, summarized and reported within the time periods specified in the SEC’s rules and forms, and that information required to be disclosed in the reports that we file or submit under the Exchange Act is accumulated and communicated to our management, including our chief executive officer and chief financial officer, to allow timely decisions regarding required disclosure.

Management’s Report on Internal Control over Financial Reporting

Telesat’s management is responsible for establishing and maintaining adequate “internal control over financial reporting”, as such term is defined in Rule 13a-15(f) of the Exchange Act. Internal control over financial reporting is a process designed to provide reasonable assurance regarding the reliability of financial reporting and the preparation of financial statements for external purposes in accordance with IFRS® Accounting Standards as issued by the International Accounting Standards Board. Because of its inherent limitations, internal control over financial reporting may not prevent or detect misstatements in a timely manner, and can provide only reasonable assurances that the objectives of the control system have been met. Projections of any evaluation of effectiveness to future periods are subject to the risk that controls may become inadequate because of changes in conditions or deterioration in the degree of compliance with the underlying policies and procedures.

An evaluation of the effectiveness of Telesat’s internal control over financial reporting was conducted by Telesat’s management, under the supervision and with the participation of Telesat’s Chief Executive Officer and Chief Financial Officer, based on the framework set forth in the Internal Control — Integrated Framework issued by the Committee of Sponsoring Organizations of the Treadway Commission in 2013.

Material Weakness

As of December 31, 2025, management identified a material weakness in the Company’s internal control over financial reporting (“ICFR”) related to balance sheet presentation and classification. A “material weakness” is a deficiency, or a combination of deficiencies, in ICFR such that there is a reasonable possibility that a material misstatement of the Company’s annual or interim financial statements will not be prevented or detected on a timely basis.

Specifically, management identified a deficiency in the design and operating effectiveness of a control intended to review and approve the financial reporting implications of significant technical accounting and disclosure matters, and specifically the classification of the balance sheet between current and non-current. As a result, the control did not operate effectively during the period.

169

Table of Contents

This control deficiency resulted in the misclassification of a derivative liability relating to Telesat Lightspeed Financing Warrants that will become exercisable in November 2026 as long-term liabilities, instead of current liabilities, on the balance sheet. The deficiency did not impact the measurement of the underlying liabilities and did not affect net income, cash flows, or compliance with key covenant ratios. Management corrected the misclassification between current and non-current derivative liabilities prior to the issuance of this Annual Report.

However, because the control deficiency created a reasonable possibility that a material misstatement of the Company’s annual or interim financial statements could occur and not be prevented or detected on a timely basis, management concluded that this deficiency constitutes a material weakness in ICFR as of December 31, 2025.

Remediation Plan

Management has initiated a remediation plan designed to address the identified material weakness and to improve the overall effectiveness of the Company’s ICFR. Key elements of the remediation plan will include:

Formal process and control for technical accounting and disclosure matters

        Management will design and implement a formal process and control to identify, track, and monitor significant technical accounting and disclosure matters. This control will include the maintenance of a centralized repository documenting the nature of each matter, supporting analyses, status updates, and assigned ownership that will be subject to a quarterly review for completeness and appropriateness of the conclusions reached.

Strengthening continuity and oversight

        Management will enhance continuity of oversight by designating qualified personnel, responsibility for review and monitoring of significant accounting matters, including during periods of employee absence or transition.

The remediation of the material weakness will require the design and implementation of effective controls, followed by a period of sustained operating effectiveness sufficient to allow management to conclude that the material weakness has been remediated. Until such time, management cannot conclude that the Company’s ICFR is effective.

While management believes that these remediation measures are appropriate and responsive to the identified material weakness, there can be no assurance that these efforts will fully remediate the material weakness or that additional material weaknesses will not be identified in the future.

Auditor Attestation

This Annual Report includes an attestation report of Telesat’s independent registered public accounting firm regarding internal control over financial reporting as well as the report of such independent registered public accounting firm regarding the Company’s consolidated financial statements as of and for the year ended December 31, 2025.

Changes in Internal Control over Financial Reporting

During the period covered by this Annual Report, there have been no changes in Telesat Corporation’s internal control over financial reporting that have materially affected, or are reasonably likely to materially affect, its internal control over financial reporting.

ITEM 16.      [RESERVED]

ITEM 16A.   AUDIT COMMITTEE FINANCIAL EXPERT

The Telesat Corporation Audit Committee is composed of Michael Boychuk, who acts as chair of the committee, Jane Craighead and Henry Intven. Michael Boychuk, Jane Craighead and Henry Intven are persons determined by our board of directors to meet the independence requirements for audit committees under the rules of the NASDAQ and NI 52-110. Each of our Audit Committee members has an understanding of the accounting principles used to prepare financial statements and varied experience as to the general application of such accounting principles, as well as an understanding of the internal controls and procedures necessary for financial reporting. The board of directors has also determined that Michael Boychuk, Jane Craighead and Henry Intven are financially literate within the meaning of the rules and regulations of the NASDAQ and NI 52-110 and that they each qualify as an “audit

170

Table of Contents

committee financial expert” as defined under applicable SEC rules and regulations. For additional details regarding the relevant education and experience of each member of our Audit Committee, see Item 6. — “Directors, Senior Management and Employees”.

ITEM 16B.   CODE OF ETHICS

Code of Ethics

The Telesat Corporation Board has a written code of ethics (the “Code of Ethics”) that applies to all officers, directors, employees, consultants, contractors and agents of Telesat Corporation and its affiliates and subsidiaries worldwide. The objective of the Code of Ethics is to provide guidelines for maintaining Telesat Corporation’s and its affiliates and subsidiaries’ integrity, trust and respect. The Code of Ethics addresses compliance with laws, rules and regulations, conflicts of interest, confidentiality, commitment, preferential treatment, financial information, internal controls and disclosure, protection and proper use of Telesat Corporation’s assets, communications, fair dealing, fair competition, due diligence, illegal payments, equal employment opportunities and harassment, privacy, use of company computers and the internet, political and charitable activities and the reporting of any violations of law, regulation or the Code of Ethics. Any person subject to the Code of Ethics is expected to report all violations of law, regulation or of the Code of Ethics of which they become aware to any one of Telesat Corporation’s senior executives. The Telesat Corporation Board has ultimate responsibility for monitoring compliance with the Code of Ethics. The Code of Ethics is posted on our website at https:// www.telesat.com and on SEDAR+ at https://www.sedarplus.ca. The information on or accessible through our website is not part of and is not incorporated by reference into this Annual Report, and the inclusion of our website address in this Annual Report is only for reference.

ITEM 16C.   PRINCIPAL ACCOUNTANT FEES AND SERVICES

Principal Accountant Fees and Services

The following table summarizes the fees invoiced by Deloitte LLP (“Deloitte”) for services rendered to Telesat Corporation, including some of our subsidiaries, during the year ended December 31, 2025 (“Fiscal 2025”) and the year ended December 31, 2024 (“Fiscal 2024”).

(in thousands of Canadian dollars)

 

Fiscal 2025

 

Fiscal 2024

Audit fees(1)

 

$

4,348

 

$

3,886

Audit related fees(2)

 

 

244

 

 

260

Tax fees(3)

 

 

172

 

 

112

All other fees(4)

 

 

4

 

 

4

Total fees charged

 

$

4,768

 

$

4,262

____________

(1)      Audit fees were for professional services rendered by Deloitte for the audit of Telesat’s annual financial statements and for the reviews of its quarterly financial statements for the year ended December 31, 2025 and 2024 and Telesat LEO ULC’s annual financial statements for the year ended December 31, 2024.

(2)      The audit related fees for both periods also include fees for the compliance audits related to Telesat LEO ULC, audits of Telesat Canada’s pension plans, the French translation of the financial statements and for other miscellaneous audits.

(3)      The 2025 and 2024 tax fees include amounts related to Scientific Research & Experimental Development tax credit services and other tax services.

(4)      The 2025 and 2024 other fees related to access to on-line accounting research services.

Pre-Approval Policies and Procedures

The advance approval of the Audit Committee or members thereof, to whom approval authority has been delegated, is required for all audit and non-audit services (other than “prohibited non-audit services” as defined in the SEC rules) to be provided to the Company by our independent external auditor. All services provided by our independent external auditor are approved in advance by either the Audit Committee or members thereof, to whom authority has been delegated, in accordance with the Audit Committee Charter.

ITEM 16D.   EXEMPTIONS FROM THE LISTING STANDARDS FOR AUDIT COMMITTEES

Not applicable.

171

Table of Contents

ITEM 16E.   PURCHASES OF EQUITY SECURITIES BY THE ISSUER AND AFFILIATED PURCHASERS

Not applicable.

ITEM 16F.    CHANGE IN REGISTRANT’S CERTIFYING ACCOUNTANT

Not applicable.

ITEM 16G.   CORPORATE GOVERNANCE

The rights and obligations of the Telesat Corporation shareholders are set out in the Telesat Corporation Articles. The governance of Telesat Corporation is subject to the terms of the BCBCA and separate Investor Rights Agreements entered into between Telesat Corporation and each of MHR and PSP Investments.

For a description of the composition of the Telesat Corporation Board and a summary of the rights, duties and obligations of its members, as provided in the Telesat Corporation Articles, see Item 6.A Directors and Senior Management and Item 6.C Board Practices.

Telesat recognizes that good corporate governance plays an important role in its overall success and in enhancing shareholder value and, accordingly, Telesat Corporation has adopted certain corporate governance policies and practices.

The Canadian Securities Administrators have issued corporate governance guidelines pursuant to National Policy 58-201 — Corporate Governance Guidelines (the “Corporate Governance Guidelines”), together with certain related disclosure requirements pursuant to National Instrument 58-101 — Disclosure of Corporate Governance Practices (“NI 58-101”). The Corporate Governance Guidelines are recommended as “best practices” for reporting issuers to follow. The aforementioned corporate governance policies and practices adopted or to be adopted by Telesat Corporation reflects consideration of these recommended Corporate Governance Guidelines and are subject to the rights of MHR and PSP Investments under the Telesat Corporation Articles and Investor Rights Agreements.

In addition, pursuant to Rule 5615(b) of NASDAQ’s Listed Company Manual (the “NASDAQ Marketplace Rules”), Telesat Corporation, as a Foreign Private Issuer (as defined under U.S. securities laws), has the option to comply with practices that are permitted under Canadian law in lieu of certain provisions of the NASDAQ Marketplace Rules. Rule 5635 of the NASDAQ Marketplace Rules requires listed companies to obtain shareholder approval prior to certain events, including: (i) the acquisition of the stock or assets of another company; (ii) equity-based compensation of officers, directors, employees or consultants; (iii) a change of control; and (iv) private placements. Rather than complying with Rule 5635, Telesat may comply with applicable TSX rules and applicable Canadian corporate and securities regulatory requirements.

Except as discussed in the preceding sentence, Telesat Corporation intends to comply with the rules generally applicable to U.S. domestic companies listed on the NASDAQ. Telesat Corporation may in the future decide to use other Foreign Private Issuer exemptions with respect to some of the other NASDAQ listing requirements. Following the home country governance practices of Telesat Corporation, as opposed to the requirements that would otherwise apply to a company listed on the NASDAQ, may provide less protection than is accorded to investors under the NASDAQ listing requirements applicable to U.S. domestic issuers.

ITEM 16H.   MINE SAFETY DISCLOSURE

Not applicable.

ITEM 16I.    DISCLOSURE REGARDING FOREIGN JURISDICTIONS THAT PREVENT INSPECTIONS.

Not applicable.

ITEM 16J.    INSIDER TRADING POLICIES

Telesat has adopted an insider trading policy governing the purchase, sale, and other dispositions of our securities by directors, officers, employees and other persons in a special relationship with Telesat. A copy of our insider trading policy is included as an exhibit to this Annual Report.

172

Table of Contents

ITEM 16K.   CYBERSECURITY

Cybersecurity Risk Management and Strategy

We recognize the importance of assessing, identifying, and managing material risks associated with cybersecurity threats, as such term is defined in Form 20-F, Part II, Item 16K(a). These risks include, among other things, operational risks; intellectual property theft; fraud; extortion; harm to employees or customers; violation of privacy or security laws and other litigation and legal risk; and reputational risks.

We also maintain an incident response plan to coordinate the activities we take to protect against, detect, respond to and remediate cybersecurity incidents, as such term is defined in Form 20-F, Part II, Item 16K(a), as well as to comply with potentially applicable legal obligations and mitigate brand and reputational damage.

We have implemented several cybersecurity processes, technologies, and controls to aid in our efforts to identify, assess, and manage material risks, as well as to test and improve our incident response plan. Our approach includes, among other things:

        conducting regular network and endpoint monitoring, as well as periodic vulnerability assessments and penetration testing, designed to identify threat risks on our information systems, as such term is defined in Form 20-F, Part II, Item 16K(a);

        running tabletop exercises to simulate a response to a cybersecurity incident and use the findings to improve our processes and technologies;

        conducting regular cybersecurity training programs for employees, including annual review and acceptance of our IT Acceptable Use Policy (IT-AUP), and the annual cybersecurity awareness month employee engagement activities designed to reinforce our employee information security training and enhance the culture and knowledge of cybersecurity risks among our employees;

        writing some of our policies, procedures and standards based on the standards set by the National Institute of Standards and Technology (“NIST”);

        leveraging the NIST incident handling framework to help us identify, protect, detect, respond, and recover when there is an actual or potential cybersecurity incident;

        operating threat intelligence processes designed to model and research our adversaries;

        conducting regular phishing email simulations for employees and contractors with access to corporate email systems to enhance awareness and responsiveness to such possible threats;

        through policy, practice and contract (as applicable) requiring employees, as well as third-parties who provide services on our behalf, to treat customer information and data with care; and

        performing cybersecurity risk assessments of key vendors.

These approaches vary in maturity across the business and we work to continually improve them.

Our process for identifying and assessing material risks from cybersecurity threats operates alongside our broader overall risk assessment process, covering all company risks. As part of this process appropriate disclosure personnel will collaborate with subject matter specialists, as necessary, to gather insights for identifying and assessing material cybersecurity threat risks, their severity, and potential mitigations.

As part of the above approach and processes, we regularly engage with auditors to help identify areas for continued focus, improvement and/or compliance.

In our risk factors, we describe whether and how risks from identified cybersecurity threats, including as a result of any previous cybersecurity incidents, have materially affected or are reasonably likely to materially affect us, including our business strategy, results of operations, or financial condition. See our risk factor disclosures at Item 3D of this Annual Report on Form 20-F.

173

Table of Contents

In the last three fiscal years, we have not experienced any material cybersecurity incidents and the expenses we have incurred from cybersecurity incidents were immaterial. This includes penalties and settlements of which there were none.

Cybersecurity Governance

Cybersecurity is an important part of our risk management processes and an area of increasing focus for the Telesat Corporation Board (the “Board”) and management.

As part of our entire Board’s operational risk management responsibilities, it provides oversight of risks from cybersecurity threats. The Audit Committee has been designated with the responsibility to regularly review the Company’s processes and procedures around managing cybersecurity threat risks and cybersecurity incidents. As discussed below, members of management report to the Audit Committee which reports to the entire Board about cybersecurity threat risks, among other cybersecurity related matters. At least quarterly the Audit Committee receives an overview from management of our cybersecurity threat risk management and strategy processes covering topics such as data security posture, results from third-party assessments, progress towards pre-determined risk-mitigation-related goals, our incident response plan, and cybersecurity threat risks or incidents and developments, as well as the steps management has taken to respond to such risks. In such sessions, the Audit Committee generally receives materials including cybersecurity operations statistics and other materials indicating current and emerging cybersecurity threat risks, and describing the company’s ability to mitigate those risks, and discusses such matters with our Director of Cybersecurity and Compliance (“DCC”). The Audit Committee chair briefs the plenary Board on management’s assessment at each quarterly Board meeting. Management also provides a cyber security briefing directly to the plenary Board annually, or more frequently if circumstances warrant, along with delivery of statistics and any material developments, quarterly. Members of the Board are also encouraged to regularly engage in ad hoc conversations with management on cybersecurity-related news events and discuss any updates to our cybersecurity risk management and strategy programs. Material cybersecurity threat risks may also be considered during separate Board and committee meeting discussions.

Our cybersecurity risk management and strategy processes, which are discussed in greater detail above, are led by our DCC. Our DCC has over 13 years’ experience running a cybersecurity organization at Telesat and at a large, publicly-listed, US defense contractor. She is CISSP-certified, has a Master of Business Administration and holds a Bachelor of Science majoring in information technology from Western Governor’s University. She has built incident response plans and has experience with managing incidents and coordinating a response, remediating issues and implementing corrective actions to prevent further similar incidents. Her experience also includes reporting on the risk of incidents, advising executives in determining the overall impact, and recommending mitigation and containment measures.

Our DCC is informed about and monitors the prevention, mitigation, detection, and remediation of cybersecurity incidents through her management of, and participation in, the cybersecurity risk management and strategy processes described above, including the operation of our incident response plan. If a cybersecurity incident is determined to be a material cybersecurity incident, our incident response plan and cybersecurity disclosure controls and procedures define the process to disclose such a material cybersecurity incident.

174

Table of Contents

PART III

ITEM 17.      FINANCIAL STATEMENTS.

We have elected to provide financial statements pursuant to Item 18.

ITEM 18.      FINANCIAL STATEMENTS.

The Annual Financial Statements of Telesat Corporation are included at the end of this Annual Report.

ITEM 19.      EXHIBITS

Exhibit No.

 

Description of Exhibit

1.1

 

Articles of Telesat Corporation, dated as of November 17, 2021 (incorporated by reference from Exhibit 99.2 to the Report of Foreign Private Issuer on Form 6-K (File No. 333-255518) filed by Telesat Corporation on November 19, 2021).

1.2

 

Amended and Restated Limited Partnership Agreement of Telesat Partnership LP, dated as of November 17, 2021, between Telesat Corporation, Henry Intven, Red Isle Private Investments Inc., Public Sector Pension Investment Board, John Cashman, Clare Copeland and each person who is admitted to Telesat Partnership LP as a limited partner in accordance with the terms thereto (incorporated by reference from Exhibit 99.3 to the Report of Foreign Private Issuer on Form 6-K (File No. 333-255518) filed by Telesat Corporation on November 19, 2021).

2.1

 

Trust Agreement, dated as of November 18, 2021, by and between Christopher DiFrancesco, TSX Trust Company and, solely for the purposes set forth therein, Telesat Corporation and Telesat Partnership LP (incorporated by reference from Exhibit 99.4 to the Report of Foreign Issuer on Form 6-K (File No. 333-255518) filed by Telesat Corporation on November 19, 2021).

2.2

 

Voting Agreement, dated as of November 18, 2021, by and between TSX Trust Company, Telesat Corporation and Telesat Partnership LP (incorporated by reference from Exhibit 99.5 to the Report of Foreign Private Issuer on Form 6-K (File No. 333-255518) filed by Telesat Corporation on November 19, 2021).

2.3

 

Indenture, dated October 11, 2019, with respect to Telesat Canada’s 6.500% Senior Notes due 2027, among Telesat Canada and Telesat LLC, as co-issuers, the guarantors party thereto and The Bank of New York Mellon, as Trustee (incorporated by reference from Exhibit 4.1 to the Report of Foreign Issuer on Form 6-K (File No. 333-159793-01) filed by Telesat Canada on October 11, 2019).

2.4

 

Indenture, dated December 6, 2019, with respect to Telesat Canada’s 4.875% Senior Secured Notes due 2027, among Telesat Canada and Telesat LLC, as co-issuers, the guarantors party thereto and The Bank of New York Mellon, as Trustee and as a Notes Collateral Agent and the other Notes Collateral Agents party thereto (incorporated by reference from Exhibit 4.1 to the Report of Foreign Issuer on Form 6-K (File No. 333-159793-01) filed by Telesat Canada on December 11, 2019).

2.5

 

Indenture, dated April 27, 2021, with respect to Telesat Canada’s 5.625% Senior Secured Notes due 2026, among Telesat Canada and Telesat LLC, as co-issuers, the guarantors party thereto and The Bank of New York Mellon, as Trustee and as a Notes Collateral Agent and the other Notes Collateral Agents party thereto (incorporated by reference from Exhibit 4.1 to the Report of Foreign Issuer on Form 6-K (File No. 333-159793-01) filed by Telesat Canada on April 27, 2021).

2.6

 

Description of Rights of each Class of Securities Registered under Section 12 of the Securities Exchange Act of 1934 (incorporated by reference from Exhibit 2.6 to the Annual Report on Form 20-F (File No. 001-41083) filed by Telesat Corporation on March 18, 2022).

4.1**

 

Transaction Agreement and Plan of Merger, dated as of November 23, 2020, by and among Telesat Canada, Telesat Corporation, Telesat Partnership LP, Telesat CanHold Corporation, Lion Combination Sub Corporation, Loral Space & Communications Inc., Public Sector Pension Investment Board and Red Isle Private Investments Inc. (incorporated by reference from Exhibit 2.1 to Loral’s Current Report on Form 8-K (File No. 1-14180), filed on November 25, 2020).

4.2

 

Investor Rights Agreement, dated as of November 23, 2020, by and between Telesat Corporation and MHR Fund Management LLC (incorporated by reference from Annex I to the proxy statement/prospectus that is part of the registration statement on Form F-4 (File No. 333-255518) filed by Telesat Corporation and Telesat Partnership LP on April 26, 2021).

175

Table of Contents

Exhibit No.

 

Description of Exhibit

4.3

 

Investor Rights Agreement, dated as of November 23, 2020, by and between Telesat Corporation and Public Sector Pension Investment Board (incorporated by reference from Annex J to the proxy statement/prospectus that is part of the registration statement on Form F-4 (File No. 333-255518) filed by Telesat Corporation and Telesat Partnership LP on April 26, 2021).

4.4

 

Registration Rights Agreement, dated as of November 23, 2020, by and among Telesat Corporation, Public Sector Pension Investment Board, Red Isle Private Investments Inc. and MHR Fund Management LLC and certain of its affiliates (incorporated by reference from Annex K to the proxy statement/prospectus that is part of the registration statement on Form F-4 (File No. 333-255518) filed by Telesat Corporation and Telesat Partnership LP on April 26, 2021).

4.5

 

Credit Agreement, dated as of March 28, 2012, by and among Telesat Holdings Inc., Telesat Canada, Telesat LLC, the guarantors party thereto, JP Morgan Chase Bank, N.A., as administrative agent, and the other lenders party thereto (incorporated by reference from Exhibit 4.1 to the Report of Foreign Issuer on Form 6-K (File No. 333-159793) filed by Telesat Canada on March 29, 2012).

4.6

 

Amendment No. 1, dated as of April 2, 2013, to the Credit Agreement, dated as of March 28, 2012, by and among Telesat Holdings Inc., Telesat Canada, Telesat LLC, the guarantors party thereto, JP Morgan Chase Bank, N.A., as administrative agent, and the other lenders party thereto (incorporated by reference from Exhibit 4.1 to the Report of Foreign Issuer on Form 6-K (File No. 333-159793-01) filed by Telesat Holdings Inc. on April 2, 2013).

4.7

 

Amendment No. 2, dated as of November 17, 2016, to the Credit Agreement, dated as of March 28, 2012, as amended by Amendment No. 1 on April 2, 2013, by and among Telesat Holdings Inc., Telesat Canada, Telesat LLC, the guarantors party thereto, the lenders party thereto, and JP Morgan Chase Bank, N.A., as administrative agent, collateral agent, swingline lender and L/C Issuer (incorporated by reference from the Report of Foreign Issuer on Form 6-K (File No. 333-159793-01) filed by Telesat Holdings Inc. on November 17, 2016).

4.8

 

Amendment No. 3 dated December 19, 2016 to the Credit Agreement, dated as of March 28, 2012, as amended by Amendment No. 1 on April 2, 2013, as further amended by Amendment No. 2 on November 17, 2016, by and among Telesat Canada, Telesat LLC, the guarantors party thereto, the lenders party thereto and JP Morgan Chase Bank, N.A., as administrative agent, collateral agent, swingline lender and L/C Issuer (incorporated by reference from Exhibit 4.1 to the Report of Foreign Issuer on Form 6-K (File No. 333-159793-01) filed by Telesat Canada on February 2, 2017).

4.9

 

Amendment No. 4 dated February 1, 2017 to the Credit Agreement, dated as of March 28, 2012, as amended by Amendment No. 1 on April 2, 2013, as further amended by Amendment No. 2 on November 17, 2016, and as further amended by Amendment No. 3 on December 19, 2016, by and among Telesat Canada, Telesat LLC, the guarantors party thereto, the lenders party thereto and JP Morgan Chase Bank, N.A., as administrative agent, collateral agent, swingline lender and L/C Issuer (incorporated by reference from Exhibit 4.2 to the Report of Foreign Issuer on Form 6-K (File No. 333-159793-01) filed by Telesat Canada on February 2, 2017).

4.10

 

Amendment No. 5 dated April 26, 2018 to the Credit Agreement, dated as of March 28, 2012, as amended by Amendment No. 1 on April 2, 2013, as further amended by Amendment No. 2 on November 17, 2016, as further amended by Amendment No. 3 on December 19, 2016 and as further amended by Amendment No. 4 on February 1, 2017, by and among Telesat Canada, Telesat LLC, the guarantors party thereto, the lenders party thereto and JP Morgan Chase Bank, N.A., as administrative agent, collateral agent, swingline lender and L/C Issuer and the other financial institutions and other parties party thereto (incorporated by reference from Exhibit 4.1 to the Report of Foreign Issuer on Form 6-K (File No. 333-159793-01) filed by Telesat Canada on April 26, 2018).

4.11

 

Amendment No. 6, dated December 6, 2019, to the Credit Agreement, dated March 28, 2012, as amended by Amendment No. 1 on April 2, 2013, as further amended by Amendment No. 2 on November 17, 2016, as further amended by Amendment No. 3 on December 19, 2016, as further amended by Amendment No. 4 on February 1, 2017 and as further amended by Amendment No. 5 on April 26, 2018, by and among Telesat Canada, Telesat LLC, the guarantors party thereto, the lenders party thereto and JP Morgan Chase Bank, N.A., as administrative agent, collateral agent, swingline lender and L/C Issuer and the other financial institutions and other parties party thereto (incorporated by reference from Exhibit 4.2 to the Report of Foreign Issuer on Form 6-K (File No. 333-159793-01) filed by Telesat Canada on December 11, 2019).

176

Table of Contents

Exhibit No.

 

Description of Exhibit

4.12

 

Amendment No. 7, dated as of May 9, 2023, to the Credit Agreement, dated as of March 28, 2012, as amended by Amendment No. 1 on April 2, 2013, as further amended by Amendment No. 2 on November 17, 2016, as further amended by Amendment No. 3 on December 19, 2016, as further amended by Amendment No. 4 on February 1, 2017, as further amended by Amendment No. 5 on April 26, 2018 and as further amended by Amendment No. 6 on December 6, 2019, by and among Telesat Canada, Telesat LLC, the guarantors party thereto, the lenders party thereto and JP Morgan Chase Bank, N.A., as administrative agent, collateral agent, swingline lender and L/C Issuer and the other financial institutions and other parties party thereto (incorporated by reference from Exhibit 4.12 to the Annual Report on Form 20-F (File No. 001-41083) filed by Telesat Corporation on March 28, 2024).

4.13***

 

Loan Agreement dated September 13, 2024 among Telesat Leo Inc., certain guarantors party thereto, and 16342451 Canada Inc., a subsidiary of Canada Development Investment Corporation (incorporated by reference from Exhibit 99.2 to the Report of Foreign Issuer on Form 6-K (File No. 001-41083) filed by Telesat Corporation on September 24, 2024).

4.14***

 

Loan Agreement dated September 13, 2024 among Telesat Leo Inc., certain guarantors party thereto, and Investissement Québec (incorporated by reference from Exhibit 99.3 to the Report of Foreign Issuer on Form 6-K (File No. 001-41083) filed by Telesat Corporation on September 24, 2024)

4.15

 

Telesat Corporation Amended & Restated Management Stock Incentive Plan (incorporated by reference from Exhibit 4.2 to the Registration Statement on Form S-8 (File No. 333-261257) filed by Telesat Corporation on November 22, 2021).

4.16

 

Telesat Corporation 2021 Amended & Restated Management Stock Incentive Plan (incorporated by reference from Exhibit 4.3 to the Registration Statement on Form S-8 (File No. 333-261257) filed by Telesat Corporation on November 22, 2021).

4.17

 

Telesat Corporation Restricted Share Unit Plan (incorporated by reference from Exhibit 4.4 to the Registration Statement on Form S-8 (File No. 333-261257) filed by Telesat Corporation on November 22, 2021).

4.18

 

Telesat Corporation Omnibus Long-Term Incentive Plan (incorporated by reference from Exhibit 4.5 to the Registration Statement on Form S-8 (File No. 333-261257) filed by Telesat Corporation on November 22, 2021).

4.19

 

Form of Indemnity Agreement by and among Telesat Corporation and Officers and Directors (incorporated by reference from Exhibit 4.17 to the Annual Report on Form 20-F (File No. 001-41083) filed by Telesat Corporation on March 18, 2022).

4.20

 

Telesat Corporation Employee Share Purchase Plan (incorporated by reference from Exhibit 4.3 to the Registration Statement on Form S-8 (File No. 333-290035) filed by Telesat Corporation on September 4, 2025).

8.1*

 

List of subsidiaries of Telesat Corporation

11.1

 

Insider Trading Policy (incorporated by reference from Exhibit 11.1 to the Annual Report on Form 20-F (File No. 001-41083) filed by Telesat Corporation on March 28, 2024).

12.1*

 

Section 302 Certification of Chief Executive Officer of Telesat Corporation

12.2*

 

Section 302 Certification of Chief Financial Officer of Telesat Corporation

13.1*

 

Section 906 Certification of Chief Executive Officer of Telesat Corporation

13.2*

 

Section 906 Certification of Chief Financial Officer of Telesat Corporation

15.1*

 

Consent of Deloitte LLP

97.1

 

Compensation Recovery Policy (incorporated by reference from Exhibit 97.1 to the Annual Report on Form 20-F (File No. 001-41083) filed by Telesat Corporation on March 28, 2024).

101.INS

 

Inline XBRL Instance Document – the instance document does not appear in the Interactive Data File because its XBRL tags are embedded within the Inline XBRL document

101.SCH

 

Inline XBRL Taxonomy Extension Schema Document

101.CAL

 

Inline XBRL Taxonomy Extension Calculation Linkbase Document

101.DEF

 

Inline XBRL Taxonomy Extension Definition Linkbase Document

101.LAB

 

Inline XBRL Taxonomy Extension Label Linkbase Document

101.PRE

 

Inline XBRL Taxonomy Extension Presentation Linkbase Document

104

 

The cover page for the Company’s Annual Report on Form 20-F for the year ended December 31, 2025 has been formatted in Inline XBRL

____________

*        Filed herewith.

**      Certain exhibits and disclosure schedules have been omitted pursuant to Item 601(b)(2) of Regulation S-K. Telesat agrees to furnish supplementally to the SEC a copy of any omitted schedule upon request.

***    Portion of this exhibit (indicated by brackets [    ]) have been omitted for confidential treatment.

177

Table of Contents

SIGNATURES

The registrant hereby certifies that it meets all of the requirements for filing on Form 20-F and that it has duly caused and authorized the undersigned to sign this annual report on its behalf.

 

Telesat Corporation

  

By:

 

/s/ Daniel S. Goldberg

  

Name:

 

Daniel S. Goldberg

Date: March 17, 2026

 

Title:

 

President and Chief Executive Officer

178

Table of Contents

F-1

Table of Contents

Report of Independent Registered Public Accounting Firm

To the Shareholders and the Board of Directors of
Telesat Corporation

Opinion on the Financial Statements

We have audited the accompanying consolidated balance sheets of Telesat Corporation and subsidiaries (the “Company”) as of December 31, 2025 and 2024, the related consolidated statements of income (loss), comprehensive income (loss), changes in shareholders’ equity, and cash flows, for each of the three years in the period ended December 31, 2025, and the related notes and the Schedule of Parent Company Condensed Financial Information of Telesat Corporation (collectively referred to as the “financial statements”). In our opinion, the financial statements present fairly, in all material respects, the financial position of the Company as of December 31, 2025 and 2024, and its financial performance and its cash flows for each of the three years in the period ended December 31, 2025, in accordance with IFRS Accounting Standards as issued by the International Accounting Standards Board.

We have also audited, in accordance with the standards of the Public Company Accounting Oversight Board (United States) (PCAOB), the Company’s internal control over financial reporting as of December 31, 2025, based on criteria established in Internal Control — Integrated Framework (2013) issued by the Committee of Sponsoring Organizations of the Treadway Commission and our report dated March 16, 2026, expressed an adverse opinion on the Company’s internal control over financial reporting because of a material weakness.

Going Concern

The accompanying financial statements have been prepared assuming that the Company will continue as a going concern. As discussed in Note 2 to the financial statements, the Company ‘s ability to successfully refinance the Telesat Canada Debt in advance of the upcoming maturity raises substantial doubt about its ability to continue as a going concern. Management’s plans in regard to these matters are also described in Note 2. The financial statements do not include any adjustments that might result from the outcome of this uncertainty.

Basis for Opinion

These financial statements are the responsibility of the Company’s management. Our responsibility is to express an opinion on the Company’s financial statements based on our audits. We are a public accounting firm registered with the PCAOB and are required to be independent with respect to the Company in accordance with the U.S. federal securities laws and the applicable rules and regulations of the Securities and Exchange Commission and the PCAOB.

We conducted our audits in accordance with the standards of the PCAOB. Those standards require that we plan and perform the audit to obtain reasonable assurance about whether the financial statements are free of material misstatement, whether due to error or fraud. Our audits included performing procedures to assess the risks of material misstatement of the financial statements, whether due to error or fraud, and performing procedures that respond to those risks. Such procedures included examining, on a test basis, evidence regarding the amounts and disclosures in the financial statements. Our audits also included evaluating the accounting principles used and significant estimates made by management, as well as evaluating the overall presentation of the financial statements. We believe that our audits provide a reasonable basis for our opinion.

Critical Audit Matters

The critical audit matters communicated below are matters arising from the current-period audit of the financial statements that were communicated or required to be communicated to the audit committee and that (1) relate to accounts or disclosures that are material to the financial statements and (2) involved our especially challenging, subjective, or complex judgments. The communication of critical audit matters does not alter in any way our opinion on the financial statements, taken as a whole, and we are not, by communicating the critical audit matters below, providing a separate opinion on the critical audit matters or on the accounts or disclosures to which they relate.

F-2

Table of Contents

Goodwill and long-lived assets impairment — GEO — Refer to Notes 3, 4, 16, 17 and 18 of the financial statements

Critical Audit Matter Description

The Company reviews the recoverability of its long-lived assets when there are indicators of impairment. The Company identified that indicators of impairment existed and performed an impairment test on long-lived assets of the GEO cash generating units (CGUs). The Company’s annual evaluation of goodwill for impairment involves the comparison of the fair value of the GEO operating segment to its carrying amount. The Company determined the recoverable amounts of the GEO operating segment and the GEO CGUs (the “recoverable amounts”) based on a discounted cash flow model which required management to make significant estimates and assumptions related to future revenue forecasts, future expenses and capital expenditures, costs of disposal and a discount rate. As a result of the annual and subsequent impairment tests, the Company recognized an impairment loss for GEO Goodwill and GEO CGUs.

While there are several estimates and assumptions that are required to determine the recoverable amounts, the estimates with the highest degree of subjectivity are future revenue forecasts and the discount rate. Auditing these estimates and assumptions required a high degree of subjectivity in applying audit procedures and in evaluating the results of those procedures. This resulted in an increased extent of audit effort, including the involvement of fair value specialists.

How the Critical Audit Matter Was Addressed in the Audit

Our audit procedures related to the future revenue forecasts and the discount rate used to determine the recoverable amounts included the following, among others:

        Evaluated the effectiveness of the internal controls over future revenue forecasts and the discount rate used to determine the recoverable amounts;

        Evaluated management’s ability to accurately forecast future revenues by comparing actual results to historical forecasts;

        Evaluated the reasonableness of the future revenue forecasts by considering historical revenue, contracted revenue including backlogs of existing service contracts, results of the ongoing discussions with customers, industry reports, and communications to the board of directors and external stakeholders; and

        With the assistance of fair value specialists evaluated the reasonableness of the discount rate by testing the source information underlying the determination of the discount rate and developing a range of independent estimates and comparing to those selected by management.

Long Term Indebtedness — Telesat Lightspeed Financing — Refer to Notes 3, 4, 22 and 24 of the financial statements

Critical Audit Matter Description

In conjunction with the Telesat Lightspeed Financing agreements, Lightspeed LEO Limited Partnership has issued Telesat Lightspeed Financing warrants (“warrants”) convertible into its limited partnership units. These warrants are measured at fair value through profit or loss and do not have a readily determinable market value. The fair value of the warrants is determined based on a valuation technique that uses a number of unobservable inputs including the underlying valuation of Telesat LEO ULC (“Telesat LEO”). The valuation is determined based on a discounted cash flow model which required management to make significant estimates and assumptions related to future revenue forecasts, future expenses and capital expenditures, and a discount rate.

While there are several estimates and assumptions that are required to determine the fair value of the warrants, the estimates with the highest degree of subjectivity are future revenue forecasts and the discount rate used to determine the underlying valuation of Telesat LEO. Auditing these estimates and assumptions required a high degree of subjectivity in applying audit procedures and in evaluating the results of those procedures. This resulted in an increased extent of audit effort, including the involvement of fair value specialists.

F-3

Table of Contents

How the Critical Audit Matter Was Addressed in the Audit

Our audit procedures related to the fair value of the warrants, specifically the future revenue forecasts and the discount rate used to determine the underlying valuation of Telesat LEO included the following, among others:

        Evaluated the effectiveness of the internal controls over the fair value of warrants, including those over the key assumptions in determining the underlying share price of Telesat LEO common shares;

        Evaluated the reasonableness of the future revenue forecasts by considering due diligence reports, industry reports in respect of demand for satellite capacity and price, results of the ongoing discussions with customers including agreements and term sheets for future services, reports from internal management experts, and communications to the board of directors and external stakeholders; and

        With the assistance of fair value specialists, evaluated the reasonableness of the discount rate by testing the source information underlying the determination of the discount rate and developing a range of independent estimates and comparing to those selected by management.

/s/ Deloitte LLP

The PCAOB Firm ID: 1208

Chartered Professional Accountants

Licensed Public Accountants

Toronto, Canada

March 16, 2026

We have served as the Company’s auditor since 1993.

F-4

Table of Contents

Report of Independent Registered Public Accounting Firm

To the Shareholders and the Board of Directors of
Telesat Corporation

Opinion on Internal Control over Financial Reporting

We have audited the internal control over financial reporting of Telesat Corporation and subsidiaries (the “Company”) as of December 31, 2025, based on criteria established in Internal Control — Integrated Framework (2013) issued by the Committee of Sponsoring Organizations of the Treadway Commission (COSO). In our opinion, because of the effect of the material weakness identified below on the achievement of the objectives of the control criteria, the Company has not maintained effective internal control over financial reporting as of December 31, 2025, based on criteria established in Internal Control — Integrated Framework (2013) issued by COSO.

We have also audited, in accordance with the standards of the Public Company Accounting Oversight Board (United States) (PCAOB), the consolidated financial statements as of and for the year ended December 31, 2025, of the Company and our report dated March 16, 2026, expressed an unqualified opinion on those financial statements and included an explanatory paragraph regarding the Company’s going concern assumption.

Basis for Opinion

The Company’s management is responsible for maintaining effective internal control over financial reporting and for its assessment of the effectiveness of internal control over financial reporting, included in the accompanying Management’s Report on Internal Control over financial reporting. Our responsibility is to express an opinion on the Company’s internal control over financial reporting based on our audit. We are a public accounting firm registered with the PCAOB and are required to be independent with respect to the Company in accordance with the U.S. federal securities laws and the applicable rules and regulations of the Securities and Exchange Commission and the PCAOB.

We conducted our audit in accordance with the standards of the PCAOB. Those standards require that we plan and perform the audit to obtain reasonable assurance about whether effective internal control over financial reporting was maintained in all material respects. Our audit included obtaining an understanding of internal control over financial reporting, assessing the risk that a material weakness exists, testing and evaluating the design and operating effectiveness of internal control based on the assessed risk, and performing such other procedures as we considered necessary in the circumstances. We believe that our audit provides a reasonable basis for our opinion.

Definition and Limitations of Internal Control over Financial Reporting

A company’s internal control over financial reporting is a process designed to provide reasonable assurance regarding the reliability of financial reporting and the preparation of financial statements for external purposes in accordance with generally accepted accounting principles. A company’s internal control over financial reporting includes those policies and procedures that (1) pertain to the maintenance of records that, in reasonable detail, accurately and fairly reflect the transactions and dispositions of the assets of the company; (2) provide reasonable assurance that transactions are recorded as necessary to permit preparation of financial statements in accordance with generally accepted accounting principles, and that receipts and expenditures of the company are being made only in accordance with authorizations of management and directors of the company; and (3) provide reasonable assurance regarding prevention or timely detection of unauthorized acquisition, use, or disposition of the company’s assets that could have a material effect on the financial statements.

Because of its inherent limitations, internal control over financial reporting may not prevent or detect misstatements. Also, projections of any evaluation of effectiveness to future periods are subject to the risk that controls may become inadequate because of changes in conditions, or that the degree of compliance with the policies or procedures may deteriorate.

F-5

Table of Contents

Material Weakness

A material weakness is a deficiency, or a combination of deficiencies, in internal control over financial reporting, such that there is a reasonable possibility that a material misstatement of the company’s annual or interim financial statements will not be prevented or detected on a timely basis. The following material weakness has been identified and included in management’s assessment: management identified a deficiency in the design and operating effectiveness of a control intended to review and approve the financial reporting implications of significant technical accounting and disclosure matters, and specifically the classification of the balance sheet between current and non-current. As a result, the control did not operate effectively during the period. This material weakness was considered in determining the nature, timing, and extent of audit tests applied in our audit of the consolidated financial statements as of and for the year ended December 31, 2025, of the Company, and this report does not affect our report on such financial statements.

/s/ Deloitte LLP

Chartered Professional Accountants

Licensed Public Accountants

Toronto, Canada

March 16, 2026

F-6

Table of Contents

Telesat Corporation
Consolidated Statements of Income (Loss)

(in thousands of Canadian dollars, except per share amounts)

 

Notes

 

For the years ended December 31,

2025

 

2024

 

2023

Revenue

 

5

 

$

417,956

 

 

$

571,044

 

 

$

704,161

 

Operating expenses

 

6

 

 

(211,772

)

 

 

(207,767

)

 

 

(204,552

)

Depreciation

   

 

(104,714

)

 

 

(127,274

)

 

 

(182,669

)

Amortization

   

 

(44,179

)

 

 

(11,337

)

 

 

(13,093

)

Other operating gains (losses), net

 

7

 

 

(361,167

)

 

 

(264,931

)

 

 

264,999

 

Operating income

   

 

(303,876

)

 

 

(40,265

)

 

 

568,846

 

Interest expense

 

8

 

 

(217,669

)

 

 

(243,757

)

 

 

(270,350

)

Gain on repurchase of debt

 

24

 

 

6,896

 

 

 

202,493

 

 

 

230,080

 

Interest and other income

 

9

 

 

26,183

 

 

 

23,314

 

 

 

66,532

 

Gain (loss) on changes in fair value of financial instruments

   

 

(215,338

)

 

 

(12,761

)

 

 

 

Gain (loss) on foreign exchange

   

 

106,209

 

 

 

(244,527

)

 

 

77,758

 

Income (loss) before income taxes

   

 

(597,595

)

 

 

(315,503

)

 

 

672,866

 

Tax (expense) recovery

 

10

 

 

67,378

 

 

 

13,037

 

 

 

(89,596

)

Net income (loss)

   

$

(530,217

)

 

$

(302,466

)

 

$

583,270

 

    

 

 

 

 

 

 

 

 

 

 

 

Net income (loss) attributable to:

   

 

 

 

 

 

 

 

 

 

 

 

Telesat Corporation shareholders

   

$

(155,354

)

 

$

(87,720

)

 

$

157,118

 

Non-controlling interest

   

 

(374,863

)

 

 

(214,746

)

 

 

426,152

 

    

$

(530,217

)

 

$

(302,466

)

 

$

583,270

 

    

 

 

 

 

 

 

 

 

 

 

 

Net income (loss) per common share attributable to Telesat Corporation shareholders

   

 

 

 

 

 

 

 

 

 

 

 

Basic

   

$

(10.61

)

 

$

(6.29

)

 

$

11.71

 

Diluted

   

$

(10.61

)

 

$

(6.29

)

 

$

11.29

 

    

 

 

 

 

 

 

 

 

 

 

 

Total Weighted Average Common Shares Outstanding

   

 

 

 

 

 

 

 

 

 

 

 

Basic

 

27

 

 

14,640,626

 

 

 

13,937,443

 

 

 

13,417,290

 

Diluted

 

27

 

 

14,640,626

 

 

 

13,937,443

 

 

 

15,288,221

 

See accompanying notes to the consolidated financial statements

F-7

Table of Contents

Telesat Corporation
Consolidated Statements of Comprehensive Income (Loss)

   

For the years ended December 31,

(in thousands of Canadian dollars)

 

Notes

 

2025

 

2024

 

2023

Net income (loss)

   

$

(530,217

)

 

$

(302,466

)

 

$

583,270

 

Other comprehensive income (loss)

   

 

 

 

 

 

 

 

 

 

 

 

Items that may be reclassified into profit or loss

   

 

 

 

 

 

 

 

 

 

 

 

Foreign currency translation adjustments

   

 

(211,321

)

 

 

372,020

 

 

 

(50,985

)

Items that will not be reclassified to profit or loss

   

 

 

 

 

 

 

 

 

 

 

 

Actuarial gain (loss) on defined benefit plans

 

32

 

 

14,724

 

 

 

22,628

 

 

 

(5,050

)

Income tax on items that will not be reclassified to profit or loss

   

 

(2,969

)

 

 

(4,844

)

 

 

1,665

 

Total other comprehensive income (loss)

   

 

(199,566

)

 

 

389,804

 

 

 

(54,370

)

Total comprehensive income (loss)

   

$

(729,783

)

 

$

87,338

 

 

$

528,900

 

    

 

 

 

 

 

 

 

 

 

 

 

Total comprehensive income (loss) attributable to:

   

 

 

 

 

 

 

 

 

 

 

 

Telesat Corporation shareholders

   

$

(212,076

)

 

$

19,676

 

 

$

142,787

 

Non-controlling interest

   

 

(517,707

)

 

 

67,662

 

 

 

386,113

 

    

$

(729,783

)

 

$

87,338

 

 

$

528,900

 

See accompanying notes to the consolidated financial statements

F-8

Table of Contents

Telesat Corporation
Consolidated Statements of Changes in Shareholders’ Equity

(in thousands of Canadian dollars)

 

Notes

 

Telesat
Corporation
Shares

 

Accumulated
earnings

 

Equity-
settled
employee
benefits
reserve

 

Foreign
currency
translation
reserve

 

Total
reserves

 

Total Telesat
Corporation
shareholders’
equity

 

Non-
controlling
Interest

 

Total
shareholders’
equity

Balance as at January 1, 2023

   

$

46,554

 

$

356,273

 

 

$

57,756

 

 

$

20,853

 

 

$

78,609

 

 

$

481,436

 

 

$

1,358,716

 

 

$

1,840,152

 

Net income (loss)

   

 

 

 

157,118

 

 

 

 

 

 

 

 

 

 

 

 

157,118

 

 

 

426,152

 

 

 

583,270

 

Issuance of share capital on settlement of restricted share units

 

25

 

 

3,212

 

 

11

 

 

 

(661

)

 

 

 

 

 

(661

)

 

 

2,562

 

 

 

(5,693

)

 

 

(3,131

)

Issuance of share capital on exercise of stock
options

 

25

 

 

29

 

 

 

 

 

 

 

 

 

 

 

 

 

 

29

 

 

 

(13

)

 

 

16

 

Exchange of Limited Partnership units for Public Shares

 

25

 

 

1,457

 

 

21,577

 

 

 

2,375

 

 

 

1,358

 

 

 

3,733

 

 

 

26,767

 

 

 

(26,767

)

 

 

 

Other comprehensive income (loss), net of tax (expense) recovery of $1,665

   

 

 

 

(921

)

 

 

 

 

 

(13,410

)

 

 

(13,410

)

 

 

(14,331

)

 

 

(40,039

)

 

 

(54,370

)

Share-based compensation

   

 

 

 

 

 

 

8,337

 

 

 

 

 

 

8,337

 

 

 

8,337

 

 

 

24,709

 

 

 

33,046

 

Balance as at December 31, 2023

   

$

51,252

 

$

534,058

 

 

$

67,807

 

 

$

8,801

 

 

$

76,608

 

 

$

661,918

 

 

$

1,737,065

 

 

$

2,398,983

 

    

 

  

 

 

 

 

 

 

 

 

 

 

 

 

 

 

 

 

 

 

 

 

 

 

 

 

 

 

 

Balance as at January 1, 2024

   

$

51,252

 

$

534,058

 

 

$

67,807

 

 

$

8,801

 

 

$

76,608

 

 

$

661,918

 

 

$

1,737,065

 

 

$

2,398,983

 

Net income (loss)

   

 

 

 

(87,720

)

 

 

 

 

 

 

 

 

 

 

 

(87,720

)

 

 

(214,746

)

 

 

(302,466

)

Issuance of share capital on settlement of restricted share units, deferred share units, performance share units and the exercise of stock options

 

25

 

 

7,830

 

 

16,041

 

 

 

(1,587

)

 

 

1,667

 

 

 

80

 

 

 

23,951

 

 

 

(30,653

)

 

 

(6,702

)

Other comprehensive income (loss), net of tax (expense) recovery of $(4,844)

 

25

 

 

 

 

4,954

 

 

 

 

 

 

102,442

 

 

 

102,442

 

 

 

107,396

 

 

 

282,408

 

 

 

389,804

 

Share-based compensation

 

25

 

 

 

 

 

 

 

4,735

 

 

 

 

 

 

4,735

 

 

 

4,735

 

 

 

12,351

 

 

 

17,086

 

Balance as at December 31, 2024

   

$

59,082

 

$

467,333

 

 

$

70,955

 

 

$

112,910

 

 

$

183,865

 

 

$

710,280

 

 

$

1,786,425

 

 

$

2,496,705

 

    

 

  

 

 

 

 

 

 

 

 

 

 

 

 

 

 

 

 

 

 

 

 

 

 

 

 

 

 

 

Balance as at January 1, 2025

   

$

59,082

 

$

467,333

 

 

$

70,955

 

 

$

112,910

 

 

$

183,865

 

 

$

710,280

 

 

$

1,786,425

 

 

$

2,496,705

 

Net income (loss)

   

 

 

 

(155,354

)

 

 

 

 

 

 

 

 

 

 

 

(155,354

)

 

 

(374,863

)

 

 

(530,217

)

Issuance of share capital on settlement of restricted share units, deferred share units, performance share units and the exercise of stock options

 

25

 

 

10,202

 

 

6,659

 

 

 

(1,065

)

 

 

2,223

 

 

 

1,158

 

 

 

18,019

 

 

 

(25,535

)

 

 

(7,516

)

Exchange of Limited Partnership units for Public Shares

   

 

713

 

 

8,755

 

 

 

1,131

 

 

 

1,073

 

 

 

2,204

 

 

 

11,672

 

 

 

(11,672

)

 

 

 

Other comprehensive income (loss), net of tax (expense) recovery of $(2,969)

   

 

 

 

3,421

 

 

 

 

 

 

(60,143

)

 

 

(60,143

)

 

 

(56,722

)

 

 

(142,844

)

 

 

(199,566

)

Share-based compensation, net of tax (expense) recovery of $6,046

   

 

 

 

 

 

 

2,925

 

 

 

 

 

 

2,925

 

 

 

2,925

 

 

 

7,265

 

 

 

10,190

 

Balance as at December 31, 2025

   

$

69,997

 

$

330,814

 

 

$

73,946

 

 

$

56,063

 

 

$

130,009

 

 

$

530,820

 

 

$

1,238,776

 

 

$

1,769,596

 

See accompanying notes to the consolidated financial statements

F-9

Table of Contents

Telesat Corporation
Consolidated Balance Sheets

(in thousands of Canadian dollars)

 

Notes

 

December 31,
2025

 

December 31,
2024

ASSETS

   

 

  

 

 

Cash and cash equivalents

   

$

509,798

 

$

552,064

Trade and other receivables

 

11

 

 

58,422

 

 

158,930

Other current financial assets

 

12

 

 

430

 

 

565

Current income tax recoverable

   

 

5,952

 

 

29,253

Prepaid expenses and other current assets

 

13

 

 

257,456

 

 

280,460

Total current assets

   

 

832,058

 

 

1,021,272

Satellites, property and other equipment

 

5,16

 

 

2,716,708

 

 

2,277,143

Deferred tax assets

 

10

 

 

4,231

 

 

3,059

Other long-term financial assets

 

14

 

 

18,283

 

 

9,767

Long-term income tax recoverable

   

 

6,993

 

 

6,993

Other long-term assets

 

5,15

 

 

368,657

 

 

516,507

Intangible assets

 

5,17

 

 

442,278

 

 

497,466

Goodwill

 

18

 

 

2,214,575

 

 

2,612,972

Total assets

   

$

6,603,783

 

$

6,945,179

    

 

  

 

 

LIABILITIES

   

 

  

 

 

Trade and other payables

 

19

 

$

57,447

 

$

158,276

Other current financial liabilities

 

20

 

 

857,637

 

 

26,483

Income taxes payable

   

 

2,772

 

 

5,913

Other current liabilities

 

21

 

 

58,431

 

 

65,906

Current indebtedness

 

24

 

 

2,341,145

 

 

Total current liabilities

   

 

3,317,432

 

 

256,578

Long-term indebtedness

 

24

 

 

1,152,462

 

 

3,096,615

Deferred tax liabilities

 

10

 

 

91,991

 

 

175,544

Other long-term financial liabilities

 

22

 

 

10,091

 

 

630,556

Other long-term liabilities

 

23

 

 

262,211

 

 

289,181

Total liabilities

   

 

4,834,187

 

 

4,448,474

    

 

  

 

 

SHAREHOLDERS’ EQUITY

   

 

  

 

 

Share capital

 

25

 

 

69,997

 

 

59,082

Accumulated earnings

   

 

330,814

 

 

467,333

Reserves

   

 

130,009

 

 

183,865

Total Telesat Corporation shareholders’ equity

   

 

530,820

 

 

710,280

Non-controlling interest

 

26

 

 

1,238,776

 

 

1,786,425

Total shareholders’ equity

   

 

1,769,596

 

 

2,496,705

Total liabilities and shareholders’ equity

   

$

6,603,783

 

$

6,945,179

See accompanying notes to the consolidated financial statements

F-10

Table of Contents

Telesat Corporation
Consolidated Statements of Cash Flows

   

For the years ended December 31,

(in thousands of Canadian dollars)

 

Notes

 

2025

 

2024

 

2023

Cash flows from operating activities

   

 

 

 

 

 

 

 

 

 

 

 

Net income (loss)

   

$

(530,217

)

 

$

(302,466

)

 

$

583,270

 

Adjustments to reconcile net income (loss) to cash flows from operating activities:

   

 

 

 

 

 

 

 

 

 

 

 

Depreciation

   

 

104,714

 

 

 

127,274

 

 

 

182,669

 

Amortization

   

 

44,179

 

 

 

11,337

 

 

 

13,093

 

Tax expense (recovery)

   

 

(67,378

)

 

 

(13,037

)

 

 

89,596

 

Interest expense

   

 

217,669

 

 

 

243,757

 

 

 

270,350

 

Interest income

   

 

(23,797

)

 

 

(65,996

)

 

 

(63,838

)

(Gain) loss on foreign exchange

   

 

(106,209

)

 

 

244,527

 

 

 

(77,758

)

(Gain) loss on changes in fair value of financial instruments

   

 

215,338

 

 

 

12,761

 

 

 

 

Share-based compensation

 

31

 

 

4,145

 

 

 

17,557

 

 

 

33,015

 

(Gain) loss on disposal of assets

 

7

 

 

(3,827

)

 

 

534

 

 

 

(59

)

Gain on disposal of subsidiaries

 

7

 

 

(230

)

 

 

(2,620

)

 

 

 

Gain on repurchase of debt

   

 

(6,896

)

 

 

(202,493

)

 

 

(230,080

)

Impairment

 

7

 

 

365,224

 

 

 

267,017

 

 

 

79,740

 

Deferred revenue amortization

   

 

(56,221

)

 

 

(58,044

)

 

 

(59,337

)

Pension expense

 

32

 

 

5,452

 

 

 

5,648

 

 

 

5,674

 

C-band clearing income

 

7

 

 

 

 

 

 

 

 

(344,892

)

Non-cash other income (expense)

   

 

 

 

 

33,902

 

 

 

 

Other

   

 

8,012

 

 

 

7,511

 

 

 

2,958

 

Income taxes paid, net of income tax received

 

33

 

 

8,220

 

 

 

(60,510

)

 

 

(66,841

)

Interest paid, net of interest received

 

33

 

 

(184,787

)

 

 

(161,595

)

 

 

(209,261

)

Government grant received

   

 

 

 

 

2,520

 

 

 

972

 

Operating assets and liabilities

 

33

 

 

73,313

 

 

 

(45,120

)

 

 

(39,212

)

Net cash from operating activities

   

 

66,704

 

 

 

62,464

 

 

 

170,059

 

    

 

 

 

 

 

 

 

 

 

 

 

Cash flows (used in) generated from investing activities

   

 

 

 

 

 

 

 

 

 

 

 

Cash payments related to satellite programs

   

 

(624,597

)

 

 

(1,045,671

)

 

 

(83,319

)

Cash payments related to property and other equipment

   

 

(140,526

)

 

 

(64,804

)

 

 

(42,920

)

Net proceeds from disposal of assets

   

 

4,519

 

 

 

 

 

 

 

Net proceeds from disposal of subsidiaries

   

 

235

 

 

 

3,613

 

 

 

 

Investments and other

   

 

(858

)

 

 

 

 

 

 

Purchase of intangible assets

   

 

 

 

 

(52

)

 

 

(13,267

)

Government grant received

   

 

 

 

 

15,359

 

 

 

117

 

C-band clearing proceeds

 

7

 

 

 

 

 

 

 

 

351,438

 

Net cash (used in) generated from investing activities

   

 

(761,227

)

 

 

(1,091,555

)

 

 

212,049

 

    

 

 

 

 

 

 

 

 

 

 

 

Cash flows (used in) generated from financing activities

   

 

 

 

 

 

 

 

 

 

 

 

Proceeds from indebtedness

   

 

689,789

 

 

 

 

 

 

 

Repurchase of indebtedness

 

33

 

 

(4,501

)

 

 

(155,903

)

 

 

(344,014

)

Payments of principal on lease liabilities

 

33

 

 

(2,709

)

 

 

(2,422

)

 

 

(2,171

)

Satellite performance incentive payments

 

33

 

 

(2,035

)

 

 

(4,572

)

 

 

(6,385

)

Tax withholdings on settlement of restricted share units

   

 

(8,734

)

 

 

(7,732

)

 

 

(3,198

)

Proceeds from exercise of stock options

   

 

550

 

 

 

426

 

 

 

27

 

Net cash (used in) generated from financing activities

   

 

672,360

 

 

 

(170,203

)

 

 

(355,741

)

    

 

 

 

 

 

 

 

 

 

 

 

Effect of changes in exchange rates on cash and cash equivalents

   

 

(20,103

)

 

 

82,269

 

 

 

(35,070

)

    

 

 

 

 

 

 

 

 

 

 

 

Changes in cash and cash equivalents

   

 

(42,266

)

 

 

(1,117,025

)

 

 

(8,703

)

Cash and cash equivalents, beginning of year

   

 

552,064

 

 

 

1,669,089

 

 

 

1,677,792

 

Cash and cash equivalents, end of year

   

$

509,798

 

 

$

552,064

 

 

$

1,669,089

 

See accompanying notes to the consolidated financial statements

F-11

Table of Contents

Telesat Corporation
Notes to the 2025 Consolidated Financial Statements
(all amounts in thousands of Canadian dollars, except where otherwise noted)

1. BACKGROUND OF THE COMPANY

Telesat Corporation was incorporated under the Business Corporations Act (British Columbia) in October 2020 and is headquartered in Ottawa, Canada.

References herein to “Telesat” or “Company” refer to Telesat Corporation and its subsidiaries.

The Company is a leading global satellite operator, providing mission-critical communications solutions to support the requirements of sophisticated satellite users throughout the world. The Company’s state-of-the-art fleet consists of 14 geostationary satellites and the Canadian payload on Viasat-1, ground infrastructure and highly expert and dedicated staff.

After decade of development, the Company, through its wholly owned indirect subsidiary, Telesat LEO ULC, formerly Telesat Leo Inc. (“Telesat LEO”) is building a constellation of low earth orbit (“LEO”) satellites and integrated terrestrial infrastructure, called “Telesat Lightspeed”. Telesat Lightspeed will initially consist of 156 satellites capable of providing a highly advanced, global, enterprise-grade, integrated satellite and terrestrial network optimized to capture the growing demand for broadband connectivity in certain key market verticals around the world. Telesat Lightspeed is expected to be in service in 2028.

The Company began trading on the Nasdaq Global Select Market and the Toronto Stock Exchange on November 19, 2021 under the ticker symbol “TSAT”. Quarterly and annual financial statements, material change statements and other publicly available documents of the Company can be obtained from the U.S. Securities Exchange Commission (“SEC”) at https://www.sec.gov and the System for Electronic Document Analysis and Retrieval (“SEDAR+”) at https://www.sedarplus.ca.

Unless the context states or requires otherwise, references herein to the “financial statements” or similar terms refer to the audited consolidated financial statements of Telesat.

On March 16, 2026, these financial statements were approved by the Audit Committee of the Board of Directors and authorized for issue.

2. BASIS OF PRESENTATION AND GOING CONCERN

Statement of Compliance

The consolidated financial statements were prepared in accordance with IFRS® Accounting Standards as issued by the International Accounting Standards Board (“IASB”).

Telesat Canada Debt Refinancing and Going Concern

These consolidated financial statements have been prepared on a going concern basis, which assumes that the Company will continue in operation for the foreseeable future and, accordingly, will be able to realize its assets and discharge its liabilities in the normal course of operations as they come due.

Assessing the ability of the Company to continue as a going concern requires judgment that includes considering whether conditions or events, including those at any of its subsidiaries, impact the going concern assumption. In conducting this assessment, management identified an adverse event at Telesat Canada relating to significant obligations that will require repayment or refinancing. Consequently, the Company is required to evaluate the impact of this adverse event on its ability to continue as a going concern.

Telesat Canada is a wholly owned subsidiary of the Company. Telesat Canada’s Term Loan B and Senior Notes, as disclosed in Note 24, are scheduled to mature between December 2026 and October 2027, resulting in significant obligations that will require repayment or refinancing. As a result of the refinancing requirement at the end of 2026, approximately $2.3 billion of Telesat Canada’s debt, comprising the Term Loan B and the 2026 Senior Secured Notes (collectively, the “Telesat Canada debt”), has been classified as a current liability in these financial statements as at December 31, 2025. The Telesat Canada debt obligations are guaranteed by certain direct and indirect subsidiaries of Telesat Canada (“Guarantor

F-12

Table of Contents

Telesat Corporation
Notes to the 2025 Consolidated Financial Statements
(all amounts in thousands of Canadian dollars, except where otherwise noted)

2. BASIS OF PRESENTATION AND GOING CONCERN (cont.)

Entities”) and the obligation for repayment of the credit facilities upon maturity does not extend beyond these Guarantor Entities. Other entities within the Telesat group, other than Guarantor Entities (“LEO Non-Guarantor Entities”) are primarily focused on the Telesat Lightspeed project. Telesat LEO ULC, a subsidiary of the Company through which the Lightspeed project is being developed, has a segregated funding source to permit the build out of that project that includes the ability to acquire any necessary intercompany services, such as certain personnel, occupancy, and information systems, currently provided to Telesat LEO ULC by Telesat Canada up to a specified maximum.

The Company has approximately $509.8 million of cash and cash equivalent of which $206.6 million is held within Telesat Canada, as at December 31, 2025. The Company and Telesat Canada expect to generate sufficient cash flow to meet the requirements of their respective ongoing operations and debt servicing costs for the reasonably foreseeable future, including at least the one-year period following the date of these financial statements. However, the Company’s consolidated cash flows and cash resources alone, which includes those of Telesat Canada, are not expected to be sufficient to meet Telesat Canada’s debt maturity obligations as they come due.

Management is actively engaged in discussions with lenders’ advisors about refinancing the Telesat Canada debt. However, these refinancing activities are dependent on a number of factors outside of the Company’s control. As such, there can be no assurance that these refinancing initiatives will be completed successfully. This material uncertainty, that relates solely to the upcoming Telesat Canada debt maturities in December 2026, casts substantial doubt as to Telesat Canada’s ability to meet its debt obligations as they come due. Accordingly, this material uncertainty raises substantial doubt for the Company in these consolidated financial statements.

Should the Company not be able to refinance the Telesat Canada debt obligations prior to maturity, these financial statements may require significant adjustments. Such adjustments would have a material impact on the carrying amount and classification of reported assets, liabilities, revenues or expenses in these financial statements.

Basis of Consolidation

Subsidiaries

These consolidated financial statements include the results of the Telesat and subsidiaries controlled by the Company. Control is achieved when the Company has power over an entity, has exposure, or rights to variable returns from its involvement with an entity, and has the ability to use the power over an entity to affect the amount of its return. The most significant subsidiaries are listed in Note 35.

The portion of equity ownership in a subsidiary that is not directly or indirectly attributable to the Company is accounted for as non-controlling interest. Non-controlling interests in subsidiaries are identified separately from the Company’s equity therein. Those interests of non-controlling shareholders that are present ownership interests entitling their holders to a proportionate share of net assets upon liquidation may initially be measured at fair value or at the non-controlling interests’ proportionate share of the fair value of the acquiree’s identifiable net assets. The choice of measurement is made on an acquisition-by-acquisition basis. Other non-controlling interests are initially measured at fair value. Subsequent to an acquisition, the carrying amount of non-controlling interests is the amount of those interests at initial recognition plus the non-controlling interests’ share of subsequent changes in equity.

Profit or loss and each component of other comprehensive income (loss) are attributed to the owners of the Company and to the non-controlling interests. Total comprehensive income (loss) of the subsidiaries is attributed to the owners of the Company and to the non-controlling interests even if this results in the non-controlling interests having a deficit balance.

Joint arrangements

A joint operation is a type of joint arrangement whereby the parties that have joint control of the arrangement have rights to their share of the assets and revenue, and obligations for the liabilities and expenses, relating to the arrangement.

F-13

Table of Contents

Telesat Corporation
Notes to the 2025 Consolidated Financial Statements
(all amounts in thousands of Canadian dollars, except where otherwise noted)

2. BASIS OF PRESENTATION AND GOING CONCERN (cont.)

The Company’s consolidated financial statements include the Company’s share of the assets, liabilities, revenue and expenses of its interest in joint operations.

The consolidated financial statements have been prepared on an historical cost basis except for certain financial instruments which were measured at their fair values, as explained in the accounting policies below. Historical cost is based on the fair value of the consideration given or received in exchange for assets or liabilities.

3. MATERIAL ACCOUNTING POLICY INFORMATION

Segment Reporting

Since 2024, the Company reports its results within two operating segments: GEO services (“GEO”) segment that refers to the operation of the fleet of GEO satellite and LEO services (“LEO”) segment that refers to the deployment and operation of the Telesat Lightspeed constellation (which activity takes place within the LEO Non-Guarantor Entities). Transactions that do not belong to a particular operating segment, such as transactions related to certain corporate entities, are reported within “Other”.

Operating segments are reported in a manner consistent with the internal reporting provided to the Company’s Chief Operating Decision Maker (“CODM”), who is the Company’s Chief Executive Officer.

Foreign Currency Translation

Unless otherwise specified, all figures reported in the consolidated financial statements and associated note disclosures are presented in Canadian dollars, which is the functional and presentation currency of the Company. Each of the subsidiaries of the Company determines its own functional currency and uses that currency to measure items on their separate financial statements.

For the Company’s non-foreign operations, foreign currency non-monetary assets and liabilities are translated at their historical exchange rates, foreign currency monetary assets and liabilities are translated at the year-end exchange rates, and foreign denominated revenue and expenses are translated at the average exchange rates of the month in which the transactions occurred. Gains or losses on translation of these items are recognized as a component of net income (loss).

Upon consolidation of the Company’s foreign operations that have a functional currency other than the Canadian dollar, assets and liabilities are translated at the year-end exchange rate, and revenue and expenses are translated at the average exchange rates of the month in which the transactions occurred. Gains or losses on the translation of foreign subsidiaries are recognized in other comprehensive income (loss).

Cash and Cash Equivalents

All highly liquid investments with an original maturity of three months or less, or which are available upon demand with no penalty for early redemption, are classified as cash and cash equivalents. Cash and cash equivalents are comprised of cash on hand, demand deposits, short-term investments and restricted cash expected to be used within the next twelve months.

Revenue Recognition

Telesat recognizes revenue from satellite services on a monthly basis as services are performed in an amount that reflects the consideration the Company expects to receive in exchange for those services. Telesat accounts for a contract when it has approval and commitment from both parties, the rights of the parties are identified, payment terms are identified, the contract has commercial substance and collectability is considered probable.

F-14

Table of Contents

Telesat Corporation
Notes to the 2025 Consolidated Financial Statements
(all amounts in thousands of Canadian dollars, except where otherwise noted)

3. MATERIAL ACCOUNTING POLICY INFORMATION (cont.)

Revenue from a contract to sell consulting services is recognized as follows:

        Consulting revenue for cost plus contracts is recognized as the approved time and labor is completed by Telesat.

        Fixed price consulting revenue contracts use an input method to determine the progress towards complete satisfaction of the performance obligation. The input method is measured by comparing actual costs incurred to total cost expected.

Equipment sale revenue is recognized when the customer obtains control of the equipment, being at the time the equipment is delivered to and accepted by the customer. Only equipment sales are subject to warranty or return and there is no general right of return. Historically, the Company has not incurred significant expenses for warranties.

When a transaction involves more than one product or service, revenue is allocated to each performance obligation based on its relative stand-alone selling price. Transactions are evaluated to determine whether the Company is the principal and if the transactions should be recorded on a gross or net basis.

Deferred Revenue

Deferred revenue represents the Company’s liability for the provision of future services and is classified on the balance sheet in other current and long-term liabilities. Deferred revenue consists of remuneration received in advance of the provision of service and in the majority of cases is recognized in income on a straight-line basis over the term of the related customer contracts. In the case of certain deferred revenue for short-term services, balances are recognized into income upon the completion or using an input method to determine the progress towards complete satisfaction of the performance obligation of the related contract. Prepayments are evaluated to determine whether or not they constitute a significant financing component. The Company has elected a practical expedient whereby if the timing difference between the customer prepayment and the transfer of control of the promised goods and services is less than a year then it would not be considered as a significant financing component.

A significant financing component will only occur in the following circumstances:

        There is a timing difference between when the control of goods or services is transferred to the customer and when the customer pays for the goods;

        The timing difference between the customer prepayment and transfer of control of the promised goods and services is in excess of one year; and

        The primary reason for the prepayment is for financing purposes.

In the case of the existence of a significant financing component, the amount of the consideration is adjusted to reflect what the cash selling price of the promised service would have been if payments had occurred as control of the service was transferred to the customer. The discount rate used in determining the significant financing component is the rate that would be reflected in a separate financing transaction between the Company and the customer at contract inception.

Inventories

Inventories are valued at the lower of cost and net realizable value and consist of finished goods and work in process. Cost for substantially all network equipment inventories are determined on a weighted average cost basis. Cost for work in process and certain one-of-a-kind finished goods are determined using the specific identification method.

F-15

Table of Contents

Telesat Corporation
Notes to the 2025 Consolidated Financial Statements
(all amounts in thousands of Canadian dollars, except where otherwise noted)

3. MATERIAL ACCOUNTING POLICY INFORMATION (cont.)

Borrowing Costs

Borrowing costs are incurred on the Company’s debt financing. Borrowing costs attributable to the acquisition, production or construction of a qualifying asset are added to the cost of that asset. The Company has defined a qualifying asset as an asset that takes longer than twelve months to be ready for its intended use or sale. Capitalization of borrowing costs continues until such time that the asset is substantially ready for its intended use or sale. Borrowing costs are determined based on specific financing related to the asset, or in the absence of specific financing, the borrowing costs are calculated on the basis of a capitalization rate which is equal to the Company’s weighted average cost of debt. All other borrowing costs are expensed when incurred.

Leases

At the inception of a contract, the Company assesses whether a contract is, or contains, a lease based on whether or not the contract conveys the right to control the use of the asset for a period of time in exchange for consideration.

The Company recognizes a right-of-use asset and lease liability at the lease commencement date. The right-of-use asset is initially measured based on the initial amount of the lease liability adjusted for any lease payments made at or before the commencement date, less any lease incentives received. Each individual lease liability is initially measured at the present value of the lease payments over the respective lease term, discounted using the Company’s incremental borrowing rate for that lease.

The lease term is the non-cancellable period determined for each of the leases considering the option to extend when it is reasonably certain that the Company will exercise the option or the option to terminate if it is reasonably certain that the Company will exercise the option.

After the commencement date, the right-of-use assets are measured applying the cost model and depreciated to the earlier of the end of the useful life of the asset or the end of the lease term on a straight-line basis. The lease liability is subsequently measured by increasing the carrying amount to reflect the interest on the lease, using the effective interest method, and by reducing the carrying amount to reflect the lease payments made.

The lease liability is remeasured when there is a change in future lease payments, arising from a change in index or rate, or if there is a change in the assessment of whether the Company will exercise a purchase, extension or termination option. The amount of the remeasurement of the lease liability is also recognized as an adjustment to the right-of-use asset, or is recorded in the statement of income (loss) if the carrying amount of the right-of-use asset has been reduced to zero.

The Company has elected to not recognize a right-of-use asset or lease liability for any lease that has a lease term of 12 months or less. The payments associated with these agreements would be recognized as an operating expense on a straight-line basis over the lease term.

The Company has also elected the practical expedient, for property leases, not to separate the non-lease components from the lease components, and instead account for each lease and any associated non-lease components within the contract as a single lease component.

Government Grants

Government grants are recognized where there is a reasonable assurance that the grant will be received and the attached conditions will be complied with.

When the grant relates to an expense, the grant is recorded as a deduction to the related expense incurred over the same period.

When the grant relates to an asset, the grant is deducted from the carrying amount of the related asset as the grant is receivable.

F-16

Table of Contents

Telesat Corporation
Notes to the 2025 Consolidated Financial Statements
(all amounts in thousands of Canadian dollars, except where otherwise noted)

3. MATERIAL ACCOUNTING POLICY INFORMATION (cont.)

Software as a Service arrangements

A Software as a Service (“SaaS”) cloud computing arrangement is evaluated as to whether it met the criteria under IAS 38, Intangible Assets (“IAS 38”) or IFRS 16, Leases. If an arrangement did not meet either of those criteria, the arrangement is accounted for as a service contract.

Telesat may enter into a SaaS cloud computing arrangement with a supplier where the contract conveys to Telesat a right to receive future access over the contract term to the supplier’s application software running on the supplier’s cloud infrastructure. The right to receive access does not provide Telesat with a software asset and, therefore, the access to the software is a service which is received over the contract term.

The assessment of whether configuration or customization of a software results in an intangible asset for Telesat depends on the nature and output of the configuration and customization performed. In some circumstances, the arrangement may result in additional code from which Telesat has the power to obtain the future economic benefits and to restrict others’ access to those benefits. In that case, in determining whether to recognize the additional code as an intangible asset, Telesat assesses whether the additional code is identifiable and meets the recognition criteria under IAS 38.

Separately acquired intangible rights (i.e. software licenses in cloud computing arrangements) are normally recognized as assets.

Satellites, Property and Other Equipment

Satellites, property and other equipment, which are carried at cost, less accumulated depreciation and any accumulated impairment losses, include the contractual cost of equipment, capitalized engineering costs, capitalized borrowing costs during the construction or production of qualifying assets, and with respect to satellites, the cost of launch services, and launch insurance.

Depreciation is calculated using the straight-line method over the respective estimated useful lives of the assets.

Below are the estimated useful lives in years of satellites, property and other equipment as at December 31, 2025.

 

Years

Satellites

 

3 to 15

Right-of-use assets

 

2 to 27

Antennas, satellite control and communication equipment

 

7 to 20

Building, equipment and other

 

3 to 27

Construction in progress is not depreciated as depreciation only commences when the asset is ready for its intended use. For satellites, depreciation commences on the day the satellite becomes available for service.

The investment in each satellite is derecognized when the satellite is retired. When other property is retired from operations at the end of its useful life, the cost of the asset and accumulated depreciation are removed from the accounts. Earnings are credited with the amount of any net salvage value and charged with any net cost of removal. When an asset is sold prior to the end of its useful life, the gain or loss is recognized immediately in other operating gains (losses), net.

In the event of an unsuccessful launch or total in-orbit satellite failure, all unamortized costs that are not recoverable under launch or in-orbit insurance are recorded in other operating gains (losses), net.

F-17

Table of Contents

Telesat Corporation
Notes to the 2025 Consolidated Financial Statements
(all amounts in thousands of Canadian dollars, except where otherwise noted)

3. MATERIAL ACCOUNTING POLICY INFORMATION (cont.)

Liabilities related to decommissioning and restoration of retiring property and other equipment are measured at fair value with a corresponding increase to the carrying amount of the related asset. The liability is accreted over the period of expected cash flows with a corresponding charge to interest expense. The liabilities recorded to date have not been significant and are reassessed at the end of each reporting period. There are no decommissioning or restoration obligations for satellites.

Satellite Performance Incentive Payments

Satellite performance incentive payments are obligations payable to satellite manufacturers over the lives of certain satellites. The present value of the payments is capitalized as part of the cost of the satellite and recognized as part of the depreciation of the satellite.

Cash Generating Unit

A cash generating unit (“CGU”) is the smallest identifiable group of assets that generates cash inflows which are largely independent of the cash inflows from other assets or groups of assets. In the prior year, the Company tested the carrying amount of its GEO satellites and orbital slots by grouping them on a regional basis. Based on the change on January 1, 2025 to finite life from indefinite useful life of the orbital slots and due to the continuing decline in the GEO business, the Company manages the GEO business as a unified depleting pool of capacity with the objective to maximize the interoperability of satellites to utilize any excess capacity considering any regulatory or satellites footprint limitations. As a result, the Company has determined that its GEO operations comprise four distinct, disaggregated CGUs, each representing groups of satellites and orbital slots organized by capacity pools and customer segments, with each unit generating cash flows independently from the others.

For goodwill impairment assessment purposes, GEO is treated as one aggregated GEO CGU. The Company’s LEO operations have been assessed to function as a single CGU for the purposes of impairment testing.

These carrying amounts represent the assets allocated to each CGU for the purposes of impairment testing in accordance with IAS 36.

Goodwill and Intangible Assets

The Company accounts for business combinations using the acquisition method of accounting, which establishes specific criteria for the recognition of intangible assets separately from goodwill. Goodwill represents the excess between the total of the consideration transferred over the fair value of net assets acquired. After initial recognition at cost, goodwill is measured at cost less any accumulated impairment losses.

The Company distinguishes intangible assets between assets with finite and indefinite useful lives. Intangible assets with indefinite useful lives are comprised of the Company’s trade name and intellectual property. These assets are carried at cost less any accumulated impairment losses. Finite life intangible assets, which are carried at cost less accumulated amortization and any accumulated impairment losses, consist of orbital slots, customer relationships, customer contracts, concession rights, transponder rights, software and patents. Intangible assets with finite lives are amortized over their estimated useful lives using the straight-line method of amortization, except for revenue backlog which is based on the expected period of recognition of the related revenue.

Below are the estimated useful lives in years of the finite life intangible assets as at December 31, 2025.

 

Years

Orbital slots

 

1 to 34

Customer relationships

 

20 to 21

Concession rights

 

3 to 15

Software

 

5

Patents

 

18

F-18

Table of Contents

Telesat Corporation
Notes to the 2025 Consolidated Financial Statements
(all amounts in thousands of Canadian dollars, except where otherwise noted)

3. MATERIAL ACCOUNTING POLICY INFORMATION (cont.)

Impairment of Goodwill and CGUs

As of January 1, 2024, the Company reallocated its goodwill to GEO and LEO segments on a relative fair value basis which are now considered to be the lowest level at which the associated goodwill is monitored for the purpose of impairment.

In cases where there are indicators of impairment, the recoverable amount of the asset, which is the higher of its fair value less costs of disposal and its value in use, is determined. The Company measures value in use on the basis of the estimated future cash flows to be generated by an asset or CGU. These future cash flows are based on the Company’s latest business plan information and are discounted using rates that best reflect the time value of money and the specific risks associated with the underlying asset or assets in the CGU.

The fair value less costs of disposal is the price that would be received to sell an asset or CGU in an orderly transaction between market participants at the measurement date. For the impairment assessment, the fair value is calculated using Level 3 of the fair value hierarchy.

The fair value less costs of disposal for the GEO segment, GEO CGU and LEO CGU was determined using a discounted cash flow model, which represents a Level 2 and Level 3 fair value measurement described under IFRS 13. The valuation incorporated the following significant unobservable inputs:

        Projected future cash flows for GEO and LEO satellite operations, respectively (unobservable)

        Assumptions regarding long-term pricing and utilization of GEO and LEO capacity (unobservable)

Management believes that these inputs reflect assumptions that market participants would use when pricing the CGU.

An impairment loss is the amount by which the carrying amount of an asset or CGU exceeds its recoverable amount. When an impairment loss subsequently reverses, the carrying amount of the asset (or a CGU) is increased to the revised measure of its recoverable amount, so that the increased carrying amount does not exceed the carrying amount that would have been determined had no impairment loss been recognized for the asset (or CGU) in prior years. Impairment losses and reversals of impairment losses are recognized in other operating gains (losses), net.

An assessment for impairment of goodwill and CGUs is performed annually, or more frequently whenever events or changes in circumstances indicate that the carrying amounts of these assets are likely to exceed their recoverable amount.

A quantitative impairment test consists of assessing the recoverable amount of a CGU or an asset, which is the higher of its fair value less costs of disposal and its value in use. For the quantitative impairment assessment, fair value is calculated using Level 3 of the fair value hierarchy depending on the valuation approach being utilized.

As part of its annual impairment test for goodwill, management first performs the impairment test of the CGUs (or group of CGUs) to which it is allocated.

Impairment losses related to a disaggregated CGU that does not have goodwill allocated to it are distributed to the CGU’s assets on a proportionate basis according to their respective carrying amounts. These impairment losses are recognized within other operating gains (losses), net. For CGU assets other than goodwill, any reversals of previously recognized impairment losses are also recorded in other operating gains (losses), net.

Impairment of Long-Lived Assets

Tangible fixed assets and finite-life intangible assets are assessed for impairment when events or changes in circumstances indicate that the carrying amount of an asset exceed its recoverable amount. In addition, at each reporting period, the Company assesses whether there are indicators that an impairment loss recognized in prior periods may no longer exist or may have decreased. If it is not possible to measure the recoverable amount for a particular asset, the Company determines the recoverable amount of the CGU with which it is associated.

F-19

Table of Contents

Telesat Corporation
Notes to the 2025 Consolidated Financial Statements
(all amounts in thousands of Canadian dollars, except where otherwise noted)

3. MATERIAL ACCOUNTING POLICY INFORMATION (cont.)

Impairment of Indefinite Life Intangible Assets

Indefinite life intangible assets such as trade name and intellectual property are tested for impairment as a part of the CGUs as these assets do not generate cash inflows independently of other assets or groups of assets and the carrying amount cannot be fully attributed to a single CGU. An assessment for impairment of indefinite life intangible assets is performed annually, or more frequently whenever events or changes in circumstances indicate that the carrying amounts of these assets are likely to exceed their recoverable amount.

A quantitative impairment test consists of assessing the recoverable amount of an asset, which is the higher of its fair value less costs of disposal and its value in use. For the quantitative impairment assessment, fair value is calculated on a recurring basis and is calculated using Level 3 of the fair value hierarchy depending on the valuation approach being utilized.

Impairment losses are recognized in other operating gains (losses), net. For indefinite life intangible assets, reversals of impairment losses are also recognized in other operating gains (losses), net.

Orbital Slots

Prior to January 1, 2025, the Company’s accounting estimates concerning the appropriate useful economic lives of geostationary orbital slots have been that they have indefinite lives as it was expected, with a relatively high level of certainty, that it would maintain continued occupancy of an assigned geostationary orbital slot either during the operational life of an existing orbiting satellite or upon replacement by a new satellite once the operational life of the existing orbiting satellite is over. In 2025, the orbital slots were tested for impairment at the CGU level.

To respond to market dynamics, the Company is developing a constellation of LEO satellites. A large part of its current and future capital expenditures is expected to be related to this constellation. In light of market developments, the number of occupied operational geostationary orbital slots is likely to decline over time, and management no longer believes that the existing geostationary orbital slots will continue to be utilized for an indefinite period of time.

As a result, management has updated its estimates in this area such that all geostationary orbital slots are now presented as finite life assets. For those orbital slots which were formerly presented as indefinite life assets, their residual carrying values will generally be amortized over the remaining life of the on-station satellite operating at that orbital position in accordance with the provisions of IAS 38. Where more than one satellite is co-located at one position then the latest end of life amongst those satellites is used. Where the likelihood of procuring a new or replacement satellite is probable, management calculates the end of life of that uncommitted replacement and applies it in computing the amortization life of the relevant orbital slot. The useful lives applied in the amortization of orbital slots range from 1 to 34 years.

This change in accounting estimate regarding the useful lives of the orbital slots has been accounted for prospectively, beginning on January 1, 2025.

The impact on the balance sheet as at December 31, 2025 was as follows:

(in millions of dollars)

  

Intangible assets

 

$

(33.9

)

Accumulated earnings

 

$

33.9

 

The impact on the statement of income (loss) for the year ended December 31, 2025, was as follows:

(in millions of dollars)

  

Amortization

 

$

(33.9

)

F-20

Table of Contents

Telesat Corporation
Notes to the 2025 Consolidated Financial Statements
(all amounts in thousands of Canadian dollars, except where otherwise noted)

3. MATERIAL ACCOUNTING POLICY INFORMATION (cont.)

Under IFRS® Accounting Standards, a change in the useful life of an orbital slot is an indicator of impairment, requiring an assessment. The Company performed its latest impairment test for orbital slots in the fourth quarter of the year ended December 31, 2024. Given the proximity of that assessment to the change in useful life, the Company reevaluated the key assumptions and determined that there were no material changes that would significantly affect the recoverable amount. Accordingly, the Company relied on this assessment to support its no impairment conclusion as of the date the useful life was revised.

Trade Name

Until 2024, relief from royalty method was used to calculate the fair value of the Telesat trade name. The relief from royalty analysis requires determining a hypothetical royalty rate and subsequent application of the rate to projected revenue. For 2025, Telesat assessed trade name for impairment at the CGU level.

Telesat’s trade name meets the definition of a corporate asset as it contributes to the future cash flows of all CGUs of the company (i.e. four GEO satellite pool CGUs and the LEO CGU). The trade name does not generate cash inflows independently of other assets or groups of assets and the carrying amount cannot be fully attributed to a single CGU under review. Therefore, the carrying amount of the trade name has been allocated to the individual CGUs on a relative value basis. This carrying amount including the proportionate amount of the trade name is then compared against the recoverable amount of the CGUs.

Intellectual Property

In performing the intellectual property impairment analysis, the Company determines its recoverable amount. The recoverable amount is the fair value less costs of disposal. To the extent that the recoverable amount is less than the carrying value of the asset, an impairment exists and the asset is written down to its recoverable amount.

The Company measures value in use on the basis of the estimated future cash flows to be generated by an asset or CGU. These future cash flows are based on the Company’s latest business plan information approved by senior management and are discounted using rates that best reflect the time value of money and the specific risks associated with the underlying asset or assets in the CGU.

Financial Instruments

Financial assets are initially recognized at fair value. Financial assets are measured using one of three measurement approaches (fair value through profit or loss (“FVTPL”), fair value through other comprehensive income (“FVTOCI”), or amortized cost). A financial asset is measured at amortized cost if it is not designated as FVTPL, it is held within a business model whose objective is to hold assets to collect contractual cash flows and its contractual terms give rise on specified dates to cash flows that are solely payments of principal and interest on the principal amount outstanding. A debt investment is measured at FVTOCI if it is not designated at FVTPL, it is held within a business model whose objective is achieved by both collecting contractual cash flows and selling financial assets and its contractual terms give rise on specified dates to cash flows that are solely payments of principal and interest on the principal amounts outstanding. On initial recognition of an equity investment that is not held for trading, the Company may irrevocably elect to present subsequent changes in the investment’s fair value in OCI. This election is made on an investment by investment basis. All financial assets not classified as measured at amortized cost or FVTOCI as described above are measured at FVTPL. Telesat does not have any financial assets measured at FVTOCI as at December 31, 2025 and 2024.

The following accounting policies apply to the subsequent measurement of the Company’s financial assets:

        Amortized cost:    The financial assets are subsequently measured at amortized cost in accordance with the effective interest method. The amortized cost is reduced by any impairment losses; and

F-21

Table of Contents

Telesat Corporation
Notes to the 2025 Consolidated Financial Statements
(all amounts in thousands of Canadian dollars, except where otherwise noted)

3. MATERIAL ACCOUNTING POLICY INFORMATION (cont.)

        FVTPL:    These financial assets are subsequently measured at fair value with changes in fair value recorded in the consolidated statement of income (loss) as part of gain (loss) on changes in fair value of financial instruments.

Financial liabilities are initially measured at fair value. Financial liabilities are classified as amortized cost or FVTPL. Financial liabilities that are classified as amortized cost are measured and recorded at amortized cost in accordance with the effective interest method. Financial liabilities classified as FVTPL are subsequently measured at fair value with changes in fair value recorded in the consolidated statement of income (loss) as part of the gain (loss) on changes in fair value of financial instruments.

The Company has used derivative financial instruments to manage its exposure to foreign exchange risk associated with debt denominated in foreign currencies, as well as to reduce its exposure to interest rate risk associated with debt. Currently, the Company does not designate any of its derivative financial instruments as hedging instruments for accounting purposes. All realized and unrealized gains and losses on these derivative financial instruments are recorded in the consolidated statement of income (loss) as part of gain (loss) on changes in fair value of financial instruments.

Derivatives, including embedded derivatives that must be separately accounted for, are recorded at fair value on the consolidated balance sheet at inception and marked to market at each reporting period thereafter. Derivatives embedded in financial liabilities and other non-financial instrument contracts are treated as separate derivatives when their risk and characteristics are not closely related to those of the host contract and the host contract is measured separately according to its characteristics. The Company accounts for embedded foreign currency derivatives and the related host contract as a single instrument where the contract requires payments denominated in the currency that is commonly used in contracts to procure non-financial items in the economic environment in which the Company transacts.

Transaction costs for instruments classified as FVTPL are expensed as incurred. Transaction costs that are directly attributable to the acquisition of financial assets and liabilities (other than FVTPL) are added or deducted from the fair value of the financial asset or financial liability on initial recognition.

The Company’s financial assets classified as amortized cost and contract assets are subject to impairment requirements. The Company has elected to measure loss allowances for trade receivables and other contract assets at an amount equal to lifetime expected credit loss. The lifetime expected credit losses are the expected credit losses that result from possible default events over the expected life of the instrument.

Financing Costs

The debt issuance costs related to the Senior Secured Credit Facility, the 6.5% Senior Unsecured Notes (“2027 Senior Unsecured Notes”), the 4.875% Senior Secured Notes (“2027 Senior Secured Notes”), the 5.625% Senior Secured Notes (“2026 Senior Secured Notes”) and Telesat Lightspeed Financing are included in current and long-term indebtedness and are amortized to interest expense using the effective interest method. All other debt issuance costs are accounted for as short-term and long-term deferred charges and are included in prepaid expenses and other current assets and other long-term assets. The deferred charges are amortized to interest expense on a straight-line basis over the term of the indebtedness to which they relate.

Employee Benefit Plans

Telesat Canada maintains one contributory and three non-contributory defined benefit pension plans which provide benefits based on length of service and rate of pay. Two of these defined-benefit plans were closed to new members in 2013. Effective January 1, 2024, the Pension Plan for Employees of Telesat Canada and the Pension Plan for Designated Employees of Telesat Canada were merged into one plan, the Pension Plan for Employees of Telesat Canada, subject to final regulatory filings and approvals. The combined plan is closed entirely to new members with respect to the defined benefit provisions. The merged plan will offer a defined contribution pension to all employees of Telesat Canada and Telesat LEO effective January 1, 2024.

F-22

Table of Contents

Telesat Corporation
Notes to the 2025 Consolidated Financial Statements
(all amounts in thousands of Canadian dollars, except where otherwise noted)

3. MATERIAL ACCOUNTING POLICY INFORMATION (cont.)

Telesat Canada also provides other post-employment and retirement benefits, include health care and life insurance benefits on retirement and various disability plans, worker’s compensation and medical benefits to former or inactive employees of Telesat Canada, their beneficiaries and covered dependents, after employment but before retirement, under certain circumstances.

In addition, Telesat Canada provides defined contribution pension plans, under certain circumstances, for employees who are not eligible for the defined benefit pension plans.

Telesat also provides health care and life insurance benefits for certain retired employees. These benefits are funded primarily on a pay-as-you-go basis, with the retiree paying a portion of the cost through contributions, deductibles and co-insurance provisions. Commencing in 2015, as a result of an amendment to one of the plans, Telesat has contributed to a health reimbursement account instead of providing the health care and life insurance benefits directly to certain retired employees.

Effective November 19, 2021, the Company has become responsible for the defined benefit plan and health and life insurance benefits for retired employees of Loral. Loral maintained a defined benefit pension plan for its employees. Loral pension plan is a qualified defined benefit pension plan in which only the employees hired prior to July 1, 2006 could participate. Benefits are based primarily on members’ compensation and/or years of service. In addition to pension plan, certain health care and life insurance benefits are also provided to retired employees and dependents. Healthcare benefits end when the retiree reaches age 65.

The Company is responsible for adequately funding the defined benefit pension plans. Contributions are made based on actuarial cost methods that are permitted by pension regulatory bodies and reflect assumptions about future investment returns, salary projections and future service benefits.

Costs for defined contribution pension plans are recognized as an expense during the year in which the employees have rendered service entitling them to the Company’s contribution.

The Company accrues the present value of its obligations under employee benefit plans and the related costs reduced by the fair value of plan assets. Pension costs and other retirement benefits are determined using the projected unit credit method prorated on service and management’s best estimate of expected investment performance, salary escalation, retirement ages of employees and expected health care costs.

Pension plan assets are valued at fair value. The discount rate is based on the market interest rate of high quality bonds. Past service costs arising from plan amendments are recognized immediately to the extent that the benefits are already vested, and otherwise are amortized on a straight-line basis over the average remaining vesting period. A valuation is performed at least every three years to determine the present value of the accrued pension and other retirement benefits.

Remeasurements arising from defined benefit pension plans comprise actuarial gains and losses and the return on plan assets (excluding interest). The Company recognizes them immediately in other comprehensive income (loss), which is included in accumulated earnings, in the year in which they occur.

The current service costs and administration fees not related to asset management are included in operating expenses. The net interest expense (income) on the net defined benefit liability (asset) for the period is calculated by applying the discount rate used to measure the defined benefit obligation at the beginning of the year to the net defined benefit liability (asset) at the beginning of the year while considering any changes in the net defined benefit liability (asset) during the year as a result of contributions and benefit payments. The net interest expense (income) is included in interest expense.

F-23

Table of Contents

Telesat Corporation
Notes to the 2025 Consolidated Financial Statements
(all amounts in thousands of Canadian dollars, except where otherwise noted)

3. MATERIAL ACCOUNTING POLICY INFORMATION (cont.)

Stock Options

The Company offers stock options for certain key employees under which it receives services from employees in exchange for equity instruments of the Company. The expense is based on the fair value of the awards granted using the Black-Scholes option pricing model. The expense is recognized over the vesting period, which is the period over which all of the specified vesting conditions are satisfied, with a corresponding increase in equity. For awards with graded vesting, the fair value of each tranche is recognized over the respective vesting period with a significant higher proportionate amount of the total expense being recognized earlier in the vesting period.

Restricted Share Units, Performance Share Units, Deferred Share Units and Employee Share Purchase Plan

For each restricted share unit (“RSU”), performance share unit (“PSU”) or deferred share unit (“DSU”), an expense is recorded over the vesting period equal to the fair value of the Non-Voting Participating Preferred shares prior to the close of the Transaction and equal to the fair value of the either Class A Common shares or Class B Variable Voting shares of Telesat Corporation after the close of the Transaction, with a corresponding increase in equity. For awards with graded vesting, the fair value of each tranche is recognized over the respective vesting period with a significant higher proportionate amount of the total expense being recognized earlier in the vesting period. All RSU’s, PSU’s and DSU’s, including those issued prior to the close of the Transaction, are expected to be settled in either Class A Common shares or Class B Variable Voting shares of Telesat Corporation.

In 2025, the Company established an Employee Share Purchase Plan (“ESPP”). The ESPP is a cash-settled share-based payment plan, whereby employees of the company can acquire common shares through regular payroll deductions. Company-matched employee contributions, up to a maximum of five thousand dollars per annum, are restricted to a one year holding period. The employee and Company’s contributions are remitted to an independent plan administrator who is responsible for purchasing common shares on the market on behalf of the employee.

Income Taxes

Income tax expense, comprising current and deferred income tax, is recognized in income except to the extent it relates to items recognized in other comprehensive income (loss) or equity, in which case the income tax expense is recognized in other comprehensive income (loss) or equity, respectively.

Current income tax is measured at the amount expected to be paid to the taxation authorities, net of recoveries, based on the tax rates and laws enacted or substantively enacted as at the balance sheet date.

Deferred taxes are the result of temporary differences arising between the tax bases of assets and liabilities and their carrying amount. Deferred tax assets and liabilities are measured at the tax rates that are expected to apply in the period when the asset is realized or the liability is settled, based on tax rates and laws that have been enacted or substantively enacted at the balance sheet date. Deferred tax assets are recognized for all deductible temporary differences to the extent that it is probable that taxable profit will be available against which the deductible temporary difference can be utilized.

The carrying amount of deferred tax assets is reviewed at each balance sheet date and reduced to the extent that it is no longer probable that the deferred tax assets will be realized. Unrecognized deferred tax assets are reassessed at each balance sheet date and recognized to the extent that it has become probable that future taxable profit will allow the deferred tax assets to be recovered.

F-24

Table of Contents

Telesat Corporation
Notes to the 2025 Consolidated Financial Statements
(all amounts in thousands of Canadian dollars, except where otherwise noted)

3. MATERIAL ACCOUNTING POLICY INFORMATION (cont.)

Deferred tax assets are netted against the deferred tax liabilities when they relate to income taxes levied by the same taxation authority on either:

i)       the same taxable entity; or

ii)      different taxable entities which intend to settle current tax liabilities and assets on a net basis, or to realize the assets and settle the liabilities simultaneously, in each future period in which significant amounts of deferred tax liabilities or assets are expected to be settled or recovered.

Deferred tax liabilities are recognized for all taxable temporary differences except when the deferred tax liability arises from the initial recognition of goodwill or the initial recognition of an asset or liability in a transaction which is not a business combination. For taxable temporary differences associated with investments in subsidiaries, a deferred tax liability is recognized unless the parent can control the timing of the reversal of the temporary difference and it is probable that the temporary difference will not reverse in the foreseeable future.

Earnings Per Share

Basic earnings per share is computed based upon the weighted average number of Class A Common Shares, Class B Variable Voting Shares, Class C Fully Voting Shares and Class C Limited Voting Shares during each period. Variable Voting and Limited Voting shares are in all respects identical to and treated equally to voting common shares.

Diluted earnings per share are based on the weighted average number of Common, Limited Voting and Variable Voting shares outstanding during each period, adjusted for the effect of unvested or unconverted RSUs, PSUs, DSUs and stock options which have a dilutive effect.

Non-Controlling Interests

Non-controlling interests in subsidiaries are identified separately from the Company’s equity therein. Those interests of non-controlling shareholders that are present ownership interests entitling their holders to a proportionate share of net assets upon liquidation may initially be measured at fair value or at the non-controlling interests’ proportionate share of the fair value of the acquiree’s identifiable net assets. The choice of measurement is made on an acquisition-by-acquisition basis. Other non-controlling interests are initially measured at fair value. Subsequent to acquisition, the carrying amount of non-controlling interests is the amount of those interests at initial recognition plus the non-controlling interests’ share of subsequent changes in equity.

The Company reports non-controlling interests as equity, separately on the consolidated balance sheets. In addition, net income (loss) and each component of other comprehensive income (loss) is separately attributed to the non-controlling interests. Total comprehensive income (loss) is attributed to non-controlling interests even if it results in the non-controlling interest having a deficit balance. This is the case even without any existing obligation on the part of the non-controlling interests to make an additional investment to cover the losses. Allocation of net income (loss) and total comprehensive income (loss) is based only on existing ownership interests.

Future Changes in Accounting Policies

The IASB periodically issues new and amended accounting standards. The new and amended standards determined to be applicable to the Company are disclosed below. The remaining new and amended standards have been excluded as they are not applicable.

IFRS 18, Presentation and Disclosures in Financial Statements

In April 2024, the IASB issued IFRS 18, Presentation and Disclosures in Financial Statements (“IFRS 18”), which replaces IAS 1. IFRS 18 aims to improve the comparability and transparency of financial performance by introducing defined categories and subtotals in the statement of profit or loss, enhanced disclosure requirements for management-defined performance measures, and updated principles for the aggregation and disaggregation of information in the financial statements.

F-25

Table of Contents

Telesat Corporation
Notes to the 2025 Consolidated Financial Statements
(all amounts in thousands of Canadian dollars, except where otherwise noted)

3. MATERIAL ACCOUNTING POLICY INFORMATION (cont.)

IFRS 18 is effective for annual reporting periods beginning on or after January 1, 2027, with early adoption permitted.

Telesat is currently evaluating the detailed implications of applying IFRS 18 on its financial statements. Based on preliminary analysis performed to date, IFRS 18 is not expected to affect the Company’s total net income (loss). However, the standard is expected to result in changes to the presentation and classification of certain income, expense, and cash flow line items.

Certain line items in the primary financial statements may be modified, disaggregated, or regrouped to better reflect the principles of aggregation and disaggregation introduced by IFRS 18.

In particular, foreign exchange differences that are currently aggregated and presented as a single line item in the statement of profit or loss may require disaggregation and reclassification between various categories.

Based on the Company’s current understanding of IFRS 18, interest paid is expected to be classified as financing cash flows and interest received as investing cash flows in the statement of cash flows, rather than operating cash flows as currently presented.

Telesat will continue to evaluate the detailed application of IFRS 18. The Company will apply IFRS 18 from its mandatory effective date of January 1, 2027 and where applicable, will restate the comparative information in accordance with the transition requirements of the standard.

4. CRITICAL ACCOUNTING JUDGMENTS AND ESTIMATES

Critical judgments in applying accounting policies

The following are the critical judgments made in applying the Company’s accounting policies which have the most significant effect on the amounts reported in the financial statements:

Telesat Canada Debt Refinancing and Going Concern

The ability and likelihood of Telesat Canada, a subsidiary consolidated by Telesat Corporation, to refinance its debt obligations at maturity that fall due within 12 months of the balance sheet date requires management judgment as described in Note 2. Based upon current projections, cash flows from operations alone are not expected to be sufficient to satisfy the maturity obligation related to the settlement of the debt instruments as they become due in December 2026. Refer to Note 2 for further discussion on the critical accounting judgements and estimates in relation to Telesat Canada.

Contingencies and legal proceedings

The Company participates from time to time in legal proceedings arising in the normal course of its business. Significant judgement by management is required to estimate the probability of the outcome of legal proceedings in relation to equity distribution. See Note 34.

Deferred revenue

The Company’s accounting policy relating to deferred revenue is described in Note 3. Certain of the Company’s revenue agreements were noted to include a significant financing component. Judgment by management is required to determine the discount rate used in the significant financing component calculation.

Lease liabilities

The Company’s accounting policy relating to leases is described in Note 3. Judgment by management is required in the determination of the likelihood that the lease renewal periods will be exercised as well as the determination of the incremental borrowing rate.

F-26

Table of Contents

Telesat Corporation
Notes to the 2025 Consolidated Financial Statements
(all amounts in thousands of Canadian dollars, except where otherwise noted)

4. CRITICAL ACCOUNTING JUDGMENTS AND ESTIMATES (cont.)

Uncertain income tax positions

The Company operates in numerous jurisdictions and is subject to country-specific tax laws. Management uses significant judgment when determining the worldwide provision for tax, and estimates provisions for uncertain tax positions as the amounts expected to be paid based on a qualitative assessment of all relevant factors. In the assessment, management considers risk with respect to tax matters under active discussion, audit, dispute or appeal with tax authorities, or which are otherwise considered to involve uncertainty. Management reviews the provisions as at each balance sheet date.

Software as a Service arrangements

The Company’s accounting policy relating to SaaS is described in Note 3. Judgment by management is required to determine whether configuration or customization of a software results in an intangible asset for Telesat.

Critical accounting estimates and assumptions

The Company makes accounting estimates and assumptions that affect the carrying value of assets and liabilities, reported net income (loss) and disclosure of contingent assets and liabilities. Estimates and assumptions are based on historical experience, current events and other relevant factors, therefore, actual results may differ and differences could be material.

The accounting estimates and assumptions critical to the determination of the amounts reported in the financial statements were as follows:

Capitalization of soft costs

The development of the Telesat Lightspeed constellation is a complex project that involves significant assumptions about the capitalizing of soft costs (such as labor, interest, insurance, and indirect project costs) to assets under construction. The Company must estimate the portion of these costs that directly relate to the construction activity and meet the criteria for capitalization under IAS 16, Property, Plant and Equipment or IAS 23, Borrowing Costs. This involves significant estimation and assumptions about the internal allocation of costs including overhead indirect costs, the duration of the construction period, and the extent to which these costs enhance the value of the Telesat Lightspeed constellation.

Derivative financial instruments measured at fair value

As at December 31, 2025, the balance of the derivative liabilities was $832.4 million (December 31, 2024 — $617.1 million).

As at December 31, 2025 and 2024, the balances of the derivative assets was $Nil.

To fund its Lightspeed LEO constellation, on September 13, 2024, Telesat LEO (a wholly owned of Telesat) entered into loan agreements with 16342451 Canada Inc., a subsidiary of Canada Development Investment Corporation (“Government of Canada”) and Investissement Quebec (“Government of Quebec”), for senior secured non-revolving delayed draw term loan facilities in the principal amount of $2,140 million and $400 million, respectively (“Telesat Lightspeed Financing”).

As part of the Telesat Lightspeed Financing, Telesat LEO issued warrants entitling the Government of Canada to acquire 10% and Government of Quebec to acquire 1.87% of its total shares on a fully diluted basis (“Telesat Lightspeed Financing Warrants”), which were fair valued upon the completion of the conditions precedent. The

F-27

Table of Contents

Telesat Corporation
Notes to the 2025 Consolidated Financial Statements
(all amounts in thousands of Canadian dollars, except where otherwise noted)

4. CRITICAL ACCOUNTING JUDGMENTS AND ESTIMATES (cont.)

Telesat Lightspeed Financing Warrants can be exercised starting two years after issuance and have ten-years term. On September 12, 2025, Lightspeed LEO Partnership became the issuing entity of Telesat Lightspeed Financing Warrants. See details in Note 35.

As at November 15, 2024, at inception, the fair value of the embedded derivatives was $509.1 million and $95.2 million, respectively, for the Government of Canada and Government of Quebec. As at December 31, 2025, the fair value of the embedded derivatives was $701.4 million and $131.0 million, respectively, for the Government of Canada and Government of Quebec.

Quoted market values are unavailable for the Telesat Lightspeed Financing Warrants and, in the absence of an active market, the Company determines fair value for Telesat Lightspeed Financing Warrants based on valuation models; such as option pricing models and discounted cash flow analysis, which uses unobservable inputs including the value of the Telesat LEO business and volatility which requires management to make significant estimates and judgements. The determination of fair value of the Telesat Lightspeed Financing Warrants is significantly impacted by the assumptions used for the amount and timing of estimated future cash flows and discount rates. As a result, the fair value of financial assets and liabilities and the amount of gain/loss on changes in fair value of financial instruments recorded to net income (loss) could vary.

Impairment of goodwill

Goodwill represents a significant portion of Telesat’s total assets. As a result, determining whether goodwill is impaired requires an estimation of the Company’s fair value based on management estimate of the future cash flows expected to arise from operations and to make assumptions regarding the underlying business plan, discount rate, and growth rate. Actual operating results and the related cash flows of the Company could differ from the estimates used for the impairment analysis.

Impairment of CGUs

The impairment analysis of CGUs requires the Company to estimate the future cash flows expected to arise from operations and to make assumptions regarding the underlying business plan, discount rates, growth rate and basis for allocation of certain assets and liabilities. Significant judgments are made in establishing these assumptions. Actual operating results and the related cash flows of the CGU could differ from the estimates used for the impairment analysis.

Employee benefits

The cost of defined benefit pension plans and other post-employment benefits, and the present value of the pension obligation are determined using actuarial valuations. An actuarial valuation involves making various assumptions which may differ from actual developments in the future. These include the determination of the discount rate, future salary increases, mortality rates, future pension increases and return on plan assets. Due to the complexity of the valuation, the underlying assumptions, and its long-term nature, the defined benefit obligation is highly sensitive to changes in these assumptions. All assumptions are reviewed annually.

Share-based compensation

The expense for stock options is based on the fair value of the awards granted using the Black-Scholes option pricing model. The Black-Scholes option pricing model includes estimates of the dividend yield, expected volatility, risk-free interest rate and the expected life in years. Any changes in these estimates may have a significant impact on the amounts reported.

F-28

Table of Contents

Telesat Corporation
Notes to the 2025 Consolidated Financial Statements
(all amounts in thousands of Canadian dollars, except where otherwise noted)

4. CRITICAL ACCOUNTING JUDGMENTS AND ESTIMATES (cont.)

Determination of useful life of satellites and finite life intangible assets

The estimated useful life and depreciation method for satellites and finite life intangible assets are reviewed annually, with the effect of any changes in estimate being accounted for on a prospective basis. Any change in these estimates may have a significant impact on the amounts reported.

Income taxes

Management assesses the recoverability of deferred tax assets based upon an estimation of the Company’s projected taxable income using enacted or substantively enacted tax laws, and its ability to utilize future tax deductions before they expire. Actual results could differ from expectations.

5. SEGMENT INFORMATION

The Company reports under two operating segments, which are GEO and LEO. Transactions that do not belong to a particular operating segment, such as certain corporate entities, are reported within “Other”.

The Company’s Chief Operating Decision Maker (“CODM”), who is the Company’s Chief Executive Officer, is provided with information to review the operating results, assess performance of the operations and make capital allocation decisions at the operating segment level comprising GEO and LEO. The accounting policies of the reportable segments are the same as those described in Note 2 and Note 3 above.

The segment information regularly reviewed by the CODM and the reconciliation thereof to the net income (loss) as well as the capital expenditures by operating segment are included in the following tables:

For the year ended December 31, 2025

 

GEO

 

LEO

 

Other(3)

 

Consolidated

Revenue

 

$

413,059

 

 

$

4,897

 

 

$

 

 

$

417,956

 

Operating expenses, excluding share-based compensation and non-recurring items(1)

 

 

(129,352

)

 

 

(72,358

)

 

 

(3,569

)

 

 

(205,279

)

Adjusted EBITDA(1)

 

$

283,707

 

 

$

(67,461

)

 

$

(3,569

)

 

 

212,677

 

Share-based compensation

 

 

 

 

 

 

 

 

 

 

 

 

 

 

(4,145

)

Non-recurring items(2)

 

 

 

 

 

 

 

 

 

 

 

 

 

 

(2,348

)

Depreciation

 

 

 

 

 

 

 

 

 

 

 

 

 

 

(104,714

)

Amortization

 

 

 

 

 

 

 

 

 

 

 

 

 

 

(44,179

)

Other operating gains (losses), net

 

 

 

 

 

 

 

 

 

 

 

 

 

 

(361,167

)

Operating income

 

 

 

 

 

 

 

 

 

 

 

 

 

 

(303,876

)

Interest expense

 

 

 

 

 

 

 

 

 

 

 

 

 

 

(217,669

)

Interest and other income

 

 

 

 

 

 

 

 

 

 

 

 

 

 

26,183

 

Gain on repurchase of debt

 

 

 

 

 

 

 

 

 

 

 

 

 

 

6,896

 

Gain (loss) on changes in fair value of financial instruments

 

 

 

 

 

 

 

 

 

 

 

 

 

 

(215,338

)

Gain (loss) on foreign exchange

 

 

 

 

 

 

 

 

 

 

 

 

 

 

106,209

 

Income (loss) before income taxes

 

 

 

 

 

 

 

 

 

 

 

 

 

 

(597,595

)

Tax (expense) recovery

 

 

 

 

 

 

 

 

 

 

 

 

 

 

67,378

 

Net income (loss)

 

 

 

 

 

 

 

 

 

 

 

 

 

 

(530,217

)

Capital expenditures

 

$

3,266

 

 

$

704,685

 

 

$

 

 

$

707,951

 

F-29

Table of Contents

Telesat Corporation
Notes to the 2025 Consolidated Financial Statements
(all amounts in thousands of Canadian dollars, except where otherwise noted)

5. SEGMENT INFORMATION (cont.)

For the year ended December 31, 2024

 

GEO

 

LEO

 

Other(3)

 

Consolidated

Revenue

 

$

554,286

 

 

$

16,758

 

 

$

 

 

$

571,044

 

Operating expenses, net of share-based compensation and non-recurring items(1)

 

 

(110,851

)

 

 

(74,361

)

 

 

(2,095

)

 

 

(187,307

)

Adjusted EBITDA(1)

 

$

443,435

 

 

$

(57,603

)

 

$

(2,095

)

 

 

383,737

 

Share-based compensation

 

 

 

 

 

 

 

 

 

 

 

 

 

 

(17,557

)

Non-recurring items(2)

 

 

 

 

 

 

 

 

 

 

 

 

 

 

(2,903

)

Depreciation

 

 

 

 

 

 

 

 

 

 

 

 

 

 

(127,274

)

Amortization

 

 

 

 

 

 

 

 

 

 

 

 

 

 

(11,337

)

Other operating gains (losses), net

 

 

 

 

 

 

 

 

 

 

 

 

 

 

(264,931

)

Operating income

 

 

 

 

 

 

 

 

 

 

 

 

 

 

(40,265

)

Interest expense

 

 

 

 

 

 

 

 

 

 

 

 

 

 

(243,757

)

Interest and other income

 

 

 

 

 

 

 

 

 

 

 

 

 

 

23,314

 

Gain on repurchase of debt

 

 

 

 

 

 

 

 

 

 

 

 

 

 

202,493

 

Gain (loss) on changes in fair value of financial instruments

 

 

 

 

 

 

 

 

 

 

 

 

 

 

(12,761

)

Gain (loss) on foreign exchange

 

 

 

 

 

 

 

 

 

 

 

 

 

 

(244,527

)

Income (loss) before income taxes

 

 

 

 

 

 

 

 

 

 

 

 

 

 

(315,503

)

Tax (expense) recovery

 

 

 

 

 

 

 

 

 

 

 

 

 

 

13,037

 

Net income (loss)

 

 

 

 

 

 

 

 

 

 

 

 

 

$

(302,466

)

Capital expenditures

 

$

4,136

 

 

$

1,200,881

 

 

$

 

 

$

1,205,017

 

For the year ended December 31, 2023

 

GEO

 

LEO

 

Other(3)

 

Consolidated

Revenue

 

$

693,219

 

 

$

10,942

 

 

$

 

 

$

704,161

 

Operating expenses, net of share-based compensation and non-recurring items(1)

 

 

(114,075

)

 

 

(53,921

)

 

 

(2,463

)

 

 

(170,459

)

Adjusted EBITDA(1)

 

$

579,144

 

 

$

(42,979

)

 

$

(2,463

)

 

 

533,702

 

Share-based compensation

 

 

 

 

 

 

 

 

 

 

 

 

 

 

(33,015

)

Non-recurring items(2)

 

 

 

 

 

 

 

 

 

 

 

 

 

 

(1,078

)

Depreciation

 

 

 

 

 

 

 

 

 

 

 

 

 

 

(182,669

)

Amortization

 

 

 

 

 

 

 

 

 

 

 

 

 

 

(13,093

)

Other operating gains (losses), net

 

 

 

 

 

 

 

 

 

 

 

 

 

 

264,999

 

Operating income

 

 

 

 

 

 

 

 

 

 

 

 

 

 

568,846

 

Interest expense

 

 

 

 

 

 

 

 

 

 

 

 

 

 

(270,350

)

Interest and other income

 

 

 

 

 

 

 

 

 

 

 

 

 

 

66,532

 

Gain on repurchase of debt

 

 

 

 

 

 

 

 

 

 

 

 

 

 

230,080

 

Gain (loss) on foreign exchange

 

 

 

 

 

 

 

 

 

 

 

 

 

 

77,758

 

Income (loss) before income taxes

 

 

 

 

 

 

 

 

 

 

 

 

 

 

672,866

 

Tax (expense) recovery

 

 

 

 

 

 

 

 

 

 

 

 

 

 

(89,596

)

Net income (loss)

 

 

 

 

 

 

 

 

 

 

 

 

 

$

583,270

 

Capital expenditures

 

$

16,688

 

 

$

116,014

 

 

$

 

 

$

132,702

 

____________

(1)      The performance of each segment is evaluated by the CODM based on Adjusted EBITDA. Adjusted EBITDA is defined as operating income (excluding certain operating expenses such as share-based compensation expenses and unusual and non-recurring items, including restructuring related expenses) before interest expense, taxes, depreciation and amortization. Adjusted EBITDA margin is used to measure Telesat’s operating performance.

(2)      Non-recurring items includes severance payments and special compensation and benefits for executives and employees.

(3)      Transactions that do not belong to a particular operating segment such as certain corporate entities are reported within “Other”.

F-30

Table of Contents

Telesat Corporation
Notes to the 2025 Consolidated Financial Statements
(all amounts in thousands of Canadian dollars, except where otherwise noted)

5. SEGMENT INFORMATION (cont.)

Service Revenue

The Company derives revenue from the following services:

Broadcast — Direct-to-home television, video distribution and contribution, and occasional use services.

Enterprise — Telecommunication carrier and integrator, government, consumer broadband, resource, maritime and aeronautical, retail and satellite operator services.

Consulting and other — Consulting services related to space and earth segments, government studies, satellite control services, and research and development.

Consolidated

Revenue derived from the above services were as follows:

For the years ended December 31,

 

2025

 

2024

 

2023

Broadcast – GEO

 

$

196,196

 

$

274,414

 

$

331,842

Enterprise – GEO

 

 

206,634

 

 

267,768

 

 

348,823

Consulting and other – GEO

 

 

10,229

 

 

12,104

 

 

12,554

Consulting and other – LEO

 

 

4,897

 

 

16,758

 

 

10,942

Revenue

 

$

417,956

 

$

571,044

 

$

704,161

Geographic Information

Revenue by geographic regions was based on the point of origin of the revenue, which was the destination of the billing invoice, and was allocated as follows:

For the years ended December 31,

 

2025

 

2024

 

2023

Canada

 

$

213,123

 

$

260,425

 

$

324,226

United States

 

 

133,185

 

 

210,628

 

 

245,328

Asia & Australia

 

 

13,926

 

 

31,984

 

 

50,651

Latin America & Caribbean

 

 

29,717

 

 

36,459

 

 

48,664

Europe, Middle East & Africa

 

 

28,005

 

 

31,548

 

 

35,292

Revenue

 

$

417,956

 

$

571,044

 

$

704,161

For the year ended December 31, 2025 revenue from the LEO segment was from the United States and the Asia & Australia geographic regions. For the years ended December 31, 2024 and 2023, revenue from the LEO segment was from the United States geographic region.

For disclosure purposes, the satellites and the intangible assets have been classified based on ownership. Satellites, property and other equipment and intangible assets by geographic regions were allocated as follows:

As at December 31,

 

2025

 

2024

Canada

 

$

2,464,818

 

$

1,903,673

United Kingdom

 

 

238,478

 

 

349,619

United States

 

 

12,276

 

 

14,964

Europe, Middle East & Africa (excluding United Kingdom)

 

 

 

 

7,427

All others

 

 

1,136

 

 

1,460

Satellites, property and other equipment

 

$

2,716,708

 

$

2,277,143

F-31

Table of Contents

Telesat Corporation
Notes to the 2025 Consolidated Financial Statements
(all amounts in thousands of Canadian dollars, except where otherwise noted)

5. SEGMENT INFORMATION (cont.)

As at December 31,

 

2025

 

2024

Canada

 

$

428,909

 

$

477,221

United States

 

 

5,426

 

 

7,896

Latin America & Caribbean

 

 

7,943

 

 

8,817

All others

 

 

 

 

3,532

Intangible assets

 

$

442,278

 

$

497,466

Other long-term assets by geographic regions were allocated as follows:

As at December 31

 

2025

 

2024

Canada

 

$

343,059

 

$

516,507

United States

 

 

25,598

 

 

Other long-term assets

 

$

368,657

 

$

516,507

Goodwill was not allocated to geographic regions.

Major Customers

For the year ended December 31, 2025, there were two significant customers each representing more than 10% of consolidated revenue totalling $125.0 million and $77.1 million respectively (December 31, 2024 — $135.5 million and $131.1 million, December 31, 2023 — $172.6 million and $140.7 million).

6. OPERATING EXPENSES

For the years ended December 31,

 

2025

 

2024

 

2023

Compensation and employee benefits(a)

 

$

92,620

 

$

110,330

 

$

117,917

Other operating expenses(b)

 

 

96,423

 

 

59,465

 

 

48,120

Cost of equipment sales(c)

 

 

1,159

 

 

4,093

 

 

7,546

Cost of third-party satellites(d)

 

 

21,570

 

 

33,879

 

 

30,969

Operating expenses

 

$

211,772

 

$

207,767

 

$

204,552

____________

(a)      Compensation and employee benefits included salaries, bonuses, commissions, post-employment benefits and charges arising from share-based compensation.

(b)      Other operating expenses included general and administrative expenses, marketing expenses, in-orbit insurance expenses, professional fees and facility costs. The balance for year ended December 31, 2025 included $1.9 million of leases not capitalized due to exemptions and variable lease payments not included in the measurement of the lease liabilities (December 31, 2024 — $1.8 million).

(c)      Cost of equipment sales included the cost of equipment and other costs directly attributable to fulfilling the Company’s obligations under customer contracts, excluding the cost of third party capacity.

(d)      Cost of third-party satellites included the cost of third-party satellite capacity acquired to fulfill customer capacity requirements.

7. OTHER OPERATING GAINS (LOSSES), NET

For the years ended December 31,

 

2025

 

2024

 

2023

Gain (loss) on disposal of assets

 

$

3,827

 

 

$

(534

)

 

$

59

 

Gain (loss) on disposal of subsidiaries

 

 

230

 

 

 

2,620

 

 

 

 

C-band clearing income

 

 

 

 

 

 

 

 

344,892

 

Impairment

 

 

(365,224

)

 

 

(267,017

)

 

 

(79,740

)

Other

 

 

 

 

 

 

 

 

(212

)

Other operating gains (losses), net

 

$

(361,167

)

 

$

(264,931

)

 

$

264,999

 

F-32

Table of Contents

Telesat Corporation
Notes to the 2025 Consolidated Financial Statements
(all amounts in thousands of Canadian dollars, except where otherwise noted)

7. OTHER OPERATING GAINS (LOSSES), NET (cont.)

Impairment

During the year ended December 31, 2025, as a result of impairment testing of the GEO segment and CGUs, impairment losses of $302.2 million was recognized against goodwill, $55.9 million against satellites, property and other equipment, and $7.1 million against intangible assets. During the year ended 2024, as a result of impairment testing of the GEO business segment and CGU, impairment losses of $191.0 million was recognized against intangible assets, and impairment losses of $76.0 million was recognized against satellites, property and other equipment. The goodwill impairment was driven by a reduced number of GEO contract renewals arising from increased competition from newer LEO technology, coupled with sustained pricing pressure. Following the goodwill impairment, the recoverable amount of the GEO CGU approximates its carrying amount. Accordingly, any reasonably possible adverse change in key assumptions would result in a further impairment. Impairment losses recognised in respect of goodwill are not reversed in subsequent periods.

8. INTEREST EXPENSE

For the years ended December 31,

 

2025

 

2024

 

2023

Interest on indebtedness

 

$

232,766

 

 

$

227,411

 

 

$

252,257

 

Interest on significant financing component

 

 

12,296

 

 

 

13,834

 

 

 

15,713

 

Interest on leases, net

 

 

2,107

 

 

 

1,518

 

 

 

1,523

 

Interest on satellite performance incentive payments

 

 

934

 

 

 

1,144

 

 

 

1,464

 

Interest on employee benefit plans (Note 32)

 

 

(1,068

)

 

 

(150

)

 

 

(607

)

Capitalized interest

 

 

(29,366

)

 

 

 

 

 

 

Interest expense

 

$

217,669

 

 

$

243,757

 

 

$

270,350

 

9. INTEREST AND OTHER INCOME (EXPENSE)

For the years ended December 31,

 

2025

 

2024

 

2023

Interest income

 

$

23,797

 

$

65,996

 

 

$

63,838

Other income (expense)

 

 

2,386

 

 

(42,682

)

 

 

2,694

Interest and other income

 

$

26,183

 

$

23,314

 

 

$

66,532

10. INCOME TAXES

For the years ended December 31,

 

2025

 

2024

 

2023

Current tax expense (recovery)

 

$

12,967

 

 

$

50,943

 

 

$

75,780

Deferred tax expense (recovery)

 

 

(80,345

)

 

 

(63,980

)

 

 

13,816

Tax expense (recovery)

 

$

(67,378

)

 

$

(13,037

)

 

$

89,596

F-33

Table of Contents

Telesat Corporation
Notes to the 2025 Consolidated Financial Statements
(all amounts in thousands of Canadian dollars, except where otherwise noted)

10. INCOME TAXES (cont.)

A reconciliation of the statutory income tax rate, which is a composite of Canadian federal and provincial rates, to the effective income tax rate was as follows:

For the years ended December 31,

 

2025

 

2024

 

2023

Net income (loss) before taxes

 

$

(597,595

)

 

$

(315,503

)

 

$

672,866

 

Multiplied by the statutory income tax rates

 

 

26.39

%

 

 

26.39

%

 

 

26.40

%

  

 

(157,705

)

 

 

(83,261

)

 

 

177,637

 

Income tax recorded at rates different from the Canadian tax rate

 

 

(5,145

)

 

 

(12,266

)

 

 

(11,518

)

Permanent differences(1)

 

 

57,998

 

 

 

6,361

 

 

 

(71,741

)

Effect on deferred tax balances due to changes in income tax rates

 

 

 

 

 

(86

)

 

 

(407

)

Effect of temporary differences not recognized as deferred tax assets

 

 

25,596

 

 

 

77,948

 

 

 

(4,661

)

Foreign taxes

 

 

(167

)

 

 

8,866

 

 

 

 

Taxes related to prior periods

 

 

(1,339

)

 

 

6

 

 

 

(2,152

)

Excess tax-benefits on share-based payments recognized directly in equity

 

 

6,046

 

 

 

 

 

 

 

Impact of foreign exchange

 

 

7,211

 

 

 

(10,883

)

 

 

2,436

 

Other

 

 

127

 

 

 

278

 

 

 

2

 

Tax expense (recovery)

 

$

(67,378

)

 

$

(13,037

)

 

$

89,596

 

Effective income tax rate

 

 

11.27

%

 

 

4.13

%

 

 

13.32

%

____________

(1)      Prior period reflects the IASB issued amendments to IAS 12.

Temporary differences, tax losses and tax credits

The tax effects of temporary differences between the carrying amounts of assets and liabilities for accounting purposes and the amounts used for tax purposes are presented below:

As at December 31,

 

2025

 

2024

Deferred tax assets

 

 

  

 

 

Foreign tax credits

 

$

1,355

 

$

2,692

Deferred revenue

 

 

4,774

 

 

5,783

Loss carry forwards

 

 

27,281

 

 

44,309

Employee benefits

 

 

3,573

 

 

Reserves

 

 

1,024

 

 

1,363

Other

 

 

3,119

 

 

2,302

Total deferred tax assets

 

$

41,126

 

$

56,449

As at December 31,

 

2025

 

2024

Deferred tax liabilities

 

 

 

 

 

 

 

 

Capital assets

 

$

(20,045

)

 

$

(46,149

)

Intangible assets

 

 

(101,795

)

 

 

(174,514

)

Financing charges

 

 

(7,046

)

 

 

(7,511

)

Employee benefits

 

 

 

 

 

(760

)

Total deferred tax liabilities

 

 

(128,886

)

 

 

(228,934

)

Deferred tax liabilities, net

 

$

(87,760

)

 

$

(172,485

)

F-34

Table of Contents

Telesat Corporation
Notes to the 2025 Consolidated Financial Statements
(all amounts in thousands of Canadian dollars, except where otherwise noted)

10. INCOME TAXES (cont.)

As at December 31, 2025, deferred tax assets of $4.2  million on the balance sheet relate to Brazil and United States tax jurisdictions (December 31, 2024 — $3.1 million related to Brazil and United States tax jurisdictions).

Foreign tax credits

The Company has Canadian foreign tax credits of $10.1 million which may only be used to offset taxes payable, of which $1.3 million has been recognized. The credits are due to expire between 2030 and 2034.

The Company has United Kingdom foreign tax credits of $11.6 million which have no expiry. No deferred tax asset has been recognized in respect of these foreign tax credits.

The Company has United States foreign tax credits of $150.4 million carried over from 2017. No deferred tax asset has been recognized in respect of these foreign tax credits.

Loss carry forwards and deductible temporary differences

The Company has non-capital losses in Canada of $193.6 million which will expire starting in 2038 for which a deferred tax asset of $5.7 million has been recognized. The Company has capital losses in Canada of $7.4 million which have no expiry. No deferred tax asset has been recognized in respect to these losses as it is not probable we will recognize capital gains. In addition, the Company has $120.8 million of deductible temporary differences in Canada for which no deferred tax asset has been recognized. The Company also has $32.0 million of unused interest deductions in Canada that can be carried forward indefinitely for which no deferred tax asset has been recognized.

The Company has tax losses in the United Kingdom of $125.8 million that can be carried forward indefinitely, subject to restrictions on their utilization. The use of the losses is limited to 50% of taxable income generated in a carry forward year. Notwithstanding, the Company will be entitled to a GBP 5 million annual allowance of unrestricted taxable income not subject to the 50% limitation. A deferred tax asset of $5.8 million has been recognized in respect of the losses. The Company also has $380.2 million of unused interest deductions in the United Kingdom that can be carried forward indefinitely for which no deferred tax asset has been recognized.

The Company has tax losses of $7.5 million in the United States which can be carried forward indefinitely, and subject to restrictions on their utilization of up to 80% of taxable income generated in a carry forward year. No deferred tax asset has been recognized in respect of the losses. The Company also has $15.8 million of deductible temporary differences for which no deferred tax asset has been recognized.

The Company has tax losses of $1.3 million in Brazil that can be carried forward indefinitely, subject to restrictions on their utilization. The use of the losses is limited to 30% of taxable income generated in a carry forward year. A deferred tax asset of $0.5 million has been recognized in respect of the losses.

Investments in subsidiaries

As at December 31, 2025, the Company had temporary differences of $252.6 million associated with investments in subsidiaries for which no deferred tax liabilities have been recognized, as the Company is able to control the timing of the reversal of these temporary differences and it is not probable that these differences will reverse in the foreseeable future.

F-35

Table of Contents

Telesat Corporation
Notes to the 2025 Consolidated Financial Statements
(all amounts in thousands of Canadian dollars, except where otherwise noted)

11. TRADE AND OTHER RECEIVABLES

As at December 31,

 

2025

 

2024

Trade receivables

 

$

44,374

 

 

$

57,176

 

Less: allowance for doubtful accounts

 

 

(13,813

)

 

 

(8,901

)

Net trade receivables

 

 

30,561

 

 

 

48,275

 

Deferred receivables

 

 

6,332

 

 

 

4,702

 

Government grant receivable (Note 28)

 

 

19,891

 

 

 

16,245

 

Other receivables

 

 

1,638

 

 

 

89,708

 

Trade and other receivables

 

$

58,422

 

 

$

158,930

 

Allowance for doubtful accounts

The movement in the allowance for doubtful accounts was as follows:

Years ended December 31,

 

2025

 

2024

Allowance for doubtful accounts, beginning of year

 

$

8,901

 

 

$

6,467

 

Provisions for impaired receivables

 

 

9,697

 

 

 

6,552

 

Receivables written off

 

 

(4,573

)

 

 

(4,385

)

Impact of foreign exchange

 

 

(212

)

 

 

267

 

Allowance for doubtful accounts, end of year

 

$

13,813

 

 

$

8,901

 

12. OTHER CURRENT FINANCIAL ASSETS

As at December 31,

 

2025

 

2024

Security deposits and Restricted cash

 

$

430

 

$

565

Other current financial assets

 

$

430

 

$

565

13. PREPAID EXPENSES AND OTHER CURRENT ASSETS

As at December 31,

 

2025

 

2024

Deferred charges(a)

 

$

224,271

 

$

238,513

Other

 

 

18,013

 

 

33,893

Prepaid expenses

 

 

13,686

 

 

6,597

Inventory(b)

 

 

1,486

 

 

1,457

Prepaid expenses and other current assets

 

$

257,456

 

$

280,460

____________

(a)      As at December 31, 2025 and December 31, 2024, the deferred financing charges were associated with the Telesat Lightspeed Financing Warrants (Note 24) granted to the Government of Canada and the Government of Quebec and the debt issue costs associated with the Telesat Lightspeed Financing. As the drawdowns will be made against the Telesat Lightspeed Financing, the proportional amount of the current and long-term assets will be transferred to the debt issue costs against the long-term indebtedness.

(b)      As at December 31, 2025, inventory consisted of $0.3 million of work in progress (December 31, 2024 — $0.3 million) and $1.2 million of other inventory (December 31, 2024 — $1.2 million).

F-36

Table of Contents

Telesat Corporation
Notes to the 2025 Consolidated Financial Statements
(all amounts in thousands of Canadian dollars, except where otherwise noted)

14. OTHER LONG-TERM FINANCIAL ASSETS

As at December 31,

 

2025

 

2024

Deferred receivables

 

$

17,145

 

$

8,708

Security deposits

 

 

1,138

 

 

1,059

Other long-term financial assets

 

$

18,283

 

$

9,767

15. OTHER LONG-TERM ASSETS

As at December 31,

 

2025

 

2024

Deferred charges(a)

 

$

231,664

 

$

416,431

Pension benefits (Note 32)

 

 

109,812

 

 

99,554

Prepaid expenses

 

 

26,312

 

 

512

Other

 

 

869

 

 

10

Other long-term assets

 

$

368,657

 

$

516,507

____________

(a)      As at December 31, 2025, the deferred financing charges were associated with the Telesat Lightspeed Financing Warrants (Note 24) granted to the Government of Canada and the Government of Quebec and the debt issue costs associated with the Telesat Lightspeed Financing. As the drawdowns will be made against the Telesat Lightspeed Financing, the proportional amount of the current and long-term assets will be transferred to the debt issue costs against the long-term indebtedness.

16. SATELLITES, PROPERTY AND OTHER EQUIPMENT

 

Satellites

 

Antennas,
satellite
control &
communication
equipment

 

Building,
equipment &
other

 

Right-of-use
assets
(1)

 

Assets under
construction

 

Total

Cost as at January 1, 2024

 

$

3,424,761

 

 

$

174,481

 

 

$

87,382

 

 

$

45,353

 

 

$

554,141

 

 

$

4,286,118

 

Additions

 

 

 

 

 

104

 

 

 

892

 

 

 

2,246

 

 

 

1,201,723

 

 

 

1,204,965

 

Disposals/retirements

 

 

(15,900

)

 

 

(3,287

)

 

 

(1,864

)

 

 

(2,972

)

 

 

(28,397

)

 

 

(52,420

)

Transfer to other receivables

 

 

 

 

 

 

 

 

 

 

 

 

 

 

(87,958

)

 

 

(87,958

)

Transfers from assets under construction

 

 

 

 

 

11,630

 

 

 

7,096

 

 

 

 

 

 

(18,726

)

 

 

 

Impact of foreign exchange

 

 

69,011

 

 

 

2,451

 

 

 

566

 

 

 

1,104

 

 

 

98,971

 

 

 

172,103

 

Cost as at December 31, 2024

 

 

3,477,872

 

 

 

185,379

 

 

 

94,072

 

 

 

45,731

 

 

 

1,719,754

 

 

 

5,522,808

 

Additions

 

 

 

 

 

79

 

 

 

163

 

 

 

9,372

 

 

 

698,337

 

 

 

707,951

 

Disposals/retirements

 

 

 

 

 

(899

)

 

 

(1,903

)

 

 

(1,452

)

 

 

 

 

 

(4,254

)

Transfers from assets under construction

 

 

 

 

 

7,749

 

 

 

7,997

 

 

 

 

 

 

(15,746

)

 

 

 

Impact of foreign exchange

 

 

(39,919

)

 

 

(1,524

)

 

 

(479

)

 

 

(830

)

 

 

(90,899

)

 

 

(133,651

)

Cost as at December 31, 2025

 

$

3,437,953

 

 

$

190,784

 

 

$

99,850

 

 

$

52,821

 

 

$

2,311,446

 

 

$

6,092,854

 

Accumulated depreciation and impairment as at January 1, 2024

 

$

(2,809,559

)

 

$

(141,384

)

 

$

(61,534

)

 

$

(13,343

)

 

$

 

 

$

(3,025,820

)

Depreciation

 

 

(112,741

)

 

 

(7,097

)

 

 

(4,238

)

 

 

(3,198

)

 

 

 

 

 

(127,274

)

Impairment

 

 

(75,969

)

 

 

 

 

 

 

 

 

 

 

 

 

 

 

(75,969

)

Disposals/retirements

 

 

15,900

 

 

 

2,741

 

 

 

1,528

 

 

 

2,350

 

 

 

 

 

 

22,519

 

Impact of foreign exchange

 

 

(37,111

)

 

 

(1,296

)

 

 

(348

)

 

 

(366

)

 

 

 

 

 

(39,121

)

Accumulated depreciation and impairment as at December 31, 2024

 

 

(3,019,480

)

 

 

(147,036

)

 

 

(64,592

)

 

 

(14,557

)

 

 

 

 

 

(3,245,665

)

Depreciation

 

 

(88,526

)

 

 

(6,428

)

 

 

(5,852

)

 

 

(3,908

)

 

 

 

 

 

(104,714

)

Impairment

 

 

(55,910)

 

 

 

 

 

 

 

 

 

 

 

 

 

 

 

(55,910)

 

Disposals/retirements

 

 

 

 

 

723

 

 

 

1,339

 

 

 

1,237

 

 

 

 

 

 

3,299

 

Impact of foreign exchange

 

 

25,152

 

 

 

859

 

 

 

290

 

 

 

543

 

 

 

 

 

 

26,844

 

Accumulated depreciation and impairment as at December 31, 2025

 

$

(3,138,764

)

 

$

(151,882

)

 

$

(68,815

)

 

$

(16,685

)

 

$

 

 

$

(3,376,146

)

Net carrying values

 

 

 

 

 

 

 

 

 

 

 

 

 

 

 

 

 

 

 

 

 

 

 

 

As at December 31, 2024

 

$

458,392

 

 

$

38,343

 

 

$

29,480

 

 

$

31,174

 

 

$

1,719,754

 

 

$

2,277,143

 

As at December 31, 2025

 

$

299,189

 

 

$

38,902

 

 

$

31,035

 

 

$

36,136

 

 

$

2,311,446

 

 

$

2,716,708

 

____________

(1)      Right-of-use assets consisted primarily of property leases.

F-37

Table of Contents

Telesat Corporation
Notes to the 2025 Consolidated Financial Statements
(all amounts in thousands of Canadian dollars, except where otherwise noted)

16. SATELLITES, PROPERTY AND OTHER EQUIPMENT (cont.)

Substantially all of the Company’s satellites, property and other equipment, excluding satellites, property and other equipment relating to the Telesat Lightspeed business which assets are held by the LEO Non-Guarantors, have been pledged as security as a requirement of the Company’s Senior Secured Credit Facilities, 2027 Senior Secured Notes and 2026 Senior Secured Notes as at December 31, 2025 (Note 24).

Substantially all of the Company’s satellites, property and other equipment relating to the Telesat Lightspeed business which assets are held by the LEO Non-Guarantors, have been pledged as security as a requirement of the Telesat Lightspeed Financing (Note 24).

Borrowing costs

For the year ended December 31, 2025, borrowing costs of $29.4 million relating to the Teleasat Lightspeed Financing were capitalized using the effective interest rate of 10.69%.

For the year ended December 31, 2024 there were no borrowing costs capitalized.

Impairment

The annual impairment tests for GEO CGUs in the fourth quarters of 2025 and 2024 in accordance with the policy described in Note 3.

Subsequent to the annual impairment test, the Company identified indicators of impairment resulting from customer contract negotiations, requiring additional impairment test. As a result of the impairment tests, the Company recognized, an impairment of $55.9 million recorded against satellites, property and other equipment (December 31, 2024 — $36.3 million). The impairments resulted from changes to the underlying assumptions associated with the related business plan particularly the lower revenue forecasts as a result of intensifying competition The recoverable amount of one of the GEO CGU was determined based on fair value less of disposal, whereas the recoverable amount of other GEO CGUs were determined using value-in-use. The recoverable amount of the GEO CGUs is more sensitive to the same inputs as GEO segment. See Note 18 for assumptions and sensitivities.

As at December 31, 2025, the recoverable amounts of the GEO CGUs were as follows:

        Data Connectivity Satellite Services: $296.2 million

        Regionally Focused Satellite Services: $10 million

Certain CGUs within the GEO segment are not individually disclosed as they did not experience impairment indicators during the period and are not material to the consolidated financial statements.

Joint arrangements

Telesat International Limited (“TIL”) and APT Satellite Company Limited entered into agreements relating to the Telstar 18 VANTAGE satellite, which are accounted for as a joint operation, whereby TIL’s interest is 42.5%. Telesat (IOM) Limited (“TIOM”) and Viasat Inc. entered into agreements relating to the ViaSat-1 satellite, which are accounted for as a joint operation, whereby TIOM owns the Canadian payload on the ViaSat-1 satellite.

F-38

Table of Contents

Telesat Corporation
Notes to the 2025 Consolidated Financial Statements
(all amounts in thousands of Canadian dollars, except where otherwise noted)

17. INTANGIBLE ASSETS

The intangible assets are split between assets with finite and indefinite lives.

As stated in Note 3, commencing on January 1, 2025, the orbital slots were accounted for as finite life intangible assets. The change in estimate from indefinite life to finite life and the subsequent amortization of the orbital slots and the remaining indefinite life intangible assets are summarized below.

 

Orbital slots

 

Trade name

 

Intellectual
property

 

Total indefinite
life intangible
assets

Cost as at January 1, 2024

 

$

608,793

 

 

$

17,000

 

$

83,896

 

 

$

709,689

 

Impact of foreign exchange

 

 

2,380

 

 

 

 

 

7,228

 

 

 

9,608

 

Cost as at December 31, 2024

 

 

611,173

 

 

 

17,000

 

 

91,124

 

 

 

719,297

 

Transfer to finite life

 

 

(611,173

)

 

 

 

 

 

 

 

(611,173

)

Impact of foreign exchange

 

 

 

 

 

 

 

(4,181

)

 

 

(4,181

)

Cost as at December 31, 2025

 

$

 

 

$

17,000

 

$

86,943

 

 

$

103,943

 

Accumulated impairment as at January 1, 2024

 

$

(66,880

)

 

$

 

$

 

 

$

(66,880

)

Impairment

 

 

(191,048

)

 

 

 

 

 

 

 

(191,048

)

Impact of foreign exchange

 

 

(949

)

 

 

 

 

 

 

 

(949

)

 

Orbital slots

 

Trade name

 

Intellectual
property

 

Total indefinite
life intangible
assets

Accumulated impairment as at December 31, 2024

 

 

(258,877

)

 

 

 

 

 

 

(258,877

)

Transfer to finite life

 

 

258,877

 

 

 

 

 

 

 

258,877

 

Accumulated impairment as at December 31, 2025

 

$

 

 

$

 

$

 

$

 

Net carrying values

 

 

 

 

 

 

  

 

  

 

 

 

As at December 31, 2024

 

$

352,296

 

 

$

17,000

 

$

91,124

 

$

460,420

 

As at December 31, 2025

 

$

 

 

$

17,000

 

$

86,943

 

$

103,943

 

There were no disposals or retirements in the years ended December 31, 2025 and 2024 and no additions for the year ended December 31, 2025 and 2024.

The finite life intangible assets are summarized below.

 

Revenue
backlog

 

Orbital
slots

 

Customer
relationships

 

Customer
contracts

 

Transponder
rights

 

Concession
rights

 

Software

 

Other

 

Total
finite life
intangible
assets

Cost as at January 1, 2024

 

$

223,664

 

 

$

 

 

$

194,659

 

 

$

12,618

 

 

$

16,718

 

 

$

25,499

 

 

$

1,193

 

$

59

 

$

474,410

 

Additions

 

 

 

 

 

 

 

 

 

 

 

 

 

 

 

 

 

52

 

 

 

 

 

 

 

52

 

Disposals

 

 

(223,664

)

 

 

 

 

 

 

 

 

 

 

 

(16,718

)

 

 

 

 

 

  

 

 
 

 

(240,382

)

Impact of foreign exchange

 

 

 

 

 

 

 

 

251

 

 

 

 

 

 

 

 

 

(3,773

)

 

 

 

 

 

 

(3,522

)

Cost as at December 31, 2024

 

 

 

 

 

 

 

 

194,910

 

 

 

12,618

 

 

 

 

 

 

21,778

 

 

 

1,193

 

 

59

 

 

230,558

 

Disposals

 

 

 

 

 

 

 

 

 

 

 

(12,618

)

 

 

 

 

 

(709

)

 

 

 

 

 

 

(13,327

)

Transfer from indefinite life

 

 

 

 

 

611,173

 

 

 

 

 

 

 

 

 

 

 

 

 

 

 

 

 

 

 

611,173

 

Impact of foreign exchange

 

 

 

 

 

(990

)

 

 

(145

)

 

 

 

 

 

 

 

 

1,564

 

 

 

 

 

 

 

429

 

Cost as at December 31, 2025

 

$

 

 

$

610,183

 

 

$

194,765

 

 

$

 

 

$

 

 

$

22,633

 

 

$

1,193

 

$

59

 

$

828,833

 

F-39

Table of Contents

Telesat Corporation
Notes to the 2025 Consolidated Financial Statements
(all amounts in thousands of Canadian dollars, except where otherwise noted)

17. INTANGIBLE ASSETS (cont.)

 

Revenue
backlog

 

Orbital
slots

 

Customer
relationships

 

Customer
contracts

 

Transponder
rights

 

Concession
rights

 

Software

 

Other

 

Total
finite life
intangible
assets

Accumulated amortization and impairment as at January 1, 2024

 

$

(221,862

)

 

$

 

 

$

(161,619

)

 

$

(10,079

)

 

$

(16,718

)

 

$

(13,536

)

 

$

(596

)

 

$

(53

)

 

$

(424,463

)

Amortization

 

 

(1,802

)

 

 

 

 

 

(6,899

)

 

 

(847

)

 

 

 

 

 

(1,547

)

 

 

(239

)

 

 

(3

)

 

 

(11,337

)

Disposals

 

 

223,664

 

 

 

 

 

 

 

 

 

 

 

 

16,718

 

 

 

 

 

 

 

 

 

 

 

 

240,382

 

Impact of foreign exchange

 

 

 

 

 

 

 

 

(216

)

 

 

 

 

 

 

 

 

2,122

 

 

 

 

 

 

 

 

 

1,906

 

Accumulated amortization and impairment as at December 31, 2024

 

 

 

 

 

 

 

 

(168,734

)

 

 

(10,926

)

 

 

 

 

 

(12,961

)

 

 

(835

)

 

 

(56

)

 

 

(193,512

)

Transfer from indefinite life

 

 

 

 

 

(258,877

)

 

 

 

 

 

 

 

 

 

 

 

 

 

 

 

 

 

 

 

 

(258,877

)

Amortization

 

 

 

 

 

(33,852

)

 

 

(6,883

)

 

 

(1,692

)

 

 

 

 

 

(1,510

)

 

 

(239

)

 

 

(3

)

 

 

(44,179

)

Impairment

 

 

 

 

 

(7,093

)

 

 

 

 

 

 

 

 

 

 

 

 

 

 

 

 

 

 

 

 

(7,093

)

Disposals

 

 

 

 

 

 

 

 

 

 

 

12,618

 

 

 

 

 

 

709

 

 

 

 

 

 

 

 

 

13,327

 

Impact of foreign exchange

 

 

 

 

 

634

 

 

 

130

 

 

 

 

 

 

 

 

 

(928

)

 

 

 

 

 

 

 

 

(164

)

Accumulated amortization and impairment as at December 31, 2025

 

$

 

 

$

(299,188

)

 

$

(175,487

)

 

$

 

 

$

 

 

$

(14,690

)

 

$

(1,074

)

 

$

(59

)

 

$

(490,498

)

Net carrying values

 

 

 

 

 

 

 

 

 

 

 

 

 

 

 

 

 

 

 

 

 

 

 

 

 

 

 

 

 

 

 

 

 

 

 

 

As at December 31, 2024

 

$

 

 

$

 

 

$

26,176

 

 

$

1,692

 

 

$

 

 

$

8,817

 

 

$

358

 

 

$

3

 

 

$

37,046

 

As at December 31, 2025

 

$

 

 

$

310,995

 

 

$

19,278

 

 

$

 

 

$

 

 

$

7,943

 

 

$

119

 

 

$

 

 

$

338,335

 

The total combined indefinite and finite life intangible assets are summarized below.

 

As at December 31, 2025

 

As at December 31, 2024

  

Cost

 

Accumulated
amortization
and
impairment

 

Net
carrying
value

 

Cost

 

Accumulated
amortization
and
impairment

 

Net
carrying
value

Indefinite life intangibles

 

$

103,943

 

$

 

 

$

103,943

 

$

719,297

 

$

(258,877

)

 

$

460,420

Finite life intangibles

 

 

828,833

 

 

(490,498

)

 

 

338,335

 

 

230,558

 

 

(193,512

)

 

 

37,046

Total intangibles

 

$

932,776

 

$

(490,498

)

 

$

442,278

 

$

949,855

 

$

(452,389

)

 

$

497,466

The Company’s trade name has a long and established history, a strong reputation and has been synonymous with quality and growth within the satellite industry. It has been assigned an indefinite life because of expected ongoing future use.

The Company’s intellectual property relates to development of the planned Telesat Lightspeed constellation. It has been assigned an indefinite life because of anticipated ongoing development.

The following are the remaining useful lives of the intangible assets:

 

Years

Customer relationships

 

1 to 3

Concession rights

 

1 to 12

Software

 

0.5

Orbital slots

 

0 to 34

All of the Company’s intangible assets, excluding the intangible assets held in Telesat LEO, have been pledged as security as a requirement of the Company’s Senior Secured Credit Facilities, 2027 Senior Secured Notes and 2026 Senior Secured Notes (Note 24).

Substantially all of the Company’s intangible assets held in Telesat LEO, have been pledged as security as a requirement of the Telesat Lightspeed Financing (Note 24).

F-40

Table of Contents

Telesat Corporation
Notes to the 2025 Consolidated Financial Statements
(all amounts in thousands of Canadian dollars, except where otherwise noted)

17. INTANGIBLE ASSETS (cont.)

Impairment

The annual impairment tests for indefinite life intangible assets were performed at the respective CGU level in the fourth quarters of 2025 and 2024 in accordance with the policy described in Note 3. Subsequent to the annual impairment test, the Company identified indicators of impairment resulting from customer contract negotiations, requiring an additional impairment test.

As a result of the impairment tests, the Company recognized an impairment loss of $7.1 million on the CGU’s intangible assets (December31, 2024 — $191.0 million). See Note 16 for disclosures.

18. GOODWILL

The goodwill balances are summarized below:

 

GEO

 

LEO

 

Total

Allocated on January 1, 2025

 

$

516,806

 

 

$

2,096,166

 

 

$

2,612,972

 

Impact of foreign exchange

 

 

 

 

 

(96,177

)

 

 

(96,177

)

Impairment

 

 

(302,220

)

 

 

 

 

 

(302,220

)

Balance on December 31, 2025

 

$

214,586

 

 

$

1,999,989

 

 

$

2,214,575

 

Impairment

With the reallocation of goodwill as of January 1, 2024, GEO and LEO segments are now considered to be the lowest level at which the associated goodwill is monitored for the purpose of impairment.

Following the goodwill reallocation, goodwill balance as at January 1, 2024 was as follows:

        GEO segment: $516.9 million

        LEO segment: $2,096.1 million

These amounts represent the lowest level within the Company at which goodwill is monitored.

The annual impairment test on goodwill was performed in the fourth quarters of 2025 and 2024 in accordance with the policy described in Note 3. Subsequent to the annual impairment test, the Company identified indicators of impairment resulting from customer contract negotiations, requiring additional impairment test of the GEO segment. As a result of the impairment tests, the Company recognized $302.2 million impairment. The goodwill impairment was driven by a reduced number of GEO contract renewals arising from increased competition from newer LEO technology, coupled with sustained pricing pressure in services.

For the year ended December 31, 2025, the recoverable amount determined for the GEO CGU was $610.8 million, based on fair value less cost of disposal calculations.

The recoverable amount for the LEO segment exceeded its carrying amount ; therefore, no impairment was recognized. Following the goodwill impairment, the recoverable amount of the GEO CGU now approximates its carrying amount. Accordingly, any reasonably possible adverse changes in key assumptions would result in further impairment. The recoverable amount was determined based on fair value less cost of disposal.

F-41

Table of Contents

Telesat Corporation
Notes to the 2025 Consolidated Financial Statements
(all amounts in thousands of Canadian dollars, except where otherwise noted)

18. GOODWILL (cont.)

In 2024, the Company’s recoverable amount exceeded the carrying value for both the GEO and LEO segments therefore, no impairment was recognized. The calculation of the recoverable amount is most sensitive to the following assumptions:

        Movements in the underlying business plan;

        Discount rate; and

        Growth rate assumptions.

Movements in the underlying business plan

The business plans reflect the most up-to-date assumptions concerning the markets and development and trends in the business. For the provision of satellite capacity, the business plan takes into account the following factors:

        The expected developments in sale of satellite capacity and the development of the Telesat Lightspeed market;

        Any changes in the expected capital expenditure cycle, including estimated costs on the development of the Telesat Lightspeed constellation; and

        Any changes in satellite procurement, launch or cost assumptions.

Discount rates

Discount rates reflect management’s estimates of the specific risks. Management uses a weighted average cost of capital as a discount rate. The discount rates used in the calculation are presented below:

 

2025

 

2024

GEO – Segment

 

9.7%

 

10.0%

GEO – CGUs

 

9.5%

 

10.0%

LEO

 

Midpoint between 15% and 19%

 

Midpoint between
15% and 20%

The calculation of the recoverable amount is most sensitive to the following assumptions:

        Movements in the underlying business plan;

        Discount rate; and

        Growth rate assumptions.

Movements in the underlying business plan

The business plans reflect the most up-to-date assumptions concerning the markets and development and trends in the business. For the provision of satellite capacity, the business plan will take into account the following factors:

        The expected developments in sale of satellite capacity and the development of the Telesat Lightspeed market;

        Any changes in the expected capital expenditure cycle, including estimated costs on the development of the Telesat Lightspeed constellation; and

        Any changes in satellite procurement, launch or cost assumptions.

F-42

Table of Contents

Telesat Corporation
Notes to the 2025 Consolidated Financial Statements
(all amounts in thousands of Canadian dollars, except where otherwise noted)

18. GOODWILL (cont.)

Growth rate assumptions

Growth rate assumptions used to extrapolate the cash flows beyond the business planning period are based on commercial experience and the expectations for the development of the markets which they serve. Growth rate assumptions were built into the GEO and LEO calculations.

Some of the more sensitive assumptions used in the quantitative analysis, including the underlying business plans, discount rates, and the growth rate assumptions, could have yielded different estimates of the recoverable amount.

Sensitivities

As a part of goodwill impairment analysis, the Company assesses the impact of the changes in discount rates and revenue assumptions.

The most recent analysis showed that an increase of 1% in the discount rate associated with the GEO segment and Data Connectivity Satellite Services CGU would have resulted in an increase to corresponding impairment of $50.3 million and $6.7 million, respectively.

Similarly, if the unsecured revenue relating to the GEO segment and the Data Connectivity Satellite Services CGU were to decrease by 5%, this would have resulted in an increase to corresponding impairment of $57.3 million and $14.5 million, respectively.

With respect to the LEO segment, the most recent analysis showed that there would be no impairment even in applying an increase to the discount rate by 1% or a decrease to the projected revenue of 5%.

Changes in amounts in the assumptions generally cannot be extrapolated because the relationship of the change in assumption to the change in amounts may not be linear. The sensitivities have been calculated independently of changes in other key variables and the impact of the sensitivity analyses associated with the orbital slot impairment analysis. Changes in one factor may result in changes in another, which could amplify or reduce certain sensitivities.

Actual operating results and the related cash flows of the Company could differ from the estimated operating results and related cash flows used in the impairment analysis, and had different estimates been used, it could have resulted in a different fair value.

19. TRADE AND OTHER PAYABLES

As at December 31,

 

2025

 

2024

Trade payables

 

$

5,177

 

$

107,952

Other payables and accrued liabilities(a)

 

 

52,270

 

 

50,324

Trade and other payables

 

$

57,447

 

$

158,276

____________

(a)      Other payables and accrued liabilities included payables that are not trade in nature as well as various operating and capital accruals.

20. OTHER CURRENT FINANCIAL LIABILITIES

As at December 31,

 

2025

 

2024

Derivative liabilities (Note 24)

 

$

832, 432

 

$

Interest payable(a)

 

 

19,342

 

 

20,849

Satellite performance incentive payments

 

 

3,230

 

 

2,708

Other

 

 

2,087

 

 

2,322

Security deposits

 

 

546

 

 

604

Other current financial liabilities

 

$

857,637

 

$

26,483

____________

(a)      Interest payable included interest payable on indebtedness and satellite performance incentive payments.

F-43

Table of Contents

Telesat Corporation
Notes to the 2025 Consolidated Financial Statements
(all amounts in thousands of Canadian dollars, except where otherwise noted)

20. OTHER CURRENT FINANCIAL LIABILITIES (cont.)

Derivative liabilities

As consideration for the Telesat Lightspeed Financing, Telesat LEO, before the initial draw on the loan, on November 15, 2024, entered into an agreement with the Government of Canada and the Government of Quebec which irrevocably granted warrants equivalent to 11.87% of common shares in the equity of Telesat LEO on a fully diluted basis (“Telesat Lightspeed Financing Warrants”). The Telesat Lightspeed Financing Warrants are exercisable in whole or in part, at any time after the second anniversary of the date of their original issuance (November 15, 2026) and up to 10 years from the issuance date (November 15, 2034) subject to certain terms and conditions of the warrant agreement based upon an equity valuation of US$3 billion for Telesat LEO. In connection with a corporate reorganization (“Reorganization”) of Telesat LEO completed in September 2025, the Telesat Lightspeed Financing Warrants became exercisable for 11.87% of the limited partnership units of Lightspeed LEO Limited Partnership, a limited partnership which holds all of the Telesat LEO shares, which warrants were fair valued upon the completion of the conditions precedent. Unless the Warrant holder has expressly indicated that it does not consent to the Cash Settlement Option, the Partnership has the right to settle either in cash or units. As the warrants become exercisable at any time after November 15, 2026, the related derivative liabilities have been classified as current liabilities.

The movements in Telesat Lightspeed Financing Warrants were as follows:

 

Government of
Canada

 

Government of
Quebec

 

Total

Balance on December 31, 2024

 

$

519,948

 

 

$

97,187

 

 

$

617,135

 

Change in fair value

 

 

181,426

 

 

 

33,911

 

 

 

215,337

 

Impact of foreign exchange

 

 

(34

)

 

 

(6

)

 

 

(40

)

Balance on December 31, 2025

 

$

701,340

 

 

$

131,092

 

 

$

832,432

 

Fair value

The Company measured the fair value of the Telesat Lightspeed Financing Warrants using an American-style option pricing model which uses a number of unobservable inputs. Some of the inputs requiring significant assumptions and judgements include the value of the Telesat LEO business and the volatility.

Sensitivity

As a part of valuation of the Telesat Lightspeed Warrants, the Company assesses the impact of the changes in volatility.

As of December 31, 2025, the decrease in the volatility by 10% would result in a decrease in the value of the total Telesat Lightspeed Warrants of $27.3 million.

Changes in amounts in the assumptions generally cannot be extrapolated because the relationship of the change in assumption to the change in amounts may not be linear. The sensitivities have been calculated independently of changes in other key variables. Changes in one factor may result in changes in another, which could amplify or reduce certain sensitivities.

Actual operating results for the value of Telesat LEO business and the volatility could differ from the estimated balances used in the impairment analysis, and had different estimates been used, it could have resulted in a different fair value.

F-44

Table of Contents

Telesat Corporation
Notes to the 2025 Consolidated Financial Statements
(all amounts in thousands of Canadian dollars, except where otherwise noted)

21. OTHER CURRENT LIABILITIES

As at December 31,

 

2025

 

2024

Deferred revenue (Note 23)

 

$

45,329

 

$

57,543

Decommissioning liabilities (Note 23)

 

 

943

 

 

938

Uncertain tax positions

 

 

1,315

 

 

1,315

Lease liabilities

 

 

2,725

 

 

2,038

Other

 

 

8,119

 

 

4,072

Other current liabilities

 

$

58,431

 

$

65,906

22. OTHER LONG-TERM FINANCIAL LIABILITIES

As at December 31,

 

2025

 

2024

Derivative liabilities (Note 24)

 

$

 

$

617,135

Satellite performance incentive payments

 

 

9,125

 

 

12,352

Security deposits includes tax indemnification

 

 

966

 

 

1,069

Other long-term financial liabilities

 

$

10,091

 

$

630,556

23. OTHER LONG-TERM LIABILITIES

As at December 31,

 

2025

 

2024

Deferred revenue(b)

 

$

157,525

 

$

185,400

Accrued benefit liabilities (Note 32)

 

 

65,160

 

 

70,474

Lease liabilities(c)

 

 

37,384

 

 

31,337

Decommissioning liabilities(a)

 

 

1,967

 

 

1,795

Uncertain tax positions

 

 

175

 

 

175

Other long-term liabilities

 

$

262,211

 

$

289,181

____________

(a)      The current and long-term decommissioning liabilities on property and equipment were $2.9 million (December 31, 2024 — $2.7 million). The decommissioning liabilities are for the restoration of leased buildings and teleports. During the year ended December 31, 2025, $0.1 million of interest expense was recorded on decommissioning liabilities (December 31, 2024 — $0.1 million). During the year ended December 31, 2025 and 2024 there were no decommissioning liabilities derecognized. It is expected that the decommissioning liabilities will mature between 2026 and 2062.

(b)      Remaining performance obligations, which the Company also refers to as contract revenue backlog (“backlog”) represents the expected future revenue under existing customer contracts, includes both cancellable and non-cancellable contracts, and any deferred revenue that will be recognized in the future in respect to cash already received. The Company does not include revenue beyond the stated expiration of the contract regardless of potential for renewal.

The Company expects the backlog as at December 31, 2025 to be recognized as follows (in millions of Canadian dollars):

2026

 

2027

 

2028

 

2029

 

2030

 

Thereafter

 

Total

$

283,391

 

$

191,046

 

$

104,032

 

$

79,679

 

$

55,882

 

$

112,677

 

$

826,707

(c)      The expected undiscounted contractual cash flows of the lease liabilities as at December 31, 2025 were as follows:

2026

 

2027

 

2028

 

2029

 

2030

 

Thereafter

 

Total

$

4,838

 

$

4,777

 

$

4,635

 

$

4,942

 

$

4,711

 

$

33,486

 

$

57,389

The undiscounted contractual cash flows included $17.3 million of interest payments.

In addition, there were certain leases which were signed but not capitalized as at December 31, 2025. Based upon the assessed lease term, the expected undiscounted cash flows totaled $41.3 million.

F-45

Table of Contents

Telesat Corporation
Notes to the 2025 Consolidated Financial Statements
(all amounts in thousands of Canadian dollars, except where otherwise noted)

24. INDEBTEDNESS

As at December 31,

 

2025

 

2024

Senior Secured Credit Facilities

 

 

 

 

 

 

 

 

Term Loan B
(December 31, 2025 and December 31, 2024 – US$1,320,531)

 

$

1,812,296

 

 

$

1,889,451

 

2027 Senior Unsecured Notes
(December 31, 2025 – US$213,035 and December 31, 2024 – US$221,250)

 

 

292,369

 

 

 

318,246

 

2026 Senior Secured Notes
(December 31, 2025 and December 31, 2024 – US$387,047)

 

 

531,183

 

 

 

566,728

 

2027 Senior Secured Notes
(December 31, 2025 and December 31, 2024 – US$224,995)

 

 

308,783

 

 

 

323,633

 

Telesat Lightspeed Financing

 

 

 

 

 

 

 

 

Government of Canada

 

 

603,376

 

 

 

 

Government of Quebec

 

 

112,780

 

 

 

 

  

 

3,660,787

 

 

 

3,098,058

 

Deferred financing costs, prepayment options, warrants and loss on repayment

 

 

(167,180

)

 

 

(1,443

)

  

 

3,493,607

 

 

 

3,096,615

 

Less: current indebtedness

 

 

(2,341,145

)

 

 

 

Long-term indebtedness

 

$

1,152,462

 

 

$

3,096,615

 

Term Loan B

On December 6, 2019, Telesat Canada entered into a new amended and restated Credit Agreement (“2019 Amendment”) with a syndicate of banks which provides for the extension of credit under the Senior Secured Credit Facilities (“Senior Secured Credit Facilities”). The Senior Secured Credit Facilities, have two tranches — a revolving credit facility of up to $200.0 million US dollars which matured in December 2024 and Term Loan B of US$1,908.5 million maturing in December 2026 described below:

The Term Loan B is a US$1,908.5 million facility maturing in December 2026. The borrowings under the Term Loan B bore interest at a floating rate of either: (i) LIBOR as periodically determined for interest rate periods selected by Telesat Canada in accordance with the terms of the Senior Secured Credit Facilities, plus an applicable margin of 2.75%; or (ii) Alternative Base Rate as determined in accordance with the terms of the Senior Secured Credit Facilities plus an applicable margin of 1.75%. The mandatory principal repayment is equal to 0.25% of the original aggregate principal amount, payable on the last day of each quarter, commencing on March 31, 2020. As a result of the prepayment made in December 2020, mandatory quarterly principal repayments are no longer required.

On May 9, 2023, Telesat Canada entered into a seventh amendment to the Credit Agreement. The seventh amendment amends the Credit Agreement to replace LIBOR-based benchmark rates with SOFR-based benchmark rates and to make certain other conforming changes. Following the seventh amendment, loans under the Term Loan B Facility bear interest, at Telesat Canada’s option, at either (i) a floating rate based on the base rate, plus an applicable margin of 1.75% or (ii) a floating rate based on SOFR, plus an applicable margin of 2.75%. In addition, loans benchmarked against SOFR will be subject to a credit spread adjustment of 0.11448% for a one-month interest period, 0.26161% for a three-month interest period and 0.42826% for a six-month interest period.

Debt issue costs of $16.0 million were incurred in connection with the 2019 Amendment, inclusive of $1.3 million relating to the revolving credit facility. As at December 31, 2025, the debt costs had a carrying value of $1.9 million (December 31, 2024 — $3.9 million). The Senior Secured Credit Facilities are secured by substantially all of Telesat Canada’s assets, excluding assets relating to the Telesat Lightspeed business which assets are held by the LEO Non-Guarantors. All obligations under the Credit Agreement are guaranteed by Telesat Canada and certain

F-46

Table of Contents

Telesat Corporation
Notes to the 2025 Consolidated Financial Statements
(all amounts in thousands of Canadian dollars, except where otherwise noted)

24. INDEBTEDNESS (cont.)

existing subsidiaries (“Guarantors”). The obligations under the Credit Agreement and the guarantees of those obligations are secured, subject to certain exceptions, by first priority liens and security interest in the assets of Telesat Canada and the Guarantors. The Credit Agreement contained total leverage ratio covenants that restrict, with certain exceptions, the ability of Telesat Canada and the Guarantors to take specified actions, including, among other things and subject to certain significant exceptions: creating liens, incurring indebtedness, making investments, engaging in mergers, selling property, paying dividends, entering into sale-leaseback transactions, creating subsidiaries, repaying subordinated debt or amending organizational documents.

During the year ended December 31, 2024, Telesat Canada repurchased a portion of the Term Loan B with a principal amount of $137.9 million (US$101.2 million) in exchange for $69.1 million (US$50.7 million). The repurchase resulted in a write-off of the related debt issue costs and loss on repayment in the amount of $0.4 million (US$0.3 million), and a gain on repurchase of debt of $68.8 million (US$50.5 million).

The weighted average effective interest rate for the year ended December 31, 2025 was 7.49% (December 31, 2024 — 7.64%).

2027 Senior Unsecured Notes

On October 11, 2019, Telesat Canada issued, through a private placement, US$550 million of Senior Unsecured Notes which mature in October 2027. The 2027 Senior Unsecured Notes bear interest at an annual rate of 6.5% with interest payments payable in April and October, annually, which commenced in April 2020. Debt issue costs of $7.4 million were incurred in connection with the issuance of the 2027 Senior Unsecured Notes and had a carrying value of $1.1 million as at December 31, 2025 (December 31, 2024 — $1.7 million).

The 2027 Senior Unsecured Notes include covenants or terms that restrict the Company’s ability to, among other things: (i) incur or guarantee additional indebtedness, or issue disqualified stock or preferred shares, (ii) incur liens, (iii) pay dividends, or make certain restricted payments or investments, (iv) enter into certain transactions with affiliates, (v) modify or cancel satellite insurance, (vi) consolidate, merge, sell or otherwise dispose of substantially all assets, (vii) create restrictions on the ability to pay dividends, make loans, and sell assets, and (viii) designate subsidiaries as unrestricted subsidiaries.

The 2027 Senior Unsecured Notes are structurally subordinated to Telesat Canada’s existing and future secured indebtedness, including obligations under its Senior Secured Credit Facilities and Senior Secured Notes. The 2027 Senior Unsecured Notes are governed by the 2027 Senior Unsecured Notes Indenture.

The indenture agreement for the 2027 Senior Unsecured Notes contained provisions for certain prepayment options which were fair valued at the time of debt issuance. The initial fair value impact, as at October 11, 2019, of the prepayment option related to the 2027 Senior Unsecured Notes was a $17.8 million increase to the indebtedness. This liability is subsequently amortized using the effective interest method and had a carrying amount of $2.6 million as at December 31, 2025 (December 31, 2024 — $4.0 million).

During the year ended December 31, 2025, Telesat Canada repurchased 2027 Senior Unsecured Notes with a principal amount of $11.4 million (US$8.2 million) in exchange for $4.5 million (US$3.3 million). The repurchase resulted in a write-off of the related debt issue costs and prepayment options in the amount of $0.1 million (US$0.1 million), and a gain on repurchase of debt of $6.9 million (US$5.0 million).

During the year ended December 31, 2024, Telesat Canada repurchased 2027 Senior Unsecured Notes with a principal amount of $100.4 million (US$73.8 million) in exchange for $30.4 million (US$22.3 million). The repurchase resulted in a write-off of the related debt issue costs and prepayment options in the amount of $0.4 million (US$0.3 million), and a gain on repurchase of debt of $70.0 million (US$51.4 million).

The weighted average effective interest rate for the year ended December 31, 2025 was 6.19% (December 31, 2024 — 6.21%).

F-47

Table of Contents

Telesat Corporation
Notes to the 2025 Consolidated Financial Statements
(all amounts in thousands of Canadian dollars, except where otherwise noted)

24. INDEBTEDNESS (cont.)

2027 Senior Secured Notes

On December 6, 2019, Telesat Canada issued, through private placement, US$400 million of 2027 Senior Secured Notes, which mature in June 2027. The 2027 Senior Secured Notes bear interest at an annual rate of 4.875% with interest payable on June 1 and December 1, annually, which commenced in June 2020. Debt issue costs of $6.6 million were incurred in connection with the issuance of the 2027 Senior Secured Notes and had a carrying value of $0.9 million as at December 31, 2025 (December 31, 2024 — $1.5 million).

The 2027 Senior Secured Notes are guaranteed by the Company and certain Guarantors. The 2027 Senior Secured Notes are governed by the 2027 Senior Secured Notes Indenture. The obligations under the 2027 Senior Secured Notes Indenture are secured, subject to certain exceptions, by first priority liens and security interest in the assets of Telesat Canada and the Guarantors. The 2027 Senior Secured Notes include covenants or terms that restricts the Company’s ability to, among other things: (i) incur or guarantee additional indebtedness, or issue disqualified stock or preferred shares, (ii) incur liens, (iii) pay dividends, or make certain restricted payments or investments, (iv) enter into certain transactions with affiliates, (v) modify or cancel satellite insurance, (vi) consolidate, merge, sell or otherwise dispose of substantially all assets, (vii) create restrictions on the ability to pay dividends, make loans, and sell assets, and (viii) designate subsidiaries as unrestricted subsidiaries.

The indenture agreement for the 2027 Senior Secured Notes contained provisions for certain prepayment options which were fair valued at the time of debt issuance. The initial fair value impact, as at December 6, 2019, of the prepayment option related to the 2027 Senior Secured Notes was a $10.6 million increase to the indebtedness. This liability is subsequently amortized using the effective interest method and had a carrying amount of $1.5 million as at December 31, 2025 (December 31, 2024 — $2.5 million).

During the year ended December 31, 2024, Telesat Canada repurchased 2027 Senior Secured Notes with a principal amount of $103.3 million (US$75.0 million) in exchange for $48.4 million (US$35.1 million). The repurchase resulted in a write-off of the related debt issue costs and prepayment options in the amount of $0.2 million (US$0.2 million), and a gain on repurchase of debt of $54.9 million (US$39.9 million).

The weighted average effective interest rate for the year ended December 31, 2025 was 4.74% (December 31, 2024 — 4.74%).

2026 Senior Secured Notes

On April 27, 2021, Telesat Canada, as issuer, and Telesat LLC, as co-issuer, issued US$500 million in aggregate principal amount of 2026 Senior Secured Notes maturing in December 2026. The 2026 Senior Secured Notes bear interest at an annual rate of 5.625% with interest payable on June 1 and December 1, which commenced in December 2021 to holders of record on the immediately preceding May 15 or November 15, as the case may be. Debt issue costs of $6.8 million were incurred in connection with the issuance of the 2026 Senior Secured Notes and had a carrying value of $1.0 million as at December 31, 2025 (December 31, 2024 — $2.1 million).

The 2026 Senior Secured Notes are guaranteed by the Company and certain Guarantors. The 2026 Senior Secured Notes are governed by the 2026 Senior Secured Notes Indenture. The obligations under the 2026 Senior Secured Notes Indenture are secured, subject to certain exceptions, by first priority liens and security interest in the assets of Telesat Canada and the Guarantors. The 2026 Senior Secured Notes include covenants or terms that restricts the Company’s ability to, among other things: (i) incur or guarantee additional indebtedness, or issue disqualified stock or preferred shares, (ii) incur liens, (iii) pay dividends, or make certain restricted payments or investments, (iv) enter into certain transactions with affiliates, (v) modify or cancel satellite insurance, (vi) consolidate, merge, sell or otherwise dispose of substantially all assets, (vii) create restrictions on the ability to pay dividends, make loans, and sell assets, and (viii) designate subsidiaries as unrestricted subsidiaries.

F-48

Table of Contents

Telesat Corporation
Notes to the 2025 Consolidated Financial Statements
(all amounts in thousands of Canadian dollars, except where otherwise noted)

24. INDEBTEDNESS (cont.)

The indenture agreement for the 2026 Senior Secured Notes contained provisions for certain prepayment options which were fair valued at the time of debt issuance. The initial fair value impact, as at April 27, 2021, of the prepayment option related to the 2026 Senior Secured Notes was a $1.9 million increase to the indebtedness. This liability is subsequently amortized using the effective interest method and had a carrying amount of $0.3 million as at December 31, 2025 (December 31, 2024 — $0.6 million).

During the year ended December 31, 2024, Telesat Canada repurchased 2026 Senior Secured Notes with a principal amount of $16.4 million (US$12.0 million) in exchange for $8.0 million (US$5.9 million). The repurchase resulted in no write-off of the related debt issue costs and prepayment options, and a gain on repurchase of debt of $8.4 million (US$6.1 million).

The weighted average effective interest rate for year ended December 31, 2025 was 5.80% (December 31, 2024 — 5.80%).

The Term Loan B, 2027 Senior Unsecured Notes, 2027 Senior Secured Notes and 2026 Senior Secured Notes (collectively, “Telesat Canada Debt”) were presented on the balance sheet net of related deferred financing costs. The deferred financing costs are amortized using the effective interest method. The short-term and long-term portions of deferred financing costs, prepayment options and loss on repayment were as follows:

As at December 31,

 

2025

 

2024

Short-term deferred financing costs

 

$

2,973

 

 

$

 

Long-term deferred financing costs

 

 

11,837

 

 

 

9,148

 

  

$

14,810

 

 

$

9,148

 

Short-term prepayment options

 

$

(286

)

 

$

 

Long-term prepayment options

 

 

(4,057

)

 

 

(6,999

)

  

$

(4,343

)

 

$

(6,999

)

Short-term loss on repayment

 

$

(353

)

 

$

 

Long-term loss on repayment

 

 

 

 

 

(706

)

  

$

(353

)

 

$

(706

)

Warrants

 

 

157,066

 

 

 

 

  

 

157,066

 

 

 

 

Deferred financing costs, prepayment options, warrants and loss on repayment

 

$

167,180

 

 

$

1,443

 

The Company’s Term Loan B and 2026 Senior Secured Notes issued by Telesat Canada, are scheduled to mature in December 2026, resulting in substantial obligations that will require repayment or refinancing. Based on current projections, the Company’s consolidated cash flows from operations alone, which includes those of Telesat Canada, are not expected to be sufficient to satisfy these obligations as they come due. Refer to Note 2 for further discussion on management’s actions in managing the liquidity risk associated with the term loans and 2026 Senior Secured Notes that become due in December 2026.

Telesat Lightspeed Financing — Senior Secured Term Loan Facilities

To fund its Telesat Lightspeed LEO constellation, on September 13, 2024, Telesat LEO entered into the Telesat Lightspeed Financing with the Government of Canada and Government of Quebec in the principal amount of $2,140 million and $400 million, respectively.

Telesat Lightspeed Financing represents a Senior Secured non-revolving delayed draw term loan which carries a floating interest rate of 4.75% above the 3-month term Canadian Overnight Repo Rate Average (“CORRA”) on the outstanding drawn loan amount with a 15-year maturity. All interest accrued on the loan until six months after the initial project completion date (a date upon which a certain number of satellites under the LEO project have been launched, with a certain number of satellites made operational and certain other milestones under the agreement being met) shall be added to the principal amount.

F-49

Table of Contents

Telesat Corporation
Notes to the 2025 Consolidated Financial Statements
(all amounts in thousands of Canadian dollars, except where otherwise noted)

24. INDEBTEDNESS (cont.)

Unless accelerated on the event of default as defined in the Telesat Lightspeed Financing, principal repayment of the loan is required on a semi-annual installment basis in 10 years commencing one year after initial project completion date subject to the mandatory repayment of the full amount by the 15th anniversary of the initial draw on the loan. The amount of each semi-annual installment will be calculated as a percentage of the total loan amount as prescribed in the loan agreement.

In addition to the regular repayment, Telesat LEO will also be required to make mandatory prepayment or repayment under certain circumstances including in cases when it has excess cash flows. The Telesat Lightspeed Financing also provides a full or partial prepayment option to Telesat LEO.

Telesat Lightspeed Financing includes certain compliance requirements which include both financial and non-financial covenants that Telesat must be complied with.

Debt issue costs of $37.5 million were incurred in connection with the Telesat Lightspeed Financing, representing $31.1 million and $6.4 million, respectively, for the Government of Canada and Government of Quebec. These balances are recorded against prepaid and other current assets and other long-term assets. As the drawdowns are made against the Telesat Lightspeed Financing, the proportional amount of the current and long-term assets is transferred to the debt issue costs against the long-term indebtedness. The amount against the indebtedness is subsequently amortized using the effective interest method. The carrying amount against the indebtedness as of December 31, 2025 was $9.8 million (December 31, 2024 — $Nil).

The debt balance includes capitalized interest of $29.4 million as of December 31, 2025 (December 31, 2024 — $Nil).

The Telesat Lightspeed Financing is secured by substantially all of the assets relating to the Telesat Lightspeed business which assets are held by the LEO Non-Guarantors. As at November 15, 2024, Telesat has met the conditions precedent to drawdown of the loans under the Telesat LEO Financing. As at December 31, 2025, $690.0 million was drawn under the facilities (December 31, 2024 — $Nil).

Telesat Lightspeed Financing Warrants

As consideration for the Telesat Lightspeed Financing, Telesat LEO, before the initial draw on the loan, on November 15, 2024, entered into an agreement with the Government of Canada and the Government of Quebec which irrevocably granted warrants equivalent to 11.87% of common shares in the equity of Telesat LEO on a fully diluted basis (“Telesat Lightspeed Financing Warrants”). The Telesat Lightspeed Financing Warrants are exercisable in whole or in part, at any time after the second anniversary of the date of their original issuance (November 15, 2026) and up to 10 years from the issuance date (November 15, 2034) subject to certain terms and conditions of the warrant agreement based upon an equity valuation of US$3 billion for Telesat LEO. In connection with the Reorganization of Telesat LEO completed in September 2025, the Telesat Lightspeed Financing Warrants became exercisable for 11.87% of the limited partnership units of Lightspeed LEO Limited Partnership, a limited partnership which holds all of the Telesat LEO shares, which warrants were fair valued upon the completion of the conditions precedent. See Note 35.

The Telesat Lightspeed Financing Warrants are exercisable in whole or in part, using a cash or cashless exercise feature (at the sole discretion of holder),. The standard cash exercise of the warrants meets the definition of gross-settled equity instruments, on the other hand, if the cashless exercise is used, the number of units will vary depending on fair market value of the Lightspeed LEO Limited Partnership units at the time of exercise. Consequently, the Telesat Lightspeed Financing Warrants fail to meet fixed-for-fixed criteria for equity classification and have been designated at fair value through profit and loss classified as a Level 3 instrument (Note 30). On initial recognition, the derivative liabilities was recorded against other current financial liabilities (Note 20), prepaid expenses and other current assets (Note 13), and other long-term assets.

As the drawdowns are made against the Telesat Lightspeed Financing, the proportional amount of the prepaid expenses and other current assets and other long-term assets will be transferred against the long-term indebtedness. The amount against the indebtedness is subsequently amortized using the effective interest method. The carrying amount against the indebtedness as of December 31, 2025 was $157.1 million (December 31, 2024 — $Nil).

F-50

Table of Contents

Telesat Corporation
Notes to the 2025 Consolidated Financial Statements
(all amounts in thousands of Canadian dollars, except where otherwise noted)

24. INDEBTEDNESS (cont.)

Deferred Financing Charges

Deferred financing charges include the debt issue costs associated with the Telesat Lightspeed Financing and the initial value of the Telesat Lightspeed Financing Warrants granted to the Government of Canada and the Government of Quebec. As drawdowns are made against the Telesat Lightspeed Financing, the proportional amount of the deferred financing charges will be transferred to debt issue costs against the long-term indebtedness and amortized to interest expense using the effective interest method.

The activity in deferred financing charges for the year ended December 31, 2025 is as follows:

 

Telesat
Lightspeed
Financing
Warrants

 

Debt issue costs

 

Total

As at December 31, 2024

 

$

617,476

 

 

$

37,468

 

 

$

654,944

 

Transferred to debt issue costs

 

 

(164,155

)

 

 

(10,270

)

 

 

(174,425

)

Additions

 

 

 

 

 

1,000

 

 

 

1,000

 

Impact of foreign exchange

 

 

(24,221

)

 

 

(1,364

)

 

 

(25,585

)

As at December 31, 2025

 

$

429,100

 

 

$

26,834

 

 

$

455,934

 

Covenant Compliance

As at December 31, 2025, Telesat is in compliance with the financial covenants of the Telesat Canada Debt and the Telesat Lightspeed Financing.

25. SHARE CAPITAL

The authorized capital of the Corporation consists of the following:

        An unlimited number of Class A Common shares,

        An unlimited number of Class B Variable Voting shares,

        An unlimited number of Class C Fully Voting shares,

        An unlimited number of Class C Limited Voting shares,

        Class A Special Voting shares,

        Class B Special Voting shares,

        Class C Special Voting shares,

        Golden Share, and

        An unlimited number of Class A Preferred shares.

The Class A Common shares together with the Class B Variable Voting shares represent the Corporation’s Public Shares (“Telesat Public Shares”). The Class C Fully Voting shares and Class C Limited Voting shares shall be referred to as (“Class C Shares”). The Telesat Public Shares and Class C Shares shall represent Telesat Corporation Shares (“Telesat Corporation Shares”). Class A Special Voting Share, Class B Special Voting Share and Class C Special Voting Share together are referred as (“Special Voting Shares”).

F-51

Table of Contents

Telesat Corporation
Notes to the 2025 Consolidated Financial Statements
(all amounts in thousands of Canadian dollars, except where otherwise noted)

25. SHARE CAPITAL (cont.)

The number of shares and stated value of the outstanding shares were as follows:

 

December 31, 2025

 

December 31, 2024

  

Number of
shares

 

Stated
value

 

Number of
shares

 

Stated
value

Telesat Public Shares

 

14,730,782

 

$

63,657

 

14,080,010

 

$

52,742

Class C Shares

 

112,841

 

 

6,340

 

112,841

 

 

6,340

  

14,843,623

 

$

69,997

 

14,192,851

 

$

59,082

The breakdown of the number of Telesat Public Shares, as at December 31, 2025, was as follows:

Telesat Public shares

  

Class A Common shares

 

4,383,668

Class B Variable Voting shares

 

10,347,114

Total Telesat Public shares

 

14,730,782

The number of Class A Common shares and Class B Variable Voting shares in the table above is based on information available to the Company as at December 31, 2025.

In addition, the Company has one Class A Special Voting Share, one Class B Special Voting Share, one Class C Special Voting Share and one Golden Share outstanding, each with a nominal stated value as at December 31, 2025 and 2024.

During the year ended December 31, 2023, 532,473 Telesat Public Shares were issued in exchange for an equal number of Class B LP Units in the Partnership.

During the year ended December 31, 2023, 532,122 RSUs were settled for 271,578 Telesat Public Shares, on a net settlement basis.

During the year ended December 31, 2023, 1,000 stock options were exercised in exchange for an equal number of Telesat Public Shares.

During the year ended December 31, 2024, 823,235 RSUs were settled for 394,791 Telesat Public Shares, on a net settlement basis.

During the year ended December 31, 2024, 230,863 PSUs were settled for 145,197 Telesat Public Shares, on a net settlement basis.

During the year ended December 31, 2024, 12,434 DSUs were settled for an equal number of Telesat Public Shares.

During the year ended December 31, 2024, 30,087 stock options were exercised in exchange for an equal number of Telesat Public Shares.

During the year ended December 31, 2025, 453,338 RSUs were settled for 228,251 Telesat Public Shares, on a net settlement basis.

During the year ended December 31, 2025, 187,349 PSUs were settled for 103,678 Telesat Public Shares, on a net settlement basis.

During the year ended December 31, 2025, 58,335 stock options were exercised in exchange for an equal number of Telesat Public Shares.

During the year ended December 31, 2025, 12,500 Telesat Public Shares were issued in exchange for an equal number of Class A LP Units in the Partnership.

F-52

Table of Contents

Telesat Corporation
Notes to the 2025 Consolidated Financial Statements
(all amounts in thousands of Canadian dollars, except where otherwise noted)

25. SHARE CAPITAL (cont.)

During the year ended December 31, 2025, 248,008 Telesat Public Shares were issued in exchange for an equal number of Class B LP Units in the Partnership.

The number and stated value of the outstanding Limited Partnership units (“LP Units”) of Telesat Partnership LP were as follows:

 

December 31, 2025

 

December 31, 2024

  

Number of
units

 

Stated
value

 

Number of
units

 

Stated
value

Class A and Class B LP Units

 

18,061,284

 

$

49,428

 

18,321,792

 

$

50,141

Class C LP Units

 

18,098,362

 

 

38,893

 

18,098,362

 

 

38,893

  

36,159,646

 

$

88,321

 

36,420,154

 

$

89,034

During the year ended December 31, 2025, all remaining Class A LP Units were exchanged for Telesat Public Shares. Only Class B LP Units remain.

On consolidation into the Corporation, the stated value of the LP Units is included under non-controlling interest.

All of the Corporation Shares have equivalent economic rights. The Special Voting Shares and the Golden Share have no material economic rights.

The holders of Class A Common Shares, Class B Variable Voting Shares, Class C Shares, Special Voting Shares and the Golden Share are generally entitled to receive notice of and attend meetings of Telesat Corporation’s shareholders and receive copies of all proxy materials, information statements and other written communications, including from third parties, given in respect of Telesat Public Shares. Holders of Telesat Corporation Shares shall have one vote for each Telesat Corporation Share held at all meetings of the shareholders of Telesat Corporation, except meetings at which only holders of another class or of a particular series shall have the right to vote, provided that holders of Class C Limited Voting Shares will not be entitled to vote on the election of directors of Telesat Corporation. The Telesat Corporation Articles provide that the holders of the Telesat Corporation Shares will vote together as a single class with the Telesat Partnership Units (via the Special Voting Shares), and the Golden Share, with a simple majority of votes required to pass the majority of matters (other than the election of directors of Telesat Corporation, which shall be decided by a plurality of votes cast). Until the occurrence of an Unwind Transaction, a simple majority of votes cast by the holders of Telesat Corporation Shares and Special Voting Shares, voting together as a single class, will be required to approve a Second Tabulation Matter, as defined and described below.

The following table summarizes the voting power of the different classes of Telesat Corporation Shares.

Class

 

Voting for Directors

 

All Other Votes

 

Second Tabulation Votes

Class A Common Shares

 

One vote per share

 

One vote per share

 

One vote per share

Class B Variable Voting Shares

 

One vote per share, provided that any voting power of a single holder in excess of one-third of the outstanding voting power of Telesat Corporation Shares and Telesat Partnership Units (via the Special Voting Shares) and the Golden Share Canadian Votes will effectively be transferred to the Golden Share

 

One vote per share

Class C Fully Voting Shares

 

One vote per share

 

One vote per share

 

One vote per share

Class C Limited Voting Shares

 

No votes

 

One vote per share

 

One vote per share

Class A Units (voted via the Class A Special Voting Share)

 

One vote per unit

 

One vote per unit

 

One vote per unit

F-53

Table of Contents

Telesat Corporation
Notes to the 2025 Consolidated Financial Statements
(all amounts in thousands of Canadian dollars, except where otherwise noted)

25. SHARE CAPITAL (cont.)

Class

 

Voting for Directors

 

All Other Votes

 

Second Tabulation Votes

Class B Units (voted via the Class B Special Voting Share)

 

One vote per unit; provided that any voting power of a single holder in excess of one-third of the outstanding voting power of the Telesat Corporation Shares and Telesat Partnership Units (via the Special Voting Shares) and the Golden Share Canadian Votes will effectively be transferred to the Golden Share

 

One vote per unit

Class C Units (voted via the Class C Special Voting Share)

 

Limited votes to ensure compliance with restrictions applicable to PSP Investments pursuant to the constating legislation

 

One vote per unit

Golden Share

 

A number of votes equal to the sum of: A number of votes such that the votes cast by the holders of Class A Common Shares and Class A Units, Class C shares and Class C Units, and the Golden Share represent a simple majority of votes cast; and the number of votes transferred from the Class B Variable Voting Shares and Class B Units, if applicable

 

No votes

Second tabulation matters mean a resolution to effect:

        An increase or decrease of the maximum number of authorized shares of Telesat Corporation shares, or an increase in the maximum number of authorized shares of another class or type with special rights or restrictions equal to or superior to the Telesat Corporation shares;

        An exchange, reclassification or cancellation of all or part of Telesat Corporation Shares;

        An addition, change or removal of the special rights or restrictions attached to the Telesat Corporation Shares;

        An increase in the rights or privileges of any class of shares in the capital of Telesat Corporation that has rights or privileges equal or superior to the Telesat Corporation Shares;

        The creation of a new class of Telesat Corporation Shares equal or superior to the Telesat Corporation Shares;

        The making of any class of shares in the capital of Telesat Corporation with rights or privileges inferior to the Telesat Corporation Shares equal or superior to the Telesat Corporation Shares;

        An exchange or creation of a right of exchange of all or part of another class of shares in the capital of Telesat Corporation into Telesat Corporation Shares;

        A constraining of the issuance, transfer or ownership of the Telesat Corporation Shares or a change or removal of such constraint;

        A change to the Telesat Corporation Articles;

        The taking of any step to wind up, dissolve, reorganize or terminate Telesat Corporation;

        A sale, lease, exchange, transfer or other disposition of all or substantially all of Telesat Corporation’s assets;

        The removal of a director of Telesat Corporation from office; or

        The taking of action to effect an amalgamation, merger or other combination of Telesat Corporation with another person or to consolidate, recapitalize or reorganize Telesat Corporation or to continue Telesat Corporation under the laws of another jurisdiction.

F-54

Table of Contents

Telesat Corporation
Notes to the 2025 Consolidated Financial Statements
(all amounts in thousands of Canadian dollars, except where otherwise noted)

26. NON-CONTROLLING INTEREST

Non-controlling interests represent equity interests in the Partnership that are not attributable to the Company. As of December 31, 2025, the Corporation held a general partnership interest representing approximately 29% economic interest in the Partnership (December 31, 2024 — approximately 28%). The remaining 71% economic interest represents exchangeable units held by the limited partnership unit holders (December 31, 2024 — 72%).

Pursuant to the terms of the partnership agreement, Partnership exchangeable units are entitled to distributions from Partnership in an amount equal to any dividends or distributions that are declared and paid with respect to the Telesat Public Shares and Class C Shares of the Company. Additionally, each holder of a Partnership exchangeable unit is entitled to vote in respect of matters on which holders of the Company’s common shares are entitled to vote through a special voting share of the Company. Any time after the one year anniversary of the Transaction’s effective date, the holder of a Partnership exchangeable unit will have the right to require the Partnership to exchange all or any portion of such holder’s Partnership exchangeable units for the Company’s common shares at a ratio of one common share for each Partnership exchangeable unit, subject to the Company’s right as the general partner of the Partnership, in its sole discretion, to deliver a cash payment in lieu of its common shares.

Net income (loss) attributable to non-controlling interests represents the non-controlling interests’ portion of the Partnership’s net income (loss).

27. EARNINGS PER SHARE

Basic earnings per share is calculated by dividing the net income (loss) for the period attributable to shareholders of each class of shares by the weighted average number of shares outstanding during the year.

Diluted earnings per share is calculated to give effect to equity awards.

The following table presents reconciliations of the numerators of the basic and diluted per share computations:

For the years ended December 31,

 

2025

 

2024

 

2023

Net income (loss) attributable to Telesat Corporation Shares

 

$

(155,354

)

 

$

(87,720

)

 

$

157,118

Effect of diluted securities

 

 

 

 

 

 

 

 

15,486

Diluted net income (loss) attributable to Telesat Corporation Shares

 

$

(155,354

)

 

$

(87,720

)

 

$

172,604

The following table presents reconciliations of the denominators of the basic and diluted per share computations:

 

2025

 

2024

 

2023

Basic total weighted average number of Telesat Public Shares and Class C Shares (Telesat Canada Common Shares) outstanding

 

14,640,626

 

13,937,443

 

13,417,290

Effect of diluted securities

      

Stock options

 

 

 

51,617

RSUs

 

 

 

1,435,113

DSUs

 

 

 

91,587

PSUs

 

 

 

292,614

Diluted total weighted average number of Telesat Public Shares and Class C Shares (Telesat Canada Common Shares) outstanding

 

14,640,626

 

13,937,443

 

15,288,221

Effect of diluted securities represents Telesat Public Shares and Class C Shares assumed to be issued for no consideration. The difference between the number of Telesat Public Shares and Class C Shares assumed issued on exercise and the number of Telesat Public Shares and Class C Shares assumed repurchased are treated as an issue of common shares for no consideration.

For the purpose of earnings per share, all of the Telesat Public Shares and Class C Shares have equivalent economic rights.

F-55

Table of Contents

Telesat Corporation
Notes to the 2025 Consolidated Financial Statements
(all amounts in thousands of Canadian dollars, except where otherwise noted)

28. GOVERNMENT GRANT

In May 2019, Telesat entered into an agreement for a non-refundable government contribution of a value up to $85 million for a period until June 30, 2028 relating to the Telesat Lightspeed constellation.

For the year ended December 31, 2025, the Company recorded $3.6 million relating to the agreement (December 31, 2024 — $13.4 million, December 31, 2023 — $19.5 million).

Of the amount recorded during 2025, no amount was recorded as a reduction to satellites, property and other equipment and $3.6 million was recorded as a reduction to operating expenses (2024 — $5.4 million was recorded as a reduction in satellites, property and other equipment and $8.0 million as a reduction to operating expenses).

29. CAPITAL DISCLOSURES

The Company’s financial strategy is designed to maintain compliance with the financial covenant under its Senior Secured Credit Facilities (Note 24), and to maximize returns to its shareholders and other stakeholders. The Company meets these objectives through regular monitoring of the financial covenant and operating results on a quarterly basis. The Company’s overall financial strategy remains unchanged from 2024.

The Company defines its capital as Telesat Corporation’s shareholders’ equity (comprising issued share capital, accumulated earnings and excluding reserves), non-controlling interest and debt financing (comprising indebtedness and excluding deferred financing costs, prepayment options and loss on repayment as defined in Note 24).

The Company’s capital was as follows:

As at December 31,

 

2025

 

2024

Shareholders’ equity (excluding reserves)

 

$

400,811

 

$

526,415

Non-controlling interest

 

$

1,238,776

 

$

1,786,425

Debt financing (excluding deferred financing costs, prepayment options, warrants and loss on repayment)

 

$

3,660,787

 

$

3,098,058

The Company’s operating results are tracked against budget on a regular basis, and this analysis is reviewed by senior management.

30. FINANCIAL INSTRUMENTS

Measurement of Risks

The Company, through its financial assets and liabilities, is exposed to various risks. The following analysis provides a measurement of risks as at December 31, 2025.

Credit risk

Credit risk is the risk that a counterparty to a financial asset will default, resulting in the Company incurring a financial loss. As at December 31, 2025, the maximum exposure to credit risk is equal to the carrying value of the financial assets which totaled $586.9 million (December 31, 2024 — $721.3 million).

F-56

Table of Contents

Telesat Corporation
Notes to the 2025 Consolidated Financial Statements
(all amounts in thousands of Canadian dollars, except where otherwise noted)

30. FINANCIAL INSTRUMENTS (cont.)

The following table provides breakdown by maturity of financial assets as at December 31, 2025:

 

Carrying
amount

 

Contractual cash flows

  

2026

 

2027

 

2028

 

2029

 

2030

 

Thereafter

Cash and cash equivalents

 

$

509,798

 

$

509,798

 

$

 

$

 

$

 

$

 

$

Trade and other receivables, excluding deferred receivables

 

 

52,091

 

 

52,091

 

 

 

 

 

 

 

 

 

 

Deferred receivables

 

 

23,477

 

 

6,332

 

 

14,258

 

 

708

 

 

699

 

 

691

 

 

789

Other financial assets

 

 

1,568

 

 

430

 

 

 

 

 

 

 

 

 

 

1,138

  

$

586,934

 

$

568,651

 

$

14,258

 

$

708

 

$

699

 

$

691

 

$

1,927

Cash and cash equivalents are invested with high quality investment grade financial institutions and are governed by the Company’s corporate investment policy, which aims to reduce credit risk by restricting investments to high-grade, mainly U.S. dollar and Canadian dollar denominated investments.

The Company has credit evaluation, approval and monitoring processes intended to mitigate potential credit risks related to trade accounts receivable. The Company’s standard payment terms are 30 days with interest typically charged on balances remaining unpaid at the end of standard payment terms. The Company’s historical experience with customer defaults has been minimal. As at December 31, 2025, North American and International customers made up 67% and 33% of the outstanding trade receivable balance, respectively (December 31, 2024 — 48% and 52%, respectively). Anticipated bad debt losses have been provided for in the allowance for doubtful accounts. The allowance for doubtful accounts as at December 31, 2025 was $13.8 million (December 31, 2024 — $8.9 million).

The Company mitigates the credit risk associated with derivative instruments by entering into them with only high quality financial institutions.

Foreign exchange risk

The Company’s operating results are subject to fluctuations as a result of exchange rate variations to the extent that transactions are made in currencies other than Canadian dollars. The Company’s main currency exposures lie in its U.S. dollar denominated cash and cash equivalents, trade and other receivables, trade and other payables and indebtedness with the most significant impact being on the U.S. dollar denominated indebtedness, cash and short-term investments. As at December 31, 2025, a portion of the indebtedness was denominated in U.S. dollars, with the Canadian dollar equivalent of the U.S. dollar denominated indebtedness equaling $2,944.6 million, before netting of deferred financing costs, prepayment options, warrants and loss on repayment. As at December 31, 2024, the entire indebtedness was denominated in U.S. dollars, with the Canadian dollar equivalent of the U.S. dollar denominated indebtedness equaling $3,098.1 million, before netting of deferred financing cost, prepayment options and loss on repayment.

In addition, there is also an impact as a result of the exchange rate variations to the extent that transactions and denominated in Canadian dollars in entities who have a functional currency other than Canadian dollars with the most significant impact being on the Telesat Lightspeed Financing Warrant derivative liabilities and Telesat Lightspeed Financing indebtedness. As at December 31, 2025, the derivative liabilities and indebtedness had balances of $832.4 million and $716.2 million, respectively (December 31, 2024 — $617.1 million and $Nil, respectively), with $429.1 million remaining against deferred charges (December 31, 2024 — $617.5 million).

As at December 31, 2025, the impact of a 5 percent increase (decrease) in the value of the Canadian dollar against the U.S. dollar on financial assets and liabilities would have decreased (increased) net income (loss) by $70.8 million (December 31, 2024 — $185.0 million) and increased (decreased) other comprehensive income (loss) by $62.0 million (December 31, 2024 — $13.4 million). This analysis assumes that all other variables, in particular interest rates, remain constant.

F-57

Table of Contents

Telesat Corporation
Notes to the 2025 Consolidated Financial Statements
(all amounts in thousands of Canadian dollars, except where otherwise noted)

30. FINANCIAL INSTRUMENTS (cont.)

Interest rate risk

The Company is exposed to interest rate risk on its cash and cash equivalents and its indebtedness. The interest rate risk on the indebtedness is from a portion of the indebtedness having a variable interest rate. Changes in the interest rates could impact the amount of interest that the Company is required to pay or receive.

If the interest rates on the variable rate indebtedness change by 0.25%, the result would be an increase or decrease to net income (loss) of $5.5 million for the year ended December 31, 2025 (December 31, 2024 — $4.7 million), excluding any impact from the capitalization of interest tied to the Telesat Lightspeed Financing.

Liquidity risk

The Company maintains credit facilities to ensure it has sufficient funds available to meet current and foreseeable financial requirements.

The contractual maturities of financial liabilities as at December 31, 2025 were as follows:

 

Carrying
amount

 

Contractual
cash flows
(undiscounted)

 

2026

 

2027

 

2028

 

2029

 

2030

 

Thereafter

Trade and other payables

 

$

57,447

 

$

57,447

 

$

57,447

 

$

 

$

 

$

 

$

 

$

Customer and other deposits

 

 

1,313

 

 

1,313

 

 

546

 

 

451

 

 

160

 

 

 

 

 

 

156

Satellite performance incentive payments

 

 

12,588

 

 

14,775

 

 

4,063

 

 

2,625

 

 

2,509

 

 

2,509

 

 

2,509

 

 

560

Derivative liabilities

 

 

832,432

 

 

832,432

 

 

832,432

 

 

 

 

 

 

 

 

 

 

Other financial liabilities

 

 

2,277

 

 

2,277

 

 

2,277

 

 

 

 

 

 

 

 

 

 

Indebtedness(1)

 

 

3,679,896

 

 

6,970,595

 

 

2,524,802

 

 

627,683

 

 

216,352

 

 

478,126

 

 

572,453

 

 

2,551,179

  

$

4,585,953

 

$

7,878,839

 

$

3,421,567

 

$

630,759

 

$

219,021

 

$

480,635

 

$

574,962

 

$

2,551,895

____________

(1)      Indebtedness excludes deferred financing costs, prepayment options, warrants and loss on repayment. The contractual cash flows for Telesat Lightspeed Financing include anticipated future drawings and mandatory repayments against the loan.

The interest payable and interest payments included in the carrying value and contractual cash flows, respectively, in the above table, were as follows:

 

Interest
payable

 

Interest
payments

Satellite performance incentive payments

 

$

233

 

$

2,420

Indebtedness

 

$

19,109

 

$

1,146,443

The ability of Telesat Canada to meet its financial obligations depends on its capacity to generate sufficient cash flow and access financing on acceptable terms. As of the date of this report, the Term Loan B and 2026 Senior Secured Notes are scheduled to mature in December 2026, which will require significant repayment or refinancing. Refer to Note 2 for further discussion on management’s actions in managing the liquidity risk associated with the term loans and 2026 Senior Secured Notes that become due in December 2026.

F-58

Table of Contents

Telesat Corporation
Notes to the 2025 Consolidated Financial Statements
(all amounts in thousands of Canadian dollars, except where otherwise noted)

30. FINANCIAL INSTRUMENTS (cont.)

Financial assets and liabilities recorded on the balance sheets and the fair value hierarchy levels used to calculate those values were as follows:

As at December 31, 2025

 

Amortized
cost

 

Fair value
through
profit or loss

 

Fair value

 

Fair value
hierarchy

Cash and cash equivalents

 

$

509,798

 

 

$

 

 

$

509,798

 

 

Level 1

Trade and other receivables

 

 

58,422

 

 

 

 

 

 

58,422

 

 

(1)

Other current financial assets

 

 

430

 

 

 

 

 

 

430

 

 

Level 1

Other long-term financial assets

 

 

18,283

 

 

 

 

 

 

18,283

 

 

Level 1

Trade and other payables

 

 

(57,447

)

 

 

 

 

 

(57,447

)

 

(1)

Other current financial liabilities

 

 

(25,205

)

 

 

(832,432

)

 

 

(857,652

)

 

Level 2

Other long-term financial liabilities

 

 

(10,091

)

 

 

 

 

 

(10,014

)

 

Level 2, Level 3

Indebtedness(2)

 

 

(3,660,787

)

 

 

 

 

 

(2,845,442

)

 

Level 2

  

$

(3,166,597

)

 

$

(832,432

)

 

$

(3,183,622

)

  

As at December 31, 2024

 

Amortized
cost

 

Fair value
through
profit or loss

 

Fair value

 

Fair value
hierarchy

Cash and cash equivalents

 

$

552,064

 

 

$

 

 

$

552,064

 

 

Level 1

Trade and other receivables

 

 

158,930

 

 

 

 

 

 

158,930

 

 

(1)

Other current financial assets

 

 

565

 

 

 

 

 

 

565

 

 

Level 1

Other long-term financial assets

 

 

9,767

 

 

 

 

 

 

9,767

 

 

Level 1

Trade and other payables

 

 

(158,276

)

 

 

 

 

 

(158,276

)

 

(1)

Other current financial liabilities

 

 

(26,483

)

 

 

 

 

 

(26,272

)

 

Level 2

Other long-term financial liabilities

 

 

(13,421

)

 

 

(617,135

)

 

 

(630,962

)

 

Level 2, Level 3

Indebtedness(2)

 

 

(3,098,058

)

 

 

 

 

 

(1,688,023

)

 

Level 2

  

$

(2,574,912

)

 

$

(617,135

)

 

$

(1,782,207

)

  

____________

(1)      Trade and other receivables and trade and other payables approximate fair value due to the short-term maturity of these instruments.

(2)      Indebtedness excludes deferred financing costs, prepayment options and loss on prepayment.

Assets pledged as security

The Senior Secured Credit Facilities, 2027 Senior Secured Notes and 2026 Senior Secured Notes are secured by substantially all of Telesat’s assets excluding the assets relating to the Telesat Lightspeed business which assets are held by the LEO Non-Guarantors.

The Telesat Lightspeed Financing is secured by substantially all the assets relating to the Telesat Lightspeed business which assets are held by the LEO Non-Guarantors.

Fair Value

Fair value is the price that would be received to sell an asset or paid to transfer a liability in an orderly transaction between market participants in the principal market under current market conditions at the measurement date. Where possible, fair values are based on the quoted market values in an active market. In the absence of an active market, the Company determines fair values based on prevailing market rates (bid and ask prices, as appropriate) for instruments with similar characteristics and risk profiles or internal or external valuation models, such as option pricing models and discounted cash flow analysis, using observable market-based inputs.

F-59

Table of Contents

Telesat Corporation
Notes to the 2025 Consolidated Financial Statements
(all amounts in thousands of Canadian dollars, except where otherwise noted)

30. FINANCIAL INSTRUMENTS (cont.)

The fair value hierarchy is as follows:

Level 1 is based on quoted prices (unadjusted) in active markets for identical assets or liabilities that the Company can access at the measurement date.

Level 2 is based on observable inputs other than Level 1 prices, such as quoted prices for similar assets or liabilities, quoted prices in markets that are not active, or other inputs that are observable or can be corroborated by observable market data for substantially all of the full term of the assets or liabilities.

Level 3 is based on unobservable inputs that are supported by little or no market activity and that are significant to the fair value of the assets or liabilities. Level 3 assets and liabilities include financial instruments whose values are determined using pricing models, discounted cash flow methodologies, or similar techniques, as well as instruments for which the determination of fair value requires significant management judgment or estimation.

Estimates of fair values are affected significantly by the assumptions for the amount and timing of estimated future cash flows and discount rates, which all reflect varying degrees of risk. Potential income taxes and other expenses that would be incurred on disposition of these financial instruments are not reflected in the fair values. As a result, the fair values are not necessarily the net amounts that would be realized if these instruments were actually settled.

The carrying amounts of cash and cash equivalents, trade and other receivables, and trade and other payables approximate fair value due to the short-term maturity of these instruments. As at December 31, 2025, cash and cash equivalents included $15.5 million (December 31, 2024 — $13.3 million) of short-term investments.

The fair value of the satellite performance incentive payments, included in other current and long-term financial liabilities, was determined using a discounted cash flow methodology. The calculation is performed on a recurring basis. As at December 31, 2025 and 2024, the discount rate used was 7.0% and 7.3%, respectively.

The fair value of the indebtedness, excluding the Telesat Lightspeed Financing, was based on transactions and quotations from third parties considering market interest rates and excluding deferred financing costs, prepayment options and loss on repayment. The rate used in the calculation of the fair value of the Telesat Lightspeed Financing is a percentage of face value of the indebtedness. The fair value of the Telesat Lightspeed Financing excludes deferred financing costs and warrants. The calculation of the fair value of the indebtedness is performed on a recurring basis. The rates used, which are a percentage of face value of the indebtedness, were as follows:

As at December 31

 

2025

 

2024

Term Loan B

 

79.21

%

 

55.88

%

2027 Senior Unsecured Notes

 

46.84

%

 

40.66

%

2027 Senior Secured Notes

 

77.41

%

 

56.10

%

2026 Senior Secured Notes

 

80.16

%

 

56.72

%

Telesat Lightspeed Financing

 

84.92

%

 

%

Fair value of derivative financial instruments

Derivatives were valued using a discounted cash flow methodology. The calculations of the fair value of the derivatives are performed on a recurring basis.

Prepayment option cash flows were calculated with a third party option valuation model which is based on the current price of the debt instrument and discounted based on a discount curve.

The discount rates used to discount cash flows as at December 31, 2025 ranged from 3.74% to 3.97% (December 31, 2024 — 4.37% to 4.63%).

F-60

Table of Contents

Telesat Corporation
Notes to the 2025 Consolidated Financial Statements
(all amounts in thousands of Canadian dollars, except where otherwise noted)

30. FINANCIAL INSTRUMENTS (cont.)

Telesat Lightspeed Financing Warrants were valued based upon an option pricing framework, incorporating an American-style exercise option, which allows for early exercise before expiry. In determining the unobservable inputs, the company uses observable market inputs such as industry reports, interest rate yield curves, current rates and price and rate volatilities, as applicable, to develop assumptions regarding those unobservable inputs.

The movements in Telesat Lightspeed Financing Warrants were as follows:

 

Government of
Canada

 

Government of
Quebec

 

Total

Balance on December 31, 2024

 

$

519,948

 

 

$

97,187

 

 

$

617,135

 

Change in fair value

 

 

181,426

 

 

 

33,911

 

 

 

215,337

 

Impact of foreign exchange

 

 

(34

)

 

 

(6

)

 

 

(40

)

Balance on December 31, 2025

 

$

701,340

 

 

$

131,092

 

 

$

832,432

 

31. SHARE-BASED COMPENSATION PLANS

The share-based compensation expense included in the consolidated statements of income (loss) was as follows:

For the years ended December 31,

 

2025

 

2024

 

2023

Operating expenses

 

$

4,145

 

$

17,557

 

$

33,015

Telesat Canada Stock Incentive Plans

Telesat Holdings Inc. (the predecessor entity to Telesat Canada and Telesat Corporation) adopted a management stock incentive plan in September 2008, as amended (the “2008 Telesat Plan”) and a second management stock incentive plan in April 2013, as amended (the “2013 Telesat Plan”). In the first half of 2021, Telesat Canada also adopted a restricted share unit plan (the “RSU Plan” together with the 2008 Telesat Plan and 2013 Telesat Plan, the “Historic Plans”).

The purpose of the Historic Plans was to promote the interests of Telesat and its shareholders by providing certain key employees of Telesat and its affiliates with an appropriate incentive to encourage them to continue in the employ of, or engagement with, Telesat or an affiliate and to improve Telesat’s growth and profitability.

The 2008 Telesat Plan reserved a total of 8,824,646 Telesat Canada Non-Voting Participating Preferred Shares for issuance upon due exercise of Telesat Canada Options. In connection with the completion of the Transaction, no further Telesat Canada Options will be granted under the 2008 Telesat Plan. Upon the completion of the Transaction the outstanding Telesat Canada stock options were converted into Telesat Corporation stock options.

The 2013 Telesat Plan reserved a total of 8,680,399 Telesat Canada Non-Voting Participating Preferred Shares for issuance upon due exercise of Telesat Canada Options. In connection with the completion of the Transaction, no further Telesat Canada Options will be granted under the 2013 Telesat Plan. Upon the completion of the Transaction the outstanding Telesat Canada stock options were converted into Telesat Corporation stock options.

In each case, the Telesat Options were convertible at the option of the holder into Telesat Public Shares (provided that the holder complied with the constrained share provisions in the Telesat Corporation Articles).

Under the stock incentive plans, two different types of stock options could be granted: time-vesting options and performance-vesting options. The time-vesting options generally become vested and exercisable over a five-year period by 20% annual increments. The performance-vesting options become vested and exercisable over a five-year period, provided that the Company has achieved or exceeded an annual or cumulative target consolidated EBITDA established by the Board of Directors. The exercise period of the stock options expires 10 years from the grant date. The exercise price of each share underlying the options was the higher of a fixed price, established by the Board of Directors on the grant date, and the fair market value of a Non-Voting Participating Preferred Share on the grant date.

The Company expenses the fair value of stock options that are expected to vest over the vesting period using the Black-Scholes option pricing model. The share-based compensation expense is included in operating expenses.

F-61

Table of Contents

Telesat Corporation
Notes to the 2025 Consolidated Financial Statements
(all amounts in thousands of Canadian dollars, except where otherwise noted)

31. SHARE-BASED COMPENSATION PLANS (cont.)

In April 2021, a total of 3,660,000 Non-Voting Participating Preferred Shares are reserved for issuance upon vesting of the RSUs awarded under the RSU Plan, provided that the aggregate number of Non-Voting Participating Preferred Shares issuable under the RSU Plan (and under all other share compensation arrangements) does not exceed 10% of the total number of Non-Voting Participating Preferred Shares outstanding from time to time (on a non-diluted basis). A total of 3,530,000 Telesat Canada RSUs were issued in connection with the plan. Upon completion of the Transaction the 3,530,000 Telesat Canada RSUs were converted into 1,460,008 Telesat Corporation RSUs.

Telesat Corporation Stock Incentive Plans

In connection with the Transaction, the holders of Telesat Canada Tandem SARs, Telesat Canada Options and Telesat Canada RSUs were offered the opportunity to enter into exchange agreements with Telesat Corporation in respect of their Telesat Canada Tandem SARs, Telesat Canada Options and Telesat Canada RSUs, pursuant to which, upon the Closing, they exchanged such instruments for corresponding instruments in Telesat Corporation. The stock options, share appreciation rights and RSUs will have similar vesting terms, however, the quantity and exercise prices have been adjusted.

On November 19, 2021, Telesat Corporation adopted an omnibus long-term incentive plan which was amended and restated as at June 18, 2024 (“Omnibus Plan”). The Omnibus Plan allows for a variety of equity-based awards including stock options, RSUs, DSUs and PSUs. The stock options, RSUs, DSUs and PSUs are collectively referred to as “Award”. Each Award will represent the right to receive Public Shares or, in the case of PSUs, RSUs or DSUs, Public Shares or cash, in accordance with the terms of the Omnibus Plan.

Telesat Holdings Inc. (the predecessor entity to Telesat Canada and Telesat Corporation) adopted a management stock incentive plan in September 2008, as amended (the “2008 Telesat Plan”) and a second management stock incentive plan in April 2013, as amended (the “2013 Telesat Plan”). In the first half of 2021, Telesat Canada also adopted a restricted share unit plan (the “RSU Plan” together with the 2008 Telesat Plan and 2013 Telesat Plan, the “Historic Plan”).

The maximum number of Public Shares reserved for issuance under the Omnibus Plan is 5,017,401.

Historic Plans

The change in number of stock options outstanding and their weighted average exercise price for the Historic Plans were summarized below:

 

Telesat Corporation
time vesting options

  

Number of
options

 

Weighted
average
exercise
price

Outstanding at December 31, 2023

 

199,634

 

 

$

38.76

Expired

 

(144,938

)

 

 

 

Forfeited

 

(2,068

)

 

 

 

Outstanding at December 31, 2024

 

52,628

 

 

$

70.83

Forfeited

 

(3,102

)

 

 

 

Outstanding at December 31, 2025

 

49,526

 

 

$

71.33

F-62

Table of Contents

Telesat Corporation
Notes to the 2025 Consolidated Financial Statements
(all amounts in thousands of Canadian dollars, except where otherwise noted)

31. SHARE-BASED COMPENSATION PLANS (cont.)

The quantity of stock options that are exercisable and the weighted average remaining life were as follows:

As at December 31,

 

2025

 

2024

Telesat Corporation time vesting options

 

49,526

 

51,595

Weighted average remaining life

 

1 year

 

1 year

There were no stock options granted under the Historic Plans during 2024 or 2025. No further stock options will be granted under the Historic Plans.

The movement in the number of RSUs under the Historic Plans were as follows:

 

RSUs with
time criteria

 

RSUs with
time and
performance
criteria

Outstanding, December 31, 2023

 

517,688

 

 

124,080

 

Settled

 

(517,688

)

 

 

Outstanding, December 31, 2024

 

 

 

124,080

 

Forfeited

 

 

 

(124,080

)

Outstanding, December 31, 2025

 

 

 

 

There were no RSUs that vested but not settled during 2024 or 2025. No further RSUs will be granted under the Historic Plans.

Omnibus Plan

The change in number of stock options outstanding and their weighted average exercise price for the Omnibus Plan were summarized below:

 

Telesat Corporation
time vesting options

  

Number of
options

 

Weighted
average exercise
price

Outstanding at December 31, 2023

 

803,265

 

 

$

13.38

Exercised

 

(30,087

)

 

 

 

Outstanding at December 31, 2024

 

773,178

 

 

$

13.35

Forfeited

 

(15,684

)

 

 

 

Exercised

 

(58,335

)

 

 

 

Outstanding at December 31, 2025

 

699,159

 

 

$

13.28

No stock options were issued during the year ended December 31, 2025, and there are 531,340 stock options exercisable as of December 31, 2025.

F-63

Table of Contents

Telesat Corporation
Notes to the 2025 Consolidated Financial Statements
(all amounts in thousands of Canadian dollars, except where otherwise noted)

31. SHARE-BASED COMPENSATION PLANS (cont.)

The movement in the number of RSUs, PSUs and DSUs under the Omnibus Plan was as follows:

 

RSUs with
time criteria

 

PSUs with
time and
performance
criteria

 

DSUs

Outstanding, December 31, 2023

 

784,725

 

 

375,137

 

 

124,616

 

Granted

 

504,670

 

 

410,888

 

 

77,252

 

Settled

 

(305,547

)

 

(230,863

)

 

(12,434

)

Forfeited

 

(19,143

)

 

 

 

 

Outstanding, December 31, 2024

 

964,705

 

 

555,162

 

 

189,434

 

Granted

 

260,883

 

 

208,312

 

 

42,729

 

Settled

 

(453,338

)

 

(187,349

)

 

 

Forfeited

 

(64,784

)

 

(46,069

)

 

 

Outstanding, December 31, 2025

 

707,466

 

 

530,056

 

 

232,163

 

The Company maintains defined benefit pension plans for Telesat Canada employees (“Canadian Pension Plans”). In October 2013, the Company ceased to allow new employees to join certain defined benefit plans, except under certain circumstances, and commenced a defined contribution pension plan for new employees.

Employee Share Purchase Plan

In 2025, the Company established an ESPP. The ESPP is a cash-settled share-based payment plan, whereby employees of the Company can acquire common shares through regular payroll deductions. Company-matched employee contributions, up to a maximum of five thousand dollars per annum, are restricted to a one year holding period. The employee and Company’s contributions are remitted to an independent plan administrator who is responsible for purchasing common shares on the market on behalf of the employee.

The amount expensed for the year ended December 31, 2025 was $0.3 million (December 31, 2024 — $Nil).

32. EMPLOYEE BENEFIT PLANS

The Company maintains defined benefit pension plans for Telesat Canada employees (“Canadian Pension Plans”). In October 2013, the Company ceased to allow new employees to join certain defined benefit plans, except under certain circumstances, and commenced a defined contribution pension plan for new employees.

On completion of the Transaction, the Company also took over the defined benefit pension plans for certain former employees of Loral (“US Pension Plans”). Under the US Pension Plans, certain former Loral employees hired prior to July 1, 2006 contributed until November 18, 2021 in order to receive enhanced pension benefits.

Effective January 1, 2024, the Pension Plan for Employees of Telesat Canada and the Pension Plan for Designated Employees of Telesat Canada were merged into one plan, the Pension Plan for Employees of Telesat Canada, subject to final regulatory filings and approvals, which were outstanding as of December 31, 2025. The combined plan is closed entirely to new members with respect to the defined benefit provisions. The merged plan offers a defined contribution pension to certain pre-existing and all new employees of Telesat Canada and Telesat LEO.

In addition to the pension plans, the Company provides certain health care and life insurance benefits for some of Telesat Canada’s retired employees and their dependents (“Canadian Other Post-employment Benefit Plans”). Participants are eligible for these benefits generally when they retire from active service and meet the eligibility requirements for the pension plan. These benefits are funded primarily on a pay-as-you-go basis, with

F-64

Table of Contents

Telesat Corporation
Notes to the 2025 Consolidated Financial Statements
(all amounts in thousands of Canadian dollars, except where otherwise noted)

32. EMPLOYEE BENEFIT PLANS (cont.)

the retiree generally paying a portion of the cost through contributions, deductibles and coinsurance provisions. In November 2024, the Canadian Other Post-Employment Benefit Plans was no longer provided to newly hired employees.

The Company also provides medical coverage for certain of its retired employees and dependents including certain retired Loral employees (“US Other Post-employment Benefit Plans”). Under the US Other Post-employment Benefit Plans, an annual subsidy is provided to cover for medical benefits to the retired employees and their dependents. For the Loral retired employees, the coverage ends when the retiree reaches age 65.

The Company’s funding policy is to make contributions to its defined benefit pension funds based on actuarial cost methods as permitted and required by pension regulatory bodies. Contributions reflect actuarial assumptions concerning future investment returns, salary projections and future service benefits. Plan assets are represented primarily by equity securities, fixed income instruments and short-term investments.

The defined benefit plans typically expose the Company to actuarial risks such as investment risk, interest rate risk, longevity risk and salary risk. Investment risk is managed by specifying allowable investment types, setting diversification strategies and determining target asset allocations. The investment objectives of the fund are to optimize the return on investments, taking into account the risks associated with the securities for the protection of the pension benefits of the members of the plan.

As part of the risk management process, for Canadian Plans, the Investment Committee establishes a Statement of Investment Policies and Procedures which includes a diversification strategy and processes to manage foreign currency, credit and other risks. Given the long-term nature of plan liabilities, it is considered appropriate to invest a reasonable portion of the plan assets in equity securities and thus ensure higher return. The Statement of Investment Policies and Procedures is reviewed on an annual basis by the Management Level Pension Fund Investment Committee with approval of the policy being provided by the Audit Committee.

As regards the US Pension Plans, the funding policy is to fund the qualified pension plan in accordance with the Internal Revenue Code and regulations thereon. Plan assets are generally invested in equity, fixed income and other investments. The expected long-term rate of return on pension plan assets is selected by taking into account the expected duration of the plan’s projected benefit obligation, asset mix and the fact that its assets are actively managed to mitigate risk.

A decrease in interest rate will increase the plan liability. However, it will be partially offset by an increase in the return on fixed income instruments. The present value of the plan liabilities is calculated by reference to the best estimates of the mortality and the future salaries of plan participants. Accordingly, an increase in life expectancy or salary will increase the plan liability.

Assets-liability matching strategies are geared towards maintaining an appropriate asset mix to ensure that liquid assets are available to discharge the liabilities as and when they become due. Any potential liquidity issue arising from mismatching of plan assets and benefit obligations is compensated by a broadly diversified investment portfolio, including cash and short-term investments, and cash flows from dividends and interest.

For Canadian Pension Plans, the pension expense for 2025 was determined based on membership data as at December 31, 2024. The accrued benefit obligation as at December 31, 2025 was determined based on the membership data as at December 31, 2024, and extrapolated one year based on December 31, 2025 assumptions. For US Pension Plans, the pension expense for 2025 was determined based on membership data as at December 31, 2024. The accrued benefit obligation as at December 31, 2025 was determined based on the membership data as at December 31, 2024, and extrapolated one year based on December 31, 2025 assumptions.

F-65

Table of Contents

Telesat Corporation
Notes to the 2025 Consolidated Financial Statements
(all amounts in thousands of Canadian dollars, except where otherwise noted)

32. EMPLOYEE BENEFIT PLANS (cont.)

For Canadian Post-employment Benefit Plans, the expense for 2025 was based on membership and eligibility data as at December 31, 2025 and the accrued benefit obligations as at December 31, 2025 was based on membership data as at December 31, 2025. The accrued benefit obligation for US Post-employment Benefit Plans as at December 31, 2025, related to certain retired Loral employees, was determined based on membership data as at December 31, 2024. For other US Post-employment Benefit Plans, the accrued benefit obligation as at December 31, 2025 was determined based on membership data as at January 1, 2025 and extrapolated, based on December 31, 2025 assumptions.

The most recent valuation of the pension plans for funding purposes was as of January 1, 2025. Valuations will be performed for the pension plans as of January 1, 2026.

The expenses included on the consolidated statements of income (loss) and the consolidated statements of comprehensive income (loss) were as follows:

For the year ended December 31, 2025

 

Pension Plans

 

Other Post-employment Benefit Plans

Canadian

 

US

 

Total

 

Canadian

 

US

 

Total

Consolidated statements of income (loss)

 

 

 

 

 

 

 

 

 

 

 

 

 

 

 

 

 

 

 

 

 

 

 

 

Operating expenses

 

$

4,245

 

 

$

537

 

 

$

4,782

 

 

$

670

 

 

$

 

 

$

670

 

Interest expense

 

$

(2,475

)

 

$

142

 

 

$

(2,333

)

 

$

1,054

 

 

$

211

 

 

$

1,265

 

Consolidated statements of comprehensive income (loss)

 

 

 

 

 

 

 

 

 

 

 

 

 

 

 

 

 

 

 

 

 

 

 

 

Actuarial (gains) losses on employee benefit plans

 

$

(10,276

)

 

$

(3,345

)

 

$

(13,621

)

 

$

(976

)

 

$

(127

)

 

$

(1,103

)

For the year ended December 31, 2024

 

Pension Plans

 

Other Post-employment Benefit Plans

Canadian

 

US

 

Total

 

Canadian

 

US

 

Total

Consolidated statements of income (loss)

 

 

 

 

 

 

 

 

 

 

 

 

 

 

  

 

 

 

 

 

 

Operating expenses

 

$

4,349

 

 

$

712

 

 

$

5,061

 

 

$

587

 

$

 

 

$

587

Interest expense

 

$

(1,682

)

 

$

405

 

 

$

(1,277

)

 

$

939

 

$

188

 

 

$

1,127

Consolidated statements of comprehensive income (loss)

 

 

 

 

 

 

 

 

 

 

 

 

 

 

  

 

 

 

 

 

 

Actuarial (gains) losses on employee benefit plans

 

$

(19,966

)

 

$

(3,926

)

 

$

(23,892

)

 

$

1,554

 

$

(290

)

 

$

1,264

For the year ended December 31, 2023

 

Pension Plans

 

Other Post-employment Benefit Plans

Canadian

 

US

 

Total

 

Canadian

 

US

 

Total

Consolidated statements of income (loss)

 

 

 

 

 

 

 

 

 

 

 

 

 

 

  

 

  

 

 

Operating expenses

 

$

4,524

 

 

$

684

 

 

$

5,208

 

 

$

466

 

$

 

$

466

Interest expense

 

$

(2,294

)

 

$

567

 

 

$

(1,727

)

 

$

927

 

$

193

 

$

1,120

Consolidated statements of comprehensive income (loss)

 

 

 

 

 

 

 

 

 

 

 

 

 

 

  

 

  

 

 

Actuarial (gains) losses on employee benefit plans

 

$

4,753

 

 

$

(1,224

)

 

$

3,529

 

 

$

1,364

 

$

157

 

$

1,521

The Company made contributions of $3.7 million for various defined contribution arrangements during the year ended December 31, 2025 (December 31, 2024 — $3.8 million).

F-66

Table of Contents

Telesat Corporation
Notes to the 2025 Consolidated Financial Statements
(all amounts in thousands of Canadian dollars, except where otherwise noted)

32. EMPLOYEE BENEFIT PLANS (cont.)

The balance sheet obligations, distributed between pension and other post-employment benefits were as follows:

As at December 31,

 

2025

 

2024

Included in other long-term liabilities

 

 

  

 

 

Pension benefits

 

$

42,336

 

$

44,533

Other post-employment benefits

 

 

22,824

 

 

25,941

Accrued benefit liabilities

 

$

65,160

 

$

70,474

Included in other long-term assets

 

 

  

 

 

Pension benefits

 

$

109,812

 

$

99,554

The amounts recognized in the balance sheets and the funded statuses of the benefit plans were as follows:

As at December 31, 2025

 

Pension Plans

 

Other Post-employment Benefit Plans

Canadian

 

US

 

Total

 

Canadian

 

US

 

Total

Present value of funded obligations

 

$

312,113

 

 

$

58,140

 

 

$

370,253

 

 

$

 

$

 

$

Fair value of plan assets

 

 

(380,168

)

 

 

(59,092

)

 

 

(439,260

)

 

 

 

 

 

 

  

 

(68,055

)

 

 

(952

)

 

 

(69,007

)

 

 

 

 

 

 

Present value of unfunded obligations

 

 

1,531

 

 

 

 

 

 

1,531

 

 

 

22,400

 

 

424

 

 

22,824

(Pension benefits) accrued benefit liabilities

 

$

(66,524

)

 

$

(952)

 

 

$

(67,476

)

 

$

22,400

 

$

424

 

$

22,824

As at December 31, 2024

 

Pension Plans

 

Other Post-employment Benefit Plans

Canadian

 

US

 

Total

 

Canadian

 

US

 

Total

Present value of funded obligations

 

$

314,844

 

 

$

60,161

 

 

$

375,005

 

 

$

 

$

 

$

Fair value of plan assets

 

 

(374,424

)

 

 

(57,168

)

 

 

(431,592

)

 

 

 

 

 

 

  

 

(59,580

)

 

 

2,993

 

 

 

(56,587

)

 

 

 

 

 

 

Present value of unfunded obligations

 

 

1,566

 

 

 

 

 

 

1,566

 

 

 

22,395

 

 

3,546

 

 

25,941

(Pension benefits) accrued benefit liabilities

 

$

(58,014

)

 

$

2,993

 

 

$

(55,021

)

 

$

22,395

 

$

3,546

 

$

25,941

F-67

Table of Contents

Telesat Corporation
Notes to the 2025 Consolidated Financial Statements
(all amounts in thousands of Canadian dollars, except where otherwise noted)

32. EMPLOYEE BENEFIT PLANS (cont.)

The changes in the benefit obligations and in the fair value of plan assets were as follows:

As at December 31, 2025

 

Pension Plans

 

Other Post-employment Benefit Plans

Canadian

 

US

 

Total

 

Canadian

 

US

 

Total

Change in benefits obligations

 

 

 

 

 

 

 

 

 

 

 

 

 

 

 

 

 

 

 

 

 

 

 

 

Benefit obligation, January 1, 2025

 

$

316,410

 

 

$

60,161

 

 

$

376,571

 

 

$

22,395

 

 

$

3,546

 

 

$

25,941

 

Current service cost

 

 

3,675

 

 

 

537

 

 

 

4,212

 

 

 

670

 

 

 

 

 

 

670

 

Interest expense

 

 

14,574

 

 

 

3,161

 

 

 

17,735

 

 

 

1,054

 

 

 

211

 

 

 

1,265

 

Remeasurements

 

 

 

 

 

 

 

 

 

 

 

 

 

 

 

 

 

 

 

 

 

 

 

 

Actuarial gains arising from plan experience

 

 

(8,121

)

 

 

(437

)

 

 

(8,558

)

 

 

 

 

 

420

 

 

 

420

 

Actuarial gains from change in demographic assumptions

 

 

 

 

 

 

 

 

 

 

 

 

 

 

 

 

 

 

Actuarial gains from changes in financial assumptions

 

 

 

 

 

1,365

 

 

 

1,365

 

 

 

(976

)

 

 

(547

)

 

 

(1,523

)

Benefits paid

 

 

(13,810

)

 

 

(3,889

)

 

 

(17,699

)

 

 

(742

)

 

 

(94

)

 

 

(836

)

Contributions by plan participants

 

 

813

 

 

 

 

 

 

813

 

 

 

 

 

 

 

 

 

 

Curtailment

 

 

 

 

 

 

 

 

 

 

 

 

 

 

(2,962

)

 

 

(2,962

)

Foreign exchange & other

 

 

103

 

 

 

(2,758

)

 

 

(2,655

)

 

 

(1

)

 

 

(150

)

 

 

(151

)

Benefit obligation, December 31, 2025

 

 

313,644

 

 

 

58,140

 

 

 

371,784

 

 

 

22,400

 

 

 

424

 

 

 

22,824

 

Change in fair value of plan assets

 

 

 

 

 

 

 

 

 

 

 

 

 

 

 

 

 

 

 

 

 

 

 

 

Fair value of plan assets, January 1, 2025

 

 

(374,424

)

 

 

(57,168

)

 

 

(431,592

)

 

 

 

 

 

 

 

 

 

Contributions by plan participants

 

 

(813

)

 

 

 

 

 

(813

)

 

 

 

 

 

 

 

 

 

Contributions by employer

 

 

(1,145

)

 

 

(1,149

)

 

 

(2,294

)

 

 

(742

)

 

 

(94

)

 

 

(836

)

Transfer to other plans

 

 

1,038

 

 

 

 

 

 

1,038

 

 

 

 

 

 

 

 

 

 

Interest income

 

 

(17,049

)

 

 

(3,019

)

 

 

(20,068

)

 

 

 

 

 

 

 

 

 

Benefits paid

 

 

13,810

 

 

 

3,889

 

 

 

17,699

 

 

 

742

 

 

 

94

 

 

 

836

 

Remeasurements

 

 

 

 

 

 

 

 

 

 

 

 

 

 

 

 

 

 

 

 

 

 

 

 

Return on plan assets, excluding interest income

 

 

(2,155

)

 

 

(4,715

)

 

 

(6,870

)

 

 

 

 

 

 

 

 

 

Administrative costs

 

 

570

 

 

 

442

 

 

 

1,012

 

 

 

 

 

 

 

 

 

 

Foreign exchange & other

 

 

 

 

 

2,628

 

 

 

2,628

 

 

 

 

 

 

 

 

 

 

Fair value of plan assets, December 31, 2025

 

 

(380,168

)

 

 

(59,092

)

 

 

(439,260

)

 

 

 

 

 

 

 

 

 

(Pension benefits) accrued benefit liabilities, December 31, 2025

 

$

(66,524

)

 

$

(952

)

 

$

(67,476

)

 

$

22,400

 

 

$

424

 

 

$

22,824

 

F-68

Table of Contents

Telesat Corporation
Notes to the 2025 Consolidated Financial Statements
(all amounts in thousands of Canadian dollars, except where otherwise noted)

32. EMPLOYEE BENEFIT PLANS (cont.)

As at December 31, 2024

 

Pension Plans

 

Other Post-employment Benefit Plans

Canadian

 

US

 

Total

 

Canadian

 

US

 

Total

Change in benefits obligations

 

 

 

 

 

 

 

 

 

 

 

 

 

 

 

 

 

 

 

 

 

 

 

 

Benefit obligation, January 1, 2024

 

$

307,546

 

 

$

58,546

 

 

$

366,092

 

 

$

19,999

 

 

$

3,720

 

 

$

23,719

 

Current service cost

 

 

3,890

 

 

 

712

 

 

 

4,602

 

 

 

587

 

 

 

 

 

 

587

 

Interest expense

 

 

14,185

 

 

 

2,987

 

 

 

17,172

 

 

 

939

 

 

 

188

 

 

 

1,127

 

Remeasurements

 

 

 

 

 

 

 

 

 

 

 

 

 

 

 

 

 

 

 

 

 

 

 

 

Actuarial gains arising from plan experience

 

 

3,253

 

 

 

(513

)

 

 

2,740

 

 

 

 

 

 

(177

)

 

 

(177

)

Actuarial gains from change in demographic assumptions

 

 

 

 

 

 

 

 

 

 

 

 

 

 

 

 

 

 

Actuarial gains from changes in financial assumptions

 

 

 

 

 

(3,024

)

 

 

(3,024

)

 

 

1,554

 

 

 

(113

)

 

 

1,441

 

Benefits paid

 

 

(13,215

)

 

 

(3,567

)

 

 

(16,782

)

 

 

(684

)

 

 

(378

)

 

 

(1,062

)

Contributions by plan participants

 

 

862

 

 

 

 

 

 

862

 

 

 

 

 

 

 

 

 

 

Foreign exchange & other

 

 

(111

)

 

 

5,020

 

 

 

4,909

 

 

 

 

 

 

306

 

 

 

306

 

Benefit obligation, December 31, 2024

 

 

316,410

 

 

 

60,161

 

 

 

376,571

 

 

 

22,395

 

 

 

3,546

 

 

 

25,941

 

Change in fair value of plan assets

 

 

 

 

 

 

 

 

 

 

 

 

 

 

 

 

 

 

 

 

 

 

 

 

Fair value of plan assets, January 1, 2024

 

 

(348,170

)

 

 

(49,913

)

 

 

(398,083

)

 

 

 

 

 

 

 

 

 

Contributions by plan participants

 

 

(862

)

 

 

 

 

 

(862

)

 

 

 

 

 

 

 

 

 

Contributions by employer

 

 

(1,364

)

 

 

(3,462

)

 

 

(4,826

)

 

 

(684

)

 

 

(378

)

 

 

(1,062

)

Transfer to other plans

 

 

1,384

 

 

 

 

 

 

1,384

 

 

 

 

 

 

 

 

 

 

Interest income

 

 

(15,867

)

 

 

(2,582

)

 

 

(18,449

)

 

 

 

 

 

 

 

 

 

Benefits paid

 

 

13,215

 

 

 

3,567

 

 

 

16,782

 

 

 

684

 

 

 

378

 

 

 

1,062

 

Remeasurements

 

 

 

 

 

 

 

 

 

 

 

 

 

 

 

 

 

 

 

 

 

 

 

 

Return on plan assets, excluding interest income

 

 

(23,219

)

 

 

(389

)

 

 

(23,608

)

 

 

 

 

 

 

 

 

 

Administrative costs

 

 

459

 

 

 

 

 

 

459

 

 

 

 

 

 

 

 

 

 

Foreign exchange & other

 

 

 

 

 

(4,389

)

 

 

(4,389

)

 

 

 

 

 

 

 

 

 

Fair value of plan assets, December 31, 2024

 

 

(374,424

)

 

 

(57,168

)

 

 

(431,592

)

 

 

 

 

 

 

 

 

 

(Pension benefits) accrued benefit liabilities, December 31, 2024

 

$

(58,014

)

 

$

2,993

 

 

$

(55,021

)

 

$

22,395

 

 

$

3,546

 

 

$

25,941

 

For the Canadian Pension Plans, the weighted average duration of the defined benefit obligation and weighted average duration of the current service cost as at December 31, 2025 are 13 years and 18 years, respectively. For the Canadian Other Post-employment Benefit Plans, the weighted average duration of the defined benefit obligation and weighted average duration of the current service cost as at December 31, 2025 are 13 years and 27 years, respectively. For the US Pension Plans, the weighted average duration of the defined benefit obligation as at December 31, 2025 is 10 years.

F-69

Table of Contents

Telesat Corporation
Notes to the 2025 Consolidated Financial Statements
(all amounts in thousands of Canadian dollars, except where otherwise noted)

32. EMPLOYEE BENEFIT PLANS (cont.)

The estimated future benefit payments for the defined benefit pension plans and other post-employment benefit plans until 2035 are as follows:

 

Pension
Plans

 

Other Post-
employment
Benefit Plans

2026

 

$

20,905

 

$

1,097

2027

 

$

21,836

 

$

1,140

2028

 

$

22,679

 

$

1,184

2029

 

$

23,361

 

$

1,265

2030

 

$

24,143

 

$

1,319

2031 to 2035

 

$

123,915

 

$

7,377

Benefit payments include obligations to 2035 only as obligations beyond this date are not quantifiable.

The fair value of the plan assets were allocated as follows between the various types of investments:

Canadian Pension Plans

As at December 31,

 

2025

 

2024

Equity securities

  

 

  

 

Canada

 

13.9

%

 

13.3

%

United States

 

8.1

%

 

7.9

%

International (other than United States)

 

8.2

%

 

7.5

%

Emerging markets

 

3.0

%

 

2.8

%

Fixed income instruments

  

 

  

 

Canada

 

24.7

%

 

68.0

%

Cash and cash equivalents

 

42.1

%

 

0.5

%

US Pension Plans

As at December 31,

 

2025

 

2024

Equity securities

    

 

United States

 

25.9%

 

31.2

%

Canada

 

1.0%

 

1.0

%

International

 

13.8%

 

17.2

%

Fixed income instruments

    

 

United States

 

38.0%

 

28.7

%

Canada

 

0.3%

 

0.1

%

International

 

6.1%

 

3.2

%

Other investments

    

 

United States

 

10.8%

 

13.4

%

Canada

 

0.3%

 

0.3

%

International

 

3.8%

 

4.9

%

F-70

Table of Contents

Telesat Corporation
Notes to the 2025 Consolidated Financial Statements
(all amounts in thousands of Canadian dollars, except where otherwise noted)

32. EMPLOYEE BENEFIT PLANS (cont.)

Plan assets are valued at the measurement date of December 31 each year.

The following are the significant assumptions adopted in measuring the Company’s pension and other benefit obligations:

Pension plans

 

Canadian

 

US

As at December 31,

 

2025

 

2024

 

2025

 

2024

Actuarial benefit obligation

  

 

  

 

  

 

  

 

Discount rate

 

4.70

%

 

4.65

%

 

5.35

%

 

5.60

%

Benefit costs for the year ended

  

 

  

 

  

 

  

 

Discount rate

 

4.65

%

 

4.65

%

 

5.60

%

 

5.10

%

Future salary growth

 

2.50

%

 

2.50

%

 

N/A

 

 

N/A

 

Other Post-employment Benefit Plans

As at December 31,

 

Canadian

 

US

2025

 

2024

 

2025

 

2024

Benefit costs for the year ended

  

 

    

 

  

 

Discount rate

 

4.65

%

 

4.65%

 

5.35

%

 

5.60

%

Health care cost trend rate

 

6.58

%

 

6.04%

 

N/A

 

 

N/A

 

Other medical trend rates

 

4.00

% to 5.66%

 

4.00% to 5.11%

 

N/A

 

 

N/A

 

For certain Canadian Post-retirement Plans the above trend rates are applicable for 2025 to 2029 which will decrease linearly to 4.75% in 2032 and grading down to an ultimate rate of 3.57% per annum in 2043 and thereafter.

Sensitivity of assumptions

The calculation of the defined benefit obligation is sensitive to the assumptions set out above. The following table summarizes how the impact on the defined benefit obligation as at December 31, 2025 and 2024 would have increased or decreased as a result of the change in the respective assumptions by one percent.

Pension plans

As at December 31, 2025

 

Canadian

 

US

1% increase

 

1% decrease

 

1% increase

 

1% decrease

Discount rate

 

$

(33,380

)

 

$

39,801

 

$

(5,083

)

 

$

5,988

Future salary growth

 

$

(4,560

)

 

$

4,266

 

$

N/A

 

 

$

N/A

As at December 31, 2024

 

Canadian

 

US

1% increase

 

1% decrease

 

1% increase

 

1% decrease

Discount rate

 

$

(34,758

)

 

$

42,597

 

$

(5,288

)

 

$

6,238

Future salary growth

 

$

(3,988

)

 

$

4,466

 

$

N/A

 

 

$

N/A

F-71

Table of Contents

Telesat Corporation
Notes to the 2025 Consolidated Financial Statements
(all amounts in thousands of Canadian dollars, except where otherwise noted)

32. EMPLOYEE BENEFIT PLANS (cont.)

Other Post-employment Benefit Plans

 

Canadian

 

US

As at December 31, 2025

 

1% increase

 

1% decrease

 

1% increase

 

1% decrease

Discount rate

 

$

(2,493

)

 

$

3,059

 

 

$

(26

)

 

$

29

Medical and dental trend rates

 

$

2,193

 

 

$

(1,853

)

 

$

N/A

 

 

$

N/A

 

Canadian

 

US

As at December 31, 2024

 

1% increase

 

1% decrease

 

1% increase

 

1% decrease

Discount rate

 

$

(2,714

)

 

$

3,360

 

 

$

(227

)

 

$

256

Medical and dental trend rates

 

$

2,074

 

 

$

(1,755

)

 

$

N/A

 

 

$

N/A

The above sensitivities are hypothetical and should be used with caution. Changes in amounts based on a one percent variation in assumptions generally cannot be extrapolated because the relationship of the change in assumption to the change in amounts may not be linear. The sensitivities have been calculated independently of changes in other key variables. Changes in one factor may result in changes in another, which could amplify or reduce certain sensitivities.

The Company expects to make contributions of $1.0 million to the Canadian defined benefit plans, $1.2 million to the U.S. defined benefit plans and $3.0 million to the defined contribution plan during the next fiscal year.

33. SUPPLEMENTAL CASH FLOW INFORMATION

Cash and cash equivalents were comprised of the following:

As at December 31,

 

2025

 

2024

 

2023

Cash

 

$

494,275

 

$

538,792

 

$

1,423,902

Short-term investments(1)

 

 

15,523

 

 

13,272

 

 

245,187

Cash and cash equivalents

 

$

509,798

 

$

552,064

 

$

1,669,089

____________

(1)      Consisted of short-term investments with an original maturity of three months or less or which are available on demand with no penalty for early redemption.

Income taxes paid, net of income taxes received was comprised of the following:

For the years ended December 31,

 

2025

 

2024

 

2023

Income taxes paid

 

$

(11,374

)

 

$

(68,612

)

 

$

(67,342

)

Income taxes received

 

 

19,594

 

 

 

8,102

 

 

 

501

 

  

$

8,220

 

 

$

(60,510

)

 

$

(66,841

)

Interest paid, net of interest received was comprised of the following:

For the years ended December 31,

 

2025

 

2024

 

2023

Interest paid

 

$

(205,191

)

 

$

(231,316

)

 

$

(271,925

)

Interest received

 

 

20,404

 

 

 

69,721

 

 

 

62,664

 

  

$

(184,787

)

 

$

(161,595

)

 

$

(209,261

)

F-72

Table of Contents

Telesat Corporation
Notes to the 2025 Consolidated Financial Statements
(all amounts in thousands of Canadian dollars, except where otherwise noted)

33. SUPPLEMENTAL CASH FLOW INFORMATION (cont.)

The reconciliation of the liabilities arising from financing activities were as follows:

 

Indebtedness

 

Satellite
performance
incentive
payments

 

Lease
liabilities

Balance as at January 1, 2025

 

$

3,096,615

 

 

$

15,060

 

 

$

33,375

 

Cash inflows

 

 

689,789

 

 

 

 

 

 

 

 

 

Cash outflows

 

 

(4,501

)

 

 

(2,035

)

 

 

(2,709

)

Amortization of deferred financing costs, prepayment options, warrants and loss on repayment

 

 

4,414

 

 

 

 

 

 

 

Gain on repurchase of debt

 

 

(6,896

)

 

 

 

 

 

 

Interest paid

 

 

 

 

 

 

 

 

(1,725

)

Interest accrued

 

 

26,206

 

 

 

 

 

 

2,107

 

Non-cash transfer from deferred charges to indebtedness of debt issue costs and warrants

 

 

(174,425

)

 

 

 

 

 

 

Non-cash additions

 

 

 

 

 

 

 

 

9,491

 

Impact of foreign exchange

 

 

(137,595

)

 

 

(670

)

 

 

(430

)

Balance as at December 31, 2025

 

$

3,493,607

 

 

$

12,355

 

 

$

40,109

 

 

Indebtedness

 

Satellite
performance
incentive
payments

 

Lease
liabilities

Balance as at January 1, 2024

 

$

3,197,019

 

 

$

18,271

 

 

$

33,339

 

Cash outflows

 

 

(155,903

)

 

 

(4,572

)

 

 

(2,422

)

Amortization of deferred financing costs, prepayment options and loss on repayment

 

 

1,105

 

 

 

 

 

 

 

Gain on repurchase of debt

 

 

(202,493

)

 

 

 

 

 

 

Non-cash additions

 

 

 

 

 

 

 

 

2,103

 

Interest paid

 

 

 

 

 

 

 

 

(1,518

)

Interest accrued

 

 

 

 

 

 

 

 

1,518

 

Non-cash disposals

 

 

 

 

 

 

 

 

(324

)

Impact of foreign exchange

 

 

256,887

 

 

 

1,361

 

 

 

679

 

Balance as at December 31, 2024

 

$

3,096,615

 

 

$

15,060

 

 

$

33,375

 

 

Indebtedness

 

Satellite
performance
incentive
payments

 

Lease
liabilities

Balance as at January 1, 2023

 

$

3,850,081

 

 

$

25,124

 

 

$

34,106

 

Cash outflows

 

 

(344,014

)

 

 

(6,385

)

 

 

(2,171

)

Amortization of deferred financing costs, prepayment options and loss on repayment

 

 

1,028

 

 

 

 

 

 

 

Gain on repurchase of debt

 

 

(230,080

)

 

 

 

 

 

 

Non-cash additions

 

 

 

 

 

 

 

 

1,473

 

Interest paid

 

 

 

 

 

 

 

 

(1,523

)

Interest accrued

 

 

 

 

 

 

 

 

1,523

 

Impact of foreign exchange

 

 

(79,996

)

 

 

(468

)

 

 

(69

)

Balance as at December 31, 2023

 

$

3,197,019

 

 

$

18,271

 

 

$

33,339

 

F-73

Table of Contents

Telesat Corporation
Notes to the 2025 Consolidated Financial Statements
(all amounts in thousands of Canadian dollars, except where otherwise noted)

33. SUPPLEMENTAL CASH FLOW INFORMATION (cont.)

The net change in operating assets and liabilities was comprised of the following:

For the years ended December 31,

 

2025

 

2024

 

2023

Trade and other receivables

 

$

96,317

 

 

$

(13,800

)

 

$

(24,431

)

Financial assets

 

 

(9,061

)

 

 

(2,634

)

 

 

3,437

 

Other assets

 

 

(54,932

)

 

 

(38,952

)

 

 

(7,322

)

Trade and other payables

 

 

(3,521

)

 

 

18,278

 

 

 

(4,085

)

Financial liabilities

 

 

582

 

 

 

(454

)

 

 

(639

)

Other liabilities

 

 

43,928

 

 

 

(7,558

)

 

 

(6,172

)

  

$

73,313

 

 

$

(45,120

)

 

$

(39,212

)

Non-cash investing activities were comprised of:

For the years ended December 31,

 

2025

 

2024

 

2023

Satellite, property and other equipment

 

$

49,443

 

$

109,960

 

$

8,847

Intangible assets

 

$

 

$

 

$

3,204

34. COMMITMENTS AND CONTINGENT LIABILITIES

The following were the Company’s off-balance sheet contractual obligations as at December 31, 2025:

 

2026

 

2027

 

2028

 

2029

 

2030

 

Thereafter

 

Total

Property leases

 

$

1,203

 

$

1,203

 

$

1,203

 

$

1,203

 

$

1,203

 

$

11,672

 

$

17,687

Capital commitments

 

 

506,065

 

 

6,176

 

 

 

 

 

 

 

 

 

 

512,241

Other operating commitments

 

 

23,668

 

 

13,269

 

 

12,642

 

 

13,620

 

 

12,306

 

 

35,360

 

 

110,865

  

$

530,936

 

$

20,648

 

$

13,845

 

$

14,823

 

$

13,509

 

$

47,032

 

$

640,793

Property leases consisted of off-balance sheet contractual obligations for land or building usage, while capital commitments included commitments for capital projects. Other operating commitments consisted of third-party satellite capacity arrangements as well as other commitments that are not categorized as property leases or capital commitments. The Company’s off-balance sheet obligations included the future minimum payments for the non-cancellable period of each respective obligation, which have various terms and expire between 2026 to 2051.

Certain variable costs associated with the capitalized leases have been included in property leases commitments with a termination date co-terminus with the lease liability.

The Company has entered into contracts for the deployment of the Telesat Lightspeed constellation and other capital expenditures. The total outstanding commitments as at December 31, 2025 were included in capital commitments.

The Company has agreements with various customers for prepaid revenue on several service agreements which take effect when the satellite is placed in service. The Company is responsible for operating and controlling these satellites. As at December 31, 2025, customer prepayments of $190.3 million (December 31, 2024 — $243.0 million), a portion of which is refundable under certain circumstances, were reflected in other current and long-term liabilities.

F-74

Table of Contents

Telesat Corporation
Notes to the 2025 Consolidated Financial Statements
(all amounts in thousands of Canadian dollars, except where otherwise noted)

34. COMMITMENTS AND CONTINGENT LIABILITIES (cont.)

In the normal course of business, the Company has executed agreements that provide for indemnification and guarantees to counterparties in various transactions. These indemnification undertakings and guarantees may require the Company to compensate the counterparties for costs and losses incurred as a result of certain events including, without limitation, loss or damage to property, change in the interpretation of laws and regulations (including tax legislation), claims that may arise while providing services, or as a result of litigation that may be suffered by the counterparties. The nature of substantially all of the indemnification undertakings prevents the Company from making a reasonable estimate of the maximum potential amount the Company could be required to pay counterparties as the agreements do not specify a maximum amount and the amounts are dependent upon the outcome of future contingent events, the nature and likelihood of which cannot be determined at this time. Historically, the Company has not made any significant payments under such indemnifications.

Telesat Corporation and Telesat CanHold Corporation have entered into an indemnification agreement with PSP Investments where they will indemnify PSP Investments on a grossed-up basis for PSP Investment’s pro rata share of the costs relating to: (a) certain losses and litigation proceedings related to the Transaction, (b) certain losses with regard to Loral and out-of-pocket expenses of Loral and (c) certain tax matters.

In the case of indemnification for certain tax matters only, there will be a cap of US$50 million (other than with respect to defense costs and grossed-up payments) and all other indemnification obligations will be uncapped.

Legal Proceedings

The Company participates from time to time in legal proceedings arising in the normal course of its business.

Telesat previously received assessments from Brazilian tax authorities alleging that additional taxes are owed on revenue earned for the period 2002 to 2021. The total disputed amount for the period 2002 to 2021, including interest and penalties, is now $109.4 million. The disputes relate to the Brazilian tax authorities’ characterization of revenue. The Company has challenged the assessments. The Company believes the likelihood of a favorable outcome in these disputes is more likely than not and, as such, no reserve has been established.

The Canadian tax authorities have reassessed the Company for $11.6 million relating to its Scientific Research and Experimental Development claims for the years 2016 and 2017. The Company has challenged the reassessments and paid 50% of the outstanding amounts in order to formally object. The Company believes the likelihood of a favorable outcome in these disputes is more likely than not and, as such, no reserve has been established.

Telesat Canada is in a contract dispute with its customers Shaw Satellite G.P. and Shaw Satellite Services Inc. (collectively, “Shaw”), regarding payments for services provided to Shaw on the Anik F2 satellite and related ground services pursuant to two agreements with terms that ended December 31, 2025. Shaw has purported to terminate both agreements alleging that the Anik F2 RF channel services failed to meet the required performance parameters. While the Anik F2 satellite experienced a North-South thruster failure in late 2021, and was transitioned to inclined operations in late 2022, the Anik F2 satellite remains capable of meeting the performance parameters in the agreements. Telesat Canada commenced an action against Shaw in the Ontario Superior Court of Justice on September 26, 2024 seeking, among other things, damages for breach of contract and breach of the duty of good faith in the amount of $45 million. Shaw has denied that Telesat is entitled to the damages claimed and, among other things, claimed damages against Telesat in the amount of $14 million for breach of contract. While we believe we have a strong position in this contract dispute with Shaw, no assurances can be made on a successful outcome to the dispute and, further, no assurances can be made on recovery of any amounts in connection therewith.

F-75

Table of Contents

Telesat Corporation
Notes to the 2025 Consolidated Financial Statements
(all amounts in thousands of Canadian dollars, except where otherwise noted)

34. COMMITMENTS AND CONTINGENT LIABILITIES (cont.)

On January 21, 2026, Wilmington Savings Fund, FSB (the “Plaintiff”), in its capacity as Administrative Agent under the Credit Agreement dated as of March 28, 2012 (as amended, restated, supplemented or otherwise modified from time to time, the “Credit Agreement”) by and among Telesat Canada, Telesat LLC, and the guarantors party thereto, at the direction of the holders of a majority of the outstanding term loans under the Credit Agreement (the “Term Lenders”), issued claims in the State of New York against Telesat Canada and Telesat LEO CanHold Corporation and in the Province of Ontario against these same defendants along with Telesat Corporation, Telesat LEO Holdings ULC and the Directors of Telesat Canada. The claim relates to a transaction Telesat completed and announced on September 12, 2025 (see Note 35), in which Telesat completed the distribution of 62% of the equity of its Telesat Lightspeed business (the “Transferred Equity”) from Telesat Canada to Telesat LEO CanHold Corporation, an indirect subsidiary of Telesat Corporation (“SpinCo” and the transaction, the “Transaction”). The Plaintiffs allege that Transaction (i) was in violation of sections 34 or 36 of the Canada Business Corporations Act (the “CBCA”); (ii) effected a result that was oppressive to, unfairly prejudicial to, or unfairly disregarded the reasonable expectations of the Term Lenders; (iii) breached Section 6.03 of the Credit Agreement claiming that the Transaction resulted in Telesat Canada transferring all or substantially all of its value (specifically the 62% of equity in Telesat Lightspeed) to SpinCo; and (iv) violated section 2 of the Ontario Fraudulent Conveyances Act, claiming that Telesat Canada was insolvent at the time of the Transaction and undertook the Transaction with the intent to harm and prejudiced the Term Lenders. The Plaintiffs seek various relief including (a) remedying the effects of the Transaction on the Term Lenders, including but not limited to an order providing the Term Lenders with an interest in Telesat Corporation, SpinCo, and/or Telesat LEO Holdings ULC (along with its predecessor Telesat LEO Holdings Inc.) equal to the value of the Transferred Equity; (b) damages in an amount to be determined; (c) a declaration that the Transaction is void as against the Term Lenders; (d) an order pursuant to section 118(2) of the CBCA to restore to Telesat Canada any amounts distributed or paid to SpinCo pursuant to the Transaction and not otherwise recovered by Telesat Canada; and (e) costs of the proceedings. In the event that the Plaintiffs were to prevail on their claim for breach of the credit agreement, they could attempt to accelerate the payment of the Term Loan which, if successful, could result in an acceleration of the remainder of the Telesat Canada Debt. Telesat believes the lawsuits, filed at the direction of a group of distressed debt hedge funds, are without merit and intends to defend itself vigorously.

Other than the legal proceedings disclosed above, the Company is not aware of any proceedings outstanding or threatened as of the date hereof by or against it or relating to its business which may have, or have had in the recent past, significant effects on the Company’s financial position or profitability.

35. SUBSIDIARIES

On September 12, 2025, the Company completed the Reorganization which resulted in an indirect distribution of the equity of Telesat LEO Inc. within the wholly-owned subsidiaries of Telesat. As a result of the Reorganization, Telesat LEO Inc., which previously issued the Telesat Lightspeed Financing Warrants to the Government of Canada and the Government of Quebec (See Note 24), exchanged all its issued and outstanding common shares on a one-for-one basis for LP Units of the newly created Lightspeed LEO Limited Partnership. Telesat LEO Inc. continues as Telesat LEO ULC. Lightspeed Limited Partnership owns all of the issued and outstanding equity of Telesat LEO. Concurrently, the Company amended and restated its Telesat Lightspeed Financing Warrants with the Government of Canada and the Government of Quebec to change the issuing entity to be Lightspeed LEO Limited Partnership. The salient terms of the Telesat Lightspeed Financing Warrants remain unchanged from the Issuance Date. The series of transactions executed for the Reorganization were structured on a tax deferred basis for both Canadian and US tax purposes.

F-76

Table of Contents

Telesat Corporation
Notes to the 2025 Consolidated Financial Statements
(all amounts in thousands of Canadian dollars, except where otherwise noted)

35. SUBSIDIARIES (cont.)

The list of significant companies included in the scope of consolidation as at December 31, 2025 was as follows:

Company

 

Country

 

Method of
Consolidation

 

% voting
rights
(1)

Lightspeed LEO Limited Partnership

 

Canada

 

Fully consolidated

 

100

Loral Skynet Corporation

 

United States

 

Fully consolidated

 

100

Loral Space & Communications Inc.

 

United States

 

Fully consolidated

 

100

Skynet Satellite Corporation

 

United States

 

Fully consolidated

 

100

Telesat (IOM) Limited

 

Isle of Man

 

Fully consolidated

 

100

Telesat Brasil Capacidade de Satelites Ltda.

 

Brazil

 

Fully consolidated

 

100

Telesat Can ULC

 

Canada

 

Fully consolidated

 

100

Telesat CanHold Corporation

 

Canada

 

Fully consolidated

 

100

Telesat Canada

 

Canada

 

Fully consolidated

 

100

Telesat International Limited

 

United Kingdom

 

Fully consolidated

 

100

Telesat LEO Holdings ULC

 

Canada

 

Fully consolidated

 

100

Telesat LEO U.S. Inc.

 

United States

 

Fully consolidated

 

100

Telesat LEO ULC

 

Canada

 

Fully consolidated

 

100

Telesat Network Services, Inc.

 

United States

 

Fully consolidated

 

100

Telesat Partnership LP

 

Canada

 

Fully consolidated

 

100

Telesat Satellite LP

 

United States

 

Fully consolidated

 

100

Telesat Spectrum General Partnership

 

Canada

 

Fully consolidated

 

100

Telesat U.S. Services, LLC

 

United States

 

Fully consolidated

 

100

The SpaceConnection, Inc.

 

United States

 

Fully consolidated

 

100

____________

(1)    Details of the non-controlling interest are described in Note 26.

(2)    In 2025, Infosat Able Holdings, Inc. was excluded from the listing given the completion of the sale of the subsidiary in August 2024. Infosat Able Holdings, Inc was from the United States, was a wholly-owned subsidiary and fully consolidated.

36. RELATED PARTY TRANSACTIONS

Transactions with subsidiaries

The Company and its subsidiaries regularly engage in inter-group transactions. These transactions include the purchase and sale of satellite services and communications equipment, providing and receiving network and call centre services, access to orbital slots and management services. The transactions have been entered into over the normal course of operations. Balances and transactions between the Company and its subsidiaries have been eliminated on consolidation and therefore have not been disclosed.

Compensation of executives and Board level directors

For the years ended December 31,

 

2025

 

2024

 

2023

Short-term benefits (including salaries)

 

$

16,541

 

$

14,883

 

$

17,014

Special payments

 

 

838

 

 

915

 

 

Post-employment benefits

 

 

1,129

 

 

1,488

 

 

1,790

Share-based payments

 

 

3,032

 

 

16,589

 

 

31,551

  

$

21,540

 

$

33,875

 

$

50,355

F-77

Table of Contents

Telesat Corporation
Notes to the 2025 Consolidated Financial Statements
(all amounts in thousands of Canadian dollars, except where otherwise noted)

36. RELATED PARTY TRANSACTIONS (cont.)

Key management personnel — stock options

In April 2021, the Company approved the adoption of an RSU plan. A total of 3,660,000 Non-Voting Participating Preferred Shares were reserved for issuance upon vesting of the RSUs awarded under the RSU Plan, provided that the aggregate number of Non-Voting Participating Preferred Shares issuable under the RSU Plan (and under all other share compensation arrangements) did not exceed 10% of the total number of Non-Voting Participating Preferred Shares outstanding from time to time (on a non-diluted basis). A total of 3,530,000 RSUs were issued in connection with the plan. Upon completion of the Transaction the 3,530,000 Telesat Canada RSUs were converted into 1,460,008 Telesat Corporation RSUs.

During the year ended December 2022, 362,590 of the RSUs were settled, on a net settlement basis, in exchange for 186,847 Public shares of Telesat Corporation.

During the year ended December 31, 2023, 408,086 of the RSUs were settled, on a net settlement basis, in exchange for 206,081 Public shares of Telesat Corporation as well as 47,564 RSUs were forfeited. In addition, 517,616 stock options from the Historic Plans expired.

During the year ended December 31, 2024, 517,688 of the RSUs were settled, on a net settlement basis, in exchange for 253,875 Public shares of Telesat Corporation. In addition, 89,430 stock options from the Historic Plans expired.

During the year ended December 31, 2025 no RSUs were settled, on a net settlement basis, in exchange for Public shares of Telesat Corporation but 124,080 RSUs were forfeited.

On November 19, 2021, Telesat Corporation adopted the Omnibus Plan. The Omnibus Plan allows for a variety of equity-based awards including stock options, RSUs, PSUs and DSUs.

The following Awards were issued under the Omnibus Plan:

For the years ended December 31,

 

2025

 

2024

 

2023

DSUs issued to certain members of the Board of Directors

 

42,729

 

77,252

 

78,040

RSUs to key management personnel, which vest over a
three-year period

 

209,860

 

414,540

 

464,834

PSUs to key management personnel, which include both a time and performance condition on vesting

 

208,312

 

410,888

 

281,683

Stock options to key management personnel

 

 

 

550,519

Of the Awards that were issued under the Omnibus Plan, the following Awards have been settled.

For the year ended December 31, 2025

 

Options
Exercised

 

Awards
Settled

 

Public
Shares
issued

DSUs issued to certain members of the Board of Directors

 

 

 

RSUs to key management personnel, which vest over a three-year period(1)

 

 

376,822

 

186,358

PSUs to key management personnel, which include both a time and performance condition on vesting(1)

 

 

187,349

 

103,678

Stock options to key management personnel

 

58,335

 

 

58,335

____________

(1)    RSUs and PSUs were settled on a net settlement basis

F-78

Table of Contents

Telesat Corporation
Notes to the 2025 Consolidated Financial Statements
(all amounts in thousands of Canadian dollars, except where otherwise noted)

36. RELATED PARTY TRANSACTIONS (cont.)

For the year ended December 31, 2024

 

Options
Exercised

 

Awards
Settled

 

Public
Shares
issued

DSUs issued to certain members of the Board of Directors

 

 

12,434

 

12,434

RSUs to key management personnel, which vest over a three-year period(1)

 

 

223,819

 

96,408

PSUs to key management personnel, which include both a time and performance condition on vesting

 

 

230,863

 

145,197

Stock options to key management personnel

 

30,087

 

 

30,087

____________

(1)    RSUs were settled on a net settlement basis

Transactions with related parties

Related parties included Red Isle Private Investments Inc. and MHR Fund Management LLC. There were no transactions or balances with Red Isle Private Investments Inc. or MHR Fund Management LLC during any of the periods presented.

Other related party transactions

The Company funds certain defined benefit pension plans. Contributions made to the plans for the year ended December 31, 2025 were $2.3 million (December 31, 2024 — $4.8 million).

F-79

Table of Contents

Financial Statement Schedule I
Telesat Corporation
Condensed Financial Information of the Parent Company
Condensed Statements of Income (Loss)

(in thousands of Canadian dollars)

 

For the years ended December 31,

2025

 

2024

 

2023

Revenue

 

$

 

 

$

 

 

$

 

Operating expenses

 

 

(1,640

)

 

 

(1,106

)

 

 

(509

)

Operating (expenses) income

 

 

(1,640

)

 

 

(1,106

)

 

 

(509

)

Income (loss) from subsidiaries

 

 

(153,676

)

 

 

(83,324

)

 

 

158,314

 

Interest expense

 

 

(107

)

 

 

(119

)

 

 

(69

)

Interest and other income (expense)

 

 

195

 

 

 

(3,224

)

 

 

2

 

Gain (loss) on foreign exchange

 

 

(126

)

 

 

53

 

 

 

(620

)

Income (loss) before income taxes

 

 

(155,354

)

 

 

(87,720

)

 

 

157,118

 

Tax (expense) recovery

 

 

 

 

 

 

 

 

 

Net income (loss)

 

$

(155,354

)

 

$

(87,720

)

 

$

157,118

 

Financial Statement Schedule I
Telesat Corporation
Condensed Financial Information of the Parent Company
Condensed Statements Comprehensive Income (Loss)

(in thousands of Canadian dollars)

 

For the years ended December 31,

2025

 

2024

 

2023

Net income (loss)

 

$

(155,354

)

 

$

(87,720

)

 

157,118

 

Other comprehensive income (loss)

 

 

 

 

 

 

 

 

  

 

Items that may be reclassified into profit or loss

 

 

 

 

 

 

 

 

  

 

Foreign currency translation adjustments

 

 

508

 

 

 

(665

)

 

791

 

Items that will not be reclassified to profit or loss

 

 

 

 

 

 

 

 

  

 

Other comprehensive income (loss) from subsidiaries

 

 

(57,230

)

 

 

108,061

 

 

(15,122

)

Total other comprehensive income (loss)

 

 

(56,722

)

 

 

107,396

 

 

(14,331

)

Total comprehensive income (loss)

 

$

(212,076

)

 

 

19,676

 

 

142,787

 

F-80

Table of Contents

Financial Statement Schedule I
Telesat Corporation
Condensed Financial Information of the Parent Company
Condensed Balance Sheets

(in thousands of Canadian dollars)

 

December 31,
2025

 

December 31,
2024

ASSETS

 

 

  

 

 

Cash and cash equivalents

 

$

6,705

 

$

895

Trade and other receivables

 

 

1,128

 

 

1,128

Intercompany receivables

 

 

11,239

 

 

2,017

Prepaid expenses and other current assets

 

 

269

 

 

Total current assets

 

 

19,341

 

 

4,040

Investment in subsidiaries

 

 

526,568

 

 

715,059

Total assets

 

$

545,909

 

$

719,099

  

 

  

 

 

LIABILITIES

 

 

  

 

 

Trade and other payables

 

$

250

 

$

39

Other current financial liabilities

 

 

4

 

 

4

Intercompany payables

 

 

2,369

 

 

312

Other current liabilities

 

 

118

 

 

Total current liabilities

 

 

2,741

 

 

355

Other long-term financial liabilities

 

 

12,348

 

 

8,464

Total liabilities

 

 

15,089

 

 

8,819

  

 

  

 

 

SHAREHOLDERS’ EQUITY

 

 

  

 

 

Share capital

 

 

69,997

 

 

59,082

Accumulated earnings

 

 

330,814

 

 

467,333

Reserves

 

 

130,009

 

 

183,865

Total shareholders’ equity

 

 

530,820

 

 

710,280

Total liabilities and shareholders’ equity

 

$

545,909

 

$

719,099

F-81

Table of Contents

Financial Statement Schedule I
Telesat Corporation
Condensed Financial Information of the Parent Company
Condensed Statements of Cash Flows

(in thousands of Canadian dollars)

   

For the years ended December 31,

Notes

 

2025

 

2024

 

2023

Cash flows from operating activities

   

 

 

 

 

 

 

 

 

 

 

 

Net income (loss)

   

$

(155,354

)

 

$

(87,720

)

 

$

157,118

 

Adjustments to reconcile net income (loss) to cash flows from operating activities:

   

 

 

 

 

 

 

 

 

 

 

 

Interest expense

   

 

107

 

 

 

119

 

 

 

69

 

Interest income

   

 

(195

)

 

 

(56

)

 

 

(2

)

(Gain) loss on foreign exchange

   

 

126

 

 

 

(53

)

 

 

620

 

Share-based compensation

   

 

447

 

 

 

 

 

 

(692

)

(Income) loss from subsidiaries

   

 

153,676

 

 

 

83,324

 

 

 

(158,314

)

Non-cash other income (expense)

   

 

 

 

 

3,281

 

 

 

 

Interest paid

   

 

(107

)

 

 

(119

)

 

 

(64

)

Interest received

   

 

194

 

 

 

56

 

 

 

2

 

Operating assets and liabilities

   

 

6,670

 

 

 

1,625

 

 

 

1,958

 

Net cash from operating activities

   

 

5,564

 

 

 

457

 

 

 

695

 

    

 

 

 

 

 

 

 

 

 

 

 

Cash flows (used in) generated from financing activities

   

 

 

 

 

 

 

 

 

 

 

 

Proceeds from exercise of stock options

   

 

550

 

 

 

 

 

 

 

Tax withholdings on settlement of restricted share units

   

 

(224

)

 

 

(346

)

 

 

 

Net cash (used in) generated from financing activities

   

 

326

 

 

 

(346

)

 

 

 

 

Effect of changes in exchange rates on cash and cash equivalents

   

 

(80

)

 

 

76

 

 

 

(5

)

Changes in cash and cash equivalents

   

 

5,810

 

 

 

187

 

 

 

690

 

Cash and cash equivalents, beginning of year

   

 

895

 

 

 

708

 

 

 

18

 

Cash and cash equivalents, end of year

   

$

6,705

 

 

$

895

 

 

$

708

 

F-82

Table of Contents

Financial Statement Schedule I
Telesat Corporation
Condensed Financial Information of the Parent Company

Note to Financial Statement Schedule I

Schedule I has been provided pursuant to the requirements of Rule 12-04(a) and 5-04-(c) of Regulation S-X, which require condensed financial information as to the financial position, change in financial position and results of operations of a parent company as of the same dates and for the same periods for which audited consolidated financial statements have been presented when the restricted net assets of consolidated subsidiaries exceed 25 percent of consolidated net assets as of the end of the most recently completed fiscal year.

The condensed financial information has been prepared using the same accounting policies as set out in the accompanying consolidated financial statements except that the equity method has been used to account for investments in its subsidiaries. Such investments in subsidiaries are presented on the balance sheets as investment in subsidiaries and the income (loss) of the subsidiaries is presented as income (loss) from subsidiaries.

Certain information and footnote disclosures normally included in financial statements prepared in accordance with IFRS® Accounting Standards as issued by the International Accounting Standards Board have been condensed or omitted. The footnote disclosures contain supplemental information relating to the operations of the Company and, as such, these statements should be read in conjunction with the notes to the accompanying consolidated financial statements.

As of December 31, 2025, the Company had no significant capital and other commitments, long-term obligations, or guarantee, except for those which have been disclosed in the consolidated financial statements.

F-83

International Financial Reporting Standards5000P2Y8324320000001845840falseFY00018458402025-01-012025-12-310001845840dei:BusinessContactMember2025-01-012025-12-310001845840tsat:TelesatCorporationClassACommonSharesMember2025-01-012025-12-310001845840tsat:TelesatCorporationClassBVariableVotingSharesMember2025-01-012025-12-310001845840tsat:ClassACommonSharesAndClassBVariableVotingSharesMember2025-12-310001845840tsat:ClassCCommonSharesMember2025-12-3100018458402024-01-012024-12-3100018458402023-01-012023-12-310001845840ifrs-full:OrdinarySharesMember2022-12-310001845840ifrs-full:RetainedEarningsMember2022-12-310001845840ifrs-full:ReserveOfRemeasurementsOfDefinedBenefitPlansMember2022-12-310001845840ifrs-full:ReserveOfExchangeDifferencesOnTranslationMember2022-12-310001845840ifrs-full:OtherReservesMember2022-12-310001845840ifrs-full:ParentMember2022-12-310001845840ifrs-full:NoncontrollingInterestsMember2022-12-3100018458402022-12-310001845840ifrs-full:OrdinarySharesMember2023-01-012023-12-310001845840ifrs-full:RetainedEarningsMember2023-01-012023-12-310001845840ifrs-full:ReserveOfRemeasurementsOfDefinedBenefitPlansMember2023-01-012023-12-310001845840ifrs-full:ReserveOfExchangeDifferencesOnTranslationMember2023-01-012023-12-310001845840ifrs-full:OtherReservesMember2023-01-012023-12-310001845840ifrs-full:ParentMember2023-01-012023-12-310001845840ifrs-full:NoncontrollingInterestsMember2023-01-012023-12-3100018458402023-12-310001845840ifrs-full:OrdinarySharesMember2023-12-310001845840ifrs-full:RetainedEarningsMember2023-12-310001845840ifrs-full:ReserveOfRemeasurementsOfDefinedBenefitPlansMember2023-12-310001845840ifrs-full:ReserveOfExchangeDifferencesOnTranslationMember2023-12-310001845840ifrs-full:OtherReservesMember2023-12-310001845840ifrs-full:ParentMember2023-12-310001845840ifrs-full:NoncontrollingInterestsMember2023-12-310001845840ifrs-full:OrdinarySharesMember2024-01-012024-12-310001845840ifrs-full:RetainedEarningsMember2024-01-012024-12-310001845840ifrs-full:ReserveOfRemeasurementsOfDefinedBenefitPlansMember2024-01-012024-12-310001845840ifrs-full:ReserveOfExchangeDifferencesOnTranslationMember2024-01-012024-12-310001845840ifrs-full:OtherReservesMember2024-01-012024-12-310001845840ifrs-full:ParentMember2024-01-012024-12-310001845840ifrs-full:NoncontrollingInterestsMember2024-01-012024-12-3100018458402024-12-310001845840ifrs-full:OrdinarySharesMember2024-12-310001845840ifrs-full:RetainedEarningsMember2024-12-310001845840ifrs-full:ReserveOfRemeasurementsOfDefinedBenefitPlansMember2024-12-310001845840ifrs-full:ReserveOfExchangeDifferencesOnTranslationMember2024-12-310001845840ifrs-full:OtherReservesMember2024-12-310001845840ifrs-full:ParentMember2024-12-310001845840ifrs-full:NoncontrollingInterestsMember2024-12-310001845840ifrs-full:OrdinarySharesMember2025-01-012025-12-310001845840ifrs-full:RetainedEarningsMember2025-01-012025-12-310001845840ifrs-full:ReserveOfRemeasurementsOfDefinedBenefitPlansMember2025-01-012025-12-310001845840ifrs-full:ReserveOfExchangeDifferencesOnTranslationMember2025-01-012025-12-310001845840ifrs-full:OtherReservesMember2025-01-012025-12-310001845840ifrs-full:ParentMember2025-01-012025-12-310001845840ifrs-full:NoncontrollingInterestsMember2025-01-012025-12-3100018458402025-12-310001845840ifrs-full:OrdinarySharesMember2025-12-310001845840ifrs-full:RetainedEarningsMember2025-12-310001845840ifrs-full:ReserveOfRemeasurementsOfDefinedBenefitPlansMember2025-12-310001845840ifrs-full:ReserveOfExchangeDifferencesOnTranslationMember2025-12-310001845840ifrs-full:OtherReservesMember2025-12-310001845840ifrs-full:ParentMember2025-12-310001845840ifrs-full:NoncontrollingInterestsMember2025-12-310001845840tsat:TelesatCanadaLiquidityConsiderationsMember2025-12-310001845840tsat:TelesatCanadaMember2025-12-310001845840ifrs-full:BottomOfRangeMember2025-01-012025-12-310001845840ifrs-full:TopOfRangeMember2025-01-012025-12-310001845840tsat:SeniorUnsecuredNotesMember2025-01-012025-12-310001845840tsat:SeniorSecuredNotesMember2025-01-012025-12-310001845840tsat:SeniorSecuredNotesOneMember2025-01-012025-12-310001845840tsat:SatellitesMemberifrs-full:BottomOfRangeMember2025-01-012025-12-310001845840tsat:SatellitesMemberifrs-full:TopOfRangeMember2025-01-012025-12-310001845840tsat:RightofUseAssetsMemberifrs-full:BottomOfRangeMember2025-01-012025-12-310001845840tsat:RightofUseAssetsMemberifrs-full:TopOfRangeMember2025-01-012025-12-310001845840tsat:AntennasSatelliteControlCommunicationEquipmentMemberifrs-full:BottomOfRangeMember2025-01-012025-12-310001845840tsat:AntennasSatelliteControlCommunicationEquipmentMemberifrs-full:TopOfRangeMember2025-01-012025-12-310001845840ifrs-full:LandAndBuildingsMemberifrs-full:BottomOfRangeMember2025-01-012025-12-310001845840ifrs-full:LandAndBuildingsMemberifrs-full:TopOfRangeMember2025-01-012025-12-310001845840tsat:OrbitalSlotsMemberifrs-full:BottomOfRangeMember2025-01-012025-12-310001845840tsat:OrbitalSlotsMemberifrs-full:TopOfRangeMember2025-01-012025-12-310001845840ifrs-full:CustomerrelatedIntangibleAssetsMemberifrs-full:BottomOfRangeMember2025-01-012025-12-310001845840ifrs-full:CustomerrelatedIntangibleAssetsMemberifrs-full:TopOfRangeMember2025-01-012025-12-310001845840ifrs-full:ServiceConcessionRightsMemberifrs-full:BottomOfRangeMember2025-01-012025-12-310001845840ifrs-full:ServiceConcessionRightsMemberifrs-full:TopOfRangeMember2025-01-012025-12-310001845840ifrs-full:ComputerSoftwareMember2025-01-012025-12-310001845840ifrs-full:CopyrightsPatentsAndOtherIndustrialPropertyRightsServiceAndOperatingRightsMember2025-01-012025-12-310001845840tsat:OrbitalSlotIntangibleAssetsMember2025-12-310001845840tsat:DerivativeAssetsMember2025-12-310001845840ifrs-full:TopOfRangeMember2024-09-130001845840ifrs-full:BottomOfRangeMember2024-09-130001845840country:CA2025-01-012025-12-310001845840tsat:GovernmentOfQuebecMember2025-01-012025-12-310001845840tsat:GovernmentOfCanadaMember2024-11-152024-11-150001845840tsat:GovernmentOfQuebecMember2024-11-152024-11-150001845840tsat:GovernmentOfCanadaMember2025-01-012025-12-310001845840tsat:GovernmentOfQuebecMember2025-01-012025-12-310001845840tsat:TwoSignificantCustomersMember2025-01-012025-12-310001845840tsat:OneSignificantCustomersMember2025-01-012025-12-310001845840tsat:OneSignificantCustomersMember2024-01-012024-12-310001845840tsat:TwoSignificantCustomersMember2024-01-012024-12-310001845840tsat:OneSignificantCustomersMember2023-01-012023-12-310001845840tsat:TwoSignificantCustomersMember2023-01-012023-12-310001845840tsat:GeoMember2025-01-012025-12-310001845840tsat:LeoMember2025-01-012025-12-310001845840tsat:OtherMember2025-01-012025-12-310001845840tsat:GeoMember2024-01-012024-12-310001845840tsat:LeoMember2024-01-012024-12-310001845840tsat:OtherMember2024-01-012024-12-310001845840tsat:GeoMember2023-01-012023-12-310001845840tsat:LeoMember2023-01-012023-12-310001845840tsat:OtherMember2023-01-012023-12-310001845840tsat:BroadcastGEOMember2025-01-012025-12-310001845840tsat:BroadcastGEOMember2024-01-012024-12-310001845840tsat:BroadcastGEOMember2023-01-012023-12-310001845840tsat:EnterpriseGEOMember2025-01-012025-12-310001845840tsat:EnterpriseGEOMember2024-01-012024-12-310001845840tsat:EnterpriseGEOMember2023-01-012023-12-310001845840tsat:ConsultingAndOtherGEOMember2025-01-012025-12-310001845840tsat:ConsultingAndOtherGEOMember2024-01-012024-12-310001845840tsat:ConsultingAndOtherGEOMember2023-01-012023-12-310001845840tsat:ConsultingAndOtherLEOMember2025-01-012025-12-310001845840tsat:ConsultingAndOtherLEOMember2024-01-012024-12-310001845840tsat:ConsultingAndOtherLEOMember2023-01-012023-12-310001845840country:CA2024-01-012024-12-310001845840country:CA2023-01-012023-12-310001845840country:US2025-01-012025-12-310001845840country:US2024-01-012024-12-310001845840country:US2023-01-012023-12-310001845840tsat:AsiaAustraliaMember2025-01-012025-12-310001845840tsat:AsiaAustraliaMember2024-01-012024-12-310001845840tsat:AsiaAustraliaMember2023-01-012023-12-310001845840tsat:LatinAmericaCaribbeanMember2025-01-012025-12-310001845840tsat:LatinAmericaCaribbeanMember2024-01-012024-12-310001845840tsat:LatinAmericaCaribbeanMember2023-01-012023-12-310001845840tsat:EuropeMiddleEastAfricaMember2025-01-012025-12-310001845840tsat:EuropeMiddleEastAfricaMember2024-01-012024-12-310001845840tsat:EuropeMiddleEastAfricaMember2023-01-012023-12-310001845840country:CA2025-12-310001845840country:CA2024-12-310001845840country:GB2025-12-310001845840country:GB2024-12-310001845840country:US2025-12-310001845840country:US2024-12-310001845840tsat:EuropeMiddleEastAfricaMember2025-12-310001845840tsat:EuropeMiddleEastAfricaMember2024-12-310001845840tsat:AllOthersMember2025-12-310001845840tsat:AllOthersMember2024-12-310001845840tsat:LatinAmericaCaribbeanMember2025-12-310001845840tsat:LatinAmericaCaribbeanMember2024-12-310001845840ifrs-full:GoodwillMember2025-01-012025-12-310001845840tsat:SatellitesMember2025-01-012025-12-310001845840tsat:SatellitesMemberifrs-full:GoodwillMember2024-01-012024-12-310001845840tsat:DeferredTaxAssetMembercountry:US2025-12-310001845840tsat:DeferredTaxAssetMembercountry:BR2024-12-310001845840country:GB2025-01-012025-12-310001845840tsat:DeferredTaxAssetMembercountry:CA2025-12-310001845840country:GBifrs-full:UnusedTaxLossesMember2025-12-310001845840tsat:DeferredTaxAssetMember2025-12-310001845840country:BR2025-01-012025-12-310001845840tsat:DeferredTaxAssetMembercountry:BR2025-12-310001845840tsat:DeferredTaxLiabilitiesMember2025-12-310001845840tsat:ForeignTaxCreditsMember2025-12-310001845840tsat:ForeignTaxCreditsMember2024-12-310001845840tsat:DeferredRevenueMember2025-12-310001845840tsat:DeferredRevenueMember2024-12-310001845840tsat:LossCarryForwardsMember2025-12-310001845840tsat:LossCarryForwardsMember2024-12-310001845840tsat:EmployeeBenefitMember2025-12-310001845840tsat:EmployeeBenefitMember2024-12-310001845840tsat:ReservesMember2025-12-310001845840tsat:ReservesMember2024-12-310001845840tsat:OtherMember2025-12-310001845840tsat:OtherMember2024-12-310001845840tsat:CapitalAssetsMember2025-12-310001845840tsat:CapitalAssetsMember2024-12-310001845840tsat:IntangibleAssetsMember2025-12-310001845840tsat:IntangibleAssetsMember2024-12-310001845840tsat:FinancingChargesMember2025-12-310001845840tsat:FinancingChargesMember2024-12-310001845840tsat:EmployeeBenefitOneMember2025-12-310001845840tsat:EmployeeBenefitOneMember2024-12-310001845840tsat:OtherLongTermFinancialAssetsMember2025-12-310001845840tsat:OtherLongTermFinancialAssetsMember2024-12-310001845840tsat:SatellitesMember2024-01-012024-12-310001845840tsat:GEOMember2025-12-310001845840tsat:TelesatInternationalLimitedMember2025-01-012025-12-310001845840tsat:SatellitesMember2023-12-310001845840tsat:AntennasSatelliteControlCommunicationEquipmentMember2023-12-310001845840tsat:BuildingEquipmentOtherMember2023-12-310001845840tsat:RightofUseAssetsMember2023-12-310001845840tsat:AssetsUnderConstructionMember2023-12-310001845840tsat:SatellitesMember2024-01-012024-12-310001845840tsat:AntennasSatelliteControlCommunicationEquipmentMember2024-01-012024-12-310001845840tsat:BuildingEquipmentOtherMember2024-01-012024-12-310001845840tsat:RightofUseAssetsMember2024-01-012024-12-310001845840tsat:AssetsUnderConstructionMember2024-01-012024-12-310001845840tsat:SatellitesMember2024-12-310001845840tsat:AntennasSatelliteControlCommunicationEquipmentMember2024-12-310001845840tsat:BuildingEquipmentOtherMember2024-12-310001845840tsat:RightofUseAssetsMember2024-12-310001845840tsat:AssetsUnderConstructionMember2024-12-310001845840tsat:SatellitesMember2025-01-012025-12-310001845840tsat:AntennasSatelliteControlCommunicationEquipmentMember2025-01-012025-12-310001845840tsat:BuildingEquipmentOtherMember2025-01-012025-12-310001845840tsat:RightofUseAssetsMember2025-01-012025-12-310001845840tsat:AssetsUnderConstructionMember2025-01-012025-12-310001845840tsat:SatellitesMember2025-12-310001845840tsat:AntennasSatelliteControlCommunicationEquipmentMember2025-12-310001845840tsat:BuildingEquipmentOtherMember2025-12-310001845840tsat:RightofUseAssetsMember2025-12-310001845840tsat:AssetsUnderConstructionMember2025-12-310001845840ifrs-full:AccumulatedDepreciationAmortisationAndImpairmentMembertsat:SatellitesMember2023-12-310001845840ifrs-full:AccumulatedDepreciationAmortisationAndImpairmentMembertsat:AntennasSatelliteControlCommunicationEquipmentMember2023-12-310001845840ifrs-full:AccumulatedDepreciationAmortisationAndImpairmentMembertsat:BuildingEquipmentOtherMember2023-12-310001845840ifrs-full:AccumulatedDepreciationAmortisationAndImpairmentMembertsat:RightofUseAssetsMember2023-12-310001845840ifrs-full:AccumulatedDepreciationAmortisationAndImpairmentMembertsat:AssetsUnderConstructionMember2023-12-310001845840ifrs-full:AccumulatedDepreciationAmortisationAndImpairmentMember2023-12-310001845840ifrs-full:AccumulatedDepreciationAmortisationAndImpairmentMembertsat:SatellitesMember2024-01-012024-12-310001845840ifrs-full:AccumulatedDepreciationAmortisationAndImpairmentMembertsat:AntennasSatelliteControlCommunicationEquipmentMember2024-01-012024-12-310001845840ifrs-full:AccumulatedDepreciationAmortisationAndImpairmentMembertsat:BuildingEquipmentOtherMember2024-01-012024-12-310001845840ifrs-full:AccumulatedDepreciationAmortisationAndImpairmentMembertsat:RightofUseAssetsMember2024-01-012024-12-310001845840ifrs-full:AccumulatedDepreciationAmortisationAndImpairmentMembertsat:AssetsUnderConstructionMember2024-01-012024-12-310001845840ifrs-full:AccumulatedDepreciationAmortisationAndImpairmentMember2024-01-012024-12-310001845840ifrs-full:AccumulatedDepreciationAmortisationAndImpairmentMembertsat:SatellitesMember2024-12-310001845840ifrs-full:AccumulatedDepreciationAmortisationAndImpairmentMembertsat:AntennasSatelliteControlCommunicationEquipmentMember2024-12-310001845840ifrs-full:AccumulatedDepreciationAmortisationAndImpairmentMembertsat:BuildingEquipmentOtherMember2024-12-310001845840ifrs-full:AccumulatedDepreciationAmortisationAndImpairmentMembertsat:RightofUseAssetsMember2024-12-310001845840ifrs-full:AccumulatedDepreciationAmortisationAndImpairmentMembertsat:AssetsUnderConstructionMember2024-12-310001845840ifrs-full:AccumulatedDepreciationAmortisationAndImpairmentMember2024-12-310001845840ifrs-full:AccumulatedDepreciationAmortisationAndImpairmentMembertsat:SatellitesMember2025-01-012025-12-310001845840ifrs-full:AccumulatedDepreciationAmortisationAndImpairmentMembertsat:AntennasSatelliteControlCommunicationEquipmentMember2025-01-012025-12-310001845840ifrs-full:AccumulatedDepreciationAmortisationAndImpairmentMembertsat:BuildingEquipmentOtherMember2025-01-012025-12-310001845840ifrs-full:AccumulatedDepreciationAmortisationAndImpairmentMembertsat:RightofUseAssetsMember2025-01-012025-12-310001845840ifrs-full:AccumulatedDepreciationAmortisationAndImpairmentMembertsat:AssetsUnderConstructionMember2025-01-012025-12-310001845840ifrs-full:AccumulatedDepreciationAmortisationAndImpairmentMember2025-01-012025-12-310001845840ifrs-full:AccumulatedDepreciationAmortisationAndImpairmentMembertsat:SatellitesMember2025-12-310001845840ifrs-full:AccumulatedDepreciationAmortisationAndImpairmentMembertsat:AntennasSatelliteControlCommunicationEquipmentMember2025-12-310001845840ifrs-full:AccumulatedDepreciationAmortisationAndImpairmentMembertsat:BuildingEquipmentOtherMember2025-12-310001845840ifrs-full:AccumulatedDepreciationAmortisationAndImpairmentMembertsat:RightofUseAssetsMember2025-12-310001845840ifrs-full:AccumulatedDepreciationAmortisationAndImpairmentMembertsat:AssetsUnderConstructionMember2025-12-310001845840ifrs-full:AccumulatedDepreciationAmortisationAndImpairmentMember2025-12-310001845840tsat:InternationalCGUMember2025-01-012025-12-310001845840tsat:InternationalCGUMember2024-01-012024-12-310001845840tsat:OrbitalSlotsMember2023-12-310001845840tsat:TradeNameMember2023-12-310001845840tsat:IntellectualsPropertyMember2023-12-310001845840tsat:TotalIntangibleAssetsWithIndefiniteUsefulLifeMember2023-12-310001845840ifrs-full:GrossCarryingAmountMembertsat:OrbitalSlotsMember2024-01-012024-12-310001845840ifrs-full:GrossCarryingAmountMembertsat:TradeNameMember2024-01-012024-12-310001845840ifrs-full:GrossCarryingAmountMembertsat:IntellectualsPropertyMember2024-01-012024-12-310001845840ifrs-full:GrossCarryingAmountMembertsat:TotalIntangibleAssetsWithIndefiniteUsefulLifeMember2024-01-012024-12-310001845840tsat:OrbitalSlotsMember2024-12-310001845840tsat:TradeNameMember2024-12-310001845840tsat:IntellectualsPropertyMember2024-12-310001845840tsat:TotalIntangibleAssetsWithIndefiniteUsefulLifeMember2024-12-310001845840ifrs-full:GrossCarryingAmountMembertsat:OrbitalSlotsMember2025-01-012025-12-310001845840ifrs-full:GrossCarryingAmountMembertsat:TradeNameMember2025-01-012025-12-310001845840ifrs-full:GrossCarryingAmountMembertsat:IntellectualsPropertyMember2025-01-012025-12-310001845840ifrs-full:GrossCarryingAmountMembertsat:TotalIntangibleAssetsWithIndefiniteUsefulLifeMember2025-01-012025-12-310001845840ifrs-full:GrossCarryingAmountMembertsat:OrbitalSlotsMember2025-12-310001845840ifrs-full:GrossCarryingAmountMembertsat:TradeNameMember2025-12-310001845840ifrs-full:GrossCarryingAmountMembertsat:IntellectualsPropertyMember2025-12-310001845840ifrs-full:GrossCarryingAmountMembertsat:TotalIntangibleAssetsWithIndefiniteUsefulLifeMember2025-12-310001845840ifrs-full:AccumulatedImpairmentMembertsat:OrbitalSlotsMember2024-01-012024-12-310001845840ifrs-full:AccumulatedImpairmentMembertsat:TradeNameMember2024-01-012024-12-310001845840ifrs-full:AccumulatedImpairmentMembertsat:IntellectualsPropertyMember2024-01-012024-12-310001845840ifrs-full:AccumulatedImpairmentMembertsat:TotalIntangibleAssetsWithIndefiniteUsefulLifeMember2024-01-012024-12-310001845840ifrs-full:AccumulatedImpairmentMembertsat:OrbitalSlotsMember2024-12-310001845840ifrs-full:AccumulatedImpairmentMembertsat:TradeNameMember2024-12-310001845840ifrs-full:AccumulatedImpairmentMembertsat:IntellectualsPropertyMember2024-12-310001845840ifrs-full:AccumulatedImpairmentMembertsat:TotalIntangibleAssetsWithIndefiniteUsefulLifeMember2024-12-310001845840ifrs-full:AccumulatedImpairmentMembertsat:OrbitalSlotsMember2025-01-012025-12-310001845840ifrs-full:AccumulatedImpairmentMembertsat:TradeNameMember2025-01-012025-12-310001845840ifrs-full:AccumulatedImpairmentMembertsat:IntellectualsPropertyMember2025-01-012025-12-310001845840ifrs-full:AccumulatedImpairmentMembertsat:TotalIntangibleAssetsWithIndefiniteUsefulLifeMember2025-01-012025-12-310001845840ifrs-full:AccumulatedImpairmentMembertsat:OrbitalSlotsMember2025-12-310001845840ifrs-full:AccumulatedImpairmentMembertsat:TradeNameMember2025-12-310001845840ifrs-full:AccumulatedImpairmentMembertsat:IntellectualsPropertyMember2025-12-310001845840ifrs-full:AccumulatedImpairmentMembertsat:TotalIntangibleAssetsWithIndefiniteUsefulLifeMember2025-12-310001845840tsat:OrbitalSlotsMember2025-12-310001845840tsat:TradeNameMember2025-12-310001845840tsat:IntellectualsPropertyMember2025-12-310001845840tsat:TotalIntangibleAssetsWithIndefiniteUsefulLifeMember2025-12-310001845840ifrs-full:GrossCarryingAmountMembertsat:RevenueBacklogMember2023-12-310001845840ifrs-full:GrossCarryingAmountMembertsat:OrbitalSlotsOneMember2023-12-310001845840ifrs-full:GrossCarryingAmountMemberifrs-full:CustomerrelatedIntangibleAssetsMember2023-12-310001845840ifrs-full:GrossCarryingAmountMembertsat:CustomersContractMember2023-12-310001845840ifrs-full:GrossCarryingAmountMembertsat:TransponderRightsMember2023-12-310001845840ifrs-full:GrossCarryingAmountMembertsat:ConcessionRightsMember2023-12-310001845840ifrs-full:GrossCarryingAmountMembertsat:SoftwareMember2023-12-310001845840ifrs-full:GrossCarryingAmountMembertsat:AllOthersMember2023-12-310001845840ifrs-full:GrossCarryingAmountMember2023-12-310001845840ifrs-full:GrossCarryingAmountMembertsat:RevenueBacklogMember2024-01-012024-12-310001845840ifrs-full:GrossCarryingAmountMembertsat:OrbitalSlotsOneMember2024-01-012024-12-310001845840ifrs-full:GrossCarryingAmountMemberifrs-full:CustomerrelatedIntangibleAssetsMember2024-01-012024-12-310001845840ifrs-full:GrossCarryingAmountMembertsat:CustomersContractMember2024-01-012024-12-310001845840ifrs-full:GrossCarryingAmountMembertsat:TransponderRightsMember2024-01-012024-12-310001845840ifrs-full:GrossCarryingAmountMembertsat:ConcessionRightsMember2024-01-012024-12-310001845840ifrs-full:GrossCarryingAmountMembertsat:SoftwareMember2024-01-012024-12-310001845840ifrs-full:GrossCarryingAmountMembertsat:AllOthersMember2024-01-012024-12-310001845840ifrs-full:GrossCarryingAmountMember2024-01-012024-12-310001845840ifrs-full:GrossCarryingAmountMembertsat:RevenueBacklogMember2024-12-310001845840ifrs-full:GrossCarryingAmountMembertsat:OrbitalSlotsOneMember2024-12-310001845840ifrs-full:GrossCarryingAmountMemberifrs-full:CustomerrelatedIntangibleAssetsMember2024-12-310001845840ifrs-full:GrossCarryingAmountMembertsat:CustomersContractMember2024-12-310001845840ifrs-full:GrossCarryingAmountMembertsat:TransponderRightsMember2024-12-310001845840ifrs-full:GrossCarryingAmountMembertsat:ConcessionRightsMember2024-12-310001845840ifrs-full:GrossCarryingAmountMembertsat:SoftwareMember2024-12-310001845840ifrs-full:GrossCarryingAmountMembertsat:AllOthersMember2024-12-310001845840ifrs-full:GrossCarryingAmountMember2024-12-310001845840ifrs-full:GrossCarryingAmountMembertsat:RevenueBacklogMember2025-01-012025-12-310001845840ifrs-full:GrossCarryingAmountMembertsat:OrbitalSlotsOneMember2025-01-012025-12-310001845840ifrs-full:GrossCarryingAmountMemberifrs-full:CustomerrelatedIntangibleAssetsMember2025-01-012025-12-310001845840ifrs-full:GrossCarryingAmountMembertsat:CustomersContractMember2025-01-012025-12-310001845840ifrs-full:GrossCarryingAmountMembertsat:TransponderRightsMember2025-01-012025-12-310001845840ifrs-full:GrossCarryingAmountMembertsat:ConcessionRightsMember2025-01-012025-12-310001845840ifrs-full:GrossCarryingAmountMembertsat:SoftwareMember2025-01-012025-12-310001845840ifrs-full:GrossCarryingAmountMembertsat:AllOthersMember2025-01-012025-12-310001845840ifrs-full:GrossCarryingAmountMember2025-01-012025-12-310001845840ifrs-full:GrossCarryingAmountMembertsat:RevenueBacklogMember2025-12-310001845840ifrs-full:GrossCarryingAmountMembertsat:OrbitalSlotsOneMember2025-12-310001845840ifrs-full:GrossCarryingAmountMemberifrs-full:CustomerrelatedIntangibleAssetsMember2025-12-310001845840ifrs-full:GrossCarryingAmountMembertsat:CustomersContractMember2025-12-310001845840ifrs-full:GrossCarryingAmountMembertsat:TransponderRightsMember2025-12-310001845840ifrs-full:GrossCarryingAmountMembertsat:ConcessionRightsMember2025-12-310001845840ifrs-full:GrossCarryingAmountMembertsat:SoftwareMember2025-12-310001845840ifrs-full:GrossCarryingAmountMembertsat:AllOthersMember2025-12-310001845840ifrs-full:GrossCarryingAmountMember2025-12-310001845840ifrs-full:AccumulatedDepreciationAmortisationAndImpairmentMembertsat:RevenueBacklogMember2023-12-310001845840ifrs-full:AccumulatedDepreciationAmortisationAndImpairmentMembertsat:OrbitalSlotsOneMember2023-12-310001845840ifrs-full:AccumulatedDepreciationAmortisationAndImpairmentMemberifrs-full:CustomerrelatedIntangibleAssetsMember2023-12-310001845840ifrs-full:AccumulatedDepreciationAmortisationAndImpairmentMembertsat:CustomersContractMember2023-12-310001845840ifrs-full:AccumulatedDepreciationAmortisationAndImpairmentMembertsat:TransponderRightsMember2023-12-310001845840ifrs-full:AccumulatedDepreciationAmortisationAndImpairmentMembertsat:ConcessionRightsMember2023-12-310001845840ifrs-full:AccumulatedDepreciationAmortisationAndImpairmentMembertsat:SoftwareMember2023-12-310001845840ifrs-full:AccumulatedDepreciationAmortisationAndImpairmentMembertsat:AllOthersMember2023-12-310001845840ifrs-full:AccumulatedDepreciationAmortisationAndImpairmentMembertsat:RevenueBacklogMember2024-01-012024-12-310001845840ifrs-full:AccumulatedDepreciationAmortisationAndImpairmentMembertsat:OrbitalSlotsOneMember2024-01-012024-12-310001845840ifrs-full:AccumulatedDepreciationAmortisationAndImpairmentMemberifrs-full:CustomerrelatedIntangibleAssetsMember2024-01-012024-12-310001845840ifrs-full:AccumulatedDepreciationAmortisationAndImpairmentMembertsat:CustomersContractMember2024-01-012024-12-310001845840ifrs-full:AccumulatedDepreciationAmortisationAndImpairmentMembertsat:TransponderRightsMember2024-01-012024-12-310001845840ifrs-full:AccumulatedDepreciationAmortisationAndImpairmentMembertsat:ConcessionRightsMember2024-01-012024-12-310001845840ifrs-full:AccumulatedDepreciationAmortisationAndImpairmentMembertsat:SoftwareMember2024-01-012024-12-310001845840ifrs-full:AccumulatedDepreciationAmortisationAndImpairmentMembertsat:AllOthersMember2024-01-012024-12-310001845840ifrs-full:AccumulatedDepreciationAmortisationAndImpairmentMembertsat:RevenueBacklogMember2024-12-310001845840ifrs-full:AccumulatedDepreciationAmortisationAndImpairmentMembertsat:OrbitalSlotsOneMember2024-12-310001845840ifrs-full:AccumulatedDepreciationAmortisationAndImpairmentMemberifrs-full:CustomerrelatedIntangibleAssetsMember2024-12-310001845840ifrs-full:AccumulatedDepreciationAmortisationAndImpairmentMembertsat:CustomersContractMember2024-12-310001845840ifrs-full:AccumulatedDepreciationAmortisationAndImpairmentMembertsat:TransponderRightsMember2024-12-310001845840ifrs-full:AccumulatedDepreciationAmortisationAndImpairmentMembertsat:ConcessionRightsMember2024-12-310001845840ifrs-full:AccumulatedDepreciationAmortisationAndImpairmentMembertsat:SoftwareMember2024-12-310001845840ifrs-full:AccumulatedDepreciationAmortisationAndImpairmentMembertsat:AllOthersMember2024-12-310001845840ifrs-full:AccumulatedDepreciationAmortisationAndImpairmentMembertsat:RevenueBacklogMember2025-01-012025-12-310001845840ifrs-full:AccumulatedDepreciationAmortisationAndImpairmentMembertsat:OrbitalSlotsOneMember2025-01-012025-12-310001845840ifrs-full:AccumulatedDepreciationAmortisationAndImpairmentMemberifrs-full:CustomerrelatedIntangibleAssetsMember2025-01-012025-12-310001845840ifrs-full:AccumulatedDepreciationAmortisationAndImpairmentMembertsat:CustomersContractMember2025-01-012025-12-310001845840ifrs-full:AccumulatedDepreciationAmortisationAndImpairmentMembertsat:TransponderRightsMember2025-01-012025-12-310001845840ifrs-full:AccumulatedDepreciationAmortisationAndImpairmentMembertsat:ConcessionRightsMember2025-01-012025-12-310001845840ifrs-full:AccumulatedDepreciationAmortisationAndImpairmentMembertsat:SoftwareMember2025-01-012025-12-310001845840ifrs-full:AccumulatedDepreciationAmortisationAndImpairmentMembertsat:AllOthersMember2025-01-012025-12-310001845840ifrs-full:AccumulatedDepreciationAmortisationAndImpairmentMembertsat:RevenueBacklogMember2025-12-310001845840ifrs-full:AccumulatedDepreciationAmortisationAndImpairmentMembertsat:OrbitalSlotsOneMember2025-12-310001845840ifrs-full:AccumulatedDepreciationAmortisationAndImpairmentMemberifrs-full:CustomerrelatedIntangibleAssetsMember2025-12-310001845840ifrs-full:AccumulatedDepreciationAmortisationAndImpairmentMembertsat:CustomersContractMember2025-12-310001845840ifrs-full:AccumulatedDepreciationAmortisationAndImpairmentMembertsat:TransponderRightsMember2025-12-310001845840ifrs-full:AccumulatedDepreciationAmortisationAndImpairmentMembertsat:ConcessionRightsMember2025-12-310001845840ifrs-full:AccumulatedDepreciationAmortisationAndImpairmentMembertsat:SoftwareMember2025-12-310001845840ifrs-full:AccumulatedDepreciationAmortisationAndImpairmentMembertsat:AllOthersMember2025-12-310001845840tsat:RevenueBacklogMember2024-12-310001845840tsat:OrbitalSlotsOneMember2024-12-310001845840ifrs-full:CustomerrelatedIntangibleAssetsMember2024-12-310001845840tsat:CustomersContractMember2024-12-310001845840tsat:TransponderRightsMember2024-12-310001845840tsat:ConcessionRightsMember2024-12-310001845840tsat:SoftwareMember2024-12-310001845840tsat:AllOthersMember2024-12-310001845840tsat:RevenueBacklogMember2025-12-310001845840tsat:OrbitalSlotsOneMember2025-12-310001845840ifrs-full:CustomerrelatedIntangibleAssetsMember2025-12-310001845840tsat:CustomersContractMember2025-12-310001845840tsat:TransponderRightsMember2025-12-310001845840tsat:ConcessionRightsMember2025-12-310001845840tsat:SoftwareMember2025-12-310001845840tsat:AllOthersMember2025-12-310001845840ifrs-full:GrossCarryingAmountMembertsat:IndefiniteLifeIntangiblesMember2025-12-310001845840ifrs-full:AccumulatedDepreciationAmortisationAndImpairmentMembertsat:IndefiniteLifeIntangiblesMember2025-12-310001845840tsat:NetCarryingValueMembertsat:IndefiniteLifeIntangiblesMember2025-12-310001845840ifrs-full:GrossCarryingAmountMembertsat:IndefiniteLifeIntangiblesMember2024-12-310001845840ifrs-full:AccumulatedDepreciationAmortisationAndImpairmentMembertsat:IndefiniteLifeIntangiblesMember2024-12-310001845840tsat:NetCarryingValueMembertsat:IndefiniteLifeIntangiblesMember2024-12-310001845840ifrs-full:GrossCarryingAmountMembertsat:FiniteLifeIntangiblesMember2025-12-310001845840ifrs-full:AccumulatedDepreciationAmortisationAndImpairmentMembertsat:FiniteLifeIntangiblesMember2025-12-310001845840tsat:NetCarryingValueMembertsat:FiniteLifeIntangiblesMember2025-12-310001845840ifrs-full:GrossCarryingAmountMembertsat:FiniteLifeIntangiblesMember2024-12-310001845840ifrs-full:AccumulatedDepreciationAmortisationAndImpairmentMembertsat:FiniteLifeIntangiblesMember2024-12-310001845840tsat:NetCarryingValueMembertsat:FiniteLifeIntangiblesMember2024-12-310001845840tsat:NetCarryingValueMember2025-12-310001845840tsat:NetCarryingValueMember2024-12-310001845840tsat:CustomerRelationshipMemberifrs-full:BottomOfRangeMember2025-01-012025-12-310001845840tsat:CustomerRelationshipMemberifrs-full:TopOfRangeMember2025-01-012025-12-310001845840tsat:ConcessionRightsMemberifrs-full:BottomOfRangeMember2025-01-012025-12-310001845840tsat:ConcessionRightsMemberifrs-full:TopOfRangeMember2025-01-012025-12-310001845840tsat:SoftwareMember2025-01-012025-12-310001845840tsat:OrbitalSlotsOneMemberifrs-full:BottomOfRangeMember2025-01-012025-12-310001845840tsat:OrbitalSlotsOneMemberifrs-full:TopOfRangeMember2025-01-012025-12-310001845840tsat:GeoSegmentMember2024-01-010001845840tsat:LEOSegmentMember2024-01-010001845840tsat:GEOCashGeneratingUnitMember2025-01-012025-12-310001845840ifrs-full:OtherRelatedPartiesMembertsat:GeoSegmentMember2025-01-012025-12-310001845840tsat:CGUSegmentMember2025-01-012025-12-310001845840tsat:GeoSegmentMember2025-01-012025-12-310001845840tsat:LEOSegmentMember2025-12-310001845840tsat:GEOMember2024-12-310001845840tsat:LEOMember2024-12-310001845840tsat:GEOMember2025-01-012025-12-310001845840tsat:LEOMember2025-01-012025-12-310001845840tsat:GEOMember2025-12-310001845840tsat:LEOMember2025-12-310001845840tsat:GeoSegmentMemberifrs-full:BottomOfRangeMember2025-01-012025-12-310001845840tsat:GeoSegmentMember2025-01-012025-12-310001845840tsat:GeoSegmentMemberifrs-full:TopOfRangeMember2025-01-012025-12-310001845840tsat:GeoSegmentMemberifrs-full:BottomOfRangeMember2024-01-012024-12-310001845840tsat:GeoSegmentMember2024-01-012024-12-310001845840tsat:GeoSegmentMemberifrs-full:TopOfRangeMember2024-01-012024-12-310001845840tsat:GEOCGUsMemberifrs-full:BottomOfRangeMember2025-01-012025-12-310001845840tsat:GEOCGUsMember2025-01-012025-12-310001845840tsat:GEOCGUsMemberifrs-full:TopOfRangeMember2025-01-012025-12-310001845840tsat:GEOCGUsMemberifrs-full:BottomOfRangeMember2024-01-012024-12-310001845840tsat:GEOCGUsMember2024-01-012024-12-310001845840tsat:GEOCGUsMemberifrs-full:TopOfRangeMember2024-01-012024-12-310001845840tsat:LEOMemberifrs-full:BottomOfRangeMember2025-01-012025-12-310001845840tsat:LEOMember2025-01-012025-12-310001845840tsat:LEOMemberifrs-full:TopOfRangeMember2025-01-012025-12-310001845840tsat:LEOMemberifrs-full:BottomOfRangeMember2024-01-012024-12-310001845840tsat:LEOMember2024-01-012024-12-310001845840tsat:LEOMemberifrs-full:TopOfRangeMember2024-01-012024-12-310001845840tsat:TelesatLightspeedWarrantsMember2024-11-1500018458402024-11-152024-11-1500018458402025-09-302025-09-300001845840tsat:TelesatLightspeedWarrantsMember2025-01-012025-12-310001845840tsat:GovernmentOfCanadaMember2024-12-310001845840tsat:GovernmentOfQuebecMember2024-12-310001845840tsat:GovernmentOfCanadaMember2025-01-012025-12-310001845840tsat:GovernmentOfQuebecMember2025-01-012025-12-310001845840tsat:GovernmentOfCanadaMember2025-12-310001845840tsat:GovernmentOfQuebecMember2025-12-310001845840ifrs-full:NotLaterThanOneYearMember2025-01-012025-12-310001845840ifrs-full:LaterThanOneYearAndNotLaterThanTwoYearsMember2025-01-012025-12-310001845840ifrs-full:LaterThanTwoYearsAndNotLaterThanThreeYearsMember2025-01-012025-12-310001845840ifrs-full:LaterThanThreeYearsAndNotLaterThanFourYearsMember2025-01-012025-12-310001845840ifrs-full:LaterThanFourYearsAndNotLaterThanFiveYearsMember2025-01-012025-12-310001845840ifrs-full:LaterThanFiveYearsMember2025-01-012025-12-310001845840ifrs-full:NotLaterThanOneYearMember2025-12-310001845840ifrs-full:LaterThanOneYearAndNotLaterThanTwoYearsMember2025-12-310001845840ifrs-full:LaterThanTwoYearsAndNotLaterThanThreeYearsMember2025-12-310001845840ifrs-full:LaterThanThreeYearsAndNotLaterThanFourYearsMember2025-12-310001845840ifrs-full:LaterThanFourYearsAndNotLaterThanFiveYearsMember2025-12-310001845840ifrs-full:LaterThanFiveYearsMember2025-12-310001845840tsat:SeniorSecuredCreditFacilitiesMember2025-12-310001845840tsat:TermLoanBUSFacilityMember2025-12-310001845840tsat:TermLoanBUSFacilityMember2025-01-012025-12-310001845840tsat:TermLoanBUSFacilityMember2024-01-012024-12-310001845840tsat:TermLoanBUSFacilityMemberifrs-full:OtherRelatedPartiesMember2024-01-012024-12-310001845840tsat:SeniorUnsecuredNotesMembertsat:PrivatePlacementsMember2019-10-110001845840tsat:SeniorUnsecuredNotesMembertsat:SixPointFivePercentSeniorNotesMember2019-10-112019-10-110001845840tsat:SeniorUnsecuredNotesMember2020-10-310001845840tsat:SeniorUnsecuredNotesMember2020-04-300001845840tsat:SeniorUnsecuredNotesMember2025-01-012025-12-310001845840tsat:SeniorUnsecuredNotesMember2024-01-012024-12-310001845840tsat:SeniorUnsecuredNotesMember2019-10-112019-10-110001845840tsat:SeniorUnsecuredNotesMember2025-12-310001845840tsat:SeniorUnsecuredNotesMember2024-12-310001845840tsat:SeniorSecuredNotesMembertsat:PrivatePlacementsMember2019-12-060001845840tsat:SeniorSecuredNotesMember2019-12-062019-12-060001845840tsat:SeniorSecuredNotesMember2025-01-012025-12-310001845840tsat:SeniorSecuredNotesMember2024-01-012024-12-310001845840tsat:SeniorSecuredNotesMember2025-12-310001845840tsat:SeniorSecuredNotesMember2024-12-310001845840tsat:TwoThousandTwentySixSeniorSecuredNotesMember2021-04-272021-04-270001845840tsat:TwoThousandTwentySixSeniorSecuredNotesMember2025-12-310001845840tsat:TwoThousandTwentySixSeniorSecuredNotesMember2024-12-310001845840tsat:TwoThousandTwentySixSeniorSecuredNotesMember2024-01-012024-12-310001845840tsat:TwoThousandTwentySixSeniorSecuredNotesMember2025-01-012025-12-310001845840tsat:TelesatLightspeedFinancingMembertsat:GovernmentOfCanadaMember2024-09-130001845840tsat:TelesatLightspeedFinancingMembertsat:GovernmentOfQuebecMember2024-09-130001845840tsat:TelesatLightspeedFinancingMember2025-12-310001845840tsat:TelesatLightspeedFinancingMembertsat:TelesatLightspeedFinancingMember2025-01-012025-12-310001845840tsat:TelesatLightspeedFinancingMembertsat:GovernmentOfCanadaMember2025-01-012025-12-310001845840tsat:TelesatLightspeedFinancingMembertsat:GovernmentOfQuebecMember2025-01-012025-12-310001845840tsat:TelesatLightspeedFinancingMembertsat:TelesatLightspeedFinancingMember2025-12-310001845840tsat:TelesatLightspeedFinancingMembertsat:TelesatLightspeedFinancingMember2024-12-310001845840tsat:TelesatLightspeedFinancingMember2025-01-012025-12-310001845840tsat:TelesatLightspeedFinancingMember2024-01-012024-12-3100018458402024-11-150001845840tsat:TermLoanBUSFacilityMembertsat:SeniorSecuredCreditFacilitiesMember2025-12-310001845840tsat:TermLoanBUSFacilityMembertsat:SeniorSecuredCreditFacilitiesMember2024-12-310001845840tsat:TwoThousandTwentySevenSeniorUnsecuredNotesMember2025-12-310001845840tsat:TwoThousandTwentySevenSeniorUnsecuredNotesMember2024-12-310001845840tsat:TwoThousandTwentySevenSeniorUnsecuredNotesMember2025-01-012025-12-310001845840tsat:TwoThousandTwentySevenSeniorUnsecuredNotesMember2024-01-012024-12-310001845840tsat:TwoThousandTwentySevenSeniorSecuredNotesMember2025-12-310001845840tsat:TwoThousandTwentySevenSeniorSecuredNotesMember2024-12-310001845840tsat:TwoThousandTwentySevenSeniorSecuredNotesMember2025-01-012025-12-310001845840tsat:TwoThousandTwentySevenSeniorSecuredNotesMember2024-01-012024-12-310001845840tsat:GovernmentOfCanadaMembertsat:TelesatLightspeedFinancingMember2025-12-310001845840tsat:GovernmentOfCanadaMembertsat:TelesatLightspeedFinancingMember2024-12-310001845840tsat:GovernmentOfQuebecMembertsat:TelesatLightspeedFinancingMember2025-12-310001845840tsat:GovernmentOfQuebecMembertsat:TelesatLightspeedFinancingMember2024-12-310001845840tsat:TelesatLightspeedFinancingWarrantsMember2024-12-310001845840tsat:DebtIssueCostsMember2024-12-310001845840tsat:TotalDeferredFinancingChargesMember2024-12-310001845840tsat:TelesatLightspeedFinancingWarrantsMember2025-01-012025-12-310001845840tsat:DebtIssueCostsMember2025-01-012025-12-310001845840tsat:TotalDeferredFinancingChargesMember2025-01-012025-12-310001845840tsat:TelesatLightspeedFinancingWarrantsMember2025-12-310001845840tsat:DebtIssueCostsMember2025-12-310001845840tsat:TotalDeferredFinancingChargesMember2025-12-310001845840tsat:ClassACommonSharesMember2025-01-012025-12-310001845840tsat:ClassACommonSharesMember2024-01-012024-12-310001845840tsat:ClassBCommonSharesMember2025-01-012025-12-310001845840tsat:ClassBCommonSharesMember2024-01-012024-12-310001845840tsat:ClassCCommonSharesMember2025-01-012025-12-310001845840tsat:ClassCCommonSharesMember2024-01-012024-12-310001845840tsat:GoldenShareMember2025-01-012025-12-310001845840tsat:GoldenShareMember2024-01-012024-12-310001845840tsat:ClassBLPUnitsMember2023-12-310001845840ifrs-full:RestrictedShareUnitsMember2023-01-012023-12-310001845840ifrs-full:RestrictedShareUnitsMember2024-01-012024-12-310001845840tsat:PerformanceShareUnitsMember2024-01-012024-12-310001845840tsat:DeferredShareUnitsMember2024-01-012024-12-310001845840ifrs-full:RestrictedShareUnitsMember2025-01-012025-12-310001845840tsat:PerformanceShareUnitsMember2025-01-012025-12-310001845840tsat:ClassALPUnitsMember2025-12-310001845840tsat:ClassBLPUnitsMember2025-12-310001845840tsat:TelesatPublicSharesMember2025-12-310001845840tsat:TelesatPublicSharesMember2024-12-310001845840tsat:ClassCCommonSharesMember2024-12-310001845840tsat:TelesatPublicSharesMember2025-01-012025-12-310001845840tsat:ClassBVariableVotingSharesMember2025-01-012025-12-310001845840tsat:LimitedPartnershipUnitsMember2025-01-012025-12-310001845840tsat:LimitedPartnershipUnitsMembertsat:ClassAAndClassBLPUnitsMember2025-12-310001845840tsat:LimitedPartnershipUnitsMembertsat:ClassAAndClassBLPUnitsMember2024-12-310001845840tsat:LimitedPartnershipUnitsMembertsat:ClassCLPUnitsMember2025-12-310001845840tsat:LimitedPartnershipUnitsMembertsat:ClassCLPUnitsMember2024-12-310001845840tsat:LimitedPartnershipUnitsMember2025-12-310001845840tsat:LimitedPartnershipUnitsMember2024-12-310001845840ifrs-full:ShareOptionsMember2025-01-012025-12-310001845840ifrs-full:ShareOptionsMember2024-01-012024-12-310001845840ifrs-full:ShareOptionsMember2023-01-012023-12-310001845840tsat:DeferredShareUnitsMember2025-01-012025-12-310001845840tsat:DeferredShareUnitsMember2023-01-012023-12-310001845840ifrs-full:PreferenceSharesMember2025-01-012025-12-310001845840ifrs-full:PreferenceSharesMember2024-01-012024-12-310001845840ifrs-full:PreferenceSharesMember2023-01-012023-12-310001845840tsat:SatellitesMember2025-01-012025-12-310001845840tsat:OperatingExpensesMember2025-01-012025-12-310001845840tsat:SatellitesMember2024-01-012024-12-310001845840tsat:OperatingExpensesMember2024-01-012024-12-310001845840tsat:NorthAmericanMember2025-01-012025-12-310001845840tsat:InternationalCustomersMember2025-01-012025-12-310001845840tsat:NorthAmericanMember2024-01-012024-12-310001845840tsat:InternationalCustomersMember2024-01-012024-12-310001845840tsat:TelesatLightspeedWarrantsMember2025-12-310001845840tsat:TelesatLightspeedWarrantsMember2024-12-310001845840tsat:InterestRatesFloorMember2025-12-310001845840tsat:InterestRatesFloorMember2025-01-012025-12-310001845840tsat:InterestRatesFloorMember2024-01-012024-12-310001845840ifrs-full:BottomOfRangeMember2025-12-310001845840ifrs-full:TopOfRangeMember2025-12-310001845840ifrs-full:BottomOfRangeMember2024-12-310001845840ifrs-full:TopOfRangeMember2024-12-310001845840tsat:CarryingAmount1Member2030-12-310001845840ifrs-full:NotLaterThanOneYearMember2026-12-310001845840ifrs-full:LaterThanOneYearAndNotLaterThanTwoYearsMember2027-12-310001845840ifrs-full:LaterThanOneYearAndNotLaterThanThreeYearsMember2028-12-310001845840ifrs-full:LaterThanThreeYearsAndNotLaterThanFourYearsMember2029-12-310001845840ifrs-full:LaterThanThreeYearsAndNotLaterThanFiveYearsMember2030-12-310001845840ifrs-full:LaterThanFiveYearsMember2030-12-310001845840tsat:CarryingAmount1Membertsat:TradeAndOtherPayablesMember2025-12-310001845840tsat:TradeAndOtherPayablesMembertsat:ContractualCashFlowsundiscountedMember2025-12-310001845840tsat:TradeAndOtherPayablesMemberifrs-full:NotLaterThanOneYearMember2025-12-310001845840tsat:TradeAndOtherPayablesMemberifrs-full:LaterThanOneYearAndNotLaterThanTwoYearsMember2025-12-310001845840tsat:TradeAndOtherPayablesMemberifrs-full:LaterThanTwoYearsAndNotLaterThanThreeYearsMember2025-12-310001845840tsat:TradeAndOtherPayablesMemberifrs-full:LaterThanThreeYearsAndNotLaterThanFourYearsMember2025-12-310001845840tsat:TradeAndOtherPayablesMemberifrs-full:LaterThanThreeYearsAndNotLaterThanFiveYearsMember2025-12-310001845840tsat:TradeAndOtherPayablesMemberifrs-full:LaterThanFiveYearsMember2025-12-310001845840tsat:CarryingAmount1Membertsat:CustomerAndOtherDepositsMember2025-12-310001845840tsat:CustomerAndOtherDepositsMembertsat:ContractualCashFlowsundiscountedMember2025-12-310001845840tsat:CustomerAndOtherDepositsMemberifrs-full:NotLaterThanOneYearMember2025-12-310001845840tsat:CustomerAndOtherDepositsMemberifrs-full:LaterThanOneYearAndNotLaterThanTwoYearsMember2025-12-310001845840tsat:CustomerAndOtherDepositsMemberifrs-full:LaterThanTwoYearsAndNotLaterThanThreeYearsMember2025-12-310001845840tsat:CustomerAndOtherDepositsMemberifrs-full:LaterThanThreeYearsAndNotLaterThanFourYearsMember2025-12-310001845840tsat:CustomerAndOtherDepositsMemberifrs-full:LaterThanThreeYearsAndNotLaterThanFiveYearsMember2025-12-310001845840tsat:CustomerAndOtherDepositsMemberifrs-full:LaterThanFiveYearsMember2025-12-310001845840tsat:CarryingAmount1Membertsat:SatellitePerformanceIncentivePaymentsMember2025-12-310001845840tsat:SatellitePerformanceIncentivePaymentsMembertsat:ContractualCashFlowsundiscountedMember2025-12-310001845840tsat:SatellitePerformanceIncentivePaymentsMemberifrs-full:NotLaterThanOneYearMember2025-12-310001845840tsat:SatellitePerformanceIncentivePaymentsMemberifrs-full:LaterThanOneYearAndNotLaterThanTwoYearsMember2025-12-310001845840tsat:SatellitePerformanceIncentivePaymentsMemberifrs-full:LaterThanTwoYearsAndNotLaterThanThreeYearsMember2025-12-310001845840tsat:SatellitePerformanceIncentivePaymentsMemberifrs-full:LaterThanThreeYearsAndNotLaterThanFourYearsMember2025-12-310001845840tsat:SatellitePerformanceIncentivePaymentsMemberifrs-full:LaterThanThreeYearsAndNotLaterThanFiveYearsMember2025-12-310001845840tsat:SatellitePerformanceIncentivePaymentsMemberifrs-full:LaterThanFiveYearsMember2025-12-310001845840tsat:CarryingAmount1Membertsat:DerivativeLiabilitiesMember2025-12-310001845840tsat:DerivativeLiabilitiesMembertsat:ContractualCashFlowsundiscountedMember2025-12-310001845840tsat:DerivativeLiabilitiesMemberifrs-full:NotLaterThanOneYearMember2025-12-310001845840tsat:DerivativeLiabilitiesMemberifrs-full:LaterThanOneYearAndNotLaterThanTwoYearsMember2025-12-310001845840tsat:DerivativeLiabilitiesMemberifrs-full:LaterThanTwoYearsAndNotLaterThanThreeYearsMember2025-12-310001845840tsat:DerivativeLiabilitiesMemberifrs-full:LaterThanThreeYearsAndNotLaterThanFourYearsMember2025-12-310001845840tsat:DerivativeLiabilitiesMemberifrs-full:LaterThanThreeYearsAndNotLaterThanFiveYearsMember2025-12-310001845840tsat:CarryingAmount1Membertsat:OtherFinancialLiabilitiesMember2025-12-310001845840tsat:OtherFinancialLiabilitiesMembertsat:ContractualCashFlowsundiscountedMember2025-12-310001845840tsat:OtherFinancialLiabilitiesMemberifrs-full:NotLaterThanOneYearMember2025-12-310001845840tsat:OtherFinancialLiabilitiesMemberifrs-full:LaterThanOneYearAndNotLaterThanTwoYearsMember2025-12-310001845840tsat:OtherFinancialLiabilitiesMemberifrs-full:LaterThanTwoYearsAndNotLaterThanThreeYearsMember2025-12-310001845840tsat:OtherFinancialLiabilitiesMemberifrs-full:LaterThanThreeYearsAndNotLaterThanFourYearsMember2025-12-310001845840tsat:OtherFinancialLiabilitiesMemberifrs-full:LaterThanThreeYearsAndNotLaterThanFiveYearsMember2025-12-310001845840tsat:OtherFinancialLiabilitiesMemberifrs-full:LaterThanFiveYearsMember2025-12-310001845840tsat:CarryingAmount1Membertsat:IndebtednessMember2025-12-310001845840tsat:IndebtednessMembertsat:ContractualCashFlowsundiscountedMember2025-12-310001845840tsat:IndebtednessMemberifrs-full:NotLaterThanOneYearMember2025-12-310001845840tsat:IndebtednessMemberifrs-full:LaterThanOneYearAndNotLaterThanTwoYearsMember2025-12-310001845840tsat:IndebtednessMemberifrs-full:LaterThanTwoYearsAndNotLaterThanThreeYearsMember2025-12-310001845840tsat:IndebtednessMemberifrs-full:LaterThanThreeYearsAndNotLaterThanFourYearsMember2025-12-310001845840tsat:IndebtednessMemberifrs-full:LaterThanThreeYearsAndNotLaterThanFiveYearsMember2025-12-310001845840tsat:IndebtednessMemberifrs-full:LaterThanFiveYearsMember2025-12-310001845840tsat:CarryingAmount1Member2025-12-310001845840tsat:ContractualCashFlowsundiscountedMember2025-12-310001845840ifrs-full:LaterThanThreeYearsAndNotLaterThanFiveYearsMember2025-12-310001845840tsat:SatellitePerformanceIncentivePaymentsMember2025-12-310001845840tsat:IndebtednessMember2025-12-310001845840ifrs-full:FinancialAssetsAtAmortisedCostCategoryMemberifrs-full:Level1OfFairValueHierarchyMember2025-12-310001845840ifrs-full:FinancialAssetsAtFairValueThroughProfitOrLossCategoryMemberifrs-full:Level1OfFairValueHierarchyMember2025-12-310001845840ifrs-full:FinancialAssetsAtFairValueMemberifrs-full:Level1OfFairValueHierarchyMember2025-12-310001845840ifrs-full:FinancialAssetsAtAmortisedCostCategoryMember2025-12-310001845840ifrs-full:FinancialAssetsAtFairValueThroughProfitOrLossCategoryMember2025-12-310001845840ifrs-full:FinancialAssetsAtFairValueMember2025-12-310001845840ifrs-full:FinancialAssetsAtAmortisedCostCategoryMemberifrs-full:Level2OfFairValueHierarchyMember2025-12-310001845840ifrs-full:FinancialAssetsAtFairValueThroughProfitOrLossCategoryMemberifrs-full:Level2OfFairValueHierarchyMember2025-12-310001845840ifrs-full:FinancialAssetsAtFairValueMemberifrs-full:Level2OfFairValueHierarchyMember2025-12-310001845840ifrs-full:FinancialAssetsAtAmortisedCostCategoryMemberifrs-full:Level2And3OfFairValueHierarchyMember2025-12-310001845840ifrs-full:FinancialAssetsAtFairValueThroughProfitOrLossCategoryMemberifrs-full:Level2And3OfFairValueHierarchyMember2025-12-310001845840ifrs-full:FinancialAssetsAtFairValueMemberifrs-full:Level2And3OfFairValueHierarchyMember2025-12-310001845840ifrs-full:FinancialAssetsAtAmortisedCostCategoryMemberifrs-full:Level1OfFairValueHierarchyMember2024-12-310001845840ifrs-full:FinancialAssetsAtFairValueThroughProfitOrLossCategoryMemberifrs-full:Level1OfFairValueHierarchyMember2024-12-310001845840ifrs-full:FinancialAssetsAtFairValueMemberifrs-full:Level1OfFairValueHierarchyMember2024-12-310001845840ifrs-full:FinancialAssetsAtAmortisedCostCategoryMember2024-12-310001845840ifrs-full:FinancialAssetsAtFairValueThroughProfitOrLossCategoryMember2024-12-310001845840ifrs-full:FinancialAssetsAtFairValueMember2024-12-310001845840ifrs-full:FinancialAssetsAtAmortisedCostCategoryMemberifrs-full:Level2OfFairValueHierarchyMember2024-12-310001845840ifrs-full:FinancialAssetsAtFairValueThroughProfitOrLossCategoryMemberifrs-full:Level2OfFairValueHierarchyMember2024-12-310001845840ifrs-full:FinancialAssetsAtFairValueMemberifrs-full:Level2OfFairValueHierarchyMember2024-12-310001845840ifrs-full:FinancialAssetsAtAmortisedCostCategoryMemberifrs-full:Level2And3OfFairValueHierarchyMember2024-12-310001845840ifrs-full:FinancialAssetsAtFairValueThroughProfitOrLossCategoryMemberifrs-full:Level2And3OfFairValueHierarchyMember2024-12-310001845840ifrs-full:FinancialAssetsAtFairValueMemberifrs-full:Level2And3OfFairValueHierarchyMember2024-12-310001845840tsat:TwoThousandAndTwentySevenSeniorUnsecuredNotesMember2025-12-310001845840tsat:TwoThousandAndTwentySevenSeniorUnsecuredNotesMember2024-12-310001845840tsat:TowThousandAndTwentySevenSeniorSecuredNotesMember2025-12-310001845840tsat:TowThousandAndTwentySevenSeniorSecuredNotesMember2024-12-310001845840tsat:TwoThousandAndTwentySixSeniorSecuredNotesMember2025-12-310001845840tsat:TwoThousandAndTwentySixSeniorSecuredNotesMember2024-12-310001845840tsat:TelesatLightspeedFinancingMember2025-12-310001845840tsat:TelesatLightspeedFinancingMember2024-12-310001845840tsat:TelesatCanadaNonVotingParticipatingPreferredSharesMembertsat:TwoThousandEightMember2025-12-310001845840tsat:TelesatCanadaNonVotingParticipatingPreferredSharesMembertsat:TwoThousandThirteenMember2025-12-3100018458402021-04-302021-04-300001845840ifrs-full:RestrictedShareUnitsMember2025-12-310001845840tsat:EmployeeSharePurchasePlanMember2025-01-012025-12-310001845840tsat:EmployeeSharePurchasePlanMember2024-01-012024-12-310001845840tsat:TimeVestingOptionPlansMember2023-12-310001845840tsat:TimeVestingOptionPlansMember2024-01-012024-12-310001845840tsat:TimeVestingOptionPlansMember2024-12-310001845840tsat:TimeVestingOptionPlansMember2025-01-012025-12-310001845840tsat:TimeVestingOptionPlansMember2025-12-310001845840tsat:PerformanceVestingOptionPlansMember2023-12-310001845840tsat:PerformanceVestingOptionPlansMember2024-01-012024-12-310001845840tsat:PerformanceVestingOptionPlansMember2024-12-310001845840tsat:PerformanceVestingOptionPlansMember2025-01-012025-12-310001845840tsat:PerformanceVestingOptionPlansMember2025-12-310001845840tsat:RSUsWithTimeCriteriaMembertsat:RSUsUnderTheHistoricPlanMember2023-12-310001845840tsat:RSUSWithTimeAndPerformanceCriteriaMembertsat:RSUsUnderTheHistoricPlanMember2023-12-310001845840tsat:RSUsWithTimeCriteriaMembertsat:RSUsUnderTheHistoricPlanMember2024-01-012024-12-310001845840tsat:RSUSWithTimeAndPerformanceCriteriaMembertsat:RSUsUnderTheHistoricPlanMember2024-01-012024-12-310001845840tsat:RSUsWithTimeCriteriaMembertsat:RSUsUnderTheHistoricPlanMember2024-12-310001845840tsat:RSUSWithTimeAndPerformanceCriteriaMembertsat:RSUsUnderTheHistoricPlanMember2024-12-310001845840tsat:RSUsWithTimeCriteriaMembertsat:RSUsUnderTheHistoricPlanMember2025-01-012025-12-310001845840tsat:RSUSWithTimeAndPerformanceCriteriaMembertsat:RSUsUnderTheHistoricPlanMember2025-01-012025-12-310001845840tsat:RSUsWithTimeCriteriaMembertsat:RSUsUnderTheHistoricPlanMember2025-12-310001845840tsat:RSUSWithTimeAndPerformanceCriteriaMembertsat:RSUsUnderTheHistoricPlanMember2025-12-310001845840tsat:RSUsWithTimeCriteriaMember2023-12-310001845840tsat:RSUSWithTimeAndPerformanceCriteriaMember2023-12-310001845840tsat:DSUsMember2023-12-310001845840tsat:RSUsWithTimeCriteriaMember2024-01-012024-12-310001845840tsat:RSUSWithTimeAndPerformanceCriteriaMember2024-01-012024-12-310001845840tsat:DSUsMember2024-01-012024-12-310001845840tsat:RSUsWithTimeCriteriaMember2024-12-310001845840tsat:RSUSWithTimeAndPerformanceCriteriaMember2024-12-310001845840tsat:DSUsMember2024-12-310001845840tsat:RSUsWithTimeCriteriaMember2025-01-012025-12-310001845840tsat:RSUSWithTimeAndPerformanceCriteriaMember2025-01-012025-12-310001845840tsat:DSUsMember2025-01-012025-12-310001845840tsat:RSUsWithTimeCriteriaMember2025-12-310001845840tsat:RSUSWithTimeAndPerformanceCriteriaMember2025-12-310001845840tsat:DSUsMember2025-12-310001845840tsat:CanadianPensionPlansMember2025-01-012025-12-310001845840tsat:CanadianPensionPlansMembercurrency:CAD2025-01-012025-12-310001845840ifrs-full:PostemploymentMedicalDefinedBenefitPlansMember2025-01-012025-12-310001845840ifrs-full:PostemploymentMedicalDefinedBenefitPlansMembercurrency:CAD2025-01-012025-12-310001845840currency:CAD2025-01-012025-12-310001845840ifrs-full:ForeignCountriesMember2025-01-012025-12-310001845840tsat:PensionPlansCanadianMember2025-01-012025-12-310001845840tsat:PensionPlansUSMember2025-01-012025-12-310001845840tsat:PensionPlansTotalMember2025-01-012025-12-310001845840tsat:OtherPostemploymentBenefitPlansCanadianMember2025-01-012025-12-310001845840tsat:OtherPostemploymentBenefitPlansUSMember2025-01-012025-12-310001845840tsat:OtherPostemploymentBenefitPlansTotalMember2025-01-012025-12-310001845840tsat:PensionPlansCanadianMember2024-01-012024-12-310001845840tsat:PensionPlansUSMember2024-01-012024-12-310001845840tsat:PensionPlansTotalMember2024-01-012024-12-310001845840tsat:OtherPostemploymentBenefitPlansCanadianMember2024-01-012024-12-310001845840tsat:OtherPostemploymentBenefitPlansUSMember2024-01-012024-12-310001845840tsat:OtherPostemploymentBenefitPlansTotalMember2024-01-012024-12-310001845840tsat:PensionPlansCanadianMember2023-01-012023-12-310001845840tsat:PensionPlansUSMember2023-01-012023-12-310001845840tsat:PensionPlansTotalMember2023-01-012023-12-310001845840tsat:OtherPostemploymentBenefitPlansCanadianMember2023-01-012023-12-310001845840tsat:OtherPostemploymentBenefitPlansUSMember2023-01-012023-12-310001845840tsat:OtherPostemploymentBenefitPlansTotalMember2023-01-012023-12-310001845840tsat:PensionPlansCanadianMember2025-12-310001845840tsat:PensionPlansUSMember2025-12-310001845840tsat:PensionPlansTotalMember2025-12-310001845840tsat:OtherPostemploymentBenefitPlansCanadianMember2025-12-310001845840tsat:OtherPostemploymentBenefitPlansUSMember2025-12-310001845840tsat:OtherPostemploymentBenefitPlansTotalMember2025-12-310001845840tsat:PensionPlansCanadianMember2024-12-310001845840tsat:PensionPlansUSMember2024-12-310001845840tsat:PensionPlansTotalMember2024-12-310001845840tsat:OtherPostemploymentBenefitPlansCanadianMember2024-12-310001845840tsat:OtherPostemploymentBenefitPlansUSMember2024-12-310001845840tsat:OtherPostemploymentBenefitPlansTotalMember2024-12-310001845840tsat:PensionPlansCanadianMemberifrs-full:PlanAssetsMember2024-12-310001845840tsat:PensionPlansUSMemberifrs-full:PlanAssetsMember2024-12-310001845840tsat:PensionPlansTotalMemberifrs-full:PlanAssetsMember2024-12-310001845840tsat:OtherPostemploymentBenefitPlansCanadianMemberifrs-full:PlanAssetsMember2024-12-310001845840tsat:OtherPostemploymentBenefitPlansUSMemberifrs-full:PlanAssetsMember2024-12-310001845840tsat:OtherPostemploymentBenefitPlansTotalMemberifrs-full:PlanAssetsMember2024-12-310001845840tsat:PensionPlansCanadianMemberifrs-full:PlanAssetsMember2025-01-012025-12-310001845840tsat:PensionPlansUSMemberifrs-full:PlanAssetsMember2025-01-012025-12-310001845840tsat:PensionPlansTotalMemberifrs-full:PlanAssetsMember2025-01-012025-12-310001845840tsat:OtherPostemploymentBenefitPlansCanadianMemberifrs-full:PlanAssetsMember2025-01-012025-12-310001845840tsat:OtherPostemploymentBenefitPlansUSMemberifrs-full:PlanAssetsMember2025-01-012025-12-310001845840tsat:OtherPostemploymentBenefitPlansTotalMemberifrs-full:PlanAssetsMember2025-01-012025-12-310001845840tsat:PensionPlansCanadianMemberifrs-full:PlanAssetsMember2025-12-310001845840tsat:PensionPlansUSMemberifrs-full:PlanAssetsMember2025-12-310001845840tsat:PensionPlansTotalMemberifrs-full:PlanAssetsMember2025-12-310001845840tsat:OtherPostemploymentBenefitPlansCanadianMemberifrs-full:PlanAssetsMember2025-12-310001845840tsat:OtherPostemploymentBenefitPlansUSMemberifrs-full:PlanAssetsMember2025-12-310001845840tsat:OtherPostemploymentBenefitPlansTotalMemberifrs-full:PlanAssetsMember2025-12-310001845840tsat:PensionPlansCanadianMember2023-12-310001845840tsat:PensionPlansUSMember2023-12-310001845840tsat:PensionPlansTotalMember2023-12-310001845840tsat:OtherPostemploymentBenefitPlansCanadianMember2023-12-310001845840tsat:OtherPostemploymentBenefitPlansUSMember2023-12-310001845840tsat:OtherPostemploymentBenefitPlansTotalMember2023-12-310001845840tsat:PensionPlansCanadianMemberifrs-full:PlanAssetsMember2023-12-310001845840tsat:PensionPlansUSMemberifrs-full:PlanAssetsMember2023-12-310001845840tsat:PensionPlansTotalMemberifrs-full:PlanAssetsMember2023-12-310001845840tsat:OtherPostemploymentBenefitPlansCanadianMemberifrs-full:PlanAssetsMember2023-12-310001845840tsat:OtherPostemploymentBenefitPlansUSMemberifrs-full:PlanAssetsMember2023-12-310001845840tsat:OtherPostemploymentBenefitPlansTotalMemberifrs-full:PlanAssetsMember2023-12-310001845840tsat:PensionPlansCanadianMemberifrs-full:PlanAssetsMember2024-01-012024-12-310001845840tsat:PensionPlansUSMemberifrs-full:PlanAssetsMember2024-01-012024-12-310001845840tsat:PensionPlansTotalMemberifrs-full:PlanAssetsMember2024-01-012024-12-310001845840tsat:OtherPostemploymentBenefitPlansCanadianMemberifrs-full:PlanAssetsMember2024-01-012024-12-310001845840tsat:OtherPostemploymentBenefitPlansUSMemberifrs-full:PlanAssetsMember2024-01-012024-12-310001845840tsat:OtherPostemploymentBenefitPlansTotalMemberifrs-full:PlanAssetsMember2024-01-012024-12-310001845840tsat:CanadianPensionPlansMembertsat:EquitySecuritieMembertsat:Canada1Member2025-01-012025-12-310001845840tsat:CanadianPensionPlansMembertsat:EquitySecuritieMembertsat:Canada1Member2024-01-012024-12-310001845840tsat:CanadianPensionPlansMembertsat:EquitySecuritieMembertsat:UnitedStates1Member2025-01-012025-12-310001845840tsat:CanadianPensionPlansMembertsat:EquitySecuritieMembertsat:UnitedStates1Member2024-01-012024-12-310001845840tsat:USPensionPlansMembertsat:EquitySecuritieMembertsat:InternationalotherThanUnitedStatesMember2025-01-012025-12-310001845840tsat:USPensionPlansMembertsat:EquitySecuritieMembertsat:InternationalotherThanUnitedStatesMember2024-01-012024-12-310001845840tsat:CanadianPensionPlansMembertsat:FixedIncomeInstrumentsMembertsat:Canada1Member2025-01-012025-12-310001845840tsat:CanadianPensionPlansMembertsat:FixedIncomeInstrumentsMembertsat:Canada1Member2024-01-012024-12-310001845840tsat:CanadianPensionPlansMembertsat:CashAndCashEquivalentMembertsat:Canada1Member2025-01-012025-12-310001845840tsat:CanadianPensionPlansMembertsat:CashAndCashEquivalentMembertsat:Canada1Member2024-01-012024-12-310001845840tsat:USPensionPlansMembertsat:EquitySecuritieMembertsat:UnitedStates1Member2025-01-012025-12-310001845840tsat:USPensionPlansMembertsat:EquitySecuritieMembertsat:UnitedStates1Member2024-01-012024-12-310001845840tsat:USPensionPlansMembertsat:EquitySecuritieMembertsat:Canada1Member2025-01-012025-12-310001845840tsat:USPensionPlansMembertsat:EquitySecuritieMembertsat:Canada1Member2024-01-012024-12-310001845840tsat:USPensionPlansMembertsat:EquitySecuritieMembertsat:InternationalMember2025-01-012025-12-310001845840tsat:USPensionPlansMembertsat:EquitySecuritieMembertsat:InternationalMember2024-01-012024-12-310001845840tsat:USPensionPlansMembertsat:CashAndCashEquivalentMembertsat:UnitedStates1Member2025-01-012025-12-310001845840tsat:USPensionPlansMembertsat:CashAndCashEquivalentMembertsat:UnitedStates1Member2024-01-012024-12-310001845840tsat:USPensionPlansMembertsat:FixedIncomeInstrumentsMembertsat:Canada1Member2025-01-012025-12-310001845840tsat:USPensionPlansMembertsat:FixedIncomeInstrumentsMembertsat:Canada1Member2024-01-012024-12-310001845840tsat:USPensionPlansMembertsat:FixedIncomeInstrumentsMembertsat:InternationalMember2025-01-012025-12-310001845840tsat:USPensionPlansMembertsat:FixedIncomeInstrumentsMembertsat:InternationalMember2024-01-012024-12-310001845840tsat:USPensionPlansMembertsat:OtherInvestmentMembertsat:UnitedStates1Member2025-01-012025-12-310001845840tsat:USPensionPlansMembertsat:OtherInvestmentMembertsat:UnitedStates1Member2024-01-012024-12-310001845840tsat:USPensionPlansMembertsat:OtherInvestmentMembertsat:Canada1Member2025-01-012025-12-310001845840tsat:USPensionPlansMembertsat:OtherInvestmentMembertsat:Canada1Member2024-01-012024-12-310001845840tsat:USPensionPlansMembertsat:OtherInvestmentMembertsat:InternationalMember2025-01-012025-12-310001845840tsat:USPensionPlansMembertsat:OtherInvestmentMembertsat:InternationalMember2024-01-012024-12-310001845840tsat:Canada1Member2025-12-310001845840tsat:Canada1Member2024-12-310001845840tsat:UnitedStatesOfAmericaDollarsMember2025-12-310001845840tsat:UnitedStatesOfAmericaDollarsMember2024-12-310001845840tsat:Canada1Member2025-01-012025-12-310001845840tsat:Canada1Member2024-01-012024-12-310001845840tsat:UnitedStatesOfAmericaDollarsMember2025-01-012025-12-310001845840tsat:UnitedStatesOfAmericaDollarsMember2024-01-012024-12-310001845840currency:CAD2025-12-310001845840currency:CAD2024-12-310001845840currency:USD2025-12-310001845840currency:USD2024-12-310001845840currency:CADifrs-full:BottomOfRangeMember2025-01-012025-12-310001845840currency:CADifrs-full:TopOfRangeMember2025-01-012025-12-310001845840currency:CADifrs-full:BottomOfRangeMember2024-01-012024-12-310001845840currency:CADifrs-full:TopOfRangeMember2024-01-012024-12-310001845840currency:USD2025-01-012025-12-310001845840currency:USD2024-01-012024-12-310001845840tsat:OtherCanadianMember2025-12-310001845840tsat:OtherUSMember2025-12-310001845840tsat:OtherCanadianMember2024-12-310001845840tsat:OtherUSMember2024-12-310001845840tsat:IndebtednessMember2024-12-310001845840tsat:SatellitePerformanceIncentivePaymentsMember2024-12-310001845840ifrs-full:LeaseLiabilitiesMember2024-12-310001845840tsat:IndebtednessMember2025-01-012025-12-310001845840tsat:SatellitePerformanceIncentivePaymentsMember2025-01-012025-12-310001845840ifrs-full:LeaseLiabilitiesMember2025-01-012025-12-310001845840tsat:IndebtednessMember2025-12-310001845840tsat:SatellitePerformanceIncentivePaymentsMember2025-12-310001845840ifrs-full:LeaseLiabilitiesMember2025-12-310001845840tsat:IndebtednessMember2023-12-310001845840tsat:SatellitePerformanceIncentivePaymentsMember2023-12-310001845840ifrs-full:LeaseLiabilitiesMember2023-12-310001845840tsat:IndebtednessMember2024-01-012024-12-310001845840tsat:SatellitePerformanceIncentivePaymentsMember2024-01-012024-12-310001845840ifrs-full:LeaseLiabilitiesMember2024-01-012024-12-310001845840tsat:IndebtednessMember2022-12-310001845840tsat:SatellitePerformanceIncentivePaymentsMember2022-12-310001845840ifrs-full:LeaseLiabilitiesMember2022-12-310001845840tsat:IndebtednessMember2023-01-012023-12-310001845840tsat:SatellitePerformanceIncentivePaymentsMember2023-01-012023-12-310001845840ifrs-full:LeaseLiabilitiesMember2023-01-012023-12-310001845840tsat:PSPMember2025-01-012025-12-3100018458402024-09-262024-09-2600018458402025-09-122025-09-120001845840ifrs-full:NotLaterThanOneYearMembertsat:PropertyLeasesMember2025-12-310001845840ifrs-full:LaterThanOneYearAndNotLaterThanTwoYearsMembertsat:PropertyLeasesMember2025-12-310001845840ifrs-full:LaterThanTwoYearsAndNotLaterThanThreeYearsMembertsat:PropertyLeasesMember2025-12-310001845840ifrs-full:LaterThanThreeYearsAndNotLaterThanFourYearsMembertsat:PropertyLeasesMember2025-12-310001845840ifrs-full:LaterThanFourYearsAndNotLaterThanFiveYearsMembertsat:PropertyLeasesMember2025-12-310001845840ifrs-full:LaterThanFiveYearsMembertsat:PropertyLeasesMember2025-12-310001845840tsat:PropertyLeasesMember2025-12-310001845840ifrs-full:NotLaterThanOneYearMembertsat:CapitalCommitmentsMember2025-12-310001845840ifrs-full:LaterThanOneYearAndNotLaterThanTwoYearsMembertsat:CapitalCommitmentsMember2025-12-310001845840ifrs-full:LaterThanTwoYearsAndNotLaterThanThreeYearsMembertsat:CapitalCommitmentsMember2025-12-310001845840ifrs-full:LaterThanThreeYearsAndNotLaterThanFourYearsMembertsat:CapitalCommitmentsMember2025-12-310001845840ifrs-full:LaterThanFourYearsAndNotLaterThanFiveYearsMembertsat:CapitalCommitmentsMember2025-12-310001845840ifrs-full:LaterThanFiveYearsMembertsat:CapitalCommitmentsMember2025-12-310001845840tsat:CapitalCommitmentsMember2025-12-310001845840ifrs-full:NotLaterThanOneYearMembertsat:OtherOperatingCommitmentsMember2025-12-310001845840ifrs-full:LaterThanOneYearAndNotLaterThanTwoYearsMembertsat:OtherOperatingCommitmentsMember2025-12-310001845840ifrs-full:LaterThanTwoYearsAndNotLaterThanThreeYearsMembertsat:OtherOperatingCommitmentsMember2025-12-310001845840ifrs-full:LaterThanThreeYearsAndNotLaterThanFourYearsMembertsat:OtherOperatingCommitmentsMember2025-12-310001845840ifrs-full:LaterThanFourYearsAndNotLaterThanFiveYearsMembertsat:OtherOperatingCommitmentsMember2025-12-310001845840ifrs-full:LaterThanFiveYearsMembertsat:OtherOperatingCommitmentsMember2025-12-310001845840tsat:OtherOperatingCommitmentsMember2025-12-310001845840tsat:LoralSkynetCorporationMember2025-01-012025-12-310001845840tsat:LoralSpaceCommunicationsIncMember2025-01-012025-12-310001845840tsat:SkynetSatelliteCorporationMember2025-01-012025-12-310001845840tsat:TelesatIOMLimitedMember2025-01-012025-12-310001845840tsat:TelesatBrasilCapacidadeDeSatlitesLtdaMember2025-01-012025-12-310001845840tsat:TelesatCanULCMember2025-01-012025-12-310001845840tsat:TelesatCanHoldCorporationMember2025-01-012025-12-310001845840tsat:TelesatCanadaMember2025-01-012025-12-310001845840tsat:TelesatLEOUSIncMember2025-01-012025-12-310001845840tsat:TelesatNetworkServicesIncMember2025-01-012025-12-310001845840tsat:TelesatPartnershipLPMember2025-01-012025-12-310001845840tsat:TelesatSatelliteLPMember2025-01-012025-12-310001845840tsat:TelesatSpectrumGeneralPartnershipMember2025-01-012025-12-310001845840tsat:TelesatUSServicesLLCMember2025-01-012025-12-310001845840tsat:TheSpaceConnectionIncMember2025-01-012025-12-310001845840ifrs-full:PreferenceSharesMember2021-04-3000018458402021-04-012021-04-300001845840tsat:RSUMember2021-04-300001845840tsat:TelesatCanadaRSUMember2021-04-300001845840tsat:TelesatCorporationRSUMember2021-04-3000018458402022-01-012022-12-310001845840tsat:ForfeitedMember2025-01-012025-12-310001845840tsat:AwardsSettledMember2025-01-012025-12-310001845840tsat:PublicSharesIssuedMember2025-01-012025-12-310001845840tsat:ForfeitedMember2024-01-012024-12-310001845840tsat:AwardsSettledMember2024-01-012024-12-310001845840tsat:PublicSharesIssuedMember2024-01-012024-12-310001845840tsat:ParentCompanyStatementMember2025-01-012025-12-310001845840tsat:ParentCompanyStatementMember2024-01-012024-12-310001845840tsat:ParentCompanyStatementMember2023-01-012023-12-310001845840tsat:ParentCompanyStatementMember2025-12-310001845840tsat:ParentCompanyStatementMember2024-12-310001845840tsat:ParentCompanyStatementMember2023-12-310001845840tsat:ParentCompanyStatementMember2022-12-31xbrli:sharesiso4217:CADiso4217:CADxbrli:sharesxbrli:pureiso4217:GBPiso4217:USD