VNET Group
VNET
#4499
Rank
$2.36 B
Marketcap
$8.32
Share price
-2.18%
Change (1 day)
52.85%
Change (1 year)

VNET Group - 20-F annual report 2023


Text size:
0001508475--12-312023FYfalsehttp://fasb.org/us-gaap/2023#PropertyPlantAndEquipmentNethttp://fasb.org/us-gaap/2023#PropertyPlantAndEquipmentNetU.S. GAAP1513609283859932323300000000307217233072172330721723600006000060000600001.001.001.00P2YP3YP15YP4MP10YP4YP10YP4YP1YP2YP4YP12MP36M2033http://www.en.21vianet.com/20231231#ChangesInFairValueOfConvertiblePromissoryNoteshttp://www.en.21vianet.com/20231231#ChangesInFairValueOfConvertiblePromissoryNoteshttp://fasb.org/us-gaap/2023#OtherNonoperatingExpense0001508475us-gaap:TreasuryStockCommonMember2023-01-012023-12-310001508475us-gaap:PreferredStockMember2021-01-012021-12-310001508475us-gaap:RetainedEarningsAppropriatedMember2023-01-012023-12-310001508475us-gaap:RetainedEarningsAppropriatedMember2022-01-012022-12-310001508475vnet:PerformanceBasedAwardsMembervnet:OptionTwoMember2023-01-012023-12-310001508475vnet:PerformanceBasedAwardsMembervnet:OptionOneMember2023-01-012023-12-310001508475vnet:EquityIncentivePlanTwentyTwentyMember2020-05-130001508475vnet:BeijingTusparkInnovationInvestmentDevelopmentCoLtdMemberus-gaap:RelatedPartyMemberus-gaap:CommonClassAMember2021-04-012021-04-300001508475vnet:BeijingTusparkInnovationInvestmentDevelopmentCoLtdMemberus-gaap:RelatedPartyMemberdei:AdrMember2021-04-012021-04-300001508475vnet:TwentyOneVianetXianInformationOutsourcingIndustryParkServicesCompanyLimitedMember2023-01-012023-12-310001508475vnet:ShenzhenDiyixianCommunicationCompanyLimitedMember2023-01-012023-12-310001508475vnet:ShanghaiHeshengDataSystemCompanyLimitedMember2023-01-012023-12-310001508475vnet:ShanghaiBlueCloudTechnologyCompanyLimitedMember2023-01-012023-12-310001508475vnet:BeijingTwentyOneViaNetBroadbandDataCenterCompanyLimitedMember2023-01-012023-12-310001508475vnet:BeijingTenxcloudTechnologyCompanyLimitedMember2023-01-012023-12-310001508475vnet:TwentyOneVianetXianInformationOutsourcingIndustryParkServicesCompanyLimitedMember2022-01-012022-12-310001508475vnet:ShenzhenDiyixianCommunicationCompanyLimitedMember2022-01-012022-12-310001508475vnet:ShanghaiHeshengDataSystemCompanyLimitedMember2022-01-012022-12-310001508475vnet:ShanghaiBlueCloudTechnologyCompanyLimitedMember2022-01-012022-12-310001508475vnet:BeijingTwentyOneViaNetBroadbandDataCenterCompanyLimitedMember2022-01-012022-12-310001508475vnet:BeijingTenxcloudTechnologyCompanyLimitedMember2022-01-012022-12-310001508475vnet:TwentyOneVianetXianInformationOutsourcingIndustryParkServicesCompanyLimitedMember2021-01-012021-12-310001508475vnet:ShenzhenDiyixianCommunicationCompanyLimitedMember2021-01-012021-12-310001508475vnet:ShanghaiHeshengDataSystemCompanyLimitedMember2021-01-012021-12-310001508475vnet:ShanghaiBlueCloudTechnologyCompanyLimitedMember2021-01-012021-12-310001508475vnet:BeijingTwentyOneViaNetBroadbandDataCenterCompanyLimitedMember2021-01-012021-12-310001508475vnet:BeijingTenxcloudTechnologyCompanyLimitedMember2021-01-012021-12-310001508475vnet:ShanghaiHeshengDataSystemCompanyLimitedMember2019-12-012019-12-310001508475vnet:BeijingTenxcloudTechnologyCompanyLimitedMember2016-12-012016-12-310001508475vnet:ShenzhenDiyixianCommunicationCompanyLimitedMember2016-11-012016-11-300001508475vnet:ShanghaiBlueCloudTechnologyCompanyLimitedMember2015-10-012015-10-310001508475vnet:TwentyOneVianetXianInformationOutsourcingIndustryParkServicesCompanyLimitedMember2011-04-012011-04-300001508475vnet:BeijingTwentyOneViaNetBroadbandDataCenterCompanyLimitedMember2008-01-012008-12-310001508475vnet:WiFireGroupIncorporatedMember2017-09-012017-09-300001508475srt:MinimumMembercountry:CN2023-01-012023-12-310001508475srt:MaximumMembercountry:CN2023-01-012023-12-310001508475vnet:SanheMingtaiMember2023-12-310001508475vnet:BondsDueTwoThousandTwentySixMember2021-06-012021-06-300001508475us-gaap:CostOfGoodsTotalMember2023-12-310001508475us-gaap:CostOfGoodsTotalMember2022-12-310001508475us-gaap:CostOfGoodsTotalMember2021-12-310001508475vnet:ScenarioOneMembervnet:BondsDueTwoThousandTwentySixMemberus-gaap:CommonClassAMember2021-06-012021-06-300001508475vnet:LongTermBorrowingsMembervnet:GuaranteesTwelveMember2023-12-310001508475vnet:LongTermBorrowingsMembervnet:GuaranteesFourteenMember2023-12-310001508475vnet:LongTermLoanTwoMembervnet:GuaranteesTwelveMember2022-12-310001508475vnet:LongTermBorrowingsMembervnet:GuaranteesTwelveMember2022-12-310001508475vnet:LongTermBorrowingsMembervnet:GuaranteesFourteenMember2022-12-310001508475vnet:LongTermBorrowingsMembervnet:GuaranteesElevenMember2022-12-310001508475vnet:UnsecuredLoanMember2022-12-310001508475srt:MinimumMemberus-gaap:FairValueInputsLevel3Memberus-gaap:MeasurementInputLongTermRevenueGrowthRateMember2023-12-310001508475srt:MaximumMemberus-gaap:FairValueInputsLevel3Memberus-gaap:MeasurementInputLongTermRevenueGrowthRateMember2023-12-310001508475us-gaap:MeasurementInputDiscountRateMember2023-12-310001508475vnet:KunshanKunhuiNetworkCo.Ltd.KsKunhuiMember2023-12-310001508475vnet:KunshanKunhuiNetworkCo.Ltd.KsKunhuiMember2022-12-310001508475us-gaap:CollaborativeArrangementTransactionWithPartyToCollaborativeArrangementAndThirdPartyMember2021-09-300001508475vnet:LoanToAnotherThirdPartyMember2021-09-012021-09-300001508475vnet:KunshanKunhuiNetworkCo.Ltd.KsKunhuiMember2022-12-012022-12-310001508475vnet:ZiguangFinancialLeasingCoLtdMember2021-01-012021-12-310001508475vnet:BeijingQidiYefengInvestmentCo.LtdMember2021-01-012021-12-310001508475vnet:ShanghaiShibeiHiTechCompanyLimitedMember2021-01-012021-12-310001508475vnet:WiFireGroupIncorporatedMember2023-01-012023-12-310001508475vnet:ShEdgeInterchangeMember2023-01-012023-12-310001508475vnet:BjChaohulianMember2023-01-012023-12-310001508475vnet:WiFireGroupIncorporatedMember2022-01-012022-12-310001508475vnet:WiFireGroupIncorporatedMember2022-01-012022-12-310001508475vnet:BjChaohulianMember2022-01-012022-12-310001508475vnet:WiFireGroupIncorporatedMember2021-01-012021-12-310001508475vnet:BjChaohulianMember2021-01-012021-12-310001508475vnet:BondsDueTwoThousandTwentyFiveMember2023-12-310001508475us-gaap:RetainedEarningsMember2023-01-012023-12-310001508475us-gaap:RetainedEarningsMember2022-01-012022-12-310001508475us-gaap:CustomerConcentrationRiskMember2023-01-012023-12-310001508475us-gaap:CustomerConcentrationRiskMember2022-01-012022-12-310001508475us-gaap:CustomerConcentrationRiskMember2021-01-012021-12-3100015084752008-01-012008-01-010001508475vnet:TwentyOneVianetGroupLimitedMembercountry:HK2023-01-012023-12-310001508475vnet:TaiwanDiyixianMembercountry:TW2023-01-012023-12-310001508475vnet:TwentyOneVianetGroupLimitedMembercountry:HK2022-01-012022-12-310001508475vnet:TaiwanDiyixianMembercountry:TW2022-01-012022-12-310001508475vnet:TwentyOneVianetGroupLimitedMembercountry:HK2021-01-012021-12-310001508475vnet:TaiwanDiyixianMembercountry:TW2021-01-012021-12-310001508475vnet:BeijingTwentyOneViaNetBroadbandDataCenterCompanyLimitedMember2019-01-012019-12-310001508475country:HKvnet:ScenarioAssessableProfitsRemainingHk2MillionMember2018-01-012018-12-310001508475country:HKvnet:ScenarioAssessableProfitsEarnedHk2MillionMember2018-01-012018-12-310001508475vnet:BondsDueTwoThousandTwentyFiveMember2021-12-310001508475vnet:BondsDueTwoThousandTwentySevenMemberdei:AdrMember2023-01-012023-12-310001508475dei:AdrMember2023-01-012023-12-310001508475vnet:SeriesPerpetualConvertiblePreferredSharesMember2022-01-272022-01-270001508475us-gaap:CommonClassAMember2021-03-012021-03-010001508475us-gaap:CommonClassAMember2023-10-050001508475vnet:BeijingTusparkInnovationInvestmentDevelopmentCoLtdMember2021-01-012021-12-310001508475vnet:BjJianghecloudMember2023-12-310001508475vnet:BondsSevenPointEightSevenFivePercentDueTwoThousandTwentyOneMember2021-10-042021-10-040001508475country:HK2018-01-012018-12-310001508475vnet:ZJKEnergiesMember2023-01-012023-12-310001508475vnet:ZhuhaiPrivateMember2023-01-012023-12-310001508475vnet:QidiChengxinMember2023-01-012023-12-310001508475vnet:JingliangInterCloudMember2023-01-012023-12-310001508475vnet:JingliangCenturyCloudMember2023-01-012023-12-310001508475vnet:DexinTonglianBeijingCultureTechnologyCo.LtdMember2023-01-012023-12-310001508475vnet:ChangzhouGaoxinInternetCo.LtdMember2023-01-012023-12-310001508475vnet:ZJKEnergiesMember2022-01-012022-12-310001508475vnet:ShEdgeInterchangeMember2022-01-012022-12-310001508475vnet:QidiChengxinMember2022-01-012022-12-310001508475vnet:JingliangInterCloudMember2022-01-012022-12-310001508475vnet:JingliangCenturyCloudMember2022-01-012022-12-310001508475vnet:DexinTonglianBeijingCultureTechnologyCo.LtdMember2022-01-012022-12-310001508475vnet:ChengduQidiChengxinEducationLimitMember2022-01-012022-12-310001508475vnet:ChangzhouGaoxinInternetCo.LtdMember2022-01-012022-12-310001508475vnet:ZJKEnergiesMember2021-01-012021-12-310001508475vnet:YizhuangVentureInvestmentFundMember2021-01-012021-12-310001508475vnet:JingliangInterCloudMember2021-01-012021-12-310001508475vnet:JingliangCenturyCloudMember2021-01-012021-12-310001508475vnet:ChengduQidiChengxinEducationLimitMember2021-01-012021-12-310001508475vnet:TechnicalConsultingAndServiceAgreementMember2023-01-012023-12-310001508475vnet:OptionAgreementMember2023-01-012023-12-310001508475vnet:TechnicalConsultingAndServiceAgreementMember2016-12-192016-12-190001508475vnet:OptionAgreementMember2016-12-192016-12-190001508475country:CN2022-12-310001508475us-gaap:TreasuryStockCommonMember2023-12-310001508475us-gaap:TreasuryStockCommonMember2022-12-310001508475us-gaap:TreasuryStockCommonMember2021-12-310001508475us-gaap:TreasuryStockCommonMember2020-12-310001508475srt:SubsidiariesMembervnet:JiangheChuangkeBeijingTechnologyCo.Ltd.JiangheChuangkeMembervnet:ShanghaiEdgeBlueCloudNetworkTechnologyCo.Ltd.Member2023-01-012023-12-310001508475srt:SubsidiariesMembervnet:BeijingJiangheShuzhiTechnologyCo.Ltd.Membervnet:ShanghaiHeshengDataSystemCo.Ltd.ShHeshengMember2023-01-012023-12-310001508475us-gaap:VariableInterestEntityPrimaryBeneficiaryMembervnet:ShenzhenDiyixianTelecommunicationCoLtdMember2023-01-012023-12-310001508475srt:SubsidiariesMembervnet:ZhongkeZijingTechnologyCo.LtdMember2023-01-012023-12-310001508475srt:SubsidiariesMembervnet:WiFireGroupIncorporatedMember2023-01-012023-12-310001508475srt:SubsidiariesMembervnet:VnetZhuhaiFinancialLeasingCo.Ltd.ZhuhaiFinancialleasingMember2023-01-012023-12-310001508475srt:SubsidiariesMembervnet:VnetXianTechnologyCo.Ltd.XianTechMember2023-01-012023-12-310001508475srt:SubsidiariesMembervnet:VnetVenturesLimitedVenturesMember2023-01-012023-12-310001508475srt:SubsidiariesMembervnet:VnetTechnologyDevelopmentSuzhouCo.Ltd.SuzhouTechnologyMember2023-01-012023-12-310001508475srt:SubsidiariesMembervnet:VnetMobileLimitedVnetMobileMember2023-01-012023-12-310001508475srt:SubsidiariesMembervnet:VnetHangzhouInformationTechnologyCo.Ltd.HzTechnologyMember2023-01-012023-12-310001508475srt:SubsidiariesMembervnet:VnetGroupLimitedVnetHkMember2023-01-012023-12-310001508475srt:SubsidiariesMembervnet:VnetFoshanTechnologyCo.Ltd.FsTechnologyMember2023-01-012023-12-310001508475srt:SubsidiariesMembervnet:VnetDrpInvestmentHoldingsLimitedDrpinvestmentMember2023-01-012023-12-310001508475srt:SubsidiariesMembervnet:VnetDataCenterCo.Ltd.VnetChinaMember2023-01-012023-12-310001508475srt:SubsidiariesMembervnet:VnetAnhuiSuzhouTechnologyCo.Ltd.SzTechnologyMember2023-01-012023-12-310001508475srt:SubsidiariesMembervnet:TongyunInternetBeijingCloudComputingTechnologyCo.Ltd.TongyunBjMember2023-01-012023-12-310001508475srt:SubsidiariesMembervnet:ShihuaDcInvestmentHoldings2LimitedMember2023-01-012023-12-310001508475srt:SubsidiariesMembervnet:ShihuaDCInvestmentGroupLimitedMember2023-01-012023-12-310001508475srt:SubsidiariesMembervnet:ShanghaiWaigaoqiaoFreeTradeZoneHongmingLogisticsCo.LtdMember2023-01-012023-12-310001508475srt:SubsidiariesMembervnet:ShanghaiEdgeConnectTechnologyCoLtdMember2023-01-012023-12-310001508475srt:SubsidiariesMembervnet:JoytoneInfotechCoLtdSzZhuoaiyiMember2023-01-012023-12-310001508475srt:SubsidiariesMembervnet:JiwaSenlinBeijingEngineeringCo.Ltd.Member2023-01-012023-12-310001508475srt:SubsidiariesMembervnet:HuailaiHulianyunTechnologyCo.Ltd.HuailaiHulianyunMember2023-01-012023-12-310001508475srt:SubsidiariesMembervnet:GuanJunhuiNetworkTechnologyCo.LtdMember2023-01-012023-12-310001508475srt:SubsidiariesMembervnet:FoshanZhuoyiIntelligenceDateCoLtdMember2023-01-012023-12-310001508475srt:SubsidiariesMembervnet:DiyixianDotComLimitedMember2023-01-012023-12-310001508475srt:SubsidiariesMembervnet:DermotHoldingLimitedMember2023-01-012023-12-310001508475srt:SubsidiariesMembervnet:BeijingXunnengDigitalIndustryEmpowermentCenterCo.Ltd.BjXunnengMember2023-01-012023-12-310001508475srt:SubsidiariesMembervnet:BeijingTenxcloudTechnologyCo.Ltd.Member2023-01-012023-12-310001508475srt:SubsidiariesMembervnet:BeijingShuntuoGreenEnergyDataTechnologyCo.Ltd.Member2023-01-012023-12-310001508475srt:SubsidiariesMembervnet:BeijingJiangheCloudTechnologyCo.Ltd.Member2023-01-012023-12-310001508475srt:SubsidiariesMembervnet:BeijingJiangheCloudIndustrialInternetTechnologyCo.Ltd.JiangheIndustrialMember2023-01-012023-12-310001508475srt:SubsidiariesMembervnet:BeijingHongyuanNetworkTechnologyCoLtdMember2023-01-012023-12-310001508475srt:SubsidiariesMembervnet:AbitcoolBroadbandIncorporatedChinaMember2023-01-012023-12-310001508475vnet:BeijingTusparkInnovationInvestmentDevelopmentCoLtdMemberus-gaap:RelatedPartyMemberus-gaap:CommonClassBMember2021-04-012021-04-300001508475us-gaap:CommonStockMember2022-01-012022-12-310001508475vnet:SuccessFlowInternationalInvestmentLimitedMemberus-gaap:CommonClassAMember2023-12-012023-12-310001508475vnet:ChoiceFaithGroupHoldingsLimitedMemberus-gaap:CommonClassAMember2023-12-012023-12-310001508475us-gaap:ConvertibleNotesPayableMemberus-gaap:CommonClassAMember2021-05-012021-05-010001508475us-gaap:CommonClassAMember2020-06-012020-06-300001508475us-gaap:CommonStockMember2021-01-012021-12-310001508475us-gaap:RetainedEarningsMember2023-12-310001508475us-gaap:RetainedEarningsAppropriatedMember2023-12-310001508475us-gaap:ParentMember2023-12-310001508475us-gaap:NoncontrollingInterestMember2023-12-310001508475us-gaap:AdditionalPaidInCapitalMember2023-12-310001508475us-gaap:AccumulatedOtherComprehensiveIncomeMember2023-12-310001508475us-gaap:RetainedEarningsMember2022-12-310001508475us-gaap:RetainedEarningsAppropriatedMember2022-12-310001508475us-gaap:ParentMember2022-12-310001508475us-gaap:NoncontrollingInterestMember2022-12-310001508475us-gaap:AdditionalPaidInCapitalMember2022-12-310001508475us-gaap:AccumulatedOtherComprehensiveIncomeMember2022-12-310001508475us-gaap:RetainedEarningsMember2021-12-310001508475us-gaap:RetainedEarningsAppropriatedMember2021-12-310001508475us-gaap:ParentMember2021-12-310001508475us-gaap:NoncontrollingInterestMember2021-12-310001508475us-gaap:AdditionalPaidInCapitalMember2021-12-310001508475us-gaap:AccumulatedOtherComprehensiveIncomeMember2021-12-310001508475us-gaap:RetainedEarningsMember2020-12-310001508475us-gaap:RetainedEarningsAppropriatedMember2020-12-310001508475us-gaap:PreferredStockMember2020-12-310001508475us-gaap:ParentMember2020-12-310001508475us-gaap:NoncontrollingInterestMember2020-12-310001508475us-gaap:AdditionalPaidInCapitalMember2020-12-310001508475us-gaap:AccumulatedOtherComprehensiveIncomeMember2020-12-310001508475vnet:UnsecuredLoanMember2023-12-310001508475us-gaap:CommonStockMember2023-12-310001508475us-gaap:CommonStockMember2022-12-310001508475us-gaap:CommonStockMember2021-12-310001508475us-gaap:CommonStockMember2020-12-310001508475us-gaap:CommonClassAMember2020-06-300001508475vnet:EquityIncentivePlanTwentyTenMember2022-01-012022-12-310001508475vnet:EquityIncentivePlanTwentyTenMember2022-12-310001508475vnet:EquityIncentivePlanTwentyTenMember2023-01-012023-12-310001508475vnet:EquityIncentivePlanTwentyTenMember2023-12-310001508475vnet:EquityIncentivePlanTwentyTwentyMemberus-gaap:CommonClassAMember2020-05-130001508475srt:MaximumMembervnet:EquityIncentivePlanTwentyFourteenMember2015-10-300001508475srt:MaximumMembervnet:EquityIncentivePlanTwentyFourteenMember2014-05-290001508475srt:MaximumMembervnet:EquityIncentivePlanTwentyTenMember2010-07-160001508475vnet:EquityIncentivePlanTwentyFourteenMember2015-10-302015-10-300001508475vnet:EquityIncentivePlanTwentyTenMember2010-07-162010-07-160001508475us-gaap:RestrictedStockUnitsRSUMember2021-01-012021-12-310001508475us-gaap:RestrictedStockUnitsRSUMember2022-01-012022-12-310001508475us-gaap:RestrictedStockUnitsRSUMember2022-12-310001508475vnet:PerformanceBasedAwardsMember2023-01-012023-12-310001508475vnet:MinimumPerformanceTargetMember2023-01-012023-12-310001508475vnet:PerformanceBasedAwardsMember2022-01-012022-12-310001508475vnet:MinimumPerformanceTargetMember2022-01-012022-12-310001508475vnet:PerformanceBasedAwardsMember2021-01-012021-12-310001508475vnet:MinimumPerformanceTargetMember2021-01-012021-12-310001508475srt:MinimumMemberus-gaap:RestrictedStockUnitsRSUMember2023-01-012023-12-310001508475srt:MaximumMemberus-gaap:RestrictedStockUnitsRSUMember2023-01-012023-12-310001508475srt:MinimumMembervnet:EquityIncentivePlanTwentyFourteenMember2015-10-302015-10-300001508475srt:MaximumMembervnet:EquityIncentivePlanTwentyFourteenMember2015-10-302015-10-300001508475srt:MinimumMembervnet:EquityIncentivePlanTwentyTenMember2010-07-162010-07-160001508475srt:MaximumMembervnet:EquityIncentivePlanTwentyTenMember2010-07-162010-07-160001508475srt:MinimumMembervnet:BeijingTenxcloudTechnologyCo.Ltd.Member2021-07-152021-07-150001508475srt:MaximumMembervnet:BeijingTenxcloudTechnologyCo.Ltd.Member2021-07-152021-07-150001508475vnet:SanheMingtaiDigitalIndustrialParkCo.Ltd.SanheDigitalMember2023-01-012023-12-310001508475vnet:KunshanKunhuiNetworkCo.Ltd.KsKunhuiMember2023-01-012023-12-310001508475vnet:BjJianghecloudMember2023-01-012023-12-310001508475vnet:BondsDueTwoThousandTwentySixMember2021-01-012021-01-310001508475vnet:AnhuiSuzhouCenturyBroadbandDataTechnologyCo.Ltd.SzCenturyMember2022-01-012022-12-310001508475vnet:JingliangInterconnectedCloudTechnologyCoLtdMember2021-01-012021-12-310001508475vnet:AnhuiSuzhouCenturyBroadbandDataTechnologyCo.Ltd.SzCenturyMember2021-01-012021-12-3100015084752023-05-012023-05-310001508475vnet:ShareholderMembervnet:LoanTwoMembervnet:LoanAgreementMember2011-01-312011-01-310001508475vnet:ShareholderMembervnet:LoanOneMembervnet:LoanAgreementMember2011-01-312011-01-310001508475vnet:ComputerAndNetworkEquipmentAndConstructionInProgressMembervnet:CapitalPurchaseCommitmentsMember2023-12-310001508475vnet:BandwidthAndCabinetCapacityMemberus-gaap:PurchaseCommitmentMember2023-12-310001508475srt:MinimumMembervnet:PropertyMember2023-12-310001508475srt:MinimumMembervnet:DataCenterPropertyAndEquipmentMember2023-12-310001508475srt:MinimumMemberus-gaap:VehiclesMember2023-12-310001508475srt:MinimumMemberus-gaap:ServiceLifeMember2023-12-310001508475srt:MinimumMemberus-gaap:PropertyPlantAndEquipmentOtherTypesMember2023-12-310001508475srt:MinimumMemberus-gaap:OfficeEquipmentMember2023-12-310001508475srt:MinimumMemberus-gaap:ComputerEquipmentMember2023-12-310001508475srt:MaximumMembervnet:PropertyMember2023-12-310001508475srt:MaximumMembervnet:DataCenterPropertyAndEquipmentMember2023-12-310001508475srt:MaximumMemberus-gaap:VehiclesMember2023-12-310001508475srt:MaximumMemberus-gaap:ServiceLifeMember2023-12-310001508475srt:MaximumMemberus-gaap:PropertyPlantAndEquipmentOtherTypesMember2023-12-310001508475srt:MaximumMemberus-gaap:OfficeEquipmentMember2023-12-310001508475srt:MaximumMemberus-gaap:ComputerEquipmentMember2023-12-310001508475us-gaap:VehiclesMember2023-12-310001508475us-gaap:VehiclesMember2022-12-310001508475vnet:WiFireGroupIncorporatedMember2023-10-012023-11-300001508475vnet:ChangzhouGaoxinInternetCo.LtdMember2023-05-012023-05-310001508475vnet:BondsSevenPointEightSevenFivePercentDueTwoThousandTwentyOneMember2019-04-152019-04-150001508475dei:AdrMember2020-06-012020-06-300001508475us-gaap:CommonClassAMember2023-01-012023-12-310001508475vnet:ShanghaiPupingMember2023-01-012023-12-310001508475vnet:ShanghaiEdgeCloudInterchangeTechnologyCo.LtdMember2023-01-012023-12-310001508475vnet:ShanghaiEdgeCloudInterchangeTechnologyCo.LtdMember2022-01-012022-12-310001508475vnet:ShanghaiPupingMember2021-01-012021-12-310001508475vnet:BeijingNewInternetDigitalTechnologyResearchInstitutionLimitedBjNewInternetMember2021-01-012021-12-310001508475vnet:BjJianghecloudMember2022-08-012022-08-010001508475vnet:ChangzhouGaoxinInternetCo.LtdMember2023-04-012023-05-310001508475vnet:ChangzhouGaoxinInternetCo.LtdMember2023-02-012023-02-280001508475vnet:ChangzhouGaoxinInternetCo.LtdMember2022-11-012022-11-300001508475vnet:DexinTonglianBeijingCultureTechnologyCo.LtdMember2022-09-012022-09-300001508475vnet:BeijingSuperInternetTechnologyResearchInstituteCo.Ltd.Member2021-01-012021-01-310001508475vnet:ChengduQidiChengxinEducationLimitMember2019-12-012019-12-310001508475vnet:JingliangInterCloudMember2018-01-012018-01-310001508475vnet:JingliangCenturyCloudMember2018-01-012018-01-310001508475vnet:YizhuangVentureInvestmentFundMember2012-04-012012-04-300001508475us-gaap:CommonClassAMember2023-12-012023-12-310001508475us-gaap:ConvertibleNotesPayableMember2023-01-012023-12-310001508475vnet:ShanghaiPupingMemberus-gaap:RelatedPartyMember2023-12-310001508475vnet:ShanghaiEdgeCloudInterchangeTechnologyCo.LtdMemberus-gaap:RelatedPartyMember2023-12-310001508475vnet:SanheMingtaiMemberus-gaap:RelatedPartyMember2023-12-310001508475vnet:BeijingNewInternetDigitalTechnologyResearchInstitutionLimitedBjNewInternetMemberus-gaap:RelatedPartyMember2023-12-310001508475us-gaap:NonrelatedPartyMember2023-12-310001508475vnet:ShihuaDcInvestmentManagementLimitedShihuaInvestmentManagementMemberus-gaap:RelatedPartyMember2022-12-310001508475vnet:ShanghaiPupingMemberus-gaap:RelatedPartyMember2022-12-310001508475vnet:ShanghaiEdgeCloudInterchangeTechnologyCo.LtdMemberus-gaap:RelatedPartyMember2022-12-310001508475vnet:BeijingNewInternetDigitalTechnologyResearchInstitutionLimitedBjNewInternetMemberus-gaap:RelatedPartyMember2022-12-310001508475us-gaap:NonrelatedPartyMember2022-12-310001508475us-gaap:VariableInterestEntityPrimaryBeneficiaryMemberus-gaap:RelatedPartyMember2023-12-310001508475srt:ParentCompanyMembersrt:AffiliatedEntityMember2023-12-310001508475us-gaap:VariableInterestEntityPrimaryBeneficiaryMemberus-gaap:RelatedPartyMember2022-12-310001508475srt:ParentCompanyMembersrt:AffiliatedEntityMember2022-12-310001508475vnet:OtherRelatedPartyTransactionsMemberus-gaap:RelatedPartyMember2023-12-310001508475vnet:ChangzhouGaoxinMemberus-gaap:RelatedPartyMember2023-12-310001508475us-gaap:RelatedPartyMember2023-12-310001508475vnet:OtherRelatedPartyTransactionsMemberus-gaap:RelatedPartyMember2022-12-310001508475vnet:BeijingChengyishidaiNetworkTechnologyCompanyLimitedMemberus-gaap:RelatedPartyMember2022-12-310001508475us-gaap:RelatedPartyMember2022-12-310001508475us-gaap:AccumulatedOtherComprehensiveIncomeMember2023-01-012023-12-310001508475us-gaap:AccumulatedOtherComprehensiveIncomeMember2022-01-012022-12-310001508475us-gaap:AccumulatedOtherComprehensiveIncomeMember2021-01-012021-12-310001508475country:CN2023-12-310001508475us-gaap:CommonStockMember2023-01-012023-12-310001508475us-gaap:NoncontrollingInterestMember2021-01-012021-12-310001508475us-gaap:NoncontrollingInterestMember2022-01-012022-12-310001508475us-gaap:NoncontrollingInterestMember2023-01-012023-12-310001508475us-gaap:RetainedEarningsMember2021-01-012021-12-310001508475vnet:LongTermBorrowingsMember2023-12-310001508475vnet:LongTermBorrowingsMember2022-12-310001508475vnet:ShanghaiShibeiHiTechCompanyLimitedMember2023-01-012023-12-310001508475us-gaap:FairValueInputsLevel3Membervnet:BondsDueTwoThousandsTwentySevenMember2023-12-310001508475us-gaap:FairValueInputsLevel3Memberus-gaap:DerivativeFinancialInstrumentsLiabilitiesMember2023-12-310001508475us-gaap:FairValueInputsLevel1Membervnet:BondsDueTwoThousandTwentySixMember2023-12-310001508475vnet:BondsDueTwoThousandTwentySixMember2023-12-310001508475vnet:BondsDueTwoThousandsTwentySevenMember2023-12-310001508475us-gaap:FairValueInputsLevel3Member2023-12-310001508475us-gaap:FairValueInputsLevel1Member2023-12-310001508475us-gaap:DerivativeFinancialInstrumentsLiabilitiesMember2023-12-310001508475us-gaap:FairValueInputsLevel3Membervnet:BondsDueTwoThousandTwentyFiveMember2022-12-310001508475us-gaap:FairValueInputsLevel3Membervnet:BondsDueTwoThousandsTwentySevenMember2022-12-310001508475us-gaap:FairValueInputsLevel1Membervnet:BondsDueTwoThousandTwentySixMember2022-12-310001508475vnet:BondsDueTwoThousandTwentySixMember2022-12-310001508475vnet:BondsDueTwoThousandsTwentySevenMember2022-12-310001508475us-gaap:FairValueInputsLevel1Member2022-12-310001508475vnet:BondsDueTwoThousandTwentyFiveMember2022-01-012022-12-310001508475vnet:BondsDueTwoThousandTwentyFiveMember2021-01-012021-12-310001508475vnet:BondsDueTwoThousandTwentySevenMember2023-01-012023-12-310001508475vnet:BondsDueTwoThousandTwentySevenMember2022-01-012022-12-310001508475vnet:ChangzhouGaoxinMember2023-01-012023-12-310001508475vnet:BjJianghecloudMembervnet:OperatingPermitsMember2022-08-010001508475vnet:BeijingSuperInternetTechnologyResearchInstituteCo.Ltd.Member2021-01-012021-12-310001508475vnet:OtherCountriesMember2023-01-012023-12-310001508475country:CN2023-01-012023-12-310001508475vnet:OtherCountriesMember2022-01-012022-12-310001508475country:CN2022-01-012022-12-310001508475vnet:OtherCountriesMember2021-01-012021-12-310001508475country:CN2021-01-012021-12-310001508475vnet:HostingAndRelatedServicesSegmentMember2023-01-012023-12-310001508475vnet:HostingAndRelatedServicesSegmentMember2022-01-012022-12-310001508475vnet:HostingAndRelatedServicesSegmentMember2021-01-012021-12-310001508475vnet:CustomerContractIntangibleAssetMember2023-12-310001508475us-gaap:TechnologyBasedIntangibleAssetsMember2023-12-310001508475us-gaap:NoncompeteAgreementsMember2023-12-310001508475srt:MinimumMember2023-12-310001508475srt:MaximumMember2023-12-310001508475vnet:TechnologyPlatformMember2023-12-310001508475vnet:SupplierRelationshipsMember2023-12-310001508475vnet:RadioSpectrumLicenseMember2023-12-310001508475vnet:OperatingPermitsMember2023-12-310001508475vnet:NonCompleteAgreementMember2023-12-310001508475vnet:InternalUseSoftwareMember2023-12-310001508475us-gaap:TradeNamesMember2023-12-310001508475us-gaap:LicensingAgreementsMember2023-12-310001508475us-gaap:CustomerRelationshipsMember2023-12-310001508475us-gaap:CustomerContractsMember2023-12-310001508475us-gaap:ComputerSoftwareIntangibleAssetMember2023-12-310001508475vnet:TechnologyPlatformMember2022-12-310001508475vnet:SupplierRelationshipsMember2022-12-310001508475vnet:RadioSpectrumLicenseMember2022-12-310001508475vnet:OperatingPermitsMember2022-12-310001508475vnet:NonCompleteAgreementMember2022-12-310001508475vnet:InternalUseSoftwareMember2022-12-310001508475us-gaap:TradeNamesMember2022-12-310001508475us-gaap:LicensingAgreementsMember2022-12-310001508475us-gaap:CustomerRelationshipsMember2022-12-310001508475us-gaap:CustomerContractsMember2022-12-310001508475us-gaap:ComputerSoftwareIntangibleAssetMember2022-12-310001508475us-gaap:PropertyPlantAndEquipmentOtherTypesMember2023-12-310001508475us-gaap:PropertyPlantAndEquipmentOtherTypesMember2022-12-310001508475vnet:ShareConsiderationMember2023-12-310001508475vnet:BondsDueTwoThousandTwentyFiveMember2022-12-310001508475vnet:ShareConsiderationMember2021-12-310001508475vnet:BondsDueTwoThousandTwentyFiveMember2021-12-310001508475vnet:ShareConsiderationMember2022-01-012022-12-310001508475vnet:ShareConsiderationMember2023-01-012023-12-310001508475vnet:BondsDueTwoThousandTwentyFiveMember2023-01-012023-12-310001508475vnet:BondsDueTwoThousandTwentyFiveMember2022-01-012022-12-310001508475vnet:BondsDueTwoThousandTwentyFiveMember2023-01-012023-12-310001508475us-gaap:DerivativeMember2023-01-012023-12-310001508475vnet:EquitySecuritiesWithoutReadilyDeterminableFairValueMember2023-01-012023-12-310001508475vnet:EquitySecuritiesWithoutReadilyDeterminableFairValueMember2022-01-012022-12-310001508475vnet:EquitySecuritiesWithoutReadilyDeterminableFairValueMember2021-01-012021-12-310001508475vnet:BeijingSuperInternetTechnologyResearchInstituteCo.Ltd.Member2021-12-310001508475vnet:WiFireGroupIncorporatedMember2023-11-300001508475vnet:ZhuhaiPrivateMember2023-05-310001508475vnet:ZhuhaiPrivateMember2023-02-280001508475vnet:ChangzhouGaoxinInternetCo.LtdMember2022-11-300001508475vnet:DexinTonglianBeijingCultureTechnologyCo.LtdMember2022-09-300001508475vnet:BeijingSuperInternetTechnologyResearchInstituteCo.Ltd.Member2021-01-310001508475vnet:YizhuangVentureInvestmentFundMember2020-12-310001508475vnet:ChengduQidiChengxinEducationLimitMember2019-12-310001508475vnet:JingliangInterCloudMember2018-01-310001508475vnet:JingliangCenturyCloudMember2018-01-310001508475vnet:WiFireGroupIncorporatedMember2017-09-300001508475vnet:YizhuangVentureInvestmentFundMember2023-01-012023-12-310001508475vnet:YizhuangVentureInvestmentFundMember2022-01-012022-12-310001508475vnet:ZJKEnergiesMember2023-12-310001508475vnet:ZhuhaiPrivateMember2023-12-310001508475vnet:ShEdgeInterchangeMember2023-12-310001508475vnet:QidiChengxinMember2023-12-310001508475vnet:JingliangInterCloudMember2023-12-310001508475vnet:JingliangCenturyCloudMember2023-12-310001508475vnet:DexinTonglianBeijingCultureTechnologyCo.LtdMember2023-12-310001508475vnet:ChangzhouGaoxinInternetCo.LtdMember2023-12-310001508475vnet:BjChaohulianMember2023-12-310001508475vnet:ZJKEnergiesMember2022-12-310001508475vnet:WiFireGroupIncorporatedMember2022-12-310001508475vnet:WiFireGroupIncorporatedMember2022-12-310001508475vnet:ShEdgeInterchangeMember2022-12-310001508475vnet:QidiChengxinMember2022-12-310001508475vnet:JingliangInterCloudMember2022-12-310001508475vnet:JingliangCenturyCloudMember2022-12-310001508475vnet:DexinTonglianBeijingCultureTechnologyCo.LtdMember2022-12-310001508475vnet:ChengduQidiChengxinEducationLimitMember2022-12-310001508475vnet:ChangzhouGaoxinInternetCo.LtdMember2022-12-310001508475vnet:BjChaohulianMember2022-12-310001508475vnet:ZJKEnergiesMember2021-12-310001508475vnet:YizhuangVentureInvestmentFundMember2021-12-310001508475vnet:WiFireGroupIncorporatedMember2021-12-310001508475vnet:JingliangInterCloudMember2021-12-310001508475vnet:JingliangCenturyCloudMember2021-12-310001508475vnet:ChengduQidiChengxinEducationLimitMember2021-12-310001508475vnet:BjChaohulianMember2021-12-310001508475us-gaap:RestrictedStockUnitsRSUMember2023-12-310001508475us-gaap:RestrictedStockUnitsRSUMember2023-01-012023-12-310001508475vnet:PropertyComputerAndNetworkEquipmentAndOpticalFibersMember2023-01-012023-12-310001508475us-gaap:ServiceLifeMember2023-01-012023-12-310001508475us-gaap:SellingAndMarketingExpenseMember2023-01-012023-12-310001508475us-gaap:ResearchAndDevelopmentExpenseMember2023-01-012023-12-310001508475us-gaap:GeneralAndAdministrativeExpenseMember2023-01-012023-12-310001508475us-gaap:CostOfSalesMember2023-01-012023-12-310001508475vnet:PropertyComputerAndNetworkEquipmentAndOpticalFibersMember2022-01-012022-12-310001508475us-gaap:SellingAndMarketingExpenseMember2022-01-012022-12-310001508475us-gaap:ResearchAndDevelopmentExpenseMember2022-01-012022-12-310001508475us-gaap:GeneralAndAdministrativeExpenseMember2022-01-012022-12-310001508475us-gaap:CostOfSalesMember2022-01-012022-12-310001508475vnet:PropertyComputerAndNetworkEquipmentAndOpticalFibersMember2021-01-012021-12-310001508475us-gaap:SellingAndMarketingExpenseMember2021-01-012021-12-310001508475us-gaap:ResearchAndDevelopmentExpenseMember2021-01-012021-12-310001508475us-gaap:GeneralAndAdministrativeExpenseMember2021-01-012021-12-310001508475us-gaap:CostOfSalesMember2021-01-012021-12-310001508475srt:MinimumMember2022-12-012022-12-310001508475srt:MaximumMember2022-12-012022-12-310001508475vnet:BondsDueTwoThousandTwentyFiveMember2020-01-012020-12-310001508475vnet:BondsDueTwoThousandTwentySixMember2024-02-012024-02-290001508475vnet:BondsDueTwoThousandTwentyFiveMember2023-01-012023-12-310001508475vnet:BondsDueTwoThousandTwentyFiveMember2023-03-012023-06-300001508475vnet:RedemptionUponMaturityMembervnet:BondsDueTwoThousandTwentyFiveMember2023-01-012023-12-310001508475vnet:EarlyRedemptionAtOptionOfPurchasersMembervnet:BondsDueTwoThousandTwentyFiveMember2023-01-012023-12-310001508475vnet:BondsDueTwoThousandTwentySevenMember2022-01-282022-01-280001508475vnet:BondsDueTwoThousandTwentyFiveMembervnet:MeasurementInputProbabilityOfTriggeringEventsMember2023-12-310001508475vnet:BondsDueTwoThousandTwentyFiveMemberus-gaap:MeasurementInputRiskFreeInterestRateMember2023-12-310001508475vnet:BondsDueTwoThousandTwentyFiveMemberus-gaap:MeasurementInputPriceVolatilityMember2023-12-310001508475vnet:BondsDueTwoThousandTwentyFiveMemberus-gaap:MeasurementInputDiscountRateMember2023-12-310001508475srt:MinimumMembervnet:BondsDueTwoThousandTwentyFiveMemberus-gaap:MeasurementInputRiskFreeInterestRateMember2022-12-310001508475srt:MinimumMembervnet:BondsDueTwoThousandTwentyFiveMemberus-gaap:MeasurementInputPriceVolatilityMember2022-12-310001508475srt:MaximumMembervnet:BondsDueTwoThousandTwentyFiveMemberus-gaap:MeasurementInputRiskFreeInterestRateMember2022-12-310001508475srt:MaximumMembervnet:BondsDueTwoThousandTwentyFiveMemberus-gaap:MeasurementInputPriceVolatilityMember2022-12-310001508475vnet:BondsDueTwoThousandTwentyFiveMemberus-gaap:MeasurementInputDiscountRateMember2022-12-310001508475vnet:BondsDueTwoThousandTwentyFiveMember2023-12-310001508475vnet:BondsDueTwoThousandTwentyFiveMember2020-12-310001508475vnet:BondsDueTwoThousandTwentySixMember2021-12-310001508475vnet:BondsDueTwoThousandTwentyFiveMember2022-12-310001508475vnet:BondsDueTwoThousandTwentySevenMember2022-01-280001508475vnet:BondsDueTwoThousandTwentySixMember2021-01-310001508475vnet:BondsSevenPointEightSevenFivePercentDueTwoThousandTwentyOneMember2019-04-150001508475vnet:ScenarioOneMembervnet:BondsDueTwoThousandTwentySixMember2023-01-012023-12-310001508475vnet:ScenarioTwoMembervnet:BondsDueTwoThousandTwentySixMember2021-06-012021-06-300001508475vnet:ScenarioOneMembervnet:BondsDueTwoThousandTwentySixMember2021-06-012021-06-300001508475vnet:BondsDueTwoThousandTwentySixMemberdei:AdrMember2023-12-310001508475vnet:BondsDueTwoThousandTwentySevenMemberdei:AdrMember2023-12-310001508475vnet:BondsDueTwoThousandTwentyFiveMemberdei:AdrMember2023-12-310001508475dei:AdrMember2019-10-310001508475vnet:BondsDueTwoThousandTwentySixMember2023-12-310001508475vnet:BondsDueTwoThousandTwentySevenMember2023-12-310001508475vnet:BondsDueTwoThousandTwentySixMember2022-12-310001508475vnet:BondsDueTwoThousandTwentySevenMember2022-12-310001508475vnet:BondsDueTwoThousandTwentyFiveMemberus-gaap:CommonClassAMember2023-01-012023-12-310001508475vnet:BondsDueTwoThousandTwentyFiveMemberus-gaap:CommonClassAMember2022-01-012022-12-310001508475vnet:BondsDueTwoThousandTwentyFiveMemberus-gaap:CommonClassAMember2021-01-012021-12-310001508475us-gaap:CommonClassAMember2021-01-012021-12-310001508475vnet:BondsDueTwoThousandTwentyFiveMemberus-gaap:CommonClassAMember2020-01-012020-12-310001508475dei:AdrMember2023-12-310001508475vnet:SanheMingtaiMember2023-03-012023-12-310001508475vnet:SanheMingtaiMember2023-01-012023-12-310001508475vnet:OtherRelatedPartyTransactionsMember2023-01-012023-12-310001508475vnet:BeijingJiwaMember2023-01-012023-12-310001508475vnet:BeijingChengyishidaiNetworkTechnologyCompanyLimitedMember2023-01-012023-12-310001508475vnet:OtherRelatedPartyTransactionsMember2022-01-012022-12-310001508475vnet:BeijingChengyishidaiNetworkTechnologyCompanyLimitedMember2022-01-012022-12-310001508475vnet:OtherRelatedPartyTransactionsMember2021-01-012021-12-310001508475vnet:BeijingHuaqingPropertyManagementCo.LtdMember2021-01-012021-12-310001508475vnet:BeijingChengyishidaiNetworkTechnologyCompanyLimitedMember2021-01-012021-12-310001508475us-gaap:CommonClassAMember2021-03-010001508475vnet:SunriseCorporateHoldingLtdMemberus-gaap:RelatedPartyMember2021-08-192021-08-190001508475vnet:BeijingTusparkInnovationInvestmentDevelopmentCoLtdMemberus-gaap:RelatedPartyMember2021-04-012021-04-300001508475vnet:SingleCustomerMembersrt:MaximumMemberus-gaap:SalesRevenueNetMemberus-gaap:CustomerConcentrationRiskMember2023-01-012023-12-310001508475vnet:CustomersOnStandAloneBasisMembersrt:MinimumMemberus-gaap:SalesRevenueNetMemberus-gaap:CustomerConcentrationRiskMember2023-01-012023-12-310001508475vnet:LargestFiveSuppliersMemberus-gaap:SalesRevenueNetMemberus-gaap:SupplierConcentrationRiskMember2023-01-012023-12-310001508475vnet:AggregateLocalSubsidiariesOfTelecommunicationCarrierMemberus-gaap:SalesRevenueNetMemberus-gaap:CustomerConcentrationRiskMember2023-01-012023-12-310001508475vnet:SingleCustomerMembersrt:MaximumMemberus-gaap:SalesRevenueNetMemberus-gaap:CustomerConcentrationRiskMember2022-01-012022-12-310001508475vnet:CustomersOnStandAloneBasisMembersrt:MinimumMemberus-gaap:SalesRevenueNetMemberus-gaap:CustomerConcentrationRiskMember2022-01-012022-12-310001508475vnet:LargestFiveSuppliersMemberus-gaap:SalesRevenueNetMemberus-gaap:SupplierConcentrationRiskMember2022-01-012022-12-310001508475vnet:AggregateLocalSubsidiariesOfTelecommunicationCarrierMemberus-gaap:SalesRevenueNetMemberus-gaap:CustomerConcentrationRiskMember2022-01-012022-12-310001508475vnet:SingleCustomerMembersrt:MaximumMemberus-gaap:SalesRevenueNetMemberus-gaap:CustomerConcentrationRiskMember2021-01-012021-12-310001508475vnet:CustomersOnStandAloneBasisMembersrt:MinimumMemberus-gaap:SalesRevenueNetMemberus-gaap:CustomerConcentrationRiskMember2021-01-012021-12-310001508475vnet:LargestFiveSuppliersMemberus-gaap:SalesRevenueNetMemberus-gaap:SupplierConcentrationRiskMember2021-01-012021-12-310001508475vnet:AggregateLocalSubsidiariesOfTelecommunicationCarrierMemberus-gaap:SalesRevenueNetMemberus-gaap:CustomerConcentrationRiskMember2021-01-012021-12-310001508475srt:ParentCompanyMemberus-gaap:CommonClassCMember2023-12-310001508475srt:ParentCompanyMemberus-gaap:CommonClassBMember2023-12-310001508475srt:ParentCompanyMemberus-gaap:CommonClassAMember2023-12-310001508475srt:ParentCompanyMemberus-gaap:CommonClassCMember2022-12-310001508475srt:ParentCompanyMemberus-gaap:CommonClassBMember2022-12-310001508475srt:ParentCompanyMemberus-gaap:CommonClassAMember2022-12-310001508475vnet:CommonClassDMember2023-02-150001508475us-gaap:CommonClassCMember2022-12-310001508475us-gaap:CommonClassBMember2022-12-310001508475us-gaap:CommonClassAMember2022-12-310001508475vnet:ScenarioOneMembervnet:BondsDueTwoThousandTwentySixMemberus-gaap:CommonClassAMember2021-06-300001508475vnet:EquityIncentivePlanTwentyTenAndTwentyFourteenMemberus-gaap:CommonClassAMember2020-05-130001508475us-gaap:VariableInterestEntityPrimaryBeneficiaryMember2023-01-012023-12-310001508475srt:ParentCompanyMember2023-01-012023-12-310001508475us-gaap:VariableInterestEntityPrimaryBeneficiaryMember2022-01-012022-12-310001508475srt:ParentCompanyMember2022-01-012022-12-310001508475us-gaap:VariableInterestEntityPrimaryBeneficiaryMember2021-01-012021-12-310001508475srt:ParentCompanyMember2021-01-012021-12-310001508475srt:ParentCompanyMember2021-12-310001508475srt:ParentCompanyMember2020-12-3100015084752020-12-310001508475vnet:OutsideChinaMemberus-gaap:CreditConcentrationRiskMember2023-12-310001508475country:CNus-gaap:CreditConcentrationRiskMember2023-12-310001508475vnet:OutsideChinaMemberus-gaap:CreditConcentrationRiskMember2022-12-310001508475country:CNus-gaap:CreditConcentrationRiskMember2022-12-310001508475vnet:BjJianghecloudMember2022-08-010001508475vnet:KunshanKunhuiNetworkCo.Ltd.KsKunhuiMembervnet:OperatingPermitsMember2022-08-050001508475vnet:KunshanKunhuiNetworkCo.Ltd.KsKunhuiMembervnet:CustomerContractIntangibleAssetMember2022-08-050001508475vnet:KunshanKunhuiNetworkCo.Ltd.KsKunhuiMember2022-01-012022-12-310001508475vnet:KunshanKunhuiNetworkCo.Ltd.KsKunhuiMember2022-08-052022-08-050001508475vnet:BjJianghecloudMember2022-08-012022-08-010001508475vnet:KunshanKunhuiNetworkCo.Ltd.KsKunhuiMember2022-08-050001508475vnet:JiangheShuzhiMember2022-08-010001508475vnet:JiangheIndustrialMember2022-08-010001508475vnet:JiangheChuangkeMember2022-08-010001508475vnet:BjXunnengMember2022-08-010001508475vnet:BjJianghecloudMember2022-08-010001508475vnet:ShHeshengMember2021-11-110001508475vnet:ZhongkeZijingTechnologyCo.LtdMember2021-08-160001508475vnet:BeijingTenxcloudTechnologyCo.Ltd.Member2021-07-150001508475vnet:BeijingJiangheCloudTechnologyCo.LtdMember2021-07-150001508475us-gaap:FairValueInputsLevel2Memberus-gaap:ShortTermInvestmentsMember2023-12-310001508475us-gaap:ShortTermInvestmentsMember2023-12-310001508475us-gaap:FairValueInputsLevel2Member2023-12-310001508475us-gaap:FairValueInputsLevel3Memberus-gaap:DebtSecuritiesMember2022-12-310001508475us-gaap:FairValueInputsLevel3Member2022-12-310001508475us-gaap:DebtSecuritiesMember2022-12-310001508475vnet:LongTermLoanTwoMemberus-gaap:AssetPledgedAsCollateralMembervnet:SecuredBySubsidiarysPropertyAndEquipmentMember2023-12-310001508475vnet:LongtermLoanOneMemberus-gaap:AssetPledgedAsCollateralMembervnet:SecuredBySubsidiarysPropertyAndEquipmentMember2023-12-310001508475vnet:LongtermLoanOneMemberus-gaap:AssetPledgedAsCollateralMembervnet:GuaranteesTwelveMember2023-12-310001508475us-gaap:VariableInterestEntityPrimaryBeneficiaryMemberus-gaap:AssetPledgedAsCollateralMember2023-12-310001508475vnet:PropertyMember2023-12-310001508475us-gaap:OfficeEquipmentMember2023-12-310001508475us-gaap:LeaseholdImprovementsMember2023-12-310001508475us-gaap:ComputerEquipmentMember2023-12-310001508475vnet:LongtermLoanOneMemberus-gaap:AssetPledgedAsCollateralMembervnet:SecuredBySubsidiarysPropertyAndEquipmentMember2022-12-310001508475vnet:LongtermLoanOneMemberus-gaap:AssetPledgedAsCollateralMembervnet:GuaranteesTwelveMember2022-12-310001508475vnet:LongTermBorrowingsMemberus-gaap:AssetPledgedAsCollateralMembervnet:SecuredBySubsidiarySLandUseRightMember2022-12-310001508475vnet:PropertyMember2022-12-310001508475us-gaap:OfficeEquipmentMember2022-12-310001508475us-gaap:LeaseholdImprovementsMember2022-12-310001508475us-gaap:ComputerEquipmentMember2022-12-310001508475vnet:SanheMingtaiDigitalIndustrialParkCo.Ltd.SanheDigitalMember2023-03-012023-03-310001508475vnet:BondsDueTwoThousandTwentySixMember2023-01-012023-12-310001508475vnet:BondsDueTwoThousandTwentySixMember2022-01-012022-12-310001508475vnet:BondsDueTwoThousandTwentySixMember2021-01-012021-12-3100015084752021-12-310001508475us-gaap:ParentMember2023-01-012023-12-310001508475us-gaap:AdditionalPaidInCapitalMember2023-01-012023-12-310001508475us-gaap:ParentMember2022-01-012022-12-310001508475us-gaap:AdditionalPaidInCapitalMember2022-01-012022-12-3100015084752022-01-012022-12-310001508475us-gaap:ParentMember2021-01-012021-12-310001508475us-gaap:AdditionalPaidInCapitalMember2021-01-012021-12-310001508475vnet:SanheMingtaiDigitalIndustrialParkCo.Ltd.SanheDigitalMember2023-03-310001508475us-gaap:VariableInterestEntityPrimaryBeneficiaryMember2023-12-310001508475us-gaap:VariableInterestEntityPrimaryBeneficiaryMember2022-12-310001508475srt:ParentCompanyMember2023-12-310001508475srt:ParentCompanyMember2022-12-3100015084752023-12-3100015084752022-12-310001508475vnet:ComputerAndNetworkEquipmentAndConstructionInProgressMember2023-01-012023-12-310001508475vnet:BandwidthAndCabinetCapacityMember2023-01-012023-12-310001508475us-gaap:CommonClassCMember2023-12-310001508475us-gaap:CommonClassBMember2023-12-310001508475us-gaap:CommonClassAMember2023-12-310001508475dei:BusinessContactMember2023-01-012023-12-3100015084752021-01-012021-12-3100015084752023-01-012023-12-31vnet:customervnet:itemxbrli:sharesiso4217:CNYiso4217:USDxbrli:pureiso4217:USDxbrli:sharesvnet:Diso4217:CNYxbrli:sharesvnet:segmentvnet:Vote

UNITED STATES

SECURITIES AND EXCHANGE COMMISSION

Washington, D.C. 20549

FORM 20-F

(Mark One)

REGISTRATION STATEMENT PURSUANT TO SECTION 12(b) OR (g) OF THE SECURITIES EXCHANGE ACT OF 1934

OR

ANNUAL REPORT PURSUANT TO SECTION 13 OR 15(d) OF THE SECURITIES EXCHANGE ACT OF 1934

For the fiscal year ended December 31, 2023

OR

TRANSITION REPORT PURSUANT TO SECTION 13 OR 15(d) OF THE SECURITIES EXCHANGE ACT OF 1934

OR

SHELL COMPANY REPORT PURSUANT TO SECTION 13 OR 15(d) OF THE SECURITIES EXCHANGE ACT OF 1934

Date of event requiring this shell company report                      

For the transition period from                 to                

Commission file number 001-35126

VNET Group, Inc.

(Exact name of Registrant as specified in its charter)

N/A

(Translation of Registrant’s name into English)

Cayman Islands

(Jurisdiction of incorporation or organization)

Guanjie Building Southeast 1st Floor, 10# Jiuxianqiao East Road

Chaoyang District

Beijing, 100016

The People’s Republic of China

(Address of principal executive offices)

Mr. Qiyu Wang , Chief Financial Officer

VNET Group, Inc.

Guanjie Building, Southeast 1st Floor 10# Jiuxianqiao East Road

Chaoyang District

Beijing, 100016

The People’s Republic of China

Phone: (86) 10 8456-2121

Facsimile: (86) 10 8456-4234

(Name, Telephone, E-mail and/or Facsimile number and Address of Company Contact Person)

Securities registered or to be registered pursuant to Section 12(b) of the Act:

Title of each class

    

Trading Symbol(s)

    

Name of each exchange on which registered

American depositary shares, each representing six Class A ordinary shares, par value US$0.00001 per share

VNET

 

NASDAQ Global Select Market

Class A ordinary shares, par value US$0.00001 per share*

 

*   Not for trading, but only in connection with the listing on the Nasdaq Global Select Market of the American depositary shares

Securities registered or to be registered pursuant to Section 12(g) of the Act:

None

(Title of Class)

Securities for which there is a reporting obligation pursuant to Section 15(d) of the Act:

None

(Title of Class)

Indicate the number of outstanding shares of each of the issuer’s classes of capital or common stock as of the close of the period covered by the annual report: 1,513,609,283 Class A ordinary shares (excluding (i) treasury shares and (ii) Class A ordinary shares in the form of ADSs that are reserved for issuance upon the exercise of share incentive awards), 30,721,723 Class B ordinary shares and 60,000 Class C ordinary shares, par value US$0.00001 per share, were outstanding as of December 31, 2023.

Indicate by check mark if the registrant is a well-known seasoned issuer, as defined in Rule 405 of the Securities Act.   Yes      No  

If this report is an annual or transition report, indicate by check mark if the registrant is not required to file reports pursuant to Section 13 or 15(d) of the Securities Exchange Act of 1934.   Yes      No  

Note – Checking the box above will not relieve any registrant required to file reports pursuant to Section 13 or 15(d) of the Securities Exchange Act of 1934 from their obligations under those Sections.

Indicate by check mark whether the registrant (1) has filed all reports required to be filed by Section 13 or 15(d) of the Securities Exchange Act of 1934 during the preceding 12 months (or for such shorter period that the registrant was required to file such reports), and (2) has been subject to such filing requirements for the past 90 days.   Yes      No  

Indicate by check mark whether the registrant has submitted electronically every Interactive Data File required to be submitted pursuant to Rule 405 of Regulation S-T (§232.405 of this chapter) during the preceding 12 months (or for such shorter period that the registrant was required to submit such files).   Yes      No  

Indicate by check mark whether the registrant is a large accelerated filer, an accelerated filer, a non-accelerated filer or an emerging growth company. See the definitions of “large accelerated filer,” “accelerated filer” and “emerging growth company” in Rule 12b-2 of the Exchange Act.

Large accelerated filer      

    

  

    

Accelerated filer      

Non-accelerated filer         

Emerging growth company      

If an emerging growth company that prepares its financial statements in accordance with U.S. GAAP, indicate by check mark if the registrant has elected not to use the extended transition period for complying with any new or revised financial accounting standards† provided pursuant to Section 13(a) of the Exchange Act.

†  The term “new or revised financial accounting standard” refers to any update issued by the Financial Accounting Standards Board to its Accounting Standards Codification after April 5, 2012.

Indicate by check mark whether the registrant has filed a report on and attestation to its management’s assessment of the effectiveness of its internal control over financial reporting under Section 404(b) of the Sarbanes-Oxley Act (15 U.S.C. 7262(b)) by the registered public accounting firm that prepared or issued its audit report.  

If securities are registered pursuant to Section 12(b) of the Act, indicate by check mark whether the financial statements of the registrant included in the filing reflect the correction of an error to previously issued financial statements. 

Indicate by check mark whether any of those error corrections are restatements that required a recovery analysis of incentive-based compensation received by any of the registrant’s executive officers during the relevant recovery period pursuant to § 240.10D-1(b). 

Indicate by check mark which basis of accounting the registrant has used to prepare the financial statements included in this filing:

U.S. GAAP 

    

International Financial Reporting Standards as issued

by the International Accounting Standards Board  

     

Other  

If “Other” has been checked in response to the previous question, indicate by check mark which financial statement item the registrant has elected to follow.

Item 17                  Item 18  

If this is an annual report, indicate by check mark whether the registrant is a shell company (as defined in Rule 12b-2 of the Exchange Act).   Yes      No  

(APPLICABLE ONLY TO ISSUERS INVOLVED IN BANKRUPTCY PROCEEDINGS DURING THE PAST FIVE YEARS)

Indicate by check mark whether the registrant has filed all documents and reports required to be filed by Sections 12, 13 or 15(d) of the Securities Exchange Act of 1934 subsequent to the distribution of securities under a plan confirmed by a court.   Yes      No  

TABLE OF CONTENTS

Page

INTRODUCTION

1

FORWARD-LOOKING STATEMENTS

2

PART I

3

EXPLANATORY NOTE

3

ITEM 1.

IDENTITY OF DIRECTORS, SENIOR MANAGEMENT AND ADVISERS

8

ITEM 2.

OFFER STATISTICS AND EXPECTED TIMETABLE

8

ITEM 3.

KEY INFORMATION

9

ITEM 4.

INFORMATION ON THE COMPANY

75

ITEM 4A.

UNRESOLVED STAFF COMMENTS

111

ITEM 5.

OPERATING AND FINANCIAL REVIEW AND PROSPECTS

112

ITEM 6.

DIRECTORS, SENIOR MANAGEMENT AND EMPLOYEES

129

ITEM 7.

MAJOR SHAREHOLDERS AND RELATED PARTY TRANSACTIONS

138

ITEM 8.

FINANCIAL INFORMATION

143

ITEM 9.

THE OFFER AND LISTING

145

ITEM 10.

ADDITIONAL INFORMATION

145

ITEM 11.

QUANTITATIVE AND QUALITATIVE DISCLOSURES ABOUT MARKET RISK

155

ITEM 12.

DESCRIPTION OF SECURITIES OTHER THAN EQUITY SECURITIES

156

PART II

159

ITEM 13.

DEFAULTS, DIVIDEND ARREARAGES AND DELINQUENCIES

159

ITEM 14.

MATERIAL MODIFICATIONS TO THE RIGHTS OF SECURITY HOLDERS AND USE OF PROCEEDS

159

ITEM 15.

CONTROLS AND PROCEDURES

159

ITEM 16A.

AUDIT COMMITTEE FINANCIAL EXPERT

161

ITEM 16B.

CODE OF ETHICS

161

ITEM 16C.

PRINCIPAL ACCOUNTANT FEES AND SERVICES

161

ITEM 16D.

EXEMPTIONS FROM THE LISTING STANDARDS FOR AUDIT COMMITTEES

161

ITEM 16E.

PURCHASES OF EQUITY SECURITIES BY THE ISSUER AND AFFILIATED PURCHASERS

161

ITEM 16F.

CHANGE IN REGISTRANT’S CERTIFYING ACCOUNTANT

162

ITEM 16G.

CORPORATE GOVERNANCE

162

ITEM 16H.

MINE SAFETY DISCLOSURE

162

ITEM 16I.

DISCLOSURE REGARDING FOREIGN JURISDICTIONS THAT PREVENT INSPECTIONS

163

ITEM 16J.

INSIDER TRADING POLICIES

163

ITEM 16K.

CYBERSECURITY

163

PART III

164

ITEM 17.

FINANCIAL STATEMENTS

164

ITEM 18.

FINANCIAL STATEMENTS

164

ITEM 19.

EXHIBITS

164

i

INTRODUCTION

Unless otherwise indicated and except where the context otherwise requires, references in this annual report on Form 20-F to:

“ADSs” refers to our American depositary shares, each representing six Class A ordinary shares, par value US$0.00001 per share;
“VNET,” “the Company,” “we,” “us,” “our company,” and “our” refer to VNET Group, Inc., a Cayman Islands exempted company and its subsidiaries and, in the context of describing our operations and consolidated financial information, also include its consolidated affiliated entities;
“China” or the “PRC” refers to the People’s Republic of China, excluding, for the purpose of this annual report only, Hong Kong, Macau and Taiwan;
“ordinary shares” or “shares” refer to our ordinary shares, which include all Class A ordinary shares, par value US$0.00001 per share, Class B ordinary shares, par value US$0.00001 per share, Class C ordinary shares, par value US$0.00001 per share, and Class D ordinary shares, par value US$0.00001 per share collectively;
“variable interest entities,” or “VIEs,” refer to Beijing Yiyun Network Technology Co., Ltd. (previously known as Beijing aBitCool Network Technology Co., Ltd.), or VNET Technology, Beijing iJoy Information Technology Co., Ltd., or BJ iJoy, HuLianXinCheng Network Technology (Beijing) Co., Ltd. (previously known as WiFire Network Technology (Beijing) Co., Ltd. and aBitcool Small Micro Network Technology (BJ) Co., Ltd.), or HuLianXinCheng Network and Shanghai Zhiyan Yunwei Technology Co., Ltd., or SH Zhiyan, four domestic PRC companies in which we do not have equity interests but whose financial results have been consolidated into our consolidated financial statements in accordance with U.S. GAAP, and our being the primary beneficiary of the four companies for accounting purposes;
“consolidated affiliated entities” refer to the variable interest entities and their direct and indirect subsidiaries; and
“RMB” and “Renminbi” refer to the legal currency of China. Unless otherwise noted, all translations from RMB to U.S. dollars and from U.S. dollars to RMB in this annual report were made at a rate of RMB7.0999 to US$1.00, the exchange rate on December 29, 2023 as set forth in the H.10 statistical release published by the Federal Reserve Board.

1

FORWARD-LOOKING STATEMENTS

This annual report on Form 20-F contains forward-looking statements that involve risks and uncertainties. All statements other than statements of historical facts are forward-looking statements. These forward-looking statements are made under the “safe harbor” provisions of the U.S. Private Securities Litigation Reform Act of 1995. Known and unknown risks, uncertainties and other factors, including those listed under “Item 3. Key Information—D. Risk Factors,” may cause our actual results, performance or achievements to be materially different from those expressed or implied by the forward-looking statements.

You can identify some of these forward-looking statements by words or phrases such as “may,” “will,” “expect,” “anticipate,” “aim,” “estimate,” “intend,” “plan,” “believe,” “is/are likely to,” “potential,” “continue” or other similar expressions. We have based these forward-looking statements largely on our current expectations and projections about future events and financial trends that we believe may affect our financial condition, results of operations, business strategy and financial needs. These forward-looking statements include:

our goals and strategies and our expansion plans;
our future business development, financial condition and results of operations;
the expected growth of the data center and cloud services market;
our expectations regarding demand for, and market acceptance of, our services;
our expectations regarding maintaining and strengthening our relationships with customers;
our plans to invest in research and development to enhance and complement our existing solution and service offerings;
international trade policies, protectionist policies and other policies that could place restrictions on economic and commercial activity; and
general economic and business conditions in the regions where we provide our solutions and services.

These forward-looking statements involve various risks and uncertainties. Although we believe that our expectations expressed in these forward-looking statements are reasonable, our expectations may later be found to be incorrect. Our actual results could be materially different from our expectations. Other sections of this annual report include additional factors that could adversely impact our business and financial performance. Moreover, we operate in an evolving environment. New risk factors and uncertainties emerge from time to time and it is not possible for our management to predict all risk factors and uncertainties, nor can we assess the impact of all factors on our business or the extent to which any factor, or combination of factors, may cause actual results to differ materially from those contained in any forward-looking statements. You should read thoroughly this annual report and the documents that we refer to with the understanding that our actual future results may be materially different from and worse than what we expect. We qualify all of our forward-looking statements by these cautionary statements.

2

PART I

EXPLANATORY NOTE

Investing in our securities involves a high degree of risk. Please carefully consider the risks discussed under “Risk Factors” in this annual report beginning on page 18. We provide the following disclosure to help investors better understand our corporate structure, operations in China and the associated risks.

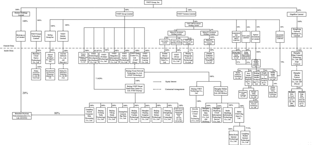
As used in this annual report, (i) “variable interest entities” or “ VIEs” refers to VNET Technology, BJ iJoy, HuLianXinCheng Network, and SH Zhiyan, each of which is a company incorporated in the PRC; (ii) “PRC WFOEs” or “our wholly-owned PRC subsidiaries” refers to VNET Data Center Co., Ltd., or VNET China, Joytone Infotech Co., Ltd., or SZ Zhuoaiyi, Abitcool (China) Broadband Inc., or aBitCool DG, and Shanghai Edge Connect Technology Co., Ltd., or SH Edge Connect, our wholly-owned subsidiaries incorporated in the PRC; (iii) “VNET Group” or “our holding company” refers to VNET Group, Inc., our Cayman holding company; and (iv) “we,” “us,” “our company,” or “our” refers to VNET Group, Inc. and its subsidiaries and, in the context of describing our operations and consolidated financial information, also include the VIEs and their subsidiaries, unless the context otherwise requires.

Our Corporate Structure and Operations in China

VNET Group, Inc. is not an operating company but a Cayman Islands holding company with operations primarily conducted by its subsidiaries and variable interest entities, or VIEs, and VIEs’ subsidiaries. Foreign ownership in the business involving data center and value-added telecommunications service (except for e-commerce, domestic conferencing, store-and-forward, and call center services) is subject to significant restrictions under current PRC laws, rules and regulations. In order to provide certain data center and value-added telecommunication services in China while ensuring compliance with PRC laws and regulations, our wholly-owned PRC subsidiaries entered into a series of contractual arrangements with the VIEs and their shareholders. The contractual agreements are designed to provide us economic exposure and control over such services to the VIEs’ data center and value-added telecommunication services in China where PRC laws prohibit, restrict or impose conditions on direct equity investment in the VIEs. For a detailed description about these contractual arrangements, see “Item 4. Information on the Company—C. Organizational Structure—Contractual Arrangements with the Variable Interest Entities and Their Shareholders.”

As a result of such series of contractual arrangements, VNET Group and its relevant wholly-owned subsidiaries become the primary beneficiary of the VIEs for accounting purposes and treat them as PRC consolidated entities under U.S. GAAP. We consolidate the financial results of the VIEs and their subsidiaries in our consolidated financial statements in accordance with U.S. GAAP. Neither we nor our investors own any equity ownership in, direct foreign investment in, or control through such ownership/investment of the VIEs. As a result, investors in our ADSs are not purchasing equity interest in the VIEs or their subsidiaries but instead are purchasing equity interest in VNET Group, a Cayman Islands holding company.

Our contractual arrangements with the VIEs and their respective shareholders have not been tested in a court of law in the PRC and foreign investors may never be allowed to hold equity interests in the VIEs and their subsidiaries under PRC laws and regulations. Chinese regulatory authorities could in the future disallow these agreements, which would likely affect our operations in China. For a detailed description of the risks associated with our corporate structure, see “Item 3. Key Information—D. Risk Factors—Risks Related to Our Corporate Structure” in this annual report on Form 20-F.

We and the VIEs face various legal and operational risks and uncertainties related to doing business in China, including complex and evolving PRC laws and regulations. For example, we and the VIEs face risks associated with regulatory approvals or filings on offshore offerings, the use of variable interest entities, anti-monopoly regulatory actions, and oversight on cybersecurity and data privacy, which may impact our ability to conduct certain businesses, accept foreign investments, or list on a United States or other foreign exchange. These risks could result in a material adverse change in our operations and the value of our ADSs, significantly limit or completely hinder our ability to offer or continue to offer securities to investors, or cause such securities to significantly decline in value or become worthless.

3

The Holding Foreign Companies Accountable Act

Pursuant to the Holding Foreign Companies Accountable Act, or the HFCA Act, if the U.S. Securities and Exchange Commission, or the SEC, determines that a company retains a foreign accounting firm that cannot be subject to inspections by the Public Company Accounting Oversight Board, or the PCAOB, for two consecutive years, the SEC will prohibit its securities from being traded on a national securities exchange or in the over-the-counter trading market in the United States. On December 16, 2021, the PCAOB issued a report relaying to the SEC its determinations that it was unable to inspect or investigate completely registered public accounting firms in mainland China and Hong Kong. In March 2022, the SEC issued its first “Conclusive list of issuers identified under the HFCA Act” indicating that those companies were formally subject to the delisting provisions. In May 2022, we were conclusively identified by the SEC under the HFCA Act due to the fact that our auditor was located in mainland China and could not be inspected by the PCAOB. For more details, see https://www.sec.gov/hfcaa.

On August 26, 2022, the PCAOB signed with the China Securities Regulatory Commission, or the CSRC, and the Ministry of Finance of the PRC a Statement of Protocol, which gives the PCAOB sole discretion to select the firms, audit engagements and potential violations it inspects and investigates and put in place procedures for PCAOB inspectors and investigators to view complete audit work papers with all information included and for the PCAOB to retain information as needed. On December 15, 2022, the PCAOB issued a report that vacated its December 16, 2021 determination and removed mainland China and Hong Kong from the list of jurisdictions where it was unable to inspect or investigate completely registered public accounting firms. Each year, the PCAOB will determine whether it can inspect and investigate completely audit firms in mainland China and Hong Kong, among other jurisdictions.

If the PCAOB determines in the future that it no longer has full access to inspect and investigate completely accounting firms in mainland China and Hong Kong and we continue to use an accounting firm headquartered in one of these jurisdictions to issue an audit report on our financial statements filed with the SEC, we would be identified as a Commission-Identified Issuer following the filing of the annual report on Form 20-F for the relevant fiscal year. There can be no assurance that we would not be identified as a Commission-Identified Issuer for any future fiscal year, and if we were so identified for two consecutive years, we would become subject to the prohibition on trading under the HFCA Act. For more details, see “Item 3. Key Information—D. Risk Factors—Risks Related to Doing Business in China—Our ADSs may be prohibited from trading in the United States under the HFCA Act in the future if the PCAOB is unable to inspect or investigate completely auditors located in China. The delisting of our ADSs, or the threat of their being delisted, may materially and adversely affect the value of your investment.”

Permissions Required from the PRC Authorities for Our Operations

We conduct our business primarily through our subsidiaries and consolidated affiliated entities in China. Our operations in China are governed by PRC laws and regulations. Our PRC WFOEs, the VIEs and their subsidiaries, as applicable, are required by PRC laws and regulations to obtain licenses and permits from the PRC government authorities to operate our business in mainland China, including, among others, project approvals and filings, construction land and project planning approvals, environment protection approvals, energy conservation review opinion, construction commencement permit and land use right certificate, and the value-added telecommunications services licenses. As of the date of this annual report, except as disclosed in “Item 3. Key Information—D. Risk Factors—Risks Related to Doing Business in China—If we fail to acquire, obtain or maintain applicable telecommunications licenses, or are deemed by relevant governmental authorities to be operating without full compliance with the laws and regulations, our business would be materially and adversely affected”, our PRC WFOEs and the VIEs, as applicable, have obtained the requisite licenses and permits from the PRC government authorities that are material for the business operations of our subsidiaries and our consolidated affiliated entities in China, including, the requisite value-added telecommunications operation licenses. Given the uncertainties of interpretation and implementation of relevant laws and regulations and the enforcement practice by relevant government authorities, we may be required to obtain additional licenses, permits, filings or approvals for business operations in the future.

The PRC government has promulgated certain regulations and rules in recent years to strengthen oversight and control over offerings that are conducted overseas and/or foreign investment in China-based issuers. In connection with any future capital markets activities overseas, we may need to file with the CSRC, undergo a cybersecurity review conducted by the Cyberspace Administration of China, or the CAC, or meet other regulatory requirements that may be adopted in the future by PRC regulatory authorities. For more detailed information, see “Item 3. Key Information—D. Risk Factors—Risks Related to Doing Business in China—The approval and/or other requirements of the CSRC or other PRC governmental authorities may be required in connection with an offering under PRC rules, regulations or policies, and, if required, we cannot predict whether or how soon we will be able to obtain such approval.”

4

Furthermore, in connection with our issuance of securities to foreign investors prior to December 2023 and maintenance of our listing status on the Nasdaq, under the current PRC laws, regulations and regulatory rules, as of the date of this annual report, we, our PRC WFOEs and the VIEs, (i) are not required to obtain permissions from the CSRC, (ii) are not required to go through cybersecurity review by the CAC, and (iii) have not been asked to obtain such permissions by any PRC authority. On January 3, 2024, we submitted initial filing documents (Initial CSRC Filings”) to the CSRC in connection with the closing on December 28, 2023 of equity investment in an aggregate amount of US$299 million (the “Strategic Investment”) from Success Flow International Investment Limited (“Success Flow”) and Choice Faith Group Holdings Limited (“Choice Faith”), both of which are beneficially owned by Shandong Hi-Speed Holdings Group Limited (“SDHG”, 00412.HK), a Hong Kong Stock Exchange listed company. Our CSRC Filings are now under the review of the CSRC, and as of the date of this annual report, we have not received any comments or requests from the CSRC in connection with the Initial CSRC Filings.

Recent Regulatory Actions by the PRC Government

Since 2021, the PRC government initiated a series of regulatory actions and guidelines to regulate business operations in China, including cracking down on illegal activities in the securities market, enhancing supervision over China-based companies listed overseas, regulating overseas securities offering and listing, adopting new measures to extend the scope of cybersecurity reviews, and expanding the efforts in anti-monopoly enforcement, which may impact our ability to conduct business, accept foreign investments, or list on an U.S. or other foreign exchange.

On July 6, 2021, the Opinions on Strictly Cracking Down Illegal Securities Activities in Accordance with the Law were issued. These opinions emphasized the need to strengthen the administration over illegal securities activities and the supervision on overseas listings by China-based companies and proposed to take effective measures, such as promoting the construction of relevant regulatory systems to deal with the risks and incidents faced by China-based overseas-listed companies.
The PRC Data Security Law, which was promulgated by the Standing Committee of PRC National People’s Congress, or the SCNPC, on June 10, 2021 and became effective on September 1, 2021, outlines the main system framework of data security protection. The Personal Information Protection Law, which was promulgated by the SCNPC on August 20, 2021 and became effective on November 1, 2021, outlines the main system framework of personal information protection and processing.
On December 28, 2021, the CAC and 12 other PRC regulatory authorities jointly issued the revised Cybersecurity Review Measures, which became effective on February 15, 2022. The Cybersecurity Review Measures provides, among others, (i) the purchase of cyber products and services by critical information infrastructure operators, or the CIIOs, and the network platform operators, which engage in data processing activities that affects or may affect national security shall be subject to the cybersecurity review by the Cybersecurity Review Office, the department which is responsible for the implementation of cybersecurity review under the CAC; and (ii) the network platform operators with personal information of over 1,000,000 users that seek for listing on a foreign stock exchange are obliged to apply for a cybersecurity review by the Cybersecurity Review Office. In addition, the Cybersecurity Review Measures provides that the relevant competent governmental authorities may initiate a cybersecurity review against the relevant CIIOs and network platform operators if the authorities believe that the network product or service or data processing activities of such operators affect or may affect national security. However, the Cybersecurity Review Measures does not provide any explanation or interpretation of “affect or may affect national security”, and PRC authorities have discretion in interpreting and enforcing these laws and regulations. We cannot predict the impact of the Cybersecurity Review Measures, if any, at this stage, and we will closely monitor and assess the statutory developments in this regard.
On August 17, 2021, the State Council issued the Regulations on Protection of Security of Critical Information Infrastructure, which took effect on September 1, 2021, pursuant to which, the relevant governmental authorities are responsible for stipulating rules for the identification of critical information infrastructures with reference to several factors set forth in the regulations, and further identify the CIIO in the related industries in accordance with such rules. The relevant authorities shall also notify operators identified as the CIIO. However, as these regulations were newly issued and the governmental authorities may further enact detailed rules or guidance with respect to the interpretation and implementation of such regulations, it remains unclear whether we will be identified as a CIIO. As of the date of this annual report, we have not received any notice from any authorities identifying us as a CIIO or requiring us to undertake a cybersecurity review.

5

On November 14, 2021, the CAC published the draft Regulations for the Administration of Cyber Data Security, or the Draft Data Security Regulations, for public comments until December 13, 2021. The Draft Data Security Regulations require that data processors conducting the following activities to apply for cybersecurity review: (i) merger, reorganization or division of Internet platform operators that have acquired a large number of data resources related to national security, economic development or public interests affects or may affect national security; (ii) listing abroad of data processors processing over 1,000,000 users’ personal information; (iii) listing in Hong Kong which affects or may affect national security; or (iv) other data processing activities that affect or may affect national security. Where data processors conduct merger, reorganization separation, or otherwise, the data recipient shall continue to perform its data security protection obligations, and the data processor shall report to the local competent department if personal information of more than 1,000,000 people is involved. The Draft Data Security Regulations also require data processors processing important data or being listed outside China shall carry out data security assessment annually by itself or through a third-party data security service provider and submit assessment report to local agency of the CAC before January 31 each year. As the Draft Data Security Regulations was issued for public comments only, its provisions and anticipated adoption or effective date may be subject to change and thus its interpretation and implementation remain uncertain. We cannot predict the impact of the Draft Data Security Regulations, if any, at this stage, and we will closely monitor and assess any development in the rulemaking process. If the Draft Data Security Regulations is adopted in current form, the CAC and the PRC governmental authorities have discretion in the interpretation and enforcement of these regulations. It also remains uncertain whether the future regulatory changes would impose additional restrictions on companies like us. If the enacted version of the Draft Data Security Regulations requires any clearance of cybersecurity review and other specific actions to be completed by companies like us, we face uncertainties as to whether such clearance can be timely obtained, or at all. If we are not able to comply with the cybersecurity and data privacy requirements in a timely manner, or at all, we may be subject to government enforcement actions and investigations, fines, penalties, or suspension of our non-compliant operations, among other sanctions, which could materially and adversely affect our business and results of operations.
On July 7, 2022, the CAC issued the Measures for the Security Assessment of Cross-border Transfer of Data, which became effective on September 1, 2022. These measures require the data processor providing data overseas to apply for the security assessment of cross-border transfer of data with the local provincial-level counterparts of the national cybersecurity authority under any of the following circumstances: (i) where the data processor intends to provide important data overseas; (ii) where a CIIO and a data processor who has processed personal information of more than 1,000,000 individuals intends to provide personal information overseas; (iii) where a data processor who has provided personal information of 100,000 individuals or sensitive personal information of 10,000 individuals to overseas recipients, in each case as calculated cumulatively, since January 1 of the last year intends to provide personal information overseas; or (iv) other circumstances where the security assessment of data cross-border transfer is required as prescribed by the CAC. Moreover, the data processor shall conduct a self-assessment on the risk of data cross-border transfer prior to applying for the foregoing security assessment.

6

On February 17, 2023, the CSRC issued the Trial Administrative Measures of Overseas Securities Offering and Listing by Domestic Companies, or the Overseas Listing Regulations, which became effective on March 31, 2023. Pursuant to the Overseas Listing Regulations, PRC domestic companies directly or indirectly offer securities or list on overseas markets, including (i) Chinese companies limited by shares and (ii) overseas enterprises with business mainly conducted in China and intends to use its domestic equity, assets, income or other similar interests to offer securities or list on overseas markets, shall submit filing materials to CSRC within three working days after the submission of the application documents for an initial public offering overseas. For issuance of listed securities overseas after listings on the overseas market, filing materials should be submitted to CSRC within three working days after the completion of the issuance. Failure to complete the filing under the Overseas Listing Regulations or actions to conceal any material fact or falsify any major content in its filing documents may subject the company to administrative penalties, such as order to rectify, warnings, fines, and its controlling shareholders, actual controllers, direct officers-in-charge and other direct personnel-in-charge may also be subject to administrative penalties, such as warnings and fines. On February 17, 2023, the CSRC also issued the Notice on Administration of the Filing of Overseas Offering and Listing by Domestic Companies and held a press conference for the release of the Overseas Listing Regulations, which, among others, clarified that the companies in mainland China that have been listed overseas before March 31, 2023 are not required to file with the CSRC immediately, but these companies should complete filing with the CSRC for their future financing activities in accordance with the Overseas Listing Regulations. Based on the foregoing, we are not required to complete filing with the CSRC for our listing on the Nasdaq Global Select Market at this stage, but we will be subject to the filing requirements for our future capital raising activities under the Overseas Listing Regulations. For example, on January 3, 2024, we submitted Initial CSRC Filings to the CSRC in connection with the closing on December 28, 2023 of the Strategic Investment from Success Flow and Choice Faith, both of which are beneficially owned by SDHG. Our CSRC Filings are now under the review of the CSRC, and as of the date of this annual report, we have not received any comments or requests from the CSRC in connection with the Initial CSRC Filings. As the Overseas Listing Regulations was newly promulgated, its interpretation, application and enforcement remain unclear and there remains substantial uncertainties as to how these regulations will affect our operations and future overseas offerings.
On February 24, 2023, the CSRC, jointly with other relevant governmental authorities, issued the Provisions on Strengthening the Confidentiality and Archive Management Work Relating to the Overseas Securities Offering and Listing by Domestic Companies, or the Confidentiality and Archives Management Provisions, which became effective on March 31, 2023. These provisions expanded the applicable scope of the regulation to indirect overseas offerings and listings by companies based in mainland China and emphasized the confidentiality and archive management duties of such companies during the process of overseas offerings and listings.

7

The State Anti-Monopoly Bureau, the anti-monopoly enforcement agency in the PRC, has in recent years strengthened enforcement under the Anti-Monopoly Law, including conducting investigations and levying significant fines with respect to concentration of undertakings, cartel activity, monopoly agreements and abusive behavior by companies with market dominance. In February 2021, the Anti-Monopoly Committee of the State Council published the Guideline that aims at specifying some of the circumstances under which an activity of internet platforms may be identified as monopolistic act as well as setting out merger controlling filing procedures involving variable interest entities. The Anti-Monopoly Law, which was most recently amended on June 24, 2022 by the SCNPC, increased the fines for illegal concentration of business operators to no more than ten percent of its last year’s sales revenue if the concentration of business operator has or may have an effect of excluding or limiting competitions, or a fine of up to RMB5 million if the concentration of business operator does not have an effect of excluding or limiting competition. Pursuant to the Anti - Monopoly Law and the Provisions of the State Council on the Thresholds for Declaring Concentration of Business Operators which was last amended and took effect on January 22, 2024, when a concentration of undertakings occurs and reaches any of the following thresholds, the undertakings concerned shall file a prior notification with the Anti - Monopoly agency: (i) the total global turnover of all operators participating in the transaction exceeded RMB12 billion in the preceding fiscal year and at least two of these operators each had a turnover of more than RMB800 million within China in the preceding fiscal year, or (ii) the total turnover within China of all the operators participating in the concentration exceeded RMB4 billion in the preceding fiscal year, and at least two of these operators each had a turnover of more than RMB800 million within China in the preceding fiscal year are triggered, and no concentration shall be implemented until the Anti - Monopoly agency clears the Anti - Monopoly filing. The Anti-Monopoly Law also provides that the relevant authorities shall investigate a transaction where there is any evidence that the concentration has or may have the effect of eliminating or restricting competitions, even if such concentration does not reach the filing threshold. On March 24, 2023, the State Administration for Market Regulation of the PRC, or the SAMR, issued the Provisions on the Review of Concentration of Undertakings, the Provisions on the Prohibition of Monopoly Agreements, the Provisions on the Prohibition of Acts of Abuse of Dominant Market Position, and the Provisions on the Prohibition of Acts of Abuse of Administrative Power to Exclude or Restrict Competition, which came into effect on April 15, 2023. These regulations provide detailed rules for the implementation of the Anti-Monopoly Law. We cannot assure you that we will not be affected, either directly or indirectly, by the strengthened enforcements actions taken by the authority in the future. On December 28, 2023, we completed the Strategic Investment from Success Flow and Choice Faith, both of which are beneficially owned by SDHG. On December 13, 2023, the SAMR issued the decision to approve the Strategic Investment following its anti - monopoly review. In addition, in order to comply with existing and new anti-monopoly laws, regulations and guidance which are constantly evolving, we may need to devote additional resources and efforts, which may adversely affect our business, growth prospects, and the value of our ADSs, and any noncompliance or associated inquiries, investigations and other governmental actions may divert significant management time and attention and our financial resources, bring negative publicity, subject us to liabilities or administrative penalties, and materially and adversely affect our financial condition, operations and business prospects.

For a detailed description of risks related to doing business in China, see “Item 3. Key Information—D. Risk Factors—Risks Related to Doing Business in China” and “Item 4. Information on the Company—B. Business Overview—Regulations” in this annual report on Form 20-F.

ITEM 1.IDENTITY OF DIRECTORS, SENIOR MANAGEMENT AND ADVISERS

Not applicable.

ITEM 2.OFFER STATISTICS AND EXPECTED TIMETABLE

Not applicable.

8

ITEM 3.KEY INFORMATION

Our Corporate Structure and Its Related Risks

VNET Group, Inc. is a Cayman Islands holding company with no material operations of its own. We conduct our operations in China primarily through our PRC subsidiaries and the VIEs. Foreign ownership in the business involving value-added telecommunications service, including data center service (except for e-commerce, domestic conferencing, store-and-forward, and call center services), is subject to significant restrictions under current PRC laws, rules and regulations. Accordingly, we operate these businesses in China through four domestic PRC companies, namely VNET Technology, BJ iJoy, HuLianXinCheng Network, and SH Zhiyan. Investors in our ADSs thus are not purchasing equity interest in our operating entities in China but instead are purchasing equity interest in a Cayman Islands holding company.

The following chart illustrates our corporate structure as of the date of this annual report.

Graphic

9

Neither we nor our subsidiaries own any equity interest in the VIEs. The VIE equity holders are the founders, employees or shareholders of our company or entities ultimately controlled by the founders. We receive the economic benefits of the business operations of the VIEs through a series of contractual arrangements between our wholly-owned PRC subsidiaries, the VIEs and the VIEs’ shareholders. The contractual arrangements enable our wholly-owned PRC subsidiaries to: (a) direct the activities of the VIEs and their subsidiaries that most significantly impact the economic performance of the VIEs and their subsidiaries; (b) receive substantially all of the economic benefits of the VIEs and their subsidiaries in consideration for the services provided by our wholly-owned PRC subsidiaries; and (c) have an exclusive option to purchase all or part of the equity interest in the VIEs when and to the extent permissible under PRC laws. As a result of the contractual arrangements, we bear the risks of, and enjoy the rewards associated with, and therefore are the primary beneficiary of these VIEs for accounting purposes. We treat the VIEs as PRC consolidated entities under U.S. GAAP. We consolidate the financial results of the VIEs in our consolidated financial statements in accordance with U.S. GAAP.

Contractual Arrangements with the VIEs and Their Shareholders

Share Pledge Agreements

On April 22, 2024, VNET China entered into a share pledge agreement with VNET Technology’s two shareholders. Pursuant to the share pledge agreement, each of the shareholders pledged his shares in VNET Technology to VNET China in order to guarantee the performance by the shareholders of their obligations under the equity option agreement, the loan agreement and the power of attorney, as well as the performance by VNET Technology of its obligations under the equity option agreement, the power of attorney, and payment of service fees to VNET China under the exclusive consultation and service agreement. In the event of a breach by VNET Technology or any shareholder of contractual obligations under the equity pledge agreement, VNET China, as pledgee, will have the right to dispose of the pledged equity interests in VNET Technology and will have priority in receiving the proceeds from such disposal. The shareholders of VNET Technology also have undertaken that, without prior written consent of VNET China, they will not dispose of, create, or allow any encumbrance on the pledged equity interests. We have registered the pledges of the equity interests in VNET Technology with the local branch of the State Administration for Industry and Commerce of the PRC (currently known as State Administration for Market Regulation of the PRC).

Power of Attorney

Pursuant to the respective power of attorney entered into on April 22, 2024, each shareholder of VNET Technology irrevocably authorized VNET Group, Inc. to act as his attorney in-fact to exercise all of his or her rights as a shareholder of VNET Technology, including the right to convene shareholder meetings, the right to vote and sign any resolution as a shareholder, the right to appoint directors, supervisors, and officers, and the right to sell, transfer, pledge, and dispose of all or a portion of the equity interest held by such shareholder. These powers of attorney will remain in force for ten years. Upon request by VNET Group, Inc., each shareholder of VNET Technology shall extend the term of its authorization prior to its expiration.

Equity Option Agreements

Pursuant to the equity option agreement on April 22, 2024 by and among VNET China, VNET Technology, VNET Beijing and each of the shareholders of VNET Technology, the shareholders of VNET Technology and VNET Technology (as the shareholder of VNET Beijing) have irrevocably granted VNET China an exclusive option to purchase all or part of their equity interests in VNET Technology and VNET Beijing when permissible under PRC laws. VNET China or its designated person may exercise such options to purchase equity interests at the lower of the amount of their respective paid-in capital in VNET Technology and VNET Beijing and the lowest price permitted under applicable PRC laws. The shareholders of VNET Technology and VNET Technology (as the shareholder of VNET Beijing) have undertaken that, without VNET China’s prior written consent, they will not, among other things, (i) transfer or otherwise dispose of their equity interests in VNET Technology and VNET Beijing, (ii) create any pledge or encumbrance on their equity interests in VNET Technology and VNET Beijing, (iii) change the registered capital of VNET Technology or VNET Beijing, (iv) merge VNET Technology and VNET Beijing with any other entity, (v) dispose of VNET Technology’s or VNET Beijing’s material assets (except in the ordinary course of business), or (vi) amend VNET Technology’s or VNET Beijing’s articles of association. The equity option agreement will remain effective for ten years and can be renewed upon request by VNET China.

10

Loan Agreements

VNET China and the shareholders of VNET Technology entered into a loan agreement on April 22, 2024. Pursuant to the agreements, VNET China has provided interest-free loan facilities of RMB57.0 million and RMB3.0 million, respectively, to the shareholders of VNET Technology, Mr. Sheng Chen and Mr. Jun Zhang, which was used to provide capital to VNET Technology to develop our data center and telecommunications value-added business and related businesses. There is no fixed term for the loan. To repay the loans, the shareholders of VNET Technology are required to transfer their shares in VNET Technology to VNET China or any entity or person designated by VNET China, as permitted under PRC laws. The shareholders of VNET Technology also undertake not to transfer all or part of their equity interests in VNET Technology to any third party, or to create any encumbrance, without the written permission from VNET China. In addition, we will provide unlimited financial support to VNET Technology for its operations and agreed to forego the right to seek repayment in the event VNET Technology is unable to repay such funding.

Exclusive Consultation and Service Agreement

Pursuant to the exclusive consultation service agreement entered into on April 22, 2024 by and among VNET China, VNET Technology and VNET Beijing, VNET China has the exclusive right to provide VNET Technology and VNET Beijing with software technology development, technology consulting, and technical services required by the business of VNET Technology and VNET Beijing. Without VNET China’ prior written consent, VNET Technology and VNET Beijing cannot accept any same or similar services subject to this agreement from any third party. VNET Technology and VNET Beijing agree to pay VNET China an annual service fee at an amount that is equal to 100% of its monthly after-tax profits, after making up losses from previous years, or an amount that is adjusted in accordance with VNET China’ sole discretion for the relevant month and also the mutually-agreed amount for certain other technical services, both of which should be paid within five days after VNET China sends invoice. VNET China has exclusive ownership of all the intellectual property rights created as a result of the performance of the exclusive consultation and service agreement, to the extent permitted by applicable PRC laws. To guarantee the performance the obligations of VNET Technology and VNET Beijing thereunder, the shareholders of VNET Technology have agreed to pledge their equity interests in VNET Technology to VNET China pursuant to the equity pledge agreement. The Exclusive Consultation and Service Agreement will remain effective for ten years, unless otherwise terminated by VNET China. Upon request by VNET China, the term of this agreement can be renewed prior to its expiration.

For more details about our contractual arrangements, see “Item 4. Information on the Company—C. Organizational Structure” in this annual report on Form 20-F.

The contractual arrangements may not be as effective as direct ownership in providing us with control over the VIEs, and we may incur substantial costs to enforce the terms of the arrangements. As a result, we cannot assure you that these contractual arrangements could be enforced as anticipated to. There are also uncertainties regarding the interpretation and application of current and future PRC laws, regulations and rules regarding the status of the rights of our Cayman Islands holding company with respect to its contractual arrangements with the VIEs and their shareholders. It is uncertain whether any new PRC laws, rules or regulations relating to VIE structures will be adopted or if adopted, what effect they may have on our corporate structure. If, as a result of such contractual arrangements, we or the VIEs are found to be in violation of any existing or future PRC laws or regulations, or such contractual arrangement is determined as illegal and invalid by the PRC court, arbitral tribunal or regulatory authorities, the relevant PRC regulatory authorities would have discretion to take action in dealing with such violations or failures in accordance with applicable laws. For a detailed description of the risks associated with our corporate structure, see “Item 3. Key Information—D. Risk Factors—Risks Related to Our Corporate Structure” in this annual report on Form 20-F.

11

Risks Related to Our Corporate Structure

We and the VIEs are also subject to risks and uncertainties related to our corporate structure, including, but not limited to, the following:

We believe that our corporate structure and contractual arrangements are not in violation with the current applicable PRC laws and regulations. As of the date of this annual report, based on the opinion of our PRC legal counsel, we believe that our PRC subsidiaries and the VIEs are not subject to the approval requirements of the CSRC, the CAC, or any other PRC government authorities relating to these contractual arrangements. However, PRC laws and regulations governing the approval of these contractual arrangements are evolving and the relevant government authorities have discretion in interpreting these laws and regulations. Accordingly, the PRC regulatory authorities may take a view that is contrary to the view of our PRC legal counsel. There can be no assurance that the PRC government authorities such as the Ministry of Commerce, or the MOFCOM, the Ministry of Industry and Information Technology, or the MIIT, or other authorities that regulate our business and other participants in the telecommunications industry, would agree that our corporate structure or any of the above contractual arrangements comply with PRC licensing, registration or other regulatory requirements, with existing policies or with requirements or policies that may be adopted in the future. As of the date of this annual report, we have not received any inquiry, notice, warning, or sanctions regarding our corporate structure and contractual arrangements from the CSRC, CAC or any other PRC government authorities. If our conclusion that approvals are not required is challenged by PRC regulatory authorities, or if these regulations change or are interpreted differently and we are required to obtain approval in the future, our shares may decline in value or become worthless if we are unable to assert our contractual control rights over the assets of the VIEs that conduct all or substantially all of our operations. See “Item 3. Key Information—D. Risk Factors—Risks Related to Our Corporate Structure—There are uncertainties regarding the interpretation and application of current and future PRC laws, regulations, and rules relating to the agreements that establish the variable interest entities structure for our operations in China, including potential future actions by the PRC government, which could affect the enforceability of our contractual arrangements with the variable interest entities, and consequently, significantly affect our financial condition and results of operations. If the PRC government finds the agreements with the variable interest entities non-compliant with relevant PRC laws, regulations, and rules, of these laws, regulations, and rules or the interpretation thereof change in the future, we could be subject to severe penalties or be forced to relinquish our interest in the variable interest entities;”
We rely on contractual arrangements with the VIEs and their shareholders for our business operations, and these contractual arrangements may not be as effective as direct ownership in providing us with control over the VIEs. We rely on the performance by the VIEs and their shareholders of their obligations under the contracts to exercise control over the VIEs. The shareholders of the VIEs may not act in the best interests of us or may not perform their obligations under these contracts. Such risks exist throughout the period in which we intend to operate certain portion of our business through the contractual arrangements with the VIEs. See “Item 3. Key Information—D. Risk Factors—Risks Related to Our Corporate Structure—We rely on contractual arrangements with the variable interest entities and their shareholders for our China operations, which may not be as effective as direct ownership in providing operational control. Any failure by the variable interest entities or their shareholders to perform their obligations under our contractual arrangements with them would have a material adverse effect on our business;”
Any failure by the VIEs or their shareholders to perform their obligations under our contractual arrangements with them would have a material adverse effect on our business. If the VIEs or their shareholders fail to perform their respective obligations under the contractual arrangements, we may have to incur substantial costs and expend additional resources to enforce such arrangements. We may also have to rely on legal remedies under PRC laws, including seeking specific performance or injunctive relief, and claiming damages, which we cannot assure you will be effective as we anticipate. See “Item 3. Key Information—D. Risk Factors—Risks Related to Our Corporate Structure—We rely on contractual arrangements with the variable interest entities and their shareholders for our China operations, which may not be as effective as direct ownership in providing operational control. Any failure by the variable interest entities or their shareholders to perform their obligations under our contractual arrangements with them would have a material adverse effect on our business;” and

12

The shareholders of the VIEs may have potential conflicts of interest with us, which may materially and adversely affect our business and financial condition. The shareholders of the VIEs may breach, or cause the VIEs to breach, or refuse to renew, the existing contractual arrangements we have with them and the VIEs, which would have a material adverse effect on our ability to effectively control the VIEs and receive economic benefits from them. If we cannot resolve any conflict of interest or dispute between us and these shareholders, we would have to rely on legal proceedings, which could result in disruption of our business and subject us to substantial uncertainty as to the outcome of any such legal proceedings. See “Item 3. Key Information—D. Risk Factors—Risks Related to Our Corporate Structure—The shareholders of the variable interest entities may have potential conflicts of interest with us, which may materially and adversely affect our business and financial condition.”

A.[Reserved]

Financial Information Related to the VIEs and Parent

Set forth below are the selected condensed consolidated statement of operations data, balance sheet data and cash flows data for our holding company, our subsidiaries, one of our WFOEs that is the primary beneficiary of certain VIEs under U.S. GAAP, or the Primary Beneficiary of VIEs, and the VIEs and VIEs’ subsidiaries, eliminating adjustments and consolidated totals.

Selected Condensed Consolidated Statement of Operations Data

For the Year Ended December 31, 2023

(RMB in thousands)

    

    

    

Primary

    

    

    

VNET

Other

 Beneficiary of

VIEs and VIEs’ 

Eliminating

Consolidated

 Group, Inc.

 Subsidiaries

 VIEs

Subsidiaries

 Adjustments

 Totals

Third-party revenue

1,028,905

6,384,025

7,412,930

Inter-company revenue(1)

552,382

566

34,100

(587,048)

Cost of revenue

 

(1,155,787)

(1,645)

(5,550,061)

587,048

(6,120,445)

Gross profit

 

425,500

(1,079)

868,064

1,292,485

Operating expenses

 

(24,663)

(1,521,689)

(1,196)

(1,715,838)

(3,263,386)

Equity in (loss) gain of subsidiaries/VIEs(2)

 

(2,358,791)

139,753

194,798

2,024,240

Gain from equity method investments

 

5,797

3,705

(6,223)

3,279

Other expenses

(260,382)

(115,701)

2

(139,092)

(515,173)

Income tax expenses

 

(45,662)

(52,772)

(15,940)

(114,374)

Net profit attributable to noncontrolling interest

 

(30,562)

(22,328)

6,223

(46,667)

Net (loss) income attributable to the VNET Group, Inc.

 

(2,643,836)

(1,142,564)

139,753

(1,021,429)

2,024,240

(2,643,836)

For the Year Ended December 31, 2022

(RMB in thousands)

    

    

    

Primary

    

    

    

VNET

Other

 Beneficiary of

VIEs and VIEs’

Eliminating

Consolidated

 Group, Inc.

 Subsidiaries

 VIEs

 Subsidiaries

 Adjustments

 Totals

Third-party revenue

1,166,100

5,899,132

7,065,232

Inter-company revenue(1)

514,729

45,387

(560,116)

Cost of revenue

 

 

(1,184,673)

 

 

(5,082,419)

 

560,116

 

(5,706,976)

Gross profit

 

 

496,156

 

 

862,100

 

 

1,358,256

Operating expenses

 

(36,219)

 

(417,460)

 

(37)

 

(783,384)

 

 

(1,237,100)

Equity in (loss) gain of subsidiaries/VIEs(2)

 

(515,276)

 

139,442

 

178,417

 

 

197,417

 

Gain from equity method investments

 

 

 

 

17,437

 

(15,512)

 

1,925

Other expenses

(224,457)

(399,249)

(127,905)

(751,611)

Income tax expenses

 

 

(59,514)

 

(38,938)

 

(35,012)

 

 

(133,464)

Net profit attributable to noncontrolling interest

 

 

(28,833)

 

 

(637)

 

15,512

 

(13,958)

Net (loss) income attributable to the VNET Group, Inc.

 

(775,952)

 

(269,458)

 

139,442

 

(67,401)

 

197,417

 

(775,952)

13

For the Year Ended December 31, 2021

(RMB in thousands)

Primary

VNET

Other

 Beneficiary of 

VIEs and VIEs’

Eliminating 

Consolidated 

    

 Group, Inc.

    

 Subsidiaries

    

VIEs

    

 Subsidiaries

    

Adjustments

    

Totals

Third-party revenue

1,098,386

5,091,415

6,189,801

Inter-company revenue(1)

309,068

53,695

(362,763)

Cost of revenue

 

(996,656)

(4,117,878)

362,763

(4,751,771)

Gross profit

 

410,798

1,027,232

1,438,030

Operating (expenses) income

 

(275,881)

(401,175)

216

(739,876)

(1,416,716)

Equity in gain of subsidiaries/VIEs(2)

 

66,762

143,488

193,569

(403,819)

Loss from equity method investments

 

(4,929)

(40,818)

7,081

(38,666)

Other income (expenses)

709,217

43,974

(1,128)

(108,203)

643,860

Income tax expenses

 

(16,497)

(49,169)

(45,741)

(111,407)

Net (profit) loss attributable to noncontrolling interest

 

(11,577)

3,655

(7,081)

(15,003)

Net income attributable to the VNET Group, Inc.

 

500,098

164,082

143,488

96,249

(403,819)

500,098

Notes:

(1)It represents the elimination of the intercompany service charge at the consolidation level.
(2)It represents the elimination of the investments among VNET Group, Inc., other subsidiaries, the Primary Beneficiary of VIEs and VIEs and VIEs’ subsidiaries.

Selected Condensed Consolidated Balance Sheet Data

As of December 31, 2023

(RMB in thousands)

    

    

    

Primary

    

    

    

VNET

Other

Beneficiary of

VIEs and VIEs’

Eliminating

Consolidated

Group, Inc.

Subsidiaries

VIEs

Subsidiaries

Adjustments

Totals

Cash and cash equivalents

 

30

1,318,217

1,598

923,692

2,243,537

Accounts receivable, net

 

303,519

1,412,456

1,715,975

Amount due from inter-companies

 

13,352,240

8,875,605

292,140

(22,519,985)

Property and equipment, net

 

5,625,625

7,398,768

13,024,393

Investment in subsidiaries and VIEs

 

869,385

703,772

132,491

(1,705,648)

Others

 

192,953

5,781,281

806

7,426,958

13,401,998

Total assets

 

13,545,223

22,773,632

998,316

17,294,365

(24,225,633)

30,385,903

Accounts payable

 

57

201,315

968

493,837

696,177

Amounts due to inter-companies

 

1,225,778

15,537,200

5,757,007

(22,519,985)

Others

 

6,304,973

4,941,706

153,260

11,775,404

23,175,343

Total liabilities

 

7,530,808

20,680,221

154,228

18,026,248

(22,519,985)

23,871,520

Total equity

 

6,014,415

2,093,411

844,088

(731,883)

(1,705,648)

6,514,383

As of December 31, 2022

(RMB in thousands)

Primary

VNET

Other

Beneficiary of

VIEs and VIEs’ 

Eliminating

Consolidated

    

 Group, Inc.

    

 Subsidiaries

    

  VIEs

    

Subsidiaries

    

 Adjustments

    

 Totals

Cash and cash equivalents

7,661

1,224,600

292

1,428,768

2,661,321

Accounts receivable, net

363,147

1,400,546

1,763,693

Amount due from inter-companies

 

12,399,253

7,611,748

296,490

737,072

(21,044,563)

Property and equipment, net

 

4,469,136

7,495,362

11,964,498

Investment in subsidiaries and VIEs

 

1,484,730

729,632

508,974

69,287

(2,792,623)

Others

 

99,962

3,528,997

237

6,929,697

10,558,893

Total assets

 

13,991,606

17,927,260

805,993

18,060,732

(23,837,186)

26,948,405

Accounts payable

 

56

230,542

483,030

713,628

Amounts due to inter-companies

 

896,675

12,315,142

3,051

7,829,695

(21,044,563)

Others

 

6,485,262

3,076,018

98,607

9,593,034

19,252,921

Total liabilities

 

7,381,993

15,621,702

101,658

17,905,759

(21,044,563)

19,966,549

Total equity

 

6,609,613

2,305,558

704,335

154,973

(2,792,623)

6,981,856

14

Selected Condensed Consolidated Cash Flows Data

For the Year Ended December 31, 2023

(RMB in thousands)

Primary 

VNET

Other

Beneficiary of

VIEs and VIEs’

Eliminating

Consolidated 

    

Group, Inc.

    

 Subsidiaries

    

 VIEs

    

 Subsidiaries

    

 Adjustments

    

Totals

Net cash (used in) provided by operating activities

29,940

615,338

(594)

1,418,796

2,063,480

Loans to inter-companies

(30,861)

(133,559)

(1,360)

165,780

Other investing activities

 

(6,710)

(2,468,674)

(1,429,725)

(3,905,109)

Net cash provided by (used in) investing activities

 

(37,571)

(2,602,233)

(1,431,085)

165,780

(3,905,109)

Borrowings under loan from inter-companies

 

1,489,867

1,900

(1,325,987)

(165,780)

Other financing activities

 

2,974,956

966,178

3,941,134

Net cash generated from financing activities

 

4,464,823

1,900

(359,809)

(165,780)

3,941,134

For the Year Ended December 31, 2022

(RMB in thousands)

Primary

VNET

Other 

 Beneficiary of 

VIEs and VIEs’

Eliminating

Consolidated

    

 Group, Inc.

    

Subsidiaries

    

VIEs

    

 Subsidiaries

    

 Adjustments

    

 Totals

Net cash (used in) provided by operating activities

(14,927)

1,205,977

(36)

1,351,179

2,542,193

Loans to inter-companies

 

(1,821,208)

(73,321)

75,331

1,819,198

Other investing activities

 

151,150

(1,785,732)

(1,924,670)

(3,559,252)

Net cash used in investing activities

 

(1,670,058)

(1,859,053)

(1,849,339)

1,819,198

(3,559,252)

Borrowings under loan from inter-companies

 

820,755

50

998,393

(1,819,198)

Other financing activities

 

1,592,627

460,351

245,102

2,298,080

Net cash generated from financing activities

1,592,627

1,281,106

50

1,243,495

(1,819,198)

2,298,080

For the Year Ended December 31, 2021

(RMB in thousands)

Primary 

VNET

Other

Beneficiary of

VIEs and VIEs’

Eliminating 

Consolidated

    

Group, Inc.

    

 Subsidiaries

    

 VIEs

    

 Subsidiaries

    

Adjustments

    

 Totals

Net cash (used in) provided by operating activities

(349,525)

909,845

(912)

866,713

1,426,121

Capital contribution

(31,879)

(297,680)

(3,000)

332,559

Loans to inter-companies

 

37,080

(892,523)

(293,490)

(163,800)

1,312,733

Other investing activities

 

239,190

(1,508,944)

(2,531,907)

(3,801,661)

Net cash provided by (used in) investing activities

 

244,391

(2,699,147)

(296,490)

(2,695,707)

1,645,292

(3,801,661)

Capital contribution

 

34,879

297,680

(332,559)

Borrowings under loan from inter-companies

 

71,120

1,241,613

(1,312,733)

Other financing activities

 

143,037

277,624

546,915

967,576

Net cash generated from financing activities

143,037

383,623

297,680

1,788,528

(1,645,292)

967,576

15

Transfer of Cash Through Our Organization

VNET Group, Inc. is a Cayman Islands holding company with no material operations of its own.We currently conduct our operations primarily through the VIEs and their subsidiaries. As of December 31, 2023, we had RMB5,098 million (US$718.1 million) in cash and cash equivalents and restricted cash. Although we consolidate the results of the variable interest entities and their subsidiaries, we only have access to the assets or earnings of the variable interest entities and their subsidiaries through our contractual arrangements with the variable interest entities and their shareholders.

Cash is transferred through our organization in the manner as follows: (i) we may transfer funds to PRC subsidiaries through our Hong Kong subsidiaries, by additional capital contributions or shareholder loans, as the case may be; (ii) PRC subsidiaries may provide loans to the VIEs, subject to statutory limits and restrictions; (iii) funds from the VIEs to PRC subsidiaries are remitted as services fees; and (iv) PRC subsidiaries may make dividends or other distributions to us through our Hong Kong subsidiaries. The cash flows that have occurred between our holding company, its subsidiaries and the VIEs are summarized as follows:

For the year ended December 31,

2021

2022

2023

    

RMB

    

RMB

    

RMB

    

US$

(in thousands)

Cash received by VNET Group, Inc(1)

 

2,694,169

 

120,488

 

242,571

 

34,423

Cash paid by VNET Group, Inc. to subsidiaries

 

(2,688,968)

 

(1,941,696)

 

(273,432)

 

(38,803)

Cash paid by subsidiaries to VIEs

 

(1,337,056)

 

(3,043,923)

 

 

Note:

(1)Primarily for the purposes of investment in certificates of deposit.

Restrictions and Limitations on Transfer of Capital

We face various restrictions and limitations on the convertibility of Renminbi into foreign currencies, our ability to transfer cash between entities, across borders and to U.S. investors, and our ability to distribute earnings from our businesses, including our subsidiaries and/or consolidated VIEs, to the parent company and U.S. investors as well as the ability to settle amounts owed under the VIE agreements.

VNET Group, Inc., or VNET Group, is a holding company with no material operations of its own. As a result, VNET Group’s ability to pay dividends depends upon dividends paid by its Hong Kong subsidiaries, which in turn depends on dividends paid by its PRC subsidiaries, which further depends on payments from the VIEs under the contractual arrangements.

Uncertainties regarding the interpretation and implementation of the contractual arrangements could limit our ability to enforce such agreements. If the PRC authorities determine that the contractual arrangements constituting part of the VIE structure do not comply with PRC regulations, or if current regulations change or are interpreted differently in the future, our ability to settle amount owed by the VIEs under the VIE agreements may be seriously hindered.

Current PRC regulations permit our PRC subsidiaries to pay dividends to us only out of their accumulated profits, if any, determined in accordance with PRC accounting standards and regulations. In addition, our PRC subsidiaries and VIEs are required to set aside at least 10% of their respective accumulated profits each year, if any, to fund certain reserve funds until the total amount set aside reaches 50% of their respective registered capital. Our PRC subsidiaries and VIEs may also allocate a portion of its after-tax profits based on PRC accounting standards to employee welfare and bonus funds at their discretion. These reserves are not distributable as cash dividends. Furthermore, if our PRC subsidiaries incur debt on their own behalf in the future, the instruments governing the debt may restrict its ability to pay dividends or make other payments to us. In addition, the PRC tax authorities may require us to adjust our taxable income under the contractual arrangements we currently have in place in a manner that would materially and adversely affect our PRC subsidiaries’ ability to pay dividends and other distributions to us. Any limitation on the ability of our subsidiaries to distribute dividends to us or on the ability of the VIEs to make payments to us may restrict our ability to satisfy our liquidity requirements. See “Item 3. Key Information—D. Risk Factors—Risks Related to Doing Business in China—We may rely on dividends paid by our operating subsidiaries to fund cash and financing requirements, and limitations on the ability of our operating subsidiaries to make payments to us could have a material adverse effect on our ability to conduct our business and fund our operations.”

16

Our Hong Kong subsidiaries may be considered non-resident enterprises for tax purposes, so that any dividends our PRC subsidiaries pay to our Hong Kong subsidiaries may be regarded as China-sourced income and, as a result, may be subject to PRC withholding tax at a rate of up to 10%. If we are required under the PRC Enterprise Income Tax Law to pay income tax for any dividends we receive from our subsidiaries in China, or if our Hong Kong subsidiaries are determined by PRC government authority as receiving benefits from reduced income tax rate due to a structure or arrangement that is primarily tax-driven, it would materially and adversely affect the amount of dividends, if any, we may pay to our shareholders. See “Item 3. Key Information—D. Risk Factors—Risks Related to Doing Business in China—Under the PRC Enterprise Income Tax Law, we may be classified as a “resident enterprise” of China. Such classification could result in unfavorable tax consequences to us and our non-PRC holders of shares and ADSs.”

If the PRC tax authorities determine that our Cayman Islands holding company is a PRC resident enterprise for enterprise income tax purposes, we may be required to withhold a 10% tax from dividends we pay to our shareholders that are non-resident enterprises, including the holders of the ADSs.

In addition, non-resident enterprise shareholders, including our ADS holders, may be subject to PRC tax at a rate of 10% on gains realized on the sale or other disposition of ADSs or ordinary shares if such income is treated as sourced from within the PRC. Furthermore, if we are deemed a PRC resident enterprise, dividends paid to our non-PRC individual shareholders, including our ADS holders, and any gain realized on the transfer of ADSs or ordinary shares by such shareholders may be subject to PRC tax at a rate of 20% which in the case of dividends may be withheld at source. Any such tax may reduce the returns on your investment in the ADSs or ordinary shares. See “Item 3. Key Information—D. Risk Factors—Risks Related to Doing Business in China—Under the PRC Enterprise Income Tax Law, we may be classified as a “resident enterprise” of China. Such classification could result in unfavorable tax consequences to us and our non-PRC holders of shares and ADSs.”

Our offshore holding company is permitted under PRC laws and regulations to provide funding to our PRC subsidiaries only through loans or capital contributions, subject to the approval of government authorities and limits on the amount of capital contributions and loans. This may delay or prevent us from using the proceeds from our overseas financing activities to make loans or capital contribution to our PRC subsidiaries. See “Item 3. Key Information—D. Risk Factors—Risks Related to Doing Business in China—PRC regulation of loans and direct investment by offshore holding companies to PRC entities may delay or prevent us from using the proceeds from our overseas offerings to make loans or additional capital contributions to our PRC subsidiaries or consolidated affiliated entities, which could materially and adversely affect our liquidity and our ability to fund and expand our business.”

Additionally, the VIEs receive most of the revenues in RMB and the PRC government imposes controls on the convertibility of the RMB into foreign currencies and, in certain cases, the remittance of currency out of China. Under existing PRC foreign exchange regulations, our PRC subsidiaries may purchase foreign currencies for settlement of current account transactions, including payments of dividends to us, without the approval of the State Administration of Foreign Exchange of the PRC, or the SAFE by complying with certain procedural requirements. Dividends payments to us by our PRC subsidiaries in foreign currencies are subject to the condition that the remittance of such dividends outside of the PRC complies with certain procedures under PRC foreign exchange regulations, such as the overseas investment registrations by our shareholders or the ultimate shareholders of our corporate shareholders who are PRC residents. Approvals by or registrations with appropriate government authorities are required where RMB is to be converted into foreign currencies and remitted out of China to pay capital expenses such as the repayment of loans denominated in foreign currencies. The PRC government may also at its discretion restrict access in the future to foreign currencies for current account transactions. If the foreign exchange management system prevents us from obtaining sufficient foreign currencies to satisfy our foreign currency demands, our PRC subsidiaries may not be able to pay dividends in foreign currencies to us and our access to cash generated from its operations will be restricted. See “Item 3. Key Information—D. Risk Factors—Risks Related to Doing Business in China—Governmental regulation of currency conversion may limit our ability to receive and utilize our revenues effectively.”

Impact of Taxation on Dividends or Distributions

Our company, VNET Group, Inc., is incorporated in the Cayman Islands and conducts businesses in China through its PRC subsidiaries and the VIEs. Neither our subsidiaries nor our consolidated VIEs have declared or paid any dividend or distribution to us. We have never declared or paid any dividend on our ordinary shares and do not plan to pay any dividends on our ordinary shares in the foreseeable future. We currently intend to retain most, if not all, of our available funds and any future earnings to operate and expand our business. Under the current laws of the Cayman Islands, VNET Group, Inc. is not subject to tax on income or capital gains, and upon payments of dividends to our shareholders, no Cayman Islands withholding tax will be imposed.

17

For purposes of illustration, the following discussion reflects the hypothetical taxes that might be required to be paid in mainland China and Hong Kong, assuming that: (i) we have taxable earnings, and (ii) we determine to pay a dividend in the future:

Hypothetical pre-tax earnings(1)

    

100.00

Tax on earnings at statutory rate of 25%(2) at PRC subsidiary level

 

(25.00)

Amount to be distributed as dividend from a PRC subsidiary to a Hong Kong subsidiary

 

75.00

Withholding tax at tax treaty rate of 5%(3)

(3.75)

Amount to be distributed as dividend at Hong Kong subsidiary level and net distribution to VNET Group, Inc.

 

71.25

Notes:

(1)For purposes of this example, the tax calculation has been simplified. The hypothetical book pre-tax earnings amount is assumed to equal Chinese taxable income.
(2)Certain of our subsidiaries and the VIEs qualify for a 15% preferential income tax rate in China. However, such rate is subject to qualification, is temporary in nature, and may not be available in a future period when distributions are paid. For purposes of this hypothetical example, the table above reflects a maximum tax scenario under which the full statutory rate would be effective.
(3)China’s Enterprise Income Tax Law imposes a withholding income tax of 10% on dividends distributed by a foreign invested enterprise to its immediate holding company outside of mainland China. A lower withholding income tax rate of 5% is applied if the foreign invested enterprise’s immediate holding company is registered in Hong Kong or other jurisdictions that have a tax treaty arrangement with mainland China, subject to a qualification review at the time of the distribution. There is no incremental tax at Hong Kong subsidiary level for any dividend distribution to VNET Group, Inc. If a 10% withholding income tax rate is imposed, the withholding tax will be 7.5 and the amount to be distributed as dividend at Hong Kong subsidiary level and net distribution to VNET Group, Inc. will be 67.5.

B.Capitalization and Indebtedness

Not applicable.

C.Reasons for the Offer and Use of Proceeds

Not applicable.

D.Risk Factors

A description of factors that could materially affect our business, financial condition or operating results is provided below.

Summary of Risk Factors

An investment in our ADSs involves significant risks. Below is a summary of material risks we, our subsidiaries and VIEs face.

Risks Related to Our Business and Industry

We may not be able to successfully implement our growth strategies or manage our growth.
We may not be able to increase sales to our existing customers and attract new customers, which would adversely affect our results of operations.
Delays in the construction of new data centers or the expansion of existing data centers could involve significant risks to our business.
If we are unable to meet our customers’ requirements, our reputation and results of operations could suffer.

18

Any significant or prolonged failure in our infrastructure or services would lead to significant costs and disruptions and would reduce our revenues, harm our business reputation and have a material adverse effect on our financial condition and results of operations.
We rely on customers in the internet industry for a significant portion of our revenues.
Failure to maintain our partnership with Microsoft may have a material and adverse effect on our operations and the strategic goals of our cloud service business.
We depend on third-party suppliers for key elements of our network infrastructure, data center and telecommunication network services, and we also compete with some of the third-party suppliers, primarily China Telecom, China Unicom and China Mobile, for certain telecommunication resources.
The consummation of the proposed going-private transaction is uncertain, and the announcement and pendency of the transaction could materially and adversely affect our business, results of operations and financial condition and the market price of our ADSs.

Risks Related to Our Corporate Structure

There are substantial uncertainties regarding the interpretation and application of current and future PRC laws, regulation, and rules relating to the agreements that establish the variable interest entities structure for our operations in China, including potential future actions by the PRC government, which could affect the enforceability of our contractual arrangements with the variable interest entities, and consequently, significantly affect our financial condition and results of operations. If the PRC government finds the agreements with the variable interest entities non-compliant with relevant PRC laws, regulations, and rules, or these laws, regulations, and rules or the interpretation thereof change in the future, we could be subject to severe penalties or be forced to relinquish our interest in the variable interest entities.
We rely on contractual arrangements with the variable interest entities and their shareholders for our China operations, which may not be as effective as direct ownership in providing operational control. Any failure by the variable interest entities or their shareholders to perform their obligations under our contractual arrangements with them would have a material adverse effect on our business.
The shareholders of the variable interest entities may have potential conflicts of interest with us, which may materially and adversely affect our business and financial condition.

Risks Related to Doing Business in China

The Chinese government may intervene or influence operations of a China-based company, such as us, or may strengthen more control over offerings conducted overseas and foreign investment in China-based issuers, which could result in a material change in our operations and/or the value of our ordinary shares. Additionally, the PRC government has recently indicated an intent to strengthen oversight over offerings that are conducted overseas and/or foreign investment in China-based issuers, which could significantly limit or completely hinder our ability to offer or continue to offer securities to investors and cause the value of such securities to significantly decline or be worthless.
The approval and/or other requirements of the CSRC or other PRC governmental authorities may be required in connection with an offering under PRC rules, regulations or policies, and, if required, we cannot predict whether or how soon we will be able to obtain such approval.
Adverse changes in political and economic policies or political or social conditions of the PRC government could have a material adverse effect on the overall economic growth of China, which could reduce the demand for our services and adversely affect our competitive position.
If we fail to acquire, obtain or maintain applicable telecommunications licenses, or are deemed by relevant governmental authorities to be operating without full compliance with the laws and regulations, our business would be materially and adversely affected.

19

If the PCAOB is prevented from fully evaluating audits and quality control procedures of our auditor, investors may be deprived of the benefits of such PCAOB inspections.
Our ADSs may be prohibited from trading in the United States under the HFCA Act in the future if the PCAOB is unable to inspect or investigate completely auditors located in China. The delisting of our ADSs, or the threat of their being delisted, may materially and adversely affect the value of your investment.

Risks Related to Our ADS

The market price of our ADSs has fluctuated and may continue to be volatile, which could result in substantial losses to holders of our ADSs.
Because we do not expect to pay dividends in the foreseeable future, you must rely on price appreciation of our ADSs and/or ordinary shares for return on your investment
Our multi-class voting structure will limit your ability to influence corporate matters and could discourage others from pursuing any change of control transactions that holders of our Class A ordinary shares and ADSs may view as beneficial.
The sales or potential sales of a substantial number of our ADSs or ordinary shares in the public market, or the perception that these sales could occur, could cause the price of our ADSs to decline.
The ADSs and ordinary shares are equity and are subordinate to our existing and future indebtedness, the convertible notes and any preferred shares we may issue in the future.
ADS holders may have fewer rights than holders of our ordinary shares and must act through the depositary to exercise those rights.
We are exempt from certain corporate governance requirements of Nasdaq and we intend to rely on certain exemptions.
We are a foreign private issuer within the meaning of the rules under the U.S. Exchange Act, and as such we are exempt from certain provisions applicable to U.S. domestic public companies.
A change of control or a delisting of our shares may have negative implications for us.
You may face difficulties in protecting your interests, and your ability to protect your rights through the U.S. federal courts may be limited, because we are incorporated under Cayman Islands law, conduct most of our operations in China and a majority of our officers and directors reside outside the United States.
Potential uncertainty involving the going private transaction may adversely affect our business and the market price of our ADSs.

Risks Related to Our Business and Industry

We may not be able to successfully implement our growth strategies or manage our growth.

Our total net revenues generated from hosting and related services increased from RMB6,189.8 million in 2021 to RMB7,065.2 million in 2022, and further to RMB7,412.9 million (US$1,044.1 million) in 2023 representing a compound annual growth rate, or CAGR, of 9.4%. The total number of cabinets under our management increased from 78,540 as of December 31, 2021 to 87,322 as of December 31, 2022 and further increased to 93,597 as of December 31, 2023. In order to meet growing customer demands, we plan to continue to increase our service capacity through new self-built data centers and new phases of existing self-built data centers, which require us to commit a substantial amount of operating and financial resources. Furthermore, we intend to continue expanding our overall service offerings, customer base, employee headcount, and operations. Our planned capital expenditures, together with our ongoing operating expenses, will cause substantial cash outflows.

20

Site selection of data centers is a critical factor in our expansion plans. The lack of suitable properties available with the necessary combination of high-power capacity and optical fiber connectivity may have a negative impact on our revenue growth. We may overestimate the demand for our services in the markets where we operate and increase our data center capacity or expand our internet network more aggressively than needed, which may cause an increase in our costs and expenses and have a negative impact on our operating margins. Furthermore, the costs of construction and maintenance of new data centers constitute a significant portion of our capital expenditures and operating expenses. If our planned expansion does not achieve the desired results, our business, profitability and results of operations could be materially and adversely affected.

We have been providing retail data center services to customers by offering them colocation, interconnectivity and other value-added services with standardized cabinets since our inception. In 2019, we developed our “dual-core” growth strategy to expand into wholesale data center services to construct and develop hyperscale data center sites for large-scale technology companies based on their customized standards. The wholesale data center services market has a different competitive landscape, and different consumer preferences and spending patterns from the retail data center services market. We may need to build brand recognition in this market through further investments in sales and promotional activities in addition to those that we originally planned. Our ability to attract customers of wholesale services will depend on a variety of factors, including our capabilities in data center design, construction and delivery, data centers’ operating reliability and security as well as our management and maintenance services. Our inability to develop, provide or effectively execute any of these initiatives may hinder the implementation of this new growth strategy and may adversely affect our business, financial condition and results of operations.

Managing expanded businesses and a geographically dispersed workforce require substantial management efforts and significant additional investments in our operating systems. For example, if our information systems are unable to support the increased demands resulting from our growth, we may need to implement new systems, which would be disruptive to our business. We may also initiate similar network upgrades in the future if required by our operations. If we fail to improve our operational systems or to manage the expenses associated with the improvement or upgrade of our operating systems to keep pace with the growth of our business, we could experience disruption of our services to customers causing customer dissatisfaction, cost inefficiencies, and lost revenue opportunities, which may materially and adversely affect our results of operations.

21

We may not be able to increase sales to our existing customers and attract new customers, which would adversely affect our results of operations.

Our growth depends on our ability to continue to expand our service offerings to existing customers and attract new customers. Our customer base for hosting and related services increased from over 7,000 as of December 31, 2022 to over 7,500 as of December 31, 2023. Our average monthly recurring revenues per cabinet for managed retail services were RMB9,190, RMB9,270, and RMB9,497 for the years ended December 31,2021, 2022, and 2023, respectively. We may be unable to sustain our growth for a number of reasons, such as:

capacity constraints;
inability to identify new locations or reliable data centers for cooperation or lease;
a reduction in the demand for our services due to economic recessions;
inability to market our services in a cost-effective manner to new customers;
inability of our customers to differentiate our services from those of our competitors, or inability to effectively communicate such distinctions;
inability to successfully communicate the benefits of data center services to businesses;
the decision of businesses to host their internet infrastructure internally or in other hosting facilities as an alternative to the use of our data center services;
inability to increase our sales to existing customers; and
reliability, quality or compatibility problems with our services.

A substantial amount of our past revenues was derived from service offerings to existing customers. Our costs associated with increasing revenues from existing customers are generally lower than costs associated with generating revenues from new customers. Therefore, slowing revenue growth or declining revenues from our existing customers, even if offset by an increase in revenues from new customers, could reduce our operating margins. Any failure to grow our revenues from existing customers or attract new customers for a prolonged period of time could have a material adverse effect on our results of operations. Certain of our existing customers that have strong in-house IT capabilities may choose to build their own data centers, which could adversely affect our ability to increase our sales to them. If we are unable to satisfy the needs or requirements of our significant customers, such as industry-leading internet companies or cloud service providers, we may not be able to retain them for existing services or attract them to purchase additional services from us, which may materially and adversely affect our business, financial condition and results of operations.

22

Delays in the construction of new data centers or the expansion of existing data centers could involve significant risks to our business.

In order to meet customer demand in some of our existing and new markets, we need to expand existing data centers, lease new facilities or obtain suitable land to build new data centers. Expansion of existing data centers and/or construction of new data centers are currently underway, or being contemplated, in many of our markets. Such expansion and construction require us to carefully select and rely on the experience of one or more designers, general contractors, and subcontractors during the design and construction process. If a designer, general contractor, or significant subcontractor experiences financial or other problems during the design or construction process, we could experience significant delays and incur increased costs to complete the projects, resulting in an adverse impacts on our results of operations.

Government policies and restrictions on the construction of new data centers or the expansion of existing data centers may also have a material impact on our business. For example,on July 3, 2023, the Development and Reform Commission of Beijing Municipality published the Notice on Further Strengthening the Regulations on Energy Conservation Monitoring of Data Center Projects, which replaced the Regulations on Further Strengthening the Energy Conservation Monitoring of Data Center Projects and reaffirmed the aforementioned energy conservation requirements. For more detailed information, see “Item 4. Information on the Company—B. Business Overview—Regulations—Regulations on Value-Added Telecommunications Business—Energy Conservation of Internet Data Centers.” These regulatory developments and uncertainties regarding their implementation may adversely affect the expansion and/or construction progress of our data centers. While we endeavor to obtain the required regulatory approvals for the development and operation of our data centers (including fixed asset investment project filings and conducting energy conservation examinations of our data center construction projects to meet the requirements under national and local laws and regulations), we cannot assure you that all of our data centers have met the requirements or that we have obtained or will obtain all relevant approvals, the lack of which could have an adverse effect on our business and expected growth.

In addition, we need to work closely with the local power suppliers in the regions where we plan to expand existing data centers or construct new data centers. If we experience significant delays in the supply of power required to support the data center expansion or new construction, either during the design or construction phases, the progress of the data center expansion and/or construction could deviate from our original plans, which could have a material and adverse effect on our revenue growth, profitability and results of operations.

If we are unable to meet our customers’ requirements, our reputation and results of operations could suffer.

Our agreements with our customers contain certain guarantees regarding our performance. For hosting services, we generally guarantee 99.9% uptime for power and 99.9% uptime for network connectivity, failure of which will cause us to provide free service for a period of time. In the past, one of our data centers experienced a network and power outages for an extended period of time. As a result, we failed to meet the 99.9% uptime guarantee for network connectivity and power, and consequently were required to provide free service for a period of time or compensate in other ways for the losses incurred to the customers who were affected pursuant to our agreements with these customers. This was a low-probability event and did not have any material impact on our business. If in the future similar incidents were to recur or we are unable to provide customers with quality customer support, we could face customer dissatisfaction, decreased overall demand for our services, and loss of revenue. In addition, inability to meet customer service expectations may damage our reputation and could consequently limit our ability to retain existing customers and attract new customers, which would adversely affect our ability to generate revenue and negatively impact our results of operations.

Any significant or prolonged failure in our infrastructure or services would lead to significant costs and disruptions and would reduce our revenues, harm our business reputation and have a material adverse effect on our financial condition and results of operations.

Our data centers, power supplies and network are vulnerable to disruptions and failure of infrastructure. Problems with the cooling equipment, generators, backup batteries, routers, switches, or other equipment, whether or not within our control, could result in service interruptions or data losses for our customers as well as equipment damage. Our customers locate their computing and networking equipment in our data centers, and any significant or prolonged failure in our infrastructure or services could significantly disrupt the normal business operations of our customers and harm our reputation and reduce our revenue. While we offer data backup services and disaster recovery services, which could mitigate the adverse effects of such a failure, most of our customers do not subscribe for these services. Accordingly, any failure or downtime in any of our data centers could affect many of our customers. The total destruction or severe impairment of any of our data centers could result in significant downtime of our services and loss of customer data. Since our ability to attract and retain customers depends on our ability to provide highly reliable services, even minor interruptions of our services could harm our reputation.

23

While we have not experienced any material interruptions in the past, service interruptions continue to be a significant risk for us and could materially impact our business. Any service interruptions may:

require us to waive fees or provide free services;
cause our customers to seek damages for losses incurred;
require us to replace existing equipment or add redundant facilities;
cause existing customers to cancel or elect to not renew their contracts;
adversely affect our brand and reputation as a reliable provider of data center service; or
make it more difficult for us to attract new customers or cause us to lose market share.

Any of these events could materially increase our expenses or reduce our revenue, which would have material adverse effect on our business, financial condition and results of operations.

We rely on customers in the internet industry for a significant portion of our revenues.

We derived a significant portion of our revenues in 2021, 2022, and 2023 from customers in China’s internet industry, including online media, e-commerce, live broadcasting, social networking, online gaming companies, portals, search engines, financial technology companies, cloud service providers and local life service providers. The business models of some internet companies are relatively new and have not been well proven. Many internet companies base their business prospects on the continued growth of China’s internet market, which may not happen as expected.

Furthermore, we are susceptible to adverse developments in the industry in which our customers operate. Our customers in China’s internet industry may be potentially subject to more scrutiny or experience a downturn in their business, which in turn could result in their inability or failure to make timely payments to us pursuant to their contracts with us or inability to renew our existing contracts with them. In the event of customer default or enhanced scrutiny on our customer’s business, our liquidity could be materially and adversely impacted and we may experience delays in enforcing our rights and may incur substantial costs in protecting our investment. The inability of any of our major customer to meet its payment obligation or decreased demand in our services due to enhanced scrutiny over their business or business downturns could impact us negatively and significantly.

In addition, our business would suffer if companies in China’s internet industry reduce the outsourcing of their data center services. If any of these risks materialize, we may lose customers or have difficulties in selling our services, which would materially and adversely affect our business and results of operations.

Failure to maintain our partnership with Microsoft may have a material and adverse effect on our operations and the strategic goals of our cloud service business.

Through our strategic partnership with Microsoft, we started providing public cloud services in 2013 and hybrid cloud services in 2014. We are Microsoft’s local partner for all of its four major cloud offerings: Microsoft Azure, Microsoft 365 (formerly Office 365), Dynamics 365 and Power Platform services. We partner with Microsoft to provide Cloud services that allow customers to run their applications over the internet using the IT infrastructure. We generally charge end customers of cloud services for a fixed fee or fee based on the actual usage of the cloud resources at predetermined rates over the subscription period. There can be no certainty that our partnership with Microsoft will not be changed or terminated. Any change in the partnership with Microsoft could cause delays in the delivery of our cloud service and possible losses in revenue, which could adversely affect our results of operations. In addition, alternative partners may not be available, or may not provide their products or services at similar favorable prices. To the extent that we are unable to maintain our partnership with Microsoft, and if we have not yet established, or are unable to establish, partnerships with other cloud service providers, our operations, reputation and strategic goals of cloud service business would be adversely affected.

24

Actual or alleged failure to comply with laws and regulations related to cybersecurity, information security, privacy and data protection could lead to government enforcement actions, have a serious adverse effect on our reputation, and discourage current and potential clients from doing business with us.

We are subject to various privacy and data protection laws and regulations in different jurisdictions, which sometimes conflict among the various jurisdictions in which we operate. If and as we expand our business internationally, we expect to become subject to data privacy and security laws in additional jurisdictions. The regulatory framework for the collection, use, safeguarding, sharing, transfer and other processing of personal information and important data worldwide is rapidly evolving and is likely to remain uncertain for the foreseeable future. Any of the above may pose increasingly complex compliance challenges and increase our compliance costs. Moreover, any non-compliance could subject us to increased risk of lawsuits, regulatory investigations and penalties, negative publicity, loss of existing or potential customers, harm to our reputation and increases in our security costs, which could have a material adverse effect on our operations, financial condition and results of operations.

Particularly, regulatory authorities in China have implemented and may implement further legislative and regulatory proposals concerning cybersecurity, information security, privacy and data protection. New laws and regulations that govern new areas of data protection or impose more stringent requirements may be introduced in China. In addition, the interpretation and application of cybersecurity, information security, privacy and data protection laws in China are still evolving. It is possible that existing or newly-introduced laws and regulations, or their interpretation, application or enforcement, could significantly affect our business practice and force us to change our business practices. For example, in November 2016, the SCNPC promulgated the Cybersecurity Law, which requires network operators to perform certain functions related to cybersecurity protection and strengthen network information management through taking technical and other necessary measures as required by laws and regulations to safeguard the operation of networks, responding to network security effectively, preventing illegal and criminal activities, and maintaining the integrity and confidentiality and usability of network data. In addition, the Cybersecurity Law imposes certain requirements on the CIIOs. For example, CIIOs generally shall, during their operations in the PRC, store the personal information and important data collected and produced within the territory of PRC, and shall perform certain security obligations as required under the Cybersecurity Law. The Cybersecurity Law is relatively new and subject to interpretation by the regulator. In light of rapid advances in its implementation, the implementation of the Cybersecurity Law involves potential risks to our business because we may be deemed as the CIIO thereunder.

As of the date of this annual report, we have not received any notice from any authority identifying us as a CIIO or requiring us to undertake a cybersecurity review. There can be no assurance that we would be able to complete the applicable cybersecurity review procedures in a timely manner, or at all, if we are required to follow such procedures. Any failure or delay in the completion of the cybersecurity review procedures may prevent us from using or providing certain network products and services, and may result in government enforcement actions and investigations, fines, penalties, suspension of our non-compliant operations, among other sanctions. Our reputation and results of operations could be materially and adversely affected, if we are to be deemed a CIIO using network products or services without having completed the required cybersecurity review procedures.

For the period from July 2022 to September 2023, the PRC government authorities further enhanced regulations on internet and cyber security by promulgating related new rules and regulations, including the Measures for the Security Assessment of Cross - border Transfer of Data, which became effective on September 1, 2022, the Measures for the Administration of Data Security in the Field of Industry and Information Technology (for Trial Implementation), which became effective on January 1, 2023, and the Provisions on Promoting and Regulating Cross - border Data Transfer published on March 22, 2024. For detailed discussion, please see “Item 4. Information on the Company - Regulations - Regulations on Internet Security.”

Compliance with the above PRC laws and regulations including the Cybersecurity Law, the Regulations on Protection of Security of Critical Information Infrastructure, the Cybersecurity Review Measures and the Data Security Law, the Measures for the Security Assessment of Cross - border Transfer of Data, the Measures for the Administration of Data Security in the Field of Industry and Information Technology (for Trial Implementation) as well as additional laws and regulations that PRC regulatory bodies may enact in the future, including laws and regulations regarding the cybersecurity, information security, privacy and data protection, may result in additional expenses to us and subject us to negative publicity, which could harm our reputation and business operations. There are also uncertainties with respect to how such laws and regulations will be implemented and interpreted in practice. PRC regulators, including the Department of Public Security, the MIIT, the SAMR and the CAC, have been increasingly focused on regulation in the areas of data security and data protection, and are enhancing the protection of privacy and data security by rule-making and enforcement actions at central and local levels. We expect that these areas will receive greater and continued attention and scrutiny from regulators and the public going forward, which could increase our compliance costs and subject us to heightened risks and challenges associated with data security and protection. If we are unable to manage these risks, we could become subject to penalties, including fines, suspension of business and revocation of required licenses, and our reputation and results of operations could be materially and adversely affected.

25

We only collect basic user personal information that is necessary to provide the corresponding services. We do not collect any sensitive personal information or other excessive personal information that is not related to the corresponding services. We update our privacy policies from time to time to meet the latest regulatory requirements of CAC and other authorities and adopt technical measures to protect data and ensure cybersecurity in a systematic way. We have adopted cybersecurity risk management program, which is based on industry best practices that aim (1) to provide a roadmap for effective security management practices and controls that protect and maintain the confidentiality, integrity, and availability of Company’s information systems and information assets, including non - public information and (2) to prevent data exfiltration, manipulation, and destruction, as well as system and transactional disruption. For details, please refer to “Item 16K - Cybersecurity” in this annual report on Form 20 - F. However, despite our efforts, we cannot eliminate all risks from cybersecurity threats, or provide assurances that we have not experienced an undetected cybersecurity incident. In addition, while we have taken various measures to comply with all applicable laws and regulations regarding cybersecurity, information security, privacy and data protection in China, we cannot assure you that the measures we have taken or will take are adequate under the Cybersecurity Law, and we may be held liable in the event of any breach of the relevant requirements under the Cybersecurity Law or other relevant laws and regulations. Any failure or perceived failure by us to prevent information security breaches or to comply with data security and privacy policies or related legal obligations, or any compromise of security that results in the unauthorized use, release or transfer of personally identifiable information or other data, could cause our customers to lose trust in us and could expose us to legal claims or penalties. Any perception by the public that privacy of user information or data security are becoming increasingly unsafe or vulnerable to attacks could inhibit the growth of our products and services generally. We expect that these areas will be subject to greater public scrutiny and attention from regulators and more frequent and rigid investigation or review by regulators, which will increase our compliance costs and subject us to heightened risks and challenges. We may also be held liable in the event of any breach of general clauses on our compliance with such statutory requirements as well as some other specific requirements related to data protection under the relevant customer contracts. We may have to spend much more personnel cost and time evaluating and managing these risks and challenges in connection with our products and services in the ordinary course of our business operations, and cooperated and will keep cooperating in the future with the competent regulators in these respects. If further changes in our business practices are required under China’s evolving regulatory framework for the protection of information in cyberspace, our business, financial condition and results of operations may be adversely affected. These proceedings or actions could subject us to significant penalties and negative publicity, require us to change our business practices, increase our costs and severely disrupt our business, hinder our global expansion or negatively affect the trading prices of our ADSs, shares and/or other securities. If we are unable to manage these risks, we could become subject to penalties, including fines, suspension of business and revocation of required licenses, and our reputation and results of operations could be materially and adversely affected.

We depend on third-party suppliers for key elements of our network infrastructure, data center and telecommunication network services, and we also compete with some of the third-party suppliers, primarily China Telecom, China Unicom and China Mobile, for certain telecommunication resources.

Our success depends in part upon our relationships with third-party suppliers, primarily China Telecom, China Unicom and China Mobile, for key elements of network infrastructure and telecommunication network services, including hosting facilities and bandwidth, and to some extent, optical fibers. We directly enter into agreements with the local subsidiaries of China Telecom, China Unicom and China Mobile, from whom we lease cabinets in the data centers built and operated by them, with power systems, cabling and wiring and other data center equipment pre-installed. Because each local subsidiary of China Telecom, China Unicom and China Mobile has independent authority and budget to enter into contracts, our contract terms with these subsidiaries vary and are determined on a case-by-case basis. We generally define “partnered” data centers as the data center space and cabinets we lease from China Telecom, China Unicom, China Mobile and other third parties through agreements. Based on the specific requests of our customers, demands in different cities and our strategy for points of presence, or POP, establishment, the locations and number of our partnered data centers may change from time to time. As of December 31, 2023, we leased a total of 4,240 cabinets that are housed in our 112 partnered data centers, accounting for approximately 4.5% of the total number of our cabinets under management.

We also rely on our internet bandwidth suppliers, consisting primarily of China Telecom, China Unicom and China Mobile, for a significant portion of our bandwidth needs and lease optical fibers from them to connect our data centers with each other and with the telecommunications backbones and other internet service providers. Our agreements with local subsidiaries of major telecommunication carries usually have a term of one to three years and an automatic renewal option. We can offer no assurances that these service providers will continue to provide services to us on a cost-effective basis or on otherwise competitive terms, if at all, or that these providers will provide us with additional capacity to adequately meet customer demand or to expand our business. Any of these factors could limit our growth prospects and materially and adversely affect our business.

26

China Telecom, China Unicom and China Mobile also provide data center and bandwidth services and directly compete with us while we exercise little control over them. See “— We may not be able to compete effectively.” We believe that we have good business relationships with China Telecom, China Unicom and China Mobile, and we have access to adequate hosting facilities and bandwidth to provide our services. However, there can be no assurance that we can always secure hosting facilities and bandwidth from China Telecom, China Unicom and China Mobile on commercially acceptable terms, or at all.

In addition, we currently purchase routers, switches and other equipment from a limited number of suppliers. We do not carry significant inventories of the products we purchase, and we have no guaranteed supply arrangements with our suppliers. The loss of any significant vendor could delay the build-out of our infrastructure and increase our costs. If our suppliers fail to provide products or services that comply with evolving internet standards or that interoperate with other products or services we use in our network infrastructure, we may be unable to meet all or a portion of our customer service commitments, which could materially and adversely affect our business and results of operations.

Furthermore, we have experienced and expect to continue to experience interruptions or delays in network services. Any failure on our part or the part of our third-party suppliers to achieve or maintain high data transmission capacity, reliability or performance could significantly reduce customer demand for our services and damage our business and reputation. As our customer base grows and their usage of telecommunications resources increases, we may be required to make additional investments in our capacity to maintain adequate data transmission speed. The availability of such capacity may be limited or the cost may be unacceptable to us. If adequate capacity is not available to us as our customers’ usage increases, our network may be unable to achieve or maintain sufficiently high data transmission capacity, reliability or performance. In addition, our operating margins may suffer if our bandwidth suppliers increase the prices for their services and we are unable to pass along the increased costs to our customers.

The industries that we operate and our business operations are extensively impacted by the policies and regulations of the PRC government. Any policy or regulatory change may cause us to incur significant compliance costs.

The industries that we operate and our business operations are subject to extensive national, provincial and local governmental regulations, policies and controls. PRC governmental authorities and agencies regulate many aspects of Chinese industries, including without limitation, the following aspects:

construction or development of new data centers or renovation, rebuilding or expansion of existing data centers;
environmental protection laws and regulations;
security laws and regulations;
establishment of or changes in shareholder of foreign investment enterprises;
foreign exchange;
taxes, duties and fees;
customs;
land planning and land use rights;
energy conservation and emission reduction; and
internet security laws and regulations, including the Cybersecurity Law, and the Trial Administrative Measures on the Use and Operation Maintenance of Internet Information Security Management System.

27

The liabilities, costs, obligations and requirements associated with these laws and regulations may be material, may delay the commencement of operations at our new data centers or cause interruptions to our operations. Failure to comply with the relevant laws and regulations in our operations may result in various penalties, including, among others the suspension of our operations and thus adversely and materially affect our business, prospects, financial condition and results of operations. Additionally, there can be no assurance that the relevant government agencies will not change such laws or regulations or impose additional requirements. While we have endeavored to comply with the relevant laws and regulations in the development and operation of our data centers, we may incur additional costs in order to fulfill such requirements, and we cannot assure you that we have complied with, or will comply with the requirements of all relevant laws and regulations, including obtaining of all relevant approvals required for the development and operation of data centers.

Difficulties in identifying, consummating and integrating acquisitions and alliances and potential write-offs in connection with our investment or acquisitions may have a material and adverse effect on our business and results of operations.

As part of our growth strategy, we have acquired, and may in the future acquire, companies that operate businesses complementary to ours. From time to time, we may also make alternative investments and enter into strategic partnerships or alliances as we see fit. For example, in July 2018, SH Blue Cloud, the wholly-owned subsidiary of SH Zhiyan, entered into distribution agreements with each of Unify Cloud, AvePoint, Agile Point and Fadada.com to distribute their products and services in mainland China. In June 2020, as part of our business strategy to expand the existing hosting service, we, through one of our consolidated affiliated entities, Shanghai Shilian Technology Co., Ltd., acquired 100% of the equity interests in Shanghai Shuzhong Investment Management Co., Ltd., which primarily provides internet data center service from a third-party selling shareholder. In July 2021, we, through one of our subsidiaries, acquired Beijing TenxCloud Technology Co., Ltd., or BJ TenxCloud, which is a professional provider of digitalization solutions to customers based on the in-house developed cloud native platform. In August 2022, we, through one of our subsidiaries, acquired 100% of the equity interests in Kunshan Kunhui Network Co., Ltd., which primarily provides internet data center service, as part of our business strategy to expand the existing hosting service. In March 2023, we, through one of our consolidated affiliated entities, Langfang Huahai Network Technology Co., Ltd. (“Langfang Huahai”), acquired 100% equity interest in Sanhe Mingtai Digital Industrial Park Co., Ltd. (“Sanhe Digital”) with a consideration of 22.5% equity interest (share consideration) of Langfang Huahai, to acquire the property and land use rights for data center. Sanhe Digital was subsequently merged into Langfang Huahai in December 2023. In December 2023, we entered into a strategic cooperation agreement with SDHG to develop renewable energy projects in northern China and build innovative computing power network infrastructures encompassing data center, cloud computing and big data to promote the low-carbon and high-quality development of IDC services. However, past and future acquisitions, partnerships or alliances may expose us to certain risks, including risks associated with:

the integration of new operations and the retention of customers and personnel of the acquired businesses;
significant volatility in our profitability due to changes in the fair value of our contingent purchase consideration payable;
unforeseen or hidden liabilities, including those associated with different business practices;
the diversion of management’s attention and resources from our existing business and technology by acquisition, transition and integration activities;
failure to achieve synergies with our existing business and generate revenues as anticipated;
failure of the newly acquired businesses, technologies, services and products to perform as anticipated;
inability to generate sufficient revenues to offset additional costs and expenses;
breach or termination of key agreements by the counterparties;
international operations conducted by some of our acquired business;
potential claims over payment of contingent purchase consideration; or
the potential loss of, or harm to, relationships with both our employees and customers resulting from our integration of new businesses.

28

In addition, we record goodwill if the purchase price we pay in the acquisitions exceeded the amount assigned to the fair value of the net assets in the business acquired. We are required to test our goodwill and intangible assets for impairment annually, or more frequently, if events or changes in circumstances indicate that these assets may be impaired. As of December 31, 2022, the recorded goodwill was RMB1,364.2 million. We carried out certain procedures as required under the accounting principles to test the fair value of goodwill as of December 31, 2023, which resulted in impairment of goodwill of RMB1,364.2 million in the year of 2023. Accordingly, we no longer have recorded goodwill subsequent to December 31, 2023. We cannot assure you that our acquisitions will perform as expected or that the acquired businesses, technologies, services and products from our past acquisitions and any potential transaction will generate sufficient revenue to offset the associated costs or other potential unforeseen adverse effect on our business. We may record impairment of goodwill and acquired intangible assets in connection with our future acquisitions if the carrying value of our acquisition goodwill and related acquired intangible assets in connection with our future acquisitions are determined to be impaired. Furthermore, we may need to raise additional debt or sell additional equity or equity-linked securities to make or complete such acquisitions. See “— We may require additional capital to meet our future capital needs, which may adversely affect our financial position and result in additional shareholder dilution.”

We may not be able to compete effectively.

We compete with various industry players, including telecommunication carriers such as China Telecom, China Unicom and China Mobile, carrier-neutral service providers in China such as SINNET, GDS and Chindata, cloud services providers such as AWS and Alibaba Cloud, virtual private network, or VPN, service providers such as Citic Telecom CPC, NOVA Technology Corporation Limited, or NOVA, and HKT (6823.HK) as well as new market entrants in the future. Competition is primarily centered on the quality of service and technical expertise, security, reliability and functionality, reputation and brand recognition, financial strength, the breadth and depth of services offered, geographic coverage and price. Some of our current and future competitors may have substantially greater financial, technical and marketing resources, greater brand recognition, and more established relationships with current or potential customers than we do, which would allow them to:

adapt to new or emerging technologies and changes in customer requirements more quickly;
bundle certain services and provide to customers at reduced prices;
take advantage of acquisition and other opportunities more readily;
adopt more aggressive pricing policies and devote greater resources to the promotion, marketing, and sales of their services; and
devote greater resources to the research and development of their products and services.

If we are unable to compete effectively and successfully against our current and future competitors, our business prospects, financial condition and results of operations could be materially and adversely affected.

29

Our self-built and partnered data centers are vulnerable to security breaches, which could disrupt our operations and have a material adverse effect on our business, financial condition and results of operations.

Breaches of our data centers, networks, infrastructure or data security could disrupt the security of our systems and business applications, impair our ability to provide services to our customers and protect the privacy of their data, compromise confidential or technical business information harming our reputation or competitive position, result in theft or misuse of our intellectual property or other assets, subject us to ransomware attacks, require us to allocate more resources to improve technologies or remediate the impacts of attacks, or otherwise adversely affect our business. In addition, we have limited control over our partnered data centers, which are primarily operated by China Telecom, China Unicom or China Mobile. We may be required to devote significant capital and resources to protect against such threats or to alleviate problems caused by security breaches. As techniques used to breach security change frequently and are generally not recognized until launched against a target, we may not be able to implement security measures in a timely manner or, if and when implemented, we may not be certain whether these measures could be circumvented. Any breaches that may occur could expose us to increased risk of lawsuits, material monetary damages, potential violations of applicable privacy and other laws, penalties and fines, loss of existing or potential customers, harm to our reputation and increases in our security and insurance costs, which could have a material adverse effect on our business, financial condition and results of operations. For a detailed discussion, see “Item 4. Information on the Company—B. Business Overview—Regulations—Regulations on Internet Security.” In addition, the local authorities in the PRC may conduct various reviews and inspections on our business operations from time to time, which could cover a broad range of aspects, including network and information security, and compliance with applicable laws, rules and regulations. If any non-compliance incidents in our business operation are identified, we may be required to take certain rectification measures in accordance with applicable laws and regulations, or we may be subject to other regulatory actions such as administrative penalties. For example, in November 2020, the MIIT conducted an inspection on us and identified certain security issues in our cloud systems. We were ordered to rectify such issues before December 11, 2021 and we completed the rectification work on December 2, 2020. However, given the continuously evolving regulatory environment of China, we cannot assure you that we will be able to fully rectify all non-compliance incidents in a timely manner or fully satisfy the regulatory requirements, or we will not be subject to any future regulatory reviews and inspections where other non-compliance incidents might be identified, which might materially and adversely affect our business, financial condition, results of operations and prospects.

In addition, any assertions of alleged security breaches or systems failure made against us, whether true or not, could harm our reputation, cause us to incur substantial legal fees, divert management’s attention and have a material adverse effect on our business, reputation, financial condition and results of operations.

An occurrence of a widespread health epidemic or other outbreaks or natural disasters could have a material adverse effect on our business, financial condition and results of operations.

Our business could be materially and adversely affected by the outbreak of a widespread health epidemic, such as COVID - 19, swine flu, avian influenza, severe acute respiratory syndrome, Ebola and Zika; natural disasters, such as earthquakes, snowstorms, storm surges, floods, fires, drought and other extreme weather events and other effects of climate change; or other events, such as wars, acts of terrorism, environmental accidents, power shortages or communication interruptions. The occurrence of a disaster or a prolonged outbreak of an epidemic illness or other adverse public health developments in China or elsewhere in the world could materially disrupt our industry and our business and operations, and have a material adverse effect on our business, financial condition and results of operations. For example, these events could cause potential restrictive measures to be imposed in major cities where we have a significant presence. Our operations could also be disrupted if any of our employees or employees of our business partners are suspected of contracting an epidemic disease, since this could require us or our business partners to quarantine some or all of these employees or disinfect the facilities used for our operations. In addition, our revenue and profitability could be materially reduced to the extent that a natural disaster, health epidemic or other outbreak or any change in policy in response to such event harms the global or PRC economy in general.

30

If the construction of new data centers or the expansion of existing data centers cannot be completed or delivered on time due to a natural disaster, health epidemic or other outbreak or any change in policy in response to such event, we might be unable to meet our customer demand in the existing and new markets as expected, which may adversely and materially affect our business, financial condition and results of operations. In addition, the business disruptions caused by a natural disaster, health epidemic or other outbreak or any change in policy in response to such event might also materially and adversely affect our customers’ business operations and financial conditions, especially for small- and medium-sized enterprises, and they might start to encounter cash flow or operating difficulties, which may reduce their demand for our services, increase the accounts receivable turnover days or even increase the default risks. All of these consequences would negatively affect our results of operations. Any prolonged disruption of our businesses or those of our customers or business partners could negatively impact our financial condition and results of operations.

We have a history of net loss and we are uncertain about our future profitability.

We generated a net income of RMB515.1 million in 2021 and incurred a net loss of RMB762.0 million in 2022. In 2023, we incurred a net loss of RMB2,597.2 million (US$365.8 million). We cannot assure you that we will be able to generate net income in the future. We recorded net loss in 2023 primarily because in 2023, we conducted impairment tests on goodwill and long-lived assets in accordance with the U.S. GAAP. The results indicated that the fair value of one reporting unit and some asset groups was lower than their carrying amount. Consequently, a significant one-time impairment of goodwill and long-lived assets was recognized. In addition, the increase in depreciation and amortization expenses due to the continuous addition of data centers put into use in recent years has negatively affected our operating margins.

We expect our costs and expenses to increase in absolute amounts as we continue to grow our business. Moreover, we intend to continue to invest in the foreseeable future in expanding our data center infrastructure, improving our technologies, hiring qualified research and development personnel and offering additional solutions and products, which is expected to cause our cost of revenues, sales and marketing expenses and research and development expenses to continually increase. We also plan to invest in sales, marketing and branding efforts. These efforts may be more costly than we expect and our revenues may not increase sufficiently to offset our expenses, which may result in increased operating and net loss in the short term with no assurance that we will eventually achieve our intended long-term benefits or profitability.

We may require additional capital to meet our future capital needs, which may adversely affect our financial position and result in additional shareholder dilution.

We will require significant capital expenditures and cash investments to fund our future growth. We may need to raise additional funds through equity or debt financings in the future in order to meet our capital needs mostly in relation to the construction of our self-built data centers and future acquisition opportunities. We may undertake a listing of our Class A ordinary shares on the Hong Kong Stock Exchange, which may also involve a public offering of newly issued shares to public investors. Any potential listing and offering are subject to market conditions and regulatory approvals, including the approval of that stock exchange. The issuance of new equity could result in dilution of our existing shareholders. If we raise additional funds through further issuances of equity or equity-linked securities, our existing shareholders could suffer significant dilution in their percentage ownership of our company, and any new equity securities we issue could have rights, preferences, and privileges senior to those of holders of our ADSs and ordinary shares. We may not be able to raise required cash on terms acceptable to us, or at all. If new financing sources are required, but are insufficient or unavailable, we may need to modify our growth and operating plans and business strategies based on available funding, if any, which would harm our ability to grow our business.

Servicing our debt requires a significant amount of cash, and we may not have sufficient cash flows from our business to pay our substantial debt.

Our ability to make scheduled payments of the principal of, to pay interest on or to refinance our indebtedness, including the notes and commercial loans, depends on our future performance, which is subject to economic, financial, competitive and other factors beyond our control. Our business may not continue to generate cash flow from operations in the future sufficient to service our debt and make necessary capital expenditures. If we are unable to generate cash flow, we may be required to adopt one or more alternatives, such as selling assets, restructuring debt or obtaining additional equity capital on terms that may be onerous or highly dilutive. Our ability to refinance our indebtedness will depend on the capital markets and our financial condition at such time. We may not be able to engage in any of these activities or engage in these activities on desirable terms, which could result in a default on our debt obligations.

31

As of December 31, 2023, our total consolidated indebtedness and other liabilities, representing the aggregate amount of borrowings, accounts and notes payable, accrued expenses and other payables and convertible promissory notes, were RMB15,324.6 million (US$2,158.4 million). In 2023, we successfully completed the repurchase of US$64.0 million then outstanding convertible senior notes due 2025 at 109% of the principal amount plus all accrued but unpaid interest. In February 2024, we successfully repurchased and cancelled our US$600 million 0.00% Convertible Senior Notes due 2026. Failure to service our debt would constitute an event of default under the terms of our outstanding debt, which would have a material adverse effect on our financial condition and results of operations. Furthermore, if our bond rating is downgraded or we incur any change of control event, our financial condition or results of operations would be materially and adversely affected.

Our substantial level of indebtedness could adversely affect our ability to raise additional capital to fund our operations, expose us to interest rate risk to the extent of the variable rate debt, and if we are unable to comply with the restrictions and covenants contained in our debt agreements, an event of default could occur under the terms of such agreements, which could cause repayment of such debt to be accelerated.

We have substantial indebtedness. As of December 31, 2023, we had total outstanding debts (consisting of borrowings) of RMB5,866.8 million (US$826.3 million) and convertible promissory notes of RMB5,978.4 million (US$842.0 million). In February 2024, we successfully repurchased and cancelled our US$600 million 0.00% Convertible Senior Notes due 2026. Based on our current expansion plans, we expect to continue to finance our operations partially through the incurrence of debt. Our indebtedness could, among other consequences:

make it more difficult for us to satisfy our obligations under our indebtedness, exposing us to the risk of default, which, in turn, would negatively affect our ability to operate as a going concern;
require us to dedicate a substantial portion of our cash flows from operations to interest and principal payments on our indebtedness, reducing the availability of our cash flows for other purposes, such as capital expenditures, acquisitions and working capital;
limit our flexibility in planning for, or reacting to, changes in our business and the industries in which we operate;
increase our vulnerability to general adverse economic and industry conditions;
place us at a disadvantage compared to our competitors that have less debt;
expose us to fluctuations in the interest rate environment because the interest rates on borrowings under our project financing agreements are variable;
expose us to fluctuations in foreign exchange rate;
increase our cost of borrowing;
limit our ability to borrow additional funds; and
require us to sell assets to raise funds, if needed, for working capital, capital expenditures, acquisitions or other purposes.

As a result of covenants and restrictions, we are limited in how we conduct our business, and we may be unable to raise additional debt or equity financing to compete effectively or to take advantage of new business opportunities. Our current or future borrowings could increase the level of financial risk to us and, to the extent that the interest rates are not fixed and rise, or that borrowings are refinanced at higher rates, our available cash flow and results of operations could be adversely affected. In addition, because we derive vast majority of our available cash flow in the RMB and use the RMB as our reporting currency whereas our functional currency is the United States dollar and we have significant portion of outstanding debts dominated in the United States dollar, we face significant foreign exchange risk. Any appreciation or depreciation in the value of the RMB will affect our available cash flow and results of operations in different ways.

32

If we are unable to comply with the restrictions and covenants in our current or future debt and other agreements, or we are unable to timely obtain waivers from relevant counterparties under such debt or other agreements, there could be a default under the terms of these agreements. In the event of a default under these agreements, the holders of the debt could terminate their commitments to lend to us, accelerate the debt and declare all amounts borrowed due and payable or terminate the agreements, whichever the case may be. In addition, one of the variable interest entities and one of our subsidiaries have pledged the equity interests they hold in certain of their subsidiaries to the financial institutions as collateral to secure the loans or finance leases provided by these financial institutions. If there is any default under these loans or finance leases and we are unable to repay the debt, the pledged equity interests may be foreclosed by these creditors and our business could be adversely affected.

Furthermore, some of our debt agreements may contain cross-acceleration or cross-default provisions. As a result, our default under one debt agreement may cause the acceleration of debt or result in a default under our other debt agreements. If any of these events occur, we cannot assure you that our assets and cash flows would be sufficient to repay in full all of our indebtedness, or that we would be able to find alternative financing. Even if we could obtain alternative financing, we cannot assure you that it would be on terms that are favorable or acceptable to us.

Certain terms of our convertible notes, and our debt repayment obligations thereunder, may adversely affect our financial condition and cash flows from operations in the future.

The holders of our convertible notes have certain repurchase rights pursuant to the terms under our convertible notes. For example, holders of our 2027 Convertible Notes, among others, have the right to require us to redeem for cash all of their 2027 Convertible Notes in the event of certain fundamental changes, including an occurrence of a change in control or a delisting of ADSs from a reputable international stock exchange, subject to certain conditions, at a repurchase price or a fundamental change repurchase price, as the case may be, equal to 100% of the principal amount of the 2027 Convertible Notes to be redeemed, plus accrued and unpaid interest plus Incremental Amount (as defined under the terms of the 2027 Convertible Notes). For more details, see “Item 5. Operating and Financial Review and Prospects—B. Liquidity and Capital Resources—Preferred Shares and Notes—2027 Convertible Notes” in this annual report on Form 20-F.

Further, our ability to meet our debt obligations will depend on our future performance, which will be affected by financial, business, economic, regulatory and other factors, many of which are outside of our control. Our future operations may not generate sufficient cash to enable us to repay our debt, including the convertible notes we have issued. If we fail to make a payment on our debt, we could be in default on such debt. If we are at any time unable to pay our indebtedness under our convertible notes in cash when due or upon the required redemption, we may be required to issue additional equity securities or incur indebtedness on unfavorable terms.

Increased power costs and limited availability of electrical resources could adversely affect our results of operations.

We are a large consumer of power and costs of power account for a significant portion of our overall costs for both our self-built data centers and partnered data centers. We may not be able to pass on increased power costs to our customers, which could harm our results of operations. For example, on January 6, 2023, the Development and Reform Commission of Guangdong Province and the Department of Industry and Information Technology of Guangdong Province jointly issued the Opinions on Strengthening the Layout and Construction of Data Centers, pursuant to which, the average PUE of data centers which are newly constructed and located in data center clusters of national hubs shall be at or below 1.25 while the average PUE of other data centers in Guangdong province shall be at or below 1.3. On July 3, 2023, the Development and Reform Commission of Beijing Municipality published the Notice on Further Strengthening the Regulations on Energy Conservation Monitoring of Data Center Projects, which replaced the Regulations on Further Strengthening the Energy Conservation Monitoring of Data Center Projects that was published in July 2021, and reaffirmed energy conservation requirements applicable to data center projects, including, among others, a limitation on the proportion of racks for data storage function, a requirement for higher usage percentage of renewable energy sources and lower PUE, as well as a restriction on the minimum actual utilization rate of the data center within two years after obtaining an energy conservation review opinion. For more detailed information, see “Item 4. Information on the Company—B. Business Overview—Regulations—Regulations on Value-Added Telecommunications Business—Energy Conservation of Internet Data Centers.” Such regulations have directly or indirectly increased our cost of power. If we are unable to pass these increased power costs on to consumers, these regulations may adversely affect our results of operations.

Power and cooling requirements at our data centers are also increasing as a result of the increasing power demands of today’s servers. Since we rely on third parties to provide our data centers with power, our data centers could have a limited or inadequate access to power. Our customers’ demand for power may also exceed the power capacity in our older data centers, which may limit our ability to fully utilize these data centers. This could adversely affect our relationships with our customers, which could harm our business and have an adverse effect on our results of operations.

33

If we are unable to successfully identify and analyze changing market trends and adjust our growth strategies accordingly in a timely and cost-effective manner, our results of operations could be adversely affected.

As China’s internet infrastructure market remains at an early stage, especially compared to those in more advanced economies, we generally operate in a more complex business environment with changing market dynamics. On the one hand, the imbalance between material growth in internet traffic and the relative limited supply of high-quality internet infrastructure services drives strong demand for not only data center services, but also complementary value-added services in adjacent markets, including among others, interconnectivity services, network transmission services and cloud services. On the other hand, the potential changes in competitive landscape and regulations in an otherwise highly regulated market continue to present ambiguities and challenges. Therefore, we need to evaluate, on a continuous basis, the changing market dynamics and from time to time make adjustments to our growth strategies and operations accordingly. Any material changes to our strategies and operations, including adjustments to business models, new business areas and acquisitions, are evaluated financially, strategically and operationally by our management and approved by our board of directors. If we fail to capture new growth opportunities, or become unsuccessful in modifying our strategies and operations to adapt to these changing market conditions in a timely and cost-effective manner, our results of operations could be materially and adversely affected.

In addition, we have expanded, and may continue to expand, into new business areas that we believe can either strengthen our competitive position or benefit our future growth. Some of these new business areas require substantial upfront investments before generating any revenues. If we fail to successfully manage the progress of our new growth initiatives, or if changing market conditions work against our proposed business plans, or if we fail to compete effectively with other market players, we may not be able to attract new customers and generate revenues and profits as anticipated, which may materially and adversely affect our business expansion.

If we are unable to adapt to evolving technologies and customer demands in a timely and cost-effective manner, our ability to sustain and grow our business may suffer.

To be successful, we must improve the performance, features and reliability of our services and adapt our business strategies to the rapidly changing market, which may cause us to incur substantial costs. We may not be able to adapt on a timely basis to changing technologies, if at all. Our ability to sustain and grow our business would suffer if we fail to respond to these changes in a timely and cost-effective manner. New technologies or industry standards have the potential to replace or provide lower cost alternatives to our data center services. The adoption of such new technologies or industry standards could render some or all of our services obsolete or unmarketable. We cannot guarantee that we will be able to identify the emergence of all of these new service alternatives successfully, modify our services accordingly, or develop and bring new products and services to market in a timely and cost-effective manner to address these changes. If and when we do identify the emergence of new service alternatives and introduce new products and services, those new products and services may need to be made available at lower price points than our then-current services. Failure to provide services to compete with new technologies or the obsolescence of our services could lead us to lose current and potential customers or could cause us to incur substantial costs, which would harm our results of operations and financial condition. Our introduction of new alternative products and services that have lower price points than current offerings may result in our existing customers switching to the lower cost products, which could reduce our revenues and have a material adverse effect of our results of operations.

If we fail to maintain a strong brand name, we may lose our existing customers and have difficulties attracting new customers, which may have an adverse effect on our business and results of operation.

We have built a strong brand in Chinese, “纪互联”, among our customers. As our business grows or changes, we plan to continue to focus our efforts to establish a wider recognition of our brand to attract potential customers, and we may also introduce additional brands in relation to our business. We cannot assure you that we will effectively allocate our resources for these activities or succeed in maintaining and broadening our brand recognition among customers. Our major brand names and logos are registered trademarks in China. However, preventing trademark and trade name infringement or misuse could be difficult, costly and time-consuming, particularly in China. There had been incidents in the past where third parties used our brand without our authorization and we had to resort to litigation to protect our intellectual property rights. See “Item 8. Financial Information—A. Consolidated Statements and Other Financial Information—Legal Proceedings” for our disputes with Shanghai VNET Information Systems Co., Ltd. We may continue to experience similar disputes in the future or otherwise fail to fully protect our brand name, which may have an adverse effect on our business and financial results.

34

Any negative publicity and allegations against us may adversely affect our brand, public image and reputation, which may harm our ability to attract and retain users and business partners and result in material adverse impact on our business, results of operations and prospects.

Negative publicity and allegations about us, our products and services, our financial results, our market position or our industry in general, including by short sellers or investment research firms, regardless of their veracity, may adversely damage our brand, public image and reputation, harm our ability to attract and retain users and result in material adverse impact on our share price, business and results of operations. For example, in September 2014, Trinity Research Group, or Trinity, a short seller that was allegedly formed in 2014, issued reports alleging that we operated through a Ponzi scheme and reported fraudulent financials and operating metrics. The trading price of our ADSs declined and two shareholder class action lawsuits were filed against us and some of our directors and senior executive officers. Although through two separate and comprehensive rebuttal reports, we rejected all the allegations set out in Trinity’s reports, and such class action lawsuits were settled in 2018, our share price fluctuated after such negative publicity. In December 2023, a shareholder class action lawsuit was filed against us in the United States District Court for the Southern District of New York, alleging that between April 8, 2022 and February 15, 2023, we made materially false and/or misleading statements, as well as failed to disclose material adverse facts about our business, operations and prospects. We may be involved in similar class action lawsuits in the future. We may also be adversely affected if market players in our industry are involved in negative publicity involving certain cybersecurity incidents that could result in unauthorized release of confidential or otherwise protected information, harm to individuals or property and loss or compromise of important or sensitive data. Any negative publicity could adversely damage our brand, public image and reputation, which may have an adverse impact on our business and results of operations.

Our directors and employees may face claims and lawsuits as a result of their position in other companies, which may also harm our reputation.

Our directors and employees may face additional exposure to claims and lawsuits as a result of their position in other public companies. For example, one of our directors, Mr. Sean Shao, an independent director and chairman of the audit committee of Jumei International Holding Limited, was named as a defendant in a securities class action lawsuit filed in the U.S. against Jumei International Holding Limited, a company formerly listed on the New York Stock Exchange, regarding an alleged omission and misrepresentation in that company’s solicitation/recommendation statement filed with the SEC in connection with its privatization transaction. This case closed in October 2021 when the court granted the defendants’ motion to dismiss. Mr. Shao was also an independent director and chairman of the audit committee of Luckin Coffee Inc. from May 2019 through July 2020 and was chairman of a special committee of the board which investigated accounting improprieties at Luckin Coffee Inc. during 2020. Luckin Coffee Inc. and its directors, including Mr. Shao, have been named as defendants in several lawsuits brought with respect to these accounting improprieties. A final approval of the federal class action settlement was granted by the U.S. federal court in July 2022 and final approval of the state class action settlement was granted by the state court in the United States in April 2023. The existence of litigation, claims, investigations and proceedings against our directors and employees, even if they do not involve our company, may harm our reputation and adversely affect the value of our securities.

Rapid urbanization and changes in zoning and urban planning in China may cause our leased properties to be demolished, removed or otherwise affected.

China is undergoing a rapid urbanization process, and zoning requirements and other governmental mandates with respect to urban planning of a particular area may change from time to time. When there is a change in zoning requirements or other governmental mandates with respect to the areas where our data centers are located, the affected data centers may need to be demolished and removed in accordance with applicable laws. As a result, we may have to relocate our data centers to other locations. We have not experienced such demolition and relocation in the past, but we cannot assure you that we will not experience demolitions or interruptions of our data center operations due to zoning or other local regulations. Any such demolition and relocation could cause us to lose primary locations for our data centers and we may not be able to achieve comparable operation results following the relocations. While we may be reimbursed for such demolition and relocation, we cannot assure you that the reimbursement, as determined by the relevant government authorities, will be sufficient to cover our direct and indirect losses. Accordingly, our business, financial condition and results of operations may be materially and adversely affected.

35

Our leases for data centers could be terminated early, we may not be able to renew our existing leases on commercially reasonable terms, and our rent could increase substantially in the future, which could materially and adversely affect our operations.

As of December 31, 2023, we operated 50 self-built data centers in China and most of our self-built data centers are located on leased properties. We lease buildings with suitable power supplies and safe structures meeting our data center requirements and convert them into data centers by installing power generators, air conditioning systems, cables, cabinets and other equipment. We also build our own data centers from the ground up after obtaining suitable land. We also purchase data centers in use or under construction from third parties. We generally refer to these three types of data centers as “self-built” data centers. Our leases generally have renewal options. We plan to renew our existing leases upon expiration. However, we may not be able to renew these leases on commercially reasonable terms, if at all. We may experience an increase in rent payments. In addition, although the lessors of our self-built data centers generally do not have the right of early termination and we have not experienced any early termination by the lessors as of the date of this annual report, leases could be terminated early if we are in material breach of the lease agreements or the leased premises become unavailable due to reasons beyond the lessors’ control. If our leases for data centers were terminated early, we may have to relocate our data center equipment and the servers and equipment of our customers to a new building and incur significant costs related to relocation. Any relocation could also affect our ability to provide services and harm our reputation. As a result, our business and results of operations could be materially and adversely affected.

We may be subject to legal and administrative proceedings or arbitration claims from time to time, and the court rulings or arbitration awards may not be favorable to us.

We have been involved, and may continue to be involved, in legal and administrative proceedings or arbitration claims in the ordinary course of our business, including those in relation to contract disputes between us and our customers, suppliers or other business partners as well as labor disputes with our employees, and proceedings in relation to disputes arising from our acquisition transactions. Such proceedings or claims, regardless of their outcome, could harm our reputation, divert our management’s attention and cause us to incur a substantial amount of legal expenses. If the outcomes of these legal proceedings or arbitration claims are unfavorable to us, we may incur significant legal liabilities and our reputation, financial condition and results of operations could be materially and adversely affected.

In addition, we are subject to a variety of national, regional and local laws and regulations in different jurisdictions in which we operate, some of which may conflict with each other. These laws and regulations include telecommunication regulations, tax laws and regulations, environmental regulations, labor laws and other government requirements, approvals, permits and licenses. We may receive formal and informal inquiries from government authorities and regulators, regarding our compliance with these laws and regulations, many of which are evolving and subject to interpretation. Changes in applicable laws or regulations, or in the interpretations of these laws and regulations, could result in increased compliance costs or the need for additional capital expenditures. If we fail to comply with applicable laws and regulations in the jurisdictions in which we operate, we could be subject to civil or criminal liability and the imposition of fines. Claims arising out of actual or alleged violations of law could be asserted against us by our business partners, competitors, or governmental entities in civil or criminal investigations and proceedings or by other entities, under different laws and regulations in different jurisdictions.

There is no guarantee that we will be successful in defending ourselves in legal and administrative actions or arbitration claims or in asserting our rights under various laws. Even if we are successful in our attempt to defend ourselves in such proceedings or to assert our rights under various laws, enforcing our rights against the various parties involved may be expensive, time-consuming and ultimately futile. These actions could expose us to negative publicity and to substantial monetary damages and legal defense costs, injunctive relief and criminal and civil fines and penalties, including but not limited to suspension or revocation of licenses to conduct business.

36

We were named as a defendant in a putative shareholder class action lawsuit in the past, if we are involved in similar class action lawsuits, such proceedings could have a material adverse impact on our business, financial condition, results of operation, cash flows and reputation.

We have been named as defendant in a putative shareholder class action lawsuit described in “Item 8. Financial Information—A. Consolidated Statements and Other Financial Information—Legal Proceedings.” We had in the past settled some shareholder class action lawsuits and there is currently one shareholder class action lawsuit pending in in the United States District Court for the Southern District of New York. We may continue to be involved in similar class action lawsuits in the future. Any such class action lawsuit, whether or not successful, may utilize a significant portion of our cash resources, divert management’s attention from the day-to-day operations of our company, harm our reputation and restrict our ability to raise capital in the future, all of which could harm our business. We also may be subject to claims for indemnification related to these matters, and we cannot predict the impact that indemnification claims may have on our business or financial results.

Our business depends substantially on the continuing efforts of our executives, and our business may be severely disrupted if we lose their services.

Our future success heavily depends upon the continued services of our executives and other key employees. In particular, we rely on the expertise and experience of Mr. Sheng Chen, our founder and co-chairperson of the board of directors. We rely on their industry expertise, their experience in our business operations and sales and marketing, as well as their relationships with our employees, major shareholders, customers and government authorities. If one or more of our senior executives were unable or unwilling to continue in their present positions, we might not be able to replace them easily or at all. If any of our senior executives joins a competitor or forms a competing company, we may lose customers, suppliers, key professionals and staff members. Each of our executive officers has entered into an employment agreement with us, which contains non-competition provisions. However, if any dispute arises between our executive officers and us, we cannot assure you the extent to which any of these agreements could be enforced in China, where these executive officers reside, in light of the uncertainties with China’s legal system. See “— Risks Related to Doing Business in China — Uncertainties with respect to the PRC legal system could limit legal protections available to you and us.”

If we are unable to recruit or retain qualified personnel, our business could be harmed.

We must continue to identify, hire, train, and retain IT professionals, technical engineers, operations employees, and sales and management personnel who maintain relationships with our customers and who can provide the technical, strategic, and marketing skills required for our company to grow. There is a shortage of qualified personnel in these fields, and we compete with other companies for the limited pool of these personnel. Any failure to recruit and retain necessary technical, managerial, sales, and marketing personnel, including but not limited to members of our executive team, could harm our business and our ability to grow.

If we fail to protect our intellectual property rights in general, our business may suffer.

We consider our copyrights, trademarks, trade names and internet domain names invaluable to our ability to continue to develop and enhance our brand recognition. Historically, protection of intellectual property rights was a less-prioritized field of law in the PRC compared to other jurisdictions. We utilize proprietary know-how and trade secrets and employ various methods to protect such intellectual property. Unauthorized use of our copyrights, trademarks, trade names and domain names may damage our reputation and brand. Preventing copyright, trademark and trade name infringement or misuse could be difficult, costly and time-consuming. The measures we take to protect our copyrights, trademarks and other intellectual property rights are currently based upon a combination of trademark and copyright laws in China and may not be adequate to prevent unauthorized uses. Furthermore, application of laws governing intellectual property rights in China is uncertain and evolving, and could involve substantial risks to us. If we are unable to adequately protect our trademarks, copyrights and other intellectual property rights in the future, we may lose these rights, our brand name may be harmed, and our business may suffer materially. Furthermore, our management’s attention may be diverted by violations of our intellectual property rights, and we may be required to enter into costly litigation to protect our proprietary rights against any infringement or violation.

37

We may face intellectual property infringement claims that could be time-consuming and costly to defend. If we fail to defend ourselves against such claims, we may lose significant intellectual property rights and may be unable to continue providing our existing services.

Our technologies and business methods, including those relating to data center services, may be subject to third-party claims or rights that limit or prevent their use. Companies, organizations or individuals, including our competitors, may hold or obtain patents or other proprietary rights that would prevent, limit or interfere with our ability to make, use or sell our services or develop new services, which could make it more difficult for us to operate our business. Intellectual property registrations or applications by others relating to the type of services that we provide may give rise to potential infringement claims against us. In addition, to the extent that we gain greater visibility and market exposure as a public company, we are likely to face a higher risk of being subject to intellectual property infringement claims from third parties. We expect that infringement claims may further increase as the number of products, services and competitors in our market increases. Further, continued success in this market may provide an impetus to those who might use intellectual property litigation as a tool against us.

It is critical that we use and develop our technology and services without infringing the intellectual property rights of third parties, including but not limited to patents, copyrights, trade secrets and trademarks. Intellectual property litigation is expensive and time-consuming and could divert management’s attention from our business. A successful infringement claim against us, whether with or without merit, could, among other things, require us to pay substantial damages, develop non-infringing technology or enter into royalty or license agreements that may not be available on acceptable terms, if at all, and cease making, licensing or using products that have infringed a third party’s intellectual property rights. Protracted litigation could also result in existing or potential customers deferring or limiting their purchase or use of our products until resolution of such litigation, or could require us to indemnify our customers against infringement claims in certain instances. In addition, our business partners may be subject to claims of intellectual property infringement and we may be unable to continue to offer certain services and products involving the relevant intellectual property as a result of such claims against our business partners, which may harm our reputation and brand and affect our ability to serve our customers. Any intellectual property litigation against us or our business partners could have a material adverse effect on our business, financial condition and results of operations or financial condition.

If we fail to defend ourselves against any intellectual property infringement claim, we may lose significant intellectual property rights and may be unable to continue providing our existing services, which could have a material adverse effect on our results of operations and business prospects.

If our customers’ proprietary intellectual property or confidential information is misappropriated or disclosed by us or our employees in violation of applicable laws and contractual agreements, we could be exposed to protracted and costly legal proceedings and lose clients.

We and our employees are in some cases provided with access to the proprietary intellectual property and confidential information of our customers, including technology, software products, business policies and plans, trade secrets and personal data. Many of our customer contracts require that we do not engage in the unauthorized use or disclosure of such intellectual property or information and that we will be required to indemnify our customers for any loss they may suffer as a result. We use security technologies and other methods to prevent employees from making unauthorized copies, or engaging in unauthorized use or unauthorized disclosure, of such intellectual property and confidential information. We also require our employees to enter into non-disclosure arrangements to limit access to and distribution of our customers’ intellectual property and other confidential information as well as our own. However, the steps taken by us in this regard may not be adequate to safeguard our customers’ intellectual property and confidential information. Moreover, most of our customer contracts do not include any limitation on our liability with respect to breaches of our obligation to keep the intellectual property or confidential information we receive from them confidential. In addition, we may not always be aware of intellectual property registrations or applications relating to source codes, software products or other intellectual property belonging to our customers. As a result, if our customers’ proprietary rights are misappropriated by us or our employees, our customers may consider us liable for such acts and seek damages and compensation from us.

38

The benefits from our partnership with Warburg Pincus may take longer than expected to realize, if at all.

In March 2017, we signed an investment agreement with Warburg Pincus to establish a multi-stage joint venture and build a digital real estate platform in China. The cooperation was expected to allow us to reduce capital expenditures as Warburg Pincus will take primary responsibilities to build new wholesale data centers. In July 2019, we reached a supplemental agreement with Warburg Pincus to restructure the partnership. Pursuant to the agreed restructuring arrangement, one of the joint ventures has distributed its assets and projects to us and to Princeton Digital Group (PDG), a Warburg Pincus-backed company, on a pro rata basis in principle, respectively. After distribution, we obtained 100% ownership of a project under development in the Shanghai Waigaoqiao Free Trade Zone, as well as a certain amount of cash. In addition, we and Warburg Pincus have (i) adjusted the existing holding structure for operating the current projects, and (ii) jointly established an additional holding vehicle for sourcing and developing new projects in China. All the projects under our cooperation with Warburg Pincus are operated at our self-built data centers. However, there is no guarantee that the joint venture will turn out to be successful, and the benefits from our partnership with Warburg Pincus may take longer than expected to realize, if at all.

A severe or prolonged downturn in the global or Chinese economy could materially and adversely affect our business and our results of operation.

The global macroeconomic environment is facing numerous challenges. The growth rate of the Chinese economy has gradually slowed since 2010 and the trend may continue. There is considerable uncertainty over the long-term effects of the expansionary monetary and fiscal policies adopted by the central banks and financial authorities of some of the world’s leading economies, including the United States and China. Unrest, terrorist threats and the potential for war in the Middle East and elsewhere may increase market volatility across the globe. The global economy has been also facing challenges arising from uncertainties over the impact of the United Kingdom’s exit from the European Union, the ongoing trade disputes and tariffs between China and the United States, as well as health epidemics and other outbreaks, and the related economic policies taken by various governments in the world. There have also been concerns about the relationship between China and other countries, including the surrounding Asian countries, which may potentially have economic effects. In particular, there is significant uncertainty about the future relationship between the United States and China with respect to trade policies, treaties, government regulations and tariffs. Economic conditions in China are sensitive to global economic conditions, as well as changes in domestic economic and political policies and the expected or perceived overall economic growth rate in China.

Any severe or prolonged slowdown in the global or Chinese economy could significantly impact and reduce domestic commercial activities in China, which may lead to decreased demand for our colocation or managed services and have an adverse impact on our business, financial condition and results of operations. A decrease in economic activities, whether actual or perceived, a further decrease in economic growth rates or an otherwise uncertain economic outlook in China could have a material adverse effect on our customers’ expenditures. In addition, if market conditions were to worsen, some of our customers may have difficulty paying us and we may have to increase our allowance for doubtful debt. Finally, we could also face intense pricing pressure under economic conditions if our competitors lower prices and attempt to lure away our customers with lower cost solutions. If any of these risks materializes, our business, financial condition and results of operations would be materially and adversely affected.

39

Our business could be adversely affected by trade tariffs or other trade barriers.

There have recently been heightened tensions in international economic relations, particularly between the U.S. and China. Since July 2018, the U.S. government has imposed, and has proposed to impose additional, new or higher tariffs on certain products imported from China to penalize China for what it characterizes as unfair trade practices. China has responded by imposing, and proposing to impose additional, new or higher tariffs on certain products imported from the U.S. In May 2019, the U.S. government announced to increase tariffs to 25%, and China responded by imposing tariffs on certain U.S. goods on a smaller scale, and proposed to impose additional tariffs on U.S. goods. On June 1, 2019, the tariffs announced in May 2019 came into effect on US$60 billion worth of U.S. goods exported to China. On September 1, 2019, as announced, the U.S. began implementing tariffs on more than US$125 billion worth of Chinese imports. On September 2, 2019, China lodged a complaint before the World Trade Organization against the U.S. over import tariffs. In December 2019, the U.S. and China reached a limited trade agreement to roll back existing tariff rates on certain Chinese goods and cancel new levies set to take effect on December 15, 2019 in exchange for Chinese purchases of U.S. farm goods and obtain other concession. However, there can be no assurances that the U.S. or China will not increase tariffs or impose additional tariffs in the future. Although we do not currently export any products to the U.S., it is not yet clear what impact these tariffs may have on our business. In June and August of 2020, the U.S. Department of Defense, or the DOD made public two lists of Chinese companies, including the major Chinese telecommunications carriers that have been determined to be “Communist Chinese military companies” operating directly or indirectly in the United States. While not sanctions lists, the DOD lists may lead to future sanctions by the U.S. government of companies on the DOD lists, including the PRC telecommunications carriers who provide network services to our customers. Additionally, the United States has ended trade preferences for Hong Kong as well as imposed sanctions on certain officials of Hong Kong and PRC government. Although we only provide services, tariffs could potentially impact the businesses of our suppliers, customers and business partners which may in turn affect our business and results of operations. We plan to review our supplier relationships and make efforts to comply with any new law that may affect us. In addition, these developments could have a material adverse effect on global economic conditions and the stability of global financial markets. As these tensions and regulatory headwinds have the potential to affect our business, any of these factors could have a material adverse effect on our business, financial condition and results of operations.

40

We could be adversely affected by changes in international trading policies and rising political tensions, particularly between the United States and China.

There have been changes in international trade policies and rising political tensions, particularly between the U.S. and China, but also as a result of the conflict in Ukraine and sanctions on Russia.

Political tensions between the United States and China have escalated due to due to various incidents relating to trade dispute, sovereign integrity, and sanctions, among others. For example, in August 2022, the U.S. enacted the Creating Helpful Incentives to Produce Semiconductors and Science Act of 2022 (CHIPS Act). The CHIPS Act aims to strengthen U.S. domestic semiconductor manufacturing, design and research, fortify the economy and national security, and to help the U.S. compete economically against China. In October 2022, the U.S. Bureau of Industry and Security released broad changes in export control regulations, including new regulations restricting the export to China of advanced semiconductors, supercomputer technology, equipment for the manufacturing of advanced semiconductors, and components and technology for the manufacturing in China of certain semiconductor manufacturing equipment. On August 9, 2023, the Biden administration of the United States released an executive order directing the Department of Treasury to create an outbound foreign direct investment review program that will require reporting on or (in more narrow circumstances) will prohibit investments by U.S. persons involving “covered national security technologies and products,” which is defined to include “sensitive technologies and products in the semiconductors and microelectronics, quantum information technologies, and artificial intelligence (AI) sectors that are critical for the military, intelligence, surveillance, or cyber-enabled capabilities” of China. The Department of Treasury issued an advance notice of proposed rulemaking, which provided a conceptual framework for outbound investment controls focused on China. As of the date of this annual report, the final rules implementing the administrative order have not taken effect yet, and the scope of the outbound foreign direct investment review program may be materially different from what is currently contemplated by the advance notice. Against this backdrop, China has implemented, and may further implement, measures in response to the changing trade policies, treaties, tariffs and sanctions and restrictions against Chinese companies initiated by the U.S. government. Based on our current assessment of the situation, we do not believe that our business operations or financial performance will be materially and adversely affected by the above developments. However, we cannot assure you that, if the political tension between the United States and China intensifies and further regulations affecting our business or customers are passed, our business will not be materially and adversely affected.

The ongoing conflicts between Russia and Ukraine and Israel and Gaza have significantly impacted global economic markets, resulting in disruptions to supply chains, the imposition of sanctions, and increase geopolitical tensions around the world. The Russia-Ukraine and Israel-Gaza conflicts increased the uncertainties in the international relations and the global economy. We cannot predict the progress or outcome of the situation in Russia and Ukraine or Israel and Gaza, as the conflicts and governmental reactions continue to evolve.

Rising political tensions could reduce levels of trade, investments, technological exchanges and other economic activities between major economies, which would have an adverse effect on global economic conditions, the stability of global financial markets, and international trade policies. It could also adversely affect the financial and economic conditions in the jurisdictions in which we operate, as well as our financial condition and results of operations. While cross-border business currently may not be an area of our focus, if we plan to expand our business internationally in the future, any unfavorable government policies on international trade or any restriction on Chinese companies may affect the consumer demands for our products and service, impact our competitive position, or prevent us from being able to conduct business in certain countries. In addition, our results of operations could be adversely affected if any such tensions or unfavorable government trade policies harm the Chinese economy or the global economy in general. Any of these factors could have a material adverse effect on our business, prospects, financial condition and results of operations.

41

Our results of operations have fluctuated and may continue to fluctuate, which could make our future results difficult to predict. This may also result in significant volatility in, and otherwise adversely affect, the market for our ADSs.

Our results of operations have fluctuated and may continue to fluctuate due to a variety of factors, which are outside of our control. As a result, comparing our results of operations on a period-to-period basis may not be meaningful. You should not rely on our results of operations for any prior periods as an indication of our future operating performance. Fluctuations in our revenue can lead to even greater fluctuations in our results of operations. Our budgeted expense levels depend in part on our expectations of long-term future revenue. Given relatively fixed operating costs related to our personnel and facilities, any substantial adjustment to our expenses to account for lower-than-expected levels of revenue will be difficult and time consuming. Consequently, if our revenues do not meet projected levels, our operating performance will be negatively affected. Fluctuations in our results of operations could result in significant volatility in, and otherwise adversely affect, the market for our ADSs.

If we fail to maintain an effective system of internal control over financial reporting, we may be unable to accurately report our financial results or prevent fraud, and investor confidence in our company and the market price of our ADSs may be adversely affected.

The SEC, as required by Section 404 of the Sarbanes-Oxley Act of 2002, or the Sarbanes-Oxley Act, adopted rules requiring most public companies to include a management report on such company’s internal control over financial reporting in its annual report, which contains management’s assessment of the effectiveness of the company’s internal control over financial reporting. In addition, when a company meets the SEC’s criteria, an independent registered public accounting firm must report on the effectiveness of the company’s internal control over financial reporting.

Our management and independent registered public accounting firm have concluded that our internal control over financial reporting as of December 31, 2023 was effective. However, we cannot assure you that in the future our management or our independent registered public accounting firm will not identify material weaknesses during the Section 404 of the Sarbanes-Oxley Act audit process or for other reasons. In addition, because of the inherent limitations of internal control over financial reporting, including the possibility of collusion or improper management override of controls, material misstatements due to error or fraud may not be prevented or detected on a timely basis. As a result, if we fail to maintain effective internal control over financial reporting or should we be unable to prevent or detect material misstatements due to error or fraud on a timely basis, investors could lose confidence in the reliability of our financial statements, which in turn could harm our business, results of operations and negatively impact the market price of our ADSs, and harm our reputation. Furthermore, we have incurred and expect to continue to incur considerable costs and to use significant management time and other resources in an effort to comply with Section 404 and other requirements of the Sarbanes-Oxley Act.

42

Compliance with rules and regulations applicable to companies publicly listed in the United States is costly and complex and any failure by us to comply with these requirements on an ongoing basis could negatively affect investor confidence in us and cause the market price of our ADSs to decrease.

In addition to Section 404, the Sarbanes-Oxley Act also mandates, among other things, that companies adopt corporate governance measures, imposes comprehensive reporting and disclosure requirements, sets strict independence and financial expertise standards for audit committee members, and imposes civil and criminal penalties for companies, their chief executive officers, chief financial officers and directors for securities law violations. For example, in response to the Sarbanes-Oxley Act, Nasdaq has adopted additional comprehensive rules and regulations relating to corporate governance. These laws, rules and regulations have increased the scope, complexity and cost of our corporate governance and reporting and disclosure practices. Our current and future compliance efforts will continue to require significant management attention. In addition, our board members, chief executive officer and chief financial officer could face an increased risk of personal liability in connection with the performance of their duties. As a result, we may have difficulty attracting and retaining qualified board members and executive officers to fill critical positions within our company. Any failure by us to comply with these requirements on an ongoing basis could negatively affect investor confidence in us, cause the market price of our ADSs to decrease or even result in the delisting of our ADSs from Nasdaq.

We are subject to China’s anti-corruption laws and the U.S. Foreign Corrupt Practices Act. Our failure to comply with these laws could result in penalties, which could harm our reputation and have an adverse effect on our business, financial condition and results of operations.

We are subject to the U.S. Foreign Corrupt Practices Act, or the FCPA, which generally prohibits companies and anyone acting on their behalf from offering or making improper payments or providing benefits to foreign officials for the purpose of obtaining or keeping business, along with various other anti-corruption laws, including China’s anti-corruption laws such as China’s Criminal Law and Anti-Unfair Competition Law. Our existing policies prohibit any such conduct and we are in the process of implementing additional policies and procedures designed to ensure that we, our employees and intermediaries comply with the FCPA and other anti-corruption laws to which we are subject. There is, however, no assurance that such policies or procedures will work effectively all the time or protect us against liability under the FCPA or other anti-corruption laws for actions taken by our employees and intermediaries with respect to our business or any businesses that we may acquire. We operate in the data center services industry in China and generally purchase our hosting facilities and telecommunications resources from state or government-owned enterprises and sell our services domestically to customers that include state or government-owned enterprises or government ministries, departments and agencies. This puts us in frequent contact with persons who may be considered “foreign officials” under the FCPA, resulting in an elevated risk of potential FCPA violations. If we are found to be not in compliance with the FCPA and other applicable anti-corruption laws governing the conduct of business with government entities or officials, we may be subject to criminal and civil penalties and other remedial measures, which could have an adverse impact on our business, financial condition and results of operations. Any investigation of any potential violations of the FCPA or other anti-corruption laws by U.S. or foreign authorities, including Chinese authorities, could adversely impact our reputation, cause us to lose customer sales and access to hosting facilities and telecommunications resources, and lead to other adverse impacts on our business, financial condition and results of operations.

We have and may in the future be required to record a significant charge to earnings if our goodwill or long-lived assets become impaired.

We had a substantial amount of goodwill and long-lived assets on our consolidated balance sheets as a result of the past acquisitions or internal development. The carrying value of goodwill represents the fair value of an acquired business in excess of identifiable assets and liabilities as of the acquisition date. The carrying value of long-lived assets with identifiable useful lives are amortized based on their economic lives. Goodwill that is expected to contribute indefinitely to our cash flows is not amortized, but must be evaluated for impairment at least annually and when events or changes in circumstances indicate the carrying value may not be recoverable. Long-lived assets are also evaluated for impairment on an annual basis and when events or changes in circumstances indicate the carrying value may not be recoverable. If the total of the expected undiscounted future cash flows is less than the carrying amount of the long-lived assets, we reduce the carrying value of the long-lived assets to its estimated fair value, as determined based on a discounted cash flow approach, or when available and appropriate, to comparable market values. Events and conditions that could result in impairment of our goodwill and long-lived assets include a reduced market capitalization, adverse changes in the regulatory environment, or other factors leading to reduction in expected long-term growth or profitability.

43

A significant amount of judgment is involved in determining the presence of an indicator of impairment. For the year ended December 31, 2023, due to weaker-than-expected operations, the result of our annual impairment test indicated that there were impairment indicators for certain long-lived asset groups concerning recoverability. Impairment loss is calculated as the amount by which the carrying value of the relevant asset groups exceeds their estimated fair value. Impairment loss of long-lived assets of RMB506.7 million (US$71.4 million) was recorded for the year ended December 31, 2023.

In addition, as part of our annual impairment test on goodwill, considering the adverse changes in macroeconomic and market conditions in 2023 as well as a sustained decrease in share price, we determined that a quantitative impairment assessment of goodwill was required for the year ended December 31, 2023. Based on the quantitative assessment results, the difference of the reporting unit’s carrying amount over its fair value exceeded the total amount of goodwill as of December 31, 2023. Therefore, we recognized impairment of goodwill in its full amount of RMB1,364.2 million (US$192.1 million) for the year ended December 31, 2023. For details, see “Item 5. Operating and Financial Review and Prospectus––E. Critical Accounting Estimates.”

To the extent that business and/or economic conditions deteriorate further, or if changes in key assumptions and estimates differ significantly from management’s expectations, it may be necessary to record impairment charges in the future. A future impairment charge could have a material adverse effect on our business, financial condition and results of operations.

We have granted, and may continue to grant, stock options and other forms of share-based incentive awards, which may result in significant share-based compensation expenses.

As of February 29, 2024, options to purchase 419,202 ordinary shares and 2,291,115 restricted stock units, or RSUs, that have been granted under our 2010 share incentive plan, or the 2010 Plan, 2014 share incentive plan, or the 2014 Plan, and 2020 share incentive plan, or the 2020 Plan, were outstanding and not vested yet. For details about our share incentive plans, see “Item 6. Directors, Senior Management and Employees—B. Compensation—Share Incentive Plans.” We believe share-based incentive awards enhance our ability to attract and retain key personnel and employees, and we will continue to grant stock options, restricted stock units and other share-based awards to employees in the future.

We are required to account for share-based compensation in accordance with Financial Accounting Standards Board, or FASB, Accounting Standards Codification, or ASC, Topic 718, Compensation — Stock Compensation, which generally requires that share-based awards granted to employees be measured and recognized, as an expense, based on the grant date fair value and recognized as compensation expenses over the requisite service period or performance period. For the years ended December 31, 2021, 2022, and 2023, we incurred share-based compensation expense of RMB320.0 million, RMB118.2 million, and RMB35.3 million (US$5.0 million), respectively. If our share-based compensation expenses continue to be significant, our results of operations would be materially and adversely affected. However, if we limit the size of grants under our share incentive plans to minimize share-based compensation expenses, we may not be able to attract or retain key personnel.

Our use of certain leased properties could be challenged by third parties or governmental authorities, which may cause interruptions to our business operations.

Some of the lessors of our leased properties have not provided us with their property ownership certificates or any other documentation proving their rights to lease those properties to us. If our lessors are not the owners of the properties and they have not obtained consents from the owners or their lessors or permits from the relevant governmental authorities, our leases could be invalidated. If this occurs, we may have to renegotiate the leases with the owners or other parties who have the right to lease the properties, and the terms of the new leases may be less favorable to us. If we were to not able to find replacement premises for our operation due to any lease deficiencies, the daily operations of such premises may be negatively affected. In addition, a substantial portion of our leasehold interests in leased properties have not been registered with the relevant PRC governmental authorities as required by relevant PRC laws. The failure to register leasehold interests may expose us to potential fines.

Title defects with respect to or encumbrances on certain land and buildings or failure to obtain requisite approvals, licenses or permits in carrying out our property construction may cause interruptions to our business operations. As of the date of this annual report, we had not obtained property ownership certificates with respect to two buildings currently used by us for operating our data centers. We are in the process of applying for the registration of the land use right and property ownership certificates pursuant to the applicable contracts for assignment of state-owned construction land use right, but we are unable to estimate the time required to complete such registration and obtain such certificates.

44

We may not have adequate insurance coverage to protect us from potential losses.

Our operations are subject to hazards and risks normally associated with daily operations for our data centers. Currently, we maintain insurance policies for our equipment, but we do not maintain any business interruption insurance or third-party liability insurance. The insurance policies for our equipment may only be sufficient to cover a portion of the total value of all equipment in the event that losses occur. Insurance companies in China currently do not offer as extensive an array of insurance products as insurance companies do in more developed economies. The occurrence of any events not covered by our limited insurance coverage may result in interruption of our operations and subject us to significant losses or liabilities. In addition, any losses or liabilities that are not covered by our current insurance policies or are not insured at all may have a material adverse effect on our business, financial condition and results of operations.

The consummation of the proposed going-private transaction is uncertain, and the announcement and pendency of the transaction could materially and adversely affect our business, results of operations and financial condition and the market price of our ADSs.

Our board of directors received a proposal letter with respect to a going-private transaction in April 2022 from the Hina Group and Industrial Bank Co., Ltd., Shanghai Branch to acquire all outstanding shares of the Company (the “April Proposal”) and received a preliminary non-binding proposal letter from Mr. Sheng Chen, our co-chairperson, in September 2022 (the “September Proposal”). See “Item 4. Information on the Company—A. History and Development of the Company.” There can be no assurance that any definitive offer will be made, that any agreement will be executed or that the proposed transaction or any other transaction will be approved or consummated. The process of consummating the proposed going-private transaction or any other significant strategic transaction involving our company could cause disruptions in our business and divert our management’s attention and other resources from day-to-day operations, which could have an adverse effect on our business, results of operations and financial condition. Additionally, current and prospective employees and members of management could become uncertain about their future roles with us if in the event the going-private transaction is completed. This uncertainty could adversely affect our ability to retain and hire employees and members of management. In addition, the announcement and pendency of any going-private transaction could have an adverse effect on our relationships with customers and third-party service providers. If completed, the going-private transaction will result in us becoming a privately-held company and our ADSs will no longer be listed on the Nasdaq. If the going-private transaction is not completed, you will not receive the proposed transaction consideration and the price of our ADSs could decline. Additionally, the ongoing business of our company could be adversely affected and, without realizing the benefits of having completed the going-private transaction, our company will be subject to a number of risks, including payment of certain costs relating to the going-private transaction, even if the going-private transaction is not completed, such as legal, financial advisor and printing fees.

Risks Related to Our Corporate Structure

There are substantial uncertainties regarding the interpretation and application of current and future PRC laws, regulation, and rules relating to the agreements that establish the variable interest entities structure for our operations in China, including potential future actions by the PRC government, which could affect the enforceability of our contractual arrangements with the variable interest entities, and consequently, significantly affect our financial condition and results of operations. If the PRC government finds the agreements with the variable interest entities non-compliant with relevant PRC laws, regulations, and rules, or these laws, regulations, and rules or the interpretation thereof change in the future, we could be subject to severe penalties or be forced to relinquish our interest in the variable interest entities.

The PRC government regulates telecommunications-related businesses through strict business licensing requirements and other government regulations. These laws and regulations also include limitations on foreign ownership of PRC companies that engage in telecommunications-related businesses. Specifically, pursuant to the 2021 Negative List (as defined below), foreign investors are not allowed to own more than a 50% equity interest in any PRC company engaging in value-added telecommunications businesses (except for e-commerce, domestic multi-party communications services, information storage and re-transmission services, and call center services). See “Item 4. Information on the Company—B. Business Overview—Regulations—Regulations on Foreign Investment in Telecommunications Enterprises.”

45

Because we are a Cayman Islands company, we are classified as a foreign enterprise under PRC laws and regulations, and our wholly-owned PRC subsidiaries, VNET Data Center Co., Ltd., or VNET China, Joytone Infotech Co., Ltd., or SZ Zhuoaiyi, Abitcool (China) Broadband Inc., or aBitCool DG, and Shanghai Edge Connect Technology Co., Ltd., or SH Edge Connect, are foreign-invested enterprises, or FIEs. We do not have equity ownership in the variable interest entities. To comply with PRC laws and regulations, we conduct our business in China through contractual arrangements with the variable interest entities and their shareholders. These contractual arrangements allow us to direct the activities of the variable interest entities and their subsidiaries that most significantly impact the economic performance of such entities, and enable us to receive substantially all of the economic benefits of our consolidated affiliated entities in consideration for the services provided by our wholly-owned PRC subsidiaries, and have an exclusive option to purchase all of the equity interest in the variable interest entities when permissible under PRC laws. For a description of these contractual arrangements, see “Item 7. Major Shareholders and Related Party Transactions—B. Related Party Transactions—Contractual Arrangements with the Variable Interest Entities and Their Shareholders.” If the PRC government deems that our contractual arrangements with the consolidated affiliated entities do not comply with PRC regulatory restrictions on foreign investment in the relevant industries, or if these regulations or the interpretation of existing regulations change or are interpreted differently in the future, we could be subject to severe penalties or be forced to relinquish our interests in those operations. Our shares may decline in value and become worthless, if we are unable to assert our contractual control right over the assets of our wholly-owned PRC subsidiaries and the consolidated affiliated entities that conduct all or substantially all of our operations. Our holding company in the Cayman Islands, the consolidated affiliated entities, and investors of our company face uncertainty about potential future actions by the PRC government authorities that could affect the enforceability of the contractual arrangements with the consolidated affiliated entities and consequently, significantly affect the financial performance of the consolidated affiliated entities and our company as a group.

The MIIT issued a circular in July 2006 requiring foreign investors to set up an FIE and obtain a value-added telecommunications business operating license, or the VAT License, in order to conduct any value-added telecommunications business in China. Pursuant to this circular, a domestic license holder is prohibited from leasing, transferring or selling the license to foreign investors in any form, and from providing any assistance, including resources, sites or facilities, to foreign investors that conduct value-added telecommunications business in China illegally. Furthermore, the relevant trademarks and domain names that are used in the value-added telecommunications business must be owned by the local license holder or its shareholder. The circular further requires each license holder to have the necessary facilities for its approved business operations and to maintain such facilities in the regions covered by its license. In addition, all value-added telecommunications service providers are required to maintain network and information security in accordance with the standards set forth under relevant PRC regulations. Companies in violation of the circular will be ordered by relevant authorities to take remedial actions within a specific period and licenses may be withdrawn if such remedial actions cannot be completed within the specific period. As of the date of this annual report, we have not been notified by relevant authorities regarding any violation of the circular when conducting the value-added telecommunications business.

There are substantial uncertainties regarding the interpretation and application of PRC laws and regulations, including, but not limited to, the laws and regulations governing our business, or the enforcement and performance of our contractual arrangements with the consolidated affiliated entities, including but not limited to VNET Technology, BJ iJoy, HuLianXinCheng Network and SH Zhiyan. These laws and regulations may be subject to change, and their official interpretation and enforcement may involve substantial uncertainty. Due to the uncertainty and complexity of the regulatory environment, we cannot assure you that we would always be in full compliance with applicable laws and regulations, the violation of which may have adverse effect on our business and our reputation.

46

In April 2024, as part of our corporate governance improvement initiative, we revisited contractual arrangements with certain VIEs and their respective shareholders and entered into a series of amended and restated contractual agreements to replace and supersede in their entirety the prior contractual agreements entered into years ago. As of the date of this annual report, Han Kun Law Offices, our PRC legal counsel, based on its understanding of the relevant laws and regulations, is of the opinion that as of the date of this annual report, each of the contracts composing the contractual arrangements among us, our wholly-owned PRC subsidiaries, the variable interest entities and their shareholders is valid, legally binding and enforceable upon each party of such agreements under PRC laws and regulations, and does not result in any violation of PRC laws or regulations currently in effect. However, we have been advised by our PRC legal counsel that there are substantial uncertainties regarding the interpretation and application of current and future PRC laws and regulations, including the Overseas Listing Regulations, the telecommunications circular described above and the Telecommunications Regulations of the PRC, and the relevant regulatory measures concerning the telecommunications industry, and there can be no assurance that the PRC government authorities will take a view that is consistent with the opinion of our PRC legal counsel. Therefore, we cannot assure you that the PRC government authorities that regulate providers of data center service and other telecommunication services and other participants in the telecommunications industry would agree that our corporate structure or any of the above contractual arrangements comply with PRC licensing, registration or other regulatory requirements, with existing policies or with requirements or policies that may be adopted in the future. PRC laws and regulations governing the validity of these contractual arrangements are uncertain and the relevant government authorities have discretion in interpreting these laws and regulations.

If our corporate and contractual structure is deemed by the MIIT, or other regulators having competent authority, to be illegal, either in whole or in part, or if these regulations or the interpretation of existing regulations change or are interpreted differently in the future, we may lose control of the consolidated affiliated entities and have to modify such structure to comply with regulatory requirements. However, we cannot assure you that we can achieve this without material disruption to our business. Further, if our corporate and contractual structure is found to be in violation of any existing or future PRC laws or regulations, the relevant regulatory authorities would have the discretion in dealing with such violations in accordance with applicable laws, including:

revoking our consolidated affiliated entities’ business and operating licenses;
levying fines on our consolidated affiliated entities;
confiscating any of our consolidated affiliated entities’ income that they deem to be obtained through illegal operations;
shutting down a portion or all of our consolidated affiliated entities’ networks and servers;
discontinuing or restricting our consolidated affiliated entities’ operations in China;
imposing conditions or requirements with which our consolidated affiliated entities may not be able to comply;
requiring our consolidated affiliated entities to restructure our corporate and contractual structure, including terminating the contractual arrangement with the variable interest entities and deregistering the equity pledges of the variable interest entities, which in turn would affect our ability to consolidate, derive economic interests from, or exert effective control over the variable interest entities;
restricting or prohibiting our consolidated affiliated entities use of the proceeds from overseas offering to finance our PRC affiliated entities’ business and operations; and
taking other regulatory or enforcement actions that could be harmful to our consolidated affiliated entities’ business.

47

The imposition of any of these penalties would result in a material and adverse effect on our ability to conduct our business. In addition, it is unclear what impact the PRC government actions would have on us and on our ability to consolidate the financial results of the variable interest entities in our consolidated financial statements, if the PRC government authorities were to find our legal structure and contractual arrangements to be non-compliant with PRC laws and regulations. We also cannot be certain that equity interests in the variable interest entities will be disposed of in accordance with the contractual arrangements among our PRC subsidiaries, the variable interest entities and the nominee shareholders of the variable interest entities. In addition, new PRC laws, regulations, and rules may be introduced to impose additional requirements, posing additional challenges to our corporate structure and contractual arrangements. If the imposition of any of these government actions causes us to lose our right to direct the activities of the variable interest entities or our right to receive substantially all the economic benefits and residual returns from the variable interest entities and we are not able to restructure our ownership structure and operations in a satisfactory manner, we would no longer be able to consolidate the financial results of the variable interest entities in our consolidated financial statements. Furthermore, in connection with litigation, arbitration or other judicial or dispute resolution proceedings, assets under the name of any of record holder of equity interest in the variable interest entities, including such equity interest, may be put under court custody. As a consequence, we cannot be certain that the equity interest will be disposed pursuant to the contractual arrangement or ownership by the record holder of the equity interest. Occurrence of any of these events could materially and adversely affect our business, financial condition and results of operations. In addition, if the imposition of any of these penalties or requirement to restructure our corporate structure causes us to lose the rights to direct the activities of the variable interest entities or our right to receive their economic benefits, we would no longer be able to consolidate such variable interest entities in our consolidated financial statements in accordance with U.S. GAAP. In addition, our shares may decline in value or become worthless if we are unable to assert our contractual control rights over the assets of the VIEs that conduct all or substantially all of our operations. However, we do not believe that such actions would result in the liquidation or dissolution of our company, our wholly-owned subsidiaries in China or the variable interest entities or their subsidiaries. For the years ended December 31, 2021, 2022 and 2023, our consolidated affiliated entities contributed most of our total net revenues.

Our contractual arrangements with the variable interest entities may result in adverse tax consequences to us.

We could face material and adverse tax consequences if the PRC tax authorities determine that our contractual arrangements with the variable interest entities were not made on an arm’s length basis and may adjust our income and expenses for PRC tax purposes by requiring a transfer pricing adjustment. A transfer pricing adjustment could adversely affect us by (i) resulting in a reduction of expense deductions recorded by the VIEs for PRC tax purposes, which could in turn increase their tax liabilities without reducing their respective tax expenses, which could further result in late payment fees and other penalties to the variable interest entities for underpaid taxes; or (ii) limiting the ability of the variable interest entities to obtain or maintain preferential tax treatments and other financial incentives. Under the PRC Enterprise Income Tax Law, or the EIT Law, an enterprise must submit its annual tax return together with information on related-party transactions to the PRC tax authorities. The PRC tax authorities may impose reasonable adjustments on taxation if they have identified any related party transactions that are inconsistent with arm’s-length principles. For example, the PRC tax authorities could request that the VIEs adjust their taxable income upward for PRC tax purposes. Such adjustment could adversely affect us by increasing the VIEs’ tax expenses without reducing our subsidiaries’ tax expenses, which could subject the VIEs to interest due on late payments and other penalties for under-payment of taxes.

48

We rely on contractual arrangements with the variable interest entities and their shareholders for our China operations, which may not be as effective as direct ownership in providing operational control. Any failure by the variable interest entities or their shareholders to perform their obligations under our contractual arrangements with them would have a material adverse effect on our business.

Due to certain restrictions under the PRC laws on foreign ownership of entities engaged in data center service and other telecommunications value-added services, we conduct our operations in China through contractual arrangements among us, our wholly-owned PRC subsidiaries, the variable interest entities and their shareholders. We do not have any equity interest in the consolidated affiliated entities. However, as a result of these contractual arrangements, we have consolidated the financial information of the consolidated affiliated entities in our consolidated financial statements in accordance with U.S. GAAP. We rely on contractual arrangements with the variable interest entities and their shareholders to operate our business in China. For a description of these contractual arrangements, see “Item 7. Major Shareholders and Related Party Transactions—B. Related Party Transactions—Contractual Arrangements with the Variable Interest Entities and Their Shareholders.” Most of our revenues are attributed to our consolidated affiliated entities. These contractual arrangements may not be as effective as direct ownership in providing us with control over the variable interest entities. For example, the consolidated affiliated entities and their shareholders could breach their contractual arrangements with us by, among other things, failing to operate our business in an acceptable manner or taking other actions that are detrimental to our interests. If our consolidated affiliated entities or their shareholders fail to perform their respective obligations under these contractual arrangements, our recourse to the assets held by our consolidated affiliated entities is indirect and we may have to incur substantial costs and expend significant resources to enforce such arrangements in reliance on legal remedies under PRC laws, including seeking specific performance or injunctive relief, and claiming damages. These remedies may not always be effective, particularly in light of uncertainties in the PRC legal system.

All of these contractual arrangements are governed by PRC laws and provide for the resolution of disputes through arbitration in the PRC. Accordingly, these contracts would be interpreted in accordance with PRC laws and any disputes would be resolved in accordance with PRC legal procedures. Uncertainties in the PRC legal system could limit our ability to enforce these contractual arrangements. See “Item 3. Key Information—D. Risk Factors—Risks Related to Doing Business in China—Uncertainties with respect to the PRC legal system could limit legal protections available to you and us.” Meanwhile, there are very few precedents and little formal guidance as to how contractual arrangements in the context of a VIE should be interpreted or enforced under PRC laws. There remain significant uncertainties regarding the ultimate outcome of such arbitration should legal action become necessary. In addition, rulings by arbitrators are final, parties cannot appeal the arbitration results in courts, and if the losing parties fail to carry out the arbitration awards within a prescribed time limit, the prevailing parties may only enforce the arbitration awards in PRC courts through arbitration award recognition proceedings, which would require additional expenses and delay. In the event that we are unable to enforce these contractual arrangements, or if we suffer significant time delays or other obstacles in the process of enforcing these contractual arrangements, it would be very difficult to exert effective control over the variable interest entities. As a result, our ability to conduct our business may be materially and adversely affected, and we may not be able to consolidate the financial results of the relevant affiliated entities into our consolidated financial statements in accordance with the U.S. GAAP, which may materially and adversely affect our results of operations and damage our reputation. See “Item 3. Key Information—D. Risk Factors—Risks Related to Doing Business in China—Uncertainties with respect to the PRC legal system could limit legal protections available to you and us.”

49

The shareholders of the variable interest entities may have potential conflicts of interest with us, which may materially and adversely affect our business and financial condition.

We conduct our operations in China through contractual arrangements among us, our wholly-owned PRC subsidiaries, the variable interest entities and their shareholders and we rely on the shareholders of the variable interest entities to abide by the obligations under such contractual arrangements. In particular, VNET Technology, is 95% owned by Mr. Sheng Chen, our founder and co-chairperson and 5% owned by Mr. Jun Zhang, our co-founder. Mr. Sheng Chen is also the ultimate shareholder of VNET Group, Inc. The interests of Mr. Sheng Chen and Mr. Jun Zhang as the shareholders of VNET Technology may differ from the interests of our company as a whole, as what is in the best interests of VNET Technology may not be in the best interests of our company. We cannot assure that when conflicts of interest arise, any or all of these individuals will act in the best interests of our company or that conflicts of interest will be resolved in our favor. In addition, these individuals may breach or cause the variable interest entities and their subsidiaries to breach or refuse to renew the existing contractual arrangements with us.

Currently, we do not have arrangements to address potential conflicts of interest the shareholders of the VIEs may encounter, on one hand, and as a beneficial owner of our company, on the other hand; provided that we could, at all times, exercise our option under the optional share purchase agreement to cause them to transfer all of their equity ownership in the VIEs to a PRC entity or individual designated by us as permitted by the then applicable PRC laws. In addition, if such conflicts of interest arise, we could also, in the capacity of attorney-in-fact of the then existing shareholders of the VIEs as provided under the power of attorney, directly appoint new directors of the VIEs. We rely on the shareholders of the variable interest entities to comply with (i) the laws of the PRC, which protect contracts and provide that directors and executive officers owe a duty of loyalty to our company and require them to avoid conflicts of interest and not to take advantage of their positions for personal gains, and (ii) the laws of the Cayman Islands, which provide that directors have a duty to act in good faith in the best interests of the company, a duty not to make a personal profit based on his or her position as director (unless the company permits him or her to do so), a duty not to put himself or herself in a position where the interests of the company conflict with his or her personal interest or his or her duty to a third party and a duty to exercise powers for the purpose for which such powers were intended. A director of a Cayman Islands company also owes to the company a duty to exercise skills they actually possess and such care and diligence that a reasonably prudent person would exercise in comparable circumstances. However, the legal frameworks of China and Cayman Islands do not provide guidance on resolving conflicts in the event of a conflict with another corporate governance regime. If we cannot resolve any conflicts of interest or disputes between us and the shareholders of the variable interest entities, we would have to rely on legal proceedings, which could result in disruption of our business and subject us to substantial uncertainty as to the outcome of any such legal proceedings.

We may lose the ability to use and enjoy assets held by the variable interest entities that are material to the operation of certain portion of our business if the variable interest entities go bankrupt or become subject to a dissolution or liquidation proceeding.

As part of our contractual arrangements with the variable interest entities, the variable interest entities and their subsidiaries hold certain assets that are material to the operation of our business, including intellectual property, premises and licenses. If the variable interest entities go bankrupt and all or part of its assets become subject to liens or rights of third-party creditors, we may be unable to continue some or all of our business activities, which could materially and adversely affect our business, financial condition and results of operations. Under the contractual arrangements, the variable interest entities may not, in any manner, sell, transfer, mortgage or dispose of their assets or legal or beneficial interests in the business without our prior consent. If the variable interest entities undergo a voluntary or involuntary liquidation proceeding, independent third-party creditors may claim rights to some or all of these assets, thereby hindering our ability to operate our business, which could materially and adversely affect our business, financial condition and results of operations.

50

If the chops of our PRC subsidiaries and the VIEs are not kept safely, are stolen or are used by unauthorized persons or for unauthorized purposes, the corporate governance of these entities could be severely and adversely compromised.

In China, a company chop or seal serves as the legal representation of the company towards third parties even when unaccompanied by a signature. Each legally registered company in China is required to maintain a company chop, which must be registered with the local Public Security Bureau. In addition to this mandatory company chop, companies may have several other chops which can be used for specific purposes. The chops of our PRC subsidiaries and VIEs are generally held securely by personnel designated or approved by us in accordance with our internal control procedures. To the extent those chops are not kept safely, are stolen or are used by unauthorized persons or for unauthorized purposes, the corporate governance of these entities could be severely and adversely compromised and those corporate entities may be bound to abide by the terms of any documents so chopped, even if they were chopped by an individual who lacked the requisite power and authority to do so. In addition, if the chops are misused by unauthorized persons, we could experience disruption to our normal business operations. We may have to take corporate or legal action, which could involve significant time and resources to resolve while distracting management from our operations.

Risks Related to Doing Business in China

The Chinese government may intervene or influence operations of a China-based company, such as us, or may strengthen more control over offerings conducted overseas and foreign investment in China-based issuers, which could result in a material change in our operations and/or the value of our ordinary shares. Additionally, the PRC government has recently indicated an intent to strengthen oversight over offerings that are conducted overseas and/or foreign investment in China-based issuers, which could significantly limit or completely hinder our ability to offer or continue to offer securities to investors and cause the value of such securities to significantly decline or be worthless.

We conduct our business in China primarily through our PRC subsidiaries, the VIEs and their subsidiaries in China. Our operations in China are governed by PRC laws and regulations. The PRC government’s significant oversight over operations of a China-based company, such as us, which could result in a material adverse change in our operations and the value of our ADSs. The Chinese government may intervene or influence operations of a China-based companies, or may strengthen control over offerings conducted overseas and/or foreign investment in China-based issuers, which could result in a material change in operations of such companies, including us, and/or the value of our ADSs. For example, we and the VIEs face risks associated with regulatory approvals or filings on offshore offerings, the use of variable interest entities, anti-monopoly regulatory actions, and oversight on cybersecurity and data privacy, which may impact our ability to conduct certain businesses, accept foreign investments, or list on a United States or other foreign exchange.

In recent years, PRC government has also indicated an intent to strengthen oversight over offerings that are conducted overseas and foreign investment in China-based issuers, which could impact our ability to raise additional capital in international capital markets. See “Item 4. Information on the Company—B. Business Overview—Regulations—Regulations on M&A and Overseas Listing.” On July 6, 2021, the Opinions on Strictly Cracking Down Illegal Securities Activities in Accordance with the Law were issued, which provided that the administration and supervision of overseas-listed China-based companies will be strengthened, and the special provisions of the PRC State Council on overseas issuance and listing of shares by such companies will be revised, clarifying the responsibilities of domestic industry competent authorities and regulatory authorities. See “Item 3. Key Information—D. Risk Factors—Risks Related to Doing Business in China—The approval and/or other requirements of the CSRC or other PRC governmental authorities may be required in connection with an offering under PRC rules, regulations or policies, and, if required, we cannot predict whether or how soon we will be able to obtain such approval.” In addition, in recent years the PRC government has published new policies that significantly affected certain industries, and we cannot rule out the possibility that it will in the future release regulations or policies regarding our industry that could adversely affect our business, financial condition and results of operations. Any aforementioned actions could significantly limit or completely hinder our ability to offer or continue to offer securities to investors and cause the value of such securities to significantly decline or be worthless.

The approval and/or other requirements of the CSRC or other PRC governmental authorities may be required in connection with an offering under PRC rules, regulations or policies, and, if required, we cannot predict whether or how soon we will be able to obtain such approval.

On July 6, 2021, the Opinions on Strictly Cracking Down Illegal Securities Activities in Accordance with the Law were issued. These opinions emphasized the need to strengthen regulation over illegal securities activities and the supervision on overseas listings by China-based companies and proposed to take effective measures, such as promoting the development of relevant regulatory systems to deal with the risks and incidents faced by China-based overseas-listed companies.

51

On February 17, 2023, the CSRC issued the Overseas Listing Regulations, which became effective on March 31, 2023. Pursuant to the Overseas Listing Regulations, domestic companies directly or indirectly offer securities or list on overseas markets, including (i) Chinese companies limited by shares and (ii) overseas enterprises with business mainly conducted in China and intends to use its domestic equity, assets, income or other similar interests to offer securities or list on overseas markets, shall submit filing materials to CSRC within three working days after the submission of the application documents for an initial public offering overseas. For issuance of listed securities overseas after listings on the overseas market, filing materials should be submitted to CSRC within three working days after the completion of the issuance. Failure to complete the filing under the Overseas Listing Regulations or conceals any material fact or falsifies any major content in its filing documents may subject the company to administrative penalties, such as order to rectify, warnings, fines, and its controlling shareholders, actual controllers, direct officers-in-charge and other direct personnel-in-charge may also be subject to administrative penalties, such as warnings and fines. On February 17, 2023, the CSRC also issued the Notice on Administration of the Filing of Overseas Offering and Listing by Domestic Companies and held a press conference for the release of the Overseas Listing Regulations, which, among others, clarified that the companies in mainland China that have been listed overseas before March 31, 2023 are not required to file with the CSRC immediately, but these companies should complete filing with the CSRC for their refinancing activities in accordance with the Overseas Listing Regulations. Based on the foregoing and as advised by our PRC counsel, Han Kun Law Offices, we are not required to complete filing with the CSRC to maintain our listing status on the Nasdaq Global Select Market at this stage, but we may be subject to the filing requirements for our future capital raising activities under the Overseas Listing Regulations. For example, on January 3, 2024, we submitted the Initial CSRC Filings to the CSRC in connection with the closing on December 28, 2023 of the Strategic Investment from Success Flow and Choice Faith, both of which are beneficially owned by SDHG. Our CSRC Filings are now under the review of the CSRC, and as of the date of this annual report, we have not received any comments or requests from the CSRC in connection with the Initial CSRC Filings. As the Overseas Listing Regulations was newly promulgated, uncertainty remains as to its interpretation and implementation upon promulgation and how these regulations will affect our operations and future overseas offerings.

As of the date of this annual report, we have not received any inquiry, notice, warning, or sanctions regarding offshore offering from the CSRC, CAC or any other PRC governmental authorities. We cannot assure you that any new rules or regulations promulgated in the future will not impose additional requirements on us. If it is determined in the future that filings with or approval from the CSRC or other regulatory authorities or other procedures, including the cybersecurity review under the Cybersecurity Review Measures, are required for our offshore offerings, it is uncertain whether we can or how long it will take us to complete the filings or obtain such approval or complete such procedures and any such approval or completion could be rescinded or rejected. Any failure to obtain or delay in obtaining such approval or completing such procedures for our offshore offerings, or a rescission of any such approval if obtained by us, would subject us to sanctions by the CSRC or other PRC regulatory authorities for failure to complete the filings or seek approval from CSRC or other government authorization for our offshore offerings. These regulatory authorities may impose fines and penalties on our operations in China, limit our ability to pay dividends outside of China, limit our operating privileges in China, delay or restrict the repatriation of the proceeds from our offshore offerings into China or take other actions that could materially and adversely affect our business, financial condition, results of operations, and prospects, as well as the trading price of our shares. The CSRC or other PRC regulatory authorities also may take actions requiring us, or making it advisable for us, to halt our offshore offerings before settlement and delivery of the shares offered. Consequently, if investors engage in market trading or other activities in anticipation of and prior to settlement and delivery, they do so at the risk that settlement and delivery may not occur. In addition, if the CSRC or other regulatory authorities later promulgate new rules or explanations requiring that we obtain their approvals or accomplish the required filing or other regulatory procedures for our prior offshore offerings, we may be unable to obtain a waiver of such approval requirements, if and when procedures are established to obtain such a waiver. Any uncertainties or negative publicity regarding such approval requirement could materially and adversely affect our business, prospects, financial condition, reputation, and the trading price of the ADSs.

Adverse changes in political and economic policies or political or social conditions of the PRC government could have a material adverse effect on the overall economic growth of China, which could reduce the demand for our services and adversely affect our competitive position.

Most of our operations are conducted in China and most of our sales are made in China. Accordingly, our business, financial condition, results of operations and prospects are affected significantly by economic, political and legal developments in China. While the PRC economy has experienced significant growth over the past decades, there can be no assurance that the growth would be maintained or be even across sectors. Any adverse changes in the economic conditions in China, in the policies of the PRC government, or in the PRC laws and regulations, could materially and adversely affect our operations. Any severe or prolonged economic downturn could adversely affect our business and operating results, leading to reduction in demand for our products, and adversely affect our competitive position.

52

Our ability to successfully maintain or grow business operations in China depends on various factors, which are beyond our control. These factors include, among others, macro-economic and other market conditions, political stability, social conditions, measures to control inflation or deflation, changes in the rate or method of taxation, changes in laws, regulations and administrative directives or their interpretation, and changes in industry policies. If we fail to take timely and appropriate measures to adapt to any of the changes or challenges, our business, results of operations and financial condition could be materially and adversely affected. In addition, the PRC government has oversight and discretion over the conduct of our business in accordance with relevant PRC laws and regulations and may influence our operations. For example, the increased global focus on social, ethical and environmental issues may lead to China’s adoption of more stringent standards in these areas, which may adversely impact the operations of China-based companies including us. Compliance with relevant PRC laws and regulations may require significant increases in our capital expenditures and operating costs, while our failure to meet relevant requirements in accordance with applicable laws could result in a material adverse change in our business operations and/or the value of our securities.

Uncertainties with respect to the PRC legal system could limit legal protections available to you and us.

We conduct most of our business through our PRC subsidiaries and consolidated affiliated entities in China. Our operations in China are governed by PRC laws and regulations. Our PRC subsidiaries are FIEs and are subject to laws and regulations applicable to foreign investment in China and, in particular, laws applicable to FIEs. The PRC legal system is evolving rapidly, and the PRC governmental authorities may continue to promulgate new laws and regulations regulating our business. For example, on December 29, 2023, the Standing Committee of the National People’s Congress published the revised PRC Company Law, which will take effect on July 1, 2024. The revised PRC Company Law provides that the registered capital of a limited liability company shall be paid up within five years after the establishment of such company by its shareholders in accordance with its articles of association. We cannot assure you that our business operations would not be deemed to violate any existing or future PRC laws or regulations, which in turn may limit or restrict us, and could materially and adversely affect our business and operations. In addition, rules and regulations in China can change quickly, therefore, our assertions and beliefs of the risks imposed by the Chinese legal and regulatory system cannot be certain.

The PRC legal system is a civil law system based on written statutes. Unlike the common law system, there is a limited volume of published court decisions which may be cited for reference but not binding on subsequent cases and have limited precedential value unless the Supreme People’s Court otherwise provides. Since late 1970s, the PRC government has been developing a comprehensive system of laws and regulations governing economic matters in general. The overall effect of legislation over the past several decades has significantly enhanced the protections afforded to various forms of foreign investments in China. Our PRC subsidiaries and the VIEs are subject to various PRC laws and regulations generally applicable to companies in China. However, as these laws and regulations are relatively new, and because of the limited volume of published decisions and their nonbinding nature, the interpretation and enforcement of these laws and regulations involve uncertainties.

In addition, the PRC legal system is based in part on government policies and internal rules, some of which may not be published on a timely basis or at all, and some of which may have a retroactive effect. As a result, we may not be aware of our violation of these policies and rules until sometime after the violation. From time to time, we may have to resort to administrative and court proceedings to enforce our legal rights. The administrative and court proceedings may be protracted, resulting in substantial costs and diversion of resources and management attention. However, since PRC administrative and court authorities have significant discretion in interpreting and implementing statutory and contractual terms, it may be difficult to evaluate the outcome of administrative and court proceedings and the level of legal protection we enjoy. These uncertainties may also impede our ability to enforce the contracts we have entered into and could materially and adversely affect our business, financial condition, and results of operations.

53

It may be difficult to effect service of process upon us, our directors or our executive officers that reside in China, or to conduct investigations or collect evidence within China, or to enforce any judgments obtained from non-PRC courts or bring actions against them or us in China.

Certain of our directors and executive officers reside in China. In addition, many of our assets and those of our directors and executive officers are located in China. The PRC does not have treaties providing for the reciprocal recognition and enforcement of judgments of courts with the United States, the United Kingdom, Japan and many other jurisdictions. As a result, it may not be possible for investors to serve process upon us or those persons in China, or to enforce against us or them in China, any judgments obtained from non-PRC jurisdictions. As such, shareholder claims or regulatory investigations that are common in the United States may be difficult to pursue as a matter of law or practicality in China.

Due to jurisdictional limitations, matters of comity and various other factors, the ability of U.S. authorities to investigate and bring enforcement actions against companies may be limited in foreign jurisdictions, including China. For example, in China, there are significant legal requirements and other obstacles to providing information needed for regulatory investigations or litigation initiated outside China. Although the authorities in China may establish a regulatory cooperation mechanism with the securities regulatory authorities of another country or region to implement cross-border supervision and administration, such cooperation with the securities regulatory authorities in the United States may not be efficient in the absence of a mutual and practical cooperation mechanism. Furthermore, according to Article 177 of the PRC Securities Law, which became effective in March 2020, no overseas securities regulator is allowed to directly conduct investigations or evidence collection activities within the territory of the PRC. The Confidentiality and Archives Management Provisions, which became effective on March 31, 2023, provides that the investigation and evidence collection in relation to the oversea securities offering and listing of the PRC domestic companies by the overseas securities regulatory authorities and relevant authorities shall be conducted through the cross-border cooperation mechanism for supervision and administration and the PRC domestic companies shall obtain the prior consent from the CSRC or relevant authorities before cooperating with such overseas securities regulatory authorities or relevant authorities in connection with relevant inspections or investigations or providing relevant documents to such overseas securities regulatory authorities or relevant authorities. The inability of an overseas securities regulator to directly conduct investigations or evidence collection activities within China may further increase difficulties faced by you in protecting your interests.

Uncertainties exist with respect to the interpretation and implementation of the PRC Foreign Investment Law and how it may impact the viability of our current corporate structure, corporate governance and business operations.

On January 1, 2020, the PRC Foreign Investment Law, as well as the Regulations for Implementation of the Foreign Investment Law of the People’s Republic of China, or the Implementation Regulations, came into effect and replaced the trio of prior laws regulating foreign investment in China, namely, the Sino-foreign Equity Joint Venture Enterprise Law, the Sino-foreign Cooperative Joint Venture Enterprise Law and the Wholly Foreign-invested Enterprise Law, together with their implementation rules and ancillary regulations.

The Foreign Investment Law and the Implementation Regulations embody an expected PRC regulatory trend to rationalize its foreign investment regulatory regime in line with prevailing international practice and the legislative efforts to unify the corporate legal requirements for both foreign and domestic investments. However, since they are relatively new, uncertainties still exist in relation to their interpretation and implementation. For instance, under the Foreign Investment Law, “foreign investment” refers to the investment activities directly or indirectly conducted by foreign individuals, enterprises or other entities in China. Though it does not explicitly classify contractual arrangements as a form of foreign investment, there is no assurance that foreign investment via contractual arrangement would not be interpreted as a type of indirect foreign investment activities under the definition in the future. In addition, the definition contains a catch-all provision which includes investments made by foreign investors through means stipulated in laws or administrative regulations or other methods prescribed by the State Council. Therefore, it still leaves leeway for future laws, administrative regulations or provisions promulgated by the State Council to provide for contractual arrangements as a form of foreign investment. In any of these cases, it will be uncertain whether our contractual arrangements will be deemed to be in violation of the market access requirements for foreign investment under the PRC laws and regulations. The “variable interest entity” structure, or VIE structure, has been adopted by many PRC-based companies, including us, to obtain necessary licenses and permits in the industries that are currently subject to foreign investment restrictions in China. See “Item 3. Key Information - D. Risk Factors—Risks Related to Our Corporate Structure” and “Item 4. Information on the Company—C. Organizational Structure.”

54

Furthermore, if future laws, administrative regulations or provisions prescribed by the State Council mandate further actions to be taken by companies with respect to existing contractual arrangements, we may face substantial uncertainties as to whether we can complete such actions in a timely manner, or at all. Failure to take timely and appropriate measures to cope with any of these or similar regulatory compliance challenges could materially and adversely affect our current corporate structure, corporate governance and business operations. In the worst-case scenario, we may be required to unwind our existing contractual arrangements and/or dispose of the relevant business operations, which could have a material adverse effect on our current corporate structure, corporate governance, business, financial condition, results of operations and prospects.

We may rely on dividends paid by our operating subsidiaries to fund cash and financing requirements, and limitations on the ability of our operating subsidiaries to make payments to us could have a material adverse effect on our ability to conduct our business and fund our operations.

We are a holding company incorporated under the laws of the Cayman Islands and conduct our business primarily through our operating subsidiaries and our consolidated affiliated entities, most of which are limited liability companies established in China. We may rely on dividends paid by our subsidiaries for our cash needs, including the funds necessary to pay dividends and other cash distributions to our shareholders, to service any debt we may incur and to pay our operating expenses. The payment of dividends by entities organized in China is subject to limitations. In particular, regulations in China currently permit payment of dividends only out of accumulated profits as determined in accordance with the PRC accounting standards and regulations. Our PRC subsidiaries are also required to set aside at least 10% of their after-tax profit based on PRC accounting standards each year to their statutory reserves until the accumulative amount of such reserves reaches 50% of their registered capital. These reserves are not distributable as cash dividends. Furthermore, any portion of its after-tax profits that a subsidiary has allocated to its staff welfare and bonus fund at the discretion of its board of directors is also not distributable as cash dividends. Moreover, if our operating subsidiaries incur any debt on their own behalf in the future, the instruments governing the debt may restrict their ability to pay dividends or make other distributions to us. Any limitation on the ability of our operating subsidiaries, including VNET China, to distribute dividends and other distributions to us could materially and adversely limit our ability to make investments or acquisitions that could be beneficial to our businesses, pay dividends or otherwise fund and conduct our businesses. In addition, the PRC tax authorities may require us to adjust our taxable income under the contractual arrangements our WFOEs currently have in place with the VIEs in a manner that would materially and adversely affect their ability to pay dividends and other distributions to us.

In January 2017, SAFE promulgated the Circular on Further Improving Reform of Foreign Exchange Administration and Optimizing Genuineness and Compliance Verification, or SAFE Circular 3, which stipulates several capital control measures with respect to the outbound remittance of profit from domestic entities to offshore entities, including (i) under the principle of genuine transactions, banks shall check board resolutions regarding profit distribution, original copies of tax filing records and audited financial statements; and (ii) domestic entities shall hold income to account for previous years’ losses before remitting any profits. Moreover, pursuant to SAFE Circular 3, domestic entities shall make detailed explanations of their sources of capital and utilization arrangements, and provide board resolutions, contracts and other proof when completing the registration procedures in connection with any outbound investment.

If we fail to acquire, obtain or maintain applicable telecommunications licenses, or are deemed by relevant governmental authorities to be operating without full compliance with the laws and regulations, our business would be materially and adversely affected.

Pursuant to the PRC Telecommunications Regulations promulgated in September 2000 and amended in July 2014 and February 2016, respectively, telecommunications businesses are divided into (i) basic telecommunications businesses, which provide public network infrastructure, public data transmission and basic voice communications services, and (ii) value-added telecommunications businesses which provide telecommunications and information services through the public network infrastructure. If the value-added telecommunications services cover two or more provinces, autonomous regions or municipalities, such services must be approved by the MIIT and the service provider is required to obtain a cross-regional value-added telecommunications operation license, or the Cross-Regional VAT License ; if the value - added telecom operators with service coverage within a province, an autonomous region or a municipality, such services must be approved by the telecommunications administration authorities of the province, autonomous region or municipality, and the service provider is required to obtain a value - added telecommunications operation license, or the Provincial VAT License.

55

Some of our subsidiaries and the key subsidiaries of the variable interest entities have obtained the Cross-Regional or Provincial VAT Licenses issued by competent government agencies. See “Item 4. Information on the Company—B. Business Overview—Regulations—Regulations on Value-Added Telecommunications Business—Value-added Telecommunications Services.” Moreover, the MIIT or local counterpart does not approve any expansion of authorization by an internet data center operator to its subsidiaries, and it does not allow any such subsidiary of an internet data center operator to renew its current authorization in the future. Instead, the MIIT and local counterpart requires such subsidiaries to apply for their own VAT Licenses to provide internet data center service. As of the date of this annual report, all of our applicable subsidiaries and the variable interest entities’ applicable subsidiaries have obtained their own Cross-Regional or Provincial VAT licenses which are material for conducting our internet data center business. However, we cannot assure you that PRC governmental authorities will continue to deem our hosting service and any of our newly developed technologies, network and services used in our business as a type of value-added telecommunications business covered under the Cross-Regional or Provincial VAT Licenses issued and currently held by our subsidiaries and the variable interest entities’ subsidiaries. Furthermore, we cannot rule out the possibility that PRC legislators or governmental authorities will promulgate any new laws or regulations or update the current and existing laws and regulations which may clearly define or categorize our hosting service and any of our newly developed technologies, network and services used in our business as a type of basic telecommunication business, which is not covered by our VAT Licenses. As we expand our networks across China, it is also possible that the MIIT or relevant authorities, in the future, may deem our operations to have exceeded the terms of our existing licenses. Further, we cannot assure you that our subsidiaries and the variable interest entities’ subsidiaries that currently hold the Cross-Regional or Provincial VAT Licenses will be able to successfully renew their value-added telecommunications business operation licenses upon the expiration, nor can we ensure that we will be able to obtain any other licenses necessary for us to carry out our business, or that our existing licenses will continue to cover all aspects of our operations upon their renewal.

The PRC government has adopted various regulations governing the internet access services provided by enterprises engaged in the internet data center, or IDC, and internet service provider, or ISP, services, including requirements related to capital, personnel, facility, equipment and licenses, as well as territorial and business scope. In addition, such regulations prohibit ISP service providers from providing internet access services to enterprises or individuals that have not obtained operation licenses or completed required filings. If any of our customers use our services without obtaining required licenses or completing required filings, we may be subject to penalties.

Further, in order to meet customer demand in some of our existing and new markets, we need to expand existing data centers, lease new facilities or obtain suitable land to build new data centers. Such construction projects are subject to broad and strict government supervision and approval procedures in mainland China. Under PRC laws, construction projects must receive regulatory approval from various governmental authorities, including but not limited to project approvals and filings, construction land and project planning approvals, environment protection approvals, energy conservation review opinion, construction commencement permit and land use right certificate. In addition, construction projects need to go through inspection and acceptance procedures with local construction authorities and receive relevant approvals after the completion of a project. Failure to obtain all necessary approvals and permits for a construction project in a timely manner may subject us to fines, suspension of construction or being prohibited from using such construction, rectification within a time limit, or being required to vacate from the relevant constructions. We are applying for requisite approvals on a rolling basis based on our business needs and the status of our data center projects; while we endeavor to obtain the required regulatory approvals for the development and operation of our data centers (including fixed asset investment project filings and conducting energy conservation examinations of our data center construction projects to meet the requirements under national and local laws and regulations), we cannot assure you that all of our data centers have met the requirements or that we have obtained or will obtain all relevant approvals on a timely basis. Any unfavorable determinations by the competent PRC government authorities that we lack requisite approvals to commence or continue any construction projects or maintain operations of certain data centers, may result in a material adverse impact on our business operation and financial conditions. For detailed discussion, see “Item 3. Key Information—D. Risk Factors—Risks Related to Our Business and Industry—Delays in the construction of new data centers or the expansion of existing data centers could involve significant risks to our business.”

In addition, new laws, regulations or government interpretations may also be promulgated from time to time to regulate the hosting service or any of our related technology or services, which may require us to obtain additional, or expand existing, operating licenses or permits. Any of these factors could result in our disqualification from carrying out our current business, causing significant disruption to our business operations which may materially and adversely affect our business, financial condition and results of operations.

56

If the PCAOB is prevented from fully evaluating audits and quality control procedures of our auditor, investors may be deprived of the benefits of such PCAOB inspections.

Inspections of certain registered public accounting firms that the PCAOB has conducted in mainland China and Hong Kong have identified deficiencies in those firms’ audit procedures and quality control procedures, which may be addressed as part of the inspection process to improve future audit quality. The lack of PCAOB inspections in China in the past made it difficult to evaluate the effectiveness of our auditor’s audit procedures or quality control procedures as compared to auditors that were subject to PCAOB inspections, although we except the effectiveness of audit procedures or quality control procedures conducted by auditors in China will gradually improve, given the ability of PCAOB to be able to conduct inspection of such auditor firms since 2022. Nevertheless, investors may lose confidence in our reported financial information and procedures and the quality of our financial statements due to the historical reasons. As part of our continued efforts to ensure accuracy of our financial reporting, our audit committee periodically communicates with our independent auditor to oversee and evaluate the audit procedures and status. However, we cannot assure you that the measures our audit committee has taken or will take in the future will be effective.

Our ADSs may be prohibited from trading in the United States under the HFCA Act in the future if the PCAOB is unable to inspect or investigate completely auditors located in China. The delisting of our ADSs, or the threat of their being delisted, may materially and adversely affect the value of your investment.

Pursuant to the Holding Foreign Companies Accountable Act, or the HFCA Act, if the SEC, determines that a company retains a foreign accounting firm that cannot be subject to inspections by the PCAOB for two consecutive years, the SEC will prohibit its securities from being traded on a national securities exchange or in the over-the-counter trading market in the United States. On December 16, 2021, the PCAOB issued a report relaying to the SEC its determinations that it was unable to inspect or investigate completely registered public accounting firms in mainland China and Hong Kong. In March 2022, the SEC issued its first “Conclusive list of issuers identified under the HFCA Act” indicating that those companies were formally subject to the delisting provisions. In May 2022, we were conclusively identified by the SEC under the HFCA Act due to the fact that our auditor was located in mainland China and could not be inspected by the PCAOB. For more details, see https://www.sec.gov/hfcaa.

On August 26, 2022, the PCAOB signed with the CSRC and the Ministry of Finance of the PRC a Statement of Protocol, which gives the PCAOB sole discretion to select the firms, audit engagements and potential violations it inspects and investigates and put in place procedures for PCAOB inspectors and investigators to view complete audit work papers with all information included and for the PCAOB to retain information as needed. On December 15, 2022, the PCAOB issued a report that vacated its December 16, 2021 determination and removed mainland China and Hong Kong from the list of jurisdictions where it was unable to inspect or investigate completely registered public accounting firms. Each year, the PCAOB will determine whether it can inspect and investigate completely audit firms in mainland China and Hong Kong, among other jurisdictions.

If the PCAOB determines in the future that it no longer has full access to inspect and investigate completely accounting firms in mainland China and Hong Kong and we continue to use an accounting firm headquartered in one of these jurisdictions to issue an audit report on our financial statements filed with the SEC, we would be identified as a Commission-Identified Issuer following the filing of the annual report on Form 20-F for the relevant fiscal year. There can be no assurance that we would not be identified as a Commission-Identified Issuer for any future fiscal year, and if we were so identified for two consecutive years, we would become subject to the prohibition on trading under the HFCA Act. Such lack of inspection could cause trading in our securities to be prohibited under the HFCA Act and ultimately result in a determination by a securities exchange to delist our securities. If our shares and ADSs are prohibited from trading in the United States, there is no certainty that we will be able to list on a non-U.S. exchange or that a market for our shares will develop outside of the United States. Such a prohibition would substantially impair your ability to sell or purchase our ADSs when you wish to do so, and the risk and uncertainty associated with delisting would cause our ADSs to significantly decline in value or become worthless. Also, such a prohibition would significantly affect our ability to raise capital on terms acceptable to us, or at all, which would have a material adverse impact on our business, financial condition, and prospects.

57

The perception among investors that China based companies such as us is at heightened risk of delisting from Nasdaq could negatively affect the market price of our securities and trading volume of our ADSs. If a delisting were to occur, we would face material adverse consequences.

The perception among investors, due to current rules and regulations relating to the ability of the PCAOB to inspect our auditors, political tensions between the United States and China, and other matters, that the Company is at heightened risk of delisting from Nasdaq, could negatively affect the market price and trading volume of our ADSs. There had in the past been media reports on deliberations within the U.S. government regarding limiting or restricting China - based companies from accessing U.S. capital markets, and delisting China - based companies from U.S. national securities exchanges. If any further such deliberations were to materialize, the resulting legislation may have a material and adverse impact on the stock performance of China - based issuers listed in the United States such as us, and there can be no assurance that we will always be able to maintain the listing of our ADSs on a national stock exchange in the U.S., such as the NYSE or the Nasdaq Stock Market, or that you will always be allowed to trade our shares or ADSs. See “Item 3. Key Information - D. Risk Factors - Risks Related to Doing Business in China - If the PCAOB is prevented from fully evaluating audits and quality control procedures of our auditor, investors may be deprived of the benefits of such PCAOB inspections.”

Additionally, any actual delisting determination could seriously decrease or eliminate the value of an investment in our ADSs. We could face substantial material adverse consequences, including, but not limited to, among other things: limited availability for market quotations for our ADSs; reduced liquidity with respect to our ADSs; a reduced number of investors willing to hold or acquire our shares or ADSs, which could negatively impact our ability to raise equity financing; an impaired ability to provide equity incentives to our employees; and limited news and analyst coverage. Additionally, many of our loan and financing agreements include a covenant that we maintain our shares listed on Nasdaq or any other stock exchange acceptable to the creditor before the maturity date. The breach of such covenant could result in a default with respect to the related indebtedness. If a default occurs, the relevant creditors could elect to declare the indebtedness, together with accrued interest and other fees, to be due and payable immediately. This, in turn, could cause our other debt, to become due and payable as a result of cross - default or acceleration provisions contained in the agreements governing such other debt. In the event that some or all of our debt is accelerated and becomes immediately due and payable, we may not have the funds to repay, or the ability to refinance, such debt.

Under the PRC Enterprise Income Tax Law, we may be classified as a “resident enterprise” of China. Such classification could result in unfavorable tax consequences to us and our non-PRC holders of shares and ADSs.

Pursuant to the PRC Enterprise Income Tax Law, or the EIT Law, as recently amended on December 29, 2018, and its implementation rules, which became effective on January 1, 2008 and most recently amended on April 23, 2019, an enterprise established outside of China with “de facto management bodies” within China is considered a “resident enterprise,” meaning that it can be treated in a manner similar to a Chinese enterprise for enterprise income tax, or EIT, purposes. Under the implementation rules of the EIT Law, the term “de facto management body” is defined as the management body that exercises full and substantial control and overall management over the business, productions, personnel, accounts and properties of an enterprise. On April 22, 2009, the State Administration of Taxation, or the STA, issued the Notice Regarding the Determination of Chinese-Controlled Offshore Incorporated Enterprises as PRC Tax Resident Enterprises on the Basis of De Facto Management Bodies, or Circular 82, which was amended in 2013 and 2017, respectively. Circular 82 and its amendments sets out certain specific criteria and process for determining whether the “de facto management body” of a Chinese-controlled offshore incorporated enterprise is located in China.

58

We do not believe that our Cayman Islands holding company is a “resident enterprise” for PRC EIT purposes. However, the tax resident status of an enterprise is subject to determination by the PRC tax authorities and uncertainties remain with respect to the interpretation of the term “de facto management body.” If the PRC tax authorities determine that we are a “resident enterprise” for PRC EIT purposes, a number of unfavorable PRC tax consequences could follow: (i) we may be subject to EIT at a rate of 25% on our worldwide taxable income as well as PRC EIT reporting obligations; (ii) a 10% (or a lower rate under an applicable tax treaty, if any) withholding tax may be imposed on dividends we pay to non-PRC enterprise holders (20% for non-PRC individual holders) of our shares and ADSs; and (iii) a 10% PRC tax may apply to gains realized by non-PRC enterprise holders (20% for non-PRC individual holders) of our shares and ADSs from transferring our shares or ADSs, if such income is considered PRC-source income.

Similarly, such unfavorable tax consequences could apply to our Hong Kong, Cayman and BVI subsidiaries, if either of them is deemed to be a “resident enterprise” by the PRC tax authorities. Notwithstanding the foregoing provisions, the EIT Law also provides that the dividends paid between “qualified resident enterprises” are exempt from EIT. If our Hong Kong, Cayman and BVI subsidiaries are deemed “resident enterprises” for PRC EIT purposes, the dividends they receive from their PRC subsidiaries, including VNET China, may constitute dividends between “qualified resident enterprises” and therefore qualify for tax exemption. However, the definition of “qualified resident enterprise” is unclear and the relevant PRC government authorities have not yet issued guidance with respect to the processing of outbound remittances to entities that are treated as resident enterprises for PRC EIT purposes. Even if such dividends qualify as “tax-exempt income,” we cannot guarantee that such dividends will not be subject to any withholding tax.

We and our non-tax resident investors face uncertainty with respect to indirect transfers of equity interests in PRC resident enterprises by their non-PRC holding companies.

On February 3, 2015, the State Administration of Tax issued the Notice on Certain Corporate Income Tax Matters on Indirect Transfer of Properties by Non-Tax Resident Enterprises, or Circular 7. Circular 7 extends its tax jurisdiction to not only indirect transfers but also transactions involving transfer of other taxable assets, through the offshore transfer of a foreign intermediate holding company. Circular 7 also brings challenges to both the foreign transferor and transferee (or other person who is obligated to pay for the transfer) of the taxable assets. Where a non-tax resident enterprise conducts an “indirect transfer” by transferring the taxable assets indirectly by disposing of the equity interests of an overseas holding company, the non-tax resident enterprise being the transferor, or the transferee, or the PRC entity which directly owned the taxable assets may report to the relevant tax authority such indirect transfer. Using a “substance over form” principle, the PRC tax authority may re-characterize such indirect transfer as a direct transfer of the equity interests in the PRC tax resident enterprise and other properties in China. As a result, gains derived from such indirect transfer may be subject to PRC enterprise income tax, and the transferee or other person who is obligated to pay for the transfer is obligated to withhold the applicable taxes, currently at a rate of up to 10% for the transfer of equity interests in a PRC resident enterprise. Nevertheless, Circular 7 has introduced safe harbors for internal group restructurings and the purchase and sale of equity through a public securities market. Furthermore, Notice of State Administration of Tax on Issuing the Working Rules on the Enterprise Income Tax on Income from the Indirect Transfer of Assets by Non - Resident Enterprises (for Trial Implementation), or Circular 68, which became effective on May 13, 2015, built up a special tax adjustment case management system on indirect transaction. In accordance with Circular 68, both parties to the indirect transaction shall report the transfer to the competent tax authority and submit relevant materials. In the case where an indirect transfer is considered as an indirect transfer with unreasonable commercial purposes, the transfer in question shall be reviewed and examined by the provincial tax authorities level by level.

59

On October 17, 2017, the State Administration of Tax issued the Announcement of the State Administration of Taxation on Issues Concerning the Withholding of Non-resident Enterprise Income Tax at Source, or SAT Bulletin 37, which came into effect on December 1, 2017 and was amended on June 15, 2018. The SAT Bulletin 37 further clarifies the practice and procedure of the withholding of non-tax resident enterprise income tax. Pursuant to Circular 7, Circular 68 and SAT Bulletin 37, both the transferor and the transferee may be subject to penalties under PRC tax laws if the transferee fails to withhold the taxes and the transferor fails to pay the taxes. However, as these rules and notices are relatively new and there is a lack of clear statutory interpretation, we face uncertainties on the reporting and consequences on future private equity financing transactions, share exchange or other transactions involving the transfer of shares in our company by investors that are non-PRC resident enterprises, or sale or purchase of shares in other non-PRC resident companies or other taxable assets by us. Our Cayman Islands holding company and other non-PRC resident enterprises in our group may be subject to filing obligations or may be taxed if our Cayman Islands holding company and other non-PRC resident enterprises in our group are transferors in such transactions, and may be subject to withholding obligations if our Cayman Islands holding company and other non-PRC resident enterprises in our group are transferees in such transactions. For the transfer of shares in our Cayman Islands holding company by investors that are non-PRC resident enterprises, our PRC subsidiaries may be requested to assist in the filing under Circular 7, Circular 68 and/or SAT Bulletin 37. As a result, we may be required to expend valuable resources to comply with these rules and notices or to request the relevant transferors from whom we purchase taxable assets to comply, or to establish that our Cayman Islands holding company and other non-tax resident enterprises in our group should not be taxed under Circular 7, Circular 68 and/or SAT Bulletin 37, which may have a material adverse effect on our financial condition and results of operations. There is no assurance that the tax authorities will not apply Circular 7, Circular 68 and/or SAT Bulletin 37 to our offshore restructuring transactions where non-PRC resident investors were involved if any of such transactions were determined by the tax authorities to lack reasonable commercial purpose. As a result, we and our non-PRC resident investors may be at risk of being taxed under Circular 7, Circular 68 and/or SAT Bulletin 37 and may be required to comply with or to establish that we should not be taxed under Circular 7, Circular 68 and/or SAT Bulletin 37, which may have a material adverse effect on our financial condition and results of operations or such non-PRC resident investors’ investments in us. We have conducted acquisition transactions in the past and may conduct additional acquisition transactions in the future. We cannot assure you that the PRC tax authorities will not, at their discretion, adjust any capital gains and impose tax return filing obligations on us or require us to provide assistance for the investigation of PRC tax authorities with respect thereto. Heightened scrutiny over acquisition transactions by the PRC tax authorities may have a negative impact on potential acquisitions we may pursue in the future.

Discontinuation of any of the preferential tax treatments available to us or imposition of any additional taxes could adversely affect our financial condition and results of operations.

The EIT Law and its implementation rules unified the previously-existing separate income tax laws for domestic enterprises and FIEs and adopted a unified 25% EIT rate applicable to all resident enterprises in China, except for certain entities established prior to March 16, 2007 that are eligible for their existing preferential tax incentives, adjusted by certain transitional phase-out rules promulgated by the State Council on December 26, 2007. In addition, certain enterprises may enjoy a preferential EIT rate of 15% under the EIT Law if they qualify as High and New Technology Enterprise, or HNTE, subject to various qualification criteria.

A number of our PRC subsidiaries and consolidated affiliated entities, including VNET Beijing, Shanghai Blue Cloud Technology Co., Ltd., or SH Blue Cloud, Shenzhen Diyixian Telecommunication Co., Ltd., or SZ DYX, and BJ TenxCloud, are entitled to enjoy a preferential tax rate of 15% due to their qualification as HNTE. The qualification as a HNTE is subject to annual administrative evaluation and a three-year review by the relevant authorities in China. If VNET Beijing, SH Blue Cloud, SZ DYX, and BJ TenxCloud fail to maintain or renew their HNTE status, their applicable EIT rate may be increased to 25%, which could have a material adverse effect on our financial condition and results of operations.

In April 2011, VNET (Xi’an) Information Outsourcing Industry Park Services Co., Ltd., or Xi’an Sub, a subsidiary of VNET Beijing located in Shaanxi Province, was qualified for a preferential tax rate of 15% and started to apply this rate from then on. The preferential tax rate is awarded to companies that are located in west regions of China which operate in certain encouraged industries. This qualification will need to be assessed on an annual basis. For the years ended December 31, 2021, 2022, and 2023, the tax rate assessed for Xi’an Sub was 15%, 15% and 15%, respectively.

For the year ended December 31, 2023, our other PRC subsidiaries would be subject to an EIT rate of 25%, unless they are qualified as Small Scale and Low Profit Enterprises which enjoy a reduced EIT rate to 5%, depending on their annual taxable income.

60

The M&A Rules and certain other PRC regulations establish procedures and requirements for some acquisitions of Chinese companies by foreign investors, which could make it difficult for us to pursue growth through acquisitions in China.

The Regulations on Mergers and Acquisitions of Domestic Enterprises by Foreign Investors, or the M&A Rules and other recently adopted regulations and rules concerning mergers and acquisitions established additional procedures and requirements that could make merger and acquisition activities by foreign investors more time consuming and complex. In addition, the Implementing Rules Concerning Security Review on the Mergers and Acquisitions by Foreign Investors of Domestic Enterprises, issued by the MOFCOM, in August 2011, specify that mergers and acquisitions by foreign investors involved in “an industry related to national security” are subject to strict review by the MOFCOM, and prohibit any activities attempting to bypass such security review, including by structuring the transaction through a proxy or contractual control arrangement. We believe that our business is not in an industry related to national security, but we cannot preclude the possibility that the MOFCOM or other government agencies may publish explanations contrary to our understanding or broaden the scope of such security reviews in the future, in which case our future acquisitions in the PRC, including those by way of entering into contractual control arrangements with target entities, may be closely scrutinized or prohibited. Moreover, the Anti-Monopoly Law requires that the SAMR, be notified in advance of any concentration of undertaking if certain filing thresholds are triggered. Part of our growth strategy includes acquiring complementary businesses or assets in China. Complying with the requirements of the laws and regulations mentioned above and other PRC regulations to complete such transactions could be time-consuming, and any required approval processes, including obtaining approval from the SAMR, may delay or inhibit our ability to complete such transactions, which could affect our ability to expand our business or maintain our market share. If any of our acquisitions were subject to the M&A Rule and were found not to be in compliance with the requirements of the M&A Rule in the future, relevant PRC regulatory agencies may impose fines and penalties on our operations in the PRC, limit our operating privileges in the PRC, or take other actions that could have a material adverse effect on our business, financial condition, results of operations, reputation and prospects.

In December 2020, the NDRC and the MOFCOM promulgated the Measures for the Security Review of Foreign Investment, which became effective on January 18, 2021. The NDRC and the MOFCOM will establish a working mechanism office in charge of the security review of foreign investment. Such measures define foreign investment as direct or indirect investment by foreign investors in the PRC, which includes (i) investment in new onshore projects or establishment of wholly foreign owned onshore companies or joint ventures with foreign investors; (ii) acquiring equity or asset of onshore companies by merger and acquisition; and (iii) onshore investment by and through any other means. Investment in certain key areas with bearing on national security, such as important cultural products and services, important information technology and internet services and products, key technologies and other important areas with bearing on national security which results in the acquisition of de facto control of investee companies, shall be filed with a specifically established office before such investment is carried out. What may constitute “onshore investment by and through any other means” or “de facto control” is not clearly defined under such measures, and could be broadly interpreted. It is likely that control through contractual arrangement be regarded as de facto control based on provisions applied to security review of foreign investment in the free trade zone. Failure to make such filing may subject such foreign investor to rectification within prescribed period, and will be recorded as negative credit information of such foreign investor in the relevant national credit information system, which would then subject such investors to joint punishment as provided by relevant rules. If such investor fails to or refuses to undertake such rectification, it would be ordered to dispose of the equity or asset and to take any other necessary measures so as to return to the status quo and to erase the impact to national security. As of date of this annual report, official guidance has not been issued by the designated office in charge of such security review yet. At this stage, the interpretation of those measures remains unclear in many aspects and whether these measures may apply to foreign investment that is implemented or completed before the enactment of these new measures. As our business may be deemed to constitute the foregoing circumstances, we cannot assure you that our current business operations will remain fully compliant, or we can adapt our business operations to new regulatory requirements on a timely basis, or at all.

61

PRC regulation of loans and direct investment by offshore holding companies to PRC entities may delay or prevent us from using the proceeds from our overseas offerings to make loans or additional capital contributions to our PRC subsidiaries or consolidated affiliated entities, which could materially and adversely affect our liquidity and our ability to fund and expand our business.

In utilizing the proceeds we received from our overseas offerings or in other financing activities, as an offshore holding company, we may make loans to our PRC subsidiaries or our consolidated affiliated entities in the PRC, or we may make additional capital contributions to our PRC subsidiaries or consolidated affiliated entities. Any loans to our PRC subsidiaries or our consolidated affiliated entities in the PRC are subject to PRC regulations. For example, loans by us to our PRC subsidiaries, which are FIEs, to finance their activities cannot exceed a statutory cap and must be filed with SAFE, through the online filing system of SAFE after the loan agreement is signed and no later than three business days prior to the borrower withdraws any amount. Moreover, any medium or long-term loan to be provided by us to our consolidated affiliated entities or other domestic mainland China entities must also be filed and registered with the NDRC in accordance with the Administrative Measures for Examination and Registration of Enterprise’s Medium and Long-Term Foreign Debts, or the Foreign Debts Measures, which became effective on February 10, 2023.

In addition, our PRC subsidiaries and consolidated affiliated entities are also required to withhold a 10% (or 7% if paid to a Hong Kong resident who qualifies for the benefits of the tax treaty between China and Hong Kong) tax on interest paid under any cross-border shareholder loan. Prior to the payment of any interest and principal on any such shareholder loan, our PRC subsidiaries must present evidence of registration with SAFE regarding any such shareholder loan and may be required to provide evidence of payment of withholding tax on the interest payable on that loan.

We may also decide to finance our PRC subsidiaries for operations in China by means of capital contributions. These capital contributions are subject to the registration with the SAMR or its local counterpart and registration with a local bank authorized by SAFE, and the filing with the MOFCOM or its local counterpart through the enterprise registration system and the enterprise credit information publicity system. We cannot assure you that we will be able to obtain these government approvals or complete such registration on a timely basis, if at all, with respect to future capital contributions by us to our subsidiaries. If we fail to complete such registration or filing, our ability to use the proceeds from our overseas offerings and to capitalize our PRC operations may be negatively affected, which could adversely affect our liquidity and our ability to fund and expand our business.

On March 30, 2015, SAFE issued the Circular on Reforming the Administration Approach Regarding the Foreign Exchange Capital Settlement of Foreign-invested Enterprises, or SAFE Circular 19, which replaced previous regulations and took effect on June 1, 2015, and was most recently amended on March 23, 2023. Pursuant to SAFE Circular 19, up to 100% of foreign currency capital of a foreign-invested enterprise may be converted into Renminbi capital according to the actual operation, and within the business scope, of the enterprise at its will. Although SAFE Circular 19 allows for the use of Renminbi converted from the foreign currency-denominated capital for equity investments in the PRC, the restrictions continue to apply as to FIEs’ use of the converted Renminbi for purposes beyond the business scope, for entrusted loans or for inter-company Renminbi loans. SAFE subsequently issued several circulars in the following years to provide additional guidelines on the use by FIEs’ of the income under their capital accounts generated from their capital, foreign debt and overseas listing. However, the interpretation and enforcement of SAFE Circular 19 and other circulars remain subject to uncertainty and potential future policy changes from the SAFE. If the VIEs require financial support from us or our WFOEs in the future and we find it necessary to use foreign currency-denominated capital to provide such financial support, our ability to fund the VIEs’ operations will be subject to statutory limits and restrictions, including those described above.

In addition, we cannot assure you that we will be able to obtain these government approvals or complete such registration on a timely basis, if at all, with respect to future capital contributions by us to our PRC subsidiaries. If we fail to complete such registration or filing, our ability to use the proceeds from our overseas offerings and to capitalize our PRC operations may be negatively affected, which could adversely affect our liquidity and our ability to fund and expand our business.

Governmental regulation of currency conversion may limit our ability to receive and utilize our revenues effectively.

We, through the VIEs and their subsidiaries, earn most of our revenues and incur most of our expenses in Renminbi. However, Renminbi is not freely convertible at present.

62

The PRC government continues to regulate conversion between Renminbi and foreign currencies, despite the significant reduction in its control in recent years over trade transactions involving import and export of goods and services as well as other frequent routine foreign exchange transactions. These transactions are known as current account items. However, remittance of Renminbi by foreign investors into the PRC for the purposes of capital account items, such as capital contributions, is generally permitted upon obtaining specific approvals from, or completing specific registrations or filings with, the relevant authorities on a case-by-case basis and is subject to a strict monitoring system. Regulations in the PRC on the remittance of Renminbi into the PRC for settlement of capital account items are developing gradually. Currently, our PRC subsidiaries may purchase foreign currencies for settlement of current account transactions, including payments of dividends to us, without the approval of the SAFE. However, foreign exchange transactions by our PRC subsidiaries under the capital account continue to be subject to significant foreign exchange controls and require the approval of or need to register or file with PRC governmental authorities, including the SAFE. In particular, if our PRC subsidiaries borrow foreign currency loans from us or other foreign lenders, these loans must be filed with the SAFE after the loan agreement is signed and at least three business days before the borrower draws any amount from the foreign loan, and the accumulative amount of foreign currency loans borrowed by a PRC subsidiary may not exceed a statutory upper limit. If we finance our PRC subsidiaries by means of additional capital contributions, these capital contributions are subject to the registration with the SAMR or its local counterpart and registration with a local bank authorized by SAFE. Any existing and future restrictions on currency exchange may affect the ability of our PRC subsidiaries or affiliated entities to obtain foreign currencies, limit our ability to meet our foreign currency obligations or otherwise materially and adversely affect our business.

Pursuant to the SAFE Circular 19, among other things, a foreign-invested enterprise may convert up to 100% of the foreign currency in its capital account into RMB on a discretionary basis according to the actual needs. On June 9, 2016, SAFE further issued the Circular of the State Administration of Foreign Exchange on Reforming and Regulating Policies on the Control over Foreign Exchange Settlement of Capital Accounts, or SAFE Circular 16, which was most recently amended on December 4, 2023, to further expand and strengthen such discretionary conversion reform under SAFE Circular 19. SAFE Circular 16 provides an integrated standard for conversion of foreign exchange under capital account items on a discretionary basis which applies to all enterprises registered in the PRC. Pursuant to SAFE Circular 16, in addition to foreign currency capital, the discretionary conversion policy expands to foreign currency debts borrowed by an enterprise (except financial institutions) and repatriated funds raised through overseas listing. In addition, SAFE Circular 16 has narrowed the scope of purposes for which an enterprise must not use the RMB funds so converted, which include, among others, (i) payment for expenditure beyond its business scope or otherwise as prohibited by the applicable laws and regulations; (ii) directly or indirectly used for investment in securities or other investment and wealth management (except for wealth management products and structured deposits with risk rating results of not higher than Grade II); (iii) provision of loans to non-affiliated enterprises, except where it is expressly permitted in the business scope of the enterprise; and (iv) purchasing residential real estate not for self-use (except for enterprises engaging in real estate development and leasing operations). On October 23, 2019, the SAFE issued the Circular on Further Advancing the Facilitation of Cross Border Trade and Investment, or SAFE Circular 28. SAFE Circular 28 provides, among others, that the foreign-invested enterprises can use RMB converted from foreign currency denominated capital for equity investment in China, provided that the equity investments are genuine and in compliance with the applicable foreign investment-related laws and regulations.

Pursuant to the Circular of the State Administration for Foreign Exchange on Optimizing Foreign Exchange Administration to Support the Development of Foreign-related Business promulgated and effective on April 10, 2020 by SAFE, the reform of facilitating the payments of incomes under the capital accounts shall be promoted nationwide. Under the prerequisite of ensuring true and compliant use of funds and compliance and complying with the prevailing administrative provisions on use of income from capital projects, enterprises which satisfy the criteria are allowed to use income under the capital account, such as capital funds, foreign debt and overseas listing, for domestic payment, without the need to provide proof materials for veracity to the bank beforehand for each transaction.

Fluctuation in exchange rates could have a material adverse effect on our results of operations and the value of your investment.

The conversion of Renminbi into foreign currencies, including U.S. dollars, is based on rates set by the People’s Bank of China. The Renminbi has fluctuated against the U.S. dollar, at times significantly and unpredictably. The value of Renminbi against the U.S. dollar and other currencies is affected by changes in China’s political and economic conditions and by China’s foreign exchange policies, among other things. We cannot assure you that Renminbi will not appreciate or depreciate significantly in value against the U.S. dollar in the future. It is difficult to predict how market forces or PRC or U.S. government policy may impact the exchange rate between Renminbi and the U.S. dollar in the future.

63

As our costs and expenses are mostly denominated in RMB, any appreciation of the RMB against the U.S. dollar would increase our costs in U.S. dollar terms. In addition, as our operating subsidiaries and VIEs in China receive revenues in RMB, any significant depreciation of the RMB against the U.S. dollar may have a material and adverse effect on our revenues in U.S. dollar terms and financial condition, and the value of, and any dividends payable on, our ordinary shares. To the extent that we need to convert any portion of the proceeds denominated in U.S. dollars that we received from our securities issuances into Renminbi for capital expenditures and working capital and other business purposes, appreciation of the Renminbi against the U.S. dollar would have an adverse effect on the Renminbi amount we would receive from the conversion. Conversely, if we decide to convert Renminbi into U.S. dollars for the purpose of making payments for dividends on our ordinary shares or ADSs, strategic acquisitions or investments or other business purposes, appreciation of the U.S. dollar against the Renminbi would have a negative effect on the U.S. dollar amount available to us. These and other effects on our financial data resulting from fluctuations in the value of the RMB against the U.S. dollar could have a material and adverse effect on the market price of our ADSs and your investment.

We have very limited hedging options to reduce our exposure to exchange rate fluctuations. To date, we have not entered into any hedging transactions in an effort to reduce our exposure to foreign currency exchange risk. While we may decide to enter into hedging transactions in the future, the availability and effectiveness of these hedges may be limited and we may not be able to adequately hedge our exposure or at all. In addition, our currency exchange losses may be magnified by PRC exchange control regulations that restrict our ability to convert Renminbi into foreign currency. As a result, fluctuations in exchange rates may have a material adverse effect on your investment.

PRC regulations relating to the establishment of offshore special purpose vehicles by PRC residents may subject our PRC resident beneficial owners to personal liability and limit our ability to acquire PRC companies, to inject capital into our PRC subsidiaries, limit our PRC subsidiaries’ ability to distribute profits to us, or otherwise materially and adversely affect us.

In October 2005, SAFE issued the Circular on the Relevant Issues in the Foreign Exchange Control over Financing and Return Investment Through Special Purpose Companies by Residents Inside China, or Circular 75, which is now replaced by the Circular on Relevant Issues Concerning Foreign Exchange Control on Domestic Residents’ Offshore Investment and Financing and Roundtrip Investment through Special Purpose Vehicles, or Circular 37, issued by SAFE on July 4, 2014. According to Circular 37, PRC residents are required to register with local SAFE branches in connection with their direct establishment or indirect control of an offshore entity for the purposes of overseas investment and financing, with such PRC residents’ legally owned assets or equity interests in domestic enterprises or offshore assets or interests, referred to in Circular 37 as a “special purpose vehicle.” The term “control” under Circular 37 is broadly defined as the operation rights, beneficiary rights or decision-making rights acquired by the PRC residents in the offshore special purpose vehicles or PRC companies by such means as acquisition, trust, proxy, voting rights, repurchase, convertible bonds or other arrangements. Circular 37 further requires amendment to the registration in the event of any changes with respect to the basic information of the special purpose vehicle, such as changes in a PRC resident individual shareholder, name or operation period; or any significant changes with respect to the special purpose vehicle, such as increase or decrease of capital contributed by PRC individuals, share transfer or exchange, merger, division or other material event. If the shareholders of the offshore holding company who are PRC residents do not complete their registration with the local SAFE branches, the PRC subsidiaries may be prohibited from distributing their profits and proceeds from any reduction in capital, share transfer or liquidation to the offshore company, and the offshore company may be restricted in its ability to contribute additional capital to its PRC subsidiaries. Moreover, failure to comply with SAFE registration and amendment requirements described above could result in liability under PRC laws for evasion of applicable foreign exchange restrictions. On February 13, 2015, SAFE promulgated a Notice on Further Simplifying and Improving Foreign Exchange Administration Policy on Direct Investment, or SAFE Notice 13, which became effective on June 1, 2015. SAFE Notice 13 has delegated to the qualified banks the authority to register all PRC residents’ investment in “special purpose vehicle” pursuant to the Circular 37, except that those PRC residents who have failed to comply with Circular 37 will remain to fall into the jurisdiction of the local SAFE branches and must make their supplementary registration application with the local SAFE branches.

Our founder, Mr. Sheng Chen, has filed the initial foreign exchange registration in connection with his overseas shareholding in our company in accordance with the then effective Circular 75 on June 10, 2014.

64

We have also requested other PRC residents who we know hold direct or indirect interest in our company to make the necessary applications, filings and amendments as required under Circular 37 and other related rules. We attempt to comply, and attempt to ensure that these PRC residents holding direct or indirect interest in our company comply, with the relevant requirements, and those persons holding direct or indirect interests in our securities whose identities and addresses we know and who are subject to Circular 37 and the relevant SAFE regulations have conducted the registration procedures prescribed by Circular 37 and will update such registration. However, we may not be informed of the identities of all the PRC residents holding direct or indirect interest in our company, and we do not have control over these PRC residents thus we cannot provide any assurances that they will comply with our request to make or obtain any applicable registrations or comply with other requirements required by Circular 37 or the relevant SAFE regulations. The failure or inability of PRC residents, including our founder, to make any required registrations or comply with other requirements under Circular 37 and the relevant SAFE regulations may subject such PRC residents or our PRC subsidiaries to fines and legal sanctions and may also limit our ability to contribute additional capital into or provide loans to our PRC subsidiaries and our consolidated affiliated entities, limit our PRC subsidiaries’ ability to pay dividends or otherwise distribute profits to us, or otherwise materially and adversely affect us.

Failure to comply with the registration requirements for employee share option plans may subject our equity incentive plan participants who are PRC residents or us to fines and other legal or administrative sanctions.

Since 2007, SAFE has implemented rules requiring PRC residents who participate in employee stock option plans of overseas publicly listed companies to register with SAFE or its local office and complete certain other procedures. Effective on February 15, 2012, SAFE promulgated the Circular on the Relevant Issues Concerning Foreign Exchange Administration for Domestic Individuals Participating in an Employees Share Incentive Plan of an Overseas-Listed Company, or SAFE Notice 7. Under SAFE Notice 7, PRC residents who participate in a share incentive plan of an overseas publicly listed company are required to register with SAFE and complete certain other procedures. PRC residents include directors, supervisors, management and employees of PRC domestic companies specified in the Administrative Regulations of the People’s Republic of China on Foreign Exchange, regardless of nationality. SAFE Notice 7 further requires that an agent should also be designated to handle matters in connection with the exercise or sale of share options granted under the share incentive plan to participants. We and the PRC residents to whom we have granted stock options are subject to SAFE Notice 7. If we or our PRC optionees fail to comply with these regulations, we or our PRC optionees may be subject to fines and other legal or administrative sanctions.

The enforcement of the Labor Contract Law of the People’s Republic of China, or the PRC Labor Contract Law, and other labor - related regulations in the PRC may increase our labor costs, impose limitations on our labor practices and adversely affect our business and our results of operations.

On June 29, 2007, the Standing Committee of the National People’s Congress enacted the PRC Labor Contract Law, which became effective on January 1, 2008 and was amended on December 28, 2012. The PRC Labor Contract Law introduces specific provisions related to fixed - term employment contracts, part - time employment, probation, consultation with labor unions and employee assemblies, employment without a written contract, dismissal of employees, severance, and collective bargaining, which together represent enhanced enforcement of labor laws and regulations. According to the PRC Labor Contract Law, an employer is obliged to sign an unfixed - term labor contract with any employee who has worked for the employer for ten consecutive years. Further, if an employee requests or agrees to renew a fixed - term labor contract that has already been entered into twice consecutively, the resulting contract must have an unfixed term, with certain exceptions. The employer must pay economic compensation to an employee where a labor contract is terminated or expires in accordance with the PRC Labor Contract Law, except for certain situations which are specifically regulated. In addition, the government has issued various labor - related regulations to further protect the rights of employees. According to such laws and regulations, employees are entitled to annual leave ranging from five to 15 days and are able to be compensated for any untaken annual leave days in the amount of three times their daily salary, subject to certain exceptions. In the event that we decide to change our employment or labor practices, the PRC Labor Contract Law and other labor - related regulation may limit our ability to effect those changes in a manner that we believe to be cost - effective. In addition, due to the uncertainties as to the interpretation and implementation of these laws and regulations, our employment practices may not be at all times deemed in compliance with the laws and regulations. If we are subject to severe penalties or incur significant liabilities in connection with labor disputes or investigations, our business and financial conditions may be adversely affected.

65

Inflation and increases in labor costs in China could negatively affect our profitability and growth.

The economy in China has experienced increases in inflation and labor costs in recent years. As a result, average wages in the PRC are expected to continue to increase. In addition, we are required by PRC laws and regulations to pay various statutory employee benefits, including pension, housing fund, medical insurance, work - related injury insurance, unemployment insurance and maternity insurance to designated government agencies for the benefit of our employees. The relevant government agencies may examine whether an employer has made adequate payments to the statutory employee benefits, and those employers who fail to make adequate payments may be subject to late payment fees, fines and/or other penalties. We expect that our labor costs, including wages and employee benefits, will continue to increase. Unless we are able to control our labor costs or pass on these increased labor costs to our users by increasing the fees for our services, our financial condition and results of operations may be adversely affected. In addition, we work with third - party contractors to carry out construction projects who face similar challenges of rising labor costs, such as the required payment of the statutory employee benefits for their employees. This can lead to them passing on their increased labor costs to us and we may have to pay more for their services.

Risks Related to Our ADS

The market price of our ADSs has fluctuated and may continue to be volatile, which could result in substantial losses to holders of our ADSs.

The trading prices of our ADSs are likely to be volatile and could fluctuate widely due to factors beyond our control. This may occur due to broad market and industry factors, such as the performance and fluctuation in the market prices or the underperformance or declining financial results of other companies based in China that have listed their securities in the United States in recent years. The securities of some of these companies have experienced significant volatility since their initial public offerings, including, in some cases, substantial price declines in the trading prices of their securities. The trading performances of other Chinese companies’ securities after their offerings may affect the attitudes of investors toward Chinese companies listed in the United States, which consequently may impact the trading performance of our ADSs, regardless of our actual operating performance. Any negative news or perceptions about inadequate corporate governance practices or fraudulent accounting, corporate structure or matters of the Chinese companies may also negatively affect the attitudes of investors towards Chinese companies in general, including us, regardless of whether we have conducted any inappropriate activities. In addition, securities markets may from time to time experience significant price and volume fluctuations that are not related to our operating performance, which may have a material and adverse effect on the market price of our ADSs.

The trading price of our ADSs has fluctuated since we first listed our ADSs on the Nasdaq Global Select Market on April 21, 2011. In 2023, the trading prices of our ADSs have ranged from US$2.54 to US$6.62 per ADS, and the last reported closing price on April 25, 2024 was US$1.66 per ADS. The market price for our ADSs may be highly volatile and subject to wide fluctuations in response to factors including the following:

actual or anticipated fluctuations in our quarterly results of operations and changes or revisions of our expected results;
changes in financial estimates or recommendations by securities analysts;
conditions in the internet industry in China;
changes in the performance or market valuations of other companies that provide hosting network services;
fluctuations of exchange rates between the Renminbi and the U.S. dollar or other foreign currencies;
announcements by us or our competitors of new products and service offerings, significant acquisitions, strategic partnerships, joint ventures or capital commitments;
detrimental negative publicity about us, our competitors or our industry;
negative short seller allegations against us;
additions or departures of executive officers;
sales or perceived potential sales of additional ordinary shares or ADSs;

66

litigation or administrative investigations;
share repurchase activities under share repurchase programs that may be adopted from time to time;
general economic or political conditions in China; as well as political tensions between the United States and China; and
release or expiry of lock - up or other transfer restrictions on our ADSs and/or ordinary shares.

Any of these factors may result in large and sudden changes in the trading volume and price of the ADSs.

In the past, shareholders of public companies have often brought securities class action suits against those companies following periods of instability in the market price of their securities. We have been named as defendant in a putative shareholder class action lawsuit described in “Item 8. Financial Information - A. Consolidated Statements and Other Financial Information - Legal Proceedings.” We had in the past settled some shareholder class action lawsuits and there is currently one shareholder class action lawsuit pending in in the United States District Court for the Southern District of New York. We may continue to be involved in similar class action lawsuits in the future. Any such class action lawsuit, whether or not successful, may utilize a significant portion of our cash resources, divert management’s attention from the day - to - day operations of our company, harm our reputation and restrict our ability to raise capital in the future, all of which could harm our business. We also may be subject to claims for indemnification related to these matters, and we cannot predict the impact that indemnification claims may have on our business or financial results.

Because we do not expect to pay dividends in the foreseeable future, you must rely on price appreciation of our ADSs and/or ordinary shares for return on your investment.

We currently intend to retain most, if not all, of our available funds and any future earnings to fund the development and growth of our business. As a result, we do not expect to pay any cash dividends in the foreseeable future. See “Item 8. Financial Information - A. Consolidated Statements and Other Financial Information - Dividend Policy.” Therefore, you should not rely on an investment in our ADSs and/or ordinary shares as a source for any future dividend income.

Our board of directors has complete discretion as to whether to distribute dividends. Even if our board of directors decides to declare and pay dividends, the timing, amount and form of future dividends, if any, will depend on, among other things, our future results of operations and cash flow, our capital requirements and surplus, the amount of distributions, if any, received by us from our subsidiaries, our financial condition, contractual restrictions and other factors deemed relevant by our board of directors. Accordingly, the return on your investment in our ADSs and/or ordinary shares will likely depend entirely upon any future price appreciation of our ADSs and/or ordinary shares. There is no guarantee that our ADSs and/or ordinary shares will appreciate in value or even maintain the price at which you purchased the ADSs and/or ordinary shares. You may not realize a return on your investment in our ADSs and/or ordinary shares and you may even lose your entire investment in our ADSs and/or ordinary shares.

67

Our multi-class voting structure will limit your ability to influence corporate matters and could discourage others from pursuing any change of control transactions that holders of our Class A ordinary shares and ADSs may view as beneficial.

Our authorized ordinary share capital consists of Class A ordinary shares, Class B ordinary shares, Class C ordinary shares and Class D ordinary shares. In respect of matters requiring the votes of shareholders, holders of Class A ordinary shares are entitled to one vote per share, while (i) holders of Class B ordinary shares are entitled to ten votes per share; (ii) holders of Class C ordinary shares are entitled to one vote per share, except that we shall only proceed with the following matters with the written consent of the holders holding a majority of the issued and outstanding Class C ordinary shares or with the sanction of a special resolution passed at a separate meeting of the holders of the issued and outstanding Class C ordinary shares: (x) any appointment or removal of directors other than the appointment or removal of directors that is made pursuant to a shareholder’s right under the Investor Rights Agreement, dated January 15, 2015, among the Company, King Venture Holdings Limited, Xiaomi Ventures Limited and certain other parties named therein, and the Share Subscription Agreement, dated May 23, 2016, between the Company and Tuspark Innovation Venture Limited (the “Restrictions on Appointment or Removal of External Investors Directors Clause”); (y) entry into any agreement by us or our subsidiaries with any shareholder who holds more than 10% of our issued and outstanding share capital or such shareholder’s affiliate, other than agreements entered into in our ordinary course of business with a total contract amount below 10% of our consolidated total revenue in the most recent completed fiscal year; and (z) any proposed amendments to our memorandum and articles of associations that will amend, alter, modify or change the rights attached to Class C ordinary shares. For the avoidance of doubt, due to the exit of certain external investors, the Restrictions on Appointment or Removal of External Investors Directors Clause has ceased to be effective.

Upon issuance, holders of our Class D ordinary shares are entitled to 500 votes per share. The issuance of 555,000 Class D ordinary shares to Mr. Sheng Chen has been authorized by the board of directors of the Company on February 15, 2023, and the increase of authorized share capital to include Class D ordinary shares was approved by the Company's shareholders at the extraordinary general meeting held on October 5, 2023.; yet no Class D ordinary shares has been issued. The issuance of Class D ordinary shares is subject to and conditional upon the occurrence of conversion of pledged Class B ordinary shares beneficially owned by Mr. Sheng Chen into Class A ordinary shares upon a transfer to any person who is not an affiliate of Mr. Sheng Chen (each, a “Class B Conversion”). Following each Class B Conversion, the Company will issue a number of Class D ordinary shares to Mr. Sheng Chen that is equal to one-fiftieth (1/50) of the number of converted Class B ordinary shares, with fractional shares rounded down to the nearest whole share. The purchase price for each Class D ordinary share shall be equal to the volume weighted average price of the Company’s ADSs for the 30 trading days immediately prior to applicable issuance date, adjusted by the ADS-to-share ratio.

Each Class B ordinary share, each Class C ordinary share and each Class D ordinary share is convertible into one Class A ordinary share at any time at the option of the holder thereof, while Class A ordinary shares are not convertible into Class B ordinary shares, Class C ordinary shares, Class D ordinary shares or preferred shares under any circumstances.

68

Upon any sale, transfer, assignment or disposition of Class B ordinary shares by a holder thereof to any Person or entity who is not an existing holder of such Class B ordinary shares, the Founder, an Affiliate of the Founder, or a Founder Affiliate, or upon a change of control of the ultimate beneficial ownership of any Class B ordinary shares to any Person or entity who is not an existing holder of Class B ordinary shares, the Founder, an Affiliate of the Founder, or a Founder Affiliate, such Class B ordinary shares will be automatically and immediately converted into an equal number of Class A ordinary shares.

For Class C ordinary shares, the following conversion mechanism is not incorporated into the Company’s memorandum and articles of association, but is nevertheless agreed to with the respective shareholders or documented in the Company’s authorization. Upon any sale, transfer, assignment or disposition of such number of Class C ordinary shares by the holder thereof or the direct or indirect transfer or assignment of the voting power attached to such number of Class C ordinary shares through voting proxy or otherwise to any person that is not an Affiliate of such holder, or upon the direct or indirect sale, transfer, assignment or disposition of a majority of the issued and outstanding voting securities of, or the direct or indirect transfer or assignment of the voting power attached to such voting securities through voting proxy or otherwise, or the direct or indirect sale, transfer, assignment or disposition of all or substantially all of the assets of, a holder of Class C ordinary shares that is an entity to any person that is not an Affiliate of such holder, any number of Class C ordinary shares held by a holder thereof will be automatically and immediately converted into an equal number of Class A ordinary shares.

Upon any sale, transfer, assignment or disposition of Class D ordinary shares by a holder thereof to any Person or entity who is not an existing holder of such Class D ordinary shares, the Founder, an Affiliate of the Founder, or a Founder Affiliate, or upon a change of control of the ultimate beneficial ownership of any Class D ordinary shares to any Person or entity who is not an existing holder of Class D ordinary shares, the Founder, an Affiliate of the Founder, or a Founder Affiliate, such Class D ordinary shares will be automatically and immediately converted into an equal number of Class A ordinary shares.

Due to the disparate voting powers attached to these four classes, holders of our Class B ordinary shares, Class C ordinary shares or Class D ordinary shares have significant voting power over matters requiring shareholders’ approval. This concentrated control will limit your ability to influence corporate matters and could discourage others from pursuing any potential merger, takeover or other change of control transactions that holders of Class A ordinary shares and ADSs may view as beneficial.

The sales or potential sales of a substantial number of our ADSs or ordinary shares in the public market, or the perception that these sales could occur, could cause the price of our ADSs to decline.

Sales of substantial amounts of our ADSs or ordinary shares in the public market, or the perception that these sales could occur, could adversely affect the market price of our ADSs. As of February 29, 2024, there are 1,548,485,027 Class A ordinary shares (excluding (i) treasury shares and (ii) Class A ordinary shares in the form of ADSs that are reserved for issuance upon the exercise of share incentive awards) issued and outstanding, 30,721,723 Class B ordinary shares issued and outstanding, 60,000 Class C ordinary shares issued and outstanding, no Class D ordinary shares issued and outstanding, and no Series A perpetual convertible preferred shares or Series A-1 perpetual convertible preferred shares issued and outstanding. Class A ordinary shares represented by ADSs are freely transferable without restriction or additional registration under the Securities Act. The remaining Class A ordinary shares issued and outstanding and Class A ordinary shares converted from the Class B ordinary shares, the Class C ordinary shares or Class D ordinary shares will be available for sale, subject to volume and other restrictions as applicable under Rules 144 and 701 under the Securities Act. Certain holders of our ordinary shares, including Success Flow and Choice Faith, may cause us to register under the Securities Act the sale of their shares. Sales of these registered shares in the form of ADSs in the public market could adversely affect the market price of the ADSs.

In the future, we may issue additional ordinary shares or ADSs to raise capital, and our existing shareholders could sell substantial amounts of ADSs, including those issued upon the exercise of outstanding options, in the public market. We cannot predict the size of any future issuance of ordinary shares or ADSs or the effect that future sales of our ordinary shares or ADSs would have on the market price of our ADSs. Any future sales of a substantial number of our ordinary shares or ADSs in the public market, or the perception that these sales could occur, could cause the trading price of our ADSs to decline and impair our ability to raise capital through the sale of additional equity securities.

Divestiture in the future of our ADSs and/or ordinary shares by shareholders, the announcement of any plan to divest our ADS and/or ordinary shares, or hedging activity by third-party financial institutions in connection with similar derivative or other financing arrangements entered into by shareholders, could cause the price of our ADSs and/or ordinary shares to decline.

69

Certain major holders of our ordinary shares have the right to cause us to register under the U.S. Securities Act the sale of their ordinary shares. Registration of these shares under the U.S. Securities Act would result in ADSs representing these shares becoming freely tradable without restriction under the U.S. Securities Act immediately upon the effectiveness of the registration. Sales of these registered shares in the form of ADSs in the public market could cause the price of our ADSs to decline significantly.

We have adopted share incentive plans, under which we have the discretion to grant a broad range of equity-based awards to eligible participants. In May 2020, we adopted the 2020 Plan. In January 2024, we adopted an amendment to the 2020 Plan, pursuant to which the maximum aggregate number of our Class A ordinary shares authorized for issuance under the 2020 Share Incentive Plan shall increase to a number equal to 15% of the total number of issued and outstanding ordinary shares of the Company on an as-converted basis when the Company issues any new ordinary shares or any other securities convertible into or exercisable or exchangeable for ordinary shares of the Company in a capital raising transaction. We intend to register all Class A ordinary shares issuable under the 2020 Plan, as amended. Once the issued equity-based awards became vested and were exercised by the eligible participants, the Class A ordinary shares underlying such equity-based awards can be freely sold in the public market in the form of ADSs.

If a large number of our Class A ordinary shares or securities convertible into our Class A ordinary shares are sold in the public market in the form of ADSs, the sales could reduce the trading price of our ADSs and impede our ability to raise future capital.

Techniques employed by short sellers may drive down the market price of our ADSs and/or ordinary shares.

Short selling is the practice of selling securities that the seller does not own but rather has borrowed from a third party with the intention of buying identical securities back at a later date to return to the lender. The short seller hopes to profit from a decline in the value of the securities between the sale of the borrowed securities and the purchase of the replacement shares, as the short seller expects to pay less in that purchase than it received in the sale. As it is in the short seller’s best interests for the price of the stock to decline, many short sellers publish, or arrange for the publication of, negative opinions regarding the relevant issuer and its business prospects in order to create negative market momentum and generate profits for themselves after selling a stock short. These short attacks have, in the past, led to selling of shares in the market.

Public companies that have substantially all of their operations in China have been the subject of short selling. Much of the scrutiny and negative publicity has centered on allegations of a lack of effective internal control over financial reporting resulting in financial and accounting irregularities and mistakes, inadequate corporate governance policies or a lack of adherence thereto and, in many cases, allegations of fraud. As a result, many of these companies are now conducting internal and external investigations into the allegations and, in the interim, are subject to shareholder lawsuits and/or SEC enforcement actions.

We had in the past been and may in the future be, the subject of unfavorable allegations made by a short seller. Any such allegations may be followed by periods of instability in the market price of our ADSs and negative publicity. Regardless of whether such allegations are proven to be true or untrue, it is not clear what effect such negative publicity could have on us, and we could have to expend a significant amount of resources to investigate such allegations and/or defend ourselves. While we would strongly defend against any such short seller attacks, we may be constrained in the manner in which it can proceed against the relevant short seller by principles of freedom of speech, applicable state law or issues of commercial confidentiality. Such a situation could be costly and time-consuming and could distract our management from growing our business. Even if such allegations are ultimately proven to be groundless, allegations against us could severely impact our business operations and shareholders’ equity, and any investment in our ADSs could be greatly reduced or rendered worthless.

Certain major shareholders will continue to own a substantial number of our securities and as a result, may be able to exercise significant influence over certain matters. These shareholders may have different interests from our or your interests.

We have a number of major shareholders. For details, see “Item 7. Major Shareholders and Related Party Transactions—A. Major Shareholders.” Certain of these major shareholders may have interests that are different from the interests of our other shareholders. There may be real or apparent conflicts of interest with respect to matters affecting such shareholders and their affiliates whose interests in some circumstances may be adverse to our interests.

70

Currently, we are not aware that any of our existing shareholders have entered or will enter into a shareholders’ agreement with respect to the exercise of their voting rights other than the voting and consortium agreement dated November 16, 2023 entered by and among Mr. Sheng Chen, our founder, his controlled entities, Success Flow and Choice Faith in connection with the US$299 million equity investments made by Success Flow and Choice Faith, under which Success Flow undertakes to, subject to the conditions thereunder, provide voting proxy to delegate the voting power attached to the shares it beneficially owns to Mr. Sheng Chen for a period ending December 28, 2026. As of February 29, 2024, Mr. Sheng Chen has 17.3% of the voting power attached to the shares he beneficially owns and Success Flow has 24.5% of the voting power attached to the shares it beneficially owns. As of the date of this annual report, we are not aware of any voting proxy has been provided by Success Flow to Mr. Sheng Chen. However, for so long as such major shareholders continue to own a significant percentage of our shares, they could have the ability to significantly influence the composition of our board of directors and the approval of actions requiring shareholder approval through their voting power. Among other consequences, this concentration of ownership may have the effect of delaying or preventing a change in control and might therefore negatively affect the market price of our ADSs.

The ADSs and ordinary shares are equity and are subordinate to our existing and future indebtedness, the convertible notes and any preferred shares we may issue in the future.

The ADSs and ordinary shares are our equity interests and do not constitute indebtedness. As such, ADSs and ordinary shares will rank junior to all indebtedness and other non-equity claims on us with respect to assets available to satisfy claims on us, including in a liquidation of us. Additionally, holders of our ADSs and/or ordinary shares may be subject to prior dividend and liquidation rights of any holders of our preferred stock or depositary shares representing such preferred stock then outstanding.

Our ADSs and ordinary shares will rank junior to our preferred shares with respect to the payment of dividends and amounts payable in the event of our liquidation, dissolution or winding-up of our affairs. This means that, unless accumulated dividends have been paid on all our preferred shares through the most recently completed dividend period, no dividends may be declared or paid on our ADSs and ordinary shares and we will not be permitted to repurchase any of our ADSs and ordinary shares, subject to limited exceptions, although we currently do not expect issuing any dividends. Likewise, in the event of our voluntary or involuntary liquidation, dissolution or winding-up of our affairs, no distribution of our assets may be made to holders of our ADSs and/or ordinary shares until we have paid to holders of our preferred shares a liquidation preference equal to the greater of (i) the stated value per convertible preferred share, plus an amount equal to any dividends accumulated but unpaid thereon (whether or not declared), and (ii) the payment such holders would have received had such holders, immediately prior to such liquidation, converted their convertible preferred shares into Class A ordinary shares (at the then applicable conversion rate).

Our board of directors has approved and authorized the issuance of up to 555,000 Class D ordinary shares to Mr. Sheng Chen, our founder and co-chairperson. The increase of authorized share capital to include Class D ordinary shares was approved by the Company’s shareholders at the extraordinary general meeting held on October 5, 2023. The Class D ordinary shares will have the same rights as the Company’s existing Class B ordinary shares except for voting rights, and holders of Class D ordinary shares shall be entitled to 500 votes per share on all matters submitted to shareholder vote. The proposed issuance of Class D ordinary shares is subject to and conditional upon the occurrence of conversion of pledged Class B ordinary shares beneficially owned by Mr. Sheng Chen into Class A ordinary shares upon a transfer to any person who is not an affiliate of Mr. Sheng Chen. (each, a “Class B Conversion”). Following each Class B Conversion, the Company will issue a number of Class D ordinary shares to Mr. Sheng Chen that is equal to one-fiftieth (1/50) of the number of converted Class B ordinary shares, with fractional shares rounded down to the nearest whole share. The purchase price for each Class D ordinary share shall be equal to the volume weighted average price of the Company’s ADSs for the 30 trading days immediately prior to applicable issuance date, adjusted by the ADS-to-share ratio. As of the date of this annual report, no Class D ordinary shares has been issued. For details, see “Item 3. Key Information—D. Risk Factors—Risks Related to our ADSs—Our multi-class voting structure will limit your ability to influence corporate matters and could discourage others from pursuing any change of control transactions that holders of our Class A ordinary shares and ADSs may view as beneficial.”

Our board of directors is authorized to issue additional classes or series of preferred shares without any action on the part of the shareholders. The board of directors so has the power, without shareholder approval, to set the terms of any such classes or series of preferred stock that may be issued, including voting rights, dividend rights, and preferences over our ADSs and ordinary shares with respect to dividends or upon our dissolution, winding-up and liquidation and other terms. If we issue preferred shares in the future that has a preference over our ADSs and ordinary shares with respect to the payment of dividends or upon our liquidation, dissolution, or winding up, or if we issue preferred shares with voting rights that dilute the voting power of our ADSs and ordinary shares, the rights of holders of our ADSs and/or ordinary shares or the market price of our ADSs and/or ordinary shares could be adversely affected.

71

ADS holders may have fewer rights than holders of our ordinary shares and must act through the depositary to exercise those rights.

ADS holders do not have the same rights of our shareholders and may only exercise the voting rights with respect to the underlying Class A ordinary shares in accordance with the provisions of the deposit agreement. Under our current effective Fifth Amended and Restated Articles of Association, the minimum notice period required to convene a general meeting will be 14 calendar days. When a general meeting is convened, ADS holders may not receive sufficient notice of a shareholders’ meeting to permit them to withdraw their Class A ordinary shares to allow them to cast their vote with respect to any specific matter. In addition, the depositary and its agents may not be able to send voting instructions to them or carry out their voting instructions in a timely manner. We will make all reasonable efforts to cause the depositary to extend voting rights to them in a timely manner, but there can be no assurance that they will receive the voting materials in time to ensure that they can instruct the depositary to vote their ADSs. Furthermore, the depositary and its agents will not be responsible for any failure to carry out any instructions to vote, for the manner in which any vote is cast or for the effect of any such vote. As a result, ADS holders may not be able to exercise their right to vote and they may lack recourse if their ADSs are not voted as they requested. In addition, in their capacity as an ADS holder, they will not be able to call a shareholders’ meeting.

We are exempt from certain corporate governance requirements of Nasdaq and we intend to rely on certain exemptions.

Certain corporate governance practices in the Cayman Islands, which is our home country, are considerably different from the standards applied to U.S. domestic issuers. Nasdaq Marketplace Rules provide that foreign private issuers are exempt from certain corporate governance requirements of Nasdaq and may follow their home country practices, subject to certain exceptions and requirements to the extent that such exemptions would be contrary to U.S. federal securities laws and regulations. We currently follow certain of our home country corporate governance practices that differ considerably from standards applicable to U.S. domestic issuers and Nasdaq corporate governance requirements. As a result, our investors may not be provided with the benefits of certain corporate governance requirements for U.S. domestic companies listed on Nasdaq. For more information on the specific home country corporate governance practices we follow, please see “Item 16G. Corporate Governance.”

We are a foreign private issuer within the meaning of the rules under the U.S. Exchange Act, and as such we are exempt from certain provisions applicable to U.S. domestic public companies.

Because we qualify as a foreign private issuer under the U.S. Exchange Act, we are exempt from certain provisions of the securities rules and regulations in the United States that are applicable to U.S. domestic issuers, including:

the rules under the U.S. Exchange Act requiring the filing with the SEC of quarterly reports on Form 10-Q and current reports on Form 8-K;
the sections of the U.S. Exchange Act regulating the solicitation of proxies, consents, or authorizations in respect of a security registered under the U.S. Exchange Act;
the sections of the U.S. Exchange Act requiring insiders to file public reports of their stock ownership and trading activities and liability for insiders who profit from trades made in a short period of time; and
the selective disclosure rules by issuers of material nonpublic information under Regulation FD.

We are required to file an annual report on Form 20-F within four months of the end of each fiscal year. In addition, we intend to continue to publish our results on a quarterly basis as press releases, distributed pursuant to Nasdaq rules. Press releases relating to financial results and material events will also be furnished to the SEC on Form 6-K. However, the information we are required to file with or furnish to the SEC will be less extensive and less timely compared to that required to be filed with the SEC by U.S. domestic issuers. As a result, holders of our Class A ordinary shares and ADSs may be afforded less protection or information than they would under the U.S. Exchange Act rules applicable to U.S. domestic companies.

72

Exchange between our ordinary shares and our ADSs may adversely affect the liquidity and/or trading price of each other.

Our ADSs are currently traded on Nasdaq. Subject to compliance with U.S. securities law and the terms of the deposit agreement, holders of our Class A ordinary shares may deposit Class A ordinary shares with the depositary in exchange for the issuance of our ADSs. Any holder of ADSs may also withdraw the underlying Class A ordinary shares represented by the ADSs pursuant to the terms of the deposit agreement. In the event that a substantial number of Class A ordinary shares are deposited with the depositary in exchange for ADSs or vice versa, the liquidity and trading price of our ADSs on Nasdaq may be adversely affected.

We may be classified as a passive foreign investment company for United States federal income tax purposes, which could result in adverse U.S. federal income tax consequences to U.S. holders of our ADSs or Class A ordinary shares.

Based on the market price of our ADSs and Class A ordinary shares, the value of our assets, including goodwill, and the composition of our assets and income, we believe that we were not a PFIC for U.S. federal income tax purposes for our taxable year ended December 31, 2023. We must make a separate determination each year as to whether we are a PFIC (after the close of each taxable year). While we do not anticipate becoming a PFIC, no assurances regarding our PFIC status can be provided for any past, current or future taxable year. The determination of whether we are a PFIC is a fact-intensive determination made on an annual basis and the applicable law is subject to varying interpretation. Furthermore, because there are uncertainties in the application of the relevant rules, it is possible that the IRS may challenge our classification of certain income and assets as non-passive or our valuation of our tangible and intangible assets, each of which may result in our becoming a PFIC for the current taxable year or any future taxable years.

A non-U.S. corporation, such as our company, will be considered a PFIC for U.S. federal income tax purposes for any taxable year if either (i) 75% or more of its gross income for such year consists of certain types of “passive” income or (ii) 50% or more of the value of its assets (determined on the basis of a quarterly average) during such year produce or are held for the production of passive income. Passive income generally includes dividends, interest, certain royalties and rents, annuities, net gains from the sale or exchange of property producing such income and certain net foreign currency gains. For this purpose, cash and assets readily convertible into cash are categorized as passive assets. We will be treated as owning a proportionate share of the assets and earning a proportionate share of the income of any other corporation in which we own, directly or indirectly, more than 25% (by value) of the stock.

Although the law in this regard is not entirely clear, we treat the variable interest entities as being owned by us for U.S. federal income tax purposes because we control their management decisions and we are entitled to substantially all of their economic benefits and, as a result, we consolidate their results of operations in our consolidated U.S. GAAP financial statements. If it were determined, however, that we are not the owner of the variable interest entities for United States federal income tax purposes, we are significantly more likely to be treated as a PFIC for our taxable year ended December 31, 2023 and for subsequent taxable years. Because the treatment of the variable interest entities is not entirely clear, because we hold a substantial amount of cash and because our PFIC status for any taxable year will depend on the composition of our income and assets and the value of our assets from time to time (which may be determined, in part, by reference to the market price of the ADSs or Class A ordinary shares, which could be volatile), there can be no assurance that we will not be a PFIC for our current or any future taxable year.

If we were to be or become a PFIC, certain adverse U.S. federal income tax consequences could apply to such U.S. investors. For more information, see “Item 10. Additional Information—E.Taxation—Certain U.S. Federal Income Tax Considerations—Passive Foreign Investment Company Rules.”

You may not be able to participate in rights offerings, may experience dilution of your holdings and you may not receive certain distributions on Class A ordinary shares if it is impractical to make them available to you.

We may from time to time distribute rights to our shareholders, including rights to acquire our securities. Under the deposit agreement for the ADSs, the depositary will not offer those rights to ADS holders unless both the rights and the underlying securities to be distributed to ADS holders are either registered under the Securities Act or exempt from registration under the Securities Act with respect to all holders of ADSs. We are under no obligation to file a registration statement with respect to any such rights or underlying securities or to endeavor to cause such a registration statement to be declared effective. In addition, we may not be able to take advantage of any exemptions from registration under the Securities Act. Accordingly, holders of our ADSs may be unable to participate in our rights offerings and may experience dilution in their holdings as a result.

73

In addition, the depositary of our ADSs has agreed to pay to you the cash dividends or other distributions it or the custodian receives on our ordinary shares or other deposited securities after deducting its fees and expenses. You will receive these distributions in proportion to the number of Class A ordinary shares your ADSs represent. However, the depositary may, at its discretion, decide that it is unlawful or impractical to make a distribution available to any holders of ADSs. For example, the depositary may determine that it is not practicable to distribute certain property through the mail, or that the value of certain distributions may be less than the cost of mailing them. In these cases, the depositary may decide not to distribute such property and you will not receive such distribution.

A change of control or a delisting of our shares may have negative implications for us.

If any person or “group” (within the meaning of Section 13(d)(3) of the Exchange Act) acquires “beneficial ownership” of over 50% of the voting power of all of our outstanding equity securities or if our ADSs are delisted from the Nasdaq, we may be required to refinance all or part of our corporate debt or obtain waivers from the related noteholders or lenders, as applicable, due to the fact that certain of our corporate financing agreements contain customary change of control provisions and delisting restrictions. If we fail to obtain such waivers and the related noteholders or lenders, as applicable, elect to accelerate the relevant corporate debt, we may not be able to repay or refinance such debt (on favorable terms or at all), which may have a material adverse effect on our business, financial condition results of operations and cash flows and cause the price of our ADSs to decline.

In addition, each of “group” and “beneficial ownership” within the meaning of Section 13(d)(3) of the Exchange Act is a legal concept subject to interpretation. We cannot assure you that the creditors of the relevant corporate debt will agree with our determination on whether a “group” is formed and/or whether any person or “group” has acquired “beneficial ownership” of our equity securities representing more than 50% of the voting power. In the event our creditors disagree with our determination, we may be forced to resolve the disputes through lengthy litigation proceedings, accelerate the relevant corporate debt or restructure the relevant corporate debt. If we fail to resolve such disputes in a satisfactory manner or repay or refinance such debt (on favorable terms or at all) in a timely manner, our business, financial condition results of operations may be materially adversely affected and as a consequence, the price of our ADSs may decline.

You may be subject to limitations on transfer of your ADSs.

Your ADSs represented by the ADRs are transferable on the books of the depositary. However, the depositary may close its transfer books at any time or from time to time when it deems expedient in connection with the performance of its duties. In addition, the depositary may refuse to deliver, transfer or register transfers of ADSs generally when our books or the books of the depositary are closed, or at any time if we or the depositary deem it advisable to do so because of any requirement of law or of any government or governmental body, or under any provision of the deposit agreement, or for any other reason.

You may face difficulties in protecting your interests, and your ability to protect your rights through the U.S. federal courts may be limited, because we are incorporated under Cayman Islands law, conduct most of our operations in China and a majority of our officers and directors reside outside the United States.

We are incorporated in the Cayman Islands and substantially all of our assets are located outside of the United States. We conduct most of our operations in China through our wholly-owned subsidiaries in China. The majority of our officers and directors reside outside the United States and a substantial portion of the assets of those persons are located outside of the United States. The PRC does not have treaties providing for the reciprocal recognition and enforcement of judgments of courts with the United States and many other jurisdictions. As a result, it may be difficult for you to serve process upon us or those persons in mainland China or to bring an action against us or against these individuals in the Cayman Islands or in China in the event that you believe that your rights have been infringed under U.S. securities laws or otherwise. Even if you are successful in bringing an action of this kind, the laws of the Cayman Islands and of China may render you unable to enforce a judgment against our assets or the assets of our directors and officers. In addition, there is uncertainty as to whether the courts of the Cayman Islands or the PRC would recognize or enforce judgments of U.S. courts against us or our directors and officers predicated upon the civil liability provisions of the securities laws of the United States or any state, and it is uncertain whether such Cayman Islands or PRC courts would be competent to hear original actions brought in the Cayman Islands or the PRC against us or our directors and officers predicated upon the securities laws of the United States or any state, on the ground that such provisions are penal in nature.

74

Our corporate affairs are governed by our memorandum and articles of association and by the Companies Act (As Revised) of the Cayman Islands and common law of the Cayman Islands. The rights of shareholders to take legal action against our directors and us, actions by minority shareholders and the fiduciary duties of our directors to us under Cayman Islands law are to a large extent governed by the common law of the Cayman Islands. The common law of the Cayman Islands is derived in part from comparatively limited judicial precedent in the Cayman Islands as well as from English common law, which has persuasive, but not binding, authority on a court in the Cayman Islands. The rights of our shareholders and the fiduciary duties of our directors under Cayman Islands law are not as clearly established as they would be under statutes or judicial precedents in the United States. In particular, the Cayman Islands has a less developed body of securities laws as compared to the United States, and provides significantly less protection to investors. In addition, Cayman Islands companies may not have standing to initiate a shareholder derivative action before the federal courts of the United States.

As a result of all of the above, our public shareholders may have more difficulty in protecting their interests through actions against our management, directors or major shareholders than they would as shareholders of a public company of the United States.

Our memorandum and articles of association contain anti-takeover provisions that could adversely affect the rights of holders of our ordinary shares and ADSs.

Our memorandum and articles of association contain certain provisions that could limit the ability of others to acquire control of our company, including our multi-class voting structure, and a provision that grants authority to our board of directors to establish from time to time one or more series of preferred shares without action by our shareholders and to determine, with respect to any series of preferred shares, the terms and rights of that series. These provisions could have the effect of depriving our shareholders of the opportunity to sell their shares at a premium over the prevailing market price by discouraging third parties from seeking to obtain control of our company in a tender offer or similar transactions.

We have incurred increased costs as a result of being a public company.

As a public company, we have incurred significant accounting, legal and other expenses that we did not incur as a private company. The Sarbanes-Oxley Act, as well as new rules subsequently implemented by the SEC and the Nasdaq Global Select Market, have detailed requirements concerning corporate governance practices of public companies including Section 404 of the Sarbanes-Oxley Act relating to internal controls over financial reporting. These new rules and regulations have increased our director and officer liability insurance, accounting, legal and financial reporting compliance costs and have made certain corporate activities more time-consuming and costly. Therefore, we have incurred additional costs associated with our public company reporting requirements, and we cannot predict or estimate the amount of additional costs we may further incur or the timing of such costs.

If securities or industry analysts do not actively follow our business, or if they publish unfavorable research about our business, our ADS price and trading volume could decline.

The trading market for our ADS depends in part on the research and reports that securities or industry analysts publish about us or our business. If one or more of the analysts who covers us downgrades our ADSs or publishes unfavorable research about our business, our ADS price would likely decline. If one or more of these analysts ceases coverage of our company or fails to publish reports on us regularly, demand for our ADSs could decrease, which could cause our ADS price and trading volume to decline.

Potential uncertainty involving the going private transaction may adversely affect our business and the market price of our ADSs.

Our board of directors received a proposal letter with respect to a going-private transaction in April 2022 and received a preliminary non-binding proposal letter from Mr. Sheng Chen, our executive chairman, in September 2022. In September 2022, our board of directors formed a special committee consisting of three of our independent directors, to review and evaluate the two proposals. For more details, see “Item 4. Information on the Company—A. History and Development of the Company.” The going-private transaction, whether or not consummated, presents a risk of diverting management focus, employee attention and resources from other strategic opportunities and from operational matters. The development of the transaction, such as the entry into or the termination of any definitive agreement, may increase volatility of the trading price of our ADSs.

ITEM 4.INFORMATION ON THE COMPANY

A. History and Development of the Company

75

We commenced operations in 1999, and through a series of corporate restructurings, established a holding company, 21 ViaNet Holding Inc., or 21 ViaNet, in October 2009 under the laws of the Cayman Islands. 21 ViaNet was formerly a wholly-owned subsidiary of aBitCool, a company incorporated under the laws of the Cayman Islands. On November 10, 2009, 21 ViaNet Holding Inc. changed its name into AsiaCloud Inc., or AsiaCloud. In October 2010, AsiaCloud effected a repurchase and cancellation of all its outstanding shares held by aBitCool and the issuance of ordinary shares and preferred shares to the shareholders of aBitCool so that they maintained their respective ownership interests in AsiaCloud directly. In connection with the restructuring, AsiaCloud changed its name to 21Vianet Group, Inc., and on October 13, 2021, 21Vianet Group, Inc. changed its company name to VNET Group, Inc.

Due to certain restrictions under the PRC laws on foreign ownership of entities engaged in data center and telecommunications value-added services, we conduct our operations in China through contractual arrangements among us, our wholly-owned PRC subsidiaries, the variable interest entities and their shareholders. As a result of these contractual arrangements, we control the variable interest entities and have consolidated the financial information of our consolidated affiliated entities in our consolidated financial statements in accordance with U.S. GAAP. We control: (i) 100% of the equity interests in VNET Technology through our subsidiary, VNET China, which was incorporated in October 2002; (ii) 100% of the equity interests of BJ iJoy following completion of our acquisition of 100% equity interests in iJoy in April 2013; (iii) 100% of the equity interests of HuLianXinCheng Network through our subsidiary, aBitCool DG, which was incorporated in June 2014; and (iv) 100% of the equity interests of SH Zhiyan and its wholly-owned subsidiary, SH Blue Cloud, through our subsidiary, SH Edge Connect, which was incorporated in November 2020. On April 21, 2011, our ADSs began trading on the Nasdaq Global Select Market under the ticker symbol “VNET.” We issued and sold a total of 14,950,000 ADSs, representing 89,700,000 Class A ordinary shares, at an initial offering price of US$15.00 per ADS.

From time to time, we have acquired companies that are complementary to our business, as well as made alternative investments and entered into strategic partnerships or alliances as we see fit, we have also divested part of our business as part of our efforts to adjust our business development strategy. For example, we are Microsoft’s local partner to operate in mainland of China, Microsoft cloud offerings: Microsoft Azure, Microsoft 365, Dynamics 365 and Power Platform. In March 2017, we entered into an investment agreement with Warburg Pincus to establish a multi-stage joint venture and build a digital real estate platform in China, with an aim to form additional joint ventures to jointly develop IDC projects, and we reached agreements to restructure our partnership with Warburg Pincus in July 2019. In September 2017, we transferred 66.67% of the equity interest in six wholly-owned subsidiaries engaged in the CDN, hosting area network services and route optimization business, or WiFire Entities, for a nominal consideration of RMB1 for each of the WiFire Entities to Beijing TUS Yuanchuang Technology Development Co., Ltd., a wholly-owned subsidiary of Tsinghua Holdings Co., Ltd., or Tus-Holdings. Upon completion of such transfer, Tus- Holdings and we hold 66.7% and 33.3% equity interest in each of the WiFire Entities, respectively. WiFire Entities have been deconsolidated from our consolidated financial statements since then. In October 2019, we signed a memorandum of understanding with Alibaba to deploy IDC services in support of Alibaba’s expansion throughout Eastern China.

In October 2019, we issued 60,000 newly created Class C ordinary shares to Personal Group Limited, a British Virgin Islands company wholly owned by Mr. Sheng Chen, the co-chairperson of our board of directors, at a price of US$1.35 per share, which is equal to the volume weighted average price of the Company’s ADSs for the 30 trading days up to and including October 11, 2019, adjusted by the ADS-to-share ratio. This issuance of the newly created Class C ordinary shares is an initiative by us to enhance our ability to execute business strategies over the long term under the leadership of our board and senior management. Class C ordinary shares entitle the holders thereof the same rights as Class A ordinary shares except for veto right on certain corporate matters and conversion right.

On April 13, 2021, we repurchased from Tuspark Innovation Venture Limited (“Tuspark”) 48,634,493 Class B ordinary shares for an aggregate purchase price of approximately US$260.0 million. The repurchase price is at US$5.346 per ordinary share, or US$32.076 per ADS, which is the product of (i) the daily volume weighted average price of the ADSs for the consecutive thirty (30) trading days ended on March 22, 2021, multiplied by (ii) 88%. On the same day, Mr. Wenbin Chen, the director appointed by Tuspark resigned from our board of directors. Immediately following the consummation of the transaction, all of the remaining Class B ordinary shares held by Tuspark have been converted into the same number of Class A ordinary shares of the Company. On August 23, 2021, Tuspark sold 16,363,636 Class A ordinary shares to DNE (Cayman) Investment I Holding Limited, a third-party company, and 17,140,898 Class A ordinary shares to Beacon Capital Group Inc., a company affiliated with Mr. Sheng Chen, at the same price. To the best of our knowledge, based on its Schedule 13 D filed on May 17, 2021, as of February 29, 2024, Tuspark was a beneficial owner of more than 5.0% of our ordinary shares.

76

On July 15, 2021, to strengthen our leading position in carrier- and cloud-neutral IDC services, we, through our wholly-owned subsidiary, Shenzhen Cloud Native Technology Co., Ltd., acquired 100% of the equity interests in BJ TenxCloud from third-party selling shareholders of BJ TenxCloud. BJ TenxCloud primarily provides digitalization solutions to customers based on the in-house developed cloud native platform. The total consideration of the acquisition was RMB414.7 million.

On January 27, 2022, our board of directors held a board meeting and authorized the adoption of a Certificate of Designation, Preferences and Rights of the Series A-1 Perpetual Convertible Preferred Shares, or the Certificate of Designation, to create and issue a new series of perpetual convertible preferred shares of our company with preference, priority, special privilege, redemption and other rights provided in the Certificate of Designation. Our board of directors also authorized the re-designation of 300,000 of the authorized but unissued Class A ordinary shares in the authorized share capital of our company as Series A-1 perpetual convertible preferred shares. As of the date of this annual report, no Series A-1 perpetual convertible preferred shares have been issued.

In April 2022, our board of directors received an unsolicited preliminary non-binding proposal letter (the “April Proposal”) from the Hina Group and Industrial Bank Co., Ltd., Shanghai Branch (collectively, the “April Proposal Buyer Group”), proposing to acquire all of the outstanding ordinary shares of VNET for US$8.00 per ADS, or approximately US$1.3333 per ordinary share, in cash. In September, 2022, our board of directors received a preliminary non-binding proposal letter (the “September Proposal”) from Mr. Sheng Chen, founder and co-chairperson of our company, proposing to acquire all of the outstanding ordinary shares of VNET for US$8.20 in cash per ADS, or approximately US$1.3667 per ordinary share.

In September 2022, a special committee (the “Special Committee”) of our board of directors, consisting solely of independent directors, has been formed to evaluate and consider the proposed going-private transaction and other strategic alternatives available to us. The Special Committee retained an independent financial advisor and an independent legal counsel in October 2022.

As of the date of this annual report, the Special Committee is in the process of carefully considering and evaluating, with the assistance of the Special Committee’s independent financial and legal advisors, the September Proposal, the April Proposal and other potential strategic alternatives we may pursue. No definitive offer has been made, nor has any definitive agreement been executed, with respect to the proposed going-private transaction. There can be no assurance that the proposed going-private transaction will continue to be pursued, approved or consummated. See “Item 3. Key Information—D. Risk Factors—Risks Related to Our Business and Industry—The consummation of the proposed going-private transaction is uncertain, and the announcement and pendency of the transaction could materially and adversely affect our business, results of operations and financial condition.”

On February 15, 2023, our audit committee and board of directors has approved and authorized the issuance of up to 555,000 newly created Class D ordinary shares to Mr. Sheng Chen, our co-chairperson of the board. The increase of authorized share capital to include Class D ordinary shares was approved by the Company’s shareholders at the extraordinary general meeting held on October 5, 2023. The Class D ordinary shares will have the same rights as our existing Class B ordinary shares except for voting rights, and holders of Class D ordinary shares shall be entitled to 500 votes per share on all matters submitted to shareholder vote. The proposed issuance of Class D ordinary shares is subject to and conditional upon the occurrence of conversion of pledged Class B ordinary shares beneficially owned by Mr. Sheng Chen into Class A ordinary shares upon a transfer to any person who is not an affiliate of Mr. Sheng Chen (each, a “Class B Conversion”). Following each Class B Conversion, the Company will issue a number of Class D ordinary shares to Mr. Sheng Chen that is equal to one-fiftieth (1/50) of the number of converted Class B ordinary shares, with fractional shares rounded down to the nearest whole share. The purchase price for each Class D ordinary share shall be equal to the volume weighted average price of the Company’s ADSs for the 30 trading days immediately prior to applicable issuance date, adjusted by the ADS-to-share ratio. As of the date of this annual report, no Class D ordinary shares have been issued.

On December 28, 2023, we completed the Strategic Investment from Success Flow and Choice Faith, both of which are beneficially owned by SDHG. With the closing of the Strategic Investment, Success Flow and Choice Faith now hold 455,296,932 and 195,127,260 newly issued Class A ordinary shares of the Company, respectively. In December 2023, we also entered into a strategic cooperation agreement with SDHG, pursuant to which both parties will leverage their respective resources and strengths to develop renewable energy projects in northern China.

Our principal executive offices are located at Guanjie Building Southeast 1st Floor, 10# Jiuxianqiao East Road, Chaoyang District, Beijing, People’s Republic of China, 100016. Our telephone number is +86(10) 8456-2121. Our registered office is located at Maples Corporate Services Limited, PO Box 309, Ugland House, Grand Cayman, KY1-1104, Cayman Islands. Our agent for service of process in the U.S. is Cogency Global Inc., located at 122 East 42nd Street, 18th Floor, New York, New York 10168.

See “Item 4. Information on the Company—C. Organizational Structure” for a diagram illustrating our corporate structure as of the dated of this annual report.

77

SEC maintains an Internet site that contains reports, proxy and information statements, and other information regarding issuers that file electronically with the SEC on www.sec.gov. You can also find information on our website https://ir.vnet.com/.

B.Business Overview

We are a leading carrier-neutral and cloud-neutral data center service provider in China. We have one of the largest carrier-neutral data center networks in China with our 50 self-built data centers and 112 partnered data centers with an aggregate capacity of 93,597 cabinets under our management as of December 31, 2023. Our data centers are concentrated in tier-1 cities in China and their surrounding regions, which have favorable supply-demand dynamics, owing to dense internet traffic, scarce resources and high demand for data center facilities. Most of our data centers and our POPs are connected across China. We offer managed hosting services to host our customers’ servers and networking equipment and provide interconnectivity to improve the performance, availability and security of their internet infrastructure. We have adopted a “dual-core” strategy to address both retail and wholesale data center market opportunities. Our managed retail services provide different levels of services that are scalable to meet our customers’ needs, from a single cabinet up to megawatt-scale deployments. Our managed wholesale services provide customers with new data center sites constructed and developed by us based on their specified standards. We believe that the scale of our data center footprint and networking assets as well as our carrier- and cloud-neutrality, position us well to capture the vast opportunities in the rapidly expanding market of internet and cloud computing infrastructure services in China.

In addition, we are a first mover among China’s carrier-neutral data center service providers in offering cloud services through partnerships to cover public, private and hybrid cloud scenarios. We provide customized enterprise VPN services and solutions, including software-defined wide area network, or SD-WAN, to enterprises across various industries. These value-added services strengthen our capability to provide quality services and meet our customers’ additional demands.

According to Frost & Sullivan, the continuing drivers for the data center demands consist of (i) growing IT outsourcing capacity by enterprises; (ii) implementation of 5G network; (iii) growing data center service demand from China’s cloud service providers and internet giant; (iv) favorable government policies; (v) customer segments driving data center service demand; and (vi)technological innovation driving the accelerated development of data centers. From 2018 to 2023, China’s carrier-neural data center service market has been growing by a CAGR of 24.3% and is expected to grow by a CAGR of 20.0% from 2023 to 2028. As a leading carrier-neutral and cloud-neutral data center service provider in China, we had a 10.0% market share in the carrier-neutral data center service market in terms of data center service revenues in 2023.

We are a pioneer in the carrier-neutral data center industry in China and commenced our operations in 1999. According to Frost & Sullivan, we are the first carrier-neutral data center service providers in China with infrastructure interconnected with all major network providers, which connect and share data traffic to help scale the rapid development of the early internet industry in China. Based on our partnership with Microsoft to introduce Azure and Microsoft 365 (formerly Office 365) in China in 2013, we are also the first carrier-neutral data center service provider to offer global cloud services in China and our services have helped accelerate the digital transformation of our enterprise customers.

We are a carrier-neutral internet infrastructure service provider. Our infrastructure is interconnected with the networks operated by all China’s telecommunications carriers, major non-carriers and local internet service providers. The interconnectivity enables each of our data centers to function as a network access point for our customer’s data traffic. In addition, we believe that our proprietary smart routing technology allows us to automatically select an optimized route to direct our customers’ data traffic to ensure fast and reliable data transmission. We believe this advanced interconnectivity within and beyond our network distinguishes ourselves from our competitors and provides an effective solution to address our customers’ needs that arise from inadequate public internet infrastructure and network interconnectivity in China. As a result, businesses are increasingly relying upon internet infrastructure services providers and in particular, carrier-neutral internet infrastructure services providers, to enhance and optimize key elements of their IT and network infrastructure.

With a nationwide data center network and comprehensive service offerings, we have attracted a diversified and loyal customer base. As of December 31, 2023, we had over 1,500 customers for our managed hosting services and over 7,500 enterprise customers in total. We also enjoy long- standing relationships with our customers and have high customer retention, as evidenced by our low average monthly hosting churn rate for managed hosting services, which was 0.2%, 0.2%, and 0.4% in 2021, 2022, and 2023, respectively.

78

Our Service Offerings

Through our quality data center network, we offer comprehensive hosting and related services, including:

Managed Hosting Services consisting of managed retail services and managed wholesale services. Our managed retail services include (i) colocation services that dedicate data center space to house our customers’ servers and networking equipment and provide tailored server administration services, (ii) interconnectivity services that allow customers to connect their servers with each other, internet backbones in China and other networks through our Border Gateway Protocol, or BGP, network, or our single-line, dual-line or multiple-line networks, and (iii) value-added services, including hybrid IT services, bare metal services, firewall services, server load balancing, data backup and recovery, data center management, server management, and backup server services. To address the wholesale IDC market opportunities, we established a “dual-core” strategy in 2019 to expand our services to managed wholesale services to China’s internet giants and large-scale cloud computing service providers. We construct and deliver data centers based on these customers’ required specifications and standards;
Cloud Services that allow customers to run their applications over the internet using our IT infrastructure rather than having the infrastructure on their own premises; and
VPN Services that extend customers’ private networks by setting up secure and dedicated connections through the public internet.

Our data centers host the servers of our customers and meet their needs to deploy computing, network, storage and IT infrastructure. Our services are scalable, allowing our customers to purchase space and power and upgrade connectivity and services as their requirements evolve. In addition, our customers benefit from our data centers’ wide range of physical security features, including sensitive smoke detection systems, fire suppression systems, secured access, around-the-clock video camera surveillance and security breach alarms. Our data centers are fully-redundant and feature resilient power supplies, energy efficient design, connection with multiple network providers and 24/7 on-site support provided by our skilled engineers. As a result, we are able to provide service-level agreement for 99.9% uptime for power for our self-built data centers. As a carrier-neutral data center service provider, we provide high interconnectivity to our customers with our access to multiple carriers and service providers and the availability of multiple-provider bandwidth. By securing multiple suppliers for connectivity and using redundant hardware, we are able to guarantee 99.9% internet connectivity uptime for our self-built data centers.

Managed Hosting Services

We have been providing managed retail services since the inception of our operations in 1999 and started to provide managed wholesale services in 2019 to implement our “dual-core” strategy that we developed in 2019.

Managed Retail Services. Our managed retail services include colocation services, interconnectivity services, and value-added services.

Colocation Services allow customers to lease partial or entire cabinets for their servers. Our customers have full control over their server(s) housed in our data centers. Depending on customer needs, we provide different levels of tailored server administration services, including operating system support and assistance with updates, server monitoring, server backup and restoration, server security evaluation, firewall services, and disaster recovery. Our customers’ servers are housed in our data centers providing redundant power supplies and heating, ventilating and air conditioning systems. Our colocation services relieve customers from the daily pressures of IT infrastructure maintenance so that they can focus on their core businesses. Customers have the option to either place their servers and equipment in standard cabinets dedicated for their exclusive use, or in cabinets shared with other customers. They can customize their cabinet space for their servers, network connections and other equipment. Customers can elect to buy the hardware that they place within their cabinets from their chosen suppliers. In addition, customers can also lease power-enabled blank space, where they can place their own cabinets in our data centers or use our services to build their customized cabinet space.
Interconnectivity Services are provided by us in the following ways:
oBorder Gateway Protocol (“BGP”) Network Services. We provide network services that use BGP routing protocol and policies, which allow the internet to become a decentralized system and thereby reduces traffic congestion and data transmission time;

79

oSingle-line Network Services. Some of our customers choose to connect their servers only to one telecommunication carrier in China. Based on their selections, we provide them with network connection to the major telecommunication carriers, including China Telecom, China Unicom and China Mobile; and
oMultiple-line Network Services. As a carrier-neutral service provider, our data centers are connected to all carrier and non-carrier networks in China. Customers then may choose to connect their servers to two or multiple networks, which provides more cost-effective internet access and ensures better business continuity. Our interconnectivity services connect our customers with each other, connect our data centers with telecommunication carriers’ backbone network and other networks. We provide cross-connection services to our customers. Upon the request of the customers, we utilize single or multi-mode fibers to create links between the customers directly and exclusively.
Value-Added Services are provided by us in the following ways:
oHybrid IT Services. Our hybrid IT services provide customers with a complete package of infrastructure service offerings, conveniently bundled to expedite the customer’s process to launch their applications and products to the extent possible. In conjunction with our infrastructure-as-a-service, or IaaS, and platform-as-a-service, or PaaS, hybrid IT services combine colocation, servers, connectivity, storage and customer services to save IT infrastructure deployment time, and provide a complete, reliable, and secured environment for customer’s IT demands. As more customers move their IT resources to the cloud, our cloud-neutral platform will enable our hybrid IT services to provide elastic cloud services as well as their inter-linked connections;
oPrivate Cloud, Hybrid Cloud and Cloud Native Services. We provide private cloud, hybrid cloud and multi-cloud managed services to address enterprises’ needs in aspects of data sovereignty, cost of ownership, and customization through our proprietary technologies and technical integration with selected partners, such as VMWare, Redhat and ZStack. Through BJ TenxCloud, one of our subsidiaries, we also provide digitalization solutions to customers based on our in-house developed cloud native platform. Customers can fully exploit elasticity and flexibility of our cloud solutions and modernize their applications and infrastructure, to achieve more efficient software development and production; and
oOther Value-Added Services. To complement our hosting services and enhance our customers’ experiences, we also provide other value- added services, including bare metal services, firewall services, server load balancing, data backup and recovery, data center management, server management, and standby server services. In addition, we also provide customers with traffic charts and analysis, gateway monitoring for servers, domain name system setup, defense mechanism against distributed denial of service (DDOS) attacks, basic setting of switches and routers, and virus protections.

Managed Wholesale Services. Our managed wholesale services started in 2019 and provide internet giants and large-scale cloud computing service providers with data center sites constructed and developed by us. Based on the specific requirements of our customers, we source properties for data center sites by acquiring or leasing green-field sites or existing industrial buildings from third parties, and then design and, through cooperation with developers, contractors, and suppliers, build the data center facilities with advanced design and high technical specifications. We believe our core competency and capabilities, acquired from decades of industry experience in the retail segment, are also applicable and critical when we expand our business into the wholesale segment and develop wholesale data centers. As of December 31, 2022 and 2023, the total capacity commitment from our wholesale customers was 316 and 476 megawatts, respectively.

Planning: We engage with our clients from the site selection and planning stage and choose the sites for wholesale data centers at the strategic locations which fits into our clients’ IT infrastructure deployment and provides great access to power and connectivity. Backed by multi-year experience and strong presence in key markets, we are able to conduct in-depth analysis and select the most suitable location based on clients’ requirements by acquiring or leasing green-field sites or existing industrial buildings from third parties. Our team works closely with local government authorities to obtain necessary permits and approvals and with electric utilities to obtain sufficient power supply. We also actively cooperate with telecommunication carriers to ensure multi-carrier connectivity to our wholesale data centers.

80

Design: Leveraging our technological know-how from our internal design teams and a comprehensive data center product portfolio, developing and accumulating through the designs and construction of retail data centers, we are dedicated to ensuring that each of our wholesale data centers meets the specific requirements of our clients and achieves industry leading energy efficiency and operating performance. Our technology strengths, such as advanced cooling technology and power management technology, are integrated due to close collaboration among our internal design team, research and development team and external design institutes.
Construction: We believe our well-established relationships with high quality contractors and suppliers, combined with our specialized construction team consisting of experienced professionals, help us to ensure fast delivery and cost effectiveness in data center construction. As opposed to retail data centers, typically the wholesale data centers are built to suit and customized to fulfill our clients’ different technical requirements. Furthermore, our clients require us to deliver wholesale data centers in large volumes within a prescribed construction period.
Operations: We are one of the first carrier neutral data center service providers in China and commenced operations in 1999. Since then, we haven’t encountered any disastrous accident over the last 20 years, demonstrating our strong operational expertise. We are able to provide service-level agreement for 99.9% uptime for power and 99.9% uptime for network connectivity for our self-built data centers. Our operational excellence to deliver wholesale data centers with high reliability, availability, security and manageability are sought by our wholesale clients. As a result, operations and management expertise becomes an increasingly important criteria when they select their data center partners.

Cloud Services

We started providing public cloud services in 2013 through our cooperation with Microsoft. Under our cooperation arrangement with Microsoft, we provide Microsoft’s cloud services, including Azure, Microsoft 365 (formerly Office 365), Dynamics 365 and Power Platform, to customers in mainland China by entering into service agreements with such end customers.

We provide IaaS, PaaS, and software-as-a-service, or SaaS, to our enterprise and individual end customers on the public cloud. Microsoft Azure provides our customers with a one-stop shop to purchase a portion of the pooled computing resources, control the applications uploaded to the virtual servers and/or access to the applications run by various operators on the cloud infrastructure, and pay on an on-demand basis. Through Microsoft 365 services, we provide our customers with not only the complete Microsoft 365 applications, but also business-class email, file sharing and HD video conferencing, all working together and connected in the public cloud so that customers can have access to everything they need to run their business from anywhere.

The total customer billing amounts are divided between Microsoft and us and we retain a portion of the total customer billing amounts based on the agreed-upon metrics. All sales amounts from our services to customers are deposited into an escrow account which are jointly administered by Microsoft and us, and we settle the payments to Microsoft on a monthly basis. In addition, we are entitled to receive incentive payments from Microsoft upon the completion of certain sales or services conditions. Our current agreement with Microsoft has a term of ten years till 2027.

VPN Services

We offer VPN services, primarily through Dermot Holdings Limited and its subsidiaries, or Dermot Entities, which we acquired in August 2014 and hold the brand of DYXnet. We offer customers best-in-class, enterprise-grade network services in numerous cities throughout Greater China and the wider Asia-Pacific region. We provide enterprise network solutions including Multiprotocol Label Switching (“MPLS”) and Software-Defined WAN (“SD- WAN”), internet access and network security solutions, and fully managed network enabling connectivity with 222 POPs across Asia, of which 108 POPs are for VPN services. We have further expanded our product portfolio to include Cloud & SaaS solutions, and the fast deployment on connecting public cloud around the Globe with high-speed network connections. In 2022, we launched the Secure Access Service Edge (“SASE”) solution based on our SD-WAN services.

Additionally, we have been appointed as one of the SD-WAN Services Standard Drafting Units of China Communications Standards Association (“CCSA”). We obtained the “SD-WAN Ready” certificate for overall solutions issued by the China Academy of Information and Communications Technology (“CAICT”) in 2020, and further certified with “SD-WAN Ready 2.0” in 2022. We are among the first official members of the China Cross-border Data Telecommunications Industry Alliance for being recognized as legally compliant by China’s Communications Administration. We are also among the first batch of ICT service providers in Greater China to obtain several ISO international certifications including ISO/IEC 27001: 2013, ISO/IEC 20000-1: 2018, and ISO 9001: 2015 for information security, IT service management, and quality management, respectively.

81

Our Infrastructure

Our infrastructure, which consists of our data centers and data transmission network, is the foundation upon which we provide services to our customers. As of December 31, 2023, we operate 50 self-built data centers and 112 partnered data centers mainly located in tier-1 and surrounding cities in China, including all major internet hubs, as well as locations in Southeast Asia, with 93,597 cabinets under management. Our extensive network, consisting of 222 POPs, is a “high-speed internet railway” that connects our data centers with each other and links them to China’s telecommunication backbones.

Our Data Centers

We adopt a distributed deployment method when choosing locations for our partnered data centers based on the specific requests of our customers, demands in different cities and our strategy for POP establishment; therefore, the locations and number of our partnered data centers are subject to change from time to time. We operate two types of data centers: self-built and partnered. We define “self-built” data centers as those with our owned cabinets, and data center equipment housed in buildings we owned, leased from third parties, or we purchased from third parties. We define “partnered” data centers as the data center space and cabinets we leased from China Telecom, China Unicom, China Mobile and other third parties through agreements. As of December 31, 2023, we operate 50 self-built data centers housing 89,357 cabinets and 112 partnered data centers housing 4,240 cabinets.

The table below sets forth the number of data centers and cabinets under our management as of December 31, 2021, 2022, and 2023, respectively.

    

As of December 31,

    

2021

    

2022

    

2023

Data Centers

 

 

Self-built

40

45

50

Partnered

64

98

112

Total

104

143

162

Cabinets

 

 

Self-built

74,143

 

82,581

 

89,357

Partnered

4,397

 

4,741

 

4,240

Total

78,540

 

87,322

 

93,597

Our nationwide network of data centers not only enables us to serve customers in extended geographic areas, but also establishes a national data transmission network that sets up connections among carriers and service providers in various locations.

The table below sets forth our portfolio of self-built cabinets housed by our data centers as of December 31, 2023.

    

As of December 31, 2023

    

Number of Self-built Cabinets Housed

    

Percentage of Contribution

Greater Beijing Area

Approximately 38,500

43.1%

Yangtze River Delta

Approximately 27,700

31.0%

Greater Bay Area

Approximately 9,300

10.4%

Others

Approximately 13,800

15.4%

Total

Approximately 89,300

100.0%

We build and operate our data centers in compliance with high industry standards in order to provide our customers with secure and reliable environments that are necessary for optimal internet interconnectivity. Our data centers generally feature:

Resilient Power — Redundant, high-capacity and stable power supplies, backed by uninterruptible power supply, or UPS, high-performance batteries and diesel generators;
Physical Security — Round-the-clock monitoring by on-site personnel, which includes verification of all persons entering the building, security barriers, video camera surveillance and security breach alarms;
Controlled Access — Access to the buildings, data floors and individual areas designated for particular customers via individually-programmed access cards and visual identification;

82

Fire Detection and Suppression — Sensitive smoke detectors linked to building management systems provide early detection to help avoid fire, loss and business disruption. These are complemented by an environmentally-friendly gas-based or water mist fire suppression system to put out fires;
Air Conditioning — To ensure optimal performance and avoid equipment failure, all data center floors are managed to make sure that customers’ equipment is maintained at a controlled temperature and humidity; and
24/7 Support — We staff our data centers with capable and experienced service teams and we believe we were the first data center service provider in China to offer 24/7 customer service.

These features minimize chances of interruption to the servers housed in our data centers and ensure the business continuity of our customers. In addition, we believe we were the first data center service provider in China to receive both the ISO 9001 quality system certification by the American Registrar Accreditation Board and a certification by the United Kingdom Accreditation Service.

Our Network

Our network transmits data and directs internet traffic, forming an internet highway system that is linked to the networks of major carriers, non-carriers and ISPs and enhances communications among our data centers, our customers and end users located throughout China and around the world. As of December 31, 2021, 2022, and 2023, our network connected 183, 216, and 222 POPs throughout Asia.

Our network also features numerous interfaces with four telecommunication carriers in China, which are China Telecom, China Unicom, China Mobile and China Education Network. Our network is not only connected to the headquarters of each carrier, but also with their local networks throughout China.

Due to our high-quality data center infrastructure, extensive data transmission network and proprietary smart routing technologies, we are able to deliver high-performance hosting and related services that can effectively meet our customers’ business needs, improve interconnectivity among service providers and end users, and effectively address the issue of inadequate network interconnectivity in China.

Customers and Customer Support

Our Customers

We serve a diversified and loyal base of customers, depending on the different types of services provided by us, our customers include (i) enterprise customers for our hosting and related services, and (ii) individual customers who signed up for the Microsoft Azure, Microsoft 365 (formerly Office 365), Dynamics 365 and Power Platform services. As of December 31, 2023, we had over 7,500 enterprise customers, of which over 1,500 customers are using our managed hosting services. Our enterprise customers represent a variety of industry verticals with different business scale, ranging from information technology and cloud services, telecommunication carriers, communications and social networking, gaming and entertainment, ecommerce, automobile to financial services and government agencies, as well as from blue-chip enterprises to small- to mid-sized enterprises.

We have a loyal customer base, as evidenced by our low churn rate. Our average monthly hosting churn rate, based on our core IDC business, was 0.2%, 0.2%, and 0.4% in 2021,2022, and 2023, respectively. Our average monthly recurring revenue from our top 20 customers were RMB191.3 million, RMB225.0 million, and RMB230.0 million in 2021, 2022, and 2023, respectively.

Our experience in serving market leaders in various sectors also provides us with industry knowledge, operational expertise and credibility that we can leverage in cross-selling additional services to our existing and potential customers.

Our Customer Support

We devote significant resources to provide customers support and services through our dedicated customer service team. We offer service level agreements on most of our services to our customers. Such agreements set the expectations on service level between our customers and us and drive our internal process to meet or exceed the customer’s expectations. We believe we were the first data center service provider in China to offer 24/7 customer services. Our network operation center is staffed with skilled engineers trained in network diagnostics and engineering. We require our staff to respond to calls or request from customers within 15 minutes. For major customers, we have a dedicated team to offer specialized services tailored to their specific needs. Areas of customer support include design and improvement of our customers’ IT infrastructure and network optimization.

83

Our customers may directly contact the customer service team to seek assistance or inquire about the status of a reported incident. The team actively follows up with our operations team to help ensure that the problems are addressed in an effective and timely manner. Each of our customers is assigned a service manager who is responsible for ensuring that all our services are performed in a satisfactory manner.

Technologies and Intellectual Property

Innovative Solutions and Services

We offer a comprehensive suite of solutions with cutting-edge technologies for customers, and continually expand our service offerings to provide full stack solutions consisting of interconnectivity, colocation or data center managed hosting services and cloud services. Examples of our innovative products and services include:

Hybrid IT service: We are the first among data center service providers in China to provide hybrid IT services since March 2015. Our hybrid IT services are designed to be connected to customers’ existing operating systems and achieve real-time response to customers’ IT requests. Our hybrid IT services cover computing and storage of data, facility management and maintenance, as well as operation support, which can effectively meet the growing IT outsourcing demand of enterprise customers due to the increasing complexity of IT requirements resulting from new technologies and applications;
Bare metal services: We developed our proprietary bare metal services technology in August 2018. Our bare metal services can be integrated with high-quality BGP, VPN and other services provided by us. Our bare metal services are based on automated operation and maintenance technologies and can be delivered to customers through the cloud platform on a fully automated basis without manual operations. It is equipped with security modules and network functions which can be integrated with other cloud services and network services provided by us; and
Hybrid cloud management platform: In order to provide superior cloud management services under various cloud scenarios to its customers, we developed a proprietary cloud management platform in June 2019. This platform can manage major public clouds and private clouds on a centralized basis and connect to our self-developed bare metal services, hybrid IT services, SD-WAN and other services to achieve one-stop multi-cloud management service capability. Our hybrid cloud management platform enables the customers to manage all the services, products and resources provided by us, including private cloud, public cloud, enterprise virtual data centers, enterprise hosted private cloud, bare metal services, as well as underlying data center and network connectivity services, on a centralized basis. Data analytics can be performed based on the information collected, which we believe can realize the value of customers’ data assets.

Technologies for Data Centers

We have implemented many technologies in designing and constructing our data centers, such as power transfer switch, cooling, lighting and energy recycling technologies, to improve the electricity power consumption and energy efficiency of our data centers. We are the first data center service provider that passed the ISO50001: 2011 Energy Management System Certification in 2017. One of our data centers in Beijing, M6 data center, is among the first national green data centers named by Chinese Institute of Electronics in 2018. We also apply heat recovery technologies at certain of our data centers to recover the waste heat from the exhaust of data centers to generate domestic hot water, which have improved our data center’s energy efficiency.

With the vision to build artificial intelligence defined data centers, we intend to develop artificial intelligence for IT operations platform which utilizes big data, modern machine learning and other advanced analytics technologies to enhance IT operation functions for our data centers. Such platform can collect a variety of data from various IT operations tools and device to aggregate data (such as that in monitoring systems and job logs) and then applies machine learning and advanced analytics on such data in order to automatically spot and react to issues. For example, our analytical data warehouse can analyze the working condition of data centers’ cooling systems to build a model which provides optimization solutions enabling us to lower operating costs and achieve environmentally friendly operations.

84

Research and Development and Intellectual Property

Our strong research and development capabilities support and enhance our service offerings. We have an experienced research and development team and devote significant resources to our research and development efforts, focusing on improving customer experience, increasing operational efficiency and bringing innovative solutions to the market quickly.

We have made continual investments and trainings for research and development to drive our growth in both mature and emerging businesses. We incurred RMB188.5 million, RMB306.8 million, and RMB322.2 million (US$45.4 million) in research and development expenses for the years ended December 31, 2021 and 2022, and 2023, respectively. As of December 31, 2023, we had 198 experienced engineers who have more than ten years of relevant industry experience.

Our research and development efforts have yielded 170 patents, 105 patent applications and 335 software copyright registrations as of December 31, 2023, all in China and focused on the areas including (i) energy saving technology, (ii) data center design and facility maintenance and operations, (iii) network operation and maintenance management, (iv) cloud-related technologies, and (v) edge computing and blockchain.

We rely on a combination of copyright, patent, trademark, trade secret and other intellectual property laws, nondisclosure agreements and other protective measures to protect our intellectual property rights. We generally control access to and use of our proprietary software and other confidential information through the use of internal and external controls, including physical and electronic security, contractual protections, and intellectual property law. We have implemented a strict security and information technology management system, including the prohibition of copying and transferring of codes. We educate our staff on the need to, and require them to, comply with such security procedures. We also promote protection through contractual prohibitions, such as requiring our employees to enter into confidentiality and non-compete agreements.

Sales and Marketing

We actively market our services and solutions through our direct sales force and we use a mix of horizontal and vertical segmentation strategies to divide the market into groups with similar characteristics. Horizontal segmentation is used for products or solutions such as retail colocation, interconnectivity, bare metal services, and generic hybrid cloud managed services which are applicable to most of the enterprise customers. For more industry specific solutions, we employ vertical segmentation for wholesale build-outs, wholesale colocation as well as customized hybrid cloud managed services. Our sales and marketing teams are primarily based in Beijing, Shanghai, Shenzhen, Guangzhou, Hangzhou, Xi’an, Hong Kong and Taiwan. Aside from standard products, we are also leveraging and embedding our ecosystem’s offerings to provide turnkey hybrid cloud solutions for our key customers.

Our strong brand recognition, neutrality positioning, and large customer installed base have proven to be the important driving force for our sales. To strengthen our brand, we focus our marketing efforts on sponsoring seminars, conferences and special events to raise our profile with potential customers. In addition, we collaborate with various partners either on solution integration or “go to market” alignment to accelerate customers’ digital transformation. Our sales and marketing staff are not just focused on demand generation but also equally focus on providing high quality customer services to proactively retain existing customers.

85

Competition

We face competition from a wide range of data center service providers and other value-added service providers, including:

Carriers. We face competition from state-owned telecommunication carriers, including China Telecom, China Unicom and China Mobile. According to Frost & Sullivan, carrier-operated data centers took a share of 58.0% of the data center service market in 2023. In addition, all carriers operate their own networks. Competition is primarily focused on pricing, quality of services and geographic coverage. We believe we are well-positioned to compete with these major carriers. Unlike the three carriers, which construct data centers primarily to promote the sales of bandwidth, we provide connectivity to multiple networks in each of our carrier-neutral data centers, providing superior choice and performance. Our private network provides enhanced connectivity among different networks. In comparison, data centers operated by the three carriers generally provide access only to their own network and are often constrained by their networks’ coverage. Due to inadequate interconnectivity among China’s carriers’ networks and among the same carrier’s networks in different provinces, interconnectivity bottlenecks remain a major problem, contributing to slow transmission speeds across services and applications.
Carrier-neutral service providers. We face competition from other carrier-neutral service providers, such as SINNET and GDS. Competition is primarily focused on pricing and the quality and breadth of service offerings. We distinguish ourselves by our superior interconnectivity, extensive data transmission network, large number of high-quality data centers, and superior operations, maintenance and other customer services. Due to the unique nature of data center services, where relocation of customer servers and equipment is operationally difficult, customers are highly selective in choosing their data center service provider. Our strong brand, superior reputation and extensive operating experience and expertise remain the key differentiator in attracting and retaining our customers.
In-house data centers. Businesses may choose to house and maintain their own IT hardware, such as Baidu, Tencent and Alibaba, and other large enterprises, particularly in the financial services sector. Due to their in-house capabilities, these customers may outsource fewer services to other third-party data center service providers including us, if at all. However, we believe our data centers, coupled with our superior network services, offer a unique combination of hosting services that would make us attractive to businesses with in-house data centers.
Cloud service providers. Cloud services are a new and emerging market and therefore, we face competition from various market players who have entered into or plan to enter into the new market. In partnership with Microsoft, we offer cloud services, including Microsoft Azure, Microsoft 365 (formerly Office 365), Dynamics 365 and Power Platform, in China. We compete with domestic Chinese cloud service providers, such as Alibaba Cloud and Tencent Cloud, as well as international cloud services which are operated by other data center service providers in China, such as AWS. We believe our partnerships with Microsoft will make us attractive to potential customers, especially enterprise and government entity customers that have a strong demand for cloud services.
Other valued-added service providers. We face competition from other value-added telecommunications service providers including VPN service providers, such as Citic Telecom CPC, NOVA and HKT (6823.HK). As one of the leading service providers in each one of these value-added service markets, we believe our offerings not only complement our core hosting services, but also position us to capture additional growth opportunities.

Our competition with data center service providers located in Hong Kong and overseas is limited due to the small size of our data center service offerings in Hong Kong and overseas, but we may compete with them if we expand our service offerings in Hong Kong and overseas. We believe that there are currently no foreign competitors with a significant presence in the data center service market in China, partly due to the regulatory barriers in China’s telecommunications sector. As China represents a potentially lucrative market for foreign competitors, some foreign providers may seek to enter the Chinese market. In addition, as we expand our service offerings, such as cloud services, we expect to face more competition in those areas as well.

Our Environmental, Social and Governance (ESG) Initiatives

As a leading carrier-neutral internet data center services provider in China, VNET integrates environmental, social and governance, or the ESG, philosophy into major decisions of the company, promotes high-quality development of the company, and safeguards the interests of investors, customers, employees, communities and other stakeholders.

86

As a participant of the United Nations Global Compact, or the UNGC, VNET pledges to support its Ten Principles and the achievement of the United Nations Sustainable Development Goals, or the SDGs. In 2023, based on our SHIELD sustainability system, we actively carried out sustainable actions in the six implementation areas, namely Social, Human, Innovation, Environment, Leadership, and Development.

ESG Strategy

ESG Governance

Our board of directors and our management are responsible for ensuring that the company’s ESG strategy and related activities (including climate issues) are both relevant and effective. The company has established an ESG governance structure with cross-functional integration and coordination, supervised by our board of directors and led by our management.

Priorities and Materiality

Combining the concerns of all stakeholders on the sustainable development of the company, we conducted a comprehensive materiality assessment of the ESG issues covered by the six pillars of our SHIELD (Social-Human-Innovation-Environment-Leadership-Development) sustainability system.

Business Integrity

Business Ethics

We strictly abide by relevant laws and regulations, including the Company Law of the PRC, the Anti-Unfair Competition Law of the PRC, the Anti-Monopoly Law of the PRC, the Foreign Corrupt Practices Act of the United States, and the Sarbanes-Oxley Act. We also establish a complete and sound compliance management system tailored to the Company and have passed Anti-bribery Management Systems (ISO 37001) certification. We have formulated and issued the Code of Business Conduct and Ethics, requiring employees and third-party employees to engage in business activities accordingly.

We require all employees and suppliers to sign the anti-bribery commitment letter. In 2023, the company achieved 100% coverage of anti-corruption training for directors and employees, and as of December 31, 2023, there were no concluded legal cases regarding corrupt practices against the company or its employees.

We also pay attention to intellectual property management. In accordance with the laws and regulations related to intellectual property, such as the Patent Law of the PRC, the Trademark Law of the PRC, and the Copyright Law of the PRC, we have established and improved the intellectual property management system to protect our own rights and interests while avoiding infringement of other parties’ intellectual property rights.

Human Rights

As a participant of UNGC, we support the maintenance of internationally recognized labor human rights. We strictly abide by domestic laws and regulations such as the Labor Law of the People’s Republic of China and the Provisions on the Prohibition of Using Child Labor, and commit to abide by various international human rights conventions and incorporate them into corporate governance activities. These include the United Nations Universal Declaration of Human Rights, the United Nations Guiding Principles on Business and Human Rights, the Ten Principles of the UNGC, the Core Labor Standards of the International Labor Organization, and the Convention on the Elimination of All Forms of Discrimination against Women.

We oppose discrimination, any disregard or violation of human rights, and never tolerate any unlawful discrimination or harassment against race, ethnicity, region, gender, age, nationality or class, etc. We incorporate personal privacy protection, employee rights protection, and supply chain human rights protection into our business activities and proactively promote the implementation of related work. We also respect the right of existence and development for the impoverished, the disabled and other special groups, and lend support to the development of human rights in disadvantaged and remote areas.

87

Commitments to Carbon Neutrality

Carbon Emissions

We set ambitious carbon reduction targets in 2021, and comprehensively promoted the Company’s low-carbon transformation. In setting our targets, we define Scope 1 emissions as emissions from operations that are owned or controlled by the Company. We define Scope 2 emissions as emissions from the generation of purchased or acquired electricity, steam, heating or cooling consumed by the Company. We define Scope 3 emissions as all indirect emissions (not included in Scope 2) that occur in the Company’s value chain, including both upstream and downstream emissions. We commit:

by 2030, achieving operational carbon neutrality in Scope 1 and Scope 2 emissions; and
by 2030, achieving 100% renewable energy use in operations.

We promote the achievement of carbon neutrality through the four pathways, namely, carbon reduction, carbon removal, carbon offset, and carbon empowerment, making full use of energy-saving technology, renewable energy transformation, carbon trading, and upstream and downstream empowerment throughout the industrial chain. In 2023, we continued to conduct practices in technological innovation, distributed photovoltaic energy storage and hydrogen research, green power trading and other aspects, and achieved significant results.

In 2023, we conducted greenhouse gas emissions inventory covered the Scope 1, Scope 2, and Scope 3 within the organizational and reporting boundaries of 2023.

Environmental Initiatives

We are actively following a green development path that is “high-efficient, low-carbon, intensive and circular”, with the focus on improving the green management capability of a data center throughout its life cycle of siting, design, construction and operation to reduce its carbon footprint. By the end of 2023, we had obtained ten green data center certifications in total.

We actively respond to the national goal of accelerating the construction of a novel power system with new energy as the main body, and actively explore renewable energy, energy storage technology, energy-internet and other fields, leading the energy transformation of the industry. We are actively participating in green power trading in many regions. This year, we purchased about 56.9 million kWh of green electricity. In 2022, we signed a 2023 green power purchase agreement with CGN Solar (Shenzhen) Co., Ltd., which contains a five-year green power supply guarantee clause of about 500 million kWh. We also achieved an annual average PUE of 1.29 at our data centers with stabilized operations in 2023.

Climate Impact

As a supporter of the Task Force on Climate-related Financial Disclosures, we have taken climate change into consideration in our corporate strategy. Based on the degree of potential financial impact, impact on the stability of business activities, customer and shareholder concerns and other dimensions, we regularly evaluate risks and opportunities related to assets and businesses.

Reliable Products and Services

Providing customers with stable and reliable Internet infrastructure is the core of our business. Therefore, we continue to strengthen business continuity management and have passed the certification of Business Continuity Management Systems (ISO 22301). In 2023, we achieved zero major IDC operational disruptions or network outages.

We provide customers with high-quality pre-sales and after-sales services, and attach importance to the continuous improvement of service. In 2023, the nationwide customer satisfaction reached 99.81% and our satisfaction rate in resolving customer complaints reached 100%.

88

Data Protection and Information Security

At VNET, cybersecurity risk management is an integral part of our overall enterprise risk management program. We constantly enhance the construction and implementation of our information security management system. Through our implementation of a series of internal policies, such as the Compliance and Information Security Management Regulations, the Information Security Management System Guidelines, and the Information Security Risk Management Procedures, we clarify the information security management responsibilities of each of our business departments, and provide standardized guidance for the daily practice of information security management. We have obtained Level 1 disaster backup and recovery certification and Level 2 security operation and maintenance certifications issued by the China Cybersecurity Review, Certification and Market Regulation Big Data Center. Our data centers also have obtained Level 3 information system security integration certification, Level 3 information security emergency response certification, and Level 3 information security risk assessment certification. At present, a number of sites involved in our main business have been certified to Information Technology Service Management Systems (ISO/IEC 20000) and Information Security Management Systems (ISO/IEC 27001).

We carry out information security management from three levels of physical security, internal cybersecurity and external cybersecurity, and formulate privacy policies to ensure the security of personal data and privacy. We attach great importance to the cultivation of employees’ information security awareness and carry out various forms of information security training for employees. In 2023, we provided information security training to 100% of our employees. For more information, see “Item 16.K. Cybersecurity.”

Human Capital

Employment

We adhere to sustainable talent cultivation, fully respect and strictly protect the rights and interests of employees, focus on the fairness, diversity and inclusiveness of the workplace, pay attention to the physical and mental health and welfare of employees, and are committed to creating a working environment conducive to personal development for all employees.

We have established a multi-channel employee communication and appeal mechanism to fully protect employees’ rights to information, participation, privacy, expression, and supervision. We have built a complete welfare care system to provide all-round support for employees.

As of December 31, 2023, the total number of our employees was 3,038.

Diversity, Equity, and Inclusion

We insist on recruiting, assessing, motivating and training every employee equally to ensure that minority groups are not treated differently. In 2022, we became a signatory of the UN Women’s Empowerment Principles, actively guaranteeing equal pay for equal work regardless of gender, and working with global enterprises to improve gender equality practices and bring women’s potential into play.

As of December 31, 2023, 31% of our employees for management positions were female.

Training and Development

We attach great importance to the training of talents, formulate the Employee Training Management System and establish a systematic and multi-level employee training system to carry out targeted training for employees at different development stages. We realize digital talent training through the VNET E-Learning platform. As of December 31, 2023, 545 courses had been launched on the platform.

Through competitive compensation as well as a fair and effective performance evaluation mechanism, we continue to attract and motivate outstanding talents. We have established a comprehensive job level structure and a reasonable promotion mechanism to provide all employees with equal development opportunities.

89

Social Responsibility

Responsible Supply Chain

We strictly implement responsible procurement, actively identify and control risks of the supply chain, and help the entire industrial chain to jointly build an open and mutually beneficial cooperation environment. We strictly abide by national laws and regulations and relevant requirements in the industry, standardize the behavior of procurement personnel, strictly control the quality of cooperative suppliers, and implement closed-loop procurement management through systems as the Regulations on Procurement Management, the Regulations on Supplier Management, and the Code of Conduct for Procurement Personnel.

We actively promote suppliers to improve their performance on sustainability. In our supplier management work process, we incorporate considerations on their ESG risks and focus on their performance in environmental protection and low carbon, information security, labor rights and interests, occupational health and safety, as well as honesty and integrity.

Public Welfare

We actively fulfill social responsibilities as a corporate citizen and leverage our industrial strengths so that local communities can benefit from our operations. In 2023, we carried out various public welfare projects pertaining to ecological protection and adolescent education. In March 2023, approximately 80 of our employees, including our management and employee representatives, participated in the voluntary tree planting event we held at the suburb of Beijing. These employee volunteers planted more than 200 saplings and contributed to the protection and restoration of the ecosystem. Moreover, in March 2023, the Company held a charity sale, donating 30% of the proceeds to a public welfare school for homeless and left-behind children to purchase highly-needed supplies.

Regulations

This section sets forth a summary of the most significant rules and regulations that affect our business activities in China.

Regulations on Foreign Investment

Investment activities in China by foreign investors are principally governed by the Catalog of Industries for Encouraging Foreign Investment, or the Encouraging Catalog, and the Special Management Measures (Negative List) for the Access of Foreign Investment, or the Negative List which were promulgated and are amended from time to time by the Ministry of Commerce, or MOFCOM, and the National Development and Reform Commission, or NDRC, and together with the PRC Foreign Investment Law, or the Foreign Investment Law, and their respective implementation rules and ancillary regulations. The Encouraging Catalog and the Negative List lay out the basic framework for foreign investment in China, classifying businesses into three categories with regard to foreign investment: “encouraged”, “restricted” and “prohibited.” Industries not listed in the Catalog are generally deemed as falling into a fourth category “permitted” unless specifically restricted by other PRC laws.

In December 2021, the NDRC, and the MOFCOM promulgated the Special Management Measures (Negative List) for the Access of Foreign Investment (2021 version), or the 2021 Negative List, which took effect from January 1, 2022. On October 26, 2022, the MOFCOM and the NDRC jointly published the Catalog of Industries for Encouraging Foreign Investment (2022 Version), which became effective on January 1, 2023.

On January 1, 2020, the Foreign Investment Law, as well as the Regulations for Implementation of the Foreign Investment Law of the PRC, or the Implementation Regulations, came into effective, which replaced the trio of prior laws regulating foreign investment in China, namely, the Sino-foreign Equity Joint Venture Enterprise Law, the Sino-foreign Cooperative Joint Venture Enterprise Law and the Wholly Foreign-invested Enterprise Law, together with their implementation rules and ancillary regulations, and became the principal regulations governing foreign investment in China.

90

Pursuant to the Foreign Investment Law, “foreign investment” refers to investment activities directly or indirectly conducted by one or more natural persons, business entities, or otherwise organizations of a foreign country (collectively referred to as “foreign investors”) within China, and the investment activities include the following situations: (i) a foreign investor, individually or collectively with other investors, establishes a foreign-invested enterprise within China; (ii) a foreign investor acquires stock shares, equity shares, shares in assets, or other like rights and interests of an enterprise within China; (iii) a foreign investor, individually or collectively with other investors, invests in a new project within China; and (iv) investments in other means as provided by laws, administrative regulations, or the State Council. According to the Foreign Investment Law, the State Council will publish or approve to publish a catalogue for special administrative measures, or the “negative list.” The Foreign Investment Law grants national treatment to foreign invested entities, except for those foreign invested entities that operate in industries deemed to be either “restricted” or “prohibited” in the “negative list.” The Foreign Investment Law provides that foreign invested entities operating in foreign restricted or prohibited industries will require market entry clearance and other approvals from relevant PRC governmental authorities. Furthermore, the Foreign Investment Law provides that foreign invested enterprises established according to the existing laws regulating foreign investment may maintain their structure and corporate governance within five years after January 1, 2020.

The Implementation Regulations further provides, among other, that (i) if a foreign-invested enterprise incorporated prior to January 1, 2020 fails to adjust its corporate governance structure and other matters to be in compliance with the Companies Law of the PRC or the Partnership Enterprises Law of the PRC, as the case may be, and complete registration for amendments before January 1, 2025, the relevant governmental authority may no longer accept any other registration matters of such foreign-invested enterprise; and (ii) as for any foreign-invested enterprise incorporated prior to January 1, 2020, the provisions regarding equity interest transfer and distribution of profits, as agreed in its joint venture contracts, may remain effective and binding after its adjustment of corporate governance structure and other matters in accordance with the Companies Law of the PRC or the Partnership Enterprises Law of the PRC, as the case may be.

The NDRC and the MOFCOM jointly promulgated the Measures for the Security Review of Foreign Investment, on December 19, 2020, which became effective on January 18, 2021. Pursuant to the Measures for the Security Review of Foreign Investment, the NDRC and the MOFCOM will establish a working mechanism office in charge of the security review of foreign investment, and any foreign investment which has or would possibly have an impact on the national security shall be subject to security review by such working mechanism office. The Measures for the Security Review of Foreign Investment further requires that a foreign investor or its domestic affiliate shall apply for clearance of national security review with the working mechanism office before they conduct any investment into any of the following fields: (i) investment in the military industry or military-related industry, and investment in areas in proximity of defense facilities or military establishment; and (ii) investment in any important agricultural product, important energy and resources, critical equipment manufacturing, important infrastructure, important transportation services, important cultural products and services, important information technologies and internet products and services, important financial services, critical technologies and other important fields which concern the national security where actual control over the invested enterprise is obtained.

Regulations on Value-Added Telecommunications Business

Value-added Telecommunications Services

Pursuant to the PRC Telecommunications Regulations, or the Telecom Regulations, implemented on September 25, 2000, as amended on July 29, 2014 and February 6, 2016, telecommunications service providers are required to procure operation licenses prior to their commencement of operations. The Telecom Regulations distinguish “basic telecommunications services” from “value-added telecommunications services.” Value-added telecommunications services are defined as telecommunications and information services provided through public networks. A “Catalog of Telecommunications Business”, or the Catalog, was issued as an attachment to the Telecom Regulations to categorize telecommunications services as either basic or value-added. Pursuant to the currently effective Catalog, which was most recently amended in June 2019, value-added telecommunications services are divided into type I value-added telecommunications services (i.e. services “mainly based on facilities and resources”) and type II value-added telecommunications services (i.e. services “mainly based on public platforms”) and they will be regulated accordingly. For example, value-added telecommunications services (e.g. internet data center services) (“IDC Service”), content distribution network services (“CDN Service”), domestic internet protocol virtual private network services, and internet access services (“ISP Service”) which are primarily provided to enterprise users, closely attached to basic infrastructure and telecom resources, and have significant importance to national information security and public order, are categorized as type I value-added telecommunications services. Value-added telecommunications services (e.g. online data processing and transaction processing services and information services), which are mainly provided to the general public, have significant economic benefits, and are closely related to consumer rights and privacy protection are categorized as type II value-added telecommunications services.

91

Pursuant to the Telecom Regulations, value-added telecommunications services covering two or more provinces, autonomous regions, and/or municipalities directly administered by the central government shall be approved by the MIIT, and the providers of such cross-regional value-added telecommunications services are required to obtain the cross-regional value-added telecommunications business operation licenses, or the Cross-Regional VAT Licenses. Value-added telecommunications services covering certain area within one province, autonomous region, and/or municipality directly administered by the central government shall be approved by the local telecommunications administration authority of such region and the providers of such value-added telecommunications services are required to obtain value-added telecommunications business operating licenses, or the VAT Licenses. Pursuant to the Administrative Measures for Telecommunications Business Operating Licenses effective on July 3, 2017 and as amended from time to time, promulgated by the MIIT, Cross-Regional VAT licenses shall be approved and issued by the MIIT with five-year terms.

As of the date of this annual report, all of our principal operating entities that are required to obtain Cross-Regional and Provincial VAT License, pursuant to applicable PRC laws and regulations, have obtained such licenses.

For example, pursuant to the Cross-Regional VAT License issued to VNET Beijing, by the MIIT on January 17, 2012 (which was most recently updated on May 18, 2022) with a term effective until October 21, 2026, VNET Beijing is permitted to carry out its (i) full data center business under the first category of “value-added telecommunications business” across two province-level municipalities and four cities in China; (ii) data center business (excluding internet resources coordination service) under the first category of “value-added telecommunications business” across two province-level municipalities and 20 cities in China; (iii) VPN services under the first category of “value-added telecommunications business” across China; (iv) internet access service (excluding providing services for website users) under the first category of “value-added telecommunications business” across 19 province-level municipalities and provinces in China, and internet access service (solely providing services for website users) under the first category of “value-added telecommunications business” across three provinces in China; (v) domestic multi-party communications services under the second category of “value-added telecommunications business” across China; and (vi) domestic data transmission services through fixed network under the second category of “basic telecommunications business” across China. In addition, pursuant to the VAT License issued to VNET Beijing by Beijing Communications Administration on January 8, 2020 with a term effective until January 8, 2025, VNET Beijing is permitted to carry out information service business (limited to internet information service).

Pursuant to the Cross-Regional VAT License issued to BJ iJoy by the MIIT on October 23, 2019 with a term effective until May 6, 2024, BJ iJoy is permitted to carry out its (i) data center business (excluding internet resources coordination service) under the first category of “value-added telecommunications business” across two province-level municipalities and one city in China; (ii) VPN services under the first category of “value-added telecommunications business” across three province-level municipalities and provinces in China; (iii) internet access service under the first category of “value-added telecommunications business” across three province-level municipalities and provinces in China; and (iv) information service business (excluding internet information service) under the second category of “value-added telecommunications business” across China.

92

Pursuant to the Cross-Regional VAT License issued to VNET Technology by the MIIT on April 6, 2023 with a term effective until April 6, 2028, VNET Technology is permitted to carry out (i) internet access service under the first category of “value-added telecommunications business” across three province-level municipalities and provinces in China; and (ii) data center business (excluding internet resources coordination service) under the first category of “value-added telecommunications business”, which covers the services in three province-level municipalities and cities in China.

Pursuant to the Cross-Regional VAT License issued to SZ DYX by the MIIT on September 18, 2013 (which was most recently updated on March 17, 2023) with a term effective until March 17, 2028, SZ DYX is permitted to carry out (i) VPN services under the first category of “value-added telecommunications business” in China; (ii) data center business under the first category of “value-added telecommunications business”, which covers the services in Beijing, Shanghai and Shenzhen; (iii) data center business (solely providing internet resources coordination service) under the first category of “value-added telecommunications business”, which covers the services in six cities in China; (iv) internet access service under the first category of “value-added telecommunications business” across three province-level municipalities and provinces in China; (v) internet access service (solely providing services for website users) under the first category of “value-added telecommunications business” across 28 province-level municipalities, autonomous regions and provinces in China; (vi) domestic multi-party communications services under the second category of “value-added telecommunications business” across China; and (vii) information service business (solely providing internet information service).

Pursuant to the VAT License issued to SH Blue Cloud by Shanghai Communications Administration on October 20, 2017 (which was most recently updated on November 18, 2022) with a term effective until October 20, 2027, SH Blue Cloud is permitted to carry out (i) information service business (limited to internet information service) under the second category of “value-added telecommunications business”; (ii) online data processing and transaction processing service (solely providing for e-commerce services) under the second category of “value-added telecommunications business”; and (iii) internet domain name resolution service under the second category of “value-added telecommunications business” in Shanghai. In addition, SH Blue Cloud obtained the Cross-Regional VAT License issued by the MIIT on July 10, 2020 with a term effective until January 21, 2025, pursuant to which SH Blue Cloud is permitted to carry out (i) fixed network domestic data transmission business under the second category of “basic telecommunications business” across China; (ii) data center business under the first category of “value-added telecommunications business” in Beijing and Shanghai; (iii) CDN service under the first category of “value-added telecommunications business” in Beijing and Shanghai; (iv) VPN services under first category of “value-added telecommunications business” in Beijing and Shanghai; (v) internet access service under the first category of “value- added telecommunications business” in Beijing and Shanghai; (vi) domestic multi-party communications services under the second category of “value- added telecommunications business” across China; and (vii) information service business (excluding internet information service) under the second category of “value-added telecommunications business” across China.

Pursuant to the VAT License issued to Langfang Huahai Internet Technology Co., Ltd. by Hebei Communications Administration on December 9, 2022 with a term effective until December 9, 2027, Langfang Huahai Internet Technology Co., Ltd. is permitted to carry out data center business (excluding internet resources coordination service) under the first category of “value-added telecommunications business” in Langfang.

Internet Access Services

The MIIT promulgated the Circular on Further Regulating Market Access of IDC Service and ISP Service in 2012, or the Circular 552, which further stipulates the detailed requirements on capital, personnel, facility and equipment for conducting IDC Service and ISP Service business. On January 17, 2017, the MIIT further promulgated the Circular on Clearing Up and Regulatory the Internet Access Service Market, which emphasizes the requirements as specified under Circular 552 and prohibits business operation without licenses, business operation beyond permitted territorial scope and business scope set forth on the licenses and “multi-level sublease” in the market with respect to IDC Service, ISP Service and CDN Service. The IDC and ISP service providers shall not sublease the IP addresses, bandwidth or other network access resources they have obtained from basic telecommunication operators in the PRC to other enterprises for operating businesses of IDC Service, ISP Service or other business. In addition, enterprises engaged in the businesses of IDC Service, ISP Service or CDN Service shall conduct comprehensive self-inspection, rectify violations of the relevant regulations in a timely manner to ensure their business operations are in compliance with the applicable laws and regulations and the network facilities and network access resources are used in a compliant manner. The regulatory authorities shall urge enterprises in violation of the relevant regulations to make rectifications in a timely manner and take stern actions in accordance with the laws against the enterprises that refuse to make such rectifications, and such enterprises may fail to pass the annual inspection, may be included in the enterprise list of bad credit record, or the licenses or permits of such enterprises may not be renewed upon expiration and their cooperation with the basic telecommunications operators may be adversely affected under serious circumstances.

93

Pilot Scheme for Broadband Access Business

The MIIT initiated a periodical pilot scheme for broadband access business by issuing the Notice on Liberalizing the Broadband Access Market to Private Capital on December 25, 2014, pursuant to which, the qualified private sector enterprises are encouraged, but not required, to apply to participate in the pilot scheme in broadband access business and the pilot scheme lasts for 3 years commencing on March 1, 2015. From 2015 to 2017, MIIT issued a series of notices in succession to expand the pilot scheme to all cities in nine provinces and several designated. On June 19, 2018, MIIT issued the Notice on Deepening the Pilot Scheme in Broadband Access Business to extend the effective period of the pilot scheme to December 31, 2020 and further expand the pilot scheme to all cities in fourteen provinces and several designated cities in other provinces. As of the date of this annual report, we are qualified to provide broadband access services in Beijing.

Energy Conservation of Internet Data Centers

On January 21, 2019, the MIIT, National Government Office Administration and National Energy Administration jointly published the Guidance on Promotion of Green Data Center, pursuant to which authorities encourage data centers to adhere to certain average levels of energy conservation and aim to reach several goals including, among others, maintaining the power usage effectiveness (PUE) of newly constructed large and extra-large data centers at or below 1.4 from the year 2022 onward.

Pursuant to the Three-year Plan for the Development of New-type Data Centers (2021-2023) issued by the MIIT on July 4, 2021, the PUE of newly constructed large and extra-large data centers should be below 1.35 by the end of 2021; by the end of 2023, the PUE of newly constructed large and extra-large data centers should be below 1.3 and that in cold and frigid regions should be below 1.25. On October 18, 2021, the MIIT, NDRC, SAMR, National Energy Administration and Ministry of Ecology and Environment jointly published the Opinions on Promoting Energy Conservation and Carbon Reduction in Key Areas by Tightening the Energy Efficiency Constraint, pursuant to which the PUE of newly constructed large and extra-large data centers should be at or below 1.3, and from the year 2025 onward, the PUE of data centers should generally be at or below 1.5.

Some local governmental authorities also issued regulations and relevant implementation rules in order to control the energy conservation of data centers. For example, on February 14, 2022, the GOPGB issued the Beijing Municipality’s Catalogue for the Prohibition and Restriction of Newly Increased Industries (2022 Edition), or the 2022 Catalogue, which is a revised edition of the catalogue GOPGB issued in 2018. The 2022 Catalogue prohibits new construction or expansion within Beijing of (i) call centers, and (ii) data centers which are involved in providing internet data services or information processing and storage support services, except for cloud computing data centers in compliance with the Implementation Plan on Coordinated Development of Data Centers in Beijing. Moreover, in July 2021, the Development and Reform Commission of Beijing Municipality published the Regulations on Further Strengthening the Regulations on Energy Conservation Monitoring of Data Center Projects to stipulate further energy conservation requirements applicable to data center projects, including, among others, limiting the proportion of power of racks for data storage function, requiring higher usage percentage of renewable energy sources and lower PUE, as well as charging more expensive and differentiated power tariffs accordingly for data centers with PUEs above 1.4. On July 3, 2023, the Development and Reform Commission of Beijing Municipality published the Notice on Further Strengthening the Regulations on Energy Conservation Monitoring of Data Center Projects, which replaced the Regulations on Further Strengthening the Energy Conservation Monitoring of Data Center Projects and reaffirmed the aforementioned energy conservation requirements.

On January 2, 2019, Shanghai Municipal Commission of Economy and Information and Shanghai Municipal Development and Reform Commission jointly published the Guidance on Strengthening the Coordinated Construction of the Internet Data Center in Shanghai Municipality, pursuant to which, authorities encourage to effectively control the construction scale and energy consumption gross of internet data centers and aim to reach several goals including, among others, the PUE of newly constructed internet data center shall be strictly controlled below 1.3, and the PUE of reconstructed internet data center shall be strictly controlled below 1.4, from the year 2020 onward. In April 2021, the Shanghai Municipal Commission of Economy and Informatization and the Shanghai Municipal Development and Reform Commission jointly published their Notice on Coordinated Construction of Data Centers in Shanghai in 2021 to restate that the comprehensive PUE of newly constructed data centers should be lower than 1.3 and reconstructed data centers should be lower than 1.4. Moreover, in November 2022, the Shanghai Municipal Commission of Economy and Informatization and the Shanghai Municipal Development and Reform Commission jointly published the Implementation Plan for Peaking Carbon Dioxide Emissions in New Infrastructures in Shanghai, which provides that the PUE of newly constructed data centers should be lower than 1.3 during the “14th Five-Year Plan” period, and should strive to be lower than 1.25 during the “15th Five-Year Plan” period.

94

In April 2019, the Shenzhen Development and Reform Commission issued the Notice on the Relevant Matters of Energy Conservation Examination for Data Centers to strictly control the amount of annual comprehensive energy consumption of newly constructed data centers. In November 2020, the General Office of the People’s Government of Guangdong Province issued the Three-year Implementation Plan (2020-2022) on Promotion of the Construction of New Infrastructures in Guangdong Province, pursuant to which the average designed PUE of data centers in Guangdong Province should be lower than 1.3 as of the year 2022. In April 2021, the Energy Bureau of Guangdong Province published the Notice on Guangdong Province Data Center Energy Consumption Protection Requirement, according to which from 2021 to 2022, as a principle, increases in new data center racks will not be approved in Guangdong Province, except for projects integrating existing resources and constructed by enterprises for self-use (small scale data centers with 1,000 or fewer standard racks). In addition, on January 6, 2023, the Development and Reform Commission of Guangdong Province and the Department of Industry and Information Technology of Guangdong Province jointly issued the Opinions on Strengthening the Layout and Construction of Data Centers, pursuant to which, the average PUE of data centers which are newly constructed and located in data center clusters of national hubs shall be at or below 1.25 while the average PUE of other data centers in Guangdong province shall be at or below 1.3.

Regulations on Foreign Investment in Telecommunications Enterprises

The PRC government imposes limitations on the foreign ownership of PRC companies that engage in telecommunications-related business. Pursuant to the Administrative Rules for Foreign Investments in Telecommunications Enterprises, or the Foreign Investment Telecommunications Rules, issued by the PRC State Council on December 11, 2001 and effective on January 1, 2002, which was further amended on February 6, 2016, a foreign investor is currently prohibited from owning more than 50% of the equity interest in a PRC company that engages in value-added telecommunications business, and the major foreign investor of a telecommunication business in China must also have experience and a sound track record in providing value-added telecommunications services overseas. Although the Guidance Catalog of Industries for Foreign Investment, as amended in 2017, and the Negative List (2021) allow a foreign investor to own more than 50% of the total equity interest in e-commerce business, domestic multi-party communications services, information storage and re-transmission services, and call center services, other requirements provided by the Foreign Investment Telecommunications Rules (such as the track record and experience requirement for a major foreign investor) still apply. Foreign investors that meet these requirements must obtain approvals from the MIIT, which retain discretion in granting approvals. On April 7, 2022, the State Council of the PRC issued the Decision to Amend and Abolish Certain Administrative Regulations, which makes amendments to the Foreign Investment Telecommunications Rules. The amendments include, among others, removing the qualification requirements for major foreign investors that hold interest in PRC companies conducting value-added telecommunications business as set out in the Foreign Investment Telecommunications Rules. The amended Foreign Investment Telecommunications Rules became effective on May 1, 2022.

The Circular on Strengthening the Administration of Foreign Investment in and Operation of Value-Added Telecommunications Business issued by the MIIT on July 13, 2006, among others, requires a foreign investor to set up a foreign investment enterprise and obtain an operating permit in order to carry out any value-added telecommunications business in China. Under this circular, a domestic value-added telecommunications service operator that holds a VAT license is prohibited from leasing, transferring or selling such license to foreign investors, and from providing any assistance in the form of resources, sites or facilities to foreign investors that conduct value-added telecommunications business illegally in China. Furthermore, the relevant trademarks and domain names that are used in the value-added telecommunications business of domestic operators must be owned by such domestic operators or their shareholders. The circular further requires each VAT license holder to have the necessary facilities for its approved business operations and to maintain such facilities in the regions covered by its VAT license. In addition, all value-added telecommunications service operators are required to maintain network and information security in accordance with the standards set forth under relevant PRC regulations.

On January 12, 2017, the State Council issued the Notice on Several Measures for Expansion of Opening-up Policy and Active Use of Foreign Capital, or the Notice No. 5, which purports to relax restrictions on foreign investment in sectors including services, manufacturing and mining. Specifically, the Notice No. 5 proposes to gradually open up telecommunication, Internet, culture, education and transportation industries to foreign investors. However, there are still substantial uncertainties with respect to the implementing rules and regulations of Notice No. 5.

95

In January 2019, the State Council published its approval of Fully Promoting the Comprehensive Pilot Program for Expanding the Opening Up of Service Industry in Beijing, pursuant to which Beijing will lift foreign ownership limits on internet access service industry (only the service of providing users with internet access) in certain pilot zones in Beijing. Nevertheless, the local authorities in Beijing has not promulgated any implementing rules or guidelines as of the date of this annual report. On April 8, 2024, the MIIT issued the Circular on Implementing the Pilot Programs Work to Expand the Opening - up of the Value - Added Telecommunications Services. The circular states that the MIIT will launch pilot programs to expand the opening - up of value - added telecommunications services and the pilot programs will be initially launched in certain pilot zones in Beijing, Shanghai, Hainan, and the Shenzhen. In the regions approved to launch pilot programs, foreign ownership restrictions in certain value - added telecommunications business will be removed, including IDC Service, CDN Service, ISP Service, online data processing and transaction processing services, and information publishing platforms and delivery services (excluding internet news information, online publishing, online audiovisual, and internet cultural operations) and information protection and processing services. Foreign invested enterprises conducting these services in approved pilot regions are required to obtain approval from the MIIT in accordance with applicable laws and regulations. The circular also indicates that based on the implementation of the pilot programs, the scope of the pilot regions may be expanded. As this circular is newly issued, it remains uncertain as to the interpretation and implementation of this circular.

Regulations on Internet Security

On November 7, 2016, the SCNPC promulgated the Cybersecurity Law, which became effective on June 1, 2017. Pursuant to the Cybersecurity Law, internet operators must comply with applicable laws and regulations and fulfill their obligations to safeguard network security in conducting business and providing services. Internet operators must take technical and other necessary measures as required by laws and regulations to safeguard the operation of networks, respond to network security effectively, prevent illegal and criminal activities, and maintain the integrity, confidentiality and usability of network data. In addition, the Cybersecurity Law requires internet operators to formulate contingency plans for cybersecurity incidents, and initiate relevant contingency plans, take corresponding remedial measures and report to the competent departments upon occurrence of any incident endangering cybersecurity.

On September 14, 2022, the CAC released the Notice on Seeking Public Comments on the Decision on Amending the Cybersecurity Law of the PRC (Draft for Public Comments), which imposes more stringent legal liabilities and raises the upper limit of monetary fines for serious violation of the security protection obligations of network operation, network information, critical information infrastructure and personal information under the Cybersecurity Law to RMB50 million or 5% of the company’s total sales from the previous year.

In September 2016, the General Office of the MIIT issued a Trial Administrative Measures on the Use and Operation Maintenance of Internet Information Security Management System, which, among others, regulates the operation and maintenance of the information security management system established or rend by an operator of telecommunication business such as IDC Service, CDN Service or ISP Service. Pursuant to these administrative measures, the relevant telecommunication operator is obligated to monitor the information transmitted through its internet information security management system and take timely measures to deal with information that is prohibited to be published or transmitted. Moreover, it must preserve access log record with the internet information security management system according to relevant laws and industry standards, and provide the record for examination upon request from the authorities. It must also take necessary measures to maintain and safeguard the normal operation of its internet information security management system.

In November 2017, MIIT promulgated the Circular on Regulating the Use of Domain Names for Internet Information Services, which became effective on January 1, 2018. Pursuant to this circular, the ISP service provider must verify the identity of each internet information service provider. If the internet information service provider fails to provide its true and accurate identity information, the ISP service provider is prohibited from providing ISP Services to it. In addition, the ISP service provider is required to regularly check the status of domain names used by the internet information service providers, and if relevant domain name is invalid and the real identity information of the user is absent, it should cease providing ISP Services.

96

Pursuant to the Measures for Cybersecurity Review promulgated by the CAC and certain other PRC regulatory authorities in April 2020, which took effect in June 2020, critical information infrastructure operators must pass a cybersecurity review when purchasing network products and services that affect or may affect national security. On December 28, 2021, the CAC, the NDRC, the MIIT, and several other PRC governmental authorities jointly issued the revised Cybersecurity Review Measures, which became effective on February 15, 2022 and replaced the Measures for Cybersecurity Review promulgated in 2020. Pursuant to Cybersecurity Review Measures, CIIOs that purchase network products and services and network platform operators engaging in data processing activities that affect or may affect national security are subject to cybersecurity review under the Cybersecurity Review Measures. According to the Cybersecurity Review Measures, before purchasing any network products or services, a CIIO shall assess potential national security risks that may arise from the launch or use of such products or services, and apply for a cybersecurity review with the cybersecurity review office of CAC if national security will or may be affected. In addition, network platform operators who possess personal information of more than 1,000,000 users, and intend to be listed on a foreign stock exchange must be subject to the cybersecurity review. The Cybersecurity Review Measures also provide that the relevant competent governmental authorities may initiate a cybersecurity review against the relevant CIIOs and network platform operators if the authorities believe that the network product or service or data processing activities of such operators affect or may affect national security.

On June 10, 2021, the SCNPC published the Data Security Law, which took effect on September 1, 2021. The Data Security Law requires data processing, which includes the collection, storage, use, processing, transmission, provision and publication of data, to be conducted in a legitimate and proper manner. The Data Security Law provides for data security and privacy obligations on entities and individuals carrying out data processing activities. The Data Security Law also introduces a data classification and hierarchical protection system based on the importance of data in economic and social development, and the degree of harm it may cause to national security, public interests, or legitimate rights and interests of individuals or organizations if such data are tampered with, destroyed, leaked, illegally acquired or illegally used. The appropriate level of protection measures is required to be taken for each respective category of data. For example, a processor of important data is required to designate the personnel and the management body responsible for data security, carry out risk assessments of its data processing activities and file the risk assessment reports with the competent authorities. State core data, i.e. data having a bearing on national security, the lifelines of national economy, people’s key livelihood and major public interests, shall be subject to stricter management system. Moreover, the Data Security Law provides a national security review procedure for those data activities which affect or may affect national security and imposes export restrictions on certain data and information. In addition, the Data Security Law also provides that any organization or individual within the territory of the PRC shall not provide any foreign judicial body and law enforcement body with any data without the approval of the competent PRC governmental authorities. Violation of Data Security Law may subject the relevant entities or individuals to warning, fines, and business suspension, revocation of permits or business licenses, or even criminal liabilities.

On July 30, 2021, the State Council promulgated the Regulations on Protection of Security of Critical Information Infrastructure, which took effect on September 1, 2021, and pursuant to which, “critical information infrastructures” refer to critical network facilities and information systems involved in important industries and fields, such as public communication and information services, energy, transportation, water conservancy, finance, public services, governmental digital services, science and technology related to national defense industry, as well as those which may seriously endanger national security, national economy and citizen’s livelihood or public interests if damaged or malfunctioned, or if any leakage of data in relation thereto occurs. Pursuant to these regulations, the relevant governmental authorities are responsible for stipulating rules for the identification of critical information infrastructures with reference to several factors set forth in the regulations, and further identify the CIIO in the related industries in accordance with such rules. The relevant authorities shall also notify operators identified as the CIIO.

97

On November 14, 2021, the CAC published Draft Data Security Regulations, which provides that data processors conducting the following activities shall apply for cybersecurity review: (i) merger, reorganization or separation of Internet platform operators that have acquired a large number of data resources related to national security, economic development or public interests affects or may affect national security; (ii) listing abroad of data processors processing over 1,000,000 users’ personal information; (iii) listing in Hong Kong which affects or may affect national security; (iv) other data processing activities that affect or may affect national security. The Draft Data Security Regulations also requires data processors processing over 1,000,000 users’ personal information to comply with the regulations on important data processors, including, among others, appointing a person in charge of data security and establishing a data security management organization, filing with the competent authority within fifteen working days after identifying its important data, formulating data security training plans and organizing data security education and training for all staff every year, and that the education and training time of data security related technical and management personnel shall not be less than 20 hours per year. The Draft Data Security Regulations also provides that data processors processing important data or going public overseas shall conduct an annual data security assessment by themselves or entrust a data security service institution to do so, and submit the data security assessment report of the previous year to the local branch of CAC before January 31 of each year. Further, the Draft Cyber Data Security Regulations also requires Internet platform operators to establish platform rules, privacy policies and algorithm strategies related to data, and solicit public comments on their official websites and personal information protection related sections for no less than 30 working days when they formulate platform rules or privacy policies or makes any amendments that may have significant impacts on users’ rights and interests. Platform rules and privacy policies formulated by operators of large Internet platforms with more than 100 million daily active users, or amendments to such rules or policies by operators of large Internet platforms with more than 100 million daily active users that may have significant impacts on users’ rights and interests shall be evaluated by a third-party organization designated by the CAC and reported to local branch of the CAC for approval.

On July 7, 2022, the CAC published the Measures for the Security Assessment of Cross-border Transfer of Data, which became effective on September 1, 2022. These measures require the data processor providing data overseas and falling under any of the following circumstances to apply for the security assessment of cross-border transfer of data with the local provincial-level counterparts of the national cybersecurity authority: (i) where the data processor intends to provide important data overseas; (ii) where a critical information infrastructure operator and a data processor who has processed personal information of more than 1,000,000 individuals intends to provide personal information overseas; (iii) where a data processor who has provided personal information of 100,000 individuals or sensitive personal information of 10,000 individuals to overseas recipients, in each case as calculated cumulatively, since 1 January of the last year intends to provide personal information overseas; and (iv) other circumstances where the security assessment of data cross-border transfer is required as prescribed by the CAC. Furthermore, the data processor shall conduct a self-assessment on the risk of data cross-border transfer prior to applying for the foregoing security assessment, under which the data processor shall focus on certain factors including, among others, the legitimacy, fairness and necessity of the purpose, scope and method of data cross-border transfer and the data processing of overseas recipients, the scale, scope, type and sensitivity of the data to be transferred abroad, the risks that the cross-border data transfer may bring to national security, public interests and the legitimate rights and interests of individuals or organizations as well as whether the cross-border data transfer related contracts or the other legally binding documents to be entered with overseas recipients have fully included the data security protection responsibilities and obligations.

98

On December 8, 2022, the MIIT issued the Measures for the Administration of Data Security in the Field of Industry and Information Technology (for Trial Implementation), which became effective on January 1, 2023. The measures are aimed to regulate the processing activities of data in the field of industry and information technology field conducted by relevant data processors in the PRC. The measures apply to industrial enterprises, software and information technology service companies, and companies holding licenses for operation of telecommunication services that independently determine the purposes and methods of data processing in the course of data processing activities. Data processing activities include, among others, the collection, storage, use, processing, transmission, provision, and disclosure of data. Pursuant to the measures, data in the field of industry and information technology includes industrial data, telecommunication data and radio data generated and collected during the operation of relevant services. The measures provide for the classification of data in the field of industry and information technology as general, important, or core data, and provide specific requirements for the management of data classifications and data protection measures, including, among others, data collection, storage, processing, transmission, disclosure, and destruction for data processors in the field of industry and information technology. In particular, data processors processing important data and core data are required to complete filings with relevant authorities for the catalogue of important data and core data. The filing information includes basic information on the data, such as category, classification, quantity, processing purposes and methods of data processing, scope of use, liable entities, data sharing, cross-border transfer of data and data security protection measures. If over 30% of the quantity (i.e. number of data items or amount of data stored) of important and core data changes or there is any material change to other filing information, data processors must update the filing information with the relevant authorities within three months after such change. Furthermore, the measures provide data security requirements for cross-border and data transfers for data processors. If a data processor needs to transfer data in cases of merger, restructuring, or bankruptcy, it shall establish a data transfer plan and notify users affected. In addition, the measures indicate that the legal representative or principal of the data processor should be the primary person held accountable for data security and the person in charge of data security should take direct responsibility for the security of data processing activities.

On March 22, 2024, the CAC published the Provisions on Promoting and Regulating Cross - border Data Transfer, or the Cross - border Data Transfer Provisions, which became effective on the same day. The Cross - border Data Transfer Provisions provide certain exemptions, including, among others, (i) where cross - border transfer of personal information is required for the execution or performance of a contract to which such individual is a party, and (ii) where data processors other than CIIOs provide personal information (excluding sensitive personal information) of less than 100,000 individuals accumulatively abroad as of January 1 of the current year, from obligations under the circumstances of cross - border data transfer such as the obligations for data security assessment, concluding a standard contract for provision of personal information abroad or passing the certification for personal information protection. In addition, pursuant to the Cross - border Data Transfer Provisions, such personal information targeted by the above exemptions shall not include important data, and such important data subject to the data security assessment for cross - border transfer shall be notified or publicly announced by relevant departments or regions.

Each of the VIEs and their subsidiaries, as a data center services provider, is therefore subject to the regulations relating to Internet security. We have adopted data security, data recovery and backup measures to comply with these regulations. See “Item 3. Key Information—D. Risk Factors—Risks Related to Our Business and Industry—Actual or alleged failure to comply with laws and regulations related to cybersecurity, information security, privacy and data protection could lead to government enforcement actions, have a serious adverse effect on our reputation, and discourage current and potential clients from doing business with us.”

99

Regulations on Intellectual Property Rights

Patent Law

According to the PRC Patent Law, the State Intellectual Property Office is responsible for administering patent law in China. The patent administration departments of the provincial, autonomous region, or municipal governments are responsible for administering patent law within their respective jurisdictions. The PRC patent system adopts a first-to-file principle, which means that when more than one person files different patent applications for the same invention, only the person who files the application first is entitled to obtain a patent of the invention. To be patentable, an invention or a utility model must meet three criteria: novelty, inventiveness, and practicability. A patent is valid for twenty years in the case of an invention, ten years in the case of utility models, and fifteen years in the case of designs.

Copyright

The PRC Copyright Law, which became effective on June 1, 1991 and was last amended in 2020, provides that Chinese citizens, legal persons, or other organizations own copyright in their copyrightable works, whether published or not, which include, among others, works of literature, art, natural science, social science, engineering technology, and computer software. Copyright owners enjoy certain legal rights, including right of publication, right of authorship, and right of reproduction. The Copyright Law as revised in 2010 extends copyright protection to Internet activities, products disseminated over the Internet, and software products. In addition, the Copyright Law provides for a voluntary registration system administered by the China Copyright Protection Center. Pursuant to the Copyright Law, an infringer of copyrights is subject to various civil liabilities, which include ceasing infringement activities, apologizing to the copyright owners, and compensating the loss of the copyright owners. Infringers of copyright may also be subject to fines and/or administrative or criminal liabilities in severe situations.

Pursuant to the Computer Software Copyright Protection Regulations promulgated by the State Council on December 20, 2001 and amended on January 30, 2013, the software copyright owner may go through the registration formalities with a software registration authority recognized by the State Council’s copyright administrative department. The software copyright owner may authorize others to exercise that copyright and is entitled to receive remuneration.

Trademark Law

Trademarks are protected under the PRC Trademark Law, which was adopted on August 23, 1982 and subsequently amended in 1993, 2001, 2013, and 2019, respectively, and the Implementation Regulations of the PRC Trademark Law adopted by the State Council in 2002 and most recently amended on April 29, 2014. The Trademark Office of China under the National Intellectual Property Administration handles trademark registrations. The Trademark Office grants a ten-year term to registered trademarks and the term may be renewed for another ten-year period upon request by the trademark owner. A trademark registrant may license its registered trademarks to another party by entering into trademark license agreements, which must be filed with the Trademark Office for the record. As with patents, the Trademark Law has adopted a first-to-file principle with respect to trademark registration. If a trademark applied for is identical or similar to another trademark which has already been registered or subject to a preliminary examination and approval for use on the same or similar kinds of products or services, such a trademark application may be rejected. Any person applying for the registration of a trademark may not injure existing trademark rights first obtained by others, nor may any person register in advance a trademark that has already been used by another party and has already gained a “sufficient degree of reputation” through such party’s use.

Regulations on Domain Names

MIIT promulgated the Measures on Administration of Internet Domain Names on August 24, 2017, which became effective on November 1, 2017. Pursuant to these measures, MIIT is in charge of the administration of PRC internet domain names. The domain name registration follows a first-to-file principle. Applicants for registration of domain names must provide the true, accurate, and complete information of their identities to domain name registration service institutions. The applicants will become the holder of such domain names upon the completion of the registration procedure.

100

Regulations on Taxation

Enterprise Income Tax

On March 16, 2007, the National People’s Congress promulgated the PRC Enterprise Income Tax Law, which was amended on February 24, 2017 and December 29, 2018. On December 6, 2007, the State Council enacted the Regulations for the Implementation of the Enterprise Income Tax Law, which became effective on January 1, 2008 and amended on April 23, 2019. Under the Enterprise Income Tax Law and the relevant implementation regulations, both resident enterprises and non-resident enterprises are subject to tax in China. Resident enterprises are defined as enterprises that are established in China in accordance with PRC laws, or that are established in accordance with the laws of foreign countries but are actually or in effect controlled from within China. Non-resident enterprises are defined as enterprises that are organized under the laws of foreign countries and whose actual management is conducted outside China, but have established institutions or premises in China, or have no such established institutions or premises but have income generated from inside China. Under the Enterprise Income Tax Law and relevant implementing regulations, a uniform corporate income tax rate of 25% is applied. However, if non-resident enterprises have not formed permanent establishments or premises in China, or if they have formed permanent establishment or premises in China but there is no actual relationship between the relevant income derived in China and the established institutions or premises set up by them, enterprise income tax is set at the rate of 10% with respect to their income sourced from inside the PRC.

Value-Added Tax

On March 23, 2016, the Ministry of Finance, or the MOF and the State Taxation Administration of the PRC, or the SAT jointly issued the Circular on the Pilot Program for Overall Implementation of the Collection of Value Added Tax Instead of Business Tax, or Circular 36, which took effect on May 1, 2016. Pursuant to the Circular 36, all of the companies operating in construction, real estate, finance, modern service or other sectors which were required to pay business tax are required to pay VAT, in lieu of business tax. The VAT rate is 6%, except for rate of 11% for real estate sale, land use right transferring and providing service of transportation, postal sector, basic telecommunications, construction, real estate lease; rate of 17% for providing lease service of tangible property; and rate of zero for specific cross-bond activities.

On April 4, 2018, MOF and SAT jointly promulgated the Circular of the Ministry of Finance and the State Administration of Taxation on Adjustment of Value-Added Tax Rates, or Circular 32, according to which, (i) for VAT taxable sales or importation of goods originally subject to value-added tax rates of 17% and 11% respectively, such tax rates shall be adjusted to 16% and 10%, respectively; (ii) for purchase of agricultural products originally subject to deduction rate of 11%, such deduction rate shall be adjusted to 10%; (iii) for purchase of agricultural products for the purpose of production and sales or consigned processing of goods subject to tax rate of 16%, the input VAT will be calculated at a 12% deduction rate; (iv) for exported goods originally subject to tax rate of 17% and export tax refund rate of 17%, the export tax refund rate shall be adjusted to 16%; and (v) for exported goods and cross-border taxable acts originally subject to tax rate of 11% and export tax refund rate of 11%, the export tax refund rate shall be adjusted to 10%. Circular 32 became effective on May 1, 2018 and shall supersede any previously existing provisions in the case of any inconsistency.

Further, On March 20, 2019, MOF, SAT and the General Administration of Customs jointly issued the Announcement on Policies for Deepening the VAT Reform, or Announcement 39, to further slash value-added tax rates. According to the Announcement 39, (i) for general VAT payers’ sales activities or imports that are subject to VAT at an existing applicable rate of 16% or 10%, the applicable VAT rate is adjusted to 13% or 9% respectively; (ii) for the agricultural products purchased by taxpayers to which an existing 10% deduction rate is applicable, the deduction rate is adjusted to 9%; (iii) for the agricultural products purchased by taxpayers for production or commissioned processing, which are subject to VAT at 13%, the input VAT will be calculated at a 10% deduction rate; (iv) for the exportation of goods or labor services that are subject to VAT at 16%, with the applicable export refund at the same rate, the export refund rate is adjusted to 13%; and (v) for the exportation of goods or cross-border taxable activities that are subject to VAT at 10%, with the export refund at the same rate, the export refund rate is adjusted to 9%. The Announcement 39 came into effect on April 1, 2019 and shall be prevail in case of any conflict with existing provisions.

Dividend Withholding Tax

The Enterprise Income Tax Law provides that since January 1, 2008, an income tax rate of 10% will normally be applicable to dividends declared to non-PRC resident investors that do not have an establishment or place of business in China, or that have such establishment or place of business but the relevant income is not effectively connected with the establishment or place of business, to the extent such dividends are derived from sources within China.

101

Pursuant to the Arrangement Between the Mainland of China and the Hong Kong Special Administrative Region for the Avoidance of Double Taxation and the Prevention of Fiscal Evasion with Respect to Taxes on Income and Capital, and other applicable PRC laws, if a Hong Kong resident enterprise is determined by the competent PRC tax authority to have met the relevant conditions and requirements under this arrangement and other applicable laws, the 10% withholding tax on the dividends the Hong Kong resident enterprise receives from a PRC resident enterprise may be reduced to 5%. However, based on the Notice of the State Administration of Taxation on the Issues concerning the Application of the Dividend Clauses of Tax Agreements issued on February 20, 2009, if the relevant PRC tax authorities determine, in their discretions, that a company benefits from such reduced income tax rate due to a structure or arrangement that is primarily tax-driven, such PRC tax authorities may adjust the preferential tax treatment. Pursuant to the Circular on Several Questions regarding the “Beneficial Owner” in Tax Treaties, which was issued on February 3, 2018 by the SAT and became effective on April 1, 2018, when determining the applicant’s status as the “beneficial owner” regarding tax treatments in connection with dividends, interests, or royalties in the tax treaties, several factors, including, without limitation, whether the applicant is obligated to pay more than 50% of his or her income in twelve months to residents in third country or region, whether the business operated by the applicant constitutes the actual business activities, and whether the counterparty country or region to the tax treaties does not levy any tax or grant any tax exemption on relevant incomes or levy tax at an extremely low rate, will be taken into account, and such factors will be analyzed according to the actual circumstances of the specific cases. This circular further provides that an applicant who intends to prove his or her status as the “beneficial owner” must submit the relevant documents to the relevant tax bureau pursuant to the Announcement on Issuing the Measures for the Administration of Non-Resident Taxpayers’ Enjoyment of the Treatment under Tax Agreements, and such measures were replaced by the Announcement on Issuing the Measures for the Administration of Non-Resident Taxpayers’ Enjoyment of the Treatment under Agreements, which was issued on October 14, 2019 and became effective on January 1, 2020.

Regulations on Employment and Social Welfare

Labor Contract Law

The PRC Labor Contract Law, which became effective on January 1, 2008 and amended on December 28, 2012, primarily aims at regulating rights and obligations of employer and employee relationships, including the establishment, performance, and termination of labor contracts. Pursuant to the Labor Contract Law, labor contracts must be executed in writing if labor relationships are to be or have been established between employers and employees. Employers are prohibited from forcing employees to work above certain time limits and employers must pay employees for overtime work in accordance with national regulations. In addition, employee wages must not be lower than local standards on minimum wages and must be paid to employees in a timely manner.

Social Insurance

Enterprises in China are required by PRC laws and regulations to participate in certain employee benefit plans, including social insurance funds, namely a pension plan, a medical insurance plan, an unemployment insurance plan, a work-related injury insurance plan and a maternity insurance plan, and a housing provident fund, and contribute to the plans or funds in amounts equal to certain percentages of salaries, including bonuses and allowances, of the employees as specified by the local government from time to time at locations where they operate their businesses or where they are located. According to the Social Insurance Law, an employer that fails to make social insurance contributions may be ordered to pay the required contributions within a stipulated deadline and be subject to a late fee. If the employer still fails to rectify the failure to make social insurance contributions within the stipulated deadline, it may be subject to a fine ranging from one to three times the amount overdue. On July 20, 2018, the General Office of the State Council issued the Plan for Reforming the State and Local Tax Collection and Administration Systems, which stipulated that the SAT will become solely responsible for collecting social insurance premiums.

Housing Fund

In accordance with the Regulations on the Administration of Housing Funds, which was promulgated by the State Council in 1999 and amended in 2002 and 2019, employers must register at the designated administrative centers and open bank accounts for depositing employees’ housing funds. Employers and employees are also required to pay and deposit housing funds, with an amount no less than 5% of the monthly average salary of the employee in the preceding year in full and on time.

102

Regulations on Land Use Rights and Construction

On June 11, 2003, the Ministry of Land and Resources, or the MLR, promulgated the Regulation on Grant of State-owned Land Use Rights by Agreement, which became effective on August 1, 2003. According to such regulation, the land use rights (excluding land use rights of properties to be used for business purposes, such as commercial, tourism, entertainment and commodity residential properties, which land use rights must be granted by way of tender, auction or listing-for-sale according to relevant laws and regulations) may be granted by way of agreement. The local land bureau and the intended user will negotiate the land fees which shall not be lower than the minimum price approved by the relevant government and enter into the grant contract. Upon signing of the contract for the grant of land use rights, the grantee is required to pay the land fees pursuant to the terms of the contract and the contract is then submitted to the relevant local land bureau for the issue of the land use right certificate.

If two or more entities are interested in the land use rights proposed to be granted, such land use rights shall be granted by way of tender, auction or listing-for-sale. Furthermore, according to the Provisions on the Grant of State-owned Construction Land Use Right by Way of Tender, Auction and Listing-for-Sale, which became effective on November 1, 2007, land use rights for properties for commercial use, tourism, entertainment and commodity residential purposes can only be granted through tender, auction and listing-for-sale.

According to the Interim Regulations of the People’s Republic of China Concerning the Grant and Transfer of the Right to the Use of the State-Owned Land in the Urban Areas, which became effective on May 19, 1990 was revised and the revised regulations were implemented on November 29, 2020, after land use rights relating to a particular area of land have been granted by the State, unless any restriction is imposed, the party to whom such land use rights are granted may transfer (for a term not exceeding the term which has been granted by the State), lease or mortgage such land use rights on the conditions provided by laws and regulations. Upon a transfer of land use rights, all rights and obligations contained in the contract pursuant to which the land use rights were originally granted by the State are assigned from the transferor to the transferee. Upon expiration of the term of grant, the grantee may apply for renewal of the term. Upon approval by the relevant local land bureau, a new contract shall be entered into to renew the grant, and a grant fee shall be paid.

According to the Land Registration Regulations promulgated by the State Land Administration Bureau, the predecessor of the MLR, on November 18, 1989 and revised on December 28, 1995 and the revised regulations were implemented on February 1, 1996, all land use rights which are duly registered are protected by the law, and the land registration is achieved by the issue of a land use right certificate by the relevant authority to the land user.

Under the Administration Law of Urban Real Property of the People’s Republic of China, which was promulgated by the SCNPC on July 5, 1994, amended on August 30, 2007, August 27, 2009 and August 26, 2019, and the amendment became effective on January 1, 2020, the land must be developed in line with the purposes of the land and the deadline for commencement of construction as stipulated in the grant contract. Where the construction does not commence within one year of commencement of construction as stipulated in the grant contract, an idle land fee may be charged at a rate of not more than 20% of the fee for the grant of land use rights. Where the construction does not commence within two years, land use rights may be forfeited without compensation, except where the commencement of construction is delayed due to force majeure, an act of the government or relevant government departments or preliminary work necessary for the commencement of construction.

Regulations on Filing and Energy Conservation of Fixed-Asset Investment

On November 30, 2016, the State Council promulgated the Administrative Regulations on the Approval and Filing of Enterprises’ Investment Projects, which became effective on February 1, 2017. On March 8, 2017, the NDRC promulgated the Measures for the Administration of the Approval and Filing of Enterprises’ Investment Projects, which became effective on April 8, 2017. Under such regulations, except those concerning national security or involving the allocation of major productive forces nationwide, strategic resource development or vital public interests, among others, investment projects shall be subject to filing administration. The projects subject to filing administration shall undergo the filing formalities under the territorial principle, except as otherwise provided by the State Council.

103

Under the Measures for the Energy Conservation Examination of Fixed-Asset Investment Projects (2016 Version), which was promulgated by the NDRC on November 27, 2016, and became effective on January 1, 2017, for an enterprise investment project, the construction entity shall, before commencing the construction, obtain the energy conservation examination opinion issued by the energy conservation examination authority. The construction entity shall not commence the construction of a project which fails to undergo energy conservation examination in accordance with the provisions of these measures or fails to pass energy conservation examination, and if the project has been completed, it shall not be put into production and use. In the case of any major change in the construction content and energy efficiency level of a fixed-asset investment project having passed energy conservation examination, the construction entity shall file an amendment application with the energy conservation examination authority. On March 28, 2023, the NDRC issued the Energy Conservation Examination of Fixed-Asset Investment Projects (2023 Version), which became effective on June 1, 2023 and replaced the Energy Conservation Examination of Fixed-Asset Investment Projects (2016 Version), further providing, certain administrative penalties against failure to undergo energy conservation examination and energy conservation acceptance. Shanghai, Beijing, Shenzhen, Guangdong, Hebei, Jiangsu and other provinces and cities have formulated detailed regulations on the examination of energy conservation of fixed-asset investment within their jurisdictions, and reinforced interim and post-filing supervision.

Regulations on Fire Control

Pursuant to the Fire Safety Law, which was promulgated by the SCNPC on April 29, 1998, revised on October 28, 2008, and amended on April 23, 2019 and April 29, 2021, and the Interim Provisions on Administration of Fire Control Design Review and Acceptance of Construction Project promulgated by the Ministry of Housing and Urban-Rural Development on April 1, 2020, which became effective on June 1, 2020 and was last amended on August 21, 2023 with effect from October 30, 2023, the construction entity of a largescale crowded venue (including the construction of a manufacturing plant whose size is over 2,500 square meters) and other special construction projects must apply for fire prevention design review with fire control authorities, and complete fire assessment inspection and acceptance procedures after the construction project is completed. The construction entity of other construction projects must complete the filing procedures with the fire safety design inspection and acceptance authorities within five business days after passing the construction completion inspection and acceptance. If the construction entity fails to pass the fire safety inspection before such venue is put into use or fails to conform to the fire safety requirements after such inspection but still put it into use, it will be subject to (i) orders to suspend the construction of projects, use of such projects, or operation of relevant business, and (ii) a fine between RMB30,000 and RMB300,000.

Regulations on Lease

On December 1, 2010, Ministry of Housing and Urban-Rural Development promulgated the Administrative Measures for Leasing of Commodity Housing, which became effective on February 1, 2011. According to such measures, the landlords and tenants are required to enter into lease contracts which should generally contain specified provisions, and the lease contract should be registered with the relevant construction or property authorities at municipal or county level within 30 days after its conclusion. If the lease contract is extended or terminated or if there is any change to the registered items, the landlord and the tenant are required to effect extension of registration, deregistration or alteration registration with the relevant construction or property authorities within 30 days after the occurrence of the extension, termination or alteration.

Regulations on Foreign Exchange Registration of Overseas Investment by PRC Residents

According to the Operation Guidance for the Issues Concerning Foreign Exchange Administration over Round-trip Investment regarding the procedures for SAFE registration under the State Administration of Foreign Exchange, or SAFE, or the Circular 37, PRC residents are required to register with local SAFE branches in connection with their direct establishment or indirect control of an offshore entity for the purposes of overseas investment and financing, with such PRC residents’ legally owned assets or equity interests in domestic enterprises or offshore assets or interests, referred to in Circular 37 as a “special purpose vehicle.” The term “control” under Circular 37 is broadly defined as the operation rights, beneficiary rights or decision-making rights acquired by the PRC residents in the offshore special purpose vehicles or PRC companies by such means as acquisition, trust, proxy, voting rights, repurchase, convertible bonds or other arrangements. Circular 37 further requires amendment to the registration in the event of any changes with respect to the basic information of the special purpose vehicle, such as changes in a PRC resident individual shareholder, name or operation period; or any significant changes with respect to the special purpose vehicle, such as increase or decrease of capital contributed by PRC individuals, share transfer or exchange, merger, division or other material event. If the shareholders of the offshore holding company who are PRC residents do not complete their registration with the local SAFE branches, the PRC subsidiaries may be prohibited from distributing their profits and proceeds from any reduction in capital, share transfer or liquidation to the offshore company, and the offshore company may be restricted in its ability to contribute additional capital to its PRC subsidiaries. Moreover, failure to comply with SAFE registration and amendment requirements described above could result in liability under PRC laws for evasion of applicable foreign exchange restrictions.

104

On February 13, 2015, SAFE promulgated the Notice on Further Simplifying and Improving the Administration of the Foreign Exchange Concerning Direct Investment, or the SAFE Notice 13, which took effect on June 1, 2015. SAFE Notice 13 has delegated to the qualified banks the authority to register all PRC residents’ investment in “special purpose vehicle” pursuant to the Circular 37, except that those PRC residents who have failed to comply with Circular 37 will remain to fall into the jurisdiction of the local SAFE branches and must make their supplementary registration application with the local SAFE branches.

Regulations on Employee Stock Option Granted by Listed Companies

On December 25, 2006, the People’s Bank of China issued the Administration Measures on Individual Foreign Exchange Control, which became effective on February 1, 2007 and the Implementation Rules of the Administrative Measures on Individual Foreign Exchange Control was issued by SAFE on January 5, 2007 and was amended on May 29, 2016 and March 23, 2023. Under these regulations, all foreign exchange matters involved in employee share ownership plans, share option plans and other equity incentive plans participated by PRC individuals shall be transacted upon the approval from the SAFE or its authorized branch.

On February 15, 2012, the SAFE promulgated the Notice of Issues Related to the Foreign Exchange Administration for Domestic Individuals Participating in Stock Incentive Plan of Overseas Listed Company, or the SAFE Notice 7, replacing the Application Procedure of Foreign Exchange Administration for PRC Residents Participating in Employee Stock Holding Plan or Stock Option Plan of Overseas-Listed Company promulgated in March 2007. The SAFE Notice 7 is applicable to domestic directors, supervisors, senior management and other employees of an overseas-listed domestic company, PRC subsidiaries or branches of an overseas-listed company and any PRC entities which are directly or indirectly controlled by an overseas-listed company, or Domestic Company, including PRC citizens and foreign citizens who have resided in the PRC for one year or more, or PRC Residents. Under the SAFE Notice 7, PRC Residents who participate in a share incentive plan of an overseas publicly listed company are required, through the Domestic Company or a PRC agent, or Domestic Agent, to complete certain procedures and transactional foreign exchange matters under the stock incentive plan upon the examination by, and the approval of, SAFE or its authorized local counterparts; the Domestic Agent is required to register relevant information of the stock incentive plan with the authorized local counterparts of SAFE within three business days of each quarter and is also required to complete foreign exchange cancellation procedures within twenty business days after termination of the stock incentive plan.

Regulations on Foreign Currency Exchange

Pursuant to applicable PRC regulations on foreign currency exchange, Renminbi is freely convertible only to the extent of current account items, such as trade-related receipts and payments, interest and dividends. Capital account items, such as direct equity investments, loans and repatriation of investment, unless expressly exempted by laws and regulations, require the prior registration at the designated foreign exchange banks for conversion of Renminbi into a foreign currency, such as U.S. dollars. Payments for transactions that take place within the PRC must be made in Renminbi. Domestic companies or individuals can repatriate foreign currency payments received from abroad, or deposit these payments abroad subject to the requirement that such payments shall be repatriated within a certain period of time. Foreign-invested enterprises may retain foreign exchange in accounts with designated foreign exchange banks. Foreign currencies received for current account items can be either retained or sold to financial institutions that have foreign exchange settlement or sales business without prior approval from the SAFE, subject to certain regulations. Foreign exchange income under capital account can be retained or sold to financial institutions that have foreign exchange settlement and sales business, with prior approval from the SAFE, unless otherwise provided.

In addition, in March 2015, SAFE promulgated the Circular on Reforming the Administration Approach Regarding the Foreign Exchange Capital Settlement of Foreign-invested Enterprises, or the SAFE Circular 19, which was most recently amended on March 23, 2023. The SAFE Circular 19 provides that, among other things, a foreign-invested enterprise may convert up to 100% of the foreign currency in its capital account into RMB on a discretionary basis according to the actual needs. On June 9, 2016, SAFE further issued the Circular of the State Administration of Foreign Exchange on Reforming and Regulating Policies on the Control over Foreign Exchange Settlement of Capital Accounts, or SAFE Circular 16, to further expand and strengthen such discretionary conversion reform under SAFE Circular 19, which was further amended on December 4, 2023. SAFE Circular 16 provides an integrated standard for conversion of foreign exchange under capital account items on a discretionary basis which applies to all enterprises registered in the PRC. Pursuant to SAFE Circular 16, in addition to foreign currency capital, the discretionary conversion policy expands to foreign currency debts borrowed by an enterprise (except financial institutions) and repatriated funds raised through overseas listing. In addition, SAFE Circular 16 has narrowed the scope of purposes for which an enterprise must not use the RMB funds so converted, which include, among others, (i) payment for expenditure beyond its business scope or otherwise as prohibited by the applicable laws and regulations; (ii) directly or indirectly used for investment in securities or other investment and wealth management (except for wealth management products and structured deposits with risk rating results of not higher than Grade II); (iii) provision of loans to non-affiliated enterprises, except where it is expressly permitted in the business scope of the enterprise; and (iv) purchasing residential real estate not for self-use (except for enterprises engaging in real estate development and leasing operations).

105

In November 2012, SAFE promulgated the Circular of Further Improving and Adjusting Foreign Exchange Administration Policies on Foreign Direct Investment, as most recently amended on December 30,2019, which substantially amends and simplifies the current foreign exchange procedure. Pursuant to this circular, the opening of various special purpose foreign exchange accounts (e.g. pre-establishment expenses account, foreign exchange capital account, guarantee account), the reinvestment of lawful incomes derived by foreign investors in the PRC (e.g. profit, proceeds of equity transfer, capital reduction, liquidation and early repatriation of investment), and purchase and remittance of foreign exchange as a result of capital reduction, liquidation, early repatriation or share transfer in an foreign investment enterprise no longer require SAFE approval, and multiple capital accounts for the same entity may be opened in different provinces, which was not possible before. In addition, SAFE promulgated the Circular on the Provisions on Foreign Exchange Administration over Domestic Direct Investment by Foreign Investors and the Supporting Documents in May 2013, as most recently amended on December 30,2019, which specifies that the administration by SAFE or its local branches over direct investment by foreign investors in the PRC shall be conducted by way of registration and banks shall process foreign exchange business relating to the direct investment in the PRC based on the registration information provided by SAFE and its branches.

In addition, SAFE Notice 13 delegates the authority to enforce the foreign exchange registration in connection with the inbound and outbound direct investment under relevant SAFE rules to certain banks and therefore further simplifies the foreign exchange registration procedures for inbound and outbound direct investment.

On October 23, 2019, the SAFE issued the Circular on Further Advancing the Facilitation of Cross Border Trade and Investment, or SAFE Circular 28, which was most recently amended on December 4, 2023. SAFE Circular 28 provides, among others, that the foreign-invested enterprises can use RMB converted from foreign currency denominated capital for equity investment in China, provided that the equity investments are genuine and in compliance with the applicable foreign investment-related laws and regulations. In addition, SAFE Circular 28 further provides that qualified enterprises in certain pilot areas may use the capital income from their registered capital, foreign debt or overseas listing for domestic payments, without providing authenticity certifications to the relevant banks in advance for those domestic payments.

Pursuant to the Circular of the State Administration for Foreign Exchange on Optimizing Foreign Exchange Administration to Support the Development of Foreign-related Business promulgated and effective on April 10, 2020 by SAFE, the reform of facilitating the payments of incomes under the capital accounts shall be promoted nationwide. Under the prerequisite of ensuring true and compliant use of funds and compliance and complying with the prevailing administrative provisions on use of income from capital projects, enterprises which satisfy the criteria are allowed to use income under the capital account, such as capital funds, foreign debt and overseas listing, for domestic payment, without the need to provide proof materials for veracity to the bank beforehand for each transaction.

Regulations on Dividend Distribution

Under applicable PRC laws and regulations, foreign investment enterprises in China may pay dividends only out of their accumulated profits, if any, determined in accordance with PRC accounting standards and regulations. In addition, foreign investment enterprises in China are required to allocate at least 10% of their respective accumulated profits each year, if any, to fund statutory reserve funds unless these reserves have reached 50% of the registered capital of the respective enterprises. These reserves are not distributable as cash dividends.

Regulations on M&A and Overseas Listing

On August 8, 2006, six PRC regulatory agencies jointly issued the Regulations on Mergers and Acquisitions of Domestic Enterprises by Foreign Investors, or the M&A Rules, which became effective on September 8, 2006 and was amended on June 22, 2009. The M&A Rules, among other things, require that (i) PRC entities or individuals obtain MOFCOM approval before they establish or control a special purpose vehicle, or SPV, overseas, provided that they intend to use the SPV to acquire their equity interests in a PRC company at the consideration of newly issued share of the SPV, or Share Swap, and list their equity interests in the PRC company overseas by listing the SPV in an overseas market; (ii) the SPV obtains MOFCOM’s approval before it acquires the equity interests held by the PRC entities or PRC individual in the PRC company by Share Swap; and (iii) the SPV obtains CSRC approval before it lists overseas.

On July 6, 2021, the Opinions on Strictly Cracking Down Illegal Securities Activities in Accordance with the Law were issued. The opinions emphasized the need to strengthen the administration over illegal securities activities and the supervision on overseas listings by China-based companies and proposed to take effective measures, such as promoting the construction of relevant regulatory systems to deal with the risks and incidents faced by China-based overseas-listed companies.

106

On February 17, 2023, the CSRC issued the Trial Administrative Measures of Overseas Securities Offering and Listing by Domestic Companies, or the Overseas Listing Regulations, and five supporting guidelines, which became effective on March 31, 2023. Pursuant to the Overseas Listing Regulations, companies in mainland China that directly or indirectly offer or list their securities in an overseas market, including a company in mainland China limited by shares and an offshore company whose main business operations are in the mainland China and intends to offer shares or be listed in an overseas market based on its equities, assets or similar interests in mainland China are required to file with the CSRC within three business days after submitting their listing application documents to the regulator in the place of intended listing. In addition, the listed issuers are also imposed with reporting obligations by the Overseas Listing Regulations. In particular, the listed issuers should submit report to the CSRC within 3 working days upon the occurrence and public announcement of any of the following material events: (i) change of control; (ii) investigations or sanctions imposed by overseas securities regulatory agencies or other relevant authorities, (iii) change of listing status or transfer of listing segment, or (iv) voluntary or mandatory delisting. Failure to complete the filing under the Overseas Listing Regulations or conceals any material fact or falsifies any major content in its filing documents may subject the company to administrative penalties, such as order to rectify, warnings, fines, and its controlling shareholders, actual controllers, direct officers-in-charge and other direct personnel-in-charge may also be subject to administrative penalties, such as warnings and fines. The Overseas Listing Regulations also provide that a company in mainland China must file with the CSRC within three business days for its follow on offering of securities after it is listed in an overseas market. On February 17, 2023, the CSRC also issued the Notice on Administration of the Filing of Overseas Offering and Listing by Domestic Companies and held a press conference for the release of the Overseas Listing Regulations, which, among others, clarified that the companies in mainland China that have been listed overseas before March 31, 2023 are not required to file with the CSRC immediately, but these companies should complete filing with the CSRC for their refinancing activities in accordance with the Overseas Listing Regulations. Based on the foregoing, we are not required to complete filing with the CSRC for our prior overseas offerings at this stage, but we may be subject to the filing requirements for our future capital raising activities under the Overseas Listing Regulations.

On February 24, 2023, the CSRC issued the Provisions on Strengthening the Confidentiality and Archive Management Work Relating to the Overseas Securities Offering and Listing by Domestic Companies, which became effective on March 31, 2023. These provisions aim to expand the applicable scope of the regulation to indirect overseas offerings and listings by PRC domestic companies and emphasize the confidentiality and archive management duties of PRC domestic companies during the process of overseas offerings and listings. Given these provisions were recently promulgated, there are substantial uncertainties as to their interpretation, application, and enforcement.

C.Organizational Structure

We commenced operations in 1999, and through a series of corporate restructurings, established a holding company, 21 ViaNet Holding Inc., or 21 ViaNet, in October 2009 under the laws of the Cayman Islands. 21 ViaNet was formerly a wholly-owned subsidiary of aBitCool, a company incorporated under the laws of the Cayman Islands. On November 10, 2009, 21 ViaNet Holding Inc. changed its name into AsiaCloud Inc., or AsiaCloud. In October 2010, AsiaCloud effected a repurchase and cancellation of all its outstanding shares held by aBitCool and the issuance of ordinary shares and preferred shares to the shareholders of aBitCool so that they maintained their respective ownership interests in AsiaCloud directly. In connection with the restructuring, AsiaCloud changed its name to 21Vianet Group, Inc., and on October 13, 2021, 21Vianet Group, Inc. changed its company name to VNET Group, Inc..

Due to restrictions under PRC laws on foreign ownership of entities engaged in data center and telecommunications value-added services, we conduct our operations in China through contractual arrangements among us, our wholly-owned PRC subsidiaries, the variable interest entities and their shareholders. As a result of these contractual arrangements, we control the variable interest entities and have consolidated the financial statements of our consolidated affiliated entities in our consolidated financial statements.

107

The following diagram illustrates our current corporate structure of our principal operating entities:

Graphic

108

Contractual Arrangements with the Variable Interest Entities and Their Shareholders

We conduct our business in China through our subsidiaries, including the variable interest entities. Due to legal restrictions and prohibitions on foreign ownership in Chinese companies providing, among other things, telecommunications value-added businesses, we conduct our business in China through contractual arrangements with the variable interest entities and the respective VIE equity holders.

As we are a Cayman Islands company, we are classified as a foreign enterprise under PRC laws and regulations and our wholly-owned PRC subsidiaries, VNET China, SZ Zhuoaiyi, aBitCool DG and SH Edge Connect, are considered as wholly foreign owned enterprises (the “WFOEs”, each a “WFOE”). The VIEs consolidated in our financial statements include VNET Technology, BJ iJoy, HuLianXinCheng Network and SH Zhiyan. The VIE equity holders are founders, directors, executive officers, employees or shareholders of our company or entities ultimately controlled by our founders. For the three fiscal years ended December 31, 2023, our consolidated affiliated entities contributed most of our total net revenues.

The contractual arrangements enable us to: (a) direct the activities of the variable interest entities and their subsidiaries that most significantly impact the economic performance of such entities; (b) receive substantially all of the economic benefits of the variable interest entities and their subsidiaries in consideration for the services provided by our WOFEs; and (c) have an exclusive option to purchase all or part of the equity interests in the variable interest entities when and to the extent permissible under PRC laws. As a result of the contractual arrangements, we bear the risks of, and enjoy the rewards associated with, and therefore are the primary beneficiary of these variable interest entities.

Our contractual arrangements with the variable interest entities and their shareholders are described in further detail as follows. For the purpose of this section and unless the context specifies otherwise, “us,” “we,” and “our” refer to our company and/or the corresponding subsidiaries.

Contractual Arrangements with the VIEs and Their Shareholders

In April 2024, as part of our corporate governance improvement initiative, we revisited contractual arrangements with certain VIEs (namely, VNET Technology, HuLianXinCheng, and SH Zhiyan) and their respective shareholders and entered into a series of amended and restated contractual agreements to replace and supersede in their entirety the prior contractual agreements entered into years ago. The contractual arrangements, including the related contractual agreements, with BJ iJoy and its shareholders remain unchanged. The below is a summary of the material terms of the contractual agreements among our subsidiaries, the VIEs and the VIEs’ respective shareholders.

Share Pledge Agreements

On April 22, 2024, VNET China entered into a share pledge agreement with VNET Technology’s two shareholders. Pursuant to the share pledge agreement, each of the shareholders pledged his shares in VNET Technology to VNET China in order to guarantee the performance by the shareholders of their obligations under the equity option agreement, the loan agreement and the power of attorney, as well as the performance by VNET Technology of its obligations under the equity option agreement, the power of attorney, and payment of service fees to VNET China under the exclusive consultation and service agreement. In the event of a breach by VNET Technology or any shareholder of contractual obligations under the equity pledge agreement, VNET China, as pledgee, will have the right to dispose of the pledged equity interests in VNET Technology and will have priority in receiving the proceeds from such disposal. The shareholders of VNET Technology also have undertaken that, without prior written consent of VNET China, they will not dispose of, create, or allow any encumbrance on the pledged equity interests. We have registered the pledges of the equity interests in VNET Technology with the local branch of the State Administration for Industry and Commerce of the PRC (currently known as State Administration for Market Regulation of the PRC).

Power of Attorney

Pursuant to the respective power of attorney entered into on April 22, 2024, each shareholder of VNET Technology irrevocably authorized VNET Group, Inc. to act as his attorney in-fact to exercise all of his or her rights as a shareholder of VNET Technology, including the right to convene shareholder meetings, the right to vote and sign any resolution as a shareholder, the right to appoint directors, supervisors, and officers, and the right to sell, transfer, pledge, and dispose of all or a portion of the equity interest held by such shareholder. These powers of attorney will remain in force for ten years. Upon request by VNET Group, Inc., each shareholder of VNET Technology shall extend the term of its authorization prior to its expiration.

109

Equity Option Agreements

Pursuant to the equity option agreement on April 22, 2024 by and among VNET China, VNET Technology, VNET Beijing and each of the shareholders of VNET Technology, the shareholders of VNET Technology and VNET Technology (as the shareholder of VNET Beijing) have irrevocably granted VNET China an exclusive option to purchase all or part of their equity interests in VNET Technology and VNET Beijing when permissible under PRC laws. VNET China or its designated person may exercise such options to purchase equity interests at the lower of the amount of their respective paid-in capital in VNET Technology and VNET Beijing and the lowest price permitted under applicable PRC laws. The shareholders of VNET Technology and VNET Technology (as the shareholder of VNET Beijing) have undertaken that, without VNET China’s prior written consent, they will not, among other things, (i) transfer or otherwise dispose of their equity interests in VNET Technology and VNET Beijing, (ii) create any pledge or encumbrance on their equity interests in VNET Technology and VNET Beijing, (iii) change the registered capital of VNET Technology or VNET Beijing, (iv) merge VNET Technology and VNET Beijing with any other entity, (v) dispose of VNET Technology’s or VNET Beijing’s material assets (except in the ordinary course of business), or (vi) amend VNET Technology’s or VNET Beijing’s articles of association. The equity option agreement will remain effective for ten years and can be renewed upon request by VNET China.

Loan Agreements

VNET China and the shareholders of VNET Technology entered into a loan agreement on April 22, 2024. Pursuant to the agreements, VNET China has provided interest-free loan facilities of RMB57.0 million and RMB3.0 million, respectively, to the shareholders of VNET Technology, Mr. Sheng Chen and Mr. Jun Zhang, which was used to provide capital to VNET Technology to develop our data center and telecommunications value-added business and related businesses. There is no fixed term for the loan. To repay the loans, the shareholders of VNET Technology are required to transfer their shares in VNET Technology to VNET China or any entity or person designated by VNET China, as permitted under PRC laws. The shareholders of VNET Technology also undertake not to transfer all or part of their equity interests in VNET Technology to any third party, or to create any encumbrance, without the written permission from VNET China.

Exclusive Consultation and Service Agreement

Pursuant to the exclusive consultation service agreement entered into on April 22, 2024 by and among VNET China, VNET Technology and VNET Beijing, VNET China has the exclusive right to provide VNET Technology and VNET Beijing with software technology development, technology consulting, and technical services required by the business of VNET Technology and VNET Beijing. Without VNET China’ prior written consent, VNET Technology and VNET Beijing cannot accept any same or similar services subject to this agreement from any third party. VNET Technology and VNET Beijing agree to pay VNET China an annual service fee at an amount that is equal to 100% of its monthly after-tax profits, after making up losses from previous years, or an amount that is adjusted in accordance with VNET China’ sole discretion for the relevant month and also the mutually-agreed amount for certain other technical services, both of which should be paid within 5 days after VNET China sends invoice. VNET China has exclusive ownership of all the intellectual property rights created as a result of the performance of the exclusive consultation and service agreement, to the extent permitted by applicable PRC laws. To guarantee the performance the obligations of VNET Technology and VNET Beijing thereunder, the shareholders of VNET Technology have agreed to pledge their equity interests in VNET Technology to VNET China pursuant to the equity pledge agreement. The Exclusive Consultation and Service Agreement will remain effective for ten years, unless otherwise terminated by VNET China. Upon request by VNET China, the term of this agreement can be renewed prior to its expiration.

In April 2013, we completed acquisition of 100% equity interests in iJoy Holding Limited, or iJoy BVI, and its subsidiaries (collectively known as “iJoy”). In June 2014, we established aBitCool DG, which controls 100% of the equity interests in HuLianXinCheng Network through contractual arrangements entered into in July 2014. In 2017, we disposed of 66.67% of the equity interest in the WiFire Entities, which was previously controlled as to 100% by us through the contractual arrangement between HuLianXinCheng Network and us. The remaining 33.33% equity interest in the WiFire Entities was disposed with nil consideration in late 2023. As result of such disposal, we no longer record financial contributions of WiFire Entities. In November 2020, we established SH Edge Connect which controls 100% of the equity interests in SH Zhiyan and its wholly subsidiaries SH Blue Cloud through contractual arrangements entered into in December 2020. We have entered into contractual arrangements in relation to the each of BJ iJoy, HuLianXinCheng Network and SH Zhiyan. Such contractual arrangements have substantially similar terms as those in relation to VNET Technology, and has the same effect of allowing us to receive the economic benefits from its operations, obtain effective control over the variable interest entity and its subsidiaries, and allow the financial results of that VIE entity and its subsidiaries to be consolidated into our consolidated financial statements. Han Kun Law Offices, our PRC legal counsel, is of the opinion that:

110

(a)

the ownership structures of the VIE Entities and our corresponding subsidiaries in China do not and will not violate any applicable PRC laws and regulations currently in effect;

(b)

each of the contractual arrangements entered into by the VIE Entities, the corresponding subsidiaries and the respective VIE equity holders governed by PRC laws and regulations is valid, legal and binding, and does not and will not violate any applicable PRC laws and regulations or their respective articles of association currently in effect; and

(c)

each of the contractual arrangements entered into by the VIE Entities, the corresponding subsidiaries and the respective VIE equity holders governed by PRC laws and regulations will not be deemed as “concealment of illegal intentions with a lawful form” and void under the PRC Contract Law.

Additionally, we have been advised by our PRC legal counsel, however, that there are substantial uncertainties regarding the interpretation and application of current and future PRC laws and regulations. Accordingly, there can be no assurance that the PRC regulatory authorities, in particular the MIIT, which regulates providers of telecommunications value-added services and other participants in the PRC telecommunications industry, and the MOFCOM, will not in the future take a view that is contrary to the above opinion of our PRC legal counsel. Our PRC legal counsel has further advised that, if the PRC government is of the view that the agreements establishing the structure for operating the value-added services in China are in violation of PRC laws restrictions on foreign investment in the telecommunications industry, we could be subject to severe penalties including being prohibited from continuing our operations. See “Item 3. Key Information - D. Risk Factors—Risks Related to Our Corporate Structure—There are substantial uncertainties regarding the interpretation and application of current and future PRC laws, regulation, and rules relating to the agreements that establish the variable interest entities structure for our operations in China, including potential future actions by the PRC government, which could affect the enforceability of our contractual arrangements with the variable interest entities, and consequently, significantly affect our financial condition and results of operations. If the PRC government finds the agreements with the variable interest entities non-compliant with relevant PRC laws, regulations and rules, of these laws, regulations, and rules or the interpretation thereof change in the future, we could be subject to severe penalties or be forced to relinquish our interest in the variable interest entities.”

D.Property, Plants and Equipment

Our headquarters are located at Guanjie Building Southeast, 1st Floor, 10# Jiuxianqiao East Road, Chaoyang District, Beijing, the People’s Republic of China. We mainly lease facilities for our office space in Beijing, Shanghai, Guangzhou, Shenzhen, Ningbo, Hangzhou, Hong Kong, Taiwan, and other locations. Our office leases generally have terms ranging from one to nine years and may be renewed upon expiration of the lease terms. As of December 31, 2023, our offices occupied an aggregate of 26,136 square meters.

We had also leased facilities for our self-built data centers with a total floor area of approximately 425,903 square meters.

We own and occupy several buildings, primarily located in Beijing, Shanghai, Jiangsu, Anhui, Shaanxi, Inner Mongolia Autonomous Region, Sichuan and Guangdong, with a total floor area of approximately 387,879 square meters, some of which are built into our data centers.

ITEM 4A.UNRESOLVED STAFF COMMENTS

Not applicable.

111

ITEM 5.OPERATING AND FINANCIAL REVIEW AND PROSPECTS

You should read the following discussion and analysis of our financial condition and results of operations in conjunction with our consolidated financial statements and the related notes included elsewhere in this annual report on Form 20-F. This discussion may contain forward-looking statements based upon current expectations that involve risks and uncertainties. Our actual results may differ materially from those anticipated in these forward-looking statements as a result of various factors, including those set forth under, see “Item 3. Key Information—D. Risk Factors” or in other parts of this annual report on Form 20-F.

A.Operating Results

Overview

We are a leading carrier-neutral and cloud-neutral data center services provider in China. We have one of the largest carrier-neutral data center networks in China with our 50 self-built data centers and 112 partnered data centers with an aggregate capacity of 93,597 cabinets under our management as of December 31, 2023.

We offer managed hosting services to host our customers’ servers and networking equipment and provide interconnectivity to improve the performance, availability and security of their internet infrastructure. We also provide cloud services through partnerships to cover public, private and hybrid cloud scenarios. In addition, we provide customized enterprise VPN services and solutions, including SD-WAN, to enterprises across various industries. These value-added services strengthen our capability to provide quality services and meet our customers’ additional demands.

We historically provided managed network services, consisting of CDN services, hosting area network services, route optimization and last-mile broadband services. In September 2017, we disposed of 66.67% of the equity interests in six wholly-owned subsidiaries engaged in the managed network services business, collectively referred as to the WiFire Entities, and the remaining 33.33% equity interest in the WiFire Entities was disposed in late 2023. In September and December 2017, we disposed of all of our equity interests and shares in Sichuan Aipu Network Co., Ltd. and its affiliates, collectively referred as the Aipu Group, engaged in the last-mile broadband business. As a result of these transactions, we deconsolidated the financial results related to the managed network services business from our consolidated statements of operations starting from the fourth quarter of 2017.

Our total net revenues generated from providing hosting and related services increased from RMB6,189.8 million in 2021 to RMB7,065.2 million in 2022 and further to RMB7,412.9 million (US$1,044.1 million) in 2023, representing a CAGR of 9.4% from 2021 to 2023. We generated a net profit of RMB515.1 million in 2021, recorded a net loss of RMB762.0 million in 2022, and recorded a net loss of RMB2,579.2 million (US$365.8 million) in 2023, which reflected share-based compensation expenses of RMB320.0 million, RMB118.2 million, and RMB35.3 million (US$5.0 million) in 2021, 2022, and 2023, respectively. Our results of operations also reflect the effects of our acquisitions and dispositions during the respective periods.

Factors Affecting Our Results of Operations

Our business and results of operations are generally affected by the development of China’s data center services market, which has grown rapidly in recent years. According to Frost & Sullivan, the total revenue of China’s data center services market increased from RMB68.1 billion in 2018 to RMB155.4 billion in 2023, representing a CAGR of 17.9%, and is expected to grow at a CAGR of 14.1% from 2023 to 2028, reaching RMB300.5 billion by 2028. However, any adverse changes in the data center services market in China may harm our business and results of operations.

While our business is generally influenced by factors affecting the data center services market in China, we believe that our results of operations are more directly affected by company-specific factors, including the number of cabinets under management and cabinet utilization rate, monthly recurring revenues and churn rate, pricing, growth in complementary markets and optimization of our cost structure.

112

Number of Cabinets under Management and Cabinet Utilization Rate

Our revenues are directly affected by the number of cabinets under management and the utilization rates of these cabinet spaces. We had 78,540, 87,322, and 93,597 cabinets under management as of December 31, 2021, 2022, and 2023, respectively. Our utilization rates of cabinets were 53.1%, 55.0%, and 59.0% as of December 31, 2021 and 2022, and 2023, respectively. We calculate the cabinet utilization rate in a given period by dividing the number of utilized cabinets as of the end the period by the number of total cabinets under management as of the end of the same period. Our period-end cabinet utilization rate fluctuates due to the continuous changes in both the amount of our utilized cabinets and total cabinets under management. Our future results of operations and growth prospects will largely depend on our ability to increase the number of cabinets under management while maintaining optimal cabinet utilization rate.

With the rapid growth of China’s internet industry, demand for cabinet spaces has increased significantly and we do not always have sufficient self-built data center capacity to meet such demand. It usually takes nine to 18 months to build a data center together with cabinets and equipment installed. To meet our customers’ immediate demand, we partner with China Telecom, China Unicom, China Mobile or other parties and lease cabinets from them. Due to the time needed to build data centers and the long-term nature of these investments, if we overestimate the market demand for cabinets, it will lower our cabinet utilization rate and negatively affect our results of operations.

Monthly Recurring Revenues and Churn Rate

Our average monthly recurring revenues and churn rate directly affect our results of operations. Our hosting and related services are based on a recurring revenue model. We consider these services recurring as we generally bill our customers and recognize revenues on a fixed and recurring basis each month during the terms of our service contracts with them, generally ranging from one to three years. Our non-recurring revenues are primarily comprised of fees charged for installation services, additional bandwidth used by customers beyond the contracted amount and other value-added services. These services are considered to be non-recurring as they are billed and recognized over the period of the customer service agreement.

We use “monthly recurring revenues” to measure the revenues we recognize from our managed hosting services on a recurring basis each month. In 2021, 2022, and 2023, our recurring revenues were consistently around 90% of our net revenues. Our average monthly recurring revenues per cabinet for managed retail services was RMB9,190, RMB9,270, and RMB9,497 for the year ended December 31, 2021, 2022, and 2023.

We use the churn rate to measure the reduction of monthly revenues that is attributable to the termination of customer contracts as a percentage of total monthly recurring revenues of the previous month. Our average monthly churn rate for our managed hosting services was 0.2% in 2021, 0.2% in 2022, and 0.4% in 2023.

Pricing

Our results of operations also depend on the price level of our services. Due to the quality of our services and our optimized interconnectivity among carriers and networks, we are generally able to command premium pricing for our services. Nonetheless, because we are generally regarded as a premium data center and network service provider, many customers only place their mission critical servers and equipment, but not other non-critical functions, in our data centers. As we try to acquire more business from new and existing customers, expand into new markets, or try to adapt to changing market conditions, we may need to lower our prices or provide other incentives to compete effectively.

Growth in New and Complementary Markets

Our results of operations also depend on the growth of our cloud service business and VPN service business that complement our core managed hosting service business.

Cloud services, largely through our partnerships with Microsoft and other cloud service providers, have continually contributed to our results of operations since 2013. While our cloud computing platforms are now supporting a significant number of customers, we believe the cloud computing market in China is still in its early stages. Key factors for growth in this market include signing up services from new customers, improving utilization rates of cloud computing resources with existing customers introducing well-developed applications to improve cloud computing adoption rates, and partnering with more cloud providers to offer a comprehensive cloud-neutral platform.

113

As one of the largest enterprise VPN service providers in the Asia Pacific region, we have experienced and expect continual growth in this market to meet customers’ growing demand for enterprise-grade VPN services with secure, dedicated connections. Key growth drivers include adding new customers, increasing the number of connections with existing customers and realizing revenue synergies with our other business groups.

Our Cost Structure

Our ability to maintain and improve our gross margins depends on our ability to effectively manage our cost of revenues, which consist of telecommunications costs and other data center related costs. Telecommunications costs consist of (i) expenses associated with acquiring bandwidth and related resources from carriers for our data centers, and (ii) rentals, utilities and other costs in connection with the cabinets we lease from our partnered data centers. Other data center related costs include utilities and rental expenses for our self-built data centers, employee payroll, depreciation and amortization of our property and equipment, and other related costs. The changes in these costs usually reflect the changes in the number of cabinets under management and our headcount.

The mix of self-built data centers and partnered data centers also affects our cost structure. The gross margin for cabinets located in our partnered data centers is generally lower than that of cabinets located in our self-built data centers. This is because telecommunication carriers who lease cabinet spaces to us for our partnered data centers typically demand a profit on top of their costs in connection with the leasing of cabinet spaces to us. We plan to continue to lease data centers from such carriers or purchase data center facilities to meet the immediate market demand while building new or expanding our existing self-built data centers in the Greater Beijing Area, Yangtze River Delta, Greater Bay Area and other regions in China. If we cannot effectively manage the market demand and increase the number of cabinets located in self-built data centers relative to partnered data centers, we may not be able to improve our gross margins.

Key Components of Results of Operations

Net Revenues

The following table sets forth our net revenues for the years presented:

For the Years Ended December 31,

 

2021

2022

2023

    

RMB

    

RMB

    

RMB

    

US$

 

(in thousands)

Net revenues

 

6,189,801

 

7,065,232

 

7,412,930

 

1,044,089

We generate all of our revenues from the hosting and related services business. We provide retail managed hosting services to house our customers’ servers and networking equipment in our data centers, and wholesale managed hosting services to deliver customized data center sites to our customers based on their unique requirements. We also provide cloud services and VPN services as part of our hosting and related services business.

The contracts with our wholesale customers generally have terms ranging from eight to ten years. The contracts with our retail customers generally have terms ranging from one to three years and most of these contracts have an automatic renewal provision. Our customers are generally billed on a monthly basis according to the services used in the previous month.

Cost of Revenues

Our cost of revenues primarily consists of telecommunications cost, and other costs. The following table sets forth, for the periods indicated, our cost of revenues, in absolute amounts and as a percentage of our total net revenues:

2021

2022

2023

    

RMB

    

%

    

RMB

    

%

    

RMB

    

US$

    

%

 

(in thousands, except percentages)

Cost of revenues:

  

  

  

  

  

  

  

Telecommunications costs

 

2,477,366

 

40.0

 

2,813,513

 

39.8

 

2,799,673

 

394,326

 

37.8

Others

 

2,274,405

 

36.8

 

2,893,463

 

41.0

 

3,320,772

 

467,721

 

44.8

Total cost of revenues

 

4,751,771

 

76.8

 

5,706,976

 

80.8

 

6,120,445

 

862,047

 

82.6

114

Telecommunications costs refer to expenses incurred in acquiring telecommunication resources from carriers for our data centers, including bandwidth and cabinet leasing costs. Cabinet leasing costs cover rentals, utilities and other costs associated with the cabinets we lease from our partnered data centers. Our other costs of revenues include utilities costs for our self-built data centers, depreciation and amortization, employee payroll and other compensation costs and other miscellaneous items related to our service offerings.

We expect that our cost of revenues of hosting and related services will continue to increase as our business expands, both organically and as a result of acquisitions.

Operating Expenses

Our operating expenses consist of sales and marketing expenses, general and administrative expenses and research and development expenses. The following table sets forth our operating expenses, both as an absolute amount and as a percentage of total net revenues for the periods indicated.

For the Years Ended December 31,

2021

2022

2023

% of Net

% of Net

% of Net

    

RMB

    

Revenues

    

RMB

    

Revenues

    

RMB

    

US$

    

Revenues

 

(in thousands, except percentages)

Operating expenses:

  

  

  

  

  

  

  

Sales and marketing expenses(1)

 

255,400

 

4.1

 

311,917

 

4.4

 

266,207

 

37,494

 

3.6

Research and development expenses(1)

 

188,489

 

3.1

 

306,842

 

4.3

 

322,220

 

45,384

 

4.3

General and administrative expenses(1)

 

842,354

 

13.6

 

642,945

 

9.1

 

541,850

 

76,318

 

7.3

Allowance for doubtful debt

 

18,399

 

0.3

 

35,409

 

0.5

 

368,505

 

51,903

 

5.0

Impairment of loan receivable to potential investee

2,807

 

0.0

 

 

 

 

 

Impairment of long-lived assets

109,267

 

1.8

 

 

 

506,686

 

71,365

 

6.8

Impairment of goodwill

1,364,191

192,142

18.4

Operating income

 

 

(60,013)

 

(0.8)

 

(106,273)

 

(14,968)

 

(1.4)

Total Operating Expenses(1)

1,416,716

22.9

1,237,100

17.5

3,263,386

459,638

44.0

Note:

(1)Includes share-based compensation expense as follows:

For the Years Ended December 31,

2021

2022

2023

    

RMB

    

RMB

    

RMB

    

US$

(in thousands)

Allocation of share-based compensation expenses:

  

  

  

  

Sales and marketing expenses

 

2,545

 

17,794

 

3,141

 

442

Research and development expenses

 

10,805

 

14,305

 

3,272

 

461

General and administrative expenses

 

292,947

 

85,508

 

28,883

 

4,068

Total share-based compensation expenses

 

306,297

 

117,607

 

35,296

 

4,971

Sales and Marketing Expenses

Our sales and marketing expenses primarily consist of compensation and benefit expenses for our sales and marketing staff, including share-based compensation expenses, as well as advertisement and agency service fees. Our sales and marketing expenses also include office-related expenses and business development expenses associated with our sales and marketing activities. To a lesser extent, our sales and marketing expenses include depreciation of equipment used associated with our selling and marketing activities.

115

Research and Development Expenses

Our research and development expenses primarily include salaries, employee benefits, share-based compensation expenses and other expenses incurred in connection with our technological innovations, such as our proprietary smart routing technology and cloud computing infrastructure service technologies.

General and Administrative Expenses

Our general and administrative expenses primarily consist of compensation and benefits paid to our management and administrative staff, including share-based compensation expenses, the cost of third-party professional services, and depreciation and amortization of property and equipment used in our administrative activities. Our general and administrative expenses, to a lesser extent, also include office rent, office-related expenses, and expenses associated with training and team building activities.

Share-Based Compensation Expenses

We recorded share-based compensation expenses in connection with share options and RSUs granted under our 2010 Plan, 2014 Plan and 2020 Plan. As of February 29, 2024, options to purchase 419,202 ordinary shares and 2,291,115 RSUs that have been granted to our employees, directors and consultants were outstanding and not vested yet. We recorded share-based compensation expenses in the amount of RMB306.3 million, RMB117.6 million, and RMB35.3 million (US$5.0 million) for the years ended December 31, 2021, 2022, and 2023, respectively, in connection with our share-based incentive grants.

Taxation

The Cayman Islands

The Cayman Islands currently does not levy taxes on individuals or corporations based upon profits, income, gains or appreciation and there is no taxation in the nature of inheritance tax or estate duty. There are no other taxes likely to be material to our company levied by the government of the Cayman Islands, except for stamp duties that may be applicable on instruments executed in, or after execution brought within the jurisdiction of, the Cayman Islands. The Cayman Islands is not a party to any double taxation treaties that are applicable to any payments made to or by our company. There are no exchange control regulations or currency restrictions in the Cayman Islands. Additionally, upon payments of dividends by our company to the shareholders, no Cayman Islands withholding tax will be imposed.

The British Virgin Islands

The Company and all dividends, interest, rents, royalties, compensation and other amounts paid by the Company to persons who are not resident in the BVI and any capital gains realized with respect to any shares, debt obligations, or other securities of the Company by persons who are not resident in the BVI are exempt from all provisions of the Income Tax Ordinance in the BVI.

No estate, inheritance, succession or gift tax, rate, duty, levy or other charge is payable by persons who are not resident in the BVI with respect to any shares, debt obligation or other securities of the Company.

All instruments relating to transfers of property to or by the Company and all instruments relating to transactions in respect of the shares, debt obligations or other securities of the Company and all instruments relating to other transactions relating to the business of the Company are exempt from payment of stamp duty in the BVI. This assumes that the Company does not hold an interest in real estate in the BVI.

There are currently no withholding taxes or exchange control regulations in the BVI applicable to the Company or its members.

Hong Kong

Subsidiaries in Hong Kong are subject to Hong Kong profits tax rate of 16.5% for the years ended December 31, 2021, 2022, and 2023. A two-tiered profits tax rates regime was introduced in 2018 under which the first HK$2.0 million of assessable profits earned by an eligible company will be taxed at 8.25% and the remaining profits will continue to be taxed at 16.5%. There is an anti-fragmentation measure where each group will have to nominate only one company in the group to benefit from the progressive rates. Additionally, upon payments of dividends by the Company to its shareholders, no HK withholding tax will be imposed.

116

The Hong Kong government has enacted new tax laws to implement the Pillar Two model rules published by the Organisation for Economic Cooperation and Development (“OECD”), which are expected to come into effect from 1 January 2025. We continue to monitor the local legislation for Hong Kong and development of Pillar Two model rules in other jurisdictions the Company operates and assess the potential impact.

Taiwan

DYX Taiwan branch is incorporated in Taiwan and is subject to Taiwan profits tax rate of 20% for each of the years ended December 31, 2021, 2022, and 2023.

The PRC

The Company’s PRC subsidiaries are incorporated in the PRC and subject to the statutory rate of 25% on the taxable income in accordance with the Enterprise Income Tax Law, or the EIT Law, which was effective on January 1, 2008 and amended on December 29, 2018, except for certain entities eligible for preferential tax rates.

Dividends, interests, rent or royalties payable by the Company’s PRC subsidiaries to any non-PRC resident enterprise and proceeds from any such non-PRC resident enterprise investor’s disposition of assets (after deducting the net value of such assets) are subject to a 10% withholding tax, unless the corresponding non-PRC resident enterprise’s jurisdiction of incorporation has a tax treaty or arrangement with China that provides a reduced withholding tax rate or an exemption from withholding tax.

VNET Beijing was qualified as a High and New Technology Enterprise, or HNTE, since 2008 and is eligible for a 15% preferential tax rate. In October 2014, VNET Beijing obtained a new certificate and renewed the certificate in October 2017,2020 and 2023, with a validity term of three years. In accordance with the PRC Income Tax Law, an enterprise awarded with the HNTE certificate may enjoy a reduced EIT rate of 15%. For the years ended December 31, 2021, 2022, and 2023, the tax rate for VNET Beijing was 15%, 15% and 15%, respectively.

In April 2011, Xi’an Sub, a subsidiary of VNET Beijing located in Shaanxi Province, was qualified for a preferential tax rate of 15% and started to apply this rate from then on. The preferential tax rate is awarded to companies that are located in West Regions of China which operate in certain encouraged industries. For the years ended December 31, 2021,2022, and 2023, the applicable tax rate assessed for Xi’an Sub was 15%, 15% and 15%, respectively.

In October 2015, SH Blue Cloud, a subsidiary located in Shanghai, was qualified for a HNTE and became eligible for a 15% preferential tax rate. The HNTE certificate has been renewed in November 2018 and November 2021 with a validity term of three years. For the years ended December 31, 2021, 2022, and 2023, SH Blue Cloud enjoyed a preferential tax rate of 15%.

In November 2016, SZ DYX, a subsidiary located in Guangdong Province, was qualified for a HNTE and became eligible for a 15% preferential tax rate effective for three consecutive years. The HNTE certificate has been renewed in November 2019 and December 2022 with a validity term of three years. For the years ended December 31, 2021, 2022, and 2023, SZ DYX enjoyed a preferential tax rate of 15%.

In December 2016, BJ TenxCloud, a subsidiary located in Beijing and the Company acquired in July 2021, was qualified for a HNTE and became eligible for 15% preferential tax rate effective for three consecutive years and the certificate was reapplied in December 2019 and December 2022 with a validity term of three years. Accordingly, for the years ended December 31, 2021, 2022, and 2023, BJ TenxCloud enjoyed a preferential tax rate of 15%.

The EIT Law also provides that enterprises established under the laws of foreign countries or regions and whose “place of effective management” is located within the PRC are considered PRC tax resident enterprises and subject to PRC income tax at the rate of 25% on worldwide income. The definition of “place of effective management” refers to an establishment that exercises, in substance, overall management and control over the production and business, personnel, accounting, properties, etc. of an enterprise. The administrative practice associated with interpreting and applying the concept of “place of effective management” is unclear. The Company does not believe that the legal entities organized outside the PRC should be condiered as residents for EIT Law purposes. If such entity is deemed as a PRC tax resident, it will be subject to PRC income tax at the rate of 25% on its worldwide income under the EIT Law, meanwhile the dividends it receives from another PRC tax resident company will be exempted from 25% PRC income tax.

117

In November 2011, the Ministry of Finance and the State Administration of Taxation jointly issued two circulars setting out the details of the pilot value-added tax, or VAT, reform program, which changed the charge of sales tax from business tax to VAT for certain pilot industries. The pilot VAT reform program initially applied only to the pilot industries in Shanghai, and was expanded to eight additional regions, including, among others, Beijing and Guangdong province, in 2012. In August 2013, the program was further expanded nationwide. In May 2016, the program was expanded to cover additional industry sectors such as construction, real estate, finance and consumer services. In November 2017, PRC State Counsel issued State Counsel Order 691 to abolish business tax, and issued the amendment to Interim Regulations of PRC Value Added Taxes, or the VAT Regulation, pursuant to which enterprises and individuals that (i) sell goods or labor services of processing, repair or replacement of goods, (ii) sell services, intangible assets, or immovables, or (iii) import goods within the territory of the PRC are subject to VAT.

Effective from September 2012, the vast majority of services provided by VNET China and certain services provided by VNET Technology and VNET Beijing were subject to a VAT of 6%.

On March 20, 2019, the Ministry of Finance, the State Administration of Taxation and the General Administration of Customs jointly issued the Notice of Strengthening Reform of VAT Policies, or the Announcement No. 39. Pursuant to the Announcement No. 39, the generally applicable VAT rates are simplified to 13%, 9%, 6%, and nil, which became effective on April 1, 2019. In addition, a general VAT taxpayer is allowed to offset its qualified input VAT paid on taxable purchases against the output VAT chargeable on the telecommunication services and modern services provided by it.

Recently Issued Accounting Pronouncements

A list of recently issued accounting pronouncements that are relevant to us is included in Note 2 to our consolidated financial statements included elsewhere in this annual report.

Useful life of long-lived assets

We regularly assess the estimated useful lives of our property and equipment, and intangible assets. In January 2024, with the assistance of an external appraisal firm, we completed an assessment of the useful lives of certain data center properties and equipment and revised the estimated useful lives from a range of two to ten years, to three to fifteen years, based on an analysis of the property and equipment’s current use, historical age patterns, and industry trends and practices. This change in estimated useful lives will be accounted for as a change in accounting estimate, prospectively beginning in fiscal year 2024. Based on the carrying amount of relevant data center properties and equipment as of December 31, 2023, we expected the effect of this change in estimate to be a reduction in depreciation expense of approximately RMB395 million for the year ending December 31, 2024.

Inflation

In the last three years, inflation in China has not materially impacted our results of operations. According to the National Bureau of Statistics of China, the annual average percent changes in the consumer price index in China for 2021, 2022, and 2023 were 0.9%, 2.0%, and 0.2%, respectively. Although we have not been materially affected by inflation in the past, we cannot assure you that we will not be affected in the future by higher rates of inflation in China.

118

Results of Operations

The following table sets forth our consolidated results of operations for the periods indicated both in absolute amount and as a percentage of our total net revenues. This information should be read together with our consolidated financial statements and related notes included elsewhere in this annual report. The results of operations in any period are not necessarily indicative of the results you may expect for future periods.

For the Years Ended December 31,

2021

2022

2023

    

RMB

    

%

    

RMB

    

%

    

RMB

    

US$

    

%

 

(in thousands, except percentages)

Consolidated Statements of Operations:

  

  

  

  

  

  

  

Net revenues

6,189,801

 

100.0

 

7,065,232

 

100.0

 

7,412,930

 

1,044,089

 

100.0

Cost of revenues

(4,751,771)

 

(76.8)

 

(5,706,976)

 

(80.8)

 

(6,120,445)

 

(862,047)

 

(82.6)

Gross profit

1,438,030

 

23.2

 

1,358,256

 

19.2

 

1,292,485

 

182,042

 

17.4

Sales and marketing expenses

(255,400)

 

(4.1)

 

(311,917)

 

(4.4)

 

(266,207)

 

(37,494)

 

(3.6)

Research and development expenses

(188,489)

 

(3.1)

 

(306,842)

 

(4.3)

 

(322,220)

 

(45,384)

 

(4.3)

General and administrative expenses

(842,354)

 

(13.6)

 

(642,945)

 

(9.1)

 

(541,850)

 

(76,318)

 

(7.3)

Allowance for doubtful debt

(18,399)

 

(0.3)

 

(35,409)

 

(0.5)

 

(368,505)

 

(51,903)

 

(5.0)

Impairment of long-lived assets

(109,267)

 

(1.8)

 

 

 

(506,686)

 

(71,365)

 

(6.8)

Impairment of goodwill

(1,364,191)

(192,142)

(18.4)

Impairment of loan receivable to potential investee

(2,807)

 

(0.0)

 

 

 

 

 

Operating income

 

 

60,013

 

0.8

 

106,273

 

14,968

 

1.4

Total operating expenses

(1,416,716)

 

(22.9)

 

(1,237,100)

 

(17.5)

 

(3,263,386)

 

(459,638)

 

(44.0)

Operating profit (loss)

21,314

0.3

121,156

1.7

(1,970,901)

(277,596)

(26.6)

Interest income

31,897

 

0.5

 

31,574

 

0.4

 

41,802

 

5,888

 

0.6

Interest expense

(334,950)

 

(5.4)

 

(273,305)

 

(3.9)

 

(312,172)

 

(43,969)

 

(4.2)

Impairment of long-term investments

(3,495)

 

(0.1)

 

 

 

(11,166)

 

(1,573)

 

(0.2)

Other income

33,923

 

0.5

 

17,328

 

0.2

 

27,344

 

3,851

 

0.4

Other expenses

(22,700)

 

(0.4)

 

(26,599)

 

(0.4)

 

(16,086)

 

(2,266)

 

(0.2)

Changes in the fair value of financial liabilities

829,149

 

13.4

 

22,626

 

0.3

 

(165,930)

 

(23,371)

 

(2.2)

Foreign exchange gain (loss), net

110,036

 

1.8

 

(523,235)

 

(7.4)

 

(78,965)

 

(11,122)

 

(1.1)

Income (loss) before income taxes and (loss) gain from equity method investments

665,174

 

10.7

 

(630,455)

 

(9.1)

 

(2,486,074)

 

(350,158)

 

(33.5)

Income tax expenses

(111,407)

 

(1.8)

 

(133,464)

 

(1.9)

 

(114,374)

 

(16,109)

 

(1.5)

(Loss) gain from equity method investments

(38,666)

 

(0.6)

 

1,925

 

0.0

 

3,279

 

462

 

0.0

Net income (loss)

515,101

8.3

(761,994)

(11.0)

(2,597,169)

(365,805)

(35.0)

Net profit attributable to noncontrolling interest

(15,003)

 

(0.2)

 

(13,958)

 

(0.2)

 

(46,667)

 

(6,573)

 

(0.6)

Net income (loss) attributable to VNET Group, Inc.

500,098

 

8.1

 

(775,952)

 

(11.2)

 

(2,643,836)

 

(372,378)

 

(35.6)

Year Ended December 31, 2023 Compared to Year Ended December 31, 2022

Net Revenues

Our net revenues increased by 4.9% from RMB7,065.2 million in 2022 to RMB7,412.9 million (US$1,044.1 million) in 2023, primarily due to (i) the increases in the total number of utilized cabinets and the amount of average monthly recurring revenue per cabinet for managed retail service, which were attributable to growing customer demand, and (ii) the increased demand for our cloud services. The number of cabinets under our management increased by 8.3% from 87,322 as of December 31, 2022 to 93,597 as of December 31, 2023.

Cost of Revenues

Our cost of revenues increased by 7.2% from RMB5,707.0 million in 2022 to RMB6,120.4 million (US$862.0 million) in 2023, primarily due to (i) increases in our telecommunication, utility and depreciation costs attributable to the delivery of additional cabinets and (ii) increased customer demand for our cloud services.

119

Gross Profit

As a result of the foregoing, our gross profit decreased by 4.8% from RMB1,358.3 million in 2022 to RMB1,292.5 million (US$182.0 million) in 2023. Our gross margin decreased from 19.2% in 2022 to 17.4% in 2023, primarily due to an increase in depreciation and amortization expenses as additional data centers were put into service during the past quarters.

Operating Expenses

Our operating expenses increased by 163.8% from RMB1,237.1 million in 2022 to RMB3,263.4 million (US$459.6 million) in 2023. Our operating expenses as a percentage of net revenues increased from 17.5% in 2022 to 44.0% in 2023.

Sales and Marketing Expenses. Our sales and marketing expenses decreased by 14.7% from RMB311.9 million in 2022 to RMB266.2 million (US$37.5 million) in 2023, primarily due to a decrease in the staff costs. As a percentage of net revenues, our sales and marketing expenses decreased from 4.4% in 2022 to 3.6% in 2023.

Research and Development Expenses. Our research and development expenses increased by 5.0% from RMB306.8 million in 2022 to RMB322.2 million (US$45.4 million) in 2023, primarily due to our increased investments to strengthen our research and development capabilities. As a percentage of net revenues, our research and development expenses were 4.3% and 4.3% in 2022 and 2023.

General and Administrative Expenses. Our general and administrative expenses decreased by15.7% from RMB642.9 million in 2022 to RMB541.9 million (US$76.3 million) in 2023, primarily due to a decrease in our share-based compensation expenses, resulted from a smaller number of RSUs granted in 2023, and staff costs. As a percentage of net revenues, our general and administrative expenses decreased from 9.1% in 2022 to 7.3% in 2023.

Allowance for doubtful debt. Our allowance for doubtful debt increased from RMB35.4 million in 2022 to RMB368.5 million (US$51.9 million) in 2023, primarily due to the increase in bad debt risk. As a percentage of net revenues, our allowance for doubtful debt increased from 0.5% in 2022 to 5.0% in 2023.

Impairment of long-lived assets. Our impairment of long-lived assets was RMB506.7 million (US$71.4 million) in 2023. As a result of the weaker-than-expected operations of several data centers and our preemptive plan to consolidate several data centers, the impairment of long-lived assets was recorded based on our assessment, which was the excess of the carrying amount of the asset groups over their fair value. We recorded nil impairment of long-lived assets in 2022.

Impairment of goodwill. Our impairment of goodwill was RMB1,364.2 million (US$192.1 million) in 2023, which represented the amount by which the difference of the carrying value of the reporting unit over its fair value exceeded the carrying amount of goodwill. We recorded nil impairment of goodwill in 2022.

Interest Income

Our interest income increased by 32.4% from RMB31.6 million in 2022 to RMB41.8 million (US$5.9 million) in 2023.

Interest Expense

Our interest expense increased by 14.2% from RMB273.3 million in 2022 to RMB312.2 million (US$44.0 million) in 2023, primarily due to the increases in bank and other borrowings.

Other Income

Our other income increased by 57.8% from RMB17.3 million in 2022 to RMB27.3 million (US$3.9 million) in 2023. Other income comprises miscellaneous non-operating income that we generate.

Other Expenses

Our other expenses decreased from RMB26.6 million in 2022 to RMB16.1 million (US$2.3 million) in 2023, primarily due to the combined effects of a decrease in allowance for other receivables and an increase in loss on disposal of certain of our equipment.

120

Changes in the Fair Value of Financial Liabilities

Changes in the fair value of financial liabilities were RMB165.9 million (US$23.4 million) in 2023, primarily due to the increase in the fair value of the bifurcated redemption feature of the 2027 Convertible Notes for the year ended December 31, 2023.

Foreign Exchange Loss, Net

We had a foreign exchange loss, net of RMB79.0 million (US$11.1 million) in 2023, which represents unrealized net loss caused by the appreciation of the U.S. dollar against the Renminbi.

Income Tax Expenses

We recorded income tax expenses in the amount of RMB114.4 million (US$16.1 million) in 2023, compared with income tax expenses of RMB133.5 million in 2022, with the effective tax rate of 4.61% . This is primarily due to:

Change in valuation allowance leads to an increase in the income tax expense in the amount of RMB606.1million (US$85.4 million) in 2023;
Loss incurred outside China increases the income tax expense by RMB101.6 million (US$14.3 million) in 2023.

Net Loss

As a result of the foregoing, we recorded a net loss of RMB2,597.2 million (US$365.8 million) in 2023, as compared to a net loss of RMB762.0 million in 2022.

Year Ended December 31, 2022 Compared to Year Ended December 31, 2021

See “Item 5. Operating and Financial Review and Prospects - 5.A Operating Results - Year Ended December 31, 2022 Compared to Year Ended December 31, 2021” beginning on page 112 of our annual report on Form 20 - F for the year ended December 31, 2022 filed with the Securities and Exchange Commission on April 26, 2022.

B.Liquidity and Capital Resources

Cash Flows and Working Capital

The accompanying consolidated financial statements have been prepared assuming that we will continue as a going concern, which contemplates the realization of assets and the satisfaction of liabilities in the normal course of business. We have experienced recurring losses from operations. As of December 31, 2023, we had an accumulated deficit of RMB11,016.3 million (US$1,551.6 million) and net current liabilities of RMB1,613.7 million (US$227.3 million). For the year ended December 31, 2023, the net cash we generated from operating activities amounted to RMB2,063.5 million (US$290.6 million). Our ability to continue as a going concern is dependent on our ability to generate cash flows from operations, and our ability to arrange adequate financing arrangements. These above factors raise doubt about our ability to continue as a going concern.

As of December 31, 2022, we had RMB2,661.3 million in cash and cash equivalents and RMB328.2 million in restricted cash (current and non-current portion). As of December 31, 2023, we had RMB2,243.5 million (US$316.0 million) in cash and cash equivalents and RMB2,855.5 million (US$402.2 million) in restricted cash (current and non-current portion) RMB356.8 million (US$50.3 million) in short-term investments.

As of December 31, 2022, we had long-term borrowings (current portion) from various commercial banks with an aggregate outstanding balance of RMB484.0 million, and long-term borrowings (excluding current portion) from various commercial banks with an aggregate outstanding balance of RMB3,049.9 million. As of December 31, 2023, we had short-term bank borrowings and long-term borrowings (current portion) from various commercial banks with an aggregate outstanding balance of RMB753.3 million (US$106.1 million), and long-term borrowings (excluding current portion) from various commercial banks with an aggregate outstanding balance of RMB5,113.5 million (US$720.2 million). We have entered into long-term borrowing arrangements since 2013 with maturity terms of 3 to 15 years. The short-term borrowings outstanding as of December 31, 2023 bear a weighted-average interest rate of 3.65% per annum. The long-term borrowings (including current and non-current portions) outstanding as of December 31, 2021, 2022, and 2023 bore weighted-average interest rates of 5.31%, 5.11%, and 4.97% per annum, respectively.

121

We had unused credit lines in an aggregate amount of RMB2,811.1 million (US$395.9 million) as of December 31, 2023 under credit agreements with 12 banks. As of the same date, we used RMB5,116.9 million (US$720.7 million) of the credit lines under the credit agreements with 10 banks, pursuant to which we were granted credit lines in an aggregate amount of RMB7,928.0 million (US$1,116.6 million). There are no material covenants that restrict our ability to undertake additional financing associated with the used credit lines. No terms and conditions of the unused credit lines are available yet because utilization of such unused portion requires approval by the banks and separate loan agreements setting forth detailed terms and conditions will only be entered into with the banks upon utilization. We believe the working capital as of December 31, 2023 is sufficient for our present requirements.

As of December 31, 2023, we had total outstanding debts (consisting of borrowings) of RMB5,866.8 million (US$826.3 million), all of which were onshore debt obligations. We believe we have sufficient financial resources to meet both of our onshore and offshore debt obligations when due. The growth of our business relies on the construction of new data centers. We also intend to acquire or invest in companies whose businesses are complementary to ours. We intend to use the proceeds of our outstanding debt mainly to construct new data centers and fund our acquisitions. As of December 31, 2023, we had purchase commitments made for acquisitions of machinery, equipment, construction in progress, bandwidth and cabinet capacity of RMB2,323.5 million (US$327.3 million) becoming due within twelve months, and we intend to use a portion of the proceeds to fund these purchase commitments. Except as disclosed in this annual report, we have no outstanding bank loans or financial guarantees or similar commitments to guarantee the payment obligations of third parties. We believe that our current cash, cash equivalents and time deposits, our cash flow from operations and proceeds from our financing activities will be sufficient to meet our anticipated cash needs, including our cash needs for working capital and capital expenditures, for the next 12 months. If we have additional liquidity needs in the future, we may conduct additional financing, including equity offering and debt financing in private or public capital markets and control of operating expenses and capital expenditure where necessary, to meet such needs.

As of December 31, 2023, the total amount of cash and cash equivalents, restricted cash and short-term investments was RMB5,455.8 million (US$768.4 million), of which RMB1,358.5 million (US$191.3 million), RMB1,079.6 million (US$152.1 million) and RMB3,017.7 million (US$425.0 million) was held by our consolidated affiliated entities, PRC subsidiaries and offshore subsidiaries, respectively. Cash transfers from our PRC subsidiaries to our subsidiaries outside of China are subject to PRC government control of currency conversion. Restrictions on the availability of foreign currency may affect the ability of our PRC subsidiaries and consolidated affiliated entities to remit sufficient foreign currency to pay dividends or other payments to us, or otherwise satisfy their foreign currency denominated obligations. See “Item 3. Key Information—D. Risk Factors—Risks Related to Doing Business in China—Governmental regulation of currency conversion may limit our ability to receive and utilize our revenues effectively.” The major cost that would be incurred to distribute dividends is the withholding tax imposed on the dividends distributed by our PRC operating subsidiaries at the rate of 10% or a lower rate under an applicable tax treaty, if any.

Convertible Promissory Notes

2025 Convertible Notes

From February to June 2020, we entered into convertible promissory note purchase agreements with a group of investors led by Goldman Sachs Asia Strategic Pte. Ltd. in an aggregate principal amount of US$200,000,000 through a private placement to the investors, collectively referred to as the “2025 Convertible Notes.”

In March and April 2023, we received notices from certain holders of the 2025 Convertible Notes, requiring us to redeem the 2025 Convertible Notes at 109% of the principal amount of US$64.0 million plus all accrued but unpaid interest. We have subsequently repurchased the remaining outstanding 2025 Convertible Notes. Following completion of such repurchase in 2023, no 2025 Convertible Notes is outstanding.

2026 Convertible Notes

In January 2021, we issued USD-denominated convertible senior notes due 2026 in an aggregate principal amount of US$600.0 million at a zero-coupon rate, or the 2026 Convertible Notes. The 2026 Convertible Notes will mature on February 1, 2026, unless earlier repurchased, redeemed or converted in accordance with their terms prior to such date.

In February 2024, we successfully repurchased and cancelled US$600 million principal amount of 2026 Convertible Notes pursuant to the terms of the 2026 Convertible Notes. Following completion of such repurchase, no 2026 Convertible Notes is outstanding.

122

2027 Convertible Notes

In January 2022, we issued USD-denominated convertible notes due 2027 in an aggregate principal amount of US$250.0 million at an interest rate of 2% per annum, or the 2027 Convertible Notes, pursuant to an investment agreement with the funds managed by Blackstone Tactical Opportunities (NYSE: BX), or Blackstone, the world’s largest alternative investment firm. The 2027 Convertible Notes will be convertible, at any time on and after the original issuance date, at the option of holders, into Class A ordinary shares of the Company at a conversion price of US$1.8333 per Class A ordinary share, or into ADSs at a conversion price of US$11.00 per ADS. The conversion prices are subject to adjustment under the terms of the 2027 Convertible Notes. The Company may effect a mandatory conversion at its election, if its ADSs achieve a price threshold of 200% of the conversion price for a specified period. Such 2027 Convertible Notes will bear an interest rate of 2.0% per annum and rank senior to any of the Company’s other indebtedness that is expressly subordinated in right of payment to the 2027 Convertible Notes. Unless the 2027 Convertible Notes have been duly redeemed or converted into Class A ordinary shares of the Company in full prior to the maturity date of the 2027 Convertible Notes, certain number of Series A-1 perpetual convertible preferred shares of the Company with a par value US$0.00001 per share will be issued as repayment of the 2027 Convertible Notes to upon maturity, pursuant to the calculation method set forth in the 2027 Convertible Notes. Moreover, subject to certain conditions, holders of the 2027 Convertible Notes have the right to require the Company to redeem, all of their 2027 Convertible Notes, or any portion of the principal thereof, during the redemption period set forth in the 2027 Convertible Notes. In the event of occurrence of a Fundamental Change, holders of the 2027 Convertible Notes have the right to require the Company to redeem, all of their 2027 Convertible Notes, or any portion of the principal thereof, at a redemption price equal to the sum of the principal amount of the notes, plus the total amount of accrued interest, plus Incremental Amount .

In accordance with the 2027 Convertible Notes, a “Fundamental Change” is defined to include any one of more of the following events:

(a) a “person” or “group” (within the meaning of Section 13(d)(3) of the Exchange Act), other than the Company or any of its wholly-owned subsidiaries, has become or files any report with the SEC indicating that such person or group has become the direct or indirect “beneficial owner” (as defined below) of the Company’s equity securities representing more than fifty percent (50%) of the voting power of all of the Company’s then-outstanding equity securities;

(b) the consummation of (i) any sale, lease or other transfer, in one transaction or a series of transactions, of all or substantially all of the assets of the Company and its subsidiaries, taken as a whole, to any Person, other than one or more of the Company’s wholly-owned subsidiaries; or (ii) any transaction or series of related transactions in connection with which (whether by means of merger, consolidation, share exchange, combination, reclassification, recapitalization, acquisition, liquidation or otherwise) all of the Class A Ordinary Shares are exchanged for, converted into, acquired for, or constitutes solely the right to receive, other securities, cash or other property (other than changes resulting solely from a subdivision or combination, or a change in par value, of the Ordinary Shares); provided, however, that any merger, consolidation, share exchange or combination of the Company pursuant to which all Persons that directly or indirectly “beneficially owned” (as defined below) all classes of the Company’s equity securities immediately before such transaction directly or indirectly “beneficially own,” immediately after such transaction, more than fifty percent (50%) of all classes of equity securities of the surviving, continuing or acquiring company or other transferee, as applicable, or the parent thereof, in substantially the same proportions vis-à-vis each other as immediately before such transaction will be deemed not to be a Fundamental Change pursuant to this clause (b);

(c) the shareholders of the Company approve any plan or proposal for the liquidation or dissolution of the Company;

(d) (i) the Founder ceases to be the largest holder of the Company’s voting power represented by all voting securities of the Company (excluding all voting securities of the Company beneficially owned by the investors and their affiliates (as such term is defined in Rule 405 under the Securities Act)) and (ii) the Founder has resigned from the Board, or been removed from the Board by the Board or the Company’s shareholders; or

(e) the ADSs are delisted from unless the Company’s ADSs or Class A Ordinary Shares are listed for trading on another reputable international stock exchange (including The Stock Exchange of Hong Kong).

For the purposes of this definition, whether a Person is a “beneficial owner” and whether shares are “beneficially owned” will be determined in accordance with Rule 13d-3 under the Exchange Act.

123

In accordance with the 2027 Convertible Notes, the term “Incremental Amount” is defined as an incremental amount (which shall not be less than zero), if applicable, that is equal to (a) 50% of the principal amount, minus (b) the interest that has already been paid in cash,minus (c) the fair market value of non-cash dividend that have already been paid in accordance with the agreements underlying the 2027 Convertible Notes, minus (d) the accrued interest and minus (e) the stub period interest that has accrued until, but excluding, the date that the redemption price under the 2027 Convertible Notes is paid in full.

Selected Condensed Consolidated Cash Flows Data

The following table sets forth a summary of our cash flows for the periods indicated:

For the Years Ended December 31,

2021

2022

2023

    

RMB

    

RMB

    

RMB

    

US$

(in thousands)

Net cash generated from operating activities

1,387,922

2,440,214

2,063,480

290,635

Net cash used in investing activities

(3,772,613)

 

(3,559,252)

 

(3,905,109)

 

(550,023)

Net cash generated from financing activities

967,577

 

2,298,080

 

3,941,134

 

555,097

Effect on foreign exchange rate changes on cash and cash equivalents and restricted cash

9,150

 

101,979

 

9,988

 

1,407

Net (decrease)/ increase in cash and cash equivalents and restricted cash

(1,407,964)

 

1,281,021

 

2,109,493

 

297,116

Cash and cash equivalents and restricted cash at beginning of the year

3,116,437

 

1,708,473

 

2,989,494

 

421,061

Cash and cash equivalents and restricted cash at end of the year

1,708,473

 

2,989,494

 

5,098,987

 

718,177

Cash and cash equivalents, restricted cash and short-term investments at end of the year

1,708,473

 

2,989,494

 

5,455,807

 

768,434

Operating Activities

Net cash generated from operating activities was RMB2,063.5 million (US$290.6 million) in 2023, primarily resulting from a net loss of RMB2,597.2 million (US$365.8 million), positively adjusted for certain items such as (i) depreciation and amortization of RMB1,807.3 million (US$254.6 million), (ii) impairment of goodwill of RMB1,364.2 million (US$192.1 million), (iii) impairment of long-lived assets of RMB506.7 million (US$71.4 million), (iv) allowance for doubtful debt of RMB368.5 million (US$51.9 million), (v) foreign exchange loss of RMB79.0 million (US$11.1 million), (vi) share-based compensation expense of RMB35.3 million (US$5.0 million), (vii) the increase in advances from customers of RMB447.3 million (US$63.0 million) and (viii) the increase in accrued expenses and other payables of RMB200.1 million (US$28.2 million), partially offset by certain item such as the increase in prepaid expenses and other current assets of RMB365.8 million (US$51.5 million).

Net cash generated from operating activities was RMB2,440.2 million in 2022, primarily resulted from a net loss of RMB762.0 million, positively adjusted for certain items such as (i) depreciation and amortization of RMB1,595.9 million, (ii) foreign exchange loss of RMB523.2 million, (iii) share-based compensation expense of RMB118.2 million, (iv) the decrease in prepaid expenses and other current assets of RMB622.0 million, (v) the increase in accrued expenses and other payables of RMB226.9 million and (vi) the increase in accounts and notes payables of RMB220.1 million, partially offset by certain item such as the increase in accounts and notes receivable of RMB381.2 million.

Net cash generated from operating activities was RMB1,387.9 million in 2021, primarily resulted from a net income of RMB515.1 million, positively adjusted for certain items such as (i) depreciation and amortization of RMB1,267.6 million, (ii) share-based compensation expenses of RMB320.0 million, (iii) the increase in accrued expenses and other payables of RMB316.0 million and (iv) the increase in accounts and notes payables of RMB195.7 million, partially offset by certain item such as the increase in accounts and notes receivable of RMB533.3 million.

Investing Activities

Net cash used in investing activities was RMB3,905.1 million (US$550.0 million) in 2023, as compared to net cash used in investing activities of RMB3,559.3 million in 2022. Net cash used in investing activities in 2023 is primarily related to our purchase of property and equipment in the amounts of RMB2,967.4 million (US$418.0 million), our payments for long-term investments in the amount of RMB517.3 million (US$72.9 million) and our payment for short-term investments in the amount of RMB503.3 million (US$70.9 million), offset by proceeds received from maturity of short-term investments of RMB144.5 million (US$20.4 million) and payment for loan to a related party in the amount of RMB115.0 million (US$16.2 million).

124

Net cash used in investing activities was RMB3,559.3 million in 2022, as compared to net cash used in investing activities of RMB3,772.6 million in 2021. Net cash used in investing activities in 2022 is primarily related to our purchase of property and equipment in the amounts of RMB2,995.6 million, our payments for long-term investments in the amount of RMB213.0 million and our payment for loan to a third party in the amount of RMB217.6 million.

Net cash used in investing activities was RMB3,772.6 million in 2021, as compared to net cash used in investing activities of RMB3,889.2 million in 2020. Net cash used in investing activities in 2021 is primarily related to our purchase of property and equipment in the amounts of RMB2,691.9 million, our prepayments and deposits for acquiring data center in the amount of RMB679.9 million, offset by proceeds received from maturity for short-term investments in the amount of RMB347.5 million.

Financing Activities

Net cash generated from financing activities was RMB3,941.1 million (US$555.1 million) in 2023, as compared to net cash generated from financing activities amounting to RMB2,298.1 million in 2022. Net cash generated from financing activities in 2023 is primarily related to proceeds from issuance of ordinary shares of RMB2,122.1 million (US$298.9 million), proceeds from long-term bank borrowings of RMB1,813.9 million (US$255.5 million), partially offset by repurchase of 2025 Convertible Notes of RMB529.2 million (US$74.5 million), repayments of long-term bank borrowings of RMB292.6 million (US$41.2 million), and payments for purchase of property and equipment through finance lease of RMB210.9 million (US$29.7 million).

Net cash generated from financing activities was RMB2,298.1 million in 2022, as compared to net cash generated from financing activities amounting to RMB967.6 million in 2021. Net cash generated from financing activities in 2022 is primarily related to the net proceeds from the issuance of 2027 Convertible Notes of RMB1,592.6 million and the proceeds from long-term bank borrowings of RMB1,099.9 million, partially offset by our repayment of long-term bank borrowings of RMB238.3 million and our payment for purchase of property and equipment through finance leases of RMB231.0 million.

Net cash generated from financing activities was RMB967.6 million in 2021, as compared to net cash generated from financing activities amounting to RMB4,163.3 million in 2020. Net cash generated from financing activities in 2021 is primarily related to the net proceeds from issuance of 2026 Convertible Notes of RMB3,790.4 million and proceeds from long-term bank borrowings of RMB1,628.4 million, partially offset by payment for share repurchase and cancellation of RMB1,701.8 million and the repayment of 2021 Notes of RMB1,945.6 million.

Material Cash Requirements

Our material cash requirements as of December 31, 2023 and any subsequent interim period primarily include our capital expenditures, long-term borrowings, convertible promissory notes, purchase commitments, operating lease obligations and finance lease minimum lease payment.

Our capital expenditures were primarily for building self-built data centers, purchasing bandwidth and cabinet capacity and purchasing network equipment, servers and other equipment. Our capital expenditures have been primarily funded by cash generated from our operations and net cash provided by financing activities. We had capital expenditures (i.e. overall outflow of funds for acquiring property and equipment, intangible assets, land use rights, engaging in mergers and acquisitions as well as long-term investments) of RMB3,991 million, RMB3,352 million, and RMB3,578 million (US$504.0 million) in 2021, 2022, and 2023, respectively. We expect to deliver approximately 100 to 120 megawatts power capacity during the year of 2024, through both organic growth and strategic acquisitions. We may incur additional capital expenditure for real property purchase, data center construction and network capacity expansion if our actual development is beyond our current plan.

As of December 31, 2023, our unused short-term and long-term borrowing facilities amounted to RMB2,811.1 million (US$396.9 million). We have pledged land use rights with the net book value of RMB196.2 million (US$27.6 million), property with the net book value of RMB155.2 million (US$21.8 million), leasehold improvements with the net book value of RMB246.7 million (US$34.7 million), computer and network equipment with the net book value of RMB442.2 million (US$62.3 million) and office equipment with the net book value of RMB1.8 million (US$0.3 million) for our borrowings.

Short-term borrowings outstanding as of December 31, 2023 bear a weighted-average interest rate of 3.65% per annum. Long-term borrowings (including the current portions) outstanding as of December 31, 2023 bear a weighted-average interest rate of 4.97% per annum, and are denominated in Renminbi. These loans were obtained from financial institutions located in the PRC.

125

Our convertible promissory notes as of the date of this annual report consist primarily of the 2027 Convertible Notes issued in January 2022, with an aggregate principal amount of US$250.0 million at an interest rate of 2% per annum, which will mature in February 2027.

Our operating lease obligations are primarily related to the lease of office and data center space. Our operating cash payments for operating leases was RMB593.6 million, RMB635.6 million, and RMB796.5 million (US$112.2 million) for the years ended December 31, 2021, 2022, and 2023, respectively.

Our finance lease minimum lease payment is primarily related to finance leases for electronic equipment, optic fibers and property. Our financing cash payments for finance leases amounted to RMB579.7 million, RMB231.0 million, and RMB210.9 million (US$29.7 million) for the years ended December 31, 2021, 2022, and 2023, respectively.

We plan to fund our existing and future material cash requirements with cash from the proceeds from our operations, bank borrowings and other appropriate financing instruments, if available.

We have not entered into any financial guarantees or other commitments to guarantee the payment obligations of any third parties. We do not have retained or contingent interests in assets transferred. We have not entered into contractual arrangements that support the credit, liquidity or market risk for transferred assets. We do not have obligations that arise or could arise from variable interests held in an unconsolidated entity, or obligations related to derivative instruments that are both indexed to and classified in our own equity, or not reflected in the statement of financial position.

Other than as discussed above, we did not have any significant capital and other commitments, long-term obligations or guarantees as of December 31, 2023.

Holding Company Structure

VNET Group, Inc. is a holding company with no material operations of its own. We conduct our operations primarily through our PRC subsidiaries and consolidated affiliated entities in China. As a result, although other means are available for us to obtain financing at the holding company level, VNET Group, Inc.’s ability to pay dividends and to finance any debt it may incur depends upon dividends paid by our subsidiaries. If our subsidiaries or any newly formed subsidiaries incur debt on its own behalf in the future, the instruments governing their debt may restrict its ability to pay dividends to VNET Group, Inc. In addition, our PRC subsidiaries and consolidated affiliated entities are permitted to pay dividends to us only out of their retained earnings, if any, as determined in accordance with PRC accounting standards and regulations. Under PRC laws, our PRC subsidiaries and consolidated affiliated entities are required to set aside a portion of their after-tax profits each year to fund a statutory reserve and to further set aside a portion of its after-tax profits to fund the employee welfare fund at the discretion of the board or the enterprise itself. Although the statutory reserves can be used, among other ways, to increase the registered capital and eliminate future losses in excess of retained earnings of the respective companies, the reserve funds are not distributable as cash dividends except in the event of liquidation of these subsidiaries and consolidated affiliated entities.

126

C.Research and Development, Patents and Licenses, etc.

Research and Development and Intellectual Property

Our strong research and development capabilities support and enhance our service offerings. We have an experienced research and development team and devote significant resources to our research and development efforts, focusing on improving customer experience, increasing operational efficiency and bringing innovative solutions to the market quickly.

We have made continual investments and trainings for research and development to drive our growth in both mature and emerging businesses. We incurred RMB188.5 million, RMB306.8 million, and RMB322.2 million (US$45.4 million) in research and development expenses for the years ended December 31, 2021, 2022, and 2023, respectively. As of December 31, 2023, our experienced research and development team is equipped with experienced 198 engineers who have more than ten years of relevant industry experience.

Our research and development efforts have yielded 170 patents, 105 patent applications and 335 software copyright registrations as of December 31, 2023, all in China and focused on the areas including (i) energy saving technology, (ii) data center design and facility maintenance and operations, (iii) network operation and maintenance management, (iv) cloud-related technologies, and (v) edge computing and blockchain.

We rely on a combination of copyright, patent, trademark, trade secret and other intellectual property laws, nondisclosure agreements and other protective measures to protect our intellectual property rights. We generally control access to and use of our proprietary software and other confidential information through the use of internal and external controls, including physical and electronic security, contractual protections, and intellectual property law. We have implemented a strict security and information technology management system, including the prohibition of copying and transferring of codes. We educate our staff on the need to, and require them to, comply with such security procedures. We also promote protection through contractual prohibitions, such as requiring our employees to enter into confidentiality and non-compete agreements.

D.Trend Information

Other than as disclosed elsewhere in this annual report, we are not aware of any trends, uncertainties, demands, commitments or events for the year ended December 31, 2023 that are reasonably likely to have a material adverse effect on our net revenues, income, profitability, liquidity or capital resources, or that caused the disclosed financial information to be not necessarily indicative of future results of operations or financial conditions.

127

E.Critical Accounting Estimates

We prepare our financial statements in conformity with U.S. GAAP, which requires us to make judgments, estimates and assumptions. We continually evaluate these estimates and assumptions based on the most recently available information, our own historical experiences and various other assumptions that we believe to be reasonable under the circumstances. Since the use of estimates is an integral component of the financial reporting process, actual results could differ from our expectations as a result of changes in our estimates. Some of our accounting policies require a higher degree of judgment than others in their application and require us to make significant accounting estimates.

Goodwill

Goodwill represents the excess of the purchase price over the amounts assigned to the fair value of the assets acquired and the liabilities assumed of an acquired business. Goodwill is tested annually for impairment on a qualitative or quantitative basis for the reporting unit as of December 31, or more frequently when events or circumstances indicate an impairment may exist at the reporting unit level. When performing the annual impairment test, the Company has the option of first performing a qualitative assessment to determine the existence of events and circumstances that would lead to a determination that it is more likely than not that the fair value of a reporting unit is less than its carrying amount. In the qualitative assessment, the Company considers primary factors such as industry and market considerations, the overall financial performance of the reporting unit, and other specific information related to the operations. If such a conclusion is reached, the Company would then be required to perform a quantitative impairment assessment of goodwill. However, if the assessment leads to a determination that it is more likely than not that the fair value of a reporting unit is greater than its carrying amount, then no further assessments are required. A quantitative assessment for the determination of impairment is made by comparing the carrying amount of the reporting unit with its fair value, which is generally calculated using the discounted cash flow method.

Considering the adverse changes in macroeconomic and market conditions in 2023 as well as a sustained decrease in share price, the Company determined that a quantitative assessment was required at December 31, 2023. The Company estimated the fair value of a reporting unit by using income approach, which considered a number of factors, including expected future cash flows and discounted rate. Expected future cash flows are dependent on certain key assumptions including forecasted revenue growth rates. Based on the quantitative assessment results, the difference of the reporting unit’s carrying amount over its fair value exceeded the total amount of goodwill as of December 31, 2023. Therefore, the Company recognized impairment of goodwill in its full amount of RMB1,364.2 million (US$192.1 million) for the year ended December 31, 2023.

Impairment of long-lived assets

The Company evaluates long-lived assets, such as fixed assets, purchased or internally developed intangible assets with finite lives, and operating lease right-of-use assets for impairment whenever events or changes in circumstances indicate the carrying value of an asset may not be recoverable in accordance with ASC Topic 360, Property, Plant and Equipment. When such events occur, the Company assesses the recoverability of the asset groups by comparing the undiscounted cash flows expected to be generated by the asset groups to their carrying amounts. If the Company identifies an impairment, the Company reduces the carrying amount of the asset group to its estimated fair value based on a discounted cash flow approach or, when available and appropriate, to comparable market values and the impairment loss, if any, is recognized in the consolidated statements of operations.

As of December 31, 2023, due to weaker-than-expected operations, the Company tested certain long-lived asset groups for recoverability. Impairment loss is calculated as the amount by which the carrying amount of the relevant asset groups exceeds its estimated fair value. Impairment loss of RMB506.7 million (US$71.4 million) was recorded for the year ended December 31, 2023.

F.Off-Balance Sheet Arrangements

We have not entered into any financial guarantees or other commitments to guarantee the payment obligations of any third parties. We have not entered into any derivative contracts that are indexed to our shares and classified as shareholder’s equity, or that are not reflected in our consolidated financial statements. Furthermore, we do not have any retained or contingent interest in assets transferred to an unconsolidated entity that serves as credit, liquidity or market risk support to such entity. Moreover, we do not have any variable interest in any unconsolidated entity that provides financing, liquidity, market risk or credit support to us or engages in leasing, hedging or research and development services with us.

128

G.Safe Harbor

This annual report on Form 20-F contains forward-looking statements. These statements are made under the “safe harbor” provisions of Section 21E of the Securities Exchange Act of 1934, as amended. These forward-looking statements can be identified by terminology such as “will,” “expects,” “anticipates,” “future,” “intends,” “plans,” “believes,” “estimates,” “may,” “intend,” “is currently reviewing,” “it is possible,” “subject to” and similar statements. Among other things, the sections titled “Item 3. Key Information—D. Risk Factors,” “Item 4. Information on the Company,” and “Item 5. Operating and Financial Review and Prospects” in this annual report on Form 20-F, as well as our strategic and operational plans, contain forward -looking statements. We may also make written or oral forward-looking statements in our reports filed with or furnished to the SEC, in our annual report to shareholders, in press releases and other written materials and in oral statements made by our officers, directors or employees to third parties. Statements that are not historical facts, including statements about our beliefs and expectations, are forward-looking statements and are subject to change, and such change may be material and may have a material adverse effect on our financial condition and results of operations for one or more prior periods. Forward -looking statements involve inherent risks and uncertainties. A number of important factors could cause actual results to differ materially from those contained, either expressly or impliedly, in any of the forward-looking statements in this annual report on Form 20-F. Potential risks and uncertainties include, but are not limited to, a further slowdown in the growth of China’s economy, government measures that may adversely and materially affect our business, failure of the wealth management services industry in China to develop or mature as quickly as expected, diminution of the value of our brand or image due to our failure to satisfy customer needs and/or other reasons, our inability to successfully execute the strategy of expanding into new geographical markets in China, our failure to manage growth, and other risks outlined in our filings with the SEC. All information provided in this annual report on Form 20-F and in the exhibits is as of the date of this annual report on Form 20-F unless otherwise noted herein, and we do not undertake any obligation to update any such information, except as required under applicable law.

ITEM 6.DIRECTORS, SENIOR MANAGEMENT AND EMPLOYEES

A.Directors and Senior Management

The following table sets forth information regarding our directors and executive officers as of the date of this annual report.

Directors and Executive Officers

    

Age

    

Position/Title

Sheng Chen

 

55

 

Co-Chairperson of the Board of Directors, Interim Chief Executive Officer and Founder

Jianbiao Zhu

 

50

 

Co-Chairperson of the Board of Directors and Executive Director

Yoshihisa Ueno

 

61

 

Independent Director

Kenneth Chung-Hou Tai

 

73

 

Independent Director

Sean Shao

 

67

 

Independent Director

Erhfei Liu

 

65

 

Independent Director

Changqing Ye

 

53

 

Independent Director

Qiyu Wang

 

46

 

Chief Financial Officer

Mr. Sheng Chen, also known as Josh Sheng Chen, is our founder, has served as the co-chairperson of our Board since January 2024, and has served as interim chief executive officer of the Company since April 2024. Mr. Sheng Chen served as the executive chairman of the board from the Company’s inception until January 2024. Mr. Sheng Chen has been instrumental to the development and success of our business. Mr. Sheng Chen provides vision, overall management, and strategic decision-making relating to marketing, investment planning, and corporate development. Mr. Sheng Chen has more than 26 years’ experience in the internet infrastructure industry in China and started his entrepreneur career in 1990 when he was a sophomore at Tsinghua University. Mr. Sheng Chen founded our business in May 1996 and started the first carrier-neutral data center in China in July 1999. Mr. Sheng Chen currently also serves as a director of Cloud Tech Services Limited and Yipu Chain Network (Beijing) Technology Co., Ltd. Mr. Sheng Chen received his bachelor’s degree in electrical engineering from Tsinghua University in 1991. Mr. Sheng Chen is a member of the Tsinghua Entrepreneur and Executive Club and a managing director of the Internet Society of China.

129

Mr. Jianbiao Zhu has served as the co-chairperson of our Board since January 2024. Mr. Zhu currently serves as an executive director, the vice chairman of the board of directors, the chairman of the strategic development committee, a member of the executive committee and the chief executive officer of Shandong Hi-Speed Holdings Group Limited (a company listed on the main board of the Hong Kong Stock Exchange, stock code: 412). Moreover, Mr. Zhu has been an independent non-executive director of IPE Group Limited (a company listed on the main board of the Stock Exchange, stock code: 929) since November 2022, and an executive director of Shandong Hi-Speed New Energy Group Limited (a company listed on the Hong Kong Stock Exchange, stock code: 1250) since May 2022. Mr. Zhu has been an independent non-executive director of Beijing Energy International Holding Co., Ltd. (a company listed on the Hong Kong Stock Exchange, stock code: 686) since June 2021. From November 2012 to March 2017, he held various positions with CITIC Private Equity Funds Management Co., Ltd., including chief operating officer, investment decision committee member and investment management committee member. Prior to that, Mr. Zhu was the executive deputy general manager and the chairman of the investment decision committee for Changsheng Fund Management Co., Ltd., and a lecturer on the Faculty of Investment and Finance of Guangdong University of Finance and Economics. Mr. Zhu holds a bachelor’s degree in economics from Jiangxi University of Finance and Economics and master’s and doctorate degrees in finance from Jinan University.

Mr. Yoshihisa Ueno has served as our Director since October 2010. Mr. Ueno is a serial entrepreneur and venture capitalist with operations and industrial expertise in the U.S., Europe, Japan and China and over 39 years of incubation investment experience in emerging technology startups. Mr. Ueno has been our lead investor and board member of several of our affiliated companies since 2006. Mr. Ueno has been the founding partner of Synapse Company Limited and Synapse Partners Limited since December 2002, Synapse Holdings Limited since October 2013 and SMC Synapse Partners Limited from December 2010 to September 2015. Mr. Ueno has also been a director of several start-up portfolios such as Hivelocity Inc. from May 2015 to March 2023 and Catalyst Group Limited (Exicon Limited) from March 2015. Mr. Ueno has also served as director of Beyondsoft Corporation (a company listed on the Shenzhen Stock Exchange, stock code: 2649), from September 2005 to March 2010, CDS GS Japan Ltd. (a joint venture with CDC Corp. NASQAQ: CHINA) from June 2011 to April 2012, and Insource (HK) Ltd. (a JV with Insource Co., Ltd. (a company listed on the Tokyo Stock Exchange, stock code: 6200)) from December 2011 to September 2014. Mr. Ueno has managed several venture funds such as the Japan-China Bridge Fund from March 2005 to February 2011, Intellectual Property Bank (IPB) Partners Fund #1 in Japan from March 2006 to March 2010 and IPB Holding LLC in the U.S. from March 2006 to July 2007. Mr. Ueno also served as the chief executive officer at Cycolor, Inc., in the U.S. from September 1998 to June 2003, until Cycolor, Inc. was acquired by Eastman Kodak in early 2003. Mr. Ueno worked for Fujitec from April 1985 to May 1997 in various managerial capacities in Japan, China, the United Kingdom, Spain and Hong Kong. Mr. Ueno received his bachelor’s degree in business administration from Takushoku University.

Mr. Kenneth Chung-Hou Tai has served as our Director since October 2012. Mr. Tai is a prominent figure in the Taiwanese technology sector with over 40 years of industry experience with leading technology and hardware companies in Taiwan and the U.S. Mr. Tai co-founded Acer Computer in 1976, which has become one of the top five branded PC vendors in the world today, and held various managerial positions during his tenure. Later in his technology career, Mr. Tai founded Investar Capital, a venture capital firm focusing on IT companies. Mr. Tai is a member of the board of directors of Digitimes Incorporated, the only technology-focused newspaper in Taiwan. Currently, Mr. Tai serves on the board of directors of several public companies in Taiwan, including Asustek Computer Inc. (a company listed on the Taiwan Stock Exchange, stock code: 2357), Chief Telecom Corporation (a company listed on Taipei Exchange, stock code: 6561), and Wafer Works Corporation (a company listed on Taipei Exchange, stock code: 6182). Mr. Tai also serves on the board of directors of several private companies. Mr. Tai received a master’s degree in business administration from Tam Kang University and a bachelor’s degree in electrical engineering from National Chiao Tung University in Taiwan.

130

Mr. Sean Shao has served as our Director since August 2015. Mr. Shao also serves as independent director and chairman of the audit committee for UTStarcom Holdings Corp. (a company listed on Nasdaq, Nasdaq: UTSI) since October 2012. He served as chief financial officer and a board member of Trina Solar Limited from 2006 to 2008 and from 2015 to 2017, respectively. Mr. Shao was also an independent director and chairman of the audit committee of Luckin Coffee Inc. from May 2019 through July 2020 and was re-appointed as an independent director of Luckin Coffee Inc. in September 2020. He was also the chairman of a special committee of the board which investigated accounting improprieties at Luckin Coffee Inc. during 2020. In addition, Mr. Shao served as chief financial officer of ChinaEdu Corporation and Watchdata Technologies Ltd from 2004 to 2006. Prior to that, Mr. Shao worked at Deloitte Touche Tohmatsu CPA Ltd. for approximately a decade. Mr. Shao received his master’s degree in healthcare administration from the University of California at Los Angeles in 1988 and his bachelor’s degree in arts from East China Normal University in 1982. Mr. Shao is a member of the American Institute of Certified Public Accountants.

Mr. Erhfei Liu has served as our Director since May 2015. Mr. Liu also serves as independent director for J&T Global Express Limited (a company listed on the Hong Kong Stock Exchange, stock code: 1519), QingLing Motors (Group) Co., Ltd. (a company listed on the Hong Kong Stock Exchange, stock code: 1122), Frontage Holdings Corporation (a company listed on the Hong Kong Stock Exchange, stock code: 1521) and CMB Wing Lung Bank (a subsidiary of China Merchants Bank Co., Ltd., a company listed on the Hong Kong Stock Exchange, stock code: 3968). From 2016 to 2022, he served as independent director for Jiangxi Copper Corporation (a company listed on the Hong Kong Stock Exchange, stock code: 358). Mr. Liu has served as CEO of Asia Investment Fund (AIF), a private equity investment fund, since 2018, and co-founder and director of Cindat Capital Management Limited (Cindat), a global restate investment platform, from 2013 to 2017. Mr. Liu has remained in his position as a director at Cindat, but no longer participates in the day to day operations since 2018. From 1999 to 2012, Mr. Liu served as Chairman of Merrill Lynch China initially and Country Executive of Bank of America Merrill Lynch. In addition to his various investment banking responsibilities, he was also in charge of the firm’s private equity business in Greater China from 2006 to 2010. Prior to joining Merrill Lynch, Mr. Liu worked as head of Asia or China for Goldman Sachs, Morgan Stanley, Smith Barney and Indosuez. Mr. Liu received an MBA from Harvard Business School and his bachelor’s degrees from Brandeis University and Beijing Foreign Languages University.

Mr. Changqing Ye has served as our Director since August 2022. Mr. Ye also serves as independent director for Baozun Inc. (a company listed on Nasdaq, Stock Code: BZUN), Niu Technologies Inc. (a company listed on Nasdaq, Stock Code: NIU), Jinxin Fertility Group Limited (a company listed on the Hong Kong Stock Exchange, stock code: 1951), Ascentage Pharma Group Limited (a company listed on the Hong Kong Stock Exchange, stock code: 6855), Hygeia Healthcare Group Limited (a company listed on the Hong Kong Stock Exchange, stock code: 6078), and NWTN Inc. (a company listed on NASDAQ, Stock Code: NWTN). From December 2018 to September 2022, Mr. Ye also served as Independent Director for Luzhou Bank (a company listed on the Hong Kong Stock Exchange, stock code: 1983). From February 2011 to December 2015, Mr. Ye served as an investment committee member, the group chief financial officer and a managing director of CITICPE Group. Prior to that, Mr. Ye worked at PricewaterhouseCoopers Zhong Tian LLP from April 1993 to January 2011. Mr. Ye received a bachelor’s degree in journalism from Huazhong University of Science and Technology in China and a master’s degree in business administration from Warwick University in the United Kingdom. Mr. Ye is a certified public accountant in China.

Mr. Qiyu Wang has served as our chief financial officer since July 2023. He served as our vice president of finance since April 2022. Prior to joining us, Mr. Wang had over 20 years’ experience in the Chinese telecommunications industry, in charge of business operations, financial management and capital operations. From 2016 to 2021, Mr. Wang served as a vice president of China Telecom Global Limited, overseeing strategic business development and mergers and acquisitions. From 2010 to 2016, he served as the chief financial officer of China Communications Services International Limited. Prior to that, he served as the finance manager at the headquarters of China Telecommunications Corporation Limited. Mr. Wang received his EMBA from Hong Kong University of Science and Technology. As the chief financial officer of the Company, Mr. Wang is the highest-ranking person with dedicated risk management responsibility on an operational level.

131

Employment Agreements

We have entered into employment agreements with each of our executive officers. Under these agreements, each of our senior executive officers is employed for a specified time period. We may terminate employment for cause, at any time, without advance notice or remuneration, for certain acts of the executive officer, such as conviction or plea of guilty to a felony or any crime involving moral turpitude, negligent or dishonest acts to our detriment, or misconduct or a failure to perform agreed duties. In such case, the executive officer will not be entitled to receive payment of any severance benefits or other amounts by reason of the termination, and the executive officer’s right to all other benefits will terminate, except as required by any applicable law. We may also terminate an executive officer’s employment without cause upon one-month advance written notice. In such case of termination by us, we are required to provide compensation to the executive officer, including severance pay, as expressly required by the applicable law of the jurisdiction where the executive officer is based. The executive officer may terminate the employment at any time with a one-month advance written notice, if there is any significant change in the executive officer’s duties and responsibilities inconsistent in any material and adverse respect with his or her title and position or a material reduction in the executive officer’s annual salary before the next annual salary review, or if otherwise approved by the board of directors.

Each executive officer has agreed to hold, both during and after the termination or expiry of his or her employment agreement, in strict confidence, and not to use, except as required in the performance of his or her duties in connection with the employment, any of our confidential information or trade secrets, any confidential information or trade secrets of our clients or prospective clients, or the confidential or proprietary information of any third party received by us and for which we have confidential obligations. The executive officers have also agreed to disclose in confidence to us all inventions, designs and trade secrets which they conceive, develop or reduce to practice and to assign all right, title and interest in them to us, and assist us in obtaining patents, copyrights and other legal rights for these inventions, designs and trade secrets.

In addition, each executive officer has agreed to be bound by non-competition and non-solicitation restrictions during the term of his or her employment and for one year following the last date of employment. Specifically, each executive officer has agreed not to (i) approach our clients, customers or contacts or other persons or entities introduced to the executive officer for the purpose of doing business with such persons or entities that will harm our business relationships with these persons or entities; (ii) assume employment with or provide services to any of our competitors, or engage, whether as principal, partner, licensor or otherwise, any of our competitors; or (iii) seek directly or indirectly, to solicit the services of any of our employees who is employed by us on or after the date of the executive officer’s termination, or in the year preceding such termination.

132

B.Compensation

For the year ended December 31, 2023, we and our subsidiaries and consolidated operating entities paid aggregate compensation of approximately RMB14.2 million (US$2.0 million) to our directors and executive officers as a group, of which, RMB8.6 million (US$1.2 million) was settled in cash and RMB5.7 million (US$0.8 million) was settled in restricted shares issued under our 2020 share incentive plan. We set aside an aggregate of RMB0.1 million (US$0.02 million) for pensions, retirement or other benefits for our directors and executive officers in 2023. For option grants to our directors and officers, see “—Share Incentive Plans.”

Share Incentive Plans

On July 16, 2010, we adopted our 2010 Plan to attract and retain the best available personnel, provide additional incentives to employees, directors and consultants and to promote the success of our business. We subsequently amended our 2010 Plan on January 14, 2011 and July 6, 2012. On May 29, 2014, we adopted our 2014 Plan on our annual general meeting, which was subsequently amended on April 1, 2015 and December 22, 2017 by unanimous written approval of our board of directors. On May 29, 2020, we adopted the 2020 Share Incentive Plan (such plan, as amended from time to time, the “2020 Plan”). Upon the adoption of the 2020 Plan, we have ceased to grant any new awards under the 2010 Plan and the 2014 Plan (collectively the “Existing Plans”) while the Existing Plans and outstanding awards granted thereunder shall remain effective and can be amended by the Company from time to time pursuant to the applicable terms thereunder. If any outstanding awards under the Existing Plans are subsequently forfeited, then the shares subject to such awards shall be available for the grant pursuant to the 2020 Plan. We subsequently amended the 2020 Plan, which became effective on January 10, 2024 (the “2020 Plan Amendment”).

Pursuant to the 2020 Plan Amendment, the maximum aggregate number of Class A ordinary shares of the Company authorized for issuance under the 2020 Share Incentive Plan shall increase to a number equal to 15% of the total number of issued and outstanding ordinary shares of the Company on an as-converted basis when the Company issues any new ordinary shares or any other securities convertible into or exercisable or exchangeable for ordinary shares of the Company in a capital raising transaction. The 2020 Plan permit the grant of option, restricted share or restricted share units award.

As of the date of this Annual Report, the maximum aggregate number of ordinary shares that may be issued pursuant to all awards under the 2020 Plan is 46,560,708 Class A ordinary shares. To the extent any award granted pursuant to our 2010 Plan or 2014 Plan terminates, expires, lapses or forfeited after the effective date for any reason, shares subject to such awards shall also become available to the grant of an award pursuant to the 2020 Plan. As of February 29, 2024, options to purchase 419,202 ordinary shares and 2,291,115 RSUs that have been granted to our employees, directors and consultants were outstanding, without giving effect to the options that were exercised or terminated and RSUs that were vested.

133

    

Options

    

Restricted

    

Exercise Price

    

  

    

Date of

Name

    

Granted

    

Share Units

    

(US$/Share)

    

Date of Grant

    

Expiration

Sheng Chen

 

*

 

 

0.15

 

July 16, 2010

 

July 16, 2020

 

 

*

 

 

August 30, 2012

 

 

 

*

 

 

November 23, 2013

 

 

 

*

 

 

March 7, 2015

 

 

 

*

 

 

November 21, 2015

 

 

 

*

 

 

November 26, 2016

 

 

 

*

 

 

August 18, 2019

 

*

November 2, 2021

5,790,701

January 26, 2024

Yoshihisa Ueno

 

 

*

 

 

October 1, 2012

 

 

 

*

 

 

April 25, 2014

 

 

 

*

 

 

December 2, 2017

 

 

 

*

 

 

March 7, 2018

 

 

 

*

 

 

March 3, 2020

 

*

March 13, 2023

Kenneth Chung-Hou Tai

 

*

 

 

October 16, 2012

 

 

*

 

 

November 21, 2015

 

 

*

 

 

August 14, 2016

 

 

*

 

 

May 12, 2017

 

 

*

 

 

March 7, 2018

 

 

May 15, 2019

 

 

March 3, 2020

 

*

March 13, 2023

Sean Shao

 

*

 

 

November 21, 2015

 

 

*

 

 

May 15, 2019

 

 

 

 

March 3, 2020

 

*

March 13, 2023

Erhfei Liu

*

November 21, 2015

*

May 15, 2019

March 3, 2020

*

March 13, 2023

Changqing Ye

 

*

 

 

August 26, 2022

 

Qiyu Wang

*

July 5, 2023

Other individuals as a group

28,953,524

2,912,425

0.15 to 0.85

 

 

*

Shares underlying vested options or Restricted Share Units are less than 1% of our total outstanding shares.

Our 2010 Plan, 2014 Plan and 2020 Plan have similar terms, the following paragraphs describe the principal terms of these plans.

Plan Administration. Our board and the compensation committee of the board will administer our plans. A committee of one or more members of the board designated by our board or the compensation committee is also authorized to grant or amend awards to participants other than senior executives. The committee will determine the provisions and terms and conditions of each award grant. It shall also have discretionary power to interpret the terms of our plans.

Award Agreement. Awards granted under our plans are evidenced by an award agreement that sets forth terms, conditions and limitations for each award, which may include the term of an award, the provisions applicable in the event the participant’s employment or service terminates, and our authority to unilaterally or bilaterally amend, modify, suspend, cancel or rescind an award.

Eligibility. We may grant awards to our employees, consultants and directors. However, no shares may be optioned, granted or awarded if such action would cause an incentive share option to fail to qualify as an incentive share option under Section 422 of the Internal Revenue Code of 1986 of the United States.

Acceleration of Awards upon Change in Control. The participant’s awards shall become fully exercisable and all forfeiture restrictions on such awards shall lapse, unless converted, assumed or replaced by a successor.

134

Exercise Price. The exercise price of an option shall be determined by the plan administrator and set forth in the award agreement and may be a fixed or variable price related to the fair market value of the shares, to the extent not prohibited by applicable laws. Subject to certain limits set forth in the plan, the exercise price may be amended or adjusted in the absolute discretion of the plan administrator, the determination of which shall be final, binding and conclusive. To the extent not prohibited by applicable laws or any exchange rule, a downward adjustment of the exercise prices of options shall be effective without the approval of the shareholders or the approval of the affected participants.

Vesting Schedule. In general, our plan administrator determines, or the evidence of the award specifies, the vesting schedule.

Amendment and Termination of the Plan. With the approval of our board, our plan administrator may, at any time and from time to time, amend, modify or terminate the plan, provided, however, that no such amendment shall be made without the approval of our shareholders to the extent such approval is required by applicable laws, or in the event that such amendment increases the number of shares available under our plan, permits our plan administrator to extend the term of our plan or the exercise period for an option beyond ten years from the date of grant or results in a material increase in benefits or a change in eligibility requirements, unless we decides to follow home country practice.

Maximum Number of Shares Authorized for Issuance (with respect to the 2020 Plan only). The maximum aggregate number of Class A ordinary shares authorized for issuance under the 2020 Share Incentive Plan equals to 15% of the total number of issued and outstanding ordinary shares of the Company on an as-converted basis when the Company issues any new ordinary shares or any other securities convertible into or exercisable or exchangeable for ordinary shares of the Company in a capital raising transaction.

C.Board Practices

Board of Directors

Our board of directors currently consists of seven directors. A director is not required to hold any shares in the company by way of qualification. Under our currently effective memorandum and articles of association, a director may vote in respect of any contract or proposed contract or arrangement and notwithstanding that he may be interested therein and if he does so his vote shall be counted and he may be counted in the quorum at the meeting of the directors at which such contract or proposed contract or arrangement is considered. Any of our directors who is in any way, whether directly or indirectly, interested in a contract or proposed contract with our company is required to declare the nature of his interest at a meeting of the directors. Our directors may exercise all the powers of the company to borrow money, mortgage or charge its undertaking, property and uncalled capital, and issue debentures, debenture stock or other securities whenever money is borrowed or as security for any debt, liability or obligation of the company or of any third party.

Board Diversity Disclosure

The following table provides the diversity statistics of our Board of Directors required by Rule 5606 of the Nasdaq Listing Rules.

Board Diversity Matrix (As of February 29, 2024)

 

Country of Principal Executive Office

    

People’s Republic of China

Foreign Private Issuer

Yes

Disclosure Prohibited Under Home Country Law

No

Total Number of Directors

Seven

Female

   

Male

   

Non-Binary

   

Did not Disclose Gender

Part I: Gender Identity

  

Directors

Seven

Part II: Demographic Background

Underrepresented Individual in Home Country Jurisdiction

LGBTQ+

Did Not Disclose Demographic Background

135

Committees of the Board of Directors

We have three committees under the board of directors: the audit committee, the compensation committee and the nominating and corporate governance committee. We have adopted a charter for each of the three committees. Each committee’s members and functions are described below.

Audit Committee

Our audit committee consists of Sean Shao, Yoshihisa Ueno and Changqing Ye, each of whom satisfies the “independence” requirements of Rule 5605 of Nasdaq Stock Market Rules and Rule 10A-3 under the Securities Exchange Act of 1934. Sean Shao is the chair of our audit committee. The purpose of the audit committee is to assist our board of directors with its oversight responsibilities regarding: (i) the integrity of our financial statements, (ii) our compliance with legal and regulatory requirements, (iii) the independent auditor’s qualifications and independence and (iv) the performance of our internal audit function and independent auditor. Our audit committee is the highest governing body charged with responsibility for monitoring and auditing risk management performance on an operational level. The audit committee will be responsible for, among other things:

appointing the independent auditors and pre-approving all auditing and non-auditing services permitted to be performed by the independent auditors;
reviewing with the independent auditors any audit problems or difficulties and management’s response;
discussing the annual audited financial statements with management and the independent auditors;
reviewing the adequacy and effectiveness of our accounting and internal control policies and procedures and any steps taken to monitor and control major financial risk exposures;
reviewing and approving all proposed related party transactions;
meeting separately and periodically with management and the independent auditors; and
monitoring compliance with our code of business conduct and ethics, including reviewing the adequacy and effectiveness of our procedures to help ensure proper compliance.

Compensation Committee

Our compensation committee consists of Yoshihisa Ueno, Kenneth Chung-Hou Tai and Sheng Chen. Yoshihisa Ueno and Kenneth Chung-Hou Tai each satisfies the “independence” requirements of Rule 5605 of Nasdaq Stock Market Rules. Yoshihisa Ueno is the chair of our compensation committee. The compensation committee assists the board in reviewing and approving the compensation structure, including all forms of compensation, relating to our directors and executive officers. Our chief executive officer may not be present at any committee meeting during which his compensation is deliberated. The compensation committee is responsible for, among other things:

reviewing and approving, or recommending to the board for its approval, the compensation for our chief executive officer and other executive officers;
reviewing and recommending to the board for determination with respect to the compensation of our non-employee directors; and
reviewing periodically and approving any incentive compensation or equity plans, programs or similar arrangements.

Nominating and Corporate Governance Committee

Our nominating and corporate governance committee consists of Kenneth Chung-Hou Tai, Sheng Chen and Yoshihisa Ueno. Kenneth Chung-Hou Tai and Yoshihisa Ueno each satisfies the “independence” requirements of Rule 5605 of Nasdaq Stock Market Rules. Kenneth Chung-Hou Tai is the chair of our nominating and corporate governance committee. The nominating and corporate governance committee assists the board of directors in selecting individuals qualified to become our directors and in determining the composition of the board and its committees. The nominating and corporate governance committee is responsible for, among other things:

136

selecting and recommending to the board nominees for election by the shareholders or appointment by the board;
reviewing annually with the board the current composition of the board with regards to characteristics such as independence, knowledge, skills, experience and diversity;
making recommendations on the frequency and structure of board meetings and monitoring the functioning of the committees of the board; and
advising the board periodically with regards to significant developments in the law and practice of corporate governance as well as our compliance with applicable laws and regulations, and making recommendations to the board on all matters of corporate governance and on any remedial action to be taken.

Duties of Directors

Under Cayman Islands law, our directors have a fiduciary duty to act honestly and a duty to act in what they consider in good faith with a view to our best interests. Our directors must also exercise their powers only for a proper purpose. Our directors also owe to our company a duty to act with care and diligence that a reasonably prudent person would exercise in comparable circumstances and a duty to exercise the skill they actually possess. It was previously considered that a director need not exhibit in the performance of his duties a greater degree of skill than may reasonably be expected from a person of his knowledge and experience. However, English and Commonwealth courts have moved towards an objective standard with regard to the required skill and care and these authorities are likely to be followed in the Cayman Islands. In fulfilling their duty of care to us, our directors must ensure compliance with our memorandum and articles of association as amended and restated from time to time. We have the right to seek damages if a duty owed by our directors is breached.

Terms of Directors and Officers

Our officers are appointed by and serve at the discretion of our board of directors. Our directors are not subject to a term of office and hold office until such time as they are removed from office by ordinary resolution or the unanimous written resolution of all shareholders. We do not have a mandatory retirement age for directors. The office of a director shall be vacated if, among other things, the director (i) becomes bankrupt or makes any arrangement or composition with his or her creditors; (ii) dies or is found by our company to be or becomes of unsound mind; (iii) resign his office by notice in writing to our company; or (iv) without special leave of absence from our board, is absent from three consecutive board meetings and the board resolves that his office be vacated.

D.Employees

We had 3,221, 3,293, and 3,038 employees as of December 31, 2021, 2022, and 2023, respectively. The following table sets forth the number of our employees by function as of December 31, 2023:

As of December 31, 2023

    

Number of

    

% of

 

Functional Area

    

Employees

    

Total

 

Operations

 

1,480

49

%

Sales, marketing and customer support

 

383

13

%

Research and development

 

528

17

%

General and administrative

 

647

21

%

Total

 

3,038

100

%

Among our total employees as of December 31, 2023, 1,752 were located in Beijing, and 1,286 in other cities in mainland China, Hong Kong, Macau and Taiwan.

Our recruiting efforts include on-campus recruiting, online recruiting and the use of professional recruiters. We partner with leading national research institutions and employ other measures designed to bring us into contact with suitable candidates for employment.

137

As required by regulations in China, we participate in various government statutory employee benefit plans, including social insurance funds, namely a pension contribution plan, a medical insurance plan, an unemployment insurance plan, a work-related injury insurance plan and a maternity insurance plan, and a housing provident fund. We are required under PRC laws to contribute to employee benefit plans at specified percentages of the salaries, bonuses and certain allowances of our employees up to a maximum amount specified by the local government from time to time.

We enter into standard employment agreements with our employees. We also enter into standard confidentiality and non-compete agreements with our senior management. The non-compete restricted period typically expires two years after the termination of employment, and we agree to compensate the employee with a certain percentage of his or her pre-departure salary during the restricted period.

E.Share Ownership

See “Item 7. Major Shareholders and Related Party Transactions—A. Major Shareholders.”

F.Disclosure of a Registrant’s Action to Recover Erroneously Awarded Compensation.

Not Applicable.

ITEM 7.MAJOR SHAREHOLDERS AND RELATED PARTY TRANSACTIONS

A.Major Shareholders

The following table sets forth information with respect to the beneficial ownership of our ordinary shares, as of February 29, 2024, except as otherwise indicated in the corresponding footnotes, by:

each of our directors and executive officers; and
each person known to us to own beneficially more than 5.0% of our ordinary shares.

138

The calculations in the table below assume there are 1,579,266,750 ordinary shares issued and outstanding as of February 29, 2024, comprising of (a) 1,548,485,027 Class A ordinary shares outstanding, excluding (i) treasury shares and (ii) Class A ordinary shares in the form of ADSs that are reserved for issuance upon the exercise of share incentive awards, (b) 30,721,723 Class B ordinary shares, (c) 60,000 Class C ordinary shares issued and outstanding and (d) no Class D ordinary shares issued and outstanding.

Percentage ownership and beneficial ownership is determined in accordance with the rules and regulations of the SEC. In computing the number of shares beneficially owned by a person and the percentage ownership of that person, we have included shares that the person has the right to acquire within 60 days of February 29, 2024, including through the exercise of any option, warrant or other right or the conversion of any other security. These shares, however, are not included in the computation of the percentage ownership of any other person.

Shares Beneficially Owned

    

    

% of

% of

beneficial

 

Voting

    

Number

    

ownership

    

Power(1)(2)

Directors and Executive Officers:

Sheng Chen(3)

64,811,349

 

4.1

 

17.3

Jianbiao Zhu

Yoshihisa Ueno(4)

4,417,488

 

*

 

1.3

Kenneth Chung-Hou Tai

*

 

*

 

*

Sean Shao

*

 

*

 

*

Erhfei Liu

*

 

*

 

*

Changqing Ye

*

 

*

 

*

Qiyu Wang

*

 

*

 

*

All Directors and Officers as a Group

71,556,171

4.5

18.7

Principal Shareholders:

 

 

Shandong Hi-Speed Holdings Group Limited(5)

650,424,192

41.2

35.0

Success Flow International Investment Limited(6)

455,296,932

28.8

24.5

Choice Faith Group Holdings Limited(7)

195,127,260

12.4

10.5

FIL Limited(8)

82,039,020

5.2

4.4

*

Less than 1% of our total outstanding shares.

(1)Percentage of total voting power represents voting power with respect to all of our Class A, Class B, Class C and Class D ordinary shares, as a single class. Each holder of our Class B ordinary shares is entitled to ten votes per Class B ordinary share and each holder of Class A ordinary shares is entitled to one vote per Class A ordinary share held by our shareholders on all matters submitted to them for a vote. Each holder of Class C ordinary shares is entitled to one vote per Class C ordinary share on all matters submitted to them for a vote, except that we shall only proceed with the following matters with the written consent of the holders holding a majority of the issued and outstanding Class C ordinary shares or with the sanction of a special resolution passed at a separate meeting of the holders of the issued and outstanding Class C ordinary shares: (i) any appointment or removal of directors other than the appointment or removal of directors that is made pursuant to a shareholder’s right under the Investor Rights Agreement, dated January 15, 2015, among us, King Venture Holdings Limited, Xiaomi Ventures Limited and certain other parties named therein, and the Share Subscription Agreement, dated May 23, 2016, between us and Tuspark Innovation Venture Limited (the “Restrictions on Appointment or Removal of External Investors Directors Clause”); (ii) entry into any agreement by us or our subsidiaries with any shareholder who holds more than 10% of our issued and outstanding share capital or such shareholder’s affiliate, other than agreements entered into in our ordinary course of business with a total contract amount below 10% of our consolidated total revenue in the most recent completed fiscal year; and (iii) any proposed amendments to our memorandum and articles of associations that will amend, alter, modify or change the rights attached to Class C ordinary shares. For the avoidance of doubt, due to the exit of certain external investors, the Restrictions on Appointment or Removal of External Investors Directors Clause has ceased to be effective. Each holder of our Class D ordinary shares is entitled to 500 votes per Class D ordinary shares. Our Class A, Class B, Class C and Class D ordinary shares vote together as a single class on all matters submitted to a vote of our shareholders, except as may otherwise be required by law. Our Class B, Class C and Class D ordinary shares are convertible at any time by the holder into Class A ordinary shares on a 1:1 basis.

139

(2)In the computation of the percentages of aggregate voting power, we have included our Series A perpetual convertible preferred shares and our Series A-1 perpetual convertible preferred shares, the holders of which are entitled to (i) vote with the holders of the Class A ordinary shares on any and all matters submitted for a vote of shareholders and (ii) a number of votes per such preferred share equal to the number of Class A ordinary share into which each of such Series A perpetual convertible preferred shares and Series A-1 perpetual convertible preferred shares is then convertible at the time of the related record date as if the holders of such Series A perpetual convertible preferred shares or Series A-1 perpetual convertible preferred shares were holders of Class A ordinary shares.
(3)Consists of (i) one Class A ordinary shares held by GenTao Capital Limited (“GenTao)”, a British Virgin Islands company solely owned by Mr. Sheng Chen; (ii) 19,670,117 Class B ordinary shares held by Fast Horse Technology Limited (“Fast Horse”), a British Virgin Islands company solely owned by Mr. Sheng Chen; (iii) 8,087,875 Class B ordinary shares held by Sunrise Corporate Holding Ltd. (“Sunrise”), a British Virgin Islands company solely owned by Mr. Sheng Chen; (iv) 60,000 Class C ordinary shares, 769,486 Class B ordinary shares and four Class A ordinary shares held by Personal Group Limited, a British Virgin Islands company solely owned by Mr. Sheng Chen; and (v) 1,479,660 Class A ordinary shares issuable upon vesting of Mr. Sheng Chen’s restricted share units within 60 days of February 29, 2024, and (vi) 34,744,206 Class A ordinary shares acquired by Beacon Capital Group Inc. (“Beacon”) from the vesting of performance-based restricted share units on February 2, 2024 (these units were granted to Mr. Sheng Chen and issued to Beacon at his direction). Mr. Sheng Chen is the sole and direct shareholder of GenTao, Fast Horse, Sunrise, Personal Group and Beacon and may be deemed to have beneficial ownership of the shares held by them. Mr. Sheng Chen, as a personal guarantor, together with GenTao, Beacon, Fast Horse and Sunrise, entered into a US$50.25 million term loan facility agreement dated as of August 19, 2021, as amended from time to time (the “Facility Agreement”) with Bold Ally (Cayman) Limited (“Lender”). Mr. Sheng Chen entered into British Virgin Islands Equitable Share Mortgages dated as of August 19, 2021 with the Lender, pursuant to which, on August 19, 2021, Mr. Sheng Chen pledged all of the British Virgin Islands shares of GenTao, Beacon and Sunrise as collateral to secure repayment of amounts outstanding under the Facility Agreement. In addition, each of GenTao, Beacon, Fast Horse and Sunrise in their capacity as mortgagor (the “Mortgagors”) entered into a Cayman equity share mortgage dated August 19, 2021 with the Lender as mortgagee, where each of the Mortgagors has agreed to pledge applicable ordinary shares of the Company owned by the respective Mortgagors to the Lender upon receiving top-up notice from the Lender. On December 15, 2021, GenTao received a letter from the Lender, claiming that the events of default were continuing and an early termination event had occurred under the Facility Agreement. On February 8, 2023, GenTao transferred 8,085,939 ADSs of the Company to an account designated by the Lender. Pursuant to the Facility Agreement and the related share mortgages (collectively, the “Facility Documentation”), the Lender may take further remedial actions, including without limitation, transferring any other shares of the Company pledged by the Mortgagors under Facility Documentation or exercising the voting power thereof in accordance with such documents. As of the date of this annual report, 1 Class A ordinary shares of the Company owned by GenTao and an aggregate of 27,757,992 Class B ordinary shares of the Company remain pledged to the Lender pursuant to the Facility Documentation, 19,670,117 of which are held by Fast Horse and 8,087,875 of which are held by Sunrise. As of the date of this annual report, the Lender held 5,604,821 ADSs of the Company in its account. Mr. Sheng Chen, on behalf of the borrower and the guarantors, is still in active discussions with the Lender on solutions of mutual benefit to cure the events of default. The business address for Mr. Sheng Chen is Guanjie Building, Southeast 1st Floor, 10# Jiuxianqiao East Road, Chaoyang District, Beijing 100016, China. The foregoing descriptions of the agreements and arrangements in this paragraph do not purport to be complete and are qualified in their entirety by reference to such agreement, filed as set forth in Mr. Sheng Chen’s Schedule 13D/A filing with the SEC on February 17, 2023. Information set forth above is based upon Mr. Sheng Chen’s Schedule 13D/A filing with the SEC on February 17, 2023 and February 6, 2024.For more detailed information on Mr. Sheng Chen’s personal financial situation, please refer to the amendments to Schedule 13D filed by him with the SEC since February 17, 2023.
(4)Consists of (i) 2,194,200 Class B ordinary shares and 1,344,228 Class A ordinary shares held by Mr. Ueno, and (ii) 879,060 Class A ordinary shares upon vesting of Mr. Ueno’s restricted share units within 60 days of February 29, 2024. Mr. Ueno is an independent director of our company. The business address for Mr. Ueno is Suite 701-702, Plaza 228, No.228 Wan Chai Road, Wan Chai, Hong Kong.
(5)Consists of (i) 455,296,932 Class A Ordinary Shares held by Success Flow and (ii) 195,127,260 Class A Ordinary Shares held by Choice Faith. Both Success Flow and Choice Faith are direct wholly-owned subsidiaries of Shandong Hi-Speed Holdings Group Limited (“SDHG”), which may be deemed to have beneficial ownership held by Success Flow and Choice Faith. Information set forth above is based upon SDHG’s Schedule 13D filing with the SEC on January 5, 2024. The principal business address of SDHG is 38/F, The Center, 99 Queen’s Road Central, Central, Hong Kong SAR, People’s Republic of China. SDHG is a company organized under the laws of Bermuda.

140

(6)Consists of 455,296,932 Class A Ordinary Shares held by Success Flow. Success Flow is a direct wholly-owned subsidiary of SDHG, which may be deemed to have beneficial ownership held by Success Flow. Information set forth above is based upon Success Flow’s Schedule 13D filing with the SEC on January 5, 2024. The principal business address of Success Flow is Sea Meadow House, Blackburne Highway, (P.O. Box 116), Road Town, Tortola, British Virgin Islands. Success Flow is a business company organized under the laws of the British Virgin Islands
(7)Consists of 195,127,260 Class A Ordinary Shares held by Choice Faith. Choice Faith is a direct wholly-owned subsidiary of SDHG, which may be deemed to have beneficial ownership held by Choice Faith. Information set forth above is based upon Choice Faith’s Schedule 13D filing with the SEC on January 5, 2024. The principal business address of Choice Faith is Sea Meadow House, Blackburne Highway, (P.O. Box 116), Road Town, Tortola, British Virgin Islands. Choice Faith is a business company organized under the laws of the British Virgin Islands.
(8)Consists of 82,039,020 Class A ordinary shares held in the form of ADSs by FIL Limited, a company organized under the laws of Bermuda, certain of its subsidiaries and affiliates, and other companies. Information set forth above is based upon FIL Limited’s Schedule 13G filing with the SEC on February 9, 2024. The business address of FIL Limited is Pembroke Hall, 42 Crow Lane, Hamilton, Bermuda, HM19.

Our authorized ordinary shares are divided into Class A ordinary shares, Class B ordinary shares, Class C ordinary shares and Class D ordinary shares. Holders of Class A ordinary shares are entitled to one vote per share, while holders of Class B ordinary shares are entitled to ten votes per share and holders of Class C ordinary shares are entitled to one vote per share, except that we shall only proceed with the following matters with the written consent of the holders holding a majority of the issued and outstanding Class C ordinary shares or with the sanction of a special resolution passed at a separate meeting of the holders of the issued and outstanding Class C ordinary shares: (i) any appointment or removal of directors other than the appointment or removal of directors that is made pursuant to a shareholder’s right under the Investor Rights Agreement, dated January 15, 2015, among the Company, King Venture Holdings Limited, Xiaomi Ventures Limited and certain other parties named therein, and the Share Subscription Agreement, dated May 23, 2016, between Company and Tuspark Innovation Venture Limited (the “Restrictions on Appointment or Removal of External Investors Directors Clause”); (ii) entry into any agreement by us or our subsidiaries with any shareholder who holds more than 10% of our issued and outstanding share capital or such shareholder’s affiliate, other than agreements entered into in our ordinary course of business with a total contract amount below 10% of our consolidated total revenue in the most recent completed fiscal year; and (iii) any proposed amendments to our memorandum and articles of associations that will amend, alter, modify or change the rights attached to Class C ordinary shares. Holders of our Class B ordinary shares or Class C ordinary shares may choose to convert their Class B ordinary shares or Class C ordinary shares into the same number of Class A ordinary shares at any time. For the avoidance of doubt, due to the exit of certain external investors, the Restrictions on Appointment or Removal of External Investors Directors Clause has ceased to be effective. Our board of directors has approved and authorized the issuance of up to 555,000 Class D ordinary shares to Mr. Sheng Chen, our founder and cochairperson. The increase of authorized share capital to include Class D ordinary shares was approved by the Company’s shareholders at the extraordinary general meeting held on October 5, 2023. The Class D ordinary shares will have the same rights as the Company’s existing Class B ordinary shares except for voting rights, and holders of Class D ordinary shares shall be entitled to 500 votes per share on all matters submitted to shareholder vote. The proposed issuance of Class D ordinary shares is subject to and conditional upon the occurrence of conversion of pledged Class B ordinary shares beneficially owned by Mr. Sheng Chen into Class A ordinary shares upon a transfer to any person who is not an affiliate of Mr. Sheng Chen (each, a “Class B Conversion”). Following each Class B Conversion, the Company will issue a number of Class D ordinary shares to Mr. Sheng Chen that is equal to one-fiftieth (1/50) of the number of converted Class B ordinary shares, with fractional shares rounded down to the nearest whole share. The purchase price for each Class D ordinary share shall be equal to the volume weighted average price of the Company’s ADSs for the 30 trading days immediately prior to applicable issuance date, adjusted by the ADS-to-share ratio. As of the date of this annual report, no Class D ordinary shares has been issued. For details, see “Item 3. Key Information—D. Risk Factors—Risks Related to our ADSs—Our multi-class voting structure will limit your ability to influence corporate matters and could discourage others from pursuing any change of control transactions that holders of our Class A ordinary shares and ADSs may view as beneficial.”

We issued Class A ordinary shares represented by our ADSs in our initial public offering in April 2011 and issued Class C ordinary shares in October 2019 to further enhance our ability to execute business strategies over the long term under the leadership of our board and senior management. Our board of directors approved and authorized the issuance of Class D ordinary shares in February 2023 as an initiative to protect the Company’s interests and continued stability. As of the date of this annual report, no Class D ordinary shares have been issued.

141

To our knowledge, as of February 29, 2024, a total of 855,576,682 Class A ordinary shares and 16 Class B ordinary shares are held by eleven record holders in the United States, including Citibank N.A., the depositary of our ADS program. The number of beneficial owners of our ADSs in the United States is likely to be much larger than the number of record holders of our ordinary shares in the United States.

The Special Committee is in the process of carefully considering and evaluating the two proposals with respect to the proposed going-private transaction and other potential strategic alternatives we may pursue. For more details, see “Item 4. Information on the Company—A. History and Development of the Company.”

B.Related Party Transactions

Transactions with Shareholders and Affiliates

From January 1 to October 31, 2023, we purchased services from companies that are under common control with Beijing Chengyishidai Network Engineering Technology Co., Ltd., in the amount of RMB31.1million.

For the year ended December 31, 2023, we provided a loan to Shanghai Puping Information Technology Co., Ltd., (“Shanghai Puping”), in the amount of RMB80.3 million. We also had current receivables due from Shanghai Puping in the amount of RMB218.4 million as of December 31, 2023.

For the year ended December 31, 2023, we received loan proceeds in the amount of RMB9.8 million from Shanghai Shibei Hi-Tech Co., Ltd. Interest from the loan was written off in the amount of RMB1.3 million.

From March 1, 2023 to December 31, 2023, we leased properties for data centers from Sanhe Mingtai Machinery Manufacturing Co., Ltd. (“Sanhe Mingtai”). Lease cost and property management fee was RMB14.3 million and RMB3.1 million for the period, respectively. We also made lease payment to Sanhe Mingtai in amount of RMB10.8 million. As of December 31, 2023, ROU assets of RMB171.6 million and lease liabilities of RMB173.6 million were associated with such leases. For the year ended December 31, 2023, we provided a loan to Sanhe Mingtai in the amount of RMB33.8 million. We had current receivable due from Sanhe Mintai in the amount of RMB56.8 million as of December 31, 2023.

From May 15, 2023 to December 31, 2023, we obtained a loan in the amount of RMB350.0 million from Changzhou Gaoxin Interconnection Co., Ltd., at an interest rate of 6.0% per annum. Interest from the loan was RMB13.2 million. We also had current payables including interest payable in the amount of RMB356.1 million as of December 31, 2023.

Other Transactions with Related Parties

Our other related party transactions, including services provided by/to our equity method investees and other investees measured using measurement alternative in the ordinary course of business were insignificant for the year ended December 31, 2023.

Contractual Arrangements with the Variable Interest Entities and Their Shareholders

See “Item 4. Information on the Company—C. Organizational Structure—Contractual Arrangements with the Variable Interest Entities and Their Shareholders.”

Our PRC subsidiaries and consolidated affiliated entities have engaged, during the ordinary course of business, in a number of customary transactions with each other. All of these inter-company balances have been eliminated in consolidation.

Employment Agreement

Please refer to “Item 6. Directors, Senior Management and Employees—A. Directors and Senior Management—Employment Agreements.”

C.Interests of Experts and Counsel

Not applicable.

142

ITEM 8.FINANCIAL INFORMATION

A.Consolidated Statements and Other Financial Information

We have appended consolidated financial statements filed as part of this annual report.

Legal Proceedings

From time to time, we are subject to legal proceedings, investigations and claims incidental to the conduct of our business. For risks and uncertainties relating to the pending case against us, see “Item 3. Key Information—D. Risk Factors—Risks Related to Our Business and Industry—We may be subject to legal and administrative proceedings or arbitration claims from time to time, and the court rulings or arbitration awards may not be favorable to us.” We are currently not involved in any legal or administrative proceedings that may have a material adverse impact on our business, financial position or profitability.

Arbitration in relation to the acquisition of BJ TenxCloud

In July 2021, we, through our wholly-owned subsidiary, Shenzhen Cloud Native Technology Co., Ltd. (“SZ Cloud Native”) entered into a Purchase Framework Agreement to acquire 100% of the equity interest in Beijing TenxCloud Technology Ltd. (“BJ TenxCloud”) from a seller consortium for a total consideration of RMB414.7 million, including both cash consideration as well as warrants (the “Warrants”) issued by our subsidiary – VNET Technology Group Limited (“VNET Technology Cayman”) . In addition, we were obligated to pay cash of RMB70.0 million and to issue certain numbers of the shares of the VNET Group, Inc. or its subsidiary with estimated value of RMB167.4 million as of December 31, 2021 to certain selling shareholders who remain as the key employees of BJ TenxCloud.

During the period from March 2023 to March 2024, five members of the seller consortium (the “Seller Claimants”) have separately initiated arbitration proceedings against VNET Group. Inc., VNET Technology Cayman and SZ Cloud Native administered by the China International Economic and Trade Arbitration Commission (“CIETAC”), each demanding payment of the unpaid sums due (collectively, the “Seller Arbitration Proceedings”). In aggregate, the Seller Claimants seek to recover approximately RMB180.1 million plus interest and other expenses as damages in the Seller Arbitration Proceedings.

We have separately initiated an arbitration proceeding administered by CIETAC to unwind the transactions contemplated under the Purchase Framework Agreement and all other relevant agreements as well as to obtain the return all consideration made by us under such agreement, on the ground that the seller consortium made material misrepresentations under the Purchase Framework Agreement and the related transactions.

We are vigorously defending against the allegations in the Seller Arbitration Proceedings and have requested suspension of each of the Seller Arbitration Proceedings. In April 2024, CIETAC suspended two of the Seller Arbitration Proceedings. As of the date of this annual report, CIETAC has not made rulings on the rest Seller Arbitration Proceedings or the arbitration proceedings and requests made by us.

Disputes with Shanghai VNET Information System Co., Ltd.

Shanghai VNET Information System Co., Ltd. is a company bearing “VNET” in its name but is not affiliated with us. In January 2008, VNET Beijing and VNET China brought two lawsuits against Shanghai VNET Information System Co., Ltd. in a Beijing court for intellectual property rights infringement and unfair competition. VNET Beijing and VNET China prevailed in each case. The court ordered Shanghai VNET Information System Co., Ltd. to stop infringing our trademark and stop engaging unfair competition activities. VNET Beijing and VNET China was also awarded RMB150,000 in damages for each case. In October 2010, VNET China filed another complaint against Shanghai VNET Information System Co., Ltd. for domain name infringement and unfair competition. In July 2011, Shanghai VNET Information System Co., Ltd. settled the case with us and transferred the domain name www.VNET.com.cn to us for free. However, Shanghai VNET Information System Co., Ltd. may continue to include “VNET” as part of its official company name when the name is spelt out in full, while using “VNET” or our logo in a short form or other context is prohibited.

143

Our co-chairperson, Mr. Sheng Chen, holds a minority equity interest in Shanghai VNET Information System Co., Ltd. due to historical reasons. As a result of the restriction on equity transfer pursuant to its articles of association, it is not practical for Mr. Sheng Chen to transfer his equity interest in Shanghai VNET Information System Co., Ltd. to us or any other parties. Mr. Sheng Chen, however, has executed an irrevocable power of attorney, pursuant to which Mr. Sheng Chen has appointed VNET Beijing as his attorney-in-fact to attend shareholders’ meeting of Shanghai VNET Information System Co., Ltd. and to exercise all the shareholder’s voting rights. Such power of attorney remains valid and irrevocable so long as Mr. Sheng Chen remains the shareholder of Shanghai VNET Information System Co., Ltd.

Shareholder Class Action Lawsuits

In December 2023 and January 2024, we and certain of our current and former executive officers were named defendants in a putative securities class action lawsuit filed in the United States District Court for the Southern District of New York alleging that VNET Group, Inc. made materially false and/or misleading statements and/or failed to disclose certain material information concerning our founder and co-chairperson, Mr. Sheng Chen’s financing activities and the related impact on the Company’s business operations, captioned Semerak v. VNET Group, Inc., No. 23-cv-11187 (S.D.N.Y.) (the “Semerak Action”). The lawsuit assert claims under Section 10(b) and Section 20(a) of the U.S. Exchange Act.

Dividend Policy

We do not plan to pay any dividends on our ordinary shares in the foreseeable future. We currently intend to retain most, if not all, of our available funds and any future earnings to operate and expand our business.

Our board of directors has complete discretion whether to distribute dividends, subject to certain restrictions under Cayman Islands law and our memorandum and articles or association. In addition, our shareholders may by ordinary resolution declare a dividend, but no dividend may exceed the amount recommended by our board of directors. Under Cayman Islands law, a Cayman Islands company may pay a dividend out of either profit or share premium account, provided that in no circumstances may a dividend be paid if this would result in the company being unable to pay its debts as they fall due in the ordinary course of business. Even if our board of directors decides to pay dividends, the form, frequency and amount will depend upon our future operations and earnings, capital requirements and surplus, general financial condition, contractual restrictions and other factors that the board of directors may deem relevant.

Holders of our ADSs will be entitled to receive dividends, if any, subject to the terms of the deposit agreement, to the same extent as the holders of our ordinary shares. Cash dividends will be paid to the depositary in U.S. dollars, which will distribute them to the holders of ADSs according to the terms of the deposit agreement. Other distributions, if any, will be paid by the depositary to the holders of ADSs by any means it deems legal, fair and practical.

144

We are a holding company incorporated in the Cayman Islands. We rely on dividends from our operating subsidiary to fund cash and financing requirements. Our operating subsidiary is required to comply with the applicable PRC regulations when it pays dividends to us. See “Item 3. Key Information—D.Risk Factors—Risks Related to Doing Business in China—We may rely on dividends paid by our operating subsidiaries to fund cash and financing requirements, and limitations on the ability of our operating subsidiaries to make payments to us could have a material adverse effect on our ability to conduct our business and fund our operations.”

B.Significant Changes

Except as disclosed elsewhere in this annual report, we have not experienced any significant changes since the date of our audited consolidated financial statements included in this annual report.

ITEM 9.THE OFFER AND LISTING

A.Offering and Listing Details

Our ADSs, each representing six of our Class A ordinary shares, have been listed on the Nasdaq Global Select Market since April 21, 2011 under the symbol “VNET.”

B.Plan of Distribution

Not applicable.

C.Markets

Our ADSs, each representing six of our ordinary shares, have been traded on the Nasdaq Global Select Market since April 21, 2011 under the symbol “VNET.”

D.Selling Shareholders

Not applicable.

E.Dilution

Not applicable.

F.Expenses of the Issue

Not applicable.

ITEM 10.ADDITIONAL INFORMATION

A.Share capital

Not applicable.

B.Memorandum and Articles of Association

We are a Cayman Islands company and our corporate affairs are governed by our memorandum and articles of association and by the Companies Act (As Revised) and common law of the Cayman Islands.

145

As of the date hereof, our authorised share capital of the Company is US$30,000 divided into 3,000,000,000 shares, par value of US$0.00001 each, comprised of (i) 2,698,935,000 Class A ordinary shares of a par value of US$0.00001 each, (ii) 300,000,000 Class B ordinary shares of a par value of US$0.00001 each, (iii) 60,000 Class C ordinary shares of a par value of US$0.00001 each, (iv) 555,000 Class D ordinary shares of a par value of US$0.00001 each, (v) 150,000 Series A perpetual convertible preferred shares of a par value of US$0.00001 each, and (vi) 300,000 Series A-1 perpetual convertible preferred shares of a par value of US$0.00001 each. As of February 29, 2024, there are 1,548,485,027 Class A ordinary shares (excluding (i) treasury shares and (ii) Class A ordinary shares in the form of ADSs that are reserved for issuance upon the exercise of share incentive awards) issued and outstanding, 30,721,723 Class B ordinary shares issued and outstanding, 60,000 Class C ordinary shares issued and outstanding, no Class D ordinary shares issued and outstanding, and no Series A perpetual convertible preferred shares or Series A-1 perpetual convertible preferred shares issued and outstanding.

The following are summaries of material provisions of our currently effective memorandum and articles of association and the Companies Act insofar as they relate to the material terms of our shares.

Registered Office and Objects

The Registered Office of the Company is situated at the offices of Maples Corporate Services Limited, PO Box 309, Ugland House, Grand Cayman, KY1-1104, Cayman Islands, or at such other location within the Cayman Islands as our directors may from time to time determine. The objects for which the Company is established are unrestricted and the Company shall have full power and authority to carry out any object not prohibited by the Companies Act or any other law of the Cayman Islands.

Board of Directors

See “Item 6. Directors, Senior Management and Employees—C. Board Practices—Board of Directors.”

Ordinary Shares

General. Our ordinary shares are divided into Class A ordinary shares, Class B ordinary shares, Class C ordinary shares and Class D ordinary shares. Holders of Class A ordinary shares, Class B ordinary shares, Class C ordinary shares and Class D ordinary shares have the same rights except for voting and conversion rights (as described in more details below). Our ordinary shares are issued in registered form, and are issued when registered in our register of members (shareholders). Our shareholders who are non-residents of the Cayman Islands may freely hold and vote their shares.

Dividends. The holders of our ordinary shares are entitled to such dividends as may be declared by our board of directors, subject to the Companies Act and our articles of association. In addition, our shareholders may by ordinary resolution declare a dividend, but no dividend may exceed the amount recommended by our directors. Under Cayman Islands law, a Cayman Islands company may pay a dividend on its shares out of either profit or share premium account, provided that in no circumstances may a dividend be paid if this would result in the company being unable to pay its debts as they fall due in the ordinary course of business.

Conversion. Each Class B ordinary share, each Class C ordinary share or each Class D ordinary share is convertible into one Class A ordinary share at any time by the holder thereof. Class A ordinary shares are not convertible into Class B ordinary shares, Class C ordinary shares or Class D ordinary shares under any circumstances.

146

Upon any sale, transfer, assignment or disposition of Class B ordinary shares by a holder thereof to any Person or entity who is not an existing holder of such Class B ordinary sharess, the Founder, an Affiliate of the Founder, or a Founder Affiliate, or upon a change of control of the ultimate beneficial ownership of any Class B ordinary shares to any Person or entity who is not an existing holder of Class B ordinary shares, the Founder, an Affiliate of the Founder, or a Founder Affiliate, such Class B ordinary shares will be automatically and immediately converted into an equal number of Class A ordinary shares.

For Class C ordinary shares, the following conversion mechanism is not incorporated into the Company’s memorandum and articles of association, but is nevertheless agreed to with the respective shareholders or documented in the Company’s authorization. Upon any sale, transfer, assignment or disposition of such number of Class C ordinary shares by the holder thereof or the direct or indirect transfer or assignment of the voting power attached to such number of Class C ordinary shares through voting proxy or otherwise to any person that is not an Affiliate of such holder, or upon the direct or indirect sale, transfer, assignment or disposition of a majority of the issued and outstanding voting securities of, or the direct or indirect transfer or assignment of the voting power attached to such voting securities through voting proxy or otherwise, or the direct or indirect sale, transfer, assignment or disposition of all or substantially all of the assets of, a holder of Class C ordinary shares that is an entity to any person that is not an Affiliate of such holder, any number of Class C ordinary shares held by a holder thereof will be automatically and immediately converted into an equal number of Class A ordinary shares.

Upon any sale, transfer, assignment or disposition of Class D ordinary shares by a holder thereof to any Person or entity who is not an existing holder of such Class D ordinary shares, the Founder, an Affiliate of the Founder, or a Founder Affiliate, or upon a change of control of the ultimate beneficial ownership of any Class D ordinary shares to any Person or entity who is not an existing holder of Class D ordinary shares, the Founder, an Affiliate of the Founder, or a Founder Affiliate, such Class D ordinary shares will be automatically and immediately converted into an equal number of Class A ordinary shares.

Voting Rights. In respect of matters requiring shareholders’ votes, on a show of hands, each shareholder is entitled to one vote for each ordinary share registered in such shareholder’s name on the register of members of the Company or, on a poll, each Class A ordinary share is entitled to one vote, each Class B ordinary share is entitled to ten votes, each Class C ordinary shares is entitled to one vote per share, except that we shall only proceed with the following matters with the written consent of the holders holding a majority of the issued and outstanding Class C ordinary shares or with the sanction of a special resolution passed at a separate meeting of the holders of the issued and outstanding Class C ordinary shares:

(i)any appointment or removal of directors other than the appointment or removal of directors that is made pursuant to a shareholder’s right under the Investor Rights Agreement, dated January 15, 2015, among the Company, King Venture Holdings Limited, Xiaomi Ventures Limited and certain other parties named therein, and the Share Subscription Agreement, dated May 23, 2016, between Company and Tuspark Innovation Venture Limited (the “Restrictions on Appointment or Removal of External Investors Directors Clause”);
(ii)entry into any agreement by us or our subsidiaries with any shareholder who holds more than 10% of our issued and outstanding share capital or such shareholder’s affiliate, other than agreements entered into in our ordinary course of business with a total contract amount below 10% of our consolidated total revenue in the most recent completed fiscal year; and
(iii)any proposed amendments to our memorandum and articles of associations that will amend, alter, modify or change the rights attached to Class C ordinary shares. Voting at any shareholders’ meeting is by show of hands unless a poll is demanded. A poll may be demanded by the chairperson of the meeting or by any three shareholders entitled to vote at the meeting, or one or more shareholders holding at least 10% of the paid-up voting share capital or 10% of the total voting rights entitled to vote at the meeting and Present.

147

For the avoidance of doubt, due to the exit of certain external investors, the Restrictions on Appointment or Removal of External Investors Directors Clause has ceased to be effective.

Our board of directors has approved and authorized the issuance of up to 555,000 Class D ordinary shares to Mr. Sheng Chen, our founder and cochairperson. The increase of authorized share capital to include Class D ordinary shares was approved by the Company's shareholders at the extraordinary general meeting held on October 5, 2023. The Class D ordinary shares will have the same rights as the Company’s existing Class B ordinary shares except for voting rights, and holders of Class D ordinary shares shall be entitled to 500 votes per share on all matters submitted to shareholder vote. The proposed issuance of Class D ordinary shares is subject to and conditional upon the occurrence of conversion of pledged Class B ordinary shares beneficially owned by Mr. Sheng Chen into Class A ordinary shares upon a transfer to any person who is not an affiliate of Mr. Sheng Chen (each, a “Class B Conversion”). Following each Class B Conversion, the Company will issue a number of Class D ordinary shares to Mr. Sheng Chen that is equal to one-fiftieth (1/50) of the number of converted Class B ordinary shares, with fractional shares rounded down to the nearest whole share. The purchase price for each Class D ordinary share shall be equal to the volume weighted average price of the Company’s ADSs for the 30 trading days immediately prior to applicable issuance date, adjusted by the ADS-to-share ratio. As of the date of this annual report, no Class D ordinary shares has been issued. For details, see “Item 3. Key Information—D. Risk Factors—Risks Related to our ADSs—Our multi-class voting structure will limit your ability to influence corporate matters and could discourage others from pursuing any change of control transactions that holders of our Class A ordinary shares and ADSs may view as beneficial.”

A quorum required for a meeting of shareholders consists of at least one shareholder present in person or by proxy or, if a corporation or other non-natural person, by its duly authorized representative, who holds no less than one-third of the voting power of the shares in issue carrying a right to vote at a meeting of shareholders. Shareholders’ meetings may be held annually and may be convened by our board of directors on its own initiative or upon a requisition to the directors made by shareholders holding in aggregate at least one-third of the voting power of the shares in issue carrying a right to vote at a meeting of shareholders. Advance notice of at least 14 days is required for a meeting of shareholders.

An ordinary resolution to be passed by the shareholders requires a simple majority of votes attaching to the ordinary shares cast in a general meeting while a special resolution requires no less than two-thirds of the votes attaching to the ordinary shares cast in a general meeting. Both ordinary resolutions and special resolutions may also be passed by a unanimous written resolution signed by all the shareholders of our company, as permitted by the Companies Act and our memorandum and articles of association. A special resolution is required for matters including, but not limited to, amending the memorandum and articles of association of the company, reducing share capital and winding up. Our shareholders may affect certain changes by ordinary resolution, including increasing the amount of our authorized share capital, consolidating and dividing all or any of our share capital into shares of larger amount than our existing shares, and the cancellation of any authorized but unissued shares.

Transfer of Shares. Subject to the restrictions of our memorandum and articles of association, any of our shareholders may transfer all or any of his or her ordinary shares by an instrument of transfer in any usual or common form or any other form approved by our board of directors.

Our board of directors may, in its sole discretion, decline to register any transfer of any ordinary share which is not fully paid up or on which we have a lien. Our directors may also decline to register any transfer of any share unless (a) the instrument of transfer is lodged with us, accompanied by the certificate for the shares to which it relates and such other evidence as our board of directors may reasonably require to show the right of the transferor to make the transfer; (b) the instrument of transfer is in respect of only one class of shares; (c) the instrument of transfer is properly stamped, if required; (d) in the case of a transfer to joint holders, the number of joint holders to whom the share is to be transferred does not exceed four; (e) the shares transferred are free of any lien in favor of us; and (f) a nominal processing fee determined to be payable by our directors (not to exceed the maximum sum as Nasdaq may determine to be payable) has been paid to us in respect thereof.

If our directors refuse to register a transfer, they must, within two months after the date on which the instrument of transfer was lodged, send to each of the transferor and the transferee notice of such refusal. The registration of transfers may, on 14 days’ notice being given by advertisement in one or more newspapers or by electronic means, be suspended and the register closed at such times and for such periods as our board of directors may from time to time determine; provided, however, that the registration of transfers may not be suspended and the register may not closed for more than 30 days in any year.

148

Liquidation. On a return of capital on winding up, if the assets available for distribution among our shareholders are more than sufficient to repay the whole of the share capital at the commencement of the winding up, the surplus will be distributed among shareholders in proportion to the par value of the shares held by them at the commencement of the winding up, subject to a deduction from those shares in respect of which there are monies due, of all monies payable to our company for unpaid calls or otherwise. If our assets available for distribution are insufficient to repay the whole of the share capital, the assets will be distributed so that, as nearly as may be, the losses are borne by our shareholders in proportion to the par value of the shares held by them.

Calls on Shares and Forfeiture of Shares. Our board of directors may from time to time make calls upon shareholders for any amounts unpaid on their shares in a notice served to such shareholders at least 14 days prior to the specified time of payment. The shares that have been called upon and remain unpaid on the specified time are subject to forfeiture.

Redemption, Repurchase and Surrender of Shares. We may issue shares on terms that such shares are subject to redemption, at our option or at the option of the holders thereof, on such terms and in such manner as may be determined, before the issue of such shares, by our board of directors or by a special resolution of our shareholders. Our company may also repurchase any of our shares provided that the manner of such purchase has been approved by an ordinary resolution of our shareholders, or the manner of purchase is in accordance with the procedures set out in our memorandum and articles of association. Under the Companies Act, the redemption or repurchase of any share may be paid out of our company’s profits or out of the proceeds of a fresh issue of shares made for the purpose of such redemption or repurchase, or out of capital (including share premium account and capital redemption reserve) if our company can, immediately following such payment, pay its debts as they fall due in the ordinary course of business. In addition, under the Companies Act no such share may be redeemed or repurchased (a) unless it is fully paid up, (b) if such redemption or repurchase would result in there being no shares outstanding, or (c) if the company has commenced liquidation. In addition, our company may accept the surrender of any fully paid share for no consideration.

Variations of Rights of Shares. Whenever the capital of our company is divided into different classes, the rights attached to any such class of shares may, subject to any right or restriction attached to any class, be materially adversely varied either with the written consent of the holders of a majority of the issued shares of that class or with the sanction of a special resolution passed at a separate meeting of the holders of the shares of that class. The rights conferred upon the holders of the shares of any class will not, unless otherwise expressly provided by the terms of issue of the shares of that class, be deemed to be varied by the creation or issue of further shares ranking in priority to or pari passu with such previously existing shares.

Inspection of Books and Records. Holders of our ordinary shares will have no general right under Cayman Islands law to inspect our corporate records (except for our memorandum and articles of association, our register of mortgages and charges and special resolutions of our shareholders) or as authorized by the board or by a special resolution of our shareholders.

C.Material Contracts

In January 2022, we entered into an investment agreement with the funds managed by Blackstone Tactical Opportunities (NYSE: BX), or Blackstone, the world’s largest alternative investment firm, pursuant to which we issued USD-denominated convertible notes due 2027 in an aggregate principal amount of US$250.0 million at an interest rate of 2% per annum, or the 2027 Convertible Notes to the investors. The 2027 Convertible Notes will be convertible, at any time on and after the original issuance date, at the option of holders, into Class A ordinary shares of the Company at a conversion price of US$1.8333 per Class A ordinary share, or into ADSs at a conversion price of US$11.00 per ADS. The conversion prices are subject to adjustment under the terms of the 2027 Convertible Notes. The Company may effect a mandatory conversion at its election, if its ADSs achieve a price threshold of 200% of the conversion price for a specified period. Such 2027 Convertible Notes will bear an interest rate of 2.0% per annum and rank senior to any of the Issuer’s other indebtedness that is expressly subordinated in right of payment to the 2027 Convertible Notes. Unless the 2027 Convertible Notes have been duly redeemed or converted into Class A ordinary shares of the Company in full prior to the maturity date of the 2027 Convertible Notes, certain number of Series A-1 perpetual convertible preferred shares of the Company with a par value US$0.00001 per share will be issued as repayment of the 2027 Convertible Notes to upon maturity, pursuant to the calculation method set forth in the 2027 Convertible Notes. Moreover, subject to certain conditions, holders of the 2027 Convertible Notes have the right to require the Company to redeem, all of their 2027 Convertible Notes, or any portion of the principal thereof, during the redemption period set forth in the 2027 Convertible Notes.

149

In November 2023, we entered into an investment agreement (the “Investment Agreement”) with Success Flow and Choice Faith to make an equity investment in an aggregate amount of US$299 million in the Company. Both Success Flow and Choice Faith are beneficially owned by SDHG. On the same date, Success Flow and Choice Faith also entered into an investor rights agreement with us. In December 2023, a consolidated operating entity of the Group entered into the Strategic Cooperation Agreement with SDHG, pursuant to which, both parties will leverage their respective resources and strengths to develop renewable energy projects in northern China.

Other than in the ordinary course of business and other than those described above, in “Item 4. Information on the Company” and “Item 7. Major Shareholders and Related Party Transactions—B. Related Party Transactions” or elsewhere in this annual report, we have not entered into any material contract during the two years immediately preceding the date of this annual report.

D.Exchange Controls

See “Item 4. Information on the Company—B. Business Overview—Regulations—Regulations on Foreign Currency Exchange.”

E.Taxation

The following summary of the material Cayman Islands, PRC and United States federal income tax consequences of an investment in our ADSs or Class A ordinary shares is based upon laws and relevant interpretations thereof in effect as of the date of this annual report, all of which are subject to change. This summary does not deal with all possible tax consequences relating to an investment in our ADSs or Class A ordinary shares, such as the tax consequences under state, local and other tax laws.

The Cayman Islands

The Cayman Islands currently levies no taxes on individuals or corporations based upon profits, income, gains or appreciation and there is no taxation in the nature of inheritance tax or estate duty. There are no other taxes likely to be material to our company levied by the government of the Cayman Islands, except for stamp duties that may be applicable on instruments executed in, or after execution, brought within the jurisdiction of, the Cayman Islands. The Cayman Islands is not a party to any double taxation treaties that are applicable to any payments made to or by our company. There are no exchange control regulations or currency restrictions in the Cayman Islands.

Payment of dividends and capital in respect of the shares will not be subject to taxation in the Cayman Islands and no withholding will be requested on the payment of a dividend or capital to any holder of the shares, nor will gains derived from the disposal of the shares be subject to Cayman Islands income or corporation tax.

People’s Republic of China Taxation

Under the EIT Law, an enterprise established under the laws of foreign countries or regions and whose “place of effective management” is located within the PRC are considered PRC tax resident enterprises and subject to PRC income tax at the rate of 25% on worldwide income. Circular 82, as amended, clarified that dividends and other income paid by certain offshore enterprises controlled by a PRC company or a PRC company group established outside of the PRC will be considered PRC-source income and subject to PRC withholding tax, currently at a rate of 10% (or a lower rate under an applicable tax treaty, if any), when paid to non-PRC enterprise shareholders. Under the implementation regulations to the EIT Law, a “place of effective management” is defined as a body that has material and overall management and control over the manufacturing and business operations, personnel and human resources, finances and properties of an enterprise. In addition, the circular mentioned above specifies that certain offshore enterprises controlled by a PRC company or a PRC company group will be classified as PRC resident enterprises if the following are located or resident in the PRC: senior management personnel and departments that are responsible for daily production, operation and management; financial and personnel decision-making bodies; key properties, accounting books, the company seal, and minutes of board meetings and shareholders meetings; and half or more of the senior management or directors having voting rights. Although the circular only applies to offshore enterprises controlled by PRC enterprises and not those controlled by PRC individuals, the determining criteria set forth in the circular may reflect the State Administration of Taxation’s general position on how the “place of effective management” test should be applied in determining the tax resident status of offshore enterprises, regardless of whether they are controlled by PRC enterprises or individuals.

150

We believe that we are not a PRC resident enterprise. However, if the PRC tax authorities determine we are a PRC resident enterprise for EIT purposes, we may be required to withhold tax at the rate of 10% (or a lower rate under an applicable tax treaty, if any) from dividends we pay to our non-PRC resident enterprise shareholders (20% for non-PRC individual shareholders), including the holders of our ADSs. In addition, non-PRC holders of shares and ADSs may be subject to PRC tax on gains realized on the sale or other disposition of ADSs or Class A ordinary shares at the same rates if such income is treated as sourced from within the PRC. It is unclear whether our non-PRC holders of shares and ADSs would be able to claim the benefits of any tax treaties between their jurisdictions of tax residence and the PRC in the event that we are treated as a PRC resident enterprise. See “Item 3. Key Information—D. Risk Factors—Risks Related to Doing Business in China—Under the PRC Enterprise Income Tax Law, we may be classified as a “resident enterprise” of China. Such classification could result in unfavorable tax consequences to us and our non-PRC holders of shares and ADSs.”

Certain U.S. Federal Income Tax Considerations

The following is a discussion of the certain U.S. federal income tax consequences to the U.S. Holders described below of owning and disposing of ADSs or Class A ordinary shares, but it does not purport to be a comprehensive description of all of the tax considerations that may be relevant to a particular person’s decision to hold ADSs or Class A ordinary shares. This discussion applies only to a U.S. Holder that holds ADSs or Class A ordinary shares as capital assets for U.S. federal income tax purposes. In addition, it does not describe all of the tax consequences that may be relevant in light of a U.S. Holder’s particular circumstances, including alternative minimum tax and Medicare contribution tax consequences, and tax consequences applicable to U.S. Holders subject to special rules, such as:

certain financial institutions;
dealers or traders in securities that use a mark-to-market method of tax accounting;
persons holding ADSs or Class A ordinary shares as part of a straddle, wash sale, hedging or conversion transaction or integrated transaction or persons entering into a constructive sale with respect to the ADSs or Class A ordinary shares;
persons whose functional currency for U.S. federal income tax purposes is not the U.S. dollar;
entities classified as partnerships for U.S. federal income tax purposes (and investors therein);
tax-exempt entities, “individual retirement accounts” or “Roth IRAs”;
persons that own or are deemed to own ADSs or Class A ordinary shares representing ten percent or more of our voting power or value;
persons who acquired ADSs or Class A ordinary shares pursuant to the exercise of an employee stock option or otherwise as compensation; or
persons holding ADSs or Class A ordinary shares in connection with a trade or business conducted outside of the United States.

If an entity that is classified as a partnership for U.S. federal income tax purposes owns ADSs or Class A ordinary shares, the U.S. federal income tax treatment of its partners will generally depend on the status of such partners and the activities of the partnership. Partnerships owning ADSs or Class A ordinary shares and partners in such partnerships should consult their tax advisers as to the particular U.S. federal income tax consequences of owning and disposing of ADSs or Class A ordinary shares.

This discussion is based on the Internal Revenue Code of 1986, as amended, or the Code, administrative pronouncements, judicial decisions and final, temporary and proposed Treasury regulations, and the income tax treaty between the United States and the PRC, or the Treaty, all as of the date hereof, any of which is subject to change, possibly with retroactive effect. This discussion is also based, in part, on representations by the depositary and assumes that each obligation under the deposit agreement and any related agreement will be performed in accordance with its terms.

For purposes of this discussion, a “U.S. Holder” is a person that is eligible for the benefits of the Treaty, and is a beneficial owner of ADSs or Class A ordinary shares that for U.S. federal income tax purposes is:

151

a citizen or individual resident of the United States;
a corporation, or other entity taxable as a corporation, created or organized in or under the laws of the United States, any state therein or the District of Columbia; or
an estate or trust the income of which is subject to U.S. federal income taxation regardless of its source.

Treasury regulations that apply to taxable years beginning on or after December 28, 2021, or the Foreign Tax Credit Regulations, may in some circumstances prohibit a U.S. person from claiming a foreign tax credit with respect to certain non-U.S. taxes that are not creditable under applicable income tax treaties. Accordingly, U.S. investors that are not eligible for benefits under the Treaty should consult their tax advisers regarding the creditability or deductibility of any PRC taxes imposed on dividends on, or dispositions of, the ADSs or Class A ordinary shares. This discussion does not apply to investors in this special situation.

U.S. Holders should consult their tax advisers concerning the U.S. federal, state, local and non-U.S. tax consequences of owning and disposing of ADSs or Class A ordinary shares in their particular circumstances.

In general, a U.S. Holder who owns ADSs will be treated as the owner of the underlying shares represented by those ADSs for U.S. federal income tax purposes. Accordingly, no gain or loss will be recognized if a U.S. Holder exchanges ADSs for the underlying shares represented by those ADSs.

Except as described in “Passive Foreign Investment Company Rules” below, this discussion assumes that we are not a passive foreign investment company, or PFIC.

Taxation of Distributions

Distributions paid on the ADSs or Class A ordinary shares, other than certain pro rata distributions of ADSs or Class A ordinary shares, will be treated as dividends to the extent paid out of our current or accumulated earnings and profits (as determined under U.S. federal income tax principles). Because we do not maintain calculations of our earnings and profits under U.S. federal income tax principles, it is expected that distributions generally will be reported to U.S. Holders as “dividends” for U.S. federal income tax purposes. Such dividends will not be eligible for the dividends-received deduction generally available to U.S. corporations under the Code. Subject to applicable limitations, dividends paid to certain non-corporate U.S. Holders may be taxable at reduced rates. Non-corporate U.S. Holders should consult their tax advisers regarding the availability of the reduced tax rate on dividends in their particular circumstances.

Dividends will be included in a U.S. Holder’s income generally on the date of the U.S. Holder’s, or in the case of ADSs, the Depositary’s, receipt. The amount of any dividend income paid in currency other than U.S. dollars will be the U.S. dollar amount calculated by reference to the spot rate in effect on the date of receipt, regardless of whether the payment is in fact converted into U.S. dollars on such date. If the dividend is converted into U.S. dollars on the date of receipt, a U.S. Holder generally should not be required to recognize foreign currency gain or loss in respect of the amount received. A U.S. Holder may have foreign currency gain or loss if the dividend is converted into U.S. dollars after the date of receipt.

Dividends will be treated as foreign-source income for foreign tax credit purposes. As described in “—People’s Republic of China Taxation,” dividends paid by us may be subject to PRC withholding tax. For U.S. federal income tax purposes, the amount of the dividend income will include amounts withheld in respect of the PRC withholding tax. Subject to applicable limitations, which vary depending upon the U.S. Holder’s circumstances, PRC taxes withheld from dividend payments (at a rate not exceeding the applicable rate provided in the Treaty) generally will be creditable against a U.S. Holder’s U.S. federal income tax liability. The rules governing foreign tax credits are complex and U.S. Holders should consult their tax advisers regarding the creditability of foreign tax credits in their particular circumstances. In lieu of claiming a credit, a U.S. Holder may elect to deduct such PRC taxes in computing its taxable income, subject to applicable limitations. An election to deduct creditable foreign taxes instead of claiming foreign tax credits must apply to all creditable foreign taxes paid or accrued in the taxable year.

152

Sale or Other Disposition of ADSs or Class A Ordinary Shares

For U.S. federal income tax purposes, gain or loss realized on the sale or other taxable disposition of ADSs or Class A ordinary shares will be capital gain or loss, and will be long-term capital gain or loss if the U.S. Holder held the ADSs or Class A ordinary shares for more than one year. The amount of the gain or loss will equal the difference between the U.S. Holder’s tax basis in the ADSs or Class A ordinary shares disposed of and the amount realized on the disposition, in each case as determined in U.S. dollars.

As described in “—People’s Republic of China Taxation” above, gains on the sale of ADSs or Class A ordinary shares may be subject to PRC taxes if we are treated as a PRC resident enterprise for PRC tax purposes. Under the Code, capital gains of U.S. persons are generally treated as U.S.-source income. However, a U.S. Holder may be able to elect to treat the gain as foreign-source income under the Treaty and claim foreign tax credit in respect to any PRC tax on dispositions. The Foreign Tax Credit Regulations generally preclude a U.S. Holder from claiming a foreign tax credit with respect to PRC income taxes on gains from dispositions of ADSs or Class A ordinary shares if the U.S. Holder does not elect to apply the benefits of the Treaty. However, in that case it is possible that any PRC taxes on disposition gains may either be deductible or reduce the amount realized on the disposition. The rules governing foreign tax credits and deductibility of foreign taxes are complex. U.S. Holders should consult their tax advisers regarding the consequences of the imposition of any PRC tax on disposition gains, including the Treaty’s resourcing rule, any reporting requirements with respect to a Treaty-based return position and the creditability or deductibility of the PRC tax in their particular circumstances (including any applicable limitations).

Passive Foreign Investment Company Rules

In general, a non-U.S. corporation is a PFIC for any taxable year in which (i) 75% or more of its gross income consists of passive income or (ii) 50% or more of the average quarterly value of its assets consists of assets that produce, or are held for the production of, passive income. For purposes of the above calculations, a non-U.S. corporation that owns, directly or indirectly, at least 25% by value of the shares of another corporation is treated as if it held its proportionate share of the assets of the other corporation and received directly its proportionate share of the income of the other corporation. Passive income generally includes dividends, interest, rents, royalties and certain gains. Cash is a passive asset for these purposes. Based on the composition of our income and assets and the value of our assets, including goodwill, which is based on the price of the ADSs, we believe that we were not a PFIC for the 2023 taxable year. However, it is not entirely clear how the contractual arrangements between our wholly-owned PRC subsidiaries, our consolidated affiliated entities and the shareholders of our consolidated affiliated entities will be treated for purposes of the PFIC rules. Because the treatment of the contractual arrangements is not entirely clear, because we hold a substantial amount of cash, and because PFIC status depends upon the composition of our income and assets and the value of our assets from time to time (which may be determined, in part, by reference to the market price of the ADSs or Class A ordinary shares, which could be volatile), there can be no assurance that we will not be a PFIC for our current taxable year or any future taxable year.

If we were a PFIC for any taxable year and any of our subsidiaries, consolidated affiliated entities or other companies in which we own or are treated as owning equity interests were also a PFIC (any such entity, a “Lower-tier PFIC”), U.S. Holders would be deemed to own a proportionate amount (by value) of the shares of each Lower-tier PFIC and would be subject to U.S. federal income tax according to the rules described in the subsequent paragraph on (i) certain distributions by a Lower-tier PFIC and (ii) dispositions of shares of Lower-tier PFICs, in each case as if the U.S. Holders held such shares directly, even though the U.S. Holders had not received the proceeds of those distributions or dispositions.

In general, if we were a PFIC for any taxable year during which a U.S. Holder holds ADSs or Class A ordinary shares, gain recognized by such U.S. Holder on a sale or other disposition (including certain pledges) of its ADSs or Class A ordinary shares would be allocated ratably over that U.S. Holder’s holding period. The amounts allocated to the taxable year of the sale or disposition and to any year before we became a PFIC would be taxed as ordinary income. The amount allocated to each other taxable year would be subject to tax at the highest rate in effect for individuals or corporations, as appropriate, for that taxable year, and an interest charge would be imposed on the resulting tax liability for each such year. Furthermore, to the extent that distributions received by a U.S. Holder in any year on its ADSs or Class A ordinary shares exceed 125% of the average of the annual distributions on the ADSs or Class A ordinary shares received during the preceding three taxable years or the U.S. Holder’s holding period for the ADSs or Class A ordinary shares, whichever is shorter, such distributions would be subject to taxation in the same manner.

153

Alternatively, if we were a PFIC and if the ADSs were “regularly traded” on a “qualified exchange,” as defined in applicable Treasury regulations, a U.S. Holder could make a mark-to-market election that would result in tax treatment different from the general tax treatment for PFICs described in the preceding paragraph. The ADSs would be treated as “regularly traded” for any calendar year in which more than a de minimis quantity of the ADSs were traded on a qualified exchange on at least 15 days during each calendar quarter. The New York Stock Exchange, where our ADSs are listed, is a qualified exchange for this purpose. U.S. Holders will not be able to make a mark-to-market election with respect to Lower-tier PFICs, if any. Accordingly, if we were a PFIC for any taxable year, a U.S. Holder that makes the mark-to-market election may continue to be subject to the general PFIC rules with respect to such U.S. Holder’s indirect interest in any Lower-tier PFICs.

If a U.S. Holder makes the mark-to-market election, the U.S. Holder generally will recognize as ordinary income any excess of the fair market value of the ADSs at the end of each taxable year over their adjusted tax basis, and will recognize an ordinary loss in respect of any excess of the adjusted tax basis of the ADSs over their fair market value at the end of the taxable year (but only to the extent of the net amount of income previously included as a result of the mark-to-market election). If a U.S. Holder makes the election, the U.S. Holder’s tax basis in the ADSs will be adjusted to reflect the income or loss amounts recognized. Any gain recognized on the sale or other disposition of ADSs in a year when we are a PFIC will be treated as ordinary income and any loss will be treated as an ordinary loss (but only to the extent of the net amount of income previously included as a result of the mark-to-market election, with any excess treated as capital loss).

If a U.S. Holder makes the mark-to-market election, distributions paid on ADSs will be treated as discussed under “—Taxation of Distributions” above. However, regardless of whether a U.S. Holder makes the mark-to-market election, if we were a PFIC or, with respect to particular U.S. Holder, were treated as a PFIC for the taxable year in which we paid a dividend or for the prior taxable year, the preferential dividend rates discussed above with respect to dividends paid to certain non-corporate U.S. Holders would not apply.

If we are a PFIC for any taxable year during which a U.S. Holder owns ADSs or Class A ordinary shares, we will generally continue to be treated as a PFIC with respect to the U.S. Holder for all succeeding years during which the U.S. Holder owns ADSs or Class A ordinary shares, even if we cease to meet the threshold requirements for PFIC status.

We do not intend to provide the information that would otherwise enable U.S. Holders to make a “qualified electing fund election,” which would have resulted in alternate treatment if we were a PFIC for any taxable year.

If we were a PFIC for any taxable year during which a U.S. Holder owned any ADSs or Class A ordinary shares, the U.S. Holder would generally be required to file annual reports with the Internal Revenue Service.

U.S. Holders should consult their tax advisers regarding the determination of whether we are a PFIC for any taxable year and the potential application of the PFIC rules to their ownership of ADSs or Class A ordinary shares.

Information Reporting and Backup Withholding

Payments of dividends and sales proceeds from the sale or exchange of our ADSs or Class A ordinary shares, that are made within the United States or through certain U.S.-related financial intermediaries generally are subject to information reporting, and may be subject to backup withholding, unless (i) the U.S. Holder is a corporation or other exempt recipient or (ii) in the case of backup withholding, the U.S. Holder provides a correct taxpayer identification number and certifies that it is not subject to backup withholding, generally on Internal Revenue Service Form W-9. Backup withholding is not an additional tax. The amount of any backup withholding from a payment to a U.S. Holder will be allowed as a credit against the holder’s U.S. federal income tax liability and may entitle it to a refund, provided that the required information is timely furnished to the Internal Revenue Service.

Certain U.S. Holders who are individuals (or entities formed or availed of to hold certain “specified foreign financial assets”) may be required to report information relating to their ownership of ADSs or Class A ordinary shares, unless the ADSs or Class A ordinary shares are held in accounts at financial institutions (in which case the accounts may be reportable if maintained by non-U.S. financial institutions). U.S. Holders should consult their tax advisers regarding their reporting obligations with respect to the ADSs or Class A ordinary shares.

F.Dividends and Paying Agents

Not applicable.

154

G.Statement by Experts

Not applicable.

H.Documents on Display

We have filed with the SEC a registration statement on Form F-1, including relevant exhibits and securities under the Securities Act with respect to underlying ordinary shares represented by the ADSs.

We are subject to the periodic reporting and other informational requirements of the Securities Exchange Act of 1934, as amended, or the Exchange Act. Under the Exchange Act, we are required to file reports and other information with the SEC. Specifically, we are required to file annually a Form 20-F no later than four months after the close of each fiscal year, which is December 31. Copies of reports and other information, when so filed, may be inspected without charge and may be obtained at prescribed rates at the public reference facilities maintained by the SEC at 100 F Street, N.E., Room 1580, Washington, D.C. 20549, and at the regional office of the SEC located at Citicorp Center, 500 West Madison Street, Suite 1400, Chicago, Illinois 60661. The public may obtain information regarding the Washington, D.C. Public Reference Room by calling the SEC at 1-800-SEC-0330. The SEC also maintains a web site at www.sec.gov that contains reports, proxy and information statements, and other information regarding registrants that make electronic filings with the SEC using its EDGAR system.

Our internet website is www.vnet.com. We make available free of charge on our website our annual reports on Form 20-F and any amendments to such reports as soon as reasonably practicable following the electronic filing of such report with the SEC. In addition, we provide electronic or paper copies of our filings free of charge upon request. The information contained on our website is not part of this or any other report filed with or furnished to the SEC.

As a foreign private issuer, we are exempt from the rules under the Exchange Act prescribing the furnishing and content of quarterly reports and proxy statements, and officers, directors and principal shareholders are exempt from the reporting and short-swing profit recovery provisions contained in Section 16 of the Exchange Act. Our financial statements have been prepared in accordance with U.S. GAAP.

We will furnish hard copies of our annual report which will include a review of operations and annual audited consolidated financial statements prepared in conformity with U.S. GAAP free of charge to our shareholders and ADS holders upon request.

I.Subsidiary Information

For a listing of our subsidiaries, see “Item 4. Information on the Company—C. Organizational Structure.”

J.Annual Report to Security Holders

Not applicable.

ITEM 11.QUANTITATIVE AND QUALITATIVE DISCLOSURES ABOUT MARKET RISK

Interest Rate Risk

Our exposure to interest rate risk primarily relates to interest expenses incurred in respect of borrowings, finance lease liabilities as well as interest income generated by excess cash, which is mostly held in interest-bearing bank deposits. As of December 31, 2023, we had (i) long-term borrowings (current portions) with an aggregate outstanding balance of RMB723.3 million (US$101.9 million), and (ii) long-term borrowings (excluding current portions) with an aggregate outstanding balance of RMB5,113.5 million (US$720.2 million). The long-term borrowings bore weighted-average interest rate of 4.97% per annum.A hypothetical one percentage point (100 basis-point) decrease in interest rates would have resulted in a decrease of approximately RMB67.8 million (US$9.6 million) in interest expense for the year ended December 31, 2023. We have not used derivative financial instruments in our investment portfolio. Interest earning instruments and interest-bearing obligations carry a degree of interest rate risk. We have not been exposed to, nor do we anticipate being exposed to, material risks due to changes in market interest rates. However, our future interest income and interest expenses may fluctuate due to changes in market interest rates.

155

Foreign Exchange Risk

We earn most of our revenues and incur most of our expenses in Renminbi, and most of our sales and purchase contracts are denominated in Renminbi. However, we have significant amount of U.S. dollar-denominated debt instruments outstanding and our functional currency is the U.S. dollar. We have not used any derivative financial instruments to hedge our exposure to foreign exchange risk. The Renminbi depreciated by 9.2% against the U.S. dollar in 2022 and then depreciated by 1.7% in 2023. The Company intends to hold U.S. dollar-denominated financial assets and will convert to RMB according to the trend of exchange rate changes. The Company may also consider converting RMB to U.S. dollar to make interest, principal or repurchase payments for our U.S. dollars-denominated debt instruments. As of December 31, 2023, we had total U.S. dollar-denominated cash and cash equivalents, restricted cash and short-term investments in the amount of US$454.2 million. A hypothetical 10% increase in the exchange rate of the U.S. dollar against the RMB would have resulted in an increase of RMB322.5 million (US$45.4 million) in the value of our U.S. dollar-denominated financial assets as of December 31, 2023.

The conversion of Renminbi into foreign currencies, including U.S. dollars, is based on rates set by the People’s Bank of China. Since June 2010, the RMB has fluctuated against the U.S. dollar, at times significantly and unpredictably, and in recent years the RMB has depreciated significantly against the U.S. dollar. It is difficult to predict whether the depreciation will continue and how market forces or PRC or U.S. government policy may impact the exchange rate between the RMB and the U.S. dollar in the future. As our costs and expenses are mostly denominated in RMB, the appreciation of the RMB against the U.S. dollar would increase our costs in U.S. dollar terms. In addition, as our operating subsidiaries and VIEs in China receive revenues in RMB, any significant depreciation of the RMB against the U.S. dollar may have a material and adverse effect on our revenues in U.S. dollar terms and financial condition, and the value of, and any dividends payable on, our ordinary shares. For example, to the extent that we need to convert U.S. dollars into Renminbi for capital expenditures and working capital and other business purposes, appreciation of the Renminbi against the U.S. dollar would have an adverse effect on the RMB amount we would receive from the conversion. Conversely, if we decide to convert Renminbi into U.S. dollars for the purpose of making payments for dividends on our ordinary shares or ADSs, making interest, principal or repurchase payments for our U.S. dollars-denominated debt instruments, strategic acquisitions or investments or other business purposes, appreciation of the U.S. dollar against the Renminbi would have a negative effect on the U.S. dollar amount available to us.

Inflation Risk

In the last three years, inflation in China has not materially impacted our results of operations. According to the National Bureau of Statistics of China, the annual average percent changes in the consumer price index in China for 2021, 2022, and 2023 were 0.9%, 2.0%, and 0.2%, respectively. Although we have not been materially affected by inflation in the past, we cannot assure you that we will not be affected in the future by higher rates of inflation in China.

ITEM 12.DESCRIPTION OF SECURITIES OTHER THAN EQUITY SECURITIES

A.Debt Securities

Not applicable.

B.Warrants and Rights

Not applicable.

C.Other Securities

Not applicable.

156

D.American Depositary Shares

Fees and Charges Our ADS holders May Have to Pay

Citibank, N.A., the depositary of our ADS program, collects fees for delivery and surrender of ADSs directly from investors depositing shares or surrendering ADSs for the purpose of withdrawal or from intermediaries acting for them. The depositary collects fees for making distributions to investors by deducting those fees from the amounts distributed or by selling a portion of distributable property to pay the fees. The depositary may collect its annual fee for depositary services by deductions from cash distributions or by directly billing investors or by charging the book-entry system accounts of participants acting for them. The depositary may generally refuse to provide fee-attracting services until its fees for those services are paid. Citibank’s principal executive office is located at 388 Greenwich Street, New York, New York, 10013. The depositary bank typically appoints a custodian to safeguard the securities on deposit. In this case, the custodian is Citibank Hong Kong, located at 9/F Citi Tower, One Bay East, 83 Hoi Bun Road, Kwun Tong, Kowloon, Hong Kong. As an ADS holder, you will be required to pay the following service fees to the depositary bank:

Service

    

Fees

Issuance of ADSs

 

Up to US$0.05 per ADS issued

Cancellation of ADSs

 

Up to US$0.05 per ADS canceled

Distribution of cash dividends or other cash distributions

 

Up to US$0.05 per ADS held

Distribution of ADSs pursuant to stock dividends, free stock distributions or exercise of rights

 

Up to US$0.05 per ADS held

Distribution of securities other than ADSs or rights to purchase additional ADSs

 

Up to US$0.05 per ADS held

Depositary services

 

Up to US$0.05 per ADS held on the applicable record date(s) established by the Depositary

As an ADS holder, you will also be responsible to pay certain fees and expenses incurred by the depositary bank and certain taxes and governmental charges such as:

fees for the transfer and registration of Class A ordinary shares charged by the registrar and transfer agent for the Class A ordinary shares in the Cayman Islands (i.e., upon deposit and withdrawal of Class A ordinary shares);
expenses incurred for converting foreign currency into U.S. dollars;
expenses for cable, telex and fax transmissions and for delivery of securities;
taxes and duties upon the transfer of securities (i.e., when Class A ordinary shares are deposited or withdrawn from deposit); and
fees and expenses incurred in connection with the delivery or servicing of Class A ordinary shares on deposit.

Depositary fees payable upon the issuance and cancellation of ADSs are typically paid to the depositary bank by the brokers (on behalf of their clients) receiving the newly issued ADSs from the depositary bank and by the brokers (on behalf of their clients) delivering the ADSs to the depositary bank for cancellation. The brokers in turn charge these fees to their clients. Depositary fees payable in connection with distributions of cash or securities to ADS holders and the depositary services fee are charged by the depositary bank to the record holders of ADSs as of the applicable ADS record date.

The depositary fees payable for cash distributions are generally deducted from the cash being distributed. In the case of distributions other than cash (i.e., stock dividends, rights), the depositary bank charges the applicable fee to the record date ADS holders concurrent with the distribution. In the case of ADSs registered in the name of the investor (whether certificated or uncertificated in the direct registration system), the depositary bank sends invoices to the applicable record date ADS holders. In the case of ADSs held in brokerage and custodian accounts (via DTC), the depositary bank generally collects its fees through the systems provided by DTC (whose nominee is the registered holder of the ADSs held in DTC) from the brokers and custodians holding ADSs in their DTC accounts. The brokers and custodians who hold their clients’ ADSs in DTC accounts in turn charge their clients’ accounts the amount of the fees paid to the depositary banks.

157

In the event of refusal to pay the depositary fees, the depositary bank may, under the terms of the deposit agreement, refuse the requested service until payment is received or may set off the amount of the depositary fees from any distribution to be made to the ADS holder.

Note that the fees and charges you may be required to pay may vary over time and may be changed by us and by the depositary bank. You will receive prior notice of such changes.

The depositary bank may reimburse us for certain expenses incurred by us in respect of the ADR program established pursuant to the deposit agreement, by making available a portion of the depositary fees charged in respect of the ADR program or otherwise, upon such terms and conditions as we and the depositary bank may agree from time to time.

Fees and Other Payments Made by the Depositary to Us

Our depositary has agreed to reimburse us for certain expenses we incur that are related to establishment and maintenance of the ADS program, including investor relations expenses and exchange application and listing fees. There are limits on the amount of expenses for which the depositary will reimburse us, but the amount of reimbursement available to us is not related to the amounts of fees the depositary collects from investors. During the year ended December 31, 2023, we received US$1.8 million and US$1.9 million from the depositary as reimbursement for our expenses incurred in connection with the establishment and maintenance of the ADS program for the year of 2022 and 2023, respectively.

158

PART II

ITEM 13.DEFAULTS, DIVIDEND ARREARAGES AND DELINQUENCIES

None.

ITEM 14.MATERIAL MODIFICATIONS TO THE RIGHTS OF SECURITY HOLDERS AND USE OF PROCEEDS

See “Item 10. Additional Information” for a description of the rights of security holders, which remain unchanged since our initial public offering.

ITEM 15.CONTROLS AND PROCEDURES

Disclosure Controls and Procedures

Our management, with the participation of our chief executive officer and chief financial officer, has performed an evaluation of the effectiveness of our disclosure controls and procedures (as defined in Rule 13a-15(e) under the Exchange Act) as of the end of the period covered by this annual report, as required by Rule 13a-15(b) under the Exchange Act. Based on such evaluation, our management has concluded that, as of the end of the period covered by this annual report, our disclosure controls and procedures were effective.

Management’s Annual Report on Internal Control over Financial Reporting

Our management is responsible for establishing and maintaining adequate internal control over financial reporting, as defined in Rule 13a-15(f) under the Exchange Act. Our internal control system was designed to provide reasonable assurance regarding the reliability of financial reporting and the preparation and fair presentation of its published consolidated financial statements. All internal control systems, no matter how well designed, have inherent limitations. Therefore, even those systems determined to be effective may not prevent or detect misstatements and can provide only reasonable assurance with respect to financial statement preparation and presentation. Also, projections of any evaluation of effectiveness to future periods are subject to the risk that controls may become inadequate because of changes in conditions, or that the degree of compliance with the policies or procedures may deteriorate.

Our management, with the participation of our chief executive officer and chief financial officer, conducted an assessment of the effectiveness of our internal control over financial reporting as of December 31, 2023. In making this assessment, we used the criteria established within the Internal Control —Integrated Framework issued by the Committee of Sponsoring Organizations of the Treadway Commission (2013 framework). Based on this assessment, our management has concluded that, as of December 31, 2023, our internal control over financial reporting was effective.

Changes in Internal Control over Financial Reporting

There were no changes in our internal controls over financial reporting that occurred during the period covered by this annual report that have materially affected, or are reasonably likely to materially affect, our internal controls over financial reporting.

Attestation Report of the Registered Public Accounting Firm

Our independent registered public accounting firm, KPMG Huazhen LLP, has audited the effectiveness of our internal control over financial reporting as of December 31, 2023 and has issued an attestation report set forth below.

159

Report of Independent Registered Public Accounting Firm

To the Shareholders and Board of Directors

VNET Group, Inc.:

Opinion on Internal Control Over Financial Reporting

We have audited VNET Group, Inc. and subsidiaries’ (the Company) internal control over financial reporting as of December 31, 2023, based on criteria established in Internal Control – Integrated Framework (2013) issued by the Committee of Sponsoring Organizations of the Treadway Commission”. In our opinion, the Company maintained, in all material respects, effective internal control over financial reporting as of December 31, 2023, based on criteria established in Internal Control – Integrated Framework (2013) issued by the Committee of Sponsoring Organizations of the Treadway Commission.

We also have audited, in accordance with the standards of the Public Company Accounting Oversight Board (United States) (PCAOB), the consolidated balance sheets of the Company as of December 31, 2022 and 2023, the related consolidated statements of operations, comprehensive loss, shareholders’ equity, and cash flows for the years then ended, and the related notes (collectively, the consolidated financial statements), and our report dated April 26, 2024 expressed an unqualified opinion on those consolidated financial statements.

Basis for Opinion

The Company’s management is responsible for maintaining effective internal control over financial reporting and for its assessment of the effectiveness of internal control over financial reporting, included in the accompanying Management’s Annual Report on Internal Control over Financial Reporting. Our responsibility is to express an opinion on the Company’s internal control over financial reporting based on our audit. We are a public accounting firm registered with the PCAOB and are required to be independent with respect to the Company in accordance with the U.S. federal securities laws and the applicable rules and regulations of the Securities and Exchange Commission and the PCAOB.

We conducted our audit in accordance with the standards of the PCAOB. Those standards require that we plan and perform the audit to obtain reasonable assurance about whether effective internal control over financial reporting was maintained in all material respects. Our audit of internal control over financial reporting included obtaining an understanding of internal control over financial reporting, assessing the risk that a material weakness exists, and testing and evaluating the design and operating effectiveness of internal control based on the assessed risk. Our audit also included performing such other procedures as we considered necessary in the circumstances. We believe that our audit provides a reasonable basis for our opinion.

Definition and Limitations of Internal Control Over Financial Reporting

A company’s internal control over financial reporting is a process designed to provide reasonable assurance regarding the reliability of financial reporting and the preparation of financial statements for external purposes in accordance with generally accepted accounting principles. A company’s internal control over financial reporting includes those policies and procedures that (1) pertain to the maintenance of records that, in reasonable detail, accurately and fairly reflect the transactions and dispositions of the assets of the company; (2) provide reasonable assurance that transactions are recorded as necessary to permit preparation of financial statements in accordance with generally accepted accounting principles, and that receipts and expenditures of the company are being made only in accordance with authorizations of management and directors of the company; and (3) provide reasonable assurance regarding prevention or timely detection of unauthorized acquisition, use, or disposition of the company’s assets that could have a material effect on the financial statements.

Because of its inherent limitations, internal control over financial reporting may not prevent or detect misstatements. Also, projections of any evaluation of effectiveness to future periods are subject to the risk that controls may become inadequate because of changes in conditions, or that the degree of compliance with the policies or procedures may deteriorate.

/s/KPMG Huazhen LLP

Beijing, China

April 26, 2024

160

ITEM 16A.AUDIT COMMITTEE FINANCIAL EXPERT

Our board of directors has determined that both Mr. Sean Shao and Mr. Changqing Ye, independent directors (under the standards set forth in Nasdaq Stock Market Rule 5605(a)(2) and Rule 10A-3 under the Exchange Act) and members of our audit committee, are audit committee financial experts.

ITEM 16B.CODE OF ETHICS

Our board of directors has adopted a code of ethics that applies to our directors, officers, employees and agents, including certain provisions that specifically apply to our chief executive officer, chief financial officer, chief operating officer, vice presidents and any other persons who perform similar functions for us. We have filed our code of business conduct and ethics as an exhibit to our registration statement on Form F-1 (No. 333-173292).

ITEM 16C.PRINCIPAL ACCOUNTANT FEES AND SERVICES

The following table sets forth the aggregate fees by categories specified below in connection with certain professional services rendered by our independent registered public accounting firms for the periods indicated:

For the Years Ended

December 31,

    

2022

    

2023

 

(in US$ thousands)

Audit fees(1)

2,275

1,936

Tax fees

 

81

 

Other fees(2)

 

240

 

Notes:

(1)“Audit fees” means the aggregate fees billed or expected to be billed for professional services rendered by our independent registered public accounting firms for the audit of our annual financial statements and services in connection with statutory and regulatory filing.
(2)“Other fees” means the aggregate fees billed for professional services provided in 2022 in connection with the acquisitions, compliance with the Sarbanes-Oxley Act and optimization of internal controls over financial reporting.

The policy of our audit committee is to pre-approve all audit and non-audit services provided by our independent registered public accounting firms, including audit, audit-related and tax services as described above, prior to the commencement of such services.

ITEM 16D.EXEMPTIONS FROM THE LISTING STANDARDS FOR AUDIT COMMITTEES

Not applicable.

ITEM 16E.PURCHASES OF EQUITY SECURITIES BY THE ISSUER AND AFFILIATED PURCHASERS

None.

161

ITEM 16F.CHANGE IN REGISTRANT’S CERTIFYING ACCOUNTANT

The disclosure called for by paragraph (a) of this Item 16F was previously reported, as that term is defined in Rule 12b-2 under the Exchange Act, in “Item 16.F. Change in Registrant’s Certifying Accountant” of our annual report on Form 20-F for the fiscal year ended December 31, 2022 filed with the SEC on April 26, 2023.

ITEM 16G.CORPORATE GOVERNANCE

Certain corporate governance practices in the Cayman Islands, which is our home country, are considerably different than the standards applied to U.S. domestic issuers. Nasdaq Stock Market Rules provide that foreign private issuers are exempt from certain corporate governance requirements of Nasdaq and may follow their home country practices, subject to certain exceptions and requirements to the extent that such exemptions would be contrary to U.S. federal securities laws and regulations. We currently follow our home country practice that: (i) does not require us to disclose any agreements or arrangements of third party director or nominee compensation, (ii) does not require us to solicit proxy and hold meetings of our shareholders every year, (iii) does not require us to make available to shareholders an annual report containing audited financial statements within a reasonable time following our filing of an annual report with the SEC, (iv) does not require that a majority of our board of directors satisfy the “independence” requirements of Rule 5605 of Nasdaq Stock Market Rules, (v) does not require each member of our compensation committee and nominating and corporate governance committee to be an independent director, (vi) does not require that director nominees be either selected or recommended by independent directors, (vii) does not require us to seek shareholder approval prior to the issuance of securities in connection with the acquisition of stock or assets of another company, (viii) does not require us to seek shareholder approval prior to the issuance of securities when the issuance or potential issuance will result in a change of control of the Company, (ix) does not require us to seek shareholders’ approval for amending our share incentive plan, (x) does not require us to obtain shareholder approval for issuing additional securities exceeding 20% of our outstanding ordinary shares, (xi) does not require that voting rights of existing shareholders cannot be disparately reduced or restricted through any corporate action or issuance, and (xii) does not restrict a company’s transactions with directors, requiring only that directors exercise a duty of care and owe certain fiduciary duties to the companies for which they serve. In the future, we may rely on other exemptions provided by Nasdaq.

In accordance with NASDAQ Stock Market Rule 5250(d)(1), we will post this annual report on Form 20-F on our company website at https://ir. vnet.com/. In addition, we will provide hard copies of our annual report free of charge to shareholders and ADS holders upon request.

ITEM 16H.MINE SAFETY DISCLOSURE

Not applicable.

162

ITEM 16I.DISCLOSURE REGARDING FOREIGN JURISDICTIONS THAT PREVENT INSPECTIONS

Not Applicable.

ITEM 16J.INSIDER TRADING POLICIES

Not Applicable.

ITEM 16K.CYBERSECURITY

At VNET, cybersecurity risk management is an integral part of our overall enterprise risk management program. Our cybersecurity risk management program is based on industry best practices that aim (1) to provide a roadmap for effective security management practices and controls that protect and maintain the confidentiality, integrity, and availability of Company’s information systems and information assets, including non-public information and (2) to prevent data exfiltration, manipulation, and destruction, as well as system and transactional disruption. It is also designed to provide a framework for handling cybersecurity threats and incidents, including threats and incidents associated with the use of applications developed and services provided by third-party service providers, and facilitate coordination across different departments of our company. This framework includes steps for assessing the severity of a cybersecurity threat, identifying the source of a cybersecurity threat including whether the cybersecurity threat is associated with a third-party service provider, implementing cybersecurity countermeasures and mitigation strategies and informing management and our board of directors of material cybersecurity threats and incidents. We carry out information security management from three levels of physical security, internal cybersecurity and external cybersecurity, and formulate privacy policies to ensure the security of personal data and privacy. Our cybersecurity team is responsible for assessing our cybersecurity risk management program and we currently do not engage third parties for such assessment. In addition, we require information security awareness and training to be completed annually by our employees, including all new hires. Our IT department is available to all employees to answer questions related to security awareness and information security best practice references and archived documentation, and we provide targeted training from time to time on topics such as phishing and secure application development, among others. Our data centers are certified as level 3 by the China Cybersecurity Review Technology and Certification Center (CCRC) for information system security integration service, information security emergency response service, and information security risk assessment service. We are ISO 27001 certified in the main operating regions of the Company.

Our board of directors has overall oversight responsibility for our risk management, and delegates cybersecurity risk management oversight to the audit committee of the board of directors. The audit committee is responsible for ensuring that management has processes in place designed to identify and evaluate cybersecurity risks to which the company is exposed and implement processes and programs to manage cybersecurity risks and mitigate cybersecurity incidents. The audit committee also reports material cybersecurity risks to our full board of directors. Management is responsible for identifying, considering and assessing material cybersecurity risks on an ongoing basis, establishing processes to ensure that such potential cybersecurity risk exposures are monitored, putting in place appropriate mitigation measures and maintaining cybersecurity programs. Our cybersecurity programs are under the direction of our Chief Information Security Officer, or CISO who receives reports from our cybersecurity team and monitors the prevention, detection, mitigation, and remediation of cybersecurity incidents. Our CISO and dedicated personnel are certified and experienced information systems security professionals and information security managers with many years of experience. Management, including the CISO, CEO and CFO and our cybersecurity team, regularly update the audit committee on the company’s cybersecurity programs, material cybersecurity risks and mitigation strategies and provide cybersecurity reports quarterly that cover, among other topics, update the status of any material cybersecurity incidents or material risks from cybersecurity threats to the Company, if any, the relevant disclosure issues, assessments of the Company’s cybersecurity programs, developments in cybersecurity and updates to the company’s cybersecurity programs and mitigation strategies.

In 2023, we did not identify any cybersecurity threats that have materially affected or are reasonably likely to materially affect our business strategy, results of operations, or financial condition. However, despite our efforts, we cannot eliminate all risks from cybersecurity threats, or provide assurances that we have not experienced an undetected cybersecurity incident. For more information about these risks, please see “Risk Factors –– Risks Related to Our Business and Industry––Actual or alleged failure to comply with laws and regulations related to cybersecurity, information security, privacy and data protection could lead to government enforcement actions, have a serious adverse effect on our reputation, and discourage current and potential clients from doing business with us” in this annual report on Form 20-F.

163

PART III

ITEM 17.FINANCIAL STATEMENTS

We have elected to provide financial statements pursuant to Item 18.

ITEM 18.FINANCIAL STATEMENTS

The consolidated financial statements of VNET Group, Inc. and its subsidiaries and consolidated affiliated entities are included at the end of this annual report.

ITEM 19.EXHIBITS

Exhibit Number

    

Description of Document

 

 

1.1

 

Fifth Amended and Restated Memorandum and Articles of Incorporation of the Registrant (incorporated by reference to Exhibit 1.1 from the amendment No.1 to annual report on Form 20-F for the year ended December 31, 2022 filed with the Commission on February 1, 2024.)

 

2.1

 

Specimen American Depositary Receipt of the Registrant (incorporated by reference to Exhibit 4.1 from our registration statement on Form F-1 (File No. 333-173292), as amended, initially filed with the Commission on April 4, 2011)

 

2.2

 

Specimen Certificate for Class A Ordinary Shares of the Registrant (incorporated by reference to Exhibit 4.2 from our registration statement on Form F-1 (File No. 333-173292), as amended, initially filed with the Commission on April 4, 2011)

 

2.3

 

Deposit Agreement among the Registrant, the depositary and holders and beneficial holders of the American Depositary Shares (incorporated by reference to Exhibit 4.3 from our registration statement on Form S-8 (File No. 333-177273), as amended, filed with the Commission on October 13, 2011)

 

2.4

 

Amended and Restated Shareholders Agreement between the Registrant and other parties therein dated January 14, 2011 (incorporated by reference to Exhibit 4.4 from our registration statement on Form F-1 (File No. 333-173292), as amended, initially filed with the Commission on April 4, 2011)

 

2.5*

 

Description of securities

 

4.1

 

Form of Indemnification Agreement between the Registrant and its Directors (incorporated by reference to Exhibit 10.3 from our registration statement on Form F-1 (File No. 333-173292), as amended, initially filed with the Commission on April 4, 2011)

 

4.2

 

Form of Employment Agreement between the Registrant and an Executive Officer of the Registrant (incorporated by reference to Exhibit 10.4 from our registration statement on Form F-1 (File No. 333-173292), as amended, initially filed with the Commission on April 4, 2011)

 

4.3*

 

English translation of Loan Agreement dated April 22, 2024, among VNET Data Center Co., Ltd. and the shareholders of Beijing Yiyun Network Technology Co., Ltd.

 

4.4*

 

English translation of Share Pledge Agreement dated April 22, 2024, among VNET Data Center Co., Ltd., Beijing Yiyun Network Technology Co., Ltd. and the shareholders of Beijing Yiyun Network Technology Co., Ltd.

 

4.5*

 

English translation of Power of Attorney, dated April 22, 2024 by the shareholders of Beijing Yiyun Network Technology Co., Ltd.

 

4.6*

 

English translation of Exclusive Consultation and Service Agreement dated April 22, 2024, among VNET Data Center Co., Ltd., Beijing VNET Broad Band Data Center Co., Ltd. and Beijing Yiyun Network Technology Co., Ltd.

 

164

Exhibit Number

    

Description of Document

 

 

4.7*

 

English translation of Equity Option Agreement dated April 22, 2024, among VNET Data Center Co., Ltd., Beijing Yiyun Network Technology Co., Ltd., Beijing VNET Broad Band Data Center Co., Ltd. and the shareholders of Beijing Yiyun Network Technology Co., Ltd.

 

4.8

 

Commitment Letter dated September 30, 2010, by AsiaCloud Inc. (which later changed its name to 21Vianet Group, Inc. and then to VNET Group, Inc.), 21Vianet Data Center Co., Ltd. (which is referred to as VNET Data Center Co., Ltd. in this annual report), Sheng Chen and Jun Zhang (incorporated by reference to Exhibit 4.13 from our annual report on Form 20-F (File No. 001-35126), initially filed with the Commission on April 19, 2013)

 

4.9

 

2010 Share Incentive Plan, as amended on January 14, 2011 and July 6, 2012 (incorporated by reference to Exhibit 10.12 from our Form S-8 (File No. 333-187695), initially filed with the Commission on April 3, 2013)

 

4.10

 

English summary of Property Lease Agreement dated February 4, 2013, between Beijing Xingguang Tuocheng Investment Co., Ltd. and Beijing 21Vianet Broad Band Data Center Co., Ltd. (which is referred to as Beijing VNET Broad Band Data Center Co., Ltd. in this annual report) (incorporated by reference to Exhibit 4.18 from our annual report on Form 20-F (File No. 001-35126), initially filed with the Commission on April 19, 2013)

 

4.11*

 

English translation of Loan Agreement dated April 22, 2024, between Abitcool (China) Broadband Inc. and Sheng Chen, the sole shareholder of HuLianXinCheng Network Technology (Beijing) Co., Ltd. (previously known as WiFire Network Technology (Beijing) Co., Ltd. And aBitcool Small Micro Network Technology (BJ) Co., Ltd.)

 

4.12*

 

English translation of Equity Pledge Agreement dated April 22, 2024, between Abitcool (China) Broadband Inc. and Sheng Chen, the sole shareholder of HuLianXinCheng Network Technology (Beijing) Co., Ltd. (previously known as WiFire Network Technology (Beijing) Co., Ltd. and aBitcool Small Micro Network Technology (BJ) Co., Ltd.)

 

4.13*

 

English translation of Power of Attorney dated April 22, 2024, by Sheng Chen, the sole shareholder of HuLianXinCheng Network Technology (Beijing) Co., Ltd. (previously known as WiFire Network Technology (Beijing) Co., Ltd. and aBitcool Small Micro Network Technology (BJ) Co., Ltd.)

 

4.14*

 

English translation of Exclusive Consultation and Service Agreement dated April 22, 2024, between Abitcool (China) Broadband Inc. and HuLianXinCheng Network Technology (Beijing) Co., Ltd. (previously known as WiFire Network Technology (Beijing) Co., Ltd. and aBitcool Small Micro Network Technology (BJ) Co., Ltd.)

 

4.15*

 

English translation of Equity Option Agreement dated April 22, 2024, among Abitcool (China) Broadband Inc., HuLianXinCheng Network Technology (Beijing) Co., Ltd. (previously known as WiFire Network Technology (Beijing) Co., Ltd. and aBitcool Small Micro Network Technology (BJ) Co., Ltd.) and Sheng Chen

 

4.16

 

English translation of Commitment Letter dated January 11, 2021 by Sheng Chen and WiFire Network Technology (Beijing) Co., Ltd. (previously known as aBitcool Small Micro Network Technology (BJ) Co., Ltd. and later changed its name to HuLianXinCheng Network Technology (Beijing) Co., Ltd.) (incorporated by reference to Exhibit 4.21 from our annual report on Form 20-F (File No. 001-35126), initially filed with the Commission on April 28, 2021)

 

4.17

 

English translation of Commitment Letter dated January 11, 2021 by WiFire Group Inc. (previously known as aBitcool Broadband Inc.) (incorporated by reference to Exhibit 4.22 from our annual report on Form 20-F (File No. 001-35126), initially filed with the Commission on April 28, 2021)

 

4.18

2014 Share Incentive Plan, as amended on April 1, 2015 and December 22, 2017 (incorporated by reference to Exhibit 10.1 from our Form S - 8 (File No. 333 - 222521), initially filed with the Commission on January 12, 2018)

 

4.19

 

English translation of the equity interest purchase agreement dated September 27, 2017, by and among Beijing TUS Yuanchuang Technology Development Co., Ltd., a company wholly owned by Tus-Holdings, Beijing 21Vianet Broad Band Data Center Co., Ltd. (which is referred to as Beijing VNET Broad Band Data Center Co., Ltd. in this annual report), WiFire Network Technology (Beijing) Co., Ltd., WiFire (Beijing) Technology Co., Ltd., Guangzhou Gehua Network Technology and Development Company Limited, Beijing Chengyishidai Network

165

Exhibit Number

    

Description of Document

 

 

Technology Co., Ltd., Zhiboxintong (Beijing) Network Technology Co., Ltd., Beijing Fastweb Network Technology Co., Ltd. and Guangzai Wuxian (Shanghai) Network Technology Co., Ltd (incorporated by reference to Exhibit 4.30 from our annual report on Form 20-F (File No. 001-35126), initially filed with the Commission on April 12, 2018)

 

4.20

 

English translation of the lease dated August 15, 2018 by and between the Beijing 21Vianet Broad Band Data Center Co., Ltd. (which is referred to as Beijing VNET Broad Band Data Center Co., Ltd. in this annual report) and Beijing Tuspark Harmonious Investment Development Co., Ltd. (incorporated by reference to Exhibit 4.33 from our annual report on Form 20-F (File No. 001-35126), initially filed with the Commission on March 27, 2019)

 

4.21

2020 Share Incentive Plan (incorporated herein by reference to Exhibit 99.1 on Form 6-K furnished to the Commission on May 29, 2020)

4.22

 

Amendment to 2020 Share Incentive Plan (incorporated by reference to Exhibit 99.1 from our Form 6-K (File No. 001-35126), initially furnished with the Commission on January 23, 2024)

 

4.23

 

Amended and Restated Investment Agreement dated July 24, 2019 by and among 21Vianet Group, Inc. (which later changed its name to VNET Group, Inc.), 21Vianet DRP Investment Holdings Limited (which later changed its name to VNET DRP Investment Holdings Limited) and Marble Stone Holdings Limited (incorporated by reference to Exhibit 4.28 from our annual report on Form 20-F (File No. 001-35126), initially filed with the Commission on April 2, 2020)

 

4.24

 

Restructuring Agreement dated July 24, 2019 by and among 21Vianet Group, Inc. (which later changed its name to VNET Group, Inc.), 21Vianet DRP Investment Holdings Limited (which later changed its name to VNET DRP Investment Holdings Limited) and Marble Stone Holdings Limited (incorporated by reference to Exhibit 4.29 from our annual report on Form 20-F (File No. 001-35126), initially filed with the Commission on April 2, 2020)

 

4.25

 

Amendment to Restructuring Agreement dated January 15, 2020 by and among 21Vianet Group, Inc. (which later changed its name to VNET Group, Inc.), 21Vianet DRP Investment Holdings Limited (which later changed its name to VNET DRP Investment Holdings Limited) and Marble Stone Holdings Limited (incorporated by reference to Exhibit 4.30 from our annual report on Form 20-F (File No. 001-35126), initially filed with the Commission on April 2, 2020)

 

4.26

 

Share Subscription Agreement dated October 14, 2019 by and between 21Vianet Group, Inc. (which later changed its name to VNET Group, Inc.) and Personal Group Limited (incorporated by reference to Exhibit 4.31 from our annual report on Form 20-F (File No. 001-35126), initially filed with the Commission on April 2, 2020)

4.27*

English translation of Equity Pledge Agreement dated April 22, 2024, between Shanghai Edge Connect Technology Co., Ltd. and the shareholder of Shanghai Zhiyan Yunwei Technology Co., Ltd.

4.28*

English translation of Power of Attorney dated April 22, 2024, by the shareholder of Shanghai Zhiyan Yunwei Technology Co., Ltd.

4.29*

English translation of Exclusive Consultation and Service Agreement dated April 22, 2024, between Shanghai Edge Connect Technology Co., Ltd. and Shanghai Zhiyan Yunwei Technology Co., Ltd.

4.30*

 

English translation of Equity Option Agreement dated April 22, 2024, among Shanghai Edge Connect Technology Co., Ltd., Shanghai Zhiyan Yunwei Technology Co., Ltd. and its shareholder

4.31

English translation of Letter of Undertaking dated December 10, 2020, by Shanghai Zhiyan Yunwei Technology Co., Ltd. and its shareholder (incorporated by reference to Exhibit 4.39 from our annual report on Form 20-F (File No. 001-35126), initially filed with the Commission on April 28, 2021)

4.32

English translation of Letter of Undertaking dated December 10, 2020, by Shanghai Edge Connect Technology Co., Ltd. (incorporated by reference to Exhibit 4.40 from our annual report on Form 20-F (File No. 001-35126), initially filed with the Commission on April 28, 2021)

166

Exhibit Number

    

Description of Document

 

 

4.33

English translation of Supplementary Exclusive Technical Consulting and Service Agreement dated December 10, 2020, among Shanghai Edge Connect Technology Co., Ltd., Shanghai Zhiyan Yunwei Technology Co., Ltd. and its shareholder (incorporated by reference to Exhibit 4.41 from our annual report on Form 20-F (File No. 001-35126), initially filed with the Commission on April 28, 2021)

4.34

English translation of Share Repurchase Agreement dated March 23, 2021, between 21Vianet Group, Inc. (which later changed its name to VNET Group, Inc.) and Tuspark Innovation Venture Limited (incorporated by reference to Exhibit 4.42 from our annual report on Form 20-F (File No. 001-35126), initially filed with the Commission on April 28, 2021)

4.35

Investment Agreement dated January 28, 2022 by and among VNET Group, Inc. and Vector Holdco Pte. Ltd., BTO Vector Fund FD (CYM) L.P. and Blackstone Tactical Opportunities Fund - FD L.P. (incorporated by reference to Exhibit 99.2 from our Form 6-K (File No. 001-35126), initially furnished with the Commission on January 31, 2022)

4.36

Investment Agreement dated November 16, 2023, entered into by and among VNET Group, Inc. and Success Flow International Investment Limited and Choice Faith Group Holdings Limited (incorporated by reference to Exhibit 99.2 from our Form 6-K (File No. 001-35126), initially furnished with the Commission on November 16, 2023)

4.37

Investor Rights Agreement dated November 16, 2023, entered into by and among VNET Group, Inc. and Success Flow International Investment Limited and Choice Faith Group Holdings Limited (incorporated by reference to Exhibit 99.3 from our Form 6-K (File No. 001-35126), initially furnished with the Commission on November 16, 2023)

4.38*

English translation of Loan Agreement dated October 30, 2012, among Joytone Infotech Co., Ltd. and the shareholders of Beijing iJoy Information Technology Co., Ltd.

4.39*

English translation of Amended and Restated Equity Pledge Agreement dated July 18, 2019, among Joytone Infotech Co., Ltd. and the shareholders of Beijing iJoy Information Technology Co., Ltd.

4.40*

English translation of Power of Attorney dated July 18, 2019, by the shareholders of Beijing iJoy Information Technology Co., Ltd.

4.41*

English translation of Exclusive Consultation and Service Agreement dated October 30, 2012, between Joytone Infotech Co., Ltd. and Beijing iJoy Information Technology Co., Ltd.

4.42*

English translation of Equity Option Agreement dated July 18, 2019, among Joytone Infotech Co., Ltd., Beijing iJoy Information Technology Co., Ltd. and the shareholders of Beijing iJoy Information Technology Co., Ltd.

 

4.43*

English translation of Supplementary Agreement to the Exclusive Consultation and Service Agreement dated July 30, 2013, between Joytone Infotech Co., Ltd and Beijing iJoy Information Technology Co., Ltd.

11.1

 

Code of Business Conduct and Ethics of Registrant (incorporated by reference to Exhibit 99.1 from our F-1 registration statement (File No. 333-173292), as amended, initially filed with the Commission on April 4, 2011)

 

12.1*

 

Chief Executive Officer Certification Pursuant to Section 302 of the Sarbanes-Oxley Act of 2002

 

12.2*

 

Chief Financial Officer Certification Pursuant to Section 302 of the Sarbanes-Oxley Act of 2002

 

13.1**

 

Chief Executive Officer Certification Pursuant to Section 906 of the Sarbanes-Oxley Act of 2002

 

13.2**

 

Chief Financial Officer Certification Pursuant to Section 906 of the Sarbanes-Oxley Act of 2002

 

15.1*

 

Consent of Ernst & Young Hua Ming LLP, Independent Registered Public Accounting Firm

 

167

Exhibit Number

    

Description of Document

 

 

15.2*

Consent of KPMG Huazhen LLP, Independent Registered Public Accounting Firm

15.3*

Consent of Han Kun Law Offices

97*

 

VNET Group, Inc. Incentive Compensation Recoupment Policy

 

101.INS*

 

XBRL Instance Document

 

101.SCH*

 

XBRL Taxonomy Extension Schema Document

 

101.CAL*

 

XBRL Taxonomy Extension Calculation Linkbase Document

 

101.DEF*

 

XBRL Taxonomy Extension Definition Linkbase Document

 

101.LAB*

 

XBRL Taxonomy Extension Label Linkbase Document

 

101.PRE*

 

XBRL Taxonomy Extension Presentation Linkbase Document

104*

Cover Page Interactive Data File (embedded within the Inline XBRL document)

*

Filed with this Annual Report on Form 20-F.

**

Furnished with Annual Report on Form 20-F.

168

SIGNATURES

The registrant hereby certifies that it meets all of the requirements for filing its annual report on Form 20-F and that it has duly caused and authorized the undersigned to sign this annual report on its behalf.

 

VNET Group, Inc.

 

 

 

 

By:

/s/ Sheng Chen

 

Name:

Sheng Chen

 

 

Title:

Co-chairperson of Board of Directors

Date: April 26, 2024

169

REPORT OF INDEPENDENT REGISTERED PUBLIC ACCOUNTING FIRM

To the Shareholders and Board of Directors
VNET Group, Inc.:

Opinion on the Consolidated Financial Statements

We have audited the accompanying consolidated balance sheets of VNET Group, Inc. and subsidiaries (the Company) as of December 31, 2022 and 2023, the related consolidated statements of operations, comprehensive loss, shareholders equity, and cash flows for the years then ended, and the related notes (collectively, the consolidated financial statements). In our opinion, the consolidated financial statements present fairly, in all material respects, the financial position of the Company as of December 31, 2022 and 2023, and the results of its operations and its cash flows for the years then ended, in conformity with U.S. generally accepted accounting principles.

We also have audited, in accordance with the standards of the Public Company Accounting Oversight Board (United States) (PCAOB), the Companys internal control over financial reporting as of December 31, 2023, based on criteria established in Internal Control Integrated Framework (2013) issued by the Committee of Sponsoring Organizations of the Treadway Commission, and our report dated April 26, 2024 expressed an unqualified opinion on the effectiveness of the Companys internal control over financial reporting.

Basis for Opinion

These consolidated financial statements are the responsibility of the Companys management. Our responsibility is to express an opinion on these consolidated financial statements based on our audits. We are a public accounting firm registered with the PCAOB and are required to be independent with respect to the Company in accordance with the U.S. federal securities laws and the applicable rules and regulations of the Securities and Exchange Commission and the PCAOB.

We conducted our audits in accordance with the standards of the PCAOB. Those standards require that we plan and perform the audit to obtain reasonable assurance about whether the consolidated financial statements are free of material misstatement, whether due to error or fraud. Our audits included performing procedures to assess the risks of material misstatement of the consolidated financial statements, whether due to error or fraud, and performing procedures that respond to those risks. Such procedures included examining, on a test basis, evidence regarding the amounts and disclosures in the consolidated financial statements. Our audits also included evaluating the accounting principles used and significant estimates made by management, as well as evaluating the overall presentation of the consolidated financial statements. We believe that our audits provide a reasonable basis for our opinion.

Critical Audit Matters

The critical audit matters communicated below are matters arising from the current period audit of the consolidated financial statements that were communicated or required to be communicated to the audit committee and that: (1) relate to accounts or disclosures that are material to the consolidated financial statements and (2) involved our especially challenging, subjective, or complex judgments. The communication of critical audit matters does not alter in any way our opinion on the consolidated financial statements, taken as a whole, and we are not, by communicating the critical audit matters below, providing separate opinions on the critical audit matters or on the accounts or disclosures to which they relate.

F-2

Valuation of goodwill for a reporting unit

As discussed in Notes 2(o) and 11 to the consolidated financial statements, the Company recognized impairment of goodwill in its full amount of RMB1,364,191 thousand as of December 31, 2023. The Company assesses goodwill for impairment at the reporting unit level at least annually and more frequently upon the occurrence of certain events. When it is more-likely-than-not that the carrying amount of the reporting unit exceeds its fair value, a quantitative impairment test is required. If the carrying amount of a reporting unit exceeds its fair value, an impairment loss is recognized in an amount equal to that excess. The Company estimated the fair value of a reporting unit using income approach.

We identified the valuation of goodwill for a reporting unit as a critical audit matter. Subjective and challenging auditor judgment was required to evaluate the revenue growth rates used in the Company’s estimate of the fair value of the reporting unit. In addition, specialized skills and knowledge were required to evaluate the discount rate used in such estimate.

The following are the primary procedures we performed to address this critical audit matter. We evaluated the design and tested the operating effectiveness of certain internal controls related to the Company’s determination of forecasted revenue growth rates and discount rate used in the Company’s estimate of the fair value of the reporting unit. We evaluated the Company’s forecasted revenue growth rates by comparing them to the revenue growth rates of comparable companies. We also assessed the Company’s forecasted revenue growth rates by comparing them to historical results and to underlying business strategies. We involved valuation professionals with specialized skills and knowledge, who assisted in evaluating the discount rate by comparing it to a discount rate range that was independently developed using publicly available market data for comparable entities.

Valuation of certain long-lived asset groups

As discussed in Notes 2(p), 8, 9 and 16 to the consolidated financial statements, the Company evaluates long-lived assets for impairment whenever events or changes in circumstances indicate the carrying value of an asset group may not be recoverable. When such events occur, the Company assesses the recoverability of the asset group by comparing the undiscounted cash flows expected to be generated by the asset groups to their carrying amounts. If the Company identifies an impairment, the Company reduces the carrying amount of the asset group to its estimated fair value based on a discounted cash flow approach and the impairment loss is recognized in the consolidated statements of operations. Impairment loss of RMB506,686 thousand for certain asset groups was recorded for the year ended December 31, 2023.

We identified the valuation of certain long-lived asset groups as a critical audit matter. Subjective and challenging auditor judgement was required to evaluate the revenue growth rates of certain asset groups used to evaluate the undiscounted cash flows. In addition, specialized skills and knowledge were required to evaluate the discount rate used in the estimates of discounted cash flows of certain asset groups.

The following are the primary procedures we performed to address this critical audit matter. We evaluated the design and tested the operating effectiveness of certain internal controls related to the Company’s determination of the forecasted revenue growth rates and the discount rate used in the Company’s estimate of the fair value of the long-lived asset groups. We evaluated the Company’s forecasted revenue growth rates by comparing them to the revenue growth rates of comparable companies. We also assessed the Company’s forecasted revenue growth rates by comparing them to historical results and to underlying business strategies. We involved valuation professionals with specialized skills and knowledge, who assisted in evaluating the discount rate by comparing it to a discount rate range that was independently developed using publicly available market data for comparable entities.

/s/KPMG Huazhen LLP

We have served as the Company’s auditor since 2022.

Beijing, China
April 26, 2024

F-3

REPORT OF INDEPENDENT REGISTERED PUBLIC ACCOUNTING FIRM

To the Shareholders and the Board of Directors of VNET Group, Inc.

Opinion on the Financial Statements

We have audited the accompanying consolidated statements of operations, comprehensive income, cash flows and shareholders’ equity for the year ended December 31, 2021 and the related notes (collectively referred to as the “consolidated financial statements”). In our opinion, the consolidated financial statements present fairly, in all material respects, the financial position of the Company at December 31, 2021, and the results of its operations and its cash flows for the year ended December 31, 2021, in conformity with U.S. generally accepted accounting principles.

Basis for Opinion

These financial statements are the responsibility of the Company’s management. Our responsibility is to express an opinion on the Company’s financial statements based on our audits. We are a public accounting firm registered with the PCAOB and are required to be independent with respect to the Company in accordance with the U.S. federal securities laws and the applicable rules and regulations of the Securities and Exchange Commission and the PCAOB.

We conducted our audits in accordance with the standards of the PCAOB. Those standards require that we plan and perform the audit to obtain reasonable assurance about whether the financial statements are free of material misstatement, whether due to error or fraud. Our audits included performing procedures to assess the risks of material misstatement of the financial statements, whether due to error or fraud, and performing procedures that respond to those risks. Such procedures included examining, on a test basis, evidence regarding the amounts and disclosures in the financial statements. Our audits also included evaluating the accounting principles used and significant estimates made by management, as well as evaluating the overall presentation of the financial statements. We believe that our audits provide a reasonable basis for our opinion.

/s/ Ernst & Young Hua Ming LLP

We have served as the Company’s auditor from 2010 to 2022.

Shanghai, the People’s Republic of China

April 26, 2022

F-4

VNET GROUP, INC.

CONSOLIDATED BALANCE SHEETS

(Amounts in thousands)

 

As of December 31, 

 

Note

 

2022

 

2023

    

  

    

RMB

    

RMB

    

US$

ASSETS

 

  

 

  

 

  

 

  

Current assets:

 

  

 

  

 

  

 

  

Cash and cash equivalents

 

2,661,321

 

2,243,537

 

315,996

Restricted cash

 

327,673

 

2,854,568

 

402,057

Accounts and notes receivable (net of allowance for doubtful debt of RMB134,569 and RMB188,356 as of December 31, 2022 and 2023, respectively)

 

5

 

1,763,693

 

1,715,975

 

241,690

Short-term investments

6

356,820

50,257

Prepaid expenses and other current assets

 

7

2,147,500

 

2,375,341

 

334,560

Amounts due from related parties

 

24

 

152,089

 

277,237

 

39,048

Total current assets

 

7,052,276

 

9,823,478

 

1,383,608

Non-current assets:

 

  

 

 

 

Property and equipment, net

 

8

 

11,964,498

 

13,024,393

 

1,834,447

Intangible assets, net

 

9

 

1,497,131

 

1,383,406

 

194,849

Land use rights, net

 

10

 

576,020

 

602,503

 

84,861

Operating lease right-of-use assets, net

16

3,503,925

4,012,329

565,125

Goodwill

 

11

 

1,364,191

 

 

Restricted cash

 

500

 

882

 

124

Deferred tax assets, net

 

23

 

196,098

 

247,644

 

34,880

Long-term investments, net

 

12

 

242,194

 

757,949

 

106,755

Other non-current assets

 

13

551,572

 

533,319

 

75,116

Total non-current assets

 

19,896,129

 

20,562,425

 

2,896,157

Total assets

 

26,948,405

 

30,385,903

 

4,279,765

The accompanying notes are an integral part of these consolidated financial statements

F-5

VNET GROUP, INC.

CONSOLIDATED BALANCE SHEETS (CONTINUED)

(Amounts in thousands)

 

As of December 31, 

 

Note

 

2022

 

2023

    

  

    

RMB

    

RMB

    

US$

LIABILITIES AND SHAREHOLDERS’ EQUITY

 

  

 

  

 

  

 

  

Current liabilities:

 

  

 

  

 

  

 

  

Accounts and notes payable (including amounts of Consolidated VIEs without recourse to the Company of RMB483,030 and RMB493,837 as of December 31, 2022 and 2023, respectively)

 

713,628

 

696,177

 

98,054

Short-term bank borrowings (including amounts of Consolidated VIEs without recourse to the Company of RMB30,000 as of December 31, 2023)

14

30,000

4,225

Accrued expenses and other payables (including amounts of Consolidated VIEs without recourse to the Company of RMB1,488,031 and RMB1,616,423 as of December 31, 2022 and 2023, respectively)

 

15

 

2,410,479

 

2,783,102

 

391,992

Advances from customers (including amounts of Consolidated VIEs without recourse to the Company of RMB1,157,963 and RMB1,605,247 as of December 31, 2022 and 2023, respectively)

 

1,157,963

 

1,605,247

 

226,094

Deferred revenue (including amounts of Consolidated VIEs without recourse to the Company of RMB84,775 and RMB83,546 as of December 31, 2022 and 2023, respectively)

 

95,078

 

95,477

 

13,448

Income taxes payable (including amounts of Consolidated VIEs without recourse to the Company of RMB25,188 and RMB13,531 as of December 31, 2022 and 2023, respectively)

 

42,017

 

35,197

 

4,957

Amounts due to related parties (including amounts of Consolidated VIEs without recourse to the Company of RMB6,928 and RMB356,080 as of December 31, 2022 and 2023, respectively)

 

24

 

6,928

 

356,080

 

50,153

Current portion of long-term borrowings (including amounts of Consolidated VIEs without recourse to the Company of RMB417,442 and RMB544,803 as of December 31, 2022 and 2023, respectively)

 

14

 

484,020

 

723,325

 

101,878

Current portion of finance lease liabilities (including amounts of Consolidated VIEs without recourse to the Company of RMB165,221 and RMB97,388 as of December 31, 2022 and 2023, respectively)

 

16

 

206,260

 

115,806

 

16,311

Current portion of deferred government grants (including amounts of Consolidated VIEs without recourse to the Company of RMB3,646 and RMB8,062 as of December 31, 2022 and 2023, respectively)

 

20

 

3,646

 

8,062

 

1,136

Current portion of operating lease liabilities (including amounts of Consolidated VIEs without recourse to the Company of RMB655,663 and RMB754,935 as of December 31, 2022 and 2023, respectively)

16

674,288

780,164

109,884

Convertible promissory notes

19

537,778

4,208,495

592,754

Total current liabilities

 

6,332,085

 

11,437,132

 

1,610,886

The accompanying notes are an integral part of these consolidated financial statements

F-6

VNET GROUP, INC.

CONSOLIDATED BALANCE SHEETS (CONTINUED)

(Amounts in thousands)

 

As of December 31, 

 

Note

 

2022

 

2023

    

  

    

RMB

    

RMB

    

US$

Non-current liabilities:

 

  

 

  

 

  

 

  

Long-term borrowings (including amounts of Consolidated VIEs without recourse to the Company of RMB1,861,545 and RMB2,464,811 as of December 31, 2022 and 2023, respectively)

 

14

 

3,049,856

 

5,113,521

 

720,224

Convertible promissory notes

19

5,859,259

1,769,946

249,292

Derivative liability

19

188,706

26,579

Non-current portion of finance lease liabilities (including amounts of Consolidated VIEs without recourse to the Company of RMB615,309 and RMB720,954 as of December 31, 2022 and 2023, respectively)

 

16

 

1,047,640

 

1,159,525

 

163,316

Unrecognized tax benefits (including amounts of Consolidated VIEs without recourse to the Company of RMB86,799 and RMB98,082 as of December 31, 2022 and 2023, respectively)

 

23

 

87,174

 

98,457

 

13,867

Deferred tax liabilities (including amounts of Consolidated VIEs without recourse to the Company of RMB149,475 and RMB139,174 as of December 31, 2022 and 2023, respectively)

 

23

 

682,580

 

688,362

 

96,954

Deferred government grants (including amounts of Consolidated VIEs without recourse to the Company of RMB2,726 and RMB11,862 as of December 31, 2022 and 2023, respectively)

 

20

 

2,672

 

145,112

 

20,439

Non-current portion of operating lease liabilities (including amounts of Consolidated VIEs without resource to the Company of RMB2,872,323 and RMB3,230,506 as of December 31, 2022 and 2023, respectively)

16

2,905,283

3,270,759

460,677

Total non-current liabilities

 

13,634,464

 

12,434,388

 

1,751,348

Total liabilities

 

19,966,549

 

23,871,520

 

3,362,234

Commitments and contingencies

 

29

The accompanying notes are an integral part of these consolidated financial statements

F-7

VNET GROUP, INC.

CONSOLIDATED BALANCE SHEETS (CONTINUED)

(Amounts in thousands, except for share and per share data)

 

As of December 31, 

 

Note

 

2022

 

2023

    

  

    

RMB

    

RMB

    

US$

Shareholders’ equity:

 

  

 

  

 

  

 

  

Class A ordinary shares (par value of US$0.00001 per share; 1,199,490,000 and 2,698,935,000 shares authorized; 859,932,323 and 1,513,609,283 shares issued and outstanding as of December 31, 2022 and 2023, respectively)

 

27

 

56

 

103

 

14

Class B ordinary shares (par value of US$0.00001 per share; 300,000,000 shares authorized; 30,721,723 shares issued and outstanding as of December 31, 2022 and 2023)

 

27

 

4

 

4

 

1

Class C ordinary Shares (par value of US$0.00001 per share; 60,000 shares authorized; 60,000 shares issued and outstanding as of December 31, 2022 and 2023)

27

Additional paid-in capital

 

15,239,926

 

17,291,312

 

2,435,430

Accumulated other comprehensive income (loss)

 

 

11,022

 

(14,343)

 

(2,020)

Statutory reserves

 

77,996

 

80,615

 

11,354

Accumulated deficit

 

(8,369,868)

 

(11,016,323)

 

(1,551,617)

Treasury stock

 

 

(349,523)

 

(326,953)

 

(46,050)

Total VNET Group, Inc. shareholders’ equity

 

6,609,613

 

6,014,415

 

847,112

Noncontrolling interest

 

372,243

 

499,968

 

70,419

Total shareholders’ equity

 

6,981,856

 

6,514,383

 

917,531

Total liabilities and shareholders’ equity

 

26,948,405

 

30,385,903

 

4,279,765

The accompanying notes are an integral part of these consolidated financial statements

F-8

VNET GROUP, INC.

CONSOLIDATED STATEMENTS OF OPERATIONS

(Amounts in thousands, except for share and per share data)

 

For the years ended December 31, 

 

Note

 

2021

 

2022

 

2023

    

  

    

RMB

    

RMB

    

RMB

    

US$

Net revenues

 

  

 

  

 

  

 

  

 

  

Hosting and related services

 

  

 

6,189,801

 

7,065,232

 

7,412,930

 

1,044,089

Cost of revenues

 

  

 

 

 

 

Hosting and related services

 

  

 

(4,751,771)

 

(5,706,976)

 

(6,120,445)

 

(862,047)

Gross profit

 

  

 

1,438,030

 

1,358,256

 

1,292,485

 

182,042

Operating income (expenses)

 

  

 

  

 

 

 

Operating income

 

  

 

 

60,013

 

106,273

 

14,968

Sales and marketing expenses

 

 

(255,400)

 

(311,917)

 

(266,207)

 

(37,494)

Research and development expenses

 

  

 

(188,489)

 

(306,842)

 

(322,220)

 

(45,384)

General and administrative expenses

 

  

 

(842,354)

 

(642,945)

 

(541,850)

 

(76,318)

Allowance for doubtful debt

 

  

 

(18,399)

 

(35,409)

 

(368,505)

 

(51,903)

Impairment of loan receivable to potential investee

(2,807)

Impairment of long-lived assets

 

  

 

(109,267)

 

 

(506,686)

 

(71,365)

Impairment of goodwill

11

(1,364,191)

(192,142)

Total operating expenses

 

  

 

(1,416,716)

 

(1,237,100)

 

(3,263,386)

 

(459,638)

Operating profit (loss)

 

  

 

21,314

 

121,156

 

(1,970,901)

 

(277,596)

Interest income

 

  

 

31,897

 

31,574

 

41,802

 

5,888

Interest expense

 

  

 

(334,950)

 

(273,305)

 

(312,172)

 

(43,969)

Other income

 

  

 

33,923

 

17,328

 

27,344

 

3,851

Other expenses

 

  

 

(22,700)

 

(26,599)

 

(16,086)

 

(2,266)

Changes in the fair value of financial liabilities

829,149

22,626

(165,930)

(23,371)

Impairment of long-term investments

 

  

 

(3,495)

 

 

(11,166)

 

(1,573)

Foreign exchange gain (loss), net

 

  

 

110,036

 

(523,235)

 

(78,965)

 

(11,122)

Income (loss) before income taxes and (loss) gain from equity method investments

 

  

 

665,174

 

(630,455)

 

(2,486,074)

 

(350,158)

Income tax expenses

 

23

 

(111,407)

 

(133,464)

 

(114,374)

 

(16,109)

(Loss) gain from equity method investments

 

  

 

(38,666)

 

1,925

 

3,279

 

462

Net income (loss)

 

  

 

515,101

 

(761,994)

 

(2,597,169)

 

(365,805)

Net income attributable to noncontrolling interest

 

  

 

(15,003)

 

(13,958)

 

(46,667)

 

(6,573)

Net income (loss) attributable to VNET Group, Inc.

 

  

 

500,098

 

(775,952)

 

(2,643,836)

 

(372,378)

Earning (loss) per share:

 

  

 

  

 

 

 

Basic

 

26

 

0.57

(0.87)

(2.93)

(0.41)

Diluted

 

26

 

(0.36)

(0.87)

(2.93)

(0.41)

Shares used in earning (loss) per share computation:

 

 

  

 

  

 

  

 

Basic

 

26

 

865,352,554

 

886,817,620

 

901,143,138

 

901,143,138

Diluted

 

26

 

911,591,433

 

886,817,620

 

901,143,138

 

901,143,138

The accompanying notes are an integral part of these consolidated financial statement

F-9

VNET GROUP, INC.

CONSOLIDATED STATEMENTS OF COMPREHENSIVE INCOME (LOSS)

(Amounts in thousands)

 

For the years ended December 31, 

 

2021

 

2022

 

2023

    

RMB

    

RMB

    

RMB

    

US$

Net income (loss)

 

515,101

 

(761,994)

 

(2,597,169)

 

(365,805)

Other comprehensive (loss) income, net of tax of nil

 

 

 

 

Foreign currency translation adjustments, net of tax of nil

 

(34,908)

 

101,465

 

(25,365)

 

(3,573)

Other comprehensive (loss) income, net of tax of nil

 

(34,908)

 

101,465

 

(25,365)

 

(3,573)

Comprehensive income (loss)

 

480,193

 

(660,529)

 

(2,622,534)

 

(369,378)

Comprehensive income attributable to noncontrolling interest

 

(15,003)

 

(13,958)

 

(46,667)

 

(6,573)

Comprehensive income (loss) attributable to VNET Group, Inc.

 

465,190

 

(674,487)

 

(2,669,201)

 

(375,951)

The accompanying notes are an integral part of these consolidated financial statements

F-10

VNET GROUP, INC.

CONSOLIDATED STATEMENTS OF CASH FLOWS

(Amounts in thousands)

 

For the years ended December 31, 

2021

2022

2023

    

RMB

    

RMB

    

RMB

    

US$

CASH FLOWS FROM OPERATING ACTIVITIES

 

  

 

  

 

  

 

  

Net income (loss)

 

515,101

 

(761,994)

 

(2,597,169)

 

(365,805)

Adjustments to reconcile net income (loss) to net cash generated from operating activities:

 

 

 

 

Foreign exchange (gain) loss, net

 

(110,036)

 

523,235

 

78,965

 

11,122

Depreciation and amortization

 

1,267,578

 

1,595,942

 

1,807,339

 

254,559

Loss on disposal of property and equipment and intangible assets

 

6,339

 

15,592

 

3,198

 

450

Allowance for doubtful debt

 

18,399

 

50,409

 

368,505

 

51,903

Share-based compensation expense

 

320,010

 

118,170

 

35,296

 

4,971

Impairment of loan receivable to potential investee

2,807

Deferred income tax expenses (benefits)

 

325

 

17,887

 

(43,152)

 

(6,078)

Loss (gain) from equity method investments

 

38,666

 

(1,925)

 

(3,279)

 

(462)

Distribution received from an equity method investment

15,232

Gain from disposal of subsidiaries

 

(17,153)

 

(1,388)

 

(495)

 

(70)

Impairment of long-lived assets

 

109,267

 

 

506,686

 

71,365

Impairment of goodwill

1,364,191

192,142

Impairment of long-term investments

 

3,495

 

 

11,166

 

1,573

Lease expense

557,865

508,818

433,121

61,004

Changes in the fair value of financial liabilities

(829,149)

(22,626)

165,930

23,371

Changes in operating assets and liabilities, net of effects of acquisitions and disposals:

 

 

 

 

Accounts and notes receivable

 

(533,323)

 

(381,194)

 

(5,766)

 

(812)

Prepaid expenses and other current assets

 

73,639

 

621,973

 

(365,762)

 

(51,517)

Amounts due from related parties

 

(17,502)

 

(6,997)

 

(2,886)

 

(406)

Accounts and notes payables

 

195,728

 

220,129

 

(24,430)

 

(3,441)

Unrecognized tax benefits

 

8,877

 

9,601

 

11,283

 

1,589

Accrued expenses and other payables

 

315,989

 

226,893

 

200,059

 

28,180

Deferred revenue

 

(7,550)

 

39,383

 

399

 

56

Advances from customers

 

307

 

116,061

 

447,284

 

62,999

Income taxes payable

 

14,742

 

(1,753)

 

(6,820)

 

(961)

Deferred government grants

 

93

 

5,000

 

155,333

 

21,878

Amounts due to related parties

 

7,431

 

(992)

 

6,131

 

864

Operating lease liabilities

(554,023)

(465,242)

(481,647)

(67,839)

Net cash generated from operating activities

 

1,387,922

 

2,440,214

 

2,063,480

 

290,635

The accompanying notes are an integral part of these consolidated financial statements

F-11

VNET GROUP, INC.

CONSOLIDATED STATEMENTS OF CASH FLOWS (CONTINUED)

(Amounts in thousands)

 

For the years ended December 31, 

 

2021

 

2022

2023

    

RMB

    

RMB

    

RMB

    

US$

CASH FLOWS FROM INVESTING ACTIVITIES

 

  

 

  

 

  

 

  

Purchases of property and equipment

 

(2,691,928)

 

(2,995,608)

(2,967,447)

 

(417,956)

Purchases of intangible assets

 

(42,285)

 

(57,295)

(50,906)

 

(7,170)

Purchases of land use rights

(91,744)

(47,704)

(42,275)

(5,954)

Proceeds from disposal of property and equipment

 

10,220

 

6,132

31,703

 

4,465

Proceeds from disposal of subsidiaries, net

 

 

300

12,704

 

1,790

Payments for short-term investments

 

(64,605)

 

(503,276)

 

(70,885)

Payment of loans to third parties

 

(16,474)

 

(217,586)

(1,600)

 

(225)

Payment of loans to related parties

(75,872)

(500)

(115,048)

(16,205)

Receipt of loans to third parties

 

17,010

 

5,000

93,996

 

13,239

Receipt of loans to a related party

9,800

1,380

Proceeds received from maturity of short-term investments

 

347,520

 

144,516

 

20,355

Proceeds from disposal of long-term investments

 

120

 

 

Payments for long-term investments

 

(5,000)

 

(213,000)

(517,278)

 

(72,857)

Prepayments and deposits for acquisition of data center

 

(679,941)

 

(36,000)

 

Collection of deposit for acquisition of data center

30,000

Payments for acquisitions, net of cash acquired

 

(509,634)

 

(2,991)

2

 

Net cash used in investing activities

 

(3,772,613)

 

(3,559,252)

(3,905,109)

 

(550,023)

CASH FLOWS FROM FINANCING ACTIVITIES

 

 

 

  

Proceeds from exercise of stock options

 

472

 

 

Proceeds from issuance of ordinary shares (Note 27)

 

(131)

 

2,122,123

 

298,895

Payment of issuance costs of ordinary shares

(1,880)

(265)

Proceeds from issuance of 2027 Convertible Notes, net of issuance cost

1,592,627

Repurchase of 2025 Convertible Notes (Note 19)

(529,175)

(74,533)

Proceeds from issuance of 2026 Convertible Notes, net of issuance cost

3,790,396

Proceeds from long-term bank borrowings

1,628,438

1,099,893

1,813,927

255,486

Proceeds from short-term bank borrowings

 

 

30,000

 

4,225

Proceeds from other long-term borrowings

 

220,000

 

282,000

1,020,008

 

143,665

Repayments of long-term bank borrowings

(179,455)

(238,305)

(292,625)

(41,215)

Repayments of short-term bank borrowings

 

(34,000)

 

 

Repayments and deposits for other long-term borrowings

 

(175,123)

 

(207,089)

(268,124)

 

(37,764)

Payments for purchase of property and equipment through finance leases

 

(579,660)

 

(231,046)

(210,902)

 

(29,705)

Proceeds from loan from a related party (Note 24)

350,000

49,296

Repayment of loans from third parties

 

(66,884)

 

(78,000)

 

(10,986)

Contribution from noncontrolling interest in subsidiaries

11,223

Payments for acquisition of noncontrolling interest

 

 

(10,122)

 

(1,426)

Payments for share repurchase and cancellation

 

(1,701,807)

 

 

Refund of prepayment for share repurchase plan

7,317

1,031

Repayment of notes payable

(1,945,620)

Profit distribution to noncontrolling interest

 

(272)

 

(11,413)

 

(1,607)

Net cash generated from financing activities

 

967,577

 

2,298,080

3,941,134

 

555,097

Effect of foreign exchange rate changes on cash and cash equivalents and restricted cash

9,150

101,979

9,988

1,407

Net (decrease) increase in cash and cash equivalents and restricted cash

 

(1,407,964)

 

1,281,021

2,109,493

 

297,116

Cash and cash equivalents and restricted cash at beginning of year

 

3,116,437

 

1,708,473

2,989,494

 

421,061

Cash and cash equivalents and restricted cash at end of year

 

1,708,473

 

2,989,494

5,098,987

 

718,177

Reconciliation of cash and cash equivalents and restricted cash to the consolidated balance sheets

 

  

 

  

 

  

 

Cash and cash equivalents

 

1,372,481

 

2,661,321

 

2,243,537

 

315,996

Restricted cash-current

 

327,767

 

327,673

 

2,854,568

 

402,057

Restricted cash-non-current

 

8,225

 

500

 

882

 

124

Total cash and cash equivalents and restricted cash

 

1,708,473

 

2,989,494

 

5,098,987

 

718,177

The accompanying notes are an integral part of these consolidated financial statements

F-12

VNET GROUP, INC.

CONSOLIDATED STATEMENTS OF CASH FLOWS (CONTINUED)

(Amounts in thousands)

 

For the years ended December 31, 

2021

2022

2023

    

RMB

    

RMB

    

RMB

    

US$

Supplemental disclosures of cash flow information:

 

  

 

  

 

  

 

  

Income taxes paid

 

(82,995)

(159,784)

(145,605)

(20,508)

Interest paid

 

(259,765)

(222,411)

(251,066)

(35,362)

Interest received

 

30,121

31,758

41,814

5,889

Supplemental disclosures of non-cash activities:

 

 

 

 

Right-of-use assets obtained in exchange for new operating lease liabilities

2,080,748

944,148

952,999

134,227

Purchase of property and equipment through finance leases

 

284,007

144,455

265,974

37,462

Purchase of property and equipment included in accrued expenses and other payables

 

321,140

457,282

270,909

38,157

Purchase of intangible assets included in accrued expenses and other payables

 

3,910

4,768

3,497

493

Payables for issuance cost of ordinary shares included in accrued expenses and other payables

35,840

5,048

Asset acquistion settled with equity interests of a subsidiary (Note 4)

116,996

16,479

Consideration payable for acquisition of noncontrolling interest included in accrued expenses and other payables

47,549

6,697

The accompanying notes are an integral part of these consolidated financial statements

F-13

VNET GROUP, INC.

CONSOLIDATED STATEMENTS OF SHAREHOLDERS’ EQUITY (CONTINUED)

(Amounts in thousands, except for share data)

    

    

    

    

    

    

Series A

    

    

    

Total

    

    

 

 

 

 

 

perpetual

Accumulated

 

 

 

VNET

 

 

 

Number of

 

Additional

 

convertible

other

 

Group, Inc.

 

Total

ordinary

Treasury

Ordinary

paid-in

 

preferred

comprehensive

Statutory

Accumulated

 

shareholders’

Noncontrolling

shareholders’

    

Notes

    

shares

    

Stock

    

shares

    

capital

    

shareholders

    

loss

    

reserves

    

deficit

    

equity

    

interest

    

equity

Balance as of January 1, 2021

 

817,959,713

 

(349,523)

 

56

 

13,083,119

 

1,047,468

   

(55,535)

 

74,462

 

(7,235,113)

 

6,564,934

 

332,546

 

6,897,480

Consolidated net income

 

 

 

 

 

 

 

500,098

 

500,098

 

15,003

 

515,101

Contribution by noncontrolling interest

11,223

11,223

Conversion of perpetual convertible preferred shares and cumulative dividend

54,507,816

3

1,076,208

(1,047,468)

(106)

(28,637)

Foreign exchange difference

(22,773)

(22,773)

(22,773)

Conversion of convertible promissory notes

42,401,010

3

1,639,803

1,639,806

1,639,806

Shares repurchase

(48,634,493)

(3)

(866,400)

(12,029)

(826,458)

(1,704,890)

(1,704,890)

Share-based compensation

22

264,854

264,854

264,854

Issuance of new shares for share option exercise and restricted share units vested

27

16,680,000

1

(1)

Share issued to depositary bank

7,800,000

Appropriation of dividend

(272)

(272)

(272)

Share options exercised

22

86,862

472

472

472

Restricted share units vested

5,929,122

Settlement of share options and restricted share units with shares held by depository bank

 

(6,015,984)

 

 

 

 

 

 

 

 

 

Balance as of December 31, 2021

890,714,046

(349,523)

60

15,198,055

(90,443)

74,462

(7,590,382)

7,242,229

358,772

7,601,001

The accompanying notes are an integral part of these consolidated financial statement

F-14

VNET GROUP, INC.

CONSOLIDATED STATEMENTS OF SHAREHOLDERS’ EQUITY (CONTINUED)

(Amounts in thousands, except for share data)

Total

 

 

 

 

 

Accumulated

 

 

 

VNET

 

 

 

Number of

 

Additional

 

other

 

Group, Inc.

 

Total

ordinary

Treasury

Ordinary

paid-in

 

comprehensive

Statutory

Accumulated

 

shareholders’

Noncontrolling

shareholders’

    

Notes

    

shares

    

Stock

    

shares

    

capital

    

(loss) income

    

reserves

    

deficit

    

equity

    

interest

    

equity

Balance as of January 1, 2022

 

890,714,046

 

(349,523)

 

60

 

15,198,055

 

(90,443)

 

74,462

 

(7,590,382)

 

7,242,229

 

358,772

 

7,601,001

Consolidated net loss

 

 

 

 

 

 

 

(775,952)

 

(775,952)

 

13,958

 

(761,994)

Disposal of noncontrolling interest

(487)

(487)

Share-based compensation

 

22

 

 

 

 

41,871

 

 

 

 

41,871

 

 

41,871

Appropriation of statutory reserves

 

 

 

 

 

 

 

3,534

 

(3,534)

 

 

 

Share options exercised

 

22

2,802

 

 

 

 

 

 

 

 

 

Restricted share units vested

5,666,844

Settlement of share options and restricted share units with shares held by depository bank

 

(5,669,646)

 

 

 

 

 

 

 

 

 

Foreign exchange difference

101,465

101,465

101,465

Balance as of December 31, 2022

 

890,714,046

 

(349,523)

 

60

 

15,239,926

 

11,022

 

77,996

 

(8,369,868)

 

6,609,613

 

372,243

 

6,981,856

The accompanying notes are an integral part of these consolidated financial statements

F-15

VNET GROUP, INC.

CONSOLIDATED STATEMENTS OF SHAREHOLDERS’ EQUITY (CONTINUED)

(Amounts in thousands, except for share data)

Total

 

 

 

 

 

Accumulated

 

 

 

VNET

 

 

Number of

 

Additional

other

 

Group, Inc.

 

Total

ordinary

Treasury

Ordinary

paid-in

comprehensive

Statutory

 

Accumulated

shareholders’

Noncontrolling

shareholders’

    

Notes

    

shares

    

Stock

    

shares

    

capital

    

income (loss)

    

reserves

    

deficit

    

equity

    

interest

    

equity

Balance as of January 1, 2023

 

890,714,046

 

(349,523)

 

60

 

15,239,926

 

11,022

 

77,996

 

(8,369,868)

 

6,609,613

 

372,243

 

6,981,856

Consolidated net loss

 

 

 

 

 

 

 

(2,643,836)

 

(2,643,836)

 

46,667

 

(2,597,169)

Issuance of ordinary shares, net of issurance cost

27

650,424,192

47

2,084,356

2,084,403

2,084,403

Contribution by noncontrolling interest

4

116,996

116,996

Acquistion of noncontrolling interest

(27,200)

(27,200)

(30,471)

(57,671)

Appropriation of dividend

 

 

 

 

 

 

 

 

 

 

(5,467)

 

(5,467)

Share-based compensation

 

22

 

 

 

 

16,800

 

 

 

 

16,800

 

 

16,800

Appropriation of statutory reserves

2,619

(2,619)

Reissuance of treasury stock for share option exercise and restricted share units vested

27

3,252,768

22,570

(22,570)

Restricted share units vested

 

3,043,692

 

 

 

 

 

 

 

 

 

Settlement of restricted share units by reissuance of treasury stock

 

(3,043,692)

 

 

 

 

 

 

 

 

 

Foreign exchange difference

(25,365)

(25,365)

(25,365)

Balance as of December 31, 2023

1,544,391,006

(326,953)

107

17,291,312

(14,343)

80,615

(11,016,323)

6,014,415

499,968

6,514,383

Balance as of December 31, 2023 US$

 

1,544,391,006

 

(46,050)

 

15

 

2,435,430

 

(2,020)

 

11,354

 

(1,551,617)

 

847,112

 

70,419

 

917,531

The accompanying notes are an integral part of these consolidated financial statements

F-16

Table of Contents

VNET GROUP, INC.

NOTES TO THE CONSOLIDATED FINANCIAL STATEMENTS

(Amounts in thousands, unless otherwise stated)

1.    ORGANIZATION

VNET Group, Inc. (the “Company”) was incorporated under the laws of the Cayman Islands on October 16, 2009. The Company, together with its consolidated subsidiaries and variable interest entities (“VIEs”) are principally engaged in the provision of data center hosting and related services. Where appropriate, the term “Company” also refers to the Company itself and its consolidated subsidiaries and VIEs as a whole.

(a)As of December 31, 2023, the principal consolidated subsidiaries and VIEs of the Company are as follows:

Entity

    

Date of
incorporation/
acquisition

    

Place of
incorporation

    

Percentage
of direct
ownership
by the
Company

    

Principal activities

 

  

  

  

Subsidiaries:

  

  

  

  

VNET Group Limited (“VNET HK”)

May 25, 2007

Hong Kong

100

%  

Investment holding

VNET Data Center Co., Ltd. (“VNET China”) (1)

June 12, 2000

PRC

100

%  

Provision of technical and consultation services and rental of long-lived assets

VNET (Foshan) Technology Co., Ltd. (“FS Technology”) (1)

December 20, 2011

PRC

100

%  

Trading of network equipment, provision of technical and internet data center services

VNET Anhui Suzhou Technology Co., Ltd. (“SZ Technology”) (1)

November 16, 2011

PRC

100

%  

Trading of network equipment

VNET Hangzhou Information Technology Co., Ltd. (“HZ Technology”) (1)

March 4, 2013

PRC

100

%  

Provision of internet data center services

VNET Mobile Limited (“VNET Mobile”)

April 30, 2013

Hong Kong

100

%  

Investment holding and provision of telecommunication services

WiFire Group Inc. (“WiFire Group”)

March 7, 2014

British Virgin Islands

100

%

Investment holding

Joytone Infotech Co., Ltd. (“SZ Zhuoaiyi”) (1)

April 30, 2013

PRC

100

%  

Provision of technical and consultation services

VNET Ventures Limited (“Ventures”)

March 6, 2014

Hong Kong

100

%  

Investment holding

Abitcool (China) Broadband Inc. (“aBitCool DG”) (1)

June 13, 2014

PRC

100

%  

Dormant company

Diyixian.com Limited (“DYX”)

August 10, 2014

Hong Kong

100

%  

Provision of virtual private network services

VNET Zhuhai Financial Leasing Co., Ltd. (“Zhuhai Financial Leasing”) (1)

April 9, 2015

PRC

100

%  

Provision of finance leasing business services

VNET DRP Investment Holdings Limited (“DRP investment”)

January 13, 2017

Hong Kong

100

%  

Investment holding

Shihua DC Investment Holdings Limited (“Shihua Investment”)

March 14, 2017

Cayman Islands

51

%

Investment holding

VNET (Xi’an) Technology Co., Ltd. (“Xi’an Tech”) (1)

July 5, 2012

PRC

51

%

Provision of technical and internet data center services

Foshan Zhuoyi Intelligence Data Co., Ltd. (“FS Zhuoyi”) (1)

July 7, 2016

PRC

51

%

Provision of internet data center services

Beijing Hongyuan Network Technology Co., Ltd. (“BJ Hongyuan”) (1)

December 8, 2014

PRC

51

%

Provision of internet data center services

Dermot Holdings Limited (“Dermot BVI”) 

August 10, 2014

British Virgin Islands

100

%

Investment holding

VNET Technology Development (Suzhou) Co., Ltd.(“Suzhou Technology”)

March 13, 2019

PRC

100

%

Provision of internet data center services

Huailai hulianyun Technology Co., Ltd.(“Huailai hulianyun”)

June 26, 2019

PRC

100

%

Provision of internet data center services

Shihua DC Investment Holdings 2 Limited (“Shihua Holdings 2”) 

August 20, 2019

Cayman Islands

100

%

Investment holding

Shanghai Waigaoqiao Free Trade Zone Gaogang Technology Co., Ltd. (“Waigaoqiao Technology”) (1)/(4)

August 20, 2019

PRC

100

%

Provision of internet data center services

Tongyun Internet (Beijing) Cloud Computing Technology Co., Ltd.(“Tongyun BJ”)

January 19, 2020

PRC

100

%

Provision of internet data center services

Shanghai Edge Connect Technology Co., Ltd. (“SH Edge Connect”) (1)

November 3, 2020

PRC

100

%

Provision of technical and internet data center services

Beijing Jianghe Cloud Technology Co., Ltd. (“BJ JHC”) (1)

November 17, 2020

PRC

100

%

Provision of internet data center services

Beijing Shuntou Green Energy Data Technology Co., Ltd. (“BJ ST”) (1)

November 17, 2020

PRC

100

%

Provision of internet data center services

Jiwa Senlin (Beijing) Engineering Co., Ltd.(“Jiwa Engineering BJ”) (1)

April 8, 2021

PRC

100

%

Provision of internet data center services

Beijing TenxCloud Technology Co., Ltd. (“BJ TenxCloud”) (1)/(3)

July 15, 2021

PRC

100

%

Provision of digitalization solution services

Zhongke Zijing Technology Co., Ltd. (“Zhongke Zijing”) (1)/(14)

August 16, 2021

PRC

100

%

Provision of technical and consultation services

Gu’an Junhui Network Technology Co., Ltd. (“Gu’an Junhui”) (1)/(4)

August 16, 2021

PRC

100

%

Provision of internet data center services

Beijing Jianghe Shuzhi Technology Co., Ltd.(“BJ Jianghe Shuzhi”) (1)/(7)

August 1, 2022

PRC

100

%

Provision of internet data center services

Jianghe Chuangke (Beijing) Technology Co., Ltd.(“Jianghe Chuangke”)(1)/(7)

August 1, 2022

PRC

100

%

Provision of internet data center services

Beijing Jianghe Cloud Industrial Internet Technology Co., Ltd.(“Jianghe Industrial”)(1)/(7)

August 1, 2022

PRC

100

%

Provision of internet data center services

Beijing Xunneng Digital Industry Empowerment Center Co., Ltd.(“BJ Xunneng”)(1)/(7)

August 1, 2022

PRC

100

%

Provision of internet data center services

F-17

Table of Contents

VNET GROUP, INC.

NOTES TO THE CONSOLIDATED FINANCIAL STATEMENTS (CONTINUED)

(Amounts in thousands, unless otherwise stated)

1.    ORGANIZATION (CONTINUED)

Entity

    

Date of
incorporation/
acquisition

    

Place of
incorporation

    

Percentage
of direct
ownership
by the
Company

    

Principal activities

 

  

  

  

Variable Interest Entities (the “VIEs”):

  

  

  

  

Beijing Yiyun Network Technology Co., Ltd. (“VNET Technology”) (2)

October 22, 2002

PRC

Provision of internet data center services

Beijing iJoy Information Technology Co., Ltd. (“BJ iJoy”) (2)

April 30, 2013

PRC

Provision of internet data center, content delivery network services

WiFire Network Technology (Beijing) Co., Ltd. (“WiFire Network”) (2)

April 1, 2014

PRC

Provision of telecommunication services

Shanghai Zhiyan Yunwei Technology Co., Ltd. (“SH Zhiyan”) (2)

December 12, 2020

PRC

Provision of telecommunication services

Held directly by VNET Technology:

  

  

  

  

Beijing VNET Broad Band Data Center Co., Ltd. (“VNET Beijing”) (2)

March 15, 2006

PRC

Provision of internet data center services

Shanghai Shilian Technology Co., Ltd. (“SH Shilian”)

October 22, 2012

PRC

Provision of internet data center services

Beijing VNET Technology Co., Ltd.(“VNET BJ”)

April 1, 2021

PRC

Provision of internet data center services

Held directly by VNET Beijing:

  

  

  

  

VNET (Xi’an) Information Outsourcing Industry Park Services Co., Ltd. (“Xi’an Sub”) (2)

June 23, 2008

PRC

Provision of internet data center services

Langfang Xunchi Computer Data Processing Co., Ltd. (“LF Xunchi”) (2)

December 19, 2011

PRC

Dormant company

Beijing Yilong Xinda Technology Co., Ltd. (“Yilong Xinda”) (2)

February 28, 2013

PRC

Provision of internet data center services

Beijing Yichengtaihe Investment Co., Ltd. (“BJ Yichengtaihe”) (2)

September 30, 2014

PRC

Provision of internet data center services

Guangzhou Lianyun Big Data Co., Ltd. (“GZ Lianyun”) (2)

April 14, 2016

PRC

Provision of internet data center services

Beijing Xianghu Yunlian Technology Co., Ltd. (“Xianghu Yunlian”) (2)

November 7, 2018

PRC

Provision of internet data center services

Shanghai Hujiang Songlian Technology Co., Ltd.(“Hujiang Songlian”) (2)

December 17, 2018

PRC

Provision of internet data center services

Beijing Shuhai Hulian Technology Co., Ltd. (“BJ Shuhai”) (2)

January 2, 2019

PRC

Provision of internet data center services

Nantong Chenghong Cloud Computing Co., Ltd. (“NT Chenghong”) (2)

December 24, 2019

PRC

Provision of internet data center services

Held directly by SH Shilian:

Shanghai Shuzhong Investment Management Co., Ltd. (“SH Shuzhong”) (2)

June 30, 2020

PRC

Provision of internet data center services

Sanhe Shulifang Information Technology Co., Ltd. (“Shulifang”) (2)

July 21, 2020

PRC

Provision of internet data center services

Langfang Huahai Internet Technology Co., Ltd. (“LF Huahai”) (2)

September 11, 2020

PRC

Provision of internet data center services

Shanghai Hesheng Data System Co., Ltd. (“SH Hesheng”) (2)/(5)

November 11, 2021

PRC

Provision of internet data center services

Hebei Ketai Internet Technology Co., Ltd.(“HB Ketai”)

September 26, 2022

PRC

Provision of internet data center services

Held directly by VNET BJ:

WLCB Century Cloud Data Technology Co., Ltd.(“WLCB Century Cloud”)

April 1, 2021

PRC

Provision of internet data center services

Held directly by SH Zhiyan:

Shanghai Blue Cloud Technology Co., Ltd. (“SH Blue Cloud”) (2)

March 21, 2013

PRC

Provision of Office 365 and Windows Azure platform services

Shanghai Edge Blue Cloud Network Technology Co., Ltd. (“SH Edge Network”) (2)/(6)

January 7, 2021

PRC

Provision of internet data center services

Held directly by DYX and LF Xunchi:

Shenzhen Diyixian Telecommunication Co., Ltd. (“SZ DYX”) (1)

August 10, 2014

PRC

20

%  

Provision of virtual private network services

(1)Collectively, the “PRC Subsidiaries”.
(2)Collectively, the “Consolidated VIEs”.
(3)On July 15, 2021, the Company through its subsidiary, Shenzhen Cloud Native Technology Co., Ltd. (“SZ Cloud Native”), acquired 100% equity interest of BJ TenxCloud.
(4)On August 16, 2021, the Company through its subsidiary, Jiwa Engineering BJ, acquired 100% equity interest of Zhongke Zijing and Gu’an Junhui.
(5)On November 11, 2021, the Company through its subsidiary, SH Shilian, acquired 100% equity interest of SH Hesheng.
(6)On January 7, 2021, the Company, through SH Zhiyan, established SH Edge Network for internet data center services.
(7)On August 1, 2022, the Company through its subsidiary, VNET Saturn and YF WFOE, acquired 100% equity interest of BJ Jianghe Shuzhi, Jianghe Chuangke, Jianghe Industrial and BJ Xunneng (Note 4).

F-18

Table of Contents

VNET GROUP, INC.

NOTES TO THE CONSOLIDATED FINANCIAL STATEMENTS (CONTINUED)

(Amounts in thousands, unless otherwise stated)

1.    ORGANIZATION (CONTINUED)

(b)PRC laws and regulations prohibit foreign ownership of internet and telecommunications-related businesses. To comply with these foreign ownership restrictions, the Company conducts its businesses in the PRC through its VIEs using contractual agreements (the “VIE Agreements”). The Company controls four significant VIEs, namely VNET Technology, BJ iJoy, WiFire Network and SH Zhiyan as of December 31, 2023. The key terms of the VIE Agreements in relation to BJ iJoy, WiFire Network and SH Zhiyan are substantially similar to VNET Technology, except for the terms separately disclosed as below.

The equity interests of VNET Technology are legally held by certain PRC individuals, including Mr. Sheng Chen, the Executive Chairman of Board of Directors of the Company and Zhang Jun (collectively the “Nominee Shareholders”). The following is a summary of the key terms of the VIE Agreements of VNET Technology:

Exclusive option agreement

Pursuant to the exclusive option agreement entered into amongst VNET China and the Nominee Shareholders of VNET Technology, the Nominee Shareholders granted the Company or its designated party, an exclusive irrevocable option to purchase all or part of the equity interests held by the Nominee Shareholders in VNET Technology, when and to the extent permitted under the PRC laws, at an amount equal to RMB1. VNET Technology cannot declare any profit distributions or grant loans in any form without the prior written consent of VNET China. The Nominee Shareholders must remit in full any funds received from VNET Technology to VNET China, in the event any distributions are made by VNET Technology. The term of this agreement is 10 years, expiring on December 18, 2016, which is renewable at the sole discretion of VNET China. On December 19, 2016, this agreement was renewed for another 10 years, expiring on December 18, 2026.

SH Zhiyan has substantially similar exclusive option agreement except that the term of SH Zhiyan will terminate when SH Edge Connect, the primary beneficiary, purchases all of SH Zhiyan’s equity interest held by the Nominee Shareholder, Shanghai Rongyan Yunqi Technology Co., Ltd. (“SH Rongyan”).

Exclusive technical consulting and service agreement

Pursuant to the exclusive technical consulting and service agreement entered into between VNET China and VNET Technology, VNET China is to provide exclusive management consulting services and internet technical services in return for fees based on of a predetermined hourly rate of RMB1, which is adjustable at the sole discretion of VNET China. The term of this agreement is 10 years, expiring on December 18, 2016, which is renewable at the sole discretion of VNET China. On December 19, 2016, this agreement was renewed for another 10 years, expiring on December 18, 2026.

SH Zhiyan has substantially similar exclusive technical consulting and service agreement except that the term for SH Zhiyan would be in effect for an unlimited term unless terminated in writing by SH Edge Connect, the primary beneficiary of VIE SH Zhiyan.

Loan agreement

In January 2011, VNET China and the Nominee Shareholders entered into a loan agreement. Pursuant to the agreement, VNET China has provided interest-free loan facilities of RMB7,000 and RMB3,000, respectively, to the Nominee Shareholders of VNET Technology for the purpose of providing capital to VNET Technology to develop its data center and telecommunications value-added business and related businesses. There is no fixed term for the loan.

The Nominee Shareholders of SH Zhiyan did not enter into any loan agreement to fund the capital injected in SH Zhiyan.

F-19

Table of Contents

VNET GROUP, INC.

NOTES TO THE CONSOLIDATED FINANCIAL STATEMENTS (CONTINUED)

(Amounts in thousands, unless otherwise stated)

1.    ORGANIZATION (CONTINUED)

Power of attorney agreement

The Nominee Shareholders entered into the power of attorney agreement whereby they granted an irrevocable proxy of the voting rights underlying their respective equity interests in VNET Technology to VNET China, which includes, but are not limited to, all the shareholders’ rights and voting rights empowered to the Nominee Shareholders by the company law and VNET Technology’s Articles of Association. The power of attorney remains valid and irrevocable from the date of execution, so long as each Nominee Shareholder remains as a shareholder of VNET Technology.

The power of attorney agreement in relation to VNET Technology was reassigned to VNET Group, Inc. in September 2010.

Share pledge agreement

Pursuant to the share pledge agreement entered into amongst VNET China, VNET Technology and the Nominee Shareholders, the Nominee Shareholders have contemporaneously pledged all their equity interests in VNET Technology to guarantee the repayment of the loan under the Loan Agreement between VNET China and the Nominee Shareholders. On August 10, 2015, a Notification of Cancellation of share pledge registration was issued by Beijing Administration for Industry and Commerce, Pinggu Branch to cancel the registration of the share pledge by one of the Nominee Shareholders of VNET Technology, Zhang Jun. Such cancellation does not affect the effectiveness of the share pledge agreement and does not lessen the control imposed on the contractual parties of the Company.

If VNET Technology breaches its respective contractual obligations under the Share pledge agreement and the loan agreement, VNET China, as pledgee, will be entitled to certain rights, including the right to sell the pledged equity interests. The Nominee Shareholders agreed not to transfer, sell, pledge, dispose of or otherwise create any new encumbrance on their equity interests in VNET Technology without the prior written consent of VNET China.

SH Zhiyan has substantially similar term the Nominee Shareholders of SH Zhiyan did not enter into any loan agreement to fund the capital injected in SH Zhiyan as mentioned above.

Financial support letter

Pursuant to the financial support letter, VNET Group, Inc. agreed to provide unlimited financial support to VNET Technology for its operations and agreed to forego the right to seek repayment in the event VNET Technology is unable to repay such funding.

SH Zhiyan has substantially similar term except that SH Edge Connect provides unlimited financial support to SH Zhiyan for its operations.

Despite the lack of technical majority ownership, there exists a parent-subsidiary relationship between the Company and VNET Technology through the irrevocable power of attorney agreement, whereby the Nominee Shareholders effectively assigned all of their voting rights underlying their equity interests in VNET Technology to the Company. In addition, the Company, through VNET China, obtained effective control over VNET Technology through the ability to exercise all the rights of VNET Technology’s shareholders pursuant to the share pledge agreement and exclusive option agreement. The Company demonstrates its ability and intention to continue to exercise the ability to absorb substantially all of the expected losses through the financial support letter. In addition, the Company also demonstrates its ability to receive substantially all of the economic benefits of VNET Technology through VNET China through the consulting and service agreement. Thus, the Company is the primary beneficiary of VNET Technology and consolidates VNET Technology and its subsidiaries under Accounting Standards Codification (“ASC”) Subtopic 810-10, Consolidation: Overall (“ASC 810-10”). Similar conclusion has been reached with respect to the VIE structures with the Company or the Company’s subsidiaries, as the respective primary beneficiaries for other VIEs, i.e., BJ iJoy, WiFire Network and SH Zhiyan.

F-20

Table of Contents

VNET GROUP, INC.

NOTES TO THE CONSOLIDATED FINANCIAL STATEMENTS (CONTINUED)

(Amounts in thousands, unless otherwise stated)

1.    ORGANIZATION (CONTINUED)

Financial support letter (continued)

In the opinion of the Company’s management and PRC counsel, (i) the ownership structure of the VIEs is in compliance with applicable PRC laws and regulations in any material respect, and (ii) each of the VIE Agreements is valid, legally binding and enforceable to each party of such agreements under the existing PRC laws and will not violate any PRC laws or regulations currently in effect.

However, the interpretation and application of current PRC laws and regulations are evolving and new laws and regulations may become effective from time to time in the future. Accordingly, the Company cannot be assured that PRC regulatory authorities will not ultimately take a contrary view to its opinion. If the current ownership structure of the Company and its contractual arrangements with the VIEs are found to be in violation of any existing or future PRC laws and regulations, the Company may be required to restructure its ownership structure and operations in the PRC to comply with the changing and new PRC laws and regulations. To the extent that changes and new PRC laws and regulations prohibit the Company’s VIE arrangements from complying with the principles of consolidation, the Company would have to deconsolidate the financial position and results of operations of its VIEs. In the opinion of management, the likelihood of loss of control in respect of the Company’s current ownership structure or the contractual arrangements with the VIEs is remote based on current facts and circumstances.

(c)VIE disclosures

Except for certain property with carrying amounts of RMB619,738 that were pledged to secure borrowings granted to the Company, there were no pledges or collateralization of the Consolidated VIEs’ assets as of December 31, 2023. Creditors of the Consolidated VIEs have no recourse to the general credit of the primary beneficiaries of the Consolidated VIEs, and such amounts have been parenthetically presented on the face of the consolidated balance sheets. The Consolidated VIEs operate the data centers and own facilities including data center buildings, leasehold improvements, fiber optic cables, computers and network equipment, which are recognized in the Company’s consolidated financial statements. They also hold certain value-added technology licenses, registered copyrights, trademarks and registered domain names, including the official website, which are also considered as revenue-producing assets. However, none of such assets was recorded on the Company’s consolidated balance sheets as such assets were all acquired or internally developed with insignificant cost and expensed as incurred. In addition, the Company also hires data center operation and marketing workforce for its daily operations and such costs are expensed when incurred. The Company has not provided any financial or other support that it was not previously contractually required to provide to the Consolidated VIEs during the periods presented.

F-21

Table of Contents

VNET GROUP, INC.

NOTES TO THE CONSOLIDATED FINANCIAL STATEMENTS (CONTINUED)

(Amounts in thousands, unless otherwise stated)

1.    ORGANIZATION (CONTINUED)

The following tables represent the financial information of the Consolidated VIEs as of December 31, 2022 and 2023 and for the years ended December 31, 2021, 2022 and 2023 before eliminating the intercompany balances and transactions between the Consolidated VIEs and other entities within the Company:

As of December 31, 

2022

2023

    

RMB

    

RMB

ASSETS

Current assets:

 

  

 

  

Cash and cash equivalents

 

1,428,768

 

923,692

Restricted cash

 

301,825

 

434,421

Accounts receivable (net of allowance for doubtful debt of RMB100,797 and RMB161,837 as of December 31, 2022 and 2023 respectively)

 

1,400,546

 

1,412,456

Prepaid expenses and other current assets

 

1,976,164

 

2,081,948

Amounts due from related parties

 

13,942

 

58,823

Total current assets

 

5,121,245

 

4,911,340

Non-current assets:

 

 

Property and equipment, net

 

7,495,362

 

7,398,768

Intangible assets, net

 

475,652

 

453,606

Land use rights, net

 

44,233

 

56,971

Operating lease right-of-use assets, net

3,452,533

3,948,272

Goodwill

 

332,645

 

Restricted cash

 

 

382

Deferred tax assets, net

 

153,676

 

208,266

Other non-current assets

 

165,570

 

148,383

Long-term investments, net

 

82,744

 

168,377

Total non-current assets

 

12,202,415

 

12,383,025

Total assets

 

17,323,660

 

17,294,365

Current liabilities:

 

 

Short-term bank borrowings

30,000

Accounts and notes payable

 

483,030

 

493,837

Accrued expenses and other payables

 

1,488,031

 

1,616,423

Advances from customers

 

1,157,963

 

1,605,247

Deferred revenue

 

84,775

 

83,546

Income taxes payable

 

25,188

 

13,531

Amounts due to inter-companies, net (1)

 

6,071,651

 

4,736,035

Amounts due to related parties

 

6,928

 

356,080

Current portion of finance lease liabilities

 

165,221

 

97,388

Current portion of long-term borrowings

 

417,442

 

544,803

Current portion of deferred government grants

 

3,646

 

8,062

Current portion of operating lease liabilities

655,663

754,935

Total current liabilities

 

10,559,538

 

10,339,887

F-22

Table of Contents

VNET GROUP, INC.

NOTES TO THE CONSOLIDATED FINANCIAL STATEMENTS (CONTINUED)

(Amounts in thousands, unless otherwise stated)

1.    ORGANIZATION (CONTINUED)

As of December 31, 

2022

2023

    

RMB

    

RMB

Non-current liabilities:

Amounts due to inter-companies, net (1)

 

1,020,972

 

1,020,972

Long-term borrowings

 

1,861,545

 

2,464,811

Non-current portion of finance lease liabilities

 

615,309

 

720,954

Unrecognized tax benefits

 

86,799

 

98,082

Deferred tax liabilities

 

149,475

 

139,174

Deferred government grants

 

2,726

 

11,862

Non-current portion of operating lease liabilities

2,872,323

3,230,506

Total non-current liabilities

 

6,609,149

 

7,686,361

Total liabilities

 

17,168,687

 

18,026,248

For the years ended December 31, 

    

2021

    

2022

    

2023

    

RMB

    

RMB

    

RMB

Net revenues

 

5,145,110

 

5,944,519

 

6,418,125

Net income (loss)

 

92,594

 

(66,764)

 

(999,101)

For the years ended December 31, 

2021

2022

2023

    

RMB

    

RMB

    

RMB

Net cash generated from operating activities

 

866,712

1,351,179

 

1,418,796

Net cash used in investing activities

 

(2,695,707)

(1,849,339)

 

(1,431,085)

Net cash generated from (used in) financing activities

 

1,788,528

1,243,495

 

(359,809)

Net (decrease) increase in cash and cash equivalents and restricted cash

 

(40,467)

745,335

 

(372,098)

(1)Amounts due to inter-companies consist of intercompany payables to the other companies within the Company for the purchase of telecommunication resources and property and equipment on behalf of the Consolidated VIEs.

F-23

Table of Contents

VNET GROUP, INC.

NOTES TO THE CONSOLIDATED FINANCIAL STATEMENTS (CONTINUED)

(Amounts in thousands, unless otherwise stated)

2.    SUMMARY OF SIGNIFICANT ACCOUNTING POLICIES

(a)   Basis of presentation

The accompanying consolidated financial statements have been prepared in accordance with U.S. generally accepted accounting principles (“U.S. GAAP”) assuming the Company will continue as a going concern.

The Company has incurred losses since its inception. As of December 31, 2023, the Company had an accumulated deficit of RMB11.0 billion and in a net current liability position in an amount of RMB1.6 billion. Absent any other action, the Company likely will require additional liquidity to continue its operations over the next 12 months.

With the Company’s unused loan facilities with banks and financial institutions, strategy to obtain financing from the issuance of equity shares, bonds and convertible notes, and control of operating expenses and capital expenditure where necessary, management has determined that the Company has the ability to manage the liquidity needs to enable continuation of operations for the foreseeable future.

(b)   Principles of consolidation

The consolidated financial statements include the financial statements of the Company, its subsidiaries and the Consolidated VIEs for which the Company or a subsidiary of the Company is the primary beneficiary. All significant inter-company transactions and balances between the Company, its subsidiaries and the Consolidated VIEs are eliminated upon consolidation. Results of acquired subsidiaries and its Consolidated VIEs are consolidated from the date on which control is transferred to the Company.

(c)   Use of estimates

The preparation of the consolidated financial statements in conformity with U.S. GAAP requires management to make estimates and assumptions that affect the reported amounts of assets and liabilities and disclosures of contingent assets and liabilities at the date of the consolidated financial statements and the reported amounts of revenues and expenses during the period. Significant estimates and assumptions reflected in the Company’s financial statements include, but are not limited to, determining the valuation allowance for deferred tax assets, the fair value of convertible promissory notes and derivative liability, the fair value of assets acquired and liabilities assumed in acquisitions, the recoverability of long-lived assets, the fair values of asset groups, the fair value of a reporting unit, the estimated useful lives of property and equipment, and intangible assets, and incremental borrowing rate of leases. Changes in facts and circumstances may result in revised estimates. Actual results could differ from those estimates, and as such, differences may be material to the consolidated financial statements.

The Company regularly assesses the estimated useful lives of its property and equipment, and intangible assets. In January 2024, the Company, with the assistance of an external appraisal firm, completed an assessment of the useful lives of certain data center property and equipment and revised the estimated useful lives from a range of 2 to 10 years, to 3 to 15 years, based on an analysis of the property and equipment’s current use, historical age patterns, and industry trends and practices. This change in estimated useful lives will be accounted for as a change in accounting estimate, prospectively beginning in fiscal year 2024. Based on the carrying amounts of relevant data center property and equipment as of December 31, 2023, the Company expected the effect of this change in estimate to be a reduction in depreciation expense of approximately RMB409 million for the year ending December 31, 2024.

(d)   Foreign currency

The functional currency of the Company and its overseas subsidiaries is the United States dollar (“US$”), whereas the functional currency of the Company’s PRC subsidiaries and its Consolidated VIEs is the Chinese Renminbi (“RMB”) as determined based on the criteria of ASC Topic 830, Foreign Currency Matters (“ASC 830”). The Company uses the RMB as its reporting currency.

The financial statements of the Company and its overseas subsidiaries are translated from the functional currency to the reporting currency, RMB. Transactions denominated in foreign currencies are re-measured into the functional currency at the exchange rates prevailing on the transaction dates. Monetary assets and liabilities denominated in foreign currencies are re-measured at the exchange rates prevailing at the balance sheet date. Non-monetary items that are measured in terms of historical costs in foreign currency are re-measured using the exchange rates at the dates of the initial transactions. Exchange gains and losses are included in the consolidated statements of operations.

F-24

Table of Contents

VNET GROUP, INC.

NOTES TO THE CONSOLIDATED FINANCIAL STATEMENTS (CONTINUED)

(Amounts in thousands, unless otherwise stated)

2.    SUMMARY OF SIGNIFICANT ACCOUNTING POLICIES (CONTINUED)

(d)   Foreign currency (continued)

The Company uses the average exchange rate for the year and the exchange rate at the balance sheet date to translate the operating results and financial position, respectively. Translation differences are recorded in other comprehensive (loss) income within the statements of comprehensive income (loss).

(e)   Convenience translation

Translations of consolidated balance sheets, consolidated statements of operations, comprehensive income (loss), cash flows, and shareholders’ equity from RMB to US$ as of and for the year ended December 31, 2023 are solely for the convenience of the reader and were calculated at the noon buying rate of US$1.00 to RMB7.0999 on December 29, 2023, the last business day in fiscal year 2023, representing the noon buying rate set forth in the H.10 statistical release of the U.S. Federal Reserve Board. No representation is made that the RMB amounts could have been, or could be converted, realized or settled into US$ at such rate or at any other rate.

(f)   Cash and cash equivalents

Cash and cash equivalents consist of cash on hand and demand deposits placed with banks which are unrestricted as to withdrawal and use and have original maturities less than three months. All highly liquid investments with a stated maturity of 90 days or less from the date of purchase are classified as cash equivalents.

(g)   Restricted cash

Restricted cash mainly represents amounts held by a few banks in escrow as security for credit facilities, the deposits for finance lease, the deposits held in escrow for the advances received from end customers subscribing Microsoft 365 and Windows Azure services (the disbursement of which shall be agreed by both Microsoft (China) Co., Ltd. (“Microsoft”) and the Company), the deposits for business operation, the deposits for loans and the deposits held for legal proceedings. As of 31 December 2023, the amount of restricted cash also included the deposits of RMB2,117,730 held in escrow for the repurchase of the 2026 Convertible Notes.

(h)   Short-term investments

The Company’s short-term investments primarily include the Company’s investment in a short-term wealth management product managed by a financial institution in Hong Kong S.A.R. The Company elects to apply the fair value option for the short-term investment. Realized and unrealized fair value changes in the short-term investment are recorded in other income in the consolidated statement of operations. In addition, other highly liquid investments with original maturities of greater than three months but less than twelve months, are also classified as short-term investments.

(i)   Accounts receivable and allowance for doubtful debt

Pursuant to ASC 326, Financial Instruments-Credit Losses, an allowance for credit losses for financial assets, including accounts receivable, carried at amortized cost to present the net amount expected to be collected as of the balance sheet date. Such allowance is based on credit losses expected to arise over the life of the asset’s contractual term, which includes consideration of prepayments. Assets are written off when the Company determines that such financial assets are deemed uncollectible and are recognized as a deduction from the allowance for credit losses. Expected recoveries of amounts previously written off, not to exceed the aggregate of the amount previously written off, are included in determining the necessary reserve at the balance sheet date. The Company pools financial assets based on similar risk characteristics to estimate expected credit losses. The Company estimates expected credit losses on financial assets individually when those assets do not share similar risk characteristics. The Company closely monitors its accounts receivable including timely account reconciliations, detailed reviews of past due accounts, updated credit limits, and monthly analysis of the adequacy of their reserve for credit losses.

F-25

Table of Contents

VNET GROUP, INC.

NOTES TO THE CONSOLIDATED FINANCIAL STATEMENTS (CONTINUED)

(Amounts in thousands, unless otherwise stated)

2.    SUMMARY OF SIGNIFICANT ACCOUNTING POLICIES (CONTINUED)

(i)   Accounts receivable and allowance for doubtful debt (continued)

The Company utilizes a loss rate approach to determine lifetime expected credit losses for its financial assets. This method is used for calculating an estimate of losses based primarily on the Company’s historical loss experience. In determining loss rates, the Company evaluates information related to historical losses, adjusted for current conditions and further adjusted for the period of time that the Company can reasonably forecast. The Company has concluded that it can reasonably support a forecast period for the contractual life of its financial assets. Qualitative and quantitative adjustments related to current conditions and the reasonable and supportable forecast period consider the following: the customer or vendor ‘s creditworthiness, changes in the policy and procedures to establish customer credit limits, changes in the payment terms of receivables, existence and effect of any concentration of credit and changes in the level of such concentrations, and the effects of other external forces such as the current and forecasted direction of the economic and business environment.

(j)   Property and equipment

Property and equipment are stated at cost less accumulated depreciation and any recorded impairment. Property and equipment acquired in a business combination are recognized initially at fair value at the data of acquisition. Property and equipment are depreciated using the straight-line method over the estimated useful lives of the assets, as follows:

Category

    

Estimated useful life

Property

 

25-46 years

Leasehold improvements

 

Over the shorter of lease term or the estimated useful lives of the assets

Optical fibers

 

10-20 years

Computer and network equipment

 

1-10 years

Office equipment

 

2-8 years

Motor vehicles

 

2-8 years

Repair and maintenance costs are charged to expense as incurred, whereas the costs of betterments that extend the useful life of property and equipment are capitalized as additions to the related assets. Retirements, sale and disposals of assets are recorded by removing the cost and accumulated depreciation with any resulting gain or loss reflected in the consolidated statements of operations.

Property and equipment that are purchased or constructed which require a period of time before the assets are ready for their intended use are accounted for as construction-in-progress. Construction-in-progress is recorded at acquisition cost, including installation costs. Construction-in-progress is transferred to specific property and equipment accounts and commences depreciation when these assets are ready for their intended use.

(k)   Intangible assets

Intangible assets are carried at cost less accumulated amortization and any recorded impairment. Intangible assets acquired in a business combination are recognized initially at fair value at the date of acquisition. Intangible assets with finite useful lives are amortized using a straight-line method. These amortization methods reflect the estimated pattern in which the economic benefits of the respective intangible assets are to be consumed.

The Company has capitalized certain internal use software development costs in accordance with ASC Subtopic 350-40, Intangibles-Goodwill and Other: Internal-Use Software (“ASC 350-40”), amounting to RMB11,422, RMB15,322 and RMB16,195 for the years ended December 31, 2021, 2022 and 2023, respectively. The Company capitalizes certain costs relating to software acquired, developed, or modified solely to meet the Company’s internal requirements and for which there are no substantive plans to market the software. These costs mainly include the research staff costs directly associated with the internal-develop software projects during the application development stage. Capitalized internal-use software costs are included in “intangible assets, net”.

F-26

Table of Contents

VNET GROUP, INC.

NOTES TO THE CONSOLIDATED FINANCIAL STATEMENTS (CONTINUED)

(Amounts in thousands, unless otherwise stated)

2.    SUMMARY OF SIGNIFICANT ACCOUNTING POLICIES (CONTINUED)

(k)   Intangible assets (continued)

Intangible assets have weighted average useful lives from the date of purchase/ acquisition as follows:

Purchased software

    

5.1 years

Radio spectrum license

 

15 years

Operating permits*

32.1 years

Customer relationships*

 

8.3 years

Licenses*

 

15 years

Supplier relationships*

 

10 years

Trade names*

 

20 years

Technology platform*

 

5 years

Non-complete agreements*

 

5 years

Internal use software

 

3.4 years

Customer contract*

7 years

*

Acquired in the acquisitions of subsidiaries.

(l)   Leases

The Company determines if an arrangement is a lease at inception. Leases are classified as operating or finance leases in accordance with the recognition criteria in ASC 842-20-25. The Company’s leases do not contain any material residual value guarantees or material restrictive covenants.

The Company has lease agreements with lease and non-lease components, which are accounted for separately. The Company elected the short-term lease exemption for all contracts with lease term of 12 months or less.

At the commencement date of a lease, the Company determines the classification of the lease based on the relevant factors present and records a right-of-use (“ROU”) asset and lease liability for operating lease, and records property and equipment and finance lease liability for finance lease. ROU assets and property and equipment acquired through lease represent the right to use an underlying asset for the lease term, and operating lease liabilities and finance lease liabilities represent the obligation to make lease payments arising from the lease. ROU assets and lease liabilities are calculated as the present value of the lease payments not yet paid. If the rate implicit in the Company’s leases is not readily available, the Company uses an incremental borrowing rate based on the information available at the lease commencement date in determining the present value of lease payments. This incremental borrowing rate reflects the fixed rate at which the Company could borrow on a collateralized basis the amount of the lease payments in the same currency, for a similar term, in a similar economic environment. ROU assets include any lease prepayments and are reduced by lease incentives. Operating lease expense for lease payments is recognized on a straight-line basis over the lease term. Lease terms are based on the non-cancelable term of the lease and may contain options to extend the lease when it is reasonably certain that the Company will exercise that option.

Leases with an initial lease term of 12 months or less are not recorded on the consolidated balance sheets. Lease expense for these leases is recognized on a straight-line basis over the lease term.

(m)   Land use right

The land use rights represent the operating lease prepayments for the rights to use the land in the PRC under ASC 842. Amortization of the prepayments is provided on a straight-line basis over the terms of the respective land use rights certificates.

F-27

Table of Contents

VNET GROUP, INC.

NOTES TO THE CONSOLIDATED FINANCIAL STATEMENTS (CONTINUED)

(Amounts in thousands, unless otherwise stated)

2.    SUMMARY OF SIGNIFICANT ACCOUNTING POLICIES (CONTINUED)

(n)   Long-term investments

The Company’s long-term investments primarily consist of equity investments without readily determinable fair value, equity method investments.

Pursuant to ASC Topic 321, Investments—Equity Securities (“ASC 321”), equity investments, except for those accounted for under the equity method and those that result in consolidation of the investee and certain other investments, are measured at fair value, and any changes in fair value are recognized in earnings. For equity securities without readily determinable fair value and do not qualify for the existing practical expedient in ASC Topic 820, Fair Value Measurements and Disclosures (“ASC 820”), to estimate fair value using the net asset value per share (or its equivalent) of the investment, the Company elected to use the measurement alternative to measure those investments at cost, less any impairment, plus or minus changes resulting from observable price changes in orderly transactions for identical or similar investments of the same issuer, if any. Equity securities with readily determinable fair value are measured at fair values, and any changes in fair value are recognized in earnings.

For equity investments measured at fair value with changes in fair value recorded in earnings, the Company does not assess whether those securities are impaired. For those equity investments that the Company elects to use the measurement alternative, the Company makes a qualitative assessment of whether the investment is impaired at each reporting date. If a qualitative assessment indicates that the investment is impaired, the entity has to estimate the investment’s fair value in accordance with the principles of ASC 820. If the fair value is less than the investment’s carrying value, the entity has to recognize an impairment loss in net loss equal to the difference between the carrying value and fair value.

Investments in equity investees represent investments in entities in which the Company can exercise significant influence but does not own a majority equity interest or control are accounted for using the equity method of accounting in accordance with ASC Subtopic 323-10, Investments-Equity Method and Joint Ventures: Overall (“ASC 323-10”). The Company applies the equity method of accounting that is consistent with ASC 323-10 in limited partnerships in which the Company holds a three percent or greater interest. Under the equity method, the Company initially records its investment at cost and prospectively recognizes its proportionate share of each equity investee’s net profit or loss into its consolidated statements of operations. The difference between the cost of the equity investee and the amount of the underlying equity in the net assets of the equity investee is recognized as equity method goodwill included in equity method investments on the consolidated balance sheets. The Company evaluates its equity method investments for impairment under ASC 323-10. An impairment loss on the equity method investments is recognized in the consolidated statements of operations when the decline in value is determined to be other-than-temporary.

(o)   Goodwill

Goodwill represents the excess of the purchase price over the amounts assigned to the fair value of the identifiable assets acquired and the liabilities assumed of an acquired business. The Company assesses goodwill for impairment in accordance with ASC Subtopic 350-20, Intangibles—Goodwill and Other: Goodwill (“ASC 350-20”), which requires that goodwill to be tested for impairment at the reporting unit level at least annually and more frequently upon the occurrence of certain events, as defined by ASC 350-20.

The Company has the option to assess qualitative factors first to determine whether it is necessary to perform the quantitative test in accordance with ASC 350-20. In the qualitative assessment, the Company considers primary factors such as industry and market considerations, overall financial performance of the reporting units, and other specific information related to the operations. If the Company believes, as a result of the qualitative assessment, that it is more-likely-than-not that the fair value of a reporting unit is less than its carrying amount, the quantitative impairment test described above is required. Otherwise, no further testing is required. The quantitative impairment test compares the fair value of the reporting unit with its carrying amount, including goodwill. If the carrying amount of a reporting unit exceeds its fair value, an impairment loss shall be recognized in an amount equal to that excess.

Pursuant to ASC 350-20, the Company performed assessment and completed its annual impairment test for goodwill that has arisen out of its acquisitions. No impairment loss of goodwill was recognized for the years ended December 31, 2021 and 2022. RMB1,364,191 of goodwill impairment loss was recognized for the year ended December 31, 2023. See Note 11 for details.

F-28

Table of Contents

VNET GROUP, INC.

NOTES TO THE CONSOLIDATED FINANCIAL STATEMENTS (CONTINUED)

(Amounts in thousands, unless otherwise stated)

2.    SUMMARY OF SIGNIFICANT ACCOUNTING POLICIES (CONTINUED)

(p)   Impairment of long-lived assets

The Company evaluates long-lived assets, such as fixed assets, purchased or internally developed intangible assets with finite lives, and operating lease right-of-use assets for impairment whenever events or changes in circumstances indicate the carrying value of an asset may not be recoverable in accordance with ASC Topic 360, Property, Plant and Equipment. When such events occur, the Company assesses the recoverability of the asset groups by comparing the undiscounted cash flows expected to be generated by the asset groups to their carrying amounts. If the Company identifies an impairment, the Company reduces the carrying amount of the asset group to its estimated fair value based on a discounted cash flow approach or, when available and appropriate, to comparable market values and the impairment loss, if any, is recognized in the consolidated statements of operations.

As of December 31, 2021, due to continuing losses and physical condition changed, the Company recorded the long-lived assets impairment amounting to RMB109,267, resulting from excess of the carrying amount of the asset group over the fair value of the asset group.

No impairment was recognized for the year ended December 31, 2022 as there was no impairment indicator identified.

As of December 31, 2023, due to the weaker-than-expected operations, the Company tested certain long-lived asset groups for recoverability. Impairment loss is calculated as the amount by which the carrying amount of the relevant asset groups exceeds their estimated fair value. Impairment loss of RMB506,686 was recorded for the year ended December 31, 2023.

The Company determined the fair value of relevant asset group using the income approach based on the discounted cash flows associated with the asset group.

The impairment loss reduced the carrying amount of the long-lived assets of the group on a pro-rata basis using the relative carrying amount of those assets except that the loss allocated to an individual long-lived asset of the group shall not reduce the carrying amount of that asset below its fair value whenever that fair value is determinable without undue cost and effort.

The Company recorded impairment charges associated with its long-lived assets as follows:

For the years ended December 31, 

2021

2022

2023

    

RMB

    

RMB

    

RMB

Impairment of property and equipment

 

106,311

 

 

480,099

Impairment of intangible assets

 

 

 

15,113

Impairment of right-of-use assets

11,474

Impairment of other non-current assets

 

2,956

 

 

(q)   Fair value of financial instruments

The Company’s financial instruments primarily include cash and cash equivalents, restricted cash, short-term investments, accounts receivable and payable, other receivables and payables, amounts due from/to related parties, long-term borrowings, available-for-sale debt investments, convertible promissory notes and a derivative liability. Other than long-term borrowings, convertible promissory notes and the derivative liability, the carrying values of these financial instruments approximate their fair values due to their short-term maturities.

F-29

Table of Contents

VNET GROUP, INC.

NOTES TO THE CONSOLIDATED FINANCIAL STATEMENTS (CONTINUED)

(Amounts in thousands, unless otherwise stated)

2.    SUMMARY OF SIGNIFICANT ACCOUNTING POLICIES (CONTINUED)

(q)   Fair value of financial instruments (continued)

The carrying amounts of long-term borrowings approximate their fair values since they bear interest rates which approximate market interest rates. The Company elected the fair value option for the 2025 Convertible Notes (Note 19) upon initial recognition as financial liability as the fair value better represents the value of the underlying liabilities. The purchase consideration and contingent purchase considerations in both cash and shares are initially measured at fair value on the acquisition dates of the acquired businesses and the date of grant, respectively, and subsequently remeasured at the end of each reporting period with an adjustment for fair value recorded to the current period income/(expense). The bifurcated redemption feature of 2027 Convertible Notes (Note 19) is recorded as a derivative liability, which is initially measured at fair value, and subsequently remeasured at the end of each reporting period with an adjustment for fair value recorded to the current period income/(expense). The Company recorded the 2026 Convertible Notes (Note 19) and 2027 Convertible Notes (Note 19) using amortized cost method on its consolidated balance sheets and measures the fair value for disclosure purposes only. See Note 28 for disclosure of fair value measurements.

(r)   Revenue recognition

The Company provides hosting and related services including hosting of customers’ servers and networking equipment, connecting customers’ servers with internet backbones (“Hosting service”), virtual private network services providing encrypted secured connection to public internet (“VPN service”) and other value-added services and public cloud service through strategic partnership with Microsoft.

The Company recognizes revenue as it satisfies a performance obligation when its customer obtains control of promised goods or services, in an amount that reflects the consideration that the entity expects to receive in exchange for those goods or services. To determine revenue recognition for arrangements that an entity determines are within the scope of ASC Topic 606, Revenue from Contracts with Customers (“ASC 606”), the entity performs the following five steps: (i) identify the contract(s) with a customer; (ii) identify the performance obligations in the contract; (iii) determine the transaction price, including variable consideration, if any; (iv) allocate the transaction price to the performance obligations in the contract; and (v) recognize revenue when (or as) the entity satisfies a performance obligation. The Company only applies the five-step model to contracts when it is probable that the entity will collect the consideration to which it is entitled in exchange for the goods or services it transfers to the customer.

Once a contract is determined to be within the scope of ASC 606 at contract inception, the Company reviews the contract to determine which performance obligations it must deliver and which of these performance obligations are distinct. The Company recognizes revenue based on the amount of the transaction price that is allocated to each performance obligation when that performance obligation is satisfied or as it is satisfied.

The Company is a principal and records revenue on a gross basis when the Company is primarily responsible for fulfilling the service, has discretion in establishing pricing and controls the promised service before transferring that service to customers. Otherwise, the Company records revenue at the net amounts as commissions.

The Company’s revenue recognition policies are as follows:

Hosting services are services that the Company dedicates data center space to house customers’ servers and networking equipment and provides tailored server administration services including operating system support and assistance with updates, server monitoring, server backup and restoration, server security evaluation, firewall services, and disaster recovery. The Company also provides interconnectivity services to connect customers with each other, internet backbones in China and other networks through Border Gateway Protocol, or BGP, network, or single-line, dual-line or multiple-line networks. Hosting services are typically provided to customers for a fixed amount over the contract service period and the related revenues are recognized on a straight-line basis over the term of the contract. For certain contracts where considerations are based on the usage of the Hosting services, the related revenues are recognized based on the consumption at the predetermined rate as the services are rendered throughout the contract term.

VPN services are services that the Company extends customers’ private networks by setting up secure and dedicated connections through the public internet. VPN services are provided to customers for a fixed amount over the contract service period and revenue are recognized on a straight-line basis over the term of the contract.

F-30

Table of Contents

VNET GROUP, INC.

NOTES TO THE CONSOLIDATED FINANCIAL STATEMENTS (CONTINUED)

(Amounts in thousands, unless otherwise stated)

2.    SUMMARY OF SIGNIFICANT ACCOUNTING POLICIES (CONTINUED)

(r)   Revenue recognition (continued)

The Company partners with Microsoft to provide Cloud services that allow enterprise and individual customers to run their applications over the internet using the IT infrastructure. Cloud services are generally charged by the Company to the end customers for a fixed amount or based on the actual usage of the cloud resources at predetermined rates over the subscription period, which in general is one year. The Company fulfils its performance obligation of facilitating Microsoft to provide the Cloud services to the end customers by providing, but not limited to, contract processing management, billing, payment collection, maintenance, help desk supports and certain IT infrastructure services. These are considered as a series of distinct services that are substantially the same and have the same pattern of transfer to the customer; therefore, they are accounted for as a single performance obligation that is satisfied over time. The corresponding consideration that the Company is entitled to is recognized as revenue using a time-based method since this best depicts the pattern of the control transfer. Revenue from Cloud services consists of monthly incentive revenues received from Microsoft upon completion of certain conditions and gross billing amount received from end customers net of considerations remitted by the Company to Microsoft. When the contract is modified to add distinct services to the single performance obligation for additional fees, such changes are accounted for prospectively as a termination of the old contract and the creation of a new contract.

For certain arrangements, customers are required to pay the Company before the services are delivered. When either party to a revenue contract has performed, the Company recognizes a contract asset or a contract liability in the consolidated balance sheets, depending on the relationship between the Company’s performance and the customer’s payment. Contract liabilities were mainly related to fee received for Hosting services to be provided over the contract period, which were presented as deferred revenue on the consolidated balance sheets.

Deferred revenue represented the Company’s obligation to transfer the goods or services to a customer for which the Company has received consideration (or an amount of consideration is due) from the customer. As of January 1, 2022 and 2023, the Company has deferred revenue amounting up to RMB95,078 and RMB95,477, respectively, which were recognized as revenue for the years ended December 31, 2022 and 2023 in an amount of RMB39,374 and RMB78,683, respectively .

The Company’s certain hosting service contains lease and non-lease components. The Company elected to adopt the practical expedient which allows lessors to combine lease and non-lease components and account for them as one component if 1) the timing and pattern of transfer of the lease component and non-lease component is the same; 2) the lease component should be classified as an operating lease if it were accounted for separately. The combined component is accounted for in accordance with the current lease accounting guidance (“ASC 842”) if the lease component is predominant, and in accordance with the ASC 606 if the non-lease component is predominant. The Company has determined that the non-lease component is the predominant component in Hosting service. Therefore, the Company has accounted for the combined component in accordance with ASC 606.

The Company does not disclose the value of unsatisfied performance obligations as the Company’s revenue contracts are (i) contracts with an original expected length of one year or less or (ii) contracts for which the Company recognizes revenue at the amount to which it has the right to invoice for services performed.

(s)   Cost of revenues

Cost of revenues consists primarily of telecommunication costs, depreciation of the Company’s long-lived assets, amortization of acquired intangible assets, utility, maintenance, data center rental expenses directly attributable to the provision of the IDC services, payroll and other related costs of operations.

(t)   Advertising expenditures

Advertising expenditures are expensed as incurred and are included in sales and marketing expenses, which amounted to RMB7,272, RMB6,829 and RMB9,826 for the years ended December 31, 2021, 2022 and 2023, respectively.

F-31

Table of Contents

VNET GROUP, INC.

NOTES TO THE CONSOLIDATED FINANCIAL STATEMENTS (CONTINUED)

(Amounts in thousands, unless otherwise stated)

2.    SUMMARY OF SIGNIFICANT ACCOUNTING POLICIES (CONTINUED)

(u)   Research and development expenses

Research and development expenses consist primarily of payroll and related personnel costs for routine upgrades and related enhancements of the Company’s services and network. Research and development expenses are expensed as incurred except for costs to develop internal-use software or add significant upgrades and enhancements resulting in additional functionality to internal-use software that meet the capitalization criteria in accordance with ASC Subtopic 350-40, Intangibles-Goodwill and Other, Internal-Use Software.

(v)   Government grants

Government grants are provided by the relevant PRC municipal government authorities to subsidize the cost of certain research and development projects. The amount of such government grants is determined solely at the discretion of the relevant government authorities and there is no assurance that the Company will continue to receive these government grants in the future. Government grants are recognized when it is probable that the Company will comply with the conditions attached to them, and the grants are received. When the grant relates to an expense item, it is recognized in the consolidated statement of operations over the period necessary to match the grant on a systematic basis to the costs that it is intended to compensate, as a reduction of the related operating expense. When the grant relates to an asset, it is recognized as deferred government grants and released to the consolidated statement of operations in equal amounts over the expected useful life of the related asset, when operational, as a reduction of the related depreciation expense.

(w)   Capitalized interest

Interest costs are capitalized if they are incurred during the acquisition, construction or production of a qualifying asset and such costs could have been avoided if expenditures for these assets have not been made.

As a result of total interest costs capitalized during the period, the interest expense for the years ended December 31, 2021, 2022 and 2023, was as follows:

For the years ended December 31, 

2021

2022

2023

    

RMB

    

RMB

    

RMB

Interest expense and amortization cost of bonds payable

 

133,959

 

 

Interest expense and amortization cost of 2025, 2026 and 2027 Convertible Notes (Note 19)

25,919

58,350

59,429

Interest expense on bank and other borrowings

 

103,925

 

172,328

 

222,918

Interest expense on finance leases

 

124,567

 

104,088

 

90,679

Total interest costs

 

388,370

 

334,766

 

373,026

Less: Total interest costs capitalized

 

(53,420)

 

(61,461)

 

(60,854)

Interest expense, net

 

334,950

 

273,305

 

312,172

(x)   Income taxes

The Company accounts for income taxes using the liability method. Under this method, deferred tax assets and liabilities are determined based on the difference between the financial reporting and tax bases of assets and liabilities using enacted tax rates that will be in effect in the period in which the differences are expected to reverse. The carrying amount of deferred tax assets is reviewed on an entity-by-entity basis and is reduced by a valuation allowance to the extent that it is more-likely-than-not that the benefits of the deferred tax assets will not be realized in future years. The valuation allowance is determined based on the weight of positive and negative evidence including future reversals of existing taxable temporary differences, future taxable income exclusive of reversing temporary differences, and verifiable tax planning. The estimated future taxable income involves significant assumptions of forecasted revenue growth that take into consideration of the Company’s historical financial results, its plan of expanding operating capacity as well as current industry trends. The effect on deferred taxes of a change in tax rates is recognized in income in the period that includes the enactment date of the change in tax rate. All deferred income tax assets and liabilities are classified as non-current on the consolidated balance sheets.

F-32

Table of Contents

VNET GROUP, INC.

NOTES TO THE CONSOLIDATED FINANCIAL STATEMENTS (CONTINUED)

(Amounts in thousands, unless otherwise stated)

2.    SUMMARY OF SIGNIFICANT ACCOUNTING POLICIES (CONTINUED)

(x)   Income taxes (continued)

The Company applies ASC Topic 740, Accounting for Income Taxes (“ASC 740”), to account for uncertainty in income taxes. ASC 740 prescribes a recognition threshold a tax position is required to meet before being recognized in the financial statements.

The Company has elected to classify interest and penalties related to unrecognized tax benefits, if and when required, as part of “income tax expenses” in the consolidated statements of operations.

(y)   Share-based compensation

Share options and Restricted Share Units (“RSUs”) granted to employees are accounted for under ASC Topic 718, Compensation—Stock Compensation (“ASC 718”), which requires that share-based awards granted to employees be measured based on the grant date fair value and recognized as compensation expenses over the requisite service period and/or performance period (which is generally the vesting period) in the consolidated statements of operations. The Company accounts for forfeitures as they occur.

The Company has elected to recognize compensation expenses using the straight-line method for share-based awards granted with service conditions that have a graded vesting schedule. For share-based awards granted with performance conditions, the Company recognizes compensation expenses using the accelerated method. The Company commences recognition of the related compensation expenses if it is probable that the defined performance condition will be met. To the extent that the Company determines that it is probable that a different number of share-based awards will vest depending on the outcome of the performance condition, the cumulative effect of the change in estimate is recognized in the period of change. For share-based awards with market conditions, the probability to achieve market conditions is reflected in the grant date fair value. The Company recognized the related compensation expenses when the requisite service is rendered using the accelerate method.

On November 26, 2016, the Board approved a new incentive program to certain individuals with a new bonus scheme which will be settled by issuing a variable number of shares with a fair value equal to fixed dollar amount on the settlement date. The Company remeasures the fair value of such liability at each reporting period end through earnings until the actual settlement date, which is the date when the number of underlying shares were fixed and recorded the compensation cost over the remaining vesting term.

A cancellation of the terms or conditions of an equity award under original award in exchange for a new award should be treated as modification. The compensation costs associated with the modified awards are recognized if either the original vesting conditions or the new vesting conditions have been achieved. Total recognized compensation cost for the awards is at least equal to the fair value of the original awards at the grant date unless at the date of the modification the performance or service conditions of the original awards are not expected to be satisfied. The incremental compensation cost is measured as the excess of the fair value of the replacement awards over the fair value of original awards at the modification date. Therefore, in relation to the modified awards, the Company recognizes share-based compensation over the vesting periods of the new awards, which comprises (i) the amortization of the incremental portion of share-based compensation over the remaining vesting term, and (ii) any unrecognized compensation cost of original awards, using either the original term or the new term, whichever results in higher expenses for each reporting period. For a modification of a market condition, the incremental portion of share-based compensation and unrecognized compensation cost of original award are recognized over new vesting period. For modification of a liability award that remains a liability after modification, the liability award continues to be remeasured at fair value at each reporting date.

F-33

Table of Contents

VNET GROUP, INC.

NOTES TO THE CONSOLIDATED FINANCIAL STATEMENTS (CONTINUED)

(Amounts in thousands, unless otherwise stated)

2.    SUMMARY OF SIGNIFICANT ACCOUNTING POLICIES (CONTINUED)

(z)   Earnings (Loss) per share

In accordance with ASC Topic 260, Earnings per Share (“ASC 260”), basic earnings (loss) per share is computed by dividing earnings (loss) attributable to ordinary shareholders by the weighted average number of unrestricted ordinary shares outstanding during the year using two-class method. Under the two-class method, earnings (loss) is allocated between ordinary shares and participating securities based on their participating rights. The Company’s series A preferred shares (Note 18) are participating securities. Diluted loss per share is calculated by dividing net loss attributable to ordinary shareholders using two-class method as adjusted for the effect of dilutive ordinary equivalent shares, if any, by the weighted average number of ordinary and dilutive ordinary equivalent shares outstanding during the period. Contingently issuable shares, including performance-based share awards and contingent considerations to be settled in shares, are included in the computation of basic earnings (loss) per share only when there is no circumstance under which those shares would not be issued. Contingently issuable shares are included in the denominator of the diluted loss per share calculation as of the beginning of the period or as of the inception date of the contingent share arrangement, if later, only when dilutive and when all the necessary conditions have been satisfied as of the reporting period end. For contracts that may be settled in ordinary shares or in cash at the election of the Company, share settlement is presumed, pursuant to which incremental shares relating to the number of shares that would be required to settle the contract are included in the denominator of diluted loss per share calculation if the effect is more dilutive. Ordinary equivalent shares consist of the ordinary shares issuable upon the exercise of the share options, using the treasury stock method and shares issuable upon the conversion of the company’s series A preferred shares and convertible promissory notes using if converted method. Ordinary share equivalents are excluded from the computation of diluted loss per share if their effects would be anti-dilutive.

(aa)   Treasury stock

When the Company acquires treasury stock, the repurchased ordinary shares is accounted for under the cost method whereby the entire cost of the acquired shares is recorded as treasury stock. The cost basis for the reissuance of treasury stock is determined using a weighted-average cost basis. To the extent that the reissuance price is more than the cost basis (gain), the excess is recorded as an increase to additional paid-in capital. If the reissuance price is less than the cost basis (loss), the difference is recorded to additional paid-in capital to the extent there is a remaining balance. Any losses in excess of that amount is charged to accumulated deficit .

(bb)   Comprehensive income (loss)

Comprehensive income (loss) is defined as the increase (decrease) in equity of the Company during a period from transactions and other events and circumstances excluding transactions resulting from investments by owners and distributions to owners. Accumulated other comprehensive income (loss) of the Company includes only foreign currency translation adjustments related to the Company and its overseas subsidiaries, whose functional currency is US$.

(cc)   Segment reporting

In accordance with ASC Topic 280, Segment Reporting (“ASC 280”), the Company had one reportable segment since the Company’s chief executive officer, who has been identified as the Company’s chief operating decision-maker (“CODM”) formerly relied on the results of operations of hosting and related services when making decisions on allocating resources and assessing performance of the Company, and the CODM reviews the operation result of the Company as a whole. Hosting and related services business focuses primarily on colocation, interconnectivity, cloud, VPN, hybrid IT and other value-added services.

As substantial all of the Company’s long-lived assets and revenues are located in and derived from the PRC, geographical segments are not presented.

(dd)   Employee benefits

The full-time employees of the Company’s PRC subsidiaries are entitled to staff welfare benefits including medical care, housing fund, pension benefits and unemployment insurance, which are governmental mandated defined contribution plans. These entities are required to accrue for these benefits based on certain percentages of the employees’ respective salaries, subject to certain ceilings, in accordance with the relevant PRC regulations, and make cash contributions to the state-sponsored plans out of the amounts accrued.

F-34

Table of Contents

VNET GROUP, INC.

NOTES TO THE CONSOLIDATED FINANCIAL STATEMENTS (CONTINUED)

(Amounts in thousands, unless otherwise stated)

2.    SUMMARY OF SIGNIFICANT ACCOUNTING POLICIES (CONTINUED)

(ee)   Recent accounting pronouncements

In October 2021, the FASB issued ASU 2021-08, Business Combinations (Topic 805) and require acquiring entities to apply Topic 606 to recognize and measure contract assets and contract liabilities in a business combination. The amendments apply to all entities that enter into a business combination within the scope of Subtopic 805-10, Business Combinations—Overall. The amendments are effective for fiscal years beginning after December 15, 2022, including interim periods within those fiscal years and it should be applied prospectively to business combinations occurring on or after the effective date of the amendments. The Company adopted this ASU from January 1, 2023 with no material impact on its consolidated financial statements.

In November 2023, the FASB issued ASU 2023-07, Segment Reporting (Topic 280): Improvements to Reportable Segment Disclosures. The amendments in ASU 2023-07 improve reportable segment disclosure requirements through enhanced disclosures about significant segment expenses. The amendments introduce a new requirement to disclose significant segment expenses regularly provided to the chief operating decision maker (CODM), extends certain annual disclosures to interim periods, clarifies single reportable segment entities must apply ASC 280 in its entirety, permits more than one measure of segment profit or loss to be reported under certain conditions, and requires disclosure of the title and position of the CODM. ASU 2023-07 is effective for fiscal years beginning after December 15, 2023, and interim periods within fiscal years beginning after December 15, 2024. Early adoption is permitted. The Company adopted ASU 2023-07 on January 1, 2024 with no material impact on its consolidated financial statements.

In December 2023, the FASB issued ASU 2023-09, Income Taxes (Topic 740): Improvements to Income Tax Disclosures. The ASU requires the annual financial statements to include consistent categories and greater disaggregation of information in the rate reconciliation, and income taxes paid disaggregated by jurisdiction. ASU 2023-09 is effective for the Company’s annual reporting periods beginning after December 15, 2024. Adoption is either with a prospective method or a fully retrospective method of transition. Early adoption is permitted. The Company is currently evaluating the effect that adoption of ASU 2023-09 will have on its consolidated financial statements.

3.    CONCENTRATION OF RISKS

(a)   Credit risk

Financial instruments that potentially subject the Company to significant concentrations of credit risk consist primarily of cash and cash equivalents, short-term investments, accounts receivable, other receivables and amounts due from related parties. As of December 31, 2022 and 2023, the aggregate amount of cash and cash equivalents and restricted cash short-term investments of RMB2,677,823 and RMB2,431,089, respectively, were held at major financial institutions located in the PRC, and US$455,187 and US$426,022, respectively, were deposited with major financial institutions located outside the PRC. Management believes that these financial institutions are of high credit quality and continually monitors the credit worthiness of these financial institutions. Historically, deposits in Chinese banks are secure due to the state policy on protecting depositors’ interests. However, China promulgated a new Bankruptcy Law in August 2006 that came into effect on June 1, 2007, which contains a separate article expressly stating that the State Council may promulgate implementation measures for the bankruptcy of Chinese banks based on the Bankruptcy Law. Under the new Bankruptcy Law, a Chinese bank may go into bankruptcy. In addition, since China’s concession to the World Trade Organization, foreign banks have been gradually permitted to operate in China and have been significant competitors against Chinese banks in many aspects, especially since the opening of the Renminbi business to foreign banks in late 2006. Therefore, the risk of bankruptcy of those Chinese banks in which the Company has deposits has increased. In the event of bankruptcy of one of the banks which holds the Company’s deposits, the Company is unlikely to claim its deposits back in full since the bank is unlikely to be classified as a secured creditor based on PRC laws.

(b)   Business, supplier, customer, and economic risk

The Company participates in a relatively dynamic and competitive industry that is heavily reliant operation excellence of the services. The Company believes that changes in any of the following areas could have a material adverse effect on the Company’s future financial position, result of operations or cash flows:

F-35

Table of Contents

VNET GROUP, INC.

NOTES TO THE CONSOLIDATED FINANCIAL STATEMENTS (CONTINUED)

(Amounts in thousands, unless otherwise stated)

3.    CONCENTRATION OF RISKS (CONTINUED)

(b)   Business, supplier, customer, and economic risk (continued)

(i)Business risk—Third parties may develop technological or business model innovations that address data center and network requirements in a manner that is, or is perceived to be, equivalent or superior to the Company’s services. If competitors introduce services that compete with, or surpass the quality, price or performance of the Company’s services, the Company may be unable to renew its agreements with existing customers or attract new customers at the prices and levels that allow the Company to generate reasonable rates of return on its investment.
(ii)Supplier risk—The Company’s operations are dependent upon bandwidth and cabinet capacity provided by the third-party telecom carriers. There can be no assurance that the Company will be able to secure the cabinet and bandwidth supply from the third-party telecom carriers, neither the Company is adequately prepared for unexpected increases in bandwidth demands by its customers. The communications capacity the Company has leased, include cabinet and bandwidth, may become unavailable for a variety of reasons, such as physical interruption, technical difficulties, contractual disputes, or the financial health of its third-party providers. Any failure of these network providers to provide the capacity the Company requires may result in a reduction in, or interruption of, service to its customers. A significant portion of the Company’s total bandwidth and cabinet resources are purchased from its five largest suppliers, who collectively accounted for 39%, 35% and 42% of the Company’s total bandwidth and cabinet resources for the years ended December 31, 2021, 2022 and 2023, respectively.
(iii)Customer risk—The success of the Company’s business going forward will rely in part on Company’s ability to continue to obtain and expand business from existing customers while also attracting new customers. The Company has a diversified base of customers covering its services and one, one and one single entity customer generated more than 10% of the Company’s total net revenues for the years ended December 31, 2021, 2022 and 2023, respectively. Certain customers are local subsidiaries of a telecommunication carrier in China, which the Company views as separate customers as it negotiates with, maintain and support each of these entities given that each of them has the separate decision-making authority and services procurement budget. None of these customers individually contributed more than 2% of the Company’s revenues in any given year but in the aggregate, they contributed approximately 6%, 6% and 5% of the Company’s total revenues for the years ended December 31, 2021, 2022 and 2023, respectively.
(iv)Political, economic and social uncertainties—The Company’s operations could be adversely affected by significant political, economic and social uncertainties in the PRC. Although the PRC government has been pursuing economic reform policies for more than 20 years, no assurance can be given that the PRC government will continue to pursue such policies or that such policies may not be significantly altered, especially in the event of a change in leadership, social or political disruption or unforeseen circumstances affecting the PRC political, economic and social conditions. There is also no guarantee that the PRC government’s pursuit of economic reforms will be consistent or effective.
(v)Regulatory restrictions—The applicable PRC laws, rules and regulations currently prohibit foreign ownership of companies that provide internet related services, including hosting and related services. Accordingly, the Company’s subsidiary, VNET China, is currently ineligible to apply for the required licenses for providing IDC services in China. As a result, the Company operates its IDC services in the PRC through its Consolidated VIEs which holds the licenses and permits required to provide IDC services in the PRC. The PRC Government may also choose at anytime to block access to certain website operators which could also materially impact the Company’s ability to generate revenue.

(c)   Currency convertibility risk

The Company transacts substantially all its business in RMB, which is not freely convertible into foreign currencies. On January 1, 1994, the PRC government abolished the dual-rate system and introduced a single rate of exchange as quoted daily by the People’s Bank of China (the “PBOC”). However, the unification of the exchange rates does not imply that the RMB may be readily convertible into US$ or other foreign currencies. All foreign exchange transactions continue to take place either through the PBOC or other banks authorized to buy and sell foreign currencies at the exchange rates quoted by the PBOC. Approval of foreign currency payments by the PBOC or other institutions requires submitting a payment application form together with suppliers’ invoices, shipping documents and signed contracts.

F-36

Table of Contents

VNET GROUP, INC.

NOTES TO THE CONSOLIDATED FINANCIAL STATEMENTS (CONTINUED)

(Amounts in thousands, unless otherwise stated)

3.    CONCENTRATION OF RISKS (CONTINUED)

(d)   Foreign currency exchange rate risk

From July 21, 2005, the RMB is permitted to fluctuate within a narrow and managed band against a basket of certain foreign currencies. The (appreciation) depreciation of the RMB against US$ was approximately (2.3%), 9.2% and 1.7% in the years ended December 31, 2021, 2022 and 2023, respectively.

(e)   Interest rate risk

The Company is exposed to interest rate risk on its interest-bearing assets and liabilities. As part of its asset and liability risk management, the Company reviews and takes appropriate steps to manage its interest rate exposures on its interest-bearing assets and liabilities. The Company has not been exposed to material risks due to changes in market interest rates, and not used any derivative financial instruments to manage the interest risk exposure during the periods presented.

4.    ACQUISITION OF SUBSIDIARIES

Acquisitions in 2023

Sanhe Mingtai Digital Industrial Park Co., Ltd. (“Sanhe Digital”)

In March 2023, the Company through one of its Consolidated VIEs, Langfang Huahai Network Technology Co., Ltd. (“Langfang Huahai”), acqcuired 100% equity interest in Sanhe Ditital by issuance of 22.5% equity interest (share consideration) of Langfang Huahai. The share consideration is referenced to the fair value of the identifiable assets acquired and liabilities assumed. The purpose of the transaction is to acquire the property and land use rights for data center. As Sanhe Digital does not possess all the elements that are necessary to conduct normal operations as a business, such acquisition is accounted for as an acquisition of assets. Sanhe Digital was subsequently merged into Langfang Huahai in December 2023.

The carrying amount of the net identifiable assets of Sanhe Digital were as follows:

    

RMB

Net assets acquired:

  

Current assets

 

3

Property and equipment, net

 

105,538

Land use rights, net

 

14,258

Deferred tax assets

 

2,232

Accrued expenses and other payables

 

(2,277)

Deferred tax liabilities

 

(2,758)

Total share consideration

 

116,996

Acquisitions in 2022

Kunshan Kunhui Network Co., Ltd. (“KS Kunhui”)

On August 5, 2022, as part of its business strategy to expand the existing hosting service, the Company through its subsidiary, Beijing FengFu Technology Co., Ltd., acquired 100% of the equity interests in KS Kunhui, which primarily provides internet data center service, for a total cash consideration of RMB50,000. As KS Kunhui is in operations and possess all the elements that are necessary to conduct normal operations as a business, such acquisition is accounted for as business combination.

F-37

Table of Contents

VNET GROUP, INC.

NOTES TO THE CONSOLIDATED FINANCIAL STATEMENTS (CONTINUED)

(Amounts in thousands, unless otherwise stated)

4.    ACQUISITION OF SUBSIDIARIES (CONTINUED)

Acquisitions in 2022 (continued)

The following table summarizes the estimated fair value of the assets acquired and liabilities assumed as of the date of acquisition:

    

RMB

Cash and cash equivalents

 

9,014

Property and equipment, net

 

92,157

Operating lease right-of-use assets, net

 

199,255

Operating permits (Note 9)

 

29,000

Customer contract (Note 9)

 

59,500

Deferred tax assets

 

13,921

Other current assets

 

289,480

Total assets acquired

 

692,327

Other current liabilities

 

(436,124)

Operating lease liabilities

 

(208,612)

Deferred tax liabilities

 

(22,125)

Total liabilities assumed

 

(666,861)

Net assets acquired

 

25,466

Purchase consideration

 

50,000

Goodwill

 

24,534

The revenue and net loss of KS Kunhui since the acquisition date included in the consolidated statement of operations for the year ended December 31, 2022 were nil and RMB24,757, respectively. The goodwill, which is not tax deductible, is primarily attributable to synergies expected to be achieved from the acquisition.

The pro forma results of revenue and earnings of the acquiree as if the combinations occurred as of the beginning of the comparable prior annual reporting period of the acquiree were not presented because the effects of the business combination was not significant to the Company’s consolidated results of operations.

BJ Jianghe Shuzhi, Jianghe Chuangke, Jianghe Industrial and BJ Xunneng (collectively “BJ JiangHeCloud”)

On August 1, 2022, the Company through its subsidiaries, YF WOFE and 21Vianet Saturn, acquired 100% equity interests in BJ JiangHeCloud at a total cash consideration of RMB847,438. Among the consideration, RMB57,500 is refundable if relevant condition set out in the agreements is not achieved. The purpose of the transaction is to establish several new data centers. As BJ JiangHeCloud does not possess all the elements that are necessary to conduct normal operations as a business and had not yet commenced operations, such acquisition is accounted for as an acquisition of assets. As of December 31, 2023, as the relevant condition was not met, the RMB57,500 refundable prepayment was included in other non-current assets.

The carrying amount of the net identifiable assets of BJ JiangHeCloud were as follows:

    

RMB

Net assets acquired:

Cash and cash equivalents

 

3,325

Other current assets

 

3,959

Property and equipment, net

 

306,546

Operating permits (Note 9)

 

479,989

Land use rights, net (Note 10)

 

221,556

Other current liabilities

 

(15,448)

Deferred tax liabilities

 

(209,989)

Total consideration in cash

 

789,938

F-38

Table of Contents

VNET GROUP, INC.

NOTES TO THE CONSOLIDATED FINANCIAL STATEMENTS (CONTINUED)

(Amounts in thousands, unless otherwise stated)

5.    ACCOUNTS AND NOTES RECEIVABLE, NET

Accounts and notes receivable and the allowance for doubtful debt consisted of the following:

As of December 31, 

2022

2023

    

RMB

    

RMB

Accounts receivable

 

1,897,111

 

1,903,458

Notes receivable

 

1,151

 

873

Allowance for doubtful debt

 

(134,569)

 

(188,356)

 

1,763,693

 

1,715,975

As of December 31, 2022 and 2023, all accounts and notes receivable were due from third party customers. An analysis of the allowance for doubtful debt was as follows:

For the years ended December 31, 

2021

2022

2023

    

RMB

    

RMB

    

RMB

Balance at beginning of the year

 

68,921

99,620

134,569

Additional due to business combination

 

16,256

Additional provision charged to expense

 

14,990

34,949

54,512

Write-off of accounts receivable

 

(547)

(725)

Balance at the end of the year

 

99,620

134,569

188,356

6.    SHORT-TERM INVESTMENTS

Short-term investments consisted of the following as of December 31, 2023:

    

As of December 31,

2023

RMB

Aggregate cost basis

 

354,149

Gross unrealized holding gain

 

2,671

Aggregate fair value

 

356,820

The Company’s short-term investments as of December 31, 2023 represent a short-term wealth management product issued by a financial institution in Hong Kong S.A.R. The wealth management product has been redeemed by the Company in January 2024.

F-39

Table of Contents

VNET GROUP, INC.

NOTES TO THE CONSOLIDATED FINANCIAL STATEMENTS (CONTINUED)

(Amounts in thousands, unless otherwise stated)

7.    PREPAID EXPENSES AND OTHER CURRENT ASSETS

Prepaid expenses and other current assets consisted of the following:

As of December 31, 

2022

2023

    

RMB

    

RMB

Prepaid expenses (1)

 

988,467

 

1,344,525

Tax recoverable

620,901

907,629

Deposits

 

59,653

 

33,941

Loans to third parties (2)

 

376,851

 

5,787

Staff advances

 

2,992

 

2,518

Interest receivables

 

544

 

532

Others

 

98,092

 

80,409

 

2,147,500

 

2,375,341

(1)Prepaid expenses mainly represented the unamortized portion of prepayments made to Microsoft for the cloud services, the prepayments to telecommunication operators for bandwidth, data centers or cabinets and the prepayments for office expense.
(2)In December 2022, loan amounting to RMB279,500 was provided to the third party selling shareholders of KS Kunhui (Note 4) to settle the liabilities to KS Kunhui. The loan bears an interest rate of 7.5% per annum and has a maturity term ranging from four to six months. The loan was secured by the third parties’ equity shares in their subsidiaries and certain property and equipment of their subsidiaries. During 2023, RMB85,000 was repaid to the Company, RMB194,500 of the above outstanding loan as well as RMB93,400 of another loan provided to a third party in September 2021 with an original maturity period of 18 months were overdue and full amount of allowance for credit losses was recognized as of December 31, 2023. The credit losses were recorded in allowance for doubtful debt in the consolidated statement of operations.

An analysis of the allowance for doubtful debt in relation to other receivables was as follows:

For the years ended December 31,

    

2022

    

2023

 

RMB

 

RMB

Balance at beginning of the year

 

130,908

 

131,624

Addition

 

15,460

 

313,993

Write-off

 

(15,000)

 

Foreign exchange difference

 

256

 

52

Balance at the end of the year

 

131,624

 

445,669

F-40

Table of Contents

VNET GROUP, INC.

NOTES TO THE CONSOLIDATED FINANCIAL STATEMENTS (CONTINUED)

(Amounts in thousands, unless otherwise stated)

8.    PROPERTY AND EQUIPMENT, NET

Property and equipment, including those held under finance leases, consisted of the following:

As of December 31, 

2022

2023

    

RMB

    

RMB

At cost:

Property

 

2,236,257

 

2,672,822

Leasehold improvements

 

4,819,257

 

5,821,394

Computer and network equipment

 

7,577,082

 

8,437,075

Optical fibers

 

142,723

 

142,723

Office equipment

 

87,093

 

93,543

Motor vehicles

 

4,098

 

3,937

 

14,866,510

 

17,171,494

Less: Accumulated depreciation

 

(5,548,663)

 

(6,987,542)

9,317,847

10,183,952

Construction-in-progress

 

2,770,348

 

3,444,237

Impairment

 

(123,697)

 

(603,796)

Property and equipment, net

 

11,964,498

 

13,024,393

See note 2 (p) for details of impairment of property and equipment.

Depreciation expense was RMB1,164,725, RMB1,462,550 and RMB1,663,932 for the years ended December 31, 2021, 2022 and 2023, respectively, and were included in the following captions:

For the years ended December 31, 

2021

2022

2023

    

RMB

    

RMB

    

RMB

Cost of revenues

 

1,107,655

 

1,386,800

 

1,573,970

Sales and marketing expenses

 

963

 

1,029

 

1,721

General and administrative expenses

 

23,186

 

35,715

 

38,280

Research and development expenses

 

32,921

 

39,006

 

49,961

 

1,164,725

 

1,462,550

 

1,663,932

The carrying amounts of the Company’s property and equipment held under finance leases at respective balance sheet dates were as follows:

As of December 31, 

2022

2023

    

RMB

    

RMB

Property

 

993,158

 

993,158

Computer and network equipment

 

971,814

 

648,989

Optical fibers

 

137,924

 

137,924

 

2,102,896

 

1,780,071

Less: Accumulated depreciation

 

(847,449)

 

(709,209)

 

1,255,447

 

1,070,862

Construction-in-progress

 

 

219,283

Impairment

 

(18,808)

(19,361)

1,236,639

 

1,270,784

F-41

Table of Contents

VNET GROUP, INC.

NOTES TO THE CONSOLIDATED FINANCIAL STATEMENTS (CONTINUED)

(Amounts in thousands, unless otherwise stated)

8.    PROPERTY AND EQUIPMENT, NET (CONTINUED)

Depreciation of property, computer and network equipment and optical fibers under finance leases was RMB274,052, RMB224,140 and RMB199,926 for the years ended December 31, 2021, 2022 and 2023, respectively.

The carrying amounts of property and equipment pledged by the Company to secure borrowings (Note 14) granted to the Company at the respective balance sheet dates were as follows:

As of December 31, 

2022

2023

    

RMB

    

RMB

Property

 

118,050

 

155,239

Leasehold improvements

92,629

246,662

Computer and network equipment

137,876

442,167

Office equipment

 

919

1,829

F-42

Table of Contents

VNET GROUP, INC.

NOTES TO THE CONSOLIDATED FINANCIAL STATEMENTS (CONTINUED)

(Amounts in thousands, unless otherwise stated)

9.    INTANGIBLE ASSETS, NET

The following table presented the Company’s intangible assets as of the respective balance sheet dates:

Radio

Internal

Purchased

spectrum

Operating

Technology

Customer

Supplier

Trade

Customer

Non-Complete

use

software

license

Permits

Platform

relationships

Licenses

relationships

names

contract

Agreement

software

Total

    

RMB

    

RMB

    

RMB

    

RMB

    

RMB

    

RMB

    

RMB

    

RMB

    

RMB

    

RMB

    

RMB

    

RMB

Intangible assets, cost December 31, 2022

 

207,565

 

134,543

 

1,217,876

 

38,050

 

257,183

 

5,772

 

39,053

 

116,266

 

190,141

 

1,800

 

74,224

 

2,282,473

Accumulated amortization

(139,443)

(83,294)

(56,433)

(18,258)

(235,810)

(3,428)

(34,281)

(48,929)

(68,622)

(1,800)

(53,785)

(744,083)

Impairment

(41,259)

(41,259)

Intangible assets, net December 31, 2022

 

68,122

 

9,990

 

1,161,443

 

19,792

 

21,373

 

2,344

 

4,772

 

67,337

 

121,519

 

 

20,439

 

1,497,131

Intangible assets, cost December 31, 2023

233,513

136,825

1,199,210

38,050

257,183

5,772

39,053

116,266

190,141

1,800

90,419

2,308,232

Accumulated amortization

(157,081)

(87,145)

(89,226)

(23,739)

(256,888)

(3,812)

(37,299)

(54,742)

(89,002)

(1,800)

(67,020)

(867,754)

Impairment

(802)

(41,959)

(14,311)

(57,072)

Intangible assets, net December 31, 2023

 

75,630

 

7,721

 

1,109,984

 

 

295

 

1,960

 

1,754

 

61,524

 

101,139

 

 

23,399

 

1,383,406

Radio spectrum license represented the spectrum license awarded by the Hong Kong Telecommunication Authority. Operating permits relate to the government authorized high-capacity utilities from the assets acquisitions. Customer relationships relate to the relationships that arose as a result of existing customer agreements acquired and is derived from the estimated net cash flows that are expected to be derived from the expected renewal of these existing customer agreements after subtracting the estimated net cash flows from other contributory assets. Licenses mainly represented the telecommunication service license in relation to virtual private network services. Supplier relationships relate to the relationships that arose as a result of existing bandwidth supply agreements with certain network operators, which were valued using a replacement cost method given the relative ease of replacement. Trade names mainly relate to the trade names of Dermot Entities. Customer contract related to existing customer agreements acquired and is derived from the estimated net cash flows that are expected to be derived over the contractual period of the existing customer agreements after subtracting the estimated net cash flows from other contributory assets. Technology platform relates to the TenxCloud Cloud Native Application Platform and Kubedata platform from acquisition of BJ TenxCloud in 2021 and platform software from acquisition of iJoy BVI in 2013.

The intangible assets are amortized using the straight-line method, which is the Company’s best estimate of how these assets will be economically consumed over their respective estimated useful lives ranging from 1 to 48 years.

See note 2 (p) for details of impairment of intangible assets.

Amortization expenses were approximately RMB94,751, RMB122,470 and RMB128,042 for the years ended December 31, 2021, 2022 and 2023, respectively.

The annual estimated amortization expenses for the intangible assets for each of the next five years are as follows:

    

RMB

2024

 

294,541

2025

 

153,513

2026

 

27,877

2027

 

17,591

2028

 

11,325

 

504,847

F-43

Table of Contents

VNET GROUP, INC.

NOTES TO THE CONSOLIDATED FINANCIAL STATEMENTS (CONTINUED)

(Amounts in thousands, unless otherwise stated)

10.  LAND USE RIGHTS, NET

Land use rights held by the Company represent operating lease prepayments and are amortized over the remaining term of the respective rights.

As of December 31, 

2022

2023

    

RMB

    

RMB

Cost

 

617,808

 

664,272

Accumulated amortization

 

(41,788)

 

(61,769)

Land use rights, net

 

576,020

 

602,503

The carrying amounts of land use rights pledged by the Company to secure borrowings (Note 14) granted to the Company at the respective balance sheet dates were as follows:

As of December 31, 

2022

2023

    

RMB

    

RMB

Land use rights

 

115,895

 

196,195

11.  GOODWILL

The changes in the carrying amount of goodwill were as follows:

For the years ended December 31, 

2022

2023

    

RMB

    

RMB

Balance as of January 1

Goodwill, gross

 

1,339,657

 

1,364,191

Accumulated impairment losses

Goodwill, net

1,339,657

1,364,191

Goodwill acquired

24,534

Impairment

 

 

(1,364,191)

Balance as of December 31

 

Goodwill, gross

1,364,191

1,364,191

Accumulated impairment losses

(1,364,191)

Goodwill, net

1,364,191

 

As of December 31, 2021 and 2022, the Company has performed assessment and no impairment loss was recorded.

Considering the adverse changes in macroeconomic and market conditions in 2023 as well as a sustained decrease in share price, the Company determined that a quantitative assessment was required at December 31, 2023. The Company estimated the fair value of a reporting unit by using income approach, which considered a number of factors, including expected future cash flows and discounted rate. Expected future cash flows are dependent on certain key assumptions including forecsted revenue growth rates. Based on the quantitative assessment results, the difference of the reporting unit’s carrying amount over its fair value exceeded the total amount of goodwill as of December 31, 2023. Therefore, the Company recognized impairment of goodwill in its full amount of RMB1,364,191 for the year ended December 31, 2023.

F-44

Table of Contents

VNET GROUP, INC.

NOTES TO THE CONSOLIDATED FINANCIAL STATEMENTS (CONTINUED)

(Amounts in thousands, unless otherwise stated)

12.  LONG-TERM INVESTMENTS, NET

The Company’s long-term investments consisted of the following:

As of December 31, 

2022

2023

    

RMB

    

RMB

Equity investments without readily determinable fair values

 

17,137

 

19,821

Equity method investments

 

223,457

 

738,128

Available-for-sale debt investments

 

1,600

 

 

242,194

 

757,949

Equity investments without readily determinable fair values

The investment income comprised of dividend income of RMB659, RMB391 and RMB3,270 for the years ended December 31, 2021, 2022 and 2023, respectively.

The Company recorded an impairment loss of long-term investments amounting to nil, nil and RMB9,327 for the years ended December 31, 2021, 2022 and 2023, respectively.

Equity method investments:

    

Increase (decrease)

    

 during

the year ended

As of December 31, 2021

December 31, 2022

As of December 31, 2022

Share 

Investments

Share 

Distribution/derecognize

Share

Impairment

Investments

Cost of

equity

Impairment of

in equity

Cost of 

equity gain

of share equity

Cost of

 equity gain

of

 in equity

    

 investments

    

loss

    

investment

    

  investee

    

investments

    

(loss)

(gain) loss

    

 investments

    

 (loss)

    

investment

    

 investee

    

RMB

    

RMB

RMB

RMB

    

RMB

    

RMB

    

RMB

    

RMB

RMB

    

RMB

RMB

Yizhuang Fund

 

101,000

 

(32,285)

68,715

 

3,159

(71,874)

Jingliang Inter Cloud

6,000

 

(5,013)

987

 

(4)

6,000

(5,017)

983

Jingliang Century Cloud

4,000

 

4,000

 

4,000

4,000

ZJK Energy

5,907

 

(3,816)

2,091

 

16

5,907

(3,800)

2,107

WiFire Entities

 

20,000

 

(20,000)

 

20,000

(20,000)

Qidi Chengxin

3,930

(217)

3,713

(116)

3,930

(333)

3,597

BJ Chaohulian

5,000

(1,505)

(3,495)

5,000

(1,505)

(3,495)

Dexin Tonglian

3,000

(333)

3,000

(333)

2,667

SH Edge Interchange*

900

(797)

900

(797)

103

Changzhou Gaoxin

210,000

210,000

210,000

 

145,837

 

(62,836)

(3,495)

79,506

 

213,900

1,925

(71,874)

258,737

(31,785)

(3,495)

223,457

    

Increase (decrease) 

    

during 

the year ended

As of December 31, 2022

December 31, 2023

As of December 31, 2023

Share 

Impairment

Investments

Share 

Distribution/derecognize

Share

Impairment

Investments

Cost of 

equity 

of

in equity

Cost of

equity gain

of share equity

Cost of

equity

of

 in equity 

    

investments

    

loss

    

investment

    

investee

    

investments

    

 (loss)

    

(gain)loss

    

investments

    

gain (loss)

    

investment

    

investee

    

RMB

RMB

RMB

RMB

RMB

RMB

RMB

RMB

RMB

RMB

RMB

Jingliang Inter Cloud

 

6,000

(5,017)

983

(2)

6,000

(5,019)

981

Jingliang Century Cloud

 

4,000

4,000

4,000

4,000

ZJK Energy

 

5,907

(3,800)

2,107

(45)

5,907

(3,845)

2,062

WiFire Entities

 

20,000

(20,000)

(20,000)

20,000

Qidi Chengxin

 

3,930

(333)

3,597

(119)

3,930

(452)

3,478

BJ Chaohulian

5,000

(1,505)

(3,495)

5,000

(1,505)

(3,495)

Dexin Tonglian

 

3,000

(333)

2,667

(475)

3,000

(808)

2,192

SH Edge Interchange*

900

(797)

103

(103)

900

(900)

Changzhou Gaoxin

210,000

210,000

488,392

5,107

698,392

5,107

703,499

Zhuhai Private

23,000

(1,084)

23,000

(1,084)

21,916

258,737

(31,785)

(3,495)

223,457

491,392

3,279

20,000

750,129

(8,506)

(3,495)

738,128

*

“SH Edge Interchange” represents Shanghai Edge Cloud Interchange Technology Co., Ltd.

F-45

Table of Contents

VNET GROUP, INC.

NOTES TO THE CONSOLIDATED FINANCIAL STATEMENTS (CONTINUED)

(Amounts in thousands, unless otherwise stated)

12.  LONG-TERM INVESTMENTS, NET (CONTINUED)

Equity method investments (continued):

The Company through its subsidiary, VNET Beijing, entered into an agreement to invest in the Yizhuang Venture Investment Fund (“Yizhuang Fund”) as a limited partner since April 2012 with capital injection of RMB101,000 and held 27.694% of the investee as of December 31, 2020, 2021. Given the Company holds more than three percent interest in the Yizhuang Fund as a limited partner, the investment is accounted for under the equity method as prescribed in ASC Subtopic 323-10, Investments Equity Method (“ASC 323-10”). For the year ended December 31, 2022, the Company received distribution from Yizhuang Fund as return on investments with an amount of RMB15,232. As of December 31, 2022, the operating period of Yizhuang Fund was expired and the liquidation work was initiated. The Company derecognized the investment and recognized the estimated recoverable amount of RMB56,642 in prepaid expenses and other current assets.

In September 2017, after the disposal of 66.67% equity interest in the WiFire Entities, the Company held the remaining 33.33% equity interest in the WiFire Entities, which is accounted for equity method investment at fair value at the disposal date. As of December 31, 2022, the equity method investment balance is reduced to nil after the pickup of loss in the WiFire Entities. In October and November 2023, the Company transferred the remaining 33.33% equity interest in the WiFire Entities to third parties with nil consideration.

In January 2018, the Company through its subsidiary, VNET Beijing, and a third company jointly set up Beijing Jingliang Interconnected Cloud Technology Inc. (“Jingliang Inter Cloud”) and Jingliang Century Cloud Technology Inc. (“Jingliang Century Cloud”). The Company injected capital of RMB6,000 and RMB4,000 and the Company held 60% and 40% of equity interest in Jingliang Inter Cloud and Jingliang Century Cloud, respectively. Based on the article of association, the Company cannot exercise control over relevant activities of the investee, but it has the ability to exercise significant influence over Jingliang Inter Cloud’s operation and financial decisions.

In December 2019, the Company through its subsidiary, VNET Beijing, and a third company jointly set up Chengdu Qidi Chengxin Education Limited (“Qidi Chengxin”). The Company injected capital of RMB3,930 and held 59% of equity interest in Qidi Chengxin. Based on the article of association, the Company cannot exercise control over relevant activities of the investee, but it has the ability to exercise significant influence over operation and financial decisions.

In January 2021, the Company through its subsidiary, VNET Beijing, and two third parties jointly set up Beijing Super Internet Technology Research Institute Co., Ltd. (“BJ Chaohulian”). The Company injected capital of RMB5,000 and held 30% of equity interest in BJ Chaohulian. As of December 31, 2021, the equity method investment balance is reduced to nil after the Company pickup of loss amounting to RMB1,505 and recorded impairment of investment amounting to RMB3,495.

In September 2022, the Company through its subsidiary, Shanghai Cloud Network Co., Ltd., and five third parties jointly set up Dexin Tonglian (Beijing) Culture Technology Co., Ltd. (“Dexin Tonglian”). The Company injected capital of RMB3,000 and hold 30% of equity interest in Dexin Tonglian. Based on the article of association, the Company cannot exercise control over relevant activities of the investee, but it has the ability to exercise significant influence over operation and financial decisions.

In November 2022, the Company through its subsidiary, VNET HK, and a third party jointly set up Changzhou Gaoxin Interconnection Co., Ltd. (“Changzhou Gaoxin”). The Company injected capital of RMB210,000 and held 35% of equity interest in Changzhou Gaoxin. Based on the article of association, the Company cannot exercise control over relevant activities of the investee, but it has the ability to exercise significant influence over operation and financial decisions. In April and May 2023, the Company injected additional capital of RMB488,392 and its shareholding remained at 35%.

In February 2023, the Company through its subsidiary, SH Shilian, and Zhuhai VNET Enterprise Management Partnership (Limited Partnership), an entity controlled by the founder of the Company, jointly set up Zhuhai VNET Private Equity Fund Management Co., Ltd. (“Zhuhai Private”). The Company injected capital of RMB23,000 and held 40% of equity interest in Zhuhai Private. Based on the article of association, the Company cannot exercise control over relevant activities of the investee, but it has the ability to exercise significant influence over operation and financial decisions.

F-46

Table of Contents

VNET GROUP, INC.

NOTES TO THE CONSOLIDATED FINANCIAL STATEMENTS (CONTINUED)

(Amounts in thousands, unless otherwise stated)

13.  OTHER NON-CURRENT ASSETS

As of December 31, 2022 and 2023, other non-current assets included prepayment for acquisition of datacenters and purchase of property and equipment amounting to RMB293,500 and RMB293,500, which consist of 53% and 55% of other non-current assets, respectively.

14.  BORROWINGS

Borrwings were as follows as of the respective balance sheet dates:

As of December 31, 

2022

2023

    

RMB

    

RMB

Short term bank borrowings

 

 

30,000

Long-term bank borrowings, current portion

 

289,941

 

334,511

Other long-term borrowings, current portion

194,079

388,814

 

484,020

 

753,325

Long-term bank borrowings, non-current portion

 

2,694,249

 

4,170,981

Other long-term borrowings, non-current portion

355,607

942,540

Total borrowings

 

3,533,876

 

5,866,846

The short-term bank borrowings outstanding as of December 31, 2023 bore a weighted average interest rate of 3.65% per annum.

The long-term borrowings (including current portion) outstanding as of December 31, 2022 and 2023 bore a weighted average interest rate of 5.11% and 4.97% per annum, respectively, and were denominated in RMB. These loans were obtained from financial institutions located in the PRC.

As of December 31, 2022 and 2023, unused loan facilities for bank and other borrowings amounted to RMB3,164,371 and RMB2,811,123 , respectively.

Borrowings as of December 31, 2022 and 2023 were secured by the following:

December 31, 2022

Long-term borrowings (including current portion)

 

Secured by

(RMB)

 

  

1,879,631

 

Secured by a subsidiary’s share.

800,989

Secured by a subsidiary’s land-use right with net book value of RMB24,460 (Note 10).

247,171

Secured by a subsidiary’s property and equipment and land-use right with net book value of RMB118,050 and RMB91,435, respectively (Note 8/Note 10), and a subsidiary’s share.

156,077

 

Secured by a subsidiary’s property and equipment with net book value of RMB231,424 (Note 8), and a subsidiary’s share.

450,008

Unsecured borrowing.

3,533,876

F-47

Table of Contents

VNET GROUP, INC.

NOTES TO THE CONSOLIDATED FINANCIAL STATEMENTS (CONTINUED)

(Amounts in thousands, unless otherwise stated)

14.  BORROWINGS (CONTINUED)

December 31, 2023

Short-term borrowings

    

Secured by

(RMB)

 

  

30,000

Unsecured borrowing.

Long-term borrowings (including current portion)

 

Secured by

(RMB)

 

  

2,180,490

Secured by a subsidiary’s share.

3,101,522

Secured by property and equipment and land-use right with net book value of RMB845,898 and RMB196,195, respectively (Note 8/Note 10), and a subsidiary’s share

554,834

Unsecured borrowing.

5,836,846

The following table summarizes the aggregate required repayments of the principal amounts of the Company’s long-term borrowings, including bank and other borrowings in the succeeding five years and thereafter:

    

RMB

For the years ending December 31,

2024

 

799,314

2025

 

816,677

2026

 

751,209

2027

 

683,110

2028

689,511

2029 and thereafter

 

2,273,233

F-48

Table of Contents

VNET GROUP, INC.

NOTES TO THE CONSOLIDATED FINANCIAL STATEMENTS (CONTINUED)

(Amounts in thousands, unless otherwise stated)

15.  ACCRUED EXPENSES AND OTHER PAYABLES

The components of accrued expenses and other payables were as follows:

As of December 31, 

2022

2023

    

RMB

    

RMB

Payables for purchase of property, equipment and software

 

1,280,742

 

1,431,547

Payroll and welfare payables

 

433,376

 

477,367

Consideration due to the original shareholders of BJ TenxCloud (1)

 

229,323

 

229,323

Liability classified share-based payments (1)

131,116

149,612

Accrued service fees

66,494

126,001

Payables for office supplies and utilities

 

69,288

 

105,871

Payables for acquisitions and long-term investments

47,805

99,340

Value-added tax and other taxes payable

 

31,706

 

35,391

Interest payables

 

35,785

 

77,168

Others

 

84,844

 

51,482

 

2,410,479

 

2,783,102

(1)On July 15, 2021, the Company acquired 100% of the equity interests in BJ TenxCloud from third party selling shareholders. The balance of consideration due to original shareholders represented the amounts the selling shareholders claimed according to the acquisition agreement.

In addition, the Company is obligated to issue various numbers of the shares of the Company or its subsidiary to certain selling shareholders who will remain as the employees of BJ TenxCloud, determinable based on achievements of the financial and operational targets by BJ TenxCloud during various post-acquisition periods. As such share-base payments will be forfeited if these employees cease their employments with the Company, the Company recognized these payments as compensation costs over the requisite service periods. The Company classified the share-based payments as liability classified share-based payments.

F-49

Table of Contents

VNET GROUP, INC.

NOTES TO THE CONSOLIDATED FINANCIAL STATEMENTS (CONTINUED)

(Amounts in thousands, unless otherwise stated)

16.  LEASES

Leases are classified as operating leases or finance leases in accordance with ASC 842. The Company’s operating leases mainly related to building, office facilities and equipment and the rights to use the land in the PRC. For leases with terms greater than 12 months, the Company records the related asset and liability at the present value of lease payments over the term. Certain leases include rental escalation clauses, renewal options and/or termination options, which are factored into the Company’s determination of lease payments when appropriate.

As of December 31, 

 

    

2022

    

2023

 

Weighted average remaining lease term:

Operating lease

 

10.7 years

 

9.7 years

Finance lease

 

18.9 years

 

18.7 years

Weighted average discount rate:

 

  

 

  

Operating lease

 

7.50

%  

7.59

%

Finance lease

 

10.44

%  

10.04

%

Lease cost for finance leases capitalized were immaterial for the years ended December 31, 2021, 2022 and 2023.

For the years ended December 31, 

2021

2022

2023

    

RMB

    

RMB

    

RMB

Lease cost

 

  

 

  

Finance lease cost:

 

  

 

  

Depreciation

 

274,052

224,140

 

199,926

Interest expenses

 

124,567

104,088

 

90,679

Operating lease cost

 

568,044

691,197

 

749,800

Total lease cost

 

966,663

1,019,425

 

1,040,405

Short-term lease cost and variable lease cost for operating leases and finance leases were immaterial for the years ended December 31, 2021, 2022 and 2023.

Other information related to leases was as follows:

For the years ended December 31, 

2021

2022

2023

    

RMB

    

RMB

    

RMB

Cash paid for amounts included in the measurement of lease liabilities:

Operating cash payments for operating leases

 

593,615

635,615

796,541

Financing cash payments for finance leases

 

579,660

231,046

210,902

F-50

Table of Contents

VNET GROUP, INC.

NOTES TO THE CONSOLIDATED FINANCIAL STATEMENTS (CONTINUED)

(Amounts in thousands, unless otherwise stated)

16.  LEASES (CONTINUED)

Future lease payments under operating leases and finance leases as of December 31, 2023 were as follows:

Operating Leases

Finance Leases

    

RMB

    

RMB

2024

 

807,678

180,355

2025

 

739,747

173,799

2026

 

680,034

165,015

2027

 

545,468

158,978

2028

528,173

156,920

2029 and thereafter

 

2,630,069

1,705,594

Total future lease payments

 

5,931,169

2,540,661

Less: Imputed interest

 

(1,880,246)

(1,265,329)

Present value of future lease payments*

 

4,050,923

1,275,332

*

Present value of future operating lease payments consisted of current portion of operating lease liabilities and non-current portion of operating lease liabilities, amounting to RMB780,164 and RMB3,270,759 for the year ended December 31, 2023, respectively.

Present value of future finance lease payments consisted of current portion of finance lease liabilities and non-current portion of finance lease liabilities, amounting to RMB115,806 and RMB1,159,525 for the year ended December 31, 2023, respectively.

17.  BONDS PAYABLE

On April 15, 2019, the Company issued and sold bonds with an aggregate principal amount of US$300,000 at a coupon rate of 7.875% per annum (“2021 Notes”). The 2021 Notes has matured on October 15, 2021. The 2021 Notes were listed and quoted on the SGX-ST. Interest on the 2021 Notes is payable semi-annually in arrears on April 15 and October 15 in each year, beginning from October 15, 2019.

Net proceeds from 2021 Notes after deducting issuance costs were RMB1,976,474. The 2021 Notes are unsecured and rank senior in right of payment to any of the Company’s indebtedness that is expressly subordinated to the bonds; equal in right of payment to any of the Company’s liabilities that are not so subordinated, including the 2020 Notes; effectively junior in the right of payment to any secured indebtedness to the extent of the value of the assets securing such indebtedness; and structurally junior to all indebtedness and other liabilities (including accounts payables) of the Company’s subsidiaries and Consolidated VIEs.

On October 4, 2021, the Company repaid the outstanding 2021 Notes with principal amount of US$300,000.

18.  PERPETUAL CONVERTIBLE PREFERRED SHARES

In June 2020, the Company issued 150,000 Series A perpetual convertible preferred shares (the “Series A Preferred Shares”) at the subscription price of 1,000 US dollars per subscribed share for a total cash consideration of US$150,000.

The significant terms of the Series A Preferred Shares are summarized as follows:

Dividends

From and after the original issuance date, cumulative dividends on each Series A Preferred Share will accrue in arrears at the dividend rate of 4.5% per annum on the original issuance price of 1,000 US dollars per subscribed share. All accrued dividends on any Series A Preferred Share will be paid in cash, when, as and if declared by the Board of Directors out of funds legally available therefor or upon a liquidation of the Company.

F-51

Table of Contents

VNET GROUP, INC.

NOTES TO THE CONSOLIDATED FINANCIAL STATEMENTS (CONTINUED)

(Amounts in thousands, unless otherwise stated)

18.  PERPETUAL CONVERTIBLE PREFERRED SHARES (CONTINUED)

Dividends (continued)

Holders of the Series A Preferred Shares will also be entitled to receive any dividends declared by the Board of Directors on a pro rata basis with the ordinary shares determined on an as-converted basis. The dividends or distributions shall be distributed among all holders of ordinary shares and Series A Preferred Shares in proportion to the number of ordinary shares that would be held by each such holder if all Series A Preferred Shares had been converted to ordinary shares as of the record date fixed for determining those entitled to receive such distribution.

For dividends on cumulative preferred stock classified in permanent equity, dividends are not recognized until declared by the Board of Directors. RMB28,637 dividend was declared by the Company on the conversion date.

Liquidation preference

In the event of any voluntary or involuntary liquidation, dissolution or winding up of the Company, the holders of Series A Preferred Shares will be entitled to be paid out of the assets of the Company available for distribution to its shareholders before any distribution or payment out of the assets of the Company will be made to the holders of ordinary shares at a preferential amount in cash equal to the greater of (i) the aggregate original issuance price of 1,000 US dollars per Series A Preferred Shares, plus any unpaid, accrued and accumulated dividends on all such Series A Preferred Shares (whether or not declared) and (ii) the aggregate value that such holders of Series A Preferred Shares would have received had all holders of Series A Preferred Shares, immediately prior to such Liquidation, converted all Series A Preferred Shares then outstanding (together with any unpaid, accrued and accumulated dividends thereon) into Class A ordinary shares at the applicable conversion price then in effect.

If the Company has insufficient assets to pay the holders of the Series A Preferred Shares the full preferential amount, (a) the holders of the Series A Preferred Shares will share ratably in any distribution of the remaining assets of the Company in proportion to the respective full preferential amounts which would otherwise be payable to each such holder in full, and (b) the Company will not make or agree to make, or set aside for the benefit of the holders of ordinary shares, any payments to the holders of ordinary shares.

Conversion

Series A Preferred Shares can be converted at any time at the option of the holder into Class A ordinary shares by dividing the original issuance price plus any unpaid, accrued and accumulated dividends up to, but excluding, the conversion date by the conversion price in effect immediately prior to such conversion. Series A Preferred Shares will be mandatorily converted into Class A ordinary shares at any time after six months from the original issuance date when the daily volume-weighted average price of the ADS (“VWAP”) of certain period equals or exceeds the 200% of the conversion price per ADS (“Conversion Threshold”).

Conversion price is initially, US$2.8333 per Class A Ordinary Shares or US$17.00 per ADS and is subject to additional adjustments if the Company makes certain dilutive issuances of shares.

Voting

Each Series A Preferred Shares holder will be entitled to a number of vote equal to the number of Class A ordinary shares then issuable upon its conversion into Class A ordinary shares at the record date for determination of the shareholders entitled to vote on such matters, or, if no such record date is established, at the date when such vote is taken or any written consent of shareholders is solicited.

Accounting for the Series A Preferred Shares

The Series A Preferred Shares are classified as permanent equity and initially recorded at the issuance price at the time of closing. There were no embedded features that qualified for bifurcation and separate accounting in accordance with ASC 815-10, Derivatives and Hedging. As the time of closing, beneficial conversion features with the amount of RMB470,643 was recorded as a reduction to the respective preferred shares with an offsetting credit to additional paid-in capital. This amount was immediately accreted back as a deemed distribution to Series A perpetual convertible preferred shareholders.

F-52

Table of Contents

VNET GROUP, INC.

NOTES TO THE CONSOLIDATED FINANCIAL STATEMENTS (CONTINUED)

(Amounts in thousands, unless otherwise stated)

18.  PERPETUAL CONVERTIBLE PREFERRED SHARES (CONTINUED)

Accounting for the Series A Preferred Shares (continued)

The Company early adopted ASU 2020-06, Debt with Conversion and Other Options (Subtopic 470-20) and Derivatives and Hedging — Contracts in Entity’s Own Equity (Subtopic 815-40), Accounting for Convertible Instruments and Contracts in an Entity’s Own Equity (“ASU 2020-06”), starting on January 1, 2021 using modified retrospective transition method applied to those transactions outstanding as of January 1, 2021. The impact of adoption of ASU 2020-06 was immaterial for Series A Preferred Shares.

On March 1, 2021, 150,000 Series A Preferred Shares all has been converted into 54,507,816 Class A Ordinary Shares at the conversion price US$17.00 per ADS.

19.  CONVERTIBLE PROMISSORY NOTES

2025 Convertible Notes

During the year ended December 31, 2020, the Company entered into agreements with a group of investors led by Goldman Sachs Asia Strategic Pte. Ltd. (the “Purchasers”) to issue the Company’s convertible promissory note (the “2025 Convertible Notes”) for total gross proceeds of US$200,000. The 2025 Convertible Notes will mature in five years and, bear interest at the rate of 2% per annum from the issuance date which will be payable semiannually in arrears in cash.

Conversion

Purchasers have the option to convert all or a portion of the outstanding 2025 Convertible Notes and any accrued and unpaid interest, into ADSs at the conversion price at any time. The conversion price will initially be US$12.00 per ADS or will be subject to customary adjustments when the decrease in VWAP exceeds certain threshold. In addition, the conversion price will be adjusted in the event when the Company makes certain dilutive issuances of shares.

Redemption upon maturity

Unless previously redeemed or converted, the Company shall redeem the 2025 Convertible Notes on the maturity date in an amount equal to the sum of (i) 115% of the then outstanding principal amount of the 2025 Convertible Notes and (ii) the interest accrued but unpaid on the maturity date. The Company may not redeem the 2025 Convertible Notes at its option prior to the maturity date.

Early redemption at the option of the Purchasers

If any portion of the outstanding principal amount of the 2025 Convertible Notes has not been converted by the third anniversary of the date of issuance of the 2025 Convertible Notes, the Purchasers at their sole discretion will have the right to require the Company to redeem, in whole or in part, the outstanding principal amount of the 2025 Convertible Notes which has not been converted previously in an amount equal to the sum of (i) 109% of the outstanding principal amount and (ii) the interest accrued but unpaid on the outstanding principal amount.

The Company elected to account for the 2025 Convertible Notes at fair value as a whole. Issuance costs including underwriting commissions and offering expenses were approximately RMB18,932, which were recognized in earnings as incurred.

During the years ended December 31, 2020 and 2021, Purchasers of the 2025 Convertible Notes exercised the right to convert 23,710,140 and 42,401,010 newly issued Class A ordinary shares at the conversion price of US$12 per ADS. Upon conversion, the fair value of converted portion was RMB720,547 and RMB1,639,806, respectively. Issuance costs was approximately RMB2,939 and nil, respectively, which were credited to capital accounts with the changes in the fair value up to the conversion date recorded in earning. No conversion rights were exercised by the Purchasers for the years ended December 31, 2022 and 2023.

F-53

Table of Contents

VNET GROUP, INC.

NOTES TO THE CONSOLIDATED FINANCIAL STATEMENTS (CONTINUED)

(Amounts in thousands, unless otherwise stated)

19.  CONVERTIBLE PROMISSORY NOTES (CONTINUED)

2025 Convertible Notes (continued)

From March to June 2023, the Company received notices from the holders of the 2025 Convertible Notes, requiring the Company to redeem the 2025 Convertible Notes at 109% of the principal amount plus all accrued but unpaid interest within three months since the receipt of notices. The Company repurchased all of the outstanding 2025 Convertible Notes with principal amount of US$68,000 during the year ended December 31, 2023.

The interest expense on the convertible promissory was recorded based on the stated rate of 2% in the interest expense within the consolidated statements of operations. For the years ended December 31, 2021, 2022 and 2023, the interest expense was RMB9,703, RMB9,147 and RMB4,471, respectively.

As of December 31, 2022, the fair value of the remaining 2025 Convertible Notes was RMB537,778. The changes in fair value gain of convertible promissory notes of RMB829,149,RMB22,626 and RMB21,816 were recognized in the changes in the fair value of financial liabilities in the consolidated statement of operations for the years ended December 31,2021, 2022 and 2023, respectively.

2026 Convertible Notes

In January 2021, the Company issued US$600,000 principal amount 0.00% convertible senior notes including US$75,000 sold upon the exercise of the over-allotment option (the “2026 Convertible Notes”). The 2026 Convertible Notes will mature on February 1, 2026 unless redeemed, repurchased or converted prior to such date.

Holders may convert their 2026 Convertible Notes at their option prior to the close of business on the business day immediately preceding August 1, 2025 only under the following circumstances: (1) during any calendar quarter commencing after the calendar quarter ending on June 30, 2021 (and only during such calendar quarter), if the last reported sale price of ADSs’, each representing six Class A ordinary shares of the Company, par value US$0.00001 per share, for at least 20 trading days (whether or not consecutive) during a period of 30 consecutive trading days ending on, and including, the last trading day of the immediately preceding calendar quarter is greater than or equal to 130% of the conversion price on each applicable trading day; (2) during the five business day period after any ten consecutive trading day period in which the trading price per 1,000 US dollars principal amount of the 2026 Convertible Notes for each trading day of the measurement period was less than 98% of the product of the last reported sale price of the ADSs and the conversion rate on each such trading day; (3) if the Company calls the 2026 Convertible Notes for a tax or optional redemption; or (4) upon the occurrence of specified corporate events. On or after August 1, 2025 until the close of business on the second scheduled trading day immediately preceding the maturity date, holders may convert their 2026 Convertible Notes at any time. Upon conversion, the Company will pay or deliver, as the case may be, cash, ADSs, or a combination of cash and ADSs, at its election. If the Company satisfies its conversion obligation solely in cash or through payment and delivery, as the case may be, of a combination of cash and ADSs, the amount of cash and ADSs, if any, due upon conversion will be based on a daily conversion value calculated on a proportionate basis for each trading day in a 40 trading day observation period.

The initial conversion rate of the 2026 Convertible Notes is 18.3574 of the Company’s ADS per 1,000 US dollars principal amount of the 2026 Convertible Notes (which is equivalent to an initial conversion price of approximately US$54.47 per ADS). The conversion rate will be subject to adjustment in some events. In addition, following certain corporate events that occur prior to the maturity date, if a make-whole fundamental change occurs prior to the maturity date of the 2026 Convertible Notes, or under certain circumstances upon a tax redemption or the Company’s optional redemption, the Company will, in certain circumstances, increase the conversion rate for a holder who elects to convert its 2026 Convertible Notes in connection with such corporate event, such make-whole fundamental change or such notice of tax redemption or notice of optional redemption, as the case may be. Upon conversion, the Company will pay or deliver, as the case may be, cash, ADSs (plus cash in lieu of a fractional ADS) or a combination of cash and ADSs, at its election. The conversion option may be settled in cash, ADSs, or a combination of cash and ADSs at the Company’s option.

F-54

Table of Contents

VNET GROUP, INC.

NOTES TO THE CONSOLIDATED FINANCIAL STATEMENTS (CONTINUED)

(Amounts in thousands, unless otherwise stated)

19.  CONVERTIBLE PROMISSORY NOTES (CONTINUED)

2026 Convertible Notes (continued)

The Company may not redeem the 2026 Convertible Notes prior to February 6, 2024 unless certain tax-related events occur. From February 6, 2024 to the 40th scheduled trading day immediately before the maturity date, the Company may redeem for cash all or part of the 2026 Convertible Notes, at its option, if the last reported sale price of the Company’s ADSs has been at least 130% of the conversion price then in effect on (i) each of at least 20 trading days (whether or not consecutive) during any 30 consecutive trading day period ending on, and including, the trading day immediately prior to the date the Company provides notice of redemption; and (ii) the trading day immediately preceding the date the Company sends such notice. Holders of the notes have the right to require the Company to repurchase for cash all of the 2026 Convertible Notes, or any portion of the principal thereof, on February 1, 2024 or in the event of certain fundamental changes. The redemption price will equal 100% of the principal amount of the 2026 Convertible Notes to be redeemed, plus any accrued and unpaid special interest, if any, to, but not including, the redemption date.

ASU 2020-06 simplified an issuer’s accounting for convertible instrument by eliminating the cash conversion and beneficial conversion feature models in ASC 470-20, Debt with Conversion and Other Options, that requires separate accounting for such conversion features. Results for reporting periods beginning after January 1, 2021 are presented under ASU 2020-06, while prior period amounts have not been adjusted and continue to be reported in accordance with historic accounting. The impact of adopting the new guidance was not material to consolidated financial statements and there was no adjustment to beginning retained earnings on January 1, 2021.

The 2026 Convertible Notes was accounted for as one unit of liability account using amortized cost method under ASU 2020-06, with no embedded derivative features being bifurcated.

The gross proceeds from issuance of the 2026 Convertible Notes were US$600,000. Debt issuance costs including underwriting commissions and offering expenses were approximately US$13,841, which were presented as deduction from liability and amortized into interest expense over the remaining period of 5 years. As of December 31, 2022 and 2023, the net carrying amount of the 2026 Convertible Notes was RMB4,119,048 and RMB4,208,495, respectively. For the years ended December 31, 2021, 2022 and 2023, no coupon interest expense was recognized. The amortization of issuance costs was RMB16,216, RMB18,525 and RMB19,499 for the years ended December 31, 2021, 2022 and 2023, respectively. The effective interest rate was 0.47% for the years ended December 31, 2021, 2022 and 2023.

As of December 31, 2023, the balance of the 2026 Convertible Notes was presented as current liability since the holders are able to exercise their redemption right on February 1, 2024. In January 2024, the Company received notices from the holders of the 2026 Convertible Notes, requiring the Company to redeem the 2026 Convertible Notes at 100% of the principal amount. The Company repurchased all of the outstanding 2026 Convertible Notes with principal amount of of US$600,000 in February 2024.

2027 Convertible Notes

On January 28, 2022, the Company entered into an investment agreement with funds managed by Blackstone Tactical Opportunities (each fund as an “Investor Party”) to issue the Company’s convertible promissory note (the “2027 Convertible Notes”) with principal amount of US$250,000. The 2027 Convertible Notes will mature in five years unless redeemed or converted prior to maturity date. For any holder that is an Investor Party as of the maturity date, the maturity date shall be extended to the 31st day after the maturity date (the “Investor Maturity Date”) and unless the 2027 Convertible Notes held by such holder have been duly redeemed or converted prior to the Investor Maturity Date, the Company’s repayment obligation to such holder will be satisfied by issuance and delivery of an aggregate number of Series A-1 perpetual convertible preferred shares equal to (1) the remaining portion of the principal amount, divided by (2) 1,000 US dollars, in repayment of the 2027 Convertible Notes. 2027 Convertible Notes bear interest at the rate of 2% per annum and paid in cash semi-annually unless prior written notice is provided to the holders by the Company.

F-55

Table of Contents

VNET GROUP, INC.

NOTES TO THE CONSOLIDATED FINANCIAL STATEMENTS (CONTINUED)

(Amounts in thousands, unless otherwise stated)

19.  CONVERTIBLE PROMISSORY NOTES (CONTINUED)

2027 Convertible Notes (continued)

Conversion

2027 Convertible Notes are convertible at any time on and after the original issuance date, at the option of holders, into Class A ordinary shares of the Company at a conversion price of US$1.8333 per Class A ordinary share, or into ADSs at a conversion price of US$11.00 per ADS. The conversion prices are subject to adjustment under the terms of the 2027 Convertible Notes. The Company may effect a mandatory conversion at its election at any time on or after the third anniversary of the original issuance date, if its ADSs achieve a price threshold of 200% of the conversion price for a specified period.

Redemption

The holders have the right to require the Company to redeem the 2027 Convertible Notes during the Redemption Period as defined below in an amount equal to the sum of: (a) the principal amount of the 2027 Convertible Notes; plus (b) the total amount of the accrued interest, and any stub period interest that has accrued until, but excluding, the date the redemption price is paid in full; plus (c) the incremental amount in case a fundamental change specified in the investment agreement has occurred. Incremental amount is equal to (a) 50% of the principal amount, minus (b) the interest that has already been paid in cash, minus (c) the fair market value of a dividend or distribution paid to the holder in any form other than cash or as Class A Ordinary Shares, minus (d) the accrued interest and minus (e) the stub period interest accrued. Any portion of the redemption price not paid by the Company on the redemption date shall accrue interest at a rate of 10% per annum annually from the redemption date to the date when the redemption price is paid in full.

“Redemption Period” means: (a) in the case of any holder that is the Investor Party, (i) the period commencing on the date of a fundamental adverse regulatory change, a fundamental change or an event of default as defined in the investment agreement and ending on the fifth anniversary of the original issuance date, and (ii) the thirty-day period beginning on the fifth anniversary of the original issuance date; and (b) in the case of any holder that is not Investor Party, the period commencing on the date of a fundamental adverse regulatory change or an event of default and ending on the fifth anniversary of the original issuance date. Fundamental change represents events defined in the investment agreement, including that a “person” or “group” (within the meaning of Section 13(d)(3) of the Exchange Act), other than the Company or any of its wholly-owned subsidiaries, has become or files any report with the SEC indicating that such person or group has become the direct or indirect “beneficial owner” of the Company’s equity securities representing more than fifty percent (50%) of the voting power of all of the Company’s then-outstanding equity securities.

The gross proceeds from issuance of the 2027 Convertible Notes were US$250,000. Debt issuance costs were approximately US$162, which were presented as deduction from liability and amortized into interest expense over the remaining period of 5 years. As of December 31, 2022 and 2023, the net carrying amount of the 2027 Convertible Notes was RMB1,740,211 and RMB1,769,946, respectively. For the years ended December 31, 2022 and 2023, the coupon interest expense was RMB30,498 and RMB35,234, respectively. The effective interest rate was both 2.02% for the years ended December 31, 2022 and 2023.

The redemption feature is required to be bifurcated as a separate unit of liability account and measured at fair value as it is not clearly and closely related to the debt host contract. After the bifurcation, the 2027 Convertible Notes was accounted for using amortized cost method. The fair value of the redemption feature was immaterial initially and subsequently at December 31, 2022. As of December 31, 2023, the fair value of the bifurcated redemption feature was RMB188,706 and was recored as derivative liablitiy in the consolidated balance sheet. The changes in fair value of derivative liability was recognized in the changes in the fair value of financial liabilities in the consolidated statement of operations for the year ended December 31, 2023.

F-56

Table of Contents

VNET GROUP, INC.

NOTES TO THE CONSOLIDATED FINANCIAL STATEMENTS (CONTINUED)

(Amounts in thousands, unless otherwise stated)

20.  DEFERRED GOVERNMENT GRANTS

During the years ended December 31, 2021, 2022 and 2023, the Company received nil, RMB5,000 and RMB155,333 government grants respectively from the relevant PRC government authorities for the use in construction of property and equipment. These grants are initially deferred and subsequently recognized in the consolidated statements of operations when the Company has complied with the conditions or performance obligations attached to the related government grants, such as completion of the construction of relevant property and equipment, and the grants are no longer refundable. Grants that subsidize the construction cost of property and equipment are amortized over the life of the related assets as a reduction of the associated depreciation expense.

Movements of deferred government grants were as follows:

For the years ended December 31, 

2021

2022

2023

    

RMB

    

RMB

    

RMB

Balance at beginning of the year

 

6,174

 

4,368

 

6,318

Additions

 

 

5,000

 

155,333

Recognized as a reduction of depreciation expense

 

(1,806)

 

(3,050)

 

(8,477)

Balance at end of the year

 

4,368

 

6,318

 

153,174

21.  EMPLOYEE CONTRIBUTION PLAN

As stipulated by the regulations of the PRC, full-time employees of the Company in the PRC participate in a government-mandated multiemployer defined contribution plan organized by municipal and provincial governments. Under the plan, certain pension benefits, medical care, unemployment insurance, employee housing fund and other welfare benefits are provided to employees. The Company is required to make contributions to the plan based on certain percentages of employees’ salaries. The total expenses for the plan were RMB158,673, RMB191,914 and RMB208,556 for the years ended December 31, 2021, 2022 and 2023, respectively.

22.  SHARE-BASED COMPENSATION

(a)Option granted to employees

In order to provide additional incentives to employees and to promote the success of the Company’s business, the Company adopted a share incentive plan in 2010 (the “2010 Plan”). Under the 2010 Plan, the Company may grant options and RSUs to its employees, directors and consultants to purchase an aggregate of no more than 39,272,595 ordinary shares of the Company. The 2010 Plan was approved by the Board of Directors and shareholders of the Company on July 16, 2010. The 2010 Plan is administered by the Board of Directors or the Compensation Committee of the Board as set forth in the 2010 Plan (the “Plan Administrator”). All share options to be granted under the 2010 Plan have a contractual term of ten years and generally vest over 3 to 4 years in the grantee’s option agreement.

In order to further promote the success and enhance the value, the Company adopted a share incentive plan in 2014 (the “2014 Plan”). Under the 2014 Plan, the Company may issue an aggregate of no more than 20,461,380 shares (“Maximum Number”) and such Maximum Number should be automatically increased by a number that is equal to 15% of the number of new shares issued by the Company from time to time. The maximum aggregate number of ordinary shares to be issued under 2014 Plan was subsequently amended to 39,606,817, as approved by the Board of Directors and shareholders of the Company on October 30, 2015. All share options, restricted shares and restricted share units to be granted under the 2014 Plan have a contractual term of ten years and generally vest over 3 to 4 years in the grantee’s option agreement.

In order to continuously attract and retain talents, the Company adopted a share incentive plan in 2020 (the “2020 Plan”). Under the 2020 Plan, the Company is authorized to issue an aggregate of 46,560,708 Class A ordinary shares of the Company (equal to the sum of (i) 5% of the Company’s share capital as of the date hereof, calculated on an as-converted basis by taking into consideration all the convertible promissory notes issued and to be issued by the Company, and (ii) 7,562,532 Class A ordinary shares reserved under the “2010 Plan” and “2014 Plan” for future grants) will be reserved for future issuance.

F-57

Table of Contents

VNET GROUP, INC.

NOTES TO THE CONSOLIDATED FINANCIAL STATEMENTS (CONTINUED)

(Amounts in thousands, unless otherwise stated)

22.  SHARE-BASED COMPENSATION (CONTINUED)

(a)

Option granted to employees (continued)

After adoption of the 2020 Plan, the Company ceased to grant any new awards under the 2010 Plan and 2014 Plan while the outstanding awards granted thereunder will remain effective and can be amended by the Company from time to time pursuant to the applicable terms thereto. The 2020 Plan was approved by the Board of Directors and shareholder of the Company on May 13, 2020.

The following table summarized the Company’s employee share option activity under the 2010 Plan:

Weighted 

Weighted

average 

 average 

remaining 

Aggregate 

Number of 

exercise 

contractual 

intrinsic 

options

price

term

value

    

    

(US$)

    

(Years)

    

(US$)

Outstanding, January 1, 2023

 

359,202

 

0.17

 

1.96

 

Exercised

 

 

 

 

Outstanding, December 31, 2023

 

359,202

 

0.17

 

1.00

 

114

Vested as of December 31, 2023

 

359,202

 

0.17

 

1.00

 

114

Exercisable as of December 31, 2023

 

359,202

 

0.17

 

1.00

 

114

The aggregate intrinsic value is calculated as the difference between the exercise price of the underlying awards and the fair value of the underlying stock at each reporting date, for those awards that have an exercise price below the estimated fair value of the Company’s shares. As of December 31, 2023, the Company had options outstanding to purchase an aggregate of 359,202 shares with an exercise price below the fair value of the Company’s shares, resulting in an aggregate intrinsic value of RMB809 (US$114).

The aggregate fair value at the grant date of the outstanding options as of December 31, 2023 was determined to be RMB5,211. The total fair value of share options exercised during the years ended December 31, 2021, 2022 and 2023 was US$122, US$4 and nil, respectively. The aggregate intrinsic value of options exercised during the years ended December 31, 2021, 2022 and 2023 was US$67, US$2 and nil, respectively.

(b)Shares granted to management

The Company granted 3,534,767, 866,716 and 20,550 RSUs in 2021, 2022 and 2023, respectively, with performance conditions whereby a predetermined number will vest upon the annual performance review in accordance with predetermined performance targets for the grantees over a one or four-year period. To the extent that the Company considered the performance targets were probable of achievement, the Company recognized related compensation expenses using the accelerated recognition method to reflect the graded vesting attribution.

The Company granted 298,454, 22,000 and nil RSUs in 2021, 2022 and 2023, respectively, with performance conditions whereby a predetermined number will vest upon with the achievement of predetermined operation performance targets for the Company. To the extent that the Company considered the performance targets were probable of achievement, the Company recognized the related compensation expenses using the accelerated recognition method.

F-58

Table of Contents

VNET GROUP, INC.

NOTES TO THE CONSOLIDATED FINANCIAL STATEMENTS (CONTINUED)

(Amounts in thousands, unless otherwise stated)

22.  SHARE-BASED COMPENSATION (CONTINUED)

(b)Shares granted to management (continued)

The Company granted 1,368,227 RSUs in 2023, which generally vest over a two to four-year service period.

The following table summarized the Company’s RSUs activity under the 2014 and 2020 Plans:

    

    

Weighted

    

Weighted

    

average

average

Aggregate

Number of

grant date

remaining

intrinsic

RSUs

fair value

contractual life

value

    

    

(US$)

    

(Years)

    

(US$)

Unvested, January 1, 2023

1,700,864

11.28

6.1

Granted

 

1,388,777

 

2.96

 

 

Vested

 

(507,282)

 

5.04

 

 

Forfeited

 

(2,553)

 

13.26

 

 

Unvested, December 31, 2023

 

2,579,806

 

8.07

 

6.6

 

7,404

Share-based compensation expenses for RSUs are measured based on the closing fair market value of the Company’s ADS on the date of grant. The aggregate fair value of the unvested RSUs as of December 31, 2023 was RMB52,568 (US$7,404). The weighted average grant date fair value of RSUs granted during the years ended December 31, 2021, 2022 and 2023 was US$12.31, US$5.48 and US$2.96, respectively. The total fair value of RSUs vested during the years ended December 31, 2021, 2022 and 2023 was US$42,672, US$6,883 and US$2,557, respectively.

As of December 31, 2023, there was RMB34,916 (US$4,918) of unrecognized share-based compensation expenses related to RSUs which is expected to be recognized over a weighted average vesting period of 1.1 years. Total unrecognized share-based compensation expenses may be adjusted for future changes when actual forfeitures incurred.

(c)Share-based compensation due to business combination

On July 15, 2021, the Company acquired 100% of the equity interests in BJ TenxCloud from third party selling shareholders. The Company is obligated to issue a variable number of the shares of the Company or its subsidiary for a fixed monetary amount to certain selling shareholders who will remain as the employees of BJ TenxCloud, determinable based on achievements of the financial and operational targets by BJ TenxCloud during various post-acquisition periods. As such share-based payments will be forfeited if these employees cease their employments with the Company, the Company recognized these payments as compensation costs over the requisite service periods ranging from 12 months to 36 months. The Company classified the share-based payments as liability classified share-based payments.

For the years ended December 31, 2021, 2022 and 2023, the Company recorded compensation cost of RMB55,156, RMB75,960 and RMB18,496, within the Company’s consolidated statements of operations. As of December 31, 2023, there was no unrecognized share-based compensation expenses in relation to the above transaction.

Total share-based compensation expenses relating to share options, RSUs granted to employees and share-based compensation due to business combination recognized for the years ended December 31, 2021, 2022 and 2023 were as follows:

    

For the years ended December 31, 

2021

2022

2023

    

RMB

    

RMB

    

RMB

Cost of revenues

 

13,713

 

563

 

Sales and marketing expenses

 

2,545

 

17,794

 

3,141

General and administrative expenses

 

292,947

 

85,508

 

28,883

Research and development expenses

 

10,805

 

14,305

 

3,272

 

320,010

 

118,170

 

35,296

F-59

Table of Contents

VNET GROUP, INC.

NOTES TO THE CONSOLIDATED FINANCIAL STATEMENTS (CONTINUED)

(Amounts in thousands, unless otherwise stated)

23.  TAXATION

Enterprise income tax (“EIT”)

Cayman Islands

The Company is incorporated in the Cayman Islands and conducts its primary business operations through the subsidiaries and VIEs in the PRC and Hong Kong. Under the current laws of the Cayman Islands, the Company is not subject to tax on income or capital gain arising in Cayman Islands.

British Virgin Islands

Subsidiaries in British Virgin Islands are not subject to tax on income or capital gains under the current laws of the British Virgin Islands. Additionally, upon payments of dividends by the Company to its shareholders, no British Virgin Islands withholding tax will be imposed.

Hong Kong

Subsidiaries in Hong Kong are subject to Hong Kong profits tax rate of 16.5% for the years ended December 31, 2021, 2022 and 2023. A two-tiered profits tax rates regime was introduced in 2018 under which the first HK$2 million of assessable profits earned by an eligible company will be taxed at 8.25% and the remaining profits will continue to be taxed at 16.5%. There is an anti-fragmentation measure where each group will have to nominate only one company in the group to benefit from the progressive rates. Additionally, upon payments of dividends by the Company to its shareholders, no HK withholding tax will be imposed.

The Hong Kong government has enacted new tax laws to implement the Pillar Two model rules published by the Organisation for Economic Co-operation and Development (“OECD”), which are expected to come into effect from 1 January 2025. The Company continues to monitor the local legislation for Hong Kong and development of Pillar Two model rules in other jurisdictions the Company operates and assess the potential impact.

Taiwan

DYX Taiwan branch is incorporated in Taiwan and is subject to Taiwan profits tax rate of 20% for the years ended December 31, 2021, 2022 and 2023.

The PRC

The Company’s PRC subsidiaries are incorporated in the PRC and subject to the statutory rate of 25% on the taxable income in accordance with the Enterprise Income Tax Law (The “EIT Law”), which was effective since January 1, 2008, except for certain entities eligible for preferential tax rates.

Dividends, interests, rent or royalties payable by the Company’s PRC subsidiaries, to non-PRC resident enterprises, and proceeds from any such non-resident enterprise investor ‘s disposition of assets (after deducting the net value of such assets) shall be subject to 10% withholding tax, unless the respective non-PRC resident enterprise’s jurisdiction of incorporation has a tax treaty or arrangements with China that provides for a reduced withholding tax rate or an exemption from withholding tax.

VNET Beijing was qualified for a High and New Technology Enterprise (“HNTE”) since 2008 and is eligible for a 15% preferential tax rate. In October 2014, VNET Beijing obtained a new certificate and reapplied the certificate in October 2017, 2020 and 2023, with a validity term of three years. In accordance with the PRC Income Tax Laws, an enterprise awarded with the HNTE certificate may enjoy a reduced EIT rate of 15%. For the years ended December 31, 2021, 2022 and 2023, the tax rate for VNET Beijing was 15%, 15% and 15%, respectively.

F-60

Table of Contents

VNET GROUP, INC.

NOTES TO THE CONSOLIDATED FINANCIAL STATEMENTS (CONTINUED)

(Amounts in thousands, unless otherwise stated)

23.  TAXATION (CONTINUED)

Enterprise income tax (“EIT”) (continued)

The PRC (continued)

In April 2011, Xi’an Sub, a subsidiary located in Shaanxi Province, was qualified for a preferential tax rate of 15% and started to apply this rate from then on. The preferential tax rate is awarded to companies that are located in West Regions of China which operate in certain encouraged industries. For the years ended December 31, 2021, 2022 and 2023, the tax rate assessed for Xi’an Sub was 15%.

In October 2015, SH Blue Cloud, a subsidiary located in Shanghai, was qualified for a HNTE and became eligible for 15% preferential tax rate. The certificate was reapplied in November 2018 and November 2021 with a validity term of three years. Accordingly, for the years ended December 31, 2021, 2022 and 2023, SH Blue Cloud enjoyed a preferential tax rate of 15%.

In November 2016, SZ DYX, a subsidiary located in Guangdong Province, was qualified for a HNTE and became eligible for 15% preferential tax rate effective for three consecutive years and the certificate was reapplied in November 2019 and December 2022 with a validity term of three years. Accordingly, for the years ended December 31, 2021, 2022 and 2023, SZ DYX enjoyed a preferential tax rate of 15%.

In December 2016, BJ TenxCloud, a subsidiary located in Beijing and the Company acquired in July 2021, was qualified for a HNTE and became eligible for 15% preferential tax rate effective for three consecutive years and the certificate was reapplied in December 2019 and December 2022 with a validity term of three years. Accordingly, for the years ended December 31, 2021, 2022 and 2023, BJ TenxCloud enjoyed a preferential tax rate of 15%.

In December 2019, SH Hesheng, a subsidiary located in Shanghai, in which the Company acquired 100% of the equity in November 2021, was qualified for a HNTE and became eligible for 15% preferential tax rate effective for three consecutive years. For the years ended December 31, 2021, 2022 and 2023, the tax rate assessed for SH Hesheng was 15%, 25% and 25%, respectively.

The EIT Law also provides that enterprises established under the laws of foreign countries or regions and whose “place of effective management” is located within the PRC are considered PRC tax resident enterprises and subject to PRC income tax at the rate of 25% on worldwide income. The definition of “place of effective management” refers to an establishment that exercises, in substance, overall management and control over the production and business, personnel, accounting, properties, etc. of an enterprise.

The administrative practice associated with interpreting and applying the concept of “place of effective management” is unclear. The Company does not believe that the legal entities organized outside the PRC should be considered as residents for EIT Law purposes. If such an entity is deemed as a PRC tax resident, it will be subject to 25% PRC EIT under the EIT Law on its worldwide income, meanwhile the dividend it receives from another PRC tax resident company will be exempted from 25% PRC income tax.

Income (loss) before income taxes consisted of:

 

For the years ended December 31, 

 

2021

 

2022

 

2023

    

RMB

    

RMB

    

RMB

Non-PRC

 

675,369

 

(421,597)

(331,586)

PRC

 

(48,861)

 

(206,933)

(2,151,209)

 

626,508

 

(628,530)

(2,482,795)

F-61

Table of Contents

VNET GROUP, INC.

NOTES TO THE CONSOLIDATED FINANCIAL STATEMENTS (CONTINUED)

(Amounts in thousands, unless otherwise stated)

23.  TAXATION (CONTINUED)

Enterprise income tax (“EIT”) (continued)

Income tax expenses comprised of:

 

For the years ended December 31, 

 

2021

 

2022

 

2023

    

RMB

    

RMB

    

RMB

Current

 

(111,082)

 

(115,577)

 

(157,526)

Deferred

 

(325)

 

(17,887)

 

43,152

 

(111,407)

 

(133,464)

 

(114,374)

The reconciliation of tax computed by applying the statutory income tax rate of 25% for the years ended December 31, 2021, 2022 and 2023 applicable to the PRC operations to income tax expenses were as follows:

 

For the years ended December 31, 

 

2021

 

2022

 

2023

    

RMB

    

RMB

    

RMB

Income (loss) before income taxes

 

626,508

 

(628,530)

 

(2,482,795)

Income tax (expenses) benefits computed at applicable tax rates (25%)

 

(156,627)

 

157,133

 

620,699

Non-deductible expenses

 

(13,116)

 

(72,156)

 

(700)

Research and development expenses

 

45,122

 

67,789

 

65,863

Preferential rate

 

14,232

 

(6,163)

 

(6,140)

Current and deferred tax rate differences

 

26,115

 

15,847

 

11,036

International rate differences

 

120,678

 

(75,119)

 

(101,585)

Tax exempted income

 

14,536

 

249

 

2,803

Foreign investment

(49,815)

(39,224)

(53,617)

Unrecognized tax benefits

 

(12,338)

(13,674)

(11,283)

Change in valuation allowance

 

(79,733)

(135,732)

(606,071)

Prior year provision to return true up

 

(22,898)

(28,949)

(34,759)

Others

 

2,437

(3,465)

(620)

Income tax expenses

 

(111,407)

(133,464)

(114,374)

F-62

Table of Contents

VNET GROUP, INC.

NOTES TO THE CONSOLIDATED FINANCIAL STATEMENTS (CONTINUED)

(Amounts in thousands, unless otherwise stated)

23.  TAXATION (CONTINUED)

Deferred Tax

The significant components of deferred taxes were as follows:

 

As of December 31, 

 

2022

 

2023

    

RMB

    

RMB

Deferred tax assets

 

  

 

  

Allowance for doubtful debt

 

52,658

 

125,500

Impairment of long-lived assets

40,784

166,576

Impairment of long-term investments

3,024

4,866

Accrued expense

 

22,108

39,896

Tax losses

 

358,454

849,672

Property and equipment

 

38,365

2,919

Intangible assets

 

7,142

 

9,432

Finance lease

 

372,997

 

386,327

Deferred government grant

 

1,714

 

3,357

Operating lease

 

768,638

 

949,362

Loss picked up on equity method investments

69,440

10,558

Valuation allowance

 

(397,457)

(955,738)

Total deferred tax assets, net of valuation allowance

 

1,337,867

 

1,592,727

Deferred tax liabilities

 

 

Intangible assets

 

266,922

 

405,964

Property and equipment

 

360,989

 

172,095

Capitalized interest expense

 

39,606

 

49,544

Finance lease

289,586

296,789

Operating lease

768,638

949,362

Investment in subsidiaries

98,608

159,691

Total non-current deferred tax liabilities

1,824,349

2,033,445

Net deferred tax liabilities

(486,482)

(440,718)

Analysis as:

Deferred tax assets

196,098

247,644

Deferred tax liabilities

682,580

688,362

Net deferred tax liabilities

 

(486,482)

 

(440,718)

As of December 31, 2023, the Company has net tax operating losses from its PRC subsidiaries and its Consolidated VIEs, as per filed tax returns, of RMB2,099,407, which will expire at various times between 2024 and 2033 and the majority expiring by 2028, if not utilized.

As of December 31, 2023, the undistributed earnings of the Company’s PRC subsidiaries the Company intends to permanently reinvested were RMB1,803,272. Other than these indefinitely reinvested amount, as of December 31, 2023, the Company has recognized deferred tax liabilities amounting to RMB159,691 associated with SH Zhiyan, one of its VIEs.

F-63

Table of Contents

VNET GROUP, INC.

NOTES TO THE CONSOLIDATED FINANCIAL STATEMENTS (CONTINUED)

(Amounts in thousands, unless otherwise stated)

23.  TAXATION (CONTINUED)

Deferred Tax (continued)

The following table presents the movements of the valuation allowance:

    

For the years ended December 31,

2022

    

2023

 

RMB

 

RMB

Balance at beginning of year

 

261,960

 

397,457

Addition

 

135,732

 

606,071

Expiration

 

(235)

 

(47,790)

Balance at end of year

 

397,457

 

955,738

Unrecognized Tax Benefits

As of December 31, 2022 and 2023, the Company recorded unrecognized tax benefits of RMB87,174 and RMB98,457, respectively.

The unrecognized tax benefits and its related interest are primarily related to non-deductible expenses and accrued expenses. RMB61,827 of the total unrecognized tax benefits, ultimately recognized, will impact the effective tax rate. It is possible that the amount of uncertain tax benefits will change in the next 12 months, however, an estimate of the range of the possible outcomes cannot be made at this time.

A roll-forward of unrecognized tax benefits principal was as follows:

 

For the years ended December 31, 

 

2022

 

2023

    

RMB

    

RMB

Balance at beginning of year

 

64,854

 

64,528

Reversal based on tax positions related to prior years

 

(418)

 

Additions based on tax positions related to the current year

 

92

 

Balance at end of year

 

64,528

 

64,528

For the years ended December 31, 2021, 2022 and 2023, the Company recorded interest expense of RMB6,606, RMB9,874 and RMB11,283, respectively. Accumulated interest expense recorded by the Company was RMB22,646 and RMB33,929 as of December 31, 2022 and 2023, respectively. As of December 31, 2023, the tax years ended December 31, 2018 through 2023 for the PRC subsidiaries remain open for statutory examination by the PRC tax authorities.

F-64

Table of Contents

VNET GROUP, INC.

NOTES TO THE CONSOLIDATED FINANCIAL STATEMENTS (CONTINUED)

(Amounts in thousands, unless otherwise stated)

24.   RELATED PARTY TRANSACTIONS

a)Related parties *

Name of related parties

    

Relationship with the Company

Tuspark Innovation Venture Ltd. (“Tuspark Innovation”)

The controlling shareholder of the Company before April 13,2021

Ziguang Financial Leasing Co., Ltd. (“Ziguang Finance Leasing”) (1)

A company controlled by controlling shareholder of the Company before April 13, 2021

Beijing Huaqing Property Management Co., Ltd. (“Beijing Huaqing”) (1)

A company controlled by controlling shareholder of the Company before April 13, 2021

Shanghai Shibei Hi-Tech Co., Ltd. (“SH Shibei”)

Noncontrolling shareholder of a subsidiary

Shanghai Puping Information Technology Co., Ltd. (“Shanghai Puping”) (2)

A company controlled by minority shareholder of the Company

Beijing Chengyishidai Network Engineering Technology Co., Ltd. (“CYSD”)(4)

Equity investee of the Company before October 16, 2023

Jingliang Interconnected Cloud Technology Co., Ltd. (“Jingliang Inter Cloud”)

Equity investee of the Company

Beijing New Internet Digital Technology Research Institution Limited (“BJ New Internet”)

Equity investee of the Company

Anhui Suzhou Century Broadband Data Technology Co., Ltd. (“SZ Century”) (3)

A company controlled by an equity investee of principal shareholder of the Company from December 1, 2021 to October 31, 2022

SH Edge Interchange

Equity investee of the Company since September 30, 2022

Changzhou Gaoxin

Equity investee of the Company

Sanhe Mingtai Machinery Manufacturing Co., Ltd. (“Sanhe Mingtai”)

Noncontrolling shareholder of a subsidiary since March 1, 2023

Beijing Jiwa Forest System Technology Co., Ltd. (“Beijing Jiwa”)

A company controlled by the founder of the Company since October 1, 2023

*

These are the related parties that have engaged in significant transactions with the Company for the years ended December 31, 2021, 2022 and 2023.

(1)

These companies are ultimately controlled by the same party. Tuspark Innovation was the controlling shareholder as of December 31, 2020. These companies ceased to be related parties as the Company repurchased shares from Tuspark Innovation on April 13, 2021.

(2)

This entity is controlled by Waburg Pincus, a significant minority shareholder of the Company.

(3)

SZ Century was controlled by an equity investee of a principal shareholder of the Company from December 1, 2021. SZ Century ceased to be a related party as the equity interests in SZ Century was disposed by the equity investee of the principal shareholder on October 31, 2022.

(4)

This company was disposed by the Company in September 2017, included in WiFire Entities, and determined by the Company as a related party before the Company disposed the remaining equity interests held in October 2023.

F-65

Table of Contents

VNET GROUP, INC.

NOTES TO THE CONSOLIDATED FINANCIAL STATEMENTS (CONTINUED)

(Amounts in thousands, unless otherwise stated)

24.   RELATED PARTY TRANSACTIONS (CONTINUED)

b)Other than disclosed elsewhere, the Company had the following significant related party transactions for the years ended December 31, 2021, 2022 and 2023:

 

For the years ended December 31, 

 

2021

 

2022

 

2023

    

RMB

    

RMB

    

RMB

Services provided to:

 

  

 

  

 

  

-SZ Century

 

1,445

 

14,089

 

-SH Edge Interchange

651

938

-Jingliang Inter Cloud

480

-BJ New Internet

170

-Others

144

2

 

Services provided by:

 

  

 

  

 

  

-CYSD

38,918

36,673

31,119

-Beijing Huaqing

 

1,254

-Sanhe Mingtai (1)

 

17,366

-Beijing Jiwa

 

 

 

1,891

-Others

 

1,223

 

513

 

333

 

Loan to:

 

  

 

  

 

  

-Shanghai Puping

 

75,611

80,263

- BJ New Internet

261

-SH Edge Interchange

500

1,000

-Sanhe Mingtai

33,785

Receipt of loan to:

-SH Shibei

9,800

Loan by:

-Changzhou Gaoxin (2)

350,000

Interest income from loan to:

 

  

 

  

 

  

-SH Shibei

 

1,321

(1,321)

-SH Edge Interchange

 

1

 

32

 

Interest expense by loan to:

 

 

-Changzhou Gaoxin

 

13,183

Lease payment paid to:

-Ziguang Finance Leasing

10,431

 

 

-Beijing Qidi Yefeng

2,154

-Sanhe Mingtai (1)

10,801

Cash consideration for shares repurchase

-Tuspark Innovation

1,701,804

(1)

The Company leased properties for data centers from Sanhe Mingtai. Lease cost and property management fee was RMB14,268 and RMB3,098 for the period from March 1, 2023 to December 31, 2023, respectively. As of December 31, 2023, ROU assets of RMB171,629 and lease liabilities of RMB173,628 were associated with such leases.

(2)

In May 2023, the Company obtained a loan in the amount of RMB350,000 from Changzhou Gaoxin at an interest rate of 6.0% per annum. The maturity date of the loan was March 2024, which was subsequently extended to July 2024 in March 2024.

F-66

Table of Contents

VNET GROUP, INC.

NOTES TO THE CONSOLIDATED FINANCIAL STATEMENTS (CONTINUED)

(Amounts in thousands, unless otherwise stated)

24.   RELATED PARTY TRANSACTIONS (CONTINUED)

c)The Company had the following related party balances as of December 31, 2022 and 2023:

 

As of December 31, 

 

2022

 

2023

    

RMB

    

RMB

Amounts due from related parties:

 

  

 

  

Current:

 

  

 

  

-Shanghai Puping

138,142

218,405

-SH Shibei

11,121

-BJ New Internet

441

441

-SH Edge Interchange

1,191

1,533

-Sanhe Mingtai

56,833

-Others

 

1,194

 

25

 

152,089

 

277,237

Amounts due to related parties:

 

  

 

  

Current:

 

  

 

  

- CYSD

6,398

-Changzhou Gaoxin

356,067

-Others

 

530

 

13

 

6,928

 

356,080

25.  RESTRICTED NET ASSETS

The Company’s ability to pay dividends is primarily dependent on the Company receiving distributions of funds from its subsidiaries. Relevant PRC statutory laws and regulations permit payments of dividends by the Company’s PRC subsidiaries only out of their retained earnings, if any, as determined in accordance with PRC accounting standards and regulations. The results of operations reflected in the consolidated financial statements prepared in accordance with U.S. GAAP differ from those reflected in the statutory financial statements of the Company’s PRC subsidiaries.

In accordance with the PRC Regulations on Enterprises with Foreign Investment and the articles of association of the Company’s PRC subsidiaries, a foreign-invested enterprise established in the PRC is required to provide certain statutory reserves, namely general reserve fund, the enterprise expansion fund and staff welfare and bonus fund which are appropriated from net profit as reported in the enterprise’s PRC statutory accounts. A foreign-invested enterprise is required to allocate at least 10% of its annual after-tax profit to the general reserve until such reserve has reached 50% of its respective registered capital based on the enterprise’s PRC statutory accounts. Appropriations to the enterprise expansion fund and staff welfare and bonus fund are at the discretion of the board of directors for all foreign-invested enterprises. The aforementioned reserves can only be used for specific purposes and are not distributable as cash dividends. VNET China was established as a foreign-invested enterprise and, therefore, is subject to the above mandated restrictions on distributable profits. As of December 31, 2022, and 2023, the Company’s PRC subsidiaries had appropriated RMB77,995 and RMB80,615, respectively, in its statutory reserves.

As a result of these PRC laws and regulations subject to the limit discussed above that require annual appropriations of 10% of after-tax income to be set aside, prior to payment of dividends as general reserve fund, the Company’s PRC subsidiaries are restricted in their ability to transfer a portion of their net assets to the Company. Amounts restricted include paid-in capital, additional paid in capital and statutory reserve funds of the Company’s PRC subsidiaries and the equity of the Consolidated VIEs, as determined pursuant to PRC generally accepted accounting principles, totaling an aggregate of RMB15,231,710 as of December 31, 2023.

F-67

Table of Contents

VNET GROUP, INC.

NOTES TO THE CONSOLIDATED FINANCIAL STATEMENTS (CONTINUED)

(Amounts in thousands, unless otherwise stated)

26.  EARNING (LOSS) PER SHARE

Basc and diluted earning (loss) per share for each of the years presented were calculated as follows:

For the years ended December 31, 

2021

2022

2023

    

RMB

    

RMB

    

RMB

Numerator:

Net income (loss)

 

515,101

 

(761,994)

 

(2,597,169)

Net income attributable to noncontrolling interest

 

(15,003)

 

(13,958)

 

(46,667)

Net income (loss) attributable to the Company

 

500,098

 

(775,952)

 

(2,643,836)

Dividend distribution to perpetual convertible preferred shareholders

(5,831)

 

 

Adjusted net income (loss) attributable to ordinary shareholders - Basic

494,267

(775,952)

(2,643,836)

Changes in the fair value of financial liabilities

(829,149)

Adjusted interest for convertible promissory notes

9,703

Adjusted net loss attributable to ordinary shareholders -Diluted

 

(325,179)

(775,952)

(2,643,836)

Denominator:

    

  

    

  

    

  

Weighted average number of shares outstanding—basic

865,352,554

886,817,620

901,143,138

Weighted average number of shares outstanding—diluted

911,591,433

886,817,620

901,143,138

Earning (loss) per share—Basic:

 

 

 

Net earning (loss)

 

0.57

 

(0.87)

 

(2.93)

 

0.57

 

(0.87)

 

(2.93)

Loss per share—Diluted:

 

 

 

Net loss

 

(0.36)

 

(0.87)

 

(2.93)

 

(0.36)

 

(0.87)

 

(2.93)

During the year ended December 31, 2021, the Company issued 7,800,000 ordinary shares to its share depositary bank which will be used to settle stock option awards upon their exercise. No consideration was received by the Company for this issuance of ordinary shares. These ordinary shares are legally issued and outstanding but are treated as escrowed shares for accounting purposes and therefore, have been excluded from the computation of loss per share. Any ordinary shares not used in the settlement of stock option awards will be returned to the Company.

Stock options, RSUs, the Company’s 2025 Convertible Notes, 2026 Convertible Notes and 2027 Convertible Notes (Note 19) or other potentially dilutive equity instruments were excluded from the calculation of diluted loss earnings per share if they were anti-dilutive.

F-68

Table of Contents

VNET GROUP, INC.

NOTES TO THE CONSOLIDATED FINANCIAL STATEMENTS (CONTINUED)

(Amounts in thousands, unless otherwise stated)

27.  SHARE CAPITAL

Holders of Class A Ordinary Shares, Class B Ordinary Shares and Class C Ordinary Shares are entitled to the same rights except for voting and conversion rights. In respect of matters requiring a shareholder’s vote, each Class A Ordinary Share is entitled to one vote right, each Class B Ordinary Share is entitled to ten votes, and each Class C Ordinary Share is entitled to one vote and certain veto rights. Each Class B Ordinary Share and Class C Ordinary Share is convertible into one Class A Ordinary Share at any time by the holder. Class A Ordinary Shares are not convertible into Class B Ordinary Share and Class C Ordinary Shares under any circumstances. Upon any sale, transfer, assignment or disposition of Class B ordinary shares by a holder thereof to any person or entity who is not an existing holder of such Class B ordinary shares, the founder, an affiliate of the founder, or a founder affiliate, or upon a change of control of the ultimate beneficial ownership of any Class B ordinary shares to any person or entity who is not an existing holder of Class B ordinary shares, the founder, an affiliate of the founder, or a founder affiliate, such Class B ordinary shares will be automatically and immediately converted into an equal number of Class A ordinary shares. Upon any any sale, transfer, assignment or disposition of Class C ordinary shares by a holder thereof to any person or entity which is not an affiliate of such holder, such Class C Ordinary Shares will be automatically and immediately converted into an equal number of Class A ordinary shares.

During the year ended December 31, 2021, Purchaser of the 2025 Convertible Notes exercised the right to convert approximately 42.3% of the total principal amount issued to 42,401,010 newly issued Class A ordinary shares at the conversion price of US$12 per ADS.

On March 1, 2021, 150,000 Series A Preferred Shares were converted into 54,507,816 Class A Ordinary Shares.

In April 2021, the Company repurchased from Tuspark Innovation Venture Ltd., (“Tuspark”) 48,634,493 Class B ordinary shares for an aggregate purchase price of US$260.0 million. The repurchase price was at US$5.346 per ordinary share, or US$32.076 per ADS. 48,634,493 Class B ordinary shares were cancelled immediately. Meanwhile, remaining 62,418,897 Class B ordinary shares held by Tuspark were converted into the same number of Class A ordinary shares of the Company.

On August 19, 2021, 4,100,000 Class B ordinary shares held by Sunrise Corporate Holding Ltd., were converted into the same number of Class A ordinary shares.

During the year ended December 31, 2021, 16,680,000 Class A ordinary shares were issued to settle the share options exercised and RSUs vested.

During the year ended December 31, 2021, the Company issued 7,800,000 Class A ordinary shares to its share depositary bank which will be used to settle stock option awards upon their exercise. No consideration was received by the Company for this issuance of ordinary shares. These ordinary shares are legally issued and outstanding but are treated as escrowed shares for accounting purposes.

On January 27, 2022, the Company’s board of directors authorized the issuance of 300,000 Series A-1 perpetual convertible preferred shares by re-designation of the authorized but unissued Class A Ordinary Shares. As of December 31, 2023, no Series A-1 perpetual convertible preferred shares have been issued.

On February 15, 2023, the Company’s board of directors approved and authorized the issuance of up to 555,000 newly created Class D ordinary shares to Mr. Sheng Chen by re-designation of the authorized but unissued Class A Ordinary Shares. The Class D ordinary shares will have the same rights as the Company’s Class B ordinary shares except for voting rights. Each Class D ordinary share shall be entitled to 500 votes on all matters submitted to shareholder vote. As of December 31, 2023, no Class D ordinary shares have been issued.

Pursuant to the shareholder resolution adopted on October 5, 2023, the Company’s authorized share capital was increased by creation of an additional 1,500,000,000 Class A ordinary shares.

During the year ended December 31, 2023, 3,252,768 treasury stock was reissued to settle the share options exercised and RSUs vested.

F-69

Table of Contents

VNET GROUP, INC.

NOTES TO THE CONSOLIDATED FINANCIAL STATEMENTS (CONTINUED)

(Amounts in thousands, unless otherwise stated)

27. SHARE CAPITAL (CONTINUED)

In December 2023, the Company issued 455,296,932 Class A ordinary shares to Success Flow International Investment Limited (“Success Flow”) and 195,127,260 Class A ordinary shares to Choice Faith Group Holdings Limited (“Choice Faith”), for an aggregate cash consideration of RMB2,122,123. Both entities were controlled by Shandong Hi-Speed Holdings Group Limited. The issuance costs for Class A ordinary shares were RMB37,720. In connection with the financing transaction, in November 2023, Mr. Sheng Chen, the Founder and Executive Chairman of the Board of Directors, and his affiliated investment vehicles (together with Mr. Sheng Chen, the “Founder Parties”) entered into a voting and consortium agreement (the “Voting and Consortium Agreement”) with Success Flow and Choice Faith. Pursuant to the Voting and Consortium Agreement, Success Flow shall vote in accordance with any voting instructions provided by the Founder Parties during the period beginning on the earlier of February 29, 2024 or sixty calendar days after the closing date of the investment and ending upon the third anniversary of the closing date of the investment. In December 2023, the Founder Parties entered into a supplemental agreement with the investors, pusuant to which, the period of the Voting and Consortium Agreement was amended to commence upon the later of (i) the expiration or termination of Interim Period and (ii) the occurrence of the Triggering Event. “Interim Period” means the period commencing on the date of closing, being December 28, 2023, and ending on the earlier of (x) February 29, 2024 and (y) termination of the Investment Agreement in accordance the terms thereunder. “Triggering Event” means the entry by the Company of a framework agreement with a third party, pursuant to which the parties agree to enter into a long-term strategic partnership for not less than two years in relation to the low carbon strategy of the Company and/or the expansion of the operations of the Company in Hong Kong, Taiwan and/or other territories outside mainland China.

28.  FAIR VALUE MEASUREMENTS

The Company applies ASC 820. ASC 820 defines fair value, establishes a framework for measuring fair value and expands disclosures about fair value measurements. ASC 820 requires disclosures to be provided on fair value measurement.

ASC 820 establishes a three-tier fair value hierarchy, which prioritizes the inputs used in measuring fair value as follows:

Level 1 — Observable inputs that reflect quoted prices (unadjusted) for identical assets or liabilities in active markets.

Level 2 — Include other inputs that are directly or indirectly observable in the marketplace.

Level 3 — Unobservable inputs which are supported by little or no market activity.

ASC 820 describes three main approaches to measuring the fair value of assets and liabilities: (1) market approach; (2) income approach; and (3) cost approach. The market approach uses prices and other relevant information generated from market transactions involving identical or comparable assets or liabilities. The income approach uses valuation techniques to convert future amounts to a single present value amount. The measurement is based on the value indicated by current market expectations about those future amounts. The cost approach is based on the amount that would currently be required to replace an asset.

F-70

Table of Contents

VNET GROUP, INC.

NOTES TO THE CONSOLIDATED FINANCIAL STATEMENTS (CONTINUED)

(Amounts in thousands, unless otherwise stated)

28.  FAIR VALUE MEASUREMENTS (CONTINUED)

Assets and liabilities measured at fair value on a recurring basis include short-term investments, available-for-sale debt securities, the 2025 Convertible Notes, derivative liability and share consideration due to the original shareholders for business combination. Liabilities measured at amortized cost method include the 2026 Convertible Notes and the 2027 Convertible Notes. The fair value of these financial instruments are summarized below:

Fair value measurement using:

    

Quoted prices in 

Significant other 

active markets for

observable

Unobservable 

identical assets

inputs

inputs

Fair value at 

(Level 1)

(Level 2)

(Level 3)

December 31, 2022

    

RMB

    

RMB

    

RMB

    

RMB

Long-term investments:

 

 

  

 

 

- Available-for-sale debt securities

 

 

 

1,600

 

1,600

Assets

 

 

 

1,600

 

1,600

Convertible promissory notes

 

 

 

 

- 2025 Convertible promissory notes

537,778

537,778

- 2026 Convertible promissory notes

3,446,432

3,446,432

- 2027 Convertible promissory notes

1,858,095

1,858,095

Liabilities

 

3,446,432

 

 

2,395,873

 

5,842,305

Fair value measurement using:

Quoted prices in 

Significant other 

active markets for

observable

Unobservable 

identical assets

inputs

inputs

Fair value at 

(Level 1)

(Level 2)

(Level 3)

December 31, 2023

    

RMB

    

RMB

    

RMB

    

RMB

Short-term investments:

 

 

 

 

- Wealth management product

 

 

356,820

 

356,820

Assets

 

 

356,820

 

356,820

Convertible promissory notes

- 2026 Convertible promissory notes

4,196,500

4,196,500

- 2027 Convertible promissory notes

1,586,681

1,586,681

Derivative liability

188,706

188,706

Liabilities

 

4,196,500

 

 

1,775,387

5,971,887

The 2026 Convertible Notes are classified within Level 1 because they are valued by using quoted market prices.

Short-term investments are valued based on price per unit quoted by financial institution and are classified within Level 2 of the fair value hierarchy.

The 2025 Convertible Notes, the 2027 Convertible Notes, derivative liability and long-term investments are classified within Level 3. The fair value of 2025 Convertible Notes and 2027 Convertible Notes is measured using binomial tree pricing model that involves several parameters including the Company’s stock price, stock price volatility determined from the Company’s historical stock prices, the remaining maturity term and the discount rate. The fair value of 2025 Convertible Notes as of December 31, 2022 was estimated with the following key assumptions:

As of December 31

 

2022

 

Volatility

 

94.00%-96.00

%

Discount rate

 

16.00

%

Risk-free interest rate

 

4.23%-4.28

%

F-71

Table of Contents

VNET GROUP, INC.

NOTES TO THE CONSOLIDATED FINANCIAL STATEMENTS (CONTINUED)

(Amounts in thousands, unless otherwise stated)

28.  FAIR VALUE MEASUREMENTS (CONTINUED)

The fair value of derivative liability is measured using binomial tree pricing model taking the value difference with and without the redemption feature that involves several parameters including volatility, discount rate, risk-free interest rate and the probability of triggering events. The fair value of derivative liability as of December 31, 2023 was estimated with the following key assumptions:

    

As of December 31

 

2023

 

Volatility

 

90.00

%

Discount rate

 

14.65

%

Risk-free interest rate

 

3.99

%

Probability of triggering events

 

15.00

%

The assumptions are inherently uncertain and subjective. Changes in any unobservable inputs may have a significant impact on the fair value of derivative liability.

The Company measures equity investments elected to use the measurement alternative at fair value on a nonrecurring basis, in the cases of an impairment charge is recognized, fair value of an investment is remeasured in an acquisition/a disposal, and an orderly transaction for identical or similar investments of the same issuer was identified.

The following tables presented a reconciliation of all liabilities measured at fair value on a recurring basis using significant unobservable inputs (level 3):

2025 Convertible Notes

    

RMB

Fair value at December 31, 2021

 

513,754

Foreign exchange loss

46,650

Changes in fair value

(22,626)

Fair value at December 31, 2022

 

537,778

Changes in fair value

(21,816)

Settlement

(527,089)

Foreign exchange loss

11,127

Fair value at December 31, 2023

 

    

Share consideration due to the original

shareholders for business combination

    

RMB

Fair value at December 31, 2021

214,577

Transfer out of Level 3

(214,577)

Fair value at December 31, 2022

Derivative liability

RMB

Fair value at December 31, 2022

Changes in fair value

187,746

Foreign exchange loss

960

Fair value at December 31, 2023

188,706

F-72

Table of Contents

VNET GROUP, INC.

NOTES TO THE CONSOLIDATED FINANCIAL STATEMENTS (CONTINUED)

(Amounts in thousands, unless otherwise stated)

28.  FAIR VALUE MEASUREMENTS (CONTINUED)

Assets measured at fair value on a non-recurring basis

The Company measures certain non-financial assets on a nonrecurring basis. The Company’s non-financial assets, including long-lived assets such as property and equipment, intangible assets, right-of-use assets, and goodwill, would be measured at fair value only if they were determined to be impaired. The fair values of long-lived assets and reporting unit were measured under income approach, based on the Company’s best estimation which primarily includes significant unobservable inputs (level 3) such as future cash flows and discount rate.

Long-lived assets within certain asset groups were measured at fair value on a nonrecurring basis at December 31, 2023 due to an impairment recognized on those assets at that date (see Note 2(p)). Fair value of the asset groups was estimated using discounted cash flows under the income approach classified in Level 3 of the fair value hierarchy. Under the income approach, revenue growth rates in a range of 0% to 38% were used and the cash flows were discounted using a rate of 8.6%.

29.  COMMITMENTS AND CONTINGENCIES

Capital commitments

As of December 31, 2023, the Company has the following commitments to purchase certain computer and network equipment and construction-in-progress:

    

RMB

For the year ending December 31, 

2024

1,435,439

2025

348,096

2026

6,120

2027

7,402

2028

3,744

2029 and thereafter

7

 

1,800,808

Bandwidth and cabinet capacity purchase commitments

As of December 31, 2023, the Company has outstanding purchase commitments in relation to bandwidth and cabinet capacity consisting of the following:

    

RMB

For the year ending December 31, 

2024

888,030

2025

227,716

2026

173,244

2027

72,906

2028

7,820

2029 and thereafter

2,627

 

1,372,343

F-73

Table of Contents

VNET GROUP, INC.

NOTES TO THE CONSOLIDATED FINANCIAL STATEMENTS (CONTINUED)

(Amounts in thousands, unless otherwise stated)

29. COMMITMENTS AND CONTINGENCIES (CONTINUED)

Income Taxes

As of December 31, 2023, the Company has recognized an accrual of RMB98,457 for unrecognized tax benefits and its interest (Note 23). The final outcome of the tax uncertainty is dependent upon various matters including tax examinations, interpretation of tax laws or expiration of status of limitation. However, due to the uncertainties associated with the status of examinations, including the protocols of finalizing audits by the relevant tax authorities, there is a high degree of uncertainty regarding the future cash outflows associated with these tax uncertainties.

Securities Litigation

In December 2023 and January 2024, the Company and certain of its current and former executive officers were named as defendants in a putative securities class action lawsuit filed in the United States District Court for the Southern District of New York. The complaint alleges that the Company made materially false and/or misleading statements and/or failed to disclose certain material information concerning the founder and co-chairperson, Mr. Sheng Chen’s financing activities and the related impact on the Company’s business operations in violation of the U.S. securities laws. On March 22, 2024, the Court ordered motion-to-dismiss briefing for the amended compliant to be completed by October 3, 2024. At the date of issue of the consolidated financial statements, the Company is unable to predict the outcome of the lawsuit, or reasonably estimate a range of possible losses, if any, given the early stage of this lawsuit. Therefore, no contingent liability has been recorded by the Company as of December 31, 2023.

Operating Litigation

In the ordinary course of business, the Company may from time to time be involved in legal proceedings and litigations. As of December 31, 2023, the Company did not consider an unfavorable outcome in any material respects in the outstanding legal proceedings and litigations to be probable.

F-74

Table of Contents

VNET GROUP, INC.

NOTES TO THE CONSOLIDATED FINANCIAL STATEMENTS (CONTINUED)

(Amounts in thousands, unless otherwise stated)

30.  PARENT COMPANY ONLY CONDENSED FINANCIAL INFORMATION

In the Company-only financial statements, the Company’s investment in subsidiaries is stated at cost plus equity in undistributed earnings of subsidiaries since inception.

The Company records its investment in its subsidiary under the equity method of accounting as prescribed inASC 323-10, Investment-Equity Method and Joint Ventures, and such investment is presented on the balance sheets as “Investments in subsidiaries” and the share of the subsidiaries’ profit or loss is presented as “Share of profits of subsidiaries and Consolidated VIEs” on the statements of operations.

The subsidiaries did not pay any dividends to the Company for the years presented.

Certain information and footnote disclosures normally included in financial statements prepared in accordance with U.S. GAAP have been condensed or omitted and as such, these Company-only financial statements should be read in conjunction with the Company’s consolidated financial statements.

F-75

Table of Contents

VNET GROUP, INC.

NOTES TO THE CONSOLIDATED FINANCIAL STATEMENTS (CONTINUED)

(Amounts in thousands, unless otherwise stated)

30.  PARENT COMPANY ONLY CONDENSED FINANCIAL INFORMATION (CONTINUED)

Condesed balance sheets

    

As of December 31, 

2022

2023

    

RMB

    

RMB

ASSETS

 

  

 

  

Current assets:

 

  

 

  

Cash and cash equivalents

7,661

 

30

Prepaid expenses and other current assets

99,962

 

192,953

Amounts due from subsidiaries

 

12,399,253

 

13,352,240

Total current assets

12,506,876

 

13,545,223

Non-current assets:

 

 

Investments in subsidiaries

1,484,730

 

Total non-current assets

1,484,730

 

Total assets

13,991,606

 

13,545,223

LIABILITIES AND SHAREHOLDERS’ EQUITY

 

 

Current liabilities:

 

 

Accrued expenses and other payables

88,225

 

137,826

Account payables

56

 

57

Convertible promissory notes

537,778

4,208,495

Amounts due to subsidiaries

 

896,675

 

1,225,778

Total current liabilities

1,522,734

 

5,572,156

Non-current liabilities:

 

 

Convertible promissory notes

5,859,259

1,769,946

Derivative liability

188,706

Total non-current liabilities

5,859,259

 

1,958,652

Total liabilities

7,381,993

 

7,530,808

Shareholders’ equity:

 

Class A ordinary shares

56

 

103

Class B ordinary shares

4

 

4

Class C ordinary shares

Additional paid-in capital

15,239,926

 

17,291,312

Accumulated other comprehensive income (loss)

11,022

 

(14,343)

Accumulated deficit

(8,291,872)

 

(10,935,708)

Treasury stock

(349,523)

 

(326,953)

Total shareholders’ equity

6,609,613

 

6,014,415

Total liabilities and shareholders’ equity

13,991,606

 

13,545,223

F-76

Table of Contents

VNET GROUP, INC.

NOTES TO THE CONSOLIDATED FINANCIAL STATEMENTS (CONTINUED)

(Amounts in thousands, unless otherwise stated)

30.  PARENT COMPANY ONLY CONDENSED FINANCIAL INFORMATION (CONTINUED)

Conensed statements of operations

    

For the years ended December 31, 

2021

2022

2023

    

RMB

    

RMB

    

RMB

Operating expenses

 

  

 

  

 

  

General and administrative expenses

 

(275,881)

 

(36,219)

 

(24,663)

Operating loss

 

(275,881)

 

(36,219)

 

(24,663)

Other loss

 

(119,932)

 

(247,083)

 

(94,452)

Changes in the fair value of financial liabilities

829,149

22,626

(165,930)

Share of profits (losses) from subsidiaries and Consolidated VIEs

 

66,762

 

(515,276)

 

(2,358,791)

Net income (loss)

 

500,098

 

(775,952)

 

(2,643,836)

Condensed statements of comprehensive income (loss)

    

For the years ended December 31, 

2021

2022

2023

    

RMB

    

RMB

    

RMB

Net income (loss)

 

500,098

 

(775,952)

 

(2,643,836)

Other comprehensive (loss) income, net of tax of nil

 

 

 

Foreign currency translation adjustments, net of tax of nil

 

(34,908)

 

101,465

 

(25,365)

Other comprehensive (loss) income, net of tax of nil

 

(34,908)

 

101,465

 

(25,365)

Comprehensive income (loss)

 

465,190

 

(674,487)

 

(2,669,201)

Condensed statements of cash flows

    

For the years ended December 31, 

2021

2022

2023

    

RMB

    

RMB

    

RMB

Net cash (used in) generated from operating activities

 

(218,664)

 

(14,927)

 

29,940

Net cash generated from (used in) investing activities

 

113,530

 

(1,670,058)

 

(37,571)

Net cash generated from financing activities

 

143,037

 

1,592,627

 

Net increase (decrease) in cash and cash equivalents

 

37,903

 

(92,358)

 

(7,631)

Cash and cash equivalents at beginning of the year

 

62,116

 

100,019

 

7,661

Cash and cash equivalents at end of the year

 

100,019

 

7,661

 

30

F-77