VNET Group
VNET
#4499
Rank
$2.36 B
Marketcap
$8.32
Share price
-2.18%
Change (1 day)
52.85%
Change (1 year)

VNET Group - 20-F annual report 2017


Text size:
Table of Contents

 

 

UNITED STATES

SECURITIES AND EXCHANGE COMMISSION

Washington, D.C. 20549

 

 

FORM 20-F

 

 

(Mark One)

REGISTRATION STATEMENT PURSUANT TO SECTION 12(B) OR 12(G) OF THE SECURITIES EXCHANGE ACT OF 1934

OR

 

ANNUAL REPORT PURSUANT TO SECTION 13 OR 15(D) OF THE SECURITIES EXCHANGE ACT OF 1934

For the fiscal year ended December 31, 2017.

OR

 

TRANSITION REPORT PURSUANT TO SECTION 13 OR 15(D) OF THE SECURITIES EXCHANGE ACT OF 1934

OR

 

SHELL COMPANY REPORT PURSUANT TO SECTION 13 OR 15(D) OF THE SECURITIES EXCHANGE ACT OF 1934

Date of event requiring this shell company report

For the transition period from                 to                

Commission file number: 001-35126

 

 

21Vianet Group, Inc.

(Exact Name of Registrant as Specified in Its Charter)

 

 

N/A

(Translation of Registrant’s Name into English)

Cayman Islands

(Jurisdiction of Incorporation or Organization)

M5, 1 Jiuxianqiao East Road,

Chaoyang District

Beijing, 100016

The People’s Republic of China

(Address of Principal Executive Offices)

Ms. Sharon Xiao Liu, Chief Financial Officer

21Vianet Group, Inc.

M5, 1 Jiuxianqiao East Road,

Chaoyang District

Beijing, 100016

The People’s Republic of China

Phone: (86) 10 8456-2121

Facsimile: (86) 10 8456-4234

(Name, Telephone, E-mail and/or Facsimile Number and Address of Company Contact Person)

Securities registered or to be registered pursuant to Section 12(b) of the Act:

 

Title of each class

 

Name of exchange on which registered

American depositary shares, each representing six Class A ordinary shares, par value US$0.00001 per share NASDAQ Global Select Market
Class A ordinary shares, par value US$0.00001 per share* 

 

*Not for trading, but only in connection with the listing on the NASDAQ Global Select Market of the American depositary shares

Securities registered or to be registered pursuant to Section 12(g) of the Act:

None

(Title of Class)

Securities for which there is a reporting obligation pursuant to Section 15(d) of the Act:

None

(Title of Class)

 

 

Indicate the number of outstanding shares of each of the Issuer’s classes of capital or common stock as of the close of the period covered by the annual report: 496,636,128 Class A ordinary shares issued and outstanding and excluding treasury shares, and 174,649,638 Class B ordinary shares, par value US$0.00001 per share, as of December 31, 2017.

Indicate by check mark if the registrant is a well-known seasoned issuer, as defined in Rule 405 of the Securities Act.    Yes  ☐    No  ☒

If this report is an annual or transition report, indicate by check mark if the registrant is not required to file reports pursuant to Section 13 or 15(d) of the Securities Exchange Act of 1934.    Yes  ☐    No  ☒

Indicate by check mark whether the registrant: (1) has filed all reports required to be filed by Section 13 or 15(d) of the Securities Exchange Act of 1934 during the preceding 12 months (or for such shorter period that the registrant was required to file such reports), and (2) has been subject to such filing requirements for the past 90 days.    Yes  ☒    No  ☐

Indicate by check mark whether the registrant has submitted electronically and posted on its Web site, if any, every Interactive Data File required to be submitted and posted pursuant to Rule 405 of Regulation S-T (§232.405 of this chapter) during the preceding 12 months (or such shorter period that the registrant was required to submit and post such files).    Yes  ☒    No  ☐

Indicate by check mark whether the registrant is a large accelerated filer, an accelerated filer, a non-acceleratedfiler, or an emerging growth company. See definition of “large accelerated filer,” “accelerated filer ”, and “emerging growth company” in Rule 12b-2 of the Exchange Act. (Check one):

 

Large accelerated filer   ☐

 Accelerated filer   ☒ Non-accelerated filer   ☐
  Emerging growth company   ☐

If an emerging growth company that prepares its financial statements in accordance with U.S. GAAP, indicate by check mark if the registrant has elected not to use the extended transition period for complying with any new or revised financial accounting standards† provided pursuant to Section 13(a) of the Exchange Act.  ☐

 

The term “new or revised financial accounting standard” refers to any update issued by the by the Financial Accounting Standards Board to its Accounting Standards Codification after April 5, 2012.

Indicate by check mark which basis of accounting the registrant has used to prepare the financial statements included in this filing:

 

US GAAP ☒

  International Financial Reporting Standards as issued by the International Accounting Standards Board  ☐  

Other ☐

If “Other” has been checked in response to the previous question, indicate by check mark which financial statement item the registrant has elected to follow. Item 17  ☐                Item 18  ☐

If this is an annual report, indicate by check mark whether the registrant is a shell company (as defined in Rule 12b-2of the Exchange Act).    Yes  ☐    No  ☒

(APPLICABLE ONLY TO ISSUERS INVOLVED IN BANKRUPTCY PROCEEDINGS DURING THE PAST FIVE YEARS)

Indicate by check mark whether the registrant has filed all documents and reports required to be filed by Sections 12, 13 or 15(d) of the Securities Exchange Act of 1934 subsequent to the distribution of securities under a plan confirmed by a court.    Yes ☐    No ☐

 

 

 


Table of Contents

TABLE OF CONTENTS

 

INTRODUCTION

   1 

FORWARD-LOOKING STATEMENTS

   1 

PART I

   3 

ITEM 1.

  IDENTITY OF DIRECTORS, SENIOR MANAGEMENT AND ADVISERS   3 

ITEM 2.

  OFFER STATISTICS AND EXPECTED TIMETABLE   3 

ITEM 3.

  KEY INFORMATION   3 

ITEM 4.

  INFORMATION ON THE COMPANY   43 

ITEM 4A.

  UNRESOLVED STAFF COMMENTS   65 

ITEM 5.

  OPERATING AND FINANCIAL REVIEW AND PROSPECTS   65 

ITEM 6.

  DIRECTORS, SENIOR MANAGEMENT AND EMPLOYEES   94 

ITEM 7.

  MAJOR SHAREHOLDERS AND RELATED PARTY TRANSACTIONS   103 

ITEM 8.

  FINANCIAL INFORMATION   106 

ITEM 9.

  THE OFFER AND LISTING   108 

ITEM 10.

  ADDITIONAL INFORMATION   109 

ITEM 11.

  QUANTITATIVE AND QUALITATIVE DISCLOSURES ABOUT MARKET RISK   119 

ITEM 12.

  DESCRIPTION OF SECURITIES OTHER THAN EQUITY SECURITIES   120 

PART II

   122 

ITEM 13.

  DEFAULTS, DIVIDEND ARREARAGES AND DELINQUENCIES   122 

ITEM 14.

  MATERIAL MODIFICATIONS TO THE RIGHTS OF SECURITY HOLDERS AND USE OF PROCEEDS   122 

ITEM 15.

  CONTROLS AND PROCEDURES   122 

ITEM 16A.

  AUDIT COMMITTEE FINANCIAL EXPERT   124 

ITEM 16B.

  CODE OF ETHICS   124 

ITEM 16C.

  PRINCIPAL ACCOUNTANT FEES AND SERVICES   124 

ITEM 16D.

  EXEMPTIONS FROM THE LISTING STANDARDS FOR AUDIT COMMITTEES   125 

ITEM 16E.

  PURCHASES OF EQUITY SECURITIES BY THE ISSUER AND AFFILIATED PURCHASERS   125 

ITEM 16F.

  CHANGE IN REGISTRANT’S CERTIFYING ACCOUNTANT   125 

ITEM 16G.

  CORPORATE GOVERNANCE   125 

ITEM 16H.

  MINE SAFETY DISCLOSURE   126 

PART III

   127 

ITEM 17.

  FINANCIAL STATEMENTS   127 

ITEM 18.

  FINANCIAL STATEMENTS   127 

ITEM 19.

  EXHIBITS   127 

INDEX TO CONSOLIDATED FINANCIAL STATEMENTS

   F-1 

 

i


Table of Contents

INTRODUCTION

Unless otherwise indicated and except where the context otherwise requires, references in this annual report on Form 20-F to:

 

  “ADSs” refers to our American depositary shares, each representing six Class A ordinary shares;

 

  “21Vianet,” “we,” “us,” “our company,” and “our” refer to 21Vianet Group, Inc., its subsidiaries and its consolidated affiliated entities;

 

  “China” or the “PRC” refers to the People’s Republic of China, excluding, for the purpose of this annual report only, Hong Kong, Macau and Taiwan;

 

  “ordinary shares” or “shares” refer to our ordinary shares, which include both Class A ordinary shares, par value US$0.00001 per share, and Class B ordinary shares, par value US$0.00001 per share, collectively;

 

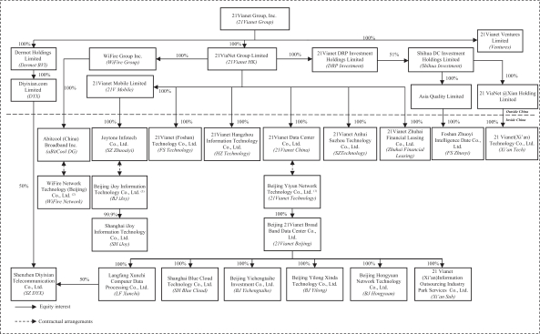
  “variable interest entities,” or “VIEs,” refer to Beijing Yiyun Network Technology Co., Ltd. (previously known as Beijing aBitCool Network Technology Co., Ltd.), or 21Vianet Technology, Beijing iJoy Information Technology Co., Ltd., or BJ iJoy, and WiFire Network Technology (Beijing) Co., Ltd. (previously known as aBitcool Small Micro Network Technology (BJ) Co., Ltd.), or WiFire Network, three domestic PRC companies in which we do not have equity interests but whose financial results have been consolidated into our consolidated financial statements in accordance with U.S. GAAP due to our having effective control over, and our being the primary beneficiary of, the three companies;

 

  “consolidated affiliated entities” refer to our variable interest entities and their direct and indirect subsidiaries; and

 

  “RMB” and “Renminbi” refer to the legal currency of China.

FORWARD-LOOKING STATEMENTS

This annual report on Form 20-F contains forward-looking statements that involve risks and uncertainties. All statements other than statements of historical facts are forward-looking statements. These forward-looking statements are made under the “safe harbor” provisions of the U.S. Private Securities Litigation Reform Act of 1995. Known and unknown risks, uncertainties and other factors, including those listed under “Risk Factors,” may cause our actual results, performance or achievements to be materially different from those expressed or implied by the forward-looking statements.

You can identify some of these forward-looking statements by words or phrases such as “may,” “will,” “expect,” “anticipate,” “aim,” “estimate,” “intend,” “plan,” “believe,” “is/are likely to,” “potential,” “continue” or other similar expressions. We have based these forward-looking statements largely on our current expectations and projections about future events and financial trends that we believe may affect our financial condition, results of operations, business strategy and financial needs. These forward-looking statements include:

 

  our goals and strategies and our expansion plans;

 

  our future business development, financial condition and results of operations;

 

  the expected growth of the data center services market;

 

  our expectations regarding demand for, and market acceptance of, our services;

 

  our expectations regarding keeping and strengthening our relationships with customers;

 

  our plans to invest in research and development to enhance and complement our existing solution and service offerings; and

 

  general economic and business conditions in the regions where we provide our solutions and services.

 

1


Table of Contents

These forward-looking statements involve various risks and uncertainties. Although we believe that our expectations expressed in these forward-looking statements are reasonable, our expectations may later be found to be incorrect. Our actual results could be materially different from our expectations. Other sections of this annual report include additional factors that could adversely impact our business and financial performance. Moreover, we operate in an evolving environment. New risk factors and uncertainties emerge from time to time and it is not possible for our management to predict all risk factors and uncertainties, nor can we assess the impact of all factors on our business or the extent to which any factor, or combination of factors, may cause actual results to differ materially from those contained in any forward-looking statements. You should read thoroughly this annual report and the documents that we refer to with the understanding that our actual future results may be materially different from and worse than what we expect. We qualify all of our forward-looking statements by these cautionary statements.

 

2


Table of Contents

PART I

 

ITEM 1.IDENTITY OF DIRECTORS, SENIOR MANAGEMENT AND ADVISERS

Not applicable.

 

ITEM 2.OFFER STATISTICS AND EXPECTED TIMETABLE

Not applicable.

 

ITEM 3.KEY INFORMATION

 

A.Selected Financial Data

Selected Consolidated Financial Data

The following selected consolidated financial information for the periods and as of the dates indicated should be read in conjunction with our consolidated financial statements and related notes and “Item 5. Operating and Financial Review and Prospects” in this annual report.

Our selected consolidated financial data presented below for the years ended December 31, 2015, 2016 and 2017 and our balance sheet data as of December 31, 2016 and 2017 have been derived from our audited consolidated financial statements included elsewhere in this annual report. Our audited consolidated financial statements are prepared in accordance with U.S. GAAP.

Our selected consolidated financial data presented below for the year ended December 31, 2013 and 2014 and our balance sheet data as of December 31, 2013, 2014 and 2015 have been derived from our audited financial statements not included in this annual report.

Starting in 2016, we began reporting our operating results in two operating segments, namely hosting and related services and managed network services. Content delivery network services, or CDN services, which were previously offered as part of our hosting and related services business segment, were moved to the managed network services business segment in the fourth quarter of 2016. Our consolidated statements of operations for the years ended December 31, 2014, 2015 and 2016 as presented in this annual report were modified to reflect this change in segment reporting for consistency purposes. Our consolidated states of operation for the years ended December 31, 2013 were not modified to reflect such change.

 

3


Table of Contents

In September 2017, we completed the disposal of our managed network services business segment, including CDN services, hosting area network services, route optimization and last-mile broadband businesses, and deconsolidated the financial results related to the managed network services business segment in our consolidated statements of operations starting from the fourth quarter of 2017.

 

  For the Year Ended December 31, 
  2013  2014  2015  2016  2017 
  RMB  RMB  RMB  RMB  RMB  US$ 
  (in thousands, except share and per share data)    

Consolidated Statement of Operations Data:

      

Net revenues:

      

Hosting and related services

  1,259,260   1,505,233   2,369,223   2,668,655   2,975,178   457,276 

Managed network services

  707,457   1,371,214   1,265,149   973,119   417,527   64,173 
 

 

 

  

 

 

  

 

 

  

 

 

  

 

 

  

 

 

 

Total net revenues

  1,966,717   2,876,447   3,634,372   3,641,774   3,392,705   521,449 

Cost of revenues(1)

  (1,449,845  (2,066,304  (2,780,614  (2,929,638  (2,634,295  (404,884
 

 

 

  

 

 

  

 

 

  

 

 

  

 

 

  

 

 

 

Gross profit

  516,872   810,143   853,758   712,136   758,410   116,565 

Operating (expenses) income:

      

Sales and marketing expenses(1)

  (154,479  (287,229  (359,460  (352,926  (256,682  (39,451

Research and development expenses(1)

  (77,831  (121,676  (142,835  (149,337  (149,143  (22,923

General and administrative expenses(1)

  (186,357  (483,396  (568,741  (639,648  (519,950  (79,915

Allowance for doubtful debt

  (550  (9,913  (32,199  (117,564  (37,427  (5,752

Changes in the fair value of contingent purchase consideration payable

  (55,882  (22,629  (43,325  93,307   (937  (144

Impairment of long-lived assets

  —     —     —     (392,947  (401,808  (61,757

Impairment of goodwill

  —     —     —     —     (766,440  (117,800

Operating income

  —     —     8,569   6,783   5,439   836 
 

 

 

  

 

 

  

 

 

  

 

 

  

 

 

  

 

 

 

Operating profit (loss)

  41,773   (114,700  (284,233  (840,196  (1,368,538  (210,341

Net loss

  (47,003  (328,477  (401,275  (931,922  (917,644  (141,040

Net (income) loss attributable to non-controllinginterest

  (1,223  (20,003  (26,824  298,324   144,914   22,273 
 

 

 

  

 

 

  

 

 

  

 

 

  

 

 

  

 

 

 

Net loss attributable to Company’s ordinary shareholders

  (48,226  (348,480  (428,099  (633,598  (772,730  (118,767
 

 

 

  

 

 

  

 

 

  

 

 

  

 

 

  

 

 

 

Loss per share:

      

Basic

  (0.13  (0.89  (0.85  (1.37  (1.36  (0.21
 

 

 

  

 

 

  

 

 

  

 

 

  

 

 

  

 

 

 

Diluted

  (0.13  (0.89  (0.85  (1.37  (1.36  (0.21
 

 

 

  

 

 

  

 

 

  

 

 

  

 

 

  

 

 

 

Loss per ADS:

      

Basic

  (0.78  (5.34  (5.10  (8.22  (8.16  (1.26
 

 

 

  

 

 

  

 

 

  

 

 

  

 

 

  

 

 

 

Diluted

  (0.78  (5.34  (5.10  (8.22  (8.16  (1.26
 

 

 

  

 

 

  

 

 

  

 

 

  

 

 

  

 

 

 

Shares used in loss per share computation:

      

Basic

  364,353,974   401,335,788   492,065,239   617,169,833   672,836,226   672,836,226 

Diluted

  364,353,974   401,335,788   492,065,239   617,169,833   672,836,226   672,836,226 

 

4


Table of Contents

 

(1)Share-based compensation was included in the related operating expense categories as follows:

 

   For the Year Ended December 31, 
   2013   2014   2015   2016  2017 
   RMB   RMB   RMB   RMB  RMB  US$ 
   (in thousands) 

Allocation of share-based compensation expenses:

          

Cost of revenues

   8,054    7,163    12,422    (4,110  (277  (43

Sales and marketing expenses

   13,405    13,482    13,488    2,490   (681  (104

Research and development expenses

   5,599    4,176    10,303    (2,924  142   22 

General and administrative expenses

   40,711    208,914    153,814    123,273   47,945   7,369 
  

 

 

   

 

 

   

 

 

   

 

 

  

 

 

  

 

 

 

Total share-based compensation expenses

   67,769    233,735    190,027    118,729   47,129   7,244 
  

 

 

   

 

 

   

 

 

   

 

 

  

 

 

  

 

 

 

 

   As of December 31, 
   2013   2014   2015   2016   2017 
   RMB   RMB   RMB   RMB   RMB   US$ 
   (in thousands) 

Consolidated Balance Sheet Data:

            

Cash and cash equivalents

   1,458,856    644,415    1,685,054    1,297,418    1,949,631    299,653 

Restricted cash (current asset)

   193,020    161,649    195,230    1,963,561    242,494    37,271 

Short-term investments

   1,101,826    911,242    102,300    277,946    548,890    84,363 

Accounts and notes receivable, net

   610,413    739,945    694,108    655,459    455,811    70,057 

Total current assets

   3,568,488    2,831,618    3,437,921    5,158,561    4,245,542    652,528 

Restricted cash (non-current asset)

   219,056    121,415    128,515    33,544    3,344    514 

Total assets

   6,105,446    9,612,281    10,847,710    12,421,524    9,908,161    1,522,857 

Total current liabilities

   1,061,358    2,989,115    2,821,019    4,373,857    1,775,323    272,862 

Total liabilities

   3,630,145    6,611,618    6,023,106    5,570,507    4,707,157    723,477 

Total mezzanine equity

   —      773,706    790,229    700,000    —      —   

Total shareholders’ equity

   2,475,301    2,226,957    4,034,375    6,151,017    5,201,004    799,380 

Exchange Rate Information

Most of our operations are conducted in China and most of our revenues are denominated in Renminbi. This annual report contains translations of Renminbi amounts into U.S. dollars at specific rates solely for the convenience of the reader. The conversion of RMB into U.S. dollars in this annual report is based on the noon buying rate in New York City for cable transfers of RMB as certified for customs purposes by the Federal Reserve Bank of New York. Unless otherwise noted, all translations from RMB to U.S. dollars and from U.S. dollars to RMB in this annual report were made at a rate of RMB6.5063 to US$1.00, the noon buying rate in effect as of December 29, 2017. We make no representation that any RMB or U.S. dollar amounts could have been, or could be, converted into U.S. dollars or RMB, as the case may be, at any particular rate, or at all. The PRC government imposes control over its foreign currency reserves in part through direct regulation of the conversion of RMB into foreign exchange and through restrictions on foreign trade. On April 6, 2018, the noon buying rate was RMB6.3045 to US$1.00.

 

5


Table of Contents

The following table sets forth information concerning exchange rates between the RMB and the U.S. dollar for the periods indicated.

 

   Noon Buying Rate 

Period

  Period-End   Average(1)   Low   High 
   (RMB per U.S. Dollar) 

2013

   6.0537    6.1412    6.2438    6.0537 

2014

   6.2046    6.1704    6.2591    6.0402 

2015

   6.4778    6.2827    6.4896    6.1870 

2016

   6.9430    6.6563    6.9580    6.4480 

2017

   6.5063    6.7350    6.9575    6.4773 

October

   6.6328    6.6254    6.6533    6.5712 

November

   6.6090    6.6200    6.6385    6.5967 

December

   6.5063    6.5932    6.6210    6.5063 

2018

        

January

   6.2841    6.4233    6.5263    6.2841 

February

   6.3280    6.3183    6.3471    6.2649 

March

   6.2726    6.3174    6.3565    6.2685 

April (through April 6, 2018)

   6.3045    6.2960    6.2785    6.3045 

 

Source: Federal Reserve Statistical Release

Note:

(1)Annual averages are calculated using the average of month-end rates of the relevant year. Monthly averages are calculated using the average of the daily rates during the relevant period.

 

B.Capitalization and Indebtedness

Not applicable.

 

C.Reasons for the Offer and Use of Proceeds

Not applicable.

 

D.Risk Factors

Risks Related to Our Business and Industry

We may not be able to successfully implement our growth strategies.

We plan to further increase our services capacities. In 2017, we increased the aggregate number of cabinets under our management by 2,700 to 29,080. In order to support our growing customer demand, we plan to add new cabinets in 2018 through new self-built data centers, new phases of existing self-built data centers and partnered data centers, which will include those through our partnership with Warburg Pincus. In addition, we plan to expand our private optical fiber network to cover all of our major data centers throughout China and plan to increase our network services capacity. To achieve this expansion plan, we will be required to commit a substantial amount of operating and financial resources. Our planned capital expenditures, together with our ongoing operating expenses, will cause substantial cash outflows. If we are not able to generate sufficient operating cash flows or obtain alternative financings, our ability to fund our growth strategy may be limited. Alternative debt or equity financing may not be available when needed or, if available, may not be available on satisfactory terms. Any inability to obtain additional debt or equity financing or to generate sufficient cash from operations may require us to prioritize projects or curtail capital expenditures and could adversely affect our results of operations.

 

6


Table of Contents

In addition, site selection is a critical factor in our expansion plans, and there may not be suitable properties available with the necessary combination of high power capacity and optical fiber connectivity, which may have a negative impact on our revenue growth. Moreover, we may not have sufficient customer demand in the markets where our data centers are located. We may overestimate the demand for our services and as a result may increase our data center capacity or expand our internet network more aggressively than needed, resulting in a negative impact to our gross profit margins. Furthermore, the costs of construction and maintenance of new data centers constitute a significant portion of our capital expenditures and operating expenses. If our planned expansion does not achieve the desired results, our operating margins could be materially reduced, which would materially impair our profitability and adversely affect our business and results of operations.

Delays in the construction of new data centers or the expansion of existing data centers could involve significant risks to our business.

In order to meet customer demand in some of our existing and new markets, we need to expand existing data centers, lease new facilities or obtain suitable land to build new data centers. Expansion of existing data centers and/or construction of new data centers are currently underway, or being contemplated, in many of our markets. Such expansion and/or construction require us to carefully select and rely on the experience of one or more designers, general contractors, and subcontractors during the design and construction process. If a designer, general contractor, or significant subcontractor experiences financial or other problems during the design or construction process, we could experience significant delays and/or incur increased costs to complete the projects, resulting in negative impacts on our results of operations.

In addition, we need to work closely with the local power suppliers where our proposed data centers are located. If we experience significant delays in the supply of power required to support the data center expansion or new construction, either during the design or construction phases, the progress of the data center expansion and/or construction could deviate from our original plans, which could cause material and negative effect to our revenue growth, profitability and results of operations.

Any significant or prolonged failure in our infrastructure or services would lead to significant costs and disruptions and would reduce our revenues, harm our business reputation and have a material adverse effect on our financial results.

Our data centers, power supplies and network are vulnerable to disruptions and to failure. Problems with the cooling equipment, generators, backup batteries, routers, switches, or other equipment, whether or not within our control, could result in service interruptions and data losses for our customers as well as equipment damage. Our customers locate their computing and networking equipment in our data centers, and any significant or prolonged failure in our infrastructure or services could significantly disrupt the normal business operations of our customers and harm our reputation and reduce our revenue. While we offer data backup services and disaster recovery services, which could mitigate the adverse effects of such a failure, most of our customers do not subscribe for these services. Accordingly, any failure or downtime in one of our data centers could affect many of our customers. The total destruction or severe impairment of any of our data centers could result in significant downtime of our services and loss of customer data. Since our ability to attract and retain customers depends on our ability to provide highly reliable service, even minor interruptions in our service could harm our reputation.

While we have not experienced any material interruptions in the past, services interruptions continue to be a significant risk for us and could materially impact our business. Any services interruptions could:

 

  require us to waive fees or provide free services;

 

  cause our customers to seek damages for losses incurred;

 

  require us to replace existing equipment or add redundant facilities;

 

  cause existing customers to cancel or elect to not renew their contracts;

 

7


Table of Contents
  affect our reputation as a reliable provider of data center services; or

 

  make it more difficult for us to attract new customers or cause us to lose market share.

Any of these events could materially increase our expenses or reduce our revenue, which would have a material adverse effect on our results of operations.

We depend on third-party suppliers for key elements of our network infrastructure, data center and telecommunication network services, and we also compete with some of the third-party suppliers, primarily China Telecom and China Unicom, for certain telecommunication resources.

Our success depends in part upon our relationships with third-party suppliers, primarily China Telecom or China Unicom, for key elements of network infrastructure and telecommunication network services, including hosting facilities and bandwidth, and to some extent, optical fibers. We directly enter into agreements with the local subsidiaries of China Telecom or China Unicom, from which we lease cabinets in the data centers built and operated by them, with power systems, cabling and wiring and other data center equipment pre-installed. Because each local subsidiary of China Telecom or China Unicom has independent authority and budget to enter into contracts, our contract terms with these subsidiaries vary and are determined on a case-by-case basis. We generally define “partnered” data centers as the data center space and cabinets we leased from China Telecom, China Unicom and other third parties through agreements. Based on the specific requests of our customers, demands in different cities and our strategy for points of presence, or POP, establishment, the locations and number of our partnered data centers may change from time to time. As of December 31, 2017, we leased a total of 5,257 cabinets that are housed in our 38 partnered data centers, accounting for 18.1% of the total number of our cabinets under management. If we are not able to secure sufficient cabinets from China Unicom and China Telecom, it will have a material adverse effect on our business prospects and results of operations.

We also rely on our internet bandwidth suppliers, which are primarily China Telecom and China Unicom, for a significant portion of our bandwidth needs and lease optical fibers from them to connect our data centers with each other and with the telecommunications backbones and other internet service providers, or ISPs. Our agreements with local subsidiaries of China Telecom or China Unicom usually have a one-year term with automatic renewal option. We can offer no assurances that these service providers will continue to provide service to us on a cost-effective basis or on otherwise competitive terms, if at all, or that these providers will provide us with additional capacity to adequately meet customer demand or to expand our business. Any of these factors could limit our growth prospects and materially and adversely affect our business.

China Telecom and China Unicom also provide data center and bandwidth services and directly compete with us while we exercise little control over them. See “—We may not be able to compete effectively against our current and future competitors.” We believe that we have good business relationships with China Telecom and China Unicom, and we have access to adequate hosting facilities and bandwidth to provide our services. However, there can be no assurance that we can always secure hosting facilities and bandwidth from China Telecom and China Unicom on commercially acceptable terms, or at all.

We also depend on third-party suppliers for optical fibers for our data transmission network. We offer no assurance that we will be able to maintain a good relationship with our optical fiber providers or renew our leases on commercially reasonably terms, if at all. The occurrence of these events would materially and adversely affect our ability to provide services and affect our business and results of operations.

In addition, we currently purchase routers, switches and other equipment from a limited number of suppliers. We do not carry significant inventories of the products we purchase, and we have no guaranteed supply arrangements with our suppliers. The loss of a significant vendor could delay anybuild-out of our infrastructure and increase our costs. If our suppliers fail to provide products or services that comply with evolving internet standards or that interoperate with other products or services we use in our network infrastructure, we may be unable to meet all or a portion of our customer service commitments, which could materially and adversely affect our results of operations.

 

8


Table of Contents

Furthermore, we have experienced and expect to continue to experience interruptions or delays in network services. Any failure on our part or the part of our third-party suppliers to achieve or maintain high data transmission capacity, reliability or performance could significantly reduce customer demand for our services and damage our business and reputation. As our customer base grows and their usage of telecommunications resources increases, we may be required to make additional investments in our capacity to maintain adequate data transmission speed. The availability of such capacity may be limited or the cost may be unacceptable to us. If adequate capacity is not available to us as our customers’ usage increases, our network may be unable to achieve or maintain sufficiently high data transmission capacity, reliability or performance. In addition, our operating margins may suffer if our bandwidth suppliers increase the prices for their services and we are unable to pass along the increased costs to our customers.

Our leases for data centers could be terminated early, we may not be able to renew our existing leases on commercially reasonable terms, and our rent could increase substantially in the future, which could materially and adversely affect our operations.

We lease buildings with suitable power supplies and safe structures meeting our data center requirements and convert them into data centers by installing power generators, air conditioning systems, cables, cabinets and other equipment. We also build our own data centers from the ground up after obtaining suitable land. For a small portion of our data centers, we purchase data center equipment and install them in a property with already installed infrastructure and then lease the data center back to such property owner. We generally refer to these three types of data centers as “self-built” data centers. Our operating leases generally have three to twenty years lease terms with renewal options. As of December 31, 2017, our self-built data centers house 23,823 cabinets, or 81.9% of the total number of our cabinets under our management. We plan to renew our existing leases upon expiration. However, we may not be able to renew these leases on commercially reasonable terms, if at all. We may experience an increase in our rent payments. In addition, although the lessors of our self-built data centers generally do not have the right of early termination and we have not experienced any early termination as of the date of this annual report, the lease could be terminated early if we are in material breach of the lease agreements or the leased premises become unavailable due to reasons beyond the lessors’ control. If our leases for data centers were terminated early, we may have to relocate our data center equipment and the servers and equipment of our customers to a new building and incur significant costs related to relocation. Any relocation could also affect our ability to provide services and harm our reputation. As a result, our business and results of operations could be materially and adversely affected.

We have been named as a defendant in a putative shareholder class action lawsuit that could have a material adverse impact on our business, financial condition, results of operation, cash flows and reputation.

We will have to defend against the putative shareholder class action lawsuit described in “Item 8. Financial Information—A. Consolidated Statements and Other Financial Information—Legal and Administrative Proceedings—Litigation,” including any appeals of such lawsuits should our initial defense be unsuccessful. On April 9, 2018, the lead plaintiff of the putative class action filed an unopposed motion for preliminary approval of class action settlement, requesting that, among others, the Court preliminarily approve a settlement agreement that the parties reached to settle the case for US$9,000,000. The unopposed motion for preliminary approval is currently pending before the Court. In the event that the proposed settlement is not approved by the Court and/or is not consummated for any other reason, we will not be able estimate the possible loss or possible range of loss, if any, associated with the resolution of this lawsuit. In the event that our initial defense of these lawsuits is unsuccessful, there can be no assurance that we will prevail in any appeal. Any adverse outcome of these cases, including any plaintiff’s appeal of a judgment in these lawsuits, could have a material adverse effect on our business, financial condition, results of operation, cash flows and reputation. In addition, there can be no assurance that our insurance carriers will cover all or part of the defense costs, or any liabilities that may arise from these matters. The litigation process may utilize a significant portion of our cash resources and divert management’s attention from the day-to-day operations of our company, all of which could harm our business. We also may be subject to claims for indemnification related to these matters, and we cannot predict the impact that indemnification claims may have on our business or financial results.

 

9


Table of Contents

Difficulties in identifying, consummating and integrating acquisitions and alliances and potential write-off in connection with our investment or acquisitions may have a material and adverse effect on our business and results of operations.

As part of our growth strategy, we have acquired, and may in the future acquire, companies that are complementary to our business. From time to time, we may also make alternative investments and enter into strategic partnerships or alliances as we see fit. For example, in October 2012, we entered into a commercial operator agreement with Microsoft Corporation to expand Microsoft’s premier commercial public cloud services, Office 365 and Windows Azure, in China, and we further agreed with them to extend the agreement and establish a long-term partnership in March 14, 2018. In April 2013, we completed the acquisition of 100% equity interests in iJoy Holding Limited, or iJoy BVI, and its subsidiaries (collectively known as “iJoy”) with a purchase consideration of RMB97.0 million. In December 2013, we entered into a definitive agreement with IBM to introduce IBM’s premier private cloud infrastructure service and bring high-value managed private and hybrid cloud services to China and in October 2016, we launched IBM Bluemix cloud services which are now generally available in China. In September 2015, we signed a memorandum of understanding with Unisplendour Corporation Limited (UNIS) and Microsoft to provide customized hybrid cloud computing solutions and related services to Chinese users. In March 2017, we entered into an investment agreement with Warburg Pincus to establish a multi-stage joint venture and build a digital real estate platform in China, pursuant to which we and Warburg Pincus agreed to contribute assets, capital and other resources to this joint venture. In November 2017, we entered in to a definitive agreement with BMW to provide a cutting-edge turnkey solutions to BMW, as well as private and hybrid cloud services, to support BMW’s strong capacity needs in China. However, past and future acquisitions, partnerships or alliances may expose us to potential risks, including risks associated with:

 

  the integration of new operations and the retention of customers and personnel;

 

  significant volatility in our operating profit (loss) due to changes in the fair value of our contingent purchase consideration payable;

 

  unforeseen or hidden liabilities, including those associated with different business practices;

 

  the diversion of management’s attention and resources from our existing business and technology by acquisition, transition and integration activities;

 

  failure to achieve synergies with our existing business and generate revenues as anticipated;

 

  failure of the newly acquired businesses, technologies, services and products to perform as anticipated;

 

  inability to generate sufficient revenues to offset additional costs and expenses;

 

  breach or termination of key agreements by the counterparties;

 

  the costs of acquisitions;

 

  international operations conducted by some of our subsidiaries;

 

  any different interpretations on contingent purchase consideration; or

 

  the potential loss of, or harm to, relationships with both our employees and customers resulting from our integration of new businesses.

Any of the potential risks listed above could have a material and adverse effect on our ability to manage our business and our results of operation.

In addition, we record goodwill if the purchase price we pay in the acquisitions exceeded the amount assigned to the fair value of the net assets or business acquired. We are required to test our goodwill and intangible assets for impairment annually or more frequently if events or changes in circumstances indicate that they may be impaired. We may record impairment of goodwill and acquired intangible assets in connection with our acquisitions if the carrying value of our acquisition goodwill and related acquired intangible assets in

 

10


Table of Contents

connection with our past or future acquisitions are determined to be impaired. We cannot be assured the acquired businesses, technologies, services and products from our past acquisitions and any potential transaction will generate sufficient revenue to offset the associated costs or other potential unforeseen adverse effects on our business. Furthermore, we may need to raise additional debt or sell additional equity or equity-linked securities to make or complete such acquisitions. See “—We may require additional capital to meet our future capital needs, which may adversely affect our financial position and result in additional shareholder dilution.”

We may not be able to increase sales to our existing customers and add new customers, which would adversely affect our results of operations.

Our growth depends on our ability to continue to expand our service offerings to existing customers and attract new customers. We may be unable to sustain our growth for a number of reasons, such as:

 

  capacity constraints;

 

  inability to identify new locations or reliable data centers for cooperation or lease;

 

  a reduction in the demand for our services due to the current or future economic recession;

 

  inability to market our services in a cost-effective manner to new customers;

 

  inability of our customers to differentiate our services from those of our competitors or inability to effectively

 

  inability to successfully communicate the benefits of data center services to businesses;

 

  the decision of businesses to host their internet infrastructure internally or in other hosting facilities as an alternative to the use of our data center services;

 

  inability to expand our sales to existing customers; and

 

  reliability, quality or compatibility problems with our services.

A substantial amount of our past revenues were derived from service upgrades by existing customers. Our costs associated with increasing revenues from existing customers are generally lower than costs associated with generating revenues from new customers. Therefore, slowing revenue growth or declining revenues from our existing customers, even if offset by an increase in revenues from new customers, could reduce our operating margins. Any failure to continue attracting new customers or grow our revenues from existing customers for a prolonged period of time could have a material adverse effect on our results of operations.

We may not be able to compete effectively against our current and future competitors.

We face competition from various industry players, including carriers such as China Telecom and China Unicom, carrier-neutral service providers in China such as SINNET, GDS and Dr. Peng, cloud services providers such as AliCloud and Tencent Cloud, as well as new market entrants in the future. As we enter into the VPN market, we face competition from Citic Telecom CPC, China Telecom, PCCW, and CBCcom. Competition is primarily centered on the quality of service and technical expertise, security, reliability and functionality, reputation and brand recognition, financial strength, the breadth and depth of services offered, and price. Some of our current and future competitors have substantially greater financial, technical and marketing resources, greater brand recognition, and more established relationships in the industry than we do. As a result, some of these competitors may be able to:

 

  adapt to new or emerging technologies and changes in customer requirements more quickly;

 

  bundle services and provide at reduced prices;

 

  take advantage of acquisition and other opportunities more readily;

 

11


Table of Contents
  adopt more aggressive pricing policies and devote greater resources to the promotion, marketing, and sales of their services; and

 

  devote greater resources to the research and development of their products and services.

If we are unable to compete effectively and successfully against our current and future competitors, our business prospects, financial condition and results of operations could be materially and adversely affected.

Our self-built and partnered data centers are vulnerable to security breaches, which could disrupt our operations and have a material adverse effect on our business, financial performance and results of operations.

A party who is able to compromise the security measures of our data centers and networks or the security of our infrastructure could misappropriate either our proprietary information or the information of our customers, or cause interruptions or malfunctions in our operations. In addition, we have limited control over our partnered data centers, which are primarily operated by China Telecom or China Unicom. We may be required to devote significant capital and resources to protect against such threats or to alleviate problems caused by security breaches. As techniques used to breach security change frequently and are generally not recognized until launched against a target, we may not be able to implement security measures in a timely manner or, if and when implemented, we may not be certain whether these measures could be circumvented. Any breaches that may occur could expose us to increased risk of lawsuits, regulatory penalties, loss of existing or potential customers, harm to our reputation and significant increases in our security costs, which could have a material adverse effect on our financial performance and results of operations.

A severe or prolonged downturn in the global or Chinese economy could materially and adversely affect our business and our results of operation.

The global macroeconomic environment is facing challenges, including the escalation of the European sovereign debt crisis since 2011, the end of quantitative easing by the U.S. Federal Reserve and the economic slowdown in the Eurozone in 2014. Our business and operations are primarily based in China and most of our revenues are derived from our operations in China. Accordingly, our financial results have been, and are expected to continue to be, affected by the economy and data center services industry in China. Although the economy in China has grown significantly in the past decades, it still faces challenges. The Chinese economy has slowed down in recent years. According to the National Bureau of Statistics of China, China’s gross domestic product (GDP) growth slowed to 6.9% in 2017. There is considerable uncertainty over the long-term effects of the expansionary monetary and fiscal policies adopted by the central banks and financial authorities of some of the world’s leading economies, including the United States and China. There is considerable uncertainty surrounding the policy decisions the Trump Administration in the United States will make, especially in regard to foreign policy, which may impact the relationship between China and the United States. There have been concerns over unrest and terrorist threats in the Middle East and Africa, which have resulted in volatility in oil and other markets, and over the conflicts involving Ukraine and Syria. There have also been concerns on the relationship among China and other countries, including surrounding Asian countries, which may potentially lead to foreign investors closing down their business or withdrawing their investment in China and thus existing the China market, and other economic effects. Economic conditions in China are sensitive to global economic conditions, as well as changes in domestic economic and political policies and the expected or perceived overall economic growth rate in China. Any prolonged slowdown in the global or Chinese economy may have a negative impact on our business, results of operations and financial condition, and continued turbulence in the international markets may adversely affect our ability to access the capital markets to meet liquidity needs.

If we are unable to meet our customers’ requirements, our reputation and results of operations could suffer.

Our agreements with our customers contain certain guarantees regarding our performance. For hosting services, we guarantee 99.99% uptime for power and 99.9% uptime for network connectivity, failure of which

 

12


Table of Contents

will cause us to provide free service for a following period of time. In 2016, one of our data centers in southern China experienced a network outage for an extended period of time due to supplier-side connectivity issues. As a result, we failed to meet the 99.9% uptime for network connectivity and provided free service for a following period of time to all customers who were affected pursuant to customer contracts. This is a one-time incident and did not have any material impact on our business. If in the future similar incidents were to recur or we are unable to provide customers with quality customer support, we could face customer dissatisfaction, decreased overall demand for our services, and loss of revenue. In addition, inability to meet customer service expectations may damage our reputation and could consequently limit our ability to retain existing customers and attract new customers, which would adversely affect our ability to generate revenue and negatively impact our results of operations.

We rely on customers in the internet industry for most of our revenues.

We derived a majority of our revenues in 2017 from customers in China’s internet industry, including online media, e-commerce, live broadcasting, social networks, online game companies, portals, search engines, mobile internet and cloud services providers. The business models of some internet companies are relatively new and have not been well proven. Many internet companies base their business prospects on the continued growth of China’s internet market, which may not happen as expected.

In addition, our business would suffer if companies in China’s internet sector reduce the outsourcing of their data center services. If any of these events happen, we may lose customers or have difficulties in selling our services, which would materially and adversely affect our business and results of operations.

We may require additional capital to meet our future capital needs, which may adversely affect our financial position and result in additional shareholder dilution.

We will require significant capital expenditures to fund our future growth. We may need to raise additional funds through equity or debt financings in the future in order to meet our capital needs partly in relation to the construction of our self-built data centers.

In August 2017, we issued US$200 million in aggregate principal amount of USD-denominated notes due 2020 at a coupon rate of 7.000% per annum, or the Original Notes. In September 2017, we issued US$100 million in aggregate principal amount of USD-denominated notes due 2020 at a coupon rate of 7.000% per annum, or the Notes. The Notes were priced at a slight premium of 100.04, with an effective yield of 6.98%. The Notes constitute a further issuance of, and were consolidated to form a single series with, the Original Notes. The Original Notes and the Notes are collectively referred to as the “2020 Notes”. Interest on the 2020 Notes is payable semi-annually in arrears on, or nearest to, August 17 and February 17 in each year, beginning on February 17, 2018. The 2020 Notes have restrictive covenants relating to financial ratios as well as our capital raising activities and other financial and operational matters, which may make it more difficult for us to obtain additional capital and to pursue business opportunities, including potential acquisitions. Such covenants restrict our abilities to declare dividends or incur or guarantee additional indebtedness, among other things. See “Item 5. Operating and Financial Review and Prospects—B. Liquidity and Capital Resources” for more detailed information on restrictive covenants of the 2020 Notes.

In January 2015, we issued (i) 39,087,125 Class A and 18,250,268 Class B ordinary shares to King Venture Holdings Limited, or Kingsoft, for an aggregate cash consideration of US$172 million; (ii) 6,142,410 Class A and 10,524,257 Class B ordinary shares to Xiaomi Ventures Limited, or Xiaomi, for an aggregate cash consideration of US$50 million; and (iii) 24,668,022 Class A ordinary shares (in the form of 4,111,337 ADSs) to Esta, for an aggregate cash consideration of US$74 million.

In May 2016, we issued 31,996,874 Class A and 111,053,390 Class B ordinary shares to Tus-Holdings Co., Ltd., or Tus-Holdings, for an aggregate cash consideration of US$388 million.

 

13


Table of Contents

If we raise additional funds through further issuances of equity or equity-linked securities, our existing shareholders could suffer significant dilution in their percentage ownership of our company, and any new equity securities we issue could have rights, preferences, and privileges senior to those of holders of our ADSs or ordinary shares.

Servicing our debt requires a significant amount of cash, and we may not have sufficient cash flow from our business to pay our debt.

Our ability to make scheduled payments of the principal of, to pay interest on or to refinance our indebtedness, depends on our future performance, which is subject to economic, financial, competitive and other factors beyond our control. Our business may not continue to generate cash flow from operations in the future sufficient to service our debt and make necessary capital expenditures. If we are unable to generate such cash flow, we may be required to adopt one or more alternatives, such as selling assets, restructuring debt or obtaining additional equity capital on terms that may be onerous or highly dilutive. Our ability to refinance our indebtedness will depend on the capital markets and our financial condition at such time. We may not be able to engage in any of these activities or engage in these activities on desirable terms, which could result in a default on our debt obligations.

As of December 31, 2017, our total consolidated indebtedness and other liabilities representing total bank borrowings, bonds payables, accounts and notes payable and accrued expenses and other payables were RMB3,147.2 million (US$483.7 million). Failure to servicing our debt would constitute an event of default under the terms of the bonds, which would have a material adverse effect on our financial condition and results of operations.

If we are unable to comply with the restrictions and covenants contained in our debt agreements, an event of default could occur under the terms of such agreements, which could cause repayment of such debt to be accelerated.

If we are unable to comply with the restrictions and covenants in our current or future debt and other agreements, there could be a default under the terms of these agreements. In the event of a default under these agreements, the holders of the debt could terminate their commitments to lend to us, accelerate the debt and declare all amounts borrowed due and payable or terminate the agreements, whichever the case may be.

Furthermore, some of our debt agreements may contain cross-acceleration or cross-default provisions. As a result, our default under one debt agreement may cause the acceleration of debt or result in a default under our other debt agreements. If any of these events occur, we cannot assure you that our assets and cash flow would be sufficient to repay in full all of our indebtedness, or that we would be able to find alternative financing. Even if we could obtain alternative financing, we cannot assure you that it would be on terms that are favorable or acceptable to us.

Increased power costs and limited availability of electrical resources could adversely affect our results of operations.

Costs of power account for a significant portion of our overall costs for both our self-built data centers and partnered data centers. We may not be able to pass on increased power costs to our customers, which could harm our results of operations. Power and cooling requirements at our data centers are also increasing as a result of the increasing power demands of today’s servers. Since we rely on third parties to provide our data centers with power, our data centers could have a limited or inadequate access to power. Our customers’ demand for power may also exceed the power capacity in our older data centers, which may limit our ability to fully utilize these data centers. This could adversely affect our relationships with our customers, which could harm our business and have an adverse effect on our results of operations.

 

14


Table of Contents

If we are unable to manage our growth effectively, our financial results could suffer.

The growth of our business and our service offerings may strain our operating and financial resources. Furthermore, we intend to continue expanding our overall business, customer base, headcount, and operations. Managing a geographically dispersed workforce requires substantial management effort and significant additional investment in our operating and financial system capabilities and controls. If our information systems are unable to support the demands placed on them by our growth, we may need to implement new systems, which would be disruptive to our business. We may also initiate similar network upgrade in the future if required by our operations. We may be unable to manage our expenses effectively in the future due to the expenses associated with these expansions and such expansions or upgrade may cause disruption of services to our customers, which may negatively impact our net revenues and operating expenses. If we fail to improve our operational systems or to expand our customer service capabilities to keep pace with the growth of our business, we could experience customer dissatisfaction, cost inefficiencies, and lost revenue opportunities, which may materially and adversely affect our results of operations.

If we are unable to successfully identify and analyze changing market trends and adjust our growth strategies accordingly in a timely and cost-effective manner, our results of operations could be adversely affected.

As China’s internet infrastructure market remains at its early stage, especially compared to those in more advanced economies, we generally operate in a more complex business environment with changing market dynamics. On one hand, the imbalance between material growth in internet traffic and the relative limited supply of high quality internet infrastructure services drives strong demand for not only data center services, but also complementary value-added services in adjacent markets, including interconnectivity services, network transmission services and cloud services among others. On the other hand, the potential changes in competitive landscape and regulations in an otherwise highly regulated market continues to present ambiguities and challenges. Therefore, we need to evaluate, on a continuously basis, the changing market dynamics and from time to time make adjustments to our growth strategies and operations accordingly. Any material changes to our strategies and operations, including adjustments to business models, new business areas and acquisitions, are evaluated financially, strategically and operationally by the management and approved by our board of directors. In 2017, after thorough evaluation by the management and approval by the board, we completed the disposal of our managed network services business segment, including CDN services, hosting area network services, route optimization and last-mile broadband businesses, as these businesses were loss-making due to the intense market competition. However, if we fail to capture new growth opportunities, or become unsuccessful in modifying our strategies and operations to adapt to these changing market conditions in a timely and cost-effective manner, our results of operations could be materially and adversely affected.

In addition, we have and may continue to expand in new business areas that we believe either strengthen our competitive position or will improve our future growth rates. Some of these new business areas require substantial upfront investments, which may precede anticipated generation of revenues. For example, as large-scale cloud service providers have increasing demands for customized data centers, we are planning to provide wholesale data center services for them. If we fail to successfully manage the progress of these new growth initiatives, or if changing market conditions prove to work against our proposed business plans, or if we fail to compete effectively with other market players, we may not be able to attract new customers and generate general revenues and profits as anticipated, which may materially and adversely affect our business expansion.

If we are unable to adapt to evolving technologies and customer demands in a timely and cost-effective manner, our ability to sustain and grow our business may suffer.

To be successful, we must adapt to our rapidly changing market by continually improving the performance, features, and reliability of our services and modifying our business strategies accordingly. We could also incur substantial costs if we need to modify our services or infrastructure in order to adapt to these changes. We may not be able to timely adapt to changing technologies, if at all. Our ability to sustain and grow our business would

 

15


Table of Contents

suffer if we fail to respond to these changes in a timely and cost-effective manner. New technologies or industry standards have the potential to replace or provide lower cost alternatives to our data center services. The adoption of such new technologies or industry standards could render some or all of our services obsolete or unmarketable. We cannot guarantee that we will be able to identify the emergence of all of these new service alternatives successfully, modify our services accordingly, or develop and bring new products and services to market in a timely and cost-effective manner to address these changes. If and when we do identify the emergence of new service alternatives and introduce new products and services to market, those new products and services may need to be made available at lower price points than our then-current services. Failure to provide services to compete with new technologies or the obsolescence of our services could lead us to lose current and potential customers or could cause us to incur substantial costs, which would harm our results of operations and financial condition. Our introduction of new alternative products and services that have lower price points than current offerings may result in our existing customers switching to the lower cost products, which could reduce our revenues and have a material adverse effect of our results of operations.

We have expanded to the cloud services market for a short period of time and failure to successfully grow our cloud service business will have a material and adverse effect on our growth, results of operations and business prospects.

Through our strategic partnership with Microsoft, we started providing public cloud service in 2013 and hybrid cloud service in 2014. We further expanded to provide private cloud and hybrid services through our partnership with IBM in 2014. In October 2016, we launched IBM Bluemix cloud services which are now generally available in China. Cloud services are a new and emerging market in China and we have limited experience in this market. Our success in the cloud service business is subject to various risks and uncertainties, including:

 

  our short history in the cloud services market;

 

  increase of our personnel mobility in the aggressive talent market competition;

 

  the unprecedented market development and our possible lack of ability to keep up with the market development;

 

  information security restrictions imposed by the MIIT;

 

  continuous effort to adapt to various standards applicable to the cloud market, with the national cloud standard still in process of being formulated;

 

  our possible overestimation of the market demand and development, which leads to our overinvestment in the new business;

 

  the possibility of a difficult relationship with our major partners, such as Microsoft and IBM, including being unable to extend our cooperation agreements;

 

  the possible slow acceptance of cloud service in China and our failure to implement new business strategies;

 

  competition from other market players, both domestic and abroad; and

 

  new risks associated with the cloud services yet to be fully understood by the industry and market.

If we are unable to effectively manage these risks, we may not be able to successfully operate in the cloud services market and achieve the expected growth.

In addition, the expansion into the cloud services market has resulted in a change to our business, including, among others, the change of our customer base. The number of enterprise and government entity customers has increased with our expansion into the cloud services market. Our lack of experience in dealing with enterprise and government entity customers may pose new challenges for us. We may not be able to manage our business growth strategy as planned and our results of operations and business prospects may be materially and adversely affected.

 

16


Table of Contents

Any negative publicity and allegations against us may adversely affect our brand, public image and reputation, which may harm our ability to attract and retain users and business partners and result in material adverse impact on our business, results of operations and prospects.

Negative publicity and allegations about us, our products and services, our financial results or our market position in general, including by short sellers or investment research firms, regardless of their veracity, may adversely damage our brand, public image and reputation, harm our ability to attract and retain users and result in material adverse impact on our share price, business, results of operations and prospects. For example, on September 10, 2014, Trinity Research Group, or Trinity, a short seller that was allegedly formed in 2014, issued a report alleging that we operate through a Ponzi scheme and have reported fraudulent financials and operating metrics. On September 17, 2014, Trinity issued a second report. The trading price of our ADSs declined and two shareholder class action lawsuits were filed against us and some of our directors and senior executive officers. See “Item 8.A—Legal Proceedings” for more information on the two shareholder class action lawsuits. Through two separate, comprehensive rebuttal reports, we have rejected all the allegations set out in the Trinity reports and are prepared to defend ourselves in the shareholder class action lawsuits, but our share price fluctuated after such negative publicity.

Rapid urbanization and changes in zoning and urban planning in China may cause our leased properties to be demolished, removed or otherwise affected.

China is undergoing a rapid urbanization process, and zoning requirements and other governmental mandates with respect to urban planning of a particular area may change from time to time. When there is a change in zoning requirements or other governmental mandates with respect to the areas where our data centers are located, the affected data centers may need to be demolished and removed. As a result, we may have to relocate our data centers to other locations. We have not experienced such demolition and relocation in the past, but we cannot assure you that we will not experience demolitions or interruptions of our data center operations due to zoning or other local regulations. Any such demolition and relocation could cause us to lose primary locations for our data centers and we may not be able to achieve comparable operation results following the relocations. While we may be reimbursed for such demolition and relocation, we cannot assure you that the reimbursement, as determined by the relevant government authorities, will be sufficient to cover our direct and indirect losses. Accordingly, our business, results of operations and financial condition may be materially and adversely affected.

Our senior management has worked together for a relatively short period of time, which may make it difficult for you to evaluate their effectiveness and ability to address challenges.

Due to recent changes to our management team, certain of our senior management and employees have worked together at our company for a relatively short period of time. For example, we have recently experienced turnover in our senior management ranks and hired or appointed a number of executive officers and senior management, including our co-chief executive officer and president and chief financial officer. In light of the foregoing circumstances, it may be difficult for you to evaluate the effectiveness of our senior management and their ability to address future challenges to our business. Members of our senior management may not work together effectively as a team to manage our growth successfully, which may expose us to a higher risk of internal control deficiencies and result in us losing market share, business opportunity and revenues.

Our business depends substantially on the continuing efforts of our executives, and our business may be severely disrupted if we lose their services.

Our future success heavily depends upon the continued services of our executives and other key employees. In particular, we rely on the expertise and experience of Sheng Chen, our co-founder and executive chairman of the board of directors. We rely on their industry expertise, their experience in our business operations and sales and marketing, and their working relationships with our employees, our other major shareholders, our clients and

 

17


Table of Contents

relevant government authorities. If one or more of our senior executives were unable or unwilling to continue in their present positions, we might not be able to replace them easily or at all. If any of our senior executives joins a competitor or forms a competing company, we may lose clients, suppliers, key professionals and staff members. Each of our executive officers has entered into an employment agreement with us, which contains non-competition provisions. However, if any dispute arises between our executive officers and us, we cannot assure you the extent to which any of these agreements could be enforced in China, where these executive officers reside, in light of the uncertainties with China’s legal system. See “—Risks Related to Doing Business in China—Uncertainties with respect to the PRC legal system could limit legal protections available to you and us.”

If we are unable to recruit or retain qualified personnel, our business could be harmed.

We must continue to identify, hire, train, and retain IT professionals, technical engineers, operations employees, and sales and management personnel who maintain relationships with our customers and who can provide the technical, strategic, and marketing skills required for our company to grow. There is a shortage of qualified personnel in these fields, and we compete with other companies for the limited pool of these personnel. Any failure to recruit and retain necessary technical, managerial, sales, and marketing personnel, including but not limited to members of our executive team, could harm our business and our ability to grow.

The benefits from our partnership with Warburg Pincus may take longer than expected to realize, if at all.

In March 2017, we signed an investment agreement with Warburg Pincus to establish a multi-stage joint venture and build a digital real estate platform in China. The cooperation will allow us to reduce our capital expenditures in the future as Warburg Pincus will take primary responsibilities to build new wholesale data centers. However, the success of our partnership is dependent on the ability of the joint venture to source new projects and deals. There is no guarantee that the joint venture will be able to source new projects, find appropriate project financing, negotiate favorable terms with the counterparties, adhere to scheduled timelines for project completion, or navigate the Chinese real-estate market efficiently. In addition, there may be delays in completion of current projects, caused by construction delays, budget overtures, prolonged negotiations with suppliers, contractors or government entities, among other things. The failure of our cooperation with Warburg Pincus to carry out new and current projects will cause us to continue making capital expenditures to maintain our growth. Furthermore, we cannot assure you that we will be able to continuously lease data center spaces from Warburg Pincus at a commercially reasonable price in the future, and it may lease its data centers to our competitors in its sole discretion. If we fail to maintain a good relationship with Warburg Pincus or extend our partnership after the expiration of the investment agreement, our results of operations could be materially and adversely affected.

The uncertain economic environment may continue to have an adverse impact on our business and financial condition.

The uncertain economic environment could have an adverse effect on our liquidity. While we believe we have a strong customer base, if the current market conditions were to worsen, some of our customers may have difficulty paying us and we may experience increased churn in our customer base and reductions in their commitments to us. For example, we had a long outstanding receivable from a state-owned enterprise client. We made a full allowance for doubtful debt, even though we still have an opportunity to collect a portion of the receivable in the future. Although we believe it to be aone-time expense, if similar circumstances do occur to other customers, we may be required to further increase our allowance for doubtful debt and our results would be negatively impacted. Our sales cycle could also be lengthened if customers slow spending, or delay decision-making, on our products and services, which could adversely affect our revenues growth and our ability to recognize revenue. Finally, we could also experience pricing pressure as a result of economic conditions if our competitors lower prices and attempt to lure away our customers with lower cost solutions. Finally, our ability to access the capital markets may be severely restricted at a time when we would like, or need, to do so which could have an impact on our flexibility to pursue additional expansion opportunities and maintain our desired level of revenue growth in the future.

 

18


Table of Contents

Our results of operations have fluctuated and may continue to fluctuate, which could make our future results difficult to predict. This may also result in significant volatility in, and otherwise adversely affect, the market for our ADSs.

Our results of operations have fluctuated and may continue to fluctuate due to a variety of factors, including many of the risks described in this section, which are outside of our control. As a result, comparing our results of operations on a period-to-period basis may not be meaningful. You should not rely on our results of operations for any prior periods as an indication of our future operating performance. Fluctuations in our revenue can lead to even greater fluctuations in our results of operations. Our budgeted expense levels depend in part on our expectations of long-term future revenue. Given relatively fixed operating costs related to our personnel and facilities, any substantial adjustment to our expenses to account for lower than expected levels of revenue will be difficult and time consuming. Consequently, if our revenues do not meet projected levels, our operating performance will be negatively affected. Fluctuations in our results of operations could result in significant volatility in, and otherwise adversely affect, the market for our ADSs.

If we fail to maintain an effective system of internal control over financial reporting, we may be unable to accurately report our financial results or prevent fraud, and investor confidence in our company and the market price of our ADSs may be adversely affected.

The SEC, as required by Section 404 of the Sarbanes-Oxley Act of 2002, or the Sarbanes-Oxley Act, adopted rules requiring most public companies to include a management report on such company’s internal control over financial reporting in its annual report, which contains management’s assessment of the effectiveness of the company’s internal control over financial reporting. In addition, when a company meets the SEC’s criteria, an independent registered public accounting firm must report on the effectiveness of the company’s internal control over financial reporting.

Our management and independent registered public accounting firm have concluded that our internal control over financial reporting as of December 31, 2017 was effective. However, we cannot assure you that in the future our management or our independent registered public accounting firm will not identify material weaknesses during the Section 404 of the Sarbanes-Oxley Act audit process or for other reasons. In addition, because of the inherent limitations of internal control over financial reporting, including the possibility of collusion or improper management override of controls, material misstatements due to error or fraud may not be prevented or detected on a timely basis. As a result, if we fail to maintain effective internal control over financial reporting or should we be unable to prevent or detect material misstatements due to error or fraud on a timely basis, investors could lose confidence in the reliability of our financial statements, which in turn could harm our business, results of operations and negatively impact the market price of our ADSs, and harm our reputation. Furthermore, we have incurred and expect to continue to incur considerable costs and to use significant management time and other resources in an effort to comply with Section 404 and other requirements of the Sarbanes-Oxley Act.

Compliance with rules and regulations applicable to companies publicly listed in the United States is costly and complex and any failure by us to comply with these requirements on an ongoing basis could negatively affect investor confidence in us and cause the market price of our ADSs to decrease.

In addition to Section 404, the Sarbanes-Oxley Act also mandates, among other things, that companies adopt corporate governance measures, imposes comprehensive reporting and disclosure requirements, sets strict independence and financial expertise standards for audit committee members, and imposes civil and criminal penalties for companies, their chief executive officers, chief financial officers and directors for securities law violations. For example, in response to the Sarbanes-Oxley Act, NASDAQ has adopted additional comprehensive rules and regulations relating to corporate governance. These laws, rules and regulations have increased the scope, complexity and cost of our corporate governance and reporting and disclosure practices. Our current and future compliance efforts will continue to require significant management attention. In addition, our board members, chief executive officer and chief financial officer could face an increased risk of personal

 

19


Table of Contents

liability in connection with the performance of their duties. As a result, we may have difficulty attracting and retaining qualified board members and executive officers to fill critical positions within our company. Any failure by us to comply with these requirements on an ongoing basis could negatively affect investor confidence in us, cause the market price of our ADSs to decrease or even result in the delisting of our ADSs from NASDAQ.

We are subject to China’s anti-corruption laws and the U.S. Foreign Corrupt Practices Act. Our failure to comply with these laws could result in penalties, which could harm our reputation and have an adverse effect on our business, results of operations and financial condition.

We are subject to the U.S. Foreign Corrupt Practices Act, or the FCPA, which generally prohibits companies and anyone acting on their behalf from offering or making improper payments or providing benefits to foreign officials for the purpose of obtaining or keeping business, along with various other anti-corruption laws, including China’s anti-corruption laws. Our existing policies prohibit any such conduct and we are in the process of implementing additional policies and procedures designed to ensure that we, our employees and intermediaries comply with the FCPA and other anti-corruption laws to which we are subject. There is, however, no assurance that such policies or procedures will work effectively all the time or protect us against liability under the FCPA or other anti-corruption laws for actions taken by our employees and intermediaries with respect to our business or any businesses that we may acquire. We operate in the data center services industry in China and generally purchase our hosting facilities and telecommunications resources from state or government-owned enterprises and sell our services domestically to customers that include state or government-owned enterprises or government ministries, departments and agencies. This puts us in frequent contact with persons who may be considered “foreign officials” under the FCPA, resulting in an elevated risk of potential FCPA violations. If we are found to be not in compliance with the FCPA and other applicable anti-corruption laws governing the conduct of business with government entities or officials, we may be subject to criminal and civil penalties and other remedial measures, which could have an adverse impact on our business, financial condition and results of operations. Any investigation of any potential violations of the FCPA or other anti-corruption laws by U.S. or foreign authorities, including Chinese authorities, could adversely impact our reputation, cause us to lose customer sales and access to hosting facilities and telecommunications resources, and lead to other adverse impacts on our business, financial condition and results of operations.

If we fail to maintain a strong brand name, we may lose our existing customers and have difficulties attracting new customers, which may have an adverse effect on our business and results of operation.

We have built a strong brand in Chinese, “LOGO“, among our customers. As our business grows or changes, we plan to continue to focus our efforts to establish a wider recognition of our brand to attract potential customers, and we may also introduce additional brands in relation to our business. We cannot assure you that we will effectively allocate our resources for these activities or succeed in maintaining and broadening our brand recognition among customers. Our major brand names and logos are registered trademarks in China. However, preventing trademark and trade name infringement or misuse could be difficult, costly and time-consuming, particularly in China. There had been incidents in the past where third parties used our brand without our authorization and we had to resort to litigation to protect our intellectual property rights. See “Item 8.A—Legal Proceedings” for our disputes with Shanghai 21Vianet Information Systems Co., Ltd. We may continue to experience similar disputes in the future or otherwise fail to fully protect our brand name, which may have an adverse effect on our business and financial results.

If we fail to protect our intellectual property rights in general, our business may suffer.

We consider our copyrights, trademarks, trade names and internet domain names invaluable to our ability to continue to develop and enhance our brand recognition. Historically, the PRC has afforded less protection to intellectual property rights than the United States. We utilize proprietary know-how and trade secrets and employ various methods to protect such intellectual property. Unauthorized use of our copyrights, trademarks, trade names and domain names may damage our reputation and brand. Preventing copyright, trademark and trade

 

20


Table of Contents

name infringement or misuse could be difficult, costly and time-consuming, particularly in China. The measures we take to protect our copyrights, trademarks and other intellectual property rights are currently based upon a combination of trademark and copyright laws in China and may not be adequate to prevent unauthorized uses. Furthermore, application of laws governing intellectual property rights in China is uncertain and evolving, and could involve substantial risks to us. If we are unable to adequately protect our trademarks, copyrights and other intellectual property rights in the future, we may lose these rights, our brand name may be harmed, and our business may suffer materially. Furthermore, our management’s attention may be diverted by violations of our intellectual property rights, and we may be required to enter into costly litigation to protect our proprietary rights against any infringement or violation.

We may face intellectual property infringement claims that could be time-consuming and costly to defend. If we fail to defend ourselves against such claims, we may lose significant intellectual property rights and may be unable to continue providing our existing services.

Our technologies and business methods, including those relating to data center services, may be subject to third-party claims or rights that limit or prevent their use. Companies, organizations or individuals, including our competitors, may hold or obtain patents or other proprietary rights that would prevent, limit or interfere with our ability to make, use or sell our services or develop new services, which could make it more difficult for us to operate our business. Intellectual property registrations or applications by others relating to the type of services that we provide may give rise to potential infringement claims against us. In addition, to the extent that we gain greater visibility and market exposure as a public company, we are likely to face a higher risk of being subject to intellectual property infringement claims from third parties. We expect that infringement claims may further increase as the number of products, services and competitors in our market increases. Further, continued success in this market may provide an impetus to those who might use intellectual property litigation as a tool against us.

It is critical that we use and develop our technology and services without infringing the intellectual property rights of third parties, including but not limited to patents, copyrights, trade secrets and trademarks. Intellectual property litigation is expensive and time-consuming and could divert management’s attention from our business. A successful infringement claim against us, whether with or without merit, could, among others things, require us to pay substantial damages, develop non-infringing technology or enter into royalty or license agreements that may not be available on acceptable terms, if at all, and cease making, licensing or using products that have infringed a third party’s intellectual property rights. Protracted litigation could also result in existing or potential customers deferring or limiting their purchase or use of our products until resolution of such litigation, or could require us to indemnify our customers against infringement claims in certain instances. Any intellectual property litigation could have a material adverse effect on our business, results of operations or financial condition.

If we fail to defend ourselves against any intellectual property infringement claim, we may lose significant intellectual property rights and may be unable to continue providing our existing services, which could have a material adverse effect on our results of operations and business prospects.

We have granted, and may continue to grant, stock options and other forms of share-based incentive awards, which may result in significant share-based compensation expenses.

As of March 31, 2018, options to purchase 1,396,488 ordinary shares and 1,529,787 RSUs, have been granted under our 2010 share incentive plan, or the 2010 Plan, and 2014 share incentive plan, or the 2014 Plan. See “Item 6.B—Compensation of Directors and Executive Officers—Share Incentive Plans.” For the year ended December 31, 2017, we recorded RMB47.1 million (US$7.2 million) in share-based compensation expenses.

We believe share-based incentive awards enhance our ability to attract and retain key personnel and employees, and we will continue to grant stock options, RSUs and other share-based awards to employees in the future. If our share-based compensation expenses continue to be significant, our results of operations would be materially and adversely affected.

 

21


Table of Contents

Any share-based shareholder contribution, if and when made by our executive chairman for the benefit of our company, would be required to be recognized as share-based compensation expenses within our results of operations, which would be derived from the estimated fair value of the ordinary share award on the transfer date. Our future results of operations may be materially and adversely affected if a significant amount of share-based compensation is recorded in connection with such future transfers of these ordinary shares.

We may not have adequate insurance coverage to protect us from potential losses.

Our operations are subject to hazards and risks normally associated with daily operations for our data centers. Currently, we maintain insurance policies for our equipment, but we do not maintain any business interruption insurance or third-party liability insurance. The insurance policies for our equipment may only be sufficient to cover a portion of the total value of all equipment in the event that losses occur. Insurance companies in China currently do not offer as extensive an array of insurance products as insurance companies do in more developed economies. The occurrence of any events not covered by our limited insurance coverage may result in interruption of our operations and subject us to significant losses or liabilities. In addition, any losses or liabilities that are not covered by our current insurance policies or are not insured at all may have a material adverse effect on our business, results of operations and financial condition.

We face risks related to natural disasters, health epidemics and other outbreaks, which could significantly disrupt our operations.

If a nature disaster were to occur in the future that affected Beijing or another city where we have major operations, our operations could be materially and adversely affected due to loss of personnel and damages to property. In addition, a natural disaster affecting a larger, more developed area could also cause an increase in our costs resulting from the efforts to resurvey the affected area. Even if we are not directly affected, such a disaster could affect the operations or financial condition of our customers and suppliers, which could harm our results of operations.

In addition, our business could be materially and adversely affected by natural disasters or public health emergencies, such as the outbreak of avian influenza, severe acute respiratory syndrome, or SARS, the influenza A (H1N1) virus, Ebola virus, or another epidemic. Any outbreak of avian flu, SARS, H1N1, or their variations, or other adverse public health epidemic in China may have a material and adverse effect on our business operations. These occurrences could require the temporary closure of our offices or prevent our staff from traveling to our customers’ offices to provide on-site services. Such closures could severely disrupt our business operations and adversely affect our results of operations.

Our independent registered public accounting firm, like other independent registered public accounting firms operating in China, is not permitted to be subject to inspection by the Public Company Accounting Oversight Board and, as such, you are deprived of the benefits of such inspection.

Our independent registered public accounting firm that issues the audit reports included in our annual reports filed with the U.S. Securities and Exchange Commission, or SEC, as auditors of companies that are traded publicly in the United States and a firm registered with the U.S. Public Company Accounting Oversight Board (United States), or the PCAOB, is required by the laws of the United States to undergo regular inspections by the PCAOB to assess its compliance with the laws of the United States and professional standards. Because our auditors are located in the People’s Republic of China, a jurisdiction where the PCAOB is currently unable to conduct inspections without the approval of the Chinese authorities, our auditors, like other independent registered public accounting firms operating in China, are currently not inspected by the PCAOB. In May 2013, PCAOB announced that it had entered into a Memorandum of Understanding on Enforcement Cooperation with the China Securities Regulatory Commission, or the CSRC, and the Ministry of Finance, which establishes a cooperative framework between the parties for the production and exchange of audit documents relevant to investigations undertaken by PCAOB, the CSRC, or the Ministry of Finance in the United States and the PRC,

 

22


Table of Contents

respectively. PCAOB continues to be in discussions with the CSRC and the Ministry of Finance to permit joint inspections in the PRC of audit firms that are registered with PCAOB and audit Chinese companies that trade on U.S. exchanges.

Inspections of other firms that the PCAOB has conducted outside China have identified deficiencies in those firms’ audit procedures and quality control procedures, which may be addressed as part of the inspection process to improve future audit quality. The inability of the PCAOB to conduct inspections of auditors in China makes it more difficult to evaluate the effectiveness of our auditor’s audit procedures or quality control procedures as compared to auditors outside of China that are subject to PCAOB inspections. Investors may lose confidence in our reported financial information and procedures and the quality of our financial statements, which may have a material adverse effect on our ADS price.

Proceedings instituted recently by the SEC against five PRC-based accounting firms, including our independent registered public accounting firm, could result in our financial statements being determined to not be in compliance with the requirements of the Exchange Act.

In late 2012, the SEC commenced administrative proceedings under Rule 102(e) of its Rules of Practice and also under the Sarbanes-Oxley Act of 2002 against the Chinese affiliates of the ‘‘big four’’ accounting firms, (including our auditors) and also against Dahua (the former BDO affiliate in China). The Rule 102(e) proceedings initiated by the SEC relate to these firms’ inability to produce documents, including audit work papers, in response to the request of the SEC pursuant to Section 106 of the Sarbanes-Oxley Act of 2002, as the auditors located in the PRC are not in a position lawfully to produce documents directly to the SEC because of restrictions under PRC law and specific directives issued by the China Securities Regulatory Commission. The issues raised by the proceedings are not specific to our auditors or to us, but affect equally all audit firms based in China and all China-based businesses with securities listed in the United States.

In January 2014, the administrative judge reached an initial decision that the “big four” accounting firms should be barred from practicing before the Commission for six months. The “big four” accounting firms appealed the initial administrative law decision to the SEC in February 2014. In February 2015, each of the “big four” accounting firms agreed to a censure and to pay a fine to the SEC to settle the dispute and avoid suspension of their ability to practice before the SEC. The settlement requires the firms to follow detailed procedures to seek to provide the SEC with access to Chinese firms’ audit documents via China Securities Regulatory Commission. If the firms do not follow these procedures, the SEC could impose penalties such as suspensions, or it could restart the administrative proceedings.

In the event that the SEC restarts the administrative proceedings, depending upon the final outcome, listed companies in the United States with major PRC operations may find it difficult or impossible to retain auditors in respect of their operations in the PRC, which could result in financial statements being determined to not be in compliance with the requirements of the Securities Exchange Act of 1934, or Exchange Act, including possible delisting. Moreover, any negative news about the proceedings against these audit firms may cause investor uncertainty regarding China-based, United States-listed companies and the market price of our ADSs may be adversely affected.

If our independent registered public accounting firm were denied, even temporarily, the ability to practice before the SEC and we were unable to timely find another registered public accounting firm to audit and issue an opinion on our financial statements, our financial statements could be determined not to be in compliance with the requirements of the Exchange Act. Such a determination could ultimately lead to delisting of our ordinary shares from the Nasdaq Global Select Market or deregistration from the SEC, or both, which would substantially reduce or effectively terminate the trading of our ADSs in the United States.

 

23


Table of Contents

Risks Related to Our Corporate Structure

If the PRC government finds that the arrangements that establish the structure for operating our business do not comply with PRC government restrictions on foreign investment in the telecommunications business or if these regulations or the interpretation of existing regulations change in the future, we could be subject to severe penalties or be forced to relinquish our interests in those operations.

The PRC government regulates telecommunications-related businesses through strict business licensing requirements and other government regulations. These laws and regulations also include limitations on foreign ownership of PRC companies that engage in telecommunications-related businesses. Specifically, foreign investors are not allowed to own more than a 50% equity interest in any PRC company engaging in value-added telecommunications businesses (except operational e-commerce), and the major foreign investor of a telecommunication business in China must also have experience and a sound track record in providing value-added telecommunications services overseas.

Because we are a Cayman Islands company, we are classified as a foreign enterprise under PRC laws and regulations, and our wholly-owned PRC subsidiaries, 21Vianet Data Center Co., Ltd., or 21Vianet China, Joytone Infotech Co., Ltd., or SZ Zhuoaiyi, and Abitcool (China) Broadband Inc., or aBitCool DG, are foreign-invested enterprises, or FIEs. To comply with PRC laws and regulations, we conduct our business in China through contractual arrangements with our variable interest entities and their shareholders. These contractual arrangements provide us with effective control over our variable interest entities, and enable us to receive substantially all of the economic benefits of our consolidated affiliated entities in consideration for the services provided by our wholly-owned PRC subsidiaries, and have an exclusive option to purchase all of the equity interest in our variable interest entities when permissible under PRC laws. For a description of these contractual arrangements, see “Item 7.B—Related Party Transactions—Contractual Arrangements with Our Variable Interest Entities and Their Shareholders.”

The MIIT issued a circular in July 2006 requiring foreign investors to set up an FIE and obtain a value-added telecommunications business operating license, or the VAT License, in order to conduct any value-added telecommunications business in China. Pursuant to this circular, a domestic license holder is prohibited from leasing, transferring or selling the license to foreign investors in any form, and from providing any assistance, including resources, sites or facilities, to foreign investors that conduct value-added telecommunications business in China illegally. Furthermore, the relevant trademarks and domain names that are used in the value-added telecommunications business must be owned by the local license holder or its shareholder. The circular further requires each license holder to have the necessary facilities for its approved business operations and to maintain such facilities in the regions covered by its license. In addition, all value-added telecommunications service providers are required to maintain network and information security in accordance with the standards set forth under relevant PRC regulations. Companies in violation of the circular will be ordered by relevant authorities to take remedial actions within a specific period and licenses may be withdrawn if such remedial actions cannot be completed within the specific period. As of the date of this annual report, we have not been notified by relevant authorities regarding any violation of the circular when conducting our value-added telecommunications business.

We believe that we comply with the current applicable PRC laws and regulations. Han Kun Law Offices, our PRC legal counsel, based on its understanding of the relevant laws and regulations, is of the opinion that each of the contracts composing the contractual arrangements among us, our wholly-owned PRC subsidiaries, our variable interest entities and their shareholders is valid, legally binding and enforceable upon each party of such agreements under PRC laws and regulations, and will not result in any violation of PRC laws or regulations currently in effect. However, as there are substantial uncertainties regarding the interpretation and application of PRC laws and regulations, including the Regulations on Mergers and Acquisitions of Domestic Enterprises by Foreign Investors, or the M&A Rules, the telecommunications circular described above and the Telecommunications Regulations of the People’s Republic of China, or the Telecom Regulations, and the relevant regulatory measures concerning the telecommunications industry, therefore, we cannot assure you that

 

24


Table of Contents

the PRC government that regulate providers of data center service and other telecommunication services and other participants in the telecommunications industry would agree that our corporate structure or any of the above contractual arrangements comply with PRC licensing, registration or other regulatory requirements, with existing policies or with requirements or policies that may be adopted in the future. PRC laws and regulations governing the validity of these contractual arrangements are uncertain and the relevant government authorities have broad discretion in interpreting these laws and regulations.

If our corporate and contractual structure is deemed by the MIIT, or other regulators having competent authority, to be illegal, either in whole or in part, we may lose control of our consolidated affiliated entities and have to modify such structure to comply with regulatory requirements. However, we cannot assure you that we can achieve this without material disruption to our business. Further, if our corporate and contractual structure is found to be in violation of any existing or future PRC laws or regulations, the relevant regulatory authorities would have broad discretion in dealing with such violations, including:

 

  revoking our business and operating licenses;

 

  levying fines on us;

 

  confiscating any of our income that they deem to be obtained through illegal operations;

 

  shutting down a portion or all of our networks and servers;

 

  discontinuing or restricting our operations in China;

 

  imposing conditions or requirements with which we may not be able to comply;

 

  requiring us to restructure our corporate and contractual structure;

 

  restricting or prohibiting our use of the proceeds from overseas offering to finance our PRC affiliated entities’ business and operations; and

 

  taking other regulatory or enforcement actions that could be harmful to our business.

Furthermore, in connection with litigation, arbitration or other judicial or dispute resolution proceedings, assets under the name of any of record holder of equity interest in our variable interest entities, including such equity interest, may be put under court custody. As a consequence, we cannot be certain that the equity interest will be disposed pursuant to the contractual arrangement or ownership by the record holder of the equity interest. In addition, new PRC laws, rules and regulations may be introduced to impose additional requirements that may be applicable to our corporate structure and contractual arrangements. Occurrence of any of these events could materially and adversely affect our business, financial condition and results of operations. In addition, if the imposition of any of these penalties or requirement to restructure our corporate structure causes us to lose the rights to direct the activities of our variable interest entities or our right to receive their economic benefits, we would no longer be able to consolidate such variable interest entities. However, we do not believe that such actions would result in the liquidation or dissolution of our company, our wholly-owned subsidiaries in China or our variable interest entities or their subsidiaries. For the years ended December 31, 2015, 2016 and 2017, our consolidated affiliated entities contributed most of our total net revenues.

Our contractual arrangements with our variable interest entities may result in adverse tax consequences to us.

We could face material and adverse tax consequences if the PRC tax authorities determine that our contractual arrangements with our variable interest entities were not made on an arm’s length basis and may adjust our income and expenses for PRC tax purposes by requiring a transfer pricing adjustment. A transfer pricing adjustment could adversely affect us by (i) increasing the tax liabilities of our variable interest entities without reducing their respective tax liability, which could further result in late payment fees and other penalties to our variable interest entities for underpaid taxes; or (ii) limiting the ability of our variable interest entities to obtain or maintain preferential tax treatments and other financial incentives.

 

25


Table of Contents

We rely on contractual arrangements with our variable interest entities and their shareholders for our China operations, which may not be as effective as direct ownership in providing operational control.

We rely on contractual arrangements with our variable interest entities and their shareholders to operate our business in China. For a description of these contractual arrangements, see “Item 7.B—Related Party Transactions—Contractual Arrangements with Our Variable Interest Entities and Their Shareholders.” Most of our revenues are attributed to our consolidated affiliated entities. These contractual arrangements may not be as effective as direct ownership in providing us with control over our variable interest entities. If our variable interest entities or their shareholders fail to perform their respective obligations under these contractual arrangements, our recourse to the assets held by our consolidated affiliated entities is indirect and we may have to incur substantial costs and expend significant resources to enforce such arrangements in reliance on legal remedies under PRC law. These remedies may not always be effective, particularly in light of uncertainties in the PRC legal system.

All of these contractual arrangements are governed by PRC law and provide for the resolution of disputes through arbitration in the PRC. Accordingly, these contracts would be interpreted in accordance with PRC laws and any disputes would be resolved in accordance with PRC legal procedures. The legal environment in the PRC is not as developed as in other jurisdictions, such as the United States. As a result, uncertainties in the PRC legal system could limit our ability to enforce these contractual arrangements. In the event that we are unable to enforce these contractual arrangements, or if we suffer significant time delays or other obstacles in the process of enforcing these contractual arrangements, it would be very difficult to exert effective control over our variable interest entities, and our ability to conduct our business and our financial conditions and results of operation may be materially and adversely affected. See “—Risks Related to Doing Business in China—Uncertainties with respect to the PRC legal system could limit legal protections available to you and us.”

The shareholders of our variable interest entities may have potential conflicts of interest with us, which may materially and adversely affect our business and financial condition.

We conduct our operations in China through contractual arrangements among us, our wholly-owned PRC subsidiaries, our variable interest entities and their shareholders and we rely on the shareholders of our variable interest entities to abide by the obligations under such contractual arrangements. In particular, 21Vianet Technology is 70% owned by Mr. Sheng Chen, our executive chairman and 30% owned by Mr. Jun Zhang, our co-founder. Mr. Sheng Chen and Mr. Jun Zhang are also the ultimate shareholders of our company. The interests of Mr. Sheng Chen and Mr. Jun Zhang as the shareholders of 21Vianet Technology may differ from the interests of our company as a whole, as what is in the best interests of 21Vianet Technology may not be in the best interests of our company. We cannot assure that when conflicts of interest arise, any or all of these individuals will act in the best interests of our company or that conflicts of interest will be resolved in our favor. In addition, these individuals may breach or cause our variable interest entities and their subsidiaries to breach or refuse to renew the existing contractual arrangements with us.

Currently, we do not have arrangements to address potential conflicts of interest the shareholders of 21Vianet Technology may encounter, on one hand, and as a beneficial owner of our company, on the other hand; provided that we could, at all times, exercise our option under the optional share purchase agreement to cause them to transfer all of their equity ownership in 21Vianet Technology to a PRC entity or individual designated by us as permitted by the then applicable PRC laws. In addition, if such conflicts of interest arise, we could also, in the capacity of attorney-in-fact of the then existing shareholders of 21Vianet Technology as provided under the power of attorney, directly appoint new directors of 21Vianet Technology. We rely on the shareholders of our variable interest entities to comply with the laws of China, which protect contracts and provide that directors and executive officers owe a duty of loyalty to our company and require them to avoid conflicts of interest and not to take advantage of their positions for personal gains, and the laws of the Cayman Islands, which provide that directors have a duty of care and a duty of loyalty to act honestly in good faith with a view to our best interests. However, the legal frameworks of China and Cayman Islands do not provide guidance on resolving conflicts in

 

26


Table of Contents

the event of a conflict with another corporate governance regime. If we cannot resolve any conflicts of interest or disputes between us and the shareholders of our variable interest entities, we would have to rely on legal proceedings, which could result in disruption of our business and subject us to substantial uncertainty as to the outcome of any such legal proceedings.

Risks Related to Doing Business in China

Adverse changes in political and economic policies of the PRC government could have a material adverse effect on the overall economic growth of China, which could reduce the demand for our services and adversely affect our competitive position.

Most of our operations are conducted in China and most of our sales are made in China. Accordingly, our business, financial condition, results of operations and prospects are affected significantly by economic, political and legal developments in China. The PRC economy differs from the economies of most developed countries in many respects, including the amount of government involvement, the level of development, the growth rate, the control of foreign exchange and allocation of resources. While the PRC economy has grown significantly over the past several decades, the growth has been uneven across different periods, regions and among various economic sectors of China. We cannot assure you that the PRC economy will continue to grow, or that if there is growth, such growth will be steady and uniform, or that if there is a slowdown, such a slowdown will not have a negative effect on our business.

The PRC government exercises significant control over China’s economic growth through various measures, such as allocation of resources, controlling payment of foreign currency-denominated obligations, setting monetary policy and providing preferential treatment to particular industries or companies. Some of these measures benefit the overall PRC economy, but may also have a negative effect on us. For example, our financial condition and results of operations may be adversely affected by governmental control over capital investments or changes in tax regulations that are applicable to us. In addition, it is unclear whether PRC economic policies will be effective in maintaining stable economic growth in the future. Any slowdown in China’s economic growth could lead to reduced demand for our solutions, which could in turn materially and adversely affect our business, financial condition and results of operations.

Uncertainties with respect to the PRC legal system could limit legal protections available to you and us.

We conduct most of our business through our PRC subsidiaries and consolidated affiliated entities in China. Our operations in China are governed by PRC laws and regulations. Our PRC subsidiaries are FIEs and are subject to laws and regulations applicable to foreign investment in China and, in particular, laws applicable to FIEs. The PRC legal system is a civil law system based on written statutes. Unlike the common law system, prior court decisions may be cited for reference but are not binding.

Since late 1970s, the PRC government has been developing a comprehensive system of laws and regulations governing economic matters in general. The overall effect of legislation over the past several decades has significantly enhanced the protections afforded to various forms of foreign investments in China. However, China has not developed a fully integrated legal system, and recently enacted laws and regulations may not sufficiently cover all aspects of economic activities in China. In particular, because these laws and regulations are relatively new, and because of the limited volume of published decisions and their nonbinding nature, the interpretation and enforcement of these laws and regulations involve uncertainties. In addition, the PRC legal system is based in part on government policies and internal rules, some of which may not be published on a timely basis or at all, and some of which may have a retroactive effect. As a result, we may not be aware of our violation of these policies and rules until sometime after the violation. Any administrative and court proceedings in China may be protracted, resulting in substantial costs and diversion of resources and management attention. However, since PRC administrative and court authorities have significant discretion in interpreting and implementing statutory and contractual terms, it may be more difficult to evaluate the outcome of administrative

 

27


Table of Contents

and court proceedings and the level of legal protection we enjoy than in more developed legal systems. These uncertainties may also impede our ability to enforce the contracts we have entered into. As a result, these uncertainties could materially and adversely affect our business and results of operations.

Substantial uncertainties exist with respect to the enactment timetable, interpretation and implementation of draft PRC Foreign Investment Law and how it may impact the viability of our current corporate structure, corporate governance and business operations.

The Ministry of Commerce, or MOC, published a discussion draft of the proposed Foreign Investment Law in January 2015 aiming to, upon its enactment, replace the trio of existing laws regulating foreign investment in China, namely, the Sino-foreign Equity Joint Venture Enterprise Law, the Sino-foreign Cooperative Joint Venture Enterprise Law and the Wholly Foreign-invested Enterprise Law, together with their implementation rules and ancillary regulations. The draft Foreign Investment Law embodies an expected PRC regulatory trend to rationalize its foreign investment regulatory regime in line with prevailing international practice and the legislative efforts to unify the corporate legal requirements for both foreign and domestic investments. The MOC is currently soliciting comments on this draft and substantial uncertainties exist with respect to its enactment timetable, interpretation and implementation. The draft Foreign Investment Law, if enacted as proposed, may materially impact the viability of our current corporate structure, corporate governance and business operations in many aspects.

Among other things, the draft Foreign Investment Law expands the definition of foreign investment and introduces the principle of “actual control” in determining whether a company should be treated as an FIE. According to the definition set forth in the draft Foreign Investment Law, FIEs refer to enterprises established in China pursuant to PRC law that are solely or partially invested by foreign investors. The draft Foreign Investment Law specifically provides that entities established in China (without direct foreign equity ownership) but “controlled” by foreign investors, through contract or trust for example, will be treated as FIEs. Once an entity falls within the definition of FIE, it may be subject to foreign investment “restrictions” or “prohibitions” set forth in a “negative list” to be separately issued by the State Council later. If an FIE proposes to conduct business in an industry subject to foreign investment “restrictions” in the “negative list,” the FIE must go through a market entry clearance by the MOC before being established. If an FIE proposes to conduct business in an industry subject to foreign investment “prohibitions” in the “negative list,” it must not engage in the business. However, an FIE, during the market entry clearance process, may apply in writing to be treated as a PRC domestic enterprise if its foreign investor(s) is/are ultimately “controlled” by PRC government authorities and its affiliates and/or PRC citizens. In this connection, “control” is broadly defined in the draft law to cover the following summarized categories: (i) holding 50% of more of the voting rights of the subject entity; (ii) holding less than 50% of the voting rights of the subject entity but having the power to secure at least 50% of the seats on the board or other equivalent decision making bodies, or having the voting power to exert material influence on the board, the shareholders’ meeting or other equivalent decision making bodies; or (iii) having the power to exert decisive influence, via contractual or trust arrangements, over the subject entity’s operations, financial matters or other key aspects of business operations.

The “variable interest entity” structure, or VIE structure, has been adopted by manyPRC-based companies, including us, to obtain necessary licenses and permits in the industries that are currently subject to foreign investment restrictions in China. See “—Risks Related to Our Corporate Structure” and Item 4.C—“Organizational Structure.” Under the draft Foreign Investment Law, variable interest entities that are controlled via contractual arrangement would also be deemed as FIEs, if they are ultimately “controlled” by foreign investors. Therefore, for any companies with a VIE structure in an industry category that is on the “negative list,” the VIE structure may be deemed legitimate only if the ultimate controlling person(s) is/are of PRC nationality (either PRC companies or PRC citizens). Conversely, if the actual controlling person(s) is/are of foreign nationalities, then the variable interest entities will be treated as FIEs and any operation in the industry category on the “negative list” without market entry clearance may be considered as illegal. But as for investments in industry categories contained in the negative list through VIE structures established before the Foreign

 

28


Table of Contents

Investment Law takes effect, there is no specific clause in the draft Foreign Investment Law specifying how these investments will be treated. In accordance with an explanation on the draft Foreign Investment Law issued concurrently by the MOC, the MOC is conducting further research and studying on this matter and will put forward disposition suggestions after soliciting public comments. The MOC solicited comments on the draft Foreign Investment Law and substantial uncertainties exist with respect to its enactment timetable, interpretation and implementation. Moreover, it is uncertain whether the industry of data center and providing value-added telecommunication services, in which our variable interest entities operate, will be subject to the foreign investment restrictions or prohibitions set forth in the “negative list” to be issued. If the enacted version of the Foreign Investment Law and the final “negative list” mandate further actions, such as MOC market entry clearance, to be completed by companies with existing VIE structure like us, we face uncertainties as to whether such clearance can be timely obtained, or at all. Any such development could materially impact the viability of our current corporate structure, corporate governance and business operations in many aspects. In the event that a final version of the Foreign Investment Law is enacted, we will conduct a full analysis of our corporate structure, corporate governance and business operations to assess our conformity with the requirements set forth therein.

The draft Foreign Investment Law, if enacted as proposed, may also materially impact our corporate governance practice and increase our compliance costs. For instance, the draft Foreign Investment Law imposes stringent ad hoc and periodic information reporting requirements on foreign investors and the applicable FIEs. Aside from investment implementation report and investment amendment report that are required at each investment and alteration of investment specifics, an annual report is mandatory, and large foreign investors meeting certain criteria are required to report on a quarterly basis. Any company found to be non-compliant with these information reporting obligations may potentially be subject to fines and/or administrative or criminal liabilities, and the persons directly responsible may be subject to criminal liabilities.

We may rely on dividends paid by our operating subsidiaries to fund cash and financing requirements, and limitations on the ability of our operating subsidiaries to make payments to us could have a material adverse effect on our ability to conduct our business and fund our operations.

We are a holding company and conduct our business primarily through our operating subsidiaries and our consolidated affiliated entities, most of which are limited liability companies established in China. We may rely on dividends paid by our subsidiaries for our cash needs, including the funds necessary to pay dividends and other cash distributions to our shareholders, to service any debt we may incur and to pay our operating expenses. The payment of dividends by entities organized in China is subject to limitations. In particular, regulations in China currently permit payment of dividends only out of accumulated profits as determined in accordance with the PRC accounting standards and regulations. Our PRC subsidiaries are also required to set aside at least 10% of their after-tax profit based on PRC accounting standards each year to their statutory reserves until the accumulative amount of such reserves reaches 50% of their registered capital. These reserves are not distributable as cash dividends. Furthermore, any portion of itsafter-tax profits that a subsidiary has allocated to its staff welfare and bonus fund at the discretion of its board of directors is also not distributable as cash dividends. Moreover, if our operating subsidiaries incur any debt on their own behalf in the future, the instruments governing the debt may restrict their ability to pay dividends or make other distributions to us. Any limitation on the ability of our operating subsidiaries, including in particular 21Vianet China, to distribute dividends and other distributions to us could materially and adversely limit our ability to make investments or acquisitions that could be beneficial to our businesses, pay dividends or otherwise fund and conduct our business.

If we fail to acquire, obtain or maintain applicable telecommunications licenses, or are deemed by relevant governmental authorities to be operating without full compliance with the laws and regulations, our business would be materially and adversely affected.

Pursuant to the Telecommunications Regulations promulgated by the PRC State Council in September 2000 and amended in July 2014 and February 2016, respectively, telecommunications businesses are divided into two categories, namely, (i) “basic telecommunications businesses,” which refers to businesses that provide public

 

29


Table of Contents

network infrastructure, public data transmission and basic voice communications services, and (ii) “value-added telecommunications businesses,” which refer to businesses that provide telecommunications and information services through the public network infrastructure. If the value-added telecommunications service covers two or more provinces, autonomous regions or municipalities, such service must be approved by the MIIT and the service provider must obtain a Cross-Regional Value Added Telecommunications Business Operation License, or the Cross-Regional VAT License.

Pursuant to the Cross-Regional VAT License issued to 21Vianet Beijing by the MIIT on January 17, 2012 (which was updated on January 23, 2017) with a term effective until January 23, 2022, 21Vianet Beijing is permitted to carry out its (i) full data center business (including internet resources coordination service) under the first category of “value-added telecommunications business” in Beijing; (ii) data center business (excluding internet resources coordination service) under the first category of “value-added telecommunications business” across 3 province-level municipalities and 18 cities in China; (iii) VPN services under the first category of “value-added telecommunications business” across 3 province-level municipalities and 2 cities in China; (iv) internet access service (including website access) under the first category of “value-added telecommunications business” across 13 province-level municipalities and provinces in China; and internet access service (excluding website access) under the first category of “value-added telecommunications business” across 6 province-level municipalities and provinces in China; and (v) domestic multi-party communications services under the second category of “value-added telecommunications business” across China.

Pursuant to the VAT License issued to BJ Yilong by Beijing Communications Administration on October 19, 2010, BJ Yilong is permitted to carry out its information service business (limited to mobile network) under the second category of “value-added telecommunications business” in Beijing. A renewed VAT License was issued to BJ Yilong on May 22, 2014 with a term effective until October 18, 2015 and renewed again on September 9, 2015 with a term effective until September 9, 2020.

Pursuant to the Cross-Regional VAT License issued to Shenzhen Diyixian Telecommunication Co., Ltd., or SZ DYX, by the MIIT on September 18, 2013 with a term effective until July 29, 2018, SZ DYX is permitted to carry out (i) VPN services under the first category of “value-added telecommunications business” in China; (ii) call center and information service business (limited to mobile network) under the second category of “value-added telecommunications business” across China; (iii) data center business (excluding internet data resources coordination service) under the first category of “value-added telecommunications business”, which covers the service in Beijing, Shanghai and Shenzhen; and (iv) internet access service (including website access) under the first category of “value-added telecommunications business” across 7 province-level municipalities and provinces in China

Pursuant to the VAT License issued to Shanghai Blue Cloud Technology Co., Ltd., or SH Blue Cloud, by Shanghai Communications Administration on October 20, 2017 with a term effective until October 20, 2022, SH Cloud is permitted to carry out the information service business (limited to internet information service) under the second category of “value-added telecommunications business”. In addition, pursuant to the VAT License issued to SH Blue Cloud by the MIIT on December 19, 2017 with a term effective until February 15, 2020, SH Cloud is permitted to carry out (i) full data center business (including internet data resources coordination service) under the first category of “value-added telecommunications business” in Beijing and Shanghai; (ii) CDN service under the first category of “value-added telecommunications business” in Beijing and Shanghai; (iii) VPN services under first category of “value-added telecommunications business” in Beijing and Shanghai; (iv) internet access service under the first category of “value-added telecommunications business” in Beijing and Shanghai.

We have been continuously developing our hosting service to better serve our customers, and as a result, we introduce new technologies and services from time to time to support and improve our current business. However, we cannot assure you that PRC governmental authorities will continue to deem our hosting service and any of our newly developed technologies, network and services used in our business as a type of value-added

 

30


Table of Contents

telecommunications business covered under the Cross-Regional VAT License issued to 21Vianet Beijing and SZ DYX, and the VAT License issued to BJ Yilong. Furthermore, we cannot rule out the possibility that PRC legislators or governmental authorities will promulgate any new laws or regulations or update the current and existing laws and regulations which may clearly define or categorize our hosting service and any of our newly developed technologies, network and services used in our business as a type of basic telecommunication business, which is not covered by our VAT Licenses. As we expand our networks across China, it is also possible that the MIIT, in the future, may deem our operations to have exceeded the terms of our existing licenses. Further, we cannot assure you that 21Vianet Beijing, BJ Yilong, SZ DYX and SH Blue Cloud will be able to successfully renew their value added telecommunications business operating licenses upon their expiration, or maintain their annual inspection, nor can we ensure that we will be able to obtain any other licenses necessary for us to carry out our business, or that our existing licenses will continue to cover all aspects of our operations upon their renewal.

In addition, MIIT initiated a periodical pilot scheme for mobile network resale business by issuing the Notice on Carrying out Pilot Work of Mobile Network Resale Business on May 17, 2013, or the Pilot Work Notice, pursuant to which, the qualified private sector enterprises are encouraged, but not required, to apply to participate in the pilot scheme in mobile network resale business and the pilot scheme only lasts for a short period ending on December 31, 2015. 21Vianet Beijing has voluntarily applied to participate in the pilot scheme and obtained approval on August 18, 2014, with a term expiring on December 31, 2015. Following expiration of the Pilot Work Notice, MIIT did not extend the effective period of the pilot scheme or issue a long-term regulation. The mobile network resale business continues and MIIT issued a guideline on January 6, 2016 to regulate the wholesale price in the mobile network resale business. In January 2018, MIIT published a draft Notice on Official Commercialization of Mobile Network Resale Business, or the Draft Mobile Network Resale Business Notice, to solicit opinions from the public by February 22, 2018. Pursuant to the Draft Mobile Network Resale Business Notice, an approved mobile network resale business operator under the aforementioned pilot scheme must enter into a cooperation contract with a basic telecommunication service provider and apply for the applicable telecommunication business operation license. During the application period, a pilot enterprise may continue to carry out its mobile network resale business. However, if the basic telecommunication service provider terminates its cooperation with the pilot enterprise, or the pilot enterprise fails to obtain the applicable telecommunication business operation license within two years after the Draft Mobile Network Resale Business Notice becomes effective, the pilot enterprise must terminate its mobile network resale business. We cannot assure you that we will be able to maintain our qualification to conduct mobile network resale business under the enacted version of the notice. If we are not able to continue our mobile network resale business, our business, financial condition and results of operations may be adversely affected.

MIIT initiated another periodical pilot scheme for broadband access business by issuing the Notice on Liberalizing the Broadband Access Market to Private Capital on December 25, 2014, or the Broadband Notice, pursuant to which, the qualified private sector enterprises are encouraged, but not required, to apply to participate in the pilot scheme in broadband access business and the pilot scheme lasts for 3 years commencing on March 1, 2015. From 2015 to 2017, MIIT issued a series of notices in succession to expand the pilot scheme to all cities in nine provinces and several designated cities in other provinces. Following expiration of the Broadband Notice, MIIT has not issued any public notice to extend the effective period of the pilot scheme or announced a long-term regulation, but the broadband business under the pilot scheme is permitted to continue in practice. As of the date of this annual report, we have applied for and qualified to provide broadband access services in 20 cities such as Beijing, Nanjing, Shenyang and Xiamen.

We believe such pilot schemes represent the current administration’s continuous efforts in carrying out the recent policies of the PRC State Council and MIIT regarding encouraging private sectors to further participate in the telecommunication industry. The Broadband Notice specifically mentioned that the broadband access business is a basic telecommunication business. The Pilot Work Notice also specifically mentioned that the mobile network resale business is a second-category basic telecommunication business rather than a value-added telecommunication business. These pilot schemes, to some extent, reflect a legislative trend to welcome private enterprises (in comparison to the state-owned enterprise) to participate in basic telecommunication businesses in

 

31


Table of Contents

the future. Nevertheless, although we believe these pilot schemes are not a practical change or modification to the current legal framework and only represent a legislative trend to open up the basic telecommunication business market to the private enterprises, new laws, regulations or government interpretations may also be promulgated from time to time to regulate the hosting service or any of our related technology or services, which may require us to obtain additional, or expand existing, operating licenses or permits. Any of these factors could result in our disqualification from carrying out our current business, causing significant disruption to our business operations which may materially and adversely affect our business, financial condition and results of operations. We will be closely monitoring the developments of relevant laws and regulations.

In February 2018, MIIT issued an internal notice, or the MIIT Internal Notice, pursuant to which telecommunication authorities will carry out a special enforcement campaign to inspect the operations of certain licensed telecommunications operators according to applicable regulations and rules, including without limitation, the Circular on Clearing Up and Regulatory the Internet Access Service Market issued by the MIIT in January 2017. In particular, the authorities will pay special attention to any improper operational activities, such as unauthorized establishment of transmission network, unlicensed operation of cross-border business and improper sublease of broadband resources. According to MIIT Internal Notice, basic telecommunication service providers should exercise extra prudence when considering providing additional network resources to the enterprises under inspection. If the enterprise is found to be engaged in non-compliant operations, it may be subject to various penalties, including suspension of network access, suspension of approving its application for new operation permit until rectification being completed, being publicized as an operator with discredit record or non-compliance record, enhanced oversight of the authority and limitation on new telecommunication business, depending on the seriousness of the violations and the rectification result. The MIIT Internal Notice mandates that the foregoing inspection and scrutiny to be completed by September 30, 2018. According to the MIIT Internal Notice, 47 industry players are subject to the special inspection, including two of our consolidated affiliated entities, 21Vianet Beijing and SZ DYX. As of the date of this annual report, we have not received any investigation notice or rectification order from the government authorities. We are closely communicating with the in-charge authority to clarify the inspection requirements of the authority and cooperate with them to review our business practices and compliance status. As part of our continuous efforts, in March 2018, we have joined and become a founding member of the China Cross-Border Data Telecommunications Industry Alliance, which is initiated by China Academy of Information and Communications Technology, an affiliate unit of the MIIT, aiming to strengthen industry self-discipline under the supervision of the regulator. Nevertheless, we cannot assure you that the government authorities will determine that we have been in full compliance with the regulatory requirements, especially the authority’s enhanced regulation on cross-border VPN business. If we are found to violate any operation requirements, we may be imposed on any of the administrative penalties mentioned in the MIIT Internal Notice, which may result in a material and adverse effect on our ability to conduct our operations and our financial conditions.

Under the New PRC Enterprise Income Tax Law, we may be classified as a “resident enterprise” of China. Such classification could result in unfavorable tax consequences to us and our non-PRC holders of shares and ADSs.

Pursuant to the PRC Enterprise Income Tax Law, or the EIT Law, as recently amended on February 24, 2017, and its implementation rules, which became effective on January 1, 2008, an enterprise established outside of China with “de facto management bodies” within China is considered a “resident enterprise,” meaning that it can be treated in a manner similar to a Chinese enterprise for enterprise income tax, or EIT, purposes. Under the implementation rules of the EIT Law, the term “de facto management body” is defined as the management body that exercises full and substantial control and overall management over the business, productions, personnel, accounts and properties of an enterprise. On April 22, 2009, the State Administration of Taxation issued the Notice Regarding the Determination of Chinese-Controlled Offshore Incorporated Enterprises as PRC Tax Resident Enterprises on the Basis of De Facto Management Bodies, or Circular 82, which is amended and supplemented by the Announcement Regarding the Determination of PRC Tax Resident Enterprises on the Basis of De Facto Management Bodies issued by the State Administration of Taxation on January 29, 2014. Circular 82

 

32


Table of Contents

and its amendments sets out certain specific criteria and process for determining whether the “de facto management body” of a Chinese-controlled offshore incorporated enterprise is located in China.

We do not believe that we are a “resident enterprise” for PRC EIT purposes. However, the tax resident status of an enterprise is subject to determination by the PRC tax authorities and uncertainties remain with respect to the interpretation of the term “de facto management body”. If the PRC tax authorities determine that we are a “resident enterprise” for PRC EIT purposes, a number of unfavorable PRC tax consequences could follow: (i) we may be subject to EIT at a rate of 25% on our worldwide taxable income as well as PRC EIT reporting obligations; (ii) a 10% (or a lower rate under an applicable tax treaty, if any) withholding tax may be imposed on dividends we pay to non-PRC enterprise holders (20% for non-PRC individual holders) of our shares and ADSs; and (iii) a 10% PRC tax may apply to gains realized by non-PRC enterprise holders (20% for non-PRC individual holders) of our shares and ADSs from transferring our shares or ADSs, if such income is considered PRC-source income.

Similarly, such unfavorable tax consequences could apply to our Hong Kong subsidiaries, if either of them is deemed to be a “resident enterprise” by the PRC tax authorities. Notwithstanding the foregoing provisions, the EIT Law also provides that the dividends paid between “qualified resident enterprises” are exempt from EIT. If our Hong Kong subsidiaries are deemed “resident enterprises” for PRC EIT purposes, the dividends they receive from their PRC subsidiaries, including 21Vianet China, may constitute dividends between “qualified resident enterprises” and therefore qualify for tax exemption. However, the definition of “qualified resident enterprise” is unclear and the relevant PRC government authorities have not yet issued guidance with respect to the processing of outbound remittances to entities that are treated as resident enterprises for PRC EIT purposes. Even if such dividends qualify as “tax-exempt income,” we cannot guarantee that such dividends will not be subject to any withholding tax.

We and our non-tax resident investors face uncertainty with respect to indirect transfers of equity interests in PRC resident enterprises by their non-PRC holding companies.

On February 3, 2015, the State Administration of Tax issued the Notice on Certain Corporate Income Tax Matters on Indirect Transfer of Properties by Non-Tax Resident Enterprises, or Circular 7, which partially replaced and supplemented previous rules under the Notice on Strengthening Administration of Enterprise Income Tax for Share Transfers by Non-PRC Resident Enterprises, or Circular 698, issued by the State Administration of Taxation on December 10, 2009. Circular 7 extends its tax jurisdiction to not only indirect transfers set forth under Circular 698 but also transactions involving transfer of other taxable assets, through the offshore transfer of a foreign intermediate holding company. Circular 7 also brings challenges to both the foreign transferor and transferee (or other person who is obligated to pay for the transfer) of the taxable assets. Where a non-taxresident enterprise conducts an “indirect transfer” by transferring the taxable assets indirectly by disposing of the equity interests of an overseas holding company, the non-tax resident enterprise being the transferor, or the transferee, or the PRC entity which directly owned the taxable assets may report to the relevant tax authority such indirect transfer. Using a “substance over form” principle, the PRC tax authority may re-characterize such indirect transfer as a direct transfer of the equity interests in the PRC tax resident enterprise and other properties in China. As a result, gains derived from such indirect transfer may be subject to PRC enterprise income tax, and the transferee or other person who is obligated to pay for the transfer is obligated to withhold the applicable taxes, currently at a rate of up to 10% for the transfer of equity interests in a PRC resident enterprise. Nevertheless, Circular 7 has introduced safe harbors for internal group restructurings and the purchase and sale of equity through a public securities market.

On October 17, 2017, the State Administration of Tax issued the Announcement of the State Administration of Taxation on Issues Concerning the Withholding of Non-resident Enterprise Income Tax at Source, or SAT Bulletin 37, which came into effect on December 1, 2017 and concurrently abolished Circular 698. The SAT Bulletin 37 further clarifies the practice and procedure of the withholding of non-tax resident enterprise income tax. Pursuant to Circular 7 and SAT Bulletin 37, both the transferor and the transferee may be subject to penalties under PRC tax laws if the transferee fails to withhold the taxes and the transferor fails to pay the taxes.

 

33


Table of Contents

However, as these rules and notices are relatively new and there is a lack of clear statutory interpretation, we face uncertainties on the reporting and consequences on future private equity financing transactions, share exchange or other transactions involving the transfer of shares in our company by investors that are non-PRC resident enterprises, or sale or purchase of shares in other non-PRC resident companies or other taxable assets by us. Our Cayman Islands holding company and other non-PRC resident enterprises in our group may be subject to filing obligations or may be taxed if our Cayman Islands holding company and other non-PRC resident enterprises in our group are transferors in such transactions, and may be subject to withholding obligations if our Cayman Islands holding company and other non-PRC resident enterprises in our group are transferees in such transactions. For the transfer of shares in our Cayman Islands holding company by investors that are non-PRC resident enterprises, our PRC subsidiaries may be requested to assist in the filing under Circular 7 and/or SAT Bulletin 37. As a result, we may be required to expend valuable resources to comply with these rules and notices or to request the relevant transferors from whom we purchase taxable assets to comply, or to establish that our Cayman Islands holding company and other non-tax resident enterprises in our group should not be taxed under Circular 7 and/or SAT Bulletin 37, which may have a material adverse effect on our financial condition and results of operations. There is no assurance that the tax authorities will not apply Circular 7 and/or SAT Bulletin 37 to our offshore restructuring transactions where non-PRC resident investors were involved if any of such transactions were determined by the tax authorities to lack reasonable commercial purpose. As a result, we and our non-PRC resident investors may be at risk of being taxed under Circular 7 and/or SAT Bulletin 37 and may be required to comply with or to establish that we should not be taxed under Circular 7 and/or SAT Bulletin 37, which may have a material adverse effect on our financial condition and results of operations or such non-PRC resident investors’ investments in us. We have conducted acquisition transactions in the past and may conduct additional acquisition transactions in the future. We cannot assure you that the PRC tax authorities will not, at their discretion, adjust any capital gains and impose tax return filing obligations on us or require us to provide assistance for the investigation of PRC tax authorities with respect thereto. Heightened scrutiny over acquisition transactions by the PRC tax authorities may have a negative impact on potential acquisitions we may pursue in the future.

Discontinuation of any of the preferential tax treatments available to us or imposition of any additional taxes could adversely affect our financial condition and results of operations.

The EIT Law and its implementation rules, which became effective on January 1, 2008, unified the previously-existing separate income tax laws for domestic enterprises and FIEs and adopted a unified 25% EIT rate applicable to all resident enterprises in China, except for certain entities established prior to March 16, 2007 that are eligible for their existing preferential tax incentives, adjusted by certain transitional phase-out rules promulgated by the State Council on December 26, 2007. In addition, certain enterprises may enjoy a preferential EIT rate of 15% under the EIT Law if they qualify as High and New Technology Enterprise, or HNTE, subject to various qualification criteria.

A number of our PRC subsidiaries and consolidated affiliated entities, including 21Vianet Beijing, SH Blue Cloud, and SZ DYX are entitled to enjoy a preferential tax rate of 15% due to their qualification as HNTE. The qualification as an HNTE is subject to annual administrative evaluation and a three-year review by the relevant authorities in China.

In 2013, BJ iJoy was qualified as a software enterprise which allows it to utilize a two-year 100% exemption for 2013 and 2014 followed by a three-year half-reduced EIT rate effective for the years from 2015 to 2017. The qualification will need to be assessed on an annual basis.

If 21Vianet Beijing, SH Blue Cloud and SZ DYX fail to maintain or renew their HNTE status, or if BJ iJoy fails to maintain or renew its software enterprise status, their applicable EIT rate may be increased to 25%, which could have a material adverse effect on our financial condition and results of operations.

The M&A Rules establish complex procedures for some acquisitions of Chinese companies by foreign investors, which could make it difficult for us to pursue growth through acquisitions in China.

The M&A Rules and other recently adopted regulations and rules concerning mergers and acquisitions established additional procedures and requirements that could make merger and acquisition activities by foreign

 

34


Table of Contents

investors more time consuming and complex. In addition, the Implementing Rules Concerning Security Review on the Mergers and Acquisitions by Foreign Investors of Domestic Enterprises, issued by the MOC in August 2011, specify that mergers and acquisitions by foreign investors involved in “an industry related to national security” are subject to strict review by the MOC, and prohibit any activities attempting to bypass such security review, including by structuring the transaction through a proxy or contractual control arrangement. We believe that our business is not in an industry related to national security, but we cannot preclude the possibility that the MOC or other government agencies may publish explanations contrary to our understanding or broaden the scope of such security reviews in the future, in which case our future acquisitions in the PRC, including those by way of entering into contractual control arrangements with target entities, may be closely scrutinized or prohibited. Moreover, the Anti-Monopoly Law requires that the MOC be notified in advance of any concentration of undertaking if certain filing thresholds are triggered. Part of our growth strategy includes acquiring complementary businesses or assets in China. Complying with the requirements of the laws and regulations mentioned above and other PRC regulations to complete such transactions could be time-consuming, and any required approval processes, including obtaining approval from the MOC, may delay or inhibit our ability to complete such transactions, which could affect our ability to expand our business or maintain our market share. If any of our acquisitions were subject to the M&A Rule and were found not to be in compliance with the requirements of the M&A Rule in the future, relevant PRC regulatory agencies may impose fines and penalties on our operations in the PRC, limit our operating privileges in the PRC, or take other actions that could have a material adverse effect on our business, financial condition, results of operations, reputation and prospects.

PRC regulation of loans and direct investment by offshore holding companies to PRC entities may delay or prevent us from using the proceeds from our overseas offerings to make loans or additional capital contributions to our PRC subsidiaries or consolidated affiliated entities, which could materially and adversely affect our liquidity and our ability to fund and expand our business.

In utilizing the proceeds we received from our overseas offerings or in other financing activities, as an offshore holding company, we may make loans to our PRC subsidiaries or our consolidated affiliated entities in the PRC, or we may make additional capital contributions to our PRC subsidiaries or consolidated affiliated entities. Any loans to our PRC subsidiaries or our consolidated affiliated entities in the PRC are subject to PRC regulations. For example, loans by us to our PRC subsidiaries, which are FIEs, to finance their activities cannot exceed a statutory cap and must be filed with the State Administration of Foreign Exchange, or SAFE, through the online filing system of SAFE after the loan agreement is signed and no later than three business days prior to the borrower withdraws any amount.

We may also decide to finance our PRC subsidiaries for operations in China by means of capital contributions. These capital contributions must be approved by or filed with the MOC or its local counterpart. We cannot assure you that we will be able to obtain these government approvals on a timely basis, if at all, with respect to future capital contributions by us to our subsidiaries. If we fail to receive such approvals, our ability to use the proceeds from our overseas offerings and to capitalize our PRC operations may be negatively affected, which could adversely affect our liquidity and our ability to fund and expand our business.

Governmental control of currency conversion may limit our ability to receive and utilize our revenues effectively.

We earn most of our revenues and incur most of our expenses in Renminbi; however, Renminbi is not freely convertible at present.

The PRC government continues to regulate conversion between Renminbi and foreign currencies, despite the significant reduction in its control in recent years over trade transactions involving import and export of goods and services as well as other frequent routine foreign exchange transactions. These transactions are known as current account items. However, remittance of Renminbi by foreign investors into the PRC for the purposes of capital account items, such as capital contributions, is generally permitted upon obtaining specific approvals

 

35


Table of Contents

from, or completing specific registrations or filings with, the relevant authorities on a case-by-case basis and is subject to a strict monitoring system. Regulations in the PRC on the remittance of Renminbi into the PRC for settlement of capital account items are developing gradually. Currently, our PRC subsidiaries may purchase foreign currencies for settlement of current account transactions, including payments of dividends to us, without the approval of the SAFE. However, foreign exchange transactions by our PRC subsidiaries under the capital account continue to be subject to significant foreign exchange controls and require the approval of or need to register or file with PRC governmental authorities, including the SAFE. In particular, if our PRC subsidiaries borrow foreign currency loans from us or other foreign lenders, these loans must be filed with the SAFE after the loan agreement is signed and at least three business days before the borrower draws any amount from the foreign loan, and the accumulative amount of foreign currency loans borrowed by a PRC subsidiary may not exceed a statutory upper limit. If we finance our PRC subsidiaries by means of additional capital contributions, these capital contributions must be approved by or filed with the MOC or their respective local counterparts. Any existing and future restrictions on currency exchange may affect the ability of our PRC subsidiaries or affiliated entities to obtain foreign currencies, limit our ability to meet our foreign currency obligations or otherwise materially and adversely affect our business.

In March 2015, SAFE promulgated the Circular on Reforming the Administration Approach Regarding the Foreign Exchange Capital Settlement of Foreign-invested Enterprises, or SAFE Circular No. 19, which became effective on June 1, 2015. SAFE Circular No. 19 provides that, among other things, a foreign-invested enterprise may convert up to 100% of the foreign currency in its capital account into RMB on a discretionary basis according to the actual needs. On June 9, 2016, SAFE further issued the Circular of the State Administration of Foreign Exchange on Reforming and Regulating Policies on the Control over Foreign Exchange Settlement of Capital Accounts, or SAFE Circular No. 16, to further expand and strengthen such discretionary conversion reform under SAFE Circular No. 19. SAFE Circular No. 16 provides an integrated standard for conversion of foreign exchange under capital account items on a discretionary basis which applies to all enterprises registered in the PRC. Pursuant to SAFE Circular No. 16, in addition to foreign currency capital, the discretionary conversion policy expands to foreign currency debts borrowed by an enterprise (except financial institutions) and repatriated funds raised through overseas listing. In addition, SAFE Circular No. 16 has narrowed the scope of purposes for which an enterprise must not use the RMB funds so converted, which include, among others, (i) payment for expenditure beyond its business scope or otherwise as prohibited by the applicable laws and regulations; (ii) investment in securities or other financial products other than banks’ principal-secured products; (iii) provision of loans to non-affiliated enterprises, except where it is expressly permitted in the business scope of the enterprise; and (iv) construction or purchase of non-self-used real properties, except for the real estate developer.

Fluctuation in exchange rates could have a material adverse effect on our results of operations and the value of your investment.

The conversion of Renminbi into foreign currencies, including U.S. dollars, is based on rates set by the People’s Bank of China. The PRC government allowed the Renminbi to appreciate by more than 20% against the U.S. dollar between July 2005 and July 2008. Between July 2008 and June 2010, this appreciation was halted and the exchange rate between the Renminbi and the U.S. dollar remained within a narrow band. As a consequence, the Renminbi fluctuated significantly during that period against other freely traded currencies, in tandem with the U.S. dollar. Since June 2010, the RMB has fluctuated against the U.S. dollar, at times significantly and unpredictably, and in recent years the RMB has depreciated significantly against the U.S. dollar. It is difficult to predict whether the depreciation will continue and how market forces or PRC or U.S. government policy may impact the exchange rate between the RMB and the U.S. dollar in the future.

As our costs and expenses are mostly denominated in RMB, the appreciation of the RMB against the U.S. dollar would increase our costs in U.S. dollar terms. In addition, as our operating subsidiaries and VIEs in China receive revenues in RMB, any significant depreciation of the RMB against the U.S. dollar may have a material and adverse effect on our revenues in U.S. dollar terms and financial condition, and the value of, and any

 

36


Table of Contents

dividends payable on, our ordinary shares. For example, to the extent that we need to convert U.S. dollars into Renminbi for capital expenditures and working capital and other business purposes, appreciation of the Renminbi against the U.S. dollar would have an adverse effect on the Renminbi amount we would receive from the conversion. Conversely, if we decide to convert Renminbi into U.S. dollars for the purpose of making payments for dividends on our ordinary shares or ADSs, strategic acquisitions or investments or other business purposes, appreciation of the U.S. dollar against the Renminbi would have a negative effect on the U.S. dollar amount available to us. These and other effects on our financial data resulting from fluctuations in the value of the RMB against the U.S. dollar could have a material and adverse effect on the market price of our ADSs and your investment. See “Item 11. Quantitative and Qualitative Disclosures about Market Risk—Foreign Exchange Risk.”

PRC regulations relating to the establishment of offshore special purpose vehicles by PRC residents may subject our PRC resident beneficial owners to personal liability and limit our ability to acquire PRC companies, to inject capital into our PRC subsidiaries, limit our PRC subsidiaries’ ability to distribute profits to us, or otherwise materially and adversely affect us.

In October 2005, SAFE issued the Circular on the Relevant Issues in the Foreign Exchange Control over Financing and Return Investment Through Special Purpose Companies by Residents Inside China, or Circular 75, which is now replaced by the Circular on Relevant Issues Concerning Foreign Exchange Control on Domestic Residents’ Offshore Investment and Financing and Roundtrip Investment through Special Purpose Vehicles, or Circular 37, issued by SAFE on July 4, 2014. According to Circular 37, PRC residents are required to register with local SAFE branches in connection with their direct establishment or indirect control of an offshore entity for the purposes of overseas investment and financing, with such PRC residents’ legally owned assets or equity interests in domestic enterprises or offshore assets or interests, referred to in Circular 37 as a “special purpose vehicle.” The term “control” under Circular 37 is broadly defined as the operation rights, beneficiary rights or decision-making rights acquired by the PRC residents in the offshore special purpose vehicles or PRC companies by such means as acquisition, trust, proxy, voting rights, repurchase, convertible bonds or other arrangements. Circular 37 further requires amendment to the registration in the event of any changes with respect to the basic information of the special purpose vehicle, such as changes in a PRC resident individual shareholder, name or operation period; or any significant changes with respect to the special purpose vehicle, such as increase or decrease of capital contributed by PRC individuals, share transfer or exchange, merger, division or other material event. If the shareholders of the offshore holding company who are PRC residents do not complete their registration with the local SAFE branches, the PRC subsidiaries may be prohibited from distributing their profits and proceeds from any reduction in capital, share transfer or liquidation to the offshore company, and the offshore company may be restricted in its ability to contribute additional capital to its PRC subsidiaries. Moreover, failure to comply with SAFE registration and amendment requirements described above could result in liability under PRC law for evasion of applicable foreign exchange restrictions. On February 13, 2015, SAFE promulgated a Notice on Further Simplifying and Improving Foreign Exchange Administration Policy on Direct Investment, or SAFE Notice 13, which became effective on June 1, 2015. SAFE Notice 13 has delegated to the qualified banks the authority to register all PRC residents’ investment in “special purpose vehicle” pursuant to the Circular 37, except that those PRC residents who have failed to comply with Circular 37 will remain to fall into the jurisdiction of the local SAFE branches and must make their supplementary registration application with the local SAFE branches.

Our current PRC resident beneficial owners, including our co-founders Sheng Chen and Jun Zhang, have filed the foreign exchange registration in connection with their respective overseas shareholding in our Company in accordance with the Circular 37 on June 10, 2014. We cannot assure you when ourco-founders can successfully complete their registrations. We have also requested other PRC residents who we know hold direct or indirect interest in our company to make the necessary applications, filings and amendments as required under Circular 37 and other related rules. We attempt to comply, and attempt to ensure that these PRC residents holding direct or indirect interest in our company comply, with the relevant requirements, and those persons holding direct or indirect interests in our securities whose identities and addresses we know and who are subject to

 

37


Table of Contents

Circular 37 and the relevant SAFE regulations have conducted the registration procedures prescribed by Circular 37 and will update such registration. However, we may not be informed of the identities of all the PRC residents holding direct or indirect interest in our company, and we cannot provide any assurances that these PRC residents will comply with our request to make or obtain any applicable registrations or comply with other requirements required by Circular 37 or the relevant SAFE regulations. The failure or inability of PRC residents, including our co-founders, to make any required registrations or comply with other requirements under Circular 37 and the relevant SAFE regulations may subject such PRC residents or our PRC subsidiaries to fines and legal sanctions and may also limit our ability to contribute additional capital into or provide loans to our PRC subsidiaries and our consolidated affiliated entities, limit our PRC subsidiaries’ ability to pay dividends or otherwise distribute profits to us, or otherwise materially and adversely affect us.

Failure to comply with the registration requirements for employee share option plans may subject our equity incentive plan participants who are PRC residents or us to fines and other legal or administrative sanctions.

Since 2007, SAFE has implemented rules requiring PRC residents who participate in employee stock option plans of overseas publicly listed companies to register with SAFE or its local office and complete certain other procedures. Effective on February 15, 2012, SAFE promulgated the Circular on the Relevant Issues Concerning Foreign Exchange Administration for Domestic Individuals Participating in an Employees Share Incentive Plan of an Overseas-Listed Company, or SAFE Notice 7. Under SAFE Notice 7, PRC residents who participate in a share incentive plan of an overseas publicly listed company are required to register with SAFE and complete certain other procedures. PRC residents include directors, supervisors, management and employees of PRC domestic companies specified in the Administrative Regulations of the People’s Republic of China on Foreign Exchange, regardless of nationality. SAFE Notice 7 further requires that an agent should also be designated to handle matters in connection with the exercise or sale of share options granted under the share incentive plan to participants. We and the PRC residents to whom we have granted stock options are subject to SAFE Notice 7. If we or our PRC optionees fail to comply with these regulations, we or our PRC optionees may be subject to fines and other legal or administrative sanctions.

Risks Related to our ADSs

The market price of our ADSs has fluctuated and may continue to be volatile.

The trading prices of our ADSs are likely to be volatile and could fluctuate widely due to factors beyond our control. This may happen because of broad market and industry factors, such as the performance and fluctuation in the market prices or the underperformance or declining financial results of other companies based in China that have listed their securities in the United States in recent years. The securities of some of these companies have experienced significant volatility since their initial public offerings, including, in some cases, substantial price declines in the trading prices of their securities. The trading performances of other Chinese companies’ securities after their offerings may affect the attitudes of investors toward Chinese companies listed in the United States, which consequently may impact the trading performance of our ADSs, regardless of our actual operating performance. The recent ongoing administrative proceedings brought by SEC against five accounting firms in China, alleging that they refused to hand over documents to the SEC for ongoing investigations into certain China-based companies, occurs at a time when accounting scandals have eroded investor appetite for China-based companies. Any other negative news or perceptions about inadequate corporate governance practices or fraudulent accounting, corporate structure or matters of the Chinese companies may also negatively affect the attitudes of investors towards Chinese companies in general, including us, regardless of whether we have conducted any inappropriate activities. In addition, securities markets may from time to time experience significant price and volume fluctuations that are not related to our operating performance, which may have a material and adverse effect on the market price of our ADSs.

In addition, the market price for our ADSs has fluctuated since we first listed our ADSs on the NASDAQ Global Select Market on April 21, 2011, until April 11, 2018, the trading prices of our ADSs have ranged from

 

38


Table of Contents

US$4.17 to US$32.34 per ADS, and the last reported closing price on April 11, 2018 was US$6.63 per ADS. The market price for our ADSs may be highly volatile and subject to wide fluctuations in response to factors including the following:

 

  actual or anticipated fluctuations in our quarterly results of operations and changes or revisions of our expected results;

 

  announcements of new services by us or our competitors;

 

  changes in financial estimates or recommendations by securities analysts;

 

  delays in the release of quarterly and annual results of operations or the filing of key documents and reports required by to filed by the U.S. securities laws;

 

  conditions in the internet industry in China;

 

  changes in the performance or market valuations of other companies that provide hosting and managed network services;

 

  fluctuations of exchange rates between the Renminbi and the U.S. dollar or other foreign currencies;

 

  announcements by us or our competitors of significant acquisitions, strategic partnerships, joint ventures or capital commitments;

 

  detrimental negative publicity about us, our competitors or our industry;

 

  negative short seller allegations against us;

 

  additions or departures of executive officers;

 

  sales or perceived potential sales of additional ordinary shares or ADSs;

 

  litigation or administrative investigations; and

 

  general economic or political conditions in China.

Our dual-class voting structure will limit your ability to influence corporate matters and could discourage others from pursuing any change of control transactions that holders of our Class A ordinary shares and ADSs may view as beneficial.

We have a dual-class voting structure such that our ordinary shares consist of Class A ordinary shares and Class B ordinary shares. In respect of matters requiring the votes of shareholders, holders of Class A ordinary shares are entitled to one vote per share, while holders of Class B ordinary shares are entitled to ten votes per share. Each Class B ordinary share is convertible into one Class A ordinary share at any time by the holder thereof, while Class A ordinary shares are not convertible into Class B ordinary shares or preferred shares under any circumstances. Upon any transfer of Class B ordinary shares by a holder thereof to any person or entity which is not an affiliate of such holder, such Class B ordinary shares shall be automatically and immediately converted into the equal number of Class A ordinary shares. Due to the disparate voting powers attached to these two classes, holders of our Class B ordinary shares have significant voting power over matters requiring shareholder approval. This concentrated control will limit your ability to influence corporate matters and could discourage others from pursuing any potential merger, takeover or other change of control transactions that holders of Class A ordinary shares and ADSs may view as beneficial.

Future sales of a substantial number of our ADSs in the public market, or the perception that these sales could occur, could cause the price of our ADSs to decline.

In the future, we may sell additional ADSs to raise capital, and our existing shareholders could sell substantial amounts of ADSs, including those issued upon the exercise of outstanding options, in the public market. We cannot predict the size of any future issuance of ADSs or the effect that future sales of our ADSs

 

39


Table of Contents

would have on the market price of our ADSs. Any future sales of a substantial number of our ADSs in the public market, or the perception that these sales could occur, could cause the trading price of our ADSs to decline and impair our ability to raise capital through the sale of additional equity securities.

You may not have the same voting rights as the holders of our ordinary shares and may not receive voting materials in time to be able to exercise your right to vote.

Except as described in this annual report and in the deposit agreement, holders of our ADSs are not able to exercise voting rights attaching to the Class A ordinary shares evidenced by our ADSs on an individual basis.

Holders of our ADSs will appoint the depositary or its nominee as their representative to exercise the voting rights attaching to the Class A ordinary shares represented by the ADSs. Otherwise, you will not be able to exercise your right to vote unless you withdraw the Class A ordinary shares represented by the ADSs. However, you may not know of the meeting sufficiently in advance to withdraw the ordinary shares. If we ask for instructions from ADS holders, the depositary will notify you of the upcoming vote and arrange to deliver our voting materials to you. We cannot assure you that you will receive voting materials in time to instruct the depositary to vote, and it is possible that you, including persons who hold their ADSs through brokers, dealers or other third parties, will not have the opportunity to exercise a right to vote. The deposit agreement provides that if the depositary does not timely receive valid voting instructions from the ADS holders, then the depositary will, with certain limited exceptions, give a discretionary proxy to a person designated by us to vote such shares.

We are exempt from certain corporate governance requirements of NASDAQ and we intend to rely on certain exemptions.

Certain corporate governance practices in the Cayman Islands, which is our home country, are considerably different than the standards applied to U.S. domestic issuers. NASDAQ Marketplace Rules provide that foreign private issuers are exempt from certain corporate governance requirements of NASDAQ and may follow their home country practices, subject to certain exceptions and requirements to the extent that such exemptions would be contrary to U.S. federal securities laws and regulations. We currently follow our home country practice that: (i) does not require us to solicit proxy and hold meetings of our shareholders every year, (ii) does not restrict a company’s transactions with directors, requiring only that directors exercise a duty of care and owe certain fiduciary duties to the companies for which they serve, (iii) does not require us to obtain shareholder approval for issuing additional securities exceeding 20% of our outstanding ordinary shares, and (iv) does not require us to seek shareholders’ approval for amending our share incentive plan. As a result, our investors may not be provided with the benefits of certain corporate governance requirements of NASDAQ.

We may be classified as a passive foreign investment company for United States federal income tax purposes, which could result in adverse U.S. federal income tax consequences to U.S. holders of our ADSs or Class A ordinary shares.

Based on the market price of our ADSs and Class A ordinary shares, the value of our assets, and the composition of our assets and income, we believe that we were not a passive foreign investment company (a “PFIC”) for United States federal income tax purposes for our taxable year ended December 31, 2017 and we do not expect to be a PFIC for the current year or for the foreseeable future. Nevertheless, the application of the PFIC rules is subject to ambiguity in several respects and, in addition, we must make a separate determination each year as to whether we are a PFIC (after the close of each taxable year). Accordingly, we cannot assure you that we will not be a PFIC for our current taxable year or for any future taxable year.

A non-U.S. corporation, such as our company, will be considered a PFIC for United States federal income tax purposes for any taxable year if either (i) 75% or more of its gross income for such year consists of certain types of “passive” income or (ii) 50% or more of the value of its assets (determined on the basis of a quarterly average) during such year produce or are held for the production of passive income (the “asset test”). While we

 

40


Table of Contents

do not anticipate being a PFIC, changes in the nature of our income or assets or the value of our assets may cause us to become a PFIC for the current or any subsequent taxable year. Under circumstances where revenues from activities that produce passive income significantly increase relative to our revenues from activities that produce non-passive income or where we determine not to deploy significant amounts of cash for active purposes, our risk of becoming classified as a PFIC may substantially increase.

Although the law in this regard is not entirely clear, we treat our variable interest entities as being owned by us for United States federal income tax purposes because we control their management decisions and we are entitled to substantially all of their economic benefits and, as a result, we consolidate their results of operations in our consolidated U.S. GAAP financial statements. If it were determined, however, that we are not the owner of our variable interest entities for United States federal income tax purposes, we would likely be treated as a PFIC for our taxable year ended December 31, 2017 and for subsequent taxable years.

If we were to be or become a PFIC, a U.S. Holder (as defined in “Item 10.E. Additional Information—Taxation—United States Federal Income Tax Considerations—General”) may incur significantly increased United States income tax on gain recognized on the sale or other disposition of the ADSs or Class A ordinary shares and on the receipt of distributions on the ADSs or Class A ordinary shares to the extent such gain or distribution is treated as an “excess distribution” under the United States federal income tax rules. For more information, see “Item 10.E. Additional Information—Taxation—United States Federal Income Tax Considerations—Passive Foreign Investment Company Considerations.”

You may not be able to participate in rights offerings, may experience dilution of your holdings and you may not receive certain distributions on Class A ordinary shares if it is impractical to make them available to you.

We may from time to time distribute rights to our shareholders, including rights to acquire our securities. Under the deposit agreement for the ADSs, the depositary will not offer those rights to ADS holders unless both the rights and the underlying securities to be distributed to ADS holders are either registered under the Securities Act or exempt from registration under the Securities Act with respect to all holders of ADSs. We are under no obligation to file a registration statement with respect to any such rights or underlying securities or to endeavor to cause such a registration statement to be declared effective. In addition, we may not be able to take advantage of any exemptions from registration under the Securities Act. Accordingly, holders of our ADSs may be unable to participate in our rights offerings and may experience dilution in their holdings as a result.

In addition, the depositary of our ADSs has agreed to pay to you the cash dividends or other distributions it or the custodian receives on our ordinary shares or other deposited securities after deducting its fees and expenses. You will receive these distributions in proportion to the number of Class A ordinary shares your ADSs represent. However, the depositary may, at its discretion, decide that it is unlawful or impractical to make a distribution available to any holders of ADSs. For example, the depositary may determine that it is not practicable to distribute certain property through the mail, or that the value of certain distributions may be less than the cost of mailing them. In these cases, the depositary may decide not to distribute such property and you will not receive such distribution.

You may be subject to limitations on transfer of your ADSs.

Your ADSs represented by the ADRs are transferable on the books of the depositary. However, the depositary may close its transfer books at any time or from time to time when it deems expedient in connection with the performance of its duties. In addition, the depositary may refuse to deliver, transfer or register transfers of ADSs generally when our books or the books of the depositary are closed, or at any time if we or the depositary deem it advisable to do so because of any requirement of law or of any government or governmental body, or under any provision of the deposit agreement, or for any other reason.

 

41


Table of Contents

You may face difficulties in protecting your interests, and your ability to protect your rights through the U.S. federal courts may be limited, because we are incorporated under Cayman Islands law, conduct all of our operations in China and a majority of our officers and directors reside outside the United States.

We are incorporated in the Cayman Islands and substantially all of our assets are located outside of the United States. We conduct all of our operations in China through our wholly-owned subsidiaries in China. The majority of our officers and directors reside outside the United States and a substantial portion of the assets of those persons are located outside of the United States. As a result, it may be difficult for you to bring an action against us or against these individuals in the Cayman Islands or in China in the event that you believe that your rights have been infringed under U.S. securities laws or otherwise. Even if you are successful in bringing an action of this kind, the laws of the Cayman Islands and of China may render you unable to enforce a judgment against our assets or the assets of our directors and officers. In addition, there is uncertainty as to whether the courts of the Cayman Islands or the PRC would recognize or enforce judgments of U.S. courts against us or our directors and officers predicated upon the civil liability provisions of the securities laws of the United States or any state, and it is uncertain whether such Cayman Islands or PRC courts would be competent to hear original actions brought in the Cayman Islands or the PRC against us or our directors and officers predicated upon the securities laws of the United States or any state, on the ground that such provisions are penal in nature.

Our corporate affairs are governed by our memorandum and articles of association and by the Companies Law (2018 Revision) of the Cayman Islands and common law of the Cayman Islands. The rights of shareholders to take legal action against our directors and us, actions by minority shareholders and the fiduciary duties of our directors to us under Cayman Islands law are to a large extent governed by the common law of the Cayman Islands. The common law of the Cayman Islands is derived in part from comparatively limited judicial precedent in the Cayman Islands as well as from English common law, which has persuasive, but not binding, authority on a court in the Cayman Islands. The rights of our shareholders and the fiduciary duties of our directors under Cayman Islands law are not as clearly established as they would be under statutes or judicial precedents in the United States. In particular, the Cayman Islands has a less developed body of securities laws as compared to the United States, and provides significantly less protection to investors. In addition, Cayman Islands companies may not have standing to initiate a shareholder derivative action before the federal courts of the United States.

As a result of all of the above, our public shareholders may have more difficulty in protecting their interests through actions against our management, directors or major shareholders than they would as shareholders of a public company of the United States.

Our memorandum and articles of association contain anti-takeover provisions that could adversely affect the rights of holders of our ordinary shares and ADSs.

Our memorandum and articles of association contain certain provisions that could limit the ability of others to acquire control of our company, including our dual-class voting structure, and a provision that grants authority to our board of directors to establish from time to time one or more series of preferred shares without action by our shareholders and to determine, with respect to any series of preferred shares, the terms and rights of that series. These provisions could have the effect of depriving our shareholders of the opportunity to sell their shares at a premium over the prevailing market price by discouraging third parties from seeking to obtain control of our company in a tender offer or similar transactions.

We have incurred increased costs as a result of being a public company.

As a public company, we have incurred significant accounting, legal and other expenses that we did not incur as a private company. The Sarbanes-Oxley Act, as well as new rules subsequently implemented by the SEC and the NASDAQ Global Select Market, have detailed requirements concerning corporate governance practices of public companies including Section 404 of the Sarbanes-Oxley Act relating to internal controls over financial reporting. These new rules and regulations have increased our director and officer liability insurance, accounting,

 

42


Table of Contents

legal and financial reporting compliance costs and have made certain corporate activities more time-consuming and costly. Therefore, we have incurred additional costs associated with our public company reporting requirements, and we cannot predict or estimate the amount of additional costs we may further incur or the timing of such costs.

If securities or industry analysts do not actively follow our business, or if they publish unfavorable research about our business, our ADS price and trading volume could decline.

The trading market for our ADS depends in part on the research and reports that securities or industry analysts publish about us or our business. If one or more of the analysts who covers us downgrades our ADSs or publishes unfavorable research about our business, our ADS price would likely decline. If one or more of these analysts ceases coverage of our company or fails to publish reports on us regularly, demand for our ADSs could decrease, which could cause our ADS price and trading volume to decline.

 

ITEM 4.INFORMATION ON THE COMPANY

 

A.History and Development of the Company

We commenced our operations in 1999, and through a series of corporate restructurings, set up a holding company, AsiaCloud Inc., or AsiaCloud, in October 2009 under the laws of the Cayman Islands. AsiaCloud was formerly a wholly-owned subsidiary of aBitCool Inc., or aBitCool, a company incorporated under the laws of the Cayman Islands. In October 2010, AsiaCloud effected a restructuring whereby AsiaCloud repurchased all its outstanding shares held by aBitCool and issued ordinary shares and preferred shares to the same shareholders of aBitCool. In connection with the restructuring, AsiaCloud subsequently changed its name to 21Vianet Group, Inc.

Due to certain restrictions under the PRC laws on foreign ownership of entities engaged in data center and telecommunications value-added services, we conduct our operations in China through contractual arrangements among us, our wholly-owned PRC subsidiaries, our variable interest entities and their shareholders. As a result of these contractual arrangements, we control our variable interest entities and have consolidated the financial information of our consolidated affiliated entities in our consolidated financial statements in accordance with U.S. GAAP. We control: (i) 100% of the equity interests in 21Vianet Technology through our subsidiary, 21Vianet China, which was incorporated in October 2002; (ii) 100% of the equity interests of BJ iJoy following completion of our acquisition of 100% equity interests in iJoy in April 2013; and (iii) 100% of the equity interests of WiFire Network through our subsidiary, aBitCool DG, which was incorporated in June 2014.

On April 21, 2011, our ADSs began trading on the NASDAQ Global Select Market under the ticker symbol “VNET.” We issued and sold a total of 14,950,000 ADSs, representing 89,700,000 Class A ordinary shares, at an initial offering price of US$15.00 per ADS.

From time to time, we have acquired companies that are complementary to our business, as well as made alternative investments and entered into strategic partnerships or alliances as we see fit, we have also divested part of our business as part of our efforts to adjust our business development strategy. For example:

 

  In May 2014, we acquired 50% equity interests plus one share in Sichuan Aipu Network Co., Ltd., or SC Aipu, and its affiliates (collectively, the “Aipu Group”), which principally provides last-mile wired broadband access and other value-added services. In September 2017, we transferred 2 shares in SC Aipu to Mr. Jian Li, the Co-CEO and a director of SC Aipu, for a nominal consideration of RMB1, and Aipu Group has been deconsolidated from our consolidated financial statements since then. In December 2017, we transferred the remaining 50% equity interest minus 1 share in SC Aipu to Tibet Xingtao Culture Communications Co., Ltd., one of Aipu’s then current shareholders, for a nominal consideration of RMB1.

 

43


Table of Contents
  In September 2015, we signed a memorandum of understanding with Unisplendour Corporation Limited (UNIS) and Microsoft to provide customized hybrid cloud computing solutions and related services to Chinese users. Unisplendour-Vianet Technology Inc, a joint venture between the Company and UNIS, has completed its business registration with registered capital of RMB100 million. As a result, UNIS held a majority stake of 51% in the joint venture, and the Company held the remaining 49% stake. In March 2018, we transferred 49% equity interest in Unisplendour-Vianet Technology Inc to UNIS at a total consideration of RMB49 million (US$7.5 million).

 

  In October 2016, we launched IBM Bluemix cloud services which are now generally available in China. The deepening partnership will expand IBM’s Bluemix ecosystem in China and fuel Blockchain and IoT innovation.

 

  In March 2017, we entered into an investment agreement with Warburg Pincus to establish a multi-stage joint venture and build a digital real estate platform in China. We has committed to seed the initial JV with four existing high-performing IDC assets, valued at over US$300 million, and Warburg Pincus has committed to contribute direct capital and extensive industry network and resources in the real estate sector. We will continue to own 51% of the equity interests in the four existing IDC assets while Warburg Pincus will own the remaining 49%. With respect to further projects to be developed by the joint venture, we will initially own 49% of the equity interests and Warburg Pincus will initially own 51% of the equity interests.

 

  In September 2017, we transferred 66.67% of the equity interest in six wholly-owned subsidiaries engaged in the CDN, hosting area network services and route optimization business, or WiFire Entities, for a nominal consideration of RMB1 for each of the WiFire Entities to Beijing TUS Yuanchuang Technology Development Co., Ltd., a wholly-owned subsidiary of Tus-Holdings. Upon completion of such transfer, Tus-Holdings and us hold 66.7% and 33.3% equity interest in each of the WiFire Entities, respectively. WiFire Entities have been deconsolidated from our consolidated financial statements since then.

On June 10, 2015, our board of directors received a preliminary non-bindingoffer from Mr. Sheng Chen, Kingsoft Corporation Limited and Tsinghua Unigroup International Co., Ltd. (together with Mr. Sheng Chen and Kingsoft Corporation Limited, the “Buyer Group”) to acquire all of our outstanding ordinary shares not already owned by the Buyer Group for US$23.00 in cash per ADS. On June 16, 2015, our board of directors formed the Special Committee to review and evaluate the proposal. On June 30, 2016, our board of directors received a letter from the Buyer Group, stating that the Buyer Group would withdraw the non-binding going private proposal with immediate effect.

In May 2016, we issued 31,996,874 Class A and 111,053,390 Class B ordinary shares toTus-Holdings Co., Ltd., or Tus-Holdings, for an aggregate cash consideration of US$388 million. Upon the completion of this transaction, Tus-Holdings, through its affiliated investment vehicle, hold approximately 21.4% of our then total share capital, representing approximately 51.0% of the total voting power of us.

Our principal executive offices are located at M5, 1 Jiuxianqiao East Road, Chaoyang District, Beijing, 100016, the People’s Republic of China. Our telephone number at this address is +86 (10) 8456-2121. Our registered office in the Cayman Islands is located at the offices of Maples Corporate Services Limited, PO Box 309, Ugland House, Grand Cayman,KY1-1104, Cayman Islands. Our agent for service of process in the U.S. is Law Debenture Corporate Services Inc., located at 400 Madison Avenue, 4th Floor, New York, New York 10017.

See Item 4.C, “Organizational Structure” for a diagram illustrating our corporate structure as of the dated of this annual report.

 

44


Table of Contents
B.Business Overview

Overview

We are a leading carrier-neutral internet data center services provider in China. We host our customers’ servers and networking equipment and provide interconnectivity to improve the performance, availability and security of their internet infrastructure. We also provide complementary value-added services, such as cloud services, VPN services and hybrid IT services. We started offering public cloud services in 2013, private cloud and hybrid services in 2014 and partnered with numerous cloud service providers to support our comprehensive cloud-neutral platform. We believe that the scale of our data center and networking assets as well as our carrier-neutrality position us well to capture opportunities and become a leader in the rapidly emerging market for cloud computing infrastructure services in China.

Our infrastructure consists of our high-quality data centers and an extensive data transmission network. We operate 19 self-built data centers and 38 partnered data centers located in over 20 cities, including substantially all of China’s major internet hubs with 29,080 cabinets under management that house 163,187 servers as of December 31, 2017. We adopt a distributed deployment method when choosing locations for our partnered data centers based on the specific requests of our customers, demands in different cities and our strategy for POP establishment; therefore, the locations and number of our partnered data centers are subject to change from to time. Our data transmission network includes 476 POPs, which are access points from one place to the rest of the internet. Most of our data centers and all of our POPs are connected by our private optical fibers network across China.

As a carrier-neutral internet infrastructure services provider, our infrastructure is interconnected with the networks operated by all China’s telecommunications carriers, major non-carriers and local internet service providers. The interconnectivity enables each of our data centers to function as a network access point for our customer’s data traffic. In addition, we believe that our proprietary smart routing technology allows us to automatically select an optimized route to direct our customers’ data traffic to ensure fast and reliable data transmission. We believe this advanced interconnectivity within and beyond our network distinguishes ourselves from our competitors and provides an effective solution to address our customers’ needs that arise from inadequate public internet infrastructure and network interconnectivity in China. As a result, businesses are increasingly relying upon internet infrastructure services providers and in particular, carrier-neutral internet infrastructure services providers, to enhance and optimize key elements of their IT and network infrastructure. Furthermore, we provide public cloud services and private and hybrid cloud services and VPN services, which strengthens our capability to provide quality services and meet customer demand in our ecosystem.

We serve a diversified and loyal base of customers, depending on the different types of services provided by us, our customers include (i) enterprise customers for our hosting services, spanning many different industries and ranging from internet companies to government entities, from blue-chip enterprises to small- tomid-sized enterprises and (ii) enterprise and individual customers that signed for the Windows Azure and Office 365 services. Our average monthly hosting churn rate, based on our core internet data center (IDC) business, was 0.2%, 0.7% and 0.5% in 2015, 2016 and 2017, respectively. Our average monthly recurring revenue from our top 20 customers has increased from RMB74.8 million in 2016 to RMB96.4 million (US$14.8 million) in 2017.

We used to provide managed network services to enable customers to deliver data across the internet in a faster and more reliable manner through our data transmission network. In 2017, we completed the disposal of the managed network services business segment, including CDN services, hosting area network services, route optimization business and last-mile broadband business, in order to focus more on expanding our core IDC business and capturing the growing demand in this market. Following completion of the disposal, we have transferred all of our equity interests in Aipu Group and continue to hold 33.3% equity interests in the WiFire Entities.

 

45


Table of Contents

Our Service Offerings

We primarily generate revenues from providing hosting and related services. We provide hosting and related services to house servers and networking equipment in our data centers and connect them through our data transmission network. We also provide cloud services, VPN services, hybrid IT services and other value-added services as part of our hosting and related services business.

Our hosting and related services including the following:

 

  Managed Hosting Services (Colocation Services) that dedicate data center space to house our customers’ servers and networking equipment and provide tailored server administration services;

 

  Interconnectivity Services that allow customers to connect their servers with each other, internet backbones in China and other networks through our Border Gateway Protocol, or BGP, network, or our single-line, dual-line or multiple-line networks;

 

  Cloud Services that allow businesses to run their applications over the internet using our IT infrastructure rather than having the infrastructure on their own premises;

 

  VPN Services, or virtual private network services that extend customers’ private networks by setting up secure and dedicated connections through the public internet;

 

  Hybrid IT Services that provide customers with a complete package of infrastructure service offerings that are conveniently bundled together; and

 

  Other Value-Added Services, including firewall services, server load balancing, data backup and recovery, data center management, server management, and backup server services.

Our data centers host the servers of our customers and meet their needs to deploy computing, network, storage and IT infrastructure. Our hosting and related services are scalable, allowing our customers to purchase space and power and upgrade connectivity and services as their requirements evolve. In addition, our customers benefit from our data centers’ wide range of physical security features, including sensitive smoke detection systems, fire suppression systems, secured access, around-the-clock video camera surveillance and security breach alarms. Our data centers are fully-redundant and feature resilient power supplies, energy efficient design, connection with multiple network providers and 24/7 on-site support provided by our skilled engineers. As a result, we are able to guarantee 99.99% uptime for power in our service level agreements.

We believe another main reason customers choose our services is our access to multiple carriers and service providers and the availability of multiple-provider bandwidth. By securing multiple suppliers for connectivity and using redundant hardware, we are able to guarantee 99.9% internet connectivity uptime.

Managed Hosting Services (Colocation Services)

Our managed hosting services (colocation services) allow customers to lease partial or entire cabinets for their servers. Our customers have full control over their server(s) housed in our data centers. Depending on customer needs, we provide different levels of tailored server administration services, including operating system support and assistance with updates, server monitoring, server backup and restoration, server security evaluation, firewall services, and disaster recovery. Our customers’ servers are housed in our data centers providing redundant power sources and heating, ventilating and air conditioning systems. Managed hosting service relieves customers from the daily pressures of IT infrastructure maintenance so that they can focus on their core businesses.

Customers have the option to either place their servers and equipment in standard cabinets dedicated for their private use, or in cabinets shared with other customers. They can customize their cabinet space for their servers, network connections and equipment. Customers can elect to buy the hardware that they place within their cabinets from their chosen suppliers. In addition, customers can also lease power-enabled blank space, where they can place their own cabinets in our data centers or use our services to build their customized cabinet space.

 

46


Table of Contents

Interconnectivity Services

Our interconnectivity services connect our customers with each other, connect our data centers with China’s internet backbones and other networks in the following ways:

 

  Physical Cross-Connection Services. We provide cross-connection services to the customers of our data center. Upon the request of the customers, we utilize single or multi-mode fiber to create physical links between the customers directly and privately.

 

  Border Gateway Protocol (BGP) Network Services. We provide network services that use BGP routing policies. BGP exchanges routing information for the internet and is the protocol used between ISPs, backing the core routing decisions on the internet. Customers connect to ISPs, and ISPs use BGP to exchange customer and ISP routes, bypassing major internet hubs. This allows the internet to become a decentralized system, thereby reduces traffic congestion and data transmission time. BGP network is generally considered a premium network service due to its improved internet connectivity and data reachability.

 

  Single-Line and Dual-Line Network Services. China Telecom and China Unicom are the two major telecommunication carriers in China. Some customers may choose to connect their servers only to one carrier while others choose to connect their servers to both China Telecom and China Unicom. Dual-line network provides more stable internet access and ensures better business continuity because when one line is down or interrupted, the other line can still provide internet connectivity.

 

  Multiple-Line Network Services. As a carrier-neutral service provider, our data centers are connected to all carrier and non-carrier networks in China, namely, China Telecom, China Unicom, China Mobile, China Education Network, China Satcom, China Railcom (Tietong) and China Science and Technology Network. Customers then may choose to connect their servers to multiple networks at the same time.

Cloud Services

We started providing public cloud services in 2013 and private and hybrid cloud services in 2014,

 

  Public Cloud Services. Our public cloud services are currently provided through our cooperation with Microsoft. In particular, we provide: (i) infrastructure as a service, or IAAS, (ii) platform as a service, or PAAS, and (iii) software as a service, or SAAS, to our enterprise and individual customers on the public cloud. Windows Azure service provides our customers with a one-stop shop to purchase a portion of the pooled computing resources, control the applications uploaded to the virtual servers and/or access to the applications run by various operators on the cloud infrastructure, and pay on anon-demand basis. Through Office365 services, we provide our customers with not only the complete Office applications, but also business-class email, file sharing and HD video conferencing, all working together and connected in the public cloud so that customers can have access to everything they need to run their business from anywhere.

 

  Private and Hybrid Cloud Services. In December 2013, we entered into a definitive agreement with IBM to introduce IBM’s premier private cloud infrastructure service and bring high-value managed private and hybrid cloud services to China. In October 2016, services of IBM Cloud (previously known as Bluemix) were made generally available in China through the collaboration with us. In particular, we (i) provide the infrastructure of IBM Cloud combined with the latest technologies of IBM (ii) are responsible for the end-to-end operation of IBM Cloud in China; and (iii) provide a comprehensive set of services, such as IoT and Cloudant, to China’s burgeoning developer community. Our services provided a set of tools for China’s software developers to efficiently develop new apps and technologies based on readily available models. We also provide information technology service management services to enterprise customers based on our cooperation with Unisys.

 

47


Table of Contents

VPN Services

We offer virtual private network services, or VPN services, primarily through Dermot Holdings Limited and its subsidiaries, or Dermot Entities, which we acquired in August 2014. Dermot Entities offer customers a comprehensive portfolio of customized VPN solutions for both enterprise customers seeking multi-point connectivity and carrier customers seeking to provision off-net customer locations. With over 50 POPs across China, Hong Kong, Singapore, Taiwan and Vietnam, Dermot Entities provide fully-managed network enabling connectivity to more than 700 cities in the region for many “blue-chip” customers across many verticals, including manufacturing, logistics, retail, financial services, eSports, real estate, food and beverage and technology.

Hybrid IT Services

Our hybrid IT services provide customers with a complete package of infrastructure service offerings, conveniently bundled to expedite the customer’s process to launch their applications and products to the extent possible. In conjunction with our infrastructure as a service (IAAS) platform, hybrid IT services combine colocation, servers, connectivity, storage and customer service to save IT infrastructure installation time, and provide a complete, reliable, and secured environment for customer’s IT demands. As more customers move their IT resources to the cloud, our cloud-neutral platform will enable our hybrid IT services to provide both private and public cloud services as well as their inter-linked connections.

Other Value-Added Services

To complement our hosting services and enhance our customers’ experiences, we also provide value-added services, including firewall services, server load balancing, data backup and recovery, data center management, server management, and backup server services.

 

  Firewall Services. Customers can lease our hardware firewalls, which can be configured according to their specific requirements. Hardware firewalls protect servers from outside attacks and other unlawful invasions. We notify our customers promptly once we find out that their servers are under attack or subject to invasion.

 

  Server Load Balancing Services. When websites experience significant traffic increases, servers may not be able to respond timely to visiting requests. Our server load balancing services are designed to address this issue by providing load balancing facilities to share the increased traffic and therefore moderate the burden on main servers of our customers.

 

  Data Backup and Recovery Services. We provide data backup services to our customers to recover any lost or damaged data.

 

  Server Management Services. Our server management services allow customers to engage the services of our data center staff to handle problems that occur to their servers. At the customers’ request, our staff can fix operating system issues, perform emergency equipment replacement and other tasks related to the servers housed in our data centers. These services help customers minimize network outages and improve response and repair times.

In addition, we also provide customers with traffic charts and analysis, gateway monitoring for servers, domain name system setup, defense mechanism against distributed denial of service (DDOS) attacks, basic setting of switches and routers, and virus protections. DDOS attack is an attempt to make a computer’s resource unavailable to its intended users. We generally charge fees for our various types of interconnectivity services at the end of each month based on the customers’ bandwidth usage.

Our Infrastructure

Our infrastructure, which consists of our data centers and data transmission network, is the foundation upon which we provide services to our customers. As of December 31, 2017, we operate 19 self-built data centers and

 

48


Table of Contents

38 partnered data centers located in over 20 cities, including all of China’s major internet hubs, with 29,080 cabinets under management that house 163,187 servers. Our extensive network, consisting of private optical fibers and 476 POPs, is a “high-speed internet railway” that connects our data centers with each other and links them to China’s telecommunication backbones.

Our Data Centers

We operate two types of data centers: self-built and partnered. We defined “self-built” data centers as those with our owned cabinets, and data center equipment housed in buildings we owned, leased from third parties, or implicitly offered to us for use as part of the equipment purchase agreement. We define “partnered” data centers as the data center space and cabinets we leased from China Telecom, China Unicom and other third parties through agreements. As of December 31, 2017, we operate 19 self-built data centers housing 23,823 cabinets and 38 partnered data centers housing 5,257 cabinets. Due to our disposal of WiFire Entities and Aipu Group in 2017, the number of data centers we operated decreased from 81 in 2016 to 57 in 2017, and the number of servers we hosted increased relatively slow.

The table below sets forth the number of data centers and cabinets under our management and the number of servers housed in our data centers as of December 31, 2015, 2016 and 2017.

 

   As of December 31, 
   2015   2016   2017 

Data Centers

   85    81    57 

Cabinets

      

Self-built

   15,998    19,294    23,823 

Partnered

   7,558    7,086    5,257 
  

 

 

   

 

 

   

 

 

 

Total

   23,556    26,380    29,080 
  

 

 

   

 

 

   

 

 

 

Servers

   112,865    132,648    163,187 

Our data centers are located in over 20 cities as of the date of this report. Our nationwide network of data centers not only enables us to serve customers in extended geographic areas, but also establishes a national data transmission network that sets up connections among carriers and service providers in various locations.

We build and operate our data centers in compliance with high industry standards in order to provide our customers with secure and reliable environments that are necessary for optimal internet interconnectivity. Our data centers generally feature:

 

  Resilient Power—Redundant, high-capacity and stable power supplies, backed by uninterruptible power supply, or UPS, high-performance batteries and diesel generators;

 

  Physical Security—Round-the-clock monitoring by on-site personnel, which includes verification of all persons entering the building, security barriers, video camera surveillance and security breach alarms;

 

  Controlled Access—Access to the buildings, data floors and individual areas designated for particular customers via individually-programmed access cards and visual identification;

 

  Fire Detection and Suppression—Sensitive smoke detectors linked to building management systems provide early detection to help avoid fire, loss and business disruption. These are complemented by an environmentally-friendly gas-based or water mist fire suppression system to put out fires;

 

  Air Conditioning—To ensure optimal performance and avoid equipment failure, all data center floors are managed to make sure that customers’ equipment is maintained at a controlled temperature and humidity;

 

  24/7 Support—We staff our data centers with capable and experienced service teams and we believe we were the first data center service provider in China to offer 24/7 customer service.

 

49


Table of Contents

These features minimize chances of interruption to the servers housed in our data centers and ensure the business continuity of our customers. In addition, we believe we were the first data center service provider in China to receive both the ISO 9002 quality system certification by the American Registrar Accreditation Board and a certification by the United Kingdom Accreditation Service.

Our Network

Our network transmits data and directs internet traffic mostly through private optical fibers, forming an internet highway system that is linked to the networks of major carriers, non-carriers and ISPs and enhances communications among our data centers, our customers and end users located throughout China and around the world. Our data centers are connected by our private optical fibers that include redundant connections with an estimated capacity of 1,032 gigabits per second to nearly all locations. As of December 31, 2017, our network connects 476 POPs throughout China with private optical fibers.

The table below sets forth the number of our POPs and our network service capacity as of the periods ended December 31, 2015, 2016 and 2017.

 

   As of and for the year ended December 31, 
   2015   2016   2017 

Number of POPs

   753    706    476 

Estimated Network Service Capacity*

   4,143    4,641    1,032 

 

*By gigabits per second

Our network also features numerous interfaces with five telecommunication carriers in China, which are China Telecom, China Unicom, China Mobile, China Education Network and China Railcom (Tietong). Our network is not only connected to the headquarters of each carrier, but also with their local networks throughout China.

Due to our high-quality data center infrastructure, extensive data transmission network and proprietary smart routing technologies, we are able to deliver high-performance hosting and related services that can effectively meet our customers’ business needs, improve interconnectivity among service providers and end users, and effectively address the issue of inadequate network interconnectivity in China.

Customers and Customer Support

Our Customers

We serve a diversified and loyal base of customers, depending on the different types of services provided by us, our customers include (i) enterprise customers for our hosting services, spanning many different industries and ranging from internet companies to government entities, from blue-chip enterprises to small- to mid-sized enterprises and (ii) enterprise and individual customers that signed for the Windows Azure and Office 365 services.

Given the breadth of our customer base, the largest single customer accounted for less than 5% of our total net revenues in any of the past three years. Revenue from our top five customers accounted for less than 15% of our total net revenues in 2017.

As of December 31, 2017, we had nearly 5,000 enterprise customers for our hosting and related services, among which 31 were local subsidiaries of a telecommunication carrier in China. Because we negotiate with, maintain and support each of these entities of telecommunication carriers as a separate customer due to the fact that each of them has a separate decision-making authority and services procurement budget, we count each of them as a separate customer. None of these telecommunication carrier customers on a stand-alone basis contributed more than 2% of our revenues in any given year but in the aggregate, they contributed 6%, 4% and 2% of our total revenues, respectively, in 2015, 2016 and 2017.

 

50


Table of Contents

We have a loyal customer base, as evidenced by our low churn rate. Our average monthly hosting churn rate, based on our core IDC business, was 0.2%, 0.7% and 0.5% in 2015, 2016 and 2017, respectively. Our average monthly recurring revenue from our top 20 customers were RMB66.0 million, RMB74.8 million and RMB96.4 million (US$14.8 million) in 2015, 2016 and 2017, respectively.

Our experience in serving market leaders in various sectors also provides us with industry knowledge, operational expertise and credibility that we can leverage in cross-selling additional services to our existing and potential customers.

The following table sets forth some of the industries we serve and the representative customers in each industry.

 

Search Engine/

Portal

 

Rich Media

 

eCommerce

 

Social

Networking

 

Mobile

internet

 

Azure and Office

365 customers

 

Enterprise

VPN

Damai

 iQIYI Meituan Tencent Toutiao DongFeng-Renault iKang

Fang

 Chineseall Eleme Qunar Firefox Cfwin Imeigu

Baixing

 Mgtv Jiuxian Renren Droi Yungoal Ryosan

58

 Kuwo Lashou Jiayuan Hurray! Pactera Cheetah Mobile

Our Customer Support

We devote significant resources to provide customers support and services through our dedicated customer service team. We offer service level agreements on most of our services to our customers. Such agreements set the expectations on service level between our customers and us and drive our internal process to meet or exceed the customer’s expectations. We believe we were the first data center service provider in China to offer 24/7 customer services. Our network operation center is staffed with skilled engineers trained in network diagnostics and engineering. We require our staff to respond to calls or request from customers within 15 minutes. For major customers, we have a dedicated team to offer specialized services tailored to their specific needs. Areas of customer support include design and improvement of our customers’ IT infrastructure and network optimization.

Our customers may directly contact the customer service team to seek assistance or inquire about the status of a reported incident. The team actively follows up with our operations team to ensure that the problems are addressed in an effective and timely manner. Each of our customers is assigned a service manager who is responsible for ensuring that all our services are performed in a satisfactory manner.

Research and Development

Our strong research and development capabilities support and enhance our service offerings. We have an experienced research and development team and devote significant resources to our research and development efforts, focusing on improving customer experience, increasing operational efficiency and bringing innovative solutions to the market quickly.

Consistent with our strong innovation culture, we devote significant resources to the research and development of our proprietary smart technology and cloud computing infrastructure service technologies. Our research and development efforts have yielded 57 patents, 64 patent applications and 59 software copyright registrations, all in China and related to different aspects of internet infrastructure services. We intend to continue to devote a significant amount of time and resources to carry out our research and development efforts.

Technology and Intellectual Property

We use our proprietary smart routing technology to optimize network connectivity and overcome the inherent inadequacies in China’s telecommunication and internet infrastructure. Our smart routing technology continually monitors and analyzes the performance of all available routes and identifies the most appropriate

 

51


Table of Contents

pathway in real-time. In planning for and finding the optimized routing plan, our smart routing technology takes into consideration speed (latency), performance, route stability and pocket losses and dynamically responds with intelligent route adjustments in order to ensure that data is traveling along the fastest and most reliable route.

We rely on a combination of copyright, patent, trademark, trade secret and other intellectual property laws, nondisclosure agreements and other protective measures to protect our intellectual property rights. We generally control access to and use of our proprietary software and other confidential information through the use of internal and external controls, including physical and electronic security, contractual protections, and intellectual property law. We have implemented a strict security and information technology management system, including the prohibition of copying and transferring of codes. We educate our staff on the need to, and require them to, comply with such security procedures. We also promote protection through contractual prohibitions, such as requiring our employees to enter into confidentiality andnon-compete agreements.

Sales and Marketing

We actively market our portfolio of services and solutions through our direct sales force. Our sales and marketing team is primarily based in Beijing, Shanghai, Guangzhou, Shenzhen, Xi’an, Hangzhou, Suzhou, Hong Kong and Taiwan. We also have dedicated teams for our key customers and provide them service offerings specially tailored to their needs. Weup-sell and cross-sell our broad portfolio of services and solutions to our existing customer base. In addition, in an effort to better anticipate and respond to our customers’ needs, we require and foster the collaboration between our sales team and research and development team to develop additional services and solutions that meet the customers’ needs.

Our strong brand recognition has been an important driving force for our sales. To strengthen our brand, we focus our marketing efforts on sponsoring seminars, conferences and special events to raise our profile with potential customers. Additionally, we collaborate with equipment suppliers, software developers, internet solution providers and other companies to market our services. We have a special marketing team responsible for generating demand for our services and solutions and work with our other teams to secure new customers.

Competition

We face competition from a wide range of data center service providers and other value-added service providers, including:

 

  Carriers. We face competition from state-owned telecommunication carriers, including China Telecom and China Unicom. According to IDC, carriers occupied 55.6% of the data center services market in 2016. In addition, both carriers operate their own networks. Competition is primarily focused on pricing, quality of services and geographic coverage. We believe we are well-positioned to compete with major carriers. Unlike China Telecom and China Unicom, which construct data centers primarily to help sell bandwidth, we provide connectivity to multiple networks in each of our carrier-neutral data centers, providing superior choice and performance. Our private network provides enhanced connectivity among different networks. In comparison, data centers operated by China Telecom and China Unicom generally provide access only to their own network and are often constrained by their networks’ coverage. Due to inadequate interconnectivity among China’s carriers’ networks and among the same carrier’s networks in different provinces, interconnectivity bottlenecks remain a major problem, contributing to slow transmission speeds across services and applications.

 

  

Carrier-neutral service providers. We face competition from other carrier-neutral service providers, such as SINNET, GDS and Dr. Peng. Competition is primarily focused on pricing and the quality and breadth of service offerings. We distinguish ourselves by our superior interconnectivity, extensive data transmission network, large number of high-quality data centers, and superior operations, maintenance and other customer services. Due to the unique nature of data center services, where relocation of customer servers and equipment is operationally difficult, customers are highly selective in choosing

 

52


Table of Contents
 

their data center service provider. Our strong brand, superior reputation and extensive operating experience and expertise remain the key differentiator in attracting and retaining our customers.

 

  In-house data centers. Businesses may choose to house and maintain their own IT hardware, such as Baidu and Alibaba, and other large enterprises, particularly in the financial services sector. Due to their in-house capabilities, these customers may outsource fewer services to other third-party data center services providers including us, if at all. However, we believe our data centers, coupled with our superior network services, offer a unique combination of hosting services that would make us attractive to businesses with in-house data centers.

 

  Cloud service providers. Cloud services are a new and emerging market and therefore, we face competition from various market players who have entered into or plan to enter into the new market. While we compete with domestic Chinese cloud service providers, such as AliCloud and Tencent Cloud, we offer Windows Azure and Office 365, operated by 21Vianet, a leading global public cloud service platform as well as IBM Bluemix, operated by 21Vianet, a leading global private cloud service platform. We believe our partnerships with Microsoft and IBM will make us attractive to potential customers, especially enterprise and government entity customers that have a strong demand for cloud services.

 

  Other valued-added service providers. We face competition from other value-added telecommunications service providers including VPN service providers, such as Citic Telecom CPC. As one of the leading service providers in each one of these value-added service markets, we believe our offerings not only complement our core hosting services, but also position us to capture additional growth opportunities.

In addition, some companies may prefer to locate their core data centers in Hong Kong or other areas outside of the PRC partly due to fear of the PRC governmental control over the internet. We do not currently compete with data center service providers located in Hong Kong and overseas, but we may compete with them if we expand our service offerings beyond China. We believe that there are currently no foreign competitors with a significant presence in the data center services market in China, partly due to the regulatory barriers in China’s telecommunications sector. As China represents a potentially lucrative market for foreign competitors, some foreign providers may seek to enter the Chinese market. We believe we have accumulated a deep understanding of the requirements of China’s data center market through our extensive operational experience and have developed a comprehensive suite of services and solutions tailored to the unique characteristics of the internet market in China. As we expand our service offerings, such as cloud services, we expect to face more competitions in those areas as well.

Regulations

This section sets forth a summary of the most significant regulations or requirements that affect our business activities in China or our shareholders’ rights to receive dividends and other distributions from us.

As the internet and telecommunication industry is still at a relatively early stage of development in China, new laws and regulations may be adopted from time to time that will require us to obtain additional licenses and permits in addition to those that we currently have, and to address new issues that arise from time to time. As a result, substantial uncertainties exist regarding the interpretation and implementation of current and future Chinese laws and regulations applicable to the data center services industry. See “Risk Factors—Risks Related to Doing Business in China.”

Regulations on Value-Added Telecommunications Business and Data Center Services

Among all of the applicable laws and regulations, the Telecommunications Regulations implemented on September 25, 2000, as amended on July 29, 2014 and February 6, 2016, is the primary governing law, and sets

 

53


Table of Contents

out the general framework for the provision of telecommunication services by domestic PRC companies. Under the Telecom Regulations, telecommunications service providers are required to procure operating licenses prior to their commencement of operations. The Telecom Regulations distinguish “basic telecommunications services” from “value-added telecommunications services.” Value-added telecommunications services are defined as telecommunications and information services provided through public networks. A “Catalog of Telecommunications Business” or the Catalog, was issued as an attachment to the Telecom Regulations to categorize telecommunications services as either basic or value-added. In December 2015, the Catalog was updated and came into force on March 1, 2016, pursuant to which value-added telecommunications services are divided into type I value-added telecommunications services (i.e. services “mainly based on facilities and resources”) and type II value-added telecommunications services (i.e. services “mainly based on public platforms”) and they will be regulated accordingly. For example, value-added telecommunications services (e.g. internet data center services, content distribution network services, domestic internet protocol virtual private network services, and internet access services) which are primarily provided to enterprise users, closely attached to basic infrastructure and telecom resources, and have significant importance to national information security and public order, are categorized as type I value-added telecommunications services. Value-added telecommunications services (e.g. online data processing and transaction processing services and information services), which are mainly provided to the general public, have significant economic benefits, and are closely related to consumer rights and privacy protection are categorized as type II value-added telecommunications services. Medium and small-sized enterprises are encouraged to participate competitively in the development of type II value-added telecommunications services. The requirements for market access and information security for type II value-added telecommunications services are expected to be lower than those for type I value-added telecommunications services.

Pursuant to the Telecom Regulations, value-added telecommunications services covering two or more provinces, autonomous regions, and/or municipalities directly administered by the central government shall be approved by the MIIT, and the providers of such cross-regional value-added telecommunications services are required to obtain the Cross-Regional VAT licenses. Value-added telecommunications services covering certain area within one province, autonomous region, and/or municipality directly administered by the central government shall be approved by the local telecommunications administration authority of such region and the providers of such value-added telecommunications services are required to obtain the VAT licenses. Pursuant to the Administrative Measures for Telecommunications Business Operating Licenses effective on April 10, 2009 and as amended from time to time, promulgated by the MIIT, Cross-Regional VAT licenses shall be approved and issued by the MIIT with five-year terms.

21Vianet Beijing holds a Cross-Regional VAT license issued by the MIIT on January 17, 2012 (which was updated on January 23, 2017) with a term effective until January 23, 2022. It is permitted to carry out its (i) full data center business (including internet resources coordination service) under the first category of “value-added telecommunications business” in Beijing; (ii) data center business (excluding internet resources coordination service) under the first category of “value-added telecommunications business” across 4 province-level municipalities and 16 cities in China; (iii) VPN services under the first category of “value-added telecommunications business” across 3 province-level municipalities and 2 cities in China; (iv) internet access service (including website access) under the first category of “value-added telecommunications business” across 13 province-level municipalities and provinces in China; and internet access service (excluding website access) under the first category of “value-added telecommunications business” across 6 province-level municipalities and provinces in China; and (v) domestic multi-party communications services under the second category of “value-added telecommunications business” across China.

BJ Yilong holds a VAT License issued by Beijing Communications Administration on October 19, 2010, which was renewed on May 22, 2014 with a term effective until October 8, 2015 and renewed again on September 9, 2015 with a term effective until September 9, 2020. It is permitted to carry out its information service business (limited to mobile network) under the second category of “value-added telecommunications business” in Beijing.

 

54


Table of Contents

SZ DYX holds a Cross-Regional VAT License issued by the MIIT on September 18, 2013 with a term effective until July 29, 2018. It is permitted to carry out (i) data center business (excluding internet resource coordination service) under the first category of “value-added telecommunications business” in Beijing, Shanghai and Shenzhen; (ii) VPN services under the first category of “value-added telecommunications business” in China; (iii) internet access service (including website access) under the first category of “value-added telecommunications business” across 7 province-level municipalities and provinces in China; (iv) call center business under the second category of “value-added telecommunications business” across China; and (v) information service business (limited to internet information service).

SH Blue Could holds a VAT License issued by Shanghai Communications Administration on October 20, 2017 with a term effective until October 20, 2022, pursuant to which SH Cloud is permitted to carry out the information service business (limited to internet information service) under the second category of “value-added telecommunications business”. In addition, SH Blue Could holds the Cross-Regional VAT License issued by the MIIT on December 19, 2017 with a term effective until February 15, 2020, pursuant to which SH Cloud is permitted to carry out (i) full data center business (including internet resource coordination service) under the first category of “value-added telecommunications business” in Beijing and Shanghai; (ii) CDN service under the first category of “value-added telecommunications business” in Beijing and Shanghai; (iii) VPN services under first category of “value-added telecommunications business” in Beijing and Shanghai; (iv) internet access service under the first category of “value-added telecommunications business” in Beijing and Shanghai.

MIIT initiated a periodical pilot scheme for mobile network resale business by issuing the Pilot Work Notice, pursuant to which, the qualified private sector enterprises are encouraged, but not required, to apply to participate in the pilot scheme in mobile network resale business and the pilot scheme only lasts for a short period ending on December 31, 2015. 21Vianet Beijing has voluntarily applied to participate in the pilot scheme and obtained approval on August 18, 2014, with a term expiring on December 31, 2015. Following expiration of the Pilot Work Notice, MIIT did not extend the effective period of the pilot scheme or issue a long-term regulation. The mobile network resale business continues and MIIT issued a guideline on January 6, 2016 to regulate the wholesale price in the mobile network resale business. In January 2018, MIIT published a draft Notice on Official Commercialization of Mobile Network Resale Business, or the Draft Mobile Network Resale Business Notice, to solicit opinions from the public by February 22, 2018. Pursuant to the Draft Mobile Network Resale Business Notice, an approved mobile network resale business operator under the aforementioned pilot scheme must enter into a cooperation contract with a basic telecommunication service provider and apply for the applicable telecommunication business operation license. During the application period, the pilot enterprise may continue to carry out its mobile network resale business. However, if the basic telecommunication service provider terminates its cooperation with the pilot enterprise, or the pilot enterprise fails to obtain the applicable telecommunication business operation license within two years after the Draft Mobile Network Resale Business Notice becomes effective, the pilot enterprise must terminate its mobile network resale business.

MIIT initiated another periodical pilot scheme for broadband access business by issuing the Notice on Liberalizing the Broadband Access Market to Private Capital on December 25, 2014, or the Broadband Notice, pursuant to which, the qualified private sector enterprises are encouraged, but not required, to apply to participate in the pilot scheme in broadband access business and the pilot scheme lasts for 3 years commencing on March 1, 2015. From 2015 to 2017, MIIT issued a series of notice in succession to expand the pilot scheme to all cities in nine provinces and several designated cities in other provinces. Following expiration of the Broadband Notice, MIIT has not issued any public notice to extend the effective period of the pilot scheme or announced a long-term regulation, but the broadband business under the pilot scheme is permitted to continue in practice. As of the date of this annual report, we have applied for and qualified to provide broadband access services in 20 cities such as Beijing, Nanjing, Shenyang and Xiamen.

We believe such pilot schemes represent the current administration’s continuous efforts in carrying out the recent policies of the PRC State Council and MIIT regarding encouraging private sectors to further participate in the telecommunication industry. The Broadband Notice specifically mentioned that the broadband access

 

55


Table of Contents

business is a basic telecommunication business. The Pilot Work Notice also specifically mentioned that the mobile network resale business is a second-category basic telecommunication business rather than a value-added telecommunication business. These pilot schemes, to some extent, reflect a legislative trend to welcome private enterprises (in comparison to the state-owned enterprise) to participate in basic telecommunication businesses in the future. Nevertheless, although we believe these pilot schemes are not a practical change or modification to the current legal framework and only represent a legislative trend to open up the basic telecommunication business market to the private enterprises, new laws, regulations or government interpretations may also be promulgated from time to time to regulate the hosting service or any of our related technology or services, which may require us to obtain additional, or expand existing, operating licenses or permits. Any of these factors could result in our disqualification from carrying out our current business, causing significant disruption to our business operations which may materially and adversely affect our business, financial condition and results of operations. We will be closely monitoring the developments of relevant laws and regulations.

In February 2018, MIIT issued an internal notice, or the MIIT Internal Notice, pursuant to which telecommunication authorities will carry out a special enforcement campaign to inspect the operations of certain licensed telecommunications operators according to applicable regulations and rules, including without limitation, the Circular on Clearing Up and Regulatory the Internet Access Service Market issued by the MIIT in January 2017. In particular, the authorities will pay special attention to any improper operational activities, such as unauthorized establishment of transmission network, unlicensed operation of cross-border business and improper sublease of broadband resources. According to MIIT Internal Notice, basic telecommunication service providers should exercise extra prudence when considering providing additional network resources to the enterprises under inspection. If the enterprise is found to be engaged in non-compliant operations, it may be subject to various penalties, including suspension of network access, suspension of approving its application for new operation permit until rectification being completed, being publicized as an operator with discredit record or non-compliance record, enhanced oversight of the authority and limitation on new telecommunication business, depending on the seriousness of the violations and the rectification result. The MIIT Internal Notice mandates that the foregoing inspection and scrutiny to be completed by September 30, 2018. According to the MIIT Internal Notice, 47 industry players are subject to the special inspection, including two of our consolidated affiliated entities, 21Vianet Beijing and SZ DYX. As of the date of this annual report, we have not received any investigation notice or rectification order from the government authorities. We are closely communicating with the in-charge authority to clarify the inspection requirements of the authority and cooperate with them to review our business practices and compliance status.

Regulations on Foreign Investment in Telecommunications Enterprises

The PRC government imposes limitations on the foreign ownership of PRC companies that engage in telecommunications-related business. Under the Administrative Rules for Foreign Investments in Telecommunications Enterprises, or the Foreign Investment Telecommunications Rules, issued by the PRC State Council on December 11, 2001 and effective on January 1, 2002, which was further amended on February 6, 2016, a foreign investor is currently prohibited from owning more than 50% of the equity interest in a PRC company that engages in value-added telecommunications business, and the major foreign investor of a telecommunication business in China must also have experience and a sound track record in providing value-added telecommunications services overseas. Although the Catalog of Telecommunications Business (2017 Version) and a circular issue by MIIT in June 2015 allow a foreign investor to own more than 50% of the total equity interest in “online data processing and transaction processing businesses (Operational E-commerce)”, other requirements provided by the Foreign Investment Telecommunications Rules (such as the track record and experience requirement for a major foreign investor) still apply. Foreign investors that meet these requirements must obtain approvals from the MIIT, which retain considerable discretion in granting approvals.

The Circular on Strengthening the Administration of Foreign Investment in and Operation of Value-Added Telecommunications Business issued by the MIIT on July 13, 2006, among others, requires a foreign investor to set up an FIE and obtain an operating permit in order to carry out any value-added telecommunications business

 

56


Table of Contents

in China. Under this circular, a domestic value-added telecommunications service operator that holds a VAT license is prohibited from leasing, transferring or selling such license to foreign investors, and from providing any assistance in the form of resources, sites or facilities to foreign investors that conduct value-added telecommunications business illegally in China. Furthermore, the relevant trademarks and domain names that are used in the value-added telecommunications business of domestic operators must be owned by such domestic operators or their shareholders. The circular further requires each VAT license holder to have the necessary facilities for its approved business operations and to maintain such facilities in the regions covered by its VAT license. In addition, all value-added telecommunications service operators are required to maintain network and information security in accordance with the standards set forth under relevant PRC regulations. Due to a lack of interpretations from the regulator, it remains unclear what impact this circular would have on us.

We conduct our businesses in China primarily through contractual arrangements among us, our wholly-owned PRC subsidiaries, our variable interest entities and their shareholders. In the opinion of Han Kun Law Offices, our PRC legal counsel, each of the contracts under the contractual arrangements is valid, legally binding and enforceable upon each party of such arrangements under PRC laws and regulations, and will not result in any violation of PRC laws or regulations currently in effect. However, there are substantial uncertainties regarding the interpretation and application of PRC laws and regulations. Accordingly, there can be no assurance that the PRC regulatory authorities may not in the future take a view that is contrary to the above opinion of our PRC legal counsel. If the PRC government finds that the arrangements that establish the structure for operating our business do not comply with PRC law and regulations restricting foreign investment in the telecommunications business, we could be subject to severe penalties.

In addition, the Circular on Strengthening the Administration of Foreign Investment in and Operation of Value-Added Telecommunications Business provides that domestic telecommunications companies that intend to be listed overseas must obtain the approval from the MIIT for such overseas listing. Up to the date of this annual report, the MIIT has not issued any definitive rule concerning whether offerings like ours would be deemed an indirect overseas listing of our PRC affiliates that engage in telecommunications business. If the MIIT subsequently requires that we obtain its approval, it may have a material adverse effect on the trading price of our ADSs.

Regulations on Internet Security

On November 7, 2016, the Standing Committee of the National People’s Congress promulgated the Cyber Security Law, which became effective on June 1, 2017. In accordance with the Cyber Security Law, internet operators must comply with applicable laws and regulations and fulfill their obligations to safeguard network security in conducting business and providing services. Internet operators must take technical and other necessary measures as required by laws and regulations to safeguard the operation of networks, respond to network security effectively, prevent illegal and criminal activities, and maintain the integrity, confidentiality and usability of network data. In addition, the Cyber Security Law requires internet operators to formulate contingency plans for cyber security incidents, and initiate relevant contingency plans, take corresponding remedial measures and report to the competent departments upon occurrence of any incident endangering cyber security.

In September 2016, the General Office of MIIT issued a Trial Administrative Measures on the Use and Operation Maintenance of Internet Information Security Management System, which, among others, regulates the operation and maintenance of the information security management system established or rend by an operator of telecommunication business such as IDC, ISP or CDN service. Pursuant to these administrative measures, the relevant telecommunication operator is obligated to monitor the information transmitted through its internet information security management system and take timely measures to deal with information that is prohibited to be published or transmitted. Moreover, it must preserve access log record with the internet information security management system according to relevant laws and industry standards, and provide the record for examination upon request from the authorities. It must also take necessary measures to maintain and safeguard the normal operation of its internet information security management system.

 

57


Table of Contents

In November 2017, MIIT promulgated the Circular on Regulating the Use of Domain Names for Internet Information Services, which became effective on January 1, 2018. Pursuant to this circular, the ISP service provider must verify the identity of each internet information service provider. If the internet information service provider fails to provide its true and accurate identity information, the ISP service provider is prohibited from providing ISP services to it. In addition, the ISP service provider is required to regularly check the status of domain names used by the internet information service providers, and if relevant domain name is invalid and the real identity information of the user is absent, it should cease providing ISP services.

Regulations on Foreign Exchange Registration of Overseas Investment by PRC Residents

According to Circular 37, PRC residents are required to register with local SAFE branches in connection with their direct establishment or indirect control of an offshore entity for the purposes of overseas investment and financing, with such PRC residents’ legally owned assets or equity interests in domestic enterprises or offshore assets or interests, referred to in Circular 37 as a “special purpose vehicle.” The term “control” under Circular 37 is broadly defined as the operation rights, beneficiary rights or decision-making rights acquired by the PRC residents in the offshore special purpose vehicles or PRC companies by such means as acquisition, trust, proxy, voting rights, repurchase, convertible bonds or other arrangements. Circular 37 further requires amendment to the registration in the event of any changes with respect to the basic information of the special purpose vehicle, such as changes in a PRC resident individual shareholder, name or operation period; or any significant changes with respect to the special purpose vehicle, such as increase or decrease of capital contributed by PRC individuals, share transfer or exchange, merger, division or other material event. If the shareholders of the offshore holding company who are PRC residents do not complete their registration with the local SAFE branches, the PRC subsidiaries may be prohibited from distributing their profits and proceeds from any reduction in capital, share transfer or liquidation to the offshore company, and the offshore company may be restricted in its ability to contribute additional capital to its PRC subsidiaries. Moreover, failure to comply with SAFE registration and amendment requirements described above could result in liability under PRC law for evasion of applicable foreign exchange restrictions. On February 13, 2015, SAFE promulgated the SAFE Notice 13, which took effect on June 1, 2015. SAFE Notice 13 has delegated to the qualified banks the authority to register all PRC residents’ investment in “special purpose vehicle” pursuant to the Circular 37, except that those PRC residents who have failed to comply with Circular 37 will remain to fall into the jurisdiction of the local SAFE branches and must make their supplementary registration application with the local SAFE branches.

See “Risk Factors—Risks Related to Doing Business in China—PRC regulations relating to the establishment of offshore special purpose vehicles by PRC residents may subject our PRC resident beneficial owners to personal liability and limit our ability to acquire PRC companies, to inject capital into our PRC subsidiaries, limit our PRC subsidiaries’ ability to distribute profits to us, or otherwise materially and adversely affect us.”

Regulations on Employee Stock Option Granted by Listed Companies

On December 25, 2006, the People’s Bank of China, issued the Administration Measures on Individual Foreign Exchange Control, which became effective on February 1, 2007, and was amended on May 29, 2016, and its Implementation Rules was issued by SAFE on January 5, 2007 and became effective on February 1, 2007. Under these regulations, all foreign exchange matters involved in employee share ownership plans, share option plans and other equity incentive plans participated by PRC individuals shall be transacted upon the approval from the SAFE or its authorized branch.

On February 15, 2012, the SAFE promulgated SAFE Notice 7, replacing the Application Procedure of Foreign Exchange Administration for PRC Residents Participating in Employee Stock Holding Plan or Stock Option Plan of Overseas-Listed Company promulgated in March 2007. SAFE Notice 7 is applicable to domestic directors, supervisors, senior management and other employees of an overseas-listed domestic company, PRC subsidiaries or branches of an overseas-listed company and any PRC entities which are directly or indirectly

 

58


Table of Contents

controlled by an overseas-listed company, or Domestic Company, including PRC citizens and foreign citizens who have resided in the PRC for one year or more, or PRC Residents. Under SAFE Notice 7, PRC Residents who participate in a share incentive plan of an overseas publicly listed company are required, through the Domestic Company or a PRC agent, or Domestic Agent, to complete certain procedures and transactional foreign exchange matters under the stock incentive plan upon the examination by, and the approval of, SAFE or its authorized local counterparts; the Domestic Agent is required to register relevant information of the stock incentive plan with the authorized local counterparts of SAFE within three business days of each quarter and is also required to complete foreign exchange cancellation procedures within twenty business days after termination of the stock incentive plan.

On July 16, 2010, our board of directors adopted our 2010 Plan which was subsequently amended on January 14, 2011 and July 6, 2012. On May 29, 2014, we adopted our 2014 Plan on our annual general meeting which was subsequently amended on April 1, 2015 by unanimous written approval of our board of directors. Under the 2010 Plan and 2014 Plan, we may issue employee stock options to our qualified employees and directors on a regular basis. We have advised our employees and directors participating in the 2010 Plan and 2014 Plan to handle foreign exchange matters in accordance with SAFE Notice 7. However, we cannot assure you that our PRC individual beneficiary owners and the stock options holders can successfully register with the SAFE in full compliance with SAFE Notice 7. PRC individuals and PRC companies in violation of SAFE Notice 7 will be punished by the SAFE, according to the Regulation of the People’s Republic of China on Foreign Exchange Administration, Detailed Rules for the Implementation of the Measures for the Administration of Individual Foreign Exchange and other regulations.

Regulations on Foreign Currency Exchange

Pursuant to applicable PRC regulations on foreign currency exchange, Renminbi is freely convertible only to the extent of current account items, such as trade-related receipts and payments, interest and dividends. Capital account items, such as direct equity investments, loans and repatriation of investment, unless expressly exempted by laws and regulations, require the prior registration at the designated foreign exchange banks for conversion of Renminbi into a foreign currency, such as U.S. dollars. Payments for transactions that take place within the PRC must be made in Renminbi. Domestic companies or individuals can repatriate foreign currency payments received from abroad, or deposit these payments abroad subject to the requirement that such payments shall be repatriated within a certain period of time. Foreign-invested enterprises may retain foreign exchange in accounts with designated foreign exchange banks. Foreign currencies received for current account items can be either retained or sold to financial institutions that have foreign exchange settlement or sales business without prior approval from the SAFE, subject to certain regulations. Foreign exchange income under capital account can be retained or sold to financial institutions that have foreign exchange settlement and sales business, with prior approval from the SAFE, unless otherwise provided.

In addition, in March 2015, SAFE promulgated the Circular on Reforming the Administration Approach Regarding the Foreign Exchange Capital Settlement of Foreign-invested Enterprises, or SAFE Circular No. 19, which became effective on June 1, 2015. SAFE Circular No. 19 provides that, among other things, a foreign-invested enterprise may convert up to 100% of the foreign currency in its capital account into RMB on a discretionary basis according to the actual needs. On June 9, 2016, SAFE further issued the Circular of the State Administration of Foreign Exchange on Reforming and Regulating Policies on the Control over Foreign Exchange Settlement of Capital Accounts, or SAFE Circular No. 16, to further expand and strengthen such discretionary conversion reform under SAFE Circular No. 19. SAFE Circular No. 16 provides an integrated standard for conversion of foreign exchange under capital account items on a discretionary basis which applies to all enterprises registered in the PRC. Pursuant to SAFE Circular No. 16, in addition to foreign currency capital, the discretionary conversion policy expands to foreign currency debts borrowed by an enterprise (except financial institutions) and repatriated funds raised through overseas listing. In addition, SAFE Circular No. 16 has narrowed the scope of purposes for which an enterprise must not use the RMB funds so converted, which include, among others, (i) payment for expenditure beyond its business scope or otherwise as prohibited by the

 

59


Table of Contents

applicable laws and regulations; (ii) investment in securities or other financial products other than banks’ principal-secured products; (iii) provision of loans to non-affiliated enterprises, except where it is expressly permitted in the business scope of the enterprise; and (iv) construction or purchase of non-self-used real properties, except for the real estate developer.

In November 2012, SAFE promulgated the Circular of Further Improving and Adjusting Foreign Exchange Administration Policies on Foreign Direct Investment, as amended on May 4, 2015, which substantially amends and simplifies the current foreign exchange procedure. Pursuant to this circular, the opening of various special purpose foreign exchange accounts (e.g. pre-establishment expenses account, foreign exchange capital account, guarantee account), the reinvestment of lawful incomes derived by foreign investors in the PRC (e.g. profit, proceeds of equity transfer, capital reduction, liquidation and early repatriation of investment), and purchase and remittance of foreign exchange as a result of capital reduction, liquidation, early repatriation or share transfer in an FIE no longer require SAFE approval, and multiple capital accounts for the same entity may be opened in different provinces, which was not possible before. In addition, SAFE promulgated the Circular on Printing and Distributing the Provisions on Foreign Exchange Administration over Domestic Direct Investment by Foreign Investors and the Supporting Documents in May 2013, which specifies that the administration by SAFE or its local branches over direct investment by foreign investors in the PRC shall be conducted by way of registration and banks shall process foreign exchange business relating to the direct investment in the PRC based on the registration information provided by SAFE and its branches.

In addition, SAFE Notice 13 delegates the authority to enforce the foreign exchange registration in connection with the inbound and outbound direct investment under relevant SAFE rules to certain banks and therefore further simplifies the foreign exchange registration procedures for inbound and outbound direct investment.

Regulations on Dividend Distribution

Under applicable PRC laws and regulations, FIEs in China may pay dividends only out of their accumulated profits, if any, determined in accordance with PRC accounting standards and regulations. In addition, FIEs in China are required to allocate at least 10% of their respective accumulated profits each year, if any, to fund statutory reserve funds unless these reserves have reached 50% of the registered capital of the respective enterprises. These reserves are not distributable as cash dividends.

 

C.Organizational Structure

We commenced operations in 1999, and through a series of corporate restructurings, established a holding company, AsiaCloud, in October 2009 under the laws of the Cayman Islands. AsiaCloud was formerly a wholly-owned subsidiary of aBitCool, a company incorporated under the laws of the Cayman Islands. In October 2010, AsiaCloud effected a repurchase and cancellation of all its outstanding shares held by aBitCool and the issuance of ordinary shares and preferred shares to the shareholders of aBitCool so that they maintained their respective ownership interests in AsiaCloud directly. In connection with the restructuring, AsiaCloud changed its name to 21Vianet Group, Inc.

Due to restrictions under PRC law on foreign ownership of entities engaged in data center and telecommunications value-added services, we conduct our operations in China through contractual arrangements among us, our wholly-owned PRC subsidiaries, our variable interest entities and their shareholders. As a result of these contractual arrangements, we control our variable interest entities and have consolidated the financial statements of our consolidated affiliated entities in our consolidated financial statements.

 

60


Table of Contents

The following diagram illustrates our current corporate structure of our principal operating entities:

 

LOGO

 

Notes:

(1)Mr. Sheng Chen and Mr. Jun Zhang, our co-founders, hold 70% and 30% of the equity interests in 21Vianet Technology, respectively, and are parties to the contractual agreements through which we conduct our operations in China.
(2)Mr. Sheng Chen and Mr. Jun Zhang, our co-founders, hold 95% and 5% of the equity interests in WiFire Network, respectively, and are parties to the contractual agreements through which we conduct our operations in China.
(3)Mr. Yang Peng holds 100% of the equity interests in BJ iJoy and is a party to the contractual agreements through which we conduct our operations in China.

Contractual Arrangements with Our Variable Interest Entities and Their Shareholders

PRC laws and regulations currently restrict foreign ownership of telecommunications value-added business. Because we are a Cayman Islands company, we are classified as a foreign enterprise under PRC laws and regulations and our wholly-owned PRC subsidiaries, 21Vianet China, SZ Zhuoaiyi and aBitCool DG, are considered as wholly-owned FIEs. To comply with PRC laws and regulations, we conduct our operations in China through a series of contractual arrangements among us, our wholly-owned PRC subsidiaries, our variable interest entities and their shareholders. The shareholders of our variable interest entities are founders, directors, executive officers, employees or shareholders of our company. They are also PRC citizens and therefore, our variable interest entities are considered as domestic companies under the PRC laws. For the years ended December 31, 2015, 2016 and 2017, our consolidated affiliated entities contributed most of our total net revenues.

We have relied and expect to continue to rely, on our consolidated affiliated entities to operate our telecommunications value-added business in China as long as PRC laws and regulations do not allow us to directly operate such business in China. Our contractual arrangements with our variable interest entities and their shareholders enable us to:

 

  exercise effective control over our variable interest entities;

 

61


Table of Contents
  receive substantially all of the economic benefits of our variable interest entities in consideration for the services provided by our wholly-owned PRC subsidiaries; and

 

  have an exclusive option to purchase all of the equity interest in our variable interest entities when permissible under PRC laws.

Accordingly, under U.S. GAAP, we consolidate 21Vianet Technology, BJ iJoy and WiFire Network as our “variable interest entities” in our consolidated financial statements.

Our contractual arrangements with our variable interest entities and their shareholders are described in further detail as follows:

Agreements that Provide Us Effective Control

Share Pledge Agreements. On February 23, 2011, 21Vianet China entered into a share pledge agreement with 21Vianet Technology and each of its shareholders. Pursuant to the share pledge agreement, each of the shareholders pledged his shares in 21Vianet Technology to 21Vianet China in order to secure the shareholders’ payment obligations under the loan agreement. Each shareholder also agreed not to transfer or create any other security or restriction on the shares of 21Vianet Technology without the prior consent of 21Vianet China. 21Vianet China, at its own discretion, is entitled to acquire each shareholder’s equity interests in 21Vianet Technology as permitted by PRC laws. We have registered the pledges of the equity interests in 21Vianet Technology with the local branch of the State Administration for Industry and Commerce.

Irrevocable Power of Attorney. Each shareholder of 21Vianet Technology has executed an irrevocable power of attorney. Pursuant to the irrevocable power of attorney, each shareholder appointed 21Vianet China or a person designated by 21Vianet China as his/her attorney-in-fact to attend shareholders’ meeting of 21Vianet Technology, exercise all the shareholder’s voting rights, including but not limited to, sale transfer, pledge or dispose of his/her equity interests in 21Vianet Technology. The power of attorney remains valid and irrevocable from the date of execution, so long as each shareholder remains the shareholder of 21Vianet Technology. The above irrevocable power of attorney was subsequently assigned to 21Vianet Group, Inc.

Optional Share Purchase Agreements. The optional share purchase agreement is entered into among 21Vianet China, 21Vianet Technology, 21Vianet Beijing and the shareholders of 21Vianet Technology on December 19, 2006. Pursuant to the agreement, the shareholders irrevocably grant 21Vianet China or its designated persons the sole option to acquire from the shareholders or 21Vianet Technology all or any part of the equity interests in 21Vianet Technology and 21Vianet Beijing when permissible under PRC laws. 21Vianet Technology and 21Vianet Beijing made certain covenants to maintain the value of the equity interests, including but not limited to, engage in the ordinary course of business and refrain from making loans and entering into agreements exceeding the value of RMB200,000 with the exception of transactions made in the ordinary course of business. The initial term of 10 years has expired on December 18, 2016. The parties to this agreement have entered into a supplemental agreement on December 19, 2016, pursuant to which the term of this agreement is extended for 10 years and will be automatically renewed at the end of each 10-year term, unless otherwise terminated at the option of 21Vianet China with a 30-day advance written notice.

Agreements that Transfer Economic Benefits from our Variable Interest Entity to Us or Absorb Losses

Loan Agreements and Financial Support Letter. 21Vianet China and the shareholders of 21Vianet Technology entered into a loan agreement on January 28, 2011. Pursuant to the agreements, 21Vianet China has provided interest-free loan facilities of RMB7.0 million and RMB3.0 million, respectively, to the shareholders of 21Vianet Technology, Sheng Chen and Jun Zhang, which was used to provide capital to 21Vianet Technology to develop our data center and telecommunications value-added business and related businesses. There is no fixed term for the loan. To repay the loans, the shareholders of 21Vianet Technology are required to transfer their

 

62


Table of Contents

shares in 21Vianet Technology to 21Vianet China or any entity or person designated by 21Vianet China, as permitted under PRC laws. The shareholders of 21Vianet Technology also undertake not to transfer all or part of their equity interests in 21Vianet Technology to any third party, or to create any encumbrance, without the written permission from 21Vianet China. In addition, we will provide unlimited financial support to 21Vianet Technology for its operations and agreed to forego the right to seek repayment in the event 21Vianet Technology is unable to repay such funding.

Exclusive Technical Consulting and Services Agreements. On July 15, 2003, 21Vianet China and 21Vianet Technology entered into an exclusive service agreement, which was superseded by a new exclusive technical consulting and service agreement entered into among 21Vianet China, 21Vianet Technology and 21Vianet Beijing on December 19, 2006. 21Vianet China agreed to provide 21Vianet Technology and 21Vianet Beijing with exclusive technical consulting and services, including internet technology services and management consulting services. 21Vianet Technology and 21Vianet Beijing agreed to pay an hourly rate of RMB1,000 and the rate is subject to adjustment at the sole discretion of 21Vianet China. 21Vianet Technology and 21Vianet Beijing agreed that they will not accept similar or comparable service arrangements that may replace the services provided by 21Vianet China without prior written consent of 21Vianet China. 21Vianet China is entitled to have sole and exclusive ownership of all rights, title and interests to any and all intellectual property rights arising from the provision of services. The initial term of 10 years has expired on December 18, 2016. The parties to this agreement have entered into a supplemental agreement on December 19, 2016, pursuant to which the term of this agreement is extended for 10 years and will be automatically renewed at the end of each 10-year term, unless otherwise terminated at the option of 21Vianet China with a 30-day advance written notice.

In April 2013, we completed acquisition of 100% equity interests in iJoy. In June 2014, we established aBitCool DG, which controls 100% of the equity interests in WiFire Network through contractual arrangements entered into in July 2014. The key terms of the contractual arrangements in relation to BJ iJoy and WiFire Network are similar to the contractual arrangements in relation to 21Vianet Technology, pursuant to which iJoy BVI and WiFire Group Inc., or WiFire Group, were considered as the primary beneficiaries of BJ iJoy and WiFire Network, respectively.

In the opinion of Han Kun Law Offices, our PRC legal counsel, each of the contracts under the contractual arrangements among us, our wholly-owned PRC subsidiaries, our variable interest entities and their shareholders governed by PRC law is valid, legally binding and enforceable to each party of such agreements under PRC laws and regulations, and will not result in any violation of PRC laws or regulations currently in effect.

We have been advised by our PRC legal counsel, however, that there are substantial uncertainties regarding the interpretation and application of current and future PRC laws and regulations. Accordingly, there can be no assurance that the PRC regulatory authorities, in particular the MIIT, which regulates providers of telecommunications value-added services and other participants in the PRC telecommunications industry, and the MOC, will not in the future take a view that is contrary to the above opinion of our PRC legal counsel. We have been further advised by our PRC legal counsel that if the PRC government finds that the agreements that establish the structure for operating our value-added services in China do not comply with PRC government restrictions on foreign investment in the telecommunications industry, we could be subject to severe penalties including being prohibited from continuing our operations. See “Risk Factors—Risks Related to Our Corporate Structure—If the PRC government finds that the arrangements that establish the structure for operating our business do not comply with PRC government restrictions on foreign investment in the telecommunications business or if these regulations or the interpretation of existing regulations change in the future, we could be subject to severe penalties or be forced to relinquish our interests in those operations.” In addition, these contractual arrangements may not be as effective in providing us with control over our variable interest entities as would direct ownership of our variable interest entities. See “Risk Factors—Risks Related to Our Corporate Structure—We rely on contractual arrangements with our variable interest entities and their shareholders for our China operations, which may not be as effective as direct ownership in providing operational control.”

 

63


Table of Contents
D.Property, Plants and Equipment

Our headquarters are located at M5, 1 Jiuxianqiao East Road, Chaoyang District, Beijing, the People’s Republic of China. We lease facilities for our office space in Beijing, Shanghai, Guangzhou, Shenzhen, Xi’an, Foshan, Dongguan, Hangzhou, Suzhou, Hong Kong and Taiwan. Our office leases generally have terms ranging from one to ten years and may be renewed upon expiration of the lease terms. As of December 31, 2017, our offices occupied an aggregate of 27,859 square meters of leased space.

In Beijing, we also lease facilities for our self-built data centers located: (i) in the Chaoyang District, through three lease agreements with BOE Technology Group Co., Ltd., or BOE Technology, one lease agreement with Beijing Seven Star Technology Group Co., Ltd., one lease agreement with Telehouse Beijing BEZ Data Centre, one lease agreement with Beijing Shangjun Property Development Co., Ltd., or Beijing Shangjun, and six lease agreements with China Youth Printing Factory, (ii) in the Beijing Economic and Technological Development Zone, through a lease agreement with Beijing Tengfei Boda Real Estate Development Co., Ltd., and (iii) in the Daxing District, through a lease agreement with Beijing Xingguang Tuocheng Investment Co., Ltd. These leases provide an aggregate of approximately 75,637 square meters of leased space and hosted a total of 11,144 cabinets as of December 31, 2017. The three leases with BOE Technology and the one lease with Beijing Shangjun are all expiring on August 31, 2019. The lease with Beijing Seven Star Technology Group Co., Ltd. has a term of 5 years expiring on January 6, 2022. The lease with Telehouse Beijing BEZ Data Center has a term of 10 years expiring on March 31, 2027. The leases may be renewed upon mutually agreed-upon terms before they expire. The six leases with China Youth Printing Factory have different leasing periods, all expiring on March 30, 2018, subject to our pre-emptive right to renew the lease. We are now in negotiation with the landlord to extend the lease term for another five years. The lease with Beijing Tengfei Boda Real Estate Development Co., Ltd. has a term of ten years expiring on August 31, 2021, subject to our pre-emptive right to renew the lease. The lease with Beijing Xingguang Tuocheng Investment Co., Ltd. has a term of twenty years expiring on February 28, 2033, subject to our pre-emptive right to renew the lease.

In Shenzhen, we also lease facilities for our self-built data centers located in the Nanshan District, through two lease agreements with Shenzhen Merchants Property Development Co., Ltd. and a lease agreement with Shenzhen Toukong Industrial Park Development and Operation Co., Ltd. These leases provide an aggregate of approximately 4,347 square meters of leased space and hosted a total of 732 cabinets as of December 31, 2017. The two leases with Shenzhen Merchants Property Development Co., Ltd. both have a term of 47 months expiring on September 30, 2015, which has been extended to September 30, 2020. The lease with Shenzhen Toukong Industrial Park Development and Operation Co., Ltd. has a term of eight years expiring on November 1, 2022.

In Shanghai, we also lease facilities for our self-built data centers located in the Baoshan District, through a lease agreement with Shanghai Cloud Century Co., Ltd., which provides an aggregate of 12,151 square meters of leases space and hosted a total of 1,412 cabinets as of December 31, 2017. The lease has a term of 18 years expiring on May 12, 2030.

In Hangzhou, we also lease facilities for our self-built data centers, offices and research centers located in Hangzhou Economic Development Zone, through a lease agreement with Hangzhou Economic and Development Zone Qiantang Real Estate Development Co., Ltd., which provides an aggregate of 11,020 square meters of leased space and hosted a total of 1,047 cabinets as of December 31, 2017. The lease has a term of 20 years expiring on July 31, 2031, subject to our pre-emptive right to renew the lease.

In Guangzhou, we also lease facilities for our self-built data centers located in Guangzhou Economic and Technological Development Zone, through a lease agreement with Elec & Eltek International Company Limited, which provides an aggregate of 52,264 square meters of leases space and hosted a total of 1,516 cabinets as of December 31, 2017. The lease has a term of 10 years expiring on December 31, 2024.

We have also built our own data centers in our self-owned buildings in Beijing, Xi’an, Shanghai, Foshan, Guangzhou, Suzhou and Ningbo, housing 7,972 cabinets.

 

64


Table of Contents
ITEM 4A.UNRESOLVED STAFF COMMENTS

Not applicable.

 

ITEM 5.OPERATING AND FINANCIAL REVIEW AND PROSPECTS

You should read the following discussion and analysis of our financial condition and results of operations in conjunction with our consolidated financial statements and the related notes included elsewhere in this annual report on Form 20-F. This discussion may contain forward-looking statements based upon current expectations that involve risks and uncertainties. Our actual results may differ materially from those anticipated in these forward-looking statements as a result of various factors, including those set forth under “Item 3. Key Information—D. Risk Factors” or in other parts of this annual report on Form 20-F.

 

A.Operating Results

Overview

We are a leading carrier-neutral internet data center services provider in China. We host our customers’ servers and networking equipment and provide interconnectivity to improve the performance, availability and security of their internet infrastructure. We also provide complementary value-added services, such as cloud services, VPN services and hybrid IT services. We started offering public cloud services in 2013, private cloud and hybrid services in 2014, and partnered with numerous cloud providers to support our comprehensive cloud-neutral platform. We believe that the scale of our data center and networking assets as well as our carrier-neutrality position us well to capture opportunities and become a leader in the rapidly emerging market for cloud computing infrastructure services in China.

We have benefited from our premium data centers and extensive interconnected nationwide data transmission network, diversified and loyal customer base and our strong focus on customer satisfaction and technological innovation. Going forward, we expect that we will continue to benefit from the growth of China’s data center services market. However, we also face risks and uncertainties, including those relating to our integration of acquired businesses, our competition with, and dependency on, China Telecom and China Unicom, our ability to attract new customers and retain existing customers and our ability to control both business costs and costs as a result of being a public company. In particular, we plan to significantly increase the aggregate number of cabinets under management in both of our self-built data centers and partnered data centers.

We used to provide managed network services to enable customers to deliver data across the internet in a faster and more reliable manner through our data transmission network. In 2017, we completed the disposal of the managed network services business segment, including CDN services, hosting area network services, route optimization business and last-mile broadband business, in order to focus more on expanding our core IDC business and capturing the growing demand in this market. Following completion of the disposal, we have transferred all of our equity interests in Aipu Group and continue to hold 33.3% equity interests in the WiFire Entities.

Our total net revenues generated from providing hosting and related services increased from RMB2,369.2 million in 2015 to RMB2,668.7 million in 2016 and further to RMB2,975.2 million (US$457.3 million) in 2017, representing a CAGR of 12.1% from 2015 to 2017. The total number of cabinets under our management increased from 23,556 as of December 31, 2015 to 26,380 as of December 31, 2016 and to 29,080 as of December 31, 2017. Our average monthly recurring net revenues from hosting and related services increased from RMB184.4 million in 2015 to RMB204.2 million in 2016 and further to RMB235.9 million (US$36.3 million) in 2017. We recorded a net loss of RMB401.3 million, RMB931.9 million and RMB917.6 million (US$141.0 million) in 2015, 2016 and 2017, respectively, which reflected share-based compensation expenses of RMB190.0 million, RMB118.7 million, and RMB47.1 million (US$7.2 million), respectively. Our results of operations also reflect the effects of our acquisitions during the respective periods.

 

65


Table of Contents

Factors Affecting Our Results of Operations

Our business and results of operations are generally affected by the development of China’s data center services market. We have benefited from the rapid growth of China’s data center services market during the recent years. According to IDC, the total China internet data center services market was US$7.9 billion in 2016, a 46% year over year growth rate, and is expected to reach US$28.5 billion in 2021, representing a five-year CAGR of 29.8%. However, any adverse changes in the data center services market in China may harm our business and results of operations.

While our business is generally influenced by factors affecting the data center services market in China, we believe that our results of operations are more directly affected by company-specific factors, including number of cabinets under management and cabinet utilization rate, monthly recurring revenues and churn rate, pricing, growth in complementary markets and optimization of our cost structure.

Number of Cabinets under Management and Cabinet Utilization Rate

Our revenues are directly affected by the number of cabinets under management and the utilization rates of these cabinet spaces. We had 23,556, 26,380 and 29,080 cabinets under management as of December 31, 2015, 2016 and 2017, respectively. Our annualized average monthly cabinet utilization rates were 69.0%, 76.0% and 75.3% in 2015, 2016 and 2017, respectively. We calculate the annualized cabinet utilization rate in a year as the average of the four quarterly cabinet utilization rates in that year, and we calculate quarterly cabinet utilization rate by dividing our weighted average billable cabinets by weighted average cabinet capacity in that quarter. Our quarterly and annualized cabinet utilization rates fluctuate due to the continuous changes in both our weighted average billable cabinets and weighted average cabinet capacity. Our future results of operations and growth prospects will largely depend on our ability to increase the number of cabinets under management while maintaining optimal cabinet utilization rate. With the rapid growth of China’s internet industry, demand for cabinet spaces has increased significantly and we do not always have sufficient self-built capacity to meet such demand. It usually takes twelve to eighteen months to build a data center together with cabinets and equipment installed. To meet our customers’ immediate demand, we may partner with China Telecom, China Unicom or other parties and lease cabinets from them. Due to the time needed to build data centers and the long-term nature of these investments, if we over-estimate the market demand for cabinets, it will lower our cabinet utilization rate and negatively affect our results of operations.

Monthly Recurring Revenues and Churn Rate

Our average monthly recurring revenues and churn rate directly affect our results of operations. Our business is based on a recurring revenue model of our hosting and related services. We consider these services recurring as our customers are generally billed and revenue recognized on a fixed and recurring basis each month for the duration of their contract, which is generally one year in length. Our non-recurring revenues are primarily comprised of fees charged for installation services, additional bandwidth used by customers beyond contracted amount and other value-added services. These services are considered to be non-recurring as they are billed and recognized over the period of the customer service agreement.

We use “monthly recurring revenues” to measure those revenues recognized on a fixed and recurring basis each month. Recurring revenues from hosting and related services have comprised more than 90% of our net revenues from hosting and related services during the past three years. Our average monthly recurring revenues from hosting and related services increased from RMB184.4 million in 2015 to RMB204.2 million in 2016 and further to RMB235.9 million (US$36.3 million) in 2017.

We use “churn rate” to measure the reduction of monthly revenues that are attributable to the termination of customer contracts as a percentage of total monthly recurring revenues of the previous month. Our average monthly hosting churn rate, based on our core IDC business, was 0.2% in 2015, 0.7% in 2016 and 0.5% in 2017.

 

66


Table of Contents

Pricing

Our results of operations also depend on the price level of our services. Due to the quality of our services and our optimized interconnectivity among carriers and networks, we are generally able to command premium pricing for our services. Nonetheless, because we are generally regarded as a premium data center and network service provider, many customers only place their mission critical servers and equipment in our data centers, but not the bulk of their needs. As we try to acquire more business from new and existing customers, expand into new markets, or try to adapt to changing market conditions, we may need to lower our prices or provide other incentives to compete effectively.

Growth in New and Complementary Markets

Our results of operations also depend on the growth of new business areas that complement our core data center service offerings.

 

  Cloud computing services. Cloud computing services, largely through our partnerships with Microsoft, IBM and others, have contributed to our results of operations in 2015, 2016 and 2017. While our cloud computing platforms are now supporting a significant number of customers, we believe the cloud computing market in China is still in its early stages. Key factors of growth in this market include signing up services from new customers, improving utilization rates of cloud computing resources with existing customers introducing well-developed applications to improve cloud computing adoption rates, and partnering with more cloud providers to offer a comprehensive cloud-neutral platform.

 

  Enterprise VPN services. As one of the largest enterprise VPN service providers in the Asian Pacific region following our acquisition of Dermot Entities in August 2014, we have experienced and expect continued growth in this market to meet customers’ growing demand for enterprise-grade VPN services with secure, dedicated connections. Key growth drivers include adding new customers, increasing the number of connections with existing customers and realizing revenue synergies with our other business groups.

Our Cost Structure

Our ability to maintain and improve our gross margins depends on our ability to effectively manage our cost of revenues, which consist of telecommunications costs and other data center related costs. Telecommunications costs refer to expenses associated with acquiring bandwidth and related resources from carriers for our data centers. Telecommunications costs also cover rentals, utilities and other costs in connection with the cabinets we lease from our partnered data centers. Other costs include utilities and rental expenses for our self-built data centers, payroll, depreciation and amortization of our property and equipment, and other related costs. These costs increase as the number of our cabinets under management increases, likewise as we increase our headcount.

The mix of the self-built data centers and partnered data centers also affects our cost structure. Gross margin for cabinets located in our partnered data centers is generally lower than cabinets located in our self-built data centers. This is because telecommunication carriers who lease cabinet spaces to us for our partnered data centers would demand a profit on top of their costs in connection with the leasing of cabinet spaces to us. We plan to continue to lease data centers from such carriers or purchase data center facilities to meet the immediate market demand while building new or expanding existing data centers in Beijing, Shanghai, Shenzhen, Hangzhou, Tianjin, Jiangsu, Xi’an, Suzhou and the Greater Guangzhou area. If we cannot effectively manage the market demand and increase the number of cabinets located in self-built data centers relatively to partnered data centers, we may not be able to improve our gross margins.

Key Components of Results of Operations

Starting in 2016, we began reporting our operating results in two operating segments, namely hosting and related services and managed network services. CDN services, which were previously offered as part of our

 

67


Table of Contents

hosting and related services business segment, were moved to our managed network services business segment in the fourth quarter of 2016. Our consolidated statements of operations for the years ended December 31, 2015 and 2016 as presented in this annual report were modified to reflect this new presentation for consistency purposes.

In September 2017, we completed the disposal of the managed network services business segment, including CDN services, hosting area network services, route optimization business and last-mile broadband business, and deconsolidated the financial results related to the managed network services business segment in our consolidated financial statements starting from the fourth quarter of 2017.

Net Revenues

The following table sets forth our revenues by segment, both in an absolute amount and as a percentage of total net revenues, for the periods presented.

 

   For the Year Ended December 31, 
   2015   2016   2017 
   RMB   %   RMB   %   RMB   USD   % 
   (in thousands, except percentages) 

Net revenues:

              

Hosting and related services

   2,369,223    65.2    2,668,655    73.3    2,975,178    457,276    87.7 

Managed network services

   1,265,149    34.8    973,119    26.7    417,527    64,173    12.3 
  

 

 

   

 

 

   

 

 

   

 

 

   

 

 

   

 

 

   

 

 

 

Total net revenues

   3,634,372    100.0    3,641,774    100.0    3,392,705    521,449    100.0 
  

 

 

   

 

 

   

 

 

   

 

 

   

 

 

   

 

 

   

 

 

 

Hosting and Related Services

Hosting and related services have been our primary sources of revenues. We provide hosting and related services to house servers and networking equipment in our data centers and connect them through our data transmission network. We also provide cloud services, VPN services, hybrid IT services and other value-added services as part of our hosting and related services business. Revenues from our hosting and related services were RMB2,369.2 million, RMB2,668.7 million and RMB2,975.2 million (US$457.3 million) in 2015, 2016 and 2017, respectively, representing 65.2%, 73.3% and 87.7% of our total net revenues in the respective periods.

We generally enter into contracts with our customers with terms ranging from one to three years and most of our customer contracts have an automatic renewal provision. Customers generally pay our service fees on a monthly basis according to the amount of hosting spaces, the bandwidth and other value-added services they used or leased in the previous month.

Managed Network Services

Revenues from our managed network services decreased in absolute amounts from RMB1,265.1 million in 2015 to RMB973.1 million in 2016, as a percentage of total net revenues, revenues from our managed network services decreased from 34.8% in 2015 to 26.7% in 2016.

In September 2017, we completed the disposal of the managed network services business segment and deconsolidated the financial results related to managed network services segment since then.

 

68


Table of Contents

Cost of Revenues

Our cost of revenues primarily consists of telecommunications cost, and other costs. The following table sets forth, for the periods indicated, our cost of revenues, in absolute amounts and as a percentage of our total net revenues:

 

   For the Year Ended December 31, 
   2015   2016   2017 
   RMB   %   RMB   %   RMB   US$   % 
   (in thousands, except percentages) 

Cost of revenues:

              

Telecommunications costs

   1,728,911    47.6    1,811,565    49.7    1,533,615    235,712    42.5 

Others

   1,051,703    28.9    1,118,073    30.7    1,100,680    169,172    35.1 
  

 

 

   

 

 

   

 

 

   

 

 

   

 

 

   

 

 

   

 

 

 

Total cost of revenues

   2,780,614    76.5    2,929,638    80.4    2,634,295    404,884    77.6 
  

 

 

   

 

 

   

 

 

   

 

 

   

 

 

   

 

 

   

 

 

 

Telecommunications costs refer to expenses incurred in acquiring telecommunication resources from carriers for our data centers, including bandwidth and cabinet leasing costs. Cabinet leasing costs cover rentals, utilities and other costs associated with the cabinets we lease from our partnered data centers. Our other costs of revenues include utilities costs for our self-built data centers, depreciation and amortization, payroll and other compensation costs and other miscellaneous items related to our service offerings.

The following table sets forth, for the periods indicated, our cost of revenues by segment, in absolute amounts and as a percentage of the net revenues of the relevant segment:

 

   For the Year Ended December 31, 
   2015   2016   2017 
   RMB   %   RMB   %   RMB   US$   % 
   (in thousands, except percentages) 

Cost of revenues:

              

Hosting and related services

   1,758,756    74.2    1,936,658    72.6    2,130,279    327,418    71.6 

Managed network services

   1,021,858    80.8    992,980    102.0    504,016    77,466    120.7 

We expect that our cost of revenues of hosting and related services will continue to increase as our business expands, both organically and as a result of acquisitions. Additionally, we anticipate recording significant expenses related to the amortization of the intangible assets that we have acquired through acquisitions as these intangible assets are amortized over their remaining useful lives.

 

69


Table of Contents

Operating Expenses

Our operating expenses consist of sales and marketing expenses, general and administrative expenses and research and development expenses. The following table sets forth our operating expenses, both as an absolute amount and as a percentage of total net revenues for the periods indicated.

 

  For the Year Ended December 31, 
  2015  2016  2017 
  RMB  % of Net
Revenues
  RMB  % of Net
Revenues
  RMB  US$  % of Net
Revenues
 
  (in thousands, except percentages) 

Operating expenses:

       

Sales and marketing expenses(1)

  359,460   9.9   352,926   9.7   256,682   39,451   7.6 

Research and development expenses(1)

  142,835   3.9   149,337   4.1   149,143   22,923   4.4 

General and administrative expenses(1)

  568,741   15.6   639,648   17.6   519,950   79,915   15.3 

Allowance for doubtful debt

  32,199   0.9   117,564   3.2   37,427   5,752   1.1 

Changes in the fair value of contingent purchase consideration payable

  43,325   1.2   (93,307  (2.6  937   144   0.0 

Impairment of long-lived assets

  —     —     392,947   10.8   401,808   61,757   11.8 

Impairment of goodwill

  —     —     —     —     766,440   117,800   22.6 

Operating income

  (8,569  (0.2  (6,783  (0.2  (5,439  (836  (0.2
 

 

 

  

 

 

  

 

 

  

 

 

  

 

 

  

 

 

  

 

 

 

Total Operating Expenses(1)

  1,137,991   31.3   1,552,332   42.6   2,126,948   326,906   62.6 
 

 

 

  

 

 

  

 

 

  

 

 

  

 

 

  

 

 

  

 

 

 

 

(1)Includes share-based compensation expense as follows:

 

   2015   2016   2017 
   RMB   RMB   RMB   US$ 
   (in thousands) 

Allocation of share-based compensation expenses:

        

Sales and marketing expenses

   13,488    2,490    (681   (104

Research and development expenses

   10,303    (2,924   142    22 

General and administrative expenses

   153,814    123,273    47,945    7,369 
  

 

 

   

 

 

   

 

 

   

 

 

 

Total share-based compensation expenses

   177,605    122,839    47,406    7,287 
  

 

 

   

 

 

   

 

 

   

 

 

 

Sales and Marketing Expenses

Our sales and marketing expenses primarily consist of compensation and benefit expenses for our sales and marketing staff, including share-based compensation expenses, as well as advertisement and agency service fees. Our sales and marketing expenses also include office-related expenses and business development expenses associated with our sales and marketing activities. To a lesser extent, our sales and marketing expenses include depreciation of equipment used associated with our selling and marketing activities. As our business expands, both organically and as a result of acquisitions, we expect to increase the headcount of our sales and marketing staff and as a result, increase our sales and marketing expenses.

Research and Development Expenses

Our research and development expenses primarily include salaries, employee benefits, share-based compensation expenses and other expenses incurred in connection with our technological innovations, such as our proprietary smart routing technology and cloud computing infrastructure service technologies. We anticipate that our research and development expenses will continue to increase as we devote more resources to develop and improve technologies, improve operating efficiencies and enhance our service offerings.

 

70


Table of Contents

General and Administrative Expenses

Our general and administrative expenses primarily consist of compensation and benefits paid to our management and administrative staff, including share-based compensation expenses, the cost of third-party professional services, and depreciation and amortization of property and equipment used in our administrative activities. Our general and administrative expenses, to a lesser extent, also include office rent, office-related expenses, and expenses associated with training and team building activities. We expect that our other general and administrative expense items, such as salaries paid to our management and administrative staff as well as professional services fees, will increase as we expand our business, both organically and as a result of acquisitions.

Share-Based Compensation Expenses

We recorded share-based compensation expenses in connection with share options and RSUs granted under our 2010 Plan and 2014 Plan. As of March 31, 2018, options to purchase 1,396,488 ordinary shares and 1,529,787 RSUs have been granted to our employees, directors and consultants. We recorded share-based compensation expenses in the amount of RMB47.4 million (US$7.3 million), RMB122.8 million and RMB177.6 million for the year ended December 31, 2017, 2016 and 2015, respectively, in connection with our share-based incentive grants.

Taxation

The Cayman Islands

The Cayman Islands currently does not levy taxes on individuals or corporations based upon profits, income, gains or appreciation and there is no taxation in the nature of inheritance tax or estate duty. There are no other taxes likely to be material to our company levied by the government of the Cayman Islands, except for stamp duties that may be applicable on instruments executed in, or after execution brought within the jurisdiction of, the Cayman Islands. The Cayman Islands is not a party to any double taxation treaties that are applicable to any payments made to or by our company. There are no exchange control regulations or currency restrictions in the Cayman Islands.

The British Virgin Islands

Our British Virgin Islands subsidiaries are not subject to income or capital gain tax under the current laws of the British Virgin Islands.

Hong Kong

Our Hong Kong subsidiaries are subject to Hong Kong profits tax at a rate of 16.5% for the three years ended December 31, 2015, 2016 and 2017. We have not made a provision for Hong Kong profits tax in the consolidated financial statements because our Hong Kong subsidiaries had no assessable profits in the years ended December 31, 2015, 2016 and 2017, except for Diyixian.com Limited which was newly acquired in 2014 and has profits since acquisition.

Taiwan

The Taiwan branch of Diyixian.com Limited is incorporated in Taiwan and is subject to Taiwan profits tax rate of 17% for the year ended December 31, 2015, 2016 and 2017.

The PRC

Our PRC subsidiaries are subject to PRC EIT on their taxable income in accordance with the relevant PRC income tax laws.

 

71


Table of Contents

Effective from January 1, 2008, the statutory corporate income tax rate is 25%, except for certain entities eligible for preferential tax rates.

21Vianet Beijing has been qualified for an HNTE since 2008 and will continue to enjoy a preferential tax rate through 2020. For the years ended December 31, 2015, 2016 and 2017, 21Vianet Beijing enjoyed a preferential tax rate of 15%.

In 2013, BJ iJoy was qualified as a software enterprise which allows the Company to utilize a two-year100% exemption for 2013 and 2014 followed by a three-year half-reduced EIT rate effective for the years from 2015 to 2017. The qualification will need to be reviewed on an annual basis. For the year ended December 31, 2013 and 2014, BJ iJoy enjoyed the 100% tax exemption for its taxable income. For the year ended December 31, 2015, 2016 and 2017, BJ iJoy enjoyed the half-reduced EIT rate for its taxable income.

In 2015, SH Blue Cloud was qualified as an HNTE and is eligible for a 15% preferential tax rate effective from 2015 to 2017, and thereafter for an addition three years if it is able to meet the HNTE technical and administrative requirements in those three years. For the years ended December 31, 2015, 2016 and 2017, SH Blue Cloud enjoyed a preferential tax rate of 15%.

In 2016, SZ DYX was qualified as an HNTE and is eligible for a 15% preferential tax rate effective from 2016 to 2018, and thereafter for an addition three years if it is able to meet the HNTE technical and administrative requirements in those three years. For the years ended December 31, 2016 and 2017, SZ DYX enjoyed a preferential tax rate of 15%.

Our other PRC subsidiaries were subject to an EIT rate of 25% for the years ended December 31, 2015, 2016. For the year ended December 31, 2017, our other PRC subsidiaries would be subject to an EIT rate of 25%, unless they are qualified as Small Scale and Low Profit Enterprises which would be entitled to exempt fifty percent (50%) of their income from tax and enjoy a reduced EIT rate of 20%. Our PRC subsidiaries can enjoy such reduced EIT rate if their financial data are determined to meet the standard of “small scale and low profit” enterprise when filing with the tax bureau.

Under the EIT Law, dividends paid by PRC enterprises out of profits earned after 2007 to non-PRC tax resident enterprises are subject to PRC withholding tax of 10%. A lower withholding tax rate may be applied based on applicable tax treaty with certain countries or districts.

The EIT Law also provides that enterprises established under the laws of foreign countries or regions and whose “place of effective management” is located within the PRC are considered PRC tax resident enterprises and subject to PRC income tax at the rate of 25% on worldwide income. The definition of “place of effective management” refers to an establishment that exercises, in substance, overall management and control over the production and business, personnel, accounting, properties, etc. of an enterprise. As of December 31, 2017, no detailed interpretation or guidance has been issued to define “place of effective management”. Furthermore, as of December 31, 2017, the administrative practice associated with interpreting and applying the concept of “place of effective management” is unclear. If we are deemed as a PRC tax resident, we would be subject to PRC tax under the EIT Law. We will continue to monitor changes in the interpretation or guidance of this law.

PRC Business Tax and VAT. In November 2011, the Ministry of Finance and the State Administration of Taxation jointly issued two circulars setting out the details of the pilot value-added tax, or VAT, reform program, which changed the charge of sales tax from business tax to VAT for certain pilot industries. The pilot VAT reform program initially applied only to the pilot industries in Shanghai, and was expanded to eight additional regions, including, among others, Beijing and Guangdong province, in 2012. In August 2013, the program was further expanded nationwide. In May 2016, the program was expanded to cover additional industry sectors such as construction, real estate, finance and consumer services. In November 2017, PRC State Counsel issued State Counsel Order 691 to abolish business tax, and issued the amendment to Interim Regulations of PRC Value

 

72


Table of Contents

Added Taxes, or the VAT Regulation, pursuant to which enterprises and individuals that (i) sell goods or labor services of processing, repair or replacement of goods, (ii) sell services, intangible assets, or immovables, or (iii) import goods within the territory of the PRC are subject to VAT.

Effective from September 2012, all services provided by 21Vianet China and certain services provided by 21Vianet Technology and 21Vianet Beijing were subject to a VAT of 6%. Effective from June 2014, all value-added telecommunication services provided in mainland China were subject to a VAT of 6% whereas basic telecommunication services are subject to a VAT of 11%.

Critical Accounting Policies

Our discussion and analysis of our financial condition and results of operations are based upon our consolidated financial statements, which have been prepared in accordance with U.S. GAAP. The preparation of our consolidated financial statements requires us to make estimates and judgments that affect the reported amounts in our consolidated financial statements. We base our estimates on historical experience and on various other assumptions that we believe to be reasonable under the circumstances, the results of which form the basis for making judgments about the carrying values of assets and liabilities. Although actual results have historically been reasonably consistent with management’s expectations, actual results may differ from these estimates or our estimates may be affected by different assumptions or conditions.

Some of our accounting policies require higher degrees of judgment than others in their application. When reviewing our consolidated financial statements, you should consider (i) our selection of critical accounting policies, (ii) the judgment and other uncertainties affecting the application of such policies and (iii) the sensitivity of reported results to changes in conditions and assumptions. We consider the policies discussed below to be critical to an understanding of our consolidated financial statements as their application places significant demands on the judgment of our management. We believe the following critical accounting policies are the most significant to the presentation of our financial statements and some of which may require the most difficult, subjective and complex judgments and should be read in conjunction with our consolidated financial statements, the risks and uncertainties described under “Risk Factors” and other disclosures included in this annual report.

Revenue Recognition

We provide hosting and related services including hosting of customers’ servers and networking equipment, connecting customers’ servers with internet backbones, content delivery network services optimizing speed and security of data transmission, virtual private network services providing encrypted secured connection to public internet and other value-added services.

Prior to the disposal of WiFire Entities and Aipu Group in September 2017, we also provided managed network services to enable our customers to deliver data across the internet in a faster and more reliable manner through extensive data transmission network and BroadEx smart routing technology, and to get the last-mile broadband internet connection services in large metro areas in China.

Consistent with the criteria under ASC topic 605 (“ASC 605”), Revenue Recognition, we recognize revenue from sales of these services when there is a signed sales agreement with fixed or determinable fees, services have been provided to the customer and collection of the resulting customer’s receivable is reasonably assured.

Our services are provided under the terms of a master service agreement, which will typically accompany aone-year term renewal option with the same terms and conditions. Customers can choose at the outset of the arrangement to either use our services through a monthly fixed fee arrangement or choose a plan based on actual bandwidth or traffic volume used during the month at fixed pre-set rates. We recognize and bill for revenue for excess usage, if any, in the month of its occurrence to the extent a customer’s usage of the services exceeds their pre-set monthly fixed bandwidth usage and fee arrangements. The rates as specified in the master service agreements are fixed for the duration of the contract term and are not subject to adjustment.

 

73


Table of Contents

Prior to the disposal of Aipu Group in September 2017, we also provided last-mile wired broadband internet access services, sometimes bundled with broadband related products, to individual and corporate customers at agreed prices. We allocate the contract price based on the relative selling price method under which the selling price of each deliverable is determined using VSOE of selling price, third-party evidence (“TPE”) of selling price, or management’s best estimate of the selling price (“BESP”). We consider all reasonably available information in determining the BESP, including both market and entity-specific factors. Revenues are recognized for each deliverable when all four criteria under ASC605-10 are met.

We evaluate whether it is appropriate to record the gross amount of service sales and related costs or the net amount earned as commissions. Generally, when we are primarily obligated in a transaction, have latitude in establishing prices and/or selecting suppliers, or have several but not all of these indicators, revenue is recorded at the gross sale price. We generally record the net amounts as commissions earned if we are not primarily obligated and do not have latitude in establishing prices. Such amounts earned are determined using a fixed percentage of the gross sales price.

Cash received in advance from customers that are expected to be recognized as revenue upon completion of performance obligations is recorded as deferred revenue when there is no general right of refund; otherwise, it is recorded as advances from customers. Business tax on revenues earned from provision of services to customers is recorded as a deduction from gross revenue to derive net revenue in the same period in which the related revenue is recognized. Most of our PRC subsidiaries and Consolidated VIEs are subject to a business tax rate of 3% or 5%. The business tax expenses and other surcharges for the year ended December 31, 2015 amounted to RMB6.4 million, respectively. Effective since June 2014, VAT of 6% replaced the original business tax for all value-added telecommunication services provided in mainland China, and VAT of 11% replaced the original business tax for all basic telecommunication services provided in mainland China. There was no business tax expense charged in 2016 and afterwards.

Fair Value of Financial Instruments

Our financial instruments include cash and cash equivalents, restricted cash, short-term investments, accounts receivable and payable, other receivables and payables, bonds payable, short-term, long-term bank and other borrowings, available-for-sale investments, share-settled bonuses, liability-classified restricted share units and balances with related parties. Other than the bonds payable, long-term bank and other borrowings, share-settled bonuses and the contingent consideration payable included in the balances with related parties, the carrying values of these financial instruments approximate their fair values due to their short-term maturities.

The carrying amounts of long-term bank and other borrowings approximate their fair values since they bear interest rates which approximate market interest rates. The contingent considerations in both cash and shares and share-settled bonuses are initially measured at fair value on the acquisition dates of the acquired businesses and the date of grant, respectively, and subsequently remeasured at the end of each reporting period with an adjustment for fair value recorded to the current period expense.

Consolidation of Variable Interest Entities

PRC laws and regulations currently restrict foreign ownership of PRC companies that engage in value-added telecommunications services, including content and application delivery services. To comply with the foreign ownership restriction, we conduct our businesses in the PRC through our variable interest entities using contractual arrangements entered into by us, 21Vianet China, 21Vianet Technology and its respective shareholders. See “—C. Organizational Structure”. 21Vianet Beijing, subsidiary of 21Vianet Technology, holds a Cross-Regional VAT licenses to carry out the data center services across nine cities in China. We exercise effective control over 21Vianet Technology through a series of contractual arrangements, including: (i) an irrevocable power of attorney, under which each shareholder of 21Vianet Technology appointed 21Vianet China or a person designated by 21Vianet China as his/her attorney-in-fact to attend shareholders’ meeting of 21Vianet

 

74


Table of Contents

Technology and exercise all the shareholder’s voting rights, such power of attorney has been subsequently assigned to 21Vianet Group; (ii) a loan agreement and a financial support letter pursuant to which we agree to give unlimited financial support to 21Vianet Technology; and (iii) an exclusive technical consulting and services agreement, where we receive substantially all of the economic benefits of 21Vianet Technology in consideration for the services provided by 21Vianet China and we are considered the primary beneficiary of 21Vianet Technology. Accordingly, 21Vianet Technology is our variable interest entity under U.S. GAAP and we consolidate its result in our consolidated financial statements. Similar contractual arrangements had been entered into (i) amongst iJoy BVI, SZ Zhuoaiyi, BJ iJoy and its shareholder; and (ii) amongst WiFire Group, aBitCool DG, WiFire Network and its shareholders; and similar conclusion has been reached respect to the variable interest entity structure with iJoy BVI and WiFire Group as the primary beneficiaries of BJ iJoy and WiFire Network, respectively. We have confirmed with Han Kun Law Offices, our PRC legal counsel, on the compliance and validity of each of the contractual agreements under PRC laws and regulations. However, any change in PRC laws and regulations may affect our ability to effectively control the variable interest entities and preclude us from consolidating the variable interest entities in the future.

Short-term Investments

All highly liquid investments with stated maturities of greater than 90 days but less than 365 days are mainly fixed rate time deposits that are classified as short-term investments. We account for the investments in debt and equity securities in accordance with ASC Topic 320 (“ASC 320”), Investments—Debt and Equity Securities. We classify the investments in debt and equity securities as “held-to-maturity”, “trading” or“available-for-sale”, whose classification determines the respective accounting methods stipulated by ASC 320. Dividend and interest income for all categories of investments in securities are included in earnings. Any realized gains or losses, if any, on the sale of the short-term investments are determined on a specific identification method, and such gains and losses are reflected in earnings during the period in which gains or losses are realized.

The securities that we have positive intent and ability to hold to maturity are classified as held-to-maturity securities and stated at amortized cost. For individual securities classified asheld-to-maturity securities, we evaluate whether a decline in fair value below the amortized cost basis is other-than-temporary in accordance with our policy and ASC 320. When we intend to sell an impaired debt security or it is more-likely-than-not that it will be required to sell prior to recovery of its amortized cost basis, an other-than-temporary impairment is deemed to have occurred. In these instances, the other-than-temporary impairment loss is recognized in earnings equal to the entire excess of the debt security’s amortized cost basis over its fair value at the balance sheet date of the reporting period for which the assessment is made. When we do not intend to sell an impaired debt security and it is more-likely-than-not that it will not be required to sell prior to recovery of its amortized cost basis, we must determine whether or not it will recover its amortized cost basis. If we conclude that it will not, an other-than-temporary impairment exists and that portion of the credit loss is recognized in earnings, while the portion of loss related to all other factors is recognized in other comprehensive loss.

The securities that are bought and held principally for the purpose of selling them in the near term are classified as trading securities. Unrealized holding gains and losses for trading securities are included in earnings.

Investments not classified as trading or as held-to-maturityare classified as available-for-sale securities. Available-for-sale investments are reported at fair value, with unrealized gains and losses recorded in accumulated other comprehensive loss. Realized gains or losses are included in earnings during the period in which the gain or loss is realized. An impairment loss on the available-for-sale securities would be recognized in earnings when the decline in value is determined to be other-than-temporary.

No impairment loss had been recorded during each of the years ended December 31, 2015, 2016 and 2017.

Long-term Investments

Our long-term investments consist of cost method investments, equity method investments and available for sale investment.

 

75


Table of Contents

In accordance with ASC 325-20, Investments—Other: Cost Method Investments, for investments in an investee over which we do not have significant influence, we carry the investment at cost and only adjusts for other-than-temporary declines in fair value and distributions of earnings. Our management regularly evaluates the impairment of our cost method investments based on the performance and financial position of the investee as well as other evidence of estimated market values. Such evaluation includes, but is not limited to, reviewing the investee’s cash position, recent financing, projected and historical financial performance, cash flow forecasts and current and future financing needs. An impairment loss is recognized in the consolidated statements of operations equal to the excess of the investment’s cost over its fair value at the balance sheet date of the reporting period for which the assessment is made. The fair value would then become the new cost basis of investment.

Investments in equity investees represent investments in entities in which we can exercise significant influence but do not own a majority equity interest or control are accounted for using the equity method of accounting in accordance with ASC 323-10, Investments—Equity Method and Joint Ventures: Overall. We apply the equity method of accounting that is consistent with ASC 323-10 in limited partnerships in which we hold a three percent or greater interest. Under the equity method, we initially record our investment at cost and prospectively recognizes our proportionate share of each equity investee’s net profit or loss into its consolidated statements of operations. The difference between the cost of the equity investee and the amount of the underlying equity in the net assets of the equity investee is recognized as equity method goodwill included in equity method investments on the consolidated balance sheets. We evaluate our equity method investments for impairment under ASC 323-10.An impairment loss on the equity method investments is recognized in the consolidated statements of operations when the decline in value is determined to be other-than-temporary.

Goodwill

Goodwill represents the excess of the purchase price over the amounts assigned to the fair value of the assets acquired and the liabilities assumed of an acquired business.

As of December 31, 2016, we had two reporting units, which were hosting and related services and managed network services. After the completion of the disposal of entities engaged in managed network services in September 2017, we determined that there was only one reporting unit since October 2017.

In accordance with ASC 350, Goodwill and Other Intangible Assets, recorded goodwill amounts are not amortized, but rather are tested for impairment annually or more frequently if there are indicators of impairment present. We have adopted Accounting Standards Update No. 2011-08 (“ASU2011-08”), Intangibles—Goodwill and Others, pursuant to which we can elect to perform a qualitative assessment to determine whether the two-step impairment testing on goodwill is necessary. The performance of the impairment test in accordance with ASC 350 involves a two-step process. The first step of the impairment test involves comparing the fair value of the reporting unit with its carrying amount, including goodwill. Fair value is primarily determined by computing the future discounted cash flows expected to be generated by the reporting unit. If the reporting unit’s carrying value exceeds its fair value, goodwill may be impaired. If this occurs, we perform the second step of the goodwill impairment test to determine the amount of impairment loss.

The fair value of the reporting unit is allocated to its assets and liabilities in a manner similar to a purchase price allocation in order to determine the implied fair value of the reporting unit’s goodwill. If the implied goodwill fair value is less than its carrying value, the difference is recognized an impairment loss.

We adopted ASU No. 2017-04 (“ASU 2017-04”),Simplifying the Test for Goodwill Impairment, which simplifies the accounting for goodwill impairment by eliminating step two from the goodwill impairment test. The performance of the impairment test in accordance with the updated ASC 350 only involves step one. Under the new guidance, if a reporting unit’s carrying amount exceeds its fair value, an entity will record an impairment charge based on that difference. The impairment charge will be limited to the amount of goodwill allocated to that reporting unit. In September 2017, we completed our impairment test for goodwill in managed network

 

76


Table of Contents

services. We determined the fair value of the reporting unit using the income approach based on the discounted expected cash flows associated with the reporting unit. The discounted cash flows for the reporting unit were based on five year projections. Cash flow projections were based on past experience, actual operating results and management best estimates about future developments as well as certain market assumptions. Cash flows after five years were estimated using a terminal value calculation, which considered terminal value growth at 3%, considering the long term revenue growth for entities in a similar industry in the PRC. The discount rate of approximately 13% was derived and used in the valuations which reflect the market assessment of the risks specific to us and our industry and is based on our weighted average cost of capital. The resulting fair value of the reporting unit significant lower than its carrying value, we fully provided the impairment for the goodwill in managed network services.

We performed a qualitative assessment for the remaining goodwill as one reporting unit. Based on the requirements of ASC 350-20, we evaluated all relevant factors including, but not limited to, macroeconomic conditions, industry and market conditions, financial performance, and our share price. We weighed all factors in their entirety and concluded that it was not more-likely-than-not the fair value was less than the carrying amount of the reporting unit, and further impairment testing on goodwill was unnecessary as of December 31, 2017.

Impairment of long-lived assets

We evaluate our long-lived assets or asset group, including intangible assets with finite lives, for impairment whenever events or changes in circumstances (such as a significant adverse change to market conditions that will impact the future use of the assets) indicate that the carrying amount of an asset or a group of long-lived assets may not be recoverable. When these events occur, we evaluate impairment by comparing the carrying amount of the assets to future undiscounted net cash flows expected to result from the use of the assets and their eventual disposition. If the sum of the expected undiscounted cash flow is less than the carrying amount of the assets, we would recognize an impairment loss based on the excess of the carrying amount of the asset group over its fair value. Fair value is generally determined by discounting the cash flows expected to be generated by the assets, when the market prices are not readily available for the long-lived assets.

In 2016, due to the deterioration of the operating results of one of our asset group, we recognized an impairment loss based on the excess of the carrying amount of the asset group over its fair value. We determined the fair value of the asset group using the income approach based on the discounted expected cash flows associated with the asset group. The discounted cash flows for the asset group were based on eight year projections which is consistent with the remaining useful lives of the principal assets. Cash flow projections were based on past experience, actual operating results and management best estimates about future developments as well as certain market assumptions. The discount rate of approximately 13% was derived and used in the valuations which reflect the market assessment of the risks specific to us and our industry and is based on our weighted average cost of capital.

As of December 31, 2017, due to continued operational losses, we recorded the long-lived assets impairment amounting to RMB170.7 million and RMB231.1 million for the assets group of Aipu and WiFire Entities, respectively, resulting from excess of the carrying amount of the asset groups over their fair values of the two asset groups, respectively.

We determined the fair value of the asset groups using the income approach based on the discounted expected cash flows associated with the asset groups. The discounted cash flows for the asset groups were based on seven year projections for Aipu and five years for WiFire Entities, which are consistent with the remaining useful lives of its principal assets. Cash flow projections were based on the price that would be received to sell an asset or paid to transfer a liability in an orderly transaction between market participants. The discount rate of approximately 13% was derived and used in the valuations which reflect the market assessment of the risks specific to us and our industry and is based on its weighted average cost of capital. No impairment recognized in other assets groups for there is no impairment indicator identified.

 

77


Table of Contents

The impairment loss reduces the carrying amount of the long-lived assets of a group on a pro-rata basis using the relative carrying amount of those assets.

We recorded impairment charges associated with our long-lived assets and acquired intangibles as follows:

 

   Years ended December 31, 
   2015   2016   2017 
   RMB’000   RMB’000   RMB’000   US$’000 

Impairment of property and equipment

   —      238,144    237,956    36,443 

Impairment of intangible assets

   —      154,803    163,852    25,314 

Leases

Leases are classified at the inception date as either a capital lease or an operating lease. We did not enter into any leases whereby we are the lessor for any of the periods presented. As the lessee, a lease is a capital lease if any of the following conditions exists: a) ownership is transferred to the lessee by the end of the lease term, b) there is a bargain purchase option, c) the lease term is at least 75% of the property’s estimated remaining economic life, or d) the present value of the minimum lease payments at the beginning of the lease term is 90% or more of the fair value of the leased property to the lessor at the inception date. A capital lease is accounted for as if there was an acquisition of an asset and an incurrence of an obligation at the inception of the lease. We entered into capital leases for certain optical fiber, computer and network equipment and property in the years ended December 31, 2015, 2016 and 2017.

All other leases are accounted for as operating leases wherein rental payments are expensed on a straight-line basis over the periods of their respective lease terms. We lease office space and employee accommodation under operating lease agreements. Certain lease agreements contain rent holidays and escalating rent. Rent holidays and escalating rent are considered in determining the straight-line rent expense to be recorded over the lease term. The lease term begins on the date of initial possession of the lease property for purposes of recognizing lease expense on a straight-line basis over the term of the lease.

Income Taxes

We account for income taxes using the liability method. Under this method, deferred tax assets and liabilities are determined based on the difference between the financial reporting and tax bases of assets and liabilities using enacted tax rates that will be in effect in the period in which the differences are expected to reverse. We record a valuation allowance against deferred tax assets if, based on the weight of available evidence, it is more-likely-than-not that some portion, or all, of the deferred tax assets will not be realized. The effect on deferred taxes of a change in tax rates is recognized in income in the period that includes the enactment date.

We apply ASC 740, Accounting for Income Taxes, to account for uncertainty in income taxes. ASC 740 prescribes a recognition threshold a tax position is required to meet before being recognized in the financial statements.

We have elected to classify interest and penalties related to unrecognized tax benefits, if and when required, as part of “income tax” in the consolidated statements of operations.

On January 1, 2017, we adopted ASU No. 2015-17, Income Taxes (Topic 740): Balance Sheet Classification of Deferred Taxes, and classified all deferred income tax assets as noncurrent on the consolidated balance sheets on a retrospective basis. The adoption of this standard resulted in the reclassification of RMB43.0 million from current deferred tax assets to noncurrent deferred tax assets in the consolidated balance sheet as of December 31, 2016.

 

78


Table of Contents

Share-based Compensation

Share options and Restricted Share Units (“RSUs”) granted to employees are accounted for under ASC 718, Compensation—Stock Compensation, which requires that share-based awards granted to employees be measured based on the grant date fair value and recognized as compensation expense over the requisite service period and/or performance period (which is generally the vesting period) in the consolidated statements of operations.

We have elected to recognize compensation expense using the straight-line method for share-based awards granted with service conditions that have a graded vesting schedule. For share-based awards granted with performance conditions, we recognize compensation expense using the accelerated method. We commence recognition of the related compensation expense if it is probable that the defined performance condition will be met. To the extent that we determine that it is probable that a different number of share-based awards will vest depending on the outcome of the performance condition, the cumulative effect of the change in estimate is recognized in the period of change.

For the performance bonuses that the employees can elect to settle in cash and/or restricted shares at an agreed premium of us (“Share-Settled Bonus”), we estimate the portion of the arrangement to be settled shares based on our past settlement practices and classify such portion as a liability in accordance with ASC topic 480 (“ASC 480”), Distinguishing Liabilities from Equity. We remeasure the fair value of such liability at each reporting period end through earnings until the underlying shares were granted to the employees and accounted for the granted restricted shares unit as equity award. The original cash bonus amount continues to be classified as a liability within “Accrued expenses and other payables-Others” in the consolidated balance sheets until the end of the six months’ lock-up period as such amounts will be paid to the employees in cash upon the termination of their employment. The fair value of the premium will be reclassified to additional paid in capital and recognized over the remaining lock-up period using the accelerated method, respectively.

A cancellation of the terms or conditions of an equity award under original award in exchange for a new award should be treated as modification. The compensation costs associated with the modified awards are recognized if either the original vesting conditions or the new vesting conditions have been achieved. Total recognized compensation cost for the awards is at least equal to the fair value of the original awards at the grant date unless at the date of the modification the performance or service conditions of the original awards are not expected to be satisfied. The incremental compensation cost is measured as the excess of the fair value of the replacement awards over the fair value at the modification date. Therefore, in relation to the modified awards, we recognize share-based compensation over the vesting periods of the new awards, which comprises (i) the amortization of the incremental portion of share-based compensation over the remaining vesting term, and (ii) any unrecognized compensation cost of original awards, using either the original term or the new term, whichever results in higher expenses for each reporting period. For modification of a liability award that remains a liability after modification, the liability award continues to be remeasured at fair value at each reporting date.

On April 15, 2016 (“the Modification date”), we made revisions to the Share-Settled Bonus to remove the agreed premium and six month lock-up period for the employees above a specified level and the option to settle in share for the employees below a specified level. The modified awards remain as liabilities in accordance with ASC 718 as we can only settle the Share-Settled Bonus by issuing variable number of shares until the settlement date or in cash. In January 2017, we made revisions to the Share-Settled Bonus to remove the option to settle bonus accrued in 2017. For the Share-Settled Bonus accrued in 2016 which were elected to be settled in shares, we issued shares to settle all the Share-Settled Bonus as of December 31, 2017.

On November 26, 2016, the Board approved a new incentive program to replace unvested RSUs to certain individuals with a new bonus scheme which will be settled by issuing a variable number of shares with a fair value equal to fixed dollar amount on the settlement date. The modification was treated as an equity to liability modification in accordance with ASC 718. We remeasure the fair value of such liability at each reporting period end through earnings until the actual settlement date, which is the date when the number of underlying shares

 

79


Table of Contents

were fixed and recorded the incremental cost over the remaining vesting term and the unrecognized compensation of original awards using the new term.

Before January 1, 2017, we elected to estimate forfeitures at the time of grant and revised, if necessary, in subsequent periods if actual forfeitures differ from initial estimates. The forfeiture rate is estimated based on historical and future expectations of employee turnover rates and are adjusted to reflect future changes in facts and circumstances, if any. Share-based compensation expense is recorded net of estimated forfeitures such that expense is recorded only for those share-based awards that are expected to vest. During the years ended December 31, 2015 and 2016, we estimated that the forfeiture rate for both of our management and non-management employees was 1.10% and 1.81%.

On January 1, 2017, we adopted ASU No. 2016-09, Improvements to Employee Share-Based Payment Accounting, and elected to account for forfeitures as they occur. The cumulative-effect adjustment to retained earnings of RMB13.4 million (US$2.1 million) was recorded upon transition, which is measured for outstanding awards based on the difference between (1) the fair value estimate of awards historically expected to be forfeited and (2) the fair value estimate of awards actually forfeited.

Segment Reporting

In accordance with ASC 280 “Segment Reporting” (“ASC 280”), we historically had only one single reportable segment since our chief executive officer, who has been identified as our chief operating decision-maker (“CODM”) formerly relied on the consolidated results of operations when making decisions on allocating resources and assessing performance of us. On October 1, 2016, we changed our reportable segments as the CODM now reviews the operating result of two different services in order to allocate resources and assess performance of us. The operations of us are organized into two segments, consisting of the Hosting and related services and Managed network services. Hosting and related services includes the data center and related businesses such as IDC, Cloud and VPN. Managed network services includes CDN, MNS, big data, block chain and digital realty. We have restated the presentation of our reportable segments for prior years to conform with the current year’s presentation.

In September 2017, we disposed of WiFire Entities and Aipu Group, which are primarily engaged in the managed network services. After the disposals, the CODM reviews the operation results on the Company basis. As of December 31, 2017, we only has one reporting segment.

We have restated the presentation of our reportable segments for prior years to conform with the current year’s presentation.

Recently Issued Accounting Pronouncements

In May 2014, the Financial Accounting Standards Board (“FASB”) issued ASU No. 2014-09(“ASU 2014-09”), Revenue from Contracts with Customers (Topic 606). ASU 2014-09 supersedes the revenue recognition requirements in ASC 605, and requires entities to recognize revenue when it transfers promised goods or services to customers in an amount that reflects the consideration to which the entity expects to be entitled to in exchange for those goods or services. ASU 2014-09 is originally effective for the annual reporting periods beginning after December 15, 2016, including interim periods within that reporting period. ASU 2015-14,Revenue from Contracts with Customers, defers the effective date of ASU 2014-09 by one year. As a result, ASU 2014-09 is effective for annual reporting periods beginning after December 15, 2017 and interim periods therein. Early adoption is permitted to the original effective date. We adopted the new standard effective January 1, 2018, using the modified retrospective method. We have substantially completed the assessment over the impact of adopting this new guidance and do not expect the adoption will have significant impact on our consolidated financial statements.

 

80


Table of Contents

In January 2016, the FASB issued ASU No. 2016-01(“ASU 2016-01”), Financial Instruments. ASU 2016-01 requires equity investments (except those accounted for under the equity method of accounting or those that result in consolidation of the investee) to be measured at fair value with changes in fair value recognized in net income. An entity may choose to measure equity investments that do not have readily determinable fair values at cost minus impairment, if any, plus or minus changes resulting from observable price changes in orderly transactions for the identical or a similar investment of the same issuer. ASU 2016-01 also simplifies the impairment assessment of equity investments without readily determinable fair values by requiring a qualitative assessment to identify impairment. When a qualitative assessment indicates that impairment exists, an entity is required to measure the investment at fair value. For public business entities, the amendments are effective for fiscal years beginning after December 15, 2017, including interim periods within those fiscal years. We are currently evaluating the impact of adopting this new standard on our consolidated financial statements.

In February 2016, the FASB issued ASUNo. 2016-02 (“ASU 2016-02”), Leases. ASU 2016-02 specifies the accounting for leases. For operating leases, ASU 2016-02 requires a lessee to recognize a right-of-use asset and a lease liability, initially measured at the present value of the lease payments, in its balance sheet. The standard also requires a lessee to recognize a single lease cost, calculated so that the cost of the lease is allocated over the lease term, on a generally straight-line basis. ASU 2016-02 is effective for public business entities for annual reporting periods and interim periods within those years beginning after December 15, 2018. We will adopt ASU2016-02 on January 1, 2019. We are currently evaluating the impact of adopting this standard on our consolidated financial statements.

In June 2016, the FASB issued ASU No. 2016-13 (“ASU2016-13”), Financial Instruments—Credit Losses (Topic 326), Measurement of Credit Losses on Financial Instruments. ASU 2016-13 changes the impairment model for most financial assets and certain other instruments. The standard will replace “incurred loss” approach with an “expected loss” model for instruments measured at amortized cost. For available-for-sale debt securities, entities will be required to record allowances rather than reduce the carrying amount, as they do today under the other-than-temporary impairment model. The standard is effective for public business entities for annual periods beginning after December 15, 2019, and interim periods therein. Early adoption is permitted. We are evaluating the effect that this guidance will have on our consolidated financial statements.

In November 2016, the FASB issued ASU No. 2016-18,Statement of Cash Flows (Topic 230): Restricted Cash which requires that the statement of cash flows explain the change during the period in the total of cash, cash equivalents, and amounts generally described as restricted cash or restricted cash equivalents. Therefore, amounts generally described as restricted cash and restricted cash equivalents should be included with cash and cash equivalents when reconciling thebeginning-of-period and end-of-period total amounts shown on the statement of cash flows. The standard is effective for public business entities for annual periods beginning after December 15, 2017, and interim periods therein, and early adoption is permitted. We are evaluating the effect that this guidance will have on our consolidated financial statements.

In January 2017, FASB has issued ASU No.2017-01, Business Combinations (Topic 805): Clarifying the Definition of a Business. The ASU affects all companies and other reporting organizations that must determine whether they have acquired or sold a business. The definition of a business affects many areas of accounting including acquisitions, disposals, goodwill, and consolidation. The ASU is effective for annual periods beginning after December 15, 2017, including interim periods within those periods for public entities. We are evaluating the effect that this guidance will have on our consolidated financial statements.

In May 2017, the FASB issued ASU No. 2017-09, Compensation—Stock Compensation: Scope of Modification Accounting. This standard provides clarity and reduces both (1) diversity in practice and (2) cost and complexity when applying the guidance in Topic 718, Compensation-Stock Compensation, to a change to the terms or conditions of a share based payment award. The updated guidance is effective for interim and annual periods beginning after December 15, 2017. We are currently evaluating the impact of adopting this standard on our consolidated financial statements.

 

81


Table of Contents

Inflation

In the last 3 years, inflation in China has not materially impacted our results of operations. According to the National Bureau of Statistics of China, the annual average percent changes in the consumer price index in China for 2015, 2016 and 2017 were 1.4%, 2.0% and 1.6%, respectively. The year-over-year percent changes in the consumer price index for January 2016, 2017 and 2018 were increases of 1.8%, 2.1% and 1.5%, respectively. Although we have not been materially affected by inflation in the past, we cannot assure you that we will not be affected in the future by higher rates of inflation in China.

Results of Operations

The following table sets forth a summary of our consolidated results of operations for the periods indicated both in absolute amount and as a percentage of our total net revenues. This information should be read together with our consolidated financial statements and related notes included elsewhere in this annual report. The results of operations in any period are not necessarily indicative of the results you may expect for future periods.

 

   For the Year Ended December 31, 
   2015  2016  2017 
   RMB  %  RMB  %  RMB  USD  % 
   (in thousands, except percentages) 

Consolidated Statements of Operations Data:

        

Net revenues

   3,634,372   100.0   3,641,774   100.0   3,392,705   521,449   100.0 

Hosting and related services

   2,369,223   65.2   2,668,655   73.3   2,975,178   457,276   87.7 

Managed network services

   1,265,149   34.8   973,119   26.7   417,527   64,173   12.3 

Cost of revenues

   (2,780,614  (76.5  (2,929,638  (80.4  (2,634,295  (404,884  (77.6
  

 

 

  

 

 

  

 

 

  

 

 

  

 

 

  

 

 

  

 

 

 

Hosting and related services

   (1,758,756  (48.4  (1,936,658  (53.2  (2,130,279  (327,418  (62.7
  

 

 

  

 

 

  

 

 

  

 

 

  

 

 

  

 

 

  

 

 

 

Managed network services

   (1,021,858  (28.1  (992,980  (27.3  (504,016  (77,466  (14.9
  

 

 

  

 

 

  

 

 

  

 

 

  

 

 

  

 

 

  

 

 

 

Gross profit

   853,758   23.5   712,136   19.6   758,410   116,565   22.4 

Operating (expenses) income:

        

Sales and marketing expenses

   (359,460  (9.9  (352,926  (9.7  (256.682  (39,451  (7.6

Research and development expenses

   (142,835  (3.9  (149,337  (4.1  (149,143  (22,923  (4.4

General and administrative expenses

   (568,741  (15.6  (639,648  (17.6  (519,950  (79,915  (15.3

Allowance for doubtful debt

   (32,199  (0.9  (117,564  (3.2  (37,427  (5,752  (1.1

Changes in the fair value of contingent purchase consideration payables

   (43,325  (1.2  93,307   2.6   (937  (144  (0

Impairment of long-lived assets

   —     —     (392,947  (10.8  (401,808  (61,757  (11.8

Impairment of goodwill

   —     —     —     —     (766,440  (117,800  (22.6

Operating income

   8,569   0.2   6,783   0.2   5,439   836   0.2 
  

 

 

  

 

 

  

 

 

  

 

 

  

 

 

  

 

 

  

 

 

 

Total operating expenses

   (1,137,991  (31.3  (1,552,332  (42.6  (2,126,948  (326,906  (62.6
  

 

 

  

 

 

  

 

 

  

 

 

  

 

 

  

 

 

  

 

 

 

Operating loss

   (284,233  (7.8  (840,196  (23.1  (1,368,538  (210,341  (40.2

Interest income

   53,494   1.5   21,078   0.6   32,925   5,060   1.0 

Interest expense

   (274,184  (7.5  (198,589  (5.5  (185,313  (28,482  (5.5

Impairment of long-term investment

   —     —     —     —     (20,258  (3,114  (0.6

Gain on disposal of subsidiaries

   —     —     —     —     497,036   76,393   14.7 

Loss on debt extinguishment

   —     —     (29,841  (0.8  —     —     —   

Other income

   30,430   0.8   28,922   0.8   16,764   2,577   0.5 

Other expenses

   (3,701  (0.1  (16,449  (0.5  (17,060  (2,622  (0.5

Foreign exchange (loss) gain

   72,394   2.0   56,341   1.5   (17,153  (2,636  (0.5
  

 

 

  

 

 

  

 

 

  

 

 

  

 

 

  

 

 

  

 

 

 

Loss before income taxes and gain from equity method investments

   (405,800  (11.2  (978,734  (26.9  (1,061,597  (163,165  (31.1
  

 

 

  

 

 

  

 

 

  

 

 

  

 

 

  

 

 

  

 

 

 

Income tax (expense) benefits

   (47,830  (1.3  11,160   0.3   90,170   13,859   2.7 

Gain from equity method investments

   52,355   1.4   35,652   1.0   53,783   8,266   1.6 

Consolidated net loss

   (401,275  (11.0  (931,922  (25.6  (917,644  (141,040  (26.8
  

 

 

  

 

 

  

 

 

  

 

 

  

 

 

  

 

 

  

 

 

 

Net (income) loss attributable to non-controllinginterest

   (26,824  (0.7  298,324   8.2   144,914   22,273   4.3 
  

 

 

  

 

 

  

 

 

  

 

 

  

 

 

  

 

 

  

 

 

 

Net loss attributable to the Company’s ordinary shareholders

   (428,099  (11.8  (633,598  (17.4  (772,730  (118,767  (22.5
  

 

 

  

 

 

  

 

 

  

 

 

  

 

 

  

 

 

  

 

 

 

 

82


Table of Contents

Year Ended December 31, 2017 Compared to Year Ended December 31, 2016

Net Revenues

Our net revenues in 2017 decreased by 6.8% from RMB3,641.8 million in 2016 to RMB3,392.7 million (US$521.4 million) in 2017. The decrease was primarily caused by the decline in net revenues generated from managed network services, which were deconsolidated from the fourth quarter of 2017 and partially offset by the growth of our hosting and related services.

Revenues from our hosting and related services amounted to RMB2,975.2 million (US$457.3 million) in 2017, increasing by 11.5% from RMB2,668.7 million in 2016. The increase in revenues from our hosting and related services was primarily due to (i) the increase in the total number of billable cabinets under our management, which was attributable to growing customer demand, (ii) the growth in demand for our cloud business. The number of cabinets under our management increased from 26,380 as of December 31, 2016 to 29,080 as of December 31, 2017.

Cost of Revenues

Our cost of revenues decreased by 10.1% from RMB2,929.6 million in 2016 to RMB2,634.3 million (US$404.9 million) in 2017. Our telecommunication costs decreased by 15.3% from RMB1,811.6 million in 2016 to RMB1,533.6 million (US$235.7 million) in 2017. The decrease in our cost of revenues was primarily due to our improved cost efficiency and disposal of WiFire Entities and Aipu Group.

We expect that our cost of revenues will increase as our business expands. Additionally, we anticipate recording significant expenses related to the amortization of the intangible assets related to the acquisition of the intangible assets of our subsidiaries as these intangible assets are amortized over their remaining useful lives.

Gross Profit

Our gross profit increased by 6.5% from RMB712.1 million in 2016 to RMB758.4 million (US$116.6 million) in 2017. As a percentage of net revenues, our gross profit increased from 19.6% in 2016 to 22.4% in 2017. The increase of gross profit and gross margin was primarily due to our improved cost efficiency of hosting and related service.

Operating Expenses

Our operating expenses increased by 37.0% from RMB1,552.3 million in 2016 to RMB2,126.9 million (US$326.9 million) in 2017. Our operating expenses as a percentage of net revenues increased from 42.6% in 2016 to 62.7% in 2017. The increase of our operating expenses was primarily due to our recognition of impairment of long-lived assets and goodwill as a result of the disposal of WiFire Entities and Aipu Group.

Sales and Marketing Expenses. Our sales and marketing expenses decreased by 27.3% from RMB352.9 million in 2016 to RMB256.7 million (US$39.5 million) in 2017, primarily due to reduced agency costs and advertising expenses and labor cost as a result of the disposal of WiFire Entities and Aipu Group. As a percentage of net revenues, our sales and marketing expenses was 9.7% and 7.6% in 2016 and 2017, respectively.

Research and Development Expenses. Our research and development expenses decreased from RMB149.3 million in 2016 to RMB149.1 million (US$22.9 million) in 2017. As a percentage of net revenues, our research and development expenses increased from 4.1% in 2016 to 4.4% in 2017.

General and Administrative Expenses. Our general and administrative expenses decreased by 18.7% from RMB639.6 million in 2016 to RMB520.0 million (US$79.9 million) in 2017, primarily due to a decrease in labor cost as a result of the disposal of WiFire Entities and Aipu Group. As a percentage of net revenues, our general and administrative expenses decreased from 17.6% in 2016 to 15.3% in 2017.

 

83


Table of Contents

Changes in the Fair Value of Contingent Purchase Consideration Payable. We recorded a decrease in the fair value of contingent purchase consideration payable in the amount of RMB0.9 million (US$0.1 million) in 2017 in connection with our acquisition, which was primarily due to a decrease in the fair value of estimated contingent share considerations during this period.

Impairment of long-lived assets. We recorded impairment of long-lived assets in the amount of RMB401.8 million (US$61.8 million) in connection with disposal of WiFire Entities and Aipu Group.

Impairment of goodwill. We recorded an impairment of goodwill in the amount of RMB766.4 million (US$117.8 million) during this period, primarily related to the disposal of WiFire Entities and Aipu Group in the third quarter in 2017.

Interest Income

Our interest income increased from RMB21.1 million in 2016 to RMB32.9 million (US$5.1 million) in 2017, primarily due to an increase in interest income generated from short-term investments.

Interest Expense

Our interest expense decreased from RMB198.6 million in 2016 to RMB185.3 million (US$28.5 million) in 2017, primarily due to the repayment of the 2017 Bonds. In June 2017, we fully repaid the 2017 Bonds.

Other Income

Our other income decreased from RMB28.9 million in 2016 to RMB16.8 million (US$2.6 million) in 2017. Other income in 2017 was primarily attributable to disposal gain on long-lived assets and government grant received.

Other Expenses

Our other expenses increased from RMB16.4 million in 2016 to RMB17.1 million (US$2.6 million) in 2017. Other expenses in both periods were primarily due to the loss attributable to the disposal of certain of our equipment, such as servers and entry securities systems.

Loss on Debt Extinguishment

We did not incur any loss on debt extinguishment in 2017. We incurred loss on debt extinguishment in the amount of RMB29.8 million in 2016 due to repurchase of 78.97% of the outstanding principal amount of the 2017 Bonds with the total consideration of RMB1,613.9 million including payment of accrued interests of RMB18.7 million.

Foreign Exchange (loss) Gain

We had a foreign exchange loss of RMB17.2 million (US$2.6 million) in 2017, compared to a foreign exchange gain of RMB56.3 million in 2016, primarily due to the depreciation of U.S. dollar relative to Renminbi in 2017 for the U.S. dollar denominated bonds.

Income Tax (Expense) Benefits

We recorded income tax benefits in the amount of RMB90.2 million (US$13.9 million) in 2017, compared with income tax benefits of RMB11.2 million in 2016, with the effective tax rates 8.9%. This is primarily due to:

 

  The decrease of taxable income tax for our PRC subsidiaries and consolidated affiliated entities due to operating performance;

 

84


Table of Contents
  increase in change in valuation allowance from RMB158.7 million in 2016 to RMB174.4 million (US$26.8 million) in 2017.

 

  the effect of preferential tax rates of negative RMB90.1 million (US$13.8 million) enjoyed by certain of our PRC subsidiaries and consolidated affiliated entities. 21Vianet Beijing, SH Blue Cloud and SZ DYX are qualified as HNTEs and enjoy a preferential income tax rate of 15%.

Consolidated Net Loss

As a result of the above, we recorded a net loss of RMB917.6 million (US$141.0 million) in 2017, as compared to a net loss of RMB931.9 million in 2016.

Year Ended December 31, 2016 Compared to Year Ended December 31, 2015

Net Revenues

Our net revenues increased by 0.2% from RMB3,634.4 million in 2015 to RMB3,641.8 million (US$524.5 million) in 2016. The increase was primarily due to the growth of our hosting and related services business. Revenues from our hosting and related services amounted to RMB2,668.7 million (US$384.4 million) in 2016, increasing by 12.6% from RMB2,369.2 million in 2015. The increase in revenues from our hosting and related services was primarily due to (i) the growth in demand for our cloud business, (ii) contribution from acquired companies and (iii) the increase in the total number of billable cabinets under our management, which was attributable to growing customer demand and improved utilization rate, partially offset by the lower monthly recurring revenue per cabinet. The number of cabinets under our management increased from 23,556 as of December 31, 2015 to 26,380 as of December 31, 2016.

Revenues from our managed network services amounted to RMB973.1 million (US$140.2 million) in 2016, decreasing by 23.1% from RMB1,265.1 million in 2015. As a percentage of net revenues, revenues from our managed network services decreased from 34.8% in 2015 to 26.7% in 2016. The decrease in revenues from managed network services was primarily due to a RMB278.4 million (US$40.1 million) decrease in Aipu Group’s revenues, which was driven by intensified competition.

Cost of Revenues

Our cost of revenues increased by 5.4% from RMB2,780.6 million in 2015 to RMB2,929.6 million (US$422.0 million) in 2016. Our telecommunication costs increased by 4.4% from RMB1,728.9 million in 2015 to RMB1,811.6 million (US$260.9 million) in 2016. The increase in our cost of revenues was primarily due to an increase in telecommunication costs, as well as other costs due to higher depreciation expenses and utility expenses from our self-built data centers.

We expect that our cost of revenues will increase as our business expands. Additionally, we anticipate recording significant expenses related to the amortization of the intangible assets related to the acquisition of the intangible assets of our subsidiaries as these intangible assets are amortized over their remaining useful lives.

Gross Profit

Our gross profit decreased by 16.6% from RMB853.8 million in 2015 to RMB712.1 million (US$102.6 million) in 2016. As a percentage of net revenues, our gross profit decreased from 23.5% in 2015 to 19.6% in 2016. The decrease of gross profit and gross margin was primarily due to the decrease in revenues from managed network services, the increase in telecommunication costs and higher depreciation expenses and utility expenses from our self-built data centers.

 

85


Table of Contents

Operating Expenses

Our operating expenses increased by 36.0% from RMB1,138.0 million in 2015 to RMB1,552.3 million (US$223.6 million) in 2016. Our operating expenses as a percentage of net revenues increased from 31.3% in 2015 to 42.6% in 2016. The increase of our operating expenses was primarily due to an increase in staff costs, allowance for doubtful debt and impairment of long-lived assets.

Sales and Marketing Expenses. Our sales and marketing expenses decreased by 1.8% from RMB359.5 million in 2015 to RMB352.9 million (US$50.8 million) in 2016, primarily due to reduced agency fees. As a percentage of net revenues, our sales and marketing expenses was 9.9% and 9.7% in 2015 and 2016, respectively.

Research and Development Expenses. Our research and development expenses increased by 4.6% from RMB142.8 million in 2015 to RMB149.3 million (US$21.5 million) in 2016, reflecting our focus on key strategic growth areas. As a percentage of net revenues, our research and development expenses increased from 3.9% in 2015 to 4.1% in 2016.

General and Administrative Expenses. Our general and administrative expenses increased by 12.5% from RMB568.7 million in 2015 to RMB639.6 million (US$92.1 million) in 2016, primarily due to an increase in staff costs and other expansion related expenses. As a percentage of net revenues, our general and administrative expenses increased from 15.6% in 2015 to 17.6% in 2016.

Changes in the Fair Value of Contingent Purchase Consideration Payable. We recorded a decrease in the fair value of contingent purchase consideration payable in the amount of RMB93.3 million (US$13.4 million) in 2016 in connection with our acquisition, which was primarily due to a decrease in the fair value of estimated contingent cash and share considerations during this period.

Impairment of long-lived assets. We recorded impairment of long-lived assets in the amount of RMB392.9 million (US$56.6 million) in connection with last-mile wired broadband services business.

Interest Income

Our interest income decreased from RMB53.5 million in 2015 to RMB21.1 million (US$3.0 million) in 2016, primarily due to a decrease in interest income generated from short-term investments.

Interest Expense

Our interest expense decreased from RMB274.2 million in 2015 to RMB198.6 million (US$28.6 million) in 2016, primarily due to the repayment of the 2016 Bonds and repurchase of part of the 2017 Bonds. In March 2016, we fully repaid the 2016 Bonds. In August 2016, we repurchased 78.97% of the outstanding principal amount of the 2017 Bonds. The interests on the part of 2017 Bonds repurchased were not accrued for the rest of the year in 2016.

Other Income

Our other income decreased from RMB30.4 million in 2015 to RMB28.9 million (US$4.2 million) in 2016. Other income in 2016 was primarily attributable to debt restructuring gain and government grant received.

Other Expenses

Our other expenses increased from RMB3.7 million in 2015 to RMB16.4 million (US$2.4 million) in 2016. Other expenses in both periods were primarily due to the loss attributable to the disposal of certain of our equipment, such as servers and entry securities systems.

 

86


Table of Contents

Loss on Debt Extinguishment

We incurred loss on debt extinguishment in the amount of RMB29.8 million (US$4.3 million) in 2016 due to repurchase of 78.97% of the outstanding principal amount of the 2017 Bonds with the total consideration of RMB1,613.9 million (US$232.5 million) including payment of accrued interests of RMB18.7 million (US$2.7 million). We did not incur any loss on debt extinguishment in 2015.

Foreign Exchange Gain (loss)

We had a foreign exchange gain of RMB56.3 million (US$8.1 million) in 2016, compared to a foreign exchange gain of RMB72.4 million in 2015, primarily due to the appreciation of U.S. dollar relative to Renminbi in 2016 for the Renminbi denominated bonds and U.S. dollar denominated financial assets.

Income Tax (Expense) Benefits

We recorded income tax benefits in the amount of RMB11.2 million (US$1.6 million) in 2016, compared to income tax expense of RMB47.8 million in 2015, with the effective tax rates 1.2%. This is primarily due to:

 

  The decrease of taxable income tax for our PRC subsidiaries and consolidated affiliated entities due to operating performance;

 

  increase in change in valuation allowance from RMB36.5 million in 2015 to RMB158.7 million (US$22.9 million) in 2016.

 

  the effect of tax holidays and preferential tax rates of negative RMB9.4 million (US$1.3 million) enjoyed by certain of our PRC subsidiaries and consolidated affiliated entities. In 2013, BJ iJoy was qualified as a software enterprise which allows it to utilize a two-year 100% tax exemption followed by a three-year 50% reduced EIT rate from 2013 to 2017. Three of the WiFire Entities, 21Vianet Beijing, SH Blue Cloud and SZ DYX are qualified as HNTEs and enjoy a preferential income tax rate of 15%. Xi’an Sub, SC Aipu and a wholly-owned subsidiary of SC Aipu are qualified for a preferential tax rate of 15%, which was awarded to companies that have operations in certain industries and meet the criteria of the Preferential Tax Policies for Development of the Western Regions.

Consolidated Net Loss

As a result of the above, we recorded a net loss of RMB931.9 million (US$134.2 million) in 2016, as compared to a net loss of RMB401.3 million in 2015.

 

B.Liquidity and Capital Resources

As of December 31, 2017, we had RMB1,949.6 million (US$299.7 million) in cash and cash equivalents, RMB245.8 million (US$37.8 million) in restricted cash (current and non-current portion) and RMB548.9 million (US$84.4 million) in short-term investments.

As of December 31, 2017, we had short-term bank borrowings and long-term bank borrowings (current portions) from various commercial banks with an aggregate outstanding balance of RMB120.3 million (US$18.5 million), and long-term bank borrowings (excluding current portions) from various commercial banks with an aggregate outstanding balance of RMB187.6 million (US$28.8 million). The short-term bank borrowings bore weighted average interest rates of 5.69%, 4.22% and 4.04% per annum, respectively, in 2015, 2016 and 2017. Our short-term bank borrowings have maturity terms of two months to one year and expire at various times throughout the year. There are no material covenants or restrictions on us associated with our outstanding short-term borrowings.

We have entered into long-term bank borrowing arrangements since 2013 with maturity terms of two to five years. The long-term bank borrowing (including current portion) outstanding as of December 31, 2015, 2016 and

 

87


Table of Contents

2017 bore weighted-average interest rates of 6.59%, 5.85% and 5.50% per annum, respectively, in 2015, 2016 and 2017 have certain financial covenants.

In August 2017, we issued the Original Notes. In September 2017, we issued the Notes. The Notes were priced at a slight premium of 100.04, with an effective yield of 6.98%. The Notes constitute a further issuance of, and were consolidated to form a single series with, the Original Notes. Interest on the 2020 Notes is payable semi-annually in arrears on, or nearest to, August 17 and February 17 in each year, beginning on February 17, 2018.

The 2020 Notes have (i) restrictive covenant that restricts our ability in consolidation, merger and sale of assets to a certain extent; (ii) negative pledge covenant that restricts our ability to create security upon our undertaking, assets or revenues to secure bonds, notes, debentures or other securities that are quoted, listed or dealt in or traded on securities market; (iii) dividend payment restriction covenant; and (iv) covenant relating to the ratio of our Adjusted EBITDA to our Consolidated Interest Expense (interest expense paid net of interest income received). Such covenants may limit our ability to undertake additional debt financing, but not equity financing.

We have unused credit line in the amount of RMB140.9 million (US$21.7 million) as of December 31, 2017, pursuant to credit agreements entered into with five banks. A total of RMB460.0 million (US$70.7 million) credit line was granted to us under five credit agreements, of which we have used RMB319.1 million (US$49.0 million). There are no material covenants that restrict our ability to undertake additional financing associated with the used credit line. No terms and conditions of the unused credit line are available yet because utilization of such unused portion requires approval by the banks and separate loan agreements setting forth detailed terms and conditions will only be entered into with the banks upon utilization. We believe the working capital as of December 31, 2017 is sufficient for our present requirements.

As of December 31, 2017, we had total outstanding debts of RMB2,237.1 million (US$343.8 million). The growth of our business relies on the construction of new data centers. In additions, we also intend to acquire or invest in companies that are complementary to our business. Therefore, we intend to use the proceeds of our outstanding debt mainly to add new data centers and fund acquisitions. For example, as of December 31, 2017, we have purchase commitments (commitments related to acquisition of machinery, equipment, construction in progress, bandwidth and cabinet capacity) of RMB724.4 million (US$111.3 million) coming due during the 12-month period, and we intend to use a portion of the proceeds to fund the purchase commitments.

As of December 31, 2017, the amount of outstanding debt inside and outside of the PRC was RMB307.9 million (US$47.3 million) and RMB1,929.2 million (US$296.5 million), respectively. We believe we have sufficient financial resources to meet both of our onshore and offshore debt obligations when due.

Except as disclosed in this annual report, we have no outstanding bank loans or financial guarantees or similar commitments to guarantee the payment obligations of third parties. We believe that our current cash, cash equivalents and time deposits, our cash flow from operations and proceeds from our financing activities will be sufficient to meet our anticipated cash needs, including our cash needs for working capital and capital expenditures, for the next 12 months. If we have additional liquidity needs in the future, we may obtain additional financing, including equity offering and debt financing in capital markets, to meet such needs.

As of December 31, 2017, the total amount of cash and cash equivalents, restricted cash and short-term investments was RMB2,744.4 million (US$421.8 million), of which RMB383.0 million (US$58.9 million), RMB257.0 million (US$39.5 million) and RMB2,104.4 million (US$323.4 million) was held by our consolidated affiliated entities, PRC subsidiaries and offshore subsidiaries, respectively. Cash transfers from our PRC subsidiaries to our subsidiaries outside of China are subject to PRC government control of currency conversion. Restrictions on the availability of foreign currency may affect the ability of our PRC subsidiaries and consolidated affiliated entities to remit sufficient foreign currency to pay dividends or other payments to us, or

 

88


Table of Contents

otherwise satisfy their foreign currency denominated obligations. See “Item 3. Key Information D. Risk Factors—Risks Related to Doing Business in China—Governmental control of currency conversion may limit our ability to receive and utilize our revenues effectively.” The major cost that would be incurred to distribute dividends is the withholding tax imposed on the dividends distributed by our PRC operating subsidiaries at the rate of 10% or a lower rate under an applicable tax treaty, if any.

The following table sets forth a summary of our cash flows for the periods indicated:

 

   For the Year Ended December 31, 
   2015  2016  2017 
   RMB  RMB  RMB  US$ 
   (in thousands) 

Net cash generated from operating activities

   216,834   83,620   402,310   61,835 

Net cash used in investing activities

   (370,130  (841,017  (699,336  (107,486

Net cash generated from financing activities

   1,115,032   209,472   1,089,537   167,459 

Effect on foreign exchange rate changes on cash and short-term investments

   78,903   160,289   (140,298  (21,564

Net (decrease) increase in cash and cash equivalents

   1,040,639   (387,636  652,213   100,244 

Cash and cash equivalents at beginning of the year

   644,415   1,685,054   1,297,418   199,409 

Cash and cash equivalents at end of the year

   1,685,054   1,297,418   1,949,631   299,653 

Cash and cash equivalents, restricted cash and short-term investments at the end of the year

   2,111,099   3,572,469   2,744,359   421,801 

Operating Activities

Net cash generated from operating activities was RMB402.3 million (US$61.8 million) in 2017, compared to net cash generated from operating activities of RMB83.6 million in 2016.

Net cash generated from operating activities in 2017 primarily resulted from a net loss of RMB917.6 million (US$141.0 million), positively adjusted for certain items such as (i) depreciation of property and equipment of RMB523.5 million (US$80.5 million), (ii) amortization of intangible assets of RMB143.6 million (US$22.1 million), (iii) impairment of goodwill of RMB766.4 million (US$117.8 million), (iv) impairment of long-lived assets of RMB401.8 million (US$61.8 million), (v) the increase in accrued expenses and other payables of RMB270.1 million (US$41.5 million), and (vi) the increase in advances from customers of RMB201.8 million (US$31.0 million), partially offset by certain item such as (i) the increase in deferred tax benefits of RMB128.0 million (US$19.7 million), (ii) the increase in gain from disposal of subsidiaries of RMB497.0 million (US$76.4 million), and (iii) the increase in prepaid expenses and other current assets of RMB310.2 million (US$47.7 million).

Net cash generated from operating activities in 2017 primarily reflected payments of RMB3,560.9 million (US$547.3 million) received from our customers, partially offset by our payments for telecommunication costs of RMB1,099.7 million (US$169.0 million) in 2017, payment for taxes of RMB81.6 million (US$12.4 million) and payment to employees of RMB725.8 million (US$111.6 million).

Net cash generated from operating activities was RMB83.6 million in 2016, compared to net cash generated from operating activities of RMB216.8 million in 2015.

Net cash generated from operating activities in 2016 primarily resulted from a net loss of RMB931.9 million, positively adjusted for certain items such as (i) depreciation of property and equipment of RMB480.1 million, (ii) amortization of intangible assets of RMB184.0 million, (iii) share-based compensation expense of RMB118.7 million, (iv) allowance for doubtful debt of RMB117.6 million, (v) impairment of long-lived assets of RMB392.9 million, (vi) the increase in the accrued expenses and other payables of RMB82.2 million, primarily due to the increase of payroll and welfare payables; partially offset by certain items

 

89


Table of Contents

such as (i) increase in prepaid expenses and other current assets of RMB148.8 million, primarily due to increased deductible VAT input in relation to the purchase of property and equipment, deposits and prepaid expenses for bandwidth, (ii) decrease in changes in the fair value of contingent purchase consideration payables of RMB93.3 million, and (iii) increase in deferred income taxes benefit of RMB65.9 million.

Net cash generated from operating activities in 2016 primarily reflected payments of RMB3,633.7 million received from our customers, partially offset by our payments for telecommunication costs of RMB1,725.6 million in 2016, payment for taxes of RMB145.5 million and payment to employees of RMB779.8 million.

Investing Activities

Net cash used in investing activities was RMB699.3 million (US$107.5 million) in 2017, as compared to net cash used in investing activities of RMB841.0 million in 2016. Net cash used in investing activities in 2017 is primarily related to our purchase of property and equipment in the amounts of RMB396.0 million (US$60.9 million), our payment for short-term investments in the amount of RMB755.9 million (US$116.2 million), our payment for long-term investments in the amount of RMB162.2 million (US$25.0 million) and our disposal of subsidiaries in the amount of RMB64.6 million (US$9.9 million), offset by proceeds received from maturity for short-term investments in the amount of RMB484.9 million (US$74.5 million), receipt of loan in the amount of RMB100.0 million (US$15.4 million) from a third party and restricted cash of RMB130.8 million (US$20.1 million).

Net cash used in investing activities was RMB841.0 million in 2016, as compared to net cash used in investing activities of RMB370.1 million in 2015. Net cash used in investing activities in 2016 is primarily related to our purchase of property and equipment in the amount of RMB574.5 million, our payments for short-term investments in the amount of RMB285.1 million, our payments for long-term investments in the amount of RMB48.7 million and our payments for assets acquisition in the amount of RMB56.3 million, offset by proceeds received from maturity of short-term investments in the amount of RMB112.3 million.

Financing Activities

Net cash generated from financing activities was RMB1,089.5 million (US$167.5 million) in 2017, as compared to net cash generated from financing activities amounting to RMB209.5 million in 2016. Net cash generated from financing activities in 2017 is primarily related to net proceeds from issuance of 2020 Notes in the amount of RMB1,936.2 million (US$297.6 million) and restricted cash in the amount of RMB1,702.2 million (US$261.6 million), partially offset by repayment of short-term loan borrowings in the amount of RMB1,673.7 million (US$257.2 million), repayment of 2017 Bonds in the amount of RMB420.6 million (US$64.6 million), payment for acquisition of property and equipment through capital leases in the amount of RMB199.1 million (US$30.6 million), rental prepayment and deposits for sales and lease back transactions in the amount of RMB164.7 million (US$25.3 million) and payment for share repurchase plan in the amount of RMB133.1 million (US$20.5 million).

Net cash generated from financing activities was RMB209.5 million in 2016, as compared to net cash generated from financing activities amounting to RMB1,115.0 million in 2015. Net cash generated from financing activities in 2016 is primarily related to proceeds received from shareholders in the amount of RMB2,548.7 million, proceeds from long-term bank borrowings in the amount of RMB214.6 million, proceeds from short-term bank borrowings in the amount of RMB1,725.7 million, partially offset by restricted cash in the amount of RMB1,699.4 million, repayment of 2016 Bonds in the amount of RMB264.3 million, repurchase of 2017 Bonds in the amount of RMB1,596.3 million, repayment of short-term bank borrowings in the amount of RMB318.0 million, payments for purchase of mandatorily redeemable noncontrolling interests in the amount of RMB100.0 million, rental prepayment and deposits for sales and leaseback transactions in the amount of RMB152.7 million, and payment for acquisition of property and equipment through capital leases in the amount of RMB23.6 million.

 

90


Table of Contents

Capital Expenditures

We had capital expenditures relating to the addition of property and equipment of RMB1,052.3 million, RMB574.5 million and RMB396.0 million (US$60.9 million) in 2015, 2016 and 2017, respectively, representing 29.0%, 15.8% and 11.8%, respectively, of our total net revenues. Our capital expenditures were primarily for building self-built data centers, purchasing network equipment, servers and other equipment. Our capital expenditures have been primarily funded by net cash provided by financing activities and cash generated from our operations. We estimate that our data center capital expenditures in 2018 will be within the range of RMB400.0 million to RMB500.0 million, which will be primarily used to build self-built data centers, purchase network equipment, servers and other equipment to expand our business. We may have additional capital expenditure for real property purchase, data center construction and network capacity expansion if our actual development is beyond our current plan. We plan to fund the balance of our capital expenditure requirements for 2018 with cash from the proceeds from overseas offerings, operations and additional bank borrowings, if available.

Holding Company Structure

21Vianet Group, Inc. is a holding company with no material operations of its own. We conduct our operations primarily through our PRC subsidiaries and consolidated affiliated entities in China. As a result, although other means are available for us to obtain financing at the holding company level, 21Vianet Group, Inc.’s ability to pay dividends and to finance any debt it may incur depends upon dividends paid by our subsidiaries. If our subsidiaries or any newly formed subsidiaries incur debt on its own behalf in the future, the instruments governing their debt may restrict its ability to pay dividends to 21Vianet Group, Inc. In addition, our PRC subsidiaries and consolidated affiliated entities are permitted to pay dividends to us only out of their retained earnings, if any, as determined in accordance with PRC accounting standards and regulations. Under PRC law, our PRC subsidiaries and consolidated affiliated entities are required to set aside a portion of their after-tax profits each year to fund a statutory reserve and to further set aside a portion of its after-tax profits to fund the employee welfare fund at the discretion of the board or the enterprise itself. Although the statutory reserves can be used, among other ways, to increase the registered capital and eliminate future losses in excess of retained earnings of the respective companies, the reserve funds are not distributable as cash dividends except in the event of liquidation of these subsidiaries and consolidated affiliated entities.

 

C.Research and Development, Patents and Licenses, etc.

Research and Development

Our strong research and development capabilities support and enhance our service offerings. We believe that we have one of the most experienced research and development teams in the internet infrastructure sector in China. We devote significant resources to our research and development efforts, focusing on improving customer experience, increasing operational efficiency and bringing innovative solutions to the market quickly. Over 60% of the work force on our research and development team are engineers. Many of our engineers have more than 10 years of relevant industry experience. In 2015, 2016 and 2017, our research and development expenses were RMB142.8 million, RMB149.3 million and RMB149.1 million (US$22.9 million), respectively.

Consistent with our strong culture of innovation, we devote significant resources to the research and development of our smart routing technology, cloud computing infrastructure service technologies. Our research and development efforts have yielded 57 patents, 64 patent applications and 59 software copyright registrations, all in China and related to different aspects of internet infrastructure services. We intend to continue to devote a significant amount of time and resources to carry out our research and development efforts.

Intellectual Property

We use our proprietary smart routing technology to optimize network connectivity and overcome the inherent inadequacies in China’s telecommunication and internet infrastructure. Our smart routing technology

 

91


Table of Contents

continually monitors and analyzes the performance of all available routes and identifies the most appropriate pathway in real-time. In planning for and finding the optimized routing plan, our smart routing technology takes into consideration speed (latency), performance, route stability and pocket losses and dynamically responds with intelligent route adjustments in order to ensure that data is traveling along the fastest and most reliable route.

We rely on a combination of copyright, patent, trademark, trade secret and other intellectual property laws, nondisclosure agreements and other protective measures to protect our intellectual property rights. We generally control access to, and use of, our proprietary software and other confidential information through the use of internal and external controls, including physical and electronic security, contractual protections, and intellectual property law. We have implemented a strict security and information technology management system, including the prohibition of copying and transferring of codes. We educate our staff on the need to, and require them to, comply with such security procedures. We also promote protection through contractual prohibitions, such as requiring our employees to enter into confidentiality and non-compete agreements.

 

D.Trend Information

Other than as disclosed elsewhere in this annual report, we are not aware of any trends, uncertainties, demands, commitments or events for the year ended December 31, 2017 that are reasonably likely to have a material adverse effect on our net revenues, income, profitability, liquidity or capital resources, or that caused the disclosed financial information to be not necessarily indicative of future results of operations or financial conditions.

 

E.Off-Balance Sheet Arrangements

We have not entered into any financial guarantees or other commitments to guarantee the payment obligations of any third parties. We have not entered into any derivative contracts that are indexed to our shares and classified as shareholder’s equity, or that are not reflected in our consolidated financial statements. Furthermore, we do not have any retained or contingent interest in assets transferred to an unconsolidated entity that serves as credit, liquidity or market risk support to such entity. Moreover, we do not have any variable interest in any unconsolidated entity that provides financing, liquidity, market risk or credit support to us or engages in leasing, hedging or research and development services with us.

 

F.Tabular Disclosure of Contractual Obligations

The following table sets forth our contractual obligations and commercial commitments as of December 31, 2017:

 

   Payment Due by Period 
   Total   Less than 1
year
   1-3 years   3-5 years   More than 5
years
 
   (in thousands of RMB) 

Short-term borrowings(1)

   50,000    50,000    —      —      —   

Long-term borrowings(1)(2)

   257,927    70,289    108,138    79,500    —   

Notes payable(3)

   1,960,260    —      1,960,260    —      —   

Operating lease obligations(4)

   516,646    115,066    161,225    98,670    141,685 

Purchase commitments(5)

   1,991,758    724,403    456,058    206,728    604,569 

Capital lease minimum lease payment(6)

   1,293,325    261,221    301,688    157,270    573,146 

Total

   6,069,916    1,220,979    2,987,369    542,168    1,319,400 

 

Notes:

(1)

As of December 31, 2017, our short-term bank borrowings bore a weighted average interest rate of 4.04% and have original maturity terms of two months to one year. Our unused short-term and long-term bank borrowing facilities amounted to RMB140.9 million (US$21.7 million). We have pledged land use rights

 

92


Table of Contents
 with the net book value of RMB16.8 million (US$2.6 million) for our bank borrowings. We have pledged computer and network equipment and office equipment with the net book value of RMB201.0 million (US$30.9 million) for our bank borrowings. We have also pledged leasehold improvements with the net book value of RMB143.9 million (US$22.1 million) for our bank borrowings.
(2)Long-term bank borrowings (including the current portions) outstanding as of December 31, 2017 bear a weighted-average interest rate of 5.50% per annum, and are denominated in Renminbi. These loans were obtained from financial institutions located in the PRC.
(3)The 2020 Notes with US$300 million of the principal amount outstanding due 2020 at an interest rate of 7.000% per annum.
(4)Operating lease obligations are primarily related to the lease of office and data center space.
(5)As of December 31, 2017, we had commitments of approximately RMB1,300.1 million (US$199.8 million) related to acquisition of machinery, equipment and construction in progress. In addition, we had outstanding purchase commitments in relation to bandwidth and cabinet capacity of RMB691.6 million (US$106.3 million).
(6)Related to capital leases for electronic equipment, optic fibers and property.

 

G.Safe Harbor

This annual report on Form 20-Fcontains forward-looking statements. These statements are made under the “safe harbor” provisions of Section 21E of the Securities Exchange Act of 1934, as amended. These forward-looking statements can be identified by terminology such as “will,” “expects,” “anticipates,” “future,” “intends,” “plans,” “believes,” “estimates,” “may,” “intend,” “is currently reviewing,” “it is possible,” “subject to” and similar statements. Among other things, the sections titled “Item 3. Key Information—Risk Factors,” “Item 4. Information on the Company,” and “Item 5. Operating and Financial Review and Prospects” in this annual report on Form 20-F, as well as our strategic and operational plans, contain forward-looking statements. We may also make written or oral forward-looking statements in our reports filed with or furnished to the SEC, in our annual report to shareholders, in press releases and other written materials and in oral statements made by our officers, directors or employees to third parties. Statements that are not historical facts, including statements about our beliefs and expectations, are forward-looking statements and are subject to change, and such change may be material and may have a material adverse effect on our financial condition and results of operations for one or more prior periods. Forward-looking statements involve inherent risks and uncertainties. A number of important factors could cause actual results to differ materially from those contained, either expressly or impliedly, in any of the forward-looking statements in this annual report on Form 20-F. Potential risks and uncertainties include, but are not limited to, a further slowdown in the growth of China’s economy, government measures that may adversely and materially affect our business, failure of the wealth management services industry in China to develop or mature as quickly as expected, diminution of the value of our brand or image due to our failure to satisfy customer needs and/or other reasons, our inability to successfully execute the strategy of expanding into new geographical markets in China, our failure to manage growth, and other risks outlined in our filings with the SEC. All information provided in this annual report on Form 20-F and in the exhibits is as of the date of this annual report on Form 20-F, and we do not undertake any obligation to update any such information, except as required under applicable law.

 

93


Table of Contents
ITEM 6.DIRECTORS, SENIOR MANAGEMENT AND EMPLOYEES

 

A.Directors and Senior Management

The following table sets forth information regarding our directors and executive officers as of the date of this annual report.

 

Directors and Executive Officers

  Age   

Position/Title

Sheng Chen

   49   Executive Chairman of the Board of Directors

Shiqi Wang

   42   Co-Chief Executive Officer

Steve Zhang*

   54   Co-Chief Executive Officer, Director

Sharon Xiao Liu

   37   Chief Financial Officer

Yoshihisa Ueno

   55   Director

Kenneth Chung-Hou Tai

   67   Director

Sean Shao

   61   Director

Erhfei Liu

   60   Director

Wenbin Chen

   47   Director

Tao Zou

   42   Director

Wing-Dar Ker

   57   President of Microsoft Cloud Business Unit

Feng Liu

   46   Vice President and General Manager of North China

Chunfeng Cai

   35   Vice President and General Manager of South China

 

*Mr. Steve Zhang has resigned as our co-chief executive officer and director, effective on June 30, 2018.

Mr. Sheng Chen is one of our co-founders and has served as the executive chairman of our board of directors since our inception. He has been our chief executive officer since our inception to October 2015. Mr. Chen has been instrumental to the development and success of our business. Mr. Chen provides vision, overall management, and strategic decision-making relating to marketing, investment planning, and corporate development. Mr. Chen has more than 20 years’ experience in the internet infrastructure industry in China and started his entrepreneur career in 1990 when he was a sophomore at Tsinghua University. In 1999, Mr. Chen founded our business and started the first carrier-neutral data center in China. Mr. Chen received his bachelor’s degree in electrical engineering from Tsinghua University in 1991. Mr. Chen is a member of the Tsinghua Entrepreneur & Executive Club and a managing director of the Internet Society of China.

Mr. Shiqi Wang has serviced as our co-chief executive officer and President since February 2018. Mr. Wang also served as the Vice President of TUS Digital Group, a subsidiary of TUS Holdings, director of Beijing CIC Technology Co., Ltd. and director of Guangzhou Tuwei Technology Co., Ltd. Mr. Wang has nearly 20 years of experience in the telecommunications industry and has worked at various renowned international companies, including 11 years with Ericsson, focusing primarily on strategy development and execution, corporate management, and equity investments. Mr. Wang received a bachelor’s degree from Tsinghua University and an MBA from Peking University-Vlerick MBA Program (BiMBA).

Mr. Steve Zhang has served as our chief executive officer since October 2015. Prior to joining 21Vianet, Mr. Zhang served as the President and CEO of AsiaInfo, China’s largest provider of IT solutions and services in the telecommunications industry, for nine years from 2005 to 2014. In 2012, Mr. Zhang was named one of the 25 hottest business leaders in Asia by Fortune Magazine. He also led AsiaInfo through a successful privatization process from the NASDAQ market. Mr. Zhang joined AsiaInfo in 1999 and held various senior level positions before becoming President and CEO. Prior to AsiaInfo, Mr. Zhang worked for ten years in various IT companies in Silicon Valley, including Sun Microsystems and Hyperion Solutions. Mr. Zhang received his master’s degree in computer science from Rice University, his doctorate’s degree in information science from the University of Pisa, and his bachelor’s degree in science from Tsinghua University.

Ms. Sharon Xiao Liu has served as our chief financial officer since January 2018. Ms. Liu joined us in October 2010, and served as our vice president of finance in charge of the finance-related matters of our hosting and related services business prior to becoming our chief financial officer. Ms. Liu was also previously

 

94


Table of Contents

responsible for our pre- and post-IPO finance matters, investor relations, financial reporting, financial planning and analysis, and financial business plan. Prior to joining 21Vianet, Ms. Liu was a manager at KPMG China in its audit division since 2003. Ms. Liu is a Certified Public Accountant (CPA) in the state of North Dakota. Ms. Liu received her dual Bachelor’ degrees in economics and law from Peking University.

Mr. Yoshihisa Ueno has served as our independent director since October 2010. Our board of directors has determined that Mr. Ueno satisfies the independence standards under Rule 5605 of NASDAQ Stock Market Rules. Mr. Ueno is a serial entrepreneur & venture capitalist with operation & industrial expertise in the US, Europe, Japan and China and over 30 years of incubation investment experience in emerging technology startups. Mr. Ueno has been our lead investor and board member of several of our affiliated companies since 2006. Mr. Ueno has been the founding partner of Synapse Company Limited & Synapse Partners Limited since December 2002, Synapse Holdings Limited since October 2013, and SMC Synapse Partners Limited from December 2010 to September 2015. Mr. Ueno has also been a director of several start-up portfolios such as Hivelocity Inc. from March 2015 and Catalyst Group Limited (Exicon Limited) from March 2015. Mr. Ueno has also served as director of BeyondSoft Group Holding Limited (SZSE: 2649) from September 2005 to May 2010, and CDS GS Japan Ltd. (a joint venture with CDC Corp. NASDAQ: CHINA) from June 2011 to April 2012. Mr. Ueno has managed several venture funds such as the Japan-China Bridge Fund from March 2005 to February 2011, Intellectual Property Bank (IPB) Partners Fund #1 in Japan from March 2006 to March 2010 and IPB Holding LLC in the United States from March 2006 to July 2007. Mr. Ueno also served as the chief executive officer at Cycolor, Inc., in the US from September 1998 to June 2003, until Cycolor was acquired by Eastman Kodak in early 2003. Mr. Ueno worked for Fujitec from April 1985 to May 1997 in various managerial capacities in Japan, China, the United Kingdom, Spain and Hong Kong. Mr. Ueno received his bachelor’s degree in business administration from Takushoku University.

Mr. Kenneth Chung-Hou Tai has served as our independent director since October 2012. Mr. Tai is a prominent figure in the Taiwanese technology sector with over 35 years of industry experience with leading technology and hardware companies in Taiwan and the United States. Mr. Taico-founded Acer Computer in 1976, which has become one of the top five branded PC vendors in the world today, and held various managerial positions during his tenure. Later in his technology career, Mr. Tai also founded Investar Capital, a venture capital firm focusing on IT companies. Mr. Tai is now serving as chairman of Richtek Technology Corp, a world-leading power management IC design house listed on Taiwan Stock Exchange, and chairman of Digitimes Incorporated, the only technology-focused newspaper in Taiwan. Currently, Mr. Tai serves on the board of directors for several public companies in Taiwan and Singapore, includingD-Link Corporation (TPE: 2332), Fullerton Technology (TPE: 6136), National Aerospace Fasteners Corporation (TPE: 3004), Asustek Computer Inc. (TPE: 2357), Wafer Works Corporation (TPE: 6182), Advanced Lithium Electrochemistry (Cayman) Co., Ltd. (TPE: 5227). Mr. Tai also serves on the board of directors for several private companies, including Chief Telecom Corporation, Jasper Display Corporation, Lumens Digital Optics Inc., and Evest Corporation. Mr. Tai received a master’s degree in business administration from Tam Kang University and a bachelor’s degree in electrical engineering from National Chiao Tung University in Taiwan.

Mr. Sean Shao has served as our independent director since August 2015. Mr. Sean Shao currently also serves as independent director of: Jumei International Holding Ltd., an e-commerce company listed on NYSE since May 2014; LightInTheBox Holdings Co. Ltd., an e-commerce company listed on NYSE since June 2013 and UTStarcom Holdings Corp., a provider of broadband equipment and solutions listed on NASDAQ since October 2012. Mr. Shao also serves as independent director and chairman of the audit and compensation committees of China Biologic Products, Inc., a biopharmaceutical company listed on NASDAQ since July 2008. He served as the chief financial officer and a director of Trina Solar Limited from 2006 to 2008 and from 2015 to 2017, respectively. In addition, Mr. Shao served from 2004 to 2006 as the chief financial officer of ChinaEdu Corporation, an educational service provider, and of Watchdata Technologies Ltd., a Chinese security software company. Prior to that, Mr. Shao worked at Deloitte Touche Tohmatsu CPA Ltd. for approximately a decade. Mr. Shao received his master’s degree in health care administration from the University of California at Los Angeles in 1988 and his bachelor’s degree in art from East China Normal University in 1982. Mr. Shao is a member of the American Institute of Certified Public Accountants.

 

95


Table of Contents

Mr. Erhfei Liu has served as our independent director since May 2015. From 1999 to 2012, Mr. Liu was Chairman of Merrill Lynch China initially and Country Executive of Bank of America Merrill Lynch after 2009. In addition to his various investment banking responsibilities, he was also in charge of the firm’s private equity business in Greater China from 2006 to 2010. Prior to joining Merrill Lynch, Mr. Liu worked as head of Asia or China for Goldman Sachs, Morgan Stanley, Smith Barney and Indosuez. Mr. Liu received an MBA from Harvard Business School and Bachelor’s degrees from Brandeis University and from Beijing Foreign Languages University.

Mr. Wenbin Chen has served as our director since September 2017. Mr. Chen currently serves as the chairman of TusCity Group and senior vice president of Tus-Holdings. Prior to that, Mr. Chen served as the chief editor of a magazine titled the Peoples Rule of Law and the deputy secretary-general of the China Behavior Law Association from 2011 to 2014. From 2008 to 2010, Mr. Chen worked as the head of capital operations and investor relations at China Longyuan Power Group Co., Ltd. (HKG: 0916) and a director at HaiNan Pearl River Holdings Co., Ltd.(000505. CN). Prior to that, Mr. Chen was a division chief at the National Audit Office of the PRC from 2001 to 2008, and taught at Beijing University of Technology from 1993 to 2001. Mr. Chen received his bachelor’s degree in philosophy from Peking University and his Doctorate’s degree in finance from Dongbei University of Finance and Economics.

Mr. Tao Zou has served as our independent director since December 2016. Mr. Zou is currently the chief executive officer and an executive director of Kingsoft Corporation Limited (HKG: 3888), a company listed on the Hong Kong Stock Exchange, and the chief executive officer and one of the directors of Seasun Holdings Limited, overseeing the operations of Seasun Holdings Limited and its subsidiaries, including the research and development of online games, and the operations of the gaming business of Kingsoft Corporation Limited and its subsidiaries, or Kingsoft Group. Mr. Zou also serves as a director of Cheetah Mobile (NYSE: CMCM) and Xunlei Limited (Nasdaq: XNET). Mr. Zou joined Kingsoft Group in 1998 and has taken various positions within the Kingsoft Group since then. Mr. Zou received a bachelor’s degree from Tianjin Nankai University.

Mr. Wing-Dar Ker has served as our president of Microsoft cloud business unit since October 2013. Prior to that, Mr. Ker was the general manager of Microsoft’s Customer Service and Support for the Asia Pacific and Greater China Region. Mr. Ker started his career with Microsoft as the finance controller for the Greater China Region in August 1993, and held various managerial positions in Microsoft since then. Prior to joining Microsoft, Mr. Ker was the manager and group head of the Business Systems Consulting group of Andersen Consulting (now known as Accenture). Mr. Ker started his career in New York City where he served at several private companies for more than five years before joining Accenture. Mr. Ker received his MBA degree from the Case Western Reserve University in Cleveland, Ohio, and his bachelor’s degree of economics from the National Taiwan University.

Mr. Feng Liu has served as our vice president since August 2016, primarily responsible for human resources, application development, information technology and key accounts departments. He has also served as the general manager of our North China business since July 2017. Mr. Liu has extensive experience in telecom operator market management, research & development management, project delivery and international marketing. Prior to joining us, Mr. Liu was the vice president of AsiaInfo Group, primarily responsible for sales, delivery, research and development, marketing as well as the oversea business. Mr. Liu received his EMBA degree from the Economics and Management School of Tsinghua University and his bachelor’s degree in engineering mechanics from Tsinghua University.

Mr. Chunfeng Cai has served as our vice president since January 2016. He has also served as the general manager of our East China business and South China business since January 2016 and July 2017, respectively. Mr. Cai has ten years of working experience in IDC and CDN industry, as well as extensive experience in 2B business management. Prior to joining us, Mr. Cai was the vice president of ChinaCache, primarily responsible for the departments of enterprise business and company operation management center. Mr. Cai received his

 

96


Table of Contents

master’s degree in mechanical and electronic engineering from Zhejiang University and his bachelor’s degree in mechanical engineering from Jilin University.

Employment Agreements

We have entered into employment agreements with each of our executive officers. Under these agreements, each of our senior executive officers is employed for a specified time period. We may terminate employment for cause, at any time, without advance notice or remuneration, for certain acts of the executive officer, such as conviction or plea of guilty to a felony or any crime involving moral turpitude, negligent or dishonest acts to our detriment, or misconduct or a failure to perform agreed duties. In such case, the executive officer will not be entitled to receive payment of any severance benefits or other amounts by reason of the termination, and the executive officer’s right to all other benefits will terminate, except as required by any applicable law. We may also terminate an executive officer’s employment without cause upon one-month advance written notice. In such case of termination by us, we are required to provide compensation to the executive officer, including severance pay, as expressly required by the applicable law of the jurisdiction where the executive officer is based. The executive officer may terminate the employment at any time with a one-month advance written notice, if there is any significant change in the executive officer’s duties and responsibilities inconsistent in any material and adverse respect with his or her title and position or a material reduction in the executive officer’s annual salary before the next annual salary review, or if otherwise approved by the board of directors.

Each executive officer has agreed to hold, both during and after the termination or expiry of his or her employment agreement, in strict confidence, and not to use, except as required in the performance of his or her duties in connection with the employment, any of our confidential information or trade secrets, any confidential information or trade secrets of our clients or prospective clients, or the confidential or proprietary information of any third party received by us and for which we have confidential obligations. The executive officers have also agreed to disclose in confidence to us all inventions, designs and trade secrets which they conceive, develop or reduce to practice and to assign all right, title and interest in them to us, and assist us in obtaining patents, copyrights and other legal rights for these inventions, designs and trade secrets.

In addition, each executive officer has agreed to be bound by non-competition and non-solicitation restrictions during the term of his or her employment and for one year following the last date of employment. Specifically, each executive officer has agreed not to (i) approach our clients, customers or contacts or other persons or entities introduced to the executive officer for the purpose of doing business with such persons or entities that will harm our business relationships with these persons or entities; (ii) assume employment with or provide services to any of our competitors, or engage, whether as principal, partner, licensor or otherwise, any of our competitors; or (iii) seek directly or indirectly, to solicit the services of any of our employees who is employed by us on or after the date of the executive officer’s termination, or in the year preceding such termination.

 

B.Compensation

In 2017, the aggregate cash compensation we paid to our executive officers was approximately RMB15.4 million (US$2.4 million), which total amount included RMB0.7 million (US$0.1 million) for pension, retirement, medical insurance or other similar benefits for our executive officers. We did not provide any cash compensation to our non-executive directors in 2017. Other than the amounts stated above, no pension, retirement or similar benefits has been set aside or accrued for our executive officers or directors. None of our non-executive directors has a service contract with us that provides for benefits upon termination of employment.

In addition to the cash compensation referenced above, we also provide share-based compensation to our directors and officers. The total share-based compensation we provided to our directors and officers amounted to RMB54.5 million (US$8.4 million) in 2017. For option grants to our directors and officers, see “—Share Incentive Plans.”

 

97


Table of Contents

Share Incentive Plans

On July 16, 2010, we adopted our 2010 Plan to attract and retain the best available personnel, provide additional incentives to employees, directors and consultants and to promote the success of our business. We subsequently amended our 2010 Plan on January 14, 2011 and July 6, 2012. On May 29, 2014, we adopted our 2014 Plan on our annual general meeting, which was subsequently amended on April 1, 2015 and December 22, 2017 by unanimous written approval of our board of directors. The amended 2010 Plan and 2014 Plan permit the grant of options to purchase our ordinary shares, share appreciation rights, restricted shares, RSUs, dividend equivalent rights and other instruments as deemed appropriate by the administrator under the plans. The maximum aggregate number of ordinary shares that may be issued pursuant to all awards under the amended 2010 Plan is 39,272,595 Class A ordinary shares. Under the amended 2014 Plan, we are authorized to issue to our employees, directors and consultants (i) 21,888,624 Class A ordinary shares, and (ii) an automatic increase by a number that is equal to 15% of the number of new Class A and Class B Ordinary Shares (on an as converted basis) issued by the Company from time to time. Our board is also authorized, but not obligated, to increase the maximum number under the 2014 Plan by the number of, or a portion of, the Class A ordinary shares repurchased by us since January 1, 2014. As of March 31, 2018, options to purchase 1,396,488 ordinary shares and 1,529,787 RSUs have been granted under our amended 2010 Plan and amended 2014 Plan to our employees, directors and consultants without giving effect to the options that were exercised or terminated and RSUs that were vested.

 

98


Table of Contents

The following table summarizes, as of March 31, 2018, the stock options and restricted share units granted, under our amended 2010 Plan and amended 2014 Plan to our directors and executive officers and to other individuals as a group.

 

Name

  Options
Granted
  Restricted
Share Units
  Exercise Price
(US$/Share)
  Date of Grant  Date of Expiration

Sheng Chen

  *  —    0.15  July 16, 2010  July 16, 2020
  —    *  —    August 30, 2012  —  
  —    *  —    November 23, 2013  —  
  —    *  —    March 7, 2015  —  
  —    *  —    November 21, 2015  —  
  —    *  —    November 26, 2016  —  

Shiqi Wang

  —    —    —    —    —  

Steve Zhang

  —    *  —    November 21, 2015  —  

Sharon Xiao Liu

  *  —    0.15  August 17, 2012  August 17, 2022
  —    *  —    July 1, 2013  —  
  *  —    0.15  May 24, 2015  —  
  —    *  —    August 23, 2015  —  
  —    *  —    March 5, 2017  —  

Yoshihisa Ueno

  —    *  —    October 1, 2012  —  
  —    *  —    April 25, 2014  —  
  —    *  —    December 2, 2017  —  
  —    *  —    March 7, 2018  —  

Kenneth Chung-Hou Tai

  —    *  —    October 16, 2012  —  
  —    *  —    November 21, 2015  —  
  —    *  —    August 14, 2016  —  
  —    *  —    May 12, 2017  —  
    *  —    March 7, 2018  —  

Wenbin Chen

  —    —    —    —    —  

Tao Zou

  —    —    —    —    —  

Sean Shao

  —    *  —    November 21, 2015  —  

Erhfei Liu

  —    *  —    November 21, 2015  —  

Wing-Dar Ker

  —    *  —    November 22, 2014  —  

Feng Liu

  —    *  —    August 14, 2016  —  

Chunfeng Cai

  —    *  —    March 6, 2016  —  
  —    *  —    May 21, 2017  —  

Other individuals as a group

  28,953,524  4,474,889  0.15 to 0.85  —    —  

 

*Shares underlying vested options are less than 1% of our total outstanding shares.

Our 2010 Plan and 2014 Plan have similar terms, the following paragraphs describe the principal terms of our 2010 Plan and 2014 Plan.

Plan Administration. Our board and the compensation committee of the board will administer our plans. A committee of one or more members of the board designated by our board or the compensation committee is also authorized to grant or amend awards to participants other than senior executives. The committee will determine the provisions and terms and conditions of each award grant. It shall also have discretionary power to interpret the terms of our plans.

Award Agreement. Awards granted under our plans are evidenced by an award agreement that sets forth terms, conditions and limitations for each award, which may include the term of an award, the provisions

 

99


Table of Contents

applicable in the event the participant’s employment or service terminates, and our authority to unilaterally or bilaterally amend, modify, suspend, cancel or rescind an award.

Eligibility. We may grant awards to our employees, consultants and directors. However, no shares may be optioned, granted or awarded if such action would cause an incentive share option to fail to qualify as an incentive share option under Section 422 of the Internal Revenue Code of 1986 of the United States.

Acceleration of Awards upon Change in Control. The participant’s awards shall become fully exercisable and all forfeiture restrictions on such awards shall lapse, unless converted, assumed or replaced by a successor.

Exercise Price. The exercise price of an option shall be determined by the plan administrator and set forth in the award agreement and may be a fixed or variable price related to the fair market value of the shares, to the extent not prohibited by applicable laws. Subject to certain limits set forth in the plan, the exercise price may be amended or adjusted in the absolute discretion of the plan administrator, the determination of which shall be final, binding and conclusive. To the extent not prohibited by applicable laws or any exchange rule, a downward adjustment of the exercise prices of options shall be effective without the approval of the shareholders or the approval of the affected participants.

Vesting Schedule. In general, our plan administrator determines or the evidence of the award specifies, the vesting schedule.

Amendment and Termination of the Plan. With the approval of our board, our plan administrator may, at any time and from time to time, amend, modify or terminate the plan, provided, however, that no such amendment shall be made without the approval of the our shareholders to the extent such approval is required by applicable laws, or in the event that such amendment increases the number of shares available under our plan, permits our plan administrator to extend the term of our plan or the exercise period for an option beyond ten years from the date of grant or results in a material increase in benefits or a change in eligibility requirements, unless we decides to follow home country practice.

 

C.Board Practices

Board of Directors

Our board of directors currently consists of eight directors. A director is not required to hold any shares in the company by way of qualification. Under our currently effective memorandum and articles of association, a director may vote in respect of any contract or proposed contract or arrangement and notwithstanding that he may be interested therein and if he does so his vote shall be counted and he may be counted in the quorum at the meeting of the directors at which such contract or proposed contract or arrangement is considered. Any of our directors who is in any way, whether directly or indirectly, interested in a contract or proposed contract with our company is required to declare the nature of his interest at a meeting of the directors. Our directors may exercise all the powers of the company to borrow money, mortgage its undertaking, property and uncalled capital, and issue debentures or other securities whenever money is borrowed or as security for any obligation of the company or of any third party.

Committees of the Board of Directors

We have three committees under the board of directors: the audit committee, the compensation committee and the nominating and corporate governance committee. We have adopted a charter for each of the three committees. Each committee’s members and functions are described below.

Audit Committee. Our audit committee consists of Sean Shao, Kenneth Chung-Hou Tai and Yoshihisa Ueno, each of whom satisfies the “independence” requirements of Rule 5605 of NASDAQ Stock Market Rules

 

100


Table of Contents

and Rule 10A-3 under the Securities Exchange Act of 1934. Sean Shao is the chair of our audit committee. The purpose of the audit committee is to assist our board of directors with its oversight responsibilities regarding: (i) the integrity of our financial statements, (ii) our compliance with legal and regulatory requirements, (iii) the independent auditor’s qualifications and independence and (iv) the performance of our internal audit function and independent auditor. The audit committee will be responsible for, among other things:

 

  appointing the independent auditors and pre-approving all auditing and non-auditing services permitted to be performed by the independent auditors;

 

  reviewing with the independent auditors any audit problems or difficulties and management’s response;

 

  discussing the annual audited financial statements with management and the independent auditors;

 

  reviewing the adequacy and effectiveness of our accounting and internal control policies and procedures and any steps taken to monitor and control major financial risk exposures;

 

  reviewing and approving all proposed related party transactions;

 

  meeting separately and periodically with management and the independent auditors; and

 

  monitoring compliance with our code of business conduct and ethics, including reviewing the adequacy and effectiveness of our procedures to ensure proper compliance.

Compensation Committee. Our compensation committee consists of Yoshihisa Ueno, KennethChung-Hou Tai and Erhfei Liu, each of whom satisfies the “independence” requirements of Rule 5605 of NASDAQ Stock Market Rules. Yoshihisa Ueno is the chair of our compensation committee. The compensation committee assists the board in reviewing and approving the compensation structure, including all forms of compensation, relating to our directors and executive officers. Our chief executive officer may not be present at any committee meeting during which his compensation is deliberated. The compensation committee is responsible for, among other things:

 

  reviewing and approving, or recommending to the board for its approval, the compensation for our chief executive officer and other executive officers;

 

  reviewing and recommending to the board for determination with respect to the compensation of our non-employee directors; and

 

  reviewing periodically and approving any incentive compensation or equity plans, programs or similar arrangements.

Nominating and Corporate Governance Committee. Our nominating and corporate governance committee consists of Kenneth Chung-Hou Tai and Yoshihisa Ueno, each of whom satisfies the “independence” requirements of Rule 5605 of NASDAQ Stock Market Rules. Kenneth Chung-Hou Tai is the chair of our nominating and corporate governance committee. The nominating and corporate governance committee assists the board of directors in selecting individuals qualified to become our directors and in determining the composition of the board and its committees. The nominating and corporate governance committee is responsible for, among other things:

 

  selecting and recommending to the board nominees for election by the shareholders or appointment by the board;

 

  reviewing annually with the board the current composition of the board with regards to characteristics such as independence, knowledge, skills, experience and diversity;

 

  making recommendations on the frequency and structure of board meetings and monitoring the functioning of the committees of the board; and

 

  advising the board periodically with regards to significant developments in the law and practice of corporate governance as well as our compliance with applicable laws and regulations, and making recommendations to the board on all matters of corporate governance and on any remedial action to be taken.

 

101


Table of Contents

Duties of Directors

Under Cayman Islands law, our directors have a fiduciary duty to act honestly and a duty to act in what they consider in good faith with a view to our best interests. Our directors also owe to our company a duty to act with care and diligence that a reasonably prudent person would exercise in comparable circumstances and a duty to exercise the skill they actually possess. It was previously considered that a director need not exhibit in the performance of his duties a greater degree of skill than may reasonably be expected from a person of his knowledge and experience. However, English and Commonwealth courts have moved towards an objective standard with regard to the required skill and care and these authorities are likely to be followed in the Cayman Islands. In fulfilling their duty of care to us, our directors must ensure compliance with our memorandum and articles of association as amended and restated from time to time. Our Company has the right to seek damages if a duty owed by our directors is breached.

Terms of Directors and Officers

Our officers are appointed by and serve at the discretion of our board of directors. Our directors are not subject to a term of office and hold office until such time as they are removed from office by ordinary resolution or the unanimous written resolution of all shareholders. We do not have a mandatory retirement age for directors. The officer of a director shall be vacated if, among other things, the director (i) becomes bankrupt or makes any arrangement or composition with his or her creditors; (ii) dies or is found by our company to be or becomes of unsound mind; (iii) resign his office by notice in writing to our company; or (iv) without special leave of absence from our board, is absent from three consecutive board meetings and the board resolves that his office be vacated.

 

D.Employees

We had 3,081, 3,162 and 2,267 employees as of December 31, 2015, 2016 and 2017, respectively. The employee number decreased primarily because we outsourced some functions to more cost-effective service providers at the beginning of 2015. The following table sets forth the number of our employees by function as of December 31, 2017:

 

Functional Area

  Number of
Employees
   % of
Total
 

Operations

   985    43.4 

Sales, marketing and customer support

   362    16.0 

Research and development

   206    9.1 

General and administrative

   714    31.5 
  

 

 

   

 

 

 

Total

   2,267    100.0 

Of our total employees as of December 31, 2017, 1,341 were located in Beijing, 926 in other cities in China.

Our recruiting efforts include on-campus recruiting, online recruiting and the use of professional recruiters. We partner with leading national research institutions and employ other measures designed to bring us into contact with suitable candidates for employment.

Our full time employees in the PRC participate in a government mandated defined contribution plan pursuant to which certain pension benefits, medical care, unemployment insurance, employee housing fund and other welfare benefits are provided to employees. Chinese labor regulations require that our PRC subsidiaries make contributions to the government for these benefits based on a fixed percentage of the employees’ salaries.

 

E.Share Ownership

Please refer to “Item 7. Major Shareholders and Related Party Transactions—Major Shareholders.”

 

102


Table of Contents
ITEM 7.MAJOR SHAREHOLDERS AND RELATED PARTY TRANSACTIONS

 

A.Major Shareholders

The following table sets forth information with respect to the beneficial ownership of our ordinary shares, as of March 31, 2018, by:

 

  each of our directors and executive officers; and

 

  each person known to us to own beneficially more than 5.0% of our ordinary shares.

The calculations in the table below assume there are 671,285,766 ordinary shares outstanding as of March 31, 2018, comprising of (i) 496,636,128 Class A ordinary shares, excluding treasury shares; and (ii) 174,649,638 Class B ordinary shares.

Percentage ownership and beneficial ownership is determined in accordance with the rules and regulations of the SEC. In computing the number of shares beneficially owned by a person and the percentage ownership of that person, we have included shares that the person has the right to acquire within 60 days of March 31, 2018, including through the exercise of any option, warrant or other right or the conversion of any other security. These shares, however, are not included in the computation of the percentage ownership of any other person.

 

   Shares Beneficially Owned 
   Number   %   % of
Voting
Power(1)
 

Directors and Executive Officers:

      

Sheng Chen(2)

   44,167,885    6.6    15.1 

Shiqi Wang

   —       —      —    

Steve Zhang

   *    *    * 

Sharon Xiao Liu

   *    *    * 

Yoshihisa Ueno(3)

   2,538,510    *    1.0 

Kenneth Chung-Hou Tai

   *    *    * 

Wenbin Chen

   —       —      —    

Tao Zou

   —       —      —    

Sean Shao

   *    *    * 

Erhfei Liu

   *    *    * 

Wing-Dar Ker

   *    *    * 

Feng Liu

   *    *    * 

Chunfeng Cai

   *    *    * 

All Directors and Officers as a Group

   50,063,179    7.4    16.2 

Principal Shareholders:

      

Tuspark Innovation Venture Ltd.(4)

   143,050,264    21.3    50.9 

Esta Investments Pte Ltd(5)

   64,668,022    9.6    2.9 

King Venture Holdings Limited(6)

   57,337,393    8.5    9.9 

Fast Horse Technology Limited(2)(7)

   19,670,117    2.9    8.8 

Sunrise Corporate Holding Ltd.(2)(8)

   18,887,875    2.8    5.7 

Xiaomi Ventures Limited (9)

   16,666,667    2.5    5.0 

 

Notes:

*Less than 1%.
(1)

Percentage of total voting power represents voting power with respect to all of our Class A and Class B ordinary shares, as a single class. Each holder of our Class B ordinary shares is entitled to ten votes per Class B ordinary share and each holder of Class A ordinary shares is entitled to one vote per Class A ordinary share held by our shareholders on all matters submitted to them for a vote. Our Class A ordinary shares and Class B ordinary shares vote together as a single class on all matters submitted to a vote of our

 

103


Table of Contents
 shareholders, except as may otherwise be required by law. Our Class B ordinary shares are convertible at any time by the holder into Class A ordinary shares on a 1:1 basis.
(2)Consists of (i) 19,670,117 Class B ordinary shares held by Fast Horse Technology Limited, a British Virgin Islands company solely owned by Mr. Chen, (ii) 12,187,875 Class B ordinary shares and 6,700,000 Class A ordinary shares held by Sunrise Corporate Holding Ltd., a British Virgin Islands company solely owned by Mr. Chen, (iii) 769,486 Class B ordinary shares and 4 Class A ordinary shares held by Personal Group Limited, a British Virgin Islands company solely owned by Mr. Chen, (iv) 3,894,737 Class A ordinary shares held by Beacon Capital Group Inc., and (v) 945,666 Class A ordinary shares upon vesting of Mr. Chen’s restricted share units within 60 days of March 31, 2018. The business address for Mr. Chen is M5, 1 Jiuxianqiao East Road, Chaoyang District, Beijing 100016, China.
(3)Consists of (i) 2,194,200 Class B ordinary shares held by Synapse Holdings Limited, and (ii) 671,490 Class A ordinary shares upon vesting of Mr. Ueno’s restricted share units within 60 days of this annual report. Mr. Ueno is a director of our company appointed by Synapse Holdings Limited. The business address for Mr. Ueno is 37/F, Tower 1, Metroplaza, 223 Hing Fong Road, Kwai Fong, New Territories, Hong Kong.
(4)Consists of 31,996,874 Class A ordinary shares and 111,053,390 Class B ordinary shares. The business address for Tuspark Innovation Venture Ltd. is 16/F, Block A, Innovation Park, Tsinghua Science Park, Haidian District, Beijing, the People’s Republic of China.
(5)Consists of 10,778,004 ADSs, representing 64,668,022 Class A ordinary shares. The business address for Esta Investments Pte Ltd is 60B Orchard Road #06-18 Tower 2, The Atrium@Orchard, Singapore 238891.
(6)Consists of 39,087,125 Class A ordinary shares and 18,250,268 Class B ordinary shares. The business address for King Venture Holdings Limited is Kingsoft Tower No. 33, Xiaoying West Road, Haidian District, Beijing 100085, China.
(7)Consists of 19,670,117 Class B ordinary shares. Fast Horse Technology Limited is 100% owned by Sheng Chen. The registered address for Fast Horse Technology Limited is P.O. Box 957, Offshore Incorporations Centre, Road Town, Tortola, British Virgin Islands.
(8)Consists of 6,700,000 Class A ordinary shares and 12,187,875 Class B ordinary shares. Sunrise Corporate Holding Ltd. is 100% owned by Sheng Chen. The registered address for Sunrise Corporate Holding Ltd. is Kingston Chambers, PO Box 173, Road Town, Tortola, British Virgin Islands.
(9)Consist of 6,142,410 Class A ordinary shares and 10,524,257 Class B ordinary shares. The business address for Xiaomi Ventures Limited is No. 68 Qinghe Middle Street, Wu Cai Cheng Office Building, 12F-056, Haidian District, Beijing 100085, China.

Our ordinary shares are divided into Class A ordinary shares and Class B ordinary shares. Holders of Class A ordinary shares are entitled to one vote per share, while holders of Class B ordinary shares are entitled to ten votes per share. We issued Class A ordinary shares represented by our ADSs in our initial public offering in April 2011. Holders of our Class B ordinary shares may choose to convert their Class B ordinary shares into the same number of Class A ordinary shares at any time. We are not aware of any arrangement that may, at a subsequent date, result in a change of control of our company. See “Item 3.D. Key Information—Risk Factors—Risks Related to Our ADSs—Our dual-class voting structure will limit your ability to influence corporate matters and could discourage others from pursuing any change of control transactions that holders of our Class A ordinary shares and ADSs may view as beneficial.”

To our knowledge, as of March 31, 2018, a total of 435,729,426 Class A ordinary shares and 16 Class B ordinary shares are held by eleven record holders in the United States, including Citibank N.A., the depositary of our ADS program. The number of beneficial owners of our ADSs in the United States is likely to be much larger than the number of record holders of our ordinary shares in the United States.

 

104


Table of Contents
B.Related Party Transactions

Transactions with Related Parties

In September 2017, we transferred 66.67% of the equity interest in each of the WiFire Entities, our six wholly-owned subsidiaries engaged in CDN services, hosting area network services and route optimization businesses, for a nominal consideration of RMB1 for each of the WiFire Entities, to Beijing TUS Yuanchuang Technology Development Co., Ltd., a company wholly owned by Tus-Holdings Co., Ltd., or Tus-Holdings. At the closing of such transaction, Tus-Holdings beneficially owns more than 50% of our voting power represented by our total outstanding share capital and hence is our controlling shareholder. Upon the completion of the equity transfer, Tus-Holding and us holds 66.67% and 33.33% equity interest in each of the WiFire Entities, respectively.

For the year ended December 31, 2017, we paid RMB3.9 million (US$0.6 million) to related parties of the seller of Dermot Entities, for the equipment and properties purchased by us. We paid RMB6.4 million (US$1.0 million) to a related party of the seller of Dermot Entities for services purchased by us.

For the year ended December 31, 2017, we received RMB220.1 million (US$33.8 million) from companies that are under common control with Xiaomi, for the hosting and related services provided by us. We also had receivables due from companies that are under common with Xiaomi in the amount of RMB39.0 million (US$6.0 million).

For the year ended December 31, 2017, we received RMB13.2 million (US$2.0 million) from companies that are under common control with Kingsoft, for the hosting and related services provided by us. We paid RMB7.8 million (US$1.2 million) to a company that is under common control with Kingsoft, for services purchased by us. We also had receivables due from and payables due to a company that is under common control with Kingsoft in the amount of RMB5.7 million (US$0.9 million) and RMB2.1 million (US$0.3 million), respectively.

For the year ended December 31, 2017, we had receivables due from Shanghai Shibei Hi-Tech Co., Ltd., a non-controlling shareholder of a subsidiary, in the amount of RMB9.8 million (US$1.4 million).

For the year ended December 31, 2017, we received RMB9.7 million (US$1.5 million) from one WiFire Entity, for the internet data center services provided by us. We paid RMB4.6 million (US$0.7 million) to WiFire Entities, for services purchased by us. We received RMB1.0 million (US$0.2 million) from one WiFire Entity, for the equipment and properties purchased from us. We provided a loan in the amount of RMB20.0 million (US$3.1 million) to one WiFire Entity and received interest of RMB0.2 million (US$0.03 million) from it. We also had receivables due from and payables due to WiFire Entities in the amount of RMB50.5 million (US$7.8 million) and RMB13.0 million (US$2.0 million), respectively

Contractual Arrangements with Our Variable Interest Entities and Their Shareholders

See “Item 4.C. Information on the Company—Organizational Structure—Contractual Arrangements with Our Variable Interest Entities and Their Shareholders.”

Our PRC subsidiaries and consolidated affiliated entities have engaged, during the ordinary course of business, in a number of customary transactions with each other. All of these inter-company balances have been eliminated in consolidation.

Employment Agreement

Please refer to “Item 6.C—Directors, Senior Management and Employees Board Practices—Employment Agreements.”

 

 

105


Table of Contents
C.Interests of Experts and Counsel

Not applicable.

 

ITEM 8.FINANCIAL INFORMATION

 

A.Consolidated Statements and Other Financial Information

We have appended consolidated financial statements filed as part of this annual report.

Legal Proceedings

From time to time, we are subject to legal proceedings, investigations and claims incidental to the conduct of our business. We are currently not involved in any legal or administrative proceedings that may have a material adverse impact on our business, financial position or profitability.

Litigation

On September 12, 2014, a putative shareholder class action lawsuit against our company and our chief executive officer and chief financial officer, Singh v. 21Vianet Group, Inc., et al., Civil Action No.2:14-cv-00894 (E.D. Tex.) (the “Singh Case”), was filed in the United States District Court for the Eastern District of Texas. On September 17, 2014, another putative shareholder class action against our company and our chief executive officer and chief financial officer, Sun v. 21Vianet Group, Inc., et al., Civil Action No.4:14-cv-2677 (S.D. Tex.) (the “Sun Case”), was filed in the United States District Court for the Southern District of Texas. The complaints in the Singh Case and Sun Case allege that public filings, press releases, financial statements and other related disclosures made by our company during the alleged class period contained material misstatements and omissions, in violation of the federal securities laws, and that such public filings, press releases, financial statements and other related disclosures artificially inflated the value of our company’s ADSs. The complaints in the Singh Case and Sun Case state that plaintiffs seek to represent a class of persons who allegedly suffered damages as a result of their trading activities related to our ADSs from April 21, 2011 to September 10, 2014, and allege violations of Sections 10(b) and 20(a) of the Securities Exchange Act of 1934, 15 U.S.C. §§ 78j(b) and 78t(a), and Rule 10b-5 promulgated thereunder, 17 C.F.R. § 240.10b-5 (2013).

On September 15, 2015, the court entered an order consolidating the cases and on September 21, 2015, the court entered an order appointing a lead plaintiff and lead counsel for the consolidated case. On September 13, 2016, the lead plaintiff filed an amended complaint against our company and certain of its personnel seeking to represent a class of persons who allegedly suffered damages as a result of their trading activities related to our ADSs from August 20, 2013 to August 16, 2016. On November 14, 2016, our company and one individual defendant filed a motion to dismiss the amended complaint. On September 13, 2017, the magistrate judge assigned to this case issued a report and recommendation, which recommended that our company and the individual defendant’s motion to dismiss be denied. On September 28, 2017, the Court issued an order adopting the magistrate judge’s report and recommendation and denying our company and the individual defendant’s motion to dismiss. On April 9, 2018, the lead plaintiff filed an unopposed motion for preliminary approval of class action settlement, requesting that the Court a) preliminarily approve a settlement agreement that the parties reached to settle the case for USD 9,000,000, b) preliminarily certify the proposed settlement class, c) approve the parties’ proposed notice to the settlement class, and d) set a hearing date at which the Court will consider final approval of the settlement and entry of a proposed final judgment approving class action settlement, the plan of allocation of settlement proceeds, and lead counsel’s application for an award of attorneys’ fees and expenses. The lead plaintiff’s unopposed motion is currently pending before the Court.

We believe the case is without merit and intend to defend the action vigorously. For risks and uncertainties relating to the pending case against us, please see “Item 3. Key Information—D. Risk Factors—Risks Related to

 

106


Table of Contents

Our Business—We have been named as a defendant in a putative shareholder class action lawsuit that could have a material adverse impact on our business, financial condition, results of operation, cash flows and reputation.”

Disputes with Shanghai 21Vianet Information System Co., Ltd.

Shanghai 21Vianet Information System Co., Ltd. is a company bearing “21Vianet” in its name but is not affiliated with us. In January 2008, 21Vianet Beijing and 21Vianet China brought two lawsuits against Shanghai 21Vianet Information System Co., Ltd. in a Beijing court for intellectual property rights infringement and unfair competition. 21Vianet Beijing and 21Vianet China prevailed in each case. The court ordered Shanghai 21Vianet Information System Co., Ltd. to stop infringing our trademark and stop engaging unfair competition activities. 21Vianet Beijing and 21Vianet China was also awarded RMB150,000 in damages for each case. In October 2010, 21Vianet China filed another complaint against Shanghai 21Vianet Information System Co., Ltd. for domain name infringement and unfair competition. In July 2011, Shanghai 21Vianet Information System Co., Ltd. settled the case with us and transferred the domain name www.21vianet.com.cn to us for free. However, Shanghai 21Vianet Information System Co., Ltd. may continue to include “21Vianet” as part of its official company name when the name is spelt out in full, while using “21Vianet” or our logo in a short form or other context is prohibited.

Our executive chairman, Sheng Chen, holds a minority equity interest in Shanghai 21Vianet Information System Co., Ltd. due to historical reasons. As a result of the restriction on equity transfer pursuant to its articles of association, it is not practical for Mr. Chen to transfer his equity interest in Shanghai 21Vianet Information System Co., Ltd. to us or any other parties. Mr. Chen, however, has executed an irrevocable power of attorney, pursuant to which Mr. Chen has appointed 21Vianet Beijing as his attorney-in-fact to attend shareholders’ meeting of Shanghai 21Vianet Information System Co., Ltd. and to exercise all the shareholder’s voting rights. Such power of attorney remains valid and irrevocable so long as Mr. Chen remains the shareholder of Shanghai 21Vianet Information System Co., Ltd.

Dividend Policy

We do not plan to pay any dividends on our ordinary shares in the foreseeable future. We currently intend to retain most, if not all, of our available funds and any future earnings to operate and expand our business.

Our board of directors has complete discretion whether to distribute dividends, subject to certain restrictions under Cayman Islands law and our memorandum and articles or association. In addition, our shareholders may by ordinary resolution declare a dividend, but no dividend may exceed the amount recommended by our board of directors. Under Cayman Islands law, a Cayman Islands company may pay a dividend out of either profit or share premium account, provided that in no circumstances may a dividend be paid if this would result in the company being unable to pay its debts as they fall due in the ordinary course of business. Even if our board of directors decides to pay dividends, the form, frequency and amount will depend upon our future operations and earnings, capital requirements and surplus, general financial condition, contractual restrictions and other factors that the board of directors may deem relevant.

Holders of our ADSs will be entitled to receive dividends, if any, subject to the terms of the deposit agreement, to the same extent as the holders of our ordinary shares. Cash dividends will be paid to the depositary in U.S. dollars, which will distribute them to the holders of ADSs according to the terms of the deposit agreement. Other distributions, if any, will be paid by the depositary to the holders of ADSs by any means it deems legal, fair and practical.

We are a holding company incorporated in the Cayman Islands. We rely on dividends from our operating subsidiary to fund cash and financing requirements. Our operating subsidiary is required to comply with the

 

107


Table of Contents

applicable PRC regulations when it pays dividends to us. See “Item 3.D. Key Information—Risk Factors—Risks Related to Doing Business in China—We may rely on dividends paid by our operating subsidiaries to fund cash and financing requirements, and limitations on the ability of our operating subsidiaries to make payments to us could have a material adverse effect on our ability to conduct our business and fund our operations.”

 

B.Significant Changes

Except as disclosed elsewhere in this annual report, we have not experienced any significant changes since the date of our audited consolidated financial statements included in this annual report.

 

ITEM 9.THE OFFER AND LISTING

 

A.Offering and Listing Details

Our ADSs, each representing six of our Class A ordinary shares, have been listed on the NASDAQ Global Select Market since April 21, 2011 under the symbol “VNET.” The following table sets forth, for the periods indicated, the high and low trading prices on the NASDAQ Global Select Market for our ADSs.

The last reported closing price for our ADSs on April 11, 2018 was US$6.63 per ADS.

 

   Trading Price
(US$)
 
   High   Low 

Annual High and Low

    

2013

   23.64    8.52 

2014

   32.34    14.23 

2015

   22.86    15.03 

2016

   21.12    6.77 

2017

    

Quarterly Highs and Lows 2016

    

First Quarter of 2016

   20.89    15.2 

Second Quarter of 2016

   21.12    8.76 

Third Quarter of 2016

   11.09    7.95 

Fourth Quarter of 2016

   8.52    6.77 

Quarterly Highs and Lows 2017

    

First Quarter of 2017

   7.70    5.20 

Second Quarter of 2017

   5.79    4.83 

Third Quarter of 2017

   7.24    4.17 

Fourth Quarter of 2017

   8.23    5.66 

Monthly Highs and Lows

    

October 2017

   7.94    5.66 

November 2017

   7.68    6.75 

December 2017

   8.23    5.95 

January 2018

   9.59    7.97 

February 2018

   9.12    7.35 

March 2018

   8.56    6.77 

April 2018 (through April 11, 2018)

   7.18    6.21 

 

B.Plan of Distribution

Not applicable.

 

108


Table of Contents
C.Markets

Our ADSs, each representing six of our ordinary shares, have been traded on the NASDAQ Global Select Market since April 21, 2011 under the symbol “VNET.”

 

D.Selling Shareholders

Not applicable.

 

E.Dilution

Not applicable.

 

F.Expenses of the Issue

Not applicable.

 

ITEM 10.ADDITIONAL INFORMATION

 

A.Share Capital

Not applicable.

 

B.Memorandum and Articles of Association

We are a Cayman Islands company and our corporate affairs are governed by our memorandum and articles of association and by the Companies Law (as amended) and common law of the Cayman Islands.

As of the date hereof, our authorized share capital is US$15,000 divided into (i) 1,200,000,000 Class A Ordinary Shares of a nominal or par value of US$0.00001 each and (ii) 300,000,000 Class B Ordinary Shares of a nominal or par value of US$0.00001 each. As of March 31, 2018, there are 496,636,128 Class A ordinary shares (excluding treasury shares) and 174,649,638 Class B ordinary shares issued and outstanding.

The following are summaries of material provisions of our currently effective memorandum and articles of association and the Companies Law insofar as they relate to the material terms of our shares.

Registered Office and Objects

The Registered Office of the Company is situated at the offices of Maples Corporate Services Limited, PO Box 309, Ugland House, Grand Cayman, KY1-1104, Cayman Islands, or at such other location within the Cayman Islands as our directors may from time to time determine. The objects for which the Company is established are unrestricted and the Company shall have full power and authority to carry out any object not prohibited by the Companies Law or any other law of the Cayman Islands.

Board of Directors

See “Item 6.C. Board Practices—Board of Directors.”

Ordinary shares

General. Our ordinary shares are divided into Class A ordinary shares and Class B ordinary shares. Holders of Class A ordinary shares and Class B ordinary shares have the same rights except for voting and conversion rights (as described in more details below). Our ordinary shares are issued in registered form, and are issued when registered in our register of members (shareholders). Our shareholders who are nonresidents of the Cayman Islands may freely hold and vote their shares.

 

109


Table of Contents

Dividends. The holders of our ordinary shares are entitled to such dividends as may be declared by our board of directors, subject to the Companies Law and our articles of association. In addition, our shareholders may by ordinary resolution declare a dividend, but no dividend may exceed the amount recommended by our directors. Under Cayman Islands law, a Cayman Islands company may pay a dividend on its shares out of either profit or share premium account, provided that in no circumstances may a dividend be paid if this would result in the company being unable to pay its debts as they fall due in the ordinary course of business.

Conversion. Each Class B ordinary share is convertible into one Class A ordinary share at any time by the holder thereof. Class A ordinary shares are not convertible into Class B ordinary shares under any circumstances.

Upon transfer of Class B ordinary shares by a holder thereof to any person or entity which is not an affiliate of such holder, such Class B ordinary shares will be automatically and immediately converted into an equal number of Class A ordinary shares.

Voting Rights. In respect of matters requiring shareholders’ votes, each Class A ordinary share is entitled to one vote and each Class B ordinary share is entitled to ten votes. Voting at any shareholders’ meeting is by show of hands unless a poll is demanded. A poll may be demanded by the chairman or by any three shareholders entitled to vote at the meeting, or one or more shareholders holding at least 10% of the paid-up voting share capital or 10% of the total voting rights entitled to vote at the meeting, present in person or by proxy.

A quorum required for a meeting of shareholders consists of at least one shareholder present in person or by proxy or, if a corporation or other non-natural person, by its duly authorized representative, who holds no less than one-third of the voting power of the shares in issue carrying a right to vote at a meeting of shareholders. Shareholders’ meetings may be held annually and may be convened by our board of directors on its own initiative or upon a requisition to the directors made by shareholders holding in aggregate at least one-third of the voting power of the shares in issue carrying a right to vote at a meeting of shareholders. Advance notice of at least 14 days is required for a meeting of shareholders.

An ordinary resolution to be passed by the shareholders requires a simple majority of votes attaching to the ordinary shares cast in a general meeting while a special resolution requires no less than two-thirds of the votes attaching to the ordinary shares cast in a general meeting. Both ordinary resolutions and special resolutions may also be passed by a unanimous written resolution signed by all the shareholders of our company, as permitted by the Companies Law and our memorandum and articles of association. A special resolution is required for matters including, but not limited to, amending the memorandum and articles of association of the company, reducing share capital and winding up. Our shareholders may effect certain changes by ordinary resolution, including increasing the amount of our authorized share capital, consolidating and dividing all or any of our share capital into shares of larger amount than our existing shares, and the cancellation of any authorized but unissued shares.

Transfer of Shares. Subject to the restrictions of our memorandum and articles of association, any of our shareholders may transfer all or any of his or her ordinary shares by an instrument of transfer in any usual or common form or any other form approved by our board of directors.

Our board of directors may, in its sole discretion, decline to register any transfer of any ordinary share which is not fully paid up or on which we have a lien. Our directors may also decline to register any transfer of any share unless (a) the instrument of transfer is lodged with us, accompanied by the certificate for the shares to which it relates and such other evidence as our board of directors may reasonably require to show the right of the transferor to make the transfer; (b) the instrument of transfer is in respect of only one class of shares; (c) the instrument of transfer is properly stamped, if required; (d) in the case of a transfer to joint holders, the number of joint holders to whom the share is to be transferred does not exceed four; I the shares transferred are free of any lien in favor of us; and (f) a nominal processing fee determined to be payable by our directors (not to exceed the maximum sum as NASDAQ may determine to be payable) has been paid to us in respect thereof.

 

110


Table of Contents

If our directors refuse to register a transfer, they must, within two months after the date on which the instrument of transfer was lodged, send to each of the transferor and the transferee notice of such refusal. The registration of transfers may, on 14 days’ notice being given by advertisement in one or more newspapers or by electronic means, be suspended and the register closed at such times and for such periods as our board of directors may from time to time determine; provided, however, that the registration of transfers may not be suspended and the register may not closed for more than 30 days in any year.

Liquidation. On a return of capital on winding up, if the assets available for distribution among our shareholders are more than sufficient to repay the whole of the share capital at the commencement of the winding up, the surplus will be distributed among shareholders in proportion to the par value of the shares held by them at the commencement of the winding up, subject to a deduction from those shares in respect of which there are monies due, of all monies payable to our company for unpaid calls or otherwise. If our assets available for distribution are insufficient to repay the whole of the share capital, the assets will be distributed so that, as nearly as may be, the losses are borne by our shareholders in proportion to the par value of the shares held by them.

Calls on Shares and Forfeiture of Shares. Our board of directors may from time to time make calls upon shareholders for any amounts unpaid on their shares in a notice served to such shareholders at least 14 days prior to the specified time of payment. The shares that have been called upon and remain unpaid on the specified time are subject to forfeiture.

Redemption, Repurchase and Surrender of Shares. We may issue shares on terms that such shares are subject to redemption, at our option or at the option of the holders thereof, on such terms and in such manner as may be determined, before the issue of such shares, by our board of directors or by a special resolution of our shareholders. Our company may also repurchase any of our shares provided that the manner of such purchase has been approved by an ordinary resolution of our shareholders, or the manner of purchase is in accordance with the procedures set out in our memorandum and articles of association. Under the Companies Law, the redemption or repurchase of any share may be paid out of our company’s profits or out of the proceeds of a fresh issue of shares made for the purpose of such redemption or repurchase, or out of capital (including share premium account and capital redemption reserve) if our company can, immediately following such payment, pay its debts as they fall due in the ordinary course of business. In addition, under the Companies Law no such share may be redeemed or repurchased (a) unless it is fully paid up, (b) if such redemption or repurchase would result in there being no shares outstanding, or (c) if the company has commenced liquidation. In addition, our company may accept the surrender of any fully paid share for no consideration.

Variations of Rights of Shares. Whenever the capital of our company is divided into different classes, the rights attached to any such class of shares may, subject to any right or restriction attached to any class, be varied either with the written consent of the holders of a majority of the issued shares of that class or with the sanction of a special resolution passed at a separate meeting of the holders of the shares of that class. The rights conferred upon the holders of the shares of any class will not, unless otherwise expressly provided by the terms of issue of the shares of that class, be deemed to be varied by the creation or issue of further shares ranking in priority to or pari passu with such previously existing shares.

Inspection of Books and Records. Holders of our ordinary shares will have no right to inspect our corporate records except as conferred by Cayman Islands law or authorized by the board or by ordinary resolution of the shareholders.

 

C.Material Contracts

We have entered into the following material contracts in 2016: (i) a share subscription agreement dated May 23, 2016 by and between 21Vianet Group, Inc. and Tuspark Innovation Venture Limited, an affiliated investment vehicle of Tus-Holdings Co., Ltd.; (ii) a supplemental agreement to the optional share purchase agreement dated December 19, 2016 by and among 21Vianet China, 21Vianet Technology, 21Vianet Beijing and

 

111


Table of Contents

other parties thereto; and (iii) a supplemental agreement to the exclusive technical consulting and services agreement dated December 19, 2016 by and among 21Vianet China, 21Vianet Technology and 21Vianet Beijing. We have also entered into an investment agreement by and among 21Vianet Group, Inc., 21Vianet DRP Investment Holdings Limited and Marble Stone Holdings Limited dated March 5, 2017 to establish a multi-stage joint venture and build a digital real estate platform in China.

We have entered into the following material contracts in 2017: (i) an equity interest purchase agreement dated September 27, 2017 by and among Beijing TUS Yuanchuang Technology Development Co., Ltd., a company wholly owned by Tus-Holdings, Beijing 21Vianet Broad Band Data Center Co., Ltd., WiFire Network Technology (Beijing) Co., Ltd., WiFire (Beijing) Technology Co., Ltd., Guangzhou Gehua Network Technology and Development Company Limited, Beijing Chengyishidai Network Technology Co., Ltd., Zhiboxintong (Beijing) Network Technology Co., Ltd., Beijing Fastweb Network Technology Co., Ltd. and Guangzai Wuxian (Shanghai) Network Technology Co., Ltd; (ii) a share transfer agreement dated September 27, 2017 by and among Langfang Xunchi Computer Data Processing Co., Ltd. and Mr. Jian Li, and (iii) a share transfer agreement dated December 14, 2017 by and among Langfang Xunchi Computer Data Processing Co., Ltd., Tibet Xingtao Culture Communication Co., Ltd. and SC Aipu.

Other than in the ordinary course of business and other than those described above, in “Item 4. Information on the Company” and “Item 7. Major Shareholders and Related Party Transactions—B. Related Party Transactions” or elsewhere in this annual report, we have not entered into any material contract during the two years immediately preceding the date of this annual report.

 

D.Exchange Controls

See “Item 4. Information on the Company—Business Overview—Regulations—Regulations on Foreign Currency Exchange.”

 

E.Taxation

The following summary of the material Cayman Islands, PRC and United States federal income tax consequences of an investment in our ADSs or Class A ordinary shares is based upon laws and relevant interpretations thereof in effect as of the date of this annual report, all of which are subject to change. This summary does not deal with all possible tax consequences relating to an investment in our ADSs or Class A ordinary shares, such as the tax consequences under state, local and other tax laws.

The Cayman Islands

The Cayman Islands currently does not levy taxes on individuals or corporations based upon profits, income, gains or appreciation and there is no taxation in the nature of inheritance tax or estate duty. There are no other taxes likely to be material to our company levied by the government of the Cayman Islands, except for stamp duties that may be applicable on instruments executed in, or after execution, brought within the jurisdiction of, the Cayman Islands. The Cayman Islands is not a party to any double taxation treaties that are applicable to any payments made to or by our company. There are no exchange control regulations or currency restrictions in the Cayman Islands.

People’s Republic of China Taxation

Under the EIT Law, an enterprise established under the laws of foreign countries or regions and whose “place of effective management” is located within the PRC are considered PRC tax resident enterprises and subject to PRC income tax at the rate of 25% on worldwide income. Circular 82, as amended, clarified that dividends and other income paid by certain offshore enterprises controlled by a PRC company or a PRC company group established outside of the PRC will be considered PRC-source income and subject to PRC

 

112


Table of Contents

withholding tax, currently at a rate of 10% (or a lower rate under an applicable tax treaty, if any), when paid to non-PRC enterprise shareholders. Under the implementation regulations to the EIT Law, a “place of effective management” is defined as a body that has material and overall management and control over the manufacturing and business operations, personnel and human resources, finances and properties of an enterprise. In addition, the circular mentioned above specifies that certain offshore enterprises controlled by a PRC company or a PRC company group will be classified as PRC resident enterprises if the following are located or resident in the PRC: senior management personnel and departments that are responsible for daily production, operation and management; financial and personnel decision-making bodies; key properties, accounting books, the company seal, and minutes of board meetings and shareholders meetings; and half or more of the senior management or directors having voting rights. Although the circular only applies to offshore enterprises controlled by PRC enterprises and not those controlled by PRC individuals, the determining criteria set forth in the circular may reflect the State Administration of Taxation’s general position on how the “place of effective management” test should be applied in determining the tax resident status of offshore enterprises, regardless of whether they are controlled by PRC enterprises or individuals.

We believe that we are not a PRC resident enterprise. However, if the PRC tax authorities determine we are a PRC resident enterprise for EIT purposes, we may be required to withhold tax at the rate of 10% (or a lower rate under an applicable tax treaty, if any) from dividends we pay to our non-PRC resident enterprise shareholders (20% for non-PRC individual shareholders), including the holders of our ADSs. In addition, non-PRC holders of shares and ADSs may be subject to PRC tax on gains realized on the sale or other disposition of ADSs or Class A ordinary shares at the same rates if such income is treated as sourced from within the PRC. It is unclear whether our non-PRC holders of shares and ADSs would be able to claim the benefits of any tax treaties between their jurisdictions of tax residence and the PRC in the event that we are treated as a PRC resident enterprise. See “Risk Factors—Risks Related to Doing Business in China—Under the New PRC Enterprise Income Tax Law, we may be classified as a “resident enterprise” of China. Such classification could result in unfavorable tax consequences to us and our non-PRC holders of shares and ADSs.”

United States Federal Income Tax Considerations

The following is a summary of the principal United States federal income tax consequences of the ownership and disposition of our ADSs or Class A ordinary shares by a U.S. Holder, as defined below, that holds our ADSs or Class A ordinary shares as “capital assets” (generally, property held for investment) under the United States Internal Revenue Code of 1986, as amended (the “Code”). This summary is based on the tax laws of the United States as in effect on the date of this annual report on Form 20-F and on U.S. Treasury regulations in effect or, in some cases, proposed, as of the date of this annual report on Form 20-F, as well as judicial and administrative interpretations thereof available on or before such date. All of the foregoing authorities are subject to change, which change could apply retroactively and could affect the tax considerations described below. No ruling has been sought from the United States Internal Revenue Service (the “IRS”) with respect to any United States federal income tax consequences described below, and there can be no assurance that the IRS or a court will not take a contrary position. This summary does not discuss all aspects of United States federal income taxation that may be important to particular investors in light of their individual investment circumstances, including investors subject to special tax rules (for example, banks, certain financial institutions, insurance companies, regulated investment companies, real estate investment trusts, broker-dealers, traders in securities that elect mark-to-market treatment, partnerships and their partners, tax-exemptentities (including private foundations), investors who are not U.S. Holders, investors liable for the alternative minimum tax, investors who acquired their ADSs or Class A ordinary shares pursuant to the exercise of any employee share option or otherwise as compensation, investors who own (directly, indirectly, or constructively) 10% or more of our stock (by vote or value), investors that hold their ADSs or Class A ordinary shares as part of a straddle, hedge, conversion, constructive sale or other integrated transaction for United States federal income tax purposes, investors subject the 3.8% Medicare tax on their net investment income, or investors that have a functional currency other than the United States dollar), all of whom may be subject to tax rules that differ significantly from those summarized below. In addition, this summary does not discuss any state, local, or non-United States

 

113


Table of Contents

tax considerations. Each potential investor is urged to consult its tax advisor regarding the United States federal, state, local and non-United States income and other tax considerations of an investment in our ADSs or Class A ordinary shares.

General

For purposes of this summary, a “U.S. Holder” is a beneficial owner of our ADSs or Class A ordinary shares that is, for United States federal income tax purposes, (i) an individual who is a citizen or resident of the United States, (ii) a corporation (or other entity treated as a corporation for United States federal income tax purposes) created in, or organized under the law of, the United States or any state thereof or the District of Columbia, (iii) an estate the income of which is includible in gross income for United States federal income tax purposes regardless of its source, or (iv) a trust (A) the administration of which is subject to the primary supervision of a United States court and which has one or more United States persons who have the authority to control all substantial decisions of the trust or (B) that has otherwise elected to be treated as a United States person under the United States Internal Revenue Code.

If a partnership (or other entity treated as a partnership for United States federal income tax purposes) is a beneficial owner of our ADSs or Class A ordinary shares, the tax treatment of a partner in the partnership will generally depend upon the status of the partner and the activities of the partnership. Partnerships and partners of a partnership holding our ADSs or Class A ordinary shares are urged to consult their tax advisors regarding an investment in our ADSs or Class A ordinary shares.

The discussion below assumes that the representations contained in the deposit agreement are true and that the obligations in the deposit agreement and any related agreement have been and will be complied with in accordance with their terms. U.S. Holders who hold ADSs will be treated as the holder of the underlying ordinary shares represented by those ADSs for U.S. federal income tax purposes.

Passive Foreign Investment Company Considerations

A non-United States corporation, such as our company, will be a “passive foreign investment company,” or PFIC, for United States federal income tax purposes for any taxable year, if either (i) 75% or more of its gross income for such year consists of certain types of “passive” income or (ii) 50% or more of the value of its assets (determined on the basis of a quarterly average) during such year produce or are held for the production of passive income (the “asset test”). Passive income generally includes dividends, interest, certain non-active royalties, rents, annuities, net gains from the sale or exchange of property producing such income and net foreign currency gains. For this purpose, cash and assets readily convertible into cash are categorized as passive assets and the company’s unbooked intangibles are taken into account for determining the value of its assets. We will be treated as owning a proportionate share of the assets and earning a proportionate share of the income of any other corporation in which we own, directly or indirectly, more than 25% (by value) of the stock.

Although the law in this regard is not entirely clear, we treat our variable interest entities as being owned by us for United States federal income tax purposes because we control their management decisions and we are entitled to substantially all of their economic benefits and, as a result, we consolidate their results of operations in our consolidated U.S. GAAP financial statements. If it were determined, however, that we are not the owner of our variable interest entities for United States federal income tax purposes, we would likely be treated as a PFIC for our taxable year ended December 31, 2017 and for subsequent taxable years.

Assuming that we are the owner of our variable interest entities for United States federal income tax purposes, we believe that we primarily operate as an active provider of managed hosting and cloud services in China. Based on the market price of our ADSs and Class A ordinary shares, the value of our assets, and the composition of our assets and income, we believe that we were not a PFIC for United States federal income tax purposes for our taxable year ended December 31, 2017 and we do not expect to be a PFIC in subsequent years.

 

114


Table of Contents

While we do not anticipate becoming a PFIC, because the value of our assets for purposes of the asset test may be determined, in part, by reference to the market price of our ADSs or Class A ordinary shares, fluctuations in the market price of our ADSs and Class A ordinary shares may cause us to become a PFIC for the current or any subsequent taxable year. Under circumstances where revenues from activities that produce passive income significantly increase relative to our revenues from activities that produce non-passive income, or where we determine not to deploy significant amounts of cash for active purposes, our risk of becoming a PFIC may substantially increase.

Furthermore, because there are uncertainties in the application of the relevant rules, it is possible that the IRS may challenge our classification of certain income and assets as non-passive or our valuation of our tangible and intangible assets, each of which may result in our becoming a PFIC for the current taxable year or any future taxable years. If we are a PFIC for any year during which a U.S. Holder holds our ADSs or Class A ordinary shares, we generally will continue to be treated as a PFIC as to such U.S. Holder for all succeeding years during which such U.S. Holder holds our ADSs or Class A ordinary shares unless we cease to be a PFIC and the U.S. Holder makes a “deemed sale” election with respect to the ADSs or Class A ordinary shares.

If we are a PFIC for any taxable year during which a U.S. Holder holds our ADSs or Class A ordinary shares, unless the U.S. Holder makes a mark-to-market election (as described below), the U.S. Holder will generally be subject to special tax rules that have a penalizing effect, regardless of whether we remain a PFIC, on (i) any excess distribution that we make to the U.S. Holder (which generally means any distribution paid during a taxable year to a U.S. Holder that is greater than 125% of the average annual distributions paid in the three preceding taxable years or, if shorter, the U.S. Holder’s holding period for the ADSs or Class A ordinary shares), and (ii) any gain realized on the sale or other disposition, including, under certain circumstances, a pledge, of ADSs or Class A ordinary shares. Under the PFIC rules:

 

  the excess distribution and/or gain will be allocated ratably over the U.S. Holder’s holding period for the ADSs or Class A ordinary shares;

 

  the amount allocated to the current taxable year and any taxable years in the U.S. Holder’s holding period prior to the first taxable year in which we are a PFIC, or pre-PFICyear, will be taxable as ordinary income;

 

  the amount allocated to each of the other taxable years would be subject to tax at the highest rate of tax in effect for the applicable class of taxpayer for such year and would be increased by an additional tax equal to interest on the resulting tax deemed deferred with respect to each such other taxable year.

The tax liability for amounts allocated to years prior to the year of disposition or “excess distribution” cannot be offset by any net operating losses for such years, and gains (but not losses) realized on the sale of the ADSs or ordinary shares cannot be treated as capital, even if such ADSs or ordinary shares are held as capital assets.

If we are a PFIC for any taxable year during which a U.S. Holder holds our ADSs or Class A ordinary shares and any of our non-United States subsidiaries is also a PFIC, such U.S. Holder would, under proposed regulations, be treated as owning a proportionate amount (by value) of the shares of the lower-tier PFIC and would be subject to the rules described above on certain distributions by a lower-tier PFIC and a disposition of shares of a lower-tier PFIC even though such U.S. holder would not receive the proceeds of those distributions or dispositions. U.S. Holders should consult their tax advisors regarding the application of the PFIC rules to any of our subsidiaries.

As an alternative to the foregoing rules, if we are a PFIC, a U.S. Holder of “marketable stock” (as defined below) may make a mark-to-market election with respect to our ADSs, but not our Class A ordinary shares, provided that the ADSs continue to be listed on the NASDAQ Global Select Market and are regularly traded. The mark-to-market election is available only for “marketable stock,” which is stock that is traded in other than de

 

115


Table of Contents

minimis quantities on at least 15 days during each calendar quarter, or “regularly traded,” on a qualified exchange or other market, as defined in applicable Treasury regulations. If a U.S. Holder makes this election, the holder will generally (i) include as ordinary income for each taxable year that we are a PFIC the excess, if any, of the fair market value of ADSs held at the end of the taxable year over the adjusted tax basis of such ADSs and (ii) deduct as an ordinary loss the excess, if any, of the adjusted tax basis of the ADSs over the fair market value of such ADSs held at the end of the taxable year, but such deduction will only be allowed to the extent of the net amount previously included in income as a result of the mark-to-market election. The U.S. Holder’s adjusted tax basis in the ADSs would be adjusted to reflect any income or loss resulting from the mark-to-market election. If a U.S. Holder makes amark-to-market election and we cease to be a PFIC, the holder will not be required to take into account the mark-to-market gain or loss described above during any period that we are not a PFIC. If a U.S. Holder makes a mark-to-marketelection, any gain such U.S. Holder recognizes upon the sale or other disposition of our ADSs in a year when we are a PFIC will be treated as ordinary income and any loss will be treated as ordinary loss, but such loss will only be treated as ordinary loss to the extent of the net amount previously included in income as a result of the mark-to-market election. In the case of a U.S. Holder who has held ADSs during any taxable year in respect of which we were classified as a PFIC and continues to hold such ADSs (or any portion thereof) and has not previously determined to make amark-to-market election, and who is now considering making a mark-to-market election, special tax rules may apply relating to purging the PFIC taint of such ADSs.

Because, as a technical matter, a mark-to-market election cannot be made for any lower-tier PFICs that we may own, a U.S. Holder may continue to be subject to the general PFIC rules described above with respect to such U.S. Holder’s indirect interest in any investments held by us that are treated as an equity interest in a PFIC for United States federal income tax purposes, notwithstanding a market-to-market election.

We do not intend to provide information necessary for U.S. Holders to make qualified electing fund elections, which, if available, would result in tax treatment different from the general tax treatment for PFICs described above.

If a U.S. Holder owns our ADSs or Class A ordinary shares during any taxable year that we are a PFIC, the holder must file an annual report with the U.S. Internal Revenue Service. Each U.S. Holder is urged to consult its tax advisor concerning the United States federal income tax consequences of purchasing, holding, and disposing ADSs or Class A ordinary shares if we are or become a PFIC, including the possibility of making a mark-to-market election.

Dividends

Subject to the PFIC discussion above, any cash distributions (including the amount of any PRC tax withheld) paid on our ADSs or Class A ordinary shares out of our current or accumulated earnings and profits, as determined under United States federal income tax principles, will generally be includible in the gross income of a U.S. Holder as dividend income on the day actually or constructively received by the U.S. Holder, in the case of Class A ordinary shares, or by the depositary bank, in the case of ADSs. Because we do not intend to determine our earnings and profits on the basis of United States federal income tax principles, any distribution paid will generally be treated as a “dividend” for United States federal income tax purposes.

Individuals and other non-corporate recipients of dividend income generally will be subject to tax on dividend income from a “qualified foreign corporation” at a lower applicable capital gains rate rather than the marginal tax rates generally applicable to ordinary income provided that certain holding period and other requirements are met. We will be considered to be a qualified foreign corporation with respect to any dividend we pay on our ADSs or Class A ordinary shares provided that (i) our ADSs or Class A ordinary shares are readily tradable on an established securities market in the United States, or we are eligible for the benefits of a comprehensive tax treaty with the United States that the Secretary of Treasury of the United States determines is satisfactory for this purpose and includes an exchange of information program, (ii) we are not treated as a PFIC

 

116


Table of Contents

for United States federal income tax purposes for the taxable year in which the dividend was paid or the preceding taxable year, and (iii) certain holding period requirements are met. Because (i) U.S. Treasury guidance indicates that ADSs representing ordinary shares, such as ours, listed on the NASDAQ Global Select Market are considered to be readily tradable on an established securities market in the United States, and (ii) we believe that we were not a PFIC for United States federal income tax purposes for our taxable year ended December 31, 2017 and we do not expect to be a PFIC in subsequent years, we believe that we are a qualified foreign corporation with respect to dividends paid on the ADSs, but not with respect to dividends paid on our Class A ordinary shares. In the event we are deemed to be a resident enterprise under the PRC Enterprise Income Tax Law, we believe that we would be eligible for the benefits under the United States-PRC income tax treaty (which the U.S. Treasury Department has determined is satisfactory for this purpose) and that we would be treated as a qualified foreign corporation with respect to dividends paid on both our Class A ordinary shares or ADSs. U.S. Holders should consult their tax advisors regarding the availability of the reduced tax rate on dividends in their particular circumstances. Dividends received on our ADSs or Class A ordinary shares will not be eligible for the dividends received deduction allowed to corporations.

For United States foreign tax credit purposes, dividends paid on our ADSs or Class A ordinary shares generally will be treated as income from foreign sources and generally will constitute passive category income. In the event that we are deemed to be a PRC resident enterprise under the PRC Enterprise Income Tax Law, a U.S. Holder may be subject to PRC withholding taxes on dividends paid, if any, on our ADSs or Class A ordinary shares. A U.S. Holder may be eligible, subject to a number of complex limitations, to claim a foreign tax credit in respect of any nonrefundable foreign withholding taxes imposed on dividends received on our ADSs or Class A ordinary shares. A U.S. Holder who does not elect to claim a foreign tax credit for foreign tax withheld may instead claim a deduction for United States federal income tax purposes in respect of such withholding, but only for a year in which such holder elects to do so for all creditable foreign income taxes. The rules governing the foreign tax credit are complex. U.S. Holders are urged to consult their tax advisors regarding the availability of the foreign tax credit under their particular circumstances.

Sale or Other Disposition of ADSs or Class A Ordinary Shares

Subject to the PFIC discussion above, a U.S. Holder will generally recognize capital gain or loss upon the sale or other disposition of ADSs or Class A ordinary shares in an amount equal to the difference between the amount realized upon the disposition and the holder’s adjusted tax basis in such ADSs or Class A ordinary shares. The gain or loss will generally be capital gain or loss. Any capital gain or loss will be long-term if the ADSs or Class A ordinary shares have been held for more than one year. An individual U.S. Holder or other non-corporate U.S. Holder who has held the ADS or ordinary share for more than one year, will generally be eligible for reduced tax rates. The deductibility of capital losses is subject to limitations. Any such gain or loss that recognized by a U.S. Holder will generally be treated as U.S. source income or loss for foreign tax credit limitation purposes, which will generally limit the availability of foreign tax credits. However, in the event we are deemed to be a PRC “resident enterprise” under PRC tax law, we may be eligible for the benefits of the income tax treaty between the United States and the PRC. In such event, if PRC tax were to be imposed on any gain from the disposition of the ADSs or ordinary shares, a U.S. Holder that is eligible for the benefits of the income tax treaty between the United States and the PRC may elect to treat such gain as PRC source income. U.S. holders are urged to consult their tax advisors regarding the tax consequences if a foreign tax is imposed on a disposition of our ADSs or Class A ordinary shares, including the availability of the foreign tax credit under their particular circumstances.

Information Reporting and Backup Withholding

Individual U.S. Holders and certain entities may be required to submit to the IRS certain information with respect to his or her beneficial ownership of the ADSs or Class A ordinary shares, if such ADSs or Class A ordinary shares are not held on his or her behalf by a financial institution. Penalties are also imposed if an individual U.S. Holder is required to submit such information to the IRS and fails to do so.

 

117


Table of Contents

In addition, dividend payments with respect to the ADSs or Class A ordinary shares and proceeds from the sale, exchange or redemption of the ADSs or Class A ordinary shares may be subject to information reporting to the IRS and United States backup withholding. Backup withholding will not apply, however, to a U.S. Holder who furnishes a correct taxpayer identification number and makes any other required certification, or who is otherwise exempt from backup withholding. U.S. Holders should consult their tax advisors regarding the application of the United States information reporting and backup withholding rules. Backup withholding is not an additional tax. Amounts withheld as backup withholding may be credited against a U.S. Holder’s United

States federal income tax liability, and a U.S. Holder generally may obtain a refund of any excess amounts withheld under the backup withholding rules by filing the appropriate claim for refund with the Internal Revenue Service and furnishing any required information.

 

F.Dividends and Paying Agents

Not applicable.

 

G.Statement by Experts

Not applicable.

 

H.Documents on Display

We have filed with the SEC a registration statement on Form F-1, including relevant exhibits and securities under the Securities Act with respect to underlying ordinary shares represented by the ADSs.

We are subject to the periodic reporting and other informational requirements of the Securities Exchange Act of 1934, as amended, or the Exchange Act. Under the Exchange Act, we are required to file reports and other information with the SEC. Specifically, we are required to file annually a Form 20-F no later than four months after the close of each fiscal year, which is December 31. Copies of reports and other information, when so filed, may be inspected without charge and may be obtained at prescribed rates at the public reference facilities maintained by the SEC at 100 F Street, N.E., Room 1580, Washington, D.C. 20549, and at the regional office of the SEC located at Citicorp Center, 500 West Madison Street, Suite 1400, Chicago, Illinois 60661. The public may obtain information regarding the Washington, D.C. Public Reference Room by calling the SEC at 1-800-SEC-0330. The SEC also maintains a web site at www.sec.gov that contains reports, proxy and information statements, and other information regarding registrants that make electronic filings with the SEC using its EDGAR system.

Our internet website is www.21vianet.com. We make available free of charge on our website our annual reports on Form 20-F and any amendments to such reports as soon as reasonably practicable following the electronic filing of such report with the SEC. In addition, we provide electronic or paper copies of our filings free of charge upon request. The information contained on our website is not part of this or any other report filed with or furnished to the SEC.

As a foreign private issuer, we are exempt from the rules under the Exchange Act prescribing the furnishing and content of quarterly reports and proxy statements, and officers, directors and principal shareholders are exempt from the reporting and short-swing profit recovery provisions contained in Section 16 of the Exchange Act. Our financial statements have been prepared in accordance with U.S. GAAP.

We will furnish hard copies of our annual report which will include a review of operations and annual audited consolidated financial statements prepared in conformity with U.S. GAAP free of charge to our shareholders and ADS holders upon request.

 

118


Table of Contents
I.Subsidiary Information

For a listing of our subsidiaries, see “Item 4. Information on the Company—C. Organizational Structure.”

 

ITEM 11.QUANTITATIVE AND QUALITATIVE DISCLOSURES ABOUT MARKET RISK

Interest Rate Risk

Our exposure to interest rate risk primarily relates to interest expenses incurred in respect of bonds payable, bank borrowings, capital lease obligations as well as interest income generated by excess cash, which is mostly held in interest-bearing bank deposits. As of December 31, 2017, we had: (i) short-term and long-term bank borrowings (current portions) with an aggregate outstanding balance of RMB120.3 million (US$18.5 million); (ii) long-term bank borrowings (excluding current portions) with an aggregate outstanding balance of RMB187.6 million (US$28.8 million); and (iii) an outstanding principal balance of US$300 million with respect to the 2020 Notes payable.

The short-term bank borrowings bore a weighted average interest rate of 4.04% per annum. The long-term bank borrowings bore weighted-average interest rate of 5.50% per annum. The 2020 Notes bore an interest rate of 7.000% per annum and an effective interest rate of 6.98% per annum. We also had RMB548.9 million (US$84.4 million) in short-term investments with original maturities of greater than 90 days but less than 365 days. A hypothetical one percentage point (100 basis-point) decrease in interest rates would have resulted in a decrease of approximately RMB2.4 million (US$0.4 million) in interest expense for the year ended December 31, 2017. We have not used derivative financial instruments in our investment portfolio. Interest earning instruments and interest-bearing obligations carry a degree of interest rate risk. We have not been exposed to, nor do we anticipate being exposed to, material risks due to changes in market interest rates. However, our future interest income and interest expenses may fluctuate due to changes in market interest rates.

Foreign Exchange Risk

We earn most of our revenues and incur most of our expenses in Renminbi, and most of our sales and purchase contracts are denominated in Renminbi. We have not used any derivative financial instruments to hedge our exposure to foreign exchange risk. The Renminbi depreciated by 6.8% against the U.S. dollar in 2016 and then appreciate 5.8% in 2017. The Company intends to hold U.S. dollar-denominated financial assets and will convent to RMB according to the trend of exchange rate changes. As of December 31, 2017, we had total U.S. dollar-denominated cash and cash equivalent, restricted cash and short-term investments in the amount of US$294.0 million. A hypothetical 10% increase in the exchange rate of the U.S. dollar against the RMB would have resulted in increase of RMB191.3 million (US$29.4 million) in the value of our U.S. dollar-denominated financial assets at December 31, 2017.

The conversion of Renminbi into foreign currencies, including U.S. dollars, is based on rates set by the People’s Bank of China. Since June 2010, the RMB has fluctuated against the U.S. dollar, at times significantly and unpredictably, and in recent years the RMB has depreciated significantly against the U.S. dollar. It is difficult to predict whether the depreciation will continue and how market forces or PRC or U.S. government policy may impact the exchange rate between the RMB and the U.S. dollar in the future. As our costs and expenses are mostly denominated in RMB, the appreciation of the RMB against the U.S. dollar would increase our costs in U.S. dollar terms. In addition, as our operating subsidiaries and VIEs in China receive revenues in RMB, any significant depreciation of the RMB against the U.S. dollar may have a material and adverse effect on our revenues in U.S. dollar terms and financial condition, and the value of, and any dividends payable on, our ordinary shares. For example, to the extent that we need to convert U.S. dollars into Renminbi for capital expenditures and working capital and other business purposes, appreciation of the Renminbi against the U.S. dollar would have an adverse effect on the RMB amount we would receive from the conversion. Conversely, if we decide to convert Renminbi into U.S. dollars for the purpose of making payments for dividends on our ordinary shares or ADSs, strategic acquisitions or investments or other business purposes, appreciation of the U.S. dollar against the Renminbi would have a negative effect on the U.S. dollar amount available to us.

 

119


Table of Contents

Inflation Risk

In the last three years, inflation in China has not materially impacted our results of operations. According to the National Bureau of Statistics of China, the annual average percent changes in the consumer price index in China for 2015, 2016 and 2017 were 1.4%, 2.0% and 1.6%, respectively. The year-over-year percent changes in the consumer price index for January 2016, 2017 and 2018 were increases of 1.8%, 2.5% and 1.5%, respectively. Although we have not been materially affected by inflation in the past, we cannot assure you that we will not be affected in the future by higher rates of inflation in China.

 

ITEM 12.DESCRIPTION OF SECURITIES OTHER THAN EQUITY SECURITIES

 

A.Debt Securities

Not applicable.

 

B.Warrants and Rights

Not applicable.

 

C.Other Securities

Not applicable.

 

D.American Depositary Shares

Fees and Charges Our ADS holders May Have to Pay

Citibank, N.A., the depositary of our ADS program, collects fees for delivery and surrender of ADSs directly from investors depositing shares or surrendering ADSs for the purpose of withdrawal or from intermediaries acting for them. The depositary collects fees for making distributions to investors by deducting those fees from the amounts distributed or by selling a portion of distributable property to pay the fees. The depositary may collect its annual fee for depositary services by deductions from cash distributions or by directly billing investors or by charging the book-entry system accounts of participants acting for them. The depositary may generally refuse to provide fee-attracting services until its fees for those services are paid. Citibank’s principal executive office is located at 388 Greenwich Street, New York, New York, 10013. The depositary bank typically appoints a custodian to safeguard the securities on deposit. In this case, the custodian is Citibank Hong Kong, located at 10/F, Harbour Front (II), 22, Tak Fung Street, Hung Hom, Kowloon, Hong Kong. As an ADS holder, you will be required to pay the following service fees to the depositary bank:

 

Service

  

Fees

•  Issuance of ADSs

  Up to US$0.05 per ADS issued

•  Cancellation of ADSs

  Up to US$0.05 per ADS canceled

•  Distribution of cash dividends or other cash distributions

  Up to US$0.05 per ADS held

•  Distribution of ADSs pursuant to stock dividends, free stock distributions or exercise of rights.

  Up to US$0.05 per ADS held

•  Distribution of securities other than ADSs or rights to purchase additional ADSs

  Up to US$0.05 per ADS held

•  Depositary services

  Up to US$0.05 per ADS held on the applicable record date(s) established by the Depositary

•  Transfer of ADRs

  US$1.50 per certificate presented for transfer

 

120


Table of Contents

As an ADS holder, you will also be responsible to pay certain fees and expenses incurred by the depositary bank and certain taxes and governmental charges such as:

 

  fees for the transfer and registration of Class A ordinary shares charged by the registrar and transfer agent for the Class A ordinary shares in the Cayman Islands (i.e., upon deposit and withdrawal of Class A ordinary shares);

 

  expenses incurred for converting foreign currency into U.S. dollars;

 

  expenses for cable, telex and fax transmissions and for delivery of securities;

 

  taxes and duties upon the transfer of securities (i.e., when Class A ordinary shares are deposited or withdrawn from deposit); and

 

  fees and expenses incurred in connection with the delivery or servicing of Class A ordinary shares on deposit.

Depositary fees payable upon the issuance and cancellation of ADSs are typically paid to the depositary bank by the brokers (on behalf of their clients) receiving the newly issued ADSs from the depositary bank and by the brokers (on behalf of their clients) delivering the ADSs to the depositary bank for cancellation. The brokers in turn charge these fees to their clients. Depositary fees payable in connection with distributions of cash or securities to ADS holders and the depositary services fee are charged by the depositary bank to the record holders of ADSs as of the applicable ADS record date.

The depositary fees payable for cash distributions are generally deducted from the cash being distributed. In the case of distributions other than cash (i.e., stock dividends, rights), the depositary bank charges the applicable fee to the record date ADS holders concurrent with the distribution. In the case of ADSs registered in the name of the investor (whether certificated or uncertificated in the direct registration system), the depositary bank sends invoices to the applicable record date ADS holders. In the case of ADSs held in brokerage and custodian accounts (via DTC), the depositary bank generally collects its fees through the systems provided by DTC (whose nominee is the registered holder of the ADSs held in DTC) from the brokers and custodians holding ADSs in their DTC accounts. The brokers and custodians who hold their clients’ ADSs in DTC accounts in turn charge their clients’ accounts the amount of the fees paid to the depositary banks.

In the event of refusal to pay the depositary fees, the depositary bank may, under the terms of the deposit agreement, refuse the requested service until payment is received or may set off the amount of the depositary fees from any distribution to be made to the ADS holder.

Note that the fees and charges you may be required to pay may vary over time and may be changed by us and by the depositary bank. You will receive prior notice of such changes.

The depositary bank may reimburse us for certain expenses incurred by us in respect of the ADR program established pursuant to the deposit agreement, by making available a portion of the depositary fees charged in respect of the ADR program or otherwise, upon such terms and conditions as we and the depositary bank may agree from time to time.

Fees and Other Payments Made by the Depositary to Us

Our depositary has agreed to reimburse us for certain expenses we incur that are related to establishment and maintenance of the ADS program, including investor relations expenses and exchange application and listing fees. There are limits on the amount of expenses for which the depositary will reimburse us, but the amount of reimbursement available to us is not related to the amounts of fees the depositary collects from investors. For the year ended December 31, 2017, we were entitled to US$805,923 from the depositary as reimbursement for our expenses incurred in connection with the establishment and maintenance of the ADS program.

 

121


Table of Contents

PART II

 

ITEM 13.DEFAULTS, DIVIDEND ARREARAGES AND DELINQUENCIES

None.

 

ITEM 14.MATERIAL MODIFICATIONS TO THE RIGHTS OF SECURITY HOLDERS AND USE OF PROCEEDS

See “Item 10. Additional Information” for a description of the rights of security holders, which remain unchanged since our initial public offering.

The following “Use of Proceeds” information relates to the registration statement on FormF-1 (File number 333-173292) for our initial public offering of 14,950,000 ADSs, representing 89,700,000 Class A ordinary shares, which registration statement was declared effective by the SEC on April 21, 2011. We issued and sold all registered ADSs at an initial offering price of US$15.00 per ADS.

We received net proceeds of US$204.3 million from our initial public offering. We used all of the net proceeds received from our initial public offering on data center infrastructure expansion, network infrastructure expansion and general corporate purposes.

 

ITEM 15.CONTROLS AND PROCEDURES

Disclosure Controls and Procedures

Our management, with the participation of our chief executive officer and chief financial officer, has performed an evaluation of the effectiveness of our disclosure controls and procedures (as defined in Rule 13a-15(e) under the Exchange Act) as of the end of the period covered by this annual report, as required by Rule 13a-15(b) under the Exchange Act. Based on such evaluation, our management has concluded that, as of the end of the period covered by this annual report, our disclosure controls and procedures were effective.

Management’s Report on Internal Control over Financial Reporting

Our management is responsible for establishing and maintaining adequate internal control over financial reporting. Our internal control system was designed to provide reasonable assurance regarding the reliability of financial reporting and the preparation and fair presentation of its published consolidated financial statements. All internal control systems, no matter how well designed, have inherent limitations. Therefore, even those systems determined to be effective may not prevent or detect misstatements and can provide only reasonable assurance with respect to financial statement preparation and presentation. Also, projections of any evaluation of effectiveness to future periods are subject to the risk that controls may become inadequate because of changes in conditions, or that the degree of compliance with the policies or procedures may deteriorate.

Our management, with the participation of our chief executive officer and chief financial officer, conducted an assessment of the effectiveness of our internal control over financial reporting as of December 31, 2017. In making this assessment, we used the criteria established within the Internal Control—Integrated Framework issued by the Committee of Sponsoring Organizations of the Treadway Commission (2013 framework). Based on this assessment, our management has concluded that, as of December 31, 2017, our internal control over financial reporting was effective.

Our independent registered public accounting firm, Ernst & Young Hua Ming LLP, has audited our internal control over financial reporting as of December 31, 2017 and has issued an attestation report set forth below.

 

122


Table of Contents

REPORT OF INDEPENDENT REGISTERED PUBLIC ACCOUNTING FIRM

To the Shareholders and the Board of Directors of 21Vianet Group, Inc.:

Opinion on Internal Control over Financial Reporting

We have audited 21Vianet Group, Inc.’s internal control over financial reporting as of December 31, 2017, based on criteria established in Internal Control—Integrated Framework issued by the Committee of Sponsoring Organizations of the Treadway Commission (2013 framework) (the COSO criteria). In our opinion, 21Vianet Group, Inc. (the Company) maintained, in all material respects, effective internal control over financial reporting as of December 31, 2017, based on the COSO criteria.

We also have audited, in accordance with the standards of the Public Company Accounting Oversight Board (United States) (PCAOB), the consolidated balance sheets of the Company as of December 31, 2017 and 2016, and the related consolidated statements of operations, comprehensive loss, shareholders’ equity and cash flows for each of the three years in the period ended December 31, 2017 and the related notes and our report dated April 12, 2018 expressed an unqualified opinion thereon.

Basis for Opinion

The Company’s management is responsible for maintaining effective internal control over financial reporting, and for its assessment of the effectiveness of internal control over financial reporting included in the accompanying Management’s Report on Internal Control over Financial Reporting. Our responsibility is to express an opinion on the Company’s internal control over financial reporting based on our audit. We are a public accounting firm registered with the PCAOB and are required to be independent with respect to the Company in accordance with the U.S. federal securities laws and the applicable rules and regulations of the Securities and Exchange Commission and the PCAOB.

We conducted our audit in accordance with the standards of the PCAOB. Those standards require that we plan and perform the audit to obtain reasonable assurance about whether effective internal control over financial reporting was maintained in all material respects.

Our audit included obtaining an understanding of internal control over financial reporting, assessing the risk that a material weakness exists, testing and evaluating the design and operating effectiveness of internal control based on the assessed risk, and performing such other procedures as we considered necessary in the circumstances. We believe that our audit provides a reasonable basis for our opinion.

Definition and Limitations of Internal Control Over Financial Reporting

A company’s internal control over financial reporting is a process designed to provide reasonable assurance regarding the reliability of financial reporting and the preparation of financial statements for external purposes in accordance with generally accepted accounting principles. A company’s internal control over financial reporting includes those policies and procedures that (1) pertain to the maintenance of records that, in reasonable detail, accurately and fairly reflect the transactions and dispositions of the assets of the company; (2) provide reasonable assurance that transactions are recorded as necessary to permit preparation of financial statements in accordance with generally accepted accounting principles, and that receipts and expenditures of the company are being made only in accordance with authorizations of management and directors of the company; and (3) provide reasonable assurance regarding prevention or timely detection of unauthorized acquisition, use, or disposition of the company’s assets that could have a material effect on the financial statements.

Because of its inherent limitations, internal control over financial reporting may not prevent or detect misstatements. Also, projections of any evaluation of effectiveness to future periods are subject to the risk that

 

123


Table of Contents

controls may become inadequate because of changes in conditions, or that the degree of compliance with the policies or procedures may deteriorate.

/s/ Ernst & Young Hua Ming LLP

Shanghai, The People’s Republic of China

 

April12, 2018

Changes in Internal Control over Financial Reporting

There were no changes in our internal controls over financial reporting that occurred during the period covered by this annual report that have materially affected, or are reasonably likely to materially affect, our internal controls over financial reporting.

 

ITEM 16A.AUDIT COMMITTEE FINANCIAL EXPERT

Our board of directors has determined that Mr. Sean Shao, an independent director (under the standards set forth in NASDAQ Stock Market Rule 5605(a)(2) and Rule 10A-3 under the Exchange Act) and a member of our audit committee, is an audit committee financial expert.

 

ITEM 16B.CODE OF ETHICS

Our board of directors has adopted a code of ethics that applies to our directors, officers, employees and agents, including certain provisions that specifically apply to our chief executive officer, chief financial officer, chief operating officer, chief technology officer, vice presidents and any other persons who perform similar functions for us. We have filed our code of business conduct and ethics as an exhibit to our registration statement on Form F-1 (No. 333-173292).

 

ITEM 16C.PRINCIPAL ACCOUNTANT FEES AND SERVICES

The following table sets forth the aggregate fees by categories specified below in connection with certain professional services rendered by Ernst & Young Hua Ming LLP for the periods indicated. We did not pay any other fees to Ernst & Young Hua Ming LLP during the periods indicated below.

 

   For the Year Ended
December 31,
 
   2016   2017 
   (in US$ thousands) 

Audit fees(1)

   1,546    1,774 

Audit-related fees(2)

   —      314 

Tax fees

   89    32 

Other fees(3)

   —      19 

 

Notes:

(1)“Audit fees” means the aggregate fees billed for professional services rendered by Ernst & Young Hua Ming LLP for the audit of our annual financial statements.
(2)“Audit-related fees” means, for the year ended December 31, 2017, the aggregate fees billed for services provided in connection with offering of the 2020 Notes.
(3)“Other fees” means the aggregate fees billed for professional services in connection with the review of ASC606.

 

124


Table of Contents

The policy of our audit committee is to pre-approve all audit and non-audit services provided by Ernst & Young Hua Ming LLP, including audit, audit-related and tax services as described above, prior to the commencement of such services.

 

ITEM 16D.EXEMPTIONS FROM THE LISTING STANDARDS FOR AUDIT COMMITTEES

Not applicable.

 

ITEM 16E.PURCHASES OF EQUITY SECURITIES BY THE ISSUER AND AFFILIATED PURCHASERS

On June 30, 2016, our board of directors authorized a share repurchase program under which we may purchase up to US$200 million worth of our ordinary shares or American depositary shares representing ordinary shares over the next 12 months.This share repurchase program was subsequently extended for 12 months, ending on June 30, 2018, upon the approval of our board of directors. The share repurchase program permitted us to purchase shares from time to time on the open market at prevailing market prices, in privately negotiated transactions, in block trades or legally permissible ways depending on the market conditions and in accordance with applicable rules and regulations.

 

Period

  Total Number
of

ADSs
Purchased(2)
   Average
Price
Paid Per

ADS(2)
   Total Number
of ADSs
Purchased as
Part of Publicly
Announced
Plans or
Programs(1)
   Maximum
Dollar Value of
ADSs that May
Yet Be
Purchased
Under Plans or
Programs

(US$)
 

Month #1

(January 1, 2017—January 31, 2017)

   558,782    7.23    558,782    189,588,916 

Month #2

(March 1, 2017—March 31, 2017)

   1,381,823    5.73    1,381,823    181,667,714 

Month #3

(April 1, 2017—April 30, 2017)

   248,133    5.48    248,133    180,308,532 

Month #4

(May 1, 2017—May 31, 2017)

   369,564    5.31    369,564    178,344,637 

Month #5

(July 1, 2017—July 31, 2017)

   471,668    4.72    471,668    176,116,051 

Month #6

(August 1, 2017—August 31, 2017)

   418,512    4.54    418,512    174,214,243 

Total

   3,448,482    5.63    3,448,482    174,214,243 

 

(1)On June 30, 2016, our board of directors approved a share repurchase program under which we may repurchase up to US$200 million worth of our ordinary shares or American depositary shares representing ordinary shares over the next 12 months. This share repurchase program was subsequently extended for 12 months, ending on June 30, 2018, upon the approval of our board of directors.
(2)Each ADS represents six Class A ordinary shares.

 

ITEM 16F.CHANGE IN REGISTRANT’S CERTIFYING ACCOUNTANT

Not applicable.

 

ITEM 16G.CORPORATE GOVERNANCE

Certain corporate governance practices in the Cayman Islands, which is our home country, are considerably different than the standards applied to U.S. domestic issuers. NASDAQ Stock Market Rules provide that foreign private issuers are exempt from certain corporate governance requirements of NASDAQ and may follow their

 

125


Table of Contents

home country practices, subject to certain exceptions and requirements to the extent that such exemptions would be contrary to U.S. federal securities laws and regulations. We currently follow our home country practice that: (i) does not require us to solicit proxy and hold meetings of our shareholders every year, (ii) does not restrict a company’s transactions with directors, requiring only that directors exercise a duty of care and owe certain fiduciary duties to the companies for which they serve, (iii) does not require us to obtain shareholder approval for issuing additional securities exceeding 20% of our outstanding ordinary shares, and (iv) does not require us to seek shareholders’ approval for amending our share incentive plan. In the future, we may rely on other exemptions provided by NASDAQ.

In accordance with NASDAQ Stock Market Rule 5250(d)(1), we will post this annual report on Form 20-Fon our company website at http://ir.21vianet.com. In addition, we will provide hard copies of our annual report free of charge to shareholders and ADS holders upon request.

 

ITEM 16H.MINE SAFETY DISCLOSURE

Not applicable.

 

126


Table of Contents

PART III

 

ITEM 17.FINANCIAL STATEMENTS

We have elected to provide financial statements pursuant to Item 18.

 

ITEM 18.FINANCIAL STATEMENTS

The consolidated financial statements of 21Vianet Group, Inc. and its subsidiaries and consolidated affiliated entities are included at the end of this annual report.

 

ITEM 19.EXHIBITS

 

Exhibit
Number

  

Description of Document

    1.1  Fourth Amended and Restated Memorandum and Articles of Incorporation of the Registrant (incorporated by reference to Exhibit 3.2 from our registration statement on Form F-1 (File No. 333-173292), as amended, initially filed with the U.S. Securities and Exchange Commission (the “Commission”) on April 4, 2011)
    2.1  Specimen American Depositary Receipt of the Registrant (incorporated by reference to Exhibit 4.1 from our registration statement on Form F-1 (File No. 333-173292), as amended, initially filed with the Commission on April 4, 2011)
    2.2  Specimen Certificate for Class  A Ordinary Shares of the Registrant (incorporated by reference to Exhibit 4.2 from our registration statement on Form F-1 (File No.  333-173292), as amended, initially filed with the Commission on April 4, 2011)
    2.3  Deposit Agreement among the Registrant, the depositary and holders and beneficial holders of the American Depositary Shares (incorporated by reference to Exhibit 4.3 from our registration statement on Form S-8 (File No. 333-177273), as amended, filed with the Commission on October 13, 2011)
    2.4  Amended and Restated Shareholders Agreement between the Registrant and other parties therein dated January  14, 2011 (incorporated by reference to Exhibit 4.4 from our registration statement on Form F-1 (File No.  333-173292), as amended, initially filed with the Commission on April 4, 2011)
    2.5  Fiscal Agency Agreement, dated June  24, 2014, between 21Vianet Group, Inc. and Citicorp International Limited (incorporated by reference to Exhibit 4.33 from our annual report on Form 20-F (File No.  001-35126), initially filed with the Commission on April 10, 2015)
    2.6  Supplemental Fiscal Agency Agreement, dated September  14, 2016, between 21Vianet Group, Inc. and Citicorp International Limited (incorporated by reference to Exhibit 2.6 from our annual report on Form 20-F (File No.  001-35126), initially filed with the Commission on April 12, 2017)
    4.1  Form of Indemnification Agreement between the Registrant and its Directors (incorporated by reference to Exhibit 10.3 from our registration statement on Form F-1 (File No. 333-173292), as amended, initially filed with the Commission on April 4, 2011)
    4.2  Form of Employment Agreement between the Registrant and an Executive Officer of the Registrant (incorporated by reference to Exhibit 10.4 from our registration statement on Form F-1 (File No. 333-173292), as amended, initially filed with the Commission on April 4, 2011)
    4.3  English translation of Loan Agreement dated January  28, 2011, between 21Vianet Data Center Co., Ltd. and the shareholders of Beijing aBitCool Network Technology Co., Ltd. (which later changed its name to Beijing Yiyun Network Technology Co., Ltd.) (incorporated by reference to Exhibit 4.7 from our annual report on Form 20-F (File No. 001-35126), initially filed with the Commission on April 19, 2013)

 

127


Table of Contents

Exhibit
Number

  

Description of Document

    4.4  English translation of Share Pledge Agreement dated February  23, 2011, among 21Vianet Data Center Co., Ltd., Beijing aBitCool Network Technology Co., Ltd. (which later changed its name to Beijing Yiyun Network Technology Co., Ltd.) and the shareholders of Beijing aBitCool Network Technology Co., Ltd. (which later changed its name to Beijing Yiyun Network Technology Co., Ltd.) (incorporated by reference to Exhibit 10.6 from our registration statement on Form F-1 (FileNo. 333-173292), as amended, initially filed with the Commission on April 4, 2011)
    4.5  English translation of Form Irrevocable Power of Attorney, by the shareholders of Beijing aBitCool Network Technology Co., Ltd. (which later changed its name to Beijing Yiyun Network Technology Co., Ltd.) (incorporated by reference to Exhibit 10.7 from our registration statement on Form F-1 (FileNo. 333-173292), as amended, initially filed with the Commission on April 4, 2011)
    4.6  English Translation of Power of Attorney dated September  30, 2010, by 21Vianet Data Center Co., Ltd. (incorporated by reference to Exhibit 10.8 from our registration statement on Form F-1 (File No.  333-173292), as amended, initially filed with the Commission on April 4, 2011)
    4.7  Exclusive Technical Consulting and Services Agreement dated December  19, 2006, between 21Vianet Data Center Co., Ltd. and Beijing aBitCool Network Technology Co., Ltd. (which later changed its name to Beijing Yiyun Network Technology Co., Ltd.) (incorporated by reference to Exhibit 10.9 from our registration statement on Form F-1 (File No. 333-173292), as amended, initially filed with the Commission on April 4, 2011)
    4.8  Optional Share Purchase Agreement dated December  19, 2006, among 21Vianet Data Center Co., Ltd., 21Vianet System Limited (which later changed its name to Beijing aBitCool Network Technology Co., Ltd. and then to Beijing Yiyun Network Technology Co., Ltd.), Beijing 21Vianet Broad Band Data Center Co., Ltd. and the shareholders of Beijing aBitCool Network Technology Co., Ltd. (which later changed its name to Beijing Yiyun Network Technology Co., Ltd.) (incorporated by reference to Exhibit 10.10 from our registration statement on Form F-1 (File No. 333-173292), as amended, initially filed with the Commission on April 4, 2011)
    4.9  Commitment Letter dated September  30, 2010, by AsiaCloud Inc. (which later changed its name to 21Vianet Group, Inc.), 21Vianet Data Center Co., Ltd., Sheng Chen and Jun Zhang (incorporated by reference to Exhibit 4.13 from our annual report on Form 20-F (File No. 001-35126), initially filed with the Commission on April 19, 2013)
    4.10  2010 Share Incentive Plan, as amended on January 14, 2011 and July  6, 2012 (incorporated by reference to Exhibit 10.12 from our Form S-8 (File No. 333-187695), initially filed with the Commission on April 3, 2013)
    4.11  English summary of Property Lease Agreement dated February  4, 2013, between Beijing Xingguang Tuocheng Investment Co., Ltd. and Beijing 21Vianet Broad Band Data Center Co., Ltd. (incorporated by reference to Exhibit 4.18 from our annual report on Form 20-F (File No. 001-35126), initially filed with the Commission on April 19, 2013)
    4.12  Purchase Agreement dated November  29, 2014, among 21Vianet Group, Inc., King Venture Holdings Limited and certain other parties named therein (incorporated by reference to Exhibit 7.02 from Form Schedule 13D (File No.  005-86326), initially filed by King Venture Holdings Limited and other filers with the Commission on January 20, 2015)
    4.13  Amendment No. 1 to Purchase Agreement dated January 15, 2015, among 21Vianet Group, Inc., King Venture Holdings Limited, Mr.  Sheng Chen, Personal Group Limited and Sunrise Corporate Holding Ltd. (incorporated by reference to Exhibit 7.03 from Form Schedule 13D (File No.  005-86326), initially filed by King Venture Holdings Limited and other filers with the Commission on January 20, 2015)

 

128


Table of Contents

Exhibit
Number

  

Description of Document

    4.14  Investor Rights Agreement dated January  15, 2015, among 21Vianet Group, Inc., King Venture Holdings Limited, Xiaomi Ventures Limited and certain other parties named therein (incorporated by reference to Exhibit 7.04 from Form Schedule 13D (File No.  005-86326), initially filed by King Venture Holdings Limited and other filers with the Commission on January 20, 2015)
    4.15  Registration Rights Agreement dated January  15, 2015, among 21Vianet Group, Inc., King Venture Holdings Limited and Xiaomi Ventures Limited (incorporated by reference to Exhibit 7.05 from Form Schedule 13D (File No.  005-86326), initially filed by King Venture Holdings Limited and other filers with the Commission on January 20, 2015)
    4.16  Purchase Agreement dated November  30, 2014, among 21Vianet Group, Inc., Xiaomi Ventures Limited and certain other parties named therein (incorporated by reference to Exhibit 4.24 from our annual report on Form 20-F (File No. 001-35126), initially filed with the Commission on April 10, 2015)
    4.17  English translation of Loan Agreement dated July  1, 2014, among Abitcool (China) Broadband Inc., Sheng Chen and Jun Zhang (incorporated by reference to Exhibit 4.25 from our annual report on Form 20-F (File No.  001-35126), initially filed with the Commission on April 10, 2015)
    4.18  English translation of Equity Pledge Agreement dated July  1, 2014, among Abitcool (China) Broadband Inc., Sheng Chen and Jun Zhang (incorporated by reference to Exhibit 4.26 from our annual report on Form 20-F (File No.  001-35126), initially filed with the Commission on April 10, 2015)
    4.19  English translation of Form Irrevocable Power of Attorney, by the shareholders of aBitcool Small Micro Network Technology (BJ) Co., Ltd. (incorporated by reference to Exhibit 4.27 from our annual report on Form 20-F (File No. 001-35126), initially filed with the Commission on April 10, 2015)
    4.20  English translation of Power of Attorney dated July  1, 2014, by Abitcool (China) Broadband Inc. (incorporated by reference to Exhibit 4.28 from our annual report on Form 20-F (File No.  001-35126), initially filed with the Commission on April 10, 2015)
    4.21  English translation of Exclusive Technology Consulting and Services Agreement dated July  1, 2014, between Abitcool (China) Broadband Inc. and aBitcool Small Micro Network Technology (BJ) Co., Ltd. (incorporated by reference to Exhibit 4.29 from our annual report on Form 20-F (File No. 001-35126), initially filed with the Commission on April 10, 2015)
    4.22  English translation of Exclusive Services Agreement dated July  1, 2014, between Abitcool (China) Broadband Inc. and aBitcool Small Micro Network Technology (BJ) Co., Ltd. (which later changed its name to WiFire Network Technology (Beijing) Co., Ltd.) (incorporated by reference to Exhibit 4.30 from our annual report on Form 20-F (File No. 001-35126), initially filed with the Commission on April 10, 2015)
    4.23  English translation of Exclusive Call Option Agreement dated July  1, 2014, among aBitCool Broadband Inc. (which later changed its name to WiFire Group Inc.), Sheng Chen, Jun Zhang and aBitcool Small Micro Network Technology (BJ) Co., Ltd. (which later changed its name to WiFire Network Technology (Beijing) Co., Ltd.) (incorporated by reference to Exhibit 4.31 from our annual report on Form 20-F (File No. 001-35126), initially filed with the Commission on April 10, 2015)
    4.24  English translation of Commitment Letter dated July  1, 2014 by Sheng Chen, Jun Zhang and aBitcool Small Micro Network Technology (BJ) Co., Ltd. (which later changed its name to WiFire Network Technology (Beijing) Co., Ltd.) (incorporated by reference to Exhibit 4.32 from our annual report on Form 20-F (File No. 001-35126), initially filed with the Commission on April 10, 2015)

 

129


Table of Contents

Exhibit
Number

  

Description of Document

    4.25  2014 Share Incentive Plan, as amended on April 1, 2015 and December  22, 2017 (incorporated by reference to Exhibit 10.1 from our Form S-8 (File No. 333-222521), initially filed with the Commission on January 12, 2018)
    4.26  Share Subscription Agreement, dated May  23, 2016, between 21Vianet Group Inc. and Tuspark Innovation Venture Limited (incorporated by reference to Exhibit 7.02 from Form Schedule 13D (File No.  005-86326), initially filed by Tuspark Innovation Venture Limited and other filers with the Commission on July 13, 2016)
    4.27  English translation of the Supplemental Agreement to the Optional Share Purchase Agreement, dated December  19, 2016, by and among 21Vianet Data Center Co., Ltd., Beijing Yiyun Network Technology Co., Ltd., Beijing 21Vianet Broad Band Data Center Co., Ltd. and the shareholders of Beijing Yiyun Network Technology Co., Ltd. (incorporated by reference to Exhibit 4.37 from our annual report on Form 20-F (File No. 001-35126), initially filed with the Commission on April 12, 2017)
    4.28  English translation of the Supplemental Agreement to the Exclusive Technical Consulting and Services Agreement, dated December  19, 2016, by and among 21Vianet Data Center Co., Ltd., Beijing Yiyun Network Technology Co., Ltd., and Beijing 21Vianet Broad Band Data Center Co., Ltd. (incorporated by reference to Exhibit 4.38 from our annual report on Form 20-F (File No. 001-35126), initially filed with the Commission on April 12, 2017)
    4.29  Investment Agreement dated March  5, 2017, among 21Vianet Group, Inc., 21Vianet DRP Investment Holdings Limited and Marble Stone Holdings Limited (incorporated by reference to Exhibit 4.39 from our annual report on Form 20-F (File No. 001-35126), initially filed with the Commission on April 12, 2017)
    4.30*  English translation of the equity interest purchase agreement dated September 27, 2017, by and among Beijing TUS Yuanchuang Technology Development Co., Ltd., a company wholly owned by Tus-Holdings, Beijing 21Vianet Broad Band Data Center Co., Ltd., WiFire Network Technology (Beijing) Co., Ltd., WiFire (Beijing) Technology Co., Ltd., Guangzhou Gehua Network Technology and Development Company Limited, Beijing Chengyishidai Network Technology Co., Ltd., Zhiboxintong (Beijing) Network Technology Co., Ltd., Beijing Fastweb Network Technology Co., Ltd. and Guangzai Wuxian (Shanghai) Network Technology Co., Ltd
    4.31*  English translation of the share transfer agreement dated September 27, 2017 by and among Langfang Xunchi Computer Data Processing Co., Ltd. and Mr. Jian Li
    4.32*  English translation of the share transfer agreement dated December  14, 2017 by and among Langfang Xunchi Computer Data Processing Co., Ltd., Tibet Xingtao Culture Communication Co., Ltd. and Sichuan Aipu Network Co., Ltd.
    8.1*  List of Subsidiaries and Principal Consolidated Affiliated Entities
  11.1  Code of Business Conduct and Ethics of Registrant (incorporated by reference to Exhibit 99.1 from our F-1 registration statement (File No. 333-173292), as amended, initially filed with the Commission on April 4, 2011)
  12.1*  Chief Executive Officer Certification Pursuant to Section 302 of the Sarbanes-Oxley Act of 2002
  12.2*  Chief Financial Officer Certification Pursuant to Section 302 of the Sarbanes-Oxley Act of 2002
  13.1**  Chief Executive Officer Certification Pursuant to Section 906 of the Sarbanes-Oxley Act of 2002
  13.2**  Chief Financial Officer Certification Pursuant to Section 906 of the Sarbanes-Oxley Act of 2002
  15.1*  Consent of Ernst & Young Hua Ming LLP, Independent Registered Public Accounting Firm

 

130


Table of Contents

Exhibit
Number

  

Description of Document

  15.2*  Consent of Han Kun Law Offices
101.INS*  XBRL Instance Document
101.SCH*  XBRL Taxonomy Extension Schema Document
101.CAL*  XBRL Taxonomy Extension Calculation Linkbase Document
101.DEF*  XBRL Taxonomy Extension Definition Linkbase Document
101.LAB*  XBRL Taxonomy Extension Label Linkbase Document
101.PRE*  XBRL Taxonomy Extension Presentation Linkbase Document

 

 

*Filed with this Annual Report on Form 20-F.
**Furnished with Annual Report on Form 20-F.

 

131


Table of Contents

21VIANET GROUP, INC.

INDEX TO CONSOLIDATED FINANCIAL STATEMENTS

 

   Page 

Consolidated Financial Statements

  

Report of Independent Registered Public Accounting Firm

   F-2 

Consolidated Balance Sheets as of December 31, 2016 and 2017

   F-3 – F-6 

Consolidated Statements of Operations for the Years Ended December 31, 2015, 2016 and 2017

   F-7 

Consolidated Statements of Comprehensive Loss for the Years Ended December 31, 2015, 2016 and 2017

   F-8 

Consolidated Statements of Cash Flows for the Years Ended December 31, 2015, 2016 and 2017

   F-9 – F-11 

Consolidated Statements of Shareholders’ Equity for the Years Ended December 31, 2015, 2016 and 2017

   F-12 – F-14 

Notes to the Consolidated Financial Statements for the Years Ended December 31, 2015, 2016 and 2017

   F-15 – F-75 

 

F-1


Table of Contents

REPORT OF INDEPENDENT REGISTERED PUBLIC ACCOUNTING FIRM

To the Shareholders and the Board of Directors of

21Vianet Group, Inc.

Opinion on the Financial Statements

We have audited the accompanying consolidated balance sheets of 21Vianet Group, Inc. (the Company) as of December 31, 2017 and 2016, and the related consolidated statements of operations, comprehensive loss, shareholders’ equity, and cash flows for each of the three years in the period ended December 31, 2017 and the related notes (collectively referred to as the “consolidated financial statements”). In our opinion, the consolidated financial statements present fairly, in all material respects, the financial position of the Company at December 31, 2017 and 2016, and the results of its operations and its cash flows for the each of the three years in the period ended December 31, 2017, in conformity with U.S. generally accepted accounting principles.

We also have audited, in accordance with the standards of the Public Company Accounting Oversight Board (United States) (PCAOB), the Company’s internal control over financial reporting as of December 31, 2017, based on criteria established in Internal Control-Integrated Framework issued by the Committee of Sponsoring Organizations of the Treadway Commission (2013 framework), and our report dated April 12, 2018 expressed an unqualified opinion thereon.

Adoption of New Accounting Standards

As discussed in Note 2(o), Note 2(y) and Note 2(z) to the consolidated financial statements, the Company changed its method in measuring goodwill impairment loss, presentation for deferred taxes and accounting for forfeitures associated with its share-based arrangements in 2017.

Basis for Opinion

These financial statements are the responsibility of the Company’s management. Our responsibility is to express an opinion on the Company’s financial statements based on our audits. We are a public accounting firm registered with the PCAOB and are required to be independent with respect to the Company in accordance with the U.S. federal securities laws and the applicable rules and regulations of the Securities and Exchange Commission and the PCAOB.

We conducted our audits in accordance with the standards of the PCAOB. Those standards require that we plan and perform the audit to obtain reasonable assurance about whether the financial statements are free of material misstatement, whether due to error or fraud. Our audits included performing procedures to assess the risks of material misstatement of the financial statements, whether due to error or fraud, and performing procedures that respond to those risks. Such procedures included examining, on a test basis, evidence regarding the amounts and disclosures in the financial statements. Our audits also included evaluating the accounting principles used and significant estimates made by management, as well as evaluating the overall presentation of the financial statements. We believe that our audits provide a reasonable basis for our opinion.

/s/ Ernst & Young Hua Ming LLP

We have served as the Company’s auditor since 2010.

Shanghai, the People’s Republic of China

April 12, 2018

 

F-2


Table of Contents

21VIANET GROUP, INC.

CONSOLIDATED BALANCE SHEETS

(Amounts in thousands of Renminbi (“RMB”) and US dollars (“US$”))

 

       As of December 31, 
   Note   2016   2017 
       RMB   RMB   US$ 

ASSETS

        

Current assets:

        

Cash and cash equivalents

     1,297,418    1,949,631    299,653 

Restricted cash

     1,963,561    242,494    37,271 

Accounts and notes receivable (net of allowance for doubtful debt of RMB80,910 and RMB73,656 (US$11,321) as of December 31, 2016 and 2017, respectively)

   5    655,459    455,811    70,057 

Short-term investments

   6    277,946    548,890    84,363 

Inventories

     4,431    710    109 

Prepaid expenses and other current assets

   7    777,131    933,750    143,514 

Amounts due from related parties

   23    182,615    114,256    17,561 
    

 

 

   

 

 

   

 

 

 

Total current assets

     5,158,561    4,245,542    652,528 
    

 

 

   

 

 

   

 

 

 

Non-current assets:

        

Property and equipment, net

   8    3,781,613    3,319,424    510,186 

Intangible assets, net

   9    977,341    401,115    61,650 

Land use rights, net

   10    167,646    163,671    25,156 

Goodwill

   11    1,755,970    989,530    152,088 

Restricted cash

     33,544    3,344    514 

Deferred tax assets

   22    100,676    172,818    26,562 

Long-term investments

   12    298,871    510,926    78,528 

Amounts due from related parties

   23    —      20,210    3,106 

Other non-current assets

     147,302    81,581    12,539 
    

 

 

   

 

 

   

 

 

 

Total non-current assets

     7,262,963    5,662,619    870,329 
    

 

 

   

 

 

   

 

 

 

Total assets

     12,421,524    9,908,161    1,522,857 
    

 

 

   

 

 

   

 

 

 

 

 

The accompanying notes are an integral part of these consolidated financial statements

 

F-3


Table of Contents

21VIANET GROUP, INC.

CONSOLIDATED BALANCE SHEETS (CONTINUED)

(Amounts in thousands of Renminbi (“RMB”) and US dollars (“US$”))

   Note   As of December 31, 
     2016   2017 
       RMB   RMB   US$ 

LIABILITIES AND SHAREHOLDERS’ EQUITY

        

Current liabilities:

        

Short-term bank borrowings (including short-term bank borrowings of the Consolidated VIEs without recourse to the primary beneficiaries of RMB183,676 and RMB50,000 (US$7,685) as of December 31, 2016 and 2017, respectively)

   13    1,683,676    50,000    7,685 

Accounts and notes payable (including accounts and notes payable of the Consolidated VIEs without recourse to the primary beneficiaries of RMB441,847 and RMB157,970 (US$24,280) as of December 31, 2016 and 2017, respectively)

     529,569    252,892    38,869 

Accrued expenses and other payables (including accrued expenses and other payables of the Consolidated VIEs without recourse to the primary beneficiaries of RMB525,613 and RMB368,190 (US$56,590) as of December 31, 2016 and 2017, respectively)

   14    787,916    657,133    100,999 

Advances from customers (including advances from customers of the Consolidated VIEs without recourse to the primary beneficiaries of RMB201,397 and RMB403,244 (US$61,977) as of December 31, 2016 and 2017, respectively)

     201,397    403,244    61,977 

Deferred revenue (including deferred revenue of the Consolidated VIEs without recourse to the primary beneficiaries of RMB311,191 and RMB49,699 (US$7,639) as of December 31, 2016 and 2017, respectively)

     320,023    55,753    8,569 

Income taxes payable (including income taxes payable of the Consolidated VIEs without recourse to the primary beneficiaries of RMB25,466 and RMB7,400 (US$1,137) as of December 31, 2016 and 2017, respectively)

     21,899    13,309    2,046 

Amounts due to related parties (including amounts due to related parties—current of the Consolidated VIEs without recourse to the primary beneficiaries of RMB53,295 and RMB16,053 (US$2,467) as of December 31, 2016 and 2017, respectively)

   23    121,928    55,675    8,557 

Current portion of long-term bank borrowings (including current portion of long-term bank borrowings of the Consolidated VIEs without recourse to the primary beneficiaries of RMB12,564 and RMB70,289 (US$10,803) as of December 31, 2016 and 2017, respectively)

   13    39,303    70,289    10,803 

Current portion of capital lease obligations (including current portion of capital lease obligations of the Consolidated VIEs without recourse to the primary beneficiaries of RMB203,394 and RMB201,315 (US$30,942) as of December 31, 2016 and 2017, respectively)

   15    243,723    201,315    30,942 

Deferred government grants (including deferred government grants of the Consolidated VIEs without recourse to the primary beneficiaries of RMB5,107 and RMB4,574 (US$703) as of December 31, 2016 and 2017, respectively)

   17    5,107    4,574    703 

Bonds payable (including bonds payable of the Consolidated VIEs without recourse to the primary beneficiaries of nil and nil as of December 31, 2016 and 2017, respectively)

   16    419,316    11,139    1,712 
    

 

 

   

 

 

   

 

 

 

Total current liabilities

     4,373,857    1,775,323    272,862 
    

 

 

   

 

 

   

 

 

 

The accompanying notes are an integral part of these consolidated financial statements

 

F-4


Table of Contents

21VIANET GROUP, INC.

CONSOLIDATED BALANCE SHEETS (CONTINUED)

(Amounts in thousands of Renminbi (“RMB”) and US dollars (“US$”))

 

   Note   As of December 31, 
     2016   2017 
       RMB   RMB   US$ 

Non-current liabilities:

        

Long-term bank borrowings (including long-term bank borrowings of the Consolidated VIEs without recourse to the primary beneficiaries of RMB219,055 and RMB187,638 (US$28,839) as of December 31, 2016 and 2017, respectively)

   13    268,221    187,638    28,839 

Deferred revenue (including deferred revenue of the Consolidated VIEs without recourse to the primary beneficiaries of RMB62,531 and nil as of December 31, 2016 and 2017, respectively)

     62,531    —      —   

Bonds payable (including bonds payable of the Consolidated VIEs without recourse to the primary beneficiaries of nil and nil as of December 31, 2016 and 2017, respectively)

   16    —      1,918,069    294,802 

Non-current portion of capital lease obligations (including non-current portion of capital lease obligations of the Consolidated VIEs without recourse to the primary beneficiaries of RMB581,568 and RMB687,176 (US$105,617) as of December 31, 2016 and 2017, respectively)

   15    536,623    600,882    92,354 

Unrecognized tax benefits (including unrecognized tax benefits of the Consolidated VIEs without recourse to the primary beneficiaries of RMB24,153 and RMB13,225 (US$2,033) as of December 31, 2016 and 2017, respectively)

   22    28,689    16,511    2,538 

Deferred tax liabilities (including deferred tax liabilities of the Consolidated VIEs without recourse to the primary beneficiaries of RMB182,877 and RMB109,339 (US$16,805) as of December 31, 2016 and 2017, respectively)

   22    274,700    190,873    29,337 

Deferred government grants (including deferred government grants of the Consolidated VIEs without recourse to the primary beneficiaries of RMB25,886 and RMB17,861 (US$2,745) as of December 31, 2016 and 2017, respectively)

   17    25,886    17,861    2,745 
    

 

 

   

 

 

   

 

 

 

Total non-current liabilities

     1,196,650    2,931,834    450,615 
    

 

 

   

 

 

   

 

 

 

Total liabilities

     5,570,507    4,707,157    723,477 
    

 

 

   

 

 

   

 

 

 

Commitments and contingencies

   30       

Redeemable noncontrolling interest

   28    700,000    —      —   

The accompanying notes are an integral part of these consolidated financial statements

 

F-5


Table of Contents

21VIANET GROUP, INC.

CONSOLIDATED BALANCE SHEETS (CONTINUED)

(Amounts in thousands of Renminbi (“RMB”) and US dollars (“US$”), except for number of shares and per share data)

 

   Note   As of December 31, 
     2016  2017 
       RMB  RMB  US$ 

Shareholders’ equity:

      

Class A Ordinary shares (par value of US$0.00001 per share; 1,200,000,000 and 1,200,000,000 shares authorized; 505,207,968 and 496,636,128 shares issued and outstanding as of December 31, 2016 and 2017, respectively)

   27    33   34   5 

Class B Ordinary Shares (par value of US$0.00001 per share; 300,000,000 and 300,000,000 shares authorized; 174,649,638 and 174,649,638 shares issued and outstanding as of December 31, 2016 and 2017, respectively)

   27    12   12   2 

Additional paid-in capital

     9,015,846   8,980,407   1,380,263 

Accumulated other comprehensive income (loss)

   19    118,290   (2,673  (411

Statutory reserves

     64,622   38,736   5,954 

Accumulated deficit

     (2,869,031  (3,629,300  (557,813

Treasury stock

   18    (204,557  (337,683  (51,901
    

 

 

  

 

 

  

 

 

 

Total 21Vianet Group, Inc. shareholders’ equity

     6,125,215   5,049,533   776,099 

Noncontrolling interest

     25,802   151,471   23,281 
    

 

 

  

 

 

  

 

 

 

Total shareholders’ equity

     6,151,017   5,201,004   799,380 
    

 

 

  

 

 

  

 

 

 

Total liabilities, redeemable noncontrolling interests and shareholders’ equity

     12,421,524   9,908,161   1,522,857 
    

 

 

  

 

 

  

 

 

 

The accompanying notes are an integral part of these consolidated financial statements

 

F-6


Table of Contents

21VIANET GROUP, INC.

CONSOLIDATED STATEMENTS OF OPERATIONS

(Amounts in thousands of Renminbi (“RMB”) and US dollars (“US$”), except for number of shares and per share data)

 

       For the years ended December 31, 
   Note   2015  2016  2017 
       RMB  RMB  RMB  US$ 

Net revenues

       

Hosting and related services

     2,369,223   2,668,655   2,975,178   457,276 

Managed network services

     1,265,149   973,119   417,527   64,173 
    

 

 

  

 

 

  

 

 

  

 

 

 

Total net revenues

     3,634,372   3,641,774   3,392,705   521,449 

Hosting and related services

     (1,758,756  (1,936,658  (2,130,279  (327,418

Managed network services

     (1,021,858  (992,980  (504,016  (77,466
    

 

 

  

 

 

  

 

 

  

 

 

 

Total cost of revenues

     (2,780,614  (2,929,638  (2,634,295  (404,884
    

 

 

  

 

 

  

 

 

  

 

 

 

Gross profit

     853,758   712,136   758,410   116,565 

Operating income (expenses)

       

Operating income

     8,569   6,783   5,439   836 

Sales and marketing expenses

     (359,460  (352,926  (256,682  (39,451

Research and development expenses

     (142,835  (149,337  (149,143  (22,923

General and administrative expenses

     (568,741  (639,648  (519,950  (79,915

Allowance for doubtful debt

     (32,199  (117,564  (37,427  (5,752

Changes in the fair value of contingent purchase consideration payables

     (43,325  93,307   (937  (144

Impairment of long-lived assets

     —     (392,947  (401,808  (61,757

Impairment of goodwill

     —     —     (766,440  (117,800
    

 

 

  

 

 

  

 

 

  

 

 

 

Total operating expenses

     (1,137,991  (1,552,332  (2,126,948  (326,906
    

 

 

  

 

 

  

 

 

  

 

 

 

Operating loss

     (284,233  (840,196  (1,368,538  (210,341

Interest income

     53,494   21,078   32,925   5,060 

Interest expense

     (274,184  (198,589  (185,313  (28,482

Impairment of long-term investment

     —     —     (20,258  (3,114

Gain on disposal of subsidiaries

   4    —     —     497,036   76,393 

Loss on debt extinguishment

     —     (29,841  —     —   

Other income

     30,430   28,922   16,764   2,577 

Other expenses

     (3,701  (16,449  (17,060  (2,622

Foreign exchange gain (loss)

     72,394   56,341   (17,153  (2,636
    

 

 

  

 

 

  

 

 

  

 

 

 

Loss before income taxes and gain from equity method investments

     (405,800  (978,734  (1,061,597  (163,165

Income tax (expense) benefits

   22    (47,830  11,160   90,170   13,859 

Gain from equity method investments

     52,355   35,652   53,783   8,266 
    

 

 

  

 

 

  

 

 

  

 

 

 

Net loss

     (401,275  (931,922  (917,644  (141,040

Net (income) loss attributable to noncontrolling interest and redeemable noncontrolling interest

     (26,824  298,324   144,914   22,273 
    

 

 

  

 

 

  

 

 

  

 

 

 

Net loss attributable to the Company’s ordinary shareholders

     (428,099  (633,598  (772,730  (118,767
    

 

 

  

 

 

  

 

 

  

 

 

 

Loss per share:

       

Basic

   26    RMB (0.85  RMB (1.37  RMB (1.36  USD (0.21
    

 

 

  

 

 

  

 

 

  

 

 

 

Diluted

   26    RMB (0.85  RMB (1.37  RMB (1.36  USD (0.21
    

 

 

  

 

 

  

 

 

  

 

 

 

Shares used in loss per share computation:

       

Basic

   26    492,065,239   617,169,833   672,836,226   672,836,226 

Diluted

   26    492,065,239   617,169,833   672,836,226   672,836,226 

The accompanying notes are an integral part of these consolidated financial statements

 

F-7


Table of Contents

21VIANET GROUP, INC.

CONSOLIDATED STATEMENTS OF COMPREHENSIVE LOSS

(Amounts in thousands of Renminbi (“RMB”) and US dollars (“US$”), except for number of shares and per share data)

 

   For the years ended December 31, 
   2015  2016  2017 
   RMB  RMB  RMB  US$ 

Net loss

   (401,275  (931,922  (917,644  (141,040
  

 

 

  

 

 

  

 

 

  

 

 

 

Other comprehensive income (loss), net of tax of nil:

     

Foreign currency translation adjustments, net of tax of nil

   41,518   142,526   (120,963  (18,592
  

 

 

  

 

 

  

 

 

  

 

 

 

Other comprehensive income (loss), net of tax of nil

   41,518   142,526   (120,963  (18,592
  

 

 

  

 

 

  

 

 

  

 

 

 

Comprehensive loss

   (359,757  (789,396  (1,038,607  (159,632
  

 

 

  

 

 

  

 

 

  

 

 

 

Comprehensive (income) loss attributable to noncontrolling interest and redeemable noncontrolling interest

   (26,824  298,324   144,914   22,273 
  

 

 

  

 

 

  

 

 

  

 

 

 

Comprehensive loss attributable to the Company’s ordinary shareholders

   (386,581  (491,072  (893,693  (137,359
  

 

 

  

 

 

  

 

 

  

 

 

 

 

 

The accompanying notes are an integral part of these consolidated financial statements

 

F-8


Table of Contents

21VIANET GROUP, INC.

CONSOLIDATED STATEMENTS OF CASH FLOWS

(Amounts in thousands of Renminbi (“RMB”) and US dollars (“US$”))

 

   For the years ended December 31, 
   2015   2016   2017 
   RMB   RMB   RMB   US$ 

CASH FLOWS FROM OPERATING ACTIVITIES

        

Net loss

   (401,275   (931,922   (917,644   (141,040

Adjustments to reconcile net loss to net cash generated from operating activities:

        

Foreign exchange (gain) loss

   (72,394   (56,341   17,153    2,636 

Changes in the fair value of contingent purchase consideration payables

   43,325    (93,307   937    144 

Depreciation of property and equipment

   402,035    480,105    523,500    80,460 

Amortization of intangible assets

   184,147    183,964    143,602    22,071 

Loss (gain) on disposal of property and equipment and intangible assets

   106    12,101    (3,285   (505

Allowance for doubtful debt

   32,199    117,564    37,427    5,752 

Share based compensation expense

   190,027    118,729    47,129    7,244 

Deferred income tax benefits

   (20,262   (65,932   (128,026   (19,677

Gain from equity method investments

   (52,355   (35,652   (53,783   (8,266

Loss on debt extinguishment

   —      29,841    —      —   

Gain from disposal of cost method investment

   —      (5,160   —      —   

Dividend income of cost method investments

   —      —      (1,821   (280

Gain from disposal of subsidiaries

   —      —      (497,036   (76,393

Impairment of long-lived assets

   —      392,947    401,808    61,757 

Impairment of goodwill

   —      —      766,440    117,800 

Impairment of long-term investment

   —      —      20,258    3,114 

Changes in operating assets and liabilities, net of effects of acquisitions and disposals:

        

Restricted cash

   (83,913   34,561    (84,892   (13,048

Accounts and notes receivable

   15,086    (40,988   18,277    2,809 

Inventories

   (3,480   9,108    (1,134   (174

Prepaid expenses and other current assets

   (278,229   (148,776   (310,190   (47,675

Amounts due from related parties

   (17,927   (16,958   4,436    682 

Accounts and notes payables

   96,548    46,947    42,468    6,527 

Unrecognized tax (expense) benefits

   (5,961   14,197    (3,939   (605

Accrued expenses and other payables

   92,692    82,216    270,082    41,511 

Deferred revenue

   (10,845   (28,086   (65,415   (10,054

Advances from customers

   88,121    15,597    201,847    31,023 

Income taxes payable

   14,946    (28,060   (6,548   (1,006

Deferred government grants

   4,048    (6,627   (4,985   (766

Amounts due to related parties

   195    3,552    (14,356   (2,206
  

 

 

   

 

 

   

 

 

   

 

 

 

Net cash generated from operating activities

   216,834    83,620    402,310    61,835 
  

 

 

   

 

 

   

 

 

   

 

 

 

The accompanying notes are an integral part of these consolidated financial statements

 

F-9


Table of Contents

21VIANET GROUP, INC.

CONSOLIDATED STATEMENTS OF CASH FLOWS (CONTINUED)

(Amounts in thousands of Renminbi (“RMB”) and US dollars (“US$”))

 

   For the years ended December 31, 
   2015   2016   2017 
   RMB   RMB   RMB   US$ 

CASH FLOWS FROM INVESTING ACTIVITIES

        

Purchases of property and equipment

   (1,052,271   (574,501   (395,998   (60,864

Purchases of intangible assets

   (47,513   (37,999   (18,957   (2,914

Proceeds from disposal of property and equipment

   1,702    51    5,719    879 

Disposal of subsidiaries

   —      —      (64,580   (9,926

Payments for short-term investments

   (1,675,157   (285,127   (755,876   (116,176

Payment of loans to third parties

   (73,472   —      —      —   

Receipt of loan to a third party

   —      43,279    100,000    15,370 

Proceeds received from maturity of short-term investments

   2,496,826    112,300    484,932    74,533 

Proceeds from disposal of long-term investments

   —      11,269    —      —   

Proceeds from dividend income of cost method investments

   —      —      1,821    280 

Restricted cash

   —      —      130,832    20,109 

Payments for long-term investments

   (20,245   (48,701   (162,176   (24,926

Payments foravailable-for-sale investments

   —      (5,324   —      —   

Payments for assets acquisition, net of cash acquired

   —      (56,264   (25,053   (3,851
  

 

 

   

 

 

   

 

 

   

 

 

 

Net cash used in investing activities

   (370,130   (841,017   (699,336   (107,486
  

 

 

   

 

 

   

 

 

   

 

 

 

CASH FLOWS FROM FINANCING ACTIVITIES

        

Restricted cash

   50,332    (1,699,411   1,702,188    261,622 

Proceeds from exercise of stock options

   7,344    4,510    926    142 

Proceeds from issuance of ordinary shares

   1,808,498    2,548,695    —      —   

Payments for contingent consideration in relation to acquisitions

   (19,310   (2,617   —      —   

Repayment of 2016 bonds/ 2017 bonds

   —      (264,300   (420,600   (64,645

Repurchase of 2017 bonds

   —      (1,596,335   —      —   

Proceeds from issuance of 2020 bonds (Note 16)

   —      —      1,936,154    297,581 

Payment of issuance cost of 2020 bonds

   —      —      (9,735   (1,496

Proceeds from long-term bank borrowings

   85,213    214,620    44,440    6,830 

Proceeds from short-term bank borrowings

   300,000    1,725,676    70,000    10,759 

Repayment of long-term bank borrowings

   (960,317   (49,320   (94,037   (14,453

Repayment of short-term bank borrowings

   (184,181   (318,000   (1,673,676   (257,239

Payments for purchase of noncontrolling interest/mandatorily redeemable noncontrolling interests

   (8,000   (100,000   —      —   

Payments for purchase of property and equipment through capital leases

   (81,547   (23,638   (199,126   (30,605

Repayment of loan from a third party

   —      —      (100,000   (15,370

Proceeds from sales and leaseback transactions

   130,000    —      —      —   

Rental prepayment and deposits for sales and leaseback transactions

   (13,000   (152,715   (164,698   (25,314

Contribution from noncontrolling interest in a subsidiary

   —      4,000    134,633    20,693 

Prepayment for future share repurchase plan

   —      (39,028   (3,806   (585

Payments for share repurchase plan

   —      (42,665   (133,126   (20,461
  

 

 

   

 

 

   

 

 

   

 

 

 

Net cash generated from financing activities

   1,115,032    209,472    1,089,537    167,459 
  

 

 

   

 

 

   

 

 

   

 

 

 

Effect of foreign exchange rate changes on cash and cash equivalents

   78,903    160,289    (140,298   (21,564

Net increase (decrease) in cash and cash equivalents

   1,040,639    (387,636   652,213    100,244 

Cash and cash equivalents at beginning of year

   644,415    1,685,054    1,297,418    199,409 
  

 

 

   

 

 

   

 

 

   

 

 

 

Cash and cash equivalents at end of year

   1,685,054    1,297,418    1,949,631    299,653 
  

 

 

   

 

 

   

 

 

   

 

 

 

The accompanying notes are an integral part of these consolidated financial statements

 

F-10


Table of Contents

21VIANET GROUP, INC.

CONSOLIDATED STATEMENTS OF CASH FLOWS (CONTINUED)

(Amounts in thousands of Renminbi (“RMB”) and US dollars (“US$”))

 

   For the years ended December 31, 
   2015   2016   2017 
   RMB   RMB   RMB   US$ 

Supplemental disclosures of cash flow information:

 

    

Income taxes paid

   (62,815   (50,349   (55,076   (8,465

Interest paid

   (242,713   (155,679   (96,846   (14,885

Interest received

   61,490    19,886    28,857    4,435 

Supplemental disclosures of non-cashactivities:

 

    

Purchase of property and equipment through capital leases

   87,487    240,474    453,786    69,746 

Purchase of property and equipment included in accrued expenses and other payables, notes payable, and amounts due to related parties

   (94,782   (51,669   (15,750   (2,421

Purchase of intangible assets included in accrued expenses and other payables

   (1,392   (1,310   1,354    208 

Contingent consideration related to the acquisitions included in amount due to related parties and accrued expenses and other payables

   (174,761   (306,126   (937   (144

 

 

 

The accompanying notes are an integral part of these consolidated financial statements

 

F-11


Table of Contents

21VIANET GROUP, INC.

CONSOLIDATED STATEMENTS OF SHAREHOLDERS’ EQUITY

(Amounts in thousands of Renminbi (“RMB”) and US dollars (“US$”) except for number of shares)

 

  Note  Number of
ordinary
shares
  Treasury
Stock
  Ordinary
shares
  Additional
paid-in
capital
  Accumulated
other
comprehensive
(loss) income
  Statutory
reserves
  Accumulated
deficit
  Total
21Vianet
Group, Inc.
shareholders’
equity
  Noncontrolling
interest
  Total
shareholders’
equity
 

Balance as of January 1, 2015

   396,234,309   (213,665  26   4,225,029   (65,754  52,263   (1,794,975  2,202,924   24,033   2,226,957 

Consolidated net loss

   —     —     —     —     —     —     (428,099  (428,099  2,451   (425,648

Contribution by noncontrolling interest through acquisition

   —     —     —     (1,963  —     —     —     (1,963  (6,037  (8,000

Foreign exchange difference

   —     —     —     —     41,518   —     —     41,518   —     41,518 

Issuance of new shares for stock consideration settlement

  27   13,098,599   —     1   (1  —     —     —     —     —     —   

Issuance of new shares for Esta Investment Pte Ltd./King Venture Holdings Limited/Xiaomi Ventures Limited

  27   98,672,082   —     7   1,808,491   —     —     —     1,808,498   —     1,808,498 

Issuance of new shares for share option exercise and restricted share units vested

   6,429,372   —     —     2,105   —     —     —     2,105   —     2,105 

Settlement of stock consideration settlement by treasury stock

  18   878,232   20,523   —     (20,523  —     —     —     —     —     —   

Share based compensation

   —     —     —     162,346    —     —     162,346   —     162,346 

Share issued to depository bank

  26   7,200,000   —     —     —     —     —     —     —     —     —   

Reclassification of contingent consideration payable upon resolution of contingencies

   —     —     —     214,543   —     —     —     214,543   —     214,543 

Appropriation of statutory reserves

  5   —     —     —     —     —     10,911   (10,911  —     —     —   

Appropriation of dividend

   —     —     —     —     —     —     —     —     (1,034  (1,034

Decrease in accretion of redeemable noncontrolling interests

  28   —     —     —     7,850   —     —     —     7,850   —     7,850 

Share options exercised

  21   2,454,420   —     —     5,240   —     —     —     5,240   —     5,240 

Restricted share units vested

   4,462,098   —     —     —     —     —     —     —     —     —   

Settlement of share options with shares held by depository bank

   (6,916,518  —     —     —     —     —     —     —     —     —   
  

 

 

  

 

 

  

 

 

  

 

 

  

 

 

  

 

 

  

 

 

  

 

 

  

 

 

  

 

 

 

Balance as of December 31, 2015

   522,512,594   (193,142  34   6,403,117   (24,236  63,174   (2,233,985  4,014,962   19,413   4,034,375 
  

 

 

  

 

 

  

 

 

  

 

 

  

 

 

  

 

 

  

 

 

  

 

 

  

 

 

  

 

 

 

The accompanying notes are an integral part of these consolidated financial statements

 

F-12


Table of Contents

21VIANET GROUP, INC.

CONSOLIDATED STATEMENTS OF SHAREHOLDERS’ EQUITY (CONTINUED)

(Amounts in thousands of Renminbi (“RMB”) and US dollars (“US$”) except for number of shares)

 

  Note  Number of
ordinary
shares
  Treasury
Stock
  Ordinary
shares
  Additional
paid-in
capital
  Accumulated
other
comprehensive
(loss) income
  Statutory
reserves
  Accumulated
deficit
  Total
21Vianet
Group, Inc.
shareholders’
equity
  Noncontrolling
interest
  Total
shareholders’
equity
 

Balance as of January 1, 2016

   522,512,594   (193,142  34   6,403,117   (24,236  63,174   (2,233,985  4,014,962   19,413   4,034,375 

Consolidated net loss

   —     —     —     —     —     —     (633,598  (633,598  2,389   (631,209

Contribution from noncontrolling interest in a subsidiary

   —     —     —     —     —     —     —     —     4,000   4,000 

Foreign exchange difference

   —     —     —     —     142,526   —     —     142,526   —     142,526 

Issuance of new shares for stock consideration settlement

  27   10,087,476   —     1   (1  —     —     —     —     —     —   

Issuance of new shares for Tuspark Innovation Venture Limited

  27   143,050,264   —     10   2,548,685   —     —     —     2,548,695   —     2,548,695 

Issuance of new shares for share option exercise and restricted share units vested

   3,261,456   —     —     1,119   —     —     —     1,119   —     1,119 

Settlement of stock consideration settlement by treasury stock

  18   1,338,966   31,250   —     (30,714  —     —     —     536   —     536 

Share based compensation

   —     —     —     90,734    —     —     90,734   —     90,734 

Share issued to depository bank

  27   4,500,000   —     —     —     —     —     —     —     —     —   

Reclassification of contingent consideration payable upon resolution of contingencies

   —     —     —     210,000   —     —     —     210,000   —     210,000 

Appropriation of statutory reserves

  25   —     —     —     —     —     1,448   (1,448  —     —     —   

Increase in accretion of redeemable noncontrolling interests

  28   —     —     —     (210,485  —     —     —     (210,485  —     (210,485

Share repurchase

   (4,893,150  (42,665  —     —     —     —     —     (42,665  —     (42,665

Share options exercised

  21   921,594   —     —     3,391   —     —     —     3,391   —     3,391 

Restricted share units vested

   6,957,984   —     —     —     —     —     —     —     —     —   

Settlement of share options with shares held by depository bank

   (7,879,578  —     —     —     —     —     —     —     —     —   
  

 

 

  

 

 

  

 

 

  

 

 

  

 

 

  

 

 

  

 

 

  

 

 

  

 

 

  

 

 

 

Balance as of December 31, 2016

   679,857,606   (204,557  45   9,015,846   118,290   64,622   (2,869,031  6,125,215   25,802   6,151,017 
  

 

 

  

 

 

  

 

 

  

 

 

  

 

 

  

 

 

  

 

 

  

 

 

  

 

 

  

 

 

 

The accompanying notes are an integral part of these consolidated financial statements

 

F-13


Table of Contents

21VIANET GROUP, INC.

CONSOLIDATED STATEMENTS OF SHAREHOLDERS’ EQUITY (CONTINUED)

(Amounts in thousands of Renminbi (“RMB”) and US dollars (“US$”) except for number of shares)

 

  Note  Number of
ordinary
shares
  Treasury
Stock
  Ordinary
shares
  Additional
paid-in
capital
  Accumulated
other
comprehensive
(loss) income
  Statutory
reserves
  Accumulated
deficit
  Total
21Vianet
Group, Inc.
shareholders’
equity
  Noncontrolling
interest
  Total
shareholders’
equity
 

Balance as of January 1, 2017

   679,857,606   (204,557  45   9,015,846   118,290   64,622   (2,869,031  6,125,215   25,802   6,151,017 

Consolidated net loss

   —     —     —     —     —     —     (772,730  (772,730  (3,018  (775,748

Cumulative adjustment for changes in accounting principles

  2(z)   —     —     —     —     —     —     (13,425  (13,425  —     (13,425

Contribution from noncontrolling interest in a subsidiary

   —     —     —     —     —     —     —     —     134,633   134,633 

Foreign exchange difference

   —     —     —     —     (120,963  —     —     (120,963  —     (120,963

Issuance of new shares for share option exercise and restricted share units vested

   3,119,052   —     —     —     —     —     —     —     —     —   

Share based compensation

   —     —     —     105,532    —     —     105,532   —     105,532 

Share issued to depository bank

  26   9,000,000   —     1  (1  —     —     —     —     —     —   

Appropriation of statutory reserves

  25   —     —     —     —     —     2,083   (2,083  —     —     —   

Appropriation of dividend

   —     —     —     —     —     —     —     —     (5,946  (5,946

Disposal of subsidiaries

   —     —     —     —     —     (27,969  27,969   —     —     —   

Increase in accretion of redeemable noncontrolling interests

  28   —     —     —     (141,896  —     —     —     (141,896  —     (141,896

Share repurchase

   (20,690,892  (133,126  —     —     —     —     —     (133,126  —     (133,126

Share options exercised

  21   332,754   —     —     926   —     —     —     926   —     926 

Restricted share units vested

   10,576,398   —     —     —     —     —     —     —     —     —   

Settlement of share options with shares held by depository bank

   (10,909,152  —     —     —     —     —     —     —     —     —   
  

 

 

  

 

 

  

 

 

  

 

 

  

 

 

  

 

 

  

 

 

  

 

 

  

 

 

  

 

 

 

Balance as of December 31, 2017

   671,285,766   (337,683  46   8,980,407   (2,673  38,736   (3,629,300  5,049,533   151,471   5,201,004 
  

 

 

  

 

 

  

 

 

  

 

 

  

 

 

  

 

 

  

 

 

  

 

 

  

 

 

  

 

 

 

Balance as of December 31, 2017 US$

   671,285,766   (51,901  7   1,380,263   (411  5,954   (557,813  776,099   23,281   799,380 
  

 

 

  

 

 

  

 

 

  

 

 

  

 

 

  

 

 

  

 

 

  

 

 

  

 

 

  

 

 

 

 

 

The accompanying notes are an integral part of these consolidated financial statement

 

F-14


Table of Contents

21VIANET GROUP, INC.

NOTES TO THE CONSOLIDATED FINANCIAL STATEMENTS

(Amounts in thousands of Renminbi (“RMB”) and US dollars (“US$”), unless otherwise stated)

 

1.ORGANIZATION

21Vianet Group, Inc. was incorporated under the laws of the Cayman Islands on October 16, 2009 and its principal activity is investment holding. The Company is principally engaged in the provision of hosting and related services after the disposal of subsidiaries which are engaged in managed network services in September 2017 (Note 4).

 

(a)As of December 31, 2017 the significant subsidiaries of the Company and consolidated variable interest entities are as follows:

 

Entity

  

Date of

incorporation/

acquisition

  

Place of
incorporation

  Percentage
of direct
ownership
by the
Company
  

Principal activities

         Direct   

Subsidiaries:

     

21ViaNet Group Limited (“21Vianet HK”)

  May 25, 2007  Hong Kong   100 Investment holding

21ViaNet Data Center Co., Ltd. (“21Vianet China”) (1)

  June 12, 2000  PRC   100 Provision of technical and consultation services and rental of long-lived assets

21Vianet (Foshan) Technology Co., Ltd.
(“FS Technology”) (1)

  December 20, 2011  PRC   100 Trading of network equipment, provision of technical and internet data center services

21Vianet Anhui Suzhou Technology Co., Ltd.
(“SZ Technology”) (1)

  November 16, 2011  PRC   100 Trading of network equipment

21Vianet Hangzhou Information Technology Co., Ltd.
(“HZ Technology”) (1)

  March 4, 2013  PRC   100 Provision of internet data center services

21Vianet Mobile Limited
(“21V Mobile”)

  April 30, 2013  Hong Kong   100 Investment holding and provision of telecommunication services

Joytone Infotech Co., Ltd.
(“SZ Zhuoaiyi”) (1)

  April 30, 2013  PRC   100 Provision of technical and consultation services

21Vianet Ventures Limited (“Ventures”)

  March 6, 2014  Hong Kong   100 Investment holding

Abitcool (China) Broadband Inc.
(“aBitCool DG”) (1)

  June 13, 2014  PRC   100 Dormant company

Diyixian.com Limited (“DYX”)

  August 10, 2014  Hong Kong   100 Provision of virtual private network services

21 Vianet Zhuhai Financial Leasing Co., Ltd (“Zhuhai Financial Leasing”)

  April 9, 2015  PRC   100 Provision of financial leasing business services

21Vianet DRP Investment Holdings Limited. (“DRP investment”)

  January 10, 2017  Hong Kong   100 Investment holding

 

F-15


Table of Contents

21VIANET GROUP, INC.

NOTES TO THE CONSOLIDATED FINANCIAL STATEMENTS

(Amounts in thousands of Renminbi (“RMB”) and US dollars (“US$”), unless otherwise stated)

 

1.ORGANIZATION (CONTINUED)

 

Entity

  

Date of

incorporation/

acquisition

  

Place of
incorporation

  Percentage
of direct
ownership
by the
Company
  

Principal activities

         Direct   

Shihua DC Investment Holdings Limited. (“Shihua Investment”)

  March 14, 2017  Cayman   51 Investment holding

21Vianet (Xi’an) Technology Co., Ltd.
(“Xi’an Tech”) (1)

  July 5, 2012  PRC   51 Provision of technical and internet data center services

Foshan Zhuoyi Intelligence Date Co., Ltd. (“FS Zhuoyi”) (1) /(4)

  July 7, 2016  PRC   51 Dormant company

Dermot Holding Limited
(“Dermot BVI”) (3)

  August 8, 2014  British Virgin Islands   100 Investment holding

Variable Interest Entities (the “VIEs”):

     

Beijing Yiyun Network Technology Co., Ltd. (1) /(2)

  October 22, 2002  PRC   —    Provision of internet data center services

Beijing iJoy Information Technology Co., Ltd. (“BJ iJoy”) (1) / (2)

  April 30, 2013  PRC   —    Provision of internet data center, content delivery network services

WiFire Network Technology (Beijing) Co., Ltd. (1) / (2)

  April 1, 2014  PRC   —    Provision of telecommunication services

Held directly by BJ iJoy:

       

Shanghai iJoy Information
Technology Co., Ltd.
(“SH iJoy”) (1) / (2)

  May 30, 2013  PRC   —    Provision of internet data center, content delivery network services

Held directly by 21Vianet Technology:

       

Beijing 21Vianet Broad Band Data Center Co., Ltd. (“21Vianet Beijing”) (1) / (2)

  March 15, 2006  PRC   —    Provision of internet data center services

Held directly by 21Vianet Beijing:

       

21Vianet (Xi’an) Information Outsourcing Industry Park Services Co., Ltd.
(“Xi’an Sub”) (1) / (2)

  June 23, 2008  PRC   —    Provision of internet data center services

Langfang Xunchi Computer Data Processing Co., Ltd.
(“LF Xunchi”) (1) / (2)

  December 19, 2011  PRC   —    Dormant company

Shanghai Blue Cloud Technology Co., Ltd. (“SH Blue Cloud”) (1) / (2)

  March 21, 2013  PRC   —    Provision of Office 365 and Windows Azure platform services

 

F-16


Table of Contents

21VIANET GROUP, INC.

NOTES TO THE CONSOLIDATED FINANCIAL STATEMENTS

(Amounts in thousands of Renminbi (“RMB”) and US dollars (“US$”), unless otherwise stated)

 

1.ORGANIZATION (CONTINUED)

 

Entity

  

Date of

incorporation/

acquisition

  

Place of
incorporation

  Percentage
of direct
ownership
by the
Company
  

Principal activities

         Direct   

Beijing Yilong Xinda Technology Co., Ltd.
(“BJ Yilong”) (1) / (2)

  February 28, 2013  PRC   —    Provision of managed network services and virtual private network services

Beijing Yichengtaihe Investment Co., Ltd.
(“BJ Yichengtaihe”) (1)/ (2)

  September 30, 2014  PRC   —    Provision of internet data center services

Beijing Hongyuan Network Technology Co., Ltd. (“BJ Hongyuan”) (1)/ (2)

  December 8, 2014  PRC   —    Provision of internet data center services

Held directly by DYX and LF Xunchi:

       

Shenzhen Diyixian Telecommunication Co., Ltd. (“SZ DYX”) (1)

  August 10, 2014  PRC   100 Provision of virtual private network services

 

(1)Collectively, the “PRC Subsidiaries”.
(2)Collectively, the “Consolidated VIEs”.
(3)On August 10, 2014, the Company and its subsidiary, LF Xunchi, acquired 100% equity interest Dermot BVI and its subsidiaries (collectively referred to as “Dermot Entities”).
(4)On July 7, 2016, the Company through its subsidiary, 21Vianet HK acquired 100% equity interest in the entity, which was accounted for an assets acquisition.

 

 (b)PRC laws and regulations prohibit foreign ownership of internet and telecommunications-related businesses. To comply with these foreign ownership restrictions, the Company conducts its businesses in the PRC through its VIEs using contractual agreements (the “VIE Agreements”). The equity interests of 21Vianet Technology are legally held by certain PRC individuals, including Chen Sheng, the Executive Chairman of Board of Directors of the Company and Zhang Jun (collectively the “Nominee Shareholders”). The following is a summary of the key terms of the VIE Agreements:

Exclusive option agreement

Pursuant to the exclusive option agreement entered into amongst 21Vianet China and the Nominee Shareholders of 21Vianet Technology, the Nominee Shareholders granted the Company or its designated party, an exclusive irrevocable option to purchase all or part of the equity interests held by the Nominee Shareholders in 21Vianet Technology, when and to the extent permitted under the PRC laws, at an amount equal to RMB1. 21Vianet Technology cannot declare any profit distributions or grant loans in any form without the prior written consent of 21Vianet China. The Nominee Shareholders must remit in full any funds received from 21Vianet Technology to 21Vianet China, in the event any distributions are made by 21Vianet Technology. The term of this agreement is 10 years, expiring on December 18, 2016, which is renewable at the sole discretion of 21Vianet China. On December 19, 2016, this agreement was renewed for another 10 years, expiring on December 18, 2026.

 

F-17


Table of Contents

21VIANET GROUP, INC.

NOTES TO THE CONSOLIDATED FINANCIAL STATEMENTS

(Amounts in thousands of Renminbi (“RMB”) and US dollars (“US$”), unless otherwise stated)

 

1.ORGANIZATION (CONTINUED)

 

Exclusive technical consulting and service agreement

Pursuant to the exclusive technical consulting and service agreement entered into between 21Vianet China and 21Vianet Technology, 21Vianet China is to provide exclusive management consulting services and internet technical services in return for fees based on a predetermined hourly rate of RMB1, which is adjustable at the sole discretion of 21Vianet China. The term of this agreement is 10 years, expiring on December 18, 2016, which is renewable at the sole discretion of 21Vianet China. On December 19, 2016, this agreement was renewed for another 10 years, expiring on December 18, 2026.

Loan agreement

In January 2011, 21Vianet China and the Nominee Shareholders entered into a loan agreement. Pursuant to the agreement, 21Vianet China has provided interest-free loan facilities of RMB7,000 and RMB3,000, respectively, to the Nominee Shareholders of 21Vianet Technology for the purpose of providing capital to 21Vianet Technology to develop its data center and telecommunications value-added business and related businesses. There is no fixed term for the loan.

Power of attorney agreement

The Nominee Shareholders entered into the power of attorney agreement whereby they granted an irrevocable proxy of the voting rights underlying their respective equity interests in 21Vianet Technology to 21Vianet China, which include, but are not limited to, all the shareholders’ rights and voting rights empowered to the Nominee Shareholders by the company law and 21Vianet Technology’s Articles of Association. The power of attorney remains valid and irrevocable from the date of execution, so long as each Nominee Shareholder remains as a shareholder of 21Vianet Technology.

The power of attorney agreement was subsequently reassigned to 21Vianet Group, Inc. in September 2010.

Share pledge agreement

Pursuant to the share pledge agreement entered into amongst 21Vianet China, 21Vianet Technology and the Nominee Shareholders, the Nominee Shareholders have contemporaneously pledged all their equity interests in 21Vianet Technology to guarantee the repayment of the loan under the Loan Agreement between 21Vianet China and the Nominee Shareholders.

On August 10, 2015, a Notification of Cancellation of share pledge registration was issued by Beijing Administration for Industry and Commerce, Pinggu Branch to cancel the registration of the share pledge by one of the Nominee Shareholders, Zhang Jun. Such cancellation does not affect the effectiveness of the share pledge agreement and does not lessen the control imposed on the contractual parties of the Company.

If 21Vianet Technology breaches its respective contractual obligations under the Share pledge agreement and the loan agreement, 21Vianet China, as pledgee, will be entitled to certain rights, including the right to sell the pledged equity interests. The Nominee Shareholders agreed not to transfer, sell, pledge, dispose of or otherwise create any new encumbrance on their equity interests in 21Vianet Technology without the prior written consent of 21Vianet China.

 

F-18


Table of Contents

21VIANET GROUP, INC.

NOTES TO THE CONSOLIDATED FINANCIAL STATEMENTS

(Amounts in thousands of Renminbi (“RMB”) and US dollars (“US$”), unless otherwise stated)

 

1.ORGANIZATION (CONTINUED)

 

Financial support letter

Pursuant to the financial support letter, 21Vianet Group, Inc. agreed to provide unlimited financial support to 21Vianet Technology for its operations and agreed to forego the right to seek repayment in the event 21Vianet Technology is unable to repay such funding.

The Company also controls two other VIEs, namely BJ iJoy and WiFire Network through their primary beneficiary, aBitCool DG and SZ Zhuoaiyi, wholly owned subsidiaries of the Company. The key terms of the VIE Agreements in relation to BJ iJoy and WiFire Network are similar to those summarized above.

Despite the lack of technical majority ownership, there exists a parent-subsidiary relationship between the Company and 21Vianet Technology through the irrevocable power of attorney agreement, whereby the Nominee Shareholders effectively assigned all of their voting rights underlying their equity interests in 21Vianet Technology to the Company. In addition, the Company, through 21Vianet China, obtained effective control over 21Vianet Technology through the ability to exercise all the rights of 21Vianet Technology’s shareholders pursuant to the share pledge agreement and exclusive option agreement. The Company demonstrates its ability and intention to continue to exercise the ability to absorb substantially all of the expected losses through the financial support letter. In addition, the Company also demonstrates its ability to receive substantially all of the economic benefits of 21Vianet Technology through 21Vianet China through the consulting and service agreement. Thus, the Company is the primary beneficiary of 21Vianet Technology and consolidates 21Vianet Technology and its subsidiaries under ASC 810-10 Consolidation: Overall. Similar conclusion has been reached with respect to the VIE structures with aBitCool DG and SZ Zhuoaiyi as the primary beneficiary.

In the opinion of the Company’s management and PRC counsel, (i) the ownership structure of the VIEs is in compliance with applicable PRC laws and regulations in any material respect, and (ii) each of the VIE Agreements is valid, legally binding and enforceable to each party of such agreements under the existing PRC laws and will not violate any PRC laws or regulations currently in effect.

However, there are substantial uncertainties regarding the interpretation and application of current and future PRC laws and regulations. Accordingly, the Company cannot be assured that PRC regulatory authorities will not ultimately take a contrary view to its opinion. If the current ownership structure of the Company and its contractual arrangements with the VIEs are found to be in violation of any existing or future PRC laws and regulations, the Company may be required to restructure its ownership structure and operations in the PRC to comply with the changing and new PRC laws and regulations. To the extent that changes and new PRC laws and regulations prohibit the Company’s VIE arrangements from complying with the principles of consolidation, the Company would have to deconsolidate the financial position and results of operations of its VIEs. In the opinion of management, the likelihood of loss in respect of the Company’s current ownership structure or the contractual arrangements with the VIEs is remote based on current facts and circumstances.

 

 (c)VIE disclosures

Except for certain property with carrying amounts of RMB335,491 (US$48,321) that were pledged to secure banking borrowings granted to the Company (Note 13), there were no pledges or collateralization of the Consolidated VIEs’ assets. Creditors of the Consolidated VIEs have no recourse to the general credit of the primary beneficiaries of the Consolidated VIEs, and such amounts have been parenthetically presented on the face of the consolidated balance sheets. The Consolidated VIEs operate the data centers and own facilities including data center buildings, leasehold improvements, fiber optic cables, computers and

 

F-19


Table of Contents

21VIANET GROUP, INC.

NOTES TO THE CONSOLIDATED FINANCIAL STATEMENTS

(Amounts in thousands of Renminbi (“RMB”) and US dollars (“US$”), unless otherwise stated)

 

1.ORGANIZATION (CONTINUED)

 

network equipment, which are recognized in the Company’s consolidated financial statements. They also hold certain value-added technology licenses, registered copyrights, trademarks and registered domain names, including the official website, which are also considered as revenue-producing assets. However, none of such assets was recorded on the Company’s consolidated balance sheets as such assets were all acquired or internally developed with insignificant cost and expensed as incurred. In addition, the Company also hires data center operation and marketing workforce for its daily operations and such costs are expensed when incurred. The Company has not provided any financial or other support that it was not previously contractually required to provide to the Consolidated VIEs during the periods presented.

 

 (d)Cooperation with Warburg Pincus

In March 2017, the Company entered into an investment agreement with Warburg Pincus to establish a multi-stage joint venture and build a digital real estate platform in China. The Company seeded the initial JV with four existing high-performing IDC assets, and Warburg Pincus contributed direct capital and extensive industry network and resources in the real estate sector. The Company owns 51% of the equity interests in the four existing internet data center (“IDC”) assets while Warburg Pincus owns the remaining 49%. On March 14, 2017, Shihua Investment was established by the Company and a subsidiary of Warburg Pincus, with the equity interest of 51% and 49%, respectively. As of December 31, 2017, the IDC assets of in Xi’an Tech and FS Zhuoyi has been transferred to Shihua Investment which is controlled by the Company.

In March 2017, the Company and Warburg Pincus set up two JVs, Shihua DC Investment Holdings 2 Limited and Shihua DC Investment Management Limited, (collectively, Shihua DC Holdings) (Note 12) , with the equity interest of 49% and 51% respectively. The Company accounted for the investment in the two JVs under equity method investments for its ability to exercise significant influence. As of December 31, 2017, Shihua DC Holdings has not commerce any operations.

 

 (e)Variable interests in a VIE

As of December 31, 2017, the Company held variable interest in an entity that does not have sufficient equity at risk where the Company is not the VIE’s primary beneficiary to consolidate the VIE. The Company’s maximum exposure to such an arrangement is RMB59,846 (US$9,198).

 

F-20


Table of Contents

21VIANET GROUP, INC.

NOTES TO THE CONSOLIDATED FINANCIAL STATEMENTS

(Amounts in thousands of Renminbi (“RMB”) and US dollars (“US$”), unless otherwise stated)

 

1.ORGANIZATION (CONTINUED)

 

The following tables represent the financial information of the Consolidated VIEs as of December 31, 2016 and 2017 and for the years ended December 31, 2015, 2016 and 2017 before eliminating the intercompany balances and transactions between the Consolidated VIEs and other entities within the Company :

 

   As of December 31, 
   2016   2017 
   RMB   RMB   US$ 

ASSETS

      

Current assets:

      

Cash and cash equivalents

   239,874    233,673    35,915 

Restricted cash

   68,709    149,375    22,959 

Accounts receivable (net of allowance for doubtful debt of RMB80,313 and RMB70,627 (US$10,855) as of December 31, 2016 and 2017, respectively)

   555,509    342,276    52,607 

Inventories

   4,320    —      —   

Prepaid expenses and other current assets

   636,776    809,546    124,425 

Amounts due from related parties

   82,350    86,824    13,345 
  

 

 

   

 

 

   

 

 

 

Total current assets

   1,587,538    1,621,694    249,251 
  

 

 

   

 

 

   

 

 

 

Non-current assets:

      

Property and equipment, net

   2,501,578    2,331,139    358,290 

Intangible assets, net

   555,649    45,203    6,948 

Land use rights, net

   76,044    74,162    11,398 

Goodwill

   1,146,570    302,956    46,563 

Deferred tax assets

   97,063    169,224    26,009 

Other non-current assets

   112,822    67,517    10,377 

Long-term investments

   266,748    355,894    54,700 
  

 

 

   

 

 

   

 

 

 

Total non-current assets

   4,756,474    3,346,095    514,285 
  

 

 

   

 

 

   

 

 

 

Total assets

   6,344,012    4,967,789    763,536 
  

 

 

   

 

 

   

 

 

 

Current liabilities:

      

Short-term bank borrowings

   183,676    50,000    7,685 

Accounts and notes payable

   441,847    157,970    24,280 

Accrued expenses and other payables

   525,613    368,190    56,590 

Advance from customers

   201,397    403,244    61,977 

Deferred revenue

   311,191    49,699    7,639 

Income tax payable

   25,466    7,400    1,137 

Amount due to inter-companies (1)

   1,221,897    1,863,780    286,458 

Amount due to related parties (Note 23)

   53,295    16,053    2,467 

Current portion of capital lease obligation

   203,394    201,315    30,942 

Current portion of long-term bank borrowings

   12,564    70,289    10,803 

Deferred government grants

   5,107    4,574    703 
  

 

 

   

 

 

   

 

 

 

Total current liabilities

   3,185,447    3,192,514    490,681 
  

 

 

   

 

 

   

 

 

 

 

F-21


Table of Contents

21VIANET GROUP, INC.

NOTES TO THE CONSOLIDATED FINANCIAL STATEMENTS

(Amounts in thousands of Renminbi (“RMB”) and US dollars (“US$”), unless otherwise stated)

 

1.ORGANIZATION (CONTINUED)

 

   As of December 31, 
   2016   2017 
   RMB   RMB   US$ 

Non-current liabilities:

      

Amount due to inter-companies(1)

   1,052,734    1,020,972    156,921 

Long-term bank borrowings

   219,055    187,638    28,839 

Deferred revenue

   62,531    —      —   

Non-current portion of capital lease obligations

   581,568    687,176    105,617 

Unrecognized tax benefits

   24,153    13,225    2,033 

Deferred tax liabilities

   182,877    109,339    16,805 

Deferred government grants

   25,886    17,861    2,745 
  

 

 

   

 

 

   

 

 

 

Total non-current liabilities

   2,148,804    2,036,211    312,960 
  

 

 

   

 

 

   

 

 

 

Total liabilities

   5,334,251    5,228,725    803,641 
    

 

 

   

 

 

   

 

 

 

 

   For the Years Ended December 31, 
   2015  2016  2017 
   RMB  RMB  RMB  US$ 

Net revenues

   3,066,090   2,938,319   2,578,893   396,369 

Net loss

   (35,811  (674,685  (567,395  (87,207

 

   For the Years Ended December 31, 
   2015  2016  2017 
   RMB  RMB  RMB  US$ 

Net cash provided by operating activities

   270,358   141,364   364,246   55,984 

Net cash provided by (used in) investing activities

   105,635   (470,955  (601,368  (92,429

Net cash (used in) provided by financing activities

   (354,408  178,283   230,921   35,492 

Net increase (decrease) in cash and cash equivalents

   21,585   (151,308  (6,201  (953

 

 (1)Amount due to inter-companies consist of intercompany payables to the other companies within the Company for the purchase of telecommunication resources and fixed assets on behalf of the Consolidated VIEs.

 

2.SUMMARY OF SIGNIFICANT ACCOUNTING POLICIES

 

 (a)Basis of presentation

The accompanying consolidated financial statements have been prepared in accordance with U.S. generally accepted accounting principles (“U.S. GAAP”).

 

 (b)Principles of consolidation

The consolidated financial statements include the financial statements of the Company, its subsidiaries and the Consolidated VIEs for which the Company or a subsidiary of the Company is the primary beneficiary. All significant inter-company transactions and balances between the Company, its subsidiaries and the Consolidated VIEs are eliminated upon consolidation. Results of acquired subsidiaries and its Consolidated VIEs are consolidated from the date on which control is transferred to the Company.

 

 (c)Use of estimates

The preparation of the consolidated financial statements in conformity with US GAAP requires management to make estimates and assumptions that affect the reported amounts of assets and liabilities and disclosures

 

F-22


Table of Contents

21VIANET GROUP, INC.

NOTES TO THE CONSOLIDATED FINANCIAL STATEMENTS

(Amounts in thousands of Renminbi (“RMB”) and US dollars (“US$”), unless otherwise stated)

 

2.SUMMARY OF SIGNIFICANT ACCOUNTING POLICIES (CONTINUED)

 

 (c)Use of estimates (continued)

 

of contingent assets and liabilities at the date of the consolidated financial statements and the reported amounts of revenues and expenses during the period. Significant estimates and assumptions reflected in the Company’s financial statements include, but are not limited to, estimating the useful lives of long-lived assets, subsequent impairment assessment of long-lived assets and goodwill arising from business acquisition, determining the fair value of equity method investments and retained equity investments in the disposed subsidiaries, accounting for investments and the subsequent impairment assessment, determining the provision for accounts and other receivable, accounting for deferred income taxes, accounting for share-based compensation arrangements, and accounting for capital lease. Changes in facts and circumstances may result in revised estimates. Actual results could differ from those estimates, and as such, differences may be material to the consolidated financial statements.

 

 (d)Foreign currency

The functional currency of the Company and its overseas subsidiaries is the United States dollar (“US$”), whereas the functional currency of the Company’s PRC subsidiaries and its Consolidated VIEs is the Chinese Renminbi (“RMB”) as determined based on the criteria of ASC 830,Foreign Currency Matters. The Company uses the RMB as its reporting currency. Transactions denominated in foreign currencies are re-measured into the functional currency at the exchange rates prevailing on the transaction dates. Foreign currency denominated financial assets and liabilities are re-measured at the balance sheet date exchange rate. Exchange gains and losses are included in foreign exchange gains and losses in the consolidated statements of operations.

Assets and liabilities of the Company and its overseas subsidiaries are translated into RMB at fiscal year-end exchange rates. Income and expense items are translated at average exchange rates prevailing during the fiscal year. The resulting translation adjustments are recorded in other comprehensive income within the statements of comprehensive loss.

 

 (e)Convenience translation

Amounts in US$ are presented for the convenience of the reader and are translated at the noon buying rate of US$1.00 to RMB6.5063 on December 29, 2017 in the City of New York for cable transfers of RMB as certified for customs purposes by the Federal Reserve Bank of New York. No representation is made that the RMB amounts could have been, or could be, converted into US$ at such rate.

 

 (f)Cash and cash equivalents

Cash and cash equivalents consist of cash on hand and demand deposits placed with banks or other financial institutions which are unrestricted as to withdrawal and use and have original maturities less than three months. All highly liquid investments with a stated maturity of 90 days or less from the date of purchase are classified as cash equivalents.

 

 (g)Restricted cash

Restricted cash mainly represents amounts held by a few banks in escrow as security for credit facilities, the guarantee of compliance with the network and service requirements of the radio spectrum license awarded by the Hong Kong Telecommunication Authority, the deposits held in escrow for the advances received from end customers subscribing Office 365 and Windows Azure services (the disbursement of which shall be agreed by both Microsoft (China) Co., Ltd. (“Microsoft”) and the Company).

 

F-23


Table of Contents

21VIANET GROUP, INC.

NOTES TO THE CONSOLIDATED FINANCIAL STATEMENTS

(Amounts in thousands of Renminbi (“RMB”) and US dollars (“US$”), unless otherwise stated)

 

2.SUMMARY OF SIGNIFICANT ACCOUNTING POLICIES (CONTINUED)

 

 (h)Short-term investments

All highly liquid investments with stated maturities of greater than 90 days but less than 365 days are mainly fixed rate time deposits that are classified as short-term investments. The Company accounts for the investments in debt and equity securities in accordance with ASC Topic 320 (“ASC 320”), Investments—Debt and Equity Securities. The Company classifies the investments in debt and equity securities as“held-to-maturity”, “trading” or “available-for-sale”,whose classification determines the respective accounting methods stipulated by ASC 320. Dividend and interest income for all categories of investments in securities are included in earnings. Any realized gains or losses, if any, on the sale of the short-term investments are determined on a specific identification method, and such gains and losses are reflected in earnings during the period in which gains or losses are realized.

The securities that the Company has positive intent and ability to hold to maturity are classified as held-to-maturity securities and stated at amortized cost. For individual securities classified as held-to-maturity securities, the Company evaluates whether a decline in fair value below the amortized cost basis is other-than-temporary in accordance with the Company’s policy and ASC 320. When the Company intends to sell an impaired debt security or it is more-likely-than-not that it will be required to sell prior to recovery of its amortized cost basis, an other-than-temporary impairment is deemed to have occurred. In these instances, the other-than-temporary impairment loss is recognized in earnings equal to the entire excess of the debt security’s amortized cost basis over its fair value at the balance sheet date of the reporting period for which the assessment is made. When the Company does not intend to sell an impaired debt security and it is more-likely-than-not that it will not be required to sell prior to recovery of its amortized cost basis, the Company must determine whether or not it will recover its amortized cost basis. If the Company concludes that it will not, an other-than-temporary impairment exists and that portion of the credit loss is recognized in earnings, while the portion of loss related to all other factors is recognized in other comprehensive loss.

The securities that are bought and held principally for the purpose of selling them in the near term are classified as trading securities. Unrealized holding gains and losses for trading securities are included in earnings.

Investments not classified as trading or as held-to-maturityare classified as available-for-sale securities. Available-for-sale investments are reported at fair value, with unrealized gains and losses recorded in accumulated other comprehensive loss. Realized gains or losses are included in earnings during the period in which the gain or loss is realized. An impairment loss on the available-for-sale securities would be recognized in earnings when the decline in value is determined to be other-than-temporary.

No impairment loss had been recorded during each of the years ended December 31, 2015, 2016 and 2017.

 

 (i)Accounts receivable and allowance for doubtful debt

Accounts receivable are carried at net realizable value. An allowance for doubtful debt is recorded in the period when loss is probable based on an assessment of specific evidence indicating troubled collection, historical experience, accounts aging and other factors. An accounts receivable is written off after all collection effort has ceased.

 

F-24


Table of Contents

21VIANET GROUP, INC.

NOTES TO THE CONSOLIDATED FINANCIAL STATEMENTS

(Amounts in thousands of Renminbi (“RMB”) and US dollars (“US$”), unless otherwise stated)

 

2.SUMMARY OF SIGNIFICANT ACCOUNTING POLICIES (CONTINUED)

 

 (j)Inventories

Inventories are stated at the lower of cost or market. Cost is determined using the first-in, first-out method. Adjustments to reduce the cost of inventory to its net market value are made, if required, for decreases in sales prices, obsolescence or similar reductions in the estimated net realizable value.

 

 (k)Property and equipment

Property and equipment are stated at cost and are depreciated using the straight-line method over the estimated useful lives of the assets, as follows:

 

Category

 

Estimated useful life

Property

 25-46 years

Leasehold improvements

 

Over the shorter of lease term or the

estimated useful lives of the assets

Optical fibers

 10-20 years

Computer and network equipment

 1-10 years

Office equipment

 1-8 years

Motor vehicles

 4-8 years

Repair and maintenance costs are charged to expense as incurred, whereas the costs of betterments that extend the useful life of property and equipment are capitalized as additions to the related assets. Retirements, sale and disposals of assets are recorded by removing the cost and accumulated depreciation with any resulting gain or loss reflected in the consolidated statements of operations.

Property and equipment that are purchased or constructed which require a period of time before the assets are ready for their intended use are accounted for as construction-in-progress.Construction-in-progress is recorded at acquisition cost, including installation costs.Construction-in-progress is transferred to specific property and equipment accounts and commences depreciation when these assets are ready for their intended use.

 

 (l)Intangible assets

Intangible assets are carried at cost less accumulated amortization and any recorded impairment. Intangible assets acquired in a business combination are recognized initially at fair value at the date of acquisition. Intangible assets with finite useful lives are amortized using a straight-line method. These amortization methods reflect the estimated pattern in which the economic benefits of the respective intangible assets are to be consumed.

The Company has capitalized certain internal use software development costs in accordance with ASC Subtopic350-40 (“ASC 350-40”), Intangibles-Goodwill and Other: Internal-Use Software, amounting to RMB23,780, RMB12,781 and RMB9,238 (US$1,420) for the years ended December 31, 2015, 2016 and 2017, respectively. The Company capitalizes certain costs relating to software acquired, developed, or modified solely to meet the Company’s internal requirements and for which there are no substantive plans to market the software. These costs mainly include the consulting and service fees paid to a third-party developer that are directly associated with the internal-usesoftware projects during the application development stage and the research staff costs directly associated with the internal-develop software projects during the application development stage. Capitalizedinternal-use software costs are included in “intangible assets, net”.

 

F-25


Table of Contents

21VIANET GROUP, INC.

NOTES TO THE CONSOLIDATED FINANCIAL STATEMENTS

(Amounts in thousands of Renminbi (“RMB”) and US dollars (“US$”), unless otherwise stated)

 

2.SUMMARY OF SIGNIFICANT ACCOUNTING POLICIES (CONTINUED)

 

 (l)Intangible assets (continued)

 

Intangible assets have weighted average useful lives from the date of purchase/ acquisition as follows:

 

Purchased software

   4.4 years 

Radio spectrum license

   15 years 

Contract backlog*

   4.9 years 

Customer relationships*

   8.8 years 

Supplier relationships*

   10 years 

Licenses*

   15 years 

Trade Name*

   20 years 

Platform software*

   5 years 

Non-compete agreement*

   5 years 

Internal use software

   4.9 years 

 

 *Acquired in the acquisitions of subsidiaries.

 

 (m)Land use rights

The land use rights represent the amounts paid and relevant costs incurred for the rights to use land in the PRC and are recorded at purchase cost less accumulated amortization. Amortization is provided on a straight-line basis over the terms of the respective land use rights certificates.

 

 (n)Long-term investments

The Company’s long-term investments consist of cost method investments, equity method investments and available for sale investments.

In accordance with ASC325-20, Investments-Other: Cost Method Investments, for investments in an investee over which the Company does not have significant influence, the Company carries the investment at cost and only adjusts for other-than-temporary declines in fair value and distributions of earnings. The Company’s management regularly evaluates the impairment of its cost method investments based on the performance and financial position of the investee as well as other evidence of estimated market values. Such evaluation includes, but is not limited to, reviewing the investee’s cash position, recent financing, projected and historical financial performance, cash flow forecasts and current and future financing needs. An impairment loss is recognized in the consolidated statements of operations equal to the excess of the investment’s cost over its fair value at the balance sheet date of the reporting period for which the assessment is made. The fair value would then become the new cost basis of investment.

Investments in equity investees represent investments in entities in which the Company can exercise significant influence but does not own a majority equity interest or control are accounted for using the equity method of accounting in accordance with ASC 323-10,Investments-Equity Method and Joint Ventures: Overall. The Company applies the equity method of accounting that is consistent with ASC 323-10 in limited partnerships in which the Company holds a three percent or greater interest. Under the equity method, the Company initially records its investment at cost and prospectively recognizes its proportionate share of each equity investee’s net profit or loss into its consolidated statements of operations. The difference between the cost of the equity investee and the amount of the underlying equity in the net assets of the equity investee is recognized as equity method goodwill included in equity method investments

 

F-26


Table of Contents

21VIANET GROUP, INC.

NOTES TO THE CONSOLIDATED FINANCIAL STATEMENTS

(Amounts in thousands of Renminbi (“RMB”) and US dollars (“US$”), unless otherwise stated)

 

2.SUMMARY OF SIGNIFICANT ACCOUNTING POLICIES (CONTINUED)

 

 (n)Long-term investments (continued)

 

on the consolidated balance sheets. The Company evaluates its equity method investments for impairment under ASC 323-10. An impairment loss on the equity method investments is recognized in the consolidated statements of operations when the decline in value is determined to be other-than-temporary.

 

 (o)Goodwill

Goodwill represents the excess of the purchase price over the amounts assigned to the fair value of the assets acquired and the liabilities assumed of an acquired business. In accordance with ASC 350, Goodwill and Other Intangible Assets, recorded goodwill amounts are not amortized, but rather are tested for impairment annually or more frequently if there are indicators of impairment present.

In accordance with ASC 350, the Company assigned and assessed goodwill for impairment at the reporting unit level. A reporting unit is an operating segment or one level below the operating segment. Prior to the change in segment reporting in 2016, the Company had one single reporting unit which is also its only operating segment. Goodwill that has arisen as a result of the acquisitions of subsidiaries was assigned to this reporting unit. Immediately upon the change in segment reporting in 2016, there were two reporting units consisting of two service lines namely hosting and related services and managed network services. The goodwill was reassigned to the two reporting units using a relative fair value allocation approach.

After the disposal of WiFire Entities and Aipu Group as defined in Note 4 in September 2017, the Company determined that there is only hosting and related services remained and hence the Company as a whole is one reporting unit as of December 31, 2017.

The Company early adopted ASU No. 2017-04, Simplifying the Test for Goodwill Impairment, which simplifies the accounting for goodwill impairment by eliminating Step two from the goodwill impairment test. Under the new guidance, if a reporting unit’s carrying amount exceeds its fair value, an entity will record an impairment charge based on that difference. The impairment charge will be limited to the amount of goodwill allocated to that reporting unit. Fair value is primarily determined by computing the future discounted cash flows expected to be generated by the reporting unit.

Immediately before the disposal of WiFire Entities and Aipu Group in September 2017, the Company completed its impairment test for goodwill in managed network services. The Company determined the fair value of the reporting unit using the income approach based on the discounted expected cash flows associated with the reporting unit. The discounted cash flows for the reporting unit were based on five year projections. Cash flow projections were based on past experience, actual operating results and management best estimates about future developments as well as certain market assumptions. Cash flows after five years were estimated using a terminal value calculation, which considered terminal value growth at 3%, considering the long term revenue growth for entities in a similar industry in the PRC. The discount rate of approximately 13% was derived and used in the valuations which reflect the market assessment of the risks specific to the Company and its industry and is based on its weighted average cost of capital. The resulting fair value of the reporting unit significant lower than its carrying value, the Company fully impaired goodwill in managed network services and recorded an amount of RMB766 million for impairment loss of goodwill as of December 31, 2017 and nil and nil as of December 31, 2016 and 2015, respectively.

Pursuant to ASC 350-30, the Company elected to perform a qualitative assessment for hosting and related services. As of October 1, 2017, the Company completed its annual impairment test for goodwill that has arisen out of its acquisitions. The Company evaluated all relevant factors including, but not limited to,

 

F-27


Table of Contents

21VIANET GROUP, INC.

NOTES TO THE CONSOLIDATED FINANCIAL STATEMENTS

(Amounts in thousands of Renminbi (“RMB”) and US dollars (“US$”), unless otherwise stated)

 

2.SUMMARY OF SIGNIFICANT ACCOUNTING POLICIES (CONTINUED)

 

 (o)Goodwill (continued)

 

macroeconomic conditions, industry and market conditions, financial performance, and the share price of the Company. The Company weighed all factors in their entirety and concluded that it was not more-likely-than-not the fair value was less than the carrying amount of the reporting unit, and further impairment testing on goodwill was unnecessary.

 

 (p)Impairment of long-lived assets

The Company evaluates its long-lived assets or asset group, including intangible assets with finite lives, for impairment whenever events or changes in circumstances (such as a significant adverse change to market conditions that will impact the future use of the assets) indicate that the carrying amount of an asset or a group of long-lived assets may not be recoverable. When these events occur, the Company evaluates for impairment by comparing the carrying amount of the assets to future undiscounted net cash flows expected to result from the use of the assets and their eventual disposition. If the sum of the expected undiscounted cash flow is less than the carrying amount of the assets, the Company would recognize an impairment loss based on the excess of the carrying amount of the asset group over its fair value. Fair value is generally determined by discounting the cash flows expected to be generated by the assets, when the market prices are not readily available for the long-lived assets.

In 2016, due to the deterioration of the operating results of one of the Company’s asset group, the Company recognized an impairment loss based on the excess of the carrying amount of the asset group over its fair value. The Company determined the fair value of the asset group using the income approach based on the discounted expected cash flows associated with the asset group. The discounted cash flows for the asset group were based on eight year projections which is consistent with the remaining useful lives of its principal assets. Cash flow projections were based on past experience, actual operating results and management best estimates about future developments as well as certain market assumptions. The discount rate of approximately 13% was derived and used in the valuations which reflect the market assessment of the risks specific to the Company and its industry and is based on its weighted average cost of capital.

As of December 31, 2017, due to continued operational losses, the Company recorded the long-lived assets impairment amounting to RMB170,695 and RMB231,113 for the asset groups of Aipu Group and WiFire Entities, respectively, resulting from excess of the carrying amount of the asset groups over their fair values of the two asset groups, respectively.

The Company determined the fair value of the asset groups using the income approach based on the discounted expected cash flows associated with the respective asset groups. The discounted cash flows for the asset groups were based on seven year projections for Aipu and five years for WiFire Entities, which are consistent with the remaining useful lives of its principal assets. Cash flow projections were based on the price that would be received to sell an asset or paid to transfer a liability in an orderly transaction between market participants. The discount rate of approximately 13% was derived and used in the valuations which reflect the market assessment of the risks specific to the Company and its industry and is based on its weighted average cost of capital. No impairment was recognized in other assets groups as there was no impairment indicator identified.

The impairment loss reduced the carrying amount of the long-lived assets of a group on a pro-rata basis using the relative carrying amount of those assets.

 

F-28


Table of Contents

21VIANET GROUP, INC.

NOTES TO THE CONSOLIDATED FINANCIAL STATEMENTS

(Amounts in thousands of Renminbi (“RMB”) and US dollars (“US$”), unless otherwise stated)

 

2.SUMMARY OF SIGNIFICANT ACCOUNTING POLICIES (CONTINUED)

 

 (p)Impairment of long-lived assets (continued)

 

The Company recorded impairment charges associated with its long-lived assets and acquired intangibles as follows:

 

   Years ended December 31, 
   2015   2016   2017 
   RMB   RMB   RMB   US$ 

Impairment of equipment

   —      238,144    237,956    36,443 

Impairment of intangible assets

   —      154,803    163,852    25,314 

 

 (q)Fair value of financial instruments

The Company’s financial instruments include cash and cash equivalents, restricted cash, short-term investments, accounts receivable and payable, other receivables and payables, bonds payable, short-term, long-term bank borrowings, available-for-sale investments, share-settled bonuses, liability-classified restricted share units, and balances with related parties. Other than the bonds payable, long-term bank borrowings, share-settled bonuses and the contingent consideration payable included in the balances with related parties, the carrying values of these financial instruments approximate their fair values due to their short-term maturities.

The carrying amounts of long-term bank borrowings approximate their fair values since they bear interest rates which approximate market interest rates. The contingent considerations and share-settled bonuses are initially measured at fair value on the acquisition dates of the acquired businesses and the date of grant, respectively, and subsequently remeasured at the end of each reporting period with an adjustment for fair value recorded to the current period expense

 

 (r)Revenue recognition

The Company provides hosting and related services including hosting of customers’ servers and networking equipment, connecting customers’ servers with internet backbones, content delivery network services optimizing speed and security of data transmission, virtual private network services providing encrypted secured connection to public internet and other value-added services.

Prior to the disposal of WiFire Entities and Aipu Group in September 2017, the Company also provides managed network services to enable its customers to deliver data across the internet in a faster and more reliable manner through extensive data transmission network and BroadEx smart routing technology, and to get the last-mile broadband internet connection services in large metro areas in China.

Consistent with the criteria under ASC topic 605 (“ASC 605”), Revenue Recognition, the Company recognizes revenue from sales of these services when there is a signed sales agreement with fixed or determinable fees, services have been provided to the customer and collection of the resulting customer’s receivable is reasonably assured.

The Company’s services are provided under the terms of a master service agreement, which will typically accompany a one-year term renewal option with the same terms and conditions. Customers can choose at the outset of the arrangement to either use the Company’s services through a monthly fixed fee arrangement or choose a plan based on actual bandwidth or traffic volume used during the month at fixed pre-set rates. The Company recognizes and bills for revenue for excess usage, if any, in the month of its occurrence to the

 

F-29


Table of Contents

21VIANET GROUP, INC.

NOTES TO THE CONSOLIDATED FINANCIAL STATEMENTS

(Amounts in thousands of Renminbi (“RMB”) and US dollars (“US$”), unless otherwise stated)

 

2.SUMMARY OF SIGNIFICANT ACCOUNTING POLICIES (CONTINUED)

 

 (r)Revenue recognition (continued)

 

extent a customer’s usage of the services exceeds their pre-set monthly fixed bandwidth usage and fee arrangements. The rates as specified in the master service agreements are fixed for the duration of the contract term and are not subject to adjustment.

Prior to the disposal of Aipu Group in September 2017, the Company also provides last-mile wired broadband internet access services, sometimes bundled with broadband related products, to individual and corporate customers at agreed prices. The Company allocates the contract price based on the relative selling price method under which the selling price of each deliverable is determined using VSOE of selling price, third-party evidence (“TPE”) of selling price, or management’s best estimate of the selling price (“BESP”). The Company considers all reasonably available information in determining the BESP, including both market and entity-specific factors. Revenues are recognized for each deliverable when all four criteria under ASC 605-10 are met.

The Company evaluates whether it is appropriate to record the gross amount of service sales and related costs or the net amount earned as commissions. Generally, when the Company is primarily obligated in a transaction, have latitude in establishing prices and / or selecting suppliers, or have several but not all of these indicators, revenue is recorded at the gross sale price. The Company generally records the net amounts as commissions earned if the Company is not primarily obligated and do not have latitude in establishing prices. Such amounts earned are determined using a fixed percentage of the gross sales price.

Cash received in advance from customers that are expected to be recognized as revenue upon completion of performance obligations is recorded as deferred revenue when there is no general right of refund; otherwise, it is recorded as advances from customers. Business tax on revenues earned from provision of services to customers is recorded as a deduction from gross revenue to derive net revenue in the same period in which the related revenue is recognized. Most of the Company’s PRC subsidiaries and its Consolidated VIEs are subject to a business tax rate of 3% or 5%. The business tax expenses and other surcharges for the year ended December 31, 2015 amounted to RMB6,394. Effective since June 2014, VAT of 6% replaced the original business tax for all telecommunication services provided in Mainland China. There was no business tax expense charged in 2016 and afterwards.

 

 (s)Cost of revenues

Cost of revenues consists primarily of telecommunication costs, depreciation of the Company’s long-lived assets, amortization of acquired intangible assets, maintenance, data center rental expenses directly attributable to the provision of the IDC services, payroll and other related costs of operations.

 

 (t)Advertising expenditures

Advertising expenditures are expensed as incurred and are included in sales and marketing expenses, which amounted to RMB26,360, RMB20,420 and RMB7,773 (US$1,195) for the years ended December 31, 2015, 2016 and 2017, respectively.

 

F-30


Table of Contents

21VIANET GROUP, INC.

NOTES TO THE CONSOLIDATED FINANCIAL STATEMENTS

(Amounts in thousands of Renminbi (“RMB”) and US dollars (“US$”), unless otherwise stated)

 

2.SUMMARY OF SIGNIFICANT ACCOUNTING POLICIES (CONTINUED)

 

 (u)Research and development expenses

Research and development expenses consist primarily of payroll and related personnel costs for routine upgrades and related enhancements of the Company’s services and network. Research and development expenses are expensed as incurred.

 

 (v)Government grants

Government grants are provided by the relevant PRC municipal government authorities to subsidize the cost of certain research and development projects. The amount of such government grants are determined solely at the discretion of the relevant government authorities and there is no assurance that the Company will continue to receive these government grants in the future. Government grants are recognized when it is probable that the Company will comply with the conditions attached to them, and the grants are received. When the grant relates to an expense item, it is recognized in the consolidated statement of operations over the period necessary to match the grant on a systematic basis to the costs that it is intended to compensate, as a reduction of the related operating expense. When the grant relates to an asset, it is recognized as deferred government grants and released to the consolidated statement of operations in equal amounts over the expected useful life of the related asset, when operational, as a reduction of the related depreciation expense.

 

 (w)Leases

Leases are classified at the inception date as either a capital lease or an operating lease. The Company did not enter into any leases whereby it is the lessor for any of the periods presented. As the lessee, a lease is a capital lease if any of the following conditions exists: a) ownership is transferred to the lessee by the end of the lease term, b) there is a bargain purchase option, c) the lease term is at least 75% of the property’s estimated remaining economic life, or d) the present value of the minimum lease payments at the beginning of the lease term is 90% or more of the fair value of the leased property to the lessor at the inception date. A capital lease is accounted for as if there was an acquisition of an asset and an incurrence of an obligation at the inception of the lease. The Company entered into capital leases for certain optical fiber, computer and network equipment and property in the years ended December 31, 2015, 2016 and 2017.

All other leases are accounted for as operating leases wherein rental payments are expensed on a straight-line basis over the periods of their respective lease terms. The Company leases office space and employee accommodation under operating lease agreements. Certain lease agreements contain rent holidays and escalating rent. Rent holidays and escalating rent are considered in determining the straight-line rent expense to be recorded over the lease term. The lease term begins on the date of initial possession of the lease property for purposes of recognizing lease expense on a straight-line basis over the term of the lease.

 

 (x)Capitalized interest

Interest costs are capitalized if they are incurred during the acquisition, construction or production of a qualifying asset and such costs could have been avoided if expenditures for these assets have not been made.

 

F-31


Table of Contents

21VIANET GROUP, INC.

NOTES TO THE CONSOLIDATED FINANCIAL STATEMENTS

(Amounts in thousands of Renminbi (“RMB”) and US dollars (“US$”), unless otherwise stated)

 

2.SUMMARY OF SIGNIFICANT ACCOUNTING POLICIES (CONTINUED)

 

 (x)Capitalized interest (continued)

 

As a result of total interest costs capitalized during the period, the interest expense for the year ended December 31, 2015, 2016 and 2017, was as follows:

 

   2015   2016   2017 
   RMB   RMB   RMB   US$ 

Interest expense and amortization cost of bonds

   172,677    113,367    63,354    9,738 

Interest expense on bank and other borrowings

   55,391    46,377    87,916    13,512 

Interest expense on capital lease

   57,189    66,687    63,757    9,799 
  

 

 

   

 

 

   

 

 

   

 

 

 

Total interest costs

   285,257    226,431    215,027    33,049 

Less: Total interest costs capitalized

   (11,073   (27,842   (29,714   (4,567
  

 

 

   

 

 

   

 

 

   

 

 

 

Interest expense, net

   274,184    198,589    185,313    28,482 
  

 

 

   

 

 

   

 

 

   

 

 

 

 

 (y)Income taxes

The Company accounts for income taxes using the liability method. Under this method, deferred tax assets and liabilities are determined based on the difference between the financial reporting and tax bases of assets and liabilities using enacted tax rates that will be in effect in the period in which the differences are expected to reverse. The Company records a valuation allowance against deferred tax assets if, based on the weight of available evidence, it is more-likely-than-not that some portion, or all, of the deferred tax assets will not be realized. The effect on deferred taxes of a change in tax rates is recognized in income in the period that includes the enactment date.

The Company applies ASC 740, Accounting for Income Taxes, to account for uncertainty in income taxes. ASC 740 prescribes a recognition threshold a tax position is required to meet before being recognized in the financial statements.

The Company has elected to classify interest and penalties related to unrecognized tax benefits, if and when required, as part of “income tax” in the consolidated statements of operations.

On January 1, 2017, the Company adopted ASU No. 2015-17, Income Taxes (Topic 740): Balance Sheet Classification of Deferred Taxes, and classified all deferred income tax assets as noncurrent on the consolidated balance sheets on a retrospective basis. The adoption of this standard resulted in the reclassification of RMB43 million from current deferred tax assets to noncurrent deferred tax assets in the consolidated balance sheet as of December 31, 2016.

 

 (z)Share-based compensation

Share options and Restricted Share Units (“RSUs”) granted to employees are accounted for under ASC 718, Compensation—Stock Compensation, which requires that share-based awards granted to employees be measured based on the grant date fair value and recognized as compensation expense over the requisite service period and/or performance period (which is generally the vesting period) in the consolidated statements of operations.

The Company has elected to recognize compensation expense using the straight-line method for share-based awards granted with service conditions that have a graded vesting schedule. For share-based awards granted with performance conditions, the Company recognizes compensation expense using the accelerated method. The Company commences recognition of the related compensation expense if it is probable that the defined performance condition will be met. To the extent that the Company determines that it is probable that a

 

F-32


Table of Contents

21VIANET GROUP, INC.

NOTES TO THE CONSOLIDATED FINANCIAL STATEMENTS

(Amounts in thousands of Renminbi (“RMB”) and US dollars (“US$”), unless otherwise stated)

 

2.SUMMARY OF SIGNIFICANT ACCOUNTING POLICIES (CONTINUED)

 

 (z)Share-based compensation (continued)

 

different number of share-based awards will vest depending on the outcome of the performance condition, the cumulative effect of the change in estimate is recognized in the period of change.

For the performance bonuses that the employees can elect to settle in cash and/or restricted shares at an agreed premium of the Company (“Share-Settled Bonus”), the Company estimates the portion of the arrangement to be settled in shares based on its past settlement practices and classifies such portion as a liability in accordance with ASC topic 480 (“ASC 480”),Distinguishing Liabilities from Equity. The Company remeasures the fair value of such liability at each reporting period end through earnings until the underlying shares were approved and granted to the employees and accounted for the granted restricted shares unit as equity award. The original cash bonus amount continues to be classified as a liability within “Accrued expenses and other payables” in the consolidated balance sheets until the end of the six months’ lock-up period as such amounts will be paid to the employees in cash upon the termination of their employment. The fair value of the premium will be reclassified to additional paid in capital and recognized over the remaining lock-up period using the accelerated method, respectively.

A cancellation of the terms or conditions of an equity award under original award in exchange for a new award should be treated as modification. The compensation costs associated with the modified awards are recognized if either the original vesting conditions or the new vesting conditions have been achieved. Total recognized compensation cost for the awards is at least equal to the fair value of the original awards at the grant date unless at the date of the modification the performance or service conditions of the original awards are not expected to be satisfied. The incremental compensation cost is measured as the excess of the fair value of the replacement awards over the fair value at the modification date. Therefore, in relation to the modified awards, the Company recognizes share-based compensation over the vesting periods of the new awards, which comprises (i) the amortization of the incremental portion of share-based compensation over the remaining vesting term, and (ii) any unrecognized compensation cost of original awards, using either the original term or the new term, whichever results in higher expenses for each reporting period. For modification of a liability award that remains a liability after modification, the liability award continues to be remeasured at fair value at each reporting date.

On April 15, 2016 (“the Modification date”), the Company made revisions to the Share-Settled Bonus to remove the agreed premium and six month lock-up period for the employees above a specified level and the option to settle in share for the employees below a specified level. The modified awards remain as liabilities in accordance with ASC 718 as the Company can only settle the Share-Settled Bonus by issuing variable number of shares until the settlement date or in cash. In January 2017, the Company made revisions to the Share-Settled Bonus to remove the option to settle bonus accrued in 2017. For the Share-Settled Bonus accrued in 2016 which were elected to be settled in shares, the Company issued shares to settle all the Share-Settled Bonus as of December 31, 2017.

On November 26, 2016, the Board approved a new incentive program to replace unvested RSUs to certain individuals with a new bonus scheme which will be settled by issuing a variable number of shares with a fair value equal to fixed dollar amount on the settlement date. The modification was treated as an equity to liability modification in accordance with ASC 718. The Company remeasures the fair value of such liability at each reporting period end through earnings until the actual settlement date, which is the date when the number of underlying shares were fixed and recorded the incremental cost over the remaining vesting term and the unrecognized compensation of original awards using the new term.

Before January 1, 2017, the Company elected to estimate forfeitures at the time of grant and revised, if necessary, in subsequent periods if actual forfeitures differ from initial estimates. The forfeiture rate is

 

F-33


Table of Contents

21VIANET GROUP, INC.

NOTES TO THE CONSOLIDATED FINANCIAL STATEMENTS

(Amounts in thousands of Renminbi (“RMB”) and US dollars (“US$”), unless otherwise stated)

 

2.SUMMARY OF SIGNIFICANT ACCOUNTING POLICIES (CONTINUED)

 

 (z)Share-based compensation (continued)

 

estimated based on historical and future expectations of employee turnover rates and are adjusted to reflect future changes in facts and circumstances, if any. Share-based compensation expense is recorded net of estimated forfeitures such that expense is recorded only for those share-based awards that are expected to vest. During the years ended December 31, 2015 and 2016, the Company estimated that the forfeiture rate for both the management and non-management employees of the Company was 1.10% and 1.81%.

On January 1, 2017, the Company adopted ASU No. 2016-09, Improvements to Employee Share-Based Payment Accounting, and elected to account for forfeitures as they occur. The cumulative-effect adjustment to retained earnings of RMB13,425 (US$2,058) was recorded upon transition, which is measured for outstanding awards based on the difference between (1) the fair value estimate of awards historically expected to be forfeited and (2) the fair value estimate of awards actually forfeited.

 

 (aa)Loss per share

In accordance with ASC 260, Earnings per Share, basic loss per share is computed by dividing net loss attributable to ordinary shareholders by the weighted average number of unrestricted ordinary shares outstanding during the year. Diluted loss per share is calculated by dividing net profit attributable to ordinary shareholders as adjusted for the effect of dilutive ordinary equivalent shares, if any, by the weighted average number of ordinary and dilutive ordinary equivalent shares outstanding during the period. Contingently issuable shares, including performance-based share awards and contingent considerations to be settled in shares, are included in the computation of basic earnings per share only when there is no circumstance under which those shares would not be issued. Contingently issuable shares are included in the denominator of the diluted loss per share calculation as of the beginning of the period or as of the inception date of the contingent share arrangement, if later, only when dilutive and when all the necessary conditions have been satisfied as of the reporting period end. For contracts that may be settled in ordinary shares or in cash at the election of the Company, share settlement is presumed, pursuant to which incremental shares relating to the number of shares that would be required to settle the contract are included in the denominator of diluted loss per share calculation if the effect is more dilutive. For the contracts that may be settled in ordinary shares or in cash at the election of the counterparty, the more dilutive option of cash or share settlement is used for the purposes of diluted loss per share calculation, pursuant to which share settlement requires the number of shares that would be required to settle the contract be included in the denominator whereas cash settlement requires an adjustment to be made to the numerator for any changes in income or loss that would result as if the contract had been classified as an asset or a liability for accounting purposes during the period for a contract that is classified as equity for accounting purposes, if the effect is more dilutive. Ordinary equivalent shares consist of the ordinary shares issuable upon the exercise of the share options, using the treasury stock method. Ordinary share equivalents are excluded from the computation of diluted loss per share if their effects would be anti-dilutive.

 

 (bb)Share repurchase program

Pursuant to the Board of Directors’ resolutions on August 18, 2016, the Company’s management is authorized to repurchase, in one or more tranches, up to an aggregate of US$200,000 of its own outstanding shares (including shares represented by ADSs) (each such transaction a “Repurchase”) over a period of 12 months starting from June 29, 2016.

The Company accounted for the repurchased shares as Treasury Stock at cost in accordance to ASC 505-30, Treasury Stock, and the share repurchase is shown separately in the consolidated statement of shareholder’s

 

F-34


Table of Contents

21VIANET GROUP, INC.

NOTES TO THE CONSOLIDATED FINANCIAL STATEMENTS

(Amounts in thousands of Renminbi (“RMB”) and US dollars (“US$”), unless otherwise stated)

 

2.SUMMARY OF SIGNIFICANT ACCOUNTING POLICIES (CONTINUED)

 

 (bb)Share repurchase program (continued)

 

equity, as the Company has not yet decided on the ultimate disposition of those ADSs acquired. When the Company uses the treasury stock to settle the share consideration for the acquisitions (Note 18), the difference between the fair value at settlement date and the repurchase price is debited into additional paid-in capital. When the Company decides to retire the treasury stock, the difference between the original issuance price and the repurchase price is debited into accumulated deficit.

For the year ended December 31, 2015, 2016 and 2017, the Company repurchased nil, 4,893,150 and 20,690,892 ADSs for a consideration of nil, RMB42,665 and RMB133,126 (US$20,461).

 

 (cc)Comprehensive loss

Comprehensive loss is defined as the decrease in equity of the Company during a period from transactions and other events and circumstances excluding transactions resulting from investments by owners and distributions to owners. Accumulated other comprehensive loss of the Company includes foreign currency translation adjustments related to the Company and its overseas subsidiaries, whose functional currency is US$.

 

 (dd)Segment reporting

In accordance with ASC 280, Segment Reporting, the Company historically had only one single reportable segment since the Company’s chief executive officer, who has been identified as the Company’s chief operating decision-maker (“CODM”) formerly relied on the consolidated results of operations when making decisions on allocating resources and assessing performance of the Company. On October 1, 2016, the Company changed its reportable segments as the CODM reviewed the operating result of two different services in order to allocate resources and assess performance of the Company. The operations of the Company are organized into two segments, consisting of the hosting and related services and managed network services. Hosting and related services business focuses primarily on colocation, interconnectivity, cloud, VPN, hybrid IT and other value-added services. Managed network services focuses on businesses that primarily utilize bandwidth such as content delivery network (“CDN”) service, hosting area network services and last-mile wired broadband service.

In September 2017, the Company disposed WiFire Entities and Aipu Group (Note 4), which are primarily engaged in the managed network services. After the disposals, the CODM reviews the operation results on the Company basis. As of December 31, 2017, the Company only has one reporting segment.

The Company has restated the presentation of its reportable segments for prior years to conform with the current year’s presentation.

 

 (ee)Employee benefits

The full-time employees of the Company’s PRC subsidiaries are entitled to staff welfare benefits including medical care, housing fund, pension benefits and unemployment insurance, which are governmental mandated defined contribution plans. These entities are required to accrue for these benefits based on certain percentages of the employees’ respective salaries, subject to certain ceilings, in accordance with the relevant PRC regulations, and make cash contributions to the state-sponsored plans out of the amounts accrued.

 

F-35


Table of Contents

21VIANET GROUP, INC.

NOTES TO THE CONSOLIDATED FINANCIAL STATEMENTS

(Amounts in thousands of Renminbi (“RMB”) and US dollars (“US$”), unless otherwise stated)

 

2.SUMMARY OF SIGNIFICANT ACCOUNTING POLICIES (CONTINUED)

 

 (ff)Comparatives

Certain items reported in the prior year’s consolidated financial statements have been reclassified to conform to the current year’s presentation.

 

 (gg)Recent accounting pronouncements

In May 2014, the Financial Accounting Standards Board (“FASB”) issued ASU No. 2014-09 (“ASU 2014-09”), Revenue from Contracts with Customers (Topic 606). ASU 2014-09 supersedes the revenue recognition requirements in ASC 605, and requires entities to recognize revenue when it transfers promised goods or services to customers in an amount that reflects the consideration to which the entity expects to be entitled to in exchange for those goods or services. ASU 2014-09 is originally effective for the annual reporting periods beginning after December 15, 2016, including interim periods within that reporting period. ASU 2015-14, Revenue from Contracts with Customers, defers the effective date of ASU 2014-09 by one year. As a result, ASU 2014-09 is effective for annual reporting periods beginning after December 15, 2017 and interim periods therein. Early adoption is permitted to the original effective date. The Company adopted the new standard effective January 1, 2018, using the modified retrospective method. The Company has substantially completed the assessment over the impact of adopting this new guidance and does not expect the adoption will have significant impact on the Company’s consolidated financial statements.

In January 2016, the FASB issued ASUNo. 2016-01 (“ASU 2016-01”), Financial Instruments. ASU 2016-01 requires equity investments (except those accounted for under the equity method of accounting or those that result in consolidation of the investee) to be measured at fair value with changes in fair value recognized in net income. An entity may choose to measure equity investments that do not have readily determinable fair values at cost minus impairment, if any, plus or minus changes resulting from observable price changes in orderly transactions for the identical or a similar investment of the same issuer. ASU 2016-01 also simplifies the impairment assessment of equity investments without readily determinable fair values by requiring a qualitative assessment to identify impairment. When a qualitative assessment indicates that impairment exists, an entity is required to measure the investment at fair value. For public business entities, the amendments are effective for fiscal years beginning after December 15, 2017, including interim periods within those fiscal years. The Company is currently evaluating the impact of adopting this new standard on its consolidated financial statements.

In February 2016, the FASB issued ASU No. 2016-02 (“ASU 2016-02”), Leases. ASU 2016-02 specifies the accounting for leases. For operating leases, ASU 2016-02 requires a lessee to recognize a right-of-use asset and a lease liability, initially measured at the present value of the lease payments, in its balance sheet. The standard also requires a lessee to recognize a single lease cost, calculated so that the cost of the lease is allocated over the lease term, on a generally straight-line basis. ASU 2016-02 is effective for public business entities for annual reporting periods and interim periods within those years beginning after December 15, 2018. The Company will adopt ASU 2016-02 on January 1, 2019. The Company is currently evaluating the impact of adopting this standard on its consolidated financial statements.

In June 2016, the FASB issued ASU No. 2016-13 (“ASU2016-13”), Financial Instruments — Credit Losses (Topic 326), Measurement of Credit Losses on Financial Instruments. ASU 2016-13 changes the impairment model for most financial assets and certain other instruments. The standard will replace “incurred loss” approach with an “expected loss” model for instruments measured at amortized cost. For available-for-sale debt securities, entities will be required to record allowances rather than reduce the carrying amount, as they do today under the other-than-temporary impairment model. The standard is effective for public business

 

F-36


Table of Contents

21VIANET GROUP, INC.

NOTES TO THE CONSOLIDATED FINANCIAL STATEMENTS

(Amounts in thousands of Renminbi (“RMB”) and US dollars (“US$”), unless otherwise stated)

 

2.SUMMARY OF SIGNIFICANT ACCOUNTING POLICIES (CONTINUED)

 

 (gg)Recent accounting pronouncements (continued)

 

entities for annual periods beginning after December 15, 2019, and interim periods therein. Early adoption is permitted. The Group is evaluating the effect that this guidance will have on its consolidated financial statements.

In November 2016, the FASB issued ASU No. 2016-18,Statement of Cash Flows (Topic 230): Restricted Cash which requires that the statement of cash flows explain the change during the period in the total of cash, cash equivalents, and amounts generally described as restricted cash or restricted cash equivalents. Therefore, amounts generally described as restricted cash and restricted cash equivalents should be included with cash and cash equivalents when reconciling thebeginning-of-period and end-of-period total amounts shown on the statement of cash flows. The standard is effective for public business entities for annual periods beginning after December 15, 2017, and interim periods therein, and early adoption is permitted. The Group is evaluating the effect that this guidance will have on its consolidated financial statements.

In January 2017, FASB has issued ASU No.2017-01, Business Combinations (Topic 805): Clarifying the Definition of a Business. The ASU affects all companies and other reporting organizations that must determine whether they have acquired or sold a business. The definition of a business affects many areas of accounting including acquisitions, disposals, goodwill, and consolidation. The ASU is effective for annual periods beginning after December 15, 2017, including interim periods within those periods for public entities. The Group is evaluating the effect that this guidance will have on its consolidated financial statements.

In May 2017, the FASB issued ASU No. 2017-09, Compensation – Stock Compensation: Scope of Modification Accounting. This standard provides clarity and reduces both (1) diversity in practice and (2) cost and complexity when applying the guidance in Topic 718, Compensation-Stock Compensation, to a change to the terms or conditions of a share based payment award. The updated guidance is effective for interim and annual periods beginning after December 15, 2017. The Company is currently evaluating the impact of adopting this standard on its consolidated financial statements.

 

3.CONCENTRATION OF RISKS

 

 (a)Credit risk

Financial instruments that potentially subject the Company to significant concentrations of credit risk consist primarily of cash and cash equivalents, short-term investments, accounts receivable, other receivables and amounts due from related parties. As of December 31, 2016 and 2017, the aggregate amount of cash and cash equivalents, restricted cash and short-term investments of RMB489,646 and RMB640,001 (US$98,367), respectively, were held at major financial institutions located in the PRC, and US$444,019 and US$323,434 (RMB2,104,357), respectively, were deposited with major financial institutions located outside the PRC. Management believes that these financial institutions are of high credit quality and continually monitors the credit worthiness of these financial institutions. Historically, deposits in Chinese banks are secure due to the state policy on protecting depositors’ interests. However, China promulgated a new Bankruptcy Law in August 2006 that came into effect on June 1, 2007, which contains a separate article expressly stating that the State Council may promulgate implementation measures for the bankruptcy of Chinese banks based on the Bankruptcy Law. Under the new Bankruptcy Law, a Chinese bank may go into bankruptcy. In addition, since China’s concession to the World Trade Organization, foreign banks have been gradually permitted to operate in China and have been significant competitors against Chinese banks in many aspects, especially since the opening of the Renminbi business to foreign banks in late 2006.

 

F-37


Table of Contents

21VIANET GROUP, INC.

NOTES TO THE CONSOLIDATED FINANCIAL STATEMENTS

(Amounts in thousands of Renminbi (“RMB”) and US dollars (“US$”), unless otherwise stated)

 

3.CONCENTRATION OF RISKS (CONTINUED)

 

 (a)Credit risk (continued)

 

Therefore, the risk of bankruptcy of those Chinese banks in which the Company has deposits has increased. In the event of bankruptcy of one of the banks which holds the Company’s deposits, it is unlikely to claim its deposits back in full since it is unlikely to be classified as a secured creditor based on PRC laws.

 

 (b)Business, supplier, customer, and economic risk

The Company participates in a relatively dynamic and competitive industry that is heavily reliant operation excellence of the services. The Company believes that changes in any of the following areas could have a material adverse effect on the Company’s future financial position, result of operations or cash flows:

(i) Business Risk—Third parties may develop technological or business model innovations that address data center and network requirements in a manner that is, or is perceived to be, equivalent or superior to the Company’s services. If competitors introduce services that compete with, or surpass the quality, price or performance of the Company’s services, the Company may be unable to renew its agreements with existing customers or attract new customers at the prices and levels that allow the Company to generate reasonable rates of return on its investment.

(ii) Supplier Risk—The Company’s operations are dependent upon bandwidth and cabinet capacity provided by the third-party telecom carriers. There can be no assurance that the Company will be able to secure the cabinet and bandwidth supply from the third-party telecom carriers, neither the Company is adequately prepared for unexpected increases in bandwidth demands by its customers. The communications capacity the Company has leased, include cabinet and bandwidth, may become unavailable for a variety of reasons, such as physical interruption, technical difficulties, contractual disputes, or the financial health of its third-party providers. Any failure of these network providers to provide the capacity the Company requires may result in a reduction in, or interruption of, service to its customers. A significant portion of the Company’s total bandwidth and cabinet resources are purchased from its five largest suppliers, who collectively accounted for 15%, 19% and 21% of the Company’s total bandwidth and cabinet resources for the years ended December 31, 2015, 2016 and 2017, respectively.

(iii) Customer Risk—The success of the Company’s business going forward will rely in part on Company’s ability to continue to obtain and expand business from existing customers while also attracting new customers. The Company has a diversified base of customers covering its services and the revenue from the largest single customer accounted for less than 5% of the Company’s total net revenues in the year ended December 31, 2017. Certain customers are local subsidiaries of a telecommunication carrier in China, which the Company views as separate customers as it negotiates with, maintain and support each of these entities given that each of them has the separate decision-making authority and services procurement budget. None of these customers on a stand-alone basis contributed more than 2% of the Company’s revenues in any given year but in the aggregate, they contributed approximately 6%, 4% and 2% of the Company’s total revenues for the years ended December 31, 2015, 2016 and 2017, respectively.

(iv) Political, economic and social uncertainties—The Company’s operations could be adversely affected by significant political, economic and social uncertainties in the PRC. Although the PRC government has been pursuing economic reform policies for more than 20 years, no assurance can be given that the PRC government will continue to pursue such policies or that such policies may not be significantly altered, especially in the event of a change in leadership, social or political disruption or unforeseen circumstances affecting the PRC political, economic and social conditions. There is also no guarantee that the PRC government’s pursuit of economic reforms will be consistent or effective.

 

F-38


Table of Contents

21VIANET GROUP, INC.

NOTES TO THE CONSOLIDATED FINANCIAL STATEMENTS

(Amounts in thousands of Renminbi (“RMB”) and US dollars (“US$”), unless otherwise stated)

 

3.CONCENTRATION OF RISKS (CONTINUED)

 

 (b)Business, supplier, customer, and economic risk (continued)

 

(v) Regulatory restrictions—The applicable PRC laws, rules and regulations currently prohibit foreign ownership of companies that provide internet related services, including hosting, content delivery network services, managed network services and virtual private internet services. Accordingly, the Company’s subsidiary, 21Vianet China, is currently ineligible to apply for the required licenses for providing IDC services in China. As a result, the Company operates its IDC services in the PRC through its Consolidated VIEs which holds the licenses and permits required to provide IDC services in the PRC. The PRC Government may also choose at anytime to block access to certain website operators which could also materially impact the Company’s ability to generate revenue.

 

 (c)Currency convertibility risk

The Company transacts substantially all its business in RMB, which is not freely convertible into foreign currencies. On January 1, 1994, the PRC government abolished the dual-rate system and introduced a single rate of exchange as quoted daily by the People’s Bank of China (the “PBOC”). However, the unification of the exchange rates does not imply that the RMB may be readily convertible into US$ or other foreign currencies. All foreign exchange transactions continue to take place either through the PBOC or other banks authorized to buy and sell foreign currencies at the exchange rates quoted by the PBOC. Approval of foreign currency payments by the PBOC or other institutions requires submitting a payment application form together with suppliers’ invoices, shipping documents and signed contracts.

 

 (d)Foreign currency exchange rate risk

From July 21, 2005, the RMB is permitted to fluctuate within a narrow and managed band against a basket of certain foreign currencies. The depreciation (appreciation) of the RMB against US$ was approximately 6.1%, 6.8% and (5.8)% in the years ended December 31, 2015, 2016 and 2017, respectively.

 

4.DISPOSAL OF WIFIRE ENTITIES AND AIPU GROUP

In September 2017, six wholly-owned subsidiaries engaged in CDN, hosting area network services and route optimization businesses, namely Guangzhou Gehua Network Technology Development Co., Ltd., Beijing Chengyishidai Network Technology Co., Ltd., Zhiboxintong (Beijing) Network Technology Co., Ltd., WiFire (Beijing) Technology Co., Ltd., Beijing Fastweb Network Technology Co., Ltd. and WiFire Network Technology (Shanghai) Co., Ltd. (collectively, the “WiFire Entities”) and Sichuan Aipu Network Co., Ltd. (“SC Aipu”) and its affiliates (collectively, the “Aipu Group”), which are engaged in the last-mile broadband business, were deconsolidated by the Company.

 

 Disposalof WiFire Entities

In September 2017, the Company transferred 66.67% of the equity interest in the WiFire Entities for a nominal consideration of RMB6 yuan for each of the WiFire Entities to Beijing TUS Yuanchuang Technology Development Co., Ltd., a wholly-owned subsidiary ofTus-Holdings, the controlling shareholder of the Company. Upon completion of disposal, the Company accounted for the remaining 33.33% of equity interest in the WiFire Entities as equity method investments under ASC 323-10 for its ability to exercise significant influence in the WiFire Entities.

 

F-39


Table of Contents

21VIANET GROUP, INC.

NOTES TO THE CONSOLIDATED FINANCIAL STATEMENTS

(Amounts in thousands of Renminbi (“RMB”) and US dollars (“US$”), unless otherwise stated)

 

4.DISPOSAL OF WIFIRE ENTITIES AND AIPU GROUP (CONTINUED)

 

 Disposalof Aipu Group

In September 2017, the Company transferred two shares in SC Aipu to Mr. Jian Li, the Co-CEO and a director of SC Aipu, for a nominal consideration of RMB1 yuan. Immediately after the disposal, the Company’s ownership in SC Aipu changed from 50% equity interest plus one share to 50% equity interest minus one share and lost control. The Company accounted for the remaining equity interest as equity method investment for its ability to exercise significant influence in the Aipu Group.

Subsequently in December 2017, the Company transferred all the remaining 50% equity interest minus one share in SC Aipu to Tibet Xingtao Culture Communications Co., Ltd., one of SC Aipu’s shareholders, for a nominal consideration of RMB1 yuan.

In addition to the impairment losses for long-lived assets and goodwill of RMB401,808 (US$61,757) and RMB766,440 (US$117,800), respectively, recognized in relation to Wifire Entities and Aipu Group before the disposal, the Company recognized a gain on disposal of WiFire Entities and Aipu Group of RMB497,036 (US$76,393) for the year ended December 31, 2017.

 

5.ACCOUNTS AND NOTES RECEIVABLE, NET

Accounts and notes receivable and the allowance for doubtful debt consist of the following:

 

   December 31, 
   2016   2017 
   RMB   RMB   US$ 

Accounts receivable

   735,154    526,747    80,960 

Notes receivable

   1,215    2,720    418 

Allowance for doubtful debt

   (80,910   (73,656   (11,321
   655,459    455,811    70,057 
  

 

 

   

 

 

   

 

 

 

As of December 31, 2016 and 2017, all accounts and notes receivable were due from third party customers. An analysis of the allowance for doubtful debt is as follows:

 

   December 31, 
   2016   2017 
   RMB   RMB   US$ 

Balance at beginning of the year

   40,070    80,910    12,436 

Additional provision charged to expense

   79,637    69,553    10,690 

Write-off of accounts receivable

   (38,797   (19,766   (3,038

Provision included in disposed subsidiaries

   —      (57,041   (8,767

Balance at the end of the year

   80,910    73,656    11,321 
  

 

 

   

 

 

   

 

 

 

 

6.SHORT-TERM INVESTMENTS

Short-term investments consisted of the following as of December 31, 2016 and 2017:

 

   December 31, 
   2016   2017 
   RMB   RMB   US$ 

Fixed rate time deposits

   277,946    548,890    84,363 
  

 

 

   

 

 

   

 

 

 

 

F-40


Table of Contents

21VIANET GROUP, INC.

NOTES TO THE CONSOLIDATED FINANCIAL STATEMENTS

(Amounts in thousands of Renminbi (“RMB”) and US dollars (“US$”), unless otherwise stated)

 

6.SHORT-TERM INVESTMENTS (CONTINUED)

 

The Company recorded interest income related to its short-term investments amounting to RMB37,652, RMB1,148 and RMB4,021 (US$618) for the years ended December 31, 2015, 2016 and 2017, respectively, in the consolidated statements of operations.

 

7.PREPAID EXPENSES AND OTHER CURRENT ASSETS

Prepaid expenses and other current assets consist of the following:

 

   December 31, 
   2016   2017 
   RMB   RMB   US$ 

Prepaid expenses

   163,443    344,696    52,979 

Staff field advances

   22,429    6,735    1,035 

Interest receivables

   13,576    17,644    2,712 

Receivables for the disposal of certain construction-in-progress

   20,290    —      —   

Tax recoverables

   309,426    376,642    57,889 

Deposits

   19,596    30,669    4,714 

Loan to third parties

   62,433    60,805    9,345 

Other receivables

   165,938    96,559    14,840 
  

 

 

   

 

 

   

 

 

 
   777,131    933,750    143,514 
  

 

 

   

 

 

   

 

 

 

Prepaid expenses mainly represented the unamortized portion of prepayments made to Microsoft for the cloud computing services, and the prepayments to telecommunication operators for bandwidth, data centers or cabinets.

 

8.PROPERTY AND EQUIPMENT, NET

Property and equipment, including those held under capital leases, consist of the following:

 

   December 31, 
   2016  2017 
   RMB  RMB  US$ 

At cost:

    

Property

   490,430   467,312   71,825 

Leasehold improvements

   666,051   789,734   121,380 

Computer and network equipment

   2,926,278   2,681,759   412,179 

Optical fibers

   207,423   142,723   21,936 

Office equipment

   19,591   12,671   1,947 

Motor vehicles

   8,144   1,891   291 
  

 

 

  

 

 

  

 

 

 
   4,317,917   4,096,090   629,558 

Less: Accumulated depreciation

   (1,342,041  (1,326,511  (203,881

Impairment

   (238,144  —     —   
  

 

 

  

 

 

  

 

 

 
   2,737,732   2,769,579   425,677 

Construction-in-progress

   1,043,881   549,845   84,509 
  

 

 

  

 

 

  

 

 

 
   3,781,613   3,319,424   510,186 
  

 

 

  

 

 

  

 

 

 

 

F-41


Table of Contents

21VIANET GROUP, INC.

NOTES TO THE CONSOLIDATED FINANCIAL STATEMENTS

(Amounts in thousands of Renminbi (“RMB”) and US dollars (“US$”), unless otherwise stated)

 

8.PROPERTY AND EQUIPMENT, NET (CONTINUED)

 

Depreciation expense was RMB402,035, RMB480,105 and RMB523,500 (US$80,460) for the years ended December 31, 2015, 2016 and 2017, respectively, and were included in the following captions:

 

   For the years ended December 31, 
   2015   2016   2017 
   RMB   RMB   RMB   US$ 

Cost of revenues

   328,217    397,014    458,655    70,494 

Sales and marketing expenses

   5,670    3,759    3,188    490 

General and administrative expenses

   29,753    45,746    41,675    6,405 

Research and development expenses

   38,395    33,586    19,982    3,071 
  

 

 

   

 

 

   

 

 

   

 

 

 
   402,035    480,105    523,500    80,460 
  

 

 

   

 

 

   

 

 

   

 

 

 

The carrying amounts of the Company’s property and equipment held under capital leases at respective balance sheet dates were as follows:

 

   December 31, 
   2016  2017 
   RMB  RMB  US$ 

Property

   365,353   365,353   56,154 

Computer and network equipment

   431,948   497,532   76,469 

Optical fibers

   207,423   142,723   21,936 
  

 

 

  

 

 

  

 

 

 
   1,004,724   1,005,608   154,559 

Less: Accumulated depreciation

   (238,765  (262,601  (40,361
  

 

 

  

 

 

  

 

 

 
   765,959   743,007   114,198 

Construction-in-progress

   35,906   130,192   20,010 
  

 

 

  

 

 

  

 

 

 
   801,865   873,199   134,208 
  

 

 

  

 

 

  

 

 

 

Depreciation of property, computer and network equipment and optical fibers under capital leases was RMB64,371, RMB100,157 and RMB92,920 (US$14,282), for the years ended December 31, 2015, 2016 and 2017, respectively.

The carrying amounts of property and equipment pledged by the Company to secure banking borrowings (Note 13) granted to the Company at the respective balance sheet dates were as follows:

 

   December 31, 
   2016   2017 
   RMB   RMB   US$ 

Property

   7,938    —      —   

Leasehold improvements

   —      143,893    22,116 

Computer and network equipment

   31,506    200,954    30,886 

Office equipment

   —      85    13 

Construction-in-progress

   318,259    —      —   
  

 

 

   

 

 

   

 

 

 

 

F-42


Table of Contents

21VIANET GROUP, INC.

NOTES TO THE CONSOLIDATED FINANCIAL STATEMENTS

(Amounts in thousands of Renminbi (“RMB”) and US dollars (“US$”), unless otherwise stated)

 

9.INTANGIBLE ASSETS, NET

The following table presents the Company’s intangible assets as of the respective balance sheet dates:

 

  Purchased
software
  Radio
spectrum
license
  Network
use right
  Contract
backlog
  Customer
relationships
  Licenses  Supplier
relationships
  Trade
names
  Platform
software
  Non-compete
agreements
  Internal
use
software
  Property
management
relationship
  Total 
  RMB  RMB     RMB  RMB  RMB  RMB  RMB  RMB  RMB  RMB  RMB  RMB 

Intangible assets, net January 1, 2016

  74,471   93,387   16,834   24,926   595,648   16,519   115,727   211,189   7,753   18,504   27,619   71,589   1,274,166 

Additions

  26,763   —     —     —     —     —     —     —     —     —     12,781   —     39,544 

Disposals

  (6,531  —     —     —     —     —     —     —     —     —     —     —     (6,531

Foreign currency translation difference

  1,814   7,115   —     —     —     —     —     —     —     —     —     —     8,929 

Amortization expense

  (23,072  (8,934  (1,000  (6,588  (80,349  (1,266  (25,277  (17,908  (3,829  (5,694  (394  (9,653  (183,964

Impairment

  —     —     —     —     (102,524  (2,696  (2,007  (24,896  —     (3,907  —     (18,773  (154,803
 

 

 

  

 

 

  

 

 

  

 

 

  

 

 

  

 

 

  

 

 

  

 

 

  

 

 

  

 

 

  

 

 

  

 

 

  

 

 

 

Intangible assets, net December 31, 2016

  73,445   91,568   15,834   18,338   412,775   12,557   88,443   168,385   3,924   8,903   40,006   43,163   977,341 
 

 

 

  

 

 

  

 

 

  

 

 

  

 

 

  

 

 

  

 

 

  

 

 

  

 

 

  

 

 

  

 

 

  

 

 

  

 

 

 

Additions

  11,073   —     —     —     —     —     —     —     —     —     9,238   —     20,311 

Disposals

  (5,973  —     (15,086  —     (134,706  (4,000  (7,227  (37,270  —     (4,297  (41,660  (30,178  (280,397

Foreign currency translation difference

  (905  (7,781  —     —     —     —     —     —     —     —     —     —     (8,686

Amortization expense

  (27,011  (6,646  (748  (6,588  (52,992  (757  (19,304  (12,217  (3,241  (3,347  (5,524  (5,227  (143,602

Impairment

  —     —     —     —     (87,195  (3,532  (41,768  (22,494  —     (1,105  —     (7,758  (163,852
 

 

 

  

 

 

  

 

 

  

 

 

  

 

 

  

 

 

  

 

 

  

 

 

  

 

 

  

 

 

  

 

 

  

 

 

  

 

 

 

Intangible assets, net December 31, 2017

  50,629   77,141   —     11,750   137,882   4,268   20,144   96,404   683   154   2,060   —     401,115 
 

 

 

  

 

 

  

 

 

  

 

 

  

 

 

  

 

 

  

 

 

  

 

 

  

 

 

  

 

 

  

 

 

  

 

 

  

 

 

 

Intangible assets, net December 31, 2017 (US$)

  7,781   11,856   —     1,806   21,192   656   3,096   14,817   105   24   317   —     61,650 
 

 

 

  

 

 

  

 

 

  

 

 

  

 

 

  

 

 

  

 

 

  

 

 

  

 

 

  

 

 

  

 

 

  

 

 

  

 

 

 

Contract backlog relate to the order placed by the customers that have yet to be delivered at the acquisition date. Customer relationships relate to the relationships that arose as a result of existing customer agreements acquired and is derived from the estimated net cash flows that are expected to be derived from the expected renewal of these existing customer agreements after subtracting the estimated net cash flows from other contributory assets. Licenses mainly represented the telecommunication service license in relation to virtual private network services. Supplier relationships relate to the relationships that arose as a result of existing bandwidth supply agreements with certain network operators, which were valued using a replacement cost method given the relative ease of replacement. Trade Names mainly relate to the trade names of Dermot Entities.

The intangible assets are amortized using the straight-line method, which is the Company’s best estimate of how these assets will be economically consumed over their respective estimated useful lives ranging from 1 to 20 years.

The disposals of intangible assets mainly represent the intangible assets included in the disposed WiFire Entities and Aipu Group.

Amortization expenses were approximately RMB184,147, RMB183,964 and RMB143,602 (US$22,071) for the years ended December 31, 2015, 2016 and 2017, respectively.

 

F-43


Table of Contents

21VIANET GROUP, INC.

NOTES TO THE CONSOLIDATED FINANCIAL STATEMENTS

(Amounts in thousands of Renminbi (“RMB”) and US dollars (“US$”), unless otherwise stated)

 

9.INTANGIBLE ASSETS, NET (CONTINUED)

 

The annual estimated amortization expenses for the intangible assets for each of the next five years are as follows:

 

   RMB   US$ 

2018

   63,690    9,789 

2019

   49,129    7,551 

2020

   44,291    6,807 

2021

   37,794    5,809 

2022

   36,638    5,631 
  

 

 

   

 

 

 
   231,542    35,587 
  

 

 

   

 

 

 

 

10.LAND USE RIGHTS, NET

Land use rights held by the Company are amortized over the remaining term of the respective land use rights certificates.

 

   December 31, 
   2016   2017 
   RMB   RMB   US$ 

Cost

   172,658    172,520    26,516 

Accumulated amortization

   (5,012   (8,849   (1,360
  

 

 

   

 

 

   

 

 

 

Land use rights, net

   167,646    163,671    25,156 
  

 

 

   

 

 

   

 

 

 

The carrying amounts of land use rights pledged by the Company to secure banking borrowings (Note 13) granted to the Company at the respective balance sheet dates were as follows:

 

   December 31, 
   2016   2017 
   RMB   RMB   US$ 

Land use rights

   17,232    16,818    2,585 
  

 

 

   

 

 

   

 

 

 

 

11.GOODWILL

The changes in the carrying amount of goodwill were as follows:

 

   December 31, 
   2015   2016   2017 
   RMB   RMB   RMB   US$ 

Balance as of January 1

   1,755,970    1,755,970    1,755,970    269,888 

Impairment

   —      —      (766,440   (117,800
  

 

 

   

 

 

   

 

 

   

 

 

 

Balance as of December 31

   1,755,970    1,755,970    989,530    152,088 
  

 

 

   

 

 

   

 

 

   

 

 

 

As of December 31, 2016, goodwill allocated to the reporting units of hosting and related services and managed network services was RMB989,530 and RMB766,440, respectively.

Goodwill included in managed network services reporting unit was fully impaired immediately before disposal of WiFire Entities and Aipu Group in September 2017.

 

F-44


Table of Contents

21VIANET GROUP, INC.

NOTES TO THE CONSOLIDATED FINANCIAL STATEMENTS

(Amounts in thousands of Renminbi (“RMB”) and US dollars (“US$”), unless otherwise stated)

 

12.LONG-TERM INVESTMENTS

The Company’s long-term investments comprise of the following:

 

   December 31, 
   2016   2017 
   RMB   RMB   US$ 

Cost method investments

   56,087    57,567    8,848 

Equity method investments

   234,863    450,822    69,290 

Available-for-saleinvestments

   7,921    2,537    390 
  

 

 

   

 

 

   

 

 

 
   298,871    510,926    78,528 
  

 

 

   

 

 

   

 

 

 

Cost method investments

The Company disposed one cost method investment amounted to RMB6,109 in 2016. The investment income comprised of disposal gain of RMB5,160 and dividend income of RMB1,821 (US$280) was recognized in other income in the consolidated statements of operations for the years ended December 31, 2016 and 2017, respectively.

The Company recorded an impairment loss of long-term investment amounting nil, nil and RMB20,258 (US$3,114) for the year ended December 31, 2015, 2016 and 2017, respectively.

Investment in equity investees

 

   As of December 31, 2015   Increase during the year
ended December 31, 2016
  As of December 31, 2016 
   Cost of
investments
   Share
equity
gain (loss)
   Investments
in equity
investee
   Cost of
investments
   Share
equity gain
(loss)
  Cost of
investments
   Share
equity gain
(loss)
  Investments
in equity
investee
 
   RMB   RMB   RMB   RMB   RMB  RMB   RMB  RMB 

Yizhuang Fund

   101,000    49,211    150,211    —      35,937   101,000    85,148   186,148 

Unis Tech

   —      —      —      49,000    (285  49,000    (285  48,715 
  

 

 

   

 

 

   

 

 

   

 

 

   

 

 

  

 

 

   

 

 

  

 

 

 
   101,000    49,211    150,211    49,000    35,652   150,000    84,863   234,863 
  

 

 

   

 

 

   

 

 

   

 

 

   

 

 

  

 

 

   

 

 

  

 

 

 

 

  As of December 31, 2016  Increase/(decrease)
during
the year ended
December 31, 2017
  As of December 31, 2017 
  Cost of
investments
  Share
equity
gain (loss)
  Investments
in equity
investee
  Cost of
investments
  Share
equity gain
(loss)
  Cost of
investments
  Share
equity gain
(loss)
  Investments
in equity
investee
  Investments
in equity
investee
 
  RMB  RMB  RMB  RMB  RMB  RMB  RMB  RMB  US$ 

Yizhuang Fund

  101,000   85,148   186,148   —     90,888   101,000   176,036   277,036   42,580 

Unis Tech

  49,000   (285  48,715   —     (12,676  49,000   (12,961  36,039   5,539 

Shihua DC Holdings

  —     —     —     147,176   (9,429  147,176   (9,429  137,747   21,171 

WiFire Entities

  —     —     —     15,000   (15,000  15,000   (15,000  —     —   
 

 

 

  

 

 

  

 

 

  

 

 

  

 

 

  

 

 

  

 

 

  

 

 

  

 

 

 
  150,000   84,863   234,863   162,176   53,783   312,176   138,646   450,822   69,290 
 

 

 

  

 

 

  

 

 

  

 

 

  

 

 

  

 

 

  

 

 

  

 

 

  

 

 

 

 

F-45


Table of Contents

21VIANET GROUP, INC.

NOTES TO THE CONSOLIDATED FINANCIAL STATEMENTS

(Amounts in thousands of Renminbi (“RMB”) and US dollars (“US$”), unless otherwise stated)

 

12.LONG-TERM INVESTMENTS (CONTINUED)

 

In April 2012, the Company through its subsidiary, 21Vianet Beijing, entered into an agreement to invest in the Yizhuang Venture Investment Fund (“Yizhuang Fund”) as a limited partner with an amount of RMB50,500. In December 2013, the Company made the second tranche of investment of another amount of RMB50,500 in the Yizhuang Fund, and held 27.694% of the investee as of December 31, 2015, 2016 and 2017. Given the Company holds more than three percent interest in the Yizhuang Fund as a limited partner, the investment is accounted for under the equity method as prescribed in ASC 323-10, Investments—Equity Method.

In June 2016, the Company through its subsidiary, 21Vianet Beijing, and a related company jointly set up Unisplendour-Vianet Technology Inc. (“Unis Tech”). The Company injected capital of RMB49,000 (US$7,057) to acquire 49% of equity interest in Unis Tech with the ability to exercise significant influence.

In September 2017, after the disposal of 66.67% equity interest in the WiFire Entities, the Company held the remaining 33.33% equity interest in the WiFire Entities, which is accounted for equity method investment at fair value of RMB6 yuan at the disposal date. In December 2017, the Company injected capital of RMB15,000 (US$2,305) in the WiFire Entities pursuant to the sale and purchase agreement. As of December 31, 2017, the equity method investment balance is reduced to $0 after the further pickup of loss in the WiFire Entities.

Available-for-sale investments

Available-for-sale investments consist of investments in convertible notes with conversion option to preferred shares that are not readily convertible to cash and therefore the bifurcation of embedded derivative is not required as the conversion option did not qualify as derivatives in accordance with ASC 815, Derivatives and Hedging.

 

13.BANK BORROWINGS

Bank borrowings are as follows as of the respective balance sheet dates:

 

   December 31, 
   2016   2017 
   RMB   RMB   US$ 

Short-term bank borrowings

   1,683,676    50,000    7,685 

Long-term bank borrowings, current portion

   39,303    70,289    10,803 
  

 

 

   

 

 

   

 

 

 
   1,722,979    120,289    18,488 

Long-term bank borrowings, non-current portion

   268,221    187,638    28,839 
  

 

 

   

 

 

   

 

 

 

Total bank borrowings

   1,991,200    307,927    47,327 
  

 

 

   

 

 

   

 

 

 

The short-term bank borrowings outstanding as of December 31, 2016 and 2017 bore a weighted average interest rate of 4.22% and 4.04% per annum, respectively, and were denominated in RMB. These borrowings were obtained from financial institutions and have terms of two months to one year. The long-term bank borrowings (including current portion) outstanding as of December 31, 2016 and 2017 bore a weighted average interest rate of 5.85% and 5.50% per annum, and were denominated in RMB and HK$. These loans were obtained from financial institutions located in the PRC and Hong Kong.

 

F-46


Table of Contents

21VIANET GROUP, INC.

NOTES TO THE CONSOLIDATED FINANCIAL STATEMENTS

(Amounts in thousands of Renminbi (“RMB”) and US dollars (“US$”), unless otherwise stated)

 

13.BANK BORROWINGS (CONTINUED)

 

As of December 31, 2016 and December 31, 2017, unused loan facilities for bank borrowings amounted to RMB766,000 and RMB140,940 (US$21,662), respectively.

Bank borrowings as of December 31, 2016 and 2017 were secured/guaranteed by the following:

December 31, 2016

 

Short-term bank borrowings

   

Secured/guaranteed by

(RMB)    
 1,520,000   Guaranteed by restricted cash of RMB1,751,055.
 20,000   Guaranteed by noncontrolling shareholder of Aipu Group
 143,676   Unsecured borrowings.

 

 

   
 1,683,676   

 

 

   

 

 

Long-term bank and other
borrowings

(including current portion)

   

Secured/guaranteed by

(RMB)    
 1,600   Secured by a subsidiary’s building with net book value of RMB7,938 (Note 8).
 13,817   Secured by a subsidiary’s computer and network equipment with net book value of RMB31,506 (Note 8).
 164,000   Secured by a subsidiary’s construction-in-progress and land use rights with net book value of RMB318,259 and RMB17,232, respectively (Note 8/Note 10).
 128,107   Unsecured borrowings.

 

 

   
 307,524   

 

 

   

 

December 31, 2017

 

Short-term bank borrowings

   

Secured/guaranteed by

(RMB)    
 50,000   Secured by restricted cash of RMB50,809 (US$7,809).

 

 

   
 50,000   

 

 

   

Long-term bank borrowings

(including current portion)

   

Secured/guaranteed by

(RMB)    
 158,000   Secured by a subsidiary’s fixed assets and land-use right with net book value of RMB344,932 (US$53,015) and RMB16,818 (US$2,585), respectively (Note 8/Note 10).
 99,927   Unsecured borrowings

 

 

   
 257,927   

 

 

   

 

F-47


Table of Contents

21VIANET GROUP, INC.

NOTES TO THE CONSOLIDATED FINANCIAL STATEMENTS

(Amounts in thousands of Renminbi (“RMB”) and US dollars (“US$”), unless otherwise stated)

 

14.ACCRUED EXPENSES AND OTHER PAYABLES

The components of accrued expenses and other payables are as follows:

 

   December 31, 
   2016   2017 
   RMB   RMB   US$ 

Payroll and welfare payables

   248,895    197,171    30,305 

Value-added tax and other taxes payable

   21,011    16,951    2,605 

Payables for office supplies and utilities

   31,006    29,488    4,532 

Payables for the purchase of property and equipment

   266,597    185,594    28,525 

Payables for purchase of the intangible assets

   2,352    3,706    570 

Accrued service fees

   74,812    52,090    8,006 

Interest payables

   6,456    57,359    8,816 

Share-settled bonuses and liability classified RSU

   72,138    11,865    1,824 

Payables for acquisitions

   25,268    47,755    7,340 

Others

   39,381    55,154    8,476 
  

 

 

   

 

 

   

 

 

 
   787,916    657,133    100,999 
  

 

 

   

 

 

   

 

 

 

 

15.CAPITAL LEASES

Certain property, computer and network equipment and optical fibers were acquired through capital leases entered into by the Company.

Future minimum lease payments undernon-cancellable capital lease arrangements as lessee are as follows:

 

   RMB  US$ 

2018

   261,221   40,150 

2019

   183,919   28,268 

2020

   117,769   18,101 

2021 and thereafter

   730,416   112,262 
  

 

 

  

 

 

 

Total minimum lease payments

   1,293,325   198,781 

Less: amount representing interest

   (491,128  (75,485
  

 

 

  

 

 

 

Present value of remaining minimum lease payments

   802,197   123,296 
  

 

 

  

 

 

 

Capital leases had weighted average interest rates of 9.76% and 9.93% for the years ended December 31, 2016 and 2017, respectively.

 

16.BONDS PAYABLE

On June 26, 2014, the Company issued and sold bonds with an aggregate principal amount of RMB2,000,000 at a coupon rate of 6.875% per annum (the “2017 Bonds”). The 2017 Bonds were fully repaid as of December 31, 2017.

On August 17, 2017, the Company issued and sold bonds with an aggregate principle amount of US$200,000 at a coupon rate of 7% per annum, or the Original Bonds. On September 29, 2017, the Company issued and sold bonds with an aggregate principle amount of US$100,000 at a coupon rate of 7% per annum, or the Bonds. The Bonds were priced at a slight premium of 100.04, with an effective yield of 6.98% (collectively, “2020 Bonds”).

 

F-48


Table of Contents

21VIANET GROUP, INC.

NOTES TO THE CONSOLIDATED FINANCIAL STATEMENTS

(Amounts in thousands of Renminbi (“RMB”) and US dollars (“US$”), unless otherwise stated)

 

16.BONDS PAYABLE (CONTINUED)

 

The 2020 Bonds will mature on August 17, 2020. The 2020 Bonds were listed and quoted on the Official List of the Singapore Exchange Securities Trading Limited. Interest on the 2020 Bonds is payable semi-annually in arrears on August 17 and February 17 in each year, beginning from February 17, 2018.

Net proceeds from 2020 Bonds after deducting issuance costs were RMB1,926,419 (US$296,085). The proceeds from issuance of 2020 Bonds will be used for refinancing outstanding indebtedness, fund future capital needs, and for general corporate purposes.

The 2020 Bonds are unsecured and rank senior in right of payment to any of the Company’s indebtedness that is expressly subordinated to the bonds; equal in right of payment to any of the Company’s liabilities that are not so subordinated; but rank lower than any secured indebtedness of the Company and all liabilities (including accounts payable) of the Company’s subsidiaries and Consolidated VIEs.

The following table summarizes the aggregate required repayments of the principal amounts of the Company’s long-term borrowings, including the bonds payable and bank borrowings (Note 13) in the succeeding five years and thereafter:

 

   RMB   US$ 

For the years ending December 31,

    

2018

   120,289    18,488 

2019

   75,638    11,625 

2020

   1,992,760    306,281 

2021

   39,000    5,994 

2022 thereafter

   40,500    6,225 

 

17.DEFERRED GOVERNMENT GRANTS

During the years ended December 31, 2015, 2016 and 2017, the Company received RMB10,160, nil and RMB2,877 (US$442), respectively, in government grants from the relevant PRC government authorities for the use in construction of property and equipment. These grants are initially deferred and subsequently recognized in the consolidated statements of operations when the Company has complied with the conditions or performance obligations attached to the related government grants, if any, and the grants are no longer refundable. Grants that subsidize the construction cost of property and equipment are amortized over the life of the related assets as a reduction of the associated depreciation expense.

Movements of deferred government grants are as follows:

 

   For the year ended December 31, 
   2015  2016  2017 
   RMB  RMB  RMB  US$ 

Balance at beginning of the year

   33,572   37,620   30,993   4,764 

Additions

   10,160   —     2,877   442 

Decrease due to disposal of subsidiaries

   —     —     (3,573  (549

Recognized as a reduction of depreciation expense

   (6,112  (6,627  (7,862  (1,209
  

 

 

  

 

 

  

 

 

  

 

 

 

Balance at end of the year

   37,620   30,993   22,435   3,448 
  

 

 

  

 

 

  

 

 

  

 

 

 

 

F-49


Table of Contents

21VIANET GROUP, INC.

NOTES TO THE CONSOLIDATED FINANCIAL STATEMENTS

(Amounts in thousands of Renminbi (“RMB”) and US dollars (“US$”), unless otherwise stated)

 

18.TREASURY STOCK

For the year ended December 31, 2015, 2016 and 2017, the Company repurchased the number of nil, 815,525 and 3,448,482 ADSs pursuant to the share repurchase plans.

For the year ended December 31, 2015, 2016 and 2017, 146,372, 223,161 and nil ADSs were issued to settle the contingent consideration payment in relation to acquisitions.

 

19.ACCUMULATED OTHER COMPREHENSIVE (LOSS) INCOME

The changes in accumulated other comprehensive (loss) income by component, net of tax of nil, are as follows:

 

   Foreign currency
translation
 
   RMB 

Balance as of January 1, 2015

   (65,754

Current year other comprehensive income

   41,518 
  

 

 

 

Balance as of December 31, 2015

   (24,236

Current year other comprehensive income

   142,526 
  

 

 

 

Balance as of December 31, 2016

   118,290 

Current year other comprehensive loss

   (120,963
  

 

 

 

Balance as of December 31, 2017

   (2,673
  

 

 

 

Balance as of December 31, 2017, in US$

   (411
  

 

 

 

 

20.MAINLAND CHINA EMPLOYEE CONTRIBUTION PLAN

As stipulated by the regulations of the PRC, full-time employees of the Company in the PRC participate in a government-mandated multiemployer defined contribution plan organized by municipal and provincial governments. Under the plan, certain pension benefits, medical care, unemployment insurance, employee housing fund and other welfare benefits are provided to employees. The Company is required to make contributions to the plan based on certain percentages of employees’ salaries. The total expenses for the plan were RMB89,571, RMB130,630 and RMB134,053 (US$20,604), respectively, for the years ended December 31, 2015, 2016 and 2017.

 

21.SHARE BASED COMPENSATION

 

 (a)Option granted to employees

In order to provide additional incentives to employees and to promote the success of the Company’s business, the Company adopted a share incentive plan in 2010 (the “2010 Plan”). Under the 2010 Plan, the Company may grant options and RSUs to its employees, directors and consultants to purchase an aggregate of no more than 39,272,595 ordinary shares of the Company. The 2010 Plan was approved by the Board of Directors and shareholders of the Company on July 16, 2010. The 2010 Plan is administered by the Board of Directors or the Compensation Committee of the Board as set forth in the 2010 Plan (the “Plan Administrator”). All share options to be granted under the 2010 Plan have a contractual term of ten years and generally vest over 3 to 4 years in the grantee’s option agreement.

In order to further promote the success and enhance the value, the Company adopted a share incentive plan in 2014 (the “2014 Plan”). Under the 2014 Plan, the Company may issue an aggregate of no more than

 

F-50


Table of Contents

21VIANET GROUP, INC.

NOTES TO THE CONSOLIDATED FINANCIAL STATEMENTS

(Amounts in thousands of Renminbi (“RMB”) and US dollars (“US$”), unless otherwise stated)

 

21.SHARE BASED COMPENSATION (CONTINUED)

 

 (a)Option granted to employees (continued)

 

20,461,380 shares (“Maximum Number”) and such Maximum Number should be automatically increased by a number that is equal to 15% of the number of new shares issued by the Company from time to time. The maximum aggregate number of ordinary shares to be issued under 2014 Plan was subsequently amended to 39,606,817, as approved by the Board of Directors and shareholders of the Company on October 30, 2015. All share options, restricted shares and restricted share units to be granted under the 2014 Plan have a contractual term of ten years and generally vest over 3 to 4 years in the grantee’s option agreement.

The Company granted 952,178, 1,059,668 and 611,111 RSUs in 2015, 2016 and 2017, respectively, with performance conditions whereby a predetermined number will vest upon the assignment of an annual performance review in accordance with predetermined performance targets for the grantees over a one or four-year period. As it is probable for the Company to estimate the annual performance review ratings for the individual grantees, the Company commenced recognition of the related compensation expense using the accelerated recognition method.

The compensation cost related to remaining unvested share options shall be recognized over the remaining requisite service period or the performance review period. As of December 31, 2017, options to purchase 1,699,186 of ordinary shares were outstanding.

The following table summarizes the Company’s employee share option activity under the 2010 Plan:

 

   Number of
options
  Weighted
average
exercise
price
   Weighted
average
remaining
contractual
term
   Aggregate
intrinsic
value
 
      (US$)   (Years)   (US$) 

Outstanding, January 1, 2017

   2,031,940   0.48    4.7   

Exercised

   (332,754  0.41     
  

 

 

      

Outstanding, December 31, 2017

   1,699,186   0.49    3.5    1,432 
  

 

 

      

Vested and expected to vest at December 31, 2017

   1,699,186   0.49    3.5    1,432 
  

 

 

      

Exercisable as of December 31, 2017

   1,699,186   0.49    3.5    1,432 
  

 

 

      

The aggregate intrinsic value is calculated as the difference between the exercise price of the underlying awards and the fair value of the underlying stock at each reporting date, for those awards that have an exercise price below the estimated fair value of the Company’s shares. As of December 31, 2017, the Company had options outstanding to purchase an aggregate of 1,699,186 shares with an exercise price below the fair value of the Company’s shares, resulting in an aggregate intrinsic value of RMB9,317 (US$1,432).

The aggregate fair value of the outstanding options at the grant date was determined to be RMB15,387 (US$ 2,365) as of December 31, 2017 and such amount is recognized as compensation expense using the straight-line method for all employee share options granted with graded vesting based on service conditions and the accelerated method for share options granted with graded vesting based on performance conditions. The weighted average grant date fair value of options granted during the years ended December 31, 2015, 2016 and 2017 was nil, US$2 and nil, respectively. The total fair value of share options exercised during the years ended December 31, 2015, 2016 and 2017 was US$3,111, nil and US$39, respectively. The aggregate

 

F-51


Table of Contents

21VIANET GROUP, INC.

NOTES TO THE CONSOLIDATED FINANCIAL STATEMENTS

(Amounts in thousands of Renminbi (“RMB”) and US dollars (“US$”), unless otherwise stated)

 

21.SHARE BASED COMPENSATION (CONTINUED)

 

 (a)Option granted to employees (continued)

 

intrinsic value of options exercised during the years ended December 31, 2015, 2016 and 2017 was US$15,519, US$1,906, and US$306, respectively.

As of December 31, 2017, the Company has recorded all the compensation expenses in relation to outstanding share options.

The following table summarizes the Company’s RSUs activity under the 2014 Plan:

 

   Number of
RSUs
  Weighted
average
grant date
fair value
   Weighted
average
remaining
contractual life
   Aggregate
intrinsic
value
 
      (US$)   (Years)   (US$) 

Unvested, January 1, 2017

   2,271,684   13.25    8.5   

Granted

   1,080,260   6.31     

Vested

   (1,762,733  10.35     

Forfeited

   (72,313  11.52     
  

 

 

      

Unvested, December 31, 2017

   1,516,898   11.76    7.9    12,105 
  

 

 

      

Share based compensation cost for RSUs is measured based on the closing fair market value of the Company’s ADS on the date of grant and the reporting date for equity and liability classified RSU, respectively. The aggregate fair value of the unvested RSUs as of December 31, 2017 was RMB78,759 (US$12,105), and such amount is recognized as compensation expense using the straight-line method for the RSUs with graded vesting based on service conditions and the accelerated method for the RSUs with graded vesting based on performance conditions and share settled bonuses. The weighted average grant date fair value of RSUs granted during the years ended December 31, 2015, 2016 and 2017 was US$18.27, US$8.85 and US$6.31, respectively. The total fair value of RSUs vested during the years ended December 31, 2015, 2016 and 2017 was US$22,801, US$14,849 and US$18,238, respectively.

During 2017, the Company granted 469,149 RSUs to settle the Share-Settled Bonus accrued in 2016 as elected by employees to be settled in shares.

As of December 31, 2017, there was RMB66,891 (US$10,281) of unrecognized share based compensation cost related to RSUs which is expected to be recognized over a weighted average vesting period of 1.7 years. Total unrecognized compensation cost may be adjusted for future changes when actual forfeitures incurred.

 

 (b)Shares issued to management of Dermot Entities

For the year ended December 31, 2015, 2016 and 2017, the Company recorded compensation cost of RMB8,439, RMB10,871 and RMB5,752 (US$884) within the Company’s consolidated statements of operations, respectively.

 

F-52


Table of Contents

21VIANET GROUP, INC.

NOTES TO THE CONSOLIDATED FINANCIAL STATEMENTS

(Amounts in thousands of Renminbi (“RMB”) and US dollars (“US$”), unless otherwise stated)

 

21.SHARE BASED COMPENSATION (CONTINUED)

 

 (b)Shares issued to management of Dermot Entities (continued)

 

Total compensation expense relating to share options and RSUs granted to employees recognized for the years ended December 31, 2015, 2016 and 2017 is as follows:

 

   For the year ended December 31, 
   2015   2016  2017 
   RMB   RMB  RMB  US$ 

Cost of revenues

   12,422    (4,110  (277  (43

Sales and marketing expenses

   13,488    2,490   (681  (104

General and administrative expenses

   153,814    123,273   47,945   7,369 

Research and development expenses

   10,303    (2,924  142   22 
  

 

 

   

 

 

  

 

 

  

 

 

 
   190,027    118,729   47,129   7,244 
  

 

 

   

 

 

  

 

 

  

 

 

 

 

22.TAXATION

 

 Enterpriseincome tax (“EIT”)

Cayman Islands

The Company is incorporated in the Cayman Islands and conducts its primary business operations through the subsidiaries and VIEs in the PRC and Hong Kong. Under the current laws of the Cayman Islands, the Company is not subject to tax on income or capital gains.

Hong Kong

Subsidiaries in Hong Kong are subject to Hong Kong profits tax rate of 16.5% for the years ended December 31, 2015, 2016 and 2017.

Taiwan

DYX Taiwan branch is incorporated in Taiwan and is subject to Taiwan profits tax rate of 17% for the years ended December 31, 2015, 2016 and 2017.

The PRC

The Company’s PRC subsidiaries are incorporated in the PRC and subject to PRC EIT on the taxable income in accordance with the relevant PRC income tax laws.

Effective from January 1, 2008, the statutory corporate income tax rate is 25%, except for certain entities eligible for preferential tax rates.

21Vianet Beijing was qualified for a High and New Technology Enterprise (“HNTE”) since 2008 and is eligible for a 15% preferential tax rate. In October 2014, 21Vianet Beijing obtained a new certificate and renewed the certificate in October 2017, which will expire in October 2020. In accordance with the PRC Income Tax Laws, an enterprise awarded with the HNTE certificate may enjoy a reduced EIT rate of 15%. For the years ended December 31, 2015, 2016 and 2017, 21Vianet Beijing enjoyed a preferential tax rate of 15%.

 

F-53


Table of Contents

21VIANET GROUP, INC.

NOTES TO THE CONSOLIDATED FINANCIAL STATEMENTS

(Amounts in thousands of Renminbi (“RMB”) and US dollars (“US$”), unless otherwise stated)

 

22.TAXATION (CONTINUED)

 

 Enterpriseincome tax (“EIT”) (continued)

 

In April 2011, Xi’an Sub, a subsidiary located in Shaanxi Province, was qualified for a preferential tax rate of 15% and started to apply this rate from then on. The preferential tax rate is awarded to companies that are located in West Regions of China which operate in certain encouraged industries. This qualification will need to be assessed on an annual basis. For the year ended December 31, 2015, 2016 and 2017, the tax rate assessed for Xi’an Sub was 15%, 25% and 25%, respectively.

In 2013, BJ iJoy was recognized as a software enterprise which allows BJ iJoy to utilize a two-year100% exemption for 2013 and 2014 followed by a three-year half-reduced EIT rate effective for the years from 2015 to 2017. For the years ended December 31, 2013 and 2014, BJ iJoy enjoyed the 100% tax exemption for its taxable income. For the year ended December 31, 2015, 2016 and 2017, BJ iJoy enjoyed the half-reduced EIT rate for its taxable income.

In October 2015, SH Blue Cloud, a subsidiary located in Shanghai, was recognized as a HNTE and became eligible for 15% preferential tax rate effective for three consecutive years. The certificate will expire in October 2018. Accordingly, for the years ended December 31, 2015, 2016 and 2017, SH Blue Cloud enjoyed a preferential tax rate of 15%.

In November 2016, SZ DYX, a subsidiary located in Guangdong Province, was recognized as a HNTE and became eligible for 15% preferential tax rate effective for three consecutive years, expiring in November 2019 and thereafter for an additional three years if it is able to meet HNTE technical and administrative requirements in those three years. Accordingly, for the year ended December 31, 2016 and 2017, SZ DYX enjoyed a preferential tax rate of 15%.

The New EIT Law also provides that enterprises established under the laws of foreign countries or regions and whose “place of effective management” is located within the PRC are considered PRC tax resident enterprises and subject to PRC income tax at the rate of 25% on worldwide income. The definition of “place of effective management” refers to an establishment that exercises, in substance, overall management and control over the production and business, personnel, accounting, properties, etc. of an enterprise. As of December 31, 2017, the administrative practice associated with interpreting and applying the concept of “place of effective management” is unclear. If the Company is deemed as a PRC tax resident, it will be subject to 25% PRC EIT under the New CIT Law on its worldwide income, meanwhile the dividend it receives from another PRC tax resident company will be exempted from 25% PRC income tax. The Company will continue to monitor changes in the interpretation or guidance of this law.

Loss before income taxes consists of:

 

   For the year ended December 31, 
   2015  2016  2017 
   RMB  RMB  RMB  US$ 

Non-PRC

   (256,279  (155,364  (286,388  (44,018

PRC

   (97,166  (787,718  (721,426  (110,881
  

 

 

  

 

 

  

 

 

  

 

 

 
   (353,445  (943,082  (1,007,814  (154,899
  

 

 

  

 

 

  

 

 

  

 

 

 

 

F-54


Table of Contents

21VIANET GROUP, INC.

NOTES TO THE CONSOLIDATED FINANCIAL STATEMENTS

(Amounts in thousands of Renminbi (“RMB”) and US dollars (“US$”), unless otherwise stated)

 

22.TAXATION (CONTINUED)

 

 Enterpriseincome tax (“EIT”) (continued)

 

Income tax (expense) benefits comprises of:

 

   For the year ended December 31, 
   2015  2016  2017 
   RMB  RMB  RMB  US$ 

Current

   (68,092  (54,772  (37,856  (5,818

Deferred

   20,262   65,932   128,026   19,677 
  

 

 

  

 

 

  

 

 

  

 

 

 
   (47,830  11,160   90,170   13,859 
  

 

 

  

 

 

  

 

 

  

 

 

 

The reconciliation of tax computed by applying the statutory income tax rate of 25% for the years ended December 31, 2015, 2016 and 2017 applicable to the PRC operations to income tax (expense) benefits is as follows:

 

   For the year ended December 31, 
   2015  2016  2017 
   RMB  RMB  RMB  US$ 

Loss before income taxes

   (353,445  (943,082  (1,007,814  (154,899

Income tax benefit computed at applicable tax rates (25%)

   88,361   235,770   251,954   38,725 

Non-deductible expenses

   (19,216  (16,610  (5,468  (840

Research and development expenses

   6,871   7,766   11,895   1,828 

Effect of tax holidays

   2,743   1,691   —     —   

Preferential rate

   6,183   (11,060  (90,076  (13,844

Current and deferred tax rate differences

   (2,876  (1,521  33,366   5,128 

International rate differences

   (90,773  (51,392  59,029   9,073 

Tax exempted income

   —     9,878   —     —   

Unrecognized tax benefits

   (529  (14,525  (6,259  (962

Deferred tax expense

   (387  1,516   2,851   438 

Change in valuation allowance

   (36,529  (158,724  (174,388  (26,803

Prior year provision to return true up

   (1,678  8,371   7,266   1,116 
  

 

 

  

 

 

  

 

 

  

 

 

 

Income tax (expense) benefits

   (47,830  11,160   90,170   13,859 
  

 

 

  

 

 

  

 

 

  

 

 

 

The benefit of the tax holiday per basic and diluted earnings per share is as follows:

 

   For the year ended December 31, 
   2015   2016   2017 
   RMB   RMB   RMB   US$ 

Basic

   0.006    0.003    —      —   
  

 

 

   

 

 

   

 

 

   

 

 

 

Diluted

   0.006    0.003    —      —   
  

 

 

   

 

 

   

 

 

   

 

 

 

 

F-55


Table of Contents

21VIANET GROUP, INC.

NOTES TO THE CONSOLIDATED FINANCIAL STATEMENTS

(Amounts in thousands of Renminbi (“RMB”) and US dollars (“US$”), unless otherwise stated)

 

22.TAXATION (CONTINUED)

 

 DeferredTax

The significant components of deferred taxes are as follows:

 

   December 31, 
   2016  2017 
   RMB  RMB  US$ 

Deferred tax assets

 

  

Non-current

    

Allowance for doubtful debt

   25,224   33,978   5,223 

Accrued salary and welfare

   30,236   —     —   

Accrued expenses

   3,955   7,409   1,139 

Tax losses

   202,485   135,433   20,816 

Property and equipment

   15,098   7,642   1,175 

Intangible assets

   1,254   2,976   457 

Capital lease

   23,364   22,006   3,382 

Deferred government grant

   4,901   3,728   573 

Depreciation and amortization generated from acquisitions

   5,849   —     —   

Disposal loss on long-term investments

   —     57,697   8,868 

Loss picked up on equity method investments

   —     6,919   1,063 

Valuation allowance

   (211,690  (104,970  (16,134
  

 

 

  

 

 

  

 

 

 

Total deferred tax assets

   100,676   172,818   26,562 
  

 

 

  

 

 

  

 

 

 

Deferred tax liabilities

    

Non-current

    

Intangible assets

   148,003   97,915   15,049 

Property and equipment

   92,687   49,676   7,635 

Capitalized interest expense

   11,789   16,185   2,488 

Gain picked up from equity method investments

   22,221   27,097   4,165 
  

 

 

  

 

 

  

 

 

 

Total non-current deferred tax liabilities

   274,700   190,873   29,337 
  

 

 

  

 

 

  

 

 

 

Valuation allowances have been provided where, based on all available evidence, management determined that deferred tax assets are not more likely than not to be realizable in future years.

As of December 31, 2017, the Company has net tax operating losses from its PRC subsidiaries and its Consolidated VIEs, as per filed tax returns, of RMB494,250 (US$75,965), which will expire between 2018 to 2022.

As of December 31, 2017, the Company intends to permanently reinvest the undistributed earnings from other foreign subsidiaries to fund future operations. As of December 31, 2017, the total amount of undistributed earnings from its PRC subsidiaries as well as VIEs was RMB824,493 (US$126,722). The amount of unrecognized deferred tax liabilities for temporary differences related to investments in foreign subsidiaries is not determined because such a determination is not practicable.

 

 UnrecognizedTax Benefits

As of December 31, 2016 and 2017, the Company recorded unrecognized tax benefits of RMB28,689 and RMB16,511 (US$2,538), respectively.

The unrecognized tax benefits and its related interest are primarily related to non-deductible expenses and accrued expenses. RMB3,513 of the total unrecognized tax benefits, ultimately recognized, will impact the

 

F-56


Table of Contents

21VIANET GROUP, INC.

NOTES TO THE CONSOLIDATED FINANCIAL STATEMENTS

(Amounts in thousands of Renminbi (“RMB”) and US dollars (“US$”), unless otherwise stated)

 

22.TAXATION (CONTINUED)

 

 UnrecognizedTax Benefits (continued)

 

effective tax rate. It is possible that the amount of uncertain tax benefits will change in the next 12 months, however, an estimate of the range of the possible outcomes cannot be made at this time.

A roll-forward of unrecognized tax benefits is as follows:

 

   2016   2017 
   RMB   RMB   US$ 

Balance at beginning of year

   11,802    23,220    3,569 

Reversal based on tax positions related to prior years

   (258   (8,880   (1,365

Additions based on tax positions related to the current year

   11,676    4,825    742 

Decrease due to disposal of subsidiaries

   —      (7,583   (1,165
  

 

 

   

 

 

   

 

 

 

Balance at end of year

   23,220    11,582    1,781 
  

 

 

   

 

 

   

 

 

 

For the years ended December 31, 2015, 2016 and 2017, the Company (reversed) recorded interest expense of RMB(1,082), RMB2,779 and RMB674 (US$104), respectively. Accumulated interest expense recorded by the Company was RMB5,469 and RMB4,929 (US$757) as of December 31, 2016 and 2017, respectively. As of December 31, 2017, the tax years ended December 31, 2012 through 2017 for the PRC subsidiaries remain open for statutory examination by the PRC tax authorities.

 

23.RELATED PARTY TRANSACTIONS

 

 a)Related parties *

 

Name of related parties

  

Relationship with the Company

aBitCool

  A company owned by the same group of the Company’s Class B ordinary shareholders (1)

Shanghai Shibei Hi-Tech Co., Ltd. (“SH Shibei”)

  Noncontrolling shareholder of a subsidiary

A PRC citizen

  Seller of iJoy

Mr. Li (4)

  Seller of Aipu Group

Dyxnet Internet Center Limited (“DIC”)

  A related party of the seller of Dermot Entities

Dyxnet Corporate Service Limited (“DCS”)

  A related party of the seller of Dermot Entities

Beijing Cheetah Mobile Technology Co., Ltd.
(“BJ Cheetah”) (2)

  A company controlled by principal shareholder of the Company

Beijing Kingsoft Cloud Network Technology Co., Ltd.
(“BJ Kingsoft”) (2)

  A company controlled by principal shareholder of the Company

Xiaomi Communication Technology Co., Ltd.
(“Xiaomi Communication”) (3)

  A company controlled by principal shareholder of the Company

Beijing Xiaomi Mobile Software Co., Ltd.
(“BJ Xiaomi”) (3)

  A company controlled by principal shareholder of the Company

Chengdu Xingpu Investment Management Co., Ltd.
(“CD Xingpu”) (4)

  A related party of the controlling shareholder of Aipu Group

Anlai Network Communication Technology Company Limited (“Anlai”)

  Seller of Dermot Entities

WNT Technology Limited (“WNT Technology”)

  A related party of seller of Dermot Entities

 

F-57


Table of Contents

21VIANET GROUP, INC.

NOTES TO THE CONSOLIDATED FINANCIAL STATEMENTS

(Amounts in thousands of Renminbi (“RMB”) and US dollars (“US$”), unless otherwise stated)

 

23.RELATED PARTY TRANSACTIONS (CONTINUED)

 

 a)Related parties * (continued)

 

Name of related parties

  

Relationship with the Company

Chengdu Guotao Communication Co., Ltd
(“CD Guotao”) (4)

  A related party of the controlling shareholder of Aipu Group

Dyxnet Data Centre Services Limited(“DCSS”)

  A related party of seller of Dermot entities

Beijing Chengyishidai Network Engineering Technology Co., Ltd. (“CYSD”) (5)

  A company controlled by controlling shareholder of the Company

WiFire (Beijing) Technology Co., Ltd. (“WiFire BJ”) (5)

  A company controlled by controlling shareholder of the Company

Beijing Fastweb Network Technology Co., Ltd (“BJ Fastweb”) (5)

  A company controlled by controlling shareholder of the Company

Shanghai Fawei Technology Co., Ltd (“SH Fawei”) (5)

  A company controlled by controlling shareholder of the Company

Wuhan Fastweb Cloud Computing Co., Ltd (“WH Fastweb”) (5)

  A company controlled by controlling shareholder of the Company

Beijing Bozhi Ruihai Network Technology Co., Ltd. (“Bozhi Ruihai”) (5)

  A company controlled by controlling shareholder of the Company

Unisplendour Corporation Limited (“Unis”)

  A company controlled by controlling shareholder of the Company

 

*These are the related parties that have engaged in significant transactions with the Company for the year ended December 31, 2015, 2016 and 2017.
(1)There are certain shareholders (“Common Shareholders”) that are shareholders of both aBitCool and the Company. As of December 31, 2017, in terms of economic interests and voting power, the Common Shareholders’ ownership interests in the Company were 5.79% and 15.48% while their ownership interests in aBitCool was 90.14% in terms of both economic interests and voting power, based on the register of members of the Company. There is neither a single controlling shareholder nor a group of shareholders holding identical ownership interests individually and controlling ownership interests in aggregate in the Company and aBitCool.
(2)These companies and Kingsoft are ultimately controlled by the same party. Kingsoft made a significant investment in the Company in 2015 (note 27).
(3)These companies and Xiaomi are ultimately controlled by the same party. Xiaomi made a significant investment in the Company in 2015 (note 27).
(4)These entities ceased to be related parties immediately after the disposal of Aipu Group.
(5)These entities were disposed by the Company in September 2017, included in WiFire Entities, and determined by the Company as related parties as of December 31, 2017.

 

F-58


Table of Contents

21VIANET GROUP, INC.

NOTES TO THE CONSOLIDATED FINANCIAL STATEMENTS

(Amounts in thousands of Renminbi (“RMB”) and US dollars (“US$”), unless otherwise stated)

 

23.RELATED PARTY TRANSACTIONS (CONTINUED)

 

 b)Other than disclosed elsewhere, the Company had the following significant related party transactions for the years ended December 31, 2015, 2016 and 2017:

 

   For the years ended December 31, 
   2015   2016   2017 
   RMB   RMB   RMB   US$ 

Services provided to:

        

- Xiaomi Communication

   27,144    113,458    214,555    32,976 

- WiFire BJ

   —      —      9,726    1,495 

- BJ Kingsoft

   7,969    19,471    8,046    1,237 

- BJ Xiaomi

   275    11,689    5,555    854 

- BJ Cheetah

   6,712    9,478    5,128    788 

- Others

   4,255    2,413    3,314    509 

Services provided by:

        

- BJ Kingsoft

   —      1,045    7,775    1,195 

- DCSS

   —      10,883    6,424    987 

- CYSD

   —      —      2,979    458 

- WiFire BJ

   —      —      1,616    248 

- Others

   20,023    9,178    2,632    405 

Sales of equipment and property to:

        

- BJ Fastweb

   —      —      1,021    157 

Purchases of equipment and property from:

        

- WNT Technology

   —      —      2,629    404 

- DIC

   —      3,079    1,234    190 

- CD Xingpu

   37,101    —      —      —   

Loan to:

        

- BJ Fastweb

   —      —      20,000    3,074 

Loan from:

        

- CD Guotao

   —      3,483    —      —   

Interest income from loan to:

        

- BJ Fastweb

   —      —      210    32 

Management service provided by:

        

- DCS

   16,602    —      —      —   

 

F-59


Table of Contents

21VIANET GROUP, INC.

NOTES TO THE CONSOLIDATED FINANCIAL STATEMENTS

(Amounts in thousands of Renminbi (“RMB”) and US dollars (“US$”), unless otherwise stated)

 

23.RELATED PARTY TRANSACTIONS (CONTINUED)

 

 c)The Company had the following related party balances as of December 31, 2016 and 2017:

 

   December 31, 
   2016   2017 
   RMB   RMB   US$ 

Amounts due from related parties:

      

Current:

      

- Xiaomi Communication

   22,473    39,016    5,996 

- Seller of iJoy

   27,748    26,137    4,017 

- WiFire BJ

   —      15,321    2,355 

- SH Fawei

   —      10,332    1,588 

- SH Shibei

   9,800    9,800    1,506 

- BJ Kingsoft

   3,864    5,663    870 

- WH Fastweb

   —      4,600    707 

- Seller of Aipu Group

   98,500    —      —   

- CD Xingpu

   12,466    —      —   

- Others

   7,764    3,387    522 
  

 

 

   

 

 

   

 

 

 
   182,615    114,256    17,561 
  

 

 

   

 

 

   

 

 

 

Non-current:

      

- BJ Fastweb

   —      20,210    3,106 
  

 

 

   

 

 

   

 

 

 

Amounts due to related parties:

      

Current:

      

- Seller of iJoy

   38,131    39,068    6,005 

- Bozhi Ruihai

   —      9,358    1,438 

- CYSD

   —      3,618    556 

- BJ Kingsoft

   1,105    2,070    318 

- Seller of Managed Network Entities*

   47,755    —      —   

- Seller of Aipu Group

   30,000    —      —   

- CD Guotao

   3,483    —      —   

- Others

   1,454    1,561    240 
  

 

 

   

 

 

   

 

 

 
   121,928    55,675    8,557 
  

 

 

   

 

 

   

 

 

 

 

 *After the disposal of WiFire Entities, Seller of Managed Network Entities was not determined as a related party of the Company, the amount due to Seller of Managed Network Entities was reclassified into accrued expenses and other payables as of December 31, 2017.

 

24.SEGMENT REPORTING

For the year ended December 31, 2015, the Company only had one reporting segment. As of December 31, 2016, the operations of the Company are organized into two segments, consisting of the hosting and related services and managed network services. The Company derives the results of the segments directly from its internal management reporting system. The CODM measures the performance of each segment based on metrics of revenue and earnings from operations and uses these results to evaluate the performance of, and to allocate resources to, each of the segments. After disposal of WiFire Entities and Aipu Group in September 2017 (Note 4), the Company has only one reporting segment as of December 31, 2017.

 

F-60


Table of Contents

21VIANET GROUP, INC.

NOTES TO THE CONSOLIDATED FINANCIAL STATEMENTS

(Amounts in thousands of Renminbi (“RMB”) and US dollars (“US$”), unless otherwise stated)

 

24.SEGMENT REPORTING (CONTINUED)

 

Because substantially all of the Company’s long-lived assets and revenues are located in and derived from the PRC, geographical segments are not presented.

The segment results are practically restated for the years ended December 31, 2015, 2016 for the change in reporting segments in 2016.

 

   For the years ended December 31, 
   2015  2016  2017  2017 
   RMB  RMB  RMB  US$ 

Hosting and related services

  

Revenues

   2,369,223   2,668,655   2,975,178   457,276 

Cost

   (1,758,756  (1,936,658  (2,130,279  (327,418
  

 

 

  

 

 

  

 

 

  

 

 

 

Gross profit

   610,467   731,997   844,899   129,858 

Operating income (expense)

     

Operating income

   8,569   6,783   5,439   836 

Sales and marketing expenses

   (171,862  (144,335  (171,761  (26,399

Research and development expenses

   (87,188  (87,227  (97,597  (15,000

General and administrative expenses

   (387,071  (404,181  (417,154  (64,115

Allowance for doubtful debt

   (12,834  (78,330  (6,257  (962

Changes in the fair value of contingent
purchase consideration payables

   (24,739  19,394   (937  (144
  

 

 

  

 

 

  

 

 

  

 

 

 

Operating (loss) profit

   (64,658  44,101   156,632   24,074 

Managed network services

     

Revenues

   1,265,149   973,119   417,527   64,173 

Cost

   (1,021,858  (992,980  (504,016  (77,466
  

 

 

  

 

 

  

 

 

  

 

 

 

Gross profit (loss)

   243,291   (19,861  (86,489  (13,293

Operating income (expense)

     

Sales and marketing expenses

   (187,598  (208,591  (84,921  (13,052

Research and development expenses

   (55,647  (62,110  (51,546  (7,923

General and administrative expenses

   (181,670  (235,467  (102,796  (15,800

Allowance for doubtful debt

   (19,365  (39,234  (31,170  (4,790

Changes in the fair value of contingent
purchase consideration payables

   (18,586  73,913   —     —   

Impairment of goodwill

   —     —     (766,440  (117,800

Impairment of long-lived assets

   —     (392,947  (401,808  (61,757
  

 

 

  

 

 

  

 

 

  

 

 

 

Operating loss

   (219,575  (884,297  (1,525,170  (234,415

Group consolidated revenue

   3,634,372   3,641,774   3,392,705   521,449 

Group consolidated operating loss

   (284,233  (840,196  (1,368,538  (210,341

 

25.RESTRICTED NET ASSETS

The Company’s ability to pay dividends is primarily dependent on the Company receiving distributions of funds from its subsidiaries. Relevant PRC statutory laws and regulations permit payments of dividends by the Company’s PRC subsidiaries only out of their retained earnings, if any, as determined in accordance with PRC accounting standards and regulations. The results of operations reflected in the consolidated

 

F-61


Table of Contents

21VIANET GROUP, INC.

NOTES TO THE CONSOLIDATED FINANCIAL STATEMENTS

(Amounts in thousands of Renminbi (“RMB”) and US dollars (“US$”), unless otherwise stated)

 

25.RESTRICTED NET ASSETS (CONTINUED)

 

financial statements prepared in accordance with U.S. GAAP differ from those reflected in the statutory financial statements of the Company’s PRC subsidiaries.

In accordance with the PRC Regulations on Enterprises with Foreign Investment and the articles of association of the Company’s PRC subsidiaries, a foreign-invested enterprise established in the PRC is required to provide certain statutory reserves, namely general reserve fund, the enterprise expansion fund and staff welfare and bonus fund which are appropriated from net profit as reported in the enterprise’s PRC statutory accounts. A foreign-invested enterprise is required to allocate at least 10% of its annual after-tax profit to the general reserve until such reserve has reached 50% of its respective registered capital based on the enterprise’s PRC statutory accounts. Appropriations to the enterprise expansion fund and staff welfare and bonus fund are at the discretion of the board of directors for all foreign-invested enterprises. The aforementioned reserves can only be used for specific purposes and are not distributable as cash dividends. 21Vianet China was established as a foreign-invested enterprise and, therefore, is subject to the above mandated restrictions on distributable profits. As of December 31, 2016 and 2017, the Company’s PRC subsidiaries had appropriated RMB64,622 and RMB38,736 (US$5,954), respectively, in its statutory reserves.

As a result of these PRC laws and regulations subject to the limit discussed above that require annual appropriations of 10% of after-tax income to be set aside, prior to payment of dividends as general reserve fund, the Company’s PRC subsidiaries are restricted in their ability to transfer a portion of their net assets to the Company. Amounts restricted include paid-in capital, additional paid in capital and statutory reserve funds of the Company’s PRC subsidiaries and the equity of the Consolidated VIEs, as determined pursuant to PRC generally accepted accounting principles, totaling an aggregate of RMB4,901,334 (US$753,321) as of December 31, 2017.

 

F-62


Table of Contents

21VIANET GROUP, INC.

NOTES TO THE CONSOLIDATED FINANCIAL STATEMENTS

(Amounts in thousands of Renminbi (“RMB”) and US dollars (“US$”), unless otherwise stated)

 

26.LOSS PER SHARE

Basic and diluted loss per share for each of the years presented are calculated as follows:

 

   For the year ended December 31, 
   2015  2016  2017 
   RMB  RMB  RMB  US$ 

Numerator:

     

Net loss

   (401,275  (931,922  (917,644  (141,040

Net (profit) loss attributable to noncontrolling interest and redeemable noncontrolling interest

   (26,824  298,324   144,914   22,273 
  

 

 

  

 

 

  

 

 

  

 

 

 

Net loss attributable to ordinary shareholders

   (428,099  (633,598  (772,730  (118,767

Plus: (Increase) decrease in accretion of redeemable noncontrolling interests

   7,850   (210,484  (141,896  (21,809
  

 

 

  

 

 

  

 

 

  

 

 

 

Adjusted net loss attributable to ordinary shareholders

   (420,249  (844,082  (914,626  (140,576
  

 

 

  

 

 

  

 

 

  

 

 

 

Denominator:

     

Weighted average number of shares outstanding—basic

   492,065,239   617,169,833   672,836,226   672,836,226 

Weighted average number of shares outstanding—diluted

   492,065,239   617,169,833   672,836,226   672,836,226 

Loss per share—Basic:

     

Net loss

   (0.85  (1.37  (1.36  (0.21
  

 

 

  

 

 

  

 

 

  

 

 

 
   (0.85  (1.37  (1.36  (0.21
  

 

 

  

 

 

  

 

 

  

 

 

 

Loss per share—Diluted:

     

Net loss

   (0.85  (1.37  (1.36  (0.21
  

 

 

  

 

 

  

 

 

  

 

 

 
   (0.85  (1.37  (1.36  (0.21
  

 

 

  

 

 

  

 

 

  

 

 

 

In 2015, 2016 and 2017, the Company issued 7,200,000, 4,500,000 and 9,000,000 ordinary shares to its share depositary bank which will be used to settle stock option awards upon their exercise, respectively. No consideration was received by the Company for this issuance of ordinary shares. These ordinary shares are legally issued and outstanding but are treated as escrowed shares for accounting purposes and therefore, have been excluded from the computation of loss per share. Any ordinary shares not used in the settlement of stock option awards will be returned to the Company.

 

27.SHARE CAPITAL

Holders of Class A Ordinary Shares and Class B Ordinary Shares are entitled to the same rights except for voting and conversion rights. In respect of matters requiring a shareholder’s vote, each Class A Ordinary Share is entitled to one vote and each Class B Ordinary Share is entitled to 10 votes. Each Class B Ordinary Share is convertible into one Class A Ordinary Share at any time by the holder. Class A Ordinary Shares are not convertible into Class B Ordinary Shares under any circumstances. Upon any transfer of Class B Ordinary Shares by a holder to any person or entity which is not an affiliate of such holder, such Class B Ordinary Shares will be automatically converted into an equal number of Class A Ordinary Shares.

In 2015, the Company issued 39,087,125 Class A and 18,250,268 Class B ordinary shares to Kingsoft for an aggregate cash consideration of US$172,012 and the Company issued 6,142,410 Class A and 10,524,257

 

F-63


Table of Contents

21VIANET GROUP, INC.

NOTES TO THE CONSOLIDATED FINANCIAL STATEMENTS

(Amounts in thousands of Renminbi (“RMB”) and US dollars (“US$”), unless otherwise stated)

 

27.SHARE CAPITAL (CONTINUED)

 

Class B ordinary shares to Xiaomi for an aggregate cash consideration of US$50,000. In addition, the Company issued 24,668,022 Class A ordinary shares to Esta for an aggregate cash consideration of US$74,004. The Company also issued 13,098,599 Class A ordinary shares in settlement of the contingent purchase considerations.

In May 2016, the Company issued 31,996,874 Class A ordinary shares and 111,053,390 Class B ordinary shares at the subscription price of approximately US$2.712 per ordinary share, or US$16.274 per ADS to Tuspark Innovation Venture Limited.

In May 2016, the Company also issued 10,087,476 Class A ordinary shares to the sellers of certain acquired Entities in settlement of the contingent purchase considerations.

 

28.REDEEMABLE NONCONTROLLING INTERESTS

In May 2014, the Company acquired 50% equity interests plus one share in SC Aipu. The sale and purchase agreement also provided put options that allows the seller of Aipu Group to sell the remaining 50% equity interests in the Aipu Group in three tranches, namely 28% equity interest in 2015, 11% equity interest in 2016 and the remaining equity interests (including those in 2015 and 2016 if these put options are not exercised) in 2017 for a consideration determined using certain financial or operational targets with a floor of RMB700,000 or a ceiling of RMB800,000, in aggregate. A portion of the consideration is to be settled in cash based on certain financial target stipulated in the sale and purchase agreement. The difference will be settled in cash or shares, with the choice to settle in cash or shares residing with the Company for the first tranche and the seller of Aipu Group in the subsequent tranches.

The noncontrolling interests are to be redeemed by the Company at the option of the seller of Aipu Group (“Written Put Option”) in return for cash and shares where the maximum number of shares required to be delivered is outside of the control of the Company, and thus are accounted for as redeemable noncontrolling interests. The Company elects to recognize the changes in redemption value immediately as they occur and adjust the carrying amount of the noncontrolling interests to the redemption value at the end of each reporting period as if it was the redemption date in accordance with ASC 480. As of December 31, 2015 and 2016, As the remaining 50% equity interests are held by a fewnon-controlling shareholders where the underlying shares of the Aipu Group are not publicly traded, the Written Put Option are embedded features in the Aipu Group’s shares, which does not qualify for bifurcation accounting. The put options are recognized as part of redeemable non-controlling interests. The redeemable noncontrolling interests were initially recorded at the higher of acquisition date fair value and subsequently adjusted to the balance after attribution of Aipu Group’s net income pursuant to ASC 810, Consolidation, and the redemption value pursuant to ASC 480, which is capped within the aforementioned range. Adjustments to the carrying amount of redeemable noncontrolling interests pursuant to ASC 480, if any, are charged to additional paid-in capital.

Upon the disposal of the two shares in SC Aipu in September 2017, the redeemable noncontrolling interests recognized was reversed due to the deconsolidation of Aipu Group. However, as the Written Put Option outstanding is legally detachable and separately exercisable from the 50% minus one share of equity interest in Aipu Group held by the Company, the Written Put Option qualifies as a freestanding financial instrument as defined under ASC 480 and is accounted for as a derivative liability pursuant to ASC 815. In December 2017, as part of the transfer of all the remaining 50% equity interest minus one share in Aipu Group, the Written Put Option was terminated. The extinguishment of freestanding derivative liability was recognized as part of the gain on disposal of subsidiaries for the year ended December 31, 2017.

 

F-64


Table of Contents

21VIANET GROUP, INC.

NOTES TO THE CONSOLIDATED FINANCIAL STATEMENTS

(Amounts in thousands of Renminbi (“RMB”) and US dollars (“US$”), unless otherwise stated)

 

28.REDEEMABLE NONCONTROLLING INTERESTS (CONTINUED)

 

Movements of the redeemable noncontrolling interests are as follows:

 

   For the year ended December 31, 
   2015   2016   2017 
   RMB   RMB   RMB   US$ 

Balance as of January 1

   773,706    790,229    700,000    107,588 

Profit (loss) for the year

   24,373    (300,713   (141,896   (21,809

Increase (decrease) in accretion of redeemable noncontrolling interests

   (7,850   210,484    141,896    21,809 

Reversal due to the disposal of two shares in SC Aipu

   —      —      (700,000   (107,588
  

 

 

   

 

 

   

 

 

   

 

 

 

Balance as of December 31

   790,229    700,000    —      —   
  

 

 

   

 

 

   

 

 

   

 

 

 

 

29.FAIR VALUE MEASUREMENTS

The Company applies ASC 820, Fair Value Measurements and Disclosures. ASC 820 defines fair value, establishes a framework for measuring fair value and expands disclosures about fair value measurements. ASC 820 requires disclosures to be provided on fair value measurement.

ASC 820 establishes a three-tier fair value hierarchy, which prioritizes the inputs used in measuring fair value as follows:

Level 1 — Observable inputs that reflect quoted prices (unadjusted) for identical assets or liabilities in active markets.

Level 2 — Include other inputs that are directly or indirectly observable in the marketplace.

Level 3 — Unobservable inputs which are supported by little or no market activity.

ASC 820 describes three main approaches to measuring the fair value of assets and liabilities: (1) market approach; (2) income approach; and (3) cost approach. The market approach uses prices and other relevant information generated from market transactions involving identical or comparable assets or liabilities. The income approach uses valuation techniques to convert future amounts to a single present value amount. The measurement is based on the value indicated by current market expectations about those future amounts. The cost approach is based on the amount that would currently be required to replace an asset.

Cash equivalents, fixed rate time deposits and bonds payable are classified within Level 1 because they are valued by using quoted market prices.

The contingent considerations for the acquired businesses, the share-settled bonuses, liability classified RSU and long term investments are classified within Level 3. The contingent considerations are based on the achievement of certain financial targets in accordance with the sales and purchase agreements for the various periods, as well as other non-financial measures. The fair value of the share-settled bonuses was estimated using the performance bonuses that the Company estimates to be settled in shares and the observable market prices of the underlying ADSs of the Company. The fair value of liability classified RSU was estimated using the share price and exchange rate that the Company estimates to be settled in shares

 

F-65


Table of Contents

21VIANET GROUP, INC.

NOTES TO THE CONSOLIDATED FINANCIAL STATEMENTS

(Amounts in thousands of Renminbi (“RMB”) and US dollars (“US$”), unless otherwise stated)

 

29.FAIR VALUE MEASUREMENTS (CONTINUED)

 

Assets and liabilities measured at fair value on a recurring basis are summarized below:

 

   Fair value measurement using:     
   Quoted prices in
active markets for
identical assets
(Level 1)
   Significant other
observable
inputs
(Level 2)
   Unobservable
inputs
(Level 3)
   Fair value at
December 31,
2016
 
   RMB   RMB   RMB   RMB 

Cash equivalents:

        

- Fixed rate time deposits

   588,589    —      —      588,589 

Short-term investments:

        

- Fixed rate time deposits

   277,946   —      —      277,946 

Long-term investments

        

-Available-for-sale investments

   —      —      7,921    7,921 
  

 

 

   

 

 

   

 

 

   

 

 

 

Assets

   866,535    —      7,921   874,456 
  

 

 

   

 

 

   

 

 

   

 

 

 

Long-term borrowings:

        

- Bonds payable

   418,497    —      —      418,497 

Other liabilities:

        

- Share-settled bonuses

   —      —      37,526    37,526 

- Liability classified RSU

   —      —      34,612    34,612 

Amounts due to related parties:

        

- Contingent consideration payable in relation to the acquisition of subsidiaries

   —      —      65,797    65,797 
  

 

 

   

 

 

   

 

 

   

 

 

 

Liabilities

   418,497    —      137,935    556,432 
  

 

 

   

 

 

   

 

 

   

 

 

 

 

F-66


Table of Contents

21VIANET GROUP, INC.

NOTES TO THE CONSOLIDATED FINANCIAL STATEMENTS

(Amounts in thousands of Renminbi (“RMB”) and US dollars (“US$”), unless otherwise stated)

 

29.FAIR VALUE MEASUREMENTS (CONTINUED)

 

   Fair value measurement using:         
   Quoted prices in
active markets for
identical assets
(Level 1)
   Significant other
observable
inputs
(Level 2)
   Unobservable
inputs
(Level 3)
   Fair value at
December 31, 2017
 
   RMB   RMB   RMB   RMB   US$ 

Cash equivalents:

          

- Fixed rate time deposits

   874,786    —      —      874,786    134,452 

Short-term investments:

          

- Fixed rate time deposits

   548,890   —      —      548,890    84,363 

Long-term investments

          

-Available-for-sale investments

   —      —      2,537    2,537    390 
  

 

 

   

 

 

   

 

 

   

 

 

   

 

 

 

Assets

   1,423,676   —      2,537    1,426,213    219,205 
  

 

 

   

 

 

   

 

 

   

 

 

   

 

 

 

Long-term borrowings:

          

- Bonds payable

   1,980,529    —      —      1,980,529    304,402 

Other liabilities:

          

- Liability classified RSU

   —      —      11,865    11,865    1,824 

Amounts due to related parties:

          

- Contingent consideration payable in relation to the acquisition of subsidiaries

   —      —      36,734    36,734    5,646 
  

 

 

   

 

 

   

 

 

   

 

 

   

 

 

 

Liabilities

   1,980,529    —      48,599    2,029,128    311,872 
  

 

 

   

 

 

   

 

 

   

 

 

   

 

 

 

The following table presents a reconciliation of all liabilities measured at fair value on a recurring basis using significant unobservable inputs (level 3):

 

   Contingent consideration
payables
 
   RMB 

Fair value at January 1, 2016

   372,256 

Changes in the fair value

   (93,307

Payment of cash consideration

   (2,617

Reclassification to equity upon resolution of contingencies

   (210,535

Transfers in and/or out of Level 3

   —   
  

 

 

 

Fair value at December 31, 2016

   65,797 
  

 

 

 

Changes in the fair value

   937 

Settlement of contingent consideration payable

   (30,000

Transfers in and/or out of Level 3

   —   
  

 

 

 

Fair value at December 31, 2017

   36,734 
  

 

 

 

Fair value at December 31, 2017 (US$)

   5,646 
  

 

 

 

 

F-67


Table of Contents

21VIANET GROUP, INC.

NOTES TO THE CONSOLIDATED FINANCIAL STATEMENTS

(Amounts in thousands of Renminbi (“RMB”) and US dollars (“US$”), unless otherwise stated)

 

29.FAIR VALUE MEASUREMENTS (CONTINUED)

 

   Share-settled bonuses 
   RMB 

Fair value at January 1, 2016

   41,352 

Increase in bonuses settled in shares during 2016

   37,678 

Changes in the fair value

   (5,319

Reclassification to equity

   (15,890

Bonuses settled in cash during 2016

   (20,295

Transfers in and/or out of Level 3

   —   
  

 

 

 

Fair value at December 31, 2016

   37,526 
  

 

 

 

Changes in the fair value

   (810

Reclassification to equity

   (22,752

Reversal of share-settled bonuses

   (13,964

Transfers in and/or out of Level 3

   —   
  

 

 

 

Fair value at December 31, 2017

   —   
  

 

 

 

Fair value at December 31, 2017 (US$)

   —   
  

 

 

 

 

   Liability classified RSU 
   RMB 

Fair value at January 1, 2017

   34,612 

Increase in liability classified RSU

   61,903 

Reclassification to equity

   (84,650

Transfers in and/or out of Level 3

   —   

Fair value at December 31, 2017

   11,865 
  

 

 

 

Fair value at December 31, 2017 (US$)

   1,824 
  

 

 

 

 

30.COMMITMENTS AND CONTINGENCIES

Capital commitments

As of December 31, 2017, the Company has the following commitments to purchase certain computer and network equipment, land use right and construction in progress:

 

   RMB   US$ 

2018

   255,059    39,202 

2019

   104,926    16,127 

2020

   203,555    31,286 

2021

   72,939    11,211 

2022 and thereafter

   663,661    102,003 
  

 

 

   

 

 

 
   1,300,140    199,829 
  

 

 

   

 

 

 

Operating lease commitments

The Company leases facilities in the PRC, Hong Kong and United States under non-cancelable operating leases expiring on different dates. For the years ended December 31, 2015, 2016 and 2017, total rental

 

F-68


Table of Contents

21VIANET GROUP, INC.

NOTES TO THE CONSOLIDATED FINANCIAL STATEMENTS

(Amounts in thousands of Renminbi (“RMB”) and US dollars (“US$”), unless otherwise stated)

 

30.COMMITMENTS AND CONTINGENCIES (CONTINUED)

Operating lease commitments (continued)

 

expenses for all operating leases amounted to RMB92,520, RMB93,869 and RMB89,780 (US$16,305), respectively. As of December 31, 2017, the Company has future minimum lease payments under non-cancelable operating leases with initial terms in excess of one year in relation to office premises and data center space consisting of the following:

 

   RMB   US$ 

2018

   115,066    17,685 

2019

   92,916    14,281 

2020

   68,309    10,499 

2021

   55,430    8,519 

2022 and thereafter

   184,925    28,423 
  

 

 

   

 

 

 
   516,646    79,407 
  

 

 

   

 

 

 

Payments under operating leases are expensed on a straight-line basis over the periods of their respective leases. The terms of the leases do not contain material rent escalation clauses or contingent rents.

Bandwidth and cabinet capacity purchase commitments

As of December 31, 2017, the Company had outstanding purchase commitments in relation to bandwidth and cabinet capacity consisting of the following:

 

   RMB   US$ 

2018

   469,344    72,137 

2019

   88,405    13,588 

2020

   59,172    9,095 

2021

   39,823    6,121 

2022 and thereafter

   34,874    5,360 
  

 

 

   

 

 

 
   691,618    106,301 
  

 

 

   

 

 

 

Managed Network Services

As of December 31, 2017, the Company was in the process of negotiation with the seller of the Managed Network Entities on the quality assessment of the fiber optic network subsequent to the completion of construction. As this is a pending event subsequent to the acquisition which is unrelated to the original acquisition, the Company concluded that the accounting for any settlement should be separated from that of the business combination. Based on the Company’s best estimate, the fair value of the related contingent consideration in shares of RMB47,755, as determined based on the remeasured amount of December 31, 2012, is accrued as a contingent payable pursuant to ASC 450, Contingencies. The Company is negotiating with the seller of the Managed Network Entities to come to an agreement on the quality assessment of the fiber optic network as of December 31, 2017 and the Company’s estimate of the contingent payable remains unchanged.

Income Taxes

As of December 31, 2017, the Company has recognized an accrual of RMB16,511 (US$2,538) for unrecognized tax benefits and its interest (Note 22). The final outcome of the tax uncertainty is dependent

 

F-69


Table of Contents

21VIANET GROUP, INC.

NOTES TO THE CONSOLIDATED FINANCIAL STATEMENTS

(Amounts in thousands of Renminbi (“RMB”) and US dollars (“US$”), unless otherwise stated)

 

30.COMMITMENTS AND CONTINGENCIES (CONTINUED)

Income Taxes (continued)

 

upon various matters including tax examinations, interpretation of tax laws or expiration of statutes of limitation. However, due to the uncertainties associated with the status of examinations, including the protocols of finalizing audits by the relevant tax authorities, there is a high degree of uncertainty regarding the future cash outflows associated with these tax uncertainties. As of December 31, 2017, the Company classified the accrual for unrecognized tax benefits as a non-current liability.

Securities Litigation

In 2014, the Company and certain of its officers and directors were named as defendants in two putative securities class actions filed in U.S. federal district courts in Texas, The complaints in both actions alleged that certain of the Company’s financial statements and other public disclosures contained misstatements or omissions and asset claims under the U.S. securities laws. In 2016, the Company filed a motion to dismiss the complaint and in 2017, the magistrate judge issued a report and recommendation to deny the Company’s motion to dismiss.

On April 9, 2018, the lead plaintiff of the putative class action filed an unopposed motion for preliminary approval of class action settlement, requesting that, among others, the Court preliminarily approve a settlement agreement that the parties reached to settle the case for RMB58,808 (US$9,000). The unopposed motion for preliminary approval is currently pending before the Court.

The Company assessed that the settlement is probable and recorded an estimated loss after deduction of insurance claim of RMB10,007 (US$1,538) within accrued expenses and other payables in the consolidated balance sheets as of December 31, 2017.

 

31.SUBSEQUENT EVENTS

On March 21, 2018, the Company entered into a share transfer agreement with Unis, the 51% equity holder of Unis Tech, to transfer the Company’s 49% equity in Unis Tech. The consideration for the equity transfer is RMB49,000 (US$7,531) in cash.

 

F-70


Table of Contents

21VIANET GROUP, INC.

NOTES TO THE CONSOLIDATED FINANCIAL STATEMENTS

(Amounts in thousands of Renminbi (“RMB”) and US dollars (“US$”), unless otherwise stated)

 

32.PARENT COMPANY ONLY CONDENSED FINANCIAL INFORMATION

 

 Condensedbalance sheets

 

   Note  As of December 31, 
      2016  2017 
      RMB  RMB  US$ 

ASSETS

     

Current assets

     

Cash and cash equivalents

    596,871   845,632   129,971 

Restricted cash

    1,759,726   71,412   10,976 

Short-term investments

    277,946   548,873   84,360 

Prepaid expenses and other current assets

    103,271   131,834   20,263 

Amount due from a related party

   (b  97,748   26,137   4,017 

Amount due from subsidiaries

   (b  3,208,620   4,285,743   658,707 
   

 

 

  

 

 

  

 

 

 

Total current assets

    6,044,182   5,909,631   908,294 

Non-current assets

     

Investments in subsidiaries

    2,133,242   1,259,455   193,575 
   

 

 

  

 

 

  

 

 

 

Total non-current assets

    2,133,242   1,259,455   193,575 
   

 

 

  

 

 

  

 

 

 

Total assets

    8,177,424   7,169,086   1,101,869 
   

 

 

  

 

 

  

 

 

 

LIABILITIES AND SHAREHOLDERS’ EQUITY

     

Current liabilities:

     

Accrued expenses and other payables

    38,599   70,504   10,837 

Short-term bank borrowings

    1,500,000   —     —   

Account payables

    10,672   6,351   976 

Interest payable

    5,759   56,809   8,731 

Amount due to related parties

   (b  68,131   39,068   6,005 

Amount due to subsidiaries

   (b  9,732   17,613   2,707 

Bonds payable

   (d  419,316   11,139   1,712 
   

 

 

  

 

 

  

 

 

 

Total current liabilities

    2,052,209   201,484   30,968 

Non-current liabilities

     

Bonds payable

   (d  —     1,918,069   294,802 
   

 

 

  

 

 

  

 

 

 

Total non-current liabilities

    —     1,918,069   294,802 
   

 

 

  

 

 

  

 

 

 

Total liabilities

    2,052,209   2,119,553   325,770 
   

 

 

  

 

 

  

 

 

 

Shareholders’ equity:

 

  

Class A Ordinary shares (par value of US$0.00001 per share; 1,200,000,000 and 1,200,000,000 shares authorized; 505,207,968 and 496,636,128 shares issued and outstanding as of December 31, 2016 and 2017, respectively)

 

  33   34   5 

Class B Ordinary shares (par value of US$0.00001 per share; 300,000,000 and 300,000,000 shares authorized; 174,649,638 and 174,649,638 shares issued and outstanding as of December 31, 2016 and 2017, respectively)

 

  12   12   2 

Additional paid-in capital

 

  9,015,846   8,980,407   1,380,263 

Accumulated other comprehensive income (loss)

 

  118,290   (2,673  (411

Accumulated deficit

 

  (2,804,409  (3,590,564  (551,859

Treasury stock

 

  (204,557  (337,683  (51,901
 

 

 

  

 

 

  

 

 

 

Total shareholders’ equity

 

  6,125,215   5,049,533   776,099 
 

 

 

  

 

 

  

 

 

 

Total liabilities and shareholders’ equity

 

  8,177,424   7,169,086   1,101,869 
 

 

 

  

 

 

  

 

 

 

 

F-71


Table of Contents

21VIANET GROUP, INC.

NOTES TO THE CONSOLIDATED FINANCIAL STATEMENTS

(Amounts in thousands of Renminbi (“RMB”) and US dollars (“US$”), unless otherwise stated)

 

32.PARENT COMPANY ONLY CONDENSED FINANCIAL INFORMATION (CONTINUED)

 

 Condensedstatements of operations

 

   For the year ended December 31, 
   2015  2016  2017 
   RMB  RMB  RMB  US$ 

Operating Expenses

     

General and administrative expenses

   (166,662  (124,450  (145,890  (22,423

Changes in the fair value of contingent purchase consideration payables

   (43,325  93,307   (937  (144
  

 

 

  

 

 

  

 

 

  

 

 

 

Operating loss

   (209,987  (31,143  (146,827  (22,567

Other income

   (152,100  (169,915  (95,210  (14,634

Share of losses from subsidiaries and Consolidated VIEs

   (66,012  (432,540  (530,693  (81,566
  

 

 

  

 

 

  

 

 

  

 

 

 

Loss before income taxes

   (428,099  (633,598  (772,730  (118,767

Income tax expense

   —     —     —     —   
  

 

 

  

 

 

  

 

 

  

 

 

 

Net loss

   (428,099  (633,598  (772,730  (118,767
  

 

 

  

 

 

  

 

 

  

 

 

 

Condensed statements of comprehensive loss

 

   For the year ended December 31, 
   2015  2016  2017 
   RMB  RMB  RMB  US$ 

Net loss

   (428,099  (633,598  (772,730  (118,767

Other comprehensive income (loss), net of tax of nil:

     

Foreign currency translation adjustments, net of tax of nil

   41,518   142,526   (120,963  (18,592
  

 

 

  

 

 

  

 

 

  

 

 

 

Other comprehensive income (loss), net of tax of nil:

   41,518   142,526   (120,963  (18,592
  

 

 

  

 

 

  

 

 

  

 

 

 

Comprehensive loss

   (386,581  (491,072  (893,693  (137,359
  

 

 

  

 

 

  

 

 

  

 

 

 

Comprehensive loss attributable to the Company’s ordinary shareholders

   (386,581  (491,072  (893,693  (137,359
  

 

 

  

 

 

  

 

 

  

 

 

 

Condensed statements of cash flows

 

   For the year ended December 31, 
   2015  2016  2017 
   RMB  RMB  RMB  US$ 

Net cash used in operating activities

   (26,621  (78,567  (18,324  (2,816

Net cash used in investing activities

   (977,300  (617,613  (1,291,042  (198,430

Net cash generated from financing activities

   1,798,230   494,851   1,558,127   239,480 
  

 

 

  

 

 

  

 

 

  

 

 

 

Net increase(decrease) in cash and cash equivalents

   794,309   (201,329  248,761   38,234 

Cash and cash equivalents at beginning of the year

   3,891   798,200   596,871   91,737 
  

 

 

  

 

 

  

 

 

  

 

 

 

Cash and cash equivalents at end of the year

   798,200   596,871   845,632   129,971 
  

 

 

  

 

 

  

 

 

  

 

 

 

 

F-72


Table of Contents

21VIANET GROUP, INC.

NOTES TO THE CONSOLIDATED FINANCIAL STATEMENTS

(Amounts in thousands of Renminbi (“RMB”) and US dollars (“US$”), unless otherwise stated)

 

32.PARENT COMPANY ONLY CONDENSED FINANCIAL INFORMATION (CONTINUED)

 

 (a)Basis of presentation

In the Company-only financial statements, the Company’s investment in subsidiaries is stated at cost plus equity in undistributed earnings of subsidiaries since inception.

The Company records its investment in its subsidiary under the equity method of accounting as prescribed in ASC 323-10, Investment-Equity Method and Joint Ventures, and such investment is presented on the balance sheet as “Investment in subsidiaries” and the share of the subsidiaries’ profit or loss is presented as “Share of profits (losses) of subsidiaries and Consolidated VIEs” on the statements of operations.

The subsidiaries did not pay any dividends to the Company for the years presented.

Certain information and footnote disclosures normally included in financial statements prepared in accordance with U.S. GAAP have been condensed or omitted and as such, these Company-only financial statements should be read in conjunction with the Company’s consolidated financial statements.

 

 (b)Related party transactions

The Company had the following related party balances as of December 31, 2016 and 2017:

 

   December 31, 
   2016   2017 
   RMB   RMB   US$ 

Amount due from subsidiaries

      

- 21Vianet HK

   3,037,249    4,143,269    636,809 

- HongKong Fastweb Holdings Co., Ltd.

   60,574    61,637    9,473 

- 21V Mobile

   72,361    50,453    7,754 

- Ventures

   27,124    25,549    3,927 

- WiFire Open Network Group Ltd.

   —      4,170    641 

- WiFire Group Inc.

   4,301    653    100 

- Xi’an Holding

   7,011    —      —   

- Others

   —      12    3 
  

 

 

   

 

 

   

 

 

 
   3,208,620    4,285,743    658,707 
  

 

 

   

 

 

   

 

 

 

Amount due from related parties

      

Current:

      

- Seller of iJoy

   27,748    26,137    4,017 

- Seller of Aipu Group

   70,000    —      —   
  

 

 

   

 

 

   

 

 

 
   97,748    26,137    4,017 
  

 

 

   

 

 

   

 

 

 

Amount due to subsidiaries

      

- 21Vianet Beijing

   9,713    17,595    2,704 

- Others

   19    18    3 
  

 

 

   

 

 

   

 

 

 
   9,732    17,613    2,707 
  

 

 

   

 

 

   

 

 

 

 

F-73


Table of Contents

21VIANET GROUP, INC.

NOTES TO THE CONSOLIDATED FINANCIAL STATEMENTS

(Amounts in thousands of Renminbi (“RMB”) and US dollars (“US$”), unless otherwise stated)

 

32.PARENT COMPANY ONLY CONDENSED FINANCIAL INFORMATION (CONTINUED)

 

 (b)Related party transactions (continued)

 

   December 31, 
   2016   2017 
   RMB   RMB   US$ 

Amount due to related parties

      

Current:

      

- Seller of iJoy

   38,131    39,068    6,005 

- Seller of Aipu Group

   30,000    —      —   
  

 

 

   

 

 

   

 

 

 
   68,131    39,068    6,005 
  

 

 

   

 

 

   

 

 

 

 

 (c)Commitments

Operating lease commitments

The Company leases a facility in the United States under non-cancelable operating lease expiring on March 1, 2025. For the year ended December 31, 2015, 2016 and 2017, total rental expense for the operating lease amounted to RMB13,952, RMB15,824 and RMB5,366 (US$825).

As of December 31, 2017, the Company has future minimum lease payments under non-cancelableoperating leases with initial terms in excess of one year in relation to data center space consisting of the following:

 

   RMB   US$ 

2018

   17,893    2,750 

2019

   18,340    2,819 

2020

   18,799    2,889 

2021

   19,268    2,961 

2022 and thereafter

   65,964    10,138 
  

 

 

   

 

 

 
   140,264    21,557 
  

 

 

   

 

 

 

 

 (d)Bonds payable

On June 26, 2014, the Company issued and sold bonds with an aggregate principal amount of RMB2,000,000 at a coupon rate of 6.875% per annum (the “2017 Bonds”). The 2017 Bonds matured on June 26, 2017 and were fully repaid.

On August 17, 2017, the Company issued and sold bonds with an aggregate principle amount of US$200,000 at a coupon rate of 7% per annum, or the Original Bonds. On September 29, 2017, the Company issued and sold bonds with an aggregate principle amount of US$100,000 at a coupon rate of 7% per annum, or the Bonds. The Bonds were priced at a slight premium of 100.04, with an effective yield of 6.98% (collectively, “2020 Bonds”). The 2020 Bonds will mature on August 17, 2020. The 2020 Bonds were listed and quoted on the Official List of the Singapore Exchange Securities Trading Limited. Interest on the 2020 Bonds is payable semi-annually in arrears on August 17 and February 17 in each year, beginning from February 17, 2018.

Net proceeds from the 2020 Bonds after deducting issuance costs were RMB1,926,419 (US$296,085). The proceeds from issuance of 2020 Bonds will be used for refinancing outstanding indebtedness, fund future capital needs, and for general corporate purposes.

 

F-74


Table of Contents

21VIANET GROUP, INC.

NOTES TO THE CONSOLIDATED FINANCIAL STATEMENTS

(Amounts in thousands of Renminbi (“RMB”) and US dollars (“US$”), unless otherwise stated)

 

32.PARENT COMPANY ONLY CONDENSED FINANCIAL INFORMATION (CONTINUED)

 

 (d)Bonds payable (continued)

 

The 2020 Bonds are unsecured and rank senior in right of payment to any of the Company’s indebtedness that is expressly subordinated to the bonds; equal in right of payment to any of the Company’s liabilities that are not so subordinated; but rank lower than any secured indebtedness of the Company and all liabilities (including accounts payable) of the Company’s subsidiaries and Consolidated VIEs.

 

F-75


Table of Contents

SIGNATURES

The registrant hereby certifies that it meets all of the requirements for filing on Form 20-F and that it has duly caused and authorized the undersigned to sign this annual report on its behalf.

 

21Vianet Group, Inc.

By:

 

/s/ Shiqi Wang

 Name: Shiqi Wang
 Title: Co-Chief Executive Officer

Date: April 12, 2018