WiMi Hologram Cloud
WIMI
#10265
Rank
$22.63 M
Marketcap
$1.76
Share price
-1.12%
Change (1 day)
-69.01%
Change (1 year)

WiMi Hologram Cloud - 20-F annual report 2023


Text size:

 

 

UNITED STATES

SECURITIES AND EXCHANGE COMMISSION

WASHINGTON, D.C. 20549

 

 

 

FORM20-F

 

 

 

REGISTRATION STATEMENT PURSUANT TO SECTION 12(b) OR (g) OF THE SECURITIES EXCHANGE ACT OF 1934

 

OR

 

ANNUAL REPORT PURSUANT TO SECTION 13 OR 15(d) OF THE SECURITIES EXCHANGE ACT OF 1934

 

For the fiscal year ended December 31, 2023

 

OR

 

TRANSITION REPORT PURSUANT TO SECTION 13 OR 15(d) OF THE SECURITIES EXCHANGE ACT OF 1934

 

OR

 

SHELL COMPANY REPORT PURSUANT TO SECTION 13 OR 15(d) OF THE SECURITIES EXCHANGE ACT OF 1934

 

Date of event requiring this shell company report ______________

 

For the transition period from ________ to ________

 

Commission file number 001-39257

 

 

 

WiMi Hologram Cloud Inc.

(Exact name of Registrant as specified in its charter)

 

 

 

Not Applicable

(Translation of Registrant’s name into English)

 

Cayman Islands

(Jurisdiction of incorporation or organization)

 

Room#1508, 4th Building, Zhubang 2000 Business Center, No. 97, Balizhuang Xili,

Chaoyang District, Beijing

The People’s Republic of China, 100020

(Address of principal executive offices)

 

 

 

Shuo Shi, Chief Executive and Operations Officer

sean@wimiar.com

Room#1508, 4th Building, Zhubang 2000 Business Center, No. 97, Balizhuang Xili,

Chaoyang District, Beijing

The People’s Republic of China, 100020

Tel:+86-10-5338-4913

(Name, Telephone, E-mail and/or Facsimile number and Address of Company Contact Person)

 

 

 

Securities registered or to be registered pursuant to Section 12(b) of the Act:

 

Title of each class   Trading symbol(s)   Name of each exchange on which registered
American depositary shares, each ADS represents two Class B ordinary shares, par value US$0.0001 per share   WIMI   NASDAQ Global Market
Class B ordinary shares, par value US$0.0001 per share*        

 

 

*Not for trading, but only in connection with the listing on the Nasdaq Global Market of American depositary shares.

 

Securities registered or to be registered pursuant to Section 12(g) of the Act:

None

 

Securities for which there is a reporting obligation pursuant to Section 15(d) of the Act.

None

 

 

 

 

Indicate the number of outstanding shares of each of the issuer’s classes of capital or common stock as of the close of the period covered by the annual report: As of December 31, 2023, there were (i) 20,115,570 Class A ordinary shares issued and outstanding, par value US$0.0001 per share, and (ii)  176,300,513 Class B ordinary shares issued and outstanding, par value US$0.0001 per share.

 

Indicate by check mark if the registrant is a well-known seasoned issuer, as defined in Rule 405 of the Securities Act. ☐ Yes ☒No

 

If this report is an annual or transition report, indicate by check mark if the registrant is not required to file reports pursuant to Section 13 or 15(d) of the Securities Exchange Act of 1934. ☐ Yes ☒ No

 

Indicate by check mark whether the registrant (1) has filed all reports required to be filed by Section 13 or 15(d) of the Securities Exchange Act of 1934 during the preceding 12 months (or for such shorter period that the Registrant was required to file such reports), and (2) has been subject to such filing requirements for the past 90 days. ☒ Yes ☐ No

 

Indicate by check mark whether the registrant has submitted electronically every Interactive Data File required to be submitted pursuant to Rule 405 of Regulation S-T during the preceding 12 months (or for such shorter period that the registrant was required to submit such files). ☒ Yes ☐ No

 

Indicate by check mark whether the registrant is a large accelerated filer, an accelerated filer, or a non-accelerated filer. See definition of “accelerated filer and large accelerated filer” in Rule 12b-2 of the Exchange Act.

 

  Large accelerated filer     Accelerated filer  
  Non-accelerated filer     Emerging growth company  

 

If an emerging growth company that prepares its financial statements in accordance with U.S. GAAP, indicate by check mark if the registrant has elected not to use the extended transition period for complying with any new or revised financial accounting standards† provided pursuant to Section 13(a) of the Exchange Act.

 

 

The term “new or revised financial accounting standard” refers to any update issued by the Financial Accounting Standards Board to its Accounting Standards Codification after April 5, 2012.

 

Indicate by check mark whether the registrant has filed a report on and attestation to its management’s assessment of the effectiveness of its internal control over financial reporting under Section 404(b) of the Sarbanes-Oxley Act (15 U.S.C. 7262(b)) by the registered public accounting firm that prepared or issued its audit report.

 

If securities are registered pursuant to Section 12(b) of the Act, indicate by check mark whether the financial statements of the registrant included in the filing reflect the correction of an error to previously issued financial statements.

 

Indicate by check mark whether any of those error corrections are restatements that required a recovery analysis of incentive-based compensation received by any of the registrant’s executive officers during the relevant recovery period pursuant to §240.10D-1(b). ☐

 

Indicate by check mark which basis of accounting the registrant has used to prepare the financial statements included in this filing:

 

    U.S. GAAP   International Financial Reporting Standards as issued by the International Accounting Standards Board ☐   Other ☐

 

If “Other” has been checked in response to the previous question, indicate by check mark which financial statement Item the registrant has elected to follow. ☐ Item 17 ☐ Item 18

 

If this is an annual report, indicate by check mark whether the registrant is a shell company (as defined in Rule 12b-2 of the Exchange Act). ☐ Yes No

 

Indicate by check mark whether the registrant has filed all documents and reports required to be filed by Sections 12, 13 or 15(d) of the Securities Exchange Act of 1934 subsequent to the distribution of securities under a plan confirmed by a court. ☐ Yes ☐ No

 

 

 

 

 

 

TABLE OF CONTENTS

 

  Page
FORWARD-LOOKING STATEMENTS iii
INTRODUCTORY NOTE iv
PART I 1
ITEM 1. IDENTITY OF DIRECTORS, SENIOR MANAGEMENT AND ADVISERS 1
ITEM 2. OFFER STATISTICS AND EXPECTED TIMETABLE 1
ITEM 3. KEY INFORMATION 1
A. Reserved 5
B. Capitalization and Indebtedness 5
C. Reasons for the Offer and Use of Proceeds 5
D. Risk Factors 6
ITEM 4. INFORMATION ON THE COMPANY 47
A. History and Development of our Company 47
B. Business Overview 49
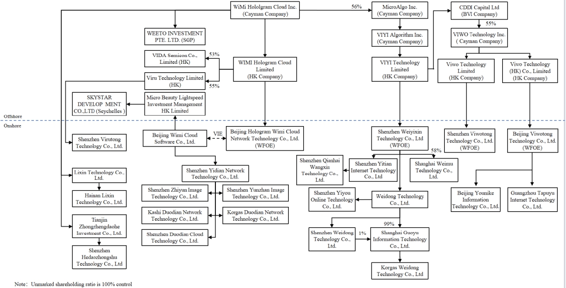
C. Organizational Structure 73
D. Property, Plant and equipment 76
ITEM 4A. UNRESOLVED STAFF COMMENTS 76
ITEM 5. OPERATING AND FINANCIAL REVIEW AND PROSPECTS 77
A. Operating Results 77
B. Liquidity and Capital Resources 83
C. Research and Development, Patents and Licenses, etc. 87
D. Trend information 87
E. Critical Accounting Estimates 87
ITEM 6. DIRECTORS, SENIOR MANAGEMENT AND EMPLOYEES 89
A. Directors, Senior Management and Employees 89
B. Compensation 90
C. Board Practices 91
D. Employees 96
E. Share Ownership 96
ITEM 7. MAJOR SHAREHOLDERS AND RELATED PARTY TRANSACTIONS 98
A. Major Shareholders 98
B. Related Party Transactions 98
C. Interests of Experts and Counsel 99
ITEM 8. FINANCIAL INFORMATION 99
A. Consolidated Statements and Other Financial Information 99
B. Significant Changes 100
ITEM 9. THE OFFER AND LISTING 100
A. Offer and listing details 100
B. Plan of Distribution 100
C. Markets 100
D. Selling Shareholders 100
E. Dilution 100
F. Expenses of the Issue 100
ITEM 10. ADDITIONAL INFORMATION 100
A. Share Capital 100
B. Memorandum and Articles of Association 100
C. Material Contracts 101
D. Exchange Controls 101
E. Taxation 101
F. Dividends and Paying Agents 106

 

i

 

 

  Page
G. Statement By Experts 106
H. Documents on Display 106
I. Subsidiary Information 107
ITEM 11. QUANTITATIVE AND QUALITATIVE DISCLOSURES ABOUT MARKET RISK 107
ITEM 12. DESCRIPTION OF SECURITIES OTHER THAN EQUITY SECURITIES 108
ITEM 13. DEFAULTS, DIVIDEND ARREARAGES AND DELINQUENCIES 110
ITEM 14. MATERIAL MODIFICATIONS TO THE RIGHTS OF SECURITY HOLDERS AND USE OF PROCEEDS 110
ITEM 15. CONTROLS AND PROCEDURES 111
ITEM 16. [RESERVED] 112
ITEM 16A. AUDIT COMMITTEE FINANCIAL EXPERT 112
ITEM 16B. CODE OF ETHICS 112
ITEM 16C. PRINCIPAL ACCOUNTANT FEES AND SERVICES 113
ITEM 16D. EXEMPTIONS FROM THE LISTING STANDARDS FOR AUDIT COMMITTEES 113
ITEM 16E. PURCHASES OF EQUITY SECURITIES BY THE ISSUER AND AFFILIATED PURCHASERS 113
ITEM 16F. CHANGES IN REGISTRANT’S CERTIFYING ACCOUNTANT 113
ITEM 16G. CORPORATE GOVERNANCE 113
ITEM 16H. MINE SAFETY DISCLOSURE 114
ITEM 16I. DISCLOSURE REGARDING FOREIGN JURISDICTIONS THAT PREVENT INSPECTIONS 114
ITEM 16J. INSIDER TRADING POLICIES 114
ITEM 16K. CYBERSECURITY 114
ITEM 17. FINANCIAL STATEMENTS 115
ITEM 18. FINANCIAL STATEMENTS 115
ITEM 19. EXHIBITS 115

 

ii

 

 

FORWARD-LOOKING STATEMENTS

 

This annual report on Form 20-F contains forward-looking statements that involve risks and uncertainties. All statements other than statements of historical facts are forward-looking statements. These statements involve known and unknown risks, uncertainties and other factors that may cause our actual results, performance or achievements to be materially different from those expressed or implied by the forward-looking statements.

 

You can identify these forward-looking statements by words or phrases such as “may,” “will,” “expect,” “anticipate,” “aim,” “estimate,” “intend,” “plan,” “believe,” “likely to” or other similar expressions. We have based these forward-looking statements largely on our current expectations and projections about future events and financial trends that we believe may affect our financial condition, results of operations, business strategies and financial needs. These forward-looking statements include, but are not limited to, statements about:

 

our growth strategies;

 

our future business development, financial condition and results of operations;

 

our ability to retain, grow and engage our user base and expand our product offering;

 

expected changes in our revenues, content-related costs and operating margins;

 

our ability to retain key personnel and attract new talent;

 

competition landscape in China’s holographic AR industry;

 

general economic, political, demographic and business conditions in China and globally; and

 

the regulatory environment in which we operate.

 

We would like to caution you not to place undue reliance on these forward-looking statements and you should read these statements in conjunction with the risk factors disclosed in “Item 3. Key Information — 3.D. Risk Factors.” Other sections of this annual report include additional factors which could adversely impact our business and financial performance. Moreover, we operate in an evolving environment. New risk factors and uncertainties emerge from time to time and it is not possible for our management to predict all risk factors and uncertainties, nor can we assess the impact of all factors on our business or the extent to which any factor, or combination of factors, may cause actual results to differ materially from those contained in any forward-looking statements. We qualify all of our forward-looking statements by these cautionary statements. We do not undertake any obligation to update or revise the forward-looking statements except as required under applicable law. You should read this annual report and the documents that we reference in this annual report completely and with the understanding that our actual future results may be materially different from what we expect.

 

You should not rely upon forward-looking statements as predictions of future events. We undertake no obligation to update or revise any forward-looking statements, whether as a result of new information, future events or otherwise.

 

iii

 

 

INTRODUCTORY NOTE

 

Except where the context otherwise indicates and for the purpose of this annual report only:

 

“ADSs” refer to the American depositary shares, each representing two Class B ordinary shares;

 

“AR” refers to augmented reality, a technology that enhances the real world through the use of sensory information (visual, audio, or otherwise), which is added to the actual view of the real world;

 

“China” or “PRC” refers to the People’s Republic of China;

 

“CPM” refers to cost per thousand impressions, a term used in traditional online advertising and marketing related to web traffic that measures the cost or expense incurred for every thousand potential customers who view the advertisement;

 

“GAAP” refers to the generally accepted accounting principles in the United States;

 

“HK$”, “HKD” or “Hong Kong dollars” refer to the legal currency of the Hong Kong SAR;

 

“ordinary shares” refer to ordinary shares consisted of our Class A ordinary shares, par value US$0.0001 per share, and Class B ordinary shares, par value US$0.0001 per share;

 

“RMB” or “Renminbi” refers to the legal currency of the People’s Republic of China;

 

“US$”, “dollars”, “USD” or “U.S. dollars” refer to the legal currency of the United States;

 

“View” refers to the number of times an advertisement is fetched (each time an advertisement is fetched, it is counted as one impression or one view or one impression); and

 

“Venus”  refers to “Venus Acquisition Corporation”, which changed its name to MicroAlgo Inc. on December 12, 2022;

 

“WIMI”, “WiMi Cayman”, “we”, “us”, “our company”, “the company”, “our”, or similar terms used in this annual report refer to WiMi Hologram Cloud Inc., a Cayman Islands exempted company, including its wholly-owned and majority-owned subsidiaries and, in the context of describing our operations and consolidated financial information, its VIEs and their subsidiaries.

 

Our reporting currency is the Renminbi. This annual report on Form 20-F also contains translations of certain foreign currency amounts into U.S. dollars for the convenience of the reader. Unless otherwise stated, all translations from Renminbi to U.S. dollars were made at the rate of USD 1.00 to RMB 7.0827, representing the mid-point reference rate set by People’s Bank of China on December 29, 2023, the last business day for the year ended December 31, 2023. We make no representation that the Renminbi or U.S. dollar amounts referred to in this annual report could have been or could be converted into U.S. dollars or Renminbi, as the case may be, at any particular rate or at all. The PRC government imposes control over its foreign currency reserves in part through direct regulation of the conversion of Renminbi into foreign exchange and through restrictions on foreign trade.

 

iv

 

 

PART I

 

ITEM 1. IDENTITY OF DIRECTORS, SENIOR MANAGEMENT AND ADVISERS

 

Not applicable.

 

ITEM 2. OFFER STATISTICS AND EXPECTED TIMETABLE

 

Not applicable.

 

ITEM 3. KEY INFORMATION

 

Our Holding Company Structure and Contractual Arrangements with Our Consolidated VIEs and Their Respective Shareholders

 

We are not an operating company in China, but a Cayman Islands holding company with no equity ownership in the VIEs. We conduct our operations in China through our PRC subsidiaries and our VIEs with which we have maintained contractual arrangements and their subsidiaries in China. PRC laws and regulations impose certain restrictions or prohibitions on foreign ownership of companies that engage in internet and other related businesses. Accordingly, we operate these businesses in China through our VIEs, and rely on contractual arrangements among our PRC subsidiaries, our VIEs and their shareholders to control the business operations of our VIEs. Revenues contributed by our VIEs and their subsidiaries accounted for 21.7%, 4.7% and 0.5% of our total revenues for the years ended December 31, 2021, 2022 and 2023, respectively. As used in this annual report, “we,” “us,” “our company,” “the Company” or “our” refers to WiMi Hologram Cloud Inc., a Cayman Islands company, its subsidiaries, and, in the context of describing its operations and consolidated financial information, its consolidated affiliated entities in China. Investors of our ADSs are not purchasing equity interest in our operating entities in China but instead are purchasing equity interest in a Cayman Islands holding company.

 

A series of contractual agreements, including power of attorney, equity interest pledge agreement, exclusive business cooperation agreement, exclusive share purchase option agreement, exclusive asset purchase agreement and spousal consent letters, have been entered into by and among our PRC subsidiaries, our VIEs and their respective shareholders. Terms contained in each set of contractual arrangements with our PRC subsidiaries, our VIEs and their respective shareholders are substantially similar. For more details of these contractual arrangements, see “Item 4. Information on the Company — C. Organizational Structure — Contractual Arrangements with Our VIEs and Their Respective Shareholders.”

 

The contractual arrangements may not be as effective as direct ownership in providing us with control over our consolidated VIEs and we may incur substantial costs to enforce the terms of the arrangements. See “Item 3. Key Information — D. Risk Factors — Risks Relating to Our Corporate Structure — We rely on contractual arrangements with our VIEs and their respective shareholders for our operations in China, which may not be as effective in providing operational control as direct ownership” and “Item 3. Key Information — D. Risk Factors — Risks Relating to Our Corporate Structure — Our shareholders or the shareholders of our VIEs may have potential conflicts of interest with us, which may materially and adversely affect our business.”

 

Our corporate structure is subject to risks associated with our contractual arrangements with our VIEs. Investors may never directly hold equity interests in our VIEs. If the PRC government finds that the agreements that establish the structure for operating our business do not comply with PRC laws and regulations, or if these regulations or their interpretations change in the future, we could be subject to severe penalties or be forced to relinquish our interests in those operations. Our holding company, our PRC subsidiaries, our VIEs, and investors of our company face uncertainty about potential future actions by the PRC government that could affect the enforceability of the contractual arrangements with our VIEs and, consequently, significantly affect the financial performance of our VIEs and our Company as a whole.

 

1

 

 

There are also substantial uncertainties regarding the interpretation and application of current and future PRC laws, regulations and rules regarding the status of the rights of our Cayman Islands holding company with respect to its contractual arrangements with our VIEs and their respective shareholders. It is uncertain whether any new PRC laws or regulations relating to variable interest entity structures will be adopted or if adopted, what they would provide. If we or any of our VIEs is found to be in violation of any existing or future PRC laws or regulations, or fail to obtain or maintain any of the required permits or approvals, the relevant PRC regulatory authorities would have broad discretion to take action in dealing with such violations or failures. See “Item 3. Key Information — D. Risk Factors — Risks Relating to Our Corporate Structure — If the PRC government finds that the agreements establishing the structure for operating our businesses in China do not comply with PRC regulations on foreign investment in internet and other related businesses, or if these regulations or their interpretation change in the future, we could be subject to severe penalties or be forced to relinquish our interests in those operations,” and “— Substantial uncertainties exist with respect to the enactment timetable, interpretation and implementation of PRC Foreign Investment Law and how it may impact the viability of our current corporate structure, corporate governance and business operations.”

 

We face various legal and operational risks and uncertainties associated with being based in or having our operations primarily in China and the complex and evolving PRC laws and regulations. For example, we face risks associated with regulatory approvals on offerings conducted overseas by and foreign investment in China-based issuers, the use of our VIEs, anti-monopoly regulatory actions, and oversight on cybersecurity and data privacy. Our auditor is not subject to the determinations announced by the Public Company Accounting Oversight Board (“PCAOB”) on December 16, 2021. However, in the event the PRC authorities would further strengthen regulations over auditing work of Chinese companies listed on the U.S. stock exchanges, which would prohibit our current auditor to perform work in China, then we would need to change our auditor and the audit workpapers prepared by our new auditor may not be inspected by the PCAOB without the approval of the PRC authorities, in which case the PCAOB may not be able to fully evaluate the audit or the auditors’ quality control procedures. These risks could result in a material adverse change in our operations and the value of our ADSs, significantly limit or completely hinder our ability to offer or continue to offer securities to investors, or cause the value of such securities to significantly decline. For a detailed description of risks related to doing business in China, “Item 3. Key Information — D. Risk Factors — Risks Relating to Doing Business in China.”

 

PRC government’s significant authority in regulating our operations and its oversight and control over offerings conducted overseas by, and foreign investment in, China-based issuers could significantly limit or completely hinder our ability to offer or continue to offer securities to investors. Implementation of industry-wide regulations in this nature may cause the value of such securities to significantly decline or be of little or no value. For more details, see “Item 3. Key Information — D. Risk Factors — Risks Relating to Doing Business in China — Because substantially all of our operations are in China, our business is subject to the complex and rapidly evolving laws and regulations there. The Chinese government may exercise significant oversight and discretion over the conduct of our business and may intervene in or influence our operations at any time, which could result in a material change in our operations and/or the value of our ADSs.”

 

Risks and uncertainties arising from the legal system in China, including risks and uncertainties regarding the enforcement of laws and quickly evolving rules and regulations in China, could result in a material adverse change in our operations and the value of our ADSs. For more details, see “Item 3. Key Information — D. Risk Factors — Risks Relating to Doing Business in China — Uncertainties in the interpretation and enforcement of PRC laws and regulations could limit the legal protections available to you and us.”

 

Permission Required from the PRC Authorities for Our Operations

 

We conduct our business primarily through our subsidiaries, our VIEs and their subsidiaries in China. Our operations in China are governed by PRC laws and regulations. As of the date of this annual report, our consolidated affiliated Chinese entities have obtained the requisite licenses and permits from the PRC government authorities that are material for the business operations of our holding company, our subsidiaries and our VIEs in China. However, given the uncertainties of interpretation and implementation of relevant laws and regulations and the enforcement practice by government authorities, we cannot assure you that we have obtained all the permits or licenses required for conducting our business in China. We may be required to obtain additional licenses, permits, filings or approvals for our functions and services in the future. For more detailed information, see “Item 3. Key Information — D. Risk Factors — Risks Relating to Our Business and Industry — We may be adversely affected by the complexity, uncertainties and changes in PRC licensing and regulation of internet businesses.”

 

2

 

 

In connection with our previous issuance of securities to foreign investors, under current PRC laws, regulations and regulatory rules, as of the date of this annual report, we, our PRC subsidiaries and our VIEs, (i) are not required to obtain permissions from the CSRC, (ii) are not required to go through cybersecurity review by the Cyberspace Administration of China, or the CAC, and (iii) have not received or were denied such requisite permissions by any PRC authority.

 

However, the PRC government has recently indicated an intent to exert more oversight and control over offerings that are conducted overseas and/or foreign investment in China-based issuers. On February 17, 2023, the CSRC released the Trial Administrative Measures of Overseas Securities Offering and Listing by Domestic Companies and five supporting guidelines, or, collectively, the Trial Measures, which came into effect on March 31, 2023. According to the Trial Measures, domestic companies in the Chinese mainland that directly or indirectly offer or list their securities in an overseas market are required to file with the CSRC. In addition, an overseas-listed company must also submit the filing with respect to its follow-on offerings, issuance of convertible corporate bonds and exchangeable bonds, and other equivalent offering activities, within a specific time frame requested under the Trial Measures. Therefore, we will be required to file with the CSRC for our overseas offering of equity and equity linked securities in the future within the applicable scope of the Trial Measures. For more detailed information, see “Item 3. Key Information — D. Risk Factors — Risks Relating to Doing Business in China — We are subject to extensive and evolving legal system in the PRC, non-compliance with which, or changes in which, may materially and adversely affect our business and prospects, and may result in a material change in our operations and/or the value of our ADSs or could significantly limit or completely hinder our ability to offer or continue to offer securities to investors and cause the value of our ADSs to significantly decline or be worthless.”

 

The Holding Foreign Companies Accountable Act

 

The Holding Foreign Companies Accountable Act, or the HFCA Act, was enacted on December 18, 2020. The HFCA Act states that if the SEC determines that we have filed audit reports issued by a registered public accounting firm that has not been subject to inspection by the PCAOB for two consecutive years beginning in 2021, the SEC will prohibit our ordinary shares from being traded on a national securities exchange or in the over-the-counter trading market in the United States.

 

On December 2, 2021, the SEC adopted final amendments to its rules implementing the HFCA Act. Such final rules establish procedures that the SEC will follow in (i) determining whether a registrant is a “Commission-Identified Issuer” (a registrant identified by the SEC as having filed an annual report with an audit report issued by a registered public accounting firm that is located in a foreign jurisdiction and that the PCAOB is unable to inspect or investigate completely because of a position taken by an authority in that jurisdiction) and (ii) prohibiting the trading of an issuer that is a Commission-Identified Issuer for three consecutive years under the HFCA Act. The SEC began identifying Commission-Identified Issuers for the fiscal years beginning after December 18, 2020. A Commission-Identified Issuer is required to comply with the submission and disclosure requirements in the annual report for each year in which it was identified.

 

As of the date of this annual report, we have not been, and do not expect to be identified by the SEC under the HFCA Act. However, whether the PCAOB will continue to conduct inspections and investigations completely to its satisfaction of PCAOB-registered public accounting firms headquartered in mainland China and Hong Kong is subject to uncertainty and depends on a number of factors out of our, and our auditor’s control including positions taken by authorities of the PRC.

 

On December 16, 2021, the PCAOB issued its determination that the PCAOB is unable to inspect or investigate completely PCAOB-registered public accounting firms headquartered in mainland China and in Hong Kong, because of positions taken by PRC authorities in those jurisdictions, and the PCAOB included in the report of its determination a list of the accounting firms that are headquartered in the PRC or Hong Kong. This list does not include our auditor, Onestop Assurance PAC (“Onestop”).

 

3

 

 

On August 26, 2022, the PCAOB announced that it had signed a Statement of Protocol (the “Statement of Protocol”) with the CSRC and the Ministry of Finance of China (“MOF”). The terms of the Statement of Protocol would grant the PCAOB complete access to audit work papers and other information so that it may inspect and investigate PCAOB-registered accounting firms headquartered in mainland China and Hong Kong.

 

On December 15, 2022, the PCAOB announced that it has secured complete access to inspect and investigate registered public accounting firms headquartered in mainland China and Hong Kong and voted to vacate the previous 2021 determination report to the contrary. On December 29, 2022, a legislation entitled “Consolidated Appropriations Act, 2023” (the “Consolidated Appropriations Act”) was signed into law by President Biden. The Consolidated Appropriations Act contained, among other things, an identical provision to the Accelerating Holding Foreign Companies Accountable Act, which reduces the number of consecutive non-inspection years required for triggering the prohibitions under the Holding Foreign Companies Accountable Act from three years to two. As a result of the Consolidated Appropriations Act, the HFCA Act now also applies if the PCAOB’s inability to inspect or investigate the relevant accounting firm is due to a position taken by an authority in any foreign jurisdiction. The denying jurisdiction does not need to be where the accounting firm is located. Our current auditor, Onestop Assurance PAC, is headquartered in Singapore and registered with the PCAOB. The PCAOB conducts regular inspections to assess its compliance with the applicable professional standards. Notwithstanding the foregoing, in the future, if there is any regulatory change or step taken by PRC regulators that does not permit our auditor to provide audit documentations located in China to the PCAOB for inspection or investigation, investors may be deprived of the benefits of such inspection. Any audit reports not issued by auditors that are completely inspected by the PCAOB, or a lack of PCAOB inspections of audit work undertaken in China that prevents the PCAOB from regularly evaluating our auditors’ audits and their quality control procedures, could result in a lack of assurance that our financial statements and disclosures are adequate and accurate, then such lack of inspection could cause our securities to be delisted from the stock exchange. See “Item 3. Key Information—D. Risk Factors—Risks Relating to Doing Business in China —Our ADSs may be delisted and our ADSs and shares prohibited from trading under the Holding Foreign Companies Accountable Act, or the HFCAA, if the PCAOB is unable to inspect or fully investigate certain auditors.

 

The PCAOB is required under the HFCA Act to make its determination on an annual basis with regards to its ability to inspect and investigate completely accounting firms based in the mainland China and Hong Kong, among other jurisdictions. The possibility of being a “Commission-Identified Issuer” and risk of delisting could continue to adversely affect the trading price of our securities. Should the PCAOB again encounter impediments to inspections and investigations in mainland China or Hong Kong as a result of positions taken by any authority in either jurisdiction, the PCAOB will make determinations under the HFCA Act as and when appropriate.

 

Cash and Asset Flows through Our Organization

 

WIMI is a holding company with no operations of its own. We conduct our operations in China primarily through our PRC subsidiaries and VIEs in China. As a result, although other means are available for us to obtain financing at the holding company level, WIMI ’s ability to pay dividends to the shareholders and to service any debt it may incur may depend upon dividends paid by our PRC subsidiaries and service fees paid by the VIEs and their subsidiaries. If any of our subsidiaries incurs debt on its own behalf in the future, the instruments governing such debt may restrict its ability to pay dividends to WIMI. In addition, under PRC laws and regulations, our PRC subsidiaries are permitted to pay dividends only out of their retained earnings, if any, as determined in accordance with PRC accounting standards and regulations. Furthermore, our PRC subsidiaries and VIEs and their subsidiaries are required to make appropriations to certain statutory reserve funds or may make appropriations to certain discretionary funds, which are not distributable as cash dividends except in the event of a solvent liquidation of the companies. For more details, see “Item 5. Operating and Financial Review and Prospects—Liquidity and Capital Resources—Holding Company Structure.”

 

4

 

 

The VIEs may transfer cash to the relevant WFOE by paying service fees according to the exclusive business cooperation agreement or exclusive technology development, consultancy and services agreements.

 

Under PRC laws and regulations, our PRC subsidiaries and the VIEs and their subsidiaries are subject to certain restrictions with respect to payment of dividends or otherwise transfers of any of their net assets to us. Remittance of dividends by a wholly foreign-owned enterprise out of China is also subject to examination by the banks designated by the PRC State Administration of Foreign Exchange, or the SAFE. These restrictions are benchmarked against the paid-up capital and the statutory reserve funds of our PRC subsidiaries and the net assets of the VIEs in which we have no legal ownership. For risks relating to the fund flows of our operations in China, see “Item 3. Key Information—Risk Factors—Risks Relating to Doing Business in China—We principally rely on dividends and other distributions on equity paid by our PRC subsidiaries to fund any cash and financing requirements we may have. Any limitation on the ability of our PRC subsidiaries to make payments to us could materially and adversely affect our ability to conduct our business or financial condition.”

 

Under PRC laws, WIMI may fund its PRC subsidiaries only through capital contributions or loans, and fund the VIEs or their subsidiaries only through loans, subject to satisfaction of applicable government registration and approval requirements.

 

WIMI has not declared or paid any cash dividends, nor does it have any present plan to pay any cash dividends on its ordinary shares in the foreseeable future. We currently intend to retain most, if not all, of our available funds and any future earnings to operate and expand our business. See “Item 8. Financial Information—A. Consolidated Statements and Other Financial Information—Dividend Policy.” For PRC and United States federal income tax considerations of an investment in our ADSs, see “Item 10. Additional Information—E. Taxation.”

 

We are permitted under PRC laws and regulations as an offshore holding company to provide fundings to our wholly foreign-owned subsidiary in China only through loans or capital contributions, subject to the record-filing and registration with government authorities and limit on the amount of loans. Subject to satisfaction of the applicable government registration requirements, we may extend inter-company loans to our wholly foreign-owned subsidiaries in China or make additional capital contributions to the wholly foreign-owned subsidiaries to fund their capital expenditures or working capital. If we provide fundings to our wholly foreign-owned subsidiaries through loans, the total amount of such loans may not exceed the difference between the entity’s total investment as registered with the foreign investment authorities and our registered capital. Such loans must also be registered with SAFE (as defined herein) or their local branches. For more detailed information and risks associated with a transfer of funds by the Company to our PRC subsidiaries in the form of a loan or capital injection, please refer to our Annual Report on 20-F in the section “Risk Factors — Risk Factors Relating to Doing Business in China — PRC regulation of loans to and direct investment in PRC entities by offshore holding companies and governmental control of currency conversion may delay or prevent us from using the proceeds we receive from offshore financing activities to make loans to or make additional capital contributions to our PRC subsidiaries, which could materially and adversely affect our liquidity and our ability to fund and expand business.”

 

A. [RESERVED]

 

B. CAPITALIZATION AND INDEBTEDNESS

 

Not applicable.

 

C. REASONS FOR THE OFFER AND USE OF PROCEEDS

 

Not applicable.

 

5

 

 

D. RISK FACTORS

 

Summary of Risk Factors

 

Investment in our ADSs involves significant risks. Below is a summary of material risks we face, organized under relevant headings.

 

Risks Relating to Our Business and Industry

 

We operate in a relatively new and rapidly evolving market and our competitive position and results of operations could be harmed if we do not compete effectively.

 

We are a relatively young company, and we may not be able to sustain our rapid growth, effectively manage our growth or implement our business strategies.

 

If we fail to keep up with industry trends or technological developments, our business, results of operations and financial condition may be materially and adversely affected.

 

We require a significant amount of capital to fund our research and development investments. If we cannot obtain sufficient capital on favorable terms or at all, our business, financial condition and prospects may be materially and adversely affected.

 

If existing or new customers are less willing to cooperate with us, our revenues and profits may be adversely affected.

 

If we fail to successfully compete with other advertising platforms, media companies, AR or traditional advertisement producers, our revenues and profits may be adversely affected.

 

Risks Relating to Our Corporate Structure

 

We are a Cayman Islands holding company with no equity ownership in our VIEs. We conduct our operations in China through our PRC subsidiaries and our VIEs with which we have maintained contractual arrangements and their subsidiaries in China. Investors thus are not purchasing the right to convert shares into direct equity interest in our operating entities in China but instead are purchasing the right to convert shares into equity interest in a Cayman Islands holding company. If the PRC government finds that the agreements that establish the structure for operating our business do not comply with PRC laws and regulations, or if these regulations or their interpretations change in the future, we could be subject to severe penalties or be forced to relinquish our interests in those operations. Our holding company, our PRC subsidiaries, our VIEs, and investors of our Company face uncertainty about potential future actions by the PRC government that could affect the enforceability of the contractual arrangements with our VIEs and, consequently, significantly affect the financial performance of our VIEs and our Company as a whole. For a detailed description of the risks associated with our corporate structure, please refer to risks disclosed under “Item D. Risk Factors — Risks Relating to Our Corporate Structure.”

 

Risks Relating to Doing Business in China

 

The PRC government’s significant authority in regulating our operations and its oversight and control over offerings conducted overseas by, and foreign investment in, China-based issuers could significantly limit or completely hinder our ability to offer or continue to offer securities to investors. Implementation of industry-wide regulations in this nature may cause the value of such securities to significantly decline.

 

For more details, see “Item D. Risk Factors — Risks Relating to Doing Business in China — Because substantially all of our operations are in China, our business is subject to the complex and rapidly evolving laws and regulations there. The Chinese government may exercise significant oversight and discretion over the conduct of our business and may intervene in or influence our operations at any time, which could result in a material change in our operations and/or the value of our ADSs.”

 

6

 

 

Risks and uncertainties arising from the legal system in China, including risks and uncertainties regarding the enforcement of laws and quickly evolving rules and regulations in China, could result in a material adverse change in our operations and the value of our ADSs. For more details, see “Item D. Risk Factors — Risks Relating to Doing Business in China — Uncertainties in the interpretation and enforcement of PRC laws and regulations could limit the legal protections available to you and us.”

 

Our ADSs may be delisted and our ADSs and shares prohibited from trading under the Holding Foreign Companies Accountable Act, or the HFCAA, if the PCAOB is unable to inspect or fully investigate certain auditors.

 

We are subject to extensive and evolving legal system in the PRC, non-compliance with which, or changes in which, may materially and adversely affect our business and prospects, and may result in a material change in our operations and/or the value of our ADSs or could significantly limit or completely hinder our ability to offer or continue to offer securities to investors and cause the value of our ADSs to significantly decline or be worthless.

 

Risks Relating to the ADSs

 

The market price for our ADSs have fluctuated and may be volatile.

 

The sale or availability for sale of substantial amounts of our ADSs could adversely affect their market price.

 

You may face difficulties in protecting your interests, and your ability to protect your rights through U.S. courts may be limited, because we are incorporated under Cayman Islands law.

 

You may not receive dividends or other distributions on our ordinary shares and you may not receive any value for them, if it is illegal or impractical to make them available to you.

 

Risks Relating to Our Business and Industry

 

We operate in a relatively new and rapidly evolving market.

 

We offer AR-based holographic services and products to cater to our customers’ needs, focusing on providing an innovative, immersive and interactive holographic AR experience for our customers and end users. We also engage in the provision of central processing algorithm services and computer chip products to enterprise customers and the sales of comprehensive solutions for central processing algorithms and related services with software and hardware integration. Our holographic AR business primarily depends on the continuing development and growth of the holographic AR industry in China. Growth of the holographic AR industry in China is affected by numerous factors, including but not limited to, technological innovations, user experience, development of internet and internet-based services, regulatory environment, and macroeconomic environment. The markets for our products and services are relatively new and rapidly developing and are subject to significant challenges. In addition, our continued growth depends, in part, on our ability to respond to changes in the holographic AR industry, including rapid technological evolution, continued shifts in customer demands, introductions of new products and services and emergence of new industry standards and practices. Developing and integrating new content, products, services or infrastructure could be expensive and time-consuming, and these efforts may not yield the benefits we expect to achieve.

 

In addition, as the holographic AR industry in China is relatively young, there are few proven methods of projecting customer demand or available industry standards on which we can rely. Some of our current monetization methods are also in a relatively preliminary stage. We cannot assure you that our attempts to monetize our current offerings will continue to be successful, profitable or accepted, and therefore the profit potential of our business is difficult to gauge. Our growth prospects should be considered in light of the risks and uncertainties that fast-growing early-stage companies with limited operating history in an evolving industry may encounter, including, among others, risks and uncertainties regarding our ability to:

 

continue to develop new software and related solutions that are appealing to end users;

 

enrich our holographic AR content portfolio;

 

7

 

 

maintain stable relationships with other key participants in the holographic AR value chain;

 

expand our products and services into more use cases; and

 

Addressing these risks and uncertainties will require significant capital expenditures and allocation of valuable management and employee resources. We cannot assure you that we will succeed in any of these aspects or that the holographic AR industry in China will continue to grow at a rapid pace. If we fail to successfully address any of the above risks and uncertainties, the size of our user base, our revenue and profits may decline.

 

Our competitive position and results of operations could be harmed if we do not compete effectively.

 

The markets for our products and services are characterized by intense competition, new industry standards, limited barriers to entry, disruptive technology developments, short product life cycles, customer price sensitivity and frequent product introductions (including alternatives with limited functionality available at lower costs or free of charge). Any of these factors could create downward pressure on pricing and profitability and could adversely affect our ability to attract new customers. Our future success will depend on our continued ability to enhance our existing products and services, introduce new products and services in a timely and cost-effective manner, meet changing customer expectations and needs, extend our core technology into new applications, and anticipate emerging standards, business models, software delivery methods and other technological developments. Furthermore, we are a small-size company as compared to some of the well-established enterprises that could potentially enter the holographic AR market and semiconductor industry. Some of our current and potential competitors enjoy competitive advantages such as greater financial, technical, sales, marketing and other resources, broader brand awareness, and access to larger customer bases. As a result of these advantages, potential and current customers might select the products and services of our competitors, causing a loss of our market share.

 

We are a relatively young company, and we may not be able to sustain our rapid growth, effectively manage our growth or implement our business strategies.

 

We have a limited operating history. Our holographic AR business was launched in 2015 and our semiconductor business was launched in July 2020. Although we have experienced significant growth since our business was launched, our historical growth rate may not be indicative of our future performance. We may not be able to achieve similar results or grow at the same rate as we had in the past. As our business and the holographic AR market and the semiconductor industry in China continue to develop, we may need to adjust our product and service offerings or modify our business model. These adjustments may not achieve expected results and may have a material and adverse impact on our financial conditions and results of operations.

 

In addition, our rapid growth and expansion have placed, and continue to place, a significant strain on our management and resources. This level of significant growth may not be sustainable or achievable at all in the future. We believe that our continued growth will depend on many factors, including our ability to develop new sources of revenues, diversify monetization methods, attract and retain customers, continue developing innovative hologram-related technologies, increase brand awareness, expand into new market segments, and adjust to the rapidly changing regulatory environment in China. We cannot assure you that we will achieve any of the above, and our failure to do so may materially and adversely affect our business and results of operations.

 

8

 

 

If we fail to keep up with industry trends or technological developments, our business, results of operations and financial condition may be materially and adversely affected.

 

The holographic AR industry and semiconductor industry are rapidly evolving and subject to continuous technological changes. Our success depends on our ability to continue to develop and implement services and solutions that anticipate and respond to rapid and continuing changes in technology and industry developments and offerings to serve the evolving needs of our customers. Our growth strategy is focused on responding to these types of developments by driving innovation that will enable us to expand our business into new growth areas. If we do not sufficiently invest in new technology and industry developments, or evolve and expand our business at sufficient speed and scale, or if we do not make the right strategic investments to respond to these developments and successfully drive innovation, our services and solutions, our results of operations, and our ability to develop and maintain a competitive advantage and continue to grow could be negatively affected. In addition, we operate in a quickly evolving environment, in which there currently are, and we expect will continue to be, new technology entrants. New services or technologies offered by competitors or new entrants may make our offerings less differentiated or less competitive, when compared to other alternatives, which may adversely affect our results of operations. Technological innovations may also require substantial capital expenditures in product development as well as in modification of products, services or infrastructure. We cannot assure you that we can obtain financing to cover such expenditure. Failure to adapt our products and services to such changes in an effective and timely manner could materially and adversely affect our business, financial condition and results of operations.

 

We incurred net loss in the last three years, and we may not be able to maintain profitability in the future.

 

We had net loss of RMB 254.4 million in 2021, RMB 376.8 million in 2022 and RMB 510.4 million (USD 72.1 million) in 2023. We have made significant investments in research and development expenses to develop and expand our business. We expect to continue to invest significantly in research and development to further develop and expand our business, and these investments may not result in an increase in revenue or positive cash flow from operating activities on a timely basis, or at all.

 

We may not maintain profitability, or we may incur substantial losses for a number of reasons, including the lack of demand for our products and services, increasing competition, challenging macro-economic environment, and we may incur unforeseen expenses, or encounter difficulties, complications and delays in generating revenue or achieving profitability. If we are unable to achieve profitability, we may have to reduce the scale of our operations, which may impact our business growth and adversely affect our financial condition and results of operations. In addition, our continuous operation depends on our capability to improve operating cash flows as well as our capacity to obtain sufficient external equity or debt financing. If we do not succeed in doing so, we may have to limit the scale of our operations, which may limit our business growth and adversely affect our financial condition and results of operations.

 

If we cannot continue to develop, acquire, market and offer new products and services or enhancements to existing products and services that meet customer requirements, our operating results could suffer.

 

The process of developing and acquiring new technology products and services and enhancing existing offerings is complex, costly and uncertain. If we fail to anticipate customers’ rapidly changing needs and expectations, our market share and results of operations could suffer. We must make long-term investments, develop, acquire or obtain appropriate intellectual property and commit significant resources before knowing whether our predictions will accurately reflect customer demand for our products and services. If we misjudge customer needs in the future, our new products and services may not succeed and our revenues and earnings may be harmed. Additionally, any delay in the development, acquisition, marketing or launch of a new offering or enhancement to an existing offering could result in customer attrition or impede our ability to attract new customers, causing a decline in our revenue or earnings.

 

9

 

 

We make significant investments in new products and services that may not achieve expected returns.

 

We have made and will continue to make significant investments in research, development, and marketing for existing products, services, and technologies, including holographic AR advertising solutions, mobile payment middleware, integrated holographic AR software, other AR-based holographic offerings, holographic 3D vision-related semiconductor application solutions, and central processing algorithms and related services, as well as new technology or new applications of existing technology. Investments in new technology are speculative. Commercial success depends on many factors, including but not limited to, innovativeness, developer support, and effective distribution and marketing. If customers do not perceive our latest offerings as providing significant new functionality or other value, they may reduce their purchases of our services or products, unfavorably affecting our revenue and profits. We may not achieve significant revenue from new product, service, or new applications of existing new product, service, for several years, if at all. New products and services may not be profitable, and even if they are profitable, operating margins for some new products and businesses may not be as high as the margins we have experienced historically. Furthermore, developing new technologies is complex and can require long development and testing periods. Significant delays in new releases or significant problems in creating new products or offering new services could adversely affect our revenue and profits.

 

We cannot guarantee our monetization strategies will be successfully implemented or generate sustainable revenues and profit.

 

Our monetization model is evolving. We generate our revenues from holographic AR advertising services, payment middleware licensing, semiconductor products and related accessories, and central processing algorithms and related services with software and hardware integration, including customized central processing units, or CPUs, based on customers’ specific demands. We plan to further increase revenue contribution from our other hologram-related monetization methods and semiconductor product offerings. If our strategic initiatives do not enhance our monetization ability or enable us to develop new approaches to monetization, we may not be able to maintain or increase our revenues or profits or recover any associated costs. In addition, we may in the future introduce new services to further diversify our revenue streams, including services with which we have little or no prior development or operating experience. If these new or enhanced services fail to engage customers, we may fail to attract or retain users or to generate sufficient revenues or profits to justify our investments, and our business and operating results may suffer as a result.

 

Our results of operations could materially suffer if we are not able to obtain sufficient pricing to enable us to meet our profitability expectations.

 

If we are not able to obtain sufficient pricing for our services and solutions, our revenues and profitability could materially suffer. The rates we are able to charge for our services and solutions are affected by a number of factors, including:

 

general economic and political conditions;

 

the competitive environment in our industry;

 

our customers’ desire to reduce their costs; and

 

our ability to accurately estimate, attain and sustain contract revenues, margins and cash flows over the full contract period.

 

In addition, our profitability with respect to our services and solutions for new technologies may be different when compared to the profitability of our current business, due to factors such as the use of alternative pricing, the mix of work and the number of service providers, among others.

 

The competitive environment in our industry affects our ability to obtain favorable pricing in a number of ways, any of which could have a material negative impact on our results of operations. The less we are able to differentiate our services and solutions and/or clearly convey the value of our services and solutions, the more risk we have that they will be seen as commodities, with price being the driving factor in selecting a service provider. In addition, the introduction of new services or products by competitors could reduce our ability to obtain favorable pricing for the services or products we offer. Competitors may be willing, at times, to price contracts lower than us in an effort to enter new markets or increase market share. Further, if competitors develop and implement methodologies that yield greater efficiency and productivity, they may be better positioned to offer services similar to ours at lower prices.

 

10

 

 

We require a significant amount of capital to fund our research and development investments. If we cannot obtain sufficient capital on favorable terms or at all, our business, financial condition and prospects may be materially and adversely affected.

 

Operating our holographic AR business and semiconductor business requires significant, continuous investment in acquiring, maintaining and upgrading contents and technologies. Historically, we have financed our operations primarily with net cash generated from operating activities, financial support from our shareholders and equity financings and loans from third parties. As part of our growth strategy, we plan to continue to invest substantial capital in our research and development activities in the future, which may require us to obtain additional equity or debt financing. Our ability to obtain additional financing in the future is subject to a number of uncertainties, including but not limited to those relating to:

 

our future business development, financial condition and results of operations;

 

general market conditions for financing activities; and

 

macro-economic and other conditions in China and elsewhere.

 

Although we expect to rely increasingly on net cash provided by operating activities and financing through capital markets for our liquidity needs as our business continues to grow and after we become a public company, we cannot assure you that we will be successful in our efforts to diversify our sources of liquidity. If we raise additional funds through future issuances of equity or convertible debt securities, our existing shareholders could suffer significant dilution, and any new equity securities we issue could have rights, preferences and privileges superior to those of holders of our ordinary shares. Any debt financing that we secure in the future could involve restrictive covenants relating to our capital raising activities and other financial and operational matters, including the ability to pay dividends. This may make it more difficult for us to obtain additional capital to fund our research and pursue business opportunities, including potential acquisitions. If we cannot obtain sufficient capital to meet our capital needs, we may not be able to implement our growth strategies, and our business, financial condition and prospects may be materially and adversely affected.

 

If we fail to attract, retain and engage appropriately skilled personnel, including senior management and technology professionals, our business may be harmed.

 

Our future success depends on our retention of highly skilled executives and employees. Competition for well-qualified and skilled employees is intense, and our future success also depends on our continuing ability to attract, develop, motivate and retain highly qualified and skilled employees, including, in particular, software engineers, artificial intelligence scientists and AR technology professionals. Our continued ability to compete effectively depends on our ability to attract new employees and to retain and motivate existing employees. All of our senior management and key personnel are employees at will and, as a result, any of these employees could leave with little or no prior notice. If any member of our senior management team or other key employees leave our company, our ability to successfully operate our business and execute our business strategy could be adversely affected. In particular, such individuals are free to compete with us in the event that they leave. Furthermore, under PRC law, certain of our employees may have ownership rights to our intellectual property, which rights would continue in the event they left our company. We may also have to incur significant costs in identifying, hiring, training and retaining replacements of departing employees.

 

If existing or new customers are less willing to cooperate with us, our revenues and profits may be adversely affected.

 

We offer holographic AR advertising solutions primarily through contracts entered into with advertisers or third-party advertising agencies and middleware services primarily through contracts entered into with app developers and content providers. We offer semiconductor products and accessories, and design software for central processing units, and offer comprehensive solutions for central processing algorithms and related services with software and hardware integration to manufacturers of electronic products and internet information infrastructure service providers.

 

11

 

 

We promote our products and services directly through our experienced and creative sales and marketing team by making direct office visits, attending conferences and industry exhibitions, and through word-of-mouth referral. Our ability to retain existing customers or attract new customers depends on many factors, some of which are out of our control, including:

 

Our ability to innovate and rapidly respond to customer needs;

 

The competitiveness of our pricing and payment terms for our customers, which may, in turn, be constrained by our capital and financial resources;

 

Sufficient capital support;

 

Our ability to acquire complementary technologies, products and businesses to enhance the features and functionality of our applications; and

 

Brand awareness and reputation.

 

We cannot assure you that we will be able to continue retain these customers or attract new customers. If we fail to retain and enhance our business relationships with new and existing customers, our business and results of operations may be materially and adversely affected.

 

If we fail to successfully compete with other advertising platforms, media companies, AR or traditional advertisement producers, our revenues and profits may be adversely affected.

 

Revenue generated from our advertising business is affected by the online advertising industry in China and advertisers’ allocation of budgets to Internet advertising and promotion in general, and specifically with respect to online holographic AR advertising. Companies that decide to advertise or promote online may utilize more established methods or channels for online advertising and promotion, such as key words advertising on established Chinese search engines, over in-video holographic AR advertising. In addition, we compete with media companies, AR or traditional advertisement producers. If the holographic AR advertising market size does not increase from current levels, if we are unable to capture and retain a sufficient share of that market, or if we are unable to compete effectively with our competitors, our ability to maintain or increase our current level of advertisement revenue and our profitability and prospects could be adversely affected.

 

Our products and software are highly technical and may contain undetected software bugs or vulnerabilities, which could manifest in ways that could seriously harm our reputation and our business.

 

Our products and software are highly technical and complex. Our software or any of our products may contain undetected software bugs, hardware errors, and other vulnerabilities. These bugs and errors can manifest in any number of ways in our products, including through diminished performance, security vulnerabilities, malfunctions, or even permanently disabled products. We have a practice of regularly updating our products and some errors in our products may be discovered only after a product has been used by users, and may in some cases be detected only under certain circumstances or after extended use. Any errors, bugs or other vulnerabilities discovered in our code or backend after release could damage our reputation, drive away users, allow third parties to manipulate or exploit our software, lower revenue and expose us to claims for damages, any of which could seriously harm our business.

 

12

 

 

Our failure to protect our intellectual property rights may undermine our competitive position.

 

We believe that our patents, copyrights, trademarks and other intellectual property are essential to our success. Please see Item 4.B. “Business Overview — Intellectual Property” for more details. We depend to a large extent on our ability to develop and maintain the intellectual property rights relating to AR technology, our hologram contents, and semiconductor products and software designs. We have devoted considerable time and energy to the development and improvement of our software, middleware, websites, and our IPs.

 

We rely primarily on a combination of patents, copyrights, trademarks and trade secrets laws, and contractual restrictions for the protection of the intellectual property used in our business. Nevertheless, these provide only limited protection and the actions we take to protect our intellectual property rights may not be adequate. Our trade secrets may become known or be independently discovered by our competitors. We may have no or limited rights to stop others’ use of our information. Moreover, to the extent that our employees or third parties with whom we do business use intellectual property owned by others in their work for us, disputes may arise as to the rights to such intellectual property. Furthermore, it is often difficult to maintain and enforce intellectual property rights in China. Statutory laws and regulations are subject to judicial interpretation and enforcement, and may not be applied consistently due to the lack of clear guidance on statutory interpretation. Contractual restrictions may be breached by counterparties, and there may not be adequate remedies available to us for any such breach. Accordingly, we may not be able to effectively protect our intellectual property rights or to enforce our contractual rights in China. Preventing any unauthorized use of our intellectual property is difficult and costly and the steps we take may be inadequate to prevent the misappropriation of our intellectual property. In the event that we resort to litigation to enforce our intellectual property rights, such litigation could result in substantial costs and a diversion of our managerial and financial resources. We can provide no assurance that we will prevail in such litigation. Any failure in protecting or enforcing our intellectual property rights could have a material adverse effect on our business, financial condition and results of operations.

 

We may not be able to protect our source code from copying if there is an unauthorized disclosure.

 

Source code, the detailed program commands for our middleware and software programs, is critical to our business. Although we license portions of our application and operating system source code to several licensees, we take significant measures to protect the secrecy of large portions of our source code. If our source code leaks, we might lose future trade secret protection for that code. It may then become easier for third parties to compete with our products by copying functionality, which could adversely affect our revenue and operating margins.

 

As our patents may expire and may not be extended, our patent rights may be contested, circumvented, invalidated or limited in scope, our patent rights may not protect us effectively. In particular, we may not be able to prevent others from developing or exploiting competing technologies, which could have a material and adverse effect on our business operations, financial condition and results of operations.

 

In China, the validity period of utility model patent rights or design patent rights is ten years and not extendable. As of December 31, 2023, we had 244 registered patents. For our pending application, we cannot assure you that we will be granted patents pursuant to our pending applications. Even if our patent applications succeed, it is still uncertain whether these patents will be contested, circumvented or invalidated in the future. In addition, the rights granted under any issued patents may not provide us with sufficient protection or competitive advantages. The claims under any pending patents that issue from our patent applications may not be broad enough to prevent others from developing technologies that are similar to or that achieve results similar to ours. It is also possible that the intellectual property rights of others will bar us from licensing and from exploiting any patents that issue from our pending applications. Numerous U.S. and foreign issued patents and pending patent applications owned by others exist in the fields in which we have developed and are developing our technology. These patents and patent applications might have priority over our patent applications and could subject our patent applications to invalidation. Finally, in addition to those who may claim priority, any of our existing or pending patents may also be challenged by others on the basis that they are otherwise invalid or unenforceable.

 

Our services or solutions could infringe upon the intellectual property rights of others or we might lose our ability to utilize the intellectual property of others.

 

We cannot be sure that our services and solutions do not infringe on the intellectual property rights of third parties, and these third parties could claim that we or our customers are infringing upon their intellectual property rights. These claims could harm our reputation, cause us to incur substantial costs or prevent us from offering some services or solutions in the future. Any related proceedings could require us to expend significant resources over an extended period of time. Any claims or litigation in this area could be time-consuming and costly, damage our reputation and/or require us to incur additional costs to obtain the right to continue to offer a service or solution to our customers. If we cannot secure this right at all or on reasonable terms, or we cannot substitute alternative technology, our results of operations could be materially adversely affected. The risk of infringement claims against us may increase as we expand our industry software solutions.

 

13

 

 

In the operation of our AR holographic ads business, we do not enter into any agreements directly with the copyright owners of the videos in which ads are placed using our software. Consequently, there is no assurance that we will not be affected by disputes between platform operators, on the one hand, and copyright owners of such videos, on the other hand.

 

Additionally, in recent years, individuals and firms have purchased intellectual property assets in order to assert claims of infringement against technology providers and customers that use such technology. Any such action naming us or our customers could be costly to defend or lead to an expensive settlement or judgment against us. Moreover, such an action could result in an injunction being ordered against our customers or our own services or operations, causing further damages.

 

In addition, we rely on third-party software in providing some of our services and solutions. If we lose our ability to continue using such software for any reason, including in the event that the software is found to infringe the rights of others, we will need to obtain substitute software or seek alternative means of obtaining the technology necessary to continue to provide such services and solutions. Our inability to replace such software, or to replace such software in a timely or cost-effective manner, could materially adversely affect our results of operations.

 

Third parties may register trademarks or domain names or purchase internet search engine keywords that are similar to our trademarks, brands or websites, or misappropriate our data and copy our platform, all of which could cause confusion to our users, divert online customers away from our products and services or harm our reputation.

 

Competitors and other third parties may purchase (i) trademarks that are similar to our trademarks and (ii) keywords that are confusingly similar to our brands or websites in internet search engine advertising programs and in the header and text of the resulting sponsored links or advertisements in order to divert potential customers from us to their websites. Preventing such unauthorized use is inherently difficult. If we are unable to prevent such unauthorized use, competitors and other third parties may continue to drive potential online customers away from our platform to competing, irrelevant or potentially offensive platform, which could harm our reputation and cause us to lose revenue.

 

Our business is highly dependent on the proper functioning and improvement of our information technology systems and infrastructure. Our business and operating results may be harmed by service disruptions, or by our failure to timely and effectively scale up and adjust our existing technology and infrastructure.

 

Our business depends on the continuous and reliable operation of our information technology (“IT”) systems. Our IT systems are vulnerable to damage or interruption as a result of fires, floods, earthquakes, power losses, telecommunications failures, undetected errors in software, computer viruses, hacking and other attempts to harm our IT systems. Disruptions, failures, unscheduled service interruptions or a decrease in connection speeds could damage our reputation and cause our customers and end-users to migrate to our competitors’ platforms. If we experience frequent or constant service disruptions, whether caused by failures of our own IT systems or those of third-party service providers, our user experience may be negatively affected, which in turn may have a material and adverse effect on our reputation and business. We may not be successful in minimizing the frequency or duration of service interruptions. As the number of our end-users increases and more user data are generated on our platform, we may be required to expand and adjust our technology and infrastructure to continue to reliably store and process content.

 

Our operations depend on the performance of the Internet infrastructure and fixed telecommunications networks in China, which may experience unexpected system failure, interruption, inadequacy or security breaches.

 

Almost all access to the Internet in China is maintained through state-owned telecommunication operators under the administrative control and regulatory supervision of the Ministry of Industry and Information Technology, or the MIIT. Moreover, we primarily rely on a limited number of telecommunication service providers to provide us with data communications capacity through local telecommunications lines and Internet data centers to host our servers. We have limited access to alternative networks or services in the event of disruptions, failures or other problems with China’s Internet infrastructure or the fixed telecommunications networks provided by telecommunication service providers. Web traffic in China has experienced significant growth during the past few years. Effective bandwidth and server storage at Internet data centers in large cities such as Beijing are scarce.

 

14

 

 

With the expansion of our business, we may be required to upgrade our technology and infrastructure to keep up with the increasing traffic on our platform. We cannot assure you that the Internet infrastructure and the fixed telecommunications networks in China will be able to support the demands associated with the continued growth in Internet usage. If we cannot increase our capacity to deliver our online services, we may not be able to expand customer base, and the adoption of our services may be hindered, which could adversely impact our business and profitability.

 

In addition, we have no control over the costs of the services provided by telecommunication service providers. If the prices we pay for telecommunications and Internet services rise significantly, our results of operations may be materially and adversely affected. Furthermore, if Internet access fees or other charges to Internet users increase, some users may be prevented from accessing the mobile Internet and thus cause the growth of mobile Internet users to decelerate. Such deceleration may adversely affect our ability to continue to expand our user base.

 

We use third-party services and technologies in connection with our business, and any disruption to the provision of these services and technologies to us could result in adverse publicity and a slowdown in the growth of our users, which could materially and adversely affect our business, financial condition and results of operations.

 

Our business partially depends on services provided by, and relationships with, various third parties. Some third-party software we use in our operations is currently publicly available and free of charge. If the owner of any such software decides to charge users or no longer makes the software publicly available, we may need to incur significant costs to obtain licensing, find replacement software or develop it on our own. If we are unable to obtain licensing, find or develop replacement software at a reasonable cost, or at all, our business and operations may be adversely affected.

 

We exercise no control over the third parties with whom we have business arrangements. If such third parties increase their prices, fail to provide their services effectively, terminate their service or agreements or discontinue their relationships with us, we could suffer service interruptions, reduced revenues or increased costs, any of which may have a material adverse effect on our business, financial condition and results of operations.

 

If we are unable to collect our receivables or unbilled services, our results of operations, financial condition and cash flows could be adversely affected.

 

Our business depends on our ability to successfully and timely obtain payment from our customers of the amounts they owe us for work performed. We evaluate the financial condition of our customers and usually bill and collect on 30 to 60 day cycles. We have established allowances for losses of receivables and unbilled services. Actual losses on balances could differ from those that we currently anticipate, and, as a result, we might need to adjust our allowances. We might not accurately assess the creditworthiness of our customers. Macroeconomic conditions could also result in financial difficulties for our customers, including bankruptcy and insolvency. This could cause customers to delay payments to us, request modifications to their payment arrangements that could increase our receivables balance, or default on their payment obligations to us. Recovery of customer financing and timely collection of balances also depend on our ability to complete our contractual commitments and bill and collect our contracted revenues. If we are unable to meet our contractual requirements, we might experience delays in collection of and/or be unable to collect our customer balances, and if this occurs, our results of operations and cash flows could be adversely affected. In addition, if we experience an increase in the time to bill and collect for our services, our cash flows could be adversely affected.

 

Our business depends on the market recognition of our brand, and if we are unable to maintain and enhance brand recognition, or promote or maintain our brand in a cost-effective manner, our business, financial conditions and results of operations may be materially and adversely affected.

 

We believe that maintaining and enhancing our brand is of significant importance to the success of our business. A well-recognized brand is important to attract customers, especially in this novel and evolving market. We promote our brand though marketing team and word-of-mouth referrals. Successful promotion of our brand will depend on the effectiveness of our marketing efforts and amount of word-of-mouth referrals we received from satisfied customers. We may incur extra expenses in promoting our brand. However, our brand promotion activities and marketing efforts may not yield increased revenues, and even if they do, any increased revenues may not offset the expenses we incurred in promoting our brand. Since we operate in a highly competitive industry, our brand recognition directly affects our ability to maintain our market position. If we fail to successfully promote and maintain our brand, or if we incur extra expenses in an unsuccessful attempt to promote and maintain our brand, we may fail to attract enough new customers or retain our existing customers, and our business and results of operations may be materially and adversely affected.

 

15

 

 

Our AR holographic business’s success depends on the interoperability of our products and services with next-generation AR hardware.

 

The success of our AR holographic business and our AR products depends upon the cooperation of AR hardware manufactures to ensure interoperability with our products and offer compatible products and services to end users. To the extent that hardware manufactures perceive that their products and services compete with ours, they may have an incentive to withhold their cooperation, decline to share access or sell to us their proprietary application programming interfaces (“APIs”), protocols or formats, or engage in practices to actively limit the functionality, compatibility and certification of our products. If any of the foregoing occurs, our product development efforts may be delayed or foreclosed and it may be difficult and more costly for us to achieve functionality and service levels that would make our services attractive to end users, any of which could negatively impact our business and operating results.

 

Future litigation could have a material and adverse impact on our business, financial condition and results of operations.

 

From time to time, we have been, and may in the future be, subject to lawsuits brought by our competitors, individuals, or other entities against us, in matters relating to intellectual property rights, contractual disputes and competition claims. The outcomes of actions we institute may not be successful or favorable to us. Lawsuits against us may also generate negative publicity that significantly harms our reputation, which may adversely affect our user base. In addition to the related costs, managing and defending litigation and related indemnity obligations can significantly divert our management’s attention from operating our business. We may also need to pay damages or settle lawsuits with a substantial amount of cash. While we do not believe that any currently pending proceedings are likely to have a material adverse effect on us, if there were adverse determinations in legal proceedings against us, we could be required to pay substantial monetary damages or adjust our business practices, which could have an adverse effect on our business, financial condition and results of operations.

 

Negative media coverage could adversely affect our business.

 

Negative publicity about us and our business, shareholders, affiliates, directors, officers, and other employees, as well as the industry in which we operate, can harm our operations. Negative publicity concerning these parties could be related to a wide variety of matters, including:

 

alleged misconduct or other improper activities committed by our shareholders, affiliates, directors, officers and other employees;

 

false or malicious allegations or rumors about us or our shareholders, affiliates, directors, officers, and other employees;

 

user complaints about the quality of our products and services;

 

copyright or patent infringements involving us and contents offered on our platforms; and

 

governmental and regulatory investigations or penalties resulting from our failure to comply with applicable laws and regulations.

 

In addition to traditional media, there has been an increasing use of social media platforms and similar devices in China, including instant messaging applications, social media websites and other forms of internet-based communications that provide individuals with access to a broad audience of users and other interested persons. The availability of information on instant messaging applications and social media platforms is virtually immediate as is its impact without affording us an opportunity for redress or correction. The opportunity for dissemination of information, including inaccurate information, is seemingly limitless and readily available. Information concerning our company, shareholders, directors, officers and employees may be posted on such platforms at any time. The risks associated with any such negative publicity or incorrect information cannot be completely eliminated or mitigated and may materially harm our reputation, business, financial condition and results of operations.

 

16

 

 

If we fail to implement and maintain an effective system of internal controls, we may be unable to accurately report our results of operations, meet our reporting obligations or prevent fraud, and investor confidence and the market price of our ADSs may be materially and adversely affected.

 

We are subject to the reporting requirements of the Exchange Act of 1934, or Exchange Act, the Sarbanes-Oxley Act of and the rules and regulations of the Nasdaq Stock Market. We are not required to include an attestation report on internal control over financial reporting issued by our independent registered public accounting firm in this annual report, since we are an emerging growth company as defined under the JOBS Act. However, in the course of auditing our consolidated financial statements included in this annual report, we and our independent registered public accounting firm identified the following material weaknesses in our internal control over financial reporting. As defined in standards established by the PCAOB, a “material weakness” is a deficiency, or a combination of deficiencies, in internal control over financial reporting, such that there is a reasonable possibility that a material misstatement of our annual or interim financial statements will not be prevented or detected on a timely basis. The first material weakness is that we did not maintain an effective control environment. Specifically, we lacked sufficient resources regarding financial reporting and accounting personnel with understanding of U.S. GAAP, in particular, to address complex U.S. GAAP technical accounting issues, related disclosures in accordance with U.S. GAAP and financial reporting requirements set forth by the SEC. In addition, we have identified three material weaknesses in information technology general control (“ITGC”) in the areas of: (1) data backup and disaster recovery, (2) user account management, and segregation of duties (3) risk assessment and mitigation strategy. We have already taken some steps and have continued to implement measures to remediate the material weaknesses identified, including but not limited to, requiring our staff to participate in trainings and seminars provided by professional service firms on a regular basis to gain knowledge on regular accounting and SEC reporting updates, and) providing internal training to our accounting staff on U.S. GAAP. For IT related weakness, we will (1) enhance our data backup procedures and computer operations monitoring; (2) enhance user account management and enhance segregation of duties (3) enhance risk assessment procedures and controls. However, we cannot assure you that we will not identify additional material weaknesses or significant deficiencies in the future. In addition, if we are unable to meet the requirements of Section 404 of the Sarbanes-Oxley Act, our ADSs may not be able to remain listed on the NASDAQ Global Market.

 

Section 404 of the Sarbanes-Oxley Act of 2002 requires that we include a report of management on our internal control over financial reporting in our annual report on Form 20-F. Our management concluded that as of December 31, 2023, our internal control over financial reporting was not effective due to material weaknesses identified above. Once we cease to be an “emerging growth company” as such term is defined under the JOBS Act, our independent registered public accounting firm must attest to and report on the effectiveness of our internal control over financial reporting. Even if our management concludes that our internal control over financial reporting is effective, our independent registered public accounting firm, after conducting its own independent testing, may issue a report that is qualified if it is not satisfied with our internal controls or the level at which our controls are documented, designed, operated or reviewed, or if it interprets the relevant requirements differently from us. In addition, as we are a public company, our reporting obligations may place a significant strain on our management, operational and financial resources and systems for the foreseeable future. We may be unable to timely complete our evaluation testing and any required remediation.

 

During the course of documenting and testing our internal control procedures, in order to satisfy the requirements of Section 404 of the Sarbanes- Oxley Act of 2002, we may identify other weaknesses and deficiencies in our internal control over financial reporting. In addition, if we fail to maintain the adequacy of our internal control over financial reporting, as these standards are modified, supplemented or amended from time to time, we may not be able to conclude on an ongoing basis that we have effective internal control over financial reporting. If we fail to achieve and maintain an effective internal control environment, we could suffer material misstatements in our financial statements and fail to meet our reporting obligations, which would likely cause investors to lose confidence in our reported financial information. This could in turn limit our access to capital markets, harm our results of operations and lead to a decline in the trading price of our shares. Additionally, ineffective internal control over financial reporting could expose us to increased risk of fraud or misuse of corporate assets and subject us to potential delisting from the stock exchange on which we list, regulatory investigations and civil or criminal sanctions. We may also be required to restate our financial statements from prior periods.

 

17

 

 

Future strategic alliances or acquisitions may have a material and adverse effect on our business, financial condition and results of operations.

 

We may enter into strategic alliances, including joint ventures or minority equity investments, with various third parties to further our business purpose from time to time. These alliances could subject us to a number of risks, including risks associated with sharing proprietary information, non-performance by the third party and increased expenses in establishing new strategic alliances, any of which may materially and adversely affect our business. We may have limited ability to monitor or control the actions of these third parties and, to the extent any of these strategic third parties suffer negative publicity or harm to their reputation from events relating to their business, we may also suffer negative publicity or harm to our reputation by virtue of our association with any such third party.

 

On September 27, 2020, our then wholly-owned subsidiary, VIYI Technology Inc., which was later renamed as VIYI Algorithm Inc., or VIYI, entered into an acquisition framework agreement with FE-DA Electronics Company Private Limited, or FE-DA, and its original shareholder, to acquire the entire equity interests of FE-DA. FE-DA is a provider of Internet of Things solutions based in Singapore, and primarily engages in the central processing algorithm integrated circuit (“CPA-IC”) solution business in Southeast Asia.

 

On April 6, 2023, the Company’s board approved the equity transfer agreement between VIYI and LIM TZEA, to transfer 100% equity interest of Fe-da Electronics Co., Ltd and its subsidiaries Wisdom Lab Inc., EXCEL Technology Co., Ltd. and recognized RMB 17,801,786 (USD 2,526,259)of loss from the transfer, FE-DA and its subsidiaries were Disposed in April 2023.

 

On June 10, 2021, our wholly-owned subsidiary, VIYI Algorithm Inc., or VIYI, entered into a definitive merger agreement with Venus Acquisition Corporation, a Cayman Islands exempted company and a publicly traded special purpose acquisition corporation (“Venus”) (the “Merger Agreement”). Pursuant to the Merger Agreement, a newly created merger subsidiary of Venus will be merged with and into VIYI with VIYI being the surviving entity and becoming Venus’ wholly owned subsidiary (“Merger”). The proposed merger had been completed on December 9, 2022, Venus had changed its name to MicroAlgo Inc. and continue as a Cayman Islands exempted company.

 

As a result of the Merger, the ordinary shares of MicroAlgo Inc.(“MicroAlgo”) became listed on NASDAQ under the symbol MLGO. The Company received 28,910,892 shares of MicroAlgo as consideration for the Merger. The MicroAlgo’s shares which the Company received as consideration are not currently freely tradable without a valid exemption or exception from the registration requirements pursuant to the Securities Act of 1933. However, MicroAlgo and the Company (and other investors) have entered into a Registration Rights Agreement which gives the Company the right to demand the registration of MicroAlgo shares owned by the Company. After an effective registration of MicroAlgo shares owned by the Company, the Company will be able to sell the MicroAlgo shares it owns publicly. The Company has not exercised such right as of the date of this report. In the event the Company exercises its registration rights or disposes of some or all of the MicroAlgo shares that it owns, then the value of our shares after such disposition may not equal or exceed the value of shares prior to such disposition or to the closing of the Merger.

 

We may continue to seek acquisition opportunities, as appropriate, to extend our holographic content production and software development capabilities, and evaluate potential target companies with strong software engineering and middleware development capabilities and leading patent-protected hologram technologies. Acquisitions or expansions may not be successfully completed and we may not be able to find or consummate suitable acquisition or expansion alternatives. If we successfully complete any acquisition or expansion, we may raise financing, either in the capital markets or in the form of bank financing, to cover all or part of the purchase price, which will lead to changes to our capital structure and may restrict us in other ways. In addition, to the extent we fund these business initiatives through the issuance of equity or convertible debt securities, the ownership interest of our shareholders could be diluted.

 

18

 

 

Acquisitions and expansions involve numerous risks, including potential difficulties in retaining and assimilating personnel, risks and difficulties associated with integrating the operations and culture of acquired businesses, diversions of management attention and other resources, lack of experience and industry and market knowledge of the new businesses, risks and difficulties associated with complying with laws and regulations related to the acquisitions and acquired businesses, and failure to properly identify problems with acquisition targets through the due diligence process. In addition, acquisitions and expansions may significantly stretch our capital, personnel and management resources and, as a result, we may fail to manage our growth effectively. Any new acquisition or expansion plans may also result in our assumption of debts and other liabilities, assumption of potential legal liabilities in respect of the new businesses, and incurrence of impairment charges related to goodwill and other intangible assets, any of which could harm our businesses, financial condition and results of operations. In particular, if any new businesses we acquire fail to perform as we expected, we may be required to recognize a significant impairment charge, which could materially and adversely affect our business, financial condition and results of operations. There may also be established players in these sectors and markets that enjoy significant market share, and it may be difficult for us to win market share from them. Furthermore, some of the overseas markets that we target may have high barriers of entry for foreign players. There can be no assurance that our acquisition or expansion plans will be successful.

 

In addition, when appropriate opportunities arise, we may acquire additional assets, products, technologies or businesses that are complementary to our existing business. In addition to possible shareholders’ approval, we may also have to obtain approvals and licenses from relevant government authorities for the acquisitions and to comply with any applicable PRC laws and regulations, which could result in increased delay and costs, and may derail our business strategy if we fail to do so. Furthermore, past and future acquisitions and the subsequent integration of new assets and businesses require significant attention from our management and could result in a diversion of resources from our existing business, which in turn could have an adverse effect on our business operations. Acquired assets or businesses may not generate the financial results we expect. Acquisitions could result in the use of substantial amounts of cash, potentially dilutive issuances of equity securities, the occurrence of significant goodwill impairment charges, amortization expenses for other intangible assets and exposure to potential unknown liabilities of the acquired business. Moreover, the costs of identifying and consummating acquisitions may be significant. Furthermore, our equity investees may generate significant losses, a portion of which will be shared by us in accordance with U.S. GAAP. Any such negative developments could have a material adverse effect on our business, reputation, results of operations and financial condition.

 

We have limited business insurance coverage.

 

Insurance companies in China offer limited business insurance products. We do not have any business liability or disruption insurance coverage for our operations in China. Any business disruption may result in our incurring substantial costs and the diversion of our resources, which could have an adverse effect on our results of operations and financial condition.

 

We have adopted an equity incentive plan and have granted share-based awards under our equity incentive plan, which will result in increased stock compensation expenses.

 

We adopted our 2020 Equity Incentive Plan, or the 2020 Plan, in July 2020 and 2023 Equity Incentive Plan or 2023 Plan in January 2023 for purposes of granting stock-based compensation awards to employees, directors, officers, and consultants to incentivize their performance and align their interests with ours. The maximum number of Class B ordinary shares which may be issued pursuant to all awards under the 2020 Plan is 17,500,000. The maximum number of Class B ordinary shares which may be issued pursuant to all awards under the 2023 Plan is 23,000,000. We believe the grant of share incentive awards is of significant importance to our ability to attract and retain employees, and we may continue to grant share incentive awards to employees in the future. As a result, we will incur expenses associated with stock-based compensation, which may have an adverse effect on our results of operations and financial condition.

 

19

 

 

Risks Related to Our Corporate Structure

 

We are subject to changing law and regulations regarding regulatory matters, corporate governance and public disclosure that have increased both our costs and the risk of non-compliance.

 

We are subject to rules and regulations by various governing bodies, including, for example, the SEC, which are charged with the protection of investors and the oversight of companies whose securities are publicly traded, and to new and evolving regulatory measures under applicable law. Our efforts to comply with new and changing laws and regulations have resulted in, and are likely to continue to result in, increased general and administrative expenses and a diversion of management time and attention from revenue-generating activities to compliance activities.

 

Moreover, because these laws, regulations and standards are subject to varying interpretations, their application in practice may evolve over time as new guidance becomes available. This evolution may result in continuing uncertainty regarding compliance matters and additional costs necessitated by ongoing revisions to our disclosure and governance practices. If we fail to address and comply with these regulations and any subsequent changes, we may be subject to penalty and our business may be harmed.

 

If the PRC government finds that the agreements that establish the structure for operating our businesses in China do not comply with PRC regulations relating to the relevant industries, or if these regulations or their interpretation change in the future, we could be subject to severe penalties or be forced to relinquish our interests in those operations.

 

Foreign ownership of the telecommunication business and certain other businesses in China is extensively regulated and subject to numerous restrictions. Pursuant to the Special Administrative Measures for Access of Foreign Investment (Negative List) (2021 Edition), or the Negative List, and Administrative Provisions on Foreign-Invested Telecommunications Enterprises (Revised in 2016), foreign investors are generally not allowed to own more than 50% of the equity interests in a commercial internet content provider or other value-added telecommunication service provider other than operating e-commerce, and the major foreign investor in a value-added telecommunication service provider in China must have experience in providing value-added telecommunications services overseas and maintain a good track record in accordance with the Negative List, Administrative Provisions on Foreign-Invested Telecommunications Enterprises (Revised in 2016) and other applicable laws and regulations. In addition, foreign investors are prohibited from investing in companies engaged in online operating business, internet audio-visual programs business, internet culture business and radio and television program production business.

 

We are a Cayman Islands company and our PRC subsidiaries are currently considered foreign-invested enterprises. Accordingly, none of our PRC subsidiaries are eligible to operate internet content services, online culture activities or other businesses which foreign-owned companies are prohibited or restricted from conducting in the PRC. To ensure strict compliance with the PRC laws and regulations, we conduct such business activities through our VIEs and their subsidiaries. Our subsidiaries in the PRC have entered into a series of contractual arrangements with our VIEs and their respective shareholders, in order for us to (i) exercise effective control over our VIEs, (ii) receive substantially all of the economic benefits of our VIEs, and (iii) have an exclusive option to purchase the equity interests in our VIEs. As a result of these contractual arrangements, we have control over and are the primary beneficiary of our VIEs and hence consolidate their financial results as our VIEs under U.S. GAAP. See “Item 4. Information on the Company- 4.C. Organization Structure” for details.

 

If the PRC government finds that our contractual arrangements do not comply with its restrictions on foreign investment in the telecommunication business and certain other businesses, or if the PRC government otherwise finds that we, our VIE, or any of its subsidiaries is in violation of PRC laws or regulations or lacks the necessary permits or licenses to operate our business, the relevant PRC regulatory authorities, including the MIIT and the Ministry of Commerce of the People’s Republic of China (“MOFCOM”), would have broad discretion in dealing with such violations or failures, including:

 

revoking the business licenses and/or operating licenses of such entities;

 

discontinuing or placing restrictions or onerous conditions on our operation through any transactions between our PRC subsidiaries and our VIEs;

 

20

 

 

imposing fines, confiscating the income from our PRC subsidiaries or our VIEs, or imposing other requirements with which we or our VIEs may not be able to comply;

 

requiring us to restructure our ownership structure or operations, including terminating the contractual arrangements with our VIEs and deregistering the equity pledges of our VIEs, which in turn would affect our ability to consolidate, derive economic interests from, or exert effective control over our VIEs; or

 

restricting or prohibiting our use of the proceeds we receive from our offshore financing activities to finance our business and operations in China.

 

Any of these events could cause significant disruption to our business operations and severely damage our reputation, which would in turn materially and adversely affect our business, financial condition and results of operations. If occurrence of any of these events results in our inability to direct the activities of our VIEs that most significantly impacts their economic performance and/or our failure to receive the economic benefits from our VIEs, we may not be able to consolidate the entities in our consolidated financial statements in accordance with U.S. GAAP and our ADSs may decline in value or become worthless.

 

Substantial uncertainties exist with respect to the enactment timetable, interpretation and implementation of PRC Foreign Investment Law and how it may impact the viability of our current corporate structure, corporate governance and business operations.

 

In March 2019, the Standing Committee of the National People’s Congress of the PRC passed the Foreign Investment Law of the People’s Republic of China (“Foreign Investment Law”). Among other things, the Foreign Investment Law defines the “foreign investment” as the investment activities in China conducted by foreign individuals, enterprises and other organizations (collectively, the “Foreign Investors”) in a direct or indirectly manner, including any of the following circumstances: (1) the foreign investor establishes a foreign-invested enterprise within the territory of China, independently or jointly with any other investor; (2) the foreign investor acquires shares, equities, property shares or any other similar rights and interests of an enterprise within the territory of China; (3) the foreign investor makes investment to initiate a new project within the territory of China, independently or jointly with any other investor; and (4) the foreign investor makes investment in any other way stipulated by laws, administrative regulations or provisions of the State Council. The Foreign Investment Law leaves uncertainty with respect to whether Foreign Investors control PRC onshore variable interest entities via contractual arrangements will be recognized as “foreign investment”. PRC governmental authorities will administrate foreign investment by applying the principal of pre-entry national treatment together with a “negative list” (the “Negative List”, which shall be promulgated by or promulgated with approval by the State Counsel), to be specific, Foreign Investors are prohibited from making any investments in the fields which are catalogued into prohibited industries for foreign investment based on the Negative List, while Foreign Investors are allowed to make investments in the restricted industries provided that all the requirements and conditions as set forth in the Negative List have been satisfied; when Foreign Investors make investments in the fields other than those included in the Negative List, the national treatment principle shall apply. Besides, certain approval and/or filing requirements shall be fulfilled in accordance with applicable foreign investment laws and regulations.

 

The internet content service and online culture activities that we conduct through our VIEs are subject to Special Management Measures for the Market Entry of Foreign Investment (Negative List) (2021 Version) (the “2021 Negative List”) issued by MOFCOM and the National Development and Reform Commission. It is unclear whether any new “negative list” to be issued under the Foreign Investment Law will be different from the 2021 Negative List. If our control over our VIEs through contractual arrangements are deemed as foreign investment in the future, and any business of our VIEs is restricted or prohibited from foreign investment under the “negative list” effective at the time, we may be deemed to be in violation of the Foreign Investment Law, the contractual arrangements that allow us to have control over our VIEs may be deemed as invalid and illegal, and we may be required to unwind such contractual arrangements and/or restructure our business operations, any of which may have a material adverse effect on our business operation.

 

21

 

 

We rely on contractual arrangements with our VIEs and their respective shareholders for our operations in China, which may not be as effective in providing operational control as direct ownership.

 

We have relied and expect to continue to rely on contractual arrangements with our VIEs, and their respective shareholders, and certain of their subsidiaries to operate our business in China. These contractual arrangements may not be as effective as direct ownership in providing us with control over our VIEs. For example, our VIEs and their respective shareholders could breach their contractual arrangements with us by, among other things, failing to conduct their operations in an acceptable manner or taking other actions that are detrimental to our interests.

 

If we had direct ownership of our VIEs, we would be able to exercise our rights as a shareholder to effect changes in the board of directors of our VIEs, which in turn could implement changes, subject to any applicable fiduciary obligations, at the management and operational level. However, under the current contractual arrangements, we rely on the performance by our VIEs and their respective shareholders of their respective obligations under the contracts to exercise control over our VIEs. The shareholders of our VIEs may not act in the best interests of our company or may not perform their obligations under these contracts. Such risks exist throughout the period in which we intend to operate certain portion of our business through the contractual arrangements with our VIEs. If any dispute relating to these contracts remains unresolved, we will have to enforce our rights under these contracts through arbitration, litigation or other legal proceedings and therefore will be subject to uncertainties in the PRC legal system. Therefore, our contractual arrangements with our VIEs may not be as effective in controlling our business operations as direct ownership.

 

Any failure by our VIEs or their respective shareholders to perform their obligations under our contractual arrangements with them would have a material and adverse effect on our business.

 

If our VIEs or their shareholders fail to perform their respective obligations under the contractual arrangements, we may have to incur substantial costs and expend additional resources to enforce such arrangements. We may also have to rely on legal remedies under PRC law, including seeking specific performance or injunctive relief, and claiming damages, which we cannot assure will be effective under PRC law. For example, if the shareholders of our VIEs refuse to transfer its equity interest in our VIEs to our PRC subsidiaries or their designees after we exercise the purchase option pursuant to these contractual arrangements, or if they otherwise act in bad faith or otherwise fail to fulfill their contractual obligations, we may have to take legal actions to compel them to perform their contractual obligations. In addition, if any third parties claim any interest in such shareholders’ equity interests in our VIEs, our ability to exercise shareholders’ rights or foreclose the share pledge according to the contractual arrangements may be impaired. If these or other disputes between the shareholders of our VIEs and third parties were to impair our control over our VIEs, our ability to consolidate the financial results of our VIEs would be affected, which would in turn result in a material adverse effect on our business, operations and financial condition.

 

Our shareholders or the shareholders of our VIEs may have potential conflicts of interest with us, which may materially and adversely affect our business.

 

The shareholders of our VIEs may have actual or potential conflicts of interest with us. These shareholders may breach, or cause our VIEs to breach, or refuse to renew, the existing contractual arrangements we have with them and our VIEs, which would have a material and adverse effect on our ability to effectively control our VIEs and receive economic benefits from them. For example, the shareholders may be able to cause our agreements with our VIEs to be performed in a manner adverse to us by, among other things, failing to remit payments due under the contractual arrangements to us on a timely basis. We cannot assure you that when conflicts of interest arise any or all of these shareholders will act in the best interests of our company or such conflicts will be resolved in our favor. Currently, we do not have any arrangements to address potential conflicts of interest between these shareholders and our company. If we cannot resolve any conflict of interest or dispute between us and these shareholders, we would have to rely on legal proceedings, which could result in disruption of our business and subject us to substantial uncertainty as to the outcome of any such legal proceedings.

 

22

 

 

All the agreements under our contractual arrangements with our VIEs and their equity owners are governed by PRC law and provide for the resolution of disputes through arbitration in China. Accordingly, these contracts would be interpreted in accordance with PRC law, and any disputes would be resolved in accordance with PRC legal procedures.

 

All the agreements under our contractual arrangements with our VIEs and their equity owners are governed by PRC law and provide for the resolution of disputes through arbitration in China. Accordingly, these contracts would be interpreted in accordance with PRC law and any disputes would be resolved in accordance with PRC legal procedures. The legal system in the PRC is not as developed as in some other jurisdictions, such as the United States. As a result, uncertainties in the PRC legal system could limit our ability to enforce these contractual arrangements. Meanwhile, there are very few precedents and little formal guidance as to how contractual arrangements in the context of a VIE should be interpreted or enforced under PRC law. There remain significant uncertainties regarding the ultimate outcome of such arbitration should legal action become necessary. In addition, under PRC law, rulings by arbitrators are final, parties cannot appeal the arbitration results in courts, and if the losing parties fail to carry out the arbitration awards within a prescribed time limit, the prevailing parties may only enforce the arbitration awards in PRC courts through arbitration award recognition proceedings, which would require additional expenses and delay. In the event we are unable to enforce these contractual arrangements, or if we suffer significant delay or other obstacles in the process of enforcing these contractual arrangements, we may not be able to exert effective control over our VIEs, and our ability to conduct our business may be negatively affected.

 

We may lose the ability to use and enjoy assets held by our VIEs and their subsidiaries that are important to our business if our VIEs and their subsidiaries declare bankruptcy or become subject to a dissolution or liquidation proceeding.

 

As part of our contractual arrangements with our VIEs, they hold certain assets that are material to the operations of certain portion of our business. If our any of our VIE goes bankrupt and all or part of its assets become subject to liens or rights of third-party creditors, we may be unable to continue some or all of our business activities, which could materially and adversely affect our business, financial condition and results of operations. Under the contractual arrangements, our VIEs may not, in any manner, sell, transfer, mortgage or dispose of their assets or legal or beneficial interests in the business without our prior consent. If any of our VIEs undergoes a voluntary or involuntary liquidation proceeding, the independent third-party creditors may claim rights to some or all of these assets, thereby hindering our ability to operate our business, which could materially and adversely affect our business, financial condition and results of operations.

 

Contractual arrangements we have entered into with our VIEs may be subject to scrutiny by the PRC tax authorities. A finding that we owe additional taxes could negatively affect our financial condition and the value of your investment.

 

Under applicable PRC laws and regulations, arrangements and transactions among related parties may be subject to audit or challenge by the PRC tax authorities within ten years after the taxable year when the transactions are conducted. We could face material and adverse tax consequences if the PRC tax authorities determine that the contractual arrangements between us and our VIEs were not entered into on an arm’s-length basis in such a way as to result in an impermissible reduction in taxes under applicable PRC laws, rules and regulations, and adjust the income of our VIEs in the form of a transfer pricing adjustment. A transfer pricing adjustment could, among other things, result in a reduction of expense deductions recorded by our VIEs for PRC tax purposes, which could in turn increase its tax liabilities without reducing our PRC subsidiaries tax expenses. In addition, the PRC tax authorities may impose late payment fees and other penalties on our VIEs for the adjusted but unpaid taxes according to the applicable regulations. Our financial position could be materially and adversely affected if our VIEs’ tax liabilities increase or if it is required to pay late payment fees and other penalties.

 

23

 

 

If the chops of our PRC subsidiaries, our VIEs and their respective subsidiaries, are not kept safely, are stolen or are used by unauthorized persons or for unauthorized purposes, the corporate governance of these entities could be severely and adversely compromised.

 

In China, a company chop or seal serves as the legal representation of the company towards third parties even when unaccompanied by a signature. Each legally registered company in China is required to maintain a company chop, which must be registered with the local Public Security Bureau. In addition to this mandatory company chop, companies may have several other chops which can be used for specific purposes. The chops of our PRC subsidiaries and VIEs are generally held securely by personnel designated or approved by us in accordance with our internal control procedures. To the extent those chops are not kept safely, are stolen or are used by unauthorized persons or for unauthorized purposes, the corporate governance of these entities could be severely and adversely compromised and those corporate entities may be bound to abide by the terms of any documents so chopped, even if they were chopped by an individual who lacked the requisite power and authority to do so. In addition, if the chops are misused by unauthorized persons, we could experience disruption to our normal business operations. We may have to take corporate or legal action, which could involve significant time and resources to resolve while distracting management from our operations.

 

Risks Related to Doing Business in China

 

Adverse changes in China’s economic, political or social conditions or government policies could have a material adverse effect on our business, financial condition and results of operations.

 

The majority of our revenues are sourced from China. Accordingly, our results of operations, financial condition and prospects are influenced by economic, political and legal developments in China. Economic reforms begun in the late 1970s have resulted in significant economic growth. However, any economic reform policies or measures in China may from time to time be modified or revised. China’s economy differs from the economies of most developed countries in many respects, including with respect to the amount of government involvement, level of development, growth rate, control of foreign exchange and allocation of resources. Although the Chinese government has implemented measures emphasizing the utilization of market forces for economic reform, the reduction of state ownership of productive assets and the establishment of improved corporate governance in business enterprises, a substantial portion of productive assets in China is still owned by the government. In addition, the Chinese government continues to play a significant role in regulating industry development by imposing industrial policies. The Chinese government also exercises significant control over China’s economic growth through allocating resources, controlling payment of foreign currency-denominated obligations, setting monetary policy, and providing preferential treatment to particular industries or companies.

 

While the PRC economy has experienced significant growth in the past 30 years, growth has been uneven across different regions and among different economic sectors. The Chinese government has implemented measures to encourage economic growth and guide the allocation of the resources. Some of these measures may benefit the overall Chinese economy, but may have a negative effect on us. For example, our financial condition and results of operations may be adversely affected by government control over capital investments or changes in tax regulations.

 

Although the PRC economy has grown significantly in the past decade, that growth may not continue, as evidenced by the slowing of the growth of the PRC economy since 2012. Any adverse changes in economic conditions in China, in the policies of the PRC government or in the laws and regulations in China could have a material adverse effect on the overall economic growth of China. Such developments could adversely affect our business and operating results, lead to reduction in demand for our services and adversely affect our competitive position.

 

A severe or prolonged downturn in the PRC or global economy and political tensions between the United States and China could materially and adversely affect our business and our financial condition.

 

The global macroeconomic environment is facing challenges, including the end of quantitative easing by the U.S. Federal Reserve, the economic slowdown in the Eurozone since 2014 and uncertainties over the impact of Brexit. The Chinese economy has shown slower growth compared to the previous decade since 2012 and the trend may continue. There is considerable uncertainty over the long-term effects of the expansionary monetary and fiscal policies adopted by the central banks and financial authorities of some of the world’s leading economies, including the United States and China. There have been concerns over unrest and terrorist threats in the Middle East, Europe and Africa, which have resulted in market volatility.

 

24

 

 

If we plan to expand our business internationally and do business cross-border in the future, any unfavorable government policies on international trade, such as capital controls or tariffs, may affect the demand for our products and services, impact our competitive position, or prevent us from being able to conduct business in certain countries. If any new tariffs, legislation, or regulations are implemented, or if existing trade agreements are renegotiated, such changes could adversely affect our business, financial condition, and results of operations. In particular, there have been heightened tensions in international economic relations between the United States and China. The U.S. government has recently imposed, and has recently proposed to impose additional, new, or higher tariffs on certain products imported from China to penalize China for what the U.S. government characterizes as unfair trade practices. China has responded by imposing, and proposing to impose additional, new, or higher tariffs on certain products imported from the United States. Following mutual retaliatory actions for months, on January 15, 2020, the United States and China entered into the Economic and Trade Agreement Between the United States of America and the People’s Republic of China as a phase one trade deal, effective on February 14, 2020. Although the direct impact of the current international trade tension, and any escalation of such tension, on the AR industry in China is uncertain, the negative impact on general, economic, political and social conditions may adversely impact our business, financial condition and results of operations.

 

Furthermore, as part of a continued regulatory focus in the United States on access to audit and other information currently protected by national law, in particular China’s, on December 18, 2020, U.S. President Donald J. Trump signed the HFCAA into law, which requires the SEC to propose rules within 90 days after its enactment to prohibit securities of any registrant from being listed on any of the U.S. securities exchanges or traded “over the counter” if the auditor of the registrant’s financial statements is not subject to PCAOB inspection for three consecutive years after the law becomes effective. The HFCAA and any proposed SEC rules may have a material and adverse impact on the stock performance of China-based companies listed in the United States. Economic conditions in China are sensitive to global economic conditions, as well as changes in domestic economic and political policies and the expected or perceived overall economic growth rate in China. Any severe or prolonged slowdown in the global or Chinese economy and the political tensions between the United States and China may materially and adversely affect our business, financial condition, results of operations and prospects.

 

The recent joint statement by the SEC and PCAOB, proposed rule changes submitted by Nasdaq, and the HFCAA all call for additional and more stringent criteria to be applied to emerging market companies, including companies based in China, upon assessing the qualification of their auditors, especially the non-U.S. auditors who are not inspected by the PCAOB.

 

On April 21, 2020, SEC Chairman Jay Clayton and PCAOB Chairman William D. Duhnke III, along with other senior SEC staff, released a joint statement highlighting the risks associated with investing in companies based in or have substantial operations in emerging markets including China. The joint statement emphasized the risks associated with lack of access for the PCAOB to inspect auditors and audit work papers in China and higher risks of fraud in emerging markets.

 

On May 18, 2020, Nasdaq filed three proposals with the SEC to (i) apply minimum offering size requirement for companies primarily operating in “Restrictive Market”, (ii) adopt a new requirement relating to the qualification of management or board of director for Restrictive Market companies, and (iii) apply additional and more stringent criteria to an applicant or listed company based on the qualifications of the company’s auditors.

 

On May 20, 2020, the U.S. Senate passed the HFCAA requiring a foreign company to certify it is not owned or controlled by a foreign government if the PCAOB is unable to audit specified reports because the company uses a foreign auditor not subject to PCAOB inspection. If the PCAOB is unable to inspect the company’s auditors for three consecutive years, the issuer’s securities are prohibited to trade on a national exchange. On December 2, 2020, the U.S. House of Representatives approved the HFCAA. On December 18, 2020, the HFCAA was signed into law. On December 2, 2021, the SEC adopted final amendments implementing congressionally mandated submission and disclosure requirements of the HFCAA.  On December 23, 2022, the Accelerating Holding Foreign Companies Accountable Act, or the AHFCAA, was enacted, which amended the HFCAA by reducing the aforementioned inspection period from three to two consecutive years, thus reducing the time period before our securities may be prohibited from trading or delisted if our auditor is unable to meet the PCAOB inspection requirement.

 

25

 

 

The lack of access to the PCAOB inspection in China prevents the PCAOB from fully evaluating audits and quality control procedures of the auditors based in China. As a result, the investors may be deprived of the benefits of such PCAOB inspections. The inability of the PCAOB to conduct inspections of auditors in China makes it more difficult to evaluate the effectiveness of these accounting firms’ audit procedures or quality control procedures as compared to auditors outside of China that are subject to the PCAOB inspections.

 

Our predecessor auditor, the independent registered public accounting firm that issued the audit report for the years ended December 31, 2020 and 2021 included elsewhere in this report, as an auditor of companies that are traded publicly in the United States and a firm registered with the PCAOB, is subject to laws in the United States pursuant to which the PCAOB conducts regular inspections to assess our auditor’s compliance with the applicable professional standards. Our predecessor auditor is headquartered in Manhattan, New York, and has been inspected by the PCAOB on a regular basis. Therefore, it is not subject to the determinations announced by the PCAOB on December 16, 2021. However, in the event the PRC authorities would further strengthen regulations over auditing work of Chinese companies listed on the U.S. stock exchanges, which would prohibit our current auditor to perform work in China, then we would need to change our auditor and the audit workpapers prepared by our new auditor may not be inspected by the PCAOB without the approval of the PRC authorities, in which case the PCAOB may not be able to fully evaluate the audit or the auditors’ quality control procedures. Furthermore, due to the recent developments in connection with the implementation of the HFCAA, we cannot assure you whether the SEC, Nasdaq or other regulatory authorities would apply additional and more stringent criteria to us after considering the effectiveness of our auditor’s audit procedures and quality control procedures, adequacy of personnel and training, or sufficiency of resources, geographic reach or experience as it relates to the audit of our financial statements. The requirement in the HFCAA that the PCAOB be permitted to inspect the issuer’s public accounting firm within three years, may result in our delisting in the future if the PCAOB is unable to inspect our accounting firm at such future time.

 

Our current auditor, the independent registered public accounting firm that issues the audit report included elsewhere in this report, as an auditor of companies that is a firm registered with the PCAOB, is subject to laws in the United States pursuant to which the PCAOB conducts regular inspections to assess our auditor’s compliance with the applicable professional standards. Our auditor is headquartered in Singapore, and has been inspected by the PCAOB on a regular basis with the last inspection in March 2022. Therefore, it is not subject to the determinations announced by the PCAOB on December 16, 2021. However, in the event the PRC authorities would further strengthen regulations over auditing work of Chinese companies listed on the U.S. stock exchanges, which would prohibit our current auditor to perform work in China, then we would need to change our auditor and the audit workpapers prepared by our new auditor may not be inspected by the PCAOB without the approval of the PRC authorities, in which case the PCAOB may not be able to fully evaluate the audit or the auditors’ quality control procedures. Furthermore, due to the recent developments in connection with the implementation of the HFCAA, we cannot assure you whether the SEC, Nasdaq or other regulatory authorities would apply additional and more stringent criteria to us after considering the effectiveness of our auditor’s audit procedures and quality control procedures, adequacy of personnel and training, or sufficiency of resources, geographic reach or experience as it relates to the audit of our financial statements. The requirement in the HFCAA that the PCAOB be permitted to inspect the issuer’s public accounting firm within three years, may result in our delisting in the future if the PCAOB is unable to inspect our accounting firm at such future time.

 

Uncertainties in the interpretation and enforcement of PRC laws and regulations could limit the legal protections available to you and us.

 

The PRC legal system is a civil law system based on written statutes. Unlike the common law system, prior court decisions under the civil law system may be cited for reference but have limited precedential value. Since these laws and regulations are relatively new and the PRC legal system continues to rapidly evolve, the interpretations of many laws, regulations and rules are not always uniform and enforcement of these laws, regulations and rules involves uncertainties. For example, the enforcement of laws and rules and regulations in China can change quickly, which could result in a material change in our operations and/or the value of our ADSs.

 

26

 

 

In 1979, the PRC government began to promulgate a comprehensive system of laws and regulations governing economic matters in general. The overall effect of legislation over the past three decades has significantly enhanced the protections afforded to various forms of foreign investments in China. However, China has not developed a fully integrated legal system, and recently enacted laws and regulations may not sufficiently cover all aspects of economic activities in China. In particular, the interpretation and enforcement of these laws and regulations involve uncertainties. Specifically, rules and regulations in China can change quickly with little advance notice.

 

From time to time, we may have to resort to administrative and court proceedings to enforce our legal rights. However, since PRC administrative and court authorities have significant discretion in interpreting and implementing statutory and contractual terms, it may be more difficult to evaluate the outcome of administrative and court proceedings and the level of legal protection we enjoy than in more developed legal systems. Furthermore, the PRC legal system is based in part on government policies and internal rules (some of which are not published in a timely manner or at all) that may have retroactive effect. As a result, we may not be aware of our violation of these policies and rules until sometime after the violation. Such uncertainties, including uncertainty over the scope and effect of our contractual, property (including intellectual property) and procedural rights, could materially and adversely affect our business and impede our ability to continue our operations.

 

We are subject to extensive and evolving legal system in the PRC, non-compliance with which, or changes in which, may materially and adversely affect our business and prospects, and may result in a material change in our operations and/or the value of our ADSs or could significantly limit or completely hinder our ability to offer or continue to offer securities to investors and cause the value of our ADSs to significantly decline or be worthless.

 

PRC companies are subject to various PRC laws, regulations and government policies and the relevant laws, regulations and policies continue to evolve. Recently, the PRC government is enhancing supervision over companies seeking listings overseas and some specific business or activities such as the use of variable interest entities and data security or anti-monopoly. The PRC government may adopt new measures that may affect our and the VIEs’ operations or may exert more oversight and control over offerings conducted outside of China and foreign investment in China-based companies, and we may be subject to challenges brought by these new laws, regulations and policies. However, since these laws, regulations and policies are relatively new and the PRC legal system continues to rapidly evolve, the interpretations of many laws, regulations and rules are not always uniform and enforcement of these laws, regulations and rules involve uncertainties. Furthermore, as we may be subject to additional, yet undetermined, laws and regulations, compliance may require us to obtain additional permits and licenses, complete or update registrations with relevant regulatory authorities, adjust our business operations, as well as allocate additional resources to monitor developments in the relevant regulatory environment. However, under the stringent regulatory environment, it may take much more time for the relevant regulatory authorities to approve new applications for permits and licenses, and complete or update registrations and we cannot assure you that we will be able to comply with these laws and regulations in a timely manner or at all. The failure to comply with these laws and regulations may delay, or possibly prevent, us to conduct business, accept foreign investments, or be listed overseas.

 

Recently, the General Office of the Central Committee of the Communist Party of China and the General Office of the State Council jointly issued the Opinions on Severe and Lawful Crackdown on Illegal Securities Activities, which was available to the public on July 6, 2021. These opinions emphasized the need to strengthen the administration over illegal securities activities and the supervision on overseas listings by China-based companies. These opinions proposed to take effective measures, such as promoting the construction of relevant regulatory systems, to deal with the risks and incidents facing China-based overseas-listed companies and the demand for cybersecurity and data privacy protection. On December 24, 2021, CSRC published both the Provisions of the State Council on the Administration of Overseas Securities Offering and Listing by Domestic Enterprises (Draft for Comments) and the Administrative Measures for the Filing of Overseas Securities Offering and Listing by Domestic Enterprises (Draft for Comments), requiring that for any “indirect offering and listing” of Chinese operating enterprises, the issuer shall designate a Chinese operating entity to complete the filing with and report relevant information to CSRC. On February 17, 2023, the CSRC promulgated a new set of regulations that consists of the Trial Administrative Measures for Overseas Securities Offering and Listing by Domestic Companies (the “Trial Measures”) and five supporting guidelines, which will become effective on March 31, 2023. Pursuant to the Trial Measures, have come we may be required to submit filings to the CSRC following the submission of future overseas listings and the completion of future offerings of our equity securities to foreign investors. We thus cannot assure you that we will remain fully compliant with all new regulatory requirements of these opinions or any future implementation rules on a timely basis, or at all.

 

27

 

 

The occurrence of any of these events may materially and adversely affect our business and prospects and may result in a material change in our operations and/or the value of our ADSs or could significantly limit or completely hinder our ability to continue to offer securities to investors. In addition, if any of changes causes us unable to direct the activities of the VIEs or lose the right to receive its economic benefits, we may not be able to consolidate the VIEs into our consolidated financial statements in accordance with U.S. GAAP, which could cause the value of our ADSs to significantly decline or become worthless.

 

Because substantially all of our operations are in China, our business is subject to the complex and rapidly evolving laws and regulations there. The Chinese government may exercise significant oversight and discretion over the conduct of our business and may intervene in or influence our operations at any time, which could result in a material change in our operations and/or the value of our ADSs.

 

As a business operating in China, we are subject to the laws and regulations of the PRC, which can be complex and evolve rapidly. The PRC government has the power to exercise significant oversight and discretion over the conduct of our business, and the regulations to which we are subject may change rapidly. As a result, the application, interpretation, and enforcement of new and existing laws and regulations in the PRC are often uncertain. In addition, these laws and regulations may be interpreted and applied inconsistently by different agencies or authorities, and inconsistently with our current policies and practices. New laws, regulations, and other government directives in the PRC may also be costly to comply with, and such compliance or any associated inquiries or investigations or any other government actions may:

 

Delay or impede our development,

 

Result in negative publicity or increase our operating costs,

 

Require significant management time and attention, and

 

Subject us to remedies, administrative penalties and even criminal liabilities that may harm our business, including fines assessed for our current or historical operations, or demands or orders that we modify or even cease our business practices.

 

The promulgation of new laws or regulations, or the new interpretation of existing laws and regulations, in each case that restrict or otherwise unfavorably impact the ability or manner in which we conduct our business and could require us to change certain aspects of our business to ensure compliance, which could decrease demand for our products or services, reduce revenues, increase costs, require us to obtain more licenses, permits, approvals or certificates, or subject us to additional liabilities. To the extent any new or more stringent measures are required to be implemented, our business, financial condition and results of operations could be adversely affected as well as materially decrease the value of our ADSs.

 

If we fail to obtain or maintain the required licenses and approvals or if we fail to comply with laws and regulations applicable to our industry, our business, financial condition and results of operations may be materially and adversely affected.

 

The Internet industry in China is highly regulated, which requires certain licenses, permits, filings and approvals to conduct and develop business. Currently, we have obtained business performance permit, telecom value-added service license and network culture operation license business performance permit.

 

Due to the uncertainties of interpretation and implementation of existing and future laws and regulations, the licenses we held may not be sufficient to meet regulatory requirements, which may restrain our ability to expand our business scope and may subject us to fines or other regulatory actions by relevant regulators if our practice is deemed as violating relevant laws and regulations. As we further develop and expand our business scope, we may need to obtain additional qualifications, permits, approvals or licenses. Moreover, we may be required to obtain additional licenses or approvals if the PRC government adopts more stringent policies or regulations for our industry.

 

28

 

 

As the Internet industry in China is still at a relatively early stage of development, new laws and regulations may be adopted from time to time to address new issues that come to the authorities’ attention. Considerable uncertainties still exist with respect to the interpretation and implementation of existing and future laws and regulations governing our business activities. We cannot assure you that we will not be found in violation of any future laws and regulations or any of the laws or regulations currently in effect due to changes in the relevant authorities’ interpretation of these laws and regulations.

 

In accordance with the Notice on Adjusting the Scope and Standardizing the Examination and Approval Process of Network Culture Operation License (“Notice”) of the Ministry of Culture and Tourism, dated May 14, 2019, any network culture operation licenses whose business scope contains online-games related activities remains valid, although such licenses may not be renewed by the Ministry of Culture and Tourism upon expiration thereof. It is not clear yet whether new licenses could be issued by an alternative governmental authority. As a result, there is risk that we may not have a valid license to conduct online-gaming activities after the expiration of such license.

 

As of the date of this annual report, we have not received any material penalties from the relevant government authorities for our past business operations. We cannot assure you, however, that the government authorities will not do so in the future. In addition, we may be required to obtain additional license or permits, and we cannot assure you that we will be able to timely obtain or maintain all the required licenses or permits or make all the necessary filings in the future. If we fail to obtain, hold or maintain any of the required licenses or permits or make the necessary filings on time or at all, we may be subject to various penalties, such as confiscation of the net revenues that were generated through the unlicensed activities, the imposition of fines and the discontinuation or restriction of our operations. Any such penalties may disrupt our business operations and materially and adversely affect our business, financial condition and results of operations.

 

We may be materially and adversely affected by the complexity, uncertainties and changes in PRC regulation of the Internet industry and companies.

 

The PRC government extensively regulates the Internet industry, including foreign ownership of, and the licensing and permit requirements pertaining to, companies in the Internet industry. These Internet-related laws and regulations are relatively new and evolving, and their interpretation and enforcement involve significant uncertainty. As a result, in certain circumstances it may be difficult to determine what actions or omissions may be deemed to be in violations of applicable laws and regulations. Issues, risks and uncertainties relating to PRC regulations of the Internet business include, but are not limited to, the following:

 

There are uncertainties relating to the regulation of the Internet business in China, including evolving licensing practices and the requirement for real-name registrations. Permits, licenses or operations at some of our subsidiaries and PRC variable interest entity levels may be subject to challenge, we may not be able to timely obtain or maintain all the required licenses or approvals, permits, or to complete filing, registration or other formalities necessary for our present or future operations, and we may not be able to renew certain permits or licenses or renew certain filing or registration or other formalities. See “Item 3.D. Risk Factors — If we fail to obtain or maintain the required licenses and approvals or if we fail to comply with laws and regulations applicable to our industry, our business, financial condition and results of operations may be materially and adversely affected” and “Item 4.B. Business Overview-Regulation.”

 

The evolving PRC regulatory system for the Internet industry may lead to the establishment of new regulatory agencies. For example, in May 2011, the State Council announced the establishment of a new department, the State Internet Information Office. The primary role of this new agency is to facilitate the policy-making and legislative development in this field to direct and coordinate with the relevant departments in connection with online content administration and to deal with cross-ministry regulatory matters in relation to the Internet industry. We are unable to determine what policies this new agency or any new agencies to be established in the future may have or how they may interpret existing laws, regulations and policies and how they may affect us. Further, new laws, regulations or policies may be promulgated or announced that will regulate Internet activities, including online video and online advertising businesses. If these new laws, regulations or policies are promulgated, additional licenses may be required for our operations. If our operations do not comply with these new regulations after they become effective, or if we fail to obtain any licenses required under these new laws and regulations, we could be subject to penalties.

 

29

 

 

The interpretation and application of existing PRC laws, regulations and policies and possible new laws, regulations or policies relating to the Internet industry have created substantial uncertainties regarding the legality of existing and future foreign investments in, and the businesses and activities of, Internet businesses in China, including our business. There are also risks that we may be found to violate the existing or future laws and regulations given the uncertainty and complexity of China’s regulation of Internet business.

 

Our business generates and processes a large amount of data, and we are required to comply with PRC laws and regulations relating to cyber security. These laws and regulations could create unexpected costs, subject us to enforcement actions for compliance failures, or restrict portions of our business or cause us to change our data practices or business model.

 

Our business generates and processes a large quantity of data. We face risks inherent in handling and protecting large volume of data. In particular, we face a number of challenges relating to data we collect through our game distribution platform and integrated holographic AR software offering, including:

 

protecting the data in and hosted on our system, including against attacks on our system by outside parties or fraudulent behavior or improper use by our employees;

 

addressing concerns related to privacy and sharing, safety, security and other factors; and

 

complying with applicable laws, rules and regulations relating to the collection, use, storage, transfer, disclosure and security of personal information, including any requests from regulatory and government authorities relating to this data.

 

Governments around the world, including the PRC government, have enacted or are considering legislation related to online businesses. There may be an increase in legislation and regulation related to the collection and use of anonymous internet user data and unique device identifiers, such as IP address or mobile unique device identifiers, and other data protection and privacy regulation. The PRC regulatory and enforcement regime with regard to data security and data protection is evolving. We may be required by Chinese governmental authorities to share personal information and data that we collect to comply with PRC laws relating to cybersecurity. All these laws and regulations may result in additional expenses to us and any non-compliance may subject us to negative publicity which could harm our reputation and negatively affect the trading price of our ADSs. There are also uncertainties with respect to how these laws will be implemented in practice. PRC regulators have been increasingly focused on regulation in the areas of data security and data protection. We expect that these areas will receive greater attention and focus from regulators, as well as attract continued or greater public scrutiny and attention going forward, which could increase our compliance costs and subject us to heightened risks and challenges associated with data security and protection. If we are unable to manage these risks, we could become subject to penalties, fines, suspension of business and revocation of required licenses, and our reputation and results of operations could be materially and adversely affected. In addition, regulatory authorities around the world have recently adopted or are considering a number of legislative and regulatory proposals concerning data protection. These legislative and regulatory proposals, if adopted, and the uncertain interpretations and application thereof could, in addition to the possibility of fines, result in an order requiring that we change our data practices, which could have an adverse effect on our business and results of operations.

 

We may be liable for improper use or appropriation of personal information provided directly or indirectly by our customers or end users.

 

We may become subject to a variety of laws and regulations in the PRC regarding privacy, data security, cybersecurity, and data protection. These laws and regulations are continuously evolving and developing. The scope and interpretation of the laws that are or may be applicable to us are often uncertain and may be conflicting, particularly with respect to foreign laws. In particular, there are numerous laws and regulations regarding privacy and the collection, sharing, use, processing, disclosure, and protection of personal information and other user data. Such laws and regulations often vary in scope, may be subject to differing interpretations, and may be inconsistent among different jurisdictions.

 

30

 

 

We expect to obtain information about various aspects of our operations as well as regarding our employees and third parties. The integrity and protection of our customers, employees and company data is critical to our business. Our customers, end users and employees expect that we will adequately protect their personal information. We are required by applicable laws to keep strictly confidential the personal information that we collect, and to take adequate security measures to safeguard such information.

 

The PRC Criminal Law, as amended by its Amendment 7 (effective on February 28, 2009) and Amendment 9 (effective on November 1, 2015), prohibits institutions, companies and their employees from selling or otherwise illegally disclosing a citizen’s personal information obtained during the course of performing duties or providing services or obtaining such information through theft or other illegal ways. On November 7, 2016, the Standing Committee of the PRC National People’s Congress issued the Cyber Security Law of the PRC, or Cyber Security Law, which became effective on June 1, 2017. Pursuant to the Cyber Security Law, network operators must not, without users’ consent, collect their personal information, and may only collect users’ personal information necessary to provide their services. Providers are also obliged to provide security maintenance for their products and services and shall comply with provisions regarding the protection of personal information as stipulated under the relevant laws and regulations.

 

The Civil Code of the PRC (issued by the PRC National People’s Congress on May 28, 2020 and effective from January 1, 2021) provides main legal basis for privacy and personal information infringement claims under the Chinese civil laws. PRC regulators, including the Cyberspace Administration of China (“CAC”), MIIT, and the Ministry of Public Security have been increasingly focused on regulation in the areas of data security and data protection.

 

The PRC regulatory requirements regarding cybersecurity are constantly evolving. For instance, various regulatory bodies in China, including the CAC, the Ministry of Public Security and the SAMR, have enforced data privacy and protection laws and regulations with varying and evolving standards and interpretations. In April 2020, the Chinese government promulgated Cybersecurity Review Measures, which came into effect on June 1, 2020. According to the Cybersecurity Review Measures, operators of critical information infrastructure must pass a cybersecurity review when purchasing network products and services which do or may affect national security.

 

In November 2016, the Standing Committee of China’s National People’s Congress passed China’s first Cybersecurity Law (“CSL”), which became effective in June 2017. The CSL is the first PRC law that systematically lays out the regulatory requirements on cybersecurity and data protection, subjecting many previously under-regulated or unregulated activities in cyberspace to government scrutiny. The legal consequences of violation of the CSL include penalties of warning, confiscation of illegal income, suspension of related business, winding up for rectification, shutting down the websites, and revocation of business license or relevant permits. In April 2020, the CAC and certain other PRC regulatory authorities promulgated the Cybersecurity Review Measures, which became effective in June 2020. Pursuant to the Cybersecurity Review Measures, operators of critical information infrastructure must pass a cybersecurity review when purchasing network products and services which do or may affect national security. On July 10, 2021, the CAC issued a revised draft of the Measures for Cybersecurity Review for public comments (“Draft Measures”), which required that, in addition to “operator of critical information infrastructure,” any “data processor” carrying out data processing activities that affect or may affect national security should also be subject to cybersecurity review, and further elaborated the factors to be considered when assessing the national security risks of the relevant activities, including, among others, (i) the risk of core data, important data or a large amount of personal information being stolen, leaked, destroyed, and illegally used or exited the country; and (ii) the risk of critical information infrastructure, core data, important data or a large amount of personal information being affected, controlled, or maliciously used by foreign governments after listing abroad. The CAC has said that under the proposed rules companies holding data on more than 1,000,000 users must now apply for cybersecurity approval when seeking listings in other nations because of the risk that such data and personal information could be “affected, controlled, and maliciously exploited by foreign governments.” The cybersecurity review will also investigate the potential national security risks from overseas IPOs. We do not know what regulations will be adopted or how such regulations will affect we and our listing on Nasdaq. In the event that the Cyberspace Administration of China determines that we are subject to these regulations, we may be required to delist from Nasdaq and we may be subject to fines and penalties.

 

31

 

 

On June 10, 2021, the Standing Committee of the NPC promulgated the PRC Data Security Law, which took effect on September 1, 2021. The Data Security Law also sets forth the data security protection obligations for entities and individuals handling personal data, including that no entity or individual may acquire such data by stealing or other illegal means, and the collection and use of such data should not exceed the necessary limits. The costs of compliance with, and other burdens imposed by, CSL and any other cybersecurity and related laws may limit the use and adoption of our products and services and could have an adverse impact on our business.

 

Further, if the enacted version of the Measures for Cybersecurity Review mandates clearance of cybersecurity review and other specific actions to be completed by companies like us, we face uncertainties as to whether such clearance can be timely obtained, or at all.

 

After the new PRC Data Security Law was enacted in September, we are not subject to the cybersecurity review by the CAC, given that: (i) our products and services are offered not directly to individual users but through our business customers; (ii) we do not possess a large amount of personal information in our business operations; and (iii) data processed in our business does not have a bearing on national security and thus may not be classified as core or important data by the authorities. However, there remains uncertainty as to how the Draft Measures will be interpreted or implemented and whether the PRC regulatory agencies, including the CAC, may adopt new laws, regulations, rules, or detailed implementation and interpretation related to the Draft Measures. If any such new laws, regulations, rules, or implementation and interpretation comes into effect, we will take all reasonable measures and actions to comply and to minimize the adverse effect of such laws on us.

 

On August 20, 2021, the Standing Committee of the NPC approved the Personal Information Protection Law (“PIPL”), which became effective on November 1, 2021. The PIPL regulates collection of personal identifiable information and seeks to address the issue of algorithmic discrimination. Companies in violation of the PIPL may be subject to warnings and admonishments, forced corrections, confiscation of corresponding income, suspension of related services, and fines. We mainly interact with corporate clients and has limited interactions with individual end-users, which means our potential access or exposure to end-users’ personal identifiable information is limited. However, in the event we inadvertently access or become exposed to end-users’ personal identifiable information, through our corporate clients’ end-user-facing applications which access or store end users’ personal identifiable information, then we may face heightened exposure to the PIPL.

 

We cannot assure you that PRC regulatory agencies, including the CAC, would take the same view as we do, and there is no assurance that we can fully or timely comply with such laws. In the event that we are subject to any mandatory cybersecurity review and other specific actions required by the CAC, we face uncertainty as to whether any clearance or other required actions can be timely completed, or at all. Given such uncertainty, we may be further required to suspend our relevant business, shut down our website, or face other penalties, which could materially and adversely affect our business, financial condition, and results of operations.

 

Under the PRC enterprise income tax law, we may be classified as a “PRC resident enterprise”, which could result in unfavorable tax consequences to us and our shareholders and have a material adverse effect on our results of operations and the value of your investment.

 

Under the PRC enterprise income tax law that became effective on January 1, 2008, an enterprise established outside the PRC with “de facto management bodies” within the PRC is considered a “resident enterprise” for PRC enterprise income tax purposes and is generally subject to a uniform 25% enterprise income tax rate on its worldwide income. On April 22, 2009, the State Administration of Taxation, or the SAT, issued the Notice Regarding the Determination of Chinese-Controlled Overseas Incorporated Enterprises as PRC Tax Resident Enterprise on the Basis of De Facto Management Bodies, or SAT Circular 82, which provides certain specific criteria for determining whether the “de facto management body” of a PRC-controlled enterprise that is incorporated offshore is located in China. Further to SAT Circular 82, on August 3, 2011, the SAT issued the Administrative Measures of Enterprise Income Tax of Chinese-Controlled Offshore Incorporated Resident Enterprises (Trial), or SAT Bulletin 45, which became effective on September 1, 2011, to provide more guidance on the implementation of SAT Circular 82.

 

32

 

 

According to SAT Circular 82, an offshore incorporated enterprise controlled by a PRC enterprise or a PRC enterprise group will be considered a PRC tax resident enterprise by virtue of having its “de facto management body” in China and will be subject to PRC enterprise income tax on its worldwide income only if all of the following conditions are met: (a) the senior management and core management departments in charge of its daily operations function have their presence mainly in the PRC; (b) its financial and human resources decisions are subject to determination or approval by persons or bodies in the PRC; (c) its major assets, accounting books, company seals, and minutes and files of its board and shareholders’ meetings are located or kept in the PRC; and (d) not less than half of the enterprise’s directors or senior management with voting rights habitually reside in the PRC. SAT Bulletin 45 further clarifies the resident status determination, post-determination administration as well as competent tax authorities.

 

Although SAT Circular 82 and SAT Bulletin 45 only apply to offshore incorporated enterprises controlled by PRC enterprises or PRC enterprise group instead of those controlled by PRC individuals or foreigners, the determination criteria set forth therein may reflect SAT’s general position on how the term “de facto management body” could be applied in determining the tax resident status of offshore enterprises, regardless of whether they are controlled by PRC enterprises, individuals or foreigners.

 

We believe none of our entities outside of China is a PRC resident enterprise for PRC tax purposes even if the standards for “de facto management body” prescribed in the SAT Circular 82 are applicable to us. However, the tax resident status of an enterprise is subject to determination by the PRC tax authorities and uncertainties remain with respect to the interpretation of the term “de facto management body.” If the PRC tax authorities determine that our company or any of our subsidiaries outside of China is a PRC resident enterprise for enterprise income tax purposes, we may be subject to PRC enterprise income on our worldwide income at the rate of 25%, which could materially reduce our net income. In addition, we will also be subject to PRC enterprise income tax reporting obligations.

 

Although dividends paid by one PRC tax resident to another PRC tax resident should qualify as “tax-exempt income” under the enterprise income tax law, we cannot assure you that dividends by our PRC subsidiaries to our Cayman Islands holding company will not be subject to a 10% withholding tax, as the PRC foreign exchange control authorities, which enforce the withholding tax on dividends, and the PRC tax authorities have not yet issued guidance with respect to the processing of outbound remittances to entities that are treated as resident enterprises for PRC enterprise income tax purposes.

 

Non-PRC resident ADS holders may also be subject to PRC withholding tax on dividends paid by us and PRC tax on gains realized on the sale or other disposition of ADSs or Class B ordinary shares, if such income is sourced from within the PRC. The tax would be imposed at the rate of 10% in the case of non-PRC resident enterprise holders and 20% in the case of non-PRC resident individual holders. In the case of dividends, we would be required to withhold the tax at source. Any PRC tax liability may be reduced under applicable tax treaties or similar arrangements. Although our holding company is incorporated in the Cayman Islands, it remains unclear whether dividends received and gains realized by our non-PRC resident ADS holders will be regarded as income from sources within the PRC if we are classified as a PRC resident enterprise. Any such tax will reduce the returns on your investment in our ADSs.

 

We cannot assure you that the PRC tax authorities will not, at their discretion, adjust any capital gains and impose tax return filing and withholding or tax payment obligations with respect to any internal restructuring, and our PRC subsidiaries may be requested to assist in the filing. Any PRC tax imposed on a transfer of our shares not through a public stock exchange, or any adjustment of such gains would cause us to incur additional costs and may have a negative impact on the value of your investment in our company.

 

33

 

 

We may not be able to obtain certain benefits under relevant tax treaty on dividends paid by our PRC subsidiaries to us through our Hong Kong subsidiaries.

 

We are an exempted limited liability company, used as holding company, incorporated under the laws of the Cayman Islands and as such rely on dividends and other distributions on equity from our PRC subsidiaries, as paid to us through our Hong Kong subsidiaries, to satisfy part of our liquidity requirements. Pursuant to the PRC Enterprise Income Tax Law, a withholding tax rate of 10% currently applies to dividends paid by a PRC “resident enterprise” to a foreign enterprise investor, unless any such foreign investor’s jurisdiction of incorporation has a tax treaty with China that provides for preferential tax treatment. Pursuant to the Arrangement between the Mainland China and the Hong Kong Special Administrative Region for the Avoidance of Double Taxation and Tax Evasion on Income, or the Double Tax Avoidance Arrangement, and Circular 81 issued by the State Administration of Taxation, such withholding tax rate may be lowered to 5% if the PRC enterprise is at least 25% held by a Hong Kong enterprise throughout the 12 months prior to distribution of the dividends and is determined by the relevant PRC tax authority to have satisfied other requirements. Furthermore, under the Administrative Measures for Non-Resident Enterprises to Enjoy Treatments under Tax Treaties, which became effective in August 2015, the non-resident enterprises shall determine whether they are qualified for preferential tax treatment under the tax treaties and file relevant reports and materials with the tax authorities. There are also other conditions for benefiting from the reduced withholding tax rate according to other relevant tax rules and regulations. We cannot assure you that our determination regarding our Hong Kong subsidiaries’ qualification to benefit from the preferential tax treatment will not be challenged by the relevant PRC tax authority or that we will be able to complete the necessary filings with the relevant PRC tax authority and benefit from the preferential withholding tax rate of 5% under the Double Taxation Avoidance Arrangement with respect to dividends to be paid by our PRC subsidiaries to our Hong Kong subsidiaries.

 

We face uncertainty with respect to indirect transfers of equity interests in PRC resident enterprises by their non-PRC holding companies.

 

We face uncertainties regarding the reporting on and consequences of previous private equity financing transactions involving the transfer and exchange of shares in our company by non-resident investors.

 

In February 2015, the SAT issued the Bulletin on Issues of Enterprise Income Tax on Indirect Transfers of Assets by Non-PRC Resident Enterprises, or SAT Bulletin 7, as amended in 2017. Pursuant to this bulletin, an “indirect transfer” of assets, including equity interests in a PRC resident enterprise, by non-PRC resident enterprises may be re-characterized and treated as a direct transfer of PRC taxable assets, if such arrangement does not have a reasonable commercial purpose and was established for the purpose of avoiding payment of PRC enterprise income tax. As a result, gains derived from such indirect transfer may be subject to PRC enterprise income tax. According to SAT Bulletin 7, “PRC taxable assets” include assets attributed to an establishment in China, immovable properties located in China, and equity investments in PRC resident enterprises, in respect of which gains from their transfer by a direct holder, being a non-PRC resident enterprise, would be subject to PRC enterprise income taxes. When determining whether there is a “reasonable commercial purpose” of the transaction arrangement, features to be taken into consideration include: whether the main value of the equity interest of the relevant offshore enterprise derives from PRC taxable assets; whether the assets of the relevant offshore enterprise mainly consist of direct or indirect investment in China or if its income mainly derives from China; whether the offshore enterprise and its subsidiaries directly or indirectly holding PRC taxable assets have real commercial nature which is evidenced by their actual function and risk exposure; the duration of existence of the business model and organizational structure; the replicability of the transaction by direct transfer of PRC taxable assets; and the tax situation of such indirect transfer and applicable tax treaties or similar arrangements. In respect of an indirect offshore transfer of assets of a PRC establishment, the resulting gain is to be included with the enterprise income tax filing of the PRC establishment or place of business being transferred, and would consequently be subject to PRC enterprise income tax at a rate of 25%. Where the underlying transfer relates to the immovable properties located in China or to equity investments in a PRC resident enterprise, which is not related to a PRC establishment or place of business of a non-resident enterprise, a PRC enterprise income tax of 10% would apply, subject to available preferential tax treatment under applicable tax treaties or similar arrangements, and the party who is obligated to make the transfer payments has the withholding obligation. SAT Bulletin 7 does not apply to transactions of sale of shares by investors through a public stock exchange where such shares were acquired from a transaction through a public stock exchange.

 

There is uncertainty as to the application of SAT Bulletin 7. We face uncertainties as to the reporting and other implications of certain past and future transactions where PRC taxable assets are involved, such as offshore restructuring, sale of the shares in our offshore subsidiaries or investments. Our company may be subject to filing obligations or taxed if our company is transferor in such transactions, and may be subject to withholding obligations if our company is transferee in such transactions under SAT Bulletin 7. For transfer of shares in our company by investors that are non-PRC resident enterprises, our PRC subsidiaries may be requested to assist in the filing under SAT Bulletin 7. As a result, we may be required to expend valuable resources to comply with SAT Bulletin 7 or to request the relevant transferors from whom we purchase taxable assets to comply with these circulars, or to establish that our company should not be taxed under these circulars, which may have a material adverse effect on our financial condition and results of operations.

 

34

 

 

Certain judgments obtained against us by our shareholders may not be enforceable.

 

We are a Cayman Islands exempted company and substantially all of our current operations are conducted in China. In addition, most of our current directors and officers are nationals and residents of countries other than the United States. As a result, it may be difficult or impossible for you to bring an action against us or against these individuals in the United States in the event that you believe that your rights have been infringed under the U.S. federal securities laws or otherwise. Even if you are successful in bringing an action of this kind, the laws of the Cayman Islands and of China may render you unable to enforce a judgment against our assets or the assets of our directors and officers.

 

Implementation of labor laws and regulations in China may adversely affect our business and results of operations.

 

Pursuant to the labor contract law that took effect in January 2008, its implementation rules that took effect in September 2008 and its amendment that took effect in July 2013, employers are subject to stricter requirements in terms of signing labor contracts, minimum wages, paying remuneration, determining the term of employees’ probation and unilaterally terminating labor contracts. Due to lack of detailed interpretative rules and uniform implementation practices and broad discretion of the local competent authorities, it is uncertain as to how the labor contract law and its implementation rules will affect our current employment policies and practices. Our employment policies and practices may violate the labor contract law or its implementation rules, and we may thus be subject to related penalties, fines or legal fees. Compliance with the labor contract law and its implementation rules may increase our operating expenses, in particular our personnel expenses. In the event that we decide to terminate some of our employees or otherwise change our employment or labor practices, the labor contract law and its implementation rules may also limit our ability to effect those changes in a desirable or cost-effective manner, which could adversely affect our business and results of operations. According to the Social Insurance Law and the Regulations on the Management of Housing Fund, employees must participate in pension insurance, work-related injury insurance, medical insurance, unemployment insurance and maternity insurance and housing funds, and the employers must, together with their employees or separately, pay the social insurance premiums and housing funds for such employees.

 

As the interpretation and implementation of these laws and regulations are still evolving, we cannot assure you that our employment practice will at all times be deemed in full compliance with labor-related laws and regulations in China, which may subject us to labor disputes or government investigations. If we are deemed to have violated relevant labor laws and regulations, we could be required to provide additional compensation to our employees and our business, financial condition and results of operations could be materially and adversely affected.

 

Further, labor disputes, work stoppages or slowdowns at our company or any of our third-party service providers could significantly disrupt our daily operation or our expansion plans and have a material adverse effect on our business.

 

35

 

 

China’s M&A Rules and certain other PRC regulations establish complex procedures for certain acquisitions of Chinese companies by foreign investors, which could make it more difficult for us to pursue growth through acquisitions in China.

 

The Regulations on Mergers and Acquisitions of Domestic Companies by Foreign Investors, or the M&A Rules, adopted by six PRC regulatory agencies in 2006 and amended in 2009, and some other regulations and rules concerning mergers and acquisitions established additional procedures and requirements that could make merger and acquisition activities by foreign investors more time consuming and complex, including requirements in some instances that the anti-monopoly law enforcement agency be notified in advance of any change-of-control transaction in which a foreign investor takes control of a PRC domestic enterprise. Moreover, the Anti-Monopoly Law requires that the anti-monopoly law enforcement agency shall be notified in advance of any concentration of undertaking if certain thresholds are triggered. In addition, the security review rules issued by the MOFCOM, that became effective in September 2011 specify that mergers and acquisitions by foreign investors that raise “national defense and security” concerns and mergers and acquisitions through which foreign investors may acquire de facto control over domestic enterprises that raise “national security” concerns are subject to strict review by the MOFCOM, and the rules prohibit any activities attempting to bypass a security review, including by structuring the transaction through a proxy or contractual control arrangement. In the future, we may grow our business by acquiring complementary businesses. Complying with the requirements of the above-mentioned regulations and other relevant rules to complete such transactions could be time consuming, and any required approval processes, including obtaining approval from the MOFCOM or its local counterpart or anti-monopoly law enforcement agency may delay or inhibit our ability to complete such transactions, which could affect our ability to expand our business or maintain our market share.

 

PRC regulations relating to offshore investment activities by PRC residents may limit our PRC subsidiaries’ ability to increase their registered capital or distribute profits to us or otherwise expose us to liability and penalties under PRC law.

 

The State Administration of Foreign Exchange (“SAFE”) promulgated the Circular on Relevant Issues Relating to PRC Resident’s Investment and Financing and Roundtrip Investment through Special Purpose Vehicles, or SAFE Circular 37, in July 2014 that requires PRC residents or entities to register with SAFE or its local branch in connection with their establishment or control of an offshore entity established for the purpose of overseas investment or financing. In addition, such PRC residents or entities must update their SAFE registrations when the offshore special purpose vehicle undergoes material events relating to any change of basic information (including change of such PRC residents or entities, name and operation term), increases or decreases in investment amount, transfers or exchanges of shares, or mergers or divisions.

 

SAFE Circular 37 is issued to replace the Circular on Relevant Issues Concerning Foreign Exchange Administration for PRC Residents Engaging in Financing and Roundtrip Investments through Overseas Special Purpose Vehicles.

 

If our shareholders who are PRC residents or entities do not complete their registration with the local SAFE branches, our PRC subsidiaries may be prohibited from distributing their profits and proceeds from any reduction in capital, share transfer or liquidation to us, and we may be restricted in our ability to contribute additional capital to our PRC subsidiaries. Moreover, failure to comply with SAFE registration described above could result in liability under PRC laws for evasion of applicable foreign exchange restrictions.

 

However, we may not be informed of the identities of all the PRC residents or entities holding direct or indirect interest in our company, nor can we compel our shareholders to comply with the requirements of SAFE Circular 37. As a result, we cannot assure you that all of our shareholders who are PRC residents or entities have complied with, and will in the future make or obtain any applicable registrations or approvals required by, SAFE Circular 37. Failure by such shareholders to comply with SAFE Circular 37, or failure by us to amend the foreign exchange registrations of our PRC subsidiaries, could subject us to fines or legal sanctions, restrict our overseas or cross-border investment activities, limit our PRC subsidiaries’ ability to make distributions or pay dividends to us or affect our ownership structure, which could adversely affect our business and prospects.

 

36

 

 

PRC regulation of loans to and direct investment in PRC entities by offshore holding companies and governmental control of currency conversion may delay or prevent us from using the proceeds we receive from out offshore financing activities to make loans to or make additional capital contributions to our PRC subsidiaries, which could materially and adversely affect our liquidity and our ability to fund and expand our business.

 

Any transfer of funds by us to our PRC subsidiaries, either as a shareholder loan or as an increase in registered capital, are subject to approval by or registration or filing with relevant governmental authorities in China. According to the relevant PRC regulations on foreign-invested enterprises in China, capital contributions to our PRC subsidiaries are subject to the approval of or filing with the Ministry of Commerce in its local branches and registration with a local bank authorized by SAFE. In addition, (i) any foreign loan procured by our PRC subsidiaries is required to be registered with SAFE or its local branches or filed with SAFE in its information system; and (ii) our PRC subsidiaries may not procure loans which exceed the difference between their total investment amount and registered capital or, as an alternative, only procure loans subject to the calculation approach and limitation as provided in the People’s Bank of China Notice No. 9 (“PBOC Notice No. 9”). Any medium- or long-term loan to be provided by us to our VIEs must be registered with the National Development and Reform Commission and SAFE or its local branches. We may not be able to obtain these government approvals or complete such registrations on a timely basis, if at all, with respect to future capital contributions or foreign loans by us to our PRC subsidiaries. If we fail to receive such approvals or complete such registration or filing, our ability to use the proceeds we receive from our offshore financing activities and to capitalize our PRC operations may be negatively affected, which could adversely affect our liquidity and our ability to fund and expand our business. There is, in effect, no statutory limit on the amount of capital contribution that we can make to our PRC subsidiaries. This is because there is no statutory limit on the amount of registered capital for our PRC subsidiaries, and we are allowed to make capital contributions to our PRC subsidiaries by subscribing for their initial registered capital and increased registered capital, provided that the PRC subsidiaries complete the relevant filing and registration procedures. With respect to loans to the PRC subsidiaries by us, (i) if the PRC subsidiaries adopt the traditional foreign exchange administration mechanism, or the Current Foreign Debt Mechanism, the outstanding amount of the loans shall not exceed the difference between the total investment and the registered capital of the PRC subsidiaries; and (ii) if the PRC subsidiaries adopt the foreign exchange administration mechanism as provided in Notice of the People’s Bank of China on Matters concerning the Macro-Prudential Management of Full-Covered Cross-Border Financing, or the PBOC Notice No. 9, the risk-weighted outstanding amount of the loans, which shall be calculated based on the formula provided in PBOC Notice No. 9, shall not exceed 200% of the net asset of the PRC subsidiaries. According to the PBOC Notice No. 9, after a transition period of one year since the promulgation of PBOC Notice No. 9, the PBOC and SAFE will determine the cross-border financing administration mechanism for the foreign-invested enterprises after evaluating the overall implementation of PBOC Notice No. 9. As of the date hereof, neither the PBOC nor SAFE has promulgated and made public any further rules, regulations, notices or circulars in this regard. It is uncertain which mechanism will be adopted by the PBOC and SAFE in the future and what statutory limits will be imposed on us when providing loans to our PRC subsidiaries. Currently, our PRC subsidiaries have the flexibility to choose between the Current Foreign Debt Mechanism and the Notice No. 9 Foreign Debt Mechanism. However, if a more stringent foreign debt mechanism becomes mandatory, our ability to provide loans to our PRC subsidiaries or our consolidated affiliated entities may be significantly limited, which may adversely affect our business, financial condition and results of operations.

 

The Circular on Reforming the Administration of Foreign Exchange Settlement of Capital of Foreign-Invested Enterprises, or SAFE Circular 19, effective as of June 1, 2015, as amended by Circular of the State Administration of Foreign Exchange on Reforming and Regulating Policies on the Control over Foreign Exchange Settlement under the Capital Account, or SAFE Circular 16, effective on June 9, 2016, allows FIEs to settle their foreign exchange capital at their discretion, but continues to prohibit FIEs from using the Renminbi fund converted from their foreign exchange capitals for expenditure beyond their business scopes, and also prohibit FIEs from using such Renminbi fund to provide loans to persons other than affiliates unless otherwise permitted under its business scope. As a result, we are required to apply Renminbi funds converted from the net proceeds we received from our offshore financing activities within the business scopes of our PRC subsidiaries. SAFE Circular 19 and SAFE Circular 16 may significantly limit our ability to use Renminbi converted from the net proceeds from our offshore financing activities to fund the establishment of new entities in China by our VIEs or their subsidiaries, to invest in or acquire any other PRC companies through our PRC subsidiaries, or to establish new consolidated VIEs in China, which may adversely affect our business, financial condition and results of operations.

 

Our PRC subsidiaries and VIEs are subject to restrictions on paying dividends or making other payments to us, which may restrict our ability to satisfy our liquidity requirements, conduct our business and to pay dividends to holders of the ADSs and our ordinary shares.

 

We are a holding company incorporated in the Cayman Islands. We rely on dividends from our PRC subsidiaries which in turn relies on consulting and other fees paid by our VIEs for our cash and financing requirements, such as the funds necessary to pay dividends and other cash distributions to our shareholders, including holders of our ADSs, and service any debt we may incur. Current PRC regulations permit our PRC subsidiaries to pay dividends to us only out of their accumulated after-tax profits upon satisfaction of relevant statutory condition and procedures, if any, determined in accordance with Chinese accounting standards and regulations. In addition, our PRC subsidiaries are required to set aside at least 10% of their accumulated profits each year, if any, to fund certain reserve funds until the total amount set aside reaches 50% of its registered capital. Furthermore, if our PRC subsidiaries, our VIEs and their subsidiaries incur debt on their own behalf in the future, the instruments governing the debt may restrict their ability to pay dividends or make other payments to us, which may restrict our ability to satisfy our liquidity requirements.

 

37

 

 

In addition, the Enterprise Income Tax Law of the PRC, or the PRC EIT Law, and its implementation rules provide that withholding tax rate of 10% will be applicable to dividends payable by Chinese companies to non-PRC-resident enterprises unless otherwise exempted or reduced according to treaties or arrangements between the PRC central government and governments of other countries or regions where the non-PRC-resident enterprises are incorporated.

 

Fluctuations in exchange rates could have a material adverse effect on our results of operations and the value of your investment.

 

The value of the Renminbi against the U.S. dollar and other currencies is affected by changes in China’s political and economic conditions and China’s foreign exchange policies, among other things. In 2005, the PRC government changed its decades-old policy of pegging the value of the Renminbi to the U.S. dollar, and the Renminbi appreciated more than 20% against the U.S. dollar over the following three years. Between July 2008 and June 2010, this appreciation halted and the exchange rate between Renminbi and the U.S. dollar remained within a narrow band. Since June 2010, Renminbi has fluctuated against the U.S. dollar, at times significantly and unpredictably. With the development of the foreign exchange market and progress towards interest rate liberalization and Renminbi internationalization, the PRC government may in the future announce further changes to the exchange rate system and we cannot assure you that Renminbi will not appreciate or depreciate significantly in value against the U.S. dollar in the future. It is difficult to predict how market forces or PRC or U.S. government policy may impact the exchange rate between Renminbi and the U.S. dollar in the future.

 

Governmental control of currency conversion may limit our ability to utilize our revenues effectively and affect the value of your investment.

 

The PRC government imposes controls on the convertibility of the Renminbi into foreign currencies and, in certain cases, the remittance of currency out of China. We receive substantially all of our revenues in Renminbi. Under our current corporate structure, our Cayman Islands holding company may rely on dividend payments from our PRC subsidiaries to fund any cash and financing requirements we may have. Under existing PRC foreign exchange regulations, payments of current account items, including profit distributions, interest payments and trade and service-related foreign exchange transactions, can be made in foreign currencies without prior approval of SAFE by complying with certain procedural requirements. Specifically, under the existing exchange restrictions, without prior approval of SAFE, cash generated from the operations of our PRC subsidiaries in China may be used to pay dividends to our company. However, approval from or registration with appropriate government authorities is required where Renminbi is to be converted into foreign currency and remitted out of China to pay capital expenses such as the repayment of loans denominated in foreign currencies. As a result, we need to obtain SAFE approval to use cash generated from the operations of our PRC subsidiaries and consolidated affiliated entities to pay off their respective debt in a currency other than Renminbi owed to entities outside China, or to make other capital expenditure payments outside China in a currency other than Renminbi.

 

In light of the flood of capital outflows of China in 2016 due to the weakening Renminbi, the PRC government has imposed more restrictive foreign exchange policies and stepped up scrutiny of major outbound capital movement including overseas direct investment. More restrictions and substantial vetting process are put in place by SAFE to regulate cross-border transactions falling under the capital account. If any of our shareholders regulated by such policies fails to satisfy the applicable overseas direct investment filing or approval requirement timely or at all, it may be subject to penalties from the relevant PRC authorities. The PRC government may at its discretion further restrict access in the future to foreign currencies for current account transactions. If the foreign exchange control system prevents us from obtaining sufficient foreign currencies to satisfy our foreign currency demands, we may not be able to pay dividends in foreign currencies to our shareholders, including holders of our ADSs.

 

38

 

 

Failure to comply with PRC regulations regarding the registration requirements for employee stock ownership plans or share option plans may subject the PRC plan participants or us to fines and other legal or administrative sanctions.

 

Pursuant to SAFE Circular 37, PRC residents who participate in share incentive plans in overseas non-publicly-listed companies may submit applications to SAFE or its local branches for the foreign exchange registration with respect to offshore special purpose companies. In the meantime, our directors, executive officers and other employees who are PRC citizens or who are non-PRC residents residing in the PRC for a continuous period of not less than one year, subject to limited exceptions, and who have been granted incentive share awards by us, may follow the Notices on Issues Concerning the Foreign Exchange Administration for Domestic Individuals Participating in Stock Incentive Plan of Overseas Publicly-Listed Company, or 2012 SAFE notices, promulgated by the SAFE in 2012. Pursuant to the 2012 SAFE notices, PRC citizens and non-PRC citizens who reside in China for a continuous period of not less than one year who participate in any stock incentive plan of an overseas publicly listed company, subject to a few exceptions, are required to register with SAFE through a domestic qualified agent, which could be the PRC subsidiaries of such overseas listed company, and complete certain other procedures. In addition, an overseas entrusted institution must be retained to handle matters in connection with the exercise or sale of stock options and the purchase or sale of shares and interests. Our executive officers and other employees who are PRC citizens or who reside in the PRC for a continuous period of not less than one year and who have been granted options are subject to these regulations. Failure to complete the SAFE registrations may subject them to fines, and legal sanctions and may also limit our ability to contribute additional capital into our PRC subsidiaries and limit our PRC subsidiaries’ ability to distribute dividends to us. We also face regulatory uncertainties that could restrict our ability to adopt additional incentive plans for our directors, executive officers and employees under PRC law.

 

The SAT has issued certain circulars concerning employee share options and restricted shares. Under these circulars, our employees working in China who exercise share options or are granted restricted shares will be subject to PRC individual income tax. Our PRC subsidiaries have obligations to file documents related to employee share options or restricted shares with relevant tax authorities and to withhold individual income taxes of those employees who exercise their share options. If our employees fail to pay or we fail to withhold their income taxes according to relevant laws and regulations, we may face sanctions imposed by the tax authorities or other PRC governmental authorities.

 

Our leased property interests may be defective and our right to lease the properties affected by such defects may be challenged, which could adversely affect our business.

 

According to the PRC Land Administration Law, land in urban districts is owned by the state. The owner of a property built on state-owned land must possess the proper land and property title certificate to demonstrate that it is the owner of the premises and that it has the right to enter into lease contracts with the tenants or to authorize a third party to sublease the premises. Some of the landlords of our learning center locations have failed to provide the title certificates to us. Our right to lease the premises may be interrupted or adversely affected if our landlords are not the property owners and the actual property owners should appear.

 

In addition, the title certificate usually records the approved use of the state-owned land by the government and the property owner is obligated to follow the approved use requirement when making use of the property. In the case of failure to utilize the property in accordance with the approved use, the land administration authorities may order the tenant to cease utilizing the premises or even invalidate the contract between the landlord and the tenant. If our use of the leased premises is not in full compliance with the approved use of the land, we may be unable to continue to use the property, which may cause disruption to our business.

 

Risks Related to the ADSs

 

The market price for our ADSs have fluctuated and may be volatile.

 

The trading price of our ADSs have fluctuated since we first listed our ADSs on NASDAQ. The trading price of our ADSs has been volatile and has ranged from US$0.56 to US$29.50 since our ADSs started to trade on NASDAQ on April 1, 2020. The trading price of our ADSs could fluctuate widely due to factors beyond our control. This may happen because of broad market and industry factors, including the performance and fluctuation of the market prices of other companies with business operations located mainly in China that have listed their securities in the United States. In addition to market and industry factors, the price and trading volume for our ADSs may be highly volatile for factors specific to our own operations, including the following:

 

variations in our revenues, earnings, cash flow and data related to our user base or user engagement;

 

announcements of new investments, acquisitions, strategic partnerships or joint ventures by us or our competitors;

 

announcements of new product and service offerings, solutions and expansions by us or our competitors;

 

39

 

 

changes in financial estimates by securities analysts;

 

detrimental adverse publicity about us, our products and services or our industry;

 

additions or departures of key personnel;

 

release of lock-up or other transfer restrictions on our outstanding equity securities or sales of additional equity securities; and

 

potential litigation or regulatory investigations.

 

Any of these factors may result in large and sudden changes in the volume and price at which our ADSs will trade.

 

In the past, shareholders of public companies have often brought securities class action suits against those companies following periods of instability in the market price of their securities. If we were involved in a class action suit, it could divert a significant amount of our management’s attention and other resources from our business and operations and require us to incur significant expenses to defend the suit, which could harm our results of operations. Any such class action suit, whether or not successful, could harm our reputation and restrict our ability to raise capital in the future. In addition, if a claim is successfully made against us, we may be required to pay significant damages, which could have a material adverse effect on our financial condition and results of operations.

 

If securities or industry analysts do not publish research or reports about our business, or if they adversely change their recommendations regarding our ADSs, the market price for our ADSs and trading volume could decline.

 

The trading market for our ADSs will be influenced by research or reports that industry or securities analysts publish about our business. If one or more analysts who cover us downgrade our ADSs, the market price for our ADSs would likely decline. If one or more of these analysts cease to cover us or fail to regularly publish reports on us, we could lose visibility in the financial markets, which in turn could cause the market price or trading volume for our ADSs to decline.

 

The sale or availability for sale of substantial amounts of our ADSs could adversely affect their market price.

 

Sales of substantial amounts of our ADSs in the public market, or the perception that these sales could occur, could adversely affect the market price of our ADSs and could materially impair our ability to raise capital through equity offerings in the future. As of December 31, 2023, we have 20,115,570 Class A ordinary shares and 176,300,513 Class B ordinary shares outstanding. The ADSs representing our Class B ordinary shares sold in our public offerings are freely tradable without restriction or further registration under the Securities Act. The remaining ordinary shares are available for sale, subject to the restrictions in Rule 144 and Rule 701 under the Securities Act. To the extent that these ordinary shares are sold into the market, the market price of our ADSs could decline.

 

Certain holders of our ordinary shares have the right to cause us to register under the Securities Act the sale of their shares. Registration of these shares under the Securities Act would result in ADSs representing these shares becoming freely tradable without restriction under the Securities Act immediately upon the effectiveness of the registration. Sales of these registered shares in the form of ADSs in the public market could cause the price of our ADSs to decline.

 

40

 

 

You may face difficulties in protecting your interests, and your ability to protect your rights through U.S. courts may be limited, because we are incorporated under Cayman Islands law.

 

We are an exempted company limited by shares incorporated under the laws of the Cayman Islands. Our corporate affairs are governed by our memorandum and articles of association, the Companies Law of the Cayman Islands, as amended from time to time, and the common law of the Cayman Islands. The rights of shareholders to take action against the directors, actions by minority shareholders and the fiduciary duties of our directors to us under Cayman Islands law are to a large extent governed by the common law of the Cayman Islands. The common law of the Cayman Islands is derived in part from comparatively limited judicial precedent in the Cayman Islands as well as from the common law of England and Wales, the decisions of whose courts are of persuasive authority, but are not binding, on a court in the Cayman Islands. The rights of our shareholders and the fiduciary duties of our directors under Cayman Islands law are not as clearly established as they would be under statutes or judicial precedent in some jurisdictions in the United States. In particular, the Cayman Islands has a less developed body of securities laws than the United States. Some U.S. states, such as Delaware, have more fully developed and judicially interpreted bodies of corporate law than the Cayman Islands. In addition, Cayman Islands companies may not have standing to initiate a shareholder derivative action in a federal court of the United States.

 

Shareholders of Cayman Islands exempted companies like us have no general rights under Cayman Islands law to inspect corporate records (other than the memorandum and articles of association) or to obtain copies of lists of shareholders of these companies. Our directors have discretion under our memorandum and articles of association to determine whether or not, and under what conditions, our corporate records may be inspected by our shareholders, but are not obliged to make them available to our shareholders. This may make it more difficult for you to obtain the information needed to establish any facts necessary for a shareholder resolution or to solicit proxies from other shareholders in connection with a proxy contest.

 

As a result of all of the above, our public shareholders may have more difficulty in protecting their interests in the face of actions taken by management, members of the board of directors or controlling shareholders than they would as public shareholders of a company incorporated in the United States.

 

Techniques employed by short sellers may drive down the market price of our ADSs.

 

Short selling is the practice of selling securities that the seller does not own but rather has borrowed from a third party with the intention of buying identical securities back at a later date to return to the lender. The short seller hopes to profit from a decline in the value of the securities between the sale of the borrowed securities and the purchase of the replacement shares, as the short seller expects to pay less in that purchase than it received in the sale. As it is in the short seller’s interest for the price of the security to decline, many short sellers publish, or arrange for the publication of, negative opinions and allegations regarding the relevant issuer and its business prospects in order to create negative market momentum and generate profits for themselves after selling a security short. These short attacks have, in the past, led to selling of shares in the market. If we were to become the subject of any unfavorable allegations, whether such allegations are proven to be true or untrue, we could have to expend a significant amount of resources to investigate such allegations and/or defend ourselves. While we would strongly defend against any such short seller attacks, we may be constrained in the manner in which we can proceed against the relevant short seller by principles of freedom of speech, applicable state law or issues of commercial confidentiality.

 

Because we do not expect to pay dividends in the foreseeable future, you must rely on a price appreciation of our ADSs for a return on your investment.

 

We currently intend to retain most, if not all, of our available funds and any future earnings to fund the development and growth of our business. As a result, we do not expect to pay any cash dividends in the foreseeable future. Therefore, you should not rely on an investment in our ADSs as a source for any future dividend income.

 

Our board of directors has complete discretion as to whether to distribute dividends, subject to certain requirements of Cayman Islands law. In addition, our shareholders may by ordinary resolution declare a dividend, but no dividend may exceed the amount recommended by our board of directors. Under Cayman Islands law, a Cayman Islands company may pay a dividend out of either profit or share premium account, provided that in no circumstances may a dividend be paid if this would result in the company being unable to pay its debts as they fall due in the ordinary course of business. Even if our board of directors decides to declare and pay dividends, the timing, amount and form of future dividends, if any, will depend on, among other things, our future results of operations and cash flow, our capital requirements and surplus, the amount of distributions, if any, received by us from our subsidiaries, our financial condition, contractual restrictions and other factors deemed relevant by our board of directors. Accordingly, the return on your investment in our ADSs will likely depend entirely upon any future price appreciation of our ADSs. There is no guarantee that our ADSs will appreciate in value or even maintain the price at which you purchased our ADSs. You may not realize a return on your investment in our ADSs and you may even lose your entire investment in our ADSs.

 

41

 

 

You may not receive dividends or other distributions on our ordinary shares and you may not receive any value for them, if it is illegal or impractical to make them available to you.

 

The depositary of our ADSs has agreed to pay to you the cash dividends or other distributions it or the custodian receives on ordinary shares or other deposited securities underlying our ADSs, after deducting its fees and expenses. You will receive these distributions in proportion to the number of ordinary shares your ADSs represent. However, the depositary is not responsible if it decides that it is unlawful or impractical to make a distribution available to any holders of ADSs. For example, it would be unlawful to make a distribution to a holder of ADSs if it consists of securities that require registration under the Securities Act but that are not properly registered or distributed under an applicable exemption from registration. The depositary may also determine that it is not feasible to distribute certain property through the mail. Additionally, the value of certain distributions may be less than the cost of mailing them. In these cases, the depositary may determine not to distribute such property. We have no obligation to register under U.S. securities laws any ADSs, ordinary shares, rights or other securities received through such distributions. We also have no obligation to take any other action to permit the distribution of ADSs, ordinary shares, rights or anything else to holders of ADSs. This means that you may not receive distributions we make on our ordinary shares or any value for them if it is illegal or impractical for us to make them available to you. These restrictions may cause a material decline in the value of our ADSs.

 

ADSs holders may not be entitled to a jury trial with respect to claims arising under the deposit agreement, which could result in less favorable outcomes to the plaintiff(s) in any such action.

 

The deposit agreement governing the ADSs representing our Class B ordinary shares provides that, to the fullest extent permitted by law, ADS holders waive the right to a jury trial for any claim they may have against us or the depositary arising out of or relating to our shares, our ADSs or the deposit agreement, including any claim under the U.S. federal securities laws.

 

If we or the depositary were to oppose a jury trial based on this waiver, the court would have to determine whether the waiver was enforceable based on the facts and circumstances of the case in accordance with applicable state and federal law. To our knowledge, the enforceability of a contractual pre-dispute jury trial waiver in connection with claims arising under the federal securities laws has not been finally adjudicated by the United States Supreme Court. However, we believe that a contractual pre-dispute jury trial waiver provision is generally enforceable, including under the laws of the State of New York, which govern the deposit agreement, or by a federal or state court in the City of New York, which has non-exclusive jurisdiction over matters arising under the deposit agreement. In determining whether to enforce a contractual pre-dispute jury trial waiver, courts will generally consider whether a party knowingly, intelligently and voluntarily waived the right to a jury trial. We believe that this would be the case with respect to the deposit agreement and our ADSs. It is advisable that you consult legal counsel regarding the jury waiver provision before investing in our ADSs.

 

If you or any other holders or beneficial owners of ADSs bring a claim against us or the depositary in connection with matters arising under the deposit agreement or our ADSs, including claims under federal securities laws, you or such other holder or beneficial owner may not be entitled to a jury trial with respect to such claims, which may have the effect of limiting and discouraging lawsuits against us or the depositary. If a lawsuit is brought against us or the depositary under the deposit agreement, it may be heard only by a judge or justice of the applicable trial court, which would be conducted according to different civil procedures and may result in different outcomes than a trial by jury would have, including outcomes that could be less favorable to the plaintiff(s) in any such action.

 

Nevertheless, if this jury trial waiver is not permitted by applicable law, an action could proceed under the terms of the deposit agreement with a jury trial. No condition, stipulation or provision of the deposit agreement or the ADSs serves as a waiver by any holder or beneficial owner of ADSs or by us or the depositary of compliance with any substantive provision of the U.S. federal securities laws and the rules and regulations promulgated thereunder.

 

42

 

 

The voting rights of holders of ADSs are limited by the terms of the deposit agreement, and you may not be able to exercise your right to direct the voting of your ordinary shares underlying our ADSs.

 

Holders of ADSs do not have the same rights as our registered shareholders. As a holder of our ADSs, you will not have any direct right to attend general meetings of our shareholders or to cast any votes at such meetings. You will only be able to exercise the voting rights which attach to the underlying Class B ordinary shares represented by your ADSs indirectly by giving voting instructions to the depositary in accordance with the provisions of the deposit agreement. Under the deposit agreement, you may vote only by giving voting instructions to the depositary, as holder of the underlying Class B ordinary shares represented by your ADSs. Upon receipt of your voting instructions, the depositary will try, as far as is practicable, to vote the ordinary shares represented by your ADSs in accordance with your instructions. If we ask for your instructions, then upon receipt of your voting instructions, the depositary will try to vote the underlying Class B ordinary shares represented by your ADSs in accordance with these instructions. If we do not instruct the depositary to ask for your instructions, the depositary may still vote in accordance with instructions you give, but it is not required to do so. You will not be able to directly exercise any right to vote with respect to the underlying Class B ordinary shares unless you withdraw such shares and become the registered holder of such shares prior to the record date for the general meeting. When a general meeting is convened, you may not receive sufficient advance notice of the meeting to enable you to withdraw the underlying Class B ordinary shares represented by your ADSs and become the registered holder of such shares prior to the record date for the general meeting to allow you to attend the general meeting and to vote directly with respect to any specific matter or resolution to be considered and voted upon at the general meeting. In addition, under our articles of association, for the purposes of determining those shareholders who are entitled receive notice of, to attend or vote at any general meeting, our directors may close our register of members for a stated period not exceeding thirty calendar days and/or fix in advance a record date for determining those shareholder that are entitled to receive notice of, attend or vote at such meeting, and such closure of our register of members or the setting of such a record date may prevent you from withdrawing the underlying Class B ordinary shares represented by your ADSs and becoming the registered holder of such shares prior to the record date, so that you would not be able to attend the general meeting or to vote directly. Where any matter is to be put to a vote at a general meeting, the depositary will use its best endeavors to notify you of the upcoming vote and to deliver our voting materials to you. We cannot assure you that you will receive the voting material in time to ensure you can direct the depositary to vote your shares. In addition, the depositary and its agents are not responsible for failing to carry out voting instructions or for their manner of carrying out your voting instructions. This means that you may not be able to exercise your right to direct how the underlying Class B ordinary shares represented by your ADSs are voted and you may have no legal remedy if the underlying Class B ordinary shares represented by your ADSs are not voted as you requested.

 

You may experience dilution of your holdings due to the inability to participate in rights offerings.

 

We may, from time to time, distribute rights to our shareholders, including rights to acquire securities. Under the deposit agreement, the depositary will not distribute rights to holders of ADSs unless the distribution and sale of rights and the securities to which these rights relate are either exempt from registration under the Securities Act with respect to all holders of ADSs, or are registered under the provisions of the Securities Act. The depositary may, but is not required to, attempt to sell these undistributed rights to third parties, and may allow the rights to lapse. We may be unable to establish an exemption from registration under the Securities Act, and we are under no obligation to file a registration statement with respect to these rights or underlying securities or to endeavor to have a registration statement declared effective. Accordingly, holders of ADSs may be unable to participate in our rights offerings and may experience dilution of their holdings as a result.

 

You may be subject to limitations on the transfer of our ADSs.

 

Your ADSs are transferable on the books of the depositary. However, the depositary may close its books at any time or from time to time when it deems expedient in connection with the performance of its duties. The depositary may close its books from time to time for a number of reasons, including in connection with corporate events such as rights offering, during which time the depositary needs to maintain an exact number of ADS holders on its books for a specified period. The depositary may also close its books in emergencies, and on weekends and public holidays. The depositary may refuse to deliver, transfer or register transfers of our ADSs generally when our share register or the books of the depositary are closed, or at any time if we or the depositary thinks that it is advisable to do so because of any requirement of law or of any government or governmental body, or under any provision of the deposit agreement, or for any other reason in accordance with the terms of the deposit agreement. As a result, you may be unable to transfer your ADSs when you wish to.

 

43

 

 

Our memorandum and articles of association contain anti-takeover provisions that could have a material adverse effect on the rights of holders of our ordinary shares and ADSs.

 

Our memorandum and articles of association contains certain provisions to limit the ability of others to acquire control of our company or cause us to engage in change-of-control transactions, including a provision that grants authority to our board of directors to establish and issue from time to time one or more series of preferred shares without action by our shareholders and to determine, with respect to any series of preferred shares without action by our shareholders and to determine, with respect to any series of preferred shares, the terms and rights of that series. These provisions could have the effect of depriving our shareholders and ADSs holders of the opportunity to sell their shares or ADSs at a premium over the prevailing market price by discouraging third parties from seeking to obtain control of our company in a tender offer or similar transactions.

 

We are an emerging growth company and may take advantage of certain reduced reporting requirements.

 

We are an “emerging growth company,” as defined in the JOBS Act, and we may take advantage of certain exemptions from various requirements applicable to other public companies that are not emerging growth companies including, most significantly, not being required to comply with the auditor attestation requirements of Section 404 of Sarbanes-Oxley Act of 2002 for so long as we are an emerging growth company. As a result, if we elect not to comply with such auditor attestation requirements, our investors may not have access to certain information they may deem important.

 

The JOBS Act also provides that an emerging growth company does not need to comply with any new or revised financial accounting standards until such date that a private company is otherwise required to comply with such new or revised accounting standards. We plan to take advantage of such exemptions afforded to an emerging growth company. As a result, our operating results and financial statements may not be comparable to the operating results and financial statements of other companies who have adopted the new or revised accounting standards.

 

As a company incorporated in the Cayman Islands, we are permitted to adopt certain home country practices in relation to corporate governance matters that differ significantly from Nasdaq corporate governance listing standards. These practices may afford less protection to shareholders than they would enjoy if we complied fully with Nasdaq corporate governance listing standards.

 

As an exempted company incorporated in the Cayman Islands that is listed on Nasdaq, we are subject to Nasdaq corporate governance listing standards. However, Nasdaq rules permit a foreign private issuer like us to follow the corporate governance practices of its home country. Certain corporate governance practices in the Cayman Islands, which is our home country, may differ significantly from Nasdaq corporate governance listing standards. Pursuant to Nasdaq Listing Rule 5615, we have elected to be exempt from the requirement under Nasdaq Listing Rule 5635 to obtain shareholder approval for the issuance of 20% or more of our outstanding ordinary shares. We may also choose to follow other home country practices in the future. As a result, our shareholders may be afforded less protection than they otherwise would enjoy under Nasdaq corporate governance listing standards applicable to U.S. domestic issuers.

 

44

 

 

We are a foreign private issuer within the meaning of the rules under the Exchange Act, and as such we are exempt from certain provisions applicable to U.S. domestic public companies.

 

Because we qualify as a foreign private issuer under the Exchange Act, we are exempt from certain provisions of the securities rules and regulations in the United States that are applicable to U.S. domestic issuers, including:

 

the rules under the Exchange Act requiring the filing with the SEC of quarterly reports on Form 10-Q or current reports on Form 8-K;

 

the sections of the Exchange Act regulating the solicitation of proxies, consents, or authorizations in respect of a security registered under the Exchange Act;

 

the sections of the Exchange Act requiring insiders to file public reports of their stock ownership and trading activities and liability for insiders who profit from trades made in a short period of time; and

 

the selective disclosure rules by issuers of material nonpublic information under Regulation FD.

 

We are required to file an annual report on Form 20-F within four months of the end of each fiscal year. In addition, we intend to publish our results of operations through press releases, distributed pursuant to the rules and regulations of Nasdaq. Press releases relating to financial results and material events will also be furnished to the SEC on Form 6-K. However, the information we are required to file with or furnish to the SEC will be less extensive and less timely compared to that required to be filed with the SEC by U.S. domestic issuers. As a result, you may not be afforded the same protections or information that would be made available to you were you investing in a U.S. domestic issuer.

 

We are a “controlled company” within the meaning of the rules of the Nasdaq Stock Market and, as a result, can rely on exemptions from certain corporate governance requirements that provide protection to shareholders of other companies.

 

We are a “controlled company” as defined under the Nasdaq Stock Market corporate governance rules because Jie Zhao, our Chairman, beneficially owns more than 50% of the total voting power. For so long as we remain a controlled company under that definition, we are permitted to rely on certain exemptions from corporate governance rules, including an exemption from the rule that a majority of our board of directors must be independent directors or that we have to establish a nominating committee and a compensation committee composed entirely of independent directors. As a result, you will not have the same protection afforded to shareholders of companies that are subject to these corporate governance requirements.

 

Our Chairman controls more than 50% of the total voting power of our outstanding ordinary shares and thus his interest may differ from other shareholders and holders of our ADSs, as he is able to exert significant control over certain actions requiring a shareholder vote.

 

Jie Zhao, our Chairman, controls more than 50% of the total voting power of our outstanding ordinary shares. Consequently, he is able to exert significant control over certain actions requiring a shareholder vote. As our majority shareholder, Mr. Zhao is able to elect our board of directors, and determine the outcome of all matters requiring the approval of the holders of a majority of our outstanding shares, including the sale of our assets or an acquisition of assets. This concentration of ownership in our shares by Mr. Zhao limits your ability to influence corporate matters and may have the effect of delaying or preventing a third party from acquiring control over us. Consequently, his interest in such matters may differ from the interest of other shareholders and holders of our ADSs.

 

We will incur increased costs as a result of being a public company, particularly after we cease to qualify as an emerging growth company.

 

As a public company, we expect to incur significant legal, accounting and other expenses that we did not incur as a private company. The Sarbanes-Oxley Act of 2002, as well as rules subsequently implemented by the SEC and Nasdaq, impose various requirements on the corporate governance practices of public companies. We expect these rules and regulations to increase our legal and financial compliance costs and to make some corporate activities more time-consuming and costly. We expect to incur significant expenses and devote substantial management effort toward ensuring compliance with the requirements of Section 404 of the Sarbanes-Oxley Act of 2002 and the other rules and regulations of the SEC. For example, as a result of becoming a public company, we will need to increase the number of independent directors and adopt policies regarding internal controls and disclosure controls and procedures. We also expect that operating as a public company will make it more difficult and more expensive for us to obtain director and officer liability insurance, and we may be required to accept reduced policy limits and coverage or incur substantially higher costs to obtain the same or similar coverage. In addition, we will incur additional costs associated with our public company reporting requirements. It may also be more difficult for us to find qualified persons to serve on our board of directors or as executive officers. We are currently evaluating and monitoring developments with respect to these rules and regulations, and we cannot predict or estimate with any degree of certainty the amount of additional costs we may incur or the timing of such costs.

 

45

 

 

In the past, shareholders of a public company often brought securities class action suits against the company following periods of instability in the market price of that company’s securities. If we were involved in a class action suit, it could divert a significant amount of our management’s attention and other resources from our business and operations, which could harm our results of operations and require us to incur significant expenses to defend the suit. Any such class action suit, whether or not successful, could harm our reputation and restrict our ability to raise capital in the future. In addition, if a claim is successfully made against us, we may be required to pay significant damages, which could have a material adverse effect on our financial condition and results of operations.

 

There can be no assurance that we will not be a passive foreign investment company, or PFIC, for any taxable year, which could result in adverse U.S. federal income tax consequences to U.S. investors in our ADSs or ordinary shares.

 

In general, a non-U.S. corporation is a PFIC for any taxable year in which (i) 75% or more of its gross income consists of passive income; or (ii) 50% or more of the average quarterly value of its assets consists of assets that produce, or are held for the production of, passive income. For purposes of the above calculations, a non-U.S. corporation that owns, directly or indirectly, at least 25% by value of the shares of another corporation is treated as if it held its proportionate share of the assets of the other corporation and received directly its proportionate share of the income of the other corporation. Passive income generally includes dividends, interest, rents, royalties and certain gains. Cash is a passive asset for these purposes. Goodwill is generally characterized as active or passive asset based on the nature of the income produced in the activity to which the goodwill is attributable. Based on the expected composition of our income and assets and the value of our assets, including goodwill, which is based on the price of our ADSs, we do not believe we were a PFIC for the taxable year ended December 31, 2023. However, it is not entirely clear how the contractual arrangements between our subsidiaries, our VIEs and the shareholders of our VIEs will be treated for purposes of the PFIC rules. In addition, the extent to which our goodwill should be characterized as an active asset is not entirely clear. Furthermore, our PFIC status for any taxable year will depend on the composition of our income and assets and the value of our assets from time to time (which may be determined, in part, by reference to the market price of our ADSs, which could be volatile). Accordingly, there can be no assurance that we will not be a PFIC for any taxable year. If we were a PFIC for any taxable year during which a U.S. taxpayer holds ADSs or ordinary shares, the U.S. taxpayer generally will be subject to adverse U.S. federal income tax consequences, including increased tax liability on disposition gains and “excess distributions” and additional reporting requirements. See “Item 10.E. Taxation — U.S. Federal Income Taxation — Passive Foreign Investment Company Rules.”

 

46

 

 

ITEM 4. INFORMATION ON THE COMPANY

 

A. HISTORY AND DEVELOPMENT OF OUR COMPANY

 

We commenced our commercial operations in May 2015 through Beijing WiMi Hologram Cloud Software Co., Ltd., or Beijing WiMi (previously under the name “WiMi Lightspeed Capital Investment Management (Beijing) Co., Ltd.”). In February 2016, Beijing WiMi formed a wholly-owned subsidiary, Micro Beauty Lightspeed Investment Management HK Limited in Hong Kong. In addition, Beijing WiMi acquired 100% equity interest in Shenzhen Yidian Network Technology Co., Ltd, or Shenzhen Yidian on October 21, 2015, Shenzhen Yitian Internet Technology Co., Ltd., or Shenzhen Yitian on August 20, 2015 and Shenzhen Kuxuanyou Technology Co., Ltd., or Shenzhen Kuxuanyou on August 26, 2015.

 

We incorporated WiMi Cayman under the laws of the Cayman Islands as our offshore holding company in August 2018 to facilitate offshore financing. In September 2018, we established WiMi Hologram Cloud Limited, or WiMi HK, our wholly-owned Hong Kong subsidiary, and WiMi HK established a wholly-owned PRC subsidiary, Beijing Hologram WiMi Cloud Internet Technology Co., Ltd., or Hologram WiMi, which we also referred in this annual report as WiMi WFOE.

 

In April 2020, we completed our initial public offering in which we offered and sold an aggregate of 9,500,000 Class B ordinary shares in the form of 4,750,000 ADSs. The ADSs were sold at an offering price of US$5.50 per ADS generating gross proceeds of approximately US$26.125 million, and net proceeds of approximately US$24.2 million after deducting underwriting commission and other expenses. On April 1, 2020, our ADSs began trading on the Nasdaq under the symbol “WIMI”. On July 27, 2020, we completed our follow-on public offering of 7,560,000 ADSs at the price of US$8.18 per ADS, resulting in net proceeds to us of approximately US$57.3 million, after deducting placement agent fees and other expenses.

 

WiMi HK set up joint venture companies, ICinit Limited and VIDA Semicon Co., Limited in June and August 2020, respectively. In August 2020, we established a wholly-owned subsidiary, Lixin Technology, in Hainan Province, China. In September 2020, we established our then wholly-owned subsidiary, VIYI, in Cayman Islands. As of September 27, 2020, VIYI entered into an acquisition framework agreement with FE-DA Electronics Company Private Limited, or FE-DA, and its original shareholder, to acquire the entire equity interests of FE-DA for a total consideration of US$35 million, which shall be paid in several installments, subject to the fulfilment of certain performance conditions by FE-DA. The acquisition framework agreement was subsequently amended and supplemented on September 28, 2020 pursuant to which the original shareholder of FE-DA has undertaken certain performance guarantees of FE-DA’s net profits, and VIYI is entitled to seek refund from the original shareholder of FE-DA. VIYI paid US$ 15 million on November 27, 2020 and the remaining payments for this acquisition are expected to be made in three installments during the next three years, subject to the fulfilment of certain performance conditions by FE-DA. The first payment of US$ 6 million is due on March 31, 2022 if the net income of FE-DA for the year of 2021 is at least US$ 3 million; the second payment of US$ 6 million is due on March 31, 2023 if the net income of FE-DA for the year of 2022 is at least US$ 6 million; and the third payment of US$ 8 million is due on March 31, 2024 if the net income of FE-DA for the year of 2023 is at least US$ 9 million. If FE-DA is unable to meet the performance target in any year, we are entitled to a refund of consideration that is twice of the difference between FE-DA’s actual net profits and the guaranteed net profits. On March 26, 2021, FE-DA and VIYI entered into a second amended agreement to amend the terms of the payment for the three installments so that all payments will be settled on March 31, 2024. FE-DA is a provider of Internet of Things solutions based in Singapore, and primarily engages in the central processing algorithm integrated circuit (“CPA-IC”) solution business in Southeast Asia.

 

On April 6, 2023, VIYI’s board approved the equity transfer agreement between VIYI and LIM TZEA, to transfer 100% equity interest of Fe-da Electronics Co., Ltd and its subsidiaries Wisdom Lab Inc., EXCEL Technology Co., Ltd. and recognized RMB 17,801,786 (USD 2,526,259) of loss from the transfer. Since the disposal did not represent any strategic change of the Company’s operation, the disposal was not presented as discontinued operations.

 

On November 15, 2020, we entered into an equity transfer agreement with Bofeng Investment Limited and Bravo Great Enterprises Limited, pursuant to which we transferred 4.0% and 6.0% of the issued share capital of VIYI to Bofeng Investment Limited and Bravo Great Enterprises Limited, respectively, for a total consideration of US$10.0 million. On December 7, 2020, we entered into an equity transfer agreement with Universal Winnings Holding Limited, pursuant to which we transferred 3.5% of the issued share capital of VIYI to Universal Winnings Holding Limited for a consideration of US$3.5 million.

 

47

 

 

On March 25, 2021, we completed our second follow-on public offering in which we offered and sold an aggregate of 11,173,335 units, each unit consists of one ADS and four-tenths of a warrant to purchase one ADS at an exercise price of US$8.60 per ADS. The units were sold at an offering price of US$7.50 per unit and generated gross proceeds of approximately US$83.8 million, and net proceeds of approximately US$77.8 million after deducting placement agent fees and other expenses.

 

In March 2021, we changed the name of VIYI from VIYI Technology Inc. to VIYI Algorithm Inc. On March 25, 2021, Bofeng Investment Limited and Bravo Great Enterprises Limited transferred their respective shareholdings in VIYI to MIDI Capital Markets LLC and Guosheng Holdings Limited. Due to restrictions imposed by PRC laws and regulations on foreign ownership of companies that engage in internet and other related business, Hologram WiMi later entered into a series of contractual arrangements with Beijing WiMi. On December 18, 2020, for the purpose of internal restructuring and under the continuous control of Hologram WiMi, the then shareholders of Beijing WiMi, transferred all of their respective equity interests in Beijing WiMi to Ms. Yadong Sun and Ms. Zhaohua Yao, the nominee shareholders of Beijing WiMi. On the same day, Ms. Yadong Sun and Ms. Zhaohua Yao, Beijing WiMi, and Hologram WiMi entered into a series of contractual agreements that allow us to exert effective control over our Beijing WiMi and its subsidiaries. On December 24, 2020, Shenzhen Weiyixin Technology Co., Ltd., or Shenzhen Weiyixin, a wholly-owned subsidiary of VIYI, also entered into a series of contractual agreements with Shenzhen Yitian, and its shareholders, which allow us to exert effective control over Shenzhen Yitian. We have depended on these contractual arrangements with Beijing WiMi and Shenzhen Yitian, or our VIEs, in which we have no ownership interests, and their shareholders to conduct most aspects of our operations. We have relied and expect to continue to rely on these contractual arrangements to conduct our business in China.

 

Due to the business strategy adjustment, Shenzhen Yitian and its subsidiaries no longer operate their business involving foreign investment restrictions since March 1, 2022, therefore, VIYI can own direct equity interest in Shenzhen Yitian and its subsidiaries. VIYI voluntarily terminated the agreements under the VIE structure with Shenzhen Yitian, and VIYI’s WFOE Shenzhen Weiyixin Technology Co., Ltd. (“Shenzhen Weiyixin” or “VIYI WFOE”) achieved 100% equity control of Shenzhen Yitian and its subsidiaries on April 1, 2022. For more details, see “Item 4. Information on the Company — C. Organizational Structure — Contractual Arrangements with the VIE and Their Respective Shareholders”. The shareholders of our VIE may have potential conflicts of interest with us. See “Item 3.D. Risk Factors — Risks Related to Our Corporate Structure — Our shareholders or the shareholders of our VIE may have potential conflicts of interest with us, which may materially and adversely affect our business” for details.

 

On June 10, 2021, our wholly-owned subsidiary, VIYI Algorithm Inc., or VIYI, entered into a definitive merger agreement with Venus Acquisition Corporation, a Cayman Islands exempted company and a publicly traded special purpose acquisition corporation. Pursuant to the Merger Agreement, a newly created merger subsidiary of Venus will be merged with and into VIYI with VIYI being the surviving entity and becoming Venus’ wholly owned subsidiary. The proposed merger completed on December 9, 2022, Venus has changed its name to MicroAlgo Inc. and continue as a Cayman Islands exempted company.

 

On July 6, 2021, we completed the shelf registration of Class B ordinary shares, including Class B ordinary shares represented by ADSs, warrants, preferred shares, subscription rights, units, or any combination for an aggregate offering price of up to US$ 500,000,000. We plan to use the net proceeds for (i) operating expenses and the research and development of the application of holographic AR technologies in the semiconductor industry, (ii) strategic acquisitions and investments in complementary business, and (iii) other general corporate purposes, including working capital, operating expenses, and capital expenditures.

 

On July 1, 2021, Weidong Technology Co., Ltd.(“Weidong”) acquired 99% interest of Shanghai Guoyu Information Technologies Co., Ltd (“Shanghai Guoyu”), the remaining 1% of Shanghai Guoyu is acquired by Shenzhen Yiyou Online Technology Co., Ltd.(“YY Online”). On July 14, 2021, Weidong transferred its 100% equity interest of Korgas Weidong to Shanghai Guoyu. On March 27, 2023, Weidong established a fully owned subsidiary Shenzhen Weidong Technology Co., Ltd. (“SZ Weidong”) in Shenzhen. On May 17, 2023, YY Online transferred 1% equity of Shanghai Guoyu to SZ Weidong.

 

On April 15, 2021, VIYI Ltd formed a 55% owned subsidiary Viwo Technology Limited (“Viwo Technology”), a Hong Kong limited company. On July 19, 2021, Viwo Technology established a fully owned subsidiary Shenzhen Viwotong Technology Co., Ltd. (“Viwotong Tech”) in Shenzhen to support its operations. In November 2021, Viwotong Tech acquired 100% equity interests of Guangzhou Tapuyu Internet Technology Co., Ltd. (“Tapuyu”). In December 2022, Viwotong Tech acquired 100% equity of Beijing Younike Information Technology Co., Ltd. (“Younike”). 

 

On June 5, 2023 VIYI Technology Ltd established a fully owned subsidiary CDDI Capital Ltd (“CDDI”) in British Virgin Islands. On June 27, 2023, CDDI formed a 55% owned subsidiary VIWO Technology Inc.(“VIWO Cayman”) in Cayman. On July 31, 2023, VIYI Technology Ltd transferred its equity of Viwo Technology to VIWO Cayman. On December 20, 2023, VIWO Cayman established a fully owned subsidiary VIWO Technology (HK) Limited (“VIWO HK”) in Hong Kong. On January 23, 2024, VIWO Technology (HK) Limited established a wholly-owned subsidiary, Beijing Viwotong Technology Co., Ltd.(“Beijing Viwotong”). In February 2024, Shenzhen Viwotong transferred 100% equity of Tapuyu and Younike to Beijing Viwotong.

 

Our corporate headquarters is located at Room#1508, 4th Building, Zhubang 2000 Business Center, No. 97, Balizhuang Xili, Chaoyang District, Beijing, the People’s Republic of China. Our telephone number at this address is +86-10-5338-4913. Our registered office in the Cayman Islands is located at the office of Maples Corporate Services Limited at PO Box 309, Ugland House, Grand Cayman, KY1-1104, Cayman Islands. Our agent for service of process in the United States is Puglisi & Associates, located at 850 Library Avenue, Suite 204, Newark, DE 19711.

 

48

 

 

We are subject to the periodic reporting and other informational requirements of the Exchange Act as applicable to foreign private issuers. Under the Exchange Act, we are required to file reports and other information with the SEC. Specifically, we are required to file annually a Form 20-F within four months after the end of each fiscal year. Copies of reports and other information, when so filed with the SEC, can be inspected and copied at the public reference facilities maintained by the SEC at 100 F Street, N.E., Room 1580, Washington, D.C. 20549. You can request copies of these documents, upon payment of a duplicating fee, by writing to the SEC. The public may obtain information regarding the Washington, D.C. Public Reference Room by calling the Commission at 1-800-SEC-0330. SEC maintains a website (http://www.sec.gov), which contains reports, proxy and information statements, and other information regarding us that are filed electronically with the SEC.

 

Capital Expenditure

 

Our capital expenditure amounted to approximately RMB 25.2 million, RMB 1.1 million and RMB 69.5 million (USD 9.9 million) for the years ended December 31, 2021, 2022 and 2023, respectively.

 

B. BUSINESS OVERVIEW

 

We offer AR-based holographic services and products to cater to our customers’ needs, focusing on providing an innovative, immersive and interactive holographic AR experience for our customers and end users. We also engage in the provision of central processing algorithm services and computer chip products to enterprise customers and the sales of comprehensive solutions for central processing algorithms and related services with software and hardware integration. Our AR service and product offerings primarily consist of holographic AR advertising services and holographic AR entertainment products. The core of our holographic AR business is holographic AR technologies used in software engineering, content production, cloud and big data. By leveraging our strong technological capabilities and infrastructure, we are able to deliver superior products and services and conduct our operations in a highly efficient manner. We believe that the application demand for holographic 3D vision in the semiconductor sector is growing rapidly and represents huge market potentials. Starting in July 2020, we began to develop our semiconductor business.

 

Holographic AR Advertising Services

 

Our holographic AR advertising software enables users to insert into video footages real or animated three dimensional (“3D”) objects that integrate seamlessly within the scene of such footages. Our online holographic AR advertising solution embeds holographic AR ads into films and shows that are hosted by leading online streaming platforms in China. Through our proprietary image and video recognition technologies, our software enables users to analyze the underlying video footages at a pixel level to identify ad spaces that can be augmented by 3D objects. Advertisers and their agencies purchase these ad spaces through application programming interfaces, or APIs, integrated with our systems, specifying their target audience and budgets and typically providing the 3D models to be embedded in the videos. When the ad space is detected and 3D objects are generated, the 3D objects are embedded into the underlying streaming videos automatically on a batch-processing basis as determined by our software.

 

49

 

 

The following diagram illustrates the key steps of our online holographic AR advertising business:

 

 

 

As compared with traditional forms of digital ads, we believe that ads generated using our holographic AR technology have the following key benefits:

 

Engaging and interactive. Holographic AR ads tend to create a more engaging, memorable experience that likely stimulates the purchase impulse. Holographic AR ads encourage engagement between the consumers and brands, creating a relationship that is more interactive than other forms of ads.

 

Natural and non-disruptive. As compared with traditional banner ads and video-based ads that flash and spin on the screen, holographic AR ads are naturally blended with the scenes in the films or TV shows, which helps to overcome advertising blindness and create a natural, non-disruptive viewing experience.

 

Cost-effectiveness and flexibility. Our technologies identify appropriate ad space that can be used repeatedly for ads of multiple brands. While video-embedded 3D objects provide substantially the same level of reality as compared to tangible ads, they tend to be more cost-effective as they save the costs associated with shooting a commercial.

 

Holographic AR Entertainment Products

 

Our holographic AR entertainment products primarily consist of payment middleware software, game distribution platform and holographic MR software.

 

Payment middleware is a software solution that connects mobile apps to payment channels, giving mobile app users convenient access to a wide range of online payment options. We cooperate with app developers to embed our payment middleware, most of which feature AR functions, in mobile apps.

 

Our advanced payment middleware streamlines the often time-consuming mobile payment process. Our mobile payment middleware facilitates app developers to build an in-app payment infrastructure that allows micropayments to be made or received through an efficient, secure system, without any interface redirection.

 

Such mobile payment middleware enables app developers to store users’ payment credentials in a trusted and safe environment and eases user’s burden of repeatedly entering and authenticating payment information for each transaction.

 

50

 

 

Our payment middleware can be fully integrated with various types of mobile apps, especially those employing AR technologies, such as live streaming, gaming, selfie, photo editing, and video-sharing apps. Currently, our payment middleware supports substantially all of the major online payment channels in China and is compatible with the mainstream mobile operating systems.

 

The following graphic illustrates the key steps involved in the holographic AR payment middleware services that we provide to app developers:

 

 

 

We generate revenues from our mobile payment middleware by sharing revenues with app developers at an agreed-upon percentage. In addition, in 2018, we launched 233 Game Platform, an online game distribution platform. This platform provides game developers with technical support and value-added services that may help them target, reach and monetize their audiences. We started generating revenue from our platform in the second quarter of 2019, as we started adding new apps to the platform that gained polarity with users, and certain existing games became more popular among users.

 

We also sell MR software, a comprehensive holographic application platform independently developed by our research and development team, which includes holographic audio-visual integrated operation, holographic advertising service, holographic media asset management and holographic data management on the platform level and holographic interactive system, holographic recognition system, holographic labeling system, holographic tracking system, holographic capture system and holographic analysis system. Our MR software also includes multiple modules that allow end-users to edit and display holographic AR contents and create their own custom visual effects.

 

51

 

 

Our AR holographic entertainment business is based on users’ demand for entertainment applications in the field of 3D computer vision. We charge the customers software license fees. With the development and popularization of AR holographic hardware devices, we expect that there will be more applications in the future for our AR holographic entertainment products.

 

 

 

Semiconductor Business

 

We engage in the provision of central processing algorithm services and computer chip products to enterprise customers and the sales of comprehensive solutions for central processing algorithms and related services with software and hardware integration. Through optimizing advertising content and content matching, as well as integrating the hardware performance optimization of the central processing algorithm with software algorithm optimization, our central processing algorithm services enable internet integration agencies to enhance their cloud service computing and processing capabilities. We also provide central processing algorithm services, hardware performance optimization and software algorithm optimization services to online game developers and game distributors to help them reach the target end-users. Our smart chip optimization solutions refer to the provision of more efficient data services under optimizations of algorithm software as well as through equipping instruction chip central processing unit (“CPU”) with smart chips that have outstanding computing power. Different CPU and smart chip combinations are equipped in accordance with the diverse requirements of data processing and various data type of different industries with an aim to enhance the overall energy efficiency ratio of data services. Through the provision of CPU products and smart application solutions and value-added services, we meet the specific needs of customers. Through the sales of CPU products, we have expanded the provision of integrated smart application solutions and value-added services to our customers, which is an important link between the upstream and downstream of the CPU industry chain.

 

Our Technology

 

We have developed powerful, cutting-edge holographic AR technologies.

 

Holographic Image Processing and Recognition Intelligence Technology

 

We insert holographic AR advertisements into online videos based on our imaging detection and recognition technology, template matching and detection technology, video processing and recognition technology, holographic 3D layer replacement technology in imaging recognition and dynamic fusion processing technology in imaging tracking. We expect that these technologies will be applied to our future strategic blueprint, such as the development and application of holographic 3D facial recognition technology and holographic facial change technology.

 

52

 

 

Development and Application in Holographic 3D Facial Recognition Technology

 

The development of holographic 3D facial recognition software is based on our holographic imaging featured imaging detection and recognition technology, template matching holographic imaging detection technology, and deep learning and training-based video processing and recognition technology. Traditional 2D facial recognition technology is a biographic recognition technology based on facial features, which captures the information from the facial images or facial video streaming, and automatically detects and tracks the targeted face. By contrast, we believe our holographic 3D facial recognition technology is a biographic recognition technology consisting of a combination of holographic imaging capture and 3D portrait. We focus on the development and application of our software technology, and have technologies in AI, machine recognition, machine learning, model theory, and video imaging processing. Holographic 3D facial recognition technology is a technology using the collection of structured light and infrared light, and the collected featured points can exceed 30,000 points. By contrast, the collected featured points for traditional 2D facial recognition technology are less than 1,000 points. Our 3D technology is also expected to be less affected by the surrounding environment and is expected to overcome many of the issues found in traditional 2D facial recognition technology, such as light, posture, occlusion, dynamic recognition and facial expression.

 

 

 

Development and Application of Holographic Facial Change Technology

 

Holographic facial change technology is based on our holographic 3D layer replacement technology involving image recognition and dynamic fusion processing technology based on AI, tracking images in real time and replacing faces with other faces. This technology replaces faces in video frames, synthesizing the video and adding the original audio. We have validated these technology modules in holographic AR plug-in advertisement applications and continue to develop and upgrade these technology modules. We believe this technology will bring new business growth to applications such as celebrity advertising, film distribution, and live video streaming.

 

Software Engineering

 

Since our inception, we have devoted the majority of our research and development resources to software development. Our software engineering team is responsible for building the company-wide software platform, supporting the integration of our products and applications within our cloud infrastructure, as well as developing the holographic AR-related and MR-related software and solutions we license to our entertainment industry customers.

 

Our holographic AR software development services provide customers with the following benefits:

 

Convenience. We design our software for simplicity, ease of use and user-friendly experience. Through our software’s intuitive, visual interface, users can rapidly and easily manage, distribute and implement holographic AR contents.

 

Adaptability. Our integrated holographic AR software is built with broad compatibility and can run on various computer operating systems, including Windows, Mac OS and Linux. Customers can install our software in the cloud, on-premises or using a hybrid approach.

 

Functionality and Intelligence. We continue to leverage our software engineering capabilities to improve our offerings, which allows for richer software functionality. As our customer base continues to grow, we believe we will be able to further enhance our software intelligence with the increased volume of data processed.

 

53

 

 

Reliability. We value the long-term relationship with our customers and provide our customers continuous ancillary technical support and services. We perform security and code quality reviews before releasing the software to our customers and we also embed mature security practices throughout the whole life span of our holographic AR software to protect our customers’ data and proprietary information.

 

Content Production

 

Our leading holographic AR content production capabilities are built around image acquisition, object recognition, automated image process, and computer vision technologies. Our software engineering team and visualization design team work closely to consistently advance such visualization-related technologies, and harness them to design and produce innovative holographic AR contents. Through real-time computer vision algorithms which provide an accurate pose estimation, we are able to perform scene recognition and tracking within seconds. Such cutting-edge algorithms also allow us to perform visualization of photorealistic high-resolution renderings of products on a pixel basis. In the course of scene reconstruction, our automated image processing tools can perform noise cleaning and feature enhancement on the image we initially captured, enabling us to create best-in-class holographic AR designs with an industry-leading simulation degree.

 

We have built a comprehensive holographic AR content library. The formats of our holographic AR contents range from 3D models to holographic short videos. Our AR holographic contents can be applied in various scenarios, such as education, tourism, arts and entertainment, and popular science. In addition, our content library is also enriched by copyrighted contents that we have licensed from third parties. We cooperate with various content owners, including brands, film producers and talent agencies, to adapt high-quality, popular IPs into holographic AR formats.

 

Cloud

 

We believe that the next-generation cloud delivery technology provides the flexibility and scalability necessary for holographic AR experience. Cloud technology is of high importance to build our comprehensive holographic AR ecosystem. We have developed our cloud architecture to work effectively in a flexible cloud environment that has a high degree of elasticity. Meanwhile, benefiting from our cloud storage and connecting capabilities, users of our integrated holographic AR software are able to access our large-size holographic AR content library on their own devices.

 

Big Data

 

We have developed advanced data analytics capabilities to derive actionable insights from the large amounts of data we collected from our products and third party sources, enabling us to maintain a solid end-user base in order to collect raw data. Our processing capabilities enable us to manage extremely large volumes of data and deliver real-time analysis at scale, making it possible for us to continue to improve and innovate our products and services. Our data mining and user behavioral data analytics technologies allow us to build and segment context-rich user profiles and apply such analysis in numerous applications.

 

Artificial Intelligence

 

Our holographic image processing capabilities are regularly optimized and improved, including two core technologies: holographic AI facial recognition technology and holographic AI facial change technology. As a result of the development of our video processing and recognition technology, our holographic AR advertising and holographic imaging services, which are based on image detection, recognition, template matching, image dynamic fusion and replacement, are currently in a leading position in the industry.

 

5G+

 

We believe that our holographic services will adapt to 5G technology. Due to the high speed and low latency of 5G technology, the transmission delay of the long-distance communication and data transmission from the system terminal to the service server is lower than the 4G network transmission delay. Such improvement ensures less stagnation, low delay, high efficiency, and diversity of the interaction of multiple terminals in holographic AR remote communication and data transmission. We expect our holographic AR advertising business to develop accordingly.

 

54

 

 

Our Customers

 

We have a broad and diverse customer base. Currently, our customers for holographic AR business mainly consist of advertisers, distribution channels, app developers and entertainment companies. Our customer base covers a wide range of industries, including manufacturing, real estate, entertainment, technology, media and telecommunications, travel, education and retails. Our customers typically enter into a master agreement with us for a term of one year, although they do not necessarily purchase products or services from us during each quarter of such year. A separate request is submitted by a customer for each order of products or services.

 

Generally, we enter into service agreements with customers relating to our holograph AR ad services and our AR SDK payment customers relating to our AR SDK services. We provide customized holographic MR software and middleware software to distributors under software development agreements, who subsequently sub-license the customized software to enterprises and individual end users. The software development agreements entered into between us and the distributors include customization of our integrated holographic AR and MR entertainment software, ancillary technical training, as well as professional service and support. We charge distributors on a fixed-price basis. For our AR ad services, we charge service fees based on the number of views. For our AR SDK payment services, we charge a percentage of the total fees paid by the end users. We generally maintain annual agreements with our customers.

 

Our customers for semiconductor business primarily include manufacturers of electronic products and internet information infrastructure service providers. We provide manufacturers of electronic products with software and hardware integrated solutions that combine chip hardware and intelligent application software. We offer hardware products and server algorithm optimization and integration solution services to internet information infrastructure service providers.

 

Sales and Marketing

 

We promote our products and services directly through our experienced and creative sales and marketing team by making direct office visits, attending conferences and industry exhibitions. Customers unfamiliar with our services and products may also consult with our support team to achieve best solutions. We believe that our sales and marketing team is well respected and helps attracting more customers.

 

We also grow our customer base through word-of-mouth referrals. We focus on continuously improving the quality of our products and services as we believe satisfied customers are more likely to continue using our products and recommend our products and services to others.

 

Intellectual Property

 

We regard our patents, copyrights, trademarks, trade secrets and other intellectual properties as critical to our success. We rely on a combination of patent, copyright, trademark and trade secret laws and restrictions on disclosure to protect our intellectual property rights. Details of our intellectual properties portfolio as of December 31, 2023 are set out as follows:

 

Patent: We had 244 registered patents in China, which covers technologies for image processing and display, model input/output and 3D modeling. 237 of our 244 registered patents were granted as patent for utility model;

 

Software copyrights. We maintain a large portfolio of copyright-protected software. We had 565 registered software copyrights in China;

 

Trademarks. We had 90 registered trademarks in China, and no pending trademark application with the PRC State Administration for Industry and Commerce; and

 

Domain names. We had 12 registered domain names in China.

 

55

 

 

In addition to the foregoing protections, we generally control access to and use of our proprietary and other confidential information through the use of internal and external controls. For example, for external controls, we enter into confidentiality agreements or agree to confidentiality clauses with our customers and, for internal controls, we adopt and maintain relevant policies governing the operation and maintenance of our systems and the management of user-generated data.

 

Competition

 

There are many other companies addressing various aspects/verticals of the holographic AR market. The competitive landscape we are faced with is fragmented and evolving. With respect to our holographic AR advertising products, we compete against both holographic AR advertisement producers and traditional advertisement producers. The semiconductor industry is also highly competitive. Our major competitors include digital marketing service providers and online game service providers.

 

We believe the principal competitive factors in our market are:

 

breadth of use cases supported;

 

product features and functionality;

 

capability for customization, configurability, integration, security, scalability and reliability;

 

quality of technologies and research and development capabilities;

 

ability to innovate and rapidly respond to customer needs;

 

availability of holographic compatible, high-quality content;

 

diversified customer base;

 

relationships with key participants in holographic AR value chain;

 

sufficient capital support;

 

platform extensibility and ability to integrate with other holographic AR infrastructures; and

 

brand awareness and reputation.

 

We believe we compete favorably on the basis of the above factors; however, we expect competition to intensify in the future. Our ability to remain competitive will largely depend on the quality of our applications, the effectiveness of our sales and marketing efforts, the quality of our customer service and our ability to acquire complementary technologies, products and businesses to enhance the features and functionality of our applications.

 

Insurance

 

We do not maintain insurance policies covering damages to our Information Technology systems. We also do not maintain business interruption insurance or general third-party liability insurance, nor do we maintain product liability insurance or key-man insurance. We consider our insurance coverage to be in line with that of other companies in the same industry of similar size in China.

 

Regulations

 

We are subject to a variety of PRC laws, rules and regulations across a number of aspects of our business. The following is a summary of the principal PRC laws and regulations relating to our business and operations within the territory of the PRC.

 

Regulation on Foreign Investment Restrictions

 

Investment activities in the PRC by foreign investors are principally governed by the Catalog of Industries for Encouraging Foreign Investment, or the Encouraging Catalog, and the Special Administrative Measures (Negative List) for Foreign Investment Access, or the Negative List, which were promulgated and are amended from time to time by Ministry of Commerce, or MOFCOM, and National Development and Reform Commission, or NDRC, and together with the Foreign Investment Law and its respective implementation rules and ancillary regulations. The Encouraging Catalog and the Negative List lay out the basic framework for foreign investments in China, classifying businesses into three categories with regard to foreign investments: “encouraged”, “restricted” and “prohibited”. Industries not listed in the Encouraging Catalog or the Negative List are generally deemed as falling into a fourth category “permitted” unless specifically restricted by other PRC laws.

 

56

 

 

The MOFCOM and NDRC, promulgated the Special Administrative Measures for the Access of Foreign Investment (Negative List) (2021 Version) (the “2021 Negative List”) on December 27, 2021, which became effective on January 1, 2022. The 2021 Negative List replaced the Special Administrative Measures for the Access of Foreign Investment (2020 Version) and serves as the main basis for management and guidance for the MOFCOM to manage and supervise foreign investments.

 

On March 15, 2019, the Foreign Investment Law was formally issued, and become effective on January 1, 2020, on which Regulation for the Implementation of Foreign Investment Law of the People’s Republic of China and Measures for Reporting of Information on Foreign Investment become effective. The Foreign Investment Law and its implementation regulation mainly focuses on the foreign investment promotion, foreign investment protection and foreign investment management. Comparing with the draft Foreign Investment Law (2015), the Foreign Investment Law does not mention concepts such as “De facto control” and “controlling PRC companies by contracts or trusts”, nor did it specify the regulation requirements on controlling through contractual arrangements. Pursuant to Measures for Reporting of Information on Foreign Investment, a foreign investor or foreign-invested enterprise shall, through the enterprise registration system and the enterprise credit information disclosure system, report investment information to the competent departments in charge of commerce. The foreign investment information reports include the initial report, report of changes, report of deregistration, and annual report.

 

Regulations on AR Industry

 

On December 21, 2018, Ministry of Industry and Information Technology issues the Guidance on Accelerating the Development of AR Industry, which requires that the AR Industry in China shall be promoted and application innovation in AR technology shall be promoted.

 

Regulations on Value-added Telecommunication Services

 

On September 25, 2000, the State Council promulgated the Telecommunications Regulations of the People’s Republic of China, or the Telecom Regulations, which was amended on July 29, 2014 and February 6, 2016. The Telecom Regulations is the primary PRC law governing telecommunication services and sets out the general regulatory framework for telecommunication services provided by PRC companies. The Telecom Regulations distinguishes between “basic telecommunication services” and “value-added telecommunication services.” The Telecom Regulations defines value-added telecommunications services as telecommunications and information services provided through public networks. Pursuant to the Telecom Regulations, commercial operators of value-added telecommunications services must first obtain an operating license from the MIIT, or its provincial level counterparts.

 

The Catalog of Telecommunications Business, or the Catalog, which was issued as an attachment to the Telecom Regulations and updated in February 21, 2003 and December 28, 2015, further categorizes value-added telecommunication services into two classes: Class 1 value-added telecommunication services and Class 2 value-added telecommunication services. Information services provided via cable networks, mobile networks or internet fall within Class 2 value-added telecommunications services.

 

On July 3, 2017, the MIIT issued the Measures on the Administration of Telecommunications Business Operating Permits, or the Telecom License Measures, which became effective on September 1, 2017, to supplement the Telecom Regulations. The Telecom License Measures sets forth the types of licenses required to operate value-added telecommunications services and the qualifications and procedures for obtaining such licenses. The Telecom License Measures also provides that an operator providing value-added services in multiple provinces is required to obtain an inter-regional license, whereas an operator providing value-added services in one province is required to obtain an intra-provincial license. Any telecommunication services operator must conduct its business in accordance with the specifications in its license.

 

57

 

 

Regulations on Internet Content Providers

 

The Administrative Measures on Internet Information Services, or the Internet Content Measures, which was promulgated by the State Council on September 25, 2000 and amended on January 8, 2011, set out guidelines on the provision of internet information services. The Internet Content Measures classifies internet information services into commercial internet information services and non-commercial internet information services. Commercial internet information services refer to services that provide information or services to internet users with charge. A provider of commercial internet information services must obtain an ICP License.

 

Regulations on Foreign Direct Investment in Value-Added Telecommunications Companies

 

Foreign direct investment in telecommunications companies in China is governed by the Provisions on the Administration of Foreign-Invested Telecommunications Enterprises, which was promulgated by the State Council on December 11, 2001 and amended on September 10, 2008 and February 6, 2016. These regulations require that foreign-invested value-added telecommunications enterprises in China must be established as Sino-foreign equity joint ventures and that the foreign investors may acquire up to 50% equity interests in such joint ventures. In addition, a major foreign investor in a value-added telecommunications business in China must demonstrate a good track record and experience in operating value-added telecommunications business. Moreover, foreign investors that meet these requirements must obtain approvals from the MIIT and the MOFCOM, to provide value-added telecommunication services in China.

 

On July 13, 2006, the Ministry of Information Industry, or the MII, released the Notice on Strengthening the Administration of Foreign Investment in the Operation of Value-added Telecommunications Business, or the MII Notice, pursuant to which, for any foreign investor to invest in telecommunications business in China, a foreign-invested telecommunications enterprise must be established and such enterprise must apply for the relevant telecommunications business operation licenses. Furthermore, under the MII Notice, domestic telecommunications enterprises may not rent, transfer or sell a telecommunications business operation license to foreign investors in any form, and they may not provide any resources, premises, facilities and other assistance in any form to foreign investors for their illegal operation of any telecommunications business in China. In addition, under the MII Notice, the internet domain names and registered trademarks used by a value-added telecommunication service operator shall be legally owned by such operator or its shareholders.

 

Regulations on Infringement upon Intellectual Property Rights via Internet

 

The Civil Code of the People’s Republic of China, which was adopted by the National People’s Congress on May 28, 2020 and became effective on January 1, 2021, provides that (i) network users and network service providers shall assume tort liability if they infringe upon another person’s civil rights and interests through the network. Where it is otherwise prescribed in law, such provisions shall prevail; (ii) where a network user commits any tortious act through network services, the right holder shall have the right to notify the network service provider to take necessary action such as deletion, block or disconnection. The notice shall include preliminary evidence of the infringement and the real identity information of the right holder. After receiving the notice, the network service provider shall promptly forward the notice to the relevant network user and take necessary measures in light of the preliminary evidence of infringement and the type of service; if the network service provider fails to take necessary action after being notified, it shall assume joint and several liability with the network user with regard to the aggravated part of the damage. If the network user or network service provider is damaged due to wrong notice, the right holder shall assume tort liability. Where it is otherwise prescribed in law, such provisions shall prevail; (iii) Where a network service provider knows or should have known that a network user is infringing upon another person’s civil rights and interests through its network service but fails to take necessary action, it shall assume joint and several liability with the network user.

 

Regulation on Intellectual Property Rights

 

The PRC has adopted comprehensive legislation governing intellectual property rights, including patents, trademarks, copyrights and domain names.

 

58

 

 

Patents

 

According to the Patent Law of the PRC promulgated by the Standing Committee of the National People’s Congress on March 12, 1984, and most recently amended on October 17, 2020 and became effective on June 1, 2021, the patents are divided into three types. According to the Patent Law of the PRC and the Interim Measures on the Handling of Examination Operations in relation to the Implementation of the Amended Patent Law issued by the China National Intellectual Property Administration on May 24, 2021, invention patents are valid for 20 years, utility model patents are valid for 10 years and design patents filed no later than May 31, 2021 are valid for 10 years while design patents filed on or after June 1, 2021 are valid for 15 years, from the date of application.

 

On June 15, 2001, the State Council promulgated the Implementation Rules for the Patent Law of the PRC, which was last amended on December 11, 2023 and became effective from January 20, 2024. According to the Patent Law of the PRC and its implementing regulations, the State Intellectual Property Office of the PRC is primarily responsible for administering patents in the PRC. The patent administration departments of provincial or autonomous regions or municipal governments are responsible for administering patents within their respective jurisdictions. The Chinese patent system adopts a “first come, first file” principle, which means that where more than one person files a patent application for the same invention, a patent will be granted to the person who files the application first. To be patentable, invention or utility models must meet three criteria: novelty, inventiveness and practicability. A third-party player must obtain consent or a proper license from the patent owner to use the patent. Otherwise, the use constitutes an infringement of the patent rights.

 

Trademark Law

 

Trademarks are protected by the Trademark Law of the PRC, which was promulgated by the Standing Committee of the National People’s Congress on August 23, 1982, last amended on April 23, 2019, and took effect on November 1, 2019, as well as the Implementation Regulation of the PRC Trademark Law, adopted by the State Council on August 3, 2002, and revised on April 29, 2014. In the PRC, registered trademarks include commodity trademarks, service trademarks, collective marks and certification marks. The Trademark Office of National Intellectual Property Administration handles trademark registrations and grants a term of 10 years to registered trademarks commencing from the date of registration and the registered trademarks can be renewable every 10 years where a registered trademark needs to be used after the expiration of its validity term. On January 13, 2023, the State Intellectual Property Office issued a notice of public consultation on the Draft Revision of the Trademark Law of the PRC (Draft for Comments). As of the date of this annual report, such draft has not been formally adopted.

 

59

 

 

Software Copyright Law

 

The Copyright Law of the PRC, which was promulgated by the Standing Committee of the National People’s Congress on September 7, 1990, last amended on February 26, 2010, became effective as of April 1, 2010, further amended on November 11, 2020, and took effect on June 1, 2021. Under the currently effective Copyright Law, Chinese citizens, legal persons, or other organizations shall, whether published or not, enjoy copyright in their works, which include, among others, works of literature, art, natural science, social science, engineering technology and computer software. The Computer Software Copyright Registration Measures or the Software Copyright Measures promulgated by the National Copyright Administration on April 6, 1992, which was amended on February 20, 2002, regulate registrations of software copyright, exclusive licensing contracts for software copyright and transfer contracts. The National Copyright Administration of China shall be the competent authority for the nationwide administration of software copyright registration and the Copyright Protection Centre of China (the “CPCC”), is designated as the software registration authority. The CPCC shall grant registration certificates to the Computer Software Copyrights applicants which conforms to the provisions of both the Software Copyright Measures and the Computer Software Protection Regulations (Revised in 2013).

 

Regulation on Domain Name

 

The domain names are protected under the Administrative Measures for Internet Domain Names promulgated by MIIT on August 24, 2017, the effective date of which was November 1, 2017. MIIT is the major regulatory body responsible for the administration of the PRC Internet domain names, under supervision of which China Internet Network Information Center, or CNNIC, is responsible for the daily administration of CN domain names and Chinese domain names. On September 25, 2002, CNNIC promulgated the Implementation Rules of Registration of Domain Name, or the CNNIC Rules, which was renewed on June 5, 2009 and May 29, 2012, respectively. Pursuant to the Administrative Measures on the Internet Domain Names and the CNNIC Rules, the registration of domain names adopts the “first to file” principle and the registrant shall complete the registration via the domain name registration service institutions. In the event of a domain name dispute, the disputed parties may lodge a complaint to the designated domain name dispute resolution institution to trigger the domain name dispute resolution procedure in accordance with the CNNIC Measures on Resolution of the Top Level Domains Disputes, file a suit to the People’s Court or initiate an arbitration procedure.

 

Regulations Relating to Internet Advertisement

 

The PRC Advertisement Law, which was promulgated by the Standing Committee of the National People’s Congress on October 27, 1994 and last amended on April 29, 2021, requires advertisers to ensure that the contents of the advertisements are true. The content of advertisements cannot contain prohibited information, including but not limited to: (i) information that harms the dignity or interests of the nation or divulges state secret, (ii) information that contains wordings such as “national level,” “highest level,” and “best,” and (iii) information that contains ethnic, racial, religious, or sexual discrimination. Advertisements posted or published through the internet cannot affect normal usage of network by users. Advertisements published in the form of pop-up window on the internet must display the close button clearly to make sure that the viewers can close the advertisement by one-click.

 

On July 4, 2016, the PRC State Administration for Industry and Commerce, promulgated the Internet Advertisement Measures, which became effective on September 1, 2016. The Internet Advertisement Measures regulates any advertisement published on the internet, including but not limited to, those on websites, webpage, and Apps, those in the forms of word, picture, audio and video. According to the Internet Advertisement Measures, internet information service providers must stop any person from using their information services to publish illegal advertisements if they are aware of, or should reasonably be aware of, such illegal advertisements even though the internet information service provider merely provides information services and is not involved in the internet advertisement businesses. The following activities are prohibited under the Internet Advertisement Measures: (i) providing or using applications and hardware to block, filter, skip over, tamper with, or cover up lawful advertisements provided by others; (ii) using network access, network equipment, and applications to disrupt the normal transmission of lawful advertisements provided by others or adding or uploading advertisements without permission; or (iii) harming the interests of others by using false statistics or traffic data.

 

On February 25, 2023, the SAMR promulgated the Measures for the Administration of Internet Advertisement, effective from May 1, 2023. These measures are applicable to the usage of internet media such as websites, web pages, and internet applications, whether directly or indirectly, to promote commercial advertisement activities for products or services via text, images, videos or other forms, in the territory of PRC. Under the new measures, when publishing internet advertisements in the form of pop-ups or other forms, the advertiser or the publisher should prominently mark a close button to ensure that the advertisement can be closed with one click. Furthermore, operators of live broadcasting rooms who are commissioned to provide advertisement design, production, agency and publishing services shall assume legal responsibility and obligations as the advertisement operator and advertiser.

 

60

 

 

Regulations on Information Security and Privacy Protection

 

Internet content in the PRC is regulated and restricted from a state security standpoint. The Standing Committee of the National People’s Congress (the “SCNPC”) enacted the Decisions on the Maintenance of Internet Security, which took effect on December 28, 2000 and was last amended on August 27, 2009, to subject persons to criminal liabilities in the PRC for any attempt to (i) gain improper entry to a computer or system of strategic importance; (ii) disseminate politically disruptive information; (iii) leak state secrets; (iv) spread false commercial information; or (v) infringe intellectual property rights. The Administration Measures on the Security Protection of Computer Information Network with International Connections, which took effect on December 30, 1997 and was last amended on January 8, 2011, prohibit using the internet in ways which, among others, result in a leakage of state secrets or a spread of socially destabilizing content. The Provisions on the Technical Measures for the Protection of the Security of the Internet, which was promulgated by the MPS and took effect on March 1, 2006, require internet service providers to take proper measures including anti-virus, data back-up and other related measures, to keep records of certain information about its users (including users registration information, log-in and log-out time, IP address, content and time of posts by users) for at least 60 days, and to detect illegal information, stop transmission of such information, and keep relevant records. If an internet information service provider violates these measures, the MPS and the local security bureaus may revoke its operating license and shut down its website. In accordance with the Circular of the Ministry of Public Security, the State Secrecy Bureau, the State Cipher Code Administration and The Information Office of the State Council on Printing and Distributing the Administrative Measures for the Graded Protection of Information Security which took effect on June 22, 2007, the security protection grade of an information system may be classified into the five grades. To newly build an information system of Grade II or above, its operator or user shall, within 30 days after it is put into operation, handle the record-filing procedures at the local public security organ at the level of municipality divided into districts or above of its locality.

 

On December 28, 2012, the SCNPC promulgated the Decision on Strengthening Network Information Protection to enhance the legal protection of information security and privacy on the internet. On July 16, 2013, the MIIT promulgated the Provisions on Protection of Personal Information of Telecommunication and Internet Users, which took effect on September 1, 2013, to regulate the collection and use of users’ personal information in the provision of telecommunication services and internet information services in PRC and the personal information includes a user’s name, birth date, identification card number, address, phone number, account number, password and other information that can be used for identifying a user and time and place the user uses the aforementioned service. Telecommunication business operators and internet service providers are required to establish its own rules for collecting and use of user’s information and cannot collect or use users’ information without users’ consent. Telecommunication business operators and internet service providers are prohibited from disclosing, tampering with, damaging, selling or illegally providing others with, collected personal information. Several Provisions on Regulation of the Market Order of Internet Information Service, which took effect on March 15, 2012, stipulate that without the consent of users, internet information service providers shall not collect information relevant to the users that can lead to the recognition of the identity of the users independently or in combination with other information, nor shall they provide personal information of users to others, unless otherwise provided by laws and administrative regulations.

 

In accordance with the Cyber Security Law of the PRC, which took effect on June 1, 2017, network operators shall comply with relevant laws and regulations and fulfill their obligations to safeguard security of the network when conducting business and providing services. Those who provide services through networks shall take technical measures and other necessary measures pursuant to laws, regulations and compulsory national requirements to safeguard the safe and stable operation of the networks, respond to network security incidents effectively, prevent illegal and criminal activities, and maintain the integrity, confidentiality and usability of network data, and the network operator shall not collect the personal information irrelevant to the services it provides or collect or use the personal information in violation of the provisions of laws or agreements between both parties, and network operators of key information infrastructure shall store within the territory of the PRC all the personal information and important data collected and produced within the territory of the PRC. The purchase of network products and services that may affect national security shall be subject to national cyber security review. The Measures for Cybersecurity Review, which took effect on June 1, 2020, provide for more detailed rules regarding cyber security review requirements. Pursuant to the Cybersecurity Review Measures, operators of critical information infrastructure must pass a cybersecurity review when purchasing network products and services which do or may affect national security. On July 10, 2021, the Cyberspace Administration of China issued a revised draft of the Measures for Cybersecurity Review for public comments (“Draft Measures”), which required that, in addition to “operator of critical information infrastructure,” any “data processor” carrying out data processing activities that affect or may affect national security should also be subject to cybersecurity review, and further elaborated the factors to be considered when assessing the national security risks of the relevant activities, including, among others, (i) the risk of core data, important data or a large amount of personal information being stolen, leaked, destroyed, and illegally used or exited the country; and (ii) the risk of critical information infrastructure, core data, important data or a large amount of personal information being affected, controlled, or maliciously used by foreign governments after listing abroad. The Cyberspace Administration of China has said that under the proposed rules companies holding data on more than 1,000,000 users must now apply for cybersecurity approval when seeking listings in other nations because of the risk that such data and personal information could be “affected, controlled, and maliciously exploited by foreign governments.”

 

61

 

 

On May 8, 2017, the Supreme People’s Court and the Supreme People’s Procuratorate released the Interpretations of the Supreme People’s Court and the Supreme People’s Procuratorate on Several Issues Concerning the Application of Law in the Handling of Criminal Cases Involving Infringement of Citizens’ Personal Information (the “Interpretations”), which took effect on June 1, 2017. The Interpretations clarify several concepts regarding the crime of “infringement of citizens’ personal information” stipulated by Article 253A of the Criminal Law of the People’s Republic of China, including “citizen’s personal information”, “provision”, and “unlawful acquisition”. Also, the Interpretations specify the standards for determining “serious circumstances” and “particularly serious circumstances” of this crime.

 

On June 10, 2021, the Standing Committee of the NPC promulgated the PRC Data Security Law, which will take effect on September 1, 2021. The Data Security Law also sets forth the data security protection obligations for entities and individuals handling personal data, including that no entity or individual may acquire such data by stealing or other illegal means, and the collection and use of such data should not exceed the necessary limits.

 

On August 20, 2021, the SCNPC promulgated the PRC Personal Information Protection Law, which became effective on November 1, 2021. The PRC Personal Information Protection Law specifically specifies the rules for handling sensitive personal information, i.e., personal information that, once leaked or illegally used, may easily cause harm to the dignity of natural persons or grave harm to personal or property security, including information on biometric characteristics, financial accounts, individual location tracking, etc., as well as the personal information of minors under the age of 14. Personal information handlers shall bear responsibility for their personal information handling activities and adopt the necessary measures to safeguard the security of the personal information they handle. Otherwise, the personal information handlers will be ordered to correct or suspend or terminate the provision of services, confiscation of illegal income, fines or other penalties.

 

On September 17, 2021, the CAC, together with eight other government authorities, jointly issued the Guidelines on Strengthening the Comprehensive Regulation of Algorithms for Internet Information Services. The guidelines provide that daily monitoring of data use, application scenarios, and effects of algorithms must be carried out by the relevant regulators, and relevant regulators should conduct security assessments of algorithms. The guidelines also provide that an algorithm filing system should be established, and classified security management of algorithms should be promoted.

 

On December 31, 2021, the CAC, the MIIT, the Ministry of Public Security, and the SAMR jointly promulgated the Administrative Provisions on Internet Information Service Algorithm Recommendation, which took effect on March 1, 2022. The Administrative Provisions on Internet Information Service Algorithm Recommendation, among others, implements classification and hierarchical management for algorithm recommendation service providers based on various criteria, requires algorithm recommendation service providers to inform users of their provision of algorithm recommendation services in a conspicuous manner, and publicize the basic principles, purpose intentions, and main operating mechanisms of algorithm recommendation services in an appropriate manner, and requires such service providers to provide users with options that are not specific to their personal profiles, or convenient options to cancel algorithmic recommendation services.

 

Regulations on Online Games

 

Regulatory Authorities

 

Pursuant to the Notice on Issuing the Provisions on the Main Functions, Internal Bodies and Staffing of the General Administration of Press and Publication (National Copyright Administration) promulgated by the General Office of the State Council on July 11, 2008, the Notice of the State Commission Office for Public Sector Reform on Interpretation of the State Commission Office for Public Sector Reform on Several Provisions relating to Animation and Comics, Online Game and Comprehensive Law Enforcement in Culture Market in the Three Provisions jointly promulgated by the Ministry of Culture of the PRC, State Administration of Radio, Film and Television of the PRC and the General Administration of Press and Publication, or the GAPP on September 7, 2009, the administration of anime and online game shall be conducted by the Ministry of Culture of the PRC, and the GAPP is responsible for the examination and approval process of online games prior to online publication. After the online games uploaded on the internet, online games will be administered by the Ministry of Culture and Tourism. Moreover, if an online game is launched on the internet without the prior approval of the GAPP, the Ministry of Culture and Tourism will be responsible for guiding the cultural market law enforcement team to conduct investigation and punishment. In March 2013, the State Administration of Press, Publication, Radio, Film and Television formed based on the Notice on the Institutional Reform issued by the State Council.

 

62

 

 

In March 2018, the Central Committee of the Communist Party of China issued the Plan for Deepening the Institutional Reform of the Party and State and the National People’s Congress of the PRC promulgated the Decision of the First Session of the Thirteenth National People’s Congress on the State Council Institutional Reform Proposal, collectively, the Institutional Reform Plans. According to the Institutional Reform Plans, effective from March 21, 2018, the State Administration of Press, Publication, Radio, Film and Television was reformed and now known as the National Radio and Television Administration under the State Council, and the responsibility of the State Administration of Press, Publication, Radio, Film and Television for administration of news, publication and films, such as the approval of online game registrations and issuance of game publication numbers has been transferred to the National Press and Publication Administration under the Propaganda Department of the Central Committee of the Communist Party of China. The National Press and Publication Administration at the national level suspended approval of game registration and issuance of publication numbers for online games since March 2018 and resumed to issue game publication numbers by batches periodically since December 2018, according to certain news reports. Beginning in December 2018, the National Press and Publication Administration at the national level started to approve new online games.

 

On May 14, 2019, the Ministry of Culture and Tourism promulgated the Notice on Adjusting the Scope of Examination and Approval regarding the Internet Culture Operation License to Further Regulate the Approval Work, which quotes the Regulations on the Function Configuration, Internal Institutions and Staffing of the Ministry of Culture and Tourism, or the Function Configuration Regulations, effective from July 30, 2018, and further specifies that the Ministry of Culture and Tourism no longer assumes the responsibility for administering the industry of online games. On July 10, 2019, the Ministry of Culture and Tourism issued the Abolition Decisions on the Interim Administrative Measures for the Administration of Online Games and the Administrative Measures for Tourism Development Plan, or the Abolition Decision. The Abolition Decision also cites the Function Configuration Regulations and further abolishes the Interim Measures for the Administration of Online Games, or the Online Game Measures, which means that the Ministry of Culture and Tourism will no longer regulate the industry of online games. On December 22, 2023, the National Press and Publication Administration promulgated the Administrative Measures for Internet Games (Draft for Comment), which provide that the national publishing regulatory authority oversees online game publishing activities nationwide while local authorities at county level and above are responsible for supervision within their respective administrative regions. As of the date of this annual report, the draft has not been formally adopted.

 

Online Game Publication

 

According to the Internet Publishing Measures, before publishing an online game, an online publishing service provider shall file an application with the competent provincial-level publishing administrative department where it is located, and the application, if reviewed and approved, shall be submitted to the National Press and Publication Administration for approval. The Notice of the General Office of the General Administration of Press, Publication, Radio, Film and Television on the Administration of Mobile Game Publishing Services, which was issued on May 24, 2016, and took effect on July 1, 2016, provides that game publishing services providers shall be responsible for examining the content of their games and applying for game publication numbers, and for the purpose of this notice, the online game publishing services providers refer to online publishing service entities that have obtained the Internet Publishing Service License with game publishing business included in their scope of business.

 

Online Game Operations

 

The Online Game Measures issued by the Ministry of Culture of the PRC on June 3, 2010, and last amended on December 15, 2017, comprehensively regulate the activities related to online game business, including the research and development and production of online games, the operation of online games, the standards for online games content, the issuance of virtual currencies used for online games and virtual currency trading services. The Online Game Measures provide that any entity engaging in online game operations must obtain an Online Culture Operating Permits, and the content of an imported online game must be examined and approved by the Ministry of Culture and Tourism prior to its launch. Domestically developed online games must be filed with the Ministry of Culture and Tourism within 30 days of its launch. The Notice of the Ministry of Culture of the PRC on the Implementation of the Interim Measures for the Administration of Online Games, which took effect on August 1, 2010, specifies the entities regulated by the Online Game Measures and procedures related to the Ministry of Culture and Tourism’s review of the content of online games, and emphasizes the protection of minors playing online games and requests online game operators to promote real-name registration by their game players.

 

63

 

 

On July 10, 2019, the Ministry of Culture and Tourism issued the Abolition Decision, which specifies that the Online Game Measures was abolished by the Ministry of Culture and Tourism on July 10, 2019. On August 19, 2019, the Ministry of Culture and Tourism issued the Announcement on Results of Regulatory Documents Clean-up, which specifies that the Notice of the Ministry of Culture and Tourism on the Online Games Measures was abolished.

 

On December 22, 2023, the National Press and Publication Administration promulgated the Administrative Measures for Internet Games (Draft for Comment), which provide that the national publishing regulatory authority oversees online game publishing activities nationwide while local authorities at county level and above are responsible for supervision within their respective administrative regions. Online games should set spending limits and ban daily log-in rewards according to these draft measures. These draft measures also propose to ban large tips for rewards to players who livestream their games and prohibits online games from offering probability-based luck draw features to minors. As of the date of this annual report, these draft measures have not been formally adopted.

 

Virtual Currency and Virtual Items

 

On February 15, 2007, the Notice on Further Strengthening Administration of Internet Cafes and Online Games, or the Online Games Notice, was jointly issued by the Ministry of Culture of the PRC, the People’s Bank of China and other governmental authorities with the goal of strengthening the administration of virtual currency in online games and to avoid any adverse impact on the PRC economy and financial system. The Online Games Notice imposes strict limits on the total amount of virtual currency issued by online game operators and the amount purchased by individual players and requires a clear division between virtual transactions and real transactions carried out by way of electronic commerce. The Online Games Notice further provides that virtual currency must only be used to purchase virtual items and prohibits any resale of virtual currency.

 

On June 4, 2009, the Ministry of Culture of the PRC and the Ministry of Commerce jointly issued the Notice on Strengthening Administration of Virtual Currency of Online Games, or the Virtual Currency Notice. According to the Virtual Currency Notice, it defines the meaning of the term “virtual currency” and places a set of restrictions on the trading and issuance of virtual currency. The Virtual Currency Notice also states that online game operators are also not allowed to give out virtual items or virtual currency through lottery-base activities, such as lucky draws, betting or random computer sampling, in exchange for players’ cash or virtual money.

 

According to the Notice on Regulating the Operations of Online Games and Strengthening Interim and Ex Post Regulation promulgated by the Ministry of Culture of the PRC on December 1, 2016, and effective as of May 1, 2017, the virtual items, purchased by users directly with legal currency, by using the virtual currencies of online games or by exchanging the virtual currencies of online games according to a certain percentage and enabling users to directly exchange for other virtual items or value-added service functions in online games, shall be regulated pursuant to the provisions on virtual currencies of online games. Online game operators shall not provide users with services to exchange virtual currencies into legal currency or physical items. Where it provides users with the option to exchange virtual currencies into physical items of minor value, the content and value of such physical items shall be in compliance with relevant laws and regulations of the State. However, this notice has been abolished by the Ministry of Culture and Tourism as of August 19, 2019.

 

On December 22, 2023, the National Press and Publication Administration promulgated the Administrative Measures for Internet Games (Draft for Comment), which stipulated that (i) in-game currency shall be used only for exchanging in-game products and services provided by the operator, and shall not be used to pay for or purchase physical objects or exchange products and services of other entities; (ii) online game publishers shall not exchange the virtual items of online games obtained by users into legal tender; and (iii) where online game virtual items can be exchanged for small-value physical objects, the contents and value of such physical objects shall comply with the relevant national laws and regulations. As of the date of this annual report, this draft has not been formally adopted.

 

Anti-addiction System and Protection of Minors

 

In March 2007, the GAPP and several other government agencies issued a circular requiring the implementation of an anti-fatigue system and a real-name registration system by all PRC online game operators to curb addictive online game playing by minors. To identify whether a game player is a minor and thus subject to the anti-fatigue system, a real-name registration system must be adopted to require online game players to register with their real identity information before playing online games. The online game operators are also required to submit the identity information of game players to the public security authority for verification.

 

64

 

 

In July 2011, the GAPP, together with several other government agencies, jointly issued the Notice on Initializing the Verification of Real-name Registration for the Anti-Fatigue System on Online Games, or the Real-name Registration Notice, in order to strengthen the implementation of the anti-fatigue and real-name registration system. This notice indicates that the National Citizen Identity Information Center of the Ministry of Public Security will verify identity information of game players submitted by online game operators. The Real-name Registration Notice also imposes stringent penalties on online game operators that do not implement the required anti-fatigue and real-name registration systems properly and effectively, including terminating their online game operations.

 

In 2011, the Ministry of Culture of the PRC, together with several other government agencies, jointly issued a Circular on Printing and Distributing Implementation Scheme regarding Parental Guardianship Project for Minors Playing Online Games to strengthen the administration of online games and protect the legitimate rights and interests of minors.

 

This circular indicates that online game operators must have person in charge, set up specific service webpages and publish specific hotlines to provide parents with necessary assistance to prevent or restrict minors’ improper game playing behavior.

 

On October 25, 2019, the National Press and Publication Administration issued the Notice on Preventing Minors from Indulging in Online Games which took effect on November 1, 2019. The Notice stipulates several requirements on the online game operation, including but not limited to: (i) all online game users shall register their game accounts with valid identity information; (ii) the time slot and duration for playing online games by minors shall be strictly controlled; (iii) the provision of paid services to minors shall be regulated; (iv) the regulation of the industry shall be enhanced and the requirements above shall be requisite for launching, publishing and operating online games; and (v) the development and implementation of an age-appropriate reminding system shall be explored. Online game companies shall analyze the cause of minors’ addiction to games, and alter the content and features of games or game rules resulting in such addiction.

 

On October 17, 2020, the Standing Committee of the National People’s Congress revised and promulgated the Law of the PRC on the Protection of Minors (2020 Revision), which took effect on June 1, 2021. Law of the PRC on the Protection of Minors (2020 Revision) added a new section entitled “Online Protections” which stipulates a series of provisions to further protect minors’ interests on the internet, among others, (i) online product and service providers are prohibited from providing minors with products and services that would induce minors to indulge, (ii) online service providers for products and services such as online games, live broadcasting, audio-video, and social networking are required to establish special management systems of user duration, access authority and consumption for minors, (iii) online games service providers must request minors to register and log into online games with their valid identity information, (iv) online games service providers must categorize games according to relevant rules and standards, notify users about the appropriate ages for the players of the games, and take technical measures to keep minors from accessing inappropriate online games functions, and (v) online games service providers may not provide online games services to minors from 10:00 p.m. to 8:00 a.m. the next day.

 

On August 30, 2021, the National Press and Publication Administration promulgated the Notice on Further Strict Management to Effectively Prevent Minors from Being Addicted to Online Games, which became effective on September 1, 2021. The notice requires that all online games enterprises including platforms providing online game services may only provide online game services to minors for one hour from 8:00 p.m. to 9:00 p.m. each day on Fridays, Saturdays, Sundays and national holidays, and may not provide online game services to minors in any form at any other time. All online games must be connected to the real-name verification system of the National Press and Publication Administration for online games to prevent addiction, all online game users must use real and valid identity information to register their game accounts and log in to online games, and online games enterprises must not provide online game services in any form (including visitor experience mode) to users who have not registered and logged in with their real names.

 

65

 

 

In October 2023, the State Council promulgated the Regulation on the Protection of Minors in Cyberspace, which took effect on January 1, 2024. This regulation enhances oversight of online content, safeguards minors’ personal information, and addresses the prevention and management of minors’ internet addiction. It also reinforces the responsibilities and duties of online platform service providers catering to a significant number of minor users or impacting minors extensively. This includes fully considering the physical and mental developmental needs of minors throughout all stages of internet platform services, such as in design, research and development, and operations, conducting regular evaluations of the impact of minors’ online protection, and offering “teen mode” or designated areas for minors to access products or services that contribute to their physical and mental well-being. Additionally, it mandates the establishment of an external-dominant independent body to supervise the protection of minors on the internet.

 

In December 2023, the National Press and Publication Administration issued the Administrative Measures for Internet Games (Draft for Comment), which provided detailed regulations for the protection of minors in online gaming operations. These rules include, but are not limited to: (i) strict control over the duration and time minors spend playing online games, (ii) prohibition of minors from accessing games that may easily lead to addiction or contain inappropriate content for minors, and (iii) prohibition of certain services provided to minors, such as account rental and sale, in-game currency and virtual item trading, game boosting or game leveling services, and probability-based luck draw features. As of the date of this annual report, the draft has not been formally adopted.

 

Regulations on Employment and Social Welfare

 

Labor Contract Law

 

The Labor Contract Law of the PRC, or the Labor Contract Law, which was promulgated on January 1, 2008 and amended on December 28, 2012, is primarily aimed at regulating rights and obligations of employer and employee relationships, including the establishment, performance and termination of labor contracts. Pursuant to the Labor Contract Law, labor contracts shall be concluded in writing if labor relationships are to be or have been established between employers and the employees. Employers are prohibited from forcing employees to work above certain time limit and employers shall pay employees for overtime work in accordance to national regulations. In addition, employee wages shall be no lower than local standards on minimum wages and shall be paid to employees timely.

 

Social Insurance and Housing Fund

 

As required under the Regulation of Insurance for Labor Injury implemented on January 1, 2004 and amended in 2010, the Provisional Measures for Maternity Insurance of Employees of Corporations implemented on January 1, 1995, the Decisions on the Establishment of a Unified Program for Old-Aged Pension Insurance of the State Council issued on July 16, 1997, the Decisions on the Establishment of the Medical Insurance Program for Urban Workers of the State Council promulgated on December 14, 1998, the Unemployment Insurance Measurespromulgated on January 22, 1999 and the Social Insurance Law of the PRC implemented on July 1, 2011, employers are required to provide their employees in the PRC with welfare benefits covering pension insurance, unemployment insurance, maternity insurance, labor injury insurance and medical insurance.

 

In accordance with the Regulations on the Management of Housing Fund which was promulgated by the State Council in 1999 and amended in 2002, employers must register at the designated administrative centers and open bank accounts for depositing employees’ housing funds. Employer and employee are also required to pay and deposit housing funds, with an amount no less than 5% of the monthly average salary of the employee in the preceding year in full and on time. See “Risk Factors — Risks Related to Doing Business in China — The enforcement of the PRC Labor Contract Law and other labor-related regulations in the PRC may adversely affect our business and results of operations.”

 

66

 

 

Employee Stock Incentive Plan

 

Pursuant to the Notice of Issues Related to the Foreign Exchange Administration for Domestic Individuals Participating in Stock Incentive Plan of Overseas Listed Company, or Circular 7, which was issued by the SAFE on February 15, 2012, employees, directors, supervisors, and other senior management who participate in any stock incentive plan of a publicly-listed overseas company and who are PRC citizens or non-PRC citizens residing in China for a continuous period of no less than one year, subject to a few exceptions, are required to register with SAFE through a qualified domestic agent, which may be a PRC subsidiary of such overseas listed company, and complete certain other procedures. In addition, the SAT has issued certain circulars concerning employee stock options and restricted shares. Under these circulars, employees working in the PRC who exercise stock options or are granted restricted shares will be subject to PRC individual income tax. The PRC subsidiaries of an overseas listed company are required to file documents related to employee stock options and restricted shares with relevant tax authorities and to withhold individual income taxes of employees who exercise their stock option or purchase restricted shares. If the employees fail to pay or the PRC subsidiaries fail to withhold income tax in accordance with relevant laws and regulations, the PRC subsidiaries may face sanctions imposed by the tax authorities or other PRC governmental authorities.

 

Regulations on Taxation

 

Enterprise Income Tax

 

On March 16, 2007, the Standing Committee of the National People’s Congress promulgated the Enterprise Income Tax Law of the PRC which was amended on February 24, 2017 and December 29, 2018. On December 6, 2007, the State Council enacted the Implementation Regulations for the Enterprise Income Tax Law of the PRC (with the Enterprise Income Tax Law of the PRC, collectively called the PRC EIT Law), which was amended on April 23, 2019. Under the PRC EIT Law, both resident enterprises and non-resident enterprises are subject to tax in the PRC. Resident enterprises are defined as enterprises that are established in China in accordance with PRC laws, or that are established in accordance with the laws of foreign countries but are actually or in effect controlled from within the PRC. Non-resident enterprises are defined as enterprises that are organized under the laws of foreign countries and whose actual management is conducted outside the PRC, but have established institutions or premises in the PRC, or have no such established institutions or premises but have income generated from inside the PRC. Under the PRC EIT Law and relevant implementing regulations, a uniform enterprise income tax rate of 25% is applied. However, if non-resident enterprises have not formed permanent establishments or premises in the PRC, or if they have formed permanent establishment or premises in the PRC but there is no actual relationship between the relevant income derived in the PRC and the established institutions or premises set up by them, enterprise income tax is set at the rate of 10% with respect to their income sourced from inside the PRC. Pursuant to the PRC EIT Law, the EIT tax rate of a high and new technology enterprise or HNTE, is 15%. According to the Administrative Measures for the Recognition of HNTE, effective on January 1, 2008 and amended on January 29, 2016, for each entity accredited as HNTE, its HNTE status is valid for three years if it meets the qualifications for HNTE on a continuing basis during such period.

 

Value-added Tax

 

The Provisional Regulations of on Value-added Tax of the PRC were promulgated by the State Council on December 13, 1993 and came into effect on January 1, 1994 which were subsequently amended on November 10, 2008 and came into effect on January 1, 2009, and were further amended on February 6, 2016 and November 19, 2017. The Detailed Rules for the Implementation of Provisional Regulations of on Value-added Tax of the PRC were promulgated by the Ministry of Finance on December 25, 1993 and subsequently amended on December 15, 2008 and October 28, 2011, or collectively, VAT Law. On November 19, 2017, the State Council promulgated The Order on Abolishing the Provisional Regulations of the PRC on Business Tax and Amending the Provisional Regulations of on Value-added Tax of the PRC, or Order 691. According to the VAT Law and Order 691, all enterprises and individuals engaged in the sale of goods, the provision of processing, repair and replacement services, sales of services, intangible assets, real property and the importation of goods within the territory of the PRC are the taxpayers of VAT. The VAT rates generally applicable are simplified as 17%, 11%, 6% and 0%, and the VAT rate applicable to the small-scale taxpayers is 3%.

 

According to the Notice of the Ministry of Finance and the State Tax Administration on Adjusting Value-added Tax Rates, issued on April 4, 2018, and became effective on May 1, 2018, the deduction rates of 17% and 11% applicable to the taxpayers who have value-added tax taxable sales activities or imported goods are adjusted to 16% and 10%, respectively. According to the Notice of the Ministry of Finance, the State Tax Administration and the General Administration of Customs on Relevant Policies for Deepening Value Added Tax Reform, issued on March 20, 2019, and became effective on April 1, 2019, the value added tax rate was reduced to 13% and 9%, respectively.

 

67

 

 

Dividend Withholding Tax

 

The PRC EIT Law provides that since January 1, 2008, an enterprise income tax rate of 10% will normally be applicable to dividends declared to non-PRC resident investors which do not have an establishment or place of business in the PRC, or which have such establishment or place of business but the relevant income is not effectively connected with the establishment or place of business, to the extent such dividends are derived from sources within the PRC.

 

Pursuant to the Arrangement Between the Mainland of China and the Hong Kong Special Administrative Region for the Avoidance of Double Taxation and the Prevention of Fiscal Evasion with Respect to Taxes on Incomes, or the Double Tax Avoidance Arrangement and other applicable PRC laws, if a Hong Kong resident enterprise is determined by the competent PRC tax authority to have satisfied the relevant conditions and requirements under such Double Tax Avoidance Arrangement and other applicable laws, the 10% withholding tax on the dividends the Hong Kong resident enterprise receives from a PRC resident enterprise may be reduced to 5%. However, based on the Circular on Certain Issues with Respect to the Enforcement of Dividend Provisions in Tax Treaties, or the SAT Circular 81, issued on February 20, 2009 by the State Administration of Taxation, or the SAT, if the relevant PRC tax authorities determine, in their discretion, that a company benefits from such reduced income tax rate due to a structure or arrangement that is primarily tax-driven, such PRC tax authorities may adjust the preferential tax treatment. According to the Circular on Several Issues regarding the “Beneficial Owner” in Tax Treaties, which was issued on February 3, 2018 by the SAT, effective as of April 1, 2018, when determining the applicant’s status of the “beneficial owner” regarding tax treatments in connection with dividends, interests or royalties in the tax treaties, several factors, including without limitation, whether the applicant is obligated to pay more than 50% of its income in twelve months to residents in third country or region, whether the business operated by the applicant constitutes the actual business activities, and whether the counterparty country or region to the tax treaties does not levy any tax or grant tax exemption on relevant incomes or levy tax at an extremely low rate, will be taken into account, and it will be analyzed according to the actual circumstances of the specific cases. This circular further provides that applicants who intend to prove his or her status of the “beneficial owner” shall submit the relevant documents to the relevant tax bureau according to the Announcement on Issuing the Measures for the Administration of Non-Resident Taxpayers’ Enjoyment of the Treatment under Tax Agreements.

 

68

 

 

Tax on Indirect Transfer

 

On February 3, 2015, the SAT issued the Circular on Issues of Enterprise Income Tax on Indirect Transfers of Assets by Non-PRC Resident Enterprises, or SAT Circular 7. Pursuant to SAT Circular 7, an “indirect transfer” of assets, including equity interests in a PRC resident enterprise, by non-PRC resident enterprises, may be re-characterized and treated as a direct transfer of PRC taxable assets, if such arrangement does not have a reasonable commercial purpose and was established for the purpose of avoiding payment of PRC enterprise income tax. As a result, gains derived from such indirect transfer may be subject to PRC enterprise income tax. When determining whether there is a “reasonable commercial purpose” of the transaction arrangement, features to be taken into consideration include, inter alia, whether the main value of the equity interest of the relevant offshore enterprise derives directly or indirectly from PRC taxable assets; whether the assets of the relevant offshore enterprise mainly consist of direct or indirect investment in China or if its income is mainly derived from China; and whether the offshore enterprise and its subsidiaries directly or indirectly holding PRC taxable assets have real commercial nature which is evidenced by their actual function and risk exposure. According to SAT Circular 7, where the payor fails to withhold any or sufficient tax, the transferor shall declare and pay such tax to the tax authority by itself within the statutory time limit. Late payment of applicable tax will subject the transferor to default interest. SAT Circular 7 does not apply to transactions of sale of shares by investors through a public stock exchange where such shares were acquired on a public stock exchange. On October 17, 2017, the SAT issued the Circular on Issues of Tax Withholding regarding Non-PRC Resident Enterprise Income Tax, or SAT Circular 37, which further elaborates the relevant implemental rules regarding the calculation, reporting and payment obligations of the withholding tax by the non-resident enterprises. Nonetheless, there remain uncertainties as to the interpretation and application of SAT Circular 7. SAT Circular 7 may be determined by the tax authorities to be applicable to our offshore transactions or sale of our shares or those of our offshore subsidiaries where non-resident enterprises, being the transferors, were involved.

 

Regulation on Foreign Exchange

 

The principal regulations governing foreign currency exchange in China are the Foreign Exchange Administration Regulations, most recently amended on August 5, 2008. Under the Foreign Exchange Administration Regulations, payments of current account items, such as profit distributions and trade and service-related foreign exchange transactions can be made in foreign currencies without prior approval from SAFE, by complying with certain procedural requirements. However, approval from or registration with appropriate government authorities is required where RMB is to be converted into foreign currency and remitted out of China to pay capital expenses such as the repayment of foreign currency-denominated loans.

 

On March 30, 2015, SAFE issued SAFE Circular No. 19, which took effective and replaced SAFE Circular No. 142 on June 1, 2015. Although SAFE Circular No. 19 allows for the use of RMB converted from the foreign currency-denominated capital for equity investments in China, the restrictions continue to apply as to foreign-invested enterprises’ use of the converted RMB for purposes beyond the business scope, for entrusted loans or for inter-company RMB loans. SAFE promulgated the Notice of the State Administration of Foreign Exchange on Reforming and Standardizing the Foreign Exchange Settlement Management Policy of Capital Account, or Circular 16, effective on June 9, 2016, which reiterates some of the rules set forth in Circular 19, but changes the prohibition against using RMB capital converted from foreign currency-denominated registered capital of a foreign-invested company to issue RMB entrusted loans to a prohibition against using such capital to issue loans to non-associated enterprises. Violations of SAFE Circular 19 or Circular 16 could result in administrative penalties.

 

On November 19, 2012, SAFE promulgated the Circular of Further Improving and Adjusting Foreign Exchange Administration Policies on Foreign Direct Investment which substantially amends and simplifies the current foreign exchange procedure. Pursuant to this circular, the opening of various special purpose foreign exchange accounts (e.g., pre-establishment expenses accounts, foreign exchange capital accounts and guarantee accounts), the reinvestment of lawful incomes derived by foreign investors in China (e.g. profit, proceeds of equity transfer, capital reduction, liquidation and early repatriation of investment), and purchase and remittance of foreign exchange as a result of capital reduction, liquidation, early repatriation or share transfer in a foreign-invested enterprise no longer require SAFE approval, and multiple capital accounts for the same entity may be opened in different provinces, which was not possible before. In addition, SAFE promulgated the Circular on Printing and Distributing the Provisions on Foreign Exchange Administration over Domestic Direct Investment by Foreign Investors and the Supporting Documents in May 2013, which specifies that the administration by SAFE or its local branches over direct investment by foreign investors in the PRC shall be conducted by way of registration and banks shall process foreign exchange business relating to the direct investment in China based on the registration information provided by SAFE and its branches.

 

69

 

 

On February 13, 2015, SAFE promulgated the Circular on Further Simplifying and Improving the Policies Concerning Foreign Exchange Control on Direct Investment, or SAFE Circular No. 13, which took effect on June 1, 2015. SAFE Circular No. 13 delegates the authority to enforce the foreign exchange registration in connection with the inbound and outbound direct investment under relevant SAFE rules to certain banks and therefore further simplifies the foreign exchange registration procedures for inbound and outbound direct investment.

 

On October 23, 2019, the SAFE released the Circular 28, according to which besides foreign-invested enterprises engaged in investment business, non-investment foreign-invested enterprises are also permitted to make domestic equity investments with their capital funds in foreign currency provided that such investments do not violate the Negative List (2021) and the target investment projects are genuine and in compliance with laws. According to the Circular on Optimizing Administration of Foreign Exchange to Support the Development of Foreign-related Business, issued by the SAFE on April 10, 2020, eligible enterprises are allowed to make domestic payments by using their capital funds, foreign credits and the income under capital accounts of overseas listing, without submitting the evidentiary materials concerning authenticity of such capital for banks in advance; provided that their capital use is authentic and in compliance with administrative regulations on the use of income under capital accounts. The bank in charge shall conduct post spot checking in accordance with the relevant requirements.

 

Regulation on Foreign Exchange Registration of Offshore Investment by PRC Residents

 

On July 4, 2014, SAFE issued the Circular on Relevant Issues Concerning Foreign Exchange Control on Domestic Residents’ Offshore Investment and Financing and Roundtrip Investment through Special Purpose Vehicles, or SAFE Circular 37, and its implementation guidelines. Pursuant to SAFE Circular 37 and its implementation guidelines, PRC residents (including PRC institutions and individuals) must register with local branches of SAFE in connection with their direct or indirect offshore investment in an overseas special purpose vehicle, or SPV, directly established or indirectly controlled by PRC residents for the purposes of offshore investment and financing with their legally owned assets or interests in domestic enterprises, or their legally owned offshore assets or interests. Such PRC residents are also required to amend their registrations with SAFE when there is a change to the basic information of the SPV, such as changes of a PRC resident individual shareholder, the name or operating period of the SPV, or when there is a significant change to the SPV, such as changes of the PRC individual resident’s increase or decrease of its capital contribution in the SPV, or any share transfer or exchange, merger, division of the SPV. Failure to comply with the registration procedures set forth in the Circular 37 may result in restrictions being imposed on the foreign exchange activities of the relevant onshore company, including the payment of dividends and other distributions to its offshore parent or affiliate, the capital inflow from the offshore entities and settlement of foreign exchange capital, and may also subject relevant onshore company or PRC residents to penalties under PRC foreign exchange administration regulations.

 

Regulation on Dividend Distributions

 

The principal laws and regulations regulating the dividend distribution of dividends by foreign-invested enterprises in China include the PRC Company Law, last amended in 2023 and to be effective in July 2024 and the Foreign Investment Law. Under the current regulatory regime in the PRC, foreign-invested enterprises in the PRC may pay dividends only out of their accumulated profit, if any, determined in accordance with PRC accounting standards and regulations. A PRC company, including foreign-invested enterprise, is required to set aside as general reserves at least 10% of its after-tax profit, until the cumulative amount of such reserves reaches 50% of its registered capital unless the provisions of laws regarding foreign investment otherwise provided, and shall not distribute any profits until any losses from prior fiscal years have been offset. Profits retained from prior fiscal years may be distributed together with distributable profits from the current fiscal year.

 

Regulation on Overseas Listings

 

On August 8, 2006, six PRC regulatory agencies, namely, the Ministry of Commerce, the State Assets Supervision and Administration Commission, SAT, SAIC, China Securities Regulatory Commission, or the CSRC, and SAFE, jointly adopted the Regulations on Mergers and Acquisitions of Domestic Enterprises by Foreign Investors, or the M&A Rules, which became effective on September 8, 2006 and were amended on June 22, 2009. The M&A Rules purport, among other things, to require that offshore special purpose vehicles, or SPVs, that are controlled by PRC companies or individuals and that have been formed for overseas listing purposes through acquisitions of PRC domestic interest held by such PRC companies or individuals, to obtain the approval of the CSRC prior to publicly listing their securities on an overseas stock exchange. On September 21, 2006, the CSRC published a notice on its official website specifying documents and materials required to be submitted to it by SPVs seeking CSRC approval of their overseas listings. In our case, the CSRC approval was considered not required under the M&A Rules for the listing and trading of our ADSs on the Nasdaq Global Market given that (i) our PRC subsidiary was directly established by us as wholly foreign-owned enterprises, and we have not acquired any equity interest or assets of a PRC domestic company owned by PRC companies or individuals as defined under the M&A Rules that are our beneficial owners after the effective date of the M&A Rules, and (ii) no provision in the M&A Rules clearly classifies the contractual arrangements as a type of transaction subject to the M&A Rules. However, there can be no assurance that the relevant PRC government agencies, including the CSRC, would reach the same conclusion.

 

70

 

 

On December 19, 2020, the NDRC and the Ministry of Commerce jointly promulgated the Measures for the Security Review for Foreign Investment, effective on January 18, 2021, setting forth provisions concerning the security review mechanism on foreign investment, including the types of investments subject to review, scopes of review and procedures, among others. The Office of the Working Mechanism of the Security Review of Foreign Investment will lead the task together with the Ministry of Commerce. Foreign investor or relevant parties in China must declare the security review to the aforesaid office prior to the investments in, among other industries, important cultural products and services, important information technology and internet products and services, important financial services, key technologies, and other important fields relating to national security and obtaining control in the target enterprise.

 

On February 17, 2023, the CSRC released the Trial Administrative Measures of Overseas Securities Offering and Listing by Domestic Companies and five supporting guidelines, effective March 31, 2023. On May 26, 2023, the CSRC promulgated another supporting guideline, which came into effect on the same date. These measures establish a new filing-based regime to regulate overseas offerings and listings by domestic companies. Under these measures, the overseas offering and listing by a domestic company, whether directly or indirectly, shall be filed with the CSRC.

 

According to the Trial Administrative Measures of Overseas Securities Offering and Listing by Domestic Companies and the supporting guidelines, an overseas offering and listing is prohibited under any of the following circumstances: (i) if the intended securities offering and listing is specifically prohibited by national laws and regulations and relevant provisions; (ii) if the intended securities offering and listing constitutes endangers to national security as reviewed and determined by competent authorities under the State Council in accordance with law; (iii) if, in the past three years, the domestic enterprise or its controlling shareholders or actual controllers have committed corruption, bribery, embezzlement, misappropriation of property, or other criminal offenses disruptive to the order of the socialist market economy; (iv) if the domestic enterprise is under investigation according to law for suspected crimes or major violations of laws and regulations, but no clear conclusions have been reached; or (v) if there are material ownership disputes over the equity held by the controlling shareholder or by other shareholders that are controlled by the controlling shareholder and/or actual controller.

 

The Trial Administrative Measures of Overseas Securities Offering and Listing by Domestic Companies and the supporting guidelines require the issuer or its main operational entity in the PRC to: (i) file with the CSRC for its initial public offering or listing within three working days after the submission of listing application documents outside mainland China; (ii) file with the CSRC for its follow-on securities offerings in the same offshore market within three working days after the completion of such offerings; (iii) file with the CSRC for its offerings or listing in offshore stock market other than the stock market of its initial public offering or listing within three working days after the submission of offering application outside mainland China; and (iv) report material events to the CSRC within three working days after the occurrence and announcement of such events, including, among other things, the change of control, investigation or penalties imposed by relevant authorities, the conversion of listing status or the transfer of listing board.

 

On February 17, 2023, the CSRC held a press conference for the release of the Trial Administrative Measures of Overseas Securities Offering and Listing by Domestic Companies and issued the Notice on Administration for the Filing of Overseas Offering and Listing by Domestic Companies, which clarifies that the domestic companies that have already been listed overseas before March 31, 2023 shall be deemed as the existing applicants who are not required to complete the filing procedures immediately but shall be required to file with the CSRC when subsequent matters such as refinancing are involved.

 

On February 24, 2023, the CSRC and other relevant government authorities promulgated the Provision on Confidentiality of Overseas Securities Issuance and Listing which became effective on March 31, 2023. Pursuant to the Provision on Confidentiality of Overseas Securities Issuance and Listing, where a domestic enterprise provides or publicly discloses to the relevant securities companies, securities service institutions, overseas regulatory authorities and other entities and individuals, or provides or publicly discloses through its overseas listing subjects, documents and materials involving state secrets and working secrets of state organs, it shall report the same to the competent department with the examination and approval authority for approval in accordance with the law, and submit the same to the secrecy administration department of the same level for filing. Domestic enterprises providing accounting archives or copies thereof to entities and individuals concerned such as securities companies, securities service institutions and overseas regulatory authorities shall perform the corresponding procedures pursuant to the relevant provisions of the State. The working papers formed within the territory of the PRC by the securities companies and securities service institutions that provide corresponding services for the overseas issuance and listing of domestic enterprises shall be kept within the territory of the PRC, and those that need to leave the PRC shall go through the examination and approval formalities in accordance with the relevant provisions of the State.

 

71

 

 

Loans by Foreign Companies to their PRC Subsidiaries

 

Loans made by foreign investors as shareholders in foreign invested enterprises established in China are considered to be foreign debts and are mainly regulated by the Regulation of the People’s Republic of China on Foreign Exchange Administration, the Interim Provisions on the Management of Foreign Debts, the Statistical Monitoring of Foreign Debts Tentative Provisions, the Detailed Rules for the Implementation of Provisional Regulations on Statistics and Supervision of External Debt, and the Administrative Measures for Registration of Foreign Debts. Pursuant to these regulations and rules, a shareholder loan in the form of foreign debt made to a PRC entity does not require the prior approval of SAFE, but such foreign debt must be registered with and recorded by SAFE or its local branches within 15 business days after entering into the foreign debt contract. Under these regulations and rules, the balance of the foreign debts of a foreign invested enterprise shall not exceed the difference between the total investment and the registered capital of the foreign invested enterprise, or Total Investment and Registered Capital Balance.

 

The Interim Provisions of the State Administration for Industry and Commerce on the Ratio of the Registered Capital to the Total Investment of a Sino-Foreign Equity Joint Venture Enterprise was promulgated by SAIC on February 17, 1987 and effective on March 1, 1987. According to these provisions, with respect to a sino-foreign equity join venture, the registered capital shall be (i) no less than seven-tenths of its total investment, if the total investment is US$3 million or under US$3 million; (ii) no less than one-half of its total investment, if the total investment is ranging from US$3 million to US$10 million (including US$10 million), provided that the registered capital shall not be less than US$2.1 million if the total investment is less than US$4.2 million; (iii) no less than two-fifths of its total investment, if the total investment is ranging from US$10 million to US$30 million (including US$30 million), provided that the registered capital shall not be less than US$5 million if the total investment is less than US$12.5 million; and (iv) no less than one-third of its total investment, if the total investment exceeds US$30 million, provided that the registered capital shall not be less than US$12 million if the total investment is less than US$36 million.

 

The Notice of the People’s Bank of China on Matters concerning the Macro-Prudential Management of Full-Covered Cross-Border Financing, or PBOC Notice No. 9, issued by the PBOC on January 12, 2017, provides that within a transition period of one year from January 12, 2017, the foreign invested enterprises may adopt the currently valid foreign debt management mechanism, or Current Foreign Debt Mechanism, or the mechanism as provided in PBOC Notice No. 9, or Notice No. 9 Foreign Debt Mechanism, at their own discretion. PBOC Notice No. 9 provides that enterprises may conduct independent cross-border financing in RMB or foreign currencies as required. According to the PBOC Notice No. 9, the outstanding cross-border financing of an enterprise (the outstanding balance drawn, here and below) shall be calculated using a risk-weighted approach, or Risk-Weighted Approach, and shall not exceed the specified upper limit, namely: risk-weighted outstanding cross-border financing ≤ the upper limit of risk-weighted outstanding cross-border financing. Risk-weighted outstanding cross-border financing = © outstanding amount of RMB and foreign currency denominated cross-border financing x maturity risk conversion factor x type risk conversion factor + © outstanding foreign currency denominated cross-border financing x exchange rate risk conversion factor. Maturity risk conversion factor shall be 1 for medium- and long-term cross-border financing with a term of more than one year and 1.5 for short-term cross-border financing with a term of less than one year. Type risk conversion factor shall be 1 for on-balance-sheet financing and 1 for off-balance-sheet financing (contingent liabilities) for the time being. Exchange rate risk conversion factor shall be 0.5. The PBOC Notice No. 9 further provides that the upper limit of risk-weighted outstanding cross-border financing for enterprises shall be 200% of its net assets, or Net Asset Limits. Enterprises shall file with SAFE in its capital item information system after entering into a cross-border financing agreement, but no later than three business days before making a withdrawal.

 

Based on the foregoing, if we provide funding to our wholly foreign owned subsidiaries through shareholder loans, the balance of such loans shall not exceed the Total Investment and Registered Capital Balance and we will need to register such loans with SAFE or its local branches in the event that the Current Foreign Debt Mechanism applies, or the balance of such loans shall be subject to the Risk-Weighted Approach and the Net Asset Limits and we will need to file the loans with SAFE in its information system in the event that the Notice No. 9 Mechanism applies. Under the PBOC Notice No. 9, after a transition period of one year from January 11, 2017, the PBOC and SAFE will determine the cross-border financing administration mechanism for the foreign-invested enterprises after evaluating the overall implementation of PBOC Notice No. 9. As of the date hereof, neither the PBOC nor SAFE has promulgated and made public any further rules, regulations, notices or circulars in this regard. It is uncertain which mechanism will be adopted by the PBOC and SAFE in the future and what statutory limits will be imposed on us when providing loans to our PRC subsidiaries.

 

72

 

 

C.  ORGANIZATIONAL STRUCTURE

 

The following diagram illustrates our corporate structure as of the date of this report, including our significant subsidiaries and VIEs.

 

 

 

Contractual Arrangements with Our VIEs and Their Respective Shareholders

 

Currently, substantially all of our users and business operations are located in the PRC and our primary focus is the PRC hologram market, which we believe possesses tremendous growth potential and attractive monetization opportunities. In addition, we plan to grow our presence in international markets and become a global holographic enterprise. We believe that our hologram technology is applicable to global markets and anticipates expanding our business to new markets.

 

Current PRC laws and regulations impose certain restrictions or prohibitions on foreign ownership of companies that engage in value-added telecommunication services, internet audio-video program services and certain other businesses. The Special Administrative Measures for Entrance of Foreign Investment (Negative List) (2021 Edition) provides that foreign investors are generally not allowed to own more than 50% of the equity interests in a value-added telecommunication service provider other than an e-commerce service provider, and the Provisions on the Administration of Foreign-Invested Telecommunications Enterprises (2016 Revision) require that the major foreign investor in a value-added telecommunication service provider in China must have experience in providing value-added telecommunications services overseas and maintain a good track record. In addition, foreign investors are prohibited from investing in companies engaged in certain online and culture related businesses. See “Item 3.D. Risk Factors — Risks Related to Our Corporate Structure — We are subject to changing law and regulations regarding regulatory matters, corporate governance and public disclosure that have increased both our costs and the risk of non-compliance” and “Item 4.B. Business Overview — Regulation — Regulations on Foreign Direct Investment in Value Added Telecommunications Companies.” We are a company incorporated in the Cayman Islands. Hologram WiMi and Shenzhen Weiyixin, our PRC subsidiaries, are considered foreign-invested enterprises. To comply with the foregoing PRC laws and regulations, we primarily conduct our business in China through Beijing WiMi and Shenzhen Weiyixin, our VIEs and their subsidiaries in the PRC, based on a series of contractual arrangements. As a result of these contractual arrangements, we exert effective control over our VIEs and their subsidiaries and consolidate their operating results in our consolidated financial statements under GAAP. These contractual arrangements may not be as effective as direct ownership in providing us with control over our VIEs. If our VIEs or their respective shareholders fail to perform their respective obligations under the contractual arrangements, we could be limited in our ability to enforce the contractual arrangements that give us effective control over our business operations in the PRC and may have to incur substantial costs and expend additional resources to enforce such arrangements. We may also have to rely on legal remedies under PRC law, including seeking specific performance or injunctive relief, and claiming damages, which we cannot assure will be effective under PRC law. For details of these and other risks associated with our VIE structure, see “Item 3.D. Risk Factors — Risks Related to Our Corporate Structure.”

 

73

 

 

The following is a summary of the currently effective contractual arrangements by and among our PRC subsidiaries, our VIEs and their respective shareholders. We entered into a series of contractual agreements with Beijing WiMi and its shareholders on November 6, 2018 that allowed us to exert effective control over Beijing WiMi and its subsidiaries. On December 18, 2020, for the purpose of internal restructuring and under the continuous control of Hologram WiMi, the then shareholders of Beijing WiMi transferred all of their respective equity interests in Beijing WiMi to Ms. Yadong Sun and Ms. Zhaohua Yao, the nominee shareholders of Beijing WiMi. On the same day, the original series of contractual agreements were terminated and replaced by another series of contractual agreements among us, Beijing WiMi, Ms. Yadong Sun and Ms. Zhaohua Yao, to reflect the change with respect to the nominee shareholders. On December 24, 2020, Shenzhen Weiyixin entered into a series of contractual agreements with Shenzhen Yitian and its shareholders. These contractual arrangements enable us to (i) exercise effective control over our VIEs; (ii) receive substantially all of the economic benefits of our VIEs; (iii) have an exclusive option to purchase the equity interests in our VIEs, and (iv) have an exclusive option to purchase all or part of the assets of Beijing WiMi when and to the extent permitted by PRC law. However, the contractual agreements with Shenzhen Yitian and its shareholders were terminated and as a result, Shenzhen Weiyixin achieved 100% equity control of Shenzhen Yitian and its subsidiaries on April 1, 2022.

 

However, there are substantial uncertainties regarding the interpretation and application of current and future PRC laws, regulations and rules. If the PRC government finds that the agreements that establish the structure for operating our hologram business do not comply with PRC government restrictions on foreign investment in our businesses, we could be subject to severe penalties including being prohibited from continuing operations. See “Item 3.D. Risk Factors — Risks Related to Our Corporate Structure — If the PRC government finds that the agreements that establish the structure for operating our businesses in China do not comply with PRC regulations relating to the relevant industries, or if these regulations or their interpretation change in the future, we could be subject to severe penalties or be forced to relinquish our interests in those operations.”

 

Agreements that provide us with effective control over Beijing WiMi

 

Power of Attorney. Pursuant to the power of attorney dated December 18, 2020, by Hologram WiMi and each shareholder of Beijing WiMi, respectively, each shareholder of Beijing WiMi irrevocably authorized Hologram WiMi or any person(s) designated by Hologram WiMi to exercise such shareholder’s voting rights in Beijing WiMi, including, without limitation, the power to participate in and vote at shareholder’s meetings, the power to nominate directors and appoint senior management, the power to sell or transfer such shareholder’s equity interest in Beijing WiMi, and other shareholders’ voting rights permitted by PRC law and the Articles of Association of Beijing WiMi. The power of attorney remains irrevocable and continuously valid from the date of execution so long as each shareholder remains as a shareholder of Beijing WiMi.

 

Equity Interest Pledge Agreement. Pursuant to the equity interest pledge agreement dated December 18, 2020, by and among Hologram WiMi, Beijing WiMi and the shareholders of Beijing WiMi, the shareholders of Beijing WiMi pledged all of their equity interests in Beijing WiMi to Hologram WiMi to guarantee their and Beijing WiMi’s obligations under the contractual arrangements including the exclusive business cooperation agreement, the exclusive option agreement, the exclusive asset purchase agreement and the power of attorney and this equity interest pledge agreement, as well as any loss incurred due to events of default defined therein and all expenses incurred by Hologram WiMi in enforcing such obligations of Beijing WiMi or its shareholders. The shareholders of Beijing WiMi agree that, without the prior written approval of Hologram WiMi, during the term of each of the equity interest pledge agreements, they will not dispose of the pledged equity interests or create or allow any other encumbrance on the pledged equity interests. We have completed the registration of the equity pledges with the relevant office of SAIC in accordance with the PRC Property Rights Law.

 

Spousal Consent Letters. Pursuant to these letters, the spouses of the applicable shareholders of Beijing WiMi unconditionally and irrevocably agreed that the equity interest in Beijing WiMi held by them and registered in their names will be disposed of pursuant to the equity interest pledge agreement, the exclusive option agreement, the exclusive asset purchase agreement and the power of attorney. Each of their spouses agreed not to assert any rights over the equity interest in Beijing WiMi held by their respective spouses. In addition, in the event that any spouse obtains any equity interest in Beijing WiMi held by his or her spouse for any reason, he or she agreed to be bound by the contractual arrangements.

 

74

 

 

Agreements that allow us to receive economic benefits from Beijing WiMi

 

Exclusive Business Cooperation Agreement. Under the exclusive business cooperation agreement between Hologram WiMi and Beijing WiMi, dated December 18, 2020, Hologram WiMi has the exclusive right to provide to Beijing WiMi consulting and services related to, among other things, use of software, operation maintenance, product development, and management and marketing consulting. Hologram WiMi has the exclusive ownership of intellectual property rights created as a result of the performance of this agreement. Beijing WiMi agrees to pay Hologram WiMi service fee in the amount equal to the consolidated profit minus the loss (if any). This agreement will remain effective until the date when it is terminated by WiMi WFOE.

 

Agreements that provide us with the option to purchase the equity interests in Beijing WiMi

 

Exclusive Share Purchase Option Agreement. Pursuant to the exclusive share purchase option agreement dated December 18, 2020, by and among Hologram WiMi, Beijing WiMi and each of the shareholders of Beijing WiMi, each of the shareholders of Beijing WiMi irrevocably granted Hologram WiMi an exclusive call option to purchase, or have its designated person(s) to purchase, at its discretion, all or part of their equity interests in Beijing WiMi, and the purchase price shall be the lowest price permitted by applicable PRC law. Each of the shareholders of Beijing WiMi undertakes that, without the prior written consent of Hologram WiMi or us, they may not increase or decrease the registered capital, amend the articles of association or change the registered capital structure of Beijing WiMi. This agreement will remain effective for ten years and can be renewed at Hologram WiMi’s sole discretion. Any transfer of shares pursuant to this agreement would be subject to PRC regulations and to any changes required thereunder.

 

Agreements that provide us with the option to purchase the assets in Beijing WiMi

 

Exclusive Asset Purchase Agreement. Pursuant to the exclusive asset purchase agreement dated December 18, 2020 by Hologram WiMi and Beijing WiMi, Beijing WiMi irrevocably granted Hologram WiMi an exclusive call option to purchase, or have its designated person(s) to purchase, at its discretion, all or part of Beijing WiMi’s current or future assets (including intellectual property rights), and the purchase price shall be the lowest price permitted by applicable PRC law. Beijing WiMi undertakes that, without the prior written consent of Hologram WiMi, it may not sell, transfer, pledge, dispose of its assets, incur any debts or guarantee liabilities. It will notify Hologram WiMi any potential litigation, arbitration or administrative procedures regarding the assets, and defend the assets if necessary. This agreement will remain effective for ten years and can be renewed at Hologram WiMi’s sole discretion. Any transfer of assets pursuant to this agreement would be subject to PRC regulations and to any changes required thereunder.

 

Agreements that provide us with effective control over Shenzhen Yitian

 

Power of Attorney. Pursuant to the power of attorney dated December 24, 2020, by Shenzhen Weiyixin and each of the shareholders of Shenzhen Yitian, respectively, each shareholder of Shenzhen Yitian irrevocably authorized Shenzhen Weiyixin or any person(s) designated by Shenzhen Weiyixin to exercise such shareholder’s voting rights in Shenzhen Yitian, including, without limitation, the power to participate in and vote at shareholder meetings, the power to nominate directors and appoint senior management, the power to sell or transfer such shareholder’s equity interest in in Shenzhen Yitian, and other shareholders’ voting rights permitted by PRC law and the Articles of Association of Shenzhen Yitian. The power of attorney remains irrevocable and continuously valid from the date of execution so long as each shareholder remains as a shareholder of Shenzhen Yitian.

 

Equity Interest Pledge Agreement. Pursuant to the equity interest pledge agreement dated December 24, 2020, by and among Shenzhen Weiyixin, Shenzhen Yitian and the shareholders of Shenzhen Yitian, the shareholder of Shenzhen Yitian pledged all of their equity interest in Shenzhen Yitian to Shenzhen Weiyixin to guarantee the payment of the secured debt under the loan agreement, the performance of their other obligations under the exclusive business cooperation agreement, the exclusive share purchase option agreement and the power of attorney, as well as any loss incurred due to events of default defined therein and all expenses incurred by Shenzhen Weiyixin in enforcing such obligations. The shareholders of Shenzhen Yitian agree that, without the prior written approval of Shenzhen Weiyixin, during the term of each of the equity interest pledge agreements, they will not dispose of the pledged equity interests or create or allow any other encumbrance on the pledged equity interests. We have completed the registration of the equity pledges with the relevant office of SAIC in accordance with the PRC Property Rights Law.

 

75

 

 

Spousal Consent Letters. Pursuant to these letters, the spouses of the applicable shareholders of Shenzhen Yitian unconditionally and irrevocably agreed that the equity interest in Shenzhen Yitian held by them and registered in their names will be disposed of pursuant to the equity interest pledge agreements, the exclusive option agreements, and the powers of attorney. Each of their spouses agreed not to assert any rights over the equity interest in Shenzhen Yitian held by their respective spouses. In addition, in the event that any spouse obtains any equity interest in Shenzhen Yitian held by his or her spouse for any reason, he or she agreed to be bound by the contractual arrangements.

 

Agreements that allow us to receive economic benefits from Shenzhen Yitian

 

Exclusive Business Cooperation Agreement. Under the exclusive business cooperation agreement between Shenzhen Weiyixin and Shenzhen Yitian, dated December 24, 2020, Shenzhen YIYI has the exclusive right to provide Shenzhen Yitian with technical support, consulting and other services, in exchange for a service fee in the amount equal to the consolidated profits of Shenzhen Yitian minus the loss (if any). These exclusive business cooperation agreements will remain effective unless and until terminated by Shenzhen Weiyixin, as applicable.

 

Agreements that provide us with the option to purchase the equity interests in Shenzhen Yitian

 

Exclusive Share Purchase Option Agreement. Pursuant to the exclusive share purchase option agreement dated December 24, 2020, by and among Shenzhen Weiyixin, Shenzhen Yitian and each of the shareholders of Shenzhen Yitian, each of the shareholders of Shenzhen Yitian irrevocably granted Shenzhen Weiyixin an exclusive option to purchase, or have its designated person(s) to purchase, at its discretion, all or part of their equity interests in Shenzhen Yitian, and the purchase price shall be the lowest price permitted by applicable PRC law. Each of the shareholders of Shenzhen Yitian undertakes that, without the prior written consent of Shenzhen Weiyixin, they may not increase or decrease the registered capital, amend the articles of association or change the registered capital structure of Shenzhen Yitian. Any transfer of shares pursuant to this agreement would be subject to PRC regulations and to any changes required thereunder.

 

Loan Agreement

 

In addition, pursuant to the loan agreement dated December 24, 2020, between Shenzhen Weiyixin and the shareholders of Shenzhen Yitian, Shenzhen Weiyixin agreed to provide loans to the shareholders of Shenzhen Yitian to be used exclusively for the capital injection into Shenzhen Yitian. The term of the loan agreement ends on the date when Shenzhen Weiyixin exercises its exclusive share purchase option under the aforementioned exclusive share purchase option agreement.

 

D.  PROPERTY, PLANT AND EQUIPMENT

 

Our headquarters is located in Beijing, China we currently lease approximately 832.2 square meters of office space in the aggregate. We believe our existing facilities are adequate for our current requirements and that additional space can be obtained on commercially reasonable terms to meet our future requirements.

 

ITEM 4A. UNRESOLVED STAFF COMMENTS

 

Not applicable.

 

76

 

 

ITEM 5. OPERATING AND FINANCIAL REVIEW AND PROSPECTS

 

The following discussion and analysis should be read in conjunction with our consolidated financial statements, which have been prepared in accordance with GAAP, included elsewhere in this Annual Report. This discussion contains forward-looking statement that involves risks and uncertainties. Our actual results and timing of events could differ materially from those anticipated in these forward-looking statements as a result of various factors, including those set forth under “Item 3.D. Risk Factors” and elsewhere in this annual report.

 

A.  Operating Results

 

Overview

 

We offer AR-based holographic services and products to cater to our customers’ needs. By leveraging our strong technological capabilities and infrastructure, we are able to deliver superior products and services and conduct our operations in a highly efficient manner. The core of our holographic AR technologies is used in software engineering, content production, cloud and big data. All of our services and products are centered upon providing an innovative, immersive and interactive holographic AR experience for our customers and end users.

 

Starting in July 2020, we developed our semiconductor business as we believe that the application demand of holographic 3D vision in the semiconductor sector is growing rapidly, representing huge market potentials. We engage in the provision of central processing algorithm services and computer chip products to enterprise customers and the sales of comprehensive solutions for central processing algorithms and related services with software and hardware integration by establishing VIYI which subsequently merged with Venus Acquisition corporation.

 

Our total revenues were RMB 933.8 million, RMB 682.3 million and RMB 585.4 million, (USD 82.6 million) for the year ended December 31, 2021, 2022 and 2023, respectively. We recorded a net loss of RMB 254.4 million, RMB 376.8 million and RMB 510.4 million (USD 72.1 million) for the years ended December 31, 2021, 2022 and 2023. respectively.

 

Key Factors Affecting Results of Operations

 

Our results of operations are affected by the factors discussed below.

 

Our ability to increase the number of customers and average revenue for AR advertising services

 

Approximately 48.2%, 70.6% and 97.7% of our revenues were generated from our holographic AR advertising services for the years ended December 31, 2021, 2022 and 2023 respectively.

 

Our ability to increase our revenues and enhance our profitability will depend on our ability to continue to increase our customer base and revenue per customer for our AR advertising services. To achieve this, we strive to increase our marketing efforts and to enhance the quality and capabilities of our technologies.

 

Investment in technology

 

We believe that a core element of the competitiveness of the holographic AR industry is research and development related to technology development. The advancement of technology related to holographic AR will take the holographic AR experience, new services, products and capabilities, to newer stages of development. To retain and attract existing and potential customers, we must continue to innovate to keep pace with the growth of our business and bring forward cutting-edge technologies. Our current research and development efforts are primarily focused on enhancing our artificial intelligence technology, holographic AR and image processing technology, intelligent hardware technology, and photosensitive signal transmission technology to create novel service and product offerings. We spent approximately RMB 155.6 million, RMB 341.6 million and RMB 171.1 million (USD 24.2 million) on research and development for the years ended December 31, 2021, 2022 and 2023, respectively.

 

Our ability to pursue strategic opportunities for growth

 

We intend to continue to pursue strategic acquisitions and investments in selective technologies and businesses in the holographic AR and semiconductor industries that will enhance our technology capabilities. We believe that a solid acquisition and investment strategy may be critical for us to accelerate our growth and strengthen our competitive position in the future. Our ability to identify and execute strategic acquisitions and investments will likely have an effect on our operating results over time.

 

Our ability to expand our application fields and diversifying customer base

 

Currently, the existing applications of holographic AR include primarily the entertainment and advertising industries, which are the industries we are currently focused on. With increasing awareness and acceptance of this technology, we expect that more applications will be identified to magnify the value of this technology, such as assistance in surgery and tele-diagnosis, and assistance in training and education. Our ability to expand our application fields and diversify our customer base may affect our operating results in the future.

 

77

 

 

Key Components of Our Results of Operations

 

Revenues

 

Our revenues consist of AR advertising services revenues, AR entertainment revenues and semiconductor business revenues. AR advertising services use holographic AR materials and integrate them into advertisement on the online media platforms or offline displays. We generate revenues when we completed our performance obligation to deliver related services based on the specific terms of the contract, which are commonly based on specific action (i.e. cost per impression (“CPM”) for online display and service period for offline display contracts. In 2021, we also started providing performance-based advertising services, where revenues are generated only when our customers’ target audiences complete certain transaction(s) as specified in the advertising service contracts.

 

AR entertainment revenues include revenues generated from software development kit (“SDK”) payment channel services, software development, mobile games services and technology developments. We generate related revenues when a user completes the payment transaction for SDK payments, net of payments to content providers. We also generate revenues from sales of software development services. Revenues generated from mobile games include royalty payments from licensee operators of our mobile games and fees collected from game developers for using our game portal.

 

Semiconductor business revenues include revenues generated from the sale of semiconductor products and related accessories. We generate revenues when the control of products is transferred to customers as evidenced by customers signed acceptances. We also generate revenues from software development. We design software for central processing units based on customers’ specific needs. Revenues are recognized over time during the development period.

 

Our breakdown of revenues for the years ended December 31, 2021, 2022 and 2023, respectively, is summarized below:

 

  For the Years Ended December 31, 
  2021  2022  2023  2023 
  RMB  RMB  RMB  USD 
Revenues            
AR advertising  435,917,971   480,322,821   571,842,123   80,737,872 
AR entertainment  14,056,868   1,356,556   732,505   103,422 
Semiconductor business  483,816,680   200,613,602   12,791,309   1,805,993 
Total revenue  933,791,519   682,292,979   585,365,937   82,647,287 

 

Cost of Revenues

 

For AR advertising services, the cost of revenues consists of the costs paid to channel providers in accordance with revenue-sharing arrangements. For AR entertainment, the cost of revenues consists of the shared costs with content providers based on the profit-sharing arrangements, third-party consulting services expenses and compensation expenses for our professionals. For semiconductor business, the cost of revenues consists primarily of the costs of products sold and third-party software development costs.

 

Our breakdown of cost of revenues for the years ended December 31, 2021, 2022 and 2023, respectively, is summarized below:

 

  For the Years Ended December 31, 
  2021  2022  2023  2023 
  RMB  RMB  RMB  USD 
Cost of revenues            
AR advertising  254,217,297   337,945,690   397,499,842   56,122,643 
AR entertainment  4,385,783   145,397   1,449,637   204,673 
Semiconductor business  425,620,752   201,155,503   12,714,387   1,795,133 
Total cost of revenues  684,223,832   539,246,590   411,663,866   58,122,449 

 

78

 

 

Operating expenses

 

Operating expenses include selling, general and administrative, research, development and stock compensation expenses. Selling expenses are mainly salary and benefit expenses for our sales team and related travel expenses. General and administrative expenses are mainly salary and benefit of management, professional fees, services fees, rental and other operating expenses of attributable to general and administrative activities. Research and development expenses are mainly salary and benefits for in house software engineers and payments made to outside subcontractors. Stock compensation expenses are expenses related to the share awards granted to employees and consultants pursuant to the 2020 and 2023 stock compensation plan.

 

We anticipate that our operating expenses will continue to increase as we hire additional personnel and incur additional costs in connection with the expansion of our business operations as well as becoming a publicly traded company.

 

Results of Operations

 

Our consolidated results of operations for the years ended December 31, 2021, 2022 and 2023 are summarized below:

 

  For the Years Ended December 31, 
  2021  2022  2023  2023 
  RMB  RMB  RMB  USD 
Revenues  933,791,519   682,292,979   585,365,937   82,647,287 
Cost of revenues  (684,223,832)  (539,246,590)  (411,663,866)  (58,122,449)
Gross profit  249,567,687   143,046,389   173,702,071   24,524,838 
Selling expenses  (10,603,800)  (5,932,506)  (3,562,585)  (502,998)
General and administrative expenses  (65,815,883)  (44,935,678)  (157,119,636)  (22,183,579)
Research and development expenses  (155,578,474)  (341,611,729)  (171,056,952)  (24,151,376)
Provision for doubtful accounts  (138,379,533)  (4,452,821)  (9,671,349)  (1,365,489)
Stock compensation expense  (10,582,557)  (6,447,471)  (55,658,036)  (7,858,308)
Goodwill impairment loss  (131,194,659)  (35,493,300)  (243,334,346)  (34,356,156)
Impairment loss from long-lived assets  (4,308,822)  (13,713,235)  (5,499,260)  (776,436)
Impairment loss from cost method investment  -   -   (144,863,324)  (20,453,122)
Change in fair value of business acquisition payables  3,239,892   -   -   - 
Change in fair value of warrant liability  -   832,355   -   - 
Loss from operations  (263,656,149)  (308,707,996)  (617,063,417)  (87,122,625)
Other (expense) income, net  8,426,463   (71,731,949)  104,170,561   14,707,749 
Loss before provision for income taxes  (255,229,686)  (380,439,945)  (512,892,856)  (72,414,876)
Income taxes credit  835,222   3,622,909   2,526,873   356,767 
Net loss  (254,394,464)  (376,817,036)  (510,365,983)  (72,058,109)
Other comprehensive income (loss)  (19,852,192)  41,795,213   66,887,988   9,443,854 
COMPREHENSIVE LOSS  (274,246,656)  (335,021,823)  (443,477,995)  (62,614,255)

 

Year Ended December 31, 2023 Compared to Year Ended December 31, 2022

 

Revenues

 

Our revenues decreased by approximately RMB 96.9 million, or 14.2%, from approximately RMB 682.3 million for the year ended December 31, 2022 to approximately RMB 585.4million (USD 82.6 million) for the year ended December 31, 2023, due to a decrease of approximately RMB 187.8 million (USD 26.5 million) in semiconductor business revenue, a decrease of approximately RMB 0.6 million (USD 0.1million) in AR entertainment revenue, and an increase of approximately RMB 91.5 million (USD 12.9 million) in AR advertising revenue.

 

79

 

 

Our AR advertising revenue increased by approximately RMB 91.5 million, or 19.1%, from approximately RMB 480.3 million for the year ended December 31, 2022 to approximately RMB 571.8 million (USD 80.7 million) for the year ended December 31, 2023. The increase was due to overall market demand for AR advertising increased.

 

Our AR entertainment revenue decreased by approximately RMB 0.6 million, or 46.0%, from approximately RMB 1.4 million for the year ended December 31, 2022 to RMB 0.7 (USD 0.1 million) for the year ended December 31, 2023. Our subsidiary, Shenzhen Yitian, did not engage in operational activities in 2023; hence, less AR entertainment revenue was recorded for the current fiscal year.

 

The revenue of our semiconductor business, which we started in July 2020, decreased by approximately RMB 187.8 million, or 93.6%, from approximately RMB 200.6 million for the year ended December 31, 2022, compared to approximately RMB 12.8 million (USD 1.8 million) for the year ended December 31, 2023.  The decline is due to the divestiture of Fe-da Electronics and its subsidiaries in the current fiscal year. As our revenue from semiconductor business is mainly from Fe-da.

 

Cost of Revenues

 

Our total cost of revenues decreased by approximately RMB 127.6 million, or 23.7%, from approximately RMB 539.2 million for the year ended December 31, 2022 to approximately RMB 411.7 million (USD 58.1 million) for the year ended December 31, 2023.

 

Our cost of revenues for AR advertising services increased by approximately RMB 59.6 million, or 17.6%, from approximately RMB 337.9 million for the year ended December 31, 2022 to approximately RMB 397.5 million (USD 56.1 million) for the year ended December 31, 2023. This increase is attributed to an increase in corresponding revenues, coupled with the company’s efforts to enhance the operational efficiency of its advertising business.

 

Our cost of revenues for AR entertainment increased by approximately RMB 1.3 million, or 897.0%, from approximately RMB 0.1 million for the year ended December 31, 2022 to approximately RMB 1.4 million (USD 0.2 million) for the year ended December 31, 2023. The increase was due to the disposal of AR entertainment holographic equipments with low price.

 

Our cost of revenues for semiconductor business was approximately RMB 201.2 million for the year ended December 31, 2022 compared to approximately RMB 12.7 million (USD 1.8 million) for the year ended December 31, 2023, mainly due to the decrease in the costs of products sold that was in line with the decrease of revenue for semiconductor business.

 

Gross Profit

 

Our gross profit increased by approximately RMB 30.7 million, from approximately RMB 143.0 million for the year ended December 31, 2022 to approximately RMB 173.7 million (USD 24.5 million) for the year ended December 31, 2023.

 

80

 

 

Our gross profits from our major business segments are summarized as follows:

 

  For the Years ended December 31,  Variance 
  2022  2023  2023  Amount 
  RMB  RMB  USD  RMB 
AR advertising            
Gross profit  142,377,131   174,342,281   24,615,229   31,965,150 
AR entertainment                
Gross profit  1,211,159   (717,132)  (101,251)  (1,928,291)
Semiconductor business                
Gross profit  (541,901)  76,922   10,860   618,823 
Total                
Gross profit  143,046,389   173,702,071   24,524,838   30,655,682 

 

Operating Expenses

 

For the year ended December 31, 2023, we incurred approximately RMB 790.8 million (USD 111.6 million) in operating expenses, representing an increase of approximately RMB 339.0 million, or 75.0%, from approximately RMB 451.8 million for the year ended December 31, 2022, the increase was mainly due to the disposal of Fe-da Electronics, fully goodwill impairment for Shenzhen Yitian, Shenzhen Yidian and Shanghai Guoyu and loss for intangible assets of Shanghai Guoyu, and stock compensation expenses.

 

Selling expenses decreased by approximately RMB 2.4 million, or 39.9%, from approximately RMB 5.9 million for the year ended December 31, 2022 to approximately RMB 3.6 million (USD 0.5 million) for the year ended December 31, 2023. The decrease was mainly due to the disposal of Fe-da Electronics reduced the number of sales personnel.

 

General and administrative expenses increased by approximately RMB 112.2 million, or 249.7%, from RMB 44.9 million for the year ended December 31, 2022 to approximately RMB 157.1 million (USD 22.2 million) for the year ended December 31, 2023. The increase was mainly due to the stock compensation expenses made by MicroAlgo with the amount of approximately RMB 117.4 million (USD 16.6 million).

 

Research and development expenses decreased by approximately RMB 170.6 million, or 49.9%, from approximately RMB 341.6 million for the year ended December 31, 2022 to approximately RMB 171.1 million (USD 24.2 million) for the year ended December 31, 2023. The decrease was mainly due to the company improved its research and development efficiency by optimizing allocation of resources and management procedures with less expenses during fiscal year 2023.

 

81

 

 

The provision for doubtful accounts increased by RMB 5.2 million or 117.2%, from RMB 4.5 million for the year ended December 31, 2022 to approximately RMB 9.7 million (USD 1.4 million) for the year ended December 31, 2023. The increase was mainly due to the bad debt of account receivables from Younike and the bad debt of other receivables from Shenzhen Yitian during fiscal year 2023.

 

Stock-based compensation increased by approximately RMB 49.2 million, or 763.3%, from RMB 6.4 million for the year ended December 31, 2022 to approximately RMB 55.7 million (USD 7.9 million) for the year ended December 31, 2023. Stock-based compensation increase was due to the amortization of stock-based compensation allocated to fiscal year 2023 and previous periods.

 

Impairment loss for goodwill increased by approximately RMB 207.8 million, or 585.6% from RMB 35.5 million for the year ended December 31, 2022 to approximately RMB 243.3 million (USD 34.4 million) for the year ended December 31, 2023. These impairment charges were driven by the disposal of Fe-da Electronics and the decline in forecasted profit from Shenzhen Yidian, Shenzhen Yitian and Shanghai Guoyu.

 

Impairment loss from cost method investment increased by approximately RMB 144.9 million, or 100.0%, from nil for the year ended December 31, 2022 to RMB 144.9 million (USD 20.5 million) for the year ended December 31, 2023. The increase was mainly due to the weak financial conditions recognized of Beijing WIMI’s and Shenzhen Weiyixin’s investments in near periods.

 

Change in fair value of warrant liability amounted to approximately nil for the year ended December 31, 2023 as the balance of warrant liability was nil and nil for the year ended December 31, 2022 and 2023, respectively.

 

Other income (expenses), net

 

Total other income, net, for the year ended December 31, 2023 was approximately RMB 104.2 million (USD 14.7 million) as compared to other expenses, net, of RMB 71.7 million for the year ended December 31, 2022.

 

For the year ended December 31, 2023, we have an income from investment of approximately RMB 52.7 million (USD 7.4 million) as compared an investment loss of approximately RMB 88.3 million for the year ended December 31, 2022. The increase of the income was primarily due to the movement of the fair value of financial assets from WIMI and Weeto.

 

Interest income increased from approximately RMB 3.7 million for the year ended December 31, 2022 to approximately RMB 13.7 million (USD 1.9 million) for the year ended December 31, 2023. Our interest income increased primarily due to the increase of cash and cash equivalents.

 

Finance expenses, mainly consists of amortization of debt discount, interest expenses and currency exchange gain or loss. Our finance expenses, net, decreased by approximately RMB 1.2 million for the year ended December 31, 2023, primarily because of the decrease in the interest expenses of Beijing WIMI.

 

Other income also included government subsidies and VAT refund, as part of VAT reform in 2019, which means that a taxpayer in certain service industries was allowed to reclaim additional 10% of input VAT credit against the amount of VAT payable. We had approximately RMB 3.9 million and RMB 1.2 (USD 0.2 million) other incomes, net, for 2022 and 2023, respectively.

 

Gain from disposal of subsidiaries increased from approximately RMB 9.0 million for the year ended December 31, 2022 to approximately RMB 37.6 million (USD 5.3 million) for the year ended December 31, 2023.The increase was mainly from the disposal of Korgas 233 and Fe-da from MicroAlgo Group.

 

Gain from disposal of equity interest decreased from approximately RMB 0.4 million for the year ended December 31, 2022 to nil for the year ended December 31, 2023. There was no disposal of equity interest in fiscal year 2023.

 

82

 

 

Income taxes credit

 

Our current income tax benefit decreased by approximately RMB 1.1 million, or 30.3%, from approximately RMB 3.6 million for the year ended December 31, 2022 to approximately RMB 2.5 million (USD 0.4 million) for the year ended December 31, 2023, due to the intangible assets amortization and impairment and provision for bad debts.

 

Net loss

 

As a result of the combination of factors discussed above, our net loss increased from approximately RMB 376.8 million for the year ended December 31, 2022 to approximately RMB 510.4 million (USD 72.1 million) for the same period in 2023. After deducting non-controlling interest, net loss attributable to us was approximately RMB 357.7 million for the year ended December 31, 2022, compared to net loss of RMB 421.2 million (USD 59.5 million) for the same period in 2023. Comprehensive loss was RMB 335.0 million for the year ended December 31, 2022, compared to comprehensive loss of RMB 443.5 million (USD 62.6 million) for the same period in 2023. After deducting non-controlling interest, comprehensive loss attributable to us was approximately RMB 310.3 million for the year ended December 31, 2022, compared to net loss of RMB 354.1 million (USD 50.0 million) for the same period in 2023.

 

Year Ended December 31, 2022 Compared to Year Ended December 31, 2021

 

For a detailed description of the comparison of our operating results for the year ended December 31, 2022 to the year ended December 31, 2021, see “Item 5. Operating and Financial Review and Prospects—A. Operating Results—Results of Operation—Year Ended December 31, 2022 Compared with Year Ended December 31, 2021” of our Annual Report on Form 20-F filed with the Securities and Exchange Commission on April 13, 2023.

 

B.  LIQUIDITY AND CAPITAL RESOURCES

 

As of December 31, 2023, we had cash and short term investment of approximately RMB 773.8 million (USD 109.3 million). Our working capital was approximately RMB 624.2 million (USD 88.1 million) as of December 31, 2023. In assessing our liquidity, we monitor and analyze our cash on-hand and our operating and capital expenditure commitments. To date, we have financed our working capital requirements through cash flow generated from operations, debt and equity financings.

 

On December 9, 2022, we received approximately RMB 140.0 million from recapitalization when we completed the merger with Venus Acquisition Corp, net of deferred offering costs. We believe our current working capital is sufficient to support our operations for the next twelve months. We may, however, need additional cash resources in the future if we experience changes in business conditions or other developments, or if we find and wish to pursue opportunities for investment, acquisition, capital expenditure or similar actions. If we determine that our cash requirements exceed the amount of cash and cash equivalents we have on hand at the time, we may seek to issue equity or debt securities or obtain credit facilities. The issuance and sale of additional equity would result in further dilution to our shareholders. The incurrence of indebtedness would result in increased fixed obligations and could result in operating covenants that would restrict our operations. Our obligation to bear credit risk for certain financing transactions we facilitate may also strain our operating cash flow. We cannot assure you that financing will be available in amounts or on terms acceptable to us, if at all.

 

Although we consolidate the results of our VIE and its subsidiaries, we only have access to cash balances or future earnings of our VIE and its subsidiaries through our contractual arrangements with our VIE.

 

Current foreign exchange and other regulations in the PRC may restrict our PRC entities in their ability to transfer their net assets to us and our subsidiaries in Cayman Islands, and Hong Kong. However, these restrictions have no impact on the ability of these PRC entities to transfer funds to us as we have no present plans to declare dividend which we plan to retain our retained earnings to continue to grow our business. In addition, these restrictions have no impact on the ability for us to meet our cash obligations as all of our current cash obligations are due within the PRC.

 

83

 

 

To utilize the proceeds we received from the offering, we may make additional capital contributions to our PRC subsidiary, establish new PRC subsidiaries and make capital contributions to these new PRC subsidiaries, or make loans to the PRC subsidiaries. However, most of these uses are subject to PRC regulations. Foreign direct investment and loans must be approved by and/or registered in accordance with the Secure and Fair Enforcement for Mortgage Licensing Act of 2008, as amended, and its local branches. The total amount of loans we can make to our PRC subsidiary cannot exceed statutory limits and must be registered with the local counterpart of SAFE. The statutory limit for the total amount of foreign debts of a foreign-invested company is the difference between the amount of total investment as approved by the Ministry of Commerce or its local counterpart and the amount of registered capital of such foreign-invested company.

 

We are permitted under PRC laws and regulations to provide funding to our PRC subsidiaries only through loans or capital contributions, and to our consolidated VIEs only through loans, and only if we satisfy the applicable government registration and approval requirements. The relevant filing and registration processes for capital contributions typically take approximately eight weeks to complete. The filing and registration processes for loans typically take approximately four weeks or longer to complete. While we currently see no material obstacles to completing the filing and registration procedures with respect to future capital contributions and loans to our PRC subsidiaries or VIEs, we cannot assure you that we will be able to complete these filings and registrations on a timely basis, or at all. See “Item 3.D. Risk Factors — Risks Related to Doing Business in China — PRC regulation of loans to and direct investment in PRC entities by offshore holding companies and governmental control of currency conversion may delay or prevent us from using the proceeds of the offering to make loans or make additional capital contributions to our PRC subsidiaries, which could materially and adversely affect our liquidity and our ability to fund and expand our business.” Additionally, while there is no statutory limit on the amount of capital contribution that we can make to our PRC subsidiaries, loans provided to our PRC subsidiaries and consolidated VIEs in the PRC are subject to certain statutory limits. See “PRC Regulation — Loans by Foreign Companies to their PRC Subsidiaries.” We expect the net proceeds from this offering to be used in the PRC will be in the form of RMB and, therefore, our PRC subsidiaries and consolidated VIE will need to convert any capital contributions or loans from U.S. dollars into Renminbi in accordance with applicable PRC laws and regulations.

 

The following table summarizes the key components of our cash flows for the years ended December 31, 2021, 2022 and 2023.

 

  For the Years Ended December 31 
  2021  2022  2023  2023 
  RMB  RMB  RMB  USD 
Net cash provided by (used in) operating activities  58,160,519   (238,156,390)  88,561,225   12,503,879 
Net cash used in investing activities  (237,668,762)  (90,250,237)  (304,739,770)  (43,025,931)
Net cash provided by financing activities  579,414,993   108,855,202   3,859,803   544,962 
Effect of exchange rate change on cash, cash equivalents and restricted cash  (15,668,701)  39,986,359   (22,287,633)  (3,146,771)
Net change in cash, cash equivalents and restricted cash  384,238,049   (179,565,066)  (234,606,375)  (33,123,861)
Cash, cash equivalents and restricted cash, beginning of year  368,109,098   752,347,147   572,782,081   80,870,583 
Cash, cash equivalents and restricted cash, end of year  752,347,147   572,782,081   338,175,706   47,746,722 

 

Operating activities

 

Net cash provided by operating activities was approximately RMB 88.6 million (USD 12.5 million) for the year ended December 31, 2023, as compared to net cash used in operating activities was approximately RMB 238.2 million for the year ended December 31, 2022, and net cash provided in operating activities of approximately RMB 58.2 million for the year ended December 31, 2021.

 

84

 

 

Net cash provided by operating activities for the year ended December 31, 2023 was primarily attributable to net loss of approximately RMB 510.4 million (USD 72.1 million) adjusted by various non-cash items such as impairment loss for goodwill of appximately RMB 243.3 million (USD 34.4 million), income from unconsolidated subsidiary of appximately RMB 89.2 million (USD 12.6 million), provision for doubtful accounts of appximately RMB 81.4 million (USD 11.5 million) and stock compensation expenses of approximately RMB 55.7 million (USD 7.9 million ). Cash inflow was also attributable to the increase in accounts receivable recoveried of approximately 86.0 million (USD 12.1 million), prepaid services fees of approximately 51.1 million (USD 7.2 million) and other payables and accrued liabilities of approximately RMB 148.3 million (USD 20.9 million). Cash outflow was offset by other receivables and prepaid expenses of approximately RMB 5.4 million (USD 0.8 million).

 

Net cash used in operating activities for the year ended December 31, 2022 was primarily attributable to net loss of approximately RMB 376.8 million adjusted by various non-cash items such as depreciation and amortization expenses of approximately RMB 10.5 million, impairment loss for goodwill of approximately RMB 35.5 million, impairment loss for long-lived assets of approximately RMB 13.4 million, and loss from short term investment of approximately RMB 88.3 million resulting in cash outflow of approximately RMB 232.0 million from net income. Cash outflow was also attributable to the increase in accounts receivable of approximately 3.9 million and decreased in deferred revenue of approximately RMB 12.0 million as our revenue decreased, we have less deferred revenue, along with increase in accounts payable of approximately RMB 2.4 million. Cash outflow was offset by decrease in inventory of approximately RMB 4.7 million as we used more existing inventory and increase in other payables and accrued liabilities of approximately RMB 8.8 million.

 

Net cash provided by operating activities for the year ended December 31, 2021 was primarily attributable to net loss of approximately 254.4 million adjusted by various non-cash items such as depreciation and amortization expenses of approximately RMB 18.5 million, stock compensation expenses of approximately RMB 10.6 million, goodwill impairment loss of approximately RMB 131.2 million, allowance for receivables approximately RMB 138.4 million and gain on acquisition of ICinit’s subsidiaries of approximately RMB 5.8 million resulting in cash inflow of approximately RMB 47.9 million from net income. Cash inflow was also attributable to the decrease in accounts receivable of approximately 9.4 million and increased in deferred revenue of approximately RMB 18.1 million as monitored our customers’ payments more closely during the pandemic; along with increase in other payables of approximately RMB 27.3 million. Cash inflow was offset by increase in inventory of approximately RMB 20.8 million to meet demand of our semiconductor segment and prepaid services fees of approximately RMB 12.2 million as we prepaid more professional fees and we made more advances to secure advertising channels for advertising.

 

Investing activities

 

Net cash used in investing activities was approximately RMB 304.7 million (USD 43.0 million) for the year ended December 31, 2023. Net cash used in investing activities were approximately RMB 90.3 million for the year ended December 31, 2022, and approximately RMB 237.7 million for the year ended December 31, 2021.

 

Cash used in investing activities for the year ended December 31, 2023 was mainly due to purchases of short term investment of approximately RMB 687.4 million (USD 97.1 million) and purchases of property and equipment of approximately RMB 68.1 million (USD 9.6 million). Cash outflow was partially offset by redemptionof short team investments of approximately RMB 290.2 million (USD 41.0 milion) and the purchases of cost method investment of approximately RMB 159.1 million (USD 22.5 million).

 

Cash used in investing activities for the year ended December 31, 2022 was mainly due to purchases of short term investment of approximately RMB 591.8 million, payment for cost method investments of approximately RMB 54.1 million as we continue to form strategic alliance in the industry. Cash outflow was partially offset by the redemption of short term investments of approximately RMB 501.8 million, collection of loans to third party by VIYI Ltd of approximately RMB 26.3 million, and the collection of RMB 27.6 million from ICinit, our cost method investee.

 

Cash used in investing activities for the year ended December 31, 2021 was mainly due to payments for cost method investments of RMB 0.6 million as we continue to form strategic alliance in the industry; we also purchased approximately RMB 25.2 million worth of property and office equipment, of which approximately RMB 24.8 million was for office space for our operations. We also made approximately RMB 142.5 million prepayment for more commercial and residential properties for investment purpose which is expected to be completed between 2023 and 2024. We also paid acquisition payments of RMB 20.0 million for the Guoyu acquisition. We purchased short term investments of approximately RMB 201.3 million which are marketable securities. Cash outflow was partially offset by the redemption of short term investments of approximately RMB 202.4 million; we made one-year loan to a third party of approximately RMB 26.2 million at 3.85% interest per annum and loan of RMB 9.1 million to ICinit, our equity investee. As we deconsolidated ICinit due to the loss of control, cash balance of approximately RMB 22.6 million was deconsolidated as of December 31, 2021, net of RMB 7.3 million cash acquired through acquisition of ICinit’s subsidiaries.

 

85

 

 

Financing activities

 

Cash provided by financing activities was approximately RMB 3.9 million (USD 0.5 million) for the year ended December 31, 2023. Cash provided by financing activities was approximately RMB 108.9 million for the year ended December 31, 2022, and approximately RMB 579.4 million for the year ended December 31, 2021.

 

For the year ended December 31, 2023, cash provided by financing activities was mainly proceeds from short term loan-banking facility of approximately RMB 7.1 million (USD 1.0 million). Cash inflow was offset by the loan to Parent of approximately RMB 3.2 million (USD 0.5 million).

 

For the year ended December 31, 2022, cash provided by financing activities was mainly the proceeds received from recapitalization of MicroAlgo of approximately RMB 139.0 million and proceeds received from related party loans from Shanghai Junei Internet Co., which is under common control of Jie Zhao, of approximately RMB 47.0 million. Cash inflow was offset by the repayment of this related party loans from Shanghai Junei Internet Co., of approximately RMB 77.1 million.

 

For the year ended December 31, 2021, cash provided by financing activities was mainly the proceeds from the public offering of approximately RMB 508.1 million, proceeds from sales of non-controlling interests in VIYI of approximately RMB 87.4 million. Our subsidiary Fe-da borrowed approximately RMB 7.6 million from bank. We borrowed additional loans from Shanghai Junei Internet Co. (which is under common control of Jie Zhao), related party of Shanghai Weiwu and Executive director of Beijing WiMi in the amount of RMB 48.2 million. Cash inflow was partially offset by the repayment of approximately RMB 47.6 million related party loans and the repayment of approximately RMB 20.5 million bank loan by Fe-da. Our subsidiary VIYI also paid approximately RMB 3.9 million offering costs for its pending merger with Venus Acquisition Corp.

 

Commitments and Contingencies

 

In the normal course of business, we are subject to loss contingencies, such as legal proceedings and claims arising out of its business, that cover a wide range of matters, including, among others, government investigations and tax matters. In accordance with ASC No. 450-20, “Loss Contingencies”, we will record accruals for such loss contingencies when it is probable that a liability has been incurred and the amount of loss can be reasonably estimated.

 

Holding Company Structure

 

WiMi Cayman is a holding company with no material operations of its own. We conduct our operations primarily through our PRC subsidiary, our VIEs and their subsidiaries in China. As a result, WiMi Cayman’s ability to pay dividends depends upon dividends paid by our PRC subsidiaries. If our existing PRC subsidiaries or newly formed ones incur debt on their own behalf in the future, the instruments governing their debt may restrict their ability to pay dividends to us. In addition, our wholly foreign-owned subsidiaries in China are permitted to pay dividends to us only out of their retained earnings, if any, as determined in accordance with PRC accounting standards and regulations. Under PRC law, each of our PRC subsidiaries, our VIEs and their subsidiaries in China is required to set aside at least 10% of its after-tax profits each year, if any, to fund certain statutory reserve funds until such reserve funds reach 50% of its registered capital. In addition, our wholly foreign-owned subsidiaries in China may allocate a portion of their after-tax profits based on PRC accounting standards to enterprise expansion funds and staff bonus and welfare funds at their discretion, and our variable interest entities may allocate a portion of their after-tax profits based on PRC accounting standards to a discretionary surplus fund at their discretion. The statutory reserve funds and the discretionary funds are not distributable as cash dividends. Remittance of dividends by a wholly foreign-owned company out of China is subject to examination by the banks designated by SAFE. Our PRC subsidiaries have not paid dividends and will not be able to pay dividends until they generate accumulated profits and meet the requirements for statutory reserve funds.

 

86

 

 

Off-Balance Sheet Arrangements

 

We have no off-balance sheet arrangements including arrangements that would affect our liquidity, capital resources, market risk support and credit risk support or other benefits.

 

Contractual Obligations

 

As of December 31, 2023, the future minimum payments under certain of our contractual obligations were as follows:

 

     Payments Due In 
  Total  Less than
1 year
  1 – 2 years  2 – 3 years  Thereafter 
  RMB             
Contractual obligations               
Operating leases obligations  447,365   447,365    -            -              - 
Loans – related parties  35,991,345   -   35,991,345   -   - 
Total  36,438,710   447,365   35,991,345   -   - 

 

 

*Include the operating leases with a term less than one year.

 

C.  RESEARCH AND DEVELOPMENT, PATENTS AND LICENSES, ETC.

 

We have focused on and will continue to focus on investment in our technology system. Our research and development expenses were approximately RMB 155.6 million, RMB 341.6 million and RMB 171.1 million (USD 24.2 million) for the years ended December 31, 2021, 2022 and 2023, respectively.

 

We believe that a core element of the competitiveness of the holographic AR industry is research and development related to technology development, and we rely on a combination of patent, copyright, trademark and trade secret laws and restrictions on disclosure to protect our intellectual property rights. For details of our intellectual property portfolio, please refer to “Item 4 B. Business Overview — Intellectual Property”.

 

D.  TREND INFORMATION

 

Other than as disclosed in the foregoing disclosures and elsewhere in this Annual Report, we are not aware of any trends, uncertainties, demands, commitments or events for the year ended December 31, 2023 that are reasonably likely to have a material adverse effect on our net revenue, income, profitability, liquidity or capital resources, or that would cause our disclosed financial information to be not necessarily indicative of future operating results or financial conditions.

 

E.  CRITICAL ACCOUNTING ESTIMATES

 

The preparation of financial statements in conformity with accounting principles generally accepted in the United States requires our management to make assumptions, estimates and judgments that affect the amounts reported, including the notes thereto, and related disclosures of commitments and contingencies, if any. We have identified certain accounting policies that are significant to the preparation of our financial statements. These accounting policies are important for an understanding of our financial condition and results of operation. Critical accounting policies are those that are most important to the portrayal of our financial conditions and results of operations and require management’s difficult, subjective, or complex judgment, often as a result of the need to make estimates about the effect of matters that are inherently uncertain and may change in subsequent periods. Certain accounting estimates are particularly sensitive because of their significance to financial statements and because of the possibility that future events affecting the estimate may differ significantly from management’s current judgments. While our significant accounting policies are more fully described in Note 2 to our consolidated financial statements included elsewhere in this report, we believe the following critical accounting policies involve the most significant estimates and judgments used in the preparation of our financial statements.

 

87

 

 

Goodwill Impairment Testing

 

We perform annual goodwill impairment analysis as of December 31, 2023 with the assistance of independent valuation expert in accordance with the subsequent measurement provisions of FASB ASU 2017-04, Intangible — Goodwill and Other (Topic 350): Simplifying the Test for Goodwill Impairment, which eliminated the calculation of implied goodwill fair value and allows us to use a simpler one-step impairment test. Under ASU 2017-04, we must record goodwill impairment charges if a reporting unit’s carrying value exceeds its fair value.

 

We performed goodwill impairment assessment for the reporting units as of December 31, 2023 using an asset-based approach with the assistance of a third party valuation firm.

 

The valuation of 100% of the equity interest of the reporting unit is based on the asset-based approach, which directly incorporates information about the economic benefits contributed by the underlying asset, and determines the value of the subject matter based on the balance sheet at the appraisal date and the value of all assets and liabilities at the appraisal date.

 

We have three reporting units that have goodwill. The following table categorizes our goodwill by reporting unit as of December 31, 2023

 

Segment Reporting
Unit
 Net
Goodwill
as of
December 31,
2023
  Fair
value as of
December 31,
2023
  Carrying
Value as of
December 31,
2023
 
    (in RMB thousands)  (in RMB thousands)  (in RMB thousands) 
AR advertising services Shenzhen Yidian  -   175,860   187,829 
AR advertising services Shenzhen Yitian  -   203,596   203,596 
AR advertising services Guoyu        -   159   159 

 

The Company’s goodwill impairment analysis is performed, and related impairment charges recorded, after the impairment analysis and recognition, of impairment charges for long-lived assets other than goodwill and indefinite-lived intangible assets.

 

The Company concluded that the carrying value of Shenzhen Yidian, Shenzhen Yitian and Guoyu exceeds or equals their respective fair value, resulting in a fully goodwill impairment for Shenzhen Yidian, Shenzhen Yitian and Guoyu for the year ended December 31, 2023.

 

88

 

 

ITEM 6. DIRECTORS, SENIOR MANAGEMENT AND EMPLOYEES

 

A. DIRECTORS AND SENIOR MANAGEMENT

 

The following table sets forth certain information concerning our directors and executive officers as of the date of this annual report.

 

Directors and Executive Officers Age Position/Title
Jie Zhao 47 Chairman
Shuo Shi 41 Chief Executive and Operations Officer and Director
Songrui Guo 40 Chief Technology Officer and Director
Guanghui Zheng 34 Chief Financial Officer
Hongtao Zhao 47 Independent Director
Teck Yong Heng 51 Independent Director
Ting Zhang 39 Independent Director
Dr. Harriet Ywan 41 Independent Director

 

Jie Zhao, founder of our company, has been serving as the Chairman of our board of directors since November 2018 and has also been serving as the Chairman of board of directors of our VIE, Beijing WiMi, since its founding in July 2015. He has more than 10 years of experience in company management. From February 2008 to May 2015, Mr. Zhao served as Director of Xiamen Xiangtong Animation Co., Ltd., a mobile animation company in China. Mr. Zhao served as Director of Shenzhen WeiXun YiTong Technology Co., Ltd., a mobile internet company in China from December 2004 to December 2012. Previously, Mr. Zhao served as a software developer of AsiaInfo Beijing Co., Ltd., a company specializing in computer system in China, from October 2002 to December 2004. Mr. Zhao received a bachelor’s degree from Wuhan University of Technology in China and a master’s degree from Tsinghua University in China.

 

Shuo Shi has served as our Chief Executive and Operations Officer and a director of the board since October 2020. He has also served as Vice General Manager of our VIE, Beijing WiMi, since February 2017. He has more than 10 years of experience in sales marketing, internet management and culture media. From February 2014 to December 2016, Mr. Shi served as Secretary-General of Shenzhen Three-Dimension Film Association, an association specializing in 3D film making in China. Previously, Mr. Shi served as Vice General Manager in Shenzhen Stereoscopic Internet Culture Media Company, a culture media company in China, from November 2011 to February 2014. Mr. Shi received a bachelor’s degree from Renmin University in China in 2006.

 

Songrui Guo has served as our Chief Technology Officer and a director of the board since October 2020. He has also been our vice president of the R&D department since November 2016. Prior to joining our company, he was an assistant researcher at the Digital Media Research Institute of Hunan University from 2011 to 2016 and a client-side programmer at Fujian Netdragon Network Technology Co. Ltd. from 2010 to 2011. Mr. Songrui Guo received a bachelor’s degree in mathematics and applied mathematics from Hengyang Normal University in 2007, a master’s degree in software theory from Hunan Normal University in 2010, and a PhD in computer science and technology from Hunan University in 2016.

 

Guanghui Zheng has served as the general manager of our investment department since January 2018. From August 2013 to November 2017, Mr. Zheng served as the chief financial officer of Qiansheng Investment Co., Ltd. From September 2011 to September 2013, he served as the chief operating officer of Jiangxi Wanshan Industry Co., Ltd. Mr. Zheng received a bachelor’s degree from Jiangxi University of Finance and Economics in 2012, and a master’s degree from the University of Sunderland in 2019.

 

Hongtao Zhao has been serving as our independent director since May 2019. Mr. Zhao has served as Vice General Manager at Ping An Caizhi Investment Management Co., Ltd, an investment management firm in China, since April 2017. Mr. Zhao has more than 17 years of experience in capital management. He served as Investment Director of Zhongxin Rongchuang Capital Management Co., Ltd., an asset management firm in China, from April 2015 to April 2017. He served as Vice President of Beijing Grain Group Industrial Fund, an investment fund in China, from July 2012 to April 2015. From January 2009 to May 2012, Mr. Zhao served as Senior Manager of Beijing Dagong International Credit Evaluation Co., Ltd., a credit evaluation institution in China. Mr. Zhao received a bachelor’s degree from Ningxia University in China and a master’s degree from Peking University in China.

 

89

 

 

Teck Yong Heng has been serving as our independent director since May 27, 2021. Mr. Heng is the Founder and Managing Partner of C2 Partners, or C-Squared Partners, a China-based private equity investment firm focusing on consumer sector since May 2018. He also serves as an independent director of the board of directors and the chairman of the audit and the compensation committees of Lixiang Education Holding Co. Ltd., a NASDAQ-listed education company (NASDAQ: LXEH). Mr. Teck Yong Heng was the Managing Director of QianHai Fund of Funds (“Qianhai FoF”) from Aug 2016 to May 2018. Before joining Qianhai FoF, he was Senior Portfolio Manager with Pavilion Capital, Director (Investments) with Temasek Holdings, Consulting Associate with Cambridge Associates, Financial Analyst with Singapore Power and Assurance Senior with Arthur Andersen. Mr. Teck Yong Heng received his bachelor’s degree in accountancy with honors from Nanyang Technological University in 1998, and has completed the General Management Program of Harvard Business School in 2010. He is a Chartered Financial Analyst (CFA), Chartered Accountant (CA), Financial Risk Manager (FRM), Chartered International M&A Expert (IM&A) and a member of Singapore Institute of Directors.

 

Ting Zhang has been serving as our independent director since May 5, 2021. She served as the chairwoman of the Youth Project Division of National Natural Science Foundation of China from January 2018 to December 2020, and the chairwoman of Natural Science Foundation of Guangdong Province from March 2017 to February 2020. She was a postdoctoral fellow at Northwestern University from September 2017 to August 2018, and an Assistant Professor in the Department of Industrial and Manufacturing Systems Engineering at University of Hong Kong from August 2009 to June 2010. She received her doctorate degree from University of Hong Kong in 2014, her master’s degree from University of Hong Kong in 2009, and her bachelor’s degree from Huazhong University of Science and Technology in 2008. Dr. Ting Zhang has extensive research and development experience in Virtual Reality and Mixed Reality industries. She also has extensive research experience in complex service system optimization, software algorithm and image processing.

 

Dr. Harriet Ywan has been serving as our independent director since July 12, 2022. He served as vice president at Beijing Innetna Information Technology Co., Ltd. from 2014 to 2018, where he was responsible for software development and system architecture, and the development and design of a mobile application platform. In recent years, Dr. Harriet Ywan has been engaged in the research, development and application of pattern recognition and image processing. He has participated in the research work of a number of projects such as the National Natural Science Foundation of China and the Guangdong Provincial Natural Science Foundation of China. Dr. Harriet Ywan has made good achievements in pattern recognition, image processing, etc., and has published many academic papers in pattern recognition, image processing and other fields. Dr. Harriet Ywan received his doctorate degree from Chinese Academy of Sciences in 2013, and his bachelor’s degree from Wuhan University of Science and Technology in 2006.

 

B. COMPENSATION

 

Compensation

 

In 2023, we paid an aggregate cash compensation of approximately RMB 907,695 (USD 128,157) to our directors and executive officers. We have not set aside or accrued any amount to provide pension, retirement or other similar benefits to our directors and executive officers. Our PRC subsidiaries and consolidated VIEs are required by law to make contributions equal to certain percentages of each employee’s salary for his or her pension insurance, medical insurance, unemployment insurance and other statutory benefits and a housing provident fund.

 

90

 

 

Employment Agreements

 

We have entered into employment agreements with each of our executive officers. Each of our executive officers is employed for an unspecified time period, which can be terminated upon both parties’ agreement or by law. We may terminate an executive officer’s employment for cause at any time without advance notice in certain events. We may terminate an executive officer’s employment by giving a prior written notice or by paying certain compensation. An executive officer may terminate his or her employment at any time by giving a prior written notice.

 

Each executive officer has agreed to hold, unless expressly consented to by us, at all times during and within one year after the termination of his or her employment agreement, in strict confidence and not to use, any of our confidential information or the confidential information of our customers and suppliers.

 

C. BOARD PRACTICES

 

Our board of directors consists of seven directors, including four independent directors, Hongtao Zhao and Dr. Harriet Ywan, Teck Yong Heng, and Ting Zhang. A director is not required to hold any shares in our company to qualify to serve as a director. The Corporate Governance Rules of the Nasdaq generally require that a majority of an issuer’s board of directors must consist of independent directors.

 

A director who is in any way, whether directly or indirectly, interested in a contract or transaction or proposed contract or transaction with our company is required to declare the nature of his or her interest at a meeting of our directors. A general notice given to the directors by any director to the effect that he or she is a member of any specified company or firm and is to be regarded as interested in any contract or transaction which may thereafter be made with that company or firm shall be deemed a sufficient declaration of interest in regard to any contract so made or transaction so consummated. Subject to the Nasdaq rules and disqualification by the chairman of the relevant board meeting, a director may vote in respect of any contract or proposed contract or arrangement notwithstanding that he/she may be interested therein and if he/she does so, his/her vote shall be counted and he/she may be counted in the quorum at any meeting of the directors at which any such contract or proposed contract or arrangement is considered. Our board of directors may exercise all of the powers of our company to borrow money, to mortgage or charge its undertaking, property and uncalled capital, or any part thereof, and to issue debentures, debenture stock or other securities whenever money is borrowed or as security for any debt, liability or obligation of our company or of any third party.

 

Committees of the Board of Directors

 

We have established three committees under the board of directors, an audit committee, a compensation committee and a nominating and corporate governance committee. We have adopted a charter for each of the three committees. Each committee’s members and functions are described below.

 

Audit Committee. Our audit committee consists of three members and is chaired by Teck Yong Heng. We have determined that Teck Yong Heng, Hongtao Zhao and Dr. Harriet Ywan satisfy the requirements of Rule 5605(a)(2) of the Listing Rules of the Nasdaq and meet the independence standards under Rule 10A 3 under the Securities Exchange Act of 1934, as amended. We have determined that Teck Yong Heng qualifies as an “audit committee financial expert.” The audit committee oversees our accounting and financial reporting processes and the audits of the financial statements of our company. The audit committee is responsible for, among other things:

 

reviewing and recommending to our board for approval, the appointment, re-appointment or removal of the independent auditor, after considering its annual performance evaluation of the independent auditor;

 

approving the remuneration and terms of engagement of the independent auditor and pre approving all auditing and non-auditing services permitted to be performed by our independent auditors at least annually;

 

91

 

 

obtaining a written report from our independent auditor describing matters relating to its independence and quality control procedures;

 

reviewing with the independent registered public accounting firm any audit problems or difficulties and management’s response;

 

discussing with our independent auditor, among other things, the audits of the financial statements, including whether any material information should be disclosed, issues regarding accounting and auditing principles and practices;

 

reviewing and approving all proposed related party transactions, as defined in Item 404 of Regulation S K under the Securities Act;

 

reviewing and recommending the financial statements for inclusion within our quarterly earnings releases and to our board for inclusion in our annual reports;

 

discussing the annual audited financial statements with management and the independent registered public accounting firm;

 

reviewing the adequacy and effectiveness of our accounting and internal control policies and procedures and any special steps taken to monitor and control major financial risk exposures;

 

at least annually, reviewing and reassessing the adequacy of the committee charter;

 

approving annual audit plans, and undertaking an annual performance evaluation of the internal audit function;

 

establishing and overseeing procedures for the handling of complaints and whistleblowing;

 

meeting separately and periodically with management and the independent registered public accounting firm;

 

monitoring compliance with our code of business conduct and ethics, including reviewing the adequacy and effectiveness of our procedures to ensure proper compliance; and

 

reporting regularly to the board.

 

Compensation Committee. Our compensation committee consists of two members, and is chaired by Hongtao Zhao. We have determined that Hongtao Zhao and Dr. Harriet Ywan satisfy the “independence” requirements of Rule 5605(a)(2) of the Listing Rules of the Nasdaq. The compensation committee assists the board in reviewing and approving the compensation structure, including all forms of compensation, relating to our directors and executive officers. Our chief executive officer may not be present at any committee meeting during which their compensation is deliberated upon. The compensation committee is responsible for, among other things:

 

overseeing the development and implementation of compensation programs in consultation with our management;

 

at least annually, reviewing and approving, or recommending to the board for its approval, the compensation for our executive officers;

 

at least annually, reviewing and recommending to the board for determination with respect to the compensation of our non-executive directors;

 

at least annually, reviewing periodically and approving any incentive compensation or equity plans, programs or other similar arrangements;

 

reviewing executive officer and director indemnification and insurance matters;

 

92

 

 

overseeing our regulatory compliance with respect to compensation matters, including our policies on restrictions on compensation plans and loans to directors and executive officers;

 

at least annually, reviewing and reassessing the adequacy of the committee charter;

 

selecting compensation consultant, legal counsel or other adviser only after taking into consideration all factors relevant to that person’s independence from management; and

 

reporting regularly to the board.

 

Nominating and Corporate Governance Committee. Our nominating and corporate governance committee consists of two members and is chaired by Hongtao Zhao. We have determined that Hongtao Zhao and Dr. Harriet Ywan satisfy the “independence” requirements of Rule 5605(a)(2) of the Listing Rules of the Nasdaq. The nominating and corporate governance committee assists the board in selecting individuals qualified to become our directors and in determining the composition of the board and its committees. The nominating and corporate governance committee is responsible for, among other things:

 

recommending nominees to the board for election or re-election to the board, or for appointment to fill any vacancy on the board;

 

reviewing annually with the board the current composition of the board with regards to characteristics such as independence, knowledge, skills, experience, expertise, diversity and availability of service to us;

 

developing and recommending to our board such policies and procedures with respect to nomination or appointment of members of our board and chairs and members of its committees or other corporate governance matters as may be required pursuant to any SEC or Nasdaq rules, or otherwise considered desirable and appropriate;

 

selecting and recommending to the board the names of directors to serve as members of the audit committee and the compensation committee, as well as of the nominating and corporate governance committee itself;

 

at least annually, reviewing and reassessing the adequacy of the committee charter;

 

developing and reviewing at least annually the corporate governance principles adopted by the board and advising the board with respect to significant developments in the law and practice of corporate governance and our compliance with such laws and practices; and

 

evaluating the performance and effectiveness of the board as a whole.

 

Duties and Functions of Directors

 

Under Cayman Islands law, our directors owe fiduciary duties to our company, including a duty of loyalty, a duty to act honestly and a duty to act in what they consider in good faith to be in our best interests. Our directors must also exercise their powers only for a proper purpose. Our directors also owe to our company a duty to exercise the skill they actually possess and such care and diligence that a reasonable prudent person would exercise in comparable circumstances. It was previously considered that a director need not exhibit in the performance of his duties a greater degree of skill than may reasonably be expected from a person of his knowledge and experience. However, English and Commonwealth courts have moved towards an objective standard with regard to the required skill and care and these authorities are likely to be followed in the Cayman Islands. In fulfilling their duty of care to us, our directors must ensure compliance with our memorandum and articles of association, as amended and restated from time to time. Our company has the right to seek damages if a duty owed by our directors is breached. In limited exceptional circumstances, a shareholder may have the right to seek damages in our name if a duty owed by our directors is breached. In accordance with our second amended and restated articles of association, the functions and powers of our board of directors include, among others, (i) convening shareholders’ annual general meetings and reporting its work to shareholders at such meetings, (ii) declaring dividends, (iii) appointing officers and determining their terms of offices and responsibilities, and (iv) approving the transfer of shares of our company, including the registering of such shares in our share register. In addition, in the event of an equality of votes, the chairman of our board of directors has a second or casting vote.

 

93

 

 

Terms of Directors and Officers

 

Our officers are appointed by and serve at the discretion of the board of directors and may be removed by our board of directors. Our directors may be appointed by a resolution of our board of directors, or by an ordinary resolution of our shareholders. Our directors are not subject to a term of office and hold office until such time as they are removed from office by ordinary resolution of the shareholders. A director will be removed from office automatically if, among other things, the director (i) becomes bankrupt or makes any arrangement or composition with his creditors; (ii) dies or is found by our company to be of unsound mind; (iii) resigns by notice in writing to our company; (iv) without special leave of absence from our board of directors, is absent from three consecutive meetings of the board and the board resolves that his office be vacated; or (v) is removed from office pursuant to any other provisions of our post offering amended and restated memorandum and articles of association.

 

Share Incentive Plan

 

2020 Equity Incentive Plan

 

Our 2020 Equity Incentive Plan was adopted to attract and retain the best available personnel for positions of substantial responsibility, provide additional incentive to employees, directors, officers and consultants and promote the success of our business. The equity incentive plan provides for the grant of an option, restricted shares, restricted share units and local awards. In September 2020, we issued 17,500,000 Class B ordinary shares pursuant to our 2020 Plan. As of the date of this annual report, we have granted an aggregate of 16,758,240 restricted Class B ordinary shares to our directors, officers, key employees and advisors, among which 15,993,240 Class B ordinary shares were fully vested in October and December 2020, and 765,000 restricted Class B ordinary shares are to be vested over a three-year period. The remaining 741,760 Class B ordinary shares are held in trust designated by the administrator of the 2020 Plan.

 

Authorized Shares The maximum aggregate number of Class B ordinary shares that may be issued under the 2020 Equity Incentive Plan is 17,500,000. Ordinary shares issued pursuant to awards under the 2020 Equity Incentive Plan that are forfeited or cancelled or otherwise expired, will become available for future grant under the 2020 Equity Incentive Plan. The shares that are tendered by a participant of the 2020 Equity Incentive Plan or withheld by us to pay the exercise price of an option or to satisfy the participant’s tax withholding obligations in connection with an award shall not be added back to the limit of the 2020 Equity Incentive Plan. During the term of the 2020 Equity Incentive Plan, we will at all times reserve and keep available a sufficient number of ordinary shares available for issue to satisfy the requirements of the 2020 Equity Incentive Plan.

 

Plan Administration The 2020 Equity Incentive Plan is administered by the board. The administrators may delegate limited authority over the day-to-day administration of the 2020 Equity Incentive Plan to such other subcommittees or specified officers. Subject to the provisions of the 2020 Equity Incentive Plan, the administrator has the power to determine the terms of awards, including the eligible participants, the exercise price, if any, the number of shares subject to each award, the fair market value of a share of our ordinary shares, the vesting schedule applicable to the awards, together with any vesting acceleration, and the form of settlement of awards in shares or cash or a combination thereof and the terms of the award agreement for use under the 2020 Equity Incentive Plan. In the event that any dividend or other distribution, recapitalization, share division, share consolidation, reorganization or any change in our corporate structure affecting the shares occurs, the administrators will make adjustment with respect to the number and class of shares that may be delivered under the 2020 Equity Incentive Plan and/or the number, class and price of shares covered by outstanding awards, in order to prevent diminution of the benefits intended to be made available under the 2020 Equity Incentive Plan.

 

Awards under the Equity Incentive Plan

 

Share Options Share options may be granted under the 2020 Equity Incentive Plan. The exercise price of each option shall be determined by the administrator; provided, however, that the per share exercise price may be no less than 100% of the fair market value per share on the date of grant. Our administrator shall also determine the time or times at which the options shall vest and may be exercised and will determine any conditions that must be satisfied.

 

Restricted Shares A restricted share award agreement will specify restrictions on the duration of the restricted period, the number of shares granted, and any other terms and conditions specified by the administrator. Except to the extent otherwise provided in the award agreement, the holder of restricted shares will be entitled to receive all dividends and other distributions paid with respect to the shares, subject to the same restrictions on transferability and forfeitability as the underlying shares of restricted shares. Restricted shares may not be sold, transferred, assigned or pledged until the end of the restricted period and may be subject to forfeiture upon a termination of employment or service with us.

 

94

 

 

Restricted Share Units Awards of restricted share units may be granted by the administrator. At the time of grant of restricted share units, the administrator may impose conditions that must be satisfied, such as continued employment or service or attainment of corporate performance goals, and may place restrictions on the grant and/or vesting of the restricted share units. A restricted share unit award agreement will specify applicable vesting criteria, the number of restricted share units granted, the terms and conditions on time and form of payment and any such terms and conditions determined by the administrator. Each restricted share unit, upon fulfilment of any applicable conditions, represents a right to receive an amount equal to the fair market value of one share.

 

Other Local Awards The administrator may cause a local PRC subsidiary of our Company to grant local cash-settled awards in lieu of any other award under the 2020 Equity Incentive Plan, which such local awards shall be paid wholly by such PRC subsidiary. Each local award shall be linked to the fair market value of a share.

 

Change in Control The 2020 Equity Incentive Plan provides that in the event of a change in control of our Company, each outstanding award will be assumed or substituted by the successor corporation. Unless the administrator determines otherwise, in the event that the successor corporation does not assume or substitute for the award, the portion of the award that remains outstanding will fully vest and all applicable restrictions will lapse. The holders of any outstanding options will be provided notice and a specified period of time to exercise awards to the extent vested (with awards terminating upon the expiration of the specified period of time). An award will be considered assumed if, following the change in control transaction, the award confers the right to purchase or receive, for each share subject to the award, the same consideration received in the change in control transaction by the holders of ordinary shares for each share held on the effective date of the transaction.

 

Plan Amendment and Termination Our board of directors may amend, alter, suspend or terminate the 2020 Equity Incentive Plan, subject to certain exceptions. The 2020 Equity Incentive Plan will automatically terminate in 2030, unless we terminate it sooner. The termination of the 2020 Equity Incentive Plan will not limit the administrator’s ability to exercise the powers granted to it with respect to awards granted under the plan prior to the date of termination.

 

The following table summarizes, as of the date of this annual report, the number of Class B ordinary shares under outstanding equity awards that we granted to our directors and executive officers.

 

Name 

Class B Ordinary

Shares Underlying

Equity Awards

Granted

  Date of Grant  Date of Expiration 
Shuo Shi  *   June 6, 2020 and
January 26, 2021
   June 6, 2030 and
January 26, 2031
 
Guanghui Zheng  *   January 26, 2021   January 26, 2031 
Songrui Guo  *   January 26, 2021   January 26, 2031 
Other individual grantees as a group  16,390,000   June 6, 2020,
September 12, 2020, and
January 26, 2021
   June 6, 2030,
September 12, 2030, and
January 26, 2031
 

 

 

*Less than 1% of our total outstanding shares.

 

2023 Equity Incentive Plan

 

Our 2023 Equity Incentive Plan was adopted to attract and retain the best available personnel for positions of substantial responsibility, provide additional incentive to employees, directors, officers and consultants and promote the success of our business. The equity incentive plan provides for the grant of an option, restricted shares, restricted share units and local awards. In January 2023, we issued 23,000,000 ordinary shares pursuant to our 2023 Plan. As of the date of this annual report, we have granted an aggregate of 23,000,000 ordinary shares to our employees and advisors.

 

The following paragraphs describe the principal terms of the 2023 Plan.

 

Purposes of this Plan. The purposes of this Plan are to attract and retain the best available personnel for positions of substantial responsibility, to provide additional incentive to Employees, Officers, Directors and Consultants (each a “Service Provider” and, together, the “Service Providers”) and to promote the success of the Company’s business. This Plan permits the grant of an Option, Restricted Shares, Restricted Share Units and Local Awards.

 

Shares Subject to this Plan. Subject to the provisions of Section 13 of this Plan, the maximum aggregate number of Shares that may be issued for all purposes under the Plan shall be 23,000,000 (the “Plan Limit”). Shares to be issued under the Plan may be authorized and unissued Shares, issued Shares that have been reacquired by the Company and that are being held in treasury, or a combination thereof.

 

Administration. Other than as provided in the remainder of this Section 4(a), the Plan will be administered by (i) the Board or (ii) a Committee, which Committee will be constituted to satisfy Applicable Laws.

 

95

 

 

Eligibility. Awards may be granted to Service Providers. Neither the Plan nor any Award shall confer upon a Participant any right with respect to continuing his or her relationship as a Service Provider, nor shall they interfere in any way with the right of the Participant or the right of the Company or its Parent or Subsidiaries to terminate such relationship at any time, with or without cause.

 

Issuance of Shares. Notwithstanding anything herein to the contrary, upon the exercise of an Option, the Administrator shall have to discretion to provide for payment in cash or property of equivalent value in lieu of the Shares that otherwise would be issued.

 

Issue and Allotment of Restricted Shares. Subject to the terms and provisions of the Plan, the Administrator, at any time and from time to time, may issue and allot Restricted Shares to Service Providers in such amounts as the Administrator will determine. Notwithstanding anything herein to the contrary, the Administrator may place restrictions on the issuance and allotment of Restricted Shares and until the PRC Plan Registration is complete or as otherwise required in accordance with Applicable Laws.

 

For the year ended December 31, 2023, we did not grant any share incentive awards to our directors and executive officers under the 2023 Plan.

 

D. EMPLOYEES

 

As of the date of this annual report, all of our employees are based in China.

 

The following table sets forth the number of our employees as of December 31, 2023:

 

Function Number of
full-time
employees
 
Research and Development  64 
Business and Marketing  25 
Administrative, Human Resources and Finance  18 
Total  107 

 

Under PRC law, we participate in various employee social security plans that are organized by municipal and provincial governments for our PRC-based full-time employees, including pension, unemployment insurance, childbirth insurance, work-related injury insurance, medical insurance and housing fund. We are required under PRC law to make contributions monthly to employee benefit plans for our PRC-based full-time employees at specified percentages of the salaries, bonuses and certain allowances of such employees, up to a maximum amount specified by the local governments in China.

 

We enter into labor contracts and standard confidentiality and intellectual property agreements with our key employees. We believe that we maintain a good working relationship with our employees, and we have not experienced any labor disputes. None of our employees are represented by labor unions.

 

E. SHARE OWNERSHIP

 

The following table sets forth information concerning the beneficial ownership of our ordinary shares on an as-converted basis as of December 31, 2023 by:

 

each of our directors and executive officers; and

 

each person known to us to beneficially own more than 5% of our ordinary shares.

 

We have adopted a dual-class ordinary share structure. The calculations in the table below are based on 196,416,083 ordinary shares outstanding as of the date of this annual report, consisting of 20,115,570 Class A ordinary shares and 176,300,513 Class B ordinary shares.

 

96

 

 

Beneficial ownership is determined in accordance with the rules and regulations of the SEC. In computing the number of shares beneficially owned by a person and the percentage ownership of that person, we have included shares that the person has the right to acquire within 60 days, including through the exercise of any option, warrant, or other right or the conversion of any other security. These shares, however, are not included in the computation of the percentage ownership of any other person.

 

  Class A
Ordinary Shares
  Class B
Ordinary Shares
  Voting
Power
 
  Number  %  Number  %  %** 
Directors and Executive Officers:†               
Jie Zhao(1)  20,115,570   100.0   41,591,895   23.6%  64.3%
Shuo Shi  -   -   56,680   *%  *%
Songrui Guo  -   -   5,000   *%  *%
Guanghui Zheng  -   -   10,000   *%  *%
Hongtao Zhao  -   -   -   -   - 
Dr. Harriet Ywan  -   -   -   -   - 
Ting Zhang  -   -   -   -   - 
Teck Yong Heng  -   -   -   -   - 
All directors and officers as a group:  20,115,570   100.0   41,663,575   23.6%  64.3%
Principal Shareholders:                    
Vital Success Global Ltd.(2)  -   -   26,591,885   15.1%  7.0%
Wonderful Seed Ltd.(3)  -   -   15,000,010   8.5%  4.0%

 

 

Notes:
*Less than 1% of our total outstanding shares.
**For each person and group included in this column, percentage of voting power is calculated by dividing the voting power beneficially owned by such person or group by the voting power of all of our ordinary shares as a single class.
The business address of our directors and executive officers is Room#1508, 4th Building, Zhubang 2000 Business Center, No. 97, Balizhuang Xili, Chaoyang District, Beijing, the People’s Republic of China, 100020.
(1)The number of ordinary shares beneficially owned represents 20,115,570 Class A ordinary shares held by Wimi Jack Holdings Ltd., 26,591,885 Class B ordinary shares held by Vital Success Global Ltd. and 15,000,010 Class B ordinary shares held by Wonderful Seed Limited. Both Vital Success Global Limited and Wonderful Seed Limited are ultimately controlled by Zhao — Vital Success Personal Trust and Zhao — Wonderful Seed Personal Trust, respectively. Jie Zhao is the settlor of Zhao — Vital Success Personal Trust, and the settlor and the sole beneficiary of Zhao — Wonderful Seed Personal Trust. Jie Zhao exercises voting and dispositive power of the securities held by Wimi Jack Holdings Ltd., Vital Success Global Ltd. and Wonderful Seed Limited.
(2)Jie Zhao exercises voting and dispositive power of the securities held by such entity. Jie Zhao has appointed Zhao-Virtual Zone Trust as the beneficiary of the trust.
(3)Jie Zhao exercises voting and dispositive power of the securities held by such entity.

 

As of December 31, 2023, 134,708,616 of our Class B ordinary shares are held by one record holder in the United States, which is the depositary of our ADS program, representing 68.6% of our total issued and outstanding ordinary shares as of such date. We are not aware of any arrangement that may, at a subsequent date, result in a change of control of our company. In accordance with our Second Amended and Restated Memorandum and Articles of Association, each share of our capital stock has one vote and the shares of the same class have the same rights.

 

97

 

 

ITEM 7. MAJOR SHAREHOLDERS AND RELATED PARTY TRANSACTIONS

 

A. MAJOR SHAREHOLDERS

 

Please refer to “Item 6. Directors, Senior Management and Employees — 6.E. Share Ownership.”

 

B. RELATED PARTY TRANSACTIONS

 

Transactions with Related Parties

 

We borrowed RMB 75,500,000 from Shanghai Junei Internet Co. (which is under common control of Jie Zhao) in 2019 for cash flow purpose. We repaid RMB 91,500,000 during the year ended December 31, 2020. We also borrowed additional RMB 96,300,000 during the year ended December 31, 2020. We borrowed additional RMB 42,600,000 and repaid RMB 35,763,510 during the year ended December 31, 2021. We borrowed additional RMB 47,029,482 repaid RMB 75,644,627 during the year ended December 31, 2022. We repaid RMB 6,430,000 (USD 907,846) during the year ended December 31, 2023. The loan has an annual interest rate of 7% and is due in 2021 and 2022. During the year ended December 31, 2021, 2022 and 2023, interest expense related to this loan, included in finance expense, amounted to RMB 5,625,293, RMB 1,542,315 and nil, respectively.

 

Our subsidiary Shenzhen Yiyun borrowed a total of RMB 16,100,000 from Yang Cui (executive director of Shenzhen Yiyun) on August 20, 2021 for cash flow purpose. The loan bears no interest and is due in five years. We repaid RMB 1,500,000 (USD 215,375) during the year ended December 31, 2022. We transferred Shenzhen Yiyun on November, 2022. (See Note 5 for detail) Therefore, the loan balance RMB 14,600,000 (USD 2,096,316) was transferred and the balance was nil as of December 31, 2022.

 

Name of Related Parties Relationship Nature  December 31,
2021
  December 31,
2022
  December 31,
2023
  December 31,
2023
 
         RMB   RMB   RMB   USD 
Yang Cui Executive director of Shenzhen Yiyun  Loan   16,100,000   -   -   - 
Shanghai Junei Internet Co. Under common control of Jie Zhao  Loan   71,036,490   42,421,345   35,991,345   5,081,585 
Total:        87,136,490   42,421,345   35,991,345   5,081,585 

Related party loan – current

        20,000,000   42,421,345   -   - 
Related party loan – 
non-current
        67,136,490   -   35,991,345   5,081,585 

 

The maturities schedule is as follows:

 

Twelve months ending December 31, RMB  USD 
2024  -   - 
2025  35,991,345   5,081,585 
Total  35,991,345   5,081,585 

 

Joyous JD is a non controlling shareholder of MicroAlgo. The amount below represents advance to Venus Acquisition Corp prior to the merger. The amount was non interest bearing and due on demand.

 

  December 31,
2022
  December 31,
2023
  December 31,
2023
 
  RMB  RMB  USD 
Other payables Related Party-Joyous JD  1,067,903   1,086,012   153,333 

 

98

 

 

Contractual Arrangements

 

See “Item 4. Information on the Company — C. Organizational Structure.”

 

Employment Agreements

 

See “Item 6. Directors, Senior Management and Employees — 6.B. Compensation — Employment Agreements.”

 

C. INTERESTS OF EXPERTS AND COUNSEL

 

Not applicable.

 

ITEM 8. FINANCIAL INFORMATION

 

A. CONSOLIDATED STATEMENTS AND OTHER FINANCIAL INFORMATION

 

Our audited consolidated financial statements are set forth beginning on page F-1, which can be found after Item 19.

 

Legal Proceedings

 

We are currently not a party to any legal, arbitration, or administrative proceedings that our management believes could have a material adverse effect on our business, financial position or results of operations. We may from time to time be subject to various legal or administrative claims and proceedings arising in the ordinary course of business or otherwise. Litigation or any other legal or administrative proceeding, regardless of the outcome, is likely to result in substantial cost and diversion of our resources, including our management’s time and attention.

 

Dividend Information

 

We currently have no plan to declare or pay any dividends in the near future on our shares or ADSs, as we currently intend to retain most, if not all, of our available funds and any future earnings to operate and expand our business.

 

Our board of directors has discretion as to whether to distribute dividends, subject to certain requirements of Cayman Islands law. In addition, our shareholders may by ordinary resolution declare a dividend, but no dividend may exceed the amount recommended by our board of directors. Under Cayman Islands law, a Cayman Islands company may pay a dividend out of either profit or share premium account, provided that in no circumstances may a dividend be paid if this would result in the company being unable to pay its debts as they fall due in the ordinary course of business. Even if our board of directors decides to pay dividends, the form, frequency and amount will depend upon our future operations and earnings, capital requirements and surplus, general financial condition, contractual restrictions and other factors that the board of directors may deem relevant. If we pay any dividends on our ordinary shares, we will pay those dividends which are payable in respect of the underlying Class B ordinary shares represented by the ADSs to the depositary, as the registered holder of such Class B ordinary shares, and the depositary then will pay such amounts to the ADS holders in proportion to the underlying Class B ordinary shares represented by the ADSs held by such ADS holders, subject to the terms of the deposit agreement, including the fees and expenses payable thereunder.

 

99

 

 

We are a holding company incorporated in the Cayman Islands. We rely principally on dividends from our PRC subsidiaries for our cash requirements, including any payment of dividends to our shareholders. PRC regulations may restrict the ability of our PRC subsidiaries to pay dividends to us. See “Item 3. Key Information — 3.D. Risk Factors — Risk Related to Doing Business in China — Governmental control of currency conversion may limit our ability to utilize our revenues effectively and affect the value of your investment.”

 

B. SIGNIFICANT CHANGES

 

Except as otherwise disclosed in this report, we have not experienced any significant changes since the date of the annual financial statements included herein.

 

ITEM 9. THE OFFER AND LISTING

 

A. OFFER AND LISTING DETAILS

 

Our ADSs have been listed on the Nasdaq Global Market since April 1, 2020 under the symbol “WIMI.” Each ADS represents two Class B ordinary shares, US$0.0001 per share. As of the date of this annual report, no significant trading suspensions had occurred.

 

B. Plan of Distribution

 

Not applicable.

 

C. Markets

 

See “Offer and Listing Details” above.

 

D. Selling Shareholders

 

Not applicable.

 

E. Dilution

 

Not applicable.

 

F. Expenses of the Issue

 

Not applicable.

 

ITEM 10. ADDITIONAL INFORMATION

 

A. Share Capital

 

Not applicable.

 

B. Memorandum and Articles of Association

 

We are a Cayman Islands company and our affairs are governed by our second amended and restated memorandum and articles of association, as amended from time to time and the Companies Law of the Cayman Islands and the common law of the Cayman Islands.

 

We incorporate by reference into this annual report our second amended and restated memorandum and articles of association, the form of which was filed as Exhibit 3.2 to our registration statement on Form F-1 (File Number 333-232392) filed with the Securities and Exchange Commission on July 24, 2019. Our shareholders adopted our second amended and restated memorandum and articles of association by a special resolution on July 24, 2019, which became effective immediately prior to completion of our initial public offering of ADSs representing our Class B ordinary shares.

 

100

 

 

C. MATERIAL CONTRACTS

 

Other than transactions and contracts that are described under “Item 4. Information on the Company” and Item 7 “Major Shareholders and Related Party Transactions” or elsewhere in this annual report, we have not entered into any material contracts outside the ordinary course of our business within the two years immediately preceding the date of this annual report.

 

D. EXCHANGE CONTROLS

 

Please see “Item 4. Information on the Company — B. Business Overview — Regulations — Regulation on Foreign Exchange” and “Item 4. Information on the Company — B. Business Overview — Regulations — Regulation on Dividend Distributions.”

 

E. TAXATION

 

Cayman Islands Taxation

 

The Cayman Islands currently levies no taxes on individuals or corporations based upon profits, income, gains or appreciation, and there is no taxation in the nature of inheritance tax or estate duty. There are no other taxes likely to be material to us or holders of our ADSs or Class B ordinary shares levied by the government of the Cayman Islands, except for stamp duties which may be applicable on instruments executed in, or after execution brought within the jurisdiction of the Cayman Islands. The Cayman Islands is not party to any double tax treaties that are applicable to any payments made to or by our company. There are no exchange control regulations or currency restrictions in the Cayman Islands.

 

Payments of dividends and capital in respect of our ADSs or Class B ordinary shares will not be subject to taxation in the Cayman Islands and no withholding will be required on the payment of a dividend or capital to any holder of our ADSs or Class B ordinary shares, nor will gains derived from the disposal of our ADSs or Class B ordinary shares be subject to Cayman Islands income or corporation tax.

 

People’s Republic of China Taxation

 

Under the PRC EIT Law, which became effective on January 1, 2008 and amended on February 24, 2017, an enterprise established outside the PRC with “de facto management bodies” within the PRC is considered a “resident enterprise” for PRC enterprise income tax purposes and is generally subject to a uniform 25% enterprise income tax rate on its worldwide income. Under the implementation rules to the PRC EIT Law, a “de facto management body” is defined as a body that has material and overall management and control over the manufacturing and business operations, personnel and human resources, finances and properties of an enterprise.

 

In addition, the SAT Circular 82 issued by the SAT in April 2009 specifies that certain offshore incorporated enterprises controlled by PRC enterprises or PRC enterprise groups will be classified as PRC resident enterprises if the following are located or resident in the PRC: (a) senior management personnel and departments that are responsible for daily production, operation and management; (b) financial and personnel decision making bodies; (c) key properties, accounting books, company seal, minutes of board meetings and shareholders’ meetings; and (d) half or more of the senior management or directors having voting rights. Our company is a company incorporated outside the PRC. As a holding company, its key assets are its ownership interests in its subsidiaries, and its key assets are located, and its records (including the resolutions of its board of directors and the resolutions of its shareholders) are maintained, outside the PRC. As such, we do not believe that our company meets all of the conditions above or is a PRC resident enterprise for PRC tax purposes. For the same reasons, we believe our other entities outside of China are not PRC resident enterprises either. However, the tax resident status of an enterprise is subject to determination by the PRC tax authorities and uncertainties remain with respect to the interpretation of the term “de facto management body.” There can be no assurance that the PRC government will ultimately take a view that is consistent with us. If the PRC tax authorities determine that our Cayman Islands holding company is a PRC resident enterprise for PRC enterprise income tax purposes, a number of unfavorable PRC tax consequences could follow. For example, a 10% withholding tax would be imposed on dividends we pay to our non-PRC enterprise shareholders (including the ADS holders). In addition, nonresident enterprise shareholders (including the ADS holders) may be subject to PRC tax on gains realized on the sale or other disposition of ADSs or Class B ordinary shares, if such income is treated as sourced from within the PRC. Furthermore, if we are deemed a PRC resident enterprise, dividends paid to our non-PRC individual shareholders (including the ADS holders) and any gain realized on the transfer of ADSs or Class B ordinary shares by such shareholders may be subject to PRC tax at a rate of 20% (which, in the case of dividends, may be withheld at source by us). These rates may be reduced by an applicable tax treaty, but it is unclear whether non-PRC shareholders of our company would be able to claim the benefits of any tax treaties between their country of tax residence and the PRC in the event that we are treated as a PRC resident enterprise. See “Risk Factors — Risks Related to Doing Business in China — We may be classified as a ‘PRC resident enterprise’ for PRC enterprise income tax purposes, which could result in unfavorable tax consequences to us and our non-PRC shareholders and ADS holders and have a material adverse effect on our results of operations and the value of your investment.”

 

101

 

 

U.S. Federal Income Taxation

 

The following are the material U.S. federal income tax consequences to the U.S. Holders (as defined below) of owning and disposing of the ADSs or Class B ordinary shares, but this discussion does not purport to be a comprehensive description of all of the tax considerations that may be relevant to a particular person’s decision to acquire the ADSs or Class B ordinary shares.

 

This discussion applies only to a U.S. Holder that acquires the ADSs in this offering and holds the ADSs or Class B ordinary shares as capital assets for U.S. federal income tax purposes. In addition, it does not describe all of the tax consequences that may be relevant in light of a U.S. Holder’s particular circumstances, including the alternative minimum tax, the Medicare contribution tax on net investment income and tax consequences applicable to U.S. Holders subject to special rules, such as:

 

certain financial institutions;

 

dealers or traders in securities that use a mark-to-market method of tax accounting;

 

persons holding ADSs or Class B ordinary shares as part of a straddle, conversion transaction, integrated transaction or similar transaction;

 

persons whose functional currency for U.S. federal income tax purposes is not the U.S. dollar;

 

entities classified as partnerships for U.S. federal income tax purposes and their partners;

 

tax-exempt entities, including “individual retirement accounts” or “Roth IRAs”;

 

persons that own or are deemed to own ADSs or Class B ordinary shares representing 10% or more of our voting power or value; or

 

persons holding ADSs or Class B ordinary shares in connection with a trade or business outside the United States.

 

If a partnership (or other entity that is classified as a partnership for U.S. federal income tax purposes) owns ADSs or Class B ordinary shares, the U.S. federal income tax treatment of a partner will generally depend on the status of the partner and the activities of the partnership. Partnerships owning ADSs or Class B ordinary shares and their partners should consult their tax advisers as to the particular U.S. federal income tax consequences of owning and disposing of ADSs or Class B ordinary shares.

 

This discussion is based on the Internal Revenue Code of 1986, as amended, or the Code, administrative pronouncements, judicial decisions, final, temporary and proposed Treasury regulations, and the income tax treaty between the United States and the PRC, or the Treaty, all as of the date hereof, any of which is subject to change, possibly with retroactive effect. This discussion is also based, in part, on representations by the depositary and assumes that each obligation under the deposit agreement and any related agreement will be performed in accordance with its terms.

 

As used herein, a “U.S. Holder” is a beneficial owner of the ADSs or Class B ordinary shares that is, for U.S. federal income tax purposes:

 

a citizen or individual resident of the United States;

 

102

 

 

a corporation, or other entity taxable as a corporation, created or organized in or under the laws of the United States, any state therein or the District of Columbia; or

 

an estate the income of which is includible in gross income for U.S. federal income tax purposes regardless of its source; or

 

a trust, if (i) a court within the United States is able to exercise primary supervision over the administration of the trust and one or more United States persons (as defined in the Code) have authority to control all substantial decisions of the trust or (ii) it has a valid election in effect under Treasury Regulations to be treated as a United States person.

 

In general, a U.S. Holder who owns American depositary shares should be treated as the owner of the underlying shares represented by those ADSs for U.S. federal income tax purposes. Accordingly, no gain or loss will be recognized if a U.S. Holder exchanges ADSs for the underlying Class B ordinary shares represented by those ADSs.

 

The U.S. Treasury has expressed concern that parties to whom American depositary shares are released before the underlying shares are delivered to the depositary (a “pre-release”), or intermediaries in the chain of ownership between holders of American depositary shares and the issuer of the security underlying the American depositary shares, may be taking actions that are inconsistent with the claiming of foreign tax credits by holders of American depositary shares. These actions would also be inconsistent with the claiming of the favorable rates of tax, described below, applicable to dividends received by certain non-corporate holders. Accordingly, the creditability of PRC taxes, and the availability of the reduced tax rates for dividends received by certain non-corporate U.S. Holders, each described below, could be affected by actions taken by such parties or intermediaries.

 

U.S. Holders should consult their tax advisers concerning the U.S. federal, state, local and non-U.S. tax consequences of owning and disposing of ADSs or Class B ordinary shares in their particular circumstances.

 

You should consult your own tax advisors about the consequences of the acquisition, ownership and disposition of the Class B ordinary shares or ADSs, including the relevance to your particular situation of the considerations discussed below and any consequences arising under non-U.S., state, local or other tax laws.

 

Except as described below under “— Passive Foreign Investment Company Rules,” this discussion assumes that we are not, and will not become, a PFIC, for any taxable year.

 

Taxation of Distributions

 

Distributions paid on the ADSs or Class B ordinary shares, other than certain pro rata distributions of ADSs or Class B ordinary shares, will be treated as dividends to the extent paid out of our current or accumulated earnings and profits, as determined under U.S. federal income tax principles. Because we do not maintain calculations of our earnings and profits under U.S. federal income tax principles, it is expected that distributions generally will be reported to U.S. Holders as dividends. Dividends will not be eligible for the dividends-received deduction generally available to U.S. corporations under the Code. Subject to applicable limitations and the discussion above regarding concerns expressed by the U.S. Treasury, dividends paid to certain non-corporate U.S. Holders may be taxable at favorable rates. Non-corporate U.S. Holders should consult their tax advisers regarding the availability of these favorable rates in their particular circumstances.

 

Dividends will be included in a U.S. Holder’s income on the date of the U.S. Holder’s, or in the case of ADSs, the depositary’s, receipt. The amount of any dividend income paid in foreign currency will be the U.S. dollar amount calculated by reference to the spot rate in effect on the date of receipt, regardless of whether the payment is in fact converted into U.S. dollars on such date. If the dividend is converted into U.S. dollars on the date of receipt, a U.S. Holder generally should not be required to recognize foreign currency gain or loss in respect of the amount received. A U.S. Holder may have foreign currency gain or loss if the dividend is converted into U.S. dollars after the date of receipt.

 

103

 

 

Dividends will be treated as foreign-source income for foreign tax credit purposes. As described in “— People’s Republic of China Taxation”, dividends paid by us may be subject to PRC withholding tax. For U.S. federal income tax purposes, the amount of the dividend income will include any amounts withheld in respect of PRC withholding tax. Subject to applicable limitations, which vary depending upon the U.S. Holder’s circumstances, and subject to the discussion above regarding concerns expressed by the U.S. Treasury, PRC taxes withheld from dividend payments (at a rate not exceeding the applicable rate provided in the Treaty in the case of a U.S. Holder that is eligible for the benefits of the Treaty) generally will be creditable against a U.S. Holder’s U.S. federal income tax liability. The rules governing foreign tax credits are complex and U.S. Holders should consult their tax advisers regarding the creditability of foreign tax credits in their particular circumstances. In lieu of claiming a credit, a U.S. Holder may elect to deduct such PRC taxes in computing its taxable income, subject to applicable limitations. An election to deduct foreign taxes instead of claiming foreign tax credits must apply to all foreign taxes paid or accrued in the taxable year.

 

Sale or Other Taxable Disposition of ADSs or Class B ordinary shares

 

A U.S. Holder will generally recognize capital gain or loss on a sale or other taxable disposition of ADSs or Class B ordinary shares in an amount equal to the difference between the amount realized on the sale or disposition and the U.S. Holder’s tax basis in the ADSs or Class B ordinary shares disposed of, in each case as determined in U.S. dollars. The gain or loss will be long-term capital gain or loss if, at the time of the sale or disposition, the U.S. Holder has owned the ADSs or Class B ordinary shares for more than one year. Long-term capital gains recognized by non-corporate U.S. Holders may be subject to tax rates that are lower than those applicable to ordinary income. The deductibility of capital losses is subject to limitations.

 

As described in “— People’s Republic of China Taxation” gains on the sale of ADSs or Class B ordinary shares may be subject to PRC taxes. A U.S. Holder is entitled to use foreign tax credits to offset only the portion of its U.S. federal income tax liability that is attributable to foreign-source income. Because under the Code capital gains of U.S. persons are generally treated as U.S.-source income, this limitation may preclude a U.S. Holder from claiming a credit for all or a portion of any PRC taxes imposed on any such gains. However, U.S. Holders that are eligible for the benefits of the Treaty may be able to elect to treat the gain as PRC-source and therefore claim foreign tax credits in respect of PRC taxes on such disposition gains. U.S. Holders should consult their tax advisers regarding their eligibility for the benefits of the Treaty and the creditability of any PRC tax on disposition gains in their particular circumstances.

 

Taxation of the Warrants

 

Sale or Other Taxable Disposition of Warrants

 

Upon the sale, exchange or other taxable disposition of a warrant, in general, a U.S. Holder will recognize taxable gain or loss measured by the difference, if any, between (i) the amount of cash and the fair market value of any property received upon such taxable disposition, and (ii) such U.S. Holder’s adjusted tax basis in the warrant as determined above. Such gain or loss generally will be capital gain or loss and generally will be long-term capital gain or loss if, at the time of the sale or other disposition, a holder’s holding period for the warrant is more than one year. The deductibility of capital losses is subject to limitations.

 

Exercise of Warrants

 

Upon the exercise of a warrant for cash, in general, holders will not recognize gain or loss for U.S. federal income tax purposes. A U.S. Holder’s initial tax basis in Class B ordinary shares received will equal such U.S. Holder’s adjusted tax basis in the warrant exercised. A U.S. Holder’s holding period for Class B ordinary shares received on exercise generally will commence on the day of exercise.

 

In certain limited circumstances, a U.S. Holder may be permitted to undertake a cashless exercise of warrants into our Class B ordinary shares. The U.S. federal income tax treatment of a cashless exercise of warrants into our Class B ordinary shares is unclear, and the tax consequences of a cashless exercise could differ from the consequences upon the exercise of a warrant described in the preceding paragraph. U.S. Holders should consult their own tax advisors regarding the U.S. federal income tax consequences of a cashless exercise of warrants.

 

Expiration of Warrants

 

A U.S. Holder who allows a warrant to expire will generally recognize a loss for U.S. federal income tax purposes equal to the adjusted tax basis of the warrant. In general, such a loss will be a capital loss, and will be a short-term or long-term capital loss depending on the holder’s holding period for the warrant.

 

104

 

 

Certain Adjustments to the Warrants

 

Under Section 305 of the Code, an adjustment to the number of warrant shares that will be issued on the exercise of the warrants, or an adjustment to the exercise price of the warrants, may be treated as a constructive distribution to holders if, and to the extent that, such adjustment has the effect of increasing the holder’s proportionate interest in our earnings and profits or assets, depending on the circumstances of such adjustment (for example, if such adjustment is to compensate for a distribution of cash or other property to our shareholders). Adjustments to the exercise price of warrants made pursuant to a bona fide reasonable adjustment formula that has the effect of preventing dilution of the interest of the holders of the warrants should generally not be considered to result in a constructive distribution. Any such constructive distribution would be taxable whether or not there is an actual distribution of cash or other property. See the more detailed discussion of the rules applicable to distributions made by us under the heading “— Taxation of Distributions”.

 

Passive Foreign Investment Company Rules

 

In general, a non-U.S. corporation is a PFIC for any taxable year in which (i) 75% or more of its gross income consists of passive income or (ii) 50% or more of the average quarterly value of its assets consists of assets that produce, or are held for the production of, passive income. For purposes of the above calculations, a non-U.S. corporation that owns, directly or indirectly, at least 25% by value of the shares of another corporation is treated as if it held its proportionate share of the assets of the other corporation and received directly its proportionate share of the income of the other corporation. Passive income generally includes dividends, interest, rents, royalties and certain gains. Cash is a passive asset for these purposes.

 

Based on the expected composition of our income and assets and the value of our assets, including goodwill, which is based on the price of our ADSs, we do not expect to be a PFIC for our current taxable year. However it is not entirely clear how the contractual arrangements between us and our VIEs will be treated for purposes of the PFIC rules, and we may be or become a PFIC if our VIEs are not treated as owned by us for these purposes. Because the treatment of our contractual arrangements with our VIEs is not entirely clear, because we will hold a substantial amount of cash as a result of our business operations and our follow-on offerings, and because our PFIC status for any taxable year will depend on the composition of our income and assets and the value of our assets from time to time (which may be determined, in part, by reference to the market price of the ADSs, which could be volatile), there can be no assurance that we will not be a PFIC for our current taxable year or any future taxable year.

 

If we were a PFIC for any taxable year and any of our subsidiaries, VIEs or other companies in which we own or are treated as owning equity interests were also a PFIC (any such entity, a “Lower-tier PFIC”), U.S. Holders would be deemed to own a proportionate amount (by value) of the shares of each Lower-tier PFIC and would be subject to U.S. federal income tax according to the rules described in the subsequent paragraph on (i) certain distributions by a Lower-tier PFIC and (ii) dispositions of shares of Lower-tier PFICs, in each case as if the U.S. Holders held such shares directly, even though the U.S. Holders did not receive the proceeds of those distributions or dispositions.

 

In general, if we were a PFIC for any taxable year during which a U.S. Holder holds ADSs or Class B ordinary shares, gain recognized by such U.S. Holder on a sale or other disposition (including certain pledges) of its ADSs or Class B ordinary shares would be allocated ratably over that U.S. Holder’s holding period. The amounts allocated to the taxable year of the sale or disposition and to any year before we became a PFIC would be taxed as ordinary income. The amount allocated to each other taxable year would be subject to tax at the highest rate in effect for individuals or corporations, as appropriate, for that taxable year, and an interest charge would be imposed on the resulting tax liability for each such year. Furthermore, to the extent that distributions received by a U.S. Holder in any year on its ADSs or Class B ordinary shares exceed 125% of the average of the annual distributions on the ADSs or Class B ordinary shares received during the preceding three years or the U.S. Holder’s holding period, whichever is shorter, such distributions would be subject to taxation in the same manner. In addition, if we were a PFIC (or with respect to a particular U.S. Holder were treated as a PFIC) for a taxable year in which we paid a dividend or for the prior taxable year, the favorable tax rates described above with respect to dividends paid to certain non-corporate U.S. Holders would not apply.

 

105

 

 

Alternatively, if we were a PFIC and if the ADSs were “regularly traded” on a “qualified exchange,” a U.S. Holder could make a mark-to-market election that would result in tax treatment different from the general tax treatment for PFICs described in the preceding paragraph. The ADSs would be treated as “regularly traded” for any calendar year in which more than a de minimis quantity of the ADSs were traded on a qualified exchange on at least 15 days during each calendar quarter. The Nasdaq Global Market, where the ADSs are listed, is a qualified exchange for this purpose. If a U.S. Holder makes the mark-to-market election, the U.S. Holder generally will recognize as ordinary income any excess of the fair market value of the ADSs at the end of each taxable year over their adjusted tax basis, and will recognize an ordinary loss in respect of any excess of the adjusted tax basis of the ADSs over their fair market value at the end of the taxable year (but only to the extent of the net amount of income previously included as a result of the mark-to-market election). If a U.S. Holder makes the election, the U.S. Holder’s tax basis in the ADSs will be adjusted to reflect the income or loss amounts recognized. Any gain recognized on the sale or other disposition of ADSs in a year in which we are a PFIC will be treated as ordinary income and any loss will be treated as an ordinary loss (but only to the extent of the net amount of income previously included as a result of the mark-to-market election, with any excess treated as capital loss). If a U.S. Holder makes the mark-to-market election, distributions paid on ADSs will be treated as discussed under “— Taxation of Distributions” above. U.S. Holders will not be able to make a mark-to-market election with respect to our Class B ordinary shares, or with respect to any shares of a Lower-tier PFIC, because such shares will not trade on any stock exchange.

 

If we are a PFIC for any taxable year during which a U.S. Holder owns ADSs or Class B ordinary shares, we will generally continue to be treated as a PFIC with respect to the U.S. Holder for all succeeding years during which the U.S. Holder owns the ADSs or Class B ordinary shares, even if we cease to meet the threshold requirements for PFIC status.

 

If we were a PFIC for any taxable year during which a U.S. Holder owned any ADSs or Class B ordinary shares, the U.S. Holder would generally be required to file annual reports with the Internal Revenue Service. U.S. Holders should consult their tax advisers regarding the determination of whether we are a PFIC for any taxable year and the potential application of the PFIC rules to their ownership of ADSs or Class B ordinary shares.

 

Information Reporting and Backup Withholding

 

Payments of dividends and sales proceeds that are made within the United States or through certain U.S.-related financial intermediaries may be subject to information reporting and backup withholding, unless (i) the U.S. Holder is a corporation or other “exempt recipient” and (ii) in the case of backup withholding, the U.S. Holder provides a correct taxpayer identification number and certifies that it is not subject to backup withholding. The amount of any backup withholding from a payment to a U.S. Holder will be allowed as a credit against the U.S. Holder’s U.S. federal income tax liability and may entitle it to a refund, provided that the required information is timely furnished to the Internal Revenue Service.

 

HOLDERS OF OUR COMPANY’S ADSS SHOULD CONSULT WITH THEIR OWN TAX ADVISORS REGARDING THE APPLICATION OF THE U.S. FEDERAL INCOME TAX LAWS TO THEIR PARTICULAR SITUATIONS AS WELL AS ANY TAX CONSEQUENCES RESULTING FROM PURCHASING, HOLDING OR DISPOSING OF THE ADSS, INCLUDING THE APPLICABILITY AND EFFECT OF THE TAX LAWS OF ANY STATE, LOCAL OR FOREIGN JURISDICTION AND INCLUDING ESTATE, GIFT, AND INHERITANCE LAWS.

 

F. Dividends and Paying Agents

 

Not applicable.

 

G. Statement By Experts

 

Not applicable.

 

H. Documents on Display

 

We previously filed with the SEC registration statement on Form F-1 (Registration No. 333-232392), as amended, to register our Class B ordinary shares in relation to our initial public offering. We also filed with the SEC related registration statements on Form F-6 (Registration No. 333-232665 and Registration No. 333-253823), as amended, to register the ADSs representing our Class B ordinary shares.

 

106

 

 

We are subject to the periodic reporting and other informational requirements of the Exchange Act as applicable to foreign private issuers. Under the Exchange Act, we are required to file reports and other information with the SEC. Specifically, we are required to file annually a Form 20-F within four months after the end of each fiscal year. Copies of reports and other information, when so filed with the SEC, can be inspected and copied at the public reference facilities maintained by the SEC at 100 F Street, N.E., Room 1580, Washington, D.C. 20549. You can request copies of these documents, upon payment of a duplicating fee, by writing to the SEC. The public may obtain information regarding the Washington, D.C. Public Reference Room by calling the Commission at 1-800-SEC-0330. The SEC also maintains a web site at www.sec.govthat contains reports, proxy and information statements, and other information regarding registrants that make electronic filings with the SEC using its EDGAR system. As a foreign private issuer, we are exempt from the rules of the Exchange Act prescribing the furnishing and content of quarterly reports and proxy statements, and our executive officers, directors and principal shareholders are exempt from the reporting and short-swing profit recovery provisions contained in Section 16 of the Exchange Act. In addition, we are not required under the Exchange Act to file periodic reports and financial statements with the SEC as frequently or as promptly as U.S. companies whose securities are registered under the Exchange Act.

 

I. Subsidiary Information

 

Not applicable.

 

ITEM 11. QUANTITATIVE AND QUALITATIVE DISCLOSURES ABOUT MARKET RISK

 

Credit Risk

 

Financial instruments that potentially subject the Company to significant concentrations of credit risk consist primarily of cash and short term investments. In China, the insurance coverage for cash deposits of each bank is RMB 500,000. As of December 31, 2023, cash balance of RMB 152,936,317 (USD 21,592,940) was deposited with financial institutions located in China, of which RMB 139,482,320 (USD 19,693,382) was subject to credit risk. The Hong Kong Deposit Protection Board pays compensation up to a limit of HKD 500,000 (approximately USD 64,000) if the bank with which an individual/a company hold its eligible deposit fails. As of December 31, 2023, cash balance of HKD 201,286,738, approximately RMB 182,410,068 (USD 25,754,312) was maintained at financial institutions in Hong Kong, of which HKD 197,908,616 approximately RMB 179,348,746 (USD 25,322,087) was subject to credit risk. The Singapore Deposit Insurance Corporation Limited (SDIC) insures deposits in a Deposit Insurance (DI) Scheme member bank or finance company up to SGD 75,000 (approximately USD 57,000) per account. As of December 31, 2023, cash balance of SGD 374,514 approximately RMB 2,013,835 (USD 284,332) was maintained at DI Scheme banks in Singapore, of which SGD 77,013 approximately RMB 414,112 (USD 58,468) was subject to credit risk. In the US, the insurance coverage of each bank is USD 250,000. As of December 31, 2023, cash balance of USD 110,000 (RMB 779,097) was deposited with a financial institution located in US, none of cash was subject to credit risk. Our short term investments are mainly securities traded in US and Hong Kong markets held in a brokerage account in Hong Kong. The HK securities are protected by Investor Compensation Fund regulated by Securities and Futures Commission for up to HKD 500,000 per account. As of December 31, 2023, a total of RMB 39,793,621 (USD 5,113,875) short term investments deposited with a securities company located in Hong Kong was subject to credit risk. While management believes that these financial institutions are of high credit quality, it also continually monitors their credit worthiness.

 

A majority of our expense transactions are denominated in RMB and a significant portion of our and our subsidiaries’ assets and liabilities are denominated in RMB. RMB is not freely convertible into foreign currencies. In the PRC, certain foreign exchange transactions are required by law to be transacted only by authorized financial institutions at exchange rates set by the PBOC. Remittances in currencies other than RMB by us in China must be processed through the PBOC or other China foreign exchange regulatory bodies which require certain supporting documentation in order to affect the remittance.

 

To the extent that we need to convert U.S. dollars into RMB for capital expenditures and working capital and other business purposes, appreciation of RMB against U.S. dollar would have an adverse effect on the RMB amount we would receive from the conversion. Conversely, if we decided to convert RMB into U.S. dollar for the purpose of making payments for dividends, strategic acquisition or investments or other business purposes, appreciation of U.S. dollar against RMB would have a negative effect on the U.S. dollar amount available to us.

 

107

 

 

Liquidity Risk

 

We are also exposed to liquidity risk which is risk that we are unable to provide sufficient capital resources and liquidity to meet our commitments and business needs. Liquidity risk is controlled by the application of financial position analysis and monitoring procedures. When necessary, we will turn to other financial institutions and related parties to obtain short-term funding to meet the liquidity shortage.

 

Foreign Exchange Risk

 

While our reporting currency is the RMB, we have several operating entities’ functional currency is HK dollar and two operating entities’ functional currency is USD. As a result, we are exposed to foreign exchange risk as our results of operations may be affected by fluctuations in the exchange rate among HK dollar, USD and RMB. If the RMB appreciates against the HK dollar and USD, the value of our HKD or USD revenues, earnings and assets as expressed in our RMB financial statements will decline. We have not entered into any hedging transactions in an effort to reduce our exposure to the foreign exchange risks.

 

ITEM 12. DESCRIPTION OF SECURITIES OTHER THAN EQUITY SECURITIES

 

A. Debt Securities

 

None

 

B. Warrants and Rights

 

None

 

C. Other Securities

 

None

 

D. American Depositary Shares

 

Fees and Charges Our ADS holders May Have to Pay

 

The depositary may charge each person to whom ADSs are issued, including, without limitation, issuances against deposits of shares, issuances in respect of share distributions, rights and other distributions, issuances pursuant to a stock dividend or stock split declared by us or issuances pursuant to a merger, exchange of securities or any other transaction or event affecting the ADSs or deposited securities, and each person surrendering ADSs for withdrawal of deposited securities or whose ADSs are cancelled or reduced for any other reason, $5.00 for each 100 ADSs (or any portion thereof) issued, delivered, reduced, cancelled or surrendered, as the case may be. The depositary may sell (by public or private sale) sufficient securities and property received in respect of a share distribution, rights and/or other distribution prior to such deposit to pay such charge.

 

The following additional charges shall be incurred by the ADR holders and beneficial owners of ADSs, by any party depositing or withdrawing shares or by any party surrendering ADSs and/or to whom ADSs are issued (including, without limitation, issuance pursuant to a stock dividend or stock split declared by us or an exchange of stock regarding the ADSs or the deposited securities or a distribution of ADSs), whichever is applicable:

 

a fee of US$1.50 per ADR or ADRs for transfers of certificated or direct registration ADRs;

 

a fee of up to US$0.05 per ADS held upon which any cash distribution made pursuant to the deposit agreement;

 

an aggregate fee of up to US$0.05 per ADS per calendar year (or portion thereof) for services performed by the depositary in administering the ADRs (which fee may be charged on a periodic basis during each calendar year and shall be assessed against ADR holders as of the record date or record dates set by the depositary during each calendar year and shall be payable in the manner described in the next succeeding provision);

 

108

 

 

a fee for the reimbursement of such fees, charges and expenses as are incurred by the depositary and/or any of its agents (including, without limitation, the custodian and expenses incurred on behalf of ADR holders in connection with compliance with foreign exchange control regulations or any law, rule or regulation relating to foreign investment) in connection with the servicing of the shares or other deposited securities, the sale of securities (including, without limitation, deposited securities), the delivery of deposited securities or otherwise in connection with the depositary’s or its custodian’s compliance with applicable law, rule or regulation (which fees and charges shall be assessed on a proportionate basis against ADR holders as of the record date or dates set by the depositary and shall be payable at the sole discretion of the depositary by billing such ADR holders or by deducting such charge from one or more cash dividends or other cash distributions);

 

a fee for the distribution of securities (or the sale of securities in connection with a distribution), such fee being in an amount equal to the $0.05 per ADS issuance fee for the execution and delivery of ADSs which would have been charged as a result of the deposit of such securities (treating all such securities as if they were shares) but which securities or the net cash proceeds from the sale thereof are instead distributed by the depositary to those ADR holders entitled thereto;

 

stock transfer or other taxes and other governmental charges;

 

SWIFT, cable, telex and facsimile transmission and delivery charges incurred at your request in connection with the deposit or delivery of shares, ADRs or deposited securities;

 

transfer or registration fees for the registration of transfer of deposited securities on any applicable register in connection with the deposit or withdrawal of deposited securities; and

 

fees of any division, branch or affiliate of the depositary utilized by the depositary to direct, manage and/or execute any public and/or private sale of securities under the deposit agreement.

 

JPMorgan Chase Bank, N.A. and/or its agent may act as principal for such conversion of foreign currency.

 

Fees and Other Payments Made by the Depositary to Us

 

The depositary may make available to us a set amount or a portion of the depositary fees charged in respect of the ADR program or otherwise upon such terms and conditions as we and the depositary may agree from time to time. The depositary collects its fees for issuance and cancellation of ADSs directly from investors depositing shares or surrendering ADSs for the purpose of withdrawal or from intermediaries acting for them. The depositary collects fees for making distributions to investors by deducting those fees from the amounts distributed or by selling a portion of distributable property to pay the fees. The depositary may collect its annual fee for depositary services by deduction from cash distributions, or by directly billing investors, or by charging the book-entry system accounts of participants acting for them. The depositary will generally set off the amounts owing from distributions made to ADR holders. If, however, no distribution exists and payment owing is not timely received by the depositary, the depositary may refuse to provide any further services to ADR holders that have not paid those fees and expenses owing until such fees and expenses have been paid. At the discretion of the depositary, all fees and charges owing under the deposit agreement are due in advance and/or when declared owing by the depositary.

 

109

 

 

PART II

 

ITEM 13. DEFAULTS, DIVIDEND ARREARAGES AND DELINQUENCIES

 

None.

 

ITEM 14. MATERIAL MODIFICATIONS TO THE RIGHTS OF SECURITY HOLDERS AND USE OF PROCEEDS

 

A. Material Modifications to the Instruments Defining the Rights of Security Holders

 

See “Item 10. Additional Information — B. Memorandum and Articles of Association” for a description of the rights of securities holders, which remain unchanged.

 

B. Material Modifications to the Rights of Registered Securities by Issuing or Modifying any other Class of Securities

 

None.

 

C. Withdrawal or Substitution of a Material Amount of the Assets Securing any Registered Securities

 

Not applicable.

 

D. Change of Trustees or Paying Agents for any Registered Securities

 

Not applicable.

 

E. Use of Proceeds

 

The following “Use of Proceeds” information relate to the registration statement on Form F-1, as amended (File Number 333-232392) in relation to our initial public offering, which was declared effective by the SEC on March 31, 2020, the registration statement on Form F-1, as amended (File Number 333-240097) in relation to our follow-on offering, which was declared effective by the SEC on July 27, 2020, and the registration statement on Form F-1, as amended (File Number 333-254461) in relation to our registered direct offering, which was declared effective by the SEC on March 22, 2021.

 

In April 2020, we completed our initial public offering, in which we issued and sold an aggregate of 4,750,000 ADSs, representing 9,500,000 Class B ordinary shares. The net proceeds we received from the initial public offering were approximately US$24.2 million. The Benchmark Company, LLC, Valuable Capital Limited, Maxim Group LLC, and China Merchants Securities (HK) Co., Limited acted as the representatives of the underwriters for our initial public offering.

 

For the period from March 31, 2020, the date that the F-1 Registration Statement was declared effective by the SEC, to December 31, 2020, we used approximately (i) approximately US$9.4 million of the net proceeds from our initial offering for research and development purposes, including the development of holographic facial recognition system, holographic artificial intelligence facial change, holographic digital life system, holographic education intellectual properties, holographic navigation system for cars, holographic shopping system and holographic tourism navigation system, (ii) approximately US$10.0 million of the net proceeds for strategic acquisitions and investments in complementary business, and (iii) approximately US$4.8 million of the net proceeds for other general corporate purposes, including working capital, operating expenses, and capital expenditures. As of the date of this annual report, we have used all the net proceeds we received from our initial public offering.

 

In July 2020, we completed our follow-on public offering, in which we issued and sold 7,560,000 ADSs at the price of US$8.18 per ADS, representing 15,120,000 Class B ordinary shares. The net proceeds we received from the follow-on public offering were US$57.3 million. The Benchmark Company, LLC and FT Global Capital, Inc., acted as the representatives of the underwriters for our follow-on public offering.

 

110

 

 

For the period from July 27, 2020, the date that the F-1 Registration Statement was declared effective by the SEC, to December 31, 2020, we used approximately (i) approximately US$3.6 million of the net proceeds from our follow-on offering for operating expenses and the research and development of the application of holographic AR technologies in the semiconductor industry, (ii) approximately US$23.1 million of the net proceeds for strategic acquisitions and investments in complementary business, and (iii) approximately US$11.4 million of the net proceeds for other general corporate purposes, including working capital, operating expenses, and capital expenditures.

 

On March 25, 2021, we completed our registered direct offering of 11,173,335 units, with each unit consisting of one ADS and four-tenths of a warrant to purchase one ADS at an exercise price of US$8.60 per ADS, at the public offering price of US$7.50 per unit, resulting in net proceeds to us of approximately US$77.8 million (RMB 507.9 million), after deducting placement agent fees and other expenses. The Benchmark Company, LLC and FT Global Capital, Inc., act as the placement agents for our registered direct offering.

 

For the period from March 22, 2021, the date that the F-1 Registration Statement was declared effective by the SEC, to December 31, 2021, we used (i) approximately US$31.9 million of the net proceeds for operating expenses and the research and development of the application of holographic AR technologies in the semiconductor industry, (ii) approximately US$31.9 million of the net proceeds for strategic acquisitions and investments in complementary business, and (iii) approximately US$15.9 million of the net proceeds for other general corporate purposes, including working capital, operating expenses, and capital expenditures.

 

On July 7, 2021, we completed our shelf offering with an aggregate offering price of up to US$500,000,000. As of December 31, 2023, we have not made any takedowns to the filed F-3.

 

We still intend to use the remainder of the proceeds from our follow-on public offering, and registered direct offering as disclosed in our registration statements on Form F-1.

 

ITEM 15. CONTROLS AND PROCEDURES

 

Disclosure Controls and Procedures

 

Our management, with the participation of our chief executive officer and chief financial officer, has performed an evaluation of the effectiveness of our disclosure controls and procedures (as defined in Rule 13a-15(e) under the Exchange Act) as of the end of the period covered by this report, as required by Rule 13a-15(b) under the Exchange Act.

 

Based upon that evaluation, our management has concluded that, due to the outstanding material weaknesses described below, as of December 31, 2023, our disclosure controls and procedures were not effective in ensuring that the information required to be disclosed by us in the reports that we file and furnish under the Exchange Act was recorded, processed, summarized and reported, within the time periods specified in the SEC’s rules and forms, and that the information required to be disclosed by us in the reports that we file or submit under the Exchange Act is accumulated and communicated to our management, including our chief executive officer and chief financial officer, to allow timely decisions regarding required disclosure.

 

Management’s Annual Report on Internal Control over Financial Reporting

 

Our management is responsible for establishing and maintaining adequate internal control over financial reporting, as such term is defined in Exchange Act Rule 13a-15(f). Our internal control over financial reporting is a process designed to provide reasonable assurance regarding the reliability of financial reporting and the preparation of financial statements Because of its inherent limitations, internal control over financial reporting may not prevent or detect misstatements. Also, projections of any evaluation of effectiveness to future periods are subject to the risk that controls may become inadequate because of changes in conditions or because the degree of compliance with policies or procedures may deteriorate. Under the supervision and with the participation of our management, including our chief executive officer and chief financial officer, we conducted an assessment of the effectiveness of our internal control over financial reporting as of December 31, 2023. The assessment was based on criteria established in the framework Internal Control — Integrated Framework (2013), issued by the Committee of Sponsoring Organizations of the Treadway Commission. Based on this assessment, management determined that, as of December 31, 2023, we did not maintain effective internal control over financial reporting due to the material weaknesses in internal control over financial reporting identified below.

 

111

 

 

Internal Control over Financial Reporting

 

Our independent registered public accounting firm has not conducted an audit of our internal control over financial reporting. As defined in standards established by the PCAOB, a “material weakness” is a deficiency, or a combination of deficiencies, in internal control over financial reporting, such that there is a reasonable possibility that a material misstatement of our annual or interim financial statements will not be prevented or detected on a timely basis. The specific material weaknesses identified by the Company’s management as of December 31, 2023 are described as follows:

 

The first material weakness is that we did not maintain an effective control environment. Specifically, we lacked sufficient resources regarding financial reporting and accounting personnel with understanding of U.S. GAAP, in particular, to address complex U.S. GAAP technical accounting issues, related disclosures in accordance with U.S. GAAP and financial reporting requirements set forth by the SEC. In addition, we have identified three material weaknesses in information technology general control (“ITGC”) in the areas of: (1) data backup and disaster recovery, (2) user account management and segregation of duties, (3) risk assessment and mitigation strategy.

 

We have already taken some steps and have continued to implement measures to remediate the material weaknesses identified, including but not limited to, requiring our staff to participate in trainings and seminars provided by professional service firms on a regular basis to gain knowledge on regular accounting and SEC reporting updates, and) providing internal training to our accounting staff on U.S. GAAP. For IT related weakness, we will (1) enhance our data backup procedures and computer operations monitoring; (2) enhance user account management and enhance segregation of duties; (3) enhance risk assessment procedures and system controls

 

Attestation report of the registered public accounting firm

 

As a company with less than US$1.235 billion in revenue for our last fiscal year, we qualify as an “emerging growth company” pursuant to the JOBS Act, and are eligible to take advantage of certain exemptions from various reporting and financial disclosure requirements that are applicable to other public companies. These provisions include exemption from the auditor attestation requirement under Section 404 of the Sarbanes-Oxley Act of 2002, related to the assessment of the effectiveness of the emerging growth company’s internal control over financial reporting.

 

Changes in internal control over financial reporting

 

Other than as described above, there were no changes in our internal controls over financial reporting that occurred during the period covered by this annual report on Form 20-F that have materially affected, or are reasonably likely to materially affect, our internal control over financial reporting.

 

Item 16. [Reserved]

 

ITEM 16A. AUDIT COMMITTEE FINANCIAL EXPERT

 

Our board of directors has determined that Teck Yong Heng, an independent director and the chairman of our audit committee, qualifies as an audit committee financial expert within the meaning of SEC rules and possesses financial sophistication under the standards set forth under Rule 5605(c) of the Nasdaq Marketplace Rules. Our board of directors has also determined that Mr. Teck Yong Heng satisfies the “independence” requirement of Rule 10A-3 under the Exchange Act of 1934, as amended, and Rule 5605(a)(2) of the Nasdaq Marketplace Rules.

 

ITEM 16B. CODE OF ETHICS

 

We have adopted a code of ethics that applies to all of our directors, officers and employees, including certain provisions that specifically apply to our chief executive officer and senior financial officers. The code of ethics is filed as Exhibit 11.1 to this Annual Report.

 

112

 

 

ITEM 16C. PRINCIPAL ACCOUNTANT FEES AND SERVICES

 

The following table sets forth the aggregate fees by the categories specified below in connection with certain professional services rendered by our current principal accounting firm OneStop Assurance PAC and our former accounting firm, Friedman LLP for the periods indicated. We did not pay any other fees to our auditors during the periods indicated below.

 

  2022  2023  2023 
  RMB  RMB  USD 
Services            
Audit Fees  2,904,238   7,209,835   1,017,950 
Audit-Related Fees  73,128   428,503   60,500 

 

Audit fees represent the aggregate fees billed for professional services rendered by our current principal accounting firm OneStop Assurance PAC and prior auditor Friedman LLP for the audit of our annual financial statements and services that are normally provided by the accountant in connection with statutory and regulatory filings or engagements for those fiscal years.

 

Audit-related fees represent the aggregate fees billed for each of the fiscal years for assurance and related services by our principal accountant that are reasonably related to the performance of the audit or review of our financial statements and are not reported under Audit fees.

 

The policy of our audit committee is to pre-approve all audit and non-audit services provided by OneStop Assurance PAC and Friedman LLP, including audit services and audit-related services as described above, other than those for de minimis services which are approved by the Audit Committee prior to the completion of the audit.

 

ITEM 16D. EXEMPTIONS FROM THE LISTING STANDARDS FOR AUDIT COMMITTEES

 

Not applicable.

 

ITEM 16E. PURCHASES OF EQUITY SECURITIES BY THE ISSUER AND AFFILIATED PURCHASERS

 

None.

 

ITEM 16F. CHANGES IN REGISTRANT’S CERTIFYING ACCOUNTANT

 

Previous disclosed in the Company’s 6-K furnished to the SEC on July 13, 2022.

 

ITEM 16G. CORPORATE GOVERNANCE

 

As a Cayman Islands exempted company listed on Nasdaq Stock Market, we are subject to the Nasdaq corporate governance listing standards. However, Nasdaq rules permit a foreign private issuer like us to follow the corporate governance practices of its home country. Certain corporate governance practices in the Cayman Islands, which is our home country, may differ significantly from the Nasdaq corporate governance listing standards. The following summarizes some significant ways in which our corporate governance practices differ from those followed by domestic companies under the listing standards of the Nasdaq:

 

Pursuant to the home country rule exemptions set forth under Nasdaq Listing Rule 5615, we have elected to be exempt from the requirement under Nasdaq Listing Rule 5635 to obtain shareholder approval for the issuance of 20% or more of our outstanding ordinary shares. Nasdaq Listing Rule 5635 requires each issuer to obtain shareholder approval prior to certain dilutive events, including a transaction other than a public offering involving the sale of 20% or more of the issuer’s common shares outstanding prior to the transaction for less than the greater of book or market value of the stock. As a foreign private issuer, however, we may adopt the practices of our home country, the Cayman Island, which do not require shareholder approval for issuance of securities in connection with acquisitions.

 

Except for the foregoing, there are no material differences in our corporate governance practices from those of U.S. domestic companies under the listing standards of the Nasdaq.

 

113

 

 

ITEM 16H. MINE SAFETY DISCLOSURE

 

Not applicable.

 

ITEM 16I. DISCLOSURE REGARDING FOREIGN JURISDICTIONS THAT PREVENT INSPECTIONS

 

Not applicable.

 

Item 16J. Insider Trading Policies

 

Not applicable.

 

Item 16K. Cybersecurity

 

Cybersecurity Risk Management and Strategy

 

We recognize the importance of assessing, identifying, and managing material risks associated with cybersecurity threats, as such term is defined in Item 106(a) of Regulation S-K. These risks include, among other things: operational risks, intellectual property theft, fraud, extortion, harm to employees or customers and violation of data privacy or security laws. Identifying and assessing cybersecurity risk is integrated into our overall risk management systems and processes.

 

We are a holding company and our operations are conducted in China by through our PRC subsidiaries and the VIEs. The company has implemented comprehensive internal policies and measures on protection of cyber security, data privacy and personal information to make sure its compliance with relevant PRC laws and regulations. The main internal policies and measures are as follows:

 

(i)for customer data processing, our subsidiaries deploys the access control mechanism on the server side, adopts the principle of minimum authorization for the staff who may contact end users’ personal data;

 

(ii)the operating systems and database systems of our subsidiaries have password complexity requirements;

 

(iii)The company has established an Information Security Committee and appointed Shuo Shi to be the head of the committee;

 

(iv)The company has formulated a cybersecurity contingency plan and will conduct training and safety drills every year in preparation for any emergency cybersecurity incidents; and

 

(v)our subsidiaries have established data privacy policies to ensure that its collection of data is conducted in accordance with applicable laws and regulations and that the collection is for legitimate purposes as set out in its agreements.

 

In compliance with PRC laws and regulations with respect to data security in all material aspects, we have implemented comprehensive internal policies and measures on protection of cyber security, data privacy and personal information as listed above.

 

In addition, while we take various measures to comply with all applicable data privacy and protection laws and regulations, there is no guarantee that our current security measures and those of our third-party service providers may always be adequate for the protection of our customer, employee or company data; and like all companies, we have experienced data incidents from time to time. In addition, given the size of our customer base and the types and volume of personal data on our system, we may be a particularly attractive target for computer hackers, foreign governments or cyber terrorists. Unauthorized access to our proprietary internal and customer data may be obtained through break-ins, sabotage, breach of our secure network by an unauthorized party, computer viruses, computer denial-of-service attacks, employee theft or misuse, breach of the security of the networks of our third-party service providers, or other misconduct. Because the techniques used by computer programmers who may attempt to penetrate and sabotage our proprietary internal and customer data change frequently and may not be recognized until launched against a target, we may be unable to anticipate these techniques. Unauthorized access to our proprietary internal and customer data may also be obtained through inadequate use of security controls. Any of such incidents may harm our reputation and adversely affect our business and results of operations. In addition, we may be subject to negative publicity about our security and privacy policies, systems, or measurements from time to time.

 

Any failure to prevent or mitigate security breaches, cyber-attacks or other unauthorized access to our systems or disclosure of our customers’ data, including their personal information, could result in loss or misuse of such data, interruptions to our service system, diminished customer experience, loss of customer confidence and trust, impairment of our technology infrastructure, and harm our reputation and business, resulting in significant legal and financial exposure and potential lawsuits and could cause the value of such securities to significantly decline or be worthless. In addition, any violation of the provisions and requirements under relevant laws and regulations with respect to cyber security, data security and personal information protection may subject us to rectifications, warnings, fines, confiscation of illegal gains, suspension of the related business, revocation of licenses, cancellation of qualifications being entered into the relevant credit record or even criminal liabilities.

 

114

 

 

Cybersecurity Governance

 

Our board of directors currently do not oversees our cybersecurity program, and have delegated the oversight to the company’s Information Security Committee headed by Shuo Shi. The Information Security Committee will provide the board of directors occasional updates on the effectiveness of our cybersecurity program.

 

ITEM 17. FINANCIAL STATEMENTS

 

We have elected to provide financial statements pursuant to Item 18.

 

ITEM 18. FINANCIAL STATEMENTS

 

Our consolidated financial statements are included at the end of this annual report.

 

ITEM 19. EXHIBITS

 

Index to Exhibits

 

Exhibit No. Description of Exhibit
1.1 Form of Second Amended and Restated Memorandum and Articles of Association of the Registrant, as currently in effect (incorporated herein by reference to Exhibit 3.2 to the registration statement on Form F-1 (File No. 333-232392), as amended, initially filed with the SEC on June 27, 2019)
2.1 Form of Registrant’s Specimen American Depositary Receipt (incorporated herein by reference to Exhibit 4.3 to the registration statement on Form F-1 (File No. 333-232392), as amended, initially filed with the SEC on June 27, 2019)
2.2 Registrant’s Specimen Certificate for Class B ordinary shares (incorporated herein by reference to Exhibit 4.2 to the registration statement on Form F-1 (File No. 333-232392), as amended, initially filed with the SEC on June 27, 2019)
2.3 Form of Deposit Agreement among the Registrant, the depositary and holders of the American Depositary Shares (incorporated herein by reference to Exhibit 4.3 to the registration statement on Form F-1 (File No. 333-232392), as amended, initially filed with the SEC on June 27, 2019)
2.4 Description of Registrant’s Securities (incorporated herein by reference to Exhibit 2.4 to the annual report on form 20-F filed with the SEC on April 29, 2020)
4.1 Form of Investor Warrant (incorporated herein by reference to Exhibit 4.4 to the registration statement on Form F-1 (File No. 333-254461), as amended, initially filed with the SEC on March 18, 2021)
4.2 Form of Placement Agent Warrant (incorporated herein by reference to Exhibit 4.5 to the registration statement on Form F-1 (File No. 333-254461), as amended, initially filed with the SEC on March 18, 2021)
4.3 Form of Underwriters Warrant (incorporated herein by reference to Exhibit 4.4 to the registration statement on Form F-1 (File No. 333-240097), as amended, initially filed with the SEC on July 24, 2020)
4.4 English translation of Form Employment Agreement between the Registrant and its executive officers (incorporated herein by reference to Exhibit 10.1 to the registration statement on Form F-1 (File No. 333-254461), as amended, initially filed with the SEC on March 18, 2021)
4.5 English translation of the Loan Agreement between Jie Zhao and Micro Beauty Lightspeed Investment Management HK Limited dated October 5, 2018(incorporated herein by reference to Exhibit 10.5 to the registration statement on Form F-1 (File No. 333-232392), as amended, initially filed with the SEC on June 27, 2019)
4.6 Shareholders Agreement by and among the Registrant, WiMi Hologram Cloud Limited, Beijing Hologram WiMi Cloud Network Technology Co., Ltd., Beijing WiMi Cloud Software Co., Ltd, Jie Zhao, and certain other shareholders named therein dated October 26, 2018 (incorporated herein by reference to Exhibit 10.13 to the registration statement on Form F-1 (File No. 333-232392), as amended, initially filed with the SEC on June 27, 2019)
4.7 English translation of the Loan Agreement between Jie Zhao and the Registrant dated September 11, 2018 (incorporated herein by reference to Exhibit 10.7 to the registration statement on Form F-1 (File No. 333-232392), as amended, initially filed with the SEC on June 27, 2019)

 

115

 

 

Exhibit No. Description of Exhibit
4.8 English translation of Equity Interest Pledge Agreement among Hologram WiMi, Beijing WiMi and the shareholders of Beijing WiMi dated December 18, 2020 (incorporated herein by reference to Exhibit 10.11 to the registration statement on Form F-1 (File No. 333-254461), as amended, initially filed with the SEC on March 18, 2021)
4.9 English translation of Exclusive Share Purchase Option Agreement among Hologram WiMi, Beijing WiMi and each of the shareholders of Beijing WiMi dated December 18, 2020 (incorporated herein by reference to Exhibit 10.12 to the registration statement on Form F-1 (File No. 333-254461), as amended, initially filed with the SEC on March 18, 2021)
4.10 English translation of Exclusive Asset Purchase Agreement among Hologram WiMi, Beijing WiMi and each of the shareholders of Beijing WiMi dated December 18, 2020 (incorporated herein by reference to Exhibit 10.13 to the registration statement on Form F-1 (File No. 333-254461), as amended, initially filed with the SEC on March 18, 2021)
4.11 English translation of Exclusive Business Cooperation Agreement between Hologram WiMi and Beijing WiMi dated December 18, 2020 (incorporated herein by reference to Exhibit 10.14 to the registration statement on Form F-1 (File No. 333-254461), as amended, initially filed with the SEC on March 18, 2021)
4.12 English translation of Form of Power of Attorney by shareholders of Beijing WiMi dated December 18, 2020 (incorporated herein by reference to Exhibit 10.15 to the registration statement on Form F-1 (File No. 333-254461), as amended, initially filed with the SEC on March 18, 2021)
4.13 English translation of Form of Spousal Consents dated December 18, 2020 (incorporated herein by reference to Exhibit 10.16 to the registration statement on Form F-1 (File No. 333-254461), as amended, initially filed with the SEC on March 18, 2021)
4.14 Form of Indemnification Agreement between the Registrant and its certain directors (incorporated herein by reference to Exhibit 10.21 to the registration statement on Form F-1 (File No. 333-240097), as amended, initially filed with the SEC on July 24, 2020)
4.15 2020 Equity Incentive Plan (incorporated herein by reference to Exhibit 10.22 to the registration statement on Form F-1 (File No. 333-240097), as amended, initially filed with the SEC on July 24, 2020)
4.16 English translation of Equity Cooperation Agreement between Hologram WiMi and Yuanyuan Wang dated May 24, 2020 (incorporated herein by reference to Exhibit 10.23 to the registration statement on Form F-1 (File No. 333-240097), as amended, initially filed with the SEC on July 24, 2020)
4.17 Acquisition Framework Agreement among FE-DA Electronics Company Private Limited, Able Peak Services Limited and VIYI Technology Inc. dated September 27, 2020 (incorporated herein by reference to Exhibit 10.21 to the registration statement on Form F-1 (File No. 333-254461), as amended, initially filed with the SEC on March 18, 2021)
4.18 Amendment and Supplemental Agreement to the Acquisition Framework Agreement among FE-DA Electronics Company Private Limited, Able Peak Services Limited and VIYI Technology Inc. dated September 28, 2020 (incorporated herein by reference to Exhibit 10.22 to the registration statement on Form F-1 (File No. 333-254461), as amended, initially filed with the SEC on March 18, 2021)
4.19 English translation of Equity Interest Pledge Agreement among Shenzhen Weiyixin, Shenzhen Yitian and the shareholders of Shenzhen Yitian dated December 24, 2020 (incorporated herein by reference to Exhibit 10.23 to the registration statement on Form F-1 (File No. 333-254461), as amended, initially filed with the SEC on March 18, 2021)
4.20 English translation of Exclusive Share Purchase Option Agreement among Shenzhen Weiyixin, Shenzhen Yitian and the shareholders of Shenzhen Yitian dated December 24, 2020 (incorporated herein by reference to Exhibit 10.24 to the registration statement on Form F-1 (File No. 333-254461), as amended, initially filed with the SEC on March 18, 2021)
4.21 English translation of Exclusive Business Cooperation Agreement between Shenzhen Weiyixin and Shenzhen Yitian dated December 24, 2020 (incorporated herein by reference to Exhibit 10.25 to the registration statement on Form F-1 (File No. 333-254461), as amended, initially filed with the SEC on March 18, 2021)
4.22 Loan Agreement among Shenzhen Weiyixin and the shareholders of Shenzhen Yitian dated December 24, 2020 (incorporated herein by reference to Exhibit 10.26 to the registration statement on Form F-1 (File No. 333-254461), as amended, initially filed with the SEC on March 18, 2021)

 

116

 

 

Exhibit No. Description of Exhibit
4.23 English translation of Form of Power of Attorney by shareholders of Shenzhen Yitian dated December 24, 2020 (incorporated herein by reference to Exhibit 10.27 to the registration statement on Form F-1 (File No. 333-254461), as amended, initially filed with the SEC on March 18, 2021)
4.24 English translation of Form of Spousal Consents dated December 24, 2020 (incorporated herein by reference to Exhibit 10.28 to the registration statement on Form F-1 (File No. 333-254461), as amended, initially filed with the SEC on March 18, 2021)
4.25 Form of Securities Purchase Agreement (incorporated herein by reference to Exhibit 10.29 to the registration statement on Form F-1 (File No. 333-254461), as amended, initially filed with the SEC on March 18, 2021)
4.26 Merger Agreement dated as of June 10, 2021 by and among Viyi Algorithm Inc., Venus Acquisition Corporation, Venus Merger Sub Corp. and WiMi Hologram Cloud Inc. (incorporated by reference to Exhibit 99.2 to the Current Report on Form 6-K filed with the SEC on June 15, 2021).
4.27 Amendment No. 1 dated as of January 24, 2022 to Merger Agreement by and among, Venus Acquisition Corporation, Viyi Algorithm Inc., Venus Merger Sub Corp., and WiMi Hologram Cloud Inc. (incorporated by reference to Exhibit 99.1 to the Current Report on Form 6-K filed with the SEC on January 24, 2022)
4.28 Backstop Agreement dated as of January 24, 2022 by and among Venus Acquisition Corporation and WiMi Hologram Cloud Inc. (incorporated by reference to Exhibit 99.2 to the Current Report on Form 6-K filed with the SEC on January 24, 2022)
8.1* Principal Subsidiaries and VIE of the Registrant
11.1 Code of Ethics of the Registrant (incorporated herein by reference to Exhibit 99.1 to the registration statement on Form F-1 (File No. 333-232392), as amended, initially filed with the SEC on June 27, 2019)
12.1* Certification by Principal Executive Officer Pursuant to Section 302 of the Sarbanes-Oxley Act of 2002
12.2* Certification by Principal Financial Officer Pursuant to Section 302 of the Sarbanes-Oxley Act of 2002
13.1** Certification by Principal Executive Officer Pursuant to Section 906 of the Sarbanes-Oxley Act of 2002
13.2** Certification by Principal Financial Officer Pursuant to Section 906 of the Sarbanes-Oxley Act of 2002
15.1* Consent of OneStop Assurance PAC
15.2* Consent of Friedman LLP
16.2 Letter from Friedman LLP to the Securities and Exchange Commission, dated July 13, 2022.(incorporated by reference to Exhibit 99.2 to the Current Report on Form 6-K filed with the SEC on July 13, 2022).
97.1 Clawback Policy
101.INS Inline XBRL Instance Document.
101.SCH Inline XBRL Taxonomy Extension Schema Document.
101.CAL Inline XBRL Taxonomy Extension Calculation Linkbase Document.
101.DEF Inline XBRL Taxonomy Extension Definition Linkbase Document.
101.LAB Inline XBRL Taxonomy Extension Label Linkbase Document.
101.PRE Inline XBRL Taxonomy Extension Presentation Linkbase Document.
104 Cover Page Interactive Data File (formatted as Inline XBRL and contained in Exhibit 101).

 

 

*Filed herewith
**Furnished herewith

 

117

 

 

SIGNATURES

 

The registrant hereby certifies that it meets all of the requirements for filing on Form 20-F and that it has duly caused and authorized the undersigned to sign this annual report on its behalf.

 

 WiMi Hologram Cloud Inc.
  
 By:/s/ Shuo Shi
  Name: Shuo Shi
  Title:Chief Executive and Operations Officer

 

Date: April 25, 2024

 

118

 

 

WIMI HOLOGRAM CLOUD INC. AND SUBSIDIARIES

 

INDEX TO CONSOLIDATED FINANCIAL STATEMENTS

 

TABLE OF CONTENTS

 

    Pages
Report of Independent Registered Public Accounting Firm (PCAOB ID: 6732)   F-2
Report of Independent Registered Public Accounting Firm (PCAOB ID: 711)   F-3
Consolidated balance sheets as of December 31, 2022 and 2023   F-4
Consolidated statements of operations and comprehensive loss for the years ended December 31, 2021, 2022 and 2023   F-6
Consolidated statements of shareholders’ equity   F-7
Consolidated statements of cash flows for the years ended December 31, 2021, 2022 and 2023   F-8
Notes to consolidated financial statements   F-10

 

F-1

 

 

REPORT OF INDEPENDENT REGISTERED PUBLIC ACCOUNTING FIRM

 

To the shareholders and the board of directors of WiMi Hologram Cloud Inc. and subsidiaries

 

Opinion on the Financial Statements

 

We have audited the accompanying consolidated balance sheets of WiMi Hologram Cloud Inc. and subsidiaries (the “Company”) as of December 31, 2023 and 2022, the related consolidated statements of income and comprehensive income, shareholders’ equity, and cash flows, for each of the two years in the period ended December 31, 2023, and the related notes (collectively referred to as the “financial statements”). In our opinion, the financial statements present fairly, in all material respects, the consolidated financial positions of the Company as of December 31, 2023 and 2022, and the consolidated results of its operations and its cash flows for each of the two years in the period ended December 31, 2023, in conformity with accounting principles generally accepted in the United States of America.

 

Basis for Opinion

 

These financial statements are the responsibility of the Company’s management. Our responsibility is to express an opinion on the Company’s financial statements based on our audit. We are a public accounting firm registered with the Public Company Accounting Oversight Board (United States) (“PCAOB”) and are required to be independent with respect to the Company in accordance with the U.S. federal securities laws and the applicable rules and regulations of the Securities and Exchange Commission and the PCAOB.

 

We conducted our audits in accordance with the standards of the PCAOB. Those standards require that we plan and perform the audits to obtain reasonable assurance about whether the financial statements are free of material misstatement, whether due to error or fraud. The Company is not required to have, nor were we engaged to perform, an audit of its internal control over financial reporting. As part of our audits, we are required to obtain an understanding of internal control over financial reporting but not for the purpose of expressing an opinion on the effectiveness of the Company’s internal control over financial reporting. Accordingly, we express no such opinion.

 

Our audits included performing procedures to assess the risks of material misstatement of the financial statements, whether due to error or fraud, and performing procedures that respond to those risks. Such procedures included examining, on a test basis, evidence regarding the amounts and disclosures in the financial statements. Our audits also included evaluating the accounting principles used and significant estimates made by management, as well as evaluating the overall presentation of the financial statements. We believe that our audits provide a reasonable basis for our opinion.

 

/s/ ONESTOP ASSURANCE PAC
ONESTOP ASSURANCE PAC (id# 6732)
We have served as the Company’s auditor since 2022.
Singapore  
April 25, 2024   

 

F-2

 

 

 

 

 

REPORT OF INDEPENDENT REGISTERED PUBLIC ACCOUNTING FIRM

 

To the Board of Directors and

Shareholders of Wimi Hologram Cloud Inc.

 

Opinion on the Financial Statements

 

We have audited the accompanying consolidated statements of operations and comprehensive loss, shareholders’ equity, and cash flows of Wimi Hologram Cloud Inc. and Subsidiaries (collectively, the “Company”) for the year ended December 31, 2021, and the related notes (collectively referred to as the financial statements). In our opinion, the financial statements present fairly, in all material respects, the results of its operations and its cash flows for the year ended December 31, 2021, in conformity with accounting principles generally accepted in the United States of America.

 

Basis for Opinion

 

These financial statements are the responsibility of the Company’s management. Our responsibility is to express an opinion on the Company’s financial statements based on our audit. We are a public accounting firm registered with the Public Company Accounting Oversight Board (United States) (PCAOB) and are required to be independent with respect to the Company in accordance with the U.S. federal securities laws and the applicable rules and regulations of the Securities and Exchange Commission and the PCAOB.

 

We conducted our audit in accordance with the standards of the PCAOB. Those standards require that we plan and perform the audit to obtain reasonable assurance about whether the financial statements are free of material misstatement, whether due to error or fraud. The Company is not required to have, nor were we engaged to perform, an audit of its internal control over financial reporting. As part of our audit, we are required to obtain an understanding of internal control over financial reporting, but not for the purpose of expressing an opinion on the effectiveness of the Company’s internal control over financial reporting. Accordingly, we express no such opinion.

 

Our audit included performing procedures to assess the risks of material misstatement of the financial statements, whether due to error or fraud, and performing procedures that respond to those risks. Such procedures included examining, on a test basis, evidence regarding the amounts and disclosures in the financial statements. Our audit also included evaluating the accounting principles used and significant estimates made by management, as well as evaluating the overall presentation of the financial statements. We believe that our audit provides a reasonable basis for our opinion.

 

/s/ Friedman LLP

 

Friedman LLP

 

We served as the Company’s auditor from 2018 through 2022.

 

New York, New York

May 16, 2022

 

 

F-3

 

 

WIMI HOLOGRAM CLOUD INC. AND SUBSIDIARIES

CONSOLIDATED BALANCE SHEETS

 

  December 31,
2022
  December 31,
2023
  December 31,
2023
 
  RMB  RMB  USD 
ASSETS         
          
CURRENT ASSETS         
Cash and cash equivalents  572,782,081   338,175,706   47,746,722 
Short term investments  38,448,624   435,659,383   61,510,354 
Accounts receivable, net  20,346,603   23,721,996   3,349,287 
Inventories  2,403,818   
-
   
-
 
Prepaid services fees  31,020,841   48,694,021   6,875,065 
Other receivables and prepaid expenses  5,060,239   10,475,174   1,478,981 
Deferred tax assets  
-
   987,848   139,473 
Total current assets  670,062,206   857,714,128   121,099,882 
             
NON-CURRENT ASSETS            
Property and equipment, net  24,148,293   92,134,718   13,008,417 
Cost method investments  170,639,684   11,500,708   1,623,775 
Prepaid expenses and deposits  1,433,718   32,600   4,603 
Prepayments  142,527,894   69,089,480   9,754,681 
Intangible assets, net  6,716,250   
-
   
-
 
Operating lease right-of-use assets  1,478,975   538,987   76,099 
Goodwill  243,334,346   
-
   
-
 
Total non-current assets  590,279,160   173,296,493   24,467,575 
Total assets  1,260,341,366   1,031,010,621   145,567,457 
             
LIABILITIES AND SHAREHOLDERS’ EQUITY            
             
CURRENT LIABILITIES            
Accounts payable  25,282,700   30,152,570   4,257,214 
Deferred revenues  11,220,282   10,387,169   1,466,555 
Other payables and accrued liabilities  22,228,801   170,485,403   24,070,680 
Other payables – related party  1,067,903   1,086,012   153,333 
Bank loans  -   13,500,000   1,906,053 
Current portion of related party loans  42,421,345   
-
   
-
 
Operating lease liabilities  1,432,595   432,474   61,061 
Taxes payable  5,429,729   7,430,848   1,049,155 
Total current liabilities  109,083,355   233,474,476   32,964,051 
             
OTHER LIABILITIES            
Non-current portion of related party loans  
-
   35,991,345   5,081,585 
Operating lease liabilities – noncurrent  214,189   
-
   
-
 
Deferred tax liabilities, net  1,679,063   
-
   
-
 
Total other liabilities  1,893,252   35,991,345   5,081,585 
Total liabilities  110,976,607   269,465,821   38,045,636 

 

F-4

 

 

WIMI HOLOGRAM CLOUD INC. AND SUBSIDIARIES

CONSOLIDATED BALANCE SHEETS — (Continued)

 

  December 31, 2022  December 31, 2023  December 31, 2023 
  RMB  RMB  USD 
COMMITMENTS AND CONTINGENCIES 
 
  
 
  
 
 
          
SHAREHOLDERS’ EQUITY         
Class A ordinary shares, USD 0.0001 par value, 20,115,570 shares authorized, 20,115,570 shares issued and outstanding as of December 31, 2022 and December 31, 2023  13,095   13,095   1,849 
Class B ordinary shares, USD 0.0001 par value, 466,967,730 shares authorized, 153,300,513 shares and 176,300,513 shares issued and outstanding as of December 31, 2022 and December 31, 2023  102,127   117,681   16,615 
Additional paid-in capital  1,552,410,496   1,608,052,978   227,039,544 
Accumulative deficit  (517,971,017)  (940,331,198)  (132,764,510)
Statutory reserves  24,478,153   25,647,972   3,621,214 
Accumulated other comprehensive loss  (7,566,569)  59,475,542   8,397,298 
Total WiMi Hologram Cloud, Inc. shareholders’ equity  1,051,466,285   752,976,070   106,312,010 
             
NONCONTROLLING INTERESTS  97,898,474   8,568,730   1,209,811 
             
Total equity  1,149,364,759   761,544,800   107,521,821 
             
Total liabilities and shareholders’ equity  1,260,341,366   1,031,010,621   145,567,457 

 

The accompanying notes are an integral part of these consolidated financial statements.

 

F-5

 

 

WIMI HOLOGRAM CLOUD INC. AND SUBSIDIARIES

CONSOLIDATED STATEMENTS OF OPERATIONS AND COMPREHENSIVE LOSS

 

  For the Years Ending December 31, 
  2021  2022  2023  2023 
  RMB  RMB  RMB  USD 
OPERATING REVENUES            
Products  449,019,437   200,613,602   13,523,814   1,909,415 
Services  484,772,082   481,679,377   571,842,123   80,737,872 
Total operating revenues  933,791,519   682,292,979   585,365,937   82,647,287 
                 
COST OF REVENUES  (684,223,832)  (539,246,590)  (411,663,866)  (58,122,449)
                 
GROSS PROFIT  249,567,687   143,046,389   173,702,071   24,524,838 
                 
OPERATING EXPENSES                
Selling expenses  (10,603,800)  (5,932,506)  (3,562,585)  (502,998)
General and administrative expenses  (65,815,883)  (44,935,678)  (157,119,636)  (22,183,579)
Research and development expenses  (155,578,474)  (341,611,729)  (171,056,952)  (24,151,376)
Provision for doubtful accounts  (138,379,533)  (4,452,821)  (9,671,349)  (1,365,489)
Stock compensation expenses  (10,582,557)  (6,447,471)  (55,658,036)  (7,858,308)
Impairment loss for goodwill  (131,194,659)  (35,493,300)  (243,334,346)  (34,356,156)
Impairment loss from long-lived assets  (4,308,822)  (13,713,235)  (5,499,260)  (776,436)
Impairment loss from cost method investment  
-
   
-
   (144,863,324)  (20,453,122)
Change in fair value of business acquisition payable  3,239,892   
-
   
-
   
-
 
Change in fair value of warrant liability  
-
   832,355   
-
   
-
 
Total operating expenses  (513,223,836)  (451,754,385)  (790,765,488)  (111,647,463)
                 
LOSS FROM OPERATIONS  (263,656,149)  (308,707,996)  (617,063,417)  (87,122,625)
                 
OTHER INCOME (EXPENSE)                
Investment income (loss)  2,491,671   (88,267,543)  52,687,134   7,438,849 
Income from unconsolidated subsidiary  721,439   1,826,318   
-
   
-
 
Interest income  3,365,198   3,733,002   13,727,595   1,938,187 
Finance expenses, net  (7,073,809)  (2,253,132)  (1,048,673)  (148,061)
Other income, net  4,042,172   3,889,022   1,182,719   166,988 
Gain from disposal of subsidiary  5,781,318   8,952,752   37,621,786   5,311,786 
Gain (loss) from disposal of equity interest  (901,526)  387,632   
-
   
-
 
Total other (expenses) income, net  8,426,463   (71,731,949)  104,170,561   14,707,749 
                 
LOSS BEFORE INCOME TAXES  (255,229,686)  (380,439,945)  (512,892,856)  (72,414,876)
                 
Current  (2,189,629)  (135,968)  (140,037)  (19,772)
Deferred  3,024,851   3,758,877   2,666,910   376,539 
Income tax credit  835,222   3,622,909   2,526,873   356,767 
                 
NET LOSS  (254,394,464)  (376,817,036)  (510,365,983)  (72,058,109)
                 
Less: Net loss attributable to non-controlling interests  (18,421,285)  (19,085,943)  (89,175,621)  (12,590,625)
                 
NET LOSS ATTRIBUTABLE TO WIMI HOLOGRAM CLOUD, INC.  (235,973,179)  (357,731,093)  (421,190,362)  (59,467,484)
                 
NET LOSS  (254,394,464)  (376,817,036)  (510,365,983)  (72,058,109)
                 
OTHER COMPREHENSIVE INCOME (LOSS)                
Foreign currency translation adjustment  (19,852,192)  41,795,213   66,887,988   9,443,854 
                 
COMPREHENSIVE LOSS  (274,246,656)  (335,021,823)  (443,477,995)  (62,614,255)
                 
Less: Comprehensive loss attributable to non-controlling interests  (18,737,271)  (24,694,512)  (89,329,744)  (12,612,386)
                 
COMPREHENSIVE LOSS ATTRIBUTABLE TO WIMI HOLOGRAM CLOUD, INC.  (255,509,385)  (310,327,311)  (354,148,251)  (50,001,869)
                 
WEIGHTED AVERAGE NUMBER OF ORDINARY SHARES                
Basic and diluted
  167,057,820   172,273,032   174,468,095   174,468,095 
                 
LOSS PER SHARE                
Basic and diluted
  (1.41)  (2.08)  (2.41)  (0.34)

 

The accompanying notes are an integral part of these consolidated financial statements.

 

F-6

 

 

WIMI HOLOGRAM CLOUD INC. AND SUBSIDIARIES

CONSOLIDATED STATEMENTS OF SHAREHOLDERS’ EQUITY

 

  Ordinary shares     Retained earnings  Accumulated          
  Class A  Class B  Additional        other          
  Shares  Par
Value
  Shares  Par
Value
  paid-in capital  Statutory reserves  Unrestricted  comprehensive income  Noncontrolling
interests
  Total  Total 
     RMB     RMB  RMB  RMB  RMB  RMB  RMB  RMB  USD 
BALANCE, December 31, 2020  20,115,570   13,095   130,953,843   87,539   932,368,293   24,003,483   76,207,925   (35,434,146)  11,805,734   1,009,051,923   142,467,127 
Issuance of ordinary share through public offering, net  
-
   
-
   22,346,670   14,588   508,118,380   
-
   
-
   
-
   
-
   508,132,968   71,742,834 
Vesting of employee share compensation  -   
-
   -   
-
   10,582,557   
-
   
-
   
-
   
-
   10,582,557   1,494,142 
Noncontrolling interest acquired  -   
-
   -   
-
   
-
   
-
   
-
   
-
   330   330   47 
Sales of subsidiary’s non controlling interest  -   
-
   -   
-
   3,611,177   
-
   
-
   
-
   83,758,123   87,369,300   12,335,592 
Sale of subsidiaries’ controlling interest  -   
-
   -   
-
   
-
   
-
   
-
   
-
   (1,426,158)  (1,426,158)  (201,358)
Net loss  -   
-
   -   
-
   
-
   
-
   (235,973,179)  
-
   (18,421,285)  (254,394,464)  (35,917,724)
Statutory reserves  -   
-
   -   
-
   
-
   4,569,674   (4,569,674)  
-
   
-
   
-
   
-
 
Foreign currency translation  -   
-
   -   
-
   
-
   
-
   
-
   (19,536,205)  (315,986)  (19,852,192)  (2,802,913)
BALANCE, December 31, 2021  20,115,570   13,095   153,300,513   102,127   1,454,680,407   28,573,157   (164,334,928)  (54,970,351)  75,400,758   1,339,464,265   189,117,747 
Recapitalization of MicroAlgo  -   
-
   -   
-
   91,282,618   
-
   
-
   
-
   47,192,228   138,474,846   19,551,138 
Vesting of employee share compensation  -   
-
   -   
-
   6,447,471   
-
   
-
   
-
   
-
   6,447,471   910,313 
Net loss  -   
-
   -   
-
   
-
   
-
   (357,731,093)  
-
   (19,085,943)  (376,817,036)  (53,202,456)
Reclassification of statutory reserves due to deconsolidation  -   
-
   -   
-
   
-
   (4,095,004)  4,095,004   
-
   
-
   
-
   
-
 
Foreign currency translation  -   -   -   -   -   -   
-
   47,403,782   (5,608,569)  41,795,213   5,901,028 
BALANCE, December 31, 2022  20,115,570   13,095   153,300,513   102,127   1,552,410,496   24,478,153   (517,971,017)  (7,566,569)  97,898,474   1,149,364,759   162,277,770 
Vesting of employee share compensation  -   
-
   23,000,000   15,554   55,642,482   -   -   
-
   
-
   55,658,036   7,858,308 
Net loss  -   
-
   -   
-
   
-
   
-
   (421,190,362)  
-
   (89,175,621)  (510,365,983)  (72,058,109)
Statutory reserves  -   
-
   -   
-
   
-
   1,169,819   (1,169,819)  
-
   
-
   
-
   
-
 
Foreign currency translation  -   
-
   -   
-
   
-
   
-
   
-
   67,042,111   (154,123)  66,887,988   9,443,852 
BALANCE, December 31, 2023  20,115,570   13,095   176,300,513   117,681   1,608,052,978   25,647,972   (940,331,198)  59,475,542   8,568,730   761,544,800   107,521,821 

 

 

The accompanying notes are an integral part of these consolidated financial statements.

 

F-7

 

 

WIMI HOLOGRAM CLOUD INC. AND SUBSIDIARIES

CONSOLIDATED STATEMENTS OF CASH FLOWS

 

  For the Year Ended December 31, 
  2021  2022  2023  2023 
  RMB  RMB  RMB  USD 
CASH FLOWS FROM OPERATING ACTIVITIES:            
Net loss  (254,394,464)  (376,817,036)  (510,365,983)  (72,058,109)
Adjustments to reconcile net loss to net cash provided by (used in) operating activities:                
Depreciation and amortization  18,525,363   10,483,764   1,299,670   183,499 
Provision for doubtful accounts  130,140,248   4,452,821   (81,409,449)  (11,494,126)
Provision for doubtful accounts – other assets  8,239,284   
-
   
-
   
-
 
Stock compensation expenses  10,582,557   6,447,471   55,658,036   7,858,308 
Deferred tax benefit  (3,024,851)  (3,758,877)  (2,666,910)  (376,539)
Gain from sale of equity interest in unconsolidated subsidiary  
-
   (387,632)  
-
   
-
 
Gain (loss) from short term investments  (2,491,671)  88,267,548   
-
   
-
 
Loss from disposal of property and equipment  208   
-
   
-
   
-
 
Loss (gain) from deconsolidation of subsidiaries  901,526   (8,952,752)  
-
   
-
 
Gain from acquisition  (5,781,318)  
-
   
-
   
-
 
Income from unconsolidated subsidiary  (721,439)  (1,826,318)  89,175,621   12,590,625 
Amortization of operating lease right-of-use assets  1,187,629   1,749,137   939,988   132,716 
Amortization of debt discount  1,396,731   
-
   
-
   
-
 
Impairment loss for goodwill  131,194,659   35,493,300   243,334,346   34,356,156 
Impairment loss from long-lived assets  4,308,822   13,713,235   5,499,260   776,436 
Impairment loss on inventory and contract costs  11,074,431   
-
   
-
     
Change in fair value of warrant liabilities  
-
   (832,355)  
-
   
-
 
Change in fair value of business acquisition payable  (3,239,892)  
-
   
-
   
-
 
Change in operating assets and liabilities:                
Accounts receivables  9,378,693   (3,873,010)  85,969,933   12,138,017 
Inventories  (20,837,892)  4,653,176   2,403,818   339,393 
Prepaid services fees  (12,192,007)  193,987   51,057,663   7,208,785 
Other receivables and prepaid expenses  (12,335,295)  403,493   (5,414,936)  (764,530)
Prepaid expenses and deposits  496,610   190,101   
-
   
-
 
Accounts payable  5,553,298   (2,373,625)  4,869,870   687,573 
Deferred revenues  18,086,679   (12,011,173)  (833,113)  (117,626)
Other payables and accrued liabilities  27,335,795   8,739,816   148,256,602   20,932,212 
Operating lease liabilities  (1,140,006)  (1,714,996)  (1,214,310)  (171,447)
Taxes payable  (4,083,179)  (396,465)  2,001,119   282,536 
Net cash provided by (used in) operating activities  58,160,519   (238,156,390)  88,561,225   12,503,879 
                 
CASH FLOWS FROM INVESTING ACTIVITIES:                
Purchases of cost method investment  (600,000)  (54,052,200)  159,138,976   22,468,688 
Sale of long term investments  
-
   
-
   1,401,118   197,823 
Prepayments for real estate purchase  (142,527,894)  
-
   
-
   
-
 
Purchases of property and equipment  (25,165,482)  (1,105,905)  (68,069,105)  (9,610,615)
Purchases of short term investments  (201,322,736)  (591,813,924)  (687,403,223)  (97,053,839)
Redemption of short term investments  202,383,746   501,798,043   290,192,464   40,972,012 
Consideration received from sale of equity interest  
-
   2,657,913   
-
   
-
 
Cash decrease due to deconsolidation  (15,338,034)  (1,660,917)  
-
   
-
 
Payment for Shanghai Guoyu acquisition  (20,000,000)  
-
   
-
   
-
 
Cash received from Tapuyu, Pengcheng and Bimai
acquisitions
  161,638   2,033   
-
   
-
 
(Loan to) collection from third party  (26,160,000)  26,335,190   
-
   
-
 
(Loan to) collection of receivable from ICinit  (9,100,000)  27,589,530   
-
   
-
 
Net cash used in investing activities  (237,668,762)  (90,250,237)  (304,739,770)  (43,025,931)

 

F-8

 

 

WIMI HOLOGRAM CLOUD INC. AND SUBSIDIARIES

CONSOLIDATED STATEMENTS OF CASH FLOWS — (Continued)

 

  For the Year Ended December 31, 
  2021  2022  2023  2023 
  RMB  RMB  RMB  USD 
CASH FLOWS FROM FINANCING ACTIVITIES:            
Proceeds from public offerings, net  508,132,968   
-
   
-
   
-
 
Proceeds from short term loan – banking facility  7,628,698   
-
   7,070,000   998,207 
Payments to banking facility  (20,531,708)  
-
   
-
   
-
 
Proceeds from related party loans  48,216,145   47,029,482   18,109   2,557 
Repayments to related party loans  (47,560,843)  (77,144,627)  (3,228,306)  (455,802)
Sale of subsidiary’s noncontrolling interest  87,369,300   
-
   
-
   
-
 
Cash received from recapitalization of MicroAlgo  
-
   138,970,347   
-
   
-
 
Deferred merger costs  (3,839,567)  
-
   
-
   
-
 
Net cash provided by financing activities  579,414,993   108,855,202   3,859,803   544,962 
                 
EFFECT OF EXCHANGE RATE ON CASH, CASH EQUIVALENTS AND RESTRICTED CASH  (15,668,701)  39,986,359   (22,287,633)  (3,146,771)
                 
CHANGE IN CASH, CASH EQUIVALENTS AND RESTRICTED CASH  384,238,049   (179,565,066)  (234,606,375)  (33,123,861)
                 
CASH, CASH EQUIVALENTS AND RESTRICTED CASH, beginning of year  368,109,098   752,347,147   572,782,081   80,870,583 
                 
CASH, CASH EQUIVALENTS AND RESTRICTED CASH,
end of year
  752,347,147   572,782,081   338,175,706   47,746,722 
                 
SUPPLEMENTAL CASH FLOW INFORMATION:                
Cash paid for income taxes  4,383,015   1,250,425   241,350   34,076 
Cash paid for interest  113,131   20,124   736,031   103,920 
                 
NON-CASH INVESTING AND FINANCING ACTIVITIES:                
Operating lease right-of-use assets obtained in exchange for operating lease liabilities  1,440,166   
-
   
-
   
-
 
Deferred merger costs reclassified to additional paid in capital  
-
   3,839,567   
-
   
-
 
Reclassification of equity investment to cost method  
-
   1,460,484   
-
     
Consideration receivable from sale of equity interest  40,972   
-
   
-
   
-
 

 

The following table provides a reconciliation of cash, cash equivalents and restricted cash reported within the balance sheets that sum to the total of the same amounts shown in the statements of cash flows:

 

  2021  2022  2023  2023 
  RMB  RMB  RMB  USD 
Cash and cash equivalents  751,904,587   572,782,081   338,175,706   47,746,722 
Restricted cash  442,560   
-
   
-
   
-
 
Total cash, cash equivalents and restricted cash shown in the consolidated statements of cash flows  752,347,147   572,782,081   338,175,706   47,746,722 

 

The accompanying notes are an integral part of these consolidated financial statements.

 

F-9

 

 

WIMI HOLOGRAM CLOUD INC. AND SUBSIDIARIES

NOTES TO CONSOLIDATED FINANCIAL STATEMENTS

 

Note 1 — Nature of business and organization

 

WiMi Hologram Cloud Inc. (“WiMi Cayman” or the “Company”) is a holding company incorporated on August 16, 2018, under the laws of the Cayman Islands. The Company’s headquarter is located in the city of Beijing, China. The Company operates through its subsidiaries, WiMi Hologram Cloud Limited (“WiMi HK”), MicroAlgo Inc. (“MicroAlgo”), Tianjin Zhongzhengdaohe Investment Co., Ltd. (“TJ Zhongzheng”), and Lixin Technology Co., Ltd. (“Lixin Technology”). On April 28, 2022, the Company also established Weeto Investment Pte. Ltd. in Singapore.

 

(a)WiMi HK and subsidiaries

 

WiMi HK holds all of the outstanding equity of Beijing Hologram WiMi Cloud Network Technology Co., Ltd. (“WiMi WFOE”) which was established on September 20, 2018 under the law of the People’s Republic of China (“PRC” or “China”). WiMi WFOE, through its variable interest entity (“VIE”), Beijing WiMi Cloud Software Co., Ltd. (“Beijing WiMi”) and its subsidiaries, engages in providing augmented reality related products and services.

 

On December 18, 2020, with consent of WiMi WFOE and approval of board, the original shareholders of Beijing WiMi terminated the original VIE agreements that were entered into on November 6, 2018. The original shareholders who collectively owned 17.9% of Beijing WiMi transferred their 17.9% equity interests of Beijing WiMi to Ms. Yao Zhaohua and Ms. Sun Yadong pursuant to share transfer agreements. As a result, Ms. Yao Zhaohua and Ms. Sun Yadong owned 99.90% and 0.1% of Beijing WiMi, respectively. Ms. Yao Zhaohua and Ms. Sun Yadong entered into contractual agreements (see contractual agreements below) with WiMi WFOE on December 18, 2020. As such, WiMi WFOE maintained effective control of Beijing WiMi.

 

On June 1, 2020, Wimi HK established ICinit Limited (“ICinit”) in Hong Kong, and Wimi HK has a 51% equity interest in ICinit, which primarily engages in sales computer chip and intelligent chip products.

 

On October 1, 2021, the Company’s board approved the equity transfer agreement between WiMi HK and Lucky Monkey Holding Limited, pursuant to which WiMi HK transferred 2% of the issued share capital of ICinit for a consideration of HKD 50,000 (approximately RMB 60,321or USD 6,400). The Company concluded that it had lost controlling financial interest in ICinit on October 1, 2021 and deconsolidated ICinit on October 1, 2021 and recorded the fair value of its investment as equity investment. As the deconsolidation did not present a strategic change on the Company’s operation, the deconsolidation was not presented as discontinued operations.

 

On May 25, 2022, the Company entered into an equity transfer agreement between WiMi HK and Lucky Monkey Holding Limited, pursuant to which WiMi HK transferred 30% of the issued share capital of ICinit for a consideration of HKD 3,050,000 (approximately RMB 3,594,155 or USD 391,186). As a result of the transfer, the Company now owns 19% equity interest of ICinit and concluded the Company no longer has significant influence over ICinit and investment in ICinit from RMB 1,460,484 (USD 209,701) is accounted for as a cost method investment. (See Note 5 - Deconsolidation for details)

 

On August 21, 2020, Wimi HK set up a joint venture company, VIDA Semicon Co., Limited (“VIDA”) in Hong Kong, and Wimi HK has a 53% equity interest in VIDA. VIDA was set up to develop application of holographic AR technologies in the semiconductor industry.

 

On April 15, 2021, Wimi HK set up a joint venture company, Viru Technology Limited (“Viru”) in Hong Kong and Wimi HK has a 55% equity interest in Viru. Viru was set up to develop application of AR advertising services.

 

On August 26, 2022, Viru established a fully owned subsidiary, Shenzhen Weiruntong Technology Co., Ltd. (“Shenzhen Weiruntong”) in PRC. Shenzhen Weiruntong was set up to develop application of AR advertising services and it had no material operation as of December 31, 2022.

 

F-10

 

 

WIMI HOLOGRAM CLOUD INC. AND SUBSIDIARIES

NOTES TO CONSOLIDATED FINANCIAL STATEMENTS

 

Note 1 — Nature of business and organization (cont.)

 

On November 1, 2022, the Company’s board approved the equity transfer agreement between Beijing WiMi and Cui, Yang and Shenzhen Zhangshangkuyu Technology Ltd. to transfer 100% equity interest of Shenzhen Kuxuanyou Technology Co., Ltd. (“Shenzhen Kuxuanyou”) and its subsidiaries with consideration of RMB 1 (USD 0.1) and RMB 1 (USD 0.1), respectively. The transfer was effective on November 10, 2022. (See Note 5 - Deconsolidation for details).

 

(b)MicroAlgo and subsidiaries

 

On September 24, 2020, WiMi Cayman set up a wholly owned subsidiary, VIYI Technology Inc., which was renamed to VIYI Algorithm Inc. (“VIYI”), under the laws of the Cayman Islands. VIYI was set up to accelerate the development of AI algorithm and cloud computing services.

 

On September 27, 2020, VIYI entered into Acquisition Framework Agreement which was amended and supplemented on September 28, 2020 to acquire 100% equity interests of Fe-da Electronics Company Private Limited. (“Fe-da Electronics”), a provider of Internet of Things solutions based in Singapore, to accelerate the development of the Company’s computer chip and intelligent chip business. The transaction was consummated on September 28, 2020.

 

On October 9, 2020, VIYI set up a wholly owned holding company in HK, VIYI Technology Ltd. (“VIYI Ltd”), which holds all of the outstanding equity of Shenzhen Weiyixin Technology Co., Ltd. (“Shenzhen Weiyixin”) established on November 18, 2020 under the laws of the PRC. On November 30, 2020, Shenzhen Weiyixin established Shanghai Weimu Technology Co., Ltd., (“Shanghai Weimu”) in the PRC for software support services, and Shenzhen Weiyixin holds 58% outstanding equity of Shanghai Weimu.

 

On December 24, 2020, with consent of WiMi WFOE, Beijing WiMi transferred 99.0% and 1.0% equity interests in Shenzhen Yitian Internet Technology Co., Ltd. (“Shenzhen Yitian”) to Ms. Yao Zhaohua and Ms. Sun Yadong for consideration of RMB 1 (USD 0.2) and RMB 1(USD 0.2), respectively, pursuant to share transfer agreements. Ms. Yao Zhaohua and Ms. Sun Yadong entered into contractual agreements (see contractual agreements below) with Shenzhen Weiyixin on December 24, 2020, which granted Shenzhen Weiyixin effective control of Shenzhen Yitian from December 24, 2020 and enable Shenzhen Weiyixin to receive all the expected residual returns of Shenzhen Yitian and its subsidiaries.

 

The reorganization was completed on December 24, 2020. WiMi WFOE is the primary beneficiary of Beijing WiMi and its subsidiaries, and Shenzhen Weiyixin is the primary beneficiary of Shenzhen Yitian and its subsidiaries. All of these entities are under common control of WiMi Cayman, which results in the consolidation of Beijing WiMi, Shenzhen Yitian and their subsidiaries which have been accounted for as a reorganization of entities under common control at carrying value without change of reporting entities.

 

Due to the business strategy adjustment, Shenzhen Yitian and its subsidiaries no longer operate the business involving foreign investment restrictions since March 1, 2022, therefore VIYI is able to have direct equity interest in Shenzhen Yitian and its subsidiaries. On April 1, 2022, VIYI terminated the agreements under the VIE structure with Shenzhen Yitian. Shenzhen Yitian’s original shareholders transferred their respective ownership to VIYI WFOE and VIYI WFOE obtained 100% equity control of Shenzhen Yitian and its subsidiaries on April 1, 2022. The reorganization has no effect on the consolidated financial statements as Shenzhen Yitian has been under common control of VIYI that there is no change of reporting entities.

 

On July 1, 2021, VIYI acquired 100% interest of Shanghai Guoyu Information Technologies Co., Ltd (“Shanghai Guoyu”). The aggregate purchase price is $3.0 million (RMB 20,000,000). On July 19, 2021 Shanghai Guoyu established 100% owned subsidiary Kashi Guoyu Information Technologies Co., Ltd (“Kashi Guoyu”).

 

F-11

 

 

WIMI HOLOGRAM CLOUD INC. AND SUBSIDIARIES

NOTES TO CONSOLIDATED FINANCIAL STATEMENTS

 

Note 1 — Nature of business and organization (cont.)

 

On July 19, 2021, Viwo Technology established a fully owned subsidiary Shenzhen Viwotong Technology Co., Ltd. (“Viwotong Tech”) in Shenzhen to support its operations. On November 19, 2021 Viwotong Tech acquired 100% equity interests of Guangzhou Tapuyu Internet Technology Co., Ltd. (“Tapuyu”), a provider of advertising services, for RMB 2 (approximately USD 0.3). On December 7, 2021, Viwotong Tech purchased Pengcheng Keyi (Xi’an) Intelligence Technology Co., Ltd. (“Pengcheng Keyi”), a provider of testing equipment development and sales, for RMB 2 (approximately USD 0.3). On July 1, 2022, Viwo Technology Inc. entered into an equity transfer agreement to transfer 99.0% and 1.0% of the issued share capital of Pengcheng Keyi to two unrelated individuals at RMB 1.0 and RMB 0.1(USD$ 0.01), respectively. (See Note 4 for details)

 

On September 23, 2022, Viwotong Tech entered into Acquisition Framework Agreement to acquire 100% equity interests of Guangzhou Bimai Network Technology Co., Ltd. (“Bimai”), a provider of advertising services. The aggregate purchase price is RMB 2 (USD 0.3) and the transaction consummated on September 23, 2022. On January 1, 2023, Viwotong Tech entered into an equity transfer agreement to transfer 100% of the issued share capital of Bimai to one unrelated individual at RMB 0. The disposal resulted in a loss from disposal of approximately RMB 1.1 million (USD 0.2 million).(See Note 4 for details)

 

VIYI entered into the Business Combination and Merger Agreement dated June 10, 2021 (as amended on January 24, 2022, August 2, 2022, August 3, 2022 and August 10, 2022, the “Merger Agreement”), by and among WiMi, Venus Acquisition Corporation (“Venus”)), Venus Merger Sub Corporation (“Venus Merger Sub”), a Cayman Islands exempted company incorporated for the purpose of effectuating the Business Combination. On December 9, 2022, in accordance with the Merger Agreement, the closing of the business combination (the “Closing”) occurred, pursuant to which Venus issued 39,603,961 ordinary shares to VIYI shareholders. As a result of the consummation of the business combination, VIYI is now a wholly-owned subsidiary of the Venus, which has changed its name to MicroAlgo Inc. (See Note 6 for detail)

 

In December 2022, Viwotong Tech acquired 100% equity of Beijing Younike Information Technology Co., Ltd. (Younike).

 

On April 6, 2023, the Company’s board approved the equity transfer agreement between VIYI and LIM TZEA, to transfer 100% equity interest of Fe-da Electronics Co., Ltd and its subsidiaries Wisdom Lab Inc., EXCEL Technology Co., Ltd. and recognized RMB 17,801,786 (USD 2,526,259) of loss from the transfer, FE-DA and its subsidiaries were Disposed in April 2023.

 

On March 27, 2023, Weidong established a fully owned subsidiary Shenzhen Weidong Technology Co., Ltd. (“SZ Weidong”) in Shenzhen. On May 17, 2023, YY Online transferred 1% equity of Shanghai Guoyu to SZ Weidong.

  

On June 5, 2023 VIYI Technology Ltd established a fully owned subsidiary CDDI Capital Ltd (“CDDI”) in British Virgin Islands. On June 27, 2023, CDDI formed a 55% owned subsidiary VIWO Technology Inc.(“VIWO Cayman”) in Cayman. On July 31, 2023, VIYI Technology Ltd transferred its equity of Viwo Technology to VIWO Cayman. On December 20, 2023, VIWO Cayman established a fully owned subsidiary VIWO Technology (HK) Limited (“VIWO HK”) in Hong Kong. On January 23, 2024, VIWO Technology (HK) Limited established a wholly-owned subsidiary, Beijing Viwotong Technology Co., Ltd.(“Beijing Viwotong”). In February 2024, Shenzhen Viwotong transferred 100% equity of Tapuyu and Younike to Beijing Viwotong.

 

(c)Others

 

On March 4, 2021, WiMi Cayman established a wholly owned entity of TJ Zhongzheng which is deemed as a wholly foreign owned enterprise, with a register capital of USD 30 million (approximately RMB 195.7 million). On May 21, 2021, TJ Zhongzhen established Shenzhen Hedaozhongshu Technology Co., Ltd. (“Shenzhen Hedao’). On May 26, 2021, Shenzhen Hedao established Kashi Daohezhongzheng Internet Technology Co., Ltd. (“Kashi Daohe”). Shenzhen Hedao and Kashi were set up to engage AR advertising services.

 

On August 4, 2020, WiMi Cayman established a wholly-owned subsidiary, Lixin Technology in the PRC to accelerate development of its holographic vision intelligent robots and fabless semiconductor businesses. Lixin Technology focuses on a new upstream business in the domestic smart product market, and research, development and sales of computer chip and intelligent chip products to further enhance the Company’s competitiveness. Lixin Technology established a wholly-owned subsidiary, Hainan Lixin Technology Co., Ltd. in October 2020.

 

F-12

 

 

WIMI HOLOGRAM CLOUD INC. AND SUBSIDIARIES

NOTES TO CONSOLIDATED FINANCIAL STATEMENTS

 

Note 1 — Nature of business and organization (cont.)

 

The accompanying consolidated financial statements reflect the activities of WiMi Cayman and each of the following entities as of December 31, 2023:

 

Name Background Ownership
WiMi Hologram Cloud Limited(“WiMi HK”) 

●   A Hong Kong company

●   Incorporated on September 4, 2018

●   Primarily engages in the sales of semiconductor products and related accessories

 100% owned by WiMi Cayman
     
Beijing Hologram WiMi Cloud Network Technology Co., Ltd.(“WiMi WFOE”) 

●   A PRC limited liability company and deemed a wholly foreign owned enterprise (“WFOE”)

●   Incorporated on September 20, 2018

●   A holding company

 100% owned by WiMi HK
     
Beijing WiMi Cloud Software Co., Ltd.(“Beijing WiMi”) 

●   A PRC limited liability company

●   Incorporated on May 27, 2015

●   Primarily engages in Hologram advertising services

 VIE of WiMi WFOE
     

Shenzhen Yidian Network Technology Co., Ltd.
(“Shenzhen Yidian”)

 

●   A PRC limited liability company

●   Incorporated on May 20, 2014

●   Primarily engages in AR advertising services

 100% owned by Beijing WiMi
     

Shenzhen Duodian Cloud Technology Co., Ltd.
(“Shenzhen Duodian”)

 

●   A PRC limited liability company

●   Incorporated on August 24, 2017

●   Primarily engages in AR advertising services

 100% owned by Shenzhen Yidian
     

Korgas Duodian Network Technology Co., Ltd.
(“Korgas Duodian”)

 

●   A PRC limited liability company

●   Incorporated on November 25, 2016

●   Primarily engages in AR advertising services

 100% owned by Shenzhen Yidian
     

Kashi Duodian Network Technology Co., Ltd.
(“Kashi Duodian”)

 

●   A PRC limited liability company

●   Incorporated on January 31, 2019

●   Primarily engages in AR advertising services

 100% owned by Shenzhen Yidian

 

F-13

 

 

WIMI HOLOGRAM CLOUD INC. AND SUBSIDIARIES

NOTES TO CONSOLIDATED FINANCIAL STATEMENTS

 

Note 1 — Nature of business and organization (cont.)

 

Name Background Ownership
Shenzhen Zhiyun Image Technology Co., Ltd. (“Shenzhen Zhiyun”) 

●   A PRC limited liability company

●   Incorporated on December 3, 2019

●   Primarily engages in AR advertising services

 100% owned by Shenzhen Yidian
     
Shenzhen Shiyunyanxi Technology Co., Ltd. (“Shenzhen Shiyun”) 

●   A PRC limited liability company

●   Incorporated on June 9, 2021

●   Primarily engages in AR advertising services

 100% owned by Shenzhen Yidian
     
Shenzhen Yunzhan Image Technology Co., Ltd. (“Shenzhen Yunzhan”) 

●   A PRC limited liability company

●   Incorporated on September 24, 2020

●   Primarily engages in AR advertising services

 100% owned by Shenzhen Yidian
     

Micro Beauty Lightspeed Investment Management HK Limited
(“Micro Beauty”)

 

●   A Hong Kong company

●   Incorporated on February 22, 2016

●   Primarily engages in MR software development and licensing

 100% owned by Beijing WiMi
     

Skystar Development Co., Ltd
(“Skystar”)

 

●   A Republic of Seychelles Company

●   Incorporated on March 30, 2016

●   Primarily engages in MR software development and licensing

 100% owned by Micro Beauty
     
Viru Technology Limited (“Viru”) 

●   A Hong Kong company

●   Incorporated on April 15, 2021

●   Primarily engages in AR advertising services

 55% owned by Wimi HK
     
Shenzhen Weiruntong Technology Co., Ltd.
(“Shenzhen Weiruntong”)
 

●   A PRC limited liability company

●   Incorporated on August 26, 2022

●   Primarily engages in AR advertising services and no material operation as of December 31, 2023

 100% owned by Viru

 

F-14

 

 

WIMI HOLOGRAM CLOUD INC. AND SUBSIDIARIES

NOTES TO CONSOLIDATED FINANCIAL STATEMENTS

 

Note 1 — Nature of business and organization (cont.)

 

Name Background Ownership
VIDA Semicon Co., Limited (“VIDA”) 

●   A Hong Kong company

●   Incorporated on August 21, 2020

●   Primarily engages in the sales of semiconductor products and related accessories

 53% owned by WiMi HK
     
Weeto Investment PTE. Ltd (“Weeto”) 

●   A Singapore limited liability company

●   Incorporated on April 28, 2022

●   Primarily engages in AR advertising services. No material operations as of December 31, 2023

 100% owned by Wimi Cayman
     
Lixin Technology Co., Ltd. (“Lixin Technology”) 

●   A PRC limited liability company and deemed a wholly foreign owned enterprise (“WFOE”)

●   Incorporated on August 4, 2020

●   Primarily engages in research, development and sale of computer chip and intelligent chip products

 100% owned by WiMi Cayman
     
Hainan Lixin Technology Co., Ltd. (“Hainan Lixin”) 

●   A PRC limited liability company

●   Incorporated on October 10, 2020

●   Plan to support the daily operations of Lixin Technology

 100% owned by Lixin Technology
     
Tianjin Zhongzhengdaohe Investment Co., Ltd. (“TJ Zhongzheng”) 

●   A PRC limited liability company and deemed a wholly foreign owned enterprise (“WFOE”)

●   Incorporated on March 4, 2021

●   A holding company

 100% owned by WiMi Cayman
     
Shenzhen Hedaozhongshu Technology Co., Ltd. (“Shenzhen Hedao”) 

●   A PRC limited liability company

●   Incorporated on May 21, 2021

●   Plan to engage AR advertising services

 100% owned by TJ Zhongzheng
     
Kashi Daohezhongzheng Internet Technology Co., Ltd. (“Kashi Daohe”) 

●   A PRC limited liability company

●   Incorporated on May 26, 2021

●   Plan to engage AR advertising services

 

100% owned by Shenzhen Hedao

Dissolved on June 2, 2023

 

F-15

 

 

WIMI HOLOGRAM CLOUD INC. AND SUBSIDIARIES

NOTES TO CONSOLIDATED FINANCIAL STATEMENTS

 

Note 1 — Nature of business and organization (cont.)

 

Name Background Ownership
MicroAlgo Inc. (“MicroAlgo”) 

●   A Cayman company

●   Incorporated on May 14, 2018

●   A holding company

 56% owned by Wimi Cayman
     
VIYI Algorithm Inc. (“VIYI”), previously known as VIYI Technology Inc. 

●   A Cayman company

●   Incorporated on September 24, 2020

●   Primarily engages in the development of central processing algorithm and cloud computing services

 86.5% owned by WiMi Cayman before March 26, 2021; 73% owned by WiMi Cayman after March 26, 2021; 100% owned by MicroAlgo after December 9, 2022
     
Fe-da Electronics Company Private Limited (“Fe-da Electronics”) 

●   A Singapore company

●   Incorporated on January 9, 2009

●   Primarily engages in customization of central processing units

 

100% owned by VIYI

Acquired in September 2020

Disposed in April 2023

     
Wisdom Lab Inc. (“Wisdom Lab”) 

●   A Cayman Islands company

●   Incorporated on May 6, 2021

●   Engages in software solution for intelligent chips

 

100% owned by Fe-Da Electronics

Disposed in April 2023

     
Excel Crest Limited (“Excel Crest”) 

●   A Hong Kong company

●   Incorporated on September 10, 2020

●   Support the daily operations of Fe-da Electronics in Hong Kong

 

100% owned by Fe-da Electronics

Disposed in April 2023

     
VIYI Technology Ltd. (“VIYI Ltd”) 

●   A Hong Kong company

●   Incorporated on October 9, 2020

●   A holding company

 100% owned by VIYI
     
Shenzhen Weiyixin Technology Co., Ltd. (“Shenzhen Weiyixin”) 

●   A PRC limited liability company and deemed a wholly foreign owned enterprise (“WFOE”)

●   Incorporated on November 18, 2020

●   A holding company

 100% owned by VIYI Ltd

 

F-16

 

 

WIMI HOLOGRAM CLOUD INC. AND SUBSIDIARIES

NOTES TO CONSOLIDATED FINANCIAL STATEMENTS

 

Note 1 — Nature of business and organization (cont.)

 

Name Background Ownership
Shanghai Weimu Technology Co., Ltd. (“Shanghai Weimu”) 

●   A PRC limited liability company

●   Incorporated on November 30, 2020

●   Engages in providing software support services

 58% owned by Shenzhen Weiyixin
     
Weidong Technology Co., Ltd. (“Weidong”) 

●   A PRC limited liability company

●   Incorporated on October 28, 2020

●   Primarily engages in AR advertising services

 100% owned by Shenzhen Yitian before January 11, 2021; 100% owned by Shenzhen Weiyixin after January 11, 2021
     
Shanghai Guoyu Information Technology Co., Ltd. (“Shanghai Guoyu”) 

●   A PRC limited liability company

●   Incorporated on March 18, 2019

●   Engages in R&D and application of intelligent visual algorithm technology

 99% owned by Weidong, 1% owned by SZ Weidong
     
Korgas Weidong Technology Co., Ltd. (“Korgas Weidong”) 

●   A PRC limited liability company

●   Incorporated on October 30, 2020

●   Primarily engages in AR advertising services

 100% owned by Weidong before   July 14, 2021; 100% owned by Shanghai Guoyu after July 14, 2021
     
Korgas 233 Technology Co., Ltd. (“Korgas 233”) 

●  A PRC limited liability company

  Incorporated on September 15, 2017

  Primarily engages in central processing algorithm in mobile games industry

 

 100% owned by Shenzhen Yitian before January 11, 2021; 100% owned by YY Online after January 11, 2021;

Dissolved in October 2023;

     

Shenzhen Yiyou Online Technology Co., Ltd. (“YY Online”)

 

●   A PRC limited liability company

●   Incorporated on January 14, 2019

●   Primarily engages in AR advertising services

 100% owned by Weidong

 

F-17

 

 

WIMI HOLOGRAM CLOUD INC. AND SUBSIDIARIES

NOTES TO CONSOLIDATED FINANCIAL STATEMENTS

 

Note 1 — Nature of business and organization (cont.)

 

Name Background Ownership

Shenzhen Yitian Internet Technology Co., Ltd.
(“Shenzhen Yitian”)

 

●   A PRC limited liability company

●   Incorporated on March 08, 2011

●   Primarily engages in mobile games development

 100% owned by Beijing WiMi before December 24, 2020; VIE of Shenzhen Weiyixin starting on December 24, 2020; 100% owned by Shenzhen Weiyixin starting April 1, 2022
     

Shenzhen Qianhai Wangxin Technology Co., Ltd.
(“Shenzhen Qianhai”)

 

●   A PRC limited liability company

●   Incorporated on October 16, 2015

●   Primarily engages in AR advertising services

 100% owned by Shenzhen Yitian
     
CDDI Capital Ltd (“CDDI”) 

●    A British Virgin Islands Company

   Incorporated on June 5, 2023

 100% owned by VIYI Technology Limited
     
VIWO AI Technology Inc.
(“VIWO Cayman”)
 

●   Incorporated on June 5, 2023, under the laws of the Cayman Islands

●   A holding company

 55% owned by CDDI Capital Ltd
     
Viwo Technology Limited.
(“Viwo Tech”)
 

●   A Hong Kong company

●   Incorporated on April 15, 2021

●   Engages in intelligent chips design

 

 100% owned by  VIWO Cayman
     
Shenzhen Viwotong Technology Co., Ltd. (“Viwotong Tech”) 

●   A PRC limited liability company

●   Incorporated on July 19, 2021

●   No operations as of December 31, 2022

 100% owned by Viwo Tech
     
Guangzhou Tapuyu Internet Technology Co., Ltd. (“Tapuyu”) 

●   A PRC limited liability company

●   Incorporated on June 22, 2021

●   Engages in E-commerce services and application of intelligent visual algorithm technology

 100% owned by Viwotong Tech
     
Beijing Younike Information Technology Co., Ltd. (“Younike”) 

  A PRC limited liability company

  Incorporated on July 22, 2022

  Engages in central processing algorithm in advertising industry

 100% owned by Viwotong Tech
     
Shenzhen Weidong Technology Co., Ltd. (“SZ Weidong”) 

  A PRC limited liability company

●  Incorporated on March 27, 2023

  Primarily engages in central processing algorithm in advertising industry

 

 100% owned by Weidong
     
VIWO Technology (HK) Limited (VIWO HK) 

●  A Hong Kong company

●  Incorporated on December 20,2023

●  A holding company

 100% owned by VIWO Cayman

 

F-18

 

 

WIMI HOLOGRAM CLOUD INC. AND SUBSIDIARIES

NOTES TO CONSOLIDATED FINANCIAL STATEMENTS

 

Note 1 — Nature of business and organization (cont.)

 

Contractual Arrangements

 

Due to legal restrictions on foreign ownership and investment in, among other areas, value-added telecommunications services, which include the operations of internet content providers, the Company operates its internet and other businesses in which foreign investment is restricted or prohibited in the PRC through certain PRC domestic companies. As such, Beijing WiMi and Shenzhen Yitian (from December 24, 2020) are controlled through contractual agreements in lieu of direct equity ownership by the Company or any of its subsidiaries.

 

Beijing WiMi contractual agreements signed on November 6, 2018 and December 18, 2020

 

The contractual arrangements consist of a series of four agreements, shareholders power of attorney and irrevocable commitment letters (collectively the “Contractual Arrangements”, which were signed on November 6, 2018). Pursuant to reorganization on December 18, 2020, the previous contractual agreements were terminated and Beijing WiMi and WiMi WFOE entered into new contractual agreements on December 18, 2020. WiMi WFOE maintained effective control of Beijing WiMi. The significant terms of the Contractual Agreements are as follows:

 

Exclusive Business Cooperation Agreement

 

Under the exclusive business cooperation agreement between WiMi WFOE and Beijing WiMi, WiMi WFOE has the exclusive right to provide to Beijing WiMi consulting and services related to, among other things, use of software, operation maintenance, product development, and management and marketing consulting. WiMi WFOE has the exclusive ownership of intellectual property rights created as a result of the performance of this agreement. Beijing WiMi agrees to pay WiMi WFOE service fee at an amount equal to the consolidated net income after offsetting previous year’s loss (if any). This agreement will remain effective until the date when it is terminated by WiMi WFOE.

 

Exclusive Share Purchase Option Agreement

 

Pursuant to the exclusive share purchase option agreement, by and among WiMi WFOE, Beijing WiMi and each of the shareholders of Beijing WiMi, each of the shareholders of Beijing WiMi irrevocably granted WiMi WFOE an exclusive call option to purchase, or have its designated person(s) to purchase, at its discretion, all or part of their equity interests in Beijing WiMi, and the purchase price shall be the lowest price permitted by applicable PRC law. Each of the shareholders of Beijing WiMi undertakes that, without the prior written consent of WiMi WFOE or us, they may not increase or decrease the registered capital, amend its articles of association or change registered capital structure. This agreement will remain effective for ten years and can be renewed at WiMi WFOE’s sole discretion. Any transfer of shares pursuant to this agreement would be subject to PRC regulations and to any changes required thereunder.

 

Exclusive Assets Purchase Agreement

 

Pursuant to the exclusive asset purchase agreement by WiMi WFOE and Beijing WiMi, Beijing WiMi irrevocably granted WiMi WFOE an exclusive call option to purchase, or have its designated person(s) to purchase, at its discretion, all or part of Beijing WiMi’s current or future assets (including intellectual property rights), and the purchase price shall be the lowest price permitted by applicable PRC law. Beijing WiMi undertakes that, without the prior written consent of WiMi WFOE, it may not sell, transfer, pledge, dispose of its assets, incur any debts or guarantee liabilities. It will notify WiMi WFOE any potential litigation, arbitration or administrative procedures regarding the assets, and defend the assets if necessary. This agreement will remain effective for ten years and can be renewed at WiMi WFOE’s sole discretion. Any transfer of assets pursuant to this agreement would be subject to PRC regulations and to any changes required thereunder.

 

F-19

 

 

WIMI HOLOGRAM CLOUD INC. AND SUBSIDIARIES

NOTES TO CONSOLIDATED FINANCIAL STATEMENTS

 

Note 1 — Nature of business and organization (cont.)

 

Equity Interest Pledge Agreement

 

Pursuant to the equity interest pledge agreement, by and among WiMi WFOE, Beijing WiMi and the shareholders of Beijing WiMi, the shareholders of Beijing WiMi pledged all of their equity interests in Beijing WiMi to WiMi WFOE to guarantee their and Beijing WiMi’s obligations under the contractual arrangements including the exclusive consulting and services agreement, the exclusive option agreement, the exclusive asset purchase agreement and the power of attorney and this equity interest pledge agreement, as well as any loss incurred due to events of default defined therein and all expenses incurred by WiMi WFOE in enforcing such obligations of Beijing WiMi or its shareholders. The shareholders of Beijing WiMi agree that, without WiMi WFOE’s prior written approval, during the term of the equity interest pledge agreement, they will not dispose of the pledged equity interests or create or allow any other encumbrance on the pledged equity interests. The Company has completed the registration of the equity pledges with the relevant administration for industry and commerce in accordance with the PRC Property Rights Law.

 

Power of Attorney

 

Pursuant to the power of attorney, by WiMi WFOE and each shareholder of Beijing WiMi, respectively, each shareholder of Beijing WiMi irrevocably authorized WiMi WFOE or any person(s) designated by WiMi WFOE to exercise such shareholder’s voting rights in Beijing WiMi, including, without limitation, the power to participate in and vote at shareholder’s meetings, the power to nominate directors and appoint senior management, the power to sell or transfer such shareholder’s equity interest in Beijing WiMi, and other shareholders’ voting rights permitted by PRC law and the Articles of Association of Beijing WiMi. The power of attorney remains irrevocable and continuously valid from the date of execution so long as each shareholder remains as a shareholder of Beijing WiMi.

 

Spousal Consent Letters

 

Pursuant to these letters, the spouses of the applicable shareholders of Beijing WiMi unconditionally and irrevocably agreed that the equity interest in Beijing WiMi held by them and registered in their names will be disposed of pursuant to the equity interest pledge agreement, the exclusive option agreement, the exclusive asset purchase agreement and the power of attorney. Each of their spouses agreed not to assert any rights over the equity interest in Beijing WiMi held by their respective spouses. In addition, in the event that any spouse obtains any equity interest in Beijing WiMi held by his or her spouse for any reason, he or she agreed to be bound by the contractual arrangements.

 

Based on the foregoing contractual arrangements signed on November 6, 2018 and December 18, 2020, which grant WiMi WFOE effective control of Beijing WiMi and enable WiMi WFOE to receive all of their expected residual returns, the Company accounts for Beijing WiMi as a VIE. Accordingly, the Company consolidates the accounts of Beijing WiMi for the periods presented herein, in accordance with Regulation S-X-3A-02 promulgated by the Securities Exchange Commission (“SEC”), and Accounting Standards Codification (“ASC”) 810-10, Consolidation.

 

Shenzhen Yitian

 

The contractual arrangements consist of a series of four agreements, shareholders power of attorney and irrevocable commitment letters (collectively the “Contractual Arrangements”, which were signed on December 24, 2020). The significant terms of the Contractual Agreements are as follows:

 

Exclusive Business Cooperation Agreement

 

Under the exclusive business cooperation agreement between Shenzhen Weiyixin and Shenzhen Yitian dated December 24, 2020, Shenzhen Weiyixin has the exclusive right to provide to Shenzhen Yitian consulting and services related to, among other things, use of software, operation maintenance, product development, and management and marketing consulting. Shenzhen Weiyixin has the exclusive ownership of intellectual property rights created as a result of the performance of this agreement. Shenzhen Yitian agrees to pay Shenzhen Weiyixin service fee at an amount equal to the consolidated net income after offsetting previous year’s loss (if any). This agreement will remain effective until the date when it is terminated by Shenzhen Weiyixin.

 

F-20

 

 

WIMI HOLOGRAM CLOUD INC. AND SUBSIDIARIES

NOTES TO CONSOLIDATED FINANCIAL STATEMENTS

 

Note 1 — Nature of business and organization (cont.)

 

Exclusive Share Purchase Option Agreement

 

Pursuant to the exclusive share purchase option agreement dated December 24, 2020, by and among Shenzhen Weiyixin, Shenzhen Yitian and each of the shareholders of Shenzhen Yitian, each of the shareholders of Shenzhen Yitian irrevocably granted Shenzhen Weiyixin an exclusive call option to purchase, or have its designated person(s) to purchase, at its discretion, all or part of their equity interests in Shenzhen Yitian, and the purchase price shall be the lowest price permitted by applicable PRC law. Each of the shareholders of Shenzhen Yitian undertakes that, without the prior written consent of Shenzhen Weiyixin or us, they may not increase or decrease the registered capital, amend its articles of association or change registered capital structure. This agreement will remain effective unless terminated in the event that the entire equity interests held by registered shareholders in Shenzhen Yitian have been transferred to Shenzhen Weiyixin or until the date when it is terminated by Shenzhen Weiyixin. Any transfer of shares pursuant to this agreement would be subject to PRC regulations and to any changes required thereunder.

 

Equity Interest Pledge Agreement

 

Pursuant to the equity interest pledge agreement dated December 24, 2020, by and among Shenzhen Weiyixin, Shenzhen Yitian and the shareholders of Shenzhen Yitian, the shareholders of Shenzhen Yitian pledged all of their equity interests in Shenzhen Yitian to Shenzhen Weiyixin to guarantee their and Shenzhen Yitian’s obligations under the contractual arrangements including the exclusive consulting and services agreement, the exclusive option agreement, the power of attorney and this equity interest pledge agreement, as well as any loss incurred due to events of default defined therein and all expenses incurred by Shenzhen Weiyixin in enforcing such obligations of Shenzhen Yitian or its shareholders. The shareholders of Shenzhen Yitian agree that, without Shenzhen Weiyixin’s prior written approval, during the term of the equity interest pledge agreement, they will not dispose of the pledged equity interests or create or allow any other encumbrance on the pledged equity interests. The pledge under the equity interest pledge agreement shall take effect upon the completion of registration with the relevant administration for industry and commerce, which was completed as of January 29, 2021, and shall remain valid until the earlier of (1) the completion of all contractual obligations and the repayment of all secured debts, or (2) the time when the pledgee and/or the appointed person(s) have decided, subject to the PRC laws, to purchase the entire equity interests of the pledger in Shenzhen Yitian, and such equity interests of Shenzhen Yitian have been transferred to the pledgee and/or the appointed person(s) in accordance with the law such that the pledgee and/or the appointed person(s) may lawfully engage in the business of Shenzhen Yitian.

 

Loan Agreement

 

Pursuant to the loan agreement dated December 24, 2020, Shenzhen Weiyixin agreed to provide loans to the registered shareholders of Shenzhen Yitian, to be used exclusively as investment in Shenzhen Yitian. The loan must not be used for any other purposes without the relevant lender’s prior written consent. The term of the loan agreement commences from the date of the agreement and ends on the date the lender exercises its exclusive option under the relevant exclusive share purchase option agreement, or when certain defined termination events occur, such as if the lender sends a written notice demanding repayment to the borrower, or upon the default of the borrower, whichever is earlier. After the lender exercises its exclusive option, the borrower may repay the loan by transferring all of its equity interest in the relevant Onshore Holdco to the lender, or a person or entity nominated by the lender, and use the proceeds of such transfer as repayment of the loan. If the proceeds of such transfer is equal to or less than the principal of the loan under the loan agreement, the loan is considered interest-free. If the proceeds of such transfer is higher than the principal of the loan under the loan agreement, any surplus is considered interest for the loan.

 

F-21

 

 

WIMI HOLOGRAM CLOUD INC. AND SUBSIDIARIES

NOTES TO CONSOLIDATED FINANCIAL STATEMENTS

 

Note 1 — Nature of business and organization (cont.)

 

Power of Attorney

 

Pursuant to the power of attorney dated December 24, 2020, by Shenzhen Weiyixin and each shareholder of Shenzhen Yitian, respectively, each shareholder of Shenzhen Yitian irrevocably authorized Shenzhen Weiyixin or any person(s) designated by Shenzhen Weiyixin to exercise such shareholder’s voting rights in Shenzhen Yitian, including, without limitation, the power to participate in and vote at shareholder’s meetings, the power to nominate directors and appoint senior management, the power to sell or transfer such shareholder’s equity interest in Shenzhen Yitian, and other shareholders’ voting rights permitted by PRC law and the Articles of Association of Shenzhen Yitian. The power of attorney remains irrevocable and continuously valid from the date of execution so long as each shareholder remains as a shareholder of Shenzhen Yitian.

 

Spousal Consent Letters

 

Pursuant to these letters, the spouses of the applicable shareholders of Shenzhen Yitian unconditionally and irrevocably agreed that the equity interest in Shenzhen Yitian held by them and registered in their names will be disposed of pursuant to the equity interest pledge agreement, the exclusive option agreement, and the power of attorney. Each of their spouses agreed not to assert any rights over the equity interest in Shenzhen Yitian held by their respective spouses. In addition, in the event that any spouse obtains any equity interest in Shenzhen Yitian held by his or her spouse for any reason, he or she agreed to be bound by the contractual arrangements.

 

Based on the foregoing contractual arrangements, which grant Shenzhen Weiyixin effective control of Shenzhen Yitian and enable Shenzhen Weiyixin to receive all of their expected residual returns, the Company accounts for Shenzhen Yitian as a VIE on December 24, 2020. The reorganization under common control did not result in change in reporting entities of the Company therefore no impact to the Company’s consolidated financial statements as of December 31, 2020 and 2021.

 

Due to the business strategy adjustment, Shenzhen Yitian and its subsidiaries no longer operate the business involving foreign investment restrictions since March 1, 2022, therefore VIYI is able to have direct equity interest in Shenzhen Yitian and its subsidiaries. On April 1, 2022, VIYI terminated the agreements under the VIE structure with Shenzhen Yitian. Shenzhen Yitian’s original shareholders transferred their respective ownership to VIYI WFOE and VIYI WFOE obtained 100% equity control of Shenzhen Yitian and its subsidiaries on April 1, 2022. The reorganization has no effect on the consolidated financial statements as Shenzhen Yitian has been under common control of VIYI Cayman that there is no change of reporting entities.

 

Note 2 — Summary of significant accounting policies

 

Basis of presentation

 

The accompanying consolidated financial statements of the Company have been prepared in accordance with accounting principles generally accepted in the United States of America (“U.S. GAAP”) and applicable rules and regulations of the Securities and the SEC.

 

Principles of consolidation

 

The consolidated financial statements include the financial statements of the Company and its subsidiaries, which include the wholly-foreign owned enterprise (“WFOE”) and VIEs over which the Company exercises control and, when applicable, entities for which the Company has a controlling financial interest or is the primary beneficiary. All transactions and balances among the Company and its subsidiaries have been eliminated upon consolidation.

 

F-22

 

 

WIMI HOLOGRAM CLOUD INC. AND SUBSIDIARIES

NOTES TO CONSOLIDATED FINANCIAL STATEMENTS

 

Note 2 — Summary of significant accounting policies(cont.)

 

Use of estimates and assumptions

 

The preparation of consolidated financial statements in conformity with U.S. GAAP requires management to make estimates and assumptions that affect the reported amounts of assets and liabilities and disclosures of contingent assets and liabilities as of the date of the consolidated financial statements and the reported amounts of revenues and expenses during the periods presented. Significant accounting estimates reflected in the Company’s consolidated financial statements include the useful lives of property and equipment and intangible assets, impairment of long-lived assets and goodwill, allowance for doubtful accounts, provision for contingent liabilities, revenue recognition, deferred taxes and uncertain tax position, purchase price allocations for business combination, the fair value of contingent consideration related to business acquisitions, and valuation of stock-based compensation. Actual results could differ from these estimates.

 

Foreign currency translation and other comprehensive income (loss)

 

The Company uses Renminbi (“RMB”) as its reporting currency. The functional currency of the Company, its subsidiaries in Seychelles and Singapore and two subsidiaries, WiMi HK and VIDA, in Hong Kong is U.S. dollar, and its other subsidiaries which are incorporated in Hong Kong and PRC are Hong Kong Dollar and RMB, respectively, which are their respective local currencies based on the criteria of ASC 830, “Foreign Currency Matters”.

 

In the consolidated financial statements, the financial information of the Company and other entities located outside of the PRC has been translated into RMB. Assets and liabilities are translated at the exchange rates on the balance sheet date, equity amounts are translated at historical exchange rates, and revenues, expenses, gains and losses are translated using the average rate for the period.

 

Translation adjustments included in accumulated other comprehensive income (loss) amounted to RMB 7,373,437 and RMB 59,429,283 (USD 8,390,767) as of December 31, 2022 and 2023, respectively. The balance sheet amounts, with the exception of shareholders’ equity for WiMi HK and VIYI, on December 31, 2022 and 2023 were translated at RMB 1.00 to HKD 1.1194 and to HKD 1.1035, respectively. The average translation rates applied to statement of income accounts for the years ended December 31, 2021, 2022 and 2023 were RMB 1.00 to HKD 1.2048, HKD 1.1643 and to HKD1.1109, respectively. The balance sheet amounts, with the exception of shareholders’ equity for WiMi Cayman, Skystar and Fe-da Electronics, on December 31, 2022 and 2023 were translated at RMB 1.00 to USD 0.1436 and USD 0.1412, respectively. The average translation rates applied to statement of income accounts for the years ended December 31, 2021, 2022 and 2023 were RMB 1.00 to USD 0.1550, USD 0.1487 and to USD 0.1419, respectively. The shareholders’ equity accounts were stated at their historical rate. Cash flows are also translated at average translation rates for the periods, therefore, amounts reported on the statement of cash flows will not necessarily agree with changes in the corresponding balances on the consolidated balance sheet.

 

Convenience translation

 

Translations of balances in the consolidated balance sheets, consolidated statements of income and consolidated statements of cash flows from RMB into USD as of and for the year ended December 31, 2023 are solely for the convenience of the reader and were calculated at the rate of USD 1.00 to USD 7.0827, representing the mid-point reference rate set by Peoples’ Bank of China on December 29, 2023, the last business day for the year ended December 31, 2023. No representation is made that the RMB amounts represent or could have been, or could be, converted, realized or settled into USD at that rate, or at any other rate.

 

F-23

 

 

WIMI HOLOGRAM CLOUD INC. AND SUBSIDIARIES

NOTES TO CONSOLIDATED FINANCIAL STATEMENTS

 

Note 2 — Summary of significant accounting policies(cont.)

 

Cash and cash equivalents

 

Cash and cash equivalents primarily consist of bank deposits with original maturities of three months or less, which are unrestricted as to withdrawal and use. Cash and cash equivalents also consist of funds earned from the Company’s operating revenues which were held at third party platform fund accounts which are unrestricted as to immediate use or withdraw. The Company maintains most of its bank accounts in the PRC, HK, Singapore and US.

 

Restricted cash

 

Restricted cash consists of any cash balances that are legally restricted as to withdrawal and use. The Company’s restricted cash for the year ended December 31, 2020 was in connection with the Company’s initial public offering in March 2020 and subsequent public offering in July 2020, a total of USD 2,006,000 of the net proceeds received is deposited in escrow accounts and restricted to withdraw for a year since closing date. In connection with the Company’s March 2021 public offering with the same escrow agent, USD 1 million of the July 2020 offering escrow proceeds was extended for an additional escrow period terminating on the six-month anniversary of the closing date of the March 2021 offering.

 

Accounts receivable, net

 

Accounts receivable include trade accounts due from customers. Accounts are considered overdue after 90 days. Management reviews its receivables on a regular basis to determine if the bad debt allowance is adequate, and provides allowance when necessary. The allowance is based on management’s best estimates of specific losses on individual customer exposures, as well as the historical trends of collections. Account balances are charged off against the allowance after all means of collection have been exhausted and the likelihood of collection is not probable. As of December 31, 2022 and 2023, allowances for accounts receivable amounted to RMB 117,080,588 and RMB 27,735,262(USD 3,915,917), respectively.

 

Inventories

 

Inventories are comprised of finished goods and are stated at the lower of cost or net realizable value using the weighted average method. Management reviews inventories for obsolescence and cost in excess of net realizable value periodically when appropriate and records a reserve against the inventory when the carrying value exceeds net realizable value. For the year ended December 31, 2023, 2022 and 2021, impairment of inventory amounted to approximatelynil, nil, and RMB 8.1 million.

 

Short-term investments

 

Short-term investments are investment in marketable equity securities that are measured and recorded at fair value based on quoted prices in active markets on reporting dates with changes in fair value, whether realized or unrealized, recorded through the income statement.

 

Loans receivable

 

Loans receivable represents loans to a third party under the terms of the agreements signed in November and December 2021 at 3.85% interest per annum. The loans have terms of one-year and has no collateral. Management regularly reviews the aging of loans receivable and changes in payment trends and records allowances when management believes collection of amounts due are at risk. Loans receivable considered uncollectable are written off against allowances after exhaustive efforts at collection are made. Full amount of loans receivable was subsequently collected in May 2022. The balance of loans receivable is nil for the year ended December 31, 2023.

 

F-24

 

 

WIMI HOLOGRAM CLOUD INC. AND SUBSIDIARIES

NOTES TO CONSOLIDATED FINANCIAL STATEMENTS

 

Note 2 — Summary of significant accounting policies(cont.)

 

Prepaid services fees

 

Prepaid services fees are mainly payments made to vendors or services providers for future services. These amounts are refundable and bear no interest. Prepaid services fees also include money deposited with certain channel providers to ensure the contents of the advertisement do not violate the terms of the channel providers. The deposits usually have one year term and are refundable upon contract termination. Management reviews its prepaid services fees on a regular basis to determine if the allowance is adequate, and adjusts the allowance when necessary. As of December 31, 2022 and 2023, no allowance was deemed necessary.

 

Other receivables and prepaid expenses

 

Other receivables that are short term in nature include employee advances to pay certain of the Company’s expenses in the normal course of business and certain short-term deposits. Prepaid expenses included utilities or system services and prepaid VAT. An allowance for doubtful accounts may be established and recorded based on management’s assessment of the likelihood of collection. Management reviews these items on a regular basis to determine if the allowance for doubtful accounts is adequate, and adjusts the allowance when necessary. Delinquent account balances are written-off against the allowance for doubtful accounts after management has determined that the likelihood of collection is not probable. As of December 31, 2022 and 2023, allowance for other receivable amounted to RMB 1,180 and RMB 3,229,486 (USD 455,968), respectively.

 

Property and equipment, net

 

Property and equipment are stated at cost less accumulated depreciation and impairment if applicable. Depreciation is computed using the straight-line method over the estimated useful lives of the assets with 5% residual value. The estimated useful lives are as follows:

 

  Useful Life
Office equipment 3 years
Office furniture and fixtures 3 – 5 years
Vehicles 35 years
Building 20 years
Leasehold improvements lesser of lease term or expected useful life

 

The cost and related accumulated depreciation of assets sold or otherwise retired are eliminated from the accounts and any gain or loss is included in the consolidated statements of income and comprehensive income. Expenditures for maintenance and repairs are charged to earnings as incurred, while additions, renewals and betterments, which are expected to extend the useful life of assets, are capitalized. The Company also re-evaluates the periods of depreciation to determine whether subsequent events and circumstances warrant revised estimates of useful lives.

 

Cost method investments

 

The Company accounts for investments with less than20% of the voting shares and does not have the ability to exercise significant influence over operating and financial policies of the investee using the cost method. The Company records cost method investments at the historical cost in its consolidated financial statements and subsequently records any dividends received from the net accumulated earrings of the investee as income. Dividends received in excess of earnings are considered a return of investment and are recorded as reduction in the cost of the investments.

 

F-25

 

 

WIMI HOLOGRAM CLOUD INC. AND SUBSIDIARIES

NOTES TO CONSOLIDATED FINANCIAL STATEMENTS

 

Note 2 — Summary of significant accounting policies(cont.)

 

Cost method investments are evaluated for impairment when facts or circumstances indicate that the fair value of the long-term investments is less than its carrying value. An impairment is recognized when a decline in fair value is determined to be other-than-temporary. The Company reviews several factors to determine whether a loss is other-than-temporary. These factors include, but are not limited to, the: (i) nature of the investment; (ii) cause and duration of the impairment; (iii) extent to which fair value is less than cost; (iv) financial condition and near term prospects of the investments; and (v) ability to hold the security for a period of time sufficient to allow for any anticipated recovery in fair value. For the year ended December 31, 2023, the Company recognized the impairment loss of RMB 144,863,324(USD 20,453,122) for the cost method investment, mainly due to the weak financial conditions recognized of Beijing WIMI’s and Shenzhen Weiyixin’s investments in near periods.

 

Prepayments

 

Prepayments are payments made to housing developers for commercial and residential properties down payments. These amounts are refundable and bear an interest ranging from 0% to 3.85% per annum if the housing developers were not able to provide the qualified houses as stated in the contracts. Management reviews its prepayments on a regular basis to determine if the allowance is adequate, and adjusts the allowance when necessary. As of December 31, 2023, no allowance was deemed necessary. The properties are expected to be completed in 2024. 

 

Intangible assets, net

 

The Company’s intangible assets with definite useful lives primarily consist of copyrights, software, customer relationship, non-compete agreements, technology know-hows. Identifiable intangible assets resulting from the acquisitions of subsidiaries accounted for using the purchase method of accounting are estimated by management based on the fair value of assets received. The Company amortizes its intangible assets with definite useful lives over their estimated useful lives and reviews these assets for impairment. The Company typically amortizes its intangible assets with definite useful lives on a straight-line basis over the shorter of the contractual terms or the estimated useful lives of five to ten years.

 

Goodwill

 

Goodwill represents the excess of the consideration paid of an acquisition over the fair value of the net identifiable assets of the acquired subsidiaries at the date of acquisition. Goodwill is not amortized and is tested for impairment at least annually, more often when circumstances indicate impairment may have occurred. Goodwill is carried at cost less accumulated impairment losses. If impairment exists, goodwill is immediately written off to its fair value and the loss is recognized in the consolidated statements of operations and comprehensive loss. Impairment losses on goodwill are not reversed.

 

The Company reviews the carrying value of intangible assets not subject to amortization, including goodwill, to determine whether impairment may exist annually or more frequently if events and circumstances indicate that it is more likely than not that an impairment has occurred. The Company has the option to assess qualitative factors to determine whether it is necessary to perform further impairment testing in accordance with ASC 350-20, as amended by ASU 2017-04. If the Company believes, as a result of the qualitative assessment, that it is more likely than not that the fair value of the reporting unit is less than its carrying amount, then the impairment test described below is required. The Company compares the fair values of each reporting unit to its carrying amount, including goodwill. If the fair value of each reporting unit exceeds its carrying amount, goodwill is not considered to be impaired. If the carrying amount of a reporting unit exceeds its fair value, impairment is recognized for the difference, limited to the amount of goodwill recognized for the reporting unit. Estimating fair value is performed by utilizing various valuation techniques, with the primary technique being an asset-based approach.

 

F-26

 

 

WIMI HOLOGRAM CLOUD INC. AND SUBSIDIARIES

NOTES TO CONSOLIDATED FINANCIAL STATEMENTS

 

Note 2 — Summary of significant accounting policies(cont.)

 

Investment in unconsolidated entities

 

The Company accounts for investments with more than20% and less than 50% of the voting shares and have the ability to exercise significant influence over operating and financial policies of the investee using the equity method. The Company records an equity method investment on the balance sheet as a single amount. The Company records equity method investments at the historical cost in its consolidated financial statements and subsequently increases/decreases the investment account by an amount proportionate to the investor’s shares in the profit/loss from the investee. Dividends received are recorded as reduction from the account.

 

Deconsolidation

 

Upon the loss of control, the Company derecognizes the assets and liabilities of the subsidiary, any non-controlling interests and the other components of equity related to the subsidiary. Any surplus or deficit arising on the loss of control is recognized in profit or loss. If the Company retains any interest in the previous subsidiary, then such interest is measured at fair value at the date that control is lost. Subsequently it is accounted for as an equity-accounted investee or as cost method investment depending on the level of influence retained.

 

Impairment for long-lived assets

 

Long-lived assets, including property and equipment and intangible assets with finite lives are reviewed for impairment whenever events or changes in circumstances (such as a significant adverse change to market conditions that will impact the future use of the assets) indicate that the carrying value of an asset may not be recoverable. The Company assesses the recoverability of the assets based on the undiscounted future cash flows the assets are expected to generate and recognize an impairment loss when estimated undiscounted future cash flows expected to result from the use of the asset plus net proceeds expected from disposition of the asset, if any, are less than the carrying value of the asset. If an impairment is identified, the Company would reduce the carrying amount of the asset to its estimated fair value based on a discounted cash flow approach or, when available and appropriate, to comparable market values. For the years ended December 31, 2021, 2022 and 2023, RMB4,308,822, RMB 13,713,235 and RMB 5,499,260 (USD 776,436) impairment of long-lived assets was recognized.

 

Business combination

 

The purchase price of an acquired company is allocated between tangible and intangible assets acquired and liabilities assumed from the acquired business based on their estimated fair values, with the residual of the purchase price recorded as goodwill. Transaction costs associated with business combinations are expensed as incurred, and are included in general and administrative expenses in the Company’s consolidated statements of operations. The results of operations of the acquired business are included in the Company’s operating results from the date of acquisition.

 

Fair value measurement

 

The accounting standard regarding fair value of financial instruments and related fair value measurements defines financial instruments and requires disclosure of the fair value of financial instruments held by the Company.

 

The accounting standards define fair value, establish a three-level valuation hierarchy for disclosures of fair value measurement and enhance disclosure requirements for fair value measures. The three levels are defined as follow:

 

Level 1 inputs to the valuation methodology are quoted prices (unadjusted) for identical assets or liabilities in active markets.

 

Level 2 inputs to the valuation methodology include quoted prices for similar assets and liabilities in active markets, and inputs that are observable for the assets or liability, either directly or indirectly, for substantially the full term of the financial instruments.

 

Level 3 inputs to the valuation methodology are unobservable and significant to the fair value.

 

F-27

 

 

WIMI HOLOGRAM CLOUD INC. AND SUBSIDIARIES

NOTES TO CONSOLIDATED FINANCIAL STATEMENTS

 

Note 2 — Summary of significant accounting policies(cont.)

 

Financial instruments included in current assets and current liabilities are reported in the consolidated balance sheets at face value or cost, which approximate fair value because of the short period of time between the origination of such instruments and their expected realization and their current market rates of interest.

 

Revenue recognition

 

The Company adopted Accounting Standards Update (“ASU”) 2014-09 Revenue from Contracts with Customers (ASC Topic 606) The ASU requires the use of a new five-step model to recognize revenue from customer contracts. The five-step model requires that the Company (i) identifies the contract with the customer, (ii) identifies the performance obligations in the contract, (iii) determines the transaction price, including variable consideration to the extent that it is probable that a significant future reversal will not occur, (iv) allocates the transaction price to the respective performance obligations in the contract, and (v) recognizes revenue when (or as) the Company satisfies the performance obligation.

 

The application of the five-step model to the revenue streams compared to the prior guidance did not result in significant changes in the way the Company records its revenue. Upon adoption, the Company evaluated its revenue recognition policy for all revenue streams within the scope of the ASU under previous standards and using the five-step model under the new guidance and confirmed that there were no differences in the pattern of revenue recognition.

 

(i) AR Advertising Services

 

— AR advertising display services

 

AR advertisements are the use holographic materials integrated into advertisement on the online media platforms or offline display. The Company’s performance obligation is to identify advertising spaces, embed holographic AR images or videos into films, shows and short form videos that are hosted by leading online streaming platforms in China. Revenue is recognized at a point in time when the related services have been delivered based on the specific terms of the contract, which are commonly based on specific action (i.e., cost per impression (“CPM”) or cost per action (“CPA”) for online display and service period for offline display contracts.

 

The Company enters into advertising contracts with advertisers where the amounts charged per specific action are fixed and determinable, the specific terms of the contracts were agreed on by the Company, the advertisers and channel providers, and collectability is probable. Revenue is recognized on a CPM basis as impressions or clicks are delivered while revenue on a CPA basis is recognized once agreed actions are performed or service period is completed.

 

The Company considers itself as provider of the services as it has control of the specified services and products at any time before it is transferred to the customers which is evidenced by (1) the Company is primarily responsible to its customers for products and services offered where the products were designed in house and the Company has customer services team to directly service the customers; and (2) having latitude in establish pricing. Therefore, the Company acts as the principal of these arrangements and reports revenue earned and costs incurred related to these transactions on a gross basis.

 

— Performance-based advertising service

 

The Company provides central processing algorithm performance-based advertising services for its customers, which enable the customers to get the optimal business opportunities.

 

The Company’s performance obligation is to help customers to accurately match consumers and traffic users, and thereby increasing the conversion rate of product sale using its proprietary data optimization algorithms. The Company’s revenue is recognized at a point when an ender user completes a transaction at a rate specified in contract. Related service fees are generally billed monthly, based on a per transaction basis.

 

F-28

 

 

WIMI HOLOGRAM CLOUD INC. AND SUBSIDIARIES

NOTES TO CONSOLIDATED FINANCIAL STATEMENTS

 

Note 2 — Summary of significant accounting policies(cont.)

 

The Company considers itself as provider of the services as it has control of the specified services and products at any time before it is transferred to the customers which is evidenced by (1) it is primarily responsible to its customers for the services offered where the algorithms and data optimization were designed and performed in house and it has customer services team to directly serve the customers; and (2) having latitude in establish pricing. Therefore, VIYI acts as the principal of these arrangements and reports revenue earned and costs incurred related to these transactions on a gross basis.

 

In addition, through the Company’s data algorithm optimization, it is able to identify certain end user needs and it facilitates certain value added services to the end users. The Company engages third party services provider to perform the services. The Company concludes that it does not control the services as the third party service provider is responsible for providing the service and its responsibility is merely to facilitate the provision of these value added service to the end users and charges a fee. As such the Company recorded revenue from the value added services on a net basis when the services is provided by third party service provider.

 

(ii) AR Entertainment

 

The Company’s AR entertainment includes mainly three subcategories: SDK payment channel services, software development and mobile games operations and technology developments.

 

a. SDK Payment Channel Services

 

The Company’s SDK payment channel services enable game players/app users to make online payments through Alipay, Unipay or Wechat pay etc. to various online content providers. When game players/app users make payments in the game or app, the SDK payment channel will automatically populate payment services for the users to fulfill payments.

 

The Company charges a fee for the payment channel services, the pricing of which is based on the predetermined rates specified in the contract. The Company’s performance obligation is to facilitate payment services and recognizes SDK payment channel service revenue at a point in time when a user completes a payment transaction via a payment channel and is entitled to payment. Related fees are generally billed monthly, based on a per transaction basis. The Company assessed that its promise to customer is to facilitate the service of third party instead of providing the payment services itself as the Company does not have control of the services provided as the Company do not service the users directly and does not have the latitude to establish the price, and therefore, revenue from SDK payment service is recorded on a net basis.

 

b. MR software development services

 

The Company’s MR software development service contracts are primarily on a fixed price basis, which require the Company to perform services for MR application design, content development and integrating based on customers’ specific needs. These services also require significant production and customization. The required customization work period is generally less than one year. The Company currently does not have any modification of contract and the contracts currently do not have any variable consideration.

 

The software customization, application design, upgrades and integration are considered as one performance obligation. The promises to transfer software, customization and upgrades are not separately identifiable as the customers do not obtain benefits from these services on its own.

 

The Company’s MR software development service contracts are generally recognized over time during the contract period as the Company has no alternative use of the customized software and application without incurring significant additional costs. Revenue is recognized based on the Company’s measurement of progress towards completion based on input or output methods. Input methods are used only when there is a direct correlation between hours incurred and the end product delivered and output method is used when the Company could appropriately measure the customization progress towards completion. Assumptions, risks and uncertainties inherent in the estimates used to measure progress could affect the amount of revenues, receivables and deferred revenues at each reporting period. The Company has a long history of developing various MR software resulting in its ability to reasonably estimate the progress toward completion on each fixed price customized contracts.

 

F-29

 

 

WIMI HOLOGRAM CLOUD INC. AND SUBSIDIARIES

NOTES TO CONSOLIDATED FINANCIAL STATEMENTS

 

Note 2 — Summary of significant accounting policies(cont.)

 

c. Mobile Games Services

 

The Company generates revenue from jointly operated mobile game publishing services and the licensed out games. In accordance with ASC 606, Revenue Recognition: Principal Agent Considerations, the Company evaluates agreements with the game developers, distribution channels and payment channels in order to determine whether or not the Company acts as the principal or as an agent in the arrangement with each party respectively. The determination of whether to record the revenues gross or net is based on whether the Company’s promise to its customers is to provide the products or services or to facilitate a sale by a third party. The nature of the promise depends on whether the Company controls the products or services prior to transferring it. Control is evidenced by if the Company is primarily responsible for fulling the provision of services and has discretion in establishing the selling price. When the Company controls the products or services, its promise is to provide and deliver the products and revenue is presented gross. When the Company does not control the products, the promise is to facilitate the sale and revenue is presented net.

 

— Jointly operated mobile game publishing services

 

The Company is offering publishing services for mobile games developed by third party game developers. The Company acted as a distribution channel that it will publish the games on their own app or a third party owned app or website, named game portals. Through these game portals, game players can download the mobile games to their mobile devices and purchase coins, the virtual currency, for in game premium features to enhance their game playing experience. The Company contracts with third party payment platforms for collection services offered to game players who have purchased coins. The third party game developers, third party payment platforms and the co publishers are entitled to profit sharing based on a prescribed percentage of the gross amount charged to the game players. The Company’s obligation in the publishing services is completed at a point in time when the game players made a payment to purchase coins.

 

With respect to the publishing services arrangements between the Company and the game developer, the Company considered that the Company does not control the services as evidenced by (i) developers are responsible for providing the game product desired by the game players; (ii) the hosting and maintenance of game servers for running the online mobile games is the responsibility of the third party platforms; (iii) the developers or third party platforms have the right to change the pricing of in game virtual items. The Company’s responsibilities are publishing, providing payment solution and market promotion service, and thus the Company views the game developers to be its customers and considers itself as the facilitator of the game developers in the arrangements with game players. Accordingly, the Company records the game publishing service revenue from these games, net of amounts paid to the game developers.

 

— Licensed out mobile games

 

The Company also licenses third parties to operate its mobile games developed internally through mobile portal and receives revenue from the third party licensee operators on a monthly basis. The Company’s performance obligation is to provide mobile games to game operators which enable players of the mobile games to make in game purchases and the Company recognized revenue at a point in time when game players completed the purchases. The Company records revenues on a net basis, as the Company does not have the control of the services provided as it does not have the primary responsibility for fulfillment nor does not have the right to change the pricing of the game services.

 

F-30

 

 

WIMI HOLOGRAM CLOUD INC. AND SUBSIDIARIES

NOTES TO CONSOLIDATED FINANCIAL STATEMENTS

 

Note 2 — Summary of significant accounting policies(cont.)

 

d. Technology developments

 

The Company’s technology development contract requires the Company to design applications based on customers’ specific needs. The duration of the design period is short, usually approximately 3 months or less. Revenues are generally recognized at a point in time where the Company has transferred control of the asset upon completion of the design and after the acceptance by its customer with no more future obligation of the design project.

 

(iii) Semiconductor business

 

The Company’s semiconductor business includes two subcategories: sale of products and software development.

 

a. Sale of products

 

Starting in July 2020, the Company also engage in sales of semiconductor products and other electronic accessories. The Company typically enters into written contracts with its customer where the rights of the parties, including payment terms, are identified and sales prices to the customers are fixed with no separate sales rebate, discount, or other incentive and no right of return exists on sales of inventory. The Company’s performance obligation is to deliver products according to contract specifications. The Company recognizes gross product revenue at a time when the control of products or services are transferred to customers.

 

To distinguish a promise to provide products from a promise to facilitate the sale from a third party, the Company considers the guidance of control in ASC 606-10-55-37A and the indicators in 606-10-55-39. The Company considers this guidance in conjunction with the terms in the Company’s arrangements with both suppliers and customers.

 

In general, the Company controls the products as it has the obligation to (i) fulfill the products delivery and (ii) bear any inventory risk as legal owners. In addition, when establishing the selling prices for delivery of the resale products, the Company has control to set its selling price to ensure it would generate profit for the products delivery arrangements. The Company believes that all these factors indicate that the Company is acting as a principal in this transaction. As a result, revenue from the sales of products is presented on a gross basis.

 

b. Revenue from software development

 

The Company also designs software for central processing units based on customers’ specific needs. The contract is typically fixed priced and does not provide any post contract customer support or upgrades. The Company’s performance obligation is to design, develop, test and install the related software for customers, all of which are considered one performance obligation as the customers do not obtain benefit for each separate service. The duration of the development period is short, usually less than one year.

 

The Company’s revenue from software development contracts is generally recognized over time during the development period the Company has no alternative use of the customized software and application without incurring significant additional costs. Revenue is recognized based on the Company’s measurement of progress towards completion based on output methods when the Company could appropriately measure the customization progress towards completion by reaching certain milestones specified in contracts. Assumptions, risks and uncertainties inherent in the estimates used to measure progress could affect the amount of revenues, receivables and deferred revenues at each reporting period.

 

F-31

 

 

WIMI HOLOGRAM CLOUD INC. AND SUBSIDIARIES

NOTES TO CONSOLIDATED FINANCIAL STATEMENTS

 

Note 2 — Summary of significant accounting policies(cont.)

 

Contract balances:

 

The Company records receivable related to revenue when it has an unconditional right to invoice and receive payment.

 

Payments received from customers before all of the relevant criteria for revenue recognition met are recorded as deferred revenue.

 

Contract costs:

 

Contract costs represent costs incurred in advance of revenue recognition arising from direct costs in respect of the revenue contracts according to the customer’s requirements prior to the delivery of services, and such deferred costs will be recognized upon the recognition of the related revenue. Estimated contract costs are based on the budgeted service hours, which are updated based on the progress toward completion on a monthly basis. Pursuant to the contract terms, the Company has enforceable right on payments for the work performed. Provisions for estimated losses, if any, on uncompleted contracts are recorded in the period in which such losses become probable based on the current contract estimates.

 

The Company’s disaggregate revenue streams are summarized below:

 

  December 31,
2021
  December 31,
2022
  December 31,
2023
  December 31,
2023
 
  RMB  RMB  RMB  USD 
Online AR advertising services  436,475,875   480,322,821   571,842,123   80,737,872 
Mobile games  13,498,964   1,356,556   732,505   103,422 
Sales of semiconductor products  448,958,274   200,613,602   12,791,309   1,805,993 
Software development  34,858,406   
-
   
-
   
-
 
Total revenues  933,791,519   682,292,979   585,365,937   82,647,287 

 

The Company’s revenue by timing of transfer of goods or services are summarized below:

 

  December 31,
2021
  December 31,
2022
  December 31,
2023
  December 31,
2023
 
  RMB  RMB  RMB  USD 
Goods and services transferred at a point in time  898,933,113   682,292,979   585,365,937   82,647,287 
Services transferred over time  34,858,406   
-
   
-
   
-
 
Total revenues  933,791,519   682,292,979   585,365,937   82,647,287 

 

The Company’s revenue by geographic locations are summarized below:

 

  December 31,
2021
  December 31,
2022
  December 31,
2023
  December 31,
2023
 
  RMB  RMB  RMB  USD 
Mainland PRC revenues  593,803,869   483,328,411   542,958,194   76,659,777 
Hong Kong revenues  118,590,946   61,882,662   32,297,915   4,560,113 
International revenues  221,396,704   137,081,906   10,109,828   1,427,397 
Total revenues  933,791,519   682,292,979   585,365,937   82,647,287 

 

Cost of revenues

 

For AR advertising services, the cost of revenue comprised of costs paid to channel distributors based on the sales agreements.

 

F-32

 

 

WIMI HOLOGRAM CLOUD INC. AND SUBSIDIARIES

NOTES TO CONSOLIDATED FINANCIAL STATEMENTS

 

Note 2 — Summary of significant accounting policies(cont.)

 

For AR entertainment segment, the cost of revenue consists of the shared costs with content providers based on the profit sharing arrangements, third party consulting services expenses and compensation expenses for the Company’s professionals.

 

For computer chip and intelligent chip business segment, the cost of revenue consists primarily of the costs of products sold and third party software development costs.

 

Advertising costs

 

Advertising costs amounted to RMB 1,800, RMB 47,170and RMB 126,751 (USD 17,896) for the years ended December 31, 2021, 2022 and 2023, respectively. Advertising costs are expensed as incurred and included in selling expenses.

 

Research and development

 

Research and development expenses include salaries and other compensation-related expenses to the Company’s research and product development personnel, outsourced subcontractors, as well as office rental, depreciation and related expenses for the Company’s research and product development team.

 

Value added taxes (“VAT”) and goods and services taxes (“GST”)

 

Revenue represents the invoiced value of service, net of VAT or GST. The VAT and GST are based on gross sales price. VAT rate is 6% on services and 13% on goods in China, and GST rate is generally 7% in Singapore. Entities that are VAT/GST general taxpayers are allowed to offset qualified input VAT/GST paid to suppliers against their output VAT/GST liabilities. Net VAT/GST balance between input VAT/GST and output VAT/GST is recorded in tax payable. All of the VAT/GST returns filed by the Company’s subsidiaries in China and Singapore, have been and remain subject to examination by the tax authorities for five years from the date of filing.

 

Income taxes

 

The Company accounts for current income taxes in accordance with the laws of the relevant tax authorities. The charge for taxation is based on the results for the fiscal year as adjusted for items, which are non-assessable or disallowed. It is calculated using tax rates that have been enacted or substantively enacted by the balance sheet date.

 

Deferred taxes is accounted for using the asset and liability method in respect of temporary differences arising from differences between the carrying amount of assets and liabilities in the consolidated financial statements and the corresponding tax basis used in the computation of assessable tax profit. In principle, deferred tax liabilities are recognized for all taxable temporary differences. Deferred tax assets are recognized to the extent that it is probable that taxable profit will be available against which deductible temporary differences can be utilized. Deferred tax is calculated using tax rates that are expected to apply to the period when the asset is realized or the liability is settled. Deferred tax is charged or credited in the income statement, except when it is related to items credited or charged directly to equity, in which case the deferred tax is also dealt with in equity. Deferred tax assets are reduced by a valuation allowance when, in the opinion of management, it is more likely than not that some portion or all of the deferred tax assets will not be realized. Current income taxes are provided for in accordance with the laws of the relevant taxing authorities.

 

An uncertain tax position is recognized as a benefit only if it is “more likely than not” that the tax position would be sustained in a tax examination, with a tax examination being presumed to occur. The amount recognized is the largest amount of tax benefit that is greater than 50% likely of being realized on examination. For tax positions not meeting the “more likely than not” test, no tax benefit is recorded. No penalties and interest incurred related to underpayment of income tax are classified as income tax expense in the period incurred.

 

F-33

 

 

WIMI HOLOGRAM CLOUD INC. AND SUBSIDIARIES

NOTES TO CONSOLIDATED FINANCIAL STATEMENTS

 

Note 2 — Summary of significant accounting policies(cont.)

 

Leases

 

The Company adopted FASB ASU 2016-02, “Leases” (Topic 842) for the year ended December 31, 2020, and elected the practical expedients that does not require us to reassess: (1) whether any expired or existing contracts are, or contain, leases, (2) lease classification for any expired or existing leases and (3) initial direct costs for any expired or existing leases. For lease terms of twelve months or fewer, a lessee is permitted to make an accounting policy election not to recognize lease assets and liabilities. The Company also adopted the practical expedient that allows lessees to treat the lease and non-lease components of a lease as a single lease component.

 

Operating lease ROU assets and lease liabilities are recognized at the adoption date or the commencement date, whichever is earlier, based on the present value of lease payments over the lease term. Since the implicit rate for the Company’s leases is not readily determinable, the Company use its incremental borrowing rate based on the information available at the commencement date in determining the present value of lease payments. The incremental borrowing rate is the rate of interest that the Company would have to pay to borrow, on a collateralized basis, an amount equal to the lease payments, in a similar economic environment and over a similar term.

 

Lease terms used to calculate the present value of lease payments generally do not include any options to extend, renew, or terminate the lease, as the Company does not have reasonable certainty at lease inception that these options will be exercised. The Company generally considers the economic life of its operating lease ROU assets to be comparable to the useful life of similar owned assets. The Company has elected the short-term lease exception, therefore operating lease ROU assets and liabilities do not include leases with a lease term of twelve months or less. Its leases generally do not provide a residual guarantee. The operating lease ROU asset also excludes lease incentives. Lease expense is recognized on a straight-line basis over the lease term.

 

The Company reviews the impairment of its ROU assets consistent with the approach applied for its other long-lived assets. The Company reviews the recoverability of its long-lived assets when events or changes in circumstances occur that indicate that the carrying value of the asset may not be recoverable. The assessment of possible impairment is based on its ability to recover the carrying value of the asset from the expected undiscounted future pre-tax cash flows of the related operations. The Company has elected to include the carrying amount of operating lease liabilities in any tested asset group and include the associated operating lease payments in the undiscounted future pre-tax cash flows.

 

Stock-based compensation

 

The Company records stock-based compensation expense for employees and non-employees at fair value on the grant date. Share-based compensation is recognized net of forfeitures, as amortized expense on a straight-line basis over the requisite service period, which is the vesting period.

 

The Company accounts for share-based compensation expenses using an estimated forfeiture rate at the time of grant and revising, if necessary, in subsequent periods if actual forfeitures differ from initial estimates. Share-based compensation expenses are recorded net of estimated forfeitures such that expenses are recorded only for those share-based awards that are expected to vest.

 

F-34

 

 

WIMI HOLOGRAM CLOUD INC. AND SUBSIDIARIES

NOTES TO CONSOLIDATED FINANCIAL STATEMENTS

 

Note 2 — Summary of significant accounting policies(cont.)

 

Warrants

 

The Company accounts for warrants as either equity-classified or liability-classified instruments based on an assessment of the warrant’s specific terms and applicable authoritative guidance in Financial Accounting Standards Board (“FASB”) Accounting Standards Codification (“ASC”) 480, Distinguishing Liabilities from Equity (“ASC 480”) and ASC 815, Derivatives and Hedging (“ASC 815”). The assessment considers whether the warrants are freestanding financial instruments pursuant to ASC 480, meet the definition of a liability pursuant to ASC 480, and whether the warrants meet all of the requirements for equity classification under ASC 815, including whether the warrants are indexed to the Company’s own ordinary shares and whether the warrant holders could potentially require “net cash settlement” in a circumstance outside of the Company’s control, among other conditions for equity classification. This assessment, which requires the use of professional judgment, is conducted at the time of warrant issuance and as of each subsequent quarterly period end date while the warrants are outstanding.

 

For issued or modified warrants that meet all of the criteria for equity classification, the warrants are required to be recorded as a component of additional paid-in capital at the time of issuance. For issued or modified warrants that do not meet all the criteria for equity classification, the warrants are required to be recorded at their initial fair value on the date of issuance, and each balance sheet date thereafter. Changes in the estimated fair value of the warrants are recognized as a non-cash gain or loss on the statements of operations. The Company evaluated its warrants and determined the warrants are indexed to the Company’s own stock as the warrants do not contain any exercise contingencies, the warrants’ settlement amount equals the difference between the fair value of the Company’s common stock price and the warrant contract strike price and the only variables which could affect the settlement amount would be inputs to the fair value for a fixed-for-fixed option on equity shares. The Company also analyzed ASC 815-40-25 to determine whether the warrant contracts should be classified in stockholders’ equity in the Company’s statements of financial condition and concluded that the warrant contracts meet all of the criteria for classification as equity as the Company is not required to net settle. Based on this analysis, the Company determined the warrant contracts should be classified as equity.

 

Employee benefit

 

The full-time employees of the Company are entitled to staff welfare benefits including medical care, housing fund, pension benefits, unemployment insurance and other welfare, which are government mandated defined contribution plans. The Company is required to accrue for these benefits based on certain percentages of the employees’ respective salaries, subject to certain ceilings, in accordance with the relevant PRC regulations, and make cash contributions to the state-sponsored plans out of the amounts accrued. Total expenses for the plans were RMB 2,683,929, RMB 2,939,923 and RMB 2,046,371(USD 288,925) for the years ended December 31, 2021, 2022 and 2023, respectively.

 

Noncontrolling interests

 

Noncontrolling interests consists of an aggregate of 47.0% of the equity interest of VIDA, 34.1% of the equity interest of MicroAlgo and 45.0% of the equity interest of Viru as of December 31, 2022. Noncontrolling interests consists of an aggregate of 47.0% of the equity interest of VIDA, 44.0% of the equity interest of MicroAlgo and 45.0% of the equity interest of Viru as of December 31, 2023.

 

Noncontrolling interests consist of the following:

 

  December 31,
2022
  December 31,
2023
  December 31,
2023
 
  RMB  RMB  USD 
VIDA  (65,276,176)  (39,704,812)  (5,605,887)
Viru  4,293,087   (141,931)  (20,039)
VIYI/MicroAlgo  159,054,091   48,415,473   6,835,737 
Noncontrolling interests subscriptions receivable  (172,528)  -   - 
Total noncontrolling interests  97,898,474   8,568,730   1,209,811 

 

F-35

 

 

WIMI HOLOGRAM CLOUD INC. AND SUBSIDIARIES

NOTES TO CONSOLIDATED FINANCIAL STATEMENTS

 

Note 2 — Summary of significant accounting policies(cont.)

 

Earnings/(loss) per share

 

The Company computes earnings/loss per share (“EPS”) in accordance with ASC 260, “Earnings per Share”. ASC 260 requires companies to present basic and diluted EPS. Basic EPS is measured as net income/loss divided by the weighted average ordinary share outstanding for the period. Diluted EPS presents the dilutive effect on a per share basis of the potential ordinary shares (e.g., convertible securities, options and warrants) as if they had been converted at the beginning of the periods presented, or issuance date, if later. Potential ordinary shares that have an anti-dilutive effect (i.e., those that increase income per share or decrease loss per share) are excluded from the calculation of diluted EPS. During the years ended December 31, 2021, 2022 and 2023, there was no dilutive effect of potential shares due to the Company’s net loss.

 

Statutory reserves

 

Pursuant to the laws applicable to the PRC, PRC entities must make appropriations from after-tax profit to the non-distributable “statutory surplus reserve fund”. Subject to certain cumulative limits, the “statutory surplus reserve fund” requires annual appropriations of 10% of after-tax profit until the aggregated appropriations reach 50% of the registered capital (as determined under accounting principles generally accepted in the PRC (“PRC GAAP”) at each year-end). For foreign invested enterprises and joint ventures in the PRC, annual appropriations should be made to the “reserve fund”. For foreign invested enterprises, the annual appropriation for the “reserve fund” cannot be less than 10% of after-tax profits until the aggregated appropriations reach 50% of the registered capital (as determined under PRC GAAP at each year-end). If the Company has accumulated loss from prior periods, the Company is able to use the current period net income after tax to offset against the accumulate loss.

 

Segment reporting

 

ASC 280, “Segment Reporting”, establishes standards for reporting information about operating segments on a basis consistent with the Company’s internal organizational structure as well as information about geographical areas, business segments and major customers in financial statements for detailing the Company’s business segments.

 

Recently issued accounting pronouncements

 

In May 2019, the FASB issued ASU 2019-05, which is an update to ASU Update No. 2016-13, Financial Instruments — Credit Losses (Topic 326): Measurement of Credit Losses on Financial Instruments, which introduced the expected credit losses methodology for the measurement of credit losses on financial assets measured at amortized cost basis, replacing the previous incurred loss methodology. The amendments in Update 2016-13 added Topic 326, Financial Instruments — Credit Losses, and made several consequential amendments to the Codification. Update 2016-13 also modified the accounting for available-for-sale debt securities, which must be individually assessed for credit losses when fair value is less than the amortized cost basis, in accordance with Subtopic 326-30, Financial Instruments — Credit Losses — Available-for-Sale Debt Securities. The amendments in this Update address those stakeholders’ concerns by providing an option to irrevocably elect the fair value option for certain financial assets previously measured at amortized cost basis. For those entities, the targeted transition relief will increase comparability of financial statement information by providing an option to align measurement methodologies for similar financial assets. Furthermore, the targeted transition relief also may reduce the costs for some entities to comply with the amendments in Update 2016-13 while still providing financial statement users with decision-useful information. In November 2019, the FASB issued ASU No. 2019-10, which to update the effective date of ASU No. 2016-02 for private companies, not-for-profit organizations and certain smaller reporting companies applying for credit losses, leases, and hedging standard. The new effective date for these preparers is for fiscal years beginning after December 15, 2022. The Company adopted this ASU on January 1, 2023 and the adoption did not have a material effect on the Company’s consolidated financial statements.

 

F-36

 

 

WIMI HOLOGRAM CLOUD INC. AND SUBSIDIARIES

NOTES TO CONSOLIDATED FINANCIAL STATEMENTS

 

Note 2 — Summary of significant accounting policies(cont.)

 

In October 2021, the FASB issued ASU 2021-08, “Business Combinations”. The amendments in this Update address how to determine whether a contract liability is recognized by the acquirer in a business combination and resolve the inconsistency of measuring revenue contracts with customers acquired in a business combination by providing specific guidance on how to recognize and measure acquired contract assets and contract liabilities from revenue contracts in a business combination. The amendments in this Update apply to all entities that enter into a business combination within the scope of Subtopic 805-10, Business Combination-Overalls. For public business entities, ASU 2021-08 is effective for fiscal years beginning after December 15, 2022, including interim periods within those fiscal years. Early application is permitted. The amendments in this Update should be applied prospectively to business combinations occurring on or after the effective date of the amendments. The Company adopted this ASU on January 1, 2023 and the adoption did not have a material impact on its consolidated financial statements.

 

Except as mentioned above, the Company does not believe other recently issued but not yet effective accounting standards, if currently adopted, would have a material effect on the Company’s consolidated balance sheets, statements of income and comprehensive income and statements of cash flows.

 

Note 3 — Variable interest entity (“VIE”)

 

WiMi WFOE entered into Contractual Arrangements with Beijing WiMi on November 6, 2018. The Contractual Arrangements were terminated on December 18, 2020, and WiMi WFOE entered into another Contractual Arrangements with Beijing WiMi on the same day, under which WiMi WFOE maintains effective control of Beijing WiMi. The significant terms of these Contractual Arrangements are summarized in “Note 1 — Nature of business and organization” above. As a result, the Company classifies Beijing WiMi as VIE which should be consolidated based on the structure as described in Note 1.

 

Shenzhen Weiyixin entered into Contractual Arrangements with Shenzhen Yitian on December 24, 2020. The significant terms of these Contractual Arrangements are summarized in “Note 1 — Nature of business and organization” above. As a result, the Company classifies Shenzhen Yitian as VIE which should be consolidated based on the structure as described in Note 1.

 

A VIE is an entity that has either a total equity investment that is insufficient to permit the entity to finance its activities without additional subordinated financial support, or whose equity investors lack the characteristics of a controlling financial interest, such as through voting rights, right to receive the expected residual returns of the entity or obligation to absorb the expected losses of the entity. The variable interest holder, if any, that has a controlling financial interest in a VIE is deemed to be the primary beneficiary and must consolidate the VIE.

 

i)Beijing WiMi

 

WiMi WFOE is deemed to have a controlling financial interest and be the primary beneficiary of Beijing WiMi because it has both of the following characteristics:

 

(1)The power to direct activities at Beijing WiMi that most significantly impact such entity’s economic performance, and

 

(2)The right to receive benefits from Beijing WiMi that could potentially be significant to such entity.

 

Pursuant to the Contractual Arrangements, Beijing WiMi pays service fees equal to all of its net income to WiMi WFOE. The Contractual Arrangements are designed so that Beijing WiMi operate for the benefit of WiMi WFOE and ultimately, the Company.

 

F-37

 

 

WIMI HOLOGRAM CLOUD INC. AND SUBSIDIARIES

NOTES TO CONSOLIDATED FINANCIAL STATEMENTS

 

Note 3 — Variable interest entity (“VIE”)(cont.)

 

Accordingly, the accounts of Beijing WiMi are consolidated in the accompanying financial statements. In addition, its financial positions and results of operations are included in the Company’s financial statements. Under the VIE Arrangements, the Company has the power to direct activities of Beijing WiMi and can have assets transferred out of Beijing WiMi. Therefore, the Company considers that there is no asset in Beijing WiMi that can be used only to settle obligations of Beijing WiMi, except for registered capital and PRC statutory reserves, if any. As Beijing WiMi is incorporated as limited liability company under the Company Law of the PRC, creditors of the Beijing WiMi do not have recourse to the general credit of the Company for any of the liabilities of Beijing WiMi.

 

ii)Shenzhen Yitian

 

Shenzhen Weiyixin is deemed to have a controlling financial interest and be the primary beneficiary of Shenzhen Yitian because it has both of the following characteristics:

 

(1)The power to direct activities at Shenzhen Yitian that most significantly impact such entity’s economic performance, and

 

(2)The right to receive benefits from Shenzhen Yitian that could potentially be significant to such entity.

 

Pursuant to the Contractual Arrangements, Shenzhen Yitian pays service fees equal to all of its net income to Shenzhen Weiyixin. The Contractual Arrangements are designed so that Shenzhen Yitian operate for the benefit of Shenzhen Weiyixin and ultimately, the Company.

 

Accordingly, the accounts of Shenzhen Yitian were consolidated in the accompanying financial statements as subsidiary of Beijing WiMi up to December 24, 2020 and as VIE of Shenzhen Weiyixin from December 24, 2020 forward. Under the VIE Arrangements, the Company has the power to direct activities of Shenzhen Yitian and can have assets transferred out of Shenzhen Yitian. Therefore, the Company considers that there is no asset in Shenzhen Yitian that can be used only to settle obligations of Shenzhen Yitian, except for registered capital and PRC statutory reserves, if any. As Shenzhen Yitian is incorporated as limited liability company under the Company Law of the PRC, creditors of the Shenzhen Yitian do not have recourse to the general credit of the Company for any of the liabilities of Shenzhen Yitian.

 

Due to the business strategy adjustment, Shenzhen Yitian and its subsidiaries no longer operate the business involving foreign investment restrictions since March 1, 2022, therefore VIYI is able to have direct equity interest in Shenzhen Yitian and its subsidiaries. On April 1, 2022, VIYI terminated the agreements under the VIE structure with Shenzhen Yitian. Shenzhen Yitian’s original shareholders transferred their respective ownership to VIYI WFOE and VIYI WFOE obtained 100% equity control of Shenzhen Yitian and its subsidiaries on April 1, 2022. The reorganization has no effect on the consolidated financial statements as Shenzhen Yitian has been under common control of VIYI Cayman that there is no change of reporting entities.

 

The carrying amount of the VIEs’ consolidated assets and liabilities are as follows:

 

  December 31,
2022
  December 31,
2023
  December 31,
2023
 
  RMB  RMB  USD 
Current assets  13,264,579   48,490,650   6,846,351 
Property and equipment, net  23,132,180   91,369,608   12,900,392 
Other noncurrent assets  630,494,750   265,926,480   37,545,919 
Total assets  666,891,509   405,786,738   57,292,662 
Total liabilities  (585,116,575)  (609,000,686)  (85,984,255)
Net assets  (81,771,934)  (203,213,948)  (28,691,593)

 

F-38

 

 

WIMI HOLOGRAM CLOUD INC. AND SUBSIDIARIES

NOTES TO CONSOLIDATED FINANCIAL STATEMENTS

 

Note 3 — Variable interest entity (“VIE”)(cont.)

 

  December 31,
2022
  December 31,
2023
  December 31,
2023
 
  RMB  RMB  USD 
Current liabilities:         
Accounts payable  11,043,034   9,219,643   1,301,713 
Deferred revenues  14,402   
-
   
-
 
Other payables and accrued liabilities  16,654,682   16,422,802   2,318,721 
Current portion of shareholder loans  42,421,345   
-
   
-
 
Taxes payable  4,913,881   6,901,910   974,474 
Third-party loan  
-
   186,932,179   49,914,977 
Intercompany payable*  510,069,231   353,532,807   26,392,785 
Total current liabilities  585,116,575   573,009,341   80,902,670 
Non-current shareholder loan  
-
   35,991,345   5,081,585 
Total liabilities  585,116,575   609,000,686   85,984,255 

 

 

*Intercompany balances will be eliminated upon consolidation.

 

The summarized operating results of the VIE’s are as follows:

 

  For the
year ended
December 31,
2021
  For the
year ended
December 31,
2022
  For the
year ended
December 31,
2023
  For the
year ended
December 31,
2023
 
  RMB  RMB  RMB  USD 
Operating revenues  202,340,230   32,112,603   2,779,482   392,433 
Gross profit  30,883,606   14,442,464   (210,922)  (29,780)
Income (loss) from operations  (25,262,236)  589,775   (285,922,484)  (40,369,137)
Net income (loss)  (159,401,372)  5,700,402   (286,436,377)  (40,441,693)

 

The summarized statements of cash flow of the VIE’s are as follows:

 

  For the
year ended
December 31,
2021
  For the
year ended
December 31,
2022
  For the
year ended
December 31,
2023
  For the
year ended
December 31,
2023
 
  RMB  RMB  RMB  USD 
Net cash provided by operating activities  44,560,277   29,324,687   (117,520,675)  (16,592,638)
Net cash (used in) provided by investing activities  (49,269,310)  5,043,123   (67,043,921)  (9,465,870)
Net cash (used in) provided by financing activities  2,929,456   (84,715,145)  180,502,179   25,484,939 
Effect of exchange rate on cash and cash equivalents  (1,061,729)  11,795   90,793   (1,720)
Net increase/(decrease) in cash and cash equivalents  (2,841,306)  (50,335,540)  (3,971,624)  (575,289)
Cash and cash equivalents, beginning of year  59,249,721   56,408,415   6,072,875   871,963 
Cash, cash equivalents and restricted cash, end of year  56,408,415   6,072,875   2,101,251   296,674 

 

F-39

 

 

WIMI HOLOGRAM CLOUD INC. AND SUBSIDIARIES

NOTES TO CONSOLIDATED FINANCIAL STATEMENTS

 

Note 3 — Variable interest entity (“VIE”)(cont.)

 

The following table provides a reconciliation of cash, cash equivalents and restricted cash reported within the parent company balance sheets that sum to the total of the same amounts shown in the parent company statements of cash flows:

 

  For the Years Ended December 31, 
  2021  2022  2023  2023 
  RMB  RMB  RMB  USD 
Cash and cash equivalents  55,965,855   6,072,875   2,101,250   296,674 
Restricted cash  442,560   
-
   
-
   
-
 
Total cash, cash equivalents and restricted cash  56,408,415   6,072,875   2,101,250   296,674 

 

Note 4 — Business combination

 

Acquisition of Younike

 

On December 23, 2022, Shenzhen Viwotong entered into Acquisition Framework Agreement to acquire 100% equity interests of Beijing Younike Information Technology Co., Ltd. (“Younike”), a provider of advertising services. The aggregate purchase price is RMB 0 and the transaction consummated on January 1, 2023.

 

The Company’s acquisitions of Younike was accounted for as business combination in accordance with ASC 805. The Company then allocated the fair value of consideration of Younike based upon the fair value of the identifiable assets acquired and liabilities assumed on the acquisition date. The Company estimated the fair values of the assets acquired and liabilities assumed at the acquisition date in accordance with the Business Combination standard issued by the FASB with the valuation methodologies using level 3 inputs, except for other current assets and current liabilities were valued using the cost approach. Management of the Company is responsible for determining the fair value of assets acquired, liabilities assumed and intangible assets identified as of the acquisition. Acquisition-related costs incurred for the acquisitions are not material and have been expensed as incurred in general and administrative expense.

 

The following table summarizes the fair value of the identifiable assets acquired and liabilities assumed on the acquisition date, which represents the net purchase price allocation on the date of the acquisition of Younike and translated the fair value from USD to RMB using the exchange rate on January 1, 2023 at the rate of USD 1.00 to RMB 6.9646.

 

  Fair value  Fair value 
  RMB  USD 
Cash  21,936   3,149 
Other current assets  4,821,002   692,215 
Current liabilities  (4,842,938)  (695,364)
Total consideration  
-
   
-
 

 

Acquisitions of Bimai

 

On September 23, 2022, Viwotong Tech entered into Acquisition Framework Agreement to acquire 100% equity interests of Guangzhou Bimai Network Technology Co., Ltd. (“Bimai”), a provider of advertising services. The aggregate purchase price is RMB 2 (USD 0.3) and the transaction consummated on September 23, 2022.

 

The Company’s acquisitions of Bimai accounted for as business combination in accordance with ASC 805. The Company then allocated the fair value of consideration of Bimai based upon the fair value of the identifiable assets acquired and liabilities assumed on the acquisition date. The Company estimated the fair values of the assets acquired and liabilities assumed at the acquisition date in accordance with the Business Combination standard issued by the FASB with the valuation methodologies using level 3 inputs, except for other current assets and current liabilities were valued using the cost approach. Management of the Company is responsible for determining the fair value of assets acquired, liabilities assumed and intangible assets identified as of the acquisition. Acquisition-related costs incurred for the acquisitions are not material and have been expensed as incurred in general and administrative expense.

 

F-40

 

 

WIMI HOLOGRAM CLOUD INC. AND SUBSIDIARIES

NOTES TO CONSOLIDATED FINANCIAL STATEMENTS

 

Note 4 — Business combination (cont.)

 

The following table summarizes the fair value of the identifiable assets acquired and liabilities assumed on the acquisition date, which represents the net purchase price allocation on the date of the acquisition of Bimai and translated the fair value from USD to RMB using the exchange rate on September 23, 2022 at the rate of USD 1.00 to RMB 6.9920 and the net purchase price allocation on the date of the acquisition.

 

  Fair value  Fair value 
  RMB  USD 
Cash  2,035   291 
Other current assets  2,213,241   316,539 
Current liabilities  (2,215,276)  (316,830)
Total consideration  
-
   
-
 

 

The amount of revenue and net loss that resulted from the acquisitions were approximately RMB 4.6 million (USD 0.7 million) and RMB 0.6 million (USD 0.1 million) during the years ended December 31, 2022.

 

On January 1, 2023, Viwotong Tech entered into an equity transfer agreement to transfer 100% of the issued share capital of Bimai to one unrelated individual at RMB 0. The disposal resulted in a loss from disposal of approximately RMB 1.1 million (USD 0.2 million).

 

Acquisitions of Shenzhen Yichong, Shenzhen Shengtang and Shenzhen Yaodi

 

On January 22, 2021, Shenzhen ICinit purchased100% equity interests of Shenzhen Yichong Micro-Electronic Technology Co., Ltd. (“Shenzhen Yichong”), together with its 80% owned subsidiary, Shenzhen Saineng Micro-Electronic Electronic Co., Ltd. (“Shenzhen Saineng”), a provider of electronic components, for RMB 2 (approximately USD 0.3). On March 1, 2021, Shenzhen ICinit purchased 100% equity interests of Shenzhen Shengtang Micro-Electronic Technology Co. (“Shenzhen Shengtang”), Ltd., a provider of electronic components, for RMB 2 (approximately USD 0.3). On May 28, 2021, Shenzhen ICinit purchased 100% equity interests of Tianjin Yaodi Tomorrow Technology Co. (“Shenzhen Yaodi”), Ltd., a provider of electronic components, for RMB 2 (approximately USD 0.3).

 

The Company’s acquisitions of Shenzhen Yichong, Shenzhen Shengtang and Shenzhen Yaodi were accounted for as business combination in accordance with ASC 805. The Company then allocated the fair value of consideration of Shenzhen Yichong, Shenzhen Shengtang and Shenzhen Yaodi based upon the fair value of the identifiable assets acquired and liabilities assumed on the acquisition date. The Company estimated the fair values of the assets acquired and liabilities assumed at the acquisition date in accordance with the Business Combination standard issued by the FASB with the valuation methodologies using level 3 inputs, except for other current assets and current liabilities were valued using the cost approach. Management of the Company is responsible for determining the fair value of assets acquired, liabilities assumed and intangible assets identified as of the acquisition date and considered a number of factors including valuations from independent appraisers. Acquisition-related costs incurred for the acquisitions are not material and have been expensed as incurred in general and administrative expense.

 

F-41

 

 

WIMI HOLOGRAM CLOUD INC. AND SUBSIDIARIES

 NOTES TO CONSOLIDATED FINANCIAL STATEMENTS

 

Note 4 — Business combination (cont.)

 

The following table summarizes the fair value of the identifiable assets acquired and liabilities assumed on the acquisition date, which represents the net purchase price allocation on the date of the acquisition of Shenzhen Yichong and translated the fair value from USD to RMB using the exchange rate on January 22, 2021 at the rate of USD 1.00 to RMB 6.4617, the net purchase price allocation on the date of the acquisition of Shenzhen Shengtang and translated the fair value from USD to RMB using the exchange rate on March 1, 2021, 2021 at the rate of USD 1.00 to RMB6.4754, and the net purchase price allocation on the date of the acquisition of Shenzhen Yaodi and translated the fair value from USD to RMB using the exchange rate on May 28, 2021 at the rate of USD 1.00 to RMB 6.3858.

 

  Fair value  Fair value 
  RMB  USD 
Cash  7,252,052   1,122,073 
Other current assets  14,478,000   2,238,141 
Plant and equipment  987,482   152,736 
Current liabilities  (16,936,210)  (2,619,871)
Net assets of acquirees  5,781,324   893,079 
Gain on acquisition  (5,781,318)  (893,078)
Total consideration  6   1 

 

The amount of sales and net loss that resulted from the acquisitions and included in the consolidated statements of income and comprehensive income during the year ended December 31, 2021 were RMB 103,201,670 and RMB 783,032, respectively.

 

Acquisition of Shanghai Guoyu

 

On July 1, 2021, Weidong acquired 99% interest of Shanghai Guoyu Information Technologies Co., Ltd (“Shanghai Guoyu”). The remaining 1% of Shanghai Guoyu is acquired by YY Online. The aggregate purchase price is RMB 20,000,000. On July 19, 2021 Shanghai Guoyu established 100% owned subsidiary Kashi Guoyu Information Technologies Co., Ltd (“Kashi Guoyu”). On July 14, 2021, Weidong transferred its 100% equity interest of Horgas 233 and Horgas Weidong to Shanghai Guoyu.

 

Shanghai Guoyu is committed to the R&D and application of intelligent visual algorithm technology, using image recognition, data analysis and modeling, virtual imaging, visual artificial intelligence algorithm and other technologies, integrating algorithm and data processing capabilities, and integrating functions from data processing to algorithm application, so as to provide customers with a full stack of intelligent visual algorithm services. At present, Shanghai Guoyu mainly serves the Internet marketing industry. The development of Shanghai Guoyu’s business is closely related to the progress and development of the computer vision industry and the Internet marketing industry.

 

The Company’s acquisition of Shanghai Guoyu was accounted for as business combination in accordance with ASC 805. The Company then allocated the fair value of consideration of Shanghai Guoyu based upon the fair value of the identifiable assets acquired and liabilities assumed on the acquisition date. The Company estimated the fair values of the assets acquired and liabilities assumed at the acquisition date in accordance with the Business Combination standard issued by the FASB with the valuation methodologies using level 3 inputs, except for other current assets and current liabilities were valued using the cost approach. Management of the Company is responsible for determining the fair value of assets acquired, liabilities assumed and intangible assets identified as of the acquisition date and considered a number of factors including valuations from independent appraisers. Acquisition-related costs incurred for the acquisitions are not material and have been expensed as incurred in general and administrative expense.

 

F-42

 

 

WIMI HOLOGRAM CLOUD INC. AND SUBSIDIARIES

NOTES TO CONSOLIDATED FINANCIAL STATEMENTS

 

Note 4 — Business combination (cont.)

 

The following table summarizes the fair value of the identifiable assets acquired and liabilities assumed on the acquisition date, which represents the net purchase price allocation on the date of the acquisition of Shanghai Guoyu based on valuation performed by an independent valuation firm engaged by the Company and translated the fair value from USD to RMB using the exchange rate on July 1, 2021 at the rate of USD 1.00 to RMB 6.4709.

 

  Fair value  Fair value 
  RMB  USD 
Copyright  8,955,000   1,383,888 
Goodwill  13,283,750   2,052,844 
Deferred tax liabilities  (2,238,750)  (345,972)
Total consideration  20,000,000   3,090,760 

 

Software consists of mainly data algorithm software, with a fair value of approximately RMB 9.0 million (USD 1.4 million) and estimated finite useful life of 6 years.

 

The amount of sales and net income that resulted from the acquisitions and included in the consolidated statements of income and comprehensive income during the year ended December 31, 2021 were immaterial.

 

Acquisitions of Tapuyu and Pengcheng Keyi

 

On November 17, 2021, Viwotong Tech entered into Acquisition Framework Agreement to acquire 100% equity interests of Guangzhou Tapuyu Internet Technology Co., Ltd. (“Tapuyu”), a provider of E-commerce services and application of intelligent visual algorithm technology. The aggregate purchase price is RMB 2 (USD 0.3) and the transaction consummated on November 19, 2021. On November 17, 2021, Viwotong Tech entered into Acquisition Framework Agreement to acquire 100% equity interests of Pengcheng Keyi (Xi’an) Intelligence Technology Co., Ltd. (“Pengcheng Keyi”), a provider of testing equipment development and sales. The aggregate purchase price is RMB 2 (USD 0.3) and the purchase consummated on December 7, 2021.

 

The Company’s acquisitions of Tapuyu and Pengcheng Keyi were accounted for as business combination in accordance with ASC 805. The Company then allocated the fair value of consideration of Tapuyu and Pengcheng Keyi based upon the fair value of the identifiable assets acquired and liabilities assumed on the acquisition date. The Company estimated the fair values of the assets acquired and liabilities assumed at the acquisition date in accordance with the Business Combination standard issued by the FASB with the valuation methodologies using level 3 inputs, except for other current assets and current liabilities were valued using the cost approach. Management of the Company is responsible for determining the fair value of assets acquired, liabilities assumed and intangible assets identified as of the acquisition date and considered a number of factors including valuations from independent appraisers. Acquisition-related costs incurred for the acquisitions are not material and have been expensed as incurred in general and administrative expense.

 

The following table summarizes the fair value of the identifiable assets acquired and liabilities assumed on the acquisition date, which represents the net purchase price allocation on the date of the acquisition of Tapuyu and translated the fair value from USD to RMB using the exchange rate on November 19, 2021 at the rate of USD 1.00 to RMB 6.3825 and the net purchase price allocation on the date of the acquisition of Pengcheng Keyi and translated the fair value from USD to RMB using the exchange rate on December 7, 2021 at the rate of USD 1.00 to RMB 6.3738.

 

  Fair value  Fair value 
  RMB  USD 
Cash  161,638   25,335 
Other current assets  1,701,734   266,815 
Current liabilities  (1,863,372)  (292,150)
Total consideration  
-
   
-
 

 

F-43

 

 

WIMI HOLOGRAM CLOUD INC. AND SUBSIDIARIES

NOTES TO CONSOLIDATED FINANCIAL STATEMENTS

 

Note 4 — Business combination (cont.)

 

The amount of sales and net income that resulted from the acquisitions and included in the consolidated statements of income and comprehensive income during the year ended December 31, 2021 were immaterial.

 

On July 1, 2022, Viwotong Tech entered into an equity transfer agreement to transfer 99.0% and 1.0% of the issued share capital of Pengcheng Keyi to two unrelated individuals at RMB 1.0 and RMB 0.1, respectively. The disposal resulted in a gain from disposal of approximately RMB 66,000 (USD 9,000).

 

Note 5 — Deconsolidation

 

Deconsolidation of ICinit

 

On October 1, 2021, the Company’s board approved the equity transfer agreement between WiMi HK and Lucky Monkey Holding Limited, pursuant to which WiMi Cayman transferred 2% of the issued share capital of ICinit for a consideration of HKD 50,000 approximately RMB 41,000 to streamline its operating subsidiaries in the semiconductor segment. The sale resulted in a loss of control of the subsidiaries while the Company retained 49% noncontrolling interest in ICinit. The Company’s decision to divest ICinit is to improve the operating results of the Company’s semiconductor segment.

 

The fair value of the operations of ICinit, determined as of October 1, 2021, included the estimated consideration received, less costs to sell. Gain from sales of this transaction is as follows:

 

  RMB  USD 
Consideration received  40,975   6,427 
Fair value of retained noncontrolling interest (49%)  1,003,886   157,455 
Carrying value of noncontrolling interest  1,426,158   223,687 
   2,471,019   387,569 
Less: ICinit’s book value  (3,361,955)  (527,308)
Exchange rate difference  (10,590)  
-
 
Loss on deconsolidation  (901,526)  (139,739)

 

Net loss on revaluation of retained interest amounted to RMB 410,337.

 

As result of deconsolidation, the Company recognized RMB 27,589,530 of related party receivable from ICinit, which was previously eliminated in consolidation. The balance was repaid to the Company on May 7, 2022.

 

Income from ICinit for the three months from October 1, 2021 to December 31, 2021 amounted to RMB 721,439.

 

On May 25, 2022, the Company entered into equity transfer agreement between WiMi HK and Lucky Monkey Holding Limited, pursuant to which WiMi HK transferred 30% of the issued share capital of ICinit for a consideration of HKD 3,050,000 (USD 391,186). The consideration was received in July 2022. As a result of the transfer, the Company now owns 19% equity interest of ICinit and concluded the Company no longer has significant influence over ICinit and investment in ICinit from RMB 1,460,484 (USD 209,701) is accounted for as a cost method investment. The Company recognized RMB387,632 (USD 55,657) gain from this transfer. Income from ICinit from January 1, 2022 to May 25, 2022 amounted to RMB 1,826,318(USD 262,229).

 

Disposal of Pengcheng Keyi

 

On July 1, 2022, Viwotong Tech entered into an equity transfer agreement to transfer 99.0% and 1.0% of the issued share capital of Pengcheng Keyi to two unrelated individuals at RMB1.0 and RMB 0.1, respectively. The disposal resulted in a gain from disposal of RMB 65,587 (USD 9,417).

 

F-44

 

 

WIMI HOLOGRAM CLOUD INC. AND SUBSIDIARIES

NOTES TO CONSOLIDATED FINANCIAL STATEMENTS

 

Note 5 — Deconsolidation (cont.)

 

Disposal of Shenzhen Kuxuanyou and its subsidiaries

 

On November 1, 2022, the Company’s board approved the equity transfer agreement between Beijing WiMi and Cui, Yang and Shenzhen Zhangshangkuyu Technology Ltd. to transfer 100% equity interest of Shenzhen Kuxuanyou and its subsidiaries Shenzhen Yiruan Tianxia Technology Co., Ltd. (“Shenzhen Yiruan”) and Shenzhen Yiyun Technology Co., Ltd. (“Shenzhen Yiyun”), and recognized RMB 8,887,165 (USD 1,276,049) of gain from the transfer. The transfer was effect on November 10, 2022. Since the disposal did not represent any strategic change of the Company’s operation, the disposal was not presented as discontinued operations.

 

Net assets of the entities disposed and gain on disposal was as follows:

 

  December 31,
2022
 
  RMB 
Total current assets  13,370,652 
Total other assets  25,022 
Total assets  13,395,674 
Total current liabilities  22,402,087 
Total net assets  (9,006,413)
Noncontrolling interests  53,661 
Total consideration  
-
 
Total gain on disposal  8,952,752 

 

Disposal of Bimai

 

On January 1, 2023, Viwotong Tech entered into an equity transfer agreement to transfer 100% of the issued share capital of Bimai to one unrelated individual at RMB 0. The disposal resulted in a loss from disposal of approximately RMB 1.1 million (USD 0.2 million).

 

Disposal of Fe-da Electronics and its subsidiaries

 

On April 6, 2023, the Company’s board approved the equity transfer agreement between VIYI and LIM TZEA, to transfer 100% equity interest of Fe-da Electronics Co., Ltd and its subsidiaries Wisdom Lab Inc., EXCEL Technology Co., Ltd. and recognized RMB 17,801,786 (USD 2,526,259) of loss from the transfer. Since the disposal did not represent any strategic change of the Company’s operation, the disposal was not presented as discontinued operations.

 

Net assets of the entities disposed and gain on disposal was as follows:

 

  RMB  USD 
Total current assets  3,583,579   505,962 
Total other assets  115,270   16,275 
Total assets  3,698,849   522,237 
Total current liabilities  301,464   42,563 
Total net assets  3,397,385   479,674 
Total consideration  
-
   
-
 
Total loss on disposal  17,801,786   2,526,259 

 

Note 6 — Recapitalization

 

VIYI entered into the Business Combination and Merger Agreement dated June 10, 2021 (as amended on January 24, 2022, August 2, 2022, August 3, 2022 and August 10, 2022, the “Merger Agreement”), by and among WiMi, Venus Acquisition Corporation (“Venus”), Venus Merger Sub Corporation (“Venus Merger Sub”), a Cayman Islands exempted company incorporated for the purpose of effectuating the Business Combination. On December 9, 2022, in accordance with the Merger Agreement, the closing of the business combination (the “Closing”) occurred, pursuant to which Venus issued 39,603,961 ordinary shares to VIYI shareholders. As a result of the consummation of the business combination, VIYI is now a wholly-owned subsidiary of the Venus, which has changed its name to MicroAlgo Inc.

 

F-45

 

 

WIMI HOLOGRAM CLOUD INC. AND SUBSIDIARIES

NOTES TO CONSOLIDATED FINANCIAL STATEMENTS

 

Note 6 — Recapitalization (cont.)

 

The business combination was accounted for as a reverse recapitalization in accordance with U.S. GAAP. Under this method of accounting, Venus will be treated as the “acquired” company for financial reporting purposes. This determination was primarily based on the holders of VIYI expecting to have a majority of the voting power of the post-combination company, VIYI senior management comprising substantially all of the senior management of the post-combination company, the relative size of VIYI compared to Venus, and VIYI operations comprising the ongoing operations of the post-combination company. Accordingly, for accounting purposes, the business combination will be treated as the equivalent of VIYI issuing shares for the net assets of Venus, accompanied by a recapitalization. The net assets of Venus will be stated at historical cost, with no goodwill or other intangible assets recorded. Operations prior to the business combination will be those of VIYI.

 

Immediately after giving effect to the Business Combination, MicroAlgo has 43,856,706 ordinary shares issued and outstanding consisting of (i) the 3,963,745 ordinary shares held by previous Venus public shareholders and its Sponsor; (ii) the 39,603,961 newly issued Venus ordinary shares to the VIYI shareholders pursuant to the Merger Agreement, of which 792,079 ordinary shares issued to the Majority Shareholder will be held in escrow to satisfy any potential indemnification claims(s) which may be made by Venus under the Merger Agreement; (iii) the 214,000 newly issued Venus ordinary shares to the Joyous JD Limited as part of the backstop investment; and (iv) the 75,000 ordinary shares held by Venus’ underwriter.

 

Venus rights held by its Sponsor and previous public investors were automatically converted to 482,500 ordinary shares upon the consummation of the Business Combination.

 

Immediately after the closing of the Business Combination, MicroAlgo has 4,825,000 warrants issued and outstanding, consisting of (i) 4,600,000 warrants held by previous public investors of Venus; and (ii) 225,000 warrants held by the Sponsor of Venus.

 

Common shares issued and outstanding following the Closing are as follows:

 

Venus public shares after redemption  2,106,245 
Venus shares converted from rights  482,500 
Venus Sponsor shares  1,375,000 
Venus shares issued to underwriter  75,000 
Venus shares issued in the Business Combination  39,603,961 
Venus shares issued to Joyous JD Limited  214,000 
Weighted average shares outstanding  43,856,706 
Percent of shares owned by VIYI shareholders  90.3%
Percent of shares owned by underwriter  0.17%
Percent of shares owned by Venus  9.04%
Percent of shares owned by Joyous JD limited  0.49%

 

As of December 31, 2022 and 2023, WiMi had65.9 % and 56.0% outstanding equity interest in MicroAlgo, respectively.

 

Note 7 — Short term investments

 

Short term investments consist of the following:

 

  December 31, 2022  December 31, 2023  December 31, 2023 
  RMB  RMB  USD 
Marketable securities  38,448,624   435,659,383   61,510,354 

 

Fair value disclosure:

 

     December 31, 2022 
  December 31,  Fair Value 
  2022  Level 1  Level 2  Level 3 
  RMB  RMB  RMB  RMB 
Marketable securities  38,448,624   38,448,624   -   - 

 

     December 31, 2023 
  December 31,  Fair Value 
  2023  Level 1  Level 2  Level 3 
  RMB  RMB  RMB  RMB 
Marketable securities  435,659,383   435,659,383   -   - 

 

There is no transfer between the levels for the periods presented.

 

Gain (loss) from sales of investments amounted to of approximately RMB 2.5 million, RMB (88.3) million and RMB 52.7 million (USD 7.4 million) for the years ended December 31, 2021, 2022 and 2023, respectively.

 

F-46

 

 

WIMI HOLOGRAM CLOUD INC. AND SUBSIDIARIES

NOTES TO CONSOLIDATED FINANCIAL STATEMENTS

 

Note 8 — Accounts receivable, net

 

Accounts receivable, net consisted of the following:

 

  December 31,
2022
  December 31,
2023
  December 31,
2023
 
  RMB  RMB  USD 
Accounts receivable  137,427,191   51,457,258   7,265,204 
Less: allowance for doubtful accounts  (117,080,588)  (27,735,262)  (3,915,917)
Accounts receivable, net  20,346,603   23,721,996   3,349,287 

 

The following table summarizes the changes in allowance for doubtful accounts:

 

  December 31, 2022  December 31, 2023  December 31, 2023 
  RMB  RMB  USD 
Beginning balance  111,639,312   117,080,588   16,810,813 
Provision for credit losses, net of recovery  4,743,475   (80,857,764)  (11,416,234)
Deconsolidation of ICinit and Shenzhen Kuxuanyou and subsidiaries  (7,932,721)  
-
   
-
 
Deconsolidation of Fe-da and subsidiaries  
-
   (8,487,562)  (1,198,351)
Exchange rate difference  8,630,522   
-
   (280,311)
Ending balance  117,080,588   27,735,262   3,915,917 

 

Note 9 — Inventories

 

Inventories consist of the following:

 

  December 31,
2022
  December 31,
2023
  December 31,
2023
 
  RMB  RMB  USD 
Finished goods – holographic accessories  1,494,770   
      -
   
        -
 
Finished goods – semiconductors  909,048   
-
   
-
 
Total inventories  2,403,818   
-
   
-
 

 

Inventory impairment amounted to RMB 8,116,218, nil and nil for the year ended December 31, 2021, 2022 and 2023, respectively, which was mainly for obsolescent inventory for semiconductor accessories.

 

F-47

 

 

WIMI HOLOGRAM CLOUD INC. AND SUBSIDIARIES

NOTES TO CONSOLIDATED FINANCIAL STATEMENTS

 

Note 10 — Property and equipment, net

 

Property and equipment, net consist of the following:

 

  December 31,
2022
  December 31,
2023
  December 31,
2023
 
  RMB  RMB  USD 
Office electronic equipment  1,381,602   1,144,347   161,569 
Office fixtures and furniture  35,533   174,652   24,659 
Vehicles  1,201,452   1,201,452   169,632 
Building  24,825,710   94,259,656   13,308,435 
Leasehold improvements  1,153,205   271,572   38,343 
Subtotal  28,597,502   97,051,679   13,702,638 
Less: accumulated depreciation  (4,449,209)  (4,916,961)  (694,221)
Total  24,148,293   92,134,718   13,008,417 

 

Depreciation expense for the years ended December 31, 2021, 2022 and 2023 amounted to RMB 1,124,655, RMB 1,663,412 and RMB 1,513,067(USD 213,629), respectively. Impairment loss amounted to RMB 38,573, RMB 136,701 and nil, for the years ended December 31, 2021, 2022 and 2023, respectively.

 

Note 11 — Cost method investments

 

Cost method investments consist of the following:

 

  December 31,
2022
  December 31,
2023
  December 31,
2023
 
  RMB  RMB  USD 
19.0% Investment (1 company in the sales of semiconductor products and related accessories areas)
  1,460,484   1,114,030   157,289 
10% Investment (1 company)  38,000,000   268,422   37,898 
9.0% Investment (2 company in the AR and virtual reality (“VR”) areas)  45,000,000   8,689,076   1,226,803 
8.0% Investment (2 companies in the AR and VR areas)  1,100,000   
-
   
-
 
6.0% Investment (1 company in the AR, VR, software and robotic areas)  600,000   
-
   
-
 
5.5% Investment (1 company in the AR, VR
and game areas)
  600,000   
-
   
-
 
5.0% Investment (23 companies in the AR, VR and digital marketing areas as of December 31, 2023  13,600,000   542,654   76,617 
4.5% Investment (1 company in the VR medical treatment areas)  200,000   
-
   
-
 
4.0% Investment (13 companies in the AR, VR, 3D animation and software areas)  8,400,000   289,369   40,856 
3.5% Investment (2 companies in the AR and VR areas)  1,200,000   342,948   48,421 
3.0% Investment (5 companies in the AR, VR and 3D animation areas)  3,900,000   43,867   6,193 
2.55% Investment (1 company in the AR, VR and 3D animation areas)  13,929,200   -   - 
2.0% Investment (3 companies in the AR, VR, 3D animation and software areas)  1,200,000   25,022   3,533 
1.0% Investment (12 companies in the AR, VR, 3D animation, hardware and software areas)  41,450,000   185,320   26,165 
Total  170,639,684   11,500,708   1,623,775 

 

During the years ended December 31, 2021, 2022 and 2023, the Company totally made RMB 600,000, RMB 55,462,670 and nil in cost method investments, respectively. For the year ended December 31, 2023, the Company recognized the impairment loss of RMB 144,863,324 (USD 20,453,122) for the cost method investment, mainly due to the weak financial conditions recognized of Beijing WIMI’s and Shenzhen Weiyixin’s investments in near periods.

 

On May 25, 2022, WiMi HK transferred 30% of the issued share capital of ICinit for a consideration of HKD 3,050,000 (approximately USD 391,186) to a third party. As a result of the transfer, the Company now owns 19% equity interest of ICinit and concluded the Company no longer has significant influence over ICinit and investment in ICinit from RMB 1,460,484 (USD 209,701) is accounted for as a cost method investment.

 

F-48

 

 

WIMI HOLOGRAM CLOUD INC. AND SUBSIDIARIES

NOTES TO CONSOLIDATED FINANCIAL STATEMENTS

 

Note 12 — Intangible assets, net

 

The Company’s intangible assets with definite useful lives primarily consist of copyrights, software, customer relationship, non-compete agreements and technology know-hows. The following table summarizes acquired intangible asset balances as of:

 

  December 31,
2022
  December 31,
2023
  December 31,
2023
 
  RMB  RMB  USD 
Copyrights  8,955,000   3,731,250   526,812 
Non-compete agreements  42,200,000   42,200,000   5,958,180 
Subtotal  51,155,000   45,931,250   6,484,992 
Less: accumulated amortization  (44,438,750)  (45,931,250)  (6,484,992)
Intangible assets, net  6,716,250   
-
   
-
 

 

Amortization expense for the years ended December 31, 2021, 2022 and 2023 amounted to RMB 17,400,708, RMB 8,820,352 and RMB 1,516,092 (USD 214,056), respectively.

 

Note 13 — Goodwill

 

Goodwill represents the excess of the consideration paid of an acquisition over the fair value of the net identifiable assets of the acquired subsidiaries at the date of acquisition. Goodwill is not amortized and is tested for impairment at least annually, more often when circumstances indicate impairment may have occurred.

 

We performed goodwill impairment assessment for the reporting units as of December 31, 2023 using an asset-based approach with the assistance of a third party valuation firm.

 

The valuation of 100% of the equity interest of the reporting unit is based on the asset-based approach, which directly incorporates information about the economic benefits contributed by the underlying asset, and determines the value of the subject matter based on the balance sheet at the appraisal date and the value of all assets and liabilities at the appraisal date.

 

We have three reporting units that have goodwill. The following table categorizes our goodwill by reporting unit as of December 31, 2023

 

Segment Reporting
Unit
 Net
Goodwill as of
December 31,
2023
  Fair
value as of
December 31,
2023
  Carrying
Value as of
December 31,
2023
 
    (in RMB thousands)  (in RMB thousands)  (in RMB thousands) 
AR advertising services Shenzhen Yidian  
  -
   175,860   187,829 
AR advertising services Shenzhen Yitian  
-
   203,596   203,596 
AR advertising services Guoyu  
-
   159   159 

 

The Company’s goodwill impairment analysis is performed, and related impairment charges recorded, after the impairment analysis and recognition, of impairment charges for long-lived assets other than goodwill and indefinite-lived intangible assets.

 

The Company concluded that the carrying value of Shenzhen Yidian, Shenzhen Yitian and Guoyu exceeds or equals their respective fair value, resulting in a fully goodwill impairment for Shenzhen Yidian, Shenzhen Yitian and Guoyu for the year ended December 31, 2023.

 

F-49

 

 

WIMI HOLOGRAM CLOUD INC. AND SUBSIDIARIES

NOTES TO CONSOLIDATED FINANCIAL STATEMENTS

 

Note 14 — Other payables and accrued liabilities

 

Other payables and accrued liabilities consist of the following:

 

  December 31,
2022
  December 31,
2023
  December 31,
2023
 
  RMB  RMB  USD 
Salary payables  1,909,260   1,068,104   150,805 
Other payables and accrued expenses  10,233,141   159,677,872   22,544,774 
Accrued interest payable  10,086,400   9,739,427   1,375,101 
Total other payables and accrued liabilities  22,228,801   170,485,403   24,070,680 

 

Other payables and accrued expenses include other payables with the amount of RMB 151,178,632 (USD 21,344,774) and other payments-intercompany with the amount of RMB 8,499,240 (USD 1,200,000), which are the temparary loans.

 

Note 15 — Related party balances and transactions

 

The Company borrowed RMB 75,500,000 from Shanghai Junei Internet Co. (which is under common control of Jie Zhao) in 2019 for cash flow purpose. The Company repaid RMB 91,500,000 during the year ended December 31, 2020. The Company also borrowed additional RMB 96,300,000 during the year ended December 31, 2020. The Company borrowed additional RMB 42,600,000 and repaid RMB 35,763,510 during the year ended December 31, 2021. The Company borrowed additional RMB 47,029,482 repaid RMB 75,644,627 during the year ended December 31, 2022. We repaid RMB 6,430,000 (USD 907,846) during the year ended December 31, 2023.The loan has an annual interest rate of 7% and is due in 2021 and 2022. During the year ended December 31, 2021, 2022 and 2023, interest expense related to this loan, included in finance expense, amounted to RMB 5,625,293, and RMB 1,542,315 and nil respectively.

 

Our subsidiary Shenzhen Yiyun borrowed a total of RMB 16,100,000 from Yang Cui (executive director of Shenzhen Yiyun) on August 20, 2021 for cash flow purpose. The loan bears no interest and is due in five years. We repaid RMB 1,500,000 (USD 215,375) during the year ended December 31, 2022. We transferred Shenzhen Yiyun on November, 2022. (See Note 5 for detail) Therefore, the loan balance RMB 14,600,000 (USD 2,096,316) was transferred and the balance was RMB 0 as of December 31, 2022.

 

Name of Related Parties Relationship Nature December 31,
2021
  December 31,
2022
  December 31,
2023
  December 31,
2023
 
      RMB  RMB  RMB  USD 
Yang Cui Executive director of
Shenzhen Yiyun
 Loan  16,100,000   
-
   
-
   
-
 
Shanghai Junei Internet Co. Under common control of
Jie Zhao
 Loan  71,036,490   42,421,345   35,991,345   5,081,585 
Total:      87,136,490   42,421,345   35,991,345   5,081,585 
Related party loan –  current      20,000,000   42,421,345   
-
   
-
 
Related party loan –  non-current      67,136,490   
-
   35,991,345   5,081,585 

 

The maturities schedule is as follows:

 

Twelve months ending December 31, RMB  USD 
2024  
-
   
-
 
2025  35,991,345   5,081,585 
Total  35,991,345   5,081,585 

 

Joyous JD is a non-controlling shareholder of MicroAlgo. The amount below represents advance to Venus Acquisition Corp prior to the merger. The amount was non-interest bearing and due on demand.

 

  December 31,  December 31,  December 31,  December 31, 
  2021  2022  2023  2023 
  RMB  RMB  RMB  USD 
Other payables Related Party-Joyous JD  
-
   1,067,903   1,086,012   153,333 

 

F-50

 

 

WIMI HOLOGRAM CLOUD INC. AND SUBSIDIARIES

NOTES TO CONSOLIDATED FINANCIAL STATEMENTS

 

Note 16 — Taxes

 

Income tax

 

Cayman Islands

 

Under the current laws of the Cayman Islands, WiMi Cayman, MicroAlgo and VIYI are not subject to tax on income or capital gain. Additionally, upon payments of dividends to the shareholders, no Cayman Islands withholding tax will be imposed.

 

Hong Kong

 

WiMi HK, Micro Beauty, VIDA, ICinit, VIYI Ltd, Viwo Tech and Viwotong Tech are incorporated in Hong Kong and are subject to Hong Kong Profits Tax on the taxable income as reported in its statutory financial statements adjusted in accordance with relevant Hong Kong tax laws. The applicable tax rate is 16.5% in Hong Kong. The Company did not make any provisions for Hong Kong profit tax as there were no assessable profits derived from or earned in Hong Kong since inception. Under Hong Kong tax law, WiMi HK is exempted from income tax on its foreign-derived income and there are no withholding taxes in Hong Kong on remittance of dividends.

 

Seychelles

 

Skystar is incorporated in Seychelles and is not subject to tax on income generated outside of Seychelles under the current law. In addition, upon payments of dividends by these entities to their shareholders, no withholding tax will be imposed.

 

Singapore

 

Fe-da Electronics and Weeto are incorporated in Singapore and is subject to Singapore Profits Tax on the taxable income as reported in its statutory financial statements adjusted in accordance with relevant Singapore tax laws. The applicable tax rate is 17% in Singapore, with 75% of the first SGD 10,000 (approximately RMB 49,000) taxable income and 50% of the next SGD 190,000 (approximately RMB 937,000) taxable income are exempted from income tax.

 

PRC

 

The subsidiaries and VIE incorporated in the PRC are governed by the income tax laws of the PRC and the income tax provision in respect to operations in the PRC is calculated at the applicable tax rates on the taxable income for the periods based on existing legislation, interpretations and practices in respect thereof. Under the Enterprise Income Tax Laws of the PRC (the “EIT Laws”), domestic enterprises and Foreign Investment Enterprises (the “FIE”) are usually subject to a unified 25% enterprise income tax rate while preferential tax rates, tax holidays and even tax exemption may be granted on case-by-case basis. EIT grants preferential tax treatment to certain High and New Technology Enterprises (“HNTEs”). Under this preferential tax treatment, HNTEs are entitled to an income tax rate of 15%, subject to a requirement that they re-apply for HNTE status every three years.

 

Korgas Duodian, and Korgas Weidong were formed and registered in Korgas in Xinjiang, China from 2016 to 2020, and Kashi Duodian was formed and registered in Kashi in Xinjiang, China in 2019. These companies are not subject to income tax for 5 years and can obtain another two years of tax exempt status and three years at reduced income tax rate of 12.5% after the 5 years due to the local tax policies to attract companies in various industries.

 

Shenzhen Qianhai was formed and registered in Qianhai District in Guangdong Provence, China in 2015. It is subject to income tax at a reduced rate of 15% due to the local tax policies to attract companies in various industries.

 

Lixin Technology and Weidong were formed and registered in the free tax zone in Hainan Provence, China in 2020. These companies are subject to income tax at a reduced rate of 15% due to the local tax policies to attract companies in various industries.

 

Tax savings for the years ended December 31, 2021, 2022 and 2023 amounted to RMB 18,153,904, RMB 10,314,162 and RMB 497,152 (USD 70,551), respectively. The Company’s basic and diluted earnings per shares would have been lowered by RMB 0.14 and RMB 0.14 per share for the year ended December 31, 2021 without the preferential tax rate reduction, respectively. The Company’s basic and diluted earnings per shares would have been lowered by RMB 0.06 and RMB 0.06 per share for the year ended December 31, 2022 without the preferential tax rate reduction, respectively. The Company’s basic and diluted earnings per shares would have been lowered by RMB 0.18 (USD 0.03) and RMB0.18 (USD 0.03) per share for the year ended December 31, 2023 without the preferential tax rate reduction, respectively.

 

F-51

 

 

WIMI HOLOGRAM CLOUD INC. AND SUBSIDIARIES

NOTES TO CONSOLIDATED FINANCIAL STATEMENTS

 

Note 16 — Taxes (cont.)

 

Significant components of the benefit of (provision for) income taxes are as follows:

 

  For the
year ended
December 31,
2021
  For the
year ended
December 31,
2022
  For the
year ended
December 31,
2023
  For the
year ended
December 31,
2023
 
  RMB  RMB  RMB  USD 
Current  (2,189,629)  (135,968)  (140,037)  (19,772)
Deferred  3,024,851   3,758,877   2,666,910   376,539 
Income tax credit  835,222   3,622,909   2,526,873   356,767 

 

The following table reconciles China statutory rates to the Company’s effective tax rate:

 

  For the
year ended
December 31,
2021
  For the
year ended
December 31,
2022
  For the
year ended
December 31,
2023
 
China statutory income tax rate  25.0%  25.0%  25.0%
Preferential tax rate in China  (14.0)%  (2.6)%  (20.0)%
Tax rate difference outside China(1)  (7.0)%  (18.0)%  (16.8)%
Change in valuation allowance  4.7%  (9.9)%  (5.0)%
Additional R&D deduction in China  (8.5)%  (0.3)%  
-
 
Permanent difference  0.1%  6.8%  17.2%
Effective tax rate  0.3%  1.0%  0.5%

 

 

(1)It is mainly due to the lower tax rate of the entities incorporated in Hong Kong, Singapore, and tax exempt in Cayman Islands.

 

Deferred tax assets and liabilities

 

Significant components of deferred tax assets and liabilities were as follows:

 

  December 31,
2022
  December 31,
2023
  December 31,
2023
 
  RMB  RMB  USD 
Deferred tax assets:         
Allowance for doubtful accounts  372,554   987,848   139,473 
Net operating loss carryforward  49,695,212   19,352,270   2,732,329 
Less: valuation allowance  (50,067,766)  (19,352,270)  (2,732,329)
Deferred tax assets, net  
-
   987,848   139,473 
Deferred tax liabilities:            
Recognition of intangible assets arising from business combinations  1,679,063   
-
   
-
 
Total deferred tax liabilities, net  1,679,063   
-
   
-
 

 

The Company evaluated the recoverable amounts of deferred tax assets and provided a valuation allowance to the extent that future taxable profits will be available against which the net operating loss and temporary difference can be utilized. The Company considers both positive and negative factors when assessing the future realization of the deferred tax assets and applied weigh to the relative impact of the evidence to the extent it could be objectively verified.

 

F-52

 

 

WIMI HOLOGRAM CLOUD INC. AND SUBSIDIARIES

NOTES TO CONSOLIDATED FINANCIAL STATEMENTS

 

Note 16 — Taxes (cont.)

 

The Company’s cumulative net operating loss (“NOL”) was RMB 19,352,270 (USD 2,732,329) as of December 31, 2023.

 

The Company recognized deferred tax liabilities related to the excess of the intangible assets reporting basis over its income tax basis as a result of fair value adjustment from acquisitions in 2015. The deferred tax liabilities will reverse as the intangible assets are amortized for financial statement reporting purposes.

 

Uncertain tax positions

 

The Company evaluates each uncertain tax position (including the potential application of interest and penalties) based on the technical merits, and measure the unrecognized benefits associated with the tax positions. As of December 31, 2022 and 2023, the Company did not have any significant unrecognized uncertain tax positions. The Company did not incur any interest and penalties related to potential underpaid income tax expenses for the years ended December 31, 2021, 2022 and 2023 and also does not anticipate any significant increases or decreases in unrecognized tax benefits in the next 12 months from December 31, 2023.

 

Value added taxes (“VAT”) and goods and services taxes (“GST”)

 

Revenue represents the invoiced value of service, net of VAT or GST. The VAT and GST are based on gross sales price. VAT rate is 6% on services and 13% on goods in China, and GST rate is generally 7% in Singapore.

 

Taxes payable consisted of the following:

 

  December 31,
2022
  December 31,
2023
  December 31,
2023
 
  RMB  RMB  USD 
VAT taxes payable  41,902   396,457   55,975 
Income taxes payable  5,363,733   5,024,623   709,422 
Other taxes payable  24,094   2,009,768   283,758 
Total  5,429,729   7,430,848   1,049,155 

 

Note 17 — Concentration of risk

 

Credit risk

 

Financial instruments that potentially subject the Company to significant concentrations of credit risk consist primarily of cash and short term investments. In China, the insurance coverage for cash deposits of each bank is RMB 500,000. As of December 31, 2023, cash balance of RMB 152,936,317 (USD 21,592,940) was deposited with financial institutions located in China, of which RMB 139,482,320 (USD 19,693,382) was subject to credit risk. The Hong Kong Deposit Protection Board pays compensation up to a limit of HKD 500,000 (approximately USD 64,000) if the bank with which an individual/a company hold its eligible deposit fails. As of December 31, 2023, cash balance of HKD 201,286,738, approximately RMB 182,410,068 (USD 25,754,312) was maintained at financial institutions in Hong Kong, of which HKD 197,908,616 approximately RMB 179,348,746 (USD 25,322,087) was subject to credit risk. The Singapore Deposit Insurance Corporation Limited (SDIC) insures deposits in a Deposit Insurance (DI) Scheme member bank or finance company up to SGD 75,000 (approximately USD 57,000) per account. As of December 31, 2023, cash balance of SGD 374,514 approximately RMB 2,013,835 (USD 284,332) was maintained at DI Scheme banks in Singapore, of which SGD 77,013 approximately RMB 414,112 (USD 58,468) was subject to credit risk. In the US, the insurance coverage of each bank is USD 250,000. As of December 31, 2023, cash balance of USD 110,000 (RMB 779,097) was deposited with a financial institution located in US, none of cash was subject to credit risk. The Company’s short term investments are mainly securities traded in US and Hong Kong markets held in a brokerage account in Hong Kong. The HK securities are protected by Investor Compensation Fund regulated by Securities and Futures Commission for up to HKD 500,000 per account. As of December 31, 2023, a total of RMB 39,793,621 (USD 5,113,875) short term investments deposited with a securities company located in Hong Kong was subject to credit risk. While management believes that these financial institutions are of high credit quality, it also continually monitors their credit worthiness.

 

F-53

 

 

WIMI HOLOGRAM CLOUD INC. AND SUBSIDIARIES

NOTES TO CONSOLIDATED FINANCIAL STATEMENTS

 

Note 17 — Concentration of risk (cont.)

 

A majority of the Company’s expense transactions are denominated in RMB and a significant portion of the Company and its subsidiaries’ assets and liabilities are denominated in RMB. RMB is not freely convertible into foreign currencies. In the PRC, certain foreign exchange transactions are required by law to be transacted only by authorized financial institutions at exchange rates set by the PBOC. Remittances in currencies other than RMB by the Company in China must be processed through the PBOC or other China foreign exchange regulatory bodies which require certain supporting documentation in order to affect the remittance.

 

To the extent that the Company needs to convert U.S. dollars into RMB for capital expenditures and working capital and other business purposes, appreciation of RMB against U.S. dollar would have an adverse effect on the RMB amount the Company would receive from the conversion. Conversely, if the Company decides to convert RMB into U.S. dollar for the purpose of making payments for dividends, strategic acquisition or investments or other business purposes, appreciation of U.S. dollar against RMB would have a negative effect on the U.S. dollar amount available to the Company.

 

Customer concentration risk

 

For the year ended December 31, 2021, one customer accounted for 13.6% of the Company’s total revenues. For the year ended December 2022, one customer accounted for 15.9% of the Company’s total revenues. For the year ended December 2023, one customer accounted for 9.2% of the Company’s total revenues.

 

As of December 31, 2022, three customers accounted for 35.6%, 16.6%, and 15.4% of the Company’s accounts receivable. As of December 31, 2023, three customers accounted for 27.3%,14.5%, and 10.9% of the Company’s accounts receivable.

 

Vendor concentration risk

 

For the year ended December 31, 2021, one vendor accounted for 13.7% of the Company’s total purchases. For the year ended December 31, 2022, one vendor accounted for10.9% of the Company’s total purchases. For the year ended December 31, 2023, one vendor accounted for 11.2% of the Company’s total purchases.

 

As of December 31, 2022, four vendors accounted for 29.7%, 19.8%, 13.9% and 12.6% of the Company’s accounts payable. As of December 31, 2023, four vendors accounted for 26.5%,25.1%13.3% and 11.7% of the Company’s accounts payable.

 

Note 18 — Leases

 

The Company determines if a contract contains a lease at inception. US GAAP requires that the Company’s leases be evaluated and classified as operating or finance leases for financial reporting purposes. The classification evaluation begins at the commencement date and the lease term used in the evaluation includes the non-cancellable period for which the Company has the right to use the underlying asset, together with renewal option periods when the exercise of the renewal option is reasonably certain and failure to exercise such option which result in an economic penalty.

 

F-54

 

 

WIMI HOLOGRAM CLOUD INC. AND SUBSIDIARIES

NOTES TO CONSOLIDATED FINANCIAL STATEMENTS

 

Note 18 — Leases (cont.)

 

The Company has entered   into 8 non-cancellable operating lease agreements. The Company’s operating   lease agreements do not contain any material residual value guarantees or material restrictive covenants. The leases generally do not contain options to extend at the time of expiration and the weighted average remaining lease terms is 1 year as of December 31, 2023. Pursuant to requirements under ASC 842, the Company recognized right of use (“ROU”) assets and lease liabilities for operating leases at their commencement date, based on the present value of future minimum rental payments and a weighted average discount rate of 7%, which was determined using an incremental borrowing rate with similar term in the PRC. As of December 31, 2022 and December 31, 2023, the Company’s ROU assets were RMB 1,478,975 and RMB 538,987 (USD 76,099), respectively. Lease liabilities as of December 31, 2022 and December 31, 2023 were RMB 1,432,595 and RMB 432,474 (USD 61,061), respectively.

 

Lease expenses are allocated between the cost of revenue and selling, general, and administrative expenses. For the years ended December 31, 2021, December 31, 2022 and December 31, 2023, total lease expenses were RMB 4,672,111, RMB 4,225,631 and RMB 1,431,155 (USD 203,096).

 

The maturity of the Companys lease obligations is presented below:

 

Twelve Months Ending December 31, Operating
Lease
Amount
  Operating
Lease
Amount
 
  RMB  USD 
2023  447,365*  63,163 
2024  
-
   
-
 
2025  
-
   
-
 
2026  
-
   
-
 
2027  
-
   
-
 
Total lease payments  447,365   63,163 
Less: Interest  (14,891)  (2,102)
Present value of lease liabilities  432,474   61,061 

 

 
*Include the operating leases with a term less than one year.

 

Note 19 — Shareholders’ equity

 

Ordinary Shares

 

WiMi Cayman was established under the laws of Cayman Islands on August 16, 2018 with authorized share of 20,115,570 Class A Ordinary Shares of par value USD 0.0001 each, 466,967,730Class B Ordinary Shares of par value USD 0.0001 each and 12,916,700 Series A Preferred Shares of par value USD 0.0001each. Each Class A Ordinary Share shall be entitled to ten (10) votes on all matters subject to vote at general meetings of the Company, and each Class B Ordinary Share shall be entitled to one (1) vote on all matters subject to vote at general meetings of the Company. Each Class A Ordinary Share is convertible into one (1) Class B Ordinary Share at any time by the holder. Except for the voting right and conversion right, the Class A ordinary shares and Class B ordinary shares shall carry equal rights and rank pari passu with one another, including but not limited to the rights to dividends and other capital distributions.

 

During the fourth quarter of 2018, WiMi Cayman issued 20,115,570 of Class A Ordinary Shares and 79,884,430 shares of Class B Ordinary shares, and the shares were accounted as if they were issued and outstanding at the beginning of the period presented pursuant to the reorganization as stated in Note 1 - Nature of business and organization.

 

On March 31, 2020, the Company completed its IPO of 4,750,000 American Depository Shares (“ADS”) and the exercise of over-allotment option 169,140 ADSs at a public offering price of USD 5.50 per ADS, each ADS represents two of the Company’s Class B ordinary shares, par value USD 0.0001 per share, resulting in net proceeds to the Company of USD 24,201,881 (RMB 171,472,748) after deducting underwriting commission and other expenses of USD 2,853,389 (RMB18,618,078).

 

F-55

 

 

WIMI HOLOGRAM CLOUD INC. AND SUBSIDIARIES

NOTES TO CONSOLIDATED FINANCIAL STATEMENTS

 

Note 19 — Shareholders’ equity (cont.)

 

On July 27, 2020, the Company completed its second public offering of 7,560,000 American Depository Shares (“ADS”) at a public offering price of USD 8.18 per ADS, each ADS represents two of the Company’s Class B ordinary shares, par value USD 0.0001 per share, resulting in net proceeds to the Company of USD 57,310,503 (RMB 401,339,721) after deducting underwriting commission and other expenses of USD 4,530,297 (RMB 29,559,735).

 

On March 24, 2021, the Company completed its third public offering of 11,173,335 units at the public offering price of USD 7.50per unit, with each unit consisting of one ADS and four-tenths of a warrant to purchase one ADS at an exercise price of USD 8.60per ADS and exercisable at any time after the date of issuance and expire on the second anniversary of the date of issuance. Each ADS represents two of the Company’s Class B ordinary shares, par value USD 0.0001 per share. The offering resulted in net proceeds to the Company of approximately USD 77.8 million (RMB 507.9 million) after deducting underwriting commission and other expenses of approximately USD 6.0 million (RMB 38.9 million).

 

Warrants

 

As of December 31, 2022, the Company had 4,469,334 warrants outstanding to purchase 11,173,335 ADS with weighed average exercise price of USD 8.60 per ADS and remaining contractual lives of0.25 years. 

 

During the year ended December 31, 2023, all of the Company’s outstanding warrants expired. No warrants were excised before expiration.

 

The Company’s outstanding warrants were classified as equity since they qualified for exception from derivative accounting as they were considered to be indexed to the Company’s own stock and require net share settlement. The fair value of the warrants was RMB 108.5 million (USD 16.8 million), which was valued based on the Black-Scholes-Merton model and was recorded as additional paid-in capital from common stock based on the relative fair value of net proceeds received using the following assumptions:

 

Annual dividend yield  
-
 
Expected life (years)  2.0 
Risk-free interest rate  0.92%
Expected volatility  180.03%

 

Following is a summary of the status of warrants outstanding and exercisable as of December 31, 2023:

 

  Warrants  Weighted
Average
Exercise
Price
 
Warrants outstanding, as of December 31, 2020  4,469,334  $     8.6 
Issued  
-
   
-
 
Exercised  
-
   
-
 
Expired  
-
   
-
 
Warrants outstanding, as of December 31, 2021  4,469,334  $8.6 
Issued  
-
   
-
 
Exercised  
-
   
-
 
Expired  
-
   
-
 
Warrants outstanding, as of December 31, 2022  4,469,334  $8.6 
Issued  
-
  $
-
 
Exercised  
-
   
-
 
Expired  (4,469,334) $8.6 
Warrants outstanding, as of December 31, 2023  
-
  $
-
 
Warrants exercisable, as of December 31, 2023  
-
  $
-
 

F-56

 

 

WIMI HOLOGRAM CLOUD INC. AND SUBSIDIARIES

NOTES TO CONSOLIDATED FINANCIAL STATEMENTS

 

Note 19 — Shareholders’ equity (cont.)

 

Stock based compensation

 

On June 6, 2020, the Company’s shareholders approved the Company’s 2020 Equity Incentive Plan (the “2020 Plan”) to be administered by the Company’s board. The maximum aggregate number of Class B ordinary shares that may be issued under the 2020 Equity Incentive Plan is 17,500,000. The awards could be granted in the form of share options, restricted shares, restricted share units and other local awards.

 

On June 6, 2020, the board of directors approved and granted 15,890,000 Class B ordinary shares valued at USD 1.73 per share on the grant date with an aggregated fair value of USD 27,489,700 under the 2020 Plan to employees, vested on October 1, 2020.

 

On September 12, 2020, the board of directors approved and granted 148,240 Class B ordinary shares valued at USD 3.31 per share on the grant date with an aggregated fair value of USD 490,674 under the 2020 Plan to employees and consultants, of which 103,240 shares vested on October 15, 2020. The remaining 45,000 shares granted to consultants are vesting in three equal annual installments, with the first instalment vesting on October 15, 2021, the second vesting on October 15, 2022 and the third vesting on October 15, 2023.

 

On January 26, 2021, the board of directors approved the grant of 720,000 Class B ordinary shares to management and employees. The shares were valued at USD 5.05 per share with grant date fair value of approximately RMB 25.1 million (approximately USD 3.6 million). 180,000 shares are to be vested on March 31, 2021 and remaining shares to be vested over a three year period from March 31, 2021.

 

As of December 31, 2022, total of 153,300,513 Class B ordinary shares were granted and issued under the 2020 Plan. For the years ended December 31, 2020, 2021 and 2022, the Company recorded RMB 191,418,458, RMB 10,582,557 and RMB 6,447,471 compensation expense related to the stock grants, respectively. As of December 31, 2022, total of 236,250 Class B ordinary shares under the 2020 and 2021 Plan with grant date fair value of approximately RMB 6.7 million were to be amortized through March 31, 2024.

 

On January 26, 2023, the Company’s Board approved the Company’s 2023 Equity Incentive Plan (the “2023 Plan”). The maximum aggregate number of Class B ordinary shares that may be issued under the 2023 Equity Incentive Plan is 23,000,000. The awards could be granted in the form of share options, restricted shares, restricted share units and other local awards.

 

Restricted assets

 

The Company’s ability to pay dividends is primarily dependent on the Company receiving distributions of funds from its subsidiary. Relevant PRC statutory laws and regulations permit payments of dividends by WiMi’s PRC entities only out of its retained earnings, if any, as determined in accordance with PRC accounting standards and regulations. The results of operations reflected in the accompanying consolidated financial statements prepared in accordance with U.S. GAAP differ from those reflected in the statutory financial statements of WiMi PRC entities.

 

WiMi PRC entities are required to set aside at least 10% of their after-tax profits each year, if any, to fund certain statutory reserve funds until such reserve funds reach 50% of its registered capital. In addition, WiMi PRC entities may allocate a portion of its after-tax profits based on PRC accounting standards to enterprise expansion fund and staff bonus and welfare fund at its discretion. WIMI PRC entities may allocate a portion of its after-tax profits based on PRC accounting standards to a discretionary surplus fund at its discretion. The statutory reserve funds and the discretionary funds are not distributable as cash dividends. Remittance of dividends by a wholly foreign-owned company out of China is subject to examination by the banks designated by State Administration of Foreign Exchange.

 

F-57

 

 

WIMI HOLOGRAM CLOUD INC. AND SUBSIDIARIES

NOTES TO CONSOLIDATED FINANCIAL STATEMENTS

 

Note 19 — Shareholders’ equity (cont.)

 

As a result of the foregoing restrictions, WiMi PRC entities are restricted in their ability to transfer their assets to the Company. Foreign exchange and other regulation in the PRC may further restrict WiMi PRC entities from transferring funds to the Company in the form of dividends, loans and advances. As of December 31, 2023, amounts restricted are the paid-in-capital and statutory reserve of WIMI PRC entities, which amounted to RMB 1,633,700,950 (USD 230,660,758).

 

Statutory reserve

 

As of December 31, 2022 and 2023, WIMI PRC entities collectively attributed RMB 24,478,153 and RMB 25,647,972 (USD 3,621,214), of retained earnings for their statutory reserves, respectively.

 

Note 20 — Warrant liability

 

The Company’s subsidiary, MicroAlgo Inc. (“MicroAlgo”), consummated a private placement of 270,500 Private Units at RMB 69.4 (USD 10.0) per unit simultaneously with the closing of its initial public offering in 2021 (See Note 1 - Nature of business and organization). Each Unit consists of one ordinary share of MicroAlgo Inc, par value $0.001 per share, one warrant (“Private Warrant”) entitling its holder to purchase one-half of one share at a price of $11.50 per share, and one right to receive one-tenth (1/10) of one share upon the consummation of the Company’s initial business combination.

 

The Private Warrants will be exercisable on a cashless basis and will be non-redeemable so long as they are held by the initial purchasers or their permitted transferees. If the Private Warrants are held by someone other than the initial purchasers or their permitted transferees, the Private Warrants will be redeemable by MicroAlgo and exercisable by such holders on the same basis as the Public Warrants.

 

The private warrants are accounted for as liabilities in accordance with ASC 815-40 and are presented within warrant liabilities on the balance sheets. The warrants were classified as Level 3 at the initial measurement date due to the use of unobservable inputs. MicroAlgo established the initial fair value for the private warrants at USD 380,000 on February 11, 2021, the date of the Company’s Initial Public Offering, using a Black-Scholes model.

 

The key inputs into the Black-Scholes model were as follows at their following measurement dates:

 

  December 09,
2022
  December 31,
2022
  December 31,
2022
  December 31,
2023
  December 31,
2023
 
  USD  USD  RMB  USD  RMB 
Input               
Share price  10.47   1.25   8.71   0.91   6.45 
Risk-free interest rate  3.8%  4.0%  4.0%  3.95%  3.95%
Volatility  5.7%  5.7%  5.7%  5.7%  5.7%
Exercise price  11.50   11.50   80.09   11.50   81.45 
Warrant life (yr)  4.97   4.92   4.92   3.92   3.92 

 

F-58

 

 

WIMI HOLOGRAM CLOUD INC. AND SUBSIDIARIES

NOTES TO CONSOLIDATED FINANCIAL STATEMENTS

 

Note 20 — Warrant liability (cont.)

 

As of December 09, 2022, the aggregate value of the private warrants was RMB 861,869 (USD 123,750). The change in fair value from January 1, 2022 to December 9, 2022 was approximately RMB 2.1 million (USD 0.3 million) was included in the historical retained earnings (accumulated deficits) of MicroAlgo. The fair value of the warrants on December 31, 2022 was nil, mainly due to the higher execise price comparing to actual share price. The fair value of the warrants as of December 31, 2022 and December 31, 2023 was nil and nil. The change in fair value of warrants of RMB 861,869 from December 09, 2022 to December 31, 2022 was reflected in the Company’s Statement of Operations.

 

Note 21 — Commitments and contingencies

 

Contingencies

 

From time to time, the Company is party to certain legal proceedings, as well as certain asserted and un-asserted claims. Amounts accrued, as well as the total amount of reasonably possible losses with respect to such matters, individually and in the aggregate, are not deemed to be material to the consolidated financial statements.

 

Variable interest entity structure

 

In the opinion of management, (i) the corporate structure of the Company is in compliance with existing PRC laws and regulations; (ii) the Contractual Arrangements are valid and binding, and do not result in any violation of PRC laws or regulations currently in effect; and (iii) the business operations of WiMi WFOE and the VIE are in compliance with existing PRC laws and regulations in all material respects.

 

However, there are substantial uncertainties regarding the interpretation and application of current and future PRC laws and regulations. Accordingly, the Company cannot be assured that PRC regulatory authorities will not ultimately take a contrary view to the foregoing opinion of its management. If the current corporate structure of the Company or the Contractual Arrangements is found to be in violation of any existing or future PRC laws and regulations, the Company may be required to restructure its corporate structure and operations in the PRC to comply with changing and new PRC laws and regulations. In the opinion of management, the likelihood of loss in respect of the Company’s current corporate structure or the Contractual Arrangements is remote based on current facts and circumstances. 

 

Note 22 — Segments

 

ASC 280, “Segment Reporting”, establishes standards for reporting information about operating segments on a basis consistent with the Company’s internal organizational structure as well as information about geographical areas, business segments and major customers in financial statements for detailing the Company’s business segments.

 

The Company’s chief operating decision maker is the Chief Executive Officer, who reviews the financial information of the separate operating segments when making decisions about allocating resources and assessing the performance of the group. The Company has determined that it has three operating segments: (1) AR advertising services, (2) AR entertainment and (3) semiconductor related products and services. 

 

F-59

 

 

WIMI HOLOGRAM CLOUD INC. AND SUBSIDIARIES

NOTES TO CONSOLIDATED FINANCIAL STATEMENTS

 

Note 22 — Segments (cont.)

 

The following tables present summary information by segment for the years ended December 31, 2021, 2022 and 2023:

 

  AR
advertising
services
  AR
entertainment
  Semiconductor
business
  Total
December 31,
2021
 
  RMB  RMB  RMB  RMB 
Revenues  435,917,971   14,056,868   483,816,680   933,791,519 
Cost of revenues  254,217,297   4,385,783   425,620,752   684,223,832 
 Gross profit  181,700,674   9,671,085   58,195,928   249,567,687 
Depreciation and amortization  5,936,500   5,385,869   7,202,994   18,525,363 
Total capital expenditures  23,782,060   17,120   1,366,302   25,165,482 

 

  AR
advertising
services
  AR
entertainment
  Semiconductor
business
  Total
December 31,
2022
 
  RMB  RMB  RMB  RMB 
Revenues  480,322,821   1,356,556   200,613,602   682,292,979 
Cost of revenues  337,945,690   145,397   201,155,503   539,246,590 
 Gross profit  142,528,452   1,059,838   (541,901)  143,046,389 
Depreciation and amortization  2,939,581   2,761   7,541,422   10,483,764 
Total capital expenditures  1,105,905   
-
   
-
   1,105,905 

 

  AR
advertising
services
  AR
entertainment
  Semiconductor
business
  Total
December 31,
2023
  Total
December 31,
2023
 
  RMB  RMB  RMB  RMB  USD 
Revenues  571,842,123   732,505   12,791,309   585,365,937   82,647,287 
Cost of revenues  397,499,842   1,449,637   12,714,387   411,663,866   58,122,449 
Gross profit  174,342,281   (717,132)  76,922   173,702,071   24,524,838 
Depreciation and amortization  3,767,215   737,384   412,362   4,916,961   694,221 
Total capital expenditures  69,520,884   -   -   69,520,884   9,865,736 

 

Total assets as of:

 

  December 31,
2022
  December 31,
2023
  December 31,
2023
 
  RMB  RMB  USD 
AR advertising services  1,071,603,048   551,391,408   77,850,455 
AR entertainment  9,504,306   471,845,963   66,619,504 
Semiconductor business  179,234,012   7,773,250   1,097,498 
Total assets  1,260,341,366   1,031,010,621   145,567,457 

 

F-60

 

 

WIMI HOLOGRAM CLOUD INC. AND SUBSIDIARIES

NOTES TO CONSOLIDATED FINANCIAL STATEMENTS

 

Note 22 — Segments (cont.)

 

The Company’s operations are primarily based in the PRC, where the Company derives a substantial portion of their revenues. Management also reviews consolidated financial results by business locations. Disaggregated information of revenues by geographic locations are as follows:

 

  For the year
ended
December 31,
2021
  For the year
ended
December 31,
2022
  For the year
ended
December 31,
2023
  For the year
ended
December 31,
2023
 
  RMB  RMB  RMB  USD 
Mainland PRC revenues  593,803,869   483,328,411   542,958,194   76,659,777 
Hong Kong revenues  118,590,946   61,882,662   32,297,915   4,560,113 
International revenues  221,396,704   137,081,906   10,109,828   1,427,397 
Total revenues  933,791,519   682,292,979   585,365,937   82,647,287 

 

Note 23 — Subsequent events

 

The Company evaluated all events and transactions that occurred after December 31, 2023 up through the date the Company issued these consolidated financial statements.

 

On January 4, 2024, we entered into a Securities Purchase Agreement with our subsidiary MicroAlgo Inc.(“MicroAlgo”), pursuant to which the MicroAlgo sold to WiMi 8,000,000 ordinary shares for a total consideration of $4,000,000, representing a per share consideration of $0.50 (“Share Purchase”). On January 8, 2024, the closing of the Share Purchase occurred. In addition to making a cash injection, the purpose of the Share Purchase is to mitigate risk of dilution in anticipation of potential issuance and sale of additional securities by the MicroAlgo pursuant to the MicroAlgo’s registration statement on Form F-3 which became effective on December 27, 2023.

 

On January 10, 2024, our subsidiary MicroAlgo Inc.(“MicroAlgo”) entered into securities purchase agreements with certain investors pursuant to which the MicroAlgo sold an aggregate of 5,800,000 ordinary shares for a total consideration of $2,900,000 ordinary shares at a per share consideration of $0.5 per share.

 

On February 27, 2024, our subsidiary MicroAlgo Inc.(“MicroAlgo”) entered into Securities Purchase Agreements with certain investors (the “Investors”), relating to its issuance of an aggregate of $11,000,000 (the “Principal Amount”) Convertible Promissory Notes due after 360 days of issuance (the “Convertible Notes”) and the ordinary shares that are issuable upon conversion of the Convertible Note.

 

On February 27, 2024, we entered into a Forward Purchase Agreement with MicroAlgo, pursuant to which we will purchase up to $11,000,000 of ordinary shares of the MicroAlgo at the Conversion Price in the event the Investors elect to receive conversion shares. The purpose of the potential sale and purchase under the Forward Purchase Agreement is to ensure that WIMI’s shareholding in the MicroAlgo remains above 51% in the event the purchasers of MicroAlgo’s notes pursuant to the February 27, 2024 convertible note purchase agreements elect to convert all or a portion of the outstanding balance to MicroAlgo’s ordinary shares.

 

F-61

 

 

WIMI HOLOGRAM CLOUD INC. AND SUBSIDIARIES

NOTES TO CONSOLIDATED FINANCIAL STATEMENTS

 

Note 23 — Subsequent events (cont.)

 

On March 22, 2024, MicroAlgo’s Share Consolidation plan became effective. Pursuant to the plan, every ten (10) shares of the MicroAlgo’s ordinary share issued, par value of US$0.001, was consolidated into one (1) share of ordinary share, par value $0.01, and the authorized share capital of the MicroAlgo was reduced from US$200,000 divided into 200,000,000 shares of a nominal or par value of US$0.0001 each to US$200,000 divided into 20,000,000 shares of a nominal or par value of US$0.01 each (the “Share Consolidation”). No fractional shares be issued in connection with the Share Consolidation and all fractional shares (after aggregating all fractional shares that would otherwise be received by a shareholder) resulting from the Share Consolidation shall instead be rounded up to the nearest whole number of shares.Immediately following the Share Consolidation, the authorized share capital of the MicroAlgo be increased from US$200,000 divided into 20,000,000 shares of a nominal or par value of US$0.01 each to US$2,000,000 divided into 200,000,000 shares of a nominal or par value of US$0.01each, by the creation of an additional 180,000,000 shares of a nominal or par value of US$0.01 each to rank pari passu in all respects with the existing shares in the capital of the MicroAlgo.Following the Share Consolidation, the exercise price of the MicroAlgo’s warrants to purchase ordinary shares will be adjusted from $11.50 to $115.00 pursuant to the warrant agreement.

 

Note 24 — Condensed financial information of the parent company

 

The Company performed a test on the restricted net assets of consolidated subsidiary in accordance with Securities and Exchange Commission Regulation S-X Rule 4-08 (3), “General Notes to Financial Statements” and concluded that it was applicable for the Company to disclose the financial statements for the parent company.

 

The subsidiary did not pay any dividend to the Company for the periods presented. For the purpose of presenting parent only financial information, the Company records its investment in its subsidiary under the equity method of accounting. Such investment is presented on the separate condensed balance sheets of the Company as “Investment in subsidiary” and the income of the subsidiary is presented as “share of income of subsidiary”. Certain information and footnote disclosures generally included in financial statements prepared in accordance with U.S. GAAP have been condensed and omitted. 

 

F-62

 

 

WIMI HOLOGRAM CLOUD INC. AND SUBSIDIARIES

NOTES TO CONSOLIDATED FINANCIAL STATEMENTS

 

Note 24 — Condensed financial information of the parent company (cont.)

 

The Company did not have significant capital and other commitments, long-term obligations, or guarantees as of December 31, 2022 and 2023.

 

PARENT COMPANY BALANCE SHEETS

 

  December 31,
2022
  December 31,
2023
  December 31,
2023
 
  RMB  RMB  USD 
ASSETS         
CURRENT ASSETS         
Cash in bank  17,660,758   3,578,051   505,182 
Short term investment  27,761,919   378,843,373   53,488,553 
Other receivables – intercompany  875,276,939   733,775,060   103,601,036 
Total current assets  920,699,616   1,116,196,484   157,594,771 
NON-CURRENT ASSETS            
Other receivable-related parties  49,794,054   
-
   
-
 
Investment in subsidiaries  80,972,615   -   - 
Total non-current assets  130,766,669   -   - 
Total assets  1,051,466,285   1,116,196,484   157,594,771 
LIABILITIES AND SHAREHOLDERS’ EQUITY            
Other payables  
-
   68,209,284   9,630,407 
Other payables - intercompany  
-
   999,427   141,108 
Total liabilities  
-
   69,208,711   9,771,515 
SHAREHOLDERS’ EQUITY            
Class A ordinary shares, USD 0.0001 par value, 20,115,570 shares authorized, 20,115,570 shares issued and outstanding of December 31, 2022 and 2023  13,095   13,095   1,849 
Class B ordinary shares, USD 0.0001 par value, 466,967,730 shares authorized, 153,300,513 shares and 176,300,513 shares issued and outstanding of December 31, 2022 and 2023  102,127   117,681   16,615 
Additional paid-in capital  1,552,410,496   1,608,052,978   227,039,544 
Accumulated deficit  (517,971,017)  (646,273,236)  (91,246,733)
Statutory reserves  24,478,153   25,647,972   3,621,214 
Accumulated other comprehensive loss  (7,566,569)  59,429,283   8,390,767 
Total shareholders’ equity  1,051,466,285   1,046,987,773   147,823,256 
Total liabilities and shareholders’ equity  1,051,466,285   1,116,196,484   157,594,771 

 

F-63

 

 

WIMI HOLOGRAM CLOUD INC. AND SUBSIDIARIES

NOTES TO CONSOLIDATED FINANCIAL STATEMENTS

 

Note 24 — Condensed financial information of the parent company (cont.)

 

PARENT COMPANY STATEMENTS OF OPERATIONS AND COMPREHENSIVE LOSS

 

  For the Years Ended December 31, 
  2021  2022  2023  2023 
  RMB  RMB  RMB  USD 
OPERATING EXPENSES            
General and administrative  (10,704,897)  (7,372,851)  (4,400,226)  (621,264)
Research and development  (27,394,359)  (242,803,298)  
-
   
-
 
Stock compensation  (10,582,557)  (6,447,471)  (55,171,257)  (7,789,580)
Total operating expenses  (48,681,813)  (256,623,620)  (59,571,483)  (8,410,844)
LOSS FROM OPERATIONS  (48,681,813)  (256,623,620)  (59,571,483)  (8,410,844)
OTHER INCOME (EXPENSE)                
Investment income (loss)  2,491,671   (29,052,387)  8,645,424   1,220,640 
Interest income  2,408   78,931   3,697,152   521,998 
Finance expense  (21,282)  (22,526)  (100,698)  (14,217)
Other income (expense), net  503,806   3,452,034   
-
   
-
 
Equity income (loss) of subsidiaries  (190,267,969)  (75,563,525)  (80,972,615)  (11,432,450)
Total other income (expense), net  (187,291,366)  (101,107,473)  (68,730,737)  (9,704,029)
NET LOSS  (235,973,179)  (357,731,093)  (128,302,220)  (18,114,873)
FOREIGN CURRENCY TRANSLATION ADJUSTMENT  (19,536,206)  47,403,782   66,841,729   9,437,323 
COMPREHENSIVE LOSS  (255,509,385)  (310,327,311)  (61,460,491)  (8,677,550)

 

F-64

 

 

WIMI HOLOGRAM CLOUD INC. AND SUBSIDIARIES

NOTES TO CONSOLIDATED FINANCIAL STATEMENTS

 

Note 24 — Condensed financial information of the parent company (cont.)

 

PARENT COMPANY STATEMENTS OF CASH FLOWS

 

  For the Years Ended December 31, 
  2021  2022  2023  2023 
  RMB  RMB  RMB  USD 
CASH FLOWS FROM OPERATING ACTIVITIES:            
Net income (loss)  (235,973,179)  (357,731,093)  (128,302,220)  (18,114,873)
Adjustments to reconcile net income to cash used in operating activities:                
Stock compensation expense  10,582,557   6,447,471   56,827,855   8,023,473 
(Gain) loss from short term investment  (2,491,671)  29,052,387   (8,645,424)  (1,220,640)
Equity (income) loss of subsidiaries and VIEs  190,267,969   75,563,525   
-
   
-
 
Change in operating assets and liabilities                
Other receivable - related parties  
-
   
-
   49,794,054   7,030,377 
Other payables          68,209,284   9,630,407 
Intercompany  (199,216,770)  (140,366,420)  142,501,305   20,119,630 
Prepaid expenses  1,571,484   -   -   - 
Net cash used in operating activities  (235,259,610)  (387,034,130)  180,384,854   25,468,374 
CASH FLOWS FROM INVESTING ACTIVITIES:                
Purchases of short term investments  (98,023,653)  (314,610,239)  (342,436,029)  (48,348,233)
Redemptions of short term investments  99,084,663   294,130,260   
-
   
-
 
Long term investment in subsidiaries  870,953   
-
   80,972,615   11,432,450 
Net cash (used in) provided by investing activities  1,931,963   (20,479,979)  (261,463,414)  (36,915,783)
CASH FLOWS FROM FINANCING ACTIVITIES:                
Proceeds from public offerings, net  508,132,968   
-
   
-
   
-
 
Repayment to related party loans  (2,274,154)  
-
   
-
   
-
 
Sale of subsidiary’s noncontrolling interest  87,369,300   
-
   
-
   
-
 
Net cash provided by financing activities  593,228,114   
-
   
-
   
-
 
EFFECT OF EXCHANGE RATE ON CASH  (12,519,279)  22,723,004   66,995,853   9,416,802 
CHANGES IN CASH, CASH EQUIVALENTS AND RESTRICTED CASH  347,381,188   (384,791,105)  (14,082,707)  (2,030,607)
CASH, CASH EQUIVALENTS AND RESTRICTED CASH, beginning of year  55,070,675   402,451,863   17,660,758   2,535,789 
CASH, CASH EQUIVALENTS AND RESTRICTED CASH, end of year  402,451,863   17,660,758   3,578,051   505,182 

 

The following table provides a reconciliation of cash, cash equivalents and restricted cash reported within the parent company balance sheets that sum to the total of the same amounts shown in the parent company statements of cash flows:

 

  For the Years Ended December 31, 
  2021  2022  2023  2023 
  RMB  RMB  RMB  USD 
Cash and cash equivalents  402,451,863   17,660,758   3,578,051   505,182 
Restricted cash  
-
   
-
   
-
   
-
 
Total cash, cash equivalents and restricted cash shown in the parent company statements of cash flows  402,451,863   17,660,758   3,578,051   505,182 

 

 

 

F-65

 

10-5338-4913+86U.S. GAAP1670578201722730321744680951744680950.341.412.082.41P10YP10Y603211.1090.0232P1Y16800000falseFY0001770088lesser of lease term or expected useful life00017700882023-01-012023-12-310001770088dei:BusinessContactMember2023-01-012023-12-310001770088us-gaap:CommonClassAMember2023-12-310001770088us-gaap:CommonClassBMember2023-12-3100017700882022-12-3100017700882023-12-310001770088us-gaap:RelatedPartyMember2022-12-310001770088us-gaap:RelatedPartyMember2023-12-310001770088us-gaap:CommonClassAMember2022-12-310001770088us-gaap:CommonClassBMember2022-12-310001770088wimi:ProductsMember2021-01-012021-12-310001770088wimi:ProductsMember2022-01-012022-12-310001770088wimi:ProductsMember2023-01-012023-12-310001770088us-gaap:ServiceMember2021-01-012021-12-310001770088us-gaap:ServiceMember2022-01-012022-12-310001770088us-gaap:ServiceMember2023-01-012023-12-3100017700882021-01-012021-12-3100017700882022-01-012022-12-310001770088us-gaap:CommonClassAMemberus-gaap:CommonStockMember2020-12-310001770088us-gaap:CommonClassBMemberus-gaap:CommonStockMember2020-12-310001770088us-gaap:AdditionalPaidInCapitalMember2020-12-310001770088wimi:RetainedEarningsStatutoryReservesMember2020-12-310001770088wimi:RetainedEarningsUnrestrictedMember2020-12-310001770088us-gaap:AccumulatedOtherComprehensiveIncomeMember2020-12-310001770088us-gaap:NoncontrollingInterestMember2020-12-3100017700882020-12-310001770088us-gaap:CommonClassAMemberus-gaap:CommonStockMember2021-01-012021-12-310001770088us-gaap:CommonClassBMemberus-gaap:CommonStockMember2021-01-012021-12-310001770088us-gaap:AdditionalPaidInCapitalMember2021-01-012021-12-310001770088wimi:RetainedEarningsStatutoryReservesMember2021-01-012021-12-310001770088wimi:RetainedEarningsUnrestrictedMember2021-01-012021-12-310001770088us-gaap:AccumulatedOtherComprehensiveIncomeMember2021-01-012021-12-310001770088us-gaap:NoncontrollingInterestMember2021-01-012021-12-310001770088us-gaap:CommonClassAMemberus-gaap:CommonStockMember2021-12-310001770088us-gaap:CommonClassBMemberus-gaap:CommonStockMember2021-12-310001770088us-gaap:AdditionalPaidInCapitalMember2021-12-310001770088wimi:RetainedEarningsStatutoryReservesMember2021-12-310001770088wimi:RetainedEarningsUnrestrictedMember2021-12-310001770088us-gaap:AccumulatedOtherComprehensiveIncomeMember2021-12-310001770088us-gaap:NoncontrollingInterestMember2021-12-3100017700882021-12-310001770088us-gaap:CommonClassAMemberus-gaap:CommonStockMember2022-01-012022-12-310001770088us-gaap:CommonClassBMemberus-gaap:CommonStockMember2022-01-012022-12-310001770088us-gaap:AdditionalPaidInCapitalMember2022-01-012022-12-310001770088wimi:RetainedEarningsStatutoryReservesMember2022-01-012022-12-310001770088wimi:RetainedEarningsUnrestrictedMember2022-01-012022-12-310001770088us-gaap:AccumulatedOtherComprehensiveIncomeMember2022-01-012022-12-310001770088us-gaap:NoncontrollingInterestMember2022-01-012022-12-310001770088us-gaap:CommonClassAMemberus-gaap:CommonStockMember2022-12-310001770088us-gaap:CommonClassBMemberus-gaap:CommonStockMember2022-12-310001770088us-gaap:AdditionalPaidInCapitalMember2022-12-310001770088wimi:RetainedEarningsStatutoryReservesMember2022-12-310001770088wimi:RetainedEarningsUnrestrictedMember2022-12-310001770088us-gaap:AccumulatedOtherComprehensiveIncomeMember2022-12-310001770088us-gaap:NoncontrollingInterestMember2022-12-310001770088us-gaap:CommonClassAMemberus-gaap:CommonStockMember2023-01-012023-12-310001770088us-gaap:CommonClassBMemberus-gaap:CommonStockMember2023-01-012023-12-310001770088us-gaap:AdditionalPaidInCapitalMember2023-01-012023-12-310001770088us-gaap:AccumulatedOtherComprehensiveIncomeMember2023-01-012023-12-310001770088us-gaap:NoncontrollingInterestMember2023-01-012023-12-310001770088wimi:RetainedEarningsStatutoryReservesMember2023-01-012023-12-310001770088wimi:RetainedEarningsUnrestrictedMember2023-01-012023-12-310001770088us-gaap:CommonClassAMemberus-gaap:CommonStockMember2023-12-310001770088us-gaap:CommonClassBMemberus-gaap:CommonStockMember2023-12-310001770088us-gaap:AdditionalPaidInCapitalMember2023-12-310001770088wimi:RetainedEarningsStatutoryReservesMember2023-12-310001770088wimi:RetainedEarningsUnrestrictedMember2023-12-310001770088us-gaap:AccumulatedOtherComprehensiveIncomeMember2023-12-310001770088us-gaap:NoncontrollingInterestMember2023-12-310001770088wimi:BeijingWiMiMember2020-12-180001770088wimi:BeijingWiMiMemberwimi:MsYaoZhaohuaMember2020-12-180001770088wimi:MsYaoZhaohuaMember2020-12-180001770088wimi:MsSunYadongMember2020-12-180001770088wimi:ICinitLimitedMember2020-06-010001770088wimi:LuckyMonkeyHoldingLimitedMember2021-10-010001770088wimi:LuckyMonkeyHoldingLimitedMember2021-10-012021-10-010001770088wimi:BofengInvestmentLimitedMember2022-05-2500017700882022-05-252022-05-250001770088wimi:ICinitMember2022-05-250001770088wimi:ICinitMember2022-05-250001770088wimi:VIDASemiconCoLimitedVIDAMember2020-08-210001770088wimi:ViruTechnologyLimitedViruMember2021-04-150001770088wimi:ShenzhenZhangshangkuyuTechnologyLtdMember2022-11-010001770088wimi:ShenzhenKuxuanyouMember2022-11-012022-11-0100017700882022-11-012022-11-010001770088wimi:FedaElectronicsCompanyPrivateLimitedFedaElectronicsMember2020-09-280001770088wimi:ShenzhenWeiyixiMember2020-11-300001770088wimi:BeijingWiMiMember2020-12-240001770088wimi:ShenzhenYitianInternetTechnologyCoLtdShenzhenYitianMember2020-12-240001770088wimi:MsYaoZhaohuaMember2020-01-012020-12-240001770088wimi:MsYaoZhaohuaMember2020-01-012020-12-2400017700882020-01-012020-12-240001770088wimi:ShenzhenYitianMember2022-04-010001770088wimi:BusinessCombinationMember2023-01-012023-12-310001770088wimi:ViwotongTechMember2022-09-230001770088wimi:GuangzhouBimaiNetworkTechnologyCoLtdBimaiMember2022-09-012022-09-230001770088wimi:ViwotongTechMember2023-01-0100017700882022-09-232022-09-230001770088wimi:VIYIShareholdersMember2022-12-090001770088wimi:ViwotongTechMember2022-12-310001770088wimi:VizeTechnologyLimitedVizeMember2023-04-0600017700882023-04-062023-04-060001770088wimi:VIWOAITechnologyIncVIWOCaymanMember2023-04-060001770088wimi:VIWOAITechnologyIncVIWOCaymanMember2023-06-270001770088wimi:BeijingViwotongMember2024-02-280001770088wimi:TJZhongzhengMember2021-03-040001770088wimi:ExclusiveAssetsPurchaseAgreementMemberwimi:BeijingWiMiMember2023-01-012023-12-310001770088wimi:ShenzhenYitianMember2022-04-010001770088wimi:WiMiHologramCloudLimitedMember2023-01-012023-12-310001770088wimi:BeijingHologramWiMiCloudNetworkTechnologyCoLtdMember2023-01-012023-12-310001770088wimi:BeijingWiMiCloudSoftwareCoLtdMember2023-01-012023-12-310001770088wimi:ShenzhenYidianNetworkTechnologyCoLtdShenzhenYidianMember2023-01-012023-12-310001770088wimi:ShenzhenDuodianCloudTechnologyCoLtdShenzhenDuodianMember2023-01-012023-12-310001770088wimi:KorgasDuodianNetworkTechnologyCoLtdKorgasDuodianMember2023-01-012023-12-310001770088wimi:KashiDuodianNetworkTechnologyCoLtdKashiDuodianMember2023-01-012023-12-310001770088wimi:ShenzhenZhiyunImageTechnologyCoLtdShenzhenZhiyunMember2023-01-012023-12-310001770088wimi:ShenzhenShiyunyanxiTechnologyCoLtdShenzhenShiyunMember2023-01-012023-12-310001770088wimi:ShenzhenYunzhanImageTechnologyCoLtdShenzhenYunzhanMember2023-01-012023-12-310001770088wimi:MicroBeautyLightspeedInvestmentManagementHKLimitedMicroBeautyMember2023-01-012023-12-310001770088wimi:SkystarDevelopmentCoLtdSkystarMember2023-01-012023-12-310001770088wimi:ViruTechnologyLimitedViruMember2023-01-012023-12-310001770088wimi:ShenzhenWeiruntongTechnologyCoLtdShenzhenWeiruntongMember2023-01-012023-12-310001770088wimi:VIDASemiconCoLimitedVIDAMember2023-01-012023-12-310001770088wimi:WeetoInvestmentPTELtdWeetoMember2023-01-012023-12-310001770088wimi:LixinTechnologyCoLtdLixinTechnologyMember2023-01-012023-12-310001770088wimi:HainanLixinTechnologyCoLtdHainanLixinMember2023-01-012023-12-310001770088wimi:TianjinZhongzhengdaoheInvestmentCoLtdTJZhongzhengMember2023-01-012023-12-310001770088wimi:ShenzhenHedaozhongshuTechnologyCoLtdShenzhenHedaoMember2023-01-012023-12-310001770088wimi:KashiDaohezhongzhengInternetTechnologyCoLtdKashiDaoheMember2023-01-012023-12-310001770088wimi:MicroAlgoIncMicroAlgoMember2023-01-012023-12-310001770088wimi:VIYIAlgorithmIncVIYIPreviouslyKnownAsVIYITechnologyIncMember2023-01-012023-12-310001770088wimi:FedaElectronicsCompanyPrivateLimitedFedaElectronicsMember2023-01-012023-12-310001770088wimi:WisdomLabIncWisdomLabMember2023-01-012023-12-310001770088wimi:ExcelCrestLimitedExcelCrestMember2023-01-012023-12-310001770088wimi:VIYITechnologyLtdVIYILtdMember2023-01-012023-12-310001770088wimi:ShenzhenWeiyixinTechnologyCoLtdShenzhenWeiyixinMember2023-01-012023-12-310001770088wimi:ShanghaiWeimuTechnologyCoLtdShanghaiWeimuMember2023-01-012023-12-310001770088wimi:WeidongTechnologyCoLtdWeidongMember2023-01-012023-12-310001770088wimi:ShanghaiGuoyuInformationTechnologyCoLtdShanghaiGuoyuMember2023-01-012023-12-310001770088wimi:KorgasWeidongTechnologyCoLtdKorgasWeidongMember2023-01-012023-12-310001770088wimi:Korgas233TechnologyCoLtdKorgas233Member2023-01-012023-12-310001770088wimi:ShenzhenYiyouOnlineTechnologyCoLtdYYOnlineMember2023-01-012023-12-310001770088wimi:ShenzhenYitianInternetTechnologyCoLtdShenzhenYitianMember2023-01-012023-12-310001770088wimi:ShenzhenQianhaiWangxinTechnologyCoLtdShenzhenQianhaiMember2023-01-012023-12-310001770088wimi:CDDICapitalLtdCDDIMember2023-01-012023-12-310001770088wimi:VIWOAITechnologyIncVIWOCaymanMember2023-01-012023-12-310001770088wimi:ViwoTechnologyLimitedViwoTechMember2023-01-012023-12-310001770088wimi:ShenzhenViwotongTechnologyCoLtdViwotongTechMember2023-01-012023-12-310001770088wimi:GuangzhouTapuyuInternetTechnologyCoLtdTapuyuMember2023-01-012023-12-310001770088wimi:BeijingYounikeInformationTechnologyCoLtdYounikeMember2023-01-012023-12-310001770088wimi:ShenzhenWeidongTechnologyCoLtdSZWeidongMember2023-01-012023-12-310001770088wimi:VIWOTechnologyHKLimitedVIWOHKMember2023-01-012023-12-310001770088us-gaap:OtherComprehensiveIncomeMember2022-12-310001770088us-gaap:OtherComprehensiveIncomeMember2023-12-310001770088currency:CNYwimi:VIYIMember2022-12-310001770088currency:HKDwimi:VIYIMember2022-12-310001770088currency:HKDwimi:VIYIMember2023-12-310001770088currency:CNYwimi:WiMiCaymanMember2021-12-310001770088currency:HKDwimi:WiMiCaymanMember2022-12-310001770088currency:HKDwimi:SkystarMember2023-12-310001770088currency:HKDwimi:FedaElectronicsMember2023-12-310001770088currency:CNYwimi:WiMiCaymanMember2022-12-310001770088currency:USDwimi:FedaElectronicsMember2022-12-310001770088currency:USDwimi:SkystarMember2023-12-310001770088currency:CNY2021-12-310001770088currency:USD2021-12-310001770088currency:USD2022-12-310001770088currency:USD2023-12-3100017700882020-07-012020-07-3100017700882020-07-310001770088wimi:BusinessCombinationMember2023-12-310001770088srt:MinimumMember2023-01-012023-12-310001770088srt:MaximumMember2023-01-012023-12-310001770088srt:MinimumMember2023-12-310001770088srt:MaximumMember2023-12-310001770088country:CN2023-01-012023-12-310001770088country:SG2023-01-012023-12-310001770088wimi:NoncontrollingInterestsMember2022-12-310001770088wimi:ICinitMember2022-12-310001770088wimi:VIYIMember2022-12-310001770088wimi:NoncontrollingInterestsMember2023-12-310001770088wimi:VIYIMemberwimi:ICinitMember2023-12-310001770088wimi:VIDAMember2023-12-310001770088us-gaap:OfficeEquipmentMember2023-12-310001770088srt:MinimumMemberus-gaap:FurnitureAndFixturesMember2023-12-310001770088srt:MaximumMemberus-gaap:FurnitureAndFixturesMember2023-12-310001770088srt:MinimumMemberus-gaap:VehiclesMember2023-12-310001770088srt:MaximumMemberus-gaap:VehiclesMember2023-12-310001770088us-gaap:BuildingMember2023-12-310001770088us-gaap:LeaseholdImprovementsMember2023-01-012023-12-310001770088wimi:OnlineARAdvertisingServicesMember2021-01-012021-12-310001770088wimi:OnlineARAdvertisingServicesMember2022-01-012022-12-310001770088wimi:OnlineARAdvertisingServicesMember2023-01-012023-12-310001770088wimi:MobileGamesMember2021-01-012021-12-310001770088wimi:MobileGamesMember2022-01-012022-12-310001770088wimi:MobileGamesMember2023-01-012023-12-310001770088wimi:SalesOfSemiconductorProductsMember2021-01-012021-12-310001770088wimi:SalesOfSemiconductorProductsMember2022-01-012022-12-310001770088wimi:SalesOfSemiconductorProductsMember2023-01-012023-12-310001770088us-gaap:SoftwareDevelopmentMember2021-01-012021-12-310001770088us-gaap:SoftwareDevelopmentMember2022-01-012022-12-310001770088us-gaap:SoftwareDevelopmentMember2023-01-012023-12-310001770088us-gaap:TransferredAtPointInTimeMember2021-01-012021-12-310001770088us-gaap:TransferredAtPointInTimeMember2022-01-012022-12-310001770088us-gaap:TransferredAtPointInTimeMember2023-01-012023-12-310001770088us-gaap:TransferredOverTimeMember2021-01-012021-12-310001770088us-gaap:TransferredOverTimeMember2022-01-012022-12-310001770088us-gaap:TransferredOverTimeMember2023-01-012023-12-310001770088country:CN2021-01-012021-12-310001770088country:CN2022-01-012022-12-310001770088country:HK2021-01-012021-12-310001770088country:HK2022-01-012022-12-310001770088country:HK2023-01-012023-12-310001770088wimi:InternationalMember2021-01-012021-12-310001770088wimi:InternationalMember2022-01-012022-12-310001770088wimi:InternationalMember2023-01-012023-12-310001770088wimi:VIDAMember2022-12-310001770088wimi:VIDAMember2023-12-310001770088wimi:ICinitMember2022-12-310001770088wimi:ICinitMember2023-12-310001770088wimi:VIYIMember2022-12-310001770088wimi:VIYIMember2023-12-310001770088us-gaap:VariableInterestEntityPrimaryBeneficiaryMember2022-12-310001770088us-gaap:VariableInterestEntityPrimaryBeneficiaryMember2023-12-310001770088us-gaap:VariableInterestEntityPrimaryBeneficiaryMember2021-01-012021-12-310001770088us-gaap:VariableInterestEntityPrimaryBeneficiaryMember2022-01-012022-12-310001770088us-gaap:VariableInterestEntityPrimaryBeneficiaryMember2023-01-012023-12-310001770088us-gaap:VariableInterestEntityPrimaryBeneficiaryMember2020-12-310001770088us-gaap:VariableInterestEntityPrimaryBeneficiaryMember2021-12-310001770088wimi:YounikeMember2022-12-230001770088wimi:YounikeMember2022-12-232022-12-230001770088wimi:YounikeMember2023-01-012023-12-310001770088wimi:GuangzhouBimaiNetworkTechnologyCoLtdMember2022-09-230001770088wimi:GuangzhouBimaiNetworkTechnologyCoLtdMember2022-09-232022-09-230001770088wimi:GuangzhouBimaiNetworkTechnologyCoLtdMember2023-01-012023-12-310001770088wimi:GuangzhouBimaiNetworkTechnologyCoLtdMember2022-01-012022-12-310001770088wimi:GuangzhouBimaiNetworkTechnologyCoLtdMember2023-01-012023-01-0100017700882023-01-012023-01-010001770088wimi:ShenzhenYichongMicroElectronicTechnologyCoLtdMember2021-01-220001770088wimi:ShenzhenSainengMemberwimi:ShenzhenYichongMicroElectronicTechnologyCoLtdMember2021-01-2200017700882021-01-222021-01-220001770088wimi:ShenzhengShengtangMember2021-03-010001770088wimi:ShenzhengShengtangMember2021-03-012021-03-010001770088wimi:ShenzhenYaodiMember2021-05-280001770088wimi:ShenzhenYaodiMember2021-05-282021-05-280001770088currency:USDwimi:ShenzhenYichongMember2021-01-220001770088currency:CNYwimi:ShenzhenYichongMember2021-01-220001770088currency:USDwimi:ShenzhengShengtangMember2021-03-310001770088currency:CNYwimi:ShenzhengShengtangMember2021-03-310001770088currency:USDwimi:ShenzhenYaodiMember2021-05-280001770088currency:CNYwimi:ShenzhenYaodiMember2021-05-280001770088wimi:ShenzhenMember2021-01-012021-12-310001770088wimi:ShanghaiGuoyuMember2023-12-310001770088currency:USDwimi:ShanghaiGuoyuMember2021-07-010001770088currency:CNYwimi:ShanghaiGuoyuMember2021-07-010001770088wimi:TapuyuAndPengchengKeyiMember2023-12-310001770088wimi:TapuyuAndPengchengKeyiMember2023-01-012023-12-3100017700882022-07-010001770088wimi:YounikeMember2023-12-310001770088wimi:GuangzhouBimaiNetworkTechnologyCoLtdMember2023-12-310001770088wimi:ShenzhenYichongShenzhenShengtangAndShenzhenYaodiMember2023-12-310001770088wimi:ShanghaiGuoyuMember2023-12-310001770088wimi:TapuyuAndPengchengKeyiMember2023-12-310001770088wimi:ICinitMember2021-10-012021-10-0100017700882021-10-012021-10-010001770088wimi:ICinitMember2023-12-310001770088wimi:ICinitMemberus-gaap:RelatedPartyMember2023-12-310001770088wimi:ICinitMember2021-10-012021-12-310001770088wimi:ICinitMember2022-05-252022-05-2500017700882022-05-250001770088wimi:ICinitMember2022-05-252022-05-2500017700882022-05-202022-05-2500017700882022-01-012022-05-250001770088wimi:PengchengKeyiMember2023-01-012023-12-3100017700882022-07-012022-07-010001770088wimi:PengchengKeyiMember2022-07-012022-07-010001770088wimi:PengchengKeyiMember2022-07-010001770088wimi:ShenzhenKuxuanyouMember2022-11-010001770088wimi:BimaiMember2023-01-0100017700882023-01-010001770088wimi:FedaElectronicsMember2023-12-310001770088wimi:DisposalOfShenzhenKuxuanyouAndItsSubsidiariesMember2022-12-310001770088wimi:DisposalOfShenzhenKuxuanyouAndItsSubsidiariesMember2023-12-310001770088wimi:MergerAgreementMember2022-12-090001770088wimi:MicroAlgoMember2023-12-310001770088wimi:MicroAlgoMember2023-01-012023-12-310001770088wimi:PublicInvestorsMember2023-12-310001770088wimi:SponsorMember2023-12-310001770088wimi:MicroAlgoMember2022-12-310001770088wimi:MicroAlgoMember2023-12-310001770088wimi:UnderwriterMember2023-12-310001770088wimi:BusinessCombinationMemberwimi:VenusMember2023-12-310001770088wimi:JoyousJDLimitedMember2023-12-310001770088wimi:VIYIShareholdersMember2023-12-310001770088wimi:VenusMember2023-12-310001770088us-gaap:FairValueInputsLevel1Member2022-12-310001770088us-gaap:FairValueInputsLevel1Member2023-12-310001770088wimi:HolographicAccessoriesMember2022-12-310001770088wimi:HolographicAccessoriesMember2023-12-310001770088wimi:SemiconductorMember2022-12-310001770088wimi:SemiconductorMember2023-12-310001770088us-gaap:PropertyPlantAndEquipmentMember2021-01-012021-12-310001770088us-gaap:PropertyPlantAndEquipmentMember2022-01-012022-12-310001770088us-gaap:PropertyPlantAndEquipmentMember2023-01-012023-12-310001770088wimi:OfficeElectronicEquipmentMember2022-12-310001770088wimi:OfficeElectronicEquipmentMember2023-12-310001770088us-gaap:FurnitureAndFixturesMember2022-12-310001770088us-gaap:FurnitureAndFixturesMember2023-12-310001770088us-gaap:VehiclesMember2022-12-310001770088us-gaap:VehiclesMember2023-12-310001770088us-gaap:BuildingMember2022-12-310001770088us-gaap:LeaseholdImprovementsMember2022-12-310001770088us-gaap:LeaseholdImprovementsMember2023-12-310001770088wimi:TwoThreeTwoPercentageInvestmentMember2022-12-310001770088wimi:TwoThreeTwoPercentageInvestmentMember2023-12-310001770088wimi:OneCompanyInTheARVRAnd3DAnimationAreasMember2023-12-310001770088wimi:TenPercentageInvestmentsMember2022-12-310001770088wimi:TenPercentageInvestmentsMember2023-12-310001770088wimi:OneCompanyMember2023-12-310001770088wimi:NinePercentageInvestmentMember2022-12-310001770088wimi:NinePercentageInvestmentMember2023-12-310001770088wimi:TwoCompanyInTheARAndVirtualRealityVRAreasMember2023-12-310001770088wimi:EightPercentInvestmentMember2022-12-310001770088wimi:EightPercentInvestmentMember2023-12-310001770088wimi:TwoCompaniesInTheARAndVRAreasMember2023-12-310001770088wimi:SixPercentageInvestmentMember2022-12-310001770088wimi:SixPercentageInvestmentMember2023-12-310001770088wimi:OneCompanyInTheARVRSoftwareAndRoboticAreasMember2023-12-310001770088wimi:FivePointFivePercentageInvestmentMember2022-12-310001770088wimi:FivePointFivePercentageInvestmentMember2023-12-310001770088wimi:OneCompanyInTheARVRAndGameAreasMember2023-12-310001770088wimi:FivePercentInvestmentMember2022-12-310001770088wimi:FivePercentInvestmentMember2023-12-310001770088wimi:TwentyThreeCompaniesInTheARVRAndDigitalMarketingAreasMember2023-12-310001770088wimi:FourPointFivePercentageInvestmentMember2022-12-310001770088wimi:FourPointFivePercentageInvestmentMember2023-12-310001770088wimi:OneCompanyInTheVRMedicalTreatmentAreasMember2023-12-310001770088wimi:FourPercentInvestmentMember2022-12-310001770088wimi:FourPercentInvestmentMember2023-12-310001770088wimi:ThirteenCompaniesInTheARVR3DAnimationAndSoftwareAreasMember2023-12-310001770088wimi:ThreePointFivePercentageInvestmentMember2022-12-310001770088wimi:ThreePointFivePercentageInvestmentMember2023-12-310001770088wimi:TwoCompaniesInTheARAndVRAreas1Member2023-12-310001770088wimi:ThreePercentageInvestmentMember2022-12-310001770088wimi:ThreePercentageInvestmentMember2023-12-310001770088wimi:FiveCompaniesInTheARVRAnd3DAnimationAreasMember2023-12-310001770088wimi:TwoFiftyFiveInvestmentMemberwimi:OneCompanyInTheARVRAnd3DAnimationAreasMember2022-12-310001770088wimi:TwoPercentInvestmentMember2022-12-310001770088wimi:TwoPercentInvestmentMember2023-12-310001770088wimi:ThreeCompaniesInTheARVR3DAnimationAndSoftwareAreasMember2023-12-310001770088wimi:OnepercentageInvestmentMember2022-12-310001770088wimi:OnepercentageInvestmentMember2023-12-310001770088wimi:TwelveCompaniesInTheARVR3DAnimationHardwareAndSoftwareAreasMember2023-12-310001770088wimi:TotalMember2022-12-310001770088wimi:TotalMember2023-12-310001770088wimi:ShenzhenYidianMember2023-12-310001770088wimi:ShenzhenYitianOneMember2023-12-310001770088wimi:GuoyuMember2023-12-310001770088wimi:ShanghaiJuneiInternetsCoMember2023-01-012023-12-3100017700882020-01-012020-12-310001770088wimi:ShanghaiJuneiInternetsCoMember2020-01-012020-12-310001770088wimi:ShanghaiJuneiInternetsCoMember2021-01-012021-12-310001770088wimi:ShanghaiJuneiInternetsCoMember2022-01-012022-12-310001770088wimi:ShanghaiWeimuMember2021-01-012021-12-310001770088wimi:ShanghaiJuneiInternetsCoMember2021-12-310001770088wimi:ShanghaiJuneiInternetsCoMember2022-12-310001770088wimi:YangCuiMembersrt:ChiefExecutiveOfficerMember2021-08-200001770088wimi:YangCuiMembersrt:ChiefExecutiveOfficerMember2023-01-012023-12-310001770088wimi:YangCuiMembersrt:ChiefExecutiveOfficerMember2022-01-012022-12-310001770088wimi:YangCuiMember2023-01-012023-12-310001770088wimi:YangCuiMember2021-01-012021-12-310001770088wimi:YangCuiMember2022-01-012022-12-310001770088wimi:ShanghaiJuneiInternetCoMember2023-01-012023-12-310001770088wimi:ShanghaiJuneiInternetCoMember2021-01-012021-12-310001770088wimi:ShanghaiJuneiInternetCoMember2022-01-012022-12-310001770088wimi:JoyousDragonMember2021-12-310001770088wimi:JoyousDragonMember2022-12-310001770088wimi:JoyousDragonMember2023-12-310001770088wimi:EnterpriseIncomeTaxMember2023-01-012023-12-310001770088wimi:HighAndNewTechnologyEnterprisesMember2023-01-012023-12-310001770088wimi:GuangdongProvenceMember2023-01-012023-12-310001770088wimi:HainanProvenceMember2023-01-012023-12-310001770088wimi:PeopleRepublicOfChinaMember2021-01-012021-12-310001770088wimi:PeopleRepublicOfChinaMember2023-01-012023-12-310001770088wimi:OneCustomersMemberus-gaap:SalesRevenueNetMemberus-gaap:CustomerConcentrationRiskMemberwimi:TotalRevenuesMember2021-01-012021-12-310001770088wimi:OneCustomersMemberus-gaap:SalesRevenueNetMemberus-gaap:CustomerConcentrationRiskMemberwimi:TotalRevenuesMember2022-01-012022-12-310001770088wimi:OneCustomersMemberus-gaap:SalesRevenueNetMemberus-gaap:CustomerConcentrationRiskMemberwimi:TotalRevenuesMember2023-01-012023-12-310001770088wimi:OneCustomersMemberus-gaap:AccountsReceivableMemberus-gaap:CustomerConcentrationRiskMember2022-01-012022-12-310001770088wimi:TwoCustomersMemberus-gaap:AccountsReceivableMemberus-gaap:CustomerConcentrationRiskMember2022-01-012022-12-310001770088wimi:ThreeCustomersMemberus-gaap:AccountsReceivableMemberus-gaap:CustomerConcentrationRiskMember2022-01-012022-12-310001770088wimi:OneCustomersMemberus-gaap:AccountsReceivableMemberus-gaap:CustomerConcentrationRiskMember2023-01-012023-12-310001770088wimi:TwoCustomersMemberus-gaap:AccountsReceivableMemberus-gaap:CustomerConcentrationRiskMember2023-01-012023-12-310001770088wimi:ThreeCustomersMemberus-gaap:AccountsReceivableMemberus-gaap:CustomerConcentrationRiskMember2023-01-012023-12-310001770088wimi:OneVendorMemberwimi:PurchasesMemberus-gaap:CustomerConcentrationRiskMember2021-01-012021-12-310001770088wimi:OneVendorMemberwimi:PurchasesMemberus-gaap:CustomerConcentrationRiskMember2022-01-012022-12-310001770088wimi:OneVendorMemberwimi:PurchasesMemberus-gaap:CustomerConcentrationRiskMember2023-01-012023-12-310001770088wimi:OneVendorMemberus-gaap:AccountsPayableMemberus-gaap:CustomerConcentrationRiskMember2022-01-012022-12-310001770088wimi:TwoVendorMemberus-gaap:AccountsPayableMemberus-gaap:CustomerConcentrationRiskMember2022-01-012022-12-310001770088wimi:ThreeVendorMemberus-gaap:AccountsPayableMemberus-gaap:CustomerConcentrationRiskMember2022-01-012022-12-310001770088wimi:FourVendorMemberus-gaap:AccountsPayableMemberus-gaap:CustomerConcentrationRiskMember2022-01-012022-12-310001770088wimi:OneVendorMemberus-gaap:SalesRevenueNetMemberus-gaap:CustomerConcentrationRiskMemberus-gaap:AccountsPayableMember2023-01-012023-12-310001770088wimi:TwoVendorMemberus-gaap:SalesRevenueNetMemberus-gaap:CustomerConcentrationRiskMemberus-gaap:AccountsPayableMember2023-01-012023-12-310001770088wimi:ThreeVendorMemberus-gaap:SalesRevenueNetMemberus-gaap:CustomerConcentrationRiskMemberus-gaap:AccountsPayableMember2023-01-012023-12-310001770088wimi:FourVendorMemberus-gaap:SalesRevenueNetMemberus-gaap:CustomerConcentrationRiskMemberus-gaap:AccountsPayableMember2023-01-012023-12-310001770088us-gaap:CommonClassAMember2018-08-162018-08-160001770088us-gaap:CommonClassAMember2018-08-160001770088us-gaap:CommonClassBMember2018-08-162018-08-160001770088us-gaap:CommonClassBMember2018-08-160001770088us-gaap:SeriesAPreferredStockMember2018-08-162018-08-160001770088us-gaap:SeriesAPreferredStockMember2018-08-160001770088us-gaap:CommonClassBMember2023-01-012023-12-310001770088us-gaap:CommonClassAMember2018-10-012018-12-310001770088us-gaap:CommonClassBMember2018-10-012018-12-310001770088wimi:AmericanDepositorySharesMemberus-gaap:IPOMember2020-03-312020-03-310001770088wimi:AmericanDepositorySharesMemberus-gaap:OverAllotmentOptionMember2020-03-312020-03-310001770088wimi:AmericanDepositorySharesMember2020-03-310001770088us-gaap:CommonClassBMember2020-03-310001770088us-gaap:CommonClassBMember2020-03-312020-03-3100017700882020-03-312020-03-310001770088wimi:AmericanDepositorySharesMemberwimi:SecondPublicOfferingMember2020-07-272020-07-270001770088wimi:AmericanDepositorySharesMemberwimi:SecondPublicOfferingMember2020-07-270001770088us-gaap:CommonClassBMember2020-07-270001770088us-gaap:CommonClassBMember2020-07-272020-07-2700017700882020-07-272020-07-270001770088wimi:AmericanDepositorySharesMemberwimi:ThirdPublicOfferingMember2021-03-242021-03-240001770088wimi:AmericanDepositorySharesMemberwimi:ThirdPublicOfferingMember2021-03-2400017700882021-03-240001770088us-gaap:CommonClassBMember2021-03-2400017700882021-03-242021-03-240001770088us-gaap:WarrantMember2022-12-310001770088wimi:AmericanDepositorySharesMemberus-gaap:WarrantMember2022-12-310001770088wimi:TwoThousandTwentyEquityIncentivePlanMember2020-06-062020-06-060001770088srt:BoardOfDirectorsChairmanMemberus-gaap:CommonClassBMember2020-06-062020-06-060001770088srt:BoardOfDirectorsChairmanMemberus-gaap:CommonClassBMember2020-06-060001770088srt:BoardOfDirectorsChairmanMemberus-gaap:CommonClassBMember2020-09-122020-09-120001770088srt:BoardOfDirectorsChairmanMemberus-gaap:CommonClassBMember2020-09-120001770088wimi:ConsultantMemberwimi:TwoThousandTwentyEquityIncentivePlanMember2020-09-122020-09-120001770088wimi:TwoThousandTwentyEquityIncentivePlanMember2020-09-122020-09-120001770088wimi:TwoThousandTwentyEquityIncentivePlanMember2023-01-012023-12-310001770088wimi:ConsultantMember2023-01-012023-12-310001770088srt:BoardOfDirectorsChairmanMemberus-gaap:CommonClassBMember2021-01-262021-01-260001770088srt:BoardOfDirectorsChairmanMemberus-gaap:CommonClassBMember2021-01-2600017700882021-01-262021-01-260001770088wimi:TwoThousandTwentyEquityIncentivePlanMemberus-gaap:CommonClassBMember2022-01-012022-12-310001770088us-gaap:RestrictedStockMember2020-01-012020-12-310001770088us-gaap:RestrictedStockMember2021-01-012021-12-310001770088us-gaap:RestrictedStockMember2022-01-012022-12-310001770088us-gaap:CommonClassBMember2023-01-260001770088us-gaap:WarrantMember2023-01-012023-12-310001770088us-gaap:MeasurementInputExpectedDividendRateMember2023-12-310001770088us-gaap:MeasurementInputExpectedTermMember2023-12-310001770088us-gaap:MeasurementInputRiskFreeInterestRateMember2023-12-310001770088us-gaap:MeasurementInputPriceVolatilityMember2023-12-310001770088us-gaap:WarrantMember2020-12-310001770088us-gaap:WarrantMember2021-01-012021-12-310001770088us-gaap:WarrantMember2021-12-310001770088us-gaap:WarrantMember2022-01-012022-12-310001770088us-gaap:WarrantMember2022-12-310001770088us-gaap:WarrantMember2023-12-310001770088wimi:MicroAlgoMemberus-gaap:IPOMember2022-12-310001770088wimi:MicroAlgoMember2021-02-012021-02-1100017700882022-12-092022-12-090001770088us-gaap:WarrantMember2022-01-012022-12-3100017700882022-12-082022-12-310001770088currency:USDus-gaap:MeasurementInputSharePriceMember2022-12-090001770088currency:USDus-gaap:MeasurementInputSharePriceMember2022-12-310001770088currency:CNYus-gaap:MeasurementInputSharePriceMember2022-12-310001770088currency:USDus-gaap:MeasurementInputSharePriceMember2023-12-310001770088currency:CNYus-gaap:MeasurementInputSharePriceMember2023-12-310001770088currency:USDus-gaap:MeasurementInputRiskFreeInterestRateMember2022-12-090001770088currency:USDus-gaap:MeasurementInputRiskFreeInterestRateMember2022-12-310001770088currency:CNYus-gaap:MeasurementInputRiskFreeInterestRateMember2022-12-310001770088currency:USDus-gaap:MeasurementInputRiskFreeInterestRateMember2023-12-310001770088currency:CNYus-gaap:MeasurementInputRiskFreeInterestRateMember2023-12-310001770088currency:USDus-gaap:MeasurementInputPriceVolatilityMember2022-12-090001770088currency:USDus-gaap:MeasurementInputPriceVolatilityMember2022-12-310001770088currency:CNYus-gaap:MeasurementInputPriceVolatilityMember2022-12-310001770088currency:USDus-gaap:MeasurementInputPriceVolatilityMember2023-12-310001770088currency:CNYus-gaap:MeasurementInputPriceVolatilityMember2023-12-310001770088currency:USDus-gaap:MeasurementInputExercisePriceMember2022-12-090001770088currency:USDus-gaap:MeasurementInputExercisePriceMember2022-12-310001770088currency:CNYus-gaap:MeasurementInputExercisePriceMember2022-12-310001770088currency:USDus-gaap:MeasurementInputExercisePriceMember2023-12-310001770088currency:CNYus-gaap:MeasurementInputExercisePriceMember2023-12-310001770088currency:USDus-gaap:MeasurementInputExpectedTermMember2022-12-090001770088currency:USDus-gaap:MeasurementInputExpectedTermMember2022-12-310001770088currency:CNYus-gaap:MeasurementInputExpectedTermMember2022-12-310001770088currency:USDus-gaap:MeasurementInputExpectedTermMember2023-12-310001770088currency:CNYus-gaap:MeasurementInputExpectedTermMember2023-12-310001770088wimi:ARAdvertisingServicesMember2021-01-012021-12-310001770088wimi:AREntertainmentMember2021-01-012021-12-310001770088wimi:SemiconductorBusinessMember2021-01-012021-12-310001770088wimi:ARAdvertisingServicesMember2022-01-012022-12-310001770088wimi:AREntertainmentMember2022-01-012022-12-310001770088wimi:SemiconductorBusinessMember2022-01-012022-12-310001770088wimi:ARAdvertisingServicesMember2023-01-012023-12-310001770088wimi:AREntertainmentMember2023-01-012023-12-310001770088wimi:SemiconductorBusinessMember2023-01-012023-12-310001770088wimi:ARAdvertisingServicesMember2022-12-310001770088wimi:ARAdvertisingServicesMember2023-12-310001770088wimi:AREntertainmentMember2022-12-310001770088wimi:AREntertainmentMember2023-12-310001770088wimi:SemiconductorBusinesMember2022-12-310001770088wimi:SemiconductorBusinesMember2023-12-310001770088wimi:PRCMember2023-01-012023-12-310001770088wimi:MainlandPRCRevenuesMember2021-01-012021-12-310001770088wimi:MainlandPRCRevenuesMember2022-01-012022-12-310001770088wimi:MainlandPRCRevenuesMember2023-01-012023-12-310001770088wimi:HongKongRevenuesMember2021-01-012021-12-310001770088wimi:HongKongRevenuesMember2022-01-012022-12-310001770088wimi:HongKongRevenuesMember2023-01-012023-12-310001770088wimi:InternationalRevenueMember2021-01-012021-12-310001770088wimi:InternationalRevenueMember2022-01-012022-12-310001770088wimi:InternationalRevenueMember2023-01-012023-12-310001770088us-gaap:SubsequentEventMember2024-01-040001770088us-gaap:SubsequentEventMember2024-01-042024-01-040001770088us-gaap:SubsequentEventMember2024-01-102024-01-100001770088us-gaap:SubsequentEventMember2024-01-100001770088srt:ScenarioForecastMember2024-02-270001770088srt:ScenarioForecastMember2024-02-272024-02-270001770088srt:MaximumMemberus-gaap:SubsequentEventMember2024-03-222024-03-220001770088srt:MaximumMemberus-gaap:SubsequentEventMember2024-03-220001770088srt:MinimumMemberus-gaap:SubsequentEventMember2024-03-222024-03-220001770088srt:MinimumMemberus-gaap:SubsequentEventMember2024-03-220001770088wimi:MicroAlgosMemberus-gaap:SubsequentEventMember2024-03-222024-03-220001770088wimi:MicroAlgosMemberus-gaap:SubsequentEventMember2024-03-220001770088us-gaap:SubsequentEventMember2024-03-222024-03-220001770088wimi:ShareConsolidationMemberus-gaap:SubsequentEventMember2024-03-220001770088us-gaap:CommonStockMemberus-gaap:SubsequentEventMember2024-03-220001770088us-gaap:SubsequentEventMember2024-03-220001770088srt:ParentCompanyMember2023-01-012023-12-310001770088srt:ParentCompanyMember2022-12-310001770088srt:ParentCompanyMember2023-12-310001770088srt:ParentCompanyMemberus-gaap:CommonClassAMember2022-12-310001770088srt:ParentCompanyMemberus-gaap:CommonClassAMember2023-12-310001770088us-gaap:ParentMember2021-01-012021-12-310001770088us-gaap:ParentMember2022-01-012022-12-310001770088us-gaap:ParentMember2023-01-012023-12-310001770088srt:ParentCompanyMember2021-01-012021-12-310001770088srt:ParentCompanyMember2022-01-012022-12-310001770088srt:ParentCompanyMember2020-12-310001770088srt:ParentCompanyMember2021-12-31xbrli:sharesiso4217:CNYiso4217:USDiso4217:USDxbrli:sharesiso4217:CNYxbrli:sharesxbrli:pureiso4217:HKDiso4217:SGD