Companies:
10,813
total market cap:
$147.495 T
Sign In
๐บ๐ธ
EN
English
๐ฉ๐ช Deutsch
๐ซ๐ท Franรงais
$ USD
โฌ
EUR
๐ช๐บ
โน
INR
๐ฎ๐ณ
ยฃ
GBP
๐ฌ๐ง
$
CAD
๐จ๐ฆ
$
AUD
๐ฆ๐บ
$
NZD
๐ณ๐ฟ
$
HKD
๐ญ๐ฐ
$
SGD
๐ธ๐ฌ
Global ranking
Ranking by countries
America
๐บ๐ธ United States
๐จ๐ฆ Canada
๐ฒ๐ฝ Mexico
๐ง๐ท Brazil
๐จ๐ฑ Chile
Europe
๐ช๐บ European Union
๐ฉ๐ช Germany
๐ฌ๐ง United Kingdom
๐ซ๐ท France
๐ช๐ธ Spain
๐ณ๐ฑ Netherlands
๐ธ๐ช Sweden
๐ฎ๐น Italy
๐จ๐ญ Switzerland
๐ต๐ฑ Poland
๐ซ๐ฎ Finland
Asia
๐จ๐ณ China
๐ฏ๐ต Japan
๐ฐ๐ท South Korea
๐ญ๐ฐ Hong Kong
๐ธ๐ฌ Singapore
๐ฎ๐ฉ Indonesia
๐ฎ๐ณ India
๐ฒ๐พ Malaysia
๐น๐ผ Taiwan
๐น๐ญ Thailand
๐ป๐ณ Vietnam
Others
๐ฆ๐บ Australia
๐ณ๐ฟ New Zealand
๐ฎ๐ฑ Israel
๐ธ๐ฆ Saudi Arabia
๐น๐ท Turkey
๐ท๐บ Russia
๐ฟ๐ฆ South Africa
>> All Countries
Ranking by categories
๐ All assets by Market Cap
๐ Automakers
โ๏ธ Airlines
๐ซ Airports
โ๏ธ Aircraft manufacturers
๐ฆ Banks
๐จ Hotels
๐ Pharmaceuticals
๐ E-Commerce
โ๏ธ Healthcare
๐ฆ Courier services
๐ฐ Media/Press
๐ท Alcoholic beverages
๐ฅค Beverages
๐ Clothing
โ๏ธ Mining
๐ Railways
๐ฆ Insurance
๐ Real estate
โ Ports
๐ผ Professional services
๐ด Food
๐ Restaurant chains
โ๐ป Software
๐ Semiconductors
๐ฌ Tobacco
๐ณ Financial services
๐ข Oil&Gas
๐ Electricity
๐งช Chemicals
๐ฐ Investment
๐ก Telecommunication
๐๏ธ Retail
๐ฅ๏ธ Internet
๐ Construction
๐ฎ Video Game
๐ป Tech
๐ฆพ AI
>> All Categories
ETFs
๐ All ETFs
๐๏ธ Bond ETFs
๏ผ Dividend ETFs
โฟ Bitcoin ETFs
โข Ethereum ETFs
๐ช Crypto Currency ETFs
๐ฅ Gold ETFs & ETCs
๐ฅ Silver ETFs & ETCs
๐ข๏ธ Oil ETFs & ETCs
๐ฝ Commodities ETFs & ETNs
๐ Emerging Markets ETFs
๐ Small-Cap ETFs
๐ Low volatility ETFs
๐ Inverse/Bear ETFs
โฌ๏ธ Leveraged ETFs
๐ Global/World ETFs
๐บ๐ธ USA ETFs
๐บ๐ธ S&P 500 ETFs
๐บ๐ธ Dow Jones ETFs
๐ช๐บ Europe ETFs
๐จ๐ณ China ETFs
๐ฏ๐ต Japan ETFs
๐ฎ๐ณ India ETFs
๐ฌ๐ง UK ETFs
๐ฉ๐ช Germany ETFs
๐ซ๐ท France ETFs
โ๏ธ Mining ETFs
โ๏ธ Gold Mining ETFs
โ๏ธ Silver Mining ETFs
๐งฌ Biotech ETFs
๐ฉโ๐ป Tech ETFs
๐ Real Estate ETFs
โ๏ธ Healthcare ETFs
โก Energy ETFs
๐ Renewable Energy ETFs
๐ก๏ธ Insurance ETFs
๐ฐ Water ETFs
๐ด Food & Beverage ETFs
๐ฑ Socially Responsible ETFs
๐ฃ๏ธ Infrastructure ETFs
๐ก Innovation ETFs
๐ Semiconductors ETFs
๐ Aerospace & Defense ETFs
๐ Cybersecurity ETFs
๐ฆพ Artificial Intelligence ETFs
Watchlist
Account
Cambricon Technologies
688256.SS
#202
Rank
$110.94 B
Marketcap
๐จ๐ณ
China
Country
$176.59
Share price
1.48%
Change (1 day)
88.30%
Change (1 year)
๐ Semiconductors
๐ฉโ๐ป Tech
๐ป Tech Hardware
๐ฆพ AI
Categories
Market cap
Revenue
Earnings
Price history
P/E ratio
P/S ratio
More
Price history
P/E ratio
P/S ratio
P/B ratio
Operating margin
EPS
Shares outstanding
Total assets
Total liabilities
Total debt
Cash on Hand
Net Assets
Annual Reports
Sustainability Reports
Quarterly Reports
Annual Reports
Half-year Reports
Quarterly Reports
Financial Statements
Sustainability Reports
Quarterly Report 2025-q3
Language: Chinese
View Quarterly Report
Quarterly Report 2025-q1
Language: Chinese
View Quarterly Report
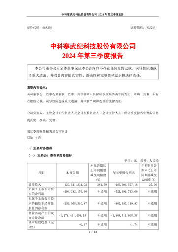
Quarterly Report 2024-q3
Language: Chinese
View Quarterly Report
Quarterly Report 2024-q1
Language: Chinese
View Quarterly Report
Quarterly Report 2023-q3
Language: Chinese
View Quarterly Report
Quarterly Report 2023-q1
Language: Chinese
View Quarterly Report
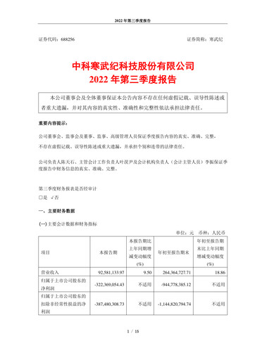
Quarterly Report 2022-q3
Language: Chinese
View Quarterly Report
Quarterly Report 2022-q1
Language: Chinese
View Quarterly Report
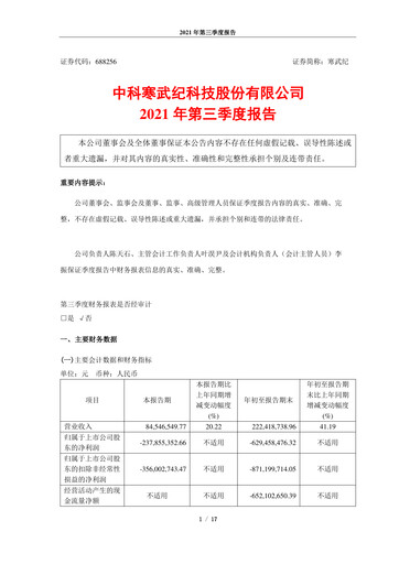
Quarterly Report 2021-q3
Language: Chinese
View Quarterly Report
Quarterly Report 2021-q1
Language: Chinese
View Quarterly Report
Quarterly Report 2020-q3
Language: Chinese
View Quarterly Report