Companies:
10,838
total market cap:
ยฃ111.516 T
Sign In
๐บ๐ธ
EN
English
ยฃ GBP
$
USD
๐บ๐ธ
โฌ
EUR
๐ช๐บ
โน
INR
๐ฎ๐ณ
$
CAD
๐จ๐ฆ
$
AUD
๐ฆ๐บ
$
NZD
๐ณ๐ฟ
$
HKD
๐ญ๐ฐ
$
SGD
๐ธ๐ฌ
Global ranking
Ranking by countries
America
๐บ๐ธ United States
๐จ๐ฆ Canada
๐ฒ๐ฝ Mexico
๐ง๐ท Brazil
๐จ๐ฑ Chile
Europe
๐ช๐บ European Union
๐ฉ๐ช Germany
๐ฌ๐ง United Kingdom
๐ซ๐ท France
๐ช๐ธ Spain
๐ณ๐ฑ Netherlands
๐ธ๐ช Sweden
๐ฎ๐น Italy
๐จ๐ญ Switzerland
๐ต๐ฑ Poland
๐ซ๐ฎ Finland
Asia
๐จ๐ณ China
๐ฏ๐ต Japan
๐ฐ๐ท South Korea
๐ญ๐ฐ Hong Kong
๐ธ๐ฌ Singapore
๐ฎ๐ฉ Indonesia
๐ฎ๐ณ India
๐ฒ๐พ Malaysia
๐น๐ผ Taiwan
๐น๐ญ Thailand
๐ป๐ณ Vietnam
Others
๐ฆ๐บ Australia
๐ณ๐ฟ New Zealand
๐ฎ๐ฑ Israel
๐ธ๐ฆ Saudi Arabia
๐น๐ท Turkey
๐ท๐บ Russia
๐ฟ๐ฆ South Africa
>> All Countries
Ranking by categories
๐ All assets by Market Cap
๐ Automakers
โ๏ธ Airlines
๐ซ Airports
โ๏ธ Aircraft manufacturers
๐ฆ Banks
๐จ Hotels
๐ Pharmaceuticals
๐ E-Commerce
โ๏ธ Healthcare
๐ฆ Courier services
๐ฐ Media/Press
๐ท Alcoholic beverages
๐ฅค Beverages
๐ Clothing
โ๏ธ Mining
๐ Railways
๐ฆ Insurance
๐ Real estate
โ Ports
๐ผ Professional services
๐ด Food
๐ Restaurant chains
โ๐ป Software
๐ Semiconductors
๐ฌ Tobacco
๐ณ Financial services
๐ข Oil&Gas
๐ Electricity
๐งช Chemicals
๐ฐ Investment
๐ก Telecommunication
๐๏ธ Retail
๐ฅ๏ธ Internet
๐ Construction
๐ฎ Video Game
๐ป Tech
๐ฆพ AI
>> All Categories
ETFs
๐ All ETFs
๐๏ธ Bond ETFs
๏ผ Dividend ETFs
โฟ Bitcoin ETFs
โข Ethereum ETFs
๐ช Crypto Currency ETFs
๐ฅ Gold ETFs & ETCs
๐ฅ Silver ETFs & ETCs
๐ข๏ธ Oil ETFs & ETCs
๐ฝ Commodities ETFs & ETNs
๐ Emerging Markets ETFs
๐ Small-Cap ETFs
๐ Low volatility ETFs
๐ Inverse/Bear ETFs
โฌ๏ธ Leveraged ETFs
๐ Global/World ETFs
๐บ๐ธ USA ETFs
๐บ๐ธ S&P 500 ETFs
๐บ๐ธ Dow Jones ETFs
๐ช๐บ Europe ETFs
๐จ๐ณ China ETFs
๐ฏ๐ต Japan ETFs
๐ฎ๐ณ India ETFs
๐ฌ๐ง UK ETFs
๐ฉ๐ช Germany ETFs
๐ซ๐ท France ETFs
โ๏ธ Mining ETFs
โ๏ธ Gold Mining ETFs
โ๏ธ Silver Mining ETFs
๐งฌ Biotech ETFs
๐ฉโ๐ป Tech ETFs
๐ Real Estate ETFs
โ๏ธ Healthcare ETFs
โก Energy ETFs
๐ Renewable Energy ETFs
๐ก๏ธ Insurance ETFs
๐ฐ Water ETFs
๐ด Food & Beverage ETFs
๐ฑ Socially Responsible ETFs
๐ฃ๏ธ Infrastructure ETFs
๐ก Innovation ETFs
๐ Semiconductors ETFs
๐ Aerospace & Defense ETFs
๐ Cybersecurity ETFs
๐ฆพ Artificial Intelligence ETFs
Watchlist
Account
BeyondSpring
BYSI
#9756
Rank
ยฃ51.33 M
Marketcap
๐บ๐ธ
United States
Country
ยฃ1.25
Share price
-2.33%
Change (1 day)
-3.37%
Change (1 year)
๐ Pharmaceuticals
๐งฌ Biotech
Categories
Market cap
Revenue
Earnings
Price history
P/E ratio
P/B ratio
Annual Reports (20-F)
More
Price history
P/E ratio
P/B ratio
Operating margin
EPS
Shares outstanding
Fails to deliver
Cost to borrow
Total assets
Total liabilities
Total debt
Cash on Hand
Net Assets
Annual Reports (10-K)
BeyondSpring
Annual Reports (20-F)
Submitted on 2017-04-28
BeyondSpring - 20-F annual report
Text size:
Small
Medium
Large
UNITED STATES
SECURITIES AND EXCHANGE COMMISSION
WASHINGTON, D.C. 20549
FORM 20-F
(Mark One)
☐
REGISTRATION STATEMENT PURSUANT TO SECTION 12(b) OR (g) OF THE SECURITIES EXCHANGE ACT OF 1934
OR
☒
ANNUAL REPORT PURSUANT TO SECTION 13 OR 15(d) OF THE SECURITIES EXCHANGE ACT OF 1934
For the fiscal year ended December 31, 2016
OR
☐
TRANSITION REPORT PURSUANT TO SECTION 13 OR 15(d) OF THE SECURITIES EXCHANGE ACT OF 1934
OR
☐
SHELL COMPANY REPORT PURSUANT TO SECTION 13 OR 15(d) OF THE SECURITIES EXCHANGE ACT OF 1934
Date of event requiring this shell company report
For the transition period from
to
Commission file number 001-38024
BeyondSpring Inc.
(Exact name of Registrant as specified in its charter)
Cayman Islands
(Jurisdiction of incorporation or organization)
BeyondSpring Inc.
28 Liberty Street, 39th Floor
New York, New York 10005
(Address of principal executive offices)
Richard A. Brand, Chief Financial Officer
Telephone: +1 (646) 305-6387
Facsimile: +1 (646) 882-4228
BeyondSpring Inc.
28 Liberty Street, 39th Floor
New York, New York 10005
(Name, Telephone, E-mail and/or Facsimile number and Address of Company Contact Person)
Securities registered or to be registered pursuant to Section 12(b) of the Act.
Title of each class
Name of each exchange on which registered
Ordinary Shares, par value $0.0001 per share
The NASDAQ Stock Market LLC
Securities registered or to be registered pursuant to Section 12(g) of the Act: None
Securities for which there is a reporting obligation pursuant to Section 15(d) of the Act: None
Indicate the number of outstanding shares of each of the issuer’s classes of capital or common stock as of the close of the period covered by the annual report: 16,879,628 Ordinary Shares as of December 31, 2016
Indicate by check mark if the registrant is a well-known seasoned issuer, as defined in Rule 405 of the Securities Act. Yes ☐ No ☒
If this report is an annual or transition report, indicate by check mark if the registrant is not required to file reports pursuant to Section 13 or 15(d) of the Securities Exchange Act of 1934. Yes ☐ No ☒
Note—Checking the box above will not relieve any registrant required to file reports pursuant to Section 13 or 15(d) of the Securities Exchange Act of 1934 from their obligations under those sections.
Indicate by check mark whether the registrant (1) has filed all reports required to be filed by Section 13 or 15(d) of the Securities Exchange Act of 1934 during the preceding 12 months (or for such shorter period that the registrant was required to file such reports), and (2) has been subject to such filing requirements for the past 90 days. Yes ☐ No ☒
Indicate by check mark whether the registrant has submitted electronically and posted on its corporate Web site, if any, every Interactive Data File required to be submitted and posted pursuant to Rule 405 of Regulation S-T (§232.405 of this chapter) during the preceding 12 months (or for such shorter period that the registrant was required to submit and post such files). N/A
Indicate by check mark whether the registrant is a large accelerated filer, an accelerated filer, or a non-accelerated filer. See definition of “accelerated filer and large accelerated filer” in Rule 12b-2 of the Exchange Act. (Check one):
Large accelerated filer
☐
Accelerated filer
☐
Non-accelerated filer
☐
Emerging growth company
☒
If an emerging growth company that prepares its financial statements in accordance with U.S. GAAP, indicate by check mark if the registrant has elected not to use the extended transition period for complying with any new or revised financial accounting standards† provided pursuant to Section 13(a) of the Exchange Act. ☒
† The term “new or revised financial accounting standard” refers to any update issued by the Financial Accounting Standards Board to its Accounting Standards Codification after April 5, 2012.
Indicate by check mark which basis of accounting the registrant has used to prepare the financial statements included in this annual report:
U.S. GAAP ☒
International Financial Reporting Standards as issued by the International Accounting Standards Board ☐
Other ☐
If “Other” has been checked in response to the previous question, indicate by check mark which financial statement item the registrant has elected to follow. Item 17 ☐ Item 18 ☐
If this is an annual report, indicate by check mark whether the registrant is a shell company (as defined in Rule 12b-2 of the Exchange Act). Yes ☐ No ☒
TABLE OF CONTENTS
PART I
Item 1.
Identity of Directors, Senior Management and Advisors
4
Item 2.
Offer Statistics and Expected Timetable
4
Item 3.
Key Information
4
Item 4
.
Information on the Company
67
Item 4A.
Unresolved Staff Comments
117
Item 5.
Operating and Financial Review and Prospects
117
Item 6.
Directors, Senior Management and Employees
131
Item 7.
Major Shareholders and Related Party Transactions
141
Item 8.
Financial Information
145
Item 9.
Offer and Listing
146
Item 10.
Additional Information
146
Item 11.
Qualitative and Quantitative Disclosures About Market Risk
161
Item 12.
Description of Securities Other than Equity Securities
162
PART II
Item 13.
Defaults, Dividend Arrearages and Delinquencies
163
Item 14.
Material Modifications to the Rights of Security Holders and Use of Proceeds
163
Item 15.
Controls and Procedures
164
Item 16.
[Reserved]
165
Item 16A.
Audit Committee Financial Expert
165
Item 16B.
Code of Ethics
165
Item 16C.
Principal Accountant Fees and Services
165
Item 16D.
Exemptions from the Listing Standards for Audit Committees
166
Item 16E.
Purchases of Equity Securities by the Issuer and Affiliated Purchasers
166
Item 16F.
Change in Registrant’s Certifying Accountant
166
Item 16G.
Corporate Governance
166
Item 16H.
Mine Safety Disclosure
166
PART III
Item 17.
Financial Statements
166
Item 18.
Financial Statements
166
Item 19.
Exhibits
167
i
Table of Contents
INTRODUCTION
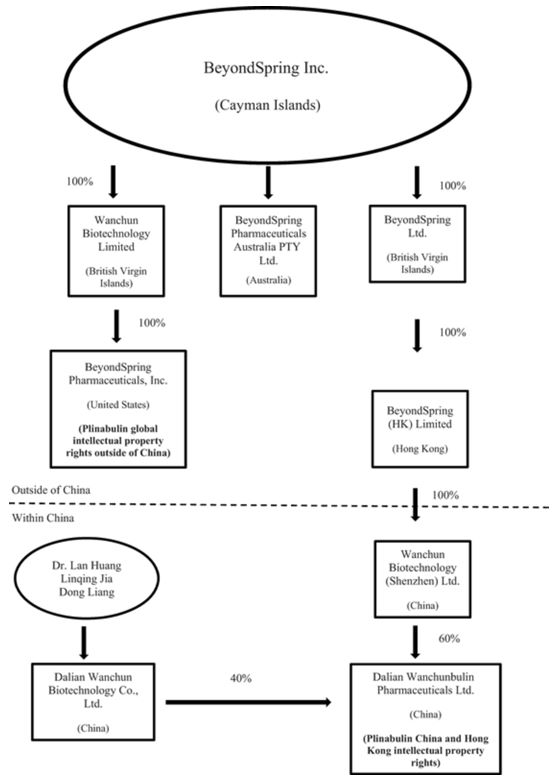
BeyondSpring Inc. was incorporated as an exempted company under the laws of the Cayman Islands in 2014. Except as the context otherwise may require, all references to “us,” “our,” “BeyondSpring,” “we,” the “company” and similar designations refer to Dalian Wanchun Biotechnology Co., Ltd., or Wanchun Biotech, the former holding company of our U.S. subsidiary, and its consolidated subsidiaries, as a whole, prior to the completion of our internal corporate reorganization, and BeyondSpring Inc. and its consolidated subsidiaries, after the completion of our internal corporate reorganization on July 20, 2015. See Note 1 to our consolidated financial statements included elsewhere in this annual report. All references in this annual report to “$,” “U.S.$,” “U.S. dollars,” “dollars” and “USD” mean U.S. dollars, all references to “RMB” mean Renminbi, the legal currency of China, and all references to “AUD” mean Australian dollars, unless otherwise noted. All references to “PRC” or “China” in this annual report refer to the People’s Republic of China.
1
Table of Contents
FORWARD-LOOKING STATEMENTS
This annual report on Form 20-F contains forward-looking statements that are based on our management’s belief and assumptions and on information currently available to our management. Although we believe that the expectations reflected in these forward-looking statements are reasonable, these statements relate to future events or our future financial performance, and involve known and unknown risks, uncertainties and other factors that may cause our actual results, levels of activity, performance or achievements to be materially different from any future results, levels of activity, performance or achievements expressed or implied by these forward-looking statements. Forward-looking statements in this annual report include, but are not limited to, statements about:
·
the initiation, timing, progress and results of our studies in animals and clinical trials, and our research and development programs;
·
our ability to advance our product candidates into, and successfully complete, clinical trials;
·
our reliance on the success of our clinical-stage product candidates;
·
the timing or likelihood of regulatory filings and approvals;
·
the commercialization of our product candidates, if approved;
·
our ability to develop sales and marketing capabilities;
·
the pricing and reimbursement of our product candidates, if approved;
·
the implementation of our business model, strategic plans for our business and technology;
·
the scope of protection we are able to establish and maintain for intellectual property rights covering our product candidates and technology;
·
our ability to operate our business without infringing the intellectual property rights and proprietary technology of third parties;
·
costs associated with defending intellectual property infringement, product liability and other claims;
·
regulatory development in the United States, China and other jurisdictions;
·
estimates of our expenses, future revenues, capital requirements and our needs for additional financing;
·
the potential benefits of strategic collaboration agreements and our ability to enter into strategic arrangements;
·
our ability to maintain and establish collaborations or obtain additional grant funding;
·
the rate and degree of market acceptance of our product candidates;
·
developments relating to our competitors and our industry, including competing therapies;
2
Table of Contents
·
our ability to effectively manage our anticipated growth;
·
our ability to attract and retain qualified employees and key personnel;
·
our expectations regarding the period during which we qualify as an emerging growth company under the U.S. Jumpstart Our Business Startups Act, or the JOBS Act;
·
statements regarding future revenue, hiring plans, expenses, capital expenditures, capital requirements and share performance; and
·
the future trading price of our ordinary shares and impact of securities analysts’ reports on these prices.
All statements other than statements of historical facts are forward-looking statements. These forward-looking statements are made under the “safe harbor” provision under Section 21E of the Securities Exchange Act of 1934, as amended, or the Exchange Act, and as defined in the Private Securities Litigation Reform Act of 1995. In some cases, you can identify forward-looking statements by terminology such as “may,” “will,” “should,” “expects,” “intends,” “plans,” “anticipates,” “believes,” “estimates,” “predicts,” “potential,” “continue” or the negative of these terms or other comparable terminology. These statements are only predictions. You should not place undue reliance on forward-looking statements because they involve known and unknown risks, uncertainties and other factors, which are, in some cases, beyond our control and which could materially affect results. Factors that may cause actual results to differ materially from current expectations include, among other things, those listed under “Item 3. Key Information—D. Risk Factors” and elsewhere in this annual report. If one or more of these risks or uncertainties occur, or if our underlying assumptions prove to be incorrect, actual events or results may vary significantly from those implied or projected by the forward-looking statements. No forward-looking statement is a guarantee of future performance. You should read this annual report and the documents that we reference in this annual report completely and with the understanding that our actual future results may be materially different from any future results expressed or implied by these forward-looking statements.
The forward-looking statements in this annual report represent our views as of the date of this annual report. We anticipate that subsequent events and developments will cause our views to change. However, while we may elect to update these forward-looking statements at some point in the future, we have no current intention of doing so except to the extent required by applicable law. You should therefore not rely on these forward-looking statements as representing our views as of any date subsequent to the date of this annual report.
This annual report contains market data and industry forecasts that were obtained from industry publications. These data involve a number of assumptions and limitations, and you are cautioned not to give undue weight to such estimates. While we believe the market position, market opportunity and market size information included in this annual report is generally reliable, such information is inherently imprecise.
3
Table of Contents
PART I
Item 1.
Identity of Directors, Senior Management and Advisors
Not applicable.
Item 2.
Offer Statistics and Expected Timetable
Not applicable.
Item 3.
Key Information
A.
Selected Financial Data
The selected consolidated statements of comprehensive loss data for the years ended December 31, 2014, 2015 and 2016, and the selected consolidated balance sheet data as of December 31, 2015 and 2016 have been derived from our audited consolidated financial statements included elsewhere in this annual report. The selected consolidated balance sheet data as of December 31, 2014 have been derived from our audited consolidated financial statements not included in this annual report. Our financial statements have been prepared in accordance with generally accepted accounting principles in the United States, or U.S. GAAP. You should read this data together with our audited consolidated financial statements and related notes included elsewhere in this annual report and the information under the caption “Item 5. Operating and Financial Review and Prospects.” Our historical results are not necessarily indicative of our future result.
Year ended
December 31,
2014
2015
2016
(In thousands of U.S. Dollars (“$”),
except share and per share amounts)
Consolidated statements of comprehensive loss data:
Revenue
-
-
-
Operating expenses:
Research and development (including
consulting services provided by a related
party of $300, $300 and $75 for the years
ended December 31, 2014, 2015 and
2016, respectively)
(1,876
)
(6,282
)
(10,437
)
General and administrative
(233
)
(1,193
)
(1,931
)
Loss from operations
(2,109
)
(7,475
)
(12,368
)
Foreign exchange gain (loss), net
16
13
(195
)
Interest income
3
13
18
Interest expense
(826
)
(532
)
-
Loss on disposal of property and equipment
-
(27
)
-
Net loss on equity method investment
(97
)
(44
)
-
Net loss before income tax
(3,013
)
(8,052
)
(12,545
)
Income tax benefit
-
-
-
Net loss
(3,013
)
(8,052
)
(12,545
)
Less: Net loss attributable to noncontrolling interests
-
(82
)
(535
)
Net loss attributable to BeyondSpring Inc.
(3,013
)
(7,970
)
(12,010
)
Net loss per share
Basic and diluted
(0.22
)
(0.53
)
(0.75
)
Weighted average shares outstanding Basic and diluted
13,910,000
15,171,370
16,086,419
Other comprehensive loss
Foreign currency translation adjustment gain (loss)
142
(21
)
(64
)
Total comprehensive loss
(2,871
)
(8,073
)
(12,609
)
Less: Comprehensive loss
attributable to noncontrolling interests
-
(92
)
(561
)
Comprehensive loss attributable to BeyondSpring Inc.
(2,871
)
(7,981
)
(12,048
)
4
Table of Contents
Year ended December 31,
2014
2015
2016
(In thousands of U.S. Dollars (“$”),
except share and per share amounts)
Consolidated balance sheet data:
Cash
392
10,821
11,687
Total assets
1,174
10,970
14,908
Total current liabilities
2,741
1,312
2,609
Total liabilities
10,567
1,312
2,609
Noncontrolling interests
-
708
147
Total (deficit) equity
(9,393
)
9,658
12,299
B.
Capitalization and Indebtedness
Not applicable.
C.
Reasons for the Offer and Use of Proceeds
Not applicable.
D.
Risk Factors
Risks Related to Our Financial Position and Need for Additional Capital
We have a limited operating history, which may make it difficult to evaluate our current business and predict our future performance.
Wanchun Biotech, the former holding company of our U.S. subsidiary, was formed in 2010. Our operations to date have focused on organizing and staffing our company, business planning, raising capital, establishing our intellectual property portfolio and conducting studies in animals and clinical trials of our current product candidates, which consist of Plinabulin for three indications, including the prevention of chemotherapy-induced severe neutropenia, as a direct anticancer agent in advanced non-small cell lung cancer, or NSCLC, when combined with docetaxel and as a direct anticancer agent in NSCLC when combined with nivolumab. We have not yet demonstrated the ability to initiate or successfully complete large-scale, pivotal clinical trials, obtain regulatory approvals, manufacture a commercial scale drug, or arrange for a third party to do so on our behalf, or conduct sales and marketing activities necessary for successful commercialization. We have not yet obtained regulatory approval for, or demonstrated an ability to commercialize, any of our product candidates. We have no products approved for commercial sale and have not generated any revenue from product sales. Consequently, it is difficult to evaluate our business and prospects for future performance.
We are focused on the discovery and development of innovative, molecular-targeted and immuno-oncology drugs for the treatment of cancers. Our limited operating history, particularly in light of the rapidly evolving cancer treatment field, may make it difficult to evaluate our current business and prospects for future performance. Our short history makes any assessment of our future performance or viability subject to significant uncertainty. We will encounter risks and difficulties frequently experienced by early-stage companies in rapidly evolving fields as we seek to transition to a company capable of supporting commercial activities. In addition, as a new business, we may be more likely to encounter unforeseen expenses, difficulties, complications and delays due to limited experience. If we do not address these risks and difficulties successfully, our business will suffer.
5
Table of Contents
We have incurred net losses in each period since our inception and anticipate that we will continue to incur net losses for the foreseeable future.
Pharmaceutical product development is highly speculative because it entails substantial upfront capital expenditures and significant risk that a product candidate will fail to gain regulatory approval or achieve commercial viability and acceptance by patients, doctors and payors. We have devoted most of our financial resources to research and development, including our studies in animals and clinical trials. We have not generated any revenue from product sales to date, and we continue to incur significant development and other expenses related to our ongoing operations. As a result, we are not profitable and have incurred losses in each period since our inception in 2010. For the years ended December 31, 2014, 2015 and 2016, we reported a net loss of $3.0 million, $8.0 million and $12.5 million, respectively, and had an accumulated deficit of $20.1 million and $32.1 million as of December 31, 2015 and 2016, respectively. Substantially all of our operating losses have resulted from costs incurred in connection with our research and development programs and from general and administrative costs associated with our operations.
We expect to continue to incur losses for the foreseeable future, and we expect these losses to increase as we continue our development of, and seek regulatory approvals for, our product candidates, and begin to commercialize approved drugs, if any. Typically, it takes many years to develop one new drug from the time it is discovered to when it is available for treating patients. We may encounter unforeseen expenses, difficulties, complications, delays and other unknown factors that may increase our expenses and adversely affect our ability to generate revenue. The size of our future net losses will depend, in part, on our ability to manage these aspects of our business. If any of our product candidates fail in clinical trials or do not gain regulatory approval, or if approved, fail to achieve market acceptance, we may never become profitable. Even if we achieve profitability in the future, we may not be able to sustain profitability in subsequent periods. Our prior losses and expected future losses have had, and will continue to have, an adverse effect on our shareholders’ equity and working capital.
We expect our research and development expenses to continue to be significant in connection with our continued investment in our ongoing and planned clinical trials for our current product candidates and any future product candidates we may develop. Furthermore, if we obtain regulatory approval for our product candidates, we expect to incur increased sales and marketing expenses. In addition, we incur additional costs associated with operating as a public company. As a result, we expect to continue to incur significant and increasing operating losses and negative cash flows for the foreseeable future. These losses have had and will continue to have a material adverse effect on our shareholders’ equity, financial position, cash flows and working capital.
We will need to obtain additional financing to fund our future operations. If we are unable to obtain such financing, we may be unable to complete the development and commercialization of our current or future product candidates.
We have financed our operations with a combination of equity offerings, shareholder and third party loans. Through December 31, 2016, we have raised $34.25 million in equity financing, $1.0 million in third party loans, which was since converted into an equity investment, and $8.8 million in shareholder loans, of which $0.4 million has been repaid and $8.4 million was assumed by Wanchun Biotech, the former holding company of our U.S. subsidiary, on July 20, 2015 pursuant to our internal restructuring. In March 2017, we received $48.17 million from selling 174,286 ordinary shares in our initial public offering and 2,541,048 ordinary shares in a current private placement. Our product candidates will require the completion of regulatory review, significant marketing efforts and substantial investment before they can provide us with any product sales revenue.
6
Table of Contents
Our operations have consumed substantial amounts of cash since inception. The net cash used for our operating activities was $1.1 million, $6.6 million and $13.7 million for the years ended December 31, 2014, 2015 and 2016, respectively. We expect to continue to spend substantial amounts on discovering new product candidates, advancing the clinical development of our product candidates and launching and commercializing any product candidates for which we receive regulatory approval, including building our own commercial organizations to address certain markets.
We will need to obtain additional financing to fund our future operations and to complete the development and commercialization of our current or future product candidates. Moreover, our fixed expenses and other contractual commitments are substantial and are expected to increase in the future.
Our future funding requirements will depend on many factors, including, but not limited to:
·
the costs of our current, planned and potential future clinical trials;
·
the outcome, timing and cost of regulatory approvals by the Food and Drug Administration, or FDA, China Food and Drug Administration, or CFDA, and the European Medicines Agency, or EMA, and comparable regulatory authorities, including any additional studies we may be required to perform;
·
the cost of commercialization of our product candidates;
·
the cost and timing of completion of commercial-scale outsourced manufacturing activities;
·
the amount of profit we earn from product candidates that we succeed in commercializing, if any;
·
the cost of filing, prosecuting, defending and enforcing any patent claims and other intellectual property rights;
·
the expenses associated with any potential future collaborations, licensing or other arrangements that we may establish;
·
cash requirements of any future acquisitions;
·
the costs of operating as a public company;
·
the time and cost necessary to respond to technological and market developments; and
·
the number and characteristics of product candidates that we may develop and expenses associated with that development.
We may finance future cash needs through public or private equity offerings, license agreements, debt financings, collaborations, strategic alliances and marketing or distribution arrangements.
7
Table of Contents
Although we believe that our existing cash will be sufficient to enable us to complete the development of Plinabulin for several of the currently contemplated indications, we may utilize our capital resources sooner than we expect. In addition, completing the clinical trials of Plinabulin in combination with nivolumab for the treatment of NSCLC and the development of other product candidates will require additional funds. Accordingly, we will require further funding which may not be available to us on acceptable terms, or at all. If we are unable to raise capital when needed or on attractive terms, we would be forced to delay, reduce or eliminate our research and development programs or future commercialization efforts. Our inability to obtain additional funding when we need it could seriously harm our business.
Raising additional capital may cause dilution to our shareholders, restrict our operations or require us to relinquish rights to our technologies or product candidates.
We may seek additional funding through a combination of equity offerings, debt financings, collaborations, licensing arrangements, strategic alliances and marketing or distribution arrangements. Any issuance of equity or equity-linked securities could result in significant dilution to our shareholders. The incurrence of additional indebtedness or the issuance of certain equity securities could result in increased fixed payment obligations and could also result in certain additional restrictive covenants, such as limitations on our ability to incur additional debt or issue additional equity, limitations on our ability to acquire or license intellectual property rights and other operating restrictions that could adversely impact our ability to conduct our business. In addition, issuance of additional equity securities, or the possibility of such issuance, may cause the market price of our ordinary shares to decline. In the event that we enter into collaborations or licensing arrangements to raise capital, we may be required to accept unfavorable terms, including relinquishing or licensing to a third party on unfavorable terms our rights to technologies or product candidates that we otherwise would seek to develop or commercialize ourselves or potentially reserve for future potential arrangements when we might be able to achieve more favorable terms.
We currently do not generate revenue from product sales and may never become profitable.
Our ability to generate revenue and become profitable depends upon our ability to successfully complete the development of, and obtain the necessary regulatory approvals for, our product candidates and any future product candidates we may develop, as we do not currently have any drugs that are available for commercial sale. We expect to continue to incur substantial and increasing losses through the commercialization of our product candidates and any future product candidates. None of our product candidates has been approved for marketing in China, the United States, the European Union or any other jurisdiction and may never receive such approval. Our ability to generate revenue and achieve profitability is dependent on our ability to complete the development of our product candidates and any future product candidates we develop, obtain necessary regulatory approvals, and have our drugs manufactured and successfully marketed.
Even if we receive regulatory approval and marketing authorization for one or more of our product candidates or one or more of any future product candidates for commercial sale, a potential product may not generate revenue at all unless we are successful in:
·
developing a sustainable and scalable manufacturing process for our product candidates and any approved products, including establishing and maintaining commercially viable supply relationships with third parties;
·
launching and commercializing product candidates for which we obtain regulatory approvals and marketing authorizations, either directly or with a collaborator or distributor;
·
obtaining market acceptance of our product candidates as viable treatment options; and
8
Table of Contents
·
addressing any competing technological and market developments.
In addition, our ability to achieve and maintain profitability depends on timing and amount of expenses we incur. Our expenses could increase materially if we are required by the FDA, the CFDA, the EMA or other comparable regulatory authorities to perform studies in addition to those that we currently anticipate. Even if our product candidates are approved for commercial sale, we anticipate incurring significant costs associated with the commercial launch of these drugs.
Even if we are able to generate revenues from the sale of any products we may develop, we may not become profitable on a sustainable basis or at all. Our failure to become and remain profitable would decrease the value of our company and adversely affect the market price of our ordinary shares which could impair our ability to raise capital, expand our business or continue our operations and cause you to lose all or part of your investment.
Risks Related to Clinical Development of Our Product Candidates
We depend substantially on the success of our three current clinical product candidates, which consist of Plinabulin for three indications. All three clinical product candidates are in clinical development. Clinical trials of our product candidates or any other product candidates we develop may not be successful. If we are unable to commercialize our product candidates, or experience significant delays in doing so, our business will be materially harmed.
Our business and the ability to generate revenue related to product sales, if ever, will depend on the successful development, regulatory approval and commercialization of our product candidates or any other product candidates we may develop. We have invested a significant portion of our efforts and financial resources in the development of our product candidates and expect to invest in other product candidates. The success of our product candidates and any other potential product candidates will depend on many factors, including:
·
successful enrollment in, and completion of, studies in animals and clinical trials;
·
third parties’ ability in conducting our clinical trials safely, efficiently and according to the agreed protocol;
·
receipt of regulatory approvals from the FDA, CFDA, EMA and other comparable regulatory authorities for our product candidates;
·
establishing commercial manufacturing capabilities by making arrangements with third-party manufacturers;
·
launching commercial sales of our product candidates, if and when approved;
·
ensuring we do not infringe, misappropriate or otherwise violate the patent, trade secret or other intellectual property rights of third parties;
·
obtaining acceptance of our product candidates by doctors and patients;
·
obtaining reimbursement from third-party payors for our product candidates, if and when approved;
·
our ability to compete against other product candidates and drugs;
9
Table of Contents
·
maintaining an acceptable safety profile for our product candidates following regulatory approval, if and when received; and
·
obtaining and maintaining patent, trade secret and other intellectual property protection and regulatory exclusivity.
We may not achieve regulatory approval and commercialization in a timely manner or at all. Significant delays in our ability to obtain approval for and/or to successfully commercialize our product candidates would materially harm our business and we may not be able to generate sufficient revenues and cash flows to continue our operations.
We have three clinical product candidates, each of which contains Plinabulin as an active ingredient and we may not be successful in our efforts to identify or discover additional product candidates. Due to our limited resources and access to capital, we must, and have in the past decided to, prioritize the development of Plinabulin for different indications. If our current Plinabulin-based product candidates fail to become viable products, our business will be adversely affected.
Although in the future we intend to explore other therapeutic opportunities in addition to Plinabulin, which we acquired from Nereus Pharmaceuticals, Inc., or Nereus, and did not develop on our own, currently we have only identified three product candidates that do not include Plinabulin and research programs on those candidates have not begun. Development of product candidates requires substantial technical, financial and human resources whether or not we ultimately are successful. Our research programs and those of our collaborator, the Fred Hutchinson Cancer Research Center, or the Fred Hutchinson Center, may initially show promise in identifying potential indications and/or product candidates, yet fail to yield results for clinical development for a number of reasons, including:
·
the research methodology used may not be successful in identifying potential indications and/or product candidates;
·
potential product candidates may, after further study, be shown to have harmful adverse effects or other characteristics that indicate they are unlikely to be effective drugs; or
·
it may take greater human and financial resources to identify additional therapeutic opportunities for our product candidates or to develop suitable potential product candidates through internal research programs than we will possess, thereby limiting our ability to diversify and expand our drug portfolio.
Because we have limited financial and managerial resources, we focus on research programs and product candidates for specific indications. We may focus our efforts and resources on potential product candidates or other potential programs that ultimately prove to be unsuccessful. We also may forego or delay pursuit of opportunities with other product candidates or for other indications that later prove to have greater commercial potential or a greater likelihood of success. Our resource allocation decisions may cause us to fail to capitalize on viable commercial products or profitable market opportunities.
Accordingly, we may never be able to identify additional therapeutic opportunities for our product candidates or to develop suitable potential product candidates through either internal research programs, which could materially adversely affect our future growth and prospects, or our collaborations.
10
Table of Contents
If we encounter difficulties enrolling patients in our clinical trials, our clinical development activities could be delayed or otherwise adversely affected.
The timely completion of clinical trials in accordance with their protocols depends, among other things, on our ability to enroll a sufficient number of patients who meet the trial criteria and remain in the trial until its conclusion. We may experience difficulties enrolling and retaining appropriate patients in our clinical trials for a variety of reasons, including:
·
the size and nature of the patient population;
·
the patient eligibility criteria defined in the clinical protocol;
·
the size of the study population required for statistical analysis of the trial’s primary endpoints;
·
the proximity of patients to trial sites;
·
the design of the trial and changes to the design of the trial;
·
our ability to recruit clinical trial investigators with the appropriate competencies and experience;
·
competing clinical trials for similar therapies or other new therapeutics exist and will reduce the number and types of patients available to us;
·
clinicians’ and patients’ perceptions as to the potential advantages and side effects of the product candidate being studied in relation to other available therapies, including any new drugs or treatments that may be approved for the indications we are investigating;
·
our ability to obtain and maintain patient consents;
·
patients enrolled in clinical trials may not complete a clinical trial; and
·
the availability of approved therapies that are similar to our product candidates.
Even if we are able to enroll a sufficient number of patients in our clinical trials, delays in patient enrollment may result in increased costs or may affect the timing or outcome of the planned clinical trials, which could prevent completion of these trials and adversely affect our ability to advance the development of our product candidates.
Clinical drug development involves a lengthy and expensive process and can fail at any stage of the process. We have limited experience in conducting clinical trials and results of earlier studies and trials may not be reproduced in future clinical trials.
Clinical testing is expensive and can take many years to complete, and failure can occur at any time during the clinical trial process. The results of studies in animals and early clinical trials of our product candidates may not predict the results of later-stage clinical trials. We did not conduct the Phase 1/2 clinical trial pertaining to the combination of Plinabulin and docetaxel. The Phase 1/2 trial was conducted by Nereus and we acquired Plinabulin from Nereus after such Phase 1/2 clinical trial had been substantially completed. Product candidates in later stages of clinical trials may fail to show the desired safety and efficacy traits despite having progressed through studies in animals and initial clinical trials. In some instances, there can be significant variability in safety and/or efficacy results between different trials of the same product candidate due to numerous factors, including changes in trial procedures set forth in protocols, differences in the size and type of the patient populations (including genetic differences), patient adherence to the dosing regimen and the patient dropout rate. Results in later trials may also differ from earlier trials due to a larger number of clinical trial sites and additional countries and languages involved in such trials. In addition, the design of a clinical trial can determine whether its results will support approval of a product, and flaws in the design of a clinical trial may not become apparent until the clinical trial is well advanced and significant expense has been incurred.
11
Table of Contents
A number of companies in the pharmaceutical and biotechnology industries have suffered significant setbacks in advanced clinical trials due to lack of demonstrated efficacy or adverse safety profiles, notwithstanding promising results in earlier trials. Clinical trials of potential products often reveal that it is not practical or feasible to continue development efforts. For example, the improvement in survival for all patients enrolled in the Plinabulin plus docetaxel arm of the Phase 2 portion of the Phase 1/2 trial was not statistically significant. We decided to proceed with a Phase 3 clinical trial of Plinabulin in combination with docetaxel for advanced NSCLC based on a post hoc analysis of a certain subset of patients. Based on this previous subset analysis, in the Phase 3 trial, we will enroll advanced or metastatic NSCLC patients into this trial who have failed at least one previous platinum-based therapy and have measurable lesions. Designing the Phase 3 trial in this manner may increase the risk that the results of the trial may not be what we expect. If the results of our Phase 3 trial of Plinabulin in combination with docetaxel for advanced NSCLC do not demonstrate statistically significant efficacy with an acceptable safety profile, we would not be able to obtain approval of Plinabulin for that indication. Furthermore, if this trial or other trials we conduct fail to meet their primary statistical and clinical endpoints they will not support FDA approval of our product candidates. If this occurs we would need to replace the failed study with a new Phase 3 trial, which would require significant additional expense, cause substantial delays in commercialization and materially adversely affect our business, financial condition, cash flows and results of operations.
If clinical trials of our product candidates fail to demonstrate safety and efficacy to the satisfaction of the FDA, CFDA, EMA or other comparable regulatory authorities or do not otherwise produce positive results, we may incur additional costs or experience delays in completing, or ultimately be unable to complete, the development and commercialization of our product candidates.
Before applying for and obtaining regulatory approval for the sale of any of our product candidates, we must conduct extensive clinical trials to demonstrate the safety and efficacy of our product candidates in humans. Clinical testing is expensive, difficult to design and implement, can take many years to complete and may fail. A failure of one or more of our clinical trials can occur at any stage of testing and successful interim results of a clinical trial do not necessarily predict successful final results.
We and our contract research organizations, or CROs, are required to comply with Good Clinical Practice requirements, or GCPs, which are regulations and guidelines enforced by the FDA, CFDA, EMA and other comparable regulatory authorities for all drugs in clinical development. Regulatory authorities enforce these GCPs through periodic inspections of trial sponsors, principal investigators and trial sites. Compliance with GCPs can be costly and if we or any of our CROs fail to comply with applicable GCPs, the clinical data generated in our clinical trials may be deemed unreliable and the FDA, CFDA, EMA or comparable regulatory authorities may require us to perform additional clinical trials before approving our marketing applications.
12
Table of Contents
We may experience numerous unexpected events during, or as a result of, clinical trials that could delay or prevent our ability to receive regulatory approval or commercialize our product candidates, including:
·
regulators, institutional review boards, or IRBs, or ethics committees may not authorize us or our investigators to commence a clinical trial or conduct a clinical trial at a prospective trial site;
·
clinical trials of our product candidates may produce negative or inconclusive results, and we may decide, or regulators may require us, to conduct additional clinical trials or abandon drug development programs;
·
the number of patients required for clinical trials of our product candidates may be larger than we anticipate, enrollment may be insufficient or slower than we anticipate or patients may drop out at a higher rate than we anticipate;
·
our third-party contractors and investigators may fail to comply with regulatory requirements or meet their contractual obligations to us in a timely manner, or at all;
·
we might have to suspend or terminate clinical trials of our product candidates for various reasons, including a lack of clinical response or a determination that participants are being exposed to unacceptable health risks;
·
regulators, IRBs or ethics committees may require that we or our investigators suspend or terminate clinical research for various reasons, including noncompliance with regulatory requirements;
·
the cost of clinical trials of our product candidates may be greater than we anticipate;
·
the supply or quality of our product candidates or other materials necessary to conduct clinical trials of our product candidates may be insufficient or inadequate; and
·
our product candidates may cause adverse events, have undesirable side effects or other unexpected characteristics, causing us, our investigators, or regulators to suspend or terminate the trials.
If we are required to conduct additional clinical trials or other testing of our product candidates beyond those that we currently contemplate, if we are unable to successfully complete clinical trials of our product candidates or other testing, if the results of these trials or tests are not positive or are only modestly positive or if they raise safety concerns, we may:
·
be delayed in obtaining regulatory approval for our product candidates;
·
not obtain regulatory approval at all;
·
obtain approval for indications that are not as broad as intended;
·
have a drug removed from the market after obtaining regulatory approval;
·
be subject to additional post-marketing testing requirements;
·
be subject to restrictions on how a drug is distributed or used; or
·
be unable to obtain reimbursement for use of a drug.
13
Table of Contents
Delays in testing or approvals may result in increases in our drug development costs. We do not know whether any clinical trials will begin as planned, will need to be restructured or will be completed on schedule, or at all. Clinical trials may produce negative or inconclusive results. Moreover, these trials may be delayed or proceed less quickly than intended. Delays in completing our clinical trials will increase our costs, slow down our product candidate development and approval process, and jeopardize our ability to commence product sales and generate revenues and we may not have sufficient funding to complete the testing and approval process. Any of these events may significantly harm our business, financial condition and prospects, lead to the denial of regulatory approval of our product candidates or allow our competitors to bring drugs to market before we do, impairing our ability to commercialize our drugs if and when approved.
Risks Related to Obtaining Regulatory Approval for Our Product Candidates
The regulatory approval processes of the FDA, CFDA, EMA and other comparable regulatory authorities are lengthy, time consuming and inherently unpredictable, and if we are ultimately unable to obtain regulatory approval for our current product candidates or any future product candidates we may develop, our business will be substantially harmed.
We cannot commercialize product candidates without first obtaining regulatory approval to market each drug from the FDA, CFDA, EMA or comparable regulatory authorities. Before obtaining regulatory approvals for the commercial sale of any product candidate for a target indication, we must demonstrate in studies in animals and well-controlled clinical trials, and, with respect to approval in the United States, to the satisfaction of the FDA, that the product candidate is safe and effective for use for that target indication and that the manufacturing facilities, processes and controls are adequate.
The time required to obtain approval by the FDA, CFDA, EMA and other comparable regulatory authorities is unpredictable but typically takes many years following the commencement of studies in animals and clinical trials and depends upon numerous factors, including the substantial discretion of the regulatory authorities. In addition, approval policies, regulations or the type and amount of clinical data necessary to gain approval can differ among regulatory authorities and may change during the course of a product candidate’s clinical development. We have not obtained regulatory approval for any product candidate. It is possible that neither our existing product candidates nor any product candidates we may discover or acquire for development in the future will ever obtain regulatory approval. Even if we obtain regulatory approval in one jurisdiction we may not obtain it in other jurisdictions.
Our product candidates could fail to receive regulatory approval from any of the FDA, CFDA, EMA or a comparable regulatory authority for many reasons, including:
·
disagreement with regulators regarding the design or implementation of our clinical trials;
·
failure to demonstrate that a product candidate is safe and effective or safe, pure and potent for its proposed indication;
·
failure of clinical trial results to meet the level of statistical significance required for approval. For example, the results of our Phase 2 trial of Plinabulin combined with docetaxel for NSCLC were not statistically significant;
·
failure to demonstrate that a product candidate’s clinical and other benefits outweigh its safety risks;
14
Table of Contents
·
disagreement with regulators regarding our interpretation of data from studies in animals or clinical trials;
·
insufficiency of data collected from clinical trials of our product candidates to support the submission and filing of a new drug application, or NDA, or other submission or to obtain regulatory approval;
·
the FDA, CFDA, EMA or comparable regulatory authority’s finding of deficiencies related to the manufacturing processes or facilities of third-party manufacturers with whom we contract for clinical and commercial supplies; and
·
changes in approval policies or regulations that render our preclinical studies and clinical data insufficient for approval.
In addition, conducting our Phase 3 trial of Plinabulin in NSCLC with the majority of patients in China may create some regulatory risks for our NDA. Our on-going Phase 3 trial will be conducted in 550 patients with 80% of the patients in China and 20% of the patients in the U.S. and Australia. If no benefit is shown in the U.S. population, if the results of our pharmacokinetics studies do not support the assessment that the Phase 3 study data may be pooled, or if the patient population enrolled does not reflect the U.S. standard of care, the findings of the entire trial might not be applicable to U.S. patients and the FDA might not approve our NDA.
Any of the FDA, CFDA, EMA or a comparable regulatory authority may require more information, including additional preclinical studies or clinical data, to support approval, which may delay or prevent approval and our commercialization plans, or we may decide to abandon the development program. If we were to obtain approval, regulatory authorities may approve any of our product candidates for fewer or more limited indications than we request. For example, because the FDA views squamous and non-squamous NSCLC as distinct diseases, and depending on the results of our Phase 3 trial on NSCLC, we may only be able to obtain approval in one of those diseases. Regulatory authorities also may grant approval contingent on the performance of costly post-marketing clinical trials, or may approve a product candidate with a label that is not desirable for the successful commercialization of that product candidate. In addition, if our product candidate produces undesirable side effects or involves other safety issues, the FDA may require the establishment of a Risk Evaluation Mitigation Strategy, or REMS, or the CFDA, EMA or a comparable regulatory authority may require the establishment of a similar strategy. Such a strategy may, for instance, restrict distribution of our product candidate, require patient or physician education or impose other burdensome implementation requirements on us.
As part of obtaining approval for our current product candidates, we are working with BASF SE, the manufacturer of the stabilizing agent used in our current product candidates, Solutol, which is approved in Germany and Argentina, to develop information on the manufacture, characterization, controls and safety of Solutol.
Kolliphor H15 (formerly named Solutol) in the Plinabulin formulation is a new inactive pharmacological ingredient, or excipient, and the FDA has not previously approved any intravenously administered product that includes Solutol as one of the excipients. Safety, quality and chemistry manufacturing and controls of a new excipient are included as part of an NDA of a novel drug. When the FDA approves an NDA that has a new excipient in the drug product for a particular route of administration, then this new excipient may require a less extensive review the next time it is included in a new drug product. We are collaborating with BASF SE, the manufacturer of Solutol, to ensure all Solutol information needed is provided in the NDA. We and BASF SE will continue to obtain clarification if additional information to support Solutol as a new excipient is required by the FDA and other regulatory jurisdictions. Some regulatory jurisdictions, such as China, follow the FDA’s decision on approval of new excipients.
15
Table of Contents
We rely on BASF SE as the sole supplier of this agent, which is used in all of our current product candidates. If we fail to obtain regulatory approval because of this new excipient, we would be required to reformulate our product candidates to use another stabilizing agent. Such reformulation would result in significant delays and is expected to reduce the overall activity of one or more of our product candidates.
Any of the foregoing scenarios could materially harm the commercial prospects of our product candidates.
Regulatory approval may be substantially delayed or may not be obtained for one or all of our product candidates if regulatory authorities require additional time or studies to assess the safety or efficacy of our product candidates.
We may be unable to complete development of our product candidates or initiate or complete development of any future product candidates we may develop on schedule, if at all. While we believe that our existing cash will be sufficient to enable us to complete the development of Plinabulin for several of the currently contemplated indications, completing the clinical trials of Plinabulin in combination with nivolumab for the treatment of NSCLC and the development of other product candidates will require additional funds. In addition, if regulatory authorities require additional time or studies to assess the safety or efficacy of our product candidates, we may not have or be able to obtain adequate funding to complete the necessary steps for approval for our product candidates or any future product candidate.
Studies in animals and clinical trials required to demonstrate the safety and efficacy of our product candidates are time consuming and expensive and take several years or more to complete. Delays in clinical trials, regulatory approvals or rejections of applications for regulatory approval in the United States, China, Europe or other markets may result from many factors, including:
·
our inability to obtain sufficient funds required to conduct or continue a clinical trial, including lack of funding due to unforeseen costs or other business decisions;
·
failure to reach agreement with, or inability to comply with conditions imposed by, the FDA, CFDA, EMA or other regulators regarding the scope or design of our clinical trials;
·
clinical holds, other regulatory objections or conditions to commencing or continuing a clinical trial or the inability to obtain regulatory approval to commence a clinical trial in countries that require such approvals;
·
our inability to reach agreements on acceptable terms with prospective CROs, and trial sites, the terms of which can be subject to extensive negotiation and may vary significantly among different CROs and trial sites;
·
our inability to obtain approval from IRBs or ethics committees to conduct clinical trials at their respective sites;
·
our inability to enroll a sufficient number of patients who meet the inclusion and exclusion criteria in a clinical trial;
·
our inability to retain a sufficient number of patients in a clinical trial;
16
Table of Contents
·
our inability to conduct a clinical trial in accordance with regulatory requirements or our clinical protocols;
·
clinical sites and investigators deviating from trial protocol, failing to conduct the trial in accordance with regulatory requirements, withdrawing from or dropping out of a trial, or becoming ineligible to participate in a trial;
·
inability to identify and maintain a sufficient number of trial sites, many of which may already be engaged in other clinical trial programs, including some that may be for the same indication;
·
delay or failure in adding new clinical trial sites;
·
failure of our third-party clinical trial managers to satisfy their contractual duties or meet expected deadlines;
·
manufacturing issues, including problems with manufacturing or timely obtaining from third parties sufficient quantities of a product candidate for use in a clinical trial;
·
difficulty in maintaining contact with patients after treatment, resulting in incomplete data;
·
ambiguous or negative interim results, or results that are inconsistent with earlier results;
·
unfavorable or inconclusive results of clinical trials and supportive studies in animals;
·
regulatory requests for additional analyses, reports, data, and studies in animals and clinical trials, or regulatory questions regarding the interpretation of data;
·
feedback from the FDA, CFDA, EMA, an IRB, data safety monitoring boards, or comparable entities, or results from earlier stage or concurrent studies in animals and clinical trials, regarding our product candidates or other drug products, including which might require modification of a trial protocol;
·
unacceptable risk-benefit profile or unforeseen safety issues or adverse side effects;
·
a decision by the FDA, CFDA, EMA, an IRB, comparable entities, or the company, or recommendation by a data safety monitoring board or comparable regulatory entity, to suspend or terminate clinical trials at any time for safety issues or for any other reason; and
·
failure to demonstrate a benefit from using a drug.
Changes in regulatory requirements and guidance may also occur, and we may need to amend clinical trial protocols submitted to applicable regulatory authorities to reflect these changes. Amendments may require us to resubmit clinical trial protocols to IRBs or ethics committees for re-examination, which may increase the costs or time required to complete a clinical trial.
17
Table of Contents
The results from our Phase 2/3 trials in severe neutropenia and our Phase 3 trial in advanced NSCLC may not be sufficiently robust to support the submission or approval of marketing applications for our product candidates. The FDA, CFDA, EMA or other regulatory authorities may require us to enroll additional subjects or conduct additional clinical trials.
The FDA generally requires two pivotal clinical trials to approve a drug. In the area of oncology, however, the FDA has in some instances only required one Phase 3 clinical trial for approval of a drug in cases of severe unmet medical need. The FDA typically does not consider a single clinical trial to be adequate to serve as a pivotal trial unless it is, among other things, well-controlled and demonstrates a clinically meaningful effect on mortality, irreversible morbidity, or prevention of a disease with potentially serious outcome, and a confirmatory study would be practically or ethically impossible. While we have been informed by the FDA that one Phase 3 trial where the results are highly statistically significant with a clinically meaningful effect on survival that is consistent among relevant subgroups with an acceptable risk-benefit profile may be sufficient for approval of Plinabulin as an anticancer agent in advanced metastatic NSCLC, because the FDA generally requires two pivotal clinical trials, it may require that we conduct larger or additional clinical trials of our Plinabulin product candidates prior to each NDA submission or as a requirement for approval for each indication. It is also possible that, even if we achieve favorable results in the Phase 2/3 trials or Phase 3 trial for each indication, the FDA may require us to enroll additional subjects or conduct additional clinical trials, possibly involving a larger sample size or a different clinical study design, particularly if the FDA does not find the results from each Phase 2/3 trial or Phase 3 trial to be sufficiently persuasive to support each NDA submission.
It is possible that the FDA, CFDA, EMA or other regulatory authorities may not consider the results of each Phase 2/3 trial or Phase 3 trial to be sufficient for approval of our product candidates for each indication. If the FDA, CFDA, EMA, or other regulatory authorities require additional studies, we would incur increased costs and delays in the marketing approval process, which may require us to expend more resources than we have available. In addition, it is possible that the FDA, CFDA, EMA, or other regulatory authorities may have divergent opinions on the elements necessary for a successful NDA or similar marketing application, which may cause us to alter our development, regulatory and/or commercialization strategies.
Our product candidates may cause undesirable adverse events or have other properties that could delay or prevent their regulatory approval, limit the commercial profile of an approved label, or result in significant negative consequences following any regulatory approval.
Undesirable adverse events caused by our product candidates or any future product candidates we may develop could cause us or regulatory authorities to interrupt, delay or halt clinical trials and could result in a more restrictive label or the delay or denial of regulatory approval by the FDA, CFDA, EMA or other comparable regulatory authority. Undesirable adverse events caused by Plinabulin may include, but are not limited to, nausea, vomiting, fatigue, fever, tumor pain and transient blood pressure elevation. Results of our trials at any stage of development could reveal a high and unacceptable severity or prevalence of adverse events. If that occurs, our trials could be suspended or terminated and the FDA, CFDA, EMA or other comparable regulatory authorities could order us to cease further development of, or deny approval of, our product candidates for any or all targeted indications. Plinabulin is the active ingredient in all three of our current clinical product candidates and impacts all of our current Phase 1/2, Phase 2/3 and Phase 3 trials. As a result, any severe effect produced by Plinabulin will result in negative consequences for each of our current product candidates. Drug-related adverse events could also affect patient recruitment or the ability of enrolled subjects to complete the trial, could result in potential product liability claims and may harm our reputation, business, financial condition and business prospects significantly.
18
Table of Contents
Additionally, if one or more of our current or future product candidates receives regulatory approval, and we or others later identify undesirable side effects caused by such drugs, a number of potentially significant negative consequences could result, including:
·
we may suspend marketing of the drug;
·
regulatory authorities may withdraw approvals of the drug;
·
regulatory authorities may require additional warnings on the label;
·
we may be required to develop a REMS for the drug or, if a REMS is already in place, to incorporate additional requirements under the REMS, or to develop a similar strategy as required by a comparable regulatory authority;
·
we may be required to conduct post-market studies;
·
we could be sued and held liable for harm caused to subjects or patients; and
·
our reputation may suffer.
Any of these events could prevent us from achieving or maintaining market acceptance of the particular product candidate, if approved, and could significantly harm our business, results of operations and prospects.
Further, combination therapy, such as our clinical trials of Plinabulin in combination with docetaxel and other chemotherapeutic agents, involves unique adverse events that could be exacerbated compared to adverse events from monotherapies. These types of adverse events could be caused by our product candidates and could also cause us or regulatory authorities to interrupt, delay or halt clinical trials and could result in a more restrictive label or the delay or denial of regulatory approval by the FDA, CFDA, EMA or other comparable regulatory authority. Results of our trials could reveal a high and unacceptable severity or prevalence of adverse events.
Even if we receive regulatory approval for our product candidates, we will be subject to ongoing regulatory obligations and continued regulatory review, which may result in significant additional expense and we may be subject to penalties if we fail to comply with regulatory requirements or experience unanticipated problems with our product candidates.
If our product candidates or any future product candidates we develop are approved, they will be subject to ongoing regulatory requirements for manufacturing, labeling, packaging, storage, advertising, promotion, sampling, record-keeping, conduct of post-marketing studies, and submission of safety, efficacy, and other post-market information, including both federal and state requirements in the United States and requirements of comparable regulatory authorities.
Drug manufacturers and manufacturers’ facilities are required to comply with extensive FDA, CFDA, EMA and comparable regulatory authority requirements, including, in the United States, ensuring that quality control and manufacturing procedures conform to current Good Manufacturing Practices, or cGMP, regulations. As such, our contract manufacturers will be subject to continual review and inspections to assess compliance with cGMP and adherence to commitments made in any NDA, other marketing application, and previous responses to inspection observations. Accordingly, we and others with whom we work must continue to expend time, money and effort in all areas of regulatory compliance, including manufacturing, production and quality control.
19
Table of Contents
Any regulatory approvals that we receive for our product candidates may be subject to limitations on the approved indicated uses for which the drug may be marketed or to the conditions of approval, or contain requirements for potentially costly post-marketing testing, including Phase 4 clinical trials and surveillance to monitor the safety and efficacy of the product candidate. The FDA may also require a REMS program as a condition of approval of our product candidates, which could entail requirements for long-term patient follow-up, a medication guide, physician communication plans or additional elements to ensure safe use, such as restricted distribution methods, patient registries and other risk minimization tools. In addition, if the FDA, CFDA, EMA or a comparable regulatory authority approves our product candidates, we will have to comply with requirements including, for example, submissions of safety and other post-marketing information and reports, registration, as well as continued compliance with GCPs and cGMPs, for any clinical trials that we conduct post-approval.
The FDA may impose consent decrees or withdraw approval if compliance with regulatory requirements and standards is not maintained or if problems occur after the drug reaches the market. Later discovery of previously unknown problems with our product candidates, including adverse events of unanticipated severity or frequency, or with our third-party manufacturers or manufacturing processes, or failure to comply with regulatory requirements, may result in revisions to the approved labeling to add new safety information; imposition of post-market studies or clinical studies to assess new safety risks; or imposition of distribution restrictions or other restrictions under a REMS program. Other potential consequences include, among other things:
·
restrictions on the marketing or manufacturing of our drugs, withdrawal of the product from the market, or voluntary or mandatory product recalls;
·
fines, untitled or warning letters, or holds on clinical trials;
·
refusal by the FDA to approve pending applications or supplements to approved applications filed by us or suspension or revocation of license approvals;
·
product seizure or detention, or refusal to permit the import or export of our product candidates; and
·
injunctions or the imposition of civil or criminal penalties.
The FDA strictly regulates marketing, labeling, advertising and promotion of products that are placed on the market. Drugs may be promoted only for the approved indications and in accordance with the provisions of the approved label. The FDA, CFDA, EMA and other regulatory authorities actively enforce the laws and regulations prohibiting the promotion of off-label uses, and a company that is found to have improperly promoted off-label uses may be subject to significant liability.
The policies of the FDA, CFDA, EMA and of other regulatory authorities may change and we cannot predict the likelihood, nature or extent of government regulation that may arise from future legislation or administrative action, either in the United States or abroad. If we are slow or unable to adapt to changes in existing requirements or the adoption of new requirements or policies, or if we are not able to maintain regulatory compliance, we may lose any regulatory approval that we may have obtained and we may not achieve or sustain profitability.
20
Table of Contents
Risks Related to Commercialization of Our Product Candidates
If we are not able to obtain, or experience delays in obtaining, required regulatory approvals, we will not be able to commercialize our product candidates, and our ability to generate revenue will be materially impaired.
We currently do not have any product candidates that have gained regulatory approval for sale in China, the United States, the European Union or any other country, and we may never have marketable drugs. Our business is substantially dependent on our ability to complete the development of, obtain regulatory approval for and successfully commercialize product candidates in a timely manner. We cannot commercialize product candidates without first obtaining regulatory approval to market each drug from the FDA, CFDA, EMA and comparable regulatory authorities. We are advancing Plinabulin into a Phase 2/3 clinical trial for the reduction of docetaxel chemotherapy-induced severe neutropenia, a Phase 2/3 clinical trial for the prevention of non-docetaxel chemotherapy-induced severe neutropenia, and another Phase 3 clinical trial as an anticancer agent in combination with docetaxel in advanced NSCLC. Plinabulin is also entering Phase 1/2 clinical trials to investigate its therapeutic potential in immuno-oncology. These trials and future trials may not be successful and regulators may not agree with our conclusions regarding the studies in animals and clinical trials we have conducted to date.
Before obtaining regulatory approvals for the commercial sale of any product candidate for a target indication, we must demonstrate in studies in animals and well-controlled clinical trials, and, with respect to approval in the United States, to the satisfaction of the FDA, that the product candidate is safe and effective for use for that target indication and that the manufacturing facilities, processes and controls are adequate. In the United States, an NDA must include extensive preclinical studies and clinical data and supporting information to establish, in the case of an NDA, the product candidate’s safety and effectiveness for each desired indication. The NDA must also include significant information regarding the chemistry, manufacturing and controls for the drug. Obtaining approval of an NDA is a lengthy, expensive and uncertain process, and approval may not be obtained. If we submit an NDA to the FDA, the FDA decides whether to accept or reject the submission for filing and any submissions we make may not be accepted for filing and review by the FDA.
Regulatory authorities outside of the United States, such as the EMA or regulatory authorities in emerging markets, such as in China, also have requirements for approval of drugs for commercial sale with which we must comply prior to marketing in those areas. Regulatory requirements can vary widely from country to country and could delay or prevent the introduction of our product candidates. Clinical trials conducted in one country may not be accepted by regulatory authorities in other countries, and obtaining regulatory approval in one country does not mean that regulatory approval will be obtained in any other country. Approval processes vary among countries and can involve additional product testing and validation and additional administrative review periods. Seeking non-U.S. regulatory approval could require additional studies in animals or clinical trials, which could be costly and time consuming. The non-U.S. regulatory approval process may include risks similar to those associated with obtaining FDA approval. For all of these reasons, we may not obtain non-U.S. regulatory approvals on a timely basis, if at all.
Specifically, in China, the CFDA categorizes domestically-manufactured innovative drug applications as Category 1 and imported innovative drug applications as Category 3. To date, most of local companies’ domestically-manufactured drug applications are filed in Category 1 if the drug has not already been approved by the FDA or EMA. Most multinational pharmaceutical companies’ drug registration applications are filed in Category 3. These two categories have distinct approval pathways. We believe the local drug registration pathway, Category 1, is a faster and more efficient path to approval in the Chinese market than Category 3. Companies are required to obtain Clinical Trial Application approval before conducting clinical trials in China. This registration pathway has a fast track review and approval mechanism if the product candidate is on a national priority list. Imported drug registration pathway, Category 3, is more complex and is evolving. China Category 3 registration applications may only be submitted after a drug has obtained an NDA approval and received the Certificate of Pharmaceutical Product, or CPP, granted by a major drug regulatory authority, such as the FDA or EMA. A Category 1 designation by the CFDA may not be granted for any of our product candidates, may be revoked, or may not lead to faster development or regulatory review or approval process. Moreover, a Category 1 designation does not increase the likelihood that our product candidates will receive regulatory approval.
21
Table of Contents
Further, in August 2015, the Chinese State Council, or the State Council, issued a statement, Opinions on Reforming the Review and Approval Process for Pharmaceutical Products and Medical Devices, that contained several potential policy changes that could benefit the pharmaceutical industry:
·
A plan to accelerate innovative drug approval with a special review and approval process, with a focus on areas of high unmet medical needs, including drugs for HIV, cancer, serious infectious diseases and orphan diseases, as well as drugs on national priority lists.
·
A plan to adopt a policy which would allow companies to act as the marketing authorization holder and to hire contract manufacturing organizations to produce drug products.
·
A plan to improve the review and approval of clinical trials, and to allow companies to conduct clinical trials at the same time as they are being conducted in other countries and encourage local clinical trial organizations to participate in international multi-center clinical trials.
In November 2015, the Standing Committee of the National People’s Congress issued the Decision on Authorizing the State Council to Conduct the Pilot Program of the System of the Holders of Drug Marketing Licenses in Certain Areas and the Relevant Issues, which authorized the State Council to conduct the pilot program of the system of the holders of drug marketing licenses in Beijing, Tianjin, Hebei, Shanghai, Jiangsu, Zhejiang, Fujian, Shandong, Guangdong and Sichuan, and authorized the State Council to conduct reforms of registration category for drugs.
In November 2015, the CFDA released the Circular Concerning Several Policies on Drug Registration Review and Approval, which further clarified the following policies potentially simplifying and accelerating the approval process of clinical trials:
·
A one-time umbrella approval procedure allowing approval of all phases of a new drug’s clinical trials at once, rather than the current phase-by-phase approval procedure, will be adopted for new drugs’ clinical trial applications.
·
A fast track drug registration or clinical trial approval pathway will be available for the following applications: (1) registration of innovative new drugs treating HIV, cancer, serious infectious diseases and orphan diseases; (2) registration of pediatric drugs; (3) registration of geriatric drugs and drugs treating China-prevalent diseases in elders; (4) registration of drugs sponsored by national science and technology grants; (5) registration of innovative drugs using advanced technology, using innovative treatment methods, or having distinctive clinical benefits; (6) registration of foreign innovative drugs to be manufactured locally in China; (7) concurrent applications for new drug clinical trials which are already approved in the United States or European Union or concurrent drug registration applications for drugs which have applied for marketing authorization and passed onsite inspections in the United States or European Union and are manufactured using the same production line in China; and (8) clinical trial applications for drugs with urgent clinical need and patent expiry within three years, and marketing authorization applications for drugs with urgent clinical need and patent expiry within one year.
22
Table of Contents
In February 2016, the CFDA released the Opinions on Priority Review and Approval for Resolving Drug Registration Applications Backlog, which further clarified the following policies potentially accelerating the approval process of certain clinical trials or drug registrations which may benefit us:
·
A fast track drug registration or clinical trial approval pathway will be available for the following drug registration applications with distinctive clinical benefits: (1) registration of innovative drugs not sold within or outside China; (2) registration of innovative drug transferred to be manufactured in China; (3) registration of drugs using advanced technology, using innovative treatment methods, or having distinctive treatment advantages; (4) clinical trial applications for drugs patent expiry within three years, and marketing authorization applications for drugs with patent expiry within one year; (5) concurrent applications for new drug clinical trials which are already approved in the United States or European Union, or concurrent drug registration applications for drugs which have applied for marketing authorization and passed onsite inspections in the United States or European Union and are manufactured using the same production line in China; (6) traditional Chinese medicines (including ethnic medicines) with clear position in prevention and treatment of serious diseases; and (7) registration of new drugs sponsored by national key technology projects or national key development projects.
·
A fast track drug registration approval pathway will be available for the drug registration applications with distinctive clinical benefits for the prevention and treatment of the following diseases: HIV, phthisis, viral hepatitis, orphan diseases, cancer, children’s diseases, and geriatrics.
In March 2016, the CFDA released a circular, CFDA Announcement on Reform Plan for Registration Category of Chemical Medicine, which outlined the re-classifications of chemical medicine applications. Under the new categorization, innovative drugs that have not been approved either in or outside China and are to be manufactured in China remain Category 1, while drugs approved outside China seeking marketing approval in China are now Category 5.
In May 2016, the General Office of the State Council issued Circular on the Pilot Program for the Drug Marketing Authorization Holder System, or Circular 41, which signals that the Drug Marketing Authorization Holder System is finally put into implementation. Circular 41 allows institutions of drugs research and development and research specialist staffs in Beijing, Tianjin, Hebei, Shanghai, Jiangsu, Zhejiang, Fujian, Shandong, Guangdong and Sichuan, to act as the applicant of drugs registration and to submit applications for drug clinical trials and drugs marketing. For the drugs newly registered after the effective date of Circular 41, applicants are allowed to submit applications for becoming a drugs marketing authorization holder at the same time as they submit applications for drug clinical trials or drugs marketing. In August 2016, the CFDA issued Circular on Conducting Works Regarding the Pilot Program for the Drug Marketing Authorization Holder System, which further detail the application procedures stipulated in Circular 41.
The CFDA may issue detailed policies regarding fast track clinical trial approval and drug registration pathway, and we expect that the CFDA review and approval process will improve over time. However, how and when this approval process will be changed is still subject to further policies to be issued by the CFDA and is currently uncertain.
23
Table of Contents
The process to develop, obtain regulatory approval for and commercialize product candidates is long, complex and costly both inside and outside the United States and China, and approval may not be granted. Even if our product candidates were to successfully obtain approval from the regulatory authorities, any approval might significantly limit the approved indications for use, or require that precautions, contraindications or warnings be included on the product labeling, or require expensive and time-consuming post-approval clinical studies or surveillance as conditions of approval. Following any approval for commercial sale of our product candidates, certain changes to the drug, such as changes in manufacturing processes and additional labeling claims, may be subject to additional review and approval by the FDA, CFDA and EMA and comparable regulatory authorities. Also, regulatory approval for any of our product candidates may be withdrawn. If we are unable to obtain regulatory approval for our product candidates in one or more jurisdictions, or any approval contains significant limitations, our target market will be reduced and our ability to realize the full market potential of our product candidates will be harmed. Furthermore, we may not be able to obtain sufficient funding or generate sufficient revenue and cash flows to continue the development of our product candidates or any future product candidates we may develop.
Even if any of our product candidates receives regulatory approval, they may fail to achieve the degree of market acceptance by physicians, patients, third-party payors and others in the medical community necessary for commercial success.
If any of our product candidates or any future product candidate we develop receives regulatory approval, it may nonetheless fail to gain sufficient market acceptance by physicians, patients, third-party payors and others in the medical community. For example, current cancer treatments like chemotherapy and radiation therapy and current neutropenia treatments are well established in the medical community, and doctors may continue to rely on these treatments to the exclusion of our product candidates. In addition, physicians, patients and third-party payors may prefer other novel products to ours. If our product candidates do not achieve an adequate level of acceptance, we may not generate significant product sales revenues and we may not become profitable. The degree of market acceptance of our product candidates, if approved for commercial sale, will depend on a number of factors, including:
·
the clinical indications for which our product candidates are approved;
·
physicians, hospitals, cancer treatment centers and patients considering our product candidates as a safe and effective treatment;
·
the potential and perceived advantages of our product candidates over alternative treatments;
·
the prevalence and severity of any side effects;
·
product labeling or product insert requirements of the FDA, CFDA, EMA or other comparable regulatory authorities;
·
limitations or warnings contained in the labeling approved by the FDA, CFDA, EMA or other comparable regulatory authorities;
·
the timing of market introduction of our product candidates as well as competitive drugs;
·
the cost of treatment in relation to alternative treatments and their relative benefits;
·
the amount of upfront costs or training required for physicians to administer our product candidates;
24
Table of Contents
·
the availability of adequate coverage, reimbursement and pricing by third-party payors and government authorities;
·
the willingness of patients to pay out-of-pocket in the absence of coverage and reimbursement by third-party payors and government authorities;
·
relative convenience and ease of administration, including as compared to alternative treatments and competitive therapies; and
·
the effectiveness of our sales and marketing efforts.
If our product candidates are approved but fail to achieve market acceptance among physicians, patients, hospitals, cancer treatment centers or others in the medical community, we will not be able to generate significant revenue. Even if our drugs achieve market acceptance, we may not be able to maintain that market acceptance over time if new products or technologies are introduced that are more favorably received than our drugs, are more cost effective or render our drugs obsolete.
We currently have no marketing and sales organization and have no experience in marketing drugs. If we are unable to establish marketing and sales capabilities or enter into agreements with third parties to market and sell our product candidates, we may not be able to generate product sales revenue.
We currently have no sales, marketing or commercial product distribution capabilities and have no experience in marketing drugs. In China, if approved for sale, we plan to build our own sales force for marketing Plinabulin in advanced NSCLC as well as other products in major markets in China and to retain a contract sales organization for selling efforts in secondary markets in China. Building our own sales force for marketing Plinabulin will require significant capital expenditures, management resources and time. We will have to compete with other pharmaceutical and biotechnology companies to recruit, hire, train and retain marketing and sales personnel.
In the United States, Europe and other major markets outside of China, we expect to partner with one or more global pharmaceutical companies to market Plinabulin, if approved for sale, in chemotherapy-induced severe neutropenia and advanced NSCLC. However, we may not be able to establish or maintain such collaborative arrangements, and even if we are able to do so, the global pharmaceutical companies may not have effective marketing abilities. Any revenue we receive will depend upon the efforts of such third parties, which may not be successful. In addition, depending on the nature of arrangements we are able to obtain with global pharmaceutical companies, we may have little or no control over their marketing and sales efforts, and our revenue from product sales may be lower than if we had commercialized our product candidates ourselves. We also face competition in our search for third parties to assist us with the sales and marketing efforts of our product candidates.
We may not be able to develop in-house sales and commercial distribution capabilities or establish or maintain relationships with a third-party global pharmaceutical company to successfully commercialize any product, and as a result, we may not be able to generate product sales revenue.
We face substantial competition, which may result in others discovering, developing or commercializing competing drugs before or more successfully than we do.
The development and commercialization of new drugs is highly competitive. We face competition with respect to our current product candidates, and will face competition with respect to any product candidates that we may seek to develop or commercialize in the future, from major pharmaceutical companies and specialty pharmaceutical and biotechnology companies worldwide. There are a number of large pharmaceutical and biotechnology companies that currently market and sell drugs or are pursuing the development of drugs for the treatment of cancer for which we are developing our product candidates. See “Item 4. Information on the Company—B. Business Overview—Competition.” Some of these competitive drugs and therapies are based on scientific approaches that are the same as or similar to our approach, and others are based on entirely different approaches. Potential competitors also include academic institutions, government agencies and other public and private research organizations that conduct research, seek patent protection and establish collaborative arrangements for research, development, manufacturing and commercialization. In addition, while we are investigating an alternative approach to cancer treatment by using molecular glue technology to tag oncogene proteins with ubiquitin ligase and destroy such proteins, there are a number of companies who are also working on using such technology to target and destroy oncogene proteins. See “Item 4. Information on the Company—B. Business Overview—Plinabulin, our Lead Drug Candidate—Other programs.”
25
Table of Contents
Our commercial opportunity could be reduced or eliminated if our competitors develop and commercialize drugs that are, or are perceived to be, safer, more effective, have fewer or less severe side effects, are more convenient or are less expensive than any drugs that we may develop. Our competitors also may obtain approval from the FDA, CFDA, EMA or other comparable regulatory authorities for their drugs more rapidly than we may obtain approval for ours, which could result in our competitors establishing a strong market position before we are able to enter the market and/or slow our regulatory approval.
Many of the companies against which we are competing or against which we may compete in the future have significantly greater financial resources and expertise in research and development, manufacturing, animal testing, conducting clinical trials, obtaining regulatory approvals and marketing approved drugs than we do. Mergers and acquisitions in the pharmaceutical and biotechnology industries may result in even more resources being concentrated among a smaller number of our competitors. Smaller and other early-stage companies may also prove to be significant competitors, particularly through collaborative arrangements with large and established companies. These third parties compete with us in recruiting and retaining qualified scientific and management personnel, establishing clinical trial sites and patient registration for clinical trials, as well as in acquiring technologies complementary to, or necessary for, our programs.
Our product candidates for which we intend to seek approval as drug products may face competition sooner than expected.
Drug products approved under an NDA, such as our product candidates, if they were to be approved, could face generic competition earlier than expected. The enactment of the Generic Drug User Fee Amendments of 2012 as part of the Food and Drug Administration Safety and Innovation Act of 2012 established a user fee program that will generate hundreds of millions of dollars in funding for the FDA’s generic drug review program. Funding from the user fee program, along with performance goals that the FDA negotiated with the generic drug industry, could significantly decrease the timeframe for FDA review and approval of generic drug applications.
We must receive adequate reimbursement coverage for our product and the physicians who administer it to successfully commercialize our product candidates or any future product candidate we may develop.
Should we receive the approvals necessary to market our product candidates or any future product candidate we may develop, we will still need to apply to government and other third-party payors for them to reimburse physicians and patients to administer and use our product. Newly-approved healthcare drugs face significant uncertainty regarding both whether they are covered and their levels of reimbursement. Government and other healthcare payors, including Medicare, are increasingly attempting to contain healthcare costs by limiting both coverage and reimbursement levels. Even if our product candidates or future product candidates we may develop are approved by regulators, third-party payors may decline to cover them or may offer reimbursement rates that are insufficient to cover our cost to supply the drugs or that otherwise fail to provide the revenue we expect to receive for the drugs. They may also set reimbursement rates for physicians who administer the drug that are insufficient to cover the physicians’ costs or otherwise provide them with a disincentive to prescribe them. Further, once coverage and reimbursement rates are established, they may be changed or withdrawn in the future. The failure of government and other healthcare payors to cover or provide adequate reimbursement levels for our product candidates or any future product candidate we may develop, could reduce their market acceptance, limit our growth and cause our revenue and results of operations to suffer. Further, delays in establishing coverage and reimbursement would delay the commercialization of our product candidates, which would adversely affect our growth, operating results and financial position.
26
Table of Contents
Prices in many countries, including China and many in Europe, are subject to local regulation. In these jurisdictions, pricing negotiations with governmental authorities can take considerable time after the receipt of marketing approval for a product. As a result, we might obtain regulatory approval for a drug in a particular country, but then be subject to price regulations that delay or prevent our commercial launch of the drug and negatively impact the revenue, if any, we are able to generate from the sale of the drug in that country. The existence of direct and indirect price controls and pressures over our product candidates could materially adversely affect our financial prospects and performance.
Recently enacted and future legislation may increase the difficulty and cost for us to obtain regulatory approval of and commercialize our product candidates and affect the prices we may obtain.
In China, the United States, the European Union and some other jurisdictions, there have been a number of legislative and regulatory changes and proposed changes regarding the healthcare system that could prevent or delay regulatory approval of our product candidates, restrict or regulate post-approval activities and affect our ability to profitably sell any product candidates for which we obtain regulatory approval.
In March 2010, former President Obama signed into law the Patient Protection and Affordable Care Act, and the Health Care and Education Reconciliation Act of 2010, or the Affordable Care Act, a sweeping law intended to broaden access to health insurance, reduce or constrain the growth of healthcare spending, enhance remedies against fraud and abuse, add new transparency requirements for the healthcare and health insurance industries, impose new taxes and fees on the health industry and impose additional health policy reforms.
Among the provisions of the Affordable Care Act of importance to our potential product candidates are the following:
·
an annual, nondeductible fee on any entity that manufactures or imports specified branded prescription drugs;
·
an increase in the statutory minimum rebates a manufacturer must pay under the Medicaid Drug Rebate Program;
·
expansion of healthcare fraud and abuse laws, including the False Claims Act and the Anti-Kickback Statute, new government investigative powers, and enhanced penalties for noncompliance;
27
Table of Contents
·
a Medicare Part D coverage gap discount program, in which manufacturers must agree to offer 50% point-of-sale discounts off negotiated prices;
·
extension of manufacturers’ Medicaid rebate liability;
·
expansion of eligibility criteria for Medicaid programs;
·
expansion of the entities eligible for discounts under the Public Health Service Act pharmaceutical pricing program;
·
requirements to report financial arrangements with physicians and teaching hospitals;
·
a requirement to annually report drug samples that manufacturers and distributors provide to physicians; and
·
a Patient-Centered Outcomes Research Institute to oversee, identify priorities in, and conduct comparative clinical effectiveness research, along with funding for such research.
In addition, other legislative changes have been proposed and adopted in the United States since the Affordable Care Act was enacted. These changes included aggregate reductions to Medicare payments to providers of up to 2% per fiscal year, starting in 2013. In January 2013, former President Obama signed into law the American Taxpayer Relief Act of 2012, which, among other things, reduced Medicare payments to several providers, and increased the statute of limitations period for the government to recover overpayments to providers from three to five years. These new laws may result in additional reductions in Medicare and other healthcare funding.
We expect that the Affordable Care Act, as well as other healthcare reform measures that may be adopted in the future, may result in more rigorous coverage criteria and in additional downward pressure on the price that we receive for any approved drug. Any reduction in reimbursement from Medicare or other government programs may result in a similar reduction in payments from private payors. Some of the provisions of the Affordable Care Act have yet to be fully implemented, while certain provisions have been subject to judicial and Congressional challenges. On January 20, 2017, President Trump signed an Executive Order directing federal agencies with authorities and responsibilities under the Affordable Care Act to waive, defer, grant exemptions from, or delay the implementation of any provision of the Affordable Care Act that would impose a fiscal burden on states or a cost, fee, tax, penalty or regulatory burden on individuals, healthcare providers, health insurers, or manufacturers of pharmaceuticals or medical devices. In March 2017, the U.S. House of Representatives introduced and considered the American Health Care Act (“AHCA”), which was intended to repeal and replace major elements of the Affordable Care Act. While the AHCA was ultimately dropped, Congress may consider further legislation to repeal or replace elements of the Affordable Care Act. Thus, the full impact of the Affordable Care Act, or any law replacing elements of it, on our business remains unclear. The implementation of cost containment measures or other healthcare reforms may prevent us from being able to generate revenue, attain profitability, or commercialize our drugs.
Legislative and regulatory proposals have been made to expand post-approval requirements and restrict sales and promotional activities for pharmaceutical products. We cannot be sure whether additional legislative changes will be enacted, or whether FDA regulations, guidance or interpretations will be changed, or what the impact of such changes on the regulatory approvals of our product candidates, if any, may be. In addition, increased scrutiny by the U.S. Congress of the FDA’s approval process may significantly delay or prevent regulatory approval, as well as subject us to more stringent product labeling and post-marketing testing and other requirements.
28
Table of Contents
We may be subject, directly or indirectly, to applicable U.S. federal and state anti-kickback, false claims laws, physician payment transparency laws, fraud and abuse laws or similar healthcare and security laws and regulations, which could expose us to criminal sanctions, civil penalties, contractual damages, reputational harm and diminished profits and future earnings.
Healthcare providers, physicians and others will play a primary role in the recommendation and prescription of any products for which we obtain regulatory approval. If we obtain FDA approval for any of our product candidates and begin commercializing those drugs in the United States, our operations may be subject to various federal and state fraud and abuse laws, including, without limitation, the federal Anti-Kickback Statute, the federal False Claims Act, and physician payment sunshine laws and regulations. These laws may impact, among other things, our potential sales, marketing and education programs. In addition, we may be subject to patient privacy regulation by both the federal government and the states in which we conduct our business. The laws that may affect our ability to operate include:
·
the federal Anti-Kickback Statute, which prohibits, among other things, knowingly and willfully soliciting, receiving, offering or paying any remuneration (including any kickback, bribe, or rebate), directly or indirectly, overtly or covertly, in cash or in kind, to induce, or in return for, either the referral of an individual, or the purchase, lease, order or recommendation of any good, facility, item or service for which payment may be made, in whole or in part, under a federal healthcare program, such as the Medicare and Medicaid programs;
·
federal civil and criminal false claims laws and civil monetary penalty laws, including the False Claims Act, which may be pursued through civil whistleblower or qui tam actions, impose criminal and civil penalties against individuals or entities for knowingly presenting, or causing to be presented, to the federal government, claims for payment or approval from Medicare, Medicaid or other third-party payors that are false or fraudulent or making a false statement to avoid, decrease or conceal an obligation to pay money to the federal government;
·
federal criminal statutes created through the Health Insurance Portability and Accountability Act of 1996, or HIPAA, which prohibit knowingly and willfully executing, or attempting to execute, a scheme to defraud any healthcare benefit program or obtain, by means of false or fraudulent pretenses, representations, or promises, any of the money or property owned by, or under the custody or control of, any healthcare benefit program, regardless of the payor (e.g., public or private) and knowingly and willfully falsifying, concealing or covering up by any trick or device a material fact or making any materially false statements in connection with the delivery of, or payment for, healthcare benefits, items or services relating to healthcare matters;
·
HIPAA, as amended by the Health Information Technology for Economic and Clinical Health Act of 2009 and their respective implementing regulations, which impose requirements on certain covered healthcare providers, health plans, and healthcare clearinghouses as well as their respective business associates that perform services for them that involve the use, or disclosure of, individually identifiable health information, relating to the privacy, security and transmission of individually identifiable health information;
·
the federal transparency requirements under the Affordable Care Act, including the provision commonly referred to as the Physician Payments Sunshine Act, which requires manufacturers of drugs, biologics, devices and medical supplies for which payment is available under Medicare, Medicaid or the Children’s Health Insurance Program to report annually to the U.S. Department of Health and Human Services information related to payments or other transfers of value made to physicians and teaching hospitals, as well as ownership and investment interests held by physicians and their immediate family members; and
29
Table of Contents
·
federal consumer protection and unfair competition laws, which broadly regulate marketplace activities and activities that potentially harm consumers.
Additionally, we may be subject to state and non-U.S. equivalents of each of the healthcare laws described above, among others, some of which may be broader in scope and may apply regardless of the payor. Many U.S. states have adopted laws similar to the federal Anti-Kickback Statute, some of which apply to the referral of patients for healthcare services reimbursed by any source, not just governmental payors, including private insurers. In addition, some states have passed laws that require pharmaceutical companies to comply with the April 2003 Office of Inspector General Compliance Program Guidance for Pharmaceutical Manufacturers and/or the Pharmaceutical Research and Manufacturers of America’s Code on Interactions with Healthcare Professionals. Several states also impose other marketing restrictions or require pharmaceutical companies to make marketing or price disclosures to the state. There are ambiguities as to what is required to comply with these state requirements and if we fail to comply with an applicable state law requirement we could be subject to penalties.
Because of the breadth of these laws and the narrowness of the statutory exceptions and safe harbors available, it is possible that some of our future business activities could be subject to challenge under one or more of such laws. In addition, recent health care reform legislation has strengthened these laws. For example, the Affordable Care Act, among other things, amends the intent requirement of the federal Anti-Kickback Statute and criminal healthcare fraud statutes. As a result of such amendment, a person or entity no longer needs to have actual knowledge of these statutes or specific intent to violate them in order to have committed a violation. Moreover, the Affordable Care Act provides that the government may assert that a claim including items or services resulting from a violation of the federal Anti-Kickback Statute constitutes a false or fraudulent claim for purposes of the False Claims Act.
Violations of fraud and abuse laws may be punishable by criminal and/or civil sanctions, including penalties, fines and/or exclusion or suspension from federal and state healthcare programs such as Medicare and Medicaid and debarment from contracting with the U.S. government. In addition, private individuals have the ability to bring actions on behalf of the U.S. government under the False Claims Act as well as under the false claims laws of several states.
Efforts to ensure that our business arrangements with third parties will comply with applicable healthcare laws and regulations will involve substantial costs. It is possible that governmental authorities will conclude that our business practices do not comply with current or future statutes, regulations or case law involving applicable fraud and abuse or other healthcare laws and regulations. If any such actions are instituted against us, and we are not successful in defending ourselves or asserting our rights, those actions could have a significant impact on our business, including the imposition of civil, criminal and administrative penalties, damages, disgorgement, monetary fines, possible exclusion from participation in Medicare, Medicaid and other federal healthcare programs, contractual damages, reputational harm, diminished profits and future earnings, and curtailment of our operations, any of which could adversely affect our ability to operate our business and our results of operations. In addition, the approval and commercialization of any of our product candidates outside the United States will also likely subject us to non-U.S. equivalents of the healthcare laws mentioned above, among other non-U.S. laws.
If any of the physicians or other providers or entities with whom we expect to do business with are found to be not in compliance with applicable laws, they may be subject to criminal, civil or administrative sanctions, including exclusions from government funded healthcare programs. This could adversely affect our ability to operate our business and our results of operations.
30
Table of Contents
Risks Related to Our Intellectual Property
A portion of our intellectual property portfolio currently comprises pending patent applications that have not yet been issued as granted patents and if our pending patent applications fail to issue our business will be adversely affected. If we are unable to obtain and maintain patent protection for our technology and drugs, our competitors could develop and commercialize technology and drugs similar or identical to ours, and our ability to successfully commercialize our technology and drugs may be adversely affected.
Our success depends in large part on our ability to obtain and maintain patent protection in the United States, China and other countries with respect to our proprietary technology and product candidates. As of the date of this annual report, we own thirteen issued U.S. patents directed to Plinabulin and Plinabulin analogs, their synthesis and their use in the treatment of various disorders including lung cancer. In addition, we have counterpart granted patents in 33 foreign jurisdictions, including Japan, South Korea, China, Europe and other countries. The U.S. patents are scheduled to expire between 2021 and 2025, excluding any patent term restorations. We have one family of pending patent applications directed to use of Plinabulin in neutropenia reduction. If these applications were to issue, they would nominally expire in 2033. We have four pending Patent Cooperation Treaty, or PCT, patent applications directed to the use of Plinabulin for treating RAS mutant tumors and brain tumors, polymorphic forms of Plinabulin, and the use of Plinabulin in combination with checkpoint inhibitors. If applications claiming priority to these PCT applications were to issue, they would nominally expire in 2036.
With respect to issued patents in certain jurisdictions, for example, the United States and Europe, we may be entitled to obtain a patent term extension to extend the patent expiration date provided we meet the applicable requirements for obtaining such patent term extensions. We have sought to protect our proprietary position by filing patent applications in the United States and through the PCT related to novel technologies and product candidates that we consider to be important to our business. This process is time-consuming, and we may not be able to file and prosecute all necessary or desirable patent applications in a timely manner. It is also possible that we will fail to identify patentable aspects of our research and development output before it is too late to obtain patent protection.
Our pending patent applications may not result in issued patents in the United States or non-U.S. jurisdictions in which such applications are pending. Even if patents do issue on any of these applications, a third party nevertheless may challenge their validity. Moreover, we may not obtain sufficient claim scope in those patents to prevent a third party from competing successfully with our product candidates. Even if our patent applications issue as patents, they may not issue in a form that will provide us with any meaningful protection, prevent competitors from competing with us or otherwise provide us with any competitive advantage. Our competitors may be able to circumvent our patents by developing similar or alternative technologies or product candidates in a non-infringing manner. The issuance of a patent is not conclusive as to its scope, validity or enforceability, and our patents may be challenged in the courts or patent offices in the United States and abroad. Such challenges may result in patent claims being narrowed, invalidated or held unenforceable, which could limit our ability to stop or prevent us from stopping others from using or commercializing similar or identical technology and product candidates, or limit the duration of the patent protection of our technology and product candidates. Given the amount of time required for the development, testing and regulatory review of new product candidates, patents protecting such candidates might expire before or shortly after such candidates are commercialized. As a result, our patent portfolio may not provide us with sufficient rights to exclude others from commercializing product candidates similar or identical to ours.
31
Table of Contents
We may not be able to protect our intellectual property rights throughout the world.
Filing, prosecuting, maintaining and defending patents on product candidates in all countries throughout the world could be prohibitively expensive for us, and our intellectual property rights in some non-U.S. countries can have a different scope and strength than do those in the United States. In addition, the laws of certain non-U.S. countries do not protect intellectual property rights to the same extent as U.S. federal and state laws do. Consequently, we may not be able to prevent third parties from practicing our inventions in all countries outside the United States, or from selling or importing drugs made using our inventions in and into the United States or non-U.S. jurisdictions. Competitors may use our technologies in jurisdictions where we have not obtained patent protection to develop their own drugs and further, may export otherwise infringing drugs to non-U.S. jurisdictions where we have patent protection, but where enforcement rights are not as strong as those in the United States. These drugs may compete with our product candidates and our patent rights or other intellectual property rights may not be effective or adequate to prevent them from competing.
Many companies have encountered significant problems in protecting and defending intellectual property rights in certain jurisdictions. The legal systems of some countries do not favor the enforcement of patents, trade secrets and other intellectual property, which could make it difficult in those jurisdictions for us to stop the infringement or misappropriation of our patents or other intellectual property rights, or the marketing of competing drugs in violation of our proprietary rights. Proceedings to enforce our patent and other intellectual property rights in non-U.S. jurisdictions could result in substantial costs and divert our efforts and attention from other aspects of our business.
Furthermore, such proceedings could put our patents at risk of being invalidated, held unenforceable, or interpreted narrowly, could put our patent applications at risk of not issuing, and could provoke third parties to assert claims of infringement or misappropriation against us. We may not prevail in any lawsuits that we initiate and the damages or other remedies awarded, if any, may not be commercially meaningful. Accordingly, our efforts to enforce our intellectual property rights around the world may be inadequate to obtain a significant commercial advantage from the intellectual property that we develop.
We may become involved in lawsuits to protect or enforce our intellectual property, which could be expensive, time consuming and unsuccessful. Our patent rights relating to our product candidates could be found invalid or unenforceable if challenged in court or before the U.S. Patent and Trademark Office, or USPTO, or comparable non-U.S. authority.
Competitors may infringe our patent rights or misappropriate or otherwise violate our intellectual property rights. To counter infringement or unauthorized use, litigation may be necessary in the future to enforce or defend our intellectual property rights, to protect our trade secrets or to determine the validity and scope of our own intellectual property rights or the proprietary rights of others. This can be expensive and time consuming. Any claims that we assert against perceived infringers could also provoke these parties to assert counterclaims against us alleging that we infringe their intellectual property rights. Many of our current and potential competitors have the ability to dedicate substantially greater resources to enforce and/or defend their intellectual property rights than we can. Accordingly, despite our efforts, we may not be able to prevent third parties from infringing upon or misappropriating our intellectual property. Litigation could result in substantial costs and diversion of management resources, which could harm our business and financial results. In addition, in an infringement proceeding, a court may decide that patent rights or other intellectual property rights owned by us are invalid or unenforceable, or may refuse to stop the other party from using the technology at issue on the grounds that our patent rights or other intellectual property rights do not cover the technology in question. An adverse result in any litigation proceeding could put our patent, as well as any patents that may issue in the future from our pending patent applications, at risk of being invalidated, held unenforceable or interpreted narrowly. Furthermore, because of the substantial amount of discovery required in connection with intellectual property litigation, there is a risk that some of our confidential information could be compromised by disclosure during this type of litigation.
32
Table of Contents
If we initiate legal proceedings against a third party to enforce our patent, or any patents that may issue in the future from our patent applications, that relates to one of our product candidates, the defendant could counterclaim that such patent rights are invalid or unenforceable. In patent litigation in the United States, defendant counterclaims alleging invalidity or unenforceability are commonplace, and there are numerous grounds upon which a third party can assert invalidity or unenforceability of a patent. Third parties may also raise similar claims before administrative bodies in the United States or abroad, even outside the context of litigation. Such mechanisms include ex parte re-examination, inter partes review, post-grant review, derivation and equivalent proceedings in non-U.S. jurisdictions, such as opposition proceedings. Such proceedings could result in revocation or amendment to our patents in such a way that they no longer cover and protect our product candidates. With respect to the validity of our patents, for example, there may be invalidating prior art of which we, our patent counsel, and the patent examiner were unaware during prosecution. If a defendant were to prevail on a legal assertion of invalidity and/or unenforceability, we would lose at least part, and perhaps all, of the patent protection on our product candidates. Such a loss of patent protection could have a material adverse impact on our business.
We may not be able to prevent misappropriation of our trade secrets or confidential information, particularly in countries where the laws may not protect those rights as fully as in the United States. Furthermore, because of the substantial amount of discovery required in connection with intellectual property litigation, there is a risk that some of our confidential information could be compromised by disclosure during this type of litigation.
We may be subject to claims challenging the inventorship of our patents and other intellectual property.
Although we are not currently experiencing any claims challenging the inventorship of our patents or ownership of our intellectual property, we may in the future be subject to claims that former employees, collaborators or other third parties have an interest in our patents or other intellectual property as inventors or co-inventors. For example, we may have inventorship disputes arise from conflicting obligations of consultants or others who are involved in developing our product candidates. Litigation may be necessary to defend against these and other claims challenging inventorship. If we fail in defending any such claims, in addition to paying monetary damages, we may lose rights such as exclusive ownership of, or right to use, our patent rights or other intellectual property. Such an outcome could have a material adverse effect on our business. Even if we are successful in defending against such claims, litigation could result in substantial costs and be a distraction to management and other employees.
If we are sued for infringing intellectual property rights of third parties, such litigation could be costly and time consuming and could prevent or delay us from developing or commercializing our product candidates.
Our commercial success depends in part on our avoiding infringement of the patents and other intellectual property rights of third parties. There is a substantial amount of litigation involving patent and other intellectual property rights in the biotechnology and pharmaceutical industries. Numerous issued patents and pending patent applications, which are owned by third parties, exist in the fields in which we are developing product candidates. As the biotechnology and pharmaceutical industries expand and more patents are issued, the risk increases that our product candidates may give rise to claims of infringement of the patent rights of others.
33
Table of Contents
Third parties may assert that we are employing their proprietary technology without authorization. There may be third-party patents of which we are currently unaware with claims to materials, formulations, methods of manufacture or methods for treatment related to the use or manufacture of our product candidates. Because patent applications can take many years to issue, there may be currently pending patent applications which may later result in issued patents that our product candidates may infringe. In addition, third parties may obtain patents in the future and claim that use of our technologies infringes upon these patents. If any third-party patents were held by a court of competent jurisdiction to cover the manufacturing process of any of our product candidates, any molecules formed during the manufacturing process or any final drug itself, the holders of any such patents may be able to prevent us from commercializing such product candidate unless we obtain a license under the applicable patents, or until such patents expire or they are finally determined to be held invalid or unenforceable. Similarly, if any third-party patent were held by a court of competent jurisdiction to cover aspects of our formulations, processes for manufacture or methods of use, including combination therapy or patient selection methods, the holders of any such patent may be able to block our ability to develop and commercialize the applicable product candidate unless we obtain a license, limit our uses, or until such patent expires or is finally determined to be held invalid or unenforceable. In either case, such a license may not be available on commercially reasonable terms or at all.
Third parties who bring successful claims against us for infringement of their intellectual property rights may obtain injunctive or other equitable relief, which could prevent us from developing and commercializing one or more of our product candidates. Defense of these claims, regardless of their merit, would involve substantial litigation expense and would be a substantial diversion of employee resources from our business. In the event of a successful claim of infringement or misappropriation against us, we may have to pay substantial damages, including treble damages and attorneys’ fees in the case of willful infringement, obtain one or more licenses from third parties, pay royalties or redesign our infringing product candidates, which may be impossible or require substantial time and monetary expenditure. In the event of an adverse result in any such litigation, or even in the absence of litigation, we may need to obtain licenses from third parties to advance our research or allow commercialization of our product candidates. Any required license may not be available at all or may not be available on commercially reasonable terms. In the event that we are unable to obtain such a license, we would be unable to further develop and commercialize one or more of our product candidates, which could harm our business significantly. We may also elect to enter into license agreements in order to settle patent infringement claims or to resolve disputes prior to litigation, and any such license agreements may require us to pay royalties and other fees that could significantly harm our business.
Even if resolved in our favor, litigation or other legal proceedings relating to intellectual property claims may cause us to incur significant expenses, and could distract our technical personnel, management personnel, or both from their normal responsibilities. In addition, there could be public announcements of the results of hearings, motions or other interim proceedings or developments and if securities analysts or investors perceive these results to be negative, it could have a substantial adverse effect on the market price of our ordinary shares. Such litigation or proceedings could substantially increase our operating losses and reduce the resources available for development activities or any future sales, marketing or distribution activities. We may not have sufficient financial or other resources to adequately conduct such litigation or proceedings. Some of our competitors may be able to sustain the costs of such litigation or proceedings more effectively than we can because of their greater financial resources. Uncertainties resulting from the initiation and continuation of patent litigation or other proceedings could have a material adverse effect on our ability to compete in the marketplace.
34
Table of Contents
Obtaining and maintaining our patent protection depends on compliance with various procedural, document submission, fee payment, and other requirements imposed by governmental patent agencies, and our patent protection could be reduced or eliminated for noncompliance with these requirements.
Periodic maintenance fees on any issued patent are due to be paid to the USPTO and other patent agencies in several stages over the lifetime of the patent. The USPTO and various non-U.S. governmental patent agencies require compliance with a number of procedural, documentary, fee payment, and other similar provisions during the patent application process. Although an inadvertent lapse can in many cases be cured by payment of a late fee or by other means in accordance with the applicable rules, there are situations in which noncompliance can result in abandonment or lapse of the patent or patent application, resulting in partial or complete loss of patent rights in the relevant jurisdiction. Noncompliance events that could result in abandonment or lapse of a patent or patent application include failure to respond to official actions within prescribed time limits, non-payment of fees, and failure to properly legalize and submit formal documents. In any such event, our competitors might be able to enter the market, which would have a material adverse effect on our business.
The terms of our patents may not be sufficient to effectively protect our product candidates and business.
In most countries in which we file, including the United States, the term of an issued patent is generally 20 years from the earliest claimed filing date of a non-provisional patent application in the applicable country. Although various extensions may be available, the life of a patent and the protection it affords is limited. Even if patents covering our product candidates are obtained, we may be open to competition from other companies as well as generic medications once the patent life has expired for a drug. The granted U.S. patents directed to the Plinabulin composition of matter, its synthesis and use are scheduled to expire between 2021 and 2025, excluding any potential patent term restoration. Upon the expiration of our issued patents or patents that may issue from our pending patent applications, we will not be able to assert such patent rights against potential competitors and our business and results of operations may be adversely affected.
If we do not obtain additional protection under the Hatch-Waxman Amendments and similar legislation in other countries extending the terms of our patents, if issued, relating to our product candidates, our business may be materially harmed.
Depending upon the timing, duration and specifics of FDA regulatory approval for our product candidates, one or more of our U.S. patents, if issued, may be eligible for limited patent term restoration under the Drug Price Competition and Patent Term Restoration Act of 1984, referred to as the Hatch-Waxman Amendments. The Hatch-Waxman Amendments permit a patent term extension of up to five years as compensation for patent term lost during drug development and the FDA regulatory review process. Patent term extensions, however, cannot extend the remaining term of a patent beyond a total of 14 years from the date of drug approval by the FDA, and only one patent can be extended for a particular drug.
The application for patent term extension is subject to approval by the USPTO, in conjunction with the FDA. We may not be granted an extension because of, for example, failing to apply within applicable deadlines, failing to apply prior to expiration of relevant patents or otherwise failing to satisfy applicable requirements. Moreover, the applicable time period or the scope of patent protection afforded could be less than we request. If we are unable to obtain a patent term extension for a given patent or the term of any such extension is less than we request, the period during which we will have the right to exclusively market our drug will be shortened and our competitors may obtain earlier approval of competing drugs, and our ability to generate revenues could be materially adversely affected.
35
Table of Contents
Changes in patent law could diminish the value of patents in general, thereby impairing our ability to protect our product candidates.
Our success is heavily dependent on intellectual property, particularly patent rights. Obtaining and enforcing patents involves both technological and legal complexity, and is therefore costly, time-consuming and inherently uncertain. In addition, the United States has recently enacted and is currently implementing wide-ranging patent reform legislation. Recent U.S. Supreme Court rulings have narrowed the scope of patent protection available in certain circumstances and weakened the rights of patent owners in certain situations. In addition to increasing uncertainty with regard to our ability to obtain patents in the future, this combination of events has created uncertainty with respect to the value of patents once obtained, if any. Depending on decisions by the U.S. Congress, the federal courts and the USPTO, the laws and regulations governing patents could change in unpredictable ways that would weaken our ability to obtain new patents or to enforce our existing patents and patents that we might obtain in the future. For example, in a recent case,
Assoc. for Molecular Pathology v. Myriad Genetics, Inc.
, the U.S. Supreme Court held that certain claims to naturally-occurring substances are not patentable. Although we do not believe that our currently-issued patents directed to our product candidates and any patents that may issue from our pending patent applications if issued in their currently pending forms will be found invalid based on this decision, future decisions by the courts, the U.S. Congress or the USPTO may impact the value of our patent rights. There could be similar changes in the laws of foreign jurisdictions that may impact the value of our patent rights or our other intellectual property rights.
If we are unable to protect the confidentiality of our trade secrets, our business and competitive position would be harmed. We may be subject to claims that our employees have wrongfully used or disclosed alleged trade secrets of their former employers.
In addition to our issued patent and pending patent applications, we rely on trade secrets, including unpatented know-how, technology and other proprietary information, to maintain our competitive position and to protect our product candidates. We seek to protect these trade secrets, in part, by entering into non-disclosure and confidentiality agreements with parties that have access to them, such as our employees, corporate collaborators, outside scientific collaborators, sponsored researchers, contract manufacturers, consultants, advisors and other third parties. We also enter into confidentiality and invention or patent assignment agreements with our employees and consultants. However, any of these parties may breach such agreements and disclose our proprietary information, and we may not be able to obtain adequate remedies for such breaches. Enforcing a claim that a party illegally disclosed or misappropriated a trade secret can be difficult, expensive and time-consuming, and the outcome is unpredictable. If any of our trade secrets were to be lawfully obtained or independently developed by a competitor, we would have no right to prevent them from using that technology or information to compete with us and our competitive position would be harmed.
Although we try to ensure that our employees do not use the proprietary information or know-how of others in their work for us, we may be subject to claims that we or these employees have used or disclosed intellectual property, including trade secrets or other proprietary information, of any such employee’s former employer. We are not aware of any threatened or pending claims related to these matters or concerning the agreements with our senior management, but in the future litigation may be necessary to defend against such claims. If we fail in defending any such claims, in addition to paying monetary damages, we may lose valuable intellectual property rights or personnel. Even if we are successful in defending against such claims, litigation could result in substantial costs and be a distraction to management.
36
Table of Contents
In addition, while we typically require our employees, consultants and contractors who may be involved in the development of intellectual property to execute agreements assigning such intellectual property to us, we may be unsuccessful in executing such an agreement with each party who in fact develops intellectual property that we regard as our own, which may result in claims by or against us related to the ownership of such intellectual property. If we fail in prosecuting or defending any such claims, in addition to paying monetary damages, we may lose valuable intellectual property rights. Even if we are successful in prosecuting or defending against such claims, litigation could result in substantial costs and be a distraction to our management and scientific personnel.
We may not be successful in obtaining or maintaining necessary rights for our development pipeline through acquisitions and in-licenses.
Because our programs may subsequently include additional product candidates that require the use of proprietary rights held by third parties, the growth of our business may depend in part on our ability to acquire and maintain licenses or other rights to use these proprietary rights. We may be unable to acquire or in-license any compositions, methods of use, or other third-party intellectual property rights from third parties that we identify. The licensing and acquisition of third-party intellectual property rights is a competitive area, and more established companies may pursue strategies to license or acquire third-party intellectual property rights that we may consider attractive. These established companies may have a competitive advantage over us due to their size, cash resources and greater clinical development and commercialization capabilities.
In addition, companies that perceive us to be a competitor may be unwilling to assign or license rights to us. We also may be unable to license or acquire third-party intellectual property rights on terms that would allow us to make an appropriate return on our investment. If we are unable to successfully obtain rights to required third-party intellectual property rights, our business, financial condition and prospects for growth could suffer.
Risks Related to Our Reliance on Third Parties
We rely on third parties to conduct our studies in animals and clinical trials. If these third parties do not successfully carry out their contractual duties or meet expected deadlines, we may not be able to obtain regulatory approval for or commercialize our product candidates and our business could be substantially harmed.
We have relied upon and plan to continue to rely upon third-party CROs to monitor and manage data for our ongoing preclinical studies and clinical programs. We rely on these parties for execution of our studies in animals and clinical trials, and control only certain aspects of their activities. Nevertheless, we are responsible for ensuring that each of our studies is conducted in accordance with the applicable protocol, legal, and regulatory requirements and scientific standards, and our reliance on the CROs does not relieve us of our regulatory responsibilities. We and third parties, such as our CROs, are subject to numerous environmental, health and safety laws and regulations, including those governing laboratory procedures and the handling, use, storage, treatment and disposal of hazardous materials and waste. In the event of contamination or injury resulting from our use of hazardous materials, we could be held liable for any resulting damages, and any liability could exceed our resources. We could also be subject to civil or criminal fines and penalties, and significant associated costs.
We, our clinical investigators and our CROs are required to comply with GCPs, which are regulations and guidelines enforced by the FDA, CFDA, EMA and other comparable regulatory authorities for all of our drugs in clinical development. Regulatory authorities enforce these GCPs through periodic inspections of trial sponsors, principal investigators and trial sites. If we, our clinical investigators or any of our CROs fail to comply with applicable GCPs, the clinical data generated in our clinical trials may be deemed unreliable and the FDA, CFDA, EMA or comparable regulatory authorities may require us to perform additional clinical trials before approving our marketing applications. Upon inspection by a given regulatory authority, such regulatory authority may determine that one or more of our clinical trials do not comply with GCP regulations. In addition, our clinical trials must be conducted with drugs produced under cGMP regulations. Our failure to comply with these regulations may require us to repeat clinical trials, which would delay the regulatory approval process.
37
Table of Contents
Our CROs have the right to terminate their agreements with us in certain circumstances. If any of our relationships with these third-party CROs terminate, we may not be able to enter into arrangements with alternative CROs or to do so on commercially reasonable terms. In addition, our CROs are not our employees, and we are limited to remedies available to us under our agreements with such CROs, if they fail to devote sufficient time and resources to our ongoing clinical and preclinical studies. If CROs or clinical investigators do not successfully carry out their contractual duties or obligations or meet expected deadlines, if they need to be replaced or if the quality or accuracy of the clinical data they obtain is compromised due to the failure to adhere to our clinical protocols, regulatory requirements or for other reasons, our clinical trials may be extended, delayed or terminated and we may not be able to obtain regulatory approval for or successfully commercialize our product candidates. As a result, our results of operations and the commercial prospects for our product candidates would be harmed, our costs could increase and our ability to generate revenues could be delayed.
Switching or adding additional CROs involves additional cost and requires management time and focus. In addition, there is a natural transition period when a new CRO commences work. As a result, delays occur, which can materially influence our ability to meet our desired clinical development timelines. Though we carefully manage our relationships with our CROs, we may nevertheless encounter similar challenges or delays in the future and these delays or challenges may have a material adverse effect on our business, financial condition and prospects.
We expect to rely on third parties to manufacture our product candidate supplies, and we intend to rely on third parties for the manufacturing process of our product candidates, if approved. Our business could be harmed if those third parties fail to provide us with sufficient quantities of product or fail to do so at acceptable quality levels or prices.
The manufacture of drug products is complex and requires significant expertise and capital investment, including the development of advanced manufacturing techniques and process controls. We intend to rely on outside vendors to manufacture supplies and process our product candidates. We have not yet caused our product candidates to be manufactured or processed on a commercial scale and may not be able to do so for any of our product candidates.
Our anticipated reliance on third-party manufacturers exposes us to the following risks:
·
we may be unable to identify manufacturers on acceptable terms or at all because the number of potential manufacturers is limited and the FDA, CFDA, EMA or other comparable regulatory authorities must evaluate any manufacturers. This assessment requires new testing and cGMP-compliance inspections by the FDA, CFDA, EMA or other comparable regulatory authorities. In addition, a new manufacturer would have to be educated in, or develop substantially equivalent processes for, production of our drugs;
·
our manufacturers may have little or no experience with manufacturing our product candidates, and therefore may require a significant amount of support from us to implement and maintain the infrastructure and processes required to manufacture our product candidates;
38
Table of Contents
·
our third-party manufacturers might be unable to timely manufacture our product candidates or produce the quantity and quality required to meet our clinical and commercial needs, if any;
·
our contract manufacturers may not be able to execute our manufacturing procedures and other logistical support requirements appropriately;
·
our contract manufacturers may not perform as agreed, may not devote sufficient resources to our product candidates, or may not remain in the contract manufacturing business for the time required to supply our clinical trials or to successfully produce, store and distribute our drugs;
·
any potential third-party manufacturer may be unable to initially pass federal, state or international regulatory inspections in a timely or cost effective manner;
·
manufacturers are subject to ongoing periodic unannounced inspection by the FDA and corresponding state agencies in the United States and other regulatory authorities to ensure strict compliance with cGMPs and other government regulations and corresponding non-U.S. requirements and our third-party manufacturers may fail to comply with these regulations and requirements;
·
we may not own, or may have to share, the intellectual property rights to any improvements made by our third-party manufacturers in the manufacturing process for our product candidates;
·
our third-party manufacturers could breach or terminate their agreement with us;
·
our contract manufacturers and critical reagent suppliers may be subject to inclement weather, as well as natural or man-made disasters;
·
our contract manufacturers may have unacceptable or inconsistent product quality success rates and yields; and
·
we may not be able to obtain raw materials and components used in the manufacturing process that are suitable or acceptable for use, particularly where we have no other source or supplier for the raw materials or components.
Each of these risks could delay or prevent the completion of our clinical trials or the approval of any of our product candidates by the FDA, CFDA, EMA or other comparable regulatory authorities, result in higher costs or adversely impact commercialization of our product candidates.
In addition to relying on third-party manufacturers and vendors to manufacture our product candidates, we will rely on third parties to perform certain specification tests on our product candidates prior to delivery to patients. If these tests are not appropriately done and test data are not reliable, patients could be put at risk of serious harm and the FDA, CFDA, EMA or other comparable regulatory authorities could place significant restrictions on our company until deficiencies are remedied.
Currently, our drug raw materials for our manufacturing activities are supplied by multiple source suppliers. We have agreements for the supply of drug materials with manufacturers or suppliers that we believe have sufficient capacity to meet our demands. In addition, we believe that adequate alternative sources for such supplies exist. However, there is a risk that, if supplies are interrupted, it would materially harm our business.
39
Table of Contents
We rely on BASF SE as the sole supplier of the stabilizing agent, Solutol, used in Plinabulin’s current formulation. If BASF SE becomes unable or unwilling to supply Solutol, we will not be able to replace BASF SE and we would be required to reformulate Plinabulin. Reformulation of our product candidates will cause delays for a number of reasons including, but not limited to, the fact that the supplier of any replacement agent would have to be evaluated by or qualified with the relevant regulatory authorities, which is an expensive and time-consuming process during which we may experience a supply interruption. Such reformulation would result in significant delays and is expected to reduce the overall activity of one or more of our product candidates. We may also be unsuccessful in negotiating favorable terms with such a supplier. As a result, our financial position and results of operations may be adversely affected.
Manufacturers of drug products often encounter difficulties in production, particularly in scaling up or out, validating the production process, and assuring high reliability of the manufacturing process (including the absence of contamination). These problems include logistics and shipping, difficulties with production costs and yields, quality control, including stability of the product, product testing, operator error, availability of qualified personnel, as well as compliance with strictly enforced federal, state and non-U.S. regulations. Furthermore, if contaminants are discovered in our supply of our product candidates or in the manufacturing facilities, such manufacturing facilities may need to be closed for an extended period of time to investigate and remedy the contamination. It is possible that stability failures or other issues relating to the manufacture of our product candidates may occur in the future. Additionally, our manufacturers may experience manufacturing difficulties due to resource constraints or as a result of labor disputes or unstable political environments. If our manufacturers were to encounter any of these difficulties, or otherwise fail to comply with their contractual obligations, our ability to provide our product candidate to patients in clinical trials would be jeopardized. For example, BASF SE may not be able to produce sufficient quantities of stabilizing agent in a timely manner. Any delay or interruption in the supply of clinical trial supplies could delay the completion of clinical trials, increase the costs associated with maintaining clinical trial programs and, depending upon the period of delay, require us to begin new clinical trials at additional expense or terminate clinical trials completely.
We may form or seek collaborations, strategic alliances or acquisitions or enter into licensing arrangements in the future, and we may not realize the benefits of these arrangements.
We may form or seek strategic alliances, create joint ventures or collaborations, acquire complimentary products, intellectual property rights, technologies or businesses or enter into additional licensing arrangements with third parties that we believe will complement or augment our development and commercialization efforts with respect to our product candidates and any future product candidates that we may develop. Any of these relationships may require us to incur non-recurring and other charges, increase our near and long-term expenditures, issue securities that dilute our shareholders, or disrupt our management and business. In addition, we face significant competition in seeking appropriate strategic partners and the negotiation process is time-consuming and complex. Moreover, we may not be successful in our efforts to establish a strategic partnership or other alternative arrangements for our product candidates because they may be deemed to be at too early a stage of development for collaborative effort and third parties may not view our product candidates as having the requisite potential to demonstrate safety and efficacy. If and when we collaborate with a third party for development and commercialization of a product candidate, we can expect to relinquish some or all of the control over the future success of that product candidate to the third party.
40
Table of Contents
Further, collaborations involving our product candidates are subject to numerous risks, which may include the following:
·
collaborators have significant discretion in determining the efforts and resources that they will apply to a collaboration;
·
collaborators may not pursue development and commercialization of our product candidates or may elect not to continue or renew development or commercialization programs based on clinical trial results, changes in their strategic focus due to the acquisition of competitive drugs, availability of funding, or other external factors, such as a business combination that diverts resources or creates competing priorities;
·
collaborators may delay clinical trials, provide insufficient funding for a clinical trial, stop a clinical trial, abandon a product candidate, repeat or conduct new clinical trials, or require a new formulation of a product candidate for clinical testing;
·
collaborators could independently develop, or develop with third parties, drugs that compete directly or indirectly with our drugs or product candidates;
·
a collaborator with marketing and distribution rights to one or more drugs may not commit sufficient resources to their marketing and distribution;
·
collaborators may not properly maintain or defend our intellectual property rights or may use our intellectual property or proprietary information in a way that gives rise to actual or threatened litigation that could jeopardize or invalidate our intellectual property or proprietary information or expose us to potential liability;
·
disputes may arise between us and a collaborator that cause the delay or termination of the research, development or commercialization of our product candidates, or that result in costly litigation or arbitration that diverts management attention and resources;
·
collaborations may be terminated and, if terminated, may result in a need for additional capital to pursue further development or commercialization of the applicable product candidates;
·
collaborators may own or co-own intellectual property covering our drugs that results from our collaborating with them, and in such cases, we would not have the exclusive right to commercialize such intellectual property;
·
the collaboration may result in increased operating expenses or the assumption of indebtedness or contingent liabilities; and
·
the collaboration arrangement may result in the loss of key personnel and uncertainties in our ability to maintain key business relationships.
As a result, if we enter into collaboration agreements and strategic partnerships or license our drugs, we may not be able to realize the benefit of such transactions if we are unable to successfully integrate them with our existing operations and company culture, which could delay our timelines or otherwise adversely affect our business. Following a strategic transaction or license, we may not achieve the revenue or specific net income that justifies such transaction. If we are unable to reach agreements with suitable collaborators on a timely basis, on acceptable terms, or at all, we may have to curtail the development of a product candidate, reduce or delay its development program or one or more of our other development programs, delay its potential commercialization or reduce the scope of any sales or marketing activities, or increase our expenditures and undertake development or commercialization activities at our own expense. If we elect to fund and undertake development or commercialization activities on our own, we may need to obtain additional expertise and additional capital, which may not be available to us on acceptable terms or at all. If we fail to enter into collaborations and do not have sufficient funds or expertise to undertake the necessary development and commercialization activities, we may not be able to further develop our product candidates or bring them to market and generate product sales revenue, which would harm our business prospects, financial condition and results of operations.
41
Table of Contents
We have entered into an investigator-initiated clinical trial agreement with the University of California, San Diego, or UCSD, and Dr. Lyudmila Bazhenova, an employee of UCSD and the principal investigator, and a clinical study agreement with The University of Washington, in connection with the investigator-initiated Phase 1/2 studies of Plinabulin in combination with nivolumab in patients with metastatic NSCLC. Both agreements provide that we will provide the financial support and access to Plinabulin for use in the studies, and there is no guarantee that any intellectual property rights will be developed in connection with these studies. See “Item 4. Information on the Company—B. Business Overview—Plinabulin, Our Lead Drug Candidate—Plinabulin in immuno-oncology—Clinical plans for Plinabulin in immuno-oncology.” In addition, we have entered into a collaboration agreement with the Fred Hutchinson Center pursuant to which the Fred Hutchinson Center is expected to provide us with at least six recommended compounds or therapies per year for testing through selected and approved collaboration projects. Both we and the Fred Hutchinson Center may propose collaboration projects; however, the Fred Hutchinson Center may withhold approval for the conduct of any particular project we may propose. Furthermore, even if a proposed project is mutually approved, the results of the project testing may be of little or no value. See “Item 4. Information on the Company—B. Business Overview—Plinabulin, Our Lead Drug Candidate—Other programs—Collaboration with the Fred Hutchinson Center.”
Risks Related to Our Industry, Business and Operation
We may be limited in the promotional claims we can make and may not be able to use information about competing therapies to promote or market Plinabulin, if approved, without incurring significant regulatory or enforcement risks.
Various U.S. governmental agencies, including the FDA and the Federal Trade Commission, or the FTC, regulate the promotion and advertising of FDA approved medical products. Promotional materials and statements must not be false or misleading. Among other things, the FDA requires that promotional claims be supported by “substantial evidence,” which requires adequate, well-controlled clinical trials. Promotional claims must also reflect “fair balance” between the risks and benefits of a medical product. The FDA also has found comparative claims to be “false and misleading” when they are not supported by adequate, well-controlled, head-to-head comparison trials.
Disclaimers that the comparative claims are not based on head-to-head trials may not be sufficient to insulate the responsible party from an FDA or FTC enforcement action. False and misleading advertising and promotion is a violation of the Federal Food, Drug, and Cosmetic Act, or the FDCA, and subjects the responsible party to sanctions including, but not limited to, warning letters, injunctions, civil penalties and criminal prosecution. Additionally, a product is misbranded under the regulations if, in an effort to promote the product, a responsible party makes a false or misleading representation with respect to a competing drug, device or biologic. We have not conducted head-to-head trials with any other therapies for the prevention of neutropenia, such as G-CSF therapies. As a result, we will be limited in our ability to market Plinabulin using available data from separate trials of competing therapies. If we decide to market Plinabulin’s benefits as compared to other therapies, we will need to conduct head-to-head clinical trials which may be time consuming and expensive and may not be successful.
42
Table of Contents
We have limited rights to Plinabulin inside China and Hong Kong.
Dalian Wanchunbulin Pharmaceuticals Ltd., or Wanchun Bulin, a partially owned subsidiary, holds the intellectual property rights to Plinabulin in China and Hong Kong. We currently indirectly own 60% equity interest of Wanchun Bulin. The remaining 40% is held by Wanchun Biotech, a Chinese limited liability company owned by Lan Huang, our Chief Executive Officer, Linqing Jia, our major shareholder, and Dong Liang, our minority shareholder. As a result, any distributions resulting from Wanchun Bulin on account of its equity ownership will not be fully received by us, and any payment from us to Wanchun Bulin will indirectly benefit Dr. Huang, Mr. Jia and Mr. Liang.
Our future success depends on our ability to retain our Chief Executive Officer and other key executives and to attract, retain and motivate qualified personnel.
We are highly dependent on Lan Huang, Ph.D., our Founder, Chairman of our Board of Directors and Chief Executive Officer and the other principal members of our management and scientific teams. Although we have formal employment agreements with most of our executive officers, these agreements do not prevent our executives from terminating their employment with us at any time. We do not maintain “key person” insurance for any of our executives or other employees. The loss of the services of any of these persons could impede the achievement of our research, development and commercialization objectives.
To induce valuable employees to remain at our company, in addition to salary and cash incentives, we plan to provide share incentive grants that vest over time. The value to employees of these equity grants that vest over time may be significantly affected by movements in our ordinary share price that are beyond our control, and may at any time be insufficient to counteract more lucrative offers from other companies. Although we have employment agreements with our key employees, any of our employees could leave at any time, with or without notice.
Recruiting and retaining qualified scientific, clinical, sales and marketing personnel or consultants will also be critical to our success. In addition, we rely on consultants and advisors, including scientific and clinical advisors, to assist us in formulating our discovery and preclinical studies development and commercialization strategy. The loss of the services of our executive officers or other key employees and consultants could impede the achievement of our research, development and commercialization objectives and seriously harm our ability to successfully implement our business strategy.
Furthermore, replacing executive officers and key employees or consultants may be difficult and may take an extended period of time because of the limited number of individuals in our industry with the breadth of skills and experience required to successfully develop, gain regulatory approval of and commercialize product candidates. Competition to hire from this limited pool is intense, and we may be unable to hire, train, retain or motivate these key personnel or consultants on acceptable terms given the competition among numerous pharmaceutical and biotechnology companies for similar personnel.
We also experience competition for the hiring of scientific and clinical personnel from universities and research institutions. Our consultants and advisors may be employed by employers other than us and may have commitments under consulting or advisory contracts with other entities that may limit their availability to us. If we are unable to continue to attract and retain high quality personnel, our ability to pursue our growth strategy will be limited.
43
Table of Contents
We will need to increase the size and capabilities of our organization, and we may experience difficulties in managing our growth.
As of the date of this annual report, we have 25 full-time employees. Of these, 13 are engaged in full-time research and development and laboratory operations and 12 are engaged in full-time general and administrative functions. As of the date of this annual report, 10 of our employees are located in China and 15 are located in the United States. We have also engaged and may continue to engage independent contractors, including four consultants with consulting agreements who are not full-time employees, to assist us with our operations. As our development and commercialization plans and strategies develop, and as we transition into operating as a public company, we will need to establish and maintain effective disclosure and financial controls and make changes in our corporate governance practices. We will need to add a significant number of additional managerial, operational, sales, marketing, financial and other personnel with the appropriate public company experience and technical knowledge and we may not successfully recruit and maintain such personnel. Future growth will impose significant added responsibilities on members of management, including:
·
identifying, recruiting, integrating, maintaining and motivating additional employees;
·
managing our internal development efforts effectively, including the clinical and FDA or other comparable regulatory authority review process for our product candidates, while complying with our contractual obligations to contractors and other third parties; and
·
improving our operational, financial and management controls, reporting systems and procedures.
Our future financial performance and our ability to commercialize our product candidates will depend, in part, on our ability to effectively manage our future growth, and our management may also have to divert a disproportionate amount of its attention away from day-to-day activities in order to devote a substantial amount of time to managing these growth activities.
We currently rely, and for the foreseeable future will continue to rely, in substantial part on certain independent organizations, advisors and consultants to provide certain services. These independent organizations, advisors and consultants may not continue to be available to us on a timely basis when needed, and in such case, we may not have the ability to find qualified replacements. In addition, if we are unable to effectively manage our outsourced activities or if the quality or accuracy of the services provided by consultants is compromised for any reason, our clinical trials may be extended, delayed or terminated, and we may not be able to obtain regulatory approval of our product candidates or otherwise advance our business. Furthermore, we may not be able to manage our existing consultants or find other competent outside contractors and consultants on economically reasonable terms, if at all.
If we are not able to effectively expand our organization by hiring new employees and expanding our groups of consultants and contractors, we may not be able to successfully implement the tasks necessary to further develop and commercialize our product candidates and, accordingly, may not achieve our research, development and commercialization goals.
44
Table of Contents
Our employees, independent contractors, consultants, commercial partners and vendors may engage in misconduct or other improper activities, including noncompliance with regulatory standards and requirements.
We are exposed to the risk of fraud, misconduct or other illegal activity by our employees, independent contractors, consultants, commercial partners and vendors. Misconduct by these parties could include intentional, reckless and negligent conduct that fails to: comply with the laws of the FDA and other similar non-U.S. regulatory authorities; provide true, complete and accurate information to the FDA and other similar non-U.S. regulatory authorities; comply with manufacturing standards we have established; comply with healthcare fraud and abuse laws in the United States and similar non-U.S. fraudulent misconduct laws; or report financial information or data accurately or to disclose unauthorized activities to us. If we obtain FDA approval of any of our product candidates and begin commercializing those drugs in the United States, our potential exposure under U.S. laws will increase significantly and our costs associated with compliance with such laws are also likely to increase. These laws may impact, among other things, our current activities with principal investigators and research patients and our use of information obtained in the course of patient recruitment for clinical trials, as well as proposed and future sales, marketing and education programs. In particular, the promotion, sales and marketing of healthcare items and services, as well as certain business arrangements in the healthcare industry, are subject to extensive laws designed to prevent fraud, kickbacks, self-dealing and other abusive practices. These laws and regulations may restrict or prohibit a wide range of pricing, discounting, marketing and promotion, structuring and commission(s), certain customer incentive programs and other business arrangements generally.
It is not always possible to identify and deter misconduct by employees and other parties, and the precautions we take to detect and prevent this activity may not be effective in controlling unknown or unmanaged risks or losses or in protecting us from governmental investigations or other actions or lawsuits stemming from a failure to comply with these laws or regulations. If any such actions are instituted against us, and we are not successful in defending ourselves or asserting our rights, those actions could have a significant impact on our business, including the imposition of significant fines or other sanctions.
We have identified a material weakness in our internal control over financial reporting. If our remediation of this material weakness is not effective, or if we experience additional material weaknesses in the future or otherwise fail to maintain an effective system of internal controls in the future, we may not be able to accurately or timely report our financial condition or results of operations, which may adversely affect investor confidence in us and, as a result, the value of our ordinary shares.
We have identified a material weakness in our internal control over financial reporting. A material weakness is a deficiency, or combination of deficiencies, in internal control over financial reporting such that there is a reasonable possibility that a material misstatement of our financial statements will not be prevented or detected on a timely basis. The material weakness related to having an insufficient number of financial reporting personnel with an appropriate level of knowledge, experience and training in application of U.S. GAAP and rules and regulations adopted by the U.S. Securities and Exchange Commission, or the SEC, commensurate with our reporting requirements.
We have implemented and will continue to implement measures designed to improve our internal control over financial reporting to remediate this material weakness, including the following:
·
we have hired a new senior accountant as well as a new staff accountant in our accounting department in the United States, both of whom have experience in accounting and financial reporting matters;
·
we are continuing to seek additional financial professionals with U.S. GAAP and SEC reporting experience and increase the number of qualified financial reporting personnel;
45
Table of Contents
·
we are improving the capabilities of existing financial reporting personnel through training and education in the accounting and reporting requirements under U.S. GAAP and SEC rules and regulations;
·
we are developing, communicating and implementing an accounting policy manual for our financial reporting personnel for recurring transactions and period-end closing processes; and
·
we are establishing effective monitoring and oversight controls for non-recurring and complex transactions to ensure the accuracy and completeness of our consolidated financial statements and related disclosures.
We cannot assure you that the measures we have taken to date, and are continuing to implement, will be sufficient to remediate the material weakness we have identified or to avoid potential future material weaknesses. If the steps we take do not correct the material weakness in a timely manner, we will be unable to conclude that we maintain effective internal control over financial reporting. Accordingly, there could continue to be a reasonable possibility that a material misstatement of our financial statements would not be prevented or detected on a timely basis.
As a public company, we are required to maintain internal control over financial reporting and to report any material weaknesses in such internal controls. Section 404 of the Sarbanes-Oxley Act of 2002, or the Sarbanes-Oxley Act, requires that we evaluate and determine the effectiveness of our internal control over financial reporting and, beginning with our second annual report, which will be our year ending December 31, 2017, provide a management report on internal control over financial reporting. The Sarbanes-Oxley Act also requires that our management report on internal control over financial reporting be attested to by our independent registered public accounting firm, to the extent we are no longer an “emerging growth company,” as defined in the JOBS Act. We do not expect our independent registered public accounting firm to attest to our management report on internal control over financial reporting for so long as we are an emerging growth company.
We are in the process of designing and implementing the internal control over financial reporting required to comply with this obligation, which process will be time consuming, costly and complicated. If we identify any additional material weaknesses in our internal control over financial reporting, if we are unable to comply with the requirements of Section 404 of the Sarbanes-Oxley Act in a timely manner, if we are unable to assert that our internal control over financial reporting is effective, or when required in the future, if our independent registered public accounting firm is unable to express an opinion as to the effectiveness of our internal control over financial reporting, investors may lose confidence in the accuracy and completeness of our financial reports and the market price of our ordinary shares could be adversely affected, and we could become subject to investigations by the stock exchange on which our securities are listed, the SEC, or other regulatory authorities, which could require additional financial and management resources.
We are subject to the risk of doing business internationally.
We operate and expect to operate in various countries, and we may not be able to market our products in, or develop new products successfully for, these markets. We may also encounter other risks of doing business internationally including:
·
unexpected changes in, or impositions of, legislative or regulatory requirements;
·
the occurrence of economic weakness, including inflation or political instability;
46
Table of Contents
·
the effects of applicable non-U.S. tax structures and potentially adverse tax consequences;
·
differences in protection of our intellectual property rights including third party patent rights;
·
the burden of complying with a variety of foreign laws including difficulties in effective enforcement of contractual provisions;
·
delays resulting from difficulty in obtaining export licenses, tariffs and other barriers and restrictions, potentially longer payment cycles, greater difficulty in accounts receivable collection and potentially adverse tax treatment; and
·
production shortages resulting from any events affecting raw material supply or manufacturing capabilities abroad.
In addition, we are subject to general geopolitical risks in foreign countries where we operate, such as political and economic instability and changes in diplomatic and trade relationships, which could affect, among other things, customers’ inventory levels and consumer purchasing, which could cause our results to fluctuate and our net sales to decline. The occurrence of any one or more of these risks of doing business internationally, individually or in the aggregate, could materially affect our business and results of operations adversely.
If we fail to comply with the U.S. Foreign Corrupt Practices Act, or FCPA, or other anti-bribery laws, our reputation may be harmed and we could be subject to penalties and significant expenses that have a material adverse effect on our business, financial condition and results of operations.
We are subject to the FCPA, which generally prohibits us from making improper payments to non-U.S. officials for the purpose of obtaining or retaining business. We are also subject to the anti-bribery laws of other jurisdictions, particularly China. As our business expands, the applicability of the FCPA and other anti-bribery laws to our operations will increase. Our procedures and controls to monitor anti-bribery compliance may fail to protect us from reckless or criminal acts committed by our employees or agents. If we, due to either our own deliberate or inadvertent acts or those of others, fail to comply with applicable anti-bribery laws, our reputation could be harmed and we could incur criminal or civil penalties, other sanctions and/or significant expenses, which could have a material adverse effect on our business, including our financial condition, results of operations, cash flows and prospects.
Business disruptions could seriously harm our future revenue and financial condition and increase our costs and expenses.
Our operations, and those of our third-party research institution collaborators, CROs, suppliers and other contractors and consultants, could be subject to earthquakes, power shortages, telecommunications failures, damage from computer viruses, material computer system failures, water shortages, floods, hurricanes, typhoons, fires, extreme weather conditions, medical epidemics and other natural or man-made disasters or business interruptions for which we are predominantly self-insured. In addition, we partially rely on our third-party research institution collaborators for conducting research and development of our product candidates, and they may be affected by government shutdowns or withdrawn funding. The occurrence of any of these business disruptions could seriously harm our operations and financial condition and increase our costs and expenses. We rely on third-party manufacturers to produce and process our product candidates. Our ability to obtain clinical supplies of our product candidates could be disrupted if the operations of these suppliers are affected by a man-made or natural disaster or other business interruption. A large portion of our contract manufacturer’s operations is located in a single facility. Damage or extended periods of interruption to our corporate or our contract manufacturer’s development or research facilities due to fire, natural disaster, power loss, communications failure, unauthorized entry or other events could cause us to cease or delay development of some or all of our product candidates.
47
Table of Contents
Our internal computer systems, or those used by our CROs or other contractors or consultants, may fail or suffer security breaches.
Despite the implementation of security measures, our internal computer systems and those of our CROs and other contractors and consultants are vulnerable to damage from computer viruses and unauthorized access. Although, to our knowledge, we have not experienced any such material system failure or security breach to date, if such an event were to occur and cause interruptions in our operations, it could result in a material disruption of our development programs and our business operations. For example, the loss of clinical trial data from completed or future clinical trials could result in delays in our regulatory approval efforts and significantly increase our costs to recover or reproduce the data. Likewise, we partially rely on our third-party research institution collaborators for research and development of our product candidates and on other third parties for the manufacture of our product candidates and to conduct clinical trials, and similar events relating to their computer systems could also have a material adverse effect on our business. To the extent that any disruption or security breach were to result in a loss of, or damage to, our data or applications, or inappropriate disclosure of confidential or proprietary information, we could incur liability and the further development and commercialization of our product candidates could be delayed.
If product liability lawsuits are brought against us, we may incur substantial liabilities and may be required to limit commercialization of our product candidates.
We face an inherent risk of product liability as a result of the clinical testing of our product candidates and will face an even greater risk if we commercialize any drugs. For example, we may be sued if our product candidates cause or are perceived to cause injury or are found to be otherwise unsuitable during clinical testing, manufacturing, marketing or sale. Any such product liability claims may include allegations of defects in manufacturing, defects in design, a failure to warn of dangers inherent in the drug, negligence, strict liability or a breach of warranties. Claims could also be asserted under state consumer protection acts. If we cannot successfully defend ourselves against product liability claims, we may incur substantial liabilities or be required to limit commercialization of our product candidates. Even successful defense would require significant financial and management resources. Regardless of the merits or eventual outcome, liability claims may result in:
·
decreased demand for our drugs;
·
injury to our reputation;
·
withdrawal of clinical trial participants and inability to continue clinical trials;
·
initiation of investigations by regulators;
·
costs to defend the related litigation;
·
a diversion of management’s time and our resources;
·
substantial monetary awards to trial participants or patients;
·
product recalls, withdrawals or labeling, marketing or promotional restrictions;
48
Table of Contents
·
loss of revenue;
·
exhaustion of any available insurance and our capital resources;
·
the inability to commercialize any product candidate; and
·
a decline in our ordinary share price.
Our inability to obtain sufficient product liability insurance at an acceptable cost to protect against potential product liability claims could prevent or inhibit the commercialization of drugs we develop, alone or with collaborators. Although we currently carry an aggregate maximum coverage amount of approximately $5 million of clinical trial insurance, the amount of such insurance coverage may not be adequate, we may be unable to maintain such insurance, or we may not be able to obtain additional or replacement insurance at a reasonable cost, if at all. Our insurance policies may also have various exclusions, and we may be subject to a product liability claim for which we have no coverage. We may have to pay any amounts awarded by a court or negotiated in a settlement that exceed our coverage limitations or that are not covered by our insurance, and we may not have, or be able to obtain, sufficient capital to pay such amounts. Even if our agreements with any future corporate collaborators entitle us to indemnification against losses, such indemnification may not be available or adequate should any claim arise.
We have limited insurance coverage, and any claims beyond our insurance coverage may result in our incurring substantial costs and a diversion of resources.
We maintain property insurance policies covering physical damage to, or loss of, our buildings and their improvements, equipment, office furniture and inventory. We hold employer’s liability insurance generally covering death or work-related injury of employees. We hold public liability insurance covering certain incidents involving third parties that occur on or in the premises of the company. We hold directors and officers liability insurance covering losses or advancement of defense costs resulting from certain legal actions brought against our directors and officers. We do not maintain key-man life insurance on any of our senior management or key personnel, or business interruption insurance. Our insurance coverage may be insufficient to cover any claim for product liability, damage to our fixed assets or employee injuries. Any liability or damage to, or caused by, our facilities or our personnel beyond our insurance coverage may result in our incurring substantial costs and a diversion of resources.
Fluctuations in exchange rates could result in foreign currency exchange losses and could materially reduce the value of your investment.
We incur portions of our expenses, and may in the future derive revenues, in currencies other than the U.S. dollars, in particular, the RMB. As a result, we are exposed to foreign currency exchange risk as our results of operations and cash flows are subject to fluctuations in foreign currency exchange rates. For example, a significant portion of our clinical trial activities may be conducted outside of the United States, and associated costs may be incurred in the local currency of the country in which the trial is being conducted, which costs could be subject to fluctuations in currency exchange rates. We currently do not engage in hedging transactions to protect against uncertainty in future exchange rates between particular foreign currencies and the U.S. dollar. A decline in the value of the U.S. dollar against currencies in countries in which we conduct clinical trials could have a negative impact on our research and development costs. Foreign currency fluctuations are unpredictable and may adversely affect our financial condition, results of operations and cash flows.
49
Table of Contents
The value of the RMB against the U.S. dollar and other currencies may fluctuate and is affected by, among other things, changes in political and economic conditions and the foreign exchange policy adopted by the Chinese and other non-U.S. governments. Specifically in China, on July 21, 2005, the Chinese government changed its policy of pegging the value of the RMB to the U.S. dollar. Following the removal of the U.S. dollar peg, the RMB appreciated 18.7% against the U.S. dollar over the following three years. Between July 2008 and June 2010, this appreciation halted and the exchange rate between the RMB and the U.S. dollar remained within a narrow band. Since June 2010, the Chinese government has allowed the RMB to appreciate slowly against the U.S. dollar again. In April 2012, the Chinese government announced that it would allow more RMB exchange rate fluctuation. On August 11, 2015, China’s central bank executed a 1.8% devaluation in the RMB. Over the following two days, Chinese currency fell 1.2% against the dollar. From the exchange rate of 6.40 RMB to one U.S. dollar at August 13, 2015, the Chinese currency continued to fall to a low of 6.96 RMB to one U.S. dollar on December 16, 2016. It remains unclear what further fluctuations may occur or what impact this will have on the currency.
China, U.S. or other government policies may impact the exchange rate between the RMB, U.S. dollar and other currencies in the future in ways that adversely affect our business. There remains significant international pressure on the Chinese government to adopt a more flexible currency policy, which could result in greater fluctuation of the RMB against the U.S. dollar. Our costs are denominated in U.S. dollars, RMB, Australian dollars and Euros, and a large portion of our financial assets are in U.S. dollars. To the extent that we need to convert U.S. dollars into RMB for our operations, appreciation of the RMB against the U.S. dollar would have an adverse effect on the RMB amount we would receive. Conversely, if we decide to convert our RMB into U.S. dollars for our operations or other business purposes, appreciation of the U.S. dollar against the RMB would have a negative effect on the U.S. dollar amount we would receive.
Our investments are subject to risks that could result in losses.
We had cash of $11.7 million and $10.8 million at December 31, 2016 and 2015, respectively. We may invest our cash in a variety of financial instruments, principally short-term investment grade, interest-bearing instruments. All of these investments are subject to credit, liquidity, market and interest rate risk. Such risks, including the failure or severe financial distress of the financial institutions that hold our cash, cash equivalents and investments, may result in a loss of liquidity, impairment to our investments, realization of substantial future losses, or a complete loss of the investments in the long-term, which may have a material adverse effect on our business, results of operations, liquidity and financial condition. Our exposure to interest rate risk arises through movements in regard to interest income we earn on our deposits and the imputed interest expense from a shareholder loan. To manage the risk, our cash is held at financial institutions that we believe to be of high credit quality. While we believe our cash position does not expose us to excessive risk, future investments may be subject to adverse changes in market value.
Our disclosure controls and procedures may not prevent or detect all errors or acts of fraud.
Our disclosure controls and procedures are designed to reasonably assure that information required to be disclosed by us in reports we file or submit under the Exchange Act is accumulated and communicated to management, and recorded, processed, summarized and reported within the time periods specified in the rules and forms of the SEC. We believe that any disclosure controls and procedures or internal controls and procedures, no matter how well conceived and operated, can provide only reasonable, not absolute, assurance that the objectives of the control system are met.
50
Table of Contents
These inherent limitations include the realities that judgments in decision-making can be faulty, and that breakdowns can occur because of simple error or mistake. Additionally, controls can be circumvented by the individual acts of some persons, by collusion of two or more people or by an unauthorized override of the controls. Accordingly, because of the inherent limitations in our control system, misstatements due to error or fraud may occur and not be detected.
Risks Related to Our Doing Business in China
The pharmaceutical industry in China is highly regulated and such regulations are subject to change which may affect approval and commercialization of our drugs.
The pharmaceutical industry in China is subject to comprehensive government regulation and supervision, encompassing the approval, registration, manufacturing, packaging, licensing and marketing of new drugs. See “Item 4. Information on the Company—B. Business Overview—Government Regulations—Chinese Regulations” for a discussion of regulatory requirements that are applicable to our current and planned business activities in China. In recent years, the regulatory framework in China regarding the pharmaceutical industry has undergone significant changes, and we expect that it will continue to undergo significant changes. Any such changes or amendments may result in increased compliance costs on our business or cause delays in or prevent the successful development or commercialization of our product candidates in China and reduce the current benefits we believe are available to us from developing and manufacturing drugs in China. Chinese authorities have become increasingly vigilant in enforcing laws in the pharmaceutical industry and any failure by us or our partners to maintain compliance with applicable laws and regulations or obtain and maintain required licenses and permits may result in the suspension or termination of our business activities in China. We believe our strategy and approach is aligned with the Chinese government’s policies, but we cannot ensure that our strategy and approach will continue to be aligned.
Changes in the political and economic policies of the Chinese government may materially and adversely affect our business, financial condition and results of operations and may result in our inability to sustain our growth and expansion strategies.
Our financial condition and results of operations are affected to a large extent by economic, political and legal developments in China.
The Chinese economy differs from the economies of most developed countries in many respects, including the extent of government involvement, level of development, growth rate, control of foreign exchange and allocation of resources. Although the Chinese government has implemented measures emphasizing the utilization of market forces for economic reform, the reduction of state ownership of productive assets, and the establishment of improved corporate governance in business enterprises, a substantial portion of productive assets in China is still owned by the government. In addition, the Chinese government continues to play a significant role in regulating industrial development by imposing industrial policies. The Chinese government also exercises significant control over China’s economic growth by allocating resources, controlling payment of foreign currency-denominated obligations, setting monetary policy, regulating financial services and institutions and providing preferential treatment to particular industries or companies.
While the Chinese economy has experienced significant growth in the past three decades, growth has been uneven, both geographically and among various sectors of the economy. The Chinese government has implemented various measures to encourage economic growth and guide the allocation of resources. Some of these measures may benefit the overall Chinese economy, but may also have a negative effect on us. Our financial condition and results of operation could be materially and adversely affected by government control over capital investments or changes in tax regulations that are applicable to us and consequently have a material adverse effect on our businesses, financial condition and results of operations.
51
Table of Contents
There are uncertainties regarding the interpretation and enforcement of Chinese laws, rules and regulations.
A portion of our operations are conducted in China through our Chinese subsidiaries, and are governed by Chinese laws, rules and regulations. Our Chinese subsidiaries are subject to laws, rules and regulations applicable to foreign investment in China. The Chinese legal system is a civil law system based on written statutes.
In 1979, the Chinese government began to promulgate a comprehensive system of laws, rules and regulations governing economic matters in general. The overall effect of legislation over the past three decades has significantly enhanced the protections afforded to various forms of foreign investment in China. However, China has not developed a fully integrated legal system, and recently enacted laws, rules and regulations may not sufficiently cover all aspects of economic activities in China or may be subject to significant degrees of interpretation by Chinese regulatory agencies. In particular, because these laws, rules and regulations are relatively new, and because of the limited number of published decisions and the nonbinding nature of such decisions, and because the laws, rules and regulations often give the relevant regulator significant discretion in how to enforce them, the interpretation and enforcement of these laws, rules and regulations involve uncertainties and can be inconsistent and unpredictable. In addition, the Chinese legal system is based in part on government policies and internal rules, some of which are not published on a timely basis or at all, and which may have a retroactive effect. As a result, we may not be aware of our violation of these policies and rules until after the occurrence of the violation.
Any administrative and court proceedings in China may be protracted, resulting in substantial costs and diversion of resources and management attention. Since Chinese administrative and court authorities have significant discretion in interpreting and implementing statutory and contractual terms, it may be more difficult to evaluate the outcome of administrative and court proceedings and the level of legal protection we enjoy than in more developed legal systems. These uncertainties may impede our ability to enforce the contracts we have entered into and could materially and adversely affect our business, financial condition and results of operations.
Substantial uncertainties exist with respect to the enactment timetable, the final version, interpretation and implementation of draft Chinese Foreign Investment Law and how it may impact the viability of our current corporate governance.
The Ministry of Commerce published a discussion draft of the proposed Foreign Investment Law in January 2015 aiming to, upon its enactment, replace the trio of existing laws regulating foreign investment in China, namely, the Sino-foreign Equity Joint Venture Enterprise Law, the Sino-foreign Cooperative Joint Venture Enterprise Law and the Wholly Foreign-invested Enterprise Law, together with their implementation rules and ancillary regulations. The draft Foreign Investment Law embodies an expected Chinese regulatory trend to rationalize its foreign investment regulatory regime in line with prevailing international practice and the legislative efforts to unify the corporate legal requirements for both foreign and domestic investments. The Ministry of Commerce has solicited comments on this draft and substantial uncertainties exist with respect to its enactment timetable, the final version, interpretation and implementation.
52
Table of Contents
Among other things, the draft Foreign Investment Law expands the definition of foreign investment and introduces the principle of “actual control” in determining whether a company is considered a foreign-invested enterprise, or FIE. The draft Foreign Investment Law specifically provides that entities established in China but “controlled” by foreign investors will be treated as FIEs, whereas an entity set up in a foreign jurisdiction would nonetheless be, upon market entry clearance by the Ministry of Commerce or its local counterparts, treated as a Chinese resident enterprise provided that the entity is “controlled” by Chinese entities and/or citizens. In this connection, “control” is broadly defined in the draft law to cover the following summarized categories: (1) holding 50% of more of the shares, equity or voting rights of the subject entity; (2) holding less than 50% of the voting rights of the subject entity but having the power to secure at least 50% of the seats on the board or other equivalent decision-making bodies, or having the voting power to exert material influence on the board, the shareholders’ meeting or other equivalent decision-making bodies; or (3) having the power to exert decisive influence, via contractual or trust arrangements, over the subject entity’s operations, financial matters or other key aspects of business operations. Once an entity is determined to be an FIE, it will be subject to the foreign investment restrictions or prohibitions, if the FIE is engaged in the industry listed in the “negative list” which will be separately issued by the State Council later. The “negative list” requires market entry clearance by the Ministry of Commerce or its local counterparts. Unless the underlying business of the FIE falls within the negative list, prior approval from the government authorities as mandated by the existing foreign investment legal regime would no longer be required for establishment of the FIE. Our principal business, the development of innovative cancer therapies, falls within the encouraged industries category of the Catalogue of Industries for Guiding Foreign Investment (2015 Revision), or the 2015 Catalogue. As such, if the draft Foreign Investment Law became effective in its current form and the 2015 Catalogue remained unchanged, our investments in Wanchun Biotechnology (Shenzhen) Ltd. and Wanchun Bulin would not be required to obtain access permission from the relevant governmental authorities, regardless of whether we are controlled by Chinese shareholders or foreign shareholders.
The draft Foreign Investment Law also imposes stringent ad hoc and periodic information reporting requirements on foreign investors and the applicable FIEs. Aside from an investment implementation report and an investment amendment report that are required at each investment and alteration of investment specifics, an annual report is mandatory, and large foreign investors meeting certain criteria are required to report on a quarterly basis. Any company found to be non-compliant with these information reporting obligations may potentially be subject to fines and/or administrative or criminal liabilities, and the persons directly responsible may be subject to criminal liabilities.
The draft Foreign Investment Law is currently only in draft form and there is substantial uncertainty as to what extent the final legislation will vary from the draft. If the final Foreign Investment Law is materially different from the current draft, it may materially affect corporate structure, business operations and corporate governance. While we expect to take actions to ensure that our operations continue to comply with applicable PRC laws, including the Foreign Investment Law when it becomes effective, we may expend substantial time and expense to comply and may be required to alter our corporate structure.
53
Table of Contents
Chinese regulations relating to investments in offshore companies by Chinese residents may subject our future Chinese resident beneficial owners or our Chinese subsidiaries to liability or penalties, limit our ability to inject capital into our Chinese subsidiaries or limit our Chinese subsidiaries’ ability to increase their registered capital or distribute profits.
The State Administration of Foreign Exchange, or SAFE, promulgated the Circular on Relevant Issues Concerning Foreign Exchange Control on Domestic Residents’ Offshore Investment and Financing and Roundtrip Investment through Special Purpose Vehicles, or SAFE Circular 37, on July 4, 2014, which replaced the former circular commonly known as “SAFE Circular 75” promulgated by SAFE on October 21, 2005. SAFE Circular 37 requires Chinese residents to register with local branches of SAFE in connection with their direct establishment or indirect control of an offshore entity, for the purpose of overseas investment and financing, with such Chinese residents’ legally owned assets or equity interests in domestic enterprises or offshore assets or interests, referred to in SAFE Circular 37 as a “special purpose vehicle.” SAFE Circular 37 further requires an amendment to the registration in the event of any significant changes with respect to the special purpose vehicle, such as an increase or decrease of capital contributed by Chinese individuals, share transfer or exchange, merger, division or other material event. In the event that a Chinese shareholder holding interests in a special purpose vehicle fails to fulfill the required SAFE registration, the Chinese subsidiaries of that special purpose vehicle may be prohibited from making profit distributions to the offshore parent and from carrying out subsequent cross-border foreign exchange activities, and the special purpose vehicle may be restricted in its ability to contribute additional capital into its Chinese subsidiary. Moreover, failure to comply with the various SAFE registration requirements described above could result in liability under Chinese law for evasion of foreign exchange controls.
We believe Dr. Lan Huang and Messrs. Linqing Jia and Dong Liang, each of whom are our shareholders, are Chinese residents under SAFE Circular 37. Although Dr. Lan Huang and Messrs. Linqing Jia and Dong Liang have completed the foreign exchange registration under SAFE Circular 37, we do not have control over these three shareholders and our other beneficial owners, and our Chinese resident beneficial owners may not have complied with, and may not in the future comply with, SAFE Circular 37 and subsequent implementation rules. The failure of Chinese resident beneficial owners to register or amend their SAFE registrations in a timely manner pursuant to SAFE Circular 37 and subsequent implementation rules, or the failure of future Chinese resident beneficial owners of our company to comply with the registration procedures set forth in SAFE Circular 37 and subsequent implementation rules, may subject such beneficial owners or our Chinese subsidiaries to fines and legal sanctions. Furthermore, SAFE Circular 37 is unclear how this regulation, and any future regulation concerning offshore or cross-border transactions, will be interpreted, amended and implemented by the relevant Chinese government authorities, and we cannot predict how these regulations will affect our business operations or future strategy. Failure to register or comply with relevant requirements may also limit our ability to contribute additional capital to our Chinese subsidiaries and limit our Chinese subsidiaries’ ability to distribute dividends to us. These risks could in the future have a material adverse effect on our business, financial condition and results of operations.
Any failure to comply with Chinese regulations regarding our employee equity incentive plans may subject the PRC plan participants or us to fines and other legal or administrative sanctions.
We and our directors, executive officers and other employees who are Chinese citizens or who have resided in China for a continuous period of not less than one year and who will be granted restricted shares or options are subject to the Notice on Issues Concerning the Foreign Exchange Administration for Domestic Individuals Participating in Stock Incentive Plan of Overseas Publicly Listed Company, issued by SAFE in February 2012, according to which, employees, directors, supervisors and other management members participating in any share incentive plan of an overseas publicly listed company who are Chinese citizens or who are non-Chinese citizens residing in China for a continuous period of not less than one year, subject to limited exceptions, are required to register with SAFE through a domestic qualified agent, which could be a PRC subsidiary of such overseas listed company, and complete certain other procedures. In addition, an overseas entrusted institution must be retained to handle matters in connection with the exercise or sale of stock options and the purchase or sale of shares and interests. Failure to complete the SAFE registrations may subject them to fines and legal sanctions and may also limit our ability to make payments under our equity incentive plans or receive dividends or sales proceeds related thereto, or our ability to contribute additional capital into our wholly foreign-owned enterprises in China and limit our wholly foreign-owned enterprises’ ability to distribute dividends to us. We also face regulatory uncertainties that could restrict our ability to adopt additional equity incentive plans for our directors and employees under Chinese law.
54
Table of Contents
In addition, the State Administration of Taxation, or the SAT, has issued circulars concerning employee share options or restricted shares. Under these circulars, employees working in China who exercise share options, or whose restricted shares vest, will be subject to Chinese individual income tax. The Chinese subsidiaries of an overseas listed company have obligations to file documents related to employee share options or restricted shares with relevant tax authorities and to withhold individual income taxes of those employees related to their share options or restricted shares. If the employees fail to pay, or the Chinese subsidiaries fail to withhold applicable income taxes, the Chinese subsidiaries may face sanctions imposed by the tax authorities or other Chinese government authorities.
In the future, we may rely to some extent on dividends and other distributions on equity from our principal operating subsidiaries to fund offshore cash and financing requirements.
We are a holding company, incorporated in the Cayman Islands, and may in the future rely to some extent on dividends and other distributions on equity from our principal operating subsidiaries for our offshore cash and financing requirements, including the funds necessary to pay dividends and other cash distributions to our shareholders, fund inter-company loans, service any debt we may incur outside China and pay our expenses. The laws, rules and regulations applicable to our Chinese subsidiaries and certain other subsidiaries permit payments of dividends only out of their retained earnings, if any, determined in accordance with applicable accounting standards and regulations.
Under Chinese laws, rules and regulations, each of our subsidiaries incorporated in China is required to set aside a portion of its net income each year to fund certain statutory reserves. These reserves, together with the registered equity, are not distributable as cash dividends. As a result of these laws, rules and regulations, our subsidiaries incorporated in China are restricted in their ability to transfer a portion of their respective net assets to their shareholders as dividends. In addition, registered share capital and capital reserve accounts are also restricted from withdrawal in China. As of December 31, 2016, these restricted assets totaled RMB 2.56 million ($0.37 million).
The PRC Enterprise Income Tax Law, or EIT Law, and its implementation rules, both of which became effective on January 1, 2008, provide that China-sourced income of foreign enterprises, such as dividends paid by a Chinese subsidiary to its equity holders that are non-Chinese resident enterprises, will normally be subject to Chinese withholding tax at a rate of 10%, unless any such foreign investor’s jurisdiction of incorporation has a tax treaty with China that provides for a different withholding arrangement. As a result, dividends paid to us by our Chinese subsidiaries are expected to be subject to Chinese withholding tax at a rate of 10%.
Pursuant to the Arrangement between Mainland China and Hong Kong Special Administrative Region for the Avoidance of Double Taxation and Prevention of Fiscal Evasion with respect to Taxes on Income, or Hong Kong Tax Treaty, BeyondSpring (HK) Limited, or BeyondSpring HK, the shareholder of our Chinese subsidiaries, may be subject to a withholding tax at a rate of 5% on dividends received from our Chinese operating subsidiaries as a Hong Kong tax resident. Pursuant to the Hong Kong Tax Treaty, subject to certain conditions, this reduced withholding tax rate will be available for dividends from Chinese entities provided that the recipient can demonstrate it is a Hong Kong tax resident and it is the beneficial owner of the dividends. BeyondSpring HK currently does not hold a Hong Kong tax resident certificate from the Inland Revenue Department of Hong Kong and the reduced withholding tax rate may not be available.
Furthermore, if our subsidiaries in China incur debt on their own behalf in the future, the instruments governing the debt may restrict their ability to pay dividends or make other payments to us. Any limitation on the ability of our subsidiaries to distribute dividends or other payments to us in the future could materially and adversely limit our ability to make investments or acquisitions that could be beneficial to our businesses, pay dividends or otherwise fund and conduct our business.
55
Table of Contents
We may be treated as a resident enterprise for Chinese tax purposes under the EIT Law and be subject to Chinese tax on our worldwide taxable income at a rate of 25%.
Under the EIT Law an enterprise established outside China with “de facto management bodies” within China is considered a “resident enterprise,” meaning that it is treated in a manner similar to a Chinese enterprise for EIT purposes. The implementing rules of the EIT Law define “de facto management bodies” as “management bodies that exercise substantial and overall management and control over the production and operations, personnel, accounting, and properties” of the enterprise. In addition, the Notice Regarding the Determination of Chinese-Controlled Offshore Incorporated Enterprises as PRC Tax Resident Enterprises on the Basis of De Facto Management Bodies, or Circular 82, specifies that certain Chinese-controlled offshore incorporated enterprises, defined as enterprises incorporated under the laws of foreign countries or territories and that have Chinese enterprises or enterprise groups as their primary controlling shareholders, will be classified as resident enterprises if all of the following are located or resident in China: senior management personnel and departments that are responsible for daily production, operation and management; financial and personnel decision-making bodies; key properties, accounting books, company seal and minutes of board meetings and shareholders’ meetings; and half or more of senior management or directors having voting rights. On July 27, 2011, the SAT issued Administrative Measures of Enterprise Income Tax of Chinese-Controlled Offshore Incorporated Resident Enterprises (Trial), or Bulletin 45, which became effective on September 1, 2011, as recently amended on October 1, 2016, to provide further guidance on the implementation of Circular 82. Bulletin 45 clarifies certain issues related to determining Chinese resident enterprise status, including which competent tax authorities are responsible for determining offshore incorporated Chinese resident enterprise status, as well as post-determination administration. In 2014, the SAT, released the Announcement of the SAT on Issues Concerning the Recognition of Chinese-Controlled Enterprises Incorporated Overseas as Resident Enterprises on the Basis of Their Actual Management Bodies and supplemented some provisions related to the administrative procedures for the recognition of resident enterprise, while the standards used to classify resident enterprises in Circular 82 remain unchanged.
We are not aware of any offshore holding company with a corporate structure similar to ours that has been deemed a Chinese “resident enterprise” by the Chinese tax authorities. Accordingly, we do not believe our company or any of our overseas subsidiaries should be treated as a Chinese resident enterprise.
If the Chinese tax authorities determine that our Cayman Islands holding company is a resident enterprise for Chinese EIT purposes, a number of unfavorable Chinese tax consequences could follow and we may be subject to EIT at a rate of 25% on our worldwide taxable income, as well as to Chinese EIT reporting obligations. In that case, it is possible that dividends paid to us by our Chinese subsidiaries will not be subject to Chinese withholding tax.
56
Table of Contents
Dividends payable to our foreign investors may be subject to Chinese withholding tax and gains on the sale of our ordinary shares by our foreign investors may be subject to Chinese tax.
If we are deemed a Chinese resident enterprise as described under “—We may be treated as a resident enterprise for Chinese tax purposes under the EIT Law and be subject to Chinese tax on our worldwide taxable income at a rate of 25%,” dividends paid on our ordinary shares, and any gain realized from the transfer of our ordinary shares, may be treated as income derived from sources within China. As a result, dividends paid to non-Chinese resident enterprise ordinary shareholders may be subject to Chinese withholding tax at a rate of 10% (or 20% in the case of non-Chinese individual ordinary shareholders) and gains realized by non-Chinese resident enterprises ordinary shareholders from the transfer of our ordinary shares may be subject to Chinese tax at a rate of 10% (or 20% in the case of non-Chinese individual ordinary shareholders). It is unclear whether if we or any of our subsidiaries established outside China are considered a Chinese resident enterprise, holders of our ordinary shares would be able to claim the benefit of income tax treaties or agreements entered into between China and other countries or areas. If dividends payable to our non-Chinese investors, or gains from the transfer of our ordinary shares by such investors are subject to Chinese tax, the value of your investment in the ordinary shares may decline significantly.
We and our shareholders face uncertainties with respect to indirect transfers of equity interests in Chinese resident enterprises or other assets attributed to a Chinese establishment of a non-Chinese company, or other assets attributable to a Chinese establishment of a non-Chinese company.
On February 3, 2015, the SAT issued the Bulletin on Issues of Enterprise Income Tax and Indirect Transfers of Assets by Non-PRC Resident Enterprises, or Bulletin 7, which replaced or supplemented certain previous rules under the Notice on Strengthening Administration of Enterprise Income Tax for Share Transfers by Non-PRC Resident Enterprises, or Circular 698, issued by the SAT, on December 10, 2009. Pursuant to this Bulletin, an “indirect transfer” of “PRC taxable assets,” including equity interests in a Chinese resident enterprise, by non-Chinese resident enterprises may be recharacterized and treated as a direct transfer of PRC taxable assets, if such arrangement does not have a reasonable commercial purpose and was established for the purpose of avoiding payment of Chinese enterprise income tax. As a result, gains derived from such indirect transfer may be subject to Chinese enterprise income tax. When determining whether there is a “reasonable commercial purpose” of the transaction arrangement, factors to be taken into consideration include: whether the main value of the equity interest of the relevant offshore enterprise derives from PRC taxable assets; whether the assets of the relevant offshore enterprise mainly consists of direct or indirect investment in China or if its income mainly derives from China; whether the offshore enterprise and its subsidiaries directly or indirectly holding PRC taxable assets have real commercial nature which is evidenced by their actual function and risk exposure; the duration of existence of the business model and organizational structure; the replicability of the transaction by direct transfer of PRC taxable assets; and the tax situation of such indirect transfer and applicable tax treaties or similar arrangements.
Late payment of applicable tax will subject the transferor to default interest. Gains derived from the sale of shares by investors through a public stock exchange are not subject to the Chinese enterprise income tax pursuant to Bulletin 7 where such shares were acquired in a transaction through a public stock exchange. However, the sale of our ordinary shares by a non-Chinese resident enterprise outside a public stock exchange may be subject to Chinese enterprise income tax under Bulletin 7.
There are uncertainties as to the application of Bulletin 7. Bulletin 7 may be determined by the tax authorities to be applicable to sale of the shares of our offshore subsidiaries or investments where PRC taxable assets are involved. The transferors and transferees may be subject to the tax filing and withholding or tax payment obligation, while our Chinese subsidiaries may be requested to assist in the filing. Furthermore, we, our non-resident enterprises and Chinese subsidiaries may be required to spend valuable resources to comply with Bulletin 7 or to establish that we and our non-resident enterprises should not be taxed under Bulletin 7, for our previous and future restructuring or disposal of shares of our offshore subsidiaries, which may have a material adverse effect on our financial condition and results of operations.
The Chinese tax authorities have the discretion under Bulletin 7 to make adjustments to the taxable capital gains based on the difference between the fair value of the taxable assets transferred and the cost of investment. If the Chinese tax authorities make adjustments to the taxable income of the transactions under Circular 698 / Bulletin 7, our income tax costs associated with such potential acquisitions or disposals will increase, which may have an adverse effect on our financial condition and results of operations.
57
Table of Contents
Restrictions on currency exchange may limit our ability to utilize our revenue effectively.
The Chinese government imposes controls on the convertibility of RMB into foreign currencies and, in certain cases, the remittance of currency out of China. A portion of our revenue may in the future be denominated in RMB. Shortages in availability of foreign currency may then restrict the ability of our Chinese subsidiaries to remit sufficient foreign currency to our offshore entities for our offshore entities to pay dividends or make other payments or otherwise to satisfy our foreign currency denominated obligations. The RMB is currently convertible under the “current account,” which includes dividends, trade and service-related foreign exchange transactions, but not under the “capital account,” which includes foreign direct investment and loans, including loans we may secure from our onshore subsidiaries. Currently, our Chinese subsidiaries, which are wholly foreign-owned enterprises, may purchase foreign currency for settlement of “current account transactions,” including payment of dividends to us, without the approval of SAFE, by complying with certain procedural requirements. However, the relevant Chinese governmental authorities may limit or eliminate our ability to purchase foreign currencies in the future for current account transactions. Since a portion of our future revenue may be denominated in RMB, any existing and future restrictions on currency exchange may limit our ability to utilize revenue generated in RMB to fund our business activities outside of China or pay dividends in foreign currencies to our shareholders, including holders of our ordinary shares. Foreign exchange transactions under the capital account remain subject to limitations and require approvals from, or registration with, SAFE and other relevant Chinese governmental authorities. This could affect our ability to obtain foreign currency through debt or equity financing for our subsidiaries.
Recent litigation and negative publicity surrounding China-based companies listed in the United States may result in increased regulatory scrutiny of us and negatively impact the trading price of our ordinary shares and could have a material adverse effect upon our business, including its results of operations, financial condition, cash flows and prospects.
We believe that litigation and negative publicity surrounding companies with operations in China that are listed in the United States have negatively impacted stock prices for such companies. Various equity-based research organizations have published reports on China-based companies after examining, among other things, their corporate governance practices, related party transactions, sales practices and financial statements that have led to special investigations and stock suspensions on national exchanges. Any similar scrutiny of us, regardless of its lack of merit, could result in a diversion of management resources and energy, potential costs to defend ourselves against rumors, decreases and volatility in our ordinary share trading price, and increased directors and officers insurance premiums and could have a material adverse effect upon our business, including its results of operations, financial condition, cash flows and prospects.
The audit report included in this annual report is prepared by auditors who are not inspected fully by the Public Company Accounting Oversight Board, or PCAOB, and, as such, our shareholders are deprived of the benefits of such inspection.
As an auditor of companies that are publicly traded in the United States and a firm registered with the PCAOB, Ernst & Young Hua Ming LLP is required under the laws of the United States to undergo regular inspections by the PCAOB. However, because we have substantial operations within China, a jurisdiction where the PCAOB is currently unable to conduct inspections without the approval of the Chinese government authorities, our auditor and its audit work is not currently inspected fully by the PCAOB.
58
Table of Contents
Inspections of other auditors conducted by the PCAOB outside China have at times identified deficiencies in those auditors’ audit procedures and quality control procedures, which may be addressed as part of the inspection process to improve future audit quality. The lack of PCAOB inspections of audit work undertaken in China prevents the PCAOB from regularly evaluating our auditor’s audits and its quality control procedures. As a result, shareholders may be deprived of the benefits of PCAOB inspections, and may lose confidence in our reported financial information and procedures and the quality of our financial statements.
Proceedings instituted by the SEC against five China-based accounting firms, including our independent registered public accounting firm, could result in our financial statements being determined to not be in compliance with the requirements of the Exchange Act.
In December 2012, the SEC brought administrative proceedings against five accounting firms in China, including our independent registered public accounting firm, alleging that they had refused to produce audit work papers and other documents related to certain other China-based companies under investigation by the SEC. On January 22, 2014, an initial administrative law decision was issued, censuring these accounting firms and suspending four of these firms from practicing before the SEC for a period of six months. The decision is neither final nor legally effective unless and until reviewed and approved by the SEC. On February 12, 2014, four of these China-based accounting firms appealed to the SEC against this decision. In February 2015, each of the four China-based accounting firms, including our independent registered public accounting firm, agreed to a censure and to pay a fine to the SEC to settle the dispute and avoid suspension of their ability to practice before the SEC. These firms’ ability to continue to serve all their respective clients is not affected by the settlement. The settlement requires these firms to follow detailed procedures to seek to provide the SEC with access to Chinese firms’ audit documents via the China Securities Regulatory Commission. If these firms do not follow these procedures, the SEC could impose penalties such as suspensions, or it could restart the administrative proceedings. The settlement did not require these firms to admit to any violation of law and preserves these firms’ legal defenses in the event the administrative proceeding is restarted. In the event that the SEC restarts the administrative proceedings, depending upon the final outcome, listed companies in the United States with major Chinese operations may find it difficult or impossible to retain auditors with respect to their operations in China, which could result in financial statements being determined not to be in compliance with the requirements of the Exchange Act, including possible delisting. Moreover, any negative news about the proceedings against these audit firms may cause investor uncertainty regarding China-based, United States-listed companies and the market price of our ordinary shares may be adversely affected.
If our independent registered public accounting firm was denied, even temporarily, the ability to practice before the SEC and we were unable to timely find another registered public accounting firm to audit and issue an opinion on our financial statements, our financial statements could be determined not to be in compliance with the requirements of the Exchange Act. Such a determination could ultimately lead to delisting of our ordinary shares from the NASDAQ Capital Market or deregistration from the SEC, or both, which would substantially reduce or effectively terminate the trading of our ordinary shares in the United States. Moreover, any negative news about the proceedings against these audit firms may adversely affect investor confidence in companies with substantial mainland China-based operations listed in the United States. All these would materially and adversely affect the market price of our ordinary shares and substantially reduce or effectively terminate the trading of our ordinary shares in the United States.
59
Table of Contents
Risks Related to Our Ordinary Shares
The trading prices of our ordinary shares are likely to be volatile, which could result in substantial losses to you.
The trading price of our ordinary shares is likely to be volatile and could fluctuate widely in response to a variety of factors, many of which are beyond our control. In addition, the performance and fluctuation of the market prices of other companies with business operations located mainly in China that have listed their securities in the United States may affect the volatility in the price of and trading volumes for our ordinary shares. Some of these companies have experienced significant volatility, including significant price declines after their initial public offerings. The trading performances of these Chinese companies’ securities at the time of or after their offerings may affect the overall investor sentiment towards other Chinese companies listed in the United States and consequently may impact the trading performance of our ordinary shares.
In addition to market and industry factors, the price and trading volume for our ordinary shares may be highly volatile for specific business reasons, including:
·
announcements of regulatory approval or a complete response letter, or specific label indications or patient populations for its use, or changes or delays in the regulatory review process;
·
announcements of therapeutic innovations or new products by us or our competitors;
·
adverse actions taken by regulatory agencies with respect to our clinical trials, manufacturing supply chain or sales and marketing activities;
·
any adverse changes to our relationship with manufacturers or suppliers;
·
the results of our testing and clinical trials;
·
the results of our efforts to acquire or license additional product candidates;
·
variations in the level of expenses related to our existing product candidates or preclinical studies and clinical development programs;
·
any intellectual property infringement actions in which we may become involved;
·
announcements concerning our competitors or the pharmaceutical industry in general;
·
achievement of expected product sales and profitability;
·
manufacturing, supply or distribution shortages;
·
variations in our results of operations;
·
announcements about our earnings that are not in line with analyst expectations;
·
publication of operating or industry metrics by third parties, including government statistical agencies, that differ from expectations of industry or financial analysts;
·
research reports and changes in financial estimates by securities research analysts;
60
Table of Contents
·
announcements made by us or our competitors of new product and service offerings, acquisitions, strategic relationships, joint ventures or capital commitments;
·
press reports, whether or not true, about our business;
·
additions to, or departures of, our management;
·
fluctuations of exchange rates between the RMB and the U.S. dollar;
·
release or expiry of lock-up or other transfer restrictions on our outstanding ordinary shares;
·
sales or perceived potential sales of additional ordinary shares;
·
sales of our ordinary shares by us, our executive officers and directors or our shareholders in the future;
·
general economic and market conditions and overall fluctuations in the U.S. equity markets;
·
changes in accounting principles; and
·
changes or developments in the Chinese or global regulatory environment.
Any of these factors may result in large and sudden changes in the volume and trading price of our ordinary shares. In the past, following periods of volatility in the market price of a company’s securities, shareholders have often instituted securities class action litigation against that company. If we are involved in a class action suit, it could divert the attention of management, and, if adversely determined, have a material adverse effect on our financial condition and results of operations.
In addition, the stock market, in general, and small pharmaceutical and biotechnology companies have experienced extreme price and volume fluctuations that have often been unrelated or disproportionate to the operating performance of these companies. Broad market and industry factors may negatively affect the market price of our ordinary shares, regardless of our actual operating performance. Further, factors related to financial markets beyond our control may cause our ordinary shares price to decline rapidly and unexpectedly.
Sales or the availability for sales of substantial amounts of our ordinary shares in the public market could cause the price of our ordinary shares to decline significantly.
Sales of our ordinary shares or other equity securities in the public market, or the perception that these sales could occur, could cause the market price of our ordinary shares to decline significantly. As of April 25, 2017, we had 22,707,925 ordinary shares outstanding. Among these shares, 174,286 ordinary shares have been registered under the Securities Act of 1933, as amended, or the Securities Act, and are freely transferable by persons other than our “affiliates” without restriction; the remaining shares outstanding have not been registered under the Securities Act and may be offered or sold only pursuant to an effective registration statement or pursuant to an available exemption from the registration requirements of the Securities Act. If these shares are sold, or if it is perceived that they will be sold, in the public market, the trading price of our ordinary shares could decline.
61
Table of Contents
In connection with our initial public offering, we, our directors and officers, and certain holders of our ordinary shares have agreed, subject to some exceptions, not to sell any ordinary shares for 180 days after March 8, 2017 without the written consent of the underwriter. With respect to the ordinary shares subject to lock-up agreements, the underwriter may release these ordinary shares from these lock-up restrictions at any time. Market sales of ordinary shares held by our significant shareholders or any other shareholder and the availability of these ordinary shares for future sale may have a negative impact on the market price of our ordinary shares.
Nereus, a holder of our ordinary shares, will have the right to cause us to register under the Securities Act the sale of its shares, subject to the 180-day lock-up period. Registration of these shares under the Securities Act would result in ordinary shares representing these shares becoming freely tradable without restriction under the Securities Act immediately upon the effectiveness of the registration. Sales of these registered shares in the public market could cause the price of our ordinary shares to decline significantly.
Because we do not expect to pay dividends in the foreseeable future, you must rely on price appreciation of the ordinary shares for return on your investment.
We intend to retain most, if not all, of our available funds and earnings to fund the development and growth of our business. As a result, we do not expect to pay any cash dividends in the foreseeable future. Therefore, you should not rely on an investment in our ordinary shares as a source for any future dividend income.
Our board of directors has significant discretion as to whether to distribute dividends. Our shareholders may, by ordinary resolution, declare dividends, but no dividend shall exceed the amount recommended by our board of directors. Even if our board of directors decides to declare and pay dividends, the timing, amount and form of future dividends, if any, will depend on, among other things, our future results of operations and cash flow, our capital requirements and surplus, the amount of distributions, if any, received by us from our subsidiaries, our financial condition, contractual restrictions and other factors deemed relevant by our board of directors. Accordingly, the return on your investment in our ordinary shares will likely depend entirely upon any future price appreciation of the ordinary shares. Our ordinary shares may not appreciate in value or even maintain the price at which you purchased the ordinary shares. You may not realize a return on your investment in the ordinary shares, and you may even lose your entire investment in the ordinary shares.
We are a Cayman Islands company. Because judicial precedent regarding the rights of shareholders is more limited under Cayman Islands law than under U.S. law, shareholders may have fewer shareholder rights than they would have under U.S. law.
Our corporate affairs are governed by our amended and restated memorandum and articles of association (as may be amended from time to time), the Companies Law (as amended) of the Cayman Islands and the common law of the Cayman Islands. The rights of shareholders to take action against the directors, actions by minority shareholders and the fiduciary responsibilities of our directors are to a large extent governed by the common law of the Cayman Islands. This common law is derived in part from comparatively limited judicial precedent in the Cayman Islands as well as from English common law, which has persuasive, but not binding, authority on a court in the Cayman Islands. The rights of our shareholders and the fiduciary responsibilities of our directors under Cayman Islands law are not as clearly established as they would be under statutes or judicial precedent in some jurisdictions in the United States. In particular, the Cayman Islands has a less developed body of securities law than the United States. In addition, some states in the United States, such as Delaware, have more fully developed and judicially interpreted bodies of corporate law than the Cayman Islands.
62
Table of Contents
In addition, as shareholders of a Cayman Islands exempted company, our shareholders have no general rights under Cayman Islands law to inspect corporate records and accounts or to obtain a copy of the register of members of the Company, with the exception that the shareholders may request a copy of the amended and restated memorandum and articles of association. Our directors have discretion under our amended and restated articles of association to determine whether or not, and under what conditions, our corporate records may be inspected by our shareholders, but are not obliged to make them available to our shareholders. This may make it more difficult for you to obtain the information needed to establish any facts necessary for a shareholder motion or to solicit proxies from other shareholders in connection with a proxy contest. As a Cayman Islands exempted company, we may not have standing to initiate a derivative action in a federal court of the United States. As a result, you may be limited in your ability to protect your interests if you are harmed in a manner that would otherwise enable you to sue in a United States federal court. In addition, shareholders of Cayman Islands companies may not have standing to initiate a shareholder derivative action in U.S. federal courts.
As a result of all of the above, public shareholders may have more difficulty in protecting their interests in the face of actions taken by management, members of the board of directors or controlling shareholders than they would as public shareholders of a U.S. company.
You may face difficulties in protecting your interests, and your ability to protect your rights through the U.S. federal courts may be limited because we are incorporated under Cayman Islands law, we currently conduct a majority of our operations outside the United States and some of our directors and certain executive officers reside outside the United States.
We are incorporated in the Cayman Islands and currently conduct a majority of our operations outside the United States through our subsidiaries incorporated in China. Some of our directors and executive officers reside outside the United States and a substantial portion of their assets are located outside of the United States. As a result, it may be difficult or impossible for you to bring an action against us or against these individuals in the Cayman Islands or in China in the event that you believe that your rights have been infringed under the securities laws of the United States or otherwise. Even if you are successful in bringing an action of this kind, the laws of the Cayman Islands and China may render you unable to enforce a judgment against our assets or the assets of our directors and officers. There is no statutory recognition in the Cayman Islands of judgments obtained in the United States or China, although the courts of the Cayman Islands will generally recognize and enforce a non-penal judgment of a foreign court of competent jurisdiction without retrial on the merits.
Our corporate actions are substantially controlled by our directors, executive officers and other principal shareholders, who can exert significant influence over important corporate matters, which may reduce the price of our ordinary shares and deprive you of an opportunity to receive a premium for your ordinary shares.
Our directors, executive officers and principal shareholders beneficially owned approximately 87.74% of our outstanding ordinary shares as of April 25, 2017. Lan Huang, our CEO, Linqing Jia, our major shareholder, and Dong Liang, our minority shareholder also beneficially own the 40% equity interest of Wanchun Bulin that we do not currently own. These shareholders, if acting together, could exert substantial influence over matters such as electing directors and approving material mergers, acquisitions or other business combination transactions. This concentration of ownership may also discourage, delay or prevent a change in control of our company, which could have the dual effect of depriving our shareholders of an opportunity to receive a premium for their shares as part of a sale of our company and reducing the price of our ordinary shares. These actions may be taken even if they are opposed by our other shareholders, including the holders of our ordinary shares. In addition, these persons could divert business opportunities away from us to themselves or others.
63
Table of Contents
We incur increased costs as a result of operating as a public company, and our management is required to devote substantial time to new compliance initiatives and corporate governance practices.
As a public company, we incur significant legal, accounting and other expenses. The Sarbanes-Oxley Act, the Dodd-Frank Wall Street Reform and Consumer Protection Act, the listing requirements of the NASDAQ Capital Market and other applicable securities rules and regulations impose various requirements on public companies, including establishment and maintenance of effective disclosure and financial controls and corporate governance practices. Our management and other personnel devote a substantial amount of time to these compliance initiatives.
Under Section 404 of the Sarbanes-Oxley Act, we will first be required to furnish a report by our management on our internal control over financial reporting for the year ending December 31, 2017. However, while we remain an emerging growth company, we will not be required to include an attestation report on internal control over financial reporting issued by our independent registered public accounting firm. To achieve compliance with Section 404 of the Sarbanes-Oxley Act within the prescribed period, we will be engaged in a process to document and evaluate our internal control over financial reporting, which is both costly and challenging. In this regard, we will need to continue to dedicate internal resources, potentially engage outside consultants and adopt a detailed work plan to assess and document the adequacy of internal control over financial reporting, continue steps to improve control processes as appropriate, validate through testing that controls are functioning as documented and implement a continuous reporting and improvement process for internal control over financial reporting. Despite our efforts, there is a risk that we will not be able to conclude, within the prescribed timeframe or at all, that our internal control over financial reporting is effective as required by Section 404 of the Sarbanes-Oxley Act. If we identify one or more material weaknesses, it could result in an adverse reaction in the financial markets due to a loss of confidence in the reliability of our financial statements.
We are an “emerging growth company” and are availing ourselves of reduced disclosure requirements applicable to emerging growth companies, which could make our ordinary shares less attractive to investors.
We are an “emerging growth company,” as defined in the JOBS Act, and we intend to take advantage of certain exemptions from various reporting requirements that are applicable to other public companies that are not “emerging growth companies” including not being required to comply with the auditor attestation requirements of Section 404(b) of the Sarbanes-Oxley Act, and exemptions from the requirements of holding a nonbinding advisory vote on executive compensation and shareholder approval of any golden parachute payments not previously approved. We cannot predict if investors will find our ordinary shares less attractive because we may rely on these exemptions. If some investors find our ordinary shares less attractive as a result, there may be a less active trading market for our ordinary shares and the price of our ordinary shares may be more volatile. We may take advantage of these reporting exemptions until we are no longer an emerging growth company. We will remain an emerging growth company until the earliest of (1) the last day of the fiscal year in which we have a total annual gross revenue of $1.0 billion or more; (2) the last day of our fiscal year following the fifth anniversary of March 14, 2017; (3) the date on which we have issued more than $1.0 billion in nonconvertible debt during the previous three years; and (4) the date on which we are deemed to be a large accelerated filer under the rules of the SEC.
64
Table of Contents
As a foreign private issuer, we are exempt from a number of rules under the U.S. securities laws and are permitted to file less information with the SEC than a U.S. company. This may limit the information available to holders of our ordinary shares.
We are a “foreign private issuer,” as defined in the SEC’s rules and regulations and, consequently, we are not subject to all of the disclosure requirements applicable to public companies organized within the United States. For example, we are exempt from certain rules under the Exchange Act, that regulate disclosure obligations and procedural requirements related to the solicitation of proxies, consents or authorizations applicable to a security registered under the Exchange Act, including the U.S. proxy rules under Section 14 of the Exchange Act. In addition, our officers and directors are exempt from the reporting and “short-swing” profit recovery provisions of Section 16 of the Exchange Act and related rules with respect to their purchases and sales of our securities. Moreover, while we intend to report our results of operations voluntarily on a quarterly basis, we will not be required to file periodic reports and financial statements with the SEC as frequently or as promptly as U.S. domestic issuers and will not be required to file quarterly reports on Form 10-Q or current reports on Form 8-K under the Exchange Act. Accordingly, there will be less publicly available information concerning our company than there would be if we were not a foreign private issuer.
As a foreign private issuer, we are permitted to adopt certain home country practices in relation to corporate governance matters that differ significantly from the NASDAQ Capital Market corporate governance listing standards. These practices may afford less protection to shareholders than they would enjoy if we complied fully with corporate governance listing standards.
As a foreign private issuer listed on the NASDAQ Capital Market, we will be subject to corporate governance listing standards. However, rules permit a foreign private issuer like us to follow the corporate governance practices of its home country. Certain corporate governance practices in the Cayman Islands, which is our home country, may differ significantly from corporate governance listing standards. Currently, we intend to fully comply with the NASDAQ Capital Market corporate governance listing standards. However, we may in the future choose to follow certain home country practice. Therefore, our shareholders may be afforded less protection than they otherwise would have under corporate governance listing standards applicable to U.S. domestic issuers.
We may lose our foreign private issuer status in the future, which could result in significant additional costs and expenses.
While we currently qualify as a foreign private issuer, the determination of foreign private issuer status is made annually on the last business day of an issuer’s most recently completed second fiscal quarter and, accordingly, the next determination will be made with respect to us on June 30, 2017.
In the future, we would lose our foreign private issuer status if we fail to meet the requirements necessary to maintain our foreign private issuer status as of the relevant determination date. For example, if more than 50% of our securities are held by U.S. residents and more than 50% of the members of our management or members of our board of directors are residents or citizens of the United States, we could lose our foreign private issuer status.
The regulatory and compliance costs to us under U.S. securities laws as a U.S. domestic issuer may be significantly more than the costs we incur as a foreign private issuer. If we are not a foreign private issuer, we will be required to file periodic reports and registration statements on U.S. domestic issuer forms with the SEC, which are more detailed and extensive in certain respects than the forms available to a foreign private issuer. We would be required to modify certain of our policies to comply with corporate governance practices associated with U.S. domestic issuers. In addition, we may lose our ability to rely upon exemptions from certain corporate governance requirements on U.S. stock exchanges that are available to foreign private issuers, such as exemptions from procedural requirements related to the solicitation of proxies.
65
Table of Contents
We may be at an increased risk of securities class action litigation.
Historically, securities class action litigation has often been brought against a company following a decline in the market price of its securities. This risk is especially relevant for us because biotechnology and biopharmaceutical companies have experienced significant share price volatility in recent years. If we were to be sued, it could result in substantial costs and a diversion of management’s attention and resources, which could harm our business.
It is likely that we will be classified as a passive foreign investment company, which could result in adverse United States federal income tax consequences for U.S. shareholders.
Generally, if for any taxable year 75% or more of our gross income is passive income, or at least 50% of our assets are held for the production of, or produce, passive income, we will be characterized as a passive foreign investment company for United States federal income tax purposes. There can be no assurance that we will not be considered a passive foreign investment company for any taxable year. If we are characterized as a passive foreign investment company, our U.S. shareholders may suffer adverse tax consequences, including having gains realized on the sale of our ordinary shares be treated as ordinary income, rather than capital gain, the loss of the preferential rate applicable to dividends received on our ordinary shares by individuals who are U.S. shareholders and having interest charges apply to distributions by us and the proceeds of sales of our shares. For further information on such U.S. tax implications, see “Item 10. Additional Information—E. Taxation—United States Federal Income Tax Considerations.”
The Internal Revenue Service, or the IRS, may not agree with the conclusion that we should not be treated as a U.S. corporation for United States federal income tax purposes.
Under current United States federal income tax law, a corporation is generally considered a tax resident in the jurisdiction of its organization or incorporation. Thus, as a corporation organized under the laws of the Cayman Islands, we should generally be classified as a non-U.S. corporation (and therefore a non-U.S. tax resident) for United States federal income tax purposes. In certain circumstances, however, section 7874 of the Internal Revenue Code of 1986, or the Code, may cause a corporation organized outside the United States to be treated as a U.S. corporation (and, therefore, a U.S. tax resident) unless one or more exceptions apply.
In July 2015, we completed our internal restructuring. See Notes 1 and 4 to our consolidated financial statements included elsewhere in this annual report for additional information regarding the internal restructuring. As part of the internal restructuring, we executed certain transactions that implicated section 7874 of the Code. Nonetheless, under the rules that apply to transactions that occurred in July 2015, we believe that the internal restructuring qualifies for certain exceptions that operate to prevent the application of section 7874 of the Code and, therefore, we do not expect to be treated as a U.S. corporation for United States federal income tax purposes. For a more detailed discussion, see “Item 10. Additional Information—E. Taxation—United States Federal Income Tax Considerations—Tax Residence of BeyondSpring Inc. for United States Federal Income Tax Purposes.”
66
Table of Contents
Notwithstanding, the application of section 7874 of the Code and its various exceptions is complex and subject to factual and legal uncertainties. Moreover, changes to section 7874 of the Code or the U.S. Treasury regulations promulgated thereunder (or other relevant provisions of United States federal income tax law), which may be given prospective or retroactive effect, could adversely affect our conclusion that we should not be considered a U.S. corporation for United States federal income tax purposes. As a result, there can be no assurance that the IRS will agree with the position that we should not be treated as a U.S. corporation for United States federal income tax purposes. If the IRS were to prevail with an assertion that the internal restructuring does not qualify for any exceptions to the application of section 7874 of the Code and that the internal restructuring is subject to section 7874 of the Code, we could be treated as a U.S. corporation for United States federal income tax purposes.
If we were to be treated as a U.S. corporation for United States federal income tax purposes, we would be subject to U.S. corporate income tax on our worldwide income and the income of our non-U.S. subsidiaries would be subject to U.S. tax when repatriated or when deemed recognized under the United States federal income tax rules for controlled foreign subsidiaries. Moreover, the gross amount of any dividends paid by us to a non-U.S. shareholder would be subject to U.S. withholding tax at a rate of 30% unless the non-U.S. shareholder is eligible for an exemption or reduced withholding rate under an applicable income tax treaty.
For a more detailed discussion regarding the internal restructuring and the application of section 7874 of the Code, see “Item 10. Additional Information—E. Taxation—United States Federal Income Tax Considerations—Tax Residence of BeyondSpring Inc. for United States Federal Income Tax Purposes.”
Item 4.
Information on the Company
A.
History and Development of the Company
BeyondSpring Inc. was incorporated as an exempted company under the laws of the Cayman Islands on November 21, 2014. In July 2015, we completed our internal restructuring. See Notes 1 and 4 to our consolidated financial statements included elsewhere in this annual report for additional information regarding the internal restructuring.
Our principal executive offices are located at 28 Liberty Street, 39th Floor, New York, NY 10708 and our telephone number is +1 (646) 305-6387. Our registered office in the Cayman Islands is located at the offices of Sertus Incorporations (Cayman) Limited, Sertus Chambers, Governors Square, Suite # 5-204, 23 Lime Tree Bay Avenue, P.O. Box 2547, Grand Cayman, KY1-1104, Cayman Islands. Our agent for service of process in the United States is CT Corporation System located at 111 Eighth Avenue, New York, New York 10011. Our website is www.beyondspringpharma.com. The information contained on, or that can be accessed through, our website does not constitute part of this annual report and is not incorporated by reference herein.
Initial Public Offering and Concurrent Private Placement
In March 2017, we completed our initial public offering and the concurrent private placement, in which we received $48.17 million from selling 174,286 ordinary shares in the initial public offering and selling 2,541,048 ordinary shares in the current private placement, after deducting underwriting discounts and commissions, fees and expenses. Our ordinary shares are listed on the NASDAQ Capital Market under the symbol “BYSI.”
67
Table of Contents
B.
Business Overview
Overview
We are a global clinical stage biopharmaceutical company focused on the development of innovative cancer therapies. We are advancing our lead asset, Plinabulin, into a Phase 2/3 clinical trial for the reduction of docetaxel chemotherapy-induced severe, grade 4 neutropenia, a Phase 2/3 clinical trial for the prevention of non-docetaxel chemotherapy-induced severe, grade 4 neutropenia, and a Phase 3 clinical trial as an anticancer agent in combination with docetaxel in advanced NSCLC. Plinabulin has also entered the first of a number of planned Phase 1/2 clinical trials to investigate its therapeutic potential in combination with the immuno-oncology agent nivolumab. In addition, we are developing three preclinical agents internally and up to six new agents a year for the next five years through our research collaboration.
Plinabulin is a marine derived small-molecule with a number of distinct biological activities that may provide multiple therapeutic opportunities. In preclinical studies, Plinabulin increased the survival of neutrophils, a type of white blood cell important in the prevention of bacterial infections. In the Phase 2 portion of a Phase 1/2 clinical trial in advanced NSCLC patients, the addition of Plinabulin to a standard regimen of docetaxel, a commonly used type of chemotherapy, led to a statistically significant reduction in the incidence of grade 3 and 4 neutropenia, an abnormally low blood concentration of neutrophils. Chemotherapy-induced neutropenia is a significant cause of morbidity and mortality in cancer patients, and existing therapies, which have annual worldwide sales of over $7.3 billion, are limited by side effects and the requirement to be administered at least 24 hours after chemotherapy administration, which represents a significant inconvenience to patients. We believe that Plinabulin’s clinical profile and its ability to be administered one hour after chemotherapy may make it an attractive alternative to existing therapies for chemotherapy-induced neutropenia, if approved. If our Phase 2/3 Plinabulin trials are successful, we intend to submit an NDA for a broad indication of prevention of severe, grade 4 neutropenia induced by myelosuppressive chemotherapy.
We also believe that Plinabulin has direct anti-tumor effects. In the Phase 2 portion of a Phase 1/2 trial in NSCLC patients, the addition of Plinabulin to docetaxel increased anti-tumor activity compared to docetaxel monotherapy in a subset of patients with measureable lung lesions. In June 2016, we initiated a Phase 3 trial in the United States, China and Australia of Plinabulin in combination with docetaxel in patients with advanced NSCLC. We expect interim data from this trial to be available in the first quarter of 2018 and final data in the first quarter of 2019. We intend to pursue a dual track strategy and seek approval for Plinabulin in advanced NSCLC in both the United States and China.
We have a novel, highly scalable business model integrating clinical resources in the United States and China. We believe that our combined United States and China development strategy provides significant advantages including the ability to conduct trials in China, faster enrollment, lower costs, expedited approval process, and access to China’s fast growing cancer market. Our drug development capabilities are empowered by strong interest from clinical investigators in the United States as well as by our understanding of the pharmaceutical industry, clinical resources and regulatory system in China.
Plinabulin in Chemotherapy-induced Neutropenia
Neutropenia is an abnormally low blood concentration of neutrophils, a type of white blood cell, which may result from an abnormal rate of destruction or a low rate of synthesis of white blood cells in the bone marrow. Neutropenia is graded according to severity, which generally depends on the neutrophil count. Absolute neutrophil counts below 500 cells/ mm3 (0.5 x 109 /L) are categorized as grade 4 neutropenia and counts between 500 and 1,000 cells/ mm3 (0.5-1.0 x 109 /L) are categorized as grade 3 neutropenia. Patients with low neutrophil counts are more susceptible to bacterial infections, which are a significant cause of morbidity and mortality in cancer patients. More than 60,000 patients are hospitalized each year for neutropenia associated with fever. The mortality rate of these patients is between 9% and 18%. Neutropenia represents a key limitation associated with most chemotherapies, including docetaxel. Docetaxel is one of the most widely prescribed chemotherapies and has been approved in the United States for NSCLC, head and neck cancer, gastric cancer, breast cancer and prostate cancer. Docetaxel has known side effects including nausea, vomiting, fatigue, weakness, shortness of breath and neutropenia.
68
Table of Contents
The current standard of care for neutropenia is biologic drugs based on G-CSF, a human growth factor, that stimulates the proliferation, differentiation and maturation of neutrophils. While annual worldwide sales of these drugs exceed $7.3 billion, they are limited by safety concerns and the requirement to be administered at least 24 hours after chemotherapy administration, which represents a significant inconvenience to patients and physicians. We believe that Plinabulin’s clinical profile and its ability to be administered one hour after chemotherapy may make it an attractive alternative to existing therapies for chemotherapy-induced severe neutropenia, if approved.
In the Phase 2 portion of a Phase 1/2 trial in 163 patients with advanced NSCLC, the addition of Plinabulin to a standard regimen of docetaxel resulted in a statistically significant reduction in the incidence of grade 3 and 4 neutropenia adverse events from 26% of patients in the docetaxel monotherapy arm to 7% in the Plinabulin plus docetaxel arm. Statistical significance expresses the probability that the results of a particular study could have occurred purely by chance. Statistical significance is assessed by the FDA and other health regulatory agencies in evaluating marketing approval applications. FDA and other regulatory agencies review the strength of the statistical evidence and whether it supports the claims of the applicant. The primary endpoint, statistical methods for the trial and a “p-value” boundary for achieving statistical significance for a clinical trial are typically defined before the trial begins. If the probability of observing the calculated statistic is smaller than the “p-value” boundary, the primary endpoint is considered statistically significant.
Based on the clinical profile observed in the Phase 1/2 trial in NSCLC and the results of the discussions between us and the FDA, we have refined our design of two Phase 2/3 trials in accordance with the feedback received from the FDA. The first trial will be a Phase 2/3 trial in approximately 200 patients in the United States, Europe, Israel, Australia and China of Plinabulin in combination with a standard regimen of docetaxel in patients with solid tumors, which we expect to include advanced breast cancer, hormone refractory prostate cancer and advanced NSCLC patients. The primary endpoint of this trial will be non-inferiority compared to standard of care of pegfilgrastim, a long-acting form of G-CSF commonly used in combination with chemotherapy to reduce neutropenia, in the duration of chemotherapy-induced severe neutropenia in the first cycle of chemotherapy. We enrolled the first patient in this trial in April 2017 and expect to obtain initial results for the Phase 2 portion of this trial in the second half of 2017 and interim data for the Phase 3 portion of this trial in the first half of 2018. The second trial will be a Phase 2/3 trial in approximately 200 patients in the United States, Europe, Israel, Australia and China of Plinabulin in combination with a myelosuppresive chemotherapeutic regimen composed of three agents, Taxotere (docetaxel), Adriamycin (doxorubicin) and Cytoxan (cyclophosphamide), or TAC, in patients with solid tumors. The design of this trial will be substantially similar to the ongoing trial of Plinabulin in combination with docetaxel. However, this trial will be powered to measure superiority. We expect to commence this trial in the first half of 2017 and to obtain final results from this trial in the first half of 2019. Dr. Douglas Blayney of Stanford University, a board member of the National Comprehensive Cancer Network (NCCN) and contributor to the NCCN guidelines for neutropenia management, is our principal investigator for both trials. If our Phase 2/3 Plinabulin trials are successful, we intend to submit an NDA for a broad indication of prevention of severe, grade 4 neutropenia induced by myelosuppressive chemotherapy.
69
Table of Contents
Plinabulin in Advanced NSCLC
According to the National Cancer Institute, approximately 220,000 patients are diagnosed with lung cancer in the United States per year. These lung cancers are typically divided into two groups based upon the histologic appearance of the tumor cells—small cell and NSCLC, which are treated with distinct chemotherapeutic approaches. NSCLC accounts for approximately 87% of lung cancer cases. The prognosis for patients with lung cancer is poor with five-year survival rates of only 17.7%. Lung cancer is the leading cause of cancer death in the United States, and a global health problem with approximately 1.8 million cases diagnosed per year. Approximately one-third of lung cancer patients worldwide are in China, with approximately 700,000 cases of lung cancer diagnosed in China in 2015.
Data from the Phase 2 portion of the Phase 1/2 trial in NSCLC also suggest that the addition of Plinabulin to a standard regimen of docetaxel may increase anti-tumor activity compared to docetaxel monotherapy. Specifically, a subset of 38 patients with measurable lung lesions given a combination of docetaxel plus 30 mg/m
2
Plinabulin had a median survival of 11.3 months compared to 6.7 months for 38 patients with measurable lung lesions when given docetaxel alone. In addition, the Plinabulin plus docetaxel cohort had an objective response rate, a measure of the proportion of patients with tumor size reduction of at least 30%, of 18.4% compared to 10.5% for the docetaxel monotherapy arm. While the number of patients in the subset was not large enough to demonstrate statistical significance, we and our clinical collaborators believe these data suggest the addition of Plinabulin to a standard regimen of docetaxel may provide a clinically meaningful increase in anti-tumor activity compared to docetaxel monotherapy.
In June 2016, we initiated a 550-patient trial in the United States, China and Australia of Plinabulin in combination with docetaxel in patients with advanced NSCLC with measurable lung lesions. The primary endpoint is overall survival of patients given a combination of Plinabulin and docetaxel compared to patients given docetaxel alone. Secondary endpoints include the frequency and severity of neutropenia, duration of response, quality of life, response rate and progression-free survival. We expect interim results to be available in the first quarter of 2018 and final results in the first quarter of 2019.
Plinabulin in Combination with Immuno-oncology Agents
Studies in animals indicate that Plinabulin has a range of immune-enhancing effects that may be synergistic to the effects of checkpoint inhibitors, which are antibodies that inhibit a key defense mechanism that tumors employ to avoid recognition by the immune system. In preclinical studies, Plinabulin enhanced the anti-tumor efficacy of checkpoint inhibitors. We believe that Plinabulin in combination with nivolumab, a checkpoint inhibitor approved for use in NSCLC and other indications, may demonstrate more anti-tumor activity than nivolumab alone without significantly increasing toxicity. Cumulative toxicity has been a concern when nivolumab is combined with other checkpoint inhibitors.
Multiple U.S.-based Phase 1/2 trials of Plinabulin in combination with nivolumab have received regulatory approvals. In September 2016, UCSD enrolled the first patient in the investigator-sponsored Phase 1/2 trial of Plinabulin in combination with nivolumab in patients with metastatic NSCLC. In addition, the Fred Hutchinson Center, together with The University of Washington, plan to launch an investigator-initiated Phase 1/2 trial of Plinabulin in combination with nivolumab in patients with advanced NSCLC who have failed up to two previous therapies. The investigational new drug, or IND, submitted by The University of Washington for the trial in patients with advanced stage NSCLC who have received a platinum doublet chemotherapy regimen, went into effect in May 2016. We expect to initiate a global pivotal trial of Plinabulin in combination with nivolumab in 2018.
70
Table of Contents
Other Programs
We have identified that tumors that have mutations in an oncogene called RAS are particularly sensitive to Plinabulin. An oncogene is a gene that is a changed or mutated form of a gene involved in normal cell growth, which has the potential to cause cancer. A particular type of oncogene is the mutation of the RAS gene (HRAS, KRAS and NRAS), which is frequently found in human tumors.
Based on these observations, we are exploring Plinabulin in the treatment of advanced NSCLC in tumors with KRAS mutations in combination with docetaxel and in the treatment of metastatic brain tumors in combination with radiation. Mutations in KRAS are found in a large proportion of tumors including 16% of NSCLC, 36% of colon adenocarcinomas, and 69% of pancreatic ductal adenocarcinomas. We believe, based on data from preclinical studies, Plinabulin will be able to work together with standard-of-care agents in tumors with RAS mutations, including NSCLC and colorectal cancer.
The University of California, Davis intends to conduct an investigator-initiated Phase 2 trial of Plinabulin in combination with docetaxel in advanced NSCLC patients who have failed at least one previous therapy and have mutations in RAS expression including those with KRAS mutations and amplifications. Patients with mutations in RAS genes have a worse prognosis than patients without such mutations and currently there are no approved drugs for patients with RAS mutations. We anticipate that this trial will enroll 35 to 50 patients at three sites in the United States. The anticipated primary endpoint will be progression-free survival. The trial design is currently being developed for submission to the FDA for review. This trial is anticipated to begin enrollment in 2017 with initial data in 2018.
71
Table of Contents
Our Pipeline
The following table summarizes the current status of our product development pipeline.
Three IND applications have been submitted to the FDA by us and Nereus for our product candidates. In January 2006, Nereus submitted an IND to the FDA for Plinabulin’s indication for patients with solid tumors. This IND was transferred to us in July 2013. In June 2015, we submitted an IND to the FDA and later amended such IND for Plinabulin’s indication for second and third line treatment in combination with docetaxel in patients with advanced NSCLC and with at least one measurable lung lesion. In December 2016, we submitted another IND to the FDA for Plinabulin’s indication for the prevention of severe neutropenia in patients with solid tumors receiving docetaxel monotherapy for immune system suppression.
Our principal executive offices are located in New York, and we also have offices in Dalian, China, a hub for pharmaceutical companies. We are incorporated in the Cayman Islands. Our management team has deep experience and capabilities in biology, chemistry, drug discovery, clinical development and regulatory affairs. We acquired global rights to Plinabulin in its entirety, including its Phase 2 clinical trial data, in 2013 from Nereus. Since acquiring Plinabulin, we received approval to enroll a Phase 3 trial in the United States, China and Australia to investigate Plinabulin as an anticancer agent in combination with docetaxel in NSCLC. We anticipate enrolling patients in two Phase 2/3 trials in the United States, Europe, Israel, Australia and China to investigate Plinabulin for the reduction of docetaxel chemotherapy-induced severe neutropenia, the prevention of non-docetaxel chemotherapy-induced severe neutropenia, and also expect to continue to progress Plinabulin in other indications.
72
Table of Contents
Our Strategy
·
Rapidly advance Plinabulin through Phase 2/3 trials for the reduction of severe neutropenia induced by chemotherapy
. We are currently conducting a Phase 2/3 trial of Plinabulin in combination with docetaxel in patients with solid tumors. We enrolled the first patient in April 2017 and plan to enroll approximately 200 patients in this trial in the United States, Europe, Israel, Australia and China. We also expect to launch a Phase 2/3 trial of Plinabulin in combination with a myelosuppresive chemotherapeutic regimen composed of three agents, TAC, in approximately 200 patients with solid tumors in the United States, Europe, Israel, Australia and China. We expect to obtain interim results for the first trial in the first half of 2018 and obtain final results for the second trial in the first half of 2019.
·
Rapidly advance Plinabulin through a Phase 3 trial for the treatment of advanced NSCLC in combination with docetaxel
. In June 2016, we initiated a 550-patient trial in the United States, China and Australia of Plinabulin in combination with docetaxel in patients with advanced or metastatic NSCLC. We anticipate interim data to be available in the first quarter of 2018 with the final data available in the first quarter of 2019.
·
Seek expedited approval for Plinabulin in China for advanced NSCLC while simultaneously applying for approval in the United States
. We intend to pursue a dual-track strategy in seeking approval for Plinabulin in advanced metastatic NSCLC, applying for approval in both China and the United States in parallel. We expect that this will allow us to capitalize on the advantages of an expedited approval process in China, with approval possible in 2018 if the interim study data demonstrate superiority in one of our secondary endpoints, including the frequency and severity of neutropenia, duration of response, quality of life, response rate and progression-free survival, where the data meet a statistical significance level of 99%. We expect to gain access to the rapidly growing market for novel cancer therapies in China while continuing to pursue U.S. approval for Plinabulin.
·
Explore the potential of Plinabulin as an immuno-oncology agent in clinical trials
. In September 2016, UCSD enrolled the first patient in the Phase 1/2 trial of Plinabulin in combination with nivolumab in patients with metastatic NSCLC. In addition, we expect an investigator-initiated trial of Plinabulin in combination with nivolumab to be launched at the Fred Hutchinson Center together with The University of Washington. Preliminary data are expected in 2017.
·
Replicate our global clinical development plan with Plinabulin in other indications as well as with drugs in our internal pipeline or acquired by in-licensing
. We will opportunistically assess potential compounds for development or in-licensing that fit our strengths in clinical development in the United States, China and other jurisdictions.
·
Partner with one or more global pharmaceutical companies for marketing Plinabulin, if approved for sale, in chemotherapy-induced severe neutropenia and advanced NSCLC, outside of China
. In the United States, Europe and other major markets outside of China, we expect to partner with one or more global pharmaceutical companies to market Plinabulin, if approved for sale, in chemotherapy-induced severe neutropenia and advanced NSCLC. In China, if approved for sale, we plan to build our own sales force for marketing Plinabulin in advanced NSCLC as well as other products in major markets in China and to retain a contract sales organization for selling efforts in secondary markets in China. In addition, we continually explore partnering opportunities for our product candidate and for development of new compounds, although we currently do not have any binding commitments to enter into any such partnership.
73
Table of Contents
Plinabulin, Our Lead Drug Candidate
Plinabulin is a small molecule derived from a natural halamide compound found in marine microorganisms. It has a number of biological activities that may provide multiple therapeutic opportunities. A low molecular weight small molecule, Plinabulin is relatively simple to manufacture. An advantage of natural products and their derivatives, such as Plinabulin, is that it may be difficult for others to discover structurally distinct molecules possessing a similar array of activities.
In aggregate, Plinabulin has been administered to over 140 patients with advanced cancer, including 38 patients in a Phase 1 trial, 13 patients in the Phase 1b portion of a Phase 1/2 trial and 90 patients in the Phase 2 portion of the Phase 1/2 trial. These trials generated two key pieces of data:
·
The addition of Plinabulin to docetaxel in cancer patients led to a statistically significant reduction in grade 3 and 4 neutropenia adverse events, and this allowed patients to continue on full-dose docetaxel treatment for a longer period; and
·
The addition of Plinabulin to docetaxel may increase anti-tumor activity compared to docetaxel monotherapy in a subset of NSCLC patients with measurable lung lesions.
We believe these data suggest there is a path forward for Plinabulin in the treatment of advanced NSCLC and in the reduction in chemotherapy-associated severe neutropenia. Based on these results, we have launched a Phase 3 trial for the treatment of advanced NSCLC in combination with docetaxel and a Phase 2/3 trial of Plinabulin in combination with docetaxel for the reduction of docetaxel chemotherapy-induced severe, grade 4 neutropenia, and are launching a Phase 2/3 trial of Plinabulin in combination with myelosuppressive chemotherapeutic agents other than docetaxel for the prevention of non-docetaxel chemotherapy-induced severe, grade 4 neutropenia.
Plinabulin in chemotherapy-induced severe neutropenia
Plinabulin has shown a number of immuno-stimulatory effects in preclinical studies in addition to previously identified activities in destabilizing microtubule networks. Studies on its method of action indicate that Plinabulin activates GEF-H1, a guanine nucleotide exchange factor. GEF-H1 activates downstream signal transduction pathways leading to the activation of the protein c-Jun. Activated c-Jun enters the nucleus of dendritic cells to up-regulate immune-related genes, which contributes to the up-regulation of a series genes leading to dendritic cell maturation, T-cell activation and other effects that prevent neutropenia. Other microtubule destabilizing agents, such as the CA4P class, or microtubule stabilizing agents, such as docetaxel, do not induce dendritic cell maturation or prevent neutropenia. The elucidation of this mechanism was a 3-year collaborative effort among BeyondSpring, University of Basel and Massachusetts General Hospital.
Cytokines are cell signaling molecules that aid cell-to-cell communication. Cytokines are important modulations of immune responses and certain cytokines are known to stimulate neutrophil activation, migration and survival. It has been shown in a number of in vitro studies that Plinabulin increases the secretion of various cytokines such as interleukin-1, interleukin-6 and interleukin-12, that have been associated with the reduction of neutrophil destruction. We believe this may be the mechanism underlying the reduction in neutropenia observed in the Phase 2 portion of the Phase 1/2 trial in NSCLC patients.
74
Table of Contents
Chemotherapy-induced neutropenia overview
Neutropenia is an abnormally low blood concentration of neutrophils, a type of white blood cell, which may result from an abnormal rate of destruction or a low rate of synthesis of white blood cells in the bone marrow. Neutropenia is graded according to severity, which generally depends on the neutrophil count. Absolute neutrophil counts below 500 cells/ mm3 (0.5 x 109 /L) are categorized as grade 4 neutropenia and counts between 500 and 1,000 cells/ mm3 (0.5-1.0 x 109 /L) are categorized as grade 3 neutropenia. Neutropenia represents a key limitation associated with most chemotherapies. The incidence of neutropenia varies widely depending on the type of chemotherapy and patient population, but ranges from 7% to 65% of patients. More than half of chemotherapy-induced neutropenia cases are associated with the first cycle of drug treatment. Chemotherapy-induced neutropenia leads to delays of further chemotherapy dosing, dose reductions or early termination of chemotherapy in up to 20% of patients.
Patients with neutropenia are more susceptible to bacterial infections, which are a significant source of morbidity and mortality in cancer patients. Approximately 20% of patients with severe neutropenia develop serious bacterial infections. More than 60,000 patients are hospitalized each year for neutropenia associated with fever. The mortality rate of these patients is between 9% and 18%.
The current standard of care for neutropenia is biologic drugs based on G-CSF, a human growth factor that stimulates the proliferation, differentiation and maturation of neutrophils. Recombinant G-CSF therapies include filgrastim (Neupogen), a short-acting drug, and pegfilgrastim (Neulasta), a long-acting drug. Filgrastim is routinely administered daily for up to two weeks following chemotherapy, while pegfilgrastim is typically administered once subsequent to each chemotherapy cycle.
While annual worldwide sales of these drugs exceed $7.3 billion, they have a number of limitations. According to the product label, G-CSF cannot be administered until at least 24 hours after chemotherapy because neutrophils generated in response to G-CSF stimulation are susceptible to destruction by circulating chemotherapy. This protocol is based on the observation in multiple clinical trials that patients who receive pegfilgrastim on the same day as chemotherapy had neutropenia that lasted longer and was more severe than those who received it 24 hours later. This dosing schedule creates a significant additional burden for patients who must return to the clinic to receive this treatment. By contrast, Plinabulin, which we believe primarily enhances the survival of existing neutrophils rather than stimulating the production of new neutrophils, can be administered one hour following chemotherapy.
Treatment with G-CSF therapies is also associated with adverse events including bone pain, enlarged spleen, acute respiratory distress syndrome, anaphylaxis and sickle cell disorder, and cannot be administered until at least 24 hours after chemotherapy. For example, 20% of patients receiving filgrastim and 25% to 38% of patients receiving pegfilgrastim experienced treatment-induced bone pain, which may cause patients to discontinue G-CSF treatment and potentially lead to delays in dosing, dose reduction or early termination of chemotherapy due to neutropenia.
Given these limitations, we believe there is a significant unmet clinical need for a treatment for chemotherapy-induced neutropenia with a more convenient dosing schedule and without the safety concerns that limit G-CSF use. These potential advantages may increase the number of patients receiving therapy to reduce neutropenia, which would lead to fewer hospitalizations and improvements in their quality of life.
Phase 1/2 clinical trial
Plinabulin was studied in the 163-patient Phase 2 portion of a Phase 1/2 trial in combination with docetaxel in patients with advanced NSCLC, which had progressed after at least one round of prior chemotherapy and was considered to be unresectable, locally advanced or metastatic. Results of this trial showed that the tolerability of the combination of Plinabulin (20 mg/m
2
or 30 mg/m
2
) on days one and eight of a 21-day chemotherapy cycle, and docetaxel (75 mg/m
2
) on day one of the 21-day chemotherapy cycle, was generally greater than the tolerability of docetaxel (75 mg/m
2
) alone on day one of a 21-day cycle. The primary endpoint of this trial was overall survival and the secondary endpoints were duration of response, response rate and progression-free survival.
75
Table of Contents
The table below is a summary of certain data derived from the Phase 2 portion of the Phase 1/2 trial. Each figure represents the percentage of the total number of patients per arm, represented by “n,” who experienced each corresponding event. In this clinical trial, grade 3 and 4 neutropenia occurred in 26% of patients in the docetaxel monotherapy arm, but only in 7% of patients in the Plinabulin plus docetaxel arm (both 20 mg/m
2
and 30 mg/m
2
doses of Plinabulin combined). The reduction in grade 3 and 4 neutropenia in the Plinabulin plus docetaxel arm was observed across all four treatment cycles.
Certain Events
Plinabulin + Docetaxel
(n=90)
Docetaxel
(n=73)
Grade 3 and 4 Neutropenia
7% (p=0.002)
26
%
Use of G-CSF
10
%
30
%
Sepsis
0
%
3.6
%
Severe infections
0
%
3.6
%
Docetaxel dose reduction due to toxicity
6.7
%
19.2
%
The data for patients at each of the 20 mg/m
2
and 30 mg/m
2
doses of Plinabulin for grade 4 neutropenia are shown in the chart below.
The impact of Plinabulin was particularly pronounced in the first cycle of treatment. On day eight after treatment (but before the second dose of Plinabulin) 33.3% of patients in the docetaxel monotherapy arm experienced grade 4 neutropenia, compared to 4.6% of patients in the 20 mg/m
2
Plinabulin plus docetaxel arm, and the difference was highly statistically significant with a p-value of 0.00026. The measure of statistical significance, or “p-value,” measures the probability that a set of clinical results are not due to chance. Accordingly, the smaller the “p-value,” the smaller the chance that the results are due to chance and the higher the statistical significance of the results. The FDA generally requires that the results of clinical trials reach a “p-value” of .05 or less, meaning that there is a 5% (5 in 100) or less chance that the trial results were due to chance or random events. We believe the highly statistically significant data derived from the 20 mg/m
2
Plinabulin plus docetaxel arm will also support our Phase 2/3 trials as described below, where patients will receive the same dose of Plinabulin.
More patients in the docetaxel monotherapy arm required treatment with G-CSF than patients in the Plinabulin plus docetaxel arm, and no patients in the Plinabulin plus docetaxel arm experienced sepsis or severe infections. In addition, fewer patients in the Plinabulin plus docetaxel arm required their dose of docetaxel to be reduced than those patients in the docetaxel monotherapy arm.
76
Table of Contents
In addition, Plinabulin did not add additional toxicity to docetaxel’s side effects, which include, but are not limited to, nausea, fatigue, diarrhea, constipation, anorexia, alopecia, anemia, headache, dizziness, and leukopenia. Severe transient hypertension, a transient increase in blood pressure, did occur in approximately 20% of patients who received a 30 mg/m
2
dose of Plinabulin and in approximately 5% of patients who received a 20 mg/m
2
dose of Plinabulin. Some patients were treated with an anti-hypertensive drug such as a calcium channel blocker, and all cases of transient hypertension resolved on the same day as they occurred. Tumor pain observed in patients receiving Plinabulin was treated with standard pain management regimens. Intestinal obstruction observed in patients receiving Plinabulin was monitored by radiographic or ultrasound studies.
The table below compares the percentage of NSCLC patients who experienced grade 3 and 4 neutropenia during treatment with (i) docetaxel alone (100 mg/m
2
) as reported in a separate study conducted by others, (ii) docetaxel (100 mg/m
2
) plus G-CSF (150 μg/m
2
) as reported in a separate study conducted by others, (iii) docetaxel alone (75 mg/m
2
) as reported in a separate study conducted by others, (iv) docetaxel alone (75 mg/m
2
) in the Phase 2 portion of our Phase 1/2 trial described above and (v) docetaxel (75 mg/m
2
) plus Plinabulin (20 mg/m
2
or 30 mg/m
2
) without using any G-CSF in the Phase 2 portion of our Phase 1/2 trial described above. In each case, “n” refers to the number of patients treated.
These comparisons are not based on a head-to-head study of G-CSF and Plinabulin in combination with docetaxel for prevention of neutropenia. As a result, the data derived from these separate clinical studies may not be comparable and would not form a basis for marketing Plinabulin, if approved. However, we believe, based on the data below, that Plinabulin may be as effective as G-CSF for the prevention of docetaxel-induced grade 3 and 4 neutropenia.
†
This comparison does not reflect a head-to-head study of G-CSF and Plinabulin for the prevention of docetaxel-induced grade 3 and 4 neutropenia. Please see “Item 3. Key Information—D. Risk Factors—Risks Related to Our Industry, Business and Operation—We may be limited in the promotional claims we can make and may not be able to use information about competing therapies to promote or market Plinabulin, if approved, without incurring significant regulatory or enforcement risks” for additional information.
*
Shepherd et al J Clin Oncol 2000;18:2095-2103.
**
Alexopoulos Cancer Chemother Pharmacol 1999;43:25.
***
Phase 2 portion of our Phase 1/2 trial described above.
77
Table of Contents
We believe that Plinabulin may be able to prevent neutropenia caused by treatment with different myelosuppresive chemotherapeutic agents. For example, studies in animals showed that the addition of Plinabulin to myelosuppressive chemotherapeutic agents other than docetaxel, such as cyclophosphamide, also resulted in statistically significant reduction in the loss of absolute neutrophil counts.
Phase 2/3 trials in severe neutropenia
Based on the preliminary safety and efficacy profile observed in the Phase 1/2 trial in NSCLC and feedback we received from the FDA in September 2016, we have refined our design of two Phase 2/3 trials of Plinabulin for the reduction of chemotherapy-induced severe neutropenia in the United States, Europe, Israel, Australia and China. We are currently conducting a Phase 2/3 trial of Plinabulin in combination with docetaxel in patients with solid tumors. We enrolled the first patient in April 2017 and plan to enroll approximately 200 patients in this trial. Patients will be randomized 1:1 and receive on day one of a 21-day chemotherapy cycle a 75 mg/m
2
dose of docetaxel in combination with either 20 mg/m
2
Plinabulin or pegfilgrastim control.
The objective of the Phase 2 portion of the Phase 2/3 trials is the generation of pharmacokinetic and pharmacodynamic, or pharma PK/PD, data, wherein PK represents plasma concentrations of Plinabulin at different Plinabulin dose levels (5 mg/m
2
, 10 mg/m
2
and 20 mg/m
2
dose levels), in order to confirm the optimal dose of Plinabulin. Based upon the preliminary data observed in the Phase 1/2 trial in NSCLC, and pending the outcome of the Phase 2 portion of the trials, we expect to evaluate the 20 mg/m
2
dose of Plinabulin in the Phase 3 portion of the trials.
The primary endpoint of the trial is expected to be non-inferiority compared to standard of care of pegfilgrastim in the duration of chemotherapy-induced severe neutropenia in the first cycle of chemotherapy. We expect secondary endpoints will include:
·
the incidence of chemotherapy-induced severe neutropenia in subsequent cycles;
·
the incidence of severe neutropenia associated with fever and infections;
·
the incidence and duration of hospitalization due to neutropenia associated with fever;
·
the incidence of antibiotic use; and
·
the incidence, occurrence and severity of bone pain.
We expect to obtain initial results for the Phase 2 portion of this trial in the second half of 2017 and obtain interim data for the Phase 3 portion of this trial in the first half of 2018. If the interim data for the Phase 3 portion of the Phase 2/3 trial demonstrates non-inferiority in the duration of severe neutropenia in the first cycle of chemotherapy, the trial will be completed without evaluating secondary endpoints. In the event that the interim results do not demonstrate non-inferiority, we expect to continue to fully enroll all patients as planned and report the final data in the first half of 2019.
In addition, we also plan to initiate in the first half of 2017 a Phase 2/3 trial in approximately 200 patients of Plinabulin in combination with a myelosuppresive chemotherapeutic regimen composed of three agents, TAC, in patients with solid tumors. The design of this trial will be substantially similar to the ongoing trial of Plinabulin in combination with docetaxel. However, this trial will be powered to measure superiority. We expect to complete this trial in the first half of 2019. We believe that successful outcomes in both Phase 2/3 trials will support a broad indication for Plinabulin of prevention of severe, grade 4 neutropenia induced by myelosuppressive chemotherapy.
78
Table of Contents
Plinabulin in advanced NSCLC
Data from the Phase 2 portion of the Phase 1/2 trial in NSCLC also suggest that the addition of Plinabulin to a standard regimen of docetaxel may increase anti-tumor activity compared to docetaxel monotherapy in a subset of NSCLC patients with measurable lung lesions. Based on these findings, in June 2016, we initiated a 550-patient trial in the United States, China and Australia of Plinabulin in combination with docetaxel in patients with advanced NSCLC. On February 23, 2017, we presented the data from the Phase 2 portion of the Phase 1/2 trial in NSCLC at the ASCO-SITC Immuno-Oncology Symposium.
NSCLC disease overview
According to the National Cancer Institute, approximately 220,000 patients are diagnosed with lung cancer in the United States per year. These lung cancers are typically divided into two groups based upon the histologic appearance of the tumor cells—small cell and NSCLC, which are treated with distinct chemotherapeutic approaches. NSCLC accounts for approximately 87% of lung cancer cases. The prognosis for patients with lung cancer is poor with five-year survival rates of only 17.7%. Lung cancer is the leading cause of cancer death in the United States, and a global health problem with approximately 1.8 million cases diagnosed per year. Approximately one-third of lung cancer patients worldwide are in China, with approximately 700,000 cases of lung cancer diagnosed in China in 2015.
Lung cancer is typically diagnosed relatively late in its clinical course after it has metastasized to other tissues in the body. In these advanced cases, treatment is not curative and patients are generally treated with systemic therapies. Initial therapy is often based on broad chemotoxic drugs such as cisplatin. Most patients, however, do not obtain a long-term benefit with the overall increase in survival associated with the use of these drugs being only two months. Additional treatments fall into several general categories:
·
other chemotoxic agents, such as docetaxel or pemtrexed;
·
inhibitors of intracellular enzymes that have specific mutations in genes, including EGFR kinases;
·
agents that disrupt blood vessel formation in tumors, such as ramucirumab; and
·
checkpoint inhibitors, such as nivolumab.
While each of these therapies may provide significant benefit, they are also associated with specific limitations. Docetaxel, for example, leads to neutropenia in up to 40% of patients. Kinase inhibitors such as erlotinib, which targets EGFR are only effective in a subset of approximately 10% of patients who happen to have activating mutations in these kinases, and virtually all patients who initially respond to these inhibitors ultimately develop resistance. Ramucirumab, which is an antiangiogenic agent that prevents or slows the formation of new blood vessels, leads to an increase in overall survival when used in combination with docetaxel. However, lung cancers are highly vascularized and bevacizumab use in NSCLC is associated with a significant risk of fatal bleeding in the lung. Finally, checkpoint inhibitors such as nivolumab have demonstrated remarkable activity in NSCLC but that activity is limited to 20% of patients. Thus, despite the availability of multiple drugs to treat NSCLC, we believe there is still a great need for novel therapies in NSCLC.
79
Table of Contents
Phase 1/2 in advanced NSCLC
The primary purpose of the Phase 2 portion of the Phase 1/2 trial was to evaluate the potential anticancer effect of Plinabulin in combination with docetaxel compared to docetaxel monotherapy. The trial enrolled 163 NSCLC patients in the United States, Australia, Argentina, Chile, Brazil and India. Patients enrolled in the trial had unresectable, locally advanced or metastatic cancers, meaning that in some patients the disease had spread to adjacent lymph nodes if not throughout the body. In such patients there may not be measurable lesions in the lungs.
The trial did not meet the primary endpoint of a statistically significant improvement in overall survival for Plinabulin in combination with docetaxel compared to docetaxel monotherapy. However, we identified a subset of patients with measurable lung lesions in which the addition of Plinabulin to docetaxel may increase anti-tumor activity compared to docetaxel monotherapy. The overall survival of the subset of patients with measurable lung lesions is shown below in a plot referred to as a Kaplan-Meier plot. Each vertical drop in the curve represents the recorded death of one or more patients. If a patient withdraws from the trial, is lost to follow up, or survives beyond the end of the trial, that patient is “censored” and denoted by a vertical line on the curve at the time of the last reliable assessment of that patient. All patients in either trial either died or were censored. In this subset analysis, patients in the Plinabulin plus docetaxel arm had a median overall survival of 11.3 months, while those treated with docetaxel alone had a median overall survival of 6.7 months. Additionally, the Plinabulin plus docetaxel cohort had an objective response rate of 18.4% compared to 10.5% for the docetaxel monotherapy arm. This subset included only 38 patients from each arm and did not reach statistical significance (p value = 0.29). We believe that this was due to the small number of patients in each arm. Additionally, the data showed that patients in the Plinabulin plus docetaxel arm had an overall survival period of between 6.7 and 15.1 months, while those treated with docetaxel alone had an overall survival period of between 6.0 and 9.8 months. This data had a 95% confidence level, or CL, meaning that if the same patient population were to be sampled numerous times, the overall survival period of each sample would fall within these suggested ranges approximately 95% of the time.
80
Table of Contents
Studies in animals have shown that Plinabulin destabilizes the tubulin network in cells lining blood vessels in tumors, resulting in the selective collapse of these blood vessels and subsequent tumor destruction. We believe that Plinabulin’s immune-enhancing and vascular-targeting mechanisms will target small and large measurable lung lesions and NSCLC tumors, thus allowing Plinabulin to exert its multiple mechanisms of action to treat NSCLC.
Our clinical strategy in advanced NSCLC
We believe that our combined United States and China development strategy provides significant advantages including the ability to conduct trials in China with quicker enrollment and lower costs, an expedited approval process, and access to China’s fast growing cancer market. We believe our specific advantages in Plinabulin trials can serve as a template for future trials. We are pioneering a new model for drug development that we believe will lead to a sustainable advantage. Our model is efficient in three ways:
·
Efficient clinical development
. Trials can be conducted in parallel in the United States and in China. In China, we conduct all of our trials under U.S. GCP guidelines but at lower cost than we would incur in the United States. We expect to benefit from fast-track regulatory status in China based on the ability to file as a Category 1 drug because Plinabulin has never before been approved and we expect to manufacture the drug for trials in China. Additionally, we are eligible for an accelerated review track for approval based on a prestigious “Thousand Talent Innovator” award granted to our CEO, Dr. Lan Huang. Cancer care in China is highly centralized. Thus, our trials may benefit from faster enrollment in China based on our work with treatment centers in Beijing and Shanghai to which a large percentage of all patients treated for cancer in China are referred.
81
Table of Contents
·
U.S./China trial design based on precedents
. We have received approval from the FDA to conduct our Phase 3 advanced NSCLC trial in the United States, Australia and China. We are following the precedent set by Afatinib, another drug developed for NSCLC, in which 72% of the patient data used as the basis for FDA approval came from China. For example, in the clinical trial for Afatinib, similar to our planned trial, Dr. Yan Sun was the lead clinical investigator for the trials in China and ICON participated in clinical trials in which Afatinib was approved by the U.S. FDA.
We have also received clinical trial approval, or CTA, from the CFDA for the Chinese portion of our Phase 3 trial. We expect to be able to use data generated from Chinese portion of this trial to obtain approval in China, thus avoiding the requirement to conduct a separate, China-only Phase 3 trial in order to obtain approval. There is a history of high approval rates for innovative oncology drugs that have received Phase 3 CTA and were developed by Chinese companies, including icotinib and chidamide. We believe that this approach of conducting a single trial to support possible approval in both the United States and China could increase our overall chances of success for regulatory approval by allowing broader, faster enrollment and using data generated by a single trial for a submission in each of China and the United States.
·
Large market opportunity
. The healthcare sector in China is growing two to three times faster than the overall economy. China is the fastest growing cancer market in the world with approximately 700,000 cases of lung cancer diagnosed in China in 2015. In fact, approximately one-third of the lung cancer patients in the world are in China. Therefore, the treatment of lung cancer is a healthcare priority in China.
Current Phase 3 trial in advanced NSCLC
In the fourth quarter of 2015, we initiated enrollment in a Phase 3 trial of Plinabulin in combination with docetaxel in advanced NSCLC patients, but decided to suspend enrollment to file amendments to the trial protocol to both increase our chances of success in obtaining approval in advanced NSCLC and expand the potential patient population to accelerate enrollment as well as gather data that could be used to support our Phase 3 trial in severe neutropenia. We resumed enrollment for this trial in June 2016 in the United States, China and Australia.
Based on analysis of Phase 1/2 trial data, this trial is enrolling advanced or metastatic NSCLC patients that have failed at least one previous platinum-based therapy and have measurable lesions. The primary endpoint of the trial will be overall survival of patients given Plinabulin in combination with docetaxel compared to patients given docetaxel alone. Secondary endpoints will be the frequency and severity of neutropenia, duration of response, quality of life, response rate and progression-free survival. Enrollment will not include patients with EGFR and ALK mutations and will target patients without these mutations as that patient population has a greater unmet medical need. The trial is expected to enroll 550 patients, 80% of whom will be recruited at sites in China and 20% at sites in the United States and Australia. The trial will be randomized 1:1 with one arm receiving 30 mg/m
2
of Plinabulin on day one and day eight and 75 mg/m
2
of docetaxel at day one of a 21-day cycle and the other receiving 75mg/m
2
docetaxel on day one of a 21-day cycle.
82
Table of Contents
Our lead clinical investigator in the United States is Dr. Lyudmila Bazhenova from UCSD, who has been an investigator on over a dozen NSCLC trials. Dr. Bazhenova was a principal investigator for the Phase 2 portion of the Phase 1/2 trial of Plinabulin. Our lead clinical investigator in China is Dr. Yan Sun, the Director of National GCP Center for Anticancer Agents Cancer Hospital in Beijing, a hospital that treats 320,000 patients a year. In 1997, Dr. Sun also co-founded the Steering Committee of the Chinese Society of Clinical Oncology and served as its Chairman and President from 1997 to 2013. Dr. Sun was the lead clinical investigator for the Phase 3 trials of other lung cancer drugs that received approval from the CFDA, including icotinib. We anticipate interim data for this trial to be available in the first quarter of 2018 and final data from one year follow up available in first quarter of 2019.
Plinabulin in immuno-oncology
Preclinical studies have identified some novel and intriguing activities of Plinabulin associated with stimulation of the immune system. The observed activities are consistent with Plinabulin’s ability to enhance the activity of other immuno-oncology agents in preclinical studies. We have observed in these studies that Plinabulin works at multiple early steps in the process of immune activation against cancer, in particular, to activate and mobilize tumor antigen-specific T-cells to the tumor. The potential role of Plinabulin in stimulating the activity of other immuno-oncology agents will be explored in two investigator-initiated Phase 1/2 trials. In September 2016, UCSD enrolled the first patient in the Phase 1/2 trial of Plinabulin in combination with nivolumab in patients with metastatic NSCLC. In addition, the Fred Hutchinson Center, together with The University of Washington, plan to launch an investigator-initiated Phase 1/2 trial of Plinabulin in combination with nivolumab in patients with advanced NSCLC who have failed up to two previous therapies. The IND submitted by The University of Washington for the trial in patients with advanced stage NSCLC who have received a platinum doublet chemotherapy regimen went into effect in May 2016. We expect to initiate a global pivotal trial of Plinabulin in combination with nivolumab in 2018.
Overview of immuno-oncology
The immune system is capable of recognizing and eliminating tumor cells; however, tumors are sometimes able to evade the immune response through alteration of regulatory checkpoint pathways. One of these pathways is driven by programmed cell death protein, or PD-1, a receptor that is expressed on immune T-cells. Between 35% and 100% of some tumors such as melanoma, hepatocellular carcinoma, colorectal cancer and NSCLC overexpress PD-L1, a compound naturally bound by PD-1. Binding of PD-L1 to PD-1 suppresses immune activation, allowing the tumor to evade destruction by the immune system. Immune checkpoint cancer therapies that target PD-1 such as nivolumab (Opdivo) have been approved for the treatment of melanoma, NSCLC, and renal cell carcinoma. While nivolumab is highly effective in a subset of tumors, there are multiple pathways that tumors rely upon to evade the immune system allowing many tumors to continue to proliferate.
As with the treatment of most cancers, combination treatments are often required to increase efficacy. Recently, the combination of nivolumab, a PD-1 antibody, and ipilimumab, a CTLA-4 antibody, was approved in melanoma based on increased efficacy. However, this combination resulted in increases in grades 3 and 4 adverse events, which occurred in 55% of the combination patients compared to 16.3% in patients treated with nivolumab alone and 27.3% of patients treated with ipilimumab alone. We believe that the addition of Plinabulin to an immune checkpoint inhibitor such as nivolumab has the potential to increase activity without increasing the rate of serious adverse events.
83
Table of Contents
Preclinical study data supporting Plinabulin in immuno-oncology
Checkpoint inhibitors such as nivolumab alleviate immune system blocks at a relatively late stage in the overall immune process—at the point when T-cells recognize cancer cells. In contrast, preclinical studies indicate that Plinabulin activates the immune system multiple steps earlier in the process of immune activation, and thus has the potential to complement the activity of checkpoint inhibitors. Both published and unpublished preclinical study data have suggested that Plinabulin can stimulate an immune response to cancer cells by increasing the presentation of cancer antigens by dendritic cells, stimulating dendritic cell proliferation, increasing levels of helper T-cells and by decreasing the levels of immunosuppressive regulatory T-cells. While it is unclear which of the many activities or which combination of activities is important for Plinabulin’s immune stimulatory activity, its activity in animal models is comparable to other immuno-oncology agents such as nivolumab, an approved immuno-oncology agent that targets the PD-1 checkpoint.
One example of this is in a breast cancer model in immune competent mice. The results of this model are captured in the figure below presenting growth in tumor volume over time. Each demarcated line denotes whether the test mice were treated with Plinabulin alone, treated with a PD-1 antibody (the mouse equivalent of nivolumab) alone, treated with a combination of Plinabulin and a PD-1 antibody, treated with the vehicle control arm or untreated. In this model, Plinabulin suppressed tumor development by approximately 50%, similar to the levels seen with the PD-1 antibody. The combination of Plinabulin and a PD-1 antibody resulted in tumors that were smaller than those from animals treated with either agent alone and approximately one-third of the size of those from control animals. This result is similar to the increased activity seen when other immuno-oncology agents are combined.
We believe that, similar to the increased activity seen when checkpoint inhibitors are used in combination, Plinabulin may also increase the activity of checkpoint inhibitors already in clinical use such as nivolumab. However, because Plinabulin works through a completely different mechanism than other checkpoint inhibitors, we believe that this increased activity may not be associated with the increased toxicity seen with other combinations.
84
Table of Contents
Clinical plans for Plinabulin in immuno-oncology
In September 2016, UCSD enrolled the first patient in the Phase 1/2 trial of Plinabulin in combination with nivolumab for the treatment of metastatic NSCLC. In addition, the Fred Hutchinson Center, together with The University of Washington, plan to launch an investigator-initiated Phase 1/2 trial of Plinabulin in combination with nivolumab in patients with advanced NSCLC that have failed up to two previous therapies. Dosing of Plinabulin will follow the dosing schedule of nivolumab, which is dosed on day one, day eight and day 15 in a 28-day cycle. We expect to obtain preliminary data from these trials in 2017.
The investigator-initiated Phase 1/2 study of Plinabulin in combination with nivolumab in patients with metastatic NSCLC is conducted under an investigator-initiated clinical trial agreement with UCSD and Dr. Lyudmila Bazhenova, an employee of UCSD and the principal investigator. The agreement provides that UCSD will conduct the study under the direction of the principal investigator and we will provide financial support and access to Plinabulin for use in the study. UCSD has obtained an IND and has obtained approvals from the appropriate IRBs, and will provide us with interim reports regarding the progression of the study every four months. Up to 32 patients are expected to be enrolled in the study. We will support the study by making a total grant of $354,882, with the initial payment of $88,720.50 having been paid in December 2016. The remaining payments are to be made by us to UCSD every four months upon our receipt of an invoice and interim study report from UCSD. We expect the payments to be $126,981, $114,886 and $113,015 in Years 1, 2 and 3, respectively.
The agreement provides that all rights, title and interest in study data are the sole and exclusive property of UCSD. There is no guarantee that any intellectual property rights will be developed in connection with this study. In the event such property is discovered throughout the study, UCSD will promptly disclose such property to us. Both parties agree that the ownership of and other rights in any intellectual property developed in the course of this study will be determined in accordance with the laws of the United States or the State of California. We currently have one pending PCT patent application directed to the use of Plinabulin in combination with immune checkpoint inhibitors, including PD-1 inhibitors. If the application were to issue, it would nominally expire in 2036.
The agreement provides that UCSD will grant us, to the extent legally able, a non-exclusive, royalty-free license to use any study-related intellectual property which necessarily use or incorporate Plinabulin for our internal research purposes. UCSD will further grant us, to the extent legally able, a time-limited first right to negotiate an exclusive license to UCSD’s rights in any study-related intellectual property. We will have 60 days to advise UCSD of our election to secure a commercial license to use the study-related intellectual property and we will have 90 days from such election to enter into a license agreement with UCSD.
The agreement is in effect until the study is completed, unless the study is sooner terminated or suspended. Either party may terminate the agreement upon 30 days prior written notice to the other party or upon written notice to the other party if the terminating party determines that termination of the study is necessary for the safety of the study subjects. In addition, either party may terminate the agreement if a party materially breaches the agreement and the breaching party fails to cure the breach within 30 days following receipt of written notice of such breach.
85
Table of Contents
In addition, the investigator-initiated Phase 1/2 study of Plinabulin in combination with nivolumab in patients with metastatic NSCLC is conducted under a clinical study agreement with The University of Washington. The agreement provides that The University of Washington will conduct the study under the direction of Dr. Rafael Santana-Davilla, an employee of The University of Washington and the principal investigator and we will provide financial support and access to Plinabulin for use in the study. The University of Washington has obtained approvals from the appropriate IRBs, and will participate in monthly conference calls with us regarding the progression of the study. Up to 33 patients are expected to be enrolled in the study. We made an initial payment of $18,415 in support of the study. We agree to pay The University of Washington $22,837.14 for each study subject that enters the treatment phase of the study within 30 days of receiving an invoice. We also expect to make a final payment of $7,302.50 for all scheduled and approved extra visits or procedures, which will be made following satisfactory completion of the study according to the protocol, reconciliation of drug supplies and the submission to us of the investigator’s final report.
The agreement provides that all data and reports generated in performance of the study is the property of The University of Washington. There is no guarantee that any intellectual property rights will be developed in connection with this study. In the event such property is discovered throughout the study, The University of Washington will promptly disclose such property to us. Both parties agree that the ownership of and other rights in any intellectual property developed in the course of this study will be determined in accordance with the U.S. patent law. We currently have one pending PCT patent application directed to the use of Plinabulin in combination with immune checkpoint inhibitors, including PD-1 inhibitors.
The agreement provides that The University of Washington will grant us a perpetual non-exclusive, royalty free worldwide license to use any study-related intellectual property for our internal research purposes. We also have an option to attain an exclusive license to make, use, import, offer to sell or sell any study-related intellectual property on reasonable terms and conditions as the parties mutually agree in a subsequent writing for 60 days after such intellectual property is disclosed to us.
The agreement is in effect until the study is completed or the agreement is terminated in accordance with its terms. Either party may terminate the agreement upon 30 days prior written notice to the other party or if a party breaches a material provision of the agreement which is not corrected within 30 days following receipt of written notice of such breach.
Plinabulin in other indications
Tumors with RAS mutations
We have identified that tumors that have mutations in an oncogene called RAS are particularly sensitive to Plinabulin. An oncogene is a gene that is a changed or mutated form of a gene involved in normal cell growth, which has the potential to cause cancer. A particular type of oncogene is the mutation of the RAS gene (HRAS, KRAS and NRAS), which is frequently found in human tumors. We believe, based on data from preclinical studies, Plinabulin will work together with standard-of-care agents in tumors with RAS mutations, including NSCLC and colorectal cancer. Mutations in KRAS are found in a large proportion of tumors including 16% of NSCLC, 36% of colon adenocarcinomas, and 69% of pancreatic ductal adenocarcinomas.
In a preclinical study, Plinabulin led to increased survival in a mouse multiple myeloma model containing a mutant KRAS gene. The figure below shows the survival of mice containing a mutant KRAS gene when treated with Plinabulin compared to those who were not treated with Plinabulin. Mice receiving Plinabulin at a dose level of 7.5 mg/kg twice weekly for three weeks had median survival of 35 days compared to 15 days in the control group (p = 0.0041).
86
Table of Contents
While specific KRAS mutations are not believed to be a major cause of glioblastoma, systems analyses have estimated that signaling through the KRAS pathway is altered in 88% of glioblastoma tumors. Plinabulin is able to cross the blood-brain barrier and led to a significant survival advantage in a KRAS-driven mouse model of glioblastoma.
Clinical plans for Plinabulin in RAS mutant tumors
The University of California, Davis intends to conduct an investigator-initiated Phase 2 trial of Plinabulin in combination with docetaxel in advanced NSCLC patients who have failed at least one previous therapy and have mutations in RAS expression including those with KRAS mutations and amplifications. Patients with mutations in RAS genes have a worse prognosis than patients without such mutations and currently there are no approved drugs for patients with RAS mutations. We anticipate that this trial will enroll 35-50 patients in this trial at three sites in the United States. The anticipated primary endpoint will be progression-free survival. The trial design is currently being developed for submission to the FDA for review. This trial is anticipated to begin enrollment in 2017 with initial data in 2018.
Other programs
BPI-002 and BPI-003 programs
Our BPI-002 program is based on an oral small molecule agent which induces T-cell activation and preclinical studies have shown that it is synergistic to checkpoint inhibitors in immune competent colon cancer animal model. BPI-002 is currently in preclinical studies and we plan to initiate clinical studies in 2018. Our IKK program, BPI-003, is based on a novel small molecule inhibitor of IKK, a protein kinase. IKK is involved in survival of some tumor cells as well as in the production of a number of cytokines and growth factors that serve as survival factors for various tumors. Our IKK inhibitor has shown promising activity in multiple animal models of pancreatic cancer.
BPI-004 program
Our BPI-004 program is focused on a small molecule that induces the production of antigens by tumor cells. A large proportion of human cancers do not produce antigens that are recognized by the immune system. As a result, these tumors do not respond to treatments that work through interaction with the patient’s immune response. For example, these tumors will not respond to treatment with PD-1 inhibitors. A treatment that induces the tumor cells to produce antigens has the potential to make these cancers responsive to PD-1 inhibitors.
87
Table of Contents
Collaboration with the Fred Hutchinson Center
In addition, we are currently collaborating with the Fred Hutchinson Center for the research and development of innovative oncology therapeutic products or diagnostics under a collaboration and option agreement. The agreement provides that the Fred Hutchinson Center will provide us with at least six recommended compounds or therapies per year for testing through selected and approved collaboration projects. A Collaboration Oversight Group has been established to manage the collaboration, which is composed of two representatives from each party. Both we and the Fred Hutchinson Center may propose collaboration projects to the Collaboration Oversight Group, and either party may withhold its approval for any particular collaboration project. The agreement does not require any collaboration project to be carried out at any specific time, and there is no guarantee that any intellectual property rights will be developed in connection with the collaboration projects. Unless otherwise agreed to by the parties, we will fund the Fred Hutchinson Center for expenses it incurs in connection with the collaboration projects, in equal quarterly amounts at the beginning of each calendar quarter for work to be performed during the quarter. For the first year of collaboration, these payments are approximately $182,000 in the aggregate, if we license all of the six preclinical candidates and conduct preclinical research at Fred Hutchinson Center. Thus the expenses for each preclinical candidate is approximately $30,000 on average.
Any intellectual property rights which are conceived, reduced to practice, developed or created in connection with a collaboration project will be jointly owned by the parties. In addition, the Fred Hutchinson Center will grant us an exclusive option to negotiate a license to all or part of its right, title and interest in, to and under any patent applications and patents, know-how and/or other intellectual property rights within a collaboration project and any associated intellectual property rights in connection with a compound selected for testing as part of a collaboration project that is controlled by the Fred Hutchinson Center. If we exercise the option, the license agreement will provide that the upfront fees will be in the form of cash or equity under commercially reasonable and competitive terms, milestone payments will be under commercially reasonable terms based on the stage of development, and royalties will be based on the stage of development of the study compound(s) at the time of license execution as follows: 1.5% at preclinical stage, 5% at Phase 1 stage and 10% at Phase 2 or 3 stage.
The agreement has a term of five years, which may be extended by mutual consent of both parties. Subject to the approval of the Collaboration Oversight Group, either party may terminate its participation under one or more specific collaboration project upon 90 days’ prior written notice to the other party. In addition, if a party materially breaches the agreement or a project agreement, the other party may terminate upon 30 days’ prior written notice to the other party.
Collaboration with The University of Washington
We are also investigating an alternative approach to cancer treatment in which disease causing proteins are marked for early degradation. This approach uses a protein called a ubiquitin ligase to target and promote the destruction of disease causing proteins, such as oncogenes. To trigger degradation, the target protein is labeled with poly-ubiquitin by a specific ubiquitin ligase enzyme. Poly-ubiquitin acts as an indicating tag to cellular proteasome machinery that the target protein should be destroyed. One approach to tagging the target protein is using a “molecular glue” to bind the ubiquitin ligase to the target protein.
We are collaborating with Dr. Ning Zheng, a Howard Hughes Medical Institute Investigator, and his group at The University of Washington on a unique “molecular glue” to selectively tag certain oncogene proteins with E3 ligase, which is one of the ubiquitin ligase enzymes. Dr. Huang, co-founder of BeyondSpring, and Dr. Zheng were the first to solve the crystal structure of two classes of E3 ligases and this discovery forms the structural basis in selecting the small molecules to be studied as a potential molecular glue. The first two target proteins are expected to be oncogenes KRAS and c-myc. KRAS is frequently mutated in pancreas, colon, lung and uterus cancers, while c-myc is frequently amplified in breast, ovarian and prostate cancers. This novel platform technology has the potential to significantly reduce the amount of oncogene protein in the cell and such disease-causing protein is not targeted by current therapeutic approaches.
88
Table of Contents
Intellectual Property
The proprietary nature of, and protection for, our product candidates and their methods of use are an important part of our strategy to develop and commercialize novel medicines, as described in more detail below. We have obtained U.S. patents and filed patent applications in the United States and other countries relating to certain of our product candidates, and are pursuing additional patent protection for them and for other of our product candidates and technologies.
Our success will depend significantly on our ability to obtain and maintain patent and other proprietary protection for our product candidates and other commercially important products, technologies, inventions and know-how, as well as on our ability to defend and enforce our patents including any patent that we have or may issue from our patent applications, preserve the confidentiality of our trade secrets and operate without infringing the valid and enforceable patents and proprietary rights of other parties.
As of the date of this annual report, we own or co-own 72 patents, in 34 jurisdictions, including 17 issued U.S. patents. We also own one pending U.S. non-provisional patent application as well as corresponding patent applications pending in other jurisdictions and five pending U.S. provisional patent applications. In addition, we own four pending international patent applications filed under the PCT, which we plan to file nationally in the United States and in other jurisdictions directed to polymorphic forms of Plinabulin and to the use of Plinabulin for treating RAS mutant tumors and brain tumors as well as the use of Plinabulin in combination with checkpoint inhibitors. We also own one pending international patent application filed under the PCT, which we plan to file nationally in the United States and in other jurisdictions directed to compositions containing BPI-002 and methods of using BPI-002.
Our patent portfolio as of the date of this annual report includes thirteen issued U.S. patents directed to Plinabulin and Plinabulin analogs, their synthesis and their use in the treatment of various disorders. In particular, we own six issued U.S. patents directed to the Plinabulin composition of matter, methods of synthesizing Plinabulin, and methods of treating various disorders with Plinabulin including various cancers such as lung cancer, non-small cell lung cancer, breast cancer, skin cancer, prostate cancer, and myeloma, and fungal infections, and methods of using Plinabulin for inhibiting cell proliferation, promotion of microtubule depolymerization, and inducement of vascular collapse in a tumor. These U.S. patents are scheduled to expire between 2021 and 2025, excluding any potential patent term restorations. The patent portfolio also contains counterpart patents granted in 33 foreign jurisdictions including Japan, South Korea, China, Europe and other countries.
The term of individual patents may vary based on the countries in which they are obtained. In most countries in which we file including the United States, the term of an issued patent is generally 20 years from the earliest claimed filing date of a non-provisional patent application in the applicable country. In the United States, the term of a patent may be lengthened in some cases by a patent term adjustment, which extends the term of a patent to account for administrative delays by the USPTO, in excess of a patent applicant’s own delays during the prosecution process, or may be shortened if a patent is terminally disclaimed over a commonly owned patent having an earlier expiration date. In addition, in certain instances, the term of one patent for a given drug product can be restored (extended) to recapture a portion of the term effectively lost as a result of the FDA regulatory review period. However, the restoration period cannot be longer than five years and the total patent term including the restoration period must not exceed 14 years following FDA approval. We plan to seek such an extension of one of our U.S. patents directed to Plinabulin or its use when appropriate.
89
Table of Contents
In certain foreign jurisdictions similar extensions as compensation for regulatory delays are also available. The actual protection afforded by a patent varies on a claim by claim and country by country basis and depends upon many factors, including the type of patent, the scope of its coverage, the availability of any patent term extensions or adjustments, the availability of legal remedies in a particular country and the validity and enforceability of the patent. In particular, up to a five year extension may be available in the EU and Japan. We plan to seek such extensions as appropriate.
Furthermore, the patent positions of biotechnology and pharmaceutical products and processes like those we intend to develop and commercialize are generally uncertain and involve complex legal and factual questions. No consistent policy regarding the breadth of claims allowed in such patents has emerged to date in the United States. The scope of patent protection outside the United States is even more uncertain. Changes in the patent laws or in interpretations of patent laws in the United States and other countries have diminished, and may further diminish, our ability to protect our inventions and enforce our intellectual property rights and, more generally, could affect the value of intellectual property.
Additionally, while we have already secured a number of issued patents directed to our product candidates, we cannot predict the breadth of claims that may issue from our pending patent applications or may have or may be issued from patents and patent applications owned by others. Substantial scientific and commercial research has been conducted for many years in the areas in which we have focused our development efforts, which has resulted in other parties having a number of issued patents and pending patent applications relating to such areas. Patent applications in the United States and elsewhere are generally published only after 18 months from the priority date, and the publication of discoveries in the scientific or patent literature frequently occurs substantially later than the date on which the underlying discoveries were made. Therefore, patents and patent applications relating to drugs similar to our current product candidates and any future drugs, discoveries or technologies we might develop may have already been issued or filed, which could prohibit us from commercializing our product candidates.
The biotechnology and pharmaceutical industries are characterized by extensive litigation regarding patents and other intellectual property rights. Our ability to maintain and solidify our proprietary position for our product candidates and technology will depend on our success in obtaining effective claims and enforcing those claims once granted. We do not know whether any of the pending patent applications that we currently own, may file or license from others will result in the issuance of any patents. The issued patents that we own or may receive in the future, may be challenged, invalidated or circumvented, and the rights granted under any issued patents may not provide us with proprietary protection or competitive advantages against competitors with similar technology. Furthermore, our competitors may be able to independently develop and commercialize similar drugs or duplicate our technology, business model or strategy without infringing our patents. Because of the extensive time required for clinical development and regulatory review of a drug we may develop, it is possible that, before any of our product candidates can be commercialized, any related patent may expire or remain in force for only a short period following commercialization, thereby reducing any advantage of any such patent.
90
Table of Contents
We may rely, in some limited circumstances, on trade secrets and unpatented know-how to protect aspects of our technology. However, trade secrets can be difficult to protect. We seek to protect our proprietary technology and processes, in part, by entering into confidentiality agreements with consultants, scientific advisors and contractors and invention assignment agreements with our employees. We also seek to preserve the integrity and confidentiality of our data and trade secrets by maintaining physical security of our premises and physical and electronic security of our information technology systems. While we have confidence in these individuals, organizations and systems, agreements or security measures may be breached and we may not have adequate remedies for any breach. In addition, our trade secrets may otherwise become known or be independently discovered by competitors. To the extent that our consultants, contractors or collaborators use intellectual property owned by others in their work for us, disputes may arise as to the rights in related or resulting know-how and inventions.
Our commercial success will also depend in part on not infringing the proprietary rights of other parties. The existence of any patent by others with claims covering or related to aspects of our product candidates would require us to alter our development of commercial strategies, redesign our product candidates or processes, obtain licenses or cease certain activities. Such licenses may not be available on reasonable commercial terms or at all, which could require us to cease development or commercialization of our product candidates. In addition, our breach of any license agreements or failure to obtain a license to proprietary rights that we may require to develop or commercialize our product candidates would have a material adverse impact on us. If others have prepared and filed patent applications in the United States that also claim technology to which we have filed patent applications or otherwise wish to challenge our patents, we may have to participate in interferences, post-grant reviews, inter partes reviews, derivation or other proceedings in the USPTO and other patent offices to determine issues such as priority of claimed invention or validity of such patent applications as well as our own patent applications and issued patents.
For more information on these and other risks related to intellectual property, see “Item 3. Key Information—D. Risk Factors—Risks Related to Our Intellectual Property.”
Competition
Our industry is highly competitive and subject to rapid and significant change. While we believe that our development and commercialization experience, scientific knowledge and industry relationships provide us with competitive advantages, we face competition from pharmaceutical and biotechnology companies, including specialty pharmaceutical companies, and generic drug companies, academic institutions, government agencies and research institutions.
Neutropenia can be prevented or treated by G-CSF, a protein that promotes the survival, proliferation and differentiation of neutrophils. Recombinant G-CSF therapies, such as filgrastim (Neupogen), a short-acting drug, and pegfilgrastim (Neulasta), a long-acting drug, are commonly used to prevent and treat chemotherapy-induced neutropenia. The major maker of these competitors is Amgen.
There are a number of large pharmaceutical and biotechnology companies that currently market and sell drugs or are pursuing the development of drugs for the treatment of cancer for which we are developing our product candidates. For example, both Genetech Inc. and Eli Lilly and Company currently market and sell drugs, Tarceva and Cyramza. Cyramza is approved to treat NSCLC once the disease has progressed after platinum containing chemotherapy. Moreover, a number of additional drugs are currently in ongoing Phase 3 clinical trials as second and third line treatments of NSCLC, and may become competitors if and when they receive regulatory approval.
While we are investigating an alternative approach to cancer treatment by using molecular glue technology to tag oncogene proteins with ubiquitin ligase and destroy such proteins, there are a number of companies who are also working on using such technology to target and destroy oncogene proteins. See “—Plinabulin, our Lead Drug Candidate—Other programs.”
91
Table of Contents
Many of our competitors have longer operating histories, better name recognition, stronger management capabilities, better supplier relationships, a larger technical staff and sales force and greater financial, technical or marketing resources than we do. Mergers and acquisitions in the pharmaceutical and biotechnology industries may result in even more resources being concentrated among a smaller number of our competitors. Our commercial opportunity could be reduced or eliminated if our competitors develop or market products or other novel therapies that are more effective, safer or less costly than our current product candidates, or any future product candidates we may develop, or obtain regulatory approval for their products more rapidly than we may obtain approval for our current product candidates or any such future product candidates. Our success will be based in part on our ability to identify, develop and manage a portfolio of product candidates that are safer and more effective than competing products.
Government Regulation
Government authorities in the United States at the federal, state and local level and in other countries extensively regulate, among other things, the research and clinical development, testing, manufacture, quality control, approval, labeling, packaging, storage, record-keeping, promotion, advertising, distribution, post-approval monitoring and reporting, marketing, pricing, export and import of drug products, such as those we are developing. Generally, before a new drug can be marketed, considerable data demonstrating its quality, safety and efficacy must be obtained, organized to address the requirements of and in the format specific to each regulatory authority, submitted for review and approved by the regulatory authority. This process is very lengthy and expensive, and success is uncertain.
Drugs are also subject to other federal, state and local statutes and regulations. The process of obtaining regulatory approvals and the subsequent compliance with appropriate federal, state, local and foreign statutes and regulations require the expenditure of substantial time and financial resources. Failure to comply with the applicable regulatory requirements at any time during the product development process, approval process or after approval, may subject an applicant to administrative or judicial sanctions. These sanctions could include, among other actions, the regulatory authority’s refusal to approve pending applications, withdrawal of an approval, clinical holds, untitled or warning letters, voluntary product recalls or withdrawals from the market, product seizures, total or partial suspension of production or distribution, injunctions, disbarment, fines, refusals of government contracts, restitution, disgorgement, or civil or criminal penalties. Any such administrative or judicial enforcement action could have a material adverse effect on us.
U.S. Regulation
U.S. Government Regulation and Product Approval
Government authorities in the United States at the federal, state and local level extensively regulate, among other things, the research, development, testing, manufacture, quality control, approval, labeling, packaging, storage, record-keeping, promotion, advertising, distribution, post-approval monitoring and reporting, marketing, export and import of drug products such as those we are developing. In the United States, the FDA regulates drugs under the FDCA and its implementing regulations and biologics under the FDCA and the Public Health Service Act and its implementing regulations.
From time to time, legislation is drafted, introduced and passed in Congress that could significantly change the statutory provisions governing the approval, manufacturing and marketing of products regulated by the FDA. In addition to new legislation, FDA regulations and policies are often revised or reinterpreted by the agency in ways that may significantly affect our business and our product candidates or any future product candidates we may develop. It is impossible to predict whether further legislative or FDA regulation or policy changes will be enacted or implemented and what the impact of such changes, if any, may be.
92
Table of Contents
U.S. Drug Development Process
The process of obtaining regulatory approvals and maintaining compliance with appropriate federal, state and local statutes and regulations requires the expenditure of substantial time and financial resources. Failure to comply with the applicable U.S. requirements at any time during the product development process, approval process, or after approval, may subject an applicant to administrative or judicial sanctions or lead to voluntary product recalls. Administrative or judicial sanctions could include the FDA’s refusal to approve pending applications, withdrawal of an approval, a clinical hold, untitled or warning letters, product seizures, total or partial suspension of production or distribution, injunctions, fines, refusals of government contracts, restitution, disgorgement or civil or criminal penalties. The process required by the FDA before a drug may be marketed in the United States generally involves the following:
·
completion of nonclinical laboratory tests, preclinical studies and formulation studies according to Good Laboratory Practices, or GLP, regulations;
·
submission to the FDA of an IND, which must become effective before human clinical trials may begin;
·
approval by an independent IRB, at each clinical site before each trial may be initiated;
·
performance of adequate and well-controlled human clinical trials according to GCP, to establish the safety and efficacy of the proposed product for its intended use;
·
preparation and submission to the FDA of an NDA, for a drug;
·
satisfactory completion of an FDA advisory committee review, if applicable;
·
satisfactory completion of an FDA inspection of the manufacturing facility or facilities at which the product, or components thereof, are produced to assess compliance with cGMP; and
·
payment of user fees and FDA review and approval of the NDA.
The testing and approval process requires substantial time, effort and financial resources and we cannot be certain that any approvals for our product candidates, or any future product candidates we may develop, will be granted on a timely basis, if at all.
Once a drug product candidate is identified for development, it enters the nonclinical testing stage. Nonclinical tests include laboratory evaluations of product chemistry, toxicity, formulation and stability, as well as preclinical studies. An IND sponsor must submit the results of the nonclinical tests, together with manufacturing information, analytical data and any available clinical data or literature, to the FDA as part of the IND prior to commencing any testing in humans. An IND sponsor must also include a protocol detailing, among other things, the objectives of the clinical trial, dosing procedures, subject selection and exclusion criteria, the parameters to be used in monitoring safety, and the effectiveness criteria to be evaluated if the initial clinical trial lends itself to an efficacy evaluation. Some nonclinical testing may continue even after the IND is submitted. The IND automatically becomes effective 30 days after receipt by the FDA, unless the FDA raises concerns or questions related to a proposed clinical trial and places the trial on a clinical hold within that 30-day time period. In such a case, the IND sponsor and the FDA must resolve any outstanding concerns before the clinical trial can begin. Clinical holds also may be imposed by the FDA at any time before or during clinical trials due to safety concerns or noncompliance, and may be imposed on all products within a certain class of products. The FDA also can impose partial clinical holds, for example, prohibiting the initiation of clinical trials of a certain duration or for a certain dose.
93
Table of Contents
All clinical trials must be conducted under the supervision of one or more qualified investigators in accordance with GCP regulations. These regulations include the requirement that all research subjects provide informed consent in writing before their participation in any clinical trial. Further, an IRB representing each institution participating in a clinical trial must review and approve the plan for any clinical trial before it commences at that institution, and the IRB must conduct continuing review and reapprove the study at least annually. An IRB is responsible for protecting the rights of clinical trial subjects and considers, among other things, whether the risks to individuals participating in the clinical trial are minimized and are reasonable in relation to anticipated benefits. The IRB also approves the information regarding the clinical trial and the consent form that must be provided to each clinical trial subject or his or her legal representative and must monitor the clinical trial until completed. Each new clinical protocol and any amendments to the protocol must be submitted for FDA review, and to the IRBs for approval.
Human clinical trials are typically conducted in three sequential phases that may overlap or be combined:
·
Phase 1.
The product is initially introduced into a small number of healthy human subjects or patients and tested for safety, dosage tolerance, absorption, metabolism, distribution and excretion and, if possible, to gain early evidence on effectiveness. In the case of some products for severe or life-threatening diseases, especially when the product is suspected or known to be unavoidably toxic, the initial human testing may be conducted in patients.
·
Phase 2.
The drug is administered to a limited patient population to identify possible adverse effects and safety risks, to preliminarily evaluate the efficacy of the product for specific targeted diseases and to determine dosage tolerance and optimal dosage and schedule.
·
Phase 3.
The drug is administered to an expanded patient population, generally at geographically dispersed clinical trial sites, in well-controlled clinical trials to generate data to evaluate the efficacy and safety of the product for approval, to establish the overall risk-benefit profile of the product, and to provide adequate information for the labeling of the product.
Progress reports detailing the results of the clinical trials must be submitted at least annually to the FDA and safety reports must be submitted to the FDA and clinical investigators within 15 calendar days for serious and unexpected suspected adverse events, any clinically important increase in the rate of a serious suspected adverse reaction over that listed in the protocol or investigator’s brochure, or any findings from other studies or animal or in vitro testing that suggest a significant risk in humans exposed to the drug candidate. Additionally, a sponsor must notify FDA of any unexpected fatal or life-threatening suspected adverse reaction no later than 7 calendar days after the sponsor’s receipt of the information. Phase 1, Phase 2 and Phase 3 testing may not be completed successfully within any specified period, if at all. The FDA or the sponsor may suspend or terminate a clinical trial at any time on various grounds, including a finding that the research subjects or patients are being exposed to an unacceptable health risk. Similarly, an IRB can suspend or terminate approval of a clinical trial at its institution if the clinical trial is not being conducted in accordance with the IRB’s requirements or if the product has been associated with unexpected serious harm to subjects.
94
Table of Contents
Concurrent with clinical trials, companies usually complete additional preclinical studies and must also develop additional information about the chemistry and physical characteristics of the product and finalize a process for manufacturing the product in commercial quantities in accordance with cGMP requirements. The manufacturing process must be capable of consistently producing quality batches of the product drug and, among other things, the manufacturer must develop methods for testing the identity, strength, quality and purity of the final product. Additionally, appropriate packaging must be selected and tested and stability studies must be conducted to demonstrate that the product drug does not undergo unacceptable deterioration over its shelf life.
U.S. Review and Approval Processes
The results of product development, nonclinical studies and clinical trials, together with other detailed information regarding the manufacturing process, analytical tests conducted on the product, proposed labeling and other relevant information, are submitted to the FDA as part of an NDA requesting approval to market the new drug. Under the Prescription Drug User Fee Act, as amended, applicants are required to pay fees to the FDA for reviewing an NDA. These user fees, as well as the annual fees required for commercial manufacturing establishments and for approved products, can be substantial. The NDA review fee alone can currently exceed $2 million, and is likely to increase over time. The user fee requirement is subject to certain limited deferrals, waivers and reductions that may be available.
The FDA reviews all NDAs submitted within 60 days of submission to ensure that they are sufficiently complete for substantive review before it accepts them for filing. The FDA may request additional information rather than accept an NDA for filing. In this event, the NDA must be re-submitted with the additional information. The re-submitted application also is subject to review before the FDA accepts it for filing.
Once the submission is accepted for filing, the FDA begins an in-depth substantive review. The FDA’s established goal is to review 90% of NDA applications given “Priority” status – where there is evidence that the proposed product would be a significant improvement in the safety or effectiveness in the treatment, diagnosis, or prevention of a serious condition – within 6 months, and 90% of applications given “Standard” status within 10 months, whereupon a review decision is to be made. The FDA, however, may not approve a drug within these established goals, and its review goals are subject to change from time to time. The FDA reviews an NDA to determine, among other things, whether a product is safe and effective for its intended use. The FDA also evaluates whether the product’s manufacturing is cGMP-compliant to assure the product’s identity, strength, quality and purity. Before approving an NDA, the FDA typically will inspect the facility or facilities where the product is or will be manufactured. The FDA will not approve an application unless it determines that the manufacturing processes and facilities are in compliance with cGMP requirements and adequate to assure consistent production of the product within required specifications. The FDA also may refer the NDA to an advisory committee for review, evaluation and recommendation as to whether the application should be approved and under what conditions. An advisory committee is a panel of experts, including clinicians and other scientific experts, who provide advice and recommendations when requested by the FDA. The FDA is not bound by the recommendation of an advisory committee, but it considers such recommendations when making decisions.
95
Table of Contents
The approval process is lengthy and difficult and the FDA may refuse to approve an NDA if the applicable regulatory criteria are not satisfied or may require additional clinical data or other data and information. Even if such data and information are submitted, the FDA may ultimately decide that the NDA does not satisfy the criteria for approval. Data obtained from clinical trials are not always conclusive, and the FDA may interpret data differently than we interpret the same data. The FDA will issue a complete response letter if the agency decides not to approve the NDA in its present form. The complete response letter usually describes all of the specific deficiencies that the FDA identified in the NDA that must be satisfactorily addressed before it can be approved. The deficiencies identified may be minor, for example, requiring labeling changes, or major, for example, requiring additional clinical trials. Additionally, the complete response letter may include recommended actions that the applicant might take to place the application in a condition for approval. If a complete response letter is issued, the applicant may either resubmit the NDA, addressing all of the deficiencies identified in the letter, or withdraw the application or request an opportunity for a hearing.
If a product receives regulatory approval, the approval may be significantly limited to specific diseases and dosages or the indications for use may otherwise be limited, which could restrict the commercial value of the product. Further, the FDA may require that certain contraindications, warnings or precautions be included in the product labeling. In addition, the FDA may require post-approval studies, including Phase 4 clinical trials, to further assess a product’s safety and effectiveness after NDA approval and may require testing and surveillance programs to monitor the safety of approved products that have been commercialized. The FDA also may conclude that a NDA may only be approved with a Risk Evaluation and Mitigation Strategy designed to mitigate risks through, for example, a medication guide, physician communication plan, or other elements to assure safe use, such as restricted distribution methods, patient registries and other risk minimization tools.
Post-Approval Requirements
Any products for which we receive FDA approval are subject to continuing regulation by the FDA, including, among other things, record-keeping requirements, reporting of adverse experiences with the product, providing the FDA with updated safety and efficacy information, product sampling and distribution requirements, complying with certain electronic records and signature requirements and complying with FDA promotion and advertising requirements. The FDA strictly regulates labeling, advertising, promotion and other types of information on products that are placed on the market. Products may be promoted only for the approved indications and in accordance with the provisions of the approved label. Further, manufacturers must continue to comply with cGMP requirements, which are extensive and require considerable time, resources and ongoing investment to ensure compliance. In addition, changes to the manufacturing process generally require prior FDA approval before being implemented and other types of changes to the approved product, such as adding new indications and additional labeling claims, are also subject to further FDA review and approval.
Manufacturers and other entities involved in the manufacturing and distribution of approved products are required to register their establishments with the FDA and certain state agencies, and are subject to periodic unannounced inspections by the FDA and certain state agencies for compliance with cGMP and other laws. The cGMP requirements apply to all stages of the manufacturing process, including the production, processing, sterilization, packaging, labeling, storage and shipment of the product. Manufacturers must establish validated systems to ensure that products meet specifications and regulatory requirements, and test each product batch or lot prior to its release. We rely, and expect to continue to rely, on third parties for the production of clinical quantities of our product candidates and any future product candidates we may develop. Future FDA and state inspections may identify compliance issues at the facilities of our contract manufacturers that may disrupt production or distribution or may require substantial resources to correct.
The FDA may withdraw a product approval if compliance with regulatory requirements is not maintained or if problems occur after the product reaches the market. Later discovery of previously unknown problems with a product may result in restrictions on the product’s marketing or even complete withdrawal of the product from the market. Further, the failure to maintain compliance with regulatory requirements may result in administrative or judicial actions, such as fines, untitled or warning letters, holds on clinical trials, product seizures, product detention or refusal to permit the import or export of products, refusal to approve pending applications or supplements, restrictions on marketing or manufacturing, injunctions or consent decrees, or civil or criminal penalties, or may lead to voluntary product recalls.
96
Table of Contents
Patent Term Restoration and Marketing Exclusivity
Depending upon the timing, duration and specifics of FDA approval of the use of our product candidates, or any future product candidates we may develop, some of our U.S. patents may be eligible for limited patent term extension under the Drug Price Competition and Patent Term Restoration Act of 1984, commonly referred to as the Hatch-Waxman Act. The Hatch-Waxman Act permits a patent restoration term of up to five years as compensation for patent term lost during product development and the FDA regulatory review process. However, patent term restoration cannot extend the remaining term of a patent beyond a total of 14 years from the product’s approval date. The patent term restoration period is generally one-half the time between the effective date of an IND and the submission date of an NDA plus the time between the submission date of an NDA and the approval of that application, except that this review period is reduced by any time during which the applicant failed to exercise due diligence. Only one patent applicable to an approved product is eligible for the extension and the application for the extension must be submitted prior to the expiration of the patent. The USPTO, in consultation with the FDA, reviews and approves the application for any patent term extension or restoration. In the future, if available, we intend to apply for restorations of patent term for some of our currently owned patents beyond their current expiration dates, depending on the expected length of the clinical trials and other factors involved in the filing of the relevant NDA; however, there can be no assurance that any such extension will be granted to us.
Market exclusivity provisions under the FDCA can also delay the submission or the approval of certain applications. The FDCA provides a five-year period of non-patent marketing exclusivity within the United States to the first applicant to gain approval of an NDA for a new chemical entity. A drug is a new chemical entity if the FDA has not previously approved any other new drug containing the same active moiety, which is the molecule or ion responsible for the action of the drug substance. During the exclusivity period, the FDA may not accept for review an abbreviated new drug application, or ANDA, or a 505(b)(2) NDA submitted by another company for another version of such drug where the applicant does not own or have a legal right of reference to all the data required for approval. However, an application may be submitted after four years if it contains a certification of patent invalidity or non-infringement. The FDCA also provides three years of marketing exclusivity for an NDA, 505(b)(2) NDA or supplement to an existing NDA if new clinical investigations, other than bioavailability studies, that were conducted or sponsored by the applicant are deemed by the FDA to be essential to the approval of the application, for example, new indications, dosages or strengths of an existing drug. This three-year exclusivity covers only the conditions of use associated with the new clinical investigations and does not prohibit the FDA from approving ANDAs for drugs containing the original active agent. Five-year and three-year exclusivity will not delay the submission or approval of a full NDA. However, an applicant submitting a full NDA would be required to conduct or obtain a right of reference to all of the nonclinical studies and adequate and well-controlled clinical trials necessary to demonstrate safety and effectiveness.
Disclosure of Clinical Trial Information
Sponsors of clinical trials of FDA-regulated products, including drugs are required to register and disclose certain clinical trial information, which is publicly available at www.clinicaltrials.gov. Information related to the product, patient population, phase of investigation, study sites and investigators, and other aspects of the clinical trial is then made public as part of the registration. Sponsors are also obligated to disclose the results of their clinical trials after completion. Disclosure of the results of these trials can be delayed until the new product or new indication being studied has been approved. Competitors may use this publicly available information to gain knowledge regarding the progress of development programs.
97
Table of Contents
Pharmaceutical Coverage, Pricing and Reimbursement
Significant uncertainty exists as to the coverage and reimbursement status of any products for which we may obtain regulatory approval. In the United States, sales of any products for which we may receive regulatory approval for commercial sale will depend in part on the availability of coverage and reimbursement from third-party payors. Third-party payors include government authorities, managed care providers, private health insurers and other organizations. The process for determining whether a payor will provide coverage for a product may be separate from the process for setting the reimbursement rate that the payor will pay for the product. Third-party payors may limit coverage to specific products on an approved list, or formulary, which might not include all of the FDA-approved products for a particular indication. Moreover, a payor’s decision to provide coverage for a product does not imply that an adequate reimbursement rate will be approved. Adequate third-party reimbursement may not be available to enable us to maintain price levels sufficient to realize an appropriate return on our investment in product development.
Third-party payors are increasingly challenging the price and examining the medical necessity and cost- effectiveness of medical products and services, in addition to their safety and efficacy. In order to obtain coverage and reimbursement for any product that might be approved for sale, we may need to conduct expensive pharmacoeconomic studies in order to demonstrate the medical necessity and cost-effectiveness of any products, in addition to the costs required to obtain regulatory approvals. Our product candidates, or any future product candidates we may develop, may not be considered medically necessary or cost-effective. If third-party payors do not consider a product to be cost-effective compared to other available therapies, they may not cover the product after approval as a benefit under their plans or, if they do, the level of payment may not be sufficient to allow a company to sell its products at a profit.
The U.S. government and state legislatures have shown significant interest in implementing cost containment programs to limit the growth of government-paid health care costs, including price controls, restrictions on reimbursement and requirements for substitution of generic products for branded prescription drugs. For example, the Affordable Care Act contains provisions that may reduce the profitability of drug products, including, for example, increased rebates for drugs reimbursed by Medicaid programs, extension of Medicaid rebates to Medicaid managed care plans, mandatory discounts for certain Medicare Part D beneficiaries and annual fees based on pharmaceutical companies’ share of sales to federal health care programs. Adoption of government controls and measures, and tightening of restrictive policies in jurisdictions with existing controls and measures, could limit payments for pharmaceuticals.
The marketability of any products for which we receive regulatory approval for commercial sale may suffer if the government and third-party payors fail to provide adequate coverage and reimbursement. In addition, the emphasis on cost containment measures in the United States has increased and we expect will continue to increase the pressure on pharmaceutical pricing. Coverage policies and third-party reimbursement rates also may change at any time. Even if favorable coverage and reimbursement status is attained for one or more products for which we receive regulatory approval, less favorable coverage policies and reimbursement rates may be implemented in the future.
98
Table of Contents
Other Healthcare Laws and Compliance Requirements
If we obtain regulatory approval of our products, we may be subject to various federal and state laws targeting fraud and abuse in the healthcare industry. These laws may impact, among other things, our proposed sales, marketing and education programs. In addition, we may be subject to patient privacy regulation by both the federal government and the states in which we conduct our business. The laws that may affect our ability to operate include:
·
the federal Anti-Kickback Statute, which prohibits, among other things, persons from knowingly and willfully soliciting, receiving, offering or paying remuneration, directly or indirectly, in cash or in kind, to induce or reward, or in return for, either the referral of an individual for, or the purchase, order, or recommendation of, an item or service reimbursable under a federal healthcare program, such as the Medicare and Medicaid programs;
·
federal civil and criminal false claims laws, false statement laws, and civil monetary penalty laws, which prohibit, among other things, individuals or entities from knowingly presenting, or causing to be presented, claims for payment from Medicare, Medicaid, or other third-party payors that are false or fraudulent, or making a false statement or record material to payment of a false claim or avoiding, decreasing, or concealing an obligation to pay money to the federal government;
·
HIPAA, which imposes federal criminal and civil liability for executing a scheme to defraud any healthcare benefit program and making false statements relating to healthcare matters;
·
the federal transparency laws, including the federal Physician Payment Sunshine Act, which is part of the Affordable Care Act, that requires applicable manufacturers of covered drugs to disclose payments and other transfers of value provided to physicians and teaching hospitals and physician ownership and investment interests;
·
HIPAA, as amended by the Health Information Technology for Economic and Clinical Health Act and its implementing regulations, also imposes certain requirements relating to the privacy, security and transmission of individually identifiable health information; and
·
state law equivalents of each of the above federal laws, such as anti-kickback and false claims laws which may apply to items or services reimbursed by any third-party payor, including commercial insurers, state laws that require pharmaceutical companies to comply with the pharmaceutical industry’s voluntary compliance guidelines, and state laws governing the privacy and security of health information in certain circumstances, many of which differ from each other in significant ways and are not preempted by HIPAA, thus complicating compliance efforts.
The Affordable Care Act broadened the reach of the fraud and abuse laws by, among other things, amending the intent requirement of the federal Anti-Kickback Statute and the applicable criminal healthcare fraud statutes contained within 42 U.S.C. § 1320a-7b. Pursuant to the statutory amendment, a person or entity no longer needs to have actual knowledge of this statute or specific intent to violate it in order to have committed a violation. In addition, the Affordable Care Act provides that the government may assert that a claim including items or services resulting from a violation of the federal Anti-Kickback Statute constitutes a false or fraudulent claim for purposes of the False Claims Act or the civil monetary penalties statute. Many states have adopted laws similar to the federal Anti-Kickback Statute, some of which apply to the referral of patients for healthcare items or services reimbursed by any source, not only the Medicare and Medicaid programs.
99
Table of Contents
Although we would not submit claims directly to payors, manufacturers can be held liable under the federal False Claims Act and other healthcare laws if they are deemed to “cause” the submission of false or fraudulent claims by, for example, providing inaccurate billing or coding information to customers or promoting a product off-label. In addition, our future activities relating to the reporting of wholesaler or estimated retail prices for our products, the reporting of prices used to calculate Medicaid rebate information and other information affecting federal, state, and third-party reimbursement for our products, and the sale and marketing of our products, will be subject to scrutiny under the False Claims Act. Penalties for a False Claims Act violation include three times the actual damages sustained by the government, plus mandatory civil penalties, and the potential for exclusion from participation in federal healthcare programs. Effective August 1, 2016, the applicable civil penalties are between $10,781 and $21,563 for each separate false claim. In addition, although the federal False Claims Act is a civil statute, conduct that results in a False Claims Act violation may also implicate various federal criminal statutes. Further, private individuals have the ability to bring actions under the federal False Claims Act and certain states have enacted laws modeled after the federal False Claims Act.
Patient Protection and the Affordable Care Act
The Affordable Care Act, enacted in March 2010, includes measures that have or will significantly change the way health care is financed in the United States by both governmental and private insurers. Among the provisions of the Affordable Care Act of greatest importance to the pharmaceutical industry are the following:
·
The Medicaid Drug Rebate Program requires pharmaceutical manufacturers to enter into and have in effect a national rebate agreement with the Secretary of the Department of Health and Human Services as a condition for states to receive federal matching funds for the manufacturer’s outpatient drugs furnished to Medicaid patients. The Affordable Care Act increased pharmaceutical manufacturers’ rebate liability on most branded prescription drugs from 15.1% of the average manufacturer price to 23.1% of the average manufacturer price, added a new rebate calculation for line extensions of solid oral dosage forms of branded products, and modified the statutory definition of average manufacturer price. The Affordable Care Act also expanded the universe of Medicaid utilization subject to drug rebates by requiring pharmaceutical manufacturers to pay rebates on Medicaid managed care utilization and expanding the population potentially eligible for Medicaid drug benefits.
·
In order for a pharmaceutical product to receive federal reimbursement under the Medicare Part B and Medicaid programs or to be sold directly to U.S. government agencies, the manufacturer must extend discounts to entities eligible to participate in the 340B drug pricing program. The Affordable Care Act expanded the types of entities eligible to receive discounted 340B pricing.
·
The Affordable Care Act imposed a requirement on manufacturers of branded drugs to provide a 50% discount off the negotiated price of branded drugs dispensed to Medicare Part D patients in the coverage gap (i.e., the “donut hole”).
·
The Affordable Care Act imposed an annual, nondeductible fee on any entity that manufactures or imports certain branded prescription drugs, apportioned among these entities according to their market share in certain government healthcare programs, although this fee does not apply to sales of certain products approved exclusively for orphan indications.
100
Table of Contents
In addition to these provisions, the Affordable Care Act established a number of bodies whose work may have a future impact on the market for certain pharmaceutical products. These include the Patient-Centered Outcomes Research Institute, established to oversee, identify priorities in, and conduct comparative clinical effectiveness research, the Independent Payment Advisory Board, which has authority to recommend certain changes to the Medicare program to reduce expenditures by the program, and the Center for Medicare and Medicaid Innovation within the Centers for Medicare and Medicaid Services, to test innovative payment and service delivery models to lower Medicare and Medicaid spending.
These and other laws may result in additional reductions in healthcare funding, which could have a material adverse effect on customers for our product candidates, if we gain approval for any of them. Although we cannot predict the full effect on our business of the implementation of existing legislation or the enactment of additional legislation pursuant to healthcare and other legislative reform, we believe that legislation or regulations that would reduce reimbursement for, or restrict coverage of, our products could adversely affect how much or under what circumstances healthcare providers will prescribe or administer our product candidates if we gain approval for any of them.
Chinese Regulation
In China, we operate in an increasingly complex legal and regulatory environment. We are subject to a variety of Chinese laws, rules and regulations affecting many aspects of our business. This section summarizes the principal Chinese laws, rules and regulations relevant to our business and operations.
General Regulations on China Food and Drug Administration
In China, the CFDA monitors and supervises the administration of pharmaceutical products, as well as medical devices and equipment. The CFDA’s primary responsibility includes evaluating, registering and approving new drugs, generic drugs, imported drugs and traditional Chinese medicines; approving and issuing permits for the manufacture, export and import of pharmaceutical products and medical appliances; approving the establishment of enterprises for pharmaceutical manufacture and distribution; formulating administrative rules and policies concerning the supervision and administration of food, cosmetics and pharmaceuticals; and handling significant accidents involving these products. The local provincial drug administrative authorities are responsible for supervision and administration of drugs within their respective administrative regions.
The PRC Drug Administration Law promulgated by the Standing Committee of the National People’s Congress in 1984 and the Implementing Measures of the PRC Drug Administration Law promulgated by the State Council in 2002, as amended in 2016, set forth the legal framework for the administration of pharmaceutical products, including the research, development and manufacturing of drugs.
The PRC Drug Administration Law was revised in December 2001, December 2013 and again in April 2015. The purpose of the revisions was to strengthen the supervision and administration of pharmaceutical products and to ensure the quality and safety of those products for human use. The revised PRC Drug Administration Law applies to entities and individuals engaged in the development, production, trade, application, supervision and administration of pharmaceutical products. It regulates and prescribes a framework for the administration of pharmaceutical preparations of medical institutions and for the development, research, manufacturing, distribution, packaging, pricing and advertisement of pharmaceutical products. Revised Implementing Measures of the PRC Drug Administration Law promulgated by the State Council took effect in September 2002, as amended in 2016, providing detailed implementing regulations for the revised PRC Drug Administration Law.
101
Table of Contents
Under these regulations, we need to follow related regulations for nonclinical research, clinical trials and production of new drugs.
Good Laboratories Practice Certification for Nonclinical Research
To improve the quality of animal research, the CFDA promulgated the Administrative Measures for Good Laboratories Practice of Preclinical Laboratory in 2003 and began to conduct the certification program of the GLP. In April 2007, the CFDA issued the Circular on Measures for Certification of Good Laboratory Practice, or CFDA Circular 214, providing that the CFDA is responsible for certification of nonclinical research institutions. Under CFDA Circular 214, the CFDA decides whether an institution is qualified for undertaking pharmaceutical nonclinical research upon the evaluation of the institution’s organizational administration, its research personnel, its equipment and facilities and its operation and management of nonclinical pharmaceutical projects. If all requirements are met, a GLP Certification will be issued by the CFDA and the result will be published on the CFDA’s website.
Currently for all our ongoing projects, we cooperated with CFDA certified GLP laboratories operated by Joinn Laboratories to conduct the studies following GLP based on CFDA requirements.
Approval for Clinical Trials and Production of New Drugs
According to the Provisions for Drug Registration promulgated by the CFDA in 2007, Drug Administration Law promulgated and amended by the Standing Committee of the National People’s Congress in 2015, Circular on Regulations for Special Approval on New Drug Registration issued by the CFDA in 2009, and Circular on Information Publish Platform for Pharmaceutical Clinical Trials issued by the CFDA in 2013, we must comply with the following procedures and obtain several approvals for clinical trials and production of new drugs.
Clinical Trial Application
Upon completion of its nonclinical research, a research institution must apply for approval of a Clinical Trial Application before conducting clinical trials.
Special Examination and Approval for Domestic Category 1 Pharmaceutical Products
Domestic Category 1 New Drugs Are Eligible for Special Examination and Approval
According to Provisions for Drug Registration promulgated by the CFDA in 2007, drug registration applications are divided into three different types, namely Domestic New Drug Application, Domestic Generic Drug Application, and Imported Drug Application. Drugs fall into one of three categories, namely chemical medicine, biological product or traditional Chinese or natural medicine. A Category 1 drug is a new drug that has never been marketed in any country, and will be manufactured in China. Our product candidates qualify as a domestic Category 1 new drug.
According to Provisions on the Administration of Special Examination and Approval of Registration of New Drugs, or the Special Examination and Approval Provisions promulgated by the CFDA in January 2009, the CFDA conducts special examination and approval for new drugs registration application when:
1.
the effective constituent of drug extracted from plants, animals, minerals, etc. as well as the preparations thereof have never been marketed in China, and the material medicines and the preparations thereof are newly discovered;
102
Table of Contents
2.
the chemical raw material medicines as well as the preparations thereof and the biological product have not been approved for marketing home and abroad;
3.
the new drugs are for treating AIDS, malignant tumors and rare diseases, etc., and have obvious advantages in clinic treatment; or
4.
the new drugs are for treating diseases with no effective methods of treatment.
The Special Examination and Approval Provisions provide that the applicant may file for special examination and approval at the stage of Clinical Trial Application if the drug candidate falls within item (1) or (2). The provisions provide that for product candidates that fall within items (3) or (4), the application for special examination and approval must be made when filing for production.
We believe that our current product candidates fall within items (2) and (3) above. Therefore, we may file an application for special examination and approval at the Clinical Trial Application stage, which may enable us to pursue a more expedited path to approval in China and bring therapies to patients more quickly.
The Advantages of Category 1 New Drugs over Category 3 Drugs
Category 3 drugs are new drugs which have already been marketed abroad by multinational companies, but are not yet approved in China. Compared with the application for Category 3 drugs, the application for Category 1 domestic new drugs has a more straight-forward registration pathway. According to Provisions for Drug Registration, where a special examination and approval treatment is granted, the application for clinical trial and manufacturing will be handled with priority and with enhanced communication with the Center for Drug Evaluation of the CFDA, or the CDE, which will establish a working mechanism for communicating with the applicants. If it becomes necessary to revise the clinical trial scheme or make other major alterations during the clinical trial, the applicant may file an application for communication. When an application for communication is approved, the CDE will arrange the communication with the applicant within one month.
In comparison, according to Provisions for Drug Registration, the registration pathway for Category 3 drugs is complicated and evolving. Category 3 drug applications may only be submitted after a company obtains an NDA approval and receives the CPP granted by a major regulatory authority, such as the FDA or the EMA. Multinational companies may need to apply for conducting multi-regional clinical trials, which means that companies do not have the flexibility to design the clinical trials to fit the Chinese patients and standard-of-care. Category 3 product candidates may not qualify to benefit from fast track review with priority at the Clinical Trial Application stage. Moreover, a requirement to further conduct local clinical trials can potentially delay market access by several years from its international NDA approval. Further, according to Opinions on Reforming the Review and Approval Process for Pharmaceutical Products and Medical Devices issued by the State Council in August 2015, which is a guideline for future legislation and CFDA examination, the drugs which have already been marketed abroad may no longer be categorized as new drugs under Chinese law in the future, and therefore may not be able to enjoy any preferential treatment for new drugs. In order to implement this guideline, in March 2016, the CFDA issued the Reform Plan for Registration Category of Chemical Medicine, which changed the registration category of chemical medicine stipulated in Provisions for Drug Registration. According to the Interpretation of Reform Plan for Registration Category of Chemical Medicine issued by CFDA, a new drug refers to a drug that has never been marketed in China or abroad.
103
Table of Contents
Our product candidates are all new therapeutic agents and we expect that all of our current product candidates fall under the Category 1 application process. Although the regulatory framework normally requires approval of separate Clinical Trial Applications prior to initiating each phase of clinical development, in December 2015, the CFDA approved our Clinical Trial Application including all phases of clinical trials for Plinabulin as a direct anticancer agent in NSCLC when combined with docetaxel.
Changes to the Review and Approval Process
In August 2015, the State Council issued Opinions on Reforming the Review and Approval Process for Pharmaceutical Products and Medical Devices, providing several potential policy changes that could benefit the pharmaceutical industry:
·
A plan to accelerate innovative drug approval with a special review and approval process, with a focus on areas of high unmet medical needs, including drugs for HIV, cancer, serious infectious diseases, orphan diseases and drugs on national priority lists;
·
A plan to adopt a policy which would allow companies to act as the marketing authorization holder and to hire contract manufacturing organizations to produce drug products;
·
A plan to improve the review and approval of clinical trials, and to allow companies to conduct clinical trials in China at the same time as they are doing so in other countries and encourage local clinical trial organizations to participate in international multi-center clinical trials.
In November 2015, the Standing Committee of the National People’s Congress issued the Decision on Authorizing the State Council to Conduct the Pilot Program of the System of the Holders of Drug Marketing Licenses in Certain Areas and the Relevant Issues, which authorized the State Council to conduct the pilot program of the system of the holders of drug marketing licenses in Beijing, Tianjin, Hebei, Shanghai, Jiangsu, Zhejiang, Fujian, Shandong, Guangdong and Sichuan, and authorized the State Council to conduct reforms of registration category for drugs.
In November 2015, the CFDA released the Circular Concerning Several Policies on Drug Registration Review and Approval, which further clarified the following policies potentially simplifying and accelerating the approval process of clinical trials:
·
A one-time umbrella approval procedure allowing approval of all phases of a new drug’s clinical trials at once, rather than the current phase-by-phase approval procedure, will be adopted for new drugs’ clinical trial applications;
·
A fast track drug registration or clinical trial approval pathway will be available for the following applications: (1) registration of innovative new drugs treating HIV, cancer, serious infectious diseases and orphan diseases; (2) registration of pediatric drugs; (3) registration of geriatric drugs that treat China-prevalent diseases; (4) registration of drugs sponsored by national science and technology grants; (5) registration of innovative drugs using advanced technology, using innovative treatment methods, or having distinctive clinical benefits; (6) registration of foreign innovative drugs to be manufactured locally in China; (7) concurrent applications for new drug clinical trials which are already approved in the United States or European Union, or concurrent drug registration applications for drugs which have applied for marketing authorization and passed onsite inspections in the United States or European Union and are manufactured using the same production line in China; and (8) clinical trial applications for drugs with urgent clinical need and patent expiry within three years, and marketing authorization applications for drugs with urgent clinical need and patent expiry within one year.
104
Table of Contents
In February 2016, the CFDA released the Opinions on the Implementation of Priority Review and Approval to Resolve Backlogged Drug Registration Applications, which further stipulated the scope of priority review and approval. The following drugs will be entitled to priority review and approval:
·
Applications for drugs with obvious clinical benefits if any of the following circumstances applies: (1) registration applications for innovative drugs that are not marketed in China and abroad; (2) registration applications for innovative drugs to be manufactured locally in China; (3) registration applications for drugs using advanced formulation technology, using innovative treatment methods, or having distinctive clinical benefits; (4) clinical trial applications for patented drugs with patent to be expired in three years and manufacturing applications for drugs with patent to be expired in one year; (5) concurrent applications for new drug clinical trials which are already approved in the United States or European Union, or concurrent drug registration applications for drugs which have applied for marketing authorization and passed onsite inspections in the United States or European Union and are manufactured using the same production line in China; (6) registration applications for traditional Chinese drugs (including ethnic drugs) with clear clinical directions in the prevention and treatment of severe diseases; (7) registration applications for new drugs sponsored by national science and technology grants.
·
Applications for drugs with obvious clinical benefits in the prevention and treatment of following diseases: (1) HIV; (2) pulmonary tuberculosis; (3) viral hepatitis; (4) orphan diseases; (5) malignant tumor; (6) pediatric drugs; (7) senile diseases.
In May 2016, the General Office of the State Council issued Circular 41, which signals that the Drug Marketing Authorization Holder System is finally put into implementation. Circular 41 allows institutions of drugs research and development and research specialist staffs in Beijing, Tianjin, Hebei, Shanghai, Jiangsu, Zhejiang, Fujian, Shandong, Guangdong and Sichuan, to act as the applicant of drugs registration and to submit applications for drug clinical trials and drugs marketing. For the drugs newly registered after the effective date of Circular 41, applicants are allowed to submit applications for becoming a drugs marketing authorization holder at the same time as they submit applications for drug clinical trials or drugs marketing. In August 2016, the CFDA issued Circular on Conducting Works Regarding the Pilot Program for the Drug Marketing Authorization Holder System, which further detail the application procedures stipulated in Circular 41.
Non-Inferiority Standard
In China, a drug may receive regulatory approval without showing superiority in its primary endpoint. Rather, a drug may be approved for use if it shows non-inferiority in its primary endpoint and superiority in one of its secondary endpoints.
Four Phases of Clinical Trials
A clinical development program consists of Phases 1, 2, 3 and 4. Phase 1 refers to the initial clinical pharmacology and safety evaluation studies in humans. Phase 2 refers to the preliminary evaluation of a drug candidate’s therapeutic effectiveness and safety for particular indication(s) in patients, which provides evidence and support for the design of Phase 3 clinical trial and settles the administrative dose regimen. Phase 3 refers to clinical trials undertaken to confirm the therapeutic effectiveness of a drug. Phase 3 is used to further verify the drug’s therapeutic effectiveness and safety on patients with target indication(s), to evaluate overall benefit-risk relationships of the drug, and ultimately to provide sufficient evidence for the review of drug registration application. Phase 4 refers to a new drug’s post-marketing study to assess therapeutic effectiveness and adverse reactions when the drug is widely used, to evaluate overall benefit-risk relationships of the drug when used among general population or specific groups, and to adjust the administration dose, etc.
105
Table of Contents
Drug Clinical Practice Certification
To improve the quality of clinical trial, the CFDA promulgated the Administration of Quality of Drug Clinical Practice in August 2003. In February 2004, the CFDA issued the Circular on Measures for Certification of Drug Clinical Practice (trial), providing that the CFDA is responsible for certification of clinical trial institutions, and that the National Health and Family Planning Commission of the PRC, formerly known as the Ministry of Health is responsible for relevant things in respect of certification of clinical trial institutions within its duties. Under the Circular on Measures for Certification of Drug Clinical Practice (trial), the CFDA and the National Health and Family Planning Commission of the PRC decide whether an institution is qualified for undertaking pharmaceutical clinical trial upon the evaluation of the institution’s organizational administration, its research personnel, its equipment and facilities, its management system and its standard operational rules. If all requirements are met, a GCP Certification will be issued by the CFDA and the result will be published on the CFDA’s website.
New Drug Application
When Phase 1, 2 and 3 of the clinical trials have been completed, the applicant must apply to the CFDA for approval of an NDA. The CFDA then determines whether to approve the application according to the comprehensive evaluation opinion provided by the CDE of the CFDA. We have obtained approval of our Clinical Trial Application for Plinabulin as a direct anticancer agent in NSCLC when combined with docetaxel in China, and we initiated clinical trials in June 2016. We must obtain approval of an NDA before our drugs can be manufactured and sold in the Chinese market.
Good Manufacturing Practice
All facilities and techniques used in the manufacture of products for clinical use or for sale in China must be operated in conformity with cGMP guidelines as established by the CFDA. Failure to comply with applicable requirements could result in the termination of manufacturing and significant fines.
Animal Test Permits
According to Regulations for the Administration of Affairs Concerning Experimental Animals promulgated by the State Science and Technology Commission in November 1988 and amended in January 2011 and July 2013 and Administrative Measures on the Certificate for Animal Experimentation promulgated by the State Science and Technology Commission and other regulatory authorities in December 2001, performing experimentation on animals requires a Certificate for Use of Laboratory Animals. Applicants must satisfy the following conditions:
·
Laboratory animals must be qualified and sourced from institutions that have Certificates for Production of Laboratory Animals;
·
The environment and facilities for the animals’ living and propagating must meet state requirements;
·
The animals’ feed and water must meet state requirements;
106
Table of Contents
·
The animals’ feeding and experimentation must be conducted by professionals, specialized and skilled workers, or other trained personnel;
·
The management systems must be effective and efficient; and
·
The applicable entity must follow other requirements as stipulated by Chinese laws and regulations.
International Multi-Center Clinical Trials Regulations
On January 30, 2015, the CFDA promulgated Notice on Issuing the International Multi-Center Clinical Trial Guidelines (Trial), or the Multi-Center Clinical Trial Guidelines, which took effect as of March 1, 2015, aiming to provide guidance for the regulation of application, implementation and administration of international multi-center clinical trials in China. Pursuant to the Multi-Center Clinical Trial Guidelines, international multi-center clinical trial applicants may simultaneously perform clinical trials in different centers using the same clinical trial protocol. Where the applicant plans to make use of the data derived from the international multi-center clinical trials for application to CFDA for approval of an NDA, such international multi-center clinical trials shall satisfy, in addition to the requirements set forth in Drug Administration Law and its implementation regulations, Provisions for Drug Registration and relevant laws and regulations, the following requirements:
·
The applicant shall first conduct an overall evaluation on the global clinical trial data and further make trend analysis of the Asian and Chinese clinical trial data. In the analysis of Chinese clinical trial data, the applicant shall consider the representativeness of the research subjects i.e. the participating patients;
·
The applicant shall analyze whether the amount of Chinese research subjects is sufficient to assess and adjudicate the safety and effectiveness of the drug under clinical trial, and satisfy the statistical and relevant legal requirements; and
·
The onshore and offshore international multi-centers clinical trial research centers shall be subject to on-site inspections of competent PRC governmental agencies.
International multi-center clinical trials shall follow international prevailing GCP principles and ethics requirements. Applications shall ensure the truthfulness, reliability and trustworthiness of clinical trials results; the researchers shall have the qualification and capability to perform relevant clinical trials; ethics committee shall continuously review the trials and protect the subjects’ interests, benefits and safety. Before the performance of the international multi-center clinical trial applicants shall obtain clinical trial approvals or complete filings pursuant to requirements under the local regulations where clinical trials are conducted, and register and disclose the information of all major researcher, clinical trial organizations on the CFDA drug clinical trial information platform.
When using international multi-center clinical trial data to support new drug applications in China, applicants shall submit the completed global clinical trial report, statistical analysis report and database, along with relevant supporting data in accordance with ICH-CTD (International Conference on Harmonization-Common Technical Document) content and format requirements; subgroup research results summary and comparative analysis shall also be conducted concurrently.
Leveraging the clinical trial data derived from international multi-center clinical trials, we may avoid unnecessary repetitive clinical trials and thus further accelerate the new drug application process in China.
107
Table of Contents
PRC Enterprise Income Tax Law and Its Implementation
The EIT Law and its implementation rules permit certain High and New Technologies Enterprises, or HNTEs, to enjoy a preferential enterprise income tax rate subject to these HNTEs meeting certain qualification criteria. One of our Chinese subsidiaries enjoys such preferential tax treatment.
Pursuant to the Temporary Regulations on Business Tax, which were promulgated by the State Council on December 13, 1993 and effective January 1, 1994, as amended on November 10, 2008 and effective January 1, 2009, any entity or individual conducting business in a service industry is generally required to pay business tax at the rate of 5% on the revenues generated from providing such services. However, if the services provided are related to technological development and transfer, such business tax may be exempted subject to approval by the relevant tax authorities.
In November 2011, the Ministry of Finance and the SAT promulgated the Pilot Plan for Imposition of Value-Added Tax to Replace Business Tax. Since January 2012, the SAT has been implementing this plan, which imposes value-added tax, or VAT, in lieu of business tax for certain industries in Shanghai. This plan was expanded to other regions, including Beijing, in September 2012, and was further expanded nationwide beginning August 1, 2013. VAT is applicable at a rate of 6% in lieu of business taxes for certain services and 17% for the sale of goods and provision of tangible property lease services. VAT payable on goods sold or taxable services provided by a general VAT taxpayer for a taxable period is the net balance of the output VAT for the period after crediting the input VAT for the period.
Regulations Relating to Intellectual Property Rights
Patent
General
Pursuant to the Patent Law of the PRC, most recently amended in December 2008, and its implementation rules, most recently amended in January 2010, patents in China fall into three categories, namely invention patent, utility model and design patent. Invention patent refers to a new technical solution proposed in respect of a product, method or its improvement; utility model refers to a new technical solution that is practicable for application and proposed in respect of the shape, structure or a combination of both of a product; and design patent refers to the new design of a certain product in shape, pattern or a combination of both and in color, shape and pattern combinations aesthetically suitable for industrial application. Under the Patent Law of the PRC, the term of patent protection starts from the date the patent was filed. Patents relating to utility-models and designs are effective for ten years from the initial date the patent application was filed. The Patent Law of the PRC adopts the principle of “first to file,” which means where more than one person files a patent application for the same invention, a patent will be granted to the person who first filed the application.
Existing patents can become invalid or unenforceable due to a number of factors, including lack of novelty, and/or lack of inventive step in technology, and deficiencies in patent application. In China, a patent must have novelty, inventive step and practical applicability. Under the Patent Law of the PRC, novelty means that before a patent application is filed, no identical invention or utility model has been publicly disclosed in any publication in China or abroad or has been publicly used or made known to the public by any other means, whether in or outside of China, nor has any other person filed with the patent authority an application that describes an identical invention or utility model and is recorded in patent application documents or patent documents published after the filing date. Inventive step means, compared with existing technology, an invention has prominent substantial features and represents notable progress, and a utility model has substantial features and represents any progress; practical applicability means an invention or utility model can be manufactured or used and may produce positive results. Patents in China are filed with the State Intellectual Property Office, or SIPO. Normally, the SIPO publishes an application for an invention patent 18 months after the application is filed, which may be shortened upon request by the applicant. The applicant must apply to the SIPO for a substantive examination within three years from the date the application is filed.
108
Table of Contents
Article 20 of the Patent Law of the PRC provides that, for an invention or utility model completed in China, any applicant (not just Chinese companies and individuals), before filing a patent application outside of China, must first submit it to the SIPO for a confidential examination. Failure to comply with this requirement will result in the denial of any Chinese patent for the subject invention. This added requirement of confidential examination by the SIPO has raised concerns by foreign companies who conduct research and development activities in China or outsource research and development activities to service providers in China. Currently we have three invention patents published by SIPO and one invention patent under the application process.
Patent Enforcement
Unauthorized use of patents without consent from owners of patents, forgery of the patents belonging to other persons, or engagement in other infringement acts against patent rights, will subject the infringers to tortious liabilities. Serious offences of forgery of the patents belonging to other persons may be subject to criminal penalties.
When a dispute arises as a result of infringement of the patent owner’s patent right, Chinese law requires that the parties first attempt to settle the dispute through consultation between them. However, if the dispute cannot be settled through consultation, the patent owner, or an interested party who believes the patent is being infringed, may either file a civil legal suit or file an administrative complaint with the relevant patent administration authority. A Chinese court may issue a preliminary injunction upon the patent owner’s or an interested party’s request before instituting any legal proceedings or during the proceedings. Damages for infringement are calculated as the loss suffered by the patent holder arising from the infringement, and if the loss suffered by the patent holder arising from the infringement is uncertain, the damages for infringement shall be calculated as the benefit gained by the infringer from the infringement. If it is difficult to ascertain damages in this manner, damages may be determined by using a reasonable multiple of the license fee under a contractual license. As in other jurisdictions, with one notable exception, the patent owner in China has the burden of proving that the patent is being infringed. However, if the owner of an invention patent for manufacturing process of a new product alleges infringement of its patent, the alleged infringer has the burden of proving that it has not infringed. To our knowledge, there are no disputes as to our infringement of any third party’s patent.
Medical Patent Compulsory License
According to the Patent Law of the PRC, for the purpose of public health, the SIPO may grant a compulsory license for manufacturing patented drugs and exporting them to countries or regions covered under relevant international treaties to which the People’s Republic of China has acceded.
Exemptions for Unlicensed Manufacture, Use, Sell or Import of Patented Drugs
The Patent Law of the PRC provides five exceptions for unlicensed manufacture, use, sell or import of patented drugs. None of following circumstances are deemed an infringement of the patent rights, and any person may manufacture, use, sell or import patented drugs without authorization granted by patent owner as follows:
109
Table of Contents
·
Any person who uses, promises to sell, sells or imports any patented product or product directly obtained in accordance with the patented methods after such product is sold by the patent owner or by its licensed entity or individual;
·
Any person who has manufactured an identical product, has used an identical method or has made necessary preparations for manufacture or use prior to the date of patent application continues to manufacture such product or use such method only within the original scope;
·
Any foreign transportation facility that temporarily passes through the territory, territorial waters or territorial airspace of China uses the relevant patents in its devices and installations for its own needs in accordance with any agreement concluded between China and that country to which the foreign transportation facility belongs, or any international treaty to which both countries are party, or on the basis of the principle of reciprocity;
·
Any person who uses the relevant patents solely for the purposes of scientific research and experimentation; or
·
Any person who manufactures, uses or imports patented drugs or patented medical equipment for the purpose of providing information required for administrative approval, or manufactures, uses or imports patented drugs or patented medical equipment for the abovementioned person.
However, even if patented drugs are utilized on the ground of exemptions for unlicensed manufacture, use, sell or import of patented drugs prescribed in Patent Law of the PRC, such patented drugs cannot be manufactured, used, sold or imported for any commercial purposes without authorization granted by the patent owner.
Trade Secrets
According to the Anti-Unfair Competition Law of China promulgated in September 1993, the term “trade secrets” refers to technical information and business information that is unknown to the public, that has utility and may create business interest or profit for its legal owners or holders, and that is maintained as a secret by its legal owners or holders.
Under this law, business persons are prohibited from employing the following methods to infringe trade secrets: (1) obtaining the trade secrets from the legal owners or holders by any unfair methods such as stealing, solicitation or coercion; (2) disclosing, using or permitting others to use the trade secrets obtained illegally under item (1) above; or (3) disclosing, using or permitting others to use the trade secrets, in violation of any contractual agreements or any requirements of the legal owners or holders to keep such trade secrets in confidence. If a third party knows or should have known of the above-mentioned illegal conduct but nevertheless obtains, uses or discloses trade secrets of others, the third party may be deemed to have committed a misappropriation of the others’ trade secrets. The parties whose trade secrets are being misappropriated may petition for administrative corrections, and regulatory authorities may stop any illegal activities and fine infringing parties in the amount of RMB10,000 to RMB20,000. Alternatively, persons whose trade secrets are being misappropriated may file lawsuits in a Chinese court for loss and damages caused by the misappropriation.
The measures to protect trade secrets include oral or written agreements or other reasonable measures to require the employees of, or persons in business contact with, legal owners or holders to keep trade secrets confidential. Once the legal owners or holders have asked others to keep trade secrets confidential and have adopted reasonable protection measures, the requested persons bear the responsibility for keeping the trade secrets confidential.
110
Table of Contents
Regulations Relating to Foreign Exchange and Dividend Distribution
Foreign Exchange Regulation
The Foreign Exchange Administration Regulations, most recently amended in August 2008, are the principal regulations governing foreign currency exchange in China. Under Chinese foreign exchange regulations, payments of current account items, such as profit distributions and trade and service-related foreign exchange transactions, may be made in foreign currencies without prior approval from SAFE, by complying with certain procedural requirements. In contrast, approval from or registration with appropriate government authorities is required when RMB is to be converted into a foreign currency and remitted out of China to pay capital expenses such as the repayment of foreign currency-denominated loans.
In August 2008, SAFE issued the Circular on the Relevant Operating Issues Concerning the Improvement of the Administration of the Payment and Settlement of Foreign Currency Capital of Foreign-Invested Enterprises, or SAFE Circular 142, regulating the conversion by an FIE of foreign currency-registered capital into RMB by restricting how the converted RMB may be used. In addition, SAFE promulgated Notice on Issues concerning Further Clarifying and Regulating the Foreign Exchange Administration under Some Capital Accounts, or Circular 45, on November 9, 2011, to clarify the application of SAFE Circular 142. Under SAFE Circular 142 and Circular 45, RMB capital converted from foreign currency registered capital of an FIE may only be used for purposes within the business scope approved by the applicable government authority and may not be used for equity investments within China. In addition, SAFE strengthened its oversight of the flow and use of the RMB capital converted from foreign currency registered capital of FIEs. The use of such RMB capital may not be changed without SAFE’s approval, and such RMB capital may not, in any case, be used to repay RMB loans whose proceeds were not used. Furthermore, SAFE promulgated Notice on Issues Concerning Strengthening Administration of Foreign Exchange Services in November 2010, which tightens the regulation over settlement of net proceeds from overseas offerings, such as our initial public offering, and requires, among other things, the authenticity of settlement of net proceeds from offshore offerings to be closely examined and the net proceeds to be settled in the manner described in our prospectus or otherwise approved by our board of directors. Violations of these SAFE regulations may result in severe monetary or other penalties, including confiscation of earnings derived from such violation activities, a fine of up to 30% of the RMB funds converted from the foreign invested funds or in the case of a severe violation, a fine ranging from 30% to 100% of the RMB funds converted from the foreign-invested funds.
In November 2012, SAFE promulgated the Circular of Further Improving and Adjusting Foreign Exchange Administration Policies on Foreign Direct Investment, which substantially amends and simplifies the current foreign exchange procedure. Pursuant to this circular, the opening of various special purpose foreign exchange accounts, such as pre-establishment expenses accounts, foreign exchange capital accounts and guarantee accounts, the reinvestment of RMB proceeds by foreign investors in China, and remittance of foreign exchange profits and dividends by an FIE to its foreign shareholders no longer require the approval or verification of SAFE, and multiple capital accounts for the same entity may be opened in different provinces, which was not previously possible. In addition, SAFE promulgated the Circular on Printing and Distributing the Provisions on Foreign Exchange Administration over Domestic Direct Investment by Foreign Investors and the Supporting Documents in May 2013, which specifies that the administration by SAFE or its local branches over direct investment by foreign investors in China will be conducted by way of registration, and banks must process foreign exchange business relating to the direct investment in China based on the registration information provided by SAFE and its branches.
111
Table of Contents
Under the Circular of the SAFE on Further Improving and Adjusting the Policies for Foreign Exchange Administration under Capital Accounts promulgated by SAFE on January 10, 2014 and effective from February 10, 2014, administration over the outflow of the profits by domestic institutions has been further simplified. In principle, a bank is no longer required to examine transaction documents when handling the outflow of profits of no more than the equivalent of $50,000 by a domestic institution. When handling the outflow of profits exceeding the equivalent of $50,000, the bank, in principle, is no longer required to examine the financial audit report and capital verification report of the domestic institution, provided that it must examine, according to the principle of transaction authenticity, the profit distribution resolution of the board of directors (or the profit distribution resolution of the partners) relating to this profit outflow and the original copy of its tax record-filing form. After each profit outflow, the bank must affix its seal to and endorsements on the original copy of the relevant tax record-filing form to indicate the actual amount of the profit outflow and the date of the outflow.
On March 30, 2015, SAFE promulgated the Circular on Reforming the Management Approach regarding the Settlement of Foreign Exchange Capital of Foreign-invested Enterprises, or SAFE Circular 19, which became effective on June 1, 2015. According to SAFE Circular 19, the foreign exchange capital of foreign-invested enterprises may be settled on a discretionary basis, meaning that the foreign exchange capital in the capital account of an FIE for which the rights and interests of monetary contribution has been confirmed by the local foreign exchange bureau (or the book-entry registration of monetary contribution by the banks) can be settled at the banks based on the actual operational needs of the FIE. The proportion of such discretionary settlement is temporarily determined as 100%. The RMB converted from the foreign exchange capital will be kept in a designated account, and if an FIE needs to make further payment from such account, it still must provide supporting documents and go through the review process with the banks.
Furthermore, SAFE Circular 19 stipulates that the use of capital by FIEs must adhere to the principles of authenticity and self-use within the business scope of enterprises. The capital of an FIE and capital in RMB obtained by the FIE from foreign exchange settlement must not be used for the following purposes:
·
directly or indirectly used for the payment beyond the business scope of the enterprises or the payment prohibited by relevant laws and regulations;
·
directly or indirectly used for investment in securities, unless otherwise provided by relevant laws and regulations;
·
directly or indirectly used for granting the entrusted loans in RMB, unless permitted by the scope of business, repaying the inter-enterprise borrowing (including advances by the third party), or repaying the bank loans in RMB that have been sub-lent to the third party; and/or
·
paying the expenses related to the purchase of real estate that is not for self-use, except for the foreign-invested real estate enterprises.
On June 9, 2016, SAFE promulgated the Circular on Reforming and Regulation of Administrative Policy on Settlement of Foreign Exchange of Capital Account, or SAFE Circular 16, which became effective on June 9, 2016. According to SAFE Circular 16, the foreign exchange capital of FIEs, foreign debt and funds raised through offshore listing may be settled on a discretionary basis, and can be settled at the banks. The proportion of such discretionary settlement is temporarily determined as 100%. The RMB converted from relevant foreign exchange will be kept in a designated account, and if a domestic enterprise needs to make further payment from such account, it still must provide supporting documents and go through the review process with the banks.
112
Table of Contents
Furthermore, SAFE Circular 16 reiterates that the use of capital by domestic enterprises must adhere to the principles of authenticity and self-use within the business scope of enterprises. The foreign exchange income of capital account and RMB obtained by domestic enterprise from foreign exchange settlement must not be used for the following purposes:
·
directly or indirectly used for the payment beyond the business scope of the enterprises or the payment prohibited by relevant laws and regulations;
·
directly or indirectly used for investment in securities and investment in wealth management products except for principal-guaranteed bank wealth management products, unless otherwise provided by relevant laws and regulations;
·
directly or indirectly used for extending the entrusted loans to non-affiliate enterprises, unless permitted by the scope of business; and/or
·
used for construction or purchase of real estate that is not for self-use, except for the foreign-invested real estate enterprises.
Our Chinese subsidiaries’ distributions to the offshore parent and carrying out cross-border foreign exchange activities shall comply with the various SAFE registration requirements described above.
Share Option Rules
Under the Administration Measures on Individual Foreign Exchange Control issued by the People’s Bank of China on December 25, 2006, all foreign exchange matters involved in employee share ownership plans and share option plans in which Chinese citizens participate require approval from SAFE or its authorized branch. In addition, under the Notices on Issues concerning the Foreign Exchange Administration for Domestic Individuals Participating in Share Incentive Plans of Overseas Publicly-Listed Companies, or Share Option Rules, issued by the SAFE on February 15, 2012, Chinese residents who are granted shares or share options by companies listed on overseas stock exchanges under share incentive plans are required to (1) register with the SAFE or its local branches; (2) retain a qualified Chinese agent, which may be a Chinese subsidiary of the overseas listed company or another qualified institution selected by the Chinese subsidiary, to conduct the SAFE registration and other procedures with respect to the share incentive plans on behalf of the participants; and (3) retain an overseas institution to handle matters in connection with their exercise of share options, purchase and sale of shares or interests and funds transfers.
SAFE Regulations on Offshore Special Purpose Companies Held by Chinese Residents or Citizens
SAFE promulgated SAFE Circular 37 on July 4, 2014, which replaced the former circular commonly known as “SAFE Circular 75” promulgated by SAFE on October 21, 2005. SAFE Circular 37 regulates foreign exchange matters in relation to the use of special purpose vehicles, or SPVs, by Chinese residents to seek overseas investment and financing and conduct round trip investment in China. Under SAFE Circular 37, an SPV refers to an offshore entity established or controlled, directly or indirectly, by Chinese residents or entities for the purpose of overseas investment and financing, with Chinese residents’ legally owned assets or equity interests in domestic enterprises or offshore assets or interests, while “round trip investment” refers to the direct investment in China by Chinese residents through SPVs, namely, establishing FIEs to obtain the ownership, control rights and management rights. Pursuant to SAFE Circular 37, before making contribution into an SPV, Chinese residents are required to complete foreign exchange registration with SAFE or its local branch. SAFE Circular 37 further requires amendment to the registration in the event of any significant changes with respect to the special purpose vehicle, such as increase or decrease of capital contributed by PRC individuals, share transfer or exchange, merger, division or other material event. Failure to comply with the registration procedures set forth in SAFE Circular 37, or making misrepresentation on or failure to disclose controllers of an FIE that is established through round-trip investment, may result in restrictions on the foreign exchange activities of the relevant FIE, including payment of dividends and other distributions, such as proceeds from any reduction in capital, share transfer or liquidation, to its offshore parent or affiliate, and the capital inflow from the offshore parent, and may also subject relevant Chinese residents to penalties under PRC foreign exchange administration regulations.
113
Table of Contents
Pursuant to SAFE Circular 37, PRC residents who participate in share incentive plans in overseas non-publicly-listed companies may submit applications to SAFE or its local branches for the foreign exchange registration with respect to offshore SPV. For more information on compliance with SAFE Circular 37, please see “Item 3. Key Information—D. Risk Factors—Risks Related to Our Doing Business in China—Chinese regulations relating to investments in offshore companies by Chinese residents may subject our future Chinese resident beneficial owners or our Chinese subsidiaries to liability or penalties, limit our ability to inject capital into our Chinese subsidiaries or limit our Chinese subsidiaries’ ability to increase their registered capital or distribute profits.”
We have completed the foreign exchange registration of PRC resident shareholders of Dr. Lan Huang, Mr. Linqing Jia and Mr. Dong Liang.
Regulation of Dividend Distribution
The principal laws, rules and regulations governing dividend distribution by FIEs in China are the Company Law of the PRC, most recently amended in December 2013, the Wholly Foreign-owned Enterprise Law, most recently amended in October 2016, and its implementation regulations, most recently amended in February 2014, and the Sino-Foreign Equity Joint Venture Law, most recently amended in October 2016, and its implementation regulations, most recently amended in February 2014. Under these laws, rules and regulations, FIEs may pay dividends only out of their accumulated profit, if any, as determined in accordance with Chinese accounting standards and regulations. Both Chinese domestic companies and wholly-foreign owned Chinese enterprises are required to allocate at least 10% of their respective accumulated after-tax profits each year, if any, to fund certain capital reserve funds until the aggregate amount of these reserve funds have reached 50% of the registered capital of the enterprises. A Chinese company is not permitted to distribute any profits until any losses from prior fiscal years have been offset. Profits retained from prior fiscal years may be distributed together with distributable profits from the current fiscal year.
Labor Laws and Social Insurance
Pursuant to the PRC Labor Law promulgated in July 1994 and amended in August 2009, and the PRC Labor Contract Law promulgated in June 2007 and amended in December 2012, employers must execute written labor contracts with full-time employees. All employers must comply with local minimum wage standards. Violations of the PRC Labor Contract Law and the PRC Labor Law may result in the imposition of fines and other administrative and criminal liability in the case of serious violations.
In addition, according to the PRC Social Insurance Law promulgated in October 2010 and Administrative Regulations on the Housing Provident Fund promulgated in April 1999 and amended in March 2002, employers like our Chinese subsidiaries in China must provide employees with welfare schemes covering pension insurance, unemployment insurance, maternity insurance, work-related injury insurance, medical insurance, and housing provident fund.
114
Table of Contents
Rest of the World Regulation
For other countries outside of the United States and China, the requirements governing the conduct of clinical trials, drug licensing, pricing and reimbursement vary from country to country. In all cases the clinical trials must be conducted in accordance with GCP requirements and the applicable regulatory requirements and the ethical principles having their origin in the Declaration of Helsinki.
If we fail to comply with applicable foreign regulatory requirements, we may be subject to, among other things, fines, suspension or withdrawal of regulatory approvals, product recalls, seizure of products, operating restrictions and criminal prosecution.
Manufacturing and Supply
We outsource the production of the active pharmaceutical ingredient of Plinabulin to an external service provider, Johnson Mattey, and the production of the final drug formulation to Pharmaceutics International Inc. and for contingency planning purposes, we have also established relationships with other contract manufacturing organizations. We expect to continue our outsourcing relationships with contract manufacturers to meet the ongoing requirements for the development of Plinabulin. We do not have a long-term agreement with these third parties. We have framework agreements with these external service providers, under which they provide services to us on a short-term, project-by-project basis.
Currently, our contract manufacturers obtain materials for the manufacturing activities they perform for us from multiple suppliers who we believe have sufficient capacity to meet our demands. In addition, we believe that adequate alternative sources for such supplies exist. However, a risk exists that an interruption supplies would materially harm our business. We typically order materials and services on a purchase order basis and do not enter into long-term dedicated capacity or minimum supply arrangements.
We rely on BASF SE as the sole supplier of the stabilizing agent, Solutol, used in Plinabulin’s current formulation. If BASF SE becomes unable or unwilling to supply Solutol, we will not be able to replace BASF SE and we would be required to reformulate Plinabulin.
Manufacturing is subject to extensive regulations that impose various procedural and documentation requirements governing record keeping, manufacturing processes and controls, personnel, quality control and quality assurance, among others. The contract manufacturing organizations we plan to use to manufacture our current product candidates, or any future product candidates we may develop, will be required to operate under cGMP conditions. These cGMP conditions are regulatory requirements for the production of pharmaceuticals that will be used in humans.
Legal Proceedings
From time to time we may become involved in legal proceedings or be subject to claims arising in the ordinary course of our business. We are not presently a party to any legal proceedings that, if determined adversely to us, would individually or taken together have a material adverse effect on our business, results of operations, financial condition or cash flows. Regardless of the outcome, litigation can have an adverse impact on us because of defense and settlement costs, diversion of management resources and other factors.
115
Table of Contents
C.
Organizational Structure
The diagram below depicts our current organizational structure that resulted from an internal restructuring consummated in July 2015. Please refer to Notes 1 and 4 to our consolidated financial statements included elsewhere in this annual report for additional information regarding the internal restructuring.
116
Table of Contents
D.
Property, Plants and Equipment
In May 2015, we began to lease office space of 276 leasable, 609.75 rentable, square feet in New York, with a total rent of $2,938.25 per month.
From August 2015 to February 2016, we leased additional office in New York, increasing total space to 411 leasable, 908 rentable, square feet and the rent increased to $4,384.97 per month.
From March 2016 to April 2016, we leased additional office in New York, increasing total space to 695 leasable, 1,535.43 rentable, square feet and the rent increased to $7,666.82 per month.
From May 2016 to February 2017, we leased additional office in New York, increasing total space to 976 leasable, 2,156.23 rentable, square feet and the rent increased to $9,972.07 per month.
From March 2017 to April 2018, we lease additional office in New York, increasing total space to 1,121 leasable, 2,476.57 rentable, square feet and the rent increases to $11,252.15 per month.
Payments under operating leases are expensed on a straight-line basis over the periods of the respective leases, and the terms of the leases do not contain rent escalation, contingent rent, renewal or purchase options.
We leased office space of 12,720.57 square feet in Dalian, China under multiple leases through August 31, 2016. In accordance with our lease agreement with the Chinese government, rent for the office facilities in Dalian, China was free during the above leasing period. We lease 9,258.25 square feet in Dalian, China at $1,893 per month starting from September 2016.
We also leased office space of 189 square feet in San Diego at $2,359 per month from February 1, 2016 to January 31, 2017. After that, we lease additional office, increasing total space to 297 square feet at $3,708 per month through February 2018.
Item 4A.
Unresolved Staff Comments
Not applicable.
Item 5.
Operating and Financial Review and Prospects
The following discussion and analysis of our financial condition and results of operations should be read in conjunction with our audited consolidated financial statements and the related notes included elsewhere in this annual report. This discussion contains forward-looking statements based upon current expectations that involve risks and uncertainties. Our actual results may differ materially from those anticipated in these forward-looking statements as a result of various factors, including those discussed in the section titled “Item 3. Key Information—D. Risk Factors” and in other parts of this annual report. Our consolidated financial statements have been prepared in accordance with U.S. GAAP. The functional currency of BeyondSpring Inc. is the U.S. dollar.
A.
Operating Results
Overview
We are a global clinical stage biopharmaceutical company focused on the development of innovative cancer therapies. We are advancing our lead asset, Plinabulin, into a Phase 2/3 clinical trial for the reduction of docetaxel chemotherapy-induced severe, grade 4 neutropenia, a Phase 2/3 clinical trial for the prevention of non-docetaxel chemotherapy-induced severe, grade 4 neutropenia, and a Phase 3 clinical trial as an anticancer agent in combination with docetaxel in advanced NSCLC. Plinabulin has also entered the first of a number of planned Phase 1/2 clinical trials to investigate its therapeutic potential in combination with the immuno-oncology agent nivolumab. If our Phase 2/3 Plinabulin trials are successful, we intend to submit an NDA for a broad indication of prevention of severe, grade 4 neutropenia induced by myelosuppressive chemotherapy.
117
Table of Contents
Plinabulin is derived from a natural compound and has a number of biochemical activities providing multiple potential therapeutic opportunities including targeting the collapse of tumor vascular cells. Studies in animals provide indications that Plinabulin also has an immune mechanism of action, which primarily acts through enhancing maturation of antigen presenting cells followed by activation and proliferation of tumor antigen-specific CD4 T-cells, a white blood cell active in immune responses. We use a novel, highly scalable business model integrating clinical resources in the United States and China that we believe could lead to regulatory approval for NSCLC in a timely and cost-efficient manner. Our drug development capabilities are empowered by strong interest from clinical investigators in the United States as well as by our understanding of the pharmaceutical industry, clinical resources and regulatory system in China.
Our lead product candidate, Plinabulin, in combination with docetaxel, obtained encouraging results in the Phase 2 portion of a Phase 1/2 clinical trial in advanced NSCLC both in the reduction of docetaxel-induced severe neutropenia and as an anticancer agent in increasing overall survival in a subset of patients with measurable lung lesions. Each of docetaxel-induced severe neutropenia and advanced NSCLC represents an attractive market opportunity with a high unmet medical need. We believe that pursuing these prospects and others provides us an opportunity to seek regulatory approval for Plinabulin in multiple indications. Where applicable, such as in our Phase 3 clinical trial in combination with docetaxel in advanced NSCLC and our Phase 2/3 clinical trials for the reduction of chemotherapy-induced severe neutropenia, we intend to enroll patients from multiple clinical sites in the United States, China and Australia, which has proven successful for some other biopharmaceutical companies. Where we employ this strategy we believe we will be able to enroll patients more rapidly and advance our trials in a more cost effective manner than if we conducted studies in the United States alone, due to both the large, centralized nature of Chinese clinical centers and the lower per-patient cost associated with clinical trials in China. In addition, we believe the expedited regulatory approval process in China would mitigate the risks of approval in China, a rapidly growing market. As a result, we believe that this strategy provides an advantage in our Phase 3 trial for Plinabulin in combination with docetaxel in the treatment of advanced NSCLC and our Phase 2/3 clinical trials for the reduction of chemotherapy-induced severe neutropenia, which can serve as a template for our future trials and as a new model for drug development efficiency that should lead to a sustainable advantage.
Since the inception of Wanchun Biotech, the former holding company of our U.S. subsidiary, in 2010, our operations have focused on organizing and staffing our company, business planning, raising capital, establishing our intellectual property portfolio and conducting studies in animals and clinical trials. We do not have any product candidates approved for sale and have not generated any revenue from product sales. We have financed operations through a combination of equity financings and loans from related and third parties, which have been either assumed by Wanchun Biotech as part of our internal restructuring, converted into an equity investment, or repaid by us. In 2015, we successfully completed a round of ordinary shares financing, in which we received proceeds of $16 million from a consortium of institutional investors from China including Hover Dragon Investments and Sangel Venture Capital. In addition, we were also awarded the prestigious drug innovation award from the Chinese government. In September 2016, we completed another round of ordinary shares financing of $15.25 million, and the investors included Epiphron Capital Fund I, L.P., Broad Resources Value and Growth, Suzhou Broad Resources Ling Long Private Equity (Limited Partnership), Beijing Huarong Sangel Venture Capital (Limited Partnership) and certain individual investors, including the President of a Fosun subsidiary. At December 31, 2016 and 2015, we had cash of $11.7 million and $10.8 million, respectively. In March 2017, we received net proceeds of $48.17 million from our initial public offering and the concurrent private placement. Based upon our current operating plan, we believe we have sufficient cash to meet our projected operating requirements for at least the next 24 months. See “—Liquidity and Capital Resources.”
118
Table of Contents
Since inception we have incurred operating losses. Our net losses were $12.5 million, $8.0 million and $3.0 million for the years ended December 31, 2016, 2015 and 2014, respectively. As of December 31, 2016 and 2015, we had an accumulated deficit of $32.1 million and $20.1 million, respectively. Substantially all of our losses have resulted from funding our research and development programs and general and administrative costs associated with our operations. We expect to continue to incur significant expenses and operating losses for the foreseeable future. We anticipate that our expenses will increase significantly in connection with our ongoing activities, as we:
·
continue preclinical studies and clinical development of our programs;
·
hire additional research, development and business personnel;
·
maintain, expand and protect our intellectual property portfolio;
·
launch and commercialize our drug products;
·
fund the discovery of new product candidates; and
·
incur additional costs associated with operating as a public company.
Components of Results of Operations
Revenue
To date, we have not generated any revenue from product sales and do not expect to generate any revenue from the sale of products in the foreseeable future. In the future, we may generate revenue from a combination of product sales, reimbursements, up-front payments, milestone payments and royalties in connection with future collaborations. If we fail to complete the development of our product candidates in a timely manner or fail to obtain their regulatory approval, we will not generate revenue in the future.
Expenses
Research and Development Expenses
The largest component of our total operating expenses has historically been our investment in research and development activities. Research and development expenses consist of costs associated with our research and development activities, conducting studies in animals and clinical trials of Plinabulin and activities related to regulatory filings, including:
·
employee-related expenses, including salaries, benefits and travel expense for research and development personnel;
·
expenses incurred under agreements with CROs, contract manufacturing organizations, and consultants that conduct and support clinical trials and studies in animals;
119
Table of Contents
·
costs associated with preclinical studies and development activities;
·
costs associated with regulatory operations;
·
costs associated with acquiring intellectual property; and
·
other expenses, which include direct and allocated expenses for rent, insurance and other supplies used in research and development activities.
Our current research and development activities mainly relate to the clinical development of the following programs:
·
a Phase 2/3 clinical trial for Plinabulin to reduce severe neutropenia induced by docetaxel chemotherapy;
·
a Phase 2/3 clinical trial for Plinabulin in combination with other chemotherapeutic agents to prevent severe neutropenia induced by non-docetaxel chemotherapy;
·
a Phase 3 clinical trial of Plinabulin in combination with docetaxel for second and third line treatments of advanced NSCLC; and
·
a Phase 1/2 clinical trial of Plinabulin in combination with nivolumab for second and third line treatments of advanced NSCLC.
We expense research and development costs when we incur them. We record costs for some development activities, such as clinical trials, based on an evaluation of the progress to completion of specific tasks using data such as subject enrollment, clinical site activations or information our vendors provide to us.
Research and development activities are central to our business model. Product candidates in later stages of clinical development generally have higher development costs than those in earlier stages of clinical development, primarily due to the increased size and duration of later-stage clinical trials. We expect our research and development expenses to increase significantly over the next several years as we (i) increase personnel costs, including equity-based compensation, (ii) conduct a Phase 2/3 trial of Plinabulin in combination with docetaxel for the reduction of severe neutropenia induced by docetaxel chemotherapy and commence a Phase 2/3 trial of Plinabulin in combination with other chemotherapeutic agents for the prevention of severe neutropenia induced by non-docetaxel chemotherapy, (iii) continue current Phase 3 clinical trial of Plinabulin in combination with docetaxel as a direct anticancer agent in advanced NSCLC, (iv) continue a Phase 1/2 clinical trial of Plinabulin as a direct anticancer agent in advanced NSCLC when combined with nivolumab and conduct other clinical trials and (v) prepare regulatory filings for our product candidates. There are numerous factors associated with the successful commercialization of any of our product candidates, including future trial design and various regulatory requirements, many of which cannot be determined with accuracy at this time based on our stage of development. Additionally, future commercial and regulatory factors beyond our control will impact our clinical development programs and plans.
The successful development of our product candidates is highly uncertain. Due to the inherently unpredictable nature of preclinical studies and clinical development and commercialization of drug products, we cannot reasonably estimate or know the nature, timing and costs of the efforts that will be necessary to complete the remainder of the development of, or when, if ever, material net cash inflows may commence from, any of our other product candidates. This unpredictability is due to the numerous risks and uncertainties associated with the duration and cost of clinical trials and commercialization of drug products, which vary significantly over the life of a project as a result of many factors, including:
120
Table of Contents
·
the number of clinical sites included in the trials;
·
the design of the trial and changes to the design of the trial;
·
establishing an appropriate safety profile;
·
the length of time required to enroll suitable patients;
·
the number of patients that ultimately participate in the trials;
·
the number of doses patients receive;
·
the duration of patient follow-up;
·
the results of our clinical trials;
·
making arrangements with third-party manufacturers;
·
receipt of marketing approvals from applicable regulatory authorities;
·
commercializing the product candidates, if and when approved, whether alone or in collaboration with others;
·
obtaining and maintaining patent and trade secret protection and regulatory exclusivity for our product candidates;
·
continued acceptable safety profiles of the products following approval; and
·
retention of key research and development personnel.
A change in the outcome of any of these variables with respect to the development of any of our product candidates would significantly change the costs, timing and viability associated with the development of that product candidate.
General and Administrative Expenses
General and administrative expenses consist primarily of personnel costs, including executive, finance and human resource functions. Other general and administrative expenses include professional fees for legal, consulting, auditing and tax services as well as other direct expenses for rent, insurance and other supplies used in general and administrative activities. We anticipate that our general and administrative expenses will increase in future periods to support increases in our research and development activities, including the continuation of the clinical trials of Plinabulin for all three current indications and the initiation of our clinical trials for our other product candidates. These increases will likely include increased headcount, expanded infrastructure and increased costs for insurance. We also incur increased legal, compliance, accounting and investor and public relations expenses associated with being a public company.
121
Table of Contents
Other Income (Expenses)
Other income consists primarily of foreign exchange gain and interest income earned on our cash.
Other expenses consist primarily of loss from property and equipment disposals, imputed interest expense and foreign exchange loss for 2016. Interest expense consists primarily of imputed interest related to certain loan agreements made with both related and third parties. We do not anticipate further losses from property and equipment disposition nor further interest expense. Our business model is to hire quality professional organizations to provide services for us and to closely monitor the performance of such organizations. For example, we have contracted with ICON Plc to be a CRO for our NSCLC Phase 3 clinical trial. As such, we do not plan to own significant property and equipment assets. Additionally, our prior debt obligations were assumed by Wanchun Biotech as part of our internal restructuring, converted into an equity investment, or repaid. We have no plans to enter into additional debt financing.
Results of Operations
Comparison of Years Ended December 31, 2016 and 2015
The following table summarizes the results of our operations for the years ended December 31, 2016 and 2015, respectively, together with the changes in those items in dollars:
Years Ended December 31,
2016
2015
Change
(in thousands of U.S. Dollars (“$”))
Revenue
—
—
—
Operating expenses
Research and development
(10,437
)
(6,282
)
(4,155
)
General and administrative
(1,931
)
(1,193
)
(738
)
Loss from operations
(12,368
)
(7,475
)
(4,893
)
Other (expense) income
Foreign exchange gain, net
(195
)
13
(208
)
Interest income
18
13
5
Interest expense
—
(532
)
532
Loss on disposal of property and equipment
—
(27
)
27
Net loss on equity method investment
—
(44
)
44
Total other expense
(177
)
(577
)
400
Net loss before income tax
(12,545
)
(8,052
)
(4,493
)
Income tax benefit
—
—
—
Net loss
(12,545
)
(8,052
)
(4,493
)
122
Table of Contents
Comparison of Years Ended December 31, 2015 and 2014
The following table summarizes the results of our operations for the years ended December 31, 2015 and 2014, respectively, together with the changes in those items in dollars:
Years Ended December 31,
2015
2014
Change
(in thousands of U.S. Dollars (“$”))
Revenue
—
—
—
Operating expenses
Research and development
(6,282
)
(1,876
)
(4,406
)
General and administrative
(1,193
)
(233
)
(960
)
Loss from operations
(7,475
)
(2,109
)
(5,366
)
Other (expense) income
Foreign exchange gain, net
13
16
(3
)
Interest income
13
3
10
Interest expense
(532
)
(826
)
294
Loss on disposal of property and equipment
(27
)
—
(27
)
Net loss on equity method investment
(44
)
(97
)
53
Total other expense
(577
)
(904
)
327
Net loss before income tax
(8,052
)
(3,013
)
(5,039
)
Income tax benefit
—
—
—
Net loss
(8,052
)
(3,013
)
(5,039
)
Research and Development
Research and development expenses increased by $4.1 million to $10.4 million for the year ended December 31, 2016 from $6.3 million for the year ended December 31, 2015, and increased by $4.4 million to $6.3 million for the year ended December 31, 2015 from $1.9 million for the year ended December 31, 2014. The increases in research and development expense were primarily attributable to:
·
review and analysis of the Phase 2 portion of the Phase 1/2 clinical trial of Plinabulin and preparation of our Phase 3 clinical trial of Plinabulin with docetaxel in second line and third line treatments of advanced NSCLC;
·
initiation of our Phase 3 clinical trial of Plinabulin with docetaxel in second and third line treatments of advanced NSCLC;
·
preparation for a Phase 2/3 clinical trial of Plinabulin for the reduction of severe neutropenia induced by docetaxel chemotherapy;
·
preparation for a Phase 2/3 clinical trial for Plinabulin in combination with other chemotherapeutic agents to prevent severe neutropenia induced by non-docetaxel chemotherapy;
·
preparation for a Phase 1/2 clinical trial of Plinabulin and nivolumab in second and third line treatments of advanced NSCLC;
·
purchase of intellectual property;
·
costs related to the manufacturing of Plinabulin;
·
studies in animals regarding Plinabulin’s mechanism of action; and
·
long-term toxicity studies.
General and Administrative Expense
General and administrative expenses increased by $0.7 million to $1.9 million for the year ended December 31, 2016 from $1.2 million for the year ended December 31, 2015. The increase was primarily attributable to increased advisory and other consulting service fee, salaries and welfares, and travelling expense. General and administrative expenses increased by $1.0 million to $1.2 million for the year ended December 31, 2015 from $0.2 million for the year ended December 31, 2014. The increase was primarily attributable to increased legal and auditing fees.
123
Table of Contents
Other (Expense) Income
Other expense decreased by $0.4 million to $0.2 million for the year ended December 31, 2016 from $0.6 million for the year ended December 31, 2015. The decrease was primarily attributable to the elimination of interest expense offset by increase of exchange loss. Other expense decreased by $0.3 million to $0.6 million for the year ended December 31, 2015 from $0.9 million for the year ended December 31, 2014. The decrease was primarily attributable to a $0.3 million decrease in imputed interest, predominantly due to repayment of our outstanding indebtedness.
Critical Accounting Policies and Significant Judgments and Estimates
Research and Development Costs
We account for research and development costs in accordance with Accounting Standards Codification, or ASC 730, Research and Development. Research and development costs are primarily comprised of costs incurred in performing research and development activities, including related personnel and consultant’s salaries, benefits and related costs, raw materials and supplies to develop product candidates, patent-related costs incurred in connection with filing patent applications and external costs of outside vendors engaged to conduct clinical development activities and trials. We expense research and development costs as they are incurred.
The costs incurred relate to nonrefundable advance payments for goods or services that will be used in future research and development activities are deferred and capitalized. The capitalized amounts are expensed as research and development costs when the related goods are delivered or the services are performed, or when we do not expect we will need the goods to be delivered or the services to be rendered.
Research Contract Costs and Accruals
We have entered into various research and development contracts with research institutions and other companies in China, the United States, Europe, Israel and Australia. Related payments are recorded as research and development expenses as incurred. We record accruals for estimated ongoing research costs. When evaluating the adequacy of the accrued liabilities, we analyze progress of the studies, including the phase or completion of events, invoices received and contracted costs. Significant judgments and estimates are made in determining the accrued balances at the end of any reporting period. Actual results could differ from our estimates. Our historical accrual estimates have not been materially different from the actual costs.
Foreign Currency Translation and Transactions
We currently use U.S. dollar as our functional currency for all our entities, except for entities in China, which adopt RMB as the functional currency, and BeyondSpring Pharmaceuticals Australia PTY Ltd., which adopts the Australian dollar as the functional currency. The determination of the respective functional currency is based on the criteria of ASC 830, Foreign Currency Matters. We use the U.S. dollar as our reporting currency. We use the average exchange rate for the year and the exchange rate at the balance sheet date to translate the operating results and financial position, respectively. Translation differences are recorded in accumulated other comprehensive income or loss, a component of (deficit) equity.
124
Table of Contents
We measure transactions denominated in foreign currencies into the functional currency at the exchange rates prevailing on the transaction dates. Foreign currency denominated financial assets and liabilities are re-measured at the exchange rates prevailing at the balance sheet date. We include exchange gains and losses in earnings, except for those raised from intercompany transactions with permanent investment in nature, which are recorded in other comprehensive income or loss.
Income Taxes
We account for income taxes using the asset and liability method, which requires the recognition of deferred tax assets and liabilities for the expected future tax consequences of events that have been recognized in the financial statements or in our tax returns. Deferred tax assets and liabilities are determined on the basis of the differences between the financial statements and tax basis of assets and liabilities using enacted tax rates in effect for the year in which the differences are expected to reverse. Changes in deferred tax assets and liabilities are recorded in the provision for income taxes. We assess the likelihood that our deferred tax assets will be recovered from future taxable income and, to the extent we believe, based upon the weight of available evidence, that it is more likely than not that all or a portion of the deferred tax assets will not be realized, a valuation allowance is established through a charge to income tax expense. Potential for recovery of deferred tax assets is evaluated by estimating the future taxable profits expected and considering prudent and feasible tax planning strategies.
We account for uncertainty in income taxes recognized in the financial statements by applying a two-step process to determine the amount of tax benefit to be recognized. First, the tax position must be evaluated to determine the likelihood that it will be sustained upon external examination by the taxing authorities. If the tax position is deemed more-likely-than-not to be sustained, the tax position is then assessed to determine the amount of benefit to recognize in the financial statements. The amount of the benefit that may be recognized is the largest amount that has a greater than 50% likelihood of being realized upon ultimate settlement. The provision for income taxes includes the effects of any resulting tax reserves, or unrecognized tax benefits, that are considered appropriate as well as the related net interests and penalties.
Our policy is to classify interests and penalties related to unrecognized tax benefits, if any, under interest expenses and other expenses, respectively, forming part of pre-tax income.
Recent Accounting Pronouncements
In May 2014, the FASB issued Accounting Standards Update ("ASU") No. 2014-09, Revenue from Contracts with Customers, ("ASU 2014-09"), amended by ASU No. 2015-14. This new standard will replace all current GAAP guidance on this topic and establishes principles for recognizing revenue upon the transfer of promised goods or services to customers, in an amount that reflects the expected consideration received in exchange for those goods or services. This guidance can be applied either retrospectively to each period presented or as a cumulative-effect adjustment as of the date of adoption. In 2015, the FASB deferred the effective date to reporting periods beginning after December 15, 2017, with early adoption permitted. The Company plans to adopt this standard on January 1, 2018. As Company has not entered into any revenue arrangement and does not anticipate any revenue arrangement in the near future, the Company does not expect the adoption of the new standard will have significant impact on its consolidated financial statements.
125
Table of Contents
In February 2016, the FASB issued ASU No. 2016-02, Leases, which requires lessees to recognize assets and liabilities related to lease arrangements longer than 12 months on the balance sheet. This standard also requires additional disclosures by lessees and contains targeted changes to accounting by lessors. The updated guidance is effective for interim and annual periods beginning after December 15, 2018, and early adoption is permitted. The recognition, measurement, and presentation of expenses and cash flows arising from a lease by a lessee have not significantly changed from previous GAAP. The Company is currently evaluating the impact of adoption on its consolidated financial statements.
In August 2016, the FASB issued ASU No. 2016-15, Statement of cash flows—Classification of Certain Cash Receipts ("ASU 2016-15"). The amendments in ASU 2016-15 addresses eight specific cash flow classification issues. ASU 2016-15 is effective for fiscal years beginning after December 15, 2017, and interim periods within those fiscal years. The Company is currently evaluating the impact of adoption on its consolidated financial statements.
In October 2016, the FASB issued ASU No. 2016-16, Income taxes—Intra-entity transfers of assets other than inventory ("ASU 2016-16"). The amendments in ASU 2016-16 require that entities recognize the income tax consequences of an intra-entity transfer of an asset other than inventory when the transfer occurs. The amendments in ASU 2016-16 do not change GAAP for the pre-tax effects of an intra-entity asset transfer under Topic 810, Consolidation, or for an intra-entity transfer of inventory. ASU 2016-16 is effective for fiscal years beginning after December 15, 2017, and interim periods within those fiscal years. The Company is currently evaluating the impact of adoption on its consolidated financial statements.
JOBS Act
Under Section 107(b) of the JOBS Act, an “emerging growth company” can delay the adoption of new or revised accounting standards until such time as those standards would apply to private companies. We have irrevocably elected not to avail ourselves of this exemption and, as a result, we will adopt new or revised accounting standards at the same time as other public companies that are not emerging growth companies. There are other exemptions and reduced reporting requirements provided by the JOBS Act that we are currently evaluating. For example, as an emerging growth company, we are exempt from Sections 14A(a) and (b) of the Exchange Act which would otherwise require us to (1) submit certain executive compensation matters to shareholder advisory votes, such as “say-on-pay,” “say-on-frequency” and “golden parachutes”; and (2) disclose certain executive compensation related items such as the correlation between executive compensation and performance and comparisons of our chief executive officer’s compensation to our median employee compensation. We intend to rely on an exemption from the rule requiring us to provide an auditor’s attestation report on our internal controls over financial reporting pursuant to Section 404(b) of the Sarbanes-Oxley Act and the rule requiring us to comply with any requirement that may be adopted by the PCAOB regarding mandatory audit firm rotation or a supplement to the auditor’s report providing additional information about the audit and the financial statements, known as the auditor discussion and analysis. We will continue to remain an “emerging growth company” until the earliest of the following: (1) the last day of the fiscal year following the fifth anniversary of March 14, 2017, (2) the last day of the fiscal year in which our total annual gross revenue is equal to or more than $1 billion, (3) the date on which we have issued more than $1 billion in nonconvertible debt during the previous three years, or (4) the date on which we are deemed to be a large accelerated filer under the rules of the SEC.
We comply with the reporting requirements under the Exchange Act as a non-U.S. company with foreign private issuer status. Even after we no longer qualify as an emerging growth company, as long as we qualify as a foreign private issuer under the Exchange Act we are exempt from certain provisions of the Exchange Act that are applicable to U.S. domestic public companies, including:
126
Table of Contents
·
the sections of the Exchange Act regulating the solicitation of proxies, consents or authorizations in respect of a security registered under the Exchange Act;
·
the sections of the Exchange Act requiring insiders to file public reports of their stock ownership and trading activities and liability for insiders who profit from trades made in a short period of time;
·
the rules under the Exchange Act requiring the filing with the SEC of quarterly reports on Form 10-Q containing unaudited financial and other specified information, or current reports on Form 8-K, upon the occurrence of specified significant events; and
·
Regulation FD, which regulates selective disclosures of material information by issuers.
B.
Liquidity and Capital Resources
Since inception, we have incurred net losses and negative cash flows from our operations. Substantially all of our losses have resulted from funding our research and development programs and general and administrative costs associated with our operations. We incurred consolidated net losses of $12.5 million, $8.0 million and $3.0 million for the years ended December 31, 2016, 2015 and 2014, respectively. As of December 31, 2016 and 2015, we had an accumulated deficit of $32.1 million and $20.1 million, respectively. Our primary use of cash is to fund research and development costs. Our operating activities used $13.7 million, $6.6 million and $1.1 million of cash during the years ended December 2016, 2015 and 2014, respectively. We have financed our operations principally through proceeds from public offering and private placements of ordinary shares and loans from related and third parties, including our initial public offering and the concurrent private placement consummated in March 2017, in which we received net proceeds of $48.17 million.
Our liquidity is affected by financing activities, our clinical trials, research and development and general and administrative expenses. We believe that our current levels of cash will be sufficient to meet our anticipated cash needs for at least the next 24 months. In our opinion, the working capital is sufficient for our present requirements.
Cash Flows
The following table provides information regarding our cash flows for the years ended December 31, 2016, 2015 and 2014:
Year Ended December 31,
2016
2015
2014
Net cash used in operating activities
(13,698
)
(6,570
)
(1,146
)
Net cash used in/provided by investing activities
(64
)
355
(960
)
Net cash provided by financing activities
14,713
16,670
2,498
Net effect of foreign exchange rate changes
(85
)
(26
)
(8
)
Net increase in cash and cash equivalents
866
10,429
384
In September 2016, we completed the sale of 1,129,628 ordinary shares to investors for an aggregate gross proceed of $15.25 million.
127
Table of Contents
Net Cash Used in Operating Activities
The cash used in operating activities for the years ended December 31, 2016, 2015 and 2014 resulted primarily from our net losses of $12.5 million, $8.0 million and $3.0 million, respectively, adjusted for non-cash charges and changes in components of working capital. Net cash used in operating activities was $13.7 million for the year ended December 31, 2016, compared to $6.6 million for the year ended December 31, 2015. The increase in cash used in operating activities was primarily due to a $4.1 million increase in research and development and a $0.7 million increase in general and administrative expenses. Net cash used in operating activities was $6.6 million for the year ended December 31, 2015, compared to $1.1 million for the year ended December 31, 2014. The increase in cash used in operating activities was primarily due to a $4.4 million increase in research and development and a $1.0 million increase in general and administrative expenses.
The primary use of our cash in the periods presented was to fund the development of our research and development, regulatory and other clinical trial costs, and related supporting administration. Our advances to suppliers and other current assets, accounts payable and accrued expense balances in all periods presented were affected by the timing of vendor invoicing and payments.
Net Cash Used in/Provided by Investing Activities
Net cash used in investing activities for the year ended December 31, 2016 was $0.06 million, net cash provided by investing activities for the year ended December 31, 2015 was $0.4 million, and net cash used in investing activities for the year ended December 31, 2014 was $1.0 million. During 2016, net cash is primarily used in acquisitions of fixed assets. During 2015, net cash provided by investing activities mainly arose from cash obtained from acquisition of an equity investee (refer to Note 4 of our consolidated financial statements, investment in Dalian Wanchun Pharmaceutical Co., Ltd., or Wanchun Pharma, included in this annual report) net of loans to related parties. During 2014, net cash is primarily used in loans to related parties.
Net Cash Provided by Financing Activities
Net cash provided by financing activities for the year ended December 31, 2016 was $14.7 million compared to $16.7 million for the year ended December 31, 2015. Net cash provided by financing activities during 2016 was primarily related to our issuance of $15.25 million of ordinary shares to certain investors in September 2016. The decrease in cash provided by financing activities during 2016 compared with 2015 was primarily due to a decrease in proceeds from the issuance of ordinary shares and no third party loan or affiliated loan borrowed during 2016. Net cash provided by financing activities for the year ended December 31, 2015 increased by $14.2 million from $2.5 million for the year ended December 31, 2014. The increase in cash provided by financing activities during 2015 compared with 2014 was primarily due to our issuance of $16.0 million of ordinary shares to certain investors in April 2015.
Operating Capital Requirements
We do not expect to generate significant revenue from product sales unless and until we obtain regulatory approval of and commercialize any of our current drug products. We anticipate that we will continue to generate losses for the foreseeable future, and we expect the losses to increase as we continue the development of, and seek regulatory approvals for, our current drug products and begin to commercialize any approved products. As a public company, we incur additional costs associated with operating. In addition, subject to obtaining regulatory approval of any of our product candidates, we expect to incur significant commercialization expenses for product sales, marketing and manufacturing. Accordingly, we anticipate that we will need substantial additional funding in connection with our future operations.
128
Table of Contents
Based on our current operating plan, we expect that our existing cash will enable us to fund our operating expenses and capital expenditure requirements through the end of 2018. During that time, we expect that our expenses will increase substantially as we continue to fund clinical development of our current drug products, new and ongoing research and development activities and working capital and other general corporate purposes. We have based our estimates on assumptions that may prove to be wrong, and we may use our available capital resources sooner than we currently expect. Because of the numerous risks and uncertainties associated with the development and commercialization of our product candidates, we are unable to estimate the amounts of increased capital outlays and operating expenditures necessary to complete the development and commercialization of our product candidates.
Our future capital requirements will depend on many factors, including:
·
the costs, timing and outcome of regulatory reviews and approvals;
·
the ability of our product candidates to progress through clinical development successfully;
·
the initiation, progress, timings, costs and results of studies in animals and clinical trials for our other programs and potential product candidates;
·
the number and characteristics of the product candidates we pursue;
·
the costs of preparing, filing and prosecuting patent applications, maintaining and enforcing our intellectual property rights and defending intellectual property-related claims;
·
the extent to which we acquire or in-license other products and technologies;
·
our ability to establish a partnership with other pharmaceutical companies for the licensing and commercialization of our assets;
·
our ability to maintain and establish collaboration arrangements on favorable terms, if at all; and
·
our ability to establish and maintain arrangements with one or more global pharmaceutical companies on favorable terms, if at all.
Until such time, if ever, as we can generate substantial product revenue, we expect to finance our cash needs through a combination of equity offerings, debt financings, collaborations, strategic alliances, marketing or distribution arrangements, licensing arrangements and government grants. To the extent that we raise additional capital through the sale of equity or convertible debt securities, the ownership interest of our shareholders will be diluted, and the terms of these securities may include liquidation or other preferences that adversely affect the rights of our shareholders. Debt financing, if available, may involve agreements that include covenants limiting or restricting our ability to take specific actions, such as incurring additional debt, making capital expenditures or declaring dividends and may require the issuance of warrants, which could potentially dilute the ownership interest of our shareholders. If we raise additional funds through collaborations, strategic alliances, marketing or distribution arrangements or licensing arrangements with third parties, we may have to relinquish valuable rights to our technologies, future revenue streams or research programs or to grant licenses on terms that may not be favorable to us. If we are unable to raise additional funds through equity or debt financings when needed, we may be required to delay, limit, reduce or terminate our product development or future commercialization efforts or grant rights to develop and market products or product candidates that we would otherwise prefer to develop and market ourselves.
129
Table of Contents
C.
Research and Development, Patents and Licenses, etc.
Research and Development
In fiscal years 2014, 2015 and 2016, our research and development expenses were $1.9 million, $6.3 million and $10.4 million, respectively. Our research and development expenses consist of costs associated with our research and development activities, conducting studies in animals and clinical trials of Plinabulin and activities related to regulatory filings. See “—A. Operating Results—Components of Results of Operations—Expenses—Research and Development Expenses.”
Intellectual Property
As of the date of this annual report, we own or co-own 72 patents, in 34 jurisdictions, including 17 issued U.S. patents. We also own one pending U.S. non-provisional patent application as well as corresponding patent applications pending in other jurisdictions and five pending U.S. provisional patent applications. In addition, we own four pending international patent applications filed under the PCT, which we plan to file nationally in the United States and in other jurisdictions directed to polymorphic forms of Plinabulin and to the use of Plinabulin for treating RAS mutant tumors and brain tumors as well as the use of Plinabulin in combination with checkpoint inhibitors. We also own one pending international patent application filed under the PCT, which we plan to file nationally in the United States and in other jurisdictions directed to compositions containing BPI-002 and methods of using BPI-002. See “Item 4. Information on the Company—B. Business Overview—Intellectual Property.”
D.
Trend Information
We are a clinical stage company and cannot predict with any degree of accuracy the outcome of our research and development efforts. As such, we cannot predict with any degree of accuracy any significant trends, uncertainties or events that are reasonably likely to have a material effect on our net loss, liquidity or capital resources, or cause financial information to not be indicative of future operating results or financial condition. However, to the extent possible, certain trends, uncertainties, demands, commitments and events are described in this “Item 5. Operating and Financial Review and Prospects.”
E.
Off-Balance Sheet Arrangements
We did not have in fiscal years 2014, 2015 and 2016, and we do not currently have, any off-balance sheet arrangements, as defined under SEC rules, such as relationships with unconsolidated entities or financial partnerships, which are often referred to as structured finance or special purpose entities, established for the purpose of facilitating financing transactions that are not required to be reflected on our consolidated balance sheets.
F.
Contractual Obligations and Commitments
Our principal commitments consist of obligations under our operating leases for equipment and office space. The following table summarizes our significant contractual obligations as of payment due date by period at December 31, 2016:
130
Table of Contents
Payments Due by Period
Total
Less Than
1 Year
1-3 Years
3-5 Years
More Than
5 Years
(in thousands)
Operating lease commitments
$
212
$
155
$
57
—
—
We lease all of our facilities and believe our current facilities are sufficient to meet our needs. Our principal executive offices are located in New York, and we also have offices in Dalian, China. In May 2015, we began to lease offices in New York. From October 2015 through February 2016, the rent was $4,385 per month. After that we leased additional office space and the rent increased to $9,972 per month through April 30, 2018. Payments under operating leases are expensed on a straight-line basis over the periods of the respective leases, and the terms of the leases do not contain rent escalation, contingent rent, renewal or purchase options.
We leased offices in Dalian, China under multiple operating leases through August 31, 2016. In accordance with our lease agreement with the Chinese government, rent for the office facilities in Dalian, China is free during above leasing period. We lease offices in Dalian, China at $1,893 per month starting September 2016.
We also lease office space in San Diego at $2,359 per month through January 31, 2018.
We enter into agreements in the normal course of business with CROs and institutions to license intellectual property. We have not included these future payments in the table of contractual obligations above since the contracts are cancelable at any time by us with prior written notice.
Item 6.
Directors, Senior Management and Employees
A.
Directors and Senior Management
Below is a list of the names and ages of our co-founder, directors and executive officers and Messrs. Mohanlal, Lloyd and Schooley, executive officers of BeyondSpring Pharmaceuticals, Inc., or BeyondSpring U.S., as of the date of this annual report, and a brief account of the business experience of each of them. The business address for our directors and officers and the officers of BeyondSpring U.S. is c/o BeyondSpring Inc., 28 Liberty Street, 39th Floor, New York, NY 10005.
Name
Age
Position(s)
Executive Officers
Lan Huang, Ph.D.
46
Co-Founder, Chairman and Chief Executive Officer
Richard A. Brand, M.B.A
60
Chief Financial Officer
Ramon W. Mohanlal, M.D., Ph.D.
59
Chief Medical Officer of BeyondSpring U.S.
G. Kenneth Lloyd, Ph.D.
73
Chief Scientific Officer of BeyondSpring U.S.
Gordon L. Schooley, Ph.D.
70
Chief Regulatory Officer of BeyondSpring U.S.
Non-Employee Directors
Nanxing He, Ph.D.
45
Director
Matthew Kirkby, M.A.
48
Director
Mulong Liu, M.S.
46
Director
Quanqi Song, Ph.D.
52
Director
Yanbin Xie, M.D.
59
Director
Christine Ying Zhao, M.B.A.
45
Director
131
Table of Contents
Executive Officers
Lan Huang, Ph.D.
is our Co-founder, Chairman and Chief Executive Officer and has been a member of the board of directors since November 2014. Dr. Huang brings over ten years of entrepreneurial experience in the Chinese and United States biotechnology industries. In 2010, Dr. Huang founded Wanchun Biotech, the former holding company of our U.S. subsidiary. In 2007, Dr. Huang co-founded Wuxi MTLH Biotechnology Co. Ltd, where she served as CEO in 2010 and continues to hold a directorship. The rights related to the development and marketing of the peptide drug in China, which drug Dr. Huang designed while at Wuxi MTLH Biotechnology Co. Ltd, were sold to Shanghai Pharmaceutical Group in 2010. Additionally, in 2008, Dr. Huang co-founded Paramax International Inc., a CRO that conducts clinical trials for global biopharmaceutical and medical device companies. Paramax International Inc. was acquired by ReSearch Pharmaceutical Services, Inc. in 2009. Dr. Huang was trained at Memorial Sloan Kettering Cancer Center from 1998 to 2002, where her research in cancer signaling pathways involving P53 degradation was published in
Science
. Her translational research in cancer signaling pathways involving RAS was published in two
Nature
papers. She has invented and holds patents for a number of biotech products for oncology and dermatology indications and in 2009, she was the recipient of China’s “Thousand Talent Innovator Award.” Dr. Huang received her B.A., Magna Cum Laude and Phi Beta Kappa, from Lawrence University, where she served as a trustee from 2012 to 2015. She received her Ph.D. in chemistry from the University of California at Berkeley, where she won the international-level Women’s Opportunity Award given by Soroptimist International. She also studied at Fudan University in Shanghai, China.
Ramon W. Mohanlal, M.D., Ph.D.
has served as our Chief Medical Officer since October 2015. Most recently, from July 2015 to October 2015, Dr. Mohanlal served as a consultant for AstraZeneca on its immuno-oncology programs to help support and manage several Phase 1/2 and 2/3 studies. Prior to that, from January 2012 to July 2015, Dr. Mohanlal served as the Clinical Head of Established Products Oncology for Novartis AG, a global healthcare company. From 2009 to 2012, Dr. Mohanlal was a consultant for Syntium Inc., a biopharmaceutical company, where he was responsible for partnering, deal-making and creating business plans around drug development assets. From 2007 to 2009, Dr. Mohanlal served as CEO and Chief Medical Officer for BioPremiere, Inc., a biopharmaceutical company focused on developing biologics for serious diseases, where he was responsible for fundraising and partnering activities. From 2005 to 2007, Dr. Mohanlal managed drug development and diagnostic development as Chief Medical Officer of Interleukin Genetics, Inc., a personalized health company that develops genetic tests for use in the personalized health market. Dr. Mohanlal received his M.B.A. from the American Intercontinental University in Illinois and earned both his M.D. and Ph.D. in experimental CV pharmacology from the University of Leiden, The Netherlands.
Richard A. Brand, M.B.A.
has served as our Chief Financial Officer since March 2016. Mr. Brand is currently a Director of Globaloria, a start-up company engaging students in computer sciences, where he also served as acting Chief Financial Officer during 2015. Mr. Brand previously served as the acting Chief Financial Officer of KenCast, Inc., a company providing software and hardware for secure file transmissions, from 2015 to 2016. From 2011 to 2015, Mr. Brand founded and served as Chairman and Chief Executive Officer of Point Capital, Inc., an affiliate of Whalehaven Group, an investment management business. From 2010 to 2011, Mr. Brand served as the regional Vice President of Andrews Securities, LLC, a company providing capital raising activities. Mr. Brand received a B.A. from the University of Iowa where he was Vice President of the Council of Academic Colleges. He holds an M.B.A. from the University of Chicago Booth School of Business and is on the Board of the University of Chicago’s New York Alumni Association.
G. Kenneth Lloyd, Ph.D.
has served as our Chief Scientific Officer since June 1, 2015. Dr. Lloyd also served as the Chief Scientific Officer of Wanchun Biotech, the former holding company of our U.S. subsidiary, from 2013 to 2014. From 2012 to 2015 Dr. Lloyd served as a scientific consultant for Triphase Accelerator Corporation, a company focused on clinically enabling and out-licensing oncology assets. From 2000 to 2012, Dr. Lloyd served as the Chief Scientific Officer of Nereus, where he oversaw the company’s research and development and drug discovery programs including the company’s development of Plinabulin. In addition to serving as a director of GKOL Inc., a consulting firm he co-founded, Dr. Lloyd also holds a directorship at Verne Mendel Medical Corporation, a company focused on developing pharmaceutical product candidates to treat mitochondrial degenerative diseases. He is widely published in journals that include
Science
,
Nature
and the
New England Journal of Medicine
. Dr. Lloyd received his undergraduate education and M.S. in biochemistry at McGill University and earned his Ph.D. in pharmacology and toxicology from the University of Toronto. He completed a post-doctoral fellowship at F. Hoffmann-La Roche AG, a global healthcare company in Basel, Switzerland.
132
Table of Contents
Gordon L. Schooley, Ph.D.
has served as our Chief Regulatory Officer since September 2016. Dr. Schooley also served as our Senior Vice President of Regulatory Affairs from 2013 to September 2016. Dr. Schooley served as President of Advanced Analytics and Informatics LLC from June 2008 to June 2016. From 2008 to 2009 Dr. Schooley served as a director of Progen Pharmaceuticals and from 2005 to 2009 he served as Regulatory and Biostatistical Consultant. Dr. Schooley served as Chief Science Officer and Senior Vice President of Clinical and Regulatory Affairs at both SkyePharma PLC and Pacira Pharmaceuticals, Inc. from January 1999 to June 2008. Dr. Schooley received his undergraduate training and M.S. at Brigham Young University, and his Ph.D. in biostatistics and medical care organization and administration at the University of Michigan School of Public Health.
Non-Employee Directors
Nanxing He, Ph.D.
has served on our board since May 1, 2016. Dr. He has been an active investor in biotechnology companies for six years. Since 2014, Dr. He has served as the Managing Partner of Shenzhen Sangel Venture Capital Co., Ltd., an investment firm providing financing and venture capital in emerging market sectors including biomedicine, medical devices, healthcare and biotechnology. Dr. He received her undergraduate education in economics from Shanghai University of Finance and Economics. She earned her M.B.A. from the Cranfield School of Management and a DBA in risk management from Nottingham University Business School, both in the United Kingdom.
Matthew Kirkby, M.A.
has served on our board since October 13, 2016. Mr. Kirkby brings over 20 years of banking experience to our board. He has held senior management positions in London, Hong Kong and Singapore. From 2015 to 2016 Mr. Kirkby served as Head of Corporate Banking Asia Pacific for HSBC in Hong Kong. From 2012 to 2015 Mr. Kirkby was the CEO North Asia and Co-Head of Investment Banking for CIMB in Hong Kong. He served as Managing Director, Global Head of ECM and Corporate Finance from 2008 to 2010 and Managing Director, Head of Global Banking Asia Pacific from 2010 to 2012 at the Royal Bank of Scotland. Between 1999 and 2007 Mr. Kirkby held various positions at ABN AMRO. He is currently a director or adviser to a number of privately held companies. He received his M.A. in jurisprudence at Pembroke College, University of Oxford in the United Kingdom.
Mulong Liu, M.S.
has served on our board since May 1, 2016. Since 2010, Mr. Liu has been an executive director of Shenzhen Sage-Angel Investment Co., Ltd., and Shenzhen Sangel Capital Co., Ltd., two affiliates of Shenzhen Sangel Venture Capital Co., Ltd. Mr. Liu serves as an active board member of many other Shenzhen Sangel Venture Capital Co., Ltd. portfolio companies. From 1996 to 2009, Mr. Liu held a number of research and development positions at Mindray Medical International Limited, a company focused on developing, manufacturing and marketing medical devices. Mr. Liu received his undergraduate education in molecular biology at Jilin University in Changchun, China and an M.S. from the National Academy of Science, Wuhan Virology Institute.
133
Table of Contents
Quanqi Song, Ph.D.
has served on our board since May 1, 2016. Since 2013, Dr. Song has served as director of China Coal International Leasing Co., Ltd., a company providing international leasing, consultant and management services, where he continues to hold a directorship. Additionally, since 2007, Dr. Song has served as an investment manager and executive director of Shenjin Investment Limited. Dr. Song received his undergraduate degree in geography, followed by a postgraduate degree in natural resources, from Henan University in Kaifeng, China. Dr. Song earned his Ph.D. in finance and banking from Renmin University of China in Beijing.
Yanbin Xie, M.D.
has served on our board since May 1, 2016. Dr. Xie has had a long career in drug development research. Since 1997, Dr. Xie has been the General Manager of ICON Clinical Research (Beijing No. 2) Co., Limited, formerly BeijingWits Medical Consulting Ltd., a provider of outsourced development services to the biotechnology, pharmaceutical and medical device industries. Dr. Xie is currently responsible for coordinating strategic goals and development, training management teams and overseeing regulatory compliance. Dr. Xie founded BeijingWits, the first Chinese joint venture CRO, in 1997 with the goal of bringing international standards for clinical trials to China. Dr. Xie continues to hold a directorship at Beijing Wits Science & Technology Co. Ltd., which he has held since 1995. Since 2011, Dr. Xie has also served as a director of Med-Sonics Corp., a company focused on the development of ultrasonic devices. Dr. Xie received his M.D. from Shanxi Medical University, in Taiyuan, China, specializing in clinical medicine.
Christine Ying Zhao, M.B.A.
has served on our board since October 13, 2016. Since 2016, Ms. Zhao has been a Managing Partner of Yuanming Capital, a VC/PE fund focused on cross-border investment and acquisition opportunities between the U.S. and China, particularly in the healthcare industry. Previously Ms. Zhao served as the Group Chief Financial Officer of BEST Logistics Technology (China) Co., Ltd. Prior to this, Ms. Zhao served as a Managing Director at Bank of America Merrill Lynch and as an Executive Director at JPMorgan, where she held senior positions (including regional CFO and COO) in global corporate and investment banking units. Ms. Zhao has worked for a number of corporations in various roles including strategy and corporate venture investing at American Express in New York, London and Singapore, investment banking at Goldman Sachs in Hong Kong and corporate development at FedEx Corporation in the U.S. She brings to the board unique management experience as she has managed teams across four continents. Ms. Zhao currently serves as a board member of the Chinese Finance Association, a non-profit organization with over 6,000 members worldwide. A Chartered Financial Analyst, or CFA, Ms. Zhao holds an M.B.A. from Harvard Business School and a B.S. in Economics with distinction from Fudan University in Shanghai, China.
B.
Compensation
Compensation of Executive Officers and Directors
With respect to the year ended December 31, 2016, the aggregate cash compensation, including benefits in kind, accrued or paid by us and our subsidiaries to our directors and executive officers was $1.1 million, and the aggregate equity compensation by us and our subsidiaries to our directors and executive officers was $0. This amount does not include business travel, relocation, professional and business association dues and expenses reimbursed to such persons, and other benefits commonly reimbursed or paid by companies in our industry. For the year ended December 31, 2016, we did not separately set aside any amounts for pensions, retirement or other benefits for our directors and executive officers.
134
Table of Contents
Director Agreements
In connection with our initial public offering, we have entered into a director agreement, or the Director Agreement, with each of our non-employee directors. Pursuant to the terms of each Director Agreement, starting from March 1, 2017, the compensation payable to our non-employee directors consists of:
·
an annual cash retainer fee equal to $30,000, plus an additional cash retainer fee equal to $3,750 for any director serving as chairman of either the Compensation Committee, the Nominating and Corporate Governance Committee, or the Audit Committee, and
·
an annual grant of restricted shares with a grant date value of $30,000, plus an additional grant of restricted shares with a grant date value of $3,750 for any director serving as chairman of either the Compensation Committee, the Nominating and Corporate Governance Committee, or the Audit Committee, in each case paid on a fiscal year basis in arrears and prorated for any partial year.
Such restricted shares will be issued under the BeyondSpring Inc. 2017 Omnibus Incentive Plan, or the 2017 Incentive Plan, and will vest in equal installments on the first three anniversaries of the grant date, subject to the director’s continued service as a director of the Company through the applicable vesting dates. Any grant of restricted shares made to a non-employee director will be subject to the terms and conditions of the 2017 Incentive Plan and the applicable restricted share award agreement memorializing such grant.
For information regarding equity-based grants under our 2017 Incentive Plan, see “—2017 Incentive Plan.”
Employment Agreements
Lan Huang, Ph.D.
Dr. Lan Huang, our Co-founder, Chairman and Chief Executive Officer, has provided consulting services to BeyondSpring U.S. from its inception to April 1, 2016, and was entitled to receive consulting service fees amounting to $300,000 for each of the years ended December 31, 2014 and 2015, of which $200,000 has been paid by the end of 2015. From January 1, 2016 to March 31, 2016, Dr. Huang received consulting service fees amounting to $75,000. Dr. Huang was also reimbursed for certain consulting expenses. On April 1, 2016, we entered into an employment agreement with Dr. Huang for the position of Chief Executive Officer, which was amended and restated on November 10, 2016. From April 1, 2016 to December 31, 2016, Dr. Huang received salaries amounting to $225,000 from us. Dr. Huang currently receives a base annual salary of $300,000, which is subject to review and adjustment in accordance with company policy. Dr. Huang is eligible for a merit bonus based on performance in accordance with company policy. Dr. Huang is eligible to receive payment for her medical insurance up to a maximum of $500 per month. Dr. Huang is required to use her best efforts to remain in our employment for a minimum of three years, but her employment can be terminated at will by either party.
Richard Brand, M.B.A.
On March 7, 2016, we entered into an employment agreement with Mr. Brand for the position of Chief Financial Officer, which was amended and restated on November 10, 2016. From March 7, 2016 to December 31, 2016, Mr. Brand received salaries amounting to $80,434.84 from us. Mr. Brand currently receives a base annual salary of $100,000, which is subject to review and adjustment in accordance with company policy. Mr. Brand is eligible for a merit bonus based on performance in accordance with company policy. Mr. Brand is eligible to receive payment for his medical insurance up to a maximum of $500 per month. Mr. Brand is required to use his best efforts to remain in our employment for a minimum of four years, but his employment can be terminated at will by either party.
135
Table of Contents
Ramon Mohanlal, M.D., Ph.D.
Dr. Ramon Mohanlal, the Chief Medical Officer of BeyondSpring U.S., provided consulting services to BeyondSpring U.S. from October 12, 2015 to April 1, 2016, and received consulting service fees amounting to $140,000 for his services provided during such period. Dr. Mohanlal was also reimbursed for certain healthcare expenses. On April 1, 2016, we entered into an employment agreement with Dr. Ramon Mohanlal for the position of Chief Medical Officer, which was amended and restated on November 10, 2016. From April 1, 2016 to December 31, 2016, Dr. Mohanlal received salaries amounting to $225,000 from us. Dr. Mohanlal currently receives a base annual salary of $300,000, which is subject to review and adjustment in accordance with company policy. Dr. Mohanlal is eligible for an annual merit bonus of 30% of his annual salary based on certain pre-specified milestones. Dr. Mohanlal is eligible to receive payment for his medical insurance up to a maximum of $500 per month. Dr. Mohanlal is required to use his best efforts to remain in our employment for a minimum of five years, but his employment can be terminated at will by either party.
Gordon L. Schooley, Ph.D.
Dr. Gordon Schooley, the Chief Regulatory Officer of BeyondSpring U.S., provided consulting services to BeyondSpring U.S. from October 9, 2013 to June 16, 2016, and received consulting service fees amounting to $60,000, $135,000 and $110,000 for his services provided during the years ended December 31, 2014, 2015 and 2016, respectively. For his services provided from January 1, 2016 to June 30, 2016, Dr. Schooley has received consulting service fees amounting to $110,000. Dr. Schooley is also reimbursed for certain consulting and medical expenses. On June 16, 2016, we entered into an employment agreement with Dr. Gordon L. Schooley for the position of Senior Vice President of Regulatory Affairs. On November 10, 2016, we entered into an amended and restated employment agreement with Dr. Gordon L. Schooley for the position of Chief Regulatory Officer. From June 16, 2016 to December 31, 2016, Dr. Schooley received salaries amounting to $135,416.66 from us. Dr. Schooley currently receives a base annual salary of $250,000, which is subject to review and adjustment in accordance with company policy. Dr. Schooley is eligible for an annual merit bonus of 20% of his annual salary based on certain pre-specified milestones. As part of his consulting agreement, Dr. Schooley is also reimbursed for the cost of health insurance for him and his wife. Dr. Schooley is required to use his best efforts to remain in our employment for a minimum of three years, but his employment can be terminated at will by either party.
Consulting Arrangements
G. Kenneth Lloyd, Ph.D.
Dr. G. Kenneth Lloyd, our Chief Scientific Officer, has provided consulting services to BeyondSpring U.S., and prior to the formation of BeyondSpring U.S., to our subsidiary Wanchun Pharma, since December 16, 2012. Based on the consulting service contracts entered into with Dr. Lloyd, the consulting service fees were $90,000 per annum for his services provided during the year ended December 31, 2014 and $212,500 for the year ended December 31, 2015. For the year ended December 31, 2016, the consulting service fees for Dr. Lloyd’s services provided during such period were $300,000. As part of his consulting agreement, Dr. Lloyd is also reimbursed for the cost of health insurance for him and his wife as well as certain consulting expenses.
136
Table of Contents
2017 Incentive Plan
In connection with our initial public offering, we adopted the 2017 Incentive Plan to provide additional incentives to selected directors, officers, employees and consultants, and to enable our company to obtain and retain the services of these individuals. The 2017 Incentive Plan enables us to grant options, restricted shares or other awards to our directors, employees and consultants. Up to 2,137,037 ordinary shares may be issued pursuant to awards under the 2017 Incentive Plan. Awards will be made pursuant to award agreements and may be subject to vesting and other restrictions as determined by the board of directors.
Restricted Share Awards
We have granted restricted share awards under the 2017 Incentive Plan to certain of our executive officers. Dr. Mohanlal received a total of 400,000 restricted shares, of which 300,000 are time-based and 100,000 are performance-based. The 300,000 time-based restricted shares will vest in installments following the grant date, subject to his continued employment through the applicable vesting dates. The 100,000 performance-based restricted shares will vest based on the achievement of various milestones with respect to Plinabulin. Dr. Lloyd, Dr. Schooley and Mr. Brand each received 100,000 time-based restricted shares which will vest in installments following the grant date, subject to each executive officer’s continued employment through the applicable vesting dates. As of the date of this annual report, 25,000 of the time-based restricted shares granted to Mr. Brand have vested.
Under the terms of the restricted share award agreements, if the executive officer’s employment is terminated by the Company without “cause” within 12 months of a “change in control” (each as defined in the 2017 Incentive Plan), then any unvested time-based restricted shares will become fully vested on the termination date. If the executive officer’s employment terminates due to death or disability, the next tranche of time-based restricted shares that would have vested had the executive officer remained employed through the applicable vesting date will become fully vested on the termination date, and any remaining unvested time-based restricted shares as of the termination date will be forfeited. Upon any termination of employment, any unvested performance-based restricted shares as of the termination date will be forfeited.
Stock Bonus Awards
We have granted a stock bonus award opportunity to Dr. Mohanlal under the 2017 Incentive Plan. Dr. Mohanlal will be eligible to receive up to a maximum of 300,000 ordinary shares payable in installments upon the recognition by the Company of specified amounts of cumulative net income in connection with the attainment of various component milestones in the research, development, testing and realization of the drug BPI-002, subject to his continued employment through the attainment of each applicable milestone. Dr. Mohanlal will also be eligible to receive up to a maximum of 300,000 additional ordinary shares payable in installments upon the recognition by the Company of specified amounts of cumulative net income in connection with the attainment of various component milestones in the research, development, testing and realization of the drug BPI-004, subject to his continued employment through the attainment of each applicable milestone.
Under the terms of the applicable stock bonus award agreements, if Dr. Mohanlal’s employment terminates for any reason (other than in connection with a change in control, as described below), any bonus payment for which the applicable milestone has not been attained as of the termination date will be forfeited, provided, that if Dr. Mohanlal’s employment is terminated by the Company without cause and within six months following such termination any milestone is attained, then he will be eligible to receive the number of ordinary shares that he would have received upon the attainment of such milestone had he still been employed on such date. If Dr. Mohanlal’s employment is terminated by the Company without cause within 12 months of a change in control (as defined in the 2017 Incentive Plan) following which the stock bonus award agreement is assumed by the successor entity, then the next bonus tranche that would have become payable upon attainment of the next milestone will become fully vested on the termination date. If the stock bonus award agreement is not assumed by the successor entity in the change in control, then the next bonus tranche that would have become payable upon attainment of the next milestone will become fully vested on the date of the change in control.
137
Table of Contents
C.
Board Practices
Board of Directors
Our board of directors currently consists of seven members, all of whom were elected pursuant to our current articles of association. Our nominating and governance committee and board of directors consider a broad range of factors relating to the qualifications and background of nominees, which may include diversity and is not limited to race, gender or national origin. We have no formal policy regarding board diversity. Our nominating and governance committee’s and board of directors’ priority in selecting board members is identification of persons who will further the interests of our shareholders through his or her established record of professional accomplishment, the ability to contribute positively to the collaborative culture among board members, knowledge of our business, understanding of the competitive landscape and professional and personal experiences and expertise relevant to our growth strategy.
There is no Cayman law requirement that a director must hold office for a certain term and stand for re-election unless the resolutions appointing the director impose a term on the appointment. The amended and restated articles of association provides that our directors shall hold office until the expiration of his or her term and until his or her successor shall have been elected and qualified.
A director may be elected by ordinary resolution either to fill a casual vacancy on the board of directors or as an addition to the existing board of directors. The directors by the affirmative vote of a simple majority of the remaining directors present and voting at a board meeting shall have the power from time to time and at any time to appoint any person as a director to fill a casual vacancy on the board of directors or as an addition to the existing board of directors, subject to our compliance with director nomination procedures required under applicable corporate governance rules of the NASDAQ Capital Market, as long as our company's securities are traded on the NASDAQ Capital Market. A director may be removed from office by ordinary resolution at any time before the expiration of his or her term. The Director Agreement does not provide for any benefits upon termination of service to our directors.
Director Independence
Our board of directors has determined that Nanxing He, Matthew Kirkby, Mulong Liu, Quanqi Song and Christine Ying Zhao are independent, as determined in accordance with the rules of the NASDAQ Capital Market. In making such independence determination, our board of directors considered the relationships that each such non-employee director has with us and all other facts and circumstances that the board of directors deemed relevant in determining their independence, including the beneficial ownership of our share capital by each non-employee director and the transactions involving them described in “Item 7. Major Shareholders and Related Party Transactions—B. Related Party Transactions.” The composition and functioning of our board of directors and each of our committees comply with all applicable requirements of the NASDAQ Capital Market and the rules and regulations of the SEC. There are no family relationships among any of our directors or executive officers.
138
Table of Contents
Board Committees
In connection with our initial public offering, our board of directors has established an audit committee, a compensation committee and a nominating and corporate governance committee, each of which operates pursuant to a separate charter adopted by our board of directors. The composition and functioning of all of our committees comply with all applicable requirements of the Sarbanes-Oxley Act, the Dodd-Frank Wall Street Reform and Consumer Protection Act, the NASDAQ Capital Market and SEC rules and regulations.
Audit Committee
Matthew Kirkby, Nanxing He and Mulong Liu, currently serve on the audit committee, which is chaired by Matthew Kirkby. Our board of directors has determined that each member of the audit committee is “independent” for audit committee purposes as that term is defined in the rules of the SEC and the applicable rules of the NASDAQ Capital Market. The audit committee’s responsibilities include:
·
selecting and appointing our independent registered public accounting firm, and approving the audit and permitted non-audit services to be provided by our independent registered public accounting firm;
·
evaluating the performance and independence of our independent registered public accounting firm;
·
monitoring the integrity of our financial statements and our compliance with legal and regulatory requirements as they relate to our financial statements or accounting matters;
·
reviewing the adequacy and effectiveness of our accounting and internal control policies and procedures;
·
establishing procedures for the receipt, retention and treatment of accounting-related complaints and concerns;
·
reviewing and discussing with the independent registered public accounting firm the results of our year-end audit, and recommending to our board of directors, based upon such review and discussions, whether our financial statements shall be included in our Annual Report on Form 20-F;
·
reviewing all related party transactions for potential conflict of interest situations and approving all such transactions; and
·
reviewing the type and presentation of information to be included in our earnings press releases, as well as financial information and earnings guidance provided by us to analysts and rating agencies.
Compensation Committee
Matthew Kirkby and Christine Ying Zhao currently serve on the compensation committee, which is chaired by Matthew Kirkby. Our board of directors has determined that each member of the compensation committee is “independent” as that term is defined in the applicable rules of the NASDAQ Capital Market. The compensation committee’s responsibilities include:
139
Table of Contents
·
reviewing the goals and objectives of our executive compensation plans, as well as our executive compensation plans in light of such goals and objectives;
·
evaluating the performance of our executive officers in light of the goals and objectives of our executive compensation plans and recommending to our board of directors with respect to the compensation of our executive officers;
·
reviewing the goals and objectives of our general compensation plans and other employee benefit plans, as well as our general compensation plans and other employee benefit plans in light of such goals and objectives;
·
retaining and approving the compensation of any compensation advisors;
·
reviewing all equity-compensation plans to be submitted for shareholder approval under the NASDAQ listing rules, and reviewing and approving all equity-compensation plans that are exempt from such shareholder approval requirement;
·
evaluating the appropriate level of compensation for board and board committee service by non-employee directors; and
·
reviewing and approving description of executive compensation included in our Annual Report on Form 20-F.
Nominating and Corporate Governance Committee
Matthew Kirkby and Christine Ying Zhao currently serve on the nominating and corporate governance committee, which is chaired by Christine Ying Zhao. Our board of directors has determined that each member of the nominating and corporate governance committee is “independent” as that term is defined in the applicable rules of the NASDAQ Capital Market. The nominating and corporate governance committee’s responsibilities include:
·
assisting our board of directors in identifying prospective director nominees and recommending nominees for election by the shareholders or appointment by our board of directors;
·
advising the board of directors periodically with respect to significant developments in the law and practice of corporate governance as well as our compliance with applicable laws and regulations, and making recommendations to our board of directors on all matters of corporate governance and on any corrective action to be taken;
·
overseeing the evaluation of our board of directors; and
·
recommending members for each board committee of our board of directors.
Our board of directors may establish other committees from time to time.
D.
Employees
As of the date of this annual report, we have 25 full-time employees. Of these, 13 are engaged in full-time research and development and laboratory operations and 12 are engaged in full-time general and administrative functions. As of the date of this annual report, 10 of our employees are located in China and 15 are located in the United States. We have also engaged and may continue to engage independent contractors, including four consultants with consulting agreements who are not full-time employees, to assist us with our operations. None of our employees are represented by a labor union or covered by a collective bargaining agreement. We have never experienced any employment related work stoppages, and we consider our relations with our employees to be good. The following table sets out our total number of employees by function for the last three years.
140
Table of Contents
2014
2015
2016
Research and Development and Laboratory Operations
8
8
13
General and Administrative Functions
4
5
12
E.
Share Ownership
For information regarding the share ownership of our directors and executive officers, see “Item 7. Major Shareholders and Related Party Transactions—A. Major Shareholders.” For information regarding equity-based grants to our directors, executive officers and other employees, see “Item 6. Directors, Senior Management and Employees—B. Compensation—Director Agreement” and “Item 6. Directors, Senior Management and Employees—B. Compensation—2017 Incentive Plan.”
Item 7.
Major Shareholders and Related Party Transactions
A.
Major Shareholders
The following table sets forth information with respect to the beneficial ownership of our ordinary shares as of the date of this annual report by:
·
each person or group of affiliated persons known by us to own beneficially 5% or more of our outstanding ordinary shares;
·
each of our directors and named executive officers individually; and
·
all of our executive officers and directors as a group.
The beneficial ownership of our ordinary shares is determined in accordance with the rules of the SEC and generally includes any shares over which a person exercises sole or shared voting or investment power, and includes the ordinary shares issuable pursuant to stock options that are exercisable within 60 days of the date of this annual report. Ordinary shares issuable pursuant to stock options are deemed outstanding for computing the percentage of the person holding such options but are not outstanding for computing the percentage of any other person. As of the date of this annual report, there were no ordinary shares issuable pursuant to stock options exercisable within 60 days thereof.
The calculation of percentage of ordinary shares beneficially owned in the table below is based on 22,707,925 ordinary shares outstanding as of April 25, 2017. Except where otherwise indicated, we believe, based on information furnished to us by such owners, that the beneficial owners of the ordinary shares listed below have sole investment and voting power with respect to such shares.
Unless otherwise noted below, each shareholder’s address is c/o BeyondSpring Inc., 28 Liberty Street, 39
th
Floor, New York, NY 10005.
141
Table of Contents
Name of Beneficial Owner
Number of
Ordinary Shares
Beneficially Owned
%
5% Shareholders
Ever Regal Group Limited
(1)
4,620,000
20.35
Fairy Eagle Investment Limited
(1)
4,620,000
20.35
Rosy Time Holdings Limited
(1)
3,990,000
17.57
NPBSIPO Liquidating Trust
(2)
2,112,963
9.30
Entities affiliated with Sangel Venture Capital
(3)
2,105,494
9.27
Entities affiliated with Huarong Tianze
(4)
1,374,443
6.05
Named Executive Officers and Directors
Lan Huang
(1)
13,390,000
58.97
Ramon W. Mohanlal
(5)
400,000
1.76
Richard A. Brand
(6)
100,000
0.44
G. Kenneth Lloyd
(7)
100,000
0.44
Gordon L. Schooley
(8)
100,000
0.44
Nanxing He
—
—
Matthew Kirkby
—
—
Mulong Liu
(3)
2,105,494
9.27
Quanqi Song
(9)
685,538
3.02
Yanbin Xie
—
—
Christine Ying Zhao
—
—
All Directors and Executive Officers as a group (11 people)
16,881,032
74.34
(1)
Dr. Lan Huang, our Co-founder, Chairman and Chief Executive Officer, is the sole owner of Ever Regal Group Limited. Mr. Linqing Jia, Dr. Huang’s spouse, is the sole owner of Fairy Eagle Investments Limited and Rosy Time Holdings Limited. Dr. Huang and Mr. Jia collectively also own approximately 90% of the equity interest in Wanchun Biotech. Dr. Huang and Mr. Jia may be deemed to have shared voting and dispositive power over the shares held by each of Ever Regal Group Limited, Fairy Eagle Investments Limited, Rosy Time Holdings Limited and Wanchun Biotech.
(2)
Consisting of 2,112,963 ordinary shares owned by NPBSIPO Liquidating Trust. BSIPO Trustee MGR LLC is the Administrator Trustee of NPBSIPO Liquidating Trust. Mr. Kobi Sethna has sole discretion to direct the Administrator Trustee with respect to voting and investment power over the shares owned by NPBSIPO Liquidating Trust.
(3)
Consisting of 800,000 ordinary shares owned by Beijing Sangel Fang Sheng Venture Capital (Limited Partnership), 300,000 ordinary shares owned by Shenzhen Sangel Jing Rui Venture Capital (Limited Partnership), 200,000 ordinary shares owned by Shenzhen Sangel Sino-Euro Venture Capital (Limited Partnership), 444,444 ordinary shares owned by Beijing Huarong Sangel Venture Capital (Limited Partnership) (previously named Beijing Sangel Venture Capital (Limited Partnership)) (“Beijing Huarong Sangel”) and 361,050 ordinary shares owned by Sangel Star Biomedical Fund LP. Shenzhen Sangel Capital Management Limited Company (“Sangel Venture Capital”) is the sole general partner of Beijing Sangel Fang Sheng Venture Capital (Limited Partnership), Shenzhen Sangel Jing Rui Venture Capital (Limited Partnership) and Shenzhen Sangel Sino-Euro Venture Capital (Limited Partnership). Sangel Star Biomedical Fund LP is an affiliate of Sangel Venture Capital. The managing members of Sangel Venture Capital are Mr. Mulong Liu (who is a founding partner of Sangel Venture Capital and a member of our board of directors), Dr. Feng Fang, Dr. Nanxing He (who is a member of our board of directors), Dr. Jinglong Liu, Mr. Xiaoming Yang and Dr. Huali Zhang. The address of Sangel Venture Capital is 8th Floor, Design House, Donghua Garden, Nanshan District, Shenzhen, China. Sangel Venture Capital and Huarong Tianze Investments Limited (“Huarong Tianze”) are the general partners of Beijing Huarong Sangel. The managing members of Huarong Tianze are Mr. Xiaoming Ran and Mr. Xiaodong Wu. The address of Huarong Tianze is 2nd Floor, Building A, No. 8 Financial Street, Xicheng District, Beijing, China.
(4)
Consisting of 444,444 ordinary shares owned by Beijing Huarong Sangel and 929,999 ordinary shares owned by HuaRong TianZe (HK) Investment Limited Partnership (“HuaRong TianZe (HK)”). HuaRong TianZe (HK) is an affiliate of Huarong Tianze.
142
Table of Contents
(5)
Consisting of 400,000 unvested restricted shares, held of record by Dr. Ramon W. Mohanlal, granted under the 2017 Incentive Plan.
(6)
Consisting of 100,000 restricted shares, of which 25,000 have been vested, held of record by Mr. Richard A. Brand, granted under the 2017 Incentive Plan.
(7)
Consisting of 100,000 unvested restricted shares, held of record by Dr. G. Kenneth Lloyd, granted under the 2017 Incentive Plan.
(8)
Consisting of 100,000 unvested restricted shares, held of record by Dr. Gordon L. Schooley, granted under the 2017 Incentive Plan.
(9)
Consisting of 685,538 ordinary shares owned by Hover Dragon Investment Limited, an entity wholly owned by Winning View Investments Limited. Dr. Quanqi Song, a member of our board of directors, is the sole shareholder of Winning View Investments Limited.
We have one class of ordinary shares, and each holder of our ordinary shares is entitled to one vote per share. None of our shareholders has different voting rights from other shareholders.
As of April 25, 2017, approximately 3,085,336 of our outstanding ordinary shares were held by eight record holders in the United States.
We are not aware of any arrangement that may, at a subsequent date, result in a change of control of our company.
B.
Related Party Transactions
Since January 1, 2016, there has not been, nor is there currently proposed, any material transaction or series of similar material transactions to which we were or are a party and in which any of the members of our board of directors or senior management, holders of more than 10% of ordinary shares, or any member of the immediate family of any of the foregoing persons, had or will have a direct or indirect material interest, other than the transactions we describe below.
Sale and Purchase of Securities
In July 2016, we entered into a share purchase agreement with, among others, Beijing Huarong Sangel, an affiliate of both Sangel Venture Capital and Huarong Tianze, pursuant to which Beijing Huarong Sangel purchased 444,444 of our ordinary shares.
In March 2017, we entered into a share subscription agreement with, among others, Sangel Star Biomedical Fund LP, an affiliate of Sangel Venture Capital, pursuant to which Sangel Star Biomedical Fund LP purchased 361,050 of our ordinary shares.
In March 2017, we entered into a share subscription agreement with, among others, HuaRong TianZe (HK), an affiliate of Huarong Tianze, pursuant to which HuaRong TianZe (HK) purchased 929,999 of our ordinary shares.
In March 2017, immediately prior to our initial public offering, we issued 2,112,963 ordinary shares to NPBSIPO Liquidating Trust, a single corporate entity designated by Nereus, pursuant to a termination agreement we entered into with Nereus on February 2, 2015.
143
Table of Contents
Employment Agreements
See “Item 6. Directors, Senior Management and Employees—B. Compensation—Employment Agreements.”
Consulting Arrangements
See “Item 6. Directors, Senior Management and Employees—B. Compensation—Consulting Arrangements.”
Director Agreement
See “Item 6. Directors, Senior Management and Employees—B. Compensation—Director Agreement.”
2017 Incentive Plan
See “Item 6. Directors, Senior Management and Employees—B. Compensation—2017 Incentive Plan.”
Indemnification Agreements
Cayman Islands law does not limit the extent to which a company’s memorandum and articles of association may provide for indemnification of officers and directors, except to the extent any such provision may be held by the Cayman Islands courts to be contrary to public policy, such as to provide indemnification against civil fraud or the consequences of committing a crime. Our amended and restated memorandum and articles of association require us to indemnify every director, alternate director, secretary, assistant secretary, or other officer for the time being and from time to time of our company (but not including the Company’s auditors) and the personal representatives of the same against all actions, proceedings, costs, charges, expenses, losses, damages or liabilities incurred or sustained by such indemnified person, other than by reason of such indemnified person’s own dishonesty, wilful default or fraud, in or about the conduct of our company’s business or affairs (including as a result of any mistake of judgment) or in the execution or discharge of his duties, powers, authorities or discretions, including without prejudice to the generality of the foregoing, any costs, expenses, losses or liabilities incurred by such indemnified person in defending (whether successfully or otherwise) any civil proceedings concerning the Company or its affairs in any court whether in the Cayman Islands or elsewhere. This standard of conduct is generally the same as permitted under the Delaware General Corporation Law for a Delaware corporation.
144
Table of Contents
In addition, we have entered into indemnification agreements with each of our directors and executive officers that provide such persons with additional indemnification beyond that provided in our amended and restated memorandum and articles of association.
Insofar as indemnification for liabilities arising under the Securities Act may be permitted to our directors, officers or persons controlling us under the foregoing provisions, we have been informed that in the opinion of the SEC, such indemnification is against public policy as expressed in the Securities Act and is therefore unenforceable.
C.
Interests of Experts and Counsel
Not applicable.
Item 8.
Financial Information
A.
Consolidated Financial Statements and Other Financial Information
See “Item 18. Financial Statements.”
Legal Proceedings
See “Item 4. Information on the Company—B. Business Overview—Legal Proceedings.”
Dividend Policy
We have never declared or paid cash dividends to our shareholders, and we do not intend to pay cash dividends in the foreseeable future. We intend to reinvest any earnings in developing and expanding our business. Any future determination relating to our dividend policy will be at the discretion of our board of directors and will depend on a number of factors, including future earnings, our financial condition, operating results, contractual restrictions, capital requirements, business prospects, our strategic goals and plans to expand our business, applicable law and other factors that our board of directors may deem relevant.
See “Item 3. Key Information—D. Risk Factors—Risks Related to Our Ordinary Shares—Because we do not expect to pay dividends in the foreseeable future, you must rely on price appreciation of the ordinary shares for return on your investment” and “Item 10. Additional Information—A. Share Capital—Dividends.”
We are a holding company incorporated in the Cayman Islands. We will rely to some extent on dividends from our U.S., Australia and PRC subsidiaries for payment of any dividends to our shareholders. PRC regulations may restrict the ability of our PRC subsidiaries to make such dividend payments to us. See “Item 3. Key Information—D. Risk Factors—Risks Related to Our Doing Business in China—In the future, we may rely to some extent on dividends and other distributions on equity from our principal operating subsidiaries to fund offshore cash and financing requirements” and “Item 4. Information on the Company—B. Business Overview—Government Regulation—Chinese Regulation—Regulations of Dividend Distribution.”
145
Table of Contents
B.
Significant Changes
Except as disclosed elsewhere in this annual report, we have not experienced any significant changes since the date of our audited consolidated financial statements included in this annual report. See “Item 4. Information on the Company—A. History and Development of the Company—Initial Public Offering and Concurrent Private Placement” for a description of our initial public offering and the concurrent private placement consummated in March 2017.
Item 9.
Offer and Listing
A.
Offer and Listing Details
Our ordinary shares have been listed on the NASDAQ Capital Market since March 9, 2017 under the symbol “BYSI.” The table below shows, for the periods indicated, the high and low market prices on the NASDAQ Capital Market for our ordinary shares through April 25, 2017.
Calendar Period
High
Low
March 2017
$
19.93
$
16.80
April 2017 (through April 25, 2017)
$
21.70
$
19.76
B.
Plan of Distribution
Not applicable.
C.
Markets
Our ordinary shares have been listed on the NASDAQ Capital Market since March 9, 2017 under the symbol “BYSI.”
D.
Selling Shareholders
Not applicable.
E.
Dilution
Not applicable.
F.
Expenses of the Issue
Not applicable.
Item 10.
Additional Information
A.
Share Capital
Not applicable.
B.
Memorandum and Articles of Association
146
Table of Contents
We are a Cayman Islands exempted company with limited liability and our affairs are governed by our memorandum and articles of association, as amended and restated from time to time, and the Companies Law (2016 Revision) of the Cayman Islands, which is referred to as the Companies Law below, and the common law of the Cayman Islands.
The following are summaries of material provisions of our current amended and restated memorandum and articles of association that became effective immediately prior to the completion of our initial public offering in March 2017, insofar as they relate to the material terms of our ordinary shares.
Objects of Our Company
Under our amended and restated memorandum and articles of association, the objects of our company are unrestricted and we have the full power and authority to carry out any object not prohibited by the law of the Cayman Islands.
Board of Directors
See “Item 6. Directors, Senior Management and Employees—C. Board Practices.”
Ordinary Shares
Our ordinary shares are issued in registered form and are issued when registered in our register of members. Our shareholders who are non-residents of the Cayman Islands may freely hold and vote their shares.
Dividends
The holders of our ordinary shares are entitled to such dividends as may be declared by our board of directors. In addition, our shareholders may by ordinary resolution declare a dividend, but no dividend may exceed the amount recommended by our directors. Under Cayman Islands law, dividends may be declared and paid only out of funds legally available therefor, namely out of either profit or our share premium account, provided that in no circumstances may a dividend be paid if this would result in our company being unable to pay its debts as they fall due in the ordinary course of business.
Voting Rights
Voting at any shareholders’ meeting is by show of hands unless a poll is demanded. A poll may be demanded by the chairman of such meeting or any one or more shareholders who together hold not less than 10% of the voting share capital of our company present in person or by proxy.
A quorum required for a meeting of shareholders consists of one or more shareholders present and holding not less than a majority of all voting share capital of our company in issue. Shareholders may be present in person or by proxy or, if the shareholder is a legal entity, by its duly authorized representative. Shareholders’ meetings may be convened by our board of directors on its own initiative or upon a request to the directors by shareholders holding at the date of deposit of the requisition not less than ten percent of our voting share capital in issue. Advance notice of at least seven calendar days is required for the convening of our annual general shareholders’ meeting and any other general shareholders’ meeting.
An ordinary resolution to be passed at a meeting by the shareholders requires the affirmative vote of a simple majority of the votes attaching to the ordinary shares cast at a meeting, while a special resolution requires the affirmative vote of no less than two-thirds of the votes attaching to the ordinary shares cast at a meeting. Both ordinary resolutions and special resolutions may also be passed by a unanimous written resolution signed by all the shareholders of our company, as permitted by the Companies Law and our amended and restated memorandum and articles of association. A special resolution will be required for important matters such as a change of name or making changes to our amended and restated memorandum and articles of association. Holders of the ordinary shares may, among other things, divide or combine their shares by ordinary resolution.
147
Table of Contents
Transfer of Ordinary Shares
Subject to the restrictions set out below, any of our shareholders may transfer all or any of his or her ordinary shares by an instrument of transfer in the usual or common form or any other form approved by our board of directors.
Our board of directors may, in its absolute discretion, decline to register any transfer of any ordinary share which is not fully paid up or on which we have a lien. Our board of directors may also decline to register any transfer of any ordinary share unless:
·
the instrument of transfer is lodged with us, accompanied by the certificate for the ordinary shares to which it relates and such other evidence as our board of directors may reasonably require to show the right of the transferor to make the transfer;
·
the instrument of transfer is in respect of only one class of shares;
·
the instrument of transfer is properly stamped, if required;
·
in the case of a transfer to joint holders, the number of joint holders to whom the ordinary share is to be transferred does not exceed four; and
·
a fee of such maximum sum as the NASDAQ Capital Market may determine to be payable or such lesser sum as our directors may from time to time require is paid to us in respect thereof.
If our directors refuse to register a transfer they shall, within two months after the date on which the instrument of transfer was lodged, send to each of the transferor and the transferee notice of such refusal.
The registration of transfers may, after compliance with any notice required of the NASDAQ Capital Market, be suspended and the register closed at such times and for such periods as our board of directors may from time to time determine, provided, however, that the registration of transfers shall not be suspended nor the register closed for more than 30 days in any year as our board may determine.
Liquidation
On a return of capital on winding up or otherwise (other than on conversion, redemption or purchase of shares), assets available for distribution among the holders of ordinary shares shall be distributed among the holders of our ordinary shares on a pro rata basis. If our assets available for distribution are insufficient to repay all of the paid-up capital, the assets will be distributed so that the losses are borne by our shareholders proportionately.
148
Table of Contents
Calls on Shares and Forfeiture of Shares
Our board of directors may from time to time make calls upon shareholders for any amounts unpaid on their shares in a notice served to such shareholders at least 14 days prior to the specified time or times of payment. The shares that have been called upon and remain unpaid are subject to forfeiture.
Redemption, Repurchase and Surrender of Ordinary Shares
We may issue shares on terms that such shares are subject to redemption, at our option or at the option of the holders thereof, on such terms and in such manner as may be determined, before the issue of such shares, by our board of directors. Our company may also repurchase any of our shares (including any redeemable shares) provided that the manner and terms of such purchase have been approved by our board of directors or by ordinary resolution of our shareholders, or are otherwise authorized by our amended and restated memorandum and articles of association. Under the Companies Law, the redemption or repurchase of any share may be paid out of our company’s profits or out of the proceeds of a fresh issue of shares made for the purpose of such redemption or repurchase, or out of capital (including share premium account and capital redemption reserve) if the company can, immediately following such payment, pay its debts as they fall due in the ordinary course of business. In addition, under the Companies Law no such share may be redeemed or repurchased (a) unless it is fully paid up, (b) if such redemption or repurchase would result in there being no shares outstanding, or (c) if the company has commenced liquidation. In addition, our company may accept the surrender of any fully paid share for no consideration.
Variations of Rights of Shares
The rights attached to any class or series of shares (unless otherwise provided by the terms of issue of the shares of that class or series) may, subject to our amended and restated memorandum and articles of association, be varied with the consent in writing of the holders of not less than two thirds of the issued shares of that class or series or with the sanction of a special resolution passed at a general meeting of the holders of the shares of that class or series. The rights conferred upon the holders of the shares of any class issued shall not, unless otherwise expressly provided by the terms of issue of the shares of that class, be deemed to be varied by the creation or issue of further shares ranking pari passu with such existing class of shares.
Issuance of Additional Shares
Our amended and restated memorandum and articles of association authorize our board of directors to issue additional ordinary shares from time to time as our board of directors shall determine, to the extent of available authorized but unissued shares.
Our amended and restated memorandum and articles of association also authorize our board of directors to establish from time to time one or more series of preferred shares and to determine, with respect to any series of preferred shares, the terms and rights of that series, including:
·
the designation of the series;
·
the number of shares of the series;
·
the dividend rights, dividend rates, conversion rights, voting rights; and
·
the rights and terms of redemption and liquidation preferences.
149
Table of Contents
Our board of directors may issue preferred shares without action by our shareholders to the extent authorized but unissued. Issuance of these shares may dilute the voting power of holders of ordinary shares.
Inspection of Books and Records
Holders of our ordinary shares will have no general right under Cayman Islands law to inspect or obtain copies of our list of shareholders or our corporate records. However, we will provide our shareholders with annual audited financial statements. See “—H. Documents on Display.”
Anti-Takeover Provisions
Some provisions of our amended and restated memorandum and articles of association may discourage, delay or prevent a change of control of our company or management that shareholders may consider favorable, including provisions that:
·
authorize our board of directors to issue preferred shares in one or more series and to designate the price, rights, preferences, privileges and restrictions of such preferred shares without any further vote or action by our shareholders; and
·
limit the ability of shareholders to requisition and convene general meetings of shareholders.
However, under Cayman Islands law, our directors may only exercise the rights and powers granted to them under our memorandum and articles of association for a proper purpose and for what they believe in good faith to be in the best interests of our company.
General Meetings of Shareholders and Shareholder Proposals
Our shareholders’ general meetings may be held in such place within or outside the Cayman Islands as our board of directors considers appropriate.
As a Cayman Islands exempted company, we are not obliged by the Companies Law to call shareholders’ annual general meetings. Our amended and restated memorandum and articles of association provide that we may (but are not obliged to) hold a general meeting in each year as our annual general meeting.
Shareholders’ annual general meetings and any other general meetings of our shareholders may be convened by a majority of our board of directors. Our board of directors shall give not less than seven calendar days’ written notice of a shareholders’ meeting to those persons whose names appear as members in our register of members on the date the notice is given (or on any other date determined by our directors to be the record date for such meeting) and who are entitled to vote at the meeting.
Cayman Islands law provides shareholders with only limited rights to requisition a general meeting, and does not provide shareholders with any right to put any proposal before a general meeting. However, these rights may be provided in a company’s articles of association. Our amended and restated memorandum and articles of association allow our shareholders holding shares representing in aggregate not less than ten percent of our voting share capital in issue, to requisition an extraordinary general meeting of our shareholders, in which case our directors are obliged to call such meeting and to put the resolutions so requisitioned to a vote at such meeting; however, our amended and restated memorandum and articles of association do not provide our shareholders with any right to put any proposals before annual general meetings or extraordinary general meetings not called by such shareholders.
150
Table of Contents
Exempted Company
We are an exempted company with limited liability under the Companies Law. The Companies Law distinguishes between ordinary resident companies and exempted companies. Any company that is registered in the Cayman Islands but conducts business mainly outside of the Cayman Islands may apply to be registered as an exempted company. The requirements for an exempted company are essentially the same as for an ordinary company except that an exempted company:
·
does not have to file an annual return of its shareholders with the Registrar of Companies;
·
is not required to open its register of members for inspection;
·
does not have to hold an annual general meeting;
·
may issue negotiable or bearer shares or shares with no par value;
·
may obtain an undertaking against the imposition of any future taxation (such undertakings are usually given for 20 years in the first instance);
·
may register by way of continuation in another jurisdiction and be deregistered in the Cayman Islands;
·
may register as a limited duration company; and
·
may register as a segregated portfolio company.
“Limited liability” means that the liability of each shareholder is limited to the amount unpaid by the shareholder on the shares of the company (except in exceptional circumstances, such as involving fraud, the establishment of an agency relationship or an illegal or improper purpose or other circumstances in which a court may be prepared to pierce or lift the corporate veil).
Register of Members
Under Cayman Islands law, we must keep a register of members and there should be entered therein:
·
the names and addresses of the members, a statement of the shares held by each member, and of the amount paid or agreed to be considered as paid, on the shares of each member;
·
the date on which the name of any person was entered on the register as a member; and
·
the date on which any person ceased to be a member.
Under Cayman Islands law, the register of members of our company is prima facie evidence of the matters set out therein (i.e. the register of members will raise a presumption of fact on the matters referred to above unless rebutted) and a member registered in the register of members should be deemed as a matter of Cayman Islands law to have legal title to the shares as set against its name in the register of members. Once our register of members has been updated, the shareholders recorded in the register of members should be deemed to have legal title to the shares set against their name.
151
Table of Contents
If the name of any person is incorrectly entered in, or omitted from, our register of members, or if there is any default or unnecessary delay in entering on the register the fact of any person having ceased to be a member of our company, the person or member aggrieved (or any member of our company or our company itself) may apply to the Cayman Islands Grand Court for an order that the register be rectified, and the Court may either refuse such application or it may, if satisfied of the justice of the case, make an order for the rectification of the register.
C.
Material Contracts
In connection with our initial public offering and the concurrent private placement, we entered into several share subscription agreements with certain investors on February 27, 2017, pursuant to which such investors purchased an aggregate of approximately $50.82 million of ordinary shares from us at $20.00 per share in the concurrent private placement in reliance on an exemption from registration contained in either Regulation S or Regulation D under the Securities Act. On March 8, 2017, we entered into an underwriting agreement with Rodman & Renshaw, a unit of H.C. Wainwright & Co., LLC, or Rodman, pursuant to which Rodman served as underwriter for our initial public offering and received a commission of 7% of the total offering price of our ordinary shares in our initial public offering. On March 8, 2017, we also entered into a private placement agent agreement with Rodman, pursuant to which Rodman served as placement agent for the concurrent private placement and received a placement agent fee equal to 7% of the total purchase price of our ordinary shares sold in the concurrent private placement.
Except as described above, we have not entered into any material contracts other than in the ordinary course of business and other than those described in “Item 7. Major Shareholders and Related Party Transactions—B. Related Party Transactions,” or elsewhere in this annual report on Form 20-F.
D.
Exchange Controls
See “Item 4. Information on the Company—B. Business Overview—Chinese Regulation—Regulations Relating to Foreign Exchange and Dividend Distribution.”
E.
Taxation
The following discussion is a summary of the Cayman Islands, Chinese and United States federal income tax consequences relevant to an investment in the ordinary shares. The discussion is not intended to be, nor should it be construed as, legal or tax advice to any particular prospective purchaser. The discussion is based on laws and relevant interpretations thereof as of the date of this annual report, all of which are subject to change or different interpretations, possibly with retroactive effect. The discussion does not address U.S. state or local tax laws, or tax laws of jurisdictions other than the Cayman Islands, China and the United States. You should consult your tax advisors with respect to the consequences of acquisition, ownership and disposition of the ordinary shares. To the extent that the discussion relates to matters of Cayman Islands tax law, it represents the opinion of Maples and Calder (Hong Kong) LLP, our special Cayman Islands counsel; to the extent the discussion relates to PRC tax law, it is the opinion of Han Kun Law Offices, our special PRC counsel.
Cayman Islands Taxation
The Cayman Islands currently levies no taxes on individuals or corporations based upon profits, income, gains or appreciation, and there is no taxation in the nature of inheritance tax or estate duty or withholding tax applicable to us or to any holder of the ordinary shares. There are no other taxes likely to be material to us levied by the Government of the Cayman Islands except for stamp duties which may be applicable on instruments executed in, or after execution brought within, the jurisdiction of the Cayman Islands. No stamp duty is payable in the Cayman Islands on the issue of shares by, or any transfers of shares of, Cayman Islands companies (except those which hold interests in land in the Cayman Islands). The Cayman Islands is not party to any double tax treaties that are applicable to any payments made to or by our company. There are no exchange control regulations or currency restrictions in the Cayman Islands.
152
Table of Contents
Payments of dividends and capital in respect of the ordinary shares will not be subject to taxation in the Cayman Islands and no withholding will be required on the payment of a dividend or capital to any holder of the ordinary shares, as the case may be, nor will gains derived from the disposal of the ordinary shares be subject to Cayman Islands income or corporation tax.
People’s Republic of China Taxation
Under the EIT Law, an enterprise established outside of China with a “de facto management body” within China is considered a “resident enterprise,” which means that it is treated in a manner similar to a Chinese enterprise for enterprise income tax purposes. Although the implementation rules of the EIT Law define “de facto management body” as a managing body that exercises substantive and overall management and control over the production and business, personnel, accounting books and assets of an enterprise, the only official guidance for this definition currently available is set forth in Circular 82, issued by the State Administration of Taxation, which provides guidance on the determination of the tax residence status of a Chinese-controlled offshore incorporated enterprise, defined as an enterprise that is incorporated under the laws of a foreign country or territory and that has a Chinese enterprise or enterprise group as its primary controlling shareholder. Although BeyondSpring Inc. does not have a Chinese enterprise or enterprise group as our primary controlling shareholder and is therefore not a Chinese-controlled offshore incorporated enterprise within the meaning of Circular 82, in the absence of guidance specifically applicable to us, we have applied the guidance set forth in Circular 82 to evaluate the tax residence status of BeyondSpring Inc. and its subsidiaries organized outside China.
According to Circular 82, a Chinese-controlled offshore incorporated enterprise will be regarded as a PRC tax resident by virtue of having a “de facto management body” in China and will be subject to Chinese enterprise income tax on its worldwide income only if all of the following criteria are met:
·
the primary location of the enterprise’s senior executives of the day-to-day operational management and senior management departments performing their duties is in China;
·
decisions relating to the enterprise’s financial and human resource matters are made or are subject to approval by organizations or personnel in China;
·
the enterprise’s primary assets, accounting books and records, company seals, and board and shareholder meeting minutes are located or maintained in China; and
·
50% or more of voting board members or senior executives habitually reside in China.
Currently, some of the members of our management team are located in China. However, we do not believe that we meet all of the conditions outlined in the immediately preceding paragraph. BeyondSpring Inc. and its offshore subsidiaries are incorporated outside China. As a holding company, our key assets and records, including the resolutions and meeting minutes of our board of directors and the resolutions and meeting minutes of our shareholders, are located and maintained outside China. However, we are not aware of any offshore holding companies with a corporate structure similar to ours that has been deemed a Chinese “resident enterprise” by the Chinese tax authorities. Accordingly, we believe that BeyondSpring Inc. and its offshore subsidiaries should not be treated as a “resident enterprise” for Chinese tax purposes if the criteria for “de facto management body” as set forth in Circular 82 were deemed applicable to us. However, as the tax residency status of an enterprise is subject to determination by the PRC tax authorities and uncertainties remain with respect to the interpretation of the term “de facto management body” as applicable to our offshore entities, we will continue to monitor our tax status.
153
Table of Contents
The implementation rules of the EIT Law provide that, (1) if the enterprise that distributes dividends is domiciled in China or (2) if gains are realized from transferring equity interests of enterprises domiciled in China, then such dividends or capital gains are treated as China-sourced income. It is not clear how “domicile” may be interpreted under the EIT Law, and it may be interpreted as the jurisdiction where the enterprise is a tax resident. Therefore, if we are considered as a Chinese tax resident enterprise for Chinese tax purposes, any dividends we pay to our overseas shareholders as well as gains realized by such shareholders from the transfer of our shares may be regarded as China-sourced income. If we are considered a “non-resident enterprise” by the PRC tax authorities, the dividends paid to us by our PRC subsidiaries will be subject to a 10% withholding tax. The EIT Law also imposes a withholding income tax of 10% on dividends distributed by an foreign invested enterprise to its immediate holding company outside of China, if such immediate holding company is considered as a non-resident enterprise without any establishment or place within China or if the received dividends have no connection with the establishment or place of such immediate holding company within China, unless such immediate holding company’s jurisdiction of incorporation has a tax treaty with China that provides for a different withholding arrangement. The Cayman Islands, where our Company is incorporated does not have such tax treaty with China. Under the Arrangement Between the PRC and the Hong Kong Special Administrative Region on the Avoidance of Double Taxation and Prevention of Fiscal Evasion with Respect to Taxes on Income and Capital, the dividend withholding tax rate may be reduced to 5%, if a Hong Kong resident enterprise that receives a dividend is considered a non-PRC tax resident enterprise and holds at least 25% of the equity interests in the PRC enterprise distributing the dividends, subject to approval of the PRC local tax authority. However, if the Hong Kong resident enterprise is not considered to be the beneficial owner of such dividends under applicable PRC tax regulations, such dividends may remain subject to withholding tax at a rate of 10%. Accordingly, BeyondSpring HK may be able to enjoy the 5% withholding tax rate for the dividends it receives from its PRC subsidiaries if it satisfies the relevant conditions under tax rules and regulations and obtains the approvals as required.
United States Federal Income Tax Considerations
The following discussion is a summary of United States federal income tax considerations generally applicable to the ownership and disposition of our ordinary shares. Except where noted, this summary deals only with U.S. Holders (as defined below) that will hold our ordinary shares as capital assets for United States federal income tax purposes. This summary does not address all United States federal income tax matters that may be relevant to a particular U.S. Holder (as defined below) and does not represent a detailed description of all of the United States federal income tax considerations applicable to shareholders that may be subject to special treatment under United States federal income tax laws, including:
·
banks, financial institutions or insurance companies;
·
real estate investment trusts, regulated investment companies or grantor trusts;
·
brokers or dealers in securities, commodities or currencies;
154
Table of Contents
·
traders in securities who have elected the mark-to-market method of accounting for their securities;
·
tax-exempt entities or organizations, including individual retirement accounts or other tax-deferred accounts;
·
former citizens or long-term residents of the United States;
·
persons that received our shares as compensation for the performance of service, including shareholders who acquired shares pursuant to the exercise of an employee stock option;
·
persons that will hold our shares as part of a “hedging,” “integrated” or “conversion” transaction or other risk reduction strategy or as a position in a “straddle” for United States federal income tax purposes;
·
entities classified as partnerships for United States federal income tax purposes or other pass-through entities, or holders that will hold our shares through such an entity;
·
persons whose “functional currency” is not the U.S. Dollar; or
·
holders that own or have owned directly, indirectly or constructively 10.0% or more of the voting power or value of our shares.
The discussion below is based upon the provisions of the Code, current, proposed and temporary U.S. Treasury regulations, judicial and administrative interpretations thereof and the income tax treaty between the United States and China, or the Treaty, in each case as in effect and available on the date hereof. Such authorities may be replaced, revoked or modified, perhaps retroactively, and may be subject to differing interpretations which could result in United States federal income tax consequences different from those discussed below.
This summary does not address all aspects of United States federal income tax, does not deal with all tax considerations that may be relevant to shareholders in light of their personal circumstances and does not address the Medicare tax imposed on certain net investment income or any state, local, foreign, gift, estate or alternative minimum tax considerations. Prospective holders should consult their tax advisers concerning the U.S. federal, state, local and foreign tax consequences of acquiring, owning and disposing of our ordinary shares in their particular circumstances. As used herein, the term “U.S. Holder” means a beneficial owner of an ordinary share that is, for United States federal income tax purposes:
·
an individual citizen or resident of the United States;
·
a corporation (or other entity treated as a corporation for United States federal income tax purposes) created or organized in or under the laws of the United States, any state thereof or the District of Columbia;
·
an estate the income of which is subject to United States federal income taxation regardless of its source; or
·
a trust if it (1) is subject to the primary supervision of a court within the United States and one or more United States persons has or have the authority to control all substantial decisions of the trust or (2) has a valid election in effect under applicable U.S. Treasury regulations to be treated as a United States person.
155
Table of Contents
The United States federal income tax treatment of a partner in an entity or arrangement treated as a partnership for United States federal income tax purposes that is the beneficial owner of our ordinary shares will generally depend on the status of the partner and the activities of the partnership. A partner in such a partnership should consult its tax advisor regarding the tax consequences of the ownership and disposition of our ordinary shares.
Tax Residence of BeyondSpring Inc. for United States Federal Income Tax Purposes
Under current United States federal income tax law, a corporation is generally considered a tax resident in the jurisdiction of its organization or incorporation. Thus, as a corporation organized under the laws of the Cayman Islands, we should generally be classified as a non-U.S. corporation (and therefore a non-U.S. tax resident) for United States federal income tax purposes. In certain circumstances, however, under section 7874 of the Code, or section 7874, a corporation organized outside the United States will be treated as a U.S. corporation (and, therefore, a U.S. tax resident) unless one or more exceptions apply.
Section 7874 is generally implicated when a non-U.S. corporation acquires all of the stock of a U.S. corporation. If, immediately after such an acquisition, former shareholders of the U.S. corporation are considered to hold, for purposes of section 7874, 80% or more (by vote and value) of the stock of the acquiring non-U.S. corporation and certain other circumstances exist, the acquiring non-U.S. corporation will be treated as a U.S. corporation for United States federal income tax purposes. In such event, the acquiring non-U.S. corporation would be subject to U.S. corporate income tax on its worldwide income and the income of its non-U.S. subsidiaries would be subject to U.S. tax when repatriated or when deemed recognized under the United States federal income tax rules for controlled foreign subsidiaries. Moreover, the gross amount of any dividends received by a non-U.S. shareholder of the non-U.S. acquiring corporation would be subject to U.S. withholding tax at a rate of 30% unless the non-U.S. shareholder is eligible for an exemption or reduced withholding rate under an applicable income tax treaty.
The determination of the percentage of stock of the acquiring non-U.S. corporation treated as held by former shareholders of the U.S. corporation for purposes of section 7874, or the section 7874 ownership percentage, is subject to various adjustments and exceptions, including an “internal group restructuring exception” and a “foreign-parented group exception,” both of which, when they apply, generally operate to reduce the section 7874 ownership percentage (and the likelihood that the acquiring non-U.S. corporation will be treated as a U.S. corporation for United States federal income tax purposes). The internal group restructuring exception, when applicable, effectively permits the acquisition of a U.S. corporation by certain of its non-U.S. affiliates without triggering the adverse effects of section 7874. The foreign-parented group exception, when applicable, ensures that certain post-acquisition transfers of the non-U.S. acquiring corporation do not defeat the otherwise appropriate application of the internal group restructuring exception to the acquisition of a U.S. corporation. Section 7874 also contains an anti-abuse rule pursuant to which the transfer of property, including stock, may be disregarded if the transfer is part of a plan a principal purpose of which is to avoid the purposes of section 7874.
In July of 2015, we completed our internal restructuring. See Notes 1 and 4 to our consolidated financial statements included elsewhere in this annual report for additional information regarding the internal restructuring. As part of the internal restructuring, Wanchun Biotech contributed all of the stock of BeyondSpring U.S., a U.S. corporation, to BVI Biotech, a non-U.S. entity, in exchange for all of the outstanding interests in BVI Biotech, or the BeyondSpring U.S. transfer. Shortly thereafter, Wanchun Biotech transferred all of the interests in BVI Biotech to us in exchange for 300,000 of our ordinary shares, or the BVI Biotech transfer.
156
Table of Contents
Based on the rules in effect under section 7874 at the time of the internal restructuring, we believe that the BVI Biotech transfer does not constitute the indirect acquisition of substantially all of the properties held directly or indirectly by a U.S. corporation and that, therefore, the BVI Biotech transfer, in and of itself, does not implicate section 7874. Moreover, we believe that the BVI Biotech transfer satisfies the foreign-parented group exception and, therefore, does not prevent the application of the internal group restructuring exception to the BeyondSpring U.S. transfer. As a result, we believe that, under the law in effect in July of 2015, the section 7874 ownership percentage with respect to the BeyondSpring U.S. transfer was less than 80% and that neither the BeyondSpring U.S. transfer nor the BVI Biotech transfer triggered the application of section 7874. Accordingly, we expect that we will not be treated as a U.S. corporation for United States federal income tax purposes.
Notwithstanding, the determination of the section 7874 percentage and the application of the various exceptions are complex and subject to factual and legal uncertainties. Moreover, changes to section 7874 or the U.S. Treasury regulations promulgated thereunder (or other relevant provisions of United States federal income tax law), which could be given prospective or retroactive effect, could adversely affect the section 7874 analysis with respect to our status as a non-U.S. corporation for United States federal income tax purposes. As a result, there can be no assurance that the IRS will agree with the position that we should not be treated as a U.S. corporation for United States federal income tax purposes. If the IRS were to prevail with an assertion that the exceptions described above do not apply with respect to the internal restructuring or that the internal restructuring runs afoul of the section 7874 anti-abuse rules or other substance-over-form or similar principles, we could be treated as a U.S. corporation for United States federal income tax purposes.
The remainder of this discussion assumes that we will not be treated as a U.S. corporation for United States federal income tax purposes.
Taxation of Dividends
Subject to the discussion under “—Passive Foreign Investment Company” below, the gross amount of distributions on our ordinary shares (including any amounts withheld in respect of Chinese withholding taxes) will generally be taxable as dividends to the extent paid out of our current or accumulated earnings and profits, as determined under United States federal income tax principles, and will be includable in your gross income as ordinary income on the day actually or constructively received by you. Such dividends will not be eligible for the dividends received deduction generally allowed to U.S. corporations under the Code. The following discussion assumes that any dividends will be paid in U.S. dollars.
If you are a non-corporate U.S. Holder, dividends received by you from a qualified foreign corporation may be eligible for reduced rates of taxation. A foreign corporation is treated as a qualified foreign corporation with respect to dividends received from that corporation on ordinary shares that are “readily tradable” on an “established securities market” in the United States. Our ordinary shares are currently listed on the NASDAQ Capital Market, however there can be no assurance that our ordinary shares will be considered readily tradable on an established securities market in the current year or subsequent years. If you do not meet a minimum holding period requirement during which you are not protected from the risk of loss or you elect to treat dividend income as “investment income” pursuant to section 163(d)(4) of the Code, you will not be eligible for the reduced rates of taxation. In addition, the rate reduction will not apply to dividends if the recipient of a dividend is obligated to make related payments with respect to positions in substantially similar or related property, even if the minimum holding period has been met. The rate reduction also will not apply if we are a PFIC (as defined below) in the taxable year in which such dividends are paid or in the preceding taxable year. In light of the discussion in “—Passive Foreign Investment Company” below, if you are a non-corporate U.S. Holder, you should assume that dividends generally will not constitute “qualified dividend income” eligible for reduced rates of taxation.
157
Table of Contents
In the event that we are deemed to be a Chinese resident enterprise under the EIT Law, you may be subject to Chinese withholding taxes on distributions paid to you with respect to the ordinary shares. See “—People’s Republic of China Taxation.” In that case, subject to certain conditions and limitations, Chinese withholding taxes on dividends will generally be treated as foreign taxes eligible for credit against your United States federal income tax liability. For purposes of calculating the foreign tax credit, dividends paid on our ordinary shares will be treated as foreign-source income and will generally constitute passive category income. However, in certain circumstances, if you have held our ordinary shares for less than a specified minimum period during which you are not protected from risk of loss, or are obligated to make payments related to the dividends, you will not be allowed a foreign tax credit for any Chinese withholding taxes imposed on dividends paid on our ordinary shares. If you are eligible for Treaty benefits, any Chinese taxes on dividends will not be creditable against your United States federal income tax liability to the extent withheld at a rate exceeding the applicable Treaty rate. The rules governing the foreign tax credit are complex. You should consult your tax advisor regarding the availability of the foreign tax credit in your particular circumstances. In lieu of claiming a credit, you may elect to deduct such Chinese taxes in computing your taxable income, subject to applicable limitations. An election to deduct foreign taxes instead of claiming foreign tax credits must apply to all foreign taxes paid or accrued in the taxable year.
To the extent that the amount of any distribution on the ordinary shares exceeds our current and accumulated earnings and profits for a taxable year, as determined under United States federal income tax principles, the distribution will first be treated as a tax-free return of capital, causing a reduction in your adjusted tax basis in the ordinary shares, and the balance in excess of adjusted tax basis will be taxed as capital gain recognized on a sale or exchange, as described below under “—Sale, Exchange or Other Disposition of Ordinary Shares.” However, we may not calculate earnings and profits in accordance with United States federal income tax principles. Therefore, a distribution to you may be treated as a dividend (as discussed above).
Sale, Exchange or Other Disposition of Ordinary Shares
You will recognize gain or loss on the sale, exchange or other disposition of our ordinary shares equal to the difference between the amount realized on such sale, exchange or other disposition and your adjusted tax basis in our ordinary shares. The adjusted tax basis in an ordinary share generally will be equal to the cost of such ordinary share. Subject to the discussion under “—Passive Foreign Investment Company” below, such gain or loss will generally be capital gain or loss, which will be long-term capital gain or loss if your holding period for the shares exceeds one year at the time of disposition. Long-term capital gains are generally eligible for a preferential rate of taxation for certain non-corporate U.S. Holders. The deductibility of capital losses for United States federal income tax purposes is subject to limitations under the Code.
Any gain or loss recognized by you will generally be treated as United States source gain or loss. However, if we were to be treated as a Chinese resident enterprise for EIT Law purposes and Chinese tax were imposed on any gain, and if you are eligible for the benefits of the Treaty, you may elect to treat such gain as Chinese source gain under the Treaty. If you are not eligible for the benefits of the Treaty or you fail to make the election to treat any gain as Chinese source, then you may not be able to use the foreign tax credit arising from any Chinese tax imposed on the disposition of the ordinary shares unless such credit can be applied (subject to applicable limitations) against tax due on other income derived from foreign sources. You are also urged to consult your tax advisor regarding the tax consequences in case any Chinese tax is imposed on gain on a disposition of the ordinary shares, including the availability of the foreign tax credit and the election to treat any gain as Chinese source, under your particular circumstances.
158
Table of Contents
Passive Foreign Investment Company
If a non-U.S. company is classified as a passive foreign investment company, or PFIC, in any taxable year, a U.S. Holder of such PFIC’s shares will be subject to special rules generally intended to reduce or eliminate any benefits from the deferral of United States federal income tax that such U.S. Holder could derive from investing in a non-U.S. company that does not distribute all of its earnings on a current basis.
Under the PFIC rules, any excess distributions received or gain realized with respect to a PFIC’s stock are allocated ratably over a U.S. Holder’s holding period in such stock. Amounts allocated to the U.S. Holder’s current taxable year and any taxable year prior to PFIC classification are taxed as ordinary income, while amounts allocated to other taxable years are taxed at the highest rate of tax (plus any interest deemed deferred) in effect for such U.S. Holder in such years.
A non-U.S. company will be classified as a PFIC for U.S. federal income tax purposes in any taxable year in which, after applying certain look-through rules with respect to the income and assets of subsidiaries, either:
·
at least 75% of its gross income is “passive income”; or
·
at least 50% of the average quarterly value of its total gross assets is attributable to assets that produce “passive income” or are held for the production of passive income.
Passive income for this purpose generally includes dividends, interest, royalties, rents, gains from commodities and securities transactions and the excess of gains over losses from the disposition of assets which produce passive income. If a non-U.S. company owns at least 25% by value of the stock of another company, the non-U.S. company is treated for purposes of the PFIC tests as owning its proportionate share of the assets of the other company and as receiving directly its proportionate share of the other company’s income. For publicly traded companies, the PFIC asset test described above is applied using the fair market value of the non-U.S. company’s assets.
Based on current business plans and financial expectations, it is likely that we will be a PFIC for the current taxable year and in future taxable years. However, because PFIC status is based on our income, assets and activities for the entire taxable year, it is not possible to determine whether we will be characterized as a PFIC for the 2017 taxable year or other years until after the close of the taxable year. Moreover, we must determine our PFIC status annually based on tests which are factual in nature, and our status in future years will depend on our income, assets and activities in each of those years and, as a result, cannot be predicted with certainty as of the date hereof.
If we are classified as a PFIC in any year with respect to which you own our ordinary shares, we will continue to be treated as a PFIC with respect to you in all succeeding years during which you own our ordinary shares, regardless of whether we continue to meet the tests described above, unless you make certain elections (as described below) with respect to our ordinary shares that may mitigate some of the adverse tax consequences resulting from PFIC treatment. If you own our ordinary shares during any year in which we are classified as a PFIC, you will generally be required to file an IRS Form 8621 with respect to the company with your federal income tax return for that year.
159
Table of Contents
A U.S. Holder of “marketable stock” (as defined below) in a PFIC may make a mark-to-market election with respect to such stock in order to avoid taxation under the rules described above. If a U.S. Holder were to make a valid mark-to-market election for the ordinary shares of a PFIC, such U.S. Holder would include in income, for each year that such company is treated as a PFIC, an amount equal to the excess, if any, of the fair market value of the PFIC’s ordinary shares held by such U.S. Holder as of the close of the year over such U.S. Holder’s adjusted basis in such ordinary shares. Amounts included in your income under a mark-to-market election, as well as any gain on the actual sale or other disposition of ordinary shares, will be treated as ordinary income. The mark-to-market election is available only for “marketable stock,” which is stock that is traded in other than de minimis quantities on at least 15 days during each calendar quarter, or regularly traded, on a qualified exchange or other market, as defined in applicable U.S. Treasury regulations. Our ordinary shares are currently listed on the NASDAQ Capital Market, which is a qualified exchange or other market for these purposes. Consequently, if you are a holder of our ordinary shares, we expect that the mark-to-market election would be available to you were we to be or become a PFIC. However, because, as a technical matter, a mark-to-market election cannot be made for any lower-tier PFICs of a PFIC, you would technically continue to be subject to the PFIC rules with respect to any indirect interest in any investments held by us that are treated as an equity interest in a PFIC for United States federal income tax purposes.
Alternatively, a U.S. Holder of shares in a PFIC may avoid taxation under the rules described above by making a “qualified electing fund” election, or QEF election, to include in income its share of the PFIC’s income on a current basis. However, a U.S. Holder can only make a qualified electing fund election with respect to ordinary shares in a PFIC if such company agrees to furnish such U.S. Holder with certain tax information annually. We currently do not intend to prepare or provide such information. Therefore you should assume that you will not receive such information from us and would therefore be unable to make a qualified electing fund election with respect to any of our ordinary shares were we to be or become a PFIC.
You should consult your tax advisors regarding whether we are a PFIC as well as the potential United States federal income tax consequences of purchasing, holding and disposing of our ordinary shares if we are or become classified as a PFIC, including the possibility of making a mark-to-market election or a QEF election.
Foreign Asset Reporting
Certain individual U.S. Holders are required to report information relating to an interest in our ordinary shares, subject to certain exceptions (including an exception for shares held in accounts maintained by financial institutions) by filing IRS Form 8938 with their federal income tax return. U.S. Holders are urged to consult their tax advisors regarding their information reporting obligations, if any, with respect to their ownership and disposition of our ordinary shares.
U.S. Holders are urged to consult their tax advisors regarding the consequences of acquiring, owning and disposing our ordinary shares in light of their particular circumstances.
F.
Dividends and Paying Agents
Not applicable.
G.
Statement by Experts
Not applicable.
160
Table of Contents
H.
Documents on Display
We have previously filed with the SEC a registration statement on Form F-1 (File No. 333-214610), as amended, with respect to our ordinary shares. As allowed by the SEC, in Item 19 of this annual report, we incorporate by reference certain information we previously filed with the SEC. This means that we can disclose important information to you by referring you to another document filed separately with the SEC. The information incorporated by reference is considered to be part of this annual report.
We are subject to the periodic reporting and other informational requirements of the Exchange Act. Under the Exchange Act, we are required to file reports and other information with the SEC. Copies of reports and other information, when so filed, may be inspected without charge and may be obtained at prescribed rates at the SEC’s Public Reference Room at 100 F Street, N.E., Washington, D.C. 20549. The public may obtain information regarding the Public Reference Room by calling the SEC at 1-800-SEC-0330. The SEC also maintains a website at www.sec.gov that contains reports and other information regarding registrants that file electronically with the SEC. Our annual report and other information submitted by us to the SEC may be accessed through this website.
As a foreign private issuer, we are exempt from the rules under the Exchange Act related to the furnishing and content of proxy statements, and our officers, directors and principal shareholders will be exempt from the reporting and short-swing profit recovery provisions contained in Section 16 of the Exchange Act. In addition, we will not be required under the Exchange Act to file annual, quarterly and current reports and financial statements with the SEC as frequently or as promptly as U.S. companies whose securities are registered under the Exchange Act. However, we are required to file with the SEC, within four months after the end of each fiscal year, or such applicable time as required by the SEC, an annual report on Form 20-F containing financial statements audited by an independent registered public accounting firm, and to submit to the SEC, on Form 6-K, unaudited quarterly financial information for the first three quarters of each fiscal year.
In accordance with NASDAQ Stock Market Rule 5250(d), we will post this annual report on Form 20-F on our website at www.beyondspringpharma.com. In addition, we will provide hardcopies of our annual report free of charge to shareholders upon request.
I.
Subsidiary Information
Not applicable.
Item 11.
Qualitative and Quantitative Disclosures About Market Risk
Interest and Credit Risk
We are not exposed to typical interest rate risk, which is the impact of interest rates on the cost of servicing and repaying debt. Our exposure to interest rate risk arises through movements in regard to interest income we earn on our deposits and the imputed interest on an interest-free loan from one of our co-founders. Such loan was retired as part of our internal restructuring in 2015. We had cash in the amount of $11.7 million and $10.8 million at December 31, 2016 and December 31, 2015, respectively. In March 2017, we received net proceeds of $48.17 million from our initial public offering and the concurrent private placement. Our cash is held at financial institutions that we believe to be of high credit quality. We have not used derivative financial instruments in our investment portfolio. Interest-earning instruments carry a degree of interest rate risk. We have not been exposed nor do we anticipate being exposed to material risks due to changes in market interest rates. However, our future interest income may fall short of expectations due to changes in market interest rates.
161
Table of Contents
Foreign Currency Exchange Rate Risk
We are exposed to foreign exchange risk arising from various currency exposures. Our functional currency is primarily U.S. dollars, but a portion of our operating transactions and assets and liabilities are in other currencies, such as RMB and AUD. We do not believe that we currently have any significant direct foreign exchange risk and have not used any derivative financial instruments to hedge exposure to such risk.
RMB is not freely convertible into foreign currencies for capital account transactions. The value of RMB against the U.S. dollar and other currencies is affected by, among other things, changes in China’s political and economic conditions and China’s foreign exchange prices. From July 21, 2005, the RMB is permitted to fluctuate within a narrow and managed band against a basket of certain foreign currencies. There was depreciation of RMB against U.S. dollars of approximately 2.49% in the year ended December 31, 2014 and of approximately 4.40% in the year ended December 31, 2015. There is significant international pressure on the Chinese government to adopt an even more flexible currency policy, which could result in a further and more significant appreciation of the RMB against the U.S. dollars. On August 11, 2015, China’s central bank executed a 1.8% devaluation in the RMB. Over the following two days, the RMB fell 3.5% against the dollar. From the exchange rate of 6.40 RMB to one U.S. dollar at August 13, 2015, the RMB continued to fall to a low of 6.9593 RMB to one U.S. dollar on December 17, 2016. It remains unclear what further fluctuations may occur or what impact this will have on the currency.
To the extent that we need to convert U.S. dollars into RMB for our operations, appreciation of the RMB against the U.S. dollar would have an adverse effect on the RMB amount we receive from the conversion. Conversely, if we decide to convert RMB into U.S. dollars for the purpose of making payments for dividends on our ordinary shares or for other business purposes, appreciation of the U.S. dollar against the RMB would have a negative effect on the U.S. dollar amounts available to us.
Item 12.
Description of Securities Other than Equity Securities
A.
Debt Securities
Not applicable.
B.
Warrants and Rights
Not applicable.
C.
Other Securities
Not applicable.
D.
American Depositary Shares
Not applicable.
162
Table of Contents
PART II
Item 13.
Defaults, Dividend Arrearages and Delinquencies
None.
Item 14.
Material Modifications to the Rights of Security Holders and Use of Proceeds
In connection with our initial public offering, we have adopted an amended and restated memorandum and articles of association, which became effective and replaced our pre-offering memorandum and articles of association in its entirety in March 2017. For a description of the rights of holders of our ordinary shares, see “Item 10. Additional Information—B. Memorandum and Articles of Association.”
The following “Use of Proceeds” information relates to the registration statement on Form F-1, as amended (File No. 333-214610) in relation to our initial public offering, which was declared effective by the SEC on March 8, 2017. In March 2017, we completed our initial public offering and the concurrent private placement, in which we issued and sold 174,286 ordinary shares in the initial public offering and 2,541,048 ordinary shares in the current private placement. Rodman was the sole underwriter for our initial public offering and served as placement agent for the concurrent private placement. We received an aggregate amount of net proceeds of approximately $48.17 million, after deducting underwriting discounts and commissions and the offering expenses (including a placement agent fee equal to 7% of the total purchase price of our ordinary shares sold in the concurrent private placement paid to the placement agent and other fees and expenses in the amount of $2.34 million paid to unaffiliated third parties).
For the period from March 8, 2017, the date that the registration statement on Form F-1 was declared effective by the SEC, to April 25, 2017, we used the net proceeds from our initial public offering and the concurrent private placement as follows:
·
Approximately $1,026,000 to conduct a Phase 2/3 clinical trial of Plinabulin in combination with docetaxel for the reduction of docetaxel chemotherapy-induced severe neutropenia and a Phase 2/3 clinical trial of Plinabulin in combination with other chemotherapeutic agents for the prevention of non-docetaxel chemotherapy-induced severe neutropenia;
·
Approximately $111,000 to fund our collaboration with the Fred Hutchinson Center and The University of Washington;
·
Approximately $45,000 to pay certain expenses in connection with a Phase 2 trial of Plinabulin in combination with nivolumab for the treatment of NSCLC;
·
Approximately $1,437,000 to pay salaries and consultant fees and to cover research and development costs;
·
Approximately $843,000 to pay certain expenses in connection with a Phase 3 clinical trial of Plinabulin as an anticancer agent in combination with docetaxel in advanced NSCLC;
·
Approximately $979,000 to pay salaries and consulting fees and to cover general and administrative costs.
We still intend to use the remainder of the proceeds from our initial public offering and the concurrent private placement for general corporate purposes and as disclosed in our registration statements on Form F-1.
163
Table of Contents
Item 15.
Controls and Procedures
(a)
Disclosure Controls and Procedures
Our management has evaluated, with the participation of our Chief Executive Officer and Chief Financial Officer, the effectiveness of our disclosure controls and procedures (as defined in Rule 13a-15(e) under the Exchange Act) as of the end of the period covered by this report, and has concluded that our disclosure controls and procedures were ineffective as of December 31, 2016.
In connection with the audit of our financial statements as of December 31, 2016 and 2015 and for the years ended December 31, 2016, 2015 and 2014, we have identified a material weakness in our internal control over financial reporting. The material weakness related to having an insufficient number of financial reporting personnel with an appropriate level of knowledge, experience and training in application of U.S. GAAP and SEC rules and regulations commensurate with our reporting requirements.
We have implemented and will continue to implement measures designed to improve our internal control over financial reporting to remediate this material weakness, including the following:
·
we have hired a new senior accountant as well as a new staff accountant in our accounting department in the U.S., both of whom have sufficient experience in accounting and financial reporting matters;
·
we are continuing to seek additional financial professionals with U.S. GAAP and SEC reporting experience and increase the number of qualified financial reporting personnel;
·
we are improving the capabilities of existing financial reporting personnel through training and education in the accounting and reporting requirements under U.S. GAAP and SEC rules and regulations;
·
we are developing, communicating and implementing an accounting policy manual for our financial reporting personnel for recurring transactions and period-end closing processes; and
·
we are establishing effective monitoring and oversight controls for non-recurring and complex transactions to ensure the accuracy and completeness of our consolidated financial statements and related disclosures.
These additional resources and procedures are designed to enable us to broaden the scope and quality of our internal review of underlying information related to financial reporting and to formalize and enhance our internal control procedures. With the oversight of senior management and our board of directors, we have begun taking steps to remediate the underlying causes of the material weakness.
(b)
Management’s Annual Report on Internal Control Over Financial Reporting
This annual report does not include a report of management’s assessment regarding internal control over financial reporting or an attestation report of the company’s registered public accounting firm due to a transition period established by rules of the SEC for newly public companies.
(c)
Attestation Report of the Registered Public Accounting Firm
See statement in Section (b) above. As an “emerging growth company,” as defined in the JOBS Act, we may take advantage of certain temporary exemptions from various reporting requirements, including, but not limited to, not being required to comply with the auditor attestation requirements of Section 404 of the Sarbanes-Oxley Act (and the SEC rules and regulations thereunder). When these exemptions cease to apply, we expect to incur additional expenses and devote increased management effort toward ensuring compliance with them.
164
Table of Contents
(d)
Changes in Internal Control Over Financial Reporting
There were no changes in our internal controls over financial reporting that occurred during the period covered by this annual report on Form 20-F that have materially affected, or are reasonably likely to materially affect, our internal control over financial reporting.
Item 16.
[Reserved]
Item 16A.
Audit Committee Financial Expert
We have no audit committee financial expert. Our board of directors is of the opinion that retaining a financial expert is not necessary at this time since our company is at its start-up stage.
Item 16B.
Code of Ethics
In connection with our initial public offering, we have adopted a written code of ethics that applies to all of our directors, executive officers and employees. The code of ethics is available in the investors section of our website (www.beyondspringpharma.com).
Item 16C.
Principal Accountant Fees and Services
The following table sets forth the aggregate fees by categories specified below in connection with certain professional services rendered by Ernst & Young Hua Ming LLP, our principal external auditors, for the periods indicated.
Year Ended December 31,
2015
2016
Audit Fees
(1)
$
615
$
508
Audit-Related Fees
(2)
—
—
Tax Fees
(3)
$
51
—
All Other Fees
(4)
—
—
Total
$
666
$
508
(1)
“Audit Fees” represents the aggregate fees for the interim reviews and annual audit of our financial statements for 2016.
(2)
“Audit-Related Fees” represents the aggregate fees billed for each of the fiscal years listed for the assurance and related services rendered by our principal auditors that are reasonably related to the performance of the audit or review of our financial statements and not reported under “Audit Fees.”
(3)
“Tax Fees” represents the aggregate fees billed for each of the fiscal years listed for the professional tax services rendered by our principal auditors.
(4)
“All Other Fees” represents the aggregate fees for services rendered by our principal auditors other than services reported under “Audit Fees,” “Audit-related Fees” and “Tax Fees.”
165
Table of Contents
Audit Committee Pre-Approval Policies and Procedures
In connection with our initial public offering, our Audit Committee has adopted a policy pursuant to which we will not engage our auditors to perform any non-audit services unless the audit committee pre-approves the service, effective for the period following the completion of our initial public offering. The policy was not in place during 2016.
Item 16D.
Exemptions from the Listing Standards for Audit Committees
Not applicable.
Item 16E.
Purchases of Equity Securities by the Issuer and Affiliated Purchasers
Not applicable.
Item 16F.
Change in Registrant’s Certifying Accountant
Not applicable.
Item 16G.
Corporate Governance
As a Cayman Islands company listed on the NASDAQ Capital Market, we are subject to the NASDAQ corporate governance listing standards. However, the NASDAQ rules permit a foreign private issuer like us to follow the corporate governance practices of its home country. Certain corporate governance practices in the Cayman Islands, which is our home country, may differ significantly from the NASDAQ corporate governance listing standards. Currently, we do not plan to rely on home country exemption for corporate governance matters. However, if we choose to follow home country practice in the future, our shareholders may be afforded less protection than they otherwise would under the NASDAQ corporate governance listing standards applicable to U.S. domestic issuers. See “Item 3.D. Key Information—Risk Factors—Risks Related to Our Ordinary Shares—As a foreign private issuer, we are permitted to adopt certain home country practices in relation to corporate governance matters that differ significantly from the NASDAQ Capital Market corporate governance listing standards. These practices may afford less protection to shareholders than they would enjoy if we complied fully with corporate governance listing standards.”
Item 16H.
Mine Safety Disclosure
Not applicable.
PART III
Item 17.
Financial Statements
We have elected to provide financial statements pursuant to Item 18.
Item 18.
Financial Statements
The consolidated financial statements of BeyondSpring Inc. are included at the end of this annual report.
166
Table of Contents
Item 19.
Exhibits
1.1*
Amended and Restated Memorandum and Articles of Association of BeyondSpring Inc.
2.1*
Specimen Certificate for Ordinary Shares of BeyondSpring Inc.
4.1*
Consulting Agreement, dated as of June 18, 2013, between Wanchun Pharma and GKOL Inc.
4.2*
First Amendment to the Consulting Agreement, dated as of March 30, 2014, among Wanchun Pharma, Beyondspring U.S. and GKOL Inc.
4.3*
Second Amendment to the Consulting Agreement, dated as of June 1, 2015, between BeyondSpring U.S. and GKOL Inc.
4.4*
Termination Agreement, dated as of February 2, 2015, among BeyondSpring Inc., Wanchun Biotech and Nereus
4.5*
Employment Agreement, dated as of March 7, 2016, between BeyondSpring U.S. and Richard Brand
4.6*
Employment Agreement, dated as of April 1, 2016, between BeyondSpring U.S. and Lan Huang
4.7*
Employment Agreement, dated as of April 1, 2016, between BeyondSpring U.S. and Ramon Mohanlal
4.8*
Employment Agreement, dated as of June 16, 2016, between BeyondSpring U.S. and Gordon L. Schooley
4.9*
Amended and Restated Employment Agreement, dated as of November 10, 2016, between BeyondSpring U.S. and Richard Brand
4.10*
Amended and Restated Employment Agreement, dated as of November 10, 2016, between BeyondSpring U.S. and Lan Huang
4.11*
Amended and Restated Employment Agreement, dated as of November 10, 2016, between BeyondSpring U.S. and Ramon Mohanlal
4.12*
Amended and Restated Employment Agreement, dated as of November 10, 2016, between BeyondSpring U.S. and Gordon L. Schooley
4.13*
Form of Director and Executive Officer Indemnification Agreement
4.14*
BeyondSpring Inc. 2017 Omnibus Incentive Plan and related form agreements
4.15*
Form of Director Agreement
4.16*
Form of Share Subscription Agreement between BeyondSpring Inc. and Regulation S investors
4.17*
Share Subscription Agreement, dated as of February 27, 2017, between BeyondSpring Inc. and Sangel Star Biomedical Fund LP
4.18
Letter Agreement with respect to BPI-002 Milestone Stock Bonus Award, dated as of April 11, 2017, between BeyondSpring Inc. and Ramon Mohanlal
4.19
Letter Agreement with respect to BPI-004 Milestone Stock Bonus Award, dated as of April 11, 2017, between BeyondSpring Inc. and Ramon Mohanlal
8.1*
List of Subsidiaries of BeyondSpring Inc.
12.1
Certification by Principal Executive Officer Pursuant to Section 302 of the Sarbanes-Oxley Act of 2002
12.2
Certification by Principal Financial Officer Pursuant to Section 302 of the Sarbanes-Oxley Act of 2002
13.1**
Certification by Principal Executive Officer Pursuant to Section 906 of the Sarbanes-Oxley Act of 2002
13.2**
Certification by Principal Financial Officer Pursuant to Section 906 of the Sarbanes-Oxley Act of 2002
15.1
Consent of Ernst & Young Hua Ming LLP
15.2
Consent of Maples and Calder (Hong Kong) LLP
15.3
Consent of Han Kun Law Offices
101.INS
XBRL Instance Document
101.SCH
XBRL Taxonomy Extension Schema Document
101.CAL
XBRL Taxonomy Extension Calculation Linkbase Document
167
Table of Contents
101.DEF
XBRL Taxonomy Extension Definition Linkbase Document
101.LAB
XBRL Taxonomy Extension Label Linkbase Document
101.PRE
XBRL Taxonomy Extension Presentation Linkbase Document
*
Previously filed with the Registration Statement on Form F-1 (File No. 333-214610), as amended, initially filed on November 15, 2016, and incorporated herein by reference.
**
Furnished with this annual report on Form 20-F.
In reviewing the agreements included as exhibits to this annual report, please remember they are included to provide you with information regarding their terms and are not intended to provide any other factual or disclosure information about us or the other parties to the agreements.
The agreements may contain representations and warranties by each of the parties to the applicable agreement. These representations and warranties have been made solely for the benefit of the other parties to the applicable agreement and:
·
should not in all instances be treated as categorical statements of fact, but rather as a way of allocating the risk to one of the parties if those statements prove to be inaccurate;
·
have been qualified by disclosures that were made to the other party in connection with the negotiation of the applicable agreement, which disclosures are not necessarily reflected in the agreement;
·
may apply standards of materiality in a way that is different from what may be viewed as material to you or other investors; and
·
were made only as of the date of the applicable agreement or such other date or dates as may be specified in the agreement and are subject to more recent developments.
Accordingly, these representations and warranties may not describe the actual state of affairs as of the date they were made or at any other time.
168
Table of Contents
SIGNATURES
BeyondSpring Inc. hereby certifies that it meets all of the requirements for filing on Form 20-F and that it has duly caused and authorized the undersigned to sign this annual report on its behalf.
BeyondSpring Inc.
By:
/s/ Lan Huang
Name:
Lan Huang
Title:
Chief Executive Officer
Date: April 28, 2017
169
Table of Contents
INDEX TO CONSOLIDATED FINANCIAL STATEMENTS
Page
Audited Consolidated Financial Statements of BeyondSpring Inc.
Report of independent registered public accounting firm
F-2
Consolidated balance sheets as of December 31, 2016 and 2015
F-3
Consolidated statements of comprehensive loss for the years ended December 31, 2016, 2015 and 2014
F-4
Consolidated statements of shareholders’ equity (deficit) for the years ended December 31, 2016, 2015 and 2014
F-5
Consolidated statements of cash flows for the years ended December 31, 2016, 2015 and 2014
F-6
Notes to consolidated financial statements
F-7
F-1
Table of Contents
REPORT OF INDEPENDENT REGISTERED PUBLIC ACCOUNTING FIRM
The Board of Directors and Shareholders of BeyondSpring Inc.
We have audited the accompanying consolidated balance sheets of BeyondSpring Inc. (the “Company”) as of December 31, 2016 and 2015, and the related consolidated statements of comprehensive loss, shareholders’ equity (deficit) and cash flows for each of the three years in the period ended December 31, 2016. These financial statements are the responsibility of the Company’s management. Our responsibility is to express an opinion on these financial statements based on our audits.
We conducted our audits in accordance with the standards of the Public Company Accounting Oversight Board (United States). Those standards require that we plan and perform the audit to obtain reasonable assurance about whether the financial statements are free of material misstatement. We were not engaged to perform an audit of the Company's internal control over financial reporting. Our audits included consideration of internal control over financial reporting as a basis for designing audit procedures that are appropriate in the circumstances, but not for the purpose of expressing an opinion on the effectiveness of the Company's internal control over financial reporting. Accordingly, we express no such opinion. An audit also includes examining, on a test basis, evidence supporting the amounts and disclosures in the financial statements, assessing the accounting principles used and significant estimates made by management, and evaluating the overall financial statement presentation. We believe that our audits provide a reasonable basis for our opinion.
In our opinion, the consolidated financial statements referred to above present fairly, in all material respects, the consolidated financial position of BeyondSpring Inc. at December 31, 2016 and 2015, and the consolidated results of its operations and its cash flows for each of the three years in the period ended December 31, 2016, in conformity with U.S. generally accepted accounting principles.
/s/ Ernst & Young Hua Ming LLP
Beijing, People’s Republic of China
April 28, 2017
F-2
Table of Contents
BEYONDSPRING INC.
CONSOLIDATED BALANCE SHEETS
(In thousands of U.S. Dollars (“$”), except share and per share amounts)
December 31,
Note
2015
2016
$
$
Assets
Current assets:
Cash
10,821
11,687
Advances to suppliers
89
799
Deferred initial public offering cost
2
-
1,861
Prepaid expenses and other current assets
26
360
Total current assets
10,936
14,707
Noncurrent assets:
Property and equipment, net
3
34
80
Other noncurrent assets
-
121
Total noncurrent assets
34
201
Total assets
10,970
14,908
Liabilities and equity
Current liabilities:
Accounts payable
300
444
Due to related parties
5
432
210
Government grants
2
309
288
Accrued expenses
210
1,432
Other current liabilities
61
235
Total current liabilities
1,312
2,609
Total liabilities
1,312
2,609
Commitments and contingencies
10
Equity:
Ordinary shares ($0.0001 par value; 500,000,000 shares Authorized; 15,750,000 shares and 16,879,628 shares issued and outstanding as of December 31, 2015 and 2016, respectively)
1
2
2
Additional paid-in capital
29,119
44,369
Accumulated deficit
(20,118
)
(32,128
)
Accumulated other comprehensive loss
(53
)
(91
)
Total BeyondSpring Inc.’s equity
8,950
12,152
Noncontrolling interests
708
147
Total equity
9,658
12,299
Total liabilities and equity
10,970
14,908
The accompanying notes are an integral part of these consolidated financial statements.
F-3
Table of Contents
BEYONDSPRING INC.
CONSOLIDATED STATEMENTS OF COMPREHENSIVE LOSS
(In thousands of U.S. Dollars (“$”), except share and per share amounts)
Year ended December 31,
Note
2014
2015
2016
$
$
$
Revenue
-
-
-
Operating expenses:
Research and development (including consulting services provided by a related party of $300, $300 and $75 for the years ended December 31, 2014, 2015 and 2016, respectively)
(1,876
)
(6,282
)
(10,437
)
General and administrative
(233
)
(1,193
)
(1,931
)
Loss from operations
(2,109
)
(7,475
)
(12,368
)
Foreign exchange gain (loss), net
16
13
(195
)
Interest income
3
13
18
Interest expense
(826
)
(532
)
-
Loss on disposal of property and equipment
-
(27
)
-
Net loss on equity method investment
(97
)
(44
)
-
Net loss before income tax
(3,013
)
(8,052
)
(12,545
)
Income tax benefit
6
-
-
-
Net loss
(3,013
)
(8,052
)
(12,545
)
Less: Net loss attributable to noncontrolling interests
-
(82
)
(535
)
Net loss attributable to BeyondSpring Inc.
(3,013
)
(7,970
)
(12,010
)
Net loss per share
Basic and diluted
7
(0.22
)
(0.53
)
(0.75
)
Weighted average shares outstanding
Basic and diluted
7
13,910,000
15,171,370
16,086,419
Other comprehensive loss
Foreign currency translation adjustment gain (loss)
142
(21
)
(64
)
Total comprehensive loss
(2,871
)
(8,073
)
(12,609
)
Less: Comprehensive loss attributable to noncontrolling interests
-
(92
)
(561
)
Comprehensive loss attributable to BeyondSpring Inc.
(2,871
)
(7,981
)
(12,048
)
The accompanying notes are an integral part of these consolidated financial statements.
F-4
Table of Contents
BEYONDSPRING INC.
CONSOLIDATED STATEMENTS OF SHAREHOLDERS’ EQUITY (DEFICIT)
(In thousands of U.S. Dollars (“$”), except share amounts)
BeyondSpring Inc.’s shareholders
Ordinary share
Additional
paid-in
capital
Accumulated
deficit
Accumulated
other
comprehensive
loss
Subtotal
Non
controlling
interests
Total
(deficit)
equity
Shares
Amount
$
$
$
$
$
$
$
Balances at January 1, 2014
13,910,000
1
1,970
(9,135
)
(184
)
(7,348
)
-
(7,348
)
Imputed interest
-
-
826
-
-
826
-
826
Foreign currency translation adjustment gain
-
-
-
-
142
142
-
142
Net loss
-
-
-
(3,013
)
-
(3,013
)
-
(3,013
)
Balances at December 31, 2014
13,910,000
1
2,796
(12,148
)
(42
)
(9,393
)
-
(9,393
)
Issuance of ordinary shares (Note 1)
1,600,000
1
15,999
-
-
16,000
-
16,000
Acquisition of an equity investee (Note 4)
240,000
-
2,400
-
-
2,400
-
2,400
Imputed interest
-
-
532
-
-
532
-
532
Foreign currency translation adjustment loss
-
-
-
-
(11
)
(11
)
(10
)
(21
)
Deemed contribution
-
-
8,192
-
-
8,192
-
8,192
Effect of capital contribution to a subsidiary
-
-
(800
)
-
-
(800
)
800
-
Net loss
-
-
-
(7,970
)
-
(7,970
)
(82
)
(8,052
)
Balances at December 31, 2015
15,750,000
2
29,119
(20,118
)
(53
)
8,950
708
9,658
Issuance of ordinary shares (Note 1)
1,129,628
-
15,250
-
-
15,250
-
15,250
Foreign currency translation adjustment loss
-
-
-
-
(38
)
(38
)
(26
)
(64
)
Net loss
-
-
-
(12,010
)
-
(12,010
)
(535
)
(12,545
)
Balances at December 31, 2016
16,879,628
2
44,369
(32,128
)
(91
)
12,152
147
12,299
The accompanying notes are an integral part of these consolidated financial statements.
F-5
Table of Contents
BEYONDSPRING INC.
CONSOLIDATED STATEMENTS OF CASH FLOWS
(In thousands of U.S. Dollars (“$”))
Year ended December 31,
Note
2014
2015
2016
$
$
$
Cash flows from operating activities:
Net loss
(3,013
)
(
8,0
52
)
(12,545
)
Adjustments to reconcile net loss to cash used in operating activities:
Excess cost for acquisition of an equity investee
4
-
814
-
Net loss on equity method investment
97
44
-
Imputed interest
826
532
-
Depreciation expenses
-
10
18
Loss on disposal of property and equipment
-
27
-
Changes in assets and liabilities
:
Advances to suppliers
(16
)
(73
)
(710
)
Prepaid expenses and other current assets
(2
)
(22
)
(334
)
Other noncurrent assets
-
-
(121
)
Accounts payable
45
94
144
Due to related parties
870
(168
)
(222
)
Accrued expenses
-
210
(102
)
Other current liabilities
47
14
174
Net cash used in operating activities
(1,146
)
(6,570
)
(13,698
)
Cash flows from investing activities:
Acquisitions of property and equipment
-
(40
)
(64
)
Loans to related parties
5
(960
)
(861
)
-
Cash obtained from acquisition of an equity investee
4
-
1,256
-
Net cash (used in) provided by investing activities
(960
)
355
(64
)
Cash flows from financing activities:
Proceeds from issuance of ordinary shares
1
-
16,000
15,250
Proceeds from a third party loan
-
1,000
-
Proceeds from loans due to related parties
5
2,498
1,273
-
Repayment of loans due to related parties
5
-
(402
)
-
Cash distribution to equity owner in the Internal Restructuring
1
-
(1,201
)
-
Payment of initial public offering costs
-
-
(537
)
Net cash provided by financing activities
2,498
16,670
14,713
Effect of foreign exchange rate changes
(8
)
(26
)
(85
)
Net increase in cash and cash equivalents
384
10,429
866
Cash at beginning of year
8
392
10,821
Cash at end of year
392
10,821
11,687
Non-cash activities:
Ordinary shares issued to acquire Wanchun Pharma
4
-
2,400
-
Deemed contribution through the Internal Restructuring
1
-
9,393
-
Initial public offering costs accrued in accrued expenses
-
-
1,324
Net settlement of related party loans
5
-
1,800
-
The accompanying notes are an integral part of these consolidated financial statements.
F-6
Table of Contents
BEYONDSPRING INC.
NOTES TO CONSOLIDATED FINANCIAL STATEMENTS
(Amounts in thousands of U.S. Dollars (“$”) and Renminbi (“RMB”),
except for number of shares and per share data)
1.
Nature of the business
group internal restructuring
BeyondSpring Inc. (the ‘‘Company’’) was incorporated in the Cayman Islands on November 21, 2014. The Company and its subsidiaries (collectively, the ‘‘Group’’) are principally engaged in clinical stage biopharmaceutical activities focused on the development of innovative cancer therapies. The Company is advancing its lead asset, Plinabulin, into a Phase 2/3 clinical trial for the reduction of docetaxel chemotherapy-induced severe, grade 4 neutropenia, a Phase 2/3 clinical trial for the prevention of non-docetaxel chemotherapy-induced severe, grade 4 neutropenia and a Phase 3 clinical trial as an anticancer agent in combination with docetaxel in advanced non-small cell lung cancer. Plinabulin has also entered the first of a number of planned Phase 1/2 clinical trials to investigate its therapeutic potential in combination with the immuno-oncology agent nivolumab. The Company is under the control of Mr. Linqing Jia and Dr. Lan Huang as a couple (collectively, the ‘‘Founders’’) since its incorporation.
In July 2011, the Group acquired the patent of Plinabulin in the territories of the People’s Republic of China (‘‘PRC’’) and Hong Kong. In January 2013, the Group acquired the patent of Plinabulin in the territories of the U.S. and other countries worldwide excluding the PRC and Hong Kong.
As at December 31, 2016, the subsidiaries of the Company are as follows:
Name of company
Place of
incorporation
Date of incorporation
Percentage of
ownership by the
Company
Principal activities
BeyondSpring
Pharmaceuticals Inc.
Delaware,
(“BeyondSpring US”)
United States of America (“U.S.”)
June 18, 2013
100%
Clinical trial activities
BeyondSpring Ltd.
The British Virgin Islands (“BVI”)
December 3, 2014
100%
Holding company
BeyondSpring (HK) Limited
(“BeyondSpring HK”)
Hong Kong
January 13, 2015
100%
Holding company
Wanchun Biotechnology
Limited
(“BVI Biotech”)
BVI
April 1, 2015
100%
Holding company
Wanchun Biotechnology
(Shenzhen) Ltd.
The People’s Republic of China
(“Wanchun Shenzhen”)
(“PRC”)
April 23, 2015
100%
Holding company
Dalian Wanchunbulin
Pharmaceuticals Ltd.
(“Wanchunbulin”)
PRC
May 6, 2015
60%
Clinical trial activities
BeyondSpring Pharmaceuticals
Australia PTY Ltd.
(“BeyondSpring Australia”)
Australia
March 3, 2016
100%
Clinical trial activities
F-7
Table of Contents
BEYONDSPRING INC.
NOTES TO CONSOLIDATED FINANCIAL STATEMENTS
(Amounts in thousands of U.S. Dollars (“$”) and Renminbi (“RMB”),
except for number of shares and per share data)
1.
Nature of the business
group internal restructuring (continued)
Dalian Wanchun Biotechnology Co., Ltd. (‘‘Wanchun Biotech’’) was incorporated for drug research and development activities on August 18, 2010 and was wholly owned by the Founders since its incorporation until January 2015 when Mr. Linqing Jia sold 10% of the equity interest in Wanchun Biotech to Mr. Dong Liang. Immediately before the Internal Restructuring (as defined below), Wanchun Biotech owned 100% equity interest of BeyondSpring U.S., BVI Biotech and Dalian Wanchun Pharmaceutical Co., Ltd. (‘‘Wanchun Pharma’’).
In December 2012, Wanchun Biotech invested the patent of Plinabulin in the territories of the PRC and Hong Kong into Wanchun Pharma for 90.91% equity interest in Wanchun Pharma, and Shanghai Fosun Pharmaceutical Industry Development Co., Ltd. (‘‘Shanghai Fosun’’) held the remaining 9.09% equity interest through cash injection. On March 30, 2015, Wanchun Biotech entered into a share transfer agreement with Shanghai Fosun, to acquire the remaining 9.09% equity interest in Wanchun Pharma for a cash consideration of $1,611 (RMB10,000). In April 2015, the share transfer agreement was completed and Wanchun Pharma became wholly owned by Wanchun Biotech.
To prepare for the listing of the Company in the United States, the Group underwent the internal restructuring as described below (the ‘‘Internal Restructuring’’) that established the Company as the new holding company of the Group. The Company completed its
initial public offering (“IPO”)
on the NASDAQ Capital Market
on March 14, 2017
(Note 12)
.
The Company was incorporated with three initial issued shares held by the Founders through their wholly owned companies. On December 3, 2014, BeyondSpring Ltd. was established in the BVI by the Company. On January 13, 2015, BeyondSpring HK was established in Hong Kong by BeyondSpring Ltd. On April 23, 2015, Wanchun Shenzhen, a wholly foreign owned enterprise was incorporated by BeyondSpring HK. All of these companies were holding companies without operations.
In March 2015, the Company issued 13,429,997 shares to the Founders through their wholly owned companies. In April 2015, the Company issued 320,000 shares to Mr. Dong Liang through his wholly owned company. In addition, on April 13, 2015, the Company issued 100,000 shares to Wanchun Biotech, a company owned by the Founders and Mr. Dong Liang. All these shares were credited as fully paid.
In April 2015, one of the Founders transferred 200,000 shares of the Company to Shenzhen Sangel Sino-Euro Venture Capital (Limited Partnership) through one of his wholly owned companies for a cash consideration of $2,000.
On April 13, 2015, the Company issued 1,600,000 shares to Beijing Sangel Fang Sheng Venture Capital (Limited Partnership), Shenzhen Sangel Jing Rui Venture Capital (Limited Partnership) and Hover Dragon Investment Limited for an aggregate cash consideration of $16,000 or $10 per share. Such consideration was paid in full during 2015.
On May 6, 2015, Wanchunbulin was established by Wanchun Biotech and Wanchun Shenzhen. Wanchun Biotech agreed to invest the patent of Plinabulin in territories of the PRC and Hong Kong with an agreed value of $5,290 (RMB32,800) for an equity interest of 40% in Wanchunbulin, and Wanchun Shenzhen agreed to contribute cash of $7,716 (RMB49,200) for 60% equity interest in Wanchunbulin. Based on the articles of association and shareholder agreement of Wanchunbulin, the profits and losses and the equity interests in Wanchunbulin should be shared between Wanchun Biotech and Wanchun Shenzhen based on the ratio of the agreed capital contributions of Wanchun Biotech and Wanchun Shenzhen of 40% and 60%, respectively, despite the fact that Wanchun Shenzhen has not contributed the remaining committed capital in full. The voting rights and dividend rights of Wanchun Shenzhen and Wanchun Biotech are also proportional to their agreed capital contributions. The Company consolidated Wanchunbulin under the voting interest model based on its control over the relevant activities of Wanchunbulin by virtue of Wanchun Shenzhen’s majority voting rights in Wanchunbulin.
F-8
Table of Contents
BEYONDSPRING INC.
NOTES TO CONSOLIDATED FINANCIAL STATEMENTS
(Amounts in thousands of U.S. Dollars (“$”) and Renminbi (“RMB”),
except for number of shares and per share data)
1.
Nature of the business group internal restructuring (continued)
On June 1, 2015, liquidation procedures of Wanchun Pharma were initiated. On July 20, 2015, Wanchun Pharma transferred the patent of Plinabulin back to Wanchun Biotech, which subsequently invested such patent into Wanchunbulin.
On July 2, 2015, Wanchun Biotech transferred all shares in BeyondSpring U.S. to BVI Biotech in exchange for 100% equity interest in BVI Biotech. On July 20, 2015, the Company issued 300,000 shares to Wanchun Biotech in exchange for 100% equity interest in BVI Biotech. On the same date, Fosun Industrial Co., Ltd. (‘‘Fosun Hong Kong’’), a fellow subsidiary of Shanghai Fosun, purchased 240,000 shares of the Company from Wanchun Biotech for a cash consideration of $1,611 (RMB10,000). As Wanchun Biotech acquired the 9.09% equity interest in Wanchun Pharma from Shanghai Fosun at the same cash consideration in April 2015, these were considered linked transactions and the 240,000 shares of the Company issued to Fosun Hong Kong was in substance for the exchange of the 9.09% equity interest in Wanchun Pharma
(Note 4)
. The excess 60,000 shares issued to Wanchun Biotech were accounted for as part of the Internal Restructuring.
In August 2015, Wanchun Shenzhen contributed $2,000 (RMB12,752) into Wanchunbulin and agreed to contribute the remaining committed capital of $5,716 (RMB36,448) within five years from the establishment date of Wanchunbulin.
Upon the completion of the Internal Restructuring on July 20, 2015, the drug research business previously operated by Wanchun Biotech and its subsidiaries together with the related assets and liabilities were transferred to the Group, and the Company became the holding company of the entities comprising the Group after the Internal Restructuring. Immediately after the consummation of the Internal Restructuring, the Founders collectively held 85.02% of the equity interest of the Company through companies wholly owned by the Founders as well as Wanchun Biotech.
Since the drug research businesses of Wanchun Biotech and its subsidiaries transferred to the Group in connection with the Internal Restructuring were under the ultimate common control of the Founders both before and after the Internal Restructuring, the Internal Restructuring was accounted for as a restructuring under common control in a manner similar to the pooling of interests as detailed in Note 2. In accordance with Accounting Standards Codification (“ASC”) 805-50-45, these consolidated financial statements were retrospectively adjusted to reflect the historical results and assets and liabilities of the drug research business of Wanchun Biotech and its subsidiaries since the beginning of the years presented.
Financial assets amounting to $1,513 (consisting of cash of $1,201 and amounts due from related parties of $312) and financial liabilities amounting to $9,705 (substantially loans) retained by Wanchun Biotech were historically associated with the drug research business owned and operated by Wanchun Biotech and represented an integral part of working capital and source of funding of the drug research business since the inception of Wanchun Biotech until the completion of the Internal Restructuring. Such assets and liabilities were recorded in these consolidated financial statements until the completion of the Internal Restructuring, which were then accounted for as a deemed contribution.
In September 2016, the Company issued 1,129,628 ordinary shares of the Company to several third-party investors for an aggregate cash consideration of $15,250 or $13.5 per share.
F-9
Table of Contents
BEYONDSPRING INC.
NOTES TO CONSOLIDATED FINANCIAL STATEMENTS
(Amounts in thousands of U.S. Dollars (“$”) and Renminbi (“RMB”),
except for number of shares and per share data)
2.
Summary of significant accounting policies
Basis of presentation
Pursuant to the Internal Restructuring explained in Note 1 of these consolidated financial statements, the Company became the investment holding company of the entities now comprising the Group. As the businesses transferred to the Company was under the common control of the Founders before and after the Internal Restructuring, these consolidated financial statements were retrospectively adjusted to reflect the historical results and assets and liabilities of the drug research business of Wanchun Biotech and its subsidiaries since the beginning of the years presented. No adjustments were made to reflect fair values, or to recognize any new assets or liabilities in such consolidated balance sheets as a result of the Internal Restructuring. The consolidated financial statements have been prepared in accordance with U.S. generally accepted accounting principles (‘‘U.S. GAAP’’).
Basis of consolidation
The consolidated financial statements include the financial statements of the Company and its subsidiaries. All intercompany transactions and balances between the Company and its subsidiaries are eliminated upon consolidation.
Use of estimates
The preparation of financial statements in conformity with U.S. GAAP requires management to make estimates and assumptions that affect the reported amounts of assets and liabilities, the disclosure of contingent assets and liabilities at the date of the financial statements and the reported amounts of expenses during the reporting years. Significant estimates and assumptions reflected in these financial statements include, but are not limited to, allowance for doubtful accounts, clinical trial accrual, imputed interest expenses, valuation allowance for deferred tax assets and estimates of useful life for property and equipment. Estimates are periodically reviewed in light of changes in circumstances, facts and experiences. Changes in estimates are recorded in the period in which they become known. Actual results could differ from those estimates.
Research and development (“R&D”) costs
The Company accounts for R&D costs in accordance with ASC 730,
Research and Development
. R&D costs primarily are comprised of costs incurred in performing research and development activities, including related personnel and consultant’s salaries, benefits and related costs, raw materials and supplies to develop product candidates, patent-related costs incurred in connection with filing patent applications and external costs of outside vendors engaged to conduct clinical development activities and trials. The Company expenses R&D costs as they are incurred.
The costs incurred relate to nonrefundable advance payments for goods or services that will be used in future research and development activities are deferred and capitalized. The capitalized amounts are expensed as R&D costs when the related goods are delivered or the services are performed, or when the Company does not expect it will need the goods to be delivered or the services to be rendered.
Research contract costs and accruals
The Company has entered into various research and development contracts with research institutions and other companies in the PRC, the United States and Australia. Related payments are recorded as research and development expenses as incurred. The Company records accruals for estimated ongoing research costs. When evaluating the adequacy of the accrued liabilities, the Company analyzes progress of the studies, including the phase or completion of events, invoices received and contracted costs. Significant judgments and estimates are made in determining the accrued balances at the end of any reporting period. Actual results could differ from the Company’s estimates. The Company’s historical accrual estimates have not been materially different from the actual costs.
F-10
Table of Contents
BEYONDSPRING INC.
NOTES TO CONSOLIDATED FINANCIAL STATEMENTS
(Amounts in thousands of U.S. Dollars (“$”) and Renminbi (“RMB”),
except for number of shares and per share data)
2.
Summary of significant accounting policies (continued)
Foreign currency translation and transactions
The Company currently uses U.S.dollar as the functional currency for all its entities, except for entities in the PRC, which adopt RMB as the functional currency, and BeyondSpring Australia, which adopts the Australian dollar as the functional currency. The determination of the respective functional currency is based on the criteria of ASC 830,
Foreign Currency Matters
. The Company uses the U.S. dollar as its reporting currency. The Company uses the average exchange rate for the year and the exchange rate at the balance sheet date to translate the operating results and financial position, respectively. Translation differences are recorded in accumulated other comprehensive loss, a component of equity.
Transactions denominated in foreign currencies are measured into the functional currency at the exchange rates prevailing on the transaction dates. Foreign currency denominated financial assets and liabilities are re-measured at the exchange rates prevailing at the balance sheet date. Exchange gains and losses are included in earnings, except for those raised from intercompany transactions with permanent investment in nature, which are recorded in other comprehensive income or loss.
Cash
Cash consists of cash on hand and bank deposits. As of December 31, 2015 and 2016, the Company had no cash equivalents.
Advances to suppliers
Advances to suppliers consist of cash to contractors and vendors for services and materials that have not been provided or received. Advances to suppliers are reviewed periodically to determine whether their carrying values have become impaired. The Company considers the assets to be impaired if it is doubtful that the services and materials will be or can be provided by the suppliers. As of December 31, 2015 and 2016, there were no allowances provided.
Deferred initial public offering (‘‘IPO’’) costs
Direct costs incurred by the Company attributable to its IPO of ordinary shares in the United States have been deferred and recorded as deferred initial public offering costs in the consolidated balance sheets and will be charged against the gross proceeds received from such offering.
Leases
Leases are classified as capital or operating leases. A lease that transfers to the lessee substantially all the benefits and risks incidental to ownership is classified as a capital lease. The Company did not have any leases that qualified as capital leases for the years ended December 31, 2014, 2015 and 2016. Operating lease expenses are recognized on a straight-line basis over the lease term.
Government grants
Government grants relating to the acquisition of plant and equipment are recognized in the consolidated balance sheets upon receipt and amortized as other income over the weighted average useful life of the assets purchased under the related subsidized capital project. Government grants for Wanchun Pharma amounting to $323 (RMB2,000) were received in December 2014. The government grant was transferred to Wanchunbulin since Wanchun Pharma was liquidated in August 2015. There were no credits to profit or loss during 2014, 2015 and 2016 as the related assets had not yet been purchased. The Company included such government grant under current liabilities as the amendment procedures for changing the beneficiary to Wanchunbulin was still under review of the local government.
F-11
Table of Contents
BEYONDSPRING INC.
NOTES TO CONSOLIDATED FINANCIAL STATEMENTS
(Amounts in thousands of U.S. Dollars (“$”) and Renminbi (“RMB”),
except for number of shares and per share data)
2.
Summary of significant accounting policies (continued)
Property and equipment
Plant and equipment are stated at cost and are depreciated using the straight-line method over the estimated useful lives of the respective assets, as follows:
Category
Estimated useful life
Office equipment
5 years
Furniture
5 years
Motor vehicles
10 years
Leasehold improvements
Lower of lease term or economic life
Repair and maintenance costs are charged to expense as incurred, whereas the cost of renewals and betterment that extends the useful lives of plant and equipment are capitalized as additions to the related assets. Retirements, sales and disposals of assets are recorded by removing the cost and accumulated depreciation from the assets and accumulated depreciation accounts with any resulting gain or loss reflected in the consolidated statements of comprehensive loss.
Impairment of long-lived assets
Long-lived assets are reviewed for impairment in accordance with authoritative guidance for impairment or disposal of long- lived assets. Long-lived assets are reviewed for events or changes in circumstances, which indicate that their carrying value may not be recoverable. Long-lived assets are reported at the lower of carrying amount or fair value less cost to sell. To date, the Company has not recorded any impairment losses on long-lived assets.
Equity investment
The Company uses the equity method to account for its equity investment as prescribed in ASC 323,
Investments—Equity Method and Joint Ventures
. The share of income or loss of the investee is recognized in the consolidated statements of comprehensive loss. Equity method adjustments include the Company’s proportionate share of investee’s income or loss and other adjustments required by the equity method.
Fair value measurements
Financial instruments of the Company primarily include cash, advances to suppliers, amounts due to related parties, and accounts payable. As of December 31, 2015 and 2016, the carrying values of these financial instruments approximated their fair value due to their short term nature.
The Company applies ASC 820,
Fair Value Measurements and Disclosures
(“ASC 820”), in measuring fair value. ASC 820 defines fair value, establishes a framework for measuring fair value and requires disclosures to be provided on fair value measurement.
ASC 820 establishes a three-tier fair value hierarchy, which prioritizes the inputs used in measuring fair value as follows:
•
Level 1—
Observable inputs that reflect quoted prices (unadjusted) for identical assets or liabilities in active markets.
•
Level 2 —Other inputs that are directly or indirectly observable in the marketplace.
•
Level 3 —Unobservable inputs which are supported by little or no market activity.
F-12
Table of Contents
BEYONDSPRING INC.
NOTES TO CONSOLIDATED FINANCIAL STATEMENTS
(Amounts in thousands of U.S. Dollars (“$”) and Renminbi (“RMB”),
except for number of shares and per share data)
2.
Summary of significant accounting policies (continued)
Fair value measurements (continued)
ASC 820 describes three main approaches to measuring the fair value of assets and liabilities: (1) market approach; (2) income approach and (3) cost approach. The market approach uses prices and other relevant information generated from market transactions involving identical or comparable assets or liabilities. The income approach uses valuation techniques to convert future amounts to a single present value amount. The measurement is based on the value indicated by current market expectations about those future amounts. The cost approach is based on the amount that would currently be required to replace an asset.
Segment information
In accordance with ASC 280, Segment Reporting, the Company’s chief operating decision maker, the Chief Executive Officer, reviews the consolidated results when making decisions about allocating resources and assessing performance of the Company as a whole and hence, the Company has only one reportable segment. The Company does not distinguish between markets or segments for the purpose of internal reporting. As the Company had no revenue for all years presented, and its long-lived assets are substantially located in PRC, no geographical segments information are presented.
Comprehensive income (loss)
Comprehensive income (loss) is defined as the changes in equity of the Company during a period from transactions and other events and circumstances excluding transactions resulting from investments by owners and distributions to owners. For each of the years presented, the Company’s comprehensive loss includes net loss and foreign currency translation adjustments.
Income taxes
The Company accounts for income taxes using the asset and liability method, which requires the recognition of deferred tax assets and liabilities for the expected future tax consequences of events that have been recognized in the financial statements or in the Company’s tax returns. Deferred tax assets and liabilities are determined on the basis of the differences between the financial statements and tax basis of assets and liabilities using enacted tax rates in effect for the year in which the differences are expected to reverse. Changes in deferred tax assets and liabilities are recorded in earnings. The Company assesses the likelihood that its deferred tax assets will be recovered from future taxable income and, to the extent it believes, based upon the weight of available evidence, that it is more likely than not that all or a portion of the deferred tax assets will not be realized, a valuation allowance is established through a charge to income tax expense. Potential for recovery of deferred tax assets is evaluated by estimating the future taxable profits expected and considering prudent and feasible tax planning strategies.
The Company accounts for uncertainty in income taxes recognized in the financial statements by applying a two-step process to determine the amount of tax benefit to be recognized. First, the tax position must be evaluated to determine the likelihood that it will be sustained upon external examination by the taxing authorities. If the tax position is deemed more-likely-than-not to be sustained (defined as a likelihood of more than fifty percent of being sustained upon audit, based on the technical merits of the tax position), the tax position is then assessed to determine the amount of benefit to recognize in the financial statements. The amount of the benefit that may be recognized is the largest amount that has a greater than 50% likelihood of being realized upon ultimate settlement. The income tax expense includes the effects of any resulting tax reserves, or unrecognized tax benefits, that are considered appropriate as well as the related net interest and penalties.
The Company's policy is to classify interests and penalties related to unrecognized tax benefits, if any, under interest expenses and other expenses, respectively, forming part of pre-tax income.
F-13
Table of Contents
BEYONDSPRING INC.
NOTES TO CONSOLIDATED FINANCIAL STATEMENTS
(Amounts in thousands of U.S. Dollars (“$”) and Renminbi (“RMB”),
except for number of shares and per share data)
2.
Summary of significant accounting policies (continued)
Concentration of credit risk and other risks and uncertainties
Concentration of credit risk
Financial instruments that potentially expose the Company to concentrations of credit risk consist primarily of cash. The Company’s cash is held at financial institutions that management believes to be of high credit quality. The Company has not experienced any losses on cash to date. The Company does not believe that it is subject to unusual credit risk beyond the normal credit risk associated with commercial banking relationships.
Business, customer, political, social and economic risks
The Company participates in a dynamic high technology industry and believes that changes in any of the following areas could have a material adverse effect on the Company’s future financial position, results of operations or cash flows: changes in the overall demand for services and products; competitive pressures due to new entrants; advances and new trends in new technologies and industry standards; changes in clinical research organizations; changes in certain strategic relationships or customer relationships; regulatory considerations; copyright regulations; and risks associated with the Company’s ability to attract employees necessary to support its growth. The Company’s operations could be also adversely affected by significant political, economic and social uncertainties in the PRC.
Business risk
The Company relies on third parties to support clinical development activities, trials and
manufacturing process of product candidates. If these third parties do not successfully carry out their contractual duties or meet expected deadlines, the Company may not be able to obtain regulatory approval for the Company´s drug candidates and the Company’s business could be substantially impacted. The Company’s main activities are located in U.S. and PRC, and the net assets of the U.S. and China subsidiary were $4,594 and $368 respectively as of December 31, 2016.
Currency convertibility risk
The Company incurs portions of expenses in currencies other than the U.S. dollars, in particular, the RMB. On January 1, 1994, the PRC government abolished the dual rate system and introduced a single rate of exchange as quoted daily by the People’s Bank of China (the ‘‘PBOC’’). However, the unification of the exchange rates does not imply that the RMB may be readily convertible into United States dollars or other foreign currencies. All foreign exchange transactions continue to take place either through the PBOC or other banks authorized to buy and sell foreign currencies at the exchange rates quoted by the PBOC. Approvals of foreign currency payments by the PBOC or other institutions require submitting a payment application form together with suppliers’ invoices, shipping documents and signed contracts. Additionally, the value of the RMB is subject to changes in central government policies and international economic and political developments affecting supply and demand in the PRC foreign exchange trading system market.
F-14
Table of Contents
BEYONDSPRING INC.
NOTES TO CONSOLIDATED FINANCIAL STATEMENTS
(Amounts in thousands of U.S. Dollars (“$”) and Renminbi (“RMB”),
except for number of shares and per share data)
2.
Summary of significant accounting policies (continued)
Concentration of credit risk and other risks and uncertainties (continued)
Foreign currency exchange rate risk
From July 21, 2005, the RMB is permitted to fluctuate within a narrow and managed band against a basket of certain foreign currencies. The depreciation of the RMB against the U.S. dollar was approximately 2.49%, 4.40% and 6.30% in 2014, 2015 and 2016, respectively. It is difficult to predict how market forces or PRC or U.S. government policy may impact the exchange rate between the RMB and the U.S. dollar in the future.
To the extent that the Company needs to convert U.S. dollar into RMB for its operations, appreciation of RMB against U.S. dollar would have an adverse effect on the RMB amount the Company would receive from the conversion. Conversely, if the Company decides to convert RMB into U.S. dollar for the purpose of making payments for dividends on ordinary shares, strategic acquisitions or investments or other business purposes, appreciation of U.S. dollar against RMB would have a negative effect on the U.S. dollar amount available to the Company. In addition, a significant depreciation of the RMB against the U.S. dollar may significantly reduce the U.S. dollar equivalent of the Company’s earnings or losses.
Recently adopted accounting pronouncements
In May 2014, the FASB issued Accounting Standards Update ("ASU") No. 2014-09,
Revenue from Contracts with Customers,
("ASU 2014-09"), amended by ASU No. 2015-14. This new standard will replace all current GAAP guidance on this topic and establishes principles for recognizing revenue upon the transfer of promised goods or services to customers, in an amount that reflects the expected consideration received in exchange for those goods or services. This guidance can be applied either retrospectively to each period presented or as a cumulative-effect adjustment as of the date of adoption. In 2015, the FASB deferred the effective date to reporting periods beginning after December 15, 2017, with early adoption permitted. The Company plans to adopt this standard on January 1, 2018. As Company has not entered into any revenue arrangement and does not anticipate any revenue arrangement in the near future, the Company does not expect the adoption of the new standard will have significant impact on its consolidated financial statements.
In February 2016, the FASB issued ASU No. 2016-02,
Leases
, which requires lessees to recognize assets and liabilities related to lease arrangements longer than 12 months on the balance sheet. This standard also requires additional disclosures by lessees and contains targeted changes to accounting by lessors. The updated guidance is effective for interim and annual periods beginning after December 15, 2018, and early adoption is permitted. The recognition, measurement, and presentation of expenses and cash flows arising from a lease by a lessee have not significantly changed from previous GAAP. The Company is currently evaluating the impact of adoption on its consolidated financial statements.
In August 2016, the FASB issued ASU No. 2016-15,
Statement of cash flows—Classification of Certain Cash Receipts
("ASU 2016-15"). The amendments in ASU 2016-15 addresses eight specific cash flow classification issues. ASU 2016-15 is effective for fiscal years beginning after December 15, 2017, and interim periods within those fiscal years. The Company is currently evaluating the impact of adoption on its consolidated financial statements.
In October 2016, the FASB issued ASU No. 2016-16,
Income taxes—Intra-entity transfers of assets other than inventory
("ASU 2016-16"). The amendments in ASU 2016-16 require that entities recognize the income tax consequences of an intra-entity transfer of an asset other than inventory when the transfer occurs. The amendments in ASU 2016-16 do not change GAAP for the pre-tax effects of an intra-entity asset transfer under Topic 810, Consolidation, or for an intra-entity transfer of inventory. ASU 2016-16 is effective for fiscal years beginning after December 15, 2017, and interim periods within those fiscal years. The Company is currently evaluating the impact of adoption on its consolidated financial statements.
F-15
Table of Contents
BEYONDSPRING INC.
NOTES TO CONSOLIDATED FINANCIAL STATEMENTS
(Amounts in thousands of U.S. Dollars (“$”) and Renminbi (“RMB”),
except for number of shares and per share data)
3.
Property and equipment, net
Property and equipment consisted of the following:
December 31,
2015
2016
Office equipment
2
17
Laboratory equipment
-
49
Furniture
1
2
Motor vehicles
24
23
Leasehold improvements
13
13
40
104
Less: accumulated depreciation
(6
)
(24
)
Property and equipment, net
34
80
Depreciation expenses for the years ended December 31, 2014, 2015 and 2016 were nil, $10 and $18, respectively.
4.
Investment in Wanchun Pharma
In December 2012, Wanchun Biotech and Shanghai Fosun entered into a shareholders’ agreement, and formed Wanchun Pharma. Wanchun Biotech contributed the patent of Plinabulin in the territories of the PRC and Hong Kong with an appraised value of $16,042 (RMB100,000) in exchange for 90.91% equity interest in Wanchun Pharma. Shanghai Fosun contributed $1,604 (RMB10,000) in cash for 9.09% equity interest in Wanchun Pharma. Each of Wanchun Biotech and Shanghai Fosun were required to contribute additional capital of $3,212 (RMB20,000) in cash by December 2014 pursuant to the shareholders’ agreement, among which Shanghai Fosun had the option to transfer its capital contribution obligation of $3,212 (RMB20,000) to Wanchun Biotech, if the phase two clinical trial of the proposed immune-oncology drugs for the treatment of cancer could not be completed to Shanghai Fosun’s satisfaction. Up to the date of completion of liquidation of Wanchun Pharma in August 2015, there was no capital contributed other than the initial investments contributed by the investors.
In addition, based on the articles of association and the shareholders’ agreement, among others, the selection, termination and determination of the compensation of the directors and the general manager, who were responsible for determining and implementing Wanchun Pharma’s policies and procedures, required consents of both investors. The annual business plan, including the budget, was also subject to approval by both investors.
In preparing these consolidated financial statements, the Company considered the rights of Shanghai Fosun under ASC 810-10-25,
Consolidation, Overall, Recognition
, and concluded that they were substantive participating in nature. Thus Wanchun Biotech did not have controlling financial interests and only had significant influence over Wanchun Pharma. The 90.91% equity interest in Wanchun Pharma held by Wanchun Biotech, based on the actual relative contribution by the investors, was accounted for under the equity method. The initial investment was recorded at cost in accordance with ASC 323-10-30,
Investments—Equity Method and Joint Ventures, Overall, Initial Measurement
. As the initial contribution by Wanchun Biotech in exchange for the equity interest in Wanchun Pharma was intellectual properties which did not constitute a business, the Company used the carryover basis of the intellectual properties, which was nil as they were expensed when first acquired by Wanchun Biotech under ASC 730, to record the cost of investment.
F-16
Table of Contents
BEYONDSPRING INC.
NOTES TO CONSOLIDATED FINANCIAL STATEMENTS
(Amounts in thousands of U.S. Dollars (“$”) and Renminbi (“RMB”),
except for number of shares and per share data)
4.
Investment in Wanchun Pharma (continued)
Since incorporation, Wanchun Pharma had been generating losses. ASC 323-10-35,
Investments—Equity Method and Joint Ventures
, Overall, Subsequent Measurement, requires an equity method investor to continue to report losses up to the investor’s investment carrying amount, including any additional financial support made or committed to by the investor. As Wanchun Biotech was committed providing additional capital as disclosed above, the Company continued to record losses resulting in a negative equity method investment. As the Company’s equity investment had a negative balance of $196 and a loan receivable of $960 from Wanchun Pharma as at December 31, 2014, such liability of $196 was presented as a credit against the loan granted to the equity investee.
On March 30, 2015, Wanchun Biotech entered into a share transfer agreement with Shanghai Fosun, a wholly-owned subsidiary of Fosun International Limited, to acquire the 9.09% equity interest in Wanchun Pharma for a cash consideration of $1,611 (RMB10,000) such that Wanchun Pharma became wholly owned by Wanchun Biotech after the acquisition. The acquisition was completed on April 14, 2015.
On July 20, 2015, Fosun Hong Kong, also a wholly-owned subsidiary of Fosun International Limited, purchased 240,000 shares of the Company from Wanchun Biotech at a cash consideration of $1,611 (RMB10,000).
As these two transactions were negotiated and entered into in contemplation of each other, the transactions were accounted for as an exchange of the equity interest in the Company for the equity interest in the Wanchun Pharma. The Company considered ASC 505,
Equity
(‘‘ASC 505’’), and concluded that the fair value of the equity interest of the Company to be more readily determinable. Hence the cost of acquisition of 9.09% equity interest in Wanchun Pharma was determined based on the fair value of the equity interest of the Company to be issued to Fosun Hong Kong. The measurement date was determined to be the date when the equity interest of Wanchun Pharma was acquired as there was no performance commitment by the counterparty. The fair value of the 240,000 ordinary shares of the Company was determined to be $10 per share, totaling $2,400, based on the recent price per ordinary share issued to various independent third party investors (Note 1).
As Wanchun Pharma did not obtain the related approvals by the China Food & Drug Authority (‘‘CDFA’’) prior to the completion of the Internal Restructuring to conduct any research and development activities, Wanchun Pharma had been inactive since incorporation. Apart from the annual fees for the patent of Plinabulin registered in the PRC and Hong Kong, Wanchun Pharma only incurred general and administrative and financial expenses. The Company concluded that a market participant would not be capable of creating the intended outputs by acquiring Wanchun Pharma without such CDFA approval and thus accounted for the acquisition of Wanchun Pharma as an acquisition of assets rather than business.
The Company allocated the cost of the acquisition to individual assets acquired and liabilities assumed on the relative fair value basis pursuant to ASC 805,
Business Combination
. However, as the net assets of Wanchun Pharma amounting to $1,347 (included cash of $1,256) as of acquisition date were substantially all financial assets, the Company did not assign a value above the fair value for the individual items included in the above net assets. The excess of cost over the fair value of such net assets and the carrying amount of the equity investment as of the acquisition date was subject to the allocation to the patent of Plinabulin since no other noncurrent assets were identified, and was thus recorded as research and development expenses as of acquisition date under ASC 730. A reconciliation of the cost of acquisition and the then carrying value of the equity investment and the allocation to various assets is as follows:
$
Acquisition cost
2,400
Less: negative equity investment in Wanchun Pharma
(239
)
Less: net assets of Wanchun Pharma (including cash of $1,256)
(1,347
)
Excess cost allocated to patent of Plinabulin and charged to expenses
814
F-17
Table of Contents
BEYONDSPRING INC.
NOTES TO CONSOLIDATED FINANCIAL STATEMENTS
(Amounts in thousands of U.S. Dollars (“$”) and Renminbi (“RMB”),
except for number of shares and per share data)
4.
Investment in Wanchun Pharma (continued)
Upon completion of the above acquisition on April 14, 2015, Wanchun Pharma became a wholly owned subsidiary of Wanchun Biotech. Wanchun Pharma was subject to consolidation since April 14, 2015 up to the completion of the Internal Restructuring on July 20, 2015.
Wanchun Pharma initiated the liquidation procedures on June 1, 2015 and all the assets and liabilities were disposed of, transferred to the Group or distributed to Wanchun Biotech before the completion of liquidation on August 26, 2015. The patent of Plinabulin registered in the PRC and Hong Kong, the principal asset held by Wanchun Pharma before the initiation of liquidation, was transferred to the Group pursuant to the Internal Restructuring (Note 1).
Revenues and net losses of Wanchun Pharma when it was accounted for as an equity investee from January 1, 2015 to April 14, 2015, the acquisition date, were nil and $48, respectively. Revenues and net losses of Wanchun Pharma included in the Company’s consolidated statements of comprehensive loss for the period from the April 14, 2015 through 20 July, 2015, the Internal Restructuring date, were nil and $49, respectively.
5.
Related party transactions
In addition to transactions disclosed elsewhere in the consolidated financial statements, the related party transactions for the years presented were as follows:
Mr. Linqing Jia
Mr. Linqing Jia entered into a loan agreement with Wanchun Biotech on October 8, 2010 whereby Mr. Linqing Jia provided a loan of $5,000 (RMB33,145) to Wanchun Biotech to purchase patent of Plinabulin in the territories of the PRC and Hong Kong with a maturity date of 8 years. On January 4, 2014 and July 1, 2014, Mr. Linqing Jia provided loans of $496 (RMB3,000) and $2,002 (RMB12,410) to the Group for operational use, respectively. Both of these shareholder loans were interest-free and repayable with a maturity date of 5 years. Such RMB denominated shareholder loans were included as noncurrent liabilities. Interest expenses have been accrued and recorded in additional paid-in capital as shareholder contributions according to market interest rates ranging from 6.48% to 12.39% in 2015 (2014: 7.83% to 12.91%).
On March 30, 2015 and June 4, 2015, Mr. Linqing Jia provided loans of $1,192 (RMB7,400) and $81 (RMB500) to the Company, respectively. Both of these shareholder loans are interest-free and repayable on demand. The Company repaid $323 on April 3, 2015 and $79 on September 6, 2015, respectively. Interest expenses have been accrued and recorded in additional paid-in capital as shareholder contributions according to market interest rate ranging from 10.07% to 12.29% in 2015. On July 20, 2015, such outstanding RMB denominated loans granted by Mr. Jia were distributed to Wanchun Biotech pursuant to the Internal Restructuring as set out in Note 1. Hence, these outstanding shareholder loans were not included in these consolidated financial statements after the Internal Restructuring.
On July 20, 2015, such outstanding RMB denominated loans granted by Mr. Jia were distributed to Wanchun Biotech as a noncontrolling shareholder. Hence, these outstanding shareholder loans were not included in these consolidated financial statements thereafter.
F-18
Table of Contents
BEYONDSPRING INC.
NOTES TO CONSOLIDATED FINANCIAL STATEMENTS
(Amounts in thousands of U.S. Dollars (“$”) and Renminbi (“RMB”),
except for number of shares and per share data)
5.
Related party transactions (continued)
Dr. Lan Huang
Dr. Lan Huang provided consulting services to BeyondSpring US at a fee of $300, $300 and $75 for the years ended December 31, 2014, 2015 and 2016, respectively.
On April 1, 2015, the Company provided RMB denominated loan of $211 (RMB1,300) to Dr. Lan Huang for personal use, which is unsecured, interest free and repayable on demand. $190 of this loan was net settled against the consulting service fees due to Dr. Lan Huang, with the remaining part of the loan settled by cash.
Wanchun Pharma as an equity investee prior to April 14, 2015
In January and August 2014, Wanchun Biotech provided RMB denominated loans amounting to $960 (RMB6,000) in total to Wanchun Pharma, then Wanchun Pharma used it for research and development activities of BeyondSpring US. The loan is unsecured, interest-free and repayable on demand.
In April 2015, Wanchun Biotech provided RMB denominated loan of $650 (RMB4,000) to Wanchun Pharma, then Wanchun Pharma used it for research and development activities of BeyondSpring US. The loan is unsecured, interest free and repayable on demand.
On April 10, 2015, BeyondSpring US, Wanchun Biotech and Wanchun Pharma entered into a three party agreement. The above loans due to Wanchun Biotech by Wanchun Pharma were net settled against the loans due to Wanchun Pharma by BeyondSpring US, before the acquisition of 9.09% equity interests in Wanchun Pharma by the Group (Note 4).
Wanchun Biotech as a noncontrolling shareholder
On November 28, 2016, Wanchunbulin entered into a purchase contract with Wanchun Biotech to purchase drugs from Wanchun Biotech for clinical research purpose. During the year ended December 31, 2016, Wanchun Biotech purchased drugs amounting to $110 (RMB 754) from third party vendors and sold to Wanchunbulin without any margin.
Others
In addition, Dr. Lan Huang and Wanchun Biotech as a noncontrolling shareholder, paid for certain general administrative and research and development expenses on behalf of the Company during 2014, 2015 and 2016. Such amounts paid on behalf of the Company are unsecured, interest-free and repayable on demand.
Due to related parties consisted of the following:
December 31,
2015
2016
Due to Dr. Lan Huang
386
210
Due to Wanchun Biotech
46
-
432
210
F-19
Table of Contents
BEYONDSPRING INC.
NOTES TO CONSOLIDATED FINANCIAL STATEMENTS
(Amounts in thousands of U.S. Dollars (“$”) and Renminbi (“RMB”),
except for number of shares and per share data)
6.
Income taxes
Cayman Islands
The Company is incorporated in the Cayman Islands, and is not subject to income tax under the current laws of the Cayman Islands.
British Virgin Islands
BeyondSpring Ltd. and BVI Biotech are incorporated in the British Virgin Islands, and are not subject to income tax under the current laws of the British Virgin Islands.
U.S.
BeyondSpring US is incorporated in Delaware, the U.S. It is subject to corporate income tax at a rate of 35%. BeyondSpring US had no taxable income for all years presented and therefore, no provisions for income taxes were recorded.
Australia
BeyondSpring Australia incorporated in Australia is subject to corporate income tax at a rate of 30%. BeyondSpring Australia has no taxable income for all years presented and therefore, no provision for income taxes is required.
Hong Kong
BeyondSpring HK is incorporated in Hong Kong and is subject to Hong Kong Profits Tax at 16.5% on its taxable income calculated in accordance with the relevant Hong Kong tax laws. BeyondSpring HK has no taxable income for all years presented and therefore, no provision for income taxes is required.
PRC
Wanchun Shenzhen and Wanchunbulin are PRC companies and are subject to PRC income tax at the statutory rate of 25%.
The components of losses before income taxes are as follows:
Year Ended December 31,
2014
2015
2016
Cayman Islands
58
489
894
U.S.
1,983
5,921
9,840
PRC
972
1,642
1,338
Australia
-
-
473
Net loss before income taxes
3,013
8,052
12,545
There were no provisions for current and deferred income taxes because the Company and all of its subsidiaries were losses making and were at cumulative losses for the years presented.
F-20
Table of Contents
BEYONDSPRING INC.
NOTES TO CONSOLIDATED FINANCIAL STATEMENTS
(Amounts in thousands of U.S. Dollars (“$”) and Renminbi (“RMB”),
except for number of shares and per share data)
6.
Income taxes (continued)
A reconciliation of the differences between income tax expenses and the amounts computed by applying the U.S. corporate income tax rate of 35% is as follows:
Year Ended December 31,
2014
2015
2016
Net loss before income taxes
3,013
8,052
12,545
Expected income tax benefit
1,055
2,818
4,391
Tax rate differential
95
297
581
Non-deductible expenses
(240
)
(351
)
(152
)
Others
(5
)
28
(63
)
Change in valuation allowance
(905
)
(2,792
)
(4,757
)
Total income tax benefit
-
-
-
Net deferred tax assets as of December 31, 2015 and 2016 consisted of the following:
December 31,
2015
2016
Deferred tax assets, non-current portion:
Net operating loss carryforward
3,811
8,317
Intangible asset
586
428
Deferral of tax deduction of R&D expense
-
409
Less: valuation allowance
(4,397
)
(9,154
)
Net deferred tax assets
-
-
Valuation allowances have been provided on the deferred tax assets where, based on all available evidence, it was considered more likely than not that some portion or all of the recorded deferred tax assets will not be realized in future periods. The Company recorded a full valuation allowance against deferred tax assets.
For the years ended December 31, 2015 and 2016, the increases in valuation allowance were $2,369 and $4,757, respectively. The change in valuation allowance for the year ended December 31, 2015 was primarily due to the net effect of an additional valuation allowance of $2,792 recorded in the profit or loss against the deferred tax assets of subsidiaries with cumulative losses and a net decrease in valuation allowance of $423 as a result of decrease in deferred tax assets arising from the decrease in deductible temporary differences following the Group’s additional investment in Wanchun Pharma in 2015. The change in valuation allowance for the year ended December 31, 2016 was primarily due to the additional valuation allowance of $4,757 recorded in the profit or loss against the deferred tax assets of subsidiaries with cumulative losses.
As of December 31, 2016, the Company had U.S. and PRC tax loss carryforwards of approximately $17,853 and $648, respectively. The U.S. unused tax losses can be carried forward for 20 years and will start to expire in 2033 if not utilized. Whereas the PRC unused tax losses can be carried forward for 5 years and $617 will expire in 2020 if not utilized.
F-21
Table of Contents
BEYONDSPRING INC.
NOTES TO CONSOLIDATED FINANCIAL STATEMENTS
(Amounts in thousands of U.S. Dollars (“$”) and Renminbi (“RMB”),
except for number of shares and per share data)
6.
Income taxes (continued)
As of December 31, 2015 and 2016, the Company determined that it had no material unrecognized tax benefit and accordingly no material related interest and penalty. Management does not expect that the amount of unrecognized tax benefit will increase significantly within the next 12 months.
The Company’s U.S. subsidiary and Australian and PRC subsidiaries filed income tax returns in the U.S., Australia and PRC, respectively. BeyondSpring US is subject to U.S. federal and state income tax examination by tax authorities for tax years beginning in 2013. BeyondSpring Australia’s 2016 tax returns are open to examination by Australian Taxation Office. For Wanchun Shenzhen and Wanchunbulin, their 2015 and 2016 tax returns are open to examination by the PRC taxing authorities.
7.
Net loss per share
Basic and diluted net loss per share attributable to ordinary shareholders was calculated as follows:
Year
Ended December 31,
2014
2015
2016
Numerator:
Net loss attributable to BeyondSpring Inc.—basic and diluted
$
(3,013
)
$
(7,970
)
$
(12,010
)
Denominator:
Weighted average number of ordinary shares outstanding
—basic and diluted
13,910,000
15,171,370
16,086,419
Net loss per share—basic and diluted
$
(0.22
)
$
(0.53
)
$
(0.75
)
For the purpose of presenting loss per share, the weighted average number of ordinary shares of the Company for the years ended December 31, 2014 and 2015 was computed on the basis that 13,910,000 ordinary shares issued by the Company in exchange of the drug research business and related assets and liabilities pursuant to the Internal Restructuring had been in issue throughout the periods.
8.
Employee defined contribution plan
Full time employees of the Company in the PRC participate in a government mandated defined contribution plan, pursuant to which certain pension benefits, medical care, employee housing fund and other welfare benefits are provided to employees. Chinese labor regulations require that the Company’s PRC subsidiaries make contributions to the government for these benefits based on certain percentages of the employees’ salaries. The Company has no legal obligation for the benefits beyond the contributions made. The total amounts for such employees’ benefits, which were expensed as incurred, were nil, $12 and $22 for the years ended December 31, 2014, 2015 and 2016, respectively.
F-22
Table of Contents
BEYONDSPRING INC.
NOTES TO CONSOLIDATED FINANCIAL STATEMENTS
(Amounts in thousands of U.S. Dollars (“$”) and Renminbi (“RMB”),
except for number of shares and per share data)
9.
Restricted net assets
The Company’s ability to pay dividends may depend on the Company receiving distributions of funds from its PRC subsidiaries. Relevant PRC statutory laws and regulations permit payments of dividends by the Company’s PRC subsidiaries only out of its retained earnings, if any, as determined in accordance with PRC accounting standards and regulations. The results of operations reflected in the consolidated financial statements prepared in accordance with U.S. GAAP differ from those reflected in the statutory financial statements of the Company’s PRC subsidiaries.
In accordance with the PRC Regulations on Enterprises with Foreign Investment and their articles of association, a foreign invested enterprise established in the PRC is required to provide certain statutory reserves, namely general reserve fund, the enterprise expansion fund and staff welfare and bonus fund which are appropriated from net profit as reported in the enterprise’s PRC statutory accounts. A foreign invested enterprise is required to allocate at least 10% of its annual after-tax profit to the general reserve until such reserve has reached 50% of its respective registered capital based on the enterprise’s PRC statutory accounts. Appropriations to the enterprise expansion fund and staff welfare and bonus fund are at the discretion of the board of directors for all foreign invested enterprises. The aforementioned reserves can only be used for specific purposes and are not distributable as cash dividends. Wanchun Shenzhen was established as a foreign invested enterprise and therefore is subject to the above mandated restrictions on distributable profits.
Additionally, in accordance with the Company Law of the PRC, a domestic enterprise is required to provide statutory common reserve of at least 10% of its annual after-tax profit until such reserve has reached 50% of its respective registered capital based on the enterprise’s PRC statutory accounts. A domestic enterprise is also required to provide discretionary surplus reserve, at the discretion of the board of directors, from the profits determined in accordance with the enterprise’s PRC statutory accounts. The aforementioned reserves can only be used for specific purposes and are not distributable as cash dividends. Wanchunbulin was established as domestic invested enterprises and therefore is subject to the above mandated restrictions on distributable profits.
Foreign exchange and other regulations in the PRC further restrict the Company’s PRC subsidiaries from transferring funds to the Company in the form of loans, advances or cash dividends. As of December 31, 2015 and 2016, restricted net assets of the Company’s PRC subsidiaries were $1,770 and $368, respectively.
10.
Commitments and contingencies
Operating lease commitments
The Company has several operating leases, primarily for offices. Payments under operating leases are expensed on a straight-line basis over the periods of their respective leases, and the terms of the leases do not contain rent escalation, contingent rent, renewal, or purchase options.
Rental expenses incurred under the operating leases for the years ended December 31, 2014, 2015 and 2016 amounted to $12, $33 and $136, respectively.
The following table summarizes the future minimum lease payments under the operating lease as of December 31, 2016:
$
Year ending December 31, 2017
155
Year ending December 31, 2018
57
Total
212
F-23
Table of Contents
BEYONDSPRING INC.
NOTES TO CONSOLIDATED FINANCIAL STATEMENTS
(Amounts in thousands of U.S. Dollars (“$”) and Renminbi (“RMB”),
except for number of shares and per share data)
10.
Commitments and contingencies (continued)
Royalty payment
As part of the consideration to the seller for acquiring the worldwide patent of Plinabulin excluding the PRC and Hong Kong, Wanchun Biotech was required to pay royalties on a quarterly basis equal to 20% of gross proceeds from the sales of the product, commencing on the first commercial sale of such product for ten years.
On February 2, 2015, the Company, Wanchun Biotech and Fortis Advisors LLC, in its capacity as an agent of the former stakeholders of the seller of the patent of Plinabulin transferred to Wanchun Biotech, entered into an agreement to terminate such royalty payment arrangements. The termination agreement will be effective upon the consummation of the Company’s IPO in the United States. If the IPO is consummated within three years following the agreement date, the Company is required to issue and allot such number of ordinary shares representing 10% of the Company’s fully-diluted equity capitalization immediately prior to the IPO to a single corporate entity designated by the seller in lieu of the royalty payment. In connection with the Company IPO on the NASDAQ Capital Market completed on March 14, 2017 (Note 11), the Company issued 2,112,963 ordinary shares to Nereus Trust, an entity designated by the seller, and the royalty payment arrangements were terminated.
11.
Subsequent events
IPO and the concurrent private placement
On March 14, 2017, the Company completed its IPO on the NASDAQ Capital Market pursuant to which the Company issued 174,286 ordinary shares at $20.00 per share for gross proceeds of $3,486. In conjunction with IPO, the Company issued 2,541,048 ordinary shares in a private placement to certain investors at $20.00 per share for gross proceeds of $50,821. Immediately prior to the IPO, the Company issued 2,112,963 ordinary shares to Nereus Trust (Note 10) and the relevant royalty payment arrangements with the seller of the patent of Plinabulin were terminated.
2017 Omnibus Incentive Plan.
In connection with the IPO, the Company’s board of directors and shareholders approved a new equity compensation plan, the 2017 Omnibus Incentive Plan, to provide an additional incentive to selected officers, employees, non-employee directors, independent contractors and consultants of the Company under certain conditions. Under the 2017 Omnibus Incentive Plan, the maximum number of the Company’s ordinary shares reserved for issuance is 2,137,037 shares.
F-24