Genprex
GNPX
#10475
Rank
ยฃ6.85 M
Marketcap
ยฃ0.76
Share price
0.00%
Change (1 day)
-91.38%
Change (1 year)

Genprex - 10-K annual report 2021


Text size:
0001595248Genprex, Inc.false--12-31FY20210.0010.001200,000,000200,000,00047,874,70847,874,70843,117,68143,117,681035001010100100015952482021-01-012021-12-31iso4217:USD00015952482021-06-30xbrli:shares00015952482022-03-15thunderdome:item00015952482021-12-3100015952482020-12-31iso4217:USDxbrli:shares00015952482020-01-012020-12-310001595248us-gaap:CommonStockMember2019-12-310001595248us-gaap:AdditionalPaidInCapitalMember2019-12-310001595248us-gaap:RetainedEarningsMember2019-12-3100015952482019-12-310001595248us-gaap:CommonStockMember2020-01-012020-12-310001595248us-gaap:AdditionalPaidInCapitalMember2020-01-012020-12-310001595248us-gaap:RetainedEarningsMember2020-01-012020-12-310001595248us-gaap:CommonStockMember2020-12-310001595248us-gaap:AdditionalPaidInCapitalMember2020-12-310001595248us-gaap:RetainedEarningsMember2020-12-310001595248us-gaap:CommonStockMember2021-01-012021-12-310001595248us-gaap:AdditionalPaidInCapitalMember2021-01-012021-12-310001595248us-gaap:RetainedEarningsMember2021-01-012021-12-310001595248us-gaap:CommonStockMember2021-12-310001595248us-gaap:AdditionalPaidInCapitalMember2021-12-310001595248us-gaap:RetainedEarningsMember2021-12-31xbrli:pure00015952482018-04-032018-04-0300015952482018-03-31utr:Y0001595248srt:MinimumMember2021-01-012021-12-310001595248srt:MaximumMember2021-01-012021-12-3100015952482010-12-3100015952482010-01-012010-12-310001595248gnpx:ConversionOfPreferredStockToCommonStockMember2014-03-012014-03-310001595248gnpx:UsTreasuryDepartmentMemberus-gaap:GrantMember2010-01-012010-12-310001595248gnpx:AccreditedInvestorMembergnpx:RegisteredDirectOfferingMember2020-01-212020-01-210001595248gnpx:AccreditedInvestorMembergnpx:RegisteredDirectOfferingMember2020-01-210001595248gnpx:InvestorsMembergnpx:RegisteredDirectOfferingMember2020-01-232020-01-230001595248gnpx:InvestorsMembergnpx:RegisteredDirectOfferingMember2020-01-230001595248gnpx:InvestorsMembergnpx:RegisteredDirectOfferingMember2020-02-212020-02-210001595248gnpx:InvestorsMembergnpx:RegisteredDirectOfferingMember2020-02-210001595248gnpx:AccreditedInvestorMembergnpx:RegisteredDirectOfferingMember2020-12-242020-12-240001595248gnpx:AccreditedInvestorMembergnpx:RegisteredDirectOfferingMember2020-12-240001595248gnpx:InvestorsMembergnpx:RegisteredDirectOfferingMember2021-02-102021-02-100001595248gnpx:InvestorsMembergnpx:RegisteredDirectOfferingMember2021-02-100001595248gnpx:ConversionOfPreferredStockToCommonStockMember2018-03-312018-03-3100015952482018-04-030001595248gnpx:BearCreekCapitalWarrantOneMember2021-12-310001595248gnpx:BearCreekCapitalWarrantTwoMember2021-12-310001595248gnpx:BearCreekCapitalWarrantsMember2021-01-012021-12-3100015952482020-01-012020-12-300001595248gnpx:WarrantsIssuedForServicesMember2020-12-310001595248gnpx:WarrantsIssuedToCancerRevolutionLLCAnEntityOwnedByVietLyMember2020-12-310001595248gnpx:WarrantsIssuedToCapitalCityTechnicalConsultingIncMember2020-12-310001595248gnpx:WarrantsIssuedForServicesMember2020-01-012020-12-310001595248gnpx:TimeBasedOptionsMember2020-01-012020-12-310001595248us-gaap:PerformanceSharesMember2020-01-012020-12-310001595248gnpx:WarrantsIssuedForServicesMembergnpx:FundathenaIncMember2018-01-290001595248gnpx:WarrantsIssuedForServicesMembergnpx:FundathenaIncMember2021-01-012021-12-310001595248gnpx:The2018EquityIncentivePlanMember2018-04-030001595248gnpx:The2009PlanMember2018-04-030001595248gnpx:The2018EquityIncentivePlanMember2020-01-012020-01-010001595248gnpx:The2018EquityIncentivePlanMember2021-01-012021-01-010001595248gnpx:The2018EquityIncentivePlanMember2021-12-310001595248gnpx:The2018EmployeeStockPurchasePlanMember2018-04-030001595248gnpx:ExcludingThe2018EquityIncentivePlanMember2021-12-31utr:M0001595248srt:MinimumMember2021-12-310001595248srt:MaximumMember2021-12-310001595248srt:MinimumMember2020-01-012020-12-310001595248srt:MaximumMember2020-01-012020-12-310001595248srt:MinimumMember2020-12-310001595248srt:MaximumMember2020-12-310001595248us-gaap:EmployeeStockOptionMember2021-01-012021-12-310001595248us-gaap:EmployeeStockOptionMember2021-12-310001595248us-gaap:PerformanceSharesMember2021-12-310001595248gnpx:PerformancebasedWarrantMember2021-12-310001595248us-gaap:EmployeeStockOptionMember2020-01-012020-12-310001595248gnpx:MdAndersonMembergnpx:ClinicalTrialAgreementMember2018-07-012018-12-310001595248gnpx:MdAndersonMembergnpx:ResearchAgreementMember2018-07-012018-07-310001595248gnpx:NationalInstituteOfHealthMember2009-12-310001595248gnpx:NationalInstituteOfHealthMember2009-01-012009-12-310001595248us-gaap:LicenseAgreementTermsMember2021-03-030001595248gnpx:NationalInstituteOfHealthMember2016-12-310001595248gnpx:NationalInstituteOfHealthMember2016-10-012016-12-310001595248gnpx:NationalInstituteOfHealthMember2016-01-012016-12-310001595248gnpx:NationalInstituteOfHealthMember2017-01-012017-03-310001595248gnpx:NationalInstituteOfHealthMember2017-03-310001595248gnpx:NationalInstituteOfHealthMember2017-04-012017-06-300001595248gnpx:UniversityOfPittsburghMembergnpx:LicenseAgreementMember2020-02-110001595248gnpx:UniversityOfPittsburghMembersrt:MinimumMembergnpx:LicenseAgreementMember2020-02-110001595248gnpx:UniversityOfPittsburghMembersrt:MaximumMembergnpx:LicenseAgreementMember2020-02-110001595248gnpx:UniversityOfPittsburghMembergnpx:DosingOfFirstHumanPatientInAPhaseIClinicalTrialMembergnpx:LicenseAgreementMember2020-02-110001595248gnpx:The2018EquityIncentivePlanMemberus-gaap:SubsequentEventMember2022-01-012022-01-010001595248us-gaap:SubsequentEventMember2022-01-012022-01-010001595248us-gaap:SubsequentEventMember2022-02-222022-02-220001595248us-gaap:SubsequentEventMember2022-02-042022-02-040001595248gnpx:The2018EquityIncentivePlanMemberus-gaap:SubsequentEventMember2022-02-042022-02-04
 

 



UNITED STATES

SECURITIES AND EXCHANGE COMMISSION

Washington, D.C. 20549


FORM 10-K


(Mark One)

ANNUAL REPORT PURSUANT TO SECTION 13 OR 15(d) OF THE SECURITIES EXCHANGE ACT OF 1934

 

For the fiscal year ended December 31, 2021

 

OR

 

TRANSITION REPORT PURSUANT TO SECTION 13 OR 15(d) OF THE SECURITIES EXCHANGE ACT OF 1934

FOR THE TRANSITION PERIOD FROM                      TO                     

 

Commission File Number 001-38244


Genprex, Inc.

(Exact Name of Registrant as Specified in Its Charter)


Delaware

90-0772347

(State or other jurisdiction of incorporation or organization)

(I.R.S. Employer Identification Number)

  

3300 Bee Cave Road #650-227

 

Austin, Texas

78746

(Address of principal executive offices)

(Zip Code)

Registrant’s telephone number, including area code: (877) 774-4679

Securities registered pursuant to Section 12(b) of the Act:

 

Title of each class

 

Trading

Symbol(s)

 

Name of each exchange on which registered

Common Stock, par value $0.001 per share

 

GNPX

 

The Nasdaq Capital Market

 

 

Securities registered pursuant to 12(g) of the Act: None

 

Indicate by check mark if the registrant is a well-known seasoned issuer, as defined in Rule 405 of the Securities Act. Yes ☐ No ☒

Indicate by check mark if the registrant is not required to file reports pursuant to Section 13 or 15(d) of the Act. Yes ☐ No ☒

Indicate by check mark whether the registrant (1) has filed all reports required to be filed by Section 13 or 15(d) of the Securities Exchange Act of 1934 during the preceding 12 months (or for such shorter period that the registrant was required to file such reports), and (2) has been subject to such filing requirements for the past 90 days. Yes ☒ No ☐

Indicate by check mark whether the registrant has submitted electronically, every Interactive Data File required to be submitted pursuant to Rule 405 of Regulation S-T (§232.405 of this chapter) during the preceding 12 months (or for such shorter period that the registrant was required to submit such files). Yes ☒ No ☐

Indicate by check mark whether the registrant is a large accelerated filer, an accelerated filer, a non-accelerated filer, a smaller reporting company or an emerging growth company. See the definitions of “large accelerated filer,” “accelerated filer,” “smaller reporting company” and “emerging growth company” in Rule 12b-2 of the Exchange Act.

 

Large accelerated filer:

 

 

Accelerated filer

 

Non-accelerated filer:

 

☒  

 

Smaller reporting company

 

 

 

 

 

Emerging growth company

 

 

If an emerging growth company, indicate by check mark if the registrant has elected not to use the extended transition period for complying with any new or revised financial accounting standards provided pursuant to Section 13(a) of the Exchange Act.  

Indicate by check mark whether the registrant has filed a report on and attestation to its management’s assessment of the effectiveness of its internal control over financial reporting under Section 404(b) of the Sarbanes-Oxley Act (15 U.S.C. 7262(b)) by the registered public accounting firm that prepared or issued its audit report. Yes  No ☒

Indicate by check mark whether the registrant is a shell company (as defined in Rule 12b-2 of the Act). Yes  No ☒

The aggregate market value of the voting and non-voting common equity held by non-affiliates of the registrant as of June 30, 2021 was approximately $151 million, computed by reference to the closing price of the registrant’s common stock on June 30, 2021 (the last business day of the registrant's most recently completed second fiscal quarter) of $3.35 per share, as reported by The Nasdaq Capital Market.

As of March 15, 2022, there were 47,879,708 shares of the registrant’s common stock outstanding.

DOCUMENTS INCORPORATED BY REFERENCE

Portions of the registrant’s definitive proxy statement to be filed with the Securities and Exchange Commission, or SEC, subsequent to the date hereof pursuant to Regulation 14A in connection with the registrant’s 2022 annual meeting of stockholders, are incorporated by reference into Part III of this Annual Report on Form 10-K. Such proxy statement will be filed with the SEC not later than 120 days after the conclusion of the registrant’s fiscal year ended December 31, 2021.



 

 

 

 

 

TABLE OF CONTENTS

 

 

 

Page

PART I

 

 

Item 1.

Business

2

Item 1A.

Risk Factors

43

Item 1B.

Unresolved Staff Comments

71

Item 2.

Properties

71

Item 3.

Legal Proceedings

71

Item 4.

Mine Safety Disclosures

71

 

 

 

PART II

 

72

Item 5.

Market for Registrant’s Common Equity, Related Stockholder Matters and Issuer Purchases of Equity Securities

72

Item 6.

Reserved

72

Item 7.

Management’s Discussion and Analysis of Financial Condition and Results of Operations

73

Item 7A.

Quantitative and Qualitative Disclosures About Market Risk

80

Item 8.

Financial Statements and Supplementary Data

80

Item 9.

Changes in and Disagreements With Accountants on Accounting and Financial Disclosure

80

Item 9A.

Controls and Procedures

81

Item 9B.

Other Information

82

Item 9C.Disclosure Regarding Foreign Jurisdictions that Prevent Inspections

81

 

 

 

PART III

 

83

Item 10.

Directors, Executive Officers and Corporate Governance

83

Item 11.

Executive Compensation

83

Item 12.

Security Ownership of Certain Beneficial Owners and Management and Related Stockholder Matters

83

Item 13.

Certain Relationships and Related Transactions, and Director Independence

83

Item 14.

Principal Accountant Fees and Services

83

 

 

 

PART IV

 

83

Item 15.

Exhibits and Financial Statement Schedules

83

Item 16.

Form 10-K Summary

87

 

 

 

SIGNATURES

88

 

 

FINANCIAL STATEMENTS

F-1

 

 

 

 

 

CAUTIONARY NOTE REGARDING FORWARD-LOOKING STATEMENTS

 

This Annual Report on Form 10-K (this “Annual Report”) contains forward-looking statements that involve substantial risks and uncertainties. Any statements in this Annual Report about our expectations, beliefs, plans, objectives, assumptions or future events or performance are not historical facts and are forward-looking statements. These statements are often, but not always, made through the use of words or phrases such as “believe,” “will,” “expect,” “anticipate,” “estimate,” “intend,” “plan” and “would.” For example, statements concerning financial condition, possible or assumed future results of operations, growth opportunities, industry ranking, plans and objectives of management, markets for our common stock and future management and organizational structure are all forward-looking statements. Forward-looking statements are not guarantees of performance. They involve known and unknown risks, uncertainties and assumptions that may cause actual results, levels of activity, performance or achievements to differ materially from any results, levels of activity, performance or achievements expressed or implied by any forward-looking statement. 

 

Any forward-looking statements are qualified in their entirety by reference to the risk factors discussed throughout this Annual Report. Some of the risks, uncertainties and assumptions that could cause actual results to differ materially from estimates or projections contained in the forward-looking statements include but are not limited to:

 

 

Market conditions;

 

 

Our capital position;

 

 

Our ability to compete effectively and with larger better financed pharmaceutical companies;

 

 

Our uncertainty of developing marketable products;

 

 

Our ability to develop and commercialize our products;

 

 

Our ability to obtain regulatory approvals;

 

 

Our ability and third parties’ ability to maintain and protect intellectual property rights;

 

 

Our ability to raise additional future financing and possible lack of financial and other resources;

 

 

The ultimate impact of the current coronavirus pandemic, or any other health epidemic, on our business, our clinical trials, our research programs, healthcare systems or the global economy as a whole;

 

 

The success of our clinical trials through all phases of clinical development;

 

 

Any delays in regulatory review and approval of our current and future product candidates;

 

 

Our dependence on third-party manufacturers to supply or manufacture our products;

 

 

Our ability to control product development costs;

 

 

Our ability to attract and retain key employees;

 

 

Our ability to enter into new strategic collaborations, licensing or other arrangements;

 

 

Changes in government regulation affecting product candidates that could increase our development costs;

 

 

Our involvement in patent and other intellectual property litigation that could be expensive and divert management’s attention;

 

 

The possibility that there may be no market acceptance for our products; and

 

 

Changes in third-party reimbursement policies which could adversely affect potential future sales of any of our products that are approved for marketing.

 

 

 

The foregoing list sets forth some, but not all, of the factors that could affect our ability to achieve results described in any forward-looking statements, which speak only as of the date of this Annual Report. Except as required by law, we assume no obligation and expressly disclaim any duty to update any forward-looking statement to reflect events or circumstances after the date of this Annual Report or to reflect the occurrence of unanticipated events. In addition, we cannot assess the impact of each factor on our business or the extent to which any factor, or combination of factors, may cause actual results to differ materially from those contained in any forward-looking statements contained in this Annual Report. All forward-looking statements are expressly qualified in their entirety by the cautionary statements contained in this section.

 

 

1

 

PART I

 

Item 1. Business.

 

Overview

 

We are a clinical stage gene therapy company pioneering the development of gene-based therapies for large patient populations with unmet medical needs.  Our oncology platform utilizes our non-viral ONCOPREX™ Nanoparticle Delivery System.  Using this system, we encapsulate plasmids that express tumor suppressor genes within lipid nanoparticles and intravenously administer the encapsulated plasmids which are taken up by the tumor cells, after which the tumor suppressor genes express proteins that are missing or found in low quantities in the tumor cells.  Our diabetes technology is designed to work by transforming alpha cells in the pancreas into functional beta-like cells, which can produce insulin but are distinct enough from beta cells to evade the body’s immune system.

 

Oncology Platform

 

Our lead oncology drug candidate, REQORSA™ Immunogene Therapy, also sometimes referred to as GPX-001, initially is being developed in combination with top selling cancer drugs to treat Non-Small Cell Lung Cancer (“NSCLC”) and Small Cell Lung Cancer (“SCLC”). The active agent in REQORSA is a plasmid that expresses a tumor suppressor gene named TUSC2. REQORSA has a multimodal mechanism of action whereby it interrupts cell signaling pathways that cause replication and proliferation of cancer cells, re-establishes pathways for apoptosis, or programmed cell death, in cancer cells, and modulates the immune response against cancer cells. REQORSA also has been shown to block mechanisms that create drug resistance and to be complementary with targeted drugs and immunotherapies.  We believe REQORSA’s unique attributes position REQORSA to provide treatment for patients with NSCLC, SCLC, and possibly other cancers, who are not benefitting from current therapies.    

 

We currently are enrolling one Phase 1/2 clinical trial in NSCLC and are about to begin enrolling a second Phase 1/2 clinical trial in NSCLC. The Acclaim-1 clinical trial (“Acclaim-1") is using a combination of REQORSA with AstraZeneca PLC’s Tagrisso® in patients with late-stage NSCLC with activating epidermal growth factor receptor ("EGFR") mutations, whose disease progressed after treatment with Tagrisso. The first patient was dosed in Acclaim-1 in February 2022. We expect the Phase 1 portion of Acclaim-1 to be completed by year end 2022. Our Acclaim-2 clinical trial (“Acclaim-2”) is expected to begin enrolling patients in April 2022 and is using a combination of REQORSA with Merck & Co.’s Keytruda® in patients with late-stage NSCLC whose disease progressed after treatment with Keytruda. We expect to complete the Phase 1 portion of Acclaim-2 by the first quarter of 2023.

 

The Food and Drug Administration (“FDA”) has granted two Fast Track Designations, one for use of REQORSA in the patient population targeted in each of these trials. 

 

The TUSC2 gene is one of a series of genes whose therapeutic use is covered by our exclusive worldwide licenses from The University of Texas MD Anderson Cancer Center ("MD Anderson").  We believe that our ONCOPREX Nanoparticle Delivery System allows for delivery of a number of cancer-fighting genes, alone or in combination with other cancer therapies, to combat multiple types of cancer and are in early stages of discovery programs to identify early-stage candidates.

 

Diabetes Gene Therapy

 

In diabetes, we are developing a gene therapy that is exclusively licensed from the University of Pittsburgh of the Commonwealth System of Higher Education (“University of Pittsburgh”) for the treatment of Type 1 and Type 2 diabetes. This potential treatment is designed to work by transforming alpha cells in the pancreas into functional beta-like cells, which can produce insulin but are distinct enough from beta cells to evade the body’s immune system. The therapy utilizes a procedure in which an adeno-associated virus vector delivers Pdx1 and MafA genes to the pancreas. Our diabetes product candidate is currently being evaluated in preclinical studies at the University of Pittsburgh.

 

2

 

Our Pipeline

 

Our technologies are designed to administer disease-fighting genes to provide new treatment options for large patient populations with cancer and diabetes who currently have limited treatment options. We are developing our lead product candidate REQORSA to be administered with targeted therapies and with immunotherapies for NSCLC. We continue to conduct preclinical research to explore how REQORSA may be administered with targeted therapies and immunotherapies in other solid tumors, and we are researching how other cancer fighting genes can enhance our portfolio using our ONCOPREX Nanoparticle Delivery System. Recently, we expanded our pipeline to include Small Cell Lung Cancer (“SCLC”) and expect to commence a clinical trial by year end 2022. Using a different gene therapy delivery system, we are also developing our pre-clinical diabetes candidate, GPX-002. The following table summarizes our product development pipeline. 

pipeline_v13.jpg
 

 

3

 

Introduction – Cancer

 

Cancer and Genetic Mutations. Cancer results from genetic mutations. Mutations that lead to cancer are usually present in two major classes of genes: oncogenes, which are involved in functions such as signal transduction and transcription; and tumor suppressor genes, which play a role in governing cell proliferation by regulating transcription. Transduction is the process by which chemical and physical signals are transmitted through cells. Transcription is the process by which a cell’s DNA sequence is copied to make RNA molecules, which then can lead to protein expression. In cancer cells, the oncogene mutations may overwhelm the natural tumor suppression processes, or those tumor suppression processes may be impaired or absent. Functional alterations due to mutations in oncogenes or tumor suppressor genes may result in the abnormal and uncontrolled growth patterns characteristic of cancer. These genetic alterations facilitate such malignant growth by affecting signal transduction pathways and transcription, thus inhibiting normal growth signaling in the cell, circumventing the natural process of apoptosis, evading the immune system’s response to cancer, and inducing angiogenesis, which is the formation of new blood vessels that supply cancer cells.

 

The most common genetic alterations present in lung cancer are in tumor suppressor genes.  No targeted small molecule drugs have successfully been developed against tumor suppressor gene mutations in NSCLC. 

 

Another genetic condition often associated with lung cancer are mutations of tyrosine kinases. Tyrosine kinases are enzymes that play an important role in signal transduction through the modification of proteins by adding (phosphorylation) or taking away (dephosphorylation) phosphate groups on the amino acid tyrosine, to change the proteins’ function. When an EGFR ligand binds to the EGFR, two EGFR transmembrane proteins are brought close together on the cell membrane surface, and the intracellular tyrosine kinase domains can autophosphorylate, and activate downstream processes, including cell signaling pathways that can lead to cell growth and proliferation. EGFRs can act similarly to a switch that turns “on” and “off” when phosphate groups are either added or taken away. Mutated kinases can have a malfunctioning on/off switch, causing the switch to be stuck in the “on” position leading to the loss of control of cell growth.

 

Cancer and the Immune System. Cancer can also spread when the body’s natural immune functions are impaired, including by the cancer cells themselves. PD-1, or Programmed Death-1, is a receptor expressed on the surface of activated T cells, which are part of the body’s immune system. PD-L1 is a ligand for PD-1 which is expressed on the surface of cancer and other cells. The binding of PD-1 to PD-L1 has been speculated to contribute to cancer cells’ ability to evade the body’s immune response. PD-1 and similar molecules are called immune checkpoint inhibitors because they can impede the normal immune response, for example by blocking the T cells from attacking the cancer cells. In many cancers, PD-L1 is up-regulated. Substantial research has been performed in the emerging field of immuno-oncology to discover drugs or antibodies that could block PD-L1 and similar receptors. It is believed that blocking the PD-1/PD-L1 interaction pathway and other similar checkpoints, such as cytotoxic T-lymphocyte-associated protein 4, or CTLA-4, with drugs called checkpoint inhibitors can prevent cancer cells from inactivating T cells, leading to an attack of the immune system on the cancer. 

 

Current Treatment of NSCLC. Chemotherapy is the standard treatment for the majority of NSCLC patients, as it is for many other cancer patients. Because it is a non-selective systemic treatment, rather than a targeted approach to treating cancer, chemotherapy also kills healthy cells and has a number of other undesirable side effects.

 

A subset of NSCLC patients carry one or both of two EGFR mutations, referred to as exon 19 deletion and exon 21 substitution, which make their tumors sensitive to EGFR tyrosine kinase inhibitors ("EGFR TKIs"). Several pharmacological and biological approaches, including EGFR TKIs, have been developed specifically to block activated EGFR for cancer therapy. EGFR TKI drugs are the most common targeted therapies used in lung cancer.  Several EGFR TKI therapies are marketed commercially including, but not limited to, Tagrisso, Tarceva, Iressa and Gilotrif.

 

Approximately 17% of NSCLC patients of North American and European descent and approximately 30% to 50% of NSCLC patients of Asian descent have activating EGFR mutations. This means that the majority of NSCLC patients do not have activating EGFR mutations and are therefore “EGFR negative” and not optimal candidates for EGFR TKIs. 

 

4

 

However, while EGFR TKIs are most effective in patients who have an activating EGFR mutation and are therefore described as “EGFR positive,” they are significantly less effective in overall NSCLC populations and are generally not effective in patients without an activating EGFR mutation. 

 

In addition, even among those patients who are EGFR positive and benefit from EGFR TKI therapy, nearly all eventually become resistant to and ultimately no longer respond to EGFR TKI therapy, resulting in eventual disease progression. For example, according to the FLAURA study, sponsored by AstraZeneca, the median time to tumor progression for lung cancer patients on Tagrisso is approximately 18 months. Furthermore, clinical trials have shown that combining EGFR TKIs with conventional chemotherapy does not increase survival for lung cancer patients.

 

Epidemiology of Lung Cancer. According to the World Health Organization in 2020, lung cancer was the leading cause of cancer deaths worldwide, causing more deaths than colorectal, breast, liver, or stomach cancers. In 2020, there were more than 2 million new lung cancer cases and 1.8 million deaths from lung cancer worldwide. In the United States, according to the American Cancer Society, it is estimated that in 2022 there will be more than 236,000 new cases of lung cancer and more than 130,000 deaths from this disease. NSCLC represents 84% of all lung cancers and the five-year survival rate for patients with NSCLC with distant spread is 7 percent. SCLC represents about 13% of lung cancer patients and the five-year survival rate for patients with SCLC with distant spread is 3 percent. With limited benefit from current therapies, we believe there is a significant unmet medical need for new treatments for NSCLC and SCLC in the United States and globally, and we believe REQORSA may be suitable for the majority of lung cancer patients.

 

REQORSA

 

REQORSA™ immunogene therapy is designed to (i) interrupt cell signaling pathways that cause replication and proliferation of cancer cells, (ii) target and kill cancer cells, and (iii) stimulate the natural immune responses against cancer. REQORSA is an immunogene therapy in that it combines features of gene therapy and immunotherapy.  It up-regulates TUSC2 expression in the cell, and also increases the anti-tumor immune cell population and down-regulates PD-L1, thereby potentially boosting the immune response to cancer.

 

REQORSA consists of the TUSC2 gene expressing plasmid encapsulated in non-viral nanoparticles made from lipid molecules (our ONCOPREX Nanoparticle Delivery System) with a positive electrical charge. REQORSA is injected intravenously and specifically targets cancer cells. Cancer cells have elevated metabolism compared to healthy cells and as a result, are negatively charged compared to healthy cells, which are positively charged, or charge neutral. REQORSA is designed to deliver the functioning TUSC2 gene to cancer cells while minimizing their uptake by normal tissue. Tumor biopsy studies conducted at MD Anderson show that, in three patients, the uptake of TUSC2 in tumor cells after REQORSA treatment was 10 to 33 times the uptake in normal cells. We believe that REQORSA, is the first systemic gene therapy to be used for cancer in humans. REQORSA is unlike other gene therapies, which either need to be delivered directly into tumors or require cells to be removed from the body, re-engineered and then reinserted into the body.

 

Many approved cancer therapeutics target only single molecules or a single specific genetic abnormality related to driving the proliferation and survival of cancer cells. In contrast, REQORSA has been shown to have a multimodal mechanism of action whereby it interrupts cell signaling pathways that cause replication and proliferation of cancer cells, re-establishes pathways for programmed cell death (apoptosis) in cancer cells, and modulates the immune response against cancer cells. REQORSA also has been shown to block mechanisms that create drug resistance.

 

Resistance to targeted drugs and checkpoint inhibitors develop through activation of alternate bypass pathways. For example, when PD-1 is blocked, the TIM-3 checkpoint is up-regulated. We believe that REQORSA’s multimodal activity will block emerging bypass pathways, thereby potentially reducing the probability that drug resistance develops.

 

Our preclinical and clinical data indicate that REQORSA is well tolerated and may be effective alone or in combination with targeted small molecule therapies. Preclinical data indicate that REQORSA may also be effective with immunotherapies, and in a three-drug combination with immunotherapy and chemotherapy. These data suggest that REQORSA, when combined with other therapies, may be effective in a large population of lung cancer patients. 

 

5

 

TUSC2, the Active Agent in REQORSA

 

TUSC2 is a multifunctional gene that plays a vital role in cancer suppression and normal cell regulation. Key TUSC2 anti-cancer mechanisms of action include the inactivation of multiple oncogenic kinases, the induction of apoptosis, the control of cell signaling and inflammation, and modulation of the immune system to fight cancer. REQORSA has also been shown to block mechanisms that create drug resistance. Our pre-clinical data indicate that REQORSA in combination with both EGFR TKIs and with immunotherapies can achieve results more favorable than results achieved with either REQORSA or such other therapies alone, and may make those drugs effective for patients with drug resistance who would not otherwise benefit from them.

 

Normal TUSC2 function is often inactivated at the early onset of cancer development, making TUSC2 a potential target for all stages of cancer, including metastatic disease. The TUSC2 protein is reduced or absent in approximately 85% of lung cancers. In patients with NSCLC, the loss of TUSC2 expression has been associated with significantly worse overall survival than when TUSC2 expression is not impaired.

 

Studies show TUSC2 protein functions as a key mediator in the Apaf1-mediated mitochondrial apoptosis pathway by recruiting and directing cytoplasmic Apaf1 protein to a critical cellular location and activating it in situ, thereby up-regulating activity of other proapoptotic effectors. Normally TUSC2 functions to mediate apoptosis in cancer cells through interaction with Apaf1 and also down-regulates multiple tyrosine kinases including EGFR, AKT, platelet-derived growth factor receptor ("PDGFR"), c-Kit, and c-Abl.

 

In normal cells, the proteins involved in the PI3K/AKT/mTOR pathway play an important role in cellular function and cellular trafficking. In this pathway, PI3K, a kinase, generates messenger molecules required to translocate AKT, another protein kinase, to the cell’s plasma membrane where it is phosphorylated and activated. These proteins are often found to be aberrantly active in cancers, causing cells to lose their ability to control cell growth, proliferation, and differentiation. Thus, mutations in PI3K (overexpression) and its upstream activators, such as EGFR, have been associated with many forms of cancers.

 

Similarly, proteins in the Ras/MAPK pathway, which is a signal transduction pathway that transduces signals to the cell nucleus where specific genes are activated for cell growth, division and differentiation, play a critical role in cellular responses to various stress stimuli, including osmotic stress, DNA damage, and inflammation. As shown in the figures below, the TUSC2 protein, a potent pan-kinase inhibitor, blocks multiple cell signaling pathways downstream of the receptor (EGFR in the figures), leading to cell cycle interruption and thereby preventing cancer cell proliferation and survival.

 

Under stress conditions, such as oncogenic stress, cells go through a regulated process of programmed cell death, also known as apoptosis. The TUSC2 protein interacts via various apoptotic signaling pathways such as Apa1 to stimulate programmed cell death via the release of caspases, enzymes that play a significant role in apoptosis.

 

6

 

gylze0pdymuz000002.jpg

 

Pan-Kinase Inhibition by TUSC2

 

 

gylze0pdymuz000003.jpg

 

Stimulation of Apoptotic Signaling by TUSC2

  

7

 

Our clinical and preclinical data indicate that the combination of REQORSA with EGFR TKIs, may increase anti-tumor activity in cancers with or without EGFR mutations and in cancers that have become resistant to EGFR TKI therapy, thus expanding the number of patients who could benefit from those drugs. 

 

TUSC2 and the Immune Response. In addition to its pro-apoptotic cytotoxicity and tyrosine kinase inhibitory activity, TUSC2 enhances the immune response to cancer. Data from preclinical studies at MD Anderson has shown a therapeutic benefit from the combination of TUSC2 and anti-PD-1 antibody and a key role for TUSC2 in regulating immune cell subpopulations including cytokines, natural killer ("NK") cells, and T lymphocytes. In addition, TUSC2 has been found to down-regulate PD-L1 on the surface of cancer cells. As a result, lymphocytes expressing the PD-1 receptor are more likely to recognize the cancer cell as an altered cell that should be destroyed.  In addition, by inducing tumor cell apoptosis TUSC2 increases antigen release and presentation, thus promoting an enhanced antitumor response in the presence of other immune regulators.

 

NK cells, an important part of the innate immune system, have developed several mechanisms to distinguish healthy cells from target cells. These mechanisms allow NK cells to kill cells that are deemed dangerous to the host, including cancer cells. However, one of the consequences of malignant transformation is the ability of the cancer cell to evade the immune system. Cancer cells do so via the up-regulation and interplay of receptors, including checkpoint inhibitors such as PD-1 and PD-L1.

 

As shown in the illustration below, TUSC2 has been found to stimulate the release of interleukin-15, or IL-15, resulting in up-regulation of mature NK cells that circulate and target cancer cells.  

 

 

gylze0pdymuz000004.jpg
 

Modulation by TUSC2 of the Immune Response to Cancer

 

8

 

ONCOPREX® Nanoparticle Delivery System

 

Our oncology platform consists of anti-cancer genes expressing DNA plasmids contained in non-viral lipid nanoparticles delivered intravenously. REQORSA utilizes the ONCOPREX® Nanoparticle Delivery System to encapsulate the TUSC2 gene in positively charged nanoparticles that bind to negatively charged cancer cells, and then enter the cancer cell through selective endocytosis, a process by which cells take in substances from outside the cell by engulfing them in a vesicle. The nanoparticles in our system differ significantly from liposomes historically used for drug delivery in that they are true particles encapsulating the therapeutic payload within a bilamellar lipid coat.

 

 

 gylze0pdymuz000005.jpg

Operation of the ONCOPREX Nanoparticle Delivery System

 

 

The particle size is small enough to allow REQORSA to cross tight barriers in the lung, but large enough to avoid accumulation or clearance in the liver, spleen, and kidney. The cationic (positive) charge of the nanoparticles target cancer cells. A Phase 1 clinical trial showed that intravenous REQORSA therapy selectively and preferentially targeted tumor cells, resulting in anticancer activity. The nanoparticles are non-immunogenic, allowing repetitive therapeutic dosing and providing extended half-life in the circulation.

 

The ONCOPREX Nanoparticle Delivery System is a non-viral delivery system. Most gene therapies rely on viral based delivery systems. The benefit of the viral system is that viruses are skilled at penetrating cells. However, viruses can also affect more than one type of cell and it is possible that the virus may infect additional cells, other than the targeted cells containing mutated genes. If this happens, healthy cells may be damaged causing other illness or diseases, such as cancer. With REQORSA, once it is taken up into a cancer cell, the TUSC2 gene is expressed and TUSC2 protein is capable of restoring certain defective functions in the cancer cell. REQORSA has been designed using the ONCOPREX Nanoparticle Delivery System to deliver the functioning TUSC2 gene to cancer cells while minimizing their uptake by normal tissue. Tumor biopsy studies conducted at MD Anderson showed that, in three patients, the uptake of TUSC2 in tumor cells after REQORSA treatment was 10 to 33 times the uptake in normal cells.  REQOURSA is also delivered systemically as opposed to most other gene therapies.

 

REQORSA Origins

 

TUSC2 was discovered through a lung cancer research consortium from MD Anderson and The University of Texas Southwestern Medical Center along with the National Cancer Institute. The TUSC2 discovery teams included Jack A. Roth, MD, FACS, chairman of our Scientific Advisory Board.

 

Our technology discoveries and research and development programs have been the subject of numerous peer-reviewed publications and have been supported by Small Business Innovation Research ("SBIR") grants and grants from the National Institutes of Health, the United States Department of Treasury, and the State of Texas. We hold a worldwide, exclusive license from MD Anderson to patents covering the therapeutic use of TUSC2 and other genes that have been shown to have cancer fighting properties, as well as a number of related technologies, including 18 issued patents and 17 pending patent applications. The rights we have obtained pursuant to our license agreement with MD Anderson are made subject to the rights of the U.S. government to the extent that the technology covered by the licensed intellectual property was developed under a funding agreement between MD Anderson and the U.S. government.

 

9

 

REQORSA Development Rationale and Strategy

 

Our goal is to utilize our novel immunogene platform to provide more effective treatments to large patient populations suffering from devastating illness.

 

REQORSA, our lead product candidate, initially is being developed as a potential treatment for NSCLC.  Clinical and preclinical data indicate that REQORSA, when combined with EGFR TKIs such as Tagrisso, Tarceva and Iressa, provides a synergistic effect that could also benefit the larger population of NSCLC patients who are EGFR negative (which means they are not expected to benefit from EGFR TKI drugs alone). Further, our data shows that REQORSA may re-sensitize EGFR positive patients who become resistant to, and therefore no longer benefit from, EGFR TKIs alone. Thus, REQORSA may both significantly expand the benefit of EGFR TKIs to the majority of patients who do not have EGFR activating mutations, and also extend the usefulness and benefit of EGFR TKIs for the population of NSCLC patients who are EGFR positive, but whose tumors progress on EGFR TKIs. Preclinical and clinical data support our belief that REQORSA may provide medical benefit in several subpopulations of NSCLC patients for which there is an unmet medical need, and also served as the basis for the receipt from the FDA in January 2020 of our first Fast Track Designation. In granting this first Fast Track Designation, the FDA found that REQORSA has the potential to provide a benefit over existing therapies for patients whose tumors progress on Tagrisso. This first FDA Fast Track Designation is for use of the combination of REQORSA with Tagrisso for the treatment of NSCLC patients with EGFR mutations whose tumors progressed after treatment with Tagrisso.

 

Pre-clinical data also have shown that REQORSA enhances the immune response to cancer. Data from preclinical studies at MD Anderson have shown a therapeutic benefit from the combination of TUSC2 and anti-PD-1 antibody and a key role for TUSC2 in regulating immune cell subpopulations including cytokines, NK cells, and T lymphocytes. In addition, TUSC2 has been found to down-regulate PD-L1 receptors on the surface of cancer cells. This data, along with our previous pre-clinical and clinical data, provided the basis for the receipt from the FDA in December 2021 of our second Fast Track Designation. In granting this second Fast Track Designation, the FDA found that REQORSA has the potential to provide a benefit over existing therapies for patients whose tumors progress on Keytruda. This second FDA Fast Track Designation is for use of the combination of REQORSA with Keytruda for the treatment of NSCLC patients whose tumors progressed after treatment with Keytruda.

 

Pre-clinical studies by MD Anderson researchers have included combining REQORSA with:

 

 

the EGFR TKI gefitinib (marketed as Iressa® by AstraZeneca Pharmaceuticals) in animals and in human NSCLC cells;

 

third generation EGFR TKIs such as osimertinib (marketed as Tagrisso® by AstraZeneca Pharmaceuticals);

 

MK2206 in animals (MK2206 is an inhibitor of AKT kinases, which affect cell signaling pathways downstream from tyrosine kinases);

 

the anti-PD-1 antibody pembrolizumab (the checkpoint inhibitor marketed as Keytruda® by Merck & Co.) in animals;

 

the anti-PD-1 antibody nivolumab (the checkpoint inhibitor marketed as Opdivo® by Bristol-Myers Squibb Company) in animals; and

 

the anti-CTLA4 antibody ipilimumab (marketed as Yervoy® by Bristol-Myers Squibb Company) in animals.

 

The manufacturers of the marketed drugs were not involved in any of our clinical or preclinical studies. In clinical studies involving marketed drugs, the drugs were administered concurrently with REQORSA without being modified in any way, and the antibodies used in our preclinical studies that did not use the marketed drugs were the non-humanized equivalent to marketed drugs.

 

Data from these clinical and preclinical studies indicates that combining REQORSA with these other therapies yields results more favorable than either these therapies or REQORSA alone, with minimal side effects relative to other lung cancer drugs, thereby potentially making REQORSA a therapy complementary to these cancer treatments.

 

10

 

Acclaim-1

 

In January 2020, we received Fast Track Designation from the FDA for use of REQORSA in combination with TKI Tagrisso for the treatment of NSCLC patients with EGFR mutations whose tumors progressed after treatment with Tagrisso.

 

In June 2021, the FDA reviewed and confirmed that all comments had been addressed regarding our clinical trial protocol for our Acclaim-1 trial, a Phase 1/2 open-label, dose-escalation and clinical response study of REQORSA in combination with Tagrisso in patients with advanced, EGFR-mutant, metastatic non-small-cell lung cancer who have progressed after treatment with Tagrisso. We anticipate enrolling patients at approximately 15 clinical sites and estimate that the Phase 1 portion of the Acclaim-1 trial will enroll up to 18 patients and that the Phase 2 portion will enroll approximately 74 patients.  Patients enrolled in the Phase 2 portion of the study will be randomized 1:1 to either REQORSA and Tagrisso combination therapy or to Tagrisso monotherapy. Prior to entry into the trial, patients may receive local therapy such as radiation therapy, to progressing lesions. Patients will be treated until disease progression or unacceptable toxicity is experienced. Patients must have histologically confirmed unresectable stage III or IV EGFR-positive NSCLC (any histology) with:

 

 

radiological progression on Tagrisso (third generation EGFR-TKI); and

 

an ECOG performance status of 0 to 1.

 

The primary endpoint of the Phase 1 portion is dose limiting toxicity ("DLT"), defined as ≥Grade 3 prolonged non-hematological or ≥Grade 4 prolonged hematological toxicity occurring during the first cycle of therapy and considered to be possibly, probably, or definitely related to REQORSA and Tagrisso combination therapy. The primary endpoint of the Phase 2 portion of the trial is progression-free survival which is defined as time from randomization to disease progression) or death. Patients will be followed for up to 12 months following administration of their last dose of Tagrisso.

 

In February 2022 we dosed the first patient in the Acclaim-1 trial. We expect the Phase 1 portion of the Acclaim-1 trial will be completed by year end 2022.

 

Acclaim-2

 

In December 2021, we received Fast Track Designation from the FDA for use of REQORSA in combination with the checkpoint inhibitor Keytruda for the treatment of advanced NSCLC patients whose tumors progressed after treatment with Keytruda.

 

In 2019, preclinical data were presented by MD Anderson collaborators relating to the combination of TUSC2, the active agent in REQORSA, with Keytruda showing that TUSC2 combined with the checkpoint blockade mechanism of action of Keytruda was more effective than Keytruda alone in increasing the survival of mice with a human immune system (humanized mice) that had metastatic lung cancer. MD Anderson also presented preclinical data in 2019 for the combination of TUSC2, Keytruda and chemotherapy for the treatment of some of the most resistant metastatic lung cancers. This study found that the addition of TUSC2 demonstrates synergy with Keytruda and with Keytruda combined with chemotherapy, and thus, may improve on the first-line standard of care for lung cancer. In May 2020, we entered into a worldwide, exclusive license agreement with The Board of Regents of the University of Texas System on behalf of MD Anderson for the use of TUSC2 in combination with immunotherapies, including Keytruda, and also for the use of TUSC2 in a three-drug combination of TUSC2, immunotherapy and chemotherapy. 

 

The Acclaim-2 trial is a Phase 1/2 open-label, dose-escalation and clinical response study of REQORSA in combination with Keytruda in patients with advanced, metastatic non-small-cell lung cancer who have progressed after treatment with Keytruda. We anticipate enrolling patients at approximately 15 clinical sites and estimate that the Phase 1 portion of the Acclaim-2 trial will enroll up to 30 patients and that the Phase 2 portion will enroll approximately 126 patients.  Patients enrolled in the Phase 2 portion of the study will be randomized 2:1 to either REQORSA and Keytruda combination therapy or to chemotherapy (docetaxel with or without ramucirumab). Patients will be treated until disease progression or unacceptable toxicity is experienced.  Patients must have histologically confirmed unresectable stage III or IV NSCLC (any histology) with:

 

 

radiological progression on Keytruda; and

 

an ECOG performance status of 0 to 1.

 

The primary endpoint of the Phase 1 portion is dose limiting toxicity ("DLT"), defined as ≥Grade 3 prolonged non-hematological or ≥Grade 4 prolonged hematological toxicity occurring during the first cycle of therapy and considered to be possibly, probably, or definitely related to REQORSA and Keytruda combination therapy. The primary endpoint of the Phase 2 portion of the trial is progression-free survival which is defined as time from randomization to disease progression) or death. Patients will be followed for up to 12 months following administration of their last dose of Keytruda.

 

The Acclaim-2 trial is expected to open and begin enrolling patients in April 2022. We expect the Phase 1 portion of the Acclaim-2 trial will be completed by the first quarter of 2023. 

 

11

 

ONC-001: REQORSA Phase 1 Monotherapy Trial (completed) 

 

In 2012, MD Anderson researchers completed a Phase 1 clinical trial of REQORSA as a monotherapy (the “Phase 1 Monotherapy Trial”) in patients with advanced NSCLC with disease progression at study entry.  The primary objective of the REQORSA Monotherapy Trial was to assess the toxicity of REQORSA administered intravenously and to determine the maximum tolerated dose ("MTD") and recommended Phase 2 dose of REQORSA alone. Secondary objectives were to assess the expression of TUSC2 following intravenous delivery of REQORSA in tumor biopsies and also to assess the anticancer activity of REQORSA. This trial showed that REQORSA was well tolerated and established the MTD and the therapeutic dosage for REQORSA at 0.06 mg/kg administered every 21 days. This MTD was established based on the occurrence of an asymptomatic, Grade 3 laboratory abnormality in 2 patients.  Although this trial was not designed to show changes in outcomes, a halt in cancer growth was observed in a number of patients, and tumor regressions occurred in primary lung tumors and metastatic cancers in the liver, pancreas, and lymph nodes. In addition, pre- and post-treatment patient biopsies demonstrated that intravenous REQORSA selectively and preferentially targeted patients’ cancer cells, and suggested that clinical anti-cancer activity was mediated by TUSC2. 

 

In the Phase 1 Monotherapy Trial, REQORSA was injected intravenously in stage IV (metastatic) lung cancer patients who had received traditional platinum combination chemotherapy but still showed tumor progression at the time of entry into the study. 31 subjects were treated at six dose levels. Seventy percent of subjects had received two or more prior chemotherapy regimens. The only serious adverse events, defined as grade 3, 4 or 5 events under the Common Terminology Criteria for Adverse Events published by the U.S. Department of Health and Human Services, were grade 3 fever (experienced by three patients) and grade 3 hypotension (experienced by 1 patient). The only dose-limiting toxicities were two episodes of transient grade 3 hypophosphatemia (abnormally low levels of phosphate in the blood) resulting in an MTD of 0.06 mg/kg. Twenty-three subjects received two or more doses, of whom five subjects, or 22% of the 23 subjects, achieved disease control for periods ranging from 2.6 months to 10.8 months. The median disease control period for these subjects was 5.0 months (95% CI: 2.0-7.6), while the other 18 subjects’ cancer progressed during the Phase 1 Monotherapy Trial. Disease control for cancer therapies is defined under the Response Evaluation Criteria in Solid Tumors ("RECIST") as Complete Response (CR) + Partial Response (PR) + Stable Disease (SD)>8weeks). Median survival for all subjects in the Phase 1 Monotherapy Trial was 8.3 months (95% CI 6.0-10.5 months) and mean survival time was 13.2 months (95%CI 8.9-7.5 months) with a range of two to 23+ months.

 

Two subjects had reductions in primary tumor size of 14% and 26%. One subject with stable disease, a 54-year-old female with a large cell neuroendocrine carcinoma who received 12 cycles of REQORSA therapy, had evidence of a durable metabolic response, which is a lasting reduction of metabolic activity in the tumor, as shown by positron emission tomography ("PET") imaging. The response was documented with PET scans performed after the second, fourth and sixth doses, all showing decreased metabolic activity in the tumor with no changes in size or number of metastases by computed tomography ("CT") imaging. The illustration below is of the PET scan of this subject performed after the fourth dose. This subject had received six prior chemotherapy regimens. Prior to entry in the Phase 1 Monotherapy Trial, two hepatic metastases were progressing on gemcitabine. The subject also had a metastasis in the head of the pancreas and a peripancreatic lymph node, shown by the arrows in the illustration below. Illustration A shows the pretreatment PET scan. The dose of Fluorodeoxyglucose (18F) was 8.8mCi. Illustration B shows the post treatment PET scan performed 20 days following the fourth dose of REQORSA. The dose of Fluorodeoxyglucose (18F) was 9.0mCi. All scans were performed within a 60 to 90 minute window after injection.

 

gylze0pdymuz000006.jpg

 

Metabolic Tumor Response in a Metastatic Lung Cancer Subject

 

 

This subject survived after subsequent therapy more than seven years after the final treatment with REQORSA, to our knowledge, without evidence of cancer progression in the responding sites.

 

12

 

 

ONC-002: Phase 1/2 - Trial Combining REQORSA with Tarceva (Phase 1 portion completed; Phase 2 portion no longer enrolling in favor of conducting Acclaim-1)

 

Phase 1 Portion: The Phase 1 Monotherapy Trial showed that REQORSA is well tolerated, that high levels of TUSC2 expression are detected in the tumor post-treatment, and that there was evidence of tumor growth suppression. Based on the results from the Phase 1 Monotherapy Trial and substantial preclinical evidence that REQORSA is complementary with EGFR TKIs, we began a Phase 1/2 trial (the “Phase 1/2 Combination Tarceva Trial”) at MD Anderson combining REQORSA with Tarceva in patients with Stage IV (metastatic) or recurrent NSCLC that is not potentially curable by radiotherapy or surgery.  Patients were enrolled whether or not they had an activating EGFR mutation. Enrollment in the Phase 1 portion of the Phase 1/2 Combination Tarceva Trial commenced in 2014 at MD Anderson with Dr. Charles Lu as the Principal Investigator.

 

In the Phase 1 portion of the Phase 1/2 Combination Tarceva Trial, 18 subjects were treated with the following dose levels:

 

Dose Level

 

Drug Doses

1

 

Tarceva (100 mg/day) + REQORSA (0.045 mg/kg)

2

 

Tarceva (100 mg/day) + REQORSA (0.060 mg/kg)

3

 

Tarceva (150 mg/day) + REQORSA (0.045 mg/kg)

4

 

Tarceva (150 mg/day) + REQORSA (0.060 mg/kg)

 

As in the Phase 1 Monotherapy Trial, subjects received a pre-treatment regimen of oral and intravenous dexamethasone and diphenhydramine to prevent infusion reaction symptoms such as fever, along with an infusion of REQORSA every three weeks. Subjects received oral Tarceva daily during each three-week cycle during the treatment period.

 

The Phase 1 portion of the Phase 1/2 Combination Tarceva Trial was also a dose escalation study with the primary purpose of determining the MTD. DLT were defined as grade 3, 4, or 5 events during the first cycle of treatment that were considered to be treatment related. At dose level 1, one subject had grade 3 adverse events of fatigue, muscle weakness, and hyponatremia (low sodium level) considered to be related to the study treatment (Tarceva). Therefore, three additional subjects were treated at this dose level (six subjects total), none of whom suffered a DLT. At dose level 2, there were no DLTs. At dose level 3, one subject had a grade 3 rash considered to be related to the study treatment (Tarceva); therefore, an additional three subjects were treated at this dose level (six subjects total). No additional subjects suffered a DLT. At dose level 4, there were no DLTs; thus dose level 4, as the highest dose evaluated, was determined to be the dose to be used in the Phase 2 portion of the study.

 

Four patients in the Phase 1 portion of the study had stable disease ranging from 12 weeks to 36 weeks. The following observations from our preclinical studies and from the Phase 1 portion of the Phase 1/2 Combination Tarceva Trial provided the rationale for proceeding with the Phase 2 portion of the study:

 

 

TUSC2 inhibits a variety of tyrosine kinases including EGFR, PDGFR, c-kit, and c-abl;

 

intravenous administration of a nanoparticle encapsulated TUSC2 expression plasmid effectively delivers TUSC2 to distant tumor sites and mediates an anti-tumor effect in orthotopic human lung cancer xenograft models; and

 

when the TUSC2-nanoparticle is combined with an EGFR TKI, the suppression of tumor growth in mouse xenograft models is synergistic.

 

Once the Phase 2 dose for the study treatment combination was determined in the Phase 1 portion of the Phase 1/2 Combination Tarceva Trial to be Dose Level 4, accrual proceeded with the Phase 2 portion of the study. Since the eligibility criteria, drug administration details (other than dose) and evaluation details were identical for the Phase 1 portion and the Phase 2 portion, the three subjects in the Phase 1 portion of the Phase 1/2 Combination Tarceva Trial who were treated at the Phase 2 dose were included in the analysis of the Phase 2 portion of the study.

 

13

 

Phase 2 Portion: The Phase 2 portion of the Phase 1/2 Combination Tarceva Trial was designed to include subjects treated with the combination of REQORSA and Tarceva at the Phase 2 dose with the primary goal of measuring the response rate, and secondary endpoints of stable disease, time to progression and overall survival. The response rate for cancer therapies is defined under the RECIST as Complete Response (CR) + Partial Response (PR); disease control rate is defined under the RECIST criteria as Complete Response (CR) + Partial Response (PR) + Stable Disease (SD) > 8 weeks.

 

Enrollment criteria for the Phase 2 portion were identical to those in the first phase. Subjects enrolled in the Phase 2 portion began Tarceva on Day 8. The rationale for delaying Tarceva in the first cycle was to allow exploratory analyses of potential differential effects of REQORSA alone and in combination with Tarceva on downstream pathway activation and potential biomarkers of Tarceva resistance. Subjects received three-week cycles of REQORSA in combination with Tarceva until the occurrence of progressive disease (PD), unacceptable toxicity, withdrawal of consent, or study treatment discontinuation for other reasons, whichever occurred first.

 

Of the 39 patients planned for the Phase 2 portion of the trial, 10 were enrolled (three of whom were also subjects of the Phase 1 portion of the Phase 1/2 Combination Tarceva Trial) and nine were evaluable for response under the trial protocol, because they received two or more cycles of treatment. None of the 10 subjects treated in the Phase 2 portion of the Phase 1/2 Combination Tarceva Trial suffered a DLT. Interim results from the Phase 2 portion for the 9 evaluable patients show that:

 

 

One patient had a response for a study response rate of 11%; this response was a CR;

 

Four patients had tumor regression;
 

The median response duration for all patients (the median time between when response is first noted to the time when cancer progression is observed) was three months; and

 

Disease control rate for the nine patients was 78%.

 

The patient with the CR, a 58-year-old female, upon enrollment in the study had metastatic NSCLC following 6 cycles of pemetrexed and carboplatin and after two cycles of maintenance pemetrexed had cancer progression. The patient’s tumor had EGFR exon 18 and 20 missense mutations, which are not sensitive to Tarceva. As shown in the illustrations below, this patient had disappearance of both the lung primary tumor and the lung, liver and lymph node metastases.

 

gylze0pdymuz000010.jpg

Subject with RECIST Complete Response

 

14

 

We are no longer enrolling the Phase 2 portion of the Phase 1/2 Combination Tarceva Trial in favor of conducting the Acclaim-1 trial.

 

The response rate and disease control rate observed in the Phase 2 portion of the Phase 1/2 Combination Tarceva Trial substantially exceeds the response rate of 7% (with no CRs) and disease control rate of 58% reported for a clinical trial of the EGFR TKI afatinib (marketed as Gilotrif® by Boehringer Ingelheim Pharmaceuticals, Inc.) in a study referred to as the LUX-Lung 1 clinical trial. The LUX-Lung 1 clinical trial was a randomized, double blinded Phase 2b/3 clinical trial treating subjects with Stage IIIB or IV adenocarcinoma, a type of NSCLC.  Patients in that trial had received one or two previous chemotherapy regimens and had disease progression after at least 12 weeks of treatment with EGFR inhibitors erlotinib or gefitinib.  A total of 585 patients were enrolled in that Phase 2b/3 clinical trial, whose primary endpoint was overall survival and whose secondary endpoints included progression-free survival and RECIST response. The Phase 2 portion of our Phase 1/2 trial was not blinded, and was designed to treat NSCLC subjects regardless of EGFR status.

 

The following table sets forth interim data from the Phase 2 portion of the Phase 1/2 Combination Tarceva Trial for subjects with and without EGFR mutations.  Note that two patients with disease progression on Tarceva received 10 and 12 cycles of Tarceva, respectively, before disease progression. With the combination of REQORSA and Tarceva, one of these patients had evidence of tumor regression and one had stable disease, suggesting that the combination therapy may be an effective treatment for patients progressing on Tarceva alone.

tarcevadata.jpg
 
15

 

Preclinical Studies of REQORSA Supporting Our Conduct of Acclaim-1

 

REQORSA and Tyrosine Kinases. Investigators at MD Anderson conducted preclinical research showing that REQORSA alone blocked the activation of the c-Abl tyrosine kinase. A number of other studies at MD Anderson have shown the complementary effects of REQORSA combined with a variety of targeted kinase inhibitory agents, both marketed and in various stages of clinical development, including Tarceva, Iressa, and Tagrisso.

 

REQORSA and TUSC2 deficient and Tarceva or Iressa resistant cell lines. MD Anderson researchers also tested REQORSA in TUSC2-deficient and Tarceva- or Iressa-resistant NSCLC cell lines. Treatment of the NSCLC EGFR mutation negative cell lines H1299, H322, H358 and H460 cancer cell line showed that the REQORSA combination significantly sensitized (p<0.001) response of the cancer cell lines to both Tarceva or Iressa treatment and synergistically induced apoptosis in vitro. The findings were confirmed in vivo in an H322 orthotopic lung cancer mouse model. These studies included the Kras mutant cell line H460, which is significant because patients with Kras mutant tumors are generally unresponsive to Tarceva or Iressa. Synergistic induction of apoptosis was observed with the combination of REQORSA and concentrations of Tarceva or Iressa similar to steady-state serum concentrations achievable with oral dosing. The combination of REQORSA and either Tarceva or Iressa induced similar levels of tumor cell growth inhibition, apoptosis induction, and inactivation of oncogenic protein kinases.

 

Data from these and other studies suggest a combination of REQORSA with Iressa or Tarceva can promote synergistic tumor cell killing and overcome drug-induced resistance by simultaneously inactivating the EGFR and the AKT signaling pathways and by inducing apoptosis in resistant cells with nonmutated EGFR. These data suggest that NSCLC patients with an activating EGFR mutation, whose cancer progresses on Tarceva, may potentially benefit from REQORSA with Tarceva combination therapy. These data also suggest that NSCLC patients without an activating EGFR mutation (generally unresponsive to Tarceva) may potentially benefit from REQORSA with Tarceva combination therapy.  These data provided strong support for the ONC-002 trial, which combined REQORSA with Tarceva.  

 

REQORSA in Tagrisso resistant cell lines.  Osimertinib, the only third-generation EGFR inhibitor, shows robust clinical activity, yet patients inevitably develop secondary resistance. An osimertinib resistant H1975-OsiR isogenic cell line was developed through continuous exposure to osimertinib, and an osimertinib resistant clone was selected which showed 100 fold higher resistance to osimertinib compared with its parental counterpart (H1975-parental). Xenograft tumors from both H1975-parental and H1975-OsiR cells were developed in NSG mice and were treated with osimertinib. H1975-OsiR tumors were significantly less sensitive than its parental counterpart. Synergistic antitumor activity of TUSC2+osimertinib was found in H1975-OsiR tumors where both TUSC2+osimertinib (5mg/kg) and TUSC2+osimertinib (10mg/kg) combinations showed a robust antitumor effect compared with single agent treatment groups. No synergistic effect was observed for H1975-parental tumors. In conclusion, TUSC2 therapy in combination with osimertinib showed synergistic antitumor efficacy in EGFR mutant osimertinib resistant NSCLC tumors. These data provide a strong biologic rationale for the Acclaim-1 clinical trial.

 

Preclinical Studies of TUSC2 in the Immune Response to Cancer Supporting Our Conduct of Acclaim-2

 

Preclinical studies indicate that REQORSA is selectively taken up by tumor cells with a 10 to 33 fold differential favoring uptake by tumor cells, thus imparting a passive targeting property without the need to attach targeting ligands.  REQORSA targeting is partly due to the attraction of opposite charges (REQORSA has a positive charge, normal cells no charge, and most cancer cells have a negative charge), and partly due to enhanced endocytosis by tumor cells.

 

In experimental mouse xenograft models, the ONCOPREX delivery system was shown to efficiently deliver several therapeutic tumor suppressor genes (TP53, FHIT, TUSC2) to disseminated human cancer cells. Metastatic tumor growth was suppressed, and survival prolonged, after systemic administration of the genes via a nanovesicle vector. Human NSCLC A549 cells have no functional TUSC2 gene expression.  As shown in Figure 1, intratumoral administration of REQORSA (referred to as FUS1 in Figure 1) to subcutaneous NSCLC A549 tumor xenografts resulted in inhibition of tumor growth.

 

16

 

Figure 1. Effect of REQORSA on the Growth of A549 Subcutaneous Tumor Xenografts in Nude Mice

 

figure1.jpg

 

Moreover, intravenous injections of REQORSA into mice bearing experimental A549 lung metastases resulted in a decrease in the number of metastatic tumor nodules. Lung tumor-bearing animals treated with REQORSA also had a significant increase (P=0.01) in survival time (median survival time: 80 days) compared with 48 to 51 days for control animals.

 

Analysis of TUSC2 expression by IHC following REQORSA treatment showed distribution of TUSC2 throughout the tumor in a high percentage of the tumor cells. These results demonstrate the potent tumor suppressing activity of the TUSC2 gene, supporting the feasibility of using nanovesicles for systemic plasmid delivery to metastases as well as to primary tumors, and implicating REQORSA as a promising therapeutic agent for primary and disseminated human lung cancer.

 

17

 

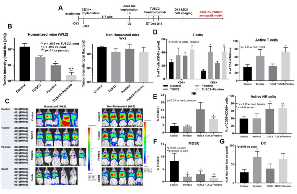
REQORSA Synergizes with Pembrolizumab

 

It was previously shown that the combination of REQORSA and anti-PD1 inhibited tumor growth synergistically in subcutaneous and metastatic NSCLC KRAS mutant syngeneic mouse models. To determine whether this synergy also applies to the KRAS/LKB1 mutant subtype of human A549 NSCLC cells, humanized mice harboring KRAS/LKB1 mutant A549 lung metastases were treated with REQORSA, pembrolizumab or the combination. These studies were performed with an improved humanized mouse model using fresh human umbilical cord blood derived CD34+ stem cells in NOD mice, which lack immune system cells. The reconstituted humanized mice have a fully competent human immune system with major functional immune populations, and were used here to evaluate synergy between REQORSA and pembrolizumab.

 

The treatment strategy is shown in Figure 2A. REQORSA (referred to as TUSC2 in Figure 2) was administered intravenously every 48 hours for a total of three injections, and pembrolizumab was administered every 3-4 days a total of three times.  Bioluminescence imaging was performed to visualize the intensity of tumor burden for mice in different treatment groups both in humanized and non-humanized mice. Both REQORSA and pembrolizumab monotherapies reduced the tumor burden significantly, although pembrolizumab was moderately more effective. Importantly, REQORSA plus pembrolizumab inhibited tumor growth synergistically (*P< 0.05, **P< 0.005, ***, P< 0.0005). (Figure 2B, C). There was no antitumor effect of pembrolizumab and reduced change with REQORSA in non-humanized mice, which was expected since these mice have no immune cells.    

 

To identify the immunological features associated with efficacy of this combination, in depth immune profiling of the tumor microenvironment was performed. An increased number of reconstituted human CD3+ T cells was found in all groups, compared with the untreated control. CD8+ T cells were significantly upregulated by pembrolizumab and its combination with REQORSA (Figure 2D). Levels of activated CD8+ T cells (CD8+CD69+) were also significantly increased in the combination group and were slightly higher than the pembrolizumab group (Figure 2D). There was no effect of pembrolizumab on NK/activated NK cells, whereas REQORSA alone enhanced their levels significantly, indicating REQORSA regulation of NK activation, which is consistent with the previous finding reported in syngeneic mice. The combination had a similar effect as REQORSA monotherapy (Figure 2E). REQORSA, pembrolizumab, and the combination, were all associated with significant decrease of reconstituted human MDSCs (CD33+ve), (Figure 2F). Pembrolizumab and the combination had a profound stimulatory effect on HLA-DR+ dendritic cells (DCs), (Figure 2G). REQORSA alone enhanced HLA-DR+DC levels moderately. Taken together, these results show that the combination of REQORSA and pembrolizumab enhanced the immune response and inhibited tumor growth synergistically (*P< 0.05, **P< 0.005, ***, P< 0.0005).

 

REQORSA also showed synergistic antitumor activity with nivolumab in the same mouse model, highlighting the role of REQORSA rendering KRAS/LKB1 mutant tumors more sensitive to immune checkpoint blockade. Thus, these data suggest that the synergy of REQORSA with immune checkpoint inhibitors is not limited to pembrolizumab.

 

18

 

Figure 2. Synergistic Antitumor Effect of REQORSA Immunogene Therapy with Pembrolizumab on

KRAS/LKB1 Mutant Lung Metastases in the Humanized Mouse Model

 

figure2.jpg

 

 

19

 

Discovery Programs  

 

ONCOPREX® Nanoparticle Delivery System as a platform. We believe that the ONCOPREX Nanoparticle Delivery System may be applicable to delivery of a range of therapeutic and prophylactic plasmid DNA and RNA interference constructs and shows efficacy in cancers beyond NSCLC. We also believe that the manufacturing methods we have developed for REQORSA may be useful for a wide array of disease treatments. Clinical data from the use of REQORSA has shown that the ONCOPREX Nanoparticle Delivery System is well tolerated in humans and can be delivered at high therapeutic doses.

 

Rights to other Tumor Suppressor Genes.  We have licensed rights to a group of candidate tumor suppressor genes, including 101F6, NPRL2, CACNA2D2, PL6, BLU, RASSF1, HYAL 1 and HYAL2, in addition to tumor suppressor gene, TUSC2, all of which are located in a sub-region of human chromosome 3 known as 3p21.3. Using a number of techniques, MD Anderson researchers and their collaborators have identified these genes as potentially having cancer-fighting characteristics. MD Anderson researchers have subsequently conducted a number of preclinical studies on certain of these genes, particularly 101F6 and NPRL2, as well as TUSC2, both alone and in combination with other compounds, in order to assess their actual effects on NSCLC. Under our current Sponsored Research Agreement and anticipated new Sponsored Research Agreement with MD Anderson, we plan to continue to support continuing research into the cancer-fighting properties of these and other genes in the 3p21.3 sub-region. 

 

Researchers at MD Anderson have collaborated with other researchers to identify other genes, such as those in the 3p21.3 chromosomal region, that may act as tumor suppressors or have other cancer fighting functions. We hold rights to certain of these genes under license agreements with MD Anderson. Data from preclinical studies performed by MD Anderson researchers and others suggest that TUSC2, the active agent in REQORSA, could be effective against other types of cancer, including glioblastoma, head and neck, breast (including triple-negative breast cancer), renal cell (kidney), thyroid, and soft tissue sarcoma, as well as NSCLC and SCLC. Therefore, the ONCOPREX Nanoparticle Delivery System may allow delivery of a number of cancer fighting genes, alone or in combination with other cancer therapies, to combat multiple types of cancer.

 

In addition, we have identified internally other tumor suppressor genes on which we have filed for intellectual property protection.  

 

Introduction – Diabetes

 

Diabetes Mellitus. Diabetes mellitus refers to a group of metabolic diseases that affect how the body produces and uses blood sugar (glucose). Glucose is vital to health because it is an important source of energy for the cells that make up the body’s muscles and tissues. It is also the brain's main source of fuel. Chronic diabetes conditions include Type 1 diabetes and Type 2 diabetes, both of which lead to excess sugar in the blood and can cause serious health problems. Left untreated, high blood sugar levels can damage eyes, kidneys, nerves, and the heart, and can also lead to coma and death. 

 

Epidemiology of Diabetes. According to the U.S. Center for Disease Control, 34.2 million Americans, or approximately 10.5% of the population, have diabetes. It is also believed that more than 88 million Americans have prediabetes, which represents approximately 35% of the U.S. population. The prevalence of this chronic disease is continuing to rise. 

 

The Role of Alpha Cells and Beta Cells. The two most abundant endocrine cell types in the pancreas, the beta and the alpha cells, are essential for the maintenance of blood glucose homeostasis whereby levels of glucose are maintained by the body within a narrow range. While the beta cell produces insulin, the only blood glucose-lowering hormone of the body, the alpha cell releases glucagon, which elevates blood glucose. While the release products of the beta cell inhibit alpha cell function, the alpha cell releases factors that are stimulatory for beta cell function and increase glucose-stimulated insulin secretion.

 

20

 

In people with Type 1 diabetes, however, beta cells are destroyed by the immune system and no longer secrete insulin, leading to an absolute deficit of insulin. Type 2 diabetes is due to "insulin resistance," an initial resistance of the body's cells to obey the direction from insulin. To overcome this resistance, the beta cells secrete more insulin, and glucose is eventually forced into the cells. Glucose is maintained within normal limits, but at the expense of increased insulin secretion by the beta cells. After many years of such increased secretion, the beta cells become "tired" from working overtime, and the fatigue process begins. This fatigue tends to be progressive, and in time the compensation of insulin resistance disappears. At that point, blood glucose levels start going up.

 

Current Treatments for Diabetes. Advances in new treatments have helped many people better manage the disease. However, despite patients' best attempts, managing diabetes remains a challenging, daily balancing act because insulin therapy simply cannot ideally mimic the body’s biological function.  

 

Type 1 diabetes patients are treated with insulin, with most of the progress in therapy relating to enhanced delivery of the drug and improved methods for measuring blood glucose levels. A variety of drug release technologies have allowed for rapid-acting, intermediate-acting and long-acting insulin injections that provide drug anywhere from one to 24 hours. In addition, improvements in needles, continuous delivery ports, and inhalation technologies all have helped patients better manage their disease and may impact quality of life, but none of these advances are disease modifying. 

 

Type 2 diabetes patients are advised to use diet and exercise to manage their condition. When these lifestyle changes alone do not control the disease, Type 2 diabetes patients may be prescribed a variety of medications that help alter how the body manages blood sugar levels. For example, biguanides such as metformin, reduce the amount of glucose produced in the liver. DPP-4 inhibitors, such as Januvia®, Onglyza®, and Tradjenta®, improve blood sugar levels and prevent them from dropping too low. Glucagon-like peptides, such as Byetta®, Trulicity® and Victoza®, change the way the body produces insulin. Drugs in the SGLT2 inhibitor class, such as Farxiga and Invokana, release more glucose into the urine. Finally, insulin injections may be needed if these oral medications, along with diet and exercise, do not lower blood sugar levels enough. These medications, including insulin replacement therapy, while offering improvements for Type 2 diabetes patients, do not affect the underlying cause of the disease.

 

GPX-002

 

We have licensed a pre-clinical gene therapy from the University of Pittsburgh to restore the function of beta cells that are destroyed by the immune system and overcome further destruction of insulin-producing cells. This technology, referred to us as GPX-002, infuses adeno-associated virus carrying Pdx1 and MafA gene expression cassettes through the pancreatic duct to reprogram alpha cells into functional beta-like cells, which can produce insulin but are distinct enough from beta cells to evade the body’s immune system. 

 

Preclinical Studies

 

GPX-002 has been tested in vivo in mice and nonhuman primates. In studies in non-obese diabetic mice, a model of Type 1 autoimmune diabetes, the gene therapy approach restored normal blood glucose levels for an extended period of time, typically around four months. According to the researchers, the duration of restored blood glucose levels in mice could potentially translate to decades in humans. If successful, this gene therapy could eliminate the need for insulin replacement therapy for diabetic patients.

 

21

 

gpx002_800.jpg

 

Process Development and Manufacturing

 

We are preparing for commercial readiness for REQORSA through the development of an integrated supply chain network of vendors.  To date we have developed a robust manufacturing process for REQORSA through years of process development activities that we continue to improve with the dramatic development and expansion of technologies in the nascent gene therapy sector. REQORSA is an immunogene therapy with two main components. The active agent in REQORSA is a DNA plasmid encoding the TUSC2 protein.  The plasmid is encapsulated by non-viral DOTAP cholesterol lipid nanoparticles. This system of encapsulating DNA plasmid in non-viral lipid nanoparticles is referred to by us as our ONCOPREX Nanoparticle Delivery System. Each of these two components currently is manufactured by separate third-party contract development and manufacturing organizations ("CDMOs") and then transported to another CDMO for final drug formulation. We do not currently have the internal infrastructure or facilities to manufacture REQORSA or any other product candidate for use in the conduct of our clinical trials or for commercial supply; however, our strategy could change in the future and we could choose to develop this infrastructure. Where other gene therapy agents need to be prepared individually for each patient or require viral vectors for gene delivery, REQORSA utilizes the ONCOPREX Nanoparticle Delivery System and has been shown to be scalable at current Good Manufacturing Practices (“cGMP”) and can be stored for approximately six to eight months for later use. We continue to work to identify new manufacturing technologies and approaches to improve manufacturing processes and shelf life and expect this to increase the shelf life of REQORSA to 12 to 18 months and achieve other process improvements. Successful tech transfer of REQORSA from MD Anderson, where it was previously manufactured, to a CDMO has been achieved as well as scale-up of our clinical grade manufacturing production in accordance with cGMP. The clinical grade production is being used to supply our Acclaim-1 and Acclaim-2 clinical trials. We manage our manufacturing arrangements with our CDMO vendors through various agreements.  

 

22

 

Intellectual Property

 

Our goal is to obtain, maintain and enforce patent protection for our products, formulations, processes, methods and other proprietary technologies, preserve our trade secrets, and operate without infringing on the proprietary rights of other parties, both in the U.S. and in other countries. Our policy is to actively seek the broadest intellectual property protection possible for our products, proprietary information and proprietary technology through a combination of contractual arrangements and patents, both in the U.S. and elsewhere in the world.

 

We hold a worldwide, exclusive license to 18 issued patents and 17 pending patent applications for technologies developed at MD Anderson and The University of Texas Southwestern Medical Center. These patents comprise various therapeutic, diagnostic, technical and processing claims relating to REQORSA, our ONCOPREX Nanoparticle Delivery System. We also hold a worldwide, exclusive license to an issued patent for diabetes technologies developed at the University of Pittsburgh as well as two pending patent applications relating to various oncology targets in our discovery program.

 

We also have received trademark registrations for the trademarks GENPREX and ONCOPREX and have filed a trademark application for the drug name REQORSA.

 

Licenses and Research Collaborations

 

Agreements with MD Anderson

 

Our ONCOPREX and REQORSA technologies are exclusively licensed pursuant to a Patent and Technology License Agreement (“MD Anderson License Agreement”) dated July 20, 1994, with MD Anderson, as amended on September 1, 1996, August 11, 1997, July 31, 1994 and October 4, 2001, between MD Anderson and Introgen Therapeutics, Inc. (f/k/a Intron Therapeutics, Inc.) (“Introgen”).

 

Pursuant to the MD Anderson License Agreement, we have rights to patents covering use of various genes, including the TUSC2 gene, for treatment of cancer, as well as know-how and related intellectual property.

 

The exclusive licenses under the MD Anderson License Agreement will continue until the expiration of all patents covered by such agreement. Upon the expiration of the exclusive licenses, we will have a non-exclusive, fully paid-up right and license to use and otherwise exploit the technology rights licensed under the agreement. MD Anderson may terminate the agreement for, among other things, a breach of the agreement by us which remains uncured.

 

Pursuant to a Technology Sublicense Agreement dated March 7, 2007 (“Sublicense Agreement”), Introgen sublicensed its rights under the MD Anderson License Agreement to Introgen Research Institute, Inc. (“IRI”). IRI is a Texas-based technology company formed by Rodney Varner, our President and Chairman of the Board of which Mr. Varner is the sole officer. IRI is owned by trusts of which Mr. Varner's descendants are the sole beneficiaries. 

 

Pursuant to an Assignment and Collaboration Agreement dated April 13, 2009 (“IRI Collaboration Agreement”) IRI assigned its rights under the Sublicense Agreement to us, and we granted to IRI a non-exclusive, royalty-free license to use and practice the licensed technology for non-commercial research purposes. As consideration for this assignment, we agreed to assume all of IRI’s obligations to MD Anderson under the MD Anderson License Agreement, including ongoing patent related expenses and royalty obligations.

 

23

 

The IRI Collaboration Agreement was amended by an Amended Collaboration and Assignment Agreement dated July 1, 2011 ("2011 IRI Collaboration Agreement"). The 2011 Collaboration Agreement provided that IRI would provide additional licensing opportunities and services to us, in return for monthly payments and our obligation to pay to IRI a royalty of 1% on sales of products licensed to us under the MD Anderson License Agreement. In 2012, IRI’s obligation to provide those opportunities and services, and our obligation to make monthly payments to IRI, were terminated; however, we are required to pay a 1% royalty to IRI upon sales of products licensed to us under the MD Anderson License Agreement which royalty obligation continues for 21 years after the later of the termination of the MD Anderson License Agreement and the termination of the sublicense assigned by IRI to us. 

 

Pursuant to a Technology Sublicense Agreement dated June 1, 2011, we granted to IRI a non-exclusive sublicense, for non-commercial purposes, to the rights under the Sublicense Agreement.

 

At the time that we entered into the 2011 IRI Collaboration Agreement, Mr. Varner was not an officer or director of Genprex, but he was deemed to be an “affiliate” of the Company due to his beneficial ownership of approximately 39% of our issued and outstanding shares. At the time we acquired the ONCOPREX and REQORSA technologies under the 2009 IRI Collaboration Agreement, they were the subject of the Phase 1 Monotherapy Trial. We completed the Phase 1 Monotherapy Trial and did substantial process development, manufacturing and regulatory work necessary to bring the technologies into a Phase 1/2 combination trial.

 

Pursuant to the MD Anderson License Agreement, the Sublicense Agreement and the 2009 IRI Collaboration Agreement, we are obligated to pay all fees, patent related expenses, royalties, and other amounts that become due with respect to the licensed patents, patent application and other technologies. We are also obligated to pay to MD Anderson royalties of 1.5% of net sales of the licensed products, as well as 1.5% of advance payments received by us (excluding amounts paid to us in reimbursement of development or other costs) from third parties pursuant to sublicense, marketing, distribution or franchise arrangements. Under the 2011 IRI Collaboration Agreement, we are obligated to pay to IRI a royalty of 1.0% of net sales of licensed products and 1.0% of certain other payments received by us. This royalty obligation continues for 21 years after the later of the termination of the MD Anderson License Agreement and the termination of the Sublicense Agreement. We have no other payment obligations to IRI under the 2009 IRI Collaboration Agreement or the 2011 IRI Collaboration Agreement. We were not required to make any up-front payments to MD Anderson or IRI when we entered into the MD Anderson License Agreement, the Sublicense Agreement or the 2009 IRI Collaboration Agreement.

 

On May 4, 2020 (the “MD Effective Date”), we entered into a Patent and Technology License Agreement with MD Anderson, as amended on March 3, 2021 (collectively, the “2020 License Agreement”).  Pursuant to the 2020 License Agreement, MD Anderson granted us a worldwide, exclusive, sublicensable, royalty-bearing license to certain licensed intellectual property and technology, including, without limitation, use of chemotherapy in combination with TUSC2 therapy and methods for treating cancer by administration of a TUSC2 in conjunction with EGFR inhibitors or other anti-cancer therapies in patients that are expected to be responsive to TUSC2 therapy (collectively, the “Licensed IP”), to manufacture, use, commercialize, seller, offer for sale and import licensed products related to the treatment of cancer using TUSC2 therapy in combination with certain immunotherapies (the “Licensed Products”). In consideration for our use of the Licensed IP, we are required to make certain payments to MD Anderson, including, without limitation, an upfront license fee as well as a fee paid to amend the agreement, annual maintenance fees ranging from the low five figures to low six figures, milestone payments aggregating up to a maximum of $6,150,000, low single digit royalty payments to low double digits royalty payments with lower net sales being subject to lower royalty payments, and minimum annual royalties after the first sale in a low six figure amount. In addition, we shall be required to reimburse MD Anderson for certain patent expenses. The 2020 License Agreement shall expire on the later to occur of (a) the expiration of all patents issued under the Licensed IP and the cancellation, withdrawal, or express abandonment of all patent applications under the Licensed IP, or (b) 30 years after the MD Effective Date, unless earlier terminated pursuant to the terms thereof. In 2015 and 2017, we entered into two option agreements with MD Anderson, paying MD Anderson $35,000 and $37,803, respectively, for the rights to negotiate exclusive rights to additional licensed intellectual property and technology from MD Anderson. 

 

24

 

License Agreement with P53, Inc.

 

On February 26, 2010, IRI and P53, Inc. entered into a Technology License Agreement ("P53 License Agreement") pursuant to which IRI granted to P53, Inc. ("P53") a worldwide, exclusive license under certain patents related to the ONCOPREX Nanoparticle Delivery System that we are now using for the delivery of TUSC2, but only for P53’s use in gene therapy products in which the sole active genes are P53 and MDA-7. As a result of the 2009 IRI Collaboration Agreement, we are the licensor under the P53 License Agreement.

 

The P53 License Agreement authorizes P53 to develop, make and have made, use, offer for sale, sell, import and otherwise distribute the licensed products. As consideration for the P53 License Agreement, P53 agreed to pay IRI one-half of all amounts invoiced by MD Anderson to IRI, up to a maximum of $15,000 to be paid by P53, for patent prosecution expenses incurred prior to the effective date of the P53 License Agreement, as well as two-thirds of IRI’s ongoing patent prosecution expenses, in each case with respect to the licensed patents. Additionally, P53 agreed to pay all amounts that become due to IRI as a result of the P53 License Agreement or the sales, licensing, or other activities of P53 under the P53 License Agreement. Pursuant to the P53 License Agreement, P53 has granted to IRI a fully paid license with respect to improvements made by P53 to the technology licensed to P53 under the P53 License Agreement. The P53 License Agreement remains in effect until the expiration of the last of the patents licensed under the agreement. The last licensed patent under the P53 License Agreement will expire in April 2025. We may terminate the agreement for, among other things, P53’s breach of the agreement or if P53 challenges the validity or enforceability of any of the licensed patents. P53 may terminate the agreement upon 90 days’ written notice.

 

License Agreement with University of Pittsburgh - Of the Commonwealth System of Higher Education

 

On February 11, 2020, we entered into an exclusive license agreement (the “UP License Agreement”) with the University of Pittsburgh - Of the Commonwealth System of Higher Education (“UP”) pursuant to which UP granted us a worldwide, exclusive license to certain licensed technology, and a worldwide, non-exclusive license to use certain related know-how, all related to diabetes gene therapy. The UP License Agreement permits us to make, have made, use and sell certain licensed technology and to practice the patent rights in the field of diabetes therapy. We have agreed to sell the licensed technology to UP upon its request on terms and conditions as such products and/or processes are made available to our most favored customer. As consideration for the UP License Agreement, we agreed to pay UP an initial license fee, annual maintenance fees, running royalties minimum annual royalties beginning with the first commercial sale of the licensed technology pursuant to such agreement, a share of non-royalty sublicense income, and milestone payments in the aggregate amount of up to $3,975,000, as well as patent prosecution expenses incurred prior to and after the effective date of the UP License Agreement. The UP License Agreement shall remain in effect until the later of 20 years after the first commercial sale of the licensed technology or the expiration of the last Valid Claim (as defined in the UP License Agreement). UP may terminate the agreement if, among other things, (i) we fail to cure a default, (ii) if we fail to achieve the specified milestones within the specified time periods or (iii) our intentional practice of the licensed patent rights or know-how outside the field of diabetes therapy. We may terminate the UP License Agreement upon six months’ prior written notice to UP and payment of all amounts accrued or due to UP through the effective date of termination.

 

 

25

 

Grants

 

We have received grants from the following entities: Texas Emerging Technology Fund, the SBIR program, the National Institutes of Health (“NIH”), and the United States Department of the Treasury.  Our collaborators at University of Pittsburgh have also received grants from the NIH in connection with pre-clinical work on GPX-002.

 

Competition

 

The biotechnology and pharmaceutical industries are intensely competitive and subject to rapid and significant technological change. There is also a strong emphasis on intellectual property and proprietary products.  We have domestic and international competitors including major multinational pharmaceutical companies, established biotechnology companies, specialty pharmaceutical and generic drug companies and universities and other research institutions. Smaller or early-stage companies may also prove to be significant competitors, particularly through collaborative arrangements with large and established companies.

 

Currently, there are a number of drugs approved and under development for treatment of lung cancer. Treatments competitive with our primary product candidates generally fall into the following categories: chemotherapies such as cisplatin, carboplatin, docetaxel and pemetrexed; targeted therapies such as Tarceva, Iressa, Gilotrif, and Tagrisso, and immunotherapies such as checkpoint inhibitors and CAR and CAR T cells, and oncolytic virus-based technology. Any such competing therapy may be more effective and/or cost-effective than ours.

 

Many of our competitors have greater financial and other resources, such as larger research and development staff and more experienced marketing and manufacturing organizations than we do. Large pharmaceutical companies, in particular, have extensive experience in clinical testing, obtaining regulatory approvals, recruiting patients and manufacturing pharmaceutical products. These companies also have significantly greater research, sales and marketing capabilities and collaborative arrangements in our target markets with leading companies and research institutions. Established pharmaceutical companies may also invest heavily to accelerate discovery and development of novel compounds or to in-license novel compounds that could make the product candidates that we develop obsolete. As a result of these factors, our competitors may succeed in obtaining patent protection and/or FDA approval or discovering, developing and commercializing drugs for the cancer indications that we are targeting before we do or may develop drugs that are deemed to be more effective or gain greater market acceptance than ours. Smaller or early-stage companies may also prove to be significant competitors, particularly through collaborative arrangements with large, established companies. In addition, many universities and private and public research institutes may become active in our target disease areas. Our competitors may succeed in developing, acquiring or licensing on an exclusive basis, technologies and drug products that are more effective or less costly than any product candidates that we are currently developing or that we may develop, which could render our products obsolete or noncompetitive. Any product candidates that we successfully develop and commercialize may compete with existing and new therapies that may become available in the future. The availability of reimbursement from government and other third-party payers will also significantly affect the pricing and competitiveness of our products.

 

26

 

Government Regulation

 

Government authorities in the U.S., at the federal, state and local level, and other countries extensively regulate, among other things, the research, development, testing, manufacture, quality control, approval, labeling, packaging, storage, recordkeeping, promotion, advertising, distribution, post-approval monitoring and reporting, marketing and export and import of products such as those we are developing. The pharmaceutical drug product candidates that we develop must be approved by the FDA before they may be legally marketed.

 

In the United States, the FDA regulates pharmaceutical products under the Federal Food, Drug and Cosmetic Act (“FDCA”) and implementing regulations and other federal, state and local statutes and regulations.  In the case of biologics, the section of the FDCA that governs the approval of drugs via New Drug Applications (“NDAs”) does not apply to the approval of biologics. Rather, biologics, such as gene therapy products, are approved for marketing under provisions of the Public Health Service Act ("PHSA") via a Biologics License Application (“BLA”). However, the application process and requirements for approval of BLAs are very similar to those for NDAs.  The process of obtaining regulatory approvals and the subsequent compliance with appropriate federal, state, local and foreign statutes and regulations require the expenditure of substantial time and financial resources. Failure to comply with the applicable U.S. requirements at any time during the product development process, the approval process or after approval, may subject an applicant to administrative or judicial sanctions. FDA sanctions could include refusal to approve pending applications, withdrawal of an approval, a clinical hold, warning or untitled letters, product recalls, product seizures, total or partial suspension of production or distribution injunctions, fines, refusals of government contracts, restitution, disgorgement and civil and criminal penalties.

 

U.S. Biological Products Development Process

 

The process required by the FDA before a biological product, including our REQORSA and GPX-002 product candidates, may be marketed in the United States generally involves the following:

 

 

completion of preclinical laboratory tests and animal studies according to Good Laboratory Practices ("GLPs"), and applicable requirements for the humane use of laboratory animals or other applicable regulations;

 

submission to the FDA of an application for an IND, which must become effective before human clinical trials may begin;

 

performance of adequate and well-controlled human clinical trials according to the FDA’s regulations, commonly referred to as Good Clinical Practices ("GCPs") and any additional requirements for the protection of human research patients and their health information, to establish the safety, purity, and potency of the proposed biological product for its intended use;

 

Compiling of information demonstrating that the product can be properly formulated, manufactured and stored;

 

submission to the FDA of a BLA for marketing approval that includes substantive evidence of safety, purity, and potency from results of nonclinical testing and clinical trials;

 

satisfactory completion of an FDA inspection of the manufacturing facility or facilities where the product is produced and tested to assess compliance with GMP requirements to assure that the facilities, methods and controls are adequate to preserve the product’s identity, strength, quality and purity;

 

potential FDA audit of the nonclinical and clinical trial sites that generated the data in support of the BLA; and

 

FDA review and approval, or licensure, of the BLA.

 

27

 

Within the FDA, the Center for Biologics Evaluation and Research (“CBER”) regulates gene therapy products. The FDA has published guidance documents related to, among other things, gene therapy products in general, their preclinical assessment, observing patients involved in gene therapy studies for delayed adverse events, potency testing, and chemistry, manufacturing and control information in gene therapy INDs.

 

Before testing any product candidate, including a gene therapy product, in humans, the product candidate enters the preclinical testing stage. Preclinical tests, also referred to as nonclinical studies, include laboratory evaluations of product chemistry, toxicity and formulation, as well as animal studies to assess the potential safety and activity of the product candidate. The conduct of certain preclinical tests must comply with federal regulations and requirements, including GLPs.

 

The clinical trial sponsor must submit the results of the preclinical tests, together with manufacturing information, analytical data, any available clinical data or literature and a proposed clinical protocol, to the FDA as part of the IND. Some preclinical testing may continue even after the IND is submitted. The IND automatically becomes effective 30 days after receipt by the FDA, unless the FDA places the clinical trial on a clinical hold within that 30-day time period. In such a case, the IND sponsor and the FDA must resolve any outstanding concerns before the clinical trial can begin. The FDA may also impose clinical holds on a product candidate at any time before or during clinical trials due to safety concerns or non-compliance. If the FDA imposes a clinical hold, trials may not recommence without FDA authorization and then only under terms authorized by the FDA.

 

Clinical trials involve the administration of the product candidate to volunteers or patients under the supervision of qualified investigators, generally physicians not employed by or under the clinical trial sponsor’s control. Clinical trials are conducted under protocols detailing, among other things, the objectives of the clinical trial, dosing procedures, patient selection and exclusion criteria, effectiveness criteria to be evaluated, and the parameters to be used to monitor patient safety, including stopping rules that assure a clinical trial will be stopped if certain adverse events occur. Each protocol and any amendments to the protocol must be submitted to the FDA as part of the IND. Clinical trials must be conducted and monitored in accordance with the FDA’s regulations comprising the GCP requirements, including the requirement that all patients provide informed consent. The FDA may order the temporary or permanent discontinuation of a clinical trial at any time, or impose other sanctions, if it believes that the clinical trial either is not being conducted in accordance with FDA regulations or presents an unacceptable risk to the clinical trial patients. 

 

Further, each clinical trial must be reviewed and approved by an independent IRB at or servicing each institution at which the clinical trial will be conducted. An IRB is charged with protecting the welfare and rights of clinical trial participants and considers such items as whether the risks to individuals participating in the clinical trials are minimized and are reasonable in relation to anticipated benefits. The IRB also approves the form and content of the informed consent, which must be signed by each clinical trial patient or his or her legal representative, and must monitor the clinical trial until completed. Clinical trials involving biological product candidates also must be reviewed by an institutional biosafety committee ("IBC"), a local institutional committee that reviews and oversees basic and clinical research conducted at that institution. The IBC assesses the safety of the research and identifies any potential risk to public health or the environment.

 

28

 

Clinical trials to support BLAs for marketing approval are typically conducted in three sequential phases that may overlap or be combined:

 

 

Phase 1. The investigational product candidate is initially introduced into human patients and tested to assess metabolism, pharmacokinetics, pharmacological actions, side effects associated with drug exposure, and to obtain early evidence of a treatment effect if possible. In the case of some products for severe or life-threatening diseases, especially when the product candidate may be inherently too toxic to be ethically administered to healthy volunteers, the initial human testing is often conducted in patients; gene therapy is usually administered to patients in Phase 1 trials. This is also true in situations where toxicity can only be judged in patients with disease. An evaluation for preliminary evidence of efficacy can be performed at this time.

 

Phase 2. The investigational product candidate is evaluated in a limited patient population to identify possible common adverse effects and safety risks, to evaluate preliminarily the efficacy of the product candidate for specific targeted diseases, and to generate hypotheses for the dosage tolerance, optimal dosage, and dosing schedule.

 

Phase 3. Clinical trials are undertaken to evaluate further dosage, clinical efficacy, potency, and safety in an expanded patient population at geographically dispersed clinical trial sites. These clinical trials are intended to establish the overall risk/benefit ratio of the product candidate and provide an adequate basis for product labeling.

 

In most cases, the FDA requires two adequate and well-controlled Phase 3 clinical trials to demonstrate the efficacy of the drug. A single Phase 3 trial may be sufficient in rare instances, including (1) where the study is a large multicenter trial demonstrating internal consistency and a statistically very persuasive finding of a clinically meaningful effect on mortality, irreversible morbidity or prevention of a disease with a potentially serious outcome and confirmation of the result in a second trial would be practically or ethically impossible or (2) when in conjunction with other confirmatory evidence. Typically, during the development of oncology therapies, all subjects enrolled in Phase 1 clinical trials are disease-affected patients and, as a result, considerably more information on clinical activity may be collected during such trials than during Phase 1 clinical trials for non-oncology therapies. A single pivotal trial may be sufficient in rare instances to provide substantial evidence of effectiveness (generally subject to the requirement of additional post-approval studies).

 

In addition, the manufacturer of an investigational biologic in a Phase 2 or Phase 3 clinical trial for a serious or life-threatening disease is required to make available, such as by posting on its website, its policy on evaluating and responding to requests for expanded access to such investigational biologic.

 

Post-approval clinical trials, sometimes referred to as Phase 4 clinical trials, may be conducted after initial marketing approval. These clinical trials are used to gain additional experience from the treatment of patients in the intended therapeutic indication, particularly for long-term safety follow-up. The FDA recommends that sponsors observe patients for potential gene therapy-related delayed adverse events with agents such as those we are developing for a period of up to 15 years, including a minimum of five years of annual examinations followed by ten years of annual queries, either in person or by questionnaire, of clinical trial patients.

 

During all phases of clinical development, regulatory agencies require extensive monitoring and auditing of all clinical activities, clinical data, and clinical trial investigators. Annual progress reports detailing the results of the clinical trials must be submitted to the FDA. Written IND safety reports must be promptly submitted to the FDA, and the investigators for serious and unexpected adverse events, any findings from other trials, tests in laboratory animals or in vitro testing that suggest a significant risk for human patients, or any clinically important increase in the rate of a serious suspected adverse reaction over that listed in the protocol or investigator brochure. The sponsor must submit an IND safety report within 15 calendar days after the sponsor determines that the information qualifies for expedited reporting. The sponsor must also notify the FDA of any unexpected fatal or life-threatening suspected adverse reaction within seven calendar days after the sponsor’s initial receipt of the information. Phase 1, Phase 2 and Phase 3 clinical trials may not be completed successfully within any specified period, if at all. The FDA, the sponsor, or its data safety monitoring board may suspend a clinical trial at any time on various grounds, including a finding that the patients are being exposed to an unacceptable health risk. Similarly, an IRB can suspend or terminate approval of a clinical trial at its institution if the clinical trial is not being conducted in accordance with the IRB’s requirements or if the investigational product candidate has been associated with unexpected serious harm to patients.

 

29

 

Concurrently with clinical trials, companies usually complete additional animal studies and also develop additional information about the physical characteristics of the components of a product as well as finalize processes for manufacturing the components in commercial quantities in accordance with GMP requirements. To help reduce the risk of the introduction of adventitious agents with use of biological products, the PHSA, emphasizes the importance of manufacturing control for products whose attributes cannot be precisely defined. The manufacturing process must be capable of consistently producing quality batches of the product candidate and, among other things, the sponsor must develop methods for testing the identity, strength, quality, potency and purity of the final product. Additionally, appropriate packaging must be selected and tested, and stability studies must be conducted to demonstrate that the components of a product candidate do not undergo unacceptable deterioration over their shelf life.

 

U.S. Review and Approval Processes

 

After the completion of clinical trials of an investigational biologic product, a BLA is prepared and submitted to the FDA. FDA approval of a BLA must be obtained before commercial marketing and distribution of the product may begin in the United States. The BLA must include results of product development, laboratory, and animal studies, human trials, information on the manufacture and composition of the product, proposed labeling and other relevant information. The testing and approval processes require substantial time and effort and there can be no assurance that the FDA will file the BLA and, even if filed, that any approval will be granted on a timely basis, if at all.

 

Under the Prescription Drug User Fee Act, as amended (“PDUFA”), each BLA must be accompanied by a significant user fee. The FDA adjusts the PDUFA user fees on an annual basis. PDUFA also imposes annual program fees on prescription drugs, including biologics. Fee waivers or reductions are available in certain circumstances, including a waiver of the application fee for the first application filed by a small business. No user fees are assessed on BLAs for products designated as orphan drugs, unless the application also includes a non-orphan indication.

 

Within 60 days following submission, the FDA reviews the BLA to determine if it is substantially complete before the agency files it. The FDA may request additional information or may refuse to file any BLA that it deems incomplete or not properly reviewable at the time of submission.

 

In this event, the BLA must be resubmitted with the additional information. The resubmitted application also is subject to an initial filing review before the FDA files it. Once the submission is filed, the FDA begins an in-depth substantive review of the BLA.  Under PDUFA, FDA has agreed to performance goals to review 90% of original standard BLAs within 10 months of the 60-day filing date and 90% of original priority BLAs within six months of the 60-day filing date, whereupon a review decision is to be made. The FDA does not always meet its PDUFA goal dates for standard and priority BLAs. The review process and the PDUFA goal date may be extended by three months if the FDA requests or the BLA sponsor otherwise provides additional information or clarification regarding information already provided in the BLA submission. The FDA reviews the BLA to determine, among other things, whether the proposed product is safe and potent, or effective, for its intended use, and has an acceptable purity profile, and whether the product is being manufactured in accordance with GMP to assure and preserve the product’s identity, safety, strength, quality, potency and purity.

 

30

 

The FDA may refer applications for novel products or products that present difficult questions of safety or efficacy to an advisory committee, typically a panel that includes clinicians and other experts, for review, evaluation and a recommendation as to whether the application should be approved and under what conditions. The FDA is not bound by the recommendations of an advisory committee, but it considers such recommendations when making decisions. During the product approval process, the FDA also will determine whether a Risk Evaluation and Mitigation Strategy (“REMS”) is necessary to assure that the benefits of the biologic outweigh the potential risks of the product to patients. A REMS can include medication guides, communication plans for healthcare professionals, and elements to assure a product’s safe use (“ETASU”). An ETASU can include, but is not limited to, special training or certification for prescribing or dispensing the product, dispensing the product only under certain circumstances, special monitoring, and the use of patient-specific registries. If the FDA concludes that a REMS is needed, the sponsor of the BLA must submit a proposed REMS; the FDA will not approve the BLA without a REMS, if required.

 

Before approving a BLA, the FDA will typically inspect the facilities at which the product is manufactured. The FDA will not approve the product unless it determines that the manufacturing processes and facilities are in substantial compliance with GMP requirements and adequate to assure consistent production of the product within required specifications. Additionally, before approving a BLA, the FDA will typically inspect one or more clinical sites, to assure that the clinical trials were conducted in compliance with GCP requirements. To assure GMP, GLP and GCP compliance, an applicant must incur significant expenditure of time, money, and effort in the areas of training, record keeping, production, and quality control.

 

Notwithstanding the submission of relevant data and information, the FDA may ultimately decide that the BLA does not satisfy its regulatory criteria for approval and deny approval. Data obtained from clinical trials are not always conclusive and the FDA may interpret data differently from how we interpret the same data. If the agency decides not to approve the BLA in its present form, the FDA will issue a complete response letter that usually describes all of the specific deficiencies in the BLA identified by the FDA. The deficiencies identified may be minor, for example, requiring labeling changes, or major, for example, requiring additional clinical trials. Additionally, the complete response letter may include recommended actions that the applicant might take to place the application in a condition for approval. If a complete response letter is issued, the applicant may resubmit the BLA, addressing all of the deficiencies identified in the letter, withdraw the application, or request a hearing.

 

If a product candidate receives regulatory approval, the FDA will issue an approval letter.  The approval may be significantly limited to specific diseases and dosages or the indications for use may otherwise be limited, which could restrict the commercial value of the product. Further, the FDA may require that certain contraindications, warnings, or precautions be included in the product labeling. The FDA may impose restrictions and conditions on product distribution, prescribing, or dispensing in the form of a risk management plan, or otherwise limit the scope of any approval. In addition, the FDA may require post marketing clinical trials, sometimes referred to as Phase 4 clinical trials, designed to assess further a biological product’s safety and effectiveness, and testing and surveillance programs to monitor the safety of approved products that have been commercialized.

 

Expedited Development and Review Programs

 

The FDA has four programs in place intended to facilitate and expedite development and review of new drugs and biologics intended to address unmet medical needs in the treatment of serious or life-threatening conditions. These are Fast Track Designation, Breakthrough Therapy Designation, Accelerated Approval Program, and Priority Review Designation.

 

The Fast Track program is intended to expedite or facilitate the process for reviewing a new product if it is intended for the treatment of a serious or life-threatening disease or condition, and it demonstrates the potential to address unmet medical needs for such a disease or condition. Fast Track Designation applies to the combination of the product and the specific indication for which it is being studied. The sponsor of a new drug or biologic may request the FDA to designate the drug or biologic as a Fast Track product at any time during the clinical development of the product. Unique to a Fast Track product, the FDA may consider for review sections of the marketing application on a rolling basis before the complete application is submitted, if the sponsor provides a schedule for the submission of the sections of the application, the FDA agrees to accept sections of the application and determines that the schedule is acceptable, and the sponsor pays any required user fees upon submission of the first section of the application. 

 

A product can receive Breakthrough Therapy Designation if it is intended, alone or in combination with one or more other drugs, to treat a serious or life-threatening disease or condition and preliminary clinical evidence indicates that it may demonstrate substantial improvement over existing therapies on one or more clinically significant endpoints, such as substantial treatment effects observed early in clinical development. A Breakthrough Therapy Designation conveys all of the features of Fast Track Designation in addition to more intensive FDA guidance on an efficient development program, organizational commitment involving senior managers, and eligibility for priority review. Specifically, the FDA intends to expedite the development and review of a Breakthrough Therapy by, where appropriate, intensively involving senior managers and experienced review staff in a proactive collaborative, cross-disciplinary review. Where appropriate, the FDA also intends to assign a cross-disciplinary project lead for the review team to facilitate an efficient review of the development program. The FDA notes that a compressed drug development program still must generate adequate data to demonstrate that the drug or biologic meets the statutory standard for approval. Omitting components of the development program that are necessary for such a determination can significantly delay, or even preclude, marketing approval.

 

31

 

Breakthrough Therapy Designation indicates that preliminary clinical evidence demonstrates the drug may have substantial improvement on one or more clinically significant endpoints over available therapy. Breakthrough Therapy Designation intensifies FDA involvement to ensure an efficient drug development program and is an organizational commitment from the FDA to involve its senior managers. A sponsor receiving Breakthrough Therapy Designation has up to six months after receiving the Breakthrough Therapy Designation to request an Initial Comprehensive Multidisciplinary meeting to discuss the drug development program. This initial meeting is a Type B meeting, used to discuss the overarching, high-level plan for drug development. These discussions include topics such as planned clinical trials and endpoints, any resizing or adaptations to the trials, plans for expediting the manufacturing development strategy and studies that potentially could be completed after approval. When Breakthrough Therapy Designation has been granted, the FDA is encouraged to meet regularly with the sponsor and subsequent meetings are considered Type B meetings and are established based on the needs of the program.

 

The FDA may grant accelerated approval under its Accelerated Approval Program to a product candidate for a serious or life-threatening condition upon a determination that the product candidate has an effect on a surrogate endpoint that is reasonably likely to predict clinical benefit, or an effect on a clinical endpoint that can be measured earlier than an effect on irreversible morbidity or mortality, that is reasonably likely to predict an effect on irreversible morbidity or mortality or other clinical benefit, taking into account the severity, rarity, or prevalence of the condition and the availability or lack of alternative treatments. Accelerated approval is contingent on a sponsor’s agreement to conduct at least one adequate and well-controlled additional post-approval trial to verify and describe the product’s clinical benefit. In addition, the FDA currently requires as a condition for accelerated approval pre-approval of promotional materials, which could adversely impact the timing of the commercial launch of the product.

 

Fast Track Designation, Breakthrough Therapy Designation, RMAT, and Accelerated Approval do not change the standards for approval but may expedite the development process. Additionally, Fast Track Designation or Breakthrough Therapy Designation may be withdrawn by the FDA if the FDA believes that the designation is no longer supported by data emerging in the clinical trial process, including considering any new drug or biologic approvals that later the unmet medical need.

 

An application for a product candidate may be eligible to obtain Priority Review Designation if it is intended to treat a serious condition and, if approved, would provide a significant improvement in safety or effectiveness. The FDA will attempt to direct additional resources to the evaluation of an application for a new product designated for priority review in an effort to facilitate the review. A Priority Review Designation means FDA’s goal is to take action on the marketing application within six months (compared to ten months under standard review) of the 60-day filing date. Priority Review Designation does not change the standards for approval but may expedite the review process.

 

Post-Approval Requirements

 

Once a BLA is approved, maintaining post-approval compliance with applicable federal, state, and local statutes and regulations requires the expenditure of substantial time and financial resources. Manufacturers and other entities involved in the manufacture and distribution of approved products are required to register the establishments where the approved products are made with the FDA and certain state agencies and are subject to periodic unannounced inspections by the FDA and certain state agencies for compliance with GMP and other laws. Rigorous and extensive FDA regulation of products continues after approval, particularly with respect to GMP. We rely, and expect to continue to rely, on third parties for the production and distribution of clinical and commercial quantities of any products that we may commercialize. Manufacturers of our products are required to comply with applicable requirements in the GMP regulations, including quality control and quality assurance and maintenance of records and documentation. Other post-approval requirements include reporting of GMP deviations that may affect the identity, potency, purity and overall safety of a distributed product, record-keeping requirements, reporting of adverse effects, reporting updated safety and efficacy information, and complying with electronic record and signature requirements. After a BLA is approved, the product also may be subject to official lot release. As part of the manufacturing process, the manufacturer is required to perform certain tests on each lot of the product before it is released for distribution. If the product is subject to official release by the FDA, the manufacturer submits samples of each lot of product to the FDA together with a release protocol showing a summary of the history of manufacture of the lot and the results of all of the manufacturer’s tests performed on the lot. The FDA also may perform certain confirmatory tests on lots of some products before releasing the lots for distribution by the manufacturer. Accordingly, manufacturers must continue to expend time, money, and effort in the area of production and quality control to maintain GMP compliance. Discovery of problems with a product after approval may result in restrictions on a product, manufacturer, or holder of an approved BLA, including withdrawal of the product from the market. In addition, changes to the manufacturing process or facility generally require prior FDA approval before being implemented. Other types of changes to the approved product, such as adding new indications and additional labeling claims, are also subject to further FDA review and approval.

 

32

 

We also must comply with the FDA’s advertising and promotion requirements, such as those related to direct-to-consumer advertising, the prohibition on promoting products for uses or in patient populations that are not described in the product’s approved labeling (known as “off-label use”), industry-sponsored scientific and educational activities, and promotional activities involving the internet. Discovery of previously unknown problems or the failure to comply with the applicable regulatory requirements may result in restrictions on the marketing of a product or withdrawal of the product from the market as well as possible civil or criminal sanctions. 

 

Failure to comply with the applicable U.S. requirements after approval may subject an applicant or manufacturer to administrative or judicial civil or criminal sanctions and adverse publicity. FDA sanctions could include refusal to approve pending applications, withdrawal of an approval, clinical hold, warning or untitled letters, product recalls, product seizures, total or partial suspension of production or distribution, injunctions, fines, refusals of government contracts, mandated corrective advertising or communications with doctors, debarment, restitution, disgorgement of profits, or civil or criminal penalties.

 

U.S. Patent Term Restoration

 

Depending upon the timing, duration, and specifics of the FDA approval of the use of our current and potential product candidates, some of our U.S. patents may be eligible for limited patent term extension under the Drug Price Competition and Patent Term Restoration Act of 1984 ("Hatch-Waxman Amendments"). The Hatch-Waxman Amendments permit a patent restoration term of up to five years as compensation for patent term lost during product development and the FDA regulatory review process. However, patent term restoration cannot extend the remaining term of a patent beyond a total of 14 years from the product’s approval date. The patent term restoration period is generally one-half the time between the effective date of an IND and the submission date of a BLA plus the time between the submission date of a BLA and the approval of that application. Only one patent applicable to an approved biological product is eligible for the extension and the application for the extension must be submitted prior to the expiration of the patent. The U.S. Patent and Trademark Office, in consultation with the FDA, reviews and approves the application for any patent term extension or restoration.

 

Biosimilars and Exclusivity

 

The Biologics Price Competition and Innovation Act of 2009 ("BPCIA") created an abbreviated approval pathway for biological products shown to be highly similar to, or interchangeable with, an FDA-licensed reference biological product. The FDA has issued several guidance documents outlining an approach to review and approval of biosimilars.

 

Biosimilarity, which requires that there be no clinically meaningful differences between the biological product and the reference product in terms of safety, purity, and potency, can be shown through analytical studies, animal studies, and a clinical study or studies. Interchangeability requires that a product is biosimilar to the reference product and the product must demonstrate that it can be expected to produce the same clinical results as the reference product in any given patient and, for products that are administered multiple times to an individual, the biologic and the reference biologic may be alternated or switched after one has been previously administered without increasing safety risks or risks of diminished efficacy relative to exclusive use of the reference biologic.

 

33

 

The BPCIA includes, among other provisions:

 

 

A 12-year exclusivity period from the date of first licensure, or BLA approval, of the reference product, during which approval of a 351(k) application referencing that product may not be made effective;

 

A four-year exclusivity period from the date of first licensure of the reference product, during which a 351(k) application referencing that product may not be submitted; and

 

An exclusivity period for certain biological products that have been approved through the 351(k) pathway as interchangeable biosimilars.

 

The BPCIA also establishes procedures for identifying and resolving patent disputes involving applications submitted under section 351(k) of the PHSA.

 

The BPCIA is complex and its interpretation and implementation by the FDA remains unpredictable. In addition, government proposals have sought to reduce the 12-year reference product exclusivity period. Other aspects of the BPCIA, some of which may impact the BPCIA exclusivity provisions, have also been the subject of recent litigation. As a result, the ultimate effect, implementation, and meaning of the BPCIA is subject to uncertainty.

 

Disclosure of Clinical Trial Information

 

Sponsors of clinical trials of FDA-regulated products, including biological products, are required to register and disclose certain clinical trial information on the website www.clinicaltrials.gov. Information related to the product, patient population, phase of investigation, trial sites and investigators, and other aspects of a clinical trial are then made public as part of the registration. Sponsors are also obligated to disclose the results of their clinical trials after completion. Disclosure of the results of clinical trials can be delayed in certain circumstances for up to two years after the date of completion of the trial. Competitors may use this publicly available information to gain knowledge regarding the progress of clinical development programs as well as clinical trial design.

 

Pediatric Information

 

Under the Pediatric Research Equity Act (“PREA”), BLAs or supplements to BLAs must contain data to assess the safety and effectiveness of the biological product for the claimed indications in all relevant pediatric subpopulations and to support dosing and administration for each pediatric subpopulation for which the biological product is safe and effective. The FDA may grant full or partial waivers, or deferrals, for submission of data. Unless otherwise required by regulation, PREA does not apply to any biological product with orphan product designation except a product with a new active ingredient that is a molecularly targeted cancer product intended for the treatment of an adult cancer and directed at a molecular target determined by FDA to be substantially relevant to the growth or progression of a pediatric cancer that is subject to a BLA submitted on or after August 18, 2020.

 

The Best Pharmaceuticals for Children Act (“BPCA”) provides a six-month extension of any non-patent exclusivity for a biologic if certain conditions are met. Conditions for exclusivity include the FDA’s determination that information relating to the use of a new drug or biologic in the pediatric population may produce health benefits in that population, the FDA making a written request for pediatric studies, and the applicant agreeing to perform, and reporting on, the requested studies within the statutory timeframe. Applications under the BPCA are treated as priority applications, with all of the benefits that designation confers.

 

34

 

Additional U.S. Regulation

 

In the United States, our activities are potentially subject to regulation by various federal, state and local authorities in addition to the FDA, including but not limited to, the Centers for Medicare and Medicaid Services ("CMS"), other divisions of the U.S. Department of Health and Human Services, for instance the Office of Inspector General, the U.S. Department of Justice ("DOJ"), and individual U.S. Attorney offices within the DOJ, and state and local governments. For example, sales, marketing and scientific/educational grant programs must comply with the anti-fraud and abuse provisions of the Social Security Act, the false claims laws, the physician payment transparency laws, the privacy and security provisions of the Health Insurance Portability and Accountability Act ("HIPAA"), as amended by the Health Information Technology for Economic and Clinical Health Act ("HITECH") and similar state laws, each as amended.

 

In addition to the foregoing, state and federal laws regarding environmental protection and hazardous substances, including the Occupational Safety and Health Act, the Resource Conservancy and Recovery Act and the Toxic Substances Control Act, may affect our business. These and other laws govern our use, handling and disposal of various biological, chemical, and radioactive substances used in, and wastes generated by, our operations. If our operations result in contamination of the environment or expose individuals to hazardous substances, we could be liable for damages and governmental fines. 

 

Federal and State Fraud and Abuse, Privacy and Transparency Laws

 

Federal and state fraud and abuse laws, which generally will not be applicable to us or our current and potential product candidates unless and until we obtain FDA marketing approval for any of our current and potential product candidates, include, among others, anti-kickback statutes, the False Claims Act and related stated state and federal laws, the Stark Law and related state and federal laws, transparency laws, privacy and regulation regarding providing drug samples, sales and marketing activities and our relationships with customers and payors as follows.

 

The federal Anti-Kickback Statute prohibits, among other things, individuals and entities from knowingly and willfully offering, paying, soliciting, or receiving any remuneration, directly or indirectly, overtly or covertly, to induce or in return for purchasing, leasing, recommending, ordering, or arranging for the purchase, lease, recommendation or order of any health care item or service reimbursable, in whole or in part, under Medicare, Medicaid, or other federally financed healthcare programs. This statute has been interpreted to apply to arrangements between pharmaceutical manufacturers on one hand and prescribers, purchasers, and formulary managers on the other. Although there are a number of statutory exemptions and regulatory safe harbors protecting certain common activities from prosecution, the exemptions and safe harbors are drawn narrowly, and practices that involve remuneration that may be alleged to be intended to induce prescribing, purchases or recommendations may be subject to scrutiny if they do not qualify for an exemption or safe harbor. Additionally, the intent standard under the Anti-Kickback Statute was amended by the Affordable Care Act to a stricter standard such that a person or entity does not need to have actual knowledge of the statute or specific intent to violate it in order to have committed a violation. Further, the Affordable Care Act codified case law that a claim including items or services resulting from a violation of the federal Anti-Kickback Statute constitutes a false or fraudulent claim for purposes of the federal civil False Claims Act.

 

HIPAA created additional federal criminal statutes that prohibit, among other actions, knowingly and willfully executing, or attempting to execute, a scheme to defraud or to obtain, by means of false or fraudulent pretenses, representations or promises, any money or property owned by, or under the control or custody of, any healthcare benefit program, including private third-party payers, willfully obstructing a criminal investigation of a healthcare offense, and knowingly and willfully falsifying, concealing or covering up by trick, scheme or device, a material fact or making any materially false, fictitious or fraudulent statement in connection with the delivery of or payment for healthcare benefits, items or services. Similar to the federal Anti-Kickback Statute, a person or entity does not need to have actual knowledge of the statute or specific intent to violate it in order to have committed a violation.

 

35

 

Federal false claims and civil monetary penalties laws, including the federal civil False Claims Act, prohibit, among other things, any person or entity from knowingly presenting, or causing to be presented, a false, fictitious or fraudulent claim for payment to, or approval by, the federal government, or knowingly making, using, or causing to be made or used, a false statement to get a false claim paid. Several pharmaceutical and other health care companies have been prosecuted under these laws for allegedly providing free product to customers with the expectation that the customers would bill federal programs for the product. Other companies have been prosecuted for causing false claims to be submitted because of the company’s marketing of the product for unapproved, and thus non-reimbursable, uses.

 

The majority of states also have statutes or regulations similar to the federal Anti-Kickback Statute and false claims laws, which apply to items and services, reimbursed under Medicaid and other state programs, or, in several states, apply regardless of the payer.

 

We may also be subject to data privacy and security regulations by both the federal government and the states in which we conduct our business. HIPAA, as amended by HITECH, and their respective implementing regulations, including the final Omnibus Rule published in 2013, imposes requirements on certain types of entities, including mandatory contractual terms, relating to the privacy, security, and transmission of individually identifiable health information. Among other things, HITECH makes HIPAA’s security standards and certain privacy standards directly applicable to business associates, which are independent contractors or agents of covered entities that create, receive, maintain or transmit protected health information in connection with providing a service for or on behalf of a covered entity. HITECH also created four new tiers of civil monetary penalties, amended HIPAA to make civil and criminal penalties directly applicable to business associates, and gave state attorneys general new authority to file civil actions for damages or injunctions in federal courts to enforce the federal HIPAA laws and seek attorneys’ fees and costs associated with pursuing federal civil actions. In addition, many state laws govern the privacy and security of health information in specified circumstances, many of which differ from each other and from HIPAA in significant ways and may not have the same requirements, thus complicating compliance efforts.

 

Additionally, the federal Physician Payments Sunshine Act under the Affordable Care Act, and its implementing regulations, require that certain manufacturers of drugs, devices, biological and medical supplies for which payment is available under Medicare, Medicaid or the Children’s Health Insurance Program, with certain exceptions, annually report to CMS information related to certain payments or other transfers of value made or distributed to physicians, physician assistants, certain types of advanced practice nurses and teaching hospitals, or to entities or individuals at the request of, or designated on behalf of, the physicians and teaching hospitals and to report annually certain ownership and investment interests held by physicians and their immediate family members. Failure to submit timely, accurately, and completely the required information may result in civil monetary penalties of up to an aggregate of $150,000 per year and up to an aggregate of $1 million per year for “knowing failures.” Certain states also mandate implementation of compliance programs, impose restrictions on pharmaceutical manufacturer marketing practices, and/or require the tracking and reporting of gifts, compensation, and other remuneration to healthcare providers and entities.

 

Because of the breadth of these laws and the narrowness of the exceptions and safe harbors, it is possible that some of our business activities could be subject to challenge under one or more of such laws. Such a challenge could have a material adverse effect on our business, financial condition, and results of operations. If our operations are found to be in violation of any of these or any other health regulatory laws that may apply to us, we may be subject to, without limitation, significant penalties, including the imposition of significant civil, criminal and administrative penalties, damages, monetary fines, disgorgement, individual imprisonment, possible exclusion from participation in Medicare, Medicaid and other federal healthcare programs, contractual damages, reputational harm, diminished profits and future earnings, and curtailment or restructuring of our operations, any of which could adversely affect our ability to operate our business and our results of operations.

 

In addition, as part of the sales and marketing process, pharmaceutical companies frequently provide samples of approved products to physicians. This practice is regulated by the FDA and other governmental authorities, including, in particular, requirements concerning record keeping and control procedures. Any failure to comply with the regulations may result in significant criminal and civil penalties as well as damage to our credibility in the marketplace.

 

36

 

Coverage and Reimbursement

 

In many of the markets where we may do business in the future, the prices of pharmaceutical products are subject to direct price controls (by law) and to reimbursement programs with varying price control mechanisms. In the United States, significant uncertainty exists as to the coverage and reimbursement status of any product candidates for which we obtain product approval. Often private payers follow the coverage and reimbursement decisions of the Medicare program, and it is difficult to predict how CMS may decide to cover and reimburse approved products, especially novel products, and those determinations are subject to change.

 

Moreover, the process for determining whether a third-party payer will provide coverage for a drug product may be separate from the process for setting the price of a drug product or for establishing the reimbursement rate that such a payer will pay for the drug product. Third-party payers may limit coverage to specific products on an approved list, also known as a formulary, which might not include all of the FDA-approved drugs for a particular indication. A decision by a third-party payer not to cover our current and potential product candidates could reduce physician utilization of our products once approved. A payer’s decision to provide coverage for a drug product does not imply that an adequate reimbursement rate will be approved. Further, one payer’s determination to provide coverage for a drug product does not assure that other payers will also provide coverage for the drug product. Coverage and reimbursement for new products can differ significantly from payer to payer. As a result, the coverage determination process will require us to provide scientific and clinical support for the use of our products to each payer separately and will be a time-consuming process. Additionally, third-party reimbursement may not be available or may not be adequate to enable us to maintain price levels sufficient to realize an appropriate return on our investment in product development.

 

Federal, state and local governments in the United States and foreign governments continue to consider legislation to limit the growth of healthcare costs, including the cost of prescription drugs. Specifically, there have been several recent U.S. Congressional inquiries and proposed federal and state legislation designed to, among other things, bring more transparency to drug pricing, reduce the cost of prescription drugs under Medicare, review the relationship between pricing and manufacturer patient programs, and reform government program reimbursement methodologies for drugs. Future legislation could limit payments for pharmaceuticals such as the drug candidates that we are developing.

 

Different pricing and reimbursement schemes exist in other countries. In the EU, governments influence the price of drug products through their pricing and reimbursement rules and control of national health care systems that fund a large part of the cost of those products to consumers. Some jurisdictions operate systems under which products may be marketed only after a reimbursement price has been agreed. To obtain reimbursement or pricing approval, some of these countries may require the completion of studies or analyses of clinical trials that compare the cost-effectiveness of a particular product candidate to currently available therapies. Other member states allow companies to set their own prices for medicines, but exert cost controls in other ways, including but not limited to, placing revenue caps on product sales, providing reimbursement for only a subset of eligible patients, mandating price negotiations after a set period of time, or mandating that prices not exceed an average basket of prices in other countries. The downward pressure on health care costs in general, particularly treatments, has become very intense. As a result, increasingly high barriers are being erected to the entry of new products. In addition, European governments may periodically review and decrease prices based on factors, including, but not limited to, years-on-market, price in other countries, competitive entry, new clinical data, lack of supporting clinical data, or other factors.

 

The marketability of any product candidates for which we or our collaborators receive regulatory approval for commercial sale may suffer if the government and third-party payers fail to provide adequate coverage and reimbursement. In addition, an emphasis on cost containment measures in the United States has increased and we expect will continue to increase the pressure on pharmaceutical pricing. Third-party payers are increasingly challenging the prices charged for medical products and services, examining the medical necessity and reviewing the cost-effectiveness of drugs, medical devices and medical services, in addition to questioning safety and efficacy. If these third-party payers do not consider our products to be cost-effective compared to other available therapies, they may not cover our products after FDA approval or, if they do, the level of payment may not be sufficient to allow us to sell our products at a profit. Coverage policies and third-party reimbursement rates may change at any time. Even if favorable coverage and reimbursement status is attained for one or more products for which we or our collaborators receive regulatory approval, less favorable coverage policies and reimbursement rates may be implemented in the future.

 

37

 

Legislative and Regulatory Changes, Including Health Care Reform

 

The laws and regulation that affect our business are subject to change from time to time, and entirely new laws and regulations are sometimes adopted.  In particular, healthcare reforms that have been adopted, and that may be adopted in the future, could result in further reductions in coverage and levels of reimbursement for pharmaceutical products, increases in rebates payable under U.S. government rebate programs and additional downward pressure on pharmaceutical product prices.  On September 9, 2021, the Biden administration published a wide-ranging list of policy proposals, most of which would need to be carried out by Congress, to reduce drug prices and drug payment. The Department of Health and Human Services, or HHS, plan includes, among other reform measures, proposals to lower prescription drug prices, including by allowing Medicare to negotiate prices and disincentivizing price increases, and to support market changes that strengthen supply chains, promote biosimilars and generic drugs, and increase price transparency. Many similar proposals, including the plans to give Medicare Part D authority to negotiate drug prices, require drug manufacturers to pay rebates on drugs whose prices increase greater than the rate of inflation, and cap out-of-pocket costs, have already been included in policy statements and legislation currently being considered by Congress. It is unclear to what extent these and other statutory, regulatory, and administrative initiatives will be enacted and implemented.

 

Environmental Regulation

 

In addition to the foregoing, state and federal laws regarding environmental protection and hazardous substances, including the Occupational Safety and Health Act, the Resource Conservancy and Recovery Act and the Toxic Substances Control Act, may affect our business. These and other laws govern our use, handling and disposal of various biological, chemical, and radioactive substances used in, and wastes generated by, our operations. If our operations result in contamination of the environment or expose individuals to hazardous substances, we could be liable for damages and governmental fines. We believe that we are in material compliance with applicable environmental laws and that continued compliance therewith is unlikely to have a material adverse effect on our business. We cannot predict, however, how changes in these laws may affect our future operations.

 

U.S. Foreign Corrupt Practices Act

 

The U.S. Foreign Corrupt Practices Act, to which we are subject, prohibits corporations and individuals from engaging in certain activities to obtain or retain business or to influence a person working in an official capacity. It is illegal to pay, offer to pay or authorize the payment of anything of value to any foreign government official, government staff member, political party, or political candidate in an attempt to obtain or retain business or to influence otherwise a person working in an official capacity.

 

Other countries, including a number of EU member states, have laws of similar application, including anti-bribery or anti-corruption laws such as the UK Bribery Act. The UK Bribery Act prohibits giving, offering, or promising bribes to any person, as well as requesting, agreeing to receive, or accepting bribes from any person. Under the UK Bribery Act, a company that carries on a business or part of a business in the United Kingdom may be held liable for bribes given, offered or promised to any person in any country by employees or other persons associated with the company in order to obtain or retain business or a business advantage for the company. Liability under the UK Bribery Act is strict, but a defense of having in place adequate procedures designed to prevent bribery is available.

 

38

 

Government Regulation Outside of the United States

 

In addition to regulations in the United States, we will be subject to a variety of regulations in other jurisdictions governing, among other things, clinical trials and any commercial sales and distribution of our products. Because biologically sourced raw materials are subject to unique contamination risks, their use may be subjected to different types of restrictions in different countries.

 

Whether or not we obtain FDA approval for a product, we must obtain the required approvals from regulatory authorities in foreign countries prior to the commencement of clinical trials or marketing of the product in those countries. Certain countries outside of the United States have a similar process that requires the submission of a clinical trial application equivalent to an IND prior to the commencement of human clinical trials. In the European Union, for example, a clinical trial authorization, or CTA, must be submitted to each country’s national health authority and an independent ethics committee, much like the FDA and the IRB, respectively. Once the CTA is approved in accordance with a country’s requirements, clinical trials may start.

 

The requirements and process governing the conduct of clinical trials, product licensing, pricing, and reimbursement vary from country to country. In all cases, the clinical trials are to be conducted in accordance with GCP, applicable regulatory requirements, and the ethical principles that have their origin in the Declaration of Helsinki.

 

If we fail to comply with applicable foreign regulatory requirements, we may be subject to, among other things, fines, suspension, or withdrawal of regulatory approvals, product recalls, seizure of products, operating restrictions and criminal prosecution in those countries.

 

Employees and Human Capital

 

As of March 15, 2022, we had 17 full-time employees. We are not a party to any collective bargaining agreements. We believe that we maintain good relations with our employees.

 

We believe that our success depends in large part on our ability to attract and retain experienced and skilled employees. We endeavor to provide competitive compensation and benefits packages that reflect the highly competitive nature of our industry, as well as opportunities for professional development which are designed to attract, engage, retain and reward talented individuals who possess the skills necessary to support our business objectives, assist in the achievement of our strategic goals and increase stockholder value. We employ a pay for performance philosophy. Annual salary increases, promotional opportunities, incentive bonuses and stock option grants are available to all employees and are based on merit and include individual and corporate performance factors.

 

Much of our success is rooted in the diversity of our teams and our commitment to inclusion. We are committed to providing an environment of mutual respect and equal opportunity. We value diversity at all levels and continue to focus on extending our diversity and inclusion initiatives across our entire workforce. We believe that our business benefits from the different perspectives that a diverse workforce brings.

 

We are committed to the health, safety and well-being of our employees at all times. As a result of the COVID-19 pandemic, we have implemented additional safety procedures to protect our employees, including protocols regarding social distancing, use of face masks in our facilities, and measures to reduce total occupancy in our facilities, including remote work opportunities. We continue to follow federal, state and local rules and guidelines to ensure the safety of our workforce and have provided resources to assist our employees in managing their physical and mental health during the pandemic.

 

39

 

Corporate Information and Available Information.

 

We were incorporated in Delaware in April 2009. Our principal executive offices are located at 3300 Bee Cave Road, #650-227, Austin, TX 78746, and our telephone number is (877) 774-4679. 

 

Our website address is www.genprex.com. The contents of, or information accessible through, our website are not part of this Annual Report on Form 10-K, and our website address is included in this document as an inactive textual reference only. We make our filings with the U.S. Securities and Exchange Commission (“SEC”), including our Annual Report on Form 10-K, Quarterly Reports on Form 10-Q, Current Reports on Form 8-K and all amendments to those reports, available free of charge on our website as soon as reasonably practicable after we file such reports with, or furnish such reports to, the SEC. The public may read and copy the materials we file with the SEC at the SEC’s Public Reference Room at 100 F Street, NE, Washington, DC 20549. The public may obtain information on the operation of the Public Reference Room by calling the SEC at 1-800-SEC-0330. Additionally, the SEC maintains an internet site that contains reports, proxy and information statements and other information. The address of the SEC’s website is www.sec.gov. The information contained in the SEC’s website is not intended to be a part of this filing.

 

We have proprietary rights to a number of trademarks, including GENPREX, ONCOPREX and REQORSA, that are used in this Annual Report on Form 10-K. Solely for convenience, the trademarks and trade names in this Annual Report on Form 10-K are generally referred to without the ® and ™ symbols, but such references should not be construed as any indicator that their respective owners will not assert, to the fullest extent under applicable law, their rights thereto. All other trademarks, trade names and service marks appearing in this Annual Report on Form 10-K are the property of their respective owners.

 

We qualify as an “emerging growth company” as the term is used in The Jumpstart Our Business Startups Act of 2012 ("JOBS Act"), and therefore, we may take advantage of certain exemptions from various public company reporting requirements, including:

 

 

a requirement to only have two years of audited financial statements and only two years of related selected financial data and management’s discussion and analysis;

 

exemption from the auditor attestation requirement on the effectiveness of our internal controls over financial reporting;

 

reduced disclosure obligations regarding executive compensation; and

 

exemptions from the requirements of holding a nonbinding advisory stockholder vote on executive compensation and any golden parachute payments.

 

We will remain an “emerging growth company” until the earliest of (i) the last day of the fiscal year in which we have total annual gross revenues of $1.07 billion or more; (ii) the last day of our fiscal year following the fifth anniversary of the date of our initial public offering; (iii) the date on which we have issued more than $1.0 billion in nonconvertible debt during the previous three years; or (iv) the date on which we are deemed to be a large accelerated filer under the rules of the SEC. We may choose to take advantage of some, but not all, of the available benefits of the JOBS Act. We have taken advantage of some of the reduced reporting requirements in this Annual Report on Form 10-K. Accordingly, the information contained herein may be different than the information you receive from other public companies in which you hold stock. In addition, the JOBS Act provides that an emerging growth company can delay adopting new or revised accounting standards until such time as those standards apply to private companies. We have irrevocably elected not to avail ourselves of this exemption from new or revised accounting standards and, therefore, we will be subject to the same new or revised accounting standards as other public companies that are not emerging growth companies.

 

40

 

 

RISK FACTOR SUMMARY

 

Our business is subject to significant risks and uncertainties that make an investment in us speculative and risky. Below we summarize what we believe are the principal risk factors but these risks are not the only ones we face, and you should carefully review and consider the full discussion of our risk factors in the section titled “Risk Factors,” together with the other information in this Annual Report on Form 10-K. If any of the following risks actually occurs (or if any of those listed elsewhere in this Annual Report on Form 10-K occur), our business, reputation, financial condition, results of operations, revenue, and future prospects could be seriously harmed. Additional risks and uncertainties that we are unaware of, or that we currently believe are not material, may also become important factors that adversely affect our business.

 

Risks Related to Our Operations and Need for Additional Capital

 We will require substantial additional funding, which may not be available to us on acceptable terms, or at all, and, if not so available, may require us to delay, limit, reduce or cease our operations.
 

We have never been profitable, we have no products approved for commercial sale, and to date we have not generated any revenue from product sales. As a result, our ability to reduce our losses and reach profitability is unproven, and we may never achieve or sustain profitability.

 

We have a limited operating history and we expect a number of factors to cause our operating results to fluctuate on an annual basis, which may make it difficult to predict our future performance.

 Our ability to utilize net operating loss carryforwards may be limited, resulting in income taxes sooner than currently anticipated.
 U.S. federal income tax reform could adversely affect us.

 

Risks Related to Development and Commercialization of Our Current and Future Product Candidates

 

 

Our success depends greatly on the success of our development of REQORSA for the treatment of NSCLC and SCLC, and our other product candidates, including GPX-002 for the treatment of diabetes.

 If we are unable to secure contract manufacturers with capabilities to produce the products that we require, we could experience delays in conducting our planned clinical trials.
 Negative public opinion and increased regulatory scrutiny of gene therapy and genetic research may damage public perception of our current and potential product candidates or adversely affect our ability to conduct our business or obtain regulatory approvals for our current and potential product candidates. 
 Conducting successful clinical studies may require the enrollment of large numbers of patients, and suitable patients may be difficult to identify and recruit.
 Delays in the commencement, enrollment and completion of clinical trials could result in increased costs to us and delay or limit our ability to obtain regulatory approval for REQORSA and other current or future product candidates.
 Fast track designation of our products by FDA and designation under any other FDA expedited development program may not actually lead to a faster development or regulatory review or approval process, nor will it assure FDA approval of our product candidates.
 A product candidate can fail at any stage of preclinical and clinical development.
 

REQORSA™, GPX-002, and any other product candidate we advance through clinical trials may not have favorable results in later clinical trials or receive regulatory approval. Even if we complete the necessary clinical trials, we cannot predict when, or if, we will obtain regulatory approval to commercialize our product candidates, and the approval may be for a narrower indication than we seek.

 Even if we obtain regulatory approval of our current and future product candidates, the products may not gain market acceptance among physicians, patients, hospitals, treatment centers, third-party payors and others in the medical community.
 REQORSA™, GPX-002 and other current or future product candidates may have undesirable side effects that may delay or prevent marketing approval, or, if approval is received, require them to be taken off the market, require them to include safety warnings or otherwise limit their sales.
 If a product liability claim is successfully brought against us for uninsured liabilities, or such claim exceeds our insurance coverage, we could be forced to pay substantial damage awards that could materially harm our business.
 Security breaches and other disruptions could compromise our information and expose us to liability, which would cause our business and reputation to suffer.
 Our business has been adversely affected by the ongoing coronavirus pandemic which has delayed and may continue to delay our clinical trials and has disrupted and may continue to disrupt our supply chain and may have other adverse effects on our business and operations.
 We face competition from other biotechnology and pharmaceutical companies and our operating results will suffer if we fail to compete effectively.

 

Risks Related to Regulatory Approval and Marketing of Our Current and Future Product Candidates and Other Legal Compliance Matters

 We cannot provide assurance that REQORSA, GPX-002 or any of our other current or future product candidates will receive regulatory approval, and without regulatory approval we will not be able to market them.
 

Even if we obtain regulatory approval for our product candidates, our products will remain subject to regulatory oversight.

 

If the FDA does not find the manufacturing facilities of our current or future contract manufacturers acceptable for commercial production, we may not be able to commercialize REQORSA, GPX-002 or any of our other current or future product candidates.

 

We may be subject, directly or indirectly, to federal and state healthcare fraud and abuse laws, false claims laws and other federal and state healthcare laws, and the failure to comply with such laws could result in substantial penalties. Our employees, independent contractors, consultants, principal investigators, CROs, commercial partners and vendors may engage in misconduct or other improper activities, including noncompliance with regulatory standards and requirements.

 

Coverage and reimbursement may be limited or unavailable in certain market segments for REQORSA, GPX-002 and our other current or future product candidates, if approved, which could make it difficult for us to sell REQORSA, GPX-002 and our other current or future product candidates profitably.

 Concerns about gene therapy, genetic testing, and genetic research could result in new and/or additional government regulations and requirements that restrict or prohibit the processes we use or delay or prevent the regulatory approval of our current and potential product candidates.
 Healthcare legislative reform measures may have a material adverse effect on our business and results of operations.
 We are subject to a variety of risks associated with international operations which could materially adversely affect our business.
 If we fail to comply with environmental, health and safety laws and regulations, we could become subject to fines or penalties or incur costs that could have a material adverse effect on the success of our business.

 

Risks Related to Our Dependence on Third Parties

 

We may not be successful in establishing and maintaining development and commercialization collaborations, which could adversely affect our ability to develop our current and future product candidates and our financial condition and operating results could be adversely affected.

 

We rely, in part, and expect to continue to rely, in part, on third parties to conduct, supervise and monitor our clinical trials, and if these third parties perform in an unsatisfactory manner, it may harm our business.

 We rely, and expect to continue to rely, on third parties to distribute, manufacture and perform release testing for our current and future product candidates and other key materials and if such third parties do not carry out their contractual duties or meet expected deadlines, we may not be able to obtain regulatory approvals for our product candidates.
 We have completed and may in the future complete related party transactions that were not and may not be conducted on an arm’s length basis.
 

Disruptions in the global economy and supply chains may have a material adverse effect on our business, financial condition and results of operations.

 

41

 

Risks Related to Our Intellectual Property

 

If we fail to comply with obligations pursuant to our license agreements, we could lose intellectual property and other rights that are important to our business.

 

The intellectual property rights we have licensed from MD Anderson and the UP are subject to the rights of the U.S. government.

 

If we are unable to protect our intellectual property rights or if our intellectual property rights are inadequate for our technology and product candidates, our competitive position could be harmed.

 

Third-party claims of intellectual property infringement may prevent or delay our development and commercialization efforts.

 

We may not be successful in obtaining or maintaining necessary rights to product components and processes for our development pipeline through acquisitions and in-licenses.

 

Confidentiality agreements with employees and others may not adequately prevent disclosure of trade secrets and other proprietary information and may not adequately protect our intellectual property.

 

Our reliance on third parties may require us to share our trade secrets, which increases the possibility that a competitor will discover them or that our trade secrets will be misappropriated or disclosed.

 

We may be involved in lawsuits to protect or enforce our patents or the patents of our licensors, which could be expensive, time-consuming and unsuccessful.

 

Obtaining and maintaining our patent protection depends on compliance with various procedural, document submission, fee payment and other requirements imposed by governmental patent agencies, and our patent protection could be reduced or eliminated for non-compliance with these requirements.

 

Issued patents covering our product candidates could be found invalid or unenforceable if challenged in court.

 

We may be subject to claims that our employees, consultants or independent contractors have wrongfully used or disclosed confidential information of third parties or that our employees have wrongfully used or disclosed alleged trade secrets of their former employers.

 

We may be subject to claims challenging the inventorship or ownership of our patents and other intellectual property.

 

Changes in U.S. patent law could diminish the value of patents in general, thereby impairing our ability to protect our products.

 

We have not yet registered the trademark for REQORSA™, and failure to secure such registration could adversely affect our business.

 

We may not be able to protect our intellectual property rights throughout the world.

 

Risks Related to Employee Matters and Managing Growth

 

We have no sales, marketing or distribution experience and we will have to invest significant resources to develop those capabilities or enter into acceptable third-party sales and marketing arrangements.

 

We may not be able to manage our business effectively if we are unable to attract and retain key personnel and consultants.

 

We may use our financial and human resources to pursue a particular research program or product candidate and fail to capitalize on programs or product candidates that may be more profitable or for which there is a greater likelihood of success.

 

If we engage in future acquisitions or strategic partnerships, this may increase our capital requirements, dilute our stockholders, cause us to incur debt or assume contingent liabilities, and subject us to other risks.

 

Risks Related to our Securities

 

The market price of our common stock may be highly volatile, and you may lose all or part of your investment.

 

An active, liquid and orderly market for our common stock may not be sustained, and you may not be able to sell your common stock.

 

We are currently listed on The Nasdaq Capital Market. If we are unable to maintain listing of our securities on Nasdaq or any stock exchange, our stock price could be adversely affected and the liquidity of our stock and our ability to obtain financing could be impaired and it may be more difficult for our stockholders to sell their securities.

 

Unstable market and economic conditions may have serious adverse consequences on our business, financial condition and stock price.

 

Failure to maintain effective internal control over our financial reporting in accordance with Section 404 of the Sarbanes-Oxley Act of 2002, as amended (“Sarbanes-Oxley Act”) could cause our financial reports to be inaccurate.

 

We have no intention of declaring dividends in the foreseeable future.

 

We are an emerging growth company and we cannot be certain if the reduced reporting requirements applicable to emerging growth companies will make our common stock less attractive to investors.

 

Sales of a substantial number of shares of our common stock in the public market could cause our stock price to fall.

 

Future sales and issuances of our securities could result in additional dilution of the percentage ownership of our stockholders and could cause our share price to fall.

 

If securities or industry analysts do not publish research or reports about us, or if they adversely change their recommendations regarding our common stock, then our stock price and trading volume could decline.

 

Certain provisions in our organizational documents could enable our board of directors to prevent or delay a change of control.

 

Our Amended and Restated Certificate of Incorporation and Amended and Restated Bylaws contains an exclusive forum provision with respect to certain actions which may limit a stockholder’s ability to bring a claim in a judicial forum that it finds favorable and discourage lawsuits against us or our current or former directors or officers and/or stockholders in such capacity.

 

General Risk Factors

 

Obligations associated with being a public company in the United States are expensive and time-consuming, and our management will be required to devote substantial time to compliance matters.

 

Business disruptions could seriously harm our future revenue and financial condition and increase our costs and expenses.

 

We may be at risk of securities class action litigation.

 

42

 

Item 1A. Risk Factors.

 

An investment in our common stock involves a high degree of risk. You should carefully consider the following risk factors and the other information in this Annual Report on Form 10-K before investing in our common stock. Our business and results of operations could be seriously harmed by any of the following risks. The risks set out below are not the only risks we face. Additional risks and uncertainties not currently known to us or that we currently deem to be immaterial also may materially adversely affect our business, financial condition and/or operating results. If any of the following events occur, our business, financial condition and results of operations could be materially adversely affected. In such case, the value and trading price of our common stock could decline, and you may lose all or part of your investment.

 

Risks Related to Our Operations and Need for Additional Capital

 

We will require substantial additional funding, which may not be available to us on acceptable terms, or at all, and, if not so available, may require us to delay, limit, reduce or cease our operations.

 

We are using the proceeds from our sales of securities to advance REQORSA through clinical development, and to advance our other pre-clinical development programs as well as for other corporate purposes. Developing pharmaceutical products, including conducting preclinical studies and clinical trials, is expensive. We will require substantial additional future capital to complete clinical development and commercialize REQORSA and for preclinical and clinical development and commercialization of our gene therapy for diabetes, GPX-002 and our other product candidates. If the FDA requires that we perform additional preclinical studies or clinical trials beyond what we currently anticipate, our expenses will further increase beyond what we currently expect and the anticipated timing of any potential approval of REQORSA, GPX-002 and our other current or future product candidates would likely be delayed. Furthermore, there can be no assurance that the costs to obtain regulatory approval of these product candidates will not increase.

 

We will continue to require substantial additional capital to continue our preclinical and clinical development and commercialization activities. Because successful development of our current and potential product candidates is uncertain, we are unable to estimate the actual amount of funding we will require to complete research and development and commercialize our current and future product candidates.

 

The amount and timing of our future funding requirements will depend on many factors, including, but not limited to:

 

the progress, costs, results and timing of our preclinical development and clinical trials for REQORSA and GPX-002 and other current or future product candidates;

 

the outcome, costs and timing of seeking and obtaining FDA and any other regulatory approvals;

 

the ability of third parties to deliver materials and provide services for us;

 

the costs associated with securing and establishing commercialization and manufacturing capabilities;

 

market acceptance of our current and future product candidates;

 

the costs of acquiring, licensing or investing in businesses, products, product candidates and technologies;

 

our ability to maintain, expand and enforce the scope of our intellectual property portfolio, including the amount and timing of any payments we may be required to make, or that we may receive, in connection with the licensing, filing, prosecution, defense and enforcement of any patents or other intellectual property rights;

 

our need and ability to hire additional management and scientific and medical personnel;

 

the effect of competing drug candidates and new product approvals;

 

our need to implement additional internal systems and infrastructure, including financial and reporting systems; and

 

the economic and other terms, timing of and success of our existing licensing arrangements and any collaboration, licensing or other arrangements into which we may enter in the future.

 

Some of these factors are outside of our control. Although we expect that our existing cash, and marketable securities will be sufficient to fund our current operations and planned clinical trial activities into 2024, this period could be shortened if there are any significant increases in planned spending on current or additional development programs or more rapid progress of these development programs than anticipated. Furthermore, we believe that our existing capital will not be sufficient to enable us to complete the development and commercialization of REQORSA or GPX-002 and our other current or future product candidates. Accordingly, we expect that we will need to raise additional funds in the future.

 

43

 

We may seek additional funding through a combination of equity offerings, debt financings, government or other third-party funding, commercialization, marketing and distribution arrangements and other collaborations, strategic alliances and licensing arrangements, some of which may require us to relinquish rights to some of our technologies or product candidates or otherwise agree to terms unfavorable to us. Additional funding may not be available to us on acceptable terms, if at all. In addition, the terms of any financing may adversely affect the holdings or the rights of our stockholders. Any new equity securities we issue could have rights, preferences, and privileges superior to those of holders of our existing capital stock. In addition, the issuance of additional shares by us may cause the market price of our shares to decline and result in dilution to our stockholders. Any debt financing secured by us in the future could involve restrictive covenants relating to our capital-raising activities and other financial and operational matters, which may make it more difficult for us to obtain additional capital and to pursue business opportunities.

 

If we are unable to obtain funding on a timely basis, we may be required to significantly curtail one or more of our pre-clinical or clinical development programs, our ability to continue to support our business growth and to respond to business challenges could be significantly limited, and we may be required to curtail or cease operations. Accordingly, our business may fail, in which case you would lose the entire amount of your investment in our securities.  

 

We have never been profitable, we have no products approved for commercial sale, and to date we have not generated any revenue from product sales. As a result, our ability to reduce our losses and reach profitability is unproven, and we may never achieve or sustain profitability.

 

We have never been profitable and do not expect to be profitable in the foreseeable future. We have not yet submitted any drug candidates for approval by regulatory authorities in the United States or elsewhere. From our inception on April 1, 2009, to December 31, 2021, we incurred an accumulated deficit of approximately $78.0 million. We incurred net losses of approximately $19.6 million and approximately $17.9 million for the years ended December 31, 2021 and 2020, respectively.

 

To date, we have devoted most of our financial resources to our corporate overhead and research and development, including our preclinical development activities and clinical trials. We have not generated any revenues from product sales. We expect to continue to incur losses for the foreseeable future, and we expect these losses to increase as we continue our development of, and seek regulatory approvals for, our current and potential product candidates, prepare for and begin the commercialization of any approved products, and add infrastructure and personnel to support our continuing product development efforts. We anticipate that any such losses could be significant for the next several years. If REQORSA, GPX-002 or any of our other current or future product candidates fails in clinical trials or does not gain regulatory approval, or if our drug candidates do not achieve market acceptance, we may never become profitable. These net losses and negative cash flows have had, and will continue to have, an adverse effect on our stockholders’ equity and working capital.

 

Because of the numerous risks and uncertainties associated with pharmaceutical product development, we are unable to accurately predict the timing or amount of increased expenses or if, or when, we will be able to achieve profitability. In addition, our expenses could increase if we are required by the FDA to perform studies or trials in addition to those currently expected, or if there are any delays in completing our clinical trials or the development of any of our drug candidates. The amount of future net losses will depend, in part, on the rate of future growth of our expenses and our ability to generate revenues.

 

We have a limited operating history and we expect a number of factors to cause our operating results to fluctuate on an annual basis, which may make it difficult to predict our future performance.

 

We are a clinical stage company with a limited operating history. Our operations to date have been limited to conducting clinical and preclinical research. We have not yet obtained any regulatory approvals for any of our drug candidates. Consequently, any predictions made about our future success or viability may not be accurate. Our operating results are expected to significantly fluctuate from quarter to quarter and year to year due to a variety of factors, many of which are beyond our control. Factors relating to our business that may contribute to these fluctuations include:

 

any delays in regulatory review and approval (assuming that our data support approval) of our current and future product candidates in clinical development, including our ability to receive approval from the FDA for REQORSA or GPX-002;

 

delays in the commencement, enrollment and timing of clinical trials;

 

the success of our clinical trials through all phases of clinical development;

 

potential side effects of our current and future product candidates that could delay or prevent approval or cause an approved drug to be taken off the market;

 

our ability to obtain additional funding to develop our current and future product candidates;

 

our identification and development of additional drug candidates beyond REQORSA and GPX-002 and our other current product candidates;

 

competition from existing products or new products that continue to emerge;

 

the ability of patients or healthcare providers to obtain coverage or sufficient reimbursement for our products;

 

our ability to adhere to clinical trial requirements directly or with third parties such as contract research organizations ("CROs");

 

our dependency on third-party manufacturers to manufacture our products and key ingredients;

 

our ability to establish or maintain collaborations, licensing or other arrangements, particularly with MD Anderson and UP;

 

our ability to defend against any challenges to our intellectual property including claims of patent infringement;

 

our ability to enforce our intellectual property rights against potential competitors;

 

our ability to secure additional intellectual property protection for our product candidates and associated technologies;

 

our ability to attract and retain key personnel to manage our business effectively; and

 

potential product liability claims.

 

44

 

Our ability to utilize our net operating loss carryforwards may be limited, resulting in income taxes sooner than currently anticipated.

 

As of December 31, 2021, we had federal net operating loss carryforwards (“NOLs”) of approximately $62.4 million for federal income tax purposes of which approximately $1.3 million will begin to expire in 2030 and approximately $52.7 million can be carried forward indefinitely. These NOLs may be used to offset future taxable income, to the extent we generate any taxable income, and thereby reduce or eliminate our future federal income taxes otherwise payable. Section 382 of the Internal Revenue Code of 1986, as amended (the “Code”), imposes limitations on a corporation’s ability to utilize NOLs if it experiences an ownership change as defined in Section 382. In general terms, an ownership change may result from transactions increasing the ownership of certain stockholders in the stock of a corporation by more than 50% over a three-year period. In the event that an ownership change has occurred, or were to occur, utilization of our NOLs would be subject to an annual limitation under Section 382 determined by multiplying the value of our stock at the time of the ownership change by the applicable long-term tax-exempt rate as defined in the Code. Any unused annual limitation may be carried over to later years. We may be found to have experienced an ownership change under Section 382 as a result of events in the past or the issuance of shares of common stock in the future. If so, the use of our NOLs, or a portion thereof, against our future taxable income may be subject to an annual limitation under Section 382, which may result in expiration of a portion of our NOLs before utilization.

 

U.S. federal income tax reform could adversely affect us.

 

On March 27, 2020, in response to COVID-19, the Coronavirus Aid, Relief, and Economic Security Act (the “CARES Act”) was enacted. The CARES Act modified the Tax Cuts and Jobs Act (“TCJA”) by, among other things, eliminating the limitation on the deduction of net operating losses to 80% of current year taxable income for tax years beginning before January 1, 2021, and increasing the amount of interest expense that may be deducted from 30% to 50% of adjusted taxable income for tax years beginning in 2019 or 2020. We continue to examine the impact of this tax reform legislation, as well as any additional regulatory guidance that may be issued, may have on our business. For example, the recent change of administration could result in additional tax legislative activity that could have a material adverse effect on the Company.

 

 

Risks Related to Development and Commercialization of Our Current and Future Product Candidates

 

Our success depends greatly on the success of our development of REQORSA for the treatment of NSCLC and SCLC, and our other product candidates, including GPX-002 for the treatment of diabetes. 

 

At this time, we are actively pursuing the development of REQORSA for NSCLC and SCLC and GPX-002, a preclinical stage gene therapy for diabetes as well as earlier discovery programs. In particular, we are dependent on the success of REQORSA in the near term. We cannot provide you any assurance that we will be able to successfully advance REQORSA or GPX-002 or any of our other current or future product candidates through the development process, or that any development problems we experience in the future will not cause significant delays or unanticipated costs, or that such development problems can be solved. We may also experience delays in developing a sustainable, reproducible and scalable manufacturing process or transferring that process to commercial partners, or developing or validating product release assays in a timely manner, which may prevent us from completing our clinical trials or commercializing our products on a timely or profitable basis, if at all. Immunotherapy, gene therapy and biopharmaceutical product development are highly speculative undertakings and involve a substantial degree of uncertainty. Because REQORSA, GPX-002 and our other current product candidates are based upon novel technology, it is difficult to predict whether, either as stand-alone therapies or in combination with other drugs, they will show consistently favorable results and to predict the time and cost of their development and of subsequently obtaining regulatory approval. We believe only a few gene therapy products have been approved in the United States or Europe. We have found it difficult to enroll patients in our clinical studies in the past, have experienced certain difficulties in enrolling patients in our current trials and may continue to find it difficult in the future, which could delay or prevent clinical studies of REQORSA or other current or future product candidates. We may encounter delays in our clinical studies, or we may fail to demonstrate safety and efficacy to the satisfaction of FDA and other regulatory authorities. We may not be successful in our efforts to identify or discover additional product candidates, or to develop product candidates that we have identified.

 

In addition, the clinical trial requirements of the FDA, the European Commission, the European Medicines Agency (“EMA”), the competent authorities of the Member States of the European Union (“EU”) and other regulatory authorities and the criteria these regulators use to determine the safety and efficacy of a product candidate vary substantially according to the type, complexity, novelty and intended use and market of such product candidates. The regulatory approval process for novel product candidates such as ours can be more expensive and take longer than for other, better known or more extensively studied product candidates. Even if we are successful in developing product candidates, it is difficult to determine how long it will take or how much it will cost to obtain regulatory approvals for these product candidates in either the United States or the EU, or how long it will take to commercialize any other products for which we receive marketing approval. In addition, any future marketing authorization granted by the European Commission may not be indicative of what the FDA may require for approval and vice versa.

 

45

 

If we are unable to secure contract manufacturers with capabilities to produce the products that we require, we could experience delays in conducting our planned clinical trials. 

 

Manufacturing REQORSA involves several manufacturing steps. Historically, part of our manufacturing process was conducted in manufacturing facilities at MD Anderson. We have transferred all of the steps of our manufacturing process to CDMOs and scaled-up clinical production to supply our Acclaim-1 and Acclaim-2 clinical trials. We also are preparing for commercial readiness for REQORSA through the development of an integrated supply chain network of manufacturing vendors and continue to work to identify new manufacturing technologies to improve manufacturing processes and shelf life. Although we have contracted with CDMOs to produce our products, no assurance can be given that such CDMOs will be able to continue to produce the products that we require. In addition, the tremendous growth in the gene therapy sector has created increasing demand for the services of CDMOs with gene therapy capabilities which may impact our ability to schedule production runs of our products or product components to meet our needs on a timely basis.  Furthermore, manufacturing gene-based therapies is complex and highly regulated and a CDMO with which we have contracted may fail to produce our products or product components in accordance with our specifications or applicable regulations. The CDMO that currently produces our final drug product for our Acclaim-1 and Acclaim-2 trials has recently advised us that they are investigating a possible bacterial contamination in a line in their equipment. They are investigating to determine whether contamination exists, and to resolve it if it does. However, we believe our most recent production batch of REQORSA may be at higher than normal risk of contamination. The product is currently undergoing routine release testing, which includes purity, and will be sent to clinical sites subject to passing release testing. We have scheduled an additional run of REQORSA to guard against any delay in product availability.  However, there is no guaranty that this new batch or future batches will be available on a timely basis. In accordance with cGMP, changing manufacturers may require the re-validation of manufacturing processes and procedures, and may require further preclinical studies or clinical trials to show comparability between the materials produced by different manufacturers. Changing our current or future contract manufacturers may be difficult and could be costly, which could result in our inability to manufacture our clinical product candidates and a delay in the development of our clinical product candidate. Further, in order to maintain our development timelines in the event of a change in a third-party contract manufacturer, we may incur higher costs to manufacture our clinical product candidates. Any delay in the availability of product supply or product component supply could result in a delay in our clinical trials, including our Acclaim-1 and Acclaim-2 trials.

 

Negative public opinion and increased regulatory scrutiny of gene therapy and genetic research may damage public perception of our current and potential product candidates or adversely affect our ability to conduct our business or obtain regulatory approvals for our current and potential product candidates.

 

Public perception may be influenced by claims that gene therapy is unsafe, and gene therapy may not gain the acceptance of the public or the medical community. In particular, our success will depend upon physicians prescribing treatments that involve the use of our product candidates in lieu of, or in addition to, existing treatments with which they are already familiar and for which greater clinical data may be available. More restrictive government regulations or negative public opinion would have a negative effect on our business or financial condition and may delay or impair the development and commercialization of our current and potential product candidates or demand for any products we may develop. Adverse events in our clinical trials, even if not ultimately attributable to our current and potential product candidates, and the resulting publicity could lead to increased governmental regulation, unfavorable public perception, potential regulatory delays in the testing or approval of our potential product candidates, stricter labeling requirements for those product candidates that are approved and a decrease in demand for any such product candidates. Concern about the environmental spread of our product, whether real or anticipated, could also hinder the commercialization of our products.

 

Prior to receiving REQORSA in our Acclaim-1 clinical trial, patients are required to undergo genetic screening to detect EGFR mutations and in the Acclaim-2 clinical trial genetic screening to detect PD-L1 as well as other mutations relevant to cancer.  Genetic testing has raised concerns regarding the appropriate utilization and the confidentiality of information provided by genetic testing.  Genetic tests for assessing a person’s likelihood of developing a chronic disease have focused public attention on the need to protect the privacy of genetic information. Genetic testing information is also subject to significant restrictions under both federal and state law. For example, concerns have been expressed that insurance carriers and employers may use these tests to discriminate on the basis of genetic information, resulting in barriers to the acceptance of genetic tests by consumers. This could lead to governmental authorities restricting genetic testing or calling for limits on or regulating the use of genetic testing, particularly for diseases for which there is no known cure. Any of the foregoing could decrease demand for REQORSA or our other product candidates.

 

Conducting successful clinical studies may require the enrollment of large numbers of patients, and suitable patients may be difficult to identify and recruit.

 

Patient enrollment in clinical trials and completion of patient participation and follow-up depends on many factors, including the size of the patient population; the nature of the trial protocol; the attractiveness of, or the discomforts and risks associated with, the treatments received by enrolled subjects; the availability of appropriate clinical trial investigators; support staff; and proximity of patients to clinical sites; ability to comply with the eligibility and exclusion criteria for participation in the clinical trial; and patient compliance. For example, patients may be discouraged from enrolling in our clinical trials if the trial protocol requires them to undergo extensive post-treatment procedures or follow-up to assess the safety and effectiveness of our product candidates or if they determine that the treatments received under the trial protocols are not attractive or involve unacceptable risks or discomforts. Patients may also not participate in our clinical trials if they choose to participate in contemporaneous clinical trials of competitive products.

 

In addition, our ability to successfully initiate, enroll and complete clinical trials in any foreign country is subject to numerous risks of conducting business in foreign countries, including:

 

difficulty in establishing or managing relationships with CROs and physicians;

 

different standards for the conduct of clinical trials;

 

our inability to locate qualified local consultants, physicians and partners; and

 

the potential burden of complying with a variety of foreign laws, medical standards and regulatory requirements, including the regulation of pharmaceutical and biotechnology products and treatments.

 

If we have difficulty enrolling a sufficient number of patients to conduct our clinical trials as planned, we may need to delay, limit or terminate ongoing or planned clinical trials, any of which would have an adverse effect on our business.

 

46

 

Delays in the commencement, enrollment and completion of clinical trials could result in increased costs to us and delay or limit our ability to obtain regulatory approval for REQORSA and other current or future product candidates.

 

Delays in the commencement, enrollment and/or completion of our Acclaim-1 and Acclaim-2 clinical trials or any future clinical trials could increase our product development costs or delay or limit the regulatory approval of REQORSA or other product candidates. To date we have experienced delays in opening our clinical sites for our Acclaim-1 and Acclaim-2 trials.  This has been due to a back-log in protocol review at the clinical trial sites due to the COVID-19 pandemic.  We do not know whether future trials or studies of other current or future product candidates will begin on time and we do not know whether our Acclaim-1 and Acclaim-2 clinical trials or any future trials or studies of other current or future product candidates will be completed on schedule, if at all. The start or end of a clinical study may be delayed or halted due to regulatory requirements, changes in the proposed regulatory approval pathway for a drug candidate, manufacturing challenges, including delays or shortages in available raw materials required to manufacture the drug product, required clinical trial administrative actions, slower than anticipated patient enrollment, changing standards of care, availability or prevalence of use of a comparative drug or required prior therapy, clinical outcomes or financial constraints. For instance, delays or difficulties in patient enrollment or difficulties in retaining trial participants can result in increased costs, longer development times or termination of a clinical trial. Clinical trials of a new product candidate require the enrollment of a sufficient number of patients, including patients who are suffering from the disease the product candidate is intended to treat and who meet other eligibility criteria, such as mutation of the EGFR which is required for the Acclaim-1 trial and is present in a minority of NSCLC patients. Rates of patient enrollment are affected by many factors, including the size of the patient population, the eligibility criteria for the clinical trial, which include the age and condition of the patients and the stage and severity of disease, the nature of the protocol, the proximity of patients to clinical sites and the availability of effective treatments and/or availability of other investigational treatment options for the relevant disease.  We have initiated our Acclaim-1 and Acclaim-2 clinical trials pursuant to an existing IND. We have filed with the FDA amendments to our IND consisting of an updated chemistry, manufacturing and controls section, and the protocol for the respective clinical trial. We cannot be sure that issues will not arise in connection with the filing of these amendments or otherwise that will result in the FDA imposing a clinical hold which could result in the delay of either or both of these clinical trials. 

 

Fast track designation of our products by FDA and designation under any other FDA expedited development program may not actually lead to a faster development or regulatory review or approval process, nor will it assure FDA approval of our product candidates.

 

REQORSA has received two fast track designations from FDA.  We may in the future seek additional fast track designations for our products and/or request breakthrough therapy designation, accelerated approval or priority review of applications for approval. FDA has broad discretion whether or not to grant these designations and requests, so even if we believe a particular product candidate is eligible for these designations, we cannot assure you that the FDA will grant them. Even with fast track designation and other FDA expedited development programs, we may not experience a faster development process, review or approval compared to conventional FDA procedures. The FDA may withdraw fast track designation and other expedited program designations if it believes that the requirements of the program are no longer met.

 

A product candidate can fail at any stage of preclinical and clinical development.

 

The historical failure rate for product candidates is high due to scientific feasibility, safety, efficacy, changing standards of medical care and other variables. The results from preclinical testing or early clinical trials of a product candidate may not predict the results that will be obtained in later phase clinical trials of the product candidate. We, the FDA or other applicable regulatory authorities may suspend clinical trials of a product candidate at any time for various reasons, including, but not limited to, a belief that subjects participating in such trials are being exposed to unacceptable health risks or adverse side effects, or other adverse initial experiences or findings. We may not have the financial resources to continue development of, or to enter into collaborations for, a product candidate if we experience any problems or other unforeseen events that delay or prevent regulatory approval of, or our ability to commercialize, product candidates, including:

 

inability to obtain sufficient funds required for a clinical trial;

 

inability to reach agreements on acceptable terms with current or prospective CROs and trial sites, the terms of which can be subject to extensive negotiation and may vary significantly among different CROs and trial sites;

 

negative or inconclusive results from our clinical trials or the clinical trials of others for product candidates similar to ours, leading to a decision or requirement to conduct additional preclinical testing or clinical trials or abandon a program;

 

serious and unexpected side effects experienced by subjects in our clinical trials or by individuals using drugs similar to our current and future product candidates;

 

conditions imposed by the FDA or comparable foreign authorities regarding the scope or design of our clinical trials;

 

delays in enrolling research subjects in clinical trials;

 

high drop-out rates and high fail rates of research subjects;

 

inadequate supply or quality of product candidate components or materials or other supplies necessary for the conduct of our clinical trials;

 

greater than anticipated clinical trial costs;

 

poor effectiveness of our current and potential product candidates during clinical trials; or

 

unfavorable FDA or other regulatory agency inspection and review of a clinical trial site or vendor.

 

47

 

REQORSA, GPX-002, and any other product candidate we advance through clinical trials may not have favorable results in later clinical trials or receive regulatory approval. Even if we complete the necessary clinical trials, we cannot predict when, or if, we will obtain regulatory approval to commercialize our product candidates, and the approval may be for a narrower indication than we seek.

 

Clinical failure can occur at any stage of our clinical development. Clinical trials may produce negative or inconclusive results, and we may decide, or regulators may require us, to conduct additional clinical trials or nonclinical studies. In addition, data obtained from trials and studies are susceptible to varying interpretations, and regulators may not interpret our data as favorably as we do, which may delay, limit or prevent regulatory approval. Additionally, our partners, clients, other vendors, and/or other stakeholders may not agree with our interpretation(s) of data obtained from our clinical trials, which could potentially cause a variety of issues, including, but not limited to, delays, the necessity for additional studies and analyses, dependence on third-party validation, and/or other unforeseen challenges. Success in preclinical studies and early clinical trials does not ensure that subsequent clinical trials will generate the same or similar results or otherwise provide adequate data to demonstrate the efficacy and safety of a product candidate. Later-stage clinical trials could differ in significant ways from early-stage clinical trials, including changes to inclusion and exclusion criteria, efficacy endpoints, dosing regimen and statistical design. For example, the small number of patients in our completed Phase 1 Monotherapy clinical trial of REQORSA and the Phase 1/2 Combination Tarceva trial may make the results of these trials less predictive of the outcome of later clinical trials. In addition, although we have observed encouraging clinical activity in the Phase 1 Monotherapy and Phase 1/2 Combination Tarceva trial, the primary objectives of the Phase 1 Monotherapy Trial and the Phase 1 portion of the Phase 1/2 Combination Tarceva trial were safety and MTD and not to demonstrate efficacy. The assessments of clinical activity from these clinical trials, some of which were not pre-specified, may not be predictive of the results of later clinical trials of REQORSA. Furthermore, safety events may be observed in later trials that alter the anticipated risk-benefit profiles of REQORSA or other product candidates.

 

In addition, the design of a clinical trial can determine whether its results will support approval of a product and flaws in the design of a clinical trial may not become apparent until the clinical trial is well advanced. We may be unable to design and execute a clinical trial to support regulatory approval. Further, clinical trials of potential products often reveal that it is not practical or feasible to continue development efforts.

 

We do not know whether any clinical trials we conduct will demonstrate the consistent or adequate efficacy and safety that would be required to obtain regulatory approval and market any products. If REQORSA or GPX-002 or other current or future product candidates are found to be unsafe or lack efficacy, we will not be able to obtain regulatory approval for it and our business would be harmed. If we are unable to bring REQORSA, GPX-002 or other product candidates to market, or acquire other products that are on the market or can be developed, our ability to create stockholder value will be limited.

 

Regulatory authorities also may approve a product candidate for more limited indications than requested, or they may impose significant limitations in the form of narrow indications.  These regulatory authorities may require warnings or precautions with respect to conditions of use or they may grant approval subject to the performance of costly post-marketing clinical trials.  In addition, regulatory authorities may not approve the labeling claims or allow the promotional claims that are necessary or desirable for the successful commercialization of our product candidates.  Any of the foregoing scenarios could materially harm the commercial prospects for our product candidates and materially and adversely affect our business, financial condition, results of operations and prospects.

 

Even if we obtain regulatory approval of our current and future product candidates, the products may not gain market acceptance among physicians, patients, hospitals, treatment centers, third-party payors and others in the medical community.

 

Ethical, social and legal concerns about gene therapy and genetic research could result in additional regulations restricting or prohibiting the products and processes we may use. Even with the requisite approvals, the commercial success of REQORSA, GPX-002 and any of our other current or future product candidates will depend in part on the medical community, patients, and third-party payors accepting gene therapy products in general, and our current and future product candidates in particular, as medically useful, cost-effective and safe. Any product that we bring to the market may not gain market acceptance by physicians, patients, hospitals, treatment centers, third-party payors and others in the medical community. If these products do not achieve an adequate level of acceptance, we may not generate significant product revenue and may not become profitable. The degree of market acceptance of these product candidates, if approved for commercial sale, will depend on a number of factors, including:

 

the clinical indications for which our current and potential product candidates are approved;

 

physicians, hospitals, treatment centers and patients considering our product candidates as a safe and effective treatment;

 

the potential and perceived advantages of our product candidates over alternative treatments;

 

the prevalence and severity of any side effects;

 

product labeling or product insert requirements of the FDA or other regulatory authorities;

 

limitations or warnings contained in the labeling approved by the FDA;

 

the timing of market introduction of our product candidates as well as competitive products;

 

the cost of treatment – both in absolute terms and in relation to alternative treatments;

 

the availability of coverage, reimbursement and pricing by third-party payors and government authorities and the adequacy thereof;

 

the willingness of patients to pay out-of-pocket in the absence of coverage by third-party payors, including government authorities;

 

the willingness, ability and availability of healthcare providers that can comply with the transportation, handling, and temperature-controlled storage requirements associated with our product candidates;

 

relative convenience and ease of administration, including as compared to alternative treatments and competitive therapies; and

 

the effectiveness of our sales and marketing efforts, which are subject to various limitations under applicable law.

 

48

 

Our efforts to educate the medical community and third-party payors about the benefits of our product candidates may require significant resources and may never be successful.

 

REQORSA, GPX-002 and other current or future product candidates may have undesirable side effects that may delay or prevent marketing approval, or, if approval is received, require them to be taken off the market, require them to include safety warnings or otherwise limit their sales.

 

In our Phase 1 clinical trial of REQORSA as a monotherapy, the only serious adverse events, defined as grade 3, 4 or 5 events under the Common Terminology Criteria for Adverse Events published by the U.S. Department of Health and Human Services, were grade 3 fever and grade 3 hypotension, and the only dose-limiting toxicities were two episodes of transient grade 3 hypophosphatemia (abnormally low levels of phosphate in the blood).

 

The Phase 1 portion of our Phase 1/2 Combination Tarceva Trial was a dose escalation study with the primary purpose of determining the Maximum Tolerated Dose ("MTD"). Dose Limiting Toxicities ("DLT") were defined as grade 3, 4 or 5 events during the first cycle of treatment that were considered to be treatment related. At dose level 1, one subject had grade 3 adverse events of fatigue, muscle weakness and hyponatremia (low sodium level) and considered to be related to the study treatment (Tarceva). Therefore, three additional subjects were treated at this dose level (six subjects total), none of whom suffered a DLT. At dose level 2, there were no DLTs. At dose level 3, one subject had a grade 3 rash considered to be related to the study treatment (Tarceva); therefore, an additional three subjects were treated at this dose level (six subjects total). No additional subjects suffered a DLT at dose level 3. At dose level 4, there were no DLTs; thus, dose level 4 was determined to be the MTD.

 

In our Acclaim-1 trial, we dosed our first patient in February 2022 and the treatment was well tolerated and there were no DLT. 

 

Additional or unforeseen side effects from REQORSA, GPX-002 or any of our other current or future product candidates could arise either during clinical development or, if approved, after the approved product has been marketed. A showing that REQORSA, GPX-002 or any of our other current or future product candidates cause undesirable or unacceptable side effects could interrupt, delay or halt clinical trials and result in the failure to obtain or suspension or termination of marketing approval from the FDA and other regulatory authorities, or result in marketing approval from the FDA and other regulatory authorities only with restrictive label warnings.

 

If REQORSA, GPX-002 or any of our other current or future product candidates receives marketing approval and we or others later identify undesirable or unacceptable side effects caused by such products:

 

regulatory authorities may require the addition of labeling statements, specific warnings, a contraindication or field alerts to physicians and pharmacies;

 

we may be required to change instructions regarding the way the product is administered, conduct additional clinical trials or change the labeling of the product;

 

we may be subject to limitations on how we may promote the product;

 

sales of the product may decrease significantly;

 

regulatory authorities may require us to take our approved product off the market;

 

we may be subject to litigation or product liability claims; and

 

our reputation may suffer.

 

Any of these events could prevent us or our potential future collaborators from achieving or maintaining market acceptance of our products or could substantially increase commercialization costs and expenses, which in turn could delay or prevent us from generating revenues from the sale of our products.

 

49

 

If a product liability claim is successfully brought against us for uninsured liabilities, or such claim exceeds our insurance coverage, we could be forced to pay substantial damage awards that could materially harm our business.

 

The use of any of our existing or future product candidates in clinical trials and the sale of any approved pharmaceutical products may expose us to significant product liability claims. We currently carry product liability insurance relating to our clinical trials only. Such insurance coverage may not protect us against any or all of the product liability claims that may be brought against us in the future. We may not be able to acquire or maintain adequate product liability insurance coverage at a commercially reasonable cost or in sufficient amounts or scope to protect us against potential losses. In the event a product liability claim is brought against us, we may be required to pay legal and other expenses to defend the claim, as well as uncovered damage awards resulting from a claim brought successfully against us. In the event our product candidate is approved for sale by the FDA or other regulatory agency and commercialized, we may need to substantially increase the amount of our product liability coverage. Defending any product liability claim or claims could require us to expend significant financial and managerial resources, which could have an adverse effect on our business.

 

Security breaches and other disruptions could compromise our information and expose us to liability, which would cause our business and reputation to suffer.

 

In the ordinary course of our business, we collect and store sensitive data, including intellectual property, our proprietary business information and that of our suppliers and business partners, as well as personally identifiable information of clinical trial participants and employees. Similarly, our CROs, contractors and consultants possess certain of our sensitive data. The secure maintenance of this information is critical to our operations and business strategy.

 

Despite the implementation of security measures, our internal computer systems and those of our CROs, CMOs, and other contractors and consultants are vulnerable to damage from cyberattacks, malicious intrusion, computer viruses, unauthorized access, loss of data privacy, natural disasters, terrorism, war and telecommunication, electrical failures or other significant disruption. If such an event were to occur and cause interruptions in our operations, it could result in a material disruption of our drug development programs and commercialization efforts. For example, the loss of clinical study data from completed or ongoing clinical studies for any of our drug candidates could result in delays in our regulatory approval efforts and significantly increase our costs to recover or reproduce the data. To the extent that any disruption or security breach were to result in a loss of or damage to our data or applications or inappropriate disclosure of confidential or proprietary information, we could incur liability and the further development or commercialization of our drug candidates could be delayed.

 

While we have not experienced any such event to date, if such an event were to occur and cause interruptions in our operations, it could result in a material disruption of our independent drug development programs. For example, the loss of clinical trial data from ongoing or future clinical trials for any of our product candidates could result in delays in regulatory approval efforts and significantly increase costs to recover or reproduce the data. Our information security systems are also subject to laws and regulations requiring that we take measures to protect the privacy and security of certain information we gather and use in our business. For example, HIPAA and its implementing regulations impose, among other requirements, certain regulatory and contractual requirements regarding the privacy and security of personal health information. In addition to HIPAA, numerous other federal, state, and international laws, including, without limitation, state security breach notification laws, state health information privacy laws and federal and state consumer protection laws, govern the collection, use, disclosure and storage of personal information. To the extent that any disruption or security breach were to result in a loss of or damage to data or applications, or inappropriate disclosure of confidential or proprietary information or personal health information, we could incur substantial liability, our reputation would be damaged, and the further development of our product candidates could be delayed.

 

Our business has been adversely affected by the ongoing coronavirus pandemic which has delayed and may continue to delay our clinical trials and has disrupted and may continue to disrupt our supply chain and may have other adverse effects on our business and operations.

 

The outbreak of the novel coronavirus ("COVID-19") evolved into a global pandemic as COVID-19 spread to many regions of the world. The extent to which COVID-19 impacts our business and operating results will depend on future developments that are highly uncertain and cannot be accurately predicted, including new information that may emerge concerning COVID-19, including new variants and the actions to contain COVID-19 or treat its impact, among others.

 

As a result of the continuing spread of COVID-19, our business operations have been interrupted and delayed. Specifically, we have experienced delays in engaging clinical sites as a result of a backlog of clinical trial protocols requiring site review created by an accumulation of protocols while clinical trials and the clinical trial review process have been widely disrupted during the pandemic. Additionally, site initiation, participant recruitment and enrollment, participant dosing, distribution of clinical trial materials, study monitoring, data analysis, and laboratory research activities may be paused or delayed due to changes in hospital or university policies, federal, state or local regulations, prioritization of hospital resources toward pandemic efforts, or other reasons related to the COVID-19 pandemic. If COVID-19 surges continue, some participants and clinical investigators may not be able to comply with clinical trial protocols. For example, quarantines or other travel limitations (whether voluntary or required) may impede participant movement, affect sponsor access to study sites, or interrupt healthcare services, further delaying our clinical trials and potentially rendering us unable to conduct our trials at all. In addition, infections and deaths related to the COVID-19 pandemic may disrupt the United States’ healthcare and healthcare regulatory systems. Such disruptions could divert healthcare resources away from, or materially delay FDA review and/or approval with respect to, our clinical trials. It is unknown how long these disruptions could continue, were they to occur. Any lengthening of or de-prioritization of our clinical trials or delay in regulatory review resulting from such disruptions could materially affect the development and study of our product candidates. Specifically, we may experience further delays in our Acclaim-1 trial or our Acclaim-2 trial if a batch of REQORSA drug that is intended to be utilized expires and is no longer usable and there is a delay in producing a new batch. In this regard, to date one batch of REQORSA has expired, and others may expire, without being used due to delay in our clinical trials. We also have been experiencing disruptions in our supply chain regarding our manufacturing and testing operations. This relates to general disruptions in the supply chain, and more specifically to the fact that certain raw materials used in the manufacture of REQORSA also are used in the manufacture of COVID-19 vaccines. Furthermore, supply chain delays could produce delays in clinical trial enrollment due to lack of adequate amounts of REQORSA.  Moreover, if the COVID-19 pandemic continues and our operations are further adversely impacted, we risk a delay, default and/or nonperformance under existing agreements which may increase our costs. These cost increases may not be fully recoverable or adequately covered by insurance.

 

We currently utilize third parties to, among other things, manufacture raw materials and to manufacture clinical product. If any third-party parties in the supply chain for materials used in the production of our product candidates or the third-party manufacturers of our product candidates themselves are adversely impacted by restrictions resulting from the COVID-19 outbreak, our ability to manufacture our product candidates for our clinical trials and research and development activities related thereto may be disrupted.

 

50

 

Work force shortages related to the COVID-19 pandemic have been experienced widely throughout our economy.  Our growing nascent industry combined with these workforce shortages have resulted in staffing challenges experienced by us and by third parties that we utilize, including but not limited to manufacturing and testing organizations, CROs and clinical trial sites.   

 

The spread of COVID-19, which has caused a broad impact globally, including restrictions on travel and quarantine policies put into place by businesses and governments, may have a material economic effect on our business. While the potential economic impact brought by and the duration of the pandemic may be difficult to assess or predict, it has already caused, and is likely to result in further, significant disruption of global financial markets, which may reduce our ability to access capital either at all or on favorable terms. In addition, a recession, depression or other sustained adverse market event resulting from the spread of COVID-19 could materially and adversely affect our business and the value of our common stock.

 

The ultimate impact of the COVID-19 pandemic, or any other health epidemic, is highly uncertain and subject to change. We do not yet know the full extent of potential delays or impacts on our business, our clinical trials, our research programs, healthcare systems or the global economy as a whole. However, these effects could have a material impact on our operations, and we will continue to monitor the situation closely.

 

We face competition from other biotechnology and pharmaceutical companies and our operating results will suffer if we fail to compete effectively.

 

The biotechnology and pharmaceutical industries are intensely competitive and subject to rapid and significant technological change. We face competition from domestic and international competitors including major multinational pharmaceutical and biotechnology companies, specialty pharmaceutical and generic drug companies, academic institutions, government agencies and other public and private research institutions.  Many of our competitors have greater financial and other resources, such as larger research and development staff and more experienced marketing and manufacturing organizations than we do. Large pharmaceutical companies, in particular, have extensive experience in clinical testing, obtaining regulatory approvals, recruiting patients and manufacturing pharmaceutical products. These companies also have significantly greater research, sales and marketing capabilities and collaborative arrangements in our target markets with leading companies and research institutions. Established pharmaceutical companies may also invest heavily to accelerate discovery and development of novel compounds or to in-license novel compounds that could make the product candidates that we develop obsolete. As a result of these factors, our competitors may succeed in obtaining patent protection and/or FDA or other regulatory approval or in discovering, developing and commercializing drugs for the indications that we are targeting before we do or may develop drugs that are deemed to be more effective or gain greater market acceptance than ours. Smaller or early-stage companies may also prove to be significant competitors, particularly through collaborative arrangements with large, established companies.

 

If our competitors market products that are more effective, safer or less expensive or reach the market sooner than our future products, if any, we may not achieve commercial success. In addition, because of our limited resources, it may be difficult for us to stay abreast of the rapid changes in all technologies that are or may become competitive with ours. If we fail to stay at the forefront of technological change, we may be unable to compete effectively. Technological advances or products developed by our competitors may render our technologies or product candidates obsolete, less competitive or not economical.

 

 

Risks Related to Regulatory Approval and Marketing of Our Current and Future Product Candidates and Other Legal Compliance Matters

 

We cannot provide assurance that REQORSA, GPX-002 or any of our other current or future product candidates will receive regulatory approval, and without regulatory approval we will not be able to market them.

 

Our business currently depends largely on the successful development and commercialization of REQORSA, GPX-002 and our other current product candidates. Our ability to generate revenue related to product sales will depend on the successful development and regulatory approval of REQORSA for the treatment of cancer and/or GPX-002 for diabetes. Even if we complete the necessary clinical studies, we cannot predict when or if we will obtain regulatory approval to commercialize a product candidate. Further, even if we obtain regulatory approval, it may only apply to a narrower indication than we expect and our products will remain subject to regulatory scrutiny.

 

We currently have no products approved for sale and we cannot guarantee that we will ever have marketable products. The development of a product candidate and issues relating to its approval and marketing are subject to extensive regulation by the FDA in the United States and regulatory authorities in other countries, with regulations differing from country to country. We are not permitted to market our product candidates in the United States until we receive approval of a BLA from the FDA. We have not submitted any marketing applications for any of our current and potential product candidates.

 

BLAs must include extensive preclinical and clinical data and supporting information to establish the product candidate’s safety and effectiveness for each desired indication. BLAs must also include significant information regarding the chemistry, manufacturing and controls for the product. Obtaining approval of a BLA is a lengthy, expensive and uncertain process, and we may not be successful in obtaining approval. The FDA review processes can take years to complete, and approval is never guaranteed. If we submit a BLA to the FDA, the FDA must decide whether to file the BLA or refuse to file it. We cannot be certain that any submissions will be filed and reviewed by the FDA. In addition, regulators in other jurisdictions have their own procedures for approval of product candidates.

 

51

 

The FDA or regulators in other jurisdictions could delay, limit or deny approval of a product candidate for many reasons, including because they:

 

may not deem our product candidate to be safe and effective;

 

determine that the product candidate does not have an acceptable benefit-risk profile;

 

determine in the case of a BLA seeking accelerated approval that the BLA does not provide evidence that the product candidate represents a meaningful advantage over available therapies;

 

determine that the results on our primary endpoints are not  clinically meaningful;

 

may not agree that the data collected from preclinical studies and clinical trials are acceptable or sufficient to support the approval of a BLA or other submission or to obtain regulatory approval, and may impose requirements for additional preclinical studies or clinical trials;

 

may determine that adverse events experienced by participants in our clinical trials represent an unacceptable level of risk;

 

may determine that population studied in the clinical trial may not be sufficiently broad or representative to assure safety in the full population for which we seek approval;

 

may disagree regarding the formulation or the specifications of our product candidates;

 

may not approve the manufacturing processes associated with our product candidate or may determine that a manufacturing facility does not have an acceptable compliance status; or

 

may change approval policies or adopt new regulations.

 

Even if a product is approved, the FDA may limit the indications for which the product may be marketed, require extensive warnings on the product labeling or require expensive and time-consuming clinical trials or reporting as conditions of approval. Regulatory authorities in countries outside of the United States also have requirements for approval of drug candidates with which we must comply prior to marketing in those countries. Obtaining regulatory approval for marketing of a product candidate in one country does not ensure that we will be able to obtain regulatory approval in any other country. Furthermore, regulatory approval for any of our future product candidates may be withdrawn after approval.

 

If we are unable to obtain approval from the FDA or other regulatory agencies for REQORSA or GPX-002 or our other current or future product candidates, or if, subsequent to approval, we are unable to successfully commercialize REQORSA or GPX-002 or our other current or future product candidates, we will not be able to generate sufficient revenue to become profitable or to continue our operations.

 

In addition, the clinical trial requirements of the FDA, the EMA, and other regulatory agencies and the criteria these regulators use to determine the safety and efficacy of a product candidate vary substantially according to the type, complexity, novelty and intended use and market of the potential products. The regulatory approval process for novel product candidates such as ours can be more expensive and take longer than for other, better known or extensively studied pharmaceutical or other product candidates.

 

Regulatory requirements governing gene therapy products have changed frequently and may continue to change in the future. For example, in January 2017, the FDA Oncology Center of Excellence, or the Center of Excellence, was created to leverage the combined skills of regulatory scientists and reviewers with expertise in drugs, biologics, and devices (including diagnostics). While the Center of Excellence is designed to help expedite the development of oncology and malignant hematology-related medical products and support an integrated approach in the clinical evaluation of drugs, biologics and devices for the treatment of cancer, the Center of Excellence may, at times, create confusion within the FDA and especially in the Center of Biologics and Research, which is the primary review division for REQORSA. Gene therapy clinical trials conducted at institutions that receive funding for recombinant DNA research from the NIH, are also subject to review by NExTRAC. In August 2018, the NIH Director issued a statement describing a proposal intended to streamline the federal framework for oversight of gene therapy. The proposal, which the NIH developed in conjunction with the FDA, included amending the NIH Guidelines for Research Involving Recombinant or Synthetic Nucleic Acid Molecules, or NIH Guidelines, to eliminate duplicative review and reporting requirements for human gene transfer protocols. The statement also described NIH’s effort to refocus the role of the RAC to be closer to its original mandate – a transparent forum for science, safety, and ethics of emerging biotechnologies. Accordingly, the NIH Guidelines have been updated to reflect these changes. Additionally, before a clinical trial can begin at an NIH-funded institution, that institution’s IRB, and its Institutional Biosafety Committee will have to review the proposed clinical trial to assess the safety of the study. In addition, adverse developments in clinical trials of gene therapy products conducted by others may cause the FDA or other regulatory bodies to change the requirements for performing studies or for obtaining approval of any of our current and potential product candidates. The regulatory changes discussed herein as well as other existing and future regulatory developments may cause unexpected delays and challenges for companies seeking approval of gene therapy products, like REQORSA or GPX-002 and our other current or future product candidates.

 

These regulatory review committees and advisory groups, and the new guidelines they promulgate, may lengthen the regulatory review process, require us to perform additional studies, increase our development costs, lead to changes in regulatory positions and interpretations, delay or prevent approval and commercialization of our current and potential product candidates or lead to significant post-approval limitations or restrictions. As we advance our current and potential product candidates, we will be required to consult with these regulatory and advisory groups and comply with applicable guidelines. Any delay or failure to obtain, or unexpected costs in obtaining, the regulatory approval necessary to bring a potential product to market could decrease our ability to generate sufficient revenue to maintain our business.

 

52

 

Even if we obtain regulatory approval for our product candidates, our products will remain subject to regulatory oversight.

 

Our product candidates for which we obtain regulatory approval will be subject to ongoing regulatory requirements for manufacturing, labeling, packaging, storage, advertising, promotion, record-keeping and submission of safety and other post-market information. Any regulatory approvals that we receive for our product candidates also may be subject to the specific obligations imposed as a condition for marketing authorization by equivalent authorities in a foreign jurisdiction, particularly by the European Commission, limitations on the approved indicated uses for which the product may be marketed or to the conditions of approval, or contain requirements for potentially costly post-marketing testing, including Phase 4 clinical trials, and surveillance to monitor the quality, safety and efficacy of the product.

 

For example, in the United States, the holder of an approved BLA is obligated to monitor and report adverse events and any failure of a product to meet the specifications in the BLA. The holder of an approved BLA also must submit new or supplemental applications and obtain FDA approval for certain changes to the approved product, product labeling or manufacturing process. Advertising and promotional materials must comply with the Federal Food, Drug, and Cosmetic Act ("FDCA") and implementing regulations and are subject to FDA oversight and post-marketing reporting obligations, in addition to other potentially applicable federal and state laws.

 

In the EU, any future advertising and promotion of our products will be subject to EU laws governing promotion of medicinal products, interactions with physicians, misleading and comparative advertising and unfair commercial practices. In addition, other legislation adopted by individual EU Member States may apply to the advertising and promotion of medicinal products. These laws may limit or restrict the advertising and promotion of our products to the general public and may impose limitations on our promotional activities with health care professionals. These laws require that promotional materials and advertising for medicinal products are consistent with the product’s Summary of Product Characteristics ("SmPC") as approved by the competent authorities. The SmPC is the document that provides information to physicians concerning the safe and effective use of the medicinal product. It forms an intrinsic and integral part of the marketing authorization granted for the medicinal product. Promotion of a medicinal product that does not comport with the SmPC is considered to constitute off-label promotion, which is prohibited in the EU. The applicable laws at EU level and in the individual EU Member States also prohibit the direct-to-consumer advertising of prescription-only medicinal products. Violations of the rules governing the promotion of medicinal products in the EU could be penalized by administrative measures, fines and imprisonment.

 

In addition, product manufacturers and their facilities may be subject to payment of application and program fees and are subject to continual review and periodic inspections by FDA and other regulatory authorities for compliance with cGMP, requirements and adherence to commitments made in the BLA or foreign marketing application. If we, or a regulatory authority, discover previously unknown problems with a product, such as adverse events of unanticipated severity or frequency, or problems with the facility where the product is manufactured or disagree with the promotion, marketing or labeling of that product, a regulatory authority may impose restrictions relative to that product, the manufacturing facility or us, including requiring recall or withdrawal of the product from the market or suspension of manufacturing.

 

If we fail to comply with applicable regulatory requirements for any product following approval, a regulatory authority may:

 

issue a warning or untitled letter asserting that we are in violation of the law;

 

seek an injunction or impose administrative, civil or criminal penalties or monetary fines;

 

suspend or withdraw regulatory approval;

 

suspend any ongoing clinical trials;

 

refuse to approve a pending BLA or comparable foreign marketing application (or any supplements thereto) submitted by us or our strategic partners;

 

restrict the marketing or manufacturing of the product;

 

seize or detain the product or otherwise demand or require the withdrawal or recall of the product from the market;

 

refuse to permit the import or export of products;

 

request and publicize a voluntary recall of the product; or

 

refuse to allow us to enter into supply contracts, including government contracts.

 

Any government investigation of alleged violations of law could require us to expend significant time and resources in response and could generate negative publicity. The occurrence of any event or penalty described above may inhibit our ability to commercialize our product candidates and adversely affect our business, financial condition, results of operations and prospects.

 

53

 

If the FDA does not find the manufacturing facilities of our current or future contract manufacturers acceptable for commercial production, we may not be able to commercialize REQORSA, GPX-002 or any of our other current or future product candidates.

 

We do not have the internal infrastructure or facilities to manufacture ourselves REQORSA, GPX-002 or any other product candidate for use in the conduct of our clinical trials or for commercial supply. However, our strategy could change in the future and we could choose to develop such infrastructure. Currently, we intend to continue to use CDMOs for the production of the active pharmaceutical ingredients and the formulation of drug product for Acclaim-1 and Acclaim -2 that are being conducted or that will need to be conducted prior to seeking regulatory approval. We do not have agreements for ongoing supply of REQORSA or any of our other current or future product candidates, and we may not be able to reach agreements with these or other contract manufacturers for sufficient supplies to complete clinical trials and commercialize REQORSA if it is approved. Additionally, the facilities used by our contract manufacturers to manufacture product candidates must be the subject of a satisfactory inspection before the FDA approves the product candidate manufactured at that facility. We are completely dependent on our third-party manufacturers for compliance with the requirements of U.S. and non-U.S. regulators for the manufacture of our finished products. If our manufacturers cannot successfully manufacture materials that conform to our specifications and the FDA’s cGMP standards and other requirements of any governmental agency to whose jurisdiction, we are subject, our product candidates will not be approved or, if already approved, may be subject to recalls. Reliance on third-party manufacturers entails risks including:

 

the possibility that we are unable to enter into manufacturing agreements with third parties to manufacture our product candidates on acceptable terms;

 

the possibility that our contract manufacturers may breach the terms of their manufacturing agreements with us; 

 the possibility that our contract manufacturers may experience failures in product production; and
 

the possibility of termination or nonrenewal of any manufacturing agreement we may enter into.

 

Any of these factors could cause the delay of approval or commercialization of our product candidates, cause us to incur higher costs or prevent us from commercializing our product candidates successfully. Furthermore, if our product candidates are approved for commercialization and our contract manufacturers fail to deliver the required commercial quantities of finished product on a timely basis at commercially reasonable prices, we would likely be unable to meet demand for our products and could lose potential revenue. It may take several years to establish an alternative source of supply for our product candidates and to have any such new source approved by the government agencies that regulate our products.

 

We may be subject, directly or indirectly, to federal and state healthcare fraud and abuse laws, false claims laws and other federal and state healthcare laws, and the failure to comply with such laws could result in substantial penalties. Our employees, independent contractors, consultants, principal investigators, CROs, commercial partners and vendors may engage in misconduct or other improper activities, including noncompliance with regulatory standards and requirements.

 

State and federal regulatory and enforcement agencies continue actively to investigate violations of health care laws and regulations, and the United States Congress continues to strengthen the arsenal of enforcement tools.  The Bipartisan Budget Act of 2018 increased the criminal and civil penalties that can be imposed for violating certain federal health care laws, including the Anti-Kickback Statute.  Enforcement agencies also continue to pursue novel theories of liability under these laws.  Government agencies have increased regulatory scrutiny and enforcement activity with respect to programs supported or sponsored by pharmaceutical companies, including reimbursement and co-pay support, funding of independent charitable foundations and other programs that offer benefits for patients.  Several investigations into these types of programs have resulted in significant civil and criminal settlements.

 

54

 

We are exposed to the risk of fraud, misconduct or other illegal activity by our employees, independent contractors, consultants, principal investigators, CROs, commercial partners and vendors. Misconduct by these parties could include intentional, reckless and/or negligent conduct that fails to: comply with the laws of the FDA and similar foreign regulatory bodies; provide true, complete and accurate information to the FDA and similar foreign regulatory bodies; comply with manufacturing standards we have established; comply with federal and state data privacy, security, fraud and abuse and other healthcare laws and regulations in the United States and similar foreign fraudulent misconduct laws; or report financial information or data accurately or to disclose unauthorized activities to us. If we obtain FDA approval for any of our product candidates and begin commercializing those products in the United States, our potential exposure under such laws would increase significantly, and our costs associated with compliance with such laws would likely also increase. These laws may impact, among other things, our current activities with principal investigators and research patients, as well as proposed and future sales, marketing and education programs and interactions with physicians and other health care providers. In particular, the promotion, sales and marketing of healthcare items and services, as well as certain business arrangements in the healthcare industry, are subject to extensive laws and regulations intended to prevent fraud, misconduct, kickbacks, self-dealing and other abusive practices. These laws and regulations may restrict or prohibit a wide range of pricing, discounting, marketing and promotion, including off-label uses of our products, structuring and commission(s), certain customer incentive programs and other business arrangements generally. Activities subject to these laws also involve the improper use or misrepresentation of information obtained in the course of patient recruitment for clinical trials, creating fraudulent data in our preclinical studies or clinical trials or illegal misappropriation of drug product, which could result in regulatory sanctions and cause serious harm to our reputation. Additionally, we are subject to the risk that a person or government could allege such fraud or other misconduct, even if none occurred. If any such actions are instituted against us, and we are not successful in defending ourselves or asserting our rights, those actions could have a significant impact on our business, including the imposition of fines or other sanctions. The laws that may affect our ability to operate include, but are not limited to:

 

the Federal Anti-Kickback Statute, which prohibits, among other things, individuals and entities from knowingly and willfully soliciting, receiving, offering or paying any remuneration (including any kickback, bribe, or rebate), directly or indirectly, overtly or covertly, in cash or in kind, to induce, or in return for, either the referral of an individual for, or the purchase, lease, order or recommendation of, any good, facility, item or service for which payment may be made, in whole or in part, under a federal healthcare program, such as the Medicare and Medicaid programs. A person or entity does not need to have actual knowledge of the statute or specific intent to violate it in order to have committed a violation;

 

federal civil and criminal false claims laws and civil monetary penalty laws, including the civil False Claims Act, which impose criminal and civil penalties, through government, civil whistleblower or qui tam actions, on individuals and entities for, among other things, knowingly presenting, or causing to be presented, claims for payment or approval from Medicare, Medicaid, or other third-party payors that are false, fictitious or fraudulent, or knowingly making, using or causing to be made or used, a false statement to avoid, decrease or conceal an obligation to pay money to the federal government. In addition, the government may assert that a claim including items and services resulting from a violation of the federal Anti-Kickback Statute constitutes a false or fraudulent claim for purposes of the False Claims Act;

 

HIPAA imposes criminal and civil liability for, among other things, knowingly and willfully executing, or attempting to execute, a scheme to defraud or to obtain any healthcare benefit program or obtain, by means of false or fraudulent pretenses, representations, or promises, any of the money or property owned by, or under the custody or control of, any healthcare benefit program, regardless of the payor (e.g., public or private), willfully obstructing a criminal investigation of a healthcare offense, and knowingly and willfully falsifying, concealing or covering up by any trick or device a material fact or making any materially false, fictitious or fraudulent statements in connection with the delivery of, or payment for, healthcare benefits, items or services relating to healthcare matters;

 

HIPAA, as amended by HITECH and their respective implementing regulations, which impose requirements on certain covered healthcare providers, health plans, and healthcare clearinghouses, as well as their respective business associates that perform services for them that involve the creation, use, maintenance or disclosure of, individually identifiable health information, relating to the privacy, security and transmission of individually identifiable health information without appropriate authorization;

 

the federal physician payment transparency requirements, sometimes referred to as the “Physician Payments Sunshine Act,” created under the Patient Protection and Affordable Care Act, as amended by the Health Care and Education Reconciliation Act (the Affordable Care Act) and its implementing regulations, which require certain manufacturers of drugs, devices, biologics and medical supplies for which payment is available under Medicare, Medicaid or the Children’s Health Insurance Program (with certain exceptions) to report annually to the United States Department of Health and Human Services information related to payments or other transfers of value made to physicians (defined to include doctors, dentists, optometrists, podiatrists and chiropractors) and teaching hospitals, as well as ownership and investment interests held by physicians and their immediate family members;

 

the U.S. FDCA, which prohibits, among other things, the adulteration or misbranding of drugs;

 

the Foreign Corrupt Practices Act and similar worldwide anti-bribery laws, which generally prohibit companies and their intermediaries from making improper payments to non-U.S. officials for the purpose of obtaining or retaining business;

 

federal consumer protection and unfair competition laws, which broadly regulate marketplace activities and activities that potentially harm consumers; and

 

state and foreign equivalents of each of the healthcare laws described above, among others, some of which may be broader in scope and may apply regardless of the payor.

 

It is not always possible to identify and deter employee misconduct, and the precautions we take to detect and prevent inappropriate conduct may not be effective in controlling unknown or unmanaged risks or losses or in protecting us from governmental investigations or other actions or lawsuits stemming from a failure to be in compliance with such laws or regulations. Efforts to ensure that our business arrangements will comply with applicable healthcare laws and regulations will involve substantial costs. It is possible that governmental and enforcement authorities will conclude that our business practices may not comply with current or future statutes, regulations or case law interpreting applicable fraud and abuse or other healthcare laws and regulations. If any such actions are instituted against us, and we are not successful in defending ourselves or asserting our rights, those actions could have a significant impact on our business, including the imposition of civil, criminal and administrative penalties, damages, disgorgement, monetary fines, possible exclusion from participation in Medicare, Medicaid and other federal healthcare programs, contractual damages, reputational harm, diminished profits and future earnings, and curtailment or restructuring of our operations, any of which could adversely affect our ability to operate our business and our results of operations. In addition, the approval and commercialization of any of our current and potential product candidates outside the United States will also likely subject us to foreign equivalents of the healthcare laws mentioned above, among other foreign laws.

 

55

 

Coverage and reimbursement may be limited or unavailable in certain market segments for REQORSA, GPX-002 and our other current or future product candidates, if approved, which could make it difficult for us to sell REQORSA, GPX-002 and our other current or future product candidates profitably.

 

The commercial success of any current or future product candidate will depend upon the degree of market acceptance by physicians, patients, insurance companies and other third-party payors, and others in the medical community. Even if we obtain approval to commercialize our current and potential product candidates outside of the United States, a variety of risks associated with international operations could materially affect our business. Due to the novel nature of our technology, we face uncertainty related to pricing and reimbursement for our current and potential product candidates. The insurance coverage and reimbursement status of newly approved products is uncertain. Failure to obtain or maintain adequate coverage and reimbursement for new or current products could limit our ability to market those products and decrease our ability to generate revenue. If market opportunities for our current and potential product candidates are smaller than we believe they are, our revenues may be adversely affected and our business may suffer.

 

Successful sales of our products, if our current and potential product candidates are approved, depend on the availability of coverage and adequate reimbursement from third-party payors. In addition, because our current and potential product candidates represent new approaches to the treatment of cancer and diabetes, we cannot be sure that coverage and reimbursement will be available for, or accurately estimate the potential revenue from, our current and potential product candidates. Patients who are provided medical treatment for their conditions generally rely on third-party payors to reimburse all or part of the costs associated with their treatment. Coverage and adequate reimbursement from governmental healthcare programs, such as Medicare and Medicaid, and commercial payors are critical to new product acceptance.

 

Government authorities and other third-party payors, such as private health insurers and health maintenance organizations, decide which drugs and treatments they will cover and the amount of reimbursement. Coverage and reimbursement by a third-party payor may depend upon a number of factors, including, but not limited to, the third-party payor’s determination that use of a product is:

 

a covered benefit under its health plan;  

 

safe, effective and medically necessary;

 

appropriate for the specific patient;

 

cost-effective; and

 

neither experimental nor investigational.

 

In the United States, no uniform policy of coverage and reimbursement for products exists among third-party payors, and coverage and reimbursement for products can differ significantly from payor to payor. As a result, obtaining coverage and reimbursement approval of a product from a government or other third-party payor is a time-consuming and costly process that could require us to provide to each payor supporting scientific, clinical and cost-effectiveness data for the use of our products and to justify the level of coverage and reimbursement relative to other therapies, with no assurance that coverage and adequate reimbursement will be obtained. Third party payors may also have difficulty in determining the appropriate coverage of REQORSA, GPX-002 and our other current and future product candidates that are combination products, if approved, due to the fact that they are combination products that include another drug. To the extent there are any delays in determining such coverage or inadequate coverage and reimbursement for all aspects of our combination therapies, it would adversely affect the market acceptance, demand and use of our current and potential product candidates. Any denial in coverage or reduction in reimbursement from Medicare or other government programs may result in a similar denial or reduction in payments from private payors, which may adversely affect our future profitability.

 

We intend to seek approval to market our product candidates in both the United States and in selected foreign jurisdictions. If we obtain approval in one or more foreign jurisdictions for our product candidates, we will be subject to rules and regulations in those jurisdictions. In some foreign countries, particularly those in the European Union, the pricing of biologics is subject to governmental control and other market regulations which could put pressure on the pricing and usage of our current and potential product candidates. In these countries, pricing negotiations with governmental authorities can take considerable time after obtaining marketing approval of a product candidate. In addition, market acceptance and sales of our current and potential product candidates will depend significantly on the availability of coverage and adequate reimbursement from third-party payors for our current and potential product candidates and may be affected by existing and future health care reform measures.

 

Concerns about gene therapy, genetic testing, and genetic research could result in new and/or additional government regulations and requirements that restrict or prohibit the processes we use or delay or prevent the regulatory approval of our current and potential product candidates.

 

Ethical, social, and legal concerns about gene therapy, genetic testing, and genetic research could result in additional regulations restricting or prohibiting the processes we may use. Federal and state agencies, congressional committees and foreign governments have expressed interest in further regulating biotechnology. More restrictive regulations or claims that our products are unsafe or pose a hazard could prevent us from commercializing any products. New government requirements may be established that could delay or prevent regulatory approval of our current and potential product candidates. It is impossible to predict whether legislative changes will be enacted, regulations, policies, or guidance changed, or interpretations by agencies or courts changed, or what the impact of such changes, if any, may be.

 

56

 

Healthcare legislative reform measures may have a material adverse effect on our business and results of operations.

 

Third-party payors, whether domestic or foreign, or governmental or commercial, are developing increasingly sophisticated methods of controlling healthcare costs. In both the United States and certain foreign jurisdictions, there have been a number of legislative and regulatory changes to the health care system that could affect our ability to sell our products profitably. In particular the Affordable Care Act and its implementing regulations, among other things, subjected biological products to potential competition by lower-cost biosimilars, revised the methodology by which rebates owed by manufacturers to the state and federal government for covered outpatient drugs and certain biologics, including our current and potential product candidates, under the Medicaid Drug Rebate Program are calculated, increased the minimum Medicaid rebates owed by most manufacturers under the Medicaid Drug Rebate Program, extended the Medicaid Drug Rebate program to utilization of prescriptions of individuals enrolled in Medicaid managed care organizations, subjected manufacturers to new annual fees and taxes for certain branded prescription drugs, and provided incentives to programs that increase the federal government’s comparative effectiveness research. There have been judicial and Congressional challenges to certain aspects of the Affordable Care Act. In November 2020, the United States Supreme Court held oral arguments on the U.S. Court of Appeals for the Fifth Circuit’s decision that held that the individual mandate is unconstitutional. It is uncertain how the United States Supreme Court will rule on this case or how healthcare measures of the Biden administration will impact the Affordable Care Act and our business.

 

Since January 2017, former President Trump signed two Executive Orders designed to delay the implementation of certain provisions of the Affordable Care Act or otherwise circumvent some of the requirements for health insurance mandated by the Affordable Care Act. Concurrently, Congress has considered legislation that would repeal or repeal and replace all or part of the Affordable Care Act. While Congress has not passed comprehensive repeal legislation, two bills affecting the implementation of certain taxes under the Affordable Care Act have been signed into law. The Tax Cuts and Jobs Act of 2017 includes a provision repealing, effective January 1, 2019, the tax-based shared responsibility payment imposed by the Affordable Care Act on certain individuals who fail to maintain qualifying health coverage for all or part of a year that is commonly referred to as the “individual mandate.” Additionally, on January 22, 2018, former President Trump signed a continuing resolution on appropriations for fiscal year 2018 that delayed the implementation of certain Affordable Care Act-mandated fees, including the so-called “Cadillac” tax on certain high cost employer-sponsored insurance plans, the annual fee imposed on certain health insurance providers based on market share, and the medical device excise tax on non-exempt medical devices. Further, the Bipartisan Budget Act of 2018, among other things, amended the Affordable Care Act, effective January 1, 2019, to close the coverage gap in most Medicare drug plans, commonly referred to as the “donut hole.” Congress also could consider subsequent legislation to repeal or repeal and replace other elements of the Affordable Care Act. We continue to evaluate the possible impact of the Affordable Care Act, as amended, and the possible repeal and/or replacement of the Affordable Care Act on our business.

 

In late 2018, the Centers for Medicare & Medicaid Services, or CMS, issued an advance notice of proposed rulemaking describing a potential mandatory model to test Medicare reimbursement based on an “International Pricing Index,” or IPI. More recently, CMS published an interim final rule that establishes a Most Favored Nation, or MFN, Model for Medicare Part B drug payment. This regulation would substantially change the drug reimbursement landscape as it bases Medicare Part B payment for 50 selected drugs on prices in foreign countries instead of average sales price, or ASP, and establishes a fixed add-on payment in place of the current 6 percent (4.3 percent after sequestration) of ASP. The MFN drug payment amount is expected to be lower than the current ASP-based limit because U.S. drug prices are generally the highest in the world. On December 28, 2020, the United States District Court in Northern California issued a nationwide preliminary injunction against implementation of the interim final rule, and it faces uncertain prospects for implementation.

 

There have been, and likely will continue to be, legislative and regulatory proposals at the foreign, federal and state levels directed at broadening the availability of healthcare and containing or lowering the cost of healthcare. We cannot predict the initiatives that may be adopted in the future. The continuing efforts of the government, insurance companies, managed care organizations and other payors of healthcare services to contain or reduce costs of healthcare and/or impose price controls may adversely affect:

 

the demand for our current and potential product candidates, if we obtain regulatory approval;  

 

our ability to set a price that we believe is fair for our products;

 

our ability to generate revenue and achieve or maintain profitability;

 

the level of taxes that we are required to pay; and

 

the availability of capital.

 

57

 

We are subject to a variety of risks associated with international operations which could materially adversely affect our business.

 

We anticipate that we will be subject to additional risks in commercializing our product candidates outside the United States, including the following, any one or combination of which could have a material adverse effect on our business:

 

different regulatory requirements for approval of product candidates in foreign countries;

 

reduced protection for intellectual property rights;

 

unexpected changes in tariffs, trade barriers and regulatory requirements;

 

economic weakness, including inflation, or political instability in particular foreign economies and markets;

 

compliance with tax, employment, immigration and labor laws for employees living or traveling abroad;

compliance with international data privay laws, including GDPR;

 

foreign currency fluctuations, which could result in increased operating expenses and reduced revenues, and other obligations incident to doing business in another country;

 

workforce uncertainty in countries where labor unrest is more common than in the United States;

 

production shortages resulting from any events affecting raw material supply or manufacturing capabilities abroad; and

 

business interruptions resulting from geopolitical actions, including war and terrorism or natural disasters including earthquakes, typhoons, floods, fires and medical epidemics.

 

If we fail to comply with environmental, health and safety laws and regulations, we could become subject to fines or penalties or incur costs that could have a material adverse effect on the success of our business.

 

We may become subject to federal, state, local, and foreign laws and regulations governing the use, manufacture, storage, handling and disposal of hazardous materials and certain waste products, including numerous environmental, health and safety laws and regulations, such as those governing laboratory procedures and the handling, use, storage, treatment and disposal of hazardous materials and wastes. Our operations may in the future involve the use of hazardous materials, including chemicals and biological materials. Our operations may also produce hazardous waste products. We generally contract with third parties for the disposal of these materials and wastes. We cannot eliminate the risk of contamination or injury from these materials. In the event of contamination or injury resulting from our use of hazardous materials, we could be held liable for any resulting damages, and any liability could exceed our resources. We also could incur significant costs associated with civil or criminal fines and penalties. In addition, we may incur substantial costs in order to comply with current or future environmental, health and safety laws and regulations. These current or future laws and regulations may impair our research, development or production efforts. Failure to comply with these laws and regulations may also result in substantial fines, penalties or other sanctions.

 

 

Risks Related to Our Dependence on Third Parties

 

We may not be successful in establishing and maintaining development and commercialization collaborations, which could adversely affect our ability to develop our current and future product candidates and our financial condition and operating results could be adversely affected.

 

Because developing pharmaceutical products, conducting clinical trials, obtaining regulatory approval, establishing manufacturing capabilities and marketing approved products are expensive, we have and may continue to enter into collaborations with companies that have the required expertise. Additionally, if any of our product candidates receive marketing approval, we may enter into sales and marketing arrangements with third parties. If we are unable to enter into arrangements on acceptable terms, or at all, we may be unable to effectively market and sell our products in our target markets. We expect to face competition in engaging collaborators. We may not be successful in our efforts to establish and implement collaborations or other alternative arrangements for the development of our current and potential product candidates.

 

When we collaborate with a third party for development and commercialization of a product candidate, we can expect to relinquish some or all of the control over the future success of that product candidate to such third party.

 

One or more of our collaboration partners may not devote sufficient resources to the commercialization of our product candidates or may otherwise fail in their commercialization efforts. The terms of any collaboration or other arrangement that we establish may contain provisions that are not favorable to us. In addition, any collaboration that we enter into may not be successful in the development and commercialization of our product candidates. In some cases, we may be responsible for continuing preclinical and initial clinical development of a product candidate or research program under a collaboration arrangement, and the payment we receive from our collaboration partner may be insufficient to cover the cost of such development. If we are unable to reach agreements with suitable collaborators for our product candidates, we may face increased costs, we may be forced to limit the number of our product candidates we can commercially develop or the territories in which we commercialize them. As a result, we may be unable to commercialize products or programs if we are unable to engage a suitable collaborator, which may have a material adverse effect on our operating results and financial condition.

 

58

 

We rely, in part, and expect to continue to rely, in part, on third parties to conduct, supervise and monitor our clinical trials, and if these third parties perform in an unsatisfactory manner, it may harm our business.

 

We rely in part on CROs and clinical trial sites to ensure our clinical trials are conducted properly and on time. While we have or will have agreements governing their activities, we may have limited influence over their actual performance because we control only certain aspects of our CROs’ activities. Nevertheless, we are responsible for ensuring that each of our clinical trials is conducted in accordance with the applicable protocol and legal, regulatory and scientific standards, and our reliance on the CROs does not relieve us of our regulatory responsibilities.  These CROs may also have relationships with other commercial entities, including our competitors, for whom they may also be conducting clinical trials or other drug development activities that could harm our competitive position.

 

We and our CROs are required to comply with good clinical practices (GCPs) for conducting, recording and reporting the results of clinical trials to assure that the data and reported results are credible and accurate and that the rights, integrity and confidentiality of clinical trial participants are protected. The FDA enforces these GCPs through periodic inspections of study sponsors, principal investigators and clinical trial sites. If we or our CROs fail to comply with applicable GCPs, the clinical data generated in our clinical trials may be deemed unreliable, and the FDA may require us to perform additional clinical trials before approving any marketing applications. In addition, our ongoing and future clinical trials will require a sufficient number of test subjects to evaluate the safety and effectiveness of our current and potential product candidates. Accordingly, if our CROs fail to comply with applicable regulations or fail to recruit a sufficient number of patients, we may be required to repeat such clinical trials, which would delay the regulatory approval process.

 

If our CROs do not successfully carry out their contractual duties or obligations, fail to meet expected deadlines, or if the quality or accuracy of the clinical data they obtain is compromised due to their failure to adhere to our clinical protocols or regulatory requirements, or for any other reasons, our clinical trials may be extended, delayed or terminated, and we may not be able to obtain regulatory approval for or successfully commercialize our product candidates. As a result, our financial results and the commercial prospects may be harmed, our costs could increase and our ability to generate revenues could be limited or delayed.

 

We rely, and expect to continue to rely, on third parties to distribute, manufacture and perform release testing for our current and future product candidates and other key materials and if such third parties do not carry out their contractual duties or meet expected deadlines, we may not be able to obtain regulatory approvals for our product candidates.

 

We rely, and expect to continue to rely on third-party CDMOs to produce REQORSA and expect to do so with GPX-002 and other current and future product candidates and other key materials and on third-party contract testing organizations, or CTOs, for the establishment and performance of validated product release assays, but we have not entered into binding agreements with any such CMOs or CTOs to support commercialization. Additionally, any CDMO may not have specific experience producing our product candidates at commercial levels and may not achieve the necessary regulatory approvals or produce our products at the quality, quantities, locations and timing needed to support commercialization. We do not have full control of these CDMOs, and they may prioritize other customers or be unable to provide us with enough manufacturing capacity to meet our objectives. We may change our manufacturing process, and there can be no guarantee that the regulatory authorities will approve any new process in a timely manner, or ever. Also, as a consequence of the manufacturing change, there may be a requirement to conduct additional preclinical safety or efficacy studies, develop new manufacturing and release assays and/or repeat all or part of the ascending dose safety study in animals or humans. Regulatory requirements ultimately imposed could adversely affect our ability to test, manufacture or market products.

 

Historically, part of our manufacturing process was conducted in manufacturing facilities at MD Anderson. We have completed the technology transfer from MD Anderson to experienced commercial contract development and manufacturing organizations and have scaled-up clinical production of REQORSA appropriate for our Acclaim-1 and Acclaim-2 clinical trials. No assurance can be given that such contract manufacturers will be able to, and will receive all approvals to, produce product sufficient for all of our clinical trial needs moving forward or for commercialization. In accordance with cGMPs, changing manufacturers may require the re-validation of manufacturing processes and procedures, and may require further preclinical studies or clinical trials to show comparability between the materials produced by different manufacturers. Changing our contract manufacturers may be difficult and could be costly if we do make such a change, which could result in our inability to manufacture our product candidates and a delay in the development of our product candidates and their commercial sale, should they be approved. Further, in order to maintain our development timelines in the event of a change in a third-party contract manufacturer, we may incur higher costs to manufacture our product candidates. There can be no guarantee that the regulatory authorities will approve any new process in a timely manner or ever. Regulatory requirements ultimately imposed could adversely affect our ability to test, manufacture or market products.

 

In connection with our manufacturing activities, we may encounter technical or scientific issues related to manufacturing or development that we may be unable to resolve in a timely manner or with available funds. Further, we have not fully completed the characterization and validation activities necessary for commercial and regulatory approvals. If our manufacturing and testing partners do not enable such regulatory approvals, our commercialization efforts may be harmed. If such third-party manufacturers are unable to produce REQORSA, GPX-002 or other product candidates in the necessary quantities, or in compliance with cGMP or in compliance with pertinent regulatory requirements, and within our planned time frame and cost parameters, the development and sales of our products, if approved, would be materially harmed. The manufacturing processes used by our contract manufacturers to manufacture product candidates must be approved by the FDA as part of our BLA package and the facilities used by our contract manufacturers must maintain a compliance status acceptable to the FDA pursuant to inspections that will be conducted after we submit our BLA to the FDA. Although we provide specifications, we do not control the manufacturing process of, and are completely dependent on, our contract manufacturing partners for compliance with cGMPs for the manufacture of our product candidates. If our CDMOs cannot successfully manufacture material that conforms to our specifications and the strict regulatory requirements of the FDA or other regulatory agencies, we will not be able to secure and/or maintain regulatory approval covering their manufacturing facilities. In addition, we have limited control over the ability of our contract manufacturers to maintain adequate quality control, quality assurance and qualified personnel. If the FDA or a comparable foreign regulatory authority does not approve these facilities for the manufacture of our product candidates or if it withdraws any such approval in the future, we may need to find alternative manufacturing facilities, which would significantly affect our ability to develop, obtain regulatory approval for or market our future product candidates, if approved. In addition, any failure to achieve and maintain compliance with these laws, regulations and standards could subject us to the risk that we may have to suspend the manufacturing of our current and future product candidates or that obtained approvals could be revoked, which would adversely affect our business and reputation.

 

In addition, any significant disruption in our supplier relationships could harm our business. We source key materials, devices and equipment from third parties, either directly through agreements with suppliers or indirectly through our manufacturers who have agreements with suppliers. There is a small number of suppliers for certain key materials and components that are used to manufacture our current and future product candidates. Such suppliers may not sell these key materials to our manufacturers at the times or quantities we need them or on commercially reasonable terms. We may not have any control over the process or timing of the acquisition of these key materials by our manufacturers.

 

We also expect to rely on other third parties to store and distribute our products for our clinical trials. Any performance failure on the part of these third parties could delay clinical development or marketing approval of our current and future product candidates or commercialization of our products, if approved, producing additional losses and depriving us of potential product revenue.

 

59

 

We have completed and may in the future complete related party transactions that were not and may not be conducted on an arms length basis.

 

If we are successful in commercializing REQORSA, our lead drug candidate, we will owe IRI a 1% royalty of our product sales. REQORSA is based upon patents and related technology covered by the MD Anderson License Agreement, under which we have rights to patents covering use of various genes, including the TUSC2 gene, for treatment of cancer, as well as know-how and related intellectual property. In 2007, the MD Anderson License Agreement was sublicensed by Introgen to IRI and in 2009 this sublicense was assigned by IRI to us, and we granted back to IRI a nonexclusive, royalty-free license to use and practice the licensed technology for non-commercial research purposes. As consideration for this assignment, we agreed to assume all of IRI’s obligations to MD Anderson under the MD Anderson License Agreement, including ongoing patent related expenses and royalty obligations. IRI also agreed in 2011, pursuant to the 2011 IRI Collaboration Agreement, to provide additional technology licensing opportunities and services to us in return for monthly payments and our obligation to pay to IRI a royalty of 1% on sales of products licensed to us under the MD Anderson License Agreement. We also granted a non-exclusive, royalty-free sublicense to IRI in 2011 for non-commercial research purposes. IRI’s obligations to provide additional technology licensing opportunities and services to us, and our obligation to make monthly payments to IRI, were terminated in 2012; however, our obligation to pay the 1% royalty to IRI upon sales of products licensed to us under the MD Anderson License Agreement is ongoing. This royalty obligation continues for 21 years after the later of the termination of the MD Anderson License Agreement and the termination of the sublicense assigned by IRI to us.

 

IRI is controlled by Rodney Varner and his immediate family members, and IRI is owned by trusts for the benefit of Mr. Varner's descendants. Mr. Varner is currently Chairman of our board of directors, having joined our board of directors on August 15, 2012, and has been our Chief Executive Officer since August 29, 2012 and President since August 10, 2020; accordingly, in 2009 and 2011, when the above referenced agreements between IRI and Genprex were entered into, Mr. Varner was neither a member of our board of directors nor an executive officer of Genprex. When the 2011 IRI Collaboration Agreement was entered into, Mr. Varner was deemed to be an “affiliate” of the Company due to his beneficial ownership of approximately 39% of our issued and outstanding shares at that time. Although we believe that these transactions were conducted on an arm’s length basis, it is possible that the terms were less favorable to us than they might have been in a transaction with an unrelated party.

 

Disruptions in the global economy and supply chains may have a material adverse effect on our business, financial condition and results of operations.

 

The disruptions to the global economy since the COVID-19 global pandemic commenced in 2020 has impeded global supply chains, resulting in longer lead times and also increased critical component costs and freight expenses. We have experienced this impact most notably in our manufacturing operations due to the delay in our ability to acquire raw materials for our drug product. This delay has the potential to impact the timing of the conduct of our clinical trials. We have taken steps to minimize the impact of these increased costs by working closely with our suppliers. Despite the actions we have undertaken to minimize the impacts from disruptions to the global economy, there can be no assurances that unforeseen future events in the global supply chain, and inflationary pressures, will not have a material adverse effect on our business, financial condition and results of operations.

 

 

Risks Related to Our Intellectual Property

 

If we fail to comply with obligations pursuant to our license agreements, we could lose intellectual property and other rights that are important to our business.

 

Pursuant to a 1994 MD Anderson License Agreement and subsequent Amendments thereto, as well as the 2020 MD Anderson License Agreement, we hold worldwide, exclusive license rights to certain inventions covering the therapeutic use of TUSC2 and other genes and polypeptides that have been shown to have cancer fighting properties, as well as a number of related technologies. In addition, pursuant to the UP License Agreement, UP granted us a worldwide, exclusive license to certain licensed technology, and a worldwide, non-exclusive license to use certain related know-how, all related to diabetes gene therapy. In addition, we expect to enter into additional license agreements in the future. Our existing and future license agreements may impose various payment and other obligations on us. If we fail to comply with our obligations under these agreements, our licensors may have the right to terminate our licenses, in which event we would not be able to market products covered by such licenses.

 

Moreover, in the event we need to obtain licenses from third parties to advance our research or allow commercialization of our product candidates, we may fail to obtain any of such licenses at a reasonable cost or on reasonable terms, if at all. In that event, we may be required to expend significant time and resources to develop or license replacement technology. If we are unable to develop or license replacement technology, we may be unable to develop or commercialize the affected product candidates, which could harm our business significantly. We cannot provide any assurances that third-party patents do not exist which might be enforced against our current product candidates or future products, resulting in either an injunction prohibiting our sales, or, with respect to our sales, an obligation on our part to pay royalties and/or other forms of compensation to third parties.

 

In certain cases, patent prosecution of our licensed technology may be controlled solely by the licensor. If our licensors fail to obtain and maintain patent or other protection for the proprietary intellectual property we license from them, we could lose our rights to the intellectual property or our exclusivity with respect to those rights, and our competitors could market competing products using the intellectual property. Licensing of intellectual property is of critical importance to our business and involves complex legal, business and scientific issues and is complicated by the rapid pace of scientific discovery in our industry. Disputes may arise regarding intellectual property subject to a licensing agreement, including, but not limited to: 

 

the scope of rights granted under the license agreement and other interpretation-related issues;

 

the extent to which our technology and processes infringe intellectual property of the licensor that is not subject to the licensing agreement;

 

the sublicensing of patent and other rights under our collaborative development relationships;

 

our diligence obligations under the license agreement and what activities satisfy those diligence obligations;

 

the ownership of inventions and know-how resulting from the joint creation or use of intellectual property by our licensors and us and our partners; and

 

the priority of invention of patented technology.

 

If disputes over intellectual property that we have licensed prevent or impair our ability to maintain our current licensing arrangements on acceptable terms, we may be unable to successfully develop and commercialize the affected product candidates.

 

60

 

The intellectual property rights we have licensed from MD Anderson and the UP are subject to the rights of the U.S. government.

 

The rights we have obtained pursuant to our license agreements with MD Anderson and the UP are made subject to the rights of the U.S. government to the extent that the technology covered by the licensed intellectual property was developed under a funding agreement between such institution and the U.S. government. Additionally, to the extent there is any conflict between our license agreement and applicable laws or regulations, applicable laws and regulations will prevail. Similarly, to the extent there is any conflict between our license agreement with one of these institutions and the institution’s funding agreement with the US government, the terms of the funding agreement will prevail. Some, and possibly all, of our licensed intellectual property rights have been developed in the course of research funded by the U.S. government. As a result, the U.S. government may have certain rights to intellectual property embodied in our current or future products pursuant to the Bayh-Dole Act of 1980. Government rights in certain inventions developed under a government-funded program include a non-exclusive, non-transferable, irrevocable worldwide license to use inventions for any governmental purpose. In addition, the U.S. government has the right to require us, or an assignee or sublicensee to such inventions, to grant licenses to any of these inventions to a third party if the U.S. government determines that adequate steps have not been taken to commercialize the invention, that government action is necessary to meet public health or safety needs, that government action is necessary to meet requirements for public use under federal regulations, or the right to use or sell such inventions is exclusively licensed to an entity within the U.S. and substantially manufactured outside the U.S. without the U.S. government’s prior approval. Additionally, we may be restricted from granting exclusive licenses for the right to use or sell our inventions created pursuant to such agreements unless the licensee agrees to additional restrictions (e.g., manufacturing substantially all of the invention in the U.S.). The U.S. government also has the right to take title to these inventions if our licensors failed to disclose the invention to the government in a timely manner and/or failed to file an application to register the intellectual property within specified time limits. In addition, the U.S. government may acquire title in any country in which a patent application is not filed within specified time limits. Furthermore, certain inventions are subject to transfer restrictions during the term of these agreements and for a period thereafter, including sales of products or components, transfers to foreign subsidiaries for the purpose of the relevant agreements, and transfers to certain foreign third parties. If any of our intellectual property becomes subject to any of the rights or remedies available to the U.S. government or third parties pursuant to the Bayh-Dole Act of 1980, this could impair the value of our intellectual property and could adversely affect our business.  

 

If we are unable to protect our intellectual property rights or if our intellectual property rights are inadequate for our technology and product candidates, our competitive position could be harmed.

 

Our commercial success will depend in part on our ability and the ability of our licensors to obtain and maintain patent and other intellectual property protection in the United States and other countries with respect to our proprietary technology and products. We rely on trade secret, patent, copyright and trademark laws, and confidentiality, licensing and other agreements with employees and third parties, all of which offer only limited protection. We seek to protect our proprietary position by filing and prosecuting patent applications in the United States and abroad related to our novel technologies and products that are important to our business.

 

The patent positions of biotechnology and pharmaceutical companies generally are highly uncertain, involve complex legal and factual questions and have in recent years been the subject of much litigation. As a result, the issuance, scope, validity, enforceability and commercial value of our patents, including those patent rights licensed to us by third parties, are highly uncertain. The steps we or our licensors have taken to protect our proprietary rights may not be adequate to preclude misappropriation of our proprietary information or infringement of our intellectual property rights, both inside and outside of the United States. Further, the examination process may require us or our licensors to narrow the claims for our pending patent applications, which may limit the scope of patent protection that may be obtained if these applications issue. The rights already granted under any of our currently issued patents or those licensed to us and those that may be granted under future issued patents may not provide us with the proprietary protection or competitive advantages we are seeking. If we or our licensors are unable to obtain and maintain patent protection for our technology and products, or if the scope of the patent protection obtained is not sufficient, our competitors could develop and commercialize technology and products similar or superior to ours, and our ability to successfully commercialize our technology and products may be adversely affected. It is also possible that we or our licensors will fail to identify patentable aspects of inventions made in the course of our development and commercialization. It is also possible that as research and development progresses, the direction of our intellectual property strategy and patent portfolio will change, resulting in strategic business decisions to allow certain patents or patent applications to be abandoned or lapse.

 

With respect to patent rights, we do not know whether any of the pending patent applications relating to any of our current and future product candidates will result in the issuance of patents that effectively protect our technology or products, or if any of our licensors’ issued patents will effectively prevent others from commercializing competitive technologies and products. Publications of discoveries in the scientific literature often lag behind the actual discoveries, and patent applications in the United States and other jurisdictions are typically not published until 18 months after filing or in some cases not at all, until they are issued as a patent. Therefore, we cannot be certain that we or our licensors were the first to make the inventions claimed in our owned or licensed patents or pending patent applications, or that we or our licensors were the first to file for patent protection of such inventions.

 

Our pending applications cannot be enforced against third parties practicing the technology claimed in such applications unless and until a patent issues from such applications. Because the issuance of a patent is not conclusive as to its inventorship, scope, validity or enforceability, issued patents that we have licensed from third parties may be challenged in the courts or patent offices in the United States and abroad. Such challenges may result in the loss of patent protection, the narrowing of claims in such patents or the invalidity or unenforceability of such patents, which could limit our ability to stop others from using or commercializing similar or identical technology and products, or limit the duration of the patent protection for our technology and products. Protecting against the unauthorized use of our or our licensor’s patented technology, trademarks and other intellectual property rights is expensive, difficult and may in some cases not be possible. In some cases, it may be difficult or impossible to detect third-party infringement or misappropriation of our intellectual property rights, even in relation to issued patent claims, and proving any such infringement may be even more difficult.

 

61

 

Third-party claims of intellectual property infringement may prevent or delay our development and commercialization efforts.

 

Our commercial success depends in part on our avoiding infringement of the patents and proprietary rights of third parties. There is a substantial amount of litigation, both within and outside the United States, involving patent and other intellectual property rights in the biotechnology and pharmaceutical industries, including patent infringement lawsuits, interferences, oppositions and other post grant proceedings before the US Patent and Trademark Office ("USPTO") and corresponding foreign patent offices. Numerous US and foreign issued patents and pending patent applications, which are owned by third parties, exist in the fields in which we are pursuing development candidates. As the biotechnology and pharmaceutical industries expand and more patents are issued, the risk increases that our current and future product candidates may be subject to claims of infringement of the patent rights of third parties.

 

Third parties may in the future assert that we are employing their proprietary technology without authorization. There may be third-party patents or patent applications with claims to materials, formulations, methods of manufacture or methods for treatment related to the use or manufacture of our product candidates. Because patent applications can take many years to issue, there may be currently pending patent applications which may later result in issued patents that our product candidates may infringe. In addition, third parties may obtain patents in the future and claim that use of our technologies infringes upon these patents. If any third-party patents were held by a court of competent jurisdiction to cover the manufacturing process of any of our product candidates, or any final product itself, the holders of any such patents may be able to block our ability to develop and commercialize such product candidate until such patents expire unless we obtained a license under the applicable patents, which license may not be available on acceptable terms, if at all.

 

Parties making claims against us may obtain injunctive or other equitable relief, which may hinder our ability to further develop and commercialize one or more of our product candidates. Defense of these claims, regardless of their merit, may involve substantial litigation expense and diversion of our management’s attention. In the event of a successful claim of infringement against us, we may have to pay substantial damages, including treble damages and attorneys’ fees for willful infringement, pay royalties, redesign our infringing products or obtain one or more licenses from third parties, which licenses may not be on acceptable terms or require substantial time and monetary expenditure.

 

We may not be successful in obtaining or maintaining necessary rights to product components and processes for our development pipeline through acquisitions and in-licenses.

 

Presently we believe that we have rights to the intellectual property, through licenses from third parties to develop our product candidates. Because our programs may involve additional product candidates that may require the use of proprietary rights held by third parties, the growth of our business may depend in part on our ability to acquire, in-license or use these proprietary rights. In addition, our product candidates may require specific formulations to work effectively and efficiently and these rights may be held by others. We may be unable to acquire or in-license any compositions, methods of use, processes or other third-party intellectual property rights from third parties on reasonable terms, if at all. The licensing and acquisition of third-party intellectual property rights is a competitive area, and a number of more established companies are also pursuing strategies to license or acquire third-party intellectual property rights that we may consider attractive. These established companies may have a competitive advantage over us due to their size, cash resources and greater clinical development and commercialization capabilities.

 

If we are unable to successfully obtain rights to required third-party intellectual property, our business, financial condition and prospects for growth could suffer.

 

Confidentiality agreements with employees and others may not adequately prevent disclosure of trade secrets and other proprietary information and may not adequately protect our intellectual property.

 

We rely on trade secrets to protect our proprietary technologies, especially where we do not believe patent protection is appropriate or obtainable. However, trade secrets are difficult to protect. We rely in part on confidentiality agreements with our employees, consultants, outside scientific collaborators, sponsored researchers and other advisors to protect our trade secrets and other proprietary information. These agreements may not effectively prevent disclosure of confidential information and may not provide an adequate remedy in the event of unauthorized disclosure of confidential information. In addition, others may independently discover our trade secrets and proprietary information. Costly and time-consuming litigation could be necessary to enforce and determine the scope of our proprietary rights, and failure to obtain or maintain trade secret protection could adversely affect our competitive business position.

 

62

 

Our reliance on third parties may require us to share our trade secrets, which increases the possibility that a competitor will discover them or that our trade secrets will be misappropriated or disclosed.

 

Because we rely on and intend to continue to rely on third parties to manufacture our current and future product candidates, and because we collaborate with various organizations and academic institutions on the advancement of our product candidates, we must, at times, share trade secrets with them. We seek to protect our proprietary technology in part by entering into confidentiality agreements and, if applicable, material transfer agreements, collaborative research agreements, consulting agreements or other similar agreements with our manufacturers, collaborators, advisors, employees and consultants prior to beginning research or disclosing proprietary information. These agreements typically limit the rights of the third parties to use or disclose our confidential information, such as trade secrets. Despite the contractual provisions of such agreements, the need to share trade secrets and other confidential information increases the risk that such trade secrets may become known by our competitors, may be inadvertently incorporated into the technology of others, may be used inappropriately to create new inventions or may be disclosed or used in violation of such agreements.  

 

Our academic collaborators typically have rights to publish data, provided that we are notified in advance and may delay publication for a specified time in order to secure our intellectual property rights arising from the collaboration. In other cases, publication rights are controlled exclusively by us, although in some cases we may share these rights with other parties. We may also conduct joint research and development programs that may require us to share trade secrets under the terms of research and development partnerships or similar agreements. Despite our efforts to protect our trade secrets, our competitors may discover our trade secrets through breach of these agreements, independent development or publication of information including our trade secrets in cases where we do not have proprietary or otherwise protected rights at the time of publication. Given that our proprietary position is based, in part, on our know-how and trade secrets, a competitor’s discovery of our trade secrets or other unauthorized use or disclosure may impair our competitive position and have a material adverse effect on our business. 

 

We may be involved in lawsuits to protect or enforce our patents or the patents of our licensors, which could be expensive, time-consuming and unsuccessful.

 

Competitors may infringe our patents or the patents of our licensors. To counter infringement or unauthorized use, we may be required to file infringement claims, which can be expensive and time-consuming. In addition, in an infringement proceeding, a court may decide that a patent is not valid, is unenforceable and/or is not infringed, or may refuse to stop the other party from using the technology at issue on the grounds that our patents do not cover the technology in question. An adverse result in any litigation or defense proceedings could put one or more of our patents at risk of being invalidated or interpreted narrowly and could put our patent applications at risk of not issuing.

 

Interference proceedings provoked by third parties or brought by us may be necessary to determine the priority of inventions with respect to our patents or patent applications or those of our licensors. An unfavorable outcome could require us to cease using the related technology or to attempt to license rights to it from the prevailing party. Our business could be harmed if the prevailing party does not offer us a license on commercially reasonable terms. Our defense of litigation or interference proceedings may fail and, even if successful, may result in substantial costs and distract our management and other employees. We may not be able to prevent, alone or with our licensors, misappropriation of our intellectual property rights, particularly in countries where the laws may not protect those rights as fully as in the United States.

 

Furthermore, because of the substantial amount of discovery required in connection with intellectual property litigation, there is a risk that some of our confidential information could be compromised by disclosure during this type of litigation. There could also be public announcements of the results of hearings, motions or other interim proceedings or developments. If securities analysts or investors perceive these results to be negative, it could have a material adverse effect on the price of our common stock.

 

Obtaining and maintaining our patent protection depends on compliance with various procedural, document submission, fee payment and other requirements imposed by governmental patent agencies, and our patent protection could be reduced or eliminated for non-compliance with these requirements.

 

Periodic maintenance fees, renewal fees, annuity fees and various other governmental fees on patents and/or applications will be due to be paid to the USPTO and various governmental patent agencies outside of the United States in several stages over the lifetime of the patents and/or applications. We employ an outside firm and rely on our outside counsel to pay these fees due to non-US patent agencies. The USPTO and various non-US governmental patent agencies require compliance with a number of procedural, documentary, fee payment and other similar provisions during the patent application process. Although an inadvertent lapse can be cured by payment of a late fee or by other means in accordance with the applicable rules, there are situations in which non-compliance can result in abandonment or lapse of the patent or patent application, resulting in partial or complete loss of patent rights in the relevant jurisdiction. In such an event, our competitors might be able to enter the market which would have a material adverse effect on our business.

 

Issued patents covering our product candidates could be found invalid or unenforceable if challenged in court.

 

If we or one of our licensing partners, including MD Anderson or UP, initiate legal proceedings against a third party to enforce a patent covering one of our product candidates, the defendant could counterclaim that the patent covering our product candidate is invalid and/or unenforceable. In patent litigation in the United States, defendant counterclaims alleging invalidity and/or unenforceability are commonplace. Grounds for a validity challenge could be an alleged failure to meet any of several statutory requirements, including lack of novelty, obviousness or non-enablement. Grounds for an unenforceability assertion could be an allegation that someone connected with prosecution of the patent withheld relevant information from the USPTO, or made a misleading statement, during prosecution. Third parties may also raise similar claims before administrative bodies in the United States or abroad, even outside the context of litigation. Such mechanisms include re-examination, post grant review and equivalent proceedings in foreign jurisdictions (e.g., opposition proceedings). Such proceedings could result in revocation or amendment to our patents in such a way that they no longer cover our current and potential product candidates. The outcome following legal assertions of invalidity and unenforceability is unpredictable. With respect to the validity question, for example, we cannot be certain that there is no invalidating prior art, of which we and the patent examiner were unaware during prosecution. If a defendant were to prevail on a legal assertion of invalidity and/or unenforceability, we would lose at least part, and perhaps all, of the patent protection on our current and potential product candidates. Such a loss of patent protection would have a material adverse impact on our business.

 

63

 

We may be subject to claims that our employees, consultants or independent contractors have wrongfully used or disclosed confidential information of third parties or that our employees have wrongfully used or disclosed alleged trade secrets of their former employers.

 

We currently and in the future may employ individuals who were previously employed at universities or other biotechnology or pharmaceutical companies, including our competitors. Although we try to ensure that our employees, consultants and independent contractors do not use the proprietary information or know-how of others in their work for us, we may be subject to claims that we or our employees, consultants or independent contractors have inadvertently or otherwise used or disclosed intellectual property, including trade secrets or other proprietary information, of any of our employee’s former employer or other third parties. Litigation may be necessary to defend against these claims. If we fail in defending any such claims, in addition to paying monetary damages, we may lose valuable intellectual property rights or personnel, which could adversely impact our business. Even if we are successful in defending against such claims, litigation could result in substantial costs and result in a diversion of management’s attention. 

 

We may be subject to claims challenging the inventorship or ownership of our patents and other intellectual property.

 

We may be subject to claims that former employees, collaborators or other third parties have an ownership interest in our patents or other intellectual property. We may have potential ownership disputes arising, for example, from conflicting obligations of consultants, collaborators or others who are involved in developing our current and potential product candidates. Litigation may be necessary to defend against these and other claims challenging inventorship or ownership. If we fail in defending any such claims, in addition to paying monetary damages, we may lose valuable intellectual property rights, such as exclusive ownership of, or right to use, valuable intellectual property. Such an outcome could have a material adverse effect on our business. Even if we are successful in defending against such claims, litigation could result in substantial costs and be a distraction to management and other employees. 

 

Changes in U.S. patent law could diminish the value of patents in general, thereby impairing our ability to protect our products.

 

The United States has enacted and is currently implementing wide-ranging patent reform legislation. Recent U.S. Supreme Court rulings have narrowed the scope of patent protection available in certain circumstances and weakened the rights of patent owners in certain situations. In addition to increasing uncertainty with regard to our ability to obtain patents in the future, this combination of events has created uncertainty with respect to the value of patents, once obtained. Depending on decisions by the U.S. Congress, the federal courts and the USPTO, the laws and regulations governing patents could change in unpredictable ways that would weaken our ability to obtain new patents or to enforce our existing patents and patents that we might obtain in the future.

 

We have not yet registered the trademark for REQORSA, and failure to secure such registration could adversely affect our business.

 

While we have submitted a trademark application for the mark "REQORSA," this mark has not yet been approved by the USPTO. During trademark registration proceedings, our application may be rejected. Although we would be given an opportunity to respond to the rejection of a trademark application, we may be unable to overcome such rejection. In addition, with respect to the USPTO and comparable agencies in many foreign jurisdictions, third parties are given an opportunity to oppose pending trademark applications and to seek to cancel registered trademarks. Opposition or cancellation proceedings may be filed against our trademark, and our trademark may not survive such proceedings. Moreover, any name we propose to use with our current and potential product candidates in the United States must be approved by the FDA, regardless of whether we have registered it, or applied to register it, as a trademark. The FDA typically conducts a review of proposed product names, including an evaluation of the potential for confusion with other product names. If the FDA objects to any of our proposed proprietary product names, we may be required to expend significant additional resources in an effort to identify a suitable substitute name that would qualify under applicable trademark laws, not infringe the existing rights of third parties and be acceptable to the FDA.

 

We may not be able to protect our intellectual property rights throughout the world.

 

Filing, prosecuting and defending patents with respect to product candidates in all countries throughout the world would be prohibitively expensive, and our intellectual property rights in some countries outside the United States can be less extensive than those in the United States. In addition, the laws of some foreign countries do not protect intellectual property rights to the same extent as federal and state laws in the United States. Consequently, we may not be able to prevent third parties from practicing our inventions in all countries outside the United States, or from selling or importing products made using our inventions in and into the United States or other jurisdictions. Competitors may use our technologies in jurisdictions where we have not obtained patent protection to develop their own products and further, may export otherwise infringing products to territories where we have patent protection, but enforcement is not as strong as that in the United States. These products may compete with our products and our patents or other intellectual property rights may not be effective or sufficient to prevent them from competing.

 

Many companies have encountered significant problems in protecting and defending intellectual property rights in foreign jurisdictions. The legal systems of certain countries, particularly certain developing countries, do not favor the enforcement of patents, trade secrets and other intellectual property protection, particularly those relating to biotechnology products, which could make it difficult for us to stop the infringement of our patents or marketing of competing products in violation of our proprietary rights generally. Proceedings to enforce our patent rights in foreign jurisdictions could result in substantial costs and divert our efforts and attention from other aspects of our business, could put our patents at risk of being invalidated or interpreted narrowly and our patent applications at risk of not issuing and could provoke third parties to assert claims against us. We may not prevail in any lawsuits that we initiate, and the damages or other remedies awarded, if any, may not be commercially meaningful. Accordingly, our efforts to enforce our intellectual property rights around the world may be inadequate to obtain a significant commercial advantage from the intellectual property that we develop or license.

 

64

 

Risks Related to Employee Matters and Managing Growth

 

We have no sales, marketing or distribution experience and we will have to invest significant resources to develop those capabilities or enter into acceptable third-party sales and marketing arrangements.

 

We have no sales, marketing or distribution experience. To develop sales, distribution and marketing capabilities, we will have to invest significant amounts of financial and management resources, some of which will need to be committed prior to any confirmation that our product candidates will be approved by the FDA. For product candidates for which we decide to perform sales, marketing and distribution functions ourselves or through third parties, we could face a number of additional risks, including that we or our third-party sales collaborators may not be able to build and maintain an effective marketing or sales force, and we may experience difficulty in managing the growth of our organization. If we use third parties to market and sell our products, we may have limited or no control over their sales, marketing and distribution activities on which our future revenues may depend.

 

We may not be able to manage our business effectively if we are unable to attract and retain key personnel and consultants.

 

As of March 15, 2022, we had 17 full-time employees. As we advance our product candidates through preclinical studies and clinical trials, we will need to increase our clinical trial management, product development, manufacturing, regulatory, and administrative headcount to manage these programs. In addition, to meet our obligations as a public company, we may need to increase our general and administrative capabilities. We may not be able to attract or retain qualified personnel and consultants due to the intense competition for qualified personnel and consultants among biotechnology, pharmaceutical and other businesses. If we are not able to attract and retain necessary personnel and consultants to accomplish our business objectives, we may experience constraints that will significantly impede the achievement of our development objectives, our ability to raise additional capital and our ability to implement our business strategy.

 

We are highly dependent on the development, regulatory, commercialization and business development expertise of our management team, key employees and consultants. Any of our executive officers or key employees or consultants may terminate their employment or engagement with us at any time. If we lose one or more of our executive officers or key employees or consultants, our ability to implement our business strategy successfully could be seriously harmed. Replacing executive officers, key employees and consultants may be difficult and may take an extended period of time because of the limited number of individuals in our industry with the breadth of skills and experience required to develop, gain regulatory approval of and commercialize products successfully. Competition to hire and retain employees and consultants from this limited pool is intense, and we may be unable to hire, train, retain or motivate these additional key personnel and consultants. Our failure to retain key personnel or consultants could materially harm our business.

 

In addition, we have scientific and clinical advisors and consultants who assist us in formulating our research, development and clinical strategies. These advisors are not our employees and may have commitments to, or consulting or advisory contracts with, other entities that may limit their availability to us and typically they will not enter into non-compete agreements with us. If a conflict of interest arises between their work for us and their work for another entity, we may lose their services. In addition, our advisors may have arrangements with other companies to assist those companies in developing products or technologies that may compete with ours.

 

We may use our financial and human resources to pursue a particular research program or product candidate and fail to capitalize on programs or product candidates that may be more profitable or for which there is a greater likelihood of success.

 

Because we have limited resources, we may forego or delay pursuit of opportunities with certain programs or product candidates or for indications that later prove to have greater commercial potential. Our resource allocation decisions may cause us to fail to capitalize on viable commercial products or profitable market opportunities. Our spending on research and development programs for product candidates may not yield any commercially viable products. If we do not accurately evaluate the commercial potential or target market for a particular product candidate, we may relinquish valuable rights to that product candidate through strategic collaboration, licensing or other royalty arrangements in cases in which it would have been more advantageous for us to retain sole development and commercialization rights to such product candidate, or we may allocate internal resources to a product candidate in a therapeutic area in which it would have been more advantageous to enter into a partnering arrangement.

 

65

 

If we engage in future acquisitions or strategic partnerships, this may increase our capital requirements, dilute our stockholders, cause us to incur debt or assume contingent liabilities, and subject us to other risks.

 

We may evaluate and enter into various acquisitions and strategic partnerships, including licensing or acquiring additional products, intellectual property rights, technologies, or businesses. Any potential acquisition or strategic partnership may entail numerous risks, including:

 

increased operating expenses and cash requirements;

 

the assumption of additional indebtedness or contingent liabilities;

 

the issuance of our equity securities;

 

assimilation of operations, intellectual property and products of an acquired company, including difficulties associated with integrating new personnel;

 

difficulties in achieving anticipated cost savings, synergies, business opportunities, and growth prospects from any business combination;

 

the diversion of our management’s attention from our existing product programs and initiatives in pursuing such a strategic merger or acquisition;

 

retention of key employees, the loss of key personnel, and uncertainties in our ability to maintain key business relationships;

 

risks and uncertainties associated with the other party to such a transaction, including the prospects of that party and their existing products or product candidates and marketing approvals; and

 

our inability to generate revenue from acquired technology and/or products sufficient to meet our objectives in undertaking the acquisition or even to offset the associated acquisition and maintenance costs.

 

Moreover, we may not be able to locate suitable acquisition opportunities and such inability could impair our ability to grow or obtain access to technology or products that may be important to the development of our business.

 

Risks Related to our Securities

 

The market price of our common stock may be highly volatile, and you may lose all or part of your investment.

 

The market price of our common stock is likely to be volatile. Our stock price could be subject to wide fluctuations in response to a variety of factors, including the following:

 

inability to obtain additional funding;

 

adverse results or delays in preclinical or clinical trials;

 

reports of adverse events in other gene therapy products or clinical trials of such products;

manufacturing and supply issues related to our existing or future products

 

any delay in filing an IND or BLA for our product candidates and any adverse development or perceived adverse development with respect to the FDA’s review of that IND or BLA;

 

failure to develop successfully and commercialize our product candidates;

 

failure to maintain our existing strategic collaborations or enter into new collaborations;

 

failure by us or our licensors and strategic collaboration partners to prosecute, maintain or enforce our intellectual property rights;

 

changes in laws or regulations applicable to our products and product candidates;

 

inability to obtain adequate product supply for our product candidates or inability to do so at acceptable prices;

 

adverse regulatory decisions;

 

introduction of new products, services or technologies by our competitors;

 

failure to meet or exceed financial projections we may provide to the public;

 

failure to meet or exceed the financial projections of the investment community;

 

the perception of the pharmaceutical and biotechnology industries by the public, legislatures, regulators and the investment community;

 

announcements of significant acquisitions, strategic partnerships, joint ventures or capital commitments by us, our strategic collaboration partners or our competitors;

 

disputes or other developments relating to proprietary rights, including patents, litigation matters and our ability to obtain patent protection for our technologies;

 

additions or departures of key scientific or management personnel;

 

significant lawsuits, including patent or stockholder litigation;

 

changes in the market valuations of similar companies;

 

sales of our common stock by us or our stockholders; 

 

trading volume of our common stock;

 

General economic conditions in the United States and abroad; and

other events or factors, many of which may be out of our control, including, but not limited to, pandemics such as COVID-19, war, or other acts of God.

 

66

 

In addition, companies trading in the stock market in general, and The Nasdaq Capital Market in particular, have experienced extreme price and volume fluctuations that have often been unrelated or disproportionate to the operating performance of these companies. Broad market and industry factors may negatively affect the market price of our common stock, regardless of our actual operating performance.

 

An active, liquid and orderly market for our common stock may not be sustained, and you may not be able to sell your common stock.

 

Our common stock trades on the Nasdaq Capital Market. We cannot assure you that an active trading market for our common stock will be sustained. The lack of an active market may impair your ability to sell the common stock at the time you wish to sell them or at a price that you consider reasonable. An inactive market may also impair our ability to raise capital by selling common stock and may impair our ability to acquire other businesses, applications or technologies using our common shares as consideration, which, in turn, could materially adversely affect our business.

 

We are currently listed on The Nasdaq Capital Market. If we are unable to maintain listing of our securities on Nasdaq or any stock exchange, our stock price could be adversely affected and the liquidity of our stock and our ability to obtain financing could be impaired and it may be more difficult for our stockholders to sell their securities.

 

Although our common stock is currently listed on The Nasdaq Capital Market, we may not be able to continue to meet the exchange’s minimum listing requirements, including the minimum bid price requirement and other applicable corporate governance requirements, or those of any other national exchange. If we are unable to maintain listing on Nasdaq, our common stock may remain thinly traded. The Listing Rules of Nasdaq require listing issuers to comply with certain standards in order to remain listed on its exchange. If, for any reason, we should fail to maintain compliance with these listing standards and Nasdaq should delist our securities from trading on its exchange and we are unable to obtain listing on another national securities exchange, a reduction in some or all of the following may occur, each of which could have a material adverse effect on our stockholders:  

 

the liquidity of our common stock;

 

the market price of our common stock;

 

our ability to obtain financing for the continuation of our operations;

 

the number of investors that will consider investing in our common stock;

 

the number of market makers in our common stock;

 

the availability of information concerning the trading prices and volume of our common stock; and

 

the number of broker-dealers willing to execute trades in shares of our common stock;

 

Unstable market and economic conditions may have serious adverse consequences on our business, financial condition and stock price.

 

Global credit and financial markets have experienced volatility and disruptions in past years, including severely diminished liquidity and credit availability, declines in consumer confidence, declines in economic growth, increases in unemployment rates, concerns about medical epidemics, and uncertainty about economic stability. We cannot assure you that further deterioration in credit and financial markets and confidence in economic conditions will not occur, particularly as a result of the ongoing COVID-19 pandemic. Our general business strategy may be adversely affected by any such economic downturn, volatile business environment or continued unpredictable and unstable market conditions. If the current equity and credit markets deteriorate, or do not improve, it may make any necessary debt or equity financing more difficult, more costly and more dilutive. Failure to secure any necessary financing in a timely manner and on favorable terms could have a material adverse effect on our growth strategy, financial performance and stock price and could require us to delay or abandon clinical development plans. In addition, there is a risk that one or more of our current service providers, manufacturers and other partners may not survive difficult economic times, which could directly affect our ability to attain our operating goals on schedule and on budget.

 

Failure to maintain effective internal control over our financial reporting in accordance with Section 404 of the Sarbanes-Oxley Act of 2002, as amended (Sarbanes-Oxley Act) could cause our financial reports to be inaccurate.

 

We are required pursuant to Section 404 of the Sarbanes-Oxley Act, or Section 404, to maintain internal control over financial reporting and to assess and report on the effectiveness of those controls. This assessment includes disclosure of any material weaknesses identified by our management in our internal control over financial reporting. Although we prepare our financial statements in accordance with accounting principles generally accepted in the United States, our internal accounting controls may not meet all standards applicable to companies with publicly traded securities. If we fail to implement any required improvements to our disclosure controls and procedures, we may be obligated to report control deficiencies, in which case we could become subject to regulatory sanction or investigation. Further, such an outcome could damage investor confidence in the accuracy and reliability of our financial statements.

 

Effective internal controls over financial reporting are necessary for us to provide reliable financial reports and, together with adequate disclosure controls and procedures, are designed to prevent fraud. Any failure to implement required or improved controls, or difficulties encountered in their implementation, could cause us to fail to meet our reporting obligations. We have designed, implemented and tested the internal control over financial reporting required to comply with this obligation, which was and is time consuming, costly, and complicated. A control system, no matter how well designed and operated, can provide only reasonable, not absolute, assurance that the control system’s objectives will be met.

 

Our management has concluded that our internal controls over financial reporting were, and continue to be, ineffective, and as of the year ended December 31, 2021 as a result of a material weakness in our internal controls due to the lack of segregation of duties. While management is working to remediate the material weakness, there is no assurance that such changes, when economically feasible and sustainable, will remediate the identified material weaknesses or that the controls will prevent or detect future material weaknesses. If we are not able to remediate this material weakness or maintain effective internal control over financial reporting, this could result in a material misstatement in our consolidated financial statements and a failure to meet our reporting and financial obligations, which could have a material adverse effect on our business.

 

67

 

We have no intention of declaring dividends in the foreseeable future.

 

We have never declared or paid cash dividends on our capital stock, and we do not currently anticipate declaring any dividends in the foreseeable future. We anticipate that we will retain all future earnings for the development, operation, and expansion of our business. Any future determination to declare dividends will be made at the discretion of our board of directors and will depend on, among other factors, our financial condition, operating results, capital requirements, contractual restrictions, general business conditions and other factors that our board of directors may deem relevant. Investors in our common stock should not expect to receive dividend income on their investment, and investors will be dependent on the appreciation of our common stock, if any, to earn a return on their investment.

 

We are an emerging growth company and we cannot be certain if the reduced reporting requirements applicable to emerging growth companies will make our common stock less attractive to investors.

 

We are an emerging growth company, as defined in the JOBS Act. For as long as we continue to be an emerging growth company, we may take advantage of exemptions from various reporting requirements that are applicable to other public companies that are not emerging growth companies, including not being required to comply with the auditor attestation requirements of Section 404 of the Sarbanes-Oxley Act, reduced disclosure obligations regarding executive compensation in our periodic reports and proxy statements and exemptions from the requirements of holding nonbinding advisory votes on executive compensation and stockholder approval of any golden parachute payments not previously approved. We will remain an “emerging growth company” until the earliest of (i) the last day of the fiscal year in which we have total annual gross revenues of $1.07 billion or more; (ii) the last day of our fiscal year following the fifth anniversary of the date of our initial public offering; (iii) the date on which we have issued more than $1 billion in nonconvertible debt during the previous three years; or (iv) the date on which we are deemed to be a large accelerated filer under the rules of the SEC.

 

Under the JOBS Act, emerging growth companies can also delay adopting new or revised accounting standards until such time as those standards apply to private companies; however, we have irrevocably elected not to avail ourselves of this exemption from new or revised accounting standards and, therefore, will be subject to the same new or revised accounting standards as other public companies that are not emerging growth companies. As a result, changes in rules of U.S. generally accepted accounting principles or their interpretation, the adoption of new guidance or the application of existing guidance to changes in our business could significantly affect our financial position and results of operations.

 

Sales of a substantial number of shares of our common stock in the public market could cause our stock price to fall.

 

If our existing stockholders sell, or indicate an intention to sell, substantial amounts of our common stock in the public market, the market price of our common stock could decline. As of December 31, 2021, we had outstanding options to purchase an aggregate of 8,574,301 shares of our common stock at a weighted average exercise price of $3.35 per share and warrants to purchase an aggregate of 2,204,746 shares of our common stock at a weighted average exercise price of $4.39 per share. The exercise of such outstanding options and warrants will result in further dilution of your investment, even if there is no relationship between such sales and the performance of our business.

 

We are unable to predict the effect that sales may have on the market price of our common stock. If any shares of our common stock are sold, or if it is perceived that they will be sold, in the public market, the market price of our common stock could decline.

 

Future sales and issuances of our securities could result in additional dilution of the percentage ownership of our stockholders and could cause our share price to fall.

 

We expect that significant additional capital will be needed in the future to continue our planned operations, including research and development, increased marketing, hiring new personnel, commercializing our products, and continuing activities as an operating public company. To the extent we raise additional capital by issuing equity securities, our stockholders may experience substantial dilution. We may sell common stock, convertible securities or other equity securities in one or more transactions at prices and in a manner we determine from time to time. If we sell common stock, convertible securities or other equity securities in more than one transaction, investors may be materially diluted by subsequent sales. Such sales may also result in material dilution to our existing stockholders, and new investors could gain rights superior to our existing stockholders.

 

68

 

If securities or industry analysts do not publish research or reports about us, or if they adversely change their recommendations regarding our common stock, then our stock price and trading volume could decline.

 

The trading market for our common stock will be influenced by the research and reports that industry or securities analysts publish about us, our industry and our market. If no analyst elects to cover us and publish research or reports about us, the market for our common stock could be severely limited and our stock price could be adversely affected. In addition, if one or more analysts ceases coverage of us or fails to regularly publish reports on us, we could lose visibility in the financial markets, which in turn could cause our stock price or trading volume to decline. If one or more analysts who elect to cover us issue negative reports or adversely change their recommendations regarding our common stock, our stock price could decline.

 

Certain provisions in our organizational documents could enable our board of directors to prevent or delay a change of control.

 

We are authorized to issue up to 10,000,000 shares of preferred stock, none of which are outstanding as of March 15, 2022. This preferred stock may be issued in one or more series, the terms of which may be determined at the time of issuance by our board of directors without further action by stockholders. The terms of any series of preferred stock may include voting rights (including the right to vote as a series on particular matters), preferences as to dividend, liquidation, conversion and redemption rights and sinking fund provisions. The issuance of any preferred stock could materially adversely affect the rights of the holders of our common stock, and therefore, reduce the value of our common stock. The ability of our board of directors to issue preferred stock also could have the effect of discouraging unsolicited acquisition proposals, thus adversely affecting the market price of our common stock.

 

In addition, our organizational documents contain provisions that may have the effect of discouraging, delaying or preventing a change of control of, or unsolicited acquisition proposals, that a stockholder might consider favorable. These include provisions:

 

requiring at least 66-2/3% of the voting power of all of our then-outstanding shares of capital stock entitled to vote generally in the election of directors, voting together as a single class, to amend the Amended and Restated Bylaws;

 

providing that the authorized number of directors may be changed only by resolution of the board of directors;

 

providing that the directors may only be removed with cause and the affirmative vote of the holders of at least 66-2/3% of the voting power of all of our then outstanding shares of capital stock entitled to vote generally at the election of directors;

 

providing that all vacancies, including newly created directorships, may, except as otherwise required by law, be filled by the affirmative vote of a majority of directors then in office, even if less than a quorum;

 

dividing our board of directors into three classes;

 

requiring that any action to be taken by our stockholders must be effected at a duly called annual or special meeting of stockholders and not be taken by written consent;

 

providing that stockholders seeking to present proposals before a meeting of stockholders or to nominate candidates for election as directors at a meeting of stockholders must provide notice in writing in a timely manner and also specify requirements as to the form and content of a stockholder’s notice;

 

that do not provide for cumulative voting rights (therefore allowing the holders of a majority of the shares of common stock entitled to vote in any election of directors to elect all of the directors standing for election, if they should so choose); and

 

providing that special meetings of our stockholders may be called only by the Chairman of the board, our Chief Executive Officer or by the board of directors pursuant to a resolution adopted by a majority of the total number of authorized directors.

 

In addition, Delaware law makes it difficult for stockholders that recently have acquired a large interest in a corporation to cause the merger or acquisition of the corporation against the directors’ wishes. Under Section 203 of the Delaware General Corporation Law, a Delaware corporation may not engage in any merger or other business combination with an interested stockholder for a period of three years following the date that the stockholder became an interested stockholder except in limited circumstances, including by approval of the corporation’s board of directors.

 

Our Amended and Restated Certificate of Incorporation and Amended and Restated Bylaws contains an exclusive forum provision with respect to certain actions which may limit a stockholders ability to bring a claim in a judicial forum that it finds favorable and discourage lawsuits against us or our current or former directors or officers and/or stockholders in such capacity.

 

Our Amended and Restated Certificate of Incorporation and Amended and Restated Bylaws provide that, unless we consent in writing to the selection of an alternative forum, the following actions must be brought solely and exclusively in the Court of Chancery of the State of Delaware (i) any derivative action or proceeding brought on behalf of us; (ii) any action asserting a claim of breach of a fiduciary duty owed by any director, officer or other employee of the Company to us or our stockholders; (iii) any action asserting a claim against us or any director or officer or other employee of the Company arising pursuant to any provision of the DGCL, our certificate of incorporation or our bylaws; or (iv) any action asserting a claim against us or any director or officer or other employee of the Company governed by the internal affairs doctrine. We believe that the exclusive forum provision may not apply to suits brought to enforce any liability or duty created by the Securities Act or the Exchange Act or any other claim for which the federal courts have exclusive jurisdiction. We believe that to the extent that any such claims may be based upon federal law claims, Section 27 of the Exchange Act creates exclusive federal jurisdiction over all suits brought to enforce any duty or liability created by the Exchange Act or the rules and regulations thereunder. Furthermore, we believe that Section 22 of the Securities Act creates concurrent jurisdiction for federal and state courts over all suits brought to enforce any duty or liability created by the Securities Act or the rules and regulations thereunder.  This choice of forum provision may limit a stockholder’s ability to bring a claim in a judicial forum that it finds favorable for disputes with us or our directors, officers or other employees, which may discourage such lawsuits against us and our directors, officers or other employees. Alternatively, if a court were to find the choice of forum provision contained in our Amended and Restated Certificate of Incorporation or Amended and Restated Bylaws to be inapplicable or unenforceable in an action, we may incur additional costs associated with resolving such action in other jurisdictions, which could have a material adverse effect on our business, results of operations, and financial condition. 

 

69

 

General Risk Factors

 

Obligations associated with being a public company in the United States are expensive and time-consuming, and our management will be required to devote substantial time to compliance matters.

 

As a publicly traded company we incur significant legal, accounting and other expenses. The obligations of being a public company in the United States require significant expenditures and places significant demands on our management and other personnel, including costs resulting from public company reporting obligations under the Securities Exchange Act of 1934, as amended (“Exchange Act”) and the rules and regulations regarding corporate governance practices, including those under the Sarbanes-Oxley Act, the Dodd-Frank Wall Street Reform and Consumer Protection Act, and the listing requirements of The Nasdaq Capital Market. These rules require the establishment and maintenance of effective disclosure and financial controls and procedures, internal control over financial reporting and changes in corporate governance practices, among many other complex rules that are often difficult to implement, monitor and maintain compliance with. Moreover, despite recent reforms made possible by the JOBS Act, the reporting requirements, rules, and regulations will make some activities more time-consuming and costly, particularly after we are no longer an “emerging growth company” or “smaller reporting company.” In addition, we expect these rules and regulations to make it more difficult and more expensive for us to obtain director and officer liability insurance. Our management and other personnel will need to devote a substantial amount of time to ensure that we comply with all of these requirements and to keep pace with new regulations, otherwise we may fall out of compliance and risk becoming subject to litigation or being delisted, among other potential consequences.

 

Business disruptions could seriously harm our future revenue and financial condition and increase our costs and expenses.

 

Our operations, and those of our CROs, contract manufacturers and other contractors, vendors and consultants, could be subject to power shortages, telecommunications failures, wildfires, water shortages, floods, earthquakes, hurricanes, typhoons, fires, extreme weather conditions, medical epidemics and pandemics and other natural or man-made disasters or business interruptions. The occurrence of any of these business disruptions could seriously harm our operations and financial condition and increase our costs and expenses. Our ability to obtain clinical supplies of our current and potential product candidates could be disrupted if the operations of our contract manufacturers are affected by a man-made or natural disaster or other business interruption.

 

In addition, the global macroeconomic environment could be negatively affected by, among other things, the COVID-19 pandemic or other epidemics, instability in global economic markets, increased U.S. trade tariffs and trade disputes with other countries, instability in the global credit markets, supply chain weaknesses, instability in the geopolitical environment as a result of the withdrawal of the United Kingdom from the European Union, the Russian invasion of the Ukraine and other political tensions, and foreign governmental debt concerns. Such challenges have caused, and may continue to cause, uncertainty and instability in local economies and in global financial markets, which could adversely affect our business, financial condition or results of operations.  If these conditions continue to deteriorate or do not improve, it may make any necessary debt or equity financing more difficult to complete, more costly, and more dilutive. Failure to secure any necessary financing in a timely manner and on favorable terms could have a material adverse effect on our growth strategy, financial performance, and share price and could require us to delay or abandon development or commercialization plans.

 

We do not carry insurance for all categories of risk that our business may encounter. There can be no assurance that we will secure adequate insurance coverage or that any such insurance coverage will be sufficient to protect us from potential liability in the future. Any significant uninsured liability may require us to pay substantial amounts, which may adversely affect our financial position and results of operations.

 

We may be at risk of securities class action litigation.

 

We may be at risk of securities class action litigation. In the past, biotechnology and pharmaceutical companies have experienced significant stock price volatility, particularly when associated with binary events such as clinical trials and product approvals. If we face such litigation, it could result in substantial costs and a diversion of management’s attention and resources, which could harm our business and results in a decline in the market price of our common stock.

 

70

 

Item 1B. Unresolved Staff Comments.

 

None.

 

Item 2. Properties.

 

Our principal offices are located at 3300 Bee Cave Road, #650-227, Austin, Texas 78746. We operate primarily as a virtual company and we believe our current facilities and those that we believe are available to us are sufficient to meet our current needs and that suitable space will be available as and when needed. We do not own any real property.

 

Item 3. Legal Proceedings.

 

From time to time, we may become involved in various lawsuits and legal proceedings. Litigation is subject to inherent uncertainties, and an adverse result in these or other matters may arise from time to time that may harm our business. We are currently not aware of any such legal proceedings or claims that will have, individually or in the aggregate, a material adverse effect on our business, financial condition or operating results.

 

Item 4. Mine Safety Disclosures.

 

Not applicable.

 

71

 

 

PART II

 

Item 5. Market for Registrant’s Common Equity, Related Stockholder Matters and Issuer Purchases of Equity Securities.

 

Market Information

 

Our common stock began trading on The Nasdaq Capital Market under the symbol “GNPX” on March 29, 2018. Prior to that date, there was no public trading market for our common stock.

 

Holders of Record

 

As of March 15, 2022, there were approximately 148 stockholders of record of our common stock. The actual number of stockholders is greater than this number of record holders and includes stockholders who are beneficial owners but whose shares are held in street name by brokers and other nominees. This number of holders of record also does not include stockholders whose shares may be held in trust or by other entities.

 

Dividend Policy

 

We have never declared or paid cash dividends on our capital stock. We currently intend to retain all available funds and any future earnings for use in the operation of our business and do not anticipate paying any dividends on our common stock in the foreseeable future. Any future determination to declare dividends will be made at the discretion of our board of directors and will depend on, among other factors, our financial condition, operating results, capital requirements, contractual restrictions, general business conditions and other factors that our board of directors may deem relevant. 

 

Recent Sales of Unregistered Securities

 

For the year ended December 31, 2021, we issued and sold the following unregistered securities:

 

 

1)

On October 1, 2021, we issued an aggregate of 5,000 shares of our common stock to a consultant in consideration of services.

  

 

 

2)

On December 6, 2021, we issued an aggregate of 66,138 shares of our common stock to a consultant in consideration of services.

 

The foregoing issuance of securities was not registered under the Securities Act or the securities laws of any state, and the securities were offered and issued in reliance on the exemption from registration under the Securities Act afforded by Section 4(a)(2).

 

Item 6. Selected Financial Data.

 

Reserved.

 

72

 

 

Item 7. Management’s Discussion and Analysis of Financial Condition and Results of Operations.

 

This Management’s Discussion and Analysis of Financial Condition and Results of Operations (“MD&A”) contains certain forward-looking statements. Historical results may not indicate future performance. Our forward-looking statements reflect our current views about future events, are based on assumptions and are subject to known and unknown risks and uncertainties that could cause actual results to differ materially from those contemplated by these statements. Factors that may cause differences between actual results and those contemplated by forward- looking statements include, but are not limited to, those discussed in “Risk Factors.” We undertake no obligation to publicly update or revise any forward-looking statements, including any changes that might result from any facts, events, or circumstances after the date hereof that may bear upon forward-looking statements. Furthermore, we cannot guarantee future results, events, levels of activity, performance, or achievements.

 

Overview

 

We are a clinical stage gene therapy company pioneering the development of gene-based therapies for large patient populations with unmet medical needs.  Our oncology platform utilizes our non-viral ONCOPREX™ Nanoparticle Delivery System.  Using this system, we encapsulate plasmids that express tumor suppressor genes within lipid nanoparticles and intravenously administer the encapsulated plasmids which are taken up by the tumor cells, after which the tumor suppressor genes express proteins that are missing or found in low quantities in the tumor cells.  Our diabetes technology is designed to work by transforming alpha cells in the pancreas into functional beta-like cells, which can produce insulin but are distinct enough from beta cells to evade the body’s immune system.
 
Oncology Platform
 
Our lead oncology drug candidate, REQORSA Immunogene Therapy, also sometimes referred to as GPX-001, initially is being developed in combination with top selling cancer drugs to treat NSCLC and SCLC. The active agent in REQORSA is a plasmid that expresses a tumor suppressor gene named TUSC2. REQORSA has a multimodal mechanism of action whereby it interrupts cell signaling pathways that cause replication and proliferation of cancer cells, re-establishes pathways for apoptosis, or programmed cell death, in cancer cells, and modulates the immune response against cancer cells. REQORSA also has been shown to block mechanisms that create drug resistance and to be complementary with targeted drugs and immunotherapies. We believe REQORSA’s unique attributes position REQORSA to provide treatment for patients with NSCLC, SCLC, and possibly other cancers, who are not benefitting from current therapies.
 
We currently are enrolling one Phase 1/2 clinical trial in NSCLC and are about to begin enrolling a second Phase 1/2 clinical trial in NSCLC. The Acclaim-1 clinical trial is using a combination of REQORSA with AstraZeneca PLC’s Tagrisso® in patients with late-stage NSCLC with activating EGFR mutations, whose disease progressed after treatment with Tagrisso. The first patient was dosed in Acclaim-1 in February 2022. We expect the Phase 1 portion of Acclaim-1 to be completed by year end 2022. Our Acclaim-2 clinical trial is expected to begin enrolling patients in April 2022 and is using a combination of REQORSA with Merck & Co.’s Keytruda® in patients with late-stage NSCLC whose disease progressed after treatment with Keytruda. We expect to complete the Phase 1 portion of Acclaim-2 by the first quarter of 2023.
 
The FDA has granted two Fast Track Designations, one for use of REQORSA in the patient population targeted in each of these trials. 
 
The TUSC2 gene is one of a series of genes whose therapeutic use is covered by our exclusive worldwide licenses from The University of Texas MD Anderson Cancer Center ("MD Anderson").  We believe that our ONCOPREX Nanoparticle Delivery System allows for delivery of a number of cancer-fighting genes, alone or in combination with other cancer therapies, to combat multiple types of cancer and are in early stages of discovery programs to identify early-stage candidates.
 
73

 

Diabetes Gene Therapy
 
In diabetes, we are developing a gene therapy that is exclusively licensed from the University of Pittsburgh of the Commonwealth System of Higher Education (“University of Pittsburgh”) for the treatment of Type 1 and Type 2 diabetes. This potential treatment is designed to work by transforming alpha cells in the pancreas into functional beta-like cells, which can produce insulin but are distinct enough from beta cells to evade the body’s immune system. The therapy utilizes a procedure in which an adeno-associated virus vector delivers Pdx1 and MafA genes to the pancreas. Our diabetes product candidate is currently being evaluated in preclinical studies at the University of Pittsburgh.
 

JOBS Act

 

On April 5, 2012, the JOBS Act was enacted. Section 107 of the JOBS Act provides that an “emerging growth company” can take advantage of the extended transition period provided in Section 7(a)(2)(B) of the Securities Act for complying with new or revised accounting standards. In other words, an “emerging growth company” can delay the adoption of certain accounting standards until those standards would otherwise apply to private companies. Although we are an emerging growth company, we have irrevocably elected not to avail ourselves of this extended transition period and, as a result, we will adopt new or revised accounting standards on the relevant dates on which adoption of such standards is required for other public companies. We have implemented all new accounting pronouncements that are in effect and may affect our financial statements, and we do not believe that there are any other new accounting pronouncements that have been issued that would have a material impact on our financial position or results of operations.

 

Notwithstanding the foregoing, subject to certain conditions set forth in the JOBS Act, as an “emerging growth company,” we intend to rely on certain exemptions, including, without limitation, the exemption from the requirements (i) to provide an auditor’s attestation report on our system of internal controls over financial reporting pursuant to Section 404(b) of the Sarbanes-Oxley Act, and (ii) to comply with any requirement that may be adopted by the Public Company Accounting Oversight Board regarding mandatory audit firm rotation or a supplement to the auditor’s report providing additional information about the audit and the financial statements, known as the auditor discussion and analysis. We will remain an “emerging growth company” until the earliest of (i) the last day of the fiscal year in which we have total annual gross revenues of $1.07 billion or more; (ii) the last day of our fiscal year following the fifth anniversary of the date of our initial public offering; (iii) the date on which we have issued more than $1.0 billion in nonconvertible debt during the previous three years; or (iv) the date on which we are deemed to be a large accelerated filer under the rules of the SEC.

 

Recently Issued Accounting Pronouncements

 

A description of recently issued accounting pronouncements that may potentially impact our financial position and results of operations is disclosed in Note 2 to our financial statements appearing in this Annual Report on Form 10-K.

 

74

 

Critical Accounting Policies and Significant Judgments and Estimates

 

Our financial statements have been prepared in accordance with generally accepted accounting principles in the United States ("GAAP"). The preparation of these financial statements requires us to make estimates and assumptions that affect the reported amounts of assets and liabilities and the disclosure of contingent assets and liabilities at the date of the financial statements, as well as the reported expenses incurred during the reporting periods. Our estimates are based on our historical experience and on various other factors that we believe are reasonable under the circumstances, the results of which form the basis for making judgments about the carrying value of assets and liabilities that are not readily apparent from other sources. Actual results may differ from these estimates under different assumptions or conditions.

 

We believe that the following accounting policies are the most critical to aid in fully understanding and evaluating our reported financial results, and they require our most difficult, subjective or complex judgments, resulting from the need to make estimates about the effect of matters that are inherently uncertain.

 

Research and Development Costs

 

We record accrued expenses for costs invoiced from research and development activities conducted on our behalf by third-party service providers, which include the conduct of preclinical studies and clinical trials and contract research, manufacturing, and testing activities. We record the costs of research and development activities based upon the amount of services provided, and we include these costs in accrued liabilities in the condensed balance sheets and within research and development expense in the condensed statements of operations. These costs are a significant component of our research and development expenses. Purchased materials to be used in future research are capitalized and included in research and development supplies.

 

We estimate the amount of work completed through discussions with internal personnel and external service providers as to the progress or stage of completion of the services and the agreed-upon fee to be paid for such services. We make significant judgments and estimates in determining the accrued balance in each reporting period. As actual costs become known, we adjust our accrued estimates. Although we do not expect our estimates to be materially different from amounts actually incurred, our understanding of the status and timing of services performed, the number of patients enrolled and the rate of patient enrollment in any of our clinical trials may vary from our estimates and could result in our reporting amounts that are too high or too low in any particular period. Our accrued expenses are dependent, in part, upon the receipt of timely and accurate reporting from contract research organizations ("CROs") and other third-party service providers. To date, there have been no material differences from our accrued expenses to actual expenses. 

 

Income Taxes

 

Deferred tax assets or liabilities are recorded for temporary differences between financial statement and tax basis of assets and liabilities, using applicable rates in effect for the year in which the differences are expected to reverse. A valuation allowance is recorded if it is more likely than not that a deferred tax asset will not be realized. We have provided a full valuation allowance on our deferred tax assets, which primarily consist of cumulative net operating losses from April 1, 2009 (inception) to December 31, 2021. Due to our history of operating losses since inception and losses expected to be incurred in the foreseeable future, a full valuation allowance was considered necessary.

 

Impairment of Long-Lived Assets

 

Management reviews long-lived assets for impairment whenever events or changes in circumstances indicate that the carrying amount may not be realizable or at a minimum annually during the fourth quarter of the year. If an evaluation is required, the estimated future undiscounted cash flows associated with the asset are compared to the asset’s carrying value to determine if an impairment of such asset is necessary. The effect of any impairment would be to expense the difference between the fair value of such asset and its carrying value.

 

 

75

 

Components of our Results of Operations and Financial Condition

 

Operating expenses

 

We classify our operating expenses into three categories: research and development, general and administrative, and depreciation.

 

Research and development. Research and development expenses consist primarily of:

 

 

costs incurred to conduct research, such as the discovery and development of our current and potential product candidates;

 

 

costs related to the production and storage of supplies for engineering purposes and storage and usage of clinical supplies, including waste created in the process of producing clinical materials, spoilage, and testing of clinical materials;

 

 

costs related to the use of contract manufacturers, manufacturing consultants, testing organizations, cold-storage facilities, and logistics service providers;

 

 

fees paid to clinical consultants, clinical trial sites and vendors, including CROs in conjunction with implementing and monitoring our clinical trials and acquiring and evaluating clinical trial data, including all related fees, such as patient screening fees, laboratory work, and statistical compilation and analysis; 

 

 

costs related to compliance with drug development regulatory requirements; and

  

 

costs related to staffing and personnel associated with research and development activities, including wages, taxes, benefits, leases, overheads, supplies, and share-based compensation.

 

We recognize all research and development costs as they are incurred. Clinical trial costs, contract manufacturing and other development costs incurred by third parties are expensed as the contracted work is performed.

 

We expect our research and development expenses to increase in the future as we advance our current and future product candidates into and through clinical trials, as we pursue regulatory approval of our current and potential product candidates in the United States and Europe, and as we expand our research programs to include new therapies and new therapy combinations. The process of conducting the necessary clinical research to obtain regulatory approval is costly and time-consuming. The actual probability of success for our current and potential product candidates may be affected by a variety of factors including the quality of our current and potential product candidates, early clinical data, investment in our clinical program, competition, manufacturing capability and commercial viability, and limited contracted partners. We may never succeed in achieving regulatory approval for any of our current or future product candidates. As a result of the uncertainties discussed above, we are unable to determine the duration and completion costs of our research and development projects or when and to what extent we will generate revenue from the commercialization and sale of our product candidates, if at all.

 

General and administrative. General and administrative expense consists of personnel related costs, which include salaries, as well as the costs of professional services, such as accounting and legal, travel, facilities, information technology and other administrative expenses. We expect our general and administrative expense to increase in future periods due to the anticipated growth of our business and related infrastructure as well as accounting, insurance, investor relations, and other costs associated with being a public company.

 

Depreciation. Depreciation expense consists of depreciation from our fixed assets consisting of our property, equipment, and furniture. We depreciate our assets over their estimated useful life. We estimate furniture and computer and office equipment to have a five-year life.

 

 

76

 

 

Results of Operations

 

Comparison of the Years Ended December 31, 2021 and 2020

 

The following summarizes our results of operations for the years ended December 31, 2021 and 2020.

 

Research and Development Expense. Research and development ("R&D") expense was $8,607,751 for the year ended December 31, 2021 as compared to $7,302,923 for the year ended December 31, 2020. This increase of $1,304,828, or 18%, is due to (i) advancements and expansions in our manufacturing programs, including manufacturing and testing of our drug product, for our Acclaim-1 and Acclaim-2 clinical trials, (ii) increased usage of third-parties, including CROs, to develop clinical strategies and setup clinical trial electronic data systems for our Acclaim-1 and Acclaim-2 clinical trials in preparation for the opening of our clinical sites which has begun, and (iii) significant increase in R&D personnel to support our Acclaim-1 and Acclaim-2 trials and our planned clinical trial for SCLC and our advancing discovery programs. We anticipate that these R&D activities will continue throughout 2022 and thereafter and will continue to include costs related to the ongoing support of our Acclaim-1 and Acclaim-2 clinical trials and the commencement of a clinical study in SCLC as well as continued activities related to our discovery programs. 

 

General and Administrative Expense. General and administrative ("G&A") expense for the year ended December 31, 2021 was $10,970,472 as compared to $10,635,881 for the year ended December 31, 2020. The increase of $334,591, or 3% is due to an increase in headcount and support from 10 full-time employees at the start of 2021 to 15 full-time employees at December 31, 2021, accrual of paid time off ("PTO") and employee bonuses due to new PTO policies and implementation of a total rewards strategy for recruitment and retention of employees, and increases in insurance premiums. 

 

Interest Income. Interest income was $5,133 and $18,811 for the years ended December 31, 2021 and 2020, respectively. This decrease of $13,678, or 73%%, was due to changes in balances and a significant drop in interest rates of our money market instruments for the year ended December 31, 2021 as opposed to the prior year.

 

Interest Expense. There was no interest expense for the years ended December 31, 2021 and 2020 because we satisfied all debt obligations and repaid all short-term loans prior to 2019. As of December 31, 2021, we had no outstanding debt.

 

Depreciation Expense. Depreciation expense was $22,534 and $22,777 for the years ended December 31, 2021 and 2020, respectively. The decrease of $243, or 1%, in depreciation was due to the timing of purchases of computer equipment for new employees.

 

Net Loss.  We had a net loss of $19,595,624, for the fiscal year ended December 31, 2021 compared to a net loss of $17,942,770 for the fiscal year ended December 31, 2020. The increase of 1,652,854, or 9%, in net loss was due to the expansion of our personnel and our clinical and manufacturing programs to support our Acclaim-1 and Acclaim-2 clinical trials. 

 

77

 

 

Liquidity and Capital Resources

 

From inception through December 31, 2021, we have never generated revenue from product sales and have incurred net losses in each year. As of December 31, 2021, we had an accumulated deficit of $78,017,853. We have funded our operations primarily through the sale and issuance of capital stock. For the year ended December 31, 2020, we sold an aggregate of 16,697,884 shares of common stock for total net proceeds of $34,493,423 pursuant to registered direct offerings and issued 7,104,524 shares of common stock with gross proceeds of $3,857,886 from warrant and option exercises. For the year ended December 31, 2021, we sold an aggregate of 4,000,000 shares of common stock for total net proceeds of $23,192,500 pursuant to a registered direct offering and issued 670,889 shares of common stock upon the exercise of options for gross proceeds of $677,912.

 

As of December 31, 2021, we had $38,628,876 in cash.   

 

We do not expect to generate revenue from product sales unless and until we successfully complete development of, obtain regulatory approval for and begin to commercialize one or more of our current or potential product candidates, which we expect will take a number of years and which is subject to significant uncertainty. Accordingly, we anticipate that we will need to raise additional capital to fund our future operations, which include conducting our Acclaim-1 and our Acclaim-2 clinical trials. Both trials are currently open for enrollment. We have dosed the first patient in Acclaim-1 and expect to dose the first patient in Acclaim-2 in April 2022. We expect the Phase 1 portion of the Acclaim-1 trial to be completed by year end 2022 and we expect the Phase 1 portion of the Acclaim-2 trial to be completed by the first quarter of 2023. Until such time as we can generate substantial revenue from product sales, if ever, we expect to finance our operating activities through a combination of equity offerings and debt financings and we may seek to raise additional capital through strategic collaborations. However, we may be unable to raise additional funds or enter into such arrangements when needed on favorable terms, or at all, which would have a negative impact on our financial condition and could force us to delay, limit, reduce or terminate our development programs or commercialization efforts or grant rights to others to develop or market product candidates that we would otherwise prefer to develop and market ourselves. Failure to receive additional funding could cause us to curtail or cease our operations. Furthermore, even if we believe we have sufficient funds for our current or future operating plans, we may seek additional capital due to favorable market conditions or strategic considerations.

 

Based on our current cash and cash equivalents, we estimate that we will be able to fund our expenditure requirements for our current operations and planned clinical trial activities into 2024. We have based these estimates on assumptions that may prove to be wrong, and we could utilize our available capital resources sooner than we currently plan due to incorrect assumptions or due to a decision to expand our activities beyond those currently planned. We also have been experiencing delays related to COVID-19 with respect to the launch of our Acclaim-1 and Acclaim-2 clinical trials. Specifically, we have experienced delays in engaging clinical sites as a result of a backlog of clinical trial protocols requiring review, created by an accumulation of protocols while clinical trials have been widely disrupted during the pandemic and workforce shortages that have been impacting the U.S. economy in general. Although, continued delays will enable us to fund our expenditure requirements for our current operations and planned clinical trial activities longer, we would not be advancing our clinical trials as anticipated and utilizing our available capital resources to support our operations only.

 

The following table sets forth the primary sources and uses of cash for the years ended December 31, 2021 and 2020:

 

  

Years Ended December 31,

 
  

2021

  

2020

 

Net cash used in operating activities

 $(14,284,924) $(13,935,086)

Net cash used in investing activities

  (83,796)  (2,337,250)

Net cash provided by financing activities

  25,677,911   41,589,529 

Net increase in cash

  11,309,191   25,317,193 

 

78

 

Short Term Cash Requirements

 

We believe that our existing cash is sufficient to fund our expected short-term needs.  We currently have certain cash fixed obligations with respect to development of materials used in our clinical studies and payment obligations associated with our ongoing conduct and monitoring of our Acclaim-1 and our Acclaim-2 clinical trials, and we expect that we have sufficient cash to cover these requirements. We do not expect our operations will require significant increases in our short-term cash needs.

 

Long Term Cash Requirements

 

We regularly evaluate our business plans and strategy. These evaluations often result in changes to our business plans and strategy, some of which may be material and significantly change our cash requirements.  Ongoing business development activity may require us to use some of our liquidity for an acquisition, or additional capital to fund newly acquired operations. If we raise additional funds by issuing equity securities, our existing security holders will likely experience dilution; and the incurring of indebtedness would result in increased debt service obligations and could require us to agree to operating and financial covenants that could restrict operations.

 

Our future capital requirements depend on many factors, including, but not limited to:

 

 

the costs and timing of our development activities and preclinical and clinical trials;

 

 

the cost of manufacturing our existing and future products;

 

 

the expenses needed to attract and retain skilled personnel;

 

 

the costs associated with being a public company;

 

 

the costs associated with additional business development or mergers and acquisitions activity, including acquisition-related costs, earn-outs or other contingent payments and costs of developing and commercializing any technologies to which we obtain rights;

 

 

third-party costs associated with the development and commercialization of our existing and future products and the ability of our development partners to satisfy our requirements on a timely basis;

 

 

the scope and terms of our business plans from time to time, and our ability to realize upon our business plans; and

 

 

the costs involved in preparing, filing, prosecuting, maintaining, defending and enforcing possible patent claims, including litigation costs and the outcome of any such litigation.

 

79

 

Cash used in operating activities

 

Net cash used in operating activities was $14,284,924 and $13,935,086 for the years ended December 31, 2021 and 2020, respectively. The increase of $349,838, or 3%, in net cash used in operating activities in 2021 was due to us increasing headcount and advancing manufacturing and clinical programs in anticipation of our Acclaim-1 and Acclaim-2 clinical trials.

 

Cash used in investing activities

 

Net cash used in investing activities was $83,796 and $2,337,250 for the years ended December 31, 2021 and 2020, respectively. The decrease in net cash used in investing activities of $2,253,454, or 96%, was primarily due to a major investment in manufacturing materials for the year ended December 31, 2020 to provide a stockpile of raw materials that are currently being used to manufacture REQORSA for our Acclaim-1 and Accliam-2 clinical trials. Additions to property and equipment and reductions to intellectual property investment were marginal and due to timing for the year ended December 31, 2021 compared to the year ended December 31, 2020.

 

Cash provided by financing activities

 

Net cash provided by financing activities was $25,677,911 and $41,589,529 for the years ended December 31, 2021 and 2020, respectively. The decrease of $15,911,618, or 38%, in net cash provided by financing activities was due to our selling of more common stock in capital raising activities throughout the year ended December 31, 2020 compared to the year ended December 31, 2021. 

 

Item 7A. Quantitative and Qualitative Disclosures About Market Risk.

 

As a smaller reporting company, we are not required to provide the information required by this item.

 

Item 8. Financial Statements and Supplementary Data.

 

The financial statements and supplementary data required by this item are included after Part IV of this Annual Report on Form 10-K beginning on page F-1.

 

Item 9. Changes in and Disagreements With Accountants on Accounting and Financial Disclosure.

 

None.

 

80

 

Item 9A. Controls and Procedures.

 

Evaluation of Disclosure Controls and Procedures

 

As required by Rules 13a-15(b) and 15d-15(b) of the Exchange Act, our management with the participation of our Chief Executive Officer and our Chief Financial Officer, evaluated the effectiveness of our disclosure controls and procedures as of December 31, 2021. The term “disclosure controls and procedures” as defined in Rules 13a-15(e) and 15d-15(e) under the Exchange Act, means controls and other procedures of a company that are designed to ensure that information required to be disclosed by a company in the reports that it files or submits under the Exchange Act is recorded, processed, summarized and reported, within the time periods specified in the SEC’s rules and forms. Disclosure controls and procedures include, without limitation, controls and procedures designed to ensure that information required to be disclosed by a company in the reports that it files or submits under the Exchange Act is accumulated and communicated to a company’s management, including its principal executive and principal financial officer, as appropriate to allow timely decisions regarding required disclosure. Management recognizes that any controls and procedures, no matter how well designed and operated, can provide only reasonable assurance of achieving their objectives, and management necessarily applies its judgment in evaluating the cost-benefit relationship of possible controls and procedures. Based on the evaluation of our disclosure controls and procedures as of December 31, 2021, our Chief Executive Officer and our Chief Financial Officer concluded that, as of such date, our disclosure controls and procedures were not effective due to a material weakness in our internal control over financial reporting due to lack of segregation of duties.

 

Management’s Report on Internal Control over Financial Reporting

 

Our principal executive officer and our principal accounting and financial officer are responsible for establishing and maintaining adequate internal control over financial reporting, as such term is defined in Exchange Act Rules 13a-15(f) and 15d-15(f). Management conducted an assessment of the effectiveness of our internal control over financial reporting as of December 31, 2021. In making this assessment, management used the criteria described in Internal Control-Integrated Framework (2013) issued by the Committee of Sponsoring Organizations of the Treadway Commission (COSO). Our management concluded that our internal controls over financial reporting were, and continue to be, ineffective as of December 31, 2021 due to a material weakness in our internal controls due to the lack of segregation of duties.

 

It should be noted that any system of controls, however well designed and operated, can provide only reasonable and not absolute assurance that the objectives of the system are met. In addition, the design of any control system is based in part upon certain assumptions about the likelihood of certain events. Because of these and other inherent limitations of control systems, there can be no assurance that any design will succeed in achieving its stated goals under all potential future conditions, regardless of how remote.

 

In light of the material weakness described below, we performed additional analysis and other post-closing procedures to ensure our financial statements were prepared in accordance with generally accepted accounting principles. Accordingly, we believe that the financial statements included in this report fairly present, in all material respects, our financial condition, results of operations and cash flows for the periods presented.

 

During the year ended December 31, 2021 and as our operational activities increased, management determined and continues to determine that it does not have sufficient segregation of duties within its accounting functions, which is a basic internal control. Due to our size, segregation of all conflicting duties may not always be possible and may not be economically feasible. However, to the extent possible, the initiation of transactions, the custody of assets and the recording of transactions should be performed by separate individuals. Management evaluated the impact of our failure to maintain effective segregation of duties on our assessment of our internal control over financial reporting and has concluded that the control deficiency represents a material weakness. 

 

81

 

Remediation Plans

 

Management is actively engaged in remediation efforts to address the material weakness identified in the management’s evaluation of internal controls and procedures. The remediation efforts, which have been or are in the process of being implemented, are intended to address the identified material weakness and include:

 

new accounting software, processes, and workflows to further segregate duties among limited accounting staff;

 

 

specific review procedures, including the added involvement of our General Counsel to review all accounting transactions following a given period in an effort to enhance accuracy of reporting;

 

 

specific review procedures, including the added involvement of our manufacturing team, to enhance controls associated with the tracking and reporting of inventory values in our supply chain; 

 

 

a formal Disclosure Committee that has oversight responsibility for the accuracy and timeliness of disclosures made by the Company through controls and procedures and the monitoring of their integrity and effectiveness; and

 

 

additional hiring of staff and development of accounting processes and policies to further segregate accounting responsibilities. 

 

During the year ended December 31, 2021, we took actions to remediate the material weakness relating to our internal controls over financial reporting including the implementation of new accounting software, enhancements of processes and workflows to segregate duties among our accounting staff, the hiring of a Corporate Controller in June 2021, and the establishment of a formal Disclosure Committee. 

 

As Management continues to evaluate and work to improve its internal control over financial reporting, we may take additional measures to address control deficiencies, or we may modify certain of the remediation measures described above. While remediation efforts are active, management requires additional time to demonstrate the operating effectiveness of our remediation efforts. The material weaknesses cannot be considered remediated until the applicable remedial controls operate for a sufficient period of time and management has concluded, through testing, that these controls are operating effectively.

 
Changes in Internal Control over Financial Reporting

 

There were no changes in our internal control over financial reporting during the year ended December 31, 2021 that have materially affected, or are reasonably likely to materially affect, our internal control over financial reporting.

 

Inherent Limitations of Disclosure Controls and Internal Control over Financial Reporting

 

Because of their inherent limitations, our disclosure controls and procedures and our internal control over financial reporting may not prevent material errors or fraud. A control system, no matter how well conceived and operated, can provide only reasonable, not absolute, assurance that the objectives of the control system are met. The effectiveness of our disclosure controls and procedures and our internal control over financial reporting is subject to risks, including that the controls may become inadequate because of changes in conditions or that the degree of compliance with our policies or procedures may deteriorate.

 

Item 9B. Other Information.

 

None.

 

Item 9C. Disclosure Regarding Foreign Jurisdictions that Prevent Inspections.

 

Not applicable.

 

82

 

 

PART III

 

Item 10. Directors, Executive Officers and Corporate Governance.

 

The information required by this Item 10 is incorporated herein by reference to the information that will be contained in our definitive proxy statement (the “Proxy Statement”) for the 2022 annual meeting of stockholders (the “Annual Meeting”), which is expected to be filed not later than 120 days after the end of our fiscal year ended December 31, 2021.

 

Item 11. Executive Compensation.

 

The information required by this Item 11 is incorporated herein by reference to the information that will be contained in our Proxy Statement for the Annual Meeting.

 

Item 12. Security Ownership of Certain Beneficial Owners and Management and Related Stockholder Matters.

 

The information required by this Item 12 is incorporated herein by reference to the information that will be contained in our Proxy Statement for the Annual Meeting.

 

Item 13. Certain Relationships and Related Transactions, and Director Independence.

 

The information required by this Item 13 is incorporated herein by reference to the information that will be contained in our Proxy Statement for the Annual Meeting.

 

Item 14. Principal Accountant Fees and Services.

 

The information required by this Item 14 is incorporated herein by reference to the information that will be contained in our Proxy Statement for the Annual Meeting.

 

PART IV

 

Item 15. Exhibits and Financial Statement Schedules.

 

(a)(1)

Financial statements.

 

The financial statements and supplementary data required by this item begin on page F-1.

 

(a)(2)

Financial Statement Schedules.

 

All schedules are omitted because the required information is inapplicable or the information is presented in the financial statements and the related notes.

 

(a)(3)

Exhibits.

 

83

 

 

EXHIBIT INDEX

Exhibit

Number

 

Description of Exhibit

3.1

 

 

Amended and Restated Certificate of Incorporation of the Registrant, dated April 3, 2018, incorporated by reference to Exhibit 3.1 of the Registrant’s Current Report on Form 8-K filed on April 10, 2018.

 

 

 

 

3.2

 

 

Amended and Restated Bylaws of the Registrant, dated April 3, 2018, incorporated by reference to Exhibit 3.2 of the Registrant’s Current Report on Form 8-K filed on April 10, 2018.

 

 

 

 

4.1

 

 

Form of Common Stock Certificate of the Registrant, incorporated by reference to Exhibit 4.1 of the Registrant’s Registration Statement on Form S-1 (File No. 333-219386), as amended, originally filed on July 21, 2017.

 

 

 

4.2

 

 

Warrant Agreement, dated November 3, 2016, issued to Viet Ly, incorporated by reference to Exhibit 4.6 of the Registrant’s Registration Statement on Form S-1 (File No. 333-219386), as amended, originally filed on July 21, 2017.

 

 

 

4.3

 

 

Form of Underwriter’s Warrant Agreement, incorporated by reference to Exhibit 4.7 of the Registrant’s Registration Statement on Form S-1 (File No. 333-219386), as amended, originally filed on July 21, 2017.

 

 

 

 

4.4

 

 

Form of Common Stock Purchase Warrant, incorporated by reference to Exhibit 4.1 of the Registrant’s Current Report on Form 8-K filed on May 10, 2018.

 

 

 

 

4.5

 

 

Warrant Agreement, dated July 27, 2018, issued to Cancer Revolution, LLC, incorporated by reference to Exhibit 4.1 of the Registrant’s Current Report on Form 8-K filed on August 6, 2018.

 

 

 

 

4.6

 

 

Warrant Agreement, dated July 27, 2018, issued to Inception Capital Management, LLC, incorporated by reference to Exhibit 4.2 of the Registrant’s Current Report on Form 8-K filed on August 6, 2018.

 

 

 

 

4.7

 

 

Warrant Agreement, dated July 27, 2018, issued to Cancer Biotech, LLC, incorporated by reference to Exhibit 4.3 of the Registrant’s Current Report on Form 8-K filed on August 6, 2018.

    
4.8  Form of Warrant, incorporated by reference to Exhibit 10.2 of the Registrant’s Current Report on Form 8-K filed on November 22, 2019.
    
4.9  Warrant Agreement, dated April 24, 2020, issued to Cancer Revolution LLC, incorporated by reference to Exhibit 4.1 of the Registrant’s Current Report on Form 8-K filed on April 28, 2020.
    
4.10  Warrant Agreement, dated August 10, 2020, issued to Capital City Technical Consulting, Inc., incorporated by reference to Exhibit 4.11 of the Registrant’s Annual Report on Form 10-K filed on March 26, 2021.
    
4.11  Amended and Restated Warrant Agreement, dated August 10, 2020, issued to DABS Advanced Biotech Solutions, LLC., incorporated by reference to Exhibit 4.12 of the Registrant’s Annual Report on Form 10-K filed on March 26, 2021.
    
4.12  Amended and Restated Warrant Agreement, dated August 10, 2020, issued to DABS Advanced Biotech Solutions, LLC., incorporated by reference to Exhibit 4.13 of the Registrant’s Annual Report on Form 10-K filed on March 26, 2021.
    
4.13  Form of Securities Purchase Agreement, dated February 8, 2021, incorporated by reference to Exhibit 10.1 of the Registrant’s Current Report on Form 8-K filed on February 9, 2021.
    
4.14  Warrant Agreement, dated February 10, 2021, issued to Bear Creek Capital LLC, incorporated by reference to Exhibit 4.1 of Registrant’s Quarterly Report on Form 10-Q filed on May 17, 2021.
    
4.15  Form of Warrant Agreement, dated as of July 1, 2021, incorporated by reference to Exhibit 10.1 of the Registrant’s Quarterly Report on Form 10-Q filed on November 15, 2021.
    
4.16  Description of Registrant's Securities.
    

10.1

+

 

Form of Indemnity Agreement, by and between the Registrant and its directors and officers, incorporated by reference to Exhibit 10.1 of the Registrant's Registration Statement on Form S-1 (File No. 333-219386), as amended, originally filed on July 21, 2017.

 

84

 

 

Exhibit

Number

 

Description of Exhibit

10.2+ Registrant’s 2009 Equity Incentive Plan, including Form of Notice of Stock Option Grant, and Form of Stock Option Agreement thererunder, incorporated by reference to Exhibit 10.2 of the Registrant's Registration Statement on Form S-1 (File No. 333-219386), as amended, originally filed on July 21, 2017.
    
10.3+ Genprex, Inc. 2018 Equity Incentive Plan, dated April 3, 2018, including Form of Notice of Stock Option Grant, Form of Option Agreement, and Form of Notice of Exercise thereunder, incorporated by reference to Exhibit 10.3 of the Registrant’s Annual Report on Form 10-K filed April 17, 2018.
    

10.4

+

 

Genprex, Inc. 2018 Employee Stock Purchase Plan, dated April 3, 2018, incorporated by reference to Exhibit 10.4 of the Registrant’s Annual Report on Form 10-K filed April 17, 2018.

    

10.5

+

 

Genprex, Inc. Non-Employee Director Compensation Policy, dated November 2, 2018, incorporated by reference to Exhibit 10.1 of the Registrant's Current Report on Form 8-K filed on November 8, 2018.

    

10.6

 

 

Patent and Technology License Agreement, dated July 20, 1994, by and between the Board of Regents of the University of Texas System, The University of Texas M.D. Anderson Cancer Center and Intron Therapeutics, Inc., incorporated by reference to Exhibit 10.6 of the Registrant's Registration Statement on Form S-1 (File No. 333-219386), as amended, originally filed on July 21, 2017.

 

 

 

10.7

 

 

Amendment No. 3 to Patent and Technology License Agreement, dated October 4, 2001, incorporated by reference to Exhibit 10.7 of the Registrant's Registration Statement on Form S-1 (File No. 333-219386), as amended, originally filed on July 21, 2017.

 

 

 

10.8

 

 

Technology Sublicense Agreement, dated March 7, 2007, by and between Introgen Therapeutics, Inc., and Introgen Research Institute, Inc., incorporated by reference to Exhibit 10.8 of the Registrant's Registration Statement on Form S-1 (File No. 333-219386), as amended, originally filed on July 21, 2017.

 

 

 

10.9

 

 

Assignment and Collaboration Agreement, dated April 13, 2009, by and between Gensolve, Inc. and the Registrant, incorporated by reference to Exhibit 10.9 of the Registrant's Registration Statement on Form S-1 (File No. 333-219386), as amended, originally filed on July 21, 2017.

 

 

 

10.10

 

 

Technology License Agreement, dated February 26, 2010, by and between Introgen Research Institute, Inc. and P53, Inc., incorporated by reference to Exhibit 10.10 of the Registrant’s Registration Statement on Form S-1 (File No. 333-219386), as amended, originally filed on July 21, 2017.

 

 

 

10.11

 

 

Technology Sublicense Agreement, dated June 1, 2011, by and between the Registrant and Introgen Research Institute, Inc., incorporated by reference to Exhibit 10.12 of the Registrant’s Registration Statement on Form S-1 (File No. 333-219386), as amended, originally filed on July 21, 2017.

 

 

 

10.12

 

 

Amended Collaboration and Assignment Agreement, dated July 1, 2011, by and between Introgen Research Institute, Inc. and the Registrant, incorporated by reference to Exhibit 10.13 of the Registrant’s Registration Statement on Form S-1 (File No. 333-219386), as amended, originally filed on July 21, 2017.

 

 

 

10.13

 

 

Clinical Study Agreement, dated February 10, 2014, by and between The University of Texas M.D. Anderson Cancer Center and the Registrant, incorporated by reference to Exhibit 10.14 of the Registrant’s Registration Statement on Form S-1 (File No. 333-219386), as amended, originally filed on July 21, 2017.

 

 

 

10.14

 

 

Amendment No. 1 to Clinical Study Agreement, dated June 25, 2015, incorporated by reference to Exhibit 10.15 of the Registrant’s Registration Statement on Form S-1 (File No. 333-219386), as amended, originally filed on July 21, 2017.

 

 

 

10.15

+

 

Executive Employment Agreement, dated April 13, 2018, by and between the Registrant and Rodney Varner, incorporated by reference to Exhibit 10.16 of the Registrant’s Annual Report on Form 10-K filed on April 17, 2018.

 

 

 

10.16

+

 

Executive Employment Agreement, dated April 13, 2018, by and between the Registrant and Ryan Confer, incorporated by reference to Exhibit 10.17 of the Registrant’s Annual Report on Form 10-K filed on April 17. 2018.

 

85

 

 

Exhibit

Number

 

Description of Exhibit

10.17  Form of Registration Rights Agreement, dated May 6, 2018, incorporated by reference to Exhibit 10.1 of the Registrant’s Current Report on Form 8-K filed on May 10, 2018.
    

10.18

+

 

Consulting Agreement, dated August 13, 2018, by and between the Registrant and Viet Ly, incorporated by reference to Exhibit 10.1 of the Registrant’s Quarterly Report on Form 10-Q filed on August 14, 2018.

 

 

 

10.19

 

 

Form of Securities Purchase Agreement, dated November 20, 2019, incorporated by reference to Exhibit 10.1 of the Registrant’s Current Report on Form 8-K filed on November 22, 2019.

    
10.20  Exclusive License Agreement, dated February 11, 2020, by and between the Registrant and the University of Pittsburgh – Of the Commonwealth System of Higher Education, incorporated by reference to Exhibit 10.1 of the Registrant’s Current Report on Form 8-K filed on February 18, 2020.
    
10.21  Form of Securities Purchase Agreement, dated February 19, 2020, incorporated by reference to Exhibit 10.1 of the Registrant’s Current Report on Form 8-K filed on February 20, 2020.
    
10.22+ Executive Employment Agreement, dated March 12, 2020, by and between the Registrant and Catherine Vaczy, incorporated by reference to Exhibit 10.1 of the Registrant’s Current Report on Form 8-K filed on March 23, 2020.
    
10.23+ Executive Employment Agreement, dated March 12, 2020, by and between the Registrant and Michael Redman, incorporated by reference to Exhibit 10.2 of the Registrant’s Current Report on Form 8-K filed on March 23, 2020.
    
10.24++ Amendment No. 1 to Patent and Technology License Agreement, dated March 3, 2021, by and between the Registrant and The University of Texas M.D. Anderson Cancer Center, incorporated by reference to Exhibit 10.29 of the Registrant’s Annual Report on Form 10-K filed on March 26, 2021.
    
10.25+ First Amendment to Executive Employment Agreement, dated March 24, 2021, by and between the Registrant and Catherine Vaczy, incorporated by reference to Exhibit 10.1 of the Registrant’s Current Report on Form 8-K filed on March 25, 2021.
    
10.26+ First Amendment to Executive Employment Agreement, dated March 24, 2021, by and between the Registrant and Michael Redman, incorporated by reference to Exhibit 10.2 of the Registrant’s Current Report on Form 8-K filed on March 25, 2021.
    
10.27+ Offer Letter, dated September 27, 2021, by and between the Registrant and Mark S. Berger, M.D., incorporated by reference to Exhibit 10.1 of the Registrant’s Form 8-K filed on September 28, 2021.
    
10.28+ Offer Letter dated September 27, 2021, by and between the Registrant and Hemant Kumar, PhD, incorporated by reference to Exhibit 10.3 of the Registrant’s Current Report on Form 8-K filed on September 28, 2021.

 

86

 

Exhibit

Number

 

Description of Exhibit

23.1* Consent of Daskzal Bolton LLP, Independent Registered Public Accounting Firm.
    
31.1* Certification of Chief Executive Officer Pursuant to Rules 13a-14(a) of the Securities Exchange Act, as Adopted Pursuant to Section 302 of the Sarbanes-Oxley Act of 2002.
    

31.2

*

 

Certification of Chief Financial Officer Pursuant to Rules 13a-14(a) of the Securities Exchange Act, as Adopted Pursuant to Section 302 of the Sarbanes-Oxley Act of 2002.

 

 

 

32.1

*

 

Certification of Chief Executive Officer and Chief Financial Officer Pursuant to 18 U.S.C. Section 1350, as Adopted Pursuant to Section 906 of the Sarbanes-Oxley Act of 2002.

 

 

 

101.INS

*

 

Inline XBRL Instance Document.

 

 

 

101.SCH

*

 

Inline XBRL Taxonomy Extension Schema Document.

 

 

 

101.CAL

*

 

Inline XBRL Taxonomy Extension Calculation Linkbase Document.

 

 

 

101.DEF

*

 

Inline XBRL Taxonomy Extension Definition Linkbase Document.

 

 

 

101.LAB

*

 

Inline XBRL Taxonomy Extension Label Linkbase Document.

 

 

 

101.PRE

*

 

Inline XBRL Taxonomy Extension Presentation Document.

    
104* Cover Page Interactive Data File (Formatted as Inline XBRL and contained in Exhibit 101)

 

*

Filed herewith.

+

Indicates management contract or compensatory plan.

++Pursuant to Item 601(b)(10) of Regulation S-K, certain confidential portions of this exhibit were omitted by means of marking such portions with an asterisk because the identified confidential portions (i) are not material and (ii) would be competitively harmful if publicly disclosed.

 

Item 16. Form 10–K Summary.

 

None.

 

87

 

 

SIGNATURES

 

Pursuant to the requirements of Section 13 or 15(d) of the Securities Exchange Act of 1934, the registrant has duly caused this annual report on Form 10-K to be signed on its behalf by the undersigned, thereunto duly authorized.

 

 

 

GENPREX, INC.

  
  

Date: March 30, 2022

By:

/s/ J. Rodney Varner

 

 

J. Rodney Varner

 

 

Chief Executive Officer

 

 

(Principal Executive Officer)

 

 

 

Pursuant to the requirements of the Securities Exchange Act of 1934, as amended, this report has been signed below by the following persons on behalf of the registrant in the capacities and on the dates indicated.

 

Signature

 

Title

 

Date

/s/ J. Rodney Varner

 

Chief Executive Officer and

Member of the Board of Directors

 

March 30, 2022

J. Rodney Varner

 

(Principal Executive Officer)

 

 

 

 

 

 

 

/s/ Ryan M. Confer

 

Chief Financial Officer

 

March 30, 2022

Ryan M. Confer

 

(Principal Financial and Accounting Officer)

 

 

 

 

 

 

 

/s/ Brent Longnecker

 Member of the Board of Directors March 30, 2022

Brent Longnecker

    
     

/s/ Jose Antonio Moreno Toscano

 Member of the Board of Directors March 30, 2022

Jose Antonio Moreno Toscano

    
     

/s/ Will R. Wilson, Jr.

 Member of the Board of Directors March 30, 2022

Will R. Wilson, Jr.

    

 

88

 

 

 

INDEX TO FINANCIAL STATEMENTS

 

Report of Independent Registered Public Accounting Firm (PCAOB ID Number 0229)

 

F-2

Balance Sheets

 

F-3

Statements of Operations

 

F-4

Statements of Changes in Stockholders’ Equity 

 

F-5

Statements of Cash Flows

 

F-6

Notes to Financial Statements

 

F-7

 

 

F-1

 

 

Report of Independent Registered Public Accounting Firm

 

To the Board of Directors and

Stockholders of Genprex, Inc.

Austin, Texas

 

Opinion on the Financial Statements

 

We have audited the accompanying balance sheets of Genprex, Inc. (the “Company”) at December 31, 2021 and 2020, and the related statements of operations, changes in stockholders’ equity, and cash flows for each of the years in the two-year period ended December 31, 2021, and the related notes (collectively referred to as the financial statements). In our opinion, the financial statements present fairly, in all material respects, the financial position of the Company as of December 31, 2021 and 2020, and the results of its operations and its cash flows for each of the years in the two-year period ended December 31, 2021 and 2020, in conformity with accounting principles generally accepted in the United States of America.

 

Basis for Opinion

 

These financial statements are the responsibility of the Company’s management. Our responsibility is to express an opinion on the Company’s financial statements based on our audits. We are a public accounting firm registered with the Public Company Accounting Oversight Board (United States) (PCAOB) and are required to be independent with respect to the Company in accordance with the U.S. federal securities laws and the applicable rules and regulations of the Securities and Exchange Commission and the PCAOB.

 

We conducted our audits in accordance with the standards of the PCAOB. Those standards require that we plan and perform the audit to obtain reasonable assurance about whether the financial statements are free of material misstatement, whether due to error or fraud. The Company is not required to have, nor were we engaged to perform, an audit of its internal control over financial reporting. As part of our audits, we are required to obtain an understanding of internal control over financial reporting, but not for the purpose of expressing an opinion on the effectiveness of the Company’s internal control over financial reporting. Accordingly, we express no such opinion.

 

Our audits included performing procedures to assess the risks of material misstatement of the financial statements, whether due to error or fraud, and performing procedures that respond to those risks. Such procedures included examining, on a test basis, evidence regarding the amounts and disclosures in the financial statements. Our audits also included evaluating the accounting principles used and significant estimates made by management, as well as evaluating the overall presentation of the financial statements. We believe that our audits provide a reasonable basis for our opinion.

 

Critical Audit Matters

 

The critical audit matters communicated below are matters arising from the current period audit of the financial statements that were communicated or required to be communicated to the audit committee and that: (1) relate to accounts or disclosures that are material to the financial statements and (2) involved our especially challenging, subjective, or complex judgments. The communication of critical audit matters does not alter in any way our opinion on the financial statements, taken as whole, and we are not, by communicating the critical matters below, providing separate opinions on the critical audit matters or on the accounts or disclosures to which they relate.

 

Valuation of equity transactions

 

As described in the Equity Note to the financial statements, the Company has complex equity transactions including the use of stock options and warrants. The estimates that management used in calculating the price value depend on assumptions specific to the nature of the management service activities with regard to the amount of the price model.

 

The principal consideration for our determination surrounding equity transactions as a critical audit matter is the significant judgment by management when developing the valuation of options and warrants. This, in turn, led to a high degree of auditor judgment, subjectivity, and effort in performing procedures and evaluating management’s significant assumptions related to the price model used to calculate equity transactions.

 

Addressing the matter involved performing procedures and evaluating audit evidence in connection with forming our overall opinion on the financial statements. These procedures included evaluating the use of the fair value-based method of accounting for stock-based compensation for options granted to employees, independent consultants and contractors. The Company measures options granted at fair value determined as of the grant date, and recognizes the expense over the periods in which the related services are rendered based on the terms and conditions of the awards. Evaluation of management’s assumptions related to the price model and evaluating whether assumptions used by management were reasonable considering the current and past performance of equity, the consistency, and whether these assumptions were consistent with evidence obtained in other areas of the audit.

 

/s/ Daszkal Bolton LLP

  

We have served as the Company’s auditor since 2014.

  

Boca Raton, FL

  

March 30, 2022

 

 

F-2

 

 

 

Genprex, Inc.

 

Balance Sheets

 

  

2021

  

2020

 

Assets

        

Current assets:

        

Cash

 $38,628,876  $27,319,685 

Accounts receivable

     127 

Prepaid expenses and other

  511,348   384,553 

Total current assets

  39,140,224   27,704,365 

Property and equipment, net

  48,608   39,441 

Other assets:

        

Security deposits

  8,691   10,741 

Supplies

  3,022,403   3,011,042 

Intellectual property, net

  642,360   601,625 

Total other assets

  3,673,454   3,623,408 

Total assets

 $42,862,286  $31,367,214 

Liabilities and Stockholders' Equity

        

Current liabilities:

        

Accounts payable

 $973,195  $192,968 

Other current liabilities

  612,100   257,756 

Total current liabilities

  1,585,295   450,724 

Stockholders' equity:

        

Common stock $0.001 par value: 200,000,000 shares authorized; 47,874,708 and 43,117,681 shares issued and outstanding, respectively

  47,874   43,118 

Additional paid-in capital

  119,246,970   89,295,601 

Accumulated deficit

  (78,017,853)  (58,422,229)

Total stockholders' equity

  41,276,991   30,916,490 

Total liabilities and stockholders' equity

 $42,862,286  $31,367,214 

 

See accompanying notes to the financial statements

 

 
F-3

 

 

Genprex, Inc.

 

Statements of Operations

 

  

Year Ended

 
  

December 31,

 
  

2021

  

2020

 

Revenues

 $  $ 

Cost and expenses:

        

Depreciation

  22,534   22,777 

Research and development

  8,607,751   7,302,923 

General and administrative

  10,970,472   10,635,881 

Total costs and expenses

  19,600,757   17,961,581 

Operating loss

  (19,600,757)  (17,961,581)

Interest income

  5,133   18,811 

Net loss

 $(19,595,624) $(17,942,770)

Net loss per share — basic and diluted

 $(0.42) $(0.51)

Weighted average number of common shares — basic and diluted

  47,097,251   35,522,875 

 

 

See accompanying notes to the financial statements

 

F-4

 

 

Genprex, Inc.

 

Statements of Changes in Stockholders’ Equity

 

  

Common Stock

             
  

Shares

  

Amount

  

Additional Paid-In Capital

  

Accumulated Deficit

  

Total

 

Balance at December 31, 2019

  19,263,841  $19,264  $43,483,740  $(40,479,459) $3,023,545 

Issuance of stock for cash

  23,802,408   23,802   41,565,727      41,589,529 

Issuance of stock for services

  51,432   52   154,596      154,648 

Share based compensation

        4,091,538      4,091,538 

Net loss

           (17,942,770)  (17,942,770)

Balance at December 31, 2020

  43,117,681  $43,118  $89,295,601  $(58,422,229) $30,916,490 

Issuance of stock for cash

  4,670,889   4,670   25,673,241      25,677,911 

Issuance of stock for services

  86,138   86   155,959      156,045 

Share based compensation

        4,122,169      4,122,169 

Net loss

           (19,595,624)  (19,595,624)

Balance at December 31, 2021

  47,874,708  $47,874  $119,246,970  $(78,017,853) $41,276,991 

 

 

 

See accompanying notes to the financial statements

 

F-5

 

 

Genprex, Inc.

 

Statements of Cash Flows

 

  

2021

  

2020

 

Cash flows from operating activities:

        

Net loss

 $(19,595,624) $(17,942,770)

Adjustments to reconcile net loss to net cash used in operating activities:

        

Depreciation

  22,534   22,777 

Share based compensation

  4,278,214   4,246,186 

Changes in operating assets and liabilities:

        

Accounts receivable

  127   528 

Prepaid expenses and other

  (126,795)  (212,837)

Deposits

  2,050   10,991 

Accounts payable

  780,226   (247,290)

Other current liabilities

  354,344   187,329 

Net cash used in operating activities

  (14,284,924)  (13,935,086)

Cash flows from investing activities:

        

Additions to property and equipment

  (31,700.17)  (17,564)

Additions to intellectual property

  (40,735.32)  (110,424)

Additions to research and development supplies

  (11,360.89)  (2,209,262)

Net cash used in investing activities

  (83,796)  (2,337,250)

Cash flows from financing activities:

        

Proceeds from issuances of common stock

  25,677,911   41,589,529 

Net cash provided by financing activities

  25,677,911   41,589,529 

Net increase in cash

  11,309,191   25,317,193 

Cash, beginning of year

  27,319,685   2,002,492 

Cash, end of year

 $38,628,876  $27,319,685 

 

See accompanying notes to the financial statements

 

F-6

 

 

Genprex, Inc.

 

Notes to Financial Statements

 

 

Note 1 – Description of Business and Basis of Presentation

 

We are a clinical stage gene therapy company pioneering the development of gene-based therapies for large patient populations with unmet medical needs.  Our oncology platform utilizes our non-viral ONCOPREX™ Nanoparticle Delivery System.  Using this system, we encapsulate plasmids that express tumor suppressor genes within lipid nanoparticles and intravenously administer the encapsulated plasmids which are taken up by the tumor cells, after which the tumor suppressor genes express proteins that are missing or found in low quantities in the tumor cells.  Our diabetes technology is designed to work by transforming alpha cells in the pancreas into functional beta-like cells, which can produce insulin but are distinct enough from beta cells to evade the body’s immune system.
 
Oncology Platform
 
Our lead oncology drug candidate, REQORSA™ Immunogene Therapy, also sometimes referred to as GPX-001, initially is being developed in combination with top selling cancer drugs to treat Non-Small Cell Lung Cancer (“NSCLC”) and Small Cell Lung Cancer (“SCLC”). The active agent in REQORSA is a plasmid that expresses a tumor suppressor gene namedTUSC2. REQORSA has a multimodal mechanism of action whereby it interrupts cell signaling pathways that cause replication and proliferation of cancer cells, re-establishes pathways for apoptosis, or programmed cell death, in cancer cells, and modulates the immune response against cancer cells. REQORSA also has been shown to block mechanisms that create drug resistance and to be complementary with targeted drugs and immunotherapies.  We believe REQORSA’s unique attributes position REQORSA to provide treatment for patients with NSCLC, SCLC, and possibly other cancers, who arenot benefitting from current therapies.    
 
We currently are enrollingone Phase1/2 clinical trial in NSCLC and are about to begin enrolling asecond Phase1/2 clinical trial in NSCLC. The Acclaim-1 clinical trial (“Acclaim-1") is using a combination of REQORSA with AstraZeneca PLC’s Tagrisso® in patients with late-stage NSCLC with activating epidermal growth factor receptor ("EGFR") mutations, whose disease progressed after treatment with Tagrisso. Thefirst patient was dosed in Acclaim-1 in February 2022. We expect the Phase1 portion of Acclaim-1 to be completed by year end2022.  Our Acclaim-2 clinical trial (“Acclaim-2”) is expected to begin enrolling patients in April 2022 and is using a combination of REQORSA with Merck & Co.’s Keytruda® in patients with late-stage NSCLC whose disease progressed after treatment with Keytruda. We expect to complete the Phase1 portion of Acclaim-2 by thefirst quarter of2023.
 
The Food and Drug Administration (“FDA”) has grantedtwo Fast Track Designations,one for use of REQORSA in the patient population targeted in each of these trials. 
 
TheTUSC2 gene isone of a series of genes whose therapeutic use is covered by our exclusive worldwide licenses from The University of Texas MD Anderson Cancer Center ("MD Anderson").  We believe that our ONCOPREX Nanoparticle Delivery System allows for delivery of a number of cancer-fighting genes, alone or in combination with other cancer therapies, to combat multiple types of cancer and are in early stages of discovery programs to identify early-stage candidates.
 
Diabetes Gene Therapy
 
In diabetes, we are developing a gene therapy that is exclusively licensed from the University of Pittsburgh of the Commonwealth System of Higher Education (“University of Pittsburgh”) for the treatment of Type1 and Type2 diabetes. This potential treatment is designed to work by transforming alpha cells in the pancreas into functional beta-like cells, which can produce insulin but are distinct enough from beta cells to evade the body’s immune system. The therapy utilizes a procedure in which an adeno-associated virus vector deliversPdx1 and MafA genes to the pancreas. Our diabetes product candidate is currently being evaluated in preclinical studies at the University of Pittsburgh.
 
F-7

 

Capital Requirements, Liquidity and Going Concern Considerations

 

Our financial statements are prepared in accordance with U.S. generally accepted accounting principles ("GAAP") applicable to a going concern, which contemplates the realization of assets and liquidation of liabilities in the normal course of business. However, as shown in the accompanying financial statements, we have sustained substantial losses from operations since inception and have no current source of revenue. In addition, we have used, rather than provided, cash in our operations. We expect to continue to incur significant expenditures to further clinical trials for the commercial development of our patents.

 

Management recognizes that we must obtain additional resources to successfully commercialize our intellectual property.  To date, we have received funding in the form of equity and debt, and we plan to seek additional funding in the future. However, no assurances can be given that we will be successful in raising additional capital.  If we are not able to timely and successfully raise additional capital, the timing of our clinical trials, financial condition and results of operations will continue to be materially affected. These financial statements do not include any adjustments relating to the recoverability and classification of recorded asset amounts and classification of liabilities.

 

Note 2 – Summary of Significant Accounting Policies

 

The Company’s financial statements have been prepared in accordance with GAAP.  Accordingly, they do not include all the information and footnotes required by generally accepted accounting principles for complete financial statements. In our opinion the financial statements include all adjustments (consisting of normal recurring accruals) necessary to make the financial statements not misleading. The results of operations for any interim periods are not necessarily indicative of results to be expected for the full year. A summary of our significant accounting policies consistently applied in the preparation of the accompanying financial statements follows.

 

Capital Stock

 

In connection with the Company’s initial public offering ("IPO") in April 2018, all of the Company’s preferred stock and non-voting common stock were converted into shares of the Company’s common stock. The Company’s common stock was then forward-split at a ratio of 6.6841954-to-1. Furthermore, prior to the closing of the IPO, the Company’s Certificate of Incorporation was amended and restated to provide the Company with the authority to issue up to 210,000,000 shares of stock consisting of 200,000,000 shares of common stock at a par value of $0.001 per share and 10,000,000 shares of preferred stock at a par value of $0.001 per share.

 

Use of Estimates

 

The preparation of our financial statements in conformity with GAAP requires us to make estimates and assumptions that affect the reported amounts of assets and liabilities and disclosure of contingent assets and liabilities at the date of the financial statements and the reported amounts of expenses during the reporting period. Actual results could differ from those estimates.

 

Cash

 

We consider all highly liquid short-term investments with an initial maturity of three months or less to be cash equivalents.  Any amounts of cash in financial institutions which exceed FDIC insured limits expose us to cash concentration risk. We have no cash equivalents, and had $38,392,885 and $27,091,596 in excess of FDIC insured limits of $250,000 at December 31, 2021 and December 31, 2020 respectively.

 

F-8

 

Fair Value of Financial Instruments

 

The carrying amounts reported in the balance sheet for cash, accounts receivable, accounts payable and accrued expenses approximate fair value because of the immediate or short-term maturity of these financial instruments.

 

Accounting Standards Codification ("ASC") 820, Fair Value Measurements and Disclosures, defines fair value, provides a consistent framework for measuring fair value under GAAP and expands fair value financial statement disclosure requirements. ASC 820’s valuation techniques are based on observable and unobservable inputs. Observable inputs reflect readily obtainable data from independent sources, while unobservable inputs reflect our market assumptions. ASC 820 classifies these inputs into the following hierarchy:

 

 

Level 1:

Quoted prices for identical instruments in active markets.

 

 

 

 

Level 2:

Quoted prices for similar instruments in active markets; quoted prices for identical or similar instruments in markets that are not active; and model-derived valuations whose inputs are observable or whose significant value drivers are observable.

 

 

 

 

Level 3:

Instruments with primarily unobservable value drivers.

 

Property and Equipment

 

Furniture and equipment are stated at cost. Depreciation is calculated using the straight-line method over the estimated useful lives of the assets, which range from three to five years. Routine maintenance and repairs are charged to expense as incurred and major renovations or improvements are capitalized.

 

Research and Development Materials Costs

 

Research and development expenditures consist of costs incurred to conduct research, develop engineering materials for further study, and develop clinical strategy for future programs. These costs include payments to collaborative research partners, manufacturing partners and consultants, and clinical strategy partners, wages and associated employee benefits, facilities and overhead costs. These expenditures relate to our preclinical and Phase 1/2 clinical trials and are expensed as incurred. Materials produced to be used in clinical research are capitalized and included in research and development supplies and are expensed as they are used for testing, clinical activities, or have spoiled.

 

Research and development supplies purchased and capitalized for future use were $3,022,403 and $3,011,042 at December 31, 2021 and December 31, 2020, respectively.

 

F-9

 

Awards

 

In 2010, we were awarded $4.5 million from the State of Texas Emerging Technology Fund (“TETF”). The award was received in two tranches of $2.25 million each during 2010 and 2011. The award proceeds were used to further the development and future commercialization of REQORSA, our lead product candidate for NSCLC. In consideration of the award, we provided the TETF with an investment unit that consisted of a promissory note ("Note") and a warrant to purchase equity ("Warrant"). The Warrant was exercised in March 2014 and TETF was issued 1,235,219 shares of our common stock. The investment unit, including the Note, was terminated on August 15, 2019. 

 

In 2010, we also were awarded approximately $244,500 from the U.S. Treasury Department for our QTDP Program Nanoparticle Therapy for Lung Cancer. The award was received during 2011 for our historical activities and required no prospective expenditures. We accounted for these funds received as revenue at that time.

 

Intellectual Property

 

Intellectual property consists of legal and related costs associated with patents and other proprietary technology and rights developed, acquired, licensed by, or maintained by us that we believe contribute to a probable economic benefit toward such patents and activities. These costs incurred in connection with obtaining and maintaining intellectual property protection, such as patent applications and patent maintenance, are capitalized. Intellectual property is stated at cost, to be amortized on a straight-line basis over the estimated useful lives of the assets.

 

Accounting for Stock-Based Compensation

 

We use the fair value-based method of accounting for stock-based compensation for options granted to employees, independent consultants and contractors.  We measure options granted at fair value determined as of the grant date, and recognize the expense over the periods in which the related services are rendered based on the terms and conditions of the award. Generally, where the award only has a service condition, the requisite service period is the same as the vesting period.

 

Long-Lived Assets

 

We review long-lived assets and certain identifiable intangibles held and used for possible impairment whenever events or changes in circumstances indicate that the carrying amount of an asset may not be recoverable. In evaluating the fair value and future benefits of its intangible assets, management performs an analysis of the anticipated undiscounted future net cash flow of the individual assets over the remaining amortization period. We recognize an impairment loss if the carrying value of the asset exceeds the expected future cash flows. During the years ended December 31, 2021 and December 31, 2020, there were no deemed impairments of our long-lived assets.

 

Recent Accounting Developments

 

Accounting pronouncements issued but not effective until after December 31, 2021 are not expected to have a significant effect on our financial condition, results of operations, or cash flows.

 

F-10

 

Note 3 – Intellectual Property

 

On February 11, 2020, we entered into an exclusive license agreement with the University of Pittsburgh for patented gene therapy technologies relating to the potential treatment of type 1 and type 2 diabetes. 

 

On May 4, 2020, the Company entered into an exclusive worldwide license agreement with The Board of Regents of the University of Texas System on behalf of MD Anderson relating to a portfolio of 16 patent applications and related technology for the treatment of cancer using the Company’s lead drug candidate and immunotherapies. 

 

We have exclusive license agreements on 18 issued patents and 17 pending patent applications worldwide for technologies developed by researchers at the National Cancer Institute, MD Anderson, the University of Texas Southwestern Medical Center, and the University of Pittsburgh. These patents comprise various therapeutic, diagnostic, technical and processing claims. These license rights will be amortized on a straight-line basis over the estimated period of useful lives of the underlying patents or the license agreements.

 

Note 4 – Equity

 

Registered Direct Offerings

 

On January 16, 2020, the Company completed a registered direct offering in which the Company sold to an accredited investor 961,000 shares of the Company’s common stock at $0.24 per share. The Company received net proceeds of approximately $200,000 after commissions and expenses.

 

On January 23, 2020, the Company completed a registered direct offering in which the Company sold to investors an aggregate of 7,620,000 shares of the Company’s common stock at $1.05 per share. The Company received net proceeds of approximately $7.2 million after commissions and expenses.

 

On February 19, 2020, the Company completed a registered direct offering in which the Company sold to investors an aggregate of 5,000,000 shares of the Company’s common stock at $3.50 per share. The Company received net proceeds of approximately $16.0 million after commissions and expenses. 

 

On December 22, 2020, the Company completed a registered direct offering in which the Company sold to an accredited investor 3,116,884 shares of the Company’s common stock at $3.85 per share. The Company received net proceeds of approximately $11.1 million after commissions and expenses.

 

On February 10, 2021, the Company completed a registered direct offering in which the Company sold to investors an aggregate of 4,000,000 shares of the Company's common stock at $6.25 per share. The Company received net proceeds of approximately $23.2 million after commissions and expenses.

 

Stock Issuances

 

During the year ended December 31, 2021, we issued (i) 670,889 shares of common stock upon the exercise of options for cash proceeds of $677,912, and (ii) 86,138 shares of common stock for services provided to us valued at $156,045 to the Chairman of our Scientific Advisory Board and a consultant.

 

During the year ended December 31, 2020, we issued (i) 1,277,743 shares of common stock from the exercise of options for cash proceeds of $1,320,155, (ii) 5,511,599 shares of common stock from the exercise of warrants for cash proceeds of $2,537,731, (iii) 199,630 shares of common stock from the exercise of cashless warrants, and (iv) 51,432 shares of common stock for service provided to us, valued at $154,648.

 

F-11

 

Preferred Stock

 

In connection with the Company’s IPO, all preferred stock included in Series A through Series G, totaling 1,394,953 shares were converted into 9,324,177 shares of common stock in association with the forward-split (See Note 2 - Capital Stock). Upon the completion of the IPO, the Company is authorized to issue 10,000,000 shares of preferred stock at a par value of $0.001 per share, none of which are outstanding as of December 31, 2021.

 

Common Stock

 

Upon the completion of the IPO, all of the Company’s non-voting common stock automatically converted into voting common stock on a one-to-one basis. Immediately following the completion of the IPO, the Company is authorized to issue 200,000,000 shares of common stock at a par value of $0.001 per share, all of which is voting common stock. There were 47,874,708 shares of common stock outstanding at December 31, 2021.

 

Common Stock Purchase Warrants

 

Common stock purchase warrant activity for the years ended  December 31, 2021 and 2020 respectively are as follows:

 

  Number of Warrants  Weighted Avg. Exercise Price 

Outstanding at January 1, 2020

  7,476,056  $1.45 

Issued

  550,000   2.41 

Cancelled or expired

  (44,528)  0.50 

Exercised

  (5,826,781)  0.47 

Outstanding at December 31, 2020

  2,154,747  $4.37 

Issued

  50,000   5.29 

Cancelled or expired

      

Exercised

      

Outstanding at December 31, 2021

  2,204,747  $4.39 

Exercisable at December 31, 2021

  1,971,412  $4.62 

 

In the year ended  December 31, 2021, the Company issued (i) a warrant to purchase up to 25,000 shares of common stock to a service provider at an exercise price of $7.22 per share, the fair market value of a share of common stock on the date of issuance and (ii) a warrant to purchase up to 25,000 shares of common stock to a service provider at an exercise price of $3.36 per share, the fair market value of a share of common stock on the date of issuance. During the year ended  December 31, 2021, we recorded share-based compensation of $200,282 associated with the vesting of warrants. 

 

 

F-12

 

In the year ended  December 31, 2020, (i) investors and placement agents of the Company's May 2018 private placement and November 2019 registered direct offering exercised warrants to purchase 5,511,599 shares of common stock for cash proceeds of $2,537,731, (ii) the Company issued 315,182 shares of common stock to the placement agents of the November 2019 registered direct offering upon the exercise of warrants on a cashless basis, and (iii) the Company issued warrants to purchase up to 550,000 shares of common stock to service providers, including 500,000 shares of common stock to Cancer Revolution, LLC, an entity owned and managed by Viet Ly, an advisor to the Company, at an exercise price of $2.27 per share, the fair market value of a share of common stock on the date of issuance and 50,000 shares of common stock to Capital City Technical Consulting, Inc., a service provider, at an exercise price of $3.81 per share, the fair market value of a share of common stock on the date of issuance. A principal of Capital City Technical Consulting, Inc. also serves as our Vice President, Regulatory on a consulting basis. During the year ended December 31, 2020, we recorded share-based compensation of $450,000 associated with Company milestone-based vesting of the Cancer Revolution, LLC warrants. We expect to record $124,000 of share-based compensation for time-based vesting over the next three years and another $300,000 of share-based compensation based on performance-based vesting. 

 

On January 29, 2018, the Company entered into an agreement with a consultant whereby the Company agreed to grant warrants to purchase 6,000 shares of our common stock at $5.00 per share in consideration of services valued at $30,000 provided to the Company. As of December 31, 2021, the Company has not issued these warrant shares. 

 

2018 Equity Incentive Plan

 

The Company’s board of directors and stockholders have approved and adopted the Company’s 2018 Equity Incentive Plan (“2018 Plan”), which became effective on the completion of the IPO on April 3, 2018. The 2018 Plan provides for the grant of incentive stock options that are intended to qualify under Section 422 of the Internal Revenue Code of 1986, as amended (“ISOs”), nonstatutory stock options, stock appreciation rights, restricted stock awards, restricted stock unit awards, performance-based stock awards and performance-based cash awards. ISOs may be granted only to employees. All other awards may be granted to employees, including officers, and to the Company’s non-employee directors and consultants.

 

A total of 4,160,000 shares of common stock were initially available under the 2018 Plan, plus a number of shares of common stock (not to exceed 2,628,749 shares) subject to outstanding awards under our 2009 Equity Incentive Plan (the “2009 Plan”) as of the IPO that expire, are forfeited or otherwise terminate or that are used to cover the exercise price or applicable tax withholdings. No further grants will be made under the 2009 Plan.

 

In addition, the number of shares of common stock reserved for issuance under the 2018 Plan automatically increase on January 1 of each year, beginning since  January 1, 2019 by 5% of the total number of shares of the Company’s common stock outstanding on December 31 of the preceding calendar year, or a lesser number of shares determined by our Board or a committee appointed to administer the 2018 Plan. On 

January 1, 2020 and2021, 
the number of shares of common stock reserved for issuance under the2018 Plan was increased by an aggregate of
 963,192 and2,155,884 shares, respectively. As of
December 31, 2021
, a total of1,096,850 shares of common stock remain available for issuance for future awards under the2018 Plan.

 

 

2018 Employee Stock Purchase Plan

 

The Company’s board of directors and stockholders approved and adopted the Company’s 2018 Employee Stock Purchase Plan (“ESPP”), which became effective on April 3, 2018. The ESPP has not yet been utilized as a benefit available to our employees. The ESPP authorizes the issuance of 208,500 shares of the Company’s common stock pursuant to purchase rights that may be granted to our eligible employees. The number of shares of common stock reserved for issuance under the ESPP is automatically increased on January 1 of each calendar year, beginning on January 1, 2019, by 2% of the total number of shares of the Company's common stock outstanding on December 31 of the preceding calendar year, or a lesser number of shares determined by the administrator of the ESPP. The administrator of the ESPP determined not to increase the number of shares reserved for issuance under the ESPP on  January 1, 2021.

 

F-13

 

Stock Options

 

As of December 31, 2021, the Company had outstanding stock options to purchase 8,574,301 shares of common stock that have been granted to various executives, employees, directors, and independent contractors, including outstanding stock options to purchase 950,000 shares of common stock issued as inducement grants, outside of the 2018 plan, associated with the hiring of new executives in 2021. These options vest immediately or over periods ranging from 12 to 48 months, are exercisable for a period of up to ten years, and enable the holders to purchase shares of our common stock at exercise prices ranging from $0.015 to $9.80 per share. The per-share fair values of these options range from $0.015 to $7.93, based on Black-Scholes-Merton pricing models with the following assumptions:

 

Expected term (in years):

  10 

Risk-free rate:

  0.12% – 1.55% 

Volatility:

  79.89% – 83.31% 

Dividend yield:

  0% 

 

In the year ending December 31, 2021, the Company (i) granted stock options to purchase an aggregate of 2,519,628 shares of the Company's common stock with exercise prices ranging from $2.72 to $7.22 per share to executives, employees, board members, and consultants, (ii) cancelled options to purchase 118,507 shares of common stock with exercise prices ranging from $1.45 to $7.22 per share due to the termination of former employees, and (iii) issued 670,889 shares of the Company's common stock upon the exercise of options held by consultants, a former board member, and a former executive, with exercise prices ranging from $0.015 to $2.15 per share.

 

In the year ending  December 31, 2020, the Company (i) granted stock options to purchase an aggregate of 2,466,529 shares of the Company's common stock with exercise prices ranging from $1.28 to $4.42 per share to executives, employees, board members, and consultants, (ii) cancelled options to purchase 327,640 shares of common stock at exercise prices ranging from $5.29 to $9.80 due to expiration of options and separation of a former executive, and (iii) issued 1,277,743 shares of the Company's common stock upon the exercise of options held by former board members and a former executive with exercise prices ranging from $0.015 to $2.15 per share.

 

The weighted average remaining contractual term for the outstanding options at December 31, 2021 and 2020 is 7.24 and 7.06 years, respectively.

 

Stock option activity for the years ended December 31, 2021 and 2020, respectively, is as follows:

 

  Number of Shares  Weighted Avg. Exercise Price 

Outstanding at January 1, 2020

  5,982,923  $2.66 

Options granted

  2,466,529   2.87 

Options exercised

  (1,277,743)  1.03 

Options expired

  (327,640)  8.31 

Outstanding at December 31, 2020

  6,844,069  $2.81 

Options granted

  2,519,628   4.26 

Options exercised

  (670,889)  1.01 

Options expired

  (118,507)  3.00 

Outstanding at December 31, 2021

  8,574,301  $3.35 

Exercisable at December 31, 2021

  5,375,507  $3.05 

 

F-14

 

Share-Based Compensation

 

In the year ending December 31, 2021, the Company's total share-based compensation was approximately $4.2 million, of which approximately $3.8 million represents the vesting of options and warrants issued to service providers, executives, employees, and board members. As of  December 31, 2021, the Company’s total compensation cost related to non-vested time-based stock option awards and warrants granted to executives, employees, board members, and service providers and not yet recognized was approximately $8.5 million. The Company expects to record this stock-based compensation expense over the next three years using a graded vesting method. As of December 31, 2021, the weighted average term over which these expenses are expected to be recognized is 2.14 years. 

 

As of December 31, 2021, there are no performance-based stock option awards outstanding and one performance-based warrant outstanding issued to a service provider. The Company’s total compensation cost related to the non-vested performance-based warrant not yet recognized was approximately $300,000. The entirety of this warrant may be recognized and recorded upon the achievement of certain milestones.

 

In the year ended December 31, 2020, the Company's total share-based compensation was approximately $4.3 million with approximately $3.6 million representing the vesting of options issued to service providers, employees, and board members.

 

 

Note 5 - Related Party Transactions

 

Introgen Research Institute

 

Introgen Research Institute (“IRI”) is a Texas-based technology company formed by Rodney Varner, our President, Chief Executive Officer and Chairman of the Board of with Mr. Varner is the sole officer. IRI is owned by trusts of which Mr. Varner's descendants are the sole beneficiaries. In April 2009, prior to Mr. Varner becoming an officer and director of our Company in August 2012, we entered into an Assignment and Collaboration Agreement with IRI, providing us with the exclusive right to commercialize a portfolio of intellectual property. This agreement was amended in 2011 to include additional sublicensing of additional intellectual property made available to IRI from MD Anderson.

 

 

Note 6 - Commitments and Contingencies

 

Leases

 

On April 16, 2018, the Company executed a space utilization agreement with the Board of Regents of the University of Texas System to establish and lease offices at the Dell Medical School in Austin, Texas. On March 23, 2021, the Company was informed by Dell Medical School that the University of Texas desired to use the space and not renew the space utilization agreement. The lease terminated on April 30, 2021, and our employees all currently work virtually while we evaluate future space needs post the COVID-19 pandemic. 

 

On April 16, 2018, the Company executed a service agreement with CIC Innovation Communities, LLC to establish and lease offices at the Cambridge Innovation Center in Cambridge, Massachusetts. On April 1, 2020, the Company provided notice of cancellation of its lease effective as of April 30, 2020. 

 

F-15

 

Commitments

 

MD Anderson

 

The Company entered into a clinical study agreement with the MD Anderson, to administer the Company’s Phase 1/2 clinical trial, combining REQORSA and Tarceva in Stage 4 lung cancer patients. The trial was expected to run through the end of 2018 with a projected total cost of approximately $2 million. Payments are due and payable when invoiced throughout the clinical trial period. The agreement may be terminated at any time. In 2020, the Company received Fast Track Designation ("FTD") from the FDA for its Acclaim-1 trial which combines REQORSA plus Tagrisso in patients with stage III or IV NSCLC with EGFR mutations that progressed after treatment with Tagrisso. Given the FTD and with Tagrisso now considered a new standard of care in the U.S. for NSCLC with an EGFR mutation, the Company is no longer enrolling patients in its ONC-002 study and, in June 2021, initiated its Acclaim-1 trial and plans to initiate its Acclaim-2 trial by the end of the first quarter of 2022.

 

In July 2018, the Company entered into a two-year sponsored research agreement with MD Anderson to sponsor preclinical studies focused on the combination of REQORSA with an immunotherapy with a projected total cost of approximately $2 million. Payments are due and payable when invoiced throughout the clinical trial period. The agreement may be terminated at any time. This agreement has been extended through May 2022.

 

In 2011, the Company agreed to assume certain contractual and other obligations of IRI in consideration for the sublicense rights, expertise, and assistance associated with certain technologies and intellectual property originally licensed to another party under a 1994 License Agreement with MD Anderson (“Original MD Anderson License Agreement”). These technologies and intellectual property were later sublicensed to IRI (the “IRI Sublicense”). The Company also agreed to pay royalties of 1% on sales of certain licensed products for a period of 21 years following the termination of the later of the Original MD Anderson License Agreement and the IRI Sublicense. The Company assumed patent prosecution costs and an annual minimum royalty of $20,000 payable to the National Institutes of Health.

 

On March 3, 2021, the Company entered into an amendment (the “MD License Amendment”) to the Patent and Technology License Agreement dated May 4, 2020, with MD Anderson. The MD License Amendment grants the Company a worldwide, exclusive, sublicensable license to an additional portfolio of six patents and one patent application and related technology for methods for treating cancer by administration of a TUSC2 therapy in conjunction with EGFR inhibitors or other anti-cancer therapies in patients predicted to be responsive to TUSC2 therapy. Pursuant to the MD License Amendment, the Company agreed to (i) pay annual maintenance fees ranging from the mid five figures to the low six figures, (ii) total milestone payments of $6,150,000, (iii) a one-time fee in the mid five figures and (iv) certain patent related expenses.

 

National Institutes of Health

 

Our $191,393 payment obligation to the National Institutes of Health (“NIH”) represented a current obligation, of which $15,393 of 2016 patent prosecution costs were paid in the fourth quarter of 2016 and $176,000 was included in Accounts Payable at December 31, 2016 (consisting of accrued annual royalties of $140,000 and patent costs of $36,000). During the first quarter of 2017, we modified the terms of our accrued royalty obligation to NIH. Under the modified agreement, NIH agreed to extinguish $120,000 of the accrued royalties payable to them in consideration for payment by us of (i) accrued patent costs of $36,000, (ii) a royalty payment of $20,000, and (iii) a contingent payment of $240,000, increasing at $20,000 per year starting in 2018, to be paid upon our receipt of FDA approval. The payments for the patent costs of $36,000 and royalties of $20,000 were paid during the second quarter of 2017.

 

As a result of our modified agreement with the NIH, we have recognized the exchange of the $120,000 fixed obligation for the $240,000 contingent obligation as a $120,000 reduction to intellectual property expense (classified within General and Administrative Expense) during the first quarter of 2017. The $240,000 contingent obligation which increases annually by $20,000 and is $320,000 as of December 31, 2021, will be recognized when we obtain regulatory approval (the event that triggers the payment obligation).

 

F-16

 

University of Pittsburgh

 

Pursuant to the Exclusive License Agreement dated February 11, 2020 by and between the Company and the University of Pittsburgh, the Company agreed to pay (i) an initial licensing fee of $25,000, (ii) annual maintenance fees of $25,000 for the first three years and $40,000 for each subsequent year following the first anniversary of the agreement, (iii) royalties ranging from 1.5% to 3% of net sales of licensed technologies, (iv) an annual minimal royalty payment of $250,000 per year beginning in the year of the first commercial sale of licensed technology, (v) a share of non-royalty sublicense income of 20%, and (vi) an aggregate of $3,975,000 in milestone payments. Unless earlier terminated pursuant to its terms, the agreement expires upon the later of (i) 20 years after the first commercial sale of the licensed technology thereunder and (ii) expiration of the last valid claim under the patent rights.

 

Contingencies

 

From time to time, we may become subject to threatened and/or asserted claims arising in the ordinary course of our business. Management is not aware of any matters, either individually or in the aggregate, that are reasonably likely to have a material impact on our financial condition, results of operations or liquidity.

 

Note 7 - Significant Events

 

The COVID-19 pandemic continues to have a major impact in the U.S. and around the world. The availability of vaccines holds promise for the future, though new variants of the virus and potential waning immunity from vaccines may result in continued impact from this pandemic in the future, which could adversely impact our operations.  Through March 31, 2021, the Company had not experienced any material impact on its financial results or operations as a result of the COVID-19 pandemic. Beginning in June 2021, the Company experienced delays in engaging clinical sites as a result of a backlog of clinical trial protocols requiring review created by an accumulation of clinical trial protocols. The Company continues to closely monitor the impact of the COVID-19 pandemic on its business and workforce.

 

 

Note 8 – Income Taxes

 

The provision for income taxes differs from the amount computed by applying the statutory federal income tax rate to income before provision for income taxes.  The sources and tax effects of the differences are as follows:

 

Income tax provision at the federal statutory rate

  21%

Effect of operating losses

  (21)%
   0%

 

At December 31, 2021, the Company has a net operating loss carryforward of approximately $62.4 million for Federal and state purposes.  This loss will be available to offset future taxable income. If not used, this carryforward will begin to expire in 2030. The deferred tax asset relating to the operating loss carryforward has been fully reserved at December 31, 2021 and December 31, 2020.  The principal differences between the operating loss for income tax purposes and reporting purposes are shares issued for services and share-based compensation and a temporary difference in depreciation expense.

 

F-17

 

 

Note 9 – Subsequent Events

 

Reserves of 2018 Equity Incentive Plan and 2018 Employee Stock Purchase Plan

On January 1, 2022, the total shares of common stock reserved under the 2018 Equity Incentive Plan increased 2,393,735 shares. On February 2, 2022, the Company's Board of Directors determined that no additional shares would be reserved during the 2021 fiscal year for the 2018 Employee Stock Purchase Plan given that no shares have yet been issued under the plan. 

 

Share Issuances

On January 1, 2022, the Company issued 5,000 shares of common stock to the Chairman of our Scientific Advisory Board in consideration for services. 

 

Option Issuances

On January 3, 2022, February 2, 2022, and February 22, 2022, the Company issued grants of stock options under the 2018 Equity Incentive Plan to purchase a total of 275,000 shares of common stock to new employees at the fair market value of the common stock on the date of issuance. On February 4, 2022, the Company’s Board of Directors approved the grant of stock options under the 2018 Equity Incentive Plan to purchase a total of 247,500 shares of common stock to non-executive employees at the fair market value of the common stock on the date of issuance.

 

Executive Compensation

On February 4, 2022, the Company's Compensation Committee approved (i) annual incentive awards of an aggregate of $623,500 and (ii) the grant of stock options under the 2018 Equity Incentive Plan to purchase an aggregate of 1,882,062 shares of the Company's common stock to Company executives at the fair market value of the common stock on the date of issuance.

 

F-18